Developer Guide Lite OS V200R001C10
User Manual:
Open the PDF directly: View PDF
.
Page Count: 336 [warning: Documents this large are best viewed by clicking the View PDF Link!]
- Contents
- 1 Preface
- 2 Overview
- 3 Basic Kernel
- 4 Extended Kernel
- 5 File System
- 6 Driver Development
- 7 Maintenance and Testing
- 8 Debug Guidelines
- 9 Standard Libraries
- 10 Configuration Reference
- 10.1 Configuration Tool Instructions
- 10.2 Time Management Configuration Parameters
- 10.3 Memory Management Configuration Parameters
- 10.4 Memory Maintenance & Testing Configuration Parameters
- 10.5 Task Configuration Parameters
- 10.6 Software Timer Configuration Parameters
- 10.7 Semaphore Configuration Parameters
- 10.8 Mutex Configuration Parameters
- 10.9 Hardware Interrupt Configuration Parameters
- 10.10 Queue Configuration Parameters
- 10.11 Module Compaction Configuration Parameters
- 11 Appendix

LiteOS
V200R001C10
Developer Guide
Issue 01
Date 2018-04-20
HUAWEI TECHNOLOGIES CO., LTD.

Copyright © Huawei Technologies Co., Ltd. 2018. All rights reserved.
No part of this document may be reproduced or transmitted in any form or by any means without prior written
consent of Huawei Technologies Co., Ltd.
Trademarks and Permissions
and other Huawei trademarks are trademarks of Huawei Technologies Co., Ltd.
All other trademarks and trade names mentioned in this document are the property of their respective
holders.
Notice
The purchased products, services and features are stipulated by the contract made between Huawei and the
customer. All or part of the products, services and features described in this document may not be within the
purchase scope or the usage scope. Unless otherwise specified in the contract, all statements, information,
and recommendations in this document are provided "AS IS" without warranties, guarantees or
representations of any kind, either express or implied.
The information in this document is subject to change without notice. Every effort has been made in the
preparation of this document to ensure accuracy of the contents, but all statements, information, and
recommendations in this document do not constitute a warranty of any kind, express or implied.
Huawei Technologies Co., Ltd.
Address: Huawei Industrial Base
Bantian, Longgang
Shenzhen 518129
People's Republic of China
Website: http://www.huawei.com
Email: support@huawei.com
Issue 01 (2018-04-20) Huawei Proprietary and Confidential
Copyright © Huawei Technologies Co., Ltd.
i

Contents
1 Preface..............................................................................................................................................1
2 Overview......................................................................................................................................... 3
2.1 Background Introduction................................................................................................................................................3
2.2 Supported Cores............................................................................................................................................................. 6
2.3 Constraints...................................................................................................................................................................... 6
3 Basic Kernel.................................................................................................................................... 7
3.1 Task.................................................................................................................................................................................7
3.1.1 Overview..................................................................................................................................................................... 7
3.1.2 Development Guidelines........................................................................................................................................... 10
3.1.3 Precautions.................................................................................................................................................................16
3.1.4 Programming Example.............................................................................................................................................. 16
3.2 Memory........................................................................................................................................................................ 19
3.2.1 Overview................................................................................................................................................................... 19
3.2.2 Dynamic Memory......................................................................................................................................................21
3.2.2.1 Development Guidelines........................................................................................................................................ 21
3.2.2.2 Precautions..............................................................................................................................................................24
3.2.2.3 Programming Example........................................................................................................................................... 24
3.2.3 Static Memory........................................................................................................................................................... 25
3.2.3.1 Development Guidelines........................................................................................................................................ 25
3.2.3.2 Precautions..............................................................................................................................................................26
3.2.3.3 Programming Example........................................................................................................................................... 27
3.3 Interrupt........................................................................................................................................................................ 28
3.3.1 Overview................................................................................................................................................................... 28
3.3.2 Development Guidelines........................................................................................................................................... 30
3.3.3 Precautions.................................................................................................................................................................31
3.3.4 Programming Example.............................................................................................................................................. 32
3.4 Queue............................................................................................................................................................................33
3.4.1 Overview................................................................................................................................................................... 33
3.4.2 Development Guidelines........................................................................................................................................... 35
3.4.3 Precautions.................................................................................................................................................................40
3.4.4 Programming Example.............................................................................................................................................. 40
3.5 Event.............................................................................................................................................................................42
LiteOS
Developer Guide Contents
Issue 01 (2018-04-20) Huawei Proprietary and Confidential
Copyright © Huawei Technologies Co., Ltd.
ii

3.5.1 Overview................................................................................................................................................................... 42
3.5.2 Development Guidelines........................................................................................................................................... 44
3.5.3 Precautions.................................................................................................................................................................47
3.5.4 Programming Example.............................................................................................................................................. 47
3.6 Mutex............................................................................................................................................................................49
3.6.1 Overview................................................................................................................................................................... 49
3.6.2 Development Guidelines........................................................................................................................................... 50
3.6.3 Precautions.................................................................................................................................................................53
3.6.4 Programming Example.............................................................................................................................................. 53
3.7 Semaphore.................................................................................................................................................................... 56
3.7.1 Overview................................................................................................................................................................... 56
3.7.2 Development Guidelines........................................................................................................................................... 58
3.7.3 Precautions.................................................................................................................................................................60
3.7.4 Programming Example.............................................................................................................................................. 60
3.8 Time Management........................................................................................................................................................ 63
3.8.1 Overview................................................................................................................................................................... 63
3.8.2 Development Guidelines........................................................................................................................................... 64
3.8.3 Precautions.................................................................................................................................................................65
3.8.4 Programming Example.............................................................................................................................................. 65
3.9 Software Timer............................................................................................................................................................. 66
3.9.1 Overview................................................................................................................................................................... 67
3.9.2 Development Guidelines........................................................................................................................................... 68
3.9.3 Precautions.................................................................................................................................................................71
3.9.4 Programming Example.............................................................................................................................................. 71
3.10 Error Handling............................................................................................................................................................73
3.10.1 Overview................................................................................................................................................................. 73
3.10.2 Development Guidelines......................................................................................................................................... 74
3.10.3 Precautions...............................................................................................................................................................74
3.10.4 Programming Example............................................................................................................................................ 75
3.11 Doubly Linked List.....................................................................................................................................................75
3.11.1 Overview..................................................................................................................................................................75
3.11.2 Development Guidelines..........................................................................................................................................76
3.11.3 Precautions...............................................................................................................................................................76
3.11.4 Programming Example............................................................................................................................................ 77
4 Extended Kernel...........................................................................................................................79
4.1 Dynamic Loading......................................................................................................................................................... 79
4.1.1 Overview................................................................................................................................................................... 79
4.1.2 Development Guidelines........................................................................................................................................... 80
4.1.3 Precautions.................................................................................................................................................................87
4.1.4 Programming Example.............................................................................................................................................. 87
4.2 Scatter Loading.............................................................................................................................................................88
4.2.1 Overview................................................................................................................................................................... 88
LiteOS
Developer Guide Contents
Issue 01 (2018-04-20) Huawei Proprietary and Confidential
Copyright © Huawei Technologies Co., Ltd.
iii

4.2.2 Development Guidelines........................................................................................................................................... 90
4.2.3 Precautions.................................................................................................................................................................93
4.2.4 FAQs..........................................................................................................................................................................93
4.3 Exception Management................................................................................................................................................ 94
4.3.1 Overview................................................................................................................................................................... 94
4.3.2 Development Guidelines........................................................................................................................................... 96
4.3.3 Precautions.................................................................................................................................................................96
4.3.4 Programming Example.............................................................................................................................................. 96
4.4 CPU Utilization Percentage..........................................................................................................................................97
4.4.1 Overview................................................................................................................................................................... 97
4.4.2 Development Guidelines........................................................................................................................................... 98
4.4.3 Precautions.................................................................................................................................................................99
4.4.4 Programming Example............................................................................................................................................ 100
4.5 Linux Adaption...........................................................................................................................................................101
4.5.1 Completion.............................................................................................................................................................. 101
4.5.1.1 Overview.............................................................................................................................................................. 101
4.5.1.2 Development Guidelines...................................................................................................................................... 102
4.5.1.3 Precautions............................................................................................................................................................103
4.5.1.4 Programming Example......................................................................................................................................... 103
4.5.2 Workqueue...............................................................................................................................................................104
4.5.2.1 Overview.............................................................................................................................................................. 105
4.5.2.2 Development Guidelines...................................................................................................................................... 105
4.5.2.3 Precautions............................................................................................................................................................106
4.5.2.4 Programming Example......................................................................................................................................... 107
4.5.3 Interrupt................................................................................................................................................................... 108
4.5.3.1 Overview.............................................................................................................................................................. 108
4.5.3.2 Development Guidelines...................................................................................................................................... 108
4.5.3.3 Precautions............................................................................................................................................................109
4.5.3.4 Programming Example......................................................................................................................................... 109
4.5.4 High Resolution Timer............................................................................................................................................ 110
4.5.4.1 Overview...............................................................................................................................................................110
4.5.4.2 Development Guidelines.......................................................................................................................................110
4.5.4.3 Precautions............................................................................................................................................................111
4.5.4.4 Programming Example......................................................................................................................................... 112
4.5.5 Linux APIs...............................................................................................................................................................113
4.5.5.1 Linux Adaption APIs............................................................................................................................................ 113
4.5.5.2 Linux APIs Not Supported................................................................................................................................... 126
4.6 C++ Support............................................................................................................................................................... 136
4.6.1 Overview................................................................................................................................................................. 136
4.6.2 Development Guidelines......................................................................................................................................... 136
4.6.3 Precautions...............................................................................................................................................................138
4.6.4 Programming Example............................................................................................................................................ 138
LiteOS
Developer Guide Contents
Issue 01 (2018-04-20) Huawei Proprietary and Confidential
Copyright © Huawei Technologies Co., Ltd.
iv

4.7 MMU.......................................................................................................................................................................... 138
4.7.1 Overview................................................................................................................................................................. 138
4.7.2 Development Guidelines......................................................................................................................................... 139
4.7.3 Precautions...............................................................................................................................................................141
4.7.4 Programming Example............................................................................................................................................ 141
4.8 Atomic Operation....................................................................................................................................................... 143
4.8.1 Overview................................................................................................................................................................. 143
4.8.2 Development Guidelines......................................................................................................................................... 144
4.8.3 Precautions...............................................................................................................................................................145
4.8.4 Programming Example............................................................................................................................................ 145
4.9 Run-Stop.....................................................................................................................................................................146
4.9.1 Overview................................................................................................................................................................. 146
4.9.2 Development Guidelines......................................................................................................................................... 147
4.9.3 Precautions...............................................................................................................................................................152
4.9.4 LOS_MakeImage Parameter Configurations.......................................................................................................... 152
5 File System..................................................................................................................................153
5.1 Functions Overview....................................................................................................................................................153
5.2 VFS.............................................................................................................................................................................154
5.2.1 Overview................................................................................................................................................................. 155
5.2.2 Development Guidelines......................................................................................................................................... 156
5.2.3 Precautions...............................................................................................................................................................157
5.2.4 Programming Example............................................................................................................................................ 158
5.3 NFS.............................................................................................................................................................................158
5.3.1 Overview................................................................................................................................................................. 158
5.3.2 Development Guidelines......................................................................................................................................... 159
5.3.3 Precautions...............................................................................................................................................................161
5.3.4 Programming Example............................................................................................................................................ 161
5.4 JFFS2.......................................................................................................................................................................... 161
5.4.1 Overview................................................................................................................................................................. 162
5.4.2 Development Guidelines......................................................................................................................................... 162
5.4.3 Precautions...............................................................................................................................................................164
5.4.4 Programming Example............................................................................................................................................ 165
5.5 FAT............................................................................................................................................................................. 165
5.5.1 Overview................................................................................................................................................................. 165
5.5.2 Development Guidelines......................................................................................................................................... 165
5.5.3 Precautions...............................................................................................................................................................167
5.5.4 Programming Example............................................................................................................................................ 168
5.6 YAFFS2...................................................................................................................................................................... 168
5.6.1 Overview................................................................................................................................................................. 168
5.6.2 Development Guidelines......................................................................................................................................... 168
5.6.3 Precautions...............................................................................................................................................................170
5.6.4 Programming Example............................................................................................................................................ 171
LiteOS
Developer Guide Contents
Issue 01 (2018-04-20) Huawei Proprietary and Confidential
Copyright © Huawei Technologies Co., Ltd.
v

5.7 RAMFS.......................................................................................................................................................................171
5.7.1 Overview................................................................................................................................................................. 171
5.7.2 Development Guidelines......................................................................................................................................... 171
5.7.3 Precautions...............................................................................................................................................................172
5.7.4 Programming Example............................................................................................................................................ 172
5.8 PROC..........................................................................................................................................................................172
5.8.1 Overview................................................................................................................................................................. 173
5.8.2 Development Guidelines......................................................................................................................................... 173
5.8.3 Precautions...............................................................................................................................................................175
5.8.4 Programming Example............................................................................................................................................ 175
6 Driver Development................................................................................................................. 176
6.1 Overview.................................................................................................................................................................... 176
6.2 Development Guidelines............................................................................................................................................ 176
6.3 Precautions..................................................................................................................................................................179
6.4 Programming Example............................................................................................................................................... 179
7 Maintenance and Testing.........................................................................................................180
7.1 Telnet.......................................................................................................................................................................... 180
7.1.1 Overview................................................................................................................................................................. 180
7.1.2 Development Guidelines......................................................................................................................................... 181
7.1.3 Precautions...............................................................................................................................................................181
7.1.4 Programming Example............................................................................................................................................ 182
7.2 Shell............................................................................................................................................................................ 182
7.2.1 Overview................................................................................................................................................................. 182
7.2.2 Development Guidelines......................................................................................................................................... 183
7.2.3 Precautions...............................................................................................................................................................184
7.2.4 Programming Example............................................................................................................................................ 185
7.2.5 Command Reference............................................................................................................................................... 186
7.2.5.1 System Commands............................................................................................................................................... 186
7.2.5.1.1 task.....................................................................................................................................................................186
7.2.5.1.2 sem.....................................................................................................................................................................189
7.2.5.1.3 swtmr................................................................................................................................................................. 190
7.2.5.1.4 hwi..................................................................................................................................................................... 192
7.2.5.1.5 cpup................................................................................................................................................................... 193
7.2.5.1.6 memcheck..........................................................................................................................................................194
7.2.5.1.7 writereg..............................................................................................................................................................195
7.2.5.1.8 readreg............................................................................................................................................................... 196
7.2.5.1.9 free..................................................................................................................................................................... 197
7.2.5.1.10 uname...............................................................................................................................................................198
7.2.5.1.11 systeminfo........................................................................................................................................................199
7.2.5.1.12 help.................................................................................................................................................................. 200
7.2.5.2 File........................................................................................................................................................................ 200
7.2.5.2.1 ls.........................................................................................................................................................................201
LiteOS
Developer Guide Contents
Issue 01 (2018-04-20) Huawei Proprietary and Confidential
Copyright © Huawei Technologies Co., Ltd.
vi

7.2.5.2.2 cd....................................................................................................................................................................... 202
7.2.5.2.3 pwd.................................................................................................................................................................... 203
7.2.5.2.4 cp....................................................................................................................................................................... 203
7.2.5.2.5 cat.......................................................................................................................................................................205
7.2.5.2.6 touch.................................................................................................................................................................. 205
7.2.5.2.7 rm.......................................................................................................................................................................206
7.2.5.2.8 sync....................................................................................................................................................................208
7.2.5.2.9 statfs...................................................................................................................................................................208
7.2.5.2.10 format...............................................................................................................................................................209
7.2.5.2.11 mount............................................................................................................................................................... 210
7.2.5.2.12 umount............................................................................................................................................................. 211
7.2.5.2.13 rmdir................................................................................................................................................................ 212
7.2.5.2.14 mkdir................................................................................................................................................................213
7.2.5.2.15 partition............................................................................................................................................................214
7.2.5.2.16 writeproc..........................................................................................................................................................215
7.2.5.2.17 partinfo.............................................................................................................................................................216
7.2.5.3 Network................................................................................................................................................................ 216
7.2.5.3.1 arp...................................................................................................................................................................... 216
7.2.5.3.2 ifconfig...............................................................................................................................................................218
7.2.5.3.3 ping.................................................................................................................................................................... 221
7.2.5.3.4 tftp......................................................................................................................................................................223
7.2.5.3.5 ntpdate............................................................................................................................................................... 225
7.2.5.3.6 dns......................................................................................................................................................................225
7.2.5.3.7 netstat.................................................................................................................................................................226
7.2.5.3.8 telnet.................................................................................................................................................................. 228
7.2.5.3.9 tcpdump............................................................................................................................................................. 229
7.2.5.4 Dynamic Loading................................................................................................................................................. 231
7.2.5.4.1 mopen................................................................................................................................................................ 231
7.2.5.4.2 findsym.............................................................................................................................................................. 231
7.2.5.4.3 call..................................................................................................................................................................... 232
7.2.5.4.4 mclose................................................................................................................................................................233
7.2.5.4.5 lddrop.................................................................................................................................................................234
8 Debug Guidelines..................................................................................................................... 235
8.1 Methods for Locating Illegal Memory Write............................................................................................................. 235
8.1.1 Locating the Exception Based on the Exception Information.................................................................................235
8.1.2 Memory Integrity Check......................................................................................................................................... 236
8.1.3 Check of Usable memset and memcpy Length....................................................................................................... 237
8.1.4 Global Variable Check.............................................................................................................................................238
8.1.5 Task Status Check....................................................................................................................................................239
8.2 Solutions to Illegal Memory Access...........................................................................................................................240
8.2.1 Illegal Memory Access Caused by the Audio Library............................................................................................ 240
8.2.2 Unreadable Audio Task Name.................................................................................................................................241
LiteOS
Developer Guide Contents
Issue 01 (2018-04-20) Huawei Proprietary and Confidential
Copyright © Huawei Technologies Co., Ltd.
vii

8.2.3 Illegal Memory Access Caused by a Global Variable............................................................................................. 242
8.3 Method for Locating a Deadlock................................................................................................................................243
9 Standard Libraries..................................................................................................................... 245
9.1 POSIX APIs................................................................................................................................................................245
9.1.1 POSIX Adaption APIs.............................................................................................................................................245
9.1.2 POSIX APIs Not Supported.................................................................................................................................... 263
9.2 Libc/Libm APIs.......................................................................................................................................................... 272
9.2.1 Libc Adaption APIs................................................................................................................................................. 272
9.2.2 Libc Open Source APIs........................................................................................................................................... 276
9.2.3 Libm Open Source APIs..........................................................................................................................................290
9.2.4 Libc/Libm APIs Not Supported...............................................................................................................................303
9.3 C++ Compatibility Specifications.............................................................................................................................. 305
10 Configuration Reference........................................................................................................308
10.1 Configuration Tool Instructions................................................................................................................................308
10.2 Time Management Configuration Parameters..........................................................................................................316
10.3 Memory Management Configuration Parameters.................................................................................................... 317
10.4 Memory Maintenance & Testing Configuration Parameters....................................................................................317
10.5 Task Configuration Parameters.................................................................................................................................318
10.6 Software Timer Configuration Parameters............................................................................................................... 319
10.7 Semaphore Configuration Parameters...................................................................................................................... 320
10.8 Mutex Configuration Parameters..............................................................................................................................320
10.9 Hardware Interrupt Configuration Parameters......................................................................................................... 320
10.10 Queue Configuration Parameters............................................................................................................................321
10.11 Module Compaction Configuration Parameters..................................................................................................... 321
11 Appendix...................................................................................................................................324
11.1 OS Memory Usage....................................................................................................................................................324
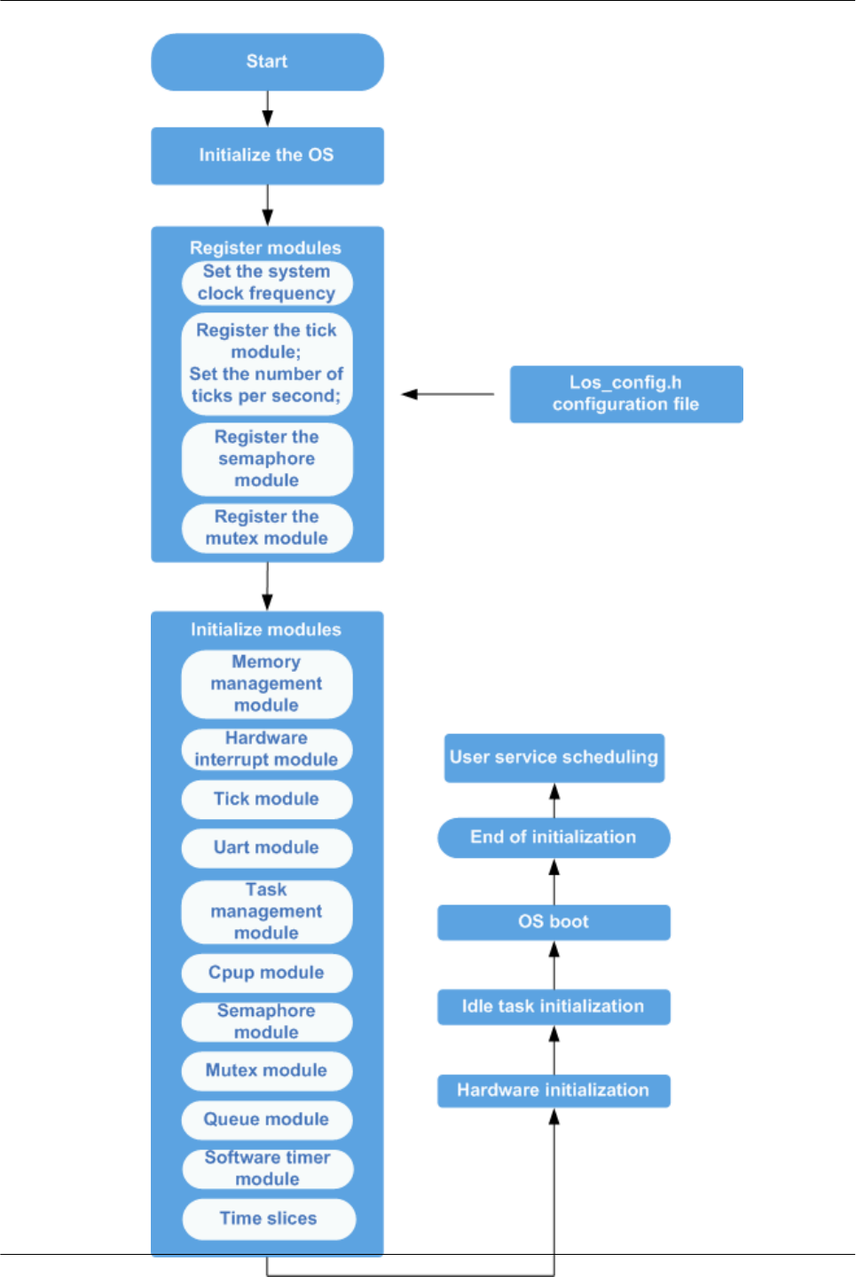
11.2 Kernel Boot Process Introduction.............................................................................................................................326
LiteOS
Developer Guide Contents
Issue 01 (2018-04-20) Huawei Proprietary and Confidential
Copyright © Huawei Technologies Co., Ltd.
viii

1 Preface
Purpose
This guide describes the structure of Huawei LiteOS Kernel. It also explains how to develop
and debug the Kernel.
Intended Audience
This guide is primarily intended for Huawei LiteOS Kernel developers, and is also
recommended for:
lInternet of Things (IoT) device software engineers
lIoT architects
Symbol Conventions
The symbols that may be found in this guide are defined as follows:
Symbol Description
Indicates a emergency hazardous situation
that, if not avoided, could result in death or
serious injury.
Indicates a potentially hazardous situation
that, if not avoided, could result in death or
serious injury.
Indicates a potentially hazardous situation
that, if not avoided, could result in minor or
moderate injury.
LiteOS
Developer Guide 1 Preface
Issue 01 (2018-04-20) Huawei Proprietary and Confidential
Copyright © Huawei Technologies Co., Ltd.
1

Symbol Description
Indicates a device or environmental safety
alert that, if not avoided, could result in
equipment damage, data loss, performance
deterioration, or unanticipated
consequences.
"Notice" cannot result in injury.
"Note" is not a safety alert, cannot result in
personal, device or environmental injury.
Change History
Document changes are cumulative. The latest document issue contains all the changes made
in earlier issues.
Date Version Description
2015-10-28 1.0 Initial draft
2016-03-26 2.0 Manual optimization
LiteOS
Developer Guide 1 Preface
Issue 01 (2018-04-20) Huawei Proprietary and Confidential
Copyright © Huawei Technologies Co., Ltd.
2

2 Overview
About This Chapter
2.1 Background Introduction
2.2 Supported Cores
2.3 Constraints
2.1 Background Introduction
Huawei LiteOS Kernel is intended for lightweight real-time operating systems designed for
IoT OS Kernel of Huawei.
LiteOS
Developer Guide 2 Overview
Issue 01 (2018-04-20) Huawei Proprietary and Confidential
Copyright © Huawei Technologies Co., Ltd.
3

Figure 2-1 Huawei LiteOS Kernel framework
LiteOS
Developer Guide 2 Overview
Issue 01 (2018-04-20) Huawei Proprietary and Confidential
Copyright © Huawei Technologies Co., Ltd.
4

Huawei LiteOS Basic kernel of Huawei LiteOS is the most tidy code of operating system. It
contains operating system components based task management, time management,
communication mechanism, interrupt management, queue management, event management,
timer, exception management, etc. It can run independently.
Highlights of Huawei LiteOS Kernel
lHighlight real-time and stable
lUltra-small kernel, basic kernel size of less than 10 KB
lLow power consumption
lCapable of dynamic and scatter loading
lCapable of Static function compaction
Modules
Task
Creates, deletes, delays, suspends, and resumes tasks, and can lock or unlock task scheduling.
High priority tasks preempt resources from low priority ones. Tasks of the same priority share
resources in a round robin setup using time slicing.
Task Synchronization
lSemaphore: creates, deletes, pends on, and releases semaphores.
lMutex: creates, deletes, pends on, and releases mutexes.
Hardware Related Functions
Provides the following functions:
lInterrupt: Creates, deletes, enables, and disables interrupts; clears interrupt request flags.
lTimer: Creates, deletes, starts, and stops timers.
Inter-Process Communication (IPC)
Provides the following functions:
lEvent: Reads and writes events
lMessage queue: Creates, deletes, reads from, and writes into message queues
Time Management
lSystem time: generated when an output pulse of a timer/counter triggers an interrupt.
lTick time: the basic time unit used in OS scheduling. The tick length is user
configurable. Typically, it is determined by the system clock speed and represented in the
form of ticks per second.
lSoftware timer: The timer length is measured in ticks. The Timer_Callback function (a
function used to process timer expiry) is called when a soft tick interrupt is generated.
Memory Management
lProvide two algorithms of dynamic memory and static memory. Allocates or frees
memory statically using the Membox algorithm or dynamically using the DLINK
algorithm.
lProvides memory statistics, cross-border detection memory.
LiteOS
Developer Guide 2 Overview
Issue 01 (2018-04-20) Huawei Proprietary and Confidential
Copyright © Huawei Technologies Co., Ltd.
5

Exception Handling
Exception handling means that when the operating system encounters an exception, in order
to save the current OS state or print the information stored in the call stack of the erroneous
function, it switches to the hook function responsible for exception handling.
The printed register information of Huawei LiteOS exception handling includes the erroneous
task ID, stack size, and LR/PC pointer.
Dynamic Loading
Dynamic loading a software loading technology that loads and links only the required module
files at runtime of an executable instead of loading all modules files of the executable.
Two file formats are supported: OBJ and SO.
Scatter Loading
Scatter loading preferentially loads key services by loading images of key services into
memory. This accelerates system boot.
2.2 Supported Cores
Table 2-1 Cores supported by Huawei LiteOS
Core Chip
Cortex-A7 Hi3516A
Cortex-M3 K3V3, K3V3+
Cortex-M4 STMF411, STMF429
Cortex-M7 K3V5
ARM9 Hi3911, Hi3518EV200
2.3 Constraints
lBoth Huawei LiteOS interfaces and POSIX interfaces are supported, but hybrid use of
them may lead to unpredictable results. (For example, a POSIX interface is used for
requesting semaphores while a Huawei LiteOS interface is used for releasing
semaphores.)
lUse only Huawei LiteOS interfaces for driver development. POSIX interfaces are
recommended for app development.
LiteOS
Developer Guide 2 Overview
Issue 01 (2018-04-20) Huawei Proprietary and Confidential
Copyright © Huawei Technologies Co., Ltd.
6

3 Basic Kernel
About This Chapter
3.1 Task
3.2 Memory
3.3 Interrupt
3.4 Queue
3.5 Event
3.6 Mutex
3.7 Semaphore
3.8 Time Management
3.9 Software Timer
3.10 Error Handling
3.11 Doubly Linked List
3.1 Task
3.1.1 Overview
Basic Concept
Task is the minimum running unit of competitive system resources from a system perspective.
It can use or wait for CPU, use memory space, and can run independently of other tasks.
Task modules of Huawei LiteOS provide a lot of tasks to help users manage business process
procedures. It makes switches and communications between tasks come true. Through this,
users can devote more energies to the achievement of business function.
Huawei LiteOS is an operating system supported multi-task. In Huawei LiteOS, a task is same
as a thread.
LiteOS
Developer Guide 3 Basic Kernel
Issue 01 (2018-04-20) Huawei Proprietary and Confidential
Copyright © Huawei Technologies Co., Ltd.
7

Task in Huawei LiteOS is preemptive scheduling mechanism, while supporting round-robin
scheduling.
High-priority task can interrupt low-priority task, low-priority task can only be scheduled
when the high-priority task blocked or completed.
A total of 32 priorities are defined, with priority 0 being the highest and 31 being the lowest.
Related Concepts
Task States
A task in Huawei LiteOS switches between different states. After the operating system is
initialized, a created task is allowed to contend for system resources according to the
scheduling procedure regulated by Huawei LiteOS Kernel.
There are usually four task states:
lReady: The task is waiting for execution by a CPU.
lRunning: The task is being executed.
lBlocked: The task is not on the list of ready tasks. For example, the task may be
suspended, delayed, waiting for a semaphore, waiting to read from or write into a queue,
or reading from or writing into a queue.
lDead: The task execution is complete, and resources are waiting to be reclaimed.
Figure 3-1 Task state schematic diagram
The state transition process is as follows:
lReady → Running
A task enters Ready state once created. When a task switch occurs, the task with the highest
priority is selected from ready tasks and enters Running state to be executed. Although the
task is in Running state, it remains on the list of ready tasks.
lRunning → Blocked
When a running task is blocked (for example, it is suspended, delayed, or waiting to read a
semaphore), it will be deleted from the list of ready tasks and enters Blocked state. The state
transition triggers a task switch where the task with the highest priority is selected from ready
tasks.
lBlocked → Ready (Blocked → Running)
After a blocked task is recovered (for example, if the task is resumed, the task successfully
reads a semaphore, or if the delay period or semaphore read period expires), the task will be
LiteOS
Developer Guide 3 Basic Kernel
Issue 01 (2018-04-20) Huawei Proprietary and Confidential
Copyright © Huawei Technologies Co., Ltd.
8

added to the list of ready tasks and enters ready state. If the recovered task takes precedence
over the running task, a task switch will occur to send the resumed task into running state.
lReady → Blocked
If a ready task is blocked (suspended), it will be deleted from the list of ready tasks no longer
participated in task scheduling and enter blocked state.
lRunning → Ready
When a task is created or resumed with a higher priority than the running task, the created or
resumed task enters running state and task scheduling will be occurred. Meanwhile, the
original running task enters ready state but it remains on the list of ready tasks.
lRunning → Stopped
When a task running is stopped, the status of it will change from running to stopped. Stopped
status includes normal exit after the task is stopped and impossible status. For example, while
separation property(LOS_TASK_STATUS_DETACHED) is not set, the task will present
impossible status, which is stopped.
lBlocked → Stopped
If calling the delete API when the task is in blocked status, the task status will change from
blocked to stopped.
Task ID
You will receive a task ID after successfully creating a task. You may suspend, resume, or
query a task using its ID.
Task Priority
Tasks are executed based on their priority. In the event of a task switch, the task with the
highest priority will be selected from ready tasks.
Task Entrypoint Function
Each task has a task entrypoint function, which is defined by the task creation structure at the
time of task creation and is executed after the task is scheduled. You can design task
entrypoint functions.
Task Control Block
Each task has a task control block (TCB). A TCB contains task information such as context
stack pointer (SP), state, priority, ID, name, and stack size. TCB can reflect running
conditions of each task.
Task Stack
Each task has a separate task stack. The task stack stores information such as local variables,
registers, function parameters, and function return addresses. When a task switch occurs, the
context information of the task that is replaced is saved to its task stack. When the task is
resumed, its context information will be quickly retrieved from the task stack to help resume
the task from where it was paused.
Task Context
Resources (such as registers) used by a running task are collectively known as task context,
just like registers. After a task is suspended, other running tasks might modify the context of
LiteOS
Developer Guide 3 Basic Kernel
Issue 01 (2018-04-20) Huawei Proprietary and Confidential
Copyright © Huawei Technologies Co., Ltd.
9

the suspended task. If the original context of the suspended task is not saved, the suspended
task uses the modified context once resumed, incurring unpredictable errors.
Therefore, Huawei LiteOS will save the task context information of this task in its own task
stack. This function is to resume context information after the task is resumed. There by
continuing to execute the interrupted code when the task is suspended.
Task Switch
A task switch process involves a few activities, including selecting the ready task with the
highest priority, saving the context of the task that will be replaced, and restoring the context
of the task that is newly selected to be executed.
Operation Mechanism
Task management module of Huawei LiteOS provides functions such as task creating,
delaying, suspending, resuming, locking and unlocking task scheduling, querying task ID
according to TCB, querying TCB information according to ID.
Before fulfilling a task creation request, the operating system allocates memory space needed
by the TCB of the task. If insufficient memory space is available, the task fails to be
initialized. After the task is successfully initialized, the operating system initializes the TCB
of the task.
While creating a task, the operating system initializes the task stack and resets the context.
The operating system also places the task entrypoint function in the correct position so that
the function will be executed after the task is booted for the first time.
3.1.2 Development Guidelines
Usage Scenarios
After a task is created, Huawei LiteOS Kernel can perform operations such as unlocking task
scheduling, scheduling/suspending/resuming/delaying a task, or assigning/acquiring a task
priority. If the task state is Detached (LOS_TASK_STATUS_DETACHED) when the task
ends, the task will be detached.
Functions
The task management module provides the following functions:
Function Category API Description
Task creation and deletion LOS_TaskCreateOnly Creates a task and suspends
the task without scheduling
it
LOS_TaskCreate Creates a task. The task
enters Ready state and is
scheduled
LOS_TaskDelete Deletes a particular task
Task state control LOS_TaskResume Resumes the suspended task
LiteOS
Developer Guide 3 Basic Kernel
Issue 01 (2018-04-20) Huawei Proprietary and Confidential
Copyright © Huawei Technologies Co., Ltd.
10

Function Category API Description
LOS_TaskSuspend Suspends a particular task
LOS_TaskDelay Delays the task
LOS_TaskYield Explicits decentralization,
and adjusts the scheduling
order of tasks with a
particular priority
Task scheduling control LOS_TaskLock Locks task scheduling
LOS_TaskUnlock Unlocks task scheduling
Task priority control LOS_CurTaskPriSet Assigns a priority to the
current task
LOS_TaskPriSet Set the priority of a
particular task
LOS_TaskPriGet Gets the priority of a
particular task
Task information acquisition LOS_CurTaskIDGet Gets the ID of the current
task
LOS_TaskInfoGet Gets the information of the
current task
Development Process
Task creation is used as an example to explain the development process.
1. Configure the task management module in the los_config.h file.
LOSCFG_BASE_CORE_TSK_LIMIT: the maximum number of tasks allowed. You can
config according to requirement.
LOSCFG_BASE_CORE_TSK_IDLE_STACK_SIZE IDLE: task stack size. Retain the
default value unless otherwise required. You can config according to requirement.
LOSCFG_BASE_CORE_TSK_DEFAULT_STACK_SIZE: default task stack size.
Specify the parameter value according to actual needs when users create tasks.
LOSCFG_BASE_CORE_TIMESLICE: a switch to enable or disable the Time Slice. Set
it to YES.
LOSCFG_BASE_CORE_TIMESLICE_TIMEOUT: time slice. You can config
according to actual situations.
LOSCFG_BASE_CORE_TSK_MONITOR: a switch to enable or disable the task
monitoring module.
2. Call the LOS_TaskLock API to lock task scheduling. Prohibits high-priority task
scheduling.
3. Call the LOS_TaskCreate API to create a task.
4. Call the LOS_TaskUnlock API to unlock task scheduling. Schedules tasks in order of
priority.
LiteOS
Developer Guide 3 Basic Kernel
Issue 01 (2018-04-20) Huawei Proprietary and Confidential
Copyright © Huawei Technologies Co., Ltd.
11

5. Schedules tasks in order of priority. Delays the task.
6. Call the LOS_TaskSuspend API to suspend the task. Suspends the task.
7. Call the LOS_TaskResume API to resume the suspended task. Resumes the suspended
task.
Task State
In Huawei LiteOS, most task states are defined by the kernel. Only Detached state can be
defined by users. Users need to define Detached state during task creation.
No. Definition Value Description
1 LOS_TASK_STATUS_DET
ACHED
0x0080 The task is detached.
When creating a task by calling the LOS_TaskCreate API, set the uwResved field of the
TSK_INIT_PARAM_S parameter of the task to LOS_TASK_STATUS_DETACHED.
Then the task will be detached after its execution is complete.
NOTE
When creating a task by calling the LOS_TaskCreate API, the task state is set to
LOS_TASK_STATUS_DETACHED. by default.
Task Error Codes
An error code is returned when attempting to create, delete, suspend, resume, or delay a task
fails. The error code gives some insights into the possible cause of the failure.
SN Error Code Error ID
Number
Description Recommende
d Solution
1 LOS_ERRNO_
TSK_NO_ME
MORY
0x02000200 Insufficient
memory
Allocate a
larger memory
area
2 LOS_ERRNO_
TSK_PTR_NU
LL
0x02000201 Null task
parameter
Check task
parameters
3 LOS_ERRNO_
TSK_STKSZ_
NOT_ALIGN
0x02000202 Task stack size
not aligned
Align the task
stack size on
the boundary
4 LOS_ERRNO_
TSK_PRIOR_E
RROR
0x02000203 Incorrect task
priority
Check the task
priority
5 LOS_ERRNO_
TSK_ENTRY_
NULL
0x02000204 Null task
entrypoint
function
Define a task
entrypoint
function
LiteOS
Developer Guide 3 Basic Kernel
Issue 01 (2018-04-20) Huawei Proprietary and Confidential
Copyright © Huawei Technologies Co., Ltd.
12

SN Error Code Error ID
Number
Description Recommende
d Solution
6 LOS_ERRNO_
TSK_NAME_E
MPTY
0x02000205 Task name
unspecified
Specify the task
name
7 LOS_ERRNO_
TSK_STKSZ_
TOO_SMALL
0x02000206 Too small task
stack
Expand the task
stack
8 LOS_ERRNO_
TSK_ID_INVA
LID
0x02000207 Invalid task ID Check task IDs
9 LOS_ERRNO_
TSK_ALREAD
Y_SUSPENDE
D
0x02000208 Task already
suspended
Suspend the
task after it is
resumed
10 LOS_ERRNO_
TSK_NOT_SU
SPENDED
0x02000209 Task not
suspended
Suspend the
task
11 LOS_ERRNO_
TSK_NOT_CR
EATED
0x0200020a Task not
created
Create the task
12 LOS_ERRNO_
TSK_DELETE
_LOCKED
0x0200020b Attempt to
delay the task
while task
scheduling is
locked
Delete the task
after task
scheduling is
unlocked
13 LOS_ERRNO_
TSK_MSG_NO
NZERO
0x0200020c Task
information not
zero
Do not use the
error code
14 LOS_ERRNO_
TSK_DELAY_I
N_INT
0x0300020d Attempt to
delay the task
while an
interrupt is
underway
Delay the task
after the
interrupt is
finished
15 LOS_ERRNO_
TSK_DELAY_I
N_LOCK
0x0200020e Attempt to
delay the task
while task
scheduling is
locked
Delay the task
after task
scheduling is
unlocked
16 LOS_ERRNO_
TSK_YIELD_I
NVALID_TAS
K
0x0200020f Invalid task to
be scheduled
Check the task
LiteOS
Developer Guide 3 Basic Kernel
Issue 01 (2018-04-20) Huawei Proprietary and Confidential
Copyright © Huawei Technologies Co., Ltd.
13

SN Error Code Error ID
Number
Description Recommende
d Solution
17 LOS_ERRNO_
TSK_YIELD_
NOT_ENOUG
H_TASK
0x02000210 No task or only
one task
available for
scheduling
Add more tasks
18 LOS_ERRNO_
TSK_TCB_UN
AVAILABLE
0x02000211 No idle TCB Add more
TCBs
19 LOS_ERRNO_
TSK_HOOK_N
OT_MATCH
0x02000212 Task hook
function
mismatch
Do not use the
error code
20 LOS_ERRNO_
TSK_HOOK_I
S_FULL
0x02000213 Maximum
number of task
hook functions
is reached
Do not use the
error code
21 LOS_ERRNO_
TSK_OPERAT
E_IDLE
0x02000214 Idle task Check the task
ID and do not
attempt to
operate the task
with the ID
22 LOS_ERRNO_
TSK_SUSPEN
D_LOCKED
0x03000215 Attempt to
suspend the
task while task
scheduling is
locked
Suspend the
task after task
scheduling is
unlocked
23 LOS_ERRNO_
TSK_FREE_ST
ACK_FAILED
0x02000217 Failed to free
task stack
Do not use the
error code
24 LOS_ERRNO_
TSK_STKARE
A_TOO_SMA
LL
0x02000218 Small task stack
area
Do not use the
error code
25 LOS_ERRNO_
TSK_ACTIVE
_FAILED
0x02000219 Failed to trigger
the task
Create an idle
task and trigger
a task switch
26 LOS_ERRNO_
TSK_CONFIG
_TOO_MANY
0x0200021a Too many task
configuration
options
Do not use the
error code
27 LOS_ERRNO_
TSK_CP_SAV
E_AREA_NOT
_ALIGN
0x0200021b None Do not use the
error code
LiteOS
Developer Guide 3 Basic Kernel
Issue 01 (2018-04-20) Huawei Proprietary and Confidential
Copyright © Huawei Technologies Co., Ltd.
14

SN Error Code Error ID
Number
Description Recommende
d Solution
28 LOS_ERRNO_
TSK_MSG_Q_
TOO_MANY
0x0200021d None Do not use the
error code
29 LOS_ERRNO_
TSK_CP_SAV
E_AREA_NUL
L
0x0200021e None Do not use the
error code
30 LOS_ERRNO_
TSK_SELF_D
ELETE_ERR
0x0200021f None Do not use the
error code
31 LOS_ERRNO_
TSK_STKSZ_
TOO_LARGE
0x02000220 Large task stack Reduce the task
stack size
32 LOS_ERRNO_
TSK_SUSPEN
D_SWTMR_N
OT_ALLOWE
D
0x02000221 Suspension of a
software timer
task not
allowed
Check the task
ID. Do not
attempt to
suspend a
software timer
task.
Error Code Definition
An error code is 32 bits in length, where:
lBits 31–24: error severity
lBits 23–16: error flag
lBits 15–8: module that encounters the error
lBits 7–0: error ID number
#define LOS_ERRNO_OS_NORMAL(MID,ERRNO) \
(LOS_ERRTYPE_NORMAL | LOS_ERRNO_OS_ID | ((UINT32)(MID) << 8) | (ERRNO))
LOS_ERRTYPE_NORMAL :Define the error level as critical
LOS_ERRNO_OS_ID :OS error code flag.
MID:OS_MOUDLE_ID
ERRNO:error ID number
For example:
LOS_ERRNO_TSK_NO_MEMORY LOS_ERRNO_OS_FATAL(OS_MOD_TSK, 0x00)
NOTE
0x03000215 and 0x0300021c error codes are not defined and therefore cannot be used.
Platform Differences
None.
LiteOS
Developer Guide 3 Basic Kernel
Issue 01 (2018-04-20) Huawei Proprietary and Confidential
Copyright © Huawei Technologies Co., Ltd.
15

3.1.3 Precautions
lWhile a new task is being created, the task control blocks (TCBs) and task stacks of
previously deleted tasks are reclaimed.
lA task name is a pointer and not allocated memory space. Do not set a task name to the
address of a local variable when you set task name.
lIf the task size is set to 0, the setting does not take effect. Instead, the default task size
defined by the #LOSCFG_BASE_CORE_TSK_DEFAULT_STACK_SIZE parameter is
applied.
lTask stack size is aligned with the base address on the boundary of 8 bytes. Follow the
"nothing more and nothing less" principle while determining the task stack size.
lA running task cannot be suspended while current task scheduling is locked.
lIdle and software timer tasks must not be suspended or deleted.
lIn the interrupt handler function or in the case of the lock task, the operation that calls
the LOS_TaskDelay API will fails.
lLocking task scheduling does not disable interrupts. Tasks can still be interrupted while
task scheduling is locked.
lLocked task scheduling and unlocked task scheduling must be used in coordination.
lTask scheduling may occur while a task priority is being set.
lThe maximum number of tasks (excluding idle tasks) able to be set by operating system
is not equal to the total number of tasks available to users. For example, when a task is
created for software timers, the number of available tasks is decreased by 1.
lDo not change the priority of a software timer task by calling the LOS_CurTaskPriSet
API or the LOS_TaskPriSet API. Otherwise, system problems may occur.
lThe LOS_CurTaskPriSet or LOS_TaskPriSet API must not be used when interrupts are
being processed.
lIf the corresponding task ID that LOS_TaskPriGet interface into the task is not created or
exceed the maximum number of tasks, unified return 0xffff.
lResources such as a mutex or a semaphore allocated to a task must have been released
when the task is being deleted.
3.1.4 Programming Example
Example Description
Two tasks will be created: TaskHi and TaskLo. TaskHi has a higher priority than TaskLo.
There are some examples giving some basic insight into priority-based task scheduling and
use cases of APIs, including create, delay, lock, unlock, suspend, resume, and query (task ID
and information by task ID) a task.
1. Two tasks will be created: TaskHi and TaskLo.
2. TaskHi has a higher priority
3. TaskLo has a lower priority.
Example Code
UINT 32 g_uwTskLoID;
UINT 32 g_uwTskHiID;
LiteOS
Developer Guide 3 Basic Kernel
Issue 01 (2018-04-20) Huawei Proprietary and Confidential
Copyright © Huawei Technologies Co., Ltd.
16

#define TSK_PRIOR_HI 4
#define TSK_PRIOR_LO 5
UINT32 Example_TaskHi()
{
UINT32 uwRet;
UINT32 uwCurrentID;
TSK_INFO_S stTaskInfo;
printf("Enter TaskHi Handler.\r\n");
/*Delay TaskHi for 2 ticks. The delayed TaskHi will be suspended. Meanwhile,
TaskLo will rise to the highest priority task among the remaining tasks and be
selected for execution(g_uwTskLoID task).*/
uwRet = LOS_TaskDelay(2);
if (uwRet != LOS_OK)
{
printf("Delay Task Failed.\r\n");
return LOS_NOK;
}
/*Resume the task when 2 ticks elapse.*/
printf("TaskHi LOS_TaskDelay Done.\r\n");
/*Suspend the task.*/
uwRet = LOS_TaskSuspend(g_uwTskHiID);
if (uwRet != LOS_OK)
{
printf("Suspend TaskHi Failed.\r\n");
return LOS_NOK;
}
printf("TaskHi LOS_TaskResume Success.\r\n");
}
/*Task entrypoint function for the TaskLo*/
UINT32 Example_TaskLo()
{
UINT32 uwRet;
UINT32 uwCurrentID;
TSK_INFO_S stTaskInfo;
printf("Enter TaskLo Handler.\r\n");
/*Delay TaskLo for 2 ticks. The delayed TaskLo will be suspended. Meanwhile,
the background task will rise to the highest priority task among the remaining
tasks and be selected for execution.*/
uwRet = LOS_TaskDelay(2);
if (uwRet != LOS_OK)
{
printf("Delay TaskLo Failed.\r\n");
return LOS_NOK;
}
printf("TaskHi LOS_TaskSuspend Success.\r\n");
/*Resume the suspended task g_uwTskHiID.*/
uwRet = LOS_TaskResume(g_uwTskHiID);
if (uwRet != LOS_OK)
{
printf("Resume TaskHi Failed.\r\n");
return LOS_NOK;
}
printf("TaskHi LOS_TaskDelete Success.\r\n");
}
/*Task test entrypoint function. Two tasks with different priorities will be
created.*/
UINT32 Example_TskCaseEntry(VOID)
LiteOS
Developer Guide 3 Basic Kernel
Issue 01 (2018-04-20) Huawei Proprietary and Confidential
Copyright © Huawei Technologies Co., Ltd.
17

{
UINT32 uwRet;
TSK_INIT_PARAM_S stInitParam;
/*Lock task scheduling.*/
LOS_TaskLock();
printf("LOS_TaskLock() Success!\r\n");
stInitParam.pfnTaskEntry = (TSK_ENTRY_FUNC)Example_TaskHi;
stInitParam.usTaskPrio = TSK_PRIOR_HI;
stInitParam.pcName = "HIGH_NAME";
stInitParam.uwStackSize = 0x400;
stInitParam.uwResved = LOS_TASK_STATUS_DETACHED;
/*Create a task with a high priority. The task will not be executed
immediately after being created, because task scheduling is locked.*/
uwRet = LOS_TaskCreate(&g_uwTskHiID, &stInitParam);
if (uwRet != LOS_OK)
{
LOS_TaskUnlock();
printf("Example_TaskHi create Failed!\r\n");
return LOS_NOK;
}
printf("Example_TaskHi create Success!\r\n");
stInitParam.pfnTaskEntry = (TSK_ENTRY_FUNC)Example_TaskLo;
stInitParam.usTaskPrio = TSK_PRIOR_LO;
stInitParam.pcName = "LOW_NAME";
stInitParam.uwStackSize = 0x400;
stInitParam.uwResved = LOS_TASK_STATUS_DETACHED;
/*Create a task with a low priority. The task will not be executed
immediately after being created, because task scheduling is locked.*/
uwRet = LOS_TaskCreate(&g_uwTskLoID, &stInitParam);
if (uwRet != LOS_OK)
{
LOS_TaskUnlock();
printf("Example_TaskLo create Failed!\r\n");
return LOS_NOK;
}
printf("Example_TaskLo create Success!\r\n");
/*Unlock task scheduling. Task scheduling will occur, selecting the task with
the highest priority from the list of ready tasks to be executed.*/
LOS_TaskUnlock();
while(1){};
return LOS_OK;
}
Verification
The verification result is as follows:
LiteOS
Developer Guide 3 Basic Kernel
Issue 01 (2018-04-20) Huawei Proprietary and Confidential
Copyright © Huawei Technologies Co., Ltd.
18

Complete Code
sample_task.c
3.2 Memory
3.2.1 Overview
Basic Concept
The memory management module is one of the core modules of an operating system. Memory
management primarily involves initializing, allocating, and freeing up memory.
While the operating system is running, the memory management module manages memory
usage of users and the operating system by allocating and freeing up memory. This helps
reduce memory fragments as much as possible.
Memory management is classified into static and dynamic memory management.
lDynamic memory: a memory block of user-defined size
–Advantage: on-demand memory allocation
–Disadvantage: risk of memory fragments
lStatic memory: a memory block whose size is predefined at the time of initialization
–Advantages: no memory fragments; efficient memory allocation and freeing
–Disadvantage: memory cannot be allocated on demand
Dynamic Memory Operation Mechanism
Dynamic memory management means taking a memory block of the required size out of the
large pool of continuous memory whenever a user needs it, and reclaiming the memory block
when the user no longer needs it.
Comparing with static memory, the advantage is to allocated a memory block of the required
size, and the disadvantage is that memory pool prone to fragmentation.
If a user's request for memory is fulfilled, the user will be allocated a memory block of the
requested size. The control header indicates the start address of the allocated memory block.
All control headers are recorded in a linked list and categorized by memory size. From the
linked list, the operating system can quickly find which memory block has the required size.
Figure 3-2shows the dynamic memory management structure in Huawei LiteOS:
LiteOS
Developer Guide 3 Basic Kernel
Issue 01 (2018-04-20) Huawei Proprietary and Confidential
Copyright © Huawei Technologies Co., Ltd.
19

Figure 3-2
Part one indicates the start address and size of the heap memory (memory pool).
Part two is an array of which each element is a doubly linked list. Control headers of all free
nodes are categorized and mounted to the doubly linked lists in this array.
If the smallest node allowed by the memory is 2min bytes, the first doubly linked list in the
array stores free nodes of the size that is bigger than 2min and smaller than 2min+1. The second
doubly linked list in the array stores free nodes of the size that is bigger than 2min+1 and
smaller than 2min+2. The nth doubly linked list in the array stores free nodes of the size that is
bigger than 2min+n–1 and smaller than 2min+n. When memory is allocated, a free node of
appropriate size (the size of the node being created) is located and memory is allocated to the
free node. When memory is freed up, the freed memory is stored to the array as free nodes for
later use.
Part three uses most space in the memory pool and is the actual area that stores nodes. The
LOS_MEM_DYN_NODE node structure is described as follows:
typedef struct tagLOS_MEM_DYN_NODE
{
LOS_DL_LIST stFreeNodeInfo;
struct tagLOS_MEM_DYN_NODE *pstPreNode;
UINT32 uwSizeAndFlag;
}LOS_MEM_DYN_NODE;
Figure 3-3
LiteOS
Developer Guide 3 Basic Kernel
Issue 01 (2018-04-20) Huawei Proprietary and Confidential
Copyright © Huawei Technologies Co., Ltd.
20

Static Memory Operation Mechanism
Static memory is in essence a static array. The size of a static memory block is defined at the
time of initialization and cannot be changed since then.
A static memory pool consists of a control block and several memory blocks of same size.
The control block is placed at the head of the static memory pool to manage memory blocks.
The allocate and free up of memory block according to the size of the blocks.
Figure 3-4 Static memory
3.2.2 Dynamic Memory
3.2.2.1 Development Guidelines
Usage Scenarios
The main task of memory management is to dynamically partition and manage user allocated
memory intervals.
Dynamic memory management is used when users have different demands on memory
blocks.
When a user allocates a memory block of specified size, the operating system calls the
LOS_AllocMem API to allocate the requested amount of memory. When the user no longer
needs the memory block, the operating system calls the LOS_FreeMem API to free up the
memory block.
Functions
The memory management module in Huawei LiteOS System provides the following
functions. For details about the APIs, see the API reference.
Function
Category
API Description
Memory
initialization
LOS_MemInit Initializes a specific dynamic
memory pool
Dynamic memory
allocation
LOS_MemAlloc Allocates a specific dynamic
memory pool block of specified
size
LiteOS
Developer Guide 3 Basic Kernel
Issue 01 (2018-04-20) Huawei Proprietary and Confidential
Copyright © Huawei Technologies Co., Ltd.
21

Function
Category
API Description
Dynamic memory
free up
LOS_MemFree Frees up the allocated dynamic
memory block
Memory
reallocation
LOS_MemRealloc Reallocates memory block
according to the size, and retains
data in the previously allocated
memory area.
Aligned memory
allocation
LOS_MemAllocAlign Takes the memory block of
requested specific size out of the
specific dynamic memory pool
and aligns the head or tail of the
memory address with a base
address on the predefined
boundary.
Checking
memory size
LOS_MemPoolSizeGet Gets the size of a specific
dynamic memory pool.
Checking
memory usage
LOS_MemTotalUsedGet Gets the usage of a specific
dynamic memory pool.
Checking the
number of
memory blocks
LOS_MemFreeBlksGet Gets the number of free blocks
in a specific dynamic memory
pool.
Checking the
number of
memory blocks
LOS_MemUsedBlksGet Gets the number of used blocks
in a specific dynamic memory
pool.
Checking a task
ID
LOS_MemTaskIdGet Gets the ID of the task to which
specific memory is allocated.
Obtaining node
address
LOS_MemLastUesdGet Obtains the end address of the
last used node in the memory
pool.
Checking
memory structure
information
LOS_MemInfoGet Gets the memory structure
information of a specific
memory pool.
Integrity check LOS_MemIntegrityCheck Checks the integrity of a
specific memory pool.
Checking mode
size
LOS_MemNodeSizeCheck Checks the total size of a node
and the size of part of node that
can be operated.
Setting memory
check level
LOS_MemCheckLevelSet Sets the memory check level.
LiteOS
Developer Guide 3 Basic Kernel
Issue 01 (2018-04-20) Huawei Proprietary and Confidential
Copyright © Huawei Technologies Co., Ltd.
22

Function
Category
API Description
Checking
memory check
level
LOS_MemCheckLevelGet Gets the memory check level.
Development Process
1. Configuration:
OS_SYS_MEM_ADDR: start address of the dynamic memory pool. In most cases,
retain the default value.
OS_SYS_MEM_SIZE: size (in bytes) of the dynamic memory pool. By default, the
dynamic memory pool is the memory space that is left unused after DDR is allocated.
LOSCFG_BASE_MEM_NODE_INTEGRITY_CHECK: a switch to enable or disable
memory overwriting check. Default value: disabled. If enabled, the operating system
carries out the memory overwriting check when a dynamic memory block is allocated or
a static memory block is freed.
2. LOS_MemInit initialization
The result of initializing a dynamic memory pool is shown as the figure bellow,
generating a EndNode, and all the memory left signed to be FreeNode. Notice: EndNode
as the last node in memory pool with size 0.
3. LOS_MemAlloc for allocating a dynamic memory block of any sizes
Determines whether the required amount of memory is available. If available, it takes a
dynamic memory block of requested size out of the large continuous memory and returns
the pointer of the dynamic memory block to the user. If unavailable, it returns NULL to
the user.
Call the LOS_MemAlloc API three times to create three nodes. Assumes that there
names are UsedA, UsedB, and UsedC. There sizes are sizeA, sizeB, and sizfeC. Because
there is only one large FreeNode in the memory pool when the pool is just initialized,
these memory blocks cut from the FreeNode.
If malloc occurred when there are many FreeNodes in the memory pool, memory block
will be created with the FreNode that malloced with the most benefited size to reduce
memory fragmentation. If the size of the new one is not equal to the used one, the
redundant memory block will be signed as a new FreeNode after creating a new memory
block.
4. LOS_MemFree for free up dynamic memory
Reclaims the dynamic memory block for using next time.
Suppose that calling the LOS_MemFree to free up memory block UsedB, the memory
block UsedB will be reclaimed and signed as FreeNode.
LiteOS
Developer Guide 3 Basic Kernel
Issue 01 (2018-04-20) Huawei Proprietary and Confidential
Copyright © Huawei Technologies Co., Ltd.
23

Platform Differences
None.
3.2.2.2 Precautions
lDynamic memory management consumes the memory of the management control block
structure. Therefore, the memory space available to users is smaller than the
OS_SYS_MEM_SIZE defined in the los_config.h file.
lCalls to the LOS_MemAllocAlign API may consume a certain amount of memory and
result in memory fragments. When the memory used for alignment is freed up, the
resulting memory fragments will be reclaimed.
lDuring memory reallocation to a user by using the LOS_MemRealloc API, the operating
system determines whether sufficient continuous memory is adjacent to the memory area
that has been allocated to the user. If adjacent memory is insufficient, the operating
system frees up the previously allocated memory area and finds a new memory area for
the user. If the reallocation fails, the previously allocated memory remains unchanged,
and NULL will be returned. The use of pPtr = LOS_MemRealloc(pool, pPtr, uwSize) is
not allowed, indicating that using the original pPtr to receive the returned value is
forbidden.
lIf the same memory block is repeatedly freed using the LOS_MemFree API, the first
free-up operation receives an operation succeed message. However, subsequent free-up
attempts lead to invalid operations on the pointer of the memory block and ultimately
unpredictable results.
lThe dynamic memory controller (DMC) structure uses the UINT32 data type, with the
most significant two bits as flags. Therefore, the size of the initial memory pool cannot
exceed 1 GB. Otherwise, unexpected results may occur.
3.2.2.3 Programming Example
Example Description
Memory is a scarce resource. If memory is frequently used while the operating system is
running, program the memory management module to allocate and free up memory
efficiently.
In the programming example, the following steps will be performed:
1. Initialize a dynamic memory pool.
2. Take a memory block out of the initialized memory pool and allocate it to a user.
3. Store data in the memory block.
4. Print the data in the memory block.
5. Free up the memory block.
Example Code
VOID los_memory_test() {
UINT32 *p_num = NULL;
LiteOS
Developer Guide 3 Basic Kernel
Issue 01 (2018-04-20) Huawei Proprietary and Confidential
Copyright © Huawei Technologies Co., Ltd.
24

UINT32 uwRet;
uwRet = LOS_MemInit(m_aucSysMem0, 32);
if (LOS_OK == uwRet) {
dprintf("Memory pool initialized successfully!\n");
}
else {
dprintf("Failed to initialized the memory pool!\n");
return;
}
/*Allocate a memory block.*/
p_num = (int*)LOS_MemAlloc(m_aucSysMem0, 4);
if (NULL == p_num) {
dprintf("Failed to allocate the memory block!\n");
return;
}
dprintf("Memory block allocated successfully!\n");
/*Use the memory block.*/
*p_num = 828;
dprintf("*p_num = %d\n", *p_num);
/*Free up the memory block.*/
uwRet = LOS_MemFree(m_aucSysMem0, p_num);
if (LOS_OK == uwRet) {
dprintf("Memory block freed successfully!\n");
}
else {
dprintf("Failed to free up the memory block!\n");
}
return;
}
Verification
The verification result is as follows:
-----Test start-----
using new mem argorithm
*p_num = 828
Complete Code
sample_mem.c
3.2.3 Static Memory
3.2.3.1 Development Guidelines
Usage Scenarios
Static memory management is used when users demand memory of fixed size. When a user
requests memory, the operating system calls the LOS_AllocBox API to allocate a static
memory block. When the user no longer needs the memory, the operating system calls the
LOS_FreeBox API to free up the memory block.
Functions
Static memory management of Huawei LiteOS provides the following functions:
LiteOS
Developer Guide 3 Basic Kernel
Issue 01 (2018-04-20) Huawei Proprietary and Confidential
Copyright © Huawei Technologies Co., Ltd.
25

Function Category API Description
Static memory initialization LOS_MemboxInit Initializes a static memory
pool; defines the start
address and total size of the
static memory pool, as well
as the size of each memory
block.
Static memory clearing LOS_MemboxClr Clears data in a memory
block of fixed size.
Static memory allocation LOS_MemboxAlloc Allocates a static memory
block.
Memory free-up LOS_MemboxFree Frees up a static memory
block.
Development Process
This section introduces the development process of static memory in typical scenarios:
1. Allocate continuous memory as a static memory pool.
2. Call the LOS_MemboxInit API
Initializes the static memory pool; divides the memory pool that matches the input
parameters into N memory blocks, where N depends on the total size of static memory
pool and the size of each static memory block); adds all static memory blocks into a
linked list of idle memory blocks; places a control header at the beginning of static
memory pool.
3. Call the LOS_MemboxAlloc API
Takes an idle memory block out of the linked list and returns the user space address of
the memory block.
4. Call the LOS_MemboxFree API
Adds the static memory block that has been freed up to the linked list.
5. Call the LOS_MemboxClr API
Clears data in the static memory block that matches the input parameters.
Platform Differences
None.
3.2.3.2 Precautions
lThe range of static memory pool can be acquired by using either a global variable array
or the LOS_AllocMem API. In the latter case, to avoid memory leaks, free up a static
memory block when the block is no longer in use.
LiteOS
Developer Guide 3 Basic Kernel
Issue 01 (2018-04-20) Huawei Proprietary and Confidential
Copyright © Huawei Technologies Co., Ltd.
26

3.2.3.3 Programming Example
Example Description
Memory is a scarce resource. If memory is frequently used while the operating system is
running, program the memory management module to allocate and free up memory
efficiently.
In the programming example, the following steps will be performed:
1. Initialize a static memory pool.
2. Take a static memory block out of the static memory pool.
3. Store data in the memory block.
4. Print the data in the memory block.
5. Clear the data in the memory block.
6. Free up the memory block.
Example Code
VOID los_membox_test(void) {
UINT32 *p_num = NULL;
UINT32 uwBlkSize = 10, uwBoxSize = 100;
UINT32 uwRet;
UINT32 pBoxMem[1000];
uwRet = LOS_MemboxInit(&pBoxMem[0], uwBoxSize, uwBlkSize);
if(uwRet != LOS_OK)
{
dprintf("Failed to initialized the memory pool!\n");
return;
}
else {
dprintf("Memory pool initialized successfully!\n");
}
/*Allocate a memory block.*/
p_num = (int*)LOS_MemboxAlloc(pBoxMem);
if (NULL == p_num) {
dprintf("Failed to allocate the memory block!\n");
return;
}
dprintf("Memory block allocated successfully!\n");
/*Use the memory block.*/
*p_num = 828;
dprintf("*p_num = %d\n", *p_num);
/*Clear data in the memory block.*/
LOS_LOS_MemboxClr(pBoxMem, p_num);
dprintf("Data in the memory block cleared successfully\n p_num = %d\n",
*p_num);
/*Free up the memory block.*/
uwRet = LOS_MemboxFree(pBoxMem, p_num);
if (LOS_OK == uwRet) {
dprintf("Memory block freed successfully!\n");
}
else {
dprintf("Failed to free up the memory block!\n");
}
return;
}
Verification
The verification result is as follows:
LiteOS
Developer Guide 3 Basic Kernel
Issue 01 (2018-04-20) Huawei Proprietary and Confidential
Copyright © Huawei Technologies Co., Ltd.
27

dist:1
---Test start---
*p_num = 828
p_num = 0
---Test End---
Complete Code
sample_membox.c
3.3 Interrupt
3.3.1 Overview
Basic Concept
When a condition that needs immediate attention occurs, the CPU suspends current activities
and switches to deal with the condition.
The CPU runs faster than external peripherals. When external peripherals are able to fulfill an
activity alone, the CPU takes care of other activities.
When the CPU must be involved in fulfilling an activity, the interrupt mechanism enables an
external peripheral to emit an interrupt signal to alert the CPU of the high-priority condition
requiring the interruption of current activities. The CPU does not need to keep waiting for
peripheral states, thereby improving CPU efficiency and accelerating system response.
The interrupt mechanism supports:
lInitialize
lCreate
lLock or unlock
lRestore
lEnable
lDisable
The interrupt mechanism of Huawei LiteOS is based on interrupt.
Introduce of Interrupt
The following three types of hardware are involved in the interrupt mechanism:
lDevice: the interrupt source. When a device requests the help of the CPU, it emits an
interrupt signal to the interrupt controller.
lInterrupt controller: a type of peripheral that sends an interrupt request to the CPU after
receiving an interrupt signal from the interrupt pins of other peripherals. On the interrupt
controller, you can prioritize, enable, or disable interrupt sources, as well as specify an
interrupt trigger mode on each interrupt source. Common interrupt controllers include
the Vector Interrupt Controller (VIC) and General Interrupt Controller (GIC, typically
used in ARM Cortex-A7).
lCPU: executes an interrupt handler at the request of an interrupt source.
LiteOS
Developer Guide 3 Basic Kernel
Issue 01 (2018-04-20) Huawei Proprietary and Confidential
Copyright © Huawei Technologies Co., Ltd.
28

Terminology Associated With Interrupt
Interrupt ID: a unique identifier contained in all interrupt requests from a particular interrupt
source.
Interrupt request (IRQ): an electrical pulse signal sent to alert the CPU of an urgent condition.
The CPU suspends current activities and deals with the condition that needs immediate
attention.
Interrupt priority: the priority of an interrupt source. Interrupt priority is determined based on
importance and urgency. Priority of all interrupt sources are the same in Huawei LiteOS.
Interrupt nesting or preemption is not supported.
Interrupt handler: When an external peripheral generates an interrupt request, the CPU
executes an interrupt handler to switch from current activities to the event that needs
immediate attention.
Interrupt trigger: set to 1 when an interrupt source emits an interrupt signal.
Interrupt trigger type: the way in which an interrupt signal is sent to the interrupt controller.
Typically, an interrupt signal is either level-triggered or edge-triggered.
Interrupt vector: starting address of interrupt service routine.
Interrupt vector table: a table where interrupt vectors are stored based on interrupt ID.
Interrupt sharing: If only a few external peripherals are present, each external peripheral is
allocated a unique interrupt ID. However, if there are many external peripherals, consider
sharing an interrupt ID among external peripherals. The interrupt handlers of the interrupts
that share the same interrupt ID form a linked list. When an external peripheral generates an
interrupt request, Huawei LiteOS Kernel traverses the linked list to find the interrupt handler
of the interrupt request.
Interrupt top half and bottom half: If an interrupt is long, other interrupts that are more
important may be blocked out. To balance the performance and workload of an interrupt
handler, an interrupt handler is logically divided into two parts. The top half takes care of the
urgent and critical part of the interrupt, and the bottom half deals with work, the longer yet
less important part of the interrupt.
The top half of an interrupt typically reads the interrupt state from a register, clears the
interrupt flag, and places the work in the workqueue.
Operation Mechanism
Interrupt mechanism of Huawei LiteOS supports interrupt sharing:
The implementation of interrupt sharing depends on the linked list. Each interrupt id create a
linked list, the linked list node contains the interrupt handler function and the function input.
When create interrupt for many times to one same interrupt id, the interrupt handler function
and the function input will be added to linked list. So when the hardware is interrupted,
through the interrupt number to find its corresponding structure of the list, the implementation
of the list of the interrupt handler.
Interrupt mechanism of Huawei LiteOS supports Interrupt bottom half:
The implementation of interrupt bottom half depends on workqueue, job is divided into
interrupt top half and bottom half in interrupt handler. Handler int bottom half is associated
with work, and mounted to legal workqueue. System executes bottom half program of work in
workqueque while free.
LiteOS
Developer Guide 3 Basic Kernel
Issue 01 (2018-04-20) Huawei Proprietary and Confidential
Copyright © Huawei Technologies Co., Ltd.
29

3.3.2 Development Guidelines
Usage Scenarios
When an interrupt request is generated, the CPU responds by suspending current activities
and calling the user-defined interrupt handler to deal with the condition that needs immediate
attention.
Functions
The interrupt module provides the following functions:
API Description
LOS_HwiCreate Creates a hardware interrupt to register the
corresponding interrupt handler
LOS_IntUnLock Unlocks an interrupt
LOS_IntRestore Restores an interrupt
LOS_IntLock Locks an interrupt
hal_interrupt_mask Disables an interrupt (A register is
configured to prevent the CPU from
responding to this interrupt.)
hal_interrupt_unmask Enables an interrupt (A register is
configured to prevent the CPU from
responding to this interrupt.)
HWI Error Codes
Error codes are returned if errors occur during interrupt creation to facilitate fault locating.
No. Definition Error
Code
Description Solution
1 OS_ERRNO_HWI_N
UM_INVALID
0x0200090
0
The interrupt ID is
invalid.
Provide a valid
interrupt ID.
2 OS_ERRNO_HWI_P
ROC_FUNC_NULL
0x0200090
1
The pointer to
interrupt handler is
null.
Pass in a non-null
pointer to the
interrupt handler.
3 OS_ERRNO_HWI_C
B_UNAVAILABLE
0x0200090
2
Interrupts are
unavailable.
Increase the number
of available
interrupts.
4 OS_ERRNO_HWI_N
O_MEMORY
0x0200090
3
The memory is
insufficient.
Enlarge the memory
sapce.
LiteOS
Developer Guide 3 Basic Kernel
Issue 01 (2018-04-20) Huawei Proprietary and Confidential
Copyright © Huawei Technologies Co., Ltd.
30

No. Definition Error
Code
Description Solution
5 OS_ERRNO_HWI_A
LREADY_CREATED
0x0200090
4
The interrupt
handler has already
been created.
Check whether the
interrupt handler
corresponding to the
passed-in interrupt
ID has been created.
6 OS_ERRNO_HWI_P
RIO_INVALID
0x0200090
5
The interrupt
priority is invalid.
Pass in valid
interrupt priority,
which should fall in
[0,31].
7 OS_ERRNO_HWI_M
ODE_INVALID
0x0200090
6
The interrupt mode
is invalid.
Pass in a valid
interrupt mode,
which should fall in
[0,1].
8 OS_ERRNO_HWI_F
ASTMODE_ALREA
DY_CREATED
0x0200090
7
The fast mode
interrupt has
already been
created.
Check whether the
interrupt handler
corresponding to the
passed-in interrupt
ID has been created.
9 OS_ERRNO_HWI_I
NTERR
0x0200090
8
The API is called
when an interrupt is
underway.
Do not call this API
when an interrupt is
underway.
Development Process
1. Configure the following parameters:
–LOSCFG_PLATFORM_HWI: a switch to enable or disable the hardware interrupt
module. Set to YES.
–LOSCFG_PLATFORM_HWI_LIMIT: the maximum allowed number of hardware
interrupts.
2. Call the LosHwiInit API to initialize the interrupt mechanism.
3. Call the LOS_HwiCreate API to create an interrupt.
4. Call the hal_interrupt_unmask API to enable an interrupt.
5. Call the hal_interrupt_mask API to disable an interrupt.
3.3.3 Precautions
lThe register address of the LosHwiInit operation and the maximum allowed number of
interrupts vary depending on hardware specifications.
lInterrupt sharing indicates that one interrupt handler can be mounted repeatedly. An
interrupt request is accepted only when a unique dev parameter is passed in. For
example, if you request an interrupt with a specified interrupt ID for twice, and at the
second time you pass in the same interrupt handler and dev as you those you pass in at
the first time, the interrupt request is rejected. If you pass in the same interrupt handler
and a new dev, the interrupt request is accepted.
LiteOS
Developer Guide 3 Basic Kernel
Issue 01 (2018-04-20) Huawei Proprietary and Confidential
Copyright © Huawei Technologies Co., Ltd.
31

lAvoid long-running interrupt handlers because they have negative impact on CPU's
response to interrupts.
lThe function lead to schedule cannot be performed after breading off.
lThe input parameter of the LOS_IntRestore() API must be the CPSR that is saved by the
LOS_IntLock() API before locking the interrupt.
lIn Cortex-A7, interrupts 0–31 are for internal use and it is not advisable to request or
create them.
lThe LOS_HwiCreate() API is not usually used to create an interrupt. Call the Linux
adaption API request_irq to create an interrupt.
3.3.4 Programming Example
Example Description
The programming example will cover the following functions:
1. Disabling an interrupt
2. Creating an interrupt
3. Enabling an interrupt
4. Restoring an interrupt
5. Disabling an interrupt
Example Code
Prerequisite
lThe LOSCFG_PLATFORM_HWI parameter in the los_config.h file is set to YES.
lThe LOSCFG_PLATFORM_HWI_LIMIT parameter in the los_config.h file is set to the
maximum number of hardware interrupts the operating system allows.
The code is as follows:
#include "los_hwi.h"
#include "los_typedef.h"
#define HWI_NUM_INT50 50
void uart_irqhandle(int irq,void *dev)
{
printf("\n int the func uart_irqhandle \n");
}
void hwi_test()
{
int a = 1;
UINTPTR uvIntSave;
uvIntSave = LOS_IntLock();
LOS_HwiCreate(HWI_NUM_INT50, 0,0,uart_irqhandle,NULL);//Create an interrupt
hal_interrupt_unmask(HWI_NUM_INT50);
LOS_IntRestore(uvIntSave);
hal_interrupt_mask(HWI_NUM_INT50);
}
Complete Code
sample_hwi.c
LiteOS
Developer Guide 3 Basic Kernel
Issue 01 (2018-04-20) Huawei Proprietary and Confidential
Copyright © Huawei Technologies Co., Ltd.
32

3.4 Queue
3.4.1 Overview
Basic Concept
A queue, also known as message queue, stores messages (also known as data) to be
communicated between tasks. The length of message received by a queue is user defined. A
queue receives messages of user-defined length from tasks or interrupts and determines
whether to store a transferred message based on the interface through which the message is
sent. A task reads messages from a queue. If the queue is empty, the task is suspended. When
a new message is stored in the queue, the suspended task is woken up and processes the
message.
A queue allows for asynchronous processing of messages, through which a message can be
placed in a queue but left not processed immediately, and messages can be buffered.
The following features characterize queues:
lMessages in a queue are processed in the first in first out order. A message can be read
and written asynchronously.
lReading data from a queue and writing data into a queue support the timeout mechanism.
lThe sender and the receiver agree on the type of message to be exchanged. The message
length is variable, but cannot exceed the maximum message unit length.
lA task can choose any queue to send or receive messages.
lMultiple tasks can choose the same queue to send or receive messages.
lIf a queue is allocated a dynamic memory block, the memory block can be reclaimed
using the LOS_FreeMem API when the queue is no longer in use.
Operation Mechanism
Queue Control Block
/**
* @ingroup los_queue
* Queue information block structure
*/
typedef struct tagQueueCB
{
UINT8 *pucQueue; /**< pointer to the queue */
UINT16 usQueueState; /**< queue state */
UINT16 usQueueLen; /**< number of messages in the queue */
UINT16 usQueueSize; /**< message node size */
UINT16 usQueueHead; /**< message head node position (array
subscript)*/
UINT16 usQueueTail; /**< message tail node position (array
superscript)*/
UINT16 usWritableCnt; /**< number of writable messages in the queue*/
UINT16 usReadableCnt; /**< number of readable messages in the queue*/
UINT16 usReserved; /**< reserved*/
LOS_DL_LIST stWriteList; /**< waiting linked list of data writing tasks*/
LOS_DL_LIST stReadList; /**< waiting linked list of data reading tasks*/
LOS_DL_LIST stMemList; /**< MailBox module usage */
} QUEUE_CB_S;
LiteOS
Developer Guide 3 Basic Kernel
Issue 01 (2018-04-20) Huawei Proprietary and Confidential
Copyright © Huawei Technologies Co., Ltd.
33

Each queue control block contains the element of queue state that indicates the usage of this
queue:
lOS_QUEUE_UNUSED: The queue is not in use.
lOS_QUEUE_INUSED: The queue is in use.
Working Principles
During queue creation, memory is allocated to the queue based on the queue length and
message node size and the queue ID is returned.
A message head node position (Head) and a message tail node position (Tail) are used in a
queue control block to indicate the message storage in a queue. Head indicates the start
position of an occupied message, and Tail indicates the start position of a vacant message.
When a queue is first created, both Head and Tail point to the start position of the queue.
Data is written into the vacant message unit after the occupied message unit tail. If Tail points
to the queue tail, the data is written into the start of the queue. The usWritableCnt parameter
specifies whether the queue is fully occupied. Data cannot be written to a fully occupied
queue (the usWritableCnt parameter value is 0).
Data is read from the head of the occupied message units. If Head points to the queue tail, the
data that is first written into the start of the queue is read. The usReadableCnt parameter
specifies whether data is available for reading. A task of reading data from a vacant queue
(the usReadableCnt parameter value is 0) will be suspended.
During queue deletion, locate the queue that has a specified ID, set the queue state to be not in
use, free up the memory allocated to the queue, and initialize the queue control head.
Figure 3-5 Read/write from/into a queue
LiteOS
Developer Guide 3 Basic Kernel
Issue 01 (2018-04-20) Huawei Proprietary and Confidential
Copyright © Huawei Technologies Co., Ltd.
34

3.4.2 Development Guidelines
Functions
The message processing module of Huawei LiteOS provides the following functions:
Function Category API Description
Queue creation LOS_QueueCreate Creates a queue.
Queue reading LOS_QueueRead Reads data from a queue;
data copy is not supported.
The buff stores addresses of
message units.
Queue writing LOS_QueueWrite Writes data into a queue;
data copy is not supported.
The data written into a
message unit is the buff
address.
Queue reading LOS_QueueReadCopy Reads data from a particular
queue; data copy is
supported.
The buff stores data
retrieved from message
units.
Queue writing LOS_QueueWriteCopy Writes data into a particular
queue; data copy is
supported.
The data written into a
message unit is the buff
address.
Queue writing LOS_QueueWriteHead Write data into the head of a
particular queue.
Queue deletion LOS_QueueDelete Deletes a queue.
Queue information
acquisition
LOS_QueueInfoGet Gets information about a
queue.
Development Process
The typical process of using the queue module is as follows:
1. Call the LOS_QueueCreate API to create a queue.
Creates a queue and returns a queue ID.
2. Call the LOS_QueueWrite API to write data into a queue.
3. Call the LOS_QueueRead API to read data from a queue.
LiteOS
Developer Guide 3 Basic Kernel
Issue 01 (2018-04-20) Huawei Proprietary and Confidential
Copyright © Huawei Technologies Co., Ltd.
35

4. Call the LOS_QueueInfoGet API to get information about the queue.
5. Call the LOS_QueueDelete to delete a queue.
Queue Error Code
Error codes are returned if errors occur during queue operations, such as queue creation and
queue deletion, to facilitate fault locating.
No. Definition Error Code Description Solution
1 LOS_ERRNO_Q
UEUE_MAXNU
M_ZERO
0x02000600 The
maximum
number of
queue
resources is
set to 0.
Set the maximum number of
queue resources to be greater
than 0. If the queue module is
not used, disable the
configuration of the maximum
number of queue resources.
2 LOS_ERRNO_Q
UEUE_NO_ME
MORY
0x02000601 The memory
allocated to
queue block
fails to be
initialized.
Allocate more memory to the
queue block. Alternatively,
decrease the maximum number
of queue resources.
3 LOS_ERRNO_Q
UEUE_CREATE
_NO_MEMORY
0x02000602 Memory fails
to be
allocated to
the queue to
be created.
Allocate more memory to the
queue. Alternatively, decrease
the length of the queue or the
number of nodes in the queue
to be created.
4 LOS_ERRNO_Q
UEUE_SIZE_T
OO_BIG
0x02000603 The size of
the largest
message in
the queue to
be created
exceeds the
upper limit.
Change the size of the largest
message to a size not
exceeding the upper limit.
5 LOS_ERRNO_Q
UEUE_CB_UN
AVAILABLE
0x02000604 The number
of created
queues has
exceeded the
upper limit.
Increase the number of queue
configuration resources.
6 LOS_ERRNO_Q
UEUE_NOT_FO
UND
0x02000605 The queue is
invalid.
Ensure the queue ID is valid.
7 LOS_ERRNO_Q
UEUE_PEND_I
N_LOCK
0x02000606 The task must
not be
blocked on
the queue
when it is
locked.
Unlock the task before the
queue is used.
LiteOS
Developer Guide 3 Basic Kernel
Issue 01 (2018-04-20) Huawei Proprietary and Confidential
Copyright © Huawei Technologies Co., Ltd.
36

No. Definition Error Code Description Solution
8 LOS_ERRNO_Q
UEUE_TIMEO
UT
0x02000607 The wait time
for processing
a queue
expires.
Set an appropriate expiry time.
9 LOS_ERRNO_Q
UEUE_IN_TSK
USE
0x02000608 The queue on
which a task
is blocked
must not be
deleted.
Enable the task to acquire
resources rather than make the
task blocked on the queue.
10 LOS_ERRNO_Q
UEUE_WRITE_
IN_INTERRUP
T
0x02000609 Writing data
into a queue is
not allowed
when an
interrupt is
being
processed.
Set the mode of writing data
into a queue to non-blocking
mode.
11 LOS_ERRNO_Q
UEUE_NOT_C
REATE
0x0200060a The queue is
not created.
Pass in a valid handle.
12 LOS_ERRNO_Q
UEUE_IN_TSK
WRITE
0x0200060b Queue
reading and
writing are
not
synchronous.
Synchronize queue reading
and writing.
13 LOS_ERRNO_Q
UEUE_CREAT_
PTR_NULL
0x0200060c A null pointer
is passed in
during queue
creation.
Pass in a non-null pointer.
14 LOS_ERRNO_Q
UEUE_PARA_I
SZERO
0x0200060d The queue
length or
message node
size passed in
during queue
creation is 0.
Pass in correct queue length
and message node size.
15 LOS_ERRNO_Q
UEUE_READ_I
NVALID
0x0200060e An invalid
queue handle
is passed in
during queue
reading.
Pass in a valid handle.
16 LOS_ERRNO_Q
UEUE_READ_P
TR_NULL
0x0200060f A null pointer
is passed in
during queue
reading.
Pass in a non-null pointer.
LiteOS
Developer Guide 3 Basic Kernel
Issue 01 (2018-04-20) Huawei Proprietary and Confidential
Copyright © Huawei Technologies Co., Ltd.
37

No. Definition Error Code Description Solution
17 LOS_ERRNO_Q
UEUE_READSI
ZE_ISZERO
0x02000610 The buffer
size passed in
during queue
reading is 0.
Pass in a correct buffer size.
18 LOS_ERRNO_Q
UEUE_WRITE_
INVALID
0x02000611 An invalid
queue handle
passed in
during queue
writing.
Pass in a valid handle.
19 LOS_ERRNO_Q
UEUE_WRITE_
PTR_NULL
0x02000612 A null pointer
passed in
during queue
writing.
Pass in a non-null pointer.
20 LOS_ERRNO_Q
UEUE_WRITES
IZE_ISZERO
0x02000613 The buffer
size passed in
when data is
being written
into the queue
is 0.
Pass in a correct buffer size.
21 LOS_ERRNO_Q
UEUE_WRITE_
NOT_CREATE
0x02000614 The queue
into which
data is written
is not created.
Pass in a valid queue ID.
22 LOS_ERRNO_Q
UEUE_WRITE_
SIZE_TOO_BIG
0x02000615 The buffer
size passed in
during writing
data into the
queue is
bigger than
the queue
size.
Decrease the buffer size.
Alternatively, increase the
node size.
23 LOS_ERRNO_Q
UEUE_ISFULL
0x02000616 Free nodes
are
unavailable
during queue
writing.
Ensure free nodes are available
before writing data into the
queue.
24 LOS_ERRNO_Q
UEUE_PTR_NU
LL
0x02000617 A null pointer
is passed in
when queue
information is
being
acquired.
Pass in a non-null pointer.
LiteOS
Developer Guide 3 Basic Kernel
Issue 01 (2018-04-20) Huawei Proprietary and Confidential
Copyright © Huawei Technologies Co., Ltd.
38

No. Definition Error Code Description Solution
25 LOS_ERRNO_Q
UEUE_READ_I
N_INTERRUPT
0x02000618 Reading data
from a queue
is not allowed
when an
interrupt is
being
processed..
Set the mode of reading data
from a queue to non-blocking
mode.
26 LOS_ERRNO_Q
UEUE_MAIL_H
ANDLE_INVAL
ID
0x02000619 An invalid
queue handle
is passed in
during
releasing the
memory
allocated to
the queue.
Pass in a valid handle.
27 LOS_ERRNO_Q
UEUE_MAIL_P
TR_INVALID
0x0200061a The passed-in
pointer to the
message
memory pool
is null.
Pass in a non-null pointer.
28 LOS_ERRNO_Q
UEUE_MAIL_F
REE_ERROR
0x0200061b Membox fails
to be released.
Pass in a non-null pointer to
membox.
29 LOS_ERRNO_Q
UEUE_READ_
NOT_CREATE
0x0200061c The queue to
be read is not
created.
Pass in a valid queue ID.
30 LOS_ERRNO_Q
UEUE_ISEMPT
Y
0x0200061d The queue is
empty.
Ensure the queue contains
messages when it is being
read.
31 LOS_ERRNO_Q
UEUE_READ_S
IZE_TOO_SMA
LL
0x0200061f The buffer
size passed in
during queue
reading is
much smaller
than the
queue size.
Increase the buffer size.
Alternatively, decrease the
node size.
Platform Differences
On a 3516A platform, the data that is written into a queue does not need to be aligned on the
boundary of 4 bytes. However, on a 3518e platform, the alignment is needed.
LiteOS
Developer Guide 3 Basic Kernel
Issue 01 (2018-04-20) Huawei Proprietary and Confidential
Copyright © Huawei Technologies Co., Ltd.
39

3.4.3 Precautions
lThe maximum number of queues is not equal to the total number of queues available to
users. When a queue is allocated to accommodate software timers, the number of
available queues is decreased by 1.
lThe queue name that is passed into the LOS_QueueCreate API is reserved for future use.
lThe input parameter uwTimeOut of queue APIs must be set to relative time.
lThe LOS_QueueReadCopy API must be used together with the LOS_QueueWriteCopy
API, and the LOS_QueueRead and LOS_QueueWrite APIs must be used together.
lThe LOS_QueueWrite and LOS_QueueRead APIs are called to operate data addresses.
Ensure that the memory that is pointed to by the pointer obtained by calling the
LOS_QueueRead API is not modified or released during the queue reading. Otherwise,
unexpected results may be caused.
3.4.4 Programming Example
Example Description
Two tasks are created in the programming example. Task 1 calls the send_Entry API to send
messages. Task 2 calls the recv_Entry API to receive messages.
1. Call the LOS_TaskCreate API to create tasks 1 and 2.
2. Call the LOS_QueueCreate API to create a queue.
3. Call the send_Entry API to enable task 1 to send a message.
4. Call the rev_Entry API to enable task 2 to send a message.
5. Call the LOS_QueueDelete API to delete the queue.
Example Code
#include "los_task.h"
#include "los_queue.h"
static UINT32 g_uwQueue;
CHAR abuf[] = "test is message x";
/*Task 1 sends a message.*/
void *send_Entry(void *arg)
{
UINT32 i = 0,uwRet = 0;
UINT32 uwlen = sizeof(abuf);
while (i <5)
{
abuf[uwlen -2] = '0' + i;
i++;
/*Task 1 writes data from abuf into the queue.*/
uwRet = LOS_QueueWrite(g_uwQueue, abuf, uwlen, 0);
if(uwRet != LOS_OK)
{
dprintf("send message failure,error:%x\n",uwRet);
}
LOS_TaskDelay(5);
}
}
/*Task 2 receives a message.*/
void *recv_Entry(void *arg)
LiteOS
Developer Guide 3 Basic Kernel
Issue 01 (2018-04-20) Huawei Proprietary and Confidential
Copyright © Huawei Technologies Co., Ltd.
40

{
UINT32 uwReadbuf;
UINT32 uwRet = 0;
while (1)
{
/*Task 2 reads data from the queue and stores it in uwReadbuf.*/
uwRet = LOS_QueueRead(g_uwQueue, &uwReadbuf, 50, 0);
if(uwRet != LOS_OK)
{
dprintf("recv message failure,error:%x\n",uwRet);
break;
}
dprintf("recv message:%s\n", (char *)uwReadbuf);
LOS_TaskDelay(5);
}
/*Delete the queue.*/
while (LOS_OK != LOS_QueueDelete(g_uwQueue))
{
LOS_TaskDelay(1);
}
dprintf("queue successfully deleted!\n");
}
int Example_creat_task(void)
{
UINT32 uwRet = 0;
UINT32 uwTask1, uwTask2;
TSK_INIT_PARAM_S stInitParam1;
/*Create task 1.*/
stInitParam1.pfnTaskEntry = send_Entry;
stInitParam1.usTaskPrio = 9;
stInitParam1.uwStackSize = 0x400;
stInitParam1.pcName = "sendQueue";
stInitParam1.uwResved = LOS_TASK_STATUS_DETACHED;
LOS_TaskLock();//Lock task scheduling so that the newly created task will
not be executed even if it has a higher priority than the running task.
uwRet = LOS_TaskCreate(&uwTask1, &stInitParam1);
if(uwRet != LOS_OK)
{
dprintf("create task1 failed!,error:%x\n",uwRet);
return uwRet;
}
/*Create task 2.*/
stInitParam1.pfnTaskEntry = recv_Entry;
uwRet = LOS_TaskCreate(&uwTask2, &stInitParam1);
if(uwRet != LOS_OK)
{
dprintf("create task2 failed!,error:%x\n",uwRet);
return uwRet;
}
/*Create the queue.*/
uwRet = LOS_QueueCreate("queue", 5, &g_uwQueue, 0, 50);
if(uwRet != LOS_OK)
{
dprintf("create queue failure!,error:%x\n",uwRet);
}
dprintf("create the queue success!\n");
LOS_TaskUnlock();//Unlock task scheduling so that task scheduling will
happen after the queue is created.
}
LiteOS
Developer Guide 3 Basic Kernel
Issue 01 (2018-04-20) Huawei Proprietary and Confidential
Copyright © Huawei Technologies Co., Ltd.
41

Verification
Complete Code
sample_queue.c
3.5 Event
3.5.1 Overview
Basic Concept
Events are used for synchronization between tasks. A task or interrupt service routine can
trigger an event (a synchronization signal) to another task through an event control block. One
task is able to wait for several events to occur: whether while one event occurring or after
several events occurred, both of these is sure to wake task up to do event handling.
In a multi-task environment, tasks must be synchronized. In the one-to-many synchronization
model, a task waits for multiple events. In the many-to-many synchronization model, multiple
tasks wait for multiple events.
Tasks trigger or wait for events through event control blocks. Events in Huawei LiteOS are
used only for task synchronization, and not for data transport.
Characteristics of events in Huawei LiteOS are as follows:
lEvents are not associated with tasks and are independent from each other. A 32-bit
variable is used to indicate the type of the event in which a task is interested. Each bit
indicates one event type with 0 indicating that the event does not occur and 1 indicating
that the event occurs. There are 31 bits that indicate event types (bit 25 is reserved).
lEvents are used only for task synchronization, and not for data transport.
lSending the same event type to a task for multiple times is equivalent to sending for only
once.
lMultiple tasks are allowed to read or write the same event.
lHuawei LiteOS supports event reading and writing timeout.
Event control block
/**
* @ingroup los_event
* Event control structure
*/
typedef struct tagEvent
{
LiteOS
Developer Guide 3 Basic Kernel
Issue 01 (2018-04-20) Huawei Proprietary and Confidential
Copyright © Huawei Technologies Co., Ltd.
42

UINT32 uwEventID; /**bit that indicates an event type*/
LOS_DL_LIST stEventList; /**linked list of event reading tasks*/
} EVENT_CB_S, *PEVENT_CB_S;
uwEventID indicates the type of the event in which a task is interested. Each bit indicates one
event type with 0 indicating that the event does not occur and 1 indicating that the event
occurs. There are 31 bits that indicate event types (bit 25 is reserved).
Event reading mode
An event reading mode can be configured during event reading. Event reading modes are as
follows:
LOS_WAITMODE_AND indicates that event of all event types specified by a mask need to
be read. Event reading succeeds only when all events that are read occur.
LOS_WAITMODE_OR indicates that an event of an event type specified by a mask needs
to be read. Event reading succeeds when the event that is read occurs.
LOS_WAITMODE_CLR indicates that after successful event reading, the event types or
event type that is read is automatically cleared.
Operation Mechanism
During event reading, one type or multiple types specified by uwEventMask are read. After
event reading succeeds, the event type that is read is explicitly cleared if
LOS_WAITMODE_CLR is configured in the event reading mode. The event type that is not
cleared if LOS_WAITMODE_CLR is not configured. You can configure the event reading
mode by passing in LOS_WAITMODE_AND to read all events of the event types specified
by the event mask or by passing in LOS_WAITMODE_OR to read an event of an event type
specified by the event mask.
During event writing, a specified event type is written into an event. Multiple event types can
be written concurrently. Event writing may trigger task scheduling.
During event clearance, the bit that specifies the event type to be cleared is set to 0.
LiteOS
Developer Guide 3 Basic Kernel
Issue 01 (2018-04-20) Huawei Proprietary and Confidential
Copyright © Huawei Technologies Co., Ltd.
43

Figure 3-6 Tasks woken up by events
3.5.2 Development Guidelines
Usage Scenarios
Events are applicable in a variety of task synchronization scenarios and are partially similar to
semaphore in purpose.
Functions
The event module provides the following functions:
LiteOS
Developer Guide 3 Basic Kernel
Issue 01 (2018-04-20) Huawei Proprietary and Confidential
Copyright © Huawei Technologies Co., Ltd.
44

Function
Category
API Description
Event
initialization
LOS_EventInit Initializes an event control block
Event
reading
LOS_EventRead Reads an event within N ticks
Event writing LOS_EventWrite Writes an event
Event
clearance
LOS_EventClear Clears an event
Event mask
verification
LOS_EventPoll Determines whether an event meets the expectations
based on the passed-in event value, event mask, and
verification mode
Event
destroying
LOS_EventDestr
oy
Destroys a specified event control block
Development Process
The typical process of using the event module is as follows:
1. Call the LOS_EventInit API to initialize an event control block.
2. Call the LOS_EventInit to write an event.
3. Call the LOS_EventRead API to read an event.
4. Call the LOS_EventClear API to clear an event.
Event Error Code
Error codes are returned if errors occur during event operations, such as event initialization,
event destroying, event reading, event writing, and event clearance, to facilitate fault locating.
No. Definition Error Code Description Solution
1 LOS_ERRNO_
EVENT_SETB
IT_INVALID
0x02001c00 Bit 25 of the
event ID must
not be set to 1
because it is
reserved as an
error code.
Set bit 25 of the
event ID to 0.
2 LOS_ERRNO_
EVENT_READ
_TIMEOUT
0x02001c01 Event reading
times out.
Increase the
permitted wait
time.
Alternatively,
re-read the
event.
LiteOS
Developer Guide 3 Basic Kernel
Issue 01 (2018-04-20) Huawei Proprietary and Confidential
Copyright © Huawei Technologies Co., Ltd.
45

No. Definition Error Code Description Solution
3 LOS_ERRNO_
EVENT_EVEN
TMASK_INVA
LID
0x02001c02 The passed-in
event ID is
invalid.
Pass in a valid
event ID.
4 LOS_ERRNO_
EVENT_READ
_IN_INTERRU
PT
0x02001c03 The event is
being read
when an
interrupt is
being
processed.
Let a new task
read the event.
5 LOS_ERRNO_
EVENT_FLAG
S_INVALID
0x02001c04 The mode of
event reading is
invalid.
Pass in a valid
mode.
6 LOS_ERRNO_
EVENT_READ
_IN_LOCK
0x02001c05 The task is
locked and fails
to read the
event.
Unlock the task,
and then let the
task read the
event.
7 LOS_ERRNO_
EVENT_PTR_
NULL
0x02001c06 The passed-in
pointer is null.
Pass in a non-
null pointer.
An error code is a 32-bit storage unit. Bit 24 to bit 31 indicate an error level; bit 16 to bit 23
indicate an error code flag; bit 8 to bit 15 indicate the ID of the module that reports the error
code; bit 0 to bit 7 indicate an error code. The following is the example of an error code:
#define LOS_ERRNO_OS_ERROR(MID, ERRNO) \
(LOS_ERRTYPE_ERROR | LOS_ERRNO_OS_ID | ((UINT32)(MID) << 8) | (ERRNO))
LOS_ERRTYPE_ERROR: Define critical OS errors
LOS_ERRNO_OS_ID: OS error code flag
MID: OS_MOUDLE_ID
LOS_MOD_EVENT: Event module ID
ERRNO: error ID number
For example:
#define LOS_ERRNO_EVENT_READ_IN_LOCK
LOS_ERRNO_OS_ERROR(LOS_MOD_EVENT, 0x05)
Platform Differences
None.
LiteOS
Developer Guide 3 Basic Kernel
Issue 01 (2018-04-20) Huawei Proprietary and Confidential
Copyright © Huawei Technologies Co., Ltd.
46

3.5.3 Precautions
lDo not make calls to the LOS_EventRead and LOS_EventWrite APIs prior to the
operating system being initialized. Otherwise, the operating system exhibits unexpected
behavior.
lWhile an interrupt is underway, events can be written into an event control block but
event reads are not allowed.
lTask blocking and event reading are not allowed while task scheduling is locked.
lThe input parameter of LOS_EventClear is ~uwEvents (reverse code of event type).
lBit 25 of the event mask is merely used to distinguish whether the LOS_EventRead API
returns an event or error code.
3.5.4 Programming Example
Example Description
In the programming example, the Example_TaskEntry task is executed to create the
Example_Event task. The Example_Event task is blocked from reading events. The
Example_TaskEntry task writes an event in which the Example_Event task shows interest.
1. The Example_TaskEntry task is executed to create the Example_Event task. The
Example_Event task takes a higher priority than the Example_TaskEntry task.
2. The Example_Event task is blocked from reading the event 0x00000001. After the
Example_Event task is blocked, a task switch occurs to execute the task with a lower
priority, namely, the Example_TaskEntry task.
3. The Example_TaskEntry task writes the event 0x00000001 toward the Example_Event
task. The Example_Event task is interested in the event 0x00000001 and is therefore
woken up to process the event.
4. The Example_Event task is executed.
5. The Example_TaskEntry task is executed.
Example Code
The order in which print-out is generated provides some clues into task switches that occur
during event operations.
The code is as follows:
#include "los_event.h"
#include "los_task.h"
/*Task PID*/
UINT32 g_TestTaskID01;
/*Event control structure*/
EVENT_CB_S example_event;
/*Event that the Example_Event task is waiting for*/
#define event_wait 0x00000001
/*Task entrypoint function*/
VOID Example_Event()
{
UINT32 uwRet;
UINT32 uwEvent;
LiteOS
Developer Guide 3 Basic Kernel
Issue 01 (2018-04-20) Huawei Proprietary and Confidential
Copyright © Huawei Technologies Co., Ltd.
47

/*Wait for a completion in timeout mode, and the timeout interval is 100
ticks.
If the event is not read within 100 ticks, the read operation expires and the
task is woken up.*/
printf("Example_Event wait event 0x%x \n",event_wait);
uwEvent = LOS_EventRead(&example_event, event_wait, LOS_WAITMODE_AND, 100);
if(uwEvent == event_wait)
{
printf("Example_Event,read event :0x%x\n",uwEvent);
}
else
printf("Example_Event,read event timeout\n");
return;
}
UINT32 Example_TaskEntry()
{
UINT32 uwRet;
TSK_INIT_PARAM_S stTask1;
/*Initialize the event.*/
uwRet = LOS_EventInit(&example_event);
if(uwRet != LOS_OK)
{
printf("init event failed .\n");
return -1;
}
/*Create the task.*/
memset(&stTask1, 0, sizeof(TSK_INIT_PARAM_S));
stTask1.pfnTaskEntry = (TSK_ENTRY_FUNC)Example_Event;
stTask1.pcName = "EventTsk1";
stTask1.uwStackSize = OS_TSK_DEFAULT_STACK_SIZE;
stTask1.usTaskPrio = 5;
uwRet = LOS_TaskCreate(&g_TestTaskID01, &stTask1);
if(uwRet != LOS_OK)
{
printf("Task creation failed .\n");
return LOS_NOK;
}
/*Write the event type for which the task is waiting for.*/
printf("Example_TaskEntry write event .\n");
uwRet = LOS_EventWrite(&example_event, event_wait);
if(uwRet != LOS_OK)
{
printf("Event write failed .\n");
return LOS_NOK;
}
/*Clear the flag.*/
printf("EventMask:%d\n",example_event.uwEventID);
LOS_EventClear(&example_event, ~example_event.uwEventID);
printf("EventMask:%d\n",example_event.uwEventID);
/*Delete the task.*/
uwRet = LOS_TaskDelete(g_TestTaskID01);
if(uwRet != LOS_OK)
{
printf("Task deletion failed .\n");
return LOS_NOK;
}
return LOS_OK;
}
LiteOS
Developer Guide 3 Basic Kernel
Issue 01 (2018-04-20) Huawei Proprietary and Confidential
Copyright © Huawei Technologies Co., Ltd.
48

Verification
The verification result is as follows:
Example_Event wait event 0x1
Example_TaskEntry write event .
Example_Event,read event :0x1
EventMask:1
EventMask:0
Complete Code
sample_event.c
3.6 Mutex
3.6.1 Overview
Basic Concept
A mutual exclusion (mutex) is a special binary semaphore designed to grant a task exclusive
use of common resources.
At a given point in time, a mutex is either locked or unlocked. When a task acquires a mutex,
the mutex is locked and the task has exclusive ownership of the mutex. When the task releases
the mutex, the mutex is unlocked and the task loses exclusive ownership of the mutex. While
a task has exclusive ownership of a mutex, other tasks are unable to acquire or release the
mutex.
In a multi-task environment, it is common to see tasks competing for the same common
resource. A mutex can avoid the task conflict problem without the trouble of priority
inversion experienced with semaphores.
Mutex of Huawei LiteOS has characters as below:
lSolve the problem of priority inversion by using inheritance algorithm.
Operation Mechanism
Mutex Operation Principle
In a multi-task environment, multiple tasks may battle for the same common resource. If the
common resource is not shareable, it must be used exclusively by a particular task.
When a task accesses a non-shareable common resource, the mutex is locked. Other tasks are
blocked from accessing the resource until the task releases the mutex. In this way, only one
task accesses the non-shareable common resource at a given point in time, which ensures the
integrity of the non-shareable common resources.
LiteOS
Developer Guide 3 Basic Kernel
Issue 01 (2018-04-20) Huawei Proprietary and Confidential
Copyright © Huawei Technologies Co., Ltd.
49

Figure 3-7 Working principle of a mutex
3.6.2 Development Guidelines
Usage Scenarios
A mutex is a good choice for preventing tasks from accessing the same shared resource at the
same time.
Functions
The mutex module provides the following functions:
Function Category API Description
Mutex creation and deletion LOS_MuxCreate Creates a mutex
LOS_MuxDelete Deletes a mutex
Mutex request and release LOS_MuxPend Pends on a mutex
LOS_MuxPost Releases a mutex
Development Process
The typical mutex development process is as follows:
1. Call the LOS_MuxCreate API to create a mutex.
2. Call the LOS_MuxPend API to pend on a mutex.
Takes actions depending on the mutex pend mode.
–Non-blocking mode: If no task has acquired the mutex or the task that has acquired
the mutex is the same as the requesting task, the operating system grants the mutex
to the requesting task.
LiteOS
Developer Guide 3 Basic Kernel
Issue 01 (2018-04-20) Huawei Proprietary and Confidential
Copyright © Huawei Technologies Co., Ltd.
50

–Permanent blocking mode: the requesting task waits endlessly for a mutex and
enters Blocked state in the meantime. If the mutex has not been acquired by any
task, the operating system grants the mutex to the requesting task. Otherwise, the
operating system blocks the requesting task until the mutex is released. While the
requesting task is blocked, the operating system selects the task with the highest
priority among ready tasks to be executed.
–Temporary blocking mode: the requesting task waits for a specified period of time
for a mutex and enters Blocked state in the meantime. If the mutex has not been
acquired by any task, the operating system grants the mutex to the requesting task.
Otherwise, the operating system blocks the requesting task until the mutex is
released or the timeout period elapses. It then selects the ready task with the highest
priority to be executed.
3. Call the LOS_MuxPost to release a mutex.
–If there are tasks blocked from acquiring the mutex, the operating system wakes up
the first blocked task. The woken-up task then enters Ready state and is scheduled.
–If there are no tasks blocked from acquiring the mutex, the operating system
releases the mutex.
4. Call the LOS_MuxDelete API to delete a mutex.
Mutex Error Code
Error codes are returned if errors occur during mutex operations, such as mutex creation,
mutex deletion, mutex pending, and mutex posting, to facilitate fault locating.
No. Definition Error Code Description Solution
1 LOS_ERRNO_
MUX_NO_ME
MORY
0x02001d00 The request for
memory is
rejected.
Lower the
upper limit on
the number of
mutexes.
2 LOS_ERRNO_
MUX_INVALI
D
0x02001d01 The mutex is
not usable.
Pass in a valid
mutex ID.
3 LOS_ERRNO_
MUX_PTR_N
ULL
0x02001d02 The input
parameter is
null.
Pass in a non-
null parameter.
4 LOS_ERRNO_
MUX_ALL_B
USY
0x02001d03 No mutexes are
available.
Raise the upper
limit on the
number of
mutexes.
5 LOS_ERRNO_
MUX_UNAVAI
LABLE
0x02001d04 The mutex fails
to be locked
because it is
locked by
another thread.
Wait for another
thread to
release the
mutex.
Alternatively,
set a timeout
period.
LiteOS
Developer Guide 3 Basic Kernel
Issue 01 (2018-04-20) Huawei Proprietary and Confidential
Copyright © Huawei Technologies Co., Ltd.
51

No. Definition Error Code Description Solution
6 LOS_ERRNO_
MUX_PEND_I
NTERR
0x02001d05 Mutex pend
occurs when an
interrupt is
being
processed.
Do not call this
API when an
interrupt is
being
processed.
7 LOS_ERRNO_
MUX_PEND_I
N_LOCK
0x02001d06 Task scheduling
is not enabled,
and the thread
is waiting for
another thread
to release the
mutex.
Set the mutex
pend mode to
the non-
blocking mode.
Alternatively,
enable task
scheduling.
8 LOS_ERRNO_
MUX_TIMEO
UT
0x02001d07 Mutex pend
times out.
Increase the
wait time.
Alternatively,
set the mutex
pend mode to
the permanent
blocking mode.
9 LOS_ERRNO_
MUX_OVERF
LOW
0x02001d08 The error code
is not in use.
N/A
10 LOS_ERRNO_
MUX_PENDE
D
0x02001d09 The mutex
being deleted is
locked.
Delete the
mutex after it is
released.
11 LOS_ERRNO_
MUX_GET_C
OUNT_ERR
0x02001d0a The error code
is not in use.
N/A
12 LOS_ERRNO_
MUX_REG_E
RROR
0x02001d0b The error code
is not in use.
N/A
An error code is a 32-bit storage unit. Bit 24 to bit 31 indicate an error level; bit 16 to bit 23
indicate an error code flag; bit 8 to bit 15 indicate the ID of the module that reports the error
code; bit 0 to bit 7 indicate an error code. The following is the example of an error code:
#define LOS_ERRNO_OS_ERROR(MID, ERRNO) \
(LOS_ERRTYPE_ERROR | LOS_ERRNO_OS_ID | ((UINT32)(MID) << 8) | (ERRNO))
LOS_ERRTYPE_ERROR: Define critical OS errors
LOS_ERRNO_OS_ID: OS error code flag
LOS_MOD_MUX: Mutex module ID
MID: OS_MOUDLE_ID
LiteOS
Developer Guide 3 Basic Kernel
Issue 01 (2018-04-20) Huawei Proprietary and Confidential
Copyright © Huawei Technologies Co., Ltd.
52

ERRNO: error ID number
For example:
LOS_ERRNO_MUX_TIMEOUT LOS_ERRNO_OS_ERROR(LOS_MOD_MUX, 0x07)
Platform Differences
None.
3.6.3 Precautions
lTasks are unable to lock the same mutex. If a task attempts to lock a mutex that has been
locked by another task, the task will be blocked from locking the mutex until the mutex
is unlocked.
lDo not use any mutex for interrupt service routines.
lRelease a mutex immediately when the mutex is no longer in use. Otherwise, tasks will
be blocked for a long time, slowing down task scheduling.
lDo not change the priority of a task by calling APIs such as LOS_TaskPriSet while the
task has full ownership of a mutex.
3.6.4 Programming Example
Example Description
In the programming example, the following activities will happen:
1. The Example_TaskEntry task is executed to create a mutex. Task scheduling is locked.
Two tasks Example_MutexTask1 and Example_MutexTask2 are created, where
Example_MutexTask2 takes a higher priority than Example_MutexTask1. Then, task
scheduling is unlocked.
2. Example_MutexTask2 is scheduled, granted a mutex, and then sent to sleep mode for
100 ticks. While Example_MutexTask2 is suspended, Example_MutexTask1 is woken
up.
3. Example_MutexTask1 pends on the mutex and is willing to wait the mutex for 10 ticks
to become free. At the time when Example_MutexTask1 requests the mutex, the mutex
is held by Example_MutexTask2 and consequently Example_MutexTask1 is suspended.
After the 10-tick wait period elapses, the mutex is still out of the reach of
Example_MutexTask1, and Example_MutexTask1 is woken up, attempting to wait
permanently for the mutex. The wait for the mutex switches Example_MutexTask1 to
suspended state.
4. After 100 ticks, Example_MutexTask2 is woken up and releases the mutex.
Example_MutexTask1 is scheduled, granted the mutex, and finally releases it.
5. 300 ticks after Example_MutexTask1 is finished, Example_TaskEntry is executed to
delete the mutex.
Example Code
Prerequisites
lThe LOSCFG_BASE_IPC_MUX parameter in the los_config.h file is set to YES.
LiteOS
Developer Guide 3 Basic Kernel
Issue 01 (2018-04-20) Huawei Proprietary and Confidential
Copyright © Huawei Technologies Co., Ltd.
53

lThe LOSCFG_BASE_IPC_MUX_LIMIT parameter in the los_config.h file is set to the
maximum number of mutexes that the operating system allows.
The code is as follows:
#include "los_mux.h"
#include "los_task.h"
/*Mutex handler ID*/
MUX_HANDLE_T g_Testmux01;
/*Task ID*/
UINT32 g_TestTaskID01;
UINT32 g_TestTaskID02;
VOID Example_MutexTask1()
{
UINT32 uwRet;
printf("task1 try to get mutex, wait 10 Tick.\n");
/*The task pends on a mutex.*/
uwRet=LOS_MuxPend(g_Testmux01, 10);
if(uwRet == LOS_OK)
{
printf("task1 get mutex g_Testmux01.\n");
/*The task releases the mutex.*/
LOS_MuxPost(g_Testmux01);
return;
}
else if(uwRet == LOS_ERRNO_MUX_TIMEOUT )
{
printf("task1 timeout and try to get mutex, wait forever.\n");
/*The task pends on the mutex.*/
uwRet = LOS_MuxPend(g_Testmux01, LOS_WAIT_FOREVER);
if(uwRet == LOS_OK)
{
printf("task1 wait forever,get mutex g_Testmux01.\n");
/*The task releases the mutex.*/
LOS_MuxPost(g_Testmux01);
return;
}
}
return;
}
VOID Example_MutexTask2()
{
UINT32 uwRet;
printf("task2 try to get mutex, wait forever.\n");
/*The task pends on the mutex.*/
uwRet=LOS_MuxPend(g_Testmux01, LOS_WAIT_FOREVER);
printf("task2 get mutex g_Testmux01 and suspend 100 Tick.\n");
/*Send the task to sleep mode for 100 ticks.*/
LOS_TaskDelay(100);
printf("task2 resumed and post the g_Testmux01\n");
/*The task releases the mutex.*/
LOS_MuxPost(g_Testmux01);
return;
}
UINT32 Example_TaskEntry()
{
UINT32 uwRet;
TSK_INIT_PARAM_S stTask1;
LiteOS
Developer Guide 3 Basic Kernel
Issue 01 (2018-04-20) Huawei Proprietary and Confidential
Copyright © Huawei Technologies Co., Ltd.
54

TSK_INIT_PARAM_S stTask2;
/*Create the mutex.*/
LOS_MuxCreate(&g_Testmux01);
/*Lock task scheduling.*/
LOS_TaskLock();
/*Create task 1.*/
memset(&stTask1, 0, sizeof(TSK_INIT_PARAM_S));
stTask1.pfnTaskEntry = (TSK_ENTRY_FUNC)Example_MutexTask1;
stTask1.pcName = "MutexTsk1";
stTask1.uwStackSize = OS_TSK_DEFAULT_STACK_SIZE;
stTask1.usTaskPrio = 5;
uwRet = LOS_TaskCreate(&g_TestTaskID01, &stTask1);
if(uwRet != LOS_OK)
{
printf("task1 create failed .\n");
return LOS_NOK;
}
/*Create task 2.*/
memset(&stTask2, 0, sizeof(TSK_INIT_PARAM_S));
stTask2.pfnTaskEntry = (TSK_ENTRY_FUNC)Example_MutexTask2;
stTask2.pcName = "MutexTsk2";
stTask2.uwStackSize = OS_TSK_DEFAULT_STACK_SIZE;
stTask2.usTaskPrio = 4;
uwRet = LOS_TaskCreate(&g_TestTaskID02, &stTask2);
if(uwRet != LOS_OK)
{
printf("task2 create failed .\n");
return LOS_NOK;
}
/*Unlock task scheduling.*/
LOS_TaskUnlock();
/*Send the task to sleep mode for 300 ticks.*/
LOS_TaskDelay(300);
/*Delete the mutex.*/
LOS_MuxDelete(g_Testmux01);
/*Delete task 1.*/
uwRet = LOS_TaskDelete(g_TestTaskID01);
if(uwRet != LOS_OK)
{
printf("task1 delete failed .\n");
return LOS_NOK;
}
/*Delete task 2.*/
uwRet = LOS_TaskDelete(g_TestTaskID02);
if(uwRet != LOS_OK)
{
printf("task2 delete failed .\n");
return LOS_NOK;
}
return LOS_OK;
}
Verification
The verification result is as follows:
task2 try to get mutex, wait forever.
task2 get mutex g_Testmux01 and suspend 100 ticks.
task1 try to get mutex, wait 10 ticks.
task1 timeout and try to get mutex, wait forever.
LiteOS
Developer Guide 3 Basic Kernel
Issue 01 (2018-04-20) Huawei Proprietary and Confidential
Copyright © Huawei Technologies Co., Ltd.
55

task2 resumed and post the g_Testmux01
task1 wait forever,get mutex g_Testmux01.
Complete Code
sample_mutex.c
3.7 Semaphore
3.7.1 Overview
Basic Concept
A semaphore is a mechanism used for communication within a kernel, to achieve
synchronization or mutual exclusion of critical resources between tasks.
In a multi-task system, it is necessary to synchronize one task with another or prevent tasks
battling for critical resources. Semaphores are a good choice to serve that purpose.
Typically, a numerical value of a signal is used to correspond to the number of available
resources. It means mutually exclusive resources remained that could be occupied. The
meaning of its value is divided into two kinds of situations:
l0, it means the post operation that is not accumulated, and it is possible to block tasks on
this signal.
lPositive number, it means there is one or several release operations which are posted.
The differences to use between semaphore for the purpose of synchronization and semaphore
for the purpose of mutex are:
lIf a semaphore is used as a mutex, it is created with a full internal counter. Each time a
task waits on critical resources, it is assigned the semaphore and the counter value is
decreased by 1. When the counter value drops to 0, subsequent tasks are blocked from
getting the semaphore.
lIf a semaphore is used for task synchronization, it is created with an empty counter.
When task 1 attempts to get the semaphore, it is blocked because the counter has reached
the maximum value. Task 1 will enter Ready or Running state after task 2 releases the
semaphore, thereby achieving task synchronization.
Operation Mechanism
Semaphore Control Block
/**
* @ingroup los_sem
* Semaphore control structure.
*/
typedef struct
{
UINT8 usSemStat; /**whether to use flag bit*/
UINT16 uwSemCount; /**semaphore count*/
UINT32 usSemID; /**semaphore quantity index*/
LOS_DL_LIST stSemList; /**suspend the task blocked on the
semaphore*/
}SEM_CB_S;
LiteOS
Developer Guide 3 Basic Kernel
Issue 01 (2018-04-20) Huawei Proprietary and Confidential
Copyright © Huawei Technologies Co., Ltd.
56

Semaphore Operation Principle
During semaphore initialization, memory is allocated to N semaphores. N is configurable by
users and limited by memory. For details, see section 10 "Configuration Reference." All
semaphores are initialized and added to the linked list of semaphores that are not in use.
During semaphore creation, a semaphore is obtained from the linked list of semaphores that
are not in use and the initial value of the semaphore is set.
If the internal counter of a semaphore is more than 0 when the semaphore is pended, the
counter value is decreased by 1 and the pending succeeds. If the counter value is 0, tasks are
blocked from getting the semaphore and wait for other tasks to post the semaphore. The
timeout interval of waiting on the semaphore can be configured. If a task is blocked from
getting the semaphore, suspend the task to the tail of the queue of tasks waiting on the
semaphore.
If no tasks are waiting on a semaphore, the counter value is increased by 1 and the semaphore
is posted. Otherwise, wake up the first task in the queue of tasks waiting on the semaphore.
During semaphore deletion, the semaphore that is in use is set to be not in use and is added to
the linked list of semaphores that are not in use.
A semaphore allows multiple tasks to access the same resource at the same time but sets a
limit on the number of the tasks. Tasks are not allowed to access the resource if the maximum
number of the tasks that can access the resource is reached and need to wait for one task to
release the semaphore.
Figure 3-8 Working principle of semaphore
LiteOS
Developer Guide 3 Basic Kernel
Issue 01 (2018-04-20) Huawei Proprietary and Confidential
Copyright © Huawei Technologies Co., Ltd.
57

3.7.2 Development Guidelines
Usage Scenarios
Semaphores find their use in locking resources, counting resources, and maintaining
synchronization between threads or between threads and interrupts.
Functions
The semaphore module provides the following functions:
Function Category API Description
Semaphore creation and
deletion
LOS_SemCreate Creates a semaphore
LOS_SemDelete Deletes a semaphore
Semaphore pend and post LOS_SemPend Pends on a semaphore
LOS_SemPost Posts a semaphore
Development Process
The typical semaphore development process is as follows:
1. Call the LOS_SemCreate API to create a semaphore.
2. Call the LOS_SemPend to pend on a semaphore.
Huawei LiteOS takes actions depending on the semaphore pend mode.
–Non-blocking mode: If the maximum number of tasks allowed by the semaphore is
not reached, the request for the semaphore is fulfilled. Otherwise, the request for the
semaphore is rejected.
–Permanent blocking mode: The requesting task waits endlessly for a semaphore and
the task enters Blocked state in the meantime. If the maximum number of tasks
allowed by the semaphore is not reached, the request for the semaphore is fulfilled.
Otherwise, the operating system blocks the requesting task until a task releases the
semaphore. It then selects the ready task with the highest priority to be executed.
If a task enters the Blocked state, this task will be re-executed when either of the
following conditions is met:
nOther tasks release semaphores before the specified period expires.
nThe specified period expires.
–Temporary blocking mode: the requesting task waits for a specified period of time
for a semaphore and enters Blocked state in the meantime. If the maximum number
of tasks allowed by the semaphore is not reached, the request for the semaphore is
fulfilled. Otherwise, the operating system blocks the requesting task until a task
releases the semaphore or the timeout period elapses. It then selects the ready task
with the highest priority to be executed.
3. Call the LOS_SemPost API to post a semaphore.
LiteOS
Developer Guide 3 Basic Kernel
Issue 01 (2018-04-20) Huawei Proprietary and Confidential
Copyright © Huawei Technologies Co., Ltd.
58

–If there are tasks blocked from acquiring the semaphore, the operating system
wakes up the first blocked task. The woken-up task then enters Ready state and is
scheduled.
–If there are no tasks blocked from acquiring the semaphore, the operating system
posts the semaphore.
4. Call the LOS_SemDelete API to delete a semaphore.
Semaphore Error Codes
Error codes are returned if errors occur during semaphore operations, such as creating,
pending, posting, and deleting semaphores, to facilitate fault locating.
No. Definition Error
Code
Description Solution
1 LOS_ERRNO_SEM_
NO_MEMORY
0x0200070
0
The memory space
is insufficient.
Allocate a larger
memory space to the
semaphore.
2 LOS_ERRNO_SEM_
INVALID
0x0200070
1
The passed-in
parameter is
invalid.
Modify the
parameter to a valid
one.
3 LOS_ERRNO_SEM_
PTR_NULL
0x0200070
2
The passed-in
pointer is null.
Pass in a non-null
pointer.
4 LOS_ERRNO_SEM_
ALL_BUSY
0x0200070
3
The semaphore
control block is
unavailable.
Post semaphore
resources.
5 LOS_ERRNO_SEM_
UNAVAILABLE
0x0200070
4
The scheduled time
is invalid.
Modify the
scheduled time to a
correct one.
6 LOS_ERRNO_SEM_
PEND_INTERR
0x0200070
5
When the CPU is
processing
interrupts, the
LOS_SemPend API
is called.
Do not call the
LOS_SemPend API
when the CPU is
processing interrupts.
7 LOS_ERRNO_SEM_
PEND_IN_LOCK
0x0200070
6
The task is locked
and fails to obtain
the semaphore.
Do not call the
LOS_SemPend API
when the task is
locked.
8 LOS_ERRNO_SEM_
TIMEOUT
0x0200070
7
The time for
obtaining
semaphores
expires.
Set the time to a
proper range.
9 LOS_ERRNO_SEM_
OVERFLOW
0x0200070
8
The number of
allowed semaphore
pendings exceeds
the maximum
value.
Pass in a valid value.
LiteOS
Developer Guide 3 Basic Kernel
Issue 01 (2018-04-20) Huawei Proprietary and Confidential
Copyright © Huawei Technologies Co., Ltd.
59

No. Definition Error
Code
Description Solution
10 LOS_ERRNO_SEM_
PENDED
0x0200070
9
The task queue
waiting for the
semaphore is not
empty.
Wake up all tasks
that are waiting for
the semaphore, and
then delete the
semaphore.
An error code is a 32-bit storage unit. Bit 24 to bit 31 indicate an error level; bit 16 to bit 23
indicate an error code flag; bit 8 to bit 15 indicate the ID of the module that reports the error
code; bit 0 to bit 7 indicate an error code. The following is the example of an error code:
#define LOS_ERRNO_OS_NORMAL(MID,ERRNO) \
(LOS_ERRTYPE_NORMAL | LOS_ERRNO_OS_ID | ((UINT32)(MID) << 8) | (ERRNO))
LOS_ERRTYPE_NORMAL: Define the error level as critical
LOS_ERRNO_OS_ID: OS error code flag.
MID:OS_MOUDLE_ID
ERRNO:error ID number
For example:
LOS_ERRNO_SEM_NO_MEMORY LOS_ERRNO_OS_ERROR(LOS_MOD_SEM, 0x00))
NOTE
Error code IDs 0x16 and 0x1c are not defined and unavailable for use.
Platform Differences
None.
3.7.3 Precautions
lAs interrupts cannot be blocked, permanent blocking and temporary blocking are not
allowed for interrupts during the request for a semaphore.
3.7.4 Programming Example
Example Description
In the programming example, the following activities will happen:
1. The Example_TaskEntry task is executed to create a semaphore. Task scheduling is
locked. Two tasks Example_SemTask1 and Example_SemTask2 are created, where
Example_SemTask2 takes a higher priority than Example_SemTask1. Then, task
scheduling is unlocked. Example_TaskEntry releases the semaphore.
2. Example_SemTask2 is granted the semaphore, scheduled, and sent to sleep mode for 20
ticks. While Example_SemTask2 is delayed, Example_SemTask1 is woken up.
3. Example_SemTask1 pends on the semaphore and is willing to wait the semaphore for 10
ticks to become free. At the time when Example_SemTask1 requests the semaphore, the
semaphore is held by Example_SemTask2 and consequently Example_SemTask1 is
suspended. After the 10-tick wait period elapses, the semaphore is still out of the reach
of Example_SemTask1, and Example_SemTask1 is woken up, attempting to wait
LiteOS
Developer Guide 3 Basic Kernel
Issue 01 (2018-04-20) Huawei Proprietary and Confidential
Copyright © Huawei Technologies Co., Ltd.
60

permanently for the semaphore. The wait for semaphore switches Example_SemTask1 to
suspended state.
4. After 20 ticks, Example_SemTask2 is woken up and releases the semaphore.
Example_SemTask1 is scheduled, granted the semaphore, and finally releases it.
5. 40 ticks after Example_SemTask1 is finished, Example_TaskEntry is woken up, deletes
the semaphore and then the two tasks.
Example Code
Prerequisites
lThe LOSCFG_BASE_IPC_SEM parameter in the los_config.h file is set to YES.
lThe LOSCFG_BASE_IPC_SEM_LIMIT parameter in the los_config.h file is set to
the maximum number (for example, 1024) of semaphores that the operating system
allows.
The code is as follows:
#include "los_sem.h"
/*Task PID*/
static UINT32 g_TestTaskID01,g_TestTaskID02;
/*Task priority*/
#define TASK_PRIO_TEST 5
/*Semaphore structure ID*/
static SEM_HANDLE_T g_usSemID;
VOID Example_SemTask1(void)
{
UINT32 uwRet;
printf("Example_SemTask1 try get sem g_usSemID ,timeout 10 ticks.\n");
/*The task pends on the semaphore in timed blocking mode, with the wait
period being 10 ticks*/
uwRet = LOS_SemPend(g_usSemID, 10);
/*The task is granted the semaphore.*/
if(LOS_OK == uwRet)
{
LOS_SemPost(g_usSemID);
return;
}
/*The task does not get the semaphore within 10 ticks.*/
if(LOS_ERRNO_SEM_TIMEOUT == uwRet)
{
printf("Example_SemTask1 timeout and try get sem g_usSemID wait forever.
\n");
/*The task pends on the semaphore in permanent blocking mode.*/
uwRet = LOS_SemPend(g_usSemID, LOS_WAIT_FOREVER);
printf("Example_SemTask1 wait_forever and get sem g_usSemID .\n");
if(LOS_OK == uwRet)
{
LOS_SemPost(g_usSemID);
return;
}
}
return;
}
VOID Example_SemTask2(void)
{
UINT32 uwRet;
printf("Example_SemTask2 try get sem g_usSemID wait forever.\n");
LiteOS
Developer Guide 3 Basic Kernel
Issue 01 (2018-04-20) Huawei Proprietary and Confidential
Copyright © Huawei Technologies Co., Ltd.
61

/*The task pends on the semaphore in permanent blocking mode.*/
uwRet = LOS_SemPend(g_usSemID, LOS_WAIT_FOREVER);
if(LOS_OK == uwRet)
printf("Example_SemTask2 get sem g_usSemID and then delay 20ticks .\n");
/*Send the task to sleep mode for 20 ticks.*/
LOS_TaskDelay(20);
printf("Example_SemTask2 post sem g_usSemID .\n");
/*The task releases the semaphore.*/
LOS_SemPost(g_usSemID);
return;
}
UINT32 Example_TaskEntry()
{
UINT32 uwRet;
TSK_INIT_PARAM_S stTask1;
TSK_INIT_PARAM_S stTask2;
/*Create the semaphore.*/
LOS_SemCreate(0,&g_usSemID);
/*Lock task scheduling.*/
LOS_TaskLock();
/*Create task 1.*/
memset(&stTask1, 0, sizeof(TSK_INIT_PARAM_S));
stTask1.pfnTaskEntry = (TSK_ENTRY_FUNC)Example_SemTask1;
stTask1.pcName = "MutexTsk1";
stTask1.uwStackSize = OS_TSK_DEFAULT_STACK_SIZE;
stTask1.usTaskPrio = TASK_PRIO_TEST;
uwRet = LOS_TaskCreate(&g_TestTaskID01, &stTask1);
if(uwRet != LOS_OK)
{
printf("task1 create failed .\n");
return LOS_NOK;
}
/*Create task 2.*/
memset(&stTask2, 0, sizeof(TSK_INIT_PARAM_S));
stTask2.pfnTaskEntry = (TSK_ENTRY_FUNC)Example_SemTask2;
stTask2.pcName = "MutexTsk2";
stTask2.uwStackSize = OS_TSK_DEFAULT_STACK_SIZE;
stTask2.usTaskPrio = (TASK_PRIO_TEST - 1);
uwRet = LOS_TaskCreate(&g_TestTaskID02, &stTask2);
if(uwRet != LOS_OK)
{
printf("task2 create failed .\n");
return LOS_NOK;
}
/*Unlock task scheduling.*/
LOS_TaskUnlock();
uwRet = LOS_SemPost(g_usSemID);
/*Send the task to sleep mode for 40 ticks.*/
LOS_TaskDelay(40);
/*Delete the semaphore.*/
LOS_SemDelete(g_usSemID);
/*Delete task 1.*/
uwRet = LOS_TaskDelete(g_TestTaskID01);
if(uwRet != LOS_OK)
{
LiteOS
Developer Guide 3 Basic Kernel
Issue 01 (2018-04-20) Huawei Proprietary and Confidential
Copyright © Huawei Technologies Co., Ltd.
62

printf("task1 delete failed .\n");
return LOS_NOK;
}
/*Delete task 2.*/
uwRet = LOS_TaskDelete(g_TestTaskID02);
if(uwRet != LOS_OK)
{
printf("task2 delete failed .\n");
return LOS_NOK;
}
return LOS_OK;
}
Verification
The verification result is as follows:
Example_SemTask2 try get sem g_usSemID wait forever.
Example_SemTask1 try get sem g_usSemID,timeout 10 ticks.
Example_SemTask2 get sem g_usSemID and then delay 20ticks .
Example_SemTask1 timeout and try get sem g_usSemID wait forever.
Example_SemTask2 post sem g_usSemID.
Example_SemTask1 wait_forever and get sem g_usSemID.
Complete Code
sample_sem.c
3.8 Time Management
3.8.1 Overview
Basic Concept
Time management provides time services to applications and uses system time as the
reference time.
System time is generated when an output pulse of a timer/counter triggers an interrupt, it is an
integral number or long integral number of ticks. The interval between consecutive output
pulses is a tick. The tick length is statically configured.
User time is measured in seconds or milliseconds, whereas CPU time is measured in ticks.
When a user initiates an operation to the operating system, such as suspending or delaying a
task, the time management module converts user time between seconds/milliseconds and
ticks.
The rule for conversion between ticks and seconds is user configurable.
The time management module of Huawei LiteOS provides time conversion, measurement,
and deferral to satisfy what users need.
Related Concepts
lCycle
Cycle is the minimal time unit of the operating system. The system clock speed is represented
in the form of cycles per second.
LiteOS
Developer Guide 3 Basic Kernel
Issue 01 (2018-04-20) Huawei Proprietary and Confidential
Copyright © Huawei Technologies Co., Ltd.
63

lTick
A tick is the basic time unit used in OS. The tick length is user configurable. Typically, it is
determined by the system clock speed and represented in the form of ticks per second.
3.8.2 Development Guidelines
Usage Scenarios
Read the topic when you want to learn more about system time and conversion between ticks
and seconds/milliseconds.
Functions
The time management module of Huawei LiteOS provides the following functions:
lTime conversion: converts the CPU runtime from ticks to milliseconds or microseconds
lTime measurement: measures the system runtime in ticks
Function Category API Description
Time conversion LOS_MS2Tick Converts milliseconds into
ticks
LOS_Tick2MS Converts ticks into
milliseconds
Time measurement LOS_CyclePerTickGet Counts the number of cycles
per tick
LOS_TickCountGet Measures the runtime in
ticks
Time Management Error Codes
Error codes are returned if errors occur during time conversion to facilitate fault locating.
No. Definition Error
Code
Description Solution
1 LOS_ERRNO_SYS_
PTR_NULL
0x0200001
0
The passed-in
pointer is null.
Pass in a valid
pointer.
2 LOS_ERRNO_SYS_
CLOCK_INVALID
0x02000011 The system clock
configuration is
invalid.
Configure valid
clock settings in the
los_config.h file.
3 LOS_ERRNO_SYS_
MAXNUMOFCORE
S_IS_INVALID
0x0200001
2
The error code is
not in-use.
N/A
LiteOS
Developer Guide 3 Basic Kernel
Issue 01 (2018-04-20) Huawei Proprietary and Confidential
Copyright © Huawei Technologies Co., Ltd.
64

No. Definition Error
Code
Description Solution
4 LOS_ERRNO_SYS_
PERIERRCOREID_I
S_INVALID
0x0200001
3
The error code is
not in-use.
N/A
5 LOS_ERRNO_SYS_
HOOK_IS_FULL
0x0200001
4
The error code is
not in-use.
N/A
Development Process
The typical time management development process is as follows:
1. Set the LOSCFG_BASE_CORE_TICK_HW_TIME parameter in the los_config.h file to
YES.
–Set the LOSCFG_BASE_CORE_TICK_PER_SECOND parameter in the
los_config.h file to a valid number of ticks per second.
2. Call the clock conversion API.
3. Gets the system runtime that is measured in ticks
–Calls the LOS_TickCountGet API to get the global g_ullTickCount.
3.8.3 Precautions
lThe system runtime (measured in ticks) can be acquired only after the system clock is
enabled.
lThe time management module works only after the OS_SYS_CLOCK in los_config.h is
enabled and the LOSCFG_BASE_CORE_TICK_PER_SECOND of the Tick module is
specified.
lWhen measured in ticks, system runtime is not accurate, because it is not measured while
interrupts are disabled.
3.8.4 Programming Example
Example Description
The programming example will cover the following functions:
1. Time conversion: from milliseconds to ticks, or conversely
2. Time measurement and deferral: measures the number of cycles per second, the number
of ticks for which the system is running, and the number of ticks for which the deferral
lasts
Example Code
Prerequisites
lThe LOSCFG_BASE_CORE_TICK_PER_SECOND in the los_config.h file is set to a
valid number of ticks per second.
LiteOS
Developer Guide 3 Basic Kernel
Issue 01 (2018-04-20) Huawei Proprietary and Confidential
Copyright © Huawei Technologies Co., Ltd.
65

lThe OS_SYS_CLOCK (unit: Hz) is set.
Time conversion:
VOID Example_TransformTime(VOID)
{
UINT32 uwMs;
UINT32 uwTick;
uwTick = LOS_MS2Tick(10000);//Convert 10000 ms into ticks
printf("uwTick = %d \n",uwTick);
uwMs= LOS_Tick2MS(100);//Convert 100 ticks into ms
printf("uwMs = %d \n",uwMs);
}
Time measurement and deferral:
VOID Example_GetTime(VOID)
{
UINT32 uwcyclePerTick;
UINT64 uwTickCount;
uwcyclePerTick = LOS_CyclePerTickGet();//Number of cycles per tick
if(0 != uwcyclePerTick)
{
dprintf("LOS_CyclePerTickGet = %d \n", uwcyclePerTick);
}
uwTickCount = LOS_TickCountGet();//Get the count of ticks
if(0 != uwTickCount)
{
dprintf("LOS_TickCountGet = %d \n", (UINT32)uwTickCount);
}
LOS_TaskDelay(200);//200-tick deferral
uwTickCount = LOS_TickCountGet();
if(0 != uwTickCount)
{
dprintf("LOS_TickCountGet after delay = %d \n", (UINT32)uwTickCount);
}
}
Verification
The verification result is as follows:
Time conversion:
tick = 1000
uwMs = 1000
Time measurement and deferral:
LOS_CyclePerTickGet = 495000
LOS_TickCountGet = 1
LOS_TickCountGet after delay = 201
Complete Code
sample_time.c
3.9 Software Timer
LiteOS
Developer Guide 3 Basic Kernel
Issue 01 (2018-04-20) Huawei Proprietary and Confidential
Copyright © Huawei Technologies Co., Ltd.
66

3.9.1 Overview
Basic Concept
A software timer is a timer simulated by software, and works based on system tick interrupts.
When a predefined number of ticks elapse, a software timer triggers a user-defined callback
function. The timer length is an integral number of ticks.
Only a limited number of hardware timers can be used due to hardware constraints. Software
timers can fulfill the demand for more timers, allowing you to create more timing services.
The software timer module supports the following functions:
lStatically disable a software timer by macro
lCreate a software timer
lStart a software timer
lStop a software timer
lDelete a software timer
lMeasure the number of ticks that must elapse prior to expiry of a software timer
Operation Mechanism
Software timers are system resources and are allocated continuous memory at the
initialization of the timer module. The maximum number of software timers supported by the
operating system is defined by LOSCFG_BASE_CORE_SWTMR_LIMIT in the los_config.h
file.
Software timers are placed in a queue and a triggered in the first in first out order. The
software timers with a short life cycle are placed at the beginning of queue so that they will be
triggered earlier than those with a longer life cycle.
The software timer length is measured in ticks. When a software timer is actuated, Huawei
LiteOS determines the timer expiry time based on the current system time (in ticks) and timer
length (in ticks) and adds the timer control structure to the global timing list.
When a tick interrupt occurs, the tick interrupt handler scans the global timing list for expired
timers. If such a timer is found, the timer is recorded.
After the tick interrupt handler finishes processing, the software timer task (a task exclusively
used for software timers) is assigned the highest priority and then woken up to call the
Timer_Callback function (callback function that handles software timer expiry) of the expired
timer.
Software Timer States
lOS_SWTMR_STATUS_UNUSED
While the timer module is being initialized, the operating system initializes all timer resources
in the system to OS_SWTMR_STATUS_UNUSED state.
lOS_SWTMR_STATUS_CREATED
If the LOS_SwtmrCreate API is called in OS_SWTMR_STATUS_UNUSED state or if the
LOS_SwtmrStop API is called after timer start-up, the timer switches to
OS_SWTMR_STATUS_CREATED state.
LiteOS
Developer Guide 3 Basic Kernel
Issue 01 (2018-04-20) Huawei Proprietary and Confidential
Copyright © Huawei Technologies Co., Ltd.
67

lOS_SWTMR_STATUS_TICKING
If the LOS_SwtmrStart API is called after the timer is created, the timer switches to
OS_SWTMR_STATUS_TICKING state.
Software Timer Modes
Depending on timer mode, software timers are classified into three types:
lOne-shot timer: The timer triggers the timer event only once after it is started. Then, the
timer is automatically deleted.
lPeriodic timer: The timer triggers the timer event periodically until the timer is manually
stopped.
lOne-shot timer: The timer differs from the other type of one-shot timer. It will not be
automatically deleted after it expires. Call the LOS_SwtmrDelete API to delete this type
of one-shot timer.
3.9.2 Development Guidelines
Usage Scenarios
lIf you want to trigger a timer event only once, create a one-shot timer and define a
Timer_Callback function for the timer. When the timer expires, the Timer_Callback
function will be executed.
lIf you want to trigger a timer event periodically, create a periodic timer and define a
Timer_Callback function for the timer. When the timer expires, the Timer_Callback
function will be executed.
Functions
The software timer module provides the following functions. For details about the APIs, see
the API reference.
Function Category API Description
Timer creation and deletion LOS_SwtmrCreate Creates a software timer
LOS_SwtmrDelete Deletes a software timer
Timer start and stop LOS_SwtmrStart Starts a software timer
LOS_SwtmrStop Stops a software timer
Measurement of remaining
ticks prior to timer expiry
LOS_SwtmrTimeGet Measures the number of
ticks that must elapse prior
to expiry of a software timer
Development Process
The typical software timer development process is as follows:
1. Set software timer.
–Set LOSCFG_BASE_CORE_SWTMR and LOSCFG_BASE_IPC_QUEUE to
YES.
LiteOS
Developer Guide 3 Basic Kernel
Issue 01 (2018-04-20) Huawei Proprietary and Confidential
Copyright © Huawei Technologies Co., Ltd.
68

–Set LOSCFG_BASE_CORE_SWTMR_LIMIT to the maximum number of
software timers supported by the operating system.
–Set OS_SWTMR_HANDLE_QUEUE_SIZE to the maximum size of the software
timer queue.
2. Call the LOS_SwtmrCreate API to create a software timer.
–Creates a software timer that has a user-defined timer length, Timer_Callback
function, and trigger mode; returns the software timer handler after successful
creation.
–Returns the function execution result (successful or failed).
3. Call the LOS_SwtmrStart API to start a software timer.
4. Call the LOS_SwtmrTimeGet API to get left number of Ticks of software timer.
5. Call the LOS_SwtmrStop API to stop a software timer.
6. Call the LOS_SwtmrDelete API to delete a software timer.
Software Timer Error Codes
Error codes are returned if errors occur during software timer operations, such as creating,
deleting, suspending, or restarting a software timer, to facilitate fault locating.
No. Definition Error
Code
Description Solution
1 LOS_ERRNO_SWT
MR_PTR_NULL
0x0200030
0
The callback
function of the
software timer is
null.
Define the callback
function of the
software timer.
2 LOS_ERRNO_SWT
MR_INTERVAL_NO
T_SUITED
0x0200030
1
The timer length of
the software timer
is 0.
Redefine the timer
length.
3 LOS_ERRNO_SWT
MR_MODE_INVALI
D
0x0200030
2
The mode of the
software timer is
incorrect.
Modify the mode of
the software timer.
Range: [0, 2].
4 LOS_ERRNO_SWT
MR_RET_PTR_NUL
L
0x0200030
3
The passed-in
pointer to the
software timer ID is
null.
Pass in a non-null
pointer.
5 LOS_ERRNO_SWT
MR_MAXSIZE
0x0200030
4
The number of
software timers
exceeds the
maximum value.
Redefine the
maximum number of
software timers, or
wait until a software
timer releases
resources.
6 LOS_ERRNO_SWT
MR_ID_INVALID
0x0200030
5
The passed-in
software timer ID is
incorrect.
Pass in a correct
software timer ID.
LiteOS
Developer Guide 3 Basic Kernel
Issue 01 (2018-04-20) Huawei Proprietary and Confidential
Copyright © Huawei Technologies Co., Ltd.
69

No. Definition Error
Code
Description Solution
7 LOS_ERRNO_SWT
MR_NOT_CREATE
D
0x0200030
6
No software timer
is created.
Create a software
timer.
8 LOS_ERRNO_SWT
MR_NO_MEMORY
0x0200030
7
The memory space
is insufficient for
creating the linked
list of a software
timer.
Apply for a larger
memory space for the
software timer.
9 LOS_ERRNO_SWT
MR_MAXSIZE_INV
ALID
0x0200030
8
The maximum
number of software
timers is incorrect.
Redefine the
maximum number of
software timers.
10 LOS_ERRNO_SWT
MR_HWI_ACTIVE
0x0200030
9
A timer is used
when the CPU is
processing
interrupts.
Modify the source
code to ensure that
no timer is used
when the CPU is
processing interrupts.
11 LOS_ERRNO_SWT
MR_HANDLER_PO
OL_NO_MEM
0x0200030a The memory space
allocated to the
membox is
insufficient.
Expand the memory
space.
12 LOS_ERRNO_SWT
MR_QUEUE_CREA
TE_FAILED
0x0200030
b
The software timer
queue fails to be
created.
Check whether the
memory space is
sufficient for creating
the queue.
13 LOS_ERRNO_SWT
MR_TASK_CREATE
_FAILED
0x0200030c The software timer
task fails to be
created.
Allocate sufficient
memory space for
creating the software
timer task.
14 LOS_ERRNO_SWT
MR_NOT_STARTED
0x0200030
d
The software timer
is not started.
Start the software
timer.
15 LOS_ERRNO_SWT
MR_STATUS_INVA
LID
0x0200030e The software timer
status is incorrect.
Check the software
timer status.
16 LOS_ERRNO_SWT
MR_SORTLIST_NU
LL
Null The error code is
not in use.
N/A
17 LOS_ERRNO_SWT
MR_TICK_PTR_NU
LL
0x0200031
0
The passed-in
pointer used for
obtaining the
number of software
timer timeout ticks
is null.
Pass in a non-null
pointer.
LiteOS
Developer Guide 3 Basic Kernel
Issue 01 (2018-04-20) Huawei Proprietary and Confidential
Copyright © Huawei Technologies Co., Ltd.
70

An error code is a 32-bit storage unit. Bit 24 to bit 31 indicate an error level; bit 16 to bit 23
indicate an error code flag; bit 8 to bit 15 indicate the ID of the module that reports the error
code; bit 0 to bit 7 indicate an error code. The following is the example of an error code:
#define LOS_ERRNO_OS_NORMAL(MID,ERRNO) \
(LOS_ERRTYPE_NORMAL | LOS_ERRNO_OS_ID | ((UINT32)(MID) << 8) | (ERRNO))
LOS_ERRTYPE_NORMAL: Define the error level as critical
LOS_ERRNO_OS_ID: OS error code flag.
MID: OS_MOUDLE_ID
ERRNO: error ID number
For example:
#define LOS_ERRNO_SWTMR_PTR_NULL \
LOS_ERRNO_OS_ERROR(LOS_MOD_SWTMR, 0x00)
3.9.3 Precautions
lLimit the number of operations contained in the callback function of a software timer.
Do not use the API or perform any operation that may suspend or block tasks.
lSoftware timers are placed in a queue. A task is used exclusively to convey software
timer information. The priority of a task in a software timer is set to 0, which is not
allowed to be modified.
lThe maximum number of software timer resources is not equal to the total number of
software timer resources available to users. When a software timer occupies a software
timer resource, the number of available software timer resources is decreased by 1.
lAfter the callback function of a one-shot software timer is executed, the software timer is
automatically deleted and the resources allocated to the timer are reclaimed.
lA one-shot software timer that will not be automatically deleted after expiration needs to
be deleted by calling the LOS_SwtmrDelete API. Resources allocated to the timer are
reclaimed to avoid resource leaks.
3.9.4 Programming Example
Example Description
In the programming example, the following steps will be performed:
1. Create, delete, start, stop or restart a software timer.
2. Use a one-shot software timer and a periodical software timer.
Example Code
Prerequisites
lThe LOSCFG_BASE_CORE_SWTMR parameter in the los_config.h file is set to YES.
lThe LOSCFG_BASE_CORE_SWTMR_LIMIT parameter in the los_config.h file is set
to the maximum number of software timers supported by the operating system.
lThe OS_SWTMR_HANDLE_QUEUE_SIZE parameter in the los_config.h file is set to
the maximum size of the software timer queue.
The code is as follows:
LiteOS
Developer Guide 3 Basic Kernel
Issue 01 (2018-04-20) Huawei Proprietary and Confidential
Copyright © Huawei Technologies Co., Ltd.
71

void Timer1_Callback(uint32_t arg); // Callback function
void Timer2_Callback(uint32_t arg);
UINT32 g_timercount1 = 0;
UINT32 g_timercount2 = 0;
void Timer1_Callback(uint32_t arg)//Callback function 1
{
unsigned long tick_last1;
g_timercount1++;
tick_last1=(UINT32)LOS_TickCountGet();//Acquire the current number of ticks
dprintf("g_timercount1=%d\n",g_timercount1);
dprintf("tick_last1=%d\n",tick_last1);
}
void Timer2_Callback(uint32_t arg)//Callback function 2
{
unsigned long tick_last2;
tick_last2=(UINT32)LOS_TickCountGet();
g_timercount2 ++;
dprintf("g_timercount2=%d\n",g_timercount2);
dprintf("tick_last2=%d\n",tick_last2);
}
void Timer_example (void)
{
UINT16 id1;
UINT16 id2;// timer id
UINT32 uwTick;
/*Create a one-shot software timer that will execute callback function 1 when
the 1000-tick life cycle expires.*/
LOS_SwtmrCreate (1000, LOS_SWTMR_MODE_ONCE,Timer1_Callback,&id1,1);
/*Create a periodic software timer that will execute callback function 2 at a
regular interval of 100 ticks.*/
LOS_SwtmrCreate(100,LOS_SWTMR_MODE_PERIOD,Timer2_Callback,&id2,1);
dprintf("create Timer1 success\n");
LOS_SwtmrStart (id1); //Start the one-shot software timer.
dprintf("start Timer1 sucess\n");
LOS_TaskDelay(200);//200-tick delay
LOS_SwtmrTimeGet(id1,&uwTick);//Get the number of ticks that must elapse
before expiry of the one-shot software timer.
dprintf("uwTick =%d\n",uwTick);
LOS_SwtmrStop(id1);//Stop the software timer.
dprintf("stop Timer1 sucess\n");
LOS_SwtmrStart(id1);
LOS_TaskDelay(1000);
LOS_SwtmrDelete(id1);//Delete the software timer.
dprintf("delete Timer1 sucess\n");
LOS_SwtmrStart(id2);//Start the periodic software timer.
dprintf("start Timer2\n");
LOS_TaskDelay(1000);
LOS_SwtmrStop(id2);
LOS_SwtmrDelete(id2);
}
Verification
The verification result is as follows:
LiteOS
Developer Guide 3 Basic Kernel
Issue 01 (2018-04-20) Huawei Proprietary and Confidential
Copyright © Huawei Technologies Co., Ltd.
72

Complete Code
sample_Timer.c
3.10 Error Handling
3.10.1 Overview
Basic Concept
In the event of code errors, the operating system calls APIs of the error handling module to
report error information and calls user-defined hook functions to handle the errors.
Internal OS error codes cannot be conveyed via APIs. A solution to address this problem is
reporting the error codes to the error handling module and processing them with the aid of
user-defined hook functions. If the OS reports a fatal error, it initiates exception management
to keep a record of what happened at the time of the fatal error.
Through error handling, invalid user input can be reported and controlled to avoid possible
program crashes.
Operation Mechanism
Error handling is a mechanism to control invalid inputs into programs. By error handling, we
can control and prompt illegal input from users to prevent the program from crashing. When a
LiteOS
Developer Guide 3 Basic Kernel
Issue 01 (2018-04-20) Huawei Proprietary and Confidential
Copyright © Huawei Technologies Co., Ltd.
73

program runs into a problem, an error code, is displayed and the error handler (if any) is
executed to prevent the program from crashing.
Figure 3-9 Error handling
3.10.2 Development Guidelines
Functions
The error handling module provides the following functions:
Function
Category
API Description
Error handling LOS_ErrHandle Handles the error according to an error
handler
3.10.3 Precautions
None.
LiteOS
Developer Guide 3 Basic Kernel
Issue 01 (2018-04-20) Huawei Proprietary and Confidential
Copyright © Huawei Technologies Co., Ltd.
74

3.10.4 Programming Example
Example Description
The programming example will cover the following functions:
1. Executing an error handler
Example Code
The code is as follows:
extern USER_ERR_FUNC_S g_stUserErrFunc;
void *err_handler(CHAR *pcFileName,UINT32 uwLineNo,
UINT32 uwErrorNo,UINT32 uwParaLen,VOID *pPara)
{
printf("err handel ok\n");
}
UINT32 Example_ErrCaseEntry(VOID)
{
/*Execute an error handler.*/
LOS_ErrHandle(NULL, 0,0,0, NULL);
return LOS_OK;
}
Verification
The verification result is as follows:
Complete Code
sample_err.c
3.11 Doubly Linked List
3.11.1 Overview
Basic Concept
A doubly linked list is a linked data structure that consists of a set of sequentially linked
records called nodes. Each node in a doubly linked list contains two pointers that reference to
the previous and to the next node in the sequence of nodes. The head of the doubly linked list
is deterministic and immediately accessible.
Any node of a doubly linked list, once obtained, can be used to begin a new traversal of the
list in either direction (towards the beginning or end) from the given node. This allows a lot of
data to be quickly traversed. Because of the symmetric nature of a doubly linked list, nodes
can easily be inserted into or removed from the list.
LiteOS
Developer Guide 3 Basic Kernel
Issue 01 (2018-04-20) Huawei Proprietary and Confidential
Copyright © Huawei Technologies Co., Ltd.
75

3.11.2 Development Guidelines
Functions
The doubly linked list module provides the following functions:
Function
Category
API Description
List
initialization
LOS_InitList Initializes a doubly linked list
Node
insertion
LOS_ListAdd Inserts a node to a doubly linked list
LOS_ListTailInsert Inserts a node to the tail of a doubly linked list
Node
insertion
LOS_ListHeadInsert Inserts a node to the head of a doubly linked list
Node
deletion
LOS_ListDelete Deletes a node from a doubly linked list
List status
determinatio
n
LOS_ListEmpty Determines whether a doubly linked list is empty
Node
deletion and
list
initialization
LOS_ListDelInit Deletes a node from a doubly linked list
Uses the node to initialize a doubly linked list
Development Process
The doubly linked list development process is as follows:
1. Call the LOS_InitList API to initialize a doubly linked list.
2. Call the LOS_ListAdd API to insert a node into the list.
3. Call the LOS_ListTailInsert API to insert a node into the tail of the list.
4. Call the LOS_ListDelete API to delete a node from the list.
5. Call the LOS_ListEmpty API to determine whether the doubly linked list is empty.
6. Call the LOS_ListDelInit API to delete a node and use the node to initialize the doubly
linked list.
3.11.3 Precautions
lWhile inserting or deleting a node from a doubly linked list, ensure that the direction of
pointers of adjacent nodes is correct.
LiteOS
Developer Guide 3 Basic Kernel
Issue 01 (2018-04-20) Huawei Proprietary and Confidential
Copyright © Huawei Technologies Co., Ltd.
76

3.11.4 Programming Example
Example Description
Before using a doubly linked list, ensure that sufficient memory space is available to store the
list. After deleting a node from the list, do not forget to free up the memory occupied by the
node.
In the programming example, the following steps will be performed:
1. Initialize a doubly linked list.
2. Insert a node into the list.
3. Delete a node from the list.
4. Check whether the insertion and deletion was successful.
Example Code
The code is as follows:
#include "stdio.h"
#include "los_list.h"
#ifdef __cplusplus
#if __cplusplus
extern "C" {
#endif /* __cpluscplus */
#endif /* __cpluscplus */
static UINT32 DLlist_sample(VOID)
{
LOS_DL_LIST DLlist = {NULL,NULL};
LOS_DL_LIST DLlistNode01 = {NULL,NULL};
LOS_DL_LIST DLlistNode02 = {NULL,NULL};
LOS_DL_LIST DLlistNode03 = {NULL,NULL};
PRINTK("Initial head\n");
LOS_ListInit(&DLlist);
LOS_ListAdd(&DLlist,&DLlistNode01);
if (DLlistNode01.pstNext == &DLlist && DLlistNode01.pstPrev == &DLlist)
{
PRINTK("Add DLlistNode01 success \n");
}
LOS_ListTailInsert(&DLlist,&DLlistNode02);
if (DLlistNode02.pstNext == &DLlist && DLlistNode02.pstPrev == &DLlistNode01)
{
PRINTK("Tail insert DLlistNode02 success \n");
}
LOS_ListHeadInsert(&DLlistNode02,&DLlistNode03);
if (DLlistNode03.pstNext == &DLlist && DLlistNode03.pstPrev == &DLlistNode02)
{
PRINTK("Head insert DLlistNode03 success \n");
}
LOS_ListDelInit(&DLlistNode03);
LOS_ListDelete(&DLlistNode01);
LOS_ListDelete(&DLlistNode02);
if (LOS_ListEmpty(&DLlist))
{
PRINTK("Delete success \n");
LiteOS
Developer Guide 3 Basic Kernel
Issue 01 (2018-04-20) Huawei Proprietary and Confidential
Copyright © Huawei Technologies Co., Ltd.
77

}
return LOS_OK;
}
#ifdef __cplusplus
#if __cplusplus
}
#endif /* __cpluscplus */
#endif /* __cpluscplus */
Verification
The verification result is as follows:
Initial head
Add DLlistNode01 success
Tail insert DLlistNode02 success
Head insert DLlistNode03 success
Delete success
LiteOS
Developer Guide 3 Basic Kernel
Issue 01 (2018-04-20) Huawei Proprietary and Confidential
Copyright © Huawei Technologies Co., Ltd.
78

4 Extended Kernel
About This Chapter
4.1 Dynamic Loading
4.2 Scatter Loading
4.3 Exception Management
4.4 CPU Utilization Percentage
4.5 Linux Adaption
4.6 C++ Support
4.7 MMU
4.8 Atomic Operation
4.9 Run-Stop
4.1 Dynamic Loading
4.1.1 Overview
Basic Concept
Dynamic loading is a program loading technology.
Static linking is to link all module files of a program into an executable file, so that these files
can be loaded into the memory as a whole. Dynamic loading enables developers to compile
each module of a program into an independent file for dynamic loading into the memory,
instead of linking all modules.
Static linking links all module files of a program together and loads them into memory at one
time, featuring fast code loading. However, when a large program is involved and the modules
in it need to be frequently changed and upgraded, static linking might waste the memory and
disk space and make module upgrade difficult.
LiteOS
Developer Guide 4 Extended Kernel
Issue 01 (2018-04-20) Huawei Proprietary and Confidential
Copyright © Huawei Technologies Co., Ltd.
79

Dynamic loading is better than static linking in this scenario. An external module can be
dynamically loaded or unloaded as required, helping share public code and smoothly upgrade
modules.
In Huawei LiteOS, two file formats are supported: OBJ and SO.
SO files (or OBJ files) and the bin system image file required for dynamic loading are used
together.
Related Concept
Symbol Tables
Symbol tables are arrays that record symbol names and the address information of the
symbols in the memory. Symbol tables are loaded to the symbol management structure of the
dynamic loading module when the dynamic linker is initialized. When a symbol needs to be
relocated during module loading, the dynamic linker obtains the symbol address by searching
the symbol management structure.
4.1.2 Development Guidelines
Functions
API Description
LOS_LdDestroy Destroys a dynamic loading module.
LOS_SoLoad Dynamically loads an so module.
LOS_ObjLoad Dynamically loads an obj module.
LOS_FindSymByName Searches for a symbol address in a module
or symbol table.
LOS_ModuleUnload Unloads a module.
LOS_PathAdd Adds a module search path.
LOS_DynParamReg Sets dynamic loading parameters.
Development Process
The implementation of dynamic loading involves the following steps:
LiteOS
Developer Guide 4 Extended Kernel
Issue 01 (2018-04-20) Huawei Proprietary and Confidential
Copyright © Huawei Technologies Co., Ltd.
80

1. Preparing the Compilation Environment
2. Preparing the .o and .so Files and Compiling the System Image
3. Applying Dynamic Loading
4. Preparing the System Environment
Preparing the Compilation Environment
Step 1 Add compilation options of the .o module and the .so module.
lAdd -mlong-calls -nostdlib -fno-PIC to the compilation options of .o modules.
lAdd mlong-calls -nostdlib -fPIC -shared to the compilation options of .so modules.
NOTE
Determine whether to use the following compilation option based on your needs.
-z max-page-size=value
This compilation option is used to set loadable program segments to be aligned to value. This
compilation option helps reduce the blank areas required for the alignment of the virtual addresses of
adjacent loadable segments.
If this compilation option is not used, the default alignment is 0x10000.
NOTE
To implement the dynamic loading in an IP camera (IPC), the start addresses of all nodal regions of the
LD_SHT_PROGBITS and LD_SHT_NOBITS types in the module files must be on the boundary of
four bytes. Otherwise, the modules will not be loaded.
The following is an example of adding compilation options of .o and .so modules:
RM = -rm -rf
CC = arm-hisiv500-linux-gcc
SRCS = $(wildcard *.c)
OBJS = $(patsubst %.c,%.o,$(SRCS))
SOS = $(patsubst %.c,%.so,$(SRCS))
all: $(SOS)
$(OBJS): %.o : %.c
@$(CC) -mlong-calls -nostdlib -c $< -o $@
$(SOS): %.so : %.c
@$(CC) -mlong-calls -nostdlib $< -fPIC -shared -o $@
clean:
@$(RM) $(SOS) $(OBJS)
.PHONY: all clean
Step 2 Compile the system image.
The makefile used to compile the bin system image file must include the config.mk file under
the root directory. The LITEOS_CFLAGS or the LITEOS_CXXFLAGS compilation option
in the makefile should be used. The code is similar to the following:
LITEOSTOPDIR ?= ../..
SAMPLE_OUT = .
include $(LITEOSTOPDIR)/config.mk
RM = -rm -rf
LITEOS_LIBDEPS := --start-group $(LITEOS_LIBDEP) --end-group
LiteOS
Developer Guide 4 Extended Kernel
Issue 01 (2018-04-20) Huawei Proprietary and Confidential
Copyright © Huawei Technologies Co., Ltd.
81

SRCS = $(wildcard sample.c)
OBJS = $(patsubst %.c,$(SAMPLE_OUT)/%.o,$(SRCS))
all: $(OBJS)
clean:
@$(RM) *.o sample *.bin *.map *.asm
$(OBJS): $(SAMPLE_OUT)/%.o : %.c
$(CC) $(LITEOS_CFLAGS) -c $< -o $@
$(LD) $(LITEOS_LDFLAGS) -uinit_jffspar_param --gc-sections -Map=$(SAMPLE_OUT)/
sample.map -o $(SAMPLE_OUT)/sample ./$@ $(LITEOS_LIBDEPS) $(LITEOS_TABLES_LDFLAGS)
$(OBJCOPY) -O binary $(SAMPLE_OUT)/sample $(SAMPLE_OUT)/sample.bin
$(OBJDUMP) -d $(SAMPLE_OUT)/sample >$(SAMPLE_OUT)/sample.asm
----End
Preparing the .o and .so Files and Compiling the System Image
Perform the following steps to compile the system image:
Step 1 Compile .o modules and .so modules and copy the .o and .so files required for system running
to a directory, such as the following directory:
/home/wmin/customer/out/so
NOTE
lIf a.so needs to call functions in b.so, or a.so uses data in b.so, a.so depends on b.so.
la.so depends on b.so, and b.sob.so needs to be automatically loaded when a.so is being loaded, b.so
should be a compilation parameter during the compilation of a.so. If b.so is not a compilation
parameter during the loading of a.so, load b.so before loading a.so.
Step 2 Access the Huawei_LiteOS/tools/scripts/dynload_tools directory and run the sym.sh script
as follows:
$ ./sym.sh /home/wmin/customer/out/so
NOTE
lPass in the absolute path to the directory that stores the .o and .so files required for system running
to the sym.sh script.
lIf the required .o and .so files are updated, run the sym.sh script again. This script extracts all system
symbols of the .o and .so files to be loaded. The compiler will calculate the addresses of those
symbols when compiling the system image.
lRun this command under the Huawei_LiteOS/tools/scripts/dynload_tools directory.
Step 3 Compile the .bin system image file. For example, if the .bin file is saved in the /home/wmin/
customer/out/bin/ directory, the sample image file and the sample.bin file to be burnt into
the Flash memory are generated in this directory after compilation.
NOTE
If the .o and .so files to be loaded contain undefined external symbols, which are neither defined in the .o
and .so files nor valid external symbols, an error message will be prompted during the compilation of
the .bin system image file. Troubleshoot the error to ensure the correct compilation.
----End
Applying Dynamic Loading
Step 1 Specify the loading policy for SO files.
LiteOS
Developer Guide 4 Extended Kernel
Issue 01 (2018-04-20) Huawei Proprietary and Confidential
Copyright © Huawei Technologies Co., Ltd.
82

lIf you are loading OBJ files, ignore this step.
lIn various application scenarios, SO files may be stored in storage media in ZIP or
NOZIP format. Operations of reading and writing into ZIP files differ from those for
NOZIP files. Therefore, the loading policy of SO files needs to be specified before the
initialization of the dynamic loading module.
DYNLOAD_PARAM_S stDynloadParam = {ZIP}; //Specify the ZIP or NOZIP loading policy.
LOS_DynParamReg(&stDynloadParam);
The LOS_DynParamReg() function only specifies the loading policy. The specified loading
policy will be adopted during subsequent loading of SO files.
The ZIP loading policy must be adopted for so files in the ZIP format. Common SO files can
be successfully loaded when either one policy is adopted, and the NOZIP policy is
recommended. If no policy is specified, the NOZIP policy is adopted by default.
NOTE
NOZIP policy: Common so files can be read through multiple calls to lseek() and read(). To read a so
file, the size of the loadable segment is first calculated based on the SegmentHeader of the file. Then
memory of the same size is allocated to the segment, and the segment is loaded into memory. In this
way, a small segment of the file is read each time without wasting memory.
ZIP policy: A ZIP file must be loaded into memory (mem1) as a whole. However, the size of the
loadable segment of the file is unknown during the first reading, indicating that memory (mem2) needs
to be then reallocated to the loadable segment. mem2 also contains all information required for dynamic
loading as mem1 does, and mem1 will not be used for dynamic loading. Therefore, the coexistence of
mem1 and mem2 will cause memory waste and overhigh peak memory usage. To solve these problems,
the ZIP policy is adopted, and the ZIP file are read for twice. At the first time, the size of the memory
required for the loadable segment is calculated, after which the memory allocated to the calculation is
immediately released. At the second time, the loadable segment is loaded into memory. In this way, the
ZIP policy is used to avoid overhigh peak memory usage at the cost of using one more instruction.
Step 2 Load a module.
lThe dynamic loading module of an IP camera (IPC) supports the dynamic loading of .o
modules and .so modules. Call the LOS_ObjLoad API to dynamically load .obj files.
if ((handle = LOS_ObjLoad("/yaffs/bin/dynload/foo.o")) == NULL){
printf("load module ERROR!!!!!!\n");
return 1;
}
lCall the LOS_SoLoad API to dynamically load .so files.
if ((handle = LOS_SoLoad("/yaffs/bin/dynload/foo.so")) == NULL){
printf("load module ERROR!!!!!!\n");
return 1;
}
When module A of an .so file depends on module B, and the dependency is specified
with B.so being a compilation parameter during the compilation of A.so, module B will
be automatically loaded during the loading of module A. If the dependency is not
specifed, ensure that module B has been successfully loaded during the loading of
module A.
Step 3 Obtain the address of a symbol.
lSearch for a symbol in a specified module.
When searching for a symbol in a specified module, call the LOS_FindSymByName API
and set the first argument value to the handle of the module in which the symbol is
searched for.
if ((ptr_magic = LOS_FindSymByName(handle, "os_symbol_table")) == NULL) {
printf("symbol not found\n");
return 1;
}
LiteOS
Developer Guide 4 Extended Kernel
Issue 01 (2018-04-20) Huawei Proprietary and Confidential
Copyright © Huawei Technologies Co., Ltd.
83

lSearch for a symbol in the global symbol table.
When searching for a symbol in the global symbol table (OS modules including your
modules and other user modules), call the LOS_FindSymByName API and set the first
argument value to NULL.
if ((pFunTestCase0 = LOS_FindSymByName(NULL, "printf")) == NULL) {
printf("symbol not found\n");
return 1;
}
Step 4 Use the obtained symbol address: LOS_FindSymByName returns a symbol address (VOID
*pointer). You can change the type of the symbol that is located at this address for different
use. The following examples describe the use of two types of symbols:
lInteger symbol (data symbol)
test.c needs to be loaded, and the global variable g_uwTest = 0 is available.
Run the following code to obtain the address of g_uwTest:
const char *g_pscOsOSSymtblFilePath = "/yaffs/bin/dynload/test.so";
UINT32 * g_uwTestPtr = NULL;
INT8 *pPtr = (INT8 *)NULL;
if ((pOSSymtblHandler = LOS_SoLoad(g_pscOsOSSymtblFilePath)) == NULL) {
return LOS_NOK;
}
if ((pPtr = LOS_FindSymByName(pOSSymtblHandler, g_uwTest)) == NULL) {
printf("os_symtbl not found\n");
return LOS_NOK;
}
g_uwTest = (UINT32 *)pPtr;/* Forcibly change the pointer type to a real
pointer type */
lFunction symbol
The test_0 function expecting no arguments and the test_2 function expecting two
arguments are defined in foo.c. foo.o can be generated by compiling foo.c. The following
code shows how to obtain and call the functions in the foo.o module in demo.c.
foo.c:
int test_0(void) { return 0; }
int test_2(int i, int j) { return 0; }
demo.c
typedef unsigned int (* TST_CASE_FUNC)();/* Declaration of the type of the
pointer to a function that expects no parameters */
typedef unsigned int (* TST_CASE_FUNC1)(UINT32); /* Declaration of the type
of the pointer to a function that expects one parameter */
typedef unsigned int (* TST_CASE_FUNC2)(UINT32, UINT32); /* Declaration of
the type of the pointer to a function that expects two parameters */
TST_CASE_FUNC pFunTestCase0 = NULL;/* Definition of a pointer to a function
*/
TST_CASE_FUNC2 pFunTestCase2 = NULL;
handle = LOS_ObjLoad("/yaffs/bin/dynload/foo.o");
pFunTestCase0 = NULL;
pFunTestCase0 = LOS_FindSymByName(handle, "test_0");
if (pFunTestCase0 == NULL){
printf("can not find the function name\n");
return 1;
}
uwRet = pFunTestCase0();
pFunTestCase2 = NULL;
pFunTestCase2 = LOS_FindSymByName(NULL, "test_2");
if (pFunTestCase2 == NULL){
printf("can not find the function name\n");
return 1;
}
uwRet = pFunTestCase2(42, 57);
LiteOS
Developer Guide 4 Extended Kernel
Issue 01 (2018-04-20) Huawei Proprietary and Confidential
Copyright © Huawei Technologies Co., Ltd.
84

Step 5 Unload the module.
Call the LOS_ModuleUnload API to unload a module and use the handle of the module to be
unloaded as the input parameter. Call the LOS_ModuleUnload API to unload an .obj file
handle or an .so file handle that has been loaded.
uwRet = LOS_ModuleUnload(handle);
if (uwRet != LOS_OK) {
printf("unload module failed");
return 1;
}
Step 6 Destroy the dynamic loading module.
Call the LOS_LdDestroy API to destroy the dynamic loading module when it is no longer in
need.
NOTE
All modules that have been loaded will be automatically unloaded when the dynamic loading module is
destroyed.
LOS_LdDestroy();
NOTE
The dynamic loading module should be destroyed when services no longer need it.
Step 7 Use relative paths.
If you want to use relative paths, specifically, if you use mechanisms similar to environment
variables, call the LOS_PathAdd API to add the relative paths.
uwRet = LOS_PathAdd("/yaffs/bin/dynload");
if (uwRet != LOS_OK) {
printf("add relative path failed");
return 1;
}
After the relative paths are added, pass in file names instead of absolute paths when you call
the LOS_SoLoad and LOS_ObjLoad APIs. Then the modules with the passed-in file names
will be automatically located in the added relative paths.
If the passed-in multiple paths contain modules with the same file name, the module in the
first passed-in path will be loaded.
NOTE
lA relative path can be used only after it is added by calling the LOS_PathAdd API.
lYou can add multiple relative paths by calling the LOS_PathAdd API for multiple times.
----End
Preparing the System Environment
SO files (or OBJ files) and the .bin system image file are used together.
The SO files (or OBJ files) must be stored in file systems such as JFFS2, YAFFS, and FAT.
Perform the following steps:
Step 1 Burn the .bin system image file to the Flash. This image does not enable the dynamic loading
function.
LiteOS
Developer Guide 4 Extended Kernel
Issue 01 (2018-04-20) Huawei Proprietary and Confidential
Copyright © Huawei Technologies Co., Ltd.
85

Step 2 If the SO files (or OBJ files) are stored on a hot-swappable SD card, update the SO files (or
OBJ files) to a specified path on the SD card.
Step 3 If the SO files (or OBJ files) are stored in JFFS2 or YAFFS, update the SO files (or OBJ files)
in the following ways:
lBurn the file system image.
lAfter Huawei LiteOS is started, run the tftp command similar to the following to
download the SO files (or OBJ files) and the elf_symbol.so file:
tftp -g -l /yaffs0/foo.so -r foo.so 10.67.211.235
Step 4 Enable dynamic loading.
----End
Shell Debugging
Some commands related to dynamic loading are encapsulated in Shell for debugging.
For details on Shell commands, see Command Reference.
lLoading a Module
Shell command: mopen
Huawei LiteOS# mopen /yaffs/bin/dynload/foo.o
module handle: 0x80391928
Huawei LiteOS#
NOTE
The path to the module to be loaded must be an absolute path.
lSearching for a Symbol
Shell command: findsym
Huawei LiteOS# findsym 0 printf
symbol address:0x8004500c
Huawei LiteOS#
Huawei LiteOS# findsym 0x80391928 test_0
symbol address:0x8030f241
Huawei LiteOS#
lCalling a Symbol
Shell command: call
Huawei LiteOS# call 0x8030f241
test_0
Huawei LiteOS#
lUnloading a Module
Shell command: mclose
Huawei LiteOS# mclose 0x80391928
Huawei LiteOS#
lDestroying a Dynamic Loading Module
Shell command: lddrop
Huawei LiteOS# lddrop
Huawei LiteOS#
NOTE
If no errors are returned, the dynamic linker is successfully destroyed.
LiteOS
Developer Guide 4 Extended Kernel
Issue 01 (2018-04-20) Huawei Proprietary and Confidential
Copyright © Huawei Technologies Co., Ltd.
86

4.1.3 Precautions
lThe -mlong-calls -nostdlib -fno-PIC option needs to be added to the compilation options
of .o modules.
lThe -mlong-calls -nostdlib -fPIC -shared option needs to be added to the compilation
options of .so modules.
lBefore the compilation of the system image, the required .o and .so files must be
available to ensure that the external symbols used by the files have been integrated into
the system image when the image file is being compiled.
lHuawei LiteOS dynamic loading requires that the start addresses of
LD_SHT_PROGBITS and LD_SHT_NOBITS nodal regions in the module file must be
aligned by four bytes. Otherwise, the module will not be loaded.
lWhile loading a library file, once Huawei LiteOS detects that the external symbols
referenced by this file are repeatly defined in multiple modules that have no dependency
relationships with this file, the relocation of the symbol references will be rejected. Then
the library file fails to be loaded. Ensure that no symbols (variables or functions) that are
repeatly defined exist in the library file to be loaded.
lEnsure that the sources of the files to be loaded are reliable and secure.
lProblematic loaded files will result in problems including but not limited to device
damage, data leakage, and data tampering, for which Huawei assumes no responsibility.
lDo not load files from high-risk media such as SD cards or USB flash drives. If such file
loading is necessary, ensure that the files are reliable. Huawei is not liable for any loss or
problems caused thereby.
4.1.4 Programming Example
Example Description
The test_0 function expecting no parameters and the test_2 function expecting two parameters
are defined in foo.c. foo.o can be generated by compiling foo.c. The following code shows
how to obtain and call the functions in the foo.o module in demo.c.
Example Code
The code is as follows:
foo.c:
int test_0(void) { printf("test_0\n"); return 0; }
int test_2(int i, int j) { printf("test_2: %d %d\n", i, j); return 0; }
demo.c:
typedef int (* TST_CASE_FUNC)(); /* Declaration of the type of the pointer to a
function that expects no parameters */
typedef int (* TST_CASE_FUNC1)(UINT32); /* Declaration of the type of the
pointer to a function that expects one parameter */
typedef int (* TST_CASE_FUNC2)(UINT32, UINT32); /* Declaration of the type of
the pointer to a function that expects two parameters */
unsigned int uwRet;
TST_CASE_FUNC pFunTestCase0 = NULL;/* Definition of a pointer to a function */
TST_CASE_FUNC2 pFunTestCase2 = NULL;
handle = LOS_ObjLoad("/yaffs/bin/dynload/foo.o");
pFunTestCase0 = NULL;
pFunTestCase0 = LOS_FindSymByName(handle, "test_0");
if (pFunTestCase0 == NULL){
printf("can not find the function name\n");
return 1;
LiteOS
Developer Guide 4 Extended Kernel
Issue 01 (2018-04-20) Huawei Proprietary and Confidential
Copyright © Huawei Technologies Co., Ltd.
87

}
uwRet = pFunTestCase0(); /* Call the pointer to this function */
pFunTestCase2 = NULL;
pFunTestCase2 = LOS_FindSymByName(NULL, "test_2");
if (pFunTestCase2 == NULL){
printf("can not find the function name\n");
return 1;
}
uwRet = pFunTestCase2(42, 57); /* Call the pointer to this function */
uwRet = LOS_ModuleUnload(handle);
if (uwRet != LOS_OK) {
printf("unload module failed");
return 1;
}
uwRet = LOS_LD_Destroy();
if (uwRet != LOS_OK) {
printf("destroy dynamic loader failed");
return 1;
}
Verification
The verification result is as follows:
Huawei LiteOS#
*****************************
*****************************
test_0
test_2:42 57
*****************************
*****************************
Complete Code
sample_foo.c
sample_Dynamic_loading.c
4.2 Scatter Loading
4.2.1 Overview
Basic Concept
Scatter loading is a technology that achieves fast boot of specified code. It shortens the time
between the boot of an OS and the execution of specified code by preferentially loading
specified code into memory. In this way, scatter loading can be used to fast boot key services.
An embedded OS loads image files on the flash memory into memory through uboot. Image
files are probably large and the speed of flash reading is limited. Therefore, the requirements
on the boot speed of time-sensitive services probably cannot be met if all images are executed
after they are loaded.
Scatter loading enables the fast boot of key services by preferentially loading and executing
some images containing time-sensitive services.
Scatter Loading in Huawei LiteOS
The scatter loading in Huawei LiteOS consists of two phases. Images of key services are
loaded into memory through uboot and executed in the first phase, and the remaining images
LiteOS
Developer Guide 4 Extended Kernel
Issue 01 (2018-04-20) Huawei Proprietary and Confidential
Copyright © Huawei Technologies Co., Ltd.
88

are loaded into memory and executed in the second phase. By properly organizing image
loading, loading part of the images containing key services in the first phase is faster than
loading all images, which shortens the time between the boot of an OS and the running of key
services.
On Huawei LiteOS implemented on an IP camera (IPC), it takes 1s from powering on camera
to starting preview, far shorter than the time (3s to 4.5s) taken on Linux because the scatter
loading technology is applied.
Operation Mechanism
Scatter loading is used to preferentially load and execute the time-sensitive services by putting
the data and code segments related to these services at the front-end of image files and
loading the images at the front-end in the first phase of scatter loading, which enables time-
sensitive services to run within the shortest time.
After these services are executed, the scatter loading API is called in the code used in the first
phase to load the rest images and run the services specified by the rest images.
Figure 4-1 Scatter loading process
The internal conceptual diagram of scatter loading is shown in figure 2.
LiteOS
Developer Guide 4 Extended Kernel
Issue 01 (2018-04-20) Huawei Proprietary and Confidential
Copyright © Huawei Technologies Co., Ltd.
89

Figure 4-2 Internal conceptual diagram of scatter loading
Scatter loading enables the key services to be loaded and executed first, after which the non-
key services are loaded.
4.2.2 Development Guidelines
Usage Scenarios
The scatter loading is applied in the scenario where fast boot of time-sensitive services is
needed.
On an embedded OS, some services require short boot time. For example, in Huawei LiteOS
on an IPC, the time required from powering on the camera and starting preview needs to be
short, and the scatter loading technique can be adopted to enable fast boot of the recording
service.
Functions
The scatter loading module of Huawei LiteOS provides the following function:
Type API Description
Scatter
loading API
LOS_ScatterLoad This API is called in the last phase of scatter loading
to load the rest non-urgent services from images.
Development Process
The following figure shows the operation process of scatter loading:
LiteOS
Developer Guide 4 Extended Kernel
Issue 01 (2018-04-20) Huawei Proprietary and Confidential
Copyright © Huawei Technologies Co., Ltd.
90

Step 1 Call the LOS_ScatterLoad API and write service code.
The code entry is the app_init function contained in the os_adapt.c file. Following the code
for loading urgent services, write the code used to call the LOS_ScatterLoad API for scatter
loading. Enable the MAKE_SCATTER_IMAGE macro to control the compilation of the code
for non-urgent services. The example code is as follows:
void app_init() {
proc_fs_init();
hi_uartdev_init();
system_console_init("/dev/uartdev-0");
LOS_CppSystemInit((unsigned long)&__init_array_start__, (unsigned
long)&__init_array_end__, BEFORE_SCATTER);
LOS_ScatterLoad(0x100000, flash_read, NAND_READ_ALIGN_SIZE);
#ifndef MAKE_SCATTER_IMAGE /* The following are non-urgent services. */
LOS_CppSystemInit((unsigned long)&__init_array_start__, (unsigned
long)&__init_array_end__, AFTER_SCATTER);
extern unsigned int osShellInit(void);
osShellInit();
rdk_fs_init();
SDK_init();
hi_product_driver_init();
char *apszArgv[3]={"vs_server","./higv.bin","-i"};
vs_server(3, apszArgv);
#endif /* MAKE_SCATTER_IMAGE */
}
LiteOS
Developer Guide 4 Extended Kernel
Issue 01 (2018-04-20) Huawei Proprietary and Confidential
Copyright © Huawei Technologies Co., Ltd.
91

NOTE
The os_adapt.c file can be found in the platform/bsp/hi3516a/os_adapt directory in the Huawei
LiteOS code package.
Step 2 Configure the SCATTER_SRC variable.
Run the following command to set the SCATTER_SRC variable in Makefile under the root
directory to the source file of the services that call the scatter loading function.
LITEOSTOPDIR represents the root directory of Huawei LiteOS code.
SCATTER_SRC := $(LITEOSTOPDIR)/platform/bsp/$(LITEOS_PLATFORM)/os_adapt/os_adapt.c
Step 3 Run the make scatter command to compile the images of urgent services.
Run the following command under the root directory, and the service code following "#ifndef
MAKE_SCATTER_IMAGE" will not be compiled. Then the compilation system
automatically calls the tool chain to extract the symbol table of the smallest image and the .a
library list of the smallest image.
Huawei_LiteOS$ make scatter
Step 4 Run the make command to compile all images.
lRun the following command under the root directory to compile all service code.
Huawei_LiteOS$ make
After compilation, information about the size of urgent service images will be returned,
which is similar to the following:
lView the image segment allocation. If there are scatter loading segments in the images,
the scatter loading is successfully started. In the directory where system images are
generated, for example, out/hi3516a of the hi3516a platform, run the readelf -S
vs_server command to open the system image file vs_server. Information similar to the
following will be displayed, including segment name, start address, and offset. In the
following figure, .fast_rodata, .fast_text, and .fast_data indicate the read-only segment,
code segment, and data segment of scatter loading respectively.
View the .text segment in the link script of scatter loading. scatter.o(*.text*) is added, as
shown in the following figure, indicating that symbols related to the fast booted code of
scatter loading are placed in the same area.
LiteOS
Developer Guide 4 Extended Kernel
Issue 01 (2018-04-20) Huawei Proprietary and Confidential
Copyright © Huawei Technologies Co., Ltd.
92

NOTE
The path to the link script of the scatter loading is Huawei_LiteOS/tools/scripts/ld/scatter.ld.
Step 5 Run the tftp 0x82000000 vs_server.bin;nand erase 0x100000 0x700000;nand write
0x82000000 0x100000 0x700000; command to burn all images into the Flash.
In the serial port tool interface, enter the following command to burn all images into the Flash
at the address of 0x100000.
tftp 0x82000000 vs_server.bin;nand erase 0x100000 0x700000;nand write 0x82000000
0x100000 0x700000;
vs_server.bin in the command is the name of system image file. Burn this file into memory at
the address of 0x82000000. Then burn it into the Flash starting at the the address of
0x100000. The size of file to be burnt is 0x700000, indicating that the size of the burnt image
file must not exceed 7 MB, adjust to actual size.
Step 6 Run the nand read 0x80008000 0x100000 0x4E0000; go 0x80008000; command to read the
urgent service images of 0x4E0000 from the address of 0x100000 in the Flash and load urgent
services to the address of 0x80008000.
nand read 0x80008000 0x100000 0x4E0000; go 0x80008000;
Step 7 Restart Huawei LiteOS, and urgent services will be loaded first, and then non-urgent services
will be automatically loaded. Huawei LiteOS automatically restarts and loads the urgent
service images at the address of 0x80008000.
----End
4.2.3 Precautions
lThe OS will be abnormal if the data copied in the first phase is not sufficient or the offset
addresses are not aligned based on different storage media. Therefore, the size of images
to be loaded by uboot needs to be the size returned when the compilation ends.
lThe library file list to be extracted needs to be the superset that supports the running of
the key services. Otherwise, the code used in the first phase of scatter loading will access
the code or data that will be loaded into memory in the second phase, and the OS will be
abnormal.
lDuring scatter loading, a variable value might be changed after the variable is run in the
first phase, but after the variable is loaded and run in the second phase the value is
changed into an uninitialized value. This problem occurs when the variable is used in the
first phase but it is not put into the fast-booted segment together with other variables
used in the first phase. The solution is to put this variable into the fast-booted segment
and ensure that all data used in the first phase is in the fast-booted segment.
4.2.4 FAQs
This section describes problems encountered during using scatter loading and solutions.
lLacking the .o file.
arm-hisiv300-linux-ld: cannot find libscatter.O
make: *** [vs_server] Error 1
This problem occurs because the .o file is not generated after the link script is modified.
The solution is to generate the .o file and save it in the object directory.
lSome symbols are not defined.
/usr1/xxxxx/gerrit_code/modify-debug/liteos_ipc/out/lib/
libar6003.a(ar6000_drv.o): In function `ar6000_avail_ev':
LiteOS
Developer Guide 4 Extended Kernel
Issue 01 (2018-04-20) Huawei Proprietary and Confidential
Copyright © Huawei Technologies Co., Ltd.
93

/usr1/xxxxx/gerrit_code/modify-debug/liteos_ipc/vendor/ar6k3_wifi/AR6003/
host/qca/source/ar6000_drv.c:1553: undefined reference to
`wireless_init_event'
/usr1/xxxxx/gerrit_code/modify-debug/liteos_ipc/out/lib/
libar6003.a(drv_config.o): In function `ar6000_tkip_micerr_event':
/usr1/xxxxx/gerrit_code/modify-debug/liteos_ipc/vendor/ar6k3_wifi/AR6003/
host/qca/source/drv_config.c:1856: undefined reference to
`wireless_send_event'
make: *** [vs_server] Error 1
This problem occurs because some useful .a files are removed when the link script is
modified. Run the grep command to search for undefined variables under the out/lib
directory. Add the .a files that contain these variables and are not in the link script to the
link script.
lInstruction exception.
If the PC position is beyond the range of files that are loaded in the first phase of scatter
loading when the exception occurs, this problem occurs when the library file list used in
the first phase does not cover all files to be loaded, and some symbols are not put into the
code and data segments that are loaded in the first phase. Use the image disassembly file
to locate the name of the function where the abnormal PC is located, find the library
where this function belongs, and add the library to the library file list.
4.3 Exception Management
4.3.1 Overview
Basic Concept
Exception management is a set of actions taken to handle an exception. For example, when
the operating system encounters an exception, it prints information about the CPU condition,
task stacks, and function call stacks.
Exception management is a useful debugging approach. It provides the exception information
required for fault diagnosis. The information includes the exception type and system state at
the time of exception.
When an exception occurs, Huawei LiteOS displays the CPU condition and the task
information including task name, task ID, and stack size.
Operation Mechanism
Stacks Analysis
lR11 is used as a general register or as a frame pointer (FP) register with backtrace stacks
if specified compilation options are enabled.
By default, R11 is used by the GNU Compiler Collection (GCC) as a general register
with store variables and cannot backtrace stacks. To use R11 as an FP register with
analyze call stacks, enable the -fno-omit-frame-pointer compilation option.
lAn FP register can trace the sequence of functions called by a program.
An FP register points to the stack backtracing structure of the current function. The
returned value is the pointer to the stack backtracing structure established by the parent
function that has called the current function. Others may be deduced by analogy. The
calling relationships among functions can be traced using an FP register.
LiteOS
Developer Guide 4 Extended Kernel
Issue 01 (2018-04-20) Huawei Proprietary and Confidential
Copyright © Huawei Technologies Co., Ltd.
94

If an exception occurs during the runtime, the operating system prints the contents of an
FP register, helping you to diagnose the exception by backtracing the sequence of
function calls.
The following figure describes the stack analysis process.
Figure 4-3 Stack analysis process
Registers in different colors represent different functions. The FP register backtraces the
parent function of the erroneous function to cast light on the sequence of function calls.
Relationships between Call Stacks
The preceding figure illustrates the working process of stack frame register. The function call
sequence can be deduced by analyzing the stacks step by step. The procedure is as follows:
1. Obtain the value of the current FP register.
2. Subtract the current FP register by 4 bytes to get the current PC value. Check the
execution condition of instructions in the system image by searching the system file
(ELF file) or the image disassembly file (ASM file) based on the PC value.
LiteOS
Developer Guide 4 Extended Kernel
Issue 01 (2018-04-20) Huawei Proprietary and Confidential
Copyright © Huawei Technologies Co., Ltd.
95

3. Subtract the FP register by 24 bytes to get the start address of the call stack frame of the
previous function. Subtract the FP register by 16 bytes to get the end SP address of the
previous function. The stack between FP and SP is the call stack frame of the function.
4. The sequence of function calls can be obtained from the PC pointer of the stack frame at
each layer.
4.3.2 Development Guidelines
Exception Types
Exception management provides following exception types:
Exception Name Description Value
OS_EXCEPT_UNDEF_INSTR Undefined instruction exception 1
OS_EXCEPT_SWI Software interrupt exception 2
OS_EXCEPT_PREFETCH_ABORT Instruction pre-fetch exception 3
OS_EXCEPT_DATA_ABORT Data abort exception 4
OS_EXCEPT_FIQ FIQ exception 5
Development Process
In general, exception management fault location process is as follows:
1. Open the .asm file that is generated after compilation.
2. Search the .asm file for the location of PC pointer.
3. Search for a called function by the value of LR.
4. Repeat step 3 to find the abnormal task function.
For details about the fault location process, see Programming Example.
4.3.3 Precautions
lBefore querying information about call stacks, add the compilation option -fno-omit-
frame-pointer. If the option is not added, stack frames are not supported and the FP
register is disabled by default.
4.3.4 Programming Example
Example Description
The panic command triggers a software interrupt exception and the abnormal function is
LOS_Panic. The test_panic code is used to trigger exceptions, and the Huawei LiteOS# panic
code is used to print information about the abnormal call stack.
uwExcType 2 is the software interrupt exception.
The fault location process is as follows:
LiteOS
Developer Guide 4 Extended Kernel
Issue 01 (2018-04-20) Huawei Proprietary and Confidential
Copyright © Huawei Technologies Co., Ltd.
96

1. Open the .asm file that is generated by the compiler. Default is vs_server.asm
2. Search the .asm file for the location of PC pointer 80121234.
3. Search for a called function by the value of LR.
4. Determine that g_RunningTask is the task function at the time of exception.
UINT32 test_panic(UINT32 argc, CHAR **args)
{
LOS_Panic("*****Trigger an exception\n");
return;
}
Huawei LiteOS# panic
*****Trigger an exception
uwExcType = 2
puwExcBuffAddr pc = 0x80121234
puwExcBuffAddr lr = 0x80121234
puwExcBuffAddr sp = 0x80e63400
puwExcBuffAddr fp = 0x80e6340c
*******backtrace begin*******
traceback 0 -- lr = 0x80138d04
traceback 0 -- fp = 0x80e635d4
traceback 1 -- lr = 0x80138d88
traceback 1 -- fp = 0x80e635e4
traceback 2 -- lr = 0x801247d4
traceback 2 -- fp = 0x80e635f4
traceback 3 -- lr = 0x801217c4
traceback 3 -- fp = 0x11111111
R0 = 0x1c
R1 = 0x800dba3a
R2 = 0x1b
R3 = 0xfe
R4 = 0x80e634a0
R5 = 0x0
R6 = 0x800cc7f8
R7 = 0x7070707
R8 = 0x8080808
R9 = 0x9090909
R10 = 0x10101010
R11 = 0x80e6340c
R12 = 0x1b
SP = 0x80e63400
LR = 0x80121234
PC = 0x80121234
CPSR = 0x60000013
g_pRunningTask->pcTaskName = shellTask
g_pRunningTask->uwTaskPID = 6
g_pRunningTask->uwStackSize = 12288
4.4 CPU Utilization Percentage
4.4.1 Overview
Basic Concept
CPU usage is classified into system CPU usage and task CPU usage.
System CPU usage refers to the percentage of CPU resources occupied by the operating
system during the measurement period. It is an important way to quantify the workload of the
operating system. System CPU usage ranges from 0% to 100%. The precision is represented
as a percentage and can be adjusted. System CPU usage of 100% indicates the operating
system is fully loaded.
LiteOS
Developer Guide 4 Extended Kernel
Issue 01 (2018-04-20) Huawei Proprietary and Confidential
Copyright © Huawei Technologies Co., Ltd.
97

Task CPU usage refers to the ratio of CPU resources occupied by a particular task during the
measurement period. From task CPU usage, you can determine whether the task is busy or
idle. Task CPU usage ranges from 0% to 100%. Task CPU usage of 100% indicates the
operating system keeps the task running throughout the measurement period. Ratios can be
expressed out of various bases, like out of 1,100,1000, etc.
System CPU usage is an important metric to determine whether the operating system is on the
verge of overload.
Query the CPU usage of tasks to determine if they meet the CPU usage requirements you
have laid out during the design phase.
Operation Mechanism
System CPU usage (CPU Percent, CPUP) is broken down into task CPU usage. Each task
switch will generate a record of when the task was started and when it was exited. When the
task is exited, the operating system measures the total runtime of the task.
You can configure the CPU usage control function in the kernel module of menuconfig.
Huawei LiteOS enables you to query the following CPU usage information:
lSystem CPU usage
lTask CPU usage
CPU usage measurement formula:
System CPU usage = runtime of tasks except idle task in the operating system/system total
runtime
Task CPU usage = runtime of a particular task/system total runtime
4.4.2 Development Guidelines
Usage Scenarios
Query system CPU usage regularly to check whether the operating system is on the verge of
overload.
Query thread CPU usage to learn each thread meets the CPU usage requirements you have
laid out during the design phase.
Functions
The CPU usage module of Huawei LiteOS provides the following functions:
Function Category API Description
System CPU usage query LOS_SysCpuUsage Acquires current system
CPU usage
LOS_HistorySysCpuUsage Acquires historical system
CPU usage
Task CPU usage query LOS_TaskCpuUsage Acquires current CPU usage
of a particular task
LiteOS
Developer Guide 4 Extended Kernel
Issue 01 (2018-04-20) Huawei Proprietary and Confidential
Copyright © Huawei Technologies Co., Ltd.
98

Function Category API Description
LOS_HistoryTaskCpuUsage Acquires historical CPU
usage of a particular task
LOS_AllTaskCpuUsage Acquires CPU usage of all
tasks
CPU usage reset LOS_CpupReset Reset data of CPU usage
Development Process
The typical CPU usage development process is as follows:
1. Call the LOS_SysCpuUsage API to get CPU usage now.
2. Call the LOS_HistorySysCpuUsage API to get system historical CPU usage.
–Disables interrupts, acquires the task end time, measures the historical CPU usage
of the current task, and restores interrupts.
3. Call the LOS_TaskCpuUsage API to get particular task CPU usage.
–If a particular task is ready, the operating system disables interrupts, acquires the
task end time, and measures the CPU usage of the task.
–If the task has not been created or is not ready, the operating system returns an error
code.
4. Call the LOS_HistoryTaskCpuUsage API to get historical CPU usage of the particular
task.
–If a particular task is ready, the operating system disables interrupts, acquires the
task end time, and measures the historical CPU usage of the task.
–If the task has not been created or is not ready, the operating system returns an error
code.
5. Call the LOS_AllTaskCpuUsage API to get historical CPU usage of all tasks.
–If CPUP is initialized, interrupt will be breaking off. Acquired information
according to different modules, and then interrupt recovery.
–If CPUP is not initialized or it has illegal parameters insert, returning error code.
Platform Differences
None.
4.4.3 Precautions
lOnly product designers need to learn CPU usage of each task. To prevent measurement
of thread CPU usage from adversely impacting system performance, set
LOSCFG_KERNEL_CPUP to NO before releasing your product.
lThe value returned by the interface above is permillage. This value can be divided by
LOS_CPUP_PRECISION_MULT to obtain the corresponding percentage.
LiteOS
Developer Guide 4 Extended Kernel
Issue 01 (2018-04-20) Huawei Proprietary and Confidential
Copyright © Huawei Technologies Co., Ltd.
99

4.4.4 Programming Example
Example Description
In the programming example, the following steps will be performed:
1. Create a CPUP test task.
2. Acquire current system CPUP.
3. Acquire historical CPUP of the operating system.
4. Acquire the CPUP of the CPUP test task.
5. Acquire the CPUP of the CPUP test task in different modes.
Example Code
Prerequisite
lThe OS_INCLUDE_CPUP parameter in the los_config.h is set to YES.
The code is as follows:
#include "los_task.h"
#include "los_cpup.h"
#define MODE 4
UINT32 cpupUse;
OS_CPUP_TASK_S pstCpup;
UINT16 pusMaxNum = 0;
UINT32 g_CpuTestTaskID;
VOID Example_cpup()
{
printf("entry cpup test example\n");
while(1) {
usleep(100);
}
}
UINT32 it_cpup_test()
{
UINT32 uwRet;
TSK_INIT_PARAM_S CpupTestTask;
/*Create a CPUP test task.*/
memset(&CpupTestTask, 0, sizeof(TSK_INIT_PARAM_S));
CpupTestTask.pfnTaskEntry = (TSK_ENTRY_FUNC)Example_cpup;
CpupTestTask.pcName = "TestCpupTsk"; /*Test task name*/
CpupTestTask.uwStackSize = OS_TSK_DEFAULT_STACK_SIZE;
CpupTestTask.usTaskPrio = 5;
CpupTestTask.uwResved = LOS_TASK_STATUS_DETACHED;
uwRet = LOS_TaskCreate(&g_CpuTestTaskID, &CpupTestTask);
if(uwRet != LOS_OK)
{
printf("CpupTestTask create failed .\n");
return LOS_NOK;
}
usleep(100);
/*Acquire current system CPU usage*/
cpupUse = LOS_SysCpuUsage();
printf("the current system cpu usage is: %d\n",cpupUse);
LiteOS
Developer Guide 4 Extended Kernel
Issue 01 (2018-04-20) Huawei Proprietary and Confidential
Copyright © Huawei Technologies Co., Ltd.
100

/*Acquire historical CPU usage of the operating system within the 1-second
measurement period. There are three types of measurement period: 10s, 1s, and
less than 1s.*/
//cpupUse = LOS_HistorySysCpuUsage(MODE1);
//printf("the history system cpu usage in 10s: %d\n",cpupUse);
//cpupUse = LOS_HistorySysCpuUsage(MODE2);
//printf("the history system cpu usage in 1s: %d\n",cpupUse);
cpupUse = LOS_HistorySysCpuUsage(MODE);
printf("the history system cpu usage in <1s: %d\n",cpupUse);
/*Acquire CPU usage of a particular task (CPUP test task in the programming
example).*/
cpupUse = LOS_TaskCpuUsage(g_CpuTestTaskID);
printf("cpu usage of the CpupTestTask:\n TaskID: %d\n usage: %d
\n",g_CpuTestTaskID,cpupUse);
/*Acquire historical CPU usage of a particular task (CPUP test task in the
programming example) within the measurement period of less than 1 second.*/
cpupUse = LOS_HistoryTaskCpuUsage(g_CpuTestTaskID, MODE);
printf("cpu usage of the CpupTestTask in <1s:\n TaskID: %d\n usage:%d
\n",g_CpuTestTaskID,cpupUse);
return LOS_OK;
}
Verification
The verification result is as follows:
--- Test start---
entry cpup test example
Huawei LiteOS# the current system cpu usage is : 49
the history system cpu usage in <1s: 50
cpu usage of the CpupTestTask:
TaskID:4
usage:17
cpu usage of the CpupTestTask in <1s:
TaskID:4
usage:12
---Test End ---
Complete Code
sample_cpup.c
4.5 Linux Adaption
4.5.1 Completion
4.5.1.1 Overview
Basic Concept
Completion is a supplement to semaphore. It is a lightweight mechanism for task
synchronization. In Linux, up() and down() functions can be executed concurrently in the
same semaphore and in the multi-CPU environment, up() may mistakenly access a semaphore
LiteOS
Developer Guide 4 Extended Kernel
Issue 01 (2018-04-20) Huawei Proprietary and Confidential
Copyright © Huawei Technologies Co., Ltd.
101

data structure that does not exist. Completion is designed to prevent up() from accessing a
non-existent semaphore data structure.
In the scenario in which task A can be executed only after task B has completed a particular
operation, the completion enables task B to wake up task A at completion of the particular
operation, thereby achieving task synchronization.
In the multi-task environment, tasks need to be synchronized with each other. The completion
mechanism can well serve the purpose.
The realization of the completion mechanism of Huawei LiteOS is similar to the signal
mechanism in system. By calling the kernel function to achieve the function of the completion
mechanism. The completion mechanism of Huawei LiteOS has characters similar to signal
mechanism.
4.5.1.2 Development Guidelines
Usage Scenarios
Use the completion mechanism in the multi-task environment to synchronize one task with
another.
At the core of the completion mechanism is the wait for a completion and task wakeup.
Functions
Function Category API Description
Initialize a completion init_completion Initializes a completion
Wait for a completion wait_for_completion Waits for a completion until
the completion occurs
Wait for a completion in
timeout mode
wait_for_completion_timeo
ut
Waits for a completion for a
specified number of ticks
Wake a completion complete Wakes up the first task
waiting for a completion
Wake a completion complete_all Wakes up all tasks waiting
for a completion
Development Process
The typical development process of the completion mechanism is as follows:
1. Call the init_completion API to initialize a completion structure.
–Create a completion
2. Call the wait_for_completion_timeout API to wait for a completion in timeout mode.
3. Call the wait_for_completion API to wait for a completion until the completion occurs.
4. Call the complite/complite_all API to wake a completion.
–complete: Wakes up a task waiting for the completion
LiteOS
Developer Guide 4 Extended Kernel
Issue 01 (2018-04-20) Huawei Proprietary and Confidential
Copyright © Huawei Technologies Co., Ltd.
102

–complete_all: Wakes up all tasks waiting for the completion
4.5.1.3 Precautions
lThe completion mechanism is similar to the semaphore mechanism. Permanent blocking
and timed blocking are not allowed while an interrupt is underway, since interrupts
cannot be blocked.
lThe input parameter to the completion APIs must be a valid completion pointer. For
example, a task is not allowed to wait for a completion while an interrupt is underway.
4.5.1.4 Programming Example
Example Description
In the programming example, the Example_TaskEntry task is executed to create the
Example_Completion task. The Example_Completion task is blocked while waiting for a
completion. Then, the Example_TaskEntry task wakes up the completion. Based on the
information printed on the screen, you can learn the task switching that occurs along with the
completion operation.
1. The Example_TaskEntry task is executed to create the Example_Completion task. The
Example_Completion task takes a higher priority than the Example_TaskEntry task.
2. The Example_Completion task is blocked while waiting for the completion. After the
Example_Completion task is blocked, a task switch occurs and the task with a lower
priority, namely, the Example_TaskEntry task will be executed.
3. The Example_TaskEntry task wakes up the completion. Then, a task switch occurs and
the Example_Completion task will be executed.
4. The Example_Completion task is executed.
5. The Example_TaskEntry task is executed.
Example Code
The code is as follows:
##include "linux/completion.h"
#include "los_task.h"
//#include "osTest.h"
/*Task PID*/
UINT32 g_TestTaskID01;
/*Completion*/
struct completion example_completion;
/*Example task entrypoint function*/
VOID Example_Completion()
{
UINT32 uwRet;
/*Wait for a completion in timeout mode, and the timeout interval is 100
ticks*/
printf("Example_Completion wait completion\n");
uwRet = wait_for_completion_timeout(&example_completion,100);
if(uwRet == 0)
{
printf("Example_Completion,wait completion timeout\n");
}
LiteOS
Developer Guide 4 Extended Kernel
Issue 01 (2018-04-20) Huawei Proprietary and Confidential
Copyright © Huawei Technologies Co., Ltd.
103

else
printf("Example_Completion,wait completion success\n");
return;
}
UINT32 Example_TaskEntry()
{
UINT32 uwRet;
TSK_INIT_PARAM_S stTask1;
/*Initialize completion*/
init_completion(&example_completion);
/*Create a task*/
memset(&stTask1, 0, sizeof(TSK_INIT_PARAM_S));
stTask1.pfnTaskEntry = (TSK_ENTRY_FUNC)Example_Completion;
stTask1.pcName = "EventTsk1";
stTask1.uwStackSize = OS_TSK_DEFAULT_STACK_SIZE;
stTask1.usTaskPrio = 8;
uwRet = LOS_TaskCreate(&g_TestTaskID01, &stTask1);
if(uwRet != LOS_OK)
{
printf("task create failed \n");
return LOS_NOK;
}
/*Wake up completion*/
printf("Example_TaskEntry complete\n");
complete(&example_completion);
printf("Delete Task.\n");
/*Delete a task*/
uwRet = LOS_TaskDelete(g_TestTaskID01);
if(uwRet != LOS_OK)
{
printf("task delete failed \n");
return LOS_NOK;
}
return LOS_OK;
}
Verification
The verification result is as follows:
Example_Completion wait completion
Example_TaskEntry complete
Example_Completion,wait completion success
Delete Task.
Complete Code
sample_completion.c
4.5.2 Workqueue
LiteOS
Developer Guide 4 Extended Kernel
Issue 01 (2018-04-20) Huawei Proprietary and Confidential
Copyright © Huawei Technologies Co., Ltd.
104

4.5.2.1 Overview
Basic Concept
Any system modules can place works into a workqueue. Works are processed by the
workqueue (a type of tasks) in the first in first out (FIFO) order. The workqueue processing
task can be re-scheduled or sent to sleep mode.
Works in a workqueue can be processed by a single task, freeing you from the cumbersome
burden of repeatedly creating a task for each work. Moreover, the workqueue processing task
can be re-scheduled or sent to sleep mode instead of being kept running, which reduces the
demand for system resources significantly.
The workqueue mechanism can process works using a single task and provides abundant
external APIs for managing a workqueue. When a work is added to a workqueue, the
workqueue processing task is woken up to process the work. After all works in the workqueue
are processed, the workqueue processing task is sent to sleep mode.
4.5.2.2 Development Guidelines
Usage Scenarios
A workqueue is applicable only in delay-tolerant scenarios because works in the workqueue
can be processed only after the workqueue processing task is executed. Many factors are
considered while determining whether the workqueue processing task can be woken up or
scheduled. For example, the workqueue processing task may be blocked because another task
with a higher priority is waiting to be executed or because an interrupt is underway.
Functions
Function Category API Description
Creating a workqueue create_workqueue Creates a workqueue
Destroying a workqueue destroy_workqueue Destroys a workqueue
Initiating a work INIT_WORK Binds a work to the
processing function
Initiating a delayed work INIT_DELAYED_WORK Binds a delayed work to the
processing function
Placing a work in a
workqueue
queue_work Places a work in a specified
workqueue
Placing a delayed work in a
workqueue
queue_delayed_work Places a delayed work in a
specified workqueue
Placing a work in a
workqueue
schedule_work Places a work in the default
workqueue
Placing a delayed work in a
workqueue
schedule_delayed_work Places a delayed work in the
default workqueue
LiteOS
Developer Guide 4 Extended Kernel
Issue 01 (2018-04-20) Huawei Proprietary and Confidential
Copyright © Huawei Technologies Co., Ltd.
105

Function Category API Description
Querying work status work_busy Queries the current state of a
work
Processing a delayed work flush_delayed_work Takes the work out of delay
and processes it
immediately
Cancelling a delayed work cancel_delayed_work Cancels a delayed work that
is not executed
Processing a work flush_work Executes a work
immediately
Cancelling a work cancel_work_sync Cancels a work after the
work is executed
Development Process
The typical workqueue development process is as follows:
1. Call the create_workqueue API to create the workqueue processing task.
–Huawei LiteOS initializes a semaphore used for waking up the workqueue
processing task or sending it to sleep mode; initializes important structures; builds a
workqueue linked list.
2. Call the queue_work/queue_delayed_work API to place a work (either normal or
delayed work) in a specified workqueue.
–A normal work can be added to the workqueue immediately, whereas a delayed
work has to wait for a period of time specified by a delay parameter before being
added to the workqueue.
3. Call the cancel_delayed_work/cancel_work_sync API to cancel the normal or delayed
work from the workqueue without processing it.
4. Call the flush_work/flush_delayed_work API to process the work in the workqueue
immediately.
5. Call the destroy_workqueue API to delete the workqueue.
–Huawei LiteOS locks resources, deletes the workqueue processing task, releases the
semaphore and memory, and unlocks resources.
4.5.2.3 Precautions
lDo not use a workqueue in delay-sensitive scenarios because there is much uncertainty
in the time when a task can be scheduled to process a work in a workqueue.
lWorkqueues are identified by their names. Therefore, each workqueue must have a
unique name.
lThe schedule_work or schedule_delayed_work API can be used to place a work in the
default workqueue without first creating a workqueue.
LiteOS
Developer Guide 4 Extended Kernel
Issue 01 (2018-04-20) Huawei Proprietary and Confidential
Copyright © Huawei Technologies Co., Ltd.
106

4.5.2.4 Programming Example
Example Description
The programming example will cover the following functions:
1. Creating a workqueue named wq_test
2. Allocating and initializing the work memory
3. Placing a work in the work queue
4. Processing a work immediately
5. Destroy the workqueue
Example Code
The code is as follows:
#include "los_config.h"
#include "linux/workqueue.h"
static void work_func(struct work_struct *work)
{
int i;
for (i = 0; i < 2; i++)
{
printk("workqueue function is been called!..%d..%d..\n",i,work-
>work_status);
}
}
UINT32 It_workqueue_1008()
{
struct workqueue_struct *wq;
struct work_struct *work;
UINT32 uwRet = LOS_OK;
wq = create_workqueue("test1008");
dprintf("create the workqueue successfully!\n\n");
work =(struct work_struct *)malloc(sizeof(struct work_struct));
if (!work)
{
uwRet = LOS_FAIL;
}
dprintf("create work ok!\n\n");
INIT_WORK(work, work_func);
dprintf("init the work ok!\n\n");
uwRet = queue_work(wq, work);
dprintf("mount the work into workqueue successfully!\n\n");
uwRet = flush_work(work);
dprintf("flush the work ok!\n\n");
destroy_workqueue(wq);
dprintf("destroy the work ok!\n\n");
return uwRet;
}
Verification
The verification result is as follows:
LiteOS
Developer Guide 4 Extended Kernel
Issue 01 (2018-04-20) Huawei Proprietary and Confidential
Copyright © Huawei Technologies Co., Ltd.
107

Complete Code
sample_workqueue.c
4.5.3 Interrupt
4.5.3.1 Overview
Basic Concept
Linux kernel has APIs specially used for interrupts. The interrupt mechanism of Huawei
LiteOS adapts to the interrupt-related Linux APIs, making Huawei LiteOS more user-friendly.
Huawei LiteOS has the following interrupt-related functions:
lRequesting an interrupt
lDeleting an interrupt
lEnabling an interrupt
lMasking an interrupt
lInterrupt bottom half (based on workqueues)
4.5.3.2 Development Guidelines
Functions
The following table lists Linux APIs to which the interrupt module in Huawei LiteOS adapts.
API Description
request_irq Requests an interrupt
free_irq Frees an interrupt
enable_irq Enables an interrupt
disable_irq Disables an interrupt
LiteOS
Developer Guide 4 Extended Kernel
Issue 01 (2018-04-20) Huawei Proprietary and Confidential
Copyright © Huawei Technologies Co., Ltd.
108

API Description
irq_bottom_half Places the work of interrupt bottom half in
the workqueue
Development Process
1. Call the request_irq API to request an interrupt.
Registers the interrupt handler into the linked list of the interrupt ID based on the input
parameter. Each interrupt ID is allowed to register multiple interrupt handlers.
2. Call the irq_bottom_half to place the interrupt bottom half in the workqueue.
Associates the interrupt bottom half with the time-consuming yet less important work
and places the work of interrupt bottom half in the workqueue. The operating system
executes the interrupt bottom half when idle.
3. Call the enable_irq API to enable an interrupt.
4. Call the disable_irq API to disable an interrupt.
5. Call the free_irq to free an interrupt.
4.5.3.3 Precautions
lWhile calling the request_irq() API, ensure that the input parameter of the interrupt
handler is in the (int, void*) format. While calling the LOS_HwiCreate() API, note that
the input parameter of the interrupt handler can be NULL.
lAn interrupt handler is not allowed to call the request_irq() and free_irq() APIs.
lIf an interrupt ID is shared among external peripherals, interrupts with the interrupt ID
cannot be created using the LOS_HwiCreate() API and the input parameter dev pointer
of the request_irq() API must match the interrupt handler instead of being NULL.
Interrupts created using the LOS_HwiCreate() API cannot be deleted using the free_irq()
API.
lThe work_queue pointer input by the irq_bottom_half() function cannot be an invalid
pointer.
lThe input parameter of the interrupt bottom half is a work pointer. The work is
dynamically requested during the call to the irq_bottom_half() and must be freed while
the interrupt bottom half is being executed. Otherwise, a memory leak occurs.
4.5.3.4 Programming Example
Example Description
The programming example will cover the following functions:
1. Requesting an interrupt
2. Freeing an interrupt
Example Code
Prerequisite
LiteOS
Developer Guide 4 Extended Kernel
Issue 01 (2018-04-20) Huawei Proprietary and Confidential
Copyright © Huawei Technologies Co., Ltd.
109

lThe OS_INCLUDE_HWI parameter in the los_config.h file is set to YES.
lThe OS_HWI_MAX_USED_NUM parameter in the los_config.h file is set to the
maximum number of hardware interrupts the operating system allows.
The code is as follows:
#include "los_hwi.h"
#define HWI_NUM_INT50 50
void uart_irqhandle_1(int irq,void *dev)
{
printf("\nuart0:the function1 \n");
}
void hwi_test()
{
int a = 1;
void *dev = &a;
unsigned long flags = 0;
const char * name = "hwiTest";
request_irq(HWI_NUM_INT50,uart_irqhandle_1,flags,name,dev);//Create an
interrupt
free_irq(HWI_NUM_INT50,dev);//Delete the interrupt
}
Complete Code
sample_irq.c
4.5.4 High Resolution Timer
4.5.4.1 Overview
Basic Concept
Using hardware timer resources and algorithms, high resolution timers satisfy the requirement
for precise time.
A high resolution timer in Huawei LiteOS is designed with a software architecture and
provides microsecond timing resolution, satisfying applications and kernel drivers' urgent
need for precise time.
4.5.4.2 Development Guidelines
Usage Scenarios
The kernel's software timers provide millisecond timing resolution, which is not high and not
able to meet the high resolution time requirements in some scenarios. High resolution timers
provide timing APIs of microsecond resolution to satisfy preceding-mentioned scenarios.
LiteOS
Developer Guide 4 Extended Kernel
Issue 01 (2018-04-20) Huawei Proprietary and Confidential
Copyright © Huawei Technologies Co., Ltd.
110

Functions
Function Category API Description
High resolution timer
initialization
hrtimer_init Initializes the resources for a
high resolution timer. This
function has been
implemented during kernel
initialization. This API is
only an adapted Linux API
and is not implemented in
Huawei LiteOS.
High resolution timer
creation
hrtimer_create Sets the timing period and
creates the callback
function.
High resolution timer start hrtimer_start Starts a high resolution
timer.
High resolution timer
cancellation
hrtimer_cancel Cancels the high resolution
timers that have not expired.
Timing period change hrtimer_forward Changes the timing periods
of a high resolution timer
that has not expired.
High resolution timer query hrtimer_is_queued Checks whether a high
resolution timer is created.
true: The specified high
resolution timer is created.
false: The high resolution
timer is not created.
Development Process
The typical process of using a high resolution timer is as follows:
1. Declare a hrtimer variable and a ktime variable
2. Set the values of the sec and usec fields for the ktime variable according to the timing
period.
3. Call the hrtimer_create API to set the timing period and create the callback function.
4. Call the hrtimer_start API to start the high resolution timer.
5. The hrtimer_cancel and hrtimer_forward APIs are provided as extended functions. Use
them as required.
6. The hrtimer_is_queued API helps you find out whether a high resolution timer is created
or expires.
4.5.4.3 Precautions
lThe hrtimer variable required by high resolution timer APIs should be provided by users.
The APIs do not request any resources for the variable.
LiteOS
Developer Guide 4 Extended Kernel
Issue 01 (2018-04-20) Huawei Proprietary and Confidential
Copyright © Huawei Technologies Co., Ltd.
111

lThe hrtimer_init API is not implemented and is only an adapted Linux API. Therefore,
this API does not need to be called when using high resolution timers.
lCurrently, high resolution timers in Huawei LiteOS support one-off timing mode rather
than periodic timing mode. The periodic timing mode can be achieved by recreating a
high resolution timer.
4.5.4.4 Programming Example
Example Description
The programming example will cover the following functions:
1. Users need to request the pstSwtmr0 and time0 variables.
2. The hrtimer_create API is called to set the timing period and create the callback
function.
3. The hrtimer_start API is called to start a high resolution timer.
4. The hrtimer_forward API is called to change the timing period from 80 ms to 40 ms.
5. The LOS_TaskDelay API is called to delay a task for 50 ms.
6. The hrtimer_cancel is called to cancel a timer. Then the timer is found to have expired
and no longer exists.
Example Code
The code is as follows:
#include "hrtimer.h"
static enum hrtimer_restart hrtimer_func(struct hrtimer *arg)
{
dprintf("The hrtimer is timeout!!!\n");
}
static UINT32 testcase(VOID)
{
struct hrtimer pstSwtmr0;
struct ktime time0;
struct ktime interval = {0};
interval.tv.sec = 0;
interval.tv.usec = 40000;
int ret;
dprintf("----->test start<-----\n");
time0.tv.sec =0;
time0.tv.usec = 80000;
ret = hrtimer_create(&pstSwtmr0, time0, hrtimer_func);
if (ret == 0)
dprintf("Hrtimer ctreate successfully!\n");
ret = hrtimer_start(&pstSwtmr0,time0,MODE_ONCE);
if (ret == 0)
dprintf("Hrtimer start successfully!\n");
ret = hrtimer_forward(&pstSwtmr0, interval);
LOS_TaskDelay(5);
ret = hrtimer_cancel(&pstSwtmr0);
if (ret == 0)
dprintf("Hrtimer already timeout!\n");
LiteOS
Developer Guide 4 Extended Kernel
Issue 01 (2018-04-20) Huawei Proprietary and Confidential
Copyright © Huawei Technologies Co., Ltd.
112

dprintf("----->test end<-----\n");
return LOS_OK;
}
Verification
The verification result is as follows:
----->test start<-----
Hrtimer ctreate successfully!
Hrtimer start successfully!
The hrtimer is timeout!!!
Hrtimer already timeout!
----->test end<-----
Complete Code
sample_hrtimer.c
4.5.5 Linux APIs
4.5.5.1 Linux Adaption APIs
Huawei LiteOS adapts to the following Linux APIs:
NOTE
"Compatible" indicates that the functions of the API are inherited from Linux, but the error code
returned by the API depends on Huawei's actual code. "Partially compatible" indicates that some
functions of the API are inherited from Linux.
Header File API Function Compatibility
Timer.h add_timer Add a timer. Compatible
atomic.h atomic_add Add an integer
to an atomic
variable.
Compatible
atomic.h atomic_add_retur
n
Add an integer
to an atomic
variable and
return the new
variable value.
Compatible
atomic.h atomic_dec Decrement an
atomic variable
by one.
Compatible
atomic.h atomic_dec_and_
test
Decrement an
atomic variable
by one and test
whether the
result is zero.
Compatible
LiteOS
Developer Guide 4 Extended Kernel
Issue 01 (2018-04-20) Huawei Proprietary and Confidential
Copyright © Huawei Technologies Co., Ltd.
113

Header File API Function Compatibility
atomic.h atomic_dec_retur
n
Decrement an
atomic variable
by one and
return the new
variable value.
Compatible
atomic.h atomic_inc Increment an
atomic variable
by one.
Compatible
atomic.h atomic_inc_retur
n
Increment an
atomic variable
by one and
return the new
variable value.
Compatible
atomic.h atomic_read Read the value
of an atomic
variable.
Compatible
atomic.h atomic_sub Subtract an
integer from an
atomic variable.
Compatible
string.h bzero Set the first n
bytes of a string
to zero,
including \0.
Compatible
Workqueue.h cancel_delayed_
work
Cancel a
pending delayed
work.
Compatible
Workqueue.h cancel_delayed_
work_sync
Cancel a
pending delayed
work and wait
for its execution
to finish.
Compatible
Workqueue.h cancel_work_syn
c
Cancel a work
and wait for its
execution to
finish.
Compatible
Completion.h complete Wake up a
thread waiting
on a
completion.
Compatible
Completion.h complete_all Wake up all
threads waiting
on a
completion.
Compatible
LiteOS
Developer Guide 4 Extended Kernel
Issue 01 (2018-04-20) Huawei Proprietary and Confidential
Copyright © Huawei Technologies Co., Ltd.
114

Header File API Function Compatibility
Crc32.h crc32 Calculate crc. Compatible
Crc32.h crc32_accumulat
e
Calculate crc. Compatible
Workqueue.h create_singlethre
ad_workqueue
Create a
workqueue.
Compatible
Workqueue.h create_workqueu
e
Create a
workqueue.
Compatible
Timer.h del_timer Delete a timer. Compatible
Timer.h del_timer_sync Delete a timer. Compatible
Workqueue.h destroy_workque
ue
Destroy a
workqueue.
Compatible
Interrupt.h disable_irq Disable an
interrupt.
Compatible
Kernel.h div_s64 Do a division. Compatible
Kernel.h div_s64_rem Do a division. Compatible
dlfcn.h dlclose Close a dynamic
linking library
that has a
specified
handle.
Compatible
dlfcn.h dlopen Open a dynamic
linking library
and return a
handle for the
dynamic
loading library.
Compatible
dlfcn.h dlsym Take the handle
and symbol for
the dynamic
linking library
and return the
address of the
symbol.
Compatible
Kernel.h do_div_imp Do a division. Compatible
Kernel.h do_div_s64_imp Do a division. Compatible
Rwsem.h down_read Hold a
semaphore for
reading.
Compatible
LiteOS
Developer Guide 4 Extended Kernel
Issue 01 (2018-04-20) Huawei Proprietary and Confidential
Copyright © Huawei Technologies Co., Ltd.
115

Header File API Function Compatibility
Rwsem.h down_read_trylo
ck
Hold a
semaphore for
reading.
Compatible
Rwsem.h down_write Hold a
semaphore for
writing.
Compatible
Rwsem.h down_write_tryl
ock
Hold a
semaphore for
writing.
Compatible
Interrupt.h enable_irq Enable an
interrupt.
Compatible
Kernel.h ERR_PTR Return an error
code.
Compatible
Fs.h fb_alloc_cmap Allocate
memory for a
color map.
Compatible
Fs.h fb_cmap_to_user Copy a
colormap.
Compatible
Fs.h fb_copy_cmap Copy a
colormap.
Compatible
Fs.h fb_dealloc_cmap Deallocate a
color map that
was previously
allocated.
Compatible
Fs.h fb_default_cmap Set the default
colormap.
Compatible
Fs.h fb_pan_display Refresh the
operation
screen.
Compatible
Fs.h fb_set_cmap Set a colormap. Compatible
Fs.h fb_set_user_cma
p
Set a colormap. Compatible
Fs.h fb_set_var Set the display
mode of fbinfo
and the variadic
arguments.
Compatible
Workqueue.h flush_delayed_w
ork
Wait for a
delayed work to
finish executing.
Compatible
LiteOS
Developer Guide 4 Extended Kernel
Issue 01 (2018-04-20) Huawei Proprietary and Confidential
Copyright © Huawei Technologies Co., Ltd.
116

Header File API Function Compatibility
Workqueue.h flush_work Wait for a work
to finish
executing.
Compatible
Fs.h framebuffer_allo
c
Apply to the
kernel for space.
Compatible
Fs.h framebuffer_rele
ase
Release space to
the kernel.
Compatible
Interrupt.h free_irq Free an
interrupt.
Compatible
Kernel.h hi_sched_clock Return time. Compatible
Completion.h init_completion Initialize a
completion.
Compatible
Workqueue.h INIT_DELAYE
D_WORK
Initialize a
delayed work.
Compatible
List.h INIT_LIST_HE
AD
Initialize a
linked list.
Compatible
Timer.h init_timer Initialize a
timer.
Compatible
Wait.h init_waitqueue_h
ead
Initialize an
existing wait
queue head.
Compatible
Workqueue.h INIT_WORK Initialize a
work.
Compatible
Interrupt.h irq_bottom_half Interrupt bottom
half API.
This API is available in Huawei
LiteOS but is unavailable in
Linux.
Kernel.h IS_ERR Test whether a
returned pointer
is an error code.
Compatible
Rtc.h is_leap_year Determine
whether a
specified year is
a leap year.
Compatible
Jiffies.h jiffies_to_msecs Convert the
number of ticks
that have
occurred since
kernel boot to
milliseconds.
Compatible
LiteOS
Developer Guide 4 Extended Kernel
Issue 01 (2018-04-20) Huawei Proprietary and Confidential
Copyright © Huawei Technologies Co., Ltd.
117

Header File API Function Compatibility
Kernel.h jiffies_to_tick Convert jiffies
to ticks.
Compatible
Slab.h kfree Free memory. Compatible
Slab.h kmalloc Allocate
memory.
Compatible
Slab.h kzalloc Allocate
memory and
initialize the
memory.
Compatible
List.h list_add Add a linked
list.
Compatible
List.h list_add_tail Add a linked
list.
Compatible
List.h list_del Deleting a
linked list.
Compatible
List.h list_entry Return a pointer
to a structure.
Compatible
List.h list_first_entry Acquire the first
element from a
linked list.
Compatible
List.h list_for_each Traverse a
linked list.
Compatible
List.h list_for_each_ent
ry
Traverse a
linked list.
Compatible
List.h list_for_each_ent
ry_reverse
Traverse a
linked list.
Compatible
List.h list_for_each_ent
ry_safe
Traverse a
linked list.
Compatible
List.h list_for_each_saf
e
Traverse a
linked list.
Compatible
List.h LIST_HEAD Initialize a
linked list.
Compatible
List.h LIST_HEAD_IN
IT
Initialize a
linked list.
Compatible
List.h list_is_last Test whether an
element is the
last element in a
linked list.
Compatible
LiteOS
Developer Guide 4 Extended Kernel
Issue 01 (2018-04-20) Huawei Proprietary and Confidential
Copyright © Huawei Technologies Co., Ltd.
118

Header File API Function Compatibility
List.h list_move Move an
element from a
linked list to
another linked
list.
Compatible
string.h memchr Search a
memory area for
a character.
Compatible
string.h memcmp Compare the
first n bytes of
two memory
areas.
Compatible
string.h memcpy Copy content
from a memory
area to a
destination
memory area.
The memory
areas must not
overlap.
Compatible
string.h memmove Copy content
from a memory
area to a
destination
memory area.
The memory
areas may
overlap.
Compatible
string.h memset Set the n bytes
of a memory
area to a
specific value.
Compatible
Timer.h mod_timer Add a timer. Compatible
mount.h mount Mount a
specified system
partition to a
folder.
Partially compatible
delay.h msleep Cause a
program sleep
for some
milliseconds.
Compatible
LiteOS
Developer Guide 4 Extended Kernel
Issue 01 (2018-04-20) Huawei Proprietary and Confidential
Copyright © Huawei Technologies Co., Ltd.
119

Header File API Function Compatibility
prctl.h prctl Specify
operations on a
process. In
Linux, this API
supports
multiple
parameters,
whereas in
Huawei LiteOS,
only
PR_SET_NAM
E can be set to
the thread name.
When creating a
thread by using
the POSIX
interface, you
are advised to
set the thread
name while
entering the
thread.
Partially compatible
Kernel.h PTR_ERR Return an error
code.
Compatible
Workqueue.h queue_delayed_
work
Add a delayed
work to a
specified
workqueue.
Compatible
Workqueue.h queue_work Add a work to a
specified
workqueue.
Compatible
Rbtree.h rb_erase Remove a node. Compatible
Rbtree.h rb_first Return the first
node.
Compatible
Rbtree.h rb_insert_color Color the
inserted node.
Compatible
Rbtree.h rb_next Return the next
node.
Compatible
Rbtree.h rb_prev Return the
previous node.
Compatible
Rbtree.h rb_replace_node Replace a node. Compatible
io.h readb Read one byte
from I/O.
Compatible
LiteOS
Developer Guide 4 Extended Kernel
Issue 01 (2018-04-20) Huawei Proprietary and Confidential
Copyright © Huawei Technologies Co., Ltd.
120

Header File API Function Compatibility
io.h readl Read four bytes
from I/O.
Compatible
uio.h readv Read the input
data into buffers
following the
input order.
Compatible
io.h readw Read two bytes
from I/O.
Compatible
Fs.h register_framebu
ffer
Register fbinfo
into the kernel.
Compatible
Interrupt.h request_irq Allocate an
interrupt.
Compatible
Rtc.h rtc_time_to_tm Convert
absolute time to
year, month,
day, hour,
minute, and
second.
Compatible
Rtc.h rtc_tm_to_time Convert year,
month, day,
hour, minute,
and second to
absolute time.
Compatible
Workqueue.h schedule_delaye
d_work
Add a delayed
work to the
default
workqueue.
Compatible
Kernel.h schedule_timeout Schedule a task. Compatible
Kernel.h schedule_timeout
_interruptible
Schedule a task. Compatible
Kernel.h schedule_timeout
_uninterruptible
Schedule a task. Compatible
Workqueue.h schedule_work Add a work to
the default
workqueue.
Compatible
Seq_file.h seq_lseek Deviate the
pointer to a
sequential file.
Compatible
Seq_file.h seq_open Open a
sequential file.
Compatible
LiteOS
Developer Guide 4 Extended Kernel
Issue 01 (2018-04-20) Huawei Proprietary and Confidential
Copyright © Huawei Technologies Co., Ltd.
121

Header File API Function Compatibility
Seq_file.h seq_printf Write formatted
information to a
sequential file.
Compatible
Seq_file.h seq_read Read a
sequential file.
Compatible
Seq_file.h seq_release Free the
dynamic
memory
allocated by
sequential files.
Compatible
Scatterlist.h sg_init_one Initialize a
scatter list.
Compatible
Scatterlist.h sg_init_table Initialize a
scatter list.
Compatible
Scatterlist.h sg_mark_end Mark the end of
a scatterlist.
Compatible
Scatterlist.h sg_set_buf Set a scatter list. Compatible
Seq_file.h single_open Opens a
sequential file.
Compatible
Seq_file.h single_release Free the
dynamic
memory
allocated by
sequential files.
Compatible
string.h strcasecmp Compare two
strings, ignoring
the case of the
characters.
Compatible
string.h strcasestr Locate the first
occurrence of a
substring in a
string, ignoring
the case of the
strings.
Compatible
string.h strcat Append string A
to string B.
Compatible
string.h strchr Locate the first
occurrence of a
character in a
string.
Compatible
LiteOS
Developer Guide 4 Extended Kernel
Issue 01 (2018-04-20) Huawei Proprietary and Confidential
Copyright © Huawei Technologies Co., Ltd.
122

Header File API Function Compatibility
string.h strcmp Compare two
strings.
Compatible
string.h strcoll Compare two
strings in a
specific locale.
Compatible
string.h strcpy Copy a string. Compatible
string.h strcspn Return the
number of bytes
in the initial
segment of a
string, which
does not consist
of a specified
character.
Compatible
string.h strdup Copy a string to
a new location.
Compatible
string.h strerror Return
information
about system
errors or user
program errors.
Compatible
string.h strlcpy Copy a string of
specified length.
Compatible
String.h strlcpy Copy a string. Compatible
string.h strlen Calculate the
length of a
string.
Compatible
string.h strncasecmp Compare the
first n bytes of
two strings,
ignoring the
case of the
characters.
Compatible
string.h strncat Append n bytes
from string A to
string B.
Compatible
string.h strncmp Compare the
first n bytes of
two strings.
Compatible
string.h strncpy Copy a string
containing
specified bytes.
Compatible
LiteOS
Developer Guide 4 Extended Kernel
Issue 01 (2018-04-20) Huawei Proprietary and Confidential
Copyright © Huawei Technologies Co., Ltd.
123

Header File API Function Compatibility
string.h strpbrk Locate the first
occurrence in a
string of any of
the bytes in
another string.
Compatible
string.h strrchr Locate the last
occurrence of a
character in a
string.
Compatible
string.h strsep Separate a string
into a set of
strings.
Compatible
string.h strspn Return the
subscript of the
first character in
a string that is
not contained in
a specified
string.
Compatible
string.h strstr Locate the first
occurrence of a
substring in a
string.
Compatible
string.h strtok Parse a string. Compatible
string.h strtok_r Parse a string. Compatible
string.h strtoul Convert a string
to an unsigned
long integer.
Compatible
string.h strxfrm String
transformation.
Compatible
mount.h umount Unmount a file
system.
Compatible
Fs.h unregister_frame
buffer
Release fbinfo. Compatible
Rwsem.h up_read Release a
semaphore held
for reading.
Compatible
Rwsem.h up_write Release a
semaphore held
for writing.
Compatible
Slab.h vfree Free memory. Compatible
LiteOS
Developer Guide 4 Extended Kernel
Issue 01 (2018-04-20) Huawei Proprietary and Confidential
Copyright © Huawei Technologies Co., Ltd.
124

Header File API Function Compatibility
Slab.h vmalloc Allocate
memory.
Compatible
Wait.h wait_event Wait for an
event.
Compatible
Wait.h wait_event_interr
uptible
Wait for an
event.
Compatible
Wait.h wait_event_interr
uptible_timeout
Wait for an
event for a
limited period
of time.
Compatible
Completion.h wait_for_comple
tion
Wait for
completion.
Compatible
Completion.h wait_for_comple
tion_timeout
Wait for
completion for a
specified period
of time. If the
time expires, the
waiting ends.
Compatible
Wait.h waitqueue_active Test whether a
wait queue is
empty.
Compatible
Wait.h wake_up Wake up a task. Compatible
Wait.h wake_up_interru
ptible
Wake up a task
that has been
put to
interruptible
sleep.
Compatible
Workqueue.h work_busy Test the status
of a work.
Compatible
io.h writeb Write one byte
to I/O.
Compatible
io.h writel Write four bytes
to I/O.
Compatible
uio.h writev Store data in
multiple non-
contiguous
buffers and
writes out the
data.
Compatible
io.h writew Write two bytes
to I/O.
Compatible
LiteOS
Developer Guide 4 Extended Kernel
Issue 01 (2018-04-20) Huawei Proprietary and Confidential
Copyright © Huawei Technologies Co., Ltd.
125

Header File API Function Compatibility
Zlib.h zlib_deflate Compress data. Compatible
Zlib.h zlib_deflateEnd Free the
dynamic data
structure
allocated to the
current stream.
Compatible
Zlib.h zlib_deflateInit Initialize the
zlib status.
Compatible
Zlib.h zlib_inflate Decompress
data.
Compatible
Zlib.h zlib_inflateEnd Free the
dynamic data
structure
allocated to the
current stream.
Compatible
Zlib.h zlib_inflateInit Initialize the
internal stream
status for
decompression.
Compatible
Zlib.h zlib_inflateInit2 Decompress
data.
Compatible
4.5.5.2 Linux APIs Not Supported
Some Linux APIs are not supported in Huawei LiteOS. The following table lists the detailed
specifications:
File API Description Supported/Not
Supported
adp.c __assert Assertion. This API
is used to determine
whether program
execution is correct.
Not supported
adp.c __cxa_atexit The process exits. Not supported
adp.c __tls_get_addr Get the address of a
thread-local
variable.
Not supported
wait.h add_wait_queue Add a process to the
tail of a queue.
Not supported
LiteOS
Developer Guide 4 Extended Kernel
Issue 01 (2018-04-20) Huawei Proprietary and Confidential
Copyright © Huawei Technologies Co., Ltd.
126

File API Description Supported/Not
Supported
adp.c alarm Arrange for a
SIGALRM signal to
be delivered to the
calling process in
seconds seconds. If
seconds is zero, the
previously set alarm
is canceled. This
API returns the
number of seconds
remaining until any
previously
scheduled alarm was
due to be delivered.
Not supported
atomic.h atomic_set Set the value of an
atomic variable.
Not supported
bug.h BUG Provide assertions
and dumps
information.
Not supported
adp.c chroot Change the root
directory to the
directory specified
by path. Only a
superuser is allowed
to change the root
directory. All
children of the
calling process will
inherit the new root
directory.
Not supported
adp.c closelog Close the opened
connection to a
system logger.
Not supported
sched.h cond_resched Schedule a new
process for running.
Not supported
kernel.h copy_from_user Copy data from user
space to kernel
space.
Not supported
kernel.h copy_to_user Copy data from
kernel space to user
space.
Not supported
adp.c daemon Create a daemon. Not supported
LiteOS
Developer Guide 4 Extended Kernel
Issue 01 (2018-04-20) Huawei Proprietary and Confidential
Copyright © Huawei Technologies Co., Ltd.
127

File API Description Supported/Not
Supported
wait.h DECLARE_WAITQ
UEUE
Define and initialize
a wait queue.
Not supported
semaphore.h down Attempt to acquire a
semaphore. If the
semaphore is not
available, the
process waits on the
semaphore and
cannot be woken up.
Not supported
semaphore.h down_interruptible Attempt to acquire a
semaphore. If the
semaphore is not
available, the
process waits on the
semaphore. When
the semaphore is
freed up, the process
is woken up.
Not supported
semaphore.h down_trylock Attempt to acquire a
semaphore. If the
semaphore is not
available,
down_trylock
immediately returns
with a nonzero
return value, and the
caller will not wait
on the semaphore.
Not supported
adp.c execve Execute a file
specified by
filename. The
second parameter is
an array of character
pointers. The final
parameter is an array
of character pointers
to the new
environment.
Not supported
LiteOS
Developer Guide 4 Extended Kernel
Issue 01 (2018-04-20) Huawei Proprietary and Confidential
Copyright © Huawei Technologies Co., Ltd.
128

File API Description Supported/Not
Supported
adp.c fchown Change the owner
and group of the file
specified by fd to
owner and group
respectively. If
owner or group is
specified as –1, the
owner or group is
changed. The
parameter fd is an
open file descriptor.
When root calls
fchown() to change
the owner or group
of a file, the
S_ISUID or
S_ISGID permission
bits are cleared.
Not supported
adp.c fork Create a process that
is almost the same
as the calling
process.
Not supported
adp.c fs_fssync File
synchronization.
Not supported
adp.c getdtablesize Return the
maximum number
of open files a
process can have.
Not supported
adp.c gethostname Get the hostname. Not supported
adp.c getpwnam Search for account
names specified by
name and return the
data of each account
as a passwd
structure. For details
on the passwd
structure, see the
description of
getpwent().
Not supported
adp.c getrlimit Get the upper limit
on resources.
Not supported
semaphore.h init_MUTEX Initialize a
semaphore and set
the semaphore's
value to one.
Not supported
LiteOS
Developer Guide 4 Extended Kernel
Issue 01 (2018-04-20) Huawei Proprietary and Confidential
Copyright © Huawei Technologies Co., Ltd.
129

File API Description Supported/Not
Supported
semaphore.h init_MUTEX_LOC
KED
Initialize a
semaphore and set
the semaphore's
value to zero.
Not supported
adp.c initgroups Read group data
from the group
database /etc/group.
If user is a member
of the group data,
the group parameter
is added to the group
data.
Not supported
kernel.h ioremap_cached Map physical
memory to kernel
virtual address
space.
Not supported
kernel.h ioremap_nocached Map physical
memory to kernel
virtual address
space.
Not supported
kernel.h iounmap Cancel the mapping
made by ioremap.
Not supported
compiler.h likely Conditional
statement that
indicates the value is
likely to be true.
Not supported
adp.c linux_module_init Load a module. Not supported
list.h list_empty Test whether a
linked list is empty.
Not supported
kernel.h misc_deregister Unregister a
miscellaneous
device.
Not supported
kernel.h misc_register Register a
miscellaneous
device.
Not supported
LiteOS
Developer Guide 4 Extended Kernel
Issue 01 (2018-04-20) Huawei Proprietary and Confidential
Copyright © Huawei Technologies Co., Ltd.
130

File API Description Supported/Not
Supported
adp.c mmap Map files or other
objects into memory.
Accessing the
memory area means
reading and writing
a file. The
start parameter
specifies the start
address of the
memory area where
files or other objects
are mapped, and is
normally set to
NULL, indicating
that the address is
automatically
determined by the
OS. Upon successful
completion, this
address is returned.
The length
parameter specifies
the length of file to
be mapped into
memory.
Not supported
module.h module_put Decrease the
number of times a
module is referenced
by one.
Not supported
LiteOS
Developer Guide 4 Extended Kernel
Issue 01 (2018-04-20) Huawei Proprietary and Confidential
Copyright © Huawei Technologies Co., Ltd.
131

File API Description Supported/Not
Supported
adp.c munmap Delete the mappings
of files or other
objects in the
memory.
The length
parameter specifies
the size of the
memory to be
deleted. If the
process ends, or
other programs are
executed by using
exec functions, the
mapped memory
will be
automatically
deleted. However,
the mapping will not
be deleted when the
corresponding file
descriptor is closed.
Not supported
adp.c nice Change the
execution priority of
a process. A greater
inc value means a
lower priority. Only
a superuser is
allowed to set a
negative inc value,
in which case a
greater value means
a higher priority.
Not supported
adp.c pipe Create a pipe and
place two file
descriptors, one each
into filedes[0] and
filedes[1]. filedes[0]
refers to the read
end of the pipe, and
filedes[1] the write
end.
Not supported
kernel.h printtime Print the system
time.
Not supported
LiteOS
Developer Guide 4 Extended Kernel
Issue 01 (2018-04-20) Huawei Proprietary and Confidential
Copyright © Huawei Technologies Co., Ltd.
132

File API Description Supported/Not
Supported
adp.c readlink Place the contents of
the symbolic link
path in the buffer
buf. The returned
content is not
NULL-terminated
but the number of
bytes placed in the
buffer. If the buffer
size bufsiz is
smaller than the size
of the contents of
the symbolic path,
the contents will be
truncated.
Not supported
adp.c recvmsg Receive a message
from a socket
specified by a
remote host. The
s parameter
specifies a
connected socket. If
the user datagram
protocol (UDP) is
used, the socket
does not need to be
connected. The msg
parameter points to
the message
structure to be
connected. The flags
parameter is
normally set to 0.
For details about
flags, see the
description of
send(). For the
definition of the
msghdr structure,
see the description
of sendmsg().
Not supported
LiteOS
Developer Guide 4 Extended Kernel
Issue 01 (2018-04-20) Huawei Proprietary and Confidential
Copyright © Huawei Technologies Co., Ltd.
133

File API Description Supported/Not
Supported
wait.h remove_wait_queue Remove a wait
queue from the wait
queue linked list
pointed to by the
wait queue head
associated with the
wait queue to be
removed.
Not supported
adp.c setgroups Set the
supplementary
group IDs in the
array specified by
list for the calling
process. The
size parameter
specifies the number
of gid_t in list. The
maximum size value
is NGROUP(32).
Not supported
sched.h signal_pending Test whether the
current process is
processes by a
signal.
Not supported
adp.c sigset Change the
disposition of the
signal specified by
sig to the disposition
specified by disp.
Not supported
string.h simple_strtol Convert a string to
an unsigned long
data.
Not supported
adp.c syscall Invoke a system
call.
Not supported
timer.h timer_pending Test whether a timer
has been activated.
Not supported
module.h try_module_get Increase the number
of modules in use.
Not supported
rwsem.h try_module_get Downgrade writers
to readers.
Not supported
mount.h umount2 Unmount a file
system.
Not supported
LiteOS
Developer Guide 4 Extended Kernel
Issue 01 (2018-04-20) Huawei Proprietary and Confidential
Copyright © Huawei Technologies Co., Ltd.
134

File API Description Supported/Not
Supported
compiler.h unlikely Conditional
statement that
indicates the value is
likely to be false.
Not supported
semaphore.h up Release a
semaphore, wake up
the first process in
the queue of
processes waiting on
the semaphore.
Not supported
adp.c waitpid Suspend execution
of the calling
process until the
delivery of a signal,
or until a child
process terminates.
If a child process
has terminated at the
time wait() is called,
wait() will
immediately return
the termination
status value of the
child process. The
termination status
value stored in the
status parameter
and the child process
ID are returned. If
the termination
status value is
unnecessary, status
can be set to NULL.
Not supported
wakelock.h wake_lock Activate a lock. Not supported
wakelock.h wake_lock_active Test whether a lock
is active.
Not supported
wakelock.h wake_lock_init Initialize a lock. Not supported
wakelock.h wake_unlock Unlock and
deactivates a lock.
Not supported
watchdog.h watchdog_init Initialize a watch
dog.
Not supported
LiteOS
Developer Guide 4 Extended Kernel
Issue 01 (2018-04-20) Huawei Proprietary and Confidential
Copyright © Huawei Technologies Co., Ltd.
135

4.6 C++ Support
4.6.1 Overview
Basic Concept
C++ is one of the most widely used programming languages. It is an object-oriented
programming language with features including classes, encapsulation, and reloading.
Operation Mechanism
STL is a collection of some "containers", as well as a collection of algorithms and other
components. The objective is to develop a standardized component that can be used without
developing again, directly using an off the shelf component.
4.6.2 Development Guidelines
Function
Function Category API Description
Initialize C++ constructors LOS_CppSystemInit Initializes C++ constructors
Initializing C++
C++ initialization functions vary depending on whether scatter loading is enabled or disabled.
This is because the use of scatter loading affects program code and the data segment loading
time.
Scatter loading is disabled
Before calling C++ code, call the LOS_CppSystemInit API with the NO_SCATTER
parameter.
LOS_CppSystemInit((unsigned long)&__init_array_start__, (unsigned
long)&__init_array_end__, NO_SCATTER);
Table 4-1 Description
Parameter Description
__init_array_start__ Start array
__init_array_end__ End array
NO_SCATTER Scatter loading is disabled
Scatter loading is enabled
LiteOS
Developer Guide 4 Extended Kernel
Issue 01 (2018-04-20) Huawei Proprietary and Confidential
Copyright © Huawei Technologies Co., Ltd.
136

lIf C++ code needs to be called at the fast startup phase of scatter loading, first call the
LOS_CppSystemInit API with the BEFORE_SCATTER parameter.
LOS_CppSystemInit((unsigned long)&__init_array_start__, (unsigned
long)&__init_array_end__, BEFORE_SCATTER);
Table 4-2 Description
Parameter Description
__init_array_start__ Start array
__init_array_end__ End array
BEFORE_SCATTER LOS_CppSystemInit is called at the fast
startup phase of scatter loading
Then, at the non-fast startup phase of scatter loading, call the LOS_CppSystemInit API with
the AFTER_SCATTER parameter.
LOS_CppSystemInit((unsigned long)&__init_array_start__, (unsigned
long)&__init_array_end__, AFTER_SCATTER);
Table 4-3 Description
Parameter Description
__init_array_start__ Start array
__init_array_end__ End array
AFTER_SCATTER LOS_CppSystemInit is called at the non-
fast startup phase of scatter loading
lIf C++ code does not need to be called at the fast startup phase of scatter loading, you
can try any of the approaches: (1) call the LOS_CppSystemInit API twice, first at the fast
startup phase of scatter loading and then at the non-fast startup phase; (2) call the
LOS_CppSystemInit API twice at the non-fast startup phase of scatter loading, first with
the BEFORE_SCATTER parameter and then with the AFTER_SCATTER parameter.
LOS_CppSystemInit((unsigned long)&__init_array_start__, (unsigned
long)&__init_array_end__, BEFORE_SCATTER);
LOS_CppSystemInit((unsigned long)&__init_array_start__, (unsigned
long)&__init_array_end__, AFTER_SCATTER);
Or, alternatively, call the LOS_CppSystemInit API once with the NO_SCATTER
parameter.
LOS_CppSystemInit((unsigned long)&__init_array_start__, (unsigned
long)&__init_array_end__, NO_SCATTER);
Call C Language Functions
To call a C language function in C++ language, add the following statement to the function
declaration:
extern "C".
LiteOS
Developer Guide 4 Extended Kernel
Issue 01 (2018-04-20) Huawei Proprietary and Confidential
Copyright © Huawei Technologies Co., Ltd.
137

4.6.3 Precautions
lC++ does not support operations related to I/O character streams or I/O file streams in
the current Huawei LiteOS.
4.6.4 Programming Example
Example Description
C++ constructors are initialized during code initialization to make C++ features usable. In this
example, scatter loading is to be used, so the LOS_CppSystemInit API needs to be called
twice.
Example Code
void app_init(void)
{
......
/* C++ constructor initialization during the fast boot phase */
LOS_CppSystemInit((UINT32)&__init_array_start__, (UINT32)&__init_array_end__,
BEFORE_SCATTER);
/* scatter loading */
LOS_ScatterLoad(0x100000, flash_read, NAND_READ_ALIGN_SIZE);
/* C++ constructor initialization during the non-fast boot phase */
LOS_CppSystemInit((UINT32)&__init_array_start__, (UINT32)&__init_array_end__,
AFTER_SCATTER);
......
}
4.7 MMU
4.7.1 Overview
Basic Concept
MMU is short for memory management unit.
Operation Mechanism
The table of page table descriptors is created, and the physical address is translated into a
virtual address. The physical memory then can be accessed through the virtual address.
A user creates, modifies, and manages a table of page table descriptors with the format of the
master chip used by the user. A table of page table descriptors is a reference for memory
LiteOS
Developer Guide 4 Extended Kernel
Issue 01 (2018-04-20) Huawei Proprietary and Confidential
Copyright © Huawei Technologies Co., Ltd.
138

mapping and permission control. The creation of and modification to it take effect after it is
written to the CP15 coprocessor that executes memory management.
Operations on an MMU are performed by modifying a page table descriptor and controlling
the CP15 coprocessor. The operation process is as illustrated in Figure 1 .
Figure 4-4
An MMU in Huawei LiteOS has the following functions:
lProviding an API to control the cache/nocache attribute of hardware
lProviding an API to control the memory access permission of hardware
4.7.2 Development Guidelines
Usage Scenarios
Some memory does not hope to be modified. Unpredictable results will be caused if the
memory is modified. To protect the memory from being modified, an MMU is used to modify
the access permission on the memory. The permission of any access to the memory is
checked. If the permission is not correct, an exception will be triggered.
Cache and buffer status can be controlled through cache+buffer. For example, you can disable
cache, write through, and write back.
Functions
The MMU module of Huawei LiteOS provides the following function:
LiteOS
Developer Guide 4 Extended Kernel
Issue 01 (2018-04-20) Huawei Proprietary and Confidential
Copyright © Huawei Technologies Co., Ltd.
139

Table 4-4
Function
Category
API Description
Control the access
permission
LOS_MMUParamSet Changes the status of cache, buffer, and
read/write permission of the memory at
the specified address.
Parameters:
typedef struct
{
UINT32 startAddr; // Start memory address
UINT32 endAddr; // End memory address
UINT32 uwFlag; // Memory attributes
// BUFFER_ENABLE/BUFFER_DISABLE
// CACHE_ENABLE/CACHE_DISABLE
// ACCESS_PERM_RW_RW/ACCESS_PERM_RO_RO
SENCOND_PAGE *stPage; // The 2nd-level page table to be operated
}MMU_PARAM;
Example:
void code_protect(void)
{
MMU_PARAM mPara;
mPara.startAddr = (unsigned long)&__text_start;
mPara.endAddr = (unsigned long)&__rodata1_end;
mPara.uwFlag = BUFFER_ENABLE|CACHE_ENABLE|ACCESS_PERM_RO_RO;
mPara.stPage = (SENCOND_PAGE *)&stOsPage; // Mark A
LOS_MMUParamSet(&mPara);
}
Description:
This API is used to set the memory starting from the address specified by __text_start and
ending at the address specified by__rodata1_end to read-only and enable the cache and
buffer of this memory segment. Multiple 2nd-level page tables may be available. Mark A is
used to specify the 2nd-level page table to be operated by the API.
Development Process
typedef struct
{
UINT32 page_addr; // Start address of the memory described by a 2nd-level
page table, which must be aligned on the boundary of 1 MB.
UINT32 page_length; // Length of the memory, which must be aligned on the
boundary of 1 MB.
UINT32 page_descriptor_addr; // Storage address of the 2nd-level page table
entries, which must be aligned on the boundary of 1 KB.
UINT32 page_type; // 2nd-level page table type, including small page table (4
KB) and big page table (64 KB).
}SENCOND_PAGE;
Refer to the preceding structure and perform the following steps to complete the development:
Step 1 Define a 2nd-level page table structure variable, which should be a global variable.
SENCOND_PAGE stOsPage = {0};
Step 2 Configure the 2nd-level page table.
stOsPage.page_addr = test_page_addr;
stOsPage.page_length = test_length;
LiteOS
Developer Guide 4 Extended Kernel
Issue 01 (2018-04-20) Huawei Proprietary and Confidential
Copyright © Huawei Technologies Co., Ltd.
140

stOsPage.page_descriptor_addr = test_addr;
stOsPage.page_type = MMU_SECOND_LEVEL_SMALL_PAGE_TABLE_ID;
Step 3 Enable the 2nd-level page table.
LOS_SecPageEnable(&stOsPage, BUFFER_ENABLE|CACHE_ENABLE|
ACCESS_PERM_RW_RW);
Step 4 Modify the attributes of the 2nd-level page table.
void test_func(void)
{
MMU_PARAM mPara;
mPara.startAddr = (unsigned long)&__text_start;
mPara.endAddr = (unsigned long)&__rodata1_end;
mPara.uwFlag = CACHE_ENABLE|ACCESS_PERM_RO_RO;
mPara.stPage = (SENCOND_PAGE *)&stOsPage;
LOS_MMUParamSet(&mPara);
}
----End
4.7.3 Precautions
lCompared with the 1st-level page table, the efficiency of memory translation configured
for the 2nd-level page table is lower, and the 2nd-level page table uses more translation
lookaside buffer (TLB) resources. Therefore, you are advised to use the 1st-level page
table to process memory that is frequently accessed.
4.7.4 Programming Example
Example Description
You can call the LOS_MMUParamSet API and perform the following steps to check how the
API functions:
Step 1 Set the access permission on a specified memory segment to read-only.
Step 2 Write data into the memory segment.
An exception occurs, indicating that the access permission setting succeeds.
Step 3 Delete the write operation in step 2 and call the LOS_MMUAPSet API to set the access
permission to read/write.
No exception occurs, indicating that the access permission setting succeeds.
----End
Example Code
UINT32 MMU_Sample()
{
UINT32 *pAlignaddr;
extern SENCOND_PAGE stOsPage;
MMU_PARAM mPara;
mPara.startAddr = (unsigned long)&__text_start;
mPara.endAddr = (unsigned long)&__text_end;
mPara.uwFlag = BUFFER_ENABLE|CACHE_ENABLE|ACCESS_PERM_RO_RO;
mPara.stPage = (SENCOND_PAGE *)&stOsPage;
PRINTK("---- TEST START ----\n");
pAlignaddr = (UINT32 *)(&__text_start);
PRINTK(">>1\n");
LOS_MMUParamSet(&mPara);
LiteOS
Developer Guide 4 Extended Kernel
Issue 01 (2018-04-20) Huawei Proprietary and Confidential
Copyright © Huawei Technologies Co., Ltd.
141

*pAlignaddr = 0xa; //if done, be exc
PRINTK(">>2\n");
mPara.uwFlag = BUFFER_ENABLE|CACHE_ENABLE|ACCESS_PERM_RW_RW;
LOS_MMUParamSet(&mPara);
*pAlignaddr = 0xb;
PRINTK(">>3\n");
PRINTK("---- TEST END ----\n");
return LOS_OK;
}
Execution Result
The "*pAlignaddr = 0xa" code is not commented out.
LiteOS
Developer Guide 4 Extended Kernel
Issue 01 (2018-04-20) Huawei Proprietary and Confidential
Copyright © Huawei Technologies Co., Ltd.
142

The "*pAlignaddr = 0xa" code is commented out.
Complete Example Code
sample_MMU.c
4.8 Atomic Operation
4.8.1 Overview
Basic Concept
In a multi-tasking operating system (OS), data reading, modification, and writing are three
essential procedures of modifying the data in a specified memory. However, the data may be
concurrently accessed by multiple tasks. If the data modification is interrupted by other tasks,
unexpected modification result will occur.
Multiple tasks can be successfully executed by enabling and disabling interrupts, but this
method affects OS performance.
The ARMv6 architecture introduces LDREX and STREX command to support non-blocking
synchronization of shared memory, which allows a data modification not to be interrupted and
achieves an atomic operation.
Operation Mechanism
Huawei LiteOS provides atomic operation APIs by encapsulating LDREX and STREX in the
ARMv6 architecture.
lLDREX Rx, [Ry]
The following is the method to read data in the memory and mark the exclusive access to
the memory:
–Read the 4-byte memory data pointed to by the Ry register and store the read
memory data to the Rx register.
–Add a exclusive access flag to the memory segment pointed by Ry.
lSTREX Rf, Rx, [Ry]
Whether memory data will be updated and how STREX functions is described as
follows:
–If the memory has an exclusive access flag, the memory data will be updated.
i. Update the memory data pointed to the Ry register to the value in the Rx
register.
ii. Set the Rf flag register to 0.
–If the memory does not have an exclusive access flag, the memory data should be
updated.
LiteOS
Developer Guide 4 Extended Kernel
Issue 01 (2018-04-20) Huawei Proprietary and Confidential
Copyright © Huawei Technologies Co., Ltd.
143

i. The memory data pointed to by Ry will not be updated.
ii. Set the Rf flag register to 1.
lFlag register
–If the flag register is 0, the atomic operation ends.
–If the flag register is 1, the atomic operation cycle proceeds and the atomic
operation starts again.
4.8.2 Development Guidelines
Usage Scenarios
When multiple tasks are performing increasing, decreasing, and exchanging operations on the
same memory data, the use of atomic operations will ensure that operation results are
predictable.
Functions
The atomic operation module of Huawei LiteOS provides the following functions:
Table 4-5 Functions
Function Category API Description
Increasing LOS_AtomicAdd Adds a random number to or
subtracts a random number
from memory data
LOS_AtomicInc Adds one to memory data
LOS_AtomicIncRet Adds one to memory data and
return
Decreasing LOS_AtomicDec Subtracts one from memory
data
LOS_AtomicDecRet Subtracts one from memory
data and return
Exchanging LOS_AtomicXchgByte Exchanges 8-bit memory data
LOS_AtomicXchg16bits Exchanges 16-bit memory
data
LOS_AtomicXchg32bits Exchanges 32-bit memory
data
Exchanging after
comparison
LOS_AtomicCmpXchgByte Compares and exchanges 8-
bit memory data
LOS_AtomicCmpXchg16bits Compares and exchanges 16-
bit memory data
LOS_AtomicCmpXchg32bits Compares and exchanges 32-
bit memory data
LiteOS
Developer Guide 4 Extended Kernel
Issue 01 (2018-04-20) Huawei Proprietary and Confidential
Copyright © Huawei Technologies Co., Ltd.
144

NOTE
The bits of the input data and the result data cannot exceed the maximum bit allowed by the function.
Platform Differences
IDREX and STREX are used in Cortex-A7 and Cortex-A17 to ensure atomic operations.
Enabling and disabling interrupts are used to ensure that operations are atomic in ARM926
because ARM926 does not support IDREX and STREX.
4.8.3 Precautions
lCurrently, atomic operation APIs can only be used for operations on integer data.
4.8.4 Programming Example
Example Description
Perform the following two steps and view the result:
Step 1 Create two tasks
1. Call the LOS_AtomicInc API to increase the global variable by one for 100 times.
2. Call the LOS_AtomicDec API to decrease the global variable by one for 100 times.
Step 2 After the subtasks are finished, print the global variable value in the major task.
----End
Example Code
#include "los_atomic.h"
UINT32 g_TestTaskID01;
UINT32 g_TestTaskID02;
UINT32 g_sum;
UINT32 g_count;
UINT32 It_atomic_001_f01()
{
int i = 0;
for(i = 0; i < 100; ++i)
{
LOS_AtomicInc(&g_sum);
}
++g_count;
return LOS_OK;
}
UINT32 It_atomic_001_f02()
{
int i = 0;
for(i = 0; i < 100; ++i)
{
LOS_AtomicDec(&g_sum);
}
++g_count;
return LOS_OK;
}
UINT32 it_atomic_test()
{
UINT32 uwRet,uwCpupUse;
INTPTR uvIntSave;
LiteOS
Developer Guide 4 Extended Kernel
Issue 01 (2018-04-20) Huawei Proprietary and Confidential
Copyright © Huawei Technologies Co., Ltd.
145

TSK_INIT_PARAM_S stTask1={0};
stTask1.pfnTaskEntry = (TSK_ENTRY_FUNC)It_atomic_001_f01;
stTask1.pcName = "TestAtomicTsk1";
stTask1.uwStackSize = LOSCFG_BASE_CORE_TSK_DEFAULT_STACK_SIZE;
stTask1.usTaskPrio = 4;
stTask1.uwResved = LOS_TASK_STATUS_DETACHED;
TSK_INIT_PARAM_S stTask2={0};
stTask2.pfnTaskEntry = (TSK_ENTRY_FUNC)It_atomic_001_f02;
stTask2.pcName = "TestAtomicTsk2";
stTask2.uwStackSize = LOSCFG_BASE_CORE_TSK_DEFAULT_STACK_SIZE;
stTask2.usTaskPrio = 4;
stTask2.uwResved = LOS_TASK_STATUS_DETACHED;
LOS_TaskLock();
LOS_TaskCreate(&g_TestTaskID01, &stTask1);
LOS_TaskCreate(&g_TestTaskID02, &stTask2);
LOS_TaskUnlock();
while(g_count != 2);
PRINTK("g_sum = %d\n", g_sum);
return LOS_OK;
}
Verification
g_sum = 0
Complete Example Code
sample_atomic.c
4.9 Run-Stop
4.9.1 Overview
Basic Concept
Run-Stop is used to store the image of Huawei LiteOS encountering an exception and restore
the OS running.
The Run-Stop interface is called to store the CPU threads and memory status snapshot of the
running OS to the Flash. After the OS restarts, the OS running status can be restored from the
snapshot in the Flash.
Run-Stop can be used to wake up the OS after power-off in WiFi service. When the WiFi
service is stable after being initialized, the Run-Stop interface is called to store the snapshot of
OS including the CPU threads and memory in Flash. When the OS is idle, the master core is
powered off to enter the power-saving mode. When there are services for the WiFi service, the
micro control unit (MCU) sends a packet to power on the master core. After the hardware
status is restored, the stored snapshot is restored to ensure the continued running of the WiFi
service.
LiteOS
Developer Guide 4 Extended Kernel
Issue 01 (2018-04-20) Huawei Proprietary and Confidential
Copyright © Huawei Technologies Co., Ltd.
146

4.9.2 Development Guidelines
Usage Scenarios
You can use the Run-Stop mechanism when you intend to store the snapshot of Huawei
LiteOS on a medium after the OS runs for a period of time, run the OS from the snapshot at
another point of time, and hope that the OS state at the moment you run the OS the second
time is the same as the snapshot.
In an IP camera (IPC) that runs Huawei LiteOS, Run-Stop is used to restore the OS state
when a WiFi service will run. The snapshot of Huawei LiteOS at the moment when a WiFi
service runs stably is stored. When the OS is idle, the master core is powered off to enter the
power-saving mode. When the OS receives a WiFi packet, the memory management unit
(MMU) powers on the master core, and the stored snapshot is restored to ensure the running
of the WiFi service. In this way, the OS state can be quickly restored to ensure stable WiFi
connection in the power-saving mode.
Function
The Run-Stop module of Huawei LiteOS provides the following function:
Table 4-6 Function
API Description
LOS_MakeImage Stores the snapshot of Huawei LiteOS on a
specified medium.
LiteOS
Developer Guide 4 Extended Kernel
Issue 01 (2018-04-20) Huawei Proprietary and Confidential
Copyright © Huawei Technologies Co., Ltd.
147

Development Process
Figure 4-5 Operation process of Run-Stop
Step 1 Call the LOS_MakeImage API and write the code of the snapshot service.
The entry of the service code is the app_init function contained in the os_adapt.c file.
NOTE
The os_adapt.c file can be found in the platform/bsp/hi3516a/os_adapt directory in the Huawei
LiteOS cede package.
Following the snapshot service code, call the LOS_MakeImage API to store the OS snapshot
on a specified medium. Surround the non-snapshot services following the LOS_MakeImage
API with "#ifndef MAKE_WOW_IMAGE" and "#endif". The example code is as follows:
void wakeup_callback(void)
{
hal_interrupt_unmask(83);
if(!nand_init())
{
PRINT_ERR("nand init failed\n");
}
}
LiteOS
Developer Guide 4 Extended Kernel
Issue 01 (2018-04-20) Huawei Proprietary and Confidential
Copyright © Huawei Technologies Co., Ltd.
148

#define NAND_ERASE_ALIGN_SIZE(128 * 1024)
#define NAND_READ_ALIGN_SIZE(2 * 1024)
#define NAND_WRITE_ALIGN_SIZE(2 * 1024)
int flash_read(void *memaddr, unsigned long start, unsigned long size)
{
extern int hinand_read(void *memaddr, unsigned long start, unsigned long size);
return hinand_read(memaddr, start, size);
}
int flash_write(void *memaddr, unsigned long start, unsigned long size)
{
extern int hinand_erase(unsigned long start, unsigned long size);
extern int hinand_write(void *memaddr, unsigned long start, unsigned long size);
(void)hinand_erase(start, size);
return hinand_write(memaddr, start, size);
}
void app_init(void)
{
RUNSTOP_PARAM_S stRunstopParam;
proc_fs_init();
if (hi_uartdev_init() != 0)
{
PRINT_ERR("hi_uartdev_init failed");
}
if (system_console_init(TTY_DEVICE) != 0)
{
PRINT_ERR("system_console_init failed\n");
}
if(nand_init() != 0)
{
PRINT_ERR("nand_init falied\n");
}
memset(&stRunstopParam, 0, sizeof(RUNSTOP_PARAM_S));
/* Parameter configuration */
stRunstopParam.pfFlashReadFunc = flash_read;
stRunstopParam.pfFlashWriteFunc = flash_write;
stRunstopParam.pfImageDoneCallback = NULL;
stRunstopParam.pfIdleWakeupCallback = NULL;
stRunstopParam.pfWakeupCallback = wakeup_callback;
stRunstopParam.uwFlashEraseAlignSize = NAND_ERASE_ALIGN_SIZE;
stRunstopParam.uwFlashWriteAlignSize = NAND_WRITE_ALIGN_SIZE;
stRunstopParam.uwFlashReadAlignSize = NAND_READ_ALIGN_SIZE;
stRunstopParam.uwImageFlashAddr = 0x100000;
stRunstopParam.uwWowFlashAddr = 0x3000000;
LOS_MakeImage(&stRunstopParam);
#ifndef MAKE_WOW_IMAGE
extern UINT32 g_uwWowImgSize;
PRINTK("Image length 0x%x\n", g_uwWowImgSize);
extern unsigned int osShellInit(const char *);
if (osShellInit(TTY_DEVICE) != 0)
{
PRINT_ERR("osShellInit\n");
}
rdk_fs_init();
SDK_init();
vs_server(3, apszArgv);
LiteOS
Developer Guide 4 Extended Kernel
Issue 01 (2018-04-20) Huawei Proprietary and Confidential
Copyright © Huawei Technologies Co., Ltd.
149

#endif /* MAKE_WOW_IMAGE */
}
Step 2 Configure the WOW_SRC variable.
Run the following command to set the SCATTER_SRC variable in Makefile under the root
directory to the source file of the services that call the LOS_MakeImage API.
LITEOSTOPDIR represents the root directory of Huawei LiteOS code.
WOW_SRC := $(LITEOSTOPDIR)/platform/bsp/$(LITEOS_PLATFORM)/os_adapt.c
Step 3 Run the make wow command to compile the snapshot image.
Run the following command under the root directory, and the service code following "#ifndef
MAKE_WOW_IMAGE" will not be compiled. Then the compilation system automatically
calls the tool chain to extract the symbol table of the snapshot image and the .a library list of
the snapshot image.
Huawei_LiteOS$ make wow
Step 4 Run the make command to compile all images.
1. Run the following command under the root directory to compile all service code.
Huawei_LiteOS$ make
2. Check whether the snapshot image is successfully generated by viewing the image
segment allocation. Access the directory where the vs_server image file is generated.
The directory name is out/platform name. For example, the image of hi3516a is
generated in the out/hi3516a directory. Run the readelf -S vs_server command to open
the vs_server file. Information similar to the following will be displayed:
Figure 4-6 vs_server.bin image file
Information about the segments related to Run-Stop is displayed, including segment
name, start address, and offset. In the preceding figure, .wow_rodata
and .wow_constdata are read-only data segments. .wow_text, .wow_data, and .wow_bss
indicate the code segment, data segment, and bss segment respectively.
3. View the .text segment in the link script of Run-Stop. wow.o(*.text*) is added, as shown
in the following figure, indicating that symbols related to the snapshot code are placed in
the same area.
Figure 4-7 .text segment in the link script
NOTE
The path to the link script of Run-Stop is Huawei_LiteOS/tools/scripts/ld/wow.ld.
Step 5 Run the following command to burn all images into the Flash.
LiteOS
Developer Guide 4 Extended Kernel
Issue 01 (2018-04-20) Huawei Proprietary and Confidential
Copyright © Huawei Technologies Co., Ltd.
150

tftp 0x82000000 vs_server.bin;nand erase 0x100000 0x700000;nand write 0x82000000
0x100000 0x700000;
In the serial port tool interface, enter the following command to burn all images into the Flash
at the address of 0x100000.
tftp 0x82000000 vs_server.bin;nand erase 0x100000 0x700000;nand write 0x82000000
0x100000 0x700000;
vs_server.bin in the command is the name of system image file. Burn this file into memory at
the address of 0x82000000. Then burn it into the Flash starting at the the address of
0x100000. The size of file to be burnt is 0x700000, indicating that the size of the burnt image
file must not exceed 7 MB. Adjust to size of the to-be-burnt file according to the actual image
file size.
Step 6 Run the following command to load all images.
nand read 0x80008000 0x100000 0x700000; go 0x80008000;
Run the following command to start Huawei LiteOS.
nand read 0x80008000 0x100000 0x700000; go 0x80008000;
Step 7 Run Huawei LiteOS from the snapshot.
The snapshot image size can be printed, as shown in the following figure:
Figure 4-8 Printed information
In the sample shown in the foregoing figure, the snapshot size is 0xc0000, and the snapshot is
written to the address of 0x3000000 on the medium.
Run the nand read 0x80008000 0x3000000 0xc0000; go 0x80008000; command in uboot to
start Huawei LiteOS from the snapshot. Information similar to that shown in the following
figure will be displayed:
Figure 4-9 Printed information
LiteOS
Developer Guide 4 Extended Kernel
Issue 01 (2018-04-20) Huawei Proprietary and Confidential
Copyright © Huawei Technologies Co., Ltd.
151

Huawei LiteOS is successfully started from the snapshot.
----End
4.9.3 Precautions
lWhen writing Run-Stop services, ensure that all code and data of the snapshot are
specified preceding "#ifndef MAKE_WOW_IMAGE". Otherwise, not all Run-Stop
services will be contained after the OS snapshot is restored.
lThe toolchain of Huawei LiteOS Run-Stop depends on Python 2.7. Therefore, ensure
that Python 2.7 is used in the current development environment.
4.9.4 LOS_MakeImage Parameter Configurations
RUNSTOP_PARAM_S stRunstopParam; // Define a variable for the LOS_MakeImage API:
lSpecify the medium read function:
stRunstopParam.pfFlashReadFunc = flash_read;
lSpecify the medium write function:
stRunstopParam.pfFlashWriteFunc = flash_write;
lSpecify the callback function to be executed after the specified snapshot image is
generated:
stRunstopParam.pfImageDoneCallback = NULL;
lSpecify the callback function to be executed in the idle task after the specified snapshot
is restored:
stRunstopParam.pfIdleWakeupCallback = NULL;
lSpecify the callback function to be executed after the specified snapshot is restored:
stRunstopParam.pfWakeupCallback = wakeup_callback;
lErase alignment parameter of the medium
stRunstopParam.uwFlashEraseAlignSize = NAND_ERASE_ALIGN_SIZE;
lWrite alignment parameter of the medium
stRunstopParam.uwFlashWriteAlignSize = NAND_WRITE_ALIGN_SIZE;
lRead alignment parameter of the medium
stRunstopParam.uwFlashReadAlignSize = NAND_READ_ALIGN_SIZE;
lAddress of all images on the medium (address where all images are burnt on the medium
stRunstopParam.uwImageFlashAddr = 0x100000;
lStart address of the medium that stores the snapshot
stRunstopParam.uwWowFlashAddr = 0x3000000;
LiteOS
Developer Guide 4 Extended Kernel
Issue 01 (2018-04-20) Huawei Proprietary and Confidential
Copyright © Huawei Technologies Co., Ltd.
152

5 File System
About This Chapter
5.1 Functions Overview
5.2 VFS
5.3 NFS
5.4 JFFS2
5.5 FAT
5.6 YAFFS2
5.7 RAMFS
5.8 PROC
5.1 Functions Overview
Huawei LiteOS supports the following file systems: virtual file system (VFS), network file
system (NFS), journal flash file system version 2 (JFFS2), file allocation table (FAT), yet
another flash file system version 2 (YAFFS2), RAM file system (RAMFS), and PROC.
Summary of File Systems
Table 5-1 File system functions
File System Function
VFS VFS allows reading and writing data into
file systems on different physical media by
standard Unix system calls, indicating that
operations are performed on different file
systems in a uniform way.
LiteOS
Developer Guide 5 File System
Issue 01 (2018-04-20) Huawei Proprietary and Confidential
Copyright © Huawei Technologies Co., Ltd.
153

File System Function
NFS NFS enables various devices and operating
systems to share files with each other
through networks.
JFFS2 JFFS2 manages journaled file systems,
particularly files in NOR flash, on devices.
In Huawei LiteOS, JFFS2 supports multiple
partitions.
FAT FAT is classified into three types: FAT12,
FAT16, and FAT32. FAT is typically used on
removable media storage devices, including
USB flash drives, secure digital memory
cards (SD cards), and removable hard disks,
to maintain good compatibility between
devices and desktop systems such as
Windows and Linux.
YAFFS2 YAFFS2 is an open-source embedded file
system designed for NAND flash. It is used
for large-capacity storage devices and keeps
NAND flash efficient and robust.
Wear leveling and power failure protection
ensures that data will not be corrupted when
a power outage occurs amid file system
modification.
In Huawei LiteOS, YAFFS2 supports
multiple partitions.
RAMFS RAMFS is a file system that exports a
storage medium as a dynamically re-sizable
RAM-based file system.
RAMFS places all files in a RAM. Files are
read and written from and to the RAM,
accelerating the read/write speed and
avoiding frequent access to storage.
RAMFS is a RAM-based cache mechanism
of dynamic file systems.
PROC PROC is a kind of pseudo file system that
exists only in memory and does not use
external storage. It provides an interface for
accessing the data in Huawei LiteOS
Kernel.
5.2 VFS
LiteOS
Developer Guide 5 File System
Issue 01 (2018-04-20) Huawei Proprietary and Confidential
Copyright © Huawei Technologies Co., Ltd.
154

5.2.1 Overview
Basic Concept
VFS is a an abstraction layer between lower-layer file systems and upper-layer applications. It
provides a uniform Unix file operation interface.
Multiple types of file systems that require different accessing interfaces need to be accessed in
different modes and through different non-standard interfaces. The VFS layer provides a
uniform file system accessing interface and masks the differences between the lower-layer file
systems, enabling applications to access the file systems regardless of the types of lower-layer
storage media and file systems and improving the developing efficiency.
In Huawei LiteOS, the VFS framework is realized through the tree structure in memory. Each
node of the tree is an inode structure. A node is generated in the tree according to the
directory where a device is registered and mounted. VFS has the following two functions:
1. Searching for nodes
2. Unified invoking (standard)
Operation Mechanism
VFS enables access to different file systems on different media by calling standard Unix file
operation functions (such as open, read, and write).
Types of inode tree nodes in VFS are as follows:
lVirtual node: A virtual node serves as a virtual file of the VFS framework, which keeps
the continuity of the tree. For example, /bin or /bin/vs is a virtual node.
lDevice node: A device node is under the /dev directory and corresponds to a device. For
example, /dev/mmc0 is a device node.
lMounting node: A mounting node, for example, /bin/vs/sd, /ramfs, and /yaffs, is
generated after the mount function is called.
The key elements of an inode are the u field that indicates the pointer to the function structure
and the i_private field that indicates the pointer to data.
LiteOS
Developer Guide 5 File System
Issue 01 (2018-04-20) Huawei Proprietary and Confidential
Copyright © Huawei Technologies Co., Ltd.
155

Figure 5-1 VFS frame structure
5.2.2 Development Guidelines
Development Process
It is recommended that driver developers use the VFS framework to register and uninstall
device and use open() and read() operation devices (character devices) to make device files
invoke the driver on the application layer.
1. After Huawei LiteOS calls the los_vfs_init() VFS initialization API, /dev will serve as
the root_inode.
2. The register_driver() and register_blockdriver() APIs are called to generate device
nodes, and the mount() API is called to generate mounting nodes where devices are
mounted.
3. Structure information is added during node generation. Nodes are then added to
appropriate places in the tree according to their names.
4. A device node or mounting node to which the path is specified is searched for in the tree.
5. Corresponding functions can be called by using the pointer to the node that is found.
File Descriptor
In this design, file descriptors are managed by using global arrays.
There are the following two types of file descriptors:
lFile descriptor: A File descriptor is a normal file descriptor, in which 0, 1, and 2 are
reserved to serve as system stdin (standard input), stdout (standard output), and stderr
(standard error) respectively. File descriptors that can be allocated are from 3 to
CONFIG_NFILE_DESCRIPTORS – 1.
LiteOS
Developer Guide 5 File System
Issue 01 (2018-04-20) Huawei Proprietary and Confidential
Copyright © Huawei Technologies Co., Ltd.
156

lSocket descriptor: Socket descriptors that can be allocated are from
CONFIG_NFILE_DESCRIPTORS.
The two types of file descriptors correspond to two global arrays respectively and the memory
allocated to them are not contiguous.
File Attributes
The following API is only used in FAT to change the attribute of a file:
int chattr(const char *path, mode_t mode)
path specifies the file of which the attribute is to be changed.
mode specifies the attribute after the attribute change. There are four types of attributes
(F_RDO: read-only; F_HID: hidden; F_SYS: system file; F_ARC: archive file).
NOTE
lCurrently, the API is only used to change the file attribute in FAT. The file attribute in other file
system are configured in other ways.
lIn Huawei LiteOS, The file attribute can be changed to any one of the four types of attributes.
lIn Huawei LiteOS, read-only files and directories must not be deleted.
lIn Huawei LiteOS, read-only files and directories can be renamed.
lRead-only files must not be opened in the O_CREAT and O_TRUNC modes or with read
permissions.
lIn Huawei LiteOS, hidden files are visible. However, hidden files are invisible in Windows when
hidden files are set not to be displayed.
lIf system files are configured with the hidden property in Huawei LiteOS, it can only be found in
Windows by running commands. These files are invisible regardless of whether hidden files are set
to be displayed or not.
5.2.3 Precautions
lVFS is a framework of file systems and allows developers of the application layer to call
file systems in a uniform way.
lThe name length of a directory or a file to be created in a VFS-mounted file system is
allowed to be 255 bytes at most. A directory or a file that has a name length exceeding
255 bytes will fail to be created.
lThe configuration of file access permission is not enabled for underlying file systems
(O_WRONLY|O_CREAT). The file access permission is set to 0666 by default.
lCalling the inode_find() function increases the number of inode connections by 1. Then
the inode_release() function needs to be called to decrease the number of inode
connections by 1. Therefore, the inode_find() function is used together with the
inode_release() function
lDevices are classified into character devices and block devices. Considering the security
of file system data on block devices, VFS temporarily does not support raw read and
write operations on block devices. File system data should be manipulated using file
system interfaces after the file systems are mounted.
lThe los_vfs_init() API can be only called once. File systems will be abnormal if this API
is called for multiple times.
lA mount point must be an empty directory and cannot be used for repeated mounting or
mounted to another mount point.
LiteOS
Developer Guide 5 File System
Issue 01 (2018-04-20) Huawei Proprietary and Confidential
Copyright © Huawei Technologies Co., Ltd.
157

lOnly hyphens and underscores are allowed to exist in names of files and directories in all
file systems in Huawei LiteOS. Results of containing other special characters in file and
directory names are unpredictable, and it is recommended that not contain those
characters.
lMultilevel directories can be created recursively in VFS.
lHuawei LiteOS does not allow the operation of directly obtaining directory data by
calling open() on a directory. Instead, call the opendir API or specify that a directory is to
be opened using open(path, flags | O_DIRECTORY).
lPlease mount the file system in strict accordance with the manual, a mount may damage
the equipment and system.
lThe working directory in the Shell is separated from the system directory. Operations
will be performed on the working directory in the Shell by running commands such as cd
and pwd through the Shell. And the system directory will be operated by running
commands such as chdir and getcwd. The two directories are irrelevant to each other.
Exercise caution when the input parameter of a file system operation command is a
relative path.
lDo not mount a file system that does not exist during wakeup or the scatter loading
phase.
lIn VFS, the length of a full path must be no more than 259 bytes. A file or a directory
whose length is more than 259 bytes cannot be created.
lParameters O_RDWR, O_WRONLY, and O_RDONLY are mutually exclusive. Only
one of them can be used to open a file. Do not use more than one of them to open a file.
Otherwise, an unexpected error may occur.
lAll directories and files must be closed before a file system in Huawei LiteOS is
unmounted. Forcible unmount operations will cause problems including but not limited
to damages to file systems and devices, for which Huawei assumes no responsibility.
lAll directories and files must be closed before an SD card is removed. Focibly removing
an SD card will cause problems including but not limited to loss of data on the SD card
and SD card damage, for which Huawei assume no responsibility.
5.2.4 Programming Example
None.
5.3 NFS
5.3.1 Overview
Basic Concept
Network file system (NFS) enables various devices and operating systems to share files with
each other through networks. For this reason, it is sometimes regarded as a file system service
similar to a shared folder in Windows.
An NFS client can mount the directories shared by a remote NFS host to a local device and
run programs and shared files without using resources of the local device, as if directories of
the remote host are disks of the NFS client.
NFS reduces the demand of local workstations for disk space because storage devices
including floppy drives, CD-ROM, and Zip® (A kind of disc driver and disk with high
LiteOS
Developer Guide 5 File System
Issue 01 (2018-04-20) Huawei Proprietary and Confidential
Copyright © Huawei Technologies Co., Ltd.
158

memory density) can be used by other networked devices. This in turn reduces the number of
removable media devices.
Operation Mechanism
Figure 1 depicts typical NFS networking.
Figure 5-2 NFS networking
NFS maps the NFS directory (\home\Huawei LiteOS\nfs) on an NFS host to the /nfs directory
on an NFS client, and synchronize one directory with another.
5.3.2 Development Guidelines
Development Process
To use NFS functions, perform the following steps: (Every step resolved for detail)
1. Setting Up the NFS Server
2. Setting a Board as an NFS Client
3. Using NFS to Share Files
Setting Up the NFS Server
NOTE
The procedure of setting up an NFS server will be described with Ubuntu OS as an example.
Step 1 Install NFS server software.
Specify the Ubuntu download source and run the following command when network
connectivity is good:
sudo apt-get install nfs-kernel-server
Step 2 Set and start the NFS server.
Add the following line to the /etc/exports NFS configuration file:
/home/yourusername *(rw,no_root_squash,async)。
/home/yourusername is the root directory for NFS sharing.
Run the following command to start the NFS server:
sudo /etc/init.d/nfs-kernel-server start
LiteOS
Developer Guide 5 File System
Issue 01 (2018-04-20) Huawei Proprietary and Confidential
Copyright © Huawei Technologies Co., Ltd.
159

Run the following command to restart the NFS server:
sudo /etc/init.d/nfs-kernel-server restart
----End
Setting a Board as an NFS Client
The NFS client in this guide refers to a device that runs Huawei LiteOS. Typically, such a
device is an IPC board.
Step 1 Configure hardware connectivity.
Connect the NFS client to the network serving the NFS server. Allocate an IP addresses to the
NFS client and NFS server. Be sure that the two IP addresses fall within the same address
range. If the first three octets in an IP address is the same as those in another IP address, the
two IP addresses are considered to fall within the same address range. For example,
10.67.212.178 and 10.67.212.3 are within the same address range.
To query the IP address of the IPC board running Huawei LiteOS, run the ifconfig command.
Step 2 Activate the network to establish good network connectivity between the NFS client and the
NFS server.
Activate the Ethernet or another type of network, and run the ping command to check whether
the server is pingable.
Huawei LiteOS # ping 10.67.212.178
ping 4 packets start.
[0]Reply from 10.67.212.178: time=1ms TTL=63
[1]Reply from 10.67.212.178: time=0ms TTL=63
[2]Reply from 10.67.212.178: time=1ms TTL=63
[3]Reply from 10.67.212.178: time=1ms TTL=63
Step 3 Initialize the NFS client.
Run the following command:
Huawei LiteOS# mount 10.67.212.178:/home/sqbin/nfs /nfs nfs 1011 1000
If information similar to the following is displayed, the NFS client is successfully initialized.
Huawei LiteOS# mount 10.67.212.178:/home/sqbin/nfs /nfs nfs 1011 1000
Mount nfs on 10.67.212.178:/home/sqbin/nfs
Mount nfs finished.
The mount command mounts the /home/sqbin/nfs directory on the server with the IP address
10.67.212.178 to the /nfs directory on the NFS client.
Syntax of the mount command:
mount [SERVER_IP:SERVER_PATH] [CLIENT_PATH] nfs <uid gid>
SERVER_PATH indicates the path to the NFS shared directory on the NFS server.
SERVER_IP indicates the IP address of the NFS server. CLIENT_PATH indicates the NFS
path on the NFS client and can be set only to /nfs.
uid indicates the Linux user ID, and gid indicates the Linux group user ID. uid and gid are
used to obtain the permission to access the directory on the NFS server. To query uid and gid,
run the id Linux command. If NFS access control is not required, set the permission on the
NFS root directory to 777.
chmod -R 777 /home/sqbin/nfs
LiteOS
Developer Guide 5 File System
Issue 01 (2018-04-20) Huawei Proprietary and Confidential
Copyright © Huawei Technologies Co., Ltd.
160

The setting of the NFS client is completed, and the NFS is successfully mounted to the NFS
client.
----End
Using NFS to Share Files
Create a dir directory and save it on the NFS server. Run the ls command in Huawei LiteOS.
Huawei LiteOS# ls /nfs
Information similar to the following is displayed:
Huawei LiteOS#
Huawei LiteOS# ls /nfs
Directory /nfs:
. <DIR>
dir <DIR>
The command output indicates that the dir directory on the NFS server has been synchronized
to the /nfs directory on the client (Huawei LiteOS).
Likewise, files and directories on the NFS client can be accessed from the NFS server.
Platform Differences
Currently, NFS clients only meet parts of NFS v3 specifications and therefore cannot be fully
compatible with NFS servers that also meet parts of NFS v3 specifications. During
development and tests, you are advised to use the NFS servers for Linux that meet all
specifications of NFS v3.
5.3.3 Precautions
lNFS files do not support permission control. When creating NFS directories and files,
please set the directory and file permission to 777.
lNo tasks can be blocked from reading or writing NFS files.
lNFS files do not support signal functions.
lNFS files do not support fcntl, ioctl, utime and chattr operations.
lCurrently, NFS support UDP and TCP based socket communications. Defaults to TCP.
lThe content of a file can be cleared only when you pass in the O_TRUNC parameter
during the call to the open API and have the write permission on the file.
lNFS is a test function, the default configuration is closed, the official product is
prohibited to use the function.
lDisclaimer: Huawei is not responsible for any risks brought by using the Telnet function
in official Huawei LiteOS.
5.3.4 Programming Example
None.
5.4 JFFS2
LiteOS
Developer Guide 5 File System
Issue 01 (2018-04-20) Huawei Proprietary and Confidential
Copyright © Huawei Technologies Co., Ltd.
161

5.4.1 Overview
Basic Concept
Journal flash file system version 2 (JFFS2) manages journaled file systems on devices. JFFS2
is mainly used for NOR flash. It is readable and writable and supports data compression. In
addition, it offers protection against panic and power failures, and is capable of write
balancing.
Flash memory differs greatly from disks. Running a disk file system on flash memory might
compromise system performance and security. With JFFS2, this problem will no longer be
seen.
JFFS2 in Huawei LiteOS mainly manages files in NOR flash and supports multiple partitions.
5.4.2 Development Guidelines
Development Process
To use the functions of JFFS2, perform the following operations: (Every step resolve for
detail)
1. Adding JFFS2 Partitions
2. Mounting JFFS2
3. Unmounting JFFS2
4. Deleting JFFS2 Partitions
Adding JFFS2 Partitions
Call the add_mtd_partition function to add JFFS2 partitions. This function automatically
names device nodes. The naming rule for JFFS2 is /dev/spinorblk + partition number.
The add_mtd_partition function expects four parameters. The first parameter indicates the
medium type (nand or spinor). nand is used for YAFFS2, and spinor is used for JFFS2
partitions.
The second parameter indicates the start address of a partition. The third parameter indicates
the partition size. Both parameters are in hexadecimal format.
The fourth parameter indicates the partition number (0–19).
After the partitions are successfully added, you can run the partition jffs command in Shell to
query information of the jffs block.
if(uwRet = add_mtd_partition("spinor", 0x100000, 0x800000, 0) != 0)
dprintf("add jffs partition failed, return %d\n", uwRet);
else
{
dprintf("Mount jffs2 on nand.\n");
uwRet = mount("/dev/spinorblk0", "/jffs0", "jffs", 0, NULL);
if(uwRet)
dprintf("mount jffs err %d\n",uwRet);
dprintf("Mount jffs2 on nor finished.\n");
}
if(uwRet = add_mtd_partition("spinor", 0x900000, 0x200000, 1) != 0)
dprintf("add jffs partition failed, return %d\n", uwRet);
Huawei LiteOS# partition jffs
jffs partition num:0, dev name:/dev/spinorblk0, mountpt:/jffs0, startaddr:
LiteOS
Developer Guide 5 File System
Issue 01 (2018-04-20) Huawei Proprietary and Confidential
Copyright © Huawei Technologies Co., Ltd.
162

0x0100000,length:0x0800000
jffs partition num:1, dev name:/dev/spinorblk1, mountpt:(null), startaddr:
0x0900000,length:0x0200000
Mounting JFFS2
Call the mount() function to mount a device node to the mount point.
This function expects five parameters. The first parameter indicates the device node and the
second parameter indicates the mount point. Both parameters must be the same as the
parameters used in the add_mtd_partition() function.
The third parameter indicates the file type.
The fourth parameter indicates the mount flag (default: 0), and the fifth parameter indicates
the mount data (default: NULL). Alternatively, JFFS2 can be mounted by running the mount
command in Shell, and you do not need to pass in the last two parameters.
Command for calling the mount() function:
Huawei LiteOS# mount /dev/spinorblk1 /jffs1 jffs
If information similar to the following is displayed, JFFS2 is successfully mounted:
Huawei LiteOS# ls
Directory /:
bin <DIR>
dev <DIR>
jffs0 <DIR>
ramfs <DIR>
yaffs0 <DIR>
Huawei LiteOS# mount /dev/spinorblk1 /jffs1 jffs
Huawei LiteOS# ls
Directory /:
bin <DIR>
dev <DIR>
jffs0 <DIR>
jffs1 <DIR>
ramfs <DIR>
yaffs0 <DIR>
Now you can read from and write to NOR flash.
Unmounting JFFS2
Call the umount() function to unmount JFFS2 partitions. Only the input parameter mount
point needs to be specified.
Command for calling the umount() function:
Huawei LiteOS# umount /jffs1
If information similar to the following is displayed, JFFS2 is successfully unmounted:
Huawei LiteOS# ls
Directory /:
bin <DIR>
dev <DIR>
jffs0 <DIR>
jffs1 <DIR>
ramfs <DIR>
yaffs0 <DIR>
Huawei LiteOS# umount /jffs1
umount ok
LiteOS
Developer Guide 5 File System
Issue 01 (2018-04-20) Huawei Proprietary and Confidential
Copyright © Huawei Technologies Co., Ltd.
163

Deleting JFFS2 Partitions
Call the delete_mtd_partition function to delete the unmounted JFFS2 partitions.
This function expects two parameters. The first parameter indicates the partition number, and
the second parameter indicates the medium type. Both parameters must be the same as the
parameters used in the add_mtd_partition() function.
uwRet =delete_mtd_partition(1,"spinor");
if(uwRet != 0)
printf("delte jffs error\n");
else
printf("delete jffs ok\n");
Huawei LiteOS# partition jffs
jffs partition num:0, dev name:/dev/spinorblk0, mountpt:/jffs0, startaddr:
0x0100000,length:0x0800000
Creating a JFFS2 Image
Use mkfs.jffs2 to create a JFFS2 image. The following is the default command for creating a
JFFS2 image:
./mkfs.jffs2 -s 0x1000 -e 0x10000 -p 0x100000 -d rootfs/ -o rootfs_64k.jffs2
(The command is added to a script and will be automatically executed during image creation.)
Table 5-2 Command description
Command Description
-s Page size
-e eraseblock size
-p Image size
-d Source directory of the file system image to
be created
-o Name of the image to be created
The parameters in the default command are merely illustrative. You can change the
parameters when necessary.
5.4.3 Precautions
lJFFS2 manages files in NOR flash and calls the NOR flash drive interface. Before using
JFFS2, ensure that NOR flash is present on hardware and the drive is successfully
initialized (the value returned by spinor_init() is 0).
lThe start address and the partition size are automatically aligned n the boundary
according to the size of block. The valid partition number ranges from 0 to 19.
lJFFS2 images can be created by using mkfs.jffs2 commands in the fsimage/
MakeVersion.sh file. Change parameter values in the commands when necessary. To
query other commands, run the mkfs.jffs2 command.
lWhen you open a file by calling the open API and pass in the O_TRUNC parameter, the
content of the file will be cleared.
LiteOS
Developer Guide 5 File System
Issue 01 (2018-04-20) Huawei Proprietary and Confidential
Copyright © Huawei Technologies Co., Ltd.
164

lCurrently, JFFS2 does not support the ioctl, sync, dup, dup2, utime, and chattr functions.
5.4.4 Programming Example
None.
5.5 FAT
5.5.1 Overview
Basic Concept
File allocation table (FAT) is classified into four types: FAT12, FAT16, FAT32 and exFAT.
FAT divides a disk into five sectors: master boot record (MBR), dos boot record (DBR), FAT,
DIR, and DATA.
FAT can be implemented on diverse media, especially on removable media storage devices
including USB flash drives, secure digital memory cards (SD cards), and removable hard
disks. It maintains good compatibility between embedded devices and desktop systems such
as Windows and Linux, which is convenient for developers to manage operation files.
FAT in Huawei LiteOS has small amount of code and use less resources. It is tailorable and
supports multiple types of physical media. In addition, it is compatible with operating systems
including Windows and Linux and supports multiple devices and the identification of multiple
partitions.
FAT in Huawei LiteOS supports disk partitioning. File operations can be performed on the
primary partition and logical partitions. Huawei LiteOS is able to identify other types of file
systems (such as NTFS) on the hard disk. Currently, only the master boot record (MBR)
partition style is supported.
5.5.2 Development Guidelines
Development Process
To use the functions of FAT, perform the following operations: (Every step resolve for detail)
1. Identifying Devices
2. Mounting FAT
3. Mounting FAT
LiteOS
Developer Guide 5 File System
Issue 01 (2018-04-20) Huawei Proprietary and Confidential
Copyright © Huawei Technologies Co., Ltd.
165

Identifying Devices
lConfigure _MULTI_PARTITION to 1 in the ffconf.h file to enable the identification of
multiple partitions.
lConfigure _VOLUMES to a value greater than 2 to enable the identification of multiple
devices.
Now the OS is able to automatically identify the inserted SD cards. The automatically
registered device nodes are listed in the figure above. mmcblk0 and mmcblk1 specify card 0
and card 1 respectively, which are independent master devices. mmcblk0p0, mmcblk0p1
specify two partitions of card 0 and serve as partition devices. When partition devices are
available, the first partition device will be automatically invoked when the master device is
used.
The information about the identified partitions can be queried by running the partinfo
command.
Huawei LiteOS # partinfo /dev/sdap0
part info :
disk id : 3
part_id in system: 0
part no in disk : 0
part no in mbr : 1
part filesystem : 0C
part dev name : sdap0
part sec start : 2048
part sec count : 167794688
Mounting FAT
Run the following command:
Huawei LiteOS# mount /dev/mmcblk0 /bin/vs/sd vfat
LiteOS
Developer Guide 5 File System
Issue 01 (2018-04-20) Huawei Proprietary and Confidential
Copyright © Huawei Technologies Co., Ltd.
166

If information similar to the following is displayed, FAT is successfully mounted:
Huawei LiteOS# mount /dev/mmcblk0 /bin/vs/sd vfat
mount ok
Huawei LiteOS# ls
Directory /:
bin <DIR>
dev <DIR>
ramfs <DIR>
yaffs0 <DIR>
Unmounting FAT
Run the following command:
Huawei LiteOS# umount /bin/vs/sd
If information similar to the following is displayed, FAT is successfully unmounted:
Huawei LiteOS# umount /bin/vs/sd
umount ok
5.5.3 Precautions
lThe default configurations can be used directly, and you can tailor the configurations
based on your needs.
lThe configuration items of FAT are in the ffconf.h file.
lIf _FS_READONLY is set to 0, the read/write permission on FAT is read/write. If
_FS_READONLY is set to 1, the read/write permission on FAT is read-only.
lIf _USE_MKFS is set to 1 and _FS_READONLY is set to 1, the formatting function is
enabled.
lIf _FS_NORTC is set to 1, no real-time clocks exist, and the file creation time will be a
fixed time point.
l_FS_LOCK specifies the number of files (folders) that can be opened concurrently.
lIf a file is opened in read/write mode, it will fail to be opened if it is not closed and
opened again in read/write mode. It can only be opened again in read-only mode. If a file
is opened for a long time and is not closed, data of the file will be lost. The data can be
saved only when the file is closed.
lThe size of a file cannot be greater than 4 GB except exFAT.
lThe total length of file names and path names must not exceed 252 bytes.
lIf two SD card slots are available, the SD card that is inserted first is card 0; the one
inserted later is card 1.
lWhen the double-card and multi-partitioning function is enabled and multiple partitions
exist, the /dev/mmcblk0 master device node registered by card 0 and the /dev/
mmcblk0p0 slave device node registered by card 0 control the same device. Operations
are forbidden to be performed on the master device node.
lWhen the double-card and multi-partitioning functions are enabled, and multiple
partitions do not exist, the /dev/mmcblk0 and /dev/mmcblk0p0 device nodes control the
same device, and only one of the device nodes can be mounted.
lFAT does not support opening a directory using open() + O_DIRECTORY. Use opendir()
to open a directory.
LiteOS
Developer Guide 5 File System
Issue 01 (2018-04-20) Huawei Proprietary and Confidential
Copyright © Huawei Technologies Co., Ltd.
167

lThe read pointer and write pointer are not separated. Therefore, after a file is opened in
O_APPEND mode, the read pointer is positioned at the end of the file. Manually put the
read pointer to the start of the file before reading a file.
lCalling the stat or lstat functions on FAT will return the modification time of a file.
Currently, the file creation time and last access time are not returned. The Microsoft FAT
protocol supports only time after A.D. 1980.
lWhen you open a file by calling the open API and pass in the O_TRUNC parameter, the
content of the file will be cleared.
lFAT does not support the ioctl(), dup() and dup2() functions.
lTo avoid memory leaks, FAT automatically closes opened files and directories during
card removing, and then FAT is unmounted. The memory allocated by calling opendir()
must be freed up by calling closedir().
5.5.4 Programming Example
None.
5.6 YAFFS2
5.6.1 Overview
Basic Concept
Yet another flash file system version 2 (YAFFS2) is an open-source embedded file system
designed for NAND flash. In YAFFS, the minimum storage unit is page.
Two versions of YAFFS are available in current YAFFS file system: YAFFS and YAFFS2.
The major difference between them is that YAFFS2 supports NAND flash chips with 2 KB
pages, far larger than the chips with 512-byte pages supported by YAFFS. Another difference
lies in the fact that YAFFS2 has a 64-byte spare area to store bad block information and carry
out error checking and correction (ECC).
lYAFFS2 is suitable for large-capacity storage devices. It is specially designed for NAND
flash to keep the latter efficient and robust.
lYAFFS2 supports chips with 2 KB pages. Moreover, it uses less memory, and allows
faster read/write and junk data reclamation.
lWear leveling and power failure protection ensures that data will not be corrupted when
a power outage occurs amid file system modification.
YAFFS2 in Huawei LiteOS supports multiple partitions.
5.6.2 Development Guidelines
Development Process
In Huawei LiteOS, ulti-partitioning of YAFFS2 is realized using a doubly linked list. To use
the functions of YAFFS2, perform the following steps: (Every step resolve for detail)
1. Calling add_mtd_partition to Create Partitions
LiteOS
Developer Guide 5 File System
Issue 01 (2018-04-20) Huawei Proprietary and Confidential
Copyright © Huawei Technologies Co., Ltd.
168

2. Calling mount to Mount Partitions
3. Calling umount to Unmount Partitions
4. Calling delete_mtd_partition to Delete Partitions
Specific examples can be see in part programming examples.
Calling add_mtd_partition to Create Partitions
The add_mtd_partition function automatically names device nodes. The naming rule for
YAFFS2 is /dev/nandblk + partition number.
The add_mtd_partition function expects four parameters. The first parameter indicates the
media (nand or spinor). nand is used for YAFFS2 partitions, and spinor is used for JFFS2.
The second parameter indicates the start address of a partition. The third parameter indicates
the partition size. Both parameters are in hexadecimal format.
The fourth parameter indicates the partition number (0–19).
After the partitions are successfully created, you can run the yaffspar command in Shell to
query information of the partitions.
Command for creating partitions:
if(uwRet = add_mtd_partition("nand", 0x900000, 0x200000, 0) < 0)
dprintf("add yaffs partition failed, return %d\n", uwRet);
}
if(uwRet = add_mtd_partition("nand", 0xb00000, 0x200000, 1) < 0)
dprintf("add yaffs partition failed, return %d\n", uwRet);
Calling mount to Mount Partitions
Call the mount() function to mount a device node to the mount point.
This function expects five parameters. The first parameter indicates the device node and the
second parameter indicates the mount point. Both parameters must be the same as the
parameters used in the add_mtd_partition() function.
The third parameter indicates the file type (yaffs or jffs).
The fourth parameter indicates the mount flag (default: 0), and the fifth parameter indicates
the private data (default: NULL).
Alternatively, partitions can be mounted by running the mount command in Shell, and you do
not need to pass in the last two parameters.
Command for calling the mount() function:
Huawei LiteOS# mount /dev/nandblk1 /yaffs1 yaffs
If information similar to the following is displayed, partitions are successfully mounted:
Huawei LiteOS# mount /dev/nandblk1 /yaffs1 yaffs
start-blk:24, end-blk:39
Huawei LiteOS# partition yaffs
yaffs partition num:0, dev name:/dev/nandblk0, mountpt:/yaffs0, startaddr:
0x0900000,length:0x0200000
yaffs partition num:1, dev name:/dev/nandblk1, mountpt:/yaffs1, startaddr:
0x0b00000,length:0x0200000
LiteOS
Developer Guide 5 File System
Issue 01 (2018-04-20) Huawei Proprietary and Confidential
Copyright © Huawei Technologies Co., Ltd.
169

Calling umount to Unmount Partitions
Call the umount() function to unmount YAFFS2 partitions. Only the input parameter mount
point needs to be specified. Alternatively, partitions can be unmounted by running the umount
command in Shell.
Command for calling the umount() function:
Huawei LiteOS# umount /yaffs1
If information similar to the following is displayed, partitions are successfully unmounted:
Huawei LiteOS# umount /yaffs1
umount ok
Huawei LiteOS# umount /yaffs0
umount ok
Huawei LiteOS# partition yaffs
yaffs partition num:0, dev name:/dev/nandblk0, mountpt:(null), startaddr:
0x0900000,length:0x0200000
yaffs partition num:1, dev name:/dev/nandblk1, mountpt:(null), startaddr:
0x0b00000,length:0x0200000
Calling delete_mtd_partition to Delete Partitions
Partitions must be unmounted before they are deleted.
The delete_mtd_partition function expects two parameters. The first parameter indicates the
partition number, and the second parameter indicates the medium type. Both parameters must
be the same as the parameters used in the add_mtd_partition() function.
uwRet = umount("/yaffs1");
if(uwRet != 0)
printf("umount error:%d\n", uwRet);
else
printf("umount ok\n");
uwRet =delete_mtd_partition(1, "nand");
if(uwRet != 0)
printf("delte yaffs error\n");
else
printf("delete yaffs ok\n");
If information similar to the following is displayed, partitions are successfully deleted:
Mount yaffs2 on nand
start-blk:24,end-blk:39
umount ok
delete yaffs ok
5.6.3 Precautions
lYAFFS2 in Huawei LiteOS supports multiple partitions. You can allocate the flash
memory according to actual needs. The start address of partitions can be flexibly
configured, which means that partitions can be created anywhere in the flash memory
provided that you know where the start address is. A mechanism is in place to check for
partition overlapping. However, it is beyond the scope of Huawei LiteOS to check for
address overlapping due to the concurrent use of multi-partitioning and other features.
lThe minimum partition for adding is one size of block, but the minimum partition for
mounting is 9 block size (decided by characters of YAFFS2). Divide these two concepts.
lYAFFS2 in Huawei LiteOS automatically aligns addresses and partitions on the
boundary according to the size of block. The valid partition number ranges from 0 to 19.
LiteOS
Developer Guide 5 File System
Issue 01 (2018-04-20) Huawei Proprietary and Confidential
Copyright © Huawei Technologies Co., Ltd.
170

lBefore using a partition, you are advised to erase data in the partition.
lYAFFS2 in Huawei LiteOS only allows you to continuously open 20 directories.
lThe content of a file can be cleared only when you pass in the O_TRUNC parameter
during the call to the open API and have the write permission on the file.
lYAFFS2 does not support the ioctl(), utime() and chattr() functions.
5.6.4 Programming Example
None.
5.7 RAMFS
5.7.1 Overview
Basic Concept
RAM file system (RAMFS) is a file system as a dynamically re-sizable RAM-based file
system. RAMFS does not have backup storage resources. When files are written into
RAMFS, directory entries and page caches will be allocated, but data is not written to any
other storage media. Data will be lost when the power is off.
RAMFS places all files in a RAM. Files are read from and written into the RAM. RAMFS
can be used to store temporary data or data that needs to be frequently modified, for example,
the /tmp and the /var directories, to accelerate the read/write speed and avoid frequent access
to storage.
RAMFS in Huawei LiteOS is a simple file system. It functions as a RAM-based cache
mechanism of dynamic file systems.
RAMFS in Huawei LiteOS is based on VFS, can not be formatted.
5.7.2 Development Guidelines
Procedure
To use the functions of RAMFS, perform the following operations:
1. Initializing RAMFS
2. Mounting RAMFS
3. Unmounting RAMFS
Initializing RAMFS
void ram_fs_init(void)
{
int swRet=0;
swRet = mount(NULL, RAMFS_DIR, "ramfs", 0, NULL);
if (swRet) {
dprintf("mount ramfs err %d\n", swRet);
return;
}
dprintf("Mount ramfs finished.\n");
}
LiteOS
Developer Guide 5 File System
Issue 01 (2018-04-20) Huawei Proprietary and Confidential
Copyright © Huawei Technologies Co., Ltd.
171

Call the initial function. If information similar to the following is displayed while Huawei
LiteOS is being started, RAMFS is successfully initialized:
Mount ramfs finished
Mounting RAMFS
Run the following command:
Huawei LiteOS# mount 0 /ramfs ramfs
If information similar to the following is displayed, RAMFS is successfully mounted:
Huawei LiteOS# mount 0 /ramfs ramfs
Unmounting RAMFS
Run the following command:
Huawei LiteOS# umount /ramfs
If information similar to the following is displayed, RAMFS is successfully unmounted:
Huawei LiteOS# umount /ramfs
umount ok
5.7.3 Precautions
lRead and write pointers are not separated in RAMFS file system, so while opening the
file by using O_APPEND(read added) method, the read pointer is also at the end of the
file. Users need to set position manually before reading files.
lBecause of the fixed memory space used in RAMFS, RAMFS is able to be mounted only
one time for avoid stepping on memory. After successfully mounting one time, followers
can not continue being mounted on other directories.
lIn RAMFS, filename length and directory name length must not exceed the length
specified by RAMFS_NAME_MAX.
lWhen you open a file by calling the open API and pass in the O_TRUNC parameter, the
content of the file will be cleared.
lRAMFS is a test function, the default configuration is closed, the official product is
prohibited to use the function.
lDisclaimer: Huawei is not responsible for any risks brought by using the Telnet function
in official Huawei LiteOS.
5.7.4 Programming Example
None.
5.8 PROC
LiteOS
Developer Guide 5 File System
Issue 01 (2018-04-20) Huawei Proprietary and Confidential
Copyright © Huawei Technologies Co., Ltd.
172

5.8.1 Overview
Basic Concept
PROC is a pseudo file system that exists only in memory and does not use external storage. It
provides an interface for accessing the data in Huawei LiteOS Kernel.
PROC in Huawei LiteOS is a virtual file system and does not support multi-threaded
operations.
5.8.2 Development Guidelines
Development Process
To use the functions of PROC, perform the following operations:
1. Initializing PROC
2. Querying and Modifying PROC Node Information
Initializing PROC
void proc_fs_init(void)
{
int swRet=0;
swRet = mount(NULL, PROCFS_DIR, "procfs", 0, NULL);
if (swRet) {
dprintf("mount procfs err %d\n", swRet);
return;
}
dprintf("Mount procfs finished.\n");
}
Call the initial API. If information similar to the following is displayed while Huawei LiteOS
is being started, PROC is successfully initialized:
Mount procfs finished
Creating a PROC Node
Call the create_proc_entry function to create a file node. The first parameter specifies the
name of the node to be created. The second parameter specifies the file mode, including the
file type and permission. The third parameter specifies the parent node of the node to be
created. If NULL is passed in as the value of the third parameter, the parent node is /proc by
default. This function will return the created PROC file node.
struct proc_dir_entry *pHandle;
pHandle = create_proc_entry("mounts", 0, NULL);
if (pHandle == NULL) {
dprintf("creat mounts error!\n");
return;
}
Call an operation function to perform a specific operation on the created node.
pHandle->proc_fops = &mounts_proc_fops;
Call the default operation function proc_file_default_operations if other operation functions
are unavailable.
LiteOS
Developer Guide 5 File System
Issue 01 (2018-04-20) Huawei Proprietary and Confidential
Copyright © Huawei Technologies Co., Ltd.
173

Call the proc_mkdir function to create a directory node. The first parameter specifies the
name of the node to be created. The second parameter specifies the parent node of the node to
be created. If NULL is passed in as the value of the second parameter, the parent node is /proc
by default. This function will return the created PROC directory node.
struct proc_dir_entry *pHandle;
pHandle = proc_mkdir("test", NULL);
if (pHandle == NULL) {
dprintf("creat test error!\n");
return;
}
Querying and Modifying PROC Node Information
Run the cat command to query information of a PROC node. For example:
Huawei LiteOS # cat /proc/umap/logmpp
If information similar to the following is displayed, the query is successful:
Huawei LiteOS # cat /proc/umap/logmpp
Huawei LiteOS # -----LOG BUFFER STATE---------------------------------
MaxLen ReadPos WritePos ButtPos
64(KB) 0 113 65536
-----CURRENT LOG LEVEL-----------------------------------------------
vb : 3
sys : 3
region : 3
chnl : 3
vpss : 3
venc : 3
vda : 3
h264e : 3
jpege : 3
vou : 3
viu : 3
rc : 3
aio : 3
ai : 3
ao : 3
aenc : 3
adec : 3
isp : 3
ive : 3
tde : 3
vgs : 3
h265e : 3
Run the writeproc command to modify information of a PROC node. For example:
Huawei LiteOS # writeproc 'sys=2' >> /proc/umap/logmpp
After the sys level is changed, information similar to following is displayed:
sys=2 >> /proc/umap/logmpp
Run the cat command again to query node information. From the displayed node information,
you will see that the sys level has been changed.
Huawei LiteOS # cat /proc/umap/logmpp
Huawei LiteOS # -----LOG BUFFER STATE---------------------------------
MaxLen ReadPos WritePos ButtPos
64(KB) 0 0 65536
-----CURRENT LOG LEVEL-----------------------------------------------
vb : 3
LiteOS
Developer Guide 5 File System
Issue 01 (2018-04-20) Huawei Proprietary and Confidential
Copyright © Huawei Technologies Co., Ltd.
174

sys : 2
region : 3
chnl : 3
vpss : 3
venc : 3
vda : 3
h264e : 3
jpege : 3
vou : 3
viu : 3
rc : 3
aio : 3
ai : 3
ao : 3
aenc : 3
adec : 3
isp : 3
ive : 3
tde : 3
vgs : 3
h265e : 3
5.8.3 Precautions
lIn the open command that is used to open files in PROC, only read and write properties
take effect.
lIn the fseek function, SEEK_END does not take effect, indicating that the offset started
from the end of a file is not supported.
lIf the ls command is run to query files in PROC after PROC is initialized, the size of
each file is displayed as zero. The file size can be correctly displayed only after the cat
command is run to retrieve real-time kernel information.
lPROC in Huawei LiteOS cannot be unmounted and does not support creating and
deleting files or directories.
lIn PROC, a file name or a directory name contains a maximum of 32 characters.
lPROC in Huawei LiteOS does not support the ioctl, sync, dup, dup2, utime, chattr, and
rename functions.
lPROC, as a debugging function, is disabled by default, and do not use it in commercial
products.
lDisclaimer: Huawei does not take the liability for the risks caused by using PROC in
commercial products.
5.8.4 Programming Example
None.
LiteOS
Developer Guide 5 File System
Issue 01 (2018-04-20) Huawei Proprietary and Confidential
Copyright © Huawei Technologies Co., Ltd.
175

6 Driver Development
About This Chapter
6.1 Overview
6.2 Development Guidelines
6.3 Precautions
6.4 Programming Example
6.1 Overview
Basic Concept
Driver development means implementing and abstracting functions of hardware based on OS
specifications and then provides them to application developers to call.
While transplanting system on a new chip, driver development must be carried out based on
peripheral equipment supported by this chip specifications.
The driver initialization function for Huawei LiteOS is mainly used to create a driver structure
of devices and generate the control node that registers drivers for the upper platform.
6.2 Development Guidelines
Development Process
Driver development is related to following two steps:
1. Driver Initialization
2. Driver Node and Using
Driver Initialization
The first step of driver development is to compile a driver initialization function. In Huawei
LiteOS, the driver initialization function is used to initialize a driver structure of devices and
generate the driver control node.
LiteOS
Developer Guide 6 Driver Development
Issue 01 (2018-04-20) Huawei Proprietary and Confidential
Copyright © Huawei Technologies Co., Ltd.
176

After the driver initialization function is compiled, you need to boot the device initialization
function in a right place.
The codes in sample_hi3516a.c file under the /sample directory is used as a simple boot. You
can call the compiled device initialization function in the app_init function to boot device
initialization.
The driver initialization function must be used together with the device driver registration
function that is used to register and generate a driver node.
register_driver(FAR const char *path, FAR const struct file_operations_vfs
*fops,mode_t mode, FAR void *priv)
register_blockdriver(FAR const char *path,FAR const struct block_operations
*bops,mode_t mode, FAR void *priv)
Table 1 describes the parameters expected by the device driver registration function.
Table 6-1 Parameter description
Parameter Description
*path Path of the driver node. Application
programs will access driver node through
this path, and then access operation API
supported by device driver.
*fops/*bops Driver operation structure that provides
application programs with an operation
function set. fops indicates a character
device, and bops indicates a block device.
mode Application's permission configuration to
read from or write into the driver node. This
parameter is not supported now.
*priv Parameter to be passed in during driver
node registration.
After the driver is compiled, it must be initialized when the initialization function of Huawei
LiteOS to generate a driver node accessible to applications.
After the driver is initialized, a device driver node will be generated in a specified path, and
application programs can use the control operation API of the driver through this node.
Driver Node and Using
The device driver node generated after driver initialization provides an interface for
applications to access and operate devices. The call relationship between application
programs and driver operation functions are described with the i2c device driver as an
example.
1. Operation Function Set
The driver operation function set is essential to the call relationship between application
programs and driver operation functions. During driver compilation, the operation
function set needs to implement various mechanisms of a hardware device and register
LiteOS
Developer Guide 6 Driver Development
Issue 01 (2018-04-20) Huawei Proprietary and Confidential
Copyright © Huawei Technologies Co., Ltd.
177

the mechanisms during device registration. The operation function set meets all
requirements on application functions.
Table 6-2 Operation function set for the i2c device driver
Operation Function Set Application Layer Interface
i2cdev_open open
i2cdev_release close
i2cdev_read read
i2c_write write
i2c_ioctl ioctl
2. open Operation
When an application program opens a node file, Huawei LiteOS will call the open
function in the driver operation function set used when the driver node is initialized.
The open function instantiates and initializes the driver structure.
3. read/write Operation
After an application program opens a node file, the file descriptor of the driver node will
be got. The program can then access the driver that has the file descriptor.
The read/write operation is a common way for applications to access the driver. The
functions of the read/write operation vary depending on the type of devices and drivers.
For an i2c device, the read/write operation is used to read from or write into i2c
peripherals.
i2cdev_read(struct file * filep, char __user *buf, size_t count)
i2cdev_write(struct file * filep , const char __user *buf, size_t count)
Table 3 describes the parameters expected by the read/write function.
Table 6-3 Parameter description
Parameter Description
*filep Pointer to the file description structure.
*buf Buffer that stores the read or written data.
count Length of the read or written data.
4. ioctl Operation
An ioctl operation provides driver configuration management functions, particularly,
defines or accesses device attributes in the device driver by running specific commands.
For an i2c device, the I2C_16BIT_REG command is used to define the bit width of a
transmission register, the I2C_16BIT_DATA command is used to define the bit width of
transmitted data, and the I2C_TIMEOUT command is used to define the command
expiry time.
i2cdev_ioctl(struct file * filep, int cmd, unsigned long arg)
Table 4 describes the parameters expected by the ioctl function.
LiteOS
Developer Guide 6 Driver Development
Issue 01 (2018-04-20) Huawei Proprietary and Confidential
Copyright © Huawei Technologies Co., Ltd.
178

Table 6-4 Parameter description
Parameter Description
*filep Pointer to the file description structure.
cmd Command for an operation
arg Additional parameter
5. close Operation
The close operation uses the release function in the operation function set to release
resources of a driver.
6.3 Precautions
None.
6.4 Programming Example
None.
LiteOS
Developer Guide 6 Driver Development
Issue 01 (2018-04-20) Huawei Proprietary and Confidential
Copyright © Huawei Technologies Co., Ltd.
179

7 Maintenance and Testing
About This Chapter
7.1 Telnet
7.2 Shell
7.1 Telnet
7.1.1 Overview
Basic Concept
Telnet, as part of TCP/IP protocol, is the standard protocol and major method for remote
Internet login. Telnet enables you to operate a remote server on a local computer. Telnet
program connects the local computer to the server. Telnet enables you to input commands just
like direct input by using the server console.
Huawei LiteOS Telnet
Telnet uses commands to debug a development board. To achieve network connection by
using Telnet, users must configure the IP address and gateway (which must be in the same
network segment as the development board) for the local computer and run cmd.exe in
Windows to execute Telnet IP (IP address of the development board). In other words, Telnet is
another debugging mode by using serial ports.
Huawei LiteOS Telnet adopts a simple Telnet protocol, which connects the computers to the
development board without authentication on the user name and password. Huawei LiteOS
Telnet is used to:
lRead the input characters and transmit them to the development board through TCP.
lSend back the processed data to terminals.
LiteOS
Developer Guide 7 Maintenance and Testing
Issue 01 (2018-04-20) Huawei Proprietary and Confidential
Copyright © Huawei Technologies Co., Ltd.
180

7.1.2 Development Guidelines
Development Process
1. Run telnet on to start telnet server in Huawei LiteOS Shell.
2. In a Windows-based OS that has Telnet client installed, run cmd.exe and enter telnet + IP
address of the development board to connect the computer to the board, as shown in the
following figure.
3. Press Enter. If Huawei LiteOS# (the prompt of Huawei LiteOS Shell) is displayed, it
indicates that the computer is connected to the board successfully and you can run the
shell commands. For example, you can run the task command to view the status of all
tasks.
4. Run telnet off to stop telnet server in Huawei LiteOS Shell.
7.1.3 Precautions
lIf telnet is not recognized as an internal or external command is returned after the
input of telnet + IP in a Windows-based OS, the Telnet is not enabled. Choose Control
Panel > Programs > Programs and Features > Turn Windows features on or off and
select the Telnet Server and Telnet Client.
lEnsure that the Ethernet driver of the board is initialized and opened before starting
Telnet.
lEnsure that lwip started normally before starting Telnet. Register safety function and
initialize tcpip are needed while using lwip.
lCurrently, only one client can be connected to a development board using telnet and an
IP address at one time.
LiteOS
Developer Guide 7 Maintenance and Testing
Issue 01 (2018-04-20) Huawei Proprietary and Confidential
Copyright © Huawei Technologies Co., Ltd.
181

lTelnet only support commands supported by Shell.
lTelnet is a debug function and is disabled by default. It is must not be included in formal
Huawei LiteOS.
lDisclaimer: Huawei is not responsible for any risks brought by using the Telnet function
in official Huawei LiteOS.
7.1.4 Programming Example
None.
7.2 Shell
7.2.1 Overview
Basic Concept
Shell is the software (command parser) that provides user APIs. It is similar to the command
in DOS and the cmd.exe. Shell receives commands and invokes the corresponding programs.
Shell is also a programming language. As a command language, shell interactively interprets
and executes commands or automatically interprets and executes the series of commands
preset by users. As a programming language, shell defines variables and parameters and
provides the control structure, such as the loop and branch, that is available only in high-level
languages.
Shell manages the interaction between you and the operating system (OS): waiting for your
input, interpreting the input to the OS, and processing diverse outputs of OSs.
Shell builds a bridge for communication between users and OSs. The communication is
interactive (you enter through the keyboard and receive instant response) or non-interactive
(by shell script). A shell script contains a string of shell commands and OS commands, which
can be reused. Essentially, a shell script is a file combining commands.
Shell of Huawei LiteOS helps debug common commands and query system information.
Huawei LiteOS Shell
Shell of Huawei LiteOS provides the basic function used for debugging, including commands
for Huawei LiteOS, filesystem, network and scatter loading. In addition, shell of Huawei
LiteOS allows command customization.
lCommands for Huawei LiteOS are used for checking system tasks, kernel semaphore,
CPU usage, and current interrupts.
lCommands for files include ls, cd, and sync. The sync command synchronizes the cache
data (data in the file system) to an SD card or flash memory.
lCommands for network are used to view the IP address of the local computer and other
devices that connect to the development board, test the network connection, and set the
AP and station mode of development board.
lCommands for dynamic loading are used to obtain the .obj file from a specified path and
call related functions by searching for the addresses of functions that have loaded
the .obj file. A user can unload the .obj file that has been loaded to a specific path.
For details of adding commands, see Guidelines and Programming Example.
LiteOS
Developer Guide 7 Maintenance and Testing
Issue 01 (2018-04-20) Huawei Proprietary and Confidential
Copyright © Huawei Technologies Co., Ltd.
182

7.2.2 Development Guidelines
Usage Scenarios
Shell commands can be input through serial ports or Telnet. Customized commands can be
executed only after their links are recompiled.
Functions
Shell of Huawei LiteOS contains the following commands:
lCommands for Huawei LiteOS, such as task, sem, swtmr, hwi, and cpup.
lCommands for PROC file system, such as writeproc.
lCommands for files, such as ls, cd, uname, cat, touch, rm, and rmdir.
lCommands for network, such as arp, ifconfig, ping, starthapd, and stophapd.
For details of commands, see 7.2.5 Command Reference. For details of adding commands,
see 7.2.4 Programming Example.
Development Process
1. Adding Commands to Shell
#include "shell.h"
#include "shcmd.h"
2. Registering the ls command.
The command can be registered statically and dynamically when the OS is running.
a. Static registration
SHELLCMD_ENTRY(ls_shellcmd, CMD_TYPE_EX, "ls", XARGS,
(CMD_CBK_FUNC)osShellCmdLs);
b. Dynamic registration
osCmdReg(CMD_TYPE_EX, "ls", XARGS, (CMD_CBK_FUNC)osShellCmdLs)
–ls_shellcmd: structure variable name that needs to be passed in during static
registration. The command to be registered is a field contained in the structure.
–Command types
nCMD_TYPE_EX: CMD_TYPE_EX indicates that the input of standard
command parameters is not allowed. When the command type is set to
CMD_TYPE_EX, command keywords entered by users will be masked. For
example, when ls /ramfs is entered, only /ramfs is passed into the registry
function.
nCMD_TYPE_STD: CMD_TYPE_STD indicates that the input of standard
command parameters is allowed. All entered characters will be passed into the
registry function after being parsed by the command.
–"ls": command keyword that is accessed by the registry function in Shell.
–XARGS: the number of input parameters of the execution function that is called.
–(CMD_CBK_FUNC)osShellCmdLs: execution function.
This macro encapsulates and registers a command that can be called in Shell.
LiteOS
Developer Guide 7 Maintenance and Testing
Issue 01 (2018-04-20) Huawei Proprietary and Confidential
Copyright © Huawei Technologies Co., Ltd.
183

NOTE
lNormally, static registration is applicable to common system commands, and dynamic
registration is applicable user commands.
lDuring static registration, -uls_shellcmd should be added to LITEOS_TABLES_LDFLAGS
in build/mk/liteos_tables_ldflags.mk.
lThe command key word must be unique, indicating that multiple commands must not share the
same command keyword. Otherwise, only the first command listed in the commands displayed
by running the help command will be executed.
3. Prototype of added built-in command function.
–UINT32 cmdHook(UINT32 argc, CHAR **argv)
Parameters of this function are similar to those of the main prototype of parameter
main in C programming language.
NOTE
largc: number of parameters in the shell commands.
largv: pointer array. Each element points to a string. You can select the command type to
determine whether to transfer the keyword to register function or not.
4. Entering a Shell Command
A Shell command can be entered in the following two ways:
–Entering the Shell command in the serial port tool
–Entering the Shell command in the telnet tool
7.2.3 Precautions
lEnglish input is allowed in the default mode. If you enter Chinese characters in the UTF8
format, you can delete them only by pressing the backspace key for three times.
lThe working directory in the Shell is separated from the system directory. Operations
will be performed on the working directory in the Shell by running commands such as cd
and pwd through the Shell. And the system directory will be operated by running
commands such as chdir and getcwd. The two directories are irrelevant to each other.
Exercise caution when the input parameter of a file system operation command is a
relative path.
lShell commands take effect after tcpip_init is initialized. Huawei LiteOS does not
initialize tcpip_init by default.
lBefore shell commands related to dynamic loading are executed, a dynamic loading
module must be initialized. For details on the initialization of a dynamic loading module,
see 4.1 Dynamic Loading.
lManipulating device files under the /dev directory using Shell commands is not
recommended because it may cause unpredictable results.
lShell is a test function, the default configuration is closed, the official product is
prohibited including the function.
lDisclaimer: Huawei is not responsible for any risks brought by using the Telnet function
in official Huawei LiteOS.
LiteOS
Developer Guide 7 Maintenance and Testing
Issue 01 (2018-04-20) Huawei Proprietary and Confidential
Copyright © Huawei Technologies Co., Ltd.
184

7.2.4 Programming Example
Example Description
The following examples are used to describe how to statically and dynamically register the
test command.
Static Registration
1. Define the executive function cmd_test that will be used to add the new command.
2. Call the SHELLCMD_ENTRY function to add the new command.
3. Add the parameter of the new command to the link option liteos_tables_ldflags.mk.
4. Recompile code and run Huawei LiteOS.
Example Code
Define the cmd_test function.
#include "shell.h"
#include "shcmd.h"
int cmd_test(void)
{
printf("hello everybody!\n");
return 0;
}
Add the new command.
SHELLCMD_ENTRY(test_shellcmd, CMD_TYPE_STD, "test", 0, (CMD_CBK_FUNC)cmd_test);
Add the command parameter to the linker options.
Add -utest_shellcmd to LITEOS_TABLES_LDFLAGS in build/mk/
liteos_tables_ldflags.mk.
Recompile the commands.
make clean;make
Dynamic Registration
1. Call the osCmdReg function to add the new command.
2. Recompile code and run Huawei LiteOS.
Example Code
Call the osCmdReg function in the app_init function to dynamically register the command.
#include "shell.h"
#include "shcmd.h"
int cmd_test(void)
{
printf("hello everybody!\n");
return 0;
}
LiteOS
Developer Guide 7 Maintenance and Testing
Issue 01 (2018-04-20) Huawei Proprietary and Confidential
Copyright © Huawei Technologies Co., Ltd.
185

void app_init(void)
{
....
....
osCmdReg(CMD_TYPE_EX, "test", 0,(CMD_CBK_FUNC)cmd_test);
....
}
Recompile the code.
make clean;make
Run the help command to view all registered commands.
If the test command is displayed, as shown in the following figure, the test command is
successfully registered.
7.2.5 Command Reference
7.2.5.1 System Commands
7.2.5.1.1 task
Function
The task command is used to query the information about tasks in Huawei LiteOS.
Format
task [ID]
Parameter Description
Table 7-1 Parameter description
Parameter Description Value Range
ID Task ID [0, 0xFFFFFFFF]
User Guide
lIf the parameter is left unspecified, all task information will be printed by default.
lAn ID is added after task, the task name, task PID, and the call stacks will be displayed.
A maximum of 16 call stacks are supported.
LiteOS
Developer Guide 7 Maintenance and Testing
Issue 01 (2018-04-20) Huawei Proprietary and Confidential
Copyright © Huawei Technologies Co., Ltd.
186

Example
For example: enter task 6
Output
Figure 7-1 Information of the task with ID 6
Figure 7-2 Information of all tasks
Description of initial system tasks in Huawei LiteOS
Task Description
Swt_Task Software timer task, which is used to process the timeout
callback function for software timers
IdleCore000 Task that is executed when Huawei LiteOS is idle
system_wq Default workqueue processing task
cmdParesTask Reads user input from the lower-layer buf and preliminarily
parses a command, such as arrow keys and command
completion by pressing Tab
shellTask Further parses the command sent by cmdParesTask and calls
the registration function that matches the command
Description of task status
Parameter Description
Ready Tasks in ready status
Pend Tasks in pending status
LiteOS
Developer Guide 7 Maintenance and Testing
Issue 01 (2018-04-20) Huawei Proprietary and Confidential
Copyright © Huawei Technologies Co., Ltd.
187

Parameter Description
PendTimeOut Tasks in timeout pending status
QueuePend Tasks in queue pending status
Running Tasks running in operating system (OS)
Delay Tasks in delay waiting status
NOTE
If the task status in the task command is impossible, ensure that one of the following operations has
been performed when the pthread_create function is creating functions. If none of the following
operations is not performed, the resources cannot be correctly recycled.
lIf you want to choose the block mode, call the pthread_join() function.
lIf you want to choose the detach mode, call the pthread_detach() function.
lIf you do not want to call either of the preceding functions, set the status of pthread_attr_t to
PTHREAD_STATE_DETACHED and transfer the attr parameter to the pthread_create function.
The result of this operation is the same as that of calling the pthread_detach() function, that is, the
detach mode is chosen.
lThe PID parameter value can be represented either in decimal format or in hexadecimal format.
lWhen the PID parameter value falls in the range [0,64], the status of the task specified by the ID is
returned. (A prompt will be displayed if the task specified by the ID is not created.) A prompt
indicating a parameter error will be displayed if the parameter value is outside the range [0,64].
Parameter description:
Parameter Description
Name Task name
PID Task ID
Priority Priority of a task
Status Status of current task
StackSize Size of a task stack
WaterLine Peak usage of a task stack
StackPoint Start address of a stack
Top0fStack Address of stack top
EventMask Event mask of current task, default even
mask of task that is not used is 0. (If there
are many events used in task, the recently
used one will be displayed)
LiteOS
Developer Guide 7 Maintenance and Testing
Issue 01 (2018-04-20) Huawei Proprietary and Confidential
Copyright © Huawei Technologies Co., Ltd.
188

Parameter Description
SemId Semaphore ID that current task owned,
default semaphore ID that is not used is
0xFFFF. (If there are many semaphores
used in task, the recently used one will be
displayed)
CPUUSE CPU usage since startup
CPUUSE10s CPU usage in previous 10 second
CPUUSE1s CPU usage in previous 1 second
MEMUSE Size of memory that is allocated till now,
with unit byte.
NOTE
The value of MEMUSE can be positive or negative.
If memory is allocated to tasks, the MEMUSE value increases. If tasks release memory, the MEMUSE
value decreases.
If no memory is allocated to tasks, or the allocated memory equals the released memory, the MEMUSE
value is 0.
If the MEMUSE value is positive, some memory is not released by the task.
If the MEMUSE value is negative, the released memory is larger than the allocated memory.
The conuting of MEMUSE refers to system memory pool. The memory used by operations that take
place during an interrupt and any memory processed before task scheduling starts will not be counted.
7.2.5.1.2 sem
Function
The sem command is used to query the information about semaphores of Huawei LiteOS
Kernel.
Format
sem [ID]
Parameter Description
Table 7-2 Parameter description
Parameter Description Value Range
ID Semaphore ID [0, 0xFFFFFFFF]
LiteOS
Developer Guide 7 Maintenance and Testing
Issue 01 (2018-04-20) Huawei Proprietary and Confidential
Copyright © Huawei Technologies Co., Ltd.
189

User Guide
lParameter displays the usage number and total number of semaphore.
lIf an ID is added, the usage number of the specified semaphore will be displayed.
Example
Examples: sem 12
Output
Figure 7-3 Information of the semaphore
Table 7-3 Parameter description
Parameter Description
SemID Semaphore ID
Count Semaphore usage count
NOTE
lThe SemID parameter value can be represented either in decimal format or in hexadecimal format.
lWhen the SemID parameter value falls in the range [0,1023], the status of the semaphore specified
by the ID is returned. (A prompt will be displayed if the semaphore specified by the ID is not in
use.) A prompt indicating a parameter error will be displayed if the parameter value is outside the
range [0,1023].
7.2.5.1.3 swtmr
Function
The swtmr command is used to query the information about system software timers.
Format
swtmr [ID]
LiteOS
Developer Guide 7 Maintenance and Testing
Issue 01 (2018-04-20) Huawei Proprietary and Confidential
Copyright © Huawei Technologies Co., Ltd.
190

Parameter Description
Table 7-4 Parameter description
Parameter Description Value Range
ID ID of a software timer [0,0xFFFFFFF]
User Guide
lIf the parameter is left unspecified, information about all software timers will be
displayed.
lIf an ID is added after the swtmr command, the information about the specified software
timer will be displayed.
Example
For example: enter swtmr and swtmr 5
Output
Figure 7-4 Information of software timers
Figure 7-5 Information of the software timer with specified ID
Table 7-5 Parameter description
Parameter Description
SwTmrID ID of a software timer
State State of a software timer
Mode Mode of a software timer
Interval Number of ticks used by a software timer
LiteOS
Developer Guide 7 Maintenance and Testing
Issue 01 (2018-04-20) Huawei Proprietary and Confidential
Copyright © Huawei Technologies Co., Ltd.
191

Parameter Description
Count Number of remaining ticks
Arg Number of input parameters
pfnHandlerAddr Address of a callback function
NOTE
lThe SwTmrID parameter value can be represented either in decimal format or in hexadecimal
format.
lWhen the SwTmrID parameter value falls in the range [0,current number of software timers –1], the
status of the software timer specified by the ID is returned. A prompt indicating a parameter error
will be displayed if the parameter value is outside the range [0,current number of software timers –
1].
7.2.5.1.4 hwi
Function
The hwi command is used to query the information about current interrupts.
Format
hwi
Parameter Description
Table 7-6 Parameter description
Parameter Description Value Range
N/A N/A N/A
User Guide
lThis command does not need parameter.
lEnter hwi to display the number and count of the current interrupts.
Example
For example: enter hwi
LiteOS
Developer Guide 7 Maintenance and Testing
Issue 01 (2018-04-20) Huawei Proprietary and Confidential
Copyright © Huawei Technologies Co., Ltd.
192

Output
Figure 7-6 Information of interrupts
7.2.5.1.5 cpup
Function
The cpup command is used to query the CPU usage of Huawei LiteOS.
Format
cpup [mode] [taskID]
Parameter Description
Table 7-7 Parameter description
Parameter Description Value Range
mode lDefault: display the CPU
usage in previous 10
seconds.
l0: display the CPU usage
in previous 10 second.
l1: display the CPU usage
in previous 1 second.
lOther value: display the
CPU usage in previous
time (less than 1 second).
[0,0xFFFF]
or 0xFFFFFFFF
taskID Task ID [0,0xFFFF]
or 0xFFFFFFFF
User Guide
lIf parameter is default, the CPU usage percent of system 10s ago will be displayed.
lIf parameter is only one, and the parameter is mode, the CPU usage percent of system
corresponding time ago will be displayed.
LiteOS
Developer Guide 7 Maintenance and Testing
Issue 01 (2018-04-20) Huawei Proprietary and Confidential
Copyright © Huawei Technologies Co., Ltd.
193

lIf two parameters are passed in, and the first one is mode, the second one is taskID. The
CPU usage percent of system with the specific taskID corresponding time ago will be
displayed.
Example
For example: cpup 1 1
Output
Figure 7-7 Information of CPU usage
7.2.5.1.6 memcheck
Function
The memcheck command is used to check whether the dynamically applied memory is
complete and whether memory leak occurs causing node destroyed.
Format
memcheck
Parameter Description
Table 7-8 Parameter description
Parameter Description Value Range
N/A N/A N/A
User Guide
lIf memory leak does not occur, the output of memcheck is "memcheck over, all passed! "
lIf nodes are not completed memory pool, the output is the information about the memory
of the node that destroyed.
Example
For example: enter memcheck
Output
Figure 7-8 Memory leak does not occur
LiteOS
Developer Guide 7 Maintenance and Testing
Issue 01 (2018-04-20) Huawei Proprietary and Confidential
Copyright © Huawei Technologies Co., Ltd.
194

Figure 7-9 Memory leak occurs
7.2.5.1.7 writereg
Function
The writeReg command is used to write data to a specified address.
Format
writereg [address] [value]
Parameter Description
Table 7-9 Parameter description
Parameter Description Value Range
address The address to which data
will be written.
[0,0xFFFFFFFF]
value The data to be written. [0,0xFFFFFFFF]
NOTE
The values of the address and value parameters must fall in the valid value range. Otherwise, system
exceptions will result.
User Guide
lThe writeReg command is used to write data to a specified address.
lIf data is written successfully, the address and data will be printed on the screen.
lThe address is aligned to the largest multiple of 4 that is smaller than the original
address. Note that address is hexadecimal.
NOTE
Arbitrary write will cause system crashes.
Example
For example:
LiteOS
Developer Guide 7 Maintenance and Testing
Issue 01 (2018-04-20) Huawei Proprietary and Confidential
Copyright © Huawei Technologies Co., Ltd.
195

Enter writereg 0x86412351 0x32.
Output
Figure 7-10 When data is written to an address, the address is aligned at 0x86412350
7.2.5.1.8 readreg
Function
The readreg command is used to search for data stored in registers.
Format
readreg [address] [length]
Parameter Description
Table 7-10 Parameter description
Parameter Description Value Range
address Start register address to be
checked.
(0x0, 0xFFFFFFFF)
length Length to be checked. The address must be within
the permitted range.
NOTE
The values of the address and length parameters must fall in the valid value range.Otherwise, system
exceptions will result.
User Guide
lThe readreg command is used to search for data stored in registers.
lThe register address is displayed in hexadecimal format. The address is aligned to 4
bytes that is smaller than the original address. Huawei LiteOS searches for the aligned
value. The value to be searched is included in the aligned address. The length will be
aligned with the 4 bytes that is larger than the original length and printed in hexadecimal
format.
NOTE
Arbitrary address query will cause system crashes.
LiteOS
Developer Guide 7 Maintenance and Testing
Issue 01 (2018-04-20) Huawei Proprietary and Confidential
Copyright © Huawei Technologies Co., Ltd.
196

Example
For example:
Enter readreg 0x86412351 0x32.
Output
Figure 7-11 When data is read from an address that is not aligned, the address is aligned at
0x86412350
7.2.5.1.9 free
Function
The free command displays the usage of memory in Huawei LiteOS and the sizes of the text
segment, data segment, rodata segment, and bss segment.
Format
free [-k | -m]
Parameter Description
Table 7-11 Parameter description
Parameter Description Value Range
No parameters In the unit of byte N/A
-k In the unit of KB N/A
-m In the unit of MB N/A
User Guide
lEnter free to display the total amount of the dynamic memory pool of Huawei LiteOS.
used indicates the total amount of used memory, text indicates the size of code segment,
data indicates the size of data segment, rodata indicates the size of read-only data
segment, and bss indicates the size of the memory used by the uninitialized global
variables.
lThe free command can be used to display the memory usage in three units: byte, KB,
and MB.
LiteOS
Developer Guide 7 Maintenance and Testing
Issue 01 (2018-04-20) Huawei Proprietary and Confidential
Copyright © Huawei Technologies Co., Ltd.
197

Example
For example: enter free, free -k, and free -m.
Output
Figure 7-12 Display the memory usage in three units
7.2.5.1.10 uname
Function
The uname command is used to display the current OS name, time of data creation, name,
and version of Huawei LiteOS.
Format
uname[-a | -s | -t |-v | --help]
Parameter Description
Parameter Description
-a Display all information.
-t Creation time of data.
-s OS name
-v Version
--help Prompt of uname command format
LiteOS
Developer Guide 7 Maintenance and Testing
Issue 01 (2018-04-20) Huawei Proprietary and Confidential
Copyright © Huawei Technologies Co., Ltd.
198

User Guide
lThe uname command displays the name of current OS. uname -a / -t/ -s/ -v indicates that
the uname command is writing the current OS name into standard output. The
parameters cannot be used together.
Example
For example: enter uname -a
Output
Figure 7-13 View system information of Huawei LiteOS
7.2.5.1.11 systeminfo
Function
The systeminfo command is used to view the usage of resources including tasks, semaphores,
mutexes, queues, and timers in Huawei LiteOS.
Format
systeminfo
Parameter Description
Parameter Description Value Range
N/A N/A N/A
User Guide
lThe systeminfo command is used to view resource usage in Huawei LiteOS.
Example
For example, enter systeminfo.
Output
Figure 7-14 Resource usage in Huawei LiteOS
LiteOS
Developer Guide 7 Maintenance and Testing
Issue 01 (2018-04-20) Huawei Proprietary and Confidential
Copyright © Huawei Technologies Co., Ltd.
199

Parameter description
Parameter Description
Module Module name
Used Number of used resources
Total Maximum number of usable resources
Enabled Whether to enable a module
7.2.5.1.12 help
Function
The help command is used to view all commands in Huawei LiteOS.
Format
help
Parameter Description
Parameter Description
N/A N/A
User Guide
lThe help command is used to view all commands in Huawei LiteOS.
Example
For example, enter help.
Output
Figure 7-15 All commands in Huawei LiteOS
7.2.5.2 File
LiteOS
Developer Guide 7 Maintenance and Testing
Issue 01 (2018-04-20) Huawei Proprietary and Confidential
Copyright © Huawei Technologies Co., Ltd.
200

7.2.5.2.1 ls
Function
The ls command is used to display the contents of the current directory.
Format
ls [path]
Parameter Description
Table 7-12 Parameter description
Parameter Description Value Range
path If the path parameter is null,
the current contents will be
displayed.
If the value of the path
parameter is a invalid file
name, no content will be
displayed. "No such
directory" will be prompted.
If the value of the path
parameter is a valid
directory, content under the
directory will be displayed.
1. Null
2. Valid directory
User Guide
lThe ls command displays the contents of the current directory.
lThe ls command displays the size of files.
lThe ls command can not count the size of files in proc, displaying 0.
Example
For example: enter ls
Output
Figure 7-16 Check the contents under the current directory. The displayed content is as
follows:
LiteOS
Developer Guide 7 Maintenance and Testing
Issue 01 (2018-04-20) Huawei Proprietary and Confidential
Copyright © Huawei Technologies Co., Ltd.
201

7.2.5.2.2 cd
Function
The cd command is used to change the current directory.
Format
cd [path]
Parameter Description
Table 7-13 Parameter description
Parameter Description Value Range
path File path You must have the execution
(search) permission of the
specified directory.
User Guide
lIf the directory parameter is not configured, the cd command will jump to the root
directory.
lIf a complete file path is configured, it will jump to the file path.
lA complete file path starts with a slash (/), which indicates the root directory.
lOne point (.) indicates the current directory.
lTwo points (..) indicates the parent directory.
Example
For example: cd..
Output
Figure 7-17 Displayed information
LiteOS
Developer Guide 7 Maintenance and Testing
Issue 01 (2018-04-20) Huawei Proprietary and Confidential
Copyright © Huawei Technologies Co., Ltd.
202

7.2.5.2.3 pwd
Function
The pwd command is used to display the current path.
Format
pwd
Parameter Description
Table 7-14 Parameter description
Parameter Description Value Range
N/A N/A N/A
User Guide
lThe pwd command writes the full path name (from root directory) of the current
directory to the standard output. All directories are separated by slash (/). The first slash
indicates the root directory and the last indicates the current directory.
Example
For example: enter pwd
Output
Figure 7-18 View current path
7.2.5.2.4 cp
Function
The cp command is used to copy files.
Format
cp [source path] [dest path]
LiteOS
Developer Guide 7 Maintenance and Testing
Issue 01 (2018-04-20) Huawei Proprietary and Confidential
Copyright © Huawei Technologies Co., Ltd.
203

Parameter Description
Table 7-15 Parameter description
Parameter Description Value Range
source path Path to the source file File name
dest path Path to the destination file File name or directory
name
User Guide
lThe name of the source file cannot be the same as that of the destination file in the same
path.
lThe source file must exist. Currently, directories cannot be copied.
lIf the destination path is a directory, the directory must exist, and the name of the
destination file is the same as that of the source file.
lIf the destination path is a file, the directory that contains the file must exist, and the
name of the destination file is different from that of the source file.
lCurrently, multiple files (more than two files) cannot be copied concurrently. If there are
more than two source path parameters, files specified by the first two parameters are
copied.
lIf the destination file does not exist, a destination file will be created. If the destination
file already exist, it will be overwritten after the copy operation.
NOTE
Copying important system resources will cause unknown serious problems such as crashes. For
example, copying the /dev/uartdev-0 file by running the cp command will casue system crashes.
Example
For example, cp 100HSCAM/FILE0087.MP4.
Output
Figure 7-19 Command output
LiteOS
Developer Guide 7 Maintenance and Testing
Issue 01 (2018-04-20) Huawei Proprietary and Confidential
Copyright © Huawei Technologies Co., Ltd.
204

7.2.5.2.5 cat
Function
The cat command is used to display content of text files.
Format
cat [pathname]
Parameter Description
Table 7-16 Parameter description
Parameter Description Value Range
path name File path Existed files
User Guide
lThe cat command displays content of text files.
Example
For example: cat w //w is a file name.
Output
Figure 7-20 View information about the w file
7.2.5.2.6 touch
Function
lThe touch command is used to create a nonexistent file in the current directory.
lIf the touch command is used to create an existing file, no file will be created and the
timestamp will not be updated.
Format
touch [filename]
LiteOS
Developer Guide 7 Maintenance and Testing
Issue 01 (2018-04-20) Huawei Proprietary and Confidential
Copyright © Huawei Technologies Co., Ltd.
205

Parameter Description
Table 7-17 Parameter description
Parameter Description Value Range
filename Name of the file to be
created.
N/A
User Guide
lThe touch command creates a readable and writable empty file.
lThe touch command creates only one file each time.
NOTE
Creating a file by running the touch command in an important system resource path will cause unknown
problems such as crashes. For example, running the touch uartdev-0 command in the /dev path will
casue system crashes.
Example
For example: enter touch file.c.
Output
Figure 7-21 Create a file named file.c
7.2.5.2.7 rm
Function
The rm command is used to delete a file.
Format
rm [-r] [dirname/filename]
LiteOS
Developer Guide 7 Maintenance and Testing
Issue 01 (2018-04-20) Huawei Proprietary and Confidential
Copyright © Huawei Technologies Co., Ltd.
206

Parameter Description
Table 7-18 Parameter description
Parameter Description Value Range
-r The parameter is optional.
The parameter is necessary
to delete directories.
N/A
dirname/filename Name of the file to be
deleted, which can be a path
name.
N/A
User Guide
lThe rm command deletes only one file each time.
lThe rm -r command deletes a non-empty directory.
NOTE
Deleting important system resources such as /dev by running the rm command will cause unknown
problems such as crashes.
Example
For example:
1. Enter rm 1.c
2. Enter rm -r dir
Output
Figure 7-22 The rm command deletes the 1.c file.
Figure 7-23 Delete the dir directory by using the rm -r command
LiteOS
Developer Guide 7 Maintenance and Testing
Issue 01 (2018-04-20) Huawei Proprietary and Confidential
Copyright © Huawei Technologies Co., Ltd.
207

7.2.5.2.8 sync
Function
The sync command is used to synchronize the cache data (data in the file system) to an sd
card or nandflash.
Format
sync
Parameter Description
Table 7-19 Parameter description
Parameter Description Value Range
N/A N/A N/A
User Guide
lThe sync command refreshes the new cache. When there is no SD card, no operation
will be done.
lWhen there is an SD card, cache data will be synchronized to the SD card or NAND
flash memory and no information will be printed.
Example
For example: after sync is input, the synchronization will succeed if there is an SD card and
no operation will be done if there is not.
Output
None.
7.2.5.2.9 statfs
Function
The statfs command is used to print the information about a file system, such as type, total
size, and available size.
Format
statfs [directory]
LiteOS
Developer Guide 7 Maintenance and Testing
Issue 01 (2018-04-20) Huawei Proprietary and Confidential
Copyright © Huawei Technologies Co., Ltd.
208

Parameter Description
Parameter Description Value Range
directory Type of the file system. The existing file system that
supports the statfs command
User Guide
The printed information differs with different systems.
Example
Example of printing the information about the YAFFS file system:
statfs yaffs0
Output
Output of the statfs yaffs0 command
statfs got:
f_type = 1497497427
cluster_size = 2048
total_clusters = 704
free_clusters = 640
avail_clusters = 640
f_namelen = 255
7.2.5.2.10 format
Function
The format command is used to format disks.
Format
format [dev_inodename] [sectors][label]
Parameter Description
Parameter Description
dev_inodename Name of a device
LiteOS
Developer Guide 7 Maintenance and Testing
Issue 01 (2018-04-20) Huawei Proprietary and Confidential
Copyright © Huawei Technologies Co., Ltd.
209

Parameter Description
sectors Size of the allocated unit memory or sector.
If the value of this parameter is set to 0, the
parameter is null. (The value must be a
power of 0 or 2. The maximum value is 128.
When this parameter is set to 0, the size of
the allocated unit memory or sector, which
varies with the partition size, is
automatically specified. An incorrect size
will lead to a formatting failure.)
label (Optional) Volume label name. The value of
this parameter is a string. When the value is
set to null, the volume label name set earlier
is cleared.
User Guide
lThe format command formats disks. The device name can be searched for under the dev
directory. A storage card must be installed before formatting.
lThe format command can only be used to format SD cards and MMC cards and is not
valid to the NAND flash or NOR flash memory.
lThe sectors parameter value must be valid. Otherwise, errors may occur.
Example
For example: enter format/dev/mmcblk0 0
Output
Figure 7-24 Displayed contents
7.2.5.2.11 mount
Function
The mount command is used to mount a device to a specified directory.
Format
mount [device] [path] [name]
LiteOS
Developer Guide 7 Maintenance and Testing
Issue 01 (2018-04-20) Huawei Proprietary and Confidential
Copyright © Huawei Technologies Co., Ltd.
210

Parameter Description
Table 7-20 Parameter description
Parameter Description Value Range
device The device to be mounted
(the format is the path of the
device).
Devices of Huawei LiteOS.
path Specified directory.
You must have the execution
(search) permission of the
specified directory.
N/A
name Type of the file system. vfat, yaffs, jffs, ramfs, nfs
User Guide
lAdd device information, the specified directory, and type of the file system to mount the
file system to a specified directory.
Example
For example: mount /dev/mmc0 /bin/vs/sd vfat.
Output
Figure 7-25 Mount /dev/mmc0 to the /bin/vs/sd directory
7.2.5.2.12 umount
Function
The umount command is used to uninstall a specified file system.
Format
umount [dir]
LiteOS
Developer Guide 7 Maintenance and Testing
Issue 01 (2018-04-20) Huawei Proprietary and Confidential
Copyright © Huawei Technologies Co., Ltd.
211

Parameter Description
Table 7-21 Parameter description
Parameter Description Value Range
dir Directory of the file system
need to be uninstalled.
Directory of the mounted
file system
User Guide
lAdd the directory to be uninstalled (of the specified directory) to the end of the umount
command.
Example
For example: umount /bin/vs/sd.
Output
Figure 7-26 Uninstall the file system that is mounted to /bin/vs/sd
7.2.5.2.13 rmdir
Function
The rmdir command is used to delete a directory.
Format
rmdir[dir]
Parameter Description
Table 7-22 Parameter description
Parameter Description Value Range
dir Name of the directory to be
deleted. The directory must
be empty and the name can
be a file path.
N/A
User Guide
lThe rmdir command only deletes a directory.
LiteOS
Developer Guide 7 Maintenance and Testing
Issue 01 (2018-04-20) Huawei Proprietary and Confidential
Copyright © Huawei Technologies Co., Ltd.
212

lThe rmdir command deletes only one directory each time.
lThe rmdir command deletes only empty directory.
Example
For example: enter rmdir dir
Output
Figure 7-27 Delete the dir directory
7.2.5.2.14 mkdir
Function
The mkdir command is used to create a directory.
Format
mkdir [directory]
Parameter Description
Table 7-23 Parameter description
Parameter Description Value Range
directory Directory to be created N/A
User Guide
lAdd a directory name to the end of the mkdir command to create a directory.
lAdd a path name and a directory name to the end of the mkdir command to create a
directory under the specified directory.
Example
For example: mkdir share
LiteOS
Developer Guide 7 Maintenance and Testing
Issue 01 (2018-04-20) Huawei Proprietary and Confidential
Copyright © Huawei Technologies Co., Ltd.
213

Output
Figure 7-28 Create the share directory
7.2.5.2.15 partition
Function
The partition command is used to query the information about partitions.
Format
partition [jffs | yaffs]
Parameter Description
Table 7-24 Parameter description
Parameter Description Value Range
jffs Display partition
information of jffs file
system
N/A
yaffs Display partition
information of yaffs file
system
N/A
User Guide
lEnter the partition command to display the information about partitions.
lThe command only supports yaffs and jffs file systems.
Example
For example: enter partition yaffs
Output
Figure 7-29 Information of partition
LiteOS
Developer Guide 7 Maintenance and Testing
Issue 01 (2018-04-20) Huawei Proprietary and Confidential
Copyright © Huawei Technologies Co., Ltd.
214

7.2.5.2.16 writeproc
Function
The writeproc command is used to write data to a specified proc file system.
Format
writeproc [pcval] [operational mark] [pcPath]
Parameter Description
Table 7-25 Parameter description
Parameter Description Value Range
pcval Data to be written to the file. A string.
operational mark If the operational mark is
>>, data is written to an
existing file.
Only >> is valid.
pcPath Path of the file to which data
will be written.
Absolute path.
User Guide
lThe writeproc command writes data to a file.
lIf the operational mark is >> and the file to which the data is written exists, the data is
written to the file.
lAs for several files non user created in file system, writeproc is able to make functions
such as modifying system information recorded come true.
Example
Enter writeproc 'sys=2' >> /proc/umap/logmpp
Output
Figure 7-30 Modify the level of sys in logmpp
LiteOS
Developer Guide 7 Maintenance and Testing
Issue 01 (2018-04-20) Huawei Proprietary and Confidential
Copyright © Huawei Technologies Co., Ltd.
215

7.2.5.2.17 partinfo
Function
The information about the identified partitions of hard disk and SD card can be queried by
running the partinfo command.
Format
partinfo <dev_inodename>
Parameter Description
Table 7-26 Parameter description
Parameter Description Value Range
dev_inodename The name of the partition to check. Legal partition name.
User Guide
None.
Example
partinfo /dev/sdap0
Output
Huawei LiteOS # partinfo /dev/sdap0
part info :
disk id : 3
part_id in system: 0
part no in disk : 0
part no in mbr : 1
part filesystem : 0C
part dev name : sdap0
part sec start : 2048
part sec count : 167794688
7.2.5.3 Network
7.2.5.3.1 arp
Function
In Ethernet, hosts communicate with each other by using a MAC address. If a host that uses
the IP protocol wants to communicate in LAN (Ethernet), the IP address of the host needs to
be transformed into a MAC address. Therefore, the ARP cache, a mapping of IP addresses
and MAC addresses, is stored in a host. A host obtains the MAC address from the ARP cache
table to send IP packets to a destination IP address in LAN. The ARP cache is maintained by
TCP/IP protocol stack. You can view or modify the ARP table by using ARP commands.
LiteOS
Developer Guide 7 Maintenance and Testing
Issue 01 (2018-04-20) Huawei Proprietary and Confidential
Copyright © Huawei Technologies Co., Ltd.
216

Format
arp
arp [-i IF] -s IPADDR HWADDR
arp [-i IF] -d IPADDR
Parameter Description
Table 7-27 Parameter description
Parameter Description Value Range
None. Print the contents of the
whole ARP cache.
N/A
-i IF Specify a network API
(optional).
N/A
-s IPADDR HWADDR Add an ARP entry. The
parameters next to the
command are the IP address
and MAC address of another
host in LAN.
N/A
-d IPADDR Delete an ARP entry. N/A
User Guide
lThe arp command queries and modifies the ARP cache table of TCP/IP protocol stack.
It is meaningless to add the ARP entry in non-LAN networks, and protocol stack will
return fail.
lUse the command after TCP/IP protocol takes effect.
Example
For example:
1. Enter arp
2. Enter arp -s 192.168.1.1 00:11:22:33:44:55
Output
Figure 7-31 Print the whole ARP cache table
LiteOS
Developer Guide 7 Maintenance and Testing
Issue 01 (2018-04-20) Huawei Proprietary and Confidential
Copyright © Huawei Technologies Co., Ltd.
217

Table 7-28 Parameter description
Parameter Description
Address The IP address of the network device that
connects to the board.
HWaddress The MAC address of the network device
that connects to the board.
Iface Name of the API used by ARP entry.
7.2.5.3.2 ifconfig
Function
The ifconfig command is used to query and configure the parameters such as IP address,
network mask, gateway, and the MAC address. The command also enables or disables the
data processing function of the NIC.
Format
ifconfig
[-a]
<interface> <address> [netmask <address>] [gateway <address>]
[hw ether <address>]
[up|down]
Parameter Description
Table 7-29 Parameter description
Parameter Description Value Range
No parameter Print the information about
all NICs, such as IP address,
network mask, gateway,
MAC address, MTU, and
running status.
N/A
-a Print the sending and
receiving statistics of
protocol stack data.
N/A
interface Name of specified NIC, for
example, en0.
N/A
LiteOS
Developer Guide 7 Maintenance and Testing
Issue 01 (2018-04-20) Huawei Proprietary and Confidential
Copyright © Huawei Technologies Co., Ltd.
218

Parameter Description Value Range
address Configure the IP address,
for example 192.168.1.10.
Name of specified NIC card
needs to be specified.
N/A
netmask Configure the mask of
subnet. Next to the
command is the mask
parameter, for example,
255.255.255.0.
N/A
gateway Configure the gateway. Next
to the command is the
gateway parameter, for
example, 192.168.1.1.
N/A
hw ether Configure the MAC address.
Next to the command is the
MAC address, for example,
00:11:22:33:44:55. Only
support ether hard type
currently.
N/A
mtu Configure the size of mtu.
Next to the command is the
mtu size, for example, 1000.
[68,1500]
up Enable the data processing
function of NIC. The NIC
name needs to be specified.
N/A
down Disable the data processing
function of NIC. The NIC
name is needed.
N/A
User Guide
lThe ifconfig command queries and configures the parameters such as network mode
(Wi-Fi or Ethernet), IP address, network mask, gateway, and MAC address.
lUse the command after TCP/IP protocol takes effect.
lBecause the IP address collision detection requires response time, IP address
configuration by using the ifconfig command each time has a delay of about 2 seconds.
Example
1. Enter ifconfig eth0 192.168.100.31 netmask 255.255.255.0 gateway 192.168.100.1 hw
ether 00:49:cb:6c:a1:31
Set the IP address of the development board to 192.168.100.31, the mask to
255.255.255.0, the gateway to 192.168.100.1, and the MAC address to 00:49:cb:
6c:a1:31.
LiteOS
Developer Guide 7 Maintenance and Testing
Issue 01 (2018-04-20) Huawei Proprietary and Confidential
Copyright © Huawei Technologies Co., Ltd.
219

2. Run the ifconfig -a command to obtain protocol stack statistics.
Output
1. Set network parameters.
Huawei LiteOS # ifconfig
eth0 ip:192.168.1.2 netmask:255.255.255.0 gateway:192.168.1.1
HWaddr d2:ba:f4:0d:fb:89 MTU:1500 Runing Default Link UP
lo ip:127.0.0.1 netmask:255.0.0.0 gateway:127.0.0.1
HWaddr 00 MTU:0 Runing Link Down
Huawei LiteOS # ifconfig eth0 192.168.100.31 netmask 255.255.255.0 gateway
192.168.100.1 hw ether 00:49:cb:6c:a1:31
Huawei LiteOS # ifconfig
eth0 ip:192.168.100.31 netmask:255.255.255.0 gateway:192.168.100.1
HWaddr 00:49:cb:6c:a1:31 MTU:1500 Runing Default Link UP
lo ip:127.0.0.1 netmask:255.0.0.0 gateway:127.0.0.1
HWaddr 00 MTU:0 Runing Link Down
The following table lists the output parameters.
Table 7-30 Parameter description
Parameter Description
ip IP address of the board
netmask Network mask
gateway Gateway
HWaddr MAC address of the board
MTU Maximum transmission units of network
Running/Stop Whether NIC is running
Default Explain connecting to the default gateway
Link UP/Down Connect status to NIC
2. Obtain protocol stack statistics.
Huawei LiteOS # ifconfig -a
RX packets:23128 error:0 dropped:0 overrun:0 bytes:10390(10.1KB)
TX packets:40921 error:0 dropped:0 overrun:0 bytes:64008(62.5KB)
The following table lists the output parameters.
Table 7-31 Parameter description
Parameter Description
RX packets The number of normal packets that the IP layer has
received.
RX error The number of packets with errors that the IP layer has
received. The error types include length error, verification
error, IP option error, and error of the protocol field in an IP
header.
LiteOS
Developer Guide 7 Maintenance and Testing
Issue 01 (2018-04-20) Huawei Proprietary and Confidential
Copyright © Huawei Technologies Co., Ltd.
220

Parameter Description
RX dropped The number of packets that the IP layer has dropped. The
packets are dropped because the packets have errors, the
packets cannot be forwarded, or the local NIC that receives
the packets is disabled.
RX overrun The number of packets that the MAC layer fails to deliver
to the upper-layer protocol stack. The main failure cause is
that the protocol stack resources are insufficient.
RX bytes The total number of bytes in all normal packets that the IP
layer has received, excluding the bytes in the fragments that
have not been completely reassembled.
TX packets The number of packets that the IP layer has successfully
sent or forwarded.
TX error The number of packets that the IP layer fails to send. The
packets fail to be sent because the packets cannot be routed,
or the packets fail to be processed in the protocol stack.
TX dropped The number of packets that the MAC layer drops due to
failure to send the packets. The packets fail to be sent
because the network adapter driver fails to process the
packets.
TX overrun Not in use.
TX bytes The total number of bytes in the packets that the IP layer
has successfully sent or forwarded.
7.2.5.3.3 ping
Function
The ping command is used to check the network connectivity.
Format
ping [-n cnt] [-w interval] [-l data_len] <IP>
ping [-t] [-w interval] <IP>
ping -k
LiteOS
Developer Guide 7 Maintenance and Testing
Issue 01 (2018-04-20) Huawei Proprietary and Confidential
Copyright © Huawei Technologies Co., Ltd.
221

Parameter Description
Table 7-32 Parameter description
Parameter Description Value Range
IP IP address of the network to
be tested.
-n cnt Times of execution. The
default value is 4.
1~65535
-w interval Interval between sending
each ping packet. (Unit: ms)
-l data_len Data length of each ping
packet (ICMP ECHO
request packet) excluding
the ICMP packet header.
0~65500
-t Pings the target until the
ping thread is killed using
ping -k.
-k Kills the ping thread.
User Guide
lThe ping command tests the connectivity of the target IP network. The parameter is the
destination IP address.
lIf displaying sends an error, it explains the destination IP route is not reachable.
lUse the command after TCP/IP protocol takes effect.
Example
For example: enter ping 192.168.0.2
Output
Figure 7-32 Semaphore information about Huawei LiteOS
Huawei LiteOS # ping 192.168.1.3
[0]Reply from 192.168.1.3: time=2ms TTL=128
[1]Reply from 192.168.1.3: time=1ms TTL=128
[2]Reply from 192.168.1.3: time<1ms TTL=128
[3]Reply from 192.168.1.3: time=1ms TTL=128
--- 192.168.1.3 ping statistics ---
4 packets transmitted, 4 received, 0 loss
LiteOS
Developer Guide 7 Maintenance and Testing
Issue 01 (2018-04-20) Huawei Proprietary and Confidential
Copyright © Huawei Technologies Co., Ltd.
222

7.2.5.3.4 tftp
Function
Trivial File Transfer Protocol (TFTP), one protocol of TCP/IP, provides simple file
transmission service between the client and server. The port number is 69.
Format
tftp <-g/-p> -l [FullPathLocalFile] -r [RemoteFile] [Host]
Parameter Description
Table 7-33 Parameter description
Parameter Description Value Range
-g Obtain files from the server Choose one from -g and -p
-p Upload files to the server Choose one from -g and -p
-l Name of a local file (full
path should be opened in
Huawei LiteOS)
-r Name of a file on the server
Host Server IP
User Guide
1. Set up NFS TFTP server. Firstly, you need to ensure that the server has been installed
TFTP client, and then configure it according to following figures.
LiteOS
Developer Guide 7 Maintenance and Testing
Issue 01 (2018-04-20) Huawei Proprietary and Confidential
Copyright © Huawei Technologies Co., Ltd.
223

Click Setting to set the TFTP server.
Set Base Directory to the TFTP directory and then click OK to exit.
2. Huawei LiteOS board uses the tftp command to upload or download files.
3. The size of a file that is transmitted must not be greater than 32 MB.
4. tftp is a test function, the default configuration is closed, the official product is prohibited
to use the function.
5. Disclaimer: Huawei is not responsible for any risks brought by using the Telnet function
in official Huawei LiteOS.
Example
For example: download the vs_server.bin file from the server
Output
Huawei LiteOS # tftp -g -l /nfs/vs_server.bin -r vs_server.bin 192.168.1.2
TFTP transfer finish
If the transfer succeeds, the message TFTP transfer finish will be displayed. If the transfer
fails, other printed information will be displayed to help locate the problem.
LiteOS
Developer Guide 7 Maintenance and Testing
Issue 01 (2018-04-20) Huawei Proprietary and Confidential
Copyright © Huawei Technologies Co., Ltd.
224

7.2.5.3.5 ntpdate
Function
The ntpdate command is used to synchronize the system time from the server.
Format
Obtain the system time from NTP server.
ntpdate [SERVER_IP1] [SERVER_IP2]...
Parameter Description
Table 7-34 Parameter description
Parameter Description Value Range
SERVER_IP IP of NTP server
User Guide
Run ntpdate [SERVER_IP1] [SERVER_IP2]...
The time of the first valid server IP will be obtained and displayed by running the ntpdate
command.
Example
For example:
Use the ntpdate command to update the time of system.
Output
Use the ntpdate command to update the time of system.
Huawei LiteOS # ntpdate 192.168.1.3
time server 192.168.1.3: Mon Jun 13 09:24:25 2016
The displayed time in the board may be different from the server time in several hours due to
different time zones.
7.2.5.3.6 dns
Function
The dns command is used to configure the DNS server address of the board.
Format
dns <1-2> <IP>
dns -a
LiteOS
Developer Guide 7 Maintenance and Testing
Issue 01 (2018-04-20) Huawei Proprietary and Confidential
Copyright © Huawei Technologies Co., Ltd.
225

Parameter Description
Table 7-35 Parameter description
Parameter Description Value Range
<1-2> Choose to configure the first
or second DNS server.
1~2
<IP> IP address of the server.
-a Display the current
configuration state.
User Guide
Enter the netstat command
Example
For example:
1. View the configuration information about the current DNS.
2. Configure the IP of the second DNS.
3. Check whether the configuration of DNS is successful.
Output
1. View the configuration information about the current DNS.
Huawei LiteOS # dns -a
dns1: 208.67.222.222
dns2: 0.0.0.0
2. Configure the IP of the second DNS.
Huawei LiteOS # dns 2 192.168.1.2
3. Check whether the configuration of DNS is successful.
Huawei LiteOS # dns -a
dns1: 208.67.222.222
dns2: 192.168.1.2
7.2.5.3.7 netstat
Function
The netstat, a console command, is used to view the actual network connectivity and the state
of each network API device for TCP/IP network monitoring. The netstat command displays
the statistics of TCP and UDP protocols to check the connectivity of all APIs of the board.
Format
netstat
LiteOS
Developer Guide 7 Maintenance and Testing
Issue 01 (2018-04-20) Huawei Proprietary and Confidential
Copyright © Huawei Technologies Co., Ltd.
226

Parameter Description
Table 7-36 Parameter description
Parameter Description Value Range
N/A N/A N/A
User Guide
Enter the netstat command
Example
For example: enter netstat
Output
Figure 7-33 Information printed using netstat
Table 7-37 Parameter description
Parameter Description
Proto Protocol type
Recv-Q Amount of data that is not read by the user.
Send-Q When TCP is used, the parameter specifies
the amount of data that is sent and not
acknowledged.
When UDP is used, the parameter specifies
the amount of data that is cached because IP
address parsing is not complete.
Local Address Local address and port
LiteOS
Developer Guide 7 Maintenance and Testing
Issue 01 (2018-04-20) Huawei Proprietary and Confidential
Copyright © Huawei Technologies Co., Ltd.
227

Parameter Description
Foreign Address Remote address and port
State Connectivity of TCP (the parameter is
meaningless to UDP)
Type Raw socket type
raw indicates the AF_INET type of raw
socket.
pkt-raw indicates the PF_PACKET type of
raw socket.
Protocol For an AF_INET raw socket, protocol
indicates the type of the protocol in the IP
header. For a PF_PACKET raw socket,
protocol indicates the type of the protocol
in the Ethernet header.
HDRINCL Whether the user has enabled the
IP_HDRINCL socket option on the
AF_INET raw socket.
1 indicates that the user has enabled this
option. 0 indicates that the user has not
enabled this option.
netif NIC that is bound to the PF_PACKET raw
socket
None indicates that no NIC is bound to the
raw socket.
NOTE
"========== total sockets 32 ====== unused sockets 22 ========== "
The preceding printed information indicates that there are 32 sockets in total, and 22 out of them are not
in use.
7.2.5.3.8 telnet
Function
telnet is used to access servers through networks from computers of terminal users.
Format
telnet [on | off]
LiteOS
Developer Guide 7 Maintenance and Testing
Issue 01 (2018-04-20) Huawei Proprietary and Confidential
Copyright © Huawei Technologies Co., Ltd.
228

Parameter Description
Table 7-38 Parameter description
Parameter Description Value Range
on Turning on a server N/A
off Turning off a server N/A
User Guide
ltelnet is used to access servers through networks from computers of terminal users.
lTo enable telnet, ethernet drivers must be initialized, and ethernet drivers of boards must
be started.
lCurrently, only one client can be connected to a development board using telnet and an
IP address at one time.
Example
For example, enter telnet on.
Output
Figure 7-34 Entering telnet on
7.2.5.3.9 tcpdump
Function
The tcpdump command is used to capture network packets. It does not support protocol
analysis on the device. Captured network packets are used to generate a PCAP file which is
analyzed using Wireshark.
Format
tcpdump -i ifname -w "path" [-c "package-count"] ["filter expression"]
tcpdump stop
LiteOS
Developer Guide 7 Maintenance and Testing
Issue 01 (2018-04-20) Huawei Proprietary and Confidential
Copyright © Huawei Technologies Co., Ltd.
229

Parameter Description
Table 7-39 Parameter description
Parameter Description Value Range
ifname NIC name This parameter can be
set to a NIC name
only.
path Absolute path of a PCAP file This parameter must
be set to a valid path.
package-count Number of network packets to be captured
(This parameter is optional. If it is unspecified
or set to 0, the number of network packets to
be captured is unlimited.)
Range: 0 to
4294967295
filter expression Packet filtering expression See the PCAP
filtering rule.
User Guide
lThis command can be used only after the network and file system are initialized.
lOnly a single NIC can be used to capture packets.
lThe direction of the data packets cannot be configured. Currently, the direction is
bidirectional.
Example
Enter tcpdump -i eth0 -w /ramfs/cap.pcap -c 15 "arp or ip" to start capturing ARP and IP
packets. The number of packets to be captured is 15.
Enter tcpdump -i eth0 -w /ramfs/cap.pcap to start capturing packets. The number and type
of packets are not limited.
Enter tcpdump stop to stop capturing packets.
Output
Figure 7-35 Output of tcpdump -i eth0 -w /ramfs/cap.pcap -c 15 "arp or ip"
Huawei LiteOS # interface: eth0
filename: /ramfs/cap.pcap
count: 15
filter: arp or ip
Huawei LiteOS # tcpdump file saved.
Figure 7-36 Output of tcpdump stop
Huawei LiteOS # tcpdump stop
Huawei LiteOS # tcpdump stoped.
LiteOS
Developer Guide 7 Maintenance and Testing
Issue 01 (2018-04-20) Huawei Proprietary and Confidential
Copyright © Huawei Technologies Co., Ltd.
230

7.2.5.4 Dynamic Loading
7.2.5.4.1 mopen
Function
The mopen command is used to load a user module.
Format
mopen module_path
Parameter Description
Table 7-40 Parameter description
Parameter Description
module_path Path of the user module
User Guide
lmodule_path can be set to a .o file or a .so file.
Example
For example: load /yaffs/bin/dynload/foo.o
Output
Huawei LiteOS# mopen /yaffs/bin/dynload/foo.o
module handle: 0x80391928
Huawei LiteOS#
Module handle will be returned if the loading succeeds. The returned module handle in this
example is 0x80391928.
7.2.5.4.2 findsym
Function
The findsym command is used to query the symbol address.
Format
findsym handle symbol_name
LiteOS
Developer Guide 7 Maintenance and Testing
Issue 01 (2018-04-20) Huawei Proprietary and Confidential
Copyright © Huawei Technologies Co., Ltd.
231

Parameter Description
Table 7-41 Parameter description
Parameter Description
handle Module handle
symbol_name Name of the symbol to be searched.
User Guide
lIf the handle is 0, the command searches the symbol address in the global symbol table.
(The global symbol table contains the kernel symbol and other symbols provided by user
module).
lIf the handle is not 0 and is valid, the command searches the symbol in the module
specified by the handle.
Example
For example: search global symbol table for printf symbol and search user module (handle:
0x80391928) opened in mopen for the address of test_0 symbol.
Output
Huawei LiteOS# findsym 0 printf
symbol address:0x8004500c
Huawei LiteOS#
Huawei LiteOS# findsym 0x80391928 test_0
symbli address:0x8030f241
Huawei LiteOS#
7.2.5.4.3 call
Function
The call command is used to call a function with no parameters.
Format
call func_address
Parameter Description
Table 7-42 Parameter description
Parameter Description
func_address Memory address of the function
LiteOS
Developer Guide 7 Maintenance and Testing
Issue 01 (2018-04-20) Huawei Proprietary and Confidential
Copyright © Huawei Technologies Co., Ltd.
232

User Guide
lCall the function after the memory address of a function symbol has been searched in
findsym.
NOTE
Arbitrary memory operations by running the call command will cause system crashes.
Example
For example: call test_0 function (address: 0x8030f241) that is searched in findsym.
Output
Huawei LiteOS# call 0x8030f241
test_0
Huawei LiteOS#
7.2.5.4.4 mclose
Function
The mclose command is used to uninstall a module.
Format
mclose module_handle
Parameter Description
Table 7-43 Parameter description
Parameter Description
module_handle The handle value returned by the module
that is opened in mopen.
User Guide
lIf a module with specified handle is uninstalled, it cannot be searched for symbols.
Example
For example: uninstall the user module whose handle is 0x80391928.
Output
Huawei LiteOS# mclose 0x80391928
Huawei LiteOS#
If no error information is displayed, the uninstallation is successful.
LiteOS
Developer Guide 7 Maintenance and Testing
Issue 01 (2018-04-20) Huawei Proprietary and Confidential
Copyright © Huawei Technologies Co., Ltd.
233

7.2.5.4.5 lddrop
Function
The lddrop command is used to uninstall the dynamic loading module.
Format
lddrop
Parameter Description
Table 7-44 Parameter description
Parameter Description Value Range
N/A N/A N/A
User Guide
lThe dynamic loading function is not available if the dynamic loading module is
uninstalled. To use this function, reinitialize the dynamic loading module.
Example
For example: uninstall the dynamic loading module.
Output
Huawei LiteOS# lddrop
Huawei LiteOS#
If no error information is displayed, the uninstallation is successful.
LiteOS
Developer Guide 7 Maintenance and Testing
Issue 01 (2018-04-20) Huawei Proprietary and Confidential
Copyright © Huawei Technologies Co., Ltd.
234

8 Debug Guidelines
8.1 Methods for Locating Illegal Memory Write
8.2 Solutions to Illegal Memory Access
8.3 Method for Locating a Deadlock
8.1 Methods for Locating Illegal Memory Write
8.1.1 Locating the Exception Based on the Exception Information
Information about some key registers can be viewed in the serial port after the exception of
illegal memory write occurs.
Figure 8-1
To locate the exception, debugging personnel need to view the vs_serve file under the
Huawei_LiteOS\out\<platform> directory and find the current operation that is specified by
the pc pointer. The operation causes the exception.
Figure 8-2
LiteOS
Developer Guide 8 Debug Guidelines
Issue 01 (2018-04-20) Huawei Proprietary and Confidential
Copyright © Huawei Technologies Co., Ltd.
235

The information about the 0x80041a50 pc pointer shows that the (str r8,[r6,r7] instruction is
being executed when the exception occurs. The reason why the exception occurs can be
concluded by analyzing this instruction.
8.1.2 Memory Integrity Check
The causes of illegal memory access sometimes cannot be determined by referring to the
exception information as described in the previous topic. In addition, register information are
often incorrect, which causes locating failure. If you suspect that memory overwriting causes
the exception, whether memory overwriting causes the exception can be checked by calling
the osShellCmdMemcheck memory integrity check function.
After the osShellCmdMemcheck function is called, all nodes in the dynamic memory pool are
checked. When all nodes are normal, a log containing "memcheck over, all passed!" is
printed. If not all nodes are normal, error information is printed.
A memory integrity check example is described as follows:
VOID sampleFunc(VOID *p)
{
memset(p, 0, 0x110);//memset that involves length excess; setting the scenario of
illegal memory write
}
#include "los_dlinkmem.h"
UINT32 test(UINT32 argc, CHAR **args)
{
void *p1,*p2;
p1 = LOS_MemAlloc((void*)OS_SYS_MEM_ADDR,0x100);
p2 = LOS_MemAlloc((void*)OS_SYS_MEM_ADDR,0x100);
dprintf("p1 = %p, p2 = %p \n", p1, p2);
osShellCmdMemcheck(0,NULL); //memory integrity check
sampleFunc(p1); // assuming that the memory is illegally written here
osShellCmdMemcheck(0,NULL); //memory integrity check
LOS_MemFree(OS_SYS_MEM_ADDR, (void *)p1);
LOS_MemFree(OS_SYS_MEM_ADDR, (void *)p2);
return 0;
}
Check procedure:
Step 1 Run the task command to print the task status.
Step 2 Run the test command and execute the preceding example program.
----End
Information contained in the log that is printed after the check is described as follows:
lInformation of "memcheck over, all passed!" is printed after the the first time when
osShellCmdMemcheck function is called, indicating that no memory is illegally
accessed.
lAfter the second time when osShellCmdMemcheck function is called, error information
is printed, indicating that operations performed between two function calling cause
illegal data write. Figure 1 shows the log information. "ur node: 0x81ff0078" highlighted
by mark 3 indicates that memory of the current node is illegally written. As shown in
figure 1, "p2= 0x81ff0188". After subtracting 0x10 which is the size of control head.
That is "p2-0x10=cur node". (The prerequisite is that p1 and p2 must be connected,
LiteOS
Developer Guide 8 Debug Guidelines
Issue 01 (2018-04-20) Huawei Proprietary and Confidential
Copyright © Huawei Technologies Co., Ltd.
236

which is able to verify by comparing with the address printed by p1 and p2. p2-
p1=0x110. The 0x110 express size of it, 0x10 is the size of the control head.)
lInformation of "pre node was allocated by task:shellTask" highlighted by mark 4
indicates that illegal memory write occurs in shellTask.
Figure 8-3
8.1.3 Check of Usable memset and memcpy Length
To accelerate the exception locating, a check of memset and memcpy length is added because
memset and memcpy are most likely to cause memory overwriting. If the length to be
operated exceeds the length that can be used by the operated node, a log will be printed to
prompt the length excess, and the memset and memcpy operations will be canceled (a
complete log cannot be viewed if the operations are not canceled). The following describes an
example of a memory integrity check in which a memset and memcpy length check is
enabled:
VOID sampleFunc(VOID *p)
{
memset(p, 0, 0x110);//memset that involves length excess; set the scenario of
illegal memory write
}
#include "los_dlinkmem.h"
UINT32 test(UINT32 argc, CHAR **args)
{
void *p1,*p2;
p1 = LOS_MemAlloc((void*)OS_SYS_MEM_ADDR,0x100);
p2 = LOS_MemAlloc((void*)OS_SYS_MEM_ADDR,0x100);
dprintf("p1 = %p, p2 = %p \n", p1, p2);
LOS_MemCheckLevelSet(LOS_MEM_CHECK_LEVEL_HIGH); //enabling the memset and memcpy
length check
osShellCmdMemcheck(0,NULL); //memory integrity check
sampleFunc(p1); // assuming that the memory is illegally written here
osShellCmdMemcheck(0,NULL); //memory integrity check
LiteOS
Developer Guide 8 Debug Guidelines
Issue 01 (2018-04-20) Huawei Proprietary and Confidential
Copyright © Huawei Technologies Co., Ltd.
237

LOS_MemCheckLevelSet(LOS_MEM_CHECK_LEVEL_DISABLE);//disabling the memset and
memcpy length check
LOS_MemFree(OS_SYS_MEM_ADDR, (void *)p1);
LOS_MemFree(OS_SYS_MEM_ADDR, (void *)p2);
return 0;
}
Figure 1 shows the result of running the preceding code. The complete log is printed because
the memset and memcpy length check is enabled and illegal memset operations can be
canceled. Mark 1 indicates that memset and memcpy length excess occurs. Mark 2 indicates
that the illegal operation occurs in shellTask. Mark 3 highlights lr and fp information. You can
open the vs_server file under the Huawei_LiteOS\out\<platform> directory and check the
recursive function calling by referring to lr values.
Figure 8-4
8.1.4 Global Variable Check
If the memory of a global variable is illegally accessed, you can find the address of the global
variable in the vs_server file under the Huawei_LiteOS\build\<platform> directory and pay
attention to the nearest variable before the address because it is possible that memory
overwriting occurs when this variable is being used and memory allocated to the global
variable is illegally accessed. An example of global variable check is described as follows:
Two global variables are defined in the erase file and are initialized.
/*----------------------------------------------------------------------*/
LiteOS
Developer Guide 8 Debug Guidelines
Issue 01 (2018-04-20) Huawei Proprietary and Confidential
Copyright © Huawei Technologies Co., Ltd.
238

UINT32 g_uwEraseMap[16] = {0};
UINT32 g_uwEraseCount = 0;
/*----------------------------------------------------------------------*/
Figure 8-5
Then find the locations of the two global variables in the bss segment in the vs_server file. If
memory allocated to g_uwEraseMap is illegally accessed, analyze the usage of
g_uwEraseCount to check whether memory overwriting occurs.
8.1.5 Task Status Check
After Huawei LiteOS runs normally, run the task command to view status of all tasks. Values
of stackSize, WaterLine, StackPoint, and Top0fStack can be used to determine whether a
task stack causes illegal memory access.
Figure 8-6
The status of a task is described as follows by taking the task name shellTask as an example:
StackSize = 0x3000 (size of the stack allocated to the task when the task is created)
WaterLine = 0x2810 (size of the used memory of the stack)
StackPoint = 0x80d10084 (stack pointer that points to the address of the task)
Top0fStack = 0x80d0d768 (top of the stack)
MaxStackPoint = Top0fStack + StackSize = 0x80d10768 (maximum range of accessible
stack)
Compare the WaterLine value with the StackSize value. If the WaterLine value is greater
than the StackSize value, the task causes illegal memory access.
Check the StackPoint value, which should range from the TopOfStack value to the
MaxStackPoint value. If the StackPoint value is not in this range, the task stack causes
illegal memory access.
LiteOS
Developer Guide 8 Debug Guidelines
Issue 01 (2018-04-20) Huawei Proprietary and Confidential
Copyright © Huawei Technologies Co., Ltd.
239

8.2 Solutions to Illegal Memory Access
8.2.1 Illegal Memory Access Caused by the Audio Library
Basic Information
Table 8-1
Applicable Scope Description
Operating system Huawei LiteOS
Symptom
In the version of Huawei LiteOS that BVT provided for Hangzhou Xiongmai Technology
Co.,Ltd, Huawei LiteOS sometimes breaks down.
Cause Analysis
Processing of the AEC algorithm needs a buffer that is aligned on the boundary of 8 bytes.
However, the alignment of the buffer is incorrectly processed ((state->pAEC_buffer) &
0xFFFFFFF8)) when Huawei LiteOS was encapsulated by HiSilicon. If the buffer that is
allocated is not aligned on the boundary of 8 bytes, the buffer address will be rolled back by 8
bytes after the processing of the AEC algorithm, resulting in memory overwriting. This
problem was not found in Linux because the memory allocated by the malloc function is
aligned, or because the overwritten memory is not used.
Solution and Summary
Call the malloc function to allocate a buffer that is aligned on the boundary of 8 bytes.
state->pAEC_buffer = malloc(s32AecSize + 8);
if(HI_NULL == state->pAEC_buffer)
{
…;
}
/*pAEC_buffer should be 8 byte alignment*/
if((state->pAEC_buffer - (HI_VOID*)HI_NULL) & 0x7)
{
s32AlignNum = 8 - ((state->pAEC_buffer - (HI_VOID*)HI_NULL) & 0x7);
}
else
LiteOS
Developer Guide 8 Debug Guidelines
Issue 01 (2018-04-20) Huawei Proprietary and Confidential
Copyright © Huawei Technologies Co., Ltd.
240

{
s32AlignNum = 0;
}
…
(void *)((HI_U8 *)(state->pAEC_buffer) + s32AlignNum)
Suggestion and Summary
Be careful to avoid memory overwriting in operations on memory, especially on pointers.
8.2.2 Unreadable Audio Task Name
Basic Information
Table 8-2
Applicable Scope Description
Operating system Huawei LiteOS
Symptom
An unreadable audio task name appears after the task command is typed in the shell of
Huawei LiteOS.
Cause Analysis
The possible causes are as follows:
1. Memory overwriting
2. Use of a wild pointer
If memory is overwritten, and the task name overflows, it is likely that large-scale memory
overwriting causes the task name being unreadable. However, after the task command is run,
the printed information apart from the task name is normal, and the task name is passed in by
a pointer, indicating that the use of a wild pointer is more likely to cause the problem. In
addition, the memory check performed by typing the memcheck command in shell is passed
whether the task name is readable or not. Therefore, memory overwriting does not cause the
problem.
The task name stored in the task control block is a character string pointer, indicating that the
pointer only stores the address of the character string that contains the task name. A local
variable of a function can be found in the startup thread of the task. After the function is
executed, the local variable exits, and the function stack is released, which means the memory
of the released stack can be accessed and used by other operations. If the memory of the
LiteOS
Developer Guide 8 Debug Guidelines
Issue 01 (2018-04-20) Huawei Proprietary and Confidential
Copyright © Huawei Technologies Co., Ltd.
241

released stack is accessed and used, the address of the character string containing the task
name may be overwritten when the task status is checked by running the task command (if the
address happens to be not overwritten, the displayed task name is normal, but the released
function stack is still operated, which is illegal).
Solution
Pass in the character string that contains the task name rather than passing in a pointer that
points to the character string.
Suggestion and Summary
None.
8.2.3 Illegal Memory Access Caused by a Global Variable
Basic Information
Table 8-3
Applicable Scope Description
Operating system Huawei LiteOS
Symptom
During the debug of Huawei LiteOS, a global variable should be set to 0. However, the value
changes into a nonzero value when the global variable is used.
Cause Analysis
That the global variable is illegally accessed is likely to be the cause. Memory overwriting
occurs when the memcpy and memset operations are performed on the variable before the
global variable, and the global variable is illegally written.
Solution
View the map file and check whether the variable before the global variable is incorrectly
operated, which causes illegal memory write.
Suggestion and Summary
This solution can effectively locate the variable that causes the illegal memory write.
LiteOS
Developer Guide 8 Debug Guidelines
Issue 01 (2018-04-20) Huawei Proprietary and Confidential
Copyright © Huawei Technologies Co., Ltd.
242

8.3 Method for Locating a Deadlock
Basic Information
Table 8-4
Applicable Scope Description
Operating system Huawei LiteOS
Symptom
Two tasks are deadlocked but the shell function is available.
Cause Analysis
A deadlock occurs when both the following conditions are met:
lTask A holds mutex X and waits forever for mutex Y.
lTask B holds mutex Y and waits forever for mutex X.
In this case, task A and task B are deadlocked.
Solution
Step 1 Enter task in the shell CLI of LiteOS.
The system displays the status and information of all running tasks.
Figure 8-7 Status and information of running tasks in the system
Step 2 Filter the task that may be deadlocked, record its task ID, and enter task plus the task ID in
the shell CLI to view the call stack information of the task.
Figure 8-8 Call stack information of a specified task
LiteOS
Developer Guide 8 Debug Guidelines
Issue 01 (2018-04-20) Huawei Proprietary and Confidential
Copyright © Huawei Technologies Co., Ltd.
243

Step 3 Record the lr value (for example, 0x80070b3c) of traceback 0. Locate the lr value in the
vs_server.asm disassembly file, as shown in the following figure. Locate the pending location
(for example, task_f01) and called API of the mutex.
Figure 8-9 Pending location in the disassembly file
Step 4 Locate the call locations of traceback 1 and traceback 2, and check whether a deadlock occurs
based on the context.
----End
Suggestion and Summary
None.
LiteOS
Developer Guide 8 Debug Guidelines
Issue 01 (2018-04-20) Huawei Proprietary and Confidential
Copyright © Huawei Technologies Co., Ltd.
244

9 Standard Libraries
About This Chapter
9.1 POSIX APIs
9.2 Libc/Libm APIs
9.3 C++ Compatibility Specifications
9.1 POSIX APIs
9.1.1 POSIX Adaption APIs
Huawei LiteOS provides a set of POSIX adaption APIs. The following table lists
specifications of POSIX adaption APIs.
Header File API Type Description Remark
sys/socket.h accept Function Accept a
connection on a
socket.
For details on
this API, see the
lwip_accept API
in Huawei
LiteOS LwIP
API Reference.
The
implementation
of these two
APIs is the
same.
LiteOS
Developer Guide 9 Standard Libraries
Issue 01 (2018-04-20) Huawei Proprietary and Confidential
Copyright © Huawei Technologies Co., Ltd.
245

Header File API Type Description Remark
sys/socket.h bind Function Locate a
socket.
For details on
this API, see the
lwip_bind API
in Huawei
LiteOS LwIP
API Reference.
The
implementation
of these two
APIs is the
same.
time.h clock Function Return the time
that the
processor
spends on
calling a
process or a
function.
time.h clock_getres Function Get the
resolution of a
specified clock.
time.h clock_gettime Function Retrieve the
time of a
specified clock.
time.h clock_settime Function Set the time of
a specified
clock.
sys/socket.h connect Function Make a
connection on a
socket.
For details on
this API, see the
lwip_connect
API in Huawei
LiteOS LwIP
API Reference.
The
implementation
of these two
APIs is the
same.
time.h difftime Function Calculate the
time elapsed
between two
times.
LiteOS
Developer Guide 9 Standard Libraries
Issue 01 (2018-04-20) Huawei Proprietary and Confidential
Copyright © Huawei Technologies Co., Ltd.
246

Header File API Type Description Remark
dlfcn.h dlclose Macro Unload an
opened
dynamic link
library.
The
implementation
of this API is the
same as that of
the
LOS_ModuleUn
load API.
LiteOS
Developer Guide 9 Standard Libraries
Issue 01 (2018-04-20) Huawei Proprietary and Confidential
Copyright © Huawei Technologies Co., Ltd.
247

Header File API Type Description Remark
dlfcn.h dlopen Macro Open a
dynamic link
library file in a
specified mode.
Standard: The
second
parameter of
dlopen specifies
the symbol
resolution mode.
RTLD_LAZY:
Undefined
symbols in the
dynamic link
library are not
resolved before
dlopen returns.
RTLD_NOW:
All undefined
symbols in the
dynamic link
library should be
resolved before
dlopen returns.
If they are not
resolved, dlopen
will return
NULL. Huawei
LiteOS: The
symbol
resolution mode
parameter is not
supported when
the dynamic link
library is
opened. The
symbol
resolution
behavior is the
same as that of
in standard
RTLD_NOW
mode.
The
implementation
of this API is the
same as that of
the
LOS_SoLoad
API.
LiteOS
Developer Guide 9 Standard Libraries
Issue 01 (2018-04-20) Huawei Proprietary and Confidential
Copyright © Huawei Technologies Co., Ltd.
248

Header File API Type Description Remark
dlfcn.h dlsym Macro Take a handle
of a dynamic
link library and
a symbol name,
and return an
address of a
function or a
variable.
The
implementation
of this API is the
same as that of
the
LOS_FindSymB
yName API.
sys/socket.h getpeername Function Get the peer
address of a
socket
For details on
this API, see the
lwip_getpeerna
me API in
Huawei LiteOS
LwIP API
Reference. The
implementation
of these two
APIs is the
same.
unistd.h getpid Function Get the ID of a
process.
The return type
differs from that
in Huawei
LiteOS.
sys/socket.h getsockname Function Get the name of
a socket.
For details on
this API, see the
lwip_getsockna
me API in
Huawei LiteOS
LwIP API
Reference. The
implementation
of these two
APIs is the
same.
sys/socket.h getsockopt Function Get the socket
options.
For details on
this API, see the
lwip_getsockopt
API in Huawei
LiteOS LwIP
API Reference.
The
implementation
of these two
APIs is the
same.
sys/time.h gettimeofday Function Get the current
time.
LiteOS
Developer Guide 9 Standard Libraries
Issue 01 (2018-04-20) Huawei Proprietary and Confidential
Copyright © Huawei Technologies Co., Ltd.
249

Header File API Type Description Remark
in.h htonl Function Convert an
unsigned long
integer from
host byte order
to network byte
order.
The
implementation
of this API is the
same as that of
the lwip_htonl
API.
in.h htons Function Convert an
unsigned short
integer from
host byte order
to network byte
order.
The
implementation
of this API is the
same as that of
the lwip_htons
API.
arpa/inet.h inet_aton Function Convert a string
in the Internet
standard dot
notation to a
network
address.
For details on
this API, see the
inet_aton API in
Huawei LiteOS
LwIP API
Reference.
arpa/inet.h inet_addr Function Convert an
address
expressed in the
standard
dotted-decimal
notation to
in_addr.
For details on
this API, see the
in_addr API in
Huawei LiteOS
LwIP API
Reference.
mqueue.h mq_open Function Open a
message queue.
mqueue.h mq_receive Function Receive a
message from a
message queue.
mqueue.h mq_send Function Send a message
to a message
queue.
mqueue.h mq_setattr Function Set the attribute
of a message
queue.
mqueue.h mq_timedrecei
ve
Function Receive
messages at a
scheduled time.
LiteOS
Developer Guide 9 Standard Libraries
Issue 01 (2018-04-20) Huawei Proprietary and Confidential
Copyright © Huawei Technologies Co., Ltd.
250

Header File API Type Description Remark
mqueue.h mq_timedsend Function Send messages
at a scheduled
time.
Standard: A
deadline for the
send time must
be specified.
You are allowed
to enter a
deadline earlier
than the current
time, but the
operating system
considers the
deadline invalid.
Huawei LiteOS:
The time
interval between
consecutive
receipts must be
specified. It is
not allowed to
enter a negative
value while
specifying the
length of time
interval.
mqueue.h mq_unlink Function Remove a
message queue.
LiteOS
Developer Guide 9 Standard Libraries
Issue 01 (2018-04-20) Huawei Proprietary and Confidential
Copyright © Huawei Technologies Co., Ltd.
251

Header File API Type Description Remark
time.h nanosleep Function High-resolution
(nanosecond
precision)
sleep.
Standard:
nanosleep
achieves sleep
for nanoseconds.
If the call is
interrupted by a
signal, the
remaining sleep
time is written
into the second
parameter.
Huawei LiteOS:
Currently,
nanosleep
achieves sleep
for the time
interval of tick
(10 ms)
precision, and
the second
parameter is not
supported.
The passed-in
number of
seconds must
not be greater
than 4292
seconds.
in.h ntohl Function Convert an
unsigned long
integer from
network byte
order to host
byte order.
The
implementation
of this API is the
same as that of
the lwip_ntohl
API.
in.h ntohs Function Convert an
unsigned short
integer from
network byte
order to host
byte order.
The
implementation
of this API is the
same as that of
the lwip_ntohs
API.
pthread.h pthread_attr_ge
tinheritsched
Function Get the
scheduling
mode of a task.
pthread.h pthread_attr_ge
tschedparam
Function Get task
scheduling
priority.
LiteOS
Developer Guide 9 Standard Libraries
Issue 01 (2018-04-20) Huawei Proprietary and Confidential
Copyright © Huawei Technologies Co., Ltd.
252

Header File API Type Description Remark
pthread.h pthread_attr_ge
tschedpolicy
Function Get the task
scheduling
policy attribute.
Standard: The
scheduling
policy can be
SCHED_OTHE
R,
SCHED_FIFO,
or SCHED_RR.
Huawei LiteOS:
The scheduling
policy must be
SCHED_RR.
pthread.h pthread_attr_ge
tscope
Function Get the task
scope attribute.
Standard: The
task scope can
be either
PTHREAD_SC
OPE_SYSTEM
or
PTHREAD_SC
OPE_PROCESS
.
Huawei LiteOS:
The task scope
must be
PTHREAD_SC
OPE_SYSTEM.
pthread.h pthread_attr_ge
tstacksize
Function Get the size of
task attribute
stack.
pthread.h pthread_attr_ini
t
Function Initialize task
attributes.
pthread.h pthread_attr_set
detachstate
Function Set the detach
state of task
attributes.
pthread.h pthread_attr_set
inheritsched
Function Set the
scheduling
mode of a task.
LiteOS
Developer Guide 9 Standard Libraries
Issue 01 (2018-04-20) Huawei Proprietary and Confidential
Copyright © Huawei Technologies Co., Ltd.
253

Header File API Type Description Remark
pthread.h pthread_attr_set
schedparam
Function Set task
scheduling
priority.
Standard: A
larger value
indicates a
higher priority.
Huawei LiteOS:
A larger value
indicates a lower
priority.
Note: The
inheritsched
field of the
pthread_attr_t
task attribute
needs to be set
to
PTHREAD_EX
PLICIT_SCHE
D, otherwise the
task scheduling
priority
configuration
will not take
effect. The
default value is
PTHREAD_IN
HERIT_SCHE
D.
pthread.h pthread_attr_set
schedpolicy
Function Set the task
scheduling
policy attribute.
Standard: The
scheduling
policy can be
SCHED_OTHE
R,
SCHED_FIFO,
or SCHED_RR.
Huawei LiteOS:
The scheduling
policy must be
SCHED_RR.
LiteOS
Developer Guide 9 Standard Libraries
Issue 01 (2018-04-20) Huawei Proprietary and Confidential
Copyright © Huawei Technologies Co., Ltd.
254

Header File API Type Description Remark
pthread.h pthread_attr_set
scope
Function Set the task
scope.
Standard: The
task scope can
be either
PTHREAD_SC
OPE_SYSTEM
or
PTHREAD_SC
OPE_PROCESS
.
Huawei LiteOS:
The task scope
must be
PTHREAD_SC
OPE_SYSTEM.
pthread.h pthread_attr_set
stacksize
Function Set the size of
task attribute
stack.
pthread.h pthread_cancel Function Cancel a task. A task can be
canceled at a
blocking point.
Huawei LiteOS:
The
PTHREAD_CA
NCEL_ASNCH
RONOUS status
must be set
before calling
pthread_cancel
to cancel a task.
pthread.h pthread_cond_b
roadcast
Function Unblock all
threads blocked
on a condition
variable.
pthread_cond.h pthread_cond_d
estroy
Function Destroy a
condition
variable.
pthread.h pthread_cond_i
nit
Function Initialize a
condition
variable.
pthread.h pthread_cond_s
ignal
Function Unblock
threads blocked
on a condition
variable.
LiteOS
Developer Guide 9 Standard Libraries
Issue 01 (2018-04-20) Huawei Proprietary and Confidential
Copyright © Huawei Technologies Co., Ltd.
255

Header File API Type Description Remark
pthread.h pthread_cond_t
imedwait
Function Wait on a
condition
variable within
a timeout
interval.
Standard: A
deadline for the
wait period must
be specified.
You are allowed
to enter a
deadline earlier
than the current
time, but the
operating system
considers the
deadline invalid.
Huawei LiteOS:
The time
interval between
consecutive
receipts must be
specified. It is
not allowed to
enter a negative
value while
specifying the
length of time
interval.
pthread.h pthread_cond_
wait
Function Wait on a
condition
variable.
pthread.h pthread_condatt
r_getpshared
Function Get the
attributes of a
condition
variable.
Standard: The
attribute can be
either
PTHREAD_PR
OCESS_PRIVA
TE or
PTHREAD_PR
OCESS_SHAR
ED.
Huawei LiteOS:
The attribute
must be
PTHREAD_PR
OCESS_PRIVA
TE.
LiteOS
Developer Guide 9 Standard Libraries
Issue 01 (2018-04-20) Huawei Proprietary and Confidential
Copyright © Huawei Technologies Co., Ltd.
256

Header File API Type Description Remark
pthread.h pthread_condatt
r_setpshared
Function Set the
attributes of a
condition
variable.
Standard: The
attribute can be
either
PTHREAD_PR
OCESS_PRIVA
TE or
PTHREAD_PR
OCESS_SHAR
ED.
Huawei LiteOS:
The attribute
must be
PTHREAD_PR
OCESS_PRIVA
TE.
pthread.h pthread_create Function Create a task.
pthread.h pthread_detach Function Detach a task.
pthread.h pthread_equal Function Determine
whether the
threads are the
same.
pthread.h pthread_exit Function Terminate a
task.
pthread.h pthread_getsch
edparam
Function Get the task
priority and
task scheduling
policy.
Standard: The
scheduling
policy can be
SCHED_OTHE
R,
SCHED_FIFO,
or SCHED_RR.
Huawei LiteOS:
The scheduling
policy must be
SCHED_RR.
pthread.h pthread_join Function Block a task.
pthread.h pthread_mutex
_destroy
Function Destroy a
mutex.
pthread.h pthread_mutex
_getprioceiling
Function Get the upper
limit of the
mutex priority.
pthread.h pthread_mutex
_init
Function Initialize a
mutex.
LiteOS
Developer Guide 9 Standard Libraries
Issue 01 (2018-04-20) Huawei Proprietary and Confidential
Copyright © Huawei Technologies Co., Ltd.
257

Header File API Type Description Remark
pthread.h pthread_mutex
_lock
Function Lock a mutex.
pthread.h pthread_mutex
_setprioceiling
Function Set the upper
limit of the
mutex priority.
pthread.h pthread_mutex
_trylock
Function Attempt to lock
a mutex.
pthread.h pthread_mutex
_unlock
Function Unlock a
mutex.
pthread.h pthread_mutexa
ttr_destroy
Function Destroy the
mutex
attributes.
pthread.h pthread_mutexa
ttr_getprioceilin
g
Function Get the priority
ceiling attribute
of a mutex.
pthread.h pthread_mutexa
ttr_getprotocol
Function Get the
protocol in the
mutex attribute.
pthread.h pthread_mutexa
ttr_gettype
Function Get the type in
the mutex
attribute.
pthread.h pthread_mutexa
ttr_init
Function Initialize the
mutex
attributes.
pthread.h pthread_mutexa
ttr_setprioceilin
g
Function Set the priority
ceiling attribute
of a mutex.
pthread.h pthread_mutexa
ttr_setprotocol
Function Set the protocol
in the mutex
attribute.
pthread.h pthread_mutexa
ttr_settype
Function Set the type in
the mutex
attribute.
pthread.h pthread_once Function Operate the
task once.
pthread.h pthread_self Function Get the task ID.
pthread.h pthread_setcanc
elstate
Function Set the
cancelability
state.
LiteOS
Developer Guide 9 Standard Libraries
Issue 01 (2018-04-20) Huawei Proprietary and Confidential
Copyright © Huawei Technologies Co., Ltd.
258

Header File API Type Description Remark
pthread.h pthread_setcanc
eltype
Function Set the
cancelability
type.
pthread.h pthread_setsche
dparam
Function Set the priority
and the
scheduling
policy of a task.
Standard: The
scheduling
policy can be
SCHED_OTHE
R,
SCHED_FIFO,
or SCHED_RR.
Huawei LiteOS:
The scheduling
policy must be
SCHED_RR.
pthread.h pthread_testcan
cel
Function Cancel a task.
sys/socket.h recv Function Receive data
from a socket.
For details on
this API, see the
lwip_recv API
in Huawei
LiteOS LwIP
API Reference.
The
implementation
of these two
APIs is the
same.
sys/socket.h recvfrom Function Receive data
from a socket.
For details on
this API, see the
lwip_recvfrom
API in Huawei
LiteOS LwIP
API Reference.
The
implementation
of these two
APIs is the
same.
sched.h sched_get_prior
ity_max
Function Get the
supported
maximum
priority value.
sched.h sched_get_prior
ity_min
Function Get the
supported
minimum
priority value.
LiteOS
Developer Guide 9 Standard Libraries
Issue 01 (2018-04-20) Huawei Proprietary and Confidential
Copyright © Huawei Technologies Co., Ltd.
259

Header File API Type Description Remark
sched.h sched_yield Function Cause the
running thread
to relinquish
the processor.
semaphore.h sem_destroy Function Destroy an
unnamed
semaphore.
semaphore.h sem_getvalue Function Get the value of
a specified
semaphore.
semaphore.h sem_init Function Initialize an
unnamed
semaphore.
semaphore.h sem_post Function Release a
specified
unnamed
semaphore.
semaphore.h sem_timedwait Function Wait for an
unnamed
semaphore
within a
timeout
interval.
Standard: The
timeout time is
absolute time
and the previous
timeout
semaphores can
be processed.
Huawei LiteOS:
The time
interval between
consecutive
receipts must be
specified. It is
not allowed to
enter a negative
value while
specifying the
length of time
interval.
semaphore.h sem_trywait Function Attempt to wait
for an unnamed
semaphore.
semaphore.h sem_wait Function Wait for an
unnamed
semaphore.
LiteOS
Developer Guide 9 Standard Libraries
Issue 01 (2018-04-20) Huawei Proprietary and Confidential
Copyright © Huawei Technologies Co., Ltd.
260

Header File API Type Description Remark
sys/socket.h send Function Send data
through a
socket.
For details on
this API, see the
lwip_send API
in Huawei
LiteOS LwIP
API Reference.
The
implementation
of these two
APIs is the
same.
sys/socket.h sendto Function Send data
through a
socket.
For details on
this API, see the
lwip_sendto API
in Huawei
LiteOS LwIP
API Reference.
The
implementation
of these two
APIs is the
same.
sys/socket.h setsockopt Function Set the status of
a socket.
For details on
this API, see the
lwip_setscokopt
API in Huawei
LiteOS LwIP
API Reference.
The
implementation
of these two
APIs is the
same.
sys/socket.h socket Function Create socket
communication
.
For details on
this API, see the
lwip_socket API
in Huawei
LiteOS LwIP
API Reference.
The
implementation
of these two
APIs is the
same.
LiteOS
Developer Guide 9 Standard Libraries
Issue 01 (2018-04-20) Huawei Proprietary and Confidential
Copyright © Huawei Technologies Co., Ltd.
261

Header File API Type Description Remark
time.h timer_create Function Create a timer
and specify the
timer expiry
notification
mechanism.
time.h timer_delete Function Delete a timer. Standard: A one-
off software
timer will not be
automatically
deleted after it is
run. Huawei
LiteOS: A one-
off software
timer will be
automatically
deleted after it is
run. This API
can be used to
create a periodic
timer.
time.h timer_getoverru
n
Function Get the number
of lost timer
notifications.
Standard: This
API can be used
to get the timer
expiration
overrun count.
Huawei LiteOS:
The return value
shall be the
number of
execution
periods of a
periodic timer.
time.h timer_gettime Function Get the time
remaining on a
POSIX.1b
interval timer.
time.h timer_settime Function Start or stop a
timer.
sys/utsname.h uname Function Get the name
and other
information of
the current
kernel.
In Huawei
LiteOS, the
header file is
utsname.h.
stdarg.h va_arg Macro Return variadic
arguments.
LiteOS
Developer Guide 9 Standard Libraries
Issue 01 (2018-04-20) Huawei Proprietary and Confidential
Copyright © Huawei Technologies Co., Ltd.
262

Header File API Type Description Remark
stdarg.h va_copy Macro Copy the
initialized
va_list to the
target argument
list.
stdarg.h va_end Macro Put the
acquisition of
variadic
arguments to an
end.
stdarg.h va_start Macro Initialize the
variable
arg_ptr.
9.1.2 POSIX APIs Not Supported
Some POSIX APIs are not supported in Huawei LiteOS. The following table lists the detailed
specifications:
File API Type Description Supported/No
t Supported
dirent.h fdopendir Function Convert a file
descriptor to a
pointer to the
directory
structure.
Not supported
mqueue.h mq_notify Function Notify the
calling process
that a message
is available in a
message queue.
Not supported
mqueue.h mq_unlink Function Remove a
message
queue.s
Not supported
pthread.h pthread_attr_de
stroy
Function Destroy a
thread attributes
object.
Not supported
pthread.h pthread_condatt
r_destroy
Function Destroy a
condition
variable
attributes
object.
Not supported
LiteOS
Developer Guide 9 Standard Libraries
Issue 01 (2018-04-20) Huawei Proprietary and Confidential
Copyright © Huawei Technologies Co., Ltd.
263

File API Type Description Supported/No
t Supported
pthread.h pthread_condatt
r_init
Function Initialize a
condition
variable
attributes
object.
Not supported
pthread.h pthread_getspec
ific
Function Return the
value currently
bound to the
specified key
on behalf of the
calling thread.
Not supported
pthread.h pthread_key_cr
eate
Function Create a thread-
specific data
key.
Not supported
pthread.h pthread_key_de
lete
Function Delete a thread-
specific data
key.
Not supported
pthread.h pthread_mutex_
timedlock
Function Lock a mutex
before a
specified
timeout expires.
Not supported
pthread.h pthread_setspec
ific
Function Associate a
thread-specific
value with a
key.
Not supported
semaphore.h sem_close Function Close a named
semaphore.
Not supported
semaphore.h sem_open Function Open a named
semaphore.
Not supported
semaphore.h sem_unlink Function Remove a
named
semaphore.
Not supported
signal.h kill Function Send a signal to
a process.
Not supported
signal.h pthread_kill Function Send a signal to
a thread.
Not supported
signal.h pthread_sigmas
k
Function Mask a thread's
responses to
some signals.
Not supported
LiteOS
Developer Guide 9 Standard Libraries
Issue 01 (2018-04-20) Huawei Proprietary and Confidential
Copyright © Huawei Technologies Co., Ltd.
264

File API Type Description Supported/No
t Supported
signal.h raise Function Send a signal to
the calling
process.
Not supported
signal.h sigaction Function Examine or
specify the
action to be
associated with
a specific
signal.
Not supported
signal.h sigaddset Function Add a signal to
a signal set.
Not supported
signal.h sigdelset Function Delete a signal
from a signal
set.
Not supported
signal.h sigemptyset Function Initialize a
signal set.
Not supported
signal.h sigfillset Function Add all signals
to a signal set.
Not supported
signal.h sigismember Function Test whether a
signal is a
member of a
signal set.
Not supported
signal.h signal Function Set the
disposition of a
signal.
Not supported
signal.h sigpending Function Query pending
signals.
Not supported
signal.h sigprocmask Function Query or set the
signal mask of
the calling
thread.
Not supported
signal.h sigqueue Function Queue a signal
to a process.
Not supported
signal.h sigsuspend Function Suspend a
process until it
catches a signal.
Not supported
LiteOS
Developer Guide 9 Standard Libraries
Issue 01 (2018-04-20) Huawei Proprietary and Confidential
Copyright © Huawei Technologies Co., Ltd.
265

File API Type Description Supported/No
t Supported
signal.h sigtimedwait Function Suspend the
execution of the
calling thread
until a signal in
a signal set is
delivered before
a specified
timeout expires.
Not supported
signal.h sigwait Function Suspend the
execution of the
calling thread
until a signal in
a signal set is
delivered.
Not supported
signal.h sigwaitinfo Function Suspend the
execution of the
calling thread
until a signal in
a signal set is
delivered.
Not supported
stdio.h getdelim Function Set the position
where file
reading ends.
Not supported
stdio.h getline Function Read a line
from a stream.
Not supported
stdio.h tempnam Function Return a unique
filename that
contains a
directory name.
Not supported
stdio.h tmpfile Function Create a
temporary
binary file.
Not supported
stdio.h vsscanf Function Format string
input.
Not supported
stdlib.h abort Function Abort the
current process.
Not supported
stdlib.h atexit Function Register a
function to be
called at normal
process
termination.
Not supported
LiteOS
Developer Guide 9 Standard Libraries
Issue 01 (2018-04-20) Huawei Proprietary and Confidential
Copyright © Huawei Technologies Co., Ltd.
266

File API Type Description Supported/No
t Supported
stdlib.h div Function Return the
quotient and
remainder of an
integer division.
Not supported
stdlib.h exit Function Cause normal
process
termination.
Not supported
stdlib.h getenv Function Get the value of
an environment
variable.
Not supported
stdlib.h ldiv Function Return the
quotient and
remainder of an
integer division.
Not supported
stdlib.h mblen Function Return the size
of a multibyte
character.
Not supported
stdlib.h mbstowcs Function Convert a
multibyte
sequence to a
wide character.
Not supported
stdlib.h mbtowc Function Convert a
multibyte
sequence to a
wide character.
Not supported
stdlib.h system Function Execute a shell
command.
Not supported
stdlib.h wctomb Function Check the
coding of a
multibyte
character.
Not supported
sys/wait.h waitpid Function Wait for a child
process to stop
or terminate.
Not supported
syslog.h closelog Function Close the
descriptor being
used to write to
the system
logger.
Not supported
syslog.h setlogmask Function Set the syslog
log priority
mask.
Not supported
LiteOS
Developer Guide 9 Standard Libraries
Issue 01 (2018-04-20) Huawei Proprietary and Confidential
Copyright © Huawei Technologies Co., Ltd.
267

File API Type Description Supported/No
t Supported
syslog.h syslog Function Send log
messages to the
system logger
syslogd.
Not supported
unistd.h alarm Function Set a signal
transmission
alarm.
Not supported
unistd.h _exit Function Terminate the
calling process.
Not supported
unistd.h execve Function Execute a file. Not supported
unistd.h fchown Function Change the
owner of a file
Not supported
unistd.h fork Function Create a child
process.
Not supported
unistd.h gethostname Function Get the
hostname.
Not supported
unistd.h isatty Function Test whether a
specified file
descriptor is a
tty.
Not supported
unistd.h nice Function Change the
priority of a
process.
Not supported
unistd.h pipe Function Create a pipe. Not supported
unistd.h readlink Function Read the file
pointed to by a
symbolic link.
Not supported
wchar.h fgetws Function Read a wide-
character string
from a stream.
Not supported
wchar.h fputws Function Write a wide-
character string
to a stream.
Not supported
wchar.h fwide Function Set a stream to
be byte-/wide
character-
oriented.
Not supported
wchar.h fwprintf Function Format wide-
character output
to a file.
Not supported
LiteOS
Developer Guide 9 Standard Libraries
Issue 01 (2018-04-20) Huawei Proprietary and Confidential
Copyright © Huawei Technologies Co., Ltd.
268

File API Type Description Supported/No
t Supported
wchar.h fwscanf Function Format wide-
character string
input.
Not supported
wchar.h getwchar Function Read a wide
character from
the standard
input.
Not supported
wchar.h mbrlen Function Return the size
of a multibyte
character.
Not supported
wchar.h mbsrtowcs Function Convert a
multibyte
sequence to a
wide character.
Not supported
wchar.h putwchar Function Write a
specified wide
character to the
standard output.
Not supported
wchar.h swprintf Function Copy a
formatted wide-
character string.
Not supported
wchar.h swscanf Function Format wide-
character string
input.
Not supported
wchar.h vfwprintf Function Format wide-
character output
to a file.
Not supported
wchar.h vfwscanf Function Format wide-
character string
input.
Not supported
wchar.h vswprintf Function Copy a
formatted wide-
character string.
Not supported
wchar.h vswscanf Function Format wide-
character string
input.
Not supported
wchar.h vwprintf Function Format wide-
character
output.
Not supported
wchar.h vwscanf Function Format wide-
character input.
Not supported
LiteOS
Developer Guide 9 Standard Libraries
Issue 01 (2018-04-20) Huawei Proprietary and Confidential
Copyright © Huawei Technologies Co., Ltd.
269

File API Type Description Supported/No
t Supported
wchar.h wcscat Function Concatenate
two wide-
character
strings.
Not supported
wchar.h wcschr Function Locate the first
occurrence of a
specified wide
character in a
wide-character
string.
Not supported
wchar.h wcscpy Function Copy a wide-
character string.
Not supported
wchar.h wcscspn Function Return the
number of
continuous
wide characters
in a wide-
character string
that do not
contain the
specified wide-
character string.
Not supported
wchar.h wcsncat Function Concatenate
two wide-
character
strings.
Not supported
wchar.h wcsncmp Function Compare two
wide-character
strings.
Not supported
wchar.h wcsncpy Function Copy characters
from a wide-
character string.
Not supported
wchar.h wcspbrk Function Return the
position the
first wide
characters that
two wide-
character
strings have in
common.
Not supported
LiteOS
Developer Guide 9 Standard Libraries
Issue 01 (2018-04-20) Huawei Proprietary and Confidential
Copyright © Huawei Technologies Co., Ltd.
270

File API Type Description Supported/No
t Supported
wchar.h wcsrchr Function Locate the last
occurrence of a
specified wide
character in a
wide-character
string.
Not supported
wchar.h wcsrtombs Function Convert a wide-
character string
to a multibyte
string.
Not supported
wchar.h wcsspn Function Return the
number of
continuous
wide characters
in a wide-
character string
that do not
contain the
specified wide-
character string.
Not supported
wchar.h wcsstr Function Locate a
substring in a
wide-character
string.
Not supported
wchar.h wcstod Function Convert a wide-
character string
to a double-
precision
floating
number.
Not supported
wchar.h wcstof Function Convert a wide-
character string
to a single-
precision
floating
number.
Not supported
wchar.h wcstok Function Split a wide-
character string.
Not supported
wchar.h wcstol Function Convert a wide-
character string
to a long
integer.
Not supported
LiteOS
Developer Guide 9 Standard Libraries
Issue 01 (2018-04-20) Huawei Proprietary and Confidential
Copyright © Huawei Technologies Co., Ltd.
271

File API Type Description Supported/No
t Supported
wchar.h wcstoul Function Convert a wide-
character string
to an unsigned
long integer.
Not supported
wchar.h wprintf Function Format wide-
character
output.
Not supported
wchar.h wscanf Function Format wide-
character string
input.
Not supported
wctype.h towctrans Function Wide character
conversion.
Not supported
wctype.h wctrans Function Wide-character
translation
mapping.
Not supported
9.2 Libc/Libm APIs
9.2.1 Libc Adaption APIs
Huawei LiteOS provides Libcadaption APIs. The following table lists detailed specifications.
Header File API Type Description
stdlib.h arc4random_unifor
m
Random number
function
Generate a random
number in the range
of 0 to (x–1).
time.h asctime_r Time function Display time and
date in the format of
string. You need to
check whether the
passed-in tm
structure is correct.
The week value
must be in the range
of [0,6]. The month
value must be in the
range of [0,11].
LiteOS
Developer Guide 9 Standard Libraries
Issue 01 (2018-04-20) Huawei Proprietary and Confidential
Copyright © Huawei Technologies Co., Ltd.
272

Header File API Type Description
assert.h assert Assertion macro Terminate the
program if an
expression is false.
This API is used for
debugging.
stdlib.h calloc Memory configuring
function
Allocate memory.
checksum.h csum_fold Data check function Convert a 32-bit
cumulative sum to a
16-bit checksum.
time.h ctime Time function Display time and
date in the format of
string.
time.h ctime_r Time function Display time and
date in the format of
string.
stdio.h fgets Standard I/O
function
Read a string from a
file.
stdio.h fopen64 Standard I/O
function
Open a file.
stdlib.h free Memory configuring
function
Free the previously
allocated memory.
stdio.h freopen Standard I/O
function
Redirect a stream.
The fd parameter in
the returned value of
this API may be
different from that
of the standard,
because part of file
systems (RAMFS)
do not support the
dup2() function
called by this API.
stdio.h fseeko64 Standard I/O
function
Move the read and
write position of a
stream.
stdio.h ftello64 Standard I/O
function
Get the file position
indicator for a
stream.
stdio.h getc_unlocked Standard I/O
function
Non-locking stdio
getc operation
LiteOS
Developer Guide 9 Standard Libraries
Issue 01 (2018-04-20) Huawei Proprietary and Confidential
Copyright © Huawei Technologies Co., Ltd.
273

Header File API Type Description
stdio.h getchar Standard I/O
function
Read a character
from the standard
input.
stdio.h getchar_unlocked Standard I/O
function
Non-locking stdio
getchar operation
stdio.h gets Standard I/O
function
Read a character
from the standard
input. You are
advised to use
fgets().
time.h localtime Time function Get the current local
time and date.
stdlib.h malloc Memory configuring
function
Allocate memory.
stdlib.h memalign Memory processing
function
Allocate memory.
The passed-in
alignment must be a
positive integer
power of two.
libcmini.h memchr Memory processing
function
Scan a memory area
for a character.
libcmini.h memcpy Memory processing
function
Copy memory
content.
libcmini.h memmove Memory processing
function
Copy count bytes
from memory area
src to memory area
dest.
libcmini.h memset Memory processing
function
Fill n bytes of a
memory block with
a given value.
stdio.h perror Error processing
function
Print error
information.
stdlib.h posix_memalign Memory allocation
function
Apply for a byte-
aligned memory
stdlib.h realloc Memory configuring
function
Reallocate memory.
locale.h setLocaleInit Locale function Initialize the set
locale.
string.h strcat String processing
function
Concatenate two
strings.
LiteOS
Developer Guide 9 Standard Libraries
Issue 01 (2018-04-20) Huawei Proprietary and Confidential
Copyright © Huawei Technologies Co., Ltd.
274

Header File API Type Description
string.h strcoll String processing
function
Compare two
strings, both
interpreted as
appropriate to the
LC_COLLATE
category of the
current locale.
string.h strerror Error processing
function
Return a string that
describes the error
code.
string.h strncat String processing
function
Concatenate two
strings.
string.h strxfrm String processing
function
Transform a string.
ctype.h tolower Data conversion
function
Convert an
uppercase letter to
its lowercase
equivalent.
ctype.h toupper Data conversion
function
Convert a lowercase
letter to its
uppercase
equivalent.
time.h tzset Time function Initialize time
conversion
information.
stdlib.h zalloc Memory processing
function
Allocate memory.
inet.h inet_ntop Data conversion
function
Convert the dotted
decimal notation to
binary integer.
inet.h inet_pton Data conversion
function
Convert the binary
integer to dotted
deciaml notation
if.h if_indextoname Data conversion
function
Convert the network
card number to
name
if.h if_nametoindex Data conversion
function
Convert the netword
name to number
LiteOS
Developer Guide 9 Standard Libraries
Issue 01 (2018-04-20) Huawei Proprietary and Confidential
Copyright © Huawei Technologies Co., Ltd.
275

9.2.2 Libc Open Source APIs
Huawei LiteOS provides a set of Libc open source APIs. The following table lists the detailed
specifications.
Header
File
API Type Description Source
libcmini.h __fpclassify
d
Floating point
number
calculation
function
Classify floating
point values.
bionic 5.0
local.h __vfprintf File operation
function
Format the output
data to a file.
bionic 5.0
floatio.h __hdtoa Floating point
number
calculation
function
Convert an IEEE
double precision
value to a
hexadecimal
string.
bionic 5.0
floatio.h __hldtoa Floating point
number
calculation
function
Convert an IEEE
floating point
value to a
hexadecimal
string.
bionic 5.0
libcmini.h __isnan Floating point
number
calculation
function
Determine
whether a floating
point number is
Not a Number
(NaN).
bionic 5.0
floatio.h __ldtoa Floating point
number
calculation
function
A wrapper for
gdtoa() that makes
its function
similar with
dtoa().
bionic 5.0
stdlib.h abs Mathematical
calculation
function
Return the
absolute value of
an integer.
nuttx 7.8
stdlib.h arc4random Random number
function
Generate a
random number.
bionic 5.0
time.h asctime Time function Display time and
date in the format
of string.
bionic 5.0
stdlib.h atoi Data conversion
function
Convert a string to
an integer.
bionic 5.0
stdlib.h atol Data conversion
function
Convert a string to
a long integer.
bionic 5.0
LiteOS
Developer Guide 9 Standard Libraries
Issue 01 (2018-04-20) Huawei Proprietary and Confidential
Copyright © Huawei Technologies Co., Ltd.
276

Header
File
API Type Description Source
stdlib.h atoll Data conversion
function
Convert a string to
a long long
integer.
bionic 5.0
stdlib.h bsearch Data structure
function
Binary search bionic 5.0
wchar.h btowc Wide character
processing
function
Convert a single
byte to a wide
character.
bionic 5.0
string.h bzero String processing
function
Set the first n
bytes of a memory
area to zero.
bionic 5.0
stdio.h clearerr Standard I/O
function
Delete the error
flag of a stream.
bionic 5.0
fcntl.h creat File operation
function
Create a file. bionic 5.0
stdio.h fclose Standard I/O
function
Close a file. bionic 5.0
stdio.h fdopen Standard I/O
function
Associate a
standard I/O
stream with an
existing file
descriptor.
bionic 5.0
stdio.h feof Standard I/O
function
Check whether a
stream has read
the file tail.
bionic 5.0
stdio.h ferror Error processing
function
Check whether
any error occurs in
a stream.
bionic 5.0
stdio.h fflush Standard I/O
function
Update a buffer. bionic 5.0
stdio.h fgetc Standard I/O
function
Read a character
from a file.
bionic 5.0
stdio.h fgetpos Standard I/O
function
Get the file
position indicator
for a stream.
bionic 5.0
wchar.h fgetwc Wide character
processing
function
Convert a single
byte to a wide
character.
bionic 5.0
LiteOS
Developer Guide 9 Standard Libraries
Issue 01 (2018-04-20) Huawei Proprietary and Confidential
Copyright © Huawei Technologies Co., Ltd.
277

Header
File
API Type Description Source
stdio.h fileno Standard I/O
function
Return the file
descriptor of the
stream specified
by stream.
bionic 5.0
libcmini.h finite Floating point
number
calculation
function
Determine
whether a floating
point number is
finite.
bionic 5.0
stdio.h flockfile Standard I/O
function
Lock a file. bionic 5.0
stdio.h fopen Standard I/O
function
Open a file. bionic 5.0
stdio.h fprintf Format input/
output function
Format the output
data to a file.
bionic 5.0
stdio.h fputc Standard I/O
function
Write a specified
character to a
stream.
bionic 5.0
stdio.h fputs Standard I/O
function
Write a specified
string to a stream.
bionic 5.0
wchar.h fputwc Wide character
processing
function
Write a wide
character to a
stream.
bionic 5.0
stdio.h fread Standard I/O
function
Read data from a
stream.
bionic 5.0
stdio.h fscanf Format input/
output function
Read formatted
input.
bionic 5.0
stdio.h fseek Standard I/O
function
Move the file
position indicator
for a stream.
bionic 5.0
stdio.h fseeko Standard I/O
function
Move the read and
write position of a
stream.
bionic 5.0
stdio.h fsetpos Standard I/O
function
Move the file
position indicator
for a stream.
bionic 5.0
stdio.h ftell Standard I/O
function
Get the file
position indicator
for a stream.
bionic 5.0
LiteOS
Developer Guide 9 Standard Libraries
Issue 01 (2018-04-20) Huawei Proprietary and Confidential
Copyright © Huawei Technologies Co., Ltd.
278

Header
File
API Type Description Source
stdio.h ftello Standard I/O
function
Get the file
position indicator
for a stream.
bionic 5.0
stdio.h ftrylockfile Standard I/O
function
Lock a file for
stdio.
bionic 5.0
stdio.h funlockfile Standard I/O
function
Unlock a file for
stdio.
bionic 5.0
stdio.h fwrite Standard I/O
function
Write data to a
stream.
bionic 5.0
stdio.h getc Standard I/O
function
Read a character
from a file.
bionic 5.0
wchar.h getwc Wide character
processing
function
Read a wide
character from a
file.
bionic 5.0
time.h gmtime Time function Get the current
time and date.
nuttx 7.8
time.h gmtime_r Time function Get the current
time and date.
nuttx 7.8
ctype.h isalnum Character type
check function
Check whether a
character is
alphanumeric.
bionic 5.0
ctype.h isalpha Character type
check function
Check whether a
character is
alphabetic.
bionic 5.0
ctype.h isascii Character type
check macro
Check whether a
character is an
ASCII code.
bionic 5.0
ctype.h isblank Character type
check function
Check whether a
character is a
blank character;
that is, a space or
a tab.
bionic 5.0
ctype.h iscntrl Character type
check function
Check whether a
character is a
control character.
bionic 5.0
ctype.h isdigit Character type
check function
Check whether a
character is a
decimal digit.
bionic 5.0
ctype.h Ise Character type
check macro
Check whether a
character is e.
bionic 5.0
LiteOS
Developer Guide 9 Standard Libraries
Issue 01 (2018-04-20) Huawei Proprietary and Confidential
Copyright © Huawei Technologies Co., Ltd.
279

Header
File
API Type Description Source
ctype.h isgraph Character type
check function
Check whether a
character has a
graphical
representation.
bionic 5.0
ctype.h islower Character type
check function
Check whether a
character is a
lowercase letter.
bionic 5.0
libcmini.h isnan Floating point
number
calculation
function
Determine
whether a floating
point number is
Not a Number
(NaN).
bionic 5.0
ctype.h isprint Character type
check function
Check whether a
character is
printable.
bionic 5.0
ctype.h ispunct Character type
check function
Check whether a
character is a
punctuation
character.
bionic 5.0
ctype.h Issign Character type
check macro
Check whether or
not a character is a
plus sign or a
minus sign.
bionic 5.0
ctype.h isspace Character type
check function
Check whether a
character is a
white-space
character.
bionic 5.0
ctype.h isupper Character type
check function
Check whether a
character is an
uppercase letter.
bionic 5.0
wctype.h iswalnum Wide character
processing
function
Check whether a
wide character is
alphanumeric.
bionic 5.0
wctype.h iswalpha Wide character
processing
function
Check whether a
wide character is
alphabetic.
bionic 5.0
wctype.h iswblank Wide character
processing
function
Check whether a
wide character is a
blank character;
that is, a space or
a tab.
bionic 5.0
LiteOS
Developer Guide 9 Standard Libraries
Issue 01 (2018-04-20) Huawei Proprietary and Confidential
Copyright © Huawei Technologies Co., Ltd.
280

Header
File
API Type Description Source
wctype.h iswcntrl Wide character
processing
function
Check whether a
wide character is a
control character.
bionic 5.0
wctype.h iswctype Wide character
processing
function
Check whether a
wide character
belongs to a
specified character
class.
bionic 5.0
wctype.h iswdigit Wide character
processing
function
Check whether a
wide character is a
decimal digit (0
through 9).
bionic 5.0
wctype.h iswgraph Wide character
processing
function
Check whether a
wide character is a
printable character
except a space.
bionic 5.0
wctype.h iswlower Wide character
processing
function
Check whether a
wide character is a
lowercase letter.
bionic 5.0
wctype.h iswprint Wide character
processing
function
Check whether a
wide character is
printable.
bionic 5.0
wctype.h iswpunct Wide character
processing
function
Check whether a
wide character is a
punctuation
character or a
special character.
bionic 5.0
wctype.h iswspace Wide character
processing
function
Check whether a
wide character is a
white-space
character.
bionic 5.0
wctype.h iswupper Wide character
processing
function
Check whether a
wide character is
an uppercase
letter.
bionic 5.0
wctype.h iswxdigit Wide character
processing
function
Check whether a
wide character is a
hexadecimal digit.
bionic 5.0
ctype.h isxdigit Character type
check function
Check whether a
character is a
hexadecimal digit.
bionic 5.0
LiteOS
Developer Guide 9 Standard Libraries
Issue 01 (2018-04-20) Huawei Proprietary and Confidential
Copyright © Huawei Technologies Co., Ltd.
281

Header
File
API Type Description Source
stdlib.h labs Mathematical
calculation
function
Return the
absolute value of a
long integer.
nuttx 7.8
stdlib.h llabs Mathematical
calculation
function
Return the
absolute value of a
long integer.
nuttx 7.8
time.h localtime_r Time function Get the current
local time and
date.
nuttex 7.8
wchar.h mbrtowc Wide character
processing
function
Convert a
multibyte
sequence to a
wide character.
bionic 5.0
wchar.h mbsinit Wide character
processing
function
Test for initial
shift state.
bionic 5.0
bionic_mbst
ate.h
mbstate_byt
es_so_far
Other function Return bytes
whose stream
status is nonzero.
bionic 5.0
bionic_mbst
ate.h
mbstate_get
_byte
Other function Return the stream
status.
bionic 5.0
bionic_mbst
ate.h
mbstate_set
_byte
Other function Set the stream
status.
bionic 5.0
string.h memchr String processing
function
Scan a memory
area for a
character.
nuttx 7.8
string.h memcmp String processing
function
Compare memory
areas.
bionic 5.0
string.h memcpy String processing
function
Copy memory
content.
bionic 5.0
string.h memmove String processing
function
Copy memory
content.
bionic 5.0
string.h memset String processing
function
Fill memory with
a value.
bionic 5.0
stdlib.h mkstemp Memory
processing
function
Create a unique
temporary file.
bionic 5.0
LiteOS
Developer Guide 9 Standard Libraries
Issue 01 (2018-04-20) Huawei Proprietary and Confidential
Copyright © Huawei Technologies Co., Ltd.
282

Header
File
API Type Description Source
time.h mktime Time function Convert the time
structure data into
the number of
elapsed seconds.
nuttx 7.8
reentrant.h mutex_lock Mutex operation
function
Lock a mutex. bionic 5.0
reentrant.h mutex_unlo
ck
Mutex operation
function
Unlock a mutex. bionic 5.0
stddef.h offsetof Obtaining offset Return the offset
of a structure
member from the
start of the
structure.
nuttx 7.8
stdio.h printf Format input/
output function
Format output
data.
bionic 5.0
stdio.h putc Standard I/O
function
Write a specified
character to a file.
bionic 5.0
stdio.h putc_unlock
ed
Standard I/O
function
Non-locking stdio
putc operation
bionic 5.0
stdio.h putchar Standard I/O
function
Write a specified
character to the
standard output.
bionic 5.0
stdio.h putchar_unl
ocked
Standard I/O
function
Non-locking stdio
putchar operation
bionic 5.0
stdio.h puts Standard I/O
function
Write a specified
string to the
standard output.
bionic 5.0
wchar.h putwc Wide character
processing
function
Write a specified
wide character to
a file.
bionic 5.0
stdlib.h qsort Data structure
function
Sort an array by
using a quick
sorting method.
bionic 5.0
stdlib.h rand Random number
function
Generate a
random number.
bionic 5.0
stdio.h remove File and directory
function
Delete a file. bionic 5.0
bionic_mbst
ate.h
reset_and_re
turn
Other function Initialize the
stream status.
bionic 5.0
LiteOS
Developer Guide 9 Standard Libraries
Issue 01 (2018-04-20) Huawei Proprietary and Confidential
Copyright © Huawei Technologies Co., Ltd.
283

Header
File
API Type Description Source
bionic_mbst
ate.h
reset_and_re
turn_illegal
Other function Initialize the
stream status and
return –1.
bionic 5.0
stdio.h rewind Standard I/O
function
Set the file
position indicator
for a stream to the
beginning of the
file.
bionic 5.0
stdio.h scanf Format input/
output function
Format string
input.
bionic 5.0
stdio.h setbuf Standard I/O
function
Set the buffer of a
stream.
bionic 5.0
locale.h setlocale Locale function Set or retrieve
locale
information.
bionic 5.0
stdio.h setvbuf Standard I/O
function
Set the buffer of a
stream.
bionic 5.0
stdio.h snprintf Format input/
output function
Copy a formatted
string.
bionic 5.0
string.h snprintf Format input/
output function
Copy a formatted
string.
bionic 5.0
stdio.h sprintf Format input/
output function
Copy a formatted
string.
bionic 5.0
stdlib.h srand Random number
function
Set a random
seed.
bionic 5.0
stdlib.h srandom Random number
function
Generate a
random seed.
bionic 5.0
stdio.h sscanf Format input/
output function
Read formatted
input from a
string.
bionic 5.0
string.h strcasecmp String processing
function
Compare two
strings.
bionic 5.0
string.h strcasestr String processing
function
Determine
whether string
str2 is the
substring of string
str1, and ignore
the case of both
strings.
bionic 5.0
LiteOS
Developer Guide 9 Standard Libraries
Issue 01 (2018-04-20) Huawei Proprietary and Confidential
Copyright © Huawei Technologies Co., Ltd.
284

Header
File
API Type Description Source
string.h strchr String processing
function
Locate the first
occurrence of a
specified character
in a string.
nuttx7.8
string.h strcmp String processing
function
Compare two
strings.
bionic 5.0
string.h strcpy String processing
function
Copy a string. bionic 5.0
string.h strcspn String processing
function
Return the number
of continuous
characters that do
not contain the
specified string.
bionic 5.0
string.h strdup String processing
function
Duplicate a string. bionic 5.0
stdio.h strerror_r Format input/
output function
Return a string
that describes the
error code.
bionic 5.0
time.h strftime Time function Format date and
time.
nuttx7.8
string.h strlcpy String processing
function
Copy characters
from a string.
bionic 5.0
string.h strlen String processing
function
Return the length
of a string.
bionic 5.0
libcmini.h strlen String processing
function
Calculate the
length of a string.
bionic 5.0
string.h strncasecmp String processing
function
Compare two
strings.
bionic 5.0
string.h strncmp String processing
function
Compare two
strings.
bionic 5.0
string.h strncpy String processing
function
Copy characters
from a string.
bionic 5.0
libcmini.h strncpy String processing
function
Copy characters
from a string.
bionic 5.0
string.h strpbrk String processing
function
Locate the first
occurrence of a
specified character
in a string.
bionic 5.0
LiteOS
Developer Guide 9 Standard Libraries
Issue 01 (2018-04-20) Huawei Proprietary and Confidential
Copyright © Huawei Technologies Co., Ltd.
285

Header
File
API Type Description Source
string.h strrchr String processing
function
Locate the last
occurrence of a
specified character
in a string.
nuttx7.8
string.h strsep String processing
function
Break a string into
a set of strings.
bionic 5.0
string.h strspn String processing
function
Return the number
of continuous
characters that do
not contain the
specified string.
bionic 5.0
string.h strstr String processing
function
Locate a substring
in a string.
bionic 5.0
stdlib.h strtod Data conversion
function
Convert a string to
a floating point
number.
bionic 5.0
string.h strtok String processing
function
Split a string. nuttx7.8
string.h strtok_r String processing
function
Split a string. nuttx7.8
stdlib.h strtol Data conversion
function
Convert a string to
a long integer.
bionic 5.0
stdlib.h strtoul Data conversion
function
Convert a string to
an unsigned long
integer.
bionic 5.0
time.h time Time function Get the current
time.
nuttx7.8
time.h timer_create Time function Create a timer. nuttx7.8
time.h timer_delete Time function Delete a timer. nuttx7.8
time.h timer_gettim
e
Time function Return the amount
of time until a
timer expires.
nuttx7.8
time.h timer_settim
e
Time function Initialize or
disarm a timer.
nuttx7.8
time.h times Time function Fill the tms
structure pointed
to by buffer with
time-accounting
information.
nuttx7.8
LiteOS
Developer Guide 9 Standard Libraries
Issue 01 (2018-04-20) Huawei Proprietary and Confidential
Copyright © Huawei Technologies Co., Ltd.
286

Header
File
API Type Description Source
stdio.h tmpfile Standard I/O
function
Create a
temporary binary
file.
bionic 5.0
stdio.h tmpnam Standard I/O
function
Return a pointer to
a unique filename.
bionic 5.0
ctype.h toascii Character type
check macro
Convert a
character to its
corresponding
ASCII code.
bionic 5.0
wctype.h towlower Wide character
processing
function
Convert a wide
character to
lowercase.
bionic 5.0
wctype.h towupper Wide character
processing
function
Convert a wide
character to upper
case.
bionic 5.0
stdio.h ungetc Standard I/O
function
Put a character
back to a stream.
bionic 5.0
wchar.h ungetwc Wide character
processing
function
Put a wide
character back to a
stream.
bionic 5.0
stdarg.h va_arg Argument
retrieving macro
Retrieve the next
argument in an
argument list.
bionic 5.0
stdarg.h va_copy Argument
retrieving macro
Copying macro. bionic 5.0
stdarg.h va_end Argument
retrieving macro
Retrieve the return
of va_start.
bionic 5.0
stdarg.h va_start Argument
retrieving macro
Initialize a
variable.
bionic 5.0
ctype.h Val Character type
check macro
Return a character. bionic 5.0
stdio.h vfprintf Format input/
output function
Format the output
data to a file.
bionic 5.0
stdio.h vfscanf Format input/
output function
Read a string from
a stream, convert
the string format
to that specified
by format, and
format the data.
bionic 5.0
LiteOS
Developer Guide 9 Standard Libraries
Issue 01 (2018-04-20) Huawei Proprietary and Confidential
Copyright © Huawei Technologies Co., Ltd.
287

Header
File
API Type Description Source
stdio.h vprintf Format input/
output function
Format output. bionic 5.0
stdio.h vscanf Format input/
output function
Format string
input.
bionic 5.0
stdio.h vsnprintf Format input/
output function
Copy a formatted
string.
bionic 5.0
stdio.h vsprintf Format input/
output function
Copy a formatted
string.
bionic 5.0
wchar.h wcrtomb Wide character
processing
function
Check the coding
of a multibyte
character.
bionic 5.0
wchar.h wcscmp Wide character
processing
function
Compare two
wide-character
strings.
bionic 5.0
wchar.h wcscoll Wide character
processing
function
Compare two
wide-character
strings, both
interpreted as
appropriate to the
LC_COLLATE
category of the
current locale.
bionic 5.0
wchar.h wcsftime Wide character
processing
function
Format time. bionic 5.0
wchar.h wcslcpy Wide character
processing
function
Copy characters
from a wide-
character string.
bionic 5.0
wchar.h wcslen Wide character
processing
function
Return the length
of a wide-
character string.
bionic 5.0
wctype.h wcslen Wide character
processing
function
Return the length
of a wide-
character string.
bionic 5.0
stdlib.h wcstombs Conversion
function
Convert a wide-
character string to
a multibyte string.
bionic 5.0
wctype.h wcstombs Wide character
processing
function
Convert a wide-
character string to
a multibyte string.
bionic 5.0
LiteOS
Developer Guide 9 Standard Libraries
Issue 01 (2018-04-20) Huawei Proprietary and Confidential
Copyright © Huawei Technologies Co., Ltd.
288

Header
File
API Type Description Source
wchar.h wcsxfrm Wide character
processing
function
Convert the first n
characters
according to the
LC_COLLATE
category of the
current locale.
bionic 5.0
wchar.h wctob Wide character
processing
function
Convert a wide
character to a
single-byte
character.
bionic 5.0
wctype.h wctype Wide character
processing
function
Check whether a
wide character
belongs to a
specified character
class.
bionic 5.0
wchar.h wmemchr Wide character
processing
function
Search a wide-
character array for
a wide character.
bionic 5.0
wctype.h wmemchr Wide character
processing
function
Search a wide-
character array for
a wide character.
bionic 5.0
wchar.h wmemcmp Wide character
processing
function
Compare two
wide-character
arrays.
bionic 5.0
wctype.h wmemcmp Wide character
processing
function
Compare two
wide-character
arrays.
bionic 5.0
wchar.h wmemcpy Wide character
processing
function
Copy wide
characters from a
wide-character
array.
bionic 5.0
wctype.h wmemcpy Wide character
processing
function
Copy wide
characters from a
wide-character
array.
bionic 5.0
wchar.h wmemmove Wide character
processing
function
Copy wide
characters from a
wide-character
array.
bionic 5.0
LiteOS
Developer Guide 9 Standard Libraries
Issue 01 (2018-04-20) Huawei Proprietary and Confidential
Copyright © Huawei Technologies Co., Ltd.
289

Header
File
API Type Description Source
wctype.h wmemmove Wide character
processing
function
Copy wide
characters from a
wide-character
array.
bionic 5.0
wchar.h wmemset Wide character
processing
function
Fill a wide-
character array.
bionic 5.0
wctype.h wmemset Wide character
processing
function
Fill a wide-
character array.
bionic 5.0
9.2.3 Libm Open Source APIs
Huawei LiteOS provides a set of Libm open source APIs. The following table lists the
detailed specifications.
NOTE
Returned error code cannot be configured for Libm APIs.
Header File API Type Description Source
float.h __ieee754_exp Floating point
number
calculation
function
Exponential
calculation
(double
precision)
bionic 5.0
float.h __ieee754_expf Floating point
number
calculation
function
Exponential
calculation
(floating type)
bionic 5.0
float.h __ieee754_log Floating point
number
calculation
function
Logarithm
calculation
(double
precision)
bionic 5.0
float.h __ieee754_logf Floating point
number
calculation
function
Logarithm
calculation
(floating type)
bionic 5.0
float.h __ieee754_rem
_pio2
Floating point
number
calculation
function
Return the
remainder of x
rem pi/2 in
y[0]+y[1]
bionic 5.0
LiteOS
Developer Guide 9 Standard Libraries
Issue 01 (2018-04-20) Huawei Proprietary and Confidential
Copyright © Huawei Technologies Co., Ltd.
290

Header File API Type Description Source
float.h __ieee754_rem
_pio2f
Floating point
number
calculation
function
Return the
remainder of x
rem pi/2 in
y[0]+y[1]
bionic 5.0
float.h __ieee754_sqrt Floating point
number
calculation
function
Square root
calculation
(double
precision)
bionic 5.0
float.h __ieee754_sqrtf Floating point
number
calculation
function
Square root
calculation
(floating type)
bionic 5.0
float.h __kernel_cos Floating point
number
calculation
function
Cosine
calculation
bionic 5.0
float.h __kernel_rem_
pio2
Floating point
number
calculation
function
__kernel_rem_
pio2 return the
last three digits
of N with y = x
- N*pi/2
bionic 5.0
float.h __kernel_sin Floating point
number
calculation
function
Sine calculation bionic 5.0
float.h __kernel_tan Floating point
number
calculation
function
Tangent
calculation
bionic 5.0
float.h __kernel_tandf Floating point
number
calculation
function
Tangent
calculation
(floating type)
bionic 5.0
math.h acos Mathematical
calculation
function
Arc cosine
function
bionic 5.0
math.h acosf Mathematical
calculation
function
Arc cosine
function
bionic 5.0
math.h acosh Mathematical
calculation
function
Inverse
hyperbolic
cosine function
bionic 5.0
LiteOS
Developer Guide 9 Standard Libraries
Issue 01 (2018-04-20) Huawei Proprietary and Confidential
Copyright © Huawei Technologies Co., Ltd.
291

Header File API Type Description Source
math.h acoshf Mathematical
calculation
function
Inverse
hyperbolic
cosine function
bionic 5.0
math.h acoshl Mathematical
calculation
function
Inverse
hyperbolic
cosine function
nuttx7.8
math.h acosl Mathematical
calculation
function
Arc cosine
function
nuttx7.8
math.h asin Mathematical
calculation
function
Arc sine
function
bionic 5.0
math.h asinf Mathematical
calculation
function
Arc sine
function
bionic 5.0
math.h asinh Mathematical
calculation
function
Inverse
hyperbolic sine
function
bionic 5.0
math.h asinhf Mathematical
calculation
function
Inverse
hyperbolic sine
function
bionic 5.0
math.h asinhl Mathematical
calculation
function
Inverse
hyperbolic sine
function
bionic 5.0
math.h asinl Mathematical
calculation
function
Arc sine
function
bionic 5.0
math.h atan Mathematical
calculation
function
Arc tangent
function
bionic 5.0
math.h atan2 Mathematical
calculation
function
Arc tangent
function
bionic 5.0
math.h atan2f Mathematical
calculation
function
Arc tangent
function (The
value of the arc
tangent is
returned in
radians.)
bionic 5.0
LiteOS
Developer Guide 9 Standard Libraries
Issue 01 (2018-04-20) Huawei Proprietary and Confidential
Copyright © Huawei Technologies Co., Ltd.
292

Header File API Type Description Source
math.h atan2l Mathematical
calculation
function
Arc tangent
function (The
value of the arc
tangent is
returned in
radians.)
bionic 5.0
math.h atanf Mathematical
calculation
function
Arc tangent
function
bionic 5.0
math.h atanh Mathematical
calculation
function
Inverse
hyperbolic
tangent function
bionic 5.0
math.h atanhf Mathematical
calculation
function
Inverse
hyperbolic
tangent function
bionic 5.0
math.h atanhl Mathematical
calculation
function
Inverse
hyperbolic
tangent function
bionic 5.0
math.h atanl Mathematical
calculation
function
Arc tangent
function
bionic 5.0
math.h cbrt Mathematical
calculation
function
Cube root
function
bionic 5.0
math.h cbrtf Mathematical
calculation
function
Cube root
function
bionic 5.0
math.h cbrtl Mathematical
calculation
function
Cube root
function
bionic 5.0
math.h ceil Mathematical
calculation
function
Return the
smallest
integral value
that is not less
than x.
bionic 5.0
math.h ceilf Mathematical
calculation
function
Return the
smallest
integral value
that is not less
than x.
bionic 5.0
LiteOS
Developer Guide 9 Standard Libraries
Issue 01 (2018-04-20) Huawei Proprietary and Confidential
Copyright © Huawei Technologies Co., Ltd.
293

Header File API Type Description Source
math.h ceill Mathematical
calculation
function
Return the
smallest
integral value
that is not less
than x.
bionic 5.0
math.h copysign Mathematical
calculation
function
Return a value
whose absolute
value matches
that of x, but
whose sign bit
matches that of
y.
bionic 5.0
math.h copysignl Mathematical
calculation
function
Return a value
whose absolute
value matches
that of x, but
whose sign bit
matches that of
y.
bionic 5.0
math.h cos Mathematical
calculation
function
Cosine function bionic 5.0
math.h cosf Mathematical
calculation
function
Cosine function bionic 5.0
math.h cosh Mathematical
calculation
function
Hyperbolic
cosine function
nuttx7.8
math.h coshf Mathematical
calculation
function
Hyperbolic
cosine function
nuttx7.8
math.h coshl Mathematical
calculation
function
Hyperbolic
cosine function
nuttx7.8
math.h cosl Mathematical
calculation
function
Cosine function nuttx7.8
math.h erf Mathematical
calculation
function
Error function bionic 5.0
math.h erfc Mathematical
calculation
function
Complementary
error function
bionic 5.0
LiteOS
Developer Guide 9 Standard Libraries
Issue 01 (2018-04-20) Huawei Proprietary and Confidential
Copyright © Huawei Technologies Co., Ltd.
294

Header File API Type Description Source
math.h erfcf Mathematical
calculation
function
Complementary
error function
bionic 5.0
math.h erfcl Mathematical
calculation
function
Complementary
error function
bionic 5.0
math.h erff Mathematical
calculation
function
Error function bionic 5.0
math.h erfl Mathematical
calculation
function
Error function bionic 5.0
math.h exp Mathematical
calculation
function
Return the
value of e
raised to the
power of x.
bionic 5.0
math.h exp2 Mathematical
calculation
function
Return the
value of 2
raised to the
power of x.
bionic 5.0
math.h expf Mathematical
calculation
function
Return the
value of e
raised to the
power of x.
bionic 5.0
math.h expl Mathematical
calculation
function
Return the
value of e
raised to the
power of x.
nuttx7.8
math.h expm1f Mathematical
calculation
function
exp(x) – 1 bionic 5.0
math.h fabs Mathematical
calculation
function
Return the
absolute value
of a floating
point number.
bionic 5.0
math.h fabsf Mathematical
calculation
function
Return the
absolute value
of a floating
point number.
nuttx7.8
math.h fabsl Mathematical
calculation
function
Return the
absolute value
of a floating
point number.
nuttx7.8
LiteOS
Developer Guide 9 Standard Libraries
Issue 01 (2018-04-20) Huawei Proprietary and Confidential
Copyright © Huawei Technologies Co., Ltd.
295

Header File API Type Description Source
math.h finite Mathematical
calculation
function
Return a
nonzero value.
bionic 5.0
math.h floor Mathematical
calculation
function
Return the
largest integral
value that is not
greater than x.
bionic 5.0
math.h floorf Mathematical
calculation
function
Return the
largest integral
value that is not
greater than x.
bionic 5.0
math.h floorl Mathematical
calculation
function
Return the
largest integral
value that is not
greater than x.
bionic 5.0
float.h FLT_DIG
DBL_DIG
LDBL_DIG
Floating point
constant
Number of
decimal digits
that can be
rounded into a
floating-point
and back
without change
in the number
of decimal
digits.
bionic 5.0
float.h FLT_EPSILON
DBL_EPSILO
N
LDBL_EPSILO
N
Floating point
constant
Difference
between 1 and
the least value
greater than 1
that is
representable in
the given
floating-point
type.
bionic 5.0
float.h FLT_MANT_D
IG
DBL_MANT_
DIG
LDBL_MANT
_DIG
Floating point
constant
Number of
base-
FLT_RADIX
digits in the
floating-point
significand.
bionic 5.0
float.h FLT_MAX 1E
DBL_MAX 1E
LDBL_MAX
1E
Floating point
constant
Maximum
representable
finite floating-
point number.
bionic 5.0
LiteOS
Developer Guide 9 Standard Libraries
Issue 01 (2018-04-20) Huawei Proprietary and Confidential
Copyright © Huawei Technologies Co., Ltd.
296

Header File API Type Description Source
float.h FLT_MAX_10_
EXP
DBL_MAX_10
_EXP
LDBL_MAX_1
0_EXP
Floating point
constant
Maximum
integer value
for the
exponent of a
floating point
value expressed
in base 10.
bionic 5.0
float.h FLT_MAX_EX
P
DBL_MAX_E
XP
LDBL_MAX_
EXP
Floating point
constant
Maximum
integer value
for the
exponent of a
floating point
value expressed
in base
FLT_RADIX.
bionic 5.0
float.h FLT_MIN
DBL_MIN
LDBL_MIN
Floating point
constant
Minimum
representable
floating-point
number.
bionic 5.0
float.h FLT_MIN_10_
EXP
DBL_MIN_10_
EXP
LDBL_MIN_1
0_EXP
Floating point
constant
Minimum
negative integer
value for the
exponent of a
floating point
value expressed
in base 10.
bionic 5.0
float.h FLT_MIN_EXP
DBL_MIN_EX
P
LDBL_MIN_E
XP
Floating point
constant
Minimum
negative integer
value for the
exponent of a
floating point
value expressed
in base
FLT_RADIX.
bionic 5.0
float.h FLT_RADIX Floating point
constant
Base used for
representing the
exponent.
bionic 5.0
math.h fmod Mathematical
calculation
function
Floating-point
remainder
function
bionic 5.0
math.h fmodf Mathematical
calculation
function
Floating-point
remainder
function
bionic 5.0
LiteOS
Developer Guide 9 Standard Libraries
Issue 01 (2018-04-20) Huawei Proprietary and Confidential
Copyright © Huawei Technologies Co., Ltd.
297

Header File API Type Description Source
math.h fmodl Mathematical
calculation
function
Floating-point
remainder
function
bionic 5.0
math.h fpclassify Mathematical
calculation
macro
Return the type
of a parameter
(floating-point
expression).
bionic 5.0
math.h frexp Mathematical
calculation
function
Split a floating
point number
into a
normalized
fraction and an
exponent.
bionic 5.0
math.h frexpf Mathematical
calculation
function
Split a floating
point number
into a
normalized
fraction and an
exponent.
bionic 5.0
math.h frexpl Mathematical
calculation
function
Split a floating
point number
into a
normalized
fraction and an
exponent.
bionic 5.0
math.h HUGE_VAL Variable The result is too
large in
magnitude to be
representable.
bionic 5.0
math.h hypot Mathematical
calculation
function
Return the
length of the
hypotenuse of a
right-angled
triangle.
bionic 5.0
math.h isfinite Mathematical
calculation
macro
Return a
nonzero value if
(fpclassify(x)!
=FP_NAN&&f
pclassify(x)!
=FP_INFINITE
).
bionic 5.0
math.h isinf Mathematical
calculation
macro
Determine
whether a
parameter value
is an infinite.
bionic 5.0
LiteOS
Developer Guide 9 Standard Libraries
Issue 01 (2018-04-20) Huawei Proprietary and Confidential
Copyright © Huawei Technologies Co., Ltd.
298

Header File API Type Description Source
math.h isnan Mathematical
calculation
function
Determine
whether a
parameter is
Not a Number
(NaN).
bionic 6.0
math.h isnormal Mathematical
calculation
macro
Return a
nonzero value if
(fpclassify(x)==
FP_NORMAL).
bionic 5.0
math.h ldexpf Mathematical
calculation
function
Return the
result of
multiplying x
by 2 raised to
the power exp.
nuttx7.8
math.h ldexpl Mathematical
calculation
function
Return the
result of
multiplying x
by 2 raised to
the power exp.
nuttx7.8
math.h llrint Mathematical
calculation
function
Return the
rounded integer
value.
bionic 5.0
math.h log Mathematical
calculation
function
Return the base
e logarithm of
x.
bionic 5.0
math.h log10 Mathematical
calculation
function
Return the base
10 logarithm of
x.
bionic 5.0
math.h log10f Mathematical
calculation
function
Return the base
10 logarithm of
x.
bionic 5.0
math.h log10l Mathematical
calculation
function
Return the base
10 logarithm of
x.
bionic 5.0
float.h log1p Floating point
number
calculation
function
Natural
logarithm
calculation
(double
precision)
bionic 5.0
math.h log1p Mathematical
calculation
function
log(1+x) bionic 5.0
LiteOS
Developer Guide 9 Standard Libraries
Issue 01 (2018-04-20) Huawei Proprietary and Confidential
Copyright © Huawei Technologies Co., Ltd.
299

Header File API Type Description Source
float.h log1pf Floating point
number
calculation
function
Natural
logarithm
calculation
(floating type)
bionic 5.0
math.h log1pf Mathematical
calculation
function
log(1+x) bionic 5.0
math.h log2 Mathematical
calculation
function
Return the base
2 logarithm of
x.
bionic 5.0
math.h log2f Mathematical
calculation
function
Return the base
2 logarithm of
x.
bionic 5.0
math.h log2l Mathematical
calculation
function
Return the base
2 logarithm of
x.
bionic 5.0
math.h logf Mathematical
calculation
function
Return the base
e logarithm of
x.
bionic 5.0
math.h logl Mathematical
calculation
function
Return the base
e logarithm of
x.
bionic 5.0
math.h modf Mathematical
calculation
function
Breaks a
floating point
number into an
integral part
and a fractional
part, and return
the fractional
part.
bionic 5.0
math.h modff Mathematical
calculation
function
Breaks a
floating point
number into an
integral part
and a fractional
part.
bionic 5.0
math.h modfl Mathematical
calculation
function
Breaks a
floating point
number into an
integral part
and a fractional
part.
bionic 5.0
LiteOS
Developer Guide 9 Standard Libraries
Issue 01 (2018-04-20) Huawei Proprietary and Confidential
Copyright © Huawei Technologies Co., Ltd.
300

Header File API Type Description Source
math.h pow Mathematical
calculation
function
Return the
value of x
raised to the
power of y.
bionic 5.0
math.h powf Mathematical
calculation
function
Return the
value of x
raised to the
power of y.
bionic 5.0
math.h powl Mathematical
calculation
function
Return the
value of x
raised to the
power of y.
bionic 5.0
math.h rint Mathematical
calculation
function
Round a
floating point
number to the
nearest integer.
bionic 5.0
math.h rintf Mathematical
calculation
function
Round a
floating point
number to the
nearest integer.
bionic 5.0
math.h rintl Mathematical
calculation
function
Round a
floating point
number to the
nearest integer.
nuttx7.8
math.h round Mathematical
calculation
function
Round x to the
nearest integer.
nuttx7.8
math.h roundf Mathematical
calculation
function
Round x to the
nearest integer.
nuttx7.8
math.h roundl Mathematical
calculation
function
Round x to the
nearest integer.
nuttx7.8
math.h scalbn Mathematical
calculation
function
Return the
result of
multiplying x
by
FLT_RADIX
raised to the
power n.
bionic 5.0
LiteOS
Developer Guide 9 Standard Libraries
Issue 01 (2018-04-20) Huawei Proprietary and Confidential
Copyright © Huawei Technologies Co., Ltd.
301

Header File API Type Description Source
float.h scalbnf Floating point
number
calculation
function
Return the
result of
multiplying x
by
FLT_RADIX
raised to the
power n.
bionic 5.0
math.h scalbnf Mathematical
calculation
function
Return the
result of
multiplying x
by
FLT_RADIX
raised to the
power n.
bionic 5.0
math.h sin Mathematical
calculation
function
Sine function bionic 5.0
math.h sincos Mathematical
calculation
function
Sine cosine bionic 6.0
math.h sincosf Mathematical
calculation
function
Sine cosine bionic 6.0
math.h sincosl Mathematical
calculation
function
Sine cosine bionic 6.0
math.h sinhf Mathematical
calculation
function
Hyperbolic sine
function
nuttx7.8
math.h sinhl Mathematical
calculation
function
Hyperbolic sine
function
nuttx7.8
math.h sinl Mathematical
calculation
function
Sine function nuttx7.8
math.h sqrt Mathematical
calculation
function
Square root
function
bionic 5.0
math.h sqrtf Mathematical
calculation
function
Square root
function
bionic 5.0
LiteOS
Developer Guide 9 Standard Libraries
Issue 01 (2018-04-20) Huawei Proprietary and Confidential
Copyright © Huawei Technologies Co., Ltd.
302

Header File API Type Description Source
math.h sqrtl Mathematical
calculation
function
Square root
function
bionic 5.0
math.h tan Mathematical
calculation
function
Tangent
function
bionic 5.0
math.h tanf Mathematical
calculation
function
Tangent
function
bionic 5.0
math.h tanh Mathematical
calculation
function
Hyperbolic
tangent function
bionic 5.0
math.h tanhf Mathematical
calculation
function
Hyperbolic
tangent function
bionic 5.0
math.h tanhl Mathematical
calculation
function
Hyperbolic
tangent function
bionic 5.0
math.h tanl Mathematical
calculation
function
Tangent
function
bionic 5.0
math.h trunc Mathematical
calculation
function
Truncate a data
or number, and
return the
truncated value.
bionic 5.0
math.h truncf Mathematical
calculation
function
Truncate a data
or number, and
return the
truncated value.
bionic 5.0
math.h truncl Mathematical
calculation
function
Truncate a data
or number, and
return the
truncated value.
bionic 5.0
9.2.4 Libc/Libm APIs Not Supported
Some Libc/Libm APIs are not supported in Huawei LiteOS. The following table lists the
detailed specifications:
LiteOS
Developer Guide 9 Standard Libraries
Issue 01 (2018-04-20) Huawei Proprietary and Confidential
Copyright © Huawei Technologies Co., Ltd.
303

File API Type Description Supported/No
t Supported
locale.h localeconv Locale function Set or retrieve
locale
information.
Not supported
bionic_time.h localtime_tz Time function Get the current
local time and
date.
Not supported
bionic_time.h mktime_tz Time function Convert the
time structure
data into the
number of
elapsed
seconds.
Not supported
bionic_time.h strftime_tz Time function Format time. Not supported
checksum.h csum_partial Data check
function
Calculate the
sum of checks.
Not supported
statfs.h fstatfs File operation
function
Return
information
about a
mounted file
system.
Not supported
statfs.h statfs64 File operation
function
Return
information
about a file
system.
Not supported
time.h posix2time Time function Convert posix
time_t to local
time_t.
Not supported
time.h time2posix Time function Convert local
time_t to posix
time_t.
Not supported
time.h timegm Time function Convert the
struct tm
structure to the
time_t
structure.
Not supported
time.h timelocal Time function Get the current
time and date,
and convert
them to the
local time.
Not supported
LiteOS
Developer Guide 9 Standard Libraries
Issue 01 (2018-04-20) Huawei Proprietary and Confidential
Copyright © Huawei Technologies Co., Ltd.
304

File API Type Description Supported/No
t Supported
unistd.h isatty File operation
function
Test whether a
specified file
descriptor is a
tty.
Not supported
9.3 C++ Compatibility Specifications
The following tables list the compatibility specifications of the C++ standard library and
standard template library (STL).
NOTE
The C++ standard library does not support exception processing features. Other features are supported
by the compiler. The following tables describe the features supported by the STL. Other features are
currently not supported.
lLanguage support
Header File Description
<limits> Provides definitions related to basic data
types. For example, defines the maximum
and minimum values and the number of
binary digits for each numeric data type in
this file.
<new> Supports dynamic memory allocation.
lTool functions
Header File Description
<utility> Defines the overloaded rational operator,
which simplifies the write of the rational
operator; defines the pair type, which is a
template type and can be used to store value
pairs.
<functional> Defines the types of function objects and
supports the utilities of function objects.
Function objects are any objects that
support the function call operator.
<memory> Defines the standard memory allocator for
container functions, memory management
functions, and the auto_ptr template class.
LiteOS
Developer Guide 9 Standard Libraries
Issue 01 (2018-04-20) Huawei Proprietary and Confidential
Copyright © Huawei Technologies Co., Ltd.
305

lString processing
Header File Description
<string> Provides supports and definitions for
character string types, including single-
character strings (consisting of char types)
and multi-character strings (consisting of
wchar_t types).
lTemplates for container classes
Header File Description
<vector> Defines the vector sequence template,
which is resizable array type and is safer
and more flexible than plain arrays.
<list> Defines the list sequence template, which is
a linked list for sequences that often have
elements inserted or deleted from arbitrary
positions.
<deque> Defines the deque sequence template, which
supports efficient insertion and deletion at
each beginning and end.
<queue> Defines sequence adapters "queue" and
"priority_queue" for queue (first in, first
out) data structures.
<stack> Define sequence adapter "stack" for stack
(last in, first out) data structures.
<map> An associative container type that allows
values to be searched by a key value. The
key values are unique and are stored in
ascending order.
<set> An associative container type that stores
unique values in ascending order.
<bitset> Defines the bitset template for fixed-length
bit sequences. A bitset template can be
considered as a fixed-length packed bool
array.
lIterators
LiteOS
Developer Guide 9 Standard Libraries
Issue 01 (2018-04-20) Huawei Proprietary and Confidential
Copyright © Huawei Technologies Co., Ltd.
306

Header File Description
<iterator> Provides definitions and support for
iterators.
lAlgorithms
Header File Description
<algorithm> Provides a set of algorithm-based functions,
including substitution, sequencing, merge,
and search functions.
lNumerical operations
Header File Description
<complex> Support complex numerical definitions and
operations.
<valarray> Supports numerical vector operations.
<numeric> Defines a group of common mathematics
operations, such as "accumulate" and
"inner_product" for a numerical sequence.
NOTE
The memory and uninitialized_fill functions provided by Huawei LiteOS possibly cause memory leaks.
Therefore, exercise caution when using them.
LiteOS
Developer Guide 9 Standard Libraries
Issue 01 (2018-04-20) Huawei Proprietary and Confidential
Copyright © Huawei Technologies Co., Ltd.
307

10 Configuration Reference
About This Chapter
10.1 Configuration Tool Instructions
10.2 Time Management Configuration Parameters
10.3 Memory Management Configuration Parameters
10.4 Memory Maintenance & Testing Configuration Parameters
10.5 Task Configuration Parameters
10.6 Software Timer Configuration Parameters
10.7 Semaphore Configuration Parameters
10.8 Mutex Configuration Parameters
10.9 Hardware Interrupt Configuration Parameters
10.10 Queue Configuration Parameters
10.11 Module Compaction Configuration Parameters
10.1 Configuration Tool Instructions
Tool Introduction
Menuconfig provides configurations based on menus. Kconfig that is used by Menuconfig is a
menu configuration language. Config.in and Kconfig are compiled by using this language.
Use Steps
Execute make menuconfig under the Huawei_LiteOS directory.
Instruction
Methods of using menuconfig are as follows:
Up and down arrow keys: to select different rows (options)
LiteOS
Developer Guide 10 Configuration Reference
Issue 01 (2018-04-20) Huawei Proprietary and Confidential
Copyright © Huawei Technologies Co., Ltd.
308

Space bar: to select an option and exclude an option
1. After an option (which in the row) is selected: an asterisk appears in the square brackets
next to the option.
2. After the option is excluded: the asterisk disappears from the square brackets next to the
option.
Left and right arrow keys: to switch between Select/Exit/Help
Enter: to perform the Select/Exit/Help operations.
1. Select: to enter the submenu of an option followed by three hyphens and a greater than
bracket (--->).
2. Exit: to exit the current configuration
When you change some configurations without saving the changes, you are asked whether to
save the changed configurations and then exit.
3. Help: to view help information of an option
Figure 1 shows the menuconfig page.
Figure 10-1
Precautions
1. Ensure that cross compilation toolchains, arm-huaweiliteos-linux-uclibcgnueabi-, arm-
liteos-linux-uclibcgnueabi-, arm-hisiv500-linux-uclibcgnueabi-, arm-hisiv300-linux-
uclibcgnueabi-, or arm-hisiv600-linux-gnueabi- series, are installed before using
menuconfig.
2. If you copy a piece of Huawei LiteOS source code and run make menuconfig, and the
menu fails to be displayed, delete all binary files in the tools/menuconfig/extra/config
directory and run make menuconfig in the top directory.
LiteOS
Developer Guide 10 Configuration Reference
Issue 01 (2018-04-20) Huawei Proprietary and Confidential
Copyright © Huawei Technologies Co., Ltd.
309

Configuration Instructions
1. Run make menuconfig to enter the Huawei LiteOS Configuration page that currently
contains the Compiler, Product, Kernel, Lib, Compat, FileSystem, Net, Debug, and
Driver options.
Figure 10-2
2. Select the Compiler option that indicates the types of cross compilation toolchains. Enter
the submenu of the Compiler option and configure the LiteOS_Compiler_Type. Five
types of cross compilers are available. arm-hisiv500-linux-uclibcgnueabi is selected by
default.
Figure 10-3
3. Select the Product option that indicates product types. Enter the submenu of the Product
option and configure the LiteOS_Product_Type. IPCAMERA is selected by default.
Currently, TV series is supported.
LiteOS
Developer Guide 10 Configuration Reference
Issue 01 (2018-04-20) Huawei Proprietary and Confidential
Copyright © Huawei Technologies Co., Ltd.
310

Figure 10-4
–After IPCAMERA is selected, you need to select the chip. hi3516a, hi3518ev200,
hi3519, hi3519v101, hi3559, hi3911 and him5v100 are available. hi3516a is
selected by default.
NOTE
More options, including him5v100, can be displayed by selecting v(+) as shown in Figure
10-5.
Figure 10-5
4. Select the Kernel option and enter its submenu. In the submenu, Lite Kernel is the basic
kernel and must be selected. The extended kernel includes features of C++ support, CPU
usage, dynamic loading, run-stop (wifi wakeup) and scatter loading, which can be
enabled based on your needs.
LiteOS
Developer Guide 10 Configuration Reference
Issue 01 (2018-04-20) Huawei Proprietary and Confidential
Copyright © Huawei Technologies Co., Ltd.
311

Figure 10-6
5. Select the Lib option and enter its submenu. In the submenu, Libc, Libm, and Zlib are
available. Generally, Lib must be enabled.
Figure 10-7
Enable Full Libc when compiling all code, and enable Mini Libc when compiling the
Kernel.
Figure 10-8
6. Select the Compat option and enter its submenu. In the submenu, Cmsis, Posix, and
Linux are available. Posix must be enabled.
Figure 10-9
7. Select the FileSystem option and enter its submenu. In the submenu, FAT, RAMFS, NFS,
PROC, YAFFS2, and JFFS2 are available. Under the FAT option, FAT cache and
LiteOS
Developer Guide 10 Configuration Reference
Issue 01 (2018-04-20) Huawei Proprietary and Confidential
Copyright © Huawei Technologies Co., Ltd.
312

Chinese supported can be enabled. VFS must be enabled. RAMFS and NFS are usable
only usable after a Debug version is enabled.
Figure 10-10
8. Select the Net option and enter its submenu. In the submenu, network-related LWIP and
WiFi security–related WPA are available. WPA is useable only after a Debug version is
enabled.
Figure 10-11
9. Select the Debug option and enter its submenu. In the submenu, you can configure
whether to:
–enable the -g option
–adapt customer code (by configuring the OS_adapt and Appinit options)
–connect to a customer library (by configuring the Vendor option)
–test code (by using a test suite)
–enable the Thumb instruction set
–enable Dvfs and Uart. (If only Lite Kernel is enabled, enable Simple Uart; if all
options are enabled, enable General Uart.) The last option is used to select whether
to compile a release version or a debug version. If you select a debug version, you
need to configure whether to enable the Shell function.
–enable the Telnet function
–use the tftp tool
–use the Iperf tool
–enable memory check (0: enable; 1: disable)
LiteOS
Developer Guide 10 Configuration Reference
Issue 01 (2018-04-20) Huawei Proprietary and Confidential
Copyright © Huawei Technologies Co., Ltd.
313

Figure 10-12
Figure 10-13
10. Select the Driver option and enter its submenu. In the submenu, many types of hardware
drivers are available. Two nand flash chips can be selected. For WiFi chips, QRD or
BCM can be selected based on your needs. Other available drivers that are closely
related to chips are automatically selected by menuconfig. WiFi drivers of Qualcomm
depend on WPA.
WiFi drivers of Qualcomm are usable after a debug version is enabled. WiFi drivers of
Broadcom are usable in a release version.
LiteOS
Developer Guide 10 Configuration Reference
Issue 01 (2018-04-20) Huawei Proprietary and Confidential
Copyright © Huawei Technologies Co., Ltd.
314

Figure 10-14
Figure 10-15
11. Select the Stack Smashing Protector (SSP) Compiler Feature option and enter its
submenu. This option is configured to enable or disable the stack protection function.
–-fno-stack-protector: to disable stack protection. -fno-stack-protector is selected
by default.
–-fstack-protector: to enable stack protection. Protection code can be only inserted
in a C function in which the local variables contain character arrays. Each character
array must be greater than or equal to 4 bytes.
–-fstack-protector-all: to insert protection code in all C functions. Compared with
selecting -fstack-protector, seclecting -fstack-protector-all will greatly increase
performance costs.
You are advised to select -fstack-protector to ensure performance and improve security.
LiteOS
Developer Guide 10 Configuration Reference
Issue 01 (2018-04-20) Huawei Proprietary and Confidential
Copyright © Huawei Technologies Co., Ltd.
315

10.2 Time Management Configuration Parameters
Configuration Item Description
The time management module works only after the OS_SYS_CLOCK of the sys module is
enabled and the LOSCFG_BASE_CORE_TICK_PER_SECOND of the Tick module is
specified. The default values of the following configuration items depend on the
configurations of hi3516a chips.
Configurati
on Item
Descripti
on
Value
Range
Default
Value
Dependenc
y
Whether
Can Be
Dynamical
ly Updated
OS_SYS_CL
OCK
System
clock speed
(0, n) 50000000 None No
LOSCFG_BA
SE_CORE_TI
CK_PER_SE
COND
Number of
ticks per
second
(0, n) 100 None No
LiteOS
Developer Guide 10 Configuration Reference
Issue 01 (2018-04-20) Huawei Proprietary and Confidential
Copyright © Huawei Technologies Co., Ltd.
316

10.3 Memory Management Configuration Parameters
Configuration Item Description
Configurati
on Item
Descriptio
n
Value
Range
Default
Value
Dependenc
y
Whether
Can Be
Dynamical
ly Updated
OS_SYS_ME
M_ADDR
Start
address of
the
dynamic
memory
[0, n) &m_aucSys
Mem0[0]
None No
OS_SYS_ME
M_SIZE
Size of the
dynamic
memory
(the default
DDR
allocated to
the
dynamic
memory is
automatical
ly
configured)
[0, n) From the
end of the
bss segment
to the end of
DDR
None Yes
10.4 Memory Maintenance & Testing Configuration
Parameters
Configuration Item Description
Configurati
on Item
Descriptio
n
Value
Range
Default
Value
Dependenc
y
Whether
Can Be
Dynamical
ly Updated
LOSCFG_B
ASE_MEM_
NODE_INTE
GRITY_CHE
CK
Whether to
enable the
memory
node
integrity
detection.
YES/NO NO None No
LiteOS
Developer Guide 10 Configuration Reference
Issue 01 (2018-04-20) Huawei Proprietary and Confidential
Copyright © Huawei Technologies Co., Ltd.
317

Configurati
on Item
Descriptio
n
Value
Range
Default
Value
Dependenc
y
Whether
Can Be
Dynamical
ly Updated
LOSCFG_B
ASE_MEM_
NODE_SIZE
_CHECK
Whether to
open
system
memory
node size
detection.
YES/NO YES None No
You can configure these two items using menuconfig without modifying header files.
10.5 Task Configuration Parameters
Configuration Item Description
Configuration
Item
Description Value Range Default Value Dependency
LOSCFG_BAS
E_CORE_TSK
_LIMIT
Maximum
number of tasks
[0, n) 64 None
LOSCFG_BAS
E_CORE_TSK
_IDLE_STACK
_SIZE
Idle task stack
size
[0, n) 0x400 None
LOSCFG_BAS
E_CORE_TSK
_DEFAULT_S
TACK_SIZE
Default task
stack size
[0, n) 0x6000 None
LOSCFG_BAS
E_CORE_TIM
ESLICE
Whether to
enable time
slice
YES/NO YES None
LOSCFG_BAS
E_CORE_TIM
ESLICE_TIME
OUT
Maximum
number of ticks
for which tasks
with the same
priority can be
executed
[1, n) 2 None
LiteOS
Developer Guide 10 Configuration Reference
Issue 01 (2018-04-20) Huawei Proprietary and Confidential
Copyright © Huawei Technologies Co., Ltd.
318

Configuration
Item
Description Value Range Default Value Dependency
LOSCFG_BAS
E_CORE_TSK
_MONITOR
Whether to
enable the task
stack overflow
check and stack
pointer
exception check
YES/NO YES None
LOSCFG_BAS
E_CORE_CPU
P
Whether to
enable CPU
usage
measurement
YES/NO YES None
10.6 Software Timer Configuration Parameters
Configuration Item Description
Configurati
on Item
Descriptio
n
Value
Range
Default
Value
Dependenc
y
Whether
Can Be
Dynamical
ly Updated
LOSCFG_B
ASE_CORE_
SWTMR
Whether to
enable the
software
timer
module
YES/NO YES LOSCFG_B
ASE_IPC_Q
UEUE
No
LOSCFG_B
ASE_CORE_
SWTMR_LI
MIT
Maximum
number of
supported
software
timers
[0, n) 1024 LOSCFG_B
ASE_IPC_Q
UEUE
No
OS_SWTMR
_HANDLE_
QUEUE_SIZ
E
Size of a
software
timer queue
[0, n) 1024 LOSCFG_B
ASE_CORE
_SWTMR_
LIMIT
No
LiteOS
Developer Guide 10 Configuration Reference
Issue 01 (2018-04-20) Huawei Proprietary and Confidential
Copyright © Huawei Technologies Co., Ltd.
319

10.7 Semaphore Configuration Parameters
Configuration Item Description
Configuration
Item
Description Value Range Default Value Dependency
LOSCFG_BAS
E_IPC_SEM
Whether to
enable the
semaphore
module
YES/NO YES None
LOSCFG_BAS
E_IPC_SEM_L
IMIT
Maximum
number of
semaphores
[0, n) 1024 None
10.8 Mutex Configuration Parameters
Configuration Item Description
Configuration Item Description Value
Range
Default
Value
Depend
ency
LOSCFG_BASE_IPC_
MUX
Whether to enable the
mutex module
YES/NO YES None
LOSCFG_BASE_IPC_
MUX_LIMIT
Maximum number of
mutexes
[0, n) 1024 None
10.9 Hardware Interrupt Configuration Parameters
Configuration Item Description
Configurati
on Item
Description Value
Range
Default
Value
Dependen
cy
Whether
Can Be
Dynamicall
y Updated
LOSCFG_PL
ATFORM_H
WI
Whether to
enable the
hardware
interrupt
module
YES/NO YES None No
LiteOS
Developer Guide 10 Configuration Reference
Issue 01 (2018-04-20) Huawei Proprietary and Confidential
Copyright © Huawei Technologies Co., Ltd.
320

Configurati
on Item
Description Value
Range
Default
Value
Dependen
cy
Whether
Can Be
Dynamicall
y Updated
LOSCFG_PL
ATFORM_H
WI_LIMIT
Maximum
number of
hardware
interrupts
Configured
according
to the chip
manual
Configured
according
to the chip
manual
None No
10.10 Queue Configuration Parameters
Configuration Item Description
Configurati
on Item
Descriptio
n
Value
Range
Default
Value
Dependenc
y
Whether
Can Be
Dynamical
ly Updated
LOSCFG_B
ASE_IPC_Q
UEUE
Whether to
enable the
queue
module
YES/NO YES None No
LOSCFG_B
ASE_IPC_Q
UEUE_LIMI
T
Maximum
number of
supported
queues
(including
the queue
occupied
by the
Huawei
LiteOS
software
timer
module)
[0, n) 1024 None No
10.11 Module Compaction Configuration Parameters
You can enable or disable modules according to your needs.
Dynamic Loading
Switch to enable or disable dynamic loading:
LOSCFG_KERNEL_DYNLOAD
LiteOS
Developer Guide 10 Configuration Reference
Issue 01 (2018-04-20) Huawei Proprietary and Confidential
Copyright © Huawei Technologies Co., Ltd.
321

Procedure:
In the .config file in the root directory, set the value of LOSCFG_KERNEL_DYNLOAD to n.
Alternatively, use make menuconfig to disable dynamic loading in the submenu of the Kernel
option.
Dependency: none.
Precautions: none.
Scatter Loading
Switch to enable or disable scatter loading:
LOSCFG_KERNEL_SCATTER
Procedure:
In the .config file in the root directory, set the value of LOSCFG_KERNEL_SCATTER to n.
Alternatively, use make menuconfig to disable scatter loading in the submenu of the Kernel
option.
Dependency: none.
Precaution: Turning off the LOSCFG_KERNEL_SCATTER will affect the startup
performance
File Systems
JFFS2
Switch to enable or disable file systems:
LOSCFG_FS_JFFS
Procedure:
In the .config file in the root directory, set the value of LOSCFG_FS_JFFS to n. Alternatively,
use make menuconfig to disable JFFS in the submenu of the FileSystem option.
Dependency: none.
Precautions: none.
FAT
Switch to enable or disable JFFS2:
LOSCFG_FS_FAT
Procedure:
In the .config file in the root directory, set the value of LOSCFG_FS_FAT to n. Alternatively,
use make menuconfig to disable FAT in the submenu of the FileSystem option.
Dependency: none.
Precaution: none.
YAFFS2
LiteOS
Developer Guide 10 Configuration Reference
Issue 01 (2018-04-20) Huawei Proprietary and Confidential
Copyright © Huawei Technologies Co., Ltd.
322

Switch to enable or disable YAFFS2:
LOSCFG_FS_YAFFS
Procedure:
In the .config file in the root directory, set the value of LOSCFG_FS_YAFFS to n.
Alternatively, use make menuconfig to disable YAFFS in the submenu of the FileSystem
option.
Dependency: none.
Precaution: none.
RAMFS
Switch to enable or disable RAMFS:
LOSCFG_FS_RAMFS
Procedure:
In the .config file in the root directory, set the value of LOSCFG_FS_RAMFS to n.
Alternatively, use make menuconfig to disable RAMFS in the submenu of the FileSystem
option.
Dependency: none.
Precautions: none.
PROCFS
Switch to enable or disable PROCFS:
LOSCFG_FS_PROC
Procedure:
In the .config file in the root directory, set the value of LOSCFG_FS_PROC to n.
Alternatively, use make menuconfig to disable PROC in the submenu of the FileSystem
option.
Dependency: none.
Precautions: none.
LiteOS
Developer Guide 10 Configuration Reference
Issue 01 (2018-04-20) Huawei Proprietary and Confidential
Copyright © Huawei Technologies Co., Ltd.
323

11 Appendix
About This Chapter
11.1 OS Memory Usage
11.2 Kernel Boot Process Introduction
11.1 OS Memory Usage
A tool is embedded into Huawei LiteOS to measure CPU usage of the OS in real time.
To use this tool, perform the following steps:
Step 1 On the menuconfig page, select the platform to be compiled. Then select the chip.
Step 2 Run the following command to compile the platform:
LiteOS
Developer Guide 11 Appendix
Issue 01 (2018-04-20) Huawei Proprietary and Confidential
Copyright © Huawei Technologies Co., Ltd.
324

make
Step 3 Run the following script:
./tools/scripts/mem_statistic/mem_statistic.py hi3516a
hi3516a must be the platform that has been chosen and compiled in step 1.
----End
LiteOS
Developer Guide 11 Appendix
Issue 01 (2018-04-20) Huawei Proprietary and Confidential
Copyright © Huawei Technologies Co., Ltd.
325

11.2 Kernel Boot Process Introduction
Huawei LiteOS Kernel Boot Process
LiteOS
Developer Guide 11 Appendix
Issue 01 (2018-04-20) Huawei Proprietary and Confidential
Copyright © Huawei Technologies Co., Ltd.
326

LiteOS
Developer Guide 11 Appendix
Issue 01 (2018-04-20) Huawei Proprietary and Confidential
Copyright © Huawei Technologies Co., Ltd.
327