MANUAL
User Manual:
Open the PDF directly: View PDF
.
Page Count: 15

Instituto Federal de Educação, Ciência e Tecnologia de São Paulo
Campus São João da Boa Vista
Camila da Silva Bertazzi
Emerson Castelhano Voltarelli
Leonardo Marchetti Stevanato
Matheus Barros Nogueira
São João da Boa Vista
2018

Camila da Silva Bertazzi
Emerson Castelhano Voltarelli
Leonardo Marchetti Stevanato
Matheus Barros Nogueira
Projeto apresentado na disciplina de
Microcontroladores, Laboratório Integrado II e
Laboratório de Microcontroladores, do curso de
Engenharia de Controle e Automação do
Instituto Federal de Educação, Ciência e
Tecnologia de São Paulo, como requisito para
conclusão das referidas disciplinas.
Professores: Everaldo Nassar Moreira e Daniel
Espanhol Razera.
São João da Boa Vista
2018
RESUMO
Esta máquina tem por objetivo auxiliar os alunos a fazerem a corrosão de placas de
circuito impresso de forma mais precisa e automatizada, oferecendo também a
possibilidade de se fazer a recuperação do ácido utilizado para corroer o cobre das
placas, o percloreto de ferro. Este manual auxilia os alunos a utilizarem a máquina de
forma correta, contendo também os circuitos utilizados na confecção da maquete para
uma futura manutenção.

5
1- MAQUETE
1.1- BASE
Figura 1 - Visão frontal da base.
LEGENDA:
1- Painel de controle;
2- Torneira de saída;
3- Gaveta com circuitos;
4- Botão do agitador.

6
Figura 2 - Visão lateral da base.
LEGENDA:
5- Agitador;
6- Cuba para corrosão;
7- Plataforma;
8- Base para recipientes.

7
1.2- PAINEL DE CONTROLE
O painel de controle da maquete pode ser visto na Figura 3.
Figura 3- Painel de comando.
LEGENDA:
1- Leds sinalizadores;
2- Display de tempo;
3- LCD;
4- Botão voltar;
5- Botão para cima;
6- Botão para baixo;
7- Botão OK;
8- Botão cancelar;
9- Botão ON/OFF.

8
2- PRÉ-PROCESSO
AVISO: O BOTÃO STOP ENCERRA O PROCESSO EM QUALQUER MOMENTO.
AVISO: A LUZ VERMELHA SINALIZA QUE O APARELHO ESTÁ DESLIGADO, A
LUZ AMARELA SINALIZA QUE O AQUECEDOR ESTÁ LIGADO E A LUZ VERDE
SINALIZA QUE A MAQUINA ESTÁ OPERANDO.
1º passo: Verifique se a torneira está fechada;
2º passo: Ligue o equipamento na tomada (ATENÇÃO: 220 V);
3º passo: Encha a cuba de percloreto de ferro, até cobrir a plataforma;
4º passo: Ligue a chave geral da máquina;
5º passo: Espere aparecer a tela inicial no LCD, como pode ser visto na Figura 4;
Figura 4- Tela inicial do processo.
6º passo: Aperte qualquer botão para continuar (ATENÇÃO: a partir daqui o botão
voltar sempre retornará ao passo anterior);
7º passo: Ajuste o comprimento da placa a ser corroída através dos botões de
navegação, como pode ser visto na Figura 5;
Figura 5- Tela do tamanho do comprimento da placa.
8º passo: Aperte o botão confirmar;
9º passo: Ajuste a largura da placa a ser corroída através dos botões de navegação,
como pode ser visto na Figura 6;

9
Figura 6- Tela do tamanho da largura da placa.
10º passo: Aperte o botão confirmar;
11º passo: Ajuste o tempo de corrosão da placa, como pode ser visto na Figura 7;
Figura 7- Tela do tempo da corrosão.
12º passo: Aperte o botão confirmar;
13º passo: Ajuste a temperatura do percloreto, como pode ser visto na Figura 8;
Figura 8- Tela da temperatura da corrosão.
14º passo: Aperte o botão confirmar;
15º passo: Coloque a placa em cima da plataforma, com a face a ser corroída para
cima;
16º passo: Aperte o botão confirmar para iniciar o processo de corrosão.

10
3- PROCESSO DE CORROSÃO
• Após o tempo começar a contar, acione a chave do agitador;
• O tempo será exibido no display, como pode ser visto na Figura 9;
Figura 9- Tempo restante da corrosão.
• Aperte para adicionar 1 minuto no tempo de corrosão ou para remover 1
minuto no tempo de corrosão, como pode ser visto na Figura 10;
Figura 10- Tela de mudança de tempo.
• Ao apertar o botão confirmar, será exibido a temperatura do percloreto no
display de 7 segmentos e a temperatura de referência no LCD, como pode ser
visto na Figura 11;
Figura 11- (a) Tela da temperatura de referência; (b) tela da temperatura atual do percloreto.
• Aperte para aumentar a temperatura de referência ou para diminuir a
temperatura de referência caso ache necessário;
• Aperte confirmar para retornar à exibição do tempo;

11
• Após o término do tempo, desligue a chave do agitador e um novo menu será
exibido no LCD e a placa poderá ser retirada, como pode ser visto na Figura
12;
Figura 12- (a) tela para aumentar o tempo de corrosão; (b) tela para uma nova placa a ser
corroída; (c) tela para encerrar o processo.
• Verifique se as placas estão corroídas corretamente e selecione uma opção no
menu final: caso não tenha corroído completamente, selecione para adicionar
um tempo extra. Caso queria colocar outra placa, selecione para adicionar nova
placa. Caso tenha terminado, selecione para encerrar;
• Ao selecionar o tempo extra, adicione o tempo desejado, como pode ser visto
na Figura 13;
Figura 13- Tela do tempo extra de corrosão.
• Ao selecionar para adicionar uma nova placa, retorne para o passo 7 do pré
processo;
• Ao selecionar encerrar, a tela inicial será exibida;
• Para encerrar o uso desligue a chave geral e remova o percloreto pela torneira
de remoção.
12
4- PROCESSO DE RECUPERAÇÃO DO PERCLORETO
1º passo: Coloque o percloreto de ferro em outro recipiente;
2º passo: Coloque palha de aço pouco a pouco no recipiente, 1 palha de aço para
cada 200 mL e misture até dissolver tudo. ATENÇÃO: a reação é exotérmica (libera
calor);
3º passo: Espere a mistura esfriar;
4º passo: Coe o líquido e descarte o metal (cobre) alojado no filtro;
5º passo: Deixe em um recipiente aberto por aproximadamente 2 semanas, para
acelerar o processo use uma bomba de ar.
OBSERVAÇÃO: Para acelerar ainda mais o processo, pode-se adicionar HCl (ácido
muriático) ou H2O2 (água oxigenada), mas cuidado, a reação também é exotérmica
(libera calor). O contraponto desse método é a diluição do percloreto, uma vez que ele
possuirá maior volume (pela água adicionada) e perderá eficiência.

13
5- MANUTENÇÃO
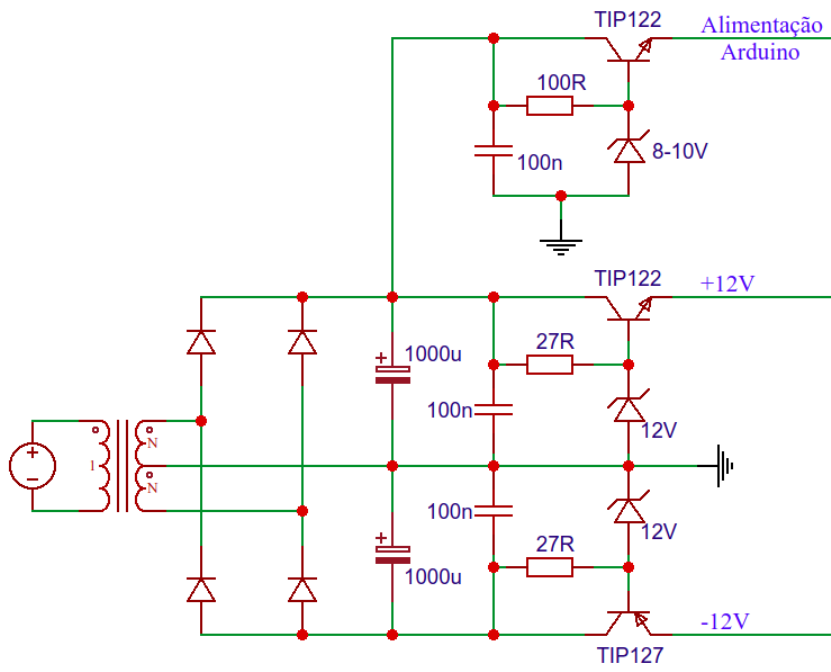
5.1- FONTE
A fonte consiste em um retificador em ponte, com uma saída de +10V (fio azul),
outra de +12V (fio vermelho), uma de -12V (fio branco) e um terra (preto), como
mostrado na Figura 14.
Figura 14- Esquema da fonte.

14
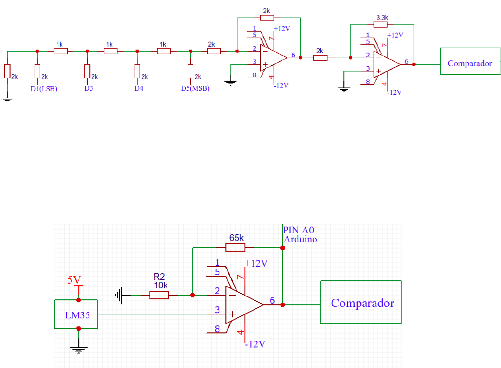
5.2- COMPARADOR DE TEMPERATURA
Para o circuito comparador de temperatura, montou-se uma rede R2R, com
um amplificador operacional na configuração de somador inversor. A saída então é
direcionada a um amplificador inversor de ganho 1,65, como mostrado na Figura 15.
Figura 15- Amplificador somador e somador inversor.
Para a temperatura atual, usa-se o sensor de temperatura LM35, combinado
com um amplificador não inversor, que vai para o pino A0 do arduino e para a outra
entrada do comparador, como pode ser visto na Figura 16.
Figura 16- Amplificador não inversor.
O sinal dos circuitos das Figuras 15 e 16 vão para as entradas do comparador
com histerese, que liga e desliga o aquecedor, dependendo das temperaturas,
esquematizado na Figura 17.

15
Figura 17- Comparador com histerese.
5.3- BOTÕES
Os botões foram acoplados a circuitos com 555 na configuração monoastável,
para eliminar o ripple do circuito e estabilizar a leitura dos mesmos, como mostrado
na Figura 18.
Figura 18 - Circuito 555 monoastável.