QZ6070EB 15 MAX668
User Manual: MAX668
Open the PDF directly: View PDF
.
Page Count: 52
- CONTENTS
- NOTES
- SPECIFICATIONS
- COMPONENTS
- CAUTION
- To engineers in charge of repair or inspection of our products.
- ADJUSTMENTS
- ERROR DISPLAY
- WIRE CONNECTION
- EXPLANATION OF IC
- EXPLODED VIEW/PARTS LIST
- ELECTRICAL PARTS LIST
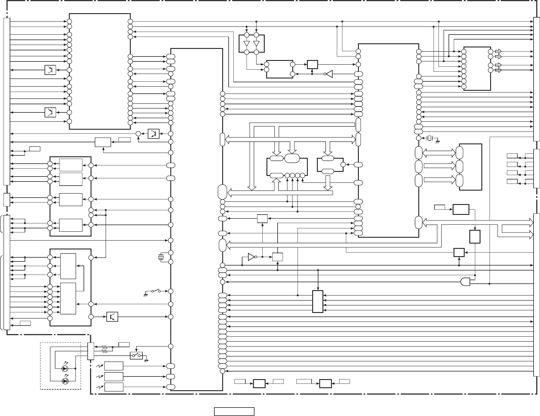
- BLOCK DIAGRAM
- PRINTED WIRING BOARD(Tuner PWB)
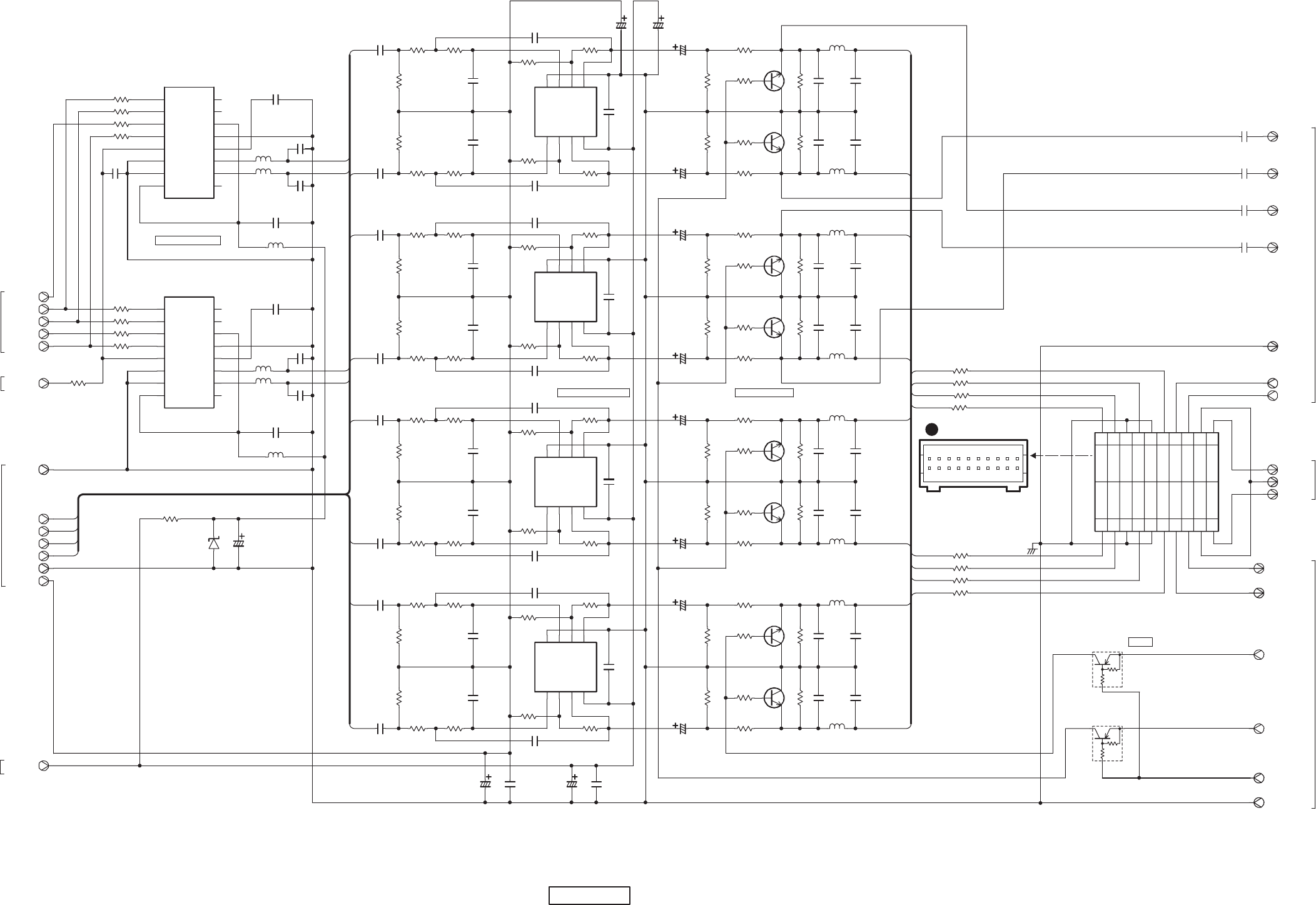
- CIRCUIT DIAGRAM(Tuner PWB)
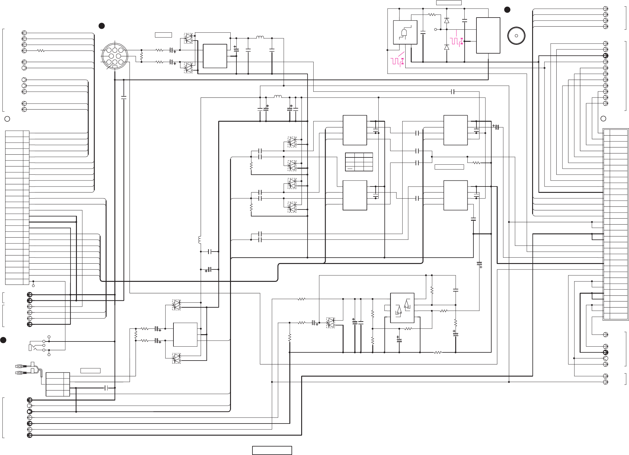
- CIRCUIT DIAGRAM(Joint PWB)
- PRINTED WIRING BOARD(Joint PWB)
- PRINTED WIRING BOARD(Main PWB)
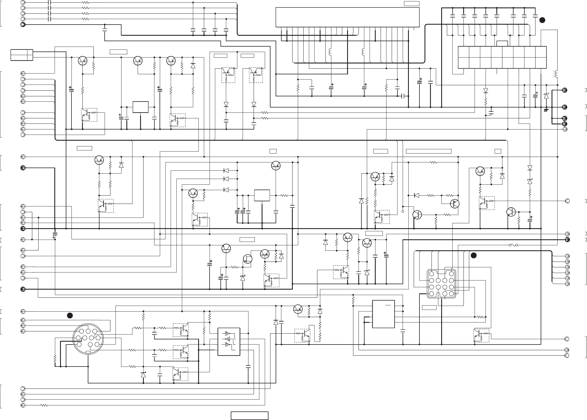
- CIRCUIT DIAGRAM(Main PWB)
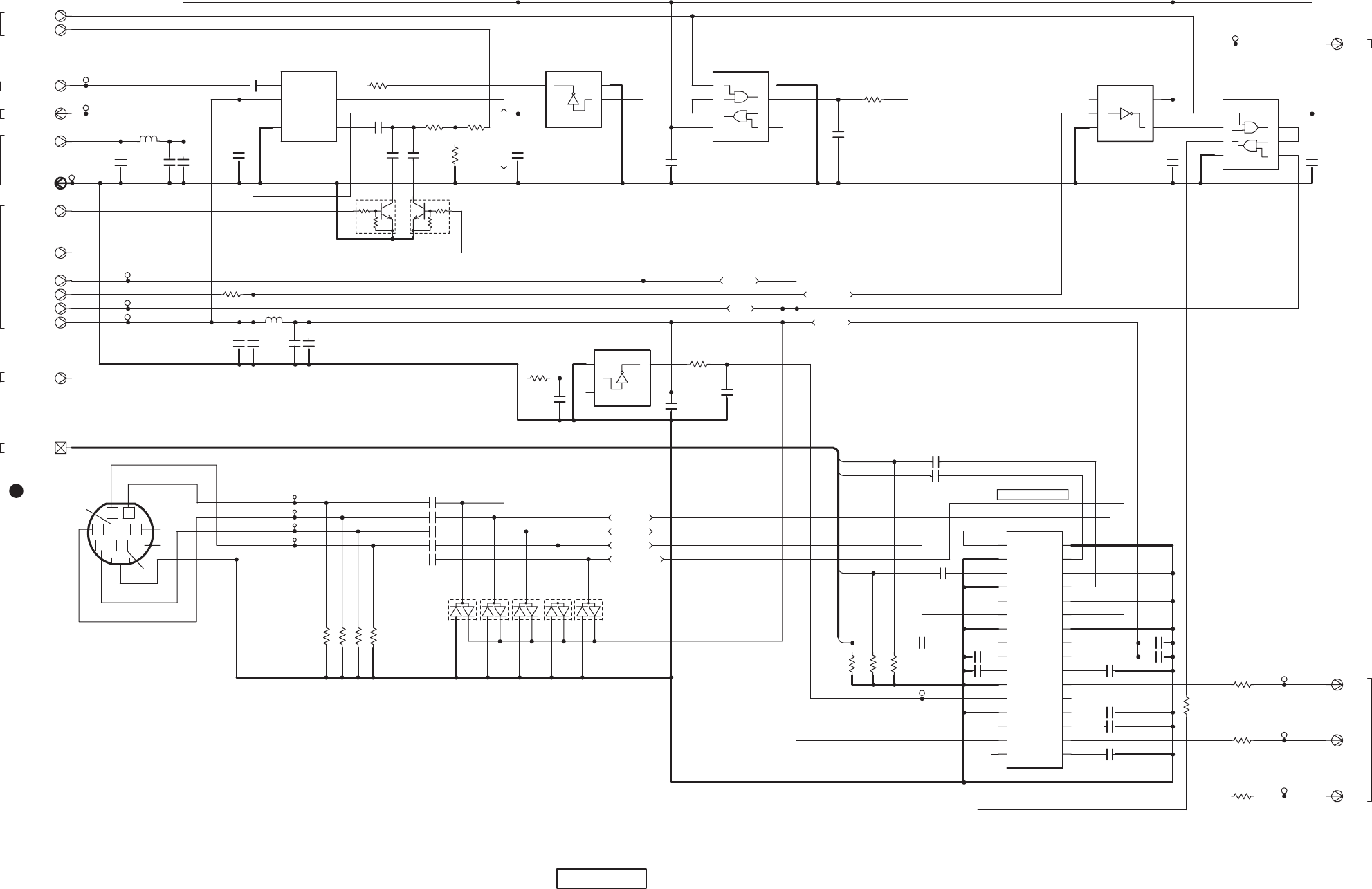
- CIRCUIT DIAGRAM(LCD PWB)
- PRINTED WIRING BOARDLCD PWB)
- CIRCUIT DIAGRAM(Switch PWB)
- PRINTED WIRING BOARD(Switch PWB)
- DVD MECHANISM

MAX668RVD
- 1 -
Service Manual
Published by Service Dept.
Printed in Japan
Clarion Co., Ltd.
50 Kamitoda, Toda-shi, Saitama 335-8511 Japan
Service Dept.: 5-66 Azuma , Kitamoto-shi, Saitama 364-0007 Japan
Tel: +81-48-541-2335 / 2432 FAX: +81-48-541-2703
298-6379-00 Sep.2006
Model
MONI
DVD Multimedia Station
With Touch Panel Control
(QZ-6070E-B)
NOTES
* The tuner of this unit is DSP type. When you exchange
the tuner pack(880-2091D), it is necessary to adjust for
S-meter etc. The special JIG is used for an accurate
adjustment.
* This DVD video player can play the following discs.
* Precautions when creating an MP3 disc
When writing an MP3/WMA file on a disc, please select
"ISO9660 level 1 or level 2(without including expansion
format)" as the writing software format. Normal playback
may not be possible if the disc is recorded on another
format.
DVD video discs
Audio CDs
Video CDs CD TEXT
MP3 ID3 TAG WMA
* and logo are trademarks
or registered trademarks of Microsoft Corporation in the
United States and/or other countries.
* is for legal or rightholder-authorized copying only.
Don't steal music.
iPod is a trademark of Apple Computer, Inc., registered
in the U.S. and other countries.
In case of a track recorded at VBR (variable bit rate), the
display for the play time of the track may be slightly dif-
ferent from the actual play time. Also, the recommended
value of VBR ranges from 64 kbps to 320kbps.
* Manufactured under license from Dolby Laboratories.
"Dolby" and the double-D symbol are trademarks of Dolby
Laboratories.
* "DTS" and "DTS Digital Out" are registered trademarks
of Digital Theater Systems, Inc.
* This product includes technology owned by Microsoft
Corporation and cannot be used or distributed without a
license from MSLGP.
This product is a lead free model.
Lead free solder is used in PWB stamped LF mark.
Please keep the following conditions when you repair.
1. Use lead free solder.
* Koki's lead free solder S3X-55M 0.6mm
(CLARION Parts No.642-0231-01)
* Koki's lead free solder S3X-55M 1.0mm
(CLARION Parts No.642-0231-02)
2. Use a nitrogen solder system.
3. Do not use "General solder" and "Lead free solder"
together.
* This product incorporates copyright protection technol-
ogy that is protected by U.S. patents and other intellec-
tual property rights.
Use of this copyright protection technology must be au-
thorized by Macrovision, and is intended for home and
other limited viewing uses only unless otherwise autho-
rized by Macrovision. Reverse engineering or disas-
sembly is prohibited.
* We cannot supply PWB with component parts in
principle. When a circuit on PWB has failure, please
repair it by component parts base.
Parts which are not mentioned in service manual are
not supplied.
* Specifications and design are subject to change without
notice for further improvement.

MAX668RVD - 2 -
SPECIFICATIONS
Tuner section
Frequency range: FM;87.5MHz to 108.0MHz
MW;531kHz to 1629kHz
LW;153kHz to 279kHz
FM Usable sensitivity: 9dBf
FM 50dB quieting sensitivity: 15dBf
FM Alternate channel selectivity: 70dB
FM Stereo separation(1kHz): 32dB
FM Frequency response(-3/+3dB): 30Hz to 15kHz
DVD section
Usable discs: DVD video disc(Region 2),
DVD+/- R/RW
Frequency response: 20Hz to 20kHz(48kHz)(-1/+1dB)
Distortion: 0.006%
CD section
Wow flutter: Below measurable limit(WRMS)
Signal to noise ratio(1kHz): 100dB
Frequency response: 20Hz to 20kHz(-1/+1dB)
Dynamic range(1kHz): 100dB
Harmonic distortion: 0.006%
Audio amplifier section
Maximum power output: 50Wx4
DIN output power: 27Wx4(DIN45324,+B=14.4V)
Speaker impedance: 4ohm(4 to 8ohm)
Monitor section
Screen size(mm): 154.0(W)x87.0(H) (7-inch)
Display type: Transparent-type TN liquid crys-
tal display
Drive principle: TFT(thin-film transistor) active
matrix display
Number of pixels: 336,960(480x3[RGB]x234)
RAC video input: 1.0+/-0.2Vp-p(input impedance
75ohm)
RCA audio input: 130+/-60mVrms(input impedance
10kohm or more)
General section
Power source voltage: 14.4V DC
(10.8 to 15.6V allowable)
Ground: Negative
Current consumption: 4.0A(at 1W)
Dimensions(mm):
Main unit; 178(W)x100(H)x160.0(D)
Remote Control Unit; 54(W)x28.8(H)x155(D)
Weight: Main Unit; 2.4kg
Remote Control Unit; 100g
(including battery)
1 2 3 4
5
8-1 8-2 8-3
6 7
8
COMPONENTS
QZ-6070E-B
1. Main unit ----------- 1
2. Remote controller RCB-177-300 1
3. Battery(SUM-3) ----------- 2
4. Finisher 383-0591-00 1
5. RCA cap 345-3799-20 12
6. Extension lead 854-6432-01 1
(15A Fuse 120-0150-00 1)
7. RCA pin cord 855-5543-50 1
8. Parts bag ----------- 1
8-1. Electro tap 060-0018-00 1
8-2. Hexagonal screw(M5x8) 716-0496-51 8
8-3. Flat head screw(M5x8) 714-5008-4B 8
CAUTION
This appliance contains a laser system and is classified as
a "CLASS 1 LASER PRODUCT".To use this model
properly,read this Owner's Manual carefully and keep this
manual for your future reference.In case of any trouble with
this player,please contact your nearest "AUTHORIZED ser-
vice station".To prevent direct exposure to the laser beam,do
not to open the enclosure.
Top view of the unit

MAX668RVD
- 3 -
To engineers in charge of repair or
inspection of our products.
Before repair or inspection, make sure to follow the
instructions so that customers and Engineers in charge
of repair or inspection can avoid suffering any risk or
injury.
1. Use specified parts.
The system uses parts with special safety features against fire
and voltage. Use only parts with equivalent characteristics
when replacing them.
The use of unspecified parts shall be regarded as remodeling
for which we shall not be liable. The onus of product liability
(PL) shall not be our responsibility in cases where an accident
or failure is as a result of unspecified parts being used.
2. Place the parts and wiring back in their original positions after
replacement or re-wiring.
For proper circuit construction, use of insulation tubes, bond-
ing, gaps to PWB, etc, is involved. The wiring connection and
routing to the PWB are specially planned using clamps to keep
away from heated and high voltage parts. Ensure that they are
placed back in their original positions after repair or inspec-
tion.
If extended damage is caused due to negligence during re-
pair, the legal responsibility shall be with the repairing com-
pany.
3. Check for safety after repair.
Check that the screws, parts and wires are put back securely
in their original position after repair. Ensure for safety reasons
there is no possibility of secondary ploblems around the re-
paired spots.
If extended damage is caused due to negligence of repair, the
legal responsibility shall be with the repairing company.
4. Caution in removal and making wiring connection to the parts
for the automobile.
Disconnect the battery terminal after turning the ignition key
off. If wrong wiring connections are made with the battery con-
nected, a short circuit and/or fire may occur. If extensive dam-
age is caused due to negligence of repair, the legal responsi-
bility shall be with the repairing company.
5. Cautions in soldering
Please do not spread liquid flux in soldering.
Please do not wash the soldering point after soldering.
6. Cautions in soldering for chip capacitors
Please solder the chip capacitors after pre-heating for replace-
ment because they are very weak to heat.
Please do not heat the chip capacitors with a soldering iron
directly.
7. Cautions in handling for chip parts.
Do not reuse removed chips even when no abnormality is ob-
served in their appearance. Always replace them with new
ones. (The chip parts include resistors, capacitors, diodes, tran-
sistors, etc).
Please make an operation test after replacement.
8. Cautions in handling flexible PWB
Before working with a soldering iron, make sure that the iron
tip temperature is around 270 . Take care not to apply the
iron tip repeatedly(more than three times)to the same patterns.
Also take care not to apply the tip with force.
9. Turn the unit OFF during disassembly and parts replacement.
Recheck all work before you apply power to the unit.
10. Cautions in checking that the optical pickup lights up.
The laser is focused on the disc reflection surface through the
lens of the optical pickup. When checking that the laser opti-
cal diode lights up, keep your eyes more than 30cms away
from the lens. Prolonged viewing of the laser within 30cms
may damage your eyesight.
11. Cautions in handling the optical pickup
The laser diode of the optical pickup can be damaged by elec-
trostatic charge caused by your clothes and body. Make sure
to avoid electrostatic charges on your clothes or body, or dis-
charge static electricity before handling the optical pickup.
11-1. Laser diode
The laser diode terminals are shorted for transportation in or-
der to prevent electrostatic damage. After replacement, open
the shorted circuit. When removing the pickup from the mecha-
nism, short the terminals by soldering them to prevent this
damage.
11-2. Actuator
The actuator has a powerful magnetic circuit. If a magnetic
material is put close to it. Its characteristics will change. En-
sure that no foreign substances enter through the ventilation
slots in the cover.
11-3. Cleaning the lens
Dust on the optical lens affects performance.
To clean the lens, apply a small amount of isopropyl alcohol to
lens paper and wipe the lens gently.

MAX668RVD - 4 -
1. Set the range of CH1 and CH2 of an oscilloscope to 1V
range.
2. Indicate CH1 and CH2 by GND,adjust GND as follows.
White balance red adjustment
Measurement conditions: the same conditions as the ad-
justment of "Power supply voltage". / Measuring instrument:
oscilloscope(DC range)
1. Display the waveform of TP716 on CH1, and display the
waveform of TP715 on CH2.
2. Adjust VR703 so that the waveform of TP715 will be-
come the same as TP716.
White balance blue adjustment
Measurement conditions: the same conditions as the ad-
justment of "Power supply voltage". / Measuring instrument:
oscilloscope(DC range)
1. Display the waveform of TP716 on CH1, and display the
waveform of TP717 on CH2.
2. Adjust VR704 so that the waveform of TP717 will be-
come the same as TP716.
VCOM AC adjustment
Measurement conditions: the same conditions as the ad-
justment of "Power supply voltage". / Measuring instrument:
oscilloscope
1. Adjust VR701 so that an amplitude of a waveform of
TP705 is 8.0V+0.1/-0.1V, and confirm that there is no
distortion in the waveform.
Display position adjustment
Measurement conditions: the same conditions as the ad-
justment of "Power supply voltage". / Measuring instrument:
oscilloscope
1. Adjust VR402 so that the pulse width of TP42 is "5.4+0.1/
-0.1u sec.".
8.0V+0.1/0.1V
CH1
CH2
ADJUSTMENTS
* Refer to the printed wiring board(page 37) for the ad-
justment points and VRs.
* The NTSC composite output signal of the signal gen-
erators is performed with the following output.(Video in-
put of visual mode)
Video signal: 714 +/-17.5mV
Synchronized signal: 286 +/-7.5mV
Power supply voltage adjustment
Input signal: NTSC / COMP: 10-steps signal / Monochrome
/ DIMMER 100% / Measuring instrument: digital volt meter
1. Adjust VR600 so that the voltage of TP710 is 5.30+0.02/
-0.02V.
2. Confirm the following voltages.
TP709 : -17.0+0.8/-0.8V
TP711 : 7.5V+0.5/-0.5V
TP713 : 15.0V+0.8/-0.8V
Free-run frequency adjustment
Measurement conditions: the same conditions as the ad-
justment of "Power supply voltage". / Measuring instrument:
frequency counter and digital volt meter
1. Connect TP40 to GND, and adjust VR401 so that the
frequency of TP42 will become 15.734kHz+50/-50Hz.
2. Confirm the following voltages.
TP46 : 2.58V+0.15/-0.15V
BRIGHT voltage adjustment
Measurement conditions: the same conditions as the ad-
justment of "Power supply voltage". / Measuring instrument:
digital volt meter
1. Adjust VR705 so that the voltage of TP708 will become
2.00V+0.02/-0.02V.
RGB-AMP adjustment (black-black)
Measurement conditions: the same conditions as the ad-
justment of "Power supply voltage". / Measuring instrument:
oscilloscope
1. Adjust VR707 so that the black-black level of the wave-
form of TP716(G) will become 4.0V+0.1/-0.1V.
Contrast adjustment (black-white)
Input signal: NTSC / COMP: 10-steps signal / Monochrome
/ APL 50% wave form / With composite screen display /
BRT,COL,HUE: Initial setting of touch panel microcomputer
/ Measuring instrument: oscilloscope
1. Adjust VR702 so that the black-white level of the wave-
form of TP716(G) will become 3.8V+0.1/-0.1V.
White balance pre-adjustment
Measurement conditions: the same conditions as the ad-
justment of "Power supply voltage". / Measuring instrument:
oscilloscope(DC range)
Black
Withe
Withe
Black 4.0V+0.1/0.1V
Black
Withe
Withe
Black
3.8V+0.1/0.1V

MAX668RVD
- 5 -
PAL display adjustment
Input signal: PAL Color bar signal
1. Display the wave form of TP717 on CH1,and adjust L703
to focus.
Voltage confirmation of J710
1. Confirm the following voltages.
Pin32(VGH) : 15.0V+0.8/-0.8V
Pin30(CS) : -5.5V+0.8/-0.8V
Pin24(VCC) : -11.9V+0.8/-0.8V
Pin18(VGL) : -10.0V+0.8/-0.8V
Pin1,3(VSH) : 5.3V+0.5/-0.5V
Pin21(VSS) : -17.0+0.8/-0.8V
VCOM-DC adjustment
Measurement conditions: the same conditions as the ad-
justment of "Power supply voltage".
1. Adjust VR700 so that the flicker of monitor is minimum.
NAVI display position adjustment
Measurement conditions: Navigation display.
1. Adjust VR402 so that the navigation display is center.
Charactor focus adjustment
Measurement conditions: Navigation display.
1. Adjust VR706 so that the characters on the navigation
display is in focus. (In this case, adjust so that non-dis-
play dot is not caused on right and left of the display.)
Display Cause Measure
ERROR 2 A disc is caught inside the DVD deck and is not
ejected.
This is a failure of DVD deck’s mechanism.
ERROR 3 A disc cannot be played due to scratches, etc. Replace with a non-scratched, non-warped disc.
ERROR 6 A disc is loaded up side-down inside the DVD
deck and does not play. Eject the disc then reload it properly.
PARENTAL
VIOLATION Parental level error Set the correct Parental level.
WRONG REGION Region code error Eject the disc,and replace correct region code disc.
DRM WMA files protected by DRM are played.
Perform the operation such as skipping a file.
(Scan, repeat and random playback mode may be
canceled.)
NOT SUPPORT Files not supported by this unit are played.
Display Cause Measure
ERROR 2
CD Changer
DVD Player
A disc inside the CD changer is not loaded. This is a failure of CD changer’s mechanism.
ERROR 3 A disc inside the CD changer cannot be played
due to scratches, etc.
Replace with a non-scratched, nonwarped disc.
ERROR 6 A disc inside the CD changer cannot be played
because it is loaded upside-down.
Eject the disc then reload it properly.
RESET button
If an error display other than the ones described above appears, press the [RESET] button.
When the [RESET] button is pressed, frequencies of TV/radio stations, titles, etc. stored in
memory are cleared.
ERROR DISPLAY

MAX668RVD - 6 -
WIRE CONNECTION
iPod connector
Steering wheel
remote control
terminal RCB pin cord
(855-5543-50)
Extension lead
(854-6432-01)
Black
R-CH (Red)
L-CH (White)
R-CH (Red)
L-CH (White)
R-CH (Red)
L-CH (White)
R-CH (Red)
L-CH (White)
R-CH (Red)
L-CH (White)
Rear
Front
Non fader
Sub
Visual OUT (Yellow)
Visual IN (Yellow)
Glay
15A Fuse
(120-0150-00)
Back up(Yellow)
Parking(Light green)
Phone(Blown)
Accessory(Red)
Remote(Blue/White)
Purple
Green
Black
Glay
Red
RGB input
connector
(Navigation)
TV tuner input terminal
DVD changer input terminal
Optical output terminal
Radio
antenna jack
CCD connector
CeNET
connector
TV
IN DVD A/C
IN
VTR
81
1
9
6 5
5
6
2
2
3 4
3
4
10
7
7
12
13
36
5
4
710
11 12
9
8
CeNET Connector
RGB Connector
1
2
3
4
5
6
7
8
9
10
11
12
13
GND
BUS B/U
L-CH(+)
NAVI(-)
NAVI(+)
BUS(+)
R-CH(+)
R-CH(-)
SYS-ACC
BUS(-)
L-CH(-)
ILLUMI
N.C.
1098
7654
123
iPod Connector
AV Connector
CCD Connector
1
2
3
4
5
6
7
8
9
10
REAR(L)
REAR(R)
FRONT(L)
FRONT(R)
S-GND
S-GND
NF(L)
NF(R)
S-GND
S-GND
11
12
13
14
15
16
17
18
19
20
SUB(L)
SUB(R)
V-OUT-GND
V-GND
V-OUT
VTR-IN
VTR-SG
VTR-SG
VTR(L)
VTR(R)
1
2
3
4
5
6
7
8
SEL2
N.C.
N.C.
V-IN
N.C.
N.C.
V-GND
N.C.
1
2
3
4
5
6
7
8
9
10
AUDIO-L
AUDIO-R
A RETURN
ACC IDENT
ACC DET
IPOD-AV
AV-IPOD
D/FW GND
3.3V
F/W-PWR
1
2
3
4
5
6
7
8
NAVI-B
NAVI-SYNC
NAVI-R
N.C.
N.C.
NAVI-G
N.C.
N.C.
21 3
8
654
7
2
1
4
3
6
5
8
7
10
9
1214161820
1113151719
ABCDEFGH
IJ
Main connector ISO connector
KLMNOP
Main Connentor
I
J
K
L
M
N
O
P
REAR L-CH(-)
PHONE MUTE
ACC
N.C.
AMP-REM
ILL
PKB
GND
A
B
C
D
E
F
G
H
B-7
B-6
B-5
B-3
B-4
B-1
B-2
A-4
B-8
---
A-7
---
A-5
A-6
---
A-8
GRN
WHT/BLK
WHT
GRY
GRY/BLK
PUR
PUR/BLK
YEL
GRN/BLK
BRN
RED
---
BLU/WHT
ORN/WHT
L.GRN
BLK
REAR L-CH(+)
FRONT L-CH(-)
FRONT L-CH(+)
FRONT R-CH(+)
FRONT R-CH(-)
REAR R-CH(+)
REAR R-CH(-)
BACK UP(15A)
B-2 B-1
B-3B-4A-4
A-5 B-5B-6
A-7A-8 B-8 B-7
A-6
ISO connector
12
345
678

MAX668RVD
- 7 -
EXPLANATION OF IC
052-7084-00 uPD70F3339GJ-UEN-A System Controller
TerminalDescription
pin 1: A Vref 0 : - : Reference voltage for the internal ADC.
pin 2: A VSS : - : Negative voltage supply for analog section.
pin 3: SYS ACC : O : ACC detect signal output.
pin 4: SYS MUTE : O : System muting signal output.
pin 5: A Vref 1 : - : Reference voltage for the internal DAC.
pin 6: RDS CLK :IN : RDS clock pulse input.
pin 7: AV ON : O : The ON command output to the power
supply section.
pin 8: FLASH : IN: The signal input for the flash memory con-
trol.
pin 9: VDD : - : Positive voltage supply.
pin 10: REG C : - : The capacitor connection.
pin 11: GND : - : Ground.
pin 12: X in :IN: Crystal connection.
pin 13: X out : O : Crystal connection.
pin 14: RESET :IN: Reset signal input.
pin 15: XT I : IN : Oscillation terminal.
pin 16: XT O : O : Oscillation terminal.
pin 17: POWER KEY :IN: Power key input.
pin 18: BU 9V DET :IN: Backup 9V detection.
pin 19: BU 6V DET :IN: Backup 6V detection.
pin 20: NU :IN: Not in use.
pin 21: OSD INT :IN : The interrupt signal input for the on
screen display.
pin 22: TUN SDA :I/O: I2BUS serial data input/output for the tun-
er pack.
pin 23: TUN SCL : O : I2BUS serial clock output for the tuner
pack.
pin 24: TP REQ :IN: The request signal from the touch panel
micro computer.
pin 25: ipod/FLASH O : O : Serial data output to ipod or flash memo-
ry.
pin 26: ipod/FLASH IN :IN : Serial data input from ipod or flash mem-
ory.
pin 27: TP RST : O : The reset pulse output to the touch panel
micro computer.
pin 28: DIMMER : O : PWM output.
pin 29: Motor Pulse : IN : Motor pulse input.
pin 30: NAVI ON : O : NAVI ON signal output.
pin 31: IE BUS TX : O : IE Bus serial data output.
pin 32: IE BUS RX :IN: IE Bus serial data input.
pin 33: GND : - : Ground.
pin 34: E VDD : - : Positive voltage supply.
pin 35: DSP SDA :I/O: The serial data input/output for the digital
signal processor.
pin 36: DSP SCL : O : SCL output to the digital signal processor.
pin 37: MOTOR 1 F : O : The forward command output to the slide
motor.
pin 38: MOTOR 1 R : O : The reverse command output to the slide
motor.
pin 39: NU : O : Not in use.
pin 40: NU : O : Not in use.
pin 41: OFFSET DET :IN : The emergency signal input from the pow-
er IC.
pin 42: Amp Standby : O : Standby signal output to internal amplifi-
er.
pin 43: NU :IN: Not in use.
pin 44: NU :IN: Not in use.
pin 45: NU :IN: Not in use.
pin 46: NU :IN: Not in use.
pin 47: NU :IN: Not in use.
pin 48: NU :IN: Not in use.
pin 49: NU :IN: Not in use.
pin 50: NU :IN: Not in use.
pin 51: NU :IN: Not in use.
pin 52: NU :IN: Not in use.
pin 53: IRI :IN : The remote control signal input.
pin 54: NU :IN: Not in use.
pin 55: NU :IN: Not in use.
pin 56: NU :IN: Not in use.
pin 57: NU :IN: Not in use.
pin 58: OSD RST : O : The reset pulse output for the on screen
display IC.
pin 59: TP RX :IN : The serial data input from the touch pan-
el micro computer.
pin 60: TP TX : O : The serial data output to the touch panel
micro computer.
pin 61: DVD TX : O : The serial data output to the DVD mech-
anism.
pin 62: DVD RX :IN: The serial data input from the DVD mech-
anism.
pin 63: W REMCOM :IN : Wired remote controller signal input.
pin 64: BLKO : O : The blanking signal output.
pin 65: VID / RGB : O : L = Video, H = RGB.
pin 66: FL ON : O : The fluorescent light of the LCD ON sig-
nal output.
pin 67: BEEP : O : Beep out.
pin 68: OSD RX :IN: Serial data input from on-screen-display
IC.
pin 69: OSD TX : O : Serial data output to on-screen-display IC.
pin 70: OSD SCK : O : The clock pulse output to the on screen
display IC.
pin 71: OSD CE : O : Chip enable output to on-screen-display
IC.
pin 72: OSD INH : O : Inhibit pulse output to on-screen-display
IC.
pin 73: Freq Sel : O : Oscillation frequency selection signal out-
put.
pin 74: OPN/CL SW :IN: Open/Close switch signal input.
pin 75: EJECT SW : IN : Eject switch signal input.
pin 76: CATS DET :IN: The backup voltage detection for CATS.
pin 77: ROM EN : O : ROM enable signal output.
pin 78: INES ON : O : Inner escutcheon illumination ON signal
output.
pin 79: NU :IN: Not in use.
pin 80: ipod PWR ON : O : ipod power ON signal output.
pin 81: Panel ON : O : LCD panel ON signal output.
pin 82: FAN ON : O : The fan on signal output.
pin 83: TV/OTHER : O : Horizontal sync select. H = TV.
pin 84: FLASH READY :IN : Ready signal input from flash memory.
pin 85: EEP DO : O : The serial data output to the EEP-ROM.
pin 86: CLK out : O : Clock pulse output.
pin 87: EEP CK : O : The clock pulse output to the EEP-ROM.
pin 88: EEP CEO : O : The chip enable signal output to the EEP-
ROM.
pin 89: EEP DI :IN: The serial data input from the EEP-ROM.
pin 90: NU :IN: Not in use.
pin 91: NU :IN: Not in use.
pin 92: NU :IN: Not in use.
pin 93: NU :IN: Not in use.
pin 94: NU :IN: Not in use.
pin 95: OSD DOT 1 : O : Fine-tuning of the horizontal position.
pin 96: OSD DOT 2 : O : Fine-tuning of the horizontal position.
pin 97: CATS EEP CE : O : Chip enable signal output to CATS-EE-
PROM.
pin 98: D IND : O : H = Disk indicator ON.
pin 99: USA/3rd :IN: L = Asia, H = North America.
pin100: Mechanism :IN : H = Matsushita DVD mechanism.
pin101: NTSC/PAL :IN: NTSC/PAL select signal input.
pin102: FLASH WR :IN: The write flag input for the flash memory.
pin103: B VSS : - : Ground for the bus interface section.
pin104: B VDD : - : Positive voltage supply for the bus inter-
face section.
pin105: ILL DET : IN : Illumination ON signal input.
pin106: BUS ILL : O : Illumination-ON signal output for Ce-NET.
pin107: ILL ON : O : The illumination ON signal output.
pin108: BLINK LED : O : Signal output for the LED.

MAX668RVD - 8 -
pin109: DVD ON 2 : O : DVD ON signal output.
pin110: NU :IN: Not in use.
pin111: DVD RST : O : The reset signal output to the DVD mech-
anism.
pin112: DSP RST : O : Reset pulse output to the DSP IC.
pin113: DSP INIT : IN: The initial finished signal input from the
Radio-Audio-DSP.
pin114: SAMPLE : IN : Not in use.
pin115: NU : - : Not in use.
pin116: AM/FM 8V ON : O : AM/FM 8V ON signal output.
pin117: RDS DATA :IN : RDS serial data input.
pin118: AM/FM 5V ON : O : AM/FM 5V ON signal output.
pin119: iPod DET :IN : iPod connection detection.
pin120: Frnt V Sel 4 : O : Front image signal selection.
Refer Table 1.
pin121: DAC RESET : O : Reset pulse output to DAC. L = reset.
pin122: SUB MUTE : O : Sub-zone audio mute signal output.
pin123: AMP MUTE : O : Muting signal output to the Audio Power
Amplifier.
pin124: NU :IN: Not in use.
pin125: NU : O : Not in use.
pin126: Photo Sens :IN: Slide door open/close signal input.
pin127: Rear V Sel 4 : O : Rear image signal selection.
Refer Table 2.
pin128: Rear V Sel 3 : O : Rear image signal selection.
Refer Table 2.
pin129: NU :IN: Not in use.
pin130: FAN TEMP :IN: The input terminal of the internal ADC to
detect the temperature.
pin131: Rear V Sel 2 : O : Rear image signal selection.
Refer Table 2.
pin132: Rear V Sel 1 : O : Rear image signal selection.
Refer Table 2.
pin133: Frnt V Sel 3 : O : Front image signal selection.
Refer Table 1.
pin134: Frnt V Sel 2 : O : Front image signal selection.
Refer Table 1.
pin135: Frnt V Sel 1 : O : Front image signal selection.
Refer Table 1.
pin136: SEL 3 :IN: The selection signal input.
pin137: NU :IN: Not in use.
pin138: PKB :IN: The parking brake signal input.
pin139: PHONE INT : IN : The telephone interrupt signal input.
pin140: NU : - : Not in use.
pin141: AMP REM DT :IN : Remote controller wire short detection.
pin142: AMP REM O : O : ON signal output to the amplifier.
pin143: AUTO ANT : O : Motor antenna control signal output.
pin144: ACC IN :IN: ACC ON flag input.
Table 1. Front image signal selection
Visual TV DVD DVD A/C CCD
Frnt V Sel 1 ( pin 135 ) L H L L L
Frnt V Sel 2 ( pin 134 ) L L H L L
Frnt V Sel 3 ( pin 133 ) H H H L L
Frnt V Sel 4 ( pin 120 ) H H H L H
Table 2. Rear image signal selection
Visual TV DVD DVD A/C Rear mute
Rear V Sel 1 ( pin 132 ) L H L L L
Rear V Sel 2 ( pin 131 ) L L H L L
Rear V Sel 3 ( pin 128 ) H H H L L
Rear V Sel 4 ( pin 127 ) L L L L H
EXPLODED VIEW/PARTS LIST
Main section
NO. PART NO. DESCRIPTION Q'TY
1 940-8142-10 INNER-ES-ASSY 1
2 ----------- MAIN PWB 1
3 331-4202-00 CONNECT HOLDE 1
4 331-4203-00 CONNECT HOLDER 1
5 331-4205-00 TR-HOLDER 1
6 313-1973-00 HEAT SINK 1
7 714-3006-8B MACHINE SCREW(M3x6) 1
8 074-1194-00 OUTLET SOCKET 1
9 074-1214-00 OUTLET SOCKET 1
10 074-1171-10 OUTLET SOCKET 1
11 714-2608-8B MACHINE SCREW(M2.6x8) 4
12 ----------- TUNER PWB 1
13 880-2091D DSP TUNER 1
14 092-2208-00 ANT-RECEPT 1
15 076-0714-20 PLUG(20P) 1
16 074-1030-00 OUTLET SOCKET(8P) 1
17 075-0385-00 JACK(OPTICAL) 1
18 076-0312-04 PLUG(RCA) 1
19 331-4206-00 CONNECT HOLDER 1
20 714-2604-8B MACHINE SCREW(M2.6x4) 20
21 855-5544-00 RCA PIN CORD 1
22 347-7283-00 FILM 1
23 929-2506-00 DVD MECH 1
24 948-0674-27 TV-SLIDE-MECH 1
25 312-0469-01 LOWER CHASSIS 1
26 312-0472-01 SIDE CHASSIS-L 1
27 312-0471-01 SIDE CHASSIS-R 1
28 312-0470-02 UPPER CHASSIS 1
29 310-1831-00 UPPER CASE 1
30 313-1972-00 HEAT SINK 1
31 309-0823-01 FRONT PLATE 1
32 331-4204-00 FAN HOLDER 1
33 ----------- JOINT PWB 1
34 345-3799-20 RUBBER PART 2
35 039-2706-05 FPC 1
36 331-4106-00 SHIELD CVR 1
37 347-7062-10 LOWER SHEET 1
38 020-3052-00 DC-MOTOR 1
39 780-2614-50 SCREW(M2.6x14) 2
40 780-2604-50 IT SCREW(M2.6x4) 10
41 731-2608-8A TAPTIGHT(M2.6x4) 4
42 716-3504-10 SCREW(M2.6x4) 6
43 714-2610-8B MACHINE SCREW(M2.6x10) 14
44 716-3504-20 SCREW(M2.6x4) 8
45 716-1886-00 DECORATIVE SCREW(M2x3.4) 2
46 746-0935-00 WASHER 2
47 276-0111-00 SETPLATE 1

MAX668RVD
- 9 -
43
43
43
34
21
20
20
30
40
47
29
40
40 20
14
43
16 18 17
15 43
19
20
28
20
37 36 41
35
23
41
25
42
33
27
20
20 42
39
40
332
10
40
44
1
44
4433 20
31
42
20 26
20
20
20
44
41
41
44
11
56
89
2
7
4
40
40
33
24
46
45
45 46
38
42
12
13 22

MAX668RVD - 10 -
NO. PART NO. DESCRIPTION Q'TYNO. PART NO. DESCRIPTION Q'TY
Escutcheon section
1 370-6230-01 ESCUTCHEON 1
2 013-9711-00 T/P SWITCH 1
3 347-7038-20 SPACER 2
4 347-7423-00 SPACER 2
5 347-7042-20 DOUBLE FACE 2
6 331-4052-01 LCD-HOLDER 1
7 379-0467-00 TFT(LCD) 1
8 948-0767-00 REAR-CVR-ASSY 1
8-1 331-4051-02 REAR-CVR 1
8-2 335-7074-00 ROLLER 2
8-3 750-6746-00 ROLLER SPRING 2
9 716-1851-00 SCREW(M2x3) 2
10 039-1742-00 PWB 1
11 716-1611-50 SCREW(M2.6x4) 4
12 780-2003-03 SCREW(M2x3) 12
13 039-2808-05 FPC 1
14 335-7846-00 IR-FILTER 1
15 382-7966-00 BUTTON(PWR) 1
16 382-7967-00 BUTTON(OP/CL) 1
17 382-7968-01 BUTTON(TA) 1
18 382-7969-00 BUTTON(ADJ) 1
19 382-7970-00 BUTTON(PLAY) 1
20 382-7971-00 BUTTON(SEARCH) 1
21 382-7972-01 BUTTON(BAND) 1
22 382-7973-01 BUTTON(MAP/MENU) 1
23 382-7974-01 BUTTON(SRC) 1
24 382-7975-00 BUTTON(-/+) 1
25 382-7976-01 BUTTON(VOICE) 1
26 778-2004-01 PAD SCREW(M1.7x5) 8
27 347-8071-00 FILM 1
28 371-5859-01 SIDE-TRIM(R) 1
29 371-5860-00 SIDE TRIM(L) 1
30 335-7847-00 ILLUMI PLATE 1
31 039-2809-05 FPC 2
32 ----------- SWTCH PWB 1
33 ----------- LCD PWB 1
34 347-8068-00 DOUBLE FACE 2
35 347-8069-00 DOUBLE FACE 2
36 347-8070-00 DOUBLE FACE 1
37 347-8072-00 FILM 1
38 347-8078-00 EARTH FILM 1
39 347-8084-00 FILM 2
40 331-3672-11 SHIELD CASE 1
29
28
12
12 30 39
19
15 32
26
37 6
5
31
26
2726
16
14
17
18
36
12
39
20
21
38
35
22
23
24
25
2
3
4
7
40
33
12 8-1
8
8-2 8-3
11 10 9
13
11
8-2
8-3
12
12
12
34
1

MAX668RVD
- 11 -
ELECTRICAL PARTS LIST
Tuner PWB(B1) section
REF No. PART No. DESCRIPTION REF No. PART No. DESCRIPTION REF No. PART No. DESCRIPTION
ANT101 092-2208-00 ANTENNA RECEPT
BL101 880-2091D TUNER PACK
C100 163-4753-55 35V 4.7uF
C101 166-2201-50 22pF CH
C102 166-1511-50 150pF CH
C103 168-2232-55 0.022uF K
C104 168-1032-55 0.01uF K
C105 163-1073-35 16V 100uF
C106 168-2232-55 0.022uF K
C107 166-1011-50 100pF CH
C108 168-1022-55 1000pF K
C109 168-1042-78 16V 0.1uF
C110 168-1042-78 16V 0.1uF
C111 163-4763-35 16V 47uF
C112 163-1063-35 16V 10uF
C113 163-1063-35 16V 10uF
C114 163-1063-35 16V 10uF
C115 163-1063-35 16V 10uF
C116 168-1042-78 16V 0.1uF
C117 163-1063-35 16V 10uF
C118 163-1063-35 16V 10uF
C119 163-1063-35 16V 10uF
C120 166-1011-50 100pF CH
C121 166-1011-50 100pF CH
C122 178-1052-78 1uF
C123 163-1063-35 16V 10uF
C124 163-1063-35 16V 10uF
C125 163-1063-35 16V 10uF
C126 168-1042-78 16V 0.1uF
C127 163-1063-35 16V 10uF
C128 168-1042-78 16V 0.1uF
C129 163-1073-35 16V 100uF
C130 168-1042-78 16V 0.1uF
C131 163-4753-55 35V 4.7uF
C132 166-4711-50 470pF CH
C133 166-4711-50 470pF CH
C134 166-4711-50 470pF CH
C135 166-4711-50 470pF CH
C136 168-1042-78 16V 0.1uF
C137 168-1042-78 16V 0.1uF
C138 163-1073-15 6.3V 100uF
C139 163-2263-35 16V 22uF
C140 168-4732-78 0.047uF K
C141 043-0540-00 6.3V 10uF
C142 043-0540-00 6.3V 10uF
C143 166-4701-50 47pF CH
C144 166-4701-50 47pF CH
C145 168-1042-78 16V 0.1uF
C146 166-1011-50 100pF CH
C147 163-1063-35 16V 10uF
C148 163-1063-35 16V 10uF
C149 163-1063-35 16V 10uF
C150 166-1011-50 100pF CH
C151 178-2242-78 0.22uF
C152 166-4711-50 470pF CH
C153 166-1011-50 100pF CH
C154 178-1052-78 1uF
C155 168-1042-78 16V 0.1uF
C156 166-1011-50 100pF CH
C157 168-1042-78 16V 0.1uF
C158 163-4763-35 16V 47uF
C159 168-1042-78 16V 0.1uF
C160 042-0619-51 6.3V 56uF
C161 168-1042-78 16V 0.1uF
C162 042-0423-20 10V 10uF
C163 168-3332-78 0.033uF K
C164 168-3322-55 3300pF K
C165 168-3322-55 3300pF K
C166 168-1042-78 16V 0.1uF
C167 163-1073-15 6.3V 100uF
C168 168-3322-55 3300pF K
C169 168-3322-55 3300pF K
C170 168-2232-55 0.022uF K
C171 168-4712-55 470pF K
C173 168-2242-58 0.22uF B
C174 168-2232-55 0.022uF K
C175 168-2232-55 0.022uF K
C178 168-2232-55 0.022uF K
C181 166-1007-50 10pF CH
C182 166-1007-50 10pF CH
C184 168-1022-55 1000pF K
C185 168-1022-55 1000pF K
C186 168-1042-78 16V 0.1uF
C187 166-1011-50 100pF CH
C188 163-4753-55 35V 4.7uF
C189 168-1042-78 16V 0.1uF
C190 168-1022-55 1000pF K
C191 168-1022-55 1000pF K
C192 163-4753-55 35V 4.7uF
C193 168-1042-78 16V 0.1uF
C194 166-1811-50 180pF CH
C195 168-1042-78 16V 0.1uF
C196 163-4753-55 35V 4.7uF
C197 042-0619-51 6.3V 56uF
C198 168-1042-78 16V 0.1uF
C199 178-3342-78 0.33uF
C201 168-1022-55 1000pF K
C202 043-0540-00 6.3V 10uF
C203 168-1022-55 1000pF K
C204 168-1022-55 1000pF K
C205 043-0540-00 6.3V 10uF
C206 043-0540-00 6.3V 10uF
C207 168-1022-55 1000pF K
C208 168-1022-55 1000pF K
C209 043-0540-00 6.3V 10uF
C210 163-2273-25 10V 220uF
C211 043-0540-00 6.3V 10uF
C213 166-4711-50 470pF CH
C214 166-4711-50 470pF CH
C215 043-0540-00 6.3V 10uF
C217 166-4711-50 470pF CH
C218 166-4711-50 470pF CH
C219 043-0540-00 6.3V 10uF
C221 166-4711-50 470pF CH
C222 166-4711-50 470pF CH
C223 043-0540-00 6.3V 10uF
C225 166-4711-50 470pF CH
C226 166-4711-50 470pF CH
C227 043-0540-00 6.3V 10uF
C229 166-6811-50 680pF
C230 166-6811-50 680pF
C231 043-0540-00 6.3V 10uF
C233 166-6811-50 680pF
C234 166-6811-50 680pF
C235 043-0540-00 6.3V 10uF
C237 166-6811-50 680pF
C238 166-6811-50 680pF
C239 043-0540-00 6.3V 10uF
C241 166-6811-50 680pF
C242 166-6811-50 680pF
C243 163-1063-35 16V 10uF
C244 168-1042-78 16V 0.1uF
C245 163-1063-35 16V 10uF
C246 168-1042-78 16V 0.1uF
C247 163-2263-15 6.3V 22uF
C249 043-0264-56 270pF
C250 166-2701-50 27pF CH
C251 163-2263-15 6.3V 22uF
C253 043-0264-56 270pF
C254 166-2701-50 27pF CH
C256 163-2263-15 6.3V 22uF
C258 043-0264-56 270pF
C259 166-2701-50 27pF CH
C260 163-2263-15 6.3V 22uF
C262 043-0264-56 270pF
C263 166-2701-50 27pF CH
C265 163-2263-15 6.3V 22uF
C266 043-0264-56 270pF
C267 166-2701-50 27pF CH
C268 163-2263-15 6.3V 22uF
C269 043-0264-56 270pF
C270 166-2701-50 27pF CH
C272 163-2263-15 6.3V 22uF
C273 043-0264-56 270pF
C274 166-2701-50 27pF CH
C275 163-2263-15 6.3V 22uF
C276 043-0264-56 270pF
C277 166-2701-50 27pF CH
C283 163-1063-35 16V 10uF
C284 163-1063-35 16V 10uF
C285 043-0541-00 6.3V 22uF
C286 043-0541-00 6.3V 22uF
C287 043-0541-00 6.3V 22uF
C288 043-0541-00 6.3V 22uF
C289 168-1042-78 16V 0.1uF
C290 168-1042-78 16V 0.1uF
C291 168-1042-78 16V 0.1uF
C292 168-1042-78 16V 0.1uF
C300 168-1042-78 16V 0.1uF
C301 168-1042-78 16V 0.1uF
C302 163-1063-35 16V 10uF
C303 163-4763-35 16V 47uF
C304 168-1042-78 16V 0.1uF
C305 168-1042-78 16V 0.1uF
C306 163-1063-35 16V 10uF
C307 178-1052-78 1uF
C308 168-1042-78 16V 0.1uF
C309 042-0643-51 16V 100uF LOW-
ESR
C310 042-0643-51 16V 100uF LOW-
ESR
C311 168-1042-78 16V 0.1uF
C312 178-1052-78 1uF
C313 163-4763-35 16V 47uF
C314 178-1052-78 1uF
C315 178-1052-78 1uF
C316 178-1052-78 1uF
C317 178-1052-78 1uF
C318 178-1052-78 1uF
C319 178-1052-78 1uF
C320 178-1052-78 1uF
C321 178-1052-78 1uF
C322 178-1052-78 1uF
C323 168-1032-55 0.01uF K
C324 163-4763-15 6.3V 47uF
C325 166-3096-50 3pF CJ
C326 042-0643-52 6.3V 1000uF
C327 163-1073-35 16V 100uF
C328 168-1042-78 16V 0.1uF
C329 163-4763-15 6.3V 47uF
C330 163-4763-15 6.3V 47uF
C331 168-1042-78 16V 0.1uF
C332 168-1042-78 16V 0.1uF
C333 168-1042-78 16V 0.1uF
C334 168-1042-78 16V 0.1uF
C336 168-1022-55 1000pF K
C337 163-1063-35 16V 10uF
C338 163-1063-35 16V 10uF
C339 163-4763-35 16V 47uF
C340 168-1042-78 16V 0.1uF
C341 168-1032-55 0.01uF K
C350 166-1021-50 1000pF CH
C351 168-1042-78 16V 0.1uF

MAX668RVD - 12 -
REF No. PART No. DESCRIPTION REF No. PART No. DESCRIPTION REF No. PART No. DESCRIPTION
C352 168-1042-78 16V 0.1uF
C353 178-1052-78 1uF
C354 042-0643-52 6.3V 1000uF
C355 042-0643-52 6.3V 1000uF
C356 168-2232-55 0.022uF K
C357 043-0510-51 25V 10uF
C358 042-0643-56 16V 470uF M
C359 178-1052-78 1uF
C360 178-1052-78 1uF
C361 042-0643-51 16V 100uF LOW-
ESR
C363 168-1045-56 0.1uF Z
C364 168-4732-78 0.047uF K
C365 168-1022-55 1000pF K
C366 166-1511-50 150pF CH
C1100 168-2232-55 0.022uF K
C1101 168-1832-55 0.018uF K
D101 001-0517-90 1SS355
D102 001-0517-90 1SS355
D103 001-0517-90 1SS355
D201 001-0529-29 MA8051-M
D300 001-0517-90 1SS355
D301 001-0517-90 1SS355
D302 001-1305-90 DAN217U-T106
D303 001-1305-90 DAN217U-T106
D304 001-1305-90 DAN217U-T106
D305 001-1305-90 DAN217U-T106
D306 001-1305-90 DAN217U-T106
D309 001-1305-90 DAN217U-T106
D310 001-1305-90 DAN217U-T106
D311 001-1305-90 DAN217U-T106
D312 001-1305-90 DAN217U-T106
D350 001-0507-90 DAP202K
D351 001-0608-90 D1FS4
IC101 051-3049-90 HA17558AFEL
IC102 051-3049-90 HA17558AFEL
IC103 051-1905-91 AN77L05M
IC104 051-6706-10 SAF7730H/N116F
IC105 051-3351-90 BA033CC0FP-E2
IC201 051-6703-08 AK4384VT
IC202 051-6703-08 AK4384VT
IC203 051-3026-90 NJM4580V
IC204 051-3026-90 NJM4580V
IC205 051-3026-90 NJM4580V
IC206 051-3026-90 NJM4580V
IC300 051-7243-48 SN74AHCT1G08
DCKR
IC301 051-3927-90 NJM2505F
IC302 051-5306-90 MM1117XF
IC303 051-5306-90 MM1117XF
IC304 051-5306-90 MM1117XF
IC305 051-5336-90 MM1227XFBE
IC306 051-5326-90 TK15420MTL
IC307 051-3927-90 NJM2505F
IC350 051-3924-90 MD1424R
J300 074-1030-00 MINI DIN 8P
J301 075-0385-00 JACK
J302 074-3014-82 SOCKET(32P)
J303 075-0339-00 JACK
L101 010-2003-04 30uH
L102 010-2279-50 4.7uH
L103 010-2279-50 4.7uH
L104 010-3105-62 1k ohm/100MHz
L105 010-3105-62 1k ohm/100MHz
L106 010-3105-62 1k ohm/100MHz
L107 010-3105-62 1k ohm/100MHz
L108 010-3109-63 1k ohm/100MHz
L109 010-3105-62 1k ohm/100MHz
L110 010-3105-62 1k ohm/100MHz
L111 010-3103-64 1.5k ohm/100MHz
L112 010-3105-62 1k ohm/100MHz
L113 010-3105-62 1k ohm/100MHz
L201 010-3103-64 1.5k ohm/100MHz
L202 010-3103-64 1.5k ohm/100MHz
L203 010-3105-62 1k ohm/100MHz
L204 010-3103-64 1.5k ohm/100MHz
L205 010-3103-64 1.5k ohm/100MHz
L206 010-3105-62 1k ohm/100MHz
L207 010-3103-64 1.5k ohm/100MHz
L208 010-3103-64 1.5k ohm/100MHz
L209 010-3103-64 1.5k ohm/100MHz
L210 010-3103-64 1.5k ohm/100MHz
L211 010-3103-64 1.5k ohm/100MHz
L212 010-3103-64 1.5k ohm/100MHz
L213 010-3103-64 1.5k ohm/100MHz
L214 010-3103-64 1.5k ohm/100MHz
L300 010-2279-50 4.7uH
L301 010-3406-66 NLV25 22uH J
L302 010-2279-50 4.7uH
L350 010-3404-53 33uH
L351 010-3041-90 10uH
P201 076-0714-20 OUTLET SOCKET
P300 076-3011-76 26P
P302 076-0312-04 4P
Q102 190-1298-00 2SA1298
Q103 125-2026-95 UN521N
Q104 190-1298-00 2SA1298
Q105 125-2026-95 UN521N
Q106 125-7005-90 PHK04P02T
Q201 193-1306-00 2SD1306
Q202 193-1306-00 2SD1306
Q203 193-1306-00 2SD1306
Q204 193-1306-00 2SD1306
Q205 193-1306-00 2SD1306
Q206 193-1306-00 2SD1306
Q207 193-1306-00 2SD1306
Q208 193-1306-00 2SD1306
Q209 125-0021-95 DTA143ZUA-T106
Q210 125-0021-95 DTA143ZUA-T106
Q350 190-1586-00 2SA1586 O,Y,G
Q351 125-2026-92 UN5212
Q352 125-2026-92 UN5212
R101 119-1041-15 1/10W 100k ohm
R102 119-1011-15 1/10W 100 ohm
R104 119-0000-05 1/10W 0 ohm JW
R105 119-0000-05 1/10W 0 ohm JW
R106 119-1031-15 1/10W 10k ohm
R107 119-1031-15 1/10W 10k ohm
R108 119-1031-15 1/10W 10k ohm
R109 119-1021-15 1/10W 1k ohm
R110 119-1031-15 1/10W 10k ohm
R111 119-1021-15 1/10W 1k ohm
R112 119-2231-15 1/10W 22k ohm
R113 119-2231-15 1/10W 22k ohm
R114 119-1011-15 1/10W 100 ohm
R115 119-4731-15 1/10W 47k ohm
R116 119-1831-15 1/10W 18k ohm
R117 119-4731-15 1/10W 47k ohm
R118 119-1831-15 1/10W 18k ohm
R119 119-4731-15 1/10W 47k ohm
R120 119-1831-15 1/10W 18k ohm
R121 119-4731-15 1/10W 47k ohm
R122 119-1831-15 1/10W 18k ohm
R123 119-1031-15 1/10W 10k ohm
R124 119-1031-15 1/10W 10k ohm
R125 119-1031-15 1/10W 10k ohm
R126 119-1031-15 1/10W 10k ohm
R127 119-1031-15 1/10W 10k ohm
R128 119-1021-15 1/10W 1k ohm
R129 119-1221-15 1/10W 1.2k ohm
R130 119-1041-15 1/10W 100k ohm
R131 119-1241-15 1/10W 120k ohm
R132 119-1031-15 1/10W 10k ohm
R133 119-2231-15 1/10W 22k ohm
R134 119-1031-15 1/10W 10k ohm
R135 119-2231-15 1/10W 22k ohm
R136 119-2231-15 1/10W 22k ohm
R137 119-1031-15 1/10W 10k ohm
R138 119-2231-15 1/10W 22k ohm
R139 119-1031-15 1/10W 10k ohm
R140 119-1001-15 1/10W 10 ohm
R141 119-1041-15 1/10W 100k ohm
R142 119-8231-15 1/10W 82k ohm
R143 119-8231-15 1/10W 82k ohm
R144 119-1041-15 1/10W 100k ohm
R145 032-0140-89 1/10W 47k ohm F
R146 032-0140-89 1/10W 47k ohm F
R147 032-0140-89 1/10W 47k ohm F
R148 032-0140-89 1/10W 47k ohm F
R149 032-0140-89 1/10W 47k ohm F
R150 032-0140-89 1/10W 47k ohm F
R151 032-0140-89 1/10W 47k ohm F
R152 032-0140-89 1/10W 47k ohm F
R153 119-1031-15 1/10W 10k ohm
R154 119-8221-15 1/10W 8.2k ohm
R155 119-1011-15 1/10W 100 ohm
R156 119-1011-15 1/10W 100 ohm
R158 119-4721-15 1/10W 4.7k ohm
R159 119-4721-15 1/10W 4.7k ohm
R160 119-1011-15 1/10W 100 ohm
R161 119-1001-15 1/10W 10 ohm
R162 119-1011-15 1/10W 100 ohm
R163 119-4721-15 1/10W 4.7k ohm
R164 119-1011-15 1/10W 100 ohm
R165 119-1011-15 1/10W 100 ohm
R166 119-1031-15 1/10W 10k ohm
R167 119-1031-15 1/10W 10k ohm
R168 119-1031-15 1/10W 10k ohm
R169 119-1011-15 1/10W 100 ohm
R170 119-4721-15 1/10W 4.7k ohm
R171 119-1031-15 1/10W 10k ohm
R172 119-1011-15 1/10W 100 ohm
R173 119-1011-15 1/10W 100 ohm
R174 119-1031-15 1/10W 10k ohm
R175 119-1011-15 1/10W 100 ohm
R176 119-1011-15 1/10W 100 ohm
R177 119-1031-15 1/10W 10k ohm
R178 119-1021-15 1/10W 1k ohm
R179 119-0000-05 1/10W 0 ohm JW
R180 119-0000-05 1/10W 0 ohm JW
R181 119-0000-05 1/10W 0 ohm JW
R182 119-0000-05 1/10W 0 ohm JW
R183 119-0000-05 1/10W 0 ohm JW
R201 119-1021-15 1/10W 1k ohm
R202 119-1011-15 1/10W 100 ohm
R203 119-2711-15 1/10W 270 ohm
R204 119-2711-15 1/10W 270 ohm
R205 119-2711-15 1/10W 270 ohm
R206 119-1011-15 1/10W 100 ohm
R207 119-2711-15 1/10W 270 ohm
R208 119-2711-15 1/10W 270 ohm
R209 119-2711-15 1/10W 270 ohm
R210 116-6801-15 1/4W 68 ohm
R211 119-1031-15 1/10W 10k ohm
R212 119-1031-15 1/10W 10k ohm
R213 119-4731-15 1/10W 47k ohm
R214 119-1831-15 1/10W 18k ohm
R215 119-1031-15 1/10W 10k ohm
R216 119-1031-15 1/10W 10k ohm
R217 119-1031-15 1/10W 10k ohm
R218 119-4731-15 1/10W 47k ohm
R219 119-1831-15 1/10W 18k ohm
R220 119-1031-15 1/10W 10k ohm
R221 119-1031-15 1/10W 10k ohm
R222 119-1031-15 1/10W 10k ohm
R223 119-4731-15 1/10W 47k ohm
R224 119-1831-15 1/10W 18k ohm
R225 119-1031-15 1/10W 10k ohm
R226 119-1031-15 1/10W 10k ohm

MAX668RVD
- 13 -
REF No. PART No. DESCRIPTION REF No. PART No. DESCRIPTION REF No. PART No. DESCRIPTION
R227 119-1031-15 1/10W 10k ohm
R228 119-4731-15 1/10W 47k ohm
R229 119-1831-15 1/10W 18k ohm
R230 119-1031-15 1/10W 10k ohm
R231 119-1031-15 1/10W 10k ohm
R232 119-1031-15 1/10W 10k ohm
R233 119-4731-15 1/10W 47k ohm
R234 119-1231-15 1/10W 12k ohm
R235 119-1031-15 1/10W 10k ohm
R236 119-1031-15 1/10W 10k ohm
R237 119-1031-15 1/10W 10k ohm
R238 119-4731-15 1/10W 47k ohm
R239 119-1231-15 1/10W 12k ohm
R240 119-1031-15 1/10W 10k ohm
R241 119-1031-15 1/10W 10k ohm
R242 119-1031-15 1/10W 10k ohm
R243 119-4731-15 1/10W 47k ohm
R244 119-1231-15 1/10W 12k ohm
R245 119-1031-15 1/10W 10k ohm
R246 119-1031-15 1/10W 10k ohm
R247 119-1031-15 1/10W 10k ohm
R248 119-4731-15 1/10W 47k ohm
R249 119-1231-15 1/10W 12k ohm
R250 119-1031-15 1/10W 10k ohm
R251 119-4731-15 1/10W 47k ohm
R252 119-3311-15 1/10W 330 ohm
R253 119-1021-15 1/10W 1k ohm
R254 119-1041-15 1/10W 100k ohm
R255 119-4731-15 1/10W 47k ohm
R256 119-3311-15 1/10W 330 ohm
R257 119-1021-15 1/10W 1k ohm
R258 119-1041-15 1/10W 100k ohm
R259 119-4731-15 1/10W 47k ohm
R260 119-3311-15 1/10W 330 ohm
R261 119-1021-15 1/10W 1k ohm
R262 119-1041-15 1/10W 100k ohm
R263 119-4731-15 1/10W 47k ohm
R264 119-3311-15 1/10W 330 ohm
R265 119-1021-15 1/10W 1k ohm
R266 119-1041-15 1/10W 100k ohm
R267 119-4731-15 1/10W 47k ohm
R268 119-3311-15 1/10W 330 ohm
R269 119-1021-15 1/10W 1k ohm
R270 119-1041-15 1/10W 100k ohm
R271 119-4731-15 1/10W 47k ohm
R272 119-3311-15 1/10W 330 ohm
R273 119-1021-15 1/10W 1k ohm
R274 119-1041-15 1/10W 100k ohm
R275 119-4731-15 1/10W 47k ohm
R276 119-3311-15 1/10W 330 ohm
R277 119-1021-15 1/10W 1k ohm
R278 119-1041-15 1/10W 100k ohm
R279 119-4731-15 1/10W 47k ohm
R280 119-3311-15 1/10W 330 ohm
R281 119-1021-15 1/10W 1k ohm
R282 119-1041-15 1/10W 100k ohm
R291 119-0000-05 1/10W 0 ohm JW
R292 119-0000-05 1/10W 0 ohm JW
R293 119-0000-05 1/10W 0 ohm JW
R294 119-0000-05 1/10W 0 ohm JW
R295 119-0000-05 1/10W 0 ohm JW
R296 119-0000-05 1/10W 0 ohm JW
R297 119-0000-05 1/10W 0 ohm JW
R298 119-0000-05 1/10W 0 ohm JW
R300 119-2211-15 1/10W 220 ohm
R302 032-0140-12 1/10W 75 ohm F
R303 119-4721-15 1/10W 4.7k ohm
R304 119-3901-15 1/10W 39 ohm
R305 119-2221-15 1/10W 2.2k ohm
R306 119-1031-15 1/10W 10k ohm
R307 119-7501-15 1/10W 75 ohm
R308 119-2221-15 1/10W 2.2k ohm
R309 119-4721-15 1/10W 4.7k ohm
R310 119-4731-15 1/10W 47k ohm
R311 119-1031-15 1/10W 10k ohm
R312 119-1011-15 1/10W 100 ohm
R313 119-7501-15 1/10W 75 ohm
R314 119-7501-15 1/10W 75 ohm
R315 119-7501-15 1/10W 75 ohm
R320 119-7501-15 1/10W 75 ohm
R329 119-2211-15 1/10W 220 ohm
R330 119-2211-15 1/10W 220 ohm
R331 119-2211-15 1/10W 220 ohm
R332 119-2211-15 1/10W 220 ohm
R350 119-1031-15 1/10W 10k ohm
R351 119-1041-15 1/10W 100k ohm
R352 032-0164-50 0.1ohm F
R353 032-0164-50 0.1ohm F
R354 119-1051-15 1/10W 1M ohm
R355 032-0164-50 0.1ohm F
R356 032-0164-50 0.1ohm F
R357 119-3301-15 1/10W 33 ohm
R358 032-0164-50 0.1ohm F
R359 032-0164-50 0.1ohm F
R360 119-1031-15 1/10W 10k ohm
R361 119-5631-15 1/10W 56k ohm
R362 119-1031-15 1/10W 10k ohm
R363 119-1031-15 1/10W 10k ohm
R364 032-0140-53 1/10W 2.2k ohm F
R365 032-0140-56 1/10W 12k ohm F
R366 119-1031-15 1/10W 10k ohm
R367 119-1001-15 1/10W 10 ohm
SUP101 060-0122-20 DSP-141N-S00B
X101 061-3537-90 41.6MHz
PWB 039-2906-00 PWB(WITHOUT
COMPONENTS)
Joint PWB(B2) section
REF No. PART No. DESCRIPTION REF No. PART No. DESCRIPTION REF No. PART No. DESCRIPTION
C1100 163-1073-35 16V 100uF
C1102 172-1041-11 0.1uF
C1103 168-1042-78 16V 0.1uF
C1104 168-1042-78 16V 0.1uF
D1101 001-7038-92 CL-221HR-C-TS
D1102 001-7064-92 CL-170HR-CD-T
D1103 001-0516-90 MA111
D1104 001-0516-90 MA111
D1105 001-4305-20 UDZSTE-17 5.6B
IC1100 051-5806-01 GP1S93
IC1101 051-5806-01 GP1S93
IC1102 051-1014-08 TA7291F
J1100 074-3014-76 26P
J1101 074-3014-82 SOCKET(32P)
P1100 076-3011-82 PLUG(32P)
P1101 076-3019-10 PLUG(32)
P1102 076-0478-52 2P
P1103 076-3011-82 PLUG(32P)
Q1100 125-2026-95 UN521N
R1100 116-5611-15 1/4W 560 ohm
R1101 116-5611-15 1/4W 560 ohm
R1102 119-3321-15 1/10W 3.3k ohm
R1103 119-1821-15 1/10W 1.8k ohm
R1104 119-5611-15 1/10W 560 ohm
R1105 119-2201-15 1/10W 22 ohm
S1100 013-6312-50 SKRP-ABE-010
S1101 013-6312-50 SKRP-ABE-010
PWB 039-2914-00 PWB(WITHOUT
COMPONENTS)
Main PWB(B3) section
REF No. PART No. DESCRIPTION REF No. PART No. DESCRIPTION REF No. PART No. DESCRIPTION
C400 178-2242-78 0.22uF
C401 178-2242-78 0.22uF
C402 178-2242-78 0.22uF
C403 178-2242-78 0.22uF
C404 168-1022-55 1000pF K
C405 168-1022-55 1000pF K
C406 168-1022-55 1000pF K
C407 168-1022-55 1000pF K
C408 168-1022-55 1000pF K
C409 168-1022-55 1000pF K
C410 168-1022-55 1000pF K
C411 168-1022-55 1000pF K
C412 042-0627-90 16V 100uF
C413 042-0627-90 16V 100uF
C414 042-0592-58 16V 10uF
C415 163-1053-65 50V 1uF
C416 178-4742-78 0.47uF
C417 178-1052-78 1uF
C418 042-1447-00 16V 2200uF
C419 172-1041-11 0.1uF
C420 168-1022-55 1000pF K
C421 172-2241-11 0.22uF
C422 042-1447-00 16V 2200uF
C423 168-1042-78 16V 0.1uF
C424 042-0635-51 16V 39uF
C425 168-1042-78 16V 0.1uF
C426 168-1042-78 16V 0.1uF
C427 168-1032-55 0.01uF K
C428 168-1032-55 0.01uF K
C429 043-0506-50 0.1uF
C430 163-4763-35 16V 47uF
C431 042-0472-91 16V 47uF
C432 168-1042-78 16V 0.1uF
C433 178-3342-78 0.33uF
C434 163-3363-45 25V 33uF
C435 042-0643-56 16V 470uF M
C436 042-0643-56 16V 470uF M
C437 042-0643-51 16V 100uF LOW-
ESR
C438 168-1042-78 16V 0.1uF
C439 042-0627-90 16V 100uF
C440 042-0595-84 10V 100uF
C441 168-1042-78 16V 0.1uF
C442 163-2263-35 16V 22uF
C443 168-4732-78 0.047uF K
C444 043-0561-92 0.47uF
C445 178-1052-78 1uF
C446 166-1011-50 100pF CH
C447 166-1011-50 100pF CH
C448 168-1045-56 0.1uF Z
C449 166-1011-50 100pF CH

MAX668RVD - 14 -
REF No. PART No. DESCRIPTION REF No. PART No. DESCRIPTION REF No. PART No. DESCRIPTION
C450 168-1022-55 1000pF K
C451 166-1011-50 100pF CH
C452 166-1011-50 100pF CH
C453 166-1011-50 100pF CH
C454 166-1011-50 100pF CH
C460 042-0643-51 16V 100uF LOW-
ESR
C461 042-0423-97 16V 10uF
C462 168-1042-78 16V 0.1uF
C463 168-1042-78 16V 0.1uF
C464 042-0423-20 10V 10uF
C465 042-0423-20 10V 10uF
C466 168-1042-78 16V 0.1uF
C467 042-0423-20 10V 10uF
C468 168-1042-78 16V 0.1uF
C469 168-1042-78 16V 0.1uF
C470 163-1073-35 16V 100uF
C471 168-1042-78 16V 0.1uF
C472 168-1042-78 16V 0.1uF
C473 168-1042-78 16V 0.1uF
C474 042-0630-50 16V 100uF
C475 042-0630-50 16V 100uF
C476 168-1045-56 0.1uF Z
C477 168-1042-78 16V 0.1uF
C478 168-1042-78 16V 0.1uF
C479 163-4763-15 6.3V 47uF
C480 163-4763-15 6.3V 47uF
C490 168-1022-55 1000pF K
C500 166-1011-50 100pF CH
C501 043-0540-00 6.3V 10uF
C502 166-2201-50 22pF CH
C503 166-1801-50 18pF CH
C504 168-1042-78 16V 0.1uF
C505 168-1042-78 16V 0.1uF
C506 043-0540-00 6.3V 10uF
C507 168-1042-78 16V 0.1uF
C508 043-0551-90 6.3V 4.7uF M
C509 168-1032-55 0.01uF K
C510 168-1032-55 0.01uF K
C511 168-1022-55 1000pF K
C512 166-1011-50 100pF CH
C513 178-1052-78 1uF
C514 168-1042-78 16V 0.1uF
C516 168-1022-55 1000pF K
C517 178-1052-78 1uF
C518 178-1052-78 1uF
C519 042-0650-01 5.5V 0.22F
C520 042-0650-01 5.5V 0.22F
C521 163-4763-15 6.3V 47uF
C522 168-1042-78 16V 0.1uF
C570 163-2263-35 16V 22uF
C571 168-1045-56 0.1uF Z
C600 168-1042-78 16V 0.1uF
C601 168-1042-78 16V 0.1uF
C602 043-0540-00 6.3V 10uF
C603 168-1042-78 16V 0.1uF
C604 043-0540-00 6.3V 10uF
C605 168-1042-78 16V 0.1uF
C606 168-4722-55 4700pF K
C607 166-2211-50 220pF CH
C608 168-1042-78 16V 0.1uF
C609 043-0540-00 6.3V 10uF
C610 168-1042-78 16V 0.1uF
C611 166-1007-50 10pF CH
C612 166-1007-50 10pF CH
C613 166-1011-50 100pF CH
C614 168-1042-78 16V 0.1uF
C615 168-1042-78 16V 0.1uF
C616 168-2222-55 2200pF K
C617 176-2221-50 2200pF CH
C618 168-1042-78 16V 0.1uF
C619 168-1042-78 16V 0.1uF
C620 168-1042-78 16V 0.1uF
C621 168-1042-78 16V 0.1uF
C623 168-1042-78 16V 0.1uF
C624 043-0540-00 6.3V 10uF
C625 168-1042-78 16V 0.1uF
C626 168-1042-78 16V 0.1uF
C627 168-1042-78 16V 0.1uF
C628 168-1042-78 16V 0.1uF
C629 168-1042-78 16V 0.1uF
C630 043-0540-00 6.3V 10uF
C631 168-1042-78 16V 0.1uF
C632 043-0540-00 6.3V 10uF
C633 168-1042-78 16V 0.1uF
C634 168-1042-78 16V 0.1uF
C635 166-1011-50 100pF CH
C636 166-1011-50 100pF CH
C637 168-1042-78 16V 0.1uF
C640 043-0540-00 6.3V 10uF
C641 168-1042-78 16V 0.1uF
C649 166-3301-50 33pF CH
C650 166-1801-50 18pF CH
C670 168-1042-78 16V 0.1uF
C671 168-1042-78 16V 0.1uF
C672 166-5601-50 56pF CH
C673 168-1042-78 16V 0.1uF
C674 168-1042-78 16V 0.1uF
C675 168-1042-78 16V 0.1uF
C676 043-0540-00 6.3V 10uF
C677 168-1042-78 16V 0.1uF
C678 168-1042-78 16V 0.1uF
C679 168-1042-78 16V 0.1uF
C680 168-1042-78 16V 0.1uF
C681 168-1042-78 16V 0.1uF
C682 043-0532-50 10V 10uF
C683 043-0532-50 10V 10uF
C684 168-1042-78 16V 0.1uF
C685 166-1201-50 12pF CH
C686 168-1042-78 16V 0.1uF
C687 178-1052-78 1uF
C688 178-1052-78 1uF
C689 178-1052-78 1uF
C690 178-1052-78 1uF
C691 178-1052-78 1uF
C692 178-1052-78 1uF
C693 178-1052-78 1uF
C698 178-1052-78 1uF
C699 178-1052-78 1uF
C700 168-1042-78 16V 0.1uF
C701 168-1042-78 16V 0.1uF
C702 168-1042-78 16V 0.1uF
C703 168-1042-78 16V 0.1uF
C704 168-1042-78 16V 0.1uF
C705 168-1042-78 16V 0.1uF
C706 168-1042-78 16V 0.1uF
C707 178-1052-78 1uF
C710 176-1021-50 1000pF CH
CCT501 050-0140-52 1/32W 100 ohm x4J
CCT502 050-0140-52 1/32W 100 ohm x4J
CCT600 050-0140-75 1/32W 330 ohm X4j
CCT601 050-0140-75 1/32W 330 ohm X4j
CCT602 050-0140-75 1/32W 330 ohm X4j
CCT603 050-0140-75 1/32W 330 ohm X4j
CCT604 050-0140-75 1/32W 330 ohm X4j
CCT605 050-0140-75 1/32W 330 ohm X4j
CCT606 050-0140-63 1/32W 47k ohm x4J
CCT607 050-0140-63 1/32W 47k ohm x4J
CCT608 050-0140-75 1/32W 330 ohm X4j
CCT609 050-0140-75 1/32W 330 ohm X4j
CCT610 050-0140-75 1/32W 330 ohm X4j
CCT611 050-0140-75 1/32W 330 ohm X4j
CCT612 050-0140-63 1/32W 47k ohm x4J
CCT613 050-0140-63 1/32W 47k ohm x4J
D400 001-0517-90 1SS355
D401 001-0517-90 1SS355
D402 001-4311-00 ST70-27F-7072
D403 001-0517-90 1SS355
D404 001-0517-90 1SS355
D405 001-0517-90 1SS355
D406 001-0517-90 1SS355
D407 001-2403-90 M1F60
D409 001-0517-90 1SS355
D410 001-2403-90 M1F60
D411 001-0517-90 1SS355
D412 001-0529-26 MA8047-M
D413 001-2403-90 M1F60
D414 001-0517-90 1SS355
D416 001-2403-90 M1F60
D417 001-0517-90 1SS355
D418 001-4310-01 RLZ TE-11 10B
D419 001-4313-51 HZU9B3L
D420 001-0517-90 1SS355
D421 001-2403-90 M1F60
D422 001-0529-43 MA8082-L
D423 001-0517-90 1SS355
D460 001-0517-90 1SS355
D461 001-0517-90 1SS355
D462 001-0517-90 1SS355
D463 001-0517-90 1SS355
D464 001-0529-44 MA8082-M
D500 001-0517-90 1SS355
D501 001-0529-43 MA8082-L
D570 001-4313-50 HZU6A2L
D670 001-0367-91 1SS226
D671 001-0367-91 1SS226
D672 001-0367-91 1SS226
D673 001-0367-91 1SS226
D674 001-0367-91 1SS226
F400 060-8066-90 4A
FIL451 060-3114-51 LFA20-2A1E223MT
FIL452 060-3114-51 LFA20-2A1E223MT
FIL453 060-3114-51 LFA20-2A1E223MT
FIL454 060-3114-51 LFA20-2A1E223MT
FIL455 060-3114-51 LFA20-2A1E223MT
FIL460 060-3114-52 LFA20-2A1
FIL461 060-3114-52 LFA20-2A1
FIL462 060-3114-52 LFA20-2A1
FIL463 060-3114-52 LFA20-2A1
FIL464 060-3114-52 LFA20-2A1
FIL465 060-3114-52 LFA20-2A1
FIL466 060-3114-52 LFA20-2A1
FIL467 060-3114-52 LFA20-2A1
FIL468 060-3114-52 LFA20-2A1
FIL469 060-3114-52 LFA20-2A1
FIL470 060-3114-52 LFA20-2A1
FIL471 060-3114-52 LFA20-2A1
FIL472 060-3114-52 LFA20-2A1
FIL473 060-3114-52 LFA20-2A1
FIL474 060-3114-52 LFA20-2A1
FIL475 060-3114-52 LFA20-2A1
FIL476 060-3114-52 LFA20-2A1
FIL477 060-3114-52 LFA20-2A1
FIL478 060-3114-52 LFA20-2A1
FIL479 060-3114-52 LFA20-2A1
FIL480 060-3114-52 LFA20-2A1
IC400 051-2057-00 TB2906HQ
IC401 051-3294-90 TA78DS10F
IC402 051-3335-90 AN77L04M
IC403 051-6600-58 HA12187FP
IC404 051-1855-08 TC7W14F
IC460 051-3317-90 LM1086IS-ADJ
IC461 051-3317-90 LM1086IS-ADJ
IC462 051-3289-00 BA09ST
IC500 052-7084-00 uPD70F3339GJ-
UEN-A
IC501 051-5440-08 S-80931CNMC-G81
IC502 051-3406-90 NJM2078M
IC503 051-5410-38 BU4820G-TR

MAX668RVD
- 15 -
REF No. PART No. DESCRIPTION REF No. PART No. DESCRIPTION REF No. PART No. DESCRIPTION
IC504 051-9402-68 BR93L56F-W
IC505 051-9402-68 BR93L56F-W
IC600 051-6456-00 YGV629-VZ
IC601 051-7509-90 SN74LV123APWR
IC602 052-7085-00 TC58FVM5B3
ATFG65
IC603 051-7269-08 SN74AHC2G53
HDCTR
IC604 051-7256-08 SN74AHCT1G32
DCKR
IC607 051-7256-08 SN74AHCT1G32
DCKR
IC670 051-7221-08 TC7SH04F
IC671 051-7221-08 TC7SH04F
IC672 051-7275-08 TC7W32FU TE12L
IC673 051-5336-90 MM1227XFBE
IC674 051-7275-08 TC7W32FU TE12L
IC675 051-7221-08 TC7SH04F
IC676 051-5342-90 NJM2524V
J400 074-1214-00 16P
J401 074-1194-00 13P CE-NET
J402 074-1171-10 DIN 10P WHT
J460 074-2225-92 SOCKET(42P)
J461 074-3014-82 SOCKET(32P)
J463 074-2241-90 SOCKET(40P)
J500 074-3019-60 10P SOCKET
J670 074-1231-08 8P MIN
L401 010-8026-00 210uH
L402 010-3103-64 1.5k ohm/100MHz
L403 010-3103-64 1.5k ohm/100MHz
L462 010-3104-50 30 ohm/100MHz
L464 010-3104-50 30 ohm/100MHz
L465 010-3104-50 30 ohm/100MHz
L466 010-3104-50 30 ohm/100MHz
L467 010-3104-50 30 ohm/100MHz
L468 010-3104-50 30 ohm/100MHz
L469 010-3104-50 30 ohm/100MHz
L500 010-2279-50 4.7uH
L501 010-2279-50 4.7uH
L600 010-3104-50 30 ohm/100MHz
L601 010-2279-50 4.7uH
L602 010-3104-50 30 ohm/100MHz
L606 010-3104-50 30 ohm/100MHz
L607 010-2279-50 4.7uH
L670 010-3104-50 30 ohm/100MHz
L671 010-3104-50 30 ohm/100MHz
P400 076-0349-02 2P
P460 076-3011-82 PLUG(32P)
Q400 190-1298-00 2SA1298
Q401 101-1143-00 2SB1143
Q402 100-1428-00 2SA1428
Q403 125-0020-93 UN511300L
Q404 125-0020-93 UN511300L
Q405 125-2026-95 UN521N
Q406 125-2026-95 UN521N
Q407 190-1736-00 2SA1736
Q408 101-1143-00 2SB1143
Q410 190-1298-00 2SA1298
Q411 190-1736-00 2SA1736
Q412 190-1298-00 2SA1298
Q413 125-2026-92 UN5212
Q414 125-2026-95 UN521N
Q415 190-1576-00 2SA1576A
Q417 125-2017-97 RN1427
Q418 192-4081-00 2SC4081
Q419 192-4081-00 2SC4081
Q420 125-2026-91 UN5211
Q421 131-1188-00 2SB1188
Q422 193-2118-00 2SD2118F5 Q,R,S
Q423 102-3420-50 2SC3420 GR,BL
Q424 190-1576-00 2SA1576A
Q425 198-0302-50 2SK302 Y,GR
Q426 125-2026-95 UN521N
Q427 125-2026-93 UN5213
Q428 190-1736-00 2SA1736
Q429 125-2026-92 UN5212
Q430 125-2017-97 RN1427
Q431 125-2026-92 UN5212
Q432 125-2026-92 UN5212
Q433 125-2026-92 UN5212
Q460 190-1736-00 2SA1736
Q461 125-2027-97 DTC114YUA
Q462 190-1736-00 2SA1736
Q463 190-1736-00 2SA1736
Q464 125-2026-95 UN521N
Q465 125-2026-95 UN521N
Q466 125-0020-91 UN5111
Q467 125-2026-95 UN521N
Q468 125-9003-92 IMD3
Q469 125-2026-95 UN521N
Q470 192-4081-00 2SC4081
Q471 192-4081-00 2SC4081
Q472 125-9003-92 IMD3
Q500 192-4081-00 2SC4081
Q501 192-4081-00 2SC4081
Q502 192-4081-00 2SC4081
Q503 125-2026-91 UN5211
Q504 190-1576-00 2SA1576A
Q505 125-2026-91 UN5211
Q570 125-0020-91 UN5111
Q571 192-4081-00 2SC4081
Q600 125-9025-90 HN1C01FU-TE85N
Q671 125-2026-93 UN5213
Q672 125-2026-93 UN5213
R400 119-1021-15 1/10W 1k ohm
R401 119-1021-15 1/10W 1k ohm
R402 119-1021-15 1/10W 1k ohm
R403 119-1021-15 1/10W 1k ohm
R404 119-1031-15 1/10W 10k ohm
R405 119-1001-15 1/10W 10 ohm
R406 119-1031-15 1/10W 10k ohm
R407 116-1221-15 1/4W 1.2k ohm
R408 116-1221-15 1/4W 1.2k ohm
R409 116-1221-15 1/4W 1.2k ohm
R410 032-0140-50 1/10W 10k ohm F
R411 119-1031-15 1/10W 10k ohm
R412 119-2731-15 1/10W 27k ohm
R413 119-1031-15 1/10W 10k ohm
R414 119-1031-15 1/10W 10k ohm
R415 032-0177-00 2W 0.82ohm
R417 119-1031-15 1/10W 10k ohm
R421 119-1031-15 1/10W 10k ohm
R422 119-1031-15 1/10W 10k ohm
R423 116-1521-15 1/4W 1.5k ohm
R424 116-1521-15 1/4W 1.5k ohm
R427 119-1531-15 1/10W 15k ohm
R429 119-4721-15 1/10W 4.7k ohm
R430 119-1031-15 1/10W 10k ohm
R431 119-2201-15 1/10W 22 ohm
R432 032-0178-00 1/2W 180ohm
R433 119-3321-15 1/10W 3.3k ohm
R434 119-1031-15 1/10W 10k ohm
R435 116-1521-15 1/4W 1.5k ohm
R436 119-5611-15 1/10W 560 ohm
R437 119-3321-15 1/10W 3.3k ohm
R438 119-2231-15 1/10W 22k ohm
R439 119-4731-15 1/10W 47k ohm
R440 119-1031-15 1/10W 10k ohm
R441 116-3311-15 1/4W 330 ohm
R442 119-1031-15 1/10W 10k ohm
R443 116-1521-15 1/4W 1.5k ohm
R444 119-1011-15 1/10W 100 ohm
R445 119-4721-15 1/10W 4.7k ohm
R448 119-3321-15 1/10W 3.3k ohm
R449 119-1031-15 1/10W 10k ohm
R450 119-4711-15 1/10W 470 ohm
R451 119-1031-15 1/10W 10k ohm
R452 116-6801-15 1/4W 68 ohm
R453 032-0178-00 1/2W 180ohm
R454 119-1021-15 1/10W 1k ohm
R455 119-1031-15 1/10W 10k ohm
R456 119-1021-15 1/10W 1k ohm
R457 032-0140-21 1/10W 549k ohm F
R458 119-1021-15 1/10W 1k ohm
R460 119-1031-15 1/10W 10k ohm
R461 116-1221-15 1/4W 1.2k ohm
R462 116-1221-15 1/4W 1.2k ohm
R464 119-1031-15 1/10W 10k ohm
R465 119-1031-15 1/10W 10k ohm
R466 119-3311-15 1/10W 330 ohm
R467 119-3311-15 1/10W 330 ohm
R468 119-3311-15 1/10W 330 ohm
R469 119-3311-15 1/10W 330 ohm
R470 119-3311-15 1/10W 330 ohm
R471 119-3311-15 1/10W 330 ohm
R472 032-0140-66 1/10W 220 ohm F
R473 032-0140-98 1/10W 330 ohm F
R474 032-0140-68 1/10W 680 ohm F
R475 116-2211-15 1/4W 220 ohm
R476 032-0140-11 1/10W 300 ohm F
R477 032-0140-13 1/10W 33 ohm F
R479 119-1031-15 1/10W 10k ohm
R480 119-1031-15 1/10W 10k ohm
R481 119-4731-15 1/10W 47k ohm
R482 119-4731-15 1/10W 47k ohm
R483 119-1021-15 1/10W 1k ohm
R484 119-1021-15 1/10W 1k ohm
R485 119-8221-15 1/10W 8.2k ohm
R486 119-8221-15 1/10W 8.2k ohm
R487 119-1021-15 1/10W 1k ohm
R488 119-1021-15 1/10W 1k ohm
R489 119-2231-15 1/10W 22k ohm
R490 119-2231-15 1/10W 22k ohm
R491 119-1221-15 1/10W 1.2k ohm
R492 119-1001-15 1/10W 10 ohm
R493 119-1001-15 1/10W 10 ohm
R494 119-1001-15 1/10W 10 ohm
R496 032-0178-00 1/2W 180ohm
R498 032-0178-00 1/2W 180ohm
R500 119-1031-15 1/10W 10k ohm
R501 119-2231-15 1/10W 22k ohm
R502 119-1031-15 1/10W 10k ohm
R503 119-1031-15 1/10W 10k ohm
R504 119-1031-15 1/10W 10k ohm
R507 119-1031-15 1/10W 10k ohm
R508 119-1031-15 1/10W 10k ohm
R509 119-1031-15 1/10W 10k ohm
R510 119-1011-15 1/10W 100 ohm
R511 119-4711-15 1/10W 470 ohm
R512 119-1031-15 1/10W 10k ohm
R513 119-1031-15 1/10W 10k ohm
R514 119-1021-15 1/10W 1k ohm
R515 119-1031-15 1/10W 10k ohm
R516 032-0140-16 1/10W 180k ohm F
R517 032-0140-03 1/10W 220k ohm F
R518 119-4741-15 1/10W 470k ohm
R520 119-1041-15 1/10W 100k ohm
R521 119-1041-15 1/10W 100k ohm
R522 119-1031-15 1/10W 10k ohm
R523 119-1031-15 1/10W 10k ohm
R524 119-1041-15 1/10W 100k ohm
R525 119-1031-15 1/10W 10k ohm
R526 119-1031-15 1/10W 10k ohm
R527 119-1031-15 1/10W 10k ohm
R528 032-0140-03 1/10W 220k ohm F
R529 119-2231-15 1/10W 22k ohm
R530 119-1041-15 1/10W 100k ohm
R531 119-1051-15 1/10W 1M ohm
R532 032-0140-67 1/10W 3.3k ohm F

MAX668RVD - 16 -
REF No. PART No. DESCRIPTION REF No. PART No. DESCRIPTION REF No. PART No. DESCRIPTION
R533 032-0140-52 1/10W 33k ohm F
R534 032-0140-66 1/10W 220 ohm F
R535 119-4731-15 1/10W 47k ohm
R536 032-0140-56 1/10W 12k ohm F
R537 119-1031-15 1/10W 10k ohm
R538 119-1031-15 1/10W 10k ohm
R540 119-1021-15 1/10W 1k ohm
R541 119-1041-15 1/10W 100k ohm
R545 119-1031-15 1/10W 10k ohm
R546 119-1021-15 1/10W 1k ohm
R547 119-1021-15 1/10W 1k ohm
R548 119-1031-15 1/10W 10k ohm
R549 119-1041-15 1/10W 100k ohm
R550 119-4721-15 1/10W 4.7k ohm
R552 119-1031-15 1/10W 10k ohm
R553 119-1031-15 1/10W 10k ohm
R554 119-1031-15 1/10W 10k ohm
R555 119-1031-15 1/10W 10k ohm
R556 119-1031-15 1/10W 10k ohm
R557 119-1021-15 1/10W 1k ohm
R558 119-1041-15 1/10W 100k ohm
R559 119-1031-15 1/10W 10k ohm
R560 119-1031-15 1/10W 10k ohm
R561 119-1031-15 1/10W 10k ohm
R562 119-1031-15 1/10W 10k ohm
R563 119-1031-15 1/10W 10k ohm
R566 119-1011-15 1/10W 100 ohm
R568 119-1011-15 1/10W 100 ohm
R570 119-2241-15 1/10W 220k ohm
R571 119-4731-15 1/10W 47k ohm
R572 119-1531-15 1/10W 15k ohm
R600 119-4731-15 1/10W 47k ohm
R602 119-4731-15 1/10W 47k ohm
R603 119-4731-15 1/10W 47k ohm
R608 119-4731-15 1/10W 47k ohm
R609 119-2231-15 1/10W 22k ohm
R610 119-2231-15 1/10W 22k ohm
R611 119-2231-15 1/10W 22k ohm
R612 119-2231-15 1/10W 22k ohm
R615 119-3311-15 1/10W 330 ohm
R616 119-2721-15 1/10W 2.7k ohm
R621 119-1031-15 1/10W 10k ohm
R623 119-1051-15 1/10W 1M ohm
R624 119-0000-05 1/10W 0 ohm JW
R625 119-0000-05 1/10W 0 ohm JW
R626 119-1021-15 1/10W 1k ohm
R627 119-2021-15 1/10W 2k ohm
R628 119-2211-15 1/10W 220 ohm
R631 119-3311-15 1/10W 330 ohm
R633 119-4731-15 1/10W 47k ohm
R634 119-3311-15 1/10W 330 ohm
R635 119-3311-15 1/10W 330 ohm
R636 032-0140-72 1/10W 470 ohm F
R637 119-4731-15 1/10W 47k ohm
R638 119-4731-15 1/10W 47k ohm
R639 119-2211-15 1/10W 220 ohm
R640 119-2211-15 1/10W 220 ohm
R641 119-0000-05 1/10W 0 ohm JW
R642 119-4731-15 1/10W 47k ohm
R643 119-4731-15 1/10W 47k ohm
R645 032-0140-23 1/10W 68 ohm F
R646 032-0140-23 1/10W 68 ohm F
R648 119-1031-15 1/10W 10k ohm
R653 119-1031-15 1/10W 10k ohm
R658 119-0000-05 1/10W 0 ohm JW
R659 119-0000-05 1/10W 0 ohm JW
R661 119-4731-15 1/10W 47k ohm
R662 119-4731-15 1/10W 47k ohm
R670 119-0000-05 1/10W 0 ohm JW
R671 119-1011-15 1/10W 100 ohm
R672 119-1021-15 1/10W 1k ohm
R673 119-2221-15 1/10W 2.2k ohm
R674 119-0000-05 1/10W 0 ohm JW
R675 119-2211-15 1/10W 220 ohm
R676 119-1011-15 1/10W 100 ohm
R679 119-7501-15 1/10W 75 ohm
R680 119-7501-15 1/10W 75 ohm
R681 119-7501-15 1/10W 75 ohm
R682 119-7501-15 1/10W 75 ohm
R683 119-0000-05 1/10W 0 ohm JW
R684 032-0140-12 1/10W 75 ohm F
R685 032-0140-12 1/10W 75 ohm F
R686 032-0140-12 1/10W 75 ohm F
R688 119-1011-15 1/10W 100 ohm
R689 119-1011-15 1/10W 100 ohm
R690 119-1011-15 1/10W 100 ohm
R691 119-0000-05 1/10W 0 ohm JW
TH500 002-0315-00 TN10-3U153JT
VR600 012-6009-53 2.2k ohm B VR
X500 060-1541-90 3.14MHz
X501 061-3522-90 32.768KHz
X502 060-8045-00 PKLCS1212E4001-
R
X600 061-3556-90 9.5192MHz
PWB 039-2958-01 PWB(WITHOUT
COMPONENTS)
LCD PWB(B4) section
REF No. PART No. DESCRIPTION REF No. PART No. DESCRIPTION REF No. PART No. DESCRIPTION
C7 166-5096-50 5pF CH
C700 178-1052-78 1uF
C701 178-1052-78 1uF
C702 163-1063-35 16V 10uF
C703 168-1032-55 0.01uF K
C704 168-1042-78 16V 0.1uF
C705 168-1042-78 16V 0.1uF
C706 168-1045-56 0.1uF Z
C707 042-0423-97 16V 10uF
C708 163-3353-65 50V 3.3uF
C709 178-1052-78 1uF
C710 042-0643-57 16V 220uF
C711 042-0423-97 16V 10uF
C712 168-1045-56 0.1uF Z
C713 042-0654-52 16V 10uF
C714 168-2232-55 0.022uF K
C715 178-1055-79 1uF
C716 178-1055-79 1uF
C717 166-5601-50 56pF CH
C718 168-1032-55 0.01uF K
C719 168-1032-55 0.01uF K
C720 168-1032-55 0.01uF K
C721 168-1032-55 0.01uF K
C722 168-1032-55 0.01uF K
C723 168-1032-55 0.01uF K
C724 043-0504-50 10V 4.7uF
C725 166-1201-50 12pF CH
C726 166-2201-50 22pF CH
C727 166-8211-50 820pF
C728 166-2001-50 20pF CH
C729 168-6812-55 680pF K
C730 166-5601-50 56pF CH
C731 168-1042-78 16V 0.1uF
C732 168-1032-55 0.01uF K
C733 168-1032-55 0.01uF K
C734 168-4732-78 0.047uF K
C735 168-1032-55 0.01uF K
C736 166-8201-50 82pF CH
C737 168-1032-55 0.01uF K
C738 168-1032-55 0.01uF K
C739 166-1021-50 1000pF CH
C740 178-1052-78 1uF
C741 168-1032-55 0.01uF K
C742 178-1052-78 1uF
C743 178-1052-78 1uF
C744 168-1032-55 0.01uF K
C745 163-4763-35 16V 47uF
C746 166-1007-50 10pF CH
C747 178-1052-78 1uF
C748 168-1032-55 0.01uF K
C749 163-4743-65 50V 0.47uF
C750 168-1042-78 16V 0.1uF
C751 168-1032-55 0.01uF K
C752 178-1052-78 1uF
C753 168-1032-55 0.01uF K
C754 166-2096-50 2pF CK
C755 166-2096-50 2pF CK
C756 168-1045-56 0.1uF Z
C759 168-1042-78 16V 0.1uF
C762 168-1042-78 16V 0.1uF
C763 168-1042-78 16V 0.1uF
C764 168-1042-78 16V 0.1uF
C765 168-1042-78 16V 0.1uF
C766 178-1052-78 1uF
C767 042-0423-97 16V 10uF
C768 178-1052-78 1uF
C769 166-5611-50 560pF CH
C770 168-1042-78 16V 0.1uF
C771 168-1042-78 16V 0.1uF
C772 166-3301-50 33pF CH
C773 168-1042-78 16V 0.1uF
C774 166-3301-50 33pF CH
C775 168-1042-78 16V 0.1uF
C776 168-1022-55 1000pF K
C777 168-1042-78 16V 0.1uF
C778 166-1011-50 100pF CH
C779 168-1022-55 1000pF K
C780 168-1042-78 16V 0.1uF
C781 178-1052-78 1uF
C782 178-2242-78 0.22uF
C783 168-3912-55 390pF K
C784 168-1042-78 16V 0.1uF
C785 166-8201-56 82pF U
C786 042-0423-97 16V 10uF
C787 166-2211-50 220pF CH
C788 178-2242-78 0.22uF
C789 168-1042-78 16V 0.1uF
C790 178-2242-78 0.22uF
C791 163-2263-55 35V 22uF
C792 163-1063-55 35V 10uF
C793 168-1042-78 16V 0.1uF
C794 168-1042-78 16V 0.1uF
C795 168-1042-78 16V 0.1uF
C796 168-1042-78 16V 0.1uF
C797 168-4732-78 0.047uF K
C798 168-1045-56 0.1uF Z
C799 163-1063-35 16V 10uF
C801 166-6801-50 68pF CH
C805 168-1022-55 1000pF K
C806 168-1022-55 1000pF K
C807 168-1022-55 1000pF K
C808 168-1022-55 1000pF K
C809 166-4711-50 470pF CH
C810 166-4711-50 470pF CH
C811 166-4711-50 470pF CH
C812 166-4711-50 470pF CH
C814 166-4711-50 470pF CH
C816 168-1042-78 16V 0.1uF

MAX668RVD
- 17 -
REF No. PART No. DESCRIPTION REF No. PART No. DESCRIPTION REF No. PART No. DESCRIPTION
C817 168-1042-78 16V 0.1uF
C818 168-1042-78 16V 0.1uF
C819 168-1042-78 16V 0.1uF
C820 163-1073-15 6.3V 100uF
C821 168-1042-78 16V 0.1uF
C822 168-1042-78 16V 0.1uF
C900 042-0630-50 16V 100uF
C901 168-1042-78 16V 0.1uF
C902 163-1063-55 35V 10uF
C903 163-4753-55 35V 4.7uF
C904 168-1022-55 1000pF K
C905 168-2222-55 2200pF K
C906 163-3363-45 25V 33uF
C907 042-0643-50 35V 22uF LOW-ESR
C908 042-0528-50 35V 15uF
C909 163-2273-25 10V 220uF
C910 042-0528-50 35V 15uF
C911 042-0643-50 35V 22uF LOW-ESR
C912 163-1073-35 16V 100uF
C913 163-2273-25 10V 220uF
C914 163-3363-45 25V 33uF
C933 178-2255-79 2.2uF
C934 168-1032-55 0.01uF K
C935 166-1811-50 180pF CH
C936 168-4722-55 4700pF K
C937 168-2232-55 0.022uF K
C938 178-2255-79 2.2uF
C939 168-2232-55 0.022uF K
C940 178-1052-78 1uF
C952 043-0567-90 25V 22uF
C953 043-0549-50 3KV10PF
C954 168-1032-55 0.01uF K
C955 166-1221-50 1200pF CH
C958 168-1022-55 1000pF K
C959 178-1052-78 1uF
C960 168-1032-55 0.01uF K
C961 042-0636-51 16V 47uF
C962 168-1045-56 0.1uF Z
C963 042-0636-51 16V 47uF
C964 168-1045-56 0.1uF Z
C966 042-0416-55 16V 15uF M TAN
CCT700 050-0145-60 1/16W 470 ohm x4
CCT710 050-0145-59 1/16W 22 ohm x4
CCT711 050-0145-60 1/16W 470 ohm x4
CCT712 050-0145-59 1/16W 22 ohm x4
CCT801 050-0145-52 1/16W 1k ohm x4
CCT802 050-0145-52 1/16W 1k ohm x4
CCT803 050-0145-54 1/16W 47k ohm x4
CCT804 050-0145-60 1/16W 470 ohm x4
CCT805 050-0145-54 1/16W 47k ohm x4
D710 001-4305-19 UDZSTE-17 5.1B
D711 001-0517-90 1SS355
D712 001-3211-90 MA335-TX
D713 001-2406-90 1PS226
D714 001-4305-19 UDZSTE-17 5.1B
D801 001-0525-90 IMN10
D802 001-0517-90 1SS355
D810 001-2406-90 1PS226
D811 001-2406-90 1PS226
D812 001-2406-90 1PS226
D813 001-2406-90 1PS226
D818 001-4305-20 UDZSTE-17 5.6B
D819 001-4305-20 UDZSTE-17 5.6B
D820 001-4305-20 UDZSTE-17 5.6B
D821 001-4305-20 UDZSTE-17 5.6B
D822 001-4305-20 UDZSTE-17 5.6B
D823 001-4305-20 UDZSTE-17 5.6B
D824 001-4305-20 UDZSTE-17 5.6B
D825 001-4305-20 UDZSTE-17 5.6B
D826 001-4305-20 UDZSTE-17 5.6B
D900 001-0517-90 1SS355
D901 001-0517-90 1SS355
D902 001-0517-90 1SS355
D903 001-2606-90 M1FS4
D904 001-0517-90 1SS355
D946 001-1315-90 NSM123TL-E
D961 001-0529-29 MA8051-M
D964 001-1315-90 NSM123TL-E
D965 001-1315-90 NSM123TL-E
F900 060-8058-90 ERBSEOR75U
IC700 051-3019-90 NJM2060V
IC701 051-7256-08 SN74AHCT1G32
DCKR
IC702 051-5313-10 IR3Y29BM
IC703 051-7269-08 SN74AHC2G53
HDCTR
IC710 051-3025-90 NJM2107F
IC711 051-6086-00 LZ9FE30
IC712 051-7281-38 TC7SH14
FUTE85L,F
IC713 051-7281-38 TC7SH14
FUTE85L,F
IC801 052-7066-01 M30102M2-561FP
IC900 051-3913-90 NJM2368E
IC942 125-9023-90 TPCF8402TE85L,F
IC943 125-9023-90 TPCF8402TE85L,F
IC944 051-3925-90 OZ9910ISN-T2
J700 074-2225-92 SOCKET(42P)
J710 074-2226-82 SOCKET
J803 074-2219-54 SOCKET
J804 074-2225-66 SOCKET
J805 074-2225-66 SOCKET
L700 010-3406-68 NLV25 33uH J
L701 010-3406-68 NLV25 33uH J
L702 010-3406-71 NLV25 56uH J
L703 010-4051-90 19.8uH
L710 010-3406-62 NLV25 10uH J
L711 010-3406-64 NLV25 15uH J
L712 010-3406-56 NLV25 3.3uH J
L713 010-3406-54 NLV25 2.2uH J
L800 010-3406-59 NLV25 5.6uH J
L900 010-3010-50 100uH
L901 010-3406-74 NLV25 100uH J
L902 010-3406-74 NLV25 100uH J
L903 010-3057-90 100uH
L904 010-3406-74 NLV25 100uH J
L961 010-3059-90 Choke
P950 076-0568-00 2P
Q700 193-2114-00 2SD2114K
Q701 125-2026-91 UN5211
Q702 125-0025-92 RN2302
Q703 125-2026-91 UN5211
Q704 192-4081-00 2SC4081
Q705 125-2026-91 UN5211
Q706 190-1738-00 2SA1738
Q710 125-2027-94 DTC123JUA
Q711 125-2026-91 UN5211
Q712 192-4081-00 2SC4081
Q803 125-2027-94 DTC123JUA
Q804 125-0021-94 DTA123JUA
Q805 125-0021-94 DTA123JUA
Q806 125-2027-94 DTC123JUA
Q900 192-2873-00 2SC2873
Q942 125-2032-92 RN1302
Q943 190-1576-00 2SA1576A
Q961 125-0025-92 RN2302
R1 119-0000-05 1/10W 0 ohm JW
R700 032-0140-89 1/10W 47k ohm F
R701 032-0140-63 1/10W 27k ohm F
R702 032-0140-00 1/10W 56k ohm F
R703 032-0140-50 1/10W 10k ohm F
R704 032-0140-79 1/10W 2.7k ohm F
R705 119-2021-15 1/10W 2k ohm
R707 119-1001-15 1/10W 10 ohm
R708 119-1011-15 1/10W 100 ohm
R709 119-9121-15 1/10W 9.1k ohm
R710 119-5621-15 1/10W 5.6k ohm
R711 119-1021-15 1/10W 1k ohm
R712 119-4721-15 1/10W 4.7k ohm
R713 119-2221-15 1/10W 2.2k ohm
R714 119-2221-15 1/10W 2.2k ohm
R715 032-0140-50 1/10W 10k ohm F
R716 119-1021-15 1/10W 1k ohm
R717 119-1031-15 1/10W 10k ohm
R718 119-1011-15 1/10W 100 ohm
R719 032-0140-99 1/10W 39k ohm F
R720 119-4731-15 1/10W 47k ohm
R721 119-1031-15 1/10W 10k ohm
R722 119-3341-15 1/10W 330k ohm
R723 119-3921-15 1/10W 3.9k ohm
R724 119-1031-15 1/10W 10k ohm
R725 032-0140-89 1/10W 47k ohm F
R726 032-0140-54 1/10W 22k ohm F
R727 119-2221-15 1/10W 2.2k ohm
R728 119-2731-15 1/10W 27k ohm
R729 119-2731-15 1/10W 27k ohm
R730 119-2231-15 1/10W 22k ohm
R731 032-0140-80 1/10W 18k ohm F
R732 119-1521-15 1/10W 1.5k ohm
R733 119-3341-15 1/10W 330k ohm
R734 119-2231-15 1/10W 22k ohm
R735 119-2231-15 1/10W 22k ohm
R736 119-5611-15 1/10W 560 ohm
R737 119-5641-15 1/10W 560k ohm
R738 119-1021-15 1/10W 1k ohm
R739 119-3351-15 1/10W 3.3M ohm
R740 119-2231-15 1/10W 22k ohm
R741 119-3931-15 1/10W 39k ohm
R742 119-2231-15 1/10W 22k ohm
R743 119-3931-15 1/10W 39k ohm
R744 119-1051-15 1/10W 1M ohm
R745 119-3311-15 1/10W 330 ohm
R746 119-6821-15 1/10W 6.8k ohm
R747 119-1521-15 1/10W 1.5k ohm
R748 119-5621-15 1/10W 5.6k ohm
R749 119-2231-15 1/10W 22k ohm
R750 119-3931-15 1/10W 39k ohm
R751 119-1011-15 1/10W 100 ohm
R752 119-2231-15 1/10W 22k ohm
R753 119-4731-15 1/10W 47k ohm
R755 032-0140-52 1/10W 33k ohm F
R756 032-0140-00 1/10W 56k ohm F
R757 119-6811-15 1/10W 680 ohm
R758 119-2221-15 1/10W 2.2k ohm
R759 119-1011-15 1/10W 100 ohm
R760 119-1011-15 1/10W 100 ohm
R761 119-1011-15 1/10W 100 ohm
R762 119-8221-15 1/10W 8.2k ohm
R763 119-5621-15 1/10W 5.6k ohm
R764 032-0140-52 1/10W 33k ohm F
R765 032-0140-89 1/10W 47k ohm F
R766 119-1821-15 1/10W 1.8k ohm
R767 119-4731-15 1/10W 47k ohm
R768 119-4731-15 1/10W 47k ohm
R770 119-4711-15 1/10W 470 ohm
R771 119-4711-15 1/10W 470 ohm
R772 119-4711-15 1/10W 470 ohm
R773 119-3301-15 1/10W 33 ohm
R774 119-3301-15 1/10W 33 ohm
R775 032-0140-55 1/10W 4.7k ohm F
R776 032-0140-87 1/10W 3.6k ohm F
R777 119-4731-15 1/10W 47k ohm
R778 119-2731-15 1/10W 27k ohm
R779 119-6831-15 1/10W 68k ohm
R780 119-1051-15 1/10W 1M ohm
R781 119-6831-15 1/10W 68k ohm
R782 119-1051-15 1/10W 1M ohm
R783 119-2711-15 1/10W 270 ohm
R784 119-2421-15 1/10W 2.4k ohm

MAX668RVD - 18 -
REF No. PART No. DESCRIPTION REF No. PART No. DESCRIPTION REF No. PART No. DESCRIPTION
R785 119-4721-15 1/10W 4.7k ohm
R786 119-1031-15 1/10W 10k ohm
R787 119-5641-15 1/10W 560k ohm
R788 119-5641-15 1/10W 560k ohm
R789 119-3321-15 1/10W 3.3k ohm
R790 119-2721-15 1/10W 2.7k ohm
R791 119-2241-15 1/10W 220k ohm
R792 119-3311-15 1/10W 330 ohm
R793 119-1011-15 1/10W 100 ohm
R794 119-3331-15 1/10W 33k ohm
R795 119-2031-15 1/10W 20k ohm
R796 119-3921-15 1/10W 3.9k ohm
R797 119-8221-15 1/10W 8.2k ohm
R798 119-1001-15 1/10W 10 ohm
R799 119-1031-15 1/10W 10k ohm
R800 119-2211-15 1/10W 220 ohm
R801 119-2231-15 1/10W 22k ohm
R802 119-4711-15 1/10W 470 ohm
R803 119-4711-15 1/10W 470 ohm
R809 119-1051-15 1/10W 1M ohm
R810 119-3321-15 1/10W 3.3k ohm
R811 119-4731-15 1/10W 47k ohm
R812 119-1021-15 1/10W 1k ohm
R815 119-2231-15 1/10W 22k ohm
R816 119-2231-15 1/10W 22k ohm
R817 119-6811-15 1/10W 680 ohm
R818 119-2211-15 1/10W 220 ohm
R819 119-2211-15 1/10W 220 ohm
R900 119-1001-15 1/10W 10 ohm
R901 119-1841-15 1/10W 180k ohm
R902 119-6841-15 1/10W 680k ohm
R903 119-3931-15 1/10W 39k ohm
R904 119-3311-15 1/10W 330 ohm
R905 119-6841-15 1/10W 680k ohm
R906 119-2221-15 1/10W 2.2k ohm
R907 119-2231-15 1/10W 22k ohm
R956 119-3931-15 1/10W 39k ohm
R957 119-1031-15 1/10W 10k ohm
R958 119-1541-15 1/10W 150k ohm
R959 119-1041-15 1/10W 100k ohm
R960 119-1051-15 1/10W 1M ohm
R961 119-1021-15 1/10W 1k ohm
R964 119-1021-15 1/10W 1k ohm
R965 119-1021-15 1/10W 1k ohm
R966 119-1021-15 1/10W 1k ohm
R967 119-1021-15 1/10W 1k ohm
R981 032-0140-51 1/10W 15k ohm F
R982 116-6811-15 1/4W 680 ohm
R983 032-0140-05 1/10W 82k ohm F
R984 119-1031-15 1/10W 10k ohm
R985 119-3351-15 1/10W 3.3M ohm
R986 119-1041-15 1/10W 100k ohm
R987 119-1051-15 1/10W 1M ohm
R988 032-0140-90 1/10W 560 ohm F
R992 119-6841-15 1/10W 680k ohm
T900 007-1171-00 TRANS
T901 007-1178-00 OUTPUT-TRANS
BLC4126
TM801 073-0762-90 TERMINAL
TM802 073-0762-90 TERMINAL
TM803 073-0762-90 TERMINAL
TM804 073-0762-90 TERMINAL
VR401 012-6009-56 10k ohm B VR
VR402 012-6009-54 4.7k ohm B VR
VR600 012-6009-52 1k ohm B VR
VR700 012-6009-53 2.2k ohm B VR
VR701 012-6009-57 22k ohm B VR
VR702 012-6009-58 33k ohm B VR
VR703 012-6009-58 33k ohm B VR
VR704 012-6009-58 33k ohm B VR
VR705 012-6009-58 33k ohm B VR
VR706 012-6009-54 4.7k ohm B VR
VR707 012-6009-58 33k ohm B VR
X700 061-3524-90 4.433618MHz
X701 061-3520-95 3.57945MHz
X801 060-1531-90 CSTCR4M91G53-
RO
PWB 039-2901-00 PWB(WITHOUT
COMPONENTS)
Switch PWB(B5) section
REF No. PART No. DESCRIPTION REF No. PART No. DESCRIPTION REF No. PART No. DESCRIPTION
C1000 168-1042-78 16V 0.1uF
C1001 168-1042-78 16V 0.1uF
D1000 001-4305-20 UDZSTE-17 5.6B
D1001 001-7043-91 CL-170UR U-RED
D1002 001-7098-90 CL-190UB2C-X-T
D1003 001-7098-90 CL-190UB2C-X-T
D1004 001-7098-90 CL-190UB2C-X-T
D1005 001-7098-90 CL-190UB2C-X-T
D1006 001-7098-90 CL-190UB2C-X-T
D1007 001-7098-90 CL-190UB2C-X-T
D1008 001-7098-90 CL-190UB2C-X-T
D1009 001-7098-90 CL-190UB2C-X-T
D1010 001-7098-90 CL-190UB2C-X-T
D1011 001-7098-90 CL-190UB2C-X-T
D1012 001-7098-90 CL-190UB2C-X-T
D1013 001-7098-90 CL-190UB2C-X-T
D1014 001-7098-90 CL-190UB2C-X-T
D1015 001-7098-90 CL-190UB2C-X-T
D1016 001-7098-90 CL-190UB2C-X-T
D1017 001-7098-90 CL-190UB2C-X-T
IR1000 060-4018-90 IR-RECEIVER/RS-
771
J1000 074-2236-65 SOCKET(15P)
J1001 074-2236-65 SOCKET(15P)
R1000 119-0000-05 1/10W 0 ohm JW
R1001 119-1021-15 1/10W 1k ohm
R1002 119-3311-15 1/10W 330 ohm
R1003 119-3311-15 1/10W 330 ohm
R1004 119-3311-15 1/10W 330 ohm
R1005 119-4711-15 1/10W 470 ohm
R1006 119-4711-15 1/10W 470 ohm
R1007 119-3311-15 1/10W 330 ohm
R1008 119-3311-15 1/10W 330 ohm
R1009 119-0000-05 1/10W 0 ohm JW
R1011 119-1021-15 1/10W 1k ohm
S1000 013-6312-50 SKRP-ABE-010
S1001 013-6312-50 SKRP-ABE-010
S1002 013-6312-50 SKRP-ABE-010
S1003 013-6312-50 SKRP-ABE-010
S1004 013-6312-50 SKRP-ABE-010
S1005 013-6312-50 SKRP-ABE-010
S1006 013-6312-50 SKRP-ABE-010
S1007 013-6312-50 SKRP-ABE-010
S1008 013-6312-50 SKRP-ABE-010
S1009 013-6312-50 SKRP-ABE-010
S1010 013-6312-50 SKRP-ABE-010
S1011 013-6312-50 SKRP-ABE-010
S1012 013-6312-50 SKRP-ABE-010
S1013 013-6312-50 SKRP-ABE-010
PWB 039-2902-00 PWB(WITHOUT
COMPONENTS)

- 19 - MAX668RVD
BLOCK DIAGRAM
AUDIO OUT
NON-FADER L/R
SYSTEM
MUTE
FILTER
LOWPASS
FRONT/REAR LCH
FRONT/REAR RCH
POWER
AMP
POWER
SUPPLY
SP OUT 4CH
CONVERTOR
D/A
DIGITAL
PROSESSOR
SIGNAL
41.6MHz
3.3V
REG.
FM/AM TUNER PACK
ANTENA
INPUT
REG.
5V
ISOLATION
Ce-NET
(13P)
DRIVER
BUS
DETECTOR
ILLUMI
REMOTE+B
PROTECT
PARKING/
PHONE
ILLUMI
REMOTE+B
PARKING
PHONE
DETECTOR
(OPTICAL JACK)
DIGITAL OUT BUFF
SW
3.3V
REG.
REG.
TO DVD MECHANISM
1.8V
CONNECTOR
VIDEO OUT
(TV-TUNER)VIDEO IN
VIDEO IN (DVD CHANGER)
VIDEO
SELECTOR
RGB
SELECTOR
ON
SCREEN
DISPLAY
MICOM
3.14MHz 32.768kHz
KEY
LCD DRIVER
SYNC
SELECTOR
MECHANISM
DVD
DRIVER
MOTOR
SLIDE MOTOR
MOTOR
5V DC/DC
CONVERTER
CONVERTER
DC/DC
LCD POWER
SUPPLY
FAN
SW
LCD+B
SW
AV5V
TO DAL SIGNAL PROSESSOR
AV8V
SW
SW
SW B/U
REG. 10V
SW
FL
REG.
AV8.5V B/U
TO AUDIO BLOCK AND TUNER CONECTOR
MAIN
CONECTOR
(16P)
B/U
B/U
B/U
F-SEL
AV ON
LCD PWB CONECTOR
FL+B
REM5V
REM5V
REM5V
REM5V
SYNC
RGB
YS
VIDEO
DVD
MTR+B
MTR
SW
KEY
ILLUMI
IR
IR1000
EEPROM
RESET
DETECTOR
DETECTOR
B/U
DETECTOR
B/U2,ACC B/U
ACC
B/U
MEM
3.3V
ACC
B/U
ACC
B/U
REG.
B/U
3.3V
MEM3.3V
B/U3.3V
SWREM3.3V
SW
REM5V
J670
NAVI RGB
CONNECTOR
SPDIF
SI,SO,RST
1.8V,3.3V
P400
FUN MOTOR
I2C
AMP-ON
DIAG
I2C
RECIVER
(2P)
ANT101
CCD
TUNER PWB
JOINT PWB-A/B
JOINT PWB-C
MAIN PWB
LCD PWB SW PWB
LOWPASS
FILTER
SYSTEM
MUTE
2ZONE OUT
9V
VIDEO INPUT
VIDEO IN
(VISUAL)
SEL2
VSEL
AUDIO IN
(VISUAL)
32M ROM
LOGIC
EXTENSION
AV I/O
CONNECTOR
VIDEO/
RGB
SYNC
VIDEO
NAVI-SYNC
NAVI-RGB HSY
RGB
RY/BY
RY/BY
INT
SCK,CS
DI,DO
ILLUMI
ILL
G-RST
REGURATER B/U
SW&9V
9V
LCD+B
JOINT CONECTOR
LCD PWB CONECTOR
+15.0V
+7.5V
+5.3V
-17.0V
MAIN
MICOM
SIGNAL
PROCESSOR
7' WIDE LCD
INVERTOR
REM5V T/P
ILL+9V
IR
EXTENSION
AV I/O
CONNECTOR
(2/2)
NON-FADER L/R
FRONT/REAR LCH
FRONT/REAR RCH
2ZONE OUT
ILLUMI
EJECT SW
RESET SW
JOINT CONECTOR
JOINT CONECTOR
JOINT CONECTOR
JOINT CONECTOR
IC400
MUT,
AMP-STB
IC500
IC501
IC503
IC502
IC504
EEPROM
IC505
IC600
IC602
MM
IC601
HSY
HSY
VSY
IC676
IC673
REG.
IC401
Q401 IC402
IC461 IC460 Q463 IC462
Q408
IC402
IC403
J401
IC1102
P1102
P1101
J500
J463
P201
IC302
IC303
IC301
J301
J300
P302
IC300
BL101
IC103
Q104 Q102
IC104
IC201
IC202
IC204
IC205
IC206
P201
P1100
J461
P460
J1101
P300
J1100
J302
P1103
IC350
Q350
J460
Q407
J400
Q425
J700
IC801
IC944
IC900
IC702 IC711
IC203
IC304
IC305
ISOLATION
IC307
Q407
(1/2)

- 20 - MAX668RVD
Tuner PWB(B1) section 1/2
PRINTED WIRING BOARD
Tuner PWB (B1)
COMPONENT SIDE
To P1103 of Joint PWB-A
(Page 25)
A
To J1100 of Joint PWB-B
(Page 25)
B
AV Connector
Remote cont.
terminal
Optical
Terminal
CCD Connector
ANT Recept.
1
2
3
4
5
6
7
8
9
10
REAR(L)
REAR(R)
FRONT(L)
FRONT(R)
S-GND
S-GND
NF(L)
NF(R)
S-GND
S-GND
11
12
13
14
15
16
17
18
19
20
SUB(L)
SUB(R)
V-OUT-GND
V-GND
V-OUT
VTR-IN
VTR-SG
VTR-SG
VTR(L)
VTR(R) 1
2
3
4
5
6
7
8
SEL2
N.C.
N.C.
V-IN
N.C.
N.C.
V-GND
N.C.
ICQ
21 3
8
654
7
TV
IN
DVD A/C
IN
Video Line-IN
DVD A/C
TV
2
1
1(G)
13
45
2(VCC)
3(OUT)
2
1
4
3
6
5
8
7
10
9
1214161820
1113151719
20
19
1
4
2
5
3
6
78
1
2
31
32
1
C338
14 14
85 85
14
85
14
85
C339
2(DVD)
3
4(TV)
113
2614
1
3
1111
C268
14
R126
C125
C124
R124
85
14
85
18
18
16 9 16 9
126
136
10873
R169
37
72
144
109
14
85
17 1
1
C350
J303
*Four layers
Caution:
COMPONENT SIDE: Parts on the component side
seen from the component side are indicated.
SOLDER SIDE: Parts on the solder side seen
from the solder side are indicated.
8
192
10

- 21 - MAX668RVD
14.1V
13.9V 13.9V
3.3V
3.3V/0V
0.8V
1.9V
4.8V 5.0V
5.1V
13.9V
5.0V
Tuner PWB(B1) section 1/4
[ 5V DC-DC ]
CIRCUIT DIAGRAM
Tuner PWB(B1) section 2/2
Tuner PWB (B1)
SOLDER SIDE
IC Q
2
1
20
TP353
J303
19
117
1
4
2
5
3
678
C
C
C
C
C
C
C
C
C
C
C
C
1
2
3
4
5
6
7
8
9
10
11
12
13
14 21 22 23 24 25 26
15 16 17 18 19 20
R352 R353
C351
R355
C352
R357
R358 R359
C353
C354C355
R361 R366
C360
C364
C365
TP360
TP361
C363
TP369
Q350
AV5V
Q351
Q352
R367
R365
R364
R363
R362
R360
R354
R351
R350
C366
C356
C350
C359
C361
C357
C358
D351
D350
L350 R356
IC350
1000
6.3V
LZ
0.1 (F)
0.1 (F)
33
1.0
B
1.0
B
1000
6.3V
LZ
0.1 (F) 0.1 (F)
0.1 (F)
5V
0.047
0.1
1000p
0.1
10K
56K
R+B2
0.1
F-SEL
2SA1586
UN5212
UN5212
10
12K (F)
2.2K (F)
10K
10K
10K
1M
100K
10K
150p
0.022
1000p
1.0 B
100 16V LZ
10uH
10 25V
16V 470
D1FS4
DAP202K
33uH
0.1
(F)
MD1424R
F-SEL
B/U14V
AV-ON
DC-GND
REM-5V
S/S
OCL-
OCL+
GND
R/C
VCC
VBOUT
VGL
VOUT
VOUT
VOUT
VOUT
PGND
AMP-
VOUT
VOUT
VDD
VDD
VDD
VDD
VGH
VB
GND
OSC
VREF
AMP
OUT
To 4/4
1(G)
2(VCC)
3(OUT)
DC/DC CONVERTER
13
54
*Four layers
R123
C151
R154
C152
R183

- 22 - MAX668RVD
8.5V
TUNER:3.2V
0V
5.0V
0V
0V
5.0V
0V
0V
1.9V
2.5V
3.3V
1.9V
3.3V
3.3V
0V
1.9V
0V
0V
0V
0V
0V
0V
1.9V
0V
0V
3.3V
0V
0V
0V
1.9V
0V
1.9V
0V
0V
0V
0V
0V
0V
0V
1.9V
0V
0V
0V
0V
0V
0V
1.9V
1.9V
0V
0V
0V
1.9V
0V
3.3V
3.0V
0V
1.3V
0V
8.5V
4.7V
4.7V
4.7V
4.7V
4.7V4.7V
1.6V
1.6V
1.6V
1.6V
1.6V
3.3V
3.3V
3.3V
3.2V
3.3V
3.3V
3.3V
3.3V
5.0V
3.3V
8.5V
4.7V
4.7V 4.7V
4.7V
4.7V
0V
4.7V 8.3V
8.4V
8.4V
1.6V
1.6V
1.6V
1.6V
1.6V
1.6V
1.6V
1.6V
1.6V
1.6V
0.6V
1.2V
0.8V
1.2V
Tuner PWB(B1) section 2/4
[ Tuner/DSP ]
To 4/4
To 3/4
To 4/4
To 3/4
To 4/4
1
2
3
4
5
6
7
8
9
10
11
12
13
14
15
16
17
18
19
20
21
22
23
24
25
26
27
28
29
30
31
32
33
34
35
36
37
38
39
40
41
42
43
44
45
46
47
48
49
50
51
52
53
54
55
56
57
58
59
60
61
62
63
64
65
66
67
68
69
70
71
72
73 74 75 76 77 78 79 80 81 82 83 84 85 86 87 88 89 90 91 92 93 94 95 96 97 98 99 100 101 102 103 104 105 106 107 108
109
110
111
112
113
114
115
116
117
118
119
120
121
122
123
124
125
126
127
128
129
130
131
132
133
134
135
136
137
138
139
140
141
142
143
144
1
2
3
1
2
3
1234
5678
C
C
C
C
C
C
C
C
C
C
C
C
C
C
C
C
C
C
C
C
C
C
C
C
C
C
C
C
C
C
C
C
C
C
C
C
C
C
C
C
C
C
C
C
C
C
C
C
C
C
C
C
C
C
C
C
C
C
C
1234
5678
C
C
C
12345 78 1112 1415 1716131096
C
C
C
C
X101
Q102
Q104
C110
C109
C193
C192
C191
C190
C189
C142
C141
C139
C138
C131
C160
C169
C168
C167
C182
C181
C184
C185
C188
C198
TP107
TP108
R106
R107
R109
R110
R111
R142
R143
R146
R148
R149
R151
C156
C165
C164
R161
R164
R165
R166
R167
R168
R169
R170
R171
R172
R173
R174
R175
R176
R177
R178
C162
C196
C155
C129
Q105
C199
C123
C105
C127
C158
Q103
D101
C113
C112
C114
C115
C117
C118
C119
C147
C148
C149
C103
C101
C102
C104
C106
C107
C108
C116
C120
C121
C122
C126
C128
C130
C132
C133
C134
C135
C136
C137
C140
C143
C144
C145
C146
C150
C153
C154
C157
C159
C161
C163
C166
C170
C171
C174
C175
C178
C186
C187
C194
C195
R101
R102
R104
R105
R163
R162
R159
R158
R156
R155
R153
R144
R141
R140
R139
R137
R134
R132
R131
R130
R129 R128
R127
R125
R122R121
R120
R119
R118
R116
R117
R115
R114 R113 R112
L113
L112
L110
L109
L107
L106
L105
L104
D103
D102
BL101
TUNER
R108
R133
R135
R136
R138
R145
R147
R150
R152
R160
C100
R179
C111
C1100
C1101
R181
R180
C173
C197
ANT101
L101
SUP101
L102
IC103
L103
IC101
IC102
L108
L111
Q106
IC104
IC105
41.6M
2SA1298
2SA1298
0.1
0.1
0.1
4.7
35V
1000p
1000p
0.1
10
6.3V
10
6.3V
22
16V
100
6.3V
4.7
35V
56 10V OS
3300p
3300p
100
6.3V
10p
CH
10p
CH
1000p
1000p
4.7
35V
0.1
10K
10K
1K
10K
1K
82K
82K
47K (F)
47K (F)
47K (F)
47K (F)
100p
3300p
3300p
10
100
100
10K
10K
10K
100
4.7K
10K
100
100
10K
100
100
10K
1K
10
10V
TAN
4.7
35V
0.1
100 16V
UN521N
0.33
10 16V
100
16V
10 16V
47 16V
UN521N
1SS355
10 16V
10 16V
10 16V
10 16V
10 16V
10 16V
10 16V
10
16V
10
16V
10
16V
0.022
22p CH
150p
0.01
0.022
100p
1000p
0.1
100p
100p
1
0.1
0.1
0.1
470p
470p
470p
470p
0.1
0.1
0.047
47p
47p
0.1
100p
100p
100p
1
0.1
0.1
0.1
0.033
0.1
0.022
470p
0.022
0.022
0.022
0.1
100p
180p
0.1
100K
100
0
0
4.7K
100
4.7K
4.7K
100
100
10K
100K
100K
10
10K
10K
10K
10K
120K
100K
1.2K 1K
0
10K
18K47K
18K
47K
18K
18K
47K
47K
100 22K 22K
mmZ1608S102CT
mmZ1608S102CT
mmZ1608S102CT
mmZ1608S102CT
mmZ1608S102CT
mmZ1608S102CT
1SS355
1SS355
10K
22K
22K
22K
22K
47K (F)
47K (F)
47K (F)
47K (F)
100
4.7 35V
0
47 16V
0.022
0.018
0
0
0.22
56
10V
OS
4.7uH
4.7uH
5V REG
AN77L05M
HA17558AF
HA17558AF
mmZ2012Y102B
PHK04P02T
SAF7730H/N116F
BA033CC0FP
DSP-SCL
DSP-SDA
DSP-RST
REM5V
RDS-DATA
RDS-CLK
HOST_1
HOST_2
BICK
LRCK
MCK
NR
NL
SL
SR
S-GND
TUN-SDA
TUN-SCL
TUN-ON
TUN5-ON
AV8.5V
BUS-L+
BUS-L-
BUS-R-
BUS-R+
VTR-G
IPOD-R
IPOD-L
A-RTN
NAVI-
NAVI+
VREF
SPDIF
SPDIF-G
INTL
SAMPLE
TUNER
-GND
VTR-R
VTR-L
DSP-GND
MICOM
-GND
C
R124
10K
C124
10 16V
C151
0.22 R154
8.2K C152
470p
C125
10 16V
R123
10K
R126
10K
SDA
RDS-DATA
RDS-CLK
SCL
RDS-
CLK
RDS
-DATA
VTR-L
VTR-R
IPOD-R
IPOD-L
NAVI
NAVI
IPOD-G
IPOD-G
IPOD-R
IPOD-L
BUS-L+
BUS-L+
BUS-L-
BUS-L-
BUS-R-
BUS-R-
BUS-R+
BUS-R+
IFAGC-L
IFAGC-L
IFAGC-M
IFAGC-M
K-AGC
AF-SMP
AF-SMP
AF-HLD
IF-O1
IF-O2
IF-O1
IF-O2
SCL
SDA
K-AGC
AF-HLD
RST
RST
SPDIF
SPD-G
SPDIF
SPD-G
SL
SL
SR
SR
NL
NR
NL
NR
VTR-R
VTR-L
AM_ANT
FM_ANT
GND
AGC_BUF
AM/FM8.5V
AM/FM5V
K_AGC
GND
AF_SAMPLE
AF_HOLD
SDA
SCL
IFAGC_MSB
IFAGC_LSB
GND
IF_OUT1
IF_OUT2
IFAD_P1
IFAD_N1
KAGC2
KAGC1
VDD_OSC
OSC_OUT
OSC_IN
VSS_OSC
VSS_IFAD
VDD_AFAD
AUX_R
AUX_GND
AUX_GND
AUX_L
CD_R
CD_GND
CD_GND
CD_L
SCL
SDA
1.8V
GAPREG
CONREG
FEBREG
VDD_REG
VDDD1
VSSS1
VDACP
VDACN
VDD_DAC
VDDQ1
RESETIN
RDS_CLK1
RDS_DATA1
VDDD2
VSSS2
O-+G
+- OV
1/2VCC
NAVI
NAVI_GND
VREFAD
TAPE_R
TAPE_L
VADCP
VDD_ADC
VADCN
DAC_FR
DAC_FL
FS_SYS
BCK_IN1
WS_IN1
SD_IN1
RDS_CLK2
RDS_DATA2
VDD_MEM1
BCK_IN2
WS_IN2
SD_IN2
BCK_IN3
WS_IN3
SD_IN3
VSSQ1
WS_IN4
70:ADSP_IOF5
71:ADSP_IOF6
72:BCK_IN4
SD_IN4
SD_HOST_OUT4
SD_HOST_OUT3
SD_HOST_OUT2
SD_HOST_OUT1
WS_HOST
BCK_HOST
SD_HOST_IN1
SD_HOST_IN2
SD_HOST_IN3
SD_HOST_IN4
SD_HOST_IN5
VSSQ2
VDDQ3
ADSP_IOF7
ADSP_IOF8
ADSP_IOF9
ADSP_IOF10
ADSP_IOF11
ADSP_IOF12
VDDD3
VSSS3
TDSP_IOF1
TDSP_IOF2
TDSP_IOF3
TDSP_IOF4
TDSP_IOF5
TDSP_IOF6
TDSP_IOF7
TDSP_IOF8
VSSQ3
VDDQ4
TDSP_IOF9
TDSP_IOF10
AGC1_1
109:AGC1_2
110:AGC2_1
111:AGC2_2
TDSP_IOF11
TDSP_IOF12
ADSP_IOF4
SD_IBOC_OUT_Q
SD_IBOC_OUT_I
WS_IBOC_OUT
BCK_IBOC_OUT
RESERVED_2
RESERVED_3
VSSS6
VDD_MEM2
SCL_DICE
SDA_DICE
VDD4
VSS4
DICE2_CLK
DICE2_CLKN
VSSQ4
VIFADP
VIFADN
142:VIFADBG
143:IFAD_P2
144:IFAD_N2
PHONE_GND
PHONE_IN
TRSTN
TCK
TDO
TDI
TMS
AO
SPDIF_IN1
VSS_SPDIF
SPDIF_IN2
37:VDD_SPDIF
38:DAC_RR
39:DAC_RL
TEST1(RESERV1)
VSSS5
VDDQ2
NC
NC
(3.3V-ANA)
(3.3V-DIG)
(TUN-GND)
(1.8VB)
(1.8VA)
O-+G
+- OV
VCC
GND
OUT
To 3/4
To 4/4
To 3/4
To 4/4
DIGITAL
SIGNAL
PROCESSOR
3.3V
R183
0

- 23 - MAX668RVD
5.2V
0V
2.6V
0V
0V
5.2V
0V
0V
5.2V
5.2V
0V
2.6V
0V
4.7V
4.7V
4.7V
0V
0V
0V
0V
0V
0V
0V
4.7V
4.7V
4.7V
4.7V
4.7V
0V
4.7V
4.7V
0V
0V
0V
4.7V
4.7V
0V
4.7V
4.7V
0V
4.7V
4.7V
5.2V8.6V
8.6V 8.6V 8.6V 8.6V
2-ZONE
MUTE:2.8V 2-ZONE
MUTE:2.8V
SYS-MUTE:1.8V
SYS-MUTE:
1.7V
4.7V
8.6V
4.7V
4.7V
4.7V
4.7V
4.7V
4.7V
4.7V
4.7V
3.3V
3.3V
Tuner PWB(B1) section 3/4
[ Audio ]
To 2/4
To 4/4
To 4/4
To 2/4
1
2
3
4
5
6
7
8
10 11 13 14 15 16
912
C
1
2
3
4
5
6
7
8
10 11 13 14 15 16
912
C
C
C
C
P
P
P
P
P
P
C
C
C
C
C
C
C
C
C
C
P
P
CCC
C
1234
5678
1234
5678
C
C
C
C
CC
1234
5678
C
C
C
C
C
C
C
C
C
C
1234
5678
C
C
C
C
C
C
C
C
C
C
C
C
C
C
C
C
C201
D201
Q201
Q202
Q203
Q204
Q205
Q206
R250
Q207
Q208
P201
R202
R203
R204
R205
R206
R207
R208
R209
R210
R201
C211
R214
R215
R219
R220
R224
R225
R229
R230
R234
R235
R239
R240
R244
R245
R249
C210
R253
R257
R261
R265
R269
R273
R277
R281
C215
C219
C223
C227
C231
C235
C239
C202
C205
C206
C209
Q209
C243
C245
C247
C251
C256
C260
C265
C268
C272
C275
C203
C204
C207
C208
R282
R280
R278
R276
R274
R272
R270
R268
R266
R264
R262
R260
R258
R256
R254
R252
R247R246
R242R241
R237R236
R232R231
R227R226
R222R221
R217R216
R212R211
C292 C291 C290 C289
C277 C274 C270 C267 C263 C259 C254 C250
C249
C246
C244
C242
C241
C238
C237
C234
C233
C230
C229
C214
C213
C217
C218
C222
C221
C225
C226
R213
R218
R228 R223
R233
R238
R243
R248
C285
C286
C287
C288
R279 R275 R271 R267 R263 R259 R255 R251
R297
R295
R291
R292
R293
R294
R296
R298
C283
C284
IC201
L201
L202
L203
IC202
L204
L205
L206
IC206 IC205 IC204 IC203
L207
C253
L208
L209
C258
C262
L210
L211
C266
C269
L212
L213
C273
C276
L214
1000p
MA8051M
2SD1306
2SD1306
2SD1306
2SD1306
2SD1306
2SD1306
10K
2SD1306
2SD1306
100
270
270
270
100
270
270
270
68 1/4W
1K
10
6.3V
18K
10K
18K
10K
18K
10K
18K
10K
12K
10K
12K
10K
12K
10K
12K
220
10V
1K
1K
1K
1K
1K
1K
1K
1K
10
6.3V
10
6.3V
10
6.3V
10
6.3V
10
6.3V
10
6.3V
10
6.3V
10
6.3V
10
6.3V
10
6.3V
10
6.3V
DTA143ZUA
DTA143ZUA
10
16V
10
16V
22
6.3V
22
6.3V
22
6.3V
22
6.3V
22
6.3V
22
6.3V
22
6.3V
22
6.3V
1000p
1000p
1000p
1000p
100K
330
100K
330
100K
330
100K
330
100K
330
100K
330
100K
330
100K
330
10K10K
10K10K
10K10K
10K10K
10K10K
10K10K
10K10K
10K10K
0.1 0.1 0.1 0.1
27p 27p 27p 27p 27p 27p 27p 27p
270p
0.1
0.1
680p
680p
680p
680p
680p
680p
680p
680p
470p
470p
470p
470p
470p
470p
470p
470p
47K
47K
47K 47K
47K
47K
47K
47K
22 6.3V
22 6.3V
22 6.3V
22 6.3V
47K 47K 47K 47K 47K 47K 47K 47K
0
0
0
0
0
0
0
0
10 16V
10 16V
AK4384
AK4384
NJM4580V NJM4580V NJM4580V NJM4580V
270p
270p
270p
270p
270p
270p
270p
DAC-RST
S-GND
MCK
BICK
LRCK
HOST_2
HOST_1
SL
SR
NR
NL
S-GND
AMP-RR
AMP-FR
AMP-FL
AMP-RL
VREF
AV8.5V
VTR-L
VTR-G
VTR-R
V-OUT-G
V-OUT
V-GND
VTR
SUB-MUTE
SYS-MUTE
MICOM-GND
F-GND
DSP-GND
RL
RR
FL
FR
SL
SR
NL
NR
RL
FL
RR
FR
NR
SL
SR
NL
L/O-RL
L/O-RL
L/O-FL
L/O-RR
L/O-FR
L/O-FR
L/O-RR
L/O-FL
NF-R
SUB-R
SUB-L
NF-L
SUB-R
SUB-L
NF-R
NF-L
MCLK
BICK
LRCK
ROUT
LOUT
VCOM
VSS
VDD
DIF0
SDTI
PDN
SMUT
ACKS
P/S
DZFL
DZFR
MCLK
BICK
LRCK
ROUT
LOUT
VCOM
VSS
VDD
DIF0
SDTI
PDN
SMUT
ACKS
P/S
DZFL
DZFR
+- O
O-+
O
O
-+
-+
V-
V+
V-
V+
O
O
-+
-+
V-
V+
MUTE
O
O
-+
-+
V-
V+
(AV8.5V)
(AVREF)
1
2
3
4
5
6
7
8
9
10
11
12
13
14
15
16
17
18
19
20
L/O-RR L/O-RL
L/O-FLL/O-FR
S-GNDS-GND
S-GND S-GND
NF-R NF-L
SUB-R SUB-L
V-GND
V-OUTVTR-IN
VTR-SGVTR-SG
V/O-GND
VTR-R VTR-L
To 4/4
To 4/4
To 2/4
AV Connector
2
1
4
3
6
5
8
7
10
9
1214161820
1113151719
SYSTEM MUTELOW PASS FILTER
D/A CONVERTER
1

- 24 - MAX668RVD
4.9V
4.9V
0V
4.9V
3.3V
4.9V
0V
0V
1.7V
1.7V
8.6V
1.0V
8.6V
1.7V
1.7V
1.0V
0V
0V
8.6V 8.5V
2.4V
2.4V
2.4V
2.4V
2.4V
2.4V
8.5V
8.5V
1.6V
1.6V
0V
0V 0V
0V
2.4V
8.5V
1.6V
2.4V
2.4V
2.1V
2.1V
2.1V
2.1V
8.5V
8.0V
2.6V
0V 0V
4.7V
4.7V
4.7V
13.9V
5.0V
8.6V
Tuner PWB(B1) section 4/4
[ Visual/Connect ]
To P1103 of
Joint PWB-A
(Page 29)
A
To J1100 of Joint PWB-B
(Page 25)
B
1
2
3
4
5678
1
2
3
4
5678
C
C
C
C
C
C
C
C
C
C
1
2
3
4
C
C
1
2
3
4
5678
C
123
4
5
C
C
C
C
C
C
C
CC
C
123
4
5
C
C
1
2
3
4
5678
1
2
3
4
5678
C
C
123
45
C300
TP301
C309
C310
C313
C324
TP347
R306
R307
C326
C327
C329
R310
R311
C330
R312
C318
C312
R315
P302
TP353
TP352
J303
R309
D300
D301
R320
R314
R308
R305
R304
R303
R300
L301
C334
C333
C332
C331
C325
C323
C321
C315
C311
C308
C307
C301
C305
C304
C303
C320
C319
C317
C314
C316
C322
L300
R330
R329
R302
C302
C306
C337
C338
C339
C340
R313
C341
D302
D303
D304
D305
D311
D312
R182
D310
D309
D306
R331
R332
C328
C336
J300 CCD-IN
P300
IC307
L302
IC304
IC302
IC301
IC300
J301
IC303
IC305
IC306
J302
0.1
100 16V LZ
100 16V LZ
100 16V
47
6.3V
47
6.3V
47 6.3V
47
16V
47K
75
10K 10K
100
1000 6.3V
1
1
75
4.7K
1SS355
1SS355
75
75
2.2K
2.2K
39
4.7K
220
22uH
0.1
0.1
0.1
0.1
3p
0.01
1
1
0.1
0.1
1
0.1
0.1
0.1
47 16V
1
1
1
1
1
1
4.7uH
220
220
75
(F)
10 16V
10 16V
10 16V
10 16V
47
16V
0.1
75
0.01
DAN217U
DAN217U
DAN217U
DAN217U
DAN217U
DAN217U
0
DAN217U
DAN217U
DAN217U
220
220
0.1
1000p
V-GND
SEL-2
V-IN
NJM2505F
4.7uH
MM1117XF
MM1117XF
NJM2505F
SN74AHCT1G08
MM1117XF
MM1227
TK15420MITL
V-OUT
VTR
V-GND
V-OUT-G
TUN-SCL
TUN-SDA
DSP-SCL
DSP-SDA
DSP-RST
RDS-DATA
RDS-CLK
INTL
IPOD-L
IPOD-R
BUS-R-
BUS-R+
BUS-L-
BUS-L+
AMP-FL
AMP-FR
AMP-RL
AMP-RR
REM5V
SAMPLE
SPDIF-G
SPDIF
B/U14V
REM-5V
F-SEL
AV-ON
DC-GND
A-RTN
TUN-ON
TUN5-ON
MICOM-GND
TUNER-GND
DAC-RST
SYS-MUTE
SUB-MUTE
AV8.5V
AV8.5V
S-GND
F-GND
MICOM-GND
NAVI+
NAVI-
RV-1
RV-2
RV-3
FV-1
FV-2
VTR
VTR
V-GND
V-GND
FV-3
TUN5-ON
INTL
RDS-CLK
RDS-DATA
DSP-RST
DSP-SDA
DSP-SCL
TUN-ON
TUN-SCL
TUN-SDA
TUN-ON
TUN-SCL
TUN-SDA
INTL
RDS-CLK
RDS-DATA
DSP-RST
DSP-SDA
DSP-SCL
FV-1
FV-2
FV-3
RV-1
RV-2
RV-3
VISUAL1
SUB-MUTE
SYS-MUTE
AMP-FL
AMP-FR
AMP-RL
AMP-RR
AMP-RR
AMP-RL
AMP-FR
AMP-FL
TUN5-ON
FV-4
RV-4
FV-4
RV-4
SAMPLE
SAMPLE
SUB-MUTE
SYS-MUTE
VISUAL1
VISUAL2
VISUAL2
DIGITAL OUT
IN1 GND
SW1OUT
IN2 VCC
SW2IN3
IN1 IN1 GND
GND SW1
SW1 OUT
OUT
IN2
IN2 VCC
VCC
SW2
SW2 IN3
IN3
VDD
VSS
SPDIF
SW1 SW2 OUT
LL
LH
H
IN1
IN2
IN3
MM1117XF
MM1228
IN1 GND
SW1OUT
IN2 VCC
SW2 IN3
GND
VCC
VOUT
VIN
VGND
1
2
3
4
SAMPLE
TUN-SDA
TUN-SCL
TUN-ON
TUN5-ON
INTL
RDS-CLK
RDS-DATA
DSP-RST
DSP-SDA
DSP-SCL
FV-1
FV-2
FV-3
FV-4
RV-1
RV-2
RV-3
V-MUTE
W-IR
9
26
25
24
23
10
11
12
13
14
15
16
17
18
19
20
21
22
8
7
6
5
4
3
2
1
TUN-GND
TUN-GND
MICO-GND
DAC-RST
A-RTN
i-POD-R
i-POD-L
BUS-L+
BUS-L-
BUS-R+
BUS-R-
NAVI+
NAVI-
SPDIF
SPDIF-G
AMP-FL
AMP-FR
AMP-RL
AMP-RR
AV8.5V
AV8.5V
S-GND
S-GND
DVD-V
DVD-5V
F-VIDEO
V-GND
SEL-2
F-SEL
REM-5V
REM-5V
DC-GND
DC-GND
B/U14V
B/U14V
AV-ON32
31
30
29
28
27
26
25
24
23
22
21
20
19
18
17
16
15
14
13
12
11
10
9
8
7
6
5
4
3
2
1
SUB-MUTE
SYS-MUTE
123
456
78
V-GND
DVD-A/C
V-GND
TV
VCC
GND
VOUT
VGND
VIN
GND
VCC
VCC
S-GND
F-GND
OUT
To 2/4
To 2/4
To 3/4
To 3/4
TV
IN
DVD A/C
IN
DVD A/C
TV
To 3/4
To 2/4
To 1/4
To 2/4
VIDEO-IN
Optical
Terminal
CCD Connector
Video Line-IN
Remote
control
Jack
VIDEO SELECT
9
2
8

- 25 - MAX668RVD
0V
0V
0V
0V
0V
0V
0V
3.0V
3.2V
3.3V
3.3V
3.3V
3.3V
3.3V
3.3V
0V
0V
0V
0V
0V
0V
0V
0V
0V
0V
0V
0V
0V
0.2V
0V
3.5V
3.3V
3.3V
3.0V
3.2V
0V
0V
0V
0V
0V
0V
0V
0V
0V
0V
0V
0V
0V
0V
0V
3.3V
3.3V
3.3V
3.3V
3.3V
0.2V
1.2V
1.2V
0.9V
0.4V
0.3V
2.7V
2.5V
0V
0V
0V
0V
0.6V
0.6V
0.6V
0.6V
8.5V
8.5V
4.9V
3.0V
3.3V
4.9V
4.9V
13.7V
13.7V
3.2V
0V
3.3V
0V
3.3V
0V
3.3V
0V
3.3V
0V
9.8V
4.8V
3.1V
0V
0V
0V
4.8V
4.8V
0V
0V
0V
9.8V
0V 0V
0V
0V
0.6V
0.6V
0.6V
9.8V
4.8V
0.6V
9.3V
PRINTED WIRING BOARD
Joint PWB(B2) section
CIRCUIT DIAGRAM
Joint PWB(B2) section
Joint PWB-B (B2)
Joint PWB-B (B2)
COMPONENT SIDE
To J500 of Main PWB (Page 27) To Slide Motor
C
To J500 of Main PWB
(Page 29)
C
To J302 of Tuner PWB
(Page 24)
A
To J461 of Main PWB
(Page 32)
D
To P460 of Main PWB
(Page 32)
E
To P300 of Tuner PWB
(Page 24)
B
Joint PWB-B (B2)
SOLDER SIDE
Joint PWB-A (B2)
Joint PWB-A (B2)
COMPONENT SIDE
Joint PWB-A (B2)
SOLDER SIDE
Joint PWB-C (B2)
Joint PWB-C (B2)
COMPONENT SIDE
Joint PWB-C (B2)
SOLDER SIDE
P1100 P1103
i-pod-L
i-pod-R
A-RTN
BUS-L+
BUS-L-
BUS-R+
BUS-R-
NAVI+
NAVI-
SPDIF
SPDIF-GND
AMP-FL
AMP-FR
AMP-RL
AMP-RR
AV8.5V
AV8.5V
S-GND
F-VIDEO
V-GND
SEL-2
F-SEL
REM-5V
REM-5V
DC-GND
DC-GND
B/U14V
B/U14V
AV-ON
S-GND
DVD-5V
DVD-V
i-pod-L
i-pod-R
A-RTN
BUS-L+
BUS-L-
BUS-R+
BUS-R-
NAVI+
NAVI-
SPDIF
SPDIF-GND
AMP-FL
AMP-FR
AMP-RL
AMP-RR
AV8.5V
AV8.5V
S-GND
F-VIDEO
V-GND
SEL-2
F-SEL
REM-5V
REM-5V
DC-GND
DC-GND
B/U14V
B/U14V
AV-ON
S-GND
DVD-5V
DVD-V
1
2
3
4
5
6
7
8
9
10
11
12
13
14
15
16
17
18
19
20
21
22
23
24
25
26
27
28
29
30
31
32 1
2
3
4
5
6
7
8
9
10
11
12
13
14
15
16
17
18
19
20
21
22
23
24
25
26
27
28
29
30
31
32
C
C
013631250
013631250
R1104
S1100
J1100
R1105
D1105
Q1100
D1102
S1101
J1101
C1103
D1103
C1104
D1104
D1101
R1103
560
22
UDZS5.8B
UN521N
RPG170HR
0.1
MA111
0.1
MA111
CL-221HR
1.8K
DVD-IND
DVD-EJECT
DVD-DOOR
RESET
AGC-BUFF
TUN-SDA
TUN-SCL
TUN-ON
TUN5-ON
INTL
RDS-CLK
RDS-DATA
DSP-SDA
DSP-RST
DSP-SCL
DAC-RST
TUNER-GND
TUNER-GND
MICOM-GND
FV-1
FV-2
FV-3
RV-1
RV-2
RV-3
V-MUTE
FV-4
DVD-IND
RESET
GND
DVD-EJECT
DVD-DOOR
REM-5V
W-IR
AGC-BUFF
TUN-SDA
TUN-SCL
TUN-ON
TUN5-ON
INTL
RDS-CLK
RDS-DATA
DSP-SDA
DSP-RST
DSP-SCL
DAC-RST
TUNER-GND
TUNER-GND
MICOM-GND
FV-1
FV-2
FV-3
RV-1
RV-2
RV-3
V-MUTE
FV-4
W-IR
SYS-MUTE
SUB-MUTE
SYS-MUTE
SUB-MUTE
1
2
3
4
5
6
7
8
9
10
11
12
13
14
15
16
17
18
19
20
21
22
23
24
25
26
27
28
29
30
31
32
1
2
3
4
5
6
7
8
9
10
11
12
13
14
15
16
17
18
19
20
21
22
23
24
25
26
12345678
101113141516 912
R1100
R1101
C1100
R1102
IC1102 TA7291F
MOTOR DRIVER
P1102
IC1100
IC1101
100 16V
3.3K
560
1/4W
560
1/4W
GP1S93
GP1S93
P
C1102
0.1
OUT1
OUT2
I2
NC
VCC
NC
O2
NC
VS
NC GND
NC
NC
O1
VREF
NC
I1
NC
12
34
21
43
PULSE
OP/CL
P1101
12
34
56
78
910
GND
MTR10V
MTR10V
GND
OP/CLPULSE
REM5V
MOT1FMOT1R
GND
Q
IC
To J461 of Main PWB (Page 26)
D
To J302 of Tuner PWB (Page 20)
A
To P460 of Main PWB (Page 26)
E
To P300 of Tuner PWB (Page 20)
B
To Slide Motor
1
1
32
32
1
18
16
R1101
C1100
9
2
9
10
1
1
2
25
26
1
31
32
S1100
C1103
R1105
D1105
D1104
C1104 D1101

- 26 - MAX668RVD
Main PWB(B3) section 1/2
Q
To J1101 of Joint PWB-B
(Page 25)
EMain PWB (B3)
COMPONENT SIDE
IC
To J1100 of Joint PWB-A
(Page 25)
D
To FAN Motor
CeNET Connector
A
B
C
D
E
F
G
H
REAR-L(+)
FRONT-L(-)
FRONT-L(+)
FRONT-R(+)
FRONT-R(-)
REAR-R(+)
REAR-R(-)
B/U
I
J
K
L
M
N
O
P
REAR-L(-)
PHONE
ACC
N.C.
REM
ILL
PKB
GND
1
2
3
4
5
6
7
GND
B/U14V
L(+)
NAVI(-)
NAVI(+)
BUS(+)
R(+)
8
9
10
11
12
13
R(-)
SYS-ACC
BUS(-)
L(-)
ILL
N.C.
ABCDEFGH
IJKLMNOP
Main Connector
ABCDEFGH
IJKLMNOP
1
10 9 8
10 9 8
7
7
65
65
4
4
1
1
2
2
3
3
367
42
8
1
R679
D670
J670
R681
R682
R680
5
132
1
1
2
25
24
R415
C422
132
356
7
4
3564
8910
78910
1112
iPod
Connector
1
2
3
4
5
6
7
8
9
10
AUDIO-L
AUDIO-R
A RETURN
ACC IDENT
ACC DET
IPOD-AV
AV-IPOD
D/FW GND
3.3V
F/W-PWR
1
14
85
1
14
58
3
45
132
1
36
X501
108
73
72 37
109 144
1
45
3
I
I
O
O
1
1
IC672
116
32
17
1
1
24
48
25
136
108
109
144
73
37
31 J461
32
1
2
1
56
3
4RGB
Connector
1
2
3
4
5
6
7
8
NAVI-B
NAVI-SYNC
NAVI-R
N.C.
N.C.
NAVI-G
N.C.
N.C.
12
345
678
*Four layers
PRINTED WIRING BOARD

- 27 - MAX668RVD
Main PWB(B3) section 2/2
To J700 of LCD PWB
(Page 37)
F
Main PWB (B3)
SOLDER SIDE
To CN701 of DVD mech(30P)
To CN401 of DVD mech(12P)
QIC
ABCDEFG H
IJKLMNO P
10987
65
4
123
1132
3564
78910
140
FPC(039-2706-05)
FPC(039-2808-05)
1
1
18
169
142
To P1101 of Joint PWB-C
(Page 25)
C
1
2
9
10
14
85
14
85
Q505
Q504
D500
R555
R550
R562
*Four layers
367
42
D671 D673 D672
C689
C691
C692
C690
8
1
J670
5
FIL451
FIL452
FIL453
FIL454
FIL455
D674

- 28 - MAX668RVD
3.0V
1.6V 1.6V
11.2V
0V
0V 3.1V
0V
3.1V
0V
0V
3.1V
3.2V
0V
0V
0V
0V
0V
0V
0V
0V
3.1V
3.1V
3.1V
3.1V
3.1V
0V
0V
0V 13.3V
13.3V
13.3V
13.5V
13.2V
13.4V
6.5V
6.5V
2.8V 6.5V
6.5V
6.5V
6.5V
6.5V
6.5V
0V
0V
OFF 2.7V
3.0V
0V
2.9V
0V
0V
0V
6.5V
3V
6.5V
13.2V
6.5V
0V
0V
0V
0V
0V
6.5V
3.5V
3.4V
3.5V
3.5V
3.5V
8.1V
6.5V
6.5V
6.5V
6.5V
4.6V
13.2V
0V
0V
3.1V
3.0V
0V
0V
0V 13.2V
13.1V
13.2V
12.5V
13.2V
13.4V
0V
0V
0V
0V
13.4V
13.4V
3.3V
2.5V
2.5V
0V
4.9V
4.9V
2.5V
2.5V
0V
0V
0V
0V
0V
13.4V
0V
0.2V
0.7V
0.3V
0.5V
3.0V
3.0V
2.2V
0.1V
0V 3.0V
3.8V
0V
0V
0V
2.6V
12.6V
3.8V 13.8V
3.3V
3.8V
3.1V
0V
2.3V
3.0V
12.5V
13.2V 13.2V
13.2V 13.3V
12.6V
0.2V
3.1V
0V
9.6V
12.6V
12.6V
9.6V
0V
0V
0.8V
0V
9.6V
3.0V
9.6V
8.9V
8.5V
13.2V
13.2V
13.1V 13.1V
9.1V
9.8V
12.5V
0V
CIRCUIT DIAGRAM
Main PWB(B3) section 1/6
[ Power/Outlet ]
To 6/6
To 2/6
To 5/6
To 2/6,5/6
To 2/6,3/6,4/6,6/6
To 3/6
To 6/6
To 2/6
To 2/6
To 6/6
1
2
3
4
5678
P
1234567891011121314151617181920 21 22 23 24 25
C
C
C
C
C
C
C
C
C
C
C
C
C
P
C
123
123
C
C
C
C
C
C
C
C
C
C
C
C
C
C
C
P
C
C
C
C
C
1
2
3
4
5678
C
D
S
G
P
To FAN
P400 Q401 Q402
R405
R406
D400
C412
R407
C413
C414
C421
R413
C425
C426
R414
C427
C428
Q408
Q410
D407 Q411
R421
D409
D410
R422
D411
D412
D413
R427
R429
R431
R435
C430
C432
C433
R439
C434
C437
Q423
R442
Q425
C440
R444
C442
C443
R452
D421
R454
C445
C446
R456
C447
D422
C449
R458 1K
C439
Q415
Q424
Q418
Q419
D403
D404
L401
C415
TP418
D423
Q427 R445
C400
C401
C402
C403
C405
C406
C407
C408
C409
C410
C411
C416
C417
C423
C438
C441
C448
D401
D405
D406
D414
D417
D420
Q400
Q407
Q412
Q421
Q422
Q426
Q428
R404
R408
R409
R410
R411
R417
R423
R424
R430
R433 R434
R436
R437
R438
R440
R441
R443
R448
R449
R450
R451
R455
R457
C422
C419
C418
R412
C404
R492
R493
R494
R400
R401
R402
R403
C444
C424
C429
Q429
Q432
Q433
Q431
Q413
Q420
Q414
Q405
Q406
Q417
C420
C454
C453
C452
C451
C450
C431
Q430
D418
IC401
J402 IC404
R498 R453
D419
IC402
Q403 Q404
IC400
R415
R432
R496
IC403
J401
F400
D402
J400
D416
L403
L402
M1F60
10K
10K
0.01
0.01
2SA1736
10K
15K
10K
2SA1298
1
22
0.1
100
16V
2SA1428
100
16V
100
16V
2SC3420
22 16V
100 10V
100
1.5K 1/4W
33 25V
68
1/4W
47 16V
2SB1143
2SB1143
0.047
10K
1SS355
1SS355
10 16V
0.22
0.1
0.1
0.33
100p
100p
100p
MIF60
MIF60
MIF60
1SS355
MA8047M
MA8082L
2SK302-Y.GR
1.2K
1/4W
10
10K
4.7K
47K
1K
1K
100
16V
2SA1576A
2SA1576A
2SC4081
2SC4081
1SS355
1SS355
150V
1SS355
UN5213 4.7K
0.22
0.22
0.22
0.22
1000p
1000p
1000p
1000p
1000p
1000p
1000p
0.47
1
0.1
0.1
0.1
0.1
1SS355
1SS355
1SS355
1SS355
1SS355
1SS355
2SA1298
2SA1736
2SA1298
2SB1188
2SD1188
UN521N
2SA1736
10K
1.2K 1/4W
1.2K 1/4W
10K (F)
10K
10K
1.5K 1/4W
1.5K 1/4W
10K
3.3K 10K
560
3.3K
22K
10K
330 1/4W
1.5K
1/4W
3.3K
10K
470
10K
10K
549K
1%(F)
16V
2200
0.1
2200 16V
27K
1000p
10
10
10
1K
1K
1K
1K
0.47
39
16V
OS-C
0.1
UN5212
UN5212
UN5212
UN5212
UN5212
UN5211
UN521N
UN521N
UN521N
RN1427
1000p
100p
100p
100p
100p
1000p
47
16V
TAN
RN1427
RLZ10B
TA78DS10F
TC7W14F
180
1/2W 180
1/2W
HZS9B3L
AN77L04M
UN511N UN511N
TB2906HQ
0.82 2W
180
1/2W
180
1/2W
HA12187FP
CCP2E63HTTE3A
ST70-27F
M1F60
IPOD-AV
IPOD-DET
AMP-FL
AMP-RL
AMP-FR
AMP-RR
S-GND
MTR10V
AV-IPOD
LCD-ON
PKB
PHONE
AMP-STB
AMP-MUTE
GND
B/U4V
MEM3.3V
VDD3.3V
REM3.3V
A-RTN
IPOD-L
IPOD-R
NAVI+
NAVI-
SYS-ACC
BUS-L+
BUS-L-
BUS-R-
BUS-R+
CENET-TX
CENET-RX
AV8.5V
IPOD-ON
REM+B
F-GND
BUS-ILL
LCD+B
REM5V
REM5V
DC-GND
ILL+9V
TUN-GND
LCD-GND
DC+B
ILL-GND
OS-GND
V-GND
B/U14V
ILL-ON
AV-ON
RL-
RL+
FL-
FL+
FR+
FR-
RR+
RR-
FR
RR
FL
RL
FL
RL
FR
RR
AMP-STB
AMP-
MUT
RL+
FL-
FL+
FR+
FR-
RR+
RR-
RL-
ACC
ILL-DET
REM-DET
REM-ON
PKB
PHON
AMP-STB
AMP-MUT
PKB
PHON
ACC
REM-ON
REM-DET
ILL-DET
FUN-ON
REM-ON
REM-DET
ILL-DET
ACC
B-L+
B-L+
B-L-
B-L-
B-R+
B-R+
B-R-
B-R-
NAV-
NAV+
NAVI+
NAVI-
LCD-ON
LCD-ON
POWER
AUDIO L
AUDIO R
A RETURN
ACC IDENT
ACC DET
IPOD-AV
AV-IPOD
F/W-PWR
D/FW GND
123
4567
8910
FL-
RL+
ABC
IJKLMNOP
DEFGH
FL+ FR+ FR- RR+ RR- BATT
RL- ACC REM ILL
GND
N.C. PKB
PHO
NE
TAB
P-GND2
RL-
STBY
RL+
VCC2
FL-
FL+
P-GND1
FL-IN
RL-IN
PR-GND
RR-IN
FR-IN
AC-GND
FR+
P-GND3
FR-
VCC1
RR+
MUTE
RR-
P-GND4
CL-DET
RIP
REM+B REM/ANT+B CULENT DET ILL
1
3
7
11
89
456
10
12
213
IN1
IN2
OUT
GND
VCC
BUS+
BUS-
STB CE-NET
FAN+
FAN-
1
2
3V
GND
B/U14V
L+ BUS+
R+
R-
BUS-
SYS-ACC
L-
ILL
MTR10V
AV8.5V
ILL+9V
To 6/6
To 2/6,4/6,5/6
To 5/6
To 2/6
To 6/6
To 2/6
To 5/6
To 5/6,6/6
PHONE PKB
LCD+B
CeNET Connector
Main Connector
iPod Connector
6
5
3

- 29 - MAX668RVD
0V
0V
0V
3.2V
0V
0V
0V
0V
0V
0V
0V
0V
0V
3.2V
0V
0V
0V
0V
0V
0V
3.3V
3.3V
3.3V
3.2V
0V
3.3V
3.4V
3.4V
0V
0V
0.6V
0V
0V
0V
0V
0V
3.3V
0V
7.1V
0V
0V
0V
1.8V
3.5V
1.8V
0V
3.5V
0V
0V
0V
0V
0V
3.5V
3.3V
0V
3.3V
3.3V
3.3V
3.3V
0V
3.3V
2.5V
0V
3.3V
3.3V
3.3V
5.2V
5.2V
4.9V
5.2V
0V
0V
0V
0V
0V
3.3V
3.3V
0V
3.3V
0V
0V
3.3V
3.3V
3.3V
3.3V
0V
0V
3.3V
3.3V
3.3V
3.3V
0V
3.3V
3.3V
0V
0V
1.7V
0V
0V
0V
0V
0V
0V
0V
0V
0V
3.3V
3.3V
3.3V
3.5V
3.3V
0V
0V
0V
3.3V
0V
3.1V
0V
0V
0V
0V
0V
0V
3.3V
0V
0V
0V
0V
0V
0V
0V
3.5V
3.5V
0V
3.5V
3.5V
0V
3.3V
0V
3.8V
4.8V
0V
0V
0V
0V
0V
0V
0V
0V
0V
0V
0V
0V
0V
0V
0V
0V
4.9V
3.7V
3.3V
4.8V
4.8V
3.2V
3.1V
3.3V
0V
3.3V
3.3V
3.3V
0V
0V
3.3V
0V
3.3V
3.3V 0V
3.3V
3.3V
0.3V
3.3V
3.3V
3.3V
3.1V
4.9V
4.9V
3.4V
3.5V
3.5V
3.4V
0V
0.2V
3.3V
1V
3.3V
0V
18msec.
5.2V 0V
32.8kHz
2.6V 0V
3.14MHz
2.7V
-0.2V
32.8kHz
2V 0.2V
3.14MHz
2.2V
9.8V
9.8V
4.9V
4.8V
3.1V
0V
0V
0V
0V
4.8V
Main PWB(B3) section 2/6
[ Microcomputer ]
To 6/6
To 5/6
To 1/6
To 5/6
To 6/6
123456789101112131415161718192021222324252627282930313233343536
37
38
39
40
41
42
43
44
45
46
47
48
49
50
51
52
53
54
55
56
57
58
59
60
61
62
63
64
65
66
67
68
69
70
71
72
73 74 75 76 77 78 79 80 81 82 83 84 85 86 87 88 89 90 91 92 93 94 95 96 97 98 99 100 101 102 103 104 105 106 107 108
109
110
111
112
113
114
115
116
117
118
119
120
121
122
123
124
125
126
127
128
129
130
131
132
133
134
135
136
137
138
139
140
141
142
143
144
123
45
C
C
C
C
123
45
C
1234
5678
C
C
C
C
C
C
C
1
2
3
4
5678
C
C
C
C
C
C
C
C
1
2
3
4
5678
R501
C501
L500
R507
R508
C505
R509 R510
R511
R512
R513
C509
C510
C511
R517
R518
R520
R521
R524
R525
TH500
R526
R527
R528
R529
R530
R531
R532
R533
C513
R534
C514
R536
R537
R538
CCT501
R540
R541
C516
C517
R545
R546
CCT502
C521
R556
R566
Q500
Q501
Q502
C519
C520
TP458
TP460
TP468
X502
TP470
C502
C503
C504
C506
C507
C508
C512
C518
C522
D501
L501
R514
R515
R522
R523
R547
R548
R549
R552
R554
R557
R561
C570
C571
Q570
R570
R571
R572
R568
Q571
R504
R516
R553
TP401
TP462
IC505
IC500
X500
IC501
J500
IC502
IC503
D570
X501
R502
IC504
C500
R500
R503
R560
R559
Q503
R563
R535
R558
100K
470K
10K
470
4.7uH
10K
1K
1.0
100K
100K
10K
10K
100K
1K
1000p
1000p
0.01
0.01
0.1
10K
10K
47
6.3V
220K
(F)
10K
100x4
100x4
10
6.3V
1
0.1
10K
22K
10K
10K
22K
10K
100K
220
(F)
3.3K
(F)
1M
220K
(F)
33K
(F)
12K
(F)
10K
100
100
2SC4081
2SC4081
2SC4081
0.22F
5.5V
0.22F
5.5V
22p
18p
0.1
10
6.3V
0.1
4.7
100p
1.0
0.1
MA8082L
4.7uH
1K
10K
10K
10K
1K
10K
100K
Q505
UN5211 Q504
2SA1576A
R562
10K R550
4.7K
R555
10K D500
1SS355
10K
10K
1K
10K
22 16V
0.1
UN5112
220K
47K
15K
100
2SC4081
10K
180K
(F)
10K
BR93L56F-W
uPD70F3339GJ-UEN-A
SYSTEM CONTROLLER
CSTCC3.14M
S-80931
CNMC
NJM2078M
BU4820G
HZS6A2L
32.768K
10K
BR93L56F-W
100p
10K
10K
10K
10K
UN5211
10K
47K
100K
MOT10V
GND
TP-RST
MA-TP
DIM
INTL
AV-IPOD
MA-DVD
MTR10V
MEM3.3V
VDD3.3V
REM3.3V
TUN-ON
TUN5-ON
F-SEL
LCD-ON
TP-REQ
TP-MA
ANT-ON
REM-ON
REM-DET
ILL-DET
CENET-TX
SYS-ACC
CENET-RX
SYS-MUT
SUB-MUT
RDS-CLK
RDS-DATA
AV-ON
TUN-SDA
TUN-SCL
IPOD-AV
IPOD-DET
DSP-SDA
DSP-SCL
AMP-STB
FL-ON
ACC
PHONE
PKB
DSP-RST
DVD-ON2
DVD-RST
DVD-MA
AMP-MUTE
FUN-ON
REM5V
B/U14V
OSD-CS
OSD-SCK
MA-OSD IPOD-ON
DAC-RST
OSD-MA
AV-ON
SAMPLE
BUS-ILL
ROM-R/B
POWER
V-SEL
RESET
ILL-ON
BL-LED
IR
OP/CL
DVD-EJ
CPU-GND
INES-ON
DVD-IND
SEL-3
W-IR
To 3,4/6
RGB5V
DO
DI
SCK
CE
M128
M131
M132
M134
M135
M37
M38
DI
DO
SCK
CE
M21
M59
M60
N/P
M3
M3
M31
M32
M31
M32
M4
M4
M6
M6
M117
M117
M7
M7
M22
M22
M23
M23
M25
M8
M8
M25
M26
M26
M119
M119
M35
M36
M35
M36
M42
M42
M81
M139
M139
M138
M138
M141
M141
M142
M142
M143
M143
M118
M118
M116
M116
M113
M113
M112
M112
M109
M111
M62
M61
M14
M19
M18
M24
M24
M27
M28
M59
M60
M27
M28
M107
M108
M21
M74
M75
M74
M75
U/3
RST
M127
M82
M121
M121
M122
M122
M123
M123
M18
M14
M19
M62
M61
M111
M109
M82
M81
M80
M80
M73
M73
MECH
MECH
N/P
V2/5
V2/5
U/3
IR
IR
M37
M38
M108
M107
RST
M58
M64
M65
M68
M69
M70
M71
M77
M68
M69
M70
M71
M30
M105
M105
M21
M114
M114
M106
M106
M84
M83
M84
M133
M120
M98
M98
SCK
CE2
DO
DI
CE2
M95
M96
M72
To 3/6
TP459
/OSD-RST
ROM-EN
OSD-INT
TV
INH
M58
M77
M21
M83
M72
To 4/6
NAVI-ON
BLK
VID/RGB
OSD-DOT1
OSD-DOT2
M64
M65
M30
M95
M96
VSS
VDD
OUT
CD
NC
DO
DI
VCC GND
SCLK
CE
AVSS
AVREF0
SYS-MUT
AVREF1
SYS-ACC
AV-ON
FLM
VDD
REGC
VSS
X1
X2
RESET
XT1
XT2
ACC-IN
B/U-DET
OSD
WAIT
T-SDA
OSD-INT
T-SCL
TP-REQ
MA-TP
TP-MA
TP-RESET
DIMMER
M-PLS
BUS+
BUS-
DSO-SDA
DSP-SCL
EVSS
EVDD
MTR1F
MTR1R
MTR2F
MTR2R
AMP-STB
NV-ON
BLK
VID/RGB
FL-ON
IR
OSD-CD7
OSD-CD6
OSD-CD5
OSD-CD4
MA-DVD
DVD-MA
OSD-CD3
OSD-CD2
OSD-CD1
OSD-CD0
OSD-RD
OSD-WR
OSD-CS
OSD-PS2
OSD-PS1
OSD-PS0
OSD-RST
OPN/CLS
EJECT
DCP
ROM-EN
E2P-DI
(E2P-DO)
E2P-DO(E2P-DI)
E2P-SCK
E2P-CE
BLK-LED
DVD-RESET
DSP-RESET
AM/FM-ON
TILT-VR
R-VSEL2
R-VSEL1
F-VSEL3
F-VSEL2
F-VSEL1
SEL3
SEL2
PKB
PHON-INT
ILL-DET
AMP-REM-DET
AMP-REM
A-ANT
BVSS
BVDD
MTR-PWR
POWER
BEEP
FLMD1
MECHA
3.14MHZ
PHOTO IN
INITIAL-FINISHED
RDS-DATA
AM-FM5-ON
RDS-CLK
(MEM3.3V)
(REM3.3V)
(REM3.3V)
(VDD3.3V)
N/P
CLKOUT
AGC-BUF
FSEL
B/U-DET2
RESET
B/U DET
ACC DET
IPOD-DET
AV-IPOD
IPOD-AV
OFFSET-DET
DVD-ON2
(REM3.3V)
(MEM3.3V)
(VDD3.3V)
(B/U14V)
(MEM3.3V)
(VDD3.3V)
(REM5V)
ILL-ON
KI0
KI1
KI2
KI3
KO0(OSD DOT1)
KO2(CATS EEP CE)
US/3RD
R-VSEL4
R-VSEL3
F-VSEL4
DAC-RESET
SUB-MUTE
AMP-MUTE
(REM3.3V)
iPod-ON
WIRED-REMCOM
OSD-SI(OSD-MA)
OSD-SO(MA-OSD)
OSD-SCK
LCD-ON
(PANEL ON)
(SAMPLE)
(RDS-MUT)
(DSP-KAGC)
OSD-SCS
12
34
56
78
910
GND
FAN-ON
FAN-TEMP
FROM-RY/BY
OSD
(TV/OTHER)
FROM-R/W BUS-ILL
MTR10V
MTR10V
GND
OP/CL PULSE
REM5V
MOT1F MOT1R
INES-ON
GND
KO1(OSD DOT2)
DVD-IND(KO3)
DO
DI
VCC GND
SCLK
CE
To 6/6
To 1/6
To P1101 of Joint PWB-C
(Page 25)
C

- 30 - MAX668RVD
3.1V
3.1V
3.1V
3.1V
0V
0V
3.1V
1V
3.1V
0V
5.0V 0V
5.0V
0V
5.0V
1V
3.1V
5.0V
0V
0V
0V
0V
0V 0V
5.0V
5.0V
5.0V
4.9V
0V
0V
0V
0V 0V
0V
5.0V
5.0V 3.1V
3.1V
5.0V
5.0V
0V
5.0V
1.6V
0.3V
0.3V
1V
0V
0V
3.1V
0V
0V
0V
3.1V
0V
0V
0V
0V
0V
0V
0V
0V
3.1V
0V
0V
0V
0V
0V
0V
0V
3.1V
0V
0V
0V
0V
0V
0V
0V
0V
3.1V
0V
0V
0V
0V
3.1V
3.1V
3.1V
0V
3.1V
0V
0V
0V
0V
0V
0V
0V
0V
0V
0V
0V
3.1V
0V
0V
3.1V
0V
3.3V
3.3V
0V
0V
0V
0V
0V
1.3V
3.3V
0V
9.5189MHz
3.1V
1.0V
9.5189MHz
2.0V
0V
3.1V
0V
0V
3.2V
0V
3.1V
0V
3.1V
0V
0V
3.1V
3.1V
3.1V
0V
0V
0V
0V
3.1V
3.1V
3.1V
3.1V
3.1V
3.1V
4.9V
3.1V
0V
0V
0V
0V
1.6V
0V
3.1V
0V
3.1V
0V
3.1V
0V
3.1V
0V
3.1V
0V
3.1V 0V
3.1V 0V
3.1V
Main PWB(B3) section 3/6
[ OSD ]
To 2/6
To 1/6
To 2/6
To 2/6
To 5/6
123456789101112131415161718192021222324252627282930313233343536
37
38
39
40
41
42
43
44
45
46
47
48
49
50
51
52
53
54
55
56
57
58
59
60
61
62
63
64
65
66
67
68
69
70
71
72
73 74 75 76 77 78 79 80 81 82 83 84 85 86 87 88 89 90 91 92 93 94 95 96 97 98 99 100 101 102 103 104 105 106 107 108
109
110
111
112
113
114
115
116
117
118
119
120
121
122
123
124
125
126
127
128
129
130
131
132
133
134
135
136
137
138
139
140
141
142
143
144
C
C
C
C
C
C
C
C
C
C
C
C
C
C
C
C
C
C
C
C
C
C
C
C
1
2
3
4
5
6
7
8
10 11 13 14 15 16
912
C
C
1234
5
6
7
8
1
2
3
45
1
2
3
45
C
12345678910 11 12 13 14 15 16 17 18 19 20 21 22 23 24
25
26
27
28
29
30
31
32
33
34
35
36
37
38
39
40
41
42
43
44
45
46
47
48
C
C
C
C
C
C
C
C
C
C
C
C
C600
C601
C603
C605
L601
C608
C610
R608
R615
CCT600
C611
C612
R621
C613
R623
C614
C615
CCT601
CCT602
CCT603
C620 C621
CCT604
L606
C623
C625
CCT605 C626
R631
C627 C628
R633
CCT606
CCT607
CCT608
R634
R635
R637
C629
CCT609
R641
C633
C634
C635
R642
R643
C636 CCT610
R658
R659
CCT611
R661
CCT612
CCT613
TP602
TP603
TP605
TP620
TP630
TP631
TP601
L602
R624
R625
R626
R628
C616
C618
C619
R600
R602
R603
R636
R648
R653
C617
R645
R646
R609
R610
R611
R612
R627
L600
C602
C604
C624
IC602
C637
IC607 IC601
IC604
VR600
IC603
R638
C609
X600
Q600
L607
C630
R639
R640
C631
C632
C607
C640
C641
R662
C606
R616
IC600
MPZ1608S300A
0.1
330x4
330x4
330x4
330x4
330x4
47Kx4
47Kx4
330x4
330x4
330x4
0.1
0.1
0.1
0.1
0.1
0.1
47Kx4
47Kx4
330x4
330x4
100p
10K
0.1
0.1
0.1 0.1
0.1
0.1
0.1
0.1
100p
0.1
100p
47K
0.1
4.7uH
10p
10p
47K
47K
47K
330
330
330
47K
0
1M
0.1
47K
0
0
330
MPZ1608S300A
0
0
1K
220
2200p
0.1
0.1
47K
47K
47K
470 (F)
10K
10K
2200p
CH
68
(F)
68
(F)
22K
22K
22K
22K
2K
10UF
6.3V
10UF
6.3V
10UF
6.3V
TC58FVM5B3ATG65
0.1
SN74AHC1G32 SN74LV123APWR
SN74AHC1G32
VR2.2K
SN74AHC2G53
47K
10UF
6.3V
9.5192MHz
HN1C01FU
4.7uH
10UF
6.3V
220
220
0.1
10UF 6.3V
220p
10UF 6.3V
0.1
47K
4700p
2.7K
YGV629-VZ
ON SCREEN DISPLAY
RESET
ROM-R/B
/OSD-RST
MA-OSD
OSD-CS
OSD-SCK
ROM-EN
OSD-YS
OSD-HSY
REM3.3V
OSD-MA
LCD-VSY
OSD-RGB
ROM-R/B
OSD-INT
OS-GND
LCD-HSY
TV
RGB5V
INH
MD0
MD1
MD2
MD3
MD4
MD5
MD6
MD7
MD8
MD9
MD10
MD11
MD12
MD13
MD14
MD15 D-OUT
D-IN
SCK
D-OUT
D-IN
SCK
A2
A4
A5
A6
A7
A8
A9
A10
A11
A12
A13
A14
A15
A16
A18
A19
A20
A21
A3
A17
SCS
SCS
A1
GND
B
G
R
MOE
MD0
MD8
MD1
MD9
MD2
MD10
MD3
MD11
MD4
MD12
MD5
MD13
MD6
MD14
MD7
MD15
INT
A8
A7
A6
A5
A4
A3
A2
A1
MWE
MOE
MWE
INT
A21
A20
A19
A18
A17
A16
A15
A14
A13
A12
A11
A10
A9
MA0
MA1
MA2
MA3
MA4
VSS
MA5
MA6
MA7
MA8
MA9
MA10
MA11
A15
A14
A13
A12
A11
A10
A9
A8
A19
A18
A17
A7
A6
A5
A4
A3
A2
A1
A16
VSS
D7
D14
D6
D5
D4
D3
D2
D13
D12
VCC
D11
D10
D9
D1
D8
D0
A0
VSS
NC
IREF
B
G
R
NC
DACVDD
HSIN
VSIN
XTEST0
XTEST1
XTEST2
RAHZ
MD0
MD8
VDD
VSS
MD1
MD9
MD2
MD3
MD4
MD10
MD11
MD12
VDD
VSS
MD5
MD6
MD7
MD13
MD14
MD15
MOE
MWE
DACVSS
VSS
VDD
MA12
MA13
MA14
MA15
MA16
MA17
MA20
MA21
MA22
MA23
MA24
VSS
VSS
VDD
VDD
VSS
RESET
SER
SCLK
VDD
VSS
DR0
DR1
DR2
DR3
DR4
DR5
VSS
VDD
DG0
DG1
DG2
DG3
DG4
DG5
VSS
VDD
DB0
DB1
DB2
DB3
DB4
DB5
VSS
FSC
YS
VSYNC
HCSYNC
BLANK
DOTCLK
VDD
XIN
XOUT
VSS
NC
PLLVDD
FILTER
PLLVSS
NC
PLLCTL5
PLLCTL4
PLLCTL3
PLLCTL2
PLLCTL1
PLLCTL0
DTCKS
DTCKIN
VSS
VDD
D0
D1
D2
D3
D4
D5
D6
D7
WAIT
READY
INT
SDIN
SCS
SDOUT
PS0
PS1
PS2
RD
WR
CS
VDD
VSS
MA18
MA19
A20
D15
NC(64)
RY/BY
WP
RST
WE
BYTE
OE
CE
L
L
H
L
1A
1B
1CLR
1Q
2Q
2CX
2R/2C
GND 2A
2B
2CLR
2Q
1Q
1CX
1R/1C
VCC
VCC
GND
2:INH 5:A
AGND
INH
COM
7:Y0:NORMAL
6:Y1:DELAY
1:COM(OUT)
GND
VCC
GND
VCC
To 4/6
To 4/6
To 5/6
To 2/6

- 31 - MAX668RVD
1.3V 0V 0V
0V
0V
0V
4.8V
4.9V
0V 0V
0V
0V 0V
0V
0V
0V
0V
0V
3.3V
2.2V
3.1V
3.1V
3.1V
3.1V
3.1V 3.1V
3.1V 3.1V
3.1V
3.1V
3.1V
2.2V
2.0V
0V
2.0V
4.9V
2.0V
0V
0V
5V
2.1V
2.1V
2.1V
2.1V
2.1V
0V
0V
0V
2.1V
0V
2.1V
0V
0V
2.1V
0V
2.2V
1.9V
1.9V
0V
0.4V
0V
0V
0V
1.5V
0V
1.9V
0V
2.0V
0V
2.1V
0V
2.1V
4.9V
1.9V
1.3V
0V
1.9V
1.9V
1.4V
1.9V
Main PWB(B3) section 4/6
[ RGB SW ]
To 3/6
To 6/6
To 5/6
To 5/6
To 3/6
To 2/6
To 1/6
C
1234
5
6
7
8
C
C
C
1
2
3
45
1
2
3
4
5
6
7
8
9
10
11
12
13
14
15
16
21 27 28 29 30 31 32
22 23 24 25 26
17 18 19 20
C
C
C
C
C
1
2
3
4
5678
C
C
C
C
1234
5
6
7
8
123
4
5
C
C
C
C
123
4
5
C
C
C
C
C
C
C
C
C
C
C
C
C
C
C
R670 R671
C671
C673
C674
R672
C678
C679
C680
R674
C681
C684
C
C
C
C
C
R676
C685
D674
DAN217U
C689 1.0
TP657
J670
NAVI B
NAVI R
GND
NAVI G
NV SYNC
TP658
TP659
TP660
C690 1.0
C691 1.0
C692 1.0
C707 1.0
D673
DAN217U
D672
DAN217U
D671
DAN217U
D670
DAN217U
R682 75
R681 75
R680 75
R679 75
C686
C687
C688
C693
R683
C698
R688
R689
R690 TP666
TP650
TP651
TP652
TP653
TP663
TP664
TP665
C672
C670
C675
C677
C699
C700 C701
C702
L670
C649
C650
Q671
Q672
R691
IC673 IC671
C676
IC675
IC674
IC670
IC672
IC676
RGB SELECTOR
TP654
TP655
TP656 L671
C682
C683
C710
R675
R686
R684
R685
C704
C705
C706
C703
R673
100
0.1
0.1
1K
100
100
100
100
0.1
0.1
0.1
0.1
1.0
1.0
1.0
1.0
0.1
12p
0.1
0.1
0
0
0
56p
0.1
0.1
0.1
1.0
0.1 0.1
0.1
MPZ1608S300A
33p
18p
UN5213
UN5213
2.2K
MM1227 TC7SH04FEL
10UF
6.3V
TC7SH04FEL
TC7W32FU
TC7SH04FEL
TC7W32FU
NJM2524V-TE2
MPZ1608S300A
10UF 10V
10UF 10V
1000p
220
75 (F)
75 (F)
75 (F)
0.1
0.1
0.1
0.1
2.2K
RGB5V
NAVI-ON
NAVI-GND
V/RGB
BLK
NAVI-SYNC
NAVI-R
NAVI-G
NAVI-B
YS
SYNC
NAVI-ON
BLK
VID/RGB
GND
R
G
B
OSD-RGB
F-VIDEO
OSD-HSY
RGB5V
OSD-YS
LCD-HSY
REM3.3V
OSD-DOT1
OSD-DOT2
R
G
B
GND
GND
VCC
IN-1
IN-2
IN-3
VCC
OUT
GND GND
VCC
SW2
SW1
1A
GND
1D
GND
GND
GND
GND
GND
GND
2A
1B
2B 2D
+V
MUT
SW
GND
CP
NC
1C
2C
VOC
NC
VOA
GND
C2C
C1C C1A
C2A
C1B
C2B
VOB
GND
VCC
To 5/6
To 5/6
12
345
678
4RGB Connector

- 32 - MAX668RVD
4.8V
4.8V4.7V
4.7V
3.3V
3.3V
0.6V
1.8V
0V
0V
13.5V
2.2V
9.0V
2.0V
4.9V
0V
0V
3.3V
3.3V
0V
0V
4.0V
1.3V
0V
0V
0.6V
4.7V
0V
0V
0V
0V
0V
4.4V
3.3V
0V
0V
0V
0V
0V
0V
0V
4.9V
4.9V
0V
0V
3.3V
3.3V
1.8V
1.8V
0V
0V
9.0V
9.0V
0V
0V
0V
0V
0V
13.4V
13.4V
13.4V
13.4V
13.4V
13.4V
0V
0V
0V
0V
9.4V
9.4V
0V
0V
4.9V
4.9V
3.7V
0V
0V
5.2V
3.4V
3.4V
0V
0V
0V
3.2V
0V
1.2V
1.2V
0.9V
0.4V
0V
0V
0.3V
2.7V
2.5V
0V
0V
0.6V
0.6V
0.6V
0.6V
8.5V
8.5V
0V
0V
0V
4.9V
0V
0V
3.0V
3.3V
4.9V
4.9V
0V
0V
13.7V
13.7V
3.2V
0.2V
0V
0V
3.3V
3.3V
3.3
3.3V
0V
0V
3.3V
0V
0V
0V
0V
0V
0V
3.3V
0V
0V
0V
3.2V
3.0V
0V
3.3V
0V
3.5V
0V
4.9V
4.1V
4.1V
2.0V
0V
0V
3.3V
13.4V
12.7V
13.5V
3.3V
0V
0.1V
3.3V
2.0V 0V
4.8V
0V
4.8V
0V
5.0V
0V
5.0V
0V
3.3V
3.2V
3.3V
3.3V
0.7V
0.7V
3.2V
0V
0V
0V
0V
0V
0V
0V
0V
9.3V
9.3V
0V
0V
0V
3.3V
Main PWB(B3) section 5/6
[ DVD power/Connect ] Main PWB(B3) section 6/6
[ Connect ]
To 2/6
To 1/6
To 2/6
To 5/6
To 5/6
To 1/6
To 4,5/6
To 2/6
To 1/6
To 2/6
To 2/6
To 1/6
To 3/6
To 4/6
To 6/6
To 2/6
To 1,5/6
To 1/6 To 2/6
To 1/6
C
C480
R480
R482
D464 R488
R490
C435 C436
C490
FIL463
FIL464
FIL465
FIL466
FIL468
FIL472
FIL474
FIL476
FIL478
Q470
D461
D462
D463
FIL460
FIL461
FIL462
FIL467
FIL469
FIL470
FIL471
FIL473
FIL475
FIL477
FIL479
FIL480
Q466
Q468(1/2)
Q468(2/2)
Q471
R483
R484
R485
R486
R487
R489
Q469
Q467
P460
J461
C479
47
6.3V
10K
47K
MA8082M 1K
22K
470
16V
470
16V
1000p
2SC4081
1SS355
1SS355
1SS355
UN5111
IMD3
IMD3
2SC4081
1K
1K
8.2K
8.2K
1K
22K
UN521N
UN521N
47 6.3V
TUN-SDA
TUN-SCL
TUN-ON
TUN5-ON
DSP-RST
DSP-SDA
DSP-SCL
DAC-RST
TUN-GND
CPU-GND
V-SEL
SAMPLE
INTL
RDS-CLK
RDS-DATA
W-IR
DVD-IND
RESET
DVD-EJ
IPOD-L
AMP-FL
A-RTN
IPOD-R
BUS-L+
BUS-L-
BUS-R+
BUS-R-
NAVI+
NAVI-
AMP-FR
AMP-RL
AMP-RR
S-GND
AV8.5V
REM5V
DC-GND
DC+B
AV-ON
F-SEL
SYS-MUT
REM+B
SUB-MUT
B/U4V
INES-ON
F-VIDEO
V-GND
SPDIF
SPDIF-GND
DVD-V
DVD-5V
ILL+9V
SEL-3
REM3.3V
M135
M134
M133
M120
M132
M131
M128
M127
i-pod-L
i-pod-R
A-RTN
BUS-L+
BUS-L-
BUS-R+
BUS-R-
NAVI+
NAVI-
SPDIF
SPDIF-GND
AMP-FL
AMP-FR
AMP-RL
AMP-RR
AV8.5V
AV8.5V
S-GND
F-VIDEO
V-GND
SEL-2
F-SEL
REM-5V
REM-5V
DC-GND
DC-GND
B/U14V
B/U14V
AV-ON
S-GND
DVD-5V
DVD-V
AGC-BUFF
TUN-SDA
TUN-SCL
TUN-ON
TUN5-ON
INTL
RDS-CLK
RDS-DATA
DSP-SDA
DSP-RST
DSP-SCL
SYS-MUTE
SUB-MUTE
DAC-RST
TUNER-GND
TUNER-GND
MICOM-GND
FV-1
FV-2
FV-3
RV-1
RV-2
RV-3
V-MUTE
FV-4
DVD-IND
RESET
GND
DVD-EJECT
DVD-DOOR
REM-5V
W-IR
1
2
3
4
5
6
7
8
9
10
11
12
13
14
15
16
17
18
19
20
21
22
23
24
25
26
27
28
29
30
31
32
1
2
3
4
5
6
7
8
9
10
11
12
13
14
15
16
17
18
19
20
21
22
23
24
25
26
27
28
29
30
31
32
C
C
C
C
IN
G
OUT
IN
G
OUT
12345
C
C
C
C
C
C
C
C460
Q462
Q463
R466
R467
R468
R469
R470
R471
L462
R472
C461
C462
R473
R474
R475
C463
C464
C465
C466
C467
C468
R476
R477
C469
R479
C473
C474
C475
C476
C477
R481
Q472(2/2)
D460
TP475
C471
C472
C478
L464
Q460
Q461
R460
R461
R462
R464
R465
R491
C470
Q464
Q465
IC460
IC461
J463
FIL451
J460
FIL452
FIL453
FIL454
FIL455
L465
L468
L466
L469
L467
Q472(1/2)
IC462
2SA1736
0.1
10 16V TAN
10 10V TAN
100
16V
0.1
100 16V105
100 16V105
0.1
47K
10K
300 (F)
680
(F)
2SA1736
0.1
0.1
10 10VTAN
0.1
10 10VTAN
0.1
0.1 /F
330
330
330
330
330
330
220 (F)
330 (F)
33 (F)
220 1/4W
IMD3
1SS355
0.1
0.1
0.1
2SA1736
DTC114YUA
10K
1.2K
1/4WS
1.2K
1/4WS
10K
10K
1.2K
100 16V
UN521N
UN521N
LM1086IS-ADJ
LM1086IS-ADJ
IMD3
BA09ST YS
R
G
B
SYNC
LCD-HSY
LCD-VSY
POWER
V-GND
IR
OP/CL
BL-LED
F-VIDEO
To 1/6
To 2/6
To 6/6
DVD-MA
MA-DVD
DVD-ON2
GND
FL-ON
B/U14V
DVD-RST
REM5V
AV-ON
F-GND
LCD+B
LCD-GND
ILL-GND
ILL+9V
DVD-5V
SPDIF
SPDIF-GND
DVD-V
V-GND
GND
DVD-RST
DVD-MA
MA-DVD
DVD-MA
MA-DVD
DVD-RST
TP-RST
DIM
MA-TP
TP-REQ
TP-MA
TP-MA
TP-REQ
MA-TP
TP-RST
DIM
DIM
TP-RST
TP-MA
MA-TP
TP-REQ
B
G
R
SYNC
YS
HSY
VSY
SYNC
G
B
YS
HSY
VSY
R
GND
AUDIO R+
AUDIO R-
GND
IEC958
GND
SI-DATA
SO-DATA
/HRESET
GND
GND
AUDIO L-
AUDIO L+
GND
GND
VIDEO_OUT
VIDEO_GND
VIDEO_GND
GND
GND
DVD+1.8V
DVD+1.8V
DVD+3.3V
DVD+3.3V
GND
GND
DVD+5V
DVD+5V
N.C
GND
GND
ADOUT2
ADOUT1
ADOUT0
SRCK
LRCK
DACCLK
DVD-MUTE
DVD+9V
DVD+9V
9V REG
FL
CTL
VCC
OUT
GND
N.C
DVD 5V
DVD 1.8V DVD 3.3V
C-SYNC
R
G
B
YS
VIDEO
V-GND
M-TP
TP-M
H-SYNC
V-SYNC
D-GND
D-GND
TP-REQ
OP/CL
TP-RES
IR
FL-GND
FL-GND
FL-GND
FL-GND
FL-GND
V-GND
DIMMER
ILL+9V
ILL+9V
FL+B
FL+B
FL+B
FL+B
LCD+B
LCD+B
LCD-G
LCD-G
LCD-G
LCD-G
ILL-G
ILL-G
REM+5V
REM+5V
1
2
3
4
5
6
7
8
9
10
11
12
13
14
15
16
17
18
19
20
21
22
23
24
25
26
27
28
29
30
31
32
33
34
35
36
37
38
39
40
41
42
POWER
LED
1
2
3
4
5
6
7
8
9
10
11
12
13
14
15
16
17
18
19
20
21
22
23
24
25
26
27
28
29
30
31
32
33
34
35
36
37
38
39
40
1
2
3
4
5
6
7
8
9
10
11
12
13
14
15
16
17
18
19
20
21
22
23
24
25
26
27
28
29
30
1
2
3
4
5
6
7
8
9
10
11
12
To J1101 of Joint
PWB-B(Page 25)
E
To J700 of LCD PWB
(Page 33)
F
To CN701
of DVD mech
To CN401 of DVD mech
To P1100 of Joint PWB-A
(Page 25)
D

- 33 - MAX668RVD
22 2 2.2
2.3
2.3
2.8
0V
13.3V
13.4V
0V
9.2V
0V
4.9V
3.8V
0V
5.2V
3.5V
3.5V
0V
4.8V
4.8V
4.8V
0V
1.0V 0V
1.0V
* Visual mode
* 10Step Disp.
* Visual mode
1.1V
0V
0.7V 1.1V
5.1V
0V
3.1V
0V
3.1V
0V
0V
5.3V
0V
5.3V
7.0V
0.4V
-16.8V
0.2V
0.2V
2.3V
7.4V
0V
8.0V
IC700-1,2
0V
8.0V
IC700-3
0V
3.0V
IC700-5,6
0V
IC700-7
8.0V
2.5V
2.1V
2.6V
3.3V
0V
2.9V
3.5V
3.1V
2.0V
0V
2.8V
2.0V
3.2V
4.4V
2.7V
3.2V
0V
0V
2.9V
2.9V
7.4V
2.9V
2.1V
2.0V
2.0V
2.1V
2.1V
0V
5.2V
IC702-32,33
0V
5.2V
IC702-34
0V
5.2V
IC702-35
1.0V 2.1V
*at Visual mode
IC702-36
2.3V
IC702-38
1.9V 3.0V
0.7V 1.1V
IC702-40,41,42
*at 10Step Disp
5.2V
1.3V
2.7V
3.3V
3.2V
2.6V
* Voltage measurement mode: TUNER
3.8V
0.5V
4.0V
IC702-19,21,24
* at 10Step Disp
LCD PWB(B4) section 1/4
[ Signal processor ]
CIRCUIT DIAGRAM
To J460 of Main PWB
(Page 32)
F
To 4/4
To 2/4
To 3/4
123456789101112
13
14
15
16
17
18
19
20
21
22
23
24
252627282930313233343536
37
38
39
40
41
42
43
44
45
46
47
48
C
C
C
C
C
C
C
C
C
C
C
C
C
C
C
C
C
C
C
C
C
C
C
C
C
C
C
C
C
C
C
C
C
1234567
891011121314
C
C
1234
5678
C
123
45
C
C
C
C
C
C
C
C
C
C
C
C
C
C749
VR703
VR704
C703
R700
R701 R702
R703
R704
R705
R707
R708
R709
R710
R712
R713
R714
R715
R716
R717
R718
R720
R721
R722
R723
R724
R727
R731
R733
R734 R735
R736
R737
R739 R740
R741
R742 R743
R746
R747
R748
R749 R750
R751
R752 R753
R756
R757
R758
R759
R760
R761
R763
R765
C700
C701
C702
C704
C705
C706
C707
C709
C711
C712
C714
C717
C718
C722
C727
C729
C731 C733
C735
C736 C737
C738
C740
C741
C742
C743
C744
C745
C746
C748
C750
C751
C752
C753
Q700
Q702
Q704
VR700
VR701
VR702
VR705
VR706
VR707
CCT700
L700
L701
L702
C708
TP704
TP700
TP701
TP702
TP703
TP705
TP706
TP707
TP708
TP709 TP710TP711
TP712
TP713
TP714
TP715
TP716
TP717
C713
C719
C720
C721
C723
C724
C726
C747
C756
R730
R738
R762
C734
R729
R728
C715
C716
C725
C732
C739
Q701 Q703
Q705
Q706
R725 R726
R732
R745
C730
C710
R711
C7
C754
R755
R764
R744
C755
R719
TM802
IC700
IC702
IC703
X701
X700
L703
IC701
560
47K (F)
0.47
50V
0.022
56p
0.01
1.0
1.0
1K
2.2K
5.6K
5.6K
33u
2.2KB
330K
1.0
47
16V
1.0
4.7K
18K (F)
10p
22K
330K
33u
0.1
1.0
820p
0.1
0.01
0.01
0.01
0.01
0.01
0.01
0.01
22K
39K
22K
39K
22K
47K
22K
100
100
100
100
33KB
33KB
33KB
33KB
4.7KB
2SC4081
560K
2.2K
10
0.1
(F)
56K
(F)
47K (F)
0.1
0.01
10 16V
1.0
0.1 (F)
2.7K (F)
10K (F) 2.2K
10K (F)
10K
100
27K (F)
39K
22K
33KB
10K
10 16V TAN
10 16V TAN
22KB
3.9K
2.0K 9.1K
2SD2114K
RN2302
0.1
56K (F)
1.0
100
10K
47K
0.01
2.2K
680
1.5K
5.6K
0.01
0.01
82p
6.8K
3.3M
680p
3.3 50V
10
16V
0.01
0.01
0.01
0.01
4.7
16V
(043)
22p
1.0
0.1
22K
1K
8.2K
0.047
27K
27K
1.0
1.0
12p
0.01
1000p
CH
UM5211 UM5211
UM5211
2SA1738
47K (F) 22K (F)
1.5K
330
56p
220
16V
1K
5p
2p
33K (F)
33K (F)
1M
2p
39K (F)
J700
EARTH PLATE
NJM2060V
IR3Y29BM
SN74AHC2G53
3.579545MHz
4.433618M
CP-4L2
SN74AHCT1
G32DCKR
HSY
VSY
SYNC
RGB-ON
VIDEO
V-MUTE
7.5V
HSY
VSY
FRPV
COM-FRP
5.3V
15.0V
-17V
V-MUTE
CLAMP
COLOR
HUE
BRIGHT
DIMMER
OPEN/CLOSE
D-GND
ILL-GND
ILL+9V
+15.0V
-17.0V
+5.3V
GND
COM
R
G
B
SYNC
VSY
HSY
FRP
COM
-FRP
TP
POWER
DC/DC
IR
VCS
REM+5V
N/P
POWER
LED
B
G
R
+7.5V
+5.3V
-17.0V
+15.0V
R
G
B
LCD+B
FL+B
FL-GND
M-TP
TP-REQ
TP-RESET
TP-M
LCD-GND
TRAP
COLOR
R-Y
B-Y
TINT
GND1
GND2
VCC2
GAMMA2
GAMMA0
FRP
ADJ
COM
SW
VCC1
CLAMP
PICTURE
B-IN
G-IN
R-IN
F-ADJ
AGC-FIL
C-IN
AGC-OUT
R-OUT
G-OUT
R-DC-DET
G-DC-DET
B-OUT
B-DC
-DET
SUB-BRT-B
SUB-BRT-R
COMMON-FRP
RGB-AMP-ADJ
SYNC-SEP
SYNC-OUT
SYNC-IN
COM-
BURST-OUT
KILLER-FIL
CONTRAST
VIDEO-IN
ID-FIL
ACC-FIL
VCO-IN
APC-FIL
VCO-OUT
C-OUT
L:VIDEO
H:RGB
VCC
GND
(G)
(R)
BRIGHT
H:TV/RGB
L:VTR/DVD
BRT-R
BRT-B
BRIGHT
RGB-AMP
(B)
V+
V-+
+
-
-
O
O CONT
VCOM-DC
VCOM-AC+- O
O-+
VCOM
470x4
VCC
GND
C-SYNC
R
G
B
YS
VIDEO
V-GND
M-TP
TP-M
H-SYNC
V-SYNC
D-GND
D-GND
TP-REQ
OP/CL
TP-RES
IR
FL-GND
FL-GND
FL-GND
FL-GND
FL-GND
V-GND
DIMMER
ILL+9V
ILL+9V
FL+B
FL+B
FL+B
FL+B
LCD+B
LCD+B
LCD-G
LCD-G
LCD-G
LCD-G
ILL-G
ILL-G
REM+5V
REM+5V
1
2
3
4
5
6
7
8
9
10
11
12
13
14
15
16
17
18
19
20
21
22
23
24
25
26
27
28
29
30
31
32
33
34
35
36
37
38
39
40
41
42
POWER
LED

- 34 - MAX668RVD
0V
5.2V
IC711-1,2
0V
0V
5.2V
IC711-4
5.2V
0V
5.2V
IC711-6
0V
5.2V IC711-7,8
0V
0V
5.2V
5.2V
0V
5.2V
0V
0V
0V
0V
5.2V
IC711-12
0V
4.8V
4.8V
0V
5.2V
IC711-22
0V
5.2V
5.2V
0V
5.2V
0V
0V
5.2V
5.2V
5.2V
5.2V
5.2V
0V
5.2V
IC711-30
0V
5.2V
IC711-36
0V
5.2V
IC711-37 0V
5.2V
2.6V
IC711-38
0V
0V
5.2V
0V
IC711-43
0.3V
5.0V 3.2V
1.9V
IC711-44
5.2V
0V
2.3V
5.2V
5.1V
5.1V
5.2V
5.2V
0V
0V
5.2V
IC711-54
0V
0V
0V
0V
5.2V
IC711-57,58 5.2V
0V
0V
0V
5.1V
0V
0V
5.2V
0V
5.2V
0V
0V
5.2V
IC711-70,71
0V
5.2V
IC712-2
0V
0V
5.2V
0V
5.2V
IC712-4,IC713-2,4
0V
0V
5.2V
2.6V
0V
2.6V 2.6V
5.2V
5.2V
5.2V
5.2V
5.2V
0V
3.8V
0.5V
4.0V
*TEST SIG(10 STEP)
J710-6,7,8
0V 0V
5.2V
5.2V
0V
5.2V J710-13
0V
5.2V J710-14
0.3V J710-15
5.2V
0V
0V
8.0V J710-17
J710-18
-5.6V
-13.4V
0V
0V
-16.8V
0V
0V
-11.7V 0V
5.2V
J710-25,26
0V
5.2V
5.2V
J710-30
-9.0V
-1.1V
0V
LCD PWB(B4) section 2/4
[ LCD connect ]
To 1/4
To 3/4
C
C
C
C
C
C
C
C
C
C
C
C
C
C
C
C
C
C
1
2
3
45
C
C
C
C
C
C
123456789101112131415161718
31
32
33
34
35
36
26
27
28
29
30
21
22
23
24
25
41 42 43 44 45 46 47 48 49 50 51 52 53 54
61
62
63
64
65
66
67
68
69
70
71
72
55
56
57
58
59
60
37 38 39 40
19
20
C
C
C
C
C
C
C
C
C
C
1
2
3
45
123
4
5
C
C
VR401
R766
R767
R768
R770
R772
R773
R774
R775 R776
R777
R779
R780
R784
R786
R787
R788
R789
R790
R791
R792 R793
R794 R795 R796 R797
R798
R799
C759
C762
C763
C764
C765
C766
C767
C768
C769
C771
C772
C773
C774
C775
C777
C778
C779
C780
C781
C782
C786
C787
C788
C789
C790
C791 C792
C793
C794
C795 C796 C798
C799
Q712
D710
D711
D712
D713
D714
CCT710
CCT711
CCT712
L710
L713
TP40
TP42
TP45 TP46
C770R781
R1
Q711
Q710
C783 C728
C784
L712
R785
C797
VR402
R801
R778
C785
R782
C801
IC710
IC712
IC713
IC711
J710
C776
L711R783
R771
0.22
220K
10 16V
22 35V
10K
10
560K
560K
MA335
1.0
1.0
33p
33p
68K
47K
10K 1000p
100p
2.7K
3.3K
330 100
1M
0.1
0.1
10
16V
TAN
560p
0.1
0.1
0.1
10
16V
TAN
220p
0.1
0.1
0.1
0.1 0.1
10 35V
0.1
470x4
10uH
2.2u
470
0.1
(F)
0.1
0.1
1.0
0.1
0.1
0.22
0.22
22x4
22x4
33
33
2.4K
33K
47K
10KB
UDZS5.1B
2SC4081
1PS226
UDZS5.1B
8.2K
3.9K
20K
1.8K 1SS355
3.6K (F)
4.7K
(F)
470
47K
0.168K
0
UM5211
DTC123JUA
390p 20p
CH
0.1
3.3u
4.7K
0.047
4.7K
22K
27K
82p U
1M
68p CH
NJM2107F
TC7SH14FU
TC7SH14FU
LZ9FE30
LCD DRIVER
1000p
15u270
470
-17.0V
+5.3V
GND
SYNC
HSY
MOD W
MOD N
FRP
COM-FRP
VCS
COM
B
R
G
+15.0V
VSY
VIDEO/RGB
N/P
CNT28
CNT32
CNT33
CNT35
CNT36
CNT37
CNT60
CNT59
CNT58
CNT57
CNT28
CNT33
CNT35
CNT36
CNT37
CNT57
CNT58
CNT59
CNT60
CNT32
COM
B
G
R
COM
R
G
B
HPOS
VCO
CVOP
NTPC
VSY
HRVC
VRVC
CLKC
GND
EXCL
GND
GND
VIN
FRPT
BLK0
BLKI
GND
CLD
VR
LOWI
HR
CTR
PDP
GND
OSCO
OSCI
RESH
RESV
TST2
TEST
CLS
SPS
VCC
MON-E
HSY
VDD
SYNI
FRPV
VCS
MDS
MDW
MDN
PWM
MON-F
VSWC
VSWI
VSWO
VDD
SPOI
GND
PCP
CLDC
MOD2
PS
SPIO
MDN
VDD
TST1
MON-A
MON-C
MON-D
MOD1
TCLK
GND
GND
GPS
ABC
VDD
GND
DVTC
SYN0
VSHL1
VSHL2
VSHA2
VSHA1
GND
GND
SPOI
CTR
SPIO
CLD
GND
COM
VGL
N.C.
N.C.
VSS
N.C.
N.C.
VCC
CLS
SPS
MODE1
MODE2
N.C.
VGH
To LCD
G
VRV
HRV
1
2
3
4
5
6
7
8
9
10
11
12
13
14
15
16
17
18
19
20
21
22
23
24
25
26
27
28
29
30
31
32
CS
TST
VG(G)
VB(B)
VR(R)
GND
VCC
VCC
GND
APN
PAIR
IVR
YPC

- 35 - MAX668RVD
0V
IC801-1
*At communication with
microcomputer
*At communication with microcomputer
4.8V
0V
5.0V
IC801-2,48
2.9V
0V
4.8V
4.8V
4.8V
0V
4.9V
0V
IC801-8 4.9V
0V
4.2V
0.4V
IC801-10
0V
0V
0V
IC801-
15,17,19,23
4.8V
4.8V
0V
4.8V
4.8V
4.8V
0V
0V 0V
4.8V
IC801-26,32
0V
4.8V
4.8V
0V
4.8V
0V
4.8V
4.8V
0V
4.8V
0V
4.8V
4.8V
0V
0V
0V
4.8V
4.8V
4.8V
0V
0V
4.8V
0V
4.8V
0V
0V
9.2V
4.8V
4.8V
0V
0V
0V
0V
4.8V
9.2V
0V
0V
9.2V
0V
3.5V
3.5V
0V
3.8V
4.9V
4.8V
0V
0V
9.2V
0V
0V
LCD PWB(B4) section 3/4
[ T/P MICOM ]
To J1001 of SW PWB
(Page 38)
G
To J1000 of SW PWB
(Page 38)
H
C
C
C
C
C
C
1
2
3
4
5
6
7
8
9
10
11
12
13
14
15
16
17
18
19
20
21
22
23
24
25 26 27 28 29 30 31 32 33 34 35 36
37
38
39
40
41
42
43
44
45
46
47
48
C
C
C
C
C
C
C
C
C
C808
C807
C806
C805
CCT803
R810
C816
C817
C818
C819
C821
C822
R800
R818
C820
L800
C814
CCT801
CCT802
CCT804
CCT805
D801
R809
R811
R817
D802
D818
D819
D820
D821
D822
D823
D824
D825
D826
D810
D811
D812
D813
Q803
Q805
C809
C810
C811
C812
Q806
Q804
R819
J804
J805
R802
R803
R812
J803
TM803
X801
IC801
R816
R815
1000p
1000p
1000p
1000p
47Kx4
3.3K
0.1
0.1
0.1
0.1
0.1
0.1
220
220
100
6.3V
5.6u
470p
1Kx4
1Kx4
470x4
47Kx4
IMN10
1M
47K
680
1SS355
UDZS5.6B
UDZS5.6B
UDZS5.6B
UDZS5.6B
UDZS5.6B
UDZS5.6B
UDZS5.6B
UDZS5.6B
UDZS5.6B
1PS226
1PS226
1PS226
1PS226
DTC123JUA
DTA123JUA
470p
470p
470p
470p
DTC123JUA
DTA123JUA
220
470
470
1K
EARTH PLATE
4.915MHz
M30102M2
22K
22K
HUE
CLAMP
COLOR
BRIGHT
MOD N
MOD W
D-GND
OPEN/CLOSE
ILL-GND
ILL+9V
TP
VIDEO/RGB
V-MUTE
REM+5V
N/P
N/P
POWER
LED
IR
TP-M
TP-RESET
M-TP
TP-REQ
COL
CLAMP
HUE
BRT
/X+
CLAMP
HUE
COL
BRT
V-MUTE
V-MUTE
/X-
/Y-
/Y+
/Y+
/X+
/Y-
/X-
NT/PAL
NT/PAL
Y-
To Touch-Panel
X-
Y+
X+
TOP
BOTTOM
LEFT
RIGHT
RESET
XOUT
VSS
XIN
CNVSS
N.C
N.C
N.C
VREF
N.C
VCC
VSS
IVCC
VCC
TP-MA
MA-TP
TP-REQ
Y-
X-
Y+
X+
YG
XG
YR
XR
CHK
PA
TPW
COLOR
CLAMP
VID MUTE
BRT
MODE1
MODE2
KI3
KO2
KI2
KI1
KI0
KO1
KO0
CLK0
VID
/RGB
HUE
1
2
3
4
BUSY
TXD0/KO3
RXD0/POWER
NTSC/PAL
T/P MICOM
POWER
KI-3
OP/CL
D-GND
IR
KO-0
REM+5V
LED
ILL+9V
ILL-GND
ILL-GND
ILL+9V
D-GND
KI-2
KI-1
KO-0
KO-3
KO-1
KO-2
ILL+9V
ILL-GND
ILL+9V
ILL-GND
D-GND
K1-0
1
2
3
4
5
6
7
8
9
10
11
12
13
14
15
16
1
2
3
4
5
6
7
8
9
10
11
12
13
14
15
16
1
2
3
4
5
6
7
8
9
10
11
12
13
14
15
1
2
3
4
5
6
7
8
9
10
11
12
13
14
15
K0-1
To 1/4
To 2/4

- 36 - MAX668RVD
13.7V
5.0V
5.1V
0V
1.0V
0V
0V
IC944-1,3
5.0V
0V
0V
2.0V
0V
IC944-5
0.8V
1.0V
5.1V 0V
0.7V
5.0V
13.6V
8.5V
8.4V
13.6V
IC944-15,16 2.4V
0.8V
IC944-11
13.4V
0.6V
0.5V
2.5V 0.5V
0.6V
0V
0V
5.2V
IC900-4 0V
0.7V
0V
0V
24.0V
-16.8V
5.3V
7.4V
15.1V
LCD PWB(B4) section 4/4
[ Inverter ]
1234
5
6
7
8
C
C
C
C
C
1
2
3
4
5
6
7
8
10 11 13 14 15 16
912
C
C
C
C
C
C
C
C
C
C
C
C
C
C
C
VR600
C962
R964
R965
R967
C954
R900
R901
R902
R903
R904
R905
R906 R907
C901
C902
C903
C904
C905
C906
C908 C910
C912 C914
L901
L902
L904
Q900
D900
D901
D902
TP903
TP904
TP961
TP962
TP1.5
TP963
TP964
TP965
TP966
TP967
TP998
TP999
R966
C935
C936
C958
R956
R985
R992
C933
C934
C937
C939
C940
C959
C960
C964
D904
Q942
Q943
R957
R958
R959
R960
R982
R984
R986
R987
R988
C911
C907
C955
R961
C909
C913
C966
R981
C938
R983
Q961
L961
C963
F900
C961
TM804
C900
IC900
D903
T900
D946
D961
IC944
IC942
IC943
T901
D964
C953
D965
P950
C952
L903
TM801
L900
33 25V
10 35V
4.7 35V
1000p
2SC2873
10
180K
39K
330
2.2K 22K
100uH
100uH
100uH
100
16V
15
35V
(042)
15
35V
(042)
680K
2200p
680K
33
25V
0.1
1KB
1SS355
1SS355
1SS355
0.1
1K
1K
1K
0.01U
1K
180p
4700p
1000p
39K
3.3M
680K
2.2
0.01
0.022
0.022
1.0
1.0
0.01
0.1
1SS355
RN1302
2SA1576A
10K
150K
100K
1M
680
1/4W
10K
100K
1M
560
(1%)
22
35V
105'C
22
35V
105'C
1200p CH
1K
220
10V
220
10V
15
16V
TAN
15K (1%)
2.2
82K (F)
RN2302-TE85L
ZJYS51R5-2P
47 16V
0.75A
47
16V
EARTH PLATE
100
16V
NJM2368E
M1FS4
HSM123TL-E
MA8051M
OZ9910ISN
TPCF8402
TPCF8402
BLC4126
HSM123TL-E
10p
3KV
HSM123TL-E
BHS
22
25V
100uH
EARTH PLATE
100uH
DC/DC
DIMMER
POWER
+7.5V
+5.3V
-17.0V
+15.0V
LCD-GND
FL-GND
FL+B
LCD+B
INVERTER
VIN
FB
GND
OUTVCC
CS
CT
REF
5
4
2
1
6
8
10
9
5.3V-ADJ
3
HIGH
LOW
DC/DC
7
To LCD
1
2
NDRV4
PGND
NDRV2
GNDA
CT
LCT
ADJ
ENA
VSEN
CMP
SST
ISEN
VREF
VIN
HSB
PDRV3
PDRV1
1
1
8
8
To 1/4
To 1/4

- 37 - MAX668RVD
PRINTED WIRING BOARD
LCD PWB(B4) section
QICQIC
LCD PWB (B4)
COMPONENT SIDE
To J460 of Main PWB
(Page 27)
F
To J1001 of SW PWB
(Page 38)
FPC
(039-2809-05)
G
To J1000 of SW PWB
(Page 38)
FPC
(039-2809-05)
H
To LCD
To Touch panel
LCD PWB (B4)
SOLDER SIDE
To LCD
116
112
36 2524
13
37
48
1
1
1
14
85
42
16
32
L703
VR402
TP40
TP708
J710
TP717
TP42
TP46
TP716
TP715
TP705
TP713
TP711
TP709
TP710
VR707
VR706
VR705
VR704
VR703
VR700
VR702
VR401
VR701
VR600
1
1
17
14
8
12
36
13
24
48
37
25 1
18
54
72 55
19 3637
F900
C960
18
D961
D965
P950
Q961
R964
R966
16
R989
9
TP708

- 38 - MAX668RVD
0V
0V
9.2V
4.8V
4.8V
0V
0V
0V
0V
4.8V
9.2V
0V
0V
9.2V
0V
3.5V
3.5V
0V
3.8V
4.9V
4.8V
0V
0V
9.2V
0V
0V
C
C
V
G1
G2
O
R1009
R1000
R1003
R1007
R1008
R1002
R1004 R1001
R1006
R1011
R1005
D1002
D1003
D1004
D1005
D1006
D1007
D1009
D1010
D1011
D1012
D1013
D1014
D1015
D1016
D1017
D1008
S1004
S1005
S1006
S1007
S1008
S1009
S1010
S1011
S1012
S1013
J1001
S1002
S1003
D1001
S1000
S1001
C1001
IR1000
D1000
C1000
J1000
0
0
330
330
330
330
330 1K
470
1K
470
CL-190UB2
CL-190UB2
CL-190UB2
CL-190UB2
CL-190UB2
CL-190UB2
CL-190UB2
CL-190UB2
CL-190UB2
CL-190UB2
CL-190UB2
CL-190UB2
CL-190UB2
CL-190UB2
CL-190UB2
CL-190UB2
0.1
RS-771
UDZS5.6B2
0.1
POWER
POWER
KI-2
KI-3
KI-1
KO-0
KO-3
KO-1
OP/CL
D-GND
IR
KO-0
TA
ADJ
REM+5V
LED
ILL+9V
ILL-GND
POWER
OPEN/CLOSE
TA
ADJ
LED
KO-2
ILL+9V
ILL-GND
ILL+9V
ILL-GND MUTE
<<
>>
BAND
SRC
VOL+
VOL-
VOICE
MUTE
>>
<<
BAND
MENU2
MENU1
SRC
VOL+
VOL-
VOICE
1
2
3
4
5
6
7
8
9
10
11
12
13
14
15
1
2
3
4
5
6
7
8
9
10
11
12
13
14
15
ILL-GND
ILL+9V
D-GND
D-GND
K1-0
MAP
MENU
MAP1 MAP2
KO-1
OPEN/CLOSE
Switch PWB-A (B5)
COMPONENT SIDE
Switch PWB-B (B5)
COMPONENT SIDE
To J805 of LCD PWB
(Page 37)
H
To J804 of LCD PWB
(Page 37)
G
To J804 of LCD PWB
(Page 35)
G
To J805 of LCD PWB
(Page 35)
H
Switch PWB-A (B5)
Switch PWB-A (B5)
Switch PWB-B (B5)
SOLDER SIDE
Switch PWB-B (B5)
SOLDER SIDE
1
2
15
14
1
2
15
14
D1004
CIRCUIT DIAGRAM
Switch PWB(B5) section PRINTED WIRING BOARD
Switch PWB(B5) section

929-2506-00
- M1 -
Service Manual
Published by Service Dept.
Printed in Japan
Clarion Co., Ltd.
50 Kamitoda, Toda-shi, Saitama 335-8511 Japan
Service Dept.: 5-66 Azuma , Kitamoto-shi, Saitama 364-0007 Japan
Tel: +81-48-541-2335 / 2432 FAX: +81-48-541-2703
Model
DVD mechanism
929-2506-00
NOTES
* The FPC pattern of a spare suspension assembly is
short-circuited to prevent destruction with static electric-
ity. Please open short-circuit after you connect it with
Servo PWB.
* The application software is recorded in the
flashmemory(IC621). Please install the application soft-
ware of this model when you use a spare mechanism
assembly. (The special disk is necessary to install it.)
* Specifications and design are subject to change without
notice for further improvement.
EXPLANATION OF IC
658-0237-08 C0GBY0000012 Coil & Motor Driver
658-0244-01 C0JBAZ001014 Quad Buffer with 3-state control
(MC74VHC125DTR2)
Truth Table
Output Y G_ A
High impedance H don't care
L L L
H L H
658-0244-02 YEAM17805FP Positive Voltage Regurator 5.0V
(BA17805FP)
658-0245-02 C0FBBK000048 24-bit 2-ch DA Converter
(AK4381)
Terminal Description
pin 1: MASTER CLK :IN : Master clock input.
pin 2: BICK : IN : Audio bit clock input.
pin 3: S DATA IN : IN: Audio serial data input.
pin 4: LR CK IN :IN: Left/Right clock input.
pin 5: PDN :IN: Power down & reset signal input.
pin 6:CSN :IN: Chip selection.
pin 7:C CLK :IN : Control data clock input.
pin 8:C DTI :IN: Control data input.
pin 9: A out R- : O : Audio signal right channel negative output.
14
13
12
11
10
9
8
1
2
3
4
5
6
7GROUND
VDD
(L=ON) 1 G_
1 A
1 Y
(L=ON) 2 G_
2 A
2 Y
GND
VCC
4 G_ (L=ON)
4 A
4 Y
3 G_ (L=ON)
3 A
3 Y
3
2
1
OUTPUT
N.C.
VCC
GROUND

929-2506-00 - M2 -
pin 10: A out R+ : O : Audio signal right channel positive output.
pin 11: A out L- : O : Audio signal left channel negative output.
pin 12: A out L+ : O : Audio signal left channel positive output.
pin 13: VSS : - : Negative supply voltage.
pin 14: VDD : - : Positive supply voltage.
pin 15: DZF R : O : Zero detection flag output.
pin 16: DZF L : O : Zero detection flag output.
658-0246-03 C0JBAA000372 Single 2-inputs AND GATE
(TC7SET08FU)
658-0246-05 C0CBADC00084 Positive Voltage Regurator 5.0V
(uPC78L05T)
658-0246-06 C0JBAA000356 Single 2-inputs AND GATE
(TC7SH08FU)
658-0246-07 MN13821JP Voltage-down detection IC
(Nch open drain output)
658-0246-09 C3ABPJ000074 64Mb x 32 SDRAM
(MT48LC2M32B2P-7IT)
Terminal Description
pin 1: VDD : - : Positive supply voltage.
pin 2: D 0 :I/O: Data input/output.
pin 3: VDD : - : Positive supply voltage.
pin 4: D 1 :I/O: Data input/output.
pin 5: D 2 :I/O: Data input/output.
pin 6: VSS : - : Negative supply voltage.
pin 7: D 3 :I/O: Data input/output.
pin 8: D 4 :I/O: Data input/output.
pin 9: VDD : - : Positive supply voltage.
pin 10: D 5 :I/O: Data input/output.
pin 11: D 6 :I/O: Data input/output.
pin 12: VSS : - : Negative supply voltage.
pin 13: D 7 :I/O: Data input/output.
pin 14: NU : - : Not in use.
pin 15: VDD : - : Positive supply voltage.
pin 16: DQM 0 :IN: When DQM is sampled HIGH, input data
is masked during a WRITE cycle, and the
output buffers are placed in a High-Z state
during a READ cycle. DQM 0 corresponds
to D0-D7.
pin 17: WE :IN : Write enable signal input.
pin 18: CAS :IN : Column address strobe input.
pin 19: RAS : IN : Raw address strobe input.
pin 20: CS :IN : The chip select command input.
pin 21: NU : - : Not in use.
pin 22: BA 0 :IN : Bank address input.
pin 23: BA 1 :IN : Bank address input.
pin 24: A 10 :IN : Address signal input.
pin 25: A 0 :IN : Address signal input.
pin 26: A 1 :IN : Address signal input.
pin 27: A 2 :IN : Address signal input.
pin 28: DQM 2 :IN: When DQM is sampled HIGH, input data
is masked during a WRITE cycle, and the
output buffers are placed in a High-Z state
during a READ cycle. DQM 1 corre-
sponds to D8-D15.
pin 29: VDD : - : Positive supply voltage.
pin 30: NU : - : Not in use.
pin 31: D 16 :I/O: Data input/output.
pin 32: VSS : - : Negative supply voltage.
pin 33: D 17 :I/O: Data input/output.
pin 34: D 18 :I/O: Data input/output.
pin 35: VDD : - : Positive supply voltage.
pin 36: D 19 :I/O: Data input/output.
pin 37: D 20 :I/O: Data input/output.
pin 38: VSS : - : Negative supply voltage.
pin 39: D 21 :I/O: Data input/output.
pin 40: D 22 :I/O: Data input/output.
pin 41: VDD : - : Positive supply voltage.
pin 42: D 23 :I/O: Data input/output.
pin 43: VDD : - : Positive supply voltage.
pin 44: VSS : - : Negative supply voltage.
pin 45: D 24 :I/O: Data input/output.
pin 46: VSS : - : Negative supply voltage.
pin 47: D 25 :I/O: Data input/output.
pin 48: D 26 :I/O: Data input/output.
pin 49: VDD : - : Positive supply voltage.
pin 50: D 27 :I/O: Data input/output.
pin 51: D 28 :I/O: Data input/output.
pin 52: VSS : - : Negative supply voltage.
pin 53: D 29 :I/O: Data input/output.
pin 54: D 30 :I/O: Data input/output.
pin 55: VDD : - : Positive supply voltage.
pin 56: D 31 :I/O: Data input/output.
pin 57: NU : - : Not in use.
pin 58: VSS : - : Negative supply voltage.
pin 59: DQM 3 :IN: When DQM is sampled HIGH, input data
is masked during a WRITE cycle, and the
output buffers are placed in a High-Z state
during a READ cycle. DQM 2 corresponds
to D16-D23.
pin 60: A 3 :IN : Address signal input.
pin 61: A 4 :IN : Address signal input.
pin 62: A 5 :IN : Address signal input.
pin 63: A 6 :IN : Address signal input.
pin 64: A 7 :IN : Address signal input.
pin 65: A 8 :IN : Address signal input.
pin 66: A 9 :IN : Address signal input.
pin 67: CKE : IN : Clock enable signal input.
pin 68: CLK :IN : The clock pulse input.
pin 69: NU : - : Not in use.
pin 70: NU : - : Not in use.
pin 71: DQM 1 :IN: When DQM is sampled HIGH, input data
is masked during a WRITE cycle, and the
output buffers are placed in a High-Z state
during a READ cycle. DQM 3 corre-
sponds to D24-D31.
pin 72: VSS : - : Negative supply voltage.
pin 73: NU : - : Not in use.
1
2
3
5
4
VDD
GND
3
2
1
INPUT
GROUND
OUTPUT
GROUND
1
2
3
5
4
VDD
GND
1
3
OUT
VSS
2 VDD

929-2506-00
- M3 -
pin 74: D 8 :I/O: Data input/output.
pin 75: VDD : - : Positive supply voltage.
pin 76: D 9 :I/O: Data input/output.
pin 77: D 10 :I/O: Data input/output.
pin 78: VSS : - : Negative supply voltage.
pin 79: D 11 :I/O: Data input/output.
pin 80: D 12 :I/O: Data input/output.
pin 81: VDD : - : Positive supply voltage.
pin 82: D 13 :I/O: Data input/output.
pin 83: D 14 :I/O: Data input/output.
pin 84: VSS : - : Negative supply voltage.
pin 85: D 15 :I/O: Data input/output.
pin 86: VSS : - : Negative supply voltage.
658-0246-10 C3FBMD000282 16M bit Flash Memory
(S29AL016D90TFI02)
Terminal Description
pin 1: A 15 :IN : Address signal input.
pin 2: A 14 :IN : Address signal input.
pin 3: A 13 :IN : Address signal input.
pin 4: A 12 :IN : Address signal input.
pin 5: A 11 :IN : Address signal input.
pin 6: A 10 :IN : Address signal input.
pin 7: A 9 :IN : Address signal input.
pin 8: A 8 :IN : Address signal input.
pin 9: A 19 :IN : Address signal input.
pin 10: NU : - : Not in use.
pin 11: WE :IN : Write enable signal input.
pin 12: RESET :IN: Reset signal input.
pin 13: NU : - : Not in use.
pin 14: NU : - : Not in use.
pin 15: RY/BY : O : The ready/busy signal output.
pin 16: A 18 :IN : Address signal input.
pin 17: A 17 :IN : Address signal input.
pin 18: A 7 :IN: Address signal input.
pin 19: A 6 :IN: Address signal input.
pin 20: A 5 :IN: Address signal input.
pin 21: A 4 :IN: Address signal input.
pin 22: A 3 :IN: Address signal input.
pin 23: A 2 :IN: Address signal input.
pin 24: A 1 :IN: Address signal input.
pin 25: A 0 :IN: Address signal input.
pin 26: CE :IN: Chip enable signal input.
pin 27: VSS : - : Negative voltage supply.
pin 28: OE :IN : Output enable signal input.
pin 29: DQ 0 :I/O: Data signal input/output.
pin 30: DQ 8 :I/O: Data signal input/output.
pin 31: DQ 1 :I/O: Data signal input/output.
pin 32: DQ 9 :I/O: Data signal input/output.
pin 33: DQ 2 :I/O: Data signal input/output.
pin 34: DQ 10 :I/O: Data signal input/output.
pin 35: DQ 3 :I/O: Data signal input/output.
pin 36: DQ 11 :I/O: Data signal input/output.
pin 37: VCC : - : Positive voltage supply.
pin 38: DQ 4 :I/O: Data signal input/output.
pin 39: DQ 12 :I/O: Data signal input/output.
pin 40: DQ 5 :I/O: Data signal input/output.
pin 41: DQ 13 :I/O: Data signal input/output.
pin 42: DQ 6 :I/O: Data signal input/output.
pin 43: DQ 14 :I/O: Data signal input/output.
pin 44: DQ 7 :I/O: Data signal input/output.
pin 45: DQ 15/A-1 :I/O: Data signal input/output. Address signal in-
put.
pin 46: VSS : - : Negative voltage supply.
pin 47: BYTE :IN: The data length selection(8bit/16bit).
pin 48: A 16 :IN : Address signal input.
658-0246-11 C3GBCA000001 16Kb FRAM (FM25C160-GTR)
Terminal Description
pin 1: CS IN :IN: The chip select command input.
pin 2: SO : O : Serial data output.
pin 3: Write Protect :IN : Write protect signal input.
pin 4: VSS : - : Negative voltage supply.
pin 5: SI :IN : Serial data input.
pin 6: SCK : IN : The clock pulse input.
pin 7: HOLD :IN: Taking the HOLD signal to a low state
pauses the current operation.
pin 8: VDD : - : Positive voltage supply.
658-0247-05 C1AB00002402 MEDIAMATICS DVD
(NDV8602VWA)
Terminal Description
pin 1: VDDIO : - : I/O pad power (3.3V)
pin 2: MD10 :I/O: SDRAM data bus (0V)
pin 3: MD11 :I/O: SDRAM data bus (0.6V)
pin 4: VDD : - : Core power (1.8V)
pin 5: MD12 :I/O: SDRAM data bus (0V)
pin 6: VSSIO : - : I/O pad ground (0V)
pin 7: MD13 :I/O: SDRAM data bus (0.7V)
pin 8: MD14 :I/O: SDRAM data bus (0.5V)
pin 9: MD15 :I/O: SDRAM data bus (0V)
pin 10: VDDIO : - : I/O pad power (3.3V)
pin 11: /DQM1 : O : SDRAM data byte enable (0V)
pin 12: MA9 : O : SDRAM address bus (0V)
pin 13: MA8 : O : SDRAM address bus (0V)
pin 14: VSSIO : - : I/O pad ground (0V)
pin 15: MA7 : O : SDRAM address bus (2.3V)
pin 16: MA6 : O : SDRAM address bus (1.8V)
pin 17: VSS : - : Core ground (0V)
pin 18: MA5 : O : SDRAM address bus (1.1V)
pin 19: VDDIO : - : I/O pad power (3.3V)
pin 20: MA4 : O : SDRAM address bus (2V)
pin 21: MA3 : O : SDRAM address bus (2.3V)
pin 22: MCLK : O : SDRAM clock (1.7V)
pin 23: VSSIO : - : I/O pad ground (0V)
pin 24: CKE : O : SDRAM clock enable (3.3V)
pin 25: MA2 : O : SDRAM address bus (2.3V)
pin 26: MA1 : O : SDRAM address bus (1V)
pin 27: VDDIO : - : I/O pad power (3.3V)
pin 28: MA0 : O : SDRAM address bus (1V)
pin 29: MA10 : O : SDRAM address bus (0V)
pin 30: MA11 : - : Not used
pin 31: VSSIO : - : I/O pad ground (0V)
pin 32: MA12 : O : SDRAM address bus (2.1V)
pin 33: MA13 : O : SDRAM address bus (2.1V)
pin 34: VDD : - : Core power (1.8V)
pin 35: /CS0 : O : SDRAM primary bank chip select (2.7V)
pin 36: VDDIO : - : I/O pad power (3.3V)
pin 37: /RAS : O : SDRAM command bit (3.1V)
pin 38: /CAS : O : SDRAM command bit (2.9V)
pin 39: /WE : O : SDRAM command bit (3.2V)
pin 40: VSSIO : - : I/O pad ground (0V)
pin 41: /DQM0 : O : SDRAM data byte enable (0V)
pin 42: /DQM2 : O : SDRAM data byte enable (0V)
pin 43: MD16 :I/O: SDRAM data bus (0.5V)
pin 44: VDDIO : - : I/O pad power (3.3V)
pin 45: MD17 :I/O: SDRAM data bus (0.5V)
pin 46: MD18 :I/O: SDRAM data bus (0.5V)
pin 47: VSS : - : Core ground (0V)
pin 48: MD19 :I/O: SDRAM data bus (0.7V)
pin 49: VSSIO : - : I/O pad ground (0V)
pin 50: MD20 :I/O: SDRAM data bus (0V)
pin 51: MD21 :I/O: SDRAM data bus (1.5V)

929-2506-00 - M4 -
pin 52: MD22 :I/O: SDRAM data bus (1V)
pin 53: VDDIO : - : I/O pad power (3.3V)
pin 54: MD23 :I/O: SDRAM data bus (0V)
pin 55: MD24 :I/O: SDRAM data bus (0.5V)
pin 56: MD25 :I/O: SDRAM data bus (0.5V)
pin 57: VSSIO : - : I/O pad ground (0V)
pin 58: MD26 :I/O: SDRAM data bus (0.5V)
pin 59: MD27 :I/O: SDRAM data bus (0.8V)
pin 60: MD28 :I/O: SDRAM data bus (0V)
pin 61: MD29 :I/O: SDRAM data bus (1V)
pin 62: VDDIO : - : I/O pad power (3.3V)
pin 63: MD30 :I/O: SDRAM data bus (0.7V)
pin 64: MD31 :I/O: SDRAM data bus (0.5V)
pin 65: /DQM3 : O : SDRAM data byte enable (0V)
pin 66: /CS1 : O : Not used
pin 67: VSSIO : - : I/O pad ground (0V)
pin 68: SPDIF : O : S/PDIF digital audio output (1.3V)
pin 69: VSS : - : Core ground (0V)
pin 70: AIN :IN: Digital audio input for digital micro (3.3V)
pin 71: AOUT3 : O : Serial audio data (Left/Right CH) (0V)
pin 72: AOUT2 : O : Serial audio data (Center/LFE CH) (0V)
pin 73: AOUT1 : O : Serial audio data (Sound Left/Right CH)
(0V)
pin 74: AOUT0 : O : Serial audio data (Left/Right CH) (0V)
pin 75: VDDIO : - : I/O pad power (3.3V)
pin 76: PCMCLK : O : Audio DAC PCM sampling clock (1.8V)
pin 77: VDD : - : Core power (1.8V)
pin 78: ACLK : O : Audio interface serial data clock (1.7V)
pin 79: LRCLK : O : Left/Right channel clock (1.7V)
pin 80: /SRST : O : Reset signal (3.3V)
pin 81: /RSTP :IN : Power on reset (3.3V)
pin 82: VSSIO : - : I/O pad ground (0V)
pin 83: RXD1 : - : Not used
pin 84: SSPIN1 :I/O: SSP1 data in / UART1 16X clock
pin 85: VSS : - : Core ground (0V)
pin 86: SSPOUT1 :I/O: SSP1 data out / UART1 DTR (0V)
pin 87: SSPCLK1 :I/O: SSP1 clock / UART1 CTS (3.3V)
pin 88: SSPCLK0 : - : Not used
pin 89: VDD : - : Core power (1.8V)
pin 90: SSIN0 : - : Not used
pin 91: VDDIO : - : I/O pad power (3.3V)
pin 92: SSPOUT0 : - : Not used
pin 93: TXD0 : O : UART0 serial data (3.2V)
pin 94: RXD0 :IN : UART0 serial data (3V)
pin 95: /CTS0 : - : Not used
pin 96: /RTS0 : - : Not used
pin 97: VSSIO : - : I/O pad ground (0V)
pin 98: CXI :IN: Crystal Oscillator terminal (1.6V)
pin 99: CXO : - : Not used
pin100: OSCVSS : - : Oscillator ground (0V)
pin101: OSCVDD : - : Oscillator power (1.8V)
pin102: MVCLVDD : - : Main/Video clock PLL power (3.3V)
pin103: SCEN : - : Not used
pin104: MVCKVSS : - : Main/Video clock PLL Ground (0V)
pin105: ACLKVSS : - : Audio clock PLL ground (0V)
pin106: SCMD : - : Not used
pin107: ACLKVDD : - : Audio clock PLL power (3.3V)
pin108: VDDDAC : - : DAC digital power (1.8V)
pin109: VSSDAC : - : DAC digital ground (0V)
pin110: CVBS2/CR/R : O : Composite Cr/Component Cr/SCART Red
(0.5V)
pin111: IOM : O : Cascaded DAC differential output (1V)
pin112: C/CB/B : O : Chrominance/Component Cb/SCART Cb
(0.7V)
pin113: VAA3 : - : DAC analog power (3.3V)
pin114: Y/G : O : Luminance/SCART G (0.4V)
pin115: VSSA : - : DAC analog ground (0V)
pin116: VREF : - : Not used
pin117: VAA : - : (1.8V)
pin118: CVBS/C : O : Composite/S-Video Chrominance (0.5V)
pin119: RSET : O : Current setting resistor connection (1.4V)
pin120: COMP : O : Compensation capacitor connection (2V)
pin121: VSS : - : Core ground (0V)
pin122: VCLK : - : Not used
pin123: VSYNC : - : Not used
pin124: HSYNC : - : Not used
pin125: VDDIO : - : I/O pad power (3.3V)
pin126: VI07 : - : Not used
pin127: VI06 : - : Not used
pin128: VI05 : - : Not used
pin129: VI04 : - : Not used
pin130: VI03 : - : Not used
pin131: VI02 : - : Not used
pin132: VSSIO : - : I/O pad ground (0V)
pin133: NU : - : Not used
pin134: NU : - : Not used
pin135: VDD : - : Core power (1.8V)
pin136: AD31 : - : Not used
pin137: AD30 : - : Not used
pin138: AD29 : - : Not used
pin139: AD28 : - : Not used
pin140: VDDIO : - : I/O pad power (3.3V)
pin141: AD27 : - : Not used
pin142: AD26 : - : Not used
pin143: AD25 : - : Not used
pin144: AD24 : - : Not used
pin145: /PWE3 : - : Not used
pin146: AD23 : - : Not used
pin147: VSSIO : - : I/O pad ground (0V)
pin148: AD22 : - : Not used
pin149: AD21 : - : Not used
pin150: AD20 : - : Not used
pin151: AD19 :I/O: Address/Data bus (0V)
pin152: AD18 :I/O: Address/Data bus (0V)
pin153: AD17 :I/O: Address/Data bus (0V)
pin154: VDDIO : - : I/O pad power (3.3V)
pin155: AD16 :I/O: Address/Data bus (0V)
pin156: /PWE2 : - : Not used
pin157: AD15 :I/O: Address/Data bus (0V)
pin158: AD14 :I/O: Address/Data bus (0V)
pin159: VDD : - : Core power (1.8V)
pin160: SCLK : O : External bus clock (2.1V)
pin161: ACK :IN: Programmable WAIT/ACK/RDY control
(3.3V)
pin162: VSSIO : - : I/O pad ground (0V)
pin163: AD13 :I/O: Address/Data bus (0V)
pin164: AD12 :I/O: Address/Data bus (0V)
pin165: AD11 :I/O: Address/Data bus (0V)
pin166: AD10 :I/O: Address/Data bus (0V)
pin167: AD09 :I/O: Address/Data bus (0V)
pin168: AD08 :I/O: Address/Data bus (0V)
pin169: VDDIO : - : I/O pad power (3.3V)
pin170: /PWE1 : - : Not used
pin171: VSS : - : Core ground (0V)
pin172: AD07 :I/O: Address/Data bus (0V)
pin173: AD06 :I/O: Address/Data bus (0V)
pin174: AD05 :I/O: Address/Data bus (0V)
pin175: AD04 :I/O: Address/Data bus (0V)
pin176: AD03 :I/O: Address/Data bus (0V)
pin177: VSSIO : - : I/O pad ground (0V)
pin178: AD02 :I/O: Address/Data bus (0V)
pin179: AD01 :I/O: Address/Data bus (0V)
pin180: AD00 :I/O: Address/Data bus (0V)
pin181: VDDIO : - : I/O pad power (3.3V)
pin182: /PWE0 : O : Byte write enable (0V)
pin183: ALE : O : Address latch enable (0V)
pin184: LA0 : O : Latch address (3.3V)
pin185: LA1 : O : Latch address (3.3V)

929-2506-00
- M5 -
pin186: LA2 : O : Latch address (3.3V)
pin187: LA3 : O : Latch address (3.3V)
pin188: VSSIO : - : I/O pad ground (0V)
pin189: RD : O : Read signal (3.3V)
pin190: LHLDA : - : Not used
pin191: LHLD : - : Not used
pin192: VDD : - : Core power (1.8V)
pin193: /PCS0 : O : Peripheral chip select 0 (3.3V)
pin194: XI01 : - : Not used
pin195: DACCS2 : O : DAC output select 2 (3.3V)
pin196: VDDIO : - : I/O pad power (3.3V)
pin197: DACCS1 : O : DAC output select 1 (3.3V)
pin198: NINTCPPM : - : Not used
pin199: CPPMCS : - : Not used
pin200: XI06 : - : Not used
pin201: VSS : - : Core ground (0V)
pin202: FRAMCS : O : FRAM chip selection (0V)
pin203: DACRST : O : DAC reset (0V)
pin204: VSSIO : - : I/O pad ground (0V)
pin205: FEPCS : O : Front End Pro. LSI chip select (3.3V)
pin206: FEPRST : O : Front End Pro. reset (3.3V)
pin207: SODCCS : O : SODC LSI chip selection (3.3V)
pin208: NINTHOST : IN : HOST interrupt (3.3V)
pin209: NINTDDC :IN: DDC interrupt (3.2V)
pin210: VDDIO : - : I/O pad power (3.3V)
pin211: NINTDSC :IN: DSC interrupt (3.5V)
pin212: VDD : - : Core power (1.8V)
pin213: DSYNV : IN : DVD parallel mode sector SYNC (3.3V)
pin214: DREQ : O : DVD parallel mode data request (3.3V)
pin215: DCLK : IN : Data sampling clock (3.3V)
pin216: DSTB : IN : Parallel mode data valid/Serial mode clock
(0.7V)
pin217: DVD0 : IN : DVD drive parallel data port (0V)
pin218: VSSIO : - : I/O pad ground (0V)
pin219: DVD1 : IN : DVD drive parallel data port (0V)
pin220: DVD2 : IN : DVD drive parallel data port (0V)
pin221: DVD3 : IN : DVD drive parallel data port (3.3V)
pin222: DVD4 : IN : DVD drive parallel data port (0.8V)
pin223: DVD5 : IN : DVD drive parallel data port (0.8V)
pin224: VDDIO : - : I/O pad power (3.3V)
pin225: DVD6 : IN : DVD drive parallel data port (3.3V)
pin226: DVD7 : IN : DVD drive parallel data port (3.3V)
pin227: MD0 :I/O: SDRAM data bus (0.5V)
pin228: VSSIO : - : I/O pad ground (0V)
pin229: MD1 :I/O:SDRAM data bus (0V)
pin230: VSS : - : Core ground (0V)
pin231: MD2 :I/O: SDRAM data bus (0.8V)
pin232: MD3 :I/O: SDRAM data bus (0.8V)
pin233: VDDIO : - : I/O pad power (3.3V)
pin234: MD4 :I/O: SDRAM data bus (3.3V)
pin235: MD5 :I/O:SDRAM data bus (0V)
pin236: MD6 :I/O: SDRAM data bus (0.8V)
pin237: VSSIO : - : I/O pad ground (0V)
pin238: MD7 :I/O:SDRAM data bus (0V)
pin239: MD8 :I/O:SDRAM data bus (0V)
pin240: MD9 :I/O:SDRAM data bus (0V)

929-2506-00 - M6 -
DISASSEMBLY
Remove Servo-PWB
1. Solder two points of FPC to prevent destruction with static
electricity.
Solder points
Pick-up side
Servo PWB side
2. Remove FCPs from PICK-UP-UNIT and SENSOR-FPC-
ASSY.
3. Remove three SCREWS.
4. Remove the connector of LOADING-MOTOR-ASSY.
Screw
Screw
FPC from Pick-Up-Unit
Loading-Motor-ASSY
Sensor-FPC-ASSY
5. Remove FPC of SPINDLE-MOTOR-ASSY.
FPC from Spindle-Motor
Servo-PWB
Remove UPPER-CHASSIS
1. Remove four SCREWS and WORM-GEAR-HOUSING-
SPRINGS.
Screw
Screw
Screw
Screw
Screw
Upper-Chassis
Worm-Gear-Housing-Spring
Loading-
Gear(1)
[NOTE]
When assembling,insert the shaft of LOADING-GEAR
to the hole of UPPER-CHASSIS.
Remove SUSPENSION-ASSY
1. Remove EARTH-SPRING and OFFSET-SPRINGS.
Earth-Spring
Suspension-ASSY
Offset-Spring
Offset-Spring
2. Remove LOADING-GEAR(1).
3. Move CLAMP-RACK to GEAR side(Point "A").Pull
LOADING-GEAR(3) up, and rotate it until the lock is
released(Point "B").
4. Return LOADING-GEAR(1) to the original position.
Loading Gear(1)
Loading Gear(2)
Loading Gear(3)
Clamp Rack
5. Remove SUSPENSION-ASSY, SUSPENSION-
SPRINGS and SUSPENSION-SPRING(F).
Suspension-ASSY
Suspension Spring(F)
Suspension
-Spring

929-2506-00
- M7 -
Remove LOADING-GEAR/LOADING-MOTOR
1. Remove six LOADING-GEARS in the following order.
(1) > (4) > (3) > (2) > (5) > (6)
2. Remove two SCREWS,and remove LOADING-MOTOR-
ASSY.
Loading-Motor-ASSY
Loading-Gear(1)
Loading-Gear(6)
Loading-Gear(2)
Loading-Gear(3)
Loading-Gear(4)
Loading-Gear(5)
Screw
3. Remove SLIDE-LEVER-SPRING, and remove SLIDE-
LEVER and CLAMP-RACK
Slide-Lever-Spring
Clamp-Rack
Slide-Lever
4. Remove SUSPENSION-LOCK-LEVER(L)-SPRING and
SUSPENSION-LOCK-LEVER(L)
5. Remove SUSPENSION-LOCK-LEVER(R) and UPPER-
SPRING.
6. Remove three DAMPERS.
Suspension-Lock-Lever(L)
Suspension-Lock-
Lever(R)
Suspension-Lock
-Lever(L)-Spring
Upper-Spring
Damper
Damper
Damper
[NOTE]
When assembling, set the dot marks of LOCK-GEAR(1)
and MAIN-CHASSIS.
&QVOCTM
/CKPEJCUUKU
Gear(1)
Suspension-Lock-Lever(L)

929-2506-00 - M8 -
EXPLODED VIEW / PARTS LIST
1 ----------- Servo PWB 1
2 658-0247-01 Suspension Assy 1
3 658-0244-16 Upper Chassis 1
4 658-0247-02 Sensor FPC Assy 1
5 658-0237-88 Earth Spring 1
6 658-0239-06 Suspension Lock Lever (L) 1
7 658-0237-90 Suspension Spring 2
8 658-0239-07 Damper 3
9 658-0247-03 Loading Motor Assy 1
10 658-0238-23 Screw 3
11 658-0237-94 Lock Gear (1) 1
12 658-0237-95 Lock Gear (2) 1
13 658-0246-01 Loading Gear Shaft 1
14 658-0246-02 Laoding Gear (1) 1
15 658-0237-98 Laoding Gear (2) 1
16 658-0237-99 Laoding Gear (3) 1
17 658-0238-01 Laoding Gear (4) 1
18 658-0238-02 Laoding Gear (5) 1
19 658-0238-03 Laoding Gear (6) 1
20 658-0238-04 Worm Gear Housing Spring 1
21 658-0238-05 Clamp Rack 1
22 658-0238-06 Clamp Rack Spring 1
23 658-0238-07 Slide Lever 1
24 658-0238-08 Suspension Spring (F) 1
25 658-0238-09 Slide Lever Spring 1
26 658-0238-10 Offset Spring 2
27 658-0238-11 Main Chassis 1
28 658-0238-12 Suspension Lock Lever (R) 1
29 658-0238-13 Suspension Lock Lever L Spring 1
30 658-0238-15 Feeder Spring (L) 1
31 658-0238-16 Feeder Spring (R) 1
32 658-0238-17 Upper Spring 1
33 658-0244-19 Feeder Arm Assy 1
34 658-0238-21 Screw 2
35 658-0244-20 Screw 4
36 658-0247-04 Load Gear 1 Collar 1
5
6
8
9
11 12
13
GREASE : MOLYKOTE PG-641
GREASE
14
15
16
17
18
19
20
21
22
23
24
25
26
27
28
29
30
31
2
33
34
35
4
32
7
10
1
10
10
35
35
35
7
8
826
3
GREASE
GREASE
GREASE
GREASE
GREASE
GREASE
GREASE
36
NO. PART NO. DESCRIPTION Q'TYNO. PART NO. DESCRIPTION Q'TY

929-2506-00
- M9 -
ELECTRICAL PARTS LIST
Servo PWB(BM1) section
C101 658-0246-12 50V560pF
C102 658-0240-12 0.1uF 10WV
C103 658-0246-13 50V0.001uF
C104 658-0246-13 50V0.001uF
C113 658-0240-12 0.1uF 10WV
C114 658-0240-13 10uF 6.3WV
C115 658-0240-13 10uF 6.3WV
C116 658-0246-13 50V0.001uF
C117 658-0240-13 10uF 6.3WV
C121 658-0246-14 50V6pF
C122 658-0240-13 10uF 6.3WV
C124 658-0240-12 0.1uF 10WV
C125 658-0240-12 0.1uF 10WV
C126 658-0237-28 25V0.027uF
C127 658-0237-27 16V0.047uF
C128 658-0240-12 0.1uF 10WV
C129 658-0246-22 50V100pF
C131 658-0246-12 50V560pF
C132 658-0246-12 50V560pF
C133 658-0240-12 0.1uF 10WV
C134 658-0240-12 0.1uF 10WV
C136 658-0240-12 0.1uF 10WV
C137 658-0240-13 10uF 6.3WV
C141 658-0247-06 16V0.01uF
C142 658-0240-12 0.1uF 10WV
C143 658-0240-12 0.1uF 10WV
C144 658-0240-12 0.1uF 10WV
C145 658-0240-12 0.1uF 10WV
C151 658-0240-12 0.1uF 10WV
C152 658-0237-21 6.3V47uF Tan
C153 658-0240-12 0.1uF 10WV
C154 658-0237-21 6.3V47uF Tan
C201 658-0240-12 0.1uF 10WV
C202 658-0240-12 0.1uF 10WV
C203 658-0240-12 0.1uF 10WV
C204 658-0240-12 0.1uF 10WV
C205 658-0240-12 0.1uF 10WV
C206 658-0246-22 50V100pF
C207 658-0240-13 10uF 6.3WV
C208 658-0240-13 10uF 6.3WV
C211 658-0240-12 0.1uF 10WV
C213 658-0246-22 50V100pF
C214 658-0246-22 50V100pF
C215 658-0247-06 16V0.01uF
C216 658-0247-06 16V0.01uF
C221 658-0246-17 Ceramic,50WV22PF
C222 658-0246-17 Ceramic,50WV22PF
C223 658-0240-12 0.1uF 10WV
C224 658-0240-12 0.1uF 10WV
C225 658-0240-12 0.1uF 10WV
C226 658-0240-12 0.1uF 10WV
C231 658-0247-06 16V0.01uF
C232 658-0240-12 0.1uF 10WV
C234 658-0247-06 16V0.01uF
C235 658-0240-13 10uF 6.3WV
C236 658-0240-12 0.1uF 10WV
C237 658-0247-07 16V0.022uF
C239 658-0247-08 50V47pF
C240 658-0240-12 0.1uF 10WV
C241 658-0240-12 0.1uF 10WV
C242 658-0246-13 50V0.001uF
C243 658-0240-12 0.1uF 10WV
C244 658-0237-34 50V0.0056uF
C245 658-0246-13 50V0.001uF
C246 658-0246-13 50V0.001uF
C247 658-0246-13 50V0.001uF
C248 658-0246-12 50V560pF
C249 658-0246-12 50V560pF
C250 658-0240-12 0.1uF 10WV
C251 658-0246-20 50V0.0022uF
C252 658-0246-21 50V470pF
C253 658-0240-12 0.1uF 10WV
C261 658-0240-12 0.1uF 10WV
C262 658-0240-12 0.1uF 10WV
C263 658-0240-12 0.1uF 10WV
C264 658-0240-12 0.1uF 10WV
C265 658-0240-12 0.1uF 10WV
C266 658-0240-12 0.1uF 10WV
C271 658-0240-12 0.1uF 10WV
C272 658-0240-12 0.1uF 10WV
C275 658-0240-12 0.1uF 10WV
C311 658-0240-12 0.1uF 10WV
C312 658-0244-07 Ceramic,50WV0.1uF
C313 658-0240-12 0.1uF 10WV
C314 658-0244-07 Ceramic,50WV0.1uF
C315 658-0240-12 0.1uF 10WV
C316 658-0240-12 0.1uF 10WV
C321 658-0240-12 0.1uF 10WV
C322 658-0244-07 Ceramic,50WV0.1uF
C323 658-0240-12 0.1uF 10WV
C324 658-0240-12 0.1uF 10WV
C325 658-0240-12 0.1uF 10WV
C401 658-0246-13 50V0.001uF
C402 658-0246-13 50V0.001uF
C403 658-0246-13 50V0.001uF
C404 658-0246-13 50V0.001uF
C405 658-0240-12 0.1uF 10WV
C406 658-0240-14 47uF 6.3WV
C411 658-0244-07 Ceramic,50WV0.1uF
C412 658-0240-43 10uF 16WV
C413 658-0240-42 1uF 6.3WV
C414 658-0240-14 47uF 6.3WV
C421 658-0244-07 Ceramic,50WV0.1uF
C422 658-0240-14 47uF 6.3WV
C423 658-0240-12 0.1uF 10WV
C431 658-0240-12 0.1uF 10WV
C432 658-0240-12 0.1uF 10WV
C433 658-0240-12 0.1uF 10WV
C441 658-0240-12 0.1uF 10WV
C501 658-0246-22 50V100pF
C502 658-0246-22 50V100pF
C503 658-0246-22 50V100pF
C504 658-0246-22 50V100pF
C505 658-0246-22 50V100pF
C506 658-0246-22 50V100pF
C507 658-0246-22 50V100pF
C508 658-0246-22 50V100pF
C509 658-0246-22 50V100pF
C511 658-0240-13 10uF 6.3WV
C512 658-0240-13 10uF 6.3WV
C513 658-0246-22 50V100pF
C514 658-0240-12 0.1uF 10WV
C515 658-0246-22 50V100pF
C516 658-0240-12 0.1uF 10WV
C517 658-0246-22 50V100pF
C518 658-0240-12 0.1uF 10WV
C521 658-0240-12 0.1uF 10WV
C522 658-0240-13 10uF 6.3WV
C523 658-0240-13 10uF 6.3WV
C524 658-0240-12 0.1uF 10WV
C525 658-0240-12 0.1uF 10WV
C526 658-0240-13 10uF 6.3WV
C527 658-0240-12 0.1uF 10WV
C528 658-0240-12 0.1uF 10WV
C529 658-0240-12 0.1uF 10WV
C530 658-0240-13 10uF 6.3WV
C531 658-0240-13 10uF 6.3WV
C532 658-0240-12 0.1uF 10WV
C534 658-0240-12 0.1uF 10WV
C541 658-0240-13 10uF 6.3WV
C542 658-0240-13 10uF 6.3WV
C543 658-0240-12 0.1uF 10WV
C544 658-0240-12 0.1uF 10WV
C545 658-0240-12 0.1uF 10WV
C546 658-0240-12 0.1uF 10WV
C547 658-0240-12 0.1uF 10WV
C548 658-0240-12 0.1uF 10WV
C551 658-0240-12 0.1uF 10WV
C552 658-0240-12 0.1uF 10WV
C553 658-0240-12 0.1uF 10WV
C554 658-0240-12 0.1uF 10WV
C555 658-0240-12 0.1uF 10WV
C556 658-0240-12 0.1uF 10WV
C557 658-0246-22 50V100pF
C561 658-0240-12 0.1uF 10WV
C601 658-0240-42 1uF 6.3WV
C602 658-0246-22 50V100pF
C603 658-0246-22 50V100pF
C604 658-0246-22 50V100pF
C605 658-0246-22 50V100pF
C606 658-0246-22 50V100pF
C607 658-0246-22 50V100pF
C608 658-0246-22 50V100pF
C609 658-0246-22 50V100pF
C611 658-0240-42 1uF 6.3WV
C612 658-0246-22 50V100pF
C613 658-0246-22 50V100pF
C614 658-0246-22 50V100pF
C616 658-0246-22 50V100pF
C621 658-0240-12 0.1uF 10WV
C622 658-0246-22 50V100pF
C623 658-0240-12 0.1uF 10WV
C631 658-0240-12 0.1uF 10WV
C641 658-0240-12 0.1uF 10WV
C651 658-0240-12 0.1uF 10WV
C652 658-0240-13 10uF 6.3WV
C653 658-0240-12 0.1uF 10WV
C701 658-0240-44 330PF 50WV
C702 658-0240-44 330PF 50WV
C703 658-0246-23 50WV120PF
C722 658-0240-13 10uF 6.3WV
C723 658-0240-12 0.1uF 10WV
CN101 658-0247-09 Connector 30P
CN201 658-0247-10 Connector 40P
CN301 658-0247-11 Connector 4P
CN302 658-0246-27 Connector 2P
CN303 658-0247-12 Connector 20P
CN401 658-0247-13 Connector 12P
CN701 658-0247-09 Connector 30P
D311 658-0237-19 MA721TX
IC101 658-0237-01 AN8703FH-V
IC201 658-0240-01 MNZS26EDCUB
IC271 658-0246-03 C0JBAA000372
IC275 658-0244-01 C0JBAZ001014
IC311 658-0237-08 C0GBY0000012
IC321 658-0237-09 C0GBH0000006
IC411 658-0246-05 C0CBADC00084
IC421 658-0244-02 YEAM17805FP
IC431 658-0246-06 C0JBAA000356
IC441 658-0246-07 MN13821SJP
IC501 658-0247-05 C1AB00002402
IC561 658-0244-01 C0JBAZ001014
IC601 658-0246-09 C3ABPJ000074
IC621 658-0246-10 C3FBMD000282
IC631 658-0240-37 C0JBAH000082
IC641 658-0240-37 C0JBAH000082
IC651 658-0246-11 C3GBCA000001
IC652 658-0240-39 C0JBAB000255
IC721 658-0245-02 C0FBBK000048
L101 658-0240-30 J0JCC0000152
L102 658-0240-30 J0JCC0000152
L201 658-0240-30 J0JCC0000152
L401 658-0240-32 YELTBMHS800T
REF No. PART No. DESCRIPTION REF No. PART No. DESCRIPTION REF No. PART No. DESCRIPTION

929-2506-00 - M10 -
L403 658-0240-32 YELTBMHS800T
L404 658-0240-32 YELTBMHS800T
L406 658-0240-32 YELTBMHS800T
L511 658-0240-52 J0JCC0000042
L512 658-0240-56 J0MAB0000134
L513 658-0240-30 J0JCC0000152
L514 658-0240-30 J0JCC0000152
L515 658-0240-30 J0JCC0000152
L516 658-0240-30 J0JCC0000152
L541 658-0240-30 J0JCC0000152
L701 658-0240-46 470PF 50WV
L702 658-0240-46 470PF 50WV
L703 658-0240-57 J0MAB0000015
L704 658-0240-57 J0MAB0000015
L705 658-0246-31 G1C2R2K00013
L721 658-0246-32 J0JCC0000159
L722 658-0246-32 J0JCC0000159
L723 658-0246-32 J0JCC0000159
L724 658-0246-32 J0JCC0000159
Q151 658-0237-14 TR 2SB766ATX
Q152 658-0237-14 TR 2SB766ATX
Q153 658-0240-10 B1GDCFNN0007
Q154 658-0240-11 B1GBCFNN0009
Q251 658-0244-04 Transistor
B3HB00000023
Q252 658-0244-04 Transistor
B3HB00000023
Q253 658-0244-04 Transistor
B3HB00000023
Q301 658-0237-18 TR B1GBGEEA0001
Q321 658-0244-05 Transistor
B1GBGFGG0001
R101 033-1231-15 1/16W 12k ohm
R102 033-1231-15 1/16W 12k ohm
R103 658-0237-41 1/16W 24k ohm
R104 658-0237-42 1/16W 3.9k ohm
Metal
R106 658-0237-43 1/16W 18k ohm
Metal
R107 033-4721-15 1/16W 4.7k ohm
R110 033-2021-15 1/16W 2k ohm
R121 033-1221-15 1/16W 1.2k ohm
R131 033-1051-15 1/16W 1M ohm
R132 033-1051-15 1/16W 1M ohm
R141 033-1031-15 1/16W 10k ohm
R142 033-1031-15 1/16W 10k ohm
R151 033-2291-15 1/16W 2.2 ohm
R152 658-0237-40 1/2W 20 ohm
R153 033-2291-15 1/16W 2.2 ohm
R154 658-0237-40 1/2W 20 ohm
R155 033-1021-15 1/16W 1k ohm
R156 033-3331-15 1/16W 33k ohm
R157 033-2231-15 1/16W 22k ohm
R201 033-4711-15 1/16W 470 ohm
R202 033-1031-15 1/16W 10k ohm
R203 033-1031-15 1/16W 10k ohm
R212 658-0240-18 150 ohm 1/16W
R214 033-4721-15 1/16W 4.7k ohm
R215 033-4721-15 1/16W 4.7k ohm
R216 033-2731-15 1/16W 27k ohm
R217 033-2731-15 1/16W 27k ohm
R218 033-1031-15 1/16W 10k ohm
R219 033-3321-15 1/16W 3.3k ohm
R220 033-3321-15 1/16W 3.3k ohm
R221 033-1051-15 1/16W 1M ohm
R222 033-4711-15 1/16W 470 ohm
R223 033-3931-15 1/16W 39k ohm
R227 033-0000-05 1/16W 0 ohm
R231 033-1021-15 1/16W 1k ohm
R232 033-1531-15 1/16W 15k ohm
R234 033-1051-15 1/16W 1M ohm
R235 033-5621-15 1/16W 5.6k ohm
R236 033-5621-15 1/16W 5.6k ohm
R251 033-1031-15 1/16W 10k ohm
R252 033-4731-15 1/16W 47k ohm
R253 033-1531-15 1/16W 15k ohm
R254 033-1531-15 1/16W 15k ohm
R255 033-1531-15 1/16W 15k ohm
R261 658-0237-56 Resistor Network
R262 658-0244-14 NetworkResistor
R263 658-0244-09 Chip,1/16W27 ohm
R264 033-2201-15 1/16W 22 ohm
R265 033-2201-15 1/16W 22 ohm
R266 033-0000-05 1/16W 0 ohm
R267 033-1031-15 1/16W 10k ohm
R268 033-1021-15 1/16W 1k ohm
R269 033-1031-15 1/16W 10k ohm
R270 033-3931-15 1/16W 39k ohm
R271 658-0237-56 Resistor Network
R272 658-0237-58 Resistor Network
R273 658-0237-58 Resistor Network
R274 658-0244-14 NetworkResistor
R275 033-2201-15 1/16W 22 ohm
R276 033-2201-15 1/16W 22 ohm
R277 033-2201-15 1/16W 22 ohm
R278 033-2201-15 1/16W 22 ohm
R279 033-2201-15 1/16W 22 ohm
R280 033-2201-15 1/16W 22 ohm
R281 033-2201-15 1/16W 22 ohm
R282 033-2201-15 1/16W 22 ohm
R283 033-2201-15 1/16W 22 ohm
R284 033-2201-15 1/16W 22 ohm
R285 033-2201-15 1/16W 22 ohm
R286 033-2201-15 1/16W 22 ohm
R287 033-2201-15 1/16W 22 ohm
R288 033-2201-15 1/16W 22 ohm
R289 033-2201-15 1/16W 22 ohm
R290 033-2201-15 1/16W 22 ohm
R291 033-3931-15 1/16W 39k ohm
R292 033-3931-15 1/16W 39k ohm
R293 033-3931-15 1/16W 39k ohm
R294 033-3931-15 1/16W 39k ohm
R295 033-3931-15 1/16W 39k ohm
R296 033-3931-15 1/16W 39k ohm
R297 033-3931-15 1/16W 39k ohm
R298 033-3931-15 1/16W 39k ohm
R301 033-1811-15 1/16W 180 ohm
R302 033-1811-15 1/16W 180 ohm
R303 033-1811-15 1/16W 180 ohm
R311 033-4731-15 1/16W 47k ohm
R312 033-1811-15 1/16W 180 ohm
R313 033-6821-15 1/16W 6.8k ohm
R314 033-5621-15 1/16W 5.6k ohm
R315 033-5621-15 1/16W 5.6k ohm
R316 033-1031-15 1/16W 10k ohm
R317 033-5621-15 1/16W 5.6k ohm
R321 033-4721-15 1/16W 4.7k ohm
R322 033-4731-15 1/16W 47k ohm
R323 658-0244-10 Chip,1/8W0.51 ohm
R324 033-1011-15 1/16W 100 ohm
R325 033-1011-15 1/16W 100 ohm
R327 117-0000-10 0 ohm
R431 658-0240-23 100k ohm 1/16W
R441 033-4731-15 1/16W 47k ohm
R501 033-1011-15 1/16W 100 ohm
R511 658-0240-47 33 ohm 1/16W
R512 033-1011-15 1/16W 100 ohm
R513 033-1011-15 1/16W 100 ohm
R514 658-0240-18 150 ohm 1/16W
R515 033-3931-15 1/16W 39k ohm
R516 033-4731-15 1/16W 47k ohm
R517 033-4731-15 1/16W 47k ohm
R518 033-2201-15 1/16W 22 ohm
R519 033-2201-15 1/16W 22 ohm
R521 033-1011-15 1/16W 100 ohm
R522 658-0240-47 33 ohm 1/16W
R523 116-1001-10 1/8W 10 ohm
R524 658-0240-47 33 ohm 1/16W
R525 658-0240-47 33 ohm 1/16W
R526 658-0240-18 150 ohm 1/16W
R527 658-0244-11 Chip,1/16W1k ohm
R528 658-0240-48 75 ohm 1/10W
R541 033-3321-15 1/16W 3.3k ohm
R543 033-4711-15 1/16W 470 ohm
R552 033-1031-15 1/16W 10k ohm
R553 033-1031-15 1/16W 10k ohm
R554 033-2021-15 1/16W 2k ohm
R555 033-3931-15 1/16W 39k ohm
R556 033-3931-15 1/16W 39k ohm
R557 033-3931-15 1/16W 39k ohm
R570 033-4711-15 1/16W 470 ohm
R571 033-4711-15 1/16W 470 ohm
R572 033-4711-15 1/16W 470 ohm
R573 033-4711-15 1/16W 470 ohm
R574 033-4711-15 1/16W 470 ohm
R575 033-4711-15 1/16W 470 ohm
R576 033-4711-15 1/16W 470 ohm
R577 033-4711-15 1/16W 470 ohm
R621 658-0240-18 150 ohm 1/16W
R623 033-1031-15 1/16W 10k ohm
R631 658-0240-50 75 ohm 1/16W
R651 033-2021-15 1/16W 2k ohm
R701 033-1011-15 1/16W 100 ohm
R702 033-1011-15 1/16W 100 ohm
R703 033-1011-15 1/16W 100 ohm
R704 033-0000-05 1/16W 0 ohm
R705 033-0000-05 1/16W 0 ohm
R706 033-0000-05 1/16W 0 ohm
R707 033-1011-15 1/16W 100 ohm
R708 033-1011-15 1/16W 100 ohm
R709 033-2211-15 1/16W 220 ohm
R711 118-0000-10 0 ohm
R712 118-0000-10 0 ohm
R713 033-2211-15 1/16W 220 ohm
R714 033-2211-15 1/16W 220 ohm
R715 033-2211-15 1/16W 220 ohm
R716 033-2211-15 1/16W 220 ohm
R717 033-1011-15 1/16W 100 ohm
R718 033-1011-15 1/16W 100 ohm
R721 033-1011-15 1/16W 100 ohm
R722 033-1011-15 1/16W 100 ohm
R723 033-1011-15 1/16W 100 ohm
R724 033-1011-15 1/16W 100 ohm
R725 033-1011-15 1/16W 100 ohm
SW301 658-0244-13 Switch
K0L1BA000104
XL201 658-0237-52 H0J168500003
XL501 658-0239-02 Crystal Oscillator
REF No. PART No. DESCRIPTION REF No. PART No. DESCRIPTION REF No. PART No. DESCRIPTION

- M11 - 929-2506-00
BLOCK DIAGRAM
+
Q253
PHOTO
SENSOR
AD5
122
CN101
DVD RPF RF INP
RF INN
VIN1
VIN2
VIN3
VIN4
VIN9
VIN10
DVD REN
DVD TA
DVD TB
DVD TC
DVD TD
DVD F1
DVD F2
DVD LDIN
DVD MON
DVD SW
HFMW(3.3V)
TR+
TRV+
TRV-
C1
C2
C3
VH
INTER SW
U
V
W
VH-
TR-
FO+
FO-
CD F1
CD F2
CD E
CD F
CD LD+
CD MON
47
48
57
58
59
60
53
54
LPCO1
2
LPC1
1
VIN5
49
VIN6
50
VIN11
62
VIN12
6
LPCO2
4
LPC2
3
15
16
17
18
10
9
14
13
6
5
4
8
9
10
11
12
13
14
3
4
5
21
20
22
7
22
23
IC101
RF AMP
11
12
20
19
18
17
10
9
7
16
28
22
24
26
29
21
8
5
15
27
2
3
1
4
1
2
1
2
3
4
19
13
14
15
16
17
18
11
10
9
8
7
6
5
1
3
4
12
Optical Pich up Assy
Loading Motor
Traverse Motor
(Suspension Assy)
Spindle Motor
(Suspension Assy)
Sensor FPC Assy
Photo Sensor LED
Q152
Q151
Q153
Q154
POWER
SW
A5V IC311
COIL / MOTOR DRIVE
IC321
SPINDLE MOTOR DRIVE
TRACKING
COIL
DRIVE
FOCUS
COIL
DRIVE
CN302
CN303
LOADING
MOTOR
DRIVE
TRAVERSE
MOTOR
DRIVE
MUTE3
MUTE4,5
PS
EC
FG
DRIVE
GAIN
CONT
5V
CN301
5V Q301 PWM6
AD4
TILTP
MONI0
MONI2
NDASP
NPDIAG
IORDY
NIOCS16
NCS3FX
NCS1TX
DMARQ
NDMACK
NTYCL
NIORD
DA0
DA1
DA2
VDDH
NRST
RWM5
INTRQ
AD6
Q251
Q321
PHOTO
SENSOR
Q252
PHOTO
SENSOR
62
FG
69
SPDRV
68
TIL IN
72
OSCO1
80 61
NRD
C
XIO2
CVBS/C
SPDIF
A IN
RXD0
FRAMCS
FEPCS
FEPRST
NINTDSC
NINTHDST
NINTODC
SODCCS
RD
RESET
WE
CE
36
9–17
22–30 37–44
NMRST 7
NER 35
47
OSCI1
79
71
57
53
TILT
TRS DRV
PWM1
PWM8
DAC1
DAC0
64
PWM7
63
PWM3
55
PWM2
PWM4
TBAL
FBAL
AD0
AD1
AD2
AD3
54
117
NARF
110
ARF
111
66
118
65
119
120
84
51
52
56
82
5
1
2
34
6
22–25 2–9
12–19
29–36
38–45
22
30
31
11
12
13
14
7
18
6
20
41
16
39
40
64
46
70
127
129
133
138
145
140
134
135
148
142
132
146
137
139
136
104
141
MASTER 176
115
114
AVRTM 147
121
123
XL201
16.89MHz
SW301
3.3V
FE OUT
F BAL
DFLTON
DFLTOP
STANDBY
SEN
SCK
STOIO
TE OUT
T BAL
AS OUT
RFENV
J LINE
OFTR
BDO
NINT2
NINT0
NINT1
NSC
WAIT ODC
IC621
FLASH
MEMORY
HDTYPE
TEST SG
IC201
DVD SERVO/DSP
IC652
IC651
FRAM IC561
IC652
BUF
SI
SCK SO
XCS
12 11
21
13
106
9
5
6
1
2
3
AD0–7 AD0–14
LA0–3
AD0–15
LA0–3
AD4–19
LA4–19
LA4–19
LA0–17
HDD0–15
11
28 12 11 26
10
98
12
2
9
5
12
3
8
6
11
13 5
6
4
IC561
IC561
IC275
IC652
BUF
BUF
BUF
REG REG
IC421 IC411
A5V 10V 10VDAC5V
3.3V
DVD0–7 DD0–7
DD8–15
ODC SEL
DIOW
INTRQ
NHRESET
RD
PCS0
PWE0
DREQ
DSTB
DCLK
DSYNC
RSTP
CONTROL
MD0–31
MA0–10,12,13
193
ALE
ACK
183
161
XIO11
207
XIO13
209
XIO12
208
XIO14
211
XIO10
206
XIO9
205
XIO7
202
SSPIN1
84
SSPOUT1
86
SSPCLK1
87
184–187
189
81
182
214
216
215
212
IC631,641
ADDRESS
BUFFER
98
195
XIO3 197
XIO8 203
116
68
70
94
AOUT0 74
AOUT1 73
AOUT2 72
AOUT3 71
LRCK 79 4
2
1
8
7
3
6
5
12
11
10
9
ACLK 78
PCM CLK 76
TXD0 93
IC501
MEDIAMATICS DVD
CN701
SO
SCK
DACK
SRCK
LRCK
AUDIO L+
LRCK
BICK
MCLK
CCLK
CDTI
SDTI
CSN
PON
AUDIO L-
AUDIO R+
AUDIO R-
IC721
AUDIO DAC
10
9
8
6
7
17
18
21
22
AOUT0
AOUT2
AOUT1
SO DATA
SI DATA
DMUTE
TEC958
NRESET
CN401
NCSDAC
NTSC
5
3
4
28
26
30
14
11
25
1
CN201
1–810–17
2
11
12
7
8
5
6
10V
5V
3.3V
1.8V
XL501
27MHz IC601
IC441
IC561
IC271
IC431
SDRAM
VOLT
CHECK
2
2
1
2
3
4
1
4
BUF
3V
To
5V
21
35
19
38
AD2 26
AD1
AD0
DIOR
NEJECT
DMACK
DMARQ
CS0
CS2
IOCS16
IORDY
PDIAG
DASP
RDCK
DTM ON
NSELFTEST
25
24
22
36
31
30
28
29
34
20
32
33
40
39
37
No Connection
To 12-pin
connector
of Main unit
To 30-pin
connector
of Main unit

- M12 - 929-2506-00
PRINTED WIRING BOARD
Servo PWB(BM1) section
1
1
1
1
1
3
2
116
17
32
3348
49
64
1
43
44
86
8
16
9
1
34
5
44
45
88
89
132
133
176
6713
25201914
1
3
2
7 8 14
28 22 21 15
C
B
E
C
B
E
C
BE
C
BE
C
BE
1
1
1
10
20
11
1
1
32
8
45
7
7
14
8
14
8
C
BE
1
24
1
160
61
120
121 180
181
240
1
1
3
4
57
14
8
25
48
10
20
11
30
Sensor FPC Ass'y
Servo PWB (BM1) Servo PWB (BM1)
Q 301 321 154 153
IC 501 631 652 561431 651 411275621 641
Q253
321 601 201 721 441
252
101421
251 151 152
311 IC271
Loading Motor
To 12-pin
connector
of Main unit
To 30-pin
connector
of Main unit
Spidle Motor
Suspension Ass'y
Optical Pick Up
Taverse Motor
When you release suspension assy,
please solder two points of FPC to
prevent destruction with static electricity.
NOTE
SOLDER POINTS
COMPONENT SIDESOLDER SIDE

- M13 - 929-2506-00
CIRCUIT DIAGRAM
Servo PWB(BM1) section 1/2
To Sensor FPC Assy
No Connection
To Loading Motor
To Suspension Assy
To Optical Pick Up
To 2/2 (a) To 2/2 (b) To 2/2 (c)
To 2/2 (g)
To 2/2 (h)
To 2/2 (i)
To 2/2 (l)
To 2/2 (m)
To 2/2 (n)
To 2/2 (p)
To 2/2 (o)
To 2/2 (k)
To 2/2 (d) To 2/2 (f)To 2/2 (e)

- M14 -
929-2506-00
Servo PWB(BM1) section 2/2
To 1/2 (g)
To 1/2 (a)
To 1/2 (k)
To 1/2 (l)
To 1/2 (o)
To 1/2 (i)
To 1/2 (p)
To 1/2 (m)
To 1/2 (n)
To 1/2 (c)
To 1/2 (f)
To 1/2 (e)
To 1/2 (b)
To 1/2 (d)
C0FBBK000048
To 12-pin connector of Main unit
To 30-pin connector
of Main unit
To 1/2 (h)