MC505
User Manual: MC505
Open the PDF directly: View PDF
.
Page Count: 24

MC-505
Feb, 1998
MC-505
TABLE OF CONTENTS Page
SPECIFICATIONS•••••••••••••••••••••••••••••••••••••••••••••••••••••••••••••••••••••••••••••••••••••••••••••••••••••••••••••1
PANEL LAYOUT ••••••••••••••••••••••••••••••••••••••••••••••••••••••••••••••••••••••••••••••••••••••••••••••••••••••••••••2, 3
EXPLODED VIEW•••••••••••••••••••••••••••••••••••••••••••••••••••••••••••••••••••••••••••••••••••••••••••••••••••••••••••••4
PARTS LIST•••••••••••••••••••••••••••••••••••••••••••••••••••••••••••••••••••••••••••••••••••••••••••••••••••••••••••••••••5, 6
IDENTIFYING THE VERSION NUMBER•••••••••••••••••••••••••••••••••••••••••••••••••••••••••••••••••••••••••••••••••6
SAVING AND LOADING USER DATA ••••••••••••••••••••••••••••••••••••••••••••••••••••••••••••••••••••••••••••••••••••6
FACTORY PRESET•••••••••••••••••••••••••••••••••••••••••••••••••••••••••••••••••••••••••••••••••••••••••••••••••••••••••••7
TEST MODE•••••••••••••••••••••••••••••••••••••••••••••••••••••••••••••••••••••••••••••••••••••••••••••••••••••••••••••••8~12
UPGRADING THE FLASH ROM
SOFTWARE VERSION•••••••••••••••••••••••••••••••••••••••••••••••••••••••••••••••••••••••••••••••••••12
NOTICE••••••••••••••••••••••••••••••••••••••••••••••••••••••••••••••••••••••••••••••••••••••••••••••••••••••••••••••••••••••••12
BLOCK DIAGRAM•••••••••••••••••••••••••••••••••••••••••••••••••••••••••••••••••••••••••••••••••••••••••••••••••••••••••••13
CIRCUIT BOARD •••••••••••••••••••••••••••••••••••••••••••••••••••••••••••••••••••••••••••••••••••••••••••••••••••••••14, 15
CIRCUIT DIAGRAM ••••••••••••••••••••••••••••••••••••••••••••••••••••••••••••••••••••••••••••••••••••••••••••••••••••16~24
Printed in Japan (CR) AD00 1
17059911
Issued by RJA
MEMORY CARD
NEXT
CURRENT
MIDI
SLAVE
SONG
PTN
T1T2T3T4
PTN
TRANS-
12 13 14 15 16
ENTER
EXIT
VALUE
DEMO
MUTE
RHYTHM
SELECT
TONE
SELECT
PART
MUTE
PA R T
QTZ SELECT
WRITE
REDO
UNDO /
INITIALIZE
PARAM COPY
HOLD
CALL
POSE
RPS
OCTAVE
KEYBOARD PAD
MUTE CTRL
0
ON
FILTER /AMPLIFIER
CUTOFF
TONE LEVELRND PAN
LPF
BPF
HPF
PKG
RESONANCE
TONE PAN
LFO 1
SELECT
PITCH
FILTER
AMP
DEPTH
RATE
ENVELOPE
RSA
DEPTH
D
FUNC
MODE
ARPEGGIATOR
RANGE
ACCENT RATE
ON
PLAY QUANTIZE
VELOCITY
TIMING
SHUFFLE
GROOVE
GRID
REVERB DELAY EFX
EFX OUTPUT LEVEL
DELAY LEVELREVERB LEVEL
EFX REVERB LEVEL
HF DAMP
REVERB TIME
EFX DELAY LEVEL
FEEDBACK
DELAY TIME
REVERB
DELAY
EFX/OUT
KEY SHIFT
PAN
LEVEL DEC INC PAGE
STOP PLAY REC
/ TIE
BWD / REST
FWD
MEASURE
SEQUENCER
TONE SELECT
CYM
TOM
/
PERC
HIT
OTHERS
TONE SWITCH
BD SD HH CLP
SCALE
SHIFT
REALTIME ERASE
EDIT
WAVE
PITCH
SELECT
COARSE TUNE
FINE TUNE
LOW BOOST
VOLUME
OCTAVE
MAX
MIN MAX
MIN
DISPLAY BANK
SONG
PTN/
/ MIXER
TEMPO
SET
PTN SET
RPS PATCH
PART MIXER
MEGAMIX
TAP
D BEAM CONTROLLER
ARPEGGIO
REVERB DELAY EFX SEQ OUT
TUNE / SOUND
CONTROLLER
SEQUENCER
MIDI
MEMORY INFO
CARD DUMP
PLAY QUANTIZE SETUP SYSTEM
GROOVE SHUFFLEGRID
DELE TE INSERT
TRANSPOSE CHG VELO
F-ENV LEVEL PAN A-ENV
CHG GATE
LFO 1
SHIFT C LK DATA THIN QUANTIZE
COPY
ERASEPTN/SONG
PITCH
PATCH FILTER
WAVE/ FXM
P-ENV LFO 2
COMMON
SOLO/
PORTA
MOD
PITCH BEN D
AFT ER TOUCH
RHY TONE
RECLOCK
PITCH FILTER LFO
COMMON
CONTROL AMPLIFIER
CTRL 3
CTRL 2
CTRL 1
AD LIB
TURN -
TABLE
CUT +
RESO
CATEGORY
PORTAMENTO
TIME
SOLO
REVERB DELAY EFX
PRESET USER CARD
ON
Copyright c1998 by ROLAND CORPORATION
All rights reserved. No part of this publication may be reproduced in any form without the written permission of
ROLAND CORPORATION.
SPECIFICATIONS
MC-505
●Tone Generator
Maximum Polyphony 64 voices
Parts 24 Parts (Main:8 + RPS:16)
Built-in Effects Reverb, Delay, EFX (24 types)
Patches Preset:512, User:256, Card:512
Rhythm Set Preset: 26, User: 20, Card: 20
●Sequencer
Tracks 8 + Mute Ctrl
Songs 50
Preset Patterns 248
RPS Patterns 466
User Patterns 200 (Max)
Card Patterns 200 (Max)
Note Storage
approx. 95,000 notes (Internal)
approx. 220,000 notes (2M Card)
approx. 480,000 notes (4M Card)
RPS Set 60
Pattern Set 30
Tempo 20.0 - 240.0 (Max)
Resolution 96 ticks per quarter note
Recording Method Realtime, Step1, Step2
●Connectors
Mix Output Jack L(MONO), R
Direct Output Jack 1 L(MONO), R
Direct Output Jack 2 L(MONO), R
Headphone Jack (stereo)
MIDI Connectors (in, out)
Foot Control Jack
Memory Card Slot
AC Inlet
●DBeam Controller 28 types
●Control Knob
Part Mixer R, 1, 2, 3, 4, 5, 6, 7
Realtime Modify Cutoff, Resonance,
LFO Depth, Coarse Tune,
Envelope(Depth, Attack,
Decay, Sustain, Release)
Portament Time
Effect Reverb, Delay, EFX
Play Quantize Timing, Velocity
Grid, Groove (71types), Shuffle
Arpeggiator Accent Rate(53 styles)
Others Low Boost, Master Volume
●Keyboard Pad
16 keys
●Display
LCD 16 characters x 2
7 Segments, 6 Digits(LED)
●Power Supply
AC100V(50/60Hz), AC117V, AC230V, AC240V
●Power Consumption
15W
●Dimensions
462(W) x 320(D) x 110(H) mm
18-3/16(W) x 12-5/8(D) x 4-3/8(H) inches
●Weight
5 Kg / 11 lbs 1 oz
●Accessories
Owner's Manual Set(English) (PNo.71010678)
Owner's Manual Set(Japanese) (PNo.71010601)
Card Protector (PNo.01346312)
AC Cord
100V (PNo.00894367)
117V (PNo.00894378)
230V EU (PNo.00894389)
230V E (PNo.00907001)
240V A (PNo.23495124)
●Options
Stereo Headphones RH-20/80/120
Pedal Switch DP-2/6, BOSS FS-5U
Audio Connection Cable PJ-1M
PCS-075W/150W/250W
MIDI Cable MSC15/25/50
SmartMedia S2M-5/S4M-5

2
Feb, 1998
MC-505
FRONT VIEW PARTS LIST
No. Part Number Part Name
q~e01343112 J R-KNOB MF BLK/LCG
q01013545 ROTARY POT. RK09L12D0 10KBX2
w01013556 ROTARY POT. RK09L1140 10KB
e01342545
ROTARY POT. RK09L1140 10KB with click
r~!6 01343478 TACT SWITCH SKQNAE
r~!3 00560745 LED (Green) SLR-325MCT31
00348490 LED (Red) SLR-325VCT31
r00900145 D S-KEYTOP SD1H BLK
t00900189 D S-KEYTOP SX1H BLK
y01012978 D S-KEYTOP SX1H MCG
u01129767 D S-KEYTOP SX1H DRD
i00900156 D S-KEYTOP SD2H BLK
o01343189 D S-KEYTOP SX2H LCG
!0 00904256 D S-KEYTOP SX4H BLK
!1 22495277 D S-KEYTOP MD1H BLK
!2 22495344 D S-KEYTOP MD1H RED
!3 00125734 D S-KEYTOP MD1H LCG
!4 22495274 D S-KEYTOP MX1H BLK
!5 00125723 D S-KEYTOP MX1H LCG
!6~!7 01125890 D S-KEYTOP SD1H-A CLR
!6 01232201 TACT SW. SKHJGS
!7 01232212 TACT SW. SKHJGR
!8~@0 00125590 TACT SW. EVQ QJJ 05Q
!9~@0 01348623 LED SLR-56VCT32
!8 22495371 T S-KEYTOP MX1H BLK
!9 01013356 T S-KEYTOP MD1H LCG
@0 22495372 T S-KEYTOP MD1H BLK
@1 01342490 LED SLZ-290B-17-T1
@2 01342489 LED SLZ-190B-17-T1
@3 01348634 LED SLR-56MCT32
@4 01348623 LED SLR-56VCT32
@5 00897289 LED SML1216W
@6 01343223 LCD UNIT DM1628-0AAB
@7 01342534 7-segment LED SL-9351S
@8 01343078 DISPLAY COVER
@9~#0 01343090 LED SPACER
@9 01341623 LED TLN201
#0 01342578 PHOTO DIODE TPS708
#1 01343089 D-BEAM CONTROLLER ESCT BLK
#2 01345912 F S-KNOB S BLK LCG
01342134 SLIDE POT. EWA NKE C10 B14
#3~#4 01346112 MOLD KNOB BLK
#3 01343312 SLIDE POT. RS25111C6 10KB L=15
#4 01343301 SLIDE POT. RS25111A6 10KB L=15
#5 22485303 D R-KNOB L BLK 248-303(knob)
01013223
ROTARY ENCODER EVQ VEM F01 24B
MEMORY CARD
NEXT
CURRENT
MIDI
SLAVE
SONG
PTN
T1T2T3T4
PTN
TRANS-
12 13 14 15 16
ENTER
EXIT
VALUE
DEMO
MUTE
RHYTHM
SELECT
TONE
SELECT
PAR T
MUTE
PA R T
QTZ SELECT
WRITE
REDO
UNDO /
INITIALIZE
PARAM COPY
HOLD
CALL
POSE
RPS
OCTAVE
KEYBOARD PAD
MUTE CTRL
0
ON
FILTER/AMPLIFIER
CUTOFF
TONE LEVELRND PAN
LPF
BPF
HPF
PKG
RESONANCE
TONE PAN
LFO 1
SELECT
PITCH
FILTER
AMP
DEPTH
RATE
ENVELOPE
RSA
DEPTH
D
FUNC
MODE
ARPEGGIATOR
RANGE
ACCENT RATE
ON
PLAY QUANTIZE
VELOCITY
TIMING
SHUFFLE
GROOVE
GRID
REVERB DELAY EFX
EFX OUTPUT LEVEL
DELAY LEVELREVERB LEVEL
EFX REVERB LEVEL
HF DAMP
REVERB TIME
EFX DELAY LEVEL
FEEDBACK
DELAY TIME
REVERB
DELAY
EFX/OUT
KEY SHIFT
PAN
LEVEL DEC INC PAGE
STOP PLAY REC
/ TIE
BWD /REST
FWD
MEASURE
SEQUENCER
TONE SELECT
CYM
TOM
/
PERC
HIT
OTHERS
TONE SWITCH
BD SD HH CLP
SCALE
SHIFT
REALTIME ERASE
EDIT
WAVE
PITCH
SELECT
COARSE TUNE
FINE TUNE
LOW BOOST
VOLUME
OCTAVE
MAX
MIN MAX
MIN
DISPLAY BANK
SONG
PTN/
/ MIXER
TEMPO
SET
PTN SET
RPS PATCH
PART MIXER
MEGAMIX
TAP
D BEAM CONTROLLER
ARPEGGIO
REVERB DEL AY EFX SEQ OUT
TUNE / SOUND
CONTROLLER
SEQUENCER
MIDI
MEMORY INFO
CARD DUMP
PLAY QUANTIZE SETUP SYSTEM
GROOVE SHUFFLEGRID
DELETE INSERT
TRANSPOSE CHG VELO
F-ENV LEVEL PAN A-ENV
CHG GATE
LFO 1
SHIFT CLK DATA THIN QUANTIZE
COPY
ERASEPTN/SONG
PITCH
PATCH FILTER
WAVE/ FXM
P-ENV LFO 2
COMMON
SOLO/
PORTA
MOD
PITCH BEND
AFTER TOUCH
RHY TONE
RECLOCK
PITCH FILTER LFO
COMMON
CONTROL AMPLIFIER
CTRL 3
CTRL 2
CTRL 1
AD LIB
TURN -
TABLE
CUT +
RESO
CATEGORY
PORTAMENTO
TIME
SOLO
REVERB DELAY EFX
PRESET USER CARD
ON
113
-
22
3
22
22
2
4
4
44
44
4
4
4
55
5
5
5
5
5
7
6
6
8
8
8
8
8
10
99
14
15
13
14 11 12
15
16
17 19 19 19
17 17 17 17 17 17 17 17 17
16 16 16 16 16 16 16 16
19
19 19 19 19 19 19 19 19 192020
20
20
20
20 18
21
22
22
22
21
22
22
22
23 23
24
24
25
27
26
28
29 30 31
32 32 32 32 32 32 32 32
33 34 34 34 34
2
4
15
22
35
LOCATION OF CONTROLS

Feb, 1998
MC-505
3
THIS DEVICE COMPLIES WITH PART 15 OF THE FCC RULES. OPERATION IS SUBJECT TO THE FOLLOWING TWO CONDITIONS: (1) THIS DEVICE MAY NOT CAUSE HARMFUL
INTERFERENCE, AND (2) THIS DEVICE MUST ACCEPT ANY INTERFERENCE RECEIVED, INCLUDING INTERFERENCE THAT MAY CAUSE UNDESIRED OPERATION.
S2M-5/ S4M-5
RISK OF ELECTRIC SHOCK
DO NOT OPEN
CAUTION
RISQUE DE CHOC ELECTRIQUE NE PAS OUVRIR
WARNING:
TO REDUCE THE RISK OF FIRE OR ELECTRIC SHOCK,
DO NOT EXPOSE THIS APPLIANCE TO RAIN OR MOISTURE.
ATTENTION:
THIS CLASS B DIGITAL APPARATUS MEETS ALL REQUIREMENTS OF THE CANADIAN INTERFERENCE-CAUSING EQUIPMENT REGULATIONS.
CET APPAREIL NUMÉRIQUE DE LA CLASSE B RESPECTE TOUTES LES EXIGENCES DU RÈGLEMENT SUR LE MATÉRIEL BROUILLEUR DU CANADA.
The DBeam has been licensed from Interactive Light, Inc.
1 2 3 4 5 76
REAR VIEW PARTS LIST
No. Part Number Part Name
q12499175 G S-BUTTON S1H BLK
13129160
PUSH SW. SDDLB1-B-D-2 TV-5 5A/250V
w00125023 AC INLET PWI1818 (INL-7) 10A/250V 3P
e01341178 CARD CONNECTER CN015S-3013-0
01343101
CARD ESCUTCHEON D C-ESCT BX1H BLK
r13429825 MIDI JACK YKF51-5054
t22150756 JACK NUT 2
y13449283 JACK HLJ7101-01-3010
u13449284 JACK HLJ7001-01-3010

4
Feb, 1998
MC-505
[PARTS]
No. Part Cord Part Name
q12359139 Foot FF-018 BLK
w01343067 Bottom Cover
e01450512 Wiring Power
r71010656 Inlet Board Assy
t01451678 Switching Regulator KW1AA265
y71013567 Main Esct Set (Main Board)
u01343123 PWB Holder
i71010634 Panel Esct Set
o01125890 DS-Keytop SD1H-A CLR
!0 01343056 Top Panel
!1 01343223 LCD DM 1628-OAAB
!2 01343078 MC-505 Display Cover
No. Part Cord Part Name
a40011045 Binding Tap tight B 2x6mm ZC (x4)
b40011056 Binding Tap tight B 3x6mm ZC (x29)
c40011067 Binding Tap tight B 3x8mm ZC (x3)
d40011090 Binding Tap tight B 3x6mm BZC (x10)
e40238501 Binding Tap tight P 4x8mm BZC (x2)
f40011201 Pan Tap tight P 3x8mm BZC (x4)
g40230978 Binding Evatight CE 4x12mm BZC (x1)
h40011490 Sems 3x6mm BZC (x3)
i22150756 Jack Nut 2 (x8)
j40011745 M4 Nut with Spring Washer ZC (x1)
EXPLODED VIEW

PARTS LIST
SAFETY PRECAUTIONS:*2
The parts marked have
safety-related characteristics.
Use only listed parts for
replacement.
!
CONSIDERATIONS ON PARTS ORDERING
When ordering any parts listed in the parts list, please specify the following items in the order sheet.
QTY PART NUMBER DESCRIPTION MODEL NUMBER
Ex. 10 22575241 Sharp Key C-20/50
15 2247017300 Knob (orange) DAC-15D
Failure to completely fill the above items with correct number and description will result in delayed or
even undelivered replacement.
15249121 TC7W04F IC17 on MB
00127490 TC7W08F IC25 on MB
00232634 TC7W74F IC29 on MB
15259778T0 TC74HC245AF IC22 on MB
15259809T0 TC74HC393AF IC19 on MB
15189261 M5218AFP OpAmp IC49 on MB
15289105 UPC4570G2 OpAmp IC30,31,36-48,50, IC53,55,59 on MB
15289402 TA78L05F +5V Regulator IC32 on MB
15199937 M51953BFP Reset IC IC15,34 on MB
15289125 PC-410X Photo Coupler IC20 ON MB
01126612 TC514260DJS-60 DRAM 4Mbit IC10 on MB
00893312 UPD4218160LE-60 DRAM 16Mbit IC8 on MB
15259758T0 TC74HC175AF IC23 on MB
15259716T0 TC74HC32AF IC24 on MB
# 01342423 HD6437042AE11F CPU IC1 on MB
00897078 RA01-005 TG IC3 on MB
00343823 M60205-0601FP Gate Array IC2 on MB
# 01342401 LHMNOPNH Wave Memory IC9 on MB
# 01454634 UPD23C16000WGY-835-MKH Preset Data IC7 on MB
# 00899812 LH28F800SUT-70 User Data IC5 on MB
# 00899812 LH28F800SUT-70 Program IC4 on MB
15169596 TC74HC4051AP IC3,4,7 on PB
15169550T0 TC74HC138AP IC1,5,6 on PB
15169552T0 TC74HC245AP IC10 on PB
15169556T0 TC74HC574AP IC8 on PB
15189189 UPC4570HA OpAmp IC2 on PB
00456856 TD62593AP TR Array IC9 on PB
TRANSISTOR
15329104 2SK368-GR FET Q33 on MB
15309101 2SA1037KR Q13,22,30 on MB
15319101 2SC2412KR Q30 on MB
15319105 2SC3326A Q3-12,31,32,35,36 on MB
15329507 DTA114EK Q26,27,29 on MB
15329503 DTA124EK Q16,20 on MB
15329511 DTC114TK Q34 on MB
15329502 DTC124EK Q17 on MB
15129151 2SC1815-GR Q5 on PB
15129427 2SC2235-Y Q10 on PB
00785945 RN1224 Q19-26 on PB
15119163 RN2227 Q1-4,6-9,11-18,27-29 on PB
DIODE
15339105 DAN202K D2-5 on MB
15339109 DAP202K DA11,12 on MB
01121323 DA204U DA3-6,8-10,13-16 on MB
# 01342578 TPS708 Photo Diode D5 on PB
01014645 MA165 D13,14,17,18,21,33,35,37, D43-53,56,58,61-64,D67,73,
74,77-90,93-106,D113,114, 116-119,D140-149,D
152-163 on PB
LED
# 01341623 TLN201 Infrared D4 on PB
00897289 SML1216W Bi-colored D6 on PB
00560745 SLR-325MCT31 green D108 on PB
00348490 SLR-325VCT31 red D15,16,36,38-42,D57,68,75,76,91,92,D109-111.121-123,
150,151 on PB
# 01348634 SLR-56MCT32 green D19,20 on PB"
01348623 SLR-56VCT32 red D22,23,124-139 on PB
# 01342489 SLZ-190B-17-T1 red D1,7,11,12,24-32,34,D55,59,60,65,66,69-72,D107,112,
115,120 on PB
# 01342490 SLZ-290B-17-T1 green D2,3,10,54 on PB"
RESISTOR
00126112 EXBV8V101JV Quad ladder RA8-12,20-22,24-29 on MB
15409113 EXBV8V103JV Quad ladder RA30-33 on MB
15399965 RCE9A103JAG7A Octal array RA13,17-19,23 on MB
15399926 MCR50-101J 1/2W R363,364 on MB"
# 15399952 MCR50JZH470 1/2W R186,187,204,205 on MB
13919140 RGLD8X103J Octal array RA2 on PB
13919142 RGLD8X104J Octal array RA1,3 on PB
POTENTIOMETER,TRIMMER
13299206 ENVD8AA03B24 VR1 on MB
01013556 RK09L1140 10KB VR4-7,14-17 on PB
# 01342545 RK09L1140 10KB with click VE3,13 on PB
01013545 RK09K12D0 10KBX2 VR1,2 on PB
# 01343301 RS25111A6 10KB L=15 25mm slide VR9-12 on PB
# 01343312 RS25111C6 10KB L=15 25mm clicked VR8 on PB
# 01342134 EWA NKE C10 B14 30mm slide VR18-25 on PB
CAPACITOR
00236545 AMZV0050J224 0200 C120,127 on MB
00239601 AMZV0050J104 0200 C117,121,124,203,328,C333,335 on MB
# 00239434 AMZV0050J182 0200 C128,144,152,160,170,C330 on MB
00239490 AMZV0050J103 0200 C7 on PB
00236301 AMZV0050J222 0200 C123,135,147,156,165,C174 on MB
# 00239534 AMZV0050J223 0200 C122,129 on MB
# 00239578 AMZV0050J473 0200 C118,125,205 on MB
00236378 AMZV0050J822 0200 C202 on MB
INDUCTOR,FILTER
00903167 N2012Z601T02 SMD L7-10,13-16,23-27 on MB
12449355 FBR07HA850TB00 Ferrite bead L1 on PB
CRYSTAL OSCILLATOR
00901912 MA-406 24.576MHz for TG X2 on MB
# 01126267 MA-406 7.056MHz for CPU X1 on MB
ENCODER
01013223 EVQ VEM F01 24B EN1 on PB
CONNECTOR
00904612 52806-1410 FFC Connector CN4 on MB
13369592 B7B-XH-A CN9 on MB
13369605 52147-1010 CN1,6 on MB
# 13369606 52147-1110 CN7 on MB
# 13369607 52147-1210 CN8 on MB
13369678 52147-1310 CN5 on MB
13369926 53253-0410 CN2 on MB
5
NOTE1:The parts marked # are new.(initial parts)
NOTE2:The parts marked ! have safety-related characteristics.
Use only listed parts for replacement
CASING
# 01343056 MC-505 TOP PANEL
# 01343067 MC-505 BOTTOM COVER
# 01343078 MC-505 DISPLAY COVER
# 01343134 MC-505 POT DUST COVER A
# 01343145 MC-505 POT DUST COVER B
12359139 FOOT FF-018 BLK
CHASSIS
# 01343123 MC-505 PWB HOLDER
KNOB, BUTTON
00125723 D S-KEYTOP MX1H LCG light gray
00125734 D S-KEYTOP MD1H LCG light gray
00900145 D S-KEYTOP SD1H BLK black
00900156 D S-KEYTOP SD2H BLK
# 00900189 D S-KEYTOP SX1H BLK
00904256 D S-KEYTOP SX4H BLK
01012978 D S-KEYTOP SX1H MCG gray
01129767 D S-KEYTOP SX1H DRD red
01343189 D S-KEYTOP SX2H LCG
22495274 D S-KEYTOP MX1H BLK
22495277 D S-KEYTOP MD1H BLK
22495344 D S-KEYTOP MD1H RED red
01125890 D S-KEYTOP SD1H-A CLR clear
12499175 G S-BUTTON S1H BLK Power SW
# 01346112 MOLD KNOB BLK Envelope
22485303 D R-KNOB L BLK 248-303 Encoder
# 01343112 J R-KNOB MF BLK/LCG round knob
# 01345912 F S-KNOB S BLK LCG center fader
22495371 T S-KEYTOP MX1H BLK Tap
22495372 T S-KEYTOP MD1H BLK Keypad
01013356 T S-KEYTOP MD1H LCG Keypad
SWITCH
13129160 SDDLB1-B-D-2 TV-5 5A/250V power SW6 on IB
01232212 SKHJGR push SW with green LED SW3,46-53 on PB
01232201 SKHJGS push SW with orange LED SW9-12,29-34 on PB
00125590 EVQ QJJ 05Q push SW for keypads SW67-83 on PB
01343478 SKQNAE push SW SW1,2,4,5,7,8,SW13-28, 38-45,54-66,SW84-86 on PB
JACK, SOCKET
13429825 YKF51-5054 MIDI JK8 on MB
13449284 HLJ7001-01-3010 PHONES JK6 on MB
13449283 HLJ7101-01-3010 PEDAL,OUTPUTs JK1-5,7,9 on MB
DISPLAY UNIT
# 01343223 DM1628-0AAB LCD unit
# 01342534 SL-9351S 7 segment D8,9 on PB
PCB ASSY
#‰71013567 MAIN ESCT SET
NOTE1:MAIN ESCT SET includes the following parts
******** MAIN BOARD ASSY
# 01343101 D C-ESCT BX1H BLK
# 71010634 PANEL ESCT SET
NOTE2:PANEL ESCT SET includes the following parts.
22495371 T S-KEYTOP MX1H BLK
22495372 T S-KEYTOP MD1H BLK
01013356 T S-KEYTOP MD1H LCG
# 01343089 D-BEAM CONTROLLER ESCT BLK
# 01343090 LED SPACER
# 71010656 INLET BOARD ASSY
IC
15259709T0 TC74HC10FAF IC18 on MB
15259720T0 TC74HC74AF IC35 on MB
15289714 UPD63200GS DAC IC11-13 on MB
00346490 TC3W01F IC21,28 on MB
15249104 TC7S04F IC52 on MB
15259885 TC7S32F IC56 on MB
15249111 TC7WU04F IC14,26 on MB
00233756 TC7W02F IC57 on MB
!
MC-505
Feb, 1998

6
01341178 CN015S-3013-0 Card Connector CN3 on MB
13429299 51048-1000 CN3,5 on PB
13429300 51048-1100 CN6 on PB
13429301 51048-1200 CN7 on PB
13429317 51048-1300 CN1 on PB
WIRING,CABLE
# 00890390 RIBBON CABL 10X100-P2.0 MB-PB
# 00890423 RIBBON CABL 10X300-P2.0 MB-PB
# 00890601 RIBBON CABL 11X300-P2.0 MB-PB
# 01450756 RIBBON CABL 12X300-P2.0 MB-PB
# 01450767 RIBBON CABL 13X200-P2.0 MB-PB
# 01450501 MC-505 WIRING INLET IB-PS
# 01450512 MC-505 WIRING POWER PS-MB
# 01450523 MC-505 WIRING BEAM PB-MB
01232978 TD-10 WIRING GND Inlet-Chassis
POWER SUPPLY UNIT
# 01451678 KW1AA265 Switching Regulator
AC INLET
00125023 PWI1818 (INL-7) 10A/250V 3P JK1 on IB
SCREW
40011045 Binding Taptight B 2*6mm ZC
40011056 Binding Taptight B 3*6mm ZC
40011067 Binding Taptight B 3*8mm ZC
40011090 Binding Taptight B 3*6mm BZC
# 40238501 Binding Taptight P 4*8mm BZC
40011189 Pan Taptight P 3*8mm ZC
40011201 Pan Taptight P 3*8mm BZC
40230978 Binding Evatite CE 4*12mm BZC
40011490 Sems 3*6mm BZC
22150756 JACK NUT 2
40011745 M4 NUT with Spring washer ZC
PACKING CASE
# 01343156 MC-505 PACKING CASE
# 40018512 VINYL BAG 0.03*50*60
40236612 VINYL BAG MIRROR MAT 0.5*600*460
MISCELLANEOUS
13459171 RCS00000C Test terminal TP1,2 on MB
00453223 LED SPACER LDS-70G D4,5 on PB
# 01346312 MC-505 CARD PROTECTOR
# 01343089 D-BEAM CONTROLLER ESCT BLK DBeam on PB
# 01343090 LED SPACER on PB
# 01343101 D C-ESCT BX1H BLK Card escutcheon on MB
# 01450734 JACK LEAF covering JK1,3 on MB
# 01450745 QFP HEATSINK
12199584 M1698 Grounding terminal
ACCESSORIES(Standard)
00894367 AC CORD SET 100V SP18A+IS14 VCTF2X.75
00894378 AC CORD SET 120V SP301+IS14 SJT18/3
00894389 AC CORD SET 230V SP22+IS14 H05VV-F3G1.0
00907001 AC CORD SET 240VE KP-610,GTBS-3,KS-31A
23495124 AC CORD SET 240VA SC-114-J01 ES303-10HMA
# 71010678 Owner's Manual set English
# 71010601 Owner's Manual set Japanese
Feb, 1998
MC-505
IDENTIFYING THE VERSION NUMBER
1. Turn the power on.
2. While holding [TEMPO/MIXER], [PTN/SONG] and [PATCH], press
keyboard pad [12],[14] and [16] in order.
3. The system program version will be displayed.
Every time press the keyboard PAD [16] , readout on the display
changes as follows.
* You can save the user data to a memory card (=SmartMedia).
Before perform the data saving, you must format a memory card by
using the following procedure.
SSFormat a Memory Card (SmartMedia)
1. Insert a memory card (2MB or 4MB type) into the memory card slot.
2. Hold down [SHIFT] and press keyboard pad [15].
This takes you to the screen for formatting cards.
3. Press [ENTER].
The following display will appear, and the format operation will be
carried out.
4. When formatting ends, the following display will appear.
5. Press [EXIT] to exit the setting page.
SSSaving the user data (User Backup)
1. Hold down [SHIFT] and press keyboard pad [15]. You will enter the
CARD section's format page.
2. Press PAGE [>] to select the User Backup page.
3. Press [ENTER].
The following display will appear, and the User Backup operation will
be carried out.
SAVING AND LOADING THE USER DATA
SYSTEM CPU DATA
SYS Version=1.00
Bld=100 97/12/05
CPU Version=1.00
Bld=022 97/08/18
DAT Version=1.00
Bld=030 97/09/29
CARD:Format
Are You Sure ?
Processing...
Keep Power ON !
CARD:Format
Complete !
CARD:User BackUp
Are You Sure ?
Processing...
Keep Power ON !

7
4. When User Backup has been completed, the following display will
appear.
5. Press [EXIT] to exit the setting page.
User Backup complete.
SS
Restoring the Saved Settings Back to Internal Memory (Backup Load)
* This operation loads the contents of a backup file that was saved on a
card block into internal memory.
1. Make sure that the memory card is inserted in the memory card slot.
2. Hold down [SHIFT] and press keyboard pad [15].
You will enter the CARD section's Format page.
3. Press PAGE [>] twice to select the Backup Load page.
4. Press [ENTER]. The following display will appear, and the Backup
Load operation will be carried out.
5. When Backup Load is completed, the following display will appear.
6. Press [EXIT] to exit the setting page.
Backup Load complete.
CARD:User BackUp
Complete !
CARD:BackUp Load
Are You Sure ?
Processing...
Keep Power ON !
CARD:BackUp Load
Complete !
MC-505
Feb, 1998
1. Turn the power on while holding down the [SHIFT].
Display shows as follows.
2. Press [ENTER] button to load the factory preset data.
To abort a command, press [EXIT] button.
FACTORY PRESET
FACTORY PRESET
ALL
NOTICE:
It takes a few minutes to complete the data loading.
Never turn the power off during this procedure.

8
TEST MODE
NOTICE: Before executing test mode, be sure to backup user data as
explained in the section "Saving and Loading user data". And
when you execute test mode, the various parameters will be
given special settings. After executing test mode, be sure to
load the Factory preset data, and the User data.
SSRequired items
MIDI Cable
SmartMedia x2 (Formatted / Protected)
Foot pedal (DP-2 etc.)
Monitor Speaker (MA-12 etc.)
SSEntering the TEST MODE
1. Connect the Monitor Speaker to the MIX OUT of the MC-505.
2. Turn the power on while holding down [DBeam TYPE], [DBeam ON]
and [FUNC].
You will enter the TEST MODE and the following basic display will
appear.
3. Press [ENTER].TEST MODE will be started.
As a rule, tests are in the order of test number, but you can select the
each test items directly by pressing the Keyboard pad [1] to [11] while
pressing [SHIFT] button.
SSExiting the TEST MODE
When LCD Test ends, the following display appears.
( or in the initial display of the test mode, press keyboard Pad [16] while
holding down [SHIFT])
Press [ENTER] button to load the factory preset data.
To abort a command, press [BWD] button.
SSTest Items
The MC-505 has the following 11 test items.
Some test items will be started automatically, when the next previous test
ends normally.
1. Memory Test
2.MIDI Test (Identifying the program version)
3.Card Test
4.Pedal Test
5. SW/LED Test
6. Encoder Test
7. A/D Test
8. DBeam Test
MC-505 Test Mode
Ver1.00
9. Sound Test
10. DSP Test
11. LCD Test
• Exiting the each Test item
Press [ENTER] while holding down [EXIT].
The test will be suspended and MC-505 return to basic test mode
display.
1. Memory Test
1-1. Press [ENTER] in the basic test display. Memory Test will be started.
The following display will appear.
1-2. When the test of the each device end, display --- will change to "ok"
or "NG".
If test result are OK, next test runs automatically.
2. MIDI Test
When Memory Test ends normally, MIDI Test runs automatically.
( or in the initial display of the test mode, press keyboard Pad [2] while
holding down [SHIFT])
2-1. When MIDI test starts, the following display appears.
2-2. Make a loop with MIDI cable that connects MIDI IN and MIDI OUT.
Does the LCD display "ok"?
2-3. Press [ENTER]. The system program version will be displayed.
2-4. And press the [ENTER] again. You can check the program version
number of the CPU and Preset Data.
2-5. Remove the MIDI cable.
Display shows " Disconnect ok", and then next test runs
automatically.
3. Card Test
Factory Data Set
Ready ??
NOTICE:
It takes a few minutes to complete the data loading.
Never turn the power off during this procedure.
Prg Dat Usr Ram
--- --- --- ---
Result of Test Check
Prg NG! Check IC4 on MAIN BOARD
Dat NG! Check IC6 or IC7 on MAIN BOARD
Usr NG! Check IC5 on MAIN BOARD
Ram NG! Check IC8 on MAIN BOARD
Troubleshooting for Memory test
MC-505 Test MIDI
Connect ---
MC-505 Test MIDI
SYS Version 1.00
Result of Test
"Connect ok" is not appeared
Check
Check IC52
Is the signal detects from PIN 1 and PIN 4 ?
Check IC20
Is the signal detects from PIN 2 and PIN 4 ?
Check Q16/17
Is the Low level signal detects from the base of Q16 ?
Troubleshooting for MIDI test
Feb, 1998
MC-505

9
When MIDI Test ends normally, Card Test runs automatically.
( or in the initial display of the test mode, press keyboard Pad [3] while
holding down [SHIFT])
3-1. When Card test starts, the following display appears.
3-2. Insert a card with write protected.
Remove the card once, and insert the card with not write protected.
Does the LCD display "ok"?
4. Pedal Test
When Card Test ends normally, Pedal Test runs automatically.
( or in the initial display of the test mode, press keyboard Pad [4] while
holding down [SHIFT])
4-1. When Pedal test starts, the following display appears.
4-2. Connect the Foot Pedal to the Pedal Jack.
4-3. Step on a Pedal. And check that "on" have been displayed.
4-4. Foot off the Pedal. And check that "off" have been displayed.
4-5. Pedal test ends and next test runs automatically.
5. SW & LED Test
When Pedal Test ends normally, SW & LED Test runs automatically.
( or in the initial display of the test mode, press keyboard Pad [5] while
holding down [SHIFT])
5-1. When SW & LCD test starts, the following display appears.
All the LEDs turning on?
5-2. Press all the buttons one by one. Then each names of buttons
appear on the display.
And buttons that have corresponding LEDs are put out its LEDs.
Press all the buttons for turning off the all LEDs.
To check the 7 segment LED and Beat LED, use [WAVESELECT]
button.
Check that the segment light in order, and Beat LED turns RED and
Green.
Is button name appeared on the display?
Are all the LEDs turning off?
5-3. If test ends normally, press [ENTER] to start next test.
6. Encoder Test
When Switch and LED Test ends normally, Encoder Test runs
automatically.
( or in the initial display of the test mode, press keyboard Pad [6] while
holding down [SHIFT])
6-1. When Encoder test starts, the following display appears.
6-2. Rotate the encoder clockwise slowly. Check that the" val" changes
from 0 to +24.
6-3. Rotate the encoder counterclockwise slowly. Check that the" val"
changes from +24 to -24.
NOTE: To prevent the error, not to rotate the encoder fast.
6-4. When encoder test ends, "OK" appears on the display.
6-5. If test ends normally, press [ENTER] to start next test.
Card Protect---
Read/Write ---
Result of Test
No response
Protect NG!
Read/Write NG!
Check
Check IC25(Pin 1/2/7), IC57(Pin 3)
If the Card is inserted, Voltage of IC25 Pin 1 becomes high level.
Check R1, IC1
Is the voltage of CWPSNS Low level?
Check IC24(Pin 3/6)
Is the level of XCWR/XCRE change during the test?
Check IC22, RA19
Is there something wrong with card bus ?
Check IC24(Pin 8)/IC23
Is there something wrong with decoder?
Check the IC25(PIN 3,Write)
Is the voltage of WP high level?
Troubleshooting for Card test
Pedal Test
off
Result of Test
No response
Display remains
"on"
Check
Check Q20 / Is signal level of the PEDAL change?
Display remains "on" Check the condition of connection of L27, R224/225
Troubleshooting for the Pedal Test
SW & LED Test
off
Result of Test
One of the LEDs does not lit.
Two or more LEDs do not lit.
One of the SWs does not work.
To or more SWs do not work.
LED stays on.
Check
Check the condition of connection of LED
Refer to the circuit diagram, check the transistor, buffer(74HC245),
or decoder(74HC138) around the LED circuitry.
Check the diode and condition of connection of SW
Refer to the circuit diagram, check the decoder and transistor array.
Check the short circuit of signal lines of LED.
Troubleshooting for the SW & LED Test
Encoder Test
val= 0
MC-505
Feb, 1998

10
7. AD Test
When Encoder Test ends normally, AD Test runs automatically.
( or in the initial display of the test mode, press keyboard Pad [7] while
holding down [SHIFT])
7-1. When AD test starts, the MC-505 goes into standby mode.
Move each knob, name and value of the knob are displayed.
Move all the knobs and sliders fully one by one. (excluding
"VOLUME" and LOW BOOST)
NOTE: To prevent the error, not to move the knobs or slider
simultaneously.
Check that the value changes 0 from 127.
7-2. When test ends, press [ENTER] to start next test.
8. DBeam Test
When AD Test ends normally, DBeam Test runs automatically.
( or in the initial display of the test mode, press keyboard Pad [8] while
holding down [SHIFT])
8-1. When passing your hand over the DBeam controller, the value
appears on the 7-segment LED.
Raise or lower your hand. Check that the value changes 0 from 127.
8-2. When test ends, press [ENTER] to start next test.
9. Sound Test
9-1. Rotate the VOLUME knob fully clockwise, and rotate the LOW
BOOST knob fully counterclockwise.
9-2. Connect the Monitor to the MIXOUT Jack of the MC-505. And also
connect the Headphone to the PHONES Jack. In the case of you
use one Monitor, be sure to insert the opened plug into the another
channel of the Mix output to obtain the correct wave form.
Verify the waveform being output by the oscilloscope, and check the
sound.
9-3. When sound test starts, sound output from L ch of the MIXOUT and
Headphone.
Every time press the [ENTER], output channel is switched.
At first, MC-505 output sinusoidal wave from each jacks, and next
square wave form is output.
Change the connection of the monitor to corresponding jack.
Pitch of the sound is deferent depends on each jack.
Verify that no undesired sound is heard.
Verify that no undesired waveform or voltage detected.
Start MIXOUT /L sinusoidal wave
press [ENTER] MIXOUT /R sinusoidal wave
• DIRECT1/L sinusoidal wave
• DIRECT1/R sinusoidal wave
• DIRECT2/L sinusoidal wave
• DIRECT2/R sinusoidal wave
press [ENTER] MIXOUT /L square wave
• MIXOUT /R square wave
• DIRECT1/L square wave
• DIRECT1/R square wave
• DIRECT2/L square wave
• DIRECT2/R square wave
9-4. Connect the monitor to the MIXOUT, and press [ENTER].
Sinusoidal wave sound output from the center.
Result of Test
"val" does not change
Error result even if rotate
the encoder slowly
Check
MAIN BOARD IC17 ; Is puls generated ?
Check the condition of connection of R278-283,C284/285 on the
MAIN BOARD
check the encoder
Troubleshooting for the Encoder Test
Result of Test
No response
Value does not reach the 0 or 127
Error result even if move the knob
or slider one by one
Check
Inspect the signal path of AMUX0, AMUX1, AMUX2 for breaks or short circuit.
Check the power supply of the panel
Check the analog switches (74HC4051;IC3,4,7 on PB)
Inspect the capacitor that is attached to the potentiometer for short circuit
Inspect the signal path of the potentiometer for short circuit
Check analog switch whether signal of AN0/1/2 are not corrupted.
Troubleshooting for the AD Test
Result of Test
The value appears on the 7seg-LED,
even if not passing your hand over
the DBeam controller.
The value not appears on the 7seg-
LED, even if passing your hand
over the DBeam controller.
The value does not reach to 127,
even if move your hand closer to the
DBeam controller.
Check
Make an adjustment to DBeam controller with reference to [Adjusting DBeam
controller](page **).
Check IC18,IC19 on the main board.
Is pulse detected from PULSE, DBPLS?
Check IC50,IC59,Q33 on main board.
The value does not reach to 127, even if move your hand closer to the DBeam controller.
When passing your hand over the DBeam controller, is potential of the pin 1 of IC50 change ?
Is signal detected from pin 3 of IC59 ?
Check the condition of connection of CN2 on main board.
And Inspect the CN2 on the main board for breaks.
Is pulse detected from Input and Output of the IC2 on the panel board.
Check D4,D5 of the panel board.
Is a driving circuit of D4 work?
In the case of D4 is drive correctly and no signal detected from IC2, probably D5 is broken.
Troubleshooting for DBeam Test
Feb, 1998
MC-505

11
9-5. Rotate the LOW BOOST knob fully clockwise.
Next press [OCTAVE] located near the LOW BOOST knob.
Verify that no undesired sound is heard.
Verify that no undesired waveform or voltage detected.
9-6. When test ends, press [ENTER] to start next test.
Sample waveforms of Sound Test
When LOW BOOST and OCTAVE function are used.
10. DSP Test
When AD Test ends normally, DSP Test runs automatically.
( or in the initial display of the test mode, press keyboard Pad [10] while
holding down [SHIFT])
10-1. When DSP test starts, test runs automatically and 7 part are
checked.
If test result are OK, O appears on the display and if NG, X
appears on the display.
10-2. If test result is OK, press [ENTER] to start next test.
11. LCD Test
When DSP Test ends normally, LCD Test runs automatically.
( or in the initial display of the test mode, press keyboard Pad [11] while
holding down [SHIFT])
11-1. When LCD Test starts, all the dots of the LCD will light.
Check that the contrast of the LCD changes by rotating the
encoder clockwise and counterclockwise.
Result of Test
No sound
Sound is too loud,soft or distorted
square wave form is corrupted
treble is heavy
OCTAVE sound output even if
indicator is not lit.
Or no sound output even if indicator
is lit.
Check
Check D/A converter (uPD63200;IC11-13)
Check around the power supply, digital signal, filter circuitry.
If OP-Amp is heated, probably it is broken.
Check the condition of connection and short circuit of capacitors and resistors.
Check around mute circuitry.
Control voltage of the 2SC3326(printed CCA)is normally -15V.
More than 4V detected from 6pin of IC34?
Sound is too loud,soft or distorted Check around filter circuitry.
Check the condition of connection and short circuit of the feedback resistor and ground resistor
Check around mute circuitry
Check around filter circuitry.
Check the condition of connection and short circuit of the feedback resistor and ground resistor
Check around mute circuitry
Check around filter circuitry
treble is heavy Check the condition of connection short circuit, and breaks of the capacitors.
Check Q31,Q32
Base resistor carries voltage of -15V in active, and +5 in inactive.
Check Q3,Q4
Is square wave of +5V/-15V input to base resistor ?
Check IC35
Is square wave output from pin 5 by the double frequency of
the square wave that input to pin 3.
Check IC45,Q1
Is square wave detected from collector of the Q1
Troubleshooting of the Sound Test
Result of test
"x" displayed
Check
Check IC10
Bleak or etc.
Check IC3
Pin 119-143
Troubleshooting for the DSP Test
MC-505
Feb, 1998

12
11-2. When test ends, press [ENTER].
MC-505 uses the FLASH MEMORY. So the program can be update the
program by transferring the data from the upgrading disk (SMF format),
through MIDI.
NOTICE : Before executing this software upgrade(including "Factory
Preset"), save user data referring to the section "Saving and
Loading user data", if necessary. If not , the user data will be
erased.
SSRequired Items
•MC-505 Version Up Disk Set (PNo. 17048669)
(The Version up disk contains the MC-505 program converted into SMF
data.
Obtain the latest version from the service center.)
•Sequencer ÅiAnything that will playback SMF will do.
•MIDI cable
SSUpdate procedure
1. Connect MIDI OUT of the Sequencer with MIDI IN of the MC-505.
2. Turn the power on while holding down [TEMPO/MIXER], [PTN SET]
and [PATCH] button.
Display shows as follows.
3. Press the [ENTER] button, then MC-505 checks the ROM-ID number.
And display shows as follows.
Check to see that the display shows as described above and then
playback the SMF data.
When the update procedure is in normal operation, [PATCH] LED will
blink.
The file names are as follows.
_000001.mid
_000002.mid
|
_000016.mid.
(For cases where program data volume is small, the file count is less
than 16.)
While playing, a check sum appears on the display.
One=**** : Check sum of the each file.
Al=**** : Total.
After all the files have been played, compare the original checksum
(described on disk label) with the current checksum for discrepancy.
4. Perform the Factory Preset Data loading.
(See page 7(FACTORY PRESET) for more details.)
NOTICE : As for MC-505, this procedure must be carried out after
executing the update procedure.If not, some strange problem
may occur later.
The update procedure is now complete.
1. Adjusting DBeam controller
When you replace MAIN ESCT ASSY, DBeam controller adjustment is
necessary.
1-1. Remove the bottom cover.
1-2. Connect the test probe of the oscilloscope to the Tap
Point of the MAIN BOARD.
TP 1: + TP 2: -(GND)
1-3. Adjust the voltage output from TP 1 to 0V by using
VR1.
NOTE : When you adjust the voltage, be sure to keep MC-
505 in a horizontal position, and keep any object and
strong light (fluorescent lamp etc.) away from around
the photoreceiver.
Please don't observe the voltage in a state of the
photoreceiver side down.
2. Group wires
The wirings that connect MAIN ESCT BOARD ASSY and PANEL
BOARD are tied.
This action is necessary to keep wirings from contacting with Power
Supply Unit.
Once you cut the tie, please take this action again for safety.
Result of Test
One of the dot is not lit
Contrast of the LCD is not changed
Contrast of the LCD is pale, even if
adjust its contrast maximum level.
Contrast of the LCD is dark , even if
adjust its contrast minimum level
Check
Replace the LCD unit.
Check R262
Is PWM waveform input to the QFP side of the R262?
Check IC31
Check the condition of connection of resistors and capacitors, and its input / output voltage.
Make hot and cool TH1, if the bounds of the contrast change
is large, there is a possibility that the component is broken
Check DA8
Is there short in the circuit ?
If the above check points are normal, replace the LCD unit.
Test Mode complete.
Troubleshooting for the LCD Test
UPGRADING FLASH ROM SOFTWARE VERSION
MC-505 Sys-Verup
Y= ENTER/N= EXIT
MC-505 Sys-Verup
Please Send Data
MC-505 Sys-Verup
One=9244 Al=360F
NOTICE
Feb, 1998
MC-505

12345678910111213141516 17 18 19 20 21 22 23 24 25 26 27 28
A
B
C
D
E
F
G
H
I
J
K
L
M
N
O
P
Q
R
S
T
U
13
VOLUME
MATRIX SW&LED MATRIX
CPU
IC1
IC2 IC3
OCTAVE LOWBOOST &
OCTAVE
Buffer/LPF
IC40,43,55
UPC4570G
Buffer/LPF
IC36,IC37
UPC4570G
Buffer/LPF
IC38,IC39
UPC4570G
DAC
IC13
UPD63200
IC12
IC11
Mixer
IC47
UPC4570G
Buffer
IC49
M5218
DRAM for
Effects
IC10
TC514260
Tone
Generator
RA01-005
Gate Array
M60205-0601FP
Bus Buffer
IC22
74HC245
CS1
A21
Card Controle
IC23,24,25
Decoder
IC21
TC3W01
Work RAM
IC8
UPD4218160LE
Program
IC4
LH28F800SUT
User Data
IC5
LH28F800SUT
PresetData
IC6(NIU)
LH28F016SUT
PresetData
IC7
UPD23C16000WGY-
835-MKH
Wave Data
IC9
LHMNOPNH
Buffer
Q20
DTC114EK
PEDAL
JK9
Receiver
IC20
PC410X
Transmitter
IC52
Q16,17,34
Card Slot CN3;CN015-0301
MIXOUT
JK2,JK4
DIRECT1
JK1,JK3
DIRECT2
JK5,JK7
PHONES
JK6
VR2 VR1
RK09L12D0 RK09L12D0
Address Bus
Data Bus
Control Lines
SYSCS
USRCS
PANEL BOARD
Pulse
Processor
IC18,19
DBCLK
Dbeam
Driver
Q5,Q10
D4 TLN201
Infrared
Receiver
IC2
UPC4570HA
D5 TPS708
Photo Diode
Sampling and LPF
IC50,IC59,Q33
PULSE XDBPLS
DBV
AN0-2
PB0-7
PD0-7
LCD UNIT
DM1628-0AAB
HD6437042AE11F
MIDI JK8
YKF51-5054
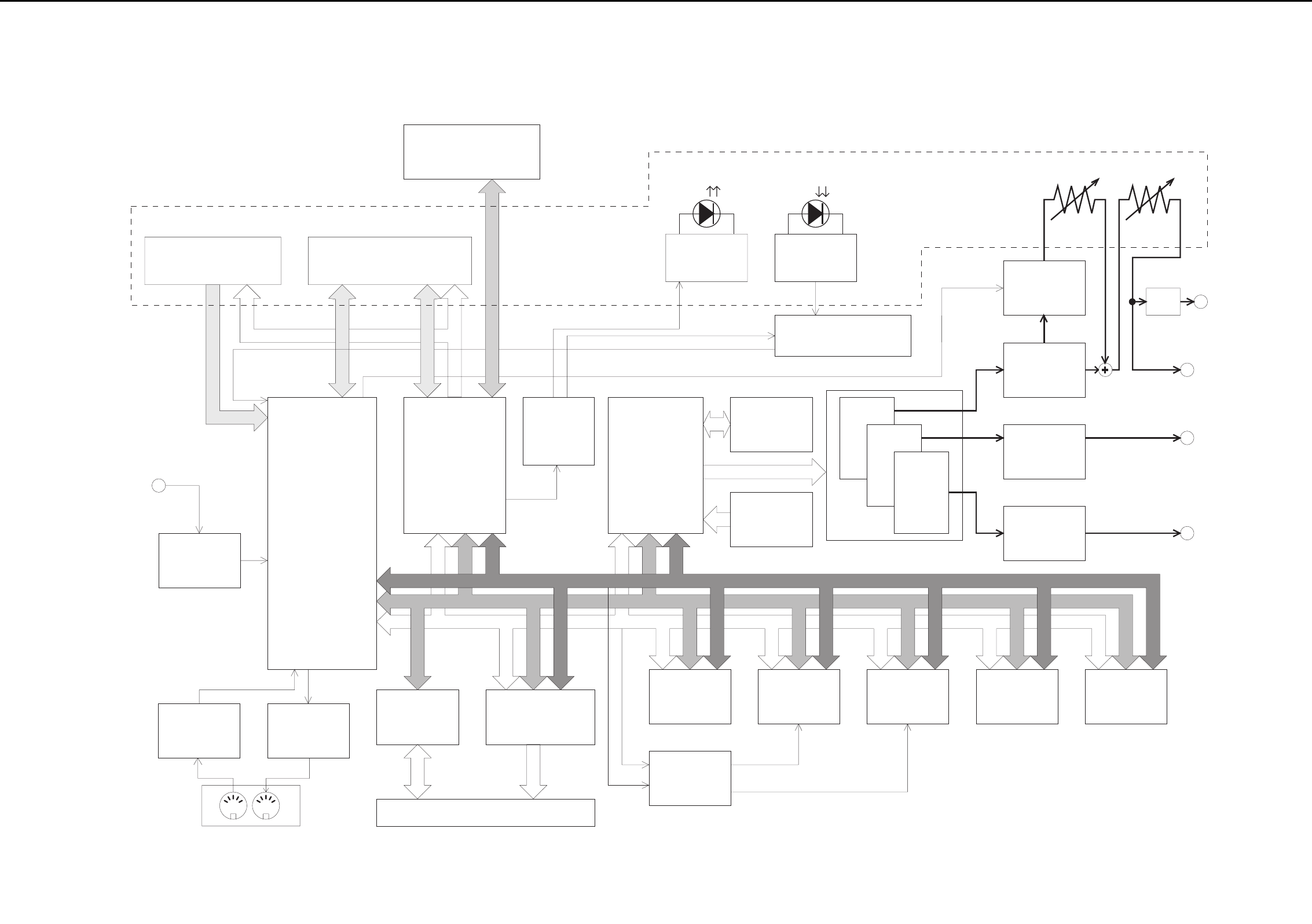
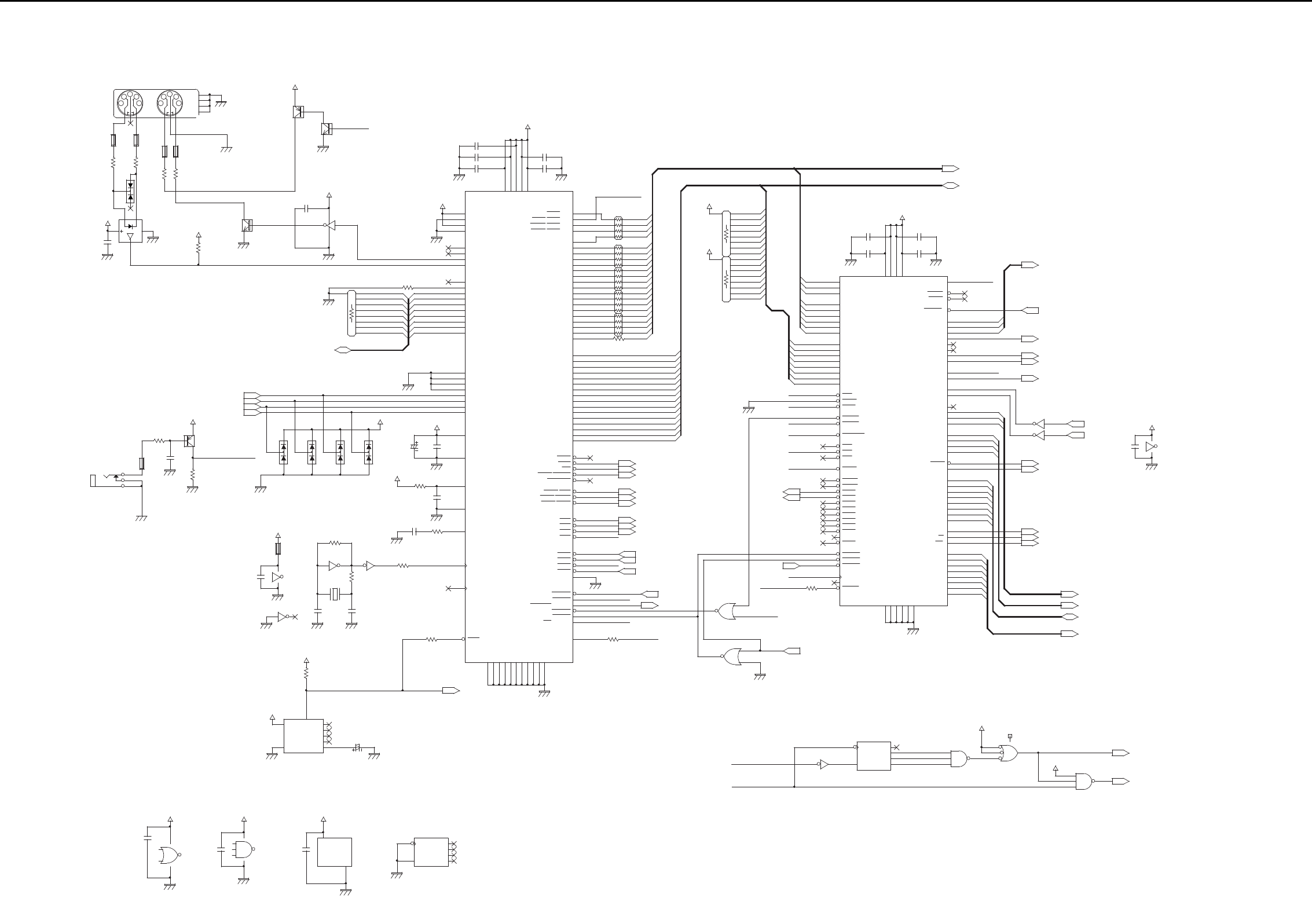
BLOCK DIAGRAM
MC-505
Feb, 1998

1 2 3 4 5 6 7 8 9 10111213141516171819202122232425262728
A
B
C
D
E
F
G
H
I
J
K
L
M
N
O
P
Q
R
S
T
U
14
CIRCUIT BOARD
‰‰
‰‰MAIN ESCT SET (71013567)
Feb, 1998
MC-505

12345678910111213141516 17 18 19 20 21 22 23 24 25 26 27 28
A
B
C
D
E
F
G
H
I
J
K
L
M
N
O
P
Q
R
S
T
U
15
Feb, 1998
MC-505
PANEL ESCT SET (71010634)

1 2 3 4 5 6 7 8 9 10111213141516171819202122232425262728
A
B
C
D
E
F
G
H
I
J
K
L
M
N
O
P
Q
R
S
T
U
16
MAIN DIAGRAM
CPU and PERIPHERAL
TONE
GENERATOR
D BEAM CTRL
MEMORY
OUTPUT (MIX), MUTE CONTR OL
OUTPUT (DIRECT 1, 2)
PANEL I/O
A[0..21]
D[0..15]
XRD
XWRL
XRST
XPINT
XPWAIT
XPCS
ML
MR
D1L
D1R
D2L
D2R
ML
MR
D1L
D1R
D2L
D2R
OCT
PULSE
DBVXDBPLS
A[0..21]
D[0..15]
FINT
RAS
CASL
CASH
RDWR
XCARD
XCCTL
CWPSNS
CS1
PRECS
XWRL
XRD
XRST
XCBSY
XEJECT
XINS
XCSNS
A[0..21]
D[0..15]
RAS
CASL
CASH
RDWR
XCARD
XCCTL
XCBSY
CWPSNS
CS1
PRECS
FINT
XRD
XWRL
XRST
XPCS
XPWAIT
XPINT
DBV
OCT
PULSE
AN0
AN1
AN2
AMUX[0..2]
PB[0..7]
IOEN
BEAT_R
BEAT_G
ENCA
ENCB
TAPINT
SSEN
LLCK
RS
RXW
LE
SS[0..2]
LS[0..3]
PD[0..7]
LCD[0..7]
XEJECT
XINS
XCSNS
XDBPLS
LCDPWM
AN0
AN1
AN2
AMUX[0..2]
PB[0..7]
IOEN
BEAT_R
BEAT_G
ENCA
ENCB
TAPINT
SS[0..2]
LS[0..3]
PD[0..7]
SSEN
LLCK
RS
RXW
LE
LCD[0..7]
XRST
PULSE
LCDPWM
D[0..15]
A[0..21]
PB[0..7]
LCD[0..7]
LS[0..3]
AMUX[0..2]
PD[0..7]
SS[0..2]
A
F
AF
D
D
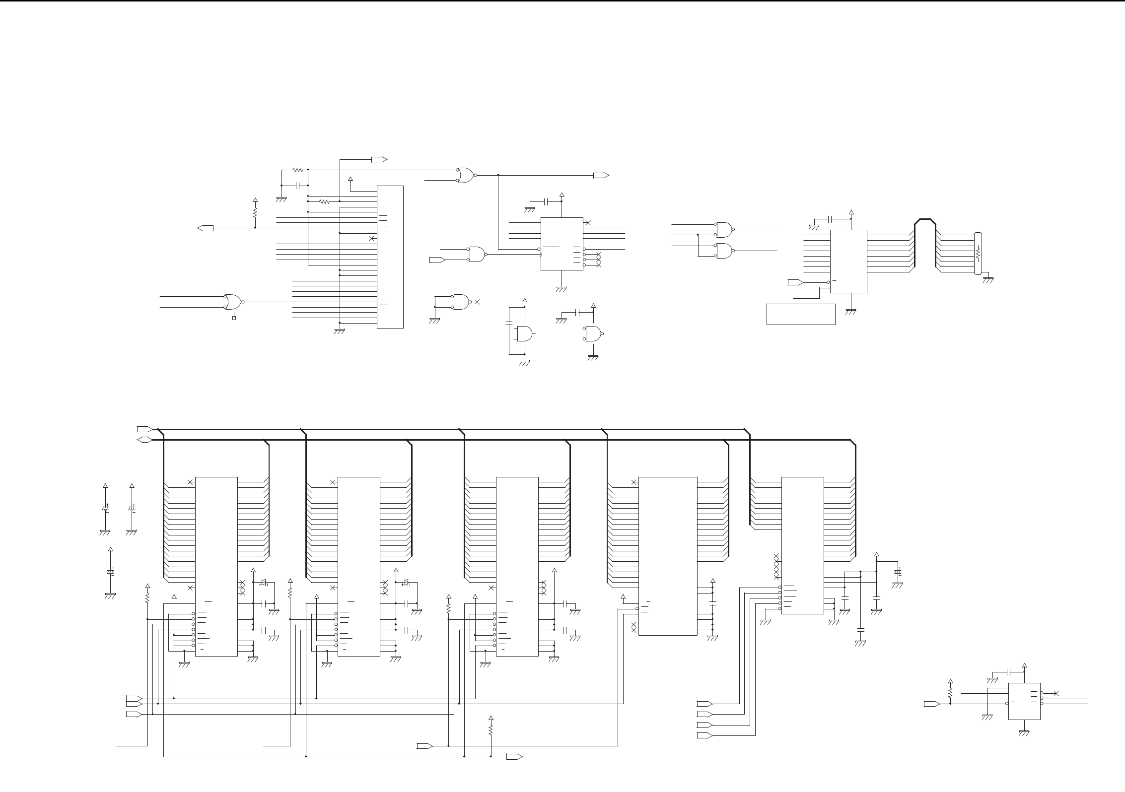
CIRCUIT DIAGRAM
Feb, 1998
MC-505

Di
rect_2(R)
Di
rect_2(L)
Di
rect_1(R)
Di
rect_1(L)
(1/10W) (1/10W)
(1/10W) (1/10W)
(1/10W) (1/10W)
(1/10W) (1/10W)
OUTPUT (DIRECT 1,2)
+5V when mutin
g
,
otherwise -15V
MUTE
A
A
A
A
A
A
A
A
+15
- 15
A
A- 15
+15
A
A
A
A
+15
- 15
A
A- 15
+15
F
F
F
FF
F
F
F
A
A
A
A
A
A
A
A
A
A
A
A
R199
4.7k
R198
4.7k
JK7
HLJ7101-01-3010
1
2
4
R191
27k
R192
15k
C174
2200p
C168
10/16
R206
10k
Q11
2SC3326A
1
2 3
R180
4.7k
R179
4.7k
JK5
HLJ7101-01-3010
1
2
4
IC38A
UPC4570G
+
-
2
31
R172
27k
R173
15k
C165
2200p
C159
10/16
R184
10k
Q 9
2SC3326A
1
2 3
R160
4.7k
JK3
HLJ7101-01-3010
1
2
4
R151
27k
R152
15k
C156
2200p
R165
10k
Q 7
2SC3326A
1
2 3
C147
2200p
R133
15k
R132
27k
R139
4.7k
R144
10k
Q 5
2SC3326A
1
2 3
JK1
HLJ7101-01-3010
1
2
4
R140
4.7k IC37A
UPC4570G
+
-
2
31
C143
10/16
C167
10/16
C158
10/16
C142
10/16
R161
100k
IC38B
UPC4570G
+
-
6
57
R193
NIU
C166
NIU
C157
NIU
R174
NIU
R154
NIU
C149
NIU
C150
10/16
IC37B
UPC4570G
+
-
6
57
C141
NIU
R134
NIU
R137
1k
R138
680
R157
1k
R158
680
R177
1k
R178
680
R197
680
R196
1k
R159
4.7k
C151
10/16
C170
1800p
R181
100k
R182
100k
R142
100k
R162
100k
R200
100k
C177
0.1u
C188
0.1u
C179
0.1u
C190
0.1u
C360
100p
C358
1 0 0p
C363
1 0 0p
C362
100p
IC36A
UPC4570G
+
-
2
31
IC36B
UPC4570G
+
-
6
57
R340
8.2k
R339
4.7k
R342
8.2k
R341
4.7k
IC39B
UPC4570G
+
-
6
57
IC39A
UPC4570G
+
-
2
31
R343
4.7k R344
8.2k
R346
8.2k
R345
4.7k
C364
0.1u
C365
0.1u
C366
0.1u
C367
0.1u
C383
NIU
C381
NIU
C385
NIU
C389
NIU
C382
100p
C384
100p
C386
100p
C392
100p
IC38C
UPC4570G
+
-
84
IC39C
UPC4570G
+
-
84
IC36C
UPC4570G
+
-
84
IC37C
UPC4570G
+
-
84
C152
1800p
C160
1800p
C144
1800p
R201
100k
R141
100k
L 8
N2012Z601
L16
N2012Z601
L 7
N2012Z601
L15
N2012Z601
D2R
D2L
D1R
D1L
1 2 3 4 5 6 7 8 9 10 11 12 13 14 15 16 17 18 19 20 21 22 23 24 25 26 27 28
A
B
C
D
E
F
G
H
I
J
K
L
M
N
O
P
Q
R
S
T
U
17
Feb, 1998
MC-505

DBV: Volta
g
e Out
p
ut for A/D
p
ort
(
0to5V
)
D BEAM CTRL
A
+15
- 15
D
A
+15
- 15
A
+5D
D
A
+15
- 15
+15
+5D
A
A
- 15
A
- 15
+15
A
A
A
IC50A
UPC4570G
+
-
2
31
R230
33k
C209
0.1u
R229
15k C380
0.01u
R245
3.3k
R246
1.5k
R228
4.7k
C205
0.047u
R231
120k
C203
0.1u
C202
8200
p
R233
1k
R234
2.2k
R235
10k
R237
68k
R238
120k
R240
820k
R331
100
Q22
2SA1037KR
1
3 2
IC59A
UPC4570G
+
-
2
31
IC59B
UPC4570G
+
-
6
57
IC50B
UPC4570G
+
-
6
57
C420
15
p
C212
0.1u
R232
10k
R236
15k
C434
10
p
R365
NIU
VR1
EVND8AA03B24
1
2
3
R384
47k
R383
47k
R382
100
DA13
DA204U
21
3
CN2
53253-0410
11
22
33
44
C436
47
p
R239
NIU
C213
0.1u
DA11
DAP202K
12
3
DA12
DAP202K
12
3
Q33
2SK368GR
3
1 2
R242
12k
C210
0.1u
R241
68k
IC50C
UPC4570G
+
-
84
C204
10/16 C421
0.1u
R330
33k
C423
0.1u
R247
100k
R329
NIU
IC59C
UPC4570G
+
-
84
C214
10/16
TP1
RCS00000C
1
TP2
RCS00000C
1
D3
DAN202K
1 2
3
D4
DAN202K
1 2
3
DBV
XDBPLS
1 2 3 4 5 6 7 8 9 10 11 12 13 14 15 16 17 18 19 20 21 22 23 24 25 26 27 28
A
B
C
D
E
F
G
H
I
J
K
L
M
N
O
P
Q
R
S
T
U
18
Feb, 1998
MC-505

4
Mute Cont
o
Phones
LowBoost
Volume
Master
Volume
(1/2W)
Mix Out(L/Mono
)
Mix Out(
R
(1/10W) (1/10W)
(1/10W) (1/10W)
(1/2W)
(1/2W) (1/2W)
OUTPUT (MIX), MUTE CONTROL
+5V when muting, otherwise -15V
-15V when
OCTAVE is ON,
else +5V
MIXING left and right
CLIPPING signal
HIGH=+5V / LOW=-15V
DEVIDER
Cutting off low
level signal
LBRTN_R
VOLRTN_L
VOLRTN_R
VOLRTN_R
VOLRTN_L
LBSND_L
LBSND_R
LBRTN_L
VOLSND_L
NORM_R
NORM_R
NORM_L
NORM_L
NORM_R
NORM_L
LBSND_L
LBSND_R
LBRTN_L
LBRTN_R
VOLSND_R
MUTE
MUTE
+5D
D
A
- 15
DA- 15
+15
A
+15
- 15 - 15
A
+15
A
+15
- 15
A
A
A A - 15
+15
A
A
A
+15
A- 15
+15
A- 15 A
A
- 15
+15
+15
- 15
A
AAA
A
A
A
A
A
- 15
+5A
+5A
+5A
+5A
A- 15
+15
- 15
A
+15
A
A
A
A
A
A
A
A
A
A
A
A
A
A
A
A
+5A
D
+5A
F
F
F
F
+15
D
+15
AA
A A
A
A
A
A
A
A
A
A
A
A
A
A
A
A
A
A
A
A
A
A
A
A
A
A- 15
+15
F
F
F
+5A
A
A
- 15
A
A
A
Q4
2SC3326A
1
2 3
IC34
M51953BFP
RST 6
DLY 5
VCC
7
GND
4
NC 1
NC 2
NC 3
NC 8
R212
10k Q13
2SA1037KR
1
3 2
R213
10k
C176
100/16
IC49A
M5218AFP
+
-
2
31
IC49C
M5218AFP
+
-
84
R190
2.2k
IC35C
TC74HC74F
VCC 14
GND
7
C187 10/16
C181
0.1u
C192
0.1u
IC40C
UPC4570G
+
-
84
IC41C
UPC4570G
+
-
84
C193
0.1u
C182
0.1u
C184
0.1u
IC43C
UPC4570G
+
-
84
C195
0.1u
IC42C
UPC4570G
+
-
84
C194
0.1u
C183
0.1u
R188
4.7k
IC49B
M5218AFP
+
-
6
57
R209
2.2k
C169
100p
R207
4.7k
C173
0.1u
C175
0.1u
R119
10k
R110
10k
R130
4.7k
R113
10k
IC44B
UPC4570G
+
-
6
57
R116
22k
C124
0.1u
R117
22k
IC53B
UPC4570G
+
-
6
57
Q3
2SC3326A
1
2 3
IC42A
UPC4570G
+
-
2
31
R97
10k
R88
10k
R108
4.7k
R91
10k
IC53A
UPC4570G
+
-
2
31
R103
22k
C130
0.1u
IC44C
UPC4570G
+
-
84
C136
0.1u
IC47C
UPC4570G
+
-
84
C134
0.1u
C137
0.1u
IC48C
UPC4570G
+
-
84
C139
0.1u
C140
0.1u
C133
0.1u
IC45C
UPC4570G
+
-
84
C131
0.1u
R79
100k
IC45A
UPC4570G
+
-
2
31
R78
10k
R80
10k
Q1
2SC2412KR
1
2 3
R76
10k
R74
10k
IC42B
UPC4570G
+
-
6
57
Q12
2SC3326A
1
2 3
Q10
2SC3326A
1
2 3
IC47A
UPC4570G
+
-
2
31
R106
15k
R129
18k
R128
15k
IC47B
UPC4570G
+
-
6
57
CN1
52147-1010
1
12
23
34
45
56
67
78
89
910
10
IC35A
TC74HC74F
D
2
CLK
3
Q5
Q6
PR 4
R
1
IC45B
UPC4570G
+
-
6
57
R82
100k
R81
1k
R312
100k
IC41A
UPC4570G
+
-
2
31
R321
100k
R320
47k
R327
4.7k
R153
10k
R150
100k
Q8
2SC3326A
1
2 3
C155
10/16
IC48B
UPC4570G
+
-
6
57
R171
10k
R166
2.2k
R146
2.2k
JK2
HLJ7101-01-3010
1
2
4
Q6
2SC3326A
1
2 3
C148
10/16
JK4
HLJ7101-01-3010
1
2
4
IC48A
UPC4570G
+
-
2
31
C127
0.22u
R169
NIU
R149
NIU
JK6
HLJ7001-01-3010
1
2
3
C320
10/16
C321
10/16
R325
47k
R355
100k
Q30
2SA1037KR
1
3 2
R307
10k
C324
0.1u
C340
0.1u
C341
0.1u
IC55C
UPC4570G
+
-
84
C339
0.1u
IC53C
UPC4570G
+
-
84
C338
0.1u
R100
47k
R102
22k
C122
0.022u
C129
0.022u
R124
22k
R125
22k IC41B
UPC4570G
+
-
6
57
R302
4.7k
R303
47k
R322
2.2k
R313
2.2k
R114
10k
C355
10/16
Q32
2SC3326A
1
2 3
Q31
2SC3326A
1
2 3
R147
1k
R148
680
R167
1k
R168
680
R305
100k
C121
0.1u
R304
100k
R109
100k
R131
100k
R170
100k
C135
2200p
IC40B
UPC4570G
+
-
6
57
C126
10/16
R98
4.7k
C119
10/16
R120
4.7k
R89
27k
R90
15k
R99
4.7k
R121
4.7k
C123
2200p
R112
15k
R111
27k
IC40A
UPC4570G
+
-
2
31
C330
1800p
R145
NIU
C145
NIU
C153
NIU
R163
NIU
R104
100k
C128
1800p
IC55A
UPC4570G
+
-
2
31
IC55B
UPC4570G
+
-
6
57
R351
4.7k
R353
4.7k
R354
8.2k
C118
0.047u
C125
0.047u
R352
8.2k
C350
100p
C354
100p
R123
10k
R118
10k
IC43B
UPC4570G
+
-
6
57
IC43A
UPC4570G
+
-
2
31
R101
10k
R96
10k
R349
100k
R107
18k
R326
4.7k
R318
4.7k
DA10
DA204U
21
3
R350
330
R203
22k
R185
22k
C162
100p
C361
NIU
C359
NIU
C407
100p
C403
100p
C395
100p
C398
100p
C397
100p
C394
100p
C396
100p
C399
100p
R357
2.7k
C410
10/16
C408
10/16
C393
100p
C402
NIU
C405
NIU
C400
100p
C404
100p
C406
100p
C409
100p
R210
470
R211
10k R214
100k
C113
0.1u
IC35B
TC74HC74F
D
12
CLK
11
Q9
Q8
PR 10
R
13
C117
0.1u
C335
0.1u
R348
330 R95
22k
IC44A
UPC4570G
+
-
2
31
DA9
DA204U
21
3
C120
0.22u
R358
100k
R189
100k
R94
22k C351
10/16
R337
100k
R347
100k
R126
100k
R92
10k
R208
100k
R359
100k
R335
100k
R84
100k
R105
10k
R127
10k
IC46A
UPC4570G
+
-
2
31
IC46B
UPC4570G
+
-
6
57
R366
12k
C427
100p
C430
100p
R370
12k
C428
10/16
C431
10/16
R369
100k
R373
100k
R368
2.2k
IC46C
UPC4570G
+
-
84
C433
0.1u
C432
0.1u
R367
2.2k
C164
100/16
C171
100/16
C426
100/16
C429
100/16
C325
100/16
C326
100/16
C328
0.1u
R316
100k
C333
0.1u
R122
100k
DA16
DA204U
2 1
3
DA15
DA204U
2 1
3
R310
22k
Q29
DTA114EK
1
3 2
R308
330
R306
1k
R309
22k
C349
100/16
C327
100/16
R186
47
R187
47
R204
47
R205
47
C114
100/16
L10
N2012Z601
L9
N2012Z601
L13
N2012Z601
L14
N2012Z601
DA14
DA204U
21
3
C352
100/16
C356
100/16
Q35
2SC3326A
1
2 3
Q36
2SC3326A
1
2 3
R387
10k
R388
10k
R371
4.7k
R372
4.7k
D5
DAN202K
1 2
3
OCT
ML
MR
1 2 3 4 5 6 7 8 9 10 11 12 13 14 15 16 17 18 19 20 21 22 23 24 25 26 27 28
A
B
C
D
E
F
G
H
I
J
K
L
M
N
O
P
Q
R
S
T
U
19
Feb, 1998
MC-505

CPU Data
CPU Address
This circuit generates LED drive pulse for
D B e am Ctrl
CPU
Mode2:Inte rnal ROM Enable
Clock Mode: x4
A/D P ort Input Impedance
=max. 1kohm
PEDAL
MIDI
(Reverse Type)
SWITCH
System Clock =28.224MHz
CPU and PERIPHERAL
D15
D14
D13
D12
D11
D10
D9
D8
D7
D6
D5
D4
D3
D2
D1
D0
D11
D4
D3
D12
D10
D5
D2
D13
D9
D6
D1
D14
D8
D7
D0
D15
LCD[0..7]LCD[0..7]
PD[0..7]PD[0..7]
LS[0..2]LS[0..2]
SS[0..2]SS[0..2]
XCS0
XLCDREQ
CPUCK
AMUX[0..2]
PB7
PB6
PB5
PB4
PB3
PB2
PB1
PB0
PB[0..7]
PB7
PB6
PB5
PB4
PB3
PB2
PB1
PB0
XGAINT
XGAACK
LCD0
LCD1
PD0
PD7
SS1
D0
D7
DBCLK
DBCLK
XGAINT
XCS0
D6
LCD3
PD4
MDRX
PD1
LS1
XGAREQ
D5
LS0
PD5
LS2
LCD2
XGAACK
AMUX2
D[0..15]
LS3
PD6
SS2
CPUCK
LCD6
PD2
D4
LCD5
SS0
D2
AMUX1
XRD
D3
LCD7
GAWAIT
XWRL
D1
LCD4
PD3
AMUX0
XRST
PEDAL
MDRX
MDTX
XRST
PEDAL
A19
A4
A19
A17
A14
A4
A1
A13
GAWAIT
A7
A3
A5
A2
A6
A1
A5 A 3
A9
A21
A17
A11
A0
A10
A2
A[0..21]
A0
A12
A18
A16
A18
A15
A8
DBCLK
XRST
+5D
+5D
+5D
+5D
+5D
D
D
+5D
+5D
+5D
+5D
D
+5D
D
D
+5D
+5D
+5D
D
D
D
D
D
D D
D
D
D
D
D
D
DD
DD
D
+5D
D
+5D
D
+5D
D
D
D
F
D
+5D
D
+5D
+5D
D
D
+5D
D
F
+5D
D
+5D
F
IC15
M51953BFP
RST 6
DLY 5
VCC
7
GND
4
NC 1
NC 2
NC 3
NC 8
C69 0.1u
X1
7.056MHz
1 4
C84 0.1u
C70 0.1u
C83 0.1u
C77 0.1u
C71 0.1u
C76 0.1u
C81 0.1u
C82 0.1u
R73
1M
RA17
10kx8
1 2
3
4
5
6
7
8
9
R70
100
R72
470
C110
15p
C62
0.1u
R71
100
DA3
DA204U
21
3
DA4
DA204U
21
3
DA5
DA204U
21
3
DA6
DA204U
21
3
IC17A
TC7W04F
17
IC17C
TC7W04F
62
C80
0.1u
RA13
10kx8
1 2
3
4
5
6
7
8
9
RA18
10kx8
1 2
3
4
5
6
7
8
9
C89
470p
R69
3.3k
R68
220
C109
0.1u
IC14A
TC7WU04F
1 7
IC14B
TC7WU04F
3 5
R65
1k
C74
0.1u
L6
0R0
IC2
M60205-0601FP
VDD 2
VDD 29
VDD 52
VDD 79
VSS
1VSS
28 VSS
33 VSS
40 VSS
53 VSS
80
MIDI IN 6
WRHO 4
WRLO 5
WAIT IN 25
PORT7 66
PORT6 65
PORT5 64
PORT4 63
PORT3 62
PORT2 61
PORT1 60
PORT0 59
PWM 2 3
PWM 1 67
ENC B 69
ENC A 68
SS3 74
SS2 73
SS1 72
SS0 71
LS3 78
LS2 77
LS1 76
LS0 75
SSEN 70
LLCK 81
PD7 89
PD6 88
PD5 87
PD4 86
PD3 85
PD2 84
PD1 83
PD0 82
RS/CD 90
R/W 91
LE/RD 92
LCD 7 100
LCD 6 99
LCD 5 98
LCD 4 97
LCD 3 96
LCD 2 95
LCD 1 94
LCD 0 93
A21
23
A20
22
A19
21
A5
20
A4
19
A3
18
A2
17
A1
16
A0
15
D7
14
D6
13
D5
12
D4
11
D3
10
D2
9
D1
8
D0
7
XRD
34
XWRH
35
XWRL
36
XDREQ
31
XDACK
32
WAIT OUT
37
CS6
41
CS4
39
CS2
38
XIREQ
24
ECS11
55
ECS10
54
ECS9
51
ECS8
50
ECS7
49
ECS6
48
ECS5
47
ECS4
46
ECS3
45
ECS2
44
ECS1
43
ECS0
42
EXTINT2
58
EXTINT1
57
EXTINT0
56
CLK IN
27
CLK OUT
30
RESET
26
C78
0.1u
IC14D
TC7WU04F
84
C88
0.1u
IC17D
TC7W04F
84
C96
15p
R226
1k
JK9
HLJ7101-01-3010
1
2
4
L27
N2012Z601
R224
10k
C200
0.1u R225
4.7k
JK8
YKF51-5054
2
4 5
IN OUT
2
4 5
12
14
15
22
24
25
30
40
50
60
L23
N2012Z601 L24
L26
N2012Z601
L25
R217
120 R218
100
R221
1k
R219
220
R220
220
C196
0.1u
IC20
PC410
6 4
1
3
5
Q20
DTA124EK
1
3 2
C197
10/16
C201
1/50
IC1
HD6437042AE11F
MD3
73
MD2
75
MD1
78
MD0
79
RXD1/PA3
48 TXD1/PA4
47
RXD0/PA0
51 TXD0/PA1
50
PE13/TIOC4B/*
112
PE12/TIOC4A
111
PE11/TIOC3D
110
PE10/TIOC3C
108
PE9/TIOC3B
107
PE8/TIOC3A
106
PE7/TIOC2B
105
PE6/TIOC2A
104
PE5/TIOC1B
102
PE4/TIOC1A
89
*/PE3/DRAK1 88
*/PE1/DRAK0 86
AN7/PF7
99
AN6/PF6
98
AN5/PF5
96
AN4/PF4
95
AN3/PF3
94
AN2/PF2
93
AN1/PF1
92
AN0/PF0
91
AVCC
100
AVSS
97
PLLVCC
80
PLLVSS
82
PLLCAP
81
EXTAL
74
XTAL
72
CK/PA15 83
NMI 76
*/IRQ7/A21 32
*/WAIT/IRQ6/A20 31
*/BREQ/IRQ5/A19 30
*/BACK/IRQ4/A18 29
PB1/A17 22
PB0/A16 20
PC15/A15 19
PC14/A14 18
PC13/A13 17
PC12/A12 16
PC11/A11 15
PC10/A10 14
PC9/A9 13
PC8/A8 12
PC7/A7 11
PC6/A6 10
PC5/A5 9
PC4/A4 8
PC3/A3 7
PC2/A2 6
PC1/A1 5
PC0/A0 4
PD15/D15 52
PD14/D14 53
PD13/D13 54
PD12/D12 56
PD11/D11 57
PD10/D10 58
PD9/D9 59
PD8/D8 60
PD7/D7 62
PD6/D6 63
PD5/D5 64
PD4/D4 66
PD3/D3 67
PD2/D2 68
PD1/D1 69
PD0/D0 70
*/PA7/CS3 44
*/PA6/CS2 45
PA11/CS1 40
PA10/CS0 41
PA14/RD 34
PA13/WRH 36
PA12/WRL 38
*/POE0/RAS 24
*/POE2/CASH 26
*/POE1/CASL 25
*/POE3/RDWR 28
WDTOVF 35
*/PA9/IRQ3 42
*/PA8/IRQ2 43
*/SCK1/IRQ1 46
*/SCK0/IRQ0 49
*/PE2/DREQ1 87
*/PE0/DREQ0 85
*/IRQOUT/DACK1 2
*/AH/DACK0 1
RES/VPP
84
VCC 21
VCC 37
VCC 65
VCC 77
VCC 103
VSS
3
VSS
101
VSS
109
VSS
23
VSS
27
VSS
33
VSS
39
VSS
55
VSS
61
VSS
71
VSS
90
R56
100
RA10
100x4
1 8
2 7
3 6
4 5
RA12
100x4
1 8
2 7
3 6
4 5
RA11
100x4
1 8
2 7
3 6
4 5
RA9
100x4
1 8
2 7
3 6
4 5
RA8
100x4
1 8
2 7
3 6
4 5
IC19B
TC74HC393F
QD 8
QC 9
QB 10
QA 11
CK
13
CLR
12
IC19A
TC74HC393F
QD 6
QC 5
QB 4
QA 3
CK
1
CLR
2
IC19C
TC74HC393F
VCC 14
GND
7
IC57B
TC7W02F
5
6
3
IC57C
TC7W02F
84
C419
0.1u
R11
1k
IC17B
TC7W04F
3 5
Q17
DTC124EK
1
2 3
Q16
DTA124EK 1
3 2
Q34
DTC114TK
1
2 3
IC18A
TC74HC10F
1
2
13 12
IC18B
TC74HC10F
3
4
56
IC18D
TC74HC10F
147
IC18C
TC74HC10F
9
10
11 8
R386
10k
IC52
TC7S04F
24
53
C440
0.1u
IC57A
TC7W02F
1
2
7
IC14C
TC7WU04F
6 2
D2
DAN202K
1 2
3
SS[0..2]
LS[0..3]
LCD[0..7]
XPWAIT
PD[0..7]
XWRL
XRD
XRST
SSEN
LLCK
RS
RXW
LE
A[0..21]
D[0..15]
PULSE
AMUX[0..2]
PB[0..7]
DBV
ENCB
ENCA
BEAT_G
BEAT_R
IOEN
TAPINT
RAS
CASH
CASL
PRECS
CS1
RDWR
XPINT
FINT
AN2
AN1
AN0
XCARD
XCBSY
CWPSNS
XPCS
XCCTL
LCDPWM
OCT
XDBPLS
XEJECT
1 2 3 4 5 6 7 8 9 10 11 12 13 14 15 16 17 18 19 20 21 22 23 24 25 26 27 28
A
B
C
D
E
F
G
H
I
J
K
L
M
N
O
P
Q
R
S
T
U
20
Feb, 1998
MC-505

8M-Flash 8M-Flash 16M-DRAM
48P-TSOP(I)
Reverse-Bend
56P-TSOP 56P-TSOP
42P-SOJ
CPU Address
CPU Data
16M-Mask
2-CAS Control
Earl y Write Access
Burst Access Available
CAS Before RAS Reflesh
(70ns)
(70ns)
(120ns)
(60ns)
(Smart Media 5.0V only)
(
74HCT245AF)
(70ns)
Host to Card (BDIR=1)
Ca rd to Host (BDIR=0)
16M-Flash(NIU)
56P-TSOP
MEMORY
D15
D13
D12
D11
D10
D9
D8
D7
D6
D5
D4
D3
D2
D1
D0
D14
SYSCS
D15
D14
D13
D12
D11
D10
D9
D8
D7
D6
D5
D4
D3
D2
D1
D0
D7
D6
D5
D4
D3
D2
D1
D0 CD0
CD1
CD2
CD5
D0
D2
D3
D1
XWRL
XCCE
XCRE
CD7
CD5
CD4
CD3
CD2
CD1
CD0
XCWR
ALE
CLE
ALE
CLE
BDIR
BDIR
XCARD
XWRL
XRD
XCWR
XCRE
XCCE
A21
SYSCS
USRCS
USRCS
D15
D13
D12
D11
D10
D9
D8
D7
D6
D5
D4
D3
D2
D1
D0
D14
XRST
CD6
CWPSNS
D7
D6
D5
D4
D3
D2
D1
D0
D8
D9
D10
D11
D12
D13
D14
D15
D0
D1
D2
D3
D4
D5
D6
D7
D8
D9
D10
D11
D12
D13
D14
D15
XEJECT
CD7
CD6
CD4
CD3
CD0
CD1
CD7
CD2
CD6
CD3
CD5
CD4
A18
A21
A19
A17
A15
A6
A1
A11
A8
A7
A5
A4
A4A4
A9
A10
A2
A3
A4
A19
A15
A16
A11
A17
A2
A16
A14
A11
A21
A6
A1
A13 A3
A5
A19
A17
A12
A2
A9
A3
A8
A7
A5
A18
A4 A 6
A12
A10
A16 A16
A13
A13
A8
A6
A1A1
A12A12
A10
A3
A7
A5
A18
A17
A2
A14
A14
A9
A9
A3
A8 A 7
A5
A19
A2
A11
A8
A6
A10
A14
A18
A15A15
A[0..21]
A13
A9
A7
A1
A10
+5D
+5D
+5D
+5D
DD
D
D
D
D
D
D
D
+5D
D
+5D
D
+5D
D
D
+5D
D
D
D
D
+5D
D
D
+5D
D
D
D
+5D
+5D
+5D
D
D
D
D DD
D
+5D
+5D
+5D
+5D
+5D
+5D
D
+5D
D
D
+5D
D
+5D
D
+5D
D
D
+5D
IC4
LH28F800SUT-70@
A20
4
A19
5
A18
6
A17
7
A16
8
A15
10
A14
11
A13
12
A12
13
A11
17
A10
18
A9
19
A8
20
A7
22
A6
23
A5
24
A4
25
A3
26
A2
27
A1
28
A0
32
RY/BY
53
CE1
2
CE0
14
W E
55
OE
54
W P
56
BYTE
31
RP
16
3/5
1
DQ15 52
DQ14 50
DQ13 47
DQ12 45
DQ11 41
DQ10 39
DQ9 36
DQ8 34
DQ7 51
DQ6 49
DQ5 46
DQ4 44
DQ3 40
DQ2 38
DQ1 35
DQ0 33
NC 3
NC 29
NC 30
VPP 15
VCC 9
VCC 37
VCC 43
VSS 21
VSS 42
VSS 48
IC5
LH28F800SUT-70@
A20
4
A19
5
A18
6
A17
7
A16
8
A15
10
A14
11
A13
12
A12
13
A11
17
A10
18
A9
19
A8
20
A7
22
A6
23
A5
24
A4
25
A3
26
A2
27
A1
28
A0
32
RY/BY
53
CE1
2
CE0
14
W E
55
OE
54
W P
56
BYTE
31
RP
16
3/5
1
DQ15 52
DQ14 50
DQ13 47
DQ12 45
DQ11 41
DQ10 39
DQ9 36
DQ8 34
DQ7 51
DQ6 49
DQ5 46
DQ4 44
DQ3 40
DQ2 38
DQ1 35
DQ0 33
NC 3
NC 29
NC 30
VPP 15
VCC 9
VCC 37
VCC 43
VSS 21
VSS 42
VSS 48
R252
33k
R254
15k
IC7
UPD23C16000WGY(R)
NC
13
NC
11
A18
14
A17
15
A16
2
A15
3
A14
4
A13
5
A12
6
A11
7
A10
8
A9
9
A8
10
A7
16
A6
17
A5
18
A4
19
A3
20
A2
21
A1
22
A0
23
A-1/O15 46
O14 44
O13 42
O12 40
O11 35
O10 33
O9 31
O8 29
O7 45
O6 43
O5 41
O4 39
O3 34
O2 32
O1 30
O0 28
W/B
1
CE
24
OE/OE/DC
27
IC
12
IC
36
VCC 37
VCC 38
GND 25
GND 26
GND 47
GND 48
C228
0.1u
IC22
TC74HC245AF
A8
9
A7
8
A6
7
A5
6
A4
5
A3
4
A2
3
A1
2
G
19
DIR
1
B8 11
B7 12
B6 13
B5 14
B4 15
B3 16
B2 17
B1 18
VCC 20
GND
10
C216
0.1u
RA19
10kx8
12
3
4
5
6
7
8
9
IC23
TC74HC175F
D4
13
D3
12
D2
5
D1
4
RESET
1
CLK
9
Q4 15
Q3 10
Q2 7
Q1 2
Q4 14
Q3 11
Q2 6
Q1 3
VCC 16
GND
8
C217
0.1u
R248
100k
C219
0.1u
IC21
TC3W01F
G
3
B
2
A
1
Y0 7
Y1 6
Y2 5
GND
4VCC 8
C229
0.1u
IC24A
TC74HC32AF
1
23
IC24C
TC74HC32AF
9
10 8
IC24B
TC74HC32AF
4
56
IC24E
TC74HC32AF
147
IC6
LH28F016SUT-70@
A20
4
A19
5
A18
6
A17
7
A16
8
A15
10
A14
11
A13
12
A12
13
A11
17
A10
18
A9
19
A8
20
A7
22
A6
23
A5
24
A4
25
A3
26
A2
27
A1
28
A0
32
RY/BY
53
CE1
2
CE0
14
W E
55
OE
54
W P
56
BYTE
31
RP
16
3/5
1
DQ15 52
DQ14 50
DQ13 47
DQ12 45
DQ11 41
DQ10 39
DQ9 36
DQ8 34
DQ7 51
DQ6 49
DQ5 46
DQ4 44
DQ3 40
DQ2 38
DQ1 35
DQ0 33
NC 3
NC 29
NC 30
VPP 15
VCC 9
VCC 37
VCC 43
VSS 21
VSS 42
VSS 48
C218
0.1u
C221
0.1u
R251
33k C223
0.1u
C227
0.1u
C323
0.1u
C225
0.1u
C226
0.1u
C224
0.1u
C220
0.1u
C222
0.1u
R255
33k
R249
10k
CN3
CN015S-3013-0
VSS
1CLE
2ALE
3W E
4W P
5I/O1
6I/O2
7I/O3
8I/O4
9VSS
10 VSS
11 VCC
12 I/O5
13 I/O6
14 I/O7
15 I/O8
16 NC
17 GND
18 R/B
19 RE
20 CE
21 VCC
22 SENS1
30 SENS2
40 SW1
50 SW2
60
C198
100/16
C437
100/16
C211
100/16
C206
100/16
C439
10/16
C438
10/16
IC25C
TC7W08F
84
IC25A
TC7W08F
1
27
IC25B
TC7W08F
5
63
IC24D
TC74HC32AF
12
13 11
R1
10k
C215
0.1u
IC8
UPD4218160LE
A9
28
A8
27
A7
26
A6
25
A5
24
A4
23
A3
20
A2
19
A1
18
A0
17
NC
11
NC
12
NC
15
NC
16
NC
32
RAS
14
UCAS
30
LCAS
31
W E
13
OE
29
I/O16 41
I/O15 40
I/O14 39
I/O13 38
I/O12 36
I/O11 35
I/O10 34
I/O9 33
I/O8 10
I/O7 9
I/O6 8
I/O5 7
I/O4 5
I/O3 4
I/O2 3
I/O1 2
VCC 1
VCC 6
VCC 21
GND 22
GND 37
GND 42
R389
33k
RAS
CASH
CASL
FINT
XRST
XRD
XWRL
A[0..21]
D[0..15]
XCARD
XCCTL
CS1
XEJECT
XCBSY
PRECS
CWPSNS
RDWR
1 2 3 4 5 6 7 8 9 10 11 12 13 14 15 16 17 18 19 20 21 22 23 24 25 26 27 28
A
B
C
D
E
F
G
H
I
J
K
L
M
N
O
P
Q
R
S
T
U
21
Feb, 1998
MC-505

(Value Dial)
Molex Wire Trap
Molex Wire Trap
Molex FFC/FPC Connector
52806-1410
(00904612)
(1.0mm pitch)
Ke yPad Pow e r
Supply
LCD
Module
LCD Contlast Volta
g
e
max =0.7V(Bright)
min.=-0.2V(Dark)
(1/10W) (1/10W)
(The r m istor)
PANEL I/O
LCD7
LCD6
LCD5
LCD4
LCD3
LCD2
LCD1
LCD0
PD6
PD5
PD4
PD3
PD2
PD1
PD0
PD7
LCV
LCD[0..7]
PD[0..7]PD[0..7]
AMUX0
AMUX1
AMUX2
LS[0..3]
LS3
LS1
PB[0..7]
PB7
PB6
PB5
PB4
PB3
PB2
PB1
PB0
SS[0..2]
SS2
SS1
SS0
Y1
Y2
AMUX[0..2]
AMUX1
AMUX0
Y0
LS0
LS2
D
D
+5D
D
+5D
D
D D
+5D +5D
D
D
D
+5D
D
D
+5D
D
D
- 15
+15
+5D
A
D
D
+15
- 15
D
+15
- 15
D
+5D
D
- 15
D
+5D
+5D
+5D
+5D
D
D
D
D
D
D
D
D
D
D
D
D
D
D
+5D
D
D
D
D
+15
RA26
100x4
18 27 36 45
RA20 100x4
1 8
2 7
3 6
4 5
C241
100p
C242
100p
C243
100p C244
100p
C245
100p
C246
100p
C230
100p
C231
100p C232
100p
C233
100p C234
100p
C235
100p
C254
100p C255
100p
C256
100p
C258
100p C259
100p
C260
100p
C253
100p
IC29A
TC7W74F
D
2
CLK
1
Q5
Q3
PR 7
CL
6
IC29B
TC7W74F
VCC 8
GND
4
R279
15k
C284
0.01u
R280
1k
R282
1k
R259 100
R260 100
R261 100
C267
100p
L30
0R0
L29
0R0
C247
0.1u
IC30A
UPC4570G
+
-
2
31
IC30B
UPC4570G
+
-
6
57
R269
100
R271
100
Q26
DTA114EK
1
3 2
Q27
DTA114EK
1
3 2
RA21 100x4
1 8
2 7
3 6
4 5
R256
220
R257
220
RA28
100x4
1 8
2 7
3 6
4 5
RA29
100x4
1 8
2 7
3 6
4 5
C275 100p
C276 100p
C271
100p C272
100p
C273
100p C274
100p
C277 100p
C278 100p
CN4
52806-1410
1
1
2
2
3
3
4
4
5
5
6
6
7
7
8
8
9
9
10
10
11
11
12
12
13
13
14
14
R277
1k
R283
1k
R281
1k
R258
1k
CN8
52147-1210
1
12
23
34
45
56
67
78
89
910
10 11
11 12
12
CN7
52147-1110
11
22
33
44
55
66
77
88
99
10 10
11 11
R276
1k
CN6
52147-1010
1
1
2
2
3
3
4
4
5
5
6
6
7
7
8
8
9
9
10
10
IC31B
UPC4570G
+
-
6
57R272
100
IC28
TC3W01F
G
3
B
2
A
1
Y0 7
Y1 6
Y2 5
GND
4VCC 8
C286
0.1u
CN9
B7B-XH-A
1
1
2
2
3
3
4
4
5
5
6
6
7
7
C281
470/16
C280
220/6.3
C248
0.1u
C261
0.1u
C252
0.01u
DA8
DA204U
2 1
3
C285
0.01u
R264
6.8k
R262
10k
C239
100p
C236
0.1u
C257
100p
C249
0.01u
RA25 100x4
1 8
2 7
3 6
4 5
RA27
100x4
1 8
2 7
3 6
4 5
RA24 100x4
1 8
2 7
3 6
4 5
IC31A
UPC4570G
+
-
2
31
C240
220/6.3
C282
0.1u
IC30C
UPC4570G
+
-
84
C283
22/16
IC31C
UPC4570G
+
-
84
R278
15k
RA23
10kx8
12
3
4
5
6
7
8
9
R275
15k
CN5
52147-1310
11
22
33
44
55
66
77
88
99
10 10
11 11
12 12
13 13
C250
0.1u
C266
0.1u
C263
100p
C269
100p
C262
100p
C238
100p
C270
100p
C265
100p
R273
1M
C251
0.01u
R274
1M
R270
1M
C264
100p
C237
100p
C279
0.01u
C268
100p
C379
0.01u
C378
0.01u
C377
0.01u
RA22 100x4
1 8
2 7
3 6
4 5
R263
2.2k
C425
0.1u
C424
0.1u
R265
1k
R2
12k
R3
10k TH1
NTH5G1M33B103J
LE
RXW
RS
LLCK
ENCA
ENCB
LS[0..3]
SSEN
AN1
AN0
BEAT_RBE A T_G
LCD[0..7]
PD[0..7]
TAPINT
PB[0..7]
SS[0..2]
IOEN
AN2
AMUX[0..2]
PULSE
LCDPWM
1 2 3 4 5 6 7 8 9 10 11 12 13 14 15 16 17 18 19 20 21 22 23 24 25 26 27 28
A
B
C
D
E
F
G
H
I
J
K
L
M
N
O
P
Q
R
S
T
U
22
Feb, 1998
MC-505

LED
SCAN
SOURCE
7SEG LEFT 7SEG RIGHT
LED
SINK D-FF
SWITCH
DATA
(ANODE COMMON) (ANODE COMMON)
GREEN
SWITCH
SCAN
LED DATA
Main Matrix Managed by Gate-Array
PANEL BOARD (page 1/2)
ASSY 71010645
(PWB 01343467)
LDATA2
LD6
LD5
LD4
LD3
LD2
LD1
LD0
SSCAN1
SSCAN2
SSCAN3
SSCAN4
LD0
LD1
LD2
LD3
LD4
LD5
LD6
LD7
LD0
LD1
LD2
LD3
LD4
LD5
LD6
LD7
LSCAN9
LSCAN7
LSCAN8
LSCAN4
LDATA0
LSCAN10
LD[0..7]
LD7
LDATA1
LDATA7
LSCAN3
LSCAN1
LDATA4
LSCAN2
LDATA6
LDATA3
SSCAN5
LSCAN6
LSCAN5
LDATA5
D 3
D 5
D 1
FCLK
SSCAN6
SSCAN7
SSCAN8
AN2
D 2
D 4
D 7
D 0
ENC1B
ENC1A
TAP
LS2
LS0
SS2
SS1
SSEN
D 6
LS3
LS1
SS0
+5D
+5D
+5D
+5D
+5D
+5D
+5D
+5D
+5D
+5D
+5D
+5D
+5D
+5D
D
D
D
+5D
+5D
+5D
D
D
DD
D
+5D
D
+5D
DD
D
+5D
+5D
D
D D
+5D
D
+5D
Q 7
RN2227
3
2 1
D84
1 2
D100
1 2
D46
1 2
D105
1 2
D18
1 2
D21
1 2
D13
1 2
D17
1 2
D83
1 2
D99
1 2
D45
1 2
D106
1 2
D14
1 2
D48
1 2
D49
1 2
D33
1 2
D82
1 2
D44
1 2
D61
1 2
D47
1 2
D118
1 2
D58
1 2
D37
1 2
D81
1 2
D97
1 2
D43
1 2
D62
1 2
D35
1 2
D85
1 2
D86
1 2
D73
1 2
D80
1 2
D96
1 2
D53
1 2
D63
1 2
D67
1 2
D103
1 2
D104
1 2
D87
1 2
IC9
TD62593AP
N C 1 0
GND
9
I1 1
I2 2
I3 3
I4 4
I5 5
I6 6
I7 7
I8 8
O 8
1 1
O 7
1 2
O 6
1 3
O 5
1 4
O 4
1 5
O 3
1 6
O 2
1 7
O 1
1 8
SW15
ARPEGGIATOR
O N
1 2
SW18
PTN/SONG
1 2
SW56
EXIT
1 2
SW57
ENTER
1 2
SW65
TRANSPOSE
1 2
SW86
SHIFT
1 2 SW84
PTN CALL
1 2
IC1
TC74HC138P
C
3
B
2
A
1
G2B
5
G2A
4
G 1
6
Y 7 7
Y 6 9
Y 5 1 0
Y 4 1 1
Y 3 1 2
Y 2 1 3
Y 1 1 4
Y 0 1 5
VCC 1 6
GND
8
Q 2
RN2227
3
2 1
Q 1
RN2227
3
2 1
Q 6
RN2227
3
2 1
Q 4
RN2227
3
2 1
Q 3
RN2227
3
2 1
Q 8
RN2227
3
2 1
Q 9
RN2227
3
2 1
Q18
RN2227
3
2 1
Q17
RN2227
3
2 1
Q16
RN2227
3
2 1
Q15
RN2227
3
2 1
Q14
RN2227
3
2 1
Q12
RN2227
3
2 1
Q11
RN2227
3
2 1
Q13
RN2227
3
2 1
IC5
TC74HC138P
C3
B2
A1
G2B 5
G2A 4
G 1 6
Y 7
7
Y 6
9
Y 5
1 0
Y 4
1 1
Y 3
1 2
Y 2
1 3
Y 1
1 4
Y 0
1 5
VCC
1 6 GND 8
D 8 SL-9351S
A 1 2 5
A 2 2 1
A 3 1 6
B 1 2 4
B 2 2 0
B 3 1 5
C 1 4
C 2 8
C 3 1 3
D 1 2
D 2 7
D 3 1 1
COM1A
3
COM3
1 8
COM2
1 9
COM1B
2 6
E 1 1
E 2 6
E 3 1 0
F 1 2 7
F 2 2 3
F 3 1 7
G 1 2 8
G 2 2 2
G 3 1 2
DP1 5
DP2 9
DP3 1 4
D 9 SL-9351S
A 1 2 5
A 2 2 1
A 3 1 6
B 1 2 4
B 2 2 0
B 3 1 5
C 1 4
C 2 8
C 3 1 3
D 1 2
D 2 7
D 3 1 1
COM1A
3
COM3
1 8
COM2
1 9
COM1B
2 6
E 1 1
E 2 6
E 3 1 0
F 1 2 7
F 2 2 3
F 3 1 7
G 1 2 8
G 2 2 2
G 3 1 2
DP1 5
DP2 9
DP3 1 4
R16
3 3
R17
3 3
R18
3 3
R19
3 3
R20
3 3
R21
3 3
R22
3 3
R23
3 3
R24
4 7
R25
3 3
R26
4 7
R27
100
R28
100
R29
100
R30
100
R31
100
SW31A
1
1
2 4
3
SW32A
2
1
2 4
3
SW33A
3
1
2 4
3
SW34A
4
1
2 4
3
SW36A
6
1
2 4
3
SW37A
7
1
2 4
3
SW46A
B D
1
2 4
3
SW47A
S D
1
2 4
3
SW48A
H H
1
2 4
3
SW49A
CLP
1
2 4
3
SW50A
CYM
1
2 4
3
SW51A
TOM/PERC
1
2 4
3
SW52A
HIT
1
2 4
3
SW30B
R
6 5
SW31B
1
6 5
SW32B
2
6 5
SW33B
3
6 5
SW34B
4
6 5
SW35B
5
6 5
SW36B
6
6 5
SW37B
7
6 5
SW46B
B D
6 5
SW47B
S D
6 5
SW48B
H H
6 5
SW49B
CLP
6 5
SW50B
CYM
6 5
SW51B
TOM/PERC
6 5
SW52B
HIT
6 5
SW9A
FUNC
1
2 4
3
SW3A
D BEAM ON
1
2 4
3
SW53A
OTHERS
1
2 4
3
SW53B
OTHERS
6 5
D23
SLAVE
12
D20
MIDI
12
D27
FILTER
12
SW9B
FUNC
6 5
SW29B
MUTE-CTRL
6 5
SW3B
D BEAM ON
6 5
D108
PLAY
12
D19
SONG
12
D54
LEVEL
12
D 3
CUT
+RESO
12
D10
AD LIB
12
SW10B
PRESET
6 5
SW11B
USER
6 5
SW12B
CARD
6 5
D68
SOLO
12
D57
PORTAMENT ON
12
D24
PITCH
12
D30
AMP
12
D25
WF1
12
D28
WF2
12
D31
WF3
12
D34
WF4
12
D11
HPF
12
D 1
LPF
12
D 7
BPF
12
D12
PKG
12
D42
PATCH
12
D41
RPS SET
12
D40
PTN/SONG
12
D39
PTN SET
12
D38
TEMPO
12
D22
PTN
12
D36
ARPEGGIATOR ON
12
D15
OCTAVE
12
D29
GROOVE
12
D32
SHUFFLE
12
D26
GRID
12
D71
MEGA
MIX
12
D55
PAN
12
D59
KEY SHIFT
12
D60
REVERB
12
D66
CTRL1
12
D65
DELAY
12
D69
EFX/OUT
12
D70
CTRL2
12
D72
CTRL3
12
D110
OCTAVE-
12
D111
OCTAVE+
12
D150
PTN CALL
12
D151
RPS
12
D123
EDIT
12
D121
HOLD
12
D122
TRANSPOSE
12
D91
TONE SELECT
12
D75
PART SEL
12
D76
PART MUTE
12
D92
RHYTHM MUTE
12
SW63
SCALE
1 2 SW61
OCTAVE -
1 2
SW85
RPS
1 2
SW22
INC
1 2
SW21
DEC
1 2
SW24
PAGE >
1 2
SW17
PTN SET
1 2
IC6
TC74HC138P
C
3
B
2
A
1
G2B
5
G2A
4
G 1
6
Y 7 7
Y 6 9
Y 5 1 0
Y 4 1 1
Y 3 1 2
Y 2 1 3
Y 1 1 4
Y 0 1 5
VCC 1 6
GND
8
SW23
PAGE <
1 2
IC8
TC74HC574P
D 7 9
D 6 8
D 5 7
D 4 6
D 3 5
D 2 4
D 1 3
D 0 2
O E 1
CLK 1 1
Q 7
1 2
Q 6
1 3
Q 5
1 4
Q 4
1 5
Q 3
1 6
Q 2
1 7
Q 1
1 8
Q 0
1 9
VCC 2 0
GND
1 0
SW5
OCTAVE
1 2
SW14
QUANTIZE
1 2
SW19
RPS SET
1 2
SW64
HOLD
1 2 SW62
OCTAVE +
1 2
SW1
D BEAM SEL
1 2
D77
1 2
D78
1 2
D79
1 2
SW35A
5
1
2 4
3
SW12A
CARD
1
2 4
3
SW11A
USER
1
2 4
3
SW10A
PRESET
1
2 4
3
SW16
TEMPO
1 2
SW20
PATCH
1 2
D98
1 2
D95
1 2
D94
1 2
D93
1 2
D50
1 2
D51
1 2
D52
1 2
D64
1 2
D56
1 2
SW25
PORTAMENT
O N
1 2
SW66
EDIT
1 2
SW27
SOLO
1 2
SW8
LFO1
1 2
SW13
SELECT
1 2
SW2
RND PAN
1 2
SW4
WAVE SEL
1 2
SW7
MODE
1 2
SW26
EFX
1 2
SW28
7 SEL
1 2
SW29A
MUTE CTRL
1
2 4
3
SW41
PART MUTE
1 2
SW54
TONE SEL
1 2
SW40
PART SEL
1 2
SW55
RHYTHM MUTE
1 2
SW39
UNDO/REDO
1 2
SW38
WRITE
1 2
D141
1 2
D163
1 2
D142
1 2
D162
1 2
D161
1 2
D116
1 2
D140
1 2
D88
1 2
D89
1 2
D117
1 2
CN6
51048-1100
1
1
2
2
3
3
4
4
5
5
6
6
7
7
8
8
9
9
1 0
1 0
1 1
1 1
EN1A
VALUE
A B
EN
1
4
2
SW83
TAP
1 2
SW30A
R
1
2 4
3
RA4
RGLD8X
100k
12
3
4
5
6
7
8
9
RA1
RGLD8X
100k
12
3
4
5
6
7
8
9
D 2
TURN
TABLE
12
D107
SCALE1
12
D112
SCALE2
12
D115
SCALE3
12
D120
SCALE4
12
D16
WAVE SEL
12
CN5
51048-1000
1
1
2
2
3
3
4
4
5
5
6
6
7
7
8
8
9
9
1 0
1 0
C41
0.1
C43
0.1
C25
0.1
C 5
0.1
AN2
1 2 3 4 5 6 7 8 9 10 11 12 13 14 15 16 17 18 19 20 21 22 23 24 25 26 27 28
A
B
C
D
E
F
G
H
I
J
K
L
M
N
O
P
Q
R
S
T
U
23
Feb, 1998
MC-505

SW DATA
SOURCE
SINK
SCAN
LED DATA
Pulse Clock
6.84 kHz
Du ty 12.5%
P u l s e W i dth 18.3us
D Beam Controller
Sub Matrix Directly Managed by CPU
PANEL BOARD (page 2/2)
ASSY 71010645
(PWB 01343467)
INLET BOARD
ASSY 71010656
(PWB 01343467)
KSCAN1
Y 0
Y 1
Y 2
DD7
DD6
DD5
DD4
DD3
DD2
DD1
DD0
KSCAN2
SDATA4
VOLRTN_R
VOLRTN_L
IOEN
SDATA0
SDATA1
SDATA3
SDATA5
SDATA6
SDATA7
LBRTN_R
LBRTN_L
LBSND_R
LBSND_L
VOLSND_L
VOLSND_R
VREF
SIG
AMUX0
AMUX1
AMUX2
AN1
AN0
AN2
KSCAN0
PULSE
BEAM
PULSE
SDATA2
+5D
+5D
+5D
DDDDDDDD
D
D
D
D
+5D
D
+5D
D
A
D D D D D D
+
5
D
DD
DD
+5D
+
5
D
DD DDD DD
DD
+5D
D D D D D D D
+5D
DD
+5D
+5D
D
D
D
D
D
+5D
DDDDDDD
D D
D
+15
- 15
A
AD
+5D
+15
A
+15
- 15 A
A
AA
SW67
1
1 2
D124
1
12
D131
8
12
D130
7
12
D129
6
12
D128
5
12
D127
4
12
D126
3
12
D125
2
12
D136
1 3
12
D134
1 1
12
D139
1 6
12
D132
9
12
D133
1 0
12
D135
1 2
12
D138
1 5
12
D137
1 4
12
SW68
2
1 2 SW70
4
1 2
D113
12
D90
12
SW58
STOP
1 2
D74
12
SW42
METRONOME
1 2
D101
12
SW60
REC
1 2
SW44
FWD
1 2 SW45
MEASURE
1 2
D119
12
D114
12
D102
12
SW59
PLAY
1 2
SW43
BWD
1 2
D154
12
D143
12
D153
12
D152
12
D149
12
SW80
1 4
1 2
D158
12
SW81
1 5
1 2
SW82
1 6
1 2
D159
12
SW79
1 3
1 2
D160
12
SW76
1 0
1 2 SW78
1 2
1 2
SW77
1 1
1 2
D147
12
D157
12
D148
12
D146
12
D156
12
SW73
7
1 2
SW74
8
1 2
SW71
5
1 2
SW72
6
1 2
D155
12
D144
12
D145
12
R33
100
R32
100
R34
100
R35
100
R36
100
R37
100
R38
100
R39
100
Q19
RN1224
3
1 2
Q28
RN2227
3
2 1
Q29
RN2227
3
2 1
Q20
RN1224
3
1 2
Q21
RN1224
3
1 2
Q22
RN1224
3
1 2
Q23
RN1224
3
1 2
Q24
RN1224
3
1 2
Q25
RN1224
3
1 2
Q26
RN1224
3
1 2
SW69
3
1 2 SW75
9
1 2
VR1A
VOLUME
10kB
1 1
1 2
1 3
VR1B
10kB
2 1
2 2
2 3
D 6
BEAT
12 3
CN7
51048-1200
11
22
33
44
55
66
77
88
99
1 0 1 0
1 1 1 1
1 2 1 2
IC10
TC74HC245P
A 8
9
A 7
8
A 6
7
A 5
6
A 4
5
A 3
4
A 2
3
A 1
2
G
1 9
DIR
1
B 8 1 1
B 7 1 2
B 6 1 3
B 5 1 4
B 4 1 5
B 3 1 6
B 2 1 7
B 1 1 8
VCC
2 0 GND 1 0
C 4
100/16
VR2B
10kB
2 1
2 2
2 3
VR2A
LOW BOOST
10kB
1 1
1 2
1 3
CN3
51048-1000
1
1
2
2
3
3
4
4
5
5
6
6
7
7
8
8
9
9
1 0
1 0
D 5
TPS708
1 2
R12 100
R13
100
R 8
1 M
IC7
TC74HC4051AP
7
4
6
2
5
5
4
1
3
1 2
2
1 5
1
1 4
0
1 3
VEE
7
COM 3
C9
B1 0
A1 1
INH 6
VCC
1 6 GND 8
VR8A
ENV.DEPTH
10kB
1
2
3
IC3
TC74HC4051AP
7
4
6
2
5
5
4
1
3
1 2
2
1 5
1
1 4
0
1 3
VEE
7
COM 3
C9
B1 0
A1 1
INH 6
VCC
1 6 GND 8
VR12A
R
10kB
1
2
3
VR9A
A
10kB
1
2
3
VR10A
D
10kB
1
2
3
VR11A
S
10kB
1
2
3
IC4
TC74HC4051AP
7
4
6
2
5
5
4
1
3
1 2
2
1 5
1
1 4
0
1 3
VEE
7
COM 3
C9
B1 0
A1 1
INH 6
VCC
1 6 GND 8
VR18A
R
10kB
1
2
3
VR19A
1
10kB
1
2
3
VR20A
2
10kB
1
2
3
VR21A
3
10kB
1
2
3
VR22A
4
10kB
1
2
3
VR23A
5
10kB
1
2
3
VR24A
6
10kB
1
2
3
VR25A
7
10kB
1
2
3
VR13A
LFO1.DEPTH
10kB
1
2
3
VR17A
TIME
10kB
1
2
3
VR3A
PITCH
10kB
1
2
3
VR4A
CUTOFF
10kB
1
2
3
VR5A
RESONANCE
10kB
1
2
3
VR6A
TIMING
10kB
1
2
3
VR7A
ACCENT RATE
10kB
1
2
3
VR14A
REVERB
10kB
1
2
3
VR15A
DELAY
10kB
1
2
3
VR16A
EFX
10kB
1
2
3
SW6A
SDDLB1-B1-D-2
1 2
JK1
PWI-1818
1
2
Q27
RN2227
3
2 1
RA2
RGLD8X
10k
12
3
4
5
6
7
8
9
RA3
RGLD8X
100k
12
3
4
5
6
7
8
9
D109
REC
1 2
R40
100K
C 2
10/16
C24
0.1
C11
0.1
C42
0.1
CN1
51048-1300
1
1
2
2
3
3
4
4
5
5
6
6
7
7
8
8
9
9
1 0
1 0
1 1
1 1
1 2
1 2
1 3
1 3
R 4
100K
R 5
100K
R 6
100K
C27
10/16
C44
10/16
C26
10/16
C45
10/16
C35
10/16
C12
10/16
CN4
3P-SDN
1
12
23
3
C 1
10/16
R 3
3.3k
R 9
100k
R 2
2 2
D 4
TLN201
12
R15
1.8
Q10
2SC2235Y
3
1 2
R14
1.8
C 8
150P
C 3
0.1
CN2
53253-0410
1
1
2
2
3
3
4
4
C 6
1/50
C 7
0.01
C31
0.1
C16
0.1
C20
0.1
C21
0.1
C15
0.1
C19
0.1
C37
0.1
C14
0.1
C40
0.1
C17
0.1
C13
0.1
C39
0.1
C46
0.1
C28
0.1
C34
0.1
C36
0.1
C33
0.1
C29
0.1
C23
0.1
C30
0.1
C38
0.1
C18
0.1
C32
0.1
C22
0.1
Q 5
2SC1815GR
3
1 2
R 7
10k
R10
1 k
R11
10k
C 9
10/16
C10
10/16
R 1
2 2
CA1
NIU
12
3
4
5
6
7
8
9
L 1
FBR07HA850TB-00
IC2A
UPC4570HA
+
-
3
42
IC2B
UPC4570HA
+
-
7
68
IC2C
UPC4570HA
+
-
1
5 9
AN2
1 2 3 4 5 6 7 8 9 10 11 12 13 14 15 16 17 18 19 20 21 22 23 24 25 26 27 28
A
B
C
D
E
F
G
H
I
J
K
L
M
N
O
P
Q
R
S
T
U
24
Feb, 1998
MC-505