AQ 5210/20 MCO 4400.150
User Manual: AQ 5210/20
Open the PDF directly: View PDF
.
Page Count: 190 [warning: Documents this large are best viewed by clicking the View PDF Link!]

DISTRIBUTION STATEMENT A: Approved for public release; distribution is
unlimited.
DEPARTMENT OF THE NAVY
HEADQUARTERS UNITED STATES MARINE CORPS
3000 MARINE CORPS PENTAGON
WASHINGTON, DC 20350-3000
MCO 4400.150
LPC-2
29 JAN 2014
MARINE CORPS ORDER 4400.150
From: Commandant of the Marine Corps
To: Distribution List
Subj: CONSUMER-LEVEL SUPPLY POLICY
Ref: (a) JP 1-02
(b) DoDI 4140.01
(c) DoDI 5000.64
(d) DLM 4000.25-1 W/CH 2
(e) DoD 4100.39-M
(f) DoD 4140.1-R
(g) DoD 4160.21-M
(h) DoD 4160.28, Vol 3
(i) DoDI 4160.28
(j) DoD 4500.9-R
(k) DoD 7000.14-R
(l) DoDM 5200.01, Vol 1
(m) DLM 4000.25-2 CH 2
(n) DoDM 5100.76
(o) CJCSI 3470.01H
(p) SECNAVINST 4000.37A
(q) SECNAVINST 4855.3B
(r) SECNAVINST 5030.7
(s) SECNAVINST 7320.10A
(t) SECNAV M-5210.1
(u) SECNAV M-5214.1
(v) OPNAVINST 4441.12D
(w) OPNAVINST 5510.1B
(x) OPNAVINST 5210.20
(y) OPNAVINST 5585.2C
(z) NAVSEA OP 5
(aa) NAVSEA SW020-AC-SAF-010
(ab) NAVSEA SW020-AG-SAF-010 (NOTAL)
(ac) NAVSEA SWO23-AG-WHM-010
(ad) NAVSEA SWO20-AF-HBK-010
(ae) NAVSUPINST 4200.99B
(af) NAVSUPINST P-529
(ag) JAGINST 5800.7F
(ah) BUMEDINST 5360.1C
(ai) BUMEDINST 6710.70A
(aj) DON EBUSOPSOFFINST 4200.1A
(ak) NAVMC 3500.64A
(al) NAVMC 4000.2
(am) Marine Corps Manual W/CH 1-3
(an) MCO P1020.34G W/CH 1-5
(ao) MCO 1200.17E
(ap) MCO 1533.6E

MCO 4400.150
29 JAN 2014
2
(aq) MCO P1700.27 W/CH 1
(ar) MCO 2281.1
(as) MCBul 3000_25 March 2013
(at) MCO 3000.11E
(au) MCO 3040.4
(av) MCO 3900.15B
(aw) MCO 4000.57A
(ax) MCO 4050.38D
(ay) MCO 4400.16H
(az) MCO 4400.39
(ba) MCO 4400.79
(bb) MCO P4400.82F W/CH 2
(bc) MCO P4400.151B W/CH 1-2
(bd) MCO P4400.162B W/CH 2
(be) MCO 4410.29
(bf) MCO P4450.7E W/CH 1
(bg) MCO 4450.12A
(bh) MCO 4450.13A
(bi) MCO 4450.14
(bj) MCO P4790.2C W/CH 1-2
(bk) MCO 5000.14D
(bl) MCO 5100.8
(bm) MCO 5100.29B
(bn) MCO P5102.1B W/CH 1
(bo) MCO P5215.17C
(bp) MCO 5311.1D
(bq) MCO 5530.14A
(br) MCO 5600.31A
(bs) MCO 5750.1H
(bt) MCO 6700.5A
(bu) MCO 7300.21A
(bv) MCO 7301R.65
(bw) MCO 8000.7A
(bx) MCO 8000.8
(by) MCO 8010.13
(bz) MCO 8011.5
(ca) MCO 8015.3A
(cb) MCO P8020.10B
(cc) MCO 8023.3B
(cd) MCO 8025.1E
(ce) MCO 8300.1D
(cf) MCO 8373.2E
(cg) MCO 10110.14M
(ch) MCO 10110.47A
(ci) MCO P10120.28G
(cj) MCO 10520.3
(ck) MCO 10570.1B
(cl) UM 4400-71
(cm) UM 4400-124 W/CH 1-4
Encl: (1) Consumer-Level Supply Policy
1. Situation. This release constitutes a major revision of the previous
Order which mandates that readers thoroughly familiarize themselves with the
policy contained herein. Major changes incorporated into this revision
include:

MCO 4400.150
29 JAN 2014
3
a. Restructuring and consolidation of chapters.
b. Updated references.
c. Updates to policy contained in previous version.
d. New/expanded information on:
(1) Legal foundation.
(2) Consumer Level Supply Activity roles and responsibilities.
(3) Delegation of Authority and Succession to Command.
(4) Allowance Item Information.
(5) Allowance Item Management.
(6) Command Adjustment Management.
(7) Remain Behind Equipment.
(8) Balance Record Transactions.
(9) Serialized Item Management.
(10) Demand Supported Items.
(11) General Equipment (Garrison Property).
(12) Local Purchases of Allowance Items.
(13) Financial Management.
(14) Requisitioning.
(15) Materiel and Services Support.
(16) Department of Defense Activity Address Code (DoDAAC) Management.
(17) Supply Discrepancy Reports.
(18) Ammunition & Explosives (A&E) Accounting.
(19) Investigations.
(20) Temporary Loans.
2. Cancellations. MCO P4400.150E w/Erratum Ch 1-2.
3. Mission. To publish policy and procedures for Consumer-Level Supply per
references (a) through (cm).
4. Execution

MCO 4400.150
29 JAN 2014
4
a. Commander’s Intent and Concept of Operations
(1) Commander’s Intent. The purpose of this revised Consumer-Level
Supply Policy Manual is to provide updated guidance and policy that will lead
to improved and standardized execution of consumer-level supply operations
throughout the enterprise in both garrison and deployed environments. This
updated policy will also ensure that Marine Corps processes and procedures
are in compliance with Department of Defense (DoD) regulations for supply and
financial management.
(2) Concept of Operations
(a) This Order directs the execution of Consumer-Level Supply
operations at the Using Unit level, and is intended to govern supply
operations at this level of inventory within the Marine Corps Ground Supply
Chain.
(b) Adherence to the provisions established in this Order shall
ensure accurate accountability of government property and promote more
effective logistics support to the warfighter.
b. Subordinate Element Missions. Consumer-level supply operations exist
in every element of the Marine Air-Ground Task Force (MAGTF), both in
garrison and during deployed operations. It is therefore critical that a
comprehensive understanding of, and adherence to, the provisions of this
Order be accomplished by all personnel involved in Marine Corps ground
logistics support operations. In order to safeguard the effective
implementation of this Order, execution of the following responsibilities is
paramount:
(1) Deputy Commandant, Installations and Logistics (DC, I&L)
(a) Act as the Marine Corps Enterprise Ground Equipment Manager,
responsible for ensuring the roles and responsibilities identified in this
Order are adhered to by the appropriate stakeholders in order to achieve and
maintain strict equipment accountability and visibility.
(b) As the functional advocate for logistics information systems,
ensure systems are available and effective to enable consumer-level supply
operations. Ensure Department of Defense Activity Address Directory (DoDAAD)
data is correctly feeding enterprise and other service providers logistics
information systems.
(c) Coordinate with Commanding General, Training and Education
Command (CG, TECOM) to ensure that effective training programs are
implemented on the contents of this Order.
(d) Ensure that Field Supply and Maintenance Analysis Office
(FSMAO) Teams inspect Marine Corps organizations for compliance with this
Order and provide assistance to the Marine Forces (MARFORs) and Marine
Expeditionary Forces (MEFs) as necessary.
(2) Deputy Commandant, Plans, Policies, & Operations (DC, PP&O). Be
prepared to provide guidance on the operational impacts in the implementation
of this Order to ensure its relevance to current and future operations.

MCO 4400.150
29 JAN 2014
5
(3) Deputy Commandant, Combat Development and Integration (DC, CD&I)
(a) Coordinate efforts with DC, I&L to ensure this Order is both
implemented and in consonance with current doctrine.
(b) Coordinate with CG, Marine Corps Logistics Command
(MARCORLOGCOM) and CG, Marine Corps Systems Command (MARCORSYSCOM) to ensure
Total Force Structure Management System (TFSMS) data reflects the most
current and accurate information available to enable effective ground supply
operations at the consumer-level.
(4) Deputy Commandant, Programs and Resources (DC, P&R)
(a) In coordination with DC, I&L, CG, MARCORLOGCOM and CG,
MARCORSYSCOM ensure adequate resources are programmed through the Program
Objective Memorandum process to efficiently and economically support the
Marine Corp's Supply Chain requirements.
(b) Ensure approved DoDAACs of all units authorized to
requisition against funds allotted to each command are published in reference
(bv).
(5) Commanding General, Marine Corps Logistics Command (CG,
MARCORLOGCOM). Act as the Marine Corps Enterprise Ground Equipment Asset
Manager for Stores Account Code (SAC) 3 military equipment, ensuring policies
contained in this directive are supported and that emerging inventory
management practices are addressed herein.
(6) Commanding General, Training and Education Command (CG, TECOM).
Ensure effective training programs are established for both entry-level and
sustainment training of ground supply operations in consumer-level supply.
(7) Commander, Marine Corps Systems Command (CG, MARCORSYSCOM)
(a) In coordination with DC, I&L, ensure the provisions of this
Order support Total Life Cycle Management of programs and equipment.
(b) In coordination with DC, CD&I, ensure all equipment
information contained in TFSMS is maintained current to enable effective
consumer-level supply operations.
(8) Director, Command, Control, Communications, and Computers (C4)
(a) Ensure effective hardware, software, and network
communication resources are available to enable Marine Corps supply chain
operations.
(b) To ensure compliance with this Order, only provide purchase
request approval when requested by the Marine Corps Installations Command
(MCICOM) project officer or appropriate MARCORSYSCOM Program Manager and the
request is supported by an appropriate allowance, Universal Needs Statement
(UNS), or Table of Organization and Equipment Change Request (TOECR).
(9) Inspector General of the Marine Corps. Develop and implement an
inspection program to ensure compliance with Consumer-Level Supply policy.


MCO 4400.150
29 JAN 2014
i Enclosure (1)
TABLE OF CONTENTS
IDENTIFICATION TITLE PAGE
Chapter 1 Concepts of Consumer-Level Supply...............1-1
1. Purpose.........................................1-1
2. Legal Foundation................................1-1
3. Components of Supply Materiel Management........1-1
4. Inventory Levels of Supply......................1-2
5. Consumer-Level Supply Activity..................1-3
6. Conflicts of Interest...........................1-11
7. Appointment/Relief of Commanding Officer,
Supply Officer, and Responsible Officer.........1-11
8. Delegation of Authority and Succession to
Command.........................................1-13
9. Types of Materiel...............................1-15
10. Directives and Publications.....................1-16
11. Standing Operating Procedures (SOP).............1-17
12. Desktop Procedures and Turnover Folders.........1-18
13. Records Inspection..............................1-19
14. Policy Waivers..................................1-19
15. Training........................................1-20
Figure 1-1 Inventory Levels of Supply......................1-2
Figure 1-2 Notional Consumer-Level Supply Activity Roles...1-4
Chapter 2 Inventory Management and Control................2-1
1. General Information.............................2-1
2. Allowance Item Information......................2-1
3. Acquisition Objective (AO)......................2-4
4. Approved Acquisition Objective (AAO)............2-4
5. Allowance Items.................................2-4
6. Allowance Item Management.......................2-7
7. Command Adjustment Management...................2-9
8. Remain Behind Equipment (RBE)...................2-11
9. Inventory.......................................2-11
10. Warehousing.....................................2-16
11. Balance Record Transactions, Adjustments,
Causative Research and Record Retention.........2-17
12. Serialized Item Management (SIM)................2-23
13. Small Arms Control..............................2-26
14. Unserviceable Assets............................2-27
15. Excesses........................................2-27
16. Demand-supported Items..........................2-27
17. SL-3 Components List............................2-29
18. Garrison Tool Allowances........................2-31
19. General Equipment (Garrison Property)...........2-32
20. Local Purchase of Authorized Allowance Items....2-32
21. Electronic Key Management System (EKMS)
Equipment.......................................2-33

MCO 4400.150
29 JAN 2014
ii Enclosure (1)
IDENTIFICATION TITLE PAGE
Chapter 3 Requisitioning..................................3-1
1. General Information.............................3-1
2. Requisitioning..................................3-1
3. Financial Management............................3-1
4. Financial Responsibility........................3-1
5. Staff Action....................................3-2
6. The Requisitioning Process......................3-2
7. Requisition, Receipt, and Issue Management......3-4
8. Materiel and Services Support...................3-7
9. Types of Requisitions...........................3-7
10. Purchase Request (PR)...........................3-9
11. Publication Requisitioning......................3-16
12. Source Documents................................3-16
13. DoDAAD Management...............................3-19
14. Supply Discrepancy Reports (SDR)................3-21
Figure 3-1 The Requisitioning Process......................3-3
Figure 3-2 DoDAAC Authority Codes..........................3-20
Chapter 4 Ammunition and Explosives (A&E) ................4-1
1. Purpose.........................................4-1
2. Responsibilities................................4-1
Chapter 5 Investigations..................................5-1
1. Definitions.....................................5-1
2. Applicability...................................5-2
3. Accountability..................................5-3
4. Investigative Action............................5-3
5. Convening Authority.............................5-6
6. Investigating Officer...........................5-6
7. Duties of Investigating Officers................5-7
8. Reports Submission..............................5-9
9. Reviewing Authority.............................5-10
10. Review and Approval of Investigation............5-10
11. Acceptance of Responsibility for Loss, Damage,
or Destruction of Government Property...........5-11
12. Ordnance Materiel...............................5-12
13. Missing, Lost, Stolen, or Recovered (MLSR)
Government Property.............................5-13
14. Subsistence Investigations......................5-13
Chapter 6 Miscellaneous Accounting........................6-1
1. General Information.............................6-1
2. Retention of Records and Secure Storage for
Cash Collection.................................6-1
3. Initial Issue Provisioning (IIP)................6-1
4. Sensitive/Controlled Blank Forms Accountability.6-1
5. Personal Effects and Baggage....................6-2
6. Packaged Operational Rations (PORs).............6-2
7. Accounting for Classified Materiel..............6-2
8. Accounting for Medical and Dental Supplies
and Equipment...................................6-2
9. Temporary Loans of Organic Property.............6-2

MCO 4400.150
29 JAN 2014
iii Enclosure (1)
IDENTIFICATION TITLE PAGE
10. Heritage Assets and Display Equipment...........6-4
11. Flags or Clothing Issued for Burial of Marine
Corps and Navy Personnel........................6-10
12. Repair, Replacement, and Disposition of Flags
and Standards...................................6-11
13. Gas Cylinders and Vapor Fuels...................6-11
14. Radiological and Hazardous Items................6-11
15. Transfer of Property to Foreign Governments.....6-11
16. Sales of Government Property....................6-11
17. Sales of Individual Equipment to Individual
Marines.........................................6-15
18. Property Issued for Use of the Guard............6-16
19. Paintings.......................................6-17
20. The Official Marine Corps Seal and Emblem.......6-17
21. Personal Retention Items........................6-19
22. General Officers’ Stationery Items..............6-19
23. Organizational Clothing and Equipment...........6-19
24. Marking of Organizational Clothing and
Equipment.......................................6-21
25. Animals.........................................6-21
26. Loan of Property to Non-Government
Organizations (NGOs)............................6-21
27. Materiel Without Table of Organization &
Equipment (T/O&E) Allowances....................6-22
Figure 6-1 Materiel Without T/O&E Allowances...............6-22
Appendix A Glossary of Key Terms...........................A-1
Appendix B Abbreviations and Definitions...................B-1
Appendix C Legal Foundation Overview.......................C-1
Appendix D Supply Officer Appointment Letter Format........D-1
Appendix E Responsible Officer Appointment Letter
Format..........................................E-1
Appendix F Fund Holder Appointment Letter Format...........F-1
Appendix G Receipt and Acceptor Appointment Letter
Format..........................................G-1
Appendix H GCPC Cardholder Appointment Letter Format.......H-1
Appendix I Certifying Officer Appointment Letter Format....I-1
Appendix J DD Form 577: Appointment/Termination
Record – Authorized Signature...................J-1
Appendix K NAVMC 11869: Notice of Delegation of
Authority.......................................K-1
Appendix L Commanding Officer Certificate of Relief
Format..........................................L-1
Appendix M NAVMC 11867: Record of Roles and
Responsibilities................................M-1
Appendix N Supply Officer Certificate of Relief Format.....N-1
Appendix O Classes and Subclasses of Supply................O-1
Appendix P Table of Authorized Materiel Control Numbers....P-1
Appendix Q Supply Officer Inventory Results Letter
Format..........................................Q-1
Appendix R Commanding Officer Inventory Certification
Letter Format...................................R-1

MCO 4400.150
29 JAN 2014
iv Enclosure (1)
IDENTIFICATION TITLE PAGE
Appendix S Source Document Listing.........................S-1
Appendix T Request for Heritage Asset Determination
Format..........................................T-1
Appendix U Request for Conditional Loan or Display
Equipment Retention Format......................U-1

MCO 4400.150
29 JAN 2014
1-1 Enclosure (1)
Chapter 1
Concepts of Consumer-Level Supply
1. Purpose. This Order establishes the supply policies for use in the
effective control of Marine Corps resources, such as ground equipment,
materiel, and services, processed through Marine Corps consumer-level supply
organizations. Understanding and execution of these supply policies are
essential for effective supply resource and materiel management required to
ensure mission accomplishment. See Appendix A for glossary of key terms and
Appendix B for abbreviations and definitions.
2. Legal Foundation. As a Service Component, what we do, and how we do it,
is governed by statute and further refined by Departmental and Service
regulations. See Appendix C for a comprehensive summary of applicable
information as it relates to this policy manual.
3. Components of Supply Materiel Management. Supply materiel management
consists of continuing actions related to planning, organizing, directing,
coordinating, controlling and evaluating the application of resources to
ensure the effective and economical support of military forces. Command
advocacy and awareness are primary requirements for effective supply materiel
management. Supply materiel management includes two components: property
control and supply support. Some supply management measures may
simultaneously provide for both property control and supply support.
a. Property Control. Property control consists of all measures taken to
care and account for materiel. Property control includes the implementation
of physical security controls and other internal controls, the production of
reports, and the maintenance of audit trails and records that provide for the
clear demonstration of good stewardship of government property.
b. Supply Support. Supply support consists of all measures taken to
ensure that supplies and services, in the proper quality and quantity, are
available to support mission requirements. Although the flow of supply
support is normally considered to culminate with the issue of required
materiel and/or services to the user, whatever supply support is required to
satisfy the user's requirements must continue. Functions ensuring sufficient
supply support are:
(1) Computing materiel requirements.
(2) Requesting, requisitioning, procuring, receiving, warehousing,
distributing, shipping, issuing, selling, and disposing of all equipment,
materiel, and supplies for a Marine Corps consumer-level inventory.
(3) Producing accurate data and records used for supply support,
analysis, and action, by participating in information systems for supply
chain, financial, and supply management using unit-level maintenance and
access control. The term “Information System” refers to the following:
(a) Information System. The organized collection, processing,
transmission, and dissemination of information in accordance with defined
procedures, whether automated or manual. Information systems include non-
financial, financial, and mixed systems.

MCO 4400.150
29 JAN 2014
1-2 Enclosure (1)
(b) Accountable Property Systems of Record (APSR). The
Government information system used to control and manage accountable property
records. It is a subset of existing organizational processes related to
lifecycle management of property and is integrated with the core financial
systems. Examples of Marine Corps APSRs include, but are not limited to,
Global Combat Support System – Marine Corps (GCSS-MC) or Stock Control System
(SCS) for military equipment or Defense Property Accounting System (DPAS) for
general equipment.
(4) Participating in supply support projects under the cognizance of
the DoD.
(5) Implementing directives concerning the Marine Corps consumer-
level inventory that emanate from higher headquarters.
(6) Executing fiscal responsibilities which consist of the proper
assignment of funding on a requisition (obligation document) before it is
processed, maintaining a positive fund balance, and identifying unfunded
deficiencies as required.
(7) Managing Automated Information Systems (AIS) in order to control
access to supply chain management systems.
4. Inventory Levels of Supply. There are two major inventory levels of
supply within the Marine Corps: wholesale and retail.
Figure 1-1.--Inventory Levels of Supply.
a. Wholesale Inventory. An inventory over which a manager at the
national level has asset knowledge and exercises unrestricted asset control
supporting worldwide inventory responsibilities. The Marine Corps link to
wholesale inventory is the inventory control point/remote storage activity
(RSA) which is managed by MARCORLOGCOM.
b. Retail Inventory. Retail inventory consists of consumer and
intermediate level inventories.
(1) Consumer Inventory. An inventory usually of limited range and
depth, held by the final element in an established supply chain distribution
system for the sole purpose of internal consumption within that final element.
A consumer level inventory is independent of echelon of command and can exist
at any level whether strategic, operational, or at the tactical level.
(2) Intermediate Inventory. An inventory required between the
consumer and wholesale levels of inventory for support of a defined
geographic area or for tailored support of specific organizations or
activities.

MCO 4400.150
29 JAN 2014
1-3 Enclosure (1)
5. Consumer-Level Supply Activity. In order for a consumer-level supply
activity to exist, certain requirements must be met in terms of
accountability, responsibility, and assigned roles which govern, manage, and
facilitate the maintenance of a consumer-level inventory.
a. Accountability. The obligation imposed by law, lawful order, or
regulation on an officer or other person for keeping current, complete and
accurate records of property, documents, or funds. The person having this
obligation may or may not have actual possession of the property, documents,
or funds. Accountability is concerned primarily with records, while
responsibility is concerned primarily with custody, care, and safekeeping.
Property accounting is a rigorous form of property control that entails a
significant investment in personnel and resources in order to maintain the
required records and associated audit trails.
b. Responsibility. The obligation for the proper custody, care, and
safekeeping of property or funds entrusted to the possession or supervision
of an individual. Any person having public property, funds, and/or other
government provided resources in their custody or under their supervision
assumes a public trust that the property will be used only for its intended
purpose and as authorized by law or regulations.
c. Roles. To fulfill Title 10 and Title 31 USC, U.S. Navy Regulations,
and Marine Corps Manual (MARCORMAN) requirements for the management of
equipment, materiel, and resources within the Marine Corps, various roles are
assigned to carry out the functions of accountability and responsibility.
(1) Commandant of the Marine Corps (CMC). The CMC provides policy
and procedures through various directives, to include this Order, for
consumer-level supply and financial management. Further, the CMC provides
resources and a basic organizational structure with which to discharge the
supply management duties of Commanders at various echelons.
(2) Consumer-Level Supply Activities. Assigned roles and
responsibilities vary based on the type of Marine Corps field activity;
however, certain minimum requirements should be met in order to qualify as a
consumer-level supply activity. These minimum requirements are provided in
the notional Consumer-Level supply activity roles provided in Figure 1-1.

MCO 4400.150
29 JAN 2014
1-4 Enclosure (1)
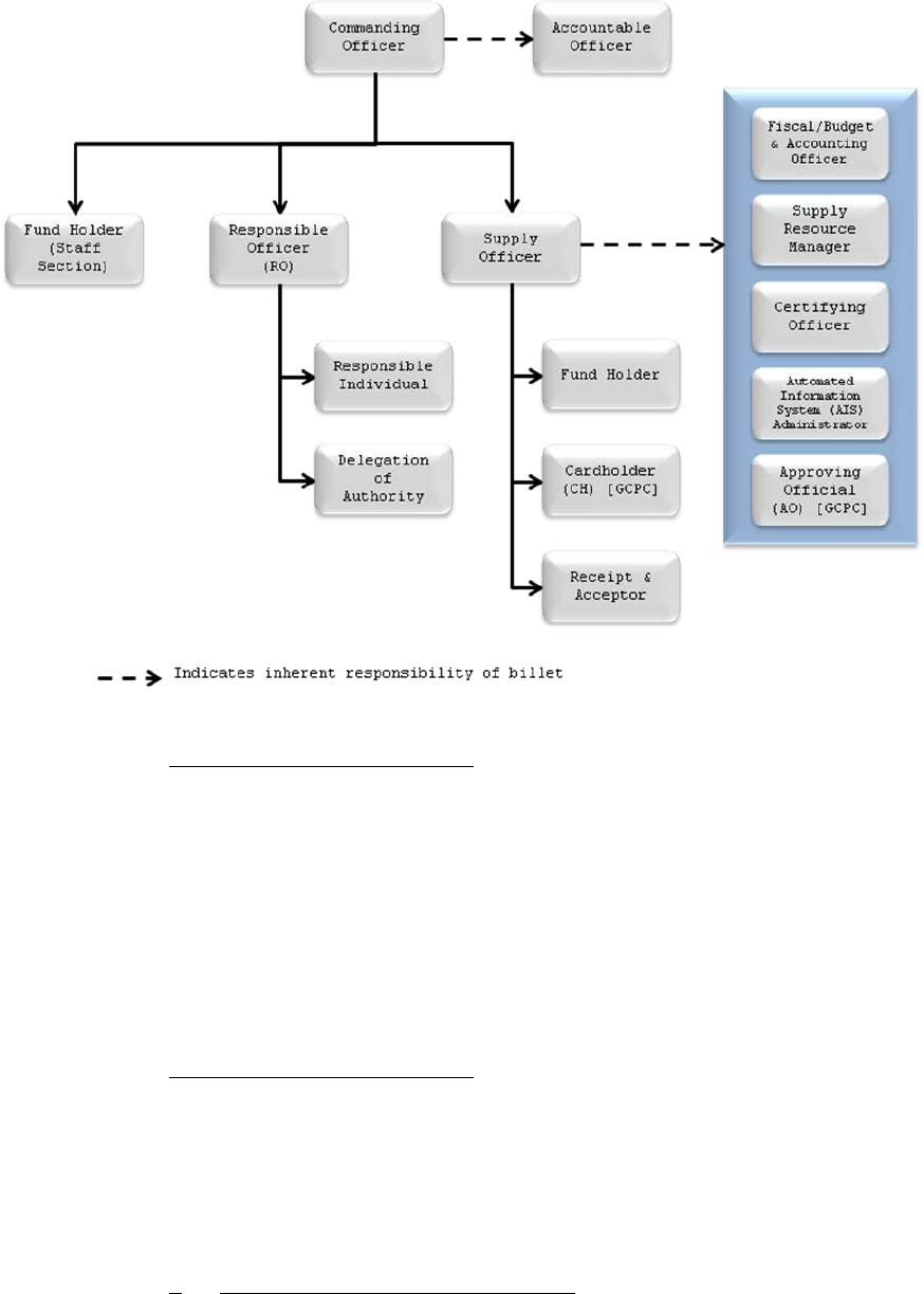
Figure 1-2.--Notional Consumer-Level Supply Activity Roles.
(a) Commanding Officers (CO). A CO is one who is properly
assigned by the CMC, in writing, by virtue of orders to command an
organization, or who under applicable provisions of law, regulations, or
orders, succeeds to such command due to transfer, incapacity, death, or
absence of the previous CO. Marine Corps COs are titled as Commandant,
Commander, Commanding General, Commanding Officer, Director, or Inspector-
Instructor. Other titles used to designate Marine Corps COs shall be made
only with the specific approval of the CMC. The titles Officer in Charge
(OIC) or Non-Commissioned Officer in Charge do not normally denote a CO;
however, in specific instances, superiors in the chain of command may
delegate command authority to OICs or Non-Commissioned Officers in Charge to
the extent required for them to carry out their assigned tasks.
(b) Accountable Officer (AO). Accountability is inherent to
command. The CO of a unit having a consumer-level supply account is
accountable by virtue of acceptance of command. For the purposes of this
policy, the term “CO” is generally synonymous with “Accountable Officer”
unless otherwise designated. Due to certain unique command structures,
general officers may be responsible for those tasks/duties that are normally
inherent to the billet of CO. Refer to Appendix C for additional information
regarding AOs.
1. Commanding General/Commander. A General Officer has the
authority to appoint the most appropriate Officer as the AO.

MCO 4400.150
29 JAN 2014
1-5 Enclosure (1)
Once appointed, this AO will have the same authority associated with the
management of a supply account as a CO would. If the AO in this case is
prohibited from performing certain duties associated with supply procedures
(i.e., does not have convening authority for Judge Advocate General Manual
(JAGMAN) investigations), the action will be referred to the next higher
level in the chain-of-command which has the appropriate authority.
2. Unique Command Organizations. There are also chain-of-
command peculiarities associated with certain command elements such as a
Regiment or special purpose/contingency MAGTF. The Regimental Commander, MSC,
MEF, or MARFOR General Officer has the authority to appoint the most
appropriate Officer as the Accountable Officer in these instances of
particular commands (e.g., Headquarters Company/Battery Commander). If the
AO in this case is prohibited from performing certain duties associated with
supply procedures (i.e., does not have convening authority for JAGMAN
investigations), the action will be referred to the next higher level in the
chain-of-command which has the appropriate authority (e.g., Regimental CO).
(c) Supply Officer. The CO shall designate, in writing via an
appointment letter and a DD Form 577, a unit Supply Officer to perform supply
administrative and property accounting functions for the command. Due to the
technical nature of supply administration and property accounting functions,
CO’s will make every attempt to appoint individuals who have received the
appropriate level of training required to be a Supply Officer per references
(ak) and (ao). The Supply Officer will serve as a special staff officer to
the CO. As a member of the CO's staff, the Supply Officer is responsible for
ensuring that the CO is made fully aware of the unit's current supply and
fiscal postures. Supply Officers will recommend corrective procedural
changes to the CO so detrimental supply situations may be prevented or
corrected. Delegation of accounting responsibilities to the Supply Officer
does not relieve the Commander of accountability. In most cases, the roles
of Fiscal/Budget & Accounting Officer, Supply Resource Manager, Certifying
Officer, and Supply AIS administrator is inherent to the Supply Officer
billet, in addition to supply administration and property accounting
functions,
1. Fiscal/Budget & Accounting Officer. Financial information
is monitored and coordinated by the Comptroller and his/her staff in order to
provide the Commanding General or Officer with factual data essential for
effective financial management within the Command. In the absence of a
Comptroller, the CO shall designate, in writing via an appointment letter and
a DD Form 577, a unit Fiscal/Budget & Accounting Officer to perform financial
management functions for the command. In most organizations, the
Fiscal/Budget & Accounting Officer duties are inherent to the Supply Officer
billet. In addition to Fund Holder internal management control oversight,
unit Fiscal/Budget & Accounting Officer responsibilities include:
a. Provide guidance and direction of financial
matters throughout the organization as a staff service to the Commanding
Officer.
b. Track all activities/programs that will have a
financial impact on the organization. This will include budget plans and
program schedules.

MCO 4400.150
29 JAN 2014
1-6 Enclosure (1)
c. Perform applicable budget formulation, execution, and
review functions for future, current, and expired fiscal years.
d. Provide guidance to fund managers responsible for the
administration of travel payments (i.e., advances and settlements).
e. Ensure budget authorizations and allotments are
passed to subordinate elements in a timely manner, if applicable.
f. Maintain oversight of transactions posted in the
accounting system to ensure validity and accuracy of postings. These
evaluations should include proper usage of funds, coding structures used,
validity of obligations, and timely posting of financial information.
g. Conduct evaluations and analyses of fund manager
activities to assist in the prompt detection and correction of problems in
connection with established financial procedures, practices, records and
accounting system problems and deficiencies.
h. Ensure proper records and source documents supporting
fund execution are maintained by appropriate activities such as fund
managers.
i. Ensure proper use of appropriations by purpose, time,
and amount to include meeting the criteria of bona-fide need.
j. Train delegated fund holders in the proper
utilization of the accounting system.
k. Act as a liaison with the Defense Finance and
Accounting Service (DFAS) on all accounting issues.
l. Maintain required currency in fiscal training.
2. Supply Resource Manager. Responsibility for oversight of
financial management belongs to the comptroller or a Fiscal/Budget &
Accounting Officer in the absence of a comptroller; however, Supply Resource
Managers receive authorized funds, on behalf of the CO, as a resource to
accomplish and execute their assigned missions. In most organizations,
Supply Resource Manager duties are inherent to the Supply Officer billet. In
some situations, the CO may allocate funds to support a given function which
are subsequently administered by a staff officer who has primary cognizance
over the function supported (e.g., facilities office may oversee facilities
requisitions, the consolidated administration office may oversee Temporary
Additional Duty (TAD) and local travel etc.). In these scenarios, the staff
officer will be appointed by the CO as a fund holder responsible for
coordinating execution and reconciliation of funds with the Supply Resource
Manager. Responsibility on behalf of the CO for overall supply resource
management is entrusted to the Supply Officer. Supply Resource Managers must
be appointed, in writing via an appointment letter and a DD Form 577 by the
CO. Supply Resource Managers are responsible for, but not limited to, the
following duties and responsibilities:
a. Compiling and executing the budget in accordance with
the financial plan for the current fiscal year.

MCO 4400.150
29 JAN 2014
1-7 Enclosure (1)
b. Monitoring the execution of the financial plan for
all fiscal years available for obligation and five additional years
thereafter.
c. Preparing source documents.
d. Recording accounting transactions into the accounting
system.
e. Reconciling the accounting system with source
documents on a cyclic basis.
f. Maintaining financial records and source documents in
accordance with references (j) and (k).
g. Identifying and providing information to the
comptroller on Unmatched Disbursements (UMDs) and Negative Unliquidated
Obligations (NULOs) on error and exception listings.
h. Conducting Unliquidated Orders (ULO) and Outstanding
Travel Orders validations.
i. Perform the functions as the Supply AIS administrator
for funding execution automated systems.
3. Certifying Officer
a. The CO will appoint the Supply Officer as the
Certifying Officer, in writing via an appointment letter and a DD Form 577,
to attest to the correctness of statements, facts, accounts, and amounts
appearing on a voucher, and certifying the voucher as correct and proper for
payment. In addition, he/she provides oversight to Departmental Accountable
Officials (DAOs) to strengthen internal controls. DAOs (i.e., Responsible
Officers, Supply Resource Manager/Fund Holders) provide information, data, or
services to Certifying Officers upon which the latter rely on to properly
certify vouchers for payment. Although Certifying Officers must rely on the
efforts of others who support the certification process (e.g., Supply
Resource Manager, Fund Holder, Receipt and Acceptor, DAOs), they are
financially liable for erroneous payments. Section 2773a of title 10, United
States Code, authorizes the COs and/or DoD to hold the Supply Resource
Manager and DAOs financially liable for illegal, improper, or incorrect
payments resulting from the negligent provision of information, data, or
services to Certifying Officers.
b. Although the Supply Officer is normally the command’s
only Certifying Officer, the CO may appoint other Certifying Officers if
necessary. Certifying Officers should be a supervisor with knowledge of the
subject matter for which assigned, background or experience in preparation of
vouchers for payment, knowledge of appropriations and other funds and
accounting classifications, and knowledge of the payment process (e.g.,
availability of funds and location of designated paying and accounting
offices). Other personnel eligible to be appointed to certify vouchers and
forward them to a disbursing office for payment include, but are not limited
to the following:

MCO 4400.150
29 JAN 2014
1-8 Enclosure (1)
(1) COs,
(2) Travel authorizing officials,
(3) Purchase card approving officials,
(4) Centrally billed account approving officials, and
other personnel in equivalent positions.
4. Supply AIS Administrator. The Supply AIS administrator is
responsible for the command’s access control to automated system(s) used to
support the purchase request, requisitioning, receipt and acceptance,
equipment accountability, financial management, and other supply chain
management systems. The Supply AIS administrator is responsible for
approving System Authorization Access Requests (SAAR) in order to grant
access to these systems for an activity. As the Supply Officer/Supply
Resource Manager is responsible for the overall supply administrative
function and funding execution for the command, he/she must maintain controls
for unit access to systems that have the ability to obligate the activity’s
appropriations or alter its accountable/custodial records and balances. Thus,
the function of the Supply AIS administrator is inherent and must be
identified in the appointment of the Supply Officer/Supply Resource Manager
by the CO. To assist in the performance of Supply AIS administrator
responsibilities, the Supply Officer/Supply Resource Manager may recommend to
the CO the appointment of additional Supply AIS administrators. Other
pseudonyms for this function include (but are not limited to): Group
Administrator, Unit User Account Manager (UUAM), user administrator, workflow
manager, etc.
(d) Fund Holder (Fiscal). Fund holders are responsible for the
proper assignment of funding on an obligation document before the obligation
is incurred, and for maintaining a system of positive funds control. This is
a “certification of fund availability,” not a certification for payment
(Certifying officer) and is an inherent responsibility of the Supply Resource
Manager. As such, the Supply Officer through the appointment as the Supply
Resource Manager assumes fund holder responsibilities and all oversight
functions. To assist in the performance of the Supply Resource Manager
responsibilities, the Supply Officer may recommend to the CO the appointment
of additional fund holders. These fund holder’s duties will include the
preparation of source documentation, recording of accounting transactions
into the appropriate accounting system, reconciliation of the accounting
system with source documentation, and the maintenance of financial records
and source documentation. Fund Holders must be appointed, in writing via an
appointment letter and a DD Form 577, by the CO as recommended by the Supply
Resource Manager. This is a DAO responsibility within the supply office
which is performed for all Responsible Officers (ROs).
(e) Receipt & Acceptor. The Receipt & Acceptor are DAOs which
provide timely and accurate receipt data to the Supply Resource Manager/Fund
Holder, Fiscal/Budget & Accounting Officer, and/or the Certifying officer
(e.g., quantity and receipt date). The Receipt & Acceptor is an appointed
individual within the command who receives supplies or services on behalf of
the command. In most cases, the Receipt & Acceptor is an individual within
the supply office; however, in some instances a Receipt & Acceptor may need
to be assigned to an individual not within the supply office to verify
receipt of services (e.g., annual contracts such as monthly cleaning

MCO 4400.150
29 JAN 2014
1-9 Enclosure (1)
services). Receipt & Acceptor assignments must be made by the CO in writing
via an appointment letter and a DD Form 577. Receipt & Acceptors may be
referred to as the Receiving Official (P&R), Governmental Inspection and
Acceptance (Contracting), and Acceptor (Wide Area Workflow (WAWF)).
(f) Responsible Officers (ROs). ROs are individuals who assume
custodial responsibility for property and accountability for finances
assigned to them by the CO for mission accomplishment. These resources are
issued from the supply office in the performance of the RO’s regular duties
and will be properly accounted for within their span of control. RO’s are
custody holders of accountable supplies who manage and use supplies on behalf
of an organization. Additionally, ROs assume the commodity DAO function and
coordinate with the Certifying Officer via the Supply Resource Manager/Fund
Holder for the proper execution of allocated financial resources. ROs will
be formally charged with the duty to care for and control all supplies within
their custody and financial allocations by the CO in writing via an
appointment letter and a DD Form 577. If an RO anticipates being separated
from the assets for 60 calendar days or more, a new RO will be appointed and
a joint inventory conducted. Additionally, the CO shall appoint the incoming
RO prior to the outgoing RO leaving the command in an effort to allow the ROs
time to conduct the required joint inventory. Delegation of accounting
responsibilities to ROs does not relieve the CO of accountability.
(g) Responsible Individuals (RI). RIs are sub-custody holders of
accountable supplies, originally signed for by the RO. They are appointed by
ROs in writing and will sign for all supplies within their sub-custody.
(h) Purchase Card Program Departmental Accountable Officials.
COs who utilize the Government-wide Commercial Purchase Card (GCPC) program
as a means to acquire goods and services, are responsible for making
nominations to the Regional Contracting Office (RCO) for personnel within
their command to manage and execute the GCPC program in accordance with
reference (ae). The RCO will then appoint applicable DAOs for that command,
who will manage and execute its program, including:
1. Agency Program Coordinator (APC). APCs (Using Unit Level
V) are responsible for the implementation and execution of the purchase card
program in accordance with established Office of the Secretary of Defense
(OSD) and applicable DoD Component regulations, Headquarters Marine Corps
(HQMC) and local policies and procedures.
2. Approving Official (AO). AOs are responsible for the
oversight of cardholders and shall be the Certifying Officer for the accounts
assigned. Frequent review of available information shall be accomplished to
promptly identify improper use. Typically, the CO nominates the Supply
Officer as the AO. AOs must be appointed, in writing via an appointment
letter and a DD Form 577, by the CO as recommended by the Supply Resource
Manager.
3. Cardholder (CH). CHs are responsible for the timely and
accurate processing of monthly billing statements and updates of the
cardholder’s automated system, if applicable. Cardholders must adequately
control access to the card to preclude unauthorized use. Frequent review of
available information from contractor and other automated purchase card
support systems is essential to promptly identify improper use. Cardholders
are also responsible for taking timely and proper action when unauthorized

MCO 4400.150
29 JAN 2014
1-10 Enclosure (1)
charges occur. CHs must be appointed, in writing via an appointment letter
and a DD Form 577, by the CO.
d. Appointment Letters and DD Form 577. Appointment letters, to include
the DD Form 577 when required, will be signed by the CO and will be retained
in accordance with paragraph 11i of chapter 2.
(1) When an individual is being appointed to multiple roles (e.g.,
same individual is being appointed as the Supply Officer, Supply Resource
Manager, and Fiscal/Budget and Accounting Officer) a single appointment
letter and DD Form 577 meets the appointment requirement. In these cases,
each role must be clearly identified and defined in the appointment letter
and DD Form 577.
(2) The completion of the DD Form 577 meets the DoD requirements
identified in reference (k).
(3) The DD Form 577 does not have an appointed role in Block 13 for
“Supply Officer” or other specific USMC roles. In these situations, the
“Departmental Accountable Official” block will be used and specific roles
will be identified Block 14.
(4) Appointment letter formats and the DD Form 577 can be found in
Appendices D through J.
e. Requisition Authority. The command must have Requisition Authority as
described in Appendix C. Commands with Requisition Authority are assigned an
Authority Code of "00" for their DoDAAC in the DoDAAD, which enables them to
create and authorize requisitions, carry stock, account for assets on the
unit’s supply accountable record (e.g., Installed Base, Mechanized Allowance
List (MAL)), manage the Unit Diary, manage the unit T/O&E, and manage
obligations incurred against Marine Corps funds.
f. Delegation of Authority. In order to ensure continuity in the absence
of the RO, a NAVMC 11869 – Notice of Delegation of Authority will be prepared
by the RO and forwarded to the Supply Officer. Copies of signed NAVMC 11869
will be maintained by both the RO and Supply Officer. A copy of the NAVMC
11869 can be found in Appendix K. This NAVMC will outline to which
individuals the RO has delegated authority for the following assigned duties
within the RO’s span of control:
(1) Sign and receipt for government property and services for use
within the department/section.
(2) Turn in of excess or damaged government property.
(3) Submission of purchase requests for supplies and/or services.
g. Individual Responsibility. Individuals, who obtain and maintain
public property for use in the performance of assigned duties, or come into
custody of government property, are individually responsible for that
property.
(1) Direct Custodian. The fact that an individual has not signed a
receipt for public property in that individual's possession does not relieve

MCO 4400.150
29 JAN 2014
1-11 Enclosure (1)
that individual of the required custodial, maintenance, and servicing
responsibilities.
(2) Liability. In the case of loss, damage, or destruction of public
property through causes other than wear incident to normal service, personnel
responsible will either be held punitively liable, administratively
accountable, or excused from responsibility by competent authority per the
guidance contained in chapter 5 of this Order.
(3) Indebtedness. For information on indebtedness, see paragraph 1e
of chapter 5.
6. Conflicts of Interest. The CO shall ensure that the Supply Officer/Chief
and ROs are not assigned duties which conflict with their supply management
responsibilities.
a. Supply personnel will not be appointed as Investigating Officers for
any fiscal or supply property accountability related investigations.
Additionally, ROs will not be appointed as investigating officers for
property under their charge.
b. Supply personnel will not be appointed as an RO for any property that
is internal to the command (e.g., EKMS custodian); however, this should not
preclude establishing internal automated controls for the management of
inventories held within the warehouse utilizing established APSRs that would
enable asset visibility, and for which RO duties to account for these items
rests with the Supply Officer, Supply Chief, or Warehouse Chief.
c. Supply personnel shall not manage accounts other than official
appropriated and non-appropriated fund accounts.
d. Supply personnel will not be assigned duties that could conflict with
their responsibility to maintain sound accountable records or influence/
manipulate the accountability process.
7. Appointment/Relief of Commanding Officer, Supply Officer, and Responsible
Officer
a. Commanding Officer (CO)
(1) Before relief, the outgoing CO will provide a Certification of
Relief letter to the relieving CO. The Certification of Relief letter will
indicate the status of supply operations within the command and will be
retained in the supply files in accordance with paragraph 11i of chapter 2.
At the minimum, the letter will include an inventory summary; fiscal overview;
status of existing temporary loans; status of pending investigations, Request
for Investigations, and Discrepancy Letters; and status of general equipment
accounts. In addition, the letter will include as an enclosure the NAVMC
11867 - Roles and Responsibilities, identifying the appointed individuals
identified in this chapter. An example of a CO Certificate of Relief letter
format can be found in Appendix L, and a copy of the NAVMC 11867 can be found
in Appendix M.
(2) The relieving CO will conduct necessary supply inspections to
determine the condition of materiel, records, and operating procedures. This
inspection will be completed by the CO within 30 calendar days after

MCO 4400.150
29 JAN 2014
1-12 Enclosure (1)
assumption of command and be retained as an endorsement to the outgoing CO’s
Certificate of Relief letter.
(3) In cases of death, suspension from duty, transfer without relief,
or any other instances where a letter of certification of relief of a CO
cognizant over a supply account cannot be obtained, the Major Subordinate
Command (MSC), or other appropriate higher headquarters, will appoint an
inventory board to determine the condition of materiel, records, and
operating procedures via a certificate of relief. This board will prepare a
letter reporting its findings to the MSC or higher headquarters. A copy of
the letter will be held by the Supply Officer instead of the CO's
certification of relief, and the original of the board's letter will be
provided to the MSC or higher headquarters.
b. Supply Officer
(1) Immediately prior to the relief of the Supply Officer, an
inventory and reconciliation of the property records will be accomplished.
All necessary adjustments resulting from the inventory will be made. Upon
completion of the inventory and reconciliation of the property records, the
Supply Officer being relieved will prepare and sign a Certificate of Relief
letter with the results of the inventory and reconciliation. At the minimum,
the letter will include an inventory summary; fiscal overview; status of
existing temporary loans; status of pending investigations, Request for
Investigations, and Discrepancy Letters; and status of general equipment
accounts. In addition, The Supply officer will furnish this certificate,
dated as of the date of relief, to the relieving Supply Officer. This
Certification of Relief letter will be retained in the supply files in
accordance with paragraph 11i of chapter 2. The letter will include as an
enclosure the NAVMC 11867, identifying the appointed individuals identified
in this chapter. An example of a Supply Officer Certificate of Relief letter
format can be found in Appendix N, and a copy of the NAVMC 11867 can be found
in Appendix M.
(2) Within 30 calendar days after assuming control of the property
account, the relieving Supply Officer will conduct necessary supply
inspections to determine the condition of materiel, records, and operating
procedures. The findings will be reported to the Commanding Officer by
endorsement on the Certificate of Relief provided by the relieved Supply
Officer. The endorsement will include as an enclosure the NAVMC 11867,
identifying the updated appointed individuals identified in this chapter. If
required, a request for extension to the preceding time frame may be
submitted to the Commanding Officer for adjudication. This endorsement will
be maintained in the supply file in accordance with paragraph 11i of chapter
2.
(3) If the Supply Officer is separated from the assets within his or
her responsibility for more than 60 calendar days, due to TAD,
hospitalization, or other reasons, the CO must appoint another Supply Officer.
In case of death, suspension from duty, or transfer without relief of an
officer or noncommissioned officer (NCO) having charge of public property,
the CO will appoint an inventory board to determine the status of the account
via a Certificate of Relief. If the CO suspects that culpability exists for
losses, then the CO will direct that a Judge Advocate General (JAG)
investigation be conducted.

MCO 4400.150
29 JAN 2014
1-13 Enclosure (1)
(4) Due to rapid account turnover, certification letters are not
required for supply elements configured on a temporary basis to support a
particular exercise/float (e.g., a Class IX block). For these accounts,
relief of the Supply Officer will be conducted per local procedures
established by the MARFOR/MEFs.
c. Responsible Officer (RO). The outgoing RO will report all overages
and shortages to the Supply Officer before transferring the responsibility
for the property to the RO's successor. The relieving RO will conduct a
joint inventory with the outgoing RO, and carefully inspect all items using
all supporting technical publications (e.g., SL-3, technical manuals (TMs),
etc.) to validate the Consolidated Memorandum Receipt (CMR). These actions
will be accomplished within 15 calendar days of appointment as RO. If the
relieving RO is satisfied that the property reflected on the property records
are physically on hand and properly accounted for, he/she will sign the CMR
and endorse their appointment letter, thereby acknowledging receipt of the
equipment in that account. If the relieving RO is not satisfied with the
condition of the account, he/she will sign the CMR and endorse their
appointment letter, reporting the facts to the Commanding Officer, via the
Supply Officer, for appropriate action in accordance with paragraph 11b of
chapter 2. This endorsement to the appointment letter will document the
relieving RO’s position on disputed quantities. If required, a request for
extension to the preceding time frame may be submitted to the Commanding
Officer for adjudication. RO appointment letters, endorsements (RO
acceptance letter), and all supporting documentation will be maintained by
the supply office in accordance with paragraph 11i of chapter 2.
8. Delegation of Authority and Succession to Command. The U.S. Navy
Regulations and MARCORMAN establish policy related to delegation of authority
and succession to command which is set forth as follows.
a. Delegation of Authority. When not contrary to law or regulations,
COs may delegate specific authority to their subordinates to assist in the
performance of their command functions. However, COs retain full
responsibility for the performance of those duties which are delegated. COs
must ensure delegated authority is properly exercised and orders and
instructions are properly executed.
b. Succession to Command
(1) The U.S. Navy Regulations specify succession to command for
commanding generals of Operating Forces (OPFORs) and subdivisions of OPFORs,
COs of naval shore activities, and COs of aircraft units. Except as
otherwise provided for by law or by the U.S. Navy Regulations, succession to
command in Marine Corps units shall be as follows:
(a) Where there is a deputy, assistant, executive officer, chief
of staff, or other officer specified by competent authority, that officer
shall succeed to command in the event of the transfer, death, or incapacity
of the CO of the unit, and if the latter so directs, at other times during
the absence of such officer.
(b) Where there is no officer occupying one of the positions set
forth above, the senior Marine Corps officer eligible to command and
regularly assigned to the unit shall succeed to command in the event of the
transfer, death, or incapacity of the CO.

MCO 4400.150
29 JAN 2014
1-14 Enclosure (1)
(2) When a CO is absent and has not directed succession to command
during that absence, the officer who would otherwise succeed to command, as
set forth in paragraphs 8b(l)(a) and (b) above, shall have authority to issue
the orders required to carry on the established routine and to perform the
administrative functions of the command and shall be the CO for purposes of
military justice, emergencies, and other unforeseen situations requiring
action (also see paragraph 8f below).
(3) An officer who succeeds to command assumes command responsibility
for the unit, including all orders in force at the time and all public
property and funds pertaining to the command. This includes, but is not
limited to the authority to certify/sign vouchers, authorize adjustments to
accounting records, and the authority to adjudicate requests for
investigation from responsible officers/individuals.
(4) An officer who succeeds to command during the temporary absence
of the Commanding Officer shall make no changes in the existing organization
and shall strive to carry out the routine and other affairs of the unit in
the usual manner.
c. Deputy Commander. A deputy Commander is an officer assigned by law,
regulations, or orders of competent authority to succeed to command. A
deputy shall always act for the Commander in the absence of the Commander.
At such time as the Commander is present a deputy shall exercise command or
control only over activities and matters specified or directed by the
Commander.
d. Executive Officer. The executive officer shall be an officer of the
organization who is eligible to succeed to command, and normally will be the
officer next in rank to the CO. As the direct representative of the CO, all
orders issued by the executive officer shall have the same force and effect
as though issued by the CO. The executive officer shall enforce the policies
and orders of the CO and shall be prepared to assume command at any time the
need should arise.
e. Limitations on Succession to Command
(1) Limited Duty Officers, Chief Warrant Officers, and Warrant
Officers may succeed to command of only those activities which have a primary
function corresponding to the Military Occupational Specialty of the officer
concerned.
(2) The officer succeeding to command of a Marine aircraft squadron,
group, or wing, shall be a Marine Corps officer qualified as a Naval Aviator
or Naval Flight Officer.
f. Level of Authority. When an officer succeeds to command, that
officer must possess rank sufficient to carry out the full spectrum of
responsibilities inherent to an Accountable Officer as outlined in Appendix
C. When an officer succeeds to command who does not possess the requisite
level of authority to execute Accountable Officer responsibilities relative
to military justice (i.e., below the field grade), those matters shall be
adjudicated by the next higher authority in the chain of command (e.g.,
Regimental or MSC Commander).

MCO 4400.150
29 JAN 2014
1-15 Enclosure (1)
9. Types of Materiel. All materiel used or held by consumer-level supply
accounts can be classified into two general categories: nonexpendable/
expendable, and nonconsumable/consumable. The following definitions take
precedence over those contained in references (cp) and (cq), and will be used
in all consumer-level accounts.
a. Nonexpendable/Expendable. The accounting required for a particular
item is determined by its expendability.
(1) Nonexpendable Supplies. Nonexpendable supplies continue to be
accounted for using custody procedures when issued to the final user. As
such, management techniques require centralized individual management
throughout the supply system to include items stocked at all inventory levels.
Specifically, these include items of which, in the judgement of the Mairne
Corps, there is a need for centralized inventory control, to include
centralized computation of requirements, procurement, initial issue
provisioning (IIP) distribution, and accountability of all assets owned by
the Marine Corps. In most instances, nonexpendable items are nonconsumables
and therefore recoverable. Accordingly, they are only issued on a custody
basis and accounted for through allowance accounting policies. However,
certain sensitive items, such as ammunition, and controlled medical supplies
are accounted for as nonexpendable items although they are consumables;
therefore, nonexpendable items are initially issued to the final user on a
custody basis. They are then removed from the accounting records incident to
actual consumption. Nonexpendable items include military or general
equipment and may further be defined as controlled items.
(a) Military Equipment. Weapon systems that can be used directly
by the Armed Forces to carry out battlefield missions. Military equipment
has an expected useful life of two or more years; is not intended for sale in
the ordinary course of business; does not ordinarily lose its identity or
become a component part of another article; and is available for the use of
the reporting entity for its intended purpose. Examples include: combat
aircraft, pods, combat ships, support ships, satellites, and combat vehicles.
Excluded are training aircraft and simulators. Military equipment is not
considered wholesale inventory.
(b) General Equipment. General equipment is not available for
the use of the reporting entity in the performance of battlefield missions
(i.e., not used for tactical purposes and does not deploy). Refer to
paragraph 19 of chapter 2 for amplyfing guidance.
(c) Controlled Items. Controlled items are a subset of
nonexpendable supplies. Those items designated as having characteristics
that require that they be identified, accounted for, secured, segregated, or
handled in a special manner to ensure their security and integrity.
Controlled items normally fall into the category of classified, sensitive,
and/or pilferable and thus require more stringent inventory controls. The
CMC (or higher authority) exercises close supervision of controlled items
because such items are scarce, costly, or of a highly technical or hazardous
nature. Further information can be found in reference (bc). Controlled
items are assigned with Unique Identification (UID) and entered into the DoD
UID Registry. For more information of UID, see paragraph 2f of chapter 2.

MCO 4400.150
29 JAN 2014
1-16 Enclosure (1)
(d) References (c) and (f) requires 100 percent accuracy rate for
controlled items (classified, sensitive, and/or pilferable) with a minimum 98
percent accuracy rate for the total physical inventory (all nonexpendable).
(2) Expendable Supplies. Expendable supplies are items which are no
longer accounted for when issued to the final user. Most consumables and
repair parts, regardless of price, are treated as expendable for accounting
purposes; however, there may be instances where expendable items are managed
at the commodity level, such as demand-support items. For more information
on Demand-support items, see paragraph 16 of chapter 2. Expendable supplies
include Operating Material and Supplies (OM&S) which can further be
categorized as principal or secondary items.
(a) Operating Material and Supplies (OM&S). OM&S inventory
consist of tangible property (reparable and consumable inventory) that is
held for use; held for future use; held for repair; or excess, unserviceable
and obsolete. Excluded are (a) goods that have been acquired for use in
constructing real property, (b) stockpile materials, and (c) inventory held
for sale.
(b) Principal Item. A principal assembly or a replacement
assembly of such importance to operational readiness that management
techniques require centralized individual item management throughout the
supply system to include items stocked at depot-level, base level, and using
unit level. These are principal assemblies and are reported within the
Supply System Inventory Report (SSIR). Includes aircraft engines, munitions
and related "equipment", tank "subsystems", railway "equipment", and
propulsion systems. Principal assemblies do not include complete aircraft,
ships, tanks, helicopters, other combat and tactical vehicles,
Intercontinental Ballistic Missiles (ICBMs), intermediate range ballistic
missiles, or space vehicles.
(c) Secondary Item. An item of supply that is not defined as a
principal item and includes reparable components, subsystems, and assemblies,
consumable repair parts, bulk items and material, subsistence, and expendable
end items, including clothing and other personal gear.
b. Nonconsumable/Consumable Supplies. While expendability determines
the accounting required, consumability identifies whether or not the supply
is actually consumed.
(1) Nonconsumable. An item of supply that remains intact after its
intended use.
(2) Consumable Supplies. An item of supply (except explosive
ordnance) that is normally expended or used up beyond recovery in the use for
which it is designed or intended.
10. Directives and Publications
a. Publications Management. The Marine Corps publishes policy,
procedural instructions, and reference publications for management of supply
functions. In certain instances, publications of other services/agencies may
be used. Publications are managed by the Directives Control Point (DCP)
within the administration section of the command in accordance with reference
(bk). The DCP will use the Marine Corps Publications Distribution System

MCO 4400.150
29 JAN 2014
1-17 Enclosure (1)
(MCPDS) to manage and requisition publications within the unit. The CO shall
ensure that all sections have on hand or on order all pertinent publications
and directives with applicable changes required in the performance of their
duties. Printed copies, or copies located on computer hard drives, compact
disks, digital video disks, or other memory storage devices, will suffice as
long as they are up to date with all applicable changes and are deployable.
Publications located on a network drive will not suffice as meeting the
requirement of having pertinent publications and directives on hand as
networks are not deployable and publications are not available when the
network is down. The official online authoritative source for Marine Corps
publications is the Marine Corps Publications Electronic Library at:
http://www.marines.mil/Pages/Default.aspx (under 'News'/'Publications').
b. Technical Publications Management. The availability of current
technical publications has a direct impact on the ability to repair and
maintain T/O&E materiel. Technical publications are managed using the
following tools:
(1) SL-1-2. This lists all current technical publications, TMs,
Stocklists (SL), Supply Instructions, Technical Instructions, and
Modification Instructions, as discussed in reference (bo), the Marine Corps
Technical Publications System policy, in item designator (ID) number sequence
and is published quarterly. Part III of the SL-1-2 lists superseded
publications and the corresponding new publications. The SL-1-2 further
identifies changes since the previous SL-1-2 by use of an asterisk (*) to the
left of the appropriate publication control number.
(2) Publication Library Management System (PLMS). PLMS provides the
same information as the SL-1-2 plus all directives and user manuals.
(3) The Marine Corps Technical Publications website is located at:
https://portal.logcom.usmc.mil/sites/pubs/default.aspx.
c. Reconciliation Process. The supply section will reconcile their
portion of the units Publication Listing (PL) and Internal Distribution
Control Form with the DCP upon receipt of the quarterly issuance of NAVMC
2761, Catalog of Publications; the SL 1-2/1-3, Index of Publications
Authorized and stocked by the Marine Corps; PLMS, or MCPDS and Marine Corps
Bulletins in the 5600 series. This reconciliation will include a validation
of those publications and directives on hand and on order. Units which
maintain the PLMS are not required to maintain quarterly copies of the
SL 1-2/1-3 or NAVMC 2761.
11. Standing Operating Procedures (SOP). MSCs and equivalent higher
headquarters shall ensure that local SOPs are established and published for
internal supply management and operations. These SOPs should focus on
promulgation of geographically unique local procedures (e.g., building
numbers and points of contact) or more stringent and detailed policy. Local
SOPs should not paraphrase or reproduce policy/procedures in Marine Corps
directives and users manuals. Battalion/squadron level SOPs are not
mandatory. Instead turnover files and/or desktop procedures shall be
established and maintained current.

MCO 4400.150
29 JAN 2014
1-18 Enclosure (1)
12. Desktop Procedures and Turnover Folders
a. Desktop procedures will help reduce problems that personnel confront
on a daily basis.
(1) The frequent change of personnel within units results in a lack
of expertise and continuity in day-to-day operations. Proper use of desktop
procedures and turnover folders greatly alleviates this situation and
improves the overall efficiency of an organization.
(2) Each unit/section shall prepare desktop procedures for each
billet involving administrative and management functions. It is not intended
for desktop procedures to be all inclusive or formalized, but rather a simple
listing of significant items or notes pertinent to everyday operations within
a particular billet. Normally, they would include such items as current
references, procedures for carrying out required duties, telephone numbers of
individuals who might need to be contacted, and reports required. The
listing of procedures will not be voluminous or a reproduction of users
manuals or Marine Corps orders and directives, as this will tend to
discourage their use. Each will prescribe steps to be followed in the
accomplishment of all billet tasks. Procedures will standardize requirements,
actions, and recordkeeping relevant to the individual's local operating
environment.
b. Turnover folders, along with desktop procedures, greatly assist
incoming personnel in becoming familiar and proficient in their assigned
mission. Supply clerks’ desktop procedures will be included as appendices in
the Supply Officer and supply chief's turnover folders.
(1) A turnover folder will include information about policy,
personnel, status of pending projects, references, management controls,
functioning of the section, ways and means of accomplishing routine as well
as infrequent tasks, and other information of value to an individual assigned
to that billet. Turnover folders will contain, at a minimum, statements
concerning the following:
(a) Title of the billet.
(b) To whom the individual occupying the billet reports and
incumbent billets subordinate thereto.
(c) The mission of the billet (billet responsibilities).
(d) The functions involved in accomplishing the mission
(principal action taken).
(e) Tasks and basic operations regularly performed in
accomplishing specific functions.
(f) List of orders or directives pertinent to the billet.
(g) List of required reports, dates of submissions.
(h) List the relationship with activities both within and outside
of the official chain of command, including unofficial liaison and

MCO 4400.150
29 JAN 2014
1-19 Enclosure (1)
coordinating functions. Brief statements as to the relationship with these
agencies will be included.
(i) Personnel contacts within or external to the command, listing
telephone numbers and/or addresses.
(j) List of internet resources regularly used in daily operations.
Include web addresses and a brief description of each web site and their
relationship to the billet.
(k) Miscellaneous information; for example, administrative or
operational procedures peculiar to the billet, such as dual responsibility
for certain functions or limitations in responsibility or authority within
particular functions. Include any other information that might assist in
carrying out the responsibilities.
(2) Folders will be arranged in such a manner as to permit ease in
changing those sections requiring frequent modification. The degree of
detail included must necessarily be flexible and is subject to the discretion
of organizational COs. The important consideration is that the content of
folders be directed towards rendering maximum assistance to the relief.
c. Desktop procedures and turnover folders may be electronically managed
as long as they are maintained in a centralized location to support full
access.
13. Records Inspection
a. Supply accounting records will be analyzed and inspected by
representatives of the CMC, MSCs or equivalent higher headquarters, and as
directed by the CO.
b. Analyses, metric performance reviews, examinations, and inspections
will determine the effectiveness of supply management, operations, procedures,
and methods which are implemented at the using unit; as well as provide
liaison, assistance, and guidance in the interpretation and application of
Marine Corps supply instructions.
c. Inspections by authorized personnel/agencies ensure command awareness
of management, accountability, and capability to perform the mission.
Inspections should be used as a secondary training and management tool.
14. Policy Waivers. COs may request deviations from Marine Corps
maintenance/supply policy by submitting a written request to DC, I&L (LP) via
the appropriate chain of command. The request must provide a full
justification and impact statement. Waivers may be granted for both
geographical peculiar instances and Marine Corps-wide deviations as may be
deemed necessary by DC, I&L (LP). If approved, waivers will be for one year.
After evaluating the impact of the waiver, DC, I&L (LP) will make appropriate
changes to Marine Corps policy. A request for waiver is not authorization to
deviate from Marine Corps policy; therefore, units shall not deviate until
the waiver has been approved in writing by DC, I&L (LP). Waivers will only
be granted for Marine Corps policy.
15. Training. COs shall ensure that unit Supply Officers have an ongoing
and effective training program established for all aspects of ground supply
MCO 4400.150
29 JAN 2014
1-20 Enclosure (1)
operations within the command, to include responsible officer training as
well as training in organic supply functions. Training will be conducted per
the references, utilizing the Marine Corps Ground Supply Training and
Readiness Manual, reference (ak).

MCO 4400.150
29 JAN 2014
2-1 Enclosure (1)
Chapter 2
Inventory Management and Control
1. General Information
a. The Marine Corps mission requires a high degree of operational
readiness so that tasks assigned can be accomplished. For unit COs to
exercise command responsibility in supply operations, property control must
be meticulously maintained. A CO will not be restricted from exercising the
prerogative to effect intra-command distribution of supplies and equipment to
accomplish operational requirements.
b. Inventory within a consumer-level supply account is by definition
retail inventory. At the consumer-level, retail inventory is further
differentiated into two categories. The categories are: allowance items and
demand supported items.
2. Allowance Item Information. The Marine Corps uses several different
methods of identification and classification in order to distinguish between
allowance items. These include the classes of supply, the National Stock
Number (NSN) or National Item Identification Number (NIIN), the Marine Corps
Stock Number (MCSN), the Table of Authorized Materiel Control Number (TAMCN),
the SAC, and the UID.
a. Classes of Supply. All supplies found in the Marine Corps inventory
are grouped into ten classes and further divided by subclass. See Appendix O.
b. National Stock Number (NSN). The NSN is a 13 digit number that is
used to identify items, and is assigned by the Federal Logistics Information
System (FLIS) to convey specific information about an item of supply. It is
comprised of the Federal Supply Class (FSC), which is four digits, and the
NIIN, which is nine digits.
(1) National Item Identification Number (NIIN). The NIIN is the last
nine digits of the NSN that differentiates each individual supply item from
all other supply items. The first two digits signify the National
Codification Bureau that assigned the NIIN, while the last seven digits are
non-significant and are sequentially assigned by the FLIS.
(2) NSN/NIINs will be assigned to items of supply in the Federal
Supply System (FSS) that are recurrently used, bought, stocked, managed, or
distributed. These items will be named, described, classified, and numbered
so that only one distinctive combination of numerals (an NSN/NIIN) identifies
the same item throughout the FSS. This includes, but is not limited to,
items selected for central management, procurement, and stockage, including
both centrally and locally procured items, and items stocked in the main or
consumer, retail, or wholesale installation to provide supply support for
local requisitions.
(3) The Defense Logistics Agency, Logistics Information Service (DLIS)
assigns all NSNs at the request of the military services, certain federal and
civil agencies, and foreign friendly countries. Each NSN assigned to an item
of supply is the result of a careful review process known as cataloging.
Cataloging is the process whereby each item of supply is named, assigned a
FSC, described to identify all known characteristics and performance data,

MCO 4400.150
29 JAN 2014
2-2 Enclosure (1)
and ultimately assigned a NSN. This information is contained and maintained
in FLIS, managed by the DLIS. DLIS is the only organization authorized to
assign NSNs.
(4) For a complete listing of NSN assignment criteria and request
procedures refer to references (e) and (be).
c. Marine Corps Stock Number (MCSN). A MCSN is a 13-digit designator
assigned by MARCORLOGCOM to support numerous non-traditional support
methodologies, such as Contractor Logistics Support (CLS), Just-In-Time
Inventory and Out-of-Stores Initial Issue. The MCSN provides a capability
that uniformly records item information in all DoD supply chain systems. A
MCSN will only be assigned when it is neither possible nor practical to
assign a NSN or the item is considered to be excluded from the Federal
Catalog System (FCS) as indicated in reference (e). This includes, but is
not limited to, items procured on a one-time basis for immediate use in
research and development, experimentation, construction, installation or
maintenance, and items being fielded prior to the availability of technical
data to support cataloguing actions. For a complete listing of MCSN
assignment criteria and request procedures refer to reference (be).
d. Table of Authorized Materiel Control Number (TAMCN). The TAMCN is the
chief method of identifying allowance items, and is assigned by HQMC. There
can be several NSN/NIINs that fall within the same TAMCN (e.g., D01987K,
Truck Cargo 7T). The TAMCN consists of three elements: the commodity
designator, the item number, and the class (and subclass of supply). TAMCNs
typically fall under one of five commodities (Communications/Electronics,
Engineer, General Supply, Motor Transport, and Ordnance), and four types of
property. See Appendix P for a detailed listing.
(1) Type 1 TAMCN items are defined as non-expendable military
equipment with allowances established by HQMC based on formal Table of
Organization (T/O) Mission Statements. Type 1 TAMCNs have an "A" through "E"
commodity designator and a catalogued NSN.
(2) Type 2 TAMCN items are defined as non-expendable which are
ancillary to Type 1 TAMCN items with initial allowances established by HQMC
based on local mission requirements. Type 2 TAMCNs have a "H", "J", "K", "M",
and "N" commodity designators and a catalogued NSN.
(3) Type 3 TAMCN items are defined as non-expendable military
equipment which require special measures of control since they are used for
particular conditions or situations (e.g., items which are uniquely required
in cold weather or desert operations). Such items are typically not held at
the unit level, but temp-loaned as the operational status of a unit may
require. Standard Type 3 TAMCNs have a "T" through "X" commodity designators
and a catalogued NSN.
(4) Non-Standard Equipment (NS-E) is defined as non-expendable
equipment that is rapidly acquired and fielded to bridge mission capability
gaps to meet urgent warfighter or garrison requirements. NS-E can be
assigned any TAMCN commodity designator and will always have a MCSN assigned
rather than a NSN/NIIN catalogued within FLIS. If an item has an NSN
catalogued in FLIS, it is not considered NS-E. NS-E can be either tactical
(military equipment) or non-tactical (general property).

MCO 4400.150
29 JAN 2014
2-3 Enclosure (1)
(a) Tactical NS-E is defined as military equipment obtained to
support assigned mission capabilities or force protection through the UNS,
Urgent UNS (U-UNS), Joint Urgent Operational Needs Statement (JUONS), other
commercial purchases authorized by HQMC, or via a loan agreement with another
DoD agency. Tactical NS-E will be accounted for in the ground equipment APSR
(e.g., GCSS-MC). Tactical NS-E can be classified as Standard Tactical NS-E
or Special Item Equipment (SIE).
1. Standard Tactical NS-E are defined as non-expendable assets
obtained through the current development process (i.e., UNS, U-UNS or JUONS)
or with approval from HQMC. These assets can be assigned any TAMCN commodity
designator, but will always have a MCSN until the requirement is properly
vetted by HQMC thru the current development process. When applicable, the
asset will be reassigned a catalogued NSN making it a Type 1, 2, or 3 TAMCN
item.
2. Special Item Equipment (SIE) are defined as non-expendable
assets provided to support Marine Corps commands/activities conducting
special operation missions at the Combatant Command (COCOM) or national
security levels which do not currently have a catalogued NSN/NIIN within FLIS.
They will be assigned a “Q” TAMCN commodity designator and a MCSN, regardless
if those assets were provided to the Marine Corps on a permanent or temporary
basis. Assets provided which have a catalogued NSN/NIIN within FLIS will
receive a Type 1, 2, or 3 commodity designation and is not considered SIE.
(b) Non-Tactical NS-E is defined as general equipment commercially
purchased to support administration, base operations functions, and garrison
support services. This includes government owned NS-E used by service
support contractors whether provided as Government Furnished Property (GFP)
or Contractor Acquired-Government Owned Property. Non-Tactical NS-E is not
considered for program of record candidacy and will be accounted for as
general equipment in accordance with paragraph 19 of this chapter. The
following items are considered Non-Tactical NS-E: inert small arms trophy
weapons, band equipment, garrison use only office equipment (copiers,
scanners, cameras, televisions and monitors, display equipment, etc.) and
ceremonial weapons.
e. Stores Account Code (SAC). The SAC is used to differentiate between
items that are financed through different methods.
(1) SAC 1. Items financed through the Department of the Navy (DON)
stock fund account (SFA) (Marine Corps Division) or Operations and
Maintenance, Marine Corps (O&M,MC), which are normally low cost and high
demand, and are the budget responsibility of the requesting unit.
(2) SAC 2. Repairable secondary items that are stocked, stored,
issued, procured, and repaired at the depot level and are financed through
DoD Working Capital Funds. The customer (requesting unit) submits funded
requisitions and holds the budget responsibility when requesting SAC 2 items
from the depot level.
(a) Modification Kits. Program Manager (PM) procured
modification kits are stocked as SAC 2 items and are used to upgrade weapons
systems quickly and economically. These kits will be issued on a non-
reimbursable basis (i.e. free issue).

MCO 4400.150
29 JAN 2014
2-4 Enclosure (1)
(b) Only SAC 2 controlled items required to support Marine
Special Operations Command (MARSOC) operations with a controlled item code of
“J”, as catalogued by other DoD Agencies, will be captured in the allowance
management information system (i.e., TFSMS) and ground military equipment
APSR.
(3) SAC 3. Military equipment of major importance and major
components which require detailed analysis and examination, are financed
through appropriation other than the DON SFA (Marine Corps Division), and are
not the requesting unit’s budget responsibility.
f. Unique Identification (UID). DoD unique item identification is a
system of marking items delivered to the DoD with unique item identifiers
(UIIs) that have machine-readable data elements to distinguish an item from
all other like and unlike items. For items that are serialized within the
enterprise identifier, the unique item identifier shall include the data
elements of enterprise identifier and a unique serial number. For items that
are serialized within the part, lot, or batch number within the enterprise
identifier, the UII shall include the data elements of enterprise identifier;
the original part, lot, or batch number; and the serial number. Enterprise
refers to the entity (e.g., a manufacturer or vendor) responsible for
assigning unique item identifiers to items. The enterprise identifier is a
code that is uniquely assigned to an enterprise by an issuing agency. Within
the Marine Corps, UID is a 50-character data string that represents the
machine-readable, two-dimensional dot matrix mark which contains all the
pedigree data of that particular item. Some of the pedigree data includes:
serial number, part number, contract number, Commercial and Government Entity
(CAGE) code, DoDAAC, etc. Enterprise efforts continue to leverage UID
technology and capabilities with enterprise serialized item management.
3. Acquisition Objective (AO). Reference (bp) defines AO as the required
quantity of the new item, broken down by unit (to the UIC level of detail)
based on the Concept of Employment/Concept of Distribution and documented in
TFSMS as unfunded requirements in a pending request. This establishes the
total requirement for a TAMCN across the Future Years Defense Plan (FYDP) and
is briefed to the Marine Corps Oversight Council (MROC) for approval. Once
the AO is approved by the MROC it becomes the AAO.
4. Approved Acquisition Objective (AAO). References (f) and (bp) define the
AAO as the quantity of a given item authorized for peacetime and wartime
requirements to equip and sustain U.S. and allied forces. It represents the
total approved materiel quantity for each TAMCN required by all units for its
peacetime and wartime missions. AAOs are categorized into the OPFORs and
Reserves, Supporting Establishment (SE), Depot Maintenance Float Allowance
(DMFA), and War Reserve Materiel Requirement (WRMR) consisting of
prepositioned equipment ashore (e.g., Norway, Kuwait, Albany, etc.) and
afloat (e.g., Maritime Prepositioning Ships (MPS)). Unit COs maintain
records of their respective portion of the currently established AAOs and
changes through the management of Table of Equipment allowances.
5. Allowance Items. Allowance items are military equipment, supply classes
VII and II respectively, and are formally published by DC CD&I, Total Force
Structure Division (TFSD) via the unit T/O&E. Allowance changes are
requested and authorized by the CMC per reference (bp), the Total Force
Structure Process (TFSP) Order. Every unit CO who has an allowance or

MCO 4400.150
29 JAN 2014
2-5 Enclosure (1)
special allowance established by the CMC will maintain a formal account to
control items.
a. Table of Equipment (T/E) Allowance. AAOs for equipment are
represented in TFSMS as T/E allowances. This quantity represents the unit’s
full wartime requirement for the allowance item, at the Unit Identification
Code (UIC) level, against which readiness is to be reported. The T/E
allowance quantity is a critical number since it is the AAO quantity that is
transferred from TFSMS to the APSR for Supply, and reported at the unit
Activity Address Code (AAC) level for centrally managed UNS items.
b. Type 1 Allowances. Except for items managed under a Consolidated
Storage Program (CSP) or when specifically directed by higher authority,
OPFORs and SEs, are required to have all Type 1, SAC 1, T/O&E allowances on
hand, on order, or identified as an unfunded deficiency in the quantities
specified by unit's T/O&E and/or current allowance directives. Type 1, SAC 3
controlled items will be sourced to commands via the ground equipment asset
manager. Thus, all items, regardless of the method of purchase or type of
funds used, which have a HQMC assigned Type 1 TAMCN associated to it, will be
accounted for on unit property records and have associated allowances
formally established. SAC 3 items will be distributed to deficient units
based on operational requirements established by HQMC. A TOECR must be
submitted to DC CD&I (TFSD) via the chain of command to increase, decrease,
add, or delete an established enterprise Type 1 allowance.
c. Type 2 Allowances. Allowances for initial fielding of Type 2 TAMCN
items are established by DC CD&I on units’ T/O&Es; however, MEF/SE/Marine
Forces Reserve (MARFORRES) Commanders do have the flexibility to adjust Type
2 allowance quantities after initial fielding for its respective subordinate
commands. This authorization will be established in writing and reviewed
annually by the MEF/SE/MARFORRES Commander or equivalent higher headquarters
based on mission/geographic location and forwarded to DC CD&I (TFSD) for
TFSMS allowance quantity adjustment via the chain of command and DC I&L (LP).
A TOECR must be submitted to CD&I (TFSD) via the chain of command as required
to add or delete an established enterprise Type 2 allowance (i.e., Type 2
TAMCN allowance does not exist on the unit T/O&E or Type 2 TAMCN item is not
required to be on the unit T/O&E). Approved Type 2 allowances will be on
hand, on order, or identified as an unfunded deficiency.
d. Type 3 Allowances. Such items are typically not held at the unit
level, but temp-loaned as the operational status of a unit may require (e.g.,
items which are uniquely required for cold weather or desert operations).
Units are responsible for requesting and coordinating Type 3 items through
their MSCs.
e. Non-Standard Equipment Allowances
(1) Tactical NS-E Allowances. Allowances for tactical NS-E items,
both standard and SIE, are established by DC CD&I (TFSD) on units’ T/O&Es.
Standard Tactical NS-E allowances will be established during the initial
phase of the current development process (i.e., Research and Development (R&D)
testing). Units in receipt of SIE items will submit a TOECR to DC CD&I (TFSD)
via the chain of command to add the allowance to the T/O&E. Subsequent
allowance adjustments (increases, decreases, or deletions) will be requested
via a TOECR to DC CD&I (TFSD) via the chain of command.

MCO 4400.150
29 JAN 2014
2-6 Enclosure (1)
(2) Non-Tactical NS-E Allowances. Requirements for Non-Tactical NS-E
allowance items will be routed to the installation Personal Property Manager
(PPM) via locally established procedures.
f. Allowances for Consolidated Storage Program (CSP) Managed Equipment.
For most OPFOR units, certain per-individual and unit equipment assets are
managed by a CSP. Such assets managed by the CSP can be further defined as
Individual Combat Clothing and Equipment (ICCE); Chemical, Biological,
Radiological, Nuclear and Enhanced Conventional Weapons (CBRNE); and Soft-
Walled Shelters and Camouflage Netting (SWS&CN) assets. In these situations,
CSP allowances are established based on a consolidation of the supported
unit's T/O&E and the CSP maintains full equipment accountability. In such
cases, the aforementioned T/O&E allowances will remain in TFSMS, but should
not actually be on hand nor accounted for on unit property records (even when
issued from the CSP to support a unit requirement). OPFOR units not
supported by a CSP will maintain equipment in accordance with the guidance
published in this Policy
g. Readiness Reportable Equipment. Readiness reportable equipment is
published annually in reference (as) and readiness reporting policy is
outlined in reference (at). To ensure accurate ground equipment readiness
reporting, visibility, and accountability of T/E assets, command adjustments
may be warranted. Refer to paragraph 7 of this chapter for more information
on command adjustments.
h. Special Allowances. Authority to issue equipment from MARCORLOGCOM
inventory stores to fill a temporary Marine Corps unit requirement may be
granted via the establishment of a special allowance. Formal request for
special allowances will be routed by the gaining unit and endorsed by the
chain of command to DC I&L (LP) via MARCORLOGCOM. Request will contain the
UIC; AAC; impact and explanation to unit mission; item description (TAMCN,
NSN, nomenclature, current authorization, current on-hand, recommend
adjustment); justification; ship to address; accountable point of contact
(POC) (Supply Officer); and any additional supporting documents. Special
allowances are intended to fill emerging short term operational requirements
(e.g., R&D testing) and approvals will not exceed one year. Enduring
requirements requiring long term adjustment to established allowances will
continue to be submitted via a TOECR to DC CD&I (TFSD) via the chain of
command for staffing through the development process in accordance with
reference (av). Units with an approved special allowance are directed to
initiate a positive command adjustment in accordance with paragraph 7 of this
chapter and to maintain a copy of the approved special allowance
documentation on file.
i. Training Allowances (T/As). T/As are unique to the Reserve Component
and are defined as the minimal amount of T/E assets required to conduct unit
training based on Mission Essential Tasks (METs) in consideration of facility,
manpower, fiscal and maintenance constraints. T/As are established only for
Type 1 TAMCN items necessary to maintain training to core METs. It is
considered a subset of the unit's wartime requirement. Reserve units are not
required to maintain full T/E allowances, but instead are authorized the
establishment of a T/A for Type 1 TAMCN items. T/As will be established, in
writing, by the Commander, Marine Forces Reserve (COMMARFORRES). This
authority may be delegated, in writing, to the MSC level (e.g., CG, 4th
Marine Division).

MCO 4400.150
29 JAN 2014
2-7 Enclosure (1)
(1) T/As will be reflected in the unit's property records using a
command adjustment in accordance with paragraph 7 of this chapter. The total
allowance field in the ground equipment accountability APSR will reflect that
quantity as approved by the COMMARFORRES or MSC Commander. Total T/A will
not exceed the aggregate of MARFORRES T/E allowances.
(2) T/As will be reviewed and updated bi-annually (i.e., once every
two years).
(3) Equipment represented by the delta between T/A and T/E will be
held at MARCORLOGCOM as In-Stores assets if MARCORSYSCOM procurement actions
have been completed or will be identified as unfunded WRMR deficiency.
j. Research and Development (R&D). Items maintained/provided for R&D by
MARCORSYSCOM will be accounted for per this manual. Refer to paragraphs 5e
and 5h of this chapter and paragraph 9b of chapter 6 for additional
information.
k. Other Types of Allowances. Allowance authorizations for other types
of materiel may exist; however, all legitimate allowance authorizations must
derive from HQMC, either directly or indirectly. Further information
concerning certain other types of authorized materiel can be found in
chapters 4 and 6.
6. Allowance Item Management. References (c) and (f) require a minimum 98
percent physical inventory accuracy rate to be achieved and maintained for
the management of allowance items; and 100 percent accuracy for classified or
sensitive property, and items with a Controlled Item Code of “A”. Allowance
and serially managed items, to include parent/child relationships, will be
accounted for in the appropriate supply APSR (e.g., GCSS-MC for military
equipment or DPAS for general equipment). In most instances, these items
will be issued to a RO or RI for custody/subcustody.
a. CO. The CO of a unit having a consumer-level supply account has the
overall responsibility for ensuring accounting records are current, complete
and accurate. To that end, the CO must ensure sound supply procedures are
conducted in a complete and timely manner, to include all applicable
inventories, submission of all applicable reports, completion of
investigations, processing of adjustments, and the proper issue and recovery
of equipment. In addition, only the CO has the authority to approve certain
adjustments to the accounting records, as outlined in paragraph 11b of this
chapter.
b. Supply Officer. The Supply Officer manages property accounting
functions on behalf of the CO, and has the responsibility to ensure that
accounting systems and records are accurate and updated at all times. The
Supply Officer is the official conduit for equipment coming in to and out of
a unit and will approve the custody of unit property. The Supply Officer
will ensure that all supply actions are recorded on the appropriate forms or
documents. The Supply Officer has the authority to approve certain
adjustment records, unless otherwise directed by the CO, as outlined in
paragraph 11b of this chapter. Supply officers will ensure the following
allowance item management principles are applied:

MCO 4400.150
29 JAN 2014
2-8 Enclosure (1)
(1) On a monthly basis, validate allowance item information (e.g.,
TAMCNs, NSN/NIINs, nomenclature, authorized quantities, etc.) on the unit’s
T/O&E is accurate and properly recorded on the unit’s supply APSR.
(2) Ensure that physical inventories are being conducted as required
(e.g., annual, quarterly CMRs, RO turnovers, etc.) and that accountable
records are being adjusted accordingly.
(3) Track monthly serialized inventories (MSI) of small arms and
report to the Commanding Officer when monthly inventories of small arms are
not conducted. Ensure account and custody records are being adjusted
accordingly, and weapons reporting procedures are being followed in
accordance with references (bq) and (ce).
(4) Serve as the unit RO for loans received from external commands
and agencies (e.g., Unit general equipment from the Base Commander or Theater
Provided Equipment from the Theater Property Book Office in contingency
environments).
c. RO. Unit COs with consumer-level supply accounts will appoint ROs in
writing for the command. The RO should be an individual having
administrative command and/or control over all personnel who will use
assigned equipment. ROs will not be assigned equipment or supplies used
outside their span of control. ROs will ensure that the following supply
management principles are applied (as well as those identified in chapter 1):
(1) Receipt for all on hand equipment.
(2) Maintain assigned equipment in a ready-for-use and serviceable
condition.
(3) Account for equipment received and maintain a record of custody
for such equipment on a CMR.
(4) Report changes of equipment custody to the Supply Officer on an
as-occurring basis. Additionally, a new RO will be appointed, in writing, by
the CO when the RO is separated from assets for more than 60 calendar days.
(5) Request necessary investigative action in writing for equipment
abuse, gains, or losses, via the Supply Officer, to the CO. See paragraph 4
of chapter 5.
(6) Conduct quarterly CMR reconciliations with the supply section.
This requirement may be semi-annual if approved in writing by unit CO.
(7) Assist Supply Officer in conducting periodic inventories, at
least annually, for all equipment assigned to the account. The annual
inventory should be part of the command-wide annual physical inventory and
should coincide with one of the quarterly CMR reconciliations.
(8) When sub-signing equipment (selected items on the RO CMR) to a RI
internal to the unit, the RO will ensure the RI is appointed in writing and
signs for all applicable equipment.
(9) If an RO elects to delegate their authority for the
receipt/request/turn-in of equipment affecting their CMR, a NAVMC 11869 will

MCO 4400.150
29 JAN 2014
2-9 Enclosure (1)
be prepared by the RO and forwarded to the Supply Officer in accordance with
paragraph 5f of chapter 1. The NAVMC 11869 must be current and certified
quarterly by the RO (semi-annually if approved in writing by the unit CO).
If no changes have occurred during the quarter, the RO may certify by
initialing and dating the current NAVMC 11869 on file with the Supply Officer.
(10) Validate configuration management (parent/child relationship) by
NIIN and serial number within the supply APSR for each item on hand.
(11) Request a change of RO from the Supply Officer and conduct a
joint inventory no less than 30 calendar days prior to your date of relief.
The account must be transferred prior to your transfer from the command.
7. Command Adjustment Management
a. Purpose. The purpose of command adjustments is to facilitate
management and provide flexibility/visibility in the APSR for Task Organized
units and units with an approved training allowance, per paragraph 5i of this
chapter. Command adjustments assist in providing accurate ground equipment
readiness reporting, visibility, and accountability of T/E assets transferred
between MAGTF organizations/activities. All types of accountable equipment,
unless otherwise specified below, are eligible for command adjustments when
transferred from supporting organizations to supported organization’s
property records.
b. Accountable Property System of Record (APSR). Reference (bp)
establishes TFSMS as the authoritative information system for Marine Corps
ground equipment AAO/Table of Equipment allowances. Command adjustments do
not change the approved AAO/Table of Equipment allowance quantities
registered within TFSMS. The APSR for ground equipment accountability (on
hand quantities) is the asset management system for supply (e.g., GCSS-MC for
military equipment). A command adjustment will not change the on-hand
quantity, but will modify (add to or subtract from) the allowance in the
ground equipment accountability APSR (e.g., MAL allowance field in the GCSS-
MC).
c. Policy. Command adjustments are not intended to be a method for
correcting outdated or erroneous allowances. Command adjustments are used by
exception in limited circumstances as delineated in this policy to capture
unit requirements. The following paragraphs outline the policy and occasions
where command adjustments will be used.
(1) All MARFOR and SE Commanders having a consumer-level supply
activity will adhere to this policy for managing command adjustment
allowances. Guidance provided in reference (at) will be followed for
readiness reporting of ground equipment in order to provide a more consistent
and accurate readiness assessment of Marine Forces.
(2) Command adjustments for task organized units will be approved, in
writing, by the first common Commanding General in the chain of command
(MARFOR, MEF, MSC, or SE Command).
(3) In support of proper asset management as identified in reference
(at), supporting units that transfer equipment to task organized units are
directed to continue reporting readiness against AAO/Table of Equipment
allowance quantities in TFSMS. As such, supporting units will not induct

MCO 4400.150
29 JAN 2014
2-10 Enclosure (1)
negative command adjustments for the transfer of equipment to task organized
units.
(4) In support of proper asset management, supported task organized
units that receive equipment transfers from supporting units are directed, if
applicable, to report readiness against approved requirements per reference
(at). As such, supported task organized units will induct positive command
adjustments in the supply APSR to accurately capture approved requirements
for the transfer of military equipment from supporting units.
(5) In support of proper asset management, Marine Force Reserve units
with approved T/As, in accordance with paragraph 5i of this chapter, are
directed to continue reporting readiness against T/E quantities in TFSMS per
reference (at); however, these units will induct negative command adjustments
to subtract from their TSFMS allowances in order to establish the proper T/A
within the supply APSR.
(6) Occasions for Command Adjustments. Command adjustments for
occasions listed below are authorized for approval below the HQMC level.
(a) Positive command adjustments for the formation of task
organized units with an approved Equipment Density List (EDL) (e.g., MEUs,
annual US-South American Allied Exercise (UNITAS), temporary inventory plus-
up for unit deployment, etc.).
(b) Positive command adjustments for the initial formation of a
permanent long-standing detachment with an approved EDL (e.g., EEAP, Combined
Arms Training Center (CATC) Camp Fuji, Combat Logistics Company (CLC)).
Enduring requirements in excess of 1 year with no known end date require long
term adjustment to established allowances and will continue to be submitted
via a TOECR through the development process in accordance with reference (av).
(c) Negative Command Adjustments of T/E allowances to reflect
authorized T/As. This applies only to reserve units per paragraph 5i of this
chapter.
(d) Positive command adjustments for DC I&L approved special
allowances.
(7) Duration of Command Adjustments.
(a) Command adjustments will not be authorized for less than 120
calendar days. Short term commitments of equipment should be executed
utilizing temporary loan procedures outlined in paragraph 9 of chapter 6.
(b) Command Adjustments will end upon any of the conditions
listed in the sub-paragraphs below.
1. One year from authorization date. Authorization can be
extended by the original approval authority.
2. Tasked organized mission is completed and unit is
standing down.
3. Supported unit or higher headquarters identifies that
the assets are no longer required to support the mission.

MCO 4400.150
29 JAN 2014
2-11 Enclosure (1)
4. Equipment is replaced at the supported unit by a
different TAMCN.
5. Expiration of the DC I&L approved special allowance or
conversion to T/E allowance (i.e., TOECR was approved and allowance was
increased).
8. Remain Behind Equipment (RBE). Reference (a) defines RBE as unit
equipment left by deploying forces at their bases when they deploy.
Reference (az) further defines and establishes policy for RBE when units
deploy as part of a MAGTF using prepositioned equipment. All unit equipment
not deployed forward will continue to be accounted for in accordance with
this policy. COs deploying forward of their RBE shall be formally relieved
of their Accountable Officer responsibilities for the RBE. The criteria for
Accountable Officer appointment for RBE are addressed in paragraph 8 of
chapter 1 of this policy. Further, the outgoing Accountable Officer will
issue a letter of Certification of Relief reporting the status of supply
operations to the interim Accountable Officer in accordance with paragraph 7
of chapter 1 of this policy.
9. Inventory. Physical inventories are management tools for ensuring
effective control, accounting, and physical security of materiel and are a
valuable part of the CO’s Physical Internal Control Program. All materiel
maintained on hand will be inventoried at a minimum annually, unless
otherwise stated below, in order to determine the accuracy of the formal
account property records (or APSR).
a. General. Accountable materiel, per paragraph 9 of chapter 1, on hand
at supply and property control activities; retail activities (intermediate
and consumable); RSAs (Consolidated Issue Facilities or CSPs), or other
service provided storage facilities, excluding Defense Logistics Agency (DLA)
managed inventory) managed by MARCORLOGCOM or Marine Corps Activities; MCPP-N;
Marine Corps Distribution Activities or depots; MPS; and Installation support
activities co-located with Marine Corps Maintenance Depots will be
inventoried once a year according to reference (d). This includes activities
that manage newly provisioned materiel; depot maintenance float materiel; and
government property managed by commercial contractors, other DoD agencies,
and coalition partners. The following inventory guidelines apply:
(1) All accountable materiel will be accounted for in an APSR and
inventoried annually or more often when prescribed by other regulatory
guidance, or directed by the CO/Accountable Officer, or Supply Officer.
(2) All accountable materiel will be physically inventoried incident
with the change of the CO, Supply Officer, or Responsible Officer in
accordance with paragraph 7 of chapter 1. The inventory associated with the
change of CO or Supply Officer will be documented, the results reconciled
with the APSR, and may be used in lieu of the annual command-wide physical
inventory requirement.
(3) Inventories will be conducted as annual, cyclic or spot
inventories, as described below. The Supply Officer will ensure inventories
are conducted when required.

MCO 4400.150
29 JAN 2014
2-12 Enclosure (1)
(4) Inventory adjustments to the accountable property records, or
requests for investigative action will be initiated on an "as occurring"
basis in accordance with paragraph 11 of this chapter.
(5) The person having possession of, or having command/direct
responsibility over the property is responsible for the physical conduct of
the inventory (i.e., the RO will physically inventory all accountable
materiel listed on their respective CMR and within appropriate sub-
inventories).
(6) A record of the inventory, and all adjustment documents resulting
from the inventory, will be maintained by the Supply Officer in accordance
with paragraph 11i of this chapter.
(7) Equipment which has been borrowed from other organizations must
not be included in physical inventories; however, accountable materiel on the
accountable records that is on loan to another organization must be included.
b. Inventory requirements. All accountable materiel within the custody
of the command/activity will be inventoried. A summary of inventory
requirements is as follows.
(1) Nonexpendable and expendable items held for issue as defined in
paragraph 9a of chapter 1 will be inventoried annually and as directed by
references (bq) and (ce). This includes controlled items as defined in
paragraph 9a(1)(a) of chapter 1 and classified, sensitive, and pilferable
items as described in paragraph 12g of this chapter.
(2) Materiel requiring a high degree of protection and control
because of statutory requirements or regulations.
(3) High-value, highly technical, or hazardous items.
(4) Real property heritage assets will be inventoried at least once
every 3 years.
(5) Real property and stewardship land will be inventoried at least
once every 5 years.
(6) Marine Corps property may be furnished to, or acquired by,
contractors under the provisions of a contract as GFP. Property provided to
a contractor as GFP remains Marine Corps property centrally managed by the
Management Control Activity (MCA) per reference (bd). The MCA will ensure
the contractor performs, records, and discloses physical inventory results as
set-forth within the contract. The MCA will semi-annually report GFP
inventory and financial value to DC I&L (LP) in accordance with reference
(bd).
(7) Marine Corps property may be furnished to external DoD agencies
or coalition partners as property furnished to a third party. Marine Corps
property provided to DoD agencies or coalition partners remains Marine Corps
property centrally managed by the MCA per reference (bd). The MCA will
ensure the gaining organization performs, records, and discloses physical
inventory results as set-forth within the binding agreement. The MCA will
semi-annually report GFP inventory and financial value to DC I&L (LP) in
accordance with reference (bd).

MCO 4400.150
29 JAN 2014
2-13 Enclosure (1)
(9) A 100 percent inventory will be conducted on Marine Corps
equipment and materiel positioned on MPS when ships are downloaded in port
during cyclic maintenance vessel berthing.
(10) Installation support activities co-located with Marine Corps
Maintenance Depots will inventory their materiel assets using the inventory
rules in accordance with ref (p) if the materiel is warehoused and inventory
management is the responsibility of DLA. If not, this materiel will be
inventoried annually and will be reported to DC I&L (LP) during the semi-
annual and annual OM&S reporting schedule during the months of April and
January.
c. Inventory Types
(1) Annual. Annual physical inventories act as the CO’s/Accountable
Officer’s physical internal control program for ensuring the accurate
accountability of accountable materiel. An annual physical inventory of all
accountable materiel, by serial number for all items serially managed, is to
be completed during each fiscal year or as identified in paragraph 9b above
to ensure accuracy in unit property records, and to ensure accuracy in the
reporting of mission critical assets to the Marine Corps financial statement.
(2) Cyclic. Due to the volume of assets warehoused and managed,
RSAs may perform cyclic inventories in lieu of the annual inventory. Cyclic
inventories will be conducted on a monthly, quarterly, or semi-annual basis.
The frequency of cyclic inventories will determine the required percentage of
total inventory to be inventoried each cycle. Monthly cyclic inventories
will include 10 percent of total inventory; quarterly cyclic inventories will
include 25 percent of total inventory; and semi-annual cyclic inventories
will include 50 percent of total inventory per inventory cycle.
(a) Care must be taken to ensure that the same items/serial
numbers are not repeatedly inventoried.
(b) Procedures, reporting requirements, and file retention for
cyclic inventories will be consistent with annual inventory procedures as
discussed in paragraph 9d below.
(3) Spot. A spot inventory is a one-time physical inventory of
selected items outside of a scheduled inventory (annual or cyclic). It is a
tool for use by the Supply Officer and/or CO/Accountable Officer to address
suspected differences between the APSR and actual on-hand balances.
Discrepancies will be addressed in accordance with paragraph 11 of this
chapter; however, unlike annual and cyclic inventories, a summary of the
results is not required to be formally reported to the CO/Accountable Officer
for certification/endorsement nor reported to the next higher headquarters
for trend analysis.
d. Annual Inventory Execution. General procedures and responsibilities
for conducting an annual physical inventory are provided below.
(1) Annual physical inventories must be viewed as a command-wide
event and thus should be included in the unit training schedule when training
operations are at a minimum. The command-wide physical inventory should be

MCO 4400.150
29 JAN 2014
2-14 Enclosure (1)
the focus of effort for the supply section, all ROs, and the CO as the
overall Accountable Officer.
(2) The physical inventory must include all accountable materiel
managed by RO’s, and all accountable materiel physically managed by the
supply section (note: this does not apply to non-tactical NS-E unless during
the conduct of a PPM directed inventory).
(3) All equipment, whether currently accounted for or not must be
identified and included in the inventory.
(4) The annual physical inventory should coincide with a quarterly
CMR reconciliation, or with scheduled location information file validations
at RSA’s, e.g. MARCORLOGCOM/Barstow, etc.
(5) Supply Officer Responsibilities
(a) Act as overall coordinator of the annual physical inventory
and ensure proper procedures are followed to accurately execute and document
the inventory.
(b) Begin the physical inventory by providing current CMR’s,
location information file property, and inventory instructions to all
appointed RO’s in the command. RO’s will be given 15 calendar days to
physically sight and inventory all assets within their control.
(c) As separate RO inventories are completed, the Supply Officer
will conduct reconciliations with each RO in accordance with paragraph 11b(2)
of this chapter. CMR discrepancies will be addressed in accordance with
paragraph 11b(3) of this chapter.
(d) Concurrent with RO inventories, or for those commands
responsible for warehousing accountable materiel, conduct a wall-to-wall
inventory of all accountable materiel that is physically managed by the
Supply Officer (i.e., not issued to an RO).
(e) Once all warehouse locations, CMRs, and/or RSA inventories
are completed, conduct reconciliations in order to validate the accuracy of
on hand assets and serial numbers versus what is identified on the APSR.
Detailed causative research will be conducted in accordance with paragraph
11c of this chapter in order to resolve all discrepancies identified during
the inventories.
(f) Upon conclusion of inventory, prepare a naval letter stating
the results of the inventory and the CO’s/Accountable Officer’s certification
letter, refer to paragraph 9b(7) below. For all inventory discrepancies
where causative research was non-conclusive, provide recommendations to the
CO/Accountable Officer for resolution. The CO/Accountable Officer will
direct appropriate adjustments or initiate a command directed investigation
in the certification letter.
(g) Per references (k) and (bq), MLSR report, or the Financial
Liability Investigation of Property Loss (DD Form 200) reporting requirements,
will not be subjected to delays pending the outcome of internal
investigations or causative research. Such reporting requirements will be

MCO 4400.150
29 JAN 2014
2-15 Enclosure (1)
accomplished immediately upon discovery of the loss and in accordance with
paragraph 13 of chapter 5.
1. MLSR and DD Form 200 reportable items include all Marine
Corps Automated Readiness Evaluation System equipment as published in the
Marine Corps Bulletin (3000 series), regardless of dollar value.
2. The reporting of MLSR or DD Form 200 incidents via message
is independent of normal supply survey/adjustment procedures or command
investigations. COs are still required to initiate appropriate
investigations.
(h) Adjustments to the balance records when directed by the CO
through certification to the inventory results letter will be conducted in
accordance with paragraph 11g of this chapter. When directed by the CO,
initiate CO directed investigative action in accordance with paragraph 4a of
chapter 5. Adjustments to the balance records when direct by the CO through
endorsement of a completed investigative report will be conducted in
accordance with paragraph 11g of this chapter.
(6) Responsible Officer Responsibilities
(a) Once a current CMR or a location information file (for RSAs)
is provided by the Supply Officer, conduct a physical inventory of all
accountable materiel assigned to the account within the 15 calendar day time
period and reconcile the results against what is listed on the CMR or
location information file in accordance with paragraph 11b(2) of this chapter.
(b) Report all discrepancies, to include variances in NSN,
quantity, or serial number, to the Supply Officer in accordance with
paragraph 11b(2) of this chapter.
(c) Support the Supply Officer in the conduct of causative
research to resolve all discrepancies.
(7) Reporting Inventory Results and Commanding Officer/Accountable
Officer Certification
(a) The results of the inventory, to include Supply Officer
recommendations for adjustments to the balance records when causative
research was non-conclusive, will be documented and provided to the
CO/Accountable Officer for certification/endorsement. At a minimum, the
following documents will be provided and points will be addressed.
1. State the total dollar value of the account prior to
inventory.
2. State the total dollar value and percentage (compared to
initial account value) of net losses/gains.
3. State the total dollar value and percentage (compared to
initial account value) of net losses/gains attributed to administrative
errors as a result of causative research.

MCO 4400.150
29 JAN 2014
2-16 Enclosure (1)
4. State the total dollar value and percentage (compared to
initial account value) of net losses/gains resulting from recommended
adjustments due to non-conclusive causative research.
5. State the total dollar value and percentage change
(compared to initial account value) of the account after the inventory.
6. Make gain/loss recommendations resulting from non-
conclusive causative research.
7. State opinions, if any, as to the cause of variances for
which causative research was non-conclusive.
8. State any corrective action required or initiated to
eliminate future variances.
9. Include as an enclosure, the NAVMC 11867 to identifying
the appointed individuals identified in this chapter.
(b) The CO/Accountable Officer will review the Supply Officer’s
Inventory Results letter and endorse the results via certification letter and
will include, if applicable, directive comments to adjust property records,
directive comments to initiate a command directed investigation, and/or
corrective actions to strengthen internal control procedures in order to
reduce inventory variances in the future
(c) The Supply Officer’s letter documenting the results of the
annual physical inventory; the listing of all inventory gain and loss
transactions as a result of the inventory; the CO/Accountable Officer
certification; and all money value gain loss notices (MVGL/N) applicable to
the annual physical inventory will be retained on file in accordance with
paragraph 11i of this chapter.
(d) A copy of the annual physical inventory results letter and
CO’s Certification will be forwarded to the next higher headquarters for
trend analysis.
(8) Trend Analysis. In accordance with reference (f), MARFORs (to
include MEF and MSC’s) and major SE commands (to include Marine Corps Combat
Development Center (MCCDC), MARCORLOGCOM, MARCORSYSCOM, TECOM, and MCICOM)
are required to obtain, track, and trend the results of annual inventories
performed by units/activities for five years. This data will be used to
monitor and improve unit equipment accountability. At a minimum, the
absolute values associated with paragraph 9d(7)(a)2 above shall be graphed,
with the absolute value of inventory adjustments (total value of gains plus
total value of losses) displayed along the y-axis and the inventory
completion dates displayed along the x-axis.
10. Warehousing. Units will maintain all equipment and supplies in a state
of readiness and in suitable storage containers (if applicable). All items
shall be inspected at least annually for serviceability (more often for
shelf-life sensitive items), adequate preservation, and item identification
(accuracy of tactical/embarkation markings and location designators), and
unit of issue identification, as appropriate. Periodic inspections shall be
made based on the CO's judgment of climatic conditions, container exposure,
and item deterioration/shelf-life considerations to ensure that all items are

MCO 4400.150
29 JAN 2014
2-17 Enclosure (1)
maintained in a ready for-issue condition. Unit warehousing operations shall
be conducted in accordance with references (f), (m), and (bi).
11. Balance Record Transactions, Adjustments, Causative Research and Record
Retention
a. Change of Custody Transactions. Property accounting records are to
be kept current on an as-occurring basis. To facilitate this requirement,
change of custody transactions will be submitted as occurring (within one
work day) of the physical change of custody of equipment. Furthermore, a
record of all transactions indicating a change in custody of materiel (i.e.,
receipts, issues, redistributions, and disposals) will be retained with all
supporting documentation for an audit trail, regardless of dollar value, in
accordance with paragraph 11i of this chapter from the date the transaction(s)
processed in the APSR.
(1) Audit Trail. Supporting documentation will be retained to show
that the materiel reflected on the change of custody transaction was properly
delivered, issued, or disposed of. Supporting documentation can consist of
receipt documentation or Letters of Unserviceable Property issued in lieu of
return of property from repair. Supporting documentation must contain, at a
minimum, the NSN/NIIN, quantity, serial number and UII (if applicable),
document number, condition code of the materiel, signature of the person
authorized to accept custody of the materiel, and date received. When the
supporting documentation contains no document number or a document number
different from that of the transaction used to adjust the property record, a
copy of the associated change of custody transaction(s) will be made and
attached as supporting documentation to the voucher. Files providing an
audit trail will be maintained in such a manner as to easily cross-reference
between change of custody transaction(s) and supporting documentation.
(2) Change of Custody Transactions With No Supporting Documentation.
When a change of custody transaction has been processed/posted which changes
the unit's on hand balance, but no supporting documentation can be found,
causative research will be conducted to determine the circumstances resulting
in the missing documentation. When warranted, a request for investigation
may be required and a MLSR report may be required per reference (bq) and
paragraph 13 of chapter 5. The change of custody transaction will be
vouchered per chapters 2 and 5 of this Policy.
b. Balance Record Adjustments. The accounting record must be
brought into alignment with the actual on hand quantity upon conclusion of
required inventories and at any other time imbalances are discovered. The
actions outlined in paragraphs 11b(1) through 11b(3) apply to variances
discovered through Supply Officer inventories or identified by the RO.
(1) Vouchering Gain and Loss Transactions. The adjustments
identified in the below sub-paragraphs require authorization from the
Accountable Officer in writing prior to the induction of a physical gain or
loss transaction (i.e., the value of the adjustment increases or decreases
the value of the inventory). Accountable Officers may elect to establish
a lower dollar value threshold for their personal review, but in no case will
a higher threshold be established. Unless otherwise directed by the
Accountable Officer, Supply Officers have the authority to authorize
adjustments below the identified thresholds in sub-paragraphs (b) and (c).

MCO 4400.150
29 JAN 2014
2-18 Enclosure (1)
(a) Sensitive and controlled items (both locally and Marine Corps)
regardless of dollar value.
(b) Pilferable items with a unit price of $2,500 or more, or a
total dollar value per transaction of $50,000 or more.
(c) Non-controlled, non-sensitive, and non-pilferable items with
unit price of $5,000 or more, or a total dollar value per transaction of
$50,000 or more (serialized and non-serialized).
(2) CMR Reconciliations. When an RO receives a new CMR and CMR
update letter, all on hand assets and USMC serial numbers will be verified
and reconciled against what is listed on the CMR. A signed and dated copy of
the CMR and CMR update letter shall be returned to the Supply Officer with
the bottom of each page of the CMR initialed. The RO will report all
discrepancies in a Discrepancy Letter to the CO via the Supply Officer,
identifying errors that exist on the CMR and fully stating the circumstances
of each discrepancy. This action will be completed within 15 calendar days
of having received the new CMR update letter.
(a) If the Supply Officer and the RO agree that the CMR is in
error and there is supporting documentation, the Supply Officer will make
appropriate pen changes (NSN/NIIN, serial number, quantity) to the CMR and
both the Supply Officer and RO will initial the changes.
(b) If the Supply Officer and RO do not agree on disputed CMR
errors as identified in the Discrepancy Letter, the RO will still sign the
CMR and CMR update letter. The CMR will be annotated with the statement
“Discrepancy Letter dated DD MMM YY has been submitted” and both the Supply
Officer and RO will initial the statement. Since the RO will be
simultaneously reporting the discrepancies in writing, it will be this letter
that documents the RO's position on disputed quantities.
(3) CMR Discrepancies. All discrepancies identified to the CO in an
RO Discrepancy Letter will be endorsed by the Supply Officer and forwarded to
the CO.
(a) If discrepancies exist which are supported by documentation
and were not corrected prior to the reconciliation process, the Supply
Officer shall make the necessary adjustments to the CMR to reflect the true
physical inventory within five work days. Any discrepancy that does not have
supporting documentation shall have causative research conducted to determine
the nature of the variance. The Supply Officer will notify the CO of such
actions in their endorsement to the RO’s Discrepancy Letter.
(b) Unless the CO has stated otherwise, the Supply Officer is
authorized to approve adjustments that do not meet the criteria in paragraph
11b(1), once all causative research has been completed. The Supply Officer
will direct such adjustments and notify the CO of such actions in their
endorsement to the RO’s Discrepancy Letter.
(c) If discrepancies still exist after causative research, the
Supply Officer shall make a recommendation to the CO as to their recommend
disposition in the Supply Officer’s endorsement of the RO’s Discrepancy
Letter within five work days.

MCO 4400.150
29 JAN 2014
2-19 Enclosure (1)
1. The Supply Officer will identify on the endorsement, by
TAMCN/NSN/NIIN, the results of the causative research and make appropriate
recommendations to adjust the property records or whether or not he/she feels
an investigation is warranted.
2. The CO will review the Supply Officer’s recommendations
and direct the Supply Officer to make appropriate adjustments to the property
records or initiate a JAGMAN investigation within five work days. If the CO
determines an item should be investigated, refer to paragraph 4a of chapter 5
for follow on action.
(d) Known loss, damage, or destruction of government property is
not a discrepancy to be reported by the RO in a Discrepancy Letter. In these
situations, the RO will submit a Request for Investigation to the CO via the
Supply Officer in accordance with paragraph 4b of chapter 5.
c. Causative Research. Causative research may identify administrative
errors that have been made, which may negate the need to investigate and/or
process a gain/loss transaction. Causative research also assists in
determining the correct type of adjustment transaction required. More
importantly, causative research helps to identify procedural deficiencies
that can then be corrected to prevent waste or theft and to improve supply
support. It is always possible to adjust the balance record by means of a
properly vouchered gain/loss transaction; however, this method will not be
used until the required research into the cause of the variance has been
conducted. The benefits of causative research must be weighed against the
time required to perform it. Timely adjustment of the balance record is
necessary so that action to dispose of excesses and replenish deficiencies
can occur. This paragraph establishes minimum requirements for causative
research of variances at all consumer-level activities.
(1) Post-Count Validation. Verify the accuracy of the count by
considering all assigned locations, to include: items in laundry, items in
repair, items temp-loaned to external organizations, temporary holding areas,
Unit of Issue (U/I)/unit of measure and NSN/NIIN, to include FSC changes to
cataloging data, and on hand balances reflected in other condition codes.
(2) Causative Research Required. Causative research is required on
NSN/NIINs with variances from the official accounting records for all
inventories (annual, cyclic, and spot) meeting the criteria in paragraph
11b(1) of this chapter.
(3) Change of Custody Transaction/Audit Trail File Research. Review
all transactions that have been processed or posted within the last two years
or since the last annual inventory, whichever is more recent. Compare the
transactions with the proof of delivery file and attempt to identify
administrative errors, such as double processing/posting of receipts, actual
issues (as shown by supporting documentation) without a corresponding change
of custody transaction, etc. If appropriate, submit the correct change of
custody transaction to adjust the balance record. Vouchered administrative
gain/loss transactions may also be required. Causative research ends when
the administrative cause of the variance has been found or when, after review,
there are no conclusive findings.
(4) Causative Research Results. The results of causative research
will be considered representative of the account as a whole. For example, if

MCO 4400.150
29 JAN 2014
2-20 Enclosure (1)
administrative errors were found for most of the variances, then attention
may be required in receipt processing or issue control. However, if
causative research is inconclusive, especially for pilferable items, then
theft must be suspected as a cause. The Supply Officer will prepare a
Request for Investigation summarizing the results of the inventory,
subsequent causative research, and any recommendations. Causative research
results will also be reflected on adjustment documents. These same
statements will be either annotated or attached to the supporting MVGL/N once
adjustments have been approved by the CO and Supply has inducted the
appropriate gain/loss transaction.
(5) Incidental Gains/Losses Other Than as a Result of Annual
Inventories. Individual explanatory statements/requests for investigation
will be prepared by the Supply Officer. Explanatory statements are
appropriate when the required adjustment is administrative in nature;
otherwise, a Request for Investigation should be submitted. Explanatory
statements/Requests for Investigation will be made on an as-occurring or
daily basis whenever imbalances are discovered. Explanatory statements must
be approved by the CO before the gain/loss transaction is processed/posted by
the Supply Officer for transactions that meet the criteria in paragraph 11b(1)
of this chapter.
d. CO's Review of Requests for Investigation. The CO must make a
determination concerning the need for further investigation per chapter 5 of
this policy.
(1) If an investigation is conducted, the Request for Investigation
(with all endorsements and enclosures) will be made the second enclosure to
the investigative report, after the Investigating Officer's appointing order.
(2) If the CO feels that an investigation would have little or no
chance of recovering missing items, the CO may direct the Supply Officer to
adjust the accountable records accordingly. The CO will notify the Supply
Officer of all required actions via an endorsement to the Request for
Investigation. This endorsement will constitute authority for the Supply
Officer to adjust the account balance by means of miscellaneous gain/loss
transaction.
e. Cash Collection. When cash collections are made in accordance with
Volume 5 of reference (k), balance records will be adjusted with the
appropriate transaction.
f. Supporting Documentation
(1) All gain/loss transactions must be supported by completed
investigations, Requests for Investigation, or explanatory statements signed
or endorsed by the CO and or the Supply Officer per paragraphs 11b(1) and
11c(5) of this chapter. This supporting documentation constitutes the
voucher file. The voucher file will be maintained in such a manner as to
easily cross-reference between gain/loss transactions and supporting
documentation. The preceding criteria is based on the fact that the non-
voucherable losses and gains will be documented, reviewed, and certified by
the CO on the passed edit listing and/or the MVGL/N.
(2) All investigations, as delineated in chapter 5, will be assigned
an investigative voucher number (the voucher number will consist of the AAC,

MCO 4400.150
29 JAN 2014
2-21 Enclosure (1)
the Julian date, and a four digit number) by the unit Supply Officer. All
associated gain/loss transactions (and DD Form 1131 for cash collection, if
any) will be annotated with the investigation voucher number and the
gain/loss transaction document number, and a copy will be filed with the
investigative report. The original gain/loss transactions (and a copy of DD
Form 1131 for cash collection, if any) will be filed in the voucher/cash
collection file.
g. Types of Gain/Loss Transactions. Gain/loss transactions can be
inventory, administrative, or miscellaneous in nature. A special case is a
"lost shipment" which can be processed as a loss only. Use of the correct
type of gain/loss transaction is necessary because it is used by higher
headquarters to analyze loss trends throughout the Marine Corps.
(1) Inventory Gain/Loss. Inventory gain/loss transactions are
authorized for all adjustments as a result of an inventory, whether a spot,
cyclic, annual, or command directed. The Document Identifier Code (DIC) is
D8A (gain)/D9A (loss) and the corresponding Defense Logistics Management
System (DLMS) transaction is 947I.
(2) Administrative Gain/Loss. Administrative gain/loss transactions
must be vouchered to indicate that no physical gain or loss occurred. Any
transaction(s) processed in error to cause the record imbalance must be
specifically identified by document number and date processed in the
explanatory statement. In the case where a misidentified item is being
dropped/picked up simultaneously, the voucher file must cross-reference the
related administrative gain/loss transaction. The DIC is D8B (gain)/D9B
(loss) and the corresponding DLMS transaction is 947I.
(3) Miscellaneous Gain/Loss. Miscellaneous gain/loss transactions
will be used when the circumstances surrounding the adjustment do not fit
into any of the other categories. These adjustment transactions are normally
associated with a gain or loss of assets signed for by an RO or in the
possession of an RI and when investigative action becomes necessary.
Adjustment transactions will be vouchered with detailed justification
pertaining to their use. The DIC is D8Z (gain)/D9Z (loss) and the
corresponding DLMS transaction is 947I.
(4) Lost Shipment. All required tracer actions and SDRs utilizing
Product Data Reporting and Evaluation Program (PDREP) must be accomplished
prior to inducting lost shipment transactions. Copies of the tracer action
and/or the SDR and copies of any replies will be maintained on file and
cross-referenced as supporting documentation for lost shipments. The
explanatory statement for those lost shipments meeting the voucher criteria
must state "Processed as a lost shipment due to non-receipt within time
frames established by Source of Supply or other regulation. All required
tracer and or SDR actions have been accomplished." The DIC is D9Z and the
corresponding DLMS transaction is 947I. Refer to paragraph 14 of chapter 3
for information regarding SDRs.
h. Money Value Gain Loss Notice (MVGL/N). This report contains a
listing of all gains/losses processed. The notice will have the following
statement certified by the CO/Accountable Officer or acting CO/Accountable
Officer: "I have reviewed the documents on this notice and verify that
required documents have been properly certified."

MCO 4400.150
29 JAN 2014
2-22 Enclosure (1)
i. Retention of Records
(1) Federal law requires the Marine Corps to maintain an active
records management program that provides for the accurate and efficient
tracking and retrieval of command records. Command records shall adequately
document the organization, operations, functions, policies, procedures,
decisions, and transactions of the Marine Corps at all levels and provide
information necessary to protect the legal and financial rights of persons,
commands, and the government.
(a) Record. The information, regardless of medium, that details
business transactions. Records include all books, papers, maps, photographs,
machine-readable materials, and other documentary materials, regardless of
physical form or characteristics. Records are made or received by an Agency
of the United States Government under Federal law or in connection with the
transaction of public business. Records are preserved or appropriate for
preservation by that Agency or its legitimate successor as evidence of the
organization, functions, policies, decisions, procedures, operations, or
other activities of the Government or because of the value of data in the
record.
(b) Electronic Record. The information recorded in a form that
requires a computer or other machine to process it and that satisfies the
definition of a record. Reference (x) establishes guidelines for electronic
record management.
(2) In accordance with Volume 5, chapter 21 of reference (k),
original disbursing office records and associated papers, and supporting
documentation must be retained for six years and three months, consistent
with guidance in the National Archives and Records Administrations General
Records Schedule 6. As a result, all supply records (i.e., proof of delivery,
voucher files, and supply appointment letters) will be maintained in an
active file for a period of two years after which they will be archived for
an additional period of no less than five years.
(a) Voucher Files. Voucher files include all records relating to
the gain, loss, return, disposal, transfer, and any other supporting
documentation affecting the on hand balance of property. Other supporting
documentation includes, but is not limited to: recoverable items reports,
letters of unserviceable property, MVGL/N, cash collection vouchers,
investigations, inventory result/certification letters, MLSRs, and SDRs. In
addition, voucher files include financial account records that directly or
indirectly result in a recordable accounting transaction (i.e., initiation,
commitment, obligation, expense, and liquidation).
(b) Appointment Letters. Applicable supply appointment letters
are discussed in paragraph 5 of chapter 1. Appointment letters include the
associated appointment DD Form 577s, the CO and Supply Officer Certificate of
Relief’s, and RO acceptance endorsements.
(c) Supply Active File. The storage of supply records (hard-copy
or electronic) used in the daily operations of an organization (less than 2
years old). The active file will be maintained to allow for immediate record
recovery to support daily operations and auditability.

MCO 4400.150
29 JAN 2014
2-23 Enclosure (1)
(d) Supply Archive File. The storage of supply records (hard-
copy or electronic) which contain the historical documentation (between two
and seven years old) of an organization’s supply activities. The supply
archive file is maintained to meet federal law requirements and to meet
potential future audit requests. Unlike the supply active file, the supply
archive file will be maintained to allow for the ease of record recovery vice
immediate record recovery.
(3) Time-Event Disposition. Supply record retention is based on
time-event disposition. Time-event disposition specifies that a record shall
be disposed of at a fixed period of time after a specified event. Once the
specified event has occurred, then the retention period is applied (e.g.,
induction of a transfer transaction, appointment revocation, etc.).
12. Serialized Item Management (SIM). MARCORLOGCOM, Program Executive
Officers, Product Group Directors, and PMs will ensure that items/NIINs
requiring serialized management are registered using the following attributes.
a. Marine Corps Stores Account Code (SAC) equal to “3”. All Type 1
through 3 cataloged Marine Corps appropriated stores account military
equipment shall be serially managed.
b. Marine Corps Controlled Item Code (CIC) equal to “A”. All Type 1
cataloged Marine Corps items identified as requiring special control shall be
serially managed.
c. Source, Maintenance, and Recoverability Code (SMRC). Marine Corps
DLIS registered NIINs with the fifth position of the registered SMRC equal to
“D”, “F”, “H”, and “L” shall be serially managed:
(1) “D” Reparable item. When beyond lower level repair capability,
return to depot level. Condemnation and disposal not authorized below depot
level.
(2) “F” Reparable item. When uneconomically reparable, condemn and
dispose at the field level.
(3) “H” Reparable item. When uneconomically reparable, condemn and
dispose at the sustainment level.
(4) “L” Reparable item. Repair, condemnation, and disposal not
authorized below depot/specialized repair activity level.
Note: NIINs with the fifth position of the registered Recoverability codes
of F and H will only be serially managed when the mandatory SIM/UID clauses
in the Defense Federal Acquisition Regulations (DFAR) for new solicitations
and contracts are issued and the NIINs are being delivered with their serial
number and/or UII affixed to the items by the manufacturer or the DoD
Inventory Control Points (e.g., DLA, General Services Administration (GSA),
U.S. Army Materiel Command, etc.).
d. Marine Corps Operational Test Code “3” (OTC 3). OTCs are cataloged
and used within the Marine Corps to identify items of supply where special
procedures must be performed while under care-in-stores or as a part of the
issue process. These special procedures are in addition to normal care-in-
stores, shelf life (to include Lot numbers), and electrostatic discharge

MCO 4400.150
29 JAN 2014
2-24 Enclosure (1)
handling procedures. OTCs are used to assure that the quality of the item is
maintained and to ensure that the item will perform its intended function(s)
upon issue from Condition Code A (serviceable, ready for issue) stocks. OTC
3 items require established calibration procedures (e.g., electronic test
equipment, meters, gauges, torque wrenches, etc.), whether technical or non-
technical in nature, and will therefore be serially managed.
e. Sets, Kits, Outfits and Tools (SKOT). SKOTs are assemblages of
components, support items, and common tools in a container (bag, pouch, box,
chest, van, trailer or shelter) that are used in association towards being
mission specific. SKOTs are primarily designed to accomplish a specific
mission or maintenance function. They are identified, cataloged, authorized
and issued as a single unit. They may be made up of components, support
items and tools included in more than one class of supply; may include end
items; and may include nonexpendable, durable, and expendable components. A
SKOT is an item of supply, configuration controlled by a TAMCN or NSN/NIIN.
(1) A SKOT will be serially managed if it meets the qualifying
criteria provided in this directive, as long as it resides in the Marine
Corps Inventory. If any of the components of the SKOT are serially managed
items, they will be uniquely identified separately as embedded items (child
components) in the parent item. Refer to paragraph 17 of this chapter for
the management of non-serialized SKOT components.
(2) COs will ensure that serially managed embedded (child) components
are properly accounted for as configurations in the GCSS-MC Installed Base
module.
(3) A SKOT may consist of components for a single assembly part, or
packaged together as a single TAMCN where no centralized military equipment
(parent) contains the system serial number. For example, the Army
Navy/Vehicle Radio Communications (AN/VRC) may consist of multiple radio
transmitters and multiple radio amplifiers that are also serially managed in
their own right; however, there is no parent serial number. In cases like
this, the parent serial number will be captured in GCSS-MC in the following
fashion:
(a) Legacy SKOT. SKOT legacy “unique serial numbers” comprised
of the owning units property control DoDAAC, minus the service code, plus
three additional numbers (e.g., 12001001) will transition into GCSS-MC and
endure for the lifecycle of the SKOT.
(b) New SKOT Equipment Fielding. All newly fielded SKOT Parent
TAMCN/NIINs requiring serialization will be assigned a GCSS-MC serial number.
(c) Once assigned, the SKOT serial number will be placed on a
data plate which may be retained and reapplied when the major component to
which it is affixed is replaced.
(d) Serial numbers will remain ("as is") when equipment
is transferred between units. Legacy and GCSS-MC assigned serial numbers
will remain on the parent (TAMCN and NIIN) until such time as MARCORLOGCOM
and MARCORSYSCOM publish permanent serial numbers/UII and data plate
placement instructions for these assets.

MCO 4400.150
29 JAN 2014
2-25 Enclosure (1)
f. Controlled Inventory Item Code (CIIC). The CIIC is a one-position
cataloged code that indicates the security classification and/or pilferage
controls required for, or the security risks associated with, storage and/or
transportation of assets. When the Marine Corps is registered in DLIS as the
Primary Inventory Control Activity (PICA), the Secondary Inventory Control
Activity (SICA), or a NIIN registered user, assignment of any of the
following CIIC codes to an item/NIIN will require that item/NIIN be serially
managed. Refer to table 61 of reference (e) for additional descriptions of
the CIIC codes summarized below.
(1) Classified Item Code. A cataloged code indicating the materiel
requires protection in the interest of national security. Per table 61 of
reference (e), the following codes apply:
(a) “A” Confidential - formerly restricted data.
(b) “B” Confidential - restricted data.
(c) “D” Confidential - cryptologic
(d) “E” Secret - cryptologic
(e) “F” Top Secret - cryptologic
(f) “G” Secret - formerly restricted data
(g) “H” Secret - restricted data
(h) “K” Top Secret - formerly restricted data
(i) “L” Top Secret - restricted data
(j) “O” Caution - store and handle in a manner that will prevent
unauthorized access to this materiel
(k) “7” Items assigned a Demilitarization Code other than A, B, Q
or P for which another CIIC is inappropriate in accordance with reference (e).
Note: The loss, theft, unlawful disposition, and/or recovery of an item with
CIIC 7 will be investigated in accordance with references (k) and (m).
(l) “9” CCI
(2) Sensitive Item Code. Materiel which is cataloged and requires a
high degree of protection and control due to statutory requirements or
regulations, such as narcotics and drug abuse items; precious
metals; items which are of high value, highly technical or of a hazardous
nature; and Arms, Ammunition, and Explosives (AA&E) and demolition materiel
will be serially managed. Per Table 61 of reference (e) and references (l),
(n), and (bt), the following codes apply:
(a) “1” Highest Sensitivity (Security Risk Category (SRC) I).
Cataloged Unclassified AA&E. Man portable missiles and rockets in a ready-
to-fire configuration. Included are the Redeye, Stinger, Javelin, light
antitank (LAW) (66mm), shoulder-launched and cartridge (84 mm). These
weapons, when jointly stored or transported with the launch tube and/or grip

MCO 4400.150
29 JAN 2014
2-26 Enclosure (1)
stock and the explosive round, though not in a ready-to-fire configuration,
shall be considered Category I items.
(b) “2” High Sensitivity (SRC II) - Unclassified AA&E
(c) “3” Moderate Sensitivity (SRC III) - Unclassified AA&E
(d) “4” Low Sensitivity (SRC IV) - Unclassified AA&E
(e) “5” Highest Sensitivity (SRC I) - Secret AA&E
(f) “6” Highest Sensitivity (SRC I) - Confidential AA&E
(g) “7” Non-Sensitive (SRC-N/A) - Unclassified AA&E
(h) “8” High Sensitivity (SRC II) - Confidential AA&E
(i) “C” Moderate Sensitivity (SRC III) and Low Sensitivity (SRC
IV) - Confidential AA&E
(3) Pilferage Code. This code indicates the materiel has a ready
resale value or civilian application for personal possession and, therefore,
is especially subject to theft. Pursuant to reference (c), all pilferage
code “J” items shall be serially managed. Refer to table 61 of reference (e)
for additional pilferage codes that may further categorize pilferage items.
g. Class I. Consumable subsistence supplies will not be serially
managed.
h. Class II. Clothing, expendable individual equipment, consumable
administrative and housekeeping supplies will not be serially managed.
i. Class VIII. Consumable medical supplies will not be serially managed.
j. Class IX Items. Consumable repair parts and consumable components
with a recoverability code of “Z” and “O”, unless it is catalogued with an
OTC = 3, will not be serially managed.
13. Small Arms Control
a. Small arms will be accounted for by the CO of a unit having a
consumer-level supply account per this policy, applicable Logistics Automated
Information Systems (Log AIS) user’s manuals, and TM-4700-15/1. The CO will
also report all small arms to the Naval Surface Warfare Center (NSWC) in
Crane, Indiana in accordance with reference (ce). Inventory accuracy for
small arms accountability shall be maintained at 100 percent, in accordance
with references (c) and (f).
b. In accordance with reference (ce) and this policy, the CO will
appoint in writing an inventory officer, other than the Supply Officer,
appointed armory RO, or supply/armory personnel, to conduct the MSI of small
arms. In addition to using the unit current CMR(s), units will download
their current asset information and incoming and outgoing shipments reports
from the NSWC Crane website and use these additional files in the conduct of
the monthly serialized inventory. Discrepancies will be noted and researched.
Missing, lost, stolen or recovered weapons will be reported to NSWC Crane in

MCO 4400.150
29 JAN 2014
2-27 Enclosure (1)
accordance with references (bq) and (ce). The appointed inventory officer
will sign the MSI, submit results to the CO via the Supply Officer, and
provide a copy to the appropriate RO(s). Within 5 working days, the Supply
Officer will endorse the letter to the CO noting causative research results
and recommended actions to be taken for all identified discrepancies, when
required. The CO will endorse the MSI back to the Supply Officer or appoint
an Investigating Officer within 5 calendar days after receiving the Supply
Officer endorsement. MSIs will be completed and endorsed by the CO within
the month the inventory is conducted.
14. Unserviceable Assets
a. Each unit CO will maintain all on hand items as serviceable and
ready-for-issue. Unserviceable materiel will not be commingled with
serviceable materiel. Procedures for handling and accounting for
unserviceable assets are detailed in the corresponding Log AIS user’s manuals.
Use the applicable TM/TI, when available, to determine materiel
serviceability.
(1) Unserviceable SAC 3 military equipment will be maintained in
such a manner which will prevent further deterioration until disposition
instructions are requested and provided.
(2) All other unserviceable assets shall be disposed of directly
through the Defense Logistics Agency – Disposition Services (DLA-DS) in
accordance with references (f), (h), and (i).
b. All disposal transactions require a transaction voucher to maintain
an audit trail per paragraph 11 of this chapter.
15. Excesses. Consumer-level supply accounts are not authorized to retain
excess materiel. COs will guard against having materiel in excess of
established authorized quantities. Quantities of items on hand or on order
greater than authorized levels must be redistributed, returned, disposed of,
or canceled per the guidance in the corresponding Log AIS user’s manuals and
reference (bb), if applicable.
16. Demand-supported Items
a. Demand-supported stocks are those quantities of expendable and
nonexpendable items which are on hand based on supported or limited stockage
criteria and are authorized to support mission requirements. Demand-
supported items typically, but not exclusively, consist of class IX, repair
parts such as:
(1) Commonly used hardware items, such as nuts, bolts, and battery
terminals.
(2) Items used during scheduled preventive maintenance, such as
filters, belts, and hoses.
(3) High usage items that affect readiness of a unit, such as
voltage regulators, weapons parts, and radio handsets.
b. Purpose. The primary purpose for maintaining demand-supported items
is to place fast moving, low-cost items at the same location as the customer

MCO 4400.150
29 JAN 2014
2-28 Enclosure (1)
who requires them. Stocking these items at the maintenance commodity allows
an expedited return of critical assets to an operational status; accordingly,
it is imperative the COs monitor demand-support item usage to ensure that
only required items are stocked and to prevent these items from becoming an
undue logistical burden.
c. Demand-Supported Stockage Criteria. Consumer-level supply
organizations may maintain demand-supported items as long as all of the
following requirements are met:
(1) Approval, in writing, by the unit CO on an annual basis.
(a) The Supply Officer in coordination with the Maintenance
Management Officer (MMO) will formally request demand-supported stockage
levels by NSN to the CO.
(b) Prior to routing the request to the CO for approval, all
requests will be reviewed by the appropriate supporting Supply Management
Unit (SMU) for endorsement (MSC G-4 if not supported by a SMU). The SMU’s
endorsement does not dictate final stockage levels, rather it is their
recommendations based on existing inventory levels and analysis of past
demand history. SMU input will be provided as an endorsement to the annual
formal request to the CO.
(c) If an enclosure is used to list the demand-supported items,
the CO must initial each page of the enclosure.
(d) Once approved, the Supply Officer and MMO will review the
demand-supported stockage listing quarterly to ensure that the expenditure of
funds is consistent with the needs of the unit. Periodic reviews during the
year will be conducted to ensure that demand-supported stockage levels are
maintained at the appropriate range and depth. COs may approve changes to
the approved annual listing based on quarterly reviews without SMU
endorsement; however this does not preclude the requirement for the SMU
review on an annual basis.
(2) Usage history (issues) is sufficient to justify maintaining
readily available stocks on hand. The usage history is as follows:
(a) For those items applied/consumed as a full U/I, the usage
history is six U/Is applied/consumed in 12 months.
(b) For those items applied/consumed as less than a full U/I
(e.g., roll, hundred, or box) the usage history is one U/I applied/consumed
in 12 months.
(3) Stocks are consistent with a unit’s funding and embarkation
capability, and the unit’s maintenance requirements.
d. Demand-supported items stocked using the above criteria must be
reviewed and, if required, adjusted quarterly. Once an item is eligible,
stock levels will consist of the following elements:
(1) Operating Level (OL). The OL determines the frequency at which
supplies are reordered. Typically, the OL is the 30-day usage requirement
for each individual item.

MCO 4400.150
29 JAN 2014
2-29 Enclosure (1)
(2) Safety Level (SL). The quantity of materiel required to be on
hand to permit continued operation in the event of a minor interruption of
normal replenishment or a fluctuation in demand. Typically, the SL is set at
30 days.
(3) Customer Wait Time (CWT). CWT is the total elapsed time between
issuance of a customer order and satisfaction of the order. CWT is the
portion of the total OL quantity which covers the CWT replenishment
requisitions.
(4) Min/Max. The Min/Max is established by the CO to support
requirements as defined in paragraph 16b of this chapter. The Min represents
the minimum quantity to be maintained on hand to sustain operations. The Max
represents the maximum quantity authorized by the Commanding Officer to be
maintained on hand to sustain operations.
e. Broken Unit of Issue
(1) Broken U/Is of common hardware (e.g., bolts, nuts, screws, or
washers) costing less than or equal to $5 per U/I which are ordered against a
corrective maintenance service request that do not meet demand-supported
stockage criteria, do not require further control or accounting once the U/I
is applied to the equipment. The leftover portion will be displayed in a
parts bin, in plain view of the shop’s maintenance personnel, and used until
exhausted. Strict control and accountability is not required, but
maintenance supervisors must ensure mechanics/technicians know how to use the
on hand supply before ordering more.
(2) Broken U/Is not considered common hardware or costing more than
$5 per U/I will be added to the authorized demand-supported stockage listing.
They must be identified on the list as broken U/Is and reflect the date they
were added to the list. They may be retained as a demand-supported stockage
item until exhausted.
f. Inventory adjustments to demand-supported inventory will be executed
in accordance with paragraph 9 and 11 of this chapter.
17. SL-3 Components List
a. The SL-3 lists all components of collection-type items, such as
chests, sets, kits, outfits and assortments, and components to such military
equipment as vehicles, weapons, and communications equipment. However, in
some instances a TM is used in lieu of an SL-3.
b. The categories for the components of an SL-3 are divided into three
general areas: Supply System Responsibility Items (SSRI), Collateral
Materiel (CM), and Using Unit Responsibility Items (UURI). In TMs, the
categories may be listed using the Army terminology: Components of End Items
(COEI), Basic Issue Items (BII), and Additional Authorization List (AAL).
These terms parallel the Marine Corps terminology SSRI, CM, and UURI.
However, these terms cannot be unilaterally applied. The responsibility of
obtainment and control is not always interpreted the same by both services.
(1) SSRI/COEI. Items listed under this category are furnished by
the supply system when the end item is issued and will be transferred with

MCO 4400.150
29 JAN 2014
2-30 Enclosure (1)
the end item during redistribution or other changes of custody unless
otherwise specifically directed by appropriate authority. If SSRI/COEI are
serially managed items, they will be uniquely identified separately as
embedded items (child components) in the parent item. SSRI/COEI items are
required to be maintained on hand, on order, or identified as an unfunded
deficiency unless otherwise specifically directed within the SL-3.
Requisitioning of SSRI/COEI assets needing replacement, when the end item is
outside the stores distribution system, is the responsibility of the using
unit.
(2) CM/BII. Items listed under this category are furnished with the
end items upon initial issue and normally remain with the using unit during
redistribution/rebuild or other change of custody of the end item unless
otherwise directed by MARCORLOGCOM. These items are required to be
maintained on hand, on order, or identified as an unfunded deficiency unless
otherwise specifically directed within the SL-3. CM will be maintained and
replaced by the using unit, except for materiel with 9999 series NSNs. Using
units are not authorized to requisition items using the assigned 9999 series
NSNs. The 9999 series NSN shown under the heading of "Collateral Materiel"
is for control within the distribution system only, and is not authorized for
requisitioning purposes. Items under this category will be requisitioned by
individual NSN/NIIN, and/or part number and CAGE) Codes.
(3) UURI/AAL. These are items that are not issued with the end item
during initial provisioning and subsequent fielding. Items in this category
will be requisitioned/sourced in accordance with paragraph 5 of this chapter.
(a) UURIs that are identified as having a Type 1 TAMCN should be
validated against the unit's T/O&E and accounted for on the unit property
records. These items remain in the unit and are not transferred with an end
item during redistribution/rebuild or other changes in custody. An exception
would be a directed redistribution because of force modernization, retrograde,
or a unique maintenance requirement where the UURI is not needed by the unit
but may be of use with the associated end item. Policy for UURIs/AALs to
support cadre units, reserve initial issue, and that part of active forces'
WRMR is contained in reference (az).
(b) Types 1 and 2 TAMCN Items
1. DC CD&I (TFSD) and MARCORSYSCOM will ensure UURI Type 1
TAMCN allowances are established or adjusted within the unit's T/O&E. New
T/O&E allowances for UURI Type 1 TAMCN items will be published in the
Materiel Fielding Plan of the item for which the SL-3 is written.
2. For Type 2 items refer to paragraph 5 of this chapter for
guidance on establishing allowances.
(4) Ammunition. Ammunition is listed in the SL-3/TM for
clarification only. Refer to chapter 4 of this policy for more information.
(5) Small Arms. Small arms (as defined in reference (ce)) which are
SL-3/TM components will have allowances established on the unit's T/O&E.
MARCORSYSCOM will ensure that these allowances are established within the
unit's T/O&E for newly fielded items. The accountable/owning unit CO is
responsible for reviewing and recommending T/O&E allowances for fielded items.

MCO 4400.150
29 JAN 2014
2-31 Enclosure (1)
(6) Associated Expendables. Expendable items used with end items
are often listed for informational purposes in SL-3s, TMs, and other
component listings. For example, the Expendable/Durable Supplies and
Materials Lists (EDSML) for a radio would list the batteries and other
expendable items used with the radio. Associated expendable items may be
procured and held by consumer-level activities in limited quantities on an
“as required” basis and do not require stockage levels in writing.
c. When SL-3 components received through the supply system (including
purchases from a commercial vendor) to replace missing or unserviceable items
do not match the exact descriptive data of the stocklist, units are
authorized to maintain those items if the item received meets the “form”,
“fit”, and “function” of the SL-3 component.
d. Items listed as SSRI and CM will be on hand or on order at all times.
Training aids at formal Marine Corps schools are the only exception to this
rule. The CO/director of the school will designate in writing (by end item)
the quantity of SSRIs and CM to be maintained for those end items used as
training aids.
e. Detailed instructions for SL-3/TM inventory and recordkeeping
requirements are contained in reference (bj). The procedures specified there
apply to all SL-3/TM inventories.
f. Batch SL-3 Inventories. Batch SL-3 inventories are appropriate for
certain types of end items to reduce the administrative burden associated
with performing individual SL-3 inventories for numerous items. If military
equipment requires the SL-3 in order to be fully operational and ready for
use (e.g., tentage and first aid kits), then each end item must have an
individual SL-3 inventory performed and documented. If the end item is fully
operational and ready for use without its associated SL-3 items (e.g.,
cleaning gear for weapons, pioneer tools and gas/water cans for vehicles),
the associated SL-3 items may be accounted for by using the batch inventory
method. Class II, organizational property items in the supply warehouse
which require periodic SL-3 inventories, with the exception of ICCE, must
have individual SL-3 inventories documented for each end item. One record
jacket is permitted, but an SL-3 inventory sheet for each end item is
required.
18. Garrison Tool Allowances. OPFOR unit COs (not to go below the
battalion/squadron level except for detached units) are authorized to
establish in writing special tool allowances for tools not currently
maintained within T/O&E sets, kits, and chests needed to meet garrison
peculiar requirements, and for required locally fabricated tools.
a. Garrison specific tools are defined as those tools needed to support
requirements that would not exist in a deployed situation. The tools
required to conduct authorized levels of maintenance on organic equipment or
in support of the unit mission will be either T/O&E items or components of
T/O&E items.
b. Locally fabricated tools are those tools whose fabrication is
directed by a technical publication. The authorization list for locally
fabricated tools will reference the technical publication that requires the
tool.

MCO 4400.150
29 JAN 2014
2-32 Enclosure (1)
c. Prior to submitting SL-3/TM changes (especially for tools that are
unit specific), other end items/tool kits already on the unit's T/O&E should
be checked as a source of required tools.
19. General Equipment (Garrison Property). General equipment is personal
property which is not used for tactical purposes and does not deploy. The
term garrison property is synonymous with general equipment; however, it is
not all inclusive as general equipment includes garrison property, garrison
mobile equipment (GME) and non-tactical NS-E.
a. Commands in possession of general equipment; owned, on loan, leased or
otherwise responsible for, shall account for such items as prescribed by this
policy and reference (s) .
b. COs with general equipment accounts or sub-accounts will coordinate
with the Accountable Officer (normally the Installation Commander) for the
transfer of all accounts prior to unit deployments/rotations, ensuring joint
inventories are conducted and account discrepancies are addressed prior to
unit departure.
c. Due to the organizational structure of most bases, posts and stations,
the base Logistics/Supply Officer may be tasked with the functions normally
accomplished by the CO (i.e., vouchering, priority approval, review requests
for investigations, and turnover letters); however, the Accountable Officer
for garrison equipment remains the installation Commander, in accordance with
the current version of reference (s). The Logistics/Supply Officer will
continually keep the CG or CO appraised of the status of the supply account
and, upon change of command, will ensure a certificate of relief is prepared.
20. Local Purchase of Authorized Allowance Items
a. This order and reference (bp) address the policy for establishing,
maintaining, and adjusting authorized allowances of Types 1, 2, 3, and NS-E
items. Reference (av) specifically identifies the process within the Marine
Corps for determination and approval of operational needs for weapon systems
and equipment. This formal process is initiated by identification of needs
by commands and individual Marines. Operational requirements for weapon
systems and equipment will be formally identified when prescribed equipment
does not meet mission capabilities and to document unprogrammed mission needs.
b. The “Purpose Statute” provides that agencies shall apply
appropriations only to the objects for which the appropriations were made,
except as otherwise provided by law, 31 U.S.C. § 1301(a). The Comptroller
General has determined the following three conditions must be met in order to
expend appropriated funds:
(1) The expenditure of an appropriation must be for a particular
statutory purpose, or necessary and incident to the proper execution of the
general purpose of the appropriation.
(2) The expenditure must not be prohibited by law.
(3) The expenditure must not be otherwise provided for; it must not
fall within the scope of some other appropriation.

MCO 4400.150
29 JAN 2014
2-33 Enclosure (1)
(a) Expenses are the cost incurred to operate and maintain an
organization, such as personal services, supplies and utilities. This
includes consumable supplies and materials, and principal/secondary items
which are generally financed with O&M appropriations. Refer to volume 2A of
reference (k) for additional information.
(b) Investments are costs to acquire capital assets such as real
property and equipment that will benefit both current and future periods and
generally have a long life span. This includes principal items that are
subject to centralized item management and asset control which are generally
financed with procurement appropriations. Refer to volume 2A of reference (k)
for additional information.
c. Even though reference (ae) and local contracting agencies provide
flexibility to Commanders to locally acquire non-system item support to
satisfy an immediate end-use requirements, it does not address the
limitations identified in the proceeding paragraphs to have a validated
requirement (i.e., established allowance) or the appropriate use of
appropriations (i.e., expense vs. investment appropriations). In view of the
preceding, authority for the local purchase of authorized allowance T/E items
is not delegated to the OPFOR/SE, unless the item is coded for local purchase.
Refer to paragraphs 8 and 9 of chapter 3 for additional guidance.
e. Universal Needs Statement (UNS). Requests by the OPFORs to locally
purchase nonexpendable equipment without an established enterprise authorized
allowance will be submitted as an UNS per reference (av) (other circumstances
may also require the submission of an UNS). Such items may be pilferable,
hazardous, or require augmented control. Local purchases will not be made
until the UNS is approved and local purchase authority is granted.
Accountability for these items shall be facilitated by a request for a
MCSN/TAMCN in accordance with paragraph 2 of this chapter. See paragraph 5
of this chapter for guidance concerning the establishment of Type 2
allowances for established enterprise authorized allowances.
21. Electronic Key Management System (EKMS) Equipment. EKMS equipment will
be accounted for in both the Marine Corps Supply System and the Department of
the Navy’s Naval Communications Security Material System, per the provisions
of this policy and reference (ar). Neither system has precedence and the
requirements of both systems must be met. The EKMS custodian is responsible
for the requisitioning and disposition of cryptographic equipment. It is
imperative that the EKMS custodian and the Supply Officer communicate
regarding all adjustments to the EKMS account and provide each other with the
necessary supporting documentation (e.g., DD Form 1348, DD Form 1149, SF-153)
that affects the unit's accountable records.

MCO 4400.150
29 JAN 2014
3-1 Enclosure (1)
Chapter 3
Requisitioning
1. General Information
a. One of the objectives of consumer-level supply operations is providing
the correct quantity of items to the customer at the correct place and time.
This is supported by the accurate and timely requisition, receipt, and issue
process to put the supplies in the hands of the users when required, not
before (creating double handling and storage costs) nor late (delaying
repairs and increased safety factors).
b. COs of Marine Corps activities may requisition principal and secondary
items within prescribed authorizations as described in chapter 2 of this
policy. Authorized equipment and supplies may be obtained by consumer-level
supply organizations through the submission of requisitions.
c. COs shall ensure repair parts and other maintenance supplies are
requisitioned, funded, accounted for, and safeguarded. It is imperative for
required repair parts to be requisitioned as soon as the requirement is
identified, consistent with the urgency of need. Requisitions will be
submitted and managed within appropriate timeframes as established within
reference (ay).
2. Requisitioning. Reference (f) identifies the process for fulfilling
requirements as materiel support, which includes both stocking of inventory
within the DoD supply chain as well as materiel support alternatives for
fulfilling requirements. The process of fulfilling requirements or customer
demands at the consumer-level of supply is known as requisitioning.
3. Financial Management. The process of requisitioning is directly linked
to financial management, since all requisitions obligate financial resources.
All requisitions, to include all types of Marine Corps funds, shall be
managed in accordance with both the Marine Corps Financial Management
Standing Operating Procedures Manual, reference (bu), and this policy.
a. All funds appropriated for use by the Marine Corps, either directly or
indirectly, will be utilized toward achieving maximum operational potential.
Every effort will be devoted toward obtaining the highest level of efficiency
and economy. It is incumbent on every level of command, and all personnel,
to ensure that financial resources are expended only to sustain or further
the operational capability of the Marine Corps.
b. Within restrictions imposed by law and higher authority, and the
requirements of efficient management, funds will be made available to
subordinate COs with minimum restrictions as to their use. COs will be
allowed maximum flexibility in managing their financial resources.
4. Financial Responsibility. The management of finances is inherent to
command. The CO is responsible for the administration of all authorizations
of funds formally granted through an operating budget or allotment. This
responsibility cannot be delegated in whole or in part within the command.
Accordingly, Commanding Officers are personally responsible for any act of
their own or an act of a subordinate which causes an overcommitment,
overobligation, or overexpenditure of an authorization of funds and may be

MCO 4400.150
29 JAN 2014
3-2 Enclosure (1)
subjected to the penalties as set forth in chapters 13 and 15 of U.S.C. 31.
In discharging these responsibilities COs shall:
a. Adequately plan for the use of funds.
b. Continually review commitments, obligations, and expenditures to
ensure that funds are being utilized in the most efficient manner and only
for the purpose for which appropriated.
c. Retain flexibility to meet the unexpected or unplanned requirement.
d. Exercise close personal supervision.
e. Devote the command's financial resources to achieving and maintaining
maximum operational readiness.
f. Maintain such controls, records and accounts so as to ensure that
commitments, obligations, and expenditures are within amounts authorized.
5. Staff Action
a. In those commands (e.g., Commanding General) where the complexity of
financial management requires it, the Commandant of the Marine Corps will
authorize assignment of a comptroller to assist the Commander. The
comptroller will be a general staff officer and will have general staff
cognizance over the broad area of financial management to include both
appropriated and nonappropriated funds.
b. In those commands not authorized a comptroller, COs will discharge
their financial responsibilities in the most efficient manner, formally
assigning financial management and execution functions to the members of
their staffs as outlined in paragraph 5c of chapter 1 (i.e., Supply Officer,
Fiscal/Budget & Accounting Officer, and Supply Resource Manager).
c. COs may allocate funds in the overall financial plan to support a given
function which are subsequently administered by the staff officer who has
primary staff cognizance over the function supported. In these scenarios,
the staff officer will be appointed by the CO as a fund holder responsible
for coordinating execution and reconciliation of funds with the Supply
Resource Manager as outlined in paragraph 5c of chapter 1.
d. COs are authorized, at their discretion, to organize a committee
consisting of appropriate staff officers to provide coordinated staff
recommendations in financial matters. In those commands assigned a
comptroller, the comptroller should be a member of this committee.
6. The Requisitioning Process. In order to properly manage requisitions, it
is imperative to understand the four components to the requisitioning process
and their respective relationship with the financial resources they commit.
This relationship applies to all types of Marine Corps funding. The
requisitioning process involves two cycles -- supply and fiscal – which
parallel one another as each event in the process occurs. The parallel
cycles of the four components of the requisitioning process, to include the
identification of roles (refer to paragraph 5c of chapter 1), is provided in
Figure 3-1 and the sub-paragraphs below.

MCO 4400.150
29 JAN 2014
3-3 Enclosure (1)
Figure 3-1.--The Requisitioning Process.
a. The Request/Commitment. The requisitioning process begins with a
request, which has two components. First, requirement determination is
accomplished by an end user or customer who identifies a requirement to the
commodity Responsible Officer. The Responsible Officer reviews the
requirement to confirm the necessity and, if warranted, makes a formal
request to the Supply Resource Manager, an inherent function of the Supply
Officer. The request action generates a commitment in the fiscal cycle. A
commitment is the reservation of funds based upon firm request, orders,
directives, and equivalent instruments.
b. The Requisition/Obligation. The request becomes a requisition when
it is validated and entered into a process or system to facilitate its
fulfillment (e.g., GCSS-MC, Garrison Retail Support Activities, purchase
requests, purchase card, etc.) by the Supply Resource Manager or a delegated
Fund Holder. The requisition action generates an obligation in the fiscal
cycle. An obligation is the definite commitment that creates a legal
liability of the government for the payment of goods and services ordered or
received, or a legal duty on the part of the U.S. that could mature into a
legal liability by virtue of actions on the part of the other party beyond
the control of the U.S. In some instances, the request becomes a requisition
and is receipted/accepted simultaneously at the point of sale (e.g., credit
card purchase).

MCO 4400.150
29 JAN 2014
3-4 Enclosure (1)
c. The Receipt and Acceptance/Expense. When the purchased item is
received (or service requested is complete), it is receipted and accepted for
by the Supply Resource Manager. The Supply Resource Manager, or a delegated
Receipt and Acceptor, validates the received item (or service) meets a valid
requisition identified in paragraph 6b above. If it does, the Supply
Resource Manager begins the formal receipt and acceptance process. If it
does not, the Supply Resource Manager contacts the vendor/source of supply to
resolve disputes and/or initiates a SDR in accordance with paragraph 13 of
this chapter. Finally, the received item is issued by the Supply Resource
Manager to the commodity Responsible Officer or delegated individual. If the
item was of substantial consequence as to require its physical accounting on
property records, per chapter 2, it is entered into the respective property
accounting system using the receipt and issue documentation. The Receipt and
Acceptance action generates an expense in the fiscal cycle. An expense
occurs when material and services ordered are received and accepted by a
designated authorized receiving point. The expense amount creates the
accounts payable amount in the accounting system and controls the amount
billed for reimbursable transactions. This closes out the requisitioning
process for the supply chain.
d. Liquidation. Closure of the fiscal cycle occurs once the provider
of the item or service is actually paid by DFAS. Liquidations or payments
are made after DFAS receives an invoice from a vendor or government agency
requesting payment. This constitutes a financial liquidation against the
original commitment, obligation, and expense. The Supply Resource Manager
and the Fiscal/Budget and Accounting Officer will conduct a periodic
reconciliation with the comptroller to ensure the posting of valid
liquidations against commitments, obligations, and expenses.
7. Requisition, Receipt, and Issue Management. Requisitions are the supply
lifeline for Marine Corps units. The CO must ensure adequate supply
procedures are implemented to control requisitions, and adequate funding is
available to support them. Requisitions must be prepared, submitted, and
maintained promptly and accurately for continuous supply support of unit
operations. Additionally, the second phase of the supply process is the
accountability and timely issuing of the requisitioned materiel.
a. Commodity Requirements. A commodity within an organization will
submit requests for supplies to the unit's consumer-level supply section
(Supply Resource Manager or delegated Fund Holder) for processing and
obligation of unit funds, via the appointed commodity Responsible Officer.
This requisition creates an initial requirement record so outstanding
requisitions may be confirmed. Consumer-level supply personnel will provide
the commodity current supply status of all outstanding requisitions as
required.
b. Supply Officer. The Supply Officer, through their inherent
responsibility as the Supply Resource Manager, is responsible for requisition
management within the unit. These responsibilities include:
(1) Maintaining all document numbers for the command’s DoDAAC(s) used
for requisitioning.
(2) Preparing requisitions.

MCO 4400.150
29 JAN 2014
3-5 Enclosure (1)
(3) Compliance with the Uniform Movement and Issue Priority System
(UMMIPS). On behalf of the CO, and in accordance with references (f) and
(ay):
(a) Ensure that the assignment of priority designators is valid
and accurate, and consistent with Force/Activity Designator (F/AD) assigned
by higher authority, as well as the existing urgency of need, and the
required delivery dates assigned to requisitions are valid.
(b) Review and forward to the CO, or delegated individual, for
approval, all requirements that are assigned an urgency of need designator
(UND) A on the basis of an inability to perform a mission; the review
precedes the transmission of requisitions to the source of supply; and in
cases where the assignment of UND A is sustained, ensure it constitutes a
certification that the assignment is correct.
(c) When delegated by the CO, review all requirements based on
UND B to certify that the urgency was accurately determined and the review
precedes the transmission of requisitions to the source of supply.
(4) Inducting of requisitions into the supply system.
(5) Retaining requisition records.
(6) Maintaining requisition status information.
(7) Ensuring that available stock is issued (if authorized and held)
before induction of requisitions into the supply system (except replenishment
action).
(8) Following up and/or conducting causative research on outstanding
requisitions.
(9) Modifying existing requisitions, when appropriate.
(10) Processing cancellations, when appropriate.
(11) Processing receipts, when appropriate.
(a) Conducting internal backorder validation with supported
commodities in conjunction with the quarterly Materiel Obligation Validation
(MOV)/Back-Order Validation (BOV) process.
(b) In addition, report the results to the supporting supply
chain (i.e., Logistics Combat Element (LCE), SMU, or directly to DLA for
isolated commands).
(12) Conducting ULO and Outstanding Travel Orders (OTO) validations.
(13) Making liaison with supply activities providing support to the
unit for any additional action required.
(14) Ensuring appropriate fiscal transactions process correctly.
(15) Managing related reports.

MCO 4400.150
29 JAN 2014
3-6 Enclosure (1)
c. Control of Priority Designator (PD). The COs of requisitioning
activities will assign PDs consistent with the F/AD assigned by higher
authority and with urgency of need. The validity of required delivery dates
assigned to requisitions is also the CO's responsibility. COs (to include
the Commanders of Marine Corps installations and separate non-OPFOR
requisitioning activities) will either personally review, or delegate in
writing to specific personnel, the authority to review all requirements based
on Urgency of Need Designators A and B per reference (ay).
d. Requisition Validation. COs will ensure that the Supply Officer and
commodity Responsible Officers conduct a reconciliation and validation of all
outstanding requisitions at least every 2 weeks (once a month for non-OPFOR
units).
(1) COs are encouraged to include the reconciliation process on the
unit's training schedule.
(2) Outstanding requisitions will be confirmed to ensure necessary
cancellation, follow-up, or modification actions are initiated between the
Supply Officer and commodity Responsible Officer. The commodity Responsible
Officer is responsible for following up on all requirements given to supply.
Continuous exchange of information between the commodity Responsible Officer
and the Supply Officer is essential for optimal supply support.
(3) Quarterly, the commodity Responsible Officers and the Supply
Officer will revalidate all previously submitted requirements as part of the
MOV/BOV cycle.
e. Receipts. Appointed Receipt & Acceptors are the only individuals
authorized to receipt for supply and services. Exceptions to this include
TAD execution, instances in which an execution mechanism and authority has
been issued by the supply office (e.g., fuel or garrison retail support
activity cards), or the responsibility has been appointed to a Contracting
Officer Representative.
(1) A record of receipts will be retained for all requisitions in
accordance with paragraph 11i of chapter 2. Materiel received which is no
longer required by the customer will be applied to other outstanding
requisitions or will be treated as excess materiel
(2) Receipt Validation. COs will ensure that the Supply Officer
conducts a reconciliation and validation with the comptroller of all receipts
against ULOs. Aged ULOs will be validated with the commodity Responsible
Officers during the MOV/BOV reconciliation addressed in paragraph 7d(3) above.
(3) Outstanding Travel Orders (OTO) Validation. COs will ensure the
Supply Officer and the unit travel section conduct a reconciliation and
validation of travel claims against OTO (10 days past end of travel).
f. Issues.
(1) The Supply Officer ensures that only authorized individuals are
issued materiel. Authorized recipients will be assigned in writing, via a
NAVMC 11869, by commodity Responsible Officers with sample signatures. A
sample signature for each authorized recipient will be kept on file by the
Supply Officer in accordance with paragraph 11i of chapter 2. If available,

MCO 4400.150
29 JAN 2014
3-7 Enclosure (1)
an electronic signature system may be utilized. See paragraph 5f of chapter
1.
(2) When retail stock or requisitioned materiel is issued, a supply
audit trail will be maintained in accordance with paragraph 11i of chapter 2.
8. Materiel and Services Support. Ideally, and to the maximum extent
possible, all requests for materiel and services support at the consumer-
level of supply should be fulfilled through the Marine Corps Supply System
from existing Marine Corps held stores and supporting activities; however,
not all requests for materiel and services support from existing resources
are fulfilled through the same process or system. In most instances, the
type of materiel or services support requested will determine what type of
requisition will be necessary to fulfill the requirement (e.g., PORs,
Petroleum, Oil, and Lubricants (POLs), Meals Ready to Eat (MREs), Class V(W),
etc.). Normally such materiel and services will fall into the following
categories:
a. T/O&E Type 1 and Type 2 SAC 1 allowance items,
b. Maintenance items (chiefly Class IX repair parts and components of
T/O&E allowance items),
c. Office supplies, hand tools, and cleaning equipment type items, and
d. "Other" types, such as service contracts, transportation requirements,
maintenance repairs, subscriptions, and Blanket Purchase Agreement (BPA)
contract calls by authorized unit personnel.
9. Types of Requisitions. When materiel support or services are not
available within current inventory or resources to fulfill the request and it
is not obtainable through submission of an authorized system requisition (as
discussed in paragraph 8 above), the request must be fulfilled through the
outsourcing of the requirement. Whether it requires fulfillment from another
service, DLA, or commercial industry, there is a specific process by which to
fulfill the requirement from each of these potential sources of supply. The
following types of requests and requisitions outline some of these processes:
a. T/O&E Type 1 and Type 2 SAC 1 Allowance Items
(1) Commands with consumer level supply activities must have a
validated Type 1 or Type 2 T/O&E allowance prior to executing a local
purchase for allowance items. Refer to paragraph 5 of chapter 2 for guidance
on establishing allowances.
(2) Authority for the local purchase of authorized allowances is not
delegated to the OPFOR/SE, unless the item is coded for local purchase.
Requests for such local purchases (i.e., not coded for local purchase) will
be forwarded for approval via the chain of command to DC I&L (LP) with an
information copy to MARCORLOGCOM. In those instances where local purchase of
nonexpendable substitutes have been approved by DC I&L (LP), the quantity
acquired will be accounted for as addressed in this policy.
(3) Requisition and invoice/shipping documents will cite the unit
T/O&E allowance and the approval document from the MEF/SE/MARFORRES
authorizing the allowance quantity.

MCO 4400.150
29 JAN 2014
3-8 Enclosure (1)
(4) If a similar item has been procured locally and is already on the
property records, the purchase request document will cite this information.
This includes the established TAMCN, NSN/MCSN, current on hand quantity, and
approved allowance quantities
(5) Upon receipt of the item by the using unit, all nonexpendable
deployable assets procured in this manner will be added to unit property
records and custody records per chapter 2 of this policy.
b. Maintenance-related Items (Class IX Repair Parts and Components of
T/E Allowance Items)
(1) Using unit maintenance and supply sections must perform basic
technical research to determine if a valid NSN/NIIN already exists for a
particular part number and its Manufacturers’ Code. If a standard NSN/NIIN
is found, the unit will order the requirement through the normal requisition
process. A request to locally purchase a standard NSN/NIIN should only be
made when it has an Acquisition Advice Code (AAC) directing such; if the
source of supply has previously rejected a requisition citing local
procurement or fabrication; or a current backorder has a long lead time which
will degrade the unit's ability to carry out its mission. A complete
justification will accompany the purchase request, to include copies of
message traffic and applicable supporting documentation, such as a record of
cancellation status or long lead-time back order from the sources of supply
or the AAC.
(2) To provide visibility and usage, the using unit Supply Officer
will ensure usage is reported to the appropriate supply source, in order to
validate stockage data for future procurements if required.
c. Office Supplies or Commercial Industrial Products
(1) Garrison Retail Support Activities. The purchase of office
supplies or commercial industrial products (e.g., hand tools, cleaning
supplies, etc.) is mandatory through garrison retail support activities (e.g.,
USMC ServMart, GSAMart, etc.). Prior to procuring these types of items, the
using unit's Supply Officer will screen requirements list and determine
whether they are stocked at the local garrison retail support activity. If
the item is stocked, the unit will procure from the supporting garrison
retail support activity in accordance with local procedures. Virtual
garrison retail support activities (e.g., Virtual ServMart, DOD EMALL, etc.)
serve as an extension for local garrison retail support activities.
Regardless of payment method (e.g., direct billing, ServMart Card, GCPC,
etc.), GCPC micro-purchase thresholds as published in the references
identified in paragraph 10e of this chapter will be adhered to. Purchasing
office supplies from commercial vendors is a using unit’s last option.
(2) Exceptions. While use of the garrison retail support activities
is mandatory, there are certain exceptions:
(a) Commands with established Inter-Service Support Agreements
(ISSAs) and/or established prime vendor contracts will continue to execute
those agreements and contracts through the base periods only. Requests for
new agreements, renewal of existing agreements, and execution of option years
on contracts will be approved by DC I&L (LP) based on the inability of the
garrison retail supply chain to support the requirement. Commands with this

MCO 4400.150
29 JAN 2014
3-9 Enclosure (1)
type of support agreement or contract will use the garrison retail support
activity network and submit new-item requests to garrison retail support
activity store managers.
(b) Commands with geographically dislocated units from brick and
mortar stores (reserve units, recruiting stations, etc.) shall use the
virtual store as a primary source of requisition and follow established
policy for purchases from other sources of supply.
(c) As per the Federal Acquisition Regulations (FAR 8.002), local
commercial or other web-based sources may be used if the garrison retail
support activity (on-site and Virtual) and other mandatory sources of supply
cannot provide the requested items by the required delivery date; however,
these items will be identified to the garrison retail support activity in
order to obtain a waiver.
(d) For items not in stock (NIS), the unit may procure utilizing
the GCPC in accordance with paragraph 10e of this chapter.
d. Other Types of Supplies and Services. Requests for other types of
supplies or services which are not available through garrison retail support
activities, DLA, DoD stock points, or GSA, and which must be fulfilled from
an alternative source of supply (e.g., commercial industry) should be
forwarded to the Supply Officer as a purchase request as outlined in
paragraph 10 below. Examples include, but are not limited to, service
contracts, maintenance repairs, BPAs, etc.
10. Purchase Requests (PR). A purchase request is a requirement for
supplies or services which must be fulfilled from an alternative source of
supply. Purchase requests can be fulfilled either by submitting requirements
to the supporting RCO or by using the GCPC. In either case, the
requisitioning process is the same as outlined in paragraph 6 of this chapter.
The purchase request shall be routed to the Supply Resource Manager, via the
respective commodity Responsible Officer, using PR Builder to ensure it
cannot be fulfilled through the supply system. The Supply Resource Manager
will determine the best source and method to fill the requirement (e.g., RCO,
GCPC, Military Interdepartmental Purchase Request (MIPR), miscellaneous pay,
etc.). Using units are authorized to request materiel support alternatives
through purchase requests submitted to the supporting LCE, the SMU, Garrison
Retail Support Activity, the RCO, or executed using government purchase cards.
It is important to note that certain procedural elements identified in this
paragraph may be modified during contingency operations (e.g., the use of
PRBuilder/WAWF for routing, requirement for board approval, availability of
GCPC, etc.).
a. Criteria. Section 8 of the FAR, provides the order of precedence for
acquiring supplies and service. This means using the DLA/DoD/GSA supply
systems prior to initiating a purchase request. Fulfillment of
material/service support alternatives through commercial sources is
authorized if the requirement meets one of the following criteria:
(1) The item is not currently available within DoD inventories,
(2) DoD sources cannot fulfill the requirement by the using unit’s
required delivery date,

MCO 4400.150
29 JAN 2014
3-10 Enclosure (1)
(3) The item/service can be purchased commercially for less cost.
b. Procedural Requirements. Purchase request for material or service
support meeting the criteria outlined in paragraph 10a of this chapter will
meet the below procedural requirements.
(1) Requested commercial vendors will have an assigned Commercial and
Government Entity (CAGE) code and/or Data Universal Numbering System (DUNS)
number. Commercial vendors can request a CAGE code and DUNS number online.
(2) Purchase request for material without a catalogued NSN or with a
catalogued NSN in which the Marine Corps is not a registered user which are
recurrently used, bought, stocked, or distributed will require and
accompanying catalogue request. See reference (be) for guidance on catalogue
request.
(3) Purchase requests for general equipment (discussed in paragraph
19 of chapter 2) must be reviewed and approved by the supporting PPM
(supporting base, post or station property office). At that time, a
determination will be made as to whether the assets will be added to their
property accounting records and sub-custodied to the requesting unit. In
addition, the supporting PPM will direct purchase execution in accordance
with locally established policy.
c. Purchase Descriptions
(1) A purchase description may be used in lieu of a specification
where no applicable specification exists. An adequate purchase description
is an aid to competition and, in the absence of competition, aids in
determining the fair and reasonable price. A purchase description should set
forth the essential physical and functional characteristics of the materials
or services required. As many of the following characteristics as are
possible should be used in preparing purchase descriptions:
(a) Common nomenclature.
(b) Kind of material (e.g., type, grade, alternatives, etc.).
(c) Electrical data, if any.
(d) Dimensions, size, or capacity.
(e) Principles of operation.
(f) Restrictive environmental conditions.
(g) Intended use, including:
1. Location within an assembly.
2. Essential operating conditions.
(h) Equipment with which the item is to be used.
(i) Other pertinent information that further describes the item,
material, or service required. Purchase descriptions shall not be written so

MCO 4400.150
29 JAN 2014
3-11 Enclosure (1)
as to specify a product, or a particular feature of a product, peculiar to
one manufacturer and thereby precluding considerations of a product
manufactured by another company, unless it is determined that the particular
feature is essential to the Government’s requirements and that similar
products of other companies lack the particular feature to meet the minimum
requirements for the item. Generally, the minimum acceptable purchase
description is the identification of a requirement by use of brand name
followed by the words "or equal." This technique should be used only when an
adequate specification or more detailed description cannot feasibly be made
available by means other than reverse engineering in time for the purchase
under consideration. Purchase descriptions of services to be purchased should
outline, to the greatest degree practicable, the specific services the
contractor is expected to perform.
(2) The words "or equal" should not be added when it has been
determined per paragraph 10c(1)(i) above that only a particular product meets
the essential requirements of the Government as, for example:
(a) When the required supplies can be obtained only from one
source.
(b) Purchases negotiated for specified medicines or medical
supplies, when it has been determined that only a particular brand name
product will meet the essential requirements of the Government.
(3) Brand name or equal purchase description:
(a) The term "brand name product" means a commercial product
described by brand name and make or model number or other appropriate
nomenclature by which such product is offered for sale to the public by the
particular manufacturer, producer, or distributor. Where feasible, all known
acceptable brand name products should be referenced. When a "brand name or
equal" purchase description is used, prospective contractors must be given
the opportunity to offer products other than those specifically referenced by
brand name if such other products will meet the needs of the Government in
essentially the same manner as those referenced. If modifications to
manufacturers’ standard products to meet the purchase description
requirements are anticipated, a minimum of 30 calendar days shall be allowed
between issuance of the solicitation and opening of bids or receipts of
proposals, provided that periods of less than 30 calendar days may be set in
cases of urgency.
(b) Brand name or equal purchase descriptions should set forth
those salient physical, functional, or other characteristics of the
referenced products which are essential to the needs of the Government. For
example, when interchangeability of parts is required, such requirement
should be specified. Purchase descriptions should contain the following
information, to the extent available, and include such other information as
is necessary to describe the items required.
1. Complete common generic identification of the item
required.
2. Applicable model, make, or catalog number for each brand
name product referenced, and identity of the commercial catalog in which it
appears.

MCO 4400.150
29 JAN 2014
3-12 Enclosure (1)
3. Name of manufacturer, producer, or distributor of each
brand name product referenced (and address, if company is not well known).
(c) When necessary to describe adequately the item required,
applicable commercial catalog descriptions or pertinent extracts may be used
if such description is identified in the invitation for bid or Request for
Proposals as being that of the particular named manufacture, producer, or
distributor. Referenced specifications and standards shall be tailored in
their application. Tailoring consists of the exclusion of those sections,
paragraphs, or sentences of individual specifications and standards not
required for a specific purchase so that each document applied states only
the minimum requirements of the Government.
d. Purchase Request Builder (PR Builder)
(1) PR Builder is a secure, web-based system developed and
implemented by the Marine Corps to create, track, and approve purchase
requests (PRs). It is the first system in the Marine Corps’ paperless
acquisition business enterprise.
(2) Workflow
(a) The requirement is entered into PR Builder by the requiring
commodity Responsible Officer, or their delegated official, and is then
routed according to the DoDAAC or cross-DoDAAC workflow (i.e., request flows
from the commodity Responsible Officer to the Supply Officer for appropriate
routing).
(b) Once the proper authority within the workflow approves the
PR, it then moves to the fiscal portion of the work flow which can involve
multiple personnel depending on individual DoDAAC requirements and workflows.
(c) When the PR is approved by the Supply Resource Manager, or
their delegated appointed Fund Holder, a real-time fiscal transaction is
generated and sent to the Standard Accounting, Budget and Reporting System
(SABRS) for validation and posting.
(d) If the transaction passes the validation checks, the
transaction is posted to SABRS and the Supply Resource Manager, or their
delegated appointed Fund Holder, is notified almost immediately of a
successful transaction.
(e) If the transaction fails one of the validation checks, the
transaction is not posted, and the Supply Resource Manager, or their
delegated appointed Fund Holder, is provided an error code that identifies
why the transaction failed.
(3) PR Builder also interfaces with the Standard Procurement System
(SPS). For requirements that involve the creation of a contract, PR Builder
provides the contracting office the information needed to begin the
contracting process.
(4) DoDAACs that use PR Builder must have a requisition code of “00”
in the DoDAAD. Reference (d) and paragraph 13 of this chapter contains
additional information regarding requisition authority requirements and codes.

MCO 4400.150
29 JAN 2014
3-13 Enclosure (1)
(5) The following website contains additional information on PR
Builder: http://www.marcorsyscom.usmc.mil/sites/pa/
(6) Commands who are unable to be supported via the use of PRBuilder
will request a waiver from DC I&L (LP).
e. Purchase Card Procedures. When purchase requests are below a
prescribed dollar-value threshold, or they are for a particular type of
requirement, they can often be fulfilled through use of the GCPC or the Fleet
Fuel Card/Key.
(1) Government-wide Commercial Purchase Card (GCPC). Use of the GCPC
for fulfilling requirements for goods and services should be by exception and
not standing operating procedure. The GCPC is used for ordering supplies
that are not available through the normal supply system or have an extended
lead time for delivery. The GCPC allows units to receive supplies in a more
timely manner; however, this card should not be used to procure repair parts,
repair services, or POL by using units, unless the purchase meets the
criteria outlined below.
(a) GCPC personnel must comply with reference (ae), the DON
Purchase Card Instruction, and the USMC GCPC Standing Operating Procedures,
Appendix H to the Marine Corps Acquisition Procedures Supplement (MAPS), when
making purchases by GCPC.
(b) The GCPC is used to purchase supplies and services for
official government business valued at or below the micro-purchase threshold,
as published in the references identified in paragraph 10e(1)(a) of this
chapter.
(c) Cardholders must comply with restrictions on purchase of
items that are dangerous, have special security characteristics, or are
critical to the safe operation of a weapon system. In addition, items
associated with safety of flight, configuration controls or technical orders
should not be purchased through the GCPC purchase card.
(d) All GCPC purchases should be screened by the command/activity
GCPC Approving Official and the Supply Officer prior to executing the
purchase via the PR procedures outline in this chapter. When GCPC
cardholders are not part of a command/activity’s supply office and shipments
are not received by the supply office, a Receipt and Acceptor must be
appointed to accept goods and services on behalf of the command. Receipts
for goods that are deemed accountable, per chapter 2, shall be reported to
the Supply Officer within 2 work days of physical receipt for addition to the
command/activity’s accountable record for equipment (e.g., GCSS-MC or DPAS)
and subsequent issue to the commodity Responsible Officer.
(e) Units are required to coordinate with their supporting RCO
when commercial repair or a service is required prior to execution.
(f) Allowance Items. Prior to processing a Type 1 or 2 SAC 1
T/O&E allowance item purchase via the use of a GCPC, the requirements
identified in paragraph 9a of this chapter must be meet. After receipt, the
unit will place the asset on the appropriate unit or general equipment
records as per chapter 2 of this policy.

MCO 4400.150
29 JAN 2014
3-14 Enclosure (1)
(g) Cardholders remain responsible for performing essential
screening requirements. For example, the statutory requirements to purchase
supplies which are on the procurement list maintained by the Committee for
Purchase From People Who Are Blind or Severely Disabled, the federal agency
that administers the Ability One Program. Purchasing restrictions exist for
many items. Exceptions to the mandatory sources and restricted items must be
approved by the APC.
(h) Additional guidance on the administration of the GCPC
Program is available from the Marine Corps’ Contract Management Process Guide
located at: http://www.hqmc.usmc.mil/CMPG/
(2) Fleet Fuel Card/Key. The Fleet Fuel Card and/or Key is an
effective and convenient method to pay for fuel and related maintenance
services, when applicable, for DoD owned or leased vehicles and equipment at
base fueling locations (Key) or commercial service stations (Card). The
Fleet Fuel Key is the primary option and must be used when in close proximity
to a base on station. When the use of the Fleet Fuel Key is not supportable
(base/station fueling location is out of range, emergency situation, or on
duty where base is not co-located), the Fleet Fuel Card may be used.
Recruiters, Base/Post/Station Motor Transport Sections, and others may use
the Fleet Fuel Card in support of GSA leased commercial vehicles to pay for
repairs done on those types of vehicles, when turn in of the vehicles to a
central motor pool or repair facility cannot be accomplished or the breakdown
occurs at inaccessible or remote locations.
f. Receipt and Acceptance. Receipt and acceptance is the acknowledgment
that supplies or services conform to applicable quality and quantity
requirements, and may take place before, at time of, or after delivery. The
organization(s) responsible for acceptance shall be specified in the contract
(refer to paragraph 7e of this chapter regarding authority to receipt).
Acceptance ordinarily is evidenced by execution of an acceptance
certification on an inspection or receiving report form, commercial shipping
document, or packing list. The receiving report shall be prepared at the
time of delivery, or completion of services, and include the information
specified in 5 Code of Federal Regulations 1315.9(c) and FAR 32.905(f).
Acceptance reports shall be forwarded to the designated agency office by the
second working day after acceptance. The following correct information is
required on a receiving report or delivery ticket:
(1) Vendor name
(2) Contract number or other delivery authorization
(3) Item description, unit of measure, and quantity received
(4) Date of receipt and date of acceptance
(5) Printed name, title, telephone number, mailing address, and
signature (or electronic alternative) of the accepting or approving official.
(6) Upon receipt of goods or completion of contracted services,
activities will "certify" all reports of property received (RPR) on invoices
from vendors and/or appropriate DD forms, and memorandums for receipts for
contract services and materials. The unit will use the certification block
of the DD forms or enter a statement on the commercial invoice certifying

MCO 4400.150
29 JAN 2014
3-15 Enclosure (1)
that the property has been received. The unit will also identify thereon the
unit document number and contract number for cross-referencing at the paying
activity. These are then required to be forwarded to the supporting DFAS for
payment purposes.
(a) The RPR itself or the Contract for Supplies and Services (DD
1155) should be forwarded to the appropriate DFAS; (e.g., Kansas City,
Indianapolis, Columbus), and to the activity listed on the internal code of
the certified invoice.
(b) If the using unit supply cannot determine where to forward
the invoice, they are to contact the supporting RCO (e.g., base, post, or
station, MARFORRES, Marine Corps District).
(c) Independent organizations at remote locations who receive
contracted services and materials and the bill paying activity cannot be
readily determined should contact the DC P&R (RFA).
g. Wide Area Workflow (WAWF)
(1) WAWF – Receipt and Acceptance (WAWF-RA) is a secure, web-based
system implemented throughout the DoD to automate the preparation and
submission of invoices by vendors who provide (under contract) goods and/or
services to the DoD. It is also used by the DoD to electronically perform
the business functions associated with the receipt and acceptance of the
goods and/or services provided. The Marine Corps fully supports the DoD’s
goal of a 100 percent paperless acquisition enterprise. Marine Corps
acceptance and receiving DoDAACs must have a requisition code of “00” in the
DoDADD in order to use WAWF-RA.
(2) WAWF-RA creates a virtual folder to combine two of the three
documents typically required to pay a vendor. Specifically, the vendor
invoice and the government acceptance/receiving report. When the Contracting
Officer Representative (COR) certifies in WAWF-RA that the goods and/or
services were provided as required by the contract, the acceptance completes
the requirements for a payment package and WAWF-RA then sends a record of
invoice acceptance to SABRS to record an expense transaction. WAWF usage has
also significantly increased the number of discounts the Marine Corps “earns
and accepts” when a vendor offers a discount for early payment.
(3) The following websites contain additional information on WAWF:
(a) Marine Corps Systems Command, Paperless Acquisitions:
http://www.marcorsyscom.usmc.mil/sites/pa/
(b) Web based training (www.wawftraining.com). This web site
provides the required training for the WAWF system. The government staff may
focus only on the course introduction, WAWF-RA Overview,
inspection/acceptance, or LPO functions.
(c) WAWF Test Site (https://wawftraining.eb.mil). Users can
practice WAWF business functions at this test site. Click on the "Training
Instructions" link on the left side of the page to get the User ID and
Passwords to use in the training database.

MCO 4400.150
29 JAN 2014
3-16 Enclosure (1)
(d) WAWF Production Site (https://wawf.eb.mil). Once
transitioned to WAWF, users will be working on this web site for production
invoice processes.
(e) E-Invoicing Information (http://www.dcma.mil - click on
Electronic Invoicing).
11. Publication Requisitioning. Requisition management shall be conducted
using MCPDS within the administrative section per references (bk) and (br).
12. Source Documents. The process of requisitioning supplies and services
begins by creating a request using a source document. Source documents
contain all the required data required to obtain the needed supplies or
services. Source documents can be created in two ways: manually (physically
typing in the required information in a pre-established or standard form) or
electronically (entering the data into a computer system with the required
elements to create the order). Requests for goods and services are fulfilled
by entering data into various business feeder systems (e.g., GCSS-MC, PR
Builder, etc.) using a standard document number assigned by the Supply
Officer/Resource Manager. Copies of all source documents used to fulfill
requirements for goods and services shall be maintained by the
command/activity Supply Officer on behalf of the CO. For a complete listing
of source documents refer to Appendix S. For materiel and service type
transactions, the most common types of requisition source documents are:
a. DD 1348 DoD Single Line Item Requisition System Document. The DD
1348 is used to requisition materials from federal sources using the
interfund process (e.g., DLA Transaction Services, etc.). The DD 1348 can be
used to commit and obligate funds. A fund code is used to identify the
appropriation to be charged, and uses a Military Standard Requisitioning and
Issue Procedures (MILSTRIP) document number.
b. DD 1149 Requisition and Invoice/Shipping Document. The DD 1149 is
used to initiate the requisition of materials or services from federal and
non-federal sources. The document will use both the MILSTRIP document number
and the Standard Document Number (SDN). This form is used to request goods
and services, and when approved, becomes a commitment. This form can also be
used as a request for shipping (transportations of things) through the
Defense Transportation Office receipt/receiving report once goods and
services are delivered and becomes the evidence for recording an expense in
SABRS.
c. DD 1155 Order for Supplies or Services. The DD 1155 is a multi-
purpose form used throughout the DoD to document the legal, binding contract
issued to a private business for providing goods or services to the
government. The DD 1155 is an obligation document that can also be used as a
receipt document if the receipt block has been signed. If the bottom left-
hand blocks are complete, it is an expense document. If neither of these
blocks is completed, the DD 1155 is always an obligation document. If
additional space is required when completing the DD 1155, the SF 36
Continuation Sheet is used. The SF 1449 is phasing out the DD 1155.
d. SF 1449 Solicitation/Contract/Order for Commercial Items. The SF
1449 is replacing the DD 1155. The form contains identical information as
the DD 1155 and serves the same purpose for contract award.

MCO 4400.150
29 JAN 2014
3-17 Enclosure (1)
e. SF 30 Amendment of Solicitation/Modification of Contract. The SF 30
is used to amend or modify an existing DD 1155 or SF 1449 (i.e., obligating
document). This form is commonly used to change price, quantity, color, etc.
on the original contract. It is also used to cancel a contract in its
entirety. Some changes, such as color or size, may not have a financial
impact, while other modifications or even a cancellation, will impact SABRS
and a Resource/Fund Manager's account.
f. DD 250 Material Inspection and Receiving Report. The DD 250 is used
to record the receipt of goods shipped by a commercial vendor to a government
receiving point. For example, when a vendor ships goods to the government,
the receiving point will verify receipt, inspect the goods to ensure they
conform to the specifics of the contract, and complete the DD 250 when goods
are determined acceptable. The purpose of this form is to document the
receipt of material and is therefore considered an expense document.
g. DD 448 Military Interdepartmental Purchase Request (MIPR). The DD
448 authorizes funds for an external command outside the Department of the
Navy (DON) to perform work or services for the requesting command. For
example, if a Marine unit is training at an Army base, the Marine unit will
send funds to the Army Base comptroller with the DD 448 to fund work or
services required by the Marine unit. The external command has the option of
accepting or declining the work request.
h. DD 448-2 Acceptance of MIPR. The DD 448-2 is the formal acceptance
to the DD 448 used with other government agencies outside the DON. If the
external agency determines they can perform the requested work or services,
the external agency will complete the DD 448-2 and forward the document to
the requesting activity. Receipt of this document from the performing
activity constitutes an obligation of funds from the requesting unit's
accounts. The performing activity can choose whether to accept the funds on
a direct cite or reimbursable basis by checking Block 6a or 6b on the
DD 448-2.
i. NAVCOMPT 2275 Order for Work and Services. The NAVCOMPT 2275 is used
to request reimbursable work or services from any organization within the DON.
The form authorizes funds for an external command to perform work or services
for the requesting command. For example, a Marine unit is training at a Navy
base. The training unit will send funds to the external fiscal office or
comptroller to perform work or services for the unit that is conducting the
training. The NAVCOMPT 2275 requires an SDN with a Document Type Code (DTC)
of WR. Prior to the acceptance by the performing activity, the NAVCOMPT 2275
is considered a commitment document to the requestor. Once signed and
accepted by the performing activity, the form becomes an obligation document.
j. NAVCOMPT 2276 Request for Contractual Procurement. The NAVCOMPT 2276
is used to request contracting action for work or services from a Navy
contracting office or office in support of the command such as a facility
maintenance contract (2276 is used to request contracting support from Navy
Public Works). This form is a commitment when accepted. The obligation is
created once the actual contract (DD 1155 or SF1449) is issued. This form
requires an SDN with a DTC of RC.
k. DD 282 DoD Printing Requisition/Order. The DD 282 is used to request
printing/publication orders from the Navy or other DoD components. This form
requires an SDN with a Document Type Code (DTC) of “PT”. This form is

MCO 4400.150
29 JAN 2014
3-18 Enclosure (1)
considered a commitment when it has been created but not approved. After the
document has been approved and subsequently delivered to the printing office,
it becomes an obligation document. This document can also be used as an
expense document if the total amount of the order (i.e., actual cast) is
written on the form after it has been returned with the order from the
printing office.
l. SF 182 Authorization, Agreement, and Certification of Training. The
SF 182 is used to request and authorize payment for reimbursement for
training classes for both civilians and military personnel. (Note: DoD
memorandum of 25 September 1998 directs that the purchase card be used as the
method of payment for all training requests valued at or below $25,000.)
This form is considered a commitment form when it has been created but not
approved. After the document has been approved, it becomes an obligation
document.
m. SF 1164 Claim for Reimbursement for Expenditures on Official Business.
The Standard Form 1164 is used to reimburse government employees for expenses
they have incurred during the conduct of official government business. This
form is usually used to reimburse employees for mileage when authorized to
use a Privately Owned Vehicle for official government business. Since this
form authorizes reimbursement, and it is classified as a commitment,
obligation, and expense in one transaction. This form requires an SDN with a
DTC of “RV”.
n. Miscellaneous Pay. All supply requisitions that may result in a
miscellaneous payment must still be processed through the Supply Officer for
approval. Miscellaneous pay is only a method of payment. Each requirement
must still follow all approval routing to ensure proper internal controls are
present to eliminate unmitigated risks. All requirements must have an
approved purchase request prior to government obligation. A miscellaneous
payment is defined as a valid obligation of the government having one or more
of the following attributes:
(1) Payment per special authoritative arrangements other than a
formal contracting arrangement. These may include special acts through
legislative and executive orders. Example: DoD or Military Service
directives that are based on acts and executive orders.
(2) Payments authorized under formal contracting arrangements that
necessitate subsequent funding arrangements. Example: Funding in support of
centrally billed travel that is provided by individual travel order rather
than by funding on the contract.
(3) Payments and funding made by other federal agencies under special
authority that necessitates special billing/reimbursement conditions.
Example: Fees paid by Department of Justice (DoJ) or per instruction from
DOJ.
(4) Payments for non-recurring, non-contractual purchases. Example:
Payments for morale, welfare, and recreation or Marine Corps Community
Services functions when use of the GCPC is not feasible.

MCO 4400.150
29 JAN 2014
3-19 Enclosure (1)
13. Department of Defense Activity Address Directory (DoDAAD) Management.
The DoDAAD is an interactive database table managed by DLA Transaction
Services. The DoDAAD is the single authoritative source of address
information for DoD component application systems’ data requirements. The
address data is used by military services, federal agencies, and civil
agencies for identification purposes and to requisition, ship, or receive
materiel; fund/pay bills; and/or account for DoD-owned supplies and materiel.
a. Department of Defense Activity Address Code (DoDAAC). The DoDAAC is a
six-position code that uniquely identifies a unit, activity, or organization.
The first position designates the particular service/agency element of
ownership. An alpha character in the first position indicates DoD, and a
numeric character in the first position indicates non-DoD. The remaining
five positions are assigned by the service’s Central Service Point (CSP). As
a result, a commercial activity may be identified by different DoDAACs
assigned by each of the services. Two general categories of DoDAACs
applicable to the Marine Corps will be published in reference (d): "M"
prefixed codes, identifying Marine Corps units of the functional areas within
a Marine Corps activity; and, "L" prefixed codes, identifying contractors
with which the Marine Corps conducts business.
b. DoDAAC Assignment. DLA Transaction Services is the official
repository for DoDAACs and routing identifier codes (RICs) and is responsible
for the editing, routing, and electronic transmission of logistics
transactions to the military services, federal agencies, and contractors.
c. DoDAAD Central Service Point (CSP). Each service has a CSP which is
responsible for ensuring the accuracy and currency of the DoDAACs assigned to
that service. DC I&L (LP) is the DoDAAD CSP for the Marine Corps.
d. Authority Codes. In order to restrict requisitioning, shipment, and
billing by DoDAAC, DLA Transaction Services establishes authority codes for
each DoDAAC which are applicable to all services. The CSP assigns authority
codes to all new DoDAACs. There are eight authority codes which may be
assigned to a DoDAAC (see Figure 3-2 below):

MCO 4400.150
29 JAN 2014
3-20 Enclosure (1)
CODE
DESCRIPTION
DEFINITION
00
Requisition
Full authority. Authorized to initiate a
requisition/purchase for goods and services.
Authorized ship-to and bill-to.
Required: POC, Transportation Account Code (TAC) 1
Business Rules: No restrictions
01
Ship-To Only
Can only be used as a ship-to address with no
other implicit authority.
Required: POC, TAC 1, (TAC 2 and/or TAC 4)
Business Rules: Not authorized to requisition or bill-to
02
Finance (Bill-
to Only)
DoDAAC can only be used as a bill-to
Required: POC, TAC 1, TAC 3
Business Rules: Cannot requisition, cannot be used as a ship-to
designation
03
Do Not Ship to
Cannot be used as a ship-to destination
Required: POC, TAC 1
Restriction: TAC 2 and TAC 4 are not allowed
Business Rules: Cannot be used as a ship-to designation
04
DLA-DS Only
DLA-DS (e.g., State agencies surplus). Used to
identify activities who have no requisition
authority other than for DDS.
Required: POC, TAC 1
Business Rules: Cannot requisition new material. Only authorized
to obtain materials from DLA-DS (DoD excess only)
05
Non-
Requisition
Cannot initiate a purchase or request for goods
and services
Required: POC, TAC 1
Business Rules: Cannot requisition/purchase any good/services.
06
Free Issue
No cost option. This item is given away with no
associated costs (e.g., DLS-DS, National
Geospatial-Intelligence Agency (NGA) Maps)
Required: POC, TAC 1
Business Rules: Cannot requisition/purchase any good/services.
Similar to DLS-DS, but can request free of cost items (e.g., NGA
maps)
07
Administrative
Administrative only. This code is used for
information/identification purposes only (e.g.,
Defense Courier Service, or contingency/emergency
use)
Required: POC, TAC 1
Business Rules: Cannot requisition, cannot be used as a ship-to
designation, and cannot be used for billing.
Information/identification use only.
Figure 3-2.--DoDAAC Authority Codes.

MCO 4400.150
29 JAN 2014
3-21 Enclosure (1)
e. Business Partner Number (BPN). The BPN was implemented by DoD in 2003
to identify federal agencies and DoD units/activities who have requisition
authority to enter into agreement with one another for the acquisition of, or
provision for, goods and services. Activities must identify themselves with
a unique BPN on all intra-governmental transactions. All of the BPNs must be
registered in the Federal Registry System (FedReg) via the DoDAAD. The BPN
for DoD activities is a 9-character, alpha-numeric identifier consisting of
“DoD” followed by the 6-character DoDAAC (e.g., “DoD” plus “M67353” is a BPN
of “DoDM67353”). The FedReg BPN is loaded automatically from the DoDAAD;
consequently, proper DoDAAC assignment is critical to maintaining proper
management control over requisition authority.
f. Unit Responsibilities. All Marine Corps activities who have a DoDAAC
are responsible for ensuring their DoDAAC is maintained up to date with DLA
Transaction Services via their Major Command DoDAAC Monitor and the USMC CSP,
in accordance with reference (d). Marine Corps activities establishing or
changing DoDAAC or RIC information must contact the USMC CSP, via their Major
Command DoDAAC Monitor. The USMC CSP can be contacted at: Deputy Commandant
for Installations and Logistics, Headquarters, U.S. Marine Corps (LPC-2),
3000 Marine Corps Pentagon (Room: 2E211), Washington, DC 20350, Com:
571.256.7123 (DSN 260), or E-mail: USMCDODAACMGR@USMC.MIL.
g. Marine Corps activities requiring Navy DoDAAC listing/changes (Service
Designator Codes N, Q, R, and V) shall submit requirements to the CSP, via
their Major Command DoDAAC Monitor.
14. Supply Discrepancy Reports (SDR). Whenever there is a variation between
physical goods received and the data shown on the corresponding shipping
document(s) which is not the result of a transportation discrepancy or
product quality deficiency, the variation must be reported by the receiving
activity as a SDR. Reference (d) establishes the policy for submitting SDRs.
a. Criteria. SDRs encompass variations in condition or quantity,
incorrect and misdirected materiel, receipt of cancelled requirements,
improper or inadequate technical data or supply documentation, and/or any
unsatisfactory condition due to improper packaging which causes the materiel
to be vulnerable to loss, delay, or damage, or which imposes unnecessary
expense to the government. Shipping or packaging discrepancies attributable
to the responsibility of the shipper, including contractors, manufacturers,
or vendors, will be reported via SDR by the receiving activity. Submission
of SDRs applies to any requisitioned items, to include local purchases,
credit card purchases, and acquisitions made by acquisition program managers.
Amplifying guidance for discrepancies which meet SDR submission criteria is
contained in reference (d).
b. Reporting. Reporting of SDRs is an automated process within the
PDREP. Reference (q) provides detailed instructions on the use of PDREP.
(1) Product Data Reporting and Evaluation Program (PDREP). PDREP is
the central DON database used to collect, screen and provide discrepancy,
product quality deficiency and contractor/supplier performance data for
activities responsible for design, development, purchase, production, supply,
maintenance, contract administration and other acquisition functions as
appropriate, per reference (q). It is utilized by DON activities to collect
and evaluate product quality data, deficiency trends, and supplier

MCO 4400.150
29 JAN 2014
3-22 Enclosure (1)
performance history, to include the submission of SDRs via PDREP’s SDR
application module.
(2) SDR Application. Reporting of SDRs is an automated process
within the PDREP. The PDREP/SDR application permits records to flow between
PDREP and DoD’s WEBSDR. This interface ensures that SDRs submitted to a
valid RIC or DoDAAC are electronically routed to the action points within the
SDR application. Vendors and suppliers may also access the application to
answer SDRs submitted to them by government activities. PDREP has the
ability to migrate SDRs submitted as quality issues into Product Quality
Deficiency Reports (PQDR) and forward them via the DoD’s PQDR Inter-Service
interface to the appropriate PQDR action point. The primary purpose of the
PDREP/SDR application is to satisfy customer’s needs when submitting SDRs, to
collect data and generate metrics from the SDR System, and to improve supply
chain efficiency.
c. Action. Marine Corps users will utilize PDREP, and no other means,
for submission of SDRs. Utilizing electronic submission enables the Marine
Corps enterprise to collect data and generate metrics from the SDR system,
conduct trend analysis, and improves supply chain efficiency.
(1) Refer to reference (d) for detailed SDR submission procedures.
(2) SDR Originators. First time PDREP users must submit a User
Access Request Form to gain access to the system. The form must be completed,
printed out, signed, approved by a supervisor, and faxed to Naval Sea
Logistics Center (NSLC) at the number provided by their web page. Users can
access and submit the Request Form from NSLC’s web page at:
www.nslcptsmh.csd.disa.mil/accessforms/uarform.htm.
(3) PDREP SDR Support. Assistance with PDREP is available from the
NSLC Customer Support Desk at:
(a) Phone: Commercial: (207) 438-1690, DSN: 684-1690
(b) Fax: Commercial: (207) 438-6535, DSN: 684-6535
(4) On-line training for the use of the SDR application is available
at:
https://www.pdrep.csd.disa.mil/pdrep_files/reference/guides_manuals/pdf/PDREP
-SDR_UserGuide.pdf

MCO 4400.150
29 JAN 2014
4-1 Enclosure (1)
Chapter 4
Ammunition and Explosives (A&E)
1. Purpose. The purpose of this chapter is to provide overarching policy
for the effective management of ground A&E. While this order has
historically provided in-depth guidance on the management of conventional
ammunition and explosives, the publication of the Marine Corps Orders
referenced in the following paragraphs now provides the requisite detail in
the day-to-day administration and management of conventional ground A&E
(Class V (W)) assets.
2. Responsibilities.
a. DC I&L. Establishes policy for ammunition accounting in accordance
with references (b) and (c).
b. DC CD&I. Establishes policy, assigns responsibilities, and prescribes
the procedures for the Marine Corps Munitions Requirements Process for Class
V(W) to include the approval and publishing of the total munitions
requirements in accordance with reference (bw).
c. DC PP&O. Responsible for the Marine Corps Physical Security Program
and serves as the service level point of contact for coordination,
development, and execution of Marine Corps Physical Security policies for
AA&E, including MLSR reports in accordance with reference (bq).
d. CG TECOM. Publishes the annual ammunition training allowances prior
to the beginning of each fiscal year, in accordance with reference (bz).
e. MARCORSYSCOM. Provide policy and guidance for Class V(W) in the
following functional areas:
(1) Class V(W) Total Life Cycle Management (TLCM). Reference (bx)
integrates the processes that compose the total life cycle for Class V(W),
including requirement development, acquisitions, fielding, sustainment,
explosives safety and demilitarization.
(2) Class V(W) Administration and Management Program. Reference (by)
amplifies policy for the accountability, maintenance, requisitioning, and
serviceability of Marine Corps conventional ground ammunition for supported
units and supporting activities.
(3) Marine Corps Class V(W) Physical Inventory Control Program.
Reference (ca) provides Inventory Accuracy and Accountability guidance,
policy development, compliance oversight, and trend analysis, with the
standard of continually maintaining the DoD inventory accuracy standards.
(4) Marine Corps Explosive Safety Management Program. References
(bx) and (cb) is designed to manage, control, or mitigate the risks and
hazards inherent with A&E operations (i.e., storage, handling, and
transportation). It provides policy for the implementation, guidance, and
oversight of the Marine Corps A&E safety program and identifies specific
command responsibilities as they apply to the program.
(5) Personnel Qualification and Certification Program. Reference

MCO 4400.150
29 JAN 2014
4-2 Enclosure (1)
(cc) establishes policy for the implementation, guidance, and oversight of
the Qualification/Certification Program for Class V ammunition and explosives.
(6) Class V(W) Malfunction and Defect Reporting. Reference (cd)
establishes procedures for the reporting of Class V(W) in the event of a
malfunction or identification of a defect.

MCO 4400.150
29 JAN 2014
5-1 Enclosure (1)
Chapter 5
Investigations
1. Definitions
a. Investigation. For the purpose of this policy, "investigation"
refers to a procedure used by the Accountable Office (i.e., the CO) to
determine the facts related to the loss, damage, or destruction of Government
property; determine the present condition of such property; receive
recommendations to dispose, retain, and/or further account for such property;
and/or determine responsibility and extent of responsibility. Investigations
may be initiated as administrative inquiries or investigations based on the
parameters identified within reference (ag).
b. Accountable Individual. For the purpose of this policy, an
"accountable individual" is an individual detailed to duty involving
financial responsibility for Government property and/or funds in that
individual's custody. Such individuals may be held financially liable
through administrative means as discussed in paragraph 1e of this chapter.
Also refer to the local office of the Staff Judge Advocate or counsel and/or
the servicing Human Resource Office (for civilian employess) for additional
guidance.
c. Nonaccountable Individual. For the purpose of this policy,
"nonaccountable individual" is defined as an individual other than an
accountable individual. This individual may come into possession of
Government property in the performance of duty; however, this in itself does
not constitute accountability as it relates to the definition of an
accountable individual. There is no statutory authority to administratively
hold nonaccountable individuals financially liable for the loss, damage, or
destruction of property which results from their fault or negligence.
However, there is recourse available for COs against DoD personnel, as
discussed in paragraph 1e of this chapter. In addition, individuals may be
permitted to make voluntary restitution under the provisions of paragraph 11
of this chapter; and setoff action may be taken under section 0167 of
reference (ag) when they have been convicted by courts-martial for any of the
offenses listed there. Such setoff action is against the final pay and
allowances due at the time of dismissal, discharge, or release from active
duty. Additionally, setoff action may be taken from courts-martial
conviction or administrative determination resulting from investigations
pursuant to reference (ag) when approved on review by a general court-martial
authority, per section 0167 of reference (ag).
d. Fault or Negligence. For the purpose of this policy, "fault or
negligence" is defined as the omission of doing something which a reasonable
person, guided by those considerations which ordinarily regulate human
affairs, would do, or the doing of something which a reasonable and prudent
person would not do, which is the proximate cause of the loss, damage to, or
destruction of government property.
e. Indebtedness. The provisions of Section 0167 of reference (ag), the
DON Civilian Resources Manual, collective bargaining agreements, and/or local
command policy may establish indebtedness. When a service member is found
guilty by court-martial of one of the offenses listed in Section 0167 of
reference (ag), establishing indebtedness will be a separate action of the

MCO 4400.150
29 JAN 2014
5-2 Enclosure (1)
convening authority. The servicing Human Resource Office will advise on
indebtedness for civilian employees. Indebtedness established under either
of these conditions may be liquidated by a voluntary reimbursement by the
individual concerned. Imposing nonjudicial punishment does not prove
indebtedness.
2. Applicability
a. Policy
(1) General Information. As a matter of policy, all missing,
destroyed, or damaged government property belonging to the Marine Corps
(including ammunition), on charge to the Marine Corps, and belonging to other
government departments in the custody of the Marine Corps will be made the
subject of investigation as prescribed in reference (ag). An investigation
will be initiated when the cause of such condition is unknown, individual
culpability is suspected, or to determine responsibility for the loss, damage,
or destruction of the property. Investigative action should not be conducted
when the CO accountable for the property believes no fault or negligence is
indicated in the loss, damage, or destruction of government property; or for
reasons known to the CO, no fault, negligence, or responsibility can be found
and an investigation would constitute an unnecessary administrative burden.
Additionally, investigative action is not normally conducted when an
individual accepts responsibility for loss, damage, or destruction of
government property and voluntarily offers to reimburse the Government for
such loss, damage, or destruction.
(2) Property Not on Charge. Government property will not be picked
up on the accounting records for the sole purpose of initiating investigative
action. However, this does not preclude the CO from initiating an
investigation for government property below the dollar value accounting
threshold as detailed in this policy.
(3) Property of the Navy or Other Government Departments
(a) Manner and Format. Investigations conducted on property of
the Navy or other Government departments will be conducted as on Marine
Corps-owned property, and in the same report format.
(b) Recommendations. In making recommendations regarding
disposition of articles readily identified as Navy property, Investigating
Officers will be guided, insofar as possible, by the JAGMAN and all other
applicable orders. Copies will be distributed in accordance with the JAGMAN.
(4) Losses Involving a Shortage of Public Funds or Property.
Proceeds of sales of property or services not yet deposited with a DoD
disbursing officer are considered accountable property and require an
investigation to be conducted per reference (k). However, investigations
will not be required for the following cases:
(a) If there is no evidence a particular loss or deficit of funds
was caused by theft or fraud by an individual or by fault or negligence on
the part of an individual designated as accountable for the funds or property.

MCO 4400.150
29 JAN 2014
5-3 Enclosure (1)
(b) Retail shortages or differences not considered to be
disproportionate under chapter 2 of this policy and reference (bd), as
applicable, which authorize adjustments in accounting.
(5) If civilian employees are a subject of an investigation and/or
are required to provide a statement during the execution of an investigation,
coordination must be made with the servicing Human Resources Office for
applicable laws, rules, regulations, collective bargaining agreements, and/or
policies. Copies of all such investigations will be provided to the
servicing Human Resource Office if follow on administrative action (if any)
upon conclusion of the investigation.
b. Scope. Investigations will be conducted and reported as prescribed
by reference (ag) and will be combined with other investigations outlined in
reference (ag) and the contents of this chapter when government property is
involved. Disposition of the record of proceedings will be routed per
instructions contained in this chapter. The original or a copy of the signed
completed investigation shall be provided to the supply/property control
officer who administers the account for final endorsement and all applicable
accounting actions.
c. Exception. At the discretion of the CO, an investigative report of
Motor Vehicle Accident (SF 91A) may be used instead of JAGMAN investigation
when the investigation involves a motor vehicle accident and when:
(1) There is no death or injury.
(2) The total property damage does not exceed $5,000.
(3) There is no probable claim against the Government.
3. Accountability. Aside from any disciplinary action which might be taken
or contemplated for a military offense, accountable or nonaccountable persons
who cause government property to be lost, damaged, or destroyed may become
indebted to the United States Government for the amount involved, per the
provisions of paragraph 1e of this chapter. In each case involving the loss,
damage, or destruction of government property, it must be determined whether
the loss, damage, or destruction of government property occurred as a result
of fault or negligence of any person, as defined previously, and if
indebtedness exists as a result.
4. Investigative Action. Investigative action to inquire into the
circumstances surrounding the loss, damage, or destruction of government
property can be initiated in one of two methods; CO directed, or through a
request for investigation.
a. CO Directed. The CO may direct investigative action to determine the
circumstances surrounding the lost, damage, or destruction of government
property at any time upon notification. In most circumstances, CO directed
investigations will result from the CO’s decision to initiate investigative
action to properly address unresolved discrepancies surrounding a RO
Discrepancy Letter (refer to paragraph 11b(3) of chapter 2) or the command’s
Inventory Results Letter (refer to paragraph 9d(7) of chapter 2). Regardless
of the original notification, the CO will determine if an investigation is
necessary and initiate investigative action through his subsequent
endorsements or via separate correspondence.

MCO 4400.150
29 JAN 2014
5-4 Enclosure (1)
(1) Upon receipt of notification (i.e., Supply Officer Discrepancy
Letter, Supply Officer Inventory Results, or other correspondence such as
accident reports), the CO shall decide whether or not to conduct an
investigation.
(2) After reviewing the notification, the CO may determine
investigative action is not warranted and will direct the Supply Officer to
make the necessary adjustments to the property records through endorsement of
the Supply Officer’s endorsed RO discrepancy letter, endorsement of the
Supply Officer’s Inventory Results Letter, or via separate correspondence.
This will serve as adjustment approval for the Supply Officer to make the
necessary adjustments to the balance records in accordance with paragraph 11
of chapter 2.
(3) When investigative action is deemed necessary, the CO must
direct such investigative action in writing (i.e., endorsement of the Supply
Officer’s endorsed RO discrepancy letter, endorsement of the Supply Officer’s
Inventory Results Letter, or via separate correspondence). The CO shall
appoint an Investigating Officer within five calendar days of the original
notification (i.e., date of Supply Officer’s endorsed Discrepancy Letter,
date of Supply Officer’s Inventory Results Letter, or date of other
initiating notification such as e-mail or accident report).
(4) The Supply Officer will assign an internal voucher number to the
investigation to ensure proper tracking and maintaining of investigations per
paragraph 11f2 of chapter 2.
(5) The original notification documents (e.g., Discrepancy Letter,
Inventory Results Letter, etc.) with all endorsements and enclosures will be
made the second enclosure to the investigative report, after the
Investigating Officer's appointing order.
(6) Once the investigation has concluded and the CO has reviewed the
recommendations from the Investigating Officer, the CO will provide his final
decision(s) as an endorsement on the investigation. The CO decision(s) must
state directed actions required to adjust the property records. Once the
Supply Officer receives an endorsed signed copy of the investigation, he/she
will perform the following actions:
(a) Complete all approved recommendations from the investigation
(e.g., adjust the accountable records, dispose of damaged property, etc.).
Adjustments to the balance records will be conducted in accordance with
paragraph 11 of chapter 2.
(b) Certify the bottom of the last page of the investigation that
all actions have been accomplished as directed and include the document
number(s) that were used to adjust the supply records.
(c) After completing all required actions, retain a copy of the
investigation in the voucher file in accordance with paragraph 11i of chapter
2. Additionally, provide sufficient copies of the completed report as
specified in paragraph 10a of this chapter.
b. Request for Investigation. When there is known loss, damage, or
destruction of government property; or any unaccounted for controlled,
MCO 4400.150
29 JAN 2014
5-5 Enclosure (1)
sensitive, or pilferable item is discovered, a Request for Investigation will
be submitted to the CO via the Supply Officer. In most circumstances, the
Request for Investigation will be initiated by an RO, but any individual
within the command can initiate the request. The request will be in naval
letter format and will be submitted within five calendar days of the
discovery. The letter should describe the property and its current condition;
state whether or not the requesting individual accepts responsibility for the
loss or current condition of the property; state whether or not the reporting
individual wants to voluntarily reimburse the government; and describe the
circumstances surrounding the loss, damage, destruction, or discovery.
The mere fact an investigation is requested may not mean investigative action
is required. The CO's prerogative should be exercised in consonance with
guidance prescribed here to ensure needless administrative action is
minimized. The CO will determine if an investigation is necessary and
initiate investigative action through his subsequent endorsement.
(1) Upon receipt of a Request for Investigation, the Supply Officer
will evaluate the facts and circumstances surrounding the loss, damage,
destruction, or discovery of the property and will recommend to the CO
whether or not investigative action is warranted via endorsement. The
Request for Investigation and Supply Officer endorsement, will be forwarded
to the CO, within five calendar days of the original Request for
Investigation. Upon receipt of the endorsed request for investigation from
the supply officer, the CO shall decide whether or not to conduct an
investigation.
(2) After reviewing the Request for Investigation and Supply Officer
endorsement, the CO may determine investigative action is not warranted and
will direct the Supply Officer to make the necessary adjustments to the
property records through endorsement of the Request for Investigation. This
will serve as adjustment approval for the Supply Officer to make the
necessary adjustments to the balance records in accordance with paragraph 11
of chapter 2.
(3) When investigative action is deemed necessary, the CO must
direct such investigative action in writing through endorsement to the
Request for Investigation. The CO shall appoint an Investigating Officer
within five calendar days of the Supply Officer’s endorsed Request for
Investigation.
(4) The Supply Officer will assign an investigation voucher number to
the investigation to ensure proper tracking and maintaining of investigations
per paragraph 11f(2) of chapter 2.
(5) The original Request for Investigation with all endorsements and
enclosures will be made the second enclosure to the investigative report,
after the Investigating Officer's appointing order.
(6) Once the investigation has concluded, and the CO has reviewed the
recommendations from the Investigating Officer, the CO will provide his final
decision(s) as an endorsement on the investigation. The CO decision(s) must
state directed actions required to adjust the property records. Once the
supply officer receives an approved, signed copy of the investigation (to
include CO’s endorsement), he/she will perform the actions identified in
paragraph 4a(6) above.

MCO 4400.150
29 JAN 2014
5-6 Enclosure (1)
5. Convening Authority
a. Authorization. Convening authority (CA) relates to the authority to
convene general or special courts-martial, per the Manual for Courts-Martial.
The CA can direct a JAGMAN investigation. Officers in the following
categories are authorized CA to direct JAGMAN investigations.
(1) All CGs.
(2) All officers having general or special court-martial convening
authority.
(3) Any other officer so designated by the CMC.
b. Command Authority. At Marine Corps activities where there is no
commissioned Marine officer, or where the CO personally affects supply
administration, investigations will be ordered by the CO of the next level of
command.
c. Reserve Applicability. COs of Marine Corps Reserve battalions or
separately administered companies or batteries are authorized to convene
JAGMAN investigations. When the best interest of the Government would be
served, or when there are no eligible persons in the unit to serve as
Investigating Officers, the next level of command will convene the
investigation.
6. Investigating Officer
a. Appointment
(1) The convening authority will be governed by reference (ag) in
appointing a member or members to a court of inquiry, formal fact-finding
body, or informal fact-finding body.
(2) Informal fact-finding body action will be undertaken by one or
more officers, Staff Non-Commission Officers (SNCOs), or civilian employees
of the Department of the Navy working with the Marine Corps, as a member or
members, and will be appointed in writing by the convening authority.
(3) The type of investigation and number and grade of members
appointed will vary directly with the circumstances and the value of the
property, as determined by the convening authority to best serve the interest
of the Government. Once appointed, the investigation becomes the
individual’s primary duty. The investigation will be conducted in accordance
with reference (ag). Extensions may be authorized by the convening authority.
The extension request and reply will be in writing and become part of the
completed investigation (a printed copy of an electronic request and approval
will also suffice).
b. Special Qualification. When the material subject to investigative
action is technical in nature, an officer, SNCO, or civilian employee
possessing technical knowledge of the materiel required should be assigned as
(one of) the Investigating Officer(s). When technical knowledge of the item
is required and not available within the command, commercial services, if
applicable, may be obtained to determine the extent of damage and/or cost of
repair. Statements and estimates provided by commercial services shall be

MCO 4400.150
29 JAN 2014
5-7 Enclosure (1)
attached to the report of investigation to assist the Investigating Officer
and reviewing authority in making their recommendations/determinations.
c. Restriction. The following officers, SNCOs, or civilian employees
will not be appointed as Investigating Officers:
(1) The CO of the activity convening the investigation.
(2) The officer/SNCO/civilian charged with custody of the articles.
(3) Any officer/SNCO/civilian for whom the officer administering
supply functions submits fitness reports or performance ratings.
(4) Any officer/SNCO/civilian junior to an officer/SNCO/ civilian
whose conduct is being investigated, except when circumstances make such an
appointment mandatory as determined by the convening authority.
(5) The officer/SNCO/civilian administering supply and fiscal
functions over government property involved in the investigation.
(6) Officers/SNCO/civilians serving with the FSMAO.
(7) Any officer/SNCO/civilian who may have vested interest in the
findings or recommendations of the Investigating Officer.
(8) Bargaining unit employees.
7. Duties of Investigating Officers
a. General Information. Except in cases of missing, lost, or stolen
property, Investigating Officers will inspect government property subject to
investigation and thoroughly review the circumstances attending its status.
In cases of lost, stolen, or missing property, Investigating Officers will
inquire into the measures taken to prevent such loss or theft by the person
whose custody the property was placed in. When damage results as a violation
of specific instructions or orders regarding the use or manipulation of
equipment or vehicles, the person(s) violating such instructions will be held
responsible, unless it can be clearly shown that there were sufficient
extenuating circumstances to offset a finding of fault or negligence.
b. Determinations. In all cases of damage, Investigating Officers will
determine the value of such damage and whether economical repairs can be made.
As a general rule, an article of government property is considered
economically reparable if the cost of the repair does not exceed 65 percent
of the replacement cost, and the article is necessary and required for
further use. This judgment is based on a technological evaluation, age of
the equipment, cost of new parts and labor to install, availability of parts,
original and replacement cost. The urgency for the items to be restored or
replaced for deployment or contingency will be considered in such
recommendations and will be briefly indicated in the report of investigation.
c. Statements. Investigating Officers will obtain statements, as
appropriate, from persons involved in or cognizant of the circumstances but
will not be limited in the investigations to an examination of the statements.
When physical indicators contradict or amplify such statements, these matters
will be reported to the convening authority. Investigating officers should

MCO 4400.150
29 JAN 2014
5-8 Enclosure (1)
ensure statements are obtained in compliance with the Privacy Act of 1974,
Article 31 of the UCMJ, and Section 0215 of reference (ag). If investigative
action was CO-directed per paragraph 4a of this chapter, the Investigating
Officer is required to obtain a statement from the Responsible Individual
stating whether he/she is willing to reimburse the Government for all or part
of the loss or damage. All individuals are required to be counseled per
paragraph 11 of this chapter. This counseling statement will be included as
an enclosure to the investigative report.
d. Recommendations
(1) Responsibility. The Investigating Officer will include an
opinion about the probable cause for the loss, damage, or destruction. When
the Investigating Officer indicates fault or negligence, he/she will also
make a recommendation indicating the applicable service member or service
members be held, or not be held, responsible for the loss or damage. The
Investigating Office will not make a recommendaton indicating civilian
employees be held, or not be held, responsible for the loss or damage. At
the conclusion of the invesitagtion, such investigations will be forwarded to
the servicing Human Resource Office for appropriate coordination and action.
In case of loss, when cause and responsibility cannot be fixed, the
Investigating Officer will substantiate why the cause and responsibility
cannot be fixed. Recommendation(s) made must be based entirely on the facts
and opinions presented in the report, as the reviewing authorities may have
no other information.
(2) Disposition of Property. In all cases, appropriate
recommendations for disposition of property and its further accountability
will be included in the report.
(3) Additional Recommendations. Pertinent recommendations on other
matters, such as safety and beneficial suggestions, should also be included
for consideration and possible adoption.
e. Examination of Property. Articles reported as worn out will be
carefully examined to see if their condition was caused by reasonable usage
and was not due to misapplication or other than intended use. Items "worn
out in service" will not be made the subject of investigation but, rather,
condition coded and disposed of per references (d), (f), (h), and (i).
Excessive wear in numerous items should be monitored for quality defects. If
quality defects are the cause, the unit Supply Officer will ensure the
appropriate documents (i.e., SDRs and PQDRs) are submitted.
f. Preparation of Report. Investigating officers responsible for the
report of investigation will ensure submission to the convening authority for
review and appropriate action. If multiple Investigating Officers have been
appointed, the original (majority) report will be signed by each member who
concurs in the findings. Should a member not concur, the member will submit
an additional signed "minority" report. The minority report will be embodied
in the record immediately after the majority report. The report will then be
submitted to the convening authority for review and appropriate action.
Reports of investigation will embody the following elements:
(1) General Summary.
(a) Finding of fact.

MCO 4400.150
29 JAN 2014
5-9 Enclosure (1)
(b) Opinions, if a finding of fact has not been definitely
established.
(c) Recommendations.
(2) Present condition of the Property.
(a) Serviceable.
(b) Operational ready.
(c) Altered without authorization.
(d) Unserviceable.
(e) Obsolete.
(f) Missing, lost, or stolen.
(3) Cause of Present Condition. Describe the circumstances leading
to the present condition.
(4) Disposition Recommendation. The following will be used as a
guide for appropriate terminology and instruction. Items included in rebuild,
recovery, or repair program, such as the recoverable item program, will be
processed and/or disposed of as instructed by the individual program.
(a) Retain for use.
(b) Excess and dispose of as required by current regulations.
(c) Cannibalize; usable parts returned to stock for repair of
like items and residue to authorized DLA-DS for disposition per references
(d), (f), (h), (i), and (bm).
(d) Dispose of per references (d), (f), (h), and (i).
(e) If serviceable, drop and take up under new size or
nomenclature.
(f) Drop from the property records.
(g) Additional recommendations.
8. Reports Submission. The investigative report will normally be completed
and returned to the convening authority within 30 calendar days from the
Investigating Officer's appointment date. This reporting requirement is
exempt from reports control per reference (u), part IV, paragraph 7k.
When an individual is assigned an investigation, it becomes that person's
primary duty. When complications are met, the convening authority may
authorize extensions until the report is submitted. The request for
extension and reply to the request will be in writing and will become a
permanent part of the completed investigation (a printed copy of an
electronic request and approval will also suffice).

MCO 4400.150
29 JAN 2014
5-10 Enclosure (1)
9. Reviewing Authority
a. Local Command. Reports of investigation will be submitted via the
convening authority/CO to the reviewing authority (the next higher major
command) for review and final action.
b. Higher Authority. A copy of the following investigations involving
property will be submitted to the DC I&L (LP):
(1) Investigations involving a finding of "significant fraud, waste,
abuse, or significant shortage of public funds."
(2) Investigations directed by separate Marine Corps directives.
(3) Investigations of incidents reportable under reference (bt) for
MLSR Government Property.
c. Transmittal Letters. A copy of Letters of Transmittal and all
endorsements will be appended to the file copy of the investigation held by
the initiating activity for all reports of investigations forwarded to DC I&L
(LP).
10. Review and Approval of Investigation
a. Action Required. In the course of the review, the convening
authority will ensure the Investigating Officer has either fixed the cause
and responsibility for any loss of Government property or has substantiated
why the cause and/or responsibility cannot be fixed. Except in cases of
investigations convened by COs of Reserve units, the convening authority will
take final action on the report or will forward it, with such comments and
recommendations as the CO desires, to the reviewing authority for final
action, or when appropriate, to DC I&L (LP) via the chain of command. In
cases of investigations convened by COs of Reserve units, the convening
authority will forward the completed report of investigation, with such
comments as that person may desire to make, to COMMARFORRES, through the
appropriate levels of command, for final action; or when appropriate, to DC
I&L (LP). In all cases, after final action has been taken, the organization
that maintains the stock records carrying the property involved will be
furnished sufficient approved copies, together with supporting papers, for
property accounting purposes.
b. Limitations. Convening/reviewing authorities may not disregard the
findings of the Investigating Officer if established by fact. However, since
the investigation is purely advisory in nature, exception may be taken to the
opinions and recommendations. Exceptions taken will be set forth in detail
in the convening/reviewing officer's action. If, for any reason, final
action cannot be taken, reports of the investigation will be returned to the
Investigating Officer, by endorsement, for reconsideration, pointing out the
matter of differences. Should the Investigating Officer adhere to the first
report and the convening authority not agree, the reviewing authority may
disapprove the report in whole or in part. The reviewing authority will
forward the entire record to the DC I&L (LP) stating in detail the parts
which are disapproved and including recommended final action for approval.
Additionally, reviewing authorities forwarding endorsements should, where
practical and not detrimental to final action/judgment by higher authority,
direct the supply/property control officer to effect the necessary

MCO 4400.150
29 JAN 2014
5-11 Enclosure (1)
disposition, adjustment, and replacement actions for the property under
investigation. When the original copy is forwarded to DC I&L (LP), which
will be answered by letter, a tentative pending copy should be filed; and,
upon receipt of the original from DC I&L (LP), the pending copy will be
replaced by the original.
c. Referral to Responsible Person. When it is recommended that a
service member be held responsible for the loss, damage, or destruction of
government property by reason of "fault or negligence" and the convening and
reviewing authority concurs, the entire matter will be referred in writing to
the individual for a statement of whether that person accepts or disclaims
the findings. Service members will be allowed the opportunity to consult
with a judge advocate. Should the person accept the finding, the individual
will sign a statement, consenting or declining (in whole or in part) to
voluntarily reimburse the Government for the amount of loss or damage. At
the time of referral, the individual will be advised of the provisions of
Parts A and B of Volume 7 of reference (k) (the DoD Pay and Allowances
Entitlement Manual) relative to voluntary repayment by installment for the
remaining period of active service. Should the service member concerned
consent to voluntarily reimburse the Government, a Cash Collection Voucher
(DD Form 1131) will be prepared and submitted to the disbursing officer for
action per Volume 5 of reference (k), after the requirements of paragraph 11
of this chapter have been completed. Payments will be scheduled to permit
liquidation before the service member's normal date of discharge or release
from active duty.
d. Further Action. Upon completion of the action contained in the
preceding paragraphs, the matter will be turned over to the convening
authority who will conduct a final review and take appropriate action. When
administrative action is being administered, considered, or not considered,
an appropriate remark to that effect (with results, if appropriate) will be
contained in the convening authority's endorsement, along with a report of
action taken to effect reimbursement for the loss or damage involved. If
desired, a statement from the disbursing officer may be attached. Supply
action on property involved will not be withheld pending disciplinary action.
Any investigation involving civilian employees will be provided to the
servicing Human Resource Office for appropriate coordination and action.
11. Acceptance of Responsibility for Loss, Damage, or Destruction of
Government Property. Reference (k) establishes the policy, process, and
procedures for financial liability for government property that is lost,
damaged, destroyed or stolen.
a. General Information. Voluntary reimbursement or replacement for the
loss damage, or destruction of government property will be considered as a
free act for personal reasons and will not imply an admission of
responsibility for fault or negligence for any purpose. No threat of
administrative action or offer to withhold such action shall be made to
influence an individual's decision whether to accept responsibility for the
loss, damage, or destruction of government property and to voluntarily
reimburse the Government. If reimbursement is offered, such reimbursement
should be for the full value of the property or, if applicable, the cost of
restoring the property to its past condition. Reasonable caution will be
taken to decide that such offers are not employed as a means to acquire, for
personal use, articles not customarily offered for sale or in short supply.
Voluntarily reimbursement does not relieve an individual from the

MCO 4400.150
29 JAN 2014
5-12 Enclosure (1)
consequences of wrongful acts. When an individual consents to reimburse the
Government for public property lost, damaged, or destroyed, the transaction
will be handled as a cash collection, using a DD From 1131. A cash
collection requires an administrative unit diary entry. A record of such
action will become part of the investigation.
b. Specific Action to be Taken Prior to Acceptance of an Individual's
Voluntary Reimbursement. The following action will be taken before a service
member's voluntary reimbursement.
(1) The service member will be advised, as certified in writing by a
senior commissioned or staff noncommissioned officer, of the contents of the
preceding paragraph. Receipt of such advice will be acknowledged in writing
by the individual. Both statements will be brief. It is not necessary to
include the contents of paragraph 11a of this chapter in the written
statement.
(2) In addition, the service member will be advised, in writing, of
the right to consult with a judge advocate concerning the reimbursement, if a
judge advocate is reasonably available in the immediate geographical area.
In the event a judge advocate is not available or if the individual waives,
in writing, the right to consult with a judge advocate, a written statement
of such nonavailability or the written waiver will be appended to the
relevant investigative report (if any); and a copy will be attached to the
voluntary consent for reimbursement.
(3) All matters regarding civilian employess will be forwarded to the
servicing Human Resource Office for appropriate guidance and action.
c. DD Form 1131 (Cash Collection Voucher). Upon election to make
voluntary payment and after the provisions of the preceding paragraphs have
been met, a DD Form 1131 will be filled out per Volume 4 of reference (k).
In the interest of economy and efficiency, annotations of the counseling and
required signatures should be done on the same form, where possible.
12. Ordnance Materiel
a. General Information. Ordnance materiel which is subject to
investigation will be described with detailed nomenclature. Reports of
investigation should never recommend "automatically" that ordnance materiel
be disposed of or sold. Reports should recommend ordnance materiel be
returned to the normal source of supply for repair or other authorized
disposition, per the supporting system users manual or current disposition
instructions.
b. Small Arms. Investigating officers, when examining the
circumstances of the condition or status of unserviceable small arms, will
refer to all applicable Technical Manuals, and consider the following:
(1) Examination of property as stated previously.
(2) Maintenance of property by cannibalization is not normally
authorized; therefore, if parts are missing due to apparent cannibalization,
such condition will not be accepted as a legitimate cause of unserviceability,
unless one of the following is involved:

MCO 4400.150
29 JAN 2014
5-13 Enclosure (1)
(a) Extreme urgency, in forward areas only.
(b) Specifically authorized by MARCORLOGCOM using the Recoverable
Item Report process.
c. Serviceability Standards for Small Arms. Serviceability standards
for small arms are prescribed in pertinent directives issued by the CMC and
in Department of the Army TMs. When qualified ordnance maintenance personnel
are available, weapons will be thoroughly inspected by these personnel. A
statement of their findings will be included in the report of investigation.
13. Missing, Lost, Stolen, or Recovered (MLSR) Government Property.
Reference (bt) prescribes the policy and procedures within the Marine Corps
for reporting MLSR Government property. Reports required are mandatory and
will be submitted per the guidance contained in reference (bt). MLSR
reporting is not required for administrative gain and loss transactions since
these transactions represent no physical gain or loss. MLSRs submitted for
CCI equipment will be conducted as a parallel effort to the Communication
Security (COMSEC) Incident Report EKMS 1B. EKMS Managers and Supply Officers
will reconcile both reporting and investigation results upon authorization
for adjustments to respective APSRs. A record of MLSR reports will be
maintained in accordance with paragraph 11i of chapter 2
14. Subsistence Investigations. Refer to reference (cj).

MCO 4400.150
29 JAN 2014
6-1 Enclosure (1)
Chapter 6
Miscellaneous Accounting
1. General Information. This chapter concerns accounting for assets not
specifically addressed elsewhere in this policy.
2. Retention of Records and Secure Storage for Cash Collection
a. A record of each cash collection transaction involving reimbursement
for missing, lost, destroyed, or damaged Government property will be kept in
accordance with paragraph 11i of chapter 2.
b. Appointment and revocation letters, signed by the CO, for the
authorized custodian, alternate custodian(s), and audit and verification
officer will be maintained on file in accordance with paragraph 11i of
chapter 2.
c. Records of the collection of funds, quarterly audit and verification,
and deposit of funds with the disbursing officer will be kept in accordance
with paragraph 11i of chapter 2.
d. Safes less than 750 pounds and safes up to 1,500 pounds which are
mounted with wheels or casters shall be bolted to the deck unless protected
by controlled access, to include alarm systems, security guard/patrols, or
monitoring systems.
e. Specific procedures are provided in Volume 5 of reference (k).
3. Initial Issue Provisioning (IIP)
a. Definition. IIP encompasses identification, selection, acquisition,
and instructions for positioning of necessary initial support items in the
appropriate segments of the supply system and levels of maintenance before
new equipment is placed in service.
b. General Information. IIP provides the unit with range and depth in
repair parts, special tools, and special equipment until the supply system
can adequately predict and provide for support based on supply and
maintenance usage history.
c. Accounting Policy. IIP operating stock forwarded to units will not
be released until authorized and notified in writing by the MEF/MARFORRES
Commander to place the supporting item into service. Units that are not
authorized operating stocks will roll back the stocks to the supporting LCE.
Provisioning policy is further addressed in reference (ba), the Marine Corps
Provisioning Policy. Equipment specific information, to include procedures
concerning repair parts, will be provided to the unit by the IIP.
4. Sensitive/Controlled Blank Forms Accountability
a. Sensitive/controlled blank forms will be provided accounting and
physical security measures to prevent theft or misuse. Part II of SL-8-
09993A identifies these forms. Serialized control will be required when
sensitive blank forms have serial numbers. Issues of sensitive blank forms
will be to authorized recipients only. Those individuals authorized to

MCO 4400.150
29 JAN 2014
6-2 Enclosure (1)
receipt or maintain sensitive/controlled blank forms will be designated, in
writing, by the CO. Each authorized recipient will provide a sample
signature to be kept on file by the Supply Officer. Sensitive/ controlled
blank forms maintained by supply will be inventoried monthly and receipts,
issues, and on hand quantities will be reconciled.
b. Supply accountability and inventory requirements pertain only to
sensitive blank forms within the supply distribution system until issued to
the user. After procurement, a record of issue including serial numbers will
be maintained by the supply office per chapter 3 of this policy.
5. Personal Effects and Baggage. The handling of uniform clothing, personal
effects, and Government property for certain individuals (for example,
individuals who become deceased, hospitalized, or in an unauthorized absence)
is the responsibility of the CO. The control, safeguarding, and processing
of personal effects and baggage will be administered as established in
reference (ax).
6. Packaged Operational Rations (PORs)
a. PORs will be requisitioned as required and in accordance with
references (cg) and (ch). Rations will not be stocked at the unit unless
directed by higher headquarters.
b. Sales of PORs will be conducted per references (cg) and (ch).
7. Accounting for Classified Materiel. Units will receipt for, store, and
issue materiel coded in the management data list as "classified" per
instructions contained in reference (w).
8. Accounting for Medical and Dental Supplies and Equipment. Consumer-level
accounts will not expend O&M,MC or Operations and Maintenance, Marine Corps
Reserve (O&M,MCR) funds in support of in-garrison medical/dental care. The
management and procurement of Authorized Medical and Dental Allowance List
(AMAL/ADAL) materiel will be issued, recorded, and controlled the same as
Marine Corps organic property. Class VIII medical materials, specifically
AMALs and ADALs, are included in a unit's T/E to formalize the requirement
for such medical material in support of the unit's mission. AMALs/ADALs are
considered war reserve/continuance stocks with a 15-day requirement held and
managed by the OPFORs. Medical Logistics (MEDLOG) companies will account for,
maintain physical custody of, sustain, and modernize the AMALs/ADALs for
their supported units while those units are at home station. See references
(al) and (bu) for further guidance.
9. Temporary Loans of Organic Property
a. Internal Temporary Loans. Internal temporary loans include the
loaning of organic equipment from an owning Marine Corps unit to another
Marine Corps unit within the same MARFOR and will be tracked using the APSR.
(1) Internal temporary loans of organic property to another command
are neither desired nor encouraged. However, upon determination by the next
higher level of command (i.e., the lowest level in which the supporting and
supported unit have in common) that such a loan is necessary and in the best
interest of the unit, a loan may be authorized. As a general rule, a
temporary loan of organic property will be made for 30 calendar days. If

MCO 4400.150
29 JAN 2014
6-3 Enclosure (1)
necessary, the loan must be renewed every 30 calendar days, not to exceed 1
year. If the requirement for the equipment exceeds one year, the applicable
unit must identify the requirement through the submission of a TOECR.
(2) Internal temporary loans will not be used in lieu of authorized
allowances. Requirements should be anticipated and changes to T/O&E
allowances will be initiated whenever possible.
(3) The CO who controls the account will establish procedures
ensuring recovery of property issued on temporary loan. The time of the loan
will be annotated on the loan document. Temporary loan records will be
maintained separate from permanent issue records of organic equipment and
supplies. While the NAVMC 10359 is the preferred document to be used for
temporary loans, locally generated documents may be used. The unit property
records will not be adjusted as a result of temporary loans.
(4) Cost to return temporarily loaned materiel to serviceable
condition, to include SL-3 deficiencies, resulting from the use of the loaned
equipment will typically be borne by the unit loaned the equipment. When
possible, a joint Limited Technical Inspection (LTI) will be done to
determine associated costs.
(5) Issue of equipment from MARCORLOGCOM inventory stores to fill a
temporary Marine Corps unit requirement is not authorized as an internal
temporary loan. Refer to paragraph 5h of chapter 2 for information regarding
the establishment of a special allowance.
(6) Requests for temporary loans between units under separate MARFORs
will be routed to DC I&L (LP) for approval. Authorization is granted for the
establishment of Memorandum of Understandings between MARFORRES and the
MARFORs to support the temporary loan of equipment for MARFORRES annual
training events without DC I&L (LP) approval.
(7) Temporary loans to DoD agencies or contractors are not authorized
at the consumer level of supply. Refer to paragraph 9b of this chapter for
additional information.
b. Enterprise Temporary Loans. Enterprise temporary loans include the
loaning of organic equipment to a third party (i.e., an organization other
than an established Marine Corps unit). In these scenarios, the temporary
loan will be approved by HQMC; and coordinated with and accounted for by
MARCORLOGCOM. Refer to reference (bd) for additional information regarding
enterprise loan procedures.
(1) Temporary Loans to DoD and Government Agencies. Prior to the
execution of the temporary loan to a DoD or Government agency, a binding
agreement (e.g., ISSA, Memorandum of Agreement, message traffic, etc.) will
be agreed to by HQMC and the requesting DoD agency.
(a) All formal requests for temporary loan of USMC enterprise
assets will be sent to DC I&L (LP) through the DoD or Government agency chain
of command. All formal requests will receive a feasibility of support
assessment to determine the operational impacts prior to releasing an
appropriate response.

MCO 4400.150
29 JAN 2014
6-4 Enclosure (1)
(b) MARCORSYSCOM, in coordination with MARCORLOGCOM, is
authorized to establish binding agreements for the temporary loan of USMC
enterprise assets with DoD agencies when the loan is to support R&D and/or
testing of a previously established HQMC requirement.
(2) Temporary Loans to Contractors. Temporary loans to contractors
are not authorized. However, Marine Corps property may be furnished to, or
acquired by, contractors under the provisions of a contract as GFP. Property
provided to a contractor as GFP must be coordinated with MARCORSYSCOM and
MARCORLOGCOM and procedures are discussed in reference (bd).
(3) Temporary Loans to Veteran Organizations. Temporary loans to
Veteran Organizations is discussed in reference (bd).
(4) Temporary Loans to Coalition Forces. Temporary loans to
Coalition Forces is discussed in reference (bd).
(5) Temporary Loans to Non-Government Organizations (NGOs). Refer to
paragraph 26 of this chapter for information regarding the loaning of
equipment to NGOs.
c. Receipt of Temporary Loans from External Agency. Requirements may
dictate the need to receive a temporary loan from an external agency to meet
certain mission requirements (e.g., MARCORSYSCOM R&D, support contingency
operations, training exercises, etc.). Such loans will be executed in
accordance with the supporting unit policies and be coordinated with and
executed by the gaining unit Supply Officer. The Supply Officer will act as
the RO to the supporting unit and will coordinate the internal issue to a
responsible individual/commodity. The receipt of temporary loans from
external agencies, with the exception of SIE assets discussed in paragraph
2e(1) of chapter 2, will not be added to enterprise property records.
10. Heritage Assets and Display Equipment
a. General Information
(1) Definitions
(a) Heritage Assets. In accordance with references (k) and (s),
heritage assets are recognized to be of historical or natural significance;
cultural, educational, or artistic importance; or possess significant
architectural characteristics. As a result, DON heritage assets are expected
to be preserved in museums or registered with the Naval Historical Center or
the National Museum of the Marine Corps (NMMC). Although Heritage Assets
consist of items whose physical properties resemble those of general Property,
Plant and Equipment (PP&E), their values may be indeterminable or may have
little financial meaning (e.g., museum collections, monuments, assets
acquired in the formation of the nation) and allocating the cost of such
assets to certain accounting periods may not be meaningful in accordance
with Volume 4 of reference (k). As a result, units in the possession of
heritage assets will maintain stewardship responsibility with no financial
reporting requirements.
(b) Display Equipment. Per reference (k), display equipment is
defined as old or obsolete military equipment which is not considered to
warrant museum-level heritage significance, but is on display at military

MCO 4400.150
29 JAN 2014
6-5 Enclosure (1)
installations. Display equipment is not considered a heritage asset and will
be accounted for as general equipment.
(2) National Museum of the Marine Corps. In accordance with
reference (bs), the responsibility for recording, preserving, and
disseminating the cumulative operational and institutional experience of the
Marine Corps rests with the NMMC, History Division, and the Archives and
Special Collections Branch of the Library of the Marine Corps. Along with
other missions outlined in reference (bs), the NMMC is tasked to preserve and
exhibit the material history of the U.S. Marine Corps; honor the commitment,
accomplishments, and sacrifices of Marines; and provide the public with a
readily accessible platform for the exploration of Marine Corps history. As
part of this mission, the NMMC provides collection and collection management
services as well as loans of artifacts to others who demonstrate the ability
to provide temporary stewardship responsibility for them. As such, the NMMC
will be the sole organization responsible for the management of USMC heritage
assets and commands will execute stewardship responsibility.
(3) Reporting Categories. Material with a potential to be identified
as a heritage asset or display equipment may fall into one of three reporting
categories: Class VI military equipment, other than class VII military
equipment, or foreign small arms/light weapons (SA/LW).
(a) Class VII Military Equipment. As defined in chapter 1, these
major end items required centralized individual management and require
MARCORLOGCOM and MARCORSYSCOM screening prior to designation as heritage
assets or display equipment. Only Class VII military equipment that are
excess to enterprise requirements or unserviceable beyond repair will be
considered for retention as heritage assets or display equipment.
(b) Other than Class VII Military Equipment. These items include
non-Class VII items which are not centrally managed and do not require
MARCORLOGCOM and MARCORSYSCOM screening prior to designation as heritage
assets or display equipment; and non-DoD funded property (i.e., acquired
through some other means such as contingency operations or private donations).
This typically includes, but is not limited to, individual clothing and
combat equipment (e.g., uniforms, canteens, etc.), unit identification items
(e.g., flags, guidons, etc.), or non-SA/LW foreign military assets (e.g.,
vehicles, communication equipment, etc.). Due to its nature, foreign SA/LW
systems are not included in this category (see paragraph 10a(3)(c) below).
(c) Foreign SA/LWs, as classified in reference (ce). Only
material that is excess to enterprise requirements or unserviceable beyond
repair will be considered for retention as heritage assets or display
equipment.
(4) Maintenance Funding. Installation commanders are responsible for
funding the maintenance of authorized display equipment and heritage assets
on conditional loan to unit-level commands. Accordingly, commands with
physical possession of the assets must identify maintenance funding
requirements in advance to the supporting installation commander to ensure
that resources are available to maintain assets in an acceptable and safe
condition. This requirement must be considered when requesting display
equipment or heritage assets on conditional loan.

MCO 4400.150
29 JAN 2014
6-6 Enclosure (1)
(5) Approval Authority.
(a) Heritage Assets. The final approval authority to accept
material as a heritage asset is the NMMC.
(b) Conditional Loans of Heritage Assets. The acceptance of an
asset into the NMMC collection as a heritage asset is not authorization for a
command to physically retain the asset. The final approval authority to
accept a heritage asset on conditional loan from the NMMC is MCICOM.
(c) Display Equipment. The final approval authority to accept
material as display equipment is MCICOM. Requests will only be considered
if the NMMC has denied to add the requested asset to their heritage asset
collection.
b. Procedural Overview. To ensure that all enterprise equities are met,
all requests for classifying and retaining material as heritage assets or
display equipment will follow the below two-step procedure.
(1) Step 1 – Heritage Asset Determination. Regardless of the
reporting category, units in the possession of a potential heritage asset
will forward the asset information to the NMMC. The NMMC will determine
whether or not the asset will be accepted into their collection as a heritage
asset. Refer to paragraph 10c of this chapter for additional guidance.
(2) Step 2 – Request for Physical Retention. Units which desire to
maintain physical possession of an approved heritage asset must request
approval from their chain of command and appropriate Marine Corps equities
(i.e., MARCORLOGCOM, MARCORSYSCOM, and MCICOM). The request will be
submitted as a request for conditional loan retention (for assets accepted as
a heritage asset) or a request for display equipment retention (for assets
denied acceptance as a heritage asset). Refer to paragraphs 10d and 10e of
this chapter for additional guidance.
c. Heritage Asset Determination. Units must submit a request for
heritage asset determination to the NMMC using the format provided in
Appendix T. This request is not authorization for the unit to physically
retain the asset; rather it is to report the item to the NMMC as a potential
heritage asset due to its possible historical significance.
(1) Requests will be forwarded to: National Museum of the Marine
Corps, (Attention: Registrar), 2014 Anderson Avenue, Quantico, VA 22134-5002,
DSN 278-2608.
(2) The NMMC will review the request to determine the reporting
category of the item and whether to accept the asset into their collection as
a heritage asset. When required, the NMMC will consult with DC I&L (LP) to
determine the appropriate reporting category. The NMMC will respond to the
request by approving or denying the asset’s acceptance as a heritage asset,
identifying the appropriate reporting category, and by providing the
requesting unit with appropriate follow-on action.
(a) The NMMC will coordinate with MARCORSYSCOM and MARCORLOGCOM
prior to responding to any request for assets in the reporting categories
identified in paragraphs 10a(3)(a) and 10a(3)(c). If the item is accepted
into the NMMC collection as a heritage asset, the asset will be added to the

MCO 4400.150
29 JAN 2014
6-7 Enclosure (1)
NMMC accountable records and the requesting unit will be directed to conduct
the actions identified in paragraph 10d. If denied acceptance as a heritage
asset, the requesting unit will be directed to conduct the actions identified
in paragraph 10e.
(b) The NMMC will directly respond to the requesting agency for
any request for assets in the reporting category identified in paragraph
10a(3)(b). If accepted into the NMMC collection as a heritage asset, these
assets will be added to the NMMC accountability records and the requesting
unit will be directed to conduct the actions identified in paragraph 10d. If
denied acceptance as a heritage assets, requesting units will be directed to
conduct the actions identified in paragraph 10e.
d. Requesting Conditional Loan Retention. The requesting unit will
perform the following actions within 90 days of notification that an item has
been accepted into the NMMC collection as a heritage asset.
(1) If the unit does not desire to maintain physical possession of
the heritage asset, the heritage asset will be delivered to the NMMC.
(2) If the unit desires to maintain physical possession of the
heritage asset, a request for conditional loan will be submitted using the
letter format provided in Appendix U. All requests will be endorsed by the
unit’s chain of command and supporting (i.e., home station) installation
commander. In operational environments, endorsements will include the
component and combatant commander. Endorsed requests will then be routed to
the appropriate Marine Corps equities based on the asset reporting category.
The following procedures apply:
(a) Requests for conditional loan retention of assets in the
reporting categories identified in paragraphs 10a(3)(a) and 10a(3)(c) will be
submitted to MARCORLOGCOM via the Recoverable Item Report (WIR/WER).
1. MARCORLOGCOM will validate the request against current
inventory levels and requirements, provide a favorable or unfavorable
endorsement, and forward to MARCORSYSCOM.
2. MARCORSYSCOM will validate the request against life cycle
requirements, provide a favorable or unfavorable endorsement, and forward to
MCICOM.
3. MCICOM will review the request and endorsements and make a
final determination to approve or deny the request. If denied for retention
on conditional loan, the requesting unit will be directed to deliver the
asset to the NMMC. If approved for retention on conditional loan, the
requesting unit will be directed to maintain physical possession of the asset
and to establish stewardship responsibility using the general equipment
procedures discussed in paragraph 19 of Chapter 2. The final determination
will be coordinated with the NMMC in order to develop the conditional loan
agreement for inclusion in the final disposition instructions, when
applicable.
4. Final disposition instructions will be provided to the
requesting unit in the reverse order of the above endorsements with the final
response by MARCORLOGCOM via the original WIR/WER. The WIR/WER response will
include the approving/denial endorsements, appropriate disposition

MCO 4400.150
29 JAN 2014
6-8 Enclosure (1)
instructions as identified in paragraph 10d(2)(a)3, and any additional
required instructions (e.g., demilitarization instructions, asset
identification number, transfer procedures, MCICOM maintenance requirements,
etc.).
(b) Requests for conditional loan retention of assets in the
reporting category identified in paragraphs 10a(3)(b) will be submitted to
MCICOM.
1. MCICOM will review the request and applicable endorsements
and make a final determination to approve or deny the request. If denied for
retention on conditional loan, the requesting unit will be directed to
deliver the asset to the NMMC. If approved for retention on conditional loan,
the requesting unit will be directed to maintain physical possession of the
asset and to establish stewardship responsibility using the general equipment
procedures discussed in paragraph 19 of Chapter 2. The final determination
will be coordinated with the NMMC in order to develop the conditional loan
agreement for inclusion in the final disposition instructions, when
applicable.
2. Final disposition instructions will be provided to the
requesting unit by MCICOM. Disposition instructions will include the
approving/denial endorsement, appropriate disposition instructions as
identified in paragraph 10d(2)(b)1, and any additional required instructions
(e.g., demilitarization instructions, asset identification number, transfer
procedures, MCICOM maintenance requirements, etc.).
e. Requesting Display Equipment Retention. The following actions will be
conducted by the requesting unit when an item has been denied acceptance
into the NMMC collection as a heritage asset.
(1) If the unit does not desire to maintain physical possession of
the asset, they will dispose of the asset in accordance with references (f),
(h), and (i).
(2) If the unit desires to maintain physical possession of the asset,
a request for retention as display equipment will be submitted using the
letter format provided in Appendix U. All requests will be endorsed by the
unit’s chain of command and supporting (i.e., home station) installation
commander. In operational environments, endorsements will include the
component and combatant commander. Endorsed requests will then be routed to
the appropriate Marine Corps equities based on asset reporting category. The
following procedures apply:
(a) Requests for retention of display equipment in the reporting
categories identified in paragraphs 10a(3)(a) and 10a(3)(c) will be submitted
to MARCORLOGCOM via the Recoverable Item Report (WIR/WER).
1. MARCORLOGCOM will validate the request against current
inventory levels, provide a favorable or unfavorable endorsement, and forward
to MARCORSYSCOM.
2. MARCORSYSCOM will validate the request against life cycle
requirements, provide a favorable or unfavorable endorsement, and forward to
MCICOM.

MCO 4400.150
29 JAN 2014
6-9 Enclosure (1)
3. MCICOM will review the request and endorsements and make a
final determination to approve or deny the request. If denied for retention
as display equipment, the requesting unit will be provided appropriate
disposition instructions in accordance with references (f), (h), and (i).
If approved for retention as display equipment, the requesting unit will be
directed to maintain physical possession of the asset and to establish
accountability using the general equipment procedures discussed in paragraph
19 of Chapter 2.
4. Final disposition instructions will be provided to the
requesting unit in the reverse order of the above endorsements with the final
response by MARCORLOGCOM provided as a response to the original WIR/WER. The
WIR/WER response will include the approving/denial endorsements, appropriate
disposition instructions as identified in paragraph 10c(2)(a)3, and any
additional required instructions (e.g., demilitarization instructions, asset
identification number, transfer procedures, MCICOM maintenance requirements,
etc.).
(b) Requests for retention of display equipment in the reporting
category identified in paragraphs 10a(3)(b) will be submitted to MCICOM.
1. MCICOM will review the request and applicable
endorsements and make a final determination to approve or deny the request.
If denied for retention as display equipment, the requesting unit will be
directed to dispose of the asset in accordance with references (f), (h), and
(i). If approved for retention as display equipment, the requesting unit
will be directed to maintain physical possession of the asset and to
establish accountability using the general equipment procedures discussed in
paragraph 19 of Chapter 2.
2. Final disposition instructions will be provided to the
requesting unit by MCICOM. Disposition instructions will include the
approving/denial endorsement, appropriate disposition instruction as
identified in paragraph 10c(2)(b)1, and any additional required instructions
(e.g., demilitarization instructions, asset identification number, transfer
procedures, MCICOM maintenance requirements, etc.).
f. Amplifying Accountability Instructions.
(1) If approval is granted to maintain an asset on a conditional loan,
ownership will be transferred to the NMMC to include small arms/light weapons
reporting responsibilities.
(a) The conditional loan agreement will be signed, attested to by
the CO/AO, and returned to the NMMC.
(b) The requesting unit will provide a copy of the conditional
loan agreement and disposition instructions to the installation PPM in order
to establish stewardship responsibility for the asset within the APSR for
general equipment (i.e., garrison property).
(c) Heritage assets will be inventoried and reconciled annually
with the NMMC in accordance with reference (s).

MCO 4400.150
29 JAN 2014
6-10 Enclosure (1)
(d) If approved heritage assets are no longer desired, requests
for disposition instructions shall be submitted to the NMMC via the chain of
command.
(2) When MCICOM authorizes an asset for retention as display
equipment, the supporting installation commander will establish/maintain
ownership to include small arms/light weapons reporting responsibilities. If
approved display equipment is no longer desired, requests for disposition
instructions shall be submitted to MCICOM via the chain of command.
(3) Small arms/light weapons, as classified by reference (ce),
authorized as heritage assets or display equipment will be physically
accounted for by the unit with stewardship responsibility; however,
serialized reporting to Naval Surface Warfare Center, Crane Indiana will be
accomplished by the owning organization (i.e, the NMMC for heritage assets or
the installation commander for display equipment).
(a) For the purposes of serialized control of small arms/light
weapons reporting, units in custody of small arms/light weapons classified as
heritage assets or display equipment will report any movement of such assets
to the owning organization.
(b) This is an additional accounting function required for all
small arms/light weapons, regardless of origin and must be accomplished on
all small arms/light weapons retained within the organization, (e.g., an AK-
47 Rifle attached to a plaque mounted in the CO's office or in a hallway).
(c) Limited demilitarization will not be performed prior to
receiving disposition instructions. Upon demilitarization, a copy of the
demilitarization certificate must be kept on hand for all small arms/light
weapons. In addition, all displays (heritage assets and display equipment)
must be bolted and firmly secured to the bulkhead or displayed in a secure
locked case. Any small arm/light weapon not having a proper demilitarization
certificate or not securely bolted or displayed, must be stored in the armory
until these requirements are met.
(d) If small arms/light weapons are no longer desired as display
equipment, requests for disposition instructions shall be submitted to MCICOM
for subsequent coordination with the Army Depot, Anniston Alabama for
disposal.
(4) All correspondence and supporting documentation must be retained
by the possessing unit in accordance with paragraph 11i of Chapter 2. All
documentation must accompany the item(s), if transferred.
(5) If the conditional loan includes assets that require limited
demilitarization for display, the approving activity will provide the
applicable demilitarization instructions. In the case of museum property, no
demilitarization may be performed without NMMC authorization and instructions.
11. Flags or Clothing Issued for Burial of Marine Corps and Navy Personnel
a. Guidance regarding the deceased and the burial ceremony are provided
in references (s), (au), (ax), (cj), and FMFM 4-8.

MCO 4400.150
29 JAN 2014
6-11 Enclosure (1)
b. Burial escorts who have not previously been issued dress blues are
entitled to receive them under guidance in references (az) and (ci).
c. When uniform items are not immediately available or organizations are
not near a Retail Clothing Outlet/Clothing Sales Store/Marine Corps Exchange
the items can be purchased through the Marine Corps Exchange mail order
services at 1-800-368-4088. Retired Marines and their spouses are authorized
to use these facilities for the purchase of uniforms for burial.
d. Reference (ah) contains specific policy and procedures for
requisitioning burial flags and clothing for Navy personnel.
e. Burial flags will be provided by the Casualty Assistance Call Officer
per reference (au).
12. Repair, Replacement, and Disposition of Flags and Standards
a. Repair, replacement and disposition instructions for Flags and
Standards are contained in reference (cj).
b. Battle standards and guidons which belong to deactivating units or
which become unserviceable will be reported to the NMMC as a potential
heritage asset utilizing the procedures identified in paragraph 10 of this
chapter. National standards which are worn and unserviceable are not
required to be reported unless they are historically significant.
c. Flags and battle standards which are to be disposed of will be dropped
from the property records with the appropriate adjustment transaction.
(1) The adjustment document will contain the statement, “This
Flag/Standard does not contain any historical value and is beyond economical
repair.”
(2) The following certification will appear on the adjustment
document: “I certify that on this date I have burned the Flag/Standard
appearing on this adjustment document.”
13. Gas Cylinders and Vapor Fuels. Gas cylinders, whether filled or empty,
will be manually accounted for using sub-custody procedures established in
chapter 2 under the applicable stock numbers and unit price for empty
cylinders. The contents of the cylinders will be carried under the
applicable stock numbers for the materiel.
14. Radiological and Hazardous Items. Radiological/hazardous items will be
controlled, stored, disposed of, and replaced when lost or stolen per all
pertinent technical and special instructions.
15. Transfer of Property to Foreign Governments. Separate accounting
instructions for the transfer of Marine Corps property to foreign governments
will be furnished by the DC I&L (LP) at the time the transfer authority is
provided.
16. Sales of Government Property. While the sale of government property is
not a consumer level supply function, certain consumer-level activities still
perform this function (e.g., MARFORRES units). The following guidance is
provided:

MCO 4400.150
29 JAN 2014
6-12 Enclosure (1)
a. Authorized Patrons. Such sales as authorized may be made to the
following authorized persons:
(1) Officers and enlisted personnel of the Army, Navy, Marine Corps,
Coast Guard, and Air Force, active and retired.
(2) Officers of the public health service, active and retired.
(3) Commissioned officers, ships officers, and members of the crews
of the Coast and Geodetic Survey.
(4) Civilians who are part of an expeditionary force sent to a
foreign country.
(5) Commercial firms (approved uniform manufacturers or their
respective distributors) under the following circumstances:
(a) Uniform materials stocked by the Marine Corps will be sold to
approved manufacturers of officer's uniforms only when materials, as approved
by the MARCORLOGCOM, are not available from approved commercial sources.
(b) When approved materials are not available from approved
commercial sources, requests submitted must include a statement of intended
use; e.g., used in the manufacture of the Marine Corps officer blue dress
uniform USMC Serial Number___.
(c) Credit may be extended on the purchase of uniform materials
or findings by commercial firms. Subsequent to shipment of materiel or
findings requested, payment for the total cost of the entire purchase shall
be for cash or its equivalent within 60 calendar days.
(6) When not on active duty, officers of the Marine Corps Reserve and
Navy may be permitted to purchase such articles of clothing as they would be
required to have when ordered to active duty. Such officers may be permitted
to purchase items of equipment not issued to officers under current allowance
lists but which are required for active duty.
(7) Enlisted personnel of the Marine Corps Reserve and the Navy
Reserve on active duty will be limited to articles and quantities required by
the reservists for their personal use. Enlisted personnel of the Marine
Corps Reserve in an inactive status may be permitted to purchase individually
for their personal use, on application to the DC I&L (LP), such articles of
uniform equipment as DC I&L (LP) may authorize.
(8) Marine Corps Junior Reserve Officer Training Corps (MCJROTC)
cadets may purchase individual uniform clothing items as authorized within
the established items normally issued to the cadet. All cash sales of
uniform clothing items will be made per the instructions contained in
reference (ap).
b. Disabled Veterans. Honorably discharged veterans of the armed
services who are totally disabled (as determined by the Veterans'
Administration) and who are being cared for and are receiving medical
treatment from the Veterans' Administration, but who are not in retired
status, will be permitted to purchase such Marine Corps supplies as may be

MCO 4400.150
29 JAN 2014
6-13 Enclosure (1)
authorized under existing regulations while undergoing such care and
treatment. Totally disabled veterans, not in retired status, receiving
medical care and treatment as an occasional outpatient service, but gainfully
employed, do not qualify.
c. Former Marines. Former members of the Marine Corps who are separated
under honorable conditions may purchase exterior articles of uniform upon
presentation of evidence of honorable discharge to the Clothing Sales Stores
of the Marine Corps Exchange. Marine Corps dress blue uniform articles may
be sold to spouses of deceased former Marines and will be limited to the
amount necessary for interment of the body. See reference (ax).
d. Authorized Activities. Sales may be made to Marine Corps exchanges,
recreation funds, officer’s messes (open and closed), SNCO clubs, NCO clubs,
enlisted clubs, hostess houses, and American Red Cross facilities upon
approval of the CO concerned. However, supplies for resale will not be sold
to such organizations except when authorized by DC I&L (LP).
e. Exception for Disabled Veterans. As an exception to paragraph 16b of
this chapter, honorably discharged veterans of the uniformed services with
100 percent service-connected physical disability may be authorized to
purchase merchandise in commissary stores. In this instance, the
requirements for medical care, treatment, and gainful employment expressed in
paragraph 16b of this chapter do not apply.
f. Prices to be Charged. Prices established by the Marine Corps pricing
publications and the FEDLOG database will apply for all purposes. For
property not covered by Marine Corps pricing publications, the last invoice
or purchase price will govern.
g. Surcharges. No surcharge will be charged on sales made under the
authority of this policy.
h. Items Authorized for Sale. The following Government property may be
sold to eligible patrons under the provisions and within the limitations
outlined:
(1) Uniform clothing.
(2) Cloth for the manufacture of uniform clothing.
(3) Housekeeping supplies.
(4) Industrial safety goggles.
(5) Protective footwear.
(6) Heating and cooking fuel.
(7) Suitcases, trunk lockers, and Marine Corps NCO swords.
(8) Stationery and envelopes.
(9) Utility items and services (including steam, gas, electricity,
water, refrigeration, sewage disposal, telephone, laundry, and dry-cleaning
services).

MCO 4400.150
29 JAN 2014
6-14 Enclosure (1)
(10) Forage and veterinary services.
(11) Gasoline, diesel fuel, motor oil, and lubricants.
(12) Wall plaque, USMC.
(13) Service belt.
i. Limitations
(1) General Restrictions. Articles of Government property falling
within any of the categories in paragraphs 16h(1) through 16h(13) of this
chapter, may be sold in limited quantities to eligible patrons when the
following conditions prevail:
(a) The items are intended for use by the authorized purchaser.
(b) The officer on whose accounts such property appears
determines that sufficient stocks exist to satisfy demands and to permit
sales
(c) The sale is not prohibited by specific restrictions set forth
in paragraph 16i(2), following.
(2) Specific Restrictions
(a) Uniform clothing may be sold only to patrons authorized to
have uniform clothing in their possession or to dependents (next of kin for
unmarried deceased former Marines) acting as agents for Marine Corps officers
and enlisted.
(b) Cloth for the manufacture of uniform clothing may be sold to
officers, SNCOs, and commercial firms under certain conditions.
(c) Housekeeping supplies, including brooms, mops, soap, and
similar items may be sold subject to the following restrictions:
1. Overseas Stations. Sales to authorized patrons are
permitted.
2. United States activities, except in the States of Alaska
and Hawaii. Sales of housekeeping supplies will not be made within the
contiguous limits of the United States, except by specific authority of the
DC I&L (LF). Requests for permission to transact such sales will emanate
from the CO and must be justified by the fact that similar items are not
available from local commercial sources at reasonable prices.
3. Marine Corps Exchanges, Hostess Houses, and similar
activities. Sales of housekeeping supplies may be made to commissioned
officer’s messes, SNCO clubs, NCO clubs, enlisted clubs, hostess houses,
Marine Corps exchanges, and like organizations.
(d) Heating and cooking fuel may be sold only to Government-
sponsored nonappropriated fund activities; occupants of Government-owned
rental housing, including trailers; and owners of private trailers located in

MCO 4400.150
29 JAN 2014
6-15 Enclosure (1)
Government-owned on-station trailer parks. Sales may be made either in bulk
to the program manager or directly to individual tenants.
(e) Authorized items of individual equipment required in the
performance of duties may be sold to Marine Corps officers and enlisted and
to officers and enlisted personnel of other branches of the military services
when attached to the Marine Corps. The Marine Corps NCO sword and scabbard
are authorized to be sold to Marine Corps enlisted only if required in the
performance of duties.
(f) Stationery and envelopes may be sold only to Marine Corps
exchanges, hostess houses, commissioned officers messes, SNCO clubs, NCO
clubs, enlisted clubs, and other like organizations.
(g) Forage and veterinary services may be sold when incidental to
the care of private mounts or animals owned by recreational activities when
such animals are stabled in a Government stable or corral.
(h) Sales of subsistence items will be made only as authorized by
reference (cg), the Food Service Standing Operating Procedures.
(i) Sales of gasoline, diesel fuel, motor oils, and lubricants
will be made only to Government-sponsored nonappropriated fund activities.
(j) Sales of the USMC wall plaque may be made to civilian
activities and individuals when specifically authorized by the DC I&L (LP).
(k) Sales of the service belt will be made only to those Marine
Corps personnel authorized by reference (an), Marine Corps Uniform
Regulations.
j. Replacement Sales. The foregoing restrictions will not preclude the
sale of items of Government property to an individual for the purpose of
voluntarily replacing items determined to have been lost, damaged, or
destroyed by such person. However, COs will ensure that this provision is
not used as a way to purchase items, the sale of which is otherwise
restricted.
k. Specific Prohibition. The sale of any articles of Government property
not addressed in paragraphs 16a through 16c of this chapter is prohibited.
l. Disposition of Proceeds of Sales. Except as otherwise authorized in
reference (k) and current directives, proceeds of sales of Government
property will be delivered to the disbursing officer or appropriately
deposited.
m. Individual Clothing. Specific instructions governing proceeds of
sales by individual clothing outlets is in reference (ci), and as outlined in
this policy.
17. Sales of Individual Equipment to Individual Marines
a. Information
(1) The sale of individual equipment and linen to individual Marines
for the in-kind replacement of lost, damaged, or destroyed equipment is

MCO 4400.150
29 JAN 2014
6-16 Enclosure (1)
authorized. Sales will be voluntary in nature. Those items lost, damaged,
or destroyed through normal usage or operational circumstances will continue
to be budgeted for and managed by using units through O&M,MC and O&M,MCR
funding.
(2) Individual equipment purchased for personal use is not required
by an entry in the recipients qualification record or service record book.
b. Supported Using Unit Responsibilities/Procedures
(1) The individual Marine will inform their unit CO via the chain of
command of loss or damage of equipment by filling out a Missing/Lost/Stolen
Gear Statement.
(2) The unit CO will review the circumstances surrounding the
loss/damage.
(3) The unit CO will determine whether the statements support the
Marine's claim and recommends replacement at government expense, or if the
individual will be requested to reimburse the government due to their
negligence.
(4) If the individual Marine decides to replace the item by purchase
through the Retail Clothing Outlet or other approved source, the matter will
be considered closed.
(a) Replacement by the individual Marine will not be construed
as admission of guilt or fault in any disciplinary proceeding.
(b) No further involvement is required by the command. The CO
does not have to approve the missing gear statement and counseling by a
commissioned officer is not required.
(5) If the unit CO believes the individual Marine is responsible but
he or she decides not to purchase or reimburse the government, the only
recourse remaining to the unit CO is disciplinary proceedings, if appropriate.
c. Establishment/Disestablishment of Sales. Those commands wishing to
establish or cease the sales of individual equipment to individual Marines
will request authority to do so from DC I&L (LP).
18. Property Issued for Use of the Guard. Property used by guard units will
be issued and controlled as follows:
a. General Information. Such property will be issued to a designated RO,
the same as other property.
b. Guard List. Designated ROs of units maintaining guard sections will
prepare a list of all articles issued for use by the guard. The list will
bear certification that the property listed is in the hands of the guard, the
sergeant of the guard will inventory such property prior to assuming the
duties and responsibilities as sergeant of the guard, and the individual will
receipt for the property in the guard book as follows: "Property on charge
to the guard is correct" or "Property on charge to the guard is correct with
the following exceptions (naming the missing articles)."

MCO 4400.150
29 JAN 2014
6-17 Enclosure (1)
c. Weapons. Weapons and other nonexpendable end items bearing serial
numbers will be listed by serial number. No changes will be made to this
list except by the designated RO who will initial such changes when they are
made.
d. Procedures. The guard property list will be kept in a convenient
place in the guard room. In case of a discrepancy noted by the sergeant of
the guard receipting for the property, responsibility will rest with the
sergeant turning over the property. The designated RO will be notified
immediately and will take proper action to make replacement.
19. Paintings
a. Accountability. Original paintings and copies of original paintings
procured with appropriated or nonappropriated funds or by donation will be
accounted for on Marine Corps base, post or station property records for
inventory purposes only. Lithograph reproductions of paintings are not
copies of original paintings and will not be accounted for.
b. Exceptions. Original paintings and copies of original paintings
purchased with officer mess funds, enlisted dining facility funds, or club
funds or donated to such messes or clubs will be carried on mess or club
property accounts.
c. On Loan. Original paintings and copies of original paintings
received as a loan from organizations or individuals will not be taken up on
accounts or property records, subject to any controls imposed by the lender
or CO.
20. The Official Marine Corps Seal and Emblem
a. Background. The symbolic significance and inherent dignity of the
official Marine Corps seal require complete uniformity in its design,
coloration, and reproduction for official use. The basic design for the
official seal of the United States Marine Corps was established by
Presidential Executive Order 10538 of 22 June 1954 and was officially
promulgated and adopted for the Marine Corps by the Secretary of the Navy in
reference (r). Coincident with the approval of the seal by the President,
the Marine Corps emblem centered on the Marine Corps seal was adopted.
b. The Official Marine Corps Seal
(1) The official Marine Corps seal, hand impression, will be used
for the authentication of official records of the Marine Corps and will be
affixed to those forms and documents on which the use of a seal is indicated.
Official records of the Marine Corps, or copies which are authorized to be
produced in response to a court order or request of personal representatives
of personnel of the Marine Corps or other interested parties, may be
authenticated by an attesting certificate under the official seal of the
Marine Corps.
(2) The official Marine Corps seal will be issued to Marine Corps
bases, posts, stations, organizations, activities, and units whose duties
require use of the seal. It will not be issued to OPFOR organizations
smaller than the battalion or squadron, except in the case of separate or
detached commands.

MCO 4400.150
29 JAN 2014
6-18 Enclosure (1)
(3) Marine Corps units requiring the official seal, hand impression,
lettered, "Department of the Navy - United States Marine Corps," with
insignia of the United States Marine Corps (TAMCN C6030, NSN 7520-00-269-
8773), shall submit requisitions to MARCORLOGCOM.
(4) In view of the historical background, significance, and dignity
of the official Marine Corps seal and its use, the CO of each post, station,
organization, activity, or unit authorized possession of the official seal
will designate a custodian in writing. Rules necessary for proper
safekeeping and use will be established by the CO.
(5) Upon disestablishment of an activity or whenever excess to the
needs of the command, the quantity held will be reported to MARCORLOGCOM,
using established excess procedures as outlined in reference (bb).
c. Bronze Replica of the Marine Corps Seal
(1) Procurement of replicas of the official Marine Corps seal, cast
in bronze and 15 inches in diameter, for use as entrance markers on main
gates and official administration buildings of Marine Corps installations
will be approved by DC I&L (LF). They may also be used on military service
monuments which may be erected and dedicated on a military post or station.
(2) Upon disestablishment of an activity or whenever excess to the
needs of the command, disposition instructions will be requested from the DC
I&L (LF).
(3) Bronze replicas of the Marine Corps seals will not be sold or
given to private individuals or organizations.
d. Wall Plaque Replica of the Marine Corps Seal. Wall plaque replicas of
the official Marine Corps seal, suitable for indoor use (NSN 9905-00-912-
3089), are standard items of supply and are authorized for issue to Marine
Corps activities.
(1) Requisitions from Marine Corps activities will be submitted to
MARCORLOGCOM.
(2) Requests (NAVMC 10710) from active duty, Reserve, and retired
Marine Corps personnel to purchase wall plaques should be sent to
MARCORLOGCOM.
(3) Requests for wall plaques from individuals, other military and
civilian activities not included in paragraphs 20d(1) and 20d(2) of this
chapter will be addressed to the DC I&L (LP).
e. Bronze Replica of the Marine Corps Emblem. Replicas of the official
Marine Corps emblem (eagle, globe, and anchor, without inscription) cast in
bronze, 15 inches in diameter, for use as markers on main gates such as
nonmilitary cemeteries and on nonmilitary-dedicated monuments to the military
service may be approved by the DC I&L (LF). They may also be approved for
use under circumstances that will not reflect unfavorably on the Marine Corps
or its personnel and will conform to good taste and propriety. Requests from
non-Marine Corps activities or individuals will be addressed to the DC I&L
(LF). Upon approval of the specific use of the bronze replica, purchasers

MCO 4400.150
29 JAN 2014
6-19 Enclosure (1)
will be authorized to place their orders directly with the specified
manufacturer. Headquarters Marine Corps will authorize the manufacturer to
honor the purchase order.
f. Printing Reproduction and Use
(1) General rules regulating the printing, reproduction, and use of
the official Marine Corps seal and emblem are in reference (br), Marine Corps
Publications and Printing Regulations.
(2) The use of reproductions of the Marine Corps emblem on
merchandise sold in the Marine Corps exchange is in reference (aq).
21. Personal Retention Items. Personal retention items are those select
items designed for permanent issue; or clothing items that are worn close to
the body, so that it would be unhygienic to recover them following use by an
individual. Personal retention items are identified in reference (ci) and
will be issued under the conditions and per the guidance contained in
references (bl), (bm), and (ci). Issues will be made by signed receipt and
will be the basis for an entry in the individual's qualification record or
service record book, as appropriate. Upon reenlistment, this entry will be
transcribed into the new service record book. Upon CO discretion,
unserviceable or obsolete items may be exchanged (i.e., one for one
replacement) when warranted and unit funds are available.
22. General Officer’s Stationery Items. Marine Corps organizations
requiring stationery for use by general officers on active duty when used in
the conduct of official U.S. Marine Corps social functions, as authorized in
Marine Corps SL-8-09993, will submit requisitions to the local Navy Printing
and Publication Office. For uses other than the preceding, General Officer’s
stationery may be obtained by contacting the MARCORLOGCOM.
23. Organizational Clothing and Equipment. Organizational clothing and
equipment are those items on a unit/organization’s allowance list designed
for temporary issue to individuals; including T/E or other items approved in
writing by Headquarters Marine Corps (HQMC) through the UNS or other
designated process. Refer to reference (ci) for additional information
regarding organization clothing and equipment.
a. Procurement. The initial procurement, replacement, and maintenance of
these allowances will be by local O&M,MC or O&M,MCR funds.
b. Accounting. COs may issue organizational clothing or equipment as
necessary for mission accomplishment, as long as allowances are established.
Whenever possible, allowances should be consolidated and items maintained at
a central facility such as the CSP, or other authorized consolidated issue
facility/organization. Clothing articles issued under this authorization
will be accounted for as nonexpendable items per this policy and the LogAIS
users manual. Refer to paragraph 5 of chapter 2 for guidance on the
establishment of a new unit allowance for organizational clothing and
equipment.
c. Laundry. Laundry services for organizational clothing will be
budgeted for under the unit's O&M,MC and O&M,MCR funding, except for campaign
covers which are covered under paragraph 23e of this chapter.

MCO 4400.150
29 JAN 2014
6-20 Enclosure (1)
d. Recovery. Expect when otherwise directed by DC I&L (LP), all articles,
except head gear (see paragraph 23e of this chapter for guidance on campaign
service hats) and personal retention items (see paragraph 21 of this chapter)
will be recovered prior to the reassignment of the individual to other duties.
Recovered clothing will be processed for reissue or disposed of in the best
interest of the Government if the condition so warrants.
e. Campaign Service Covers
(1) Authorized to Wear. Reference (an) lists individuals authorized
to wear campaign service covers.
(2) Accountability. A Marine assigned to a billet as a drill
instructor or primary marksmanship instructor will be issued three campaign
covers. The campaign covers will be accounted for as nonexpendable items and
will be issued on custody records until completion of a tour of duty, as
specified in the following paragraphs:
(a) If a Marine completes a successful tour as a drill
instructor or primary marksmanship instructor, the campaign covers will not
be recovered from the individual.
1. The check-out sheet will be annotated with the document
number for issue and drop of the campaign covers from the property records.
2. Record of issue and drop will be maintained in accordance
with paragraph 11i of chapter 2.
(b) If a Marine does not complete a successful tour as a drill
instructor or primary marksmanship instructor due to cause, fault or
negligence, all three campaign covers will be recovered and disposed of in
accordance with references (f), (g), (h) and (i).
1. There will be an entry of the issue placed in the
Marine's Service Record Book.
2. A Service Record Book (SRB) entry will be made citing
"Three campaign covers were recovered on (date) due to relief from duty for
cause, fault or negligence."
3. A record of the above SRB entry will be cited on the
unit's check-out sheet for use by the clothing or property control officer to
recover the campaign covers.
4. In addition, the personnel officer will forward an
advance copy of the SRB entry to the clothing or property control officer to
ensure recovery of campaign covers take place.
(c) Maintenance. Costs associated with maintaining the campaign
cover will be at the individual's expense; however, covers which become
unserviceable due to normal wear (no negligence by the individual) will be
replaced by the unit.
f. Aiguillettes. An allowance is established of one dress aiguillette
and two service aiguillettes per Marine officer detailed to duty as outlined
in reference (an). They will be procured and accounted for as follows:

MCO 4400.150
29 JAN 2014
6-21 Enclosure (1)
(1) The Supply Officer of the organization to which the aide is
attached will procure aiguillettes from an approved commercial source as
identified by the local Marine Corps exchange service. The procurement will
be furnished by funds from the activity to which the aide is attached.
(2) Approved sources are listed in the Marine Corps Exchange Service
publication "Approved Sources of Marine Corps Uniforms."
(3) Aiguillettes procured by Marine Corps activities in the
foregoing manner will be accounted for as organizational property/clothing.
(4) Staff Commands. Marine officers detailed to duty as aides to
flag officers and/or naval attaches will normally be furnished aiguillettes
by the flag or staff activity to which they are assigned. Conversely,
officers from other services detailed to duty as aides to a Marine General
Officer will be furnished aiguillettes by the activity to which they are
assigned.
24. Marking of Organizational Clothing and Equipment. The marking of
organizational clothing and equipment is permitted at the discretion of the
organization CO as long as the marking is not permanent and does not damage
or degrade the combat effectiveness of the item. Exceptions are as follow:
a. Permanent marking by authorized CSP staff personnel that does
not damage or degrade the combat effectiveness of the clothing and equipment
is authorized to identify it as government owned property and to segregate it
from individual issue from personally owned clothing and equipment.
b. The items identified in paragraph 21 of this chapter that are issued
for personal retention may be permanently marked by individuals at their own
cost.
25. Animals
a. General PP&E includes those animals that are used in the performance
of military missions. These animals will be carried on the property records
as nonexpendable property. Required formal accounting records will establish
an audit trail recording the receipt and disposal transaction for each animal.
b. Policy and guidance for Marine Corps Military Working Dogs is
contained in references (y) and (ck), which provides specific guidance on the
procurement and handling of both explosive and narcotics training aids.
26. Loan of Property to Non-Government Organizations (NGOS)
a. Policy. Title 10 U.S.C. 2544 authorizes OSD to lend certain
equipment to NGOs, per references (g) and (h). This statute also authorizes
OSD, without reimbursement, to furnish services and expendable medical
supplies as may be necessary or useful, provided that the items are in stock
and the items or services are available.
b. General Provisions
(1) The Secretary of the Army is the designated representative of OSD
in entering into arrangements with NGOs for these services. The Marine Corps

MCO 4400.150
29 JAN 2014
6-22 Enclosure (1)
will cooperate with the Department of the Army in furnishing necessary
equipment and services where available and when requested.
(2) Tents, cots, blankets, commissary equipment, flags, refrigerators,
and other equipment as may be necessary or useful, provided such items are in
stock and available, may be loaned to NGOs. Such loans will not jeopardize
Marine Corps operations or commitments.
c. Procedures
(1) The equipment is authorized to be delivered prior to the
requirement and will be returned after the completion of the requirement as
agreed upon by the Secretary of the Army or the secretary's designee and the
NGO. The NGO shall pay for the delivery, return, rehabilitation, or
replacement of such equipment. No expense shall be incurred by the United
States Government.
(2) Sufficient bond shall be obtained from the NGO before furnishing
the equipment, property, or transportation authorized. The bond is to assure
the safe return of such property in good condition and the reimbursement of
actual transportation costs.
(3) Refer to reference (bd) for additional information regarding
enterprise loan procedures.
27. Materiel Without Table of Organization & Equipment (T/O&E) Allowances.
For categories of materiel without T/O&E allowances, the pertinent Navy and
Marine Corps directives and Stock Lists (SLs) list amplifying allowance
instructions (see Figure 6-1).
MATERIEL
REFERENCE
Aeronautical Supplies
(v)
Individual Clothing
(ci)
Rifle and Pistol Team
(cf)
Junior Reserve Officer Training Corps (JROTC) Schools
(ap)
Medical Controlled Substance
(ai)
Heraldic Items
(cj)
Figure 6-1.--Materiel Without T/O&E Allowances.

MCO 4400.150
29 JAN 2014
A-1 Enclosure (1)
Appendix A
Glossary of Key Terms
Administrative Property. Per reference (c), a grouping of property that is
operationally distinct from military and other equipment and is typically
less than mission critical. Examples include: copiers, scanners, cameras,
televisions and monitors, furniture, and other non-deployable office
equipment (desktop computers, peripherals, etc.). The Marine Corps
categorizes administrative property as non-tactical NS-E, a sub-category of
general equipment.
Accountable Property Systems of Record (APSR). The APSR is the government
information system used to control and manage accountable property records.
It represent the "official" record keeping system for controlling government
property. To be considered an APSR, the system must be able to perform
property management functions capturing all life cycle events affecting the
assets. The APSR must be integrated with the core financial system(s) and
must maintain an auditable record of all life cycle events. Individual
property records must be maintained for each asset managed in the APSR.
Examples of Marine Corps APSRs include, but are not limited to, GCSS-MC or
SCS for military equipment or DPAS for general equipment. See also
“Information System”.
Accountability. The obligation imposed by law, a lawful order, or regulation
to an officer or other individual for keeping accurate records of property,
documents, or funds. The individual having this obligation may or may not
have actual possession of the property, documents, or funds. Accountability
is concerned primarily with records, while responsibility is concerned
primarily with custody, care, and safekeeping. See also “Accountable
Officer” and "Responsibility".
Accountable Officer (AO). Accountability of public resources is inherent to
command. In pecuniary and fiduciary terms, this responsibility is a
Commander’s role as an AO. This function is tied to both Title 10 and Title
31 of USC responsibilities relative to the proper accountability of
appropriations or materials and services associated to an activity.
Additionally, reference (k) defines the AO as an individual appointed by
proper authority to establish and maintain an organizations accountable
property records, systems, and/or financial records, in connection with
government property, irrespective of whether the property is in the
individual’s possession.
Acquisition Objective (AO). Quantity of a new item, broken down by unit (to
the UIC level of detail) based on the Concept of Employment/Concept of
Distribution and documented in Total Force Structure Management System (TFSMS)
as unfunded requirements in a pending request. This establishes the total
requirement for a TAMCN across the Future Years Defense Plan (FYDP) and is
briefed to the Marine Corps Oversight Council (MROC) for approval. Once the
AO is approved by the MROC it becomes the Approved Acquisition Objective
(AAO).
Agency Program Coordinator (APC). Establishes and ensures execution of the
local DON Purchase Card program in accordance with DoD and DON policies and
procedures. Ensures program personnel, AOs and purchase cardholders are
properly appointed, trained, and are capable of performing their respective

MCO 4400.150
29 JAN 2014
A-2 Enclosure (1)
duties. In addition, no less than annually, ensures that only personnel who
require purchase cards for mission requirements are issued purchase cards and
have a continuing need for purchase cards. Refer to references (ae) and (aj)
for further information.
Allowance. A quantity of materiel authorized for an activity or unit and
validated by MCCDC (CD&I) to accomplish their mission. Allowances are listed
in unit T/O&E’s in TFSMS.
Allowance Items. Items of supply or equipment prescribed by
Marine Corps T/Es and other authorized allowance publications. See also
"Allowance."
Appropriation Stores Account (ASA). Indentifies items financed through
appropriations other than a revolving stock fund account. Items include
ammunition, small arms, and military equipment. Issues from this account are
non-reimbursable at the customer level (free issue).
Approved Acquisition Objective (AAO). The quantity of a given item
authorized for peacetime and wartime requirements to equip and sustain U.S.
and allied forces. It represents the total approved materiel quantity for
each TAMCN required by all units for its wartime mission. AAOs are
categorized into the Operating Forces (OPFOR) and Reserves, Supporting
Establishment (SE), Depot Maintenance Float Allowance (DMFA), and War Reserve
Materiel Requirement (WRMR) consisting of prepositioned equipment ashore
(e.g., Norway, Kuwait, Albany, etc.) and afloat (e.g., Maritime
Prepositioning Ships (MPS)). Consumer level supply activities maintain
records of their respective portion of the currently established AAOs through
the management of T/E allowances.
Approving Official (AO). DON Purchase Card program AOs ensure that all
purchases accomplished by the purchase cardholders within their cognizance
are appropriate and the charges accurate. They serve as a Certifying
Officer, verifying supporting transaction documentation (proper receipt,
acceptance, and inspection) on all card accounts prior to certifying the
monthly invoice. See also “Certifying Officer”.
Assembly. A group of two or more physically connected or related parts which
is capable of disassembly (e.g., carburetor, power pack, amplifier, etc.). A
unit which is normally removed and replaced as a single item and consists of
accessories and components which perform a specific functional operation.
Cardholder (CH). DON Purchase Card program CHs ensure proper and adequate
funding is available prior to any purchase card action. They screen all
requirements for availability from mandatory Government sources of supply,
and purchase only mission essential requirements at fair and reasonable
prices. They maintain supporting documentation to provide an audit trail of
all transactions. In addition, they review for accuracy the monthly purchase
card statement prior to forwarding to the AO with the applicable supporting
documentation, (e.g., sales slips, documentation of receipt and acceptance,
purchase log, etc.) in a timely manner to maximize rebates and minimize
prompt payment penalties.
Certifying Officer. An individual appointed in writing as required by 31 USC
3325(a)(1)(B) to attest to the correctness of statements, facts, accounts,
and amounts appearing on a voucher, and certifying the voucher as correct and

MCO 4400.150
29 JAN 2014
A-3 Enclosure (1)
proper for payment. In addition, they provide oversight to DAOs to
strengthen internal controls.
Collateral Materiel (CM). Items furnished with military equipment upon
initial issue and normally remain with the using unit during
redistribution/rebuild or other change of custody of the end item unless
otherwise directed by MARCORLOGCOM.
Command Adjustment. Command adjustments facilitate the management and
provide flexibility/visibility in the APSR for task organized units and units
with an approved training allowance and assist in providing accurate ground
equipment readiness reporting, visibility, and accountability of T/E assets
transferred between Marine Air-Ground Task Force (MAGTF)
organizations/activities.
Commercial and Government Entity (CAGE). The CAGE code is a five-character
data element assigned by DLIS to identify a commercial or government entity.
The CAGE code is used to support a variety of mechanized systems throughout
the government and provides for a standardized method of identifying a given
facility at a specific location. The code may be used for a facility
clearance, a pre-award survey engineering rights, automated bidders lists,
pay processes, source of supply, etc.
Commitment. A commitment is a firm administrative reservation of funds,
based upon firm procurement directives, orders, requisitions, authorizations
to issue travel orders, or requests which authorize the recipient to create
obligations without further recourse to the official responsible for
certifying the availability of funds. The act of entering into a commitment
is usually the first step in the process of spending available funds. The
effect of entering into a commitment and the recording of that commitment on
the records of the allotment is to reserve funds for future obligations. A
commitment is subject to cancellation by the approving authority to the
extent that it is not already obligated.
Consumable Inventory. Per reference (f), a type of OM&S which consists of
the items of supply (except explosive ordnance, military equipment, and
reparables) that are normally expended or used up beyond recovery in the use
for which it is designed or intended. Consumable supplies are generally
expended upon issue.
Consumer-level Inventory. Inventory usually of limited range and depth held
only by the final element in an established supply distribution system for
the sole purpose of internal consumption within that final element. A
consumer level inventory is independent of echelon of command and can exist
at any level whether strategic, operational, or at the tactical level.
Contractor-Acquired Property (CAP). Per references (c) and (k), CAP is
property acquired by a contractor on behalf of a DoD component for use in the
performance of a contract, and to which the government has title.
Accountable property records shall not be established for CAP until delivery
to the DoD has occurred. CAP that is subsequently delivered and accepted by
the government for use on the same or another contract is considered GFP (GFE
or GFM).
Controlled Inventory Item Code (CIIC). The CIIC is a one-position cataloged
code that indicates the security classification and/or pilferage controls

MCO 4400.150
29 JAN 2014
A-4 Enclosure (1)
required for, or the security risks associated with, storage and/or
transportation of assets. When the Marine Corps is registered in DLIS as the
PICA, the SICA, or a NIIN registered user, assignment of any of the CIIC
codes identified in paragraph 12 of chapter 2 to an item/NIIN will require
that item/NIIN to be serially managed.
Controlled Item. Those items designated as having characteristics that
require that they be identified, accounted for, secured, segregated, or
handled in a special manner to ensure their safeguard or integrity.
Controlled items normally fall into the category of classified, sensitive,
and/or pilferable and thus require more stringent inventory controls.
Classified Items. Materiel that requires protection in the interest of
national security and requires serialized management.
Classified Item Code (CIC). A CIIC cataloged code indicating the materiel is
a classified item. Refer to paragraph 12 of chapter 2 for a listing of CICs.
Data Universal Numbering System (DUNS). The DUNS is a unique nine-digit
identification number to better identify organizations on a location specific
basis, which includes the business name, physical and mailing addresses,
tradestyles ("doing business as"), principal names, financial, payment
experiences, industry classifications, socio-economic status, and government
data. The DUNS number is widely used by both commercial and federal entities
and was adopted as the standard business identifier for federal electronic
commerce in October 1994. It was incorporated into the FAR in April 1998 as
the federal government's contractor identification code for all procurement-
related activities.
Defense Logistics Management Standards (DLMS). DLMS exists as a DoD
enterprise logistics services provider responsible for managing and
administering the electronic implementation of DoD-wide logistics materiel
management operations through electronic business systems, the business rules
that govern logistics business processes in electronic systems, and the
standards for electronic data interchange between logistics business systems.
DLMS is responsible for managing the structure of electronic business
transactions, data interchanges and business rules that enable accurate and
interoperable logistics operations to occur between DoD and external
logistics activities at any level of the DoD organizational structure. DLMS
provides business rules, standard procedures and data formats to link the
various component organizational elements of the defense logistics community
including: inventory control points, distribution depots, maintenance depots,
transportation nodes, and end users in posts, camps, stations, ships, and
with deployed units. DLMS also provides standards for electronic interchange
of data (exchange of business data in a standard format between entities)
across the military services, defense agencies, other federal agencies,
foreign military sales customers and non-government participants. MILSTRAP
DICs have a corresponding DLMS supplement action code to support this
electronic interchange of data and interoperability. DLMS is mandated by
reference (b) with more specific policy found in references (d) and (f).
Defense Property Accountability System (DPAS). DPAS is a DoD property
management system used by over 20 DoD agencies as their APSR and provides
users with accountability and asset management capabilities. Program
oversight and management of DPAS is provided by the Office of the Under
Secretary of Defense for Acquisition, Technology, and Logistics (OUSD

MCO 4400.150
29 JAN 2014
A-5 Enclosure (1)
(AT&L)), Acquisition Resource and Analysis Directorate, Property, Plant, and
Equipment Office. The Marine Corps utilizes DPAS as the general equipment
APSR.
Demand. An indication of a requirement (requisition, request, issue,
generation, etc.) for issue of serviceable materiel. Demands are categorized
as either recurring or nonrecurring.
Demand-supported Items. Those quantities of expendable and nonexpendable
items which are on hand based on supported or limited stockage criteria and
are authorized to support mission requirements. Demand-supported items
typically, but not exclusively, consist of class IX repair parts.
Demilitarize. The act of destroying the offensive or defensive
characteristics inherent in certain types of equipment and materiel including
mutilation, scrapping, burning, washout, steam-out, incineration, or
alteration designed to prevent further use for its originally intended
military or lethal purpose. Demilitarization of a munitions item may include
recycling, reuse, renovation, inserting, destruction, or treatment of
munitions items or components.
Departmental Accountable Officials (DAOs). An individual who provides
Certifying Officers information, data, or services that they rely upon in
certifying vouchers for payment.
Department of Defense Activity Address Code (DoDAAC). The DoDAAC is a six-
position code that uniquely identifies a unit, activity, or organization.
The first position designates the particular service/agency element of
ownership. An alpha character in the first position indicates DoD, and a
numeric character in the first position indicates non-DoD. The remaining
five positions are assigned by the service’s Central Service Point (CSP).
Two general categories of DoDAACs applicable to the Marine Corps will be
published in reference (d): "M" prefixed codes, identifying Marine Corps
units of the functional areas within a Marine Corps activity; and, "L"
prefixed codes, identifying contractors with which the Marine Corps conducts
business.
Department of Defense Activity Address Directory (DoDAAD). The DoDAAD is an
interactive relational database serving as a single authoritative source of
identification, routing and address information for authorized uses,
including military components and agencies, participating federal agencies,
authorized contractors and authorized special program activities, such as
state and local governments. DoDAAD supports business application systems
data and interoperability requirements, including, (but not limited to)
supply chain, materiel management, distribution, transportation, maintenance,
finance, and acquisition systems. Among other uses, DoDAAD information is
used throughout the FSS for identification, requisitioning, shipping and
billing.
Depot Maintenance Float Allowance (DMFA). A quantity of mission essential,
maintenance significant equipment developed to permit the withdrawal of
equipment from organizations for scheduled repair (performed at the depot
level) without detracting from a unit's readiness condition).
Depth. The quantity of an item stocked. See also "Range."

MCO 4400.150
29 JAN 2014
A-6 Enclosure (1)
Direct Custodian. Any individual required to have personal possession of
public property to carry out normal duties when working under the supervision
of an RO.
Display Equipment. Per reference (k), display equipment is old or obsolete
military equipment that is not considered to warrant museum-level heritage
significance, but is on outside display at military installations. Display
equipment is not considered a heritage asset. The Marine Corps classifies
display equipment as non-tactical NS-E, a sub-category of general equipment.
Disposal. Process involving the discharge, deposit, injection, dumping,
spilling, leaking, or placing of any solid waste or hazardous waste into or
on any land or waters so that such solid or hazardous waste or any
constituent may enter the environment (e.g. burial).
Document Identifier Code (DIC). The MILSTRAP DIC is a three digit code that
provides a means of identifying a given product (e.g., receipt, issue,
demand, inventory count, inventory adjustment, etc.) to the logistics system
and processing operation(s) to which it pertains and further identifies such
data as to the intended purpose, usage, and operation dictated. The DIC
enables automatic data processing equipment to select the appropriate
program(s) and to mechanically perform operations dictated by the code, and
provides a corresponding function for manual processing. The DIC is a
mandatory entry on all documents entering and leaving the supply distribution
systems per reference (m). DICs will have a corresponding DLMS supplement
action code to support DLMS interoperability, see “DLA Logistics Management
Standards.”
Economic Retention Stock. That portion of the quantity of an item greater
than the AAO determined to be more economical to retain for future peacetime
issues than to dispose and satisfy/projected future requirements through new
procurement and/or repair. To warrant economic retention, an item must have
a reasonably predictable demand rate.
Electronic Record. The information recorded in a form that requires a
computer or other machine to process it and that satisfies the definition of
a record. Reference (x) establishes guidelines for electronic record
management.
End Items. End items are the final combination of end products, component
parts, and/or materiel which is ready for its intended use (e.g., radio, tank,
or generator). End items typically refer to centrally managed military
equipment.
Enterprise Temporary Loans. Enterprise temporary loans include the loaning
of organic equipment to a third party (i.e., an organization other than an
established Marine Corps unit). In these scenarios, the temporary loan will
be approved by HQMC; and coordinated with and accounted for by MARCORLOGCOM.
Equipment. Per reference (c), equipment is personal property that is
functionally complete for its intended purpose, durable, and non-expendable.
Equipment generally has an expected service life of 2 years or more; is not
intended for sale; does not ordinarily lose its identity or become a
component part of another article when put into use; has been acquired or
constructed with the intention of being used.

MCO 4400.150
29 JAN 2014
A-7 Enclosure (1)
Excess. That quantity of items held by an activity which exceeds the
quantity required or authorized for retention. See also "Economic Retention
Stock."
Expendable Supplies. All consumables and repair parts, regardless of price,
and other items of supply not defined as nonexpendable property. When issued
to end use, expendable supplies and materiel are normally dropped from the
accounting records; e.g., balance files. See also "Consumables,"
"Nonexpendables," and "Secondary Items."
Expense. An expense occurs when material and services ordered are received
and accepted by a designated authorized receiving point. The expense amount
creates the accounts payable amount in the accounting system and controls the
amount billed for reimbursable transactions.
Fault or Negligence. The act or omission which a reasonable person would not
commit under similar circumstances and which is the proximate cause of the
loss of, damage to, or destruction of government property.
Federal Logistics Information Service (FLIS). FLIS is a component of the FCS
and is the primary computer system through which users are able to access,
maintain, store and retrieve necessary information related to an item of
supply.
Financial Liability. The statutory obligation of an individual to reimburse
the government for loss, damage, or destruction of government property
arising from that person's negligence.
Fiscal/Budget & Accounting Officer. In the absence of a comptroller, the
Fiscal/Budget & Accounting Officer performs the financial management
functions for the command.
Force/Activity Designator (F/AD). The F/AD is an integral part of the UMMIPS.
The F/AD is a roman numeral (I to V) assigned by the Secretary of Defense,
the Chairman of the Joint Chiefs of Staff, or a DoD component to indicate the
relative mission essentiality of a unit, organization, installation, project,
or program.
Formal Account. A system or procedures, specifically defined and permanently
or semi permanently maintained, used by unit COs to account for and control
T/E allowances established by the CMC.
Fund Holder (Fiscal). Fund holders are responsible for the proper assignment
of funding on an obligation document before the obligation is incurred, and
for maintaining a system of positive funds control.
Garrison Retail Support Activities. Garrison retail support activities are
established at installations to provide material support for low-cost, fast-
moving commodity areas and general support items such as office type
supplies, cleaning supplies, etc. They consist of a collection of various
RSAs, including any combination of the following types of customer outlets:
self-service centers, shop stores, subsistence accounts, and ammunition dumps.
Garrison Mobile Equipment (GME). Per reference (s), GME is used to perform
transportation and automotive maintenance functions at Marine Corps
facilities. Commercially available GME includes passenger vehicles, cargo

MCO 4400.150
29 JAN 2014
A-8 Enclosure (1)
vehicles, material handling equipment, engineer equipment, and railway
rolling stock. The Marine Corps classifies GME as a sub-category of general
equipment.
Garrison Property. Per reference (s), garrison property is used to provide
general government services or goods in the support of end item development,
maintenance, storage, and/or to support the operations of a Marine Corps
installation and its tenant activities. Garrison property includes, but is
not limited to, material handling equipment, training equipment, special
tooling, and special test equipment. The Marine Corps classifies garrison
property as a sub-category of general equipment.
General Equipment (GE). General equipment is a type of general PP&E which is
not available for the use of the reporting entity in the performance of
battlefield missions (i.e., not used for tactical purposes and does not
deploy). General Equipment consists of garrison property, GME and non-
tactical NS-E.
General Property, Plant and Equipment (PP&E). Per reference (k), general
PP&E is a category of PP&E which is used in providing goods or services, or
supports the mission of the entity, and has one or more of the following
characteristics: (1) could be used for alternative purposes (e.g., by other
DoD or federal programs, state or local governments, or nongovernmental
entities), but it is used to produce goods or services, or to support the
mission of the entity; (2) is used in business-type activities; and (3) is
used by entities in activities whose costs can be compared to those of other
entities performing similar activities (e.g., federal hospital services in
comparison to commercial hospitals). General PP&E examples include but are
not limited to real property, general equipment, military equipment,
construction in progress, assets under capital lease, leasehold improvements,
and internal use software. General PP&E excludes OM&S, items in which the
department has a reversionary interest, stewardship PP&E, stewardship
investments (nonfederal physical property), and items that should be expensed
as research, development, test, and evaluation costs, unless they are
associated with the development of an end item that is produced for
operational use.
Global Combat Support System-Marine Corps. GCSS-MC is a Marine Corps
specific logistics chain management system which provides cross-functional
information to enhance ground supply and maintenance operations. The Marine
Corps utilizes GCSS-MC as a military equipment APSR.
Government-Furnished Property (GFP). Per reference (c), GFP is property in
the possession of, or directly acquired by, the government and subsequently
furnished to the contractor (includes sub-contractors and alternate locations)
for performance of a contract. DoD components shall establish and maintain
records and accountability for property (of any value) furnished to
contractors as GFP. Categories of GFP include: GFE and GFM. See reference
(be).
Government-Furnished Equipment (GFE). A sub-category of GFP defined by
reference (k) as property (i.e., PP&E) furnished to a contractor by DoD,
which is used in producing an end product. It is not consumed, but is
returned in the same form at the end of the contract.
See reference (bd).

MCO 4400.150
29 JAN 2014
A-9 Enclosure (1)
Government-Furnished Material (GFM). A sub-category of GFP defined by
reference (k) as inventory (i.e., OM&S) furnished to a contractor as
government property. GFM may be incorporated into or attached to a
deliverable end item or may be consumed or expended in performing a contract.
GFM does not include material sold by the government to a contractor,
equipment, special tooling, special test equipment or real property. See
reference (bd).
Government-wide Commercial Purchase Card (GCPC). The program is intended to
streamline small purchase methods; minimize paperwork; eliminate imprest fund
transactions; streamline payment processes; and simplify the administrative
effort associated with traditional and emergent purchase of supplies and
services below an established micro-purchase threshold. Refer to chapter 3
of this policy.
Heritage Asset. Per reference (k), a category of stewardship PP&E recognized
to be assets of historical or natural significance; cultural, educational, or
artistic importance; or possess significant architectural characteristics.
They are expected to be preserved in museums or registered with the Naval
Historical Center or the NMMC. Display equipment is not considered a
heritage asset.
Inert. Formally reactive munitions that have had the reactive characteristic
removed.
Information System. The organized collection, processing, transmission, and
dissemination of information in accordance with defined procedures, whether
automated or manual. Information systems include non-financial, financial,
and mixed systems. See also “Accountable Property System of Record”.
Initial Issue Provisioning. The process that establishes the range and
quantity of initial support items, to include principal and secondary items,
required to support military equipment for that period of time which extends
from placing the military equipment in service until full responsibility for
support can be assumed by the supply system through routine replenishment.
See references (az) and (ba).
Intermediate-level Inventory. An inventory required between the consumer and
wholesale levels of inventory for support of a defined geographic area or for
tailored support of specific consumer organizations or activities.
Internal Temporary Loans. Internal temporary loans include the loaning of
organic equipment from an owning Marine Corps unit to another Marine Corps
unit within the same MARFOR and will be tracked using the APSR.
Investigation. Means of determining the facts related to loss, damage, or
destruction of government property; determining the present condition of such
property; receiving recommendations as to disposition, retention, and further
accountability for such property; and/or determining the responsibility for
loss, damage, or destruction of government property.
Inventory. Per reference (k), inventory is defined as tangible personal
property that is held for sale, in the process of production for sale, or to
be consumed in the production of goods for sale or in the provisions of
services for a fee.

MCO 4400.150
29 JAN 2014
A-10 Enclosure (1)
Joint Urgent Operational Needs Statement (JUONS). An urgent operational need
identified by a COCOM involved in an ongoing named operation. A JUON’s main
purpose is to identify and subsequently gain Joint Staff validation and
resourcing of a materiel solution, usually within days or weeks, to meet a
specific high-priority combatant commander need. Refer to references (o) and
(av) for additional information.
Liability. The state of being responsible or answerable for the loss, damage,
or destruction of Government property.
Limited Technical Inspection (LTI). A maintenance inspection directed to
determine the current condition of equipment, or the level and extent of
maintenance required to restore equipment to a specified condition.
Liquidation. A liquidation is the payment for goods or services that were
ordered and received. Liquidations or payments are made after the finance
officer receives an invoice from a vendor or government agency requesting
payment.
Manual for Courts Martial (MCM). The MCM is the official guide to the
conduct of courts-martial in the United States military.
Marine Corps Controlled Item Code (CIC). A Marine Corps specific single
digit/alpha numeric code used in SASSY and SCS to identify items which
require specific control.
Marine Corps Manual (MARCORMAN). The MARCORMAN is the basic publication of
the United States Marine Corps issued by the CMC and approved by the SSECNAV.
It is a regulatory publication for the DON as defined in U.S. Navy
Regulations. The MARCORMAN is binding upon all persons in the DON in matters
concerning marines and the Marine Corps.
Marine Corps Prepositioning Program - Norway (MCPP-N). The MCPP-N includes
selected items of equipment prepositioned for training and MAGTF contingency
use.
Marine Corps Property. Marine Corps OM&S and PP&E inventory.
Marine Corps Stock Number (MCSN). A MCSN is a 13-digit designator assigned
by MARCORLOGCOM to support numerous non-traditional support methodologies,
such as CLS, just-in-time inventory and out-of-stores initial issue. The
MCSN provides a capability that uniformly records item information in all DoD
supply chain systems. A MCSN will only be assigned when it is neither
possible nor practical to assign a NSN or the item is considered to be
excluded from FCS as indicated in reference (e).
Maritime Prepositioning Ships (MPS). Government owned and
government/contractor operated ships, loaded with prepositioned Marine Corps
and Navy combat equipment and supplies; organized into Maritime
Prepositioning Squadrons (MPSRONs).
Maritime Prepositioning Ships Squadron (MPSRON). A squadron comprised of 6
of the 12 government owned and government/contractor operated ships, loaded
with prepositioned Marine Corps and Navy combat equipment and supplies per
reference (bp).

MCO 4400.150
29 JAN 2014
A-11 Enclosure (1)
Materiel Obligation. That unfilled portion of a requisition (for a stocked
or non-stocked item) that is not immediately available for issue but is
recorded as a commitment for a future issue, either by direct delivery from a
vendor or back-ordered from stock.
Materiel Obligation Validation (MOV). A DoD-mandated program which requires
reconciliation/validation of supply source materiel obligation records with
the due-in records of requisitioning activities. The MOV assists in
highlighting the continuing need for overage requisitions eligible for
cancellation.
Military Equipment. Per reference (k), military equipment is a type of
general PP&E and includes weapons systems and related support equipment which
is used by the armed forces to carry out battlefield missions. Military
equipment does not ordinarily lose its identity or become a component part of
another article; and is available for the use of the reporting entity for its
intended purpose. The Marine Corps classifies tactical NS-E as military
equipment.
National Item Identification Number (NIIN). The NIIN is the last nine digits
of the NSN that differentiates each individual supply item from all other
supply items. The first 2 digits signify the National Codification Bureau
that assigned the NIIN, while the last 7 digits are non-significant and are
sequentially assigned by the FLIS.
National Stock Number (NSN). The NSN is a 13 digit number that is used to
identify items, and is assigned by FLIS to convey specific information about
an item of supply. It is comprised of the FSC, which is four digits, and the
NIIN, which is nine digits. NSN/NIINs will be assigned to items of supply in
the FSS that are recurrently used, bought, stocked, managed, or distributed.
These items will be named, described, classified, and numbered through the
cataloging process so that only one distinctive combination of numerals (an
NSN/NIIN) identifies the same item throughout the FSS. This includes, but is
not limited to, items selected for central management, procurement, and
stockage, including both centrally and locally procured items, and items
stocked in the main or consumer, retail, or wholesale installation to provide
supply support to local requisitions. For a complete listing of NSN
assignment criteria and request procedures refer to references (e) and (be).
Nonexpendable Supplies. Materiel which, after issue, is not chemically or
physically altered with use to such an extent that would preclude economical
reuse of its original purpose and/or which is normally returned to a storage
or industrial activity for repair. Nonexpendable supplies do not lose their
identity in the process of work or in the rendering of services, this
includes weapons, vehicles, machines, tools, furniture, instruments, etc.
Nonexpendable property requires formal supply accounting down to the user
level throughout the life of the asset.
Non-Standard Equipment (NS-E). NS-E is non-expendable equipment that is
rapidly acquired and fielded to bridge mission capability gaps to meet urgent
warfighter or garrison requirements. It can be assigned any TAMCN commodity
designator and will always have a MCSN assigned rather than a NSN/NIIN
catalogued within FLIS. If an item has an NSN catalogued in FLIS, it is not
considered NS-E. NS-E can be categorized as military equipment (tactical NS-
E) or general equipment (non-tactical NS-E).

MCO 4400.150
29 JAN 2014
A-12 Enclosure (1)
Non-Tactical Non-Standard Equipment (NS-E). General equipment commercially
purchased to support administration, base operations functions, and garrison
support services. This includes government owned NS-E used by service
support contractors provided as GFP. Non-tactical NS-E is not considered for
program of record candidacy and will be accounted for as general equipment.
The following items are considered non-tactical NS-E: garrison use only
administrative property, display equipment, band equipment, and ceremonial
weapons.
Obligation. A definite commitment that creates a legal liability of the
government for the payment of goods and services ordered or received, or a
legal duty on the part of the United States that could mature into a legal
liability by virtue of actions on the part of the other party beyond the
control of the United States. Payment may be made immediately or in the
future. An agency incurs an obligation, for example, when it places an
order, signs a contract, awards a grant, purchases a service, or takes other
actions that require the government to make payments to the public or from
one government account to another. Once funds are obligated, the official
unobligated available balance of the fund manager’s account is decreased. An
obligation may be de-obligated when both parties agree and supporting
documentation is provided to update the accounting system.
Operating Force (OPFOR). OPFORs include all elements of the MAGTF except for
the SE.
Operating Material and Supplies (OM&S) Inventory. Per reference (k), O&MS
inventory consist of tangible property (reparable and consumable inventory)
that is held for use; held for future use; held for repair; or excess,
unserviceable and obsolete. Excluded are (a) goods that have been acquired
for use in constructing real property, (b) stockpile materials, and (c)
inventory held for sale.
Operating Level (OL). The quantity of materiel required to sustain
operations during the interval between the initiation of replenishment action
and the arrival of successive replenishment shipments.
Operating Stock. Those quantities of expendables and nonexpendables which
are not allowance items but are authorized to support mission requirements
based on usage or authorized protected levels.
Personal Property. Per reference (k) and OMB Circular A-110, personal
property is property of any kind (i.e., PP&E and OM&S) except real property
(land and improvements to facilities). It may be tangible, having physical
existence, or intangible, having no physical existence, such as copyrights,
patents, or securities.
Physical Inventory. Per reference (c), a physical inventory is the
verification of property existence, accountable property record completion,
location, and quantity. The process may also involve verifying additional
information, performing reconciliations, and modifying APSR.
Pilferable Items. Items which are easily transportable or concealable; have
a ready resale value or application to personal possession; and are subject
to theft. These items include television sets, monitors, computers,
electrical devices with data input and output on a flat information display
tablet (tablet pc, personal digital assistant), video communication systems,

MCO 4400.150
29 JAN 2014
A-13 Enclosure (1)
desktop appliances and pc video conferencing systems (e.g., Tandberg, etc.),
mobile telephones, projectors, global positioning navigation equipment,
commercial tents or shelters. Pilferable property requires formal supply
accounting down to the user level throughout the life of the asset. See
"Regulated Item" and “Controlled Item”.
Pilferage Code. A CIIC cataloged code indicating the materiel is a
pilferable item. Refer to paragraph 12 of chapter 2 for more information on
the pilferage code.
Principal Items. A principal assembly or a replacement assembly of such
importance to operational readiness that management techniques require
centralized individual item management throughout the supply system to
include items stocked at depot-level, base level, and using unit level.
These are principal assemblies and are reported within the Supply System
Inventory Report (SSIR). Includes aircraft engines, munitions and related
"equipment", tank "subsystems", railway "equipment", and propulsion systems.
Principal assemblies do not include military equipment such as complete
aircraft, ships, tanks, helicopters, other combat and tactical vehicles,
ICBMs, intermediate range ballistic missiles, or space vehicles. Principal
items are a category of OM&S inventory and can be repairable or consumable.
Priority Designator (PD). A two-digit numerical value derived from combining
the appropriate F/AD and the appropriate urgency of need as prescribed by
reference (ay). Each force/activity can choose normally from only three
priority designators.
Probable Cause. Reasonable ground for belief, especially on justifying legal
procedures against a person.
Property. Marine Corps property consists of OM&S inventory and PP&E. Unless
specified, all references to property refer to these two categories.
Property, Plant and Equipment (PP&E). Per the Statement of Federal
Financial Accounting Standards Number 6, PP&E is defined as tangible assets
that (1) have an estimated useful life of 2 or more years, (2) are not
intended for sale in the ordinary course of business, and (3) are intended to
be used or available for use by the entity. Per reference (k), PP&E consists
of two categories: General PP&E and Stewardship PP&E.
Protected Levels. That portion of authorized on hand stocks not authorized
for issue unless certain criteria, specified in current directives, are met.
In certain instances, items designated as protected stock are exempt from
being excess.
Purchase Request Builder (PR Builder). PR Builder is the Marine Corps’ web-
based enterprise-wide electronic procurement generator system for in-garrison
requirements. PR Builder automates the process of generating, tracking, and
submitting PR from anywhere in the world where internet access is available
through a web browser and shall be used in non-contingency environments. It
is available to anyone in the purchase request process and allows for fast
and easy access to purchasing data. PR Builder interfaces real-time with the
Marine Corps accounting system, SABRS, to automate the commitment process for
all goods and services that are purchased.

MCO 4400.150
29 JAN 2014
A-14 Enclosure (1)
Range. In determining stock levels, the number of different types of items
stocked, regardless of quantity. See "Depth."
Real Property. Per reference (k), real property is a type of general PP&E
which includes fixed assets that are comprised of land and the rights to
land; buildings to include capitalized additions, alterations, improvements,
and rehabilitations; and other structures and facilities. Real property does
not include personal property (general and military equipment).
Receipt & Acceptor. The Receipt & Acceptor is a DAO which provide timely and
accurate receipt data to the Supply Resource Manager/Fund Holder,
Fiscal/Budget & Accounting Officer, and/or the Certifying Officer (i.e.,
quantity and receipt date).
Record. The information, regardless of medium, that details business
transactions. Records include all books, papers, maps, photographs, machine-
readable materials, and other documentary materials, regardless of physical
form or characteristics. Records are made or received by an agency of the
United States Government under federal law or in connection with the
transaction of public business. Records are preserved or appropriate for
preservation by that agency or its legitimate successor as evidence of the
organization, functions, policies, decisions, procedures, operations, or
other activities of the government or because of the value of data in the
record.
Recoverable Item. An item which normally is not consumed in use and is
subject to return for repair or disposal.
Regulated Item. Any item over which proper authority exercises close
supervision of distribution to individual units or commands because the item
is scarce, costly, or of a highly technical or hazardous nature. In the
Marine Corps, "controlled item" is a term frequently used to describe
regulated items. See reference (bb).
Repair Part. Any part, subassembly, assembly, or component required for
installation in the maintenance or repair of a military equipment,
subassembly, or component.
Reparable Inventory. Per reference (k), a type of OM&S inventory which
consists of items that can be repaired economically and for which repair (at
either field or depot level) is considered in meeting computed inventory
requirements. DoD authorizes supply management activity groups to finance
reparable items, including their transportation, acquisition, overhaul,
progressive maintenance, renovation, rework, repair, manufacture,
reclamation, alteration, and/or software support. Reparables can also be in
an unserviceable condition when furnished to the contractor for repair,
modification, or overhaul. Unserviceable reparables are often referred to as
carcasses.
Reparable Issue Point (RIP). A RIP is an issue point established as a point
of exchange for secondary depot reparables and field level reparables, as
defined by the SMRC. Formerly known as maintenance floats, RIPs may
preposition assets as required to support geographically separated/deployed
units.

MCO 4400.150
29 JAN 2014
A-15 Enclosure (1)
Reparable Item. An item which can be reconditioned or economically repaired
for reuse when it becomes unserviceable.
Requisition Authority. The lawful authority to obligate appropriated funds
whereby accountability and liability for such obligation can be attached to
an individual delegated by the CMC to perform such obligations.
Requisition. The process in which a request is validated and entered into a
process or system to facilitate its fulfillment (e.g., MILSTRIP, garrison
retail support activities, purchase requests, purchase card, etc.) by the
Supply Resource Manager and/or their delegated Fund Holder. The requisition
action generates an obligation in the fiscal cycle.
Responsibility. The obligation of an individual for proper management,
custody, care, and safeguarding of property entrusted to an individual’s
possession or under their supervision.
Responsible Individual (RI). Sub-custody holders of accountable supplies,
originally signed for by the RO.
Responsible Officer (RO). An individual who assume custodial responsibility
for property and accountability for finances assigned to them by the CO for
mission accomplishment. These resources are issued from the supply office in
the performance of the RO’s regular duties and will be properly accounted for
within their span of control.
Retail Inventory. Supplies/materiel held below the wholesale level (the
intermediate and consumer levels of inventory).
Safety Level (SL). The quantity required to be on hand to permit continuous
operations in the event of minor interruption of normal replenishment or
unpredictable fluctuations in demand.
Scrap. Property that has no reasonable prospect of being sold except for the
value of its basic materiel content.
Secondary Items. An item of supply that is not defined as a principal item
and includes reparable components; subsystems and assemblies; consumable
repair parts; bulk items and material; subsistence; and expendable end items,
including clothing and other personal gear. Secondary items are a category
of OM&S inventory and can be repairable or consumable.
Sensitive Items. Materiel which requires serialized management due to a high
degree of protection and control due to statutory requirements or regulations,
such as narcotics and drug abuse items; precious metals; items which are of
high value, highly technical or of a hazardous nature; and AA&E.
Sensitive Item Code. A CIIC cataloged code indicating the materiel is a
sensitive item. Refer to paragraph 12 of chapter 2 for a listing of
Sensitive Item Codes.
Serialized Item Management (SIM). The serialized management of materiel in
the Marine Corps property control systems. MARCORLOGCOM, Program Executive
Officers, Product Group Directors, and PMs will ensure that items/NIINs
requiring serialized management are registered using the applicable FLIS
codes.

MCO 4400.150
29 JAN 2014
A-16 Enclosure (1)
Sets, Kits, Outfits and Tools (SKOT). SKOTs are assemblages of components,
support items, or mission specific and common tools in a container (bag,
pouch, box, chest, van, trailer or shelter) that are used in association.
SKOTs are primarily designed to accomplish a specific mission or maintenance
function. They are identified, cataloged, authorized and issued as a single
unit. They may be made up of components, support items and tools included in
more than one class of supply; may include end items; and may include
nonexpendable, durable, and expendable components. A SKOT is an item of
supply, configuration controlled by a TAMCN or NIIN.
Source, Maintenance, and Recoverability Codes (SMRC). Codes used by all
services to indicate maintenance and supply instructions to the various
logistics support levels and using commands for the logistics support system,
equipment, and end items. These uniform codes will promote interservice and
integrated materiel support within and among the military services. SMRCs
are assigned to each support item based on the logistics support planned for
the end item and its components. See reference (cl).
Special Allowance. Temporary allowances granted that authorizes the issue of
equipment from MARCORLOGCOM inventory stores to fill a temporary Marine Corps
unit requirement.
Special Item Equipment. A category of tactical NS-E which is composed of
non-expendable assets provided to support Marine Corps commands/activities
conducting special operation missions at the COCOM or national security
levels which do not currently have a catalogued NSN/NIIN within FLIS. They
will be assigned a “Q” TAMCN commodity designator and a MCSN, regardless if
those assets were provided to the Marine Corps on a permanent or temporary
basis. Assets provide which have a catalogued NSN/NIIN within FLIS will
receive a Type 1, 2, or 3 commodity designation and is not considered SIE.
Standard Tactical Non-Standard Equipment (NS-E). A category of tactical NS-E
which is composed of non-expendable assets obtained through the current
development process (i.e., UNS, U-UNS, or JUONS) or with approval from HQMC.
These assets can be assigned any TAMCN commodity designator, but will always
have a MCSN until the requirement is properly vetted by HQMC thru the current
development process. When applicable, the asset will be reassigned a
catalogued NSN making it a Type 1, 2, or 3 TAMCN item.
Stewardship Land. Per reference (k), a category of stewardship PP&E which is
land and land rights owned by the federal government but not acquired for or
in connection with general PP&E. “Acquired for or in connection with” is
defined as including land acquired with the intent to construct general PP&E
and land acquired in combination with general PP&E. Without exception, all
land provided to DoD from the public domain, or at no cost, shall be
classified as stewardship land, regardless of its use. Therefore, public
domain or no-cost land used in a general PP&E context shall be reported as
stewardship land and not reported as general PP&E.
Stewardship Property, Plant and Equipment (PP&E). Per reference (k), a
category of PP&E which consists of tangible assets classified as either
heritage assets or stewardship land.
Stewardship Responsibility. Per reference (c), the requirement placed on an
organization or individual who acts as the custodian of another individual’s

MCO 4400.150
29 JAN 2014
A-17 Enclosure (1)
property by controlling, supervising, and managing the property in their
care.
Stock Fund Account (SFA). Items financed through the stock fund which are
normally low cost, high demand items. The costs are chargeable, when issued,
to a customer.
Stockpile Materials. Per reference (k), stockpile materials are strategic
and critical materials held due to statutory requirements for use in national
defense, conservation or national emergencies. They are not held with the
intent of selling in the ordinary course of business. The following items
are specifically excluded from stockpile materials: (a) items that are held
by an agency for sale for use in normal operations and (b) items that are
held for use in the event of an agency's operating emergency or contingency.
Stores Account Code (SAC). A code employed by the Marine Corps to
differentiate between items in the SFA or the ASA. Generally, SAC 1
identifies Marine Corps SFA items, SAC 2 identifies Marine Corps ASA
principal or secondary items, and SAC 3 identifies Marine Corps ASA military
equipment.
Supply Active File. The storage of supply records (hard-copy or electronic)
used in the daily operations of an organization (less than 2 years old). The
active file will be maintained to allow for immediate record recovery to
support daily operations and auditability.
Supply Archive File. The storage of supply records (hard-copy or electronic)
which contain the historical documentation (between 2 and 7 years old) of an
organizations supply activities. The supply archive file is maintained to
meet federal law requirements and to meet potential future audit requests.
Unlike the supply active file, the supply archive file will be maintained to
allow for the ease of record recovery vice immediate record recovery.
Supply Automated Information System (AIS) Administrators. Supply AIS
administrators are responsible for the command’s access control to the
purchase reqeust, requisitioning, receipt and acceptance, equipment
accountability systems, financial management and other supply chain
management systems.
Supply Discrepancy Reports (SDR). A SDR is prepared by the receiving
activity to report a variation between physical goods received and the data
shown on the corresponding shipping document(s) which is not the result of a
transportation discrepancy or product quality deficiency.
Supply Officer. The Supply Officer performs the supply administrative and
property accounting functions for the command. As a special staff officer to
the CO, they are responsible for ensuring the CO is made fully aware of the
unit's current supply and fiscal postures; and recommend corrective
procedural changes so detrimental supply situations may be prevented or
corrected. In most cases, the roles of Fiscal/Budget & Accounting Officer,
Supply Resource Manager, Certifying Officer, and Supply AIS administrator is
inherent to the Supply Officer billet, in addition to supply administration
and property accounting functions.

MCO 4400.150
29 JAN 2014
A-18 Enclosure (1)
Supply Resource Manager. Supply Resource Managers receive authorized funds,
on behalf of the CO, as a resource to accomplish and execute their assigned
missions.
Supply System Responsibility Items (SSRI). Items furnished by the supply
system when an end item is issued and will be transferred with the end item
during redistribution or other changes of custody unless otherwise
specifically directed by appropriate authority. These items are required to
be maintained on hand, on order, or identified as an unfunded deficiency
unless otherwise specifically directed within the SL-3. May be listed using
the Army terminology of COEI.
Supply System Stock. Wholesale and retail stock in the distribution system
under control of Marine Corps components for ultimate sale or issue to users.
Supported Command. A supported command receives equipment from a supporting
command. The supported command will increase their allowance quantity on the
supply accountability APSR using the command adjustment column on the
property records by the approved sourcing quantity.
Supporting Command. A supporting command redistributes equipment to a
supported command. The supporting command will not reduce the allowance
quantity on the supply accountability APSR using the command adjustment
column on the property records.
Supporting Establishment (SE). The Marine Corps element which includes bases,
stations, joint billets, external billets, civilian, and military billets
that are not organized under the OPFORs. The SE provides the development,
procurement, training, administration, and logistics required to perform the
Marine Corps mission.
Table of Authorized Materiel Control Number (TAMCN). The TAMCN is the chief
method of identifying allowance items, and is assigned by HQMC. The TAMCN
consists of three elements: the commodity designator, the item number, and
the class (and subclass of supply). TAMCNs typically fall under one of five
commodities (communications/electronics, engineer, general supply, motor
transport, and ordnance), and three types of property. For additional
information refer to chapter 2. For a detailed listing, see Appendix P.
Table of Organization and Equipment (T/O&E). A report which contains the
organizational mission statement, manpower, and equipment requirements and
authorizations for the organization to perform its mission.
Tactical Non-Standard Equipment. Tactical NS-E is military equipment
obtained to support assigned mission capabilities or force protection through
the UNS, U-UNS, JUONS, other commercial purchases authorized by this
headquarters, or via a loan agreement with another DoD agency. Tactical NS-
E will be accounted for in the military equipment APSR and can be classified
as standard tactical NS-E or SIE.
Tangible Assets. Per reference (k), depreciable general PP&E and software
developed, manufactured, transferred or acquired for a determinable cost
meeting or exceeding the established capitalization threshold; are used over
a period (useful life) estimated to be 2 years or greater; and generally
become economically worthless (except for residual value) at the end of their
estimated useful lives.

MCO 4400.150
29 JAN 2014
A-19 Enclosure (1)
Task Organized Units. Task organized units are temporary organizations
approved by HQMC and are structured and equipped to accomplish a specific
assigned mission. These organizations are generally formed using a
designated unit as the core element with augmentation of temporary reassigned
personnel and equipment from other organizations based on an assessment of
the assigned mission.
Time-Event Disposition. Time-event disposition specifies that a record shall
be disposed of at a fixed period of time after a specified event. Once the
specified event has occurred, then the retention period is applied (e.g.,
induction of a transfer transaction, appointment revocation, etc.). Supply
record retention is based on time-event disposition.
Total Force Structure Management System (TFSMS). Information technology (IT)
application that supports the Marine Corps TFSP and provides integrated,
accurate, synchronized, and timely force structure information (T/O&E) to
include AAOs, equipment pedigree data, billet identification codes, etc.
Training Allowances (T/As). T/As are unique to the reserve component and are
defined as the minimal amount of T/E assets required to conduct unit training
based on METs in consideration of facility, manpower, fiscal and maintenance
constraints. T/As are established only for Type 1 TAMCN items necessary to
maintain training to core METs.
Unique Identification (UID). The DoD UID is a system of marking items
delivered to the DoD with unique item identifiers that have machine-readable
data elements to distinguish an item from all other like and unlike items.
Unit Table of Equipment Allowance. AAOs for equipment are represented in
TFSMS as T/E allowances. This quantity represents the unit’s full wartime
requirement for the allowance item, at the UIC level, against which readiness
is to be reported. The T/E allowance quantity is a critical number since it
is the AAO quantity that is transferred from TFSMS to the APSR for supply,
and reported at the unit AAC level for centrally managed UNS items.
United States Code (USC). The USC is a consolidation and codification by
subject matter of the general and permanent laws of the United States. It is
prepared and published by a unit of the United States House of
Representatives.
United States Navy Regulations. The United States Navy Regulations is the
principal regulatory document of the DON, endowed with the sanction of law,
as to duty, responsibility, authority, distinctions and relationships of
various commands, officials and individuals. Other directives issued within
the DON may not conflict with, alter or amend any provision of Navy
Regulations. Navy Regulations are issued by the SECNAV and are permanent
regulations of general applicability, as opposed to other regulations that he
or she may issue in accordance with law.
Universal Needs Statement (UNS). The UNS is designed to act as a “work
request” for current and future desired capabilities. It identifies
operational enhancements, opportunities, and deficiencies in terms of a
stated capability set. Opportunities may include new capabilities,
improvements to existing capabilities, and elimination of redundant or
unneeded capabilities. Refer to reference (av) for additional information.

MCO 4400.150
29 JAN 2014
A-20 Enclosure (1)
Unserviceable. An item in a condition unfit for use but which can be
restored to a serviceable condition after repair, rework, or overhaul. This
definition does not apply to clothing items.
Urgent Universal Needs Statements (U-UNS). The U-UNS is an exceptional
request from a COCOM-level Marine component commander for an
additional warfighting capability critically needed by OPFORs conducting
combat or contingency operations. Failure to deliver the capability
requested by the U-UNS is likely to result in the inability of units to
accomplish their missions or risks increased probability of casualties and
loss of life.
Using Unit Account. A consumer-level supply activity holding a consumer
level of inventory (supply account, organic account, and consumer-level
account are synonymous terms.)
Using Unit Responsibility Items (UURI). Items that are not issued with an
end item during initial provisioning and subsequent fielding. Items in this
category must be requisitioned by the using unit, not to exceed the stated
quantity. Additionally, where "AR" (as required) is the stated quantity, the
CO must establish in writing the authorized quantity to be held by the
command. These quantities will be reviewed and updated at least annually.
May be listed using the Army terminology as AAL.
Voucher Files. Voucher files include all records relating to the gain, loss,
return, disposal, transfer, and any other supporting documentation affecting
the on hand balance of property. Other supporting documentation includes,
but is not limited to: recoverable items reports, letters of unserviceable
property, MVGL/N, cash collection vouchers, investigations, inventory
result/certification letters, MLSRs, and SDRs. In addition, voucher files
include financial account records that directly or indirectly result in a
recordable accounting transaction (i.e., initiation, commitment, obligation,
expense, and liquidation).
War Reserve Materiel Requirement (WRMR). Equipment items needed to replace
mission essential/critical assets expected to be destroyed as a direct result
of combat operations. These losses typically cannot be readily replenished
through normal supply means.
Wholesale Inventory. Inventories over which an inventory manager at the
national level has asset knowledge and exercises unrestricted asset control
to meet worldwide inventory management responsibilities. The Marine Corps
link to wholesale inventory is the inventory control point/remote storage
activity which is managed by MARCORLOGCOM.
Wide Area Workflow (WAWF). DoD has identified WAWF as the system to
implement Section 1008 of the National Defense Authorization Act (PL 106-398)
which requires the electronic submission and processing of claims for
payments under DoD contracts. WAWF creates a virtual folder to combine the
three documents required to pay a vendor – the contract, the invoice and the
receiving report. WAWF helps to mitigate interest penalty payments due to
lost or misplaced documents and highlights vendor offered discounts so that
the Marine Corps benefits on both fronts, in addition to streamlining the
whole process from weeks to days or minutes.
MCO 4400.150
29 JAN 2014
B-1 Enclosure (1)
Appendix B
Abbreviations and Definitions
AA&E Arms, Ammunition, and Explosives
AAC Acquisition Advice Code or Activity Address Code
AAL Additional Authorization List
AAO Approved Acquisition Objective
AAC Activity Address Code
ACE Aviation Combat Element
A&E Ammunition and Explosives
AIS Automated Information System
ADAL Authorized Dental Allowance List
AMAL Authorized Medical Allowance List
AN/VRC Army Navy/Vehicle Radio Communications
AO Acquisition Objective, Accountable Officer, or Approval
Official
APSR Accountable Property Systems of Record
APC Agency Program Coordinator
ASA Appropriation Stores Account
BII Basic Issue Item
BOV Back-order Validation
BPA Blanket Purchase Agreement
BPN Business Partner Number
BUMEDINST Bureau of Medicine and Surgery Instruction
C4 Command, Control, Communications, and Computers
CA Convening Authority
CAGE Commercial and Government Entity
CATC Combined Arms Training Center
CBRNE Chemical Biological Radiological, Nuclear and Enhanced
Conventional Weapons
CCI Controlled Cryptographic Item
CG Commanding General
CH Cardholder
CIC Classified Item Code (DoD CIIC) or Controlled Item Code
(Marine Corps specific)
CIIC Controlled Inventory Item Code
CJCSI Chairman of the Joint Chiefs of Staff Instruction
CLC Combat Logistics Company
CLS Contractor Logistics Support
CM Collateral Materiel
CMC Commandant of the Marine Corps
CMR Consolidated Memorandum Receipt
CO Commanding Officer
COCOM` Combatant Command
COEI Components of End Items
COMMARFOR Commander, Marine Forces
COMMARFORRES Commander, Marine Corps Reserve Forces
COMSEC Communication Security
COR Contracting Officer Representative
CSP Central Service Point (DoDAAD) or Consolidated Storage
Program (Class II)
CWT Costumer Wait Time
MCO 4400.150
29 JAN 2014
B-2 Enclosure (1)
DAO Departmental Accountable Official
DCP Directive Control Point
DC I&L Deputy Commandant, Installations and Logistics
DC PP&O Deputy Commandant, Plans, Policies, & Operations
DC CD&I Deputy Commandant, Combat Development and Integration
DC AVN Deputy Commandant, Aviation
DC P&R Deputy Commandant, Programs and Resources
DFAR Defense Federal Acquisition Regulations
DFAS Defense Finance Accounting Service
DIC Document Identifier Code
DLA Defense Logistics Agency
DLA-DS Defense Logistics Agency – Disposition Services
DLIS Defense Logistics Information Services
DLM Defense Logistics Manual
DLMS DLA Logistics Management Standards
DLR Depot Level Reparable
DMFA Depot Maintenance Float Allowance
DoD Department of Defense
DoDI Department of Defense Instruction
DoDM Department of Defense Manual
DoDAAC Department of Defense Activity Address Code
DoDAAD Department of Defense Activity Address Directory
DoJ Department of Justice
DON Department of the Navy
DPAS Defense Property Accounting System
DTC Document Type Code
DTR Defense Transportation Regulation
EBUSOPSOFFINST eBusiness Operations Office Instruction
EDL Equipment Density List
EDSML Expendable/Durable Supplies and Materials List
EEAP Enhance Equipment Allowance Pool
EKMS Electronic Key Management System
F/AD Force/Activity Designator
FAR Federal Acquisition Regulation
FCS Federal Catalog System
FEDLOG Federal Logistics Data
FEDREG Federal Registry System
FYDP Fiscal Year Defense Plan
FLIS Federal Logistics Information System
FSC Federal Supply Class
FSS Federal Supply System
GCPC Government Commercial Procurement Card
GCSS-MC Global Combat Support System-Marine Corps
GE General Equipment
GFE Government-Furnished Equipment
GME Garrison Mobile Equipment
GFM Government-Furnished Materiel
GFP Government-Furnished Property
GSA General Services Administration
HQMC Headquarters Marine Corps
MCO 4400.150
29 JAN 2014
B-3 Enclosure (1)
IC Identifier Code
ICCE Individual Combat Clothing and Equipment
ID Item Designator
IIP Initial Issue Provisioning
IMM Integrated Materiel Manager
ISSA Inter-Service Support Agreement
JAG Judge Advocate General
JAGINST Judge Advocate General Instruction
JAGMAN Judge Advocate General Manual
JROTC Junior Reserve Officer-Training Corps
JUONS Joint Urgent Operational Needs Statement
LCE Logistics Combat Element
LogAIS Logistics Automated Information Systems
LTI Limited Technical Inspection
MAGTF Marine Air-Ground Task Force
MAL Mechanized Allowance List
MAPS Marine Corps Acquisition Procedures Supplement
MARCORMAN Marine Corps Manual
MARFOR Marine Forces
MARCORSYSCOM Marine Corps System Command
MARCORLOGCOM Marine Corps Logistics Command
MARSOC Marine Special Operations Command
MCA Management Control Agency
MCBUL Marine Corps Bulletin
MCCDC Marine Corps Combat Development Center
MCICOM Marine Corps Installations Command
MCJROTC Marine Corps Junior Reserve Officer Training Corps
MCSN Marine Corps Stock Number
MCO Marine Corps Order
MCPDS Marine Corps Publications Distribution System
MCSN Marine Corps Stock Number
MEDLOG Medical Logistics
MEF Marine Expeditionary Force
MET Mission Essential Task
MEU Marine Expeditionary Unit
MILSTRAP Military Standard Transaction Reporting and Accounting
Procedures
MILSTRIP Military Standard Requisitioning and Issue Procedures
MIPR Military Interdepartmental Purchase Request
MLSR Missing, Lost, Stolen, or Recovered
MMO Maintenance Management Officer
MOV Materiel Obligation Validation
MPS Marine Corps Prepositioning Ships
MPSRON Maritime Prepositioning Ships Squadron
MRE Meals Ready to Eat
MROC Marine Corps Oversight Council
MSC Major Subordinate Command
MSI Monthly Serialized Inventory
MVGL/N Money Value Gain Loss Notice
NavCompt Navy Comptroller
NAVMC Navy/Marine Corps
NAVSEA Naval Sea Systems Command
MCO 4400.150
29 JAN 2014
B-4 Enclosure (1)
NavSup Naval Supply Systems Command
NCO Non-Commissioned Officer
NGA National Geospatial-Intelligence Agency
NGO Non-Government Organization
NIIN National Item Identification Number
NIS Not In Stock
NMMC National Museum of the Marine Corps
NS-E Non-Standard Equipment
NSLC Naval Sea Logistics Center
NSN National Stock Number
NSWC Naval Surface Warfare Center
NULO Negative Unliquidated Obligation
OIC Officer in Charge
OL Operating Level
O&M Operation and Maintenance
O&M,MC Operation and Maintenance, Marine Corps
O&M,MCR Operation and Maintenance, Marine Corps Reserve
OM&S Operating Material and Supplies
OPFOR Operating Forces
OPNAVINST Chief of Naval Operations Instruction
OSD Office of the Secretary of Defense
OTC Operational Test Code
OTO Outstanding Travel Orders
PD Priority Designator
PDREP Product Data Reporting and Evaluation Program (PDREP)
PICA Primary Inventory Control Activity
PL Publication Listing
PLMS Publication Library Management System
PM Program Manager
POC Point of Contact
POL Petroleum, Oil, and Lubricants
POR Packaged Operational Ration
PP&E Property, Plant and Equipment
PPM Personal Property Manager
PQDR Product Quality Deficiency Report
PR Purchase Request
PR Builder Purchase Request Builder
RBE Remain Behind Equipment
RCO Regional Contracting Office
R&D Research and Development
RI Responsible Individual
RIC Routing Identifier Code
RO Responsible Officer
RPR Reports of Property Received
RSA Remote Storage Activity
SAAR System Authorization Access Request
SABRS Standard Accounting, Budget and Reporting System
SAC Stores Account Code
SASSY Supported Activities Supply System
SCS Stock Control System
SDN Standard Document Number
SE Supporting Establishments
MCO 4400.150
29 JAN 2014
B-5 Enclosure (1)
SECNAV Secretary of the Navy
SECNAVINST Secretary of the Navy Instruction
SF Standard Form
SFA Stock Fund Account
SICA Secondary Inventory Control Activity
SIE Special Item Equipment
SIM Serialized Item Management
SKOT Sets, Kits, Outfits, and Tools
SL Safety Level or Stocklist
SMRC Source, Maintenance, and Recoverability Code
SMU Supply Management Unit
SNCO Staff Non-Commissioned Officer
SOP Standing Operating Procedures
SPS Standard Procurement System
SRB Service Record Book
SRC Security Risk Category
SSN Social Security Number
SSRI Supply System Responsibility Item
SWS&CN Soft-Walled Shelters and Camouflage Netting
T/A Training Allowance
TAC Transportation Account Code
TAD Temporary Additional Duty
TAMCN Table of Authorized Materiel Control Number
TDMS Technical Data Management System
T/E Table of Equipment
TECOM Training and Education Command
TFSD Total Force Structure Division
TFSMS Total Force Structure Management System
TFSP Total Force Structure Process
TM Technical Manual
T/O Table of Organization
T/O&E Table of Organization and Equipment
TOECR Table of Organization Change Request
UCMJ Uniform Code of Military Justice
U/I Unit of Issue
UIC Unit Identification Code
UID Unique Identification
UII Unique Item Identifiers
ULO Unliquidated Order
UMD Unmatched Disbursement
UND Urgency of Need Designator
UNITAS US-South American Allied Exercise
UM User’s Manual
UMMIPS Uniform Materiel Management and Issue Priority System
UNS Universal Need Statement
U-UNS Urgent Universal Need Statement
U.S.C. United States Code
UUAM Using Unit Account Manager
UURI Using Unit Responsibility item
WAWF Wide Area Work Flow
WAWF-RA Wide Area Work Flow – Receipt and Acceptance
WRMR War Reserve Materiel Requirement
WRMS War Reserve Management System

MCO 4400.150
29 JAN 2014
C-1 Enclosure (1)
Appendix C
Legal Foundation Overview
1. Public Law - United States Code. The United States Code is the
codification by subject matter of the general and permanent laws of the
United States. The United States Code (USC) was first published in 1926.
The next main edition was published in 1934, and subsequent main editions
have been published every six years since 1934. In between editions, annual
cumulative supplements are published in order to present the most current
information. It is divided by broad subjects into 51 titles and published by
the Office of the Law Revision Counsel of the U.S. House of Representatives.
Title 10 of the USC outlines the role of the armed forces
a. Subtitle A – General Military Law, Chapter 2 – Department of Defense,
Section 111, Executive Department. The Department of Defense is an executive
department of the United States, consisting of ”The Office of the Secretary
of Defense...The Department of the Navy...”.
b. Subtitle C – Navy and Marine Corps, Chapter 555 – Administration,
Section 6011, Navy Regulations. USC Section 6011 states that “United States
Navy Regulations shall be issued by the Secretary of the Navy.”
2. United States Navy Regulations
a. Authority. Chapter 1, Statutory Authority for United States Navy
Regulations, states that “Title 10, United States Code, Section 6011,
provides that United States Navy Regulations shall be issued by the Secretary
of the Navy. Regulations issued under this authority are permanent
regulations of general applicability, as opposed to regulations issued by the
Secretary under Article 0104.” (chapter 1, paragraph 0102).
b. Purpose. The “United States Navy Regulations is the principal
regulatory document of the Department of the Navy, endowed with the sanction
of law, as to duty, responsibility, authority, distinctions, and
relationships of various commands, officials and individuals. Other
directives issued within the Department of the Navy shall not conflict with,
alter or amend any provision of Navy Regulations.” (chapter 1, paragraph
0103).
c. Commandant of the Marine Corps. As part of the Department of the
Navy, the United States Marine Corps is subject to the statutory requirements
set forth in the United States Navy Regulations.
(1) “Subject to the authority, direction and control of the Secretary
of the Navy, the Commandant of the Marine Corps shall...exercise supervision,
consistent with the statutory authority assigned to Commanders of the unified
or specific combatant commands, over such of the members and organizations of
the Navy and the Marine Corps as the Secretary determines.” (chapter 5,
paragraph 0503).
(2) Delegated Authority and Responsibility. “The Commandant of the
Marine Corps...shall command: (1) the operating forces of the Marine Corps;
and (2) such shore activities as may be assigned by the Secretary.” (chapter
5, paragraph 0505).

MCO 4400.150
29 JAN 2014
C-2 Enclosure (1)
(3) “The Commandant shall be responsible to the Secretary of the Navy
for the utilization of resources by, and the operating efficiency of, all
commands and activities under such command.” (chapter 5, paragraph 0505).
(4) “In addition, the Commandant has the following specific
responsibilities:”
(a) “To plan for and determine the needs of the Marine Corps for
equipment, weapons or weapons systems, materials, supplies, facilities,
maintenance, and supporting services...”. (chapter 5, paragraph 0505).
(b) “Subject to guidance from the Assistant Secretary of the Navy
(Financial Management), to formulate budget proposals for the Headquarters,
Marine Corps, the Operating Forces of the Marine Corps, and other activities
and programs as assigned.” (chapter 5, paragraph 0505).
d. Headquarters Marine Corps. The United States Navy Regulations also
lay out the parameters for Headquarters Marine Corps (HQMC), which are to
assist the Commandant, and “prepare detailed instructions for the execution
of approved plans and supervise the execution of those plans and
instructions.” (chapter 5, paragraph. 0504).
3. Marine Corps Manual (MARCORMAN). While the United States Navy
Regulations apply to the Marine Corps, 10 USC, Section 6012 also makes
provision for “Additional regulations for Marine Corps.” Accordingly, the
Commandant, as a member of the Joint Chiefs of Staff, is also responsible for
promulgating these additional statutory regulations, in consonance with
United States Navy Regulations, as prescribed by 10 USC, for how the Marine
Corps operates as a part of the Department of the Navy. To that end, the
Commandant of the Marine Corps publishes the MARCORMAN, in accordance with
United States Navy Regulations, for the instruction and guidance of all
persons in the Department of the Navy in matters concerning the Marine Corps.
a. Purpose
(1) The MARCORMAN is the basic publication of the United States Marine
Corps issued by the Commandant of the Marine Corps and approved by the
Secretary of the Navy. It is a regulatory publication for the Department of
the Navy as defined in U.S. Navy Regulations.
(2) The MARCORMAN is binding upon all persons in the Department of the
Navy in matters concerning Marines and the Marine Corps.
b. Scope
(1) The MARCORMAN supplements U.S. Navy Regulations with:
(a) Regulations of the Secretary of the Navy for the Marine Corps.
(b) Delineations of the fields of authority of the Commandant of
the Marine Corps.
(c) Regulations of the Commandant of the Marine Corps implementing
U.S. Navy Regulations.

MCO 4400.150
29 JAN 2014
C-3 Enclosure (1)
(2) The MARCORMAN contains broad regulatory policies of the Commandant
of the Marine Corps either originated within the Marine Corps or derived from
statutes and from directives of the President of the United States, the
Secretary of Defense, and the Secretary of the Navy.
c. Use
(1) The MARCORMAN is designed primarily for use by Marine Corps
Commanders and their staffs, Navy officers exercising command over Marines,
the staff of the Commandant of the Marine Corps, and the staffs of the
bureaus and offices of the Navy Department.
(2) The MARCORMAN should be used with U.S. Navy Regulations to
ascertain departmental policy as it relates to the Marine Corps. When
details on a specific subject are desired, the manual should be used with
Marine Corps directives and other applicable issuances of the Department of
the Navy.
(3) MARCORMAN is the foundation to how the Marine Corps organizes,
trains, and equips forces as Service Component defined by 10 USC.
4. Accountability and Responsibility
a. Subtitle C – Navy and Marine Corps. The foundation for a Commander’s
responsibilities relative to the accountability of equipment and property
charged to them is found in Title 10, USC Subtitle A, Part IV provides this
framework in two chapters as follows:
(1) Chapter 161, Section 2721
(a) Under regulations prescribed by him, the Secretary of Defense
shall have the records of the fixed property, installations, major equipment
items, and stored supplies of the military departments maintained on both a
quantitative and a monetary basis, so far as practicable.
(b) The regulations prescribed pursuant to subsection (a) shall
include a requirement that the records be maintained as follows:
1. To the extent practicable, provide up-to-date information
on all items in the inventory of the Department of Defense.
2. Indicate whether the inventory of each item is sufficient
or excessive in relation to the needs of the Department for that item.
3. Permit the Secretary of Defense to include in the budget
submitted to Congress under section 1105 of title 31 for each fiscal year,
information relating to the amounts proposed for each appropriation account
in such budget for inventory purchases of the Department of Defense; and the
amounts obligated for such inventory purchases out of the corresponding
appropriations account for the preceding fiscal year.
(2) Chapter 165, Section 2788. The Secretary of a military department
may prescribe regulations for the accounting for the property of that
department and the fixing of responsibility for that property.

MCO 4400.150
29 JAN 2014
C-4 Enclosure (1)
b. Title 31 – Money and Finance, Subtitle II - The Budget Process.
Title 31 of USC frames the etymology behind the definition of Requisition
Authority, because therein is found that law requires there be traceability
(and liability) to a person for the over-obligation of appropriated funds.
Specifically, the following Sections apply.
(1) Chapter 13 - Appropriations
(a) Section 1301 – Application. Appropriations shall be used only
for purpose for which the appropriations were made, except as otherwise
provided by law.
(b) Section 1341 – Limitations on expending and obligating
amounts. An officer may not make or authorize an expenditure or obligation
exceeding an amount available in an appropriation or fund for the expenditure
or obligation.
(c) Section 1349 – Adverse personnel actions. An officer or
employee of the United States Government or of the District of Columbia
government violating section 1341 of this title shall be subject to
appropriate administrative discipline including, when circumstances warrant,
suspension from duty without pay or removal from office.
(d) Section 1350 – Criminal penalty. An officer or employee of
the United States Government or of the District of Columbia government
knowingly and willfully violating section 1341 (a) or 1342 of this Title
shall be fined not more than $5,000, imprisoned for not more than 2 years, or
both.
(2) Chapter 15 – Appropriation Accounting
(a) Section 1511 – Definition and application. “Appropriations”
mean appropriated amounts, funds, and authority to make obligations by
contract before appropriations.
(b) Section 1514 – Administrative division of apportionments. The
official having administrative control of an appropriation shall prescribe a
system of administrative control which can restrict obligations or
expenditures from each appropriation to the amount of apportionments or
reapportionments of the appropriation, and enable the official to fix
responsibility for an obligation or expenditure exceeding an apportionment or
reapportionment. The system shall also be able to administratively divide
appropriations with the objective of financing each operating unit, at the
highest practical level, from not more than one administrative division for
each appropriation affecting the unit.
(c) Section 1517 – Prohibited obligations and expenditures. An
officer shall not make or authorize an expenditure, or obligation exceeding
an apportionment; or the amount otherwise permitted by regulations.
(d) Section 1518 – Adverse personnel actions. An officer
violating section 1517 shall be subject to appropriate administrative
discipline including, when circumstances warrant, suspension from duty
without pay or removal from office.

MCO 4400.150
29 JAN 2014
C-5 Enclosure (1)
(e) Section 1519 – Criminal penalty. An officer who knowingly and
willfully violates section 1517 of this Title shall be fined not more than
$5,000, imprisoned for not more than 2 years, or both.
5. Requisition Authority
a. Background. Requisition Authority is that authority vested in someone
to expend real appropriated dollars. Before the advent of a mechanized
supply system (e.g., SASSY or GCSS-MC), expenditure of appropriated dollars
started with the creation of a document number in a log book, usually
maintained by a Supply Officer. That document number had unit identification
and financial information attached to it that enabled the expenditure of
appropriated dollars. The owner of that document number (i.e., a Commander)
was accountable and liable for the obligation of appropriated dollars created
by the processing of that document number. The authority to create this
obligation is Requisition Authority.
b. Definition. The lawful authority to obligate appropriated funds
whereby accountability and liability for such obligation can be attached to
an individual delegated by the Commandant of the Marine Corps to perform such
obligations. This delegation is conferred upon Commanding Officers as
defined by the MARCORMAN. Requisition Authority is inherent to
commands/activities with the Table of Organization (T/O) mission to submit
and process financial transactions to fill requirements, and to manage both
the fiscal and supply responsibilities inherent to the full life cycle of the
transactions and the goods/services procured by them (i.e., from creation of
a request through to closing/retirement/disposal). Commands charged with
this mission must also possess the T/O structure necessary to perform these
functions. A Supply Officer or civilian equivalent (position description
must include designation as a property and funds manager) with appropriate
supporting supply staff are authorized to submit requisitions on behalf of
these commands to obligate appropriated funds, unless stated otherwise in the
most current MCBul 5400 or mission statement. The following activities
typify commands that require Requisition Authority: Supply operations,
purchasing, acquisition, creation of orders for temporary additional duty,
and labor (to include time keeping).
c. Application. To be appointed with requisition authority, it is not
enough that someone is able to expend appropriated dollars, but there must
also be a mechanism in place whereby the goods/services for which these funds
were expended are tracked in a lifecycle management process (i.e., generation
of requirement all the way through to disposal). By law, someone has to be
held accountable for the obligation of appropriated funds (more specifically,
the over-obligation of funds). Similarly, this same person has the
responsibility to physically account for the supplies and equipment that are
bought with appropriated funds. This mission is delegated down by the CMC to
Commanding Officers through the issuance of orders and through Tables of
Organization and Equipment (T/O&E) over which someone is appointed as the
Accountable Officer. The distinction on who can serve as an Accountable
Officer hinges upon court-martial and NJP authority, because the Accountable
Officer needs to be able to adjudicate matters relative to any loss, damage,
or theft of government property over which he/she is charged.
d. Principles. To ensure proper authority is associated with the
management and use of public resources (e.g., appropriations, materiel,
equipment, etc.) associated to and enabled by the use of a requisitioning

MCO 4400.150
29 JAN 2014
C-6 Enclosure (1)
Department of Defense Activity Address Code (DoDAAC), the following
principles apply for establishing requisition authority for an activity:
(1) Commanders. The MARCORMAN defines a Commander as one who is
properly appointed to command an organization, or who under applicable
provisions of law, regulations, or orders, succeeds to such command due to
transfer, incapacity, death, or absence of the previous Commanding Officer.
Marine Corps Commanders are titled as Commandant, Commander, Commanding
General, Commanding Officer (CO), Director, Inspector-Instructor. Other
titles used to designate Marine Corps Commanders shall be made only with the
specific approval of the Commandant of the Marine Corps. The titles Officer
in Charge or Noncommissioned Officer in Charge do not normally denote a
Commander; however, in specific instances, superiors in the chain of command
may delegate command authority to Officers in Charge or Noncommissioned
Officers in Charge to the extent required for them to carry out their
assigned tasks.
(2) Roles and Responsibilities. The Commandant of the Marine Corps
appoints subordinate Commanders to execute the mission of the Marine Corps.
The MARCORMAN establishes that, inherent to the appointment of a Commander is
the authority to carry out a number of responsibilities.
(a) The management of finances.
(b) Administration of all authorizations of funds formally granted
through an operating budget or allotment. This responsibility cannot be
delegated in whole or part within the command. Accordingly, Commanding
Officers are personally responsible for any act of their own, or an act of a
subordinate, which causes an over-commitment, over-obligation, or over-
expenditure of an authorization of funds and may be subjected to the
penalties as set forth in Section 3679 Revised Statutes (31 USC 665). Note:
The information formerly contained in Section 665 of 31 USC has been revised
and is now found in chapters 13 and 15, of 31 USC.
(c) Accountable Officer. Accountability of Public Resources is
inherent to command. In pecuniary and fiduciary terms, this responsibility
is a Commander’s role as an Accountable Officer. As stated above, this
function is tied to both Title 10 and Title 31 of USC responsibilities
relative to the proper accountability of appropriations or materials and
services associated to an activity. Additonally, Defense Financial
Management Regulation (DFMR) Volume 12, chapter 7; defines Accountable
Officer as an individual appointed by proper authority to establish and
maintain an organizations accountable property records, systems, and/or
financial records, in connection with Government property, irrespective of
whether the property is in the individual’s possession.
(d) Convening Authority. A Commander must have the requisite
authority necessary to adjudicate matters relative the abuse of public
resources provided to the command/activity. The Manual for Courts Martial
states that the authority to convene courts-martial is independent of rank
and is retained as long as the convening authority remains a Commander in one
of the designated positions (Rule 504, Convening courts-martial, page II-48,
Manual for Courts Martial (MCM)). These designated positions are defined in
the Uniform Code of Military Justice (UCMJ).

MCO 4400.150
29 JAN 2014
C-7 Enclosure (1)
1. UCMJ. Articles 22-24 establish who can convene the
various types of courts-martial, and Article 15 elaborates on Non-Judicial
Punishment authority as follows:
a. Article 22 describes the authority to convene a general
court-martial as the Commanding Officer of a division, a separate brigade, or
a corresponding unit of the Marine Corps, or the Commanding Officer of a wing
of the Marine Corps.
b. Article 23 describes the authority to convene a special
court-martial as the Commanding Officer of any Marine brigade, regiment,
detached battalion, or corresponding unit; the Commanding Officer of any
Marine barracks, wing, group, separate squadron, station, base, auxiliary air
field, or other place where members of the Marine Corps are on duty.
c. Article 24 describes the authority to convene a summary
court-martial. When only one commissioned officer is present with a command
or detachment he shall be the summary court-martial of that command or
detachment and shall hear and determine all summary court-martial cases
brought before him. Summary courts-martial may, however, be convened in any
case by superior competent authority when considered desirable by him.
d. Article 15 describes the lowest level of authority
necessary to effectively adjudicate matters relative to the role of an
Accountable Officer. Article 15 establishes that the following persons may
serve as a non-judicial punishment authority for the purposes of
administering non-judicial punishment proceedings.
(1) Commander. As provided by regulations of the
Secretary concerned, a Commander may impose non-judicial punishment upon any
military personnel of that command. “Commander” means a commissioned or
warrant officer who, by virtue of rank and assignment, exercises primary
command authority over a military organization or prescribed territorial area,
which under pertinent official directives is recognized as a “command.”
“Commander” includes a Commander of a joint command. Subject to subparagraph
1d(2) of the MCM, and any regulations of the Secretary concerned, the
authority of a Commander to impose non-judicial punishment as to certain
types of offenses, certain categories of persons, or in specific cases, or to
impose certain types of punishment, may be limited or withheld by a superior
Commander or by the Secretary concerned.
(2) Officer in charge. If authorized by regulations of
the Secretary concerned, an officer in charge may impose non-judicial
punishment upon enlisted persons assigned to that unit.
(3) Principal assistant. If authorized by regulations
of the Secretary concerned, a Commander exercising general court-martial
jurisdiction or an officer of general or flag rank in command may delegate
that Commander’s powers under Article 15 to a principal assistant. The
Secretary concerned may define “principal assistant.”
2. Punishments. The final piece in determining the lowest
level of authority necessary to fulfill Accountable Officer responsibilities
is linked to the maximum level of punishment authorized for non-judicial
punishment proceedings. Per the MCM, the Secretary concerned may limit the
power granted by Article 15 with respect to the kind and amount of the

MCO 4400.150
29 JAN 2014
C-8 Enclosure (1)
punishment authorized. The maximum punishment that may be authorized from
non-judicial punishment proceedings is dependent upon both the accused and
the presiding authority of the proceedings.
(a) If the accused is a commissioned or warrant officer,
the presiding authority must be a Commanding Officer over the accused, or an
officer exercising general court-martial jurisdiction, an officer of general
or flag rank in command, or a principal assistant as defined in paragraph 2c,
Part V of the MCM.
(b) If the accused is any other military personnel of the
command, the level of authority necessary to impose the broadest scope of
punishment rests with Commanding Officers of the grade of major or lieutenant
Commander or above, or a principal assistant as defined in paragraph 2c of
Part V of the MCM.
(e) Succession to Command. In addition to the foregoing,
Accountable Officer responsibilities are also tied to succession to command,
as provided in the MARCORMAN. Chapter 1, paragraph 1007.2 of the MARCORMAN
lays out the policy for Succession to Command. Whoever lawfully succeeds to
command must also possess the requisite legal authority necessary to
discharge Accountable Officer legal responsibilities, as previously discussed.
This is found in the MCM.
e. Criteria. Based on the foregoing, the following are the criteria
which qualify a Commander to have, or the ability to appoint an Accountable
Officer to have on his behalf, Requisition Authority for a command/ activity.
(1) Must be officially appointed to office of Commander by orders
issued by the CMC.
(2) Must possess sufficient level of judicial authority (courts-
martial & NJP) to adjudicate matters relative to the disposition of
accountable supplies and equipment (field grade or above).
(3) Command/activity must have authorized mission (by approved mission
statement in T/O) to requisition supplies, equipment, materiel, and or
services.
(4) Command/activity must have authorized mission (by approved mission
statement in T/O) to possess financial management capability (resources and
allocated funds) that enable requisitioning.
(5) Command/activity must have authorized mission (by approved mission
statement in T/O) to possess supply accountability capability (personnel and
resources to account for and track supplies and equipment through life cycle
from initial request to retirement/disposal) for requisitioned items.

MCO 4400.150
29 JAN 2014
D-1 Enclosure (1)
Appendix D
Supply Officer Appointment Letter Format
The example format below includes all the inherent roles of a Supply Officer
in accordance with this policy. In some instances, the Supply Officer may
not be assigned all the roles indicated in the example. In these situations,
the paragraphs will be excluded from the appointment letter and will be used
in a separate CO appointment letter to appoint the appropriate individual.
Additionally, certain roles may be delegated to other individuals based on
recommendations from the Supply Officer. In these situations, the
appropriate paragraph will be used in a separate CO appointment letter to
appoint the appropriate individual the delegated responsibilities.
4400
(code)
(Date)
From: Commanding Officer
To: (Rank First Name MI. Last Name)
Subj: APPOINTMENT AS SUPPLY OFFICER
Ref: (a) DoD 7000.14-R
(b) NAVSUP 4200.99
(c) DON EBUSOPSOFFINST 4200.1A
(d) MCO 4400.150_
(e) UM 4400.124
(f) Local GCPC guidance
Encl: (1) DD Form 577
1. Per the references, you are appointed as the unit Supply Officer for (add
unit name), Department of Defense Activity Code (DoDAAC)/Unit Identification
Code (UIC): (add DoDAAC(s))/(add UIC(s)). You are a special staff officer
and are directed to comply with the references and other applicable
directions in the performance of your duties and responsibilities.
2. Prior to your acceptance of this account, but no later than (enter date),
you must complete an inventory of all property and equipment belonging to
your DoDAAC/UIC and report the findings to me with recommendations for any
actions that need to be taken to accurately record the inventory results.
(NOTE-this will be as an endorsement to the outgoing Supply Officer
Certificate of Relief).
3. You are responsible for the property accounting functions for the command
and are responsible for ensuring the accounting systems and records are
accurate and updated at all times. In addition to properly receiving,
accepting, and accounting for all government property received by the command,
you will ensure the follow allowance item management principals are applied.
a. On a monthly basis, validate allowance item information (e.g., TAMCNs,
NSN/NIINs, nomenclature, authorized quantities, etc.) on the unit’s T/O&E as
accurate and properly recorded on the unit’s supply accountable property
system of record.
MCO 4400.150
29 JAN 2014
D-2 Enclosure (1)
b. Account for equipment that is issued or signed out to Responsible
Officers, individuals, and/or other units and maintain the permanent record
of custody for such equipment.
c. Ensure that physical inventories are being conducted as required
(e.g., annual, quarterly CMRs, RO turnovers, etc.) and that accountable
records are being adjusted accordingly.
d. Track monthly inventories of small arms and report to me when monthly
inventories of small arms are not conducted. Ensure account and custody
records are being adjusted accordingly, and weapons reporting procedures are
being followed.
e. Achieved and maintained a minimum physical inventory accuracy rate (to
the serial number for serialized items) of 98 percent (100 percent for
classified or sensitive property).
f. Maintain assigned equipment in a ready-for-use and serviceable
condition.
4. Serve as the unit Fiscal/Budget & Accounting Officer for DODAAC/UIC (add
DoDAAC(s)/add UIC(s)). You are responsible for the management of the
command’s financial resources allocated in the Standard Accounting Budgeting
and Reporting System (SABRS) under Work Center Identification (WCI): (enter
applicable WCI), Budget Execution Activity (BEA): (enter applicable BEA(s)),
Budget Execution Sub-Activity (BESA): (enter applicable BESA(s)). Your
specific duties include:
a. Fund Holder internal management control oversight.
b. Provide guidance and direction of financial matters throughout the
organization as a staff service to me.
c. Track all activities/programs that will have a financial impact on the
organization. This will include budget plans and program schedules.
d. Perform applicable budget formulation, execution, and review functions
for future, current, and expired fiscal years.
e. Provide guidance to fund holders responsible for the administration of
travel payments (i.e., advances and settlements).
f. Ensure budget authorizations and allotments are passed to subordinate
elements in a timely manner, if applicable.
g. Maintain oversight of transactions posted in the accounting system to
ensure validity and accuracy of postings. These evaluations should include
proper usage of funds, coding structures used, validity of obligations, and
timely posting of financial information.
h. Conduct evaluations and analyses of fund holder activities to assist
in the prompt detection and correction of problems in connection with
established financial procedures, practices, records and accounting system
problems and deficiencies.
MCO 4400.150
29 JAN 2014
D-3 Enclosure (1)
i. Ensure proper records and source documents supporting fund execution
are maintained by appropriate activities such as fund holders.
j. Ensure proper use of appropriations by purpose, time, and amount to
include meeting the criteria of bona-fide need.
k. Train delegated fund holders in the proper utilization of the
accounting system.
l. Act as a liaison with DFAS on all accounting issues.
m. Maintain required currency in fiscal training.
5. Serve as the unit Supply Resource Manager for DODAAC/UIC (add
DoDAAC(s)/add UIC(s)). You will receive allocated funds in SABRS under WCI:
(enter applicable WCI), BEA: (enter applicable BEA(s)), BESA: (enter
applicable BESA(s)) as a resource to accomplish and execute your mission.
Your specific duties include:
a. Execution of unit requisition management.
(1) Maintain all document numbers for the command’s DoDAAC(s) used for
requisitioning.
(2) Prepare requisitions and source documents.
(3) Ensure compliance with the Uniform Movement and Issue Priority
System (UMMIPS).
(4) Induction of requisitions into the supply system.
(5) Retaining of requisition records.
(6) Maintain requisition status information.
(7) Ensure that available stock is issued (if authorized and held)
before induction of requisitions into the supply system (except replenishment
action).
(8) Follow up and/or conduct causative research on outstanding
requisitions.
(9) Modify existing requisitions, when appropriate.
(10) Process cancellations, when appropriate.
(11) Process receipts, when appropriate.
(12) Make liaison with supply activities providing support to the unit
for any additional action required.
(13) Ensue appropriate fiscal transactions process correctly.
(14) Manage related reports.

MCO 4400.150
29 JAN 2014
D-4 Enclosure (1)
b. Recommend Fund Holder assignments and provide Fund Holder oversight
for preparing source documents, ensuring the proper assignment of funding on
an obligation document before the obligation is incurred.
c. Compile and execute the budget in accordance with the financial plan
for the current fiscal year.
d. Monitor the execution of the financial plan for all fiscal years
available for obligation.
e. Reconcile the accounting system with source documents on a cyclic
basis.
f. Maintain financial records and source documents in accordance with the
references.
g. Identify and provide information to the comptroller on Unmatched
Disbursements (UMDs) and Negative Unliquidated Obligations (NULOs) on error
and exception listings.
h. Conduct Unliquidated Orders (ULO) and Outstanding Travel Orders
validations.
6. Serve as a Certifying Officer for DODAAC/UIC (add DoDAAC(s)/add UIC(s)).
You will promptly certifying vouchers for payment in SABRS under WCI: (enter
applicable WCI), BEA: (enter applicable BEA(s)), BESA: (enter applicable
BESA(s)). Your specific duties include:
a. Provide oversight to Departmental Accountable Officials (DAOs) (i.e.,
Responsible Officers, Resource Manager/Fund Holders) to strengthen internal
controls.
b. Ensure proper preparation of all source documents and availability of
funds prior to certifying payment.
7. Serve as the GCPC Approving Official for DODAAC/UIC (add DoDAAC(s)/add
UIC(s)). Funding will be allocated to you for execution in the Standard
Accounting Budgeting and Reporting System (SABRS) from WCI: (enter
applicable WCI), BEA: (enter applicable BEA(s)), BESA: (enter applicable
BESA(s)). Your specific duties include:
a. Execute you duties in accordance with reference (a), applicable
DON/USMC policies and procedures, NAVSUPINST, 4200.99, and locally
established program operating procedures.
b. Provide oversight for appointed GCPC cardholders in your hierarchy,
frequently reviewing all available information in order to promptly identify
improper use.
c. Ensure timely and accurate processing of monthly billing statements
and updates of the cardholder’s automated system, if applicable.
d. Ensure assigned GCPC Cardholders are adequately controlling access to
their card to preclude unauthorized use.
e. Serve as the certifying officer for the accounts assigned.
MCO 4400.150
29 JAN 2014
D-5 Enclosure (1)
8. Serve as the Supply Automated Information System (AIS) Administrator
responsible for approving command access to automated system(s) used to
support the purchase request, requisitioning, receipt and acceptance,
equipment accountability, financial management, and other supply chain
management systems. Your specific duties include:
a. Approving System Authorization Access Requests (SAAR) in order to
grant access to these systems for an activity.
b. If required, recommend the appointment of additional Supply AIS
administrators to assist in the performance of these duties.
9. Recommend to me which personnel should be delegated, in writing, with the
following roles on behalf of the command and ensure the appointments are
maintained current on file: Supply Resource Manager (if not appointed),
Fiscal/Budget & Accounting Officer (if not appointed and in absence of a unit
comptroller), Certifying Officer, GCPC Approving Official (if not appointed),
Supply AIS Administrator (if not appointed), GCPC Cardholders, Fund Holders,
Receipt & Acceptors, and Responsible Officers.
10. This letter supersedes all previous letters and will remain in effect
until revocation or reassignment.
(Signature)
(FI. MI. LAST Name of CO)

MCO 4400.150
29 JAN 2014
E-1 Enclosure (1)
Appendix E
Responsible Officer Appointment Letter Format
Below is an example format of the Responsible Officer appointment letter and
COs have the discretion to modify accordingly. However, the content of the
example is the minimum requirements that will be used in all appointments.
4400
(code)
(Date)
From: Commanding Officer
To: (Rank First Name MI. Last Name)
Subj: APPOINTMENT AS RESPONSIBLE OFFICER
Ref: (a) DoD 7000.14-R
(b) MCO 4400.150_
(c) UM 4400.124
Encl: (1) DD Form 577
(2) Consolidated Memorandum Receipt
1. Per the references, you are appointed as the Responsible Officer for (add
unit name), Department of Defense Activity Code (DoDAAC)/Unit Identification
Code (UIC)/Consolidated Memorandum Receipt (CMR) account: (add DoDAAC)/(add
UIC)/(add CMR account)). You are directed to comply with the references and
other applicable directions in the performance of your duties and
responsibilities.
2. You will receive allocated funds in the Standard Accounting Budgeting and
Reporting System (SABRS) under Work Center Identification (WCI): (enter
applicable WCI), Budget Execution Activity (BEA): (enter applicable BEA(s)),
Budget Execution Sub-Activity (BESA): (enter applicable BESA(s)) as a
resource to accomplish and execute your mission.
3. Prior to your acceptance of this account, but no later than (enter date),
you must complete an inventory of all assigned equipment and return the CMR
with the results of your inventory to me via the Supply Officer. You must
reconcile with the Supply Officer prior to the deadline and report the status
of your account through endorsement of this letter. Your endorsement will be
your formal acceptance of the CMR account, with or without identified
discrepancies.
4. As indicated in the references, you responsibilties include:
a. Assume responsibility for resources (financial and property) assigned
to you for mission accomplishment. These resources are issued from the
supply office in the performance your regular duties and will be properly
accounted for within your span of control.
b. Serve as a Departmental Accountable Official (DAO), providing
information, data, or services to certifying officers upon which the latter
rely to certify vouchers for payment. This includes serving as your
MCO 4400.150
29 JAN 2014
E-2 Enclosure (1)
commodity representative for coordinating with the supply officer for the
proper execution of allocated financial resources (i.e., requisitioning
process).
c. Receipt for all equipment on-hand, ensuring the CMR identifies
equipment by Marine Corps or manufacturer’s serial number, when applicable,
and ensure parent-child relationships are maintained within the Installed
Base.
d. Maintain assigned equipment in a ready-for-use and serviceable
condition in accordance with the applicable equipment’s supporting technical
manuals and Stock List publications.
e. Enforce a clear chain of custody for all equipment and always sub-
custody equipment to others before allowing it to leave your area of
responsibility. Any temporary loans outside of the command must be
authorized by S-3, coordinated by S-4 and executed via Supply.
f. Report all changes of the accounting records to the Supply as they
occur.
g. Report all discrepancies to the supply officer in writing that exist
between the CMR and what is actually on hand, and fully state the
circumstances of each discrepancy.
h. Request necessary investigative action in writing, for CMR
discrepancies resulting from a known loss, damage, or destruction of
government property, to me via the Supply Officer in accordance with the
references.
i. Conduct inventories of all assigned equipment and reconcile the
account with the Supply Officer on a quarterly basis.
j. Delegate in writing, via a NAVMC 11869, the individuals who will
perform the following duties:
(1) Receipt for Equipment, Supplies and/or Service
(2) Submit/Sign Purchase Request
(3) Turn-in excess or damaged government property
k. You may and are encouraged to appoint Responsible Individuals (RI) to
assist in your property accountability responsibilities. RIs are subcustody
holders of accountable supplies, originally signed for by you. They are
appointed by you in writing and will sign for all supplies within their
possession. Delegation of accounting responsibilities to a RI does not
relieve the RO of accountability.
5. Prior to being relieved as the RO, you must request a change of RO from
the Supply Officer and conduct a joint inventory no less than 30 calendar
days prior to your date of relief. The account must be transferred prior to
your transfer from the command. Additionally, if you anticipate being
MCO 4400.150
29 JAN 2014
E-3 Enclosure (1)
separated from your property in excess of 60 calendar days, a new RO will be
appointed and a joint inventory conducted.
(Signature)
(FI. MI. LAST Name of CO)

MCO 4400.150
29 JAN 2014
F-1 Enclosure (1)
Appendix F
Fund Holder Appointment Letter Format
Below is an example format of the Fund Holder appointment letter and COs have
the discretion to modify accordingly. However, the content of the example is
the minimum requirements that will be used in all appointments.
4400
(code)
(Date)
From: Commanding Officer
To: (Rank First Name MI. Last Name)
Subj: APPOINTMENT AS FUND HOLDER
Ref: (a) DoD 7000.14-R
(b) MCO 4400.150_
Encl: (1) DD Form 577
1. Per the references, you are appointed as a Fund Holder for (add unit
name), Department of Defense Activity Code (DoDAAC)/Unit Identification Code
(UIC): (add DoDAAC)/(add UIC)). You are directed to comply with the
references and other applicable directions in the performance of your duties
and responsibilities.
2. You will be responsible to the Supply Resource Manager for the proper
assignment of funding on obligation documents before obligations are incurred
and for maintaining a system of positive funds control in the Standard
Accounting Budgeting and Reporting System (SABRS) for Work Center
Identification (WCI): (enter applicable WCI), Budget Execution Activity
(BEA): (enter applicable BEA(s)), Budget Execution Sub-Activity (BESA):
(enter applicable BESA(s)).
3. As indicated in the references, your responsibilities include:
a. Ensure proper preparation of requisitioning source documents.
b. Accurately record accounting transactions in the appropriate
accounting system.
c. Conduct reconciliations with the accounting system and source
documents on a regular basis.
d. Maintain appropriate financial records and source documents.
(Signature)
(FI. MI. LAST Name of CO)

MCO 4400.150
29 JAN 2014
G-1 Enclosure (1)
Appendix G
Receipt & Acceptor Appointment Letter Format
Below is an example format of the Receipt & Acceptor appointment letter and
COs have the discretion to modify accordingly. However, the content of the
example is the minimum requirements that will be used in all appointments.
4400
(code)
(Date)
From: Commanding Officer
To: (Rank First Name MI. Last Name)
Subj: APPOINTMENT AS RECEIPT & ACCEPTOR
Ref: (a) DoD 7000.14-R
(b) MCO 4400.150_
Encl: (1) DD Form 577
1. Per the references, you are appointed as a Receipt & Acceptor for (add
unit name), Department of Defense Activity Code (DoDAAC)/Unit Identification
Code (UIC): (add DoDAAC)/(add UIC)). You are directed to comply with the
reference and other applicable directions in the performance of your duties
and responsibilities.
2. As indicated in the references, your responsibilities include:
a. Ensure proper receipt of supplies or services on behalf of the
command.
b. Provide timely and accurate receipt data, to include source
documentation, to the Supply Officer, Supply Resource Manager, applicable
Fund Holder, Fiscal/Budget & Accounting Officer, and/or the Certifying
officer, (i.e., quantity and receipt date).
(Signature)
(FI. MI. LAST Name of CO)

MCO 4400.150
29 JAN 2014
H-1 Enclosure (1)
Appendix H
GCPC Cardholder Appointment Letter Format
Below is an example format of the GCPC Cardholder appointment letter and COs
have the discretion to modify accordingly. However, the content of the
example is the minimum requirements that will be used in all appointments.
This does not replace the prescribed local APC appointment letter; however,
the prescribed local APC appointment letter can be used in lieu of this
example letter if it meets the minimum requirements identified in the below
example and it is signed by the CO.
4400
(code)
(Date)
From: Commanding Officer
To: (Rank First Name MI. Last Name)
Subj: APPOINTMENT AS GOVERNMENT COMMERCIAL PURCHASE CARD (GCPC) CARDHOLDER
Ref: (a) DoD 7000.14-R
(b) NAVSUP 4200.99
(c) DON EBUSOPSOFFINST 4200.1A
(d) MCO 4400.150_
(e) Installation GCPC SOP
Encl: (1) DD Form 577
1. Per the references, you are appointed as a GCPC Cardholder for (add unit
name), Department of Defense Activity Code (DoDAAC)/Unit Identification Code
(UIC): (add DoDAAC)/(add UIC)). You are directed to comply with the
references and other applicable directions in the performance of your duties
and responsibilities.
2. Your assigned GCPC Approving Official (AO) is: (enter the Rank First
Name MI Last Name of the appointed GCPC Approving Official)
3. Funding will be allocated to you via the Supply Resource Manager for
execution, upon approval from the GCPC AO, in the Standard Accounting
Budgeting and Reporting System (SABRS) for Work Center Identification (WCI):
(enter applicable WCI), Budget Execution Activity (BEA): (enter applicable
BEA(s)), Budget Execution Sub-Activity (BESA): (enter applicable BESA(s)).
4. As indicated in the references, you responsibilities include:
a. Ensure proper preparation of requisitioning source documents.
b. Ensure timely and accurate processing of monthly billing statements
and updates of the cardholder’s automated system, if applicable.
c. Maintain appropriate financial records and source documents.
d. Reconcile source documents with the Supply Resource Manager and GCPC
AO to ensure the accurate recording of accounting transactions in the
appropriate accounting system.
MCO 4400.150
29 JAN 2014
H-2 Enclosure (1)
e. Adequately control access to the card to preclude unauthorized use.
f. Frequently review available information from contractor and other
automated purchase card support systems in order to promptly identify
improper use.
g. Take timely and proper action when unauthorized charges occur.
(Signature)
(FI. MI. LAST Name of CO)

MCO 4400.150
29 JAN 2014
I-1 Enclosure (1)
Appendix I
Certifying Officer Appointment Letter Format
Below is an example format of the Certifying Officer appointment letter and
COs have the discretion to modify accordingly. However, the content of the
example is the minimum requirements that will be used in all appointments.
4400
(code)
(Date)
From: Commanding Officer
To: (Rank First Name MI. Last Name)
Subj: APPOINTMENT AS CERTIFYING OFFICER
Ref: (a) DoD 7000.14-R
(b) MCO 4400.150_
Encl: (1) DD Form 577
1. Per the references, you are appointed as a Certifying Officer for (add
unit name), Department of Defense Activity Code (DoDAAC)/Unit Identification
Code (UIC): (add DoDAAC)/(add UIC)). You are directed to comply with the
references and other applicable directions in the performance of your duties
and responsibilities.
2. You will promptly certify vouchers for payment in the Standard Accounting
Budgeting and Reporting System (SABRS) under WCI: (enter applicable WCI),
BEA: (enter applicable BEA(s)), BESA: (enter applicable BESA(s)). Your
specific duties include:
a. Attest to the correctness of statements, facts, accounts, and amounts
appearing on a voucher, and certifying the voucher as correct and proper for
payment.
b. Provide oversight to Departmental Accountable Officials (DAOs) (i.e.,
Responsible Officers, Resource Manager/Fund Holders) to strengthen internal
controls.
c. Ensure proper preparation of all source documents and availability of
funds prior to certifying payment.
(Signature)
(FI. MI. LAST Name of CO)

MCO 4400.150
29 JAN 2014
L-1 Enclosure (1)
Appendix L
Commanding Officer Certificate of Relief Format
Below is an example format of the outgoing CO Certificate of Relief letter.
COs have the discretion to modify accordingly; however, the content of the
example is provided as an outline to ensure the relieving CO is provided the
minimum information required to assess the overall status of the account upon
assumption of command. At that time, the relieving CO will conduct the
necessary supply inspections to determine the condition of materiel, records,
and operating procedures and document the results as an endorsement to the
outgoing CO’s Certificate of Relief.
4400
(code)
(Date)
From: (Rank First Name MI. Last Name of outgoing CO)
To: (Rank First Name MI. Last Name of relieving CO)
Subj: COMMANDING OFFICER CERTIFICATE OF RELIEF
Ref: (a) MCO 4400.150_
(b) UM 4400.124
Encl: (1) Wall-to-Wall Inventory
(2) CMR Account Listing
(3) BEA/BESA Authorizations and Status
(4) Supply Manning summary
(5) NAVMC 11867
1. Per the references, a comprehensive review of the (add unit name) supply
account, (add DoDAAC)/(add UIC), has been conducted and all relevant areas
have been addressed in the following paragraphs.
2. Property Control. (Provide a summary of property control to include the
following topics: Table of Equipment, Wall to Wall Inventory, Mechanized
Allowance Listing, Consolidated Memorandum Receipts, General Equipment
(Garrison Property), pending actions (e.g., current/pending
investigations/discrepancy letters), miscellaneous property control issues
(e.g., TOECRs, UUNS, etc.), and/or additional inventory (e.g., demand
supported inventory, etc.).)
3. Fiscal. (Provide an overview of the current fiscal posture to include
funding allocation (WCI/BEA/BESA), status of funds, unique requisitioning
procedures, significant open requisitions, and/or GCPC/fund holder
assignments (NAVMC 11867).)
4. Warehouse. (Provide an overview of warehouse operations to include
personal effects and/or significant warehouse concerns.)
5. Personnel. (Provide a summary of current supply manning.)

MCO 4400.150
29 JAN 2014
L-2 Enclosure (1)
6. Summary. (Provide final thoughts on the status of the account)
(Signature)
(FI. MI. LAST Name of outgoing CO)

MCO 4400.150
29 JAN 2014
N-1 Enclosure (1)
Appendix N
Supply Officer Certificate of Relief Format
Below is an example format of the outgoing Supply Officer Certificate or
Relief letter. Supply Officers have the discretion to modify accordingly;
however, the content of the example is provided as an outline to ensure the
relieving Supply Officer is provided the minimum information required to
assess the overall status of the account upon assumption of command. At
that time, the relieving Supply Officer will conduct the necessary supply
inspections to determine the condition of materiel, records, and operating
procedures and document the results to the CO as an endorsement to the
outgoing Supply Officer’s Certificate of Relief.
4400
(code)
(Date)
From: (Rank First Name MI. Last Name of outgoing Supply Officer)
To: (Rank First Name MI. Last Name of relieving Supply Officer)
Subj: SUPPLY OFFICER CERTIFICATE OF RELIEF
Ref: (a) MCO 4400.150_
(b) UM 4400.124
Encl: (1) NAVMC 11867
(2) Wall-to-Wall Inventory
(3) CMR Account Listing
(4) BEA/BESA Authorizations and Status
(5) Supply Manning summary
1. Per the references, a comprehensive review of the (add unit name) supply
account, (add DoDAAC)/(add UIC), has been conducted and all relevant areas
have been addressed in the following paragraphs.
2. Property Control. (Provide a summary of property control to include the
following topics: Table of Equipment, Wall to Wall Inventory, Mechanized
Allowance Listing, Consolidated Memorandum Receipts, General Equipment
(Garrison Property), pending actions (e.g., current/pending
investigations/discrepancy letters), miscellaneous property control issues
(e.g., TOECRs, UUNS, etc.), and/or additional inventory (e.g., demand
supported inventory, etc.).)
3. Fiscal. (Provide an overview of the current fiscal posture to include
funding allocation (WCI/BEA/BESA), status of funds, unique requisitioning
procedures, significant open requisitions, and/or GCPC/fund holder
assignments (NAVMC 11867).)
4. Warehouse. (Provide an overview of warehouse operations to include
personal effects and/or significant warehouse concerns.)
5. Personnel. (Provide a summary of current supply manning.)

MCO 4400.150
29 JAN 2014
N-2 Enclosure (1)
6. Summary. (Provide final thoughts on the status of the account)
(Signature)
(FI. MI. LAST Name of outgoing Supply
Officer)

MCO 4400.150
29 JAN 2014
O-1 Enclosure (1)
Appendix O
Classes and Subclasses of Supply
Class
Description Subclass Title Description
A
Air (Aviation,
Aircraft, Airdrop
Equipment)
Class I—Food packet, inflight, individual.
C
Operational Rations
Includes the standard B ration, which is used for group feeding in areas where kitchen
facilities, except refrigeration, are available and ration supplement sundries packs are
issued in conjunction with the standard B ration until normal post exchange facilities are
provided.
R
Refrigerated
Subsistence
Consists of two categories of refrigeration--that which is required to be maintained at 0
o
F to
keep frozen meals and foods for extended periods and that which is to be maintained at
approximately 40
o
F to keep perishables in A rations--such as fruits, vegetables, and eggs--
for shorter periods.
S
Nonrefrigerated
Subsistence
Includes items in standard B rations and nonperishable items in A rations.
W
Ground Class I - Water—When delivered as a supply item.
X
In Class Indicates no subclass assigned.
A
Air (Aviation,
Aircraft, Airdrop
Equipment)
Class II—Items of supply and equipment in support of aviation/aircraft.
B
Troop Support
Materiel
Consists of items such as water purification sets, shower, bath, laundry, drycleaning, and
bakery equipment; sets, kits, and outfits (includes tool and equipment sets and
shop/equipment sets for performing organization, DS, GS, and depot-level maintenance
operations); sensors and interior intrusion devices; topographic equipment and related
topographic producs as outlined in AR 115-11.
E
General Supply
Items
Includes administrative expendable supplies such as typewriter ribbons, paper, cleaning
materials, and other supplies normally referred to as office supplies; also includes
publications distributed AG channels.
F
Clothing and
Textiles
Includes individual and organizational items of clothing and equipment authorized in
allowance tables and tentage/tarpaulins authorized in TOE or other media.
H
Test, Measurement,
and Diagnostic
Equipment
Includes items of equipment used to determine the operating efficiency of, or diagnose
incipient problems in, systems, components, assemblies, and subassemblies of materiel
used by the Army.
W
Ground
Classes II, VII, and IX—Consist of construction/ road-building and materials-handling
equipment.
X
In Class Indicates no subclass assigned.
Z
Chemical Class II— Battledress overgarments, M256 checmical detector kits.
A
Air (Aviation,
Aircraft, Airdrop
Equipment)
Class III-Petroleum and chemical products used in support of aircraft.
W
Ground
Class III—Includes petroleum/chemical products and solid fuels used in support of ground
and marine equipment.
X
In Class Indicates no subclass assigned.
1
Air, Bulk Fuels
Includes jet fuels and aviation gasolines, normally transported by pipeline, rail tank cark,
tank truck, barge, coastal or oceangoing tankers, and stored in a tank or contained having a
fill capacity greater than 500 gallons.
2
Air, Packaged Bulk
Fels
Includes fuels in subclass 1 which, because of operational necessity, are generally
packaged and suplied in containers of 5- to 55-gallon capacity, except fuels in military
collapsible containers of 500 gallons or less which will also be considered as packaged
fuels.
3
Air, Packaged
Petroleum Products
Includes aircraft-unique petroleum and chemical products consisting generally of lubricating
oils, greases, and specialty items normally packaged by the manufacturer and procured,
stored, transported, and issued in containers or packages of 55-gallon capacity or less.
4
Ground, Bulk Fuels
Includes motor gasoline, diesel, kerosene, and heating oils normally transported by
pipelline, rail tank car, tank truck, barge, coastal or oceangoing tankers, and stored in a tank
or container having a fill capacity greater than 500 gallons.
5
Ground, Packaged
Bulk Fuels
Includes ground bulk fuels which, because of operational necessity, are generally packaged
and supplied in containers of 5- to 55-gallon capaciy, except fels in military collapsible
containers of 500 galllons or less which will also be considered as packaged fuels.
6
Ground, Packaged
Petroleum
Includes petroleum and chemical products, generally lubricating oils, greasses, and
specialty items normally packaged by the manufacturer and procured, stored, transported,
and issued in containers of 55-gallon capacity or less.
7
Ground, Solid Fuels Includes coal, coke heating tables, or bars.
I
Subsistence.
II
Clothing, individual equipment,
tentage, organizational tools sets
and tool kits, hand tools, maps,
and administrative and
housekeeping supplies and
equipment.
III
POL: petroleum fuels; lubricants;
hydraulic and insulating oils;
preseratives; liquid and
compressed gasses; bulk chemical
producs; coolants; deicing and
antifreeze compounds, together
with components and additives of
such products; and coal.

MCO 4400.150
29 JAN 2014
O-2 Enclosure (1)
Class
Description Subclass Title Description
T
Industrial Suplies
Common supplies and repair parts such as shop stocks, hardware, and fabrication-type
items generall having multiple uses. The Defense Industrial Supply Center generally
manages such items.
X
In Class Indicates no subclass assigned.
A
Air (Aviation,
Aircraft, Airdrop
Equipment)
Class V—Munitions delivered by aircraft or aircraft weapons systems.
L
Missiles
Classes H, VII, and IX include guided missile and rocket systems such as Patriot, MLRS,
and Avenger. Class V includes guided missile ammunition items.
N
Special Weapons Class V—Includes nuclear and thermonuclear munitions.
W
Ground
Class V - Conventional munitions—Consists of chemical smoke and illuminating, indendiary,
riot control, and improved conventional munitions.
X
In Class Indicates no subclass assigned.
VI
Personal demand items
(nonmilitary sales items).
X
In Class Indicates no subclass assigned.
A
Air (Aviation,
Aircraft, Airdrop
Equipment)
Class VII-Major end items of aviation equipment.
B
Troop Support
Materiel
Consists of items such as water purification sets, shower, bath, laundry, drycleaning, and
bakery equipment; sets, kits, and outfits (includes tool and equipment sets and
shop/equipment sets for performing organization, DS, GS, and depot-level maintenance
operations); sensors and interior intrusion devices; topographic equipment and related
topographic producs as outlined in AR 115-11.
D
Commercial
Vehicles
Includes wheeled vehicles authorized for use in administrative or tactical operations.
G
Communications-
Electronics
Includes signal items such as radio, telephone, satellite, avionics, marine communications
and navigational equipment; tactical and nontactical ADPE; radar; photographic,
audiovisual, and television equipment; and electronic sensors.
H
Test, Measurement,
and Diagnostic
Equipment
Includes items of equipment used to determine the operating efficiency of, or diagnose
incipient problems in, systems, components, assemblies, and subassemblies of materiel
used by the Army.
K
Tactical Vehicles Includes truck tractors, trailers, semitrailers, and personnel carriers.
L
Missiles
Classes H, VII, and IX include guided missile and rocket systems such as Patriot, MLRS,
and Avenger. Class V includes guided missile ammunition items.
M
Weapons
Includes small arms, artillery, fire control systems, rocket launchers, machine guns, air
defense weapons, and aircraft weapon subsystems.
N
Special Weapons Class VII-Includes weapon systems that deliver nuclear munitions.
O
Combat Vehicles
Includes main battle tanks, recovery vehicles, self-propelled artillery, armored cars, and
tracked and half-tracked vehicles.
P
US Army
Intelligence and
Security Command
Materiel
Includes that materiel for which the US Army Intelligence and Security Command has
responsibility. Normally authorized in classified authorization tables. Although
USAINSCOM items are electronic, the are identified separately because they do not follow
the same supply and maintenance channels as subclass G.
Q
Marine Equipment
Includes marine items of supply and equipment such as amphibious vehicles, landing craft,
barges, tugs, floating cranes, and dredges.
U
COMSEC Material
This subclass is identified separately from subclass G because of specialized suply and
maintenance performed through a dedicated COMSEC logistics system.
W
Ground
Classes II, VII, and IX—Consist of construction/ road-building and materials-handling
equipment.
X
In Class Indicates no subclass assigned.
Y
Railway
Equuipment
Includes rail items of supply and equipment such as locomotives, railcars, rails, rail joining,
and shifting equipment.
Z
Chemical Class II— Battledress overgarments, M256 checmical detector kits.
V
Ammunition of all types, including
chemical and special weapons,
bombs, explosives, mines, fuses,
detonators, pyrotechnics, missiles,
rockets, propellants, and other
associated items.
IV
Construction materials, including
installed equipment and all
fortification/barrier materials.
VII
Major end items: a final
combination of end products that
are ready for their intended use, for
example, tanks, launchers, mobile
machine shops, and vehicles.

MCO 4400.150
29 JAN 2014
O-3 Enclosure (1)
Class
Description
Subclass
Title
Description
A
Medical Materiel
B
Blood / Fluids
A
Air (Aviation,
Aircraft, Airdrop
Equipment)
Class IX—Aircraft repair parts.
L
Missiles
Classes H, VII, and IX include guided missile and rocket systems such as Patriot, MLRS,
and Avenger. Class V includes guided missile ammunition items.
N
Special Weapons
Class IX—Includes repair parts for Class VII-N.
T
Industrial Supplies
Common supplies and repair parts such as shop stocks, hardware, and fabrication-type
items general having multiple uses. The Defense Industrial Supply Center generally
manages such items.
W
Ground
Classes II, VII, and IX—Consist of construction/ road-building and materials-handling
equipment.
X
In Class
Indicates no subclass assigned.
Z
Chemical
Class II— Battledress overgarments, M256 chemical detector kits.
X
Materiel to support nonmilitary
programs, such as agricultural
economic development, not
included in Classes I through IX.
X
In Class
Indicates no subclass assigned.
IX
Repair parts (less medical-
peculiar repair parts): all repair
parts and components, to include
kits, assemblies, and
subassemblies---reparable and
nonreparable-required for
maintenance support of all
equipment.
Medical materiel, including
medical-peculiar repair parts.
VIII

MCO 4400.150
29 JAN 2014
P-1 Enclosure (1)
Appendix P
Table of Authorized Materiel Control Numbers
Commodity Type 1 Type 2 Type 3
Tactical NS-E
Standard* Special Item
Equipment (SIE)
Communications-
Electronics A0001-A9999 H0001-H9999 T0001-T9999
A0001-A9999
Q0001-Q9999
H0001-H9999
T0001-T9999
Engineer B0001-B9999 J0001-J999 U0001-U9999
B0001-B9999
J0001-J999
U0001-U9999
General Supply C0001-C9999 K0001-K9999 V0001-V9999
C0001-C9999
K0001-K9999
V0001-V9999
Motor Transport D0001-D9999 M0001-M9999 W0001-W9999
D0001-D9999
M0001-M9999
W0001-W9999
Ordnance E000-1-E9999 N0001-N9999 X0001-X9999
E0001-E9999
N0001-N9999
X0001-X9999
For HQMC Use TAMCNs starting with F, G, R, Y and Z
Not Used TAMCNs starting with I, L, and O
Petroleum P0001-P9999
Subsistence S0001-S9999
* Standard Tactical NS-E may have any TAMCN assigned, but will always have a MCSN vice a NSN

MCO 4400.150
29 JAN 2014
Q-1 Enclosure (1)
Appendix Q
Supply Officer Inventory Results Letter Format
Below is an example format of a Supply Officer Inventory Results letter.
Supply Officers have the discretion to modify accordingly; however, the
content of the example is provided to identify the minimum content
requirements.
4400
(code)
(Date)
From: Supply Officer
To: Commanding Officer, (add unit name)
Subj: (insert inventory type) WALL TO WALL INVENTORY RESULTS FOR (insert
DoDAAC)
Ref: (a) DFMR 7000.14-R
(b) DODI 5000.64
(d) MCO 4400.150_
(e) UM 4400.124
Encl: (1) Wall-to-Wall Inventory Results
(2) Summary of recommended Wall to Wall inventory adjustments
(3) NAVMC 11867
1. Per the references, a physical inventory of all military equipment and
accountable materiel for the command was completed on (insert date).
Causative research has been conducted for all inventory variances and
recommended actions are addressed in paragraph 2. The detailed results of
the annual physical inventory are provided in enclosures (1) with the
following summary provided.
a. Dollar value of the account prior to the inventory: (total dollar
value of the account at beginning of inventory)
b. Total dollar value/percentage of net losses: (total dollar amount of
all losses)/(total dollar amount of all losses divided by the dollar value of
the account at the beginning of inventory)
(1) Total dollar value/percentage of net losses attributed to
administrative errors as a result of causative research: (total dollar
of administrative losses)/(total dollar of administrative losses
divided by the dollar value of the account at the beginning of inventory)
(2) Total dollar value/percentage of net losses attributed to
inventory losses resulting from recommended adjustments due to non-conclusive
causative research: (total dollar of inventor losses)/(total dollar of
inventory losses divided by the dollar value of the account at the beginning
of inventory)
c. Total dollar value/percentage of net gains: (total dollar amount of
all gains)/(total dollar amount of all gains divided by the dollar value of
the account at the beginning of inventory)
MCO 4400.150
29 JAN 2014
Q-2 Enclosure (1)
(1) Total dollar value/percentage of net gains attributed to
administrative errors as a result of causative research: (total dollar
of administrative gains)/(total dollar of administrative gains
divided by the dollar value of the account at the beginning of inventory)
(2) Total dollar value/percentage of net gains attributed to inventory
gains resulting from recommended adjustments due to non-conclusive causative
research: (total dollar of inventor gains)/(total dollar of inventory gains
divided by the dollar value of the account at the beginning of inventory)
d. Dollar value/percentage change of the account after the inventory:
(total dollar value of the account after adjustments)/( total dollar value of
the account after adjustments minus the total dollar value of the account at
the beginning of inventory divided by total dollar value of the account at
the beginning of inventory)
2. Administrative adjustments are used to correct inventory discrepancies
when causative research has determined within an acceptable level of
certainty the cause of the accounting error. It is used when it is
ascertained that the accounting error cannot be corrected by reversing the
transaction that caused the error. Inventory adjustments are used to correct
inventory discrepancies discovered during wall to wall inventories and
causative research has proved non-conclusive. A listing of recommended
administrative and inventory adjustments, which are reflected in paragraph 1
above, are provided in enclosure (2). (adjustments may be listed in body of
letter as well)
3. (State opinions, if any, as to the cause of variances for which causative
research was non-conclusive)
4. (State any corrective action required or initiated to eliminate future
variances)
5. In accordance with reference (d), enclosure (3) is provided to identify
the currently appointed individuals for this consumer level supply activity.
6. A copy of the inventory results and your endorsement will be maintained
in the active supply file for 2 years with subsequent retention in the
archive supply file for 5 years. In addition, a copy will be forwarded to
(insert higher headquarters) for trend analysis.
(Signature)
(FI. MI. LAST Name of Supply Officer)

MCO 4400.150
29 JAN 2014
R-1 Enclosure (1)
Appendix R
Commanding Officer Inventory Certification Letter Format
Below is an example format of a CO Inventory Certification letter. COs have
the discretion to modify accordingly; however, the content of the example is
provided to identify the minimum content requirements.
4400
(code)
(Date)
FIRST ENDORSEMENT on Supply Officer ltr 4400 (insert code) of (insert date)
From: Commanding Officer
To: Supply Officer
Subj: (insert inventory type) WALL TO WALL INVENTORY RESULTS FOR (insert
DoDAAC)
1. I certify that I have reviewed your wall to wall inventory results and
concur with your recommendations.
2. I direct you to process the transactions required to properly adjust the
property records.
3. I direct you to take the following corrective actions to strengthen
internal control procedures in order to reduce inventory variances in the
future (if applicable).
a. (Insert corrective action(s))
4. Upon completion of the approved property transactions identified in
paragraph 2, a copy of the inventory results, this endorsement, and all
supporting documentation will be maintained in the active supply file for 2
years with subsequent retention in the archive supply file for 5 years. In
addition, you will forward a copy of all documentation to (insert higher
headquarters) for trend analysis.
(Signature)
(FI. MI. LAST Name of CO)

MCO 4400.150
29 JAN 2014
S-1 Enclosure (1)
Appendix S
Source Document Listing
Travel - TAD
TYPE
REQUEST/COMMITMENT
REQUISTION/OBLIGATION
RECEIPT & ACCEPTANCE/EXPENSE
LIQUIDATION
AUTHORIZATION/APPROVAL
SOURCE
OBLIGATION
SOURCE
EXPENSE
SOURCE
LIQUIDATION
SOURCE
DTS
• DTS authorization with Digital
Signature with DTS routing list of
approvals and adjustments (i.e.
Doc history)
• Message with approval for
training with SDN and LOA
• Signed and approved TAD
request form
DTS
• DTS authorization print
version that includes
Digital Signatures with
DTS routing list of
approvals and
adjustments (i.e. Doc
history)
• DD 1610
DTS
• "SA3" DICs and/or EXP
transactions with a
"SABRS" user id will be
referred to SIDI for
process explanation.
• Paid DTS Travel
Voucher
• Paid/Certified Voucher
• Travel Orders
• DD 1351-2 with receipts
DTS, EDA
• Paid/Certified
Voucher
EDA,
EDM, EFR
MROWS
• Approved Request
ROWS
• Approved Travel Orders
in ROWS and all
modifications
ROWS
• "SA3" DICs and/or EXP
transactions with a
"SABRS" user id will be
referred to SIDI for
process explanation.
• Paid DTS Travel
Voucher
• Paid/Certified Voucher
• Travel Orders
• DD 1351-2 with receipts
EDA, ROWS
• Paid/Certified
Voucher
EDA,
EDM, EFR
SAB1TRVL
• Signed and approved TAD
request form
• Message with approval for
training with SDN and LOA
• Signed and approved TAD
request form RG
• Approved/
Authenticated SABRS
Travel Order
• Signed and approved
Non-DTS, Non-ROWS
Travel Orders
• DD 1610
SAB1TRVL
• "SA3" DICs and/or EXP
transactions with a
"SABRS" user id will be
referred to SIDI for
process explanation.
• Paid DTS Travel
Voucher
• Paid/Certified Voucher
• Travel Orders
• DD 1351-2 with receipts
SAB1TRVL,
EDA
• Paid/Certified
Voucher
EDA,
EDM, EFR
Transportation of Things
TYPE
REQUEST/COMMITMENT
REQUISTION/OBLIGATION
RECEIPT & ACCEPTANCE/EXPENSE
LIQUIDATION
AUTHORIZATION/APPROVAL
SOURCE
OBLIGATION
SOURCE
EXPENSE
SOURCE
LIQUIDATION
SOURCE
Powertrack
/ Syncada
• Approved Request for
shipping/transportation services
• Approved TCPT Request RG
• Print Screen in
Powertrack by TCN using
Payment Manager Inquiry
• Signed
Commercial/Government
Bill of Lading
Powertrack,
Syncada,
EDA, EDM,
EFR
• Print Screen in
Powertrack by TCN using
Payment Manager Inquiry
• Signed
Commercial/Government
Bill of Lading
Powertrack,
Syncada,
EDA, EDM,
EFR
• Paid/Certified
Voucher EDA,
EDM, EFR
Powertrack /
Syncada
House Hold
Goods (HHG)
• Approved Request for
shipping/transportation services
• PCS Orders RG
• Print Screen in
Powertrack by TCN using
Payment Manager Inquiry
• Copy of the
Commercial Bill of Lading
With a Copy of WO
• PCS Orders
Powertrack,
Syncada,
EDA, EDM,
EFR
• Print Screen in
Powertrack by TCN using
Payment Manager Inquiry
• Signed
Commercial/Government
Bill of Lading
Powertrack,
Syncada,
EDA, EDM,
EFR
• Paid/Certified
Voucher
EDA,
EDM, EFR
Government Bill
of Lading
• Approved Request for
shipping/transportation services RG
• SF 1103
RG
• SF 1103
• Copy of certified invoice EDA, EDM,
EFR, RG
• Paid/Certified
Voucher EDA,
EDM, EFR
Contracts
TYPE
REQUEST/COMMITMENT
REQUISTION/OBLIGATION
RECEIPT & ACCEPTANCE/EXPENSE
LIQUIDATION
AUTHORIZATION/APPROVAL
SOURCE
OBLIGATION
SOURCE
EXPENSE
SOURCE
LIQUIDATION
SOURCE
PR Builder /
SPS
• Approved PR Builder Procurement
Request to include amendments
RG, PRB
• Contract and/or
modifications
• DD 1155, SF 30, SF
1449 EDA, RCO,
PCO, ACO
• Proof of Receipt and
Acceptance of
goods/services
• WAWF-
RA
• DD 250
• SF 1034
EDA, EDM,
EFR
• Paid/Certified
Voucher EDA,
EDM, EFR
NC 2276
• Approved PR Builder Procurement
Request to include amendments
RG, PRB
• Contract and/or
modifications
• DD 1155, SF 30, SF
1449 EDA, RCO,
PCO, ACO
• Proof of Receipt and
Acceptance of
goods/services
• WAWF-
RA
• DD 250
• SF 1034
WAWF,
EDA, EDM,
EFR
• Paid/Certified
Voucher EDA,
EDM, EFR
NMCI Contract
eMarketplace
• Approved PR Builder Procurement
Request to include amendments
RG, PRB
• Contract and/or
modifications
• DD 1155, SF 30, SF
1449 EDA, RCO,
PCO, ACO
• Proof of Receipt and
Acceptance of
goods/services
• Screenshot of COR
approval from
eMarketplace
EMP
• Paid/Certified
Voucher EDA,
EDM, EFR

MCO 4400.150
29 JAN 2014
S-2 Enclosure (1)
MIPR - Cat 2
• Approved PR Builder Procurement
Request to include amendments
RG, PRB
• Contract and/or
modifications
• DD 1155, SF 30, SF
1449 EDA, RCO,
PCO, ACO
• WAWF-RA
• Approved vendor
invoices
• Proof of
receipt/acceptance of
goods/services
• DD 250
• SF 1034
• SF 1080
WAWF,
EDA, EDM,
EFR
• Paid/Certified
Voucher
EDA,
EDM, EFR
Credit Card
TYPE
REQUEST/COMMITMENT
REQUISTION/OBLIGATION
RECEIPT & ACCEPTANCE/EXPENSE
LIQUIDATION
AUTHORIZATION/APPROVAL
SOURCE
OBLIGATION
SOURCE
EXPENSE
SOURCE
LIQUIDATION
SOURCE
GCPC
• Approved Request for
supplies/services
RG
• Receipts from Purchase
(in-store purchases)
• On-line order
confirmation page
• Cardholder Statement
with Doc number and
LOA
CITI
• Receipts from Purchase
• On-line order
confirmation page
• NC 2035
• Cardholder Statement
with Doc number and
LOA
FM, CITI, AS
• Paid/Certified
Voucher
CITI, EDA,
EDM, EFR
MILSTRIP / Inter-fund (Feeder System Screen Shots are acceptable)
TYPE
REQUEST/COMMITMENT
REQUISTION/OBLIGATION
RECEIPT & ACCEPTANCE/EXPENSE
LIQUIDATION
AUTHORIZATION/APPROVAL
SOURCE
OBLIGATION
SOURCE
EXPENSE
SOURCE
LIQUIDATION
SOURCE
GCSS-MC
• GCSS-MC printscreen of
approvals
as shown in the "Log and Notes"
section of the service request.. RG
• WEBVLIPS or LDG
history showing A0*/A3*
obligating transaction WEBVLIPS,
LDG
• Proof of delivery
• WEBVLIPS or LDG
history records showing
DRA/DRB DIC
FM,
WEBVLIPS,
LDG
• Interdepartmental
Bill (MILSINQ) or
detailed WITS
report MILSBILLS,
WITS, LDG
CLS -
Contractor
Logistics
Support
• Approved Request for
supplies/services
RG
• Copy of Approved
Contract (w/Correct
CLIN)
• WEBVLIPS or LDG
history records showing
requisition DIC
• SABRS screenshot
linking the DRN /
MILSTRIP
EDA,
WEBVLIPS,L
DG
• Proof of delivery
• WEBVLIPS or LDG
history records showing
DRA/DRB DIC
• WAWF Fast Pay invoice
EDA, EDM,
EFR, WAWF,
SASSY,
WEBVLIPS,
LDG
• Paid/Certified
Voucher
EDA, EDM,
EFR
Subsistence in
Kind
• Approved Request for subsistence
RG
• STORES sent order
detail documentation
STORES
• Proof of delivery
• STORES receipt order
details report FM,
STORES
• Interdepartmental
Bill (MILSINQ) or
detailed WITS
report linking back
to SABRS Table
303 rollup
document
MILSBILLS,
WITS, AS
DSSC
• Approved Request for supplies
RG
• Receipts from DSSC
• DSSC Fiscal listing
(found under the SI
domain under the CPP
INFOPAC)
DSSC,
INFOPAC
• Receipts from DSSC
FM
• Interdepartmental
Bill (MILSINQ) or
detailed WITS
report
MILSBILLS,
WITS, LDG
Fuel - FAS
(BSME)
• Approved Fuel Key
• Approved Fuel Card RG
• FAS Record - Report or
Print Screen from FAS FAS
• FAS Record - Report or
Print Screen from FAS FAS
• Interdepartmental
Bill (MILSINQ) or
detailed WITS
report
MILSBILLS,
WITS, LDG
Fuel - Wright
Express
• Signed Authorized Request
Form/Letter
RG
• Receipt of fuel purchase
with annotated Budget
Amt FAS
• Receipt of fuel purchase
with annotated Budget
Amt FAS
• Interdepartmental
Bill (MILSINQ) or
detailed WITS
report MILSBILLS,
WITS, LDG
Materials Return
Program (MRP)
• Request for approval to return
materials
RG
• WEBVLIPS or LDG
history records showing
FT* DIC FM,
WEBVLIPS,
LDG
• WEBVLIPS or LDG
history showing DRA
If no DRA on WEBVLIPS
or DRA history then
• DD 1348 -1
WEBVLIPS,
LDG
• Interdepartmental
Bill (MILSINQ) or
detailed WITS
report FD2 MILSBILLS,
WITS, LDG
RHICS
• Approved Request for services
• DD 1348
• DD 1149 RG
• Approved Request for
services
• DD 1348
• DD 1149
RHICS,
WEBVLIPS,L
DG
• DD 1348 -1
WEBVLIPS,
LDG
• Interdepartmental
Bill (MILSINQ) or
detailed WITS
report
MILSBILLS,
WITS, LDG
SASSY
• Approved Request for
supplies/services RG
• WEBVLIPS or LDG
history records showing
requisition DIC WEBVLIPS,
LDG
• Proof of delivery
WEBVLIPS,
LDG
• Interdepartmental
Bill (MILSINQ) or
detailed WITS
report
MILSBILLS,
WITS, LDG
GSA ServMart -
Brick Mortar
• Approved Shopping List
RG
• Proof of Receipt from
Goods Received from
GSA GSA
• Proof of Receipt from
Goods Received from
GSA FM
• Interdepartmental
Bill (MILSINQ) or
detailed WITS
report
MILSBILLS,
WITS, LDG
Web Based
Requisition
• Approved Request for
supplies/services
RG
• Screenshot of Order
Confirmation page
• Screenshot of Order
Submission page
Various
requisition
Websites
• Proof of Delivery
Supply,
Various
requisition
Websites
• Interdepartmental
Bill (MILSINQ) or
detailed WITS
report MILSBILLS,
WITS, LDG

MCO 4400.150
29 JAN 2014
S-3 Enclosure (1)
Non Web Based
Requisition
• Approved Request for
supplies/services
• Email / Local Form with approval
RG
• Email/local form with
approvals transmitted to
source
• Copy of form with
approvals transmitted to
source and
documentation of any
phone calls made.
WEBVLIPS,
LDG
• Proof of Delivery
WEBVLIPS,
LDG, GSA
Advantage,
DODemall
• Interdepartmental
Bill (MILSINQ) or
detailed WITS
report MILSBILLS,
WITS, LDG
See WAWF_MP
TYPES tab
• Approved Request for
supplies/services
• Approved Purchase Request
(PRB) RG, PRB
• Accepted WAWF-MP
voucher
• Approved Request for
supplies/services
• Approved
invoice/receipt
RG, PRB,
WAWF
• Accepted WAWF-MP
voucher
• Approved Request for
supplies/services
• Approved
invoice/receipt
RG, PRB,
WAWF
• Paid/Certified
Voucher WAWF, EDA,
EDM, EFR
Miscellaneous Payments
TYPE
REQUEST/COMMITMENT
REQUISTION/OBLIGATION
RECEIPT & ACCEPTANCE/EXPENSE
LIQUIDATION
AUTHORIZATION/APPROVAL
SOURCE
OBLIGATION
SOURCE
EXPENSE
SOURCE
LIQUIDATION
SOURCE
Training
• Approved Purchase Request
(PRB)
• Approved Authorization,
Agreement and Certification of
Training SF 182 RG, PRB
• Accepted WAWF-MP
voucher
• Approved Authorization,
Agreement and
Certification of Training
SF 182
• Approved
invoice/receipt
RG, PRB,
WAWF
• Accepted WAWF-MP
voucher
• Approved Authorization,
Agreement and
Certification of Training
SF 182
• Approved
invoice/receipt
RG, PRB,
WAWF
• Paid/Certified
Voucher
WAWF,
EDA,
EDM, EFR
Uniform
Funding
Management
• Approved Purchase Request
(PRB)
• Signed MCCS MOA RG, PRB
• Accepted WAWF-MP
voucher
• Signed MCCS MOA RG, PRB
• Accepted WAWF-MP
voucher
• Certified SF 1034
• DD Form 2406
WAWF
• Paid/Certified
Voucher WAWF,
EDA,
EDM, EFR
Uniform
Clothing
• Approved Purchase Request
(PRB)
• Approved DD 504
• Approved NC 604 RG, PRB
• Accepted WAWF-MP
voucher
• Invoice/receipt with
attached DD 504 or NC
604
FM
• Accepted WAWF-MP
voucher
• Invoice/receipt with
attached DD 504 or NC
604
WAWF
• Paid/Certified
Voucher WAWF,
EDA,
EDM, EFR
Intra-governmental Work Request
TYPE
REQUEST/COMMITMENT
REQUISTION/OBLIGATION
RECEIPT & ACCEPTANCE/EXPENSE
LIQUIDATION
AUTHORIZATION/APPROVAL
SOURCE
OBLIGATION
SOURCE
EXPENSE
SOURCE
LIQUIDATION
SOURCE
MIPR - CAT 1
• Approved PR Builder Procurement
Request to include amendments
(DD 448)
• MOU/MOA/ISSA/ Support
Agreements
RG, PRB
• Signed/Accepted DD
448-2
• MOU/MOA/ISSA/
Support Agreements Seller
• Proof of
receipt/acceptance of
goods/services
• SF 1080
• DD250
• SF 1034
Command,
PMO
• Paid/Certified
Voucher EDA,
EDM, EFR,
IPAC
Work Request -
CAT 1
• Approved PR Builder Procurement
Request to include amendments
(NC 2275) RG, PRB
• Signed/Accepted NC
2275
Seller
• Proof of
receipt/acceptance of
goods/services
• SF 1080
• DD250
• SF 1034
Command,
PMO
• Paid/Certified
Voucher EDA,
EDM, EFR,
IPAC
Printing
• Local Form/Email request for
printing RG, PRB
• Approved Printing
Requisition/Order form
DD 282 RG
• Approved Printing
Requisition/Order form
DD 282 WAWF
• Paid/Certified
Voucher WAWF,
EDA,
EDM, EFR
General Equipment & Real Property
TYPE
REQUEST/COMMITMENT
REQUISTION/OBLIGATION
RECEIPT & ACCEPTANCE/EXPENSE
LIQUIDATION
AUTHORIZATION/APPROVAL
SOURCE
OBLIGATION
SOURCE
EXPENSE
SOURCE
LIQUIDATION
SOURCE
Contracts for
Garrison Capital
Assets
• Funding Request / Realignment
Form
• DD 1391
FM
• DD 1155
• SF 1449
• SF30
FM, AS
• DD 250
• Manual Invoice
Certification
• Documentation of
Receipt of
Materials/Services
• WAWF-RA 2 in 1
invoice
• WAWF-RA Non 2 in 1
invoice
FM, AS,
WAWF
• Paid/Certified
Voucher
EDA
Garrison Mobile
Equipment
• Funding Request / Realignment
Form
• DD 1391
• DD 1149
FM
• DD 448-2
• SPS Vendor Contract
• DD 1155
• SF 1449
• SF30
• Approved/Signed DD
1149
FM, AS
• DD 250
• Manual Invoice
Certification
• Documentation of
Receipt of
Materials/Services
• WAWF-RA 2 in 1
invoice
• WAWF-RA Non 2 in 1
invoice
FM, AS,
WAWF
• Paid/Certified
Voucher
EDA
Real Property
• DD1391
FM
• NC2275 • DD 1155
• SF 1449
• DD1354
• DD 250
• Paid/Certified
Voucher

MCO 4400.150
29 JAN 2014
S-4 Enclosure (1)
DNR Corrections
TYPE
REQUEST/COMMITMENT
REQUISTION/OBLIGATION
RECEIPT & ACCEPTANCE/EXPENSE
LIQUIDATION
AUTHORIZATION/APPROVAL
SOURCE
OBLIGATION
SOURCE
EXPENSE
SOURCE
LIQUIDATION
SOURCE
SF 1081
Refer to local Comptroller FMRO or Disbursing Officer for assistance.
Redistribute
DNR
Refer to local Comptroller FMRO or Disbursing Officer for assistance.
SABRS
Correction
Notice
Refer to local Comptroller FMRO or Disbursing Officer for assistance.
Reconciliations (Authorization/Budget)
TYPE
REQUEST/COMMITMENT
REQUISTION/OBLIGATION
RECEIPT & ACCEPTANCE/EXPENSE
LIQUIDATION
AUTHORIZATION/APPROVAL
SOURCE
OBLIGATION
SOURCE
EXPENSE
SOURCE
LIQUIDATION
SOURCE
Budget
Execuition
Activity
Refer to local Comptroller FMRO or Disbursing Officer for assistance.
Budget
Execuition Sub-
Activity
Refer to local Comptroller FMRO or Disbursing Officer for assistance.
Collections
TYPE
REQUEST/COMMITMENT
REQUISTION/OBLIGATION
RECEIPT & ACCEPTANCE/EXPENSE
LIQUIDATION
AUTHORIZATION/APPROVAL
SOURCE
OBLIGATION
SOURCE
EXPENSE
SOURCE
LIQUIDATION
SOURCE
Cash
Collections
Refer to local Comptroller FMRO or Disbursing Officer for assistance.
Authorization Ownership
TYPE
DIC
DTC
Responsibility
Allocations
AFO, IAA
AU, FO, IA
MARCORSYSCOM, RPPB
Allocations Withheld
ALW
AW
MARCORSYSCOM, RPPB
Allotment Authority Issue-Direct
DAA
DA
DFAS/RF/MARCORSYSCOM/MARSOC
Allotment Authorization
A04
BB
MARCORLOGCOM/Comptrollers
Allotment Receipt Authority
AL1
AT
RF
Allowance for Doubtful Accounts
ADS
DW
No users currently loaded
Apportionment Unavailable Pursuant to Public Law
UAL
PL
DFAS
Apportionment
APO
AH, AS, PL, OD, WP
DFAS
Appropriation Transfer
AXF
XF
DFAS
Approved Apportionments Withheld
ADW
AH
DFAS
Approved Program Base
APB
AP
DFAS
BEA Authorization
OT1
BE, BS, WA
Field Components
BEA/BESA Authorization Expense
OTX
BE, BS, WA
Field Components
BESA Authorization
OT2
BE, BS, WA
Field Components
Continuing Resolution Allocation
CRA
CR
DFAS/RF/MARCORSYSCOM/MARSOC
In Conference Amount
ICA
IA
DFAS
Lateral Transfer from ARI-Direct
ALD
DT
MARCORLOGCOM/Comptrollers
Reimbursables
ADG, FRA
WA
Field Commands – Providing Funding Document, ISSA, or MOA
Rescissions
REC
RE
No users currently loaded
SRI Authority Direct
AL3
SL
MARCORLOGCOM/Comptrollers
SRI/WCI Express Fund Authorization
DEX
DX
DFAS/RF/MARCORSYSCOM/MARSOC/Comptrollers
Transfers (In/Out)
AT*
TP, TC
DFAS
Transfers by Funding Function
SSP
SP
DFAS
Treasury Warrants
WAR
TW
DFAS
Unapportioned Appropriations – OMB Deferred
UAD
OD
DFAS
Unapportioned Authority Pending Rescission
UAR
WP
DFAS
WCI Authority
AL5
AT
MARCORLOGCOM/Comptrollers
Write Off-SRI
WOS
DW
No users currently loaded
Source Document Matrix Key
Abbreviation
Meaning
Abbreviation
Meaning
ACO
Administrative Contracting Officer
PCO
Procuring Contracting Officer
AS
Accounting System
PCS
Permanent Change of Station
CHOOSE
Cash History On-line Operator Search Engine
PMO
Project Management Office
CITI
CITI Direct
PRB
Procurement Requirements Builder
COR
Contracting Officer Representative
PT
PowerTrack (now known as Syncada)
DCPS
Defense Civilian Labor System
RCO
Regional Contracting Office
DNR
Disbursement Notification Record
RG
Requirements Generator
DRA
Materiel Receipt Acknowledgement
RHICS
Regional Hazardous Inventory Control System
DRN
Document Reference Number
ROWS
Reserve Order Writing System
DSSC
Direct Suppy Support Center
SAB1TRVL
SABRS On-line Travel Order Writing System
DTS
Defense Travel System
SABRS
Standard Accounting Budgeting Reporting System
EDA
Electronic Document Access
SASSY
Supported Activities Supply System
EDM
Electronic Document Management
SDN
Standard Document Number
EFR
Electronic File Room
SIDI
Systems Integration Development Implementation
EMP
eMarketplace
SLDCADA
Standard Labor Data Collection and Distribution Application
EXP
Expense
SPS
Standard Procurement System
FAS Fuel Automated System STORES
Subsistence Total Ordering and Receipt Electronic System (Navy
system)

MCO 4400.150
29 JAN 2014
S-5 Enclosure (1)
FM Fund Manager Syncada
Not an acronym, actual name of multi-bank network, integrated fully
electronic financial supply chain platform.
GCPC
Government Commercial Purchase Card
TAD
Temporary Additional Duty
GCSS-MC
Global Combat Support System – Marine Corps
TCN
Transportation Control Number
GSA
General Services Administration
TCPT
Transportation Capacity Planning Tool
LDG
Logistics Data Gateway (Milstrip history including billing)
U&E
Update & Extract
LOA
Line of Accounting
WAWF
Wide Area Work Flow
MCCS
Marine Corps Community Services
WAWF-MP
Wide Area Work Flow-Miscellaneous Pay
MCTFS
Marine Corps Total Force System
WAWF-RA
Wide Area Work Flow-Receipt and Acceptance
MILSBILLS Military Standard Billing System
WEB BASED
REQUISITION
SITES
i.e., GSA Advantage, DoD eMall, DSSC, etc.
MILSTRIP Military Standard Requisitioning and Issue Procedures WEBVLIPS
Web Visual Logistics Information Processing System (MILSTRIP
history, does NOT include billing)
MMPA Master Military Pay Account WITS
Web Interfund Transaction Search (MILSTRIP billing summary & detail
records)
MOA
Memorandum of Agreement
WO
Web Orders
MRP Materials Return Program
WRIGHT
EXPRESS
Wright Express

MCO 4400.150
29 JAN 2014
T-1 Enclosure (1)
Appendix T
Request for Heritage Asset Determination Format
Requests to identify an item as a heritage asset will be submitted using the
below format.
5750
Office Code
Date
From: Commanding Officer
To: Registrar, National Museum of the Marine Corps, 2014 Anderson Ave.,
Quantico, VA 22134-5002
Subj: REQUEST FOR HERITAGE ASSET DETERMINATION
Ref: (a) MCO 4400.150_
(b) MCO 5750.1_
(c) MCO P10520.3_ (if applicable)
Encl: (1) Digital Image(s) of potential Heritage Asset being reported
(include images of identify features such as serial number or part
number, if applicable)
(2) Copy of Limited Demilitarized Certificate (if applicable)
1. In accordance with the references, this request is submitted to identify
an asset as a potential heritage asset.
2. The following asset description is provided with digital images provided
as enclosure (1):
Nomenclature:
Part/Identification Number: (if applicable)
National/Marine Corps Stock Number: (input NA if not assigned)
Country of Origin:
Unit Price: (if applicable)
Unit of Issue: (if applicable)
Quantity:
Serially Controlled (Y/N) (indicate "Yes" or "No")
Serial Number(s): (input NA if not assigned)
3. The significance of this asset is (describe significance of object to the
unit, date obtained, where obtained, background/provenance of asset, why it
contributes to unit's traditions and/or esprit de corps and more readily
allows the unit to exploit historical experiences).
4. The physical condition and current location of this asset is (describe
condition as well as physical location of the asset(s)).
5. This command understands that approval of this request does not
constitute authorization to maintain physical possession of the asset.
6. The point of contact for this matter is (include rank, full name,
telephone number, and e-mail).
(Signature)
(FI. MI. LAST Name of CO)

MCO 4400.150
29 JAN 2014
U-1 Enclosure (1)
Appendix U
Request for Conditional Loan or Display Equipment Retention Format
Requests for conditional loan of heritage assets or retention of display
equipment will be submitted using the below format.
5750
Office Code
Date
From: Commanding Officer
To: Commanding General, Marine Corps Installations Command
Via: (insert appropriate chain of command as described in paragraph 10 of
chapter 6)
Subj: REQUEST CONDITIONAL LOAN RETENTION or REQUEST DISPLAY EQUIPMENT
RETENTION (choose appropriate request based on heritage asset
determination)
Ref: (a) MCO 4400.150_
(b) MCO 5750.1_
(c) MCBul 4410
(d) MCO P10520.3_ (if applicable)
Encl: (1) NMMC endorsement on REQUEST FOR HERITAGE ASSET DETERMINATION
(2) Digital Image(s) of asset(s) (if not included in enclosure (1),
include images of data plate and both sides (front and back) of
the lower receiver for small arms, if applicable)
(3) Copy of Limited Demilitarized Certificate (if applicable)
1. In accordance with the references, this command is requesting conditional
loan retention of the below heritage asset. (Change to “In accordance with
the references, this command is requesting display retention of the below
asset.” if asset was not accepted by the NMMC as a heritage asset.)
2. The following asset description is provided with digital images provided
in enclosure (1): (change “in enclosure (1)” to “in enclosure (2)” if not
provided in enclosure (1))
Nomenclature:
Part/Identification Number:
National/Marine Corps Stock Number: (input NA if not assigned)
Country of Origin:
Unit Price:
Unit of Issue:
Quantity:
Serially Controlled (Y/N) (indicate "Yes" or "No")
Serial Number(s): (input NA if not assigned)
3. The significance of this asset is (describe significance of object to the
unit, date obtained, where obtained, background/provenance of asset, why it
contributes to unit's traditions and/or esprit de corps and more readily
allows the unit to exploit historical experiences).
4. The physical condition and current location of this asset is (describe
condition as well as location asset(s) will be physically displayed. Also
describe security measures in place for safeguarding).
MCO 4400.150
29 JAN 2014
U-2 Enclosure (1)
5. If authorized to maintain this asset as a heritage asset on conditional
loan, stewardship responsibility will be established using this command’s
base property sub-custody account (insert DoDAAC/PPM sub-custody account
number of unit requesting conditional loan), an account currently established
under the (insert installation name) PPM, (insert PPM DoDAAC). (Use this
paragraph if request is for conditional loan retention, use alternative
paragraph 5 below if for display equipment retention)
5. If authorized to maintain this asset as display equipment, accountability
will be established using this command’s base property sub-custody account
(insert DoDAAC/PPM sub-custody account number of unit requesting conditional
loan), an account currently established under the (insert installation name)
PPM, (insert PPM DoDAAC). (Use this paragraph if request is for display
equipment retention, use alternative paragraph 5 above if for conditional
loan retention)
6. If approved for retention, this command understands its responsibility to
maintain the asset in an acceptable condition. Any associated budget
requirements for maintenance of the asset(s) will be coordinated with the
installation commander identified above. Anticipated maintenance costs for
this asset includes (identify requirements). (If there are no expected
maintenance requirements associated with the asset, replace the last sentence
with “There are currently no expected maintenance support requirements for
this asset.”)
7. The point of contact for this matter is (include rank, full name,
telephone number, and e-mail).
(Signature)
(FI. MI. LAST Name of CO)


