MT_Smart_Kit_Art.8172IS MT Smart Kit Art.8172IS
User Manual: MT_Smart_Kit_Art.8172IS
Open the PDF directly: View PDF
.
Page Count: 140 [warning: Documents this large are best viewed by clicking the View PDF Link!]

Assistenza tecnica Italia 0346/750090
Commerciale Italia 0346/750091
Technical service abroad (+39)0346750092
Export department (+39) 0346750093
www.comelitgroup.com
PT
MANUAL
TÉCNICO
IT
MANUALE
TECNICO
EN
TECHNICAL
MANUAL
FR
MANUEL
TECHNIQUE
NL
TECHNISCHE
HANDLEIDING
DE
TECHNISCHES
HANDBUCH
ES
MANUAL
TÉCNICO
1212
Manuale tecnico Smart kit bifamiliare Art. 8172IS
Technical manual for two-family Smart Kit Art. 8172IS
Technische handleiding Smart kit tweegezinswoning Art. 8172IS
Manuel technique Smart kit deux usagers Art. 8172IS
Technisches Handbuch Smart Kit Türsprechanlage
für Zweifamilienhaus Art. 8172IS
Manual técnico Smart Kit bifamiliar art. 8172IS
Manual técnico Smart Kit bifamiliar art. 8172IS

2
IT
Avvertenze
sæ %FFETTUAREæLINSTALLAZIONEæSEGUENDOæSCRUPOLOSAMENTEæLEæISTRUZIONIæFORNITEæDALæCOSTRUTTOREæEDæINæCONFORMITÝæALLEæNORMEæVIGENTI
sæ 4UTTIæGLIæAPPARECCHIæDEVONOæESSEREæDESTINATIæESCLUSIVAMENTEæALLUSOæPERæCUIæSONOæSTATIæCONCEPITIæComelit Group S.p.A.æDECLINAæOGNIæRESPONSABILITÝæPERæUNæUTILIZZOæIMPROPRIOæDEGLIæAPPARECCHIæ
PERæMODIlCHEæEFFETTUATEæDAæALTRIæAæQUALUNQUEæTITOLOæEæSCOPOæPERæLUSOæDIæACCESSORIæEæMATERIALIæNONæORIGINALI
sæ 4UTTIæIæPRODOTTIæSONOæCONFORMIæALLEæPRESCRIZIONIæDELLEæDIRETTIVEæ#%æCHEæSOSTITUISCEæLAæDIRETTIVAæ#%%æEæSUCCESSIVIæEMENDAMENTIæEæCIÓæâæATTESTATOæDALLAæPRESENZAæDELLAæMARCATURAæ
CEæSUGLIæSTESSI
sæ %VITAREæDIæPORREæIælLIæDIæMONTANTEæINæPROSSIMITÝæDIæCAVIæDIæALIMENTAZIONEæ6
sæ 'LIæINTERVENTIæDIæINSTALLAZIONEæMONTAGGIOæEæASSISTENZAæAGLIæAPPARECCHIæELETTRICIæDEVONOæESSEREæESEGUITIæESCLUSIVAMENTEæDAæELETTRICISTIæSPECIALIZZATI
sæ 4OGLIEREæLALIMENTAZIONEæPRIMAæDIæEFFETTUAREæQUALSIASIæMANUTENZIONE
sæ #ONNETTEREæILæTELAIOæPORTAæMODULIæAæTERRAæVEDIæ&IG
sæ .ONæTENEREæPREMUTOæILæGANCIOæFONICAæCONæLAæCORNETTAæSOLLEVATA
sææ ,AæTELECAMERAæNONæDEVEæESSEREæINSTALLATAæDIæFRONTEæAæGRANDIæSORGENTIæLUMINOSEæOPPUREæINæLUOGHIæDOVEæILæSOGGETTOæRIPRESOæRIMANGAæMOLTOæINæCONTROLUCEæ
0ERæRISOLVEREæILæPROBLEMAæPRECEDENTEMENTEæDESCRITTOæSIæCONSIGLIAæDIæMODIlCAREæLgALTEZZAæDIæINSTALLAZIONEæDELLAæTELECAMERAæSOLITAMENTEææææCMæADæ
UNgALTEZZAæDIææCMæEæDIæORIENTAREæLgOBIETTIVOæVERSOæILæBASSOæINæMODOæDAæMIGLIORAREæLAæQUALITÝæDELLEæRIPRESE
sææ ,EæTELECAMEREæCONæSENSOREæ##$æAæCOLORIæPRESENTANOæINæCONDIZIONIæDIæSCARSAæLUMINOSITÝæUNAæSENSIBILITÝæINFERIOREæRISPETTOæALLEæTELECAMEREæINæBIANCOæEæNEROæ
3IæCONSIGLIAæPERTANTOæINæAMBIENTIæPOCOæILLUMINATIæDIæPREVEDEREæUNAæFONTEæDIæILLUMINAZIONEæAGGIUNTIVA
Generalità 3
Posto esterno
!RTæ+# 3
!RTæ 3
Installazione posto esterno 3
Inserimento cartellini portanome 4
Posti interni
!RTæ 5
$ESCRIZIONEæMONITOR 5
Montaggio Art. 6302 con scatola ad incasso Art. 6117 6
Montaggio Art. 6302 su supporto da parete Art. 6320 7
Art. 2608
Installazione citofono Art. 2608
Indicazioni generali di installazione e funzionamento 9
Tabella distanze di funzionamento 9
Funzionamento 9
Descrizione impostazioni e funzionamento pulsanti 10
Impostazioni monitor Art. 6302 e citofono Style 10
Descrizione funzioni 10
Monitior supplementari principali o secondari 10
Configurazioni pulsanti di default 11
Avvertenze generali programmazione pulsanti 11
Programmazioni pulsanti per attuatore generico o indirizzato 11
Programmazioni per chiamata intercomunicante 12
Programmazione/cancellazione indirizzo intecomunicante (solo per intercomunicante selettivo) 12
Programmazioni pulsanti per chiamata intercomunicante 12
Programmazioni pulsanti per altre funzioni 13
Abilitazione (ON) / disabilitazione (OFF) risposta automatica 13
Variazione suonerie monitor 13
Programmazione diretta chiamata intercomunicante 14
Reset programmazione 14
Programmazione range/suonerie 15
Programmazione ingresso IN1 per segnalazione led/allarme/apriporta/attuatore 16
Utilizzo kit in impianti con porta principale 17
Programmazione pulsanti Art. 4680KC 17
Programmazioni speciali Art. 4680KC
Schemi di collegamento
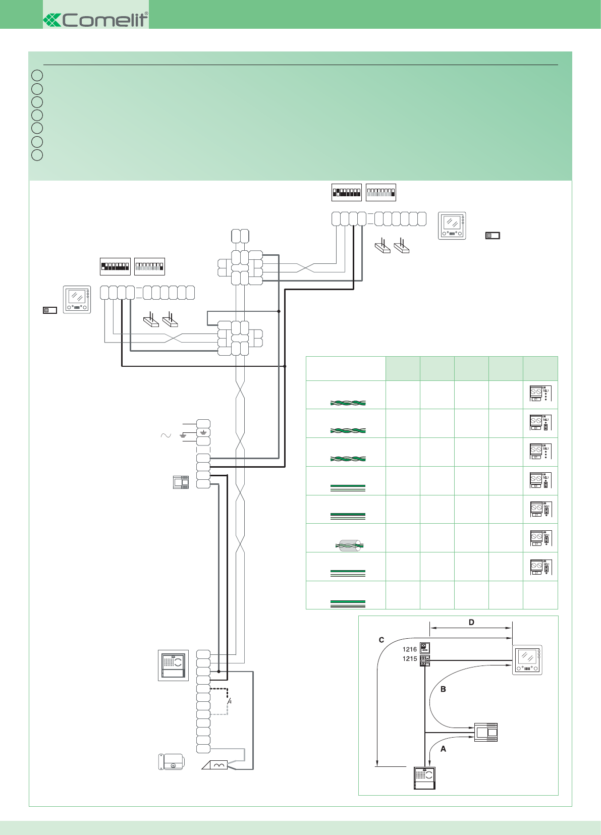
3-+)#æ3CHEMAæBASEæPERæKITæBIFAMILIARIæ!RTæ)3æCONæCOLLEGAMENTOæINæCASCATAæ-ESSAæINæFUNZIONEVERIlCAæTENSIONIæDIæIMPIANTOæAæRIPOSO 121
3-+)"#æ3CHEMAæBASEæPERæKITæBIFAMILIARIæ!RTæ)3æCONæCOLLEGAMENTOæINæDERIVAZIONE 122
3-+)"#æ3CHEMAæPERæKITæBIFAMILIARIæ!RTæ)3æAMPLIATIæCONæUNæSECONDOæ!RTæ+#æ#OLLEGAMENTOæINæDERIVAZIONE 123
3-+)!#æ3CHEMAæPERæKITæBIFAMILIARIæ!RTæ)3æAMPLIATIæCONæUNæSECONDOæ!RTæ+#æ#OLLEGAMENTOæINæCASCATA 124
3-+)!#æ3CHEMAæPERæKITæBIFAMILIAREæCONæALIMENTATOREæAGGIUNTIVOæ!RTæ 125
3-+)#æ5TILIZZOæMODULOæTELECAMERAæSCORPORATAæ!RTæ# 126
08+%#æ#OLLEGAMENTOæREL£æATTUATOREæ!RTæ 127
3-+%.)#æ3CHEMAæPERæCONNESSIONEæAæPORTAæPRINCIPALEæDAææAææ3MARTæ+ITæTRAMITEæ!RTæ
3-+%.)#æ3CHEMAæPERæCONNESSIONEæAæPORTAæPRINCIPALEæDIææ3MARTæ+ITæMASSIMOæ#OLLEGAMENTOæ3MARTæINæCASCATAæCONæ!RTæ 130
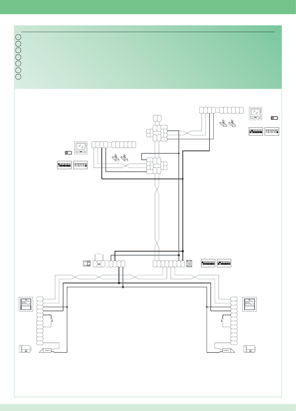
3"!!2æ#OLLEGAMENTOæAMPLIlCATOREæVIDEOæ!RTæ# 132
3-+(#æ!GGIUNTAæDIæUNæMONITORæPRINCIPALEæINæPARALLELOæ#OLLEGAMENTOæINæCASCATA 132
3-+)#æ!GGIUNTAæDIæUNæMONITORæPRINCIPALEæINæPARALLELOæ#OLLEGAMENTOæINæDERIVAZIONE 133
3-+!3æ#OLLEGAMENTOæINæCASCATAæDELæTERZOæMONITORæPRINCIPALEæCONæALIMENTAZIONEæLOCALE 133
3-+!3æ#OLLEGAMENTOæINæDERIVAZIONEæDIææMONITORæPRINCIPALIæEæDIææMONITORæSECONDARIæCONæLOæSTESSOæCODICEæUTENTE 134
3-+!3æ#OLLEGAMENTOæINæCASCATAæDIææMONITORæPRINCIPALIæEæDIææMONITORæSECONDARIOæCONæLOæSTESSOæCODICEæUTENTE 134
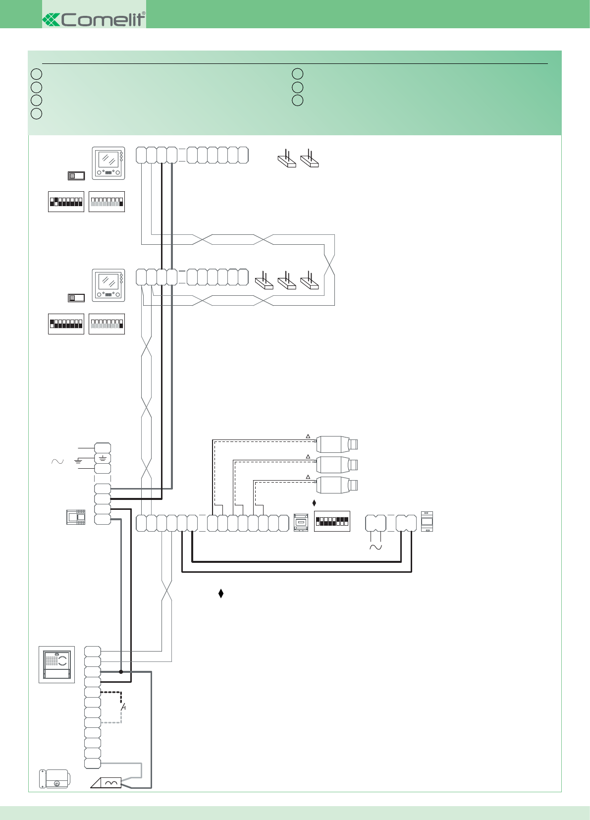
3-+!!%æ#OLLEGAMENTOæCITOFONIæAGGIUNTIVIæINæDERIVAZIONEæDALæMONITOR 135

3
IT
2
Art. 4879KC
21
165 cm
Generalità
)æ+ITæVIDEOæCITOFONICIæBIFAMILAREæ!RTæ)3æSONOæUTILIZZABILIæINæEDIFICIæCIVILIæOæ
TERZIARIæDOVEæâæRICHIESTOæUNEFFICACEæCONTROLLOæDIæACCESSOæAæFRONTEæDIæSEMPLICIæ
OPERAZIONIæDIæINSTALLAZIONE
)NFATTIæ BASTANOæ æ CONDUTTORIæ TRAæ ILæ POSTOæ ESTERNOæ Eæ ILIæ MONITORæ INTERNIæ PERæ
ATTIVAREæILæSISTEMAæCHIAMATAæFONICAæVIDEOæAUTOACCENSIONEæPIÂææFILIæPERæ
ALIMENTAREæILæPOSTOæESTERNOæEæLELETTROSERRATURAæEææFILIæPERæALIMENTAREæILæPOSTOæ
INTERNOæVIDEOCITOFONICO
»æDISPONIBILEæINOLTREæUNAæVASTAæGAMMAæDIæACCESSORIæPERæRISOLVEREæFACILMENTEæ
OGNIæ ESIGENZAæ DIæ IMPIANTOæ INFATTIæ OLTREæ Aæ INTERESSANTIæ ACCESSORIæ DIæ TIPOæ
STANDARDæ âæ POSSIBILEæ AMPLIAREæ LIMPIANTOæ AGGIUNGENDOæ VIDEOCITOFONIæ EOæ
CITOFONIæEOæPOSTIæESTERNI
)NæQUESTOæMODOæSIæPUÓæRAGGIUNGEREæUNæMASSIMOæDIææPOSTIæESTERNIæCONææ
POSTIæINTERNIæTRAæCITOFONIæEæVIDEOCITOFONIæPERæLAæCONFIGURAZIONEæMONOFAMILIARE
4RAMITEæ OPPORTUNIæ IMPOSTAZIONIæ âæ POSSIBILEæ EFFETTUAREæ COMUNICAZIONIæ
INTERCOMUNICANTIæ MONOFAMILIARIæ CIOâæ TRAæ UTENTIæ CONæ ILæ MEDESIMOæ CODICEæ
UTENTEæUTILIZZANDOæSIAæVIDEOCITOFONIæCHEæCITOFONIæ
0IÂæ+ITæPOSSONOæESSEREæCONNESSIæAæUNAæPORTAæPRINCIPALEæ3IMPLEBUSæEOæAæ
UNæCENTRALINOæ!RTæ!æ
Posto esterno
Art. 1207
Caratteristiche tecniche
)LæTRASFORMATOREæ PREVEDEææ USCITEæUNAæ PERæALIMENTAREæ ILæPOSTOæ ESTERNOæEæ
LELETTROSERRATURAæLALTRAæPERæALIMENTAREæILæMONITOR
$IMENSIONIæXXæMMææMODULIæ$).
0ROTETTOæDAæCORTOCIRCUITIæEæSOVRACCARICHI
Descrizione morsettiera
L N INGRESSOæTENSIONEæDIæRETEææ6!#
+22V 0VæUSCITAæ$#æDIæALIMENTAZIONEæDELæMONITOR
+33V 0VæUSCITAæ$#æPERæPOSTOæESTERNOæEæELETTROSERRATURA
Art. 4879KC
Installazione posto esterno
Caratteristiche tecniche
#ONNESSIONEæALæMONITORæCONææFILIæPERæAUDIOæVIDEOæAPRIPORTAæEæCHIAMATAæPIÂæ
æFILIæPERæALIMENTAZIONEæDAæ!RTææ
4ELECAMERAæORIENTABILEæADæALTAæSENSIBILITÝæCONæSENSOREæ##$ævæ
#ARTELLINIæPORTANOMEæCONæILLUMINAZIONEæAæLEDæSELEZIONABILEæTRAæBLUæBIANCAæ
EæSPENTA
2EGOLAZIONEæVOLUMEæALTOPARLANTE
$IMENSIONEæSCATOLAæDAæINCASSOæXXæMM
)æPULSANTIæDELLg!RTæ+#æâæIMPOSTATOæDIæFABBRICAæPERæEFFETTUAREæLAæCHIAMATAæ
AGLIæINDIRIZZIææPULSANTEæSINISTROæEææPULSANTEæDESTRO
$IMENSIONEæPOSTOæESTERNOæXXæMM
Descrizione morsettiera
LL CONNESSIONEæMONITORæVIDEOæCHIAMATAæFONICAæAPRIPORTA
V+ V- ALIMENTAZIONEæPOSTOæESTERNO
RTEæINGRESSOæAPRIPORTAæLOCALEæTEMPORIZZATOæ
DO INGRESSOæSEGNALAZIONEæPORTAæAPERTA
PR MORSETTOæDIæPROGRAMMAZIONE
GND MORSETTOæNEGATIVOæDAæUTILIZZAREæINæFASEæDIæPROGRAMMAZIONE
NO NC COMæCONTATTIæDELæREL£æDAæ!
SE CONNESSIONEæELETTROSERRATURA
3-+!!$æ#OLLEGAMENTOæCITOFONIæAGGIUNTIVIæINæCASCATAæDALæMONITOR 135
3-+&#æ!GGIUNTAæDIæUNæCITOFONOæINæPARALLELOæINæDERIVAZIONEæDALæMONTANTE 136
3"8æ5TILIZZOæPERæUSIæVARIæDELæPULSANTEæ0æ!RTæ 136
3"6!!+æ#ONNESSIONEæDIæDISPOSITIVIæDIæRIPETIZIONEæDIæCHIAMATAæ!RTææOæ!RTæ! 137
6ARIANTEæCOLLEGAMENTOæCHIAMATAæFUORIæPORTA 137
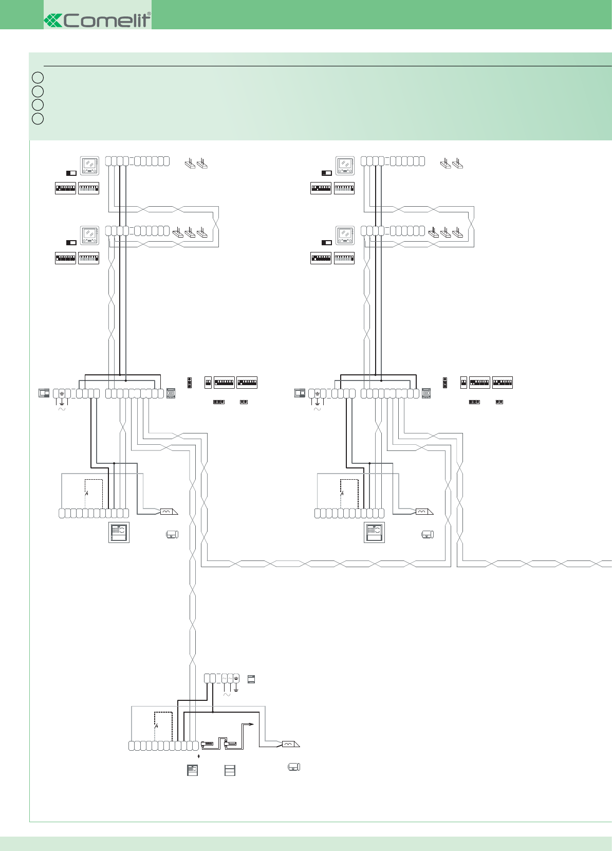
5TILIZZOæINGRESSOæ).æCOMEæCONTATTOæPERæSEGNALAZIONEæ,%$!,,!2-%!02)0/24!!445!4/2%æ!RTææ!TTIVAZIONEæINæCHIUSURAæ
VERSOæ#&0
5TILIZZOæINGRESSOæ).æCOMEæCONTATTOæPERæSEGNALAZIONEæ,%$!,,!2-%!02)0/24!!445!4/2%æ!RTææ!TTIVAZIONEæINæPRESENZAæ
DIæTENSIONEæRISPETTOæAæ).
08+24.0æ5TILIZZOæREL£æPOSTOæESTERNOæSUæAPRIPORTAæOæCOMANDOæATTUATOREæ
VEDIæPROGRAMMAZIONIæSPECIALIæPAGæGESTIONEæCOMANDOæATTUATORE 139
08+3.0æ6ARIANTEæCONæSERRATURAæDIæSICUREZZAæEæALIMENTAZIONEææAGGIUNTIVA 139
5TILIZZOæDELLAæRETEæ2#æPERælLTROæSERRATURAæSUIæCONTATTIæDELæRELâ 140
08+$/æ6ARIANTEæUTILIZZOæSEGNALAZIONEæPORTAæAPERTA
$AæUTILIZZAREæSOLOæINæIMPIANTIæCONææSOLOæPOSTOæESTERNOæSENZAæSCAMBIæ!RTæ!æ!RTæ 140
ŹLasciare in posizione la
protezione di impianto

4
IT
5
2
1
2
3
213
1
4
LED
O
F
F
LED
O
F
F
WHITE OFF BLUE
3
4A
Posizione alternativa del microfono
Inserimento cartellini portanome
ŹSelezione illuminazione led cartellini portanome

5
IT
43
cci Luciano Doria
Daniela Rizzo
NO
Dott. Luca Ricci Luciano Doria
Daniela Rizzo
Dott. Luca Ricci Luciano Doria
Daniela Rizzo
Robinson
as Anne Francois
Dott. Luca Ricci Luciano Doria
Daniela Rizzo
2
1
34
Dott. Luca Ricci Luciano Doria
Daniela Rizzo
OK
Dott. Luca Ricci Luciano Doria
Daniela Rizzo
NO
12
1
2
3
7
6
5
4
1
4
3
2
5
6
S1 S2
Posti interni
Art. 6302
Descrizione monitor:
1 ,EDæDIæSEGNALAZIONEæPRIVACYæATTIVAIMPIANTOæOCCUPATOFUNZIONEæDOTTOREæ
ATTIVA
2 ,EDæDIæSEGNALAZIONEæAPRIPORTAæATTIVATOPORTAæAPERTA
3 ,EDæDIæSEGNALAZIONEæFONICAæATTIVA
)LæLEDæLAMPEGGIAæADæINDICAREæUNAæCHIAMATAæRICEVUTAæ
æ )LæLEDæSIæACCENDEæADæINDICAREæUNAæCONVERSAZIONEæINæCORSO
4 3PAZIOæALLOGGIAMENTOæPULSANTIæSUPPLEMENTARIæCONæACCESSORIOæ!RTæ
5 !LTOPARLANTE
6 $ISPLAYæ,#$æAæCOLORI
7 -ICROFONO
Regolazioni:
æ -ANOPOLAæREGOLAZIONEæVOLUMEæSUONERIAATTIVAZIONEæSERVIZIOæPRIVACY
`0ERæAUMENTAREæILæVOLUMEæSUONERIAæRUOTAREæINæSENSOæORARIO
`0ERæ ATTIVAREæ LAæ FUNZIONEæ PRIVACYæ RUOTAREæ COMPLETAMENTEæ INæ SENSOæ
ANTIORARIO
» il led di segnalazione privacy attiva si accende
æ -ANOPOLAæREGOLAZIONEæVOLUMEæFONICAæ
`æ0ERæAUMENTAREæILæVALOREæRUOTAREæINæSENSOæORARIO
æ -ANOPOLAæREGOLAZIONEæLUMINOSITÝæ
`0ERæAUMENTAREæILæVALOREæRUOTAREæINæSENSOæORARIO
Descrizione pulsanti:
1 4ASTOææATTUATOREæGENERICOæPROGRAMMABILE
2æ 4ASTOææAUTOACCENSIONEæPROGRAMMABILEæ
Aææ0ULSANTEæAPRIPORTA
4ASTOæFONICA
Descrizione monitor
1 -ORSETTIERAæPERæCONNESSIONEæIMPIANTO
L L -ORSETTIæDIæCONNESSIONEæLINEAæ"US
- + -ORSETTIæPERæALIMENTAZIONE
CFP1 CFP2æ)NGRESSOæCHIAMATAæDAæPIANO
S+ S- -ORSETTIæPERæDISPOSITIVOæRIPETIZIONEæDIæCHIAMATA
IN1 IN2 )NGRESSIæPROGRAMMABILIæVEDIæPAGæ
2 CV6 SELETTOREæPERæUTILIZZOæINGRESSOæ).ææVEDIæPAGæ
3 CV5 *UMPERæCHIUSURAæVIDEO
4 S1æ-ICROINTERRUTTORIæPERæPROGRAMMAZIONEæCODICEæUTENTE
5 SW1 3ELETTOREæPERæMODALITÝæ3IMPLEBUSææ3ææDEFAULTæOæ3IMPLEBUSææ
(S2)
6 S2 -ICROINTERRUTTORIæPERæPROGRAMMAZIONEæPULSANTIæEæFUNZIONI
DIP 1-2-3-4æPERæPROGRAMMAZIONEæFUNZIONIæPULSANTI
DIP 5-6æACCESSOæPROGRAMMAZIONI
DIP 7 NONæUTILIZZATO
DIP 8
ONæSTAFFAæSECONDARIA
OFFæSTAFFAæPRINCIPALEæDEFAULT
Secondaria
Principale
ŹCentrare il cartellino
per evitare infiltrazioni

6
IT
2
3
4
5
1
4
Lmax = 10 cm
Lmin = 6 cm
5
12
6
7
1
2
8
12
2
1
9
2
1
10
160 cm
130 cm
2 3
1
13,8 cm
13,8 cm
12
Montaggio Art. 6302 con scatola ad incasso Art. 6117

7
IT
6
Lmax = 7 cm
Lmin = 6,5 cm
4
2
1
5
1
2
7
12
1
2
8
12
2
1
9
1
13,8 cm
13,8 cm
12
160 cm
130 cm
2 3
Montaggio Art. 6302 su supporto da parete Art. 6320

8
IT
3
4
5
6
7B
7A
1
2
140-145 cm
115-125 cm
1 2 3A
3B 3C 4
Art. 2608 .ONæâæUTILIZZABILEæPERæSFRUTTAREæLAæFUNZIONEæINTERCOMUNICANTE
)LæCITOFONOæVAæMONTATOæSEMPREæUTILIZZANDOæL!RTæ#æCOMEæMOSTRATOæ
NELLOæSCHEMAæDIæCOLLEGAMENTOææ3-+&#æAæPAGæ
1æ )NDICATOREæFUNZIONEæ0RIVACY
2æ 3ELETTOREæSUONERIASERVIZIOæ0RIVACYæAææPOSIZIONI
æ 0OSIZIONEæALTOæ3UONERIAæVOLUMEæMASSIMO
æ 0OSIZIONEæCENTRALEæ3UONERIAæVOLUMEæMEDIO
æ 0OSIZIONEæBASSOæ!TTIVAZIONEæFUNZIONEæ0RIVACY
æ 0ERæSERVIZIOæ0RIVACYæSIæINTENDEæLESCLUSIONEæDELLAæCHIAMATAæDALæPOSTOæ
ESTERNOæEæCENTRALINOæLATTIVAZIONEæDELLAæFUNZIONEæ0RIVACYæâæEVIDENZIATAæ
DALLAæCOMPARSAæDIæUNæINDICATOREæROSSOæINæALTOæAæDESTRA
3æ 4RIMMERæREGOLAZIONEæVOLUMEæMICROFONO
4æ -ICROINTERRUTTORI PERæIMPOSTAZIONEæCODICEæUTENTE
5æ -ORSETTIæCONNESSIONEæIMPIANTO
L L #ONNESSIONEæALLAæLINEAæBUS
CFP CFPæ)NGRESSOæCHIAMATAæDAæPIANO
P1 C1 -ORSETTIæ0ULSANTEæ0æPERæSERVIZIæVARIæCONTATTOæ#æ./æ6M!æ
MAXæRIMUOVEREæ#6æEæ#6æVEDIæVARIANTEæ3"8æPAGæ
S+ S- -ORSETTIæPERæDISPOSITIVOæRIPETIZIONEæDIæCHIAMATAæ
6 CV1 CV2 Jumper da rimuovere per avere contatto pulito C.NO. sul
pulsante P1.
7A/7B JP1 *UMPERæ PERæ SELEZIONAREæ LAæ FUNZIONEæ #HIAMATAæ CENTRALINOæ
POSIZIONEæ#!TTUATOREæGENERICOæPOSIZIONEæ!æDELæPULSANTEæ0
Descrizione pulsanti:
Aææ0ULSANTEæ!PRIPORTA
P1æ0ULSANTEæ 0æ CHIAMATAæ CENTRALINOATTUATOREæ GENERICOPULSANTEæ PERæ
SERVIZIæVARIæPRESENTEæINæMORSETTIERAæ0æ#
Pulire con un panno inumidito con acqua. Evitare Alcool e altri
prodotti aggressivi.
Installazione citofono Art. 2608

9
IT
1207
1215
1216
C
A
B
D
1215
1216
F
F
4833C
1207
1212/B
E
1595
G
4878KC
4879KC
4878KC
4879KC
4878KC
4879KC
A/G MAX B/E MAX C MAX D MAX F MAX Art. 1216
#OMELITæ!RTæææMM2æææMMæ!7'æ
50 m
æFEET
50 m
æFEET
200 m
æFEET
100 m
æFEET
150 m
æFEET
#OMELITæ!RTæ
æMM
2
æææMMæ!7'æ
)
25 m
æFEET
200 m
æFEET
100 m
æFEET
150 m
æFEET
æMM
2
æææMMæ!7'æ
75 m
æFEET
100 m
æFEET
540æCATæææMM2æææMMæ!7'æ
190 m
FEET
60 m
æFEET
150 m
æFEET
æMM2æææMMæ!7'æ
5 m
æFEET
190 m
æFEET
60 m
æFEET
150 m
æFEET
æMM2æææMMæ!7'æ
25 m
æFEET
25 m
æFEET
190 m
æFEET
60 m
æFEET
150 m
æFEET
æMM2æææMMæ!7'æ
50 m
æFEET
50 m
æFEET
190 m
æFEET
60 m
æFEET
150 m
æFEET
æMM2æææMMæ!7'æ
50 m
æFEET
50 m
æFEET
120 m
æFEET
40 m
æFEET
100 m
æFEET
æMM2æææMMæ!7'æ
75 m
æFEET
100 m
æFEET
190 m
æFEET
60 m
æFEET
150 m
æFEET
æMM2æææMMæ!7'æ
100 m
æFEET
150 m
æFEET
190 m
æFEET
60 m
æFEET
150 m
æFEET
2
2
2
1
1
1
bus
power
Indicazioni generali di installazione e funzionamento
,AæDISTANZAæMASSIMAæTOTALEæTRAæILæPOSTOæESTERNOæEæILæMONITORæPIÂæLONTANOæâææMæCONæAMPLIFICATOREæ!RTæ#
,AæSOMMAæTOTALEæDELæNUMEROæDIæPOSTIæINTERNIæCONæSTESSOæCODICEæUTENTEæEæDELæNUMEROæDIæDISPOSITIVIæDIæRIPETIZIONEæCHIAMATAæCOLLEGATIæAIæSUDDETTIæPOSTIæINTERNIæ
NONæPUÓæSUPERAREæILæNUMEROæDIææ
#ONNETTEREæUNæSOLOæDISPOSITIVOæDIæRIPETIZIONEæCHIAMATAæPERæOGNIæPOSTOæINTERNOæ
,AæDISTANZAæ-!8æDELæCOLLEGAMENTOæTRAæPOSTOæINTERNOæEæDISPOSITIVOæDIæRIPETIZIONEæCHIAMATAæâæDIæMæUTILIZZAREæCAVOæSCHERMATOæPERæILæCOLLEGAMENTOæEæNONæ
FARæPASSAREæIæCAVIæINæPROSSIMITÝæDIæCARICHIæINDUTTIVIæPESANTIæOæCAVIæDIæALIMENTAZIONEæ6ææ6æ
Funzionamento
In caso di cortocircuito persistente sulla linea bus il posto esterno emette un tono di segnalazione intermittente.
)LæVISITATOREæQUANDOæPREMEæILæTASTOæDIæCHIAMATAæACCENDEæLILLUMINAZIONEæDELæSOGGETTOæAZIONAæLAæSUONERIAæINTERNAæDIæCHIAMATAæSEæLAæFUNZIONEæPRIVACYæNONæâæ
ABILITATAæEæFAæAPPARIREæLIMMAGINEæSULSUIæMONITORæPRINCIPALEIæPERæCIRCAæv
,AæDURATAæMASSIMAæDELLAæCONVERSAZIONEæTRAæPOSTOæESTERNOæEæPOSTOæINTERNOæâæDIæ
!LæPOSTOæESTERNOæSIæHAæUNæTONOæDIæAVVENUTAæCHIAMATAæSEæINæIMPIANTIæCONææOæPIÂæINGRESSIæALLgATTOæDELLAæCHIAMATAæILæPOSTOæESTERNOæEMETTEæUNæTONOæDIæOCCUPATOæ
INVECEæCHEæLAæREPLICAæDELLAæSUONERIAæSIGNIFICAæCHEæUNgALTRAæCOMUNICAZIONEæâæGIÝæINæATTOæVERSOæUNæALTROæPOSTOæESTERNO
0ERæLAæPROGRAMMAZIONEæDIæINDIRIZZIæUTENTEæDIVERSIæDAæQUELLIæIMPOSTATIæDIæFABBRICAææEææVEDIæPAGæ
0ERæLEæFUNZIONALITÝæINTERCOMUNICANTIæDELæ3ISTEMAæ3MARTæ+ITæVEDIæPAGææ
Tabella distanze di funzionamento

10
IT
S1-5
S1-4
S1-3
S1-2
S1-1
12345678
Cod. Intercom.
bifam. S1 Cod. Intercom.
bifam. S1 Cod. Intercom.
bifam. S1 Cod. Intercom.
bifam. S1
1A 9%17 )25 M
2A 10 % ) 26 M
3"11 &19 J 27 .
4"12 &20 J .
5#13 '21 +29 /
6#14 '22 +30 /
7$15 (23 ,
$ 16 (24 ,
,Aæ CHIAMATAæ INTERCOMUNICANTEæ BIFAMILIAREæ TRAæ CITOFONIæ EOæ VIDEOCITOFONIæ âæ POSSIBILEæ SOLOæ SEæ Iæ æ UTENTIæ SONOæ IMPOSTATIæ SUæ CODICIæ DIæ CHIAMATAæ CONTIGUIæ
CONTRASSEGNATIæDALLAæSTESSAæLETTERAæ!!##//æNELLAæTABELLAæDIæPROGRAMMAZIONEæDEIæMICROæINTERRUTTORIæRIPORTATAæAæPAGæ
)æVALORIæDIæS1-1, S1-2, S1-3, S1-4æE S1-5æDEFINISCONOæLIndirizzo di chiamata DELæMONITORæEæDEIæCITOFONIæCOMEæRIPORTATOæNELLAæSEGUENTEæTABELLA
Monitor supplementari principali o secondari
,IMPOSTAZIONEæ DELæ $)0æ æ DIæ 3æ DEFINISCEæ SEæ LAæ STAFFAæ INæ OGGETTOæ VERRÝæ
GESTITAæCOMEæPRINCIPALEæ0æOæSECONDARIAæ3æVEDIæPAGææ
)LæPOSTOæESTERNOæPUÓæGESTIREæFINOæAæUNæMASSIMOæDIææVIDEOCITOFONIæOæCITOFONIæ
PERæPULSANTEæDIæCHIAMATAæ
.ELLAæCONFIGURAZIONEæCLASSICAæDELLOæ3MARTæ+ITæSIæPOSSONOæAVEREæALæMASSIMOæ
æ VIDEOCITOFONIæ PRINCIPALIæ Eæ æ VIDEOCITOFONIæ SECONDARIæ PERæ PULSANTEæ DIæ
CHIAMATAæTUTTIæALIMENTATIæDALLOæSTESSOæArt. 1207æ
»æPOSSIBILEæGESTIREæFINOæAææVIDEOCITOFONIæPRINCIPALIæALLINTERNOæDELLAæSTESSAæ
UNITÝæ FAMILIAREæ CIOâæ IMPOSTATIæ SULæ MEDESIMOæ CODICEæ UTENTEæ )Næ QUESTAæ
PARTICOLAREæCONFIGURAZIONEæIæVIDEOCITOFONIæPRINCIPALIæADDIZIONALIæDOVRANNOæ
ESSEREæALIMENTATIæDALLAPPOSITOæArt. 1212/BæVEDIæVARIANTEæ3-+(#æ3-+
)#æPAGææ
1UANDOæ DALæ POSTOæ ESTERNOæ SIæ EFFETTUAæ UNAæ CHIAMATAæ ILæ MONITORæ CHEæ SIæ
ACCENDEæâæILæVIDEOCITOFONOæPRINCIPALEæ
'LIæEVENTUALIæMONITORæSECONDARIæDELLAæMEDESIMAæUNITÝæFAMILIAREæRESTERANNOæ
SPENTIæ
2ISPONDENDOæ ALLAæ CHIAMATAæ DELæ POSTOæ ESTERNOæ DAæ UNæ VIDEOCITOFONOæ
SECONDARIOæLgIMMAGINEæVIENEæAUTOMATICAMENTEæVISUALIZZATAæSULæMONITOR
!æ QUESTOæ PUNTOæ ILæ MONITORæ DELæ VIDEOCITOFONOæ PRINCIPALEæ SIæ SPEGNEæ Eæ
LIMMAGINEæCOMPAREæSULæMONITORæDELæVIDEOCITOFONOæSUæCUIæVIENEæPREMUTOæILæ
PULSANTEæ æAUTOACCENSIONERICHIESTAæVIDEO
0ERæVISUALIZZAREæLIMMAGINEæSENZAæATTIVAREæLAæFONICAæCONæILæPOSTOæESTERNOæ
PREMEREæILææPULSANTE æAUTOACCENSIONERICHIESTAæVIDEO
Descrizione funzioni
Autoaccensione/richiesta video
√,gAUTOACCENSIONEæPUÓæESSEREæDISABILITATA
√,gAUTOACCENSIONEæâæPOSSIBILEæSOLOæCONæIMPIANTOæAæRIPOSO
√,gAUTOACCENSIONEæâæCONSIGLIATAæSOLOæPERæIMPIANTIæCONææOææINGRESSI
,Aæ PRESSIONEæ DELæ PULSANTEæ æ IMPOSTATOæ INæ QUESTAæ MODALITÝæ PERMETTEæ DIæ
VISUALIZZAREæSULLOæ SCHERMOæ DELæ MONITORæ LgIMMAGINEæTRASMESSAæ DALæ POSTOæ
ESTERNOæANCHEæSEæNONæâæSTATAæEFFETTUATAæNESSUNAæCHIAMATA
)NæIMPIANTIæDOTATIæDIææPOSTIæESTERNIæâæPOSSIBILEæVISUALIZZAREæALTERNATIVAMENTEæ
LgIMMAGINEæ DAæ UNæ POSTOæ ESTERNOæ ALLgALTROæ FUNZIONEæ BASCULAæ CONæ
SUCCESSIVEæPRESSIONIæDELæPULSANTEæ
3UæMONITORæSECONDARIæ$)0ææDIæ3æINæ/.æVEDIæPAGææILæPULSANTEæ HAæ
ANCHEæLAæFUNZIONEæDIæRICHIESTAæVIDEOæPERMETTEæDIæACCENDEREæUNæMONITORæINæ
SEGUITOæAæUNAæCHIAMATAæDAæPOSTOæESTERNO
Chiamata Generale Interna
1UESTAæFUNZIONEæ PERMETTEæ DIæ INVIAREæUNAæ CHIAMATAæ AGLIæ ALTRIæ APPARECCHIæ
VIDEOCITOFONIæEOæCITOFONIæIMPOSTATIæSULLOæSTESSOæINDIRIZZOæDIæCHIAMATAæ
Chiamata intercomunicante bifamiliare
1UESTAæ FUNZIONEæ PERMETTEæ DIæ INVIAREæ UNAæ CHIAMATAæ AGLIæ APPARECCHIæ
VIDEOCITOFONIæEOæCITOFONIæIMPOSTATIæSULLINDIRIZZOæDIæCHIAMATAæBIFAMILIAREæ
RISPETTOæALæPROPRIOæCOMEæINDICATOæNELLAæTABELLAæRIPORTATAæAæPAGæ
Ź)Læ RICEVENTEæ DELLAæ CHIAMATAæ æ PREMENDOæ ILæ TASTOæ FONICA æ ENTRAæ INæ
COMUNICAZIONEæ CONæ ILæ CHIAMANTEæ 2IPREMENDOæ ILæ TASTOæ FONICAæ æ LAæ
COMUNICAZIONEæVIENEæTERMINATA
5NAæCHIAMATAæDAæPOSTOæESTERNOæâæCOMUNQUEæSEMPREæPRIORITARIAæRISPETTOæ
Aæ UNAæ COMUNICAZIONEæ INTERCOMUNICANTEæ )Næ QUESTOæ CASOæ GLIæ UTENTIæ CHEæ
SIæTROVANOæGIÝæINæCONVERSAZIONEæSENTIRANNOæ INæCORNETTAæUNæTONOæSIMILEæAæ
QUELLOæDIæCHIAMATAæSEæQUESTgULTIMAæâæINDIRIZZATAæAæLOROæOæUNæTRIPLICEæTONOæDIæ
SEGNALAZIONEæINæCASOæCONTRARIO
Ź0ERæ RISPONDEREæ ALLAæ CHIAMATAæ DAæ POSTOæ ESTERNOæ âæ SUFFICIENTEæ
PREMEREæILæTASTOæFONICA æ DAæ QUALUNQUEæAPPARECCHIOæLIBEROæOPPUREæ
PREMERLOææVOLTEæDAæUNæAPPARECCHIOæIMPEGNATOæNELLAæCOMUNICAZIONEæ
INTERCOMUNICANTE
,gATTIVAZIONEæ DELLAæ COMUNICAZIONEæ CONæ ILæ POSTOæ ESTERNOæ INTERROMPEæ LAæ
CONVERSAZIONEæINTERCOMUNICANTEæPRECEDENTEMENTEæINæCORSO
5NAæ CHIAMATAæ INTERCOMUNICANTEæ NONæ âæ PRIORITARIAæ RISPETTOæ ADæ UNAæ
CONVERSAZIONECHIAMATAæCONæILæPOSTOæESTERNOæ
)Næ QUESTOæ CASOæ DURANTEæ UNæ TENTATIVOæ DIæ CHIAMATAæ INTERCOMUNICANTEæ ILæ
,%$æDIæSEGNALAZIONEæLAMPEGGERÝæPERæALCUNIæSECONDIæPERæSEGNALAREæCHEæ
ILæSISTEMAæâæOCCUPATO
Intercomunicante selettivo
1UESTAæFUNZIONEæPERMETTEæDIæCHIAMAREæSPECIFICIæPOSTIæINTERNI
»æNECESSARIOæPROGRAMMAREæGLIæINDIRIZZIæINTERCOMUNICANTIæVEDIæPAGæ
Descrizione impostazioni e funzionamento pulsanti
Impostazioni monitor Art. 6302 e citofono Style
0OSIZIONEæDEIæMICROINTERRUTTORIæDELæMONITORæ!RTæ Ź3UIæCITOFONIæ!RTææ!RTææEæ!RTæ
æ POSIZIONAREæ æ Iæ DIPæ S1-6æ S1-7æ
S1-8æSUæOFF
TAB. A Indirizzi di montante

11
IT
Legenda
AApriporta CCS Chiamata a centralino INTb Intercomunicante
bifamiliare
- solo per KIT
Fonica K Chiamata citofono
guardiano NULL Nessuna funzione
ACT Attuatore D Dottore
PROG
Funzioni programmate,
vedi pag. 11-16
In questa impostazione dei
dip i pulsanti gestiscono
le funzioni programmate; i
pulsanti NON programmati
gestiscono le funzioni
riferite alla riga 0000
AI Autoaccensione PAN Panico
CCP Chiamata a centralino
principale INT
Intercomunicante
programmabile
generale o selettivo
- di serie chiamata
generale interna per KIT e
Simplebus Top
DIP S2 con Art. 6333 DIP S1
DIP 1 DIP 2 DIP 3 DIP 4 P1 P2 AP3 P4 P5 P6 P7
INDIRIZZO
0000
A
ACT
1000
ACT
0100 ACT
1100
ACT
0010
ACT ACT ACT ACT ACT ACT ACT ACT
1010 ACT
A
0110
1110 ACT
0001
1001
0101 ACT
1101 ACT
0011 ACT
1011
0111
1111 PROG
⇒
LED1
2
LED 2
DIP S2 con Art. 6333
DIP 1 DIP 2 DIP 3 DIP 4 P1 P2 AP3 P4 P5 P6 P7
0000
CCS AI
A
ACT D PAN K CCP
1000
ACT AI INT INTb D CCS PAN
0100INT AI INTb ACT CCS CCP D
1100
ACT CCS CCP PAN K D AI
0010
ACT ACT ACT ACT ACT ACT ACT ACT
1010INT ACT
A
CCS CCP INTb PAN K
0110 AI D K CCS CCP INTb INT
1110
INTb INT AI INT PAN D ACT
0001
CCS PAN D AI INT INTb CCP
1001 K CCS PAN CCP AI INT INTb
0101
CCP K PAN ACT INT AI CCS
1101
PAN CCP CCS K ACT D AI
0011 D INTb INT ACT AI CCS CCP
1011INT INT INT INT INT INT INT
0111
NULL NULL NULL NULL NULL NULL NULL NULL NULL
1111 PROG
.ELæCASOæLEæCONlGURAZIONIæDIæDEFAULTæVEDIæTABELLAæPAGææNONæRISPECCHIANOæ
LEæNECESSITÝæâæPOSSIBILEæPROGRAMMAREæDIVERSAMENTEæIæPULSANTIæSECONDOæLEæ
PROCEDUREæDESCRITTEæDIæSEGUITO
Al termine posizionare i DIP 1-2-3-4 di S2 in combinazione 1111
(settaggio PROG nelle tabelle di configurazione pag. 11, 12, 13).
Avvertenze generali programmazione pulsanti
In questa impostazione dei dip i pulsanti gestiscono le funzioni
programmate; i pulsanti NON programmati gestiscono le funzioni
riferite alla riga 0000 (vedi tabella pag. 11). Ripristinare su S1
l'impostazione del codice utente, vedi tabella A pag. 10.
%SEMPIO
SUæMONITORæCONæCODICEæUTENTEææPROGRAMMAZIONEæ0æATTUATOREæGENERICOæ
0æATTUATOREæINDIRIZZATOæAæCODICEæ
æ0OSIZIONAREæ$)0ææDIæ3æINæCOMBINAZIONEæ
» il led 1 (rosso) lampeggia
æ#ONSULTAREæ LAæ TABELLAæ PAGæ æ Eæ SCEGLIEREæ UNAæ COMBINAZIONEæ INæ CUIæ
COMPAREæ LAæ FUNZIONEæ ATTUATOREæ !#4æ PERæ Iæ PULSANTIæ CHEæ SIæ INTENDONOæ
PROGRAMMARE
Programmazioni pulsanti per attuatore generico o indirizzato
%3æ PERæ 0æ ATTUATOREæ GENERICOæ IMPOSTAREæ $)0æ æ DIæ 3æ INæ
COMBINAZIONEæ æ Oæ æ Oæ æ 0!#4æ IMPOSTAREæ $)0æ DIæ 3æ INæ
COMBINAZIONEææPASSAREæALæPUNTOæ
%3æPERæ0æATTUATOREæINDIRIZZATOæAæCODICEææIMPOSTAREæ$)0ææDIæ
3æINæCOMBINAZIONEææOææ0!#4æIMPOSTAREæ3æCONæINDIRIZZOæ
æSECONDOætabella A PAGææPASSAREæALæPUNTOæ
æ0REMEREæEæRILASCIAREæILæPULSANTEæAæCUIæSIæVUOLEæASSOCIAREæLAæFUNZIONE
»il led 2 (blu) lampeggia x 4 volte
»tono di conferma
æ0ERæ USCIREæ DALLAæ PROGRAMMAZIONEæ POSIZIONAREæ Iæ $)0æ æ DIæ 3æ INæ
COMBINAZIONEæ
» il led 1 (rosso) si spegne
5. Al termine della programmazione posizionare i DIP 1-2-3-4 di S2
in combinazione 1111. Ripristinare su S1 l'impostazione del codice
utente, vedi tabella A pag. 10.
Configurazioni pulsanti di default

12
IT
Prendere nota dell'impostazione di S2, S1 e ripristinarla al termine della programmazione
1) 2) 3)
S1 DIP
1
DIP
2
DIP
3
DIP
4
DIP
5
DIP
6S2
000111
111111 1
KO Prog.
2
OK Prog.
DIP ON
A
⇒
⇒
1
⇒
Codice / Code Dip switch ON S1 Codice / Code Dip switch ON S1 Codice / Code Dip switch ON S1
114477
22558
3366
⇒
LED1
2
LED 2
DIP S2 con Art. 6333 DIP S1
DIP 1 DIP 2 DIP 3 DIP 4 P1 P2 AP3 P4 P5 P6 P7
INDIRIZZO
0000
A
1000 INT INTb
0100
INT INTb
1100
0010
1010
INT INTb
0110 INTb INT
1110
INTb INT INT
0001 INT INTb
1001 INT INTb
0101 INT
1101
0011 INTb INT
1011
INT INT INT INT INT INT INT
0111
1111 PROG
Programmazioni per chiamata intercomunicante
5TILIZZAREæLAæCHIAMATAæINTERNAæSELETTIVAæSOLOæINæABBINAMENTOæCONæILæPOSTOæINTERNOæ!RTææOæCONæCITOFONIæ!RTææDAæ)2ææOæSUPERIOREæ!RTæ
æDAæ)2ææOæSUPERIOREæ
ProgrammazioneæIMPOSTAREæCODICEæTAB. BæPAGæ
»æ NECESSARIOæ IMPOSTAREæ LgINDIRIZZOæ INTERCOMUNICANTEæ Aæ TUTTIæ Iæ
POSTIæINTERNIæDELæMONTANTE
»æPOSSIBILEæASSOCIAREæ LOæSTESSOæINDIRIZZOæINTERCOMUNICANTEæAæ
UNæMAXæDIææPOSTIæINTERNI
0ERæLAæCHIAMATAæDIæGRUPPOæSELEZIONAREæCONTEMPORANEAMENTEæIæ
CODICIæINTERCOMUNICANTIæDESIDERATIæMAXæ
Cancellazione
TAB. B Indirizzi intercomunicante selettivo
Esempio 1 - Intercomunicante selettivo
SUæ MONITORæ CONæ CODICEæ UTENTEæ æ Eæ INDIRIZZOæ INTERCOMUNICANTEæ æ
PROGRAMMAZIONEæ 0æ INTERCOMUNICANTEæ SELETTIVOæ Aæ INDIRIZZOæ æ 0æ
INTERCOMUNICANTEæSELETTIVOæAæINDIRIZZOæ
Esempio 2 - Intercomunicante KIT INTERCOMUNICANTEæ TRAæ æ INDIRIZZIæ
CONTIGUIæNELæRANGEæDAææAææDIæCUIæILæPRIMOæDISPARI:
SUæMONITORæCONæCODICEæUTENTEææPROGRAMMAZIONEæ0æCHIAMATAæGENERALEæ
INTERNAæ0æINTERCOMUNICANTEæBIFAMILAREæAæINDIRIZZOææ
æ0OSIZIONAREæ$)0ææDIæ3æINæCOMBINAZIONEæ
»il led 1 (rosso) lampeggia
æ#ONSULTAREæ LAæ TABELLAæ PAGæ æ Eæ SCEGLIEREæ UNAæ COMBINAZIONEæ INæ CUIæ
COMPAREæLAæFUNZIONEæINTERCOMUNICANTEæ).4æOæ).4BæPERæIæPULSANTIæCHEæSIæ
INTENDONOæPROGRAMMARE
Programmazioni pulsanti per chiamata intercomunicante
%3æPERæ0æINTERCOMUNICANTEæSELETTIVOæIMPOSTAREæ$)0ææDIæ3æINæ
COMBINAZIONEææOææOææ0).4æIMPOSTAREæ3æCONæINDIRIZZOæ
æSECONDOætabella B PAGææPASSAREæALæPUNTOæ
%3æ PERæ 0æ INTERCOMUNICANTEæ SELETTIVOæ IMPOSTAREæ $)0æ æ DIæ 3æ
INæ COMBINAZIONEæ æ Oæ æ 0).4æ IMPOSTAREæ 3æ CONæ INDIRIZZOæ æ
SECONDOætabella BæPAGææPASSAREæALæPUNTOæ
%3æ PERæ 0æ CHIAMATAæ GENERALEæ INTERNAæ Eæ 0æ INTERCOMUNICANTEæ
BIFAMILIAREæIMPOSTAREæ$)0æææDIæ3æINæCOMBINAZIONEææ0).4æ
0).4BæIMPOSTAREæ3æCONæCODICEæUTENTEææSECONDOætabella AæPAGææ
PASSAREæALæPUNTOæ
æ0REMEREæEæRILASCIAREæILæPULSANTEæAæCUIæSIæVUOLEæASSOCIAREæLAæFUNZIONE
»il led 2 (blu) lampeggia x 4 volte
»tono di conferma
æ0ERæ USCIREæ DALLAæ PROGRAMMAZIONEæ POSIZIONAREæ Iæ $)0æ æ DIæ 3æ INæ
COMBINAZIONEæ
» il led 1 (rosso) si spegne
5. Al termine della programmazione posizionare i DIP 1-2-3-4 di S2
in combinazione 1111. Ripristinare su S1 l'impostazione del codice
utente, vedi tabella A pag. 10.
Programmazione/cancellazione indirizzo intecomunicante (solo per intercomunicante selettivo)

13
IT
⇒
LED1
2
LED 2
DIP S2 con Art. 6333
DIP 1 DIP 2 DIP 3 DIP 4 P1 P2 AP3 P4 P5 P6 P7
0000
CCS AI
A
D PAN K CCP
1000 AI D CCS PAN
0100 AI CCS CCP D
1100 CCS CCP PAN K D AI
0010
1010
A
CCS CCP PAN K
0110 AI D K CCS CCP
1110 AI PAN D
0001
CCS PAN D AI CCP
1001 K CCS PAN CCP AI
0101
CCP K PAN AI CCS
1101
PAN CCP CCS K D AI
0011 D AI CCS CCP
1011
0111
NULL NULL NULL NULL NULL NULL NULL NULL NULL
1111 PROG
Legenda
AApriporta CCS Chiamata a centralino NULL Nessuna funzione
Fonica K Chiamata citofono
guardiano
PROG Funzioni programmateAI Autoaccensione D Dottore
CCP Chiamata a centralino
principale PAN Panico
%SEMPIO
SUæMONITORæCONæCODICEæUTENTEææPROGRAMMAZIONEæ0æAUTOACCENSIONEæ0æ
CHIAMATAæAæCENTRALINO
æ0OSIZIONAREæ$)0ææDIæ3æINæCOMBINAZIONEæ
»il led 1 (rosso) lampeggia
æ#ONSULTAREæ LAæ TABELLAæ PAGæ æ Eæ SCEGLIEREæ UNAæ COMBINAZIONEæ INæ CUIæ
COMPAIONOæ LEæ FUNZIONIæ DESIDERATENECESSARIEæ PERæ Iæ PULSANTIæ CHEæ SIæ
INTENDONOæPROGRAMMARE
%3æPERæ0æAUTOACCENSIONEæ 0æCHIAMATAæAæCENTRALINOæIMPOSTAREæ $)0æ
æDIæ3æINæCOMBINAZIONEææ0!)æ0##3
æ0REMEREæEæRILASCIAREæILæPULSANTEæAæCUIæSIæVUOLEæASSOCIAREæLAæFUNZIONE
»il led 2 (blu) lampeggia x 4 volte
»tono di conferma
æ0ERæ USCIREæ DALLAæ PROGRAMMAZIONEæ POSIZIONAREæ Iæ $)0æ æ DIæ 3æ INæ
COMBINAZIONEæ
»il led 1 (rosso) si spegne
5. Al termine della programmazione posizionare i DIP 1-2-3-4 di S2 in
combinazione 1111.
Abilitazione (ON) / disabilitazione (OFF) risposta automatica
ON: BEEP - BEEP
OFF: BEEP
5 sec
»ON : il led fonica resta acceso
»OFF: il led fonica resta spento
Variazione suonerie monitor
ææ4ENEREæPREMUTOæILæPULSANTEææAæælNOæAæ CHEæNONæVERRÝæEMESSOæUNæ
SUONOæ DIæ CONFERMAæ LOPERAZIONEæ âæ POSSIBILEæ SOLOæ CONæ LIMPIANTOæ
INæ SITUAZIONEæ DIæ RIPOSOæ INæ CASOæ CONTRARIOæ ILæ LEDæ DIæ SEGNALAZIONEæ
LAMPEGGERÝæPERæAVVISAREæLUTENTE
ææ0REMEREæEæRILASCIAREæILæPULSANTEææAææ
æ æ VOLTAæ VIENEæ EMESSOæ UNæ TONOæ DIæ CONFERMAæ PERæ MODIlCAREæ LAæ
SUONERIAæDIæCHIAMATAæDAæPOSTOæINTERNO
æ æ VOLTEæ VENGONOæ EMESSIæ æ TONIæ DIæ CONFERMAæ PERæ MODIlCAREæ LAæ
SUONERIAæDIæCHIAMATAæDAæCENTRALINO
æ æ VOLTEæ VENGONOæ EMESSIæ æ TONIæ DIæ CONFERMAæ PERæ MODIlCAREæ LAæ
SUONERIAæDIæCHIAMATAæINTERCOMUNICANTEæDAæPOSTOæINTERNO
æ æ VOLTEæ VENGONOæ EMESSIæ æ TONIæ DIæ CONFERMAæ PERæ MODIlCAREæ LAæ
SUONERIAæDELLAæCHIAMATAæDAæPIANO
æ 5LTERIORIæ PRESSIONIæ DELæ PULSANTEæ Aæ RIPETONOæ LAæ SEQUENZAæ APPENAæ
DESCRITTAæ
æ0REMEREæEæRILASCIAREæILæPULSANTEææPERæSCORREREæINæSEQUENZAæLEæVARIEæ
SUONERIEæDISPONIBILIæ
æ0REMEREæILæPULSANTEææPERæCONFERMAREæLAæSCELTAæDELLULTIMAæSUONERIAæ
ASCOLTATAæ Eæ PERæ USCIREæ INæ QUALUNQUEæ MOMENTOæ DALLAæ MODALITÝæ DIæ
VARIAZIONEæ SUONERIAæ MONITORæ !LLUSCITAæ DALLAæ MODALITÝæ DIæ VARIAZIONEæ
SUONERIAæMONITORæVERRÝæEMESSOæUNæSUONOæDIæCONFERMA
Programmazioni pulsanti per altre funzioni

14
IT
Prendere nota dell'impostazione di S2, S1 e ripristinarla al termine della programmazione
1) 2) 3) 4)
S1 DIP
1
DIP
2
DIP
3
DIP
4
DIP
5
DIP
6S2 S1/S2/LED1
111111
⇒
0RENDEREæ NOTAæ
DELLIMPOSTAZIONEæ
DIæ S2, S1æEæRIPRI
STINARLAæ ALæ TERMINEæ
DELLAæ PROGRAMMA
ZIONE
Configurazioni di fabbrica:
sæ&UNZIONIæPULSANTIæINæFUNZIONEæDELLAæCOMBINAZIONEæ$)0ææDIæ3
sæ)NDIRIZZOæINTERCOMUNICANTEæASSENTE
sæ&UNZIONEæRANGEæEæINDIRIZZIæMINæEæMAXæASSENTI
sæ2ESETæSUONERIE
sæ)NGRESSOæ).æææ).ææ⇒æ,%$æDEFAULT
DIP ON
2
⇒
1
KO Prog.
2
OK Prog.
5 sec
Reset programmazione
#ONSENTEæ LAæ PROGRAMMAZIONEæ DELLEæ CHIAMATEæ INTERCOMUNICANTIæ
DIRETTAMENTEæDAIæPOSTIæINTERNI
√.ECESSITAæDIææOPERATORI
Fase 1: ingresso in programmazione
Operatore 1 e Operatore 2 eseguono le seguenti operazioni su 2
posti interni:
æ)MPOSTAREæDIPææDIæ3æINæCOMBINAZIONEæ
æ0REMEREæILæTASTO E æPERææSEC
»ll posto interno emette 1 tono.
»Il led rosso lampeggia.
»Il led blu di fonica si accende.
»Il posto interno entra in fonica.
»A questo punto i 2 operatori sono in comunicazione tra di loro.
____
Fase 2 (opzionale): regolazione volume della fonica
intercomunicante
æ2EGOLAREæVOLUMEæDELLAæFONICAæINTERCOMUNICANTEæTRAMITEæMANOPOLAæ
REGOLAZIONEæFONICAæ
æ0REMEREæILæTASTOææA PERæCONFERMARE
»ll posto interno emette 1 tono.
»Il led blu di apriporta lampeggia.
»Il monitor memorizza la regolazione fonica per le chiamate
intercomunicanti.
æ!æ lNEæ REGOLAZIONEæ RIPRISTINAREæ LAæ POSIZIONEæ DELLAæ MANOPOLAææ
REGOLAZIONEæFONICAæ æPERæILæVOLUMEæDELLAæFONICAæDAæPOSTOæESTERNO
Programmazione diretta chiamata intercomunicante
____
Fase 3: programmazione chiamata intercomunicante
Operatore 1:
`0REMEæILæPULSANTEæCHEæVUOLEæPROGRAMMAREæPERæCHIAMAREæLgOPERATOREææ
ESæ
»Il posto interno dell'operatore 1 emette un tono di conferma.
Operatore 2:
`0REMEæILæPULSANTEæCHEæVUOLEæPROGRAMMAREæPERæCHIAMAREæLgOPERATOREææ
ESæ
»Il posto interno dell'operatore 2 emette un tono di conferma.
Operatore 1/Operatore 2:
`0REMEæILæTASTOæ
»Il led blu di fonica si spegne.
»La programmazione dei 2 posti interni è così ultimata.
0ERæPROGRAMMAREæUNæULTERIOREæPOSTOæINTERNOæPASSAREæALLAæ&!3%æ
____
Fase 4: programmazione di altri posti interni
Operatore 1/Operatore 2:
2AGGIUNTAæ LAæ NUOVAæ POSTAZIONEæ ESEGUEæ LAæ FASEæ æ PERæ ENTRAREæ INæ
COMUNICAZIONE
æ2IPETEREæLAæFASEææ
N.B. .ELæCASOæINæCUIæSIæRICEVEæUNAæCHIAMATAæDURANTEæLAæPROGRAMMAZIONEæ
âæNECESSARIOæRISPONDEREæALLAæCHIAMATAæEæSUCCESSIVAMENTEæRIPRENDEREæ
LAæFASEæDIæPROGRAMMAZIONE

15
IT
Programmazione range/suonerie Eseguire le operazioni da 1 a 4
Prendere nota dell'impostazione di S2, S1 e ripristinarla al termine della programmazione
1) 2) 3) 4)
S1 DIP
1
DIP
2
DIP
3
DIP
4
DIP
5
DIP
6S2 S1/S2/LED1
)NDIRIZZOæMINIMOæRANGE
IMPOSTARE CODICEæ
TAB. A PAGæ 000010
⇒
0RENDEREæ NOTAæ DELLIM
POSTAZIONEæ DIæ S2, S1æEæ
RIPRISTINARLAæ ALæ TERMINEæ
DELLAæPROGRAMMAZIONE
)NDIRIZZOæMASSIMOæRANGE
!BILITAZIONEæRANGE
$ISABILITAZIONEæRANGE
3ELEZIONEæSUONERIAæPOLIFONICA
010110
⇒
3ELEZIONEæSUONERIAæTONI
1
2
1
KO Prog.
2
OK Prog.
1
2
⇒
S2
LED 1
⇒
⇒
⇒
⇒
⇒
⇒

16
IT
Programmazione ingresso IN1 per segnalazione led/
allarme/apriporta/attuatore
Eseguire le operazioni da 1 a 4
Prendere nota dell'impostazione di S2, S1 e ripristinarla al termine della programmazione
1) 2) 3) 4)
S1 DIP
1
DIP
2
DIP
3
DIP
4
DIP
5
DIP
6S2 S1/S2/LED1
)NGRESSOæ).ææ⇒ ,%$æDEFAULT
000110
⇒
)NGRESSOæ).ææ⇒ !,,!2-%
0RENDEREæ NOTAæ DELLIM
POSTAZIONEæ DIæ S2, S1æEæ
RIPRISTINARLAæ ALæ TERMINEæ
DELLAæPROGRAMMAZIONE
)NGRESSOæ).ææ⇒ !02)0/24!
001010
⇒
)NGRESSOæ).ææ⇒ !445!4/2%æ).$)2)::!4/ IMPOSTARE CODICEæ
TAB. A PAGæ
)NGRESSOæ).ææ⇒ !445!4/2%æ'%.%2)#/
2
1
⇒
⇒
⇒
⇒
⇒
S2
LED 1
DIP ON
1
1
KO Prog.
2
OK Prog.
2
æ6EDIæPAGæ

17
IT
2
4
⇒
3
3
5
1
-V
+V
Utilizzo kit in impianti con porta principale
.EGLIæ SCHEMIæ 3-+%.)# 3-+%.)#æ Aæ PAGæ æ æ VIENEæ
MOSTRATAæUNAæPOSSIBILEæCONlGURAZIONEæDIæIMPIANTOæCHEæOFFREæLAæPOSSIBILITÝæ
DIæGESTIREælNOæAæUNæMASSIMOæDIææ3MARTæ+ITæDAæPARTEæDIæUNæ!RTæ#ææ!RTæ
+#æPOSTOæPERæESEMPIOæALLgINGRESSOæDIæUNæCOMPLESSOæRESIDENZIALE
5TILIZZANDOæQUESTIæSCHEMIæDIæIMPIANTOæâæPOSSIBILEæCHIAMAREæUNOæDEIæ3MARTæ
+ITæDALLgINGRESSOæPRINCIPALEæDOTATOæDIæ!RTæ#ææ!RTæ+#
)Næ QUESTAæ CONlGURAZIONEæ âæ NECESSARIOæ PROGRAMMAREæ Iæ PULSANTIæ DELLg!RTæ
+#æAæBORDOæDELLg!RT+#æCOMEæDESCRITTOæNELLAæSEGUENTEæPROCEDURAæ
opzionale
ŹImpostare il codice utente
tramite i dip, vedi tabella pag. 10
Programmazione pulsanti Art. 4680KC
EDæIæPOSTIæINTERNIæCONæILæCODICEæCORRISPONDENTEæVEDIæTABELLAæAæPAGæ
0ERæ MAGGIORIæ INFORMAZIONIæ SULLgINTEGRAZIONEæ DEIæ 3MARTæ +ITæ INæ IMPIANTIæ
3IMPLEBUSæEæ PERæLAæ PROGRAMMAZIONEæDELLAæ PORTAæ PRINCIPALEæ!RTæ#ææ
æ!RTæ+#æFAREæRIFERIMENTOæALæCATALOGOæ3IMPLEBUSæ#OLORæNææALæ
MANUALEæTECNICOæ&43"#
Limitazioni utilizzo Art. 4680KC
)Læ +#æ GESTISCEæ LEæ CHIAMATEæ PROVENIENTIæ DAIæ MODULIæ PULSANTIæ Oæ DIGITALIæ
SOLOæSEæCOMPRESEæTRAæLgINDIRIZZOææEæLgINDIRIZZOæ

18
IT
7
1
3
5
6
⇒
1622
4680
4680K
4680C
4680KC
2
4
1622
4680
4680K
4680C
4680KC
-V
+V
opzionale
opzionale
ŹImpostare i dip secondo la funzione
che si desidera programmare, vedi
tabella pag. 18
Programmazioni speciali Art. 4680KC
1 sec.
#ODICEæ $IPæSWITCHæ
/.
Resistenza di antiappannamento
213
/&& DEFAULT
212
/.
Messaggi audio-visivi
210
SOLOæMESSAGGIæVISIVI
211
3VEDESE
214
/&& DEFAULT
215
)TALIANO
216
&RANCESE
217
3PAGNOLO
/LANDESE
219
'RECO
220
)NGLESE
221
4EDESCO
222
0ORTOGHESE
Serratura
223
#OMANDOæSERRATURAæSUæ3%æINæ!#æDEFAULT
224
#OMANDOæSERRATURAæSUæ3%æINæ!#æPOTENZIATA
225
#OMANDOæSERRATURAæSUæ3%æINæ$#æ
245
4EMPOæSERRATURAææSECææTONOæDISATTIVOæDEFAULT
246
4EMPOæSERRATURAææSEC
247
4EMPOæSERRATURAææSEC
4ONOæCONFERMAæSERRATURAæATTIVO
251
2ELâæ#.#./æINæPARALLELOæAæ3%æDEFAULT
252
!PRIPORTAæSEMPREæATTIVOæDEFAULT
253
!PRIPORTAæATTIVOæSOLOæPERæUTENTEæCHIAMATO
Gestione comando attuatore
N.B. sull'impianto non deve essere
presente l'Art. 1256 in modalità attuatore
generico.
229
!TTIVAZIONEæ RELâæ #.#./æ SUæ COMANDOæ
ATTUATOREææSEC
230
!TTIVAZIONEæ RELâæ #.#./æ SUæ COMANDOæ
ATTUATOREææSEC
231
!TTIVAZIONEæ RELâæ #.#./æ SUæ COMANDOæ
ATTUATOREææSEC
#OMANDOæ ATTUATOREæ SUæ LINEAæ SERIALEæ 3æ
DISATTIVOæDEFAULT
227
#OMANDOæATTUATOREæSUæLINEAæSERIALEæ3æATTIVO
Funzioni impianto
232
4EMPOæDIæATTESAæRISPOSTAææSECæDEFAULT
233
4EMPOæDIæATTESAæRISPOSTAææSEC
234
4EMPOæDIæATTESAæRISPOSTAææSEC
235
4EMPOæDIæCONVERSAZIONEææSECæDEFAULT
236
4EMPOæDIæCONVERSAZIONEææSECæ
237
!UTOACCENSIONEæATTIVAæDEFAULT
!UTOACCENSIONEæDISATTIVA
239
4ONOæ CONFERMAæ SUæ CHIAMATAæ UTENTEæ ATTIVOæ
DEFAULT
240
4ONOæCONFERMAæSUæCHIAMATAæUTENTEæDISATTIVOæ
243
4EMPOæDIæATTESAæRESETææSECæDEFAULT
244
4EMPOæDIæATTESAæRESETææSEC
2ESETæDOPOæAPRIPORTAæINæFONICAæATTIVOæDEFAULT
209
2ESETæDOPOæAPRIPORTAæINæFONICAæDISATTIVO
249
)NVIOæCHIAMATAæSINGOLAæDEFAULT
250
)NVIOæCHIAMATAæTRIPLA
254
Ripristino default

1919
EN
Warning:
sæ )NSTALLæTHEæEQUIPMENTæBYæCAREFULLYæFOLLOWINGæTHEæINSTRUCTIONSæGIVENæBYæTHEæMANUFACTURERæANDæINæCOMPLIANCEæWITHæTHEæSTANDARDSæINæFORCE
sæ !LLæTHEæEQUIPMENTæMUSTæONLYæBEæUSEDæFORæTHEæPURPOSEæITæWASæDESIGNEDæFORæComelit Group S.p.A.æDECLINESæANYæRESPONSIBILITYæFORæIMPROPERæUSEæOFæTHEæAPPARATUSæFORæMODIlCATIONSæMADEæBYæ
THIRDæPARTIESæFORæANYæREASONæORæPURPOSEæANDæFORæTHEæUSEæOFæACCESSORIESæANDæMATERIALSæWHICHæAREæNOTæORIGINALS
sæ !LLæTHEæPRODUCTSæCOMPLYæWITHæTHEæREQUIREMENTSæOFæ$IRECTIVEæ%#æWHICHæREPLACEDæ$IRECTIVEæ%%#æANDæSUBSEQUENTæAMENDMENTSæASæCERTIlEDæBYæTHEæCEæMARKæTHEYæCARRY
sæ $OæNOTæROUTEæTHEæRISERæWIRESæINæPROXIMITYæTOæPOWERæSUPPLYæCABLESæ6
sæ )NSTALLATIONæMOUNTINGæANDæASSISTANCEæPROCEDURESæFORæELECTRICALæDEVICESæMUSTæONLYæBEæPERFORMEDæBYæSPECIALISEDæELECTRICIANS
sæ #UTæOFFæTHEæPOWERæSUPPLYæBEFOREæCARRYINGæOUTæANYæMAINTENANCEæWORK
sæ #ONNECTæTHEæMODULEHOLDERæFRAMEæTOæEARTHæSEEæ&IG
sæ $OæNOTæPRESSæANDæHOLDæTHEæAUDIOæHOOKæWHILEæTHEæHANDSETæISæLIFTED
sæ 4HEæCAMERAæMUSTæNOTæBEæINSTALLEDæOPPOSITEæBRIGHTæLIGHTæSOURCESæORæINæPLACESæWHEREæTHEælLMEDæSUBJECTæISæAGAINSTæTHEæLIGHTæ4OæRESOLVEæTHISæPROBLEMæWEæ
RECOMMENDæMODIFYINGæTHEæINSTALLATIONæHEIGHTæOFæTHEæCAMERAæWHICHæISæUSUALLYææææCMæTOæAæHEIGHTæOFææCMæANDæPOINTINGæTHEæLENSæDOWNWARDæSOæASæ
TOæIMPROVEælLMINGæQUALITY
sæ #AMERASæ WITHæ COLOURæ ##$æ SENSORæ HAVEæ POORERæ SENSITIVITYæ INæ LOWæ LIGHTæ CONDITIONSæ THANæ BLACKWHITEæ CAMERASæ 7Eæ THEREFOREæ RECOMMENDæ INæ DIMLYæ LITæ
ENVIRONMENTSæTHATæANæADDITIONALæLIGHTæSOURCEæISæINSTALLED
General information 20
External unit
!RT+# 20
!RTæ 20
Installing the external unit 20
Inserting nameplates 21
Internal units
!RTæ 22
$ESCRIPTIONæOFæMONITOR 22
Mounting Art. 6302 with flush-mounted box Art. 6117 23
Mounting Art. 6302 with low wall-mounted box Art. 6320 24
Art. 2608 25
Installing door-entry phone Art. 2608 25
General installation and operating instructions 26
Operating distances table 26
Operation 26
Description of button functions and settings 27
Settings for monitor Art. 6302 and Style door-entry phone 27
Description of functions 27
Additional main or secondary monitors 27
Default button settings
General button programming warnings
Programming buttons for generic or coded actuator
Programming for intercom call 29
Programming/deleting intercom address (selective intercom only) 29
Programming buttons for intercom call 29
Programming buttons for other functions 30
Enabling (ON) / disabling (OFF) automatic response 30
Monitor ringtone selection 30
Direct programming of intercom call 31
Programming reset 31
Programming range/ringtones 32
Programming input IN1 for LED/alarm/lock-release/actuator indication 33
Using the kit in systems with a main entrance 34
Programming buttons on Art. 4680KC 34
Special programming - Art. 4680KC 35
Wiring diagrams
3-+)#æ"ASICæDIAGRAMæFORæTWOFAMILYæKITSæ!RTæ)3æWITHæCASCADEæCONNECTIONæ3WITCHINGæONVOLTAGEæCHECKæWITHæSYSTEMæINæSTANDBY 121
3-+)"#æ"ASICæDIAGRAMæFORæTWOFAMILYæKITSæ!RTæ)3æWITHæBRANCHæCONNECTION 122
3-+)"#æ$IAGRAMæFORæTWOFAMILYæKITSæ!RTæ)3æEXTENDEDæWITHæAæSECONDæ!RTæ+#æ"RANCHæCONNECTION 123
3-+)!#æ$IAGRAMæFORæTWOFAMILYæKITSæ!RTæ)3æEXTENDEDæWITHæAæSECONDæ!RTæ+#æ#ASCADEæCONNECTION 124
3-+)!#æ$IAGRAMæFORæTWOFAMILYæKITæWITHæADDITIONALæPOWERæSUPPLYæUNITæ!RTæ 125
3-+)#æ5SEæOFæREMOTEæCAMERAæMODULEæ!RTæ# 126
08+%#æ#ONNECTINGæACTUATORæRELAYæ!RTæ 127
3-+%.)#æ$IAGRAMæFORæCONNECTINGææTOææ3MARTæ+ITSæTOæMAINæENTRANCEæPANELæUSINGæ!RTæ
3-+%.)#æ$IAGRAMæFORæCONNECTINGææ3MARTæ+ITSæMAXIMUMæTOæTHEæMAINæENTRANCEæPANELæ#ASCADEæCONNECTIONæOFæ3MARTæUSINGæ!RTæ 130
3"!!2æ#ONNECTIONæOFæVIDEOæAMPLIlERæ!RTæ# 132
3-+(#æ!DDITIONæOFæAæMAINæMONITORæINæPARALLELæ#ASCADEæCONNECTION 132
3-+)#æ!DDITIONæOFæAæMAINæMONITORæINæPARALLELæ"RANCHæCONNECTION 133
3-+!3æ#ASCADEæCONNECTIONæOFæTHIRDæMAINæMONITORæWITHæLOCALæPOWERæSUPPLY 133
3-+!3æ"RANCHæCONNECTIONæOFææMAINæMONITORSæANDææSECONDARYæMONITORSæWITHæTHEæSAMEæUSERæCODE 134
3-+!3æ#ASCADEæCONNECTIONæOFææMAINæMONITORSæANDææSECONDARYæMONITORæWITHæTHEæSAMEæUSERæCODE 134

2020
EN
2
Art. 4879KC
1
165 cm
General information
4HEæ 4WO&AMILYæ DOORæ ENTRYæ MONITORæ KITSæ !RTæ )3æ CANæ BEæ USEDæ INæ
RESIDENTIALæORæSERVICEæSECTORæBUILDINGSæWHEREæEFFECTIVEæACCESSæCONTROLæANDæ
SIMPLEæINSTALLATIONæPROCEDURESæAREæREQUIRED
)NæFACTæITæONLYæREQUIRESææWIRESæBETWEENæTHEæEXTERNALæUNITæANDæTHEæINTERNALæ
MONITORSæTOæACTIVATEæTHEæSYSTEMæCALLSæAUDIOæVIDEOæSELFIGNITIONæPLUSææ
WIRESæTOæPOWERæTHEæEXTERNALæUNITæANDæTHEæELECTRICæLOCKæANDææWIRESæTOæPOWERæ
THEæDOORæENTRYæMONITORæINTERNALæUNIT
!æWIDEæRANGEæOFæACCESSORIESæISæALSOæAVAILABLEæTOæDEALæWITHæTHEæNEEDSæOFæANYæ
TYPEæOFæSYSTEMæINæFACTæINæADDITIONæTOæINTERESTINGæSTANDARDæTYPEæACCESSORIESæ
THEæSYSTEMæCANæALSOæ BEæ EXTENDEDæBYæADDINGæDOORæ ENTRYæMONITORSæANDORæ
DOORENTRYæPHONESæANDORæEXTERNALæUNITS
4HISæ MAKESæ ITæ POSSIBLEæ TOæ REACHæ Aæ MAXIMUMæ OFæ æ EXTERNALæ UNITSæ WITHæ æ
INTERNALæ UNITSæ INCLUDINGæ DOORENTRYæ PHONESæ ANDæ DOORæ ENTRYæ MONITORSæ FORæ
SINGLEFAMILYæCONFIGURATION
"YæMEANSæOFæAPPROPRIATEæSETTINGSæSINGLEFAMILYæINTERCOMæCOMMUNICATIONSæ
IEæBETWEENæUSERSæWITHæTHEæSAMEæUSERæCODEæAREæPOSSIBLEæUSINGæBOTHæDOORæ
ENTRYæMONITORSæANDæDOORENTRYæPHONESæ
3EVERALæKITSæCANæBEæCONNECTEDæTOæAæ3IMPLEBUSæMAINæENTRANCEæPANELæANDORæ
AæSWITCHBOARDæ!RTæ!
External unit
Art. 1207
Technical characteristics
4HEæTRANSFORMERæPROVIDESææOUTPUTSæONEæTOæPOWERæTHEæEXTERNALæUNITæANDæTHEæ
ELECTRICæLOCKæANDæTHEæOTHERæTOæPOWERæTHEæMONITOR
$IMENSIONSæXXæMMææ$).æMODULES
0ROTECTEDæFROMæSHORTCIRCUITSæANDæOVERLOADS
Description of terminal block
L N MAINSæVOLTAGEæINPUTææ6!#
+22V 0VæMONITORæPOWERæSUPPLYæ$#æOUTPUT
+33V 0V $#æOUTPUTæFORæEXTERNALæUNITæANDæELECTRICæLOCK
Art. 4879KC
Installing the external unit
Technical characteristics
#ONNECTIONæTOæMONITORæWITHææWIRESæFORæAUDIOæVIDEOæLOCKRELEASEæANDæCALLæ
PLUSææWIRESæFORæPOWERæSUPPLYæFROMæ!RTææ
(IGHæSENSITIVITYæADJUSTABLEæCAMERAæWITHævæ##$æSENSORæ
.AMEPLATESæWITHæ,%$æLIGHTINGæOPTIONSæBLUEæWHITEæORæOFF
,OUDSPEAKERæVOLUMEæCONTROL
&LUSHMOUNTEDæBOXæDIMENSIONSæXXæMM
4HEæBUTTONSæONæ!RTæ+#æAREæFACTORYæSETæTOæCALLæADDRESSESææLEFTHANDæ
BUTTONæANDææRIGHTHANDæBUTTON
%XTERNALæUNITæDIMENSIONSæXXæMM
Description of terminal block
LL MONITORæCONNECTIONæVIDEOæCALLæAUDIOæLOCKRELEASE
V+ V- EXTERNALæUNITæPOWERæSUPPLY
RTEæREQUESTæTOæEXITæINPUTæ
DOæDOORæOPENæINDICATIONæINPUT
PR PROGRAMMINGæTERMINAL
GND NEGATIVEæTERMINALæTOæBEæUSEDæINæPROGRAMMINGæSTAGE
NO NC COM æ!æRELAYæCONTACTS
SE ELECTRICæLOCKæCONNECTION
3-+!!%æ#ONNECTIONæOFæADDITIONALæDOORENTRYæPHONESæWITHæBRANCHæCONNECTIONæFROMæMONITOR 135
3-+!!$æ#ONNECTIONæOFæADDITIONALæDOORENTRYæPHONESæWITHæCASCADEæCONNECTIONæFROMæMONITOR 135
3-+&#æ!DDITIONæOFæAæPARALLELæDOORENTRYæPHONEæWITHæBRANCHæCONNECTIONæFROMæRISER 136
3"8æ5SEæFORæVARIOUSæPURPOSESæOFæBUTTONæ0æ!RTæ 136
3"6!!+æ#ONNECTIONæOFæCALLæREPETITIONæDEVICESæ!RTææORæ!RTæ! 137
&LOORæDOORæCALLæCONNECTIONæVARIANT 137
5SINGæ).æINPUTæFORæ,%$!,!2-,/#+2%,%!3%!#45!4/2æINDICATIONæ!RTææ!CTIVATIONæONæCLOSUREæTOWARDSæ#&0
5SINGæ).æINPUTæFORæ,%$!,!2-,/#+2%,%!3%!#45!4/2æINDICATIONæ!RTææ!CTIVATIONæINæTHEæPRESENCEæOFæVOLTAGEæINæRELATIONæ
TOæ).
08+24.0æ5SINGæTHEæEXTERNALæUNITæRELAYæONæLOCKRELEASEæORæACTUATORæCONTROLæ
SEEæSPECIALæPROGRAMMINGæPAGEææACTUATORæCONTROLæMANAGEMENT 139
08+3.0æ6ARIANTæWITHæSECURITYæDOORæLOCKæANDæADDITIONALæPOWERæSUPPLY 139
5SINGæTHEæ2#æNETWORKæFORæDOORæLOCKælLTERæONæRELAYæCONTACTS 140
08+$/æ$OORæOPENæINDICATIONæUSEæVARIANT
/NLYæFORæUSEæINæSYSTEMSæWITHæAæSINGLEæEXTERNALæUNITæWITHOUTæSWITCHINGæDEVICESæ!RTæ!æ!RTæ 140
ŹLeave the system protec-
tion device in position

2121
EN
5
2
1
2
3
213
1
4
LED
O
F
F
LED
O
F
F
WHITE OFF BLUE
3
4A
Alternative microphone position
Inserting nameplates
ŹNameplate LED lighting selection

2222
EN
43
cci Luciano Doria
Daniela Rizzo
NO
Dott. Luca Ricci Luciano Doria
Daniela Rizzo
Dott. Luca Ricci Luciano Doria
Daniela Rizzo
Robinson
as Anne Francois
Dott. Luca Ricci Luciano Doria
Daniela Rizzo
2
1
34
Dott. Luca Ricci Luciano Doria
Daniela Rizzo
OK
Dott. Luca Ricci Luciano Doria
Daniela Rizzo
NO
12
1
2
3
7
6
5
4
1
4
3
2
5
6
S1 S2
Internal units
Art. 6302
Monitor description:
1æ 0RIVACYæ SERVICEæ ACTIVESYSTEMæ BUSY$OCTORæ FUNCTIONæ ACTIVEæ INDICATORæ
,%$
2æ ,OCKRELEASEæACTIVATIONDOORæOPENæINDICATORæ,%$
3 !UDIOæACTIVEæINDICATORæ,%$
4HEæ,%$æFLASHESæTOæINDICATEæTHATæAæCALLæHASæBEENæRECEIVED
æ 4HEæ,%$æLIGHTSæUPæTOæINDICATEæTHATæAæCONVERSATIONæISæINæPROGRESS
4 3PACEæFORæADDITIONALæBUTTONæINSTALLATIONæWITHæACCESSORYæ!RTæ
5 ,OUDSPEAKER
6 ,#$æCOLOURæDISPLAY
7æ -ICROPHONE
Settings:
æ +NOBæFORæRINGTONEæVOLUMEæADJUSTMENT0RIVACYæSERVICEæACTIVATION
`4OæINCREASEæTHEæRINGTONEæVOLUMEæTURNæCLOCKWISE
`4OæACTIVATEæTHEæ0RIVACYæFUNCTIONæTURNæFULLYæANTICLOCKWISE
» the Privacy active LED will come on
ææ!UDIOæVOLUMEæADJUSTMENTæKNOBæ
`4OæINCREASEæTHEæVALUEæTURNæCLOCKWISE
æ "RIGHTNESSæCONTROLæKNOBæ
`4OæINCREASEæTHEæVALUEæTURNæCLOCKWISE
Description of buttons:
1 +EYææGENERALæACTUATORæPROGRAMMABLE
2æ +EYææSELFIGNITIONæPROGRAMMABLEæ
Aææ+EYæBUTTON
!UDIOæKEY
Description of monitor
1 4ERMINALæBLOCKæFORæSYSTEMæCONNECTION
L L "USæLINEæCONNECTIONæTERMINALS
- + 0OWERæSUPPLYæTERMINALS
CFP1 CFP2æ&LOORæDOORæCALLæINPUT
S+ S- #ALLæREPETITIONæDEVICEæTERMINALS
IN1 IN2 0ROGRAMMABLEæINPUTSæSEEæPAGEæ
2 CV6 3ELECTORæFORæUSINGæINPUTæ).ææSEEæPAGEæ
3 CV5 *UMPERæFORæVIDEOæCLOSURE
4 CV1 CV2 *UMPERæFORæSEPARATEæPOWERæSUPPLY
5 S1æ5SERæCODEæPROGRAMMINGæMICROSWITCHES
6 SW1 3ELECTORæ FORæ 3IMPLEBUSæ æ 3æ æ DEFAULTæ ORæ 3IMPLEBUSæ æ 3æ
MODES
7 S2 -ICROSWITCHESæFORæPROGRAMMINGæBUTTONSæANDæFUNCTIONS
DIP 1-2-3-4æFORæBUTTONæFUNCTIONæPROGRAMMING
DIP 5-6æACCESSæTOæPROGRAMMING
DIP 7 NOTæUSED
DIP 8
ONæSECONDARYæBRACKET
OFFæMAINæBRACKETæDEFAULT
Secondary
Main
ŹCentre the label to
prevent infiltration

2323
EN
2
3
4
5
1
4
Lmax = 10 cm
Lmin = 6 cm
5
12
6
7
1
2
8
12
2
1
9
2
1
10
160 cm
130 cm
2 3
1
13,8 cm
13,8 cm
12
Mounting Art. 6302 with flush-mounted box Art. 6117

2424
EN
6
Lmax = 7 cm
Lmin = 6,5 cm
4
2
1
5
1
2
7
12
1
2
8
12
2
1
9
1
13,8 cm
13,8 cm
12
160 cm
130 cm
2 3
Mounting Art. 6302 with low wall-mounted box Art. 6320

2525
EN
3
4
5
6
7B
7A
1
2
140-145 cm
115-125 cm
1 2 3A
3B 3C 4
Art. 2608 #ANNOTæBEæUSEDæFORæTHEæINTERCOMæFUNCTION
4HEæDOORENTRYæPHONEæSHOULDæALWAYSæBEæMOUNTEDæUSINGæ!RTæ#æASæ
ILLUSTRATEDæINæCONNECTIONæDIAGRAMæ3-+&#æAæPAGæ
1æ 0RIVACYæFUNCTIONæINDICATOR
2æ POSITIONæRINGTONE0RIVACYæSERVICEæSELECTOR
æ (IGHæPOSITIONæ-AXIMUMæRINGTONEæVOLUME
æ -IDDLEæPOSITIONæ-EDIUMæRINGTONEæVOLUME
æ ,OWæPOSITIONæ0RIVACYæFUNCTIONæACTIVATION
æ 0RIVACYæSERVICEæMEANSæEXCLUSIONæOFæTHEæCALLæRINGTONEæFROMæTHEæEXTERNALæ
UNITæANDæSWITCHBOARDæACTIVATIONæOFæTHEæ0RIVACYæFUNCTIONæISæSIGNALLEDæBYæAæ
REDæINDICATORæAPPEARINGæATæTHEæTOPæRIGHTHANDæSIDE
3æ 4RIMMERæFORæADJUSTINGæTHEæMICROPHONEæVOLUME
4æ 5SERæCODE PROGRAMMINGæMICROSWITCHES
5æ 3YSTEMæCONNECTIONæTERMINALS
L L "USæLINEæCONNECTION
CFP CFPæ&LOORæDOORæCALLæINPUT
P1 C1 "UTTONæ0æTERMINALSæFORæVARIOUSæPURPOSESæCONTACTæ#æ./ææ6ææ
æM!æMAXæREMOVEæ#6æANDæ#6æSEEæVARIANTæ3"8æPAGæ
S+ S- 4ERMINALSæFORæCALLæREPETITIONæDEVICEæ
6 CV1 CV2 Jumpers to be removed in order to have potential-free C.
NO contact on button P1.
7A/7B JP1 *UMPERSæFORæSELECTINGæTHEæSWITCHBOARDæCALLæPOSITIONæ#ææGENERICæ
ACTUATORæPOSITIONæ!æFUNCTIONæOFæBUTTONæ0
Description of buttons:
A +EYæBUTTON
P1æ"UTTONæ 0æFORæSWITCHBOARDæCALLææGENERICæACTUATORææ BUTTONæFORæVARIOUSæ
PURPOSESæPRESENTæONæTERMINALæBLOCKæ0æ#
Clean using a damp cloth. Do not use alcohol or other aggressive
products.
Installing door-entry phone Art. 2608

2626
EN
A/G MAX B/E MAX C MAX D MAX F MAX Art. 1216
#OMELITæ!RTæææMM2æææMMæ!7'æ
50 m
æFEET
50 m
æFEET
200 m
æFEET
100 m
æFEET
150 m
æFEET
#OMELITæ!RTæ
æMM
2
æææMMæ!7'æ
)
25 m
æFEET
200 m
æFEET
100 m
æFEET
150 m
æFEET
æMM
2
æææMMæ!7'æ
75 m
æFEET
100 m
æFEET
540æCATæææMM2æææMMæ!7'æ
190 m
FEET
60 m
æFEET
150 m
æFEET
æMM2æææMMæ!7'æ
5 m
æFEET
190 m
æFEET
60 m
æFEET
150 m
æFEET
æMM2æææMMæ!7'æ
25 m
æFEET
25 m
æFEET
190 m
æFEET
60 m
æFEET
150 m
æFEET
æMM2æææMMæ!7'æ
50 m
æFEET
50 m
æFEET
190 m
æFEET
60 m
æFEET
150 m
æFEET
æMM2æææMMæ!7'æ
50 m
æFEET
50 m
æFEET
120 m
æFEET
40 m
æFEET
100 m
æFEET
æMM2æææMMæ!7'æ
75 m
æFEET
100 m
æFEET
190 m
æFEET
60 m
æFEET
150 m
æFEET
æMM2æææMMæ!7'æ
100 m
æFEET
150 m
æFEET
190 m
æFEET
60 m
æFEET
150 m
æFEET
2
2
2
1
1
1
bus
power
1207
1215
1216
C
A
B
D
1215
1216
F
F
4833C
1207
1212/B
E
1595
G
4878KC
4879KC
4878KC
4879KC
4878KC
4879KC
General installation and operating instructions
4HEæMAXIMUMæTOTALæDISTANCEæBETWEENæTHEæEXTERNALæUNITæANDæTHEæFURTHESTæMONITORæISææMæWITHæAMPLIFIERæ!RTæ#
4HEæTOTALæNUMBERæOFæINTERNALæUNITSæWITHæTHEæSAMEæUSERæCODEæADDEDæTOæTHEæNUMBERæOFæCALLæREPETITIONæDEVICESæCONNECTEDæTOæTHESEæINTERNALæUNITSæCANNOTæEXCEEDææ
#ONNECTæONLYæONEæCALLæREPETITIONæDEVICEæFORæEACHæINTERNALæUNITæ
4HEæ-!8æCABLEæLENGTHæBETWEENæTHEæINTERNALæUNITæANDæCALLæREPETITIONæDEVICEæISææMæ!æSHIELDEDæCABLEæSHOULDæBEæUSEDæFORæTHEæCONNECTIONæANDæSHOULDæNOTæRUNæ
CLOSEæTOæHEAVYæINDUCTIVEæLOADSæORæPOWERæSUPPLYæCABLESææ6æææ6
Operation
In case of a persistent short-circuit on the bus line, the external unit emits an intermittent signalling tone.
7HENæTHEæVISITORæPRESSESæTHEæCALLæBUTTONæCALLERæILLUMINATIONæANDæTHEæINTERNALæCALLæRINGTONEæIFæTHEæ0RIVACYæFUNCTIONæISæNOTæENABLEDæAREæACTIVATEDæANDæIMAGEæISæ
DISPLAYEDæONæTHEæMAINæMONITORSæFORæAPPROXææSECONDS
4HEæMAXIMUMæDURATIONæOFæTHEæCONVERSATIONæBETWEENæTHEæEXTERNALæANDæINTERNALæUNITSæISææSECONDS
!æCALLæCONFIRMATIONæTONEæSOUNDSæATæTHEæEXTERNALæUNITæINæSYSTEMSæWITHææORæMOREæENTRANCESæIFæTHEæEXTERNALæUNITæGIVESæAæBUSYæTONEæINSTEADæOFæREPLICATINGæTHEæ
RINGTONEæTHISæMEANSæTHATæANOTHERæCOMMUNICATIONæISæALREADYæINæPROGRESSæWITHæANOTHERæEXTERNALæUNIT
&ORæPROGRAMMINGæUSERæADDRESSESæDIFFERENTæFROMæTHEæFACTORYæSETTINGSææANDææSEEæPAGEæ
&ORæTHEæINTERCOMæFUNCTIONSæOFæTHEæ3MARTæ+ITæ3YSTEMæSEEæPAGEææ
Operating distances table

2727
EN
S1-5
S1-4
S1-3
S1-2
S1-1
12345678
Cod. Two-fam.
intercom S1 Cod. Two-fam.
intercom S1 Cod. Two-fam.
intercom S1 Cod. Two-fam.
intercom S1
1A 9%17 )25 M
2A 10 % ) 26 M
3"11 &19 J 27 .
4"12 &20 J .
5#13 '21 +29 /
6#14 '22 +30 /
7$15 (23 ,
$ 16 (24 ,
4HEæVALUESæOFæS1-1, S1-2, S1-3, S1-4æANDæS1-5æDEFINEæTHEæcall addressæOFæTHEæMONITORæANDæDOORENTRYæPHONESæASæSHOWNæINæTHEæTABLEæBELOW
Description of button functions and settings
Settings for monitor Art. 6302 and Style door-entry phone
0OSITIONæOFæTHEæMICROSWITCHESæFORæMONITORæ!RTæ Ź&ORæ DOORENTRYæ PHONESæ !RTæ æ !RTæ
æANDæ !RTæ æ SETæDIPæ SWITCHESæ
S1-6 S1-7 S1-8æTOæOFF
TAB. A Riser addresses
&ORæTWOFAMILYæINTERCOMæCALLSæBETWEENæDOORENTRYæPHONESæANDORæDOORæENTRYæMONITORSæSETæTHEææUSERSæTOæCONTIGUOUSæCALLæADDRESSESæMARKEDæWITHæTHEæSAMEæ
LETTERæ!!x##//æINæTHEæMICROSWITCHæPROGRAMMINGæTABLEæONæPAGEæ
Additional main or secondary monitors
4HEæSETTINGæOFæ3æ$)0ææDEFINESæWHETHERæTHEæBRACKETæINæQUESTIONæWILLæBEæ
MANAGEDæASæMAINæ-æORæSECONDARYæ3æSEEæPAGEææ
4HEæEXTERNALæUNITæCANæMANAGEæUPæTOæAæMAXIMUMæOFææDOORæENTRYæMONITORSæ
ORæDOORENTRYæPHONESæFORæEACHæCALLæBUTTONæ
)NæTHEæCLASSICæ3MARTæ+ITæCONFIGURATIONæITæISæTHEREFOREæPOSSIBLEæTOæHAVEæATæ
MOSTææSECONDARYæDOORæENTRYæMONITORSæANDææMAINæDOORæENTRYæMONITORSæFORæ
EACHæCALLæBUTTONæALLæPOWEREDæBYæTHEæSAMEæArt. 1207æ
)TæISæPOSSIBLEæTOæMANAGEæUPæTOææMAINæDOORæENTRYæMONITORSæWITHINæTHEæSAMEæ
FAMILYæUNITæIEæSETæTOæTHEæSAMEæUSERæCODEæ)NæTHISæPARTICULARæCONFIGURATIONæ
THEæADDITIONALæ MAINæ DOORæ ENTRYæMONITORSæ MUSTæ EACHæ BEæ POWEREDæ BYæ THEæ
SPECIALæArt. 1212/B SEEæVARIANTæ3-+(#æANDæ3-+)#æPAGEææ
7HENæAæCALLæISæMADEæFROMæTHEæEXTERNALæUNITæTHEæMONITORæSWITCHEDæONæWILLæBEæ
THEæMAINæDOORæENTRYæMONITORæ
!NYæOTHERæSECONDARYæMONITORSæINæTHEæSAMEæFAMILYæUNITæWILLæREMAINæOFFæ
7HENæRESPONDINGæTOæAæCALLæFROMæTHEæEXTERNALæUNITæUSINGæAæSECONDARYæDOORæ
ENTRYæMONITORæTHEæIMAGEæISæAUTOMATICALLYæDISPLAYEDæONæTHEæMONITOR
!Tæ THISæ POINTæ THEæ MAINæ DOORæ ENTRYæ MONITORæ SWITCHESæ OFFæ ANDæ THEæ IMAGEæ
APPEARSæONæTHEæ DOORæENTRYæ MONITORæONæWHICHæ THEææ 3ELFIGNITIONæ æ6IDEOæ
REQUESTæBUTTONæWASæPRESSED
4Oæ DISPLAYæ THEæ IMAGEæ WITHOUTæ ACTIVATINGæ AUDIOæ COMMUNICATIONæ WITHæ THEæ
EXTERNALæUNITæPRESSæTHEææBUTTONææ3ELFIGNITIONææ6IDEOæREQUEST
Description of functions
Self-ignition / Video request
√3ELFIGNITIONæCANæBEæDISABLED
√3ELFIGNITIONæISæPOSSIBLEæONLYæWHENæTHEæSYSTEMæISæINæSTANDBY
√3ELFIGNITIONæISæRECOMMENDEDæONLYæFORæSYSTEMSæWITHææORææENTRANCES
0RESSæ BUTTONæ æ INæ THISæ MODEæ TOæ DISPLAYæ THEæ IMAGEæ TRANSMITTEDæ BYæ THEæ
EXTERNALæUNITæONæTHEæMONITORæEVENæIFæNOæCALLæHASæBEENæMADE
)NæSYSTEMSæWITHææEXTERNALæUNITSæITæISæPOSSIBLEæTOæVIEWæTHEæIMAGEæFROMæONEæ
EXTERNALæUNITæORæTHEæOTHERæALTERNATELYæTOGGLEæFUNCTIONæBYæPRESSINGæBUTTONæ
/NæSECONDARYæMONITORSæ3æ$)0ææTOæ/.æSEEæPAGEææBUTTONææALSOæHASæ
THEæVIDEOæ REQUESTæFUNCTIONæ ANDæ CANæ BEæ USEDæTOæ SWITCHæONæ AæMONITORæ ONæ
RECEIPTæOFæAæCALLæFROMæTHEæEXTERNALæUNIT
General internal call
4HISæFUNCTIONæCANæBEæUSEDæTOæTRANSMITæAæCALLæTOæTHEæOTHERæUNITSæDOORæENTRYæ
MONITORSæANDORæDOORENTRYæPHONESæSETæTOæTHEæSAMEæCALLæADDRESSæ
Two-family intercom call
4HISæFUNCTIONæ CANæ BEæUSEDæ TOæSENDæ Aæ CALLæTOæ THEæOTHERæ UNITSæDOORæENTRYæ
MONITORSæANDORæDOORENTRYæPHONESæSETæTOæTHEæTWOFAMILYæCALLæADDRESSæASæ
INDICATEDæINæTHEæTABLEæONæPAGEæ
Ź4HEæRECEIVERæOFæTHEæCALLæCANæPRESSæTHEæAUDIOæKEY TOæCOMMUNICATEæ
WITHæ THEæ CALLERæ 7HENæ THEæ AUDIOæ KEYæ æ ISæ PRESSEDæ AGAINæ THEæ
COMMUNICATIONæENDS
)NæANYæCASEæ AæCALLæFROMæ THEæEXTERNALæ UNITæ ALWAYSæTAKESæ PRIORITYæOVERæANæ
INTERCOMæCOMMUNICATIONæ)NæTHISæ CASEæUSERSæWHOæAREæ ALREADYæSPEAKINGæ
WILLæHEARæAæTONEæSIMILARæTOæTHEæRINGTONEæINæTHEæHANDSETæIFæTHEæCALLæISæFORæTHEMæ
OTHERWISEæAæTRIPLEæSIGNALæTONEæWILLæSOUND
Ź4OæANSWERæ Aæ CALLæ FROMæ THEæEXTERNALæ UNITæ SIMPLYæPRESSæ THEæAUDIOæ KEYæ
ææONæANYæFREEæUNITæORæPRESSæITæTWICEæFROMæAæUNITæENGAGEDæINæINTERCOMæ
COMMUNICATION
!CTIVATIONæOFæCOMMUNICATIONæWITHæTHEæEXTERNALæUNITæINTERRUPTSæTHEæINTERCOMæ
CONVERSATIONæPREVIOUSLYæINæPROGRESS
!NæINTERCOMæCALLæDOESæNOTæHAVEæPRIORITYæOVERæAæCONVERSATIONCALLæWITHæTHEæ
EXTERNALæUNITæ
)NæTHISæCASEæDURINGæANæINTERCOMæCALLæATTEMPTæTHEæ,%$æWILLæFLASHæFORæAæFEWæ
SECONDSæTOæSIGNALæTHATæTHEæSYSTEMæISæBUSY
Selective intercom
4HISæFUNCTIONæCANæBEæUSEDæTOæCALLæSPECIFICæINTERNALæUNITS
)NTERCOMæADDRESSESæMUSTæBEæPROGRAMMEDæSEEæPAGEæ

2828
EN
DIP S2 with Art. 6333
DIP 1 DIP 2 DIP 3 DIP 4 P1 P2 AP3 P4 P5 P6 P7
0000
CCS AI
A
ACT D PAN K CCP
1000
ACT AI INT INTb D CCS PAN
0100INT AI INTb ACT CCS CCP D
1100
ACT CCS CCP PAN K D AI
0010
ACT ACT ACT ACT ACT ACT ACT ACT
1010INT ACT
A
CCS CCP INTb PAN K
0110 AI D K CCS CCP INTb INT
1110
INTb INT AI INT PAN D ACT
0001
CCS PAN D AI INT INTb CCP
1001 K CCS PAN CCP AI INT INTb
0101
CCP K PAN ACT INT AI CCS
1101
PAN CCP CCS K ACT D AI
0011 D INTb INT ACT AI CCS CCP
1011INT INT INT INT INT INT INT
0111
NULL NULL NULL NULL NULL NULL NULL NULL NULL
1111 PROG
Legend
ALock- release CCS Switchboard call INTb Two-family intercom
- for KIT only
Speech K Guardian door-entry
phone call NULL No function
ACT Actuator D Doctor
PROG
Programmed functions,
see pages 28-33
In this Dip switch setting,
the buttons control the
programmed functions; the
NON-programmed buttons
control functions referred to
on line 0000
AI Self-ignition PAN Panic
CCP Main switchboard call INT
Programmable
intercom, general or
selective
- general internal call
as standard for KIT and
Simplebus Top
DIP S2 with Art. 6333 DIP S1
DIP 1 DIP 2 DIP 3 DIP 4 P1 P2 AP3 P4 P5 P6 P7
ADDRESS
0000
A
ACT
1000
ACT
0100 ACT
1100
ACT
0010
ACT ACT ACT ACT ACT ACT ACT ACT
1010 ACT
A
0110
1110 ACT
0001
1001
0101 ACT
1101 ACT
0011 ACT
1011
0111
1111 PROG
⇒
LED1
2
LED 2
Default button settings
)FæTHEæDEFAULTæSETTINGSæSEEæTABLEæONæPAGEææDOæNOTæREmECTæREQUIREMENTSæ
THEæBUTTONSæCANæBEæPROGRAMMEDæDIFFERENTLYæBYæCARRYINGæOUTæTHEæSTEPSæBELOW
At the end, set S2 DIP switches 1-2-3-4 to the combination 1111
(PROG setting in the configuration tables on pages 28, 29, 30). In this
dip switch setting, the buttons control the programmed functions;
General button programming warnings
the NON-programmed buttons control functions referred to on line
0000 (see table on page 28). Restore the user code setting on S1, see
table A on page 27.
%XAMPLE
ONæAæMONITORæWITHæUSERæCODEææ0æPROGRAMMINGææGENERICæACTUATORæ0ææ
CODEDæACTUATORæCODEæ
æ3ETæ3æ$)0æSWITCHææTOæTHEæCOMBINATIONæ
» LED 1 (red) flashes
æ2EFERæTOæTHEæTABLEæONæPAGEææANDæSELECTæAæCOMBINATIONæINæWHICHæTHEæ
ACTUATORæFUNCTIONæ!#4æISæLISTEDæFORæTHEæBUTTONSæYOUæWISHæTOæPROGRAM
%Gæ FORæ 0æ GENERICæ ACTUATORæ SETæ 3æ $)0æ SWITCHESæ æ TOæ THEæ
Programming buttons for generic or coded actuator
COMBINATIONææORææORææ0!#4æSETæ3æ$)0æSWITCHESæTOæTHEæ
COMBINATIONæææGOæTOæPOINTæ
%Gæ FORæ 0æ CODEDæ ACTUATORæ CODEæ æ SETæ 3æ $)0æ SWITCHESæ æ
TOæTHEæCOMBINATIONææORææ0!#4æSETæ3æWITHæADDRESSææINæ
ACCORDANCEæWITHætable AæONæPAGEæææGOæTOæPOINTæ
æ0RESSæANDæRELEASEæTHEæBUTTONæTOæBEæASSOCIATEDæWITHæTHEæFUNCTION
»LED 2 (blue) flashes 4 times
»confirmation tone
æ4OæEXITæPROGRAMMINGæMODEæSETæ3æ$)0æSWITCHESææTOæTHEæCOMBINATIONæ
00
» LED 1 (red) switches off
5. When programming is complete, set S2 DIP switches 1-2-3-4 to the
combination 1111. Restore the user code setting on S1, see table A
on page 27.

2929
EN
⇒
LED1
2
LED 2
DIP S2 with Art. 6333 DIP S1
DIP 1 DIP 2 DIP 3 DIP 4 P1 P2 AP3 P4 P5 P6 P7
ADDRESS
0000
A
1000 INT INTb
0100
INT INTb
1100
0010
1010
INT INTb
0110 INTb INT
1110
INTb INT INT
0001 INT INTb
1001 INT INTb
0101 INT
1101
0011 INTb INT
1011
INT INT INT INT INT INT INT
0111
1111 PROG
Take note of the S2, S1 setting and restore it when programming is complete
1) 2) 3)
S1 DIP
1
DIP
2
DIP
3
DIP
4
DIP
5
DIP
6S2
000111
111111 1
KO Prog.
2
OK Prog.
DIP ON
A
⇒
⇒
1
⇒
Codice / Code Dip switch ON S1 Codice / Code Dip switch ON S1 Codice / Code Dip switch ON S1
114477
22558
3366
Example 1 - Selective intercom
ONæAæMONITORæWITHæUSERæCODEææANDæINTERCOMæADDRESSææ0æPROGRAMMINGææ
SELECTIVEæINTERCOMæWITHæADDRESSææ0ææSELECTIVEæINTERCOMæWITHæADDRESSæ
Example 2 - KIT intercomæINTERCOMæBETWEENææCONTIGUOUSæADDRESSESæINæ
THEæRANGEæFROMææTOææWITHæTHEælRSTæBEINGæANæODDæNUMBER
ONæAæMONITORæWITHæUSERæCODEææ0æPROGRAMMINGææGENERALæINTERNALæCALLæ0æ
æTWOFAMILYæINTERCOMæWITHæADDRESSææ
æ3ETæ3æ$)0æSWITCHææTOæTHEæCOMBINATIONæ
»LED 1 (red) flashes
æ2EFERæTOæTHEæTABLEæONæPAGEææANDæSELECTæAæCOMBINATIONæINæWHICHæTHEæ
INTERCOMæ FUNCTIONæ ).4æ ORæ ).4Bæ ISæ LISTEDæ FORæ THEæ BUTTONSæ YOUæ WISHæ TOæ
PROGRAM
%Gæ æ FORæ 0æ SELECTIVEæ INTERCOMæ SETæ 3æ $)0æ SWITCHESæ æ TOæ THEæ
Programming buttons for intercom call
COMBINATIONææORææORæ æ0).4æSETæ3æWITHæ ADDRESSæ æINæ
ACCORDANCEæWITHætable BæONæPAGEææANDæMOVEæONæTOæSTEPæ
%Gæ æ FORæ 0æ SELECTIVEæ INTERCOMæ SETæ 3æ $)0æ SWITCHESæ æ TOæ THEæ
COMBINATIONææORææ0).4æSETæ3æWITHæADDRESSææINæACCORDANCEæ
WITHætable BæONæPAGEææANDæMOVEæONæTOæSTEPæ
%GææFORæ0æGENERALæINTERNALæCALLæANDæ0æTWOFAMILYæINTERCOMæSETæ3æ
$)0æSWITCHESææTOæTHEæCOMBINATIONææ0).4æ0).4BæSETæ3æ
WITHæUSERæCODEææINæACCORDANCEæWITHætable AæONæPAGEææANDæMOVEæONæTOæ
STEPæ
æ0RESSæANDæRELEASEæTHEæBUTTONæTOæBEæASSOCIATEDæWITHæTHEæFUNCTION
»LED 2 (blue) flashes 4 times
»confirmation tone
æ4OæEXITæPROGRAMMINGæMODEæSETæ3æ$)0æSWITCHESææTOæTHEæCOMBINATIONæ
00
» LED 1 (red) switches off
5. When programming is complete, set S2 DIP switches 1-2-3-4 to the
combination 1111. Restore the user code setting on S1 (see table A
on page 27).
Programming for intercom call
5SEæTHEæSELECTIVEæINTERNALæCALLæONLYæINæCONJUNCTIONæWITHæTHEæINTERNALæUNITæ!RTææORæWITHæDOORENTRYæPHONESæ!RTææWITHæ2)ææORæGREATERæ!RTæ
æWITHæ2)ææORæGREATERæ
ProgrammingæSETæCODEæTAB. BæONæPAGEæ
9OUæMUSTæSETæTHEæINTERCOMæADDRESSæONæALLæTHEæRISERSæINTERNALæ
UNITS
9OUæCANæASSIGNæTHEæSAMEæINTERCOMæADDRESSæTOæAæMAXIMUMæOFæ
æINTERNALæUNITS
&ORæ GROUPæ CALLSæ SELECTæ THEæ DESIREDæ INTERCOMæ CODESæ
SIMULTANEOUSLYæMAXæ
Cancellation
TAB. B
Selective intercom addresses
Programming/deleting intercom address (selective intercom only)

3030
EN
DIP S2 with Art. 6333
DIP 1 DIP 2 DIP 3 DIP 4 P1 P2 AP3 P4 P5 P6 P7
0000
CCS AI
A
D PAN K CCP
1000 AI D CCS PAN
0100 AI CCS CCP D
1100 CCS CCP PAN K D AI
0010
1010
A
CCS CCP PAN K
0110 AI D K CCS CCP
1110 AI PAN D
0001
CCS PAN D AI CCP
1001 K CCS PAN CCP AI
0101
CCP K PAN AI CCS
1101
PAN CCP CCS K D AI
0011 D AI CCS CCP
1011
0111
NULL NULL NULL NULL NULL NULL NULL NULL NULL
1111 PROG
⇒
LED1
2
LED 2
Legend
ALock- release CCS Switachboard call NULL No function
Speech K Guardian door-entry
phone call
PROG Programmed functions
AI Self-ignition D Doctor
CCP Main switchboard call PAN Panic
%XAMPLE
ONæ Aæ MONITORæ WITHæ USERæ CODEæ æ 0æ PROGRAMMINGæ æ SELFIGNITIONæ 0æ æ
SWITCHBOARDæCALL
æ3ETæ3æ$)0æSWITCHææTOæTHEæCOMBINATIONæ
»LED 1 (red) flashes
æ2EFERæTOæ THEæ TABLEæ ONæPAGEæ æ ANDæSELECTæ Aæ COMBINATIONæINæ WHICHæ THEæ
DESIREDNECESSARYæ FUNCTIONSæ AREæ LISTEDæ FORæ THEæ BUTTONSæ YOUæ WISHæ TOæ
PROGRAM
%GæFORæ0æSELFIGNITIONæ0æSWITCHBOARDæCALLæSETæ3æ$)0æSWITCHESæ
æTOæTHEæCOMBINATIONææ0!)æ0##3
æ0RESSæANDæRELEASEæTHEæBUTTONæTOæBEæASSOCIATEDæWITHæTHEæFUNCTION
»LED 2 (blue) flashes 4 times
»confirmation tone
æ4OæEXITæPROGRAMMINGæMODEæSETæ3æ$)0æSWITCHESææTOæTHEæCOMBINATIONæ
00
»LED 1 (red) switches off
5. When programming is complete, set S2 DIP switches 1-2-3-4 to the
combination 1111.
Programming buttons for other functions
Enabling (ON) / disabling (OFF) automatic response
ON: BEEP - BEEP
OFF: BEEP
5 sec
»ON: the audio LED remains lit
»OFF: the audio LED remains unlit
Monitor ringtone selection
ææ0RESSæANDæHOLDæBUTTONææAææUNTILæAæCONlRMATIONæTONEæISæEMITTEDæTHISæ
PROCEDUREæISæONLYæPOSSIBLEæWITHæTHEæSYSTEMæINæSTANDBYæOTHERWISEæTHEæ
,%$æINDICATORæWILLæmASHæTOæWARNæTHEæUSER
ææ0RESSæANDæRELEASEæBUTTONææA
æ ONCEææCONlRMATIONæTONEæISæEMITTEDæTOæCHANGEæTHEæRINGTONEæFORæ
CALLSæFROMæTHEæINTERNALæUNIT
æ TWICEææCONlRMATIONæTONESæAREæEMITTEDæTOæCHANGEæTHEæRINGTONEæFORæ
CALLSæFROMæTHEæSWITCHBOARD
æ æTIMESææCONlRMATIONæTONESæAREæEMITTEDæTOæCHANGEæTHEæRINGTONEæ
FORæINTERCOMæCALLSæMADEæFROMæTHEæINTERNALæUNIT
æ æTIMESææCONlRMATIONæTONESæAREæEMITTEDæTOæCHANGEæTHEæmOORæDOORæ
CALLæRINGTONE
æ !NYæFURTHERæPRESSINGæOFæBUTTONææAææREPEATSæTHEæSEQUENCEæDESCRIBEDæ
ABOVEæ
æ0RESSæANDæRELEASEæBUTTONææTOæSCROLLæTHROUGHæTHEæVARIOUSæAVAILABLEæ
RINGTONESæINæSEQUENCEæ
æ0RESSæBUTTONææTOæCONlRMæSELECTIONæOFæTHEæLASTæRINGTONEæHEARDæANDæTOæ
EXITæATæANYæTIMEæTHEæMONITORæRINGTONEæCHANGEæMODEæ/NæEXITINGæTHEæ
MONITORæRINGTONEæSELECTIONæMODEæAæCONlRMATIONæTONEæWILLæBEæEMITTED

3131
EN
Take note of the S2, S1 setting and restore it when programming is complete
1) 2) 3) 4)
S1 DIP
1
DIP
2
DIP
3
DIP
4
DIP
5
DIP
6S2 S1/S2/LED1
111111
⇒
4AKEæ NOTEæ OFæ THEæ
S2, S1 SETTINGæANDæ
RESTOREæ ITæ WHENæ
PROGRAMMINGæ ISæ
COMPLETE
Factory settings:
sæ"UTTONæFUNCTIONSæFORæTHEæ3æ$)0æSWITCHææCOMBINATION
sæ)NTERCOMæADDRESSæABSENT
sæ2ANGEæFUNCTIONæANDæMINMAXæADDRESSESæABSENT
sæ2INGTONEæRESET
sæ).æææ).ææINPUTæ⇒æ,%$æDEFAULT
DIP ON
2
⇒
1
KO Prog.
2
OK Prog.
5 sec
Programming reset
!LLOWSæDIRECTæPROGRAMMINGæOFæINTERCOMæCALLæVIAæTHEæINTERNALæUNITS
√2EQUIRESææOPERATORS
Step 1: enter programming mode
Operator 1 and Operator 2 carry out the following procedures
on 2 internal units:
æ3ETæ3æ$)0æSWITCHESæææTOæTHEæCOMBINATIONæ
æ0RESSæANDæHOLDæBUTTONSæææANDææFORææSEC
»The internal unit emits 1 tone.
»The red LED flashes.
»The blue audio LED lights up.
»The internal unit enters audio mode.
»At this point the 2 operators will be communicating with each
other.
____
Step 2 (optional): intercom audio volume adjustment
æ!DJUSTæTHEæINTERCOMæAUDIOæVOLUMEæUSINGæTHEæAUDIOæADJUSTMENTæKNOBææ
æ0RESSæKEYæææA TOæCONlRM
»The internal unit emits 1 tone.
»The blue lock-release LED flashes.
»The monitor memorises the audio setting for intercom calls.
æ!Tæ THEæ ENDæ OFæ THEæ AUDIOæ ADJUSTMENTæ SETæ THEæ EXTERNALæ UNITæ AUDIOæ
VOLUMEæADJUSTMENTæKNOBææ æBACKæTOæITSæPREVIOUSæPOSITION
Direct programming of intercom call
_____________________
Step 3: intercom call programming
Operator 1:
`0RESSæTHEæBUTTONæYOUæWANTæTOæPROGRAMæTOæCALLæOPERATORææEGæ
»The internal unit manned by operator 1 emits a confirmation tone.
Operator 2:
`0RESSæTHEæBUTTONæYOUæWANTæTOæPROGRAMæTOæCALLæOPERATORææEGæ
»The internal unit manned by operator 2 emits a confirmation tone.
Operator 1/Operator 2:
`0RESSæTHEæBUTTONæ
»The blue audio LED switches off.
»Programming of the 2 internal units is now complete.
4OæPROGRAMæANOTHERæINTERNALæUNITæMOVEæONæTOæ34%0æ
____
Step 4: programming other internal units
Operator 1/Operator 2:
/NCEæ THEæ NEWæ STATIONæ HASæ BEENæ REACHEDæ CARRYæ OUTæ STEPæ æ TOæ
BEGINæCOMMUNICATION
æ2EPEATæSTEPææ
NOTE )FæAæCALLæISæRECEIVEDæDURINGæPROGRAMMINGæITæMUSTæBEæANSWEREDæ
ANDæTHEæPROGRAMMINGæPROCEDUREæRESUMEDæAFTERWARDS

3232
EN
Programming range/ringtones Carry out steps 1 to 4
Take note of the S2, S1 setting and restore it when programming is complete
1) 2) 3) 4)
S1 DIP
1
DIP
2
DIP
3
DIP
4
DIP
5
DIP
6S2 S1/S2/LED1
2ANGEæMINIMUMæADDRESS
SET CODEæTAB. A
ONæPAGEæ 000010
⇒
4AKEæNOTEæOFæTHEæS2, S1
SETTINGæ ANDæ RESTOREæ ITæ
WHENæ PROGRAMMINGæ ISæ
COMæPLETE
2ANGEæMAXIMUMæADDRESS
%NABLEæRANGE
$ISABLEæRANGE
3ELECTæPOLYPHONICæRINGTONE
010110
⇒
3ELECTæTONEæSOUND
1
2
1
KO Prog.
2
OK Prog.
1
2
⇒
S2
LED 1
⇒
⇒
⇒
⇒
⇒
⇒

3333
EN
Programming input IN1 for LED/alarm/lock-release/
actuator indication
Carry out steps 1 to 4
Take note of the S2, S1 setting and restore it when programming is complete
1) 2) 3) 4)
S1 DIP
1
DIP
2
DIP
3
DIP
4
DIP
5
DIP
6S2 S1/S2/LED1
)NPUTæ).ææ⇒æ,%$æDEFAULT
000110
⇒
)NPUTæ).ææ⇒ !,!2-
4AKEæNOTEæOFæTHEæS2, S1
SETTINGæ ANDæ RESTOREæ ITæ
WHENæ PROGRAMMINGæ ISæ
COMPLETE
)NPUTæ).ææ⇒æ,/#+2%,%!3%
001010
⇒
)NPUTæ).ææ⇒ æ#/$%$æ!#45!4/2 SET CODEæTAB. A
ONæPAGEæ
)NPUTæ).ææ⇒ æ'%.%2)#æ!#45!4/2
2
1
⇒
⇒
⇒
⇒
⇒
S2
LED 1
DIP ON
1
1
KO Prog.
2
OK Prog.
2
æ3EEæPAGEæ

3434
EN
2
4
⇒
3
3
5
1
-V
+V
Using the kit in systems with a main entrance
4HEæDIAGRAMSæ3-+%.)#æAND 3-+%.)#æONæPAGEææANDææ
SHOWæAæPOSSIBLEæSYSTEMæCONlGURATIONæFORæMANAGINGæUPæTOæAæMAXæOFææ
3MARTæ+ITSæWITHæONEæ!RTæ#ææ!RTæ+#æPLACEDæFORæEXAMPLEæATæTHEæ
ENTRANCEæOFæAæRESIDENTIALæCOMPLEX
5SINGæTHESEæSYSTEMæDIAGRAMSæITæISæPOSSIBLEæTOæCALLæONEæOFæTHEæ3MARTæ+ITSæ
FROMæTHEæMAINæENTRANCEæEQUIPPEDæWITHæ!RTæ#ææ!RTæ+#
)NæTHISæCONlGURATIONæITæISæNECESSARYæTOæPROGRAMæTHEæBUTTONSæOFæ!RTæ+#æ
ONæ!RT+#æASæILLUSTRATEDæINæTHEæPROCEDUREæBELOWæTHEæINTERNALæUNITSæ
SHOULDæALSOæBEæPROGRAMMEDæWITHæTHEæCORRESPONDINGæCODEæSEEæTABLEæONæ
optional
ŹSet the user code using the dip
switches, see table on page 27
Programming buttons on Art. 4680KC
PAGEæ
&ORæ FURTHERæ INFORMATIONæ ONæ THEæ INTEGRATIONæ OFæ 3MARTæ +ITSæ INTOæ 3IMPLEBUSæ
SYSTEMSæ ANDæ THEæ PROGRAMMINGæ OFæ THEæ MAINæ ENTRANCEæ !RTæ #æ æ !RTæ
+#æREFERæTOæTHEæCATALOGUEæNOææANDæTHEæTECHNICALæMANUALæ&4
3"#
æOperating restrictions for Art. 4680KC
!RTæ +#æ MANAGESæ CALLSæ ORIGINATINGæ FROMæ ONLYæ DIGITALæ ORæ BUTTONæ
MODULESæIFæTHEYæFALLæBETWEENæADDRESSææANDæADDRESSæ

3535
EN
7
1
3
5
6
⇒
1622
4680
4680K
4680C
4680KC
2
4
1622
4680
4680K
4680C
4680KC
-V
+V
#ODEæ $IPæSWITCHæ
/.
De-misting heating element
213
/&& DEFAULT
212
/.
Audio-visual messages
210
VISUALæMESSAGESæONLY
211
3WEDISH
214
/&& DEFAULT
215
)TALIAN
216
&RENCH
217
3PANISH
$UTCH
219
'REEK
220
%NGLISH
221
'ERMAN
222
0ORTUGUESE
Door lock
223
$OORæLOCKæCOMMANDæONæ3%æINæ!#æDEFAULT
224
$OORæLOCKæCOMMANDæONæ3%æINæENHANCEDæ!#
225
$OORæLOCKæCOMMANDæONæ3%æINæ$#æ
245
$OORæ LOCKæ TIMEæ æ SECæ æ DISABLINGæ TONEæ
DEFAULT
246
$OORæLOCKæTIMEææSEC
247
$OORæLOCKæTIMEææSEC
$OORæLOCKæCONlRMATIONæTONEæENABLED
251
#.#./æRELAYæINæPARALLELæWITHæ3%æDEFAULT
252
,OCKRELEASEæALWAYSæENABLEDæDEFAULT
253
,OCKRELEASEæONLYæENABLEDæFORæUSERæCALLED
Actuator control management
NOTE the system should not include Art.
1256 in generic actuator mode.
229
%NABLINGæ#.#./æRELAYæONæACTUATORæCONTROLæ
æSEC
230
%NABLINGæ#.#./æRELAYæONæACTUATORæCONTROLæ
æSEC
231
%NABLINGæ#.#./æRELAYæONæACTUATORæCONTROLæ
æSEC
!CTUATORæFUNCTIONæONæ3æSERIALæLINEææDISABLEDæ
DEFAULT
227
!CTUATORæFUNCTIONæONæ3æSERIALæLINEææENABLED
System functions
232
!WAITINGæRESPONSEæTIMEææSECæDEFAULT
233
!WAITINGæRESPONSEæTIMEææSEC
234
!WAITINGæRESPONSEæTIMEææSEC
235
4ALKæTIMEææSECæDEFAULT
236
4ALKæTIMEææSECæ
237
3ELFIGNITIONæENABLEDæDEFAULT
3ELFIGNITIONæDISABLED
239
#ONlRMATIONæ TONEæ ONæ USERæ CALLæ æ ENABLEDæ
DEFAULT
240
#ONlRMATIONæTONEæONæUSERæCALLææDISABLEDæ
243
2ESETæWAITæTIMEææSECæDEFAULT
244
2ESETæWAITæTIMEææSEC
2ESETæ AFTERæ LOCKRELEASEæ INæ AUDIOæ ENABLEDæ
DEFAULT
209
2ESETæAFTERæLOCKRELEASEæINæAUDIOæDISABLED
249
#ALLæTRANSMISSIONæSINGLEæDEFAULT
250
#ALLæTRANSMISSIONæTRIPLE
254
Restore default
Special programming - Art. 4680KC
optional
optional
ŹSet the dip switches in accordance
with the function you wish to
program, see table on page 29
1 sec.

3636
FR
Avertissements
sæ %FFECTUERæLINSTALLATIONæENæSUIVANTæSCRUPULEUSEMENTæLESæINSTRUCTIONSæFOURNIESæPARæLEæCONSTRUCTEURæETæCONFORM£MENTæAUXæNORMESæENæVIGUEUR
sæ 4OUSæLESæAPPAREILSæDOIVENTæåTREæSTRICTEMENTæDESTIN£SæÝæLEMPLOIæPOURæLEQUELæILSæONTæ£T£æCONÀUSæ,AæSOCI£T£æComelit Group S.p.A.æD£CLINEæTOUTEæRESPONSABILIT£æENæCASæDEæMAUVAISæUSAGEæDESæ
APPAREILSæPOURæDESæMODIlCATIONSæEFFECTU£ESæPARæDAUTRESæPERSONNESæPOURæNIMPORTEæQUELLEæRAISONæETæPOURæLUTILISATIONæDACCESSOIRESæETæMAT£RIAUXæNONæDORIGINE
sæ 4OUSæLESæPRODUITSæSONTæCONFORMESæAUXæPRESCRIPTIONSæDEæLAæDIRECTIVEæ#%æQUIæREMPLACEæLAæDIRECTIVEæ#%%æETæAMENDEMENTSæSUCCESSIFSæAVECæMARQUAGEæCE
sæ %VITERæDEæPLACERæLESælLSæDEæMONTANTæ}ÝæPROXIMIT£æDESæC½BLESæDALIMENTATIONæ6
sæ ,ESæINTERVENTIONSæDINSTALLATIONæDEæMONTAGEæETæDASSISTANCEæAUXæAPPAREILSæ£LECTRIQUESæDOIVENTæåTREæEFFECTU£ESæEXCLUSIVEMENTæPARæDESæ£LECTRICIENSæ
SP£CIALIS£S
sæ #OUPERæLALIMENTATIONæAVANTæDEFFECTUERæTOUTEæOP£RATIONæDENTRETIEN
sæ 2ELIERæLEæCADREæPORTEMODULESæÝæLAæTERREæVOIRæ&IG
sæ .EæPASæMAINTENIRæLEæCROCHETæPHONIEæENFONC£æLORSQUEæLEæCOMBIN£æESTæD£CROCH£
sæ ,AæCAM£RAæNEæDOITæPASæåTREæINSTALL£EæFACEæÝæDEæFORTESæSOURCESæDEæLUMIâREæNIæDANSæDESæLIEUXæOÂæLAæPERSONNEælLM£EæESTæFORTEMENTæÝæCONTREJOURæ0OURæ
R£SOUDREæLEæPROBLâMEæPR£C£DEMMENTæD£CRITæILæESTæCONSEILL£æDEæMODIlERæLAæHAUTEURæDINSTALLATIONæDEæLAæCAM£RAæNORMALEMENTæÝææææCMæENæLAæPLAÀANTæ
ÝæUNEæHAUTEURæDEææCMæETæDORIENTERæLOBJECTIFæVERSæLEæBASæDEæMANIâREæÝæAM£LIORERæLAæQUALIT£æDESæPRISESæDEæVUE
sæ ,ESæCAM£RASæAVECæCAPTEURæ##$æCOULEURSæPR£SENTENTæDANSæDESæCONDITIONSæDEæMAUVAISEæLUMINOSIT£æUNEæSENSIBILIT£æINF£RIEUREæPARæRAPPORTæAUXæCAM£RASæ
ENæNOIRæETæBLANCæ0ARæCONS£QUENTæDANSæLESæMILIEUXæFAIBLEMENTæ£CLAIR£SæILæESTæCONSEILL£æDEæPR£VOIRæUNEæSOURCEæD£CLAIRAGEæSUPPL£MENTAIRE
Généralités 37
Poste extérieur
!RT+# 37
!RTæ 37
Installation poste extérieur 37
Installation étiquettes porte-noms
Postes Intérieurs
!RTæ 39
$ESCRIPTIONæMONITEUR 39
Montage Art. 6302 avec boîtier à enastrer Art. 6117 40
Montage Art. 6302 avec boîtier en saillie bas Art. 6320 41
Art. 2608 42
Installation combiné parlophonique Art. 2608 42
Indications générales d’installation et fonctionnement 43
Tableau distances de fonctionnement 43
Fonctionnement 43
Description programmations et fonctions boutons 44
Réglage du moniteur Réf. 6302 et du combiné parlophonique Style 44
Description fonctions
44
Moniteurs supplémentaires principaux ou secondaires 44
Configuration des boutons par défaut 45
Recommandations générales pour la programmation des boutons 45
Programmation des boutons pour actionneur générique ou particulier 45
Programmation pour appel intercommunicant 46
Programmation/effacement adresse intercommunicant (uniquement pour l'appel intercommunicant sélecteur) 46
Programmation des boutons pour appel intercommunicant 46
Programmation des boutons pour d'autres fonctions 47
Validation (ON) / invalidation (OFF) réponse automatique 47
Variation sonnerie moniteur 47
Programmation directe appel intercommunicant
Reset de programmation
Programmation range/sonneries 49
Programmation de l'entrée IN1 pour signal led/alarme/ouvre-porte/actionneur 50
Utilisation du kit sur les installations avec porte principale 51
Programmation Art. 4680KC 51
Programmations spéciales Art. 4680KC 52
Schémas de connexion
3-+)#æ3CH£MAæBASEæPOURæKITæDEUXæUSAGERSæ!RTæ)3æAVECæCONNEXIONæENæCASCADEæ-ISEæENæSERVICEV£RIlCATIONæTENSIONSæDgINSTALLATIONæAUæREPOS 121
3-+)"#æ3CH£MAæBASEæPOURæKITæDEUXæUSAGERSæ!RTæ)3æAVECæCONNEXIONæENæD£RIVATION 122
3-+)"#æ3CH£MAæPOURæKITæDEUXæUSAGERSæ!RTæ)3æCOMPL£T£SæAVECæUNæSECONDæ!RTæ+#æ#ONNEXIONæENæD£RIVATION 123
3-+)!#3CH£MAæPOURæKITæDEUXæUSAGERSæ!RTæ)3æCOMPL£T£SæAVECæUNæSECONDæ!RTæ+#æ#ONNEXIONæENæCASCADE 124
3-+)!#æ3CH£MAæPOURæKITæDEUXæUSAGERæAVECæALIMENTATEURæCOMPL£MENTAIREæ!RTæ 125
3-+)#æ%MPLOIæMODULEæCAM£RAæD£PORT£Eæ!RTæ# 126
08+%#æ"RANCHEMENTæRELAISæACTIONNEURæ!RT 127
3-+%.)#æ3CH£MAæPOURæCONNEXIONæÝæPORTEæPRINCIPALEæDEææÝææ3MARTæKITæAVECæ!RTæ
3-+%.)#æ3CH£MAæPOURæCONNEXIONæÝæPORTEæPRINCIPALEæDEææ3MARTæKITæMAXIMUMæ"RANCHEMENTæ3MARTæENæCASCADEæAVECæ!RTæ 130
3"!!2æ#ONNEXIONæAMPLIlCATEURæVID£Oæ!RTæ# 132
æ3-+(#æ!DJONCTIONæDgUNæMONITEURæPRINCIPALæENæPARALLâLEæ#ONNEXIONæENæCASCADE 132
3-+)#æ!DJONCTIONæDgUNæMONITEURæPRINCIPALæENæPARALLâLEæ#ONNEXIONæENæD£RIVATION 133
3-+!3æ#ONNEXIONæENæCASCADEæDUæTROISIâMEæMONITEURæPRINCIPALæAVECæALIMENTATIONæLOCALE 133
3-+!3æ#ONNEXIONæENæD£RIVATIONæDEææMONITEURSæPRINCIPAUXæETæDEææMONITEURSæSECONDAIRESæAVECæLEæMåMEæCODEæUSAGERæ 134
3-+!3æ#ONNEXIONæENæCASCADEæDEææMONITEURSæPRINCIPAUXæETæDEææMONITEURæSECONDAIREæAVECæLEæMåMEæCODEæUSAGER 134
3-+!!%æ#ONNEXIONæCOMBIN£SæPARLOPHONIQUESæSUPPL£MENTAIRESæENæD£RIVATIONæDUæMONITEUR 135

3737
FR
2
2
Art. 4879KC
1
165 cm
3-+!!$æ#ONNEXIONæCOMBIN£SæPARLOPHONIQUESæSUPPL£MENTAIRESæENæCASCADEæDUæMONITEUR 135
3-+&#æ!DJONCTIONæDgUNæCOMBIN£æPARLOPHONIQUEæENæPARALLâLEæENæD£RIVATIONæDUæMONTANT 136
3"8æ5TILISATIONæPOURæUSAGESæDIVERSæDUæBOUTONæ0æ!RTæ 136
3"6!!+æ#ONNEXIONæDEæDISPOSITIFSæDEæR£P£TITIONæDAPPELæ!RTææOUæ!RTæ! 137
6ARIANTEæCONNEXIONæAPPELæPALIER 137
5TILISATIONæ DEæ LgENTR£Eæ ).æ COMMEæ CONTACTæ POURæ SIGNALæ ,%$!,!2-%/562%0/24%!#4)/..%52æ 2£Fæ æ !CTIVATIONæ ENæ
FERMETUREæVERSæ#&0
5TILISATIONæ DEæ LgENTR£Eæ ).æ COMMEæ CONTACTæ POURæ SIGNALæ ,%$!,!2-%/562%0/24%!#4)/..%52æ 2£Fæ æ !CTIVATIONæ ENæ
PR£SENCEæDEæTENSIONæPARæRAPPORTæÝæ).
08+24.0æ5TILISATIONæRELAISæPOSTEæEXT£RIEURæSURæOUVREPORTEæOUæCOMMANDEæACTIONNEURæ
VOIRæPROGRAMMATIONSæSP£CIALESæPAGEæææGESTIONæCOMMANDEæACTIONNEUR 139
08+3.0æ6ARIANTEæAVECæG½CHEæDEæS£CURIT£æETæALIMENTATIONæSUPPL£MENTAIRE 139
5TILISATIONæDUæR£SEAUæ2#æPOURælLTREæG½CHEæSURæLESæCONTACTSæDUæRELAIS 140
08+$/æ6ARIANTEæUTILISATIONæSIGNALISATIONæPORTEæOUVERTE
ÃæUTILISERæUNIQUEMENTæDANSæLESæINSTALLATIONSæAVECææSEULæPOSTEæEXT£RIEURæSANSæCOMMUTATEURæ!RTæ!æ!RTæ 140
Généralités
,ESæ KITSæ PARLOPHONIQUESæ ETæ VISIOPHONIQUESæ DEUXæ USAGERSæ !RTæ )3æ
PEUVENTæåTREæUTILIS£SæDANSæDESæB½TIMENTSæPRIV£SæOUæTERTIAIRESæDANSæLESQUELSæ
UNæCONTR¹LEæEFFICACEæDESæACCâSæESTæDEMAND£æFACEæÝæDEæSIMPLESæOP£RATIONSæ
DINSTALLATION
%NæEFFETææCONDUCTEURSæSUFFISENTæENTREæLEæPOSTEæEXT£RIEURæETæLESæMONITEURSæ
INT£RIEURSæPOURæACTIVERæLEæSYSTâMEæAPPELæPHONIEæVID£OæAUTOALLUMAGEæ
PLUSææFILSæPOURæALIMENTERæLEæPOSTEæEXT£RIEURæETæLAæG½CHEæ£LECTRIQUEæETææFILSæ
POURæALIMENTERæLEæPOSTEæINT£RIEURæVISIOPHONIQUE
%NæOUTREæUNEæVASTEæGAMMEæDACCESSOIRESæESTæDISPONIBLEæ POURæ R£SOUDREæ
FACILEMENTæCHAQUEæEXIGENCEæDINSTALLATIONææENæEFFETæOUTREæDESæACCESSOIRESæ
INT£RESSANTSæ DEæ TYPEæ STANDARDæ ILæ ESTæ POSSIBLEæ DAGRANDIRæ LINSTALLATIONæ
ENæ AJOUTANTæ DESæ PORTIERSæ VID£Oæ ETOUæ DESæ INTERPHONESæ ETOUæ DESæ POSTESæ
EXT£RIEURS
)Læ ESTæ AINSIæ POSSIBLEæ DAJOUTERæ AUæ MAXIMUMæ DEUXæ POSTESæ EXT£RIEURSæ
AVECæ æ POSTESæ INT£RIEURSæ ENTREæ COMBIN£Sæ PARLOPHONIQUESæ ETæ MONITEURSæ
VISIOPHONIQUESæPOURæLAæVERSIONæUNæUSAGER
!VECæUNEæCONFIGURATIONæSP£CIFIQUEæONæPEUTæEFFECTUERæDESæCOMMUNICATIONSæ
INTERCOMMUNICANTESæUNæUSAGERæCESTÝDIREæENTREæLESæUSAGERSæPOSS£DANTæ
LEæ MåMEæ CODEæ ENæ UTILISANTæ TANTæ LESæ MONITEURSæ VISIOPHONIQUESæ QUEæ LESæ
COMBIN£SæPARLOPHONIQUESæ
0LUSIEURSæKITSæPEUVENTæåTREæRELI£SæÝæUNæPORTæPRINCIPALæ3IMPLEBUSæETOUæÝæUNæ
STANDARDæ!RTæ!
Poste extérieur
Art. 1207
Caractéristiques techniques
,EæTRANSFORMATEURæPR£VOITææSORTIESææUNEæPOURæALIMENTERæLEæPOSTEæEXT£RIEURæ
ETæLAæG½CHEæ£LECTRIQUEæETæUNEæPOURæALIMENTERæLEæMONITEUR
$IMENSIONSææXXæMMææMODULESæ$).
0ROT£G£æCONTREæLESæCOURTSCIRCUITSæETæLESæSURCHARGES
Description bornier
L N ENTR£EæTENSIONæDEæLIGNEææ6!#
+22V 0VæSORTIEæ##æDALIMENTATIONæDUæMONITEUR
+33V 0VæSORTIEæ##æPOURæPOSTEæEXT£RIEURæETæG½CHEæ£LECTRIQUE
Art. 4879KC
Installation poste extérieur
Caractéristiques techniques
#ONNEXIONæAUæMONITEURæAVECææFILSæPOURæAUDIOæVID£OæOUVREPORTEæETæAPPELæ
PLUSææFILSæPOURæALIMENTATIONæPARæ!RTææ
#AM£RAæORIENTABLEæÝæHAUTEæSENSIBILIT£æAVECæCAPTEURæ##$ævæ
»TIQUETTESæPORTENOMSæAVECæ£CLAIRAGEæÝæLEDæAUæCHOIXææBLEUEæBLANCHEæETæ
£TEINTE
2£GLAGEæVOLUMEæHAUTPARLEUR
$IMENSIONSæBO¦TIERæÝæENCASTRERææXXæMM
,ESæBOUTONSæDEæLgARTICLEæR£Fæ+#æONTæ£T£æR£GL£SæENæUSINEæPOURæEFFECTUERæ
LgAPPELæAUXæADRESSESææBOUTONæDEæGAUCHEæETææBOUTONæÝæDROITE
$IMENSIONSæPOSTEæEXT£RIEURææXXæMM
Description bornier
LL CONNEXIONæMONITEURæVID£OæAPPELæPHONIEæOUVREPORTE
V+ V- ALIMENTATIONæPOSTEæEXT£RIEUR
RTEæENTR£ESæOUVREPORTEæLOCALæTEMPORIS£æ
DOæENTR£EæSIGNALISATIONæPORTEæOUVERTE
PR BORNEæDEæPROGRAMMATION
GND BORNEæN£GATIVEæÝæUTILISERæENæPHASEæDEæPROGRAMMATION
NO NF COMæCONTACTSæDUæRELAISæDEæ!
SE CONNEXIONæG½CHEæ£LECTRIQUE
ŹLaisser en position la
protection d'installation.

3838
FR
5
2
1
2
3
213
1
4
LED
O
F
F
LED
O
F
F
WHITE OFF BLUE
3
4A
Position alternative du micro
Installation étiquettes porte-noms
ŹSélection éclairage leds étiquettes porte-nom

3939
FR
43
cci Luciano Doria
Daniela Rizzo
NO
Dott. Luca Ricci Luciano Doria
Daniela Rizzo
Dott. Luca Ricci Luciano Doria
Daniela Rizzo
Robinson
as Anne Francois
Dott. Luca Ricci Luciano Doria
Daniela Rizzo
2
1
34
Dott. Luca Ricci Luciano Doria
Daniela Rizzo
OK
Dott. Luca Ricci Luciano Doria
Daniela Rizzo
NO
12
1
2
3
7
6
5
4
1
4
3
2
5
6
S1 S2
Postes Intérieurs
Art. 6302
Description moniteur :
1æ ,EDæ DEæ SIGNALISATIONæ PRIVACYæ ACTIVEINSTALLATIONæ OCCUP£EDOCTEURæ
ACTIV£E
2æ ,EDæDEæSIGNALISATIONæOUVREPORTEæACTIV£PORTEæOUVERTE
3 ,EDæDEæSIGNALISATIONæPHONIEæACTIV£E
,AæLEDæCLIGNOTEæPOURæINDIQUERæUNæAPPELæREÀUæ
æ ,AæLEDæSgALLUMEæPOURæINDIQUERæUNEæCONVERSATIONæENæCOURS
4 %SPACEæLOGEMENTæBOUTONSæSUPPL£MENTAIRESæAVECæACCESSOIREæ!RTæ
5 (AUTPARLEUR
6 !FFICHEURæ,#$æCOULEURS
7 -ICRO
Réglages :
ææ-ANETTEæ DEæ R£GLAGEæ DUæ VOLUMEæ DEæ LAæ SONNERIEæ ETæ ACTIVATIONæ SERVICEæ
0RIVACY
`ææ0OURæ AUGMENTERæ LEæ VOLUMEæDEæ LAæSONNERIEæTOURNERæ DANSæLEæ SENSæDESæ
AIGUILLESæDgUNEæMONTRE
`ææ0OURæACTIVERæLAæFONCTIONæPRIVACYæTOURNERæCOMPLâTEMENTæENæSENSæINVERSEæ
DESæAIGUILLESæDgUNEæMONTRE
» la led de signalisation privacy active s'allume
æ -ANETTEæDEæR£GLAGEæVOLUMEæPHONIEæ
`ææ0OURæ AUGMENTERæ LEæ VOLUMEæ TOURNERæ DANSæ LEæ SENSæ DESæ AIGUILLESæ DgUNEæ
MONTRE
æ -ANETTEæDEæR£GLAGEæDEæLAæLUMINOSIT£æ
`ææ0OURæAUGMENTERæLAæLUMINOSIT£æTOURNERæDANSæLEæSENSæDESæAIGUILLESæDgUNEæ
MONTRE
Description boutons :
1 4OUCHEææACTIONNEURæG£N£RIQUEæPROGRAMMABLE
2æ 4OUCHEææAUTOALLUMAGEæPROGRAMMABLEæ
Aæ "OUTONæOUVREPORTE
4OUCHEæPHONIE
Description moniteur
1 "ORNIERæPOURæLEæRACCORDEMENTæDEæLgINSTALLATIONæ
L L "ORNESæDEæCONNEXIONæLIGNEæ"US
- + "ORNESæPOURæALIMENTATION
CFP1 CFP2æ%NTR£EæDEæLgAPPELæPALIER
S+ S- "ORNESæPOURæLEæDISPOSITIFæDEæR£P£TITIONæDEæLgAPPEL
IN1 IN2 %NTR£ESæPROGRAMMABLESæVOIRæPAGEæ
2 CV6 3£LECTEURæPOURæLgUTILISATIONæDEæLgENTR£Eæ).ææVOIRæPAGEæ
3 CV5 #AVALIERæDEæD£BRANCHEMENTæVID£O
4 CV1 CV2 #AVALIERæDgALIMENTATIONæS£PAR£E
5 S1æ$)0æSWITCHESæPOURæLAæPROGRAMMATIONæDUæCODEæUTILISATEUR
6 SW1 3£LECTEURæDEæMODALIT£æ3IMPLEBUSææ3ææD£FAUTæOUæ3IMPLEBUSææ
(S2)
7 S2 $)0æSWITCHESæDEæPROGRAMMATIONæDESæBOUTONSæETæFONCTIONSæ
DIP 1-2-3-4æDEæPROGRAMMATIONæDESæFONCTIONSæDESæBOUTONS
DIP 5-6æACCâSæÝæLAæPROGRAMMATION
DIP 7 NONæUTILIS£æ
DIP 8 :
ONæ£TRIERæSECONDAIRE
OFFæ£TRIERæPRINCIPALæD£FAUT
Secondaire
Principal
ŹCentrer l’étiquette pour
éviter les infiltrations

4040
FR
2
3
4
5
1
4
Lmax = 10 cm
Lmin = 6 cm
5
12
6
7
1
2
8
12
2
1
9
2
1
10
160 cm
130 cm
2 3
1
13,8 cm
13,8 cm
12
Montage Art. 6302 avec boîtier à enastrer Art. 6117

4141
FR
6
Lmax = 7 cm
Lmin = 6,5 cm
4
2
1
5
1
2
7
12
1
2
8
12
2
1
9
1
13,8 cm
13,8 cm
12
160 cm
130 cm
2 3
Montage Art. 6302 avec boîtier en saillie bas Art. 6320

4242
FR
3
4
5
6
7B
7A
1
2
140-145 cm
115-125 cm
1 2 3A
3B 3C 4
Art. 2608 .ONæUTILISABLEæPOURæLAæFONCTIONæINTERCOMMUNICANTE
,Eæ COMBIN£æ PARLOPHONIQUEæ DOITæ TOUJOURSæ åTREæ MONT£æ ENæ UTILISANTæ L!RTæ
#æCOMMEæINDIQU£æPARæLEæSCH£MAæDEæBRANCHEMENTæ 3-+&#æPAGEæ
136
1æ 6OYANTæFONCTIONæ0RIVACY
2æ 3£LECTEURæSONNERIEææSERVICEæ0RIVACYæÝææPOSITIONSæ
æ 0OSITIONæHAUTEææ3ONNERIEæVOLUMEæMAXIMUM
æ 0OSITIONæCENTRALEææ3ONNERIEæVOLUMEæMOYEN
æ 0OSITIONæBASSEææ!CTIVATIONæFONCTIONæ0RIVACY
æ ,Eæ 3ERVICEæ 0RIV£æ EXCLUTæ LAPPELæ DUæ POSTEæ EXT£RIEURæ OUæ DUæ STANDARDæ
DEæ CONCIERGERIEæ æ LACTIVATIONæ DEæ LAæ FONCTIONæ 0RIV£æ ESTæ INDIQU£Eæ PARæ
LAPPARITIONæDUNæVOYANTæROUGEæENæHAUTæÝæDROITE
3æ 0OTENTIOMâTREæDEæR£GLAGEæDUæVOLUMEæDUæMICROPHONE
4æ -ICROINTERRUPTEURS POURæPROGRAMMATIONæCODEæUSAGER
5æ "ORNESæPOURæLEæRACCORDEMENTæDEæLINSTALLATIONæ
L L #ONNEXIONæÝæLAæLIGNEæBUS
CFP CFP %NTR£EæDEæLAPPELæPALIER
P1 C1 "ORNESæ BOUTONæ 0æ POURæ SERVICESæ DIVERSæ CONTACTæ #./æ
6M!æMAXæRETIRERæ#6æETæ#6æVOIRæVARIANTEæ3"8æPAGEæ
S+ S- "ORNESæPOURæLEæDISPOSITIFæDEæR£P£TITIONæDEæLAPPELæ
6 CV1 CV2 Cavalier à retirer pour avoir un contact libre C.NO. sur le
bouton P1.
7A/7B JP1 CAVALIERæPOURæS£LECTIONNERæLAæFONCTIONæAPPELæSTANDARDæPOSITIONæ
#!CTIONNEURæG£N£RIQUEæPOSITIONæ!æDUæBOUTONæ0
Description boutons :
A "OUTONæOUVREPORTE
P1æ"OUTONæ0æAPPELæSTANDARDACTIONNEURæG£N£RIQUEBOUTONæPOURæUSAGESæ
DIVERSæPR£SENTæENæBORNIERæ0æ#
Nettoyer avec un chiffon humidifié avec de l’eau. Éviter d’utiliser de
l’alcool ou d’autres produits agressifs.
Installation combiné parlophonique Art. 2608

4343
FR
A/G MAX B/E MAX C MAX D MAX F MAX Art. 1216
#OMELITæ!RTæææMM2æææMMæ!7'æ
50 m
æFEET
50 m
æFEET
200 m
æFEET
100 m
æFEET
150 m
æFEET
#OMELITæ!RTæ
æMM
2
æææMMæ!7'æ
)
25 m
æFEET
200 m
æFEET
100 m
æFEET
150 m
æFEET
æMM
2
æææMMæ!7'æ
75 m
æFEET
100 m
æFEET
540æCATæææMM2æææMMæ!7'æ
190 m
FEET
60 m
æFEET
150 m
æFEET
æMM2æææMMæ!7'æ
5 m
æFEET
190 m
æFEET
60 m
æFEET
150 m
æFEET
æMM2æææMMæ!7'æ
25 m
æFEET
25 m
æFEET
190 m
æFEET
60 m
æFEET
150 m
æFEET
æMM2æææMMæ!7'æ
50 m
æFEET
50 m
æFEET
190 m
æFEET
60 m
æFEET
150 m
æFEET
æMM2æææMMæ!7'æ
50 m
æFEET
50 m
æFEET
120 m
æFEET
40 m
æFEET
100 m
æFEET
æMM2æææMMæ!7'æ
75 m
æFEET
100 m
æFEET
190 m
æFEET
60 m
æFEET
150 m
æFEET
æMM2æææMMæ!7'æ
100 m
æFEET
150 m
æFEET
190 m
æFEET
60 m
æFEET
150 m
æFEET
2
2
2
1
1
1
bus
power
1207
1215
1216
C
A
B
D
1215
1216
F
F
4833C
1207
1212/B
E
1595
G
4878KC
4879KC
4878KC
4879KC
4878KC
4879KC
Indications générales d’installation et fonctionnement
,AæDISTANCEæMAXIMUMæTOTALEæENTREæLEæPOSTEæEXT£RIEURæETæLEæMONITEURæLEæPLUSæ£LOIGN£æESTæDEææMæAVECæAMPLIFICATEURæ2£Fæ#
,AæSOMMEæDUæNOMBREæDEæPOSTESæINT£RIEURSæAYANTæLEæMåMEæCODEæUSAGERæETæDUæNOMBREæDEæDISPOSITIFSæDEæR£P£TITIONæDAPPELæBRANCH£SæÝæCESæPOSTESæINT£RIEURSæ
NEæPEUTæPASæåTREæSUP£RIEUREæÝææ
"RANCHERæUNæSEULæDISPOSITIFæDEæR£P£TITIONæDAPPELæPOURæCHAQUEæPOSTEæINT£RIEURæ
,AæDISTANCEæ-!8æDEæLAæCONNEXIONæENTREæLEæPOSTEæINT£RIEURæETæLEæDISPOSITIFæDEæR£P£TITIONæDAPPELæESTæDEæMææPOURæLAæCONNEXIONæUTILISERæUNæC½BLEæBLIND£æETæNEæ
PASæFAIREæPASSERæLESæC½BLESæÝæPROXIMIT£æDEæCHARGESæINDUCTIVESæLOURDESæOUæDEæC½BLESæDALIMENTATIONæ6ææ6
Fonctionnement
En cas de court-circuit persistant sur la ligne bus, le poste extérieur émet un signal sonore intermittent d’avertissement.
,ORSQUEæLEæVISITEURæAPPUIEæSURæLEæBOUTONæDAPPELæLESæLEDSæBLANCHESæSALLUMENTæPOURæ£CLAIRERæLAæPERSONNEæLAæSONNERIEæINTERNEæDAPPELæSENCLENCHEæSIæLAæ
FONCTIONæPRIV£æNESTæPASæVALID£EæETæLIMAGEæSAFFICHEæAUæMONITEURæPRINCIPALæOUæAUXæMONITEURSæPRINCIPAUXæPENDANTæENVIRONæv
,AæDUR£EæMAXIMUMæDEæLAæCONVERSATIONæENTREæPOSTEæEXT£RIEURæETæPOSTEæINT£RIEURæESTæDEæ
3URæLEæPOSTEæEXT£RIEURæONæAæUNEæTONALIT£æDAPPELææLORSQUEæDANSæLESæINSTALLATIONSæÝææENTR£ESæOUæPLUSæAUæMOMENTæDEæLAPPELæLEæPOSTEæEXT£RIEURæ£METæUNEæ
TONALIT£æDOCCUP£æAUæLIEUæDEæLAæSONNERIEæCELAæSIGNIFIEæQUUNEæAUTREæCONVERSATIONæESTæENæCOURSæVERSæUNæAUTREæPOSTEæEXT£RIEUR
0OURæLAæPROGRAMMATIONæDADRESSESæUSAGERSæDIFF£RENTESæDEæCELLESæPROGRAMM£ESæDORIGINEææETææVOIRæPAGEæ
0OURæLESæFONCTIONSæDINTERCOMMUNICATIONæDUæSYSTâMEæ3MARTæ+)4æVOIRæLAæPAGEææ
Tableau distances de fonctionnement

4444
FR
S1-5
S1-4
S1-3
S1-2
S1-1
12345678
Cod. Intercom.
deux
usagers S1 Cod. Intercom.
deux
usagers S1 Cod. Intercom.
deux
usagers S1 Cod. Intercom.
deux
usagers S1
1A 9%17 )25 M
2A 10 % ) 26 M
3"11 &19 J 27 .
4"12 &20 J .
5#13 '21 +29 /
6#14 '22 +30 /
7$15 (23 ,
$ 16 (24 ,
TAB. A Adresse de montant
0OURæLAPPELæINTERCOMMUNICANTæDEUXæUSAGERSæENTREæCOMBIN£SæVISIOPHONIQUESæETOUæPARLOPHONIQUESæPROGRAMMERæLESææUSAGERSæSURæDESæADRESSESæDAPPELæ
CONTIGÔESæMARQU£ESæPARæLAæMåMEæLETTREæ!!x##//æDANSæLEæTABLEAUæDEæPROGRAMMATIONæDESæMICROINTERRUPTEURSæPAGEæ
Moniteurs supplémentaires principaux ou secondaires
,AæPROGRAMMATIONæDUæ$)0ææDEæ3æD£FINITæSIæLAæBRIDEæENæOBJETæSERAæG£R£Eæ
COMMEæPRINCIPALEæ0æOUæCOMMEæSECONDAIREæ3æVOIRæPAGEææ
,EæPOSTEæEXT£RIEURæPEUTæG£RERæJUSQUgÝæUNæMAXIMUMæDEææVISIOPHONESæOUæ
PARLOPHONESæPARæBOUTONæDgAPPELæ
$ANSæ LAæ CONFIGURATIONæ CLASSIQUEæ DEæ 3MARTæ +)4æ ONæ PEUTæ DONCæ AVOIRæ AUæ
MAXIMUMæ æ VISIOPHONESæ PRINCIPAUXæ ETæ æ VISIOPHONESæ SECONDAIREæ PARæ
BOUTONæDgAPPELæTOUSæALIMENT£SæPARæLEæMåMEæArt.1207
/Næ Aæ LAæ POSSIBILIT£æ DEæ G£RERæ JUSQUgÝæ æ VISIOPHONESæ PRINCIPAUXæ AUæ SEINæ
DEæLAæMåMEæUNIT£æFAMILIALEæCgESTÝDIREæPROGRAMM£SæSURæLEæMåMEæCODEæ
USAGERæ$ANSæCETTEæCONFIGURATIONæPARTICULIâREæLESæVISIOPHONESæPRINCIPAUXæ
SUPPL£MENTAIRESæ DEVRONTæ åTREæ ALIMENT£Sæ CHACUNæ PARæ LgArt. 1212/Bæ VOIRæ
VARIANTEæ3-+(#æ3-+)#ææPAGEææ
,ORSQUEæLgONæEFFECTUEæUNæAPPELæDEPUISæLEæPOSTEæEXT£RIEURæLEæMONITEURæQUEæ
LEæSYSTâMEæALLUMERAæSERAæCELUIæDUæVISIOPHONEæPRINCIPALæ
,ESæAUTRESæMONITEURSæSECONDAIRESæ DEæLAæMåMEæUNIT£æ FAMILIALEæRESTERONTæ
£TEINTSæ
%NæR£PONDANTæÝæLgAPPELæDUæPOSTEæEXT£RIEURæDEPUISæUNæMONITEURæVISIOPHONIQUEæ
SECONDAIREæLgIMAGEæESTæAUTOMATIQUEMENTæVISUALIS£EæSURæLEæMONITEUR
ÃæCEæSTADEæLEæMONITEURæVISIOPHONIQUEæPRINCIPALæSg£TEINTæETæLgIMAGEæSgAFFICHEæ
AUæMONITEURæVISIOPHONIQUEæSURæLEQUELæONæAæAPPUY£æSURæLEæBOUTONæ æAUTO
ALLUMAGEDEMANDEæVID£O
0OURæ VISUALISERæ LgIMAGEæ SANSæ ACTIVERæ LAæ PHONIEæ AVECæ LEæ POSTEæ EXT£RIEURæ
APPUYERæSURæLEæBOUTONææææAUTOALLUMAGEDEMANDEæVID£O
Description fonctions
Autoallumage/demande vidéo
√,gAUTOALLUMAGEæPEUTæåTREæINVALID£
√,gAUTOALLUMAGEæNgESTæPOSSIBLEæQUEæLORSQUEæLgINSTALLATIONæESTæENæVEILLE
√#ONSEILL£æUNIQUEMENTæPOURæLESæINSTALLATIONSæAVECææOUææENTR£ES
,Aæ PRESSIONæ DUæ BOUTONæ æ DANSæ CETTEæ MODALIT£æ PERMETæ DEæ VISUALISERæ SURæ
Lg£CRANæDUæMONITEURæLgIMAGEæTRANSMISEæDEPUISæLEæPOSTEæEXT£RIEURæMåMEæSIæ
AUCUNæAPPELæNgAæ£T£æEFFECTU£
$ANSæLESæINSTALLATIONSæ£QUIP£ESæDEææPOSTESæEXTERNESæILæESTæPOSSIBLEæDEæ
VISUALISERæ ALTERNATIVEMENTæ LgIMAGEæ DEPUISæ UNæ POSTEæ EXT£RIEURæ OUæ DEPUISæ
LgAUTREæFONCTIONæBASCULERæENæAPPUYANTæPLUSIEURSæFOISæSURæLEæBOUTONæ
3URæMONITEURSæSECONDAIRESæ$)0ææDEæ3æSURæ/.æVOIRæPAGEææLEæBOUTONæ
2 Aæ £GALEMENTæ LAæ FONCTIONæ DEæ DEMANDEæ VID£Oæ QUIæ PERMETæ DgALLUMERæ UNæ
MONITEURæSUITEæÝæUNæAPPELæDEæPOSTEæEXT£RIEUR
Appel général interne
#ETTEæFONCTIONæPERMETæDgENVOYERæUNæAPPELæAUXæAUTRESæAPPAREILSæMONITEURSæ
VISIOPHONIQUESæ ETOUæ COMBIN£Sæ PARLOPHONIQUESæ PROGRAMM£Sæ SURæ LAæ
MåMEæADRESSEæDgAPPELæ
Appel intercommunicant deux usagers
#ETTEæFONCTIONæPERMETæDgENVOYERæUNæAPPELæAUXæAPPAREILSæMONITEURSæETOUæ
COMBIN£SæPROGRAMM£SæSURæLgADRESSEæDgAPPELæDEUXæUSAGERSæPARæRAPPORTæAUæ
PROPREæCOMMEæINDIQU£æDANSæLEæTABLEAUææPAGEæ
Ź%Næ APPUYANTæ SURæ LAæ TOUCHEæ PHONIEæ LAæ PERSONNEæ RECEVANTæ LgAPPELæ
ENTREæENæCOMMUNICATIONæAVECæLgAPPELANTæ%NæAPPUYANTæÝæNOUVEAUæSURæ
LAæTOUCHEæPHONIEææ æLAæCOMMUNICATIONæSEæTERMINE
5NæAPPELæPROVENANTæDgUNæPOSTEæEXT£RIEURæESTæTOUJOURSæPRIORITAIREæSURæUNEæ
COMMUNICATIONæINTERCOMMUNICANTEæ$ANSæCEæCASæLESæUTILISATEURSæD£JÝæENæ
COMMUNICATIONæENTENDENTæDANSæLEæCOMBIN£æUNæSIGNALæSONOREæSIMILAIREæÝæ
UNæSIGNALæDgAPPELæSIæCEæDERNIERæLEURæESTæDESTIN£æOUæUNæTRIPLEæSIGNALæSONOREæ
DANSæLEæCASæCONTRAIRE
Ź0OURæR£PONDREæÝæLgAPPELæPROVENANTæDUæPOSTEæEXT£RIEURæILæSUFFITæDgAPPUYERæ
SURæLAæTOUCHEæPHONIæ æDEPUISæUNæAPPAREILæQUELCONQUEæLIBREæOUæBIENæ
DEæLgAPPUYERææFOISæDEPUISæUNæAPPAREILæENGAG£æDANSæLAæCOMMUNICATIONæ
INTERCOMMUNICANTE
,gACTIVATIONæ DEæ LAæ COMMUNICATIONæ AVECæ LEæ POSTEæ EXT£RIEURæ INTERROMPTæ LAæ
CONVERSATIONæ INTERCOMæ ENæ COURSæ 5Næ APPELæ INTERCOMMUNICANTæ NgESTæ PASæ
PRIORITAIREæSURæUNEæCONVERSATIONUNæAPPELæAVECæLEæPOSTEæEXT£RIEUR
Appel intercommunicant sélectif
#ETTEæFONCTIONæPERMETæDgAPPELERæDESæPOSTESæINT£RIEURSæSP£CIFIQUES
)Læ ESTæ N£CESSAIREæ DEæ PROGRAMMERæ LESæ ADRESSESæ DESæ APPELSæ
INTERCOMMUNICANTSæVOIRæPAGEæ
,ESæVALEURSæDEæS1-1, S1-2, S1-3, S1-4æETæS1-5æD£FINISSENTæLadresse d'appelæDUæMONITEURæETæDESæCOMBIN£SæPARLOPHONIQUESæCOMMEæINDIQU£æDANSæLEæTABLEAUæCIAPRâS
Description programmations et fonctions boutons
Réglage du moniteur Réf. 6302 et du combiné parlophonique Style
0OSITIONæDESæDIPSWITCHESæDUæMONITEURæ2£Fæ Ź3URæ LESæ COMBIN£Sæ PARLOPHONIQUESæ
!RTææ!RTææETæ!RTææPLACERæ
LESæDIPSæS1-6æS1-7æS1-8æSURæOFF

4545
FR
DIP S2 avec Art. 6333 DIP S1
DIP 1 DIP 2 DIP 3 DIP 4 P1 P2 AP3 P4 P5 P6 P7
ADRESSE
0000
A
ACT
1000
ACT
0100 ACT
1100
ACT
0010
ACT ACT ACT ACT ACT ACT ACT ACT
1010 ACT
A
0110
1110 ACT
0001
1001
0101 ACT
1101 ACT
0011 ACT
1011
0111
1111 PROG
⇒
LED1
2
LED 2
DIP S2 avec Art. 6333
DIP 1 DIP 2 DIP 3 DIP 4 P1 P2 AP3 P4 P5 P6 P7
0000
CCS AI
A
ACT D PAN K CCP
1000
ACT AI INT INTb D CCS PAN
0100INT AI INTb ACT CCS CCP D
1100
ACT CCS CCP PAN K D AI
0010
ACT ACT ACT ACT ACT ACT ACT ACT
1010INT ACT
A
CCS CCP INTb PAN K
0110 AI D K CCS CCP INTb INT
1110
INTb INT AI INT PAN D ACT
0001
CCS PAN D AI INT INTb CCP
1001 K CCS PAN CCP AI INT INTb
0101
CCP K PAN ACT INT AI CCS
1101
PAN CCP CCS K ACT D AI
0011 D INTb INT ACT AI CCS CCP
1011INT INT INT INT INT INT INT
0111
NULL NULL NULL NULL NULL NULL NULL NULL NULL
1111 PROG
Légende
AOuvre-porte CCS Appel standard INTb intercommunicant deux
usagers
- uniquement pour KIT
Phonie K Appel combiné
parlophonique gardien NULL Aucune fonction
ACT Actionneur D Docteur
PROG
Fonctions
programmées, voir
pages 45-50
Dans cette modalité des
dip switches les boutons
gèrent les fonctions
programmées ;
les boutons NON
programmés commandent
les fonctions signalées à
la ligne 0000
AI Auto-allumage PAN Panique
CCP Appel standard
principal INT
Intercommunicant
programmable, général
ou sélecteur
-de série, appel général
interne pour KIT et
Simplebus Top
!Uæ CASæ OÂæ LESæ CONlGURATIONSæ PARæ D£FAUTæ VOIRæ TABLEAUæ PAGEæ æ NEæ
R£PONDRAIENTæPASæÝæVOSæBESOINSæVOUSæPOUVEZæMODIlERæLAæPROGRAMMATIONæ
DESæBOUTONSæENæSUIVANTæLESæPROC£DURESæD£CRITESæCIAPRâSææ
Une fois la procédure terminée, placer les DIP 1-2-3-4 de S2
en combinaison 1111 (réglage PROG dans les tableaux de
configuration page 45, 46, 47). Lorsque les dip sont ainsi configurés,
Recommandations générales pour la programmation des boutons
les boutons gouvernent les fonctions programmées ; les boutons
NON programmés commandent les fonctions signalées à la ligne
0000 (voir tableau page 45). Rétablir sur S1 la configuration du code
usager, voir tableau A page 44.
%XEMPLEææ
SURæ MONITEURæ AVECæ CODEæ USAGERæ æ PROGRAMMATIONæ 0æ ACTIONNEURæ
G£N£RIQUEæ0æACTIONNEURæPARTICULIERæAVECæCODEæ
æ0LACERæ$)0ææDEæ3æENæCOMBINAISONæ
» la Led 1 (rouge) clignote
æ#ONSULTERæLEæTABLEAUæPAGEææETæCHOISIRæUNEæCOMBINAISONæQUIæAFlCHEæLAæ
FONCTIONæACTIONNEURæ!#4æPOURæLESæBOUTONSæQUIæDOIVENTæåTREæPROGRAMM£S
EXææPOURæ0æACTIONNEURæG£N£RIQUEæPROGRAMMERæ$)0ææDEæ3æENæ
Programmation des boutons pour actionneur générique ou particulier
COMBINAISONææOUææOUææ0!#4æPROGRAMMERæ$)0æDEæ3æENæ
COMBINAISONææPASSERæAUæPOINTæ
EXææPOURæ0æACTIONNEURæPARTICULIERæAVECæCODEææPROGRAMMERæ$)0æ
æDEæ3æENæCOMBINAISONææOUææ0!#4æPROGRAMMERæ3æAVECæ
ADRESSEææCONFORM£MENTæAU tableau AæPAGEææPASSERæAUæPOINTæ
æ!PPUYERæSURæLEæBOUTONæPUISæLEæREL½CHERæPOURæASSOCIERæLAæFONCTION
»la Led 2 (bleue) clignote 4 fois
»tonalité de confirmation
æ0OURæQUITTERæLAæPROGRAMMATIONæMETTREæLESæ$)0ææDEæ3æENæCOMBINAISONæ
00
» la Led 1 (rouge) s'éteint
5. Au terme de la programmation, mettre les DIP 1-2-3-4 de S2 en
combinaison 1111. Rétablir sur S1 la configuration du code usager,
voir tableau A page 44.
Configuration des boutons par défaut

4646
FR
Prendre note de la configuration de S2, S1 et la rétablir à la fin de la programmation
1) 2) 3)
S1 DIP
1
DIP
2
DIP
3
DIP
4
DIP
5
DIP
6S2
000111
111111 1
KO Prog.
2
OK Prog.
DIP ON
A
⇒
⇒
1
⇒
Codice / Code Dip switch ON S1 Codice / Code Dip switch ON S1 Codice / Code Dip switch ON S1
114477
22558
3366
⇒
LED1
2
LED 2
DIP S2 avec Art. 6333 DIP S1
DIP 1 DIP 2 DIP 3 DIP 4 P1 P2 AP3 P4 P5 P6 P7
ADRESSE
0000
A
1000 INT INTb
0100
INT INTb
1100
0010
1010
INT INTb
0110 INTb INT
1110
INTb INT INT
0001 INT INTb
1001 INT INTb
0101 INT
1101
0011 INTb INT
1011
INT INT INT INT INT INT INT
0111
1111 PROG
Programmation pour appel intercommunicant
5TILISERæLgAPPELæINTERNEæS£LECTIFæUNIQUEMENTæENæASSOCIATIONæAVECæLEæPOSTEæINT£RIEURæ2£FææOUæAVECæLESæCOMBIN£SæPARLOPHONIQUESæR£Fææ
DEPUISæ)2ææOUæSUP£RIEURæ2£FææDEPUISæ)2ææOUæSUP£RIEURæ
ProgrammationæPROGRAMMERæCODEæTAB. BæPAGEæ
)LæESTæN£CESSAIREæDEæPROGRAMMERæLADRESSEæINTERCOMMUNICANTEæ
SURæTOUSæLESæPOSTESæINT£RIEURSæDEæLAæCOLONNEæMONTANTE
)LæESTæPOSSIBLEæDASSOCIERæLAæMåMEæADRESSEæINTERCOMMUNICANTEæ
ÝææPOSTESæINT£RIEURSæMAXIMUM
0OURæ UNæ APPELæ DEæ GROUPEæ S£LECTIONNERæ SIMULTAN£MENTæ LESæ
CODESæINTERCOMMUNICANTSæVOULUSMAXæ
Effacement
TAB. B Adresses intercommunicant sélecteur
Exemple 1 - Appel intercomunicant sélectif
SURæMONITEURæAVECæCODEæUSAGERææETæADRESSEæDgAPPELæINTERCOMMUNICANTææ
PROGRAMMATIONæ0æAPPELæINTERCOMMUNICANTæS£LECTIFæAVECæADRESSEææ0æ
APPELæINTERCOMMUNICANTæS£LECTIFæAVECæADRESSEæ
Exemple 2 - Appel intercomunicant KITæAPPELæINTERCOMUNICANTæENTREææ
ADRESSESæCONTIGUÕSæDANSæLAæPLAGEæDEææÝææDONTæLAæPREMIâREæESTæIMPAIREæ
SURæ MONITEURæ AVECæ CODEæ USAGERæ æ PROGRAMMATIONæ 0æ APPELæ G£N£RALæ
INTERNEæ0æAPPELæINTERCOMMUNICANTæDEUXæUSAGERSæÝæLgADRESSEææ
æ0LACERæ$)0ææDEæ3æSURæ
» la led 1 (rouge) clignote
æ#ONSULTERæ LEæ TABLEAUæ PAGEæ æ ETæ CHOISIRæ UNEæ COMBINAISONæ QUIæ AFFICHEæ
LAæFONCTIONæAPPELæINTERCOMMUNICANTæ).4æOUæ).4BæPOURæLESæBOUTONSæQUIæ
DOIVENTæåTREæPROGRAMM£S
Programmation des boutons pour appel intercommunicant
%3ææPOURæ0æAPPELæINTERCOMMUNICANTæS£LECTIFæR£GLERæ$)0ææDEæ3æ
SURææOUææOUææ0).4æR£GLERæ3æAVECæLgADRESSEææCOMMEæ
INDIQU£æDANSæLEætableau BæPAGEææPASSERæAUæPOINTæ
%3ææPOURæ0APPELæINTERCOMMUNICANTæS£LECTIFæR£GLERæLESæ$)0ææDEæ
3æSURææOUææ0).4æR£GLERæ3æAVECæLgADRESSEææCOMMEæINDIQU£æ
DANSæLE tableau BæPAGEææPASSERæAUæPOINTæ
%3æ æ POURæ 0æ APPELæ G£N£RALæ INTERNEæ ETæ 0æ APPELæ INTERCOMMUNICANTæ
S£LECTIFæDEUXæUSAGERSæR£GLERæLESæ$)0æææDEæ3æSURææ0).4æ
0).4BæR£GLERæ3æAVECæCODEæUSAGERææCOMMEæINDIQU£æDANSæLEætableau
A PAGEææPASSERæAUæPOINTæ
æ!PPUYERæSURæLEæBOUTONæAUQUELæASSOCIERæLAæFONCTIONæPUISæLEæREL½CHER
»la led 2 (bleue) clignote 4 fois
»tonalité de confirmation
æ0OURæQUITTERæLAæPROGRAMMATIONæR£GLERæLESæ$)0ææDEæ3æSURæ
» la led 1 (rouge) s'éteint
5. Au terme de la programmation, mettre les DIP 1-2-3-4 de S2 sur
1111. Rétablir sur S1 la configuration du code usager, voir tableau
A page 44.
Programmation/effacement adresse intercommunicant (uniquement pour l'appel intercommunicant sélecteur)

4747
FR
DIP S2 avec Art. 6333
DIP 1 DIP 2 DIP 3 DIP 4 P1 P2 AP3 P4 P5 P6 P7
0000
CCS AI
A
D PAN K CCP
1000 AI D CCS PAN
0100 AI CCS CCP D
1100 CCS CCP PAN K D AI
0010
1010
A
CCS CCP PAN K
0110 AI D K CCS CCP
1110 AI PAN D
0001
CCS PAN D AI CCP
1001 K CCS PAN CCP AI
0101
CCP K PAN AI CCS
1101
PAN CCP CCS K D AI
0011 D AI CCS CCP
1011
0111
NULL NULL NULL NULL NULL NULL NULL NULL NULL
1111 PROG
⇒
LED1
2
LED 2
Légende
AOuvre-porte CCS Appel standard NULL Aucune fonction
Phonie K Appel combiné
parlophonique gardien
PROG Fonctions
programmées AI Auto-allumage D Docteur
CCP Appel standard
principal PAN Panique
Variation sonnerie moniteur
ææ -AINTENIRæ APPUY£æ LEæ BOUTONæ Aæ JUSQUgÝæ CEæ QUgUNEæ TONALIT£æ DEæ
CONlRMATIONæSOITæAUDIBLEæCETTEæOP£RATIONæNgESTæPOSSIBLEæQUEæLORSQUEæ
LEæSYSTâMEæESTæENæCONDITIONæDEæREPOSææDANSæLEæCASæCONTRAIREæLAæLEDæDEæ
SIGNALISATIONæCLIGNOTEæPOURæAVERTIRæLgUTILISATEUR
ææ!PPUYERæETæREL½CHERæLEæBOUTONæA æ
æ æ FOISæ £MISSIONæ DgUNEæ TONALIT£æ DEæ CONlRMATIONæ POURæ MODIlERæ LAæ
SONNERIEæDgAPPELæDEPUISæLEæPOSTEæINT£RIEUR
æ æFOISæ£MISSIONæDEææTONALIT£Sæ DEæCONlRMATIONæPOURæMODIlERæ LAæ
SONNERIEæDEPUISæSTANDARD
æ æFOISæ£MISSIONæDEææTONALIT£Sæ DEæCONlRMATIONæPOURæMODIlERæ LAæ
SONNERIEæDgAPPELæINTERCOMMUNICANTæDEPUISæUNæPOSTEæINT£RIEUR
æ æFOISæ£MISSIONæDEææTONALIT£Sæ DEæCONlRMATIONæPOURæMODIlERæ LAæ
SONNERIEæDEæLgAPPELæPALIER
æ !PPUYERæULT£RIEUREMENTæSURæLEæBOUTONææAææPOURæR£P£TERæLAæS£QUENCEæ
D£CRITEæCIDESSUSæ
æ!PPUYERæETæREL½CHERæLEæBOUTONææPOURæ£COUTERæLESæDIVERSESæSONNERIESæ
DISPONIBLESæLgUNEæAPRâSæLgAUTREæ
æ!PPUYERæSURæLEæBOUTONææPOURæCONlRMERæLAæS£LECTIONæDEæLAæDERNIâREæ
TONALIT£æQUEæVOUSæAVEZæENTENDUEæETæPOURæQUITTERæÝæTOUTæMOMENTæLEæ
MODEæDEæS£LECTIONæSONNERIEæMONITEURæ5NEæ TONALIT£æ DEæCONlRMATIONæ
VOUSæ AVERTIRAæ QUEæ VOUSæ AVEZæ QUITT£æ LAæ MODALIT£æ DEæ VARIATIONæ DEæ LAæ
SONNERIEæMONITEUR
%XEMPLEææ
SURæ MONITEURæ AVECæ CODEæ USAGERæ æ PROGRAMMATIONæ 0æ AUTOALLUMAGEæ
0APPELæAUæSTANDARD
æ0LACERæ$)0ææDEæ3æENæCOMBINAISONæ
»la Led 1 (rouge) clignote
æ#ONSULTERæ LEæ TABLEAUæ PAGEæ æ ETæ CHOISIRæ UNEæ COMBINAISONæ QUIæ AFlCHEæ
LESæ FONCTIONSæ CHOISIESN£CESSAIRESæ POURæ LESæ BOUTONSæ QUIæ DOIVENTæ åTREæ
PROGRAMM£S
EXææPOURæ 0æ AUTOALLUMAGEæ 0æ APPELæAUæ STANDARDæ PROGRAMMERæ$)0æ
æDEæ3æENæCOMBINAISONææ0!)æ0##3
æ!PPUYERæSURæLEæBOUTONæPUISæLEæREL½CHERæPOURæASSOCIERæLAæFONCTION
»la Led 2 (bleue) clignote 4 fois
»tonalité de confirmation
æ0OURæQUITTERæLAæPROGRAMMATIONæMETTREæLESæ$)0ææDEæ3æENæCOMBINAISONæ
00
»la Led 1 (rouge) s'éteint
5. Au terme de la programmation, mettre les DIP 1-2-3-4 de S2 en
combinaison 1111.
Programmation des boutons pour d'autres fonctions
Validation (ON) / invalidation (OFF) réponse automatique
ON: BEEP - BEEP
OFF: BEEP
5 sec
»ON : la led phonie reste allumée
»OFF : la led phonie reste éteinte
Variation sonnerie moniteur
ææ -AINTENIRæ APPUY£æ LEæ BOUTONæ Aæ JUSQUgÝæ CEæ QUgUNEæ TONALIT£æ DEæ
CONlRMATIONæSOITæAUDIBLEæCETTEæOP£RATIONæNgESTæPOSSIBLEæQUEæLORSQUEæ
LEæSYSTâMEæESTæENæCONDITIONæDEæREPOSææDANSæLEæCASæCONTRAIREæLAæLEDæDEæ
SIGNALISATIONæCLIGNOTEæPOURæAVERTIRæLgUTILISATEUR
ææ!PPUYERæETæREL½CHERæLEæBOUTONæA æ
æ æ FOISæ £MISSIONæ DgUNEæ TONALIT£æ DEæ CONlRMATIONæ POURæ MODIlERæ LAæ
SONNERIEæDgAPPELæDEPUISæLEæPOSTEæINT£RIEUR
æ æFOISæ£MISSIONæDEææTONALIT£Sæ DEæCONlRMATIONæPOURæMODIlERæ LAæ
SONNERIEæDEPUISæSTANDARD
æ æFOISæ£MISSIONæDEææTONALIT£Sæ DEæCONlRMATIONæPOURæMODIlERæ LAæ
SONNERIEæDgAPPELæINTERCOMMUNICANTæDEPUISæUNæPOSTEæINT£RIEUR
æ æFOISæ£MISSIONæDEææTONALIT£Sæ DEæCONlRMATIONæPOURæMODIlERæ LAæ
SONNERIEæDEæLgAPPELæPALIER
æ !PPUYERæULT£RIEUREMENTæSURæLEæBOUTONææAææPOURæR£P£TERæLAæS£QUENCEæ
D£CRITEæCIDESSUSæ
æ!PPUYERæETæREL½CHERæLEæBOUTONææPOURæ£COUTERæLESæDIVERSESæSONNERIESæ
DISPONIBLESæLgUNEæAPRâSæLgAUTREæ
æ!PPUYERæSURæLEæBOUTONææPOURæCONlRMERæLAæS£LECTIONæDEæLAæDERNIâREæ
TONALIT£æQUEæVOUSæAVEZæENTENDUEæETæPOURæQUITTERæÝæTOUTæMOMENTæLEæ
MODEæDEæS£LECTIONæSONNERIEæMONITEURæ5NEæ TONALIT£æ DEæCONlRMATIONæ
VOUSæ AVERTIRAæ QUEæ VOUSæ AVEZæ QUITT£æ LAæ MODALIT£æ DEæ VARIATIONæ DEæ LAæ
SONNERIEæMONITEUR

4848
FR
Prendre note de la configuration de S2, S1 et la rétablir à la fin de la programmation
1) 2) 3) 4)
S1 DIP
1
DIP
2
DIP
3
DIP
4
DIP
5
DIP
6S2 S1/S2/LED1
111111
⇒
0RENDREæ NOTEæ DEæ
LAæCONlGURATIONæDEæ
S2, S1 ETæLAæR£TABLIRæ
Ýæ LAæ lNæ DEæ LAæ PRO
GRAMMATION
Configurations d'usine :
sæ&ONCTIONSæDESæBOUTONSæSELONæLAæCOMBINAISONæ$)0ææDEæ3æ
sæ!DRESSEæINTERCOMMUNICANTæABSENTEæ
sæ&ONCTIONæRANGEæETæADRESSESæMINIæETæMAXIæABSENTESæ
sæ2ESETæSONNERIESæ
sæ%NTR£Eæ).æææ).ææ⇒æ,%$æD£FAUT
DIP ON
2
⇒
1
KO Prog.
2
OK Prog.
5 sec
Reset de programmation
0ERMETæLAæPROGRAMMATIONæDESæAPPELSæINTERCOMMUNICANTSæDIRECTEMENTæ
DEPUISæLESæPOSTESæINT£RIEURS
√.£CESSITEæLAæPR£SENCEæDEææOP£RATEURS
Phase 1 : entrée en programmation
L'opérateur 1 et l'opérateur 2 effectuent les opérations suivantes
sur 2 postes intérieurs :
æ#ONlGURERæ$)0ææDEæ3æENæCOMBINAISONæ
æ!PPUYERææSECONDESæSURæLESæTOUCHES æET 2
»Le poste intérieur émet 1 tonalité.
»La Led rouge clignote.
»La Led bleue de phonie s'allume.
»Le poste intérieur se met en phonie.
»À ce stade, les 2 opérateurs sont en communication entre eux.
____
Phase 2 (option) : réglage volume phonie intercommunicante
æ2£GLERæLEæVOLUMEæDEæLAæPHONIEæINTERCOMMUNICANTEæÝæLgAIDEæDUæBOUTONæ
CORRESPONDANT
æPPUYERæSURæLAæTOUCHE A POURæCONFIRMER
»Le poste intérieur émet 1 tonalité.
»La led bleue de l'ouvre-porte clignote.
»Le moniteur mémorise le réglage de la phonie pour les appels
intercommunicants.
æ%NæFINæDEæR£GLAGEæREMETTREæLEæBOUTONæDEæR£GLAGEæPHONIEæ SURæLAæ
POSITIONæDEæR£GLAGEæDUæVOLUMEæDEæLAæPHONIEæDUæPOSTEæEXT£RIEUR
Programmation directe appel intercommunicant
____
Phase 3 : programmation appel intercommunicant
Opérateur 1 :
`)Læ APPUIEæ SURæ LEæ BOUTONæ QUgILæ VEUTæ PROGRAMMERæ POURæ APPELERæ
LgOP£RATEURææEXæ
»Le poste intérieur de l'opérateur 1 émet une tonalité de confirmation.
Opérateur 2 :
`)Læ APPUIEæ SURæ LEæ BOUTONæ QUgILæ VEUTæ PROGRAMMERæ POURæ APPELERæ
LgOP£RATEURææEXæ
»Le poste intérieur de l'opérateur 2 émet une tonalité de confirmation.
Opérateur 1/Opérateur 2 :
`!PPUIEæSURæLAæTOUCHEæ
»La Led bleue de phonie s'éteint.
»La programmation des 2 postes intérieurs est terminée.
0OURæPROGRAMMERæUNæAUTREæPOSTEæINT£RIEURæPASSERæÝæLAæ0(!3%æ
____
Phase 4 : Programmation d'autres postes intérieurs
Opérateur 1/Opérateur 2 :
5NEæFOISæLEæNOUVEAUæPOSTEæATTEINTæILæEFFECTUEæLAæPHASEææPOURæENTRERæ
ENæCOMMUNICATION
æ2£P£TERæLAæPHASEææ
REMARQUE 3IæLgONæREÀOITæUNæAPPELæDURANTæLAæPROGRAMMATIONæILæESTæ
N£CESSAIREæ DEæ R£PONDREæ Ýæ LgAPPELæ PUISæ DEæ REPRENDREæ LAæ PHASEæ DEæ
PROGRAMMATION

4949
FR
Programmation range/sonneries Effectuer les opérations de 1 à 4
Prendre note de la configuration de S2, S1 et la rétablir à la fin de la programmation
1) 2) 3) 4)
S1 DIP
1
DIP
2
DIP
3
DIP
4
DIP
5
DIP
6S2 S1/S2/LED1
!DRESSEæRANGEæMINIMUM
PROGRAMMERæ
CODEæ TAB. A
PAGEæ
000010
⇒
0RENDREæNOTEæDEæLAæCON
lGURATIONæ DEæ S2, S1 ETæ
LAæR£TABLIRæÝæLAælNæ DEæ LAæ
PROGRAMMATION
!DRESSEæRANGEæMAXIMUM
6ALIDATIONæRANGE
$£SACTIVATIONæRANGE
3£LECTIONæDEæLAæSONNERIEæPOLYPHONIQUE
010110
⇒
3£LECTIONæDEæLAæSONNERIEæTONALIT£S
1
2
1
KO Prog.
2
OK Prog.
1
2
⇒
S2
LED 1
⇒
⇒
⇒
⇒
⇒
⇒

5050
FR
Programmation de l'entrée IN1 pour signal led/alarme/
ouvre-porte/actionneur
Effectuer les opérations de 1 à 4
Prendre note de la configuration de S2, S1 et la rétablir à la fin de la programmation
1) 2) 3) 4)
S1 DIP
1
DIP
2
DIP
3
DIP
4
DIP
5
DIP
6S2 S1/S2/LED1
%NTR£Eæ).ææ⇒æ,%$æD£FAUT
000110
⇒
%NTR£Eææ).ææ⇒ !,!2-%æ
0RENDREæNOTEæDEæLAæCON
lGURATIONæ DEæ S2, S1 ETæ
LAæR£TABLIRæÝæLAælNæ DEæ LAæ
PROGRAMMATION
%NTR£Eæ).ææ⇒ /562%0/24%
001010
⇒
%NTR£Eæ).ææ⇒æ!#4)/..%52æ0!24)#5,)%2
PROGRAMMERæ
CODEæ TAB. A
PAGEæ
%NTR£Eæ).ææ⇒ !#4)/..%52æ'».»2)15%
2
1
⇒
⇒
⇒
⇒
⇒
S2
LED 1
DIP ON
1
1
KO Prog.
2
OK Prog.
2
æ6OIRæPAGESæ

5151
FR
2
4
⇒
3
3
5
1
-V
+V
Utilisation du kit sur les installations avec porte principale
,ESæSCH£MASæ3-+%.)# 3-+%.)#æPAGESæææMONTRENTæ
UNEæCONlGURATIONæ POSSIBLEæDINSTALLATIONæ QUIæ OFFREæ LAæ POSSIBILIT£æ DEæ G£RERæ
JUSQUÝæUNæMAXIMUMæDEææ3MARTæ+ITæDEæLAæPARTæDUNæ!RTæ#æææ!RTæ
+#ææSITU£æPARæEXEMPLEæÝæLENTR£EæDUNæCOMPLEXEæR£SIDENTIEL
,UTILISATIONæDEæCESæSCH£MASæDINSTALLATIONæPERMETæDAPPELERæUNæDESæ3MARTæ
KITæDEæLAæPLAQUEæDEæRUEæPRINCIPALEæINT£GRANTæL!RTæ#æææ!RTæ+#æ
$ANSæCETTEæ CONlGURATIONæILæ ESTæ N£CESSAIREæDEæ PROGRAMMERæLESæ BOUTONSæ
DEæ L!RTæ +#æ EMBARQU£æ SURæ L!RTæ +#æ COMMEæ D£CRITæ DANSæ LAæ
PROC£DUREæSUIVANTEæETæLESæPOSTESæINT£RIEURSæAVECæLEæCODEæCORRESPONDANTæ
optionnel
ŹSaisir le code usager au moyen
des DIP, voir tableau page 44
Programmation Art. 4680KC
VOIRæTABLEæPAGEæ
0OURæPLUSæDEæD£TAILSæSURæLINT£GRATIONæDESæ3MARTæ+ITæDANSæDESæINSTALLATIONSæ
3IMPLEBUSæETæPOURæLAæPROGRAMMATIONæDEæLAæPORTEæPRINCIPALEæ!RTæ#æææ
!RTæ+#æSEæR£F£RERæAUæCATALOGUEæ#ATALOGUEæNæETæAUæMANUELæ
TECHNIQUEæ&43"#
* Limitations utilisation Art. 4680KC
,gARTæ +#æ GâREæ LESæ APPELSæ PROVENANTæ DESæ MODULESæ Ýæ BOUTONSæ OUæ
NUM£RIQUESæ UNIQUEMENTæ SgILSæ SONTæ COMPRISæ ENTREæ LgADRESSEæ æ ETæ
LgADRESSEæ

5252
FR
7
1
3
5
6
⇒
1622
4680
4680K
4680C
4680KC
2
4
1622
4680
4680K
4680C
4680KC
-V
+V
#ODEæ $)0æSWITCHæ
/.
Résistance d'anti-buée
213
/&& DEFAULT
212
/.
Messages audiovisuels
210
UNIQUEMENTæMESSAGESæVISUELS
211
3U£DOIS
214
/&& DEFAULT
215
%NGLISH
216
&RANÀAIS
217
%SPAGNOL
(OLLANDAIS
219
'REC
220
!NGLAIS
221
!LLEMAND
222
0ORTUGAIS
Gâche
223
#OMMANDEæG½CHEæSURæ3%æENæ#!æPARæD£FAUT
224
#OMMANDEæG½CHEæSURæ3%æENæ#!æINTENSIl£
225
#OMMANDEæG½CHEæSURæ3%æENæ##æ
245
4EMPSæ G½CHEæ æ æ SECæ æ TONALIT£æ D£SACTIV£Eæ
PARæD£FAUT
246
4EMPSæG½CHEæææSEC
247
4EMPSæG½CHEæææSEC
4ONALIT£æCONlRMATIONæG½CHEææACTIF
251
2ELAISæ #.#./æ ENæ PARALLâLEæ Ýæ 3%æ PARæ
D£FAUT
252
/UVREPORTEæTOUJOURSæACTIFæPARæD£FAUT
253
/UVREPORTEæ ACTIFæ UNIQUEMENTæ POURæ USAGERæ
APPEL£
Gestion commande actionneur
REMARQUE : l'installation ne doit
pas être équipée de l'art. 1256 mode
actionneur générique
229
!CTIVATIONæ RELAISæ #.&./æ SURæ COMMANDEæ
ACTIONNEURæææSEC
230
!CTIVATIONæ RELAISæ #.&./æ SURæ COMMANDEæ
ACTIONNEURæææSEC
231
!CTIVATIONæ RELAISæ #.&./æ SURæ COMMANDEæ
ACTIONNEURæææSEC
#OMMANDEæ ACTIONNEURæ SURæ LIGNEæ S£RIEæ 3æ æ
D£SACTIV£EæPARæD£FAUT
227
#OMMANDEæ ACTIONNEURæ SURæ LIGNEæ S£RIEæ 3æ æ
ACTIV£E
Fonctions installation
232
4EMPSæDgATTENTEæR£PONSEæææSECæPARæD£FAUT
233
4EMPSæDgATTENTEæR£PONSEæææSEC
234
4EMPSæDgATTENTEæR£PONSEæææSEC
235
4EMPSæDEæCONVERSATIONæææSECæPARæD£FAUT
236
4EMPSæDEæCONVERSATIONæææSECæ
237
!UTOALLUMAGEææACTIFæPARæD£FAUT
!UTOALLUMAGEææD£SACTIV£
239
4ONALIT£æCONlRMATIONæSURæAPPELæUSAGERææACTIFæ
PARæD£FAUT
240
4ONALIT£æCONlRMATIONæSURæAPPELæUSAGERææNONæ
ACTIFæ
243
4EMPSæDgATTENTEæRESETæææSECæPARæD£FAUT
244
4EMPSæDgATTENTEæRESETæææSEC
2ESETæ APRâSæ OUVERTUREæ G½CHEæ ENæ PHONIEæ æ
ACTIFæDEFAULT
209
2ESETæAPRâSæOUVERTUREæG½CHEæENæPHONIEææNONæ
ACTIF
249
%NVOIæAPPELææUNIQUEæDEFAULT
250
%NVOIæAPPELææTRIPLE
254
Rétablissement réglage d'usine
Programmations spéciales Art.4680KC
optionnel
optionnel
ŹRégler les DIP selon la fonction
que l’on désire programmer, voir
tableau page 52
1 sec.

5353
NL
Waarschuwingen
sæ æ6OERæDEæINSTALLATIEWERKZAAMHEDENæZORGVULDIGæUITæVOLGENSæDEæDOORæDEæFABRIKANTæGEGEVENæINSTRUCTIESæENæMETæINACHTNEMINGæVANæDEæGELDENDEæNORMEN
æ !LLEæ COMPONENTENæ MOGENæ ALLEENæ GEBRUIKTæ WORDENæ VOORæ DEæ DOELEINDENæ WAARVOORæ ZEæ ZIJNæ ONTWORPENæ Comelit Group S.p.A.æ ISæ NIETæ VERANTWOORDELIJKæ VOORæ ONEIGENLIJKæ GEBRUIKæ VANæ DEæ
APPARATUURæVOORæWIJZIGINGENæDIEæOMæWELKEæREDENæDANæOOKæDOORæDERDENæZIJNæAANGEBRACHTæENæVOORæHETæGEBRUIKæVANæACCESSOIRESæENæMATERIALENæDIEæNIETæDOORæDEæFABRIKANTæZIJNæAANGELEVERD
sæ !LLEæPRODUCTENæVOLDOENæAANæDEæEISENæVANæDEæRICHTLIJNæ%'æDIEæDEæRICHTLIJNæ%%'æENæLATEREæWIJZIGINGENæVERVANGTæ$ITæWORDTæBEVESTIGDæDOORæHETæCELABELæOPæDEæPRODUCTEN
sæ -ONTEERæDEæADERSæVANæDEæSTAMLEIDINGæNIETæINæDEæNABIJHEIDæVANæVOEDINGSKABELSæ6
sæ $EæINSTALLATIEæMONTAGEæENæSERVICEWERKZAAMHEDENæAANæDEæELEKTRISCHEæAPPARATENæMOGENæUITSLUITENDæDOORæGESPECIALISEERDEæELEKTRICIENSæWORDENæVERRICHT
sæ /NDERBREEKæDEæVOEDINGæVOORDATæUæONDERHOUDSWERKZAAMHEDENæUITVOERT
sæ 3LUITæHETæMODULEFRAMEæOPæDEæAARDLEIDINGæAANæZIEæAFB
sæ (OUDæDEæTELEFOONHAAKæNIETæINGEDRUKTæALSæDEæHOORNæISæOPGENOMEN
sæ )NSTALLEERæDEæCAMERAæNIETæTEGENOVERæFELLEæLICHTBRONNENæOFæOPæPLAATSENæWAARæDEæOPGENOMENæPERSOONæMETæDEæRUGæNAARæHETæLICHTæSTAATæ/MæHETæHIERBOVENæ
BESCHREVENæPROBLEEMæOPæTEæLOSSENæISæHETæRAADZAAMæOMæDEæINSTALLATIEHOOGTEæVANæDEæVIDEOCAMERAæDIEæNORMAALææææCMæISæTEæWIJZIGENæNAARæEENæ
HOOGTEæVANææCMæENæOMæDEæLENSæNAARæBENEDENæTEæRICHTENæZODATæDEæOPNAMEKWALITEITæWORDTæVERBETERD
sæ #AMERASæMETæ##$KLEURENSENSORæHEBBENæINæSCHAARSæ VERLICHTEæOMSTANDIGHEDENæEENæLAGEREæGEVOELIGHEIDæDANæZWARTWITCAMERASæ(ETæWORDTæDAAROMæ
AANBEVOLENæOMæINæSCHAARSæVERLICHTEæOMGEVINGENæEENæEXTRAæLICHTBRONæTEæPLAATSEN
Algemeen 54
Entreepaneel
!RTæ+# 54
!RTæ 54
Installatie entreepaneel 54
Montage naambordjes 55
Interne aansluitingen
!RTæ 56
"ESCHRIJVINGæVANæDEæMONITOR 56
Montage art. 6302 met inbouwdoos art. 6117 57
Montage art. 6302 met lage opbouwdoos art. 6320
Art. 2608 59
Installatie deurtelefoon art. 2608 59
Algemene aanwijzingen voor de installatie en de werking 60
Tabel afstanden 60
Werking 60
Beschrijving van de instellingen en werking van de knoppen 61
Instellingen monitor Art. 6302 en Style-intercom 61
Beschrijving van de functies 61
Extra hoofd- of secundaire monitors 61
Standaardconfiguratie 62
Algemene waarschuwingen voor de programmering van de drukknoppen 62
Programmering drukknoppen voor algemene of geadresseerde relaissturing 62
Programmeringen voor intercomoproep 63
Programmeren/wissen van een intercomadres (enkel voor selectieve intercom) 63
Programmeringen drukknoppen voor intercomoproep 63
Programmering drukknoppen voor andere functies 64
Inschakeling (ON) / uitschakeling (OFF) automatische beantwoording 64
Wijzigen van de beltonen van de monitor 64
Directe programmering van de intercomoproep 65
Reset van de programmierung 65
Programmering range/beltonen 66
Programmering ingang IN1 voor signalering led/alarm/deuropener/relais 67
Gebruik van de kit in systemen met een hoofdingang
Programmering knoppen art. 4680KC
Speciale programmeringsmogelijkheden art. 4680KC 69
Aansluitschema's
3-+)#æ"ASISSCHEMAæVOORæKITSæVOORæTWEEGEZINSWONINGENæARTæ)3æMETæAANSLUITINGæINæCASCADEæ)NWERKINGSTELLINGSPANNINGSCONTROLEæ
VANæEENæSYSTEEMæINæDEæRUSTSTAND 121
3-+)"#æ"ASISSCHEMAæVOORæKITSæVOORæTWEEGEZINSWONINGENæARTæ)3æMETæAFGETAKTEæAANSLUITING 122
3-+)"#æ3CHEMAæVOORæKITSæVOORæTWEEGEZINSWONINGENæARTæ)3æUITGEBREIDæMETæEENæTWEEDEæENTREEPANEELæARTæ+#æ!FGETAKTEæAANSLUITING 123
3-+)!#æ3CHEMAæVOORæKITSæVOORæTWEEGEZINSWONINGENæARTæ)3æUITGEBREIDæMETæEENæTWEEDEæENTREEPANEELæARTæ+#æ!NSCHLUSSæINæ+ASKADENSCHALTUNG 124
3-+)!#æ3CHEMAæVOORæKITæVOORæTWEEGEZINSWONINGæMETæEXTRAæVOEDINGSTRANSFORMATORæARTæ 125
3-+)#æ'EBRUIKæMODULEæVOORæEXTERNEæCAMERAæARTæ# 126
08+%#æ!ANSLUITINGæRELAISæMODULEæARTæ 127
3-+%.)#æ3CHEMAæVOORæAANSLUITINGæOPæHOOFDINGANGæVANææTOTææ3MARTæ+ITSæMETæARTæ
3-+%.)#æ3CHEMAæVOORæAANSLUITINGæOPæHOOFDINGANGæVANææ3MARTæ+ITSæMAXIMUMæ!ANSLUITINGæ3MARTæINæCASCADEæMETæARTæ 130
3"!!2æ!ANSLUITINGæVANæDEæVIDEOVERSTERKERæARTæ# 132
3-+(#æ4OEVOEGINGæVANæEENæHOOFDMONITORæINæPARALLELSCHAKELINGæ!ANSLUITINGæINæCASCADE 132
3-+)#æ4OEVOEGINGæVANæEENæHOOFDMONITORæ!FGETAKTEæAANSLUITING 133
3-+!3æ!ANSLUITINGæINæCASCADEæVANæEENæDERDEæHOOFDMONITORæMETæINDIVIDUELEæVOEDING 133
3-+!3æ!FGETAKTEæAANSLUITINGæVANææHOOFDMONITORSæENææSECUNDAIREæMONITORSæMETæDEZELFDEæGEBRUIKERSCODE 134
3-+!3æ!ANSLUITINGæINæCASCADEæVANææHOOFDMONITORSæENææSECUNDAIREæMONITORæMETæDEZELFDEæGEBRUIKERSCODE 134

5454
NL
2
Art. 4879KC
1
165 cm
3-+!!%æ!ANSLUITINGæVANæEXTRAæDEURTELEFOONSæAFGETAKTæVANæDEæMONITOR 135
3-+!!$æ!ANSLUITINGæINæCASCADEæVANæEXTRAæDEURTELEFOONSæVANAFæDEæMONITOR 135
3-+&#æ!ANSLUITINGæINæCASCADEæVANæEXTRAæDEURTELEFOONSæVANAFæDEæMONITOR 136
3"8æ'EBRUIKæVOORæVERSCHILLENDEæDOELEINDENæVANæDRUKKNOPæ0æARTæ 136
3"6!!+æ!ANSLUITINGæVANæEENæEXTRAæBELæARTææOFæARTæ! 137
!ANSLUITVARIANTæETAGEBEL 137
'EBRUIKæINGANGæ).æALSæCONTACTæVOORæSIGNALERINGæ,%$!,!2-$%52/0%.%22%,!)3æ!RTææ!CTIVERINGæBIJæSLUITINGæNAARæ#&0
'EBRUIKæINGANGæ).æALSæCONTACTæVOORæSIGNALERINGæ,%$!,!2-$%52/0%.%22%,!)3æ!RTææ!CTIVERINGæBIJæAANWEZIGHEIDæVANæ
SPANNINGæTENæOPZICHTEæVANæ).
08+24.0æ'EBRUIKæRELAISæENTREEPANEELæOPæDEUROPENERæOFæRELAISSTURINGæ
ZIEæ3PECIALEæPROGRAMMERINGSMOGELIJKHEDENæPAGææ"EHEERæRELAISSTURING 139
08+3.0æ6ARIANTæMETæVEILIGHEIDSSLOTæENæEXTRAæVOEDING 139
'EBRUIKæVANæHETæ2#NETæVOORæSTORINGSlLTERæOPæDEæCONTACTENæVANæHETæRELAIS 140
08+$/æ'EBRUIKSVARIANTæVANæDEæSIGNALERINGæ@DEURæOPEN
!LLEENæTEæGEBRUIKENæBIJæINSTALLATIESæMETæSLECHTSææENTREEPANEELæZONDERæDEURSELECTORENæARTæ!æARTæ 140
Algemeen
$Eæ +ITSæ 6IDEOINTERCOMSæ 4WEEGEZINSWONINGæ !RTæ )3æ KUNNENæ
GEBRUIKTæ WORDENæ INæ CIVIELEæ GEBOUWENæ OFæ DIENSTGEBOUWENæ WAARæ EENæ
EFFICIÕNTEæ TOEGANGSCONTROLEæ VEREISTæ ISæ GECOMBINEERDæ METæ EENVOUDIGEæ
INSTALLATIEWERKZAAMHEDEN
%Ræ ZIJNæ SLECHTSæ æ ADERSæ NODIGæ TUSSENæ HETæ ENTREEPANEELæ ENæ DEæ INTERNEæ
MONITORSæ OMæ HETæ SYSTEEMæ TEæ ACTIVERENæ OPROEPæ INTERCOMæ VIDEOæ
BEELDOPROEPæ PLUSæ æ DRADENæ VOORæ DEæ VOEDINGæ VANæ HETæ ENTREEPANEELæ ENæ
HETæELEKTRISCHEæSLOTæENææDRADENæVOORæDEæVOEDINGæVANæHETæINTERNEæVIDEO
INTERCOMTOESTEL
$AARNAASTæISæEENæUITGEBREIDæASSORTIMENTæACCESSOIRESæBESCHIKBAARæDIEæEENæ
EENVOUDIGEæOPLOSSINGæBIEDENæVOORæALLEæEISENæDIEæAANæDEæINSTALLATIEæWORDENæ
GESTELDæ NAASTæ INTERESSANTEæ STANDAARDACCESSOIRESæ KANæ DEæ INSTALLATIEæ
WORDENæ UITGEBREIDæ METæ VIDEOINTERCOMSæ ENOFæ EXTRAæ DEURTELEFOONSæ ENOFæ
ENTREEPANELEN
/Pæ DIEæ MANIERæ KUNNENæ MAXIMAALæ æ ENTREEPANELENæ METæ æ INTERNEæ
AANSLUITINGENæ GEREALISEERDæ WORDENæ WAARONDERæ DEURTELEFOONSæ ENæ VIDEO
INTERCOMSæVOORæDEæEENGEZINSCONFIGURATIE
METæ GESCHIKTEæ INSTELLINGENæ KUNNENæ EENGEZINSINTERCOMOPROEPENæ GEDAANæ
WORDENæDATæWILæZEGGENæTUSSENæGEBRUIKERSæMETæDEZELFDEæGEBRUIKERSCODEæ
BIJæGEBRUIKæVANæZOWELæVIDEOINTERCOMSæALSæDEURTELEFOONSæ
/Pæ EENæ 3IMPLEBUSHOOFDENTREEPANEELæ ENOFæ EENæ CENTRALEæ ARTæ !æ
KUNNENæMEERDEREæKITSæWORDENæAANGESLOTEN
Entreepaneel
Art. 1207
Technische gegevens
$Eæ TRANSFORMATORæ HEEFTæ æ UITGANGENæ ££Næ VOORæ DEæ VOEDINGæ VANæ HETæ
ENTREEPANEELæ ENæ HETæ ELEKTRISCHEæ SLOTæ ENæ ££Næ VOORæ DEæ VOEDINGæ VANæ DEæ
MONITOR
!FMETINGENæXXæMMææ$).MODULEN
"EVEILIGINGæTEGENæKORTSLUITINGæENæOVERBELASTING
Beschrijving van het aansluitblok
L N INGANGæNETSPANNINGææ6!#
+22V 0VæUITGANGæ$#æVOEDINGæVANæDEæMONITOR
+33V 0Væ$#UITGANGæVOORæENTREEPANEELæENæELEKTRISCHæSLOT
Art. 4879KC
Installatie entreepaneel
Technische gegevens
!ANSLUITINGæOPæDEæMONITORæMETææDRADENæVOORæAUDIOæVIDEOæDEUROPENERæENæ
OPROEPENæPLUSææDRADENæVOORæVOEDINGæVANAFæARTæ
)NSTELBAREæCAMERAæMETæHOGEæGEVOELIGHEIDæENævæ##$SENSORæ
.AAMBORDJESæMETæVERLICHTINGæMETæLEDSæMETæDEæKEUZEæBLAUWæWITæENæUIT
6OLUMEREGELINGæLUIDSPREKER
!FMETINGæINBOUWDOOSæXXæMM
$Eæ DRUKKNOPPENæ VANæ !RTæ +#æ ZIJNæ INæ DEæ FABRIEKæ INGESTELDæ VOORæ DEæ
OPROEPæ NAARæ DEæ ADRESSENæ æ LINKERæ DRUKKNOPæ ENæ æ RECHTERæ DRUKKNOP
!FMETINGæENTREEPANEELæXXæMM
Beschrijving van het aansluitblok
LL AANSLUITINGæMONITORæVIDEOæOPROEPæAUDIOVERBINDINGæDEUROPENER
V+ V- VOEDINGæENTREEPANEEL
RTEæINGANGæLOKALEæDEUROPENERæMETæTIJDSINSTELLINGæ
DOæINGANGæSIGNALERINGæ@DEURæOPEN
PR PROGRAMMEERKLEM
GND NEGATIEVEæKLEMæVOORæGEBRUIKæTIJDENSæHETæPROGRAMMEREN
NO NC COMæCONTACTENæVANæHETæRELAISæVANæ!
SE AANSLUITINGæELEKTRISCHæSLOT
ŹLaat de installatiebeveili-
ging op zijn plaats.

5555
NL
5
2
1
2
3
213
1
4
LED
O
F
F
LED
O
F
F
WHITE OFF BLUE
3
4A
Montage naambordjes
ŹSelectie ledverlichting naambordjes
Alternatieve positie van de
microfoon

5656
NL
43
cci Luciano Doria
Daniela Rizzo
NO
Dott. Luca Ricci Luciano Doria
Daniela Rizzo
Dott. Luca Ricci Luciano Doria
Daniela Rizzo
Robinson
as Anne Francois
Dott. Luca Ricci Luciano Doria
Daniela Rizzo
2
1
34
Dott. Luca Ricci Luciano Doria
Daniela Rizzo
OK
Dott. Luca Ricci Luciano Doria
Daniela Rizzo
NO
12
1
2
3
7
6
5
4
1
4
3
2
5
6
S1 S2
Interne aansluitingen
Art. 6302
Beschrijving van de monitor:
1æ 3IGNAALLEDæPRIVACYæAANSYSTEEMæBEZETARTSFUNCTIEæAAN
2æ 3IGNAALLEDæDEUROPENERæGEACTIVEERDDEURæOPEN
3 3IGNAALLEDæSPREEKTOETSæAAN
$EæLEDæKNIPPERTæOMæAANæTEæGEVENæDATæEENæOPROEPæISæONTVANGENæ
æ $EæLEDæGAATæBRANDENæOMæAANæTEæGEVENæDATæERæEENæGESPREKæGAANDEæIS
4 2UIMTEæVOORæEXTRAæKNOPPENæMETæACCESSOIREæARTæ
5 ,UIDSPREKER
6 ,CDKLEURENDISPLAY
7 -ICROFOON
Instellingen:
æ 6OLUMEREGELKNOPæBELTOONæENæINSCHAKELINGæPRIVACYFUNCTIE
`æ.AARæRECHTSæDRAAIENæOMæHETæVOLUMEæVANæDEæBELTOONæTEæVERHOGEN
`æ6OLLEDIGæNAARæLINKSæDRAAIENæOMæDEæPRIVACYFUNCTIEæINæTEæSCHAKELEN
» de signaalled privacy aan gaat branden
æ 2EGELKNOPæGESPREKSVOLUMEæ
`æ.AARæRECHTSæDRAAIENæOMææDEæWAARDEæTEæVERHOGEN
æ 2EGELKNOPæLICHTSTERKTEæ
`.AARæRECHTSæDRAAIENæOMææDEæWAARDEæTEæVERHOGEN
Beschrijving van de drukknoppen:
1 4OETSææALGEMENEæRELAISSTURINGæPROGRAMMEERBAAR
2æ 4OETSææBEELDOPROEPæPROGRAMMEERBAARæ
Aæ$EUROPENKNOP
3PREEKTOETS
Beschrijving van de monitor
1 !ANSLUITBLOKæVOORæDEæINSTALLATIE
L L +LEMMENæVOORæAANSLUITINGæBUSLIJN
- + +LEMMENæVOORæVOEDING
CFP1 CFP2æ)NGANGæVOORæETAGEBEL
S+ S- +LEMMENæVOORæAANSLUITINGæVANæEXTRAæBEL
IN1 IN2 0ROGRAMMEERBAREæINGANGENæZIEæPAGæ
2 CV6 KEUZESCHAKELAARæVOORæGEBRUIKæINGANGæ).ææZIEæPAGæ
3 CV5 *UMPERæVOORæAFSLUITENæVANæHETæVIDEOSIGNAAL
4 CV1 CV2 *UMPERæAPARTEæVOEDING
5 S1æ-ICROSCHAKELAARSæVOORæHETæPROGRAMMERENæVANæDEæGEBRUIKERSCODE
6 SW1 +EUZESCHAKELAARæVOORæ3IMPLEBUSææ3ææDEFAULTæOFæ3IMPLEBUSææ
3æMODUS
7 S2 -ICROSCHAKELAARSæ VOORæ DEæ PROGRAMMERINGæ VANæ DRUKKNOPPENæ ENæ
FUNCTIES
DIP 1-2-3-4æVOORæDEæPROGRAMMERINGæVANæDEæFUNCTIESæVANæDEæDRUKKNOPPEN
DIP 5-6æTOEGANGæTOTæDEæPROGRAMMERINGEN
DIP 7 NIETæGEBRUIKT
DIP 8
ONæSECUNDAIREæGRONDPLAAT
OFFæHOOFDGRONDPLAATæDEFAULT
Secundair
Hoofd
ŹCentreer het naambordje om te
voorkomen dat er water kan
binnendringen

5757
NL
2
3
4
5
1
4
Lmax = 10 cm
Lmin = 6 cm
5
12
6
7
1
2
8
12
2
1
9
2
1
10
160 cm
130 cm
2 3
1
13,8 cm
13,8 cm
12
Montage art. 6302 met inbouwdoos art. 6117

5858
NL
6
Lmax = 7 cm
Lmin = 6,5 cm
4
2
1
5
1
2
7
12
1
2
8
12
2
1
9
1
13,8 cm
13,8 cm
12
160 cm
130 cm
2 3
Montage art. 6302 met lage opbouwdoos art. 6320

5959
NL
3
4
5
6
7B
7A
1
2
140-145 cm
115-125 cm
1 2 3A
3B 3C 4
Art. 2608 $EæDEURTELEFOONæKANæNIETæWORDENæGEBRUIKTæVOORæINTERCOMFUNCTIES
$Eæ DEURTELEFOONæ MOETæ ALTIJDæ GEMONTEERDæ WORDENæ METæ BEHULPæ VANæ ARTæ
#æZOALSæAFGEBEELDæINæHETæAANSLUITSCHEMAæ3-+&#æOPæPAGæ
1æ )NDICATIELAMPJEæVOORæPRIVACYFUNCTIE
2æ +EUZESCHAKELAARæBELTOONPRIVACYFUNCTIEæMETææSTANDEN
æ "OVENSTEæSTANDæLUIDEæBELTOON
æ -IDDELSTEæSTANDæNORMALEæBELTOON
æ /NDERSTEæSTANDæINSCHAKELINGæPRIVACYFUNCTIE
æ -ETæDEæPRIVACYFUNCTIEæWORDTæBEDOELDæDATæDEæBELTOONæVANæEENæOPROEPæ
VANAFæ HETæ ENTREEPANEELæ ENæ VANUITæ DEæ CENTRALEæ UITGESCHAKELDæ WORDTæ
7ANNEERæDEæPRIVACYFUNCTIEæACTIEFæISæBRANDTæERæEENæROODæINDICATIELAMPJEæ
RECHTSBOVEN
3æ 4RIMMERæVOORæVOLUMEREGELINGæVANæMICROFOON
4æ -ICROSCHAKELAARS VOORæINSTELLINGæGEBRUIKERSCODE
5æ !ANSLUITKLEMMENæVOORæDEæINSTALLATIE
L L !ANSLUITINGæOPæDEæBUSLIJN
CFP CFPæ)NGANGæVOORæETAGEBEL
P1 C1 +LEMMENæ DRUKKNOPæ 0æ VOORæ VERSCHILLENDEæ FUNCTIESæ #æ
6M!æMAXæ#6æENæ#6æVERWIJDERENæZIEæVARIANTæ3"8æOPæPAGæ
136
S+ S- +LEMMENæVOORæAANSLUITINGæVANæEXTRAæBELæ
6 CV1 CV2 Jumper, te verwijderen om drukknop P1 C. NO
potentiaalvrij te maken.
7A/7B JP1 *UMPERæ VOORæ HETæ SELECTERENæ VANæ DEæ FUNCTIEæ "ELLENæ NAARæ
PORTIERSCENTRALEæSTANDæ#ææ!LGEMENEæ RELAISSTURINGæSTANDæ!æVANæDEæ
DRUKKNOPæ0
Beschrijving van de drukknoppen:
Aææ+NOPæDEUROPENER
P1æ$RUKKNOPæ 0æ BELLENæ NAARæ PORTIERSCENTRALEALGEMENEæ RELAISSTURING
DRUKKNOPæ VOORæ VERSCHILLENDEæ DOELEINDENæ AANWEZIGæ INæ AANSLUITBLOKæ
0æ#
Reinigen met een met water bevochtigde doek. Vermijd het gebruik
van alcohol en andere agressieve producten.
Installatie deurtelefoon art. 2608

6060
NL
A/G MAX B/E MAX C MAX D MAX F MAX Art. 1216
#OMELITæ!RTæææMM2æææMMæ!7'æ
50 m
æFEET
50 m
æFEET
200 m
æFEET
100 m
æFEET
150 m
æFEET
#OMELITæ!RTæ
æMM
2
æææMMæ!7'æ
)
25 m
æFEET
200 m
æFEET
100 m
æFEET
150 m
æFEET
æMM
2
æææMMæ!7'æ
75 m
æFEET
100 m
æFEET
540æCATæææMM2æææMMæ!7'æ
190 m
FEET
60 m
æFEET
150 m
æFEET
æMM2æææMMæ!7'æ
5 m
æFEET
190 m
æFEET
60 m
æFEET
150 m
æFEET
æMM2æææMMæ!7'æ
25 m
æFEET
25 m
æFEET
190 m
æFEET
60 m
æFEET
150 m
æFEET
æMM2æææMMæ!7'æ
50 m
æFEET
50 m
æFEET
190 m
æFEET
60 m
æFEET
150 m
æFEET
æMM2æææMMæ!7'æ
50 m
æFEET
50 m
æFEET
120 m
æFEET
40 m
æFEET
100 m
æFEET
æMM2æææMMæ!7'æ
75 m
æFEET
100 m
æFEET
190 m
æFEET
60 m
æFEET
150 m
æFEET
æMM2æææMMæ!7'æ
100 m
æFEET
150 m
æFEET
190 m
æFEET
60 m
æFEET
150 m
æFEET
2
2
2
1
1
1
bus
power
1207
1215
1216
C
A
B
D
1215
1216
F
F
4833C
1207
1212/B
E
1595
G
4878KC
4879KC
4878KC
4879KC
4878KC
4879KC
Algemene aanwijzingen voor de installatie en de werking
$EæMAXIMALEæTOTALEæAFSTANDæTUSSENæHETæENTREEPANEELæENæDEæVERSTæVERWIJDERDEæMONITORæISææMæMETæVERSTERKERæ!RTæ#æ
(ETæAANTALæINTERNEæAANSLUITINGENæMETæDEZELFDEæGEBRUIKERSCODEæENæHETæAANTALæEXTRAæBELLENæDIEæOPæBOVENSTAANDEæINTERNEæAANSLUITINGENæZIJNæAANGESLOTENæ
MOGENæSAMENæNIETæMEERæDANææZIJNæ
3LUIT棣NæEXTRAæBELæAANæPERæINTERNEæAANSLUITINGæ
$Eæ-!8)-!,%æAFSTANDæVANæDEæVERBINDINGæTUSSENæDEæINTERNEæAANSLUITINGæENæDEæEXTRAæBELæBEDRAAGTæMæGEBRUIKæAFGESCHERMDEæKABELæVOORæDEZEæVERBINDINGæ
ENæLEIDæDEæKABELSæNIETæINæDEæNABIJHEIDæVANæHOGEæINDUCTIEVEæBELASTINGENæOFæNETVOEDINGSKABELSæ6ææ6
Werking
In geval van voortdurende kortsluiting op de buslijn klinkt bij het entreepaneel een intermitterende waarschuwingstoon.
ALSæDEæBEZOEKERæOPæDEæOPROEPTOETSæDRUKTæGAANæDEæWITTEæLEDSæVOORæDEæVERLICHTINGæVANæDEæPERSOONæBRANDENæGAATæDEæINTERNEæBELTOONæOVERæALSæDEæPRIVACYFUNCTIEæ
NIETæISæINGESCHAKELDæENæVERSCHIJNTæHETæBEELDæOPæDEæHOOFDMONITORENæGEDURENDEæCIRCAæv
$EæMAXIMALEæTIJDSDUURæVANæHETæGESPREKæTUSSENæENTREEPANEELæENæINTERNEæAANSLUITINGæBEDRAAGTæ
7ANNEERæBIJæSYSTEMENæMETææOFæMEERDEREæINGANGENæBIJæHETæENTREEPANEELæNAæDEæOPROEPæEENæBEZETTOONæKLINKTæINæPLAATSæVANæDEæHERHALINGæVANæDEæBELTOONæ
BETEKENTæDITæDATæERæALæEENæANDEREæSPRAAKVERBINDINGæNAARæEENæANDERæENTREEPANEELæBEZIGæIS
:IEæPAGINAææVOORæHETæPROGRAMMERENæVANæANDEREæGEBRUIKERSADRESSENæDANæDIEæWELKEæZIJNæINGESTELDæINæDEæFABRIEKææENæ
:IEæPAGINAææVOORæDEæINTERCOMFUNCTIESæVANæHETæ3MARTæ+ITSYSTEEMæ
Tabel afstanden

6161
NL
S1-5
S1-4
S1-3
S1-2
S1-1
12345678
Cod. Intercom.
tweegezinswoning S1 Cod. Intercom.
tweegezinswoning S1 Cod. Intercom.
tweegezinswoning S1 Cod. Intercom.
tweegezinswoning S1
1A 9%17 )25 M
2A 10 % ) 26 M
3"11 &19 J 27 .
4"12 &20 J .
5#13 '21 +29 /
6#14 '22 +30 /
7$15 (23 ,
$ 16 (24 ,
$EæWAARDENæVANæS1-1, S1-2, S1-3, S1-4æENæS1-5 BEPALENæHETæoproepadresæVANæDEæMONITORæENæVANæDEæINTERCOMSæZOALSæWEERGEGEVENæISæINæDEæVOLGENDEæTABEL
Beschrijving van de instellingen en werking van de knoppen
Instellingen monitor Art. 6302 en Style-intercom
3TANDæVANæDEæMICROSCHAKELAARSæVANæDEæMONITORæ!RTæ Ź:ETæBIJæDEæDEURTELEFOONSæARTææARTæ
æENæARTææDEæDIPSWITCHESæS1-
6æS1-7æS1-8æOPæOFF
TAB. A Adressen van de stamleiding
6OORæDEæINTERCOMOPROEPæTWEEGEZINSWONINGæTUSSENæDEURTELEFOONSæENOFæVIDEOINTERCOMSæDEææGEBRUIKERSæINSTELLENæOPæAANGRENZENDEæOPROEPADRESSENæ
GEMARKEERDæMETæDEZELFDEæLETTERæ!!x##//æINæDEæPROGRAMMERINGSTABELæVANæDEæMICROSCHAKELAARSæWEERGEGEVENæOPæPAGINAæ
Extra hoofd- of secundaire monitors
$EæINSTELLINGæVANæDIPSWITCHææVANæ3æBEPAALTæOFæDEæGRONDPLAATæINæKWESTIEæ
ZALæWORDENæBEHEERDæALSæHOOFDGRONDPLAATæ0æOFæSECUNDAIREæGRONDPLAATæ3æ
ZIEæPAGææ
(ETæENTREEPANEELæKANæMAXIMAALææVIDEOINTERCOMSæOFæDEURTELEFOONSæPERæ
OPROEPTOETSæBEHERENæ
)NæDEæTRADITIONELEæCONFIGURATIEæVANæDEæ3MARTæ+ITæKUNNENæMAXIMAALææHOOFD
VIDEOINTERCOMSæENææSECUNDAIREæVIDEOINTERCOMSæPERæOPROEPTOETSæBESTAANæ
DIEæALLEMAALæWORDENæGEVOEDæDOORæHETZELFDEæArt. 1207æ
"INNENæ ££Næ GEZINSEENHEIDæ KUNNENæ MAXIMAALæ æ HOOFDVIDEOINTERCOMSæ
WORDENæBEHEERDæDWZæINGESTELDæOPæDEZELFDEæGEBRUIKERSCODEæ)NæDEZEæ
SPECIFIEKEæ CONFIGURATIEæ MOETæ IEDERæ VANæ DEæ EXTRAæ HOOFDVIDEOINTERCOMSæ
WORDENæGEVOEDæDOORæHETæSPECIALEæArt. 1212/B æZIEæVARIANTæ3-+(#æ3-+
)#æPAGææ
!LSæERæEENæOPROEPæPLAATSVINDTæVANAFæHETæENTREEPANEELæZALæHETæSYSTEEMæDEæ
MONITORæVANæDEæHOOFDVIDEOINTERCOMæINSCHAKELENæ
%VENTUELEæSECUNDAIREæMONITORSæVANæDEZELFDEæGEZINSEENHEIDæBLIJVENæUITæ
!LSæ EENæ OPROEPæ VANæ HETæ ENTREEPANEELæ DOORæ EENæ SECUNDAIREæ VIDEO
INTERCOMæWORDTæBEANTWOORDTæWORDTæHETæBEELDæAUTOMATISCHæOPæDEæMONITORæ
WEERGEGEVEN
$EæMONITORæVANæDEæHOOFDVIDEOINTERCOMæGAATæDANæUITæENæHETæBEELDæWORDTæ
WEERGEGEVENæOPæDEæMONITORæVANæDEæVIDEOINTERCOMæWAARVANæDEæKNOPææ
BEELDOPROEPPASSIEVEæBEELDOPROEPæISæINGEDRUKT
/MæHETæBEELDæWEERæTEæGEVENæZONDERæHETæGELUIDæMETæHETæENTREEPANEELæINæ
TEæSCHAKELENæDRUKTæUæOPæDEæKNOPæææBEELDOPROEPPASSIEVEæBEELDOPROEP
Beschrijving van de functies
Beeldoproep/passieve beeldoproep
√$EZEæFUNCTIEæKANæOOKæWORDENæGEDEACTIVEERD
√$Eæ BEELDOPROEPFUNCTIEæ ISæ ALLEENæ MOGELIJKæ ALSæ HETæ SYSTEEMæ INæ DEæ
RUSTSTANDæSTAAT
√$EæFUNCTIEæ"EELDOPROEPæWORDTæALLEENæAANBEVOLENæVOORæSYSTEMENæMETæ
æOFææINGANGEN
$OORæOPæDEæINæDEZEæMODUSæINGESTELDEæKNOPææTEæDRUKKENæKANæOPæHETæSCHERMæ
HETæBEELDæDATæAFKOMSTIGæ ISæ VANæHETæENTREEPANEELæWORDENæ WEERGEGEVENæ
OOKæALSæERæGEENæOPROEPæHEEFTæPLAATSGEVONDEN
"IJæINSTALLATIESæ METæ æENTREEPANELENæ KANæ AFWISSELENDæHETæ BEELDæ VANæHETæ
ENEæOFæHETæANDEREæENTREEPANEELæWEERGEGEVENæWORDENæFUNCTIEæggWISSELENggæ
DOORæTELKENSæOPæDEæKNOPææTEæDRUKKEN
"IJæSECUNDAIREæMONITORSæDIPSWITCHææVANæ3æOPæ/.æZIEæPAGæææHEEFTæ
DEæKNOPæ 2æTEVENSæDEæFUNCTIEæVANæBEELDOPROEPæHIERMEEæKANæEENæMONITORæ
WORDENæINGESCHAKELDæNAæEENæOPROEPæVANAFæHETæENTREEPANEEL
Algemene interne oproep
-ETæ DEZEæ FUNCTIEæ KUNNENæ ANDEREæ APPARATENæ VIDEOINTERCOMSæ ENOFæ
DEURTELEFOONSæ DIEæ INGESTELDæ ZIJNæ OPæ HETZELFDEæ OPROEPADRESæ WORDENæ
OPGEROEPENæ
Intercomoproep voor een tweegezinswoning
-ETæ DEZEæ FUNCTIEæ KUNNENæ DEæ APPARATENæ VIDEOINTERCOMSæ ENOFæ
DEURTELEFOONSæDIEæZIJNæINGESTELDæOPæHETæOPROEPADRESæ4WEEGEZINSWONINGæ
OPGEROEPENæWORDENæZIEæDEæTABELæOPæBLZæ
Ź$OORæ DEæ SPREEKTOETSæ æ INæ TEæ DRUKKENæ KANæ DEæ GEBELDEæ PERSOONæ
COMMUNICERENæMETæDEæBELLERæ$OORæDEæSPREEKTOETSæ æOPNIEUWæINæTEæ
DRUKKENæWORDTæDEæVERBINDINGæVERBROKEN
%ENæ OPROEPæ VANAFæ HETæ ENTREEPANEELæ HEEFTæ ECHTERæ ALTIJDæ VOORRANGæ BOVENæ
EENæINTERCOMGESPREKæ$EæGEBRUIKERSæDIEæREEDSæMETæELKAARæINæGESPREKæZIJNæ
HORENæINæDEæHOORNæEENæTOONæDIEæGELIJKæISæAANæEENæOPROEPTOONæALSæDEæOPROEPæ
VOORæHENæBESTEMDæISæOFæANDERSæEENæDRIETONIGEæWAARSCHUWING
Ź/Mæ DEæ OPROEPæ VANæ HETæ ENTREEPANEELæ TEæ BEANTWOORDENæ MOETæ DEæ
SPREEKTOETSæ VANæEENæ VRIJæ APPARAATæINGEDRUKTæ WORDENæ OFæMOETæ DEæ
SPREEKTOETSæVANæEENæAPPARAATæWAAROPæEENæINTERCOMGESPREKæGAANDEæISæ
æMAALæWORDENæINGEDRUKT
(ETæINSCHAKELENæVANæDEæCOMMUNICATIEæMETæHETæENTREEPANEELæONDERBREEKTæ
HETæEERDERæAANæDEæGANGæZIJNDEæINTERCOMGESPREKæ%ENæINTERCOMOPROEPæHEEFTæ
GEENæVOORRANGæBOVENæEENæGESPREKæMETOPROEPæNAARæHETæENTREEPANEELæ
)NæDATæGEVALæZALæTIJDENSæEENæPOGINGæOMæEENæINTERCOMOPROEPæTEæDOENæDEæLEDæ
GEDURENDEæENKELEæSECONDENæKNIPPERENæOMæAANæTEæGEVENæDATæHETæSYSTEEMæ
BEZETæIS
Selectieve intercom
$EZEæFUNCTIEæMAAKTæHETæMOGELIJKæSPECIFIEKEæBINNENTOESTELLENæTEæBELLEN
$EæINTERCOMADRESSENæMOETENæWORDENæGEPROGRAMMEERDæZIEæPAGæ

6262
NL
DIP S2 met Art. 6333 DIP S1
DIP 1 DIP 2 DIP 3 DIP 4 P1 P2 AP3 P4 P5 P6 P7
ADRES
0000
A
ACT
1000
ACT
0100 ACT
1100
ACT
0010
ACT ACT ACT ACT ACT ACT ACT ACT
1010 ACT
A
0110
1110 ACT
0001
1001
0101 ACT
1101 ACT
0011 ACT
1011
0111
1111 PROG
⇒
LED1
2
LED 2
DIP S2 met Art. 6333
DIP 1 DIP 2 DIP 3 DIP 4 P1 P2 AP3 P4 P5 P6 P7
0000
CCS AI
A
ACT D PAN K CCP
1000
ACT AI INT INTb D CCS PAN
0100INT AI INTb ACT CCS CCP D
1100
ACT CCS CCP PAN K D AI
0010
ACT ACT ACT ACT ACT ACT ACT ACT
1010INT ACT
A
CCS CCP INTb PAN K
0110 AI D K CCS CCP INTb INT
1110
INTb INT AI INT PAN D ACT
0001
CCS PAN D AI INT INTb CCP
1001 K CCS PAN CCP AI INT INTb
0101
CCP K PAN ACT INT AI CCS
1101
PAN CCP CCS K ACT D AI
0011 D INTb INT ACT AI CCS CCP
1011INT INT INT INT INT INT INT
0111
NULL NULL NULL NULL NULL NULL NULL NULL NULL
1111 PROG
Legenda
ADeuropener CCS Bellen naar
portierscentrale INTb Intercomsysteem
tweegezinswoning
- alleen voor KIT
Audioverbinding K Oproep deurtelefoon
bewaker NULL Geen functie
ACT Relais D Arts
PROG
Geprogrammeerde functies,
zie pag. 62-67
Bij deze instelling van de dip
beheren de drukknoppen de
geprogrammeerde functies;
De NIET-geprogrammeerde
drukknoppen bedienen de
functies vermeld op regel
0000
AI Beeldoproep PAN Paniek
CCP Bellen naar
hoofcentrale INT
Programmeerbaar
intercomsysteem,
algemeen of selectief
- standaard algemene
interne oproep voor KIT
en Simplebus Top
)NDIENæDEæ STANDAARDCONlGURATIEæ ZIEæTABELæ PAGææNIETæ VOLDOETæAANæDEæ
VEREISTENæ KUNNENæ DEæ DRUKKNOPPENæ ANDERSæ WORDENæ GEPROGRAMMEERDæ
VOLGENSæDEæHIERONDERæBESCHREVENæPROCEDURE
Aan het eind plaatst u de dipswitches 1-2-3-4 van S2 op 1111 (setting
PROG in de configuratietabellen pag. 62, 63, 64). Met deze instelling
van de dipswitches bedienen de drukknoppen de geprogrammeerde
Algemene waarschuwingen voor de programmering van de drukknoppen
functies, de NIET-geprogrammeerde drukknoppen bedienen de
functies vermeld op regel 0000 (zie tabel pag. 62). Stel de instelling
van de gebruikerscode opnieuw in op S1, zie tabel A op pag. 61.
6OORBEELD
OPæ MONITORæ METæ GEBRUIKERSCODEæ æ ISæ PROGRAMMERINGæ 0æ æ ALGEMENEæ
RELAISSTURINGæ0ææGEADRESSEERDEæRELAISSTURINGæMETæCODEæ
æ0LAATSæDIPSWITCHESææVANæ3æINæDEæCOMBINATIEæ
» led 1 (rood) knippert
ææ2AADPLEEGæ DEæ TABELæ OPæ PAGæ æ ENæ KIESæ EENæ COMBINATIEæ WAARINæ DEæ
RELAISFUNCTIEæ !#4æ VERSCHIJNTæ VOORæ DEæ DRUKKNOPPENæ DIEæ Uæ WENSTæ TEæ
PROGRAMMEREN
6OORBEELDæVOORæ0ææALGEMENEæRELAISSTURINGæSTELTæUæDEæDIPSWITCHESæ
Programmering drukknoppen voor algemene of geadresseerde relaissturing
æVANæ3æINæOPæDEæCOMBINATIEææOFææOFææ0!#4æENæSTELTæUæ
DEæDIPSWITCHæVANæ3æINæOPæDEæCOMBINATIEæææGAæNAARæPUNTæ
6OORBEELDæVOORæ0ææRELAISSTURINGæGEADRESSEERDæOPæCODEææSTELTæUæDEæ
DIPSWITCHESææVANæ3æINæOPæDEæCOMBINATIEææOFææ0!#4æ
ENæSTELTæUæ3æINæMETæADRESææVOLGENSætabel A OPæPAGæææGAæNAARæPUNTæ
ææ$UWæOPæDEæDRUKKNOPæWAARAANæUæDEæFUNCTIEæWILæTOEWIJZENæENæLAATæWEERæLOS
»led 2 (blauw) knippert 4 maal
»bevestigingstoon
ææ/MæDEæPROGRAMMERINGæTEæVERLATENæSTELTæUæDIPSWITCHESææVANæ3æINæOPæ
DEæCOMBINATIEæ
» led 1 (rood) gaat uit
5. Aan het eind van de programmering stelt u de dipswitches 1-2
3-4 van S2 in op de combinatie 1111. Stel de instelling van de
gebruikerscode opnieuw in op S1, zie tabel A op pag. 61.
Standaardconfiguratie

6363
NL
⇒
LED1
2
LED 2
DIP S2 met Art. 6333 DIP S1
DIP 1 DIP 2 DIP 3 DIP 4 P1 P2 AP3 P4 P5 P6 P7
ADRESSE
0000
A
1000 INT INTb
0100
INT INTb
1100
0010
1010
INT INTb
0110 INTb INT
1110
INTb INT INT
0001 INT INTb
1001 INT INTb
0101 INT
1101
0011 INTb INT
1011
INT INT INT INT INT INT INT
0111
1111 PROG
Noteer de instelling van S2, S1 en herstel deze aan het einde van de programmering
1) 2) 3)
S1 DIP
1
DIP
2
DIP
3
DIP
4
DIP
5
DIP
6S2
000111
111111 1
KO Prog.
2
OK Prog.
DIP ON
A
⇒
⇒
1
⇒
Codice / Code Dip switch ON S1 Codice / Code Dip switch ON S1 Codice / Code Dip switch ON S1
114477
22558
3366
Voorbeeld 1 - Selectieve intercom
OPæMONITORæMETæGEBRUIKERSCODEææENæINTERCOMADRESææISæPROGRAMMERINGæ
0ææSELECTIEVEæINTERCOMæOPæADRESææ0ææSELECTIEVEæINTERCOMæOPæADRESæ
Voorbeeld 2 - Intercom-KIT INTERCOMæTUSSENææAANGRENZENDEæADRESSENæ
BINNENæDEæRANGEæVANææTOTææWAARVANæHETæEERSTEæONEVENæIS
OPæ MONITORæ METæ GEBRUIKERSCODEæ æ ISæ PROGRAMMERINGæ 0æ æ ALGEMENEæ
INTERNEæOPROEPæ0ææTWEEVOUDIGæINTERCOMSYSTEEMæOPæADRESææ
æ0LAATSæDIPSWITCHESææVANæ3æINæDEæCOMBINATIEæ
»led 1 (rood) knippert
æ2AADPLEEGæ DEæ TABELæ OPæ PAGæ æ ENæ KIESæ EENæ COMBINATIEæ WAARINæ DEæ
INTERCOMFUNCTIEæ).4æOFæ).4BæVERSCHIJNTæVOORæDEæDRUKKNOPPENæDIEæUæWENSTæ
TEæPROGRAMMEREN
6//2"%%,$ææVOORæ0æSELECTIEVEæINTERCOMæSTELTæUæDEæDIPSWITCHESæ
Programmeringen drukknoppen voor intercomoproep
æVANæ3æINæOPæDEæCOMBINATIEææOFææOFææ0).4æSTELæ3æINæ
METæADRESææVOLGENSætabel BæPAGææGAæDOORæNAARæPUNTæ
6//2"%%,$ææVOORæ0æSELECTIEVEæINTERCOMæSTELTæUæDEæDIPSWITCHESæ
æVANæ3æINæOPæDEæCOMBINATIEææOFææ0).4æSTELæ3æINæMETæ
ADRESææVOLGENSætabel BæPAGææGAæDOORæNAARæPUNTæ
6//2"%%,$ææVOORæ0æALGEMENEæINTERNEæOPROEPæENæ0æTWEEVOUDIGæ
INTERCOMSYSTEEMæSTELTæUæDIPSWITCHæææVANæ3æINæOPæCOMBINATIEææ
0).4æ0).4BæSTELTæUæ3æINæMETæGEBRUIKERSCODEææVOLGENSætabel A
PAGææGAæDOORæNAARæPUNTæ
æ$UWæDEæDRUKKNOPæWAARAANæUæDEæFUNCTIEæWILæTOEWIJZENæINæENæLAATæWEERæLOS
»led 2 (blauw) knippert 4 maal
»bevestigingstoon
æ/MæDEæPROGRAMMERINGæTEæVERLATENæSTELTæUæDIPSWITCHESææVANæ3æINæOPæ
COMBINATIEæ
» led 1 (rood) gaat uit
5. Aan het eind van de programmering stelt u de dipswitches 1-2-
3-4 van S2 in op de combinatie 1111. Stel de instelling van de
gebruikerscode opnieuw in op S1, zie tabel A op pag. 61.
Programmeringen voor intercomoproep
'EBRUIKæDEæSELECTIEVEæINTERNEæOPROEPæALLEENæINæCOMBINATIEæMETæHETæBINNENTOESTELæ!RTææOFæMETæINTERCOMSæ!RTææVANAFæ)2ææOFæHOGERæ
!RTææVANAFæ)2ææOFæHOGERæ
ProgrammeringæCODEæINVOERENæTAB. B OPæPAGæ
(ETæ INTERCOMADRESæ MOETæ BIJæ ALLEæ BINNENTOESTELLENæ VANæ DEæ
STAMLEIDINGæWORDENæINGESTELD
(ETæ ISæ MOGELIJKæ OMæ HETZELFDEæ INTERCOMADRESæ AANæ MAXæ æ
BINNENTOESTELLENæTEæKOPPELEN
6OORæ DEæ GROEPSOPROEPæ MOETENæ DEæ GEWENSTEæ INTERCOMCODESæ
TEGELIJKERTIJDæWORDENæGESELECTEERDæMAXæ
Wissen
TAB. B Adressen voor selectieve intercom
Programmeren/wissen van een intercomadres (enkel voor selectieve intercom)

6464
NL
DIP S2 met Art. 6333
DIP 1 DIP 2 DIP 3 DIP 4 P1 P2 AP3 P4 P5 P6 P7
0000
CCS AI
A
D PAN K CCP
1000 AI D CCS PAN
0100 AI CCS CCP D
1100 CCS CCP PAN K D AI
0010
1010
A
CCS CCP PAN K
0110 AI D K CCS CCP
1110 AI PAN D
0001
CCS PAN D AI CCP
1001 K CCS PAN CCP AI
0101
CCP K PAN AI CCS
1101
PAN CCP CCS K D AI
0011 D AI CCS CCP
1011
0111
NULL NULL NULL NULL NULL NULL NULL NULL NULL
1111 PROG
⇒
LED1
2
LED 2
Legenda
ADeuropener CCS Bellen naar
portierscentrale NULL Geen functie
Audioverbinding K Oproep deurtelefoon
bewaker
PROG Geprogrammeerde
functies AI Beeldoproep D Arts
CCP Bellen naar
hoofcentrale PAN Paniek
6OORBEELD
OPæDEæMONITORæMETæGEBRUIKERSCODEææISæPROGRAMMERINGæ0ææBEELDOPROEPæ
0ææBELLENæNAARæINTERCOMCENTRALE
æ3TELæDEæDIPSWITCHESææVANæ3æINæOPæDEæCOMBINATIEæ
»led 1 (rood) knippert
ææ2AADPLEEGæ DEæ TABELæ OPæ PAGæ æ ENæ KIESæ EENæ COMBINATIEæ WAARINæ DEæ
GEWENSTENODIGEæFUNCTIESæVERSCHIJNENæVOORæDEæDRUKKNOPPENæDIEæUæWENSTæ
TEæPROGRAMMEREN
6OORBEELDæVOORæ0ææBEELDOPROEPæENæ0ææBELLENæNAARæINTERCOMCENTRALEæ
STELTæUæDEæDIPSWITCHESææVANæ3æINæOPæDEæCOMBINATIEææ0!)æ
0##3
æ$UWæDEæDRUKKNOPæWAARAANæUæDEæFUNCTIEæWILæTOEWIJZENæENæLAATæWEERæLOS
»led 2 (blauw) knippert 4 maal
»bevestigingstoon
ææ/MæDEæPROGRAMMERINGæTEæVERLATENæSTELTæUæDIPSWITCHESææVANæ3æINæOPæ
DEæCOMBINATIEæ
» led 1 (rood) gaat uit
5. Aan het eind van de programmering stelt u de dipswitches 1-2-3-4
van S2 in op de combinatie 1111.
Programmering drukknoppen voor andere functies
Inschakeling (ON) / uitschakeling (OFF) automatische beantwoording
ON: BEEP - BEEP
OFF: BEEP
5 sec
»ON: de led spreekknop blijft aan
»OFF: de led spreekknop blijft uit
Wijzigen van de beltonen van de monitor
ææ(OUDæKNOPææAææINGEDRUKTæTOTæUæEENæBEVESTIGINGSTOONæHOORTæDITæISæ
ALLEENæMOGELIJKæWANNEERæDEæINSTALLATIEæINæDEæRUSTSTANDæVERKEERTæWAN
NEERæDITæNIETæHETæGEVALæISæKNIPPERTæDEæLEDæOMæDEæGEBRUIKERæTEæWAAR
SCHUWEN
ææ$RUKæOPæKNOPææA ENæLAATæWEERæLOSæ
æ æMAALæERæKLINKT棣NæENKELEæBEVESTIGINGSTOONæOMæDEæBELTOONæVANæ
EENæOPROEPæVANAFæHETæBINNENTOESTELæTEæWIJZIGEN
æ æMAALæ ERæ KLINKENææBEVESTIGINGSTONENæ OMæ DEæBELTOONæ VANæEENæ
OPROEPæVANAFæDEæINTERCOMCENTRALEæTEæWIJZIGEN
æ æMAALæ ERæ KLINKENææBEVESTIGINGSTONENæ OMæ DEæBELTOONæ VANæEENæ
INTERCOMOPROEPæVANAFæHETæBINNENTOESTELæTEæWIJZIGEN
æ æMAALæ ERæ KLINKENææBEVESTIGINGSTONENæ OMæ DEæBELTOONæ VANæEENæ
OPROEPæVANæDEæETAGEBELæTEæWIJZIGEN
æ 7ANNEERæUæNOGæVAKERæOPæDEæKNOPææAææDRUKTæWORDTæDEæBOVENSTAAN
DEæVOLGORDEæHERHAALDæ
æ$RUKæOPæDEæKNOPææENæLAATæHEMæWEERæLOSæOMæDEæBESCHIKBAREæBELTO
NENæINæVOLGORDEæTEæBELUISTERENæ
æ$RUKæOPæDEæKNOPææOMæDEæKEUZEæVANæDEæLAATSTæBELUISTERDEæBELTOONæ
TEæBEVESTIGENæENæOMæDEæMODUSæ7IJZIGENæOPROEPTOONæVANæMONITORæOPæ
IEDERæGEWENSTæMOMENTæTEæVERLATENæ7ANNEERæUæDEæMODUSæ7IJZIGENæ
BELTOONæVANæMONITORæVERLAATæKLINKTæERæEENæBEVESTIGINGSTOON

6565
NL
Noteer de instelling van S2, S1 en herstel deze aan het einde van de programmering
1) 2) 3) 4)
S1 DIP
1
DIP
2
DIP
3
DIP
4
DIP
5
DIP
6S2 S1/S2/LED1
111111
⇒
.OTEERæ DEæ INSTELL
INGæVANæS2, S1 ENæ
HERSTELæ DEZEæ AANæ
HETæ EINDEæ VANæ DEæ
PROGRAMMERING
Fabrieksinstellingen:
sæ&UNCTIESæDRUKKNOPPENæAFHANKELIJKæVANæDEæCOMBINATIEæVANæ$)0ææVANæ3
sæ)NTERCOMADRESæNIETæVOORZIEN
sæ&UNCTIEæRANGEæENæMINæENæMAXæADRESSENæNIETæVOORZIEN
sæ2ESETæBELTONEN
sæ)NGANGæ).æææ).ææ⇒æ,%$æDEFAULT
DIP ON
2
⇒
1
KO Prog.
2
OK Prog.
5 sec
Reset van de programmierung
(IERMEEæ KUNNENæ DEæ INTERCOMOPROEPENæ RECHTSTREEKSæ VANOPæ DEæ
BINNENTOESTELLENæWORDENæGEPROGRAMMEERD
√(IERVOORæZIJNææOPERATORSæNODIG
Fase 1: toegang tot programmering
Operator 1 en Operator 2 voeren dezelfde handelingen uit op 2
binnentoestellen:
æ3TELæDIPSWITCHææVANæ3æINæOPæDEæCOMBINATIEæ
æ$RUKæOPæDEæKNOPææENææGEDURENDEææSEC
»Er komt 1 toon uit het binnentoestel.
»De rode led knippert.
»De blauwe audioled gaat branden.
»Het binnentoestel gaat in audioverbinding.
»Nu kunnen de 2 operators met elkaar communiceren.
____
Fase 2 (optioneel): volumeregeling geluid intercom
æ3TELæ HETæ VOLUMEæ VANæ HETæ GELUIDæ VANæ DEæ INTERCOMæ INæ METæ DEæ
GELUIDSREGELKNOPææ
æ$RUKæTERæBEVESTIGINGæOPæDEæTOETSææA
»Er komt 1 toon uit het binnentoestel.
»De blauwe led van de deuropener knippert.
»De monitor slaat de geluidsinstelling op voor de intercomoproepen
æ.AæAmOOPæVANæDEæINSTELLINGæDEæGELUIDSREGELKNOPæTERUGZETTENæ ææOPæ
DEæSTANDæVOORæHETæVOLUMEæVANæHETæGELUIDæVANæHETæENTREEPANEEL
_____________________
Fase 3: programmering intercomoproep
Directe programmering van de intercomoproep
Operator 1:
`$RUKTæ OPæ DEæKNOPæ DIEæ HIJæ WILæ PROGRAMMERENæOMæ OPERATORææ OPæ TEæ
ROEPENæBVææ
»Er komt een bevestigingstoon uit het binnentoestel van operator 1.
Operator 2:
`$RUKTæ OPæ DEæKNOPæ DIEæ HIJæ WILæ PROGRAMMERENæOMæ OPERATORææ OPæ TEæ
ROEPENæBVæ
»Er komt een bevestigingstoon uit het binnentoestel van operator 2.
Operator 1/Operator 2:
`DRUKTæOPæDEæKNOPæ
»De blauwe audioled gaat uit.
»Zo is de programmering van de 2 binnentoestellen voltooid.
/MæNOGæEENæBINNENTOESTELæTEæPROGRAMMERENæMOETæWORDENæOVERGEGAANæ
NAARæ&!3%æ
____
Fase 4: programmering van andere binnentoestellen
Operator 1/Operator 2:
!LSæHIJæOPæDEæNIEUWEæLOCATIEæISæVOERTæHIJæFASEææUITæOMæDEæCOMMUNICATIEæ
TOTæSTANDæTEæBRENGEN
æ(ERHAALæFASEææ
OPMERKING: )NDIENæ ERæ EENæ OPROEPæ BINNENKOMTæ TIJDENSæ HETæ
PROGRAMMERENæMOETæDEæOPROEPæEERSTæWORDENæBEANTWOORDæ6ERVOLGENSæ
KANæDEæPROGRAMMERINGSFASEæHERVATæWORDEN

6666
NL
Programmering range/beltonen Voer de werkzaamheden van 1 tot 4 uit
Noteer de instelling van S2, S1 en herstel deze aan het einde van de programmering
1) 2) 3) 4)
S1 DIP
1
DIP
2
DIP
3
DIP
4
DIP
5
DIP
6S2 S1/S2/LED1
2ANGEæMINIMAALæADRES
CODEæ INSTELLENæ
TAB. Aæ OPæ PAGæ
61
000010
⇒
.OTEERæDEæINSTELLINGæVANæ
S2, S1 ENæ HERSTELæ DEZEæ
AANæ HETæ EINDEæ VANæ DEæ
PROGRAMMERING
2ANGEæMAXIMAALæADRES
!CTIVERINGæRANGE
$ESACTIVERINGæRANGE
+EUZEæVANæDEæPOLYFONEæBELTOON
010110
⇒
+EUZEæVANæDEæKLASSIEKEæBELTOON
1
2
1
KO Prog.
2
OK Prog.
1
2
⇒
S2
LED 1
⇒
⇒
⇒
⇒
⇒
⇒

6767
NL
Programmering ingang IN1 voor signalering led/
alarm/deuropener/relais
Voer de werkzaamheden van 1 tot 4 uit
Noteer de instelling van S2, S1 en herstel deze aan het einde van de programmering
1) 2) 3) 4)
S1 DIP
1
DIP
2
DIP
3
DIP
4
DIP
5
DIP
6S2 S1/S2/LED1
)NGANGæ).ææ⇒ ,%$æDEFAULT
000110
⇒
)NGANGæ).ææ⇒ !,!2-
.OTEERæDEæINSTELLINGæVANæ
S2, S1 ENæ HERSTELæ DEZEæ
AANæ HETæ EINDEæ VANæ DEæ
PROGRAMMERING
)NGANGæ).ææ⇒æ$%52/0%.%2æ
001010
⇒
)NGANGæ).æææ⇒æ'%!$2%33%%2$%æ2%,!)33452).'
CODEæ INSTELLENæ
TAB. Aæ OPæ PAGæ
61
)NGANGæ).ææ⇒ !,'%-%.%æ2%,!)33452).'æ
2
1
⇒
⇒
⇒
⇒
⇒
S2
LED 1
DIP ON
1
1
KO Prog.
2
OK Prog.
2
æ:IEæBLZ

6868
NL
2
4
⇒
3
3
5
1
-V
+V
Gebruik van de kit in systemen met een hoofdingang
)NæDEæSCHEMASæ3-+%.)#æENæ3-+%.)#æOPæPAGæææSTAATæ
EENæ MOGELIJKEæ SYSTEEMCONlGURATIEæ DIEæ DEæ MOGELIJKHEIDæ BIEDTæ MAXIMAALæ
æ 3MARTæ +ITSYSTEMENæ TEæ BEHERENæ METæ ARTæ #æ æ !RTæ +#æ
DATæ BIJVOORBEELDæ BIJæ DEæ INGANGæ VANæ EENæ APPARTEMENTENCOMPLEXæ WORDTæ
GEPLAATST
!LSæDEZEæINSTALLATIESCHEMASæWORDENæGEVOLGDæKANæEENæVANæDEæ3MARTæ+IT
SYSTEMENæWORDENæOPGEROEPENæVANAFæDEæHOOFDINGANGæALSæDEZEæISæVOORZIENæ
VANæARTæ#ææ!RTæ+#
)Næ DEZEæ CONlGURATIEæ MOETENæ DEæ KNOPPENæ VANæ DEæ MODULEæ ARTæ +#æ
DIEæ AANWEZIGæ ZIJNæ INæ ARTæ +#æ ZOALSæ BESCHREVENæ INæ DEæ VOLGENDEæ
optioneel
ŹStel de gebruikerscode in met
de dipswitches, zie de tabel op
pag. 61
Programmering knoppen art. 4680KC
PROCEDUREæ ENæ DEæ INTERNEæ AANSLUITINGENæ METæ DEæ OVEREENKOMSTIGEæ CODEæ
GEPROGRAMMEERDæWORDENæZIEæDEæTABELæOPæPAGæ
2AADPLEEGæDEæCATALOGUSæNRææENæDEæTECHNISCHEæHANDLEIDINGæ&43"#æ
VOORæMEERæINFORMATIEæOVERæHETæINBOUWENæVANæDEæ3MARTæ+ITæINæ3IMPLEBUS
SYSTEMENæ ENæ VOORæ DEæ PROGRAMMERINGæ VANæ HETæ HOOFDENTREEPANEELæ !RTæ
#ææ!RTæ+#
* Verwendungseinschränkungen Art. 4680KC
$ERæ!RTæ+#æVERWALTETæDIEæVONæDENæ4ASTENæODERæDIGITALENæ2UFMODULENæ
EINGEHENDENæ !NRUFEæ NURæ WENNæ SIEæ ZWISCHENæ DERæ !DRESSEæ æ UNDæ DERæ
!DRESSEææLIEGEN

6969
NL
7
1
3
5
6
⇒
1622
4680
4680K
4680C
4680KC
2
4
1622
4680
4680K
4680C
4680KC
-V
+V
#ODEæ $IPSWITCHESæ
/.
Weerstand tegen beslaan
213
/&& DEFAULT
212
/.
Audiovisuele berichten
210
ALLEENæVISUELEæBERICHTEN
211
:WEEDS
214
/&& DEFAULT
215
)TALIAANS
216
&RANS
217
3PAANS
.EDERLANDS
219
'RIEKS
220
%NGELS
221
$UITS
222
0ORTUGEES
Slot
223
"EDIENINGæSLOTæOPæ3%æINæ!#æDEFAULT
224
"EDIENINGæSLOTæOPæ3%æINæVERSTERKTEæ!#
225
"EDIENINGæSLOTæOPæ3%æINæ$#æ
245
4IJDæSLOTææSECææTOONæUITæDEFAULT
246
4IJDæSLOTææSEC
247
4IJDæSLOTææSEC
"EVESTIGINGSTOONæSLOTæINGESCHAKELD
251
2ELAISæ#.#./æINæPARALLELSCHAKELINGæMETæ3%æ
DEFAULT
252
$EUROPENERæALTIJDæAANæDEFAULT
253
$EUROPENERæALLEENæAANæVOORæDEæOPGEROEPENæ
GEBRUIKER
Beheer relaissturing
OPMERKING: op de installatie mag art.
1256 niet aanwezig zijn in de modus
algemene relaissturing.
229
)NSCHAKELINGæ RELAISæ #.#./æ OPæ
RELAISSTURINGææSEC
230
)NSCHAKELINGæ RELAISæ #.#./æ OPæ
RELAISSTURINGææSEC
231
)NSCHAKELINGæ RELAISæ #.#./æ OPæ
RELAISSTURINGææSEC
2ELAISSTURINGæOPæSERIÕLEæLIJNæ3æUITGESCHAKELDæ
DEFAULT
227
2ELAISSTURINGæOPæSERIÕLEæLIJNæ3æINGESCHAKELD
Functies installatie
232
7ACHTTIJDæANTWOORDææSECæDEFAULT
233
7ACHTTIJDæANTWOORDææSEC
234
7ACHTTIJDæANTWOORDææSEC
235
'ESPREKSTIJDææSECæDEFAULT
236
'ESPREKSTIJDææSECæ
237
!UTOMATISCHEæINSCHAKELINGæDEFAULT
!UTOMATISCHEæINSCHAKELINGæUITGESCHAKELD
239
"EVESTIGINGSTOONæ BIJæ OPROEPæ GEBRUIKERæ
INGESCHAKELDæDEFAULT
240
"EVESTIGINGSTOONæ BIJæ OPROEPæ GEBRUIKERæ
UITGESCHAKELDæ
243
7ACHTTIJDæRESETææSECæDEFAULT
244
7ACHTTIJDæRESETææSEC
2ESETæNAæDEUROPENINGæMETæAUDIOVERBINDINGæ
INGESCHAKELDæDEFAULT
209
2ESETæNAæDEUROPENINGæMETæAUDIOVERBINDINGæ
UITGESCHAKELD
249
/PROEPæENKELæDEFAULT
250
/PROEPæVERZENDENæDRIEVOUDIG
254
Reset default
Speciale programmeringsmogelijkheden art. 4680KC
optioneel
optioneel
ŹStel de dipswitches in afhankelijk van
de functie die u wilt programmeren,
zie de tabel op pag. 69
1 sec.

7070
DE
Hinweise
sæ $ERæ%INBAUæMUSSæGENAUæNACHæDENæ!NWEISUNGENæDESæ(ERSTELLERSæUNDæUNTERæ%INHALTUNGæDERæEINSCHLÜGIGENæ6ORSCHRIFTENæERFOLGEN
sæ !LLEæ'ERÜTEæDÔRFENæAUSSCHLIELICHæNURæZUæDEMæ:WECKæEINGESETZTæWERDENæFÔRæDENæSIEæENTWICKELTæWORDENæSINDæ$IEæComelit Group S.p.A.æÔBERNIMMTæKEINEæ(AFTUNGæFÔRæEINENæUNSACHGEMÜENæ
'EBRAUCHæDERæ'ERÜTEæFÔRæDURCHæ$RITTEæVORGENOMMENEæÇNDERUNGENæODERæDIEæ6ERWENDUNGæVONæ.ICHT/RIGINAL:UBEHRæUNDæ%RSATZTEILEN
sæ !LLEæUNSEREæ 0RODUKTEæERFÔLLENæ DIEæ!NFORDERUNGENæDERæ2ICHTLINIENæ%'æGEÜNDERTæDURCHæ DIEæ2ICHTLINIEæ %7'æUNDæ DERENæNACHFOLGENDEæ%RGÜNZUNGENæ WIEæDURCHæ IHREæCE
+ENNZEICHNUNGæBESTÜTIGTæWIRD
sæ $IEæ+ABELæDERæ3TEIGLEITUNGæNICHTæINæ.ÜHEæDERæ3TROMKABELææ6æVERLEGEN
sæ +ABELVERLEGUNGæSOWIEæ%INBAUæUNDæ7ARTUNGæDERæELEKTRISCHENæ'ERÜTEæMÔSSENæVONæEINEMæ%LEKTROFACHMANNæAUSGEFÔHRTæWERDEN
sæ 6ORæ7ARTUNGSEINGRIFFENæIMMERæERSTæDIEæ3PANNUNGSVERSORGUNGæUNTERBRECHEN
sæ $ENæ-ODULTRÜGERæANæ-ASSEæANSCHLIEENæSIEHEæ!BB
sæ $IEæ'ABELæDERæ3PRECHGARNITURæBEIæABGEHOBENEMæ(RERæNICHTæGEDRÔCKTæHALTEN
sææ $IEæ+AMERAæDARFæNICHTæVORæGROENæ,ICHTQUELLENæODERæANæ3TELLENæINSTALLIERTæWERDENæANæDENENæDASæ-OTIVæZUæSEHRæIMæ'EGENLICHTæSTEHTæ:URæ,SUNGæDESæ
OBIGENæ0ROBLEMSæEMPlEHLTæSICHæDIEæ+AMERAæAUFæEINERæ(HEæVONææCMæANSTATTæDERæÔBLICHENææææCMæZUæINSTALLIERENæUNDæDASæ/BJEKTIVæNACHæUNTENæ
ZUæRICHTENæUMæDIEæ1UALITÜTæDERæ!UFNAHMENæZUæVERBESSERN
sææ $IEæ+AMERASæ MITæ##$&ARBSENSORæHABENæ BEIæSCHLECHTENæ,ICHTVERHÜLTNISSENæEINEæ GERINGEREæ %MPlNDLICHKEITæALSæ 3CHWARZ7EI+AMERASæ)Næ SCHLECHTæ
BELEUCHTETERæ5MGEBUNGæWIRDæDAHERæEMPFOHLENæFÔRæEINEæZUSÜTZLICHEæ,ICHTQUELLEæZUæSORGEN
Allgemeines 71
Außenstelle
!RTæ+# 71
!RTæ 71
Installation der Außenstelle 71
Einsetzen der Namensschilder 72
Innensprechstellen
!RTæ 73
"ESCHREIBUNGæDESæ-ONITORS 73
Einbau Art. 6302 mit Unterputzgehäuse Art. 6117 74
Einbau Art. 6302 mit unterem Aufputzgehäuse Art. 6320 75
Art. 2608 76
Installation der Innensprechstelle Art. 2608 76
Allgemeine Installations- und Betriebshinweise 77
Tabelle der zulässigen Entfernungen der Geräte 77
Funktionsweise 77
Beschreibung Tasteneinstellungen und -funktionen
Einstellungen Monitor Art. 6302 und Innensprechstelle Style
Beschreibung der Funktionen
Zusätzliche Haupt- oder Nebenmonitore
Default-Tastenkonfiguration 79
Allgemeine Hinweise zur Tastenprogrammierung 79
Tastenprogrammierung für allgemeine oder codierte Relaissteuerung 79
Programmierungen für Interngespräch
Programmierung/Löschung der Intercom-Adresse (nur für selektive Intercom-Verbindung)
Tastenprogrammierung für Interngespräch
Tastenprogrammierung für andere Funktionen
Aktivierung (ON) / Deaktivierung (OFF) der Antwortautomatik
Änderung der Monitor-Ruftöne
Direkte Programmierung des Internrufs
Reset de Programmierung
Programmierung range/Ruftöne
Programmierung Eingang IN1 für Meldung LED/Alarm/Türöffner/Relais
Verwendung des Sets in Anlagen mit Haupttür
Programmierung der Tasten Art. 4680KC
Besondere Programmierungen Art. 4680KC
Anschlusspläne
3-+)#ææ"ASISSCHEMAæVOORæKITSæVOORæTWEEGEZINSWONINGENæ!RTæ)3æMETæAANSLUITINGæINæCASCADEæ)NBETRIEBNAHMEææ3PANNUNGSPRÔFUNGæ
DERæ!NLAGEæIMæ3TANDBY-ODUS 121
3-+)"#æ'RUNDANSCHLUSSPLANæFÔRæ:WEIFAMILIENHAUS3ETSæ!RTæ)3æMITæ!NSCHLUSSæÔBERæ!BZWEIGUNG 122
3-+)"#æ!NSCHLUSSPLANæFÔRæ:WEIFAMILIENHAUS3ETSæ!RTæ)3æERWEITERTæUMæEINENæZWEITENæ!RTæ+#!NSCHLUSSæÔBERæ!BZWEIGUNG 123
3-+)!#æ!NSCHLUSSPLANæFÔRæ:WEIFAMILIENHAUS3ETSæ!RTææ)3æERWEITERTæUMæEINENæZWEITENæ!RTæ+#æ!NSCHLUSSæINæ+ASKADENSCHALTUNG 124
3-+)!#æ3CHALTPLANæFÔRæ:WEIFAMILIENHAUSæMITæZUSÜTZLICHEMæ.ETZTEILæ!RTæ 125
3-+)#æ%INSATZæDESæSEPARATENæ+AMERAMODULSæ!RTæ# 126
08+%#æ!NSCHLUSSæ2ELAISæ!RTæ 127
3-+%.)#æ0LANæFÔRæDENæ!NSCHLUSSæVONææBISææ3MARTæ+ITæANæDIEæ(AUPTTÔRæÔBERæ!RTæ
3-+%.)#æ0LANæFÔRæDENæ!NSCHLUSSæVONææ3MARTæ+ITæMAXæANæDIEæ(AUPTTÔRæ!NSCHLUSSæVONæ3MARTæINæ+ASKADENSCHALTUNGæMITæ!RTæ 130
3"!!2æ!NSCHLUSSæ6IDEOSIGNALVERSTÜRKERæARTæ# 132
3-+(#æ:USÜTZLICHEæ)NSTALLATIONæEINESæ(AUPTMONITORSæINæ0ARALLELSCHALTUNGæ+ASKADENVERBINDUNG 132
3-+)#æ:USÜTZLICHEæ)NSTALLATIONæEINESæ(AUPTMONITORSæINæ0ARALLELSCHALTUNGæ!BZWEIGVERBINDUNGæ 133
3-+!3æ!NSCHLUSSæINæ+ASKADENSCHALTUNGæDESæDRITTENæ(AUPTMONITORSæMITæLOKALERæ3TROMVERSORGUNG 133
3-+!3æ!NSCHLUSSæÔBERæ!BZWEIGUNGæVONææ(AUPTMONITORENæUNDææ:USATZMONITORæMITæIDENTISCHEMæ4EILNEHMERCODE 134
3-+!3æ!NSCHLUSSæÔBERæ!BZWEIGUNGæVONææ(AUPTMONITORENæUNDææ:USATZMONITORæMITæIDENTISCHEMæ4EILNEHMERCODE 134

7171
DE
21
165 cm
2
Art. 4879KC
3-+!!%æ!NSCHLUSSæZUSÜTZLICHERæ3PRECHSTELLENæMITæ!BZWEIGUNGæVOMæ-ONITOR 135
3-+!!$æ!NSCHLUSSæZUSÜTZLICHERæ3PRECHSTELLENæINæ+ASKADENSCHALTUNGæVOMæ-ONITOR 135
3-+&#æ!NSCHLUSSæZUSÜTZLICHERæ3PRECHSTELLENæINæ+ASKADENSCHALTUNGæVOMæ-ONITOR 136
3"8æ6ERWENDUNGæVONæ4ASTEæ0æFÔRæSONSTIGEæ&UNKTIONENæ!RTæ 136
3"6!!+æ!NSCHLUSSæVONæ2UFWIEDERHOLEINRICHTUNGENæ!RTææBZWæ!RTæ! 137
!NSCHLUSSVARIANTEæ2UFSIGNALEæDERæ!UENSPRECHSTELLEN 137
6ERWENDUNGæ DESæ %INGANGSæ ).æ ALSæ -ELDEKONTAKTæ ,%$!,!2-4ä2&&.%22%,!)3æ !RTæ æ !KTIVIERUNGæ BEIæ 3CHLIEENæ DESæ
+ONTAKTSæZWISCHENæ).æUNDæ#&0
6ERWENDUNGæ DESæ %INGANGSæ ).æ ALSæ -ELDEKONTAKTæ ,%$!,!2-4ä2&&.%22%,!)3æ !RTæ æ !KTIVIERUNGæ BEIæ !NLIEGENæ VONæ
3PANNUNGæIMæGEGENÔBERæ).
08+24.0æ6ERWENDUNGæDESæ2ELAISæDERæ!UENSPRECHSTELLEæALSæ4ÔRFFNERæODERæZURæ2ELAISANSTEUERUNGæ
SIEHEæ"ESONDEREæ0ROGRAMMIERUNGENæ3EITEææ2ELAISANSTEUERUNG 139
08+3.0æ6ARIANTEæMITæ3ICHERHEITS4ÔRFFNERæUNDæZUSÜTZLICHERæ3TROMVERSORGUNG139
6ERWENDUNGæDESæ2#'LIEDSæALSæ4ÔRFFNER&ILTERæANæDENæ2ELAISKONTAKTEN 140
08+$/æ%INSATZVARIANTEæDERæ-ELDUNGæ4ä2æ/&&%.
6ERWENDUNGæNURæINæ!NLAGENæMITææ!UENSPRECHSTELLEæOHNEæ3IGNALWEICHENæ!RTæ!æUæ!RTæ 140
Allgemeines
$IEæ 6IDEO4ÔRSPRECHANLAGENæ ALSæ :WEIFAMILIENHAUS3ETæ !RTæ )3æ
KNNENæ INæ 7OHNGEBÜUDENæ ODERæ IMæ $IENSTLEISTUNGSSEKTORæ VERWENDETæ
WERDENæ WOæ EINEæ EFFEKTIVEæ :UGANGSKONTROLLEæ BEIæ GLEICHZEITIGæ EINFACHEMæ
)NSTALLATIONSAUFWANDæGEFORDERTæIST
:URæ !KTIVIERUNGæ DESæ 3YSTEMSæ 2UFæ 3PRECHVERBINDUNGæ 6IDEOæ
3ELBSTEINSCHALTUNGæSINDæLEDIGLICHææ,EITERæZWISCHENæDERæ!UENSPRECHSTELLEæ
UNDæDEMDENæ-ONITORENæANæDERDENæ)NNENSPRECHSTELLENæSOWIEææ$RÜHTEæ
ZURæ 6ERSORGUNGæ DERæ !UENSPRECHSTELLEæ UNDæ DESæ ELEKTRISCHENæ 4ÔRFFNERSæ
UNDææ$RÜHTEæZURæ6ERSORGUNGæDERæ6IDEO)NNENSPRECHSTELLEæERFORDERLICH
:UDEMæ STEHTæ EINæ BREITESæ !NGEBOTæ ANæ :UBEHRTEILENæ ZURæ 6ERFÔGUNGæUM
JEDERæ!NLAGENANFORDERUNGæGERECHTæZUæWERDENæ.EBENæDERæ)NSTALLATIONæVONæ
INTERESSANTENæ3TANDARD:UBEHRTEILENæKANNæEINEæBEREITSæINSTALLIERTEæ!NLAGEæ
DURCHæ6IDEOSPRECHæ UNDODERæ )NNENSPRECHSTELLENæUNDODERæ !UENSTELLENæ
ERWEITERTæWERDEN
3OMITæSINDæINæDERæ+ONFIGURATIONæALSæ%INFAMILIENANLAGEæBISæZUææ!UENSTELLENæ
MITææ)NNENSPRECHSTELLENæ3PRECHæUNDODERæ6IDEOSPRECHGERÜTEæMGLICH
äBERæENTSPRECHENDEæ%INSTELLUNGENæKNNENæSOWOHLæMITæ6IDEOSPRECHSTELLENæ
ALSæ AUCHæ MITæ )NNENSPRECHSTELLENæ )NTERNGESPRÜCHEæ INNERHALBæ DERæ
%INFAMLIENANLAGEæ DHæ ZWISCHENæ 4EILNEHMERNæ MITæ DEMSELBENæ
4EILNEHMERCODEæDURCHGEFÔHRTæWERDENæ
-EHREREæ3ETSæ KNNENæANæ EINENæ3IMPLEBUSæ (AUPTEINGANGæUNDODERæ EINEæ
2UFZENTRALEæ!RTæ!æANGESCHLOSSENæWERDEN
Außenstelle
Art. 1207
Technische Daten
$ERæ 4RANSFORMATORæ HATæ æ !USGÜNGEæ EINENæ FÔRæ DIEæ 6ERSORGUNGæ DERæ
!UENSTELLEæUNDæDESæELEKTRISCHENæ4ÔRFFNERSæUNDæEINENæFÔRæDIEæ6ERSORGUNGæ
DESæ-ONITORS
!BMESSUNGENæXXæMMææ$).-ODULE
-ITæäBERLASTæUNDæ+URZSCHLUSSSICHERUNG
Beschreibung der Klemmenleiste
L N %INGANGæ.ETZSPANNUNGææ6!#
+22V 0Væ'LEICHSPANNUNGSAUSGANGæZURæ6ERSORGUNGæDESæ-ONITORS
+33V 0V 'LEICHSPANNUNGSAUSGANGæFÔRæ!UENSTELLEæUNDæELEKTRæ4ÔRFFNER
Art. 4879KC
Installation der Außenstelle
Technische Daten
!NSCHLUSSæANæ -ONITORæMITæ æ,EITERNæ FÔRæ!UDIOæ 6IDEOæ4ÔRFFNERæ UNDæ2UFæ
SOWIEææ,EITERNæZURæ6ERSORGUNGæVONæ!RTææ
(OCHEMPFINDLICHEæSCHWENKBAREæ6IDEOKAMERAæMITæ##$ævæ3ENSORæ
.AMENSSCHILDERæ MITæ ,%$"ELEUCHTUNGæ WAHLWEISEæ INæ BLAUæ WEIæ ODERæ
AUSGESCHALTET
,AUTSTÜRKEREGELUNGæ,AUTSPRECHER
!BMESSUNGENæDESæ5NTERPUTZGEHÜUSESæXXæMM
$IEæ4ASTENæVONæ!RTæ+#æSINDæWERKSEITIGæFÔRæDENæ!NRUFæANæDIEæ!DRESSENæ
æLINKEæ4ASTEæUNDææRECHTEæ4ASTEæKONFIGURIERT
!BMESSUNGæDERæ!UENSTELLEæXXæMM
Beschreibung der Klemmenleiste
LL -ONITOR!NSCHLUSSæ6IDEOæ2UFæ3PRECHVERBINDUNGæ4ÔRFFNER
V+ V- 6ERSORGUNGæVONæ!UENSTELLE
RTEæ%INGANGæFÔRæZEITGESTEUERTENæLOKALENæ4ÔRFFNERæ
DOæ%INGANGæFÔRæDIEæ!NZEIGEæt4ÔRæOFFEN@
PR 0ROGRAMMIERKLEMME
GND )NæDERæ0ROGRAMMIERPHASEæZUæVERWENDENDEæ-INUSKLEMME
NO NC COMæ+ONTAKTEæDESæ!2ELAIS
SE !NSCHLUSSæELEKTRISCHERæ4ÔRFFNER
ŹDie Sicherung der Anlage
nicht entfernen

7272
DE
5
2
1
2
3
213
1
4
LED
O
F
F
LED
O
F
F
WHITE OFF BLUE
3
4A
Alternative Position des Mikrofons
Einsetzen der Namensschilder
ŹAuswahl LED-Beleuchtung der Namensschilder

7373
DE
43
cci Luciano Doria
Daniela Rizzo
NO
Dott. Luca Ricci Luciano Doria
Daniela Rizzo
Dott. Luca Ricci Luciano Doria
Daniela Rizzo
Robinson
as Anne Francois
Dott. Luca Ricci Luciano Doria
Daniela Rizzo
2
1
34
Dott. Luca Ricci Luciano Doria
Daniela Rizzo
OK
Dott. Luca Ricci Luciano Doria
Daniela Rizzo
NO
12
1
2
3
7
6
5
4
1
4
3
2
5
6
S1 S2
Innensprechstellen
Art. 6302
Monitorbeschreibung:
1æ ,%$!NZEIGEæ 0RIVACY&UNKTIONæ AKTIV!NLAGEæ BESETZT!RZTRUFFUNKTIONæ
AKTIV
2æ ,%$!NZEIGEæ4ÔRFFNERæBETÜTIGT
3 ,%$!NZEIGEæ3PRECHVERBINDUNGæAKTIV4ÔRæOFFEN
$IEæ,%$æZEIGTæDURCHæ"LINKENæEINENæEINGEHENDENæ2UFæANæ
æ $URCHæ$AUERLEUCHTENæZEIGTæDIEæ,%$æANæDASSæEINæ'ESPRÜCHæGEFÔHRTæWIRD
4 %INBAUFFNUNGæFÔRæ:USATZTASTENæMITæ:UBEHRæ!RTæ
5 ,AUTSPRECHER
6 ,#$&ARBDISPLAY
7 -IKROFON
Einstellungen:
æ $REHREGLERæFÔRæDIEæ,AUTSTÜRKEREGELUNGæDESæ,ÜUTEWERKS!KTIVIERUNGæDERæ
0RIVACY&UNKTION
`æ:UMæ%RHHENæDERæ,AUTSTÜRKEæDESæ,ÜUTEWERKSæIMæ5HRZEIGERSINNæDREHEN
`æ:URæ!KTIVIERUNGæDERæ0RIVACY&UNKTIONæDENæ$REHREGLERæBISæZUMæ!NSCHLAGæ
GEGENæDENæ5HRZEIGERSINNæDREHEN
» Die LED-Anzeige Privacy-Funktion aktiv leuchtet auf
æ $REHREGLERæFÔRæDIEæ,AUTSTÜRKEREGELUNGæDERæ3PRECHVERBINDUNGæ
`æ:UMæ%RHHENæDERæ,AUTSTÜRKEæIMæ5HRZEIGERSINNæDREHEN
æ (ELLIGKEITS$REHREGLERæ
`æ:UMæ%RHHENæDERæ(ELLIGKEITæIMæ5HRZEIGERSINNæDREHEN
Beschreibung der Tasten:
1 4ASTEææALLGEMEINEæ!NSTEUERUNGSEINRICHTUNGæPROGRAMMIERBAR
2æ 4ASTEææ3ELBSTEINSCHALTUNGæPROGRAMMIERBARæ
Aææ4ÔRFFNERTASTE
3PRECHTASTE
Beschreibung des Monitors
1 +LEMMLEISTEæFÔRæDENæ!NSCHLUSSæANæDIEæ!NLAGE
L L !NSCHLUSSKLEMMENæ"USLEITUNG
- + +LEMMENæFÔRæ3TROMVERSORGUNG
CFP1 CFP2æ%INGANGæ%TAGENRUF
S+ S- +LEMMENæFÔRæ2UFWIEDERHOLEINRICHTUNG
IN1 IN2 0ROGRAMMIERBAREæ%INGÜNGEæSIEHEæ3EITEæ
2 CV6 7AHLSCHALTERæFÔRæDIEæ"ENUTZUNGæDESæ%INGANGSæ).ææSIEHEæ3EITEæ
3 CV5 *UMPERæZUMæ3CHLIEENæDESæ6IDEOSIGNALS
4 CV1 CV2 *UMPERæFÔRæSEPARATEæ3TROMVERSORGUNG
5 S1æ-IKROSCHALTERæFÔRæDIEæ0ROGRAMMIERUNGæDESæ"ENUTZERCODES
6 SW1 7AHLSCHALTERæ FÔRæ -ODUSæ 3IMPLEBUSæ æ 3æ æ DEFAULTæ ODERæ
3IMPLEBUSææ3
7 S2 -IKROSCHALTERæFÔRæDIEæ0ROGRAMMIERUNGæDERæ4ASTENæUNDæ&UNKTIONEN
DIP 1-2-3-4æFÔRæDIEæ0ROGRAMMIERUNGæDERæ4ASTENFUNKTIONEN
DIP 5-6æFFNENæDERæ0ROGRAMMIERUNGEN
DIP 7 .ICHTæVERWENDET
DIP 8
ONæ:USATZ'RUNDPLATTE
OFFæ(AUPT'RUNDPLATTEæ$EFAULT
Nebensprechstelle
Hauptsprechstelle
ŹDas Namensschild zentrieren,
damit kein Wasser eindringen kann

7474
DE
2
3
4
5
1
4
Lmax = 10 cm
Lmin = 6 cm
5
12
6
7
1
2
8
12
2
1
9
2
1
10
160 cm
130 cm
2 3
1
13,8 cm
13,8 cm
12
Einbau Art. 6302 mit Unterputzgehäuse Art. 6117

7575
DE
6
Lmax = 7 cm
Lmin = 6,5 cm
4
2
1
5
1
2
7
12
1
2
8
12
2
1
9
1
13,8 cm
13,8 cm
12
160 cm
130 cm
2 3
Montage der Innensprechstelle Smart an der Wandhalterung Art. 6320

7676
DE
3
4
5
6
7B
7A
1
2
140-145 cm
115-125 cm
1 2 3A
3B 3C 4
Art 2608 .ICHTæZURæ.UTZUNGæDERæ&UNKTIONæ'EGENSPRECHBETRIEBæVERWENDBAR
$IEæ)NNENSPRECHSTELLEæIMMERæUNTERæ6ERWENDUNGæVONæ!RTæ#æWIEæAUFæ
DEMæ!NSCHLUSSPLANæ3-+&#æAUFæ3EITEææDARGESTELLTæINSTALLIEREN
1æ !NZEIGEæ0RIVACY
2æ 7AHLSCHALTERæ2UFTON0RIVACYæMITææ3TELLUNGEN
æ 3TELLUNGæOBENæ2UFTONæMITæMAXIMALERæ,AUTSTÜRKE
æ -ITTELSTELLUNGæ2UFTONæMITæMITTLERERæ,AUTSTÜRKE
æ 3TELLUNGæUNTENæ!KTIVIERUNGæDERæ0RIVACY&UNKTION
æ 5NTERæ 0RIVACY&UNKTIONæ ISTæ DIEæ $EAKTIVIERUNGæ DESæ 2UFSæ VONæ DERæ
!UENSTELLEæODERæDERæ:ENTRALEæGEMEINTæDIEæ!KTIVIERUNGæ DERæ&UNKTIONæ
2UFABSCHALTUNGæ WIRDæ DURCHæ DASæ !UmEUCHTENæ EINERæ ROTENæ ,%$æ RECHTSæ
OBENæANGEZEIGT
3æ ,AUTSTÜRKEREGLERæDESæ-IKROFONS
4æ -IKROSCHALTER ZURæ%INSTELLUNGæDESæ4EILNEHMERCODES
5æ !NSCHLUSSKLEMMENæDERæ!NLAGE
L L !NSCHLUSSæANæ"USLEITUNG
CFP CFPæ%INGANGæ%TAGENRUF
P1 C1 +LEMMENæDERæ4ASTEæ0æFÔRæ:USATZFUNKTIONENæ3CHLIEERKONTAKTæ
6M!æMAXæ#6æUNDæ#6æENTFERNENæSIEHEæ6ARIANTEæ3"8æ3EITEæ
136)
S+ S- +LEMMENæFÔRæ2UFWIEDERHOLEINRICHTUNGæ
6 CV1 CV2 Jumper sind zu entfernen, um einen potentialfreien
Schließer an Taste P1 herzustellen.
7A/7B JP1 *UMPERæ ZURæ 7AHLæ DERæ &UNKTIONæ t2UFæ ANæ 0FRTNERZENTRALE@æ
3TELLUNGæ#æBZWæ3TANDARDRELAISæ3TELLUNGæ!æDERæ4ASTEæ0
Beschreibung der Tasten:
Aææ4ÔRFFNERTASTE
P1æ4ASTEæ0æ2UFæANæ0FRTNERZENTRALEææALLGEMEINEæ2ELAISSTEUERUNGææ4ASTEæ
FÔRæVERSCHIEDENEæ&UNKTIONENæAUFæ+LEMMLEISTEæ0æ#
Das Gerät mit einem feuchten Tuch reinigen. Dazu keinen Alkohol
oder ähnliche aggressive Substanzen verwenden.
Installation der Innensprechstelle Art. 2608

7777
DE
A/G MAX B/E MAX C MAX D MAX F MAX Art. 1216
#OMELITæ!RTæææMM2æææMMæ!7'æ
50 m
æFEET
50 m
æFEET
200 m
æFEET
100 m
æFEET
150 m
æFEET
#OMELITæ!RTæ
æMM
2
æææMMæ!7'æ
)
25 m
æFEET
200 m
æFEET
100 m
æFEET
150 m
æFEET
æMM
2
æææMMæ!7'æ
75 m
æFEET
100 m
æFEET
540æCATæææMM2æææMMæ!7'æ
190 m
FEET
60 m
æFEET
150 m
æFEET
æMM2æææMMæ!7'æ
5 m
æFEET
190 m
æFEET
60 m
æFEET
150 m
æFEET
æMM2æææMMæ!7'æ
25 m
æFEET
25 m
æFEET
190 m
æFEET
60 m
æFEET
150 m
æFEET
æMM2æææMMæ!7'æ
50 m
æFEET
50 m
æFEET
190 m
æFEET
60 m
æFEET
150 m
æFEET
æMM2æææMMæ!7'æ
50 m
æFEET
50 m
æFEET
120 m
æFEET
40 m
æFEET
100 m
æFEET
æMM2æææMMæ!7'æ
75 m
æFEET
100 m
æFEET
190 m
æFEET
60 m
æFEET
150 m
æFEET
æMM2æææMMæ!7'æ
100 m
æFEET
150 m
æFEET
190 m
æFEET
60 m
æFEET
150 m
æFEET
2
2
2
1
1
1
bus
power
1207
1215
1216
C
A
B
D
1215
1216
F
F
4833C
1207
1212/B
E
1595
G
4878KC
4879KC
4878KC
4879KC
4878KC
4879KC
Allgemeine Installations- und Betriebshinweise
$IEæMAXIMALæZULÜSSIGEæ%NTFERNUNGæZWISCHENæ!UENSTELLEæUNDæENTFERNTESTEMæ-ONITORæBETRÜGTææMæMITæ6ERSTÜRKERæ!RTæ#
$IEæ SICHæ AUSæ DERæ !NZAHLæ DERæ )NNENSTELLENæ MITæ DEMæ GLEICHENæ "ENUTZERCODEæ UNDæ DERæ !NZAHLæ DERæ MITæ DIESENæ )NNENSTELLENæ VERBUNDENENæ
2UFWIEDERHOLUNGSVORRICHTUNGENæERGEBENDEæ'ESAMTSUMMEæDARFæNICHTæMEHRæALSæSEINæ
JEWEILSæNURæEINEæ2UFWIEDERHOLEINRICHTUNGæPROæ)NNENSPRECHSTELLEæANSCHLIEENæ
$IEæ MAXIMALEæ %NTFERNUNGæ ZWISCHENæ )NNENSPRECHSTELLEæ UNDæ 2UFWIEDERHOLEINRICHTUNGæ BETRÜGTæ æ Mæ ZURæ 6ERBINDUNGæ ISTæ EINæ ABGESCHIRMTESæ +ABELæ ZUæ
VERWENDENæUNDæDIEæ+ABELæDÔRFENæNICHTæINæDERæ.ÜHEæVONæINDUKTIVENæ"ELASTUNGENæODERæVONæ3TROMKABELNæ66æVERLEGTæWERDEN
Funktionsweise
Im Falle eines anhaltenden Kurzschlusses auf der Buslinie gibt die Außenstelle einen intermittierenden Signalton aus.
$URCHæ$RÔCKENæDERæ2UFTASTEæSCHALTETæDERæ"ESUCHERæDIEæ"ELEUCHTUNGæDESæ-OTIVSæEINæLSTæDENæ2UFTONæDERæ)NNENSPRECHSTELLEæAUSæINSOFERNæDIEæ0RIVACY
&UNKTIONæNICHTæAKTIVIERTæISTæUNDæLÜSSTæSEINæ"ILDæFÔRæCAææ3EKæAUFæDEMDENæ(AUPTMONITORENæERSCHEINEN
$IEæMAXIMALEæ'ESPRÜCHSDAUERæZWISCHENæ!UENSTELLEæUNDæ)NNENSPRECHSTELLEæBETRÜGTææ3EKUNDEN
!NæDERæ!UENSTELLEæISTæEINæ4ONæZUæHRENæMITæDEMæDERæERFOLGTEæ2UFæBESTÜTIGTæWIRDæISTæBEIæ!NLAGENæMITæZWEIæODERæMEHRERENæ%INGÜNGENæZUMæ:EITPUNKTæDESæ
2UFSæEINæ"ESETZTZEICHENæANSTELLEæDERæ7IEDERHOLUNGæDESæ2UFTONSæZUæHRENæBEDEUTETæDIESæDASSæBEREITSæEINEæ+OMMUNIKATIONæMITæEINERæANDERENæ!UENSTELLEæ
STATTFINDET
&ÔRæDIEæ0ROGRAMMIERUNGæVONæANDERENæALSæDENæWERKSEITIGæEINGESTELLTENæ"ENUTZERADRESSENææUNDææSIEHEæ3EITEæ
&ÔRæDIEæ)NTERCOM&UNKTIONENæDESæ3YSTEMSæ3MARTæ+ITæSIEHEæ3EITEææ
Tabelle der zulässigen Entfernungen der Geräte

7878
DE
S1-5
S1-4
S1-3
S1-2
S1-1
12345678
&ÔRæ DENæ :WEIFAMILIENHAUS)NTERNRUFæ ZWISCHENæ )NNENSPRECHSTELLENæ UNDæ 6IDEOSPRECHSTELLENæ DIEæ æ 4EILNEHMERæ AUFæ BENACHBARTEæ 2UFADRESSEæ EINSTELLENæ
GEKENNZEICHNETæDURCHæDENæGLEICHENæ"UCHSTABENæ!!x##//æINæDERæ0ROGRAMMIERTABELLEæDERæ-IKROSCHALTERæAUFæ3EITEæ
Zusätzliche Haupt- oder Nebenmonitore
-ITæDERæ %INSTELLUNGæ DESæ$)03CHALTERSæ æVONæ 3æWIRDæ FESTGELEGTæOBæ DIEæ
BETREFFENDEæ 'RUNDPLATTEæ ALSæ (AUPTæ 0æ ODERæ .EBENSPRECHSTELLEæ 3æ
VERWALTETæWIRDæSIEHEæ3EITEææ
$IEæ!UENSTELLEæISTæFÔRæDIEæ3TEUERUNGæVONæMAXIMALææ6IDEOSPRECHæODERæ
)NNENSPRECHSTELLENæPROæ2UFTASTEæAUSGELEGTæ
)NæDERæKLASSISCHENæ+ONFIGURATIONæVONæ3MARTæ+ITæKNNENæDEMNACHæMAXIMALæ
æ(AUPT6IDEOSPRECHSTELLENæUNDææ.EBEN6IDEOSPRECHSTELLEæJEæ2UFTASTEæ
INSTALLIERTæWERDENæDERENæ6ERSORGUNGæSTETSæDURCHæDENæArt. 1207æERFOLGTæ
%SæBESTEHTæDIEæ-GLICHKEITæBISæZUææ(AUPT6IDEOSPRECHSTELLENæINNERHALBæDERæ
GLEICHENæ7OHNUNGæDHæMITæ%INSTELLUNGæAUFæDENæGLEICHENæ4EILNEHMERCODEæ
ZUæSTEUERNæ)NæDIESERæBESONDERENæ+ONFIGURATIONæMÔSSENæDIEæZUSÜTZLICHENæ
(AUPT6IDEOSPRECHSTELLENæ VONæ DEMæ HIERFÔRæ VORGESEHENENæ Art. 1212/B
VERSORGTæWERDENæSIEHEæ6ARIANTEææ3-+(#æ3-+)#æ3EITEææ
'EHTæEINæ2UFæVONæDERæ!UENSTELLEæAUSæISTæDERæEINGESCHALTETEæ-ONITORæDIEæ
(AUPT6IDEOSPRECHSTELLEæ
$IEæ EVENTUELLæ VORHANDENENæ .EBENMONITOREæ DERæ GLEICHENæ 7OHNUNGæ
BLEIBENæAUSGESCHALTETæ
7IRDæ DERæ 2UFæ DERæ !UENSTELLEæ VONæ EINERæ .EBENVIDEOSPRECHSTELLEæ
BEANTWORTETæERSCHEINTæDASæ"ILDæAUTOMATISCHæAMæ-ONITOR
.UNæ WIRDæ DERæ -ONITORæ DERæ (AUPT6IDEOSPRECHSTELLEæ AUSGESCHALTETæ UNDæ
DASæ"ILDæAMæ-ONITORæDERæ6IDEOSPRECHSTELLEæANGEZEIGTæDERENæ4ASTEæ æ
3ELBSTEINSCHALTUNG6IDEO!NFORDERUNGæGEDRÔCKTæWIRD
:URæ!NZEIGEæDESæ"ILDESæOHNEæ!KTIVIERUNGæDERæ3PRECHVERBINDUNGæMITæDERæ
!UENSTELLEæDIEæ4ASTEæ æ3ELBSTEINSCHALTUNG6IDEO!NFORDERUNGæDRÔCKEN
Beschreibung der Funktionen
Selbsteinschaltung / Video-Anforderung
√$IEæ3ELBSTEINSCHALTUNGæKANNæDEAKTIVIERTæWERDEN
√$IEæ 3ELBSTEINSCHALTUNGæ ISTæ NURæ MGLICHæ WENNæ SICHæ DIEæ !NLAGEæ INæ
3TANDBYæBEFINDET
√$IEæ &UNKTIONæ 3ELBSTEINSCHALTUNGæ WIRDæ NURæ FÔRæ !NLAGENæ MITæ æ ODERææ
%INGÜNGENæEMPFOHLEN
$URCHæ$RÔCKENæDERæAUFæDIESEæ"ETRIEBSARTæEINGESTELLTENæ4ASTEææLÜSSTæSICHæ
DASæVONæDERæ!UENSTELLEæGESENDETEæ"ILDæAMæ"ILDSCHIRMæANZEIGENæAUCHæ
WENNæKEINæ2UFæGETÜTIGTæWURDE
"EIæ!NLAGENæMITææ!UENSTELLENæLÜSSTæSICHæABWECHSELNDæDASæ"ILDæDERæEINENæ
ODERæ DERæ ANDERENæ !UENSTELLEæ g0ENDELFUNKTIONgæ ANZEIGENæ INDEMæ DIEæ
4ASTEææMEHRMALSæNACHEINANDERæGEDRÔCKTæWIRD
!Næ DENæ :USATZMONITORENæ $)0æ æ VONæ 3æ AUFæ /.æ SIEHEæ 3EITEæ æ HATæ
DIEæ 4ASTEæ 2æ AUCHæ DIEæ &UNKTIONæ DERæ 6IDEO!NFORDERUNGæ UNDæ DIENTæ ZUMæ
%INSCHALTENæEINESæ-ONITORSæNACHæEINEMæ2UFæVONæDERæ!UENSTELLE
Allgemeiner Internruf
$IESEæ &UNKTIONæ ERMGLICHTæ EINENæ 2UFæ ANæ DIEæ ANDERENæ 'ERÜTEæ 6IDEOæ
UNDæ ODERæ )NNENSPRECHSTELLENæ ZUæ TÜTIGENæ DIEæ AUFæ DIESELBEæ 2UFADRESSEæ
EINGESTELLTæSINDæ
Zweifamilienhaus-Internruf
$IESEæ &UNKTIONæ ERMGLICHTæ EINENæ 2UFæ ANæ DIEæ 'ERÜTEæ 6IDEOæ UNDæ ODERæ
3PRECHSTELLENæ ZUæ SENDENæ DIEæ AUFæ DIEæ ANDEREæ UNDæ NICHTæ AUFæ DIEæ EIGENEæ
2UFADRESSEæIMæ:WEIFAMILIENHAUSæEINGESTELLTæSINDæ WIEæAUFæDERæ4ABELLEæAUFæ 3æ
æDARGESTELLT
Ź$URCHæ $RÔCKENæ DERæ 3PRECHTASTEæ æ NIMMTæ DERæ %MPFÜNGERæ MITæ DEMæ
!NRUFERæ 6ERBINDUNGæ AUFæ $ASæ ERNEUTEæ $RÔCKENæ DERæ 3PRECHTASTEæ
BEENDETæDASæ'ESPRÜCH
%INæ VONæ EINERæ !UENSTELLEæ EINGEHENDERæ !NRUFæ HATæ JEDOCHæ ZUæ JEDERæ :EITæ
6ORRANGæVORæEINEMæ)NTERNGESPRÜCHæ)NæDIESEMæ&ALLæVERNEHMENæDIEæBEREITSæ
ANæEINEMæ'ESPRÜCHæBETEILIGTENæ"ENUTZERæEINENæ4ONæDERæDEMæEINESæANæSIEæ
GERICHTETENæ2UFSæÜHNELTæODERæANDERNFALLSæDREIæ3IGNALTNE
Ź:URæ !NNAHMEæ DESæ 2UFSæ VONæ DERæ !UENSTELLEæ DIEæ 3PRECHTASTEæ
EINESæ BELIEBIGENæ FREIENæ 'ERÜTSæ ODERæ DIEæ 3PRECHTASTEæ EINESæ AMæ
)NTERNGESPRÜCHæBETEILIGTENæ'ERÜTææ-ALæDRÔCKEN
$IEæ!UFNAHMEæDESæ'ESPRÜCHSæMITæDERæ!UENSTELLEæUNTERBRICHTæDASæZUVORæ
LAUFENDEæ)NTERNGESPRÜCH
)NTERNGESPRÜCHEæHABENæKEINENæ6ORRANGæVORæEINEMæ'ESPRÜCH2UFæMITæDERæ
!UENSTELLEæ
)NæDIESEMæ &ALLæ BLINKTæBEIæ EINEMæ VERSUCHTENæ)NTERNGESPRÜCHæ DIEæ ,%$æFÔRæ
EINIGEæ3EKUNDENæUMæZUæMELDENæDASSæDASæ3YSTEMæBESETZTæIST
Selektiver Intercom-Anruf
$IESEæ&UNKTIONæGESTATTETæBESTIMMTEæ)NNENSPRECHSTELLENæANZURUFEN
(IERZUæMÔSSENæDIEæ)NTERCOM!DRESSENæPROGRAMMIERTæWERDENæSIEHEæ3EITEæ
Code S1 Code S1 Code S1 Code S1
19 17 25
2 10 26
3 11 19 27
4 12 20
5 13 21 29
6 14 22 30
7 15 23
16 24
$IEæ7ERTEæS1-1, S1-2, S1-3, S1-4 UND S1-5æDEFINIERENæDIEæRufadresseæDESæ-ONITORSæUNDæDERæ)NNENSPRECHSTELLENæGEMÜæFOLGENDERæ4ABELLE
Beschreibung Tasteneinstellungen und -funktionen
Einstellungen Monitor Art. 6302 und Innensprechstelle Style
3TELLUNGæDERæ-IKROSCHALTERæDESæ-ONITORSæ!RTæ Ź!Næ DENæ )NNENSPRECHSTELLENæ !RTæ æ
!RTææUNDæ!RTææDIEæ$IPSCHALTERæ
S1-6æS1-7æS1-8æAUFæOFF SETZEN
TAB. A Adressen der Steigleitung

7979
DE
DIP S2 mit Art. 6333 DIP S1
DIP 1 DIP 2 DIP 3 DIP 4 P1 P2 AP3 P4 P5 P6 P7
ADRESSE
0000
A
ACT
1000
ACT
0100 ACT
1100
ACT
0010
ACT ACT ACT ACT ACT ACT ACT ACT
1010 ACT
A
0110
1110 ACT
0001
1001
0101 ACT
1101 ACT
0011 ACT
1011
0111
1111 PROG
⇒
LED1
2
LED 2
DIP S2 mit Art. 6333
DIP 1 DIP 2 DIP 3 DIP 4 P1 P2 AP3 P4 P5 P6 P7
0000
CCS AI
A
ACT D PAN K CCP
1000
ACT AI INT INTb D CCS PAN
0100INT AI INTb ACT CCS CCP D
1100
ACT CCS CCP PAN K D AI
0010
ACT ACT ACT ACT ACT ACT ACT ACT
1010INT ACT
A
CCS CCP INTb PAN K
0110 AI D K CCS CCP INTb INT
1110
INTb INT AI INT PAN D ACT
0001
CCS PAN D AI INT INTb CCP
1001 K CCS PAN CCP AI INT INTb
0101
CCP K PAN ACT INT AI CCS
1101
PAN CCP CCS K ACT D AI
0011 D INTb INT ACT AI CCS CCP
1011INT INT INT INT INT INT INT
0111
NULL NULL NULL NULL NULL NULL NULL NULL NULL
1111 PROG
Legende
ATuröffnertaste CCS Ruf an
Pförtnerzentrale INTb
Intercom Zweifamilienhaus
- nur für KIT
Sprechverbindung K
Ruf an
Wechselsprechgerät
des Wachmanns
NULL
Keine Funktion
ACT Relais D Arztruf
PROG
Programmierte Funktionen
beschrieben, siehe Seiten
79-84
In dieser Stellung der
DIP-Schalter betätigen die
Tasten die programmierten
Funktionen; Die NICHT
programmierten Tasten
betätigen die Funktionen
der Zeile 0000
AI Selbsteinschaltung PAN Notruf
CCP Ruf an Haupt-
Pförtnerzentrale INT
Intercom programmierbar
allgemein oder selektiv
-
Allgemeiner Internruf
serienmäßig für KIT und
Simplebus Top
&ALLSæ DIEæ $EFAULT+ONlGURATIONENæ SIEHEæ 4ABELLEæ AUFæ 3EITEæ æ NICHTæ
DENæ !NFORDERUNGENæ ENTSPRECHENæ KNNENæ DIEæ 4ASTENæ WIEæ NACHSTEHENDæ
BESCHRIEBENææUMPROGRAMMIERTæWERDEN
Am Schluss die DIP-Schalter 1-2-3-4 von S2 auf Kombination 1111
stellen (Einstellung PROG in den Konfigurations-Tabellen Seite
79, 80, 81). Wenn die DIP-Schalter so eingestellt sind, betätigen die
Allgemeine Hinweise zur Tastenprogrammierung
Tasten die programmierten Funktionen; die NICHT programmierten
Tasten betätigen die Funktionen der Zeile 0000 (siehe Tabelle Seite
78). Die Einstellung des Benutzercodes auf S1 wieder herstellen,
siehe Tabelle A auf Seite 78.
"EISPIEL
!Mæ -ONITORæ MITæ "ENUTZERCODEæ æ 0ROGRAMMIERUNGæ 0æ ALLGEMEINEæ
2ELAISSTEUERUNGæ0æCODIERTEæ2ELAISSTEUERUNGæMITæ#ODEæ
æ$)03CHALTERææVONæ3æAUFæDIEæ+OMBINATIONææSTELLEN
» Die (rote) LED 1 blinkt
æ)Næ DERæ 4ABELLEæ AUFæ 3EITEæ æ EINEæ +OMBINATIONæ WÜHLENæ INæ DERæ FÔRæ DIEæ
4ASTENæ DIEæ PROGRAMMIERTæ WERDENæ SOLLENæ DIEæ &UNKTIONæ 2ELAISæ !#4æ
ERSCHEINT
"%)30)%,æ&ÔRæ0æALLGEMEINEæ2ELAISSTEUERUNGæDIEæ$)03CHALTERææ
VONæ3æAUFæDIEæ+OMBINATIONææODERææODERææ0!#4æSTELLENæ
Tastenprogrammierung für allgemeine oder codierte Relaissteuerung
$)03CHALTERæ VONæ 3æ AUFæ DIEæ +OMBINATIONæ æ STELLENæ WEITERæ MITæ
0UNKTæ
"%)30)%,æ &ÔRæ 0æ #ODIERTEæ 2ELAISSTEUERUNGæ MITæ #ODEæ æ DIEæ $)0
3CHALTERææVONæ3æAUFæDIEæ+OMBINATIONææODERææ0!#4æ
STELLENæ 3æ GEMÜæ Tabelle A AUFæ 3EITEæ æ MITæ !DRESSEæ æ EINSTELLENæ
WEITERæMITæ0UNKTæ
æ$IEæ 4ASTEæ DERæ DIEæ &UNKTIONæ ZUGEWIESENæ WERDENæ SOLLæ DRÔCKENæ UNDæ
GEDRÔCKTæHALTEN
»Die (blaue) LED 2 blinkt 4 Mal
»Bestätigungston
æ:UMæ"EENDENæDERæ0ROGRAMMIERUNGæDIEæ$)03CHALTERææVONæ3æAUFæDIEæ
+OMBINATIONææSTELLEN
» Die (rote) LED 1 erlischt
5. Am Ende der Programmierung die DIP-Schalter 1-2-3-4 von S2 auf
die Kombination 1111 stellen. Die Einstellung des Benutzercodes
auf S1 wieder herstellen, siehe Tabelle A auf Seite 78.
Default-Tastenkonfiguration

8080
DE
⇒
LED1
2
LED 2
DIP S2 mit Art. 6333 DIP S1
DIP 1 DIP 2 DIP 3 DIP 4 P1 P2 AP3 P4 P5 P6 P7
ADRESSE
0000
A
1000 INT INTb
0100
INT INTb
1100
0010
1010
INT INTb
0110 INTb INT
1110
INTb INT INT
0001 INT INTb
1001 INT INTb
0101 INT
1101
0011 INTb INT
1011
INT INT INT INT INT INT INT
0111
1111 PROG
Die Einstellung von S2, S1 notieren und nach Abschluss der Programmierung wieder herstellen
1) 2) 3)
S1 DIP
1
DIP
2
DIP
3
DIP
4
DIP
5
DIP
6S2
000111
111111 1
KO Prog.
2
OK Prog.
DIP ON
A
⇒
⇒
1
⇒
Codice / Code Dip switch ON S1 Codice / Code Dip switch ON S1 Codice / Code Dip switch ON S1
114477
22558
3366
Beispiel 1 - Selektiver Intercom-Anruf
!Næ-ONITORæMITæ"ENUTZERCODEææUNDæ)NTERCOM!DRESSEææ0ROGRAMMIERUNGæ
0æ)NTERCOMæSELEKTIVæMITæ!DRESSEææ0æ)NTERCOMæSELEKTIVæMITæ!DRESSEæ
Beispiel 2 - Intercom KIT )NTERCOM6ERBINDUNGæ æ ZWISCHENæ æ
BENACHBARTENæ!DRESSENæVONææBISææDAVONæDIEæERSTEæUNGERADE
!Mæ -ONITORæ MITæ "ENUTZERCODEæ æ 0ROGRAMMIERUNGæ 0æ ALLGEMEINERæ
)NTERNRUFæ0æ)NTERCOMæ:WEIFAMILIENHAUSæMITæ!DRESSEæ
æ$)03CHALTERææVONæ3æAUFæDIEæ+OMBINATIONææSTELLEN
»Die (rote) LED 1 blinkt
æ)Næ DERæ 4ABELLEæ AUFæ 3EITEæ æ EINEæ +OMBINATIONæ WÜHLENæ INæ DERæ FÔRæ DIEæ
4ASTENæDIEæPROGRAMMIERTæWERDENæSOLLENæDIEæ&UNKTIONæ)NTERCOMæ).4æODERæ
).4BæERSCHEINT
"%)30)%,ææ&ÔRæ0æSELEKTIVERæ)NTERCOM!NRUFæ$)03CHALTERææVONæ
Tastenprogrammierung für Interngespräch
3æAUFæDIEæ+OMBINATIONææODERææODERææSTELLENæ0).4æ3æ
GEMÜæTabelle Bæ3EITEææAUFæ!DRESSEææEINSTELLENæWEITERæMITæ0UNKTæ
"%)30)%,ææ&ÔRæ0æSELEKTIVERæ)NTERCOM!NRUFæ$)03CHALTERææVONæ
3æ AUFæ DIEæ +OMBINATIONæ æ ODERæ æ STELLENæ 0).4æ 3æ GEMÜæ
Tabelle Bæ3EITEææAUFæ!DRESSEææEINSTELLENæWEITERæMITæ0UNKTæ
"%)30)%,æ æ &ÔRæ 0æ ALLGEMEINERæ )NTERNRUFæ UNDæ 0æ )NTERCOMæ
:WEIFAMILIENHAUSæ $)03CHALTERæ æ VONæ 3æ AUFæ DIEæ +OMBINATIONæ
æ 0).4æ 0).4Bæ STELLENæ 3æ GEMÜæ Tabelle Aæ 3EITEæ æ AUFæ
"ENUTZERCODEææEINSTELLENæWEITERæMITæ0UNKTæ
æ$IEæ 4ASTEæ DERæ DIEæ &UNKTIONæ ZUGEWIESENæ WERDENæ SOLLæ DRÔCKENæ UNDæ
GEDRÔCKTæHALTEN
»Die (blaue) LED 2 blinkt 4 Mal
»Bestätigungston
æ:UMæ"EENDENæDERæ0ROGRAMMIERUNGæDIEæ$)03CHALTERææVONæ3æAUFæDIEæ
+OMBINATIONææSTELLEN
» Die (rote) LED 1 erlischt
5. Am Ende der Programmierung die DIP-Schalter 1-2-3-4 von S2 auf
die Kombination 1111 stellen. Die Einstellung des Benutzercodes
auf S1 wieder herstellen, siehe Tabelle A auf Seite 78.
Programmierungen für Interngespräch
$ENæSELEKTIVENæ)NTERCOM!NRUFæNURæINæ6ERBINDUNGæMITæDERæ)NNENSPRECHSTELLEæ!RTææODERæMITæ)NNENSPRECHSTELLENæ!RTææABæ)2ææODERæ
HHERæ!RTææABæ)2ææODERæHHERæVERWENDENæ
ProgrammeringæCODEæINVOERENæTAB. B OPæPAGæ
$IEæ)NTERCOM!DRESSEæMUSSæANæALLENæ)NNENSPRECHSTELLENæDERæ
3TEIGLEITUNGæEINGERICHTETæWERDEN
$IESELBEæ )NTERCOM!DRESSEæ KANNæ MAXIMALæ æ
)NNENSPRECHSTELLENæZUGEORDNETæWERDEN
&ÔRæ DENæ 'RUPPENRUFæ DIEæ GEWÔNSCHTENæ )NTERCOM#ODESæ
GLEICHZEITIGæWÜHLENæMAXæ
Wissen
TAB. B Adressen für selektive Intercom-Verbindung
Programmierung/Löschung der Intercom-Adresse (nur für selektive Intercom-Verbindung)

8181
DE
DIP S2 mit Art. 6333
DIP 1 DIP 2 DIP 3 DIP 4 P1 P2 AP3 P4 P5 P6 P7
0000
CCS AI
A
D PAN K CCP
1000 AI D CCS PAN
0100 AI CCS CCP D
1100 CCS CCP PAN K D AI
0010
1010
A
CCS CCP PAN K
0110 AI D K CCS CCP
1110 AI PAN D
0001
CCS PAN D AI CCP
1001 K CCS PAN CCP AI
0101
CCP K PAN AI CCS
1101
PAN CCP CCS K D AI
0011 D AI CCS CCP
1011
0111
NULL NULL NULL NULL NULL NULL NULL NULL NULL
1111 PROG
⇒
LED1
2
LED 2
Légende
ATuröffnertaste CCS Ruf an
Pförtnerzentrale NULL Keine Funktion
Sprechverbindung K
Ruf an
Wechselsprechgerät
des Wachmanns
PROG Programmierte Funk-
tionen
AI Selbsteinschaltung D Arztruf
CCP Ruf an Haupt-
Pförtnerzentrale PAN Notruf
"EISPIEL
!Mæ-ONITORæMITæ"ENUTZERCODEææ0ROGRAMMIERUNGæ0æ3ELBSTEINSCHALTUNGæ
0æ2UFæANæ0FRTNERZENTRALE
æ$)03CHALTERææVONæ3æAUFæDIEæ+OMBINATIONææSTELLEN
»Die (rote) LED 1 blinkt
æ)Næ DERæ 4ABELLEæ AUFæ 3EITEæ æ EINEæ +OMBINATIONæ WÜHLENæ INæ DERæ DIEæ
GEWÔNSCHTENERFORDERLICHENæ &UNKTIONENæ FÔRæ DIEæ ZUæ PROGRAMMIERENDENæ
4ASTENæERSCHEINEN
"%)30)%,æ&ÔRæ0æ3ELBSTEINSCHALTUNGæ0æ2UFæANæ0FRTNERZENTRALEæDIEæ
$)03CHALTERæ æ VONæ 3æ AUFæ DIEæ +OMBINATIONæ æ STELLENæ 0!)æ
0##3
æ$IEæ 4ASTEæ DERæ DIEæ &UNKTIONæ ZUGEWIESENæ WERDENæ SOLLæ DRÔCKENæ UNDæ
GEDRÔCKTæHALTEN
»Die (blaue) LED 2 blinkt 4 Mal
»Bestätigungston
æ:UMæ"EENDENæDERæ0ROGRAMMIERUNGæDIEæ$)03CHALTERææVONæ3æAUFæDIEæ
+OMBINATIONææSTELLEN
»Die (rote) LED 1 erlischt
5. Am Ende der Programmierung die DIP-Schalter 1-2-3-4 von S2 auf
die Kombination 1111 stellen
Tastenprogrammierung für andere Funktionen
Aktivierung (ON) / Deaktivierung (OFF) der Antwortautomatik
ON: BEEP - BEEP
OFF: BEEP
5 sec
»ON: Die LED der Sprechverbindung bleibt eingeschaltet
»OFF: Die LED der Sprechverbindung bleibt ausgeschaltet
Änderung der Monitor-Ruftöne
ææ$IEæ4ASTEææAææGEDRÔCKTæHALTENæBISæEINæ"ESTÜTIGUNGSTONæZUæHRENæISTæ
DERæ6ORGANGæISTæNURæBEIæ!NLAGEæINæ3TANDBYæMGLICHæANDERNFALLSæBLINKTæ
DIEæ!NZEIGE,%$æUMæDENæ"ENUTZERæZUæINFORMIEREN
ææ4ASTEææA æDRÔCKENæUNDæWIEDERæLOSLASSEN
æ æ-ALæESæWIRDæEINæ"ESTÜTIGUNGSTONæAUSGEGEBENæUMæDENæ2UFTONæ
FÔRæ!NRUFEæVONæEINERæ)NNENSPRECHSTELLEæZUæÜNDERN
æ æ-ALæ ESæ WERDENæZWEIæ"ESTÜTIGUNGSTNEæ AUSGEGEBENæ UMæ DENæ
2UFTONæFÔRæ!NRUFEæVONæDERæ0FRTNERZENTRALEæZUæÜNDERN
æ æ-ALæESæWERDENææ"ESTÜTIGUNGSTNEæAUSGEGEBENæUMæDENæUMæ
DENæ 2UFTONæ FÔRæ )NTERNGESPRÜCHEæ VONæ EINERæ )NNENSPRECHSTELLEæ ZUæ
ÜNDERN
æ æ -ALæ ESæ WERDENæ æ "ESTÜTIGUNGSTNEæ AUSGEGEBENæ UMæ DENæ
2UFTONæDESæ%TAGENRUFSæZUæÜNDERN
æ $URCHæERNEUTESæ$RÔCKENæDERæ4ASTEæA æWIRDæDIEæOBENæBESCHRIEBENEæ
3EQUENZæWIEDERHOLTæ
æ$IEæ 4ASTEæ æ DRÔCKENæ UNDæ LOSLASSENæ UMæ DIEæ VERFÔGBARENæ 2UFTNEæ
NACHEINANDERæZUæDURCHLAUFENæ
æ$IEæ 4ASTEæ æ DRÔCKENæ UMæ UMæ DIEæ 7AHLæ DESæ ZULETZTæ GEHRTENæ
2UFTONSæZUæBESTÜTIGENæUNDæDIEæ"ETRIEBSARTæZURæ2UFTONÜNDERUNGæDESæ
-ONITORSæJEDERZEITæZUæVERLASSENæ"EIæ"EENDENæDERæ"ETRIEBSARTæZURæ
2UFTONÜNDERUNGæDESæ-ONITORSæWIRDæEINæ"ESTÜTIGUNGSTONæAUSGEGEBEN

8282
DE
Die Einstellung von S2, S1 notieren und nach Abschluss der
Programmierung wieder
herstellen
1) 2) 3) 4)
S1 DIP
1
DIP
2
DIP
3
DIP
4
DIP
5
DIP
6S2 S1/S2/LED1
111111
⇒
$IEæ %INSTELLUNGæ VONæ
S2, S1 NOTIERENæ UNDæ
NACHæ !BSCHLUSSæ DERæ
0ROGRAMMIERUNGæ
WIEDER
æHERSTELLEN
Werkseitige Voreinstellungen:
sæ4ASTENFUNKTIONENæABHÜNGIGæVONæDERæ+OMBINATIONæ$)0ææVONæ3
sæ+EINEæ)NTERCOM!DRESSE
sæ+EINEæ&UNKTIONæ"EREICHæUNDæNIEDRIGSTEHCHSTEæ!DRESSENæ
sæ2ESETæDERæ2UFTNE
sæ%INGANGæ).æææ).ææ⇒æ,%$æ$EFAULT
DIP ON
2
⇒
1
KO Prog.
2
OK Prog.
5 sec
Reset de Programmierung
%RMGLICHTæ DIEæ 0ROGRAMMIERUNGæ DERæ )NTERNGESPRÜCHEæ DIREKTæ ANæ DENæ
)NNENSPRECHSTELLEN
√%RFORDERTææ)NSTALLATEURE
Phase 1: Programmierung aufrufen
Installateur 1 und Installateur 2 führen an 2 Innensprechstellen
folgende Arbeitsschritte aus:
æ$IEæ$)03CHALTERææVONæ3æAUFæDIEæ+OMBINATIONææSTELLEN
æ$IEæ4ASTENææUNDææDREIæ3EKUNDENæLANGæDRÔCKEN
»Die Innensprechstelle gibt einen Signalton ab.
»Die rote LED blinkt.
»Die blaue LED der Sprechverbindung leuchtet auf.
»Die Innensprechstelle aktiviert eine Sprechverbindung.
»Hiernach besteht eine Sprechverbindung zwischen den 2
Installateuren.
____
Phase 2 (optional): Lautstärkeregelung der Intercom-
Sprechverbindung
æ$IEæ ,AUTSTÜRKEæ DERæ )NTERCOM3PRECHVERBINDUNGæ MITæ DEMæ
,AUTSTÜRKEREGLERæEINSTELLENææ
æ-ITæDERæ4ASTEæææA BESTÜTIGEN
»Die Innensprechstelle gibt einen Signalton ab.
»Die blaue LED des Türöffners blinkt.
»Der Monitor speichert die Einstellung der Sprechverbindung für die
Intercom-Anrufe.
æ.ACHæ"EENDIGUNGæ DERæ %INSTELLUNGæDENæ $REHREGLERæ WIEDERæ AUFæ DIEæ
,AUTSTÜRKEREGELUNGææ æDERæ 3PRECHVERBINDUNGæVONæDERæ!UENSTELLEæ
ZURÔCKSETZEN
Direkte Programmierung des Internrufs
____
Phase 3: Programmierung des Interngesprächs
Installateur 1:
`$RÔCKTæDIEæ4ASTEæDIEæDARAUFæPROGRAMMIERTæWERDENæSOLLæ)NSTALLATEURæ
æZUæRUFENæZ"ææ
»Die Innensprechstelle von Installateur 1 gibt einen Bestätigungston ab.
Installateur 2:
`$RÔCKTæDIEæ4ASTEæDIEæDARAUFæPROGRAMMIERTæWERDENæSOLLæ)NSTALLATEURæ
æZUæRUFENæZ"æ
»Die Innensprechstelle von Installateur 2 gibt einen Bestätigungston ab.
Installateur 1/Installateur 2:
`$IEæ4ASTEæ æDRÔCKEN
»Die blaue LED der Sprechverbindung erlischt.
»Die Programmierung der 2 Innensprechstellen ist hiermit
abgeschlossen.
5Mæ EINEæ WEITEREæ )NNENSPRECHSTELLEæ ZUæ PROGRAMMIERENæ ZUæ 0(!3%æ
WECHSELN
____
Phase 4: Programmierung weiterer Innensprechstellen
Installateur 1/Installateur 2:
&ÔHRTæANæDERæNEUENæ)NNENSPRECHSTELLEæDIEæ!RBEITSSCHRITTEæDERæ0HASEæ
æAUSæUMæDIEæ3PRECHVERBINDUNGæZUæAKTIVIEREN
æ7IEDERHOLTæDIEæ!RBEITSSCHRITTEæDERæ0HASEææ
ANM. &ALLSæ WÜHRENDæ DERæ 0ROGRAMMIERUNGæ EINæ !NRUFæ EINGEHTæ MUSSæ
MANæ DENæ !NRUFæ ANNEHMENæ UNDæ DIEæ 0ROGRAMMIERUNGæ ANSCHLIEENDæ
FORTSETZEN

8383
DE
Programmierung range/Ruftöne Die Arbeitsschritte 1 bis 4 ausführen
Die Einstellung von S2, S1 notieren und nach Abschluss der
Programmierung wieder
herstellen
1) 2) 3) 4)
S1 DIP
1
DIP
2
DIP
3
DIP
4
DIP
5
DIP
6S2 S1/S2/LED1
.IEDRIGSTEæ!DRESSEæ"EREICH
EINGABE DESæ
#ODESæ TAB. A
SEITEæ
000010
⇒
$IEæ %INSTELLUNGæ VONæ
S2, S1 NOTIERENæ UNDæ
NACHæ !BSCHLUSSæ DERæ
0ROGRAMMIERUNGæ WIEDER
HERSTELLEN
(CHSTEæ!DRESSEæ"EREICH
!KTIVIERUNGæ"EREICH
$EAKTIVIERUNGæ"EREICH
7AHLæ-EHRKLANG,ÜUTEWERK
010110
⇒
7AHLæ4NE,ÜUTEWERK
1
2
1
KO Prog.
2
OK Prog.
1
2
⇒
S2
LED 1
⇒
⇒
⇒
⇒
⇒
⇒

8484
DE
⇒
S2
LED 1
Programmierung Eingang IN1 für Meldung LED/
Alarm/Türöffner/Relais
Die Arbeitsschritte 1 bis 4 ausführen
Die Einstellung von S2, S1 notieren und nach Abschluss der
Programmierung wieder
herstellen
1) 2) 3) 4)
S1 DIP
1
DIP
2
DIP
3
DIP
4
DIP
5
DIP
6S2 S1/S2/LED1
%INGANGæ).ææ⇒ ,%$æ$EFAULT
000110
⇒
%INGANGæ).ææ⇒ !,!2-
$IEæ %INSTELLUNGæ VONæ
S2, S1 NOTIERENæ UNDæ
NACHæ !BSCHLUSSæ DERæ
0ROGRAMMIERUNGæ WIEDER
HERSTELLEN
)NGANGæ).ææ⇒æ$%52/0%.%2æ
001010
⇒
%INGANGææ).æææ⇒æ#/$)%24%æ2%,!)334%5%25.'æ EINGABE DESæ
#ODESæ TAB. A
SEITEæ
%INGANGææ).ææ⇒ æ!,,'%-%).%2æ!+4)6)%2%2æ
2
1
⇒
⇒
⇒
⇒
⇒
S2
LED 1
DIP ON
1
1
KO Prog.
2
OK Prog.
2
æ3IEHEæAUFæ3æ

8585
DE
2
3
31
-V
+V
4
⇒
5
Verwendung des Sets in Anlagen mit Haupttür
$IEæ!NSCHLUSSPLÜNEæ3-+%.)# 3-+%.)#æAUFæ3EITEæææ
STELLENæ EINEæ !NLAGENKONlGURATIONæ DARæ DIEæ DIEæ -GLICHKEITæ BIETETæ BISæ
ZUæ MAXIMALæ æ 3MARTæ +ITæ DURCHæ EINENæ ZUMæ "EISPIELæ AMæ %INGANGæ EINESæ
7OHNKOMPLEXESæINSTALLIERTENæ!RTæ#æææ!RTæ+#æSTEUERNæZUæLASSEN
"EIæ6ERWENDUNGæDIESERæ!NLAGENPLÜNEæKANNæEINESæDERæ3MARTæ+ITæVONæDEMæ
MITæ!RTæ#æææ!RTæ+#æAUSGESTATTETENæ(AUPTEINGANGæANGERUFENæ
WERDEN
)NæDIESERæ+ONlGURATIONæMÔSSENæDIEæ4ASTENæVONæ!RTæ+#æAMæ!RTæ+#æ
WIEæ NACHSTEHENDæ BESCHRIEBENæ UNDæ DIEæ )NNENSPRECHSTELLENæ MITæ DEMæ
optional
ŹMit den Dipschaltern den Teilneh-
mercode einstellen, siehe Tabelle
auf Seite 78
Programmierung der Tasten Art. 4680KC
ENTSPRECHENDENæ#ODEæPROGRAMMIERTæWERDENæSIEHEæ4ABELLEæAUFæ3EITEæ
.ÜHEREæ)NFORMATIONENæÔBERæDENæ%INBAUæDERæ3MARTæ+ITæINæ3IMPLEBUSæ!NLAGENæ
UNDæDIEæ0ROGRAMMIERUNGæDERæ(AUPTTÔRæ!RTæ#æææ!RTæ+#ælNDENæ
3IEæIMæ+ATALOGæ.RææIMæTECHNISCHENæ(ANDBUCHæ&43"#
* Verwendungseinschränkungen Art. 4680KC
$ERæ!RTæ+#æVERWALTETæDIEæVONæDENæ4ASTENæODERæDIGITALENæ2UFMODULENæ
EINGEHENDENæ !NRUFEæ NURæ WENNæ SIEæ ZWISCHENæ DERæ !DRESSEæ æ UNDæ DERæ
!DRESSEææLIEGEN

8686
DE
7
1
3
5
6
⇒
1622
4680
4680K
4680C
4680KC
2
4
1622
4680
4680K
4680C
4680KC
-V
+V
#ODEæ $IPSCHALTERæ
/.
Heizwiderstand zur Beschlagentfernung
213
/&& 6OREINSTELLUNG
212 æ
/.
Audiovisuelle Meldungen
210
NURæOPTISCHEæ!NZEIGEN
211
3CHWEDISCH
214
/&& 6OREINSTELLUNG
215
)TALIENISCH
216
&RANZSISCH
217
3PANISCH
.IEDERLÜNDISCH
219
'RIECHISCH
220
%NGLISCH
221
$EUTSCH
222
0ORTUGIESISCH
Türschloss
223
4ÔRFFNERBETÜTIGUNGæ AUFæ 3%æ INæ 7ECHSELSPANNUNGæ
6OREINSTELLUNG
224
4ÔRFFNERBETÜTIGUNGæAUFæ3%æINæVERSTÜRKTERæ7ECHSELSPANNUNG
225
4ÔRFFNERBETÜTIGUNGæAUFæ3%æINæ'LEICHSPANNUNGæ
245
"ETÜTIGUNGSDAUERæDESæ4ÔRFFNERSææ3EKææ3IGNALTONæ
DEAKTIVIERTæ6OREINSTELLUNG
246
"ETÜTIGUNGSDAUERæDESæ4ÔRFFNERSææ3EK
247
"ETÜTIGUNGSDAUERæDESæ4ÔRFFNERSææ3EK
4ÔRFFNER"ESTÜTIGUNGSTONæAKTIV
251
2ELAISæMITæFFNER3CHLIEERKONTAKTæINæ0ARALLELSCHALTUNGæ
ZUæ3%æ6OREINSTELLUNG
252
4ÔRFFNERæIMMERæAKTIVIERTæ6OREINSTELLUNG
253
4ÔRFFNERæNURæFÔRæANGERUFENENæ4EILNEHMERæAKTIV
Relaisansteuerung
Anm.: In der Anlage darf kein Art. 1256
im Standardrelais-Modus installiert sein.
229
!KTIVIERUNGæ FFNER3CHLIEERKONTAKTæ DESæ 2ELAISæ
BEIæ2ELAISANSTEUERUNGææ3EK
230
!KTIVIERUNGæ FFNER3CHLIEERKONTAKTæ DESæ 2ELAISæ
BEIæ2ELAISANSTEUERUNGææ3EK
231
!KTIVIERUNGæ FFNER3CHLIEERKONTAKTæ DESæ 2ELAISæ
BEIæ2ELAISANSTEUERUNGææ3EK
2ELAISANSTEUERUNGæAUFæSERIELLERæ,EITUNGæ3æDEAKTIVIERTæ
6OREINSTELLUNG
227
2ELAISANSTEUERUNGæAUFæSERIELLERæ,EITUNGæ3æAKTIV
Anlagenfunktionen
232
7ARTEZEITæ!NTWORTææ3EKæ6OREINSTELLUNG
233
7ARTEZEITæ!NTWORTææ3EK
234
7ARTEZEITæ!NTWORTææ3EK
235
'ESPRÜCHSDAUERææ3EKæ6OREINSTELLUNG
236
'ESPRÜCHSDAUERææ3EKæ
237
3ELBSTEINSCHALTUNGæAKTIVIERTæ6OREINSTELLUNG
3ELBSTEINSCHALTUNGæDEAKTIVIERT
239
"ESTÜTIGUNGSTONæBEIæ4EILNEHMERRUFæAKTIVæ6OREINSTELLUNG
240
"ESTÜTIGUNGSTONæBEIæ4EILNEHMERRUFæDEAKTIVIERTæ
243
7ARTEZEITæ2ESETææ3EKæ6OREINSTELLUNG
244
7ARTEZEITæ2ESETææ3EK
2ESETæ NACHæ 4ÔRFFNERæ INæ 3PRECHVERBINDUNGæ AKTIVæ
6OREINSTELLUNG
209
2ESETæNACHæ4ÔRFFNERæINæ3PRECHVERBINDUNGæDEAKTIVIERT
249
2UFÔBERMITTLUNGæ%INZELRUFæ6OREINSTELLUNG
250
2UFÔBERMITTLUNGæ$REIFACHRUF
254
Reset auf Voreinstellung
Besondere Programmierungen Art. 4680KC
optional
optional
ŹMit den Dipschaltern die zu pro-
grammierende Funktion einstel-
len, siehe die Tabelle auf Seite 86
1 Sek.

8787
ES
Advertencias
sæ ,AæINSTALACINæSEæHAæDEæEFECTUARæENæCONFORMIDADæCONæLASæNORMASæVIGENTESæSIGUIENDOæATENTAMENTEæLASæINSTRUCCIONESæSUMINISTRADASæPORæELæFABRICANTE
sæ 4ODOSæLOSæAPARATOSæDEBENæDESTINARSEæEXCLUSIVAMENTEæALæUSOæPARAæELæCUALæHANæSIDOæCONSTRUIDOSæComelit Group S.p.AæDECLINAæTODAæRESPONSABILIDADæPORæELæUSOæIMPROPIOæDEæLOSæAPARATOSæ
PORæCAMBIOSæEFECTUADOSæPORæTERCEROSæPORæCUALQUIERæMOTIVOæOælNALIDADæYæPORæELæUSOæDEæACCESORIOSæYæMATERIALESæNOæORIGINALES
sæ 4ODOSæLOSæPRODUCTOSæSONæCONFORMESæAæLOSæREQUISITOSæDEæLASæ$IRECTIVASæ#%æQUEæSUSTITUYEæLAæ$IRECTIVAæ#%%æYæSUCESIVASæENMIENDASæCOMOæDEMUESTRAæLAæPRESENCIAæDEæLAæMARCAæ
CEæENæELLOS
sæ .OæPONERæLOSæCABLESæDEæLAæCOLUMNAæMONTANTEæCERCAæDEæLOSæCABLESæDEæALIMENTACINæ6
sæ ,AæINSTALACINæELæMONTAJEæYæELæMANTENIMIENTOæDEæLOSæAPARATOSæEL£CTRICOSæDEBENæSERæEFECTUADOSæEXCLUSIVAMENTEæPORæELECTRICISTASæESPECIALIZADOS
sæ !NTESæDEæEFECTUARæCUALQUIERæOPERACINæDEæMANTENIMIENTOæHAYæQUEæCORTARæLAæALIMENTACIN
sæ #ONECTARæELæBASTIDORæDEæSOPORTEæDEæLOSæMDULOSæAæTIERRAæVE×SEæ&IG
sæ .OæMANTENERæPRESIONADOæELæGANCHOæDEæAUDIOæSIæELæMICROæTEL£FONOæEST׿DESCOLGADO
sæ .OæINSTALARæLAæTELEC×MARAæDELANTEæDEæGRANDESæFUENTESæLUMINOSASæNIæENæLUGARESæDONDEæLAæPERSONAæCAPTADAæQUEDEæENæCONTRALUZæ0ARAæEVITARæESTEæPROBLEMAæ
SEæACONSEJAæINSTALARæLAæTELEC×MARAæAæUNAæALTURAæDEææCMæENæLUGARæDEæLAæALTURAæHABITUALæDEææCMæYæORIENTARæELæOBJETIVOæHACIAæABAJOæYAæQUEæESTOæ
MEJORAæLAæCALIDADæDEæLAæTOMA
sæ %NæCONDICIONESæDEæPOCAæLUMINOSIDADæLASæTELEC×MARASæCONæSENSORæ##$æENæCOLORæOFRECENæUNAæMENORæSENSIBILIDADæQUEæLASæTELEC×MARASæENæBLANCOæYæNEGROæ
0ORæLOæTANTOæENæAMBIENTESæPOCOæILUMINADOSæSEæACONSEJAæINSTALARæUNAæFUENTEæLUMINOSAæADICIONAL
Generalidades
Unidad externa
!RTæ+#
!RTæ
Instalación de la unidad externa
Montaje de los tarjeteros
Unidades internas
!RTæ 90
$ESCRIPCINæDELæMONITOR 90
Montaje del art. 6302 con caja de empotrar art. 6117 91
Montaje del art. 6302 con caja de pared baja art. 6320 92
Art. 2608 93
Instalación del telefonillo art. 2608 93
Indicaciones generales de instalación y funcionamiento 94
Tabla de las distancias de funcionamiento 94
Funcionamiento 94
Descripción de las configuraciones y del funcionamiento de los pulsadores 95
Configuración del monitor art. 6302 y telefonillo Style 95
Descripción de las funciones 95
Monitores adicionales, principales o secundarios 95
Configuración predefinida de los pulsadores 96
Advertencias generales para la programación de los pulsadores 96
Programación de los pulsadores para actuador genérico o asignado a una dirección 96
Programación para llamada intercomunicante 97
Programación/borrado de la dirección intercomunicante (solo para intercomunicante selectivo) 97
Programación de los pulsadores para llamada intercomunicante 97
Programación de los pulsadores para otras funciones
Habilitación (ON) / inhabilitación (OFF) de la respuesta automática
Variación de los tonos de llamada del monitor
Programación directa de la llamada intercomunicante 99
Reset del la programación 99
Programación range/tonos de llamada 100
Programación de la entrada IN1 para señalización de led/alarma/abrepuertas/actuador 101
Uso del kit en instalaciones con puerta principal 102
Programación de los pulsadores art. 4680KC 102
Programaciones especiales art. 4680KC 103
Esquemas de conexión
3-+)#æ%SQUEMAæB×SICOæPARAæKITSæBIFAMILIARESæ!RTæ)3æCONæCONEXINæENæCASCADAæ0UESTAæENæFUNCIONAMIENTOCOMPROBACINæDEæ
LASæTENSIONESæCONæLAæINSTALACINæENæREPOSO 121
3-+)"#ææ%SQUEMAæB×SICOæPARAæKITæBIFAMILIARESæ!RTæ)3æCONæCONEXINæENæDERIVACIN 122
3-+)"#æ%SQUEMAæPARAæKITSæBIFAMILIARESæ!RTæ)3æAMPLIADOSæCONæUNæSEGUNDOæ!RTæ+#æ#ONEXINæENæDERIVACIN 123
3-+)!#æ%SQUEMAæPARAæKITSæBIFAMILIARESæ!RTæ)3æAMPLIADOSæCONæUNæSEGUNDOæ!RTæ+#æ#ONEXINæENæCASCADA 124
3-+)!#æ3CHEMAæPERæKITæBIFAMILIAREæCONæALIMENTATOREæAGGIUNTIVOæ!RTæ 125
3-+)#æ5SOæDELæMDULOæTELEC×MARAæSEPARADAæARTæ# 126
08+%#æ#ONEXINæDELæREL£æACTUADORæARTæ 127
3-+%.)#æ%SQUEMAæPARAæCONECTARæAæLAæPUERTAæPRINCIPALæDEæDOSæAæNUEVEæ3MARTæ+ITæMEDIANTEæELæARTæ
3-+%.)#æ%SQUEMAæPARAæCONECTARæAæLAæPUERTAæPRINCIPALæTREINTAæ3MARTæ+ITæM×XIMOæ#ONEXINæ3MARTæENæCASCADAæCONæARTæ 130
3"!!2æ#ONEXINæDELæAMPLIlCADORæV¤DEOæARTæ# 132
3-+(#æ!DICINæDEæUNæMONITORæPRINCIPALæENæPARALELOæ#ONEXINæENæCASCADA 132
3-+)#æ!DICINæDEæUNæMONITORæPRINCIPALæENæPARALELOæ#ONEXINæENæDERIVACIN 133
3-+!3æ#ONEXINæENæCASCADAæDELæTERCERæMONITORæPRINCIPALæCONæALIMENTACINæLOCAL 133
3-+!3æ#ONEXINæENæDERIVACINæDEææMONITORESæPRINCIPALESæYææMONITORESæSECUNDARIASæCONæELæMISMOæCDIGOæDEæUSUARIO 134

8888
ES
2
Art. 4879KC
1
165 cm
3-+!3æ#ONEXINæENæCASCADAæDEææMONITORESæPRINCIPALESæYææMONITORæSECUNDARIOæCONæELæMISMOæCDIGOæDEæUSUARIO 134
3-+!!%æ#ONEXINæDEæTELEFONILLOSæADICIONALESæENæDERIVACINæDESDEæELæMONITOR 135
3-+!!$æ#ONEXINæDEæTELEFONILLOSæADICIONALESæENæCASCADAæDESDEæELæMONITOR 135
3-+&#æ!DICINæDEæUNæTELEFONILLOæENæPARALELOæDERIVADOæDEæLAæCOLUMNAæMONTANTE 136
3"8æ0ULSADORæ0æPARAæVARIOSæUSOSæARTæ 136
3"6!!+æ#ONEXINæDEæDISPOSITIVOSæDEæREPETICINæDEæLLAMADAæARTææOæARTæ! 137
6ARIANTEæPARAæLAæCONEXINæDEæLAæLLAMADAæDELæTIMBREæDEæPLANTA 137
5SOæDEæLAæENTRADAæ).æCOMOæCONTACTOæPARAæSE®ALIZACINæDEæ,%$!,!2-!!"2%05%24!3!#45!$/2æARTææ3EæACTIVAæALæCERRARæ
ELæCONTACTOæCONæ#&0
5SOæDEæLAæENTRADAæ).æCOMOæCONTACTOæPARAæSE®ALIZACINæDEæ,%$!,!2-!!"2%05%24!3!#45!$/2æARTææ3EæACTIVAæCUANDOæ
HAYæTENSINæCONæRELACINæAæ).
08+24.0æ5SOæDELæREL£æDEæLAæUNIDADæEXTERNAæENæELæABREPUERTASæOæMANDOæACTUADORæ
V£ASEæ0ROGRAMACIONESæESPECIALESæENæLAæP×Gææ'ESTINæDELæMANDOæACTUADOR)139
08+3.0æ6ARIANTEæCONæCERRADURAæDEæSEGURIDADæYæALIMENTACINæADICIONAL 139
5SOæDEæLAæREDæ2#æPARAæELælLTROæDEæLAæCERRADURAæENæLOSæCONTACTOSæDELæREL£ 140
08+$/æ6ARIANTEæPARAæELæUSOæDEæLAæSE®ALIZACINæDEæPUERTAæABIERTA
3EæHAæDEæUTILIZARæSLOæENæINSTALACIONESæCONææUNIDADæEXTERNAæSINæCONMUTADORESæARTæ!æOæARTæ 140
Generalidades
,OSæKITSæDEæV¤DEOæPORTEROSæBIFAMILIARESæARTæ)3æSEæPUEDENæUTILIZARæENæ
EDIFICIOSæCIVILESæOæTERCIARIOSæENæLOSæCUALESæSEæREQUIEREæUNæCONTROLæEFICAZæDELæ
ACCESOæYæUNAæF×CILæINSTALACIN
%Næ EFECTOæ SLOæ SEæ REQUIERENæ DOSæ CONDUCTORESæ ENTREæ LAæ UNIDADæ EXTERNAæ
Yæ LOSæ MONITORESæ INTERNOSæ PARAæ ACTIVARæ ELæ SISTEMAæ LLAMADAæ AUDIOæ V¤DEOæ
Yæ AUTOENCENDIDOæ M×Sæ DOSæ HILOSæ PARAæ ALIMENTARæ LAæ UNIDADæ EXTERNAæ Yæ LAæ
ELECTROCERRADURAæYæOTROSæDOSæPARAæLAæUNIDADæINTERNAæDEæV¤DEOæPORTERO
3Eæ ENCUENTRAæ DISPONIBLEæ UNAæ AMPLIAæ GAMAæ DEæ ACCESORIOSæ PARAæ RESOLVERæ
F×CILMENTEæ CUALQUIERæ EXIGENCIAæ DEæ INSTALACINæ ADEM×Sæ DEæ INTERESANTESæ
ACCESORIOSæ EST×NDARæ ESæ POSIBLEæ AMPLIARæ LAæ INSTALACINæ A®ADIENDOæ
MONITORESæTELEFONILLOSæOæUNIDADESæEXTERNAS
$Eæ ESTAæ MANERAæ ESæ POSIBLEæ OBTENERæ DOSæ UNIDADESæ EXTERNASæ CONæ CUATROæ
UNIDADESæINTERNASæENTREæTELEFONILLOSæYæMONITORESæDEæV¤DEOæPORTEROæPARAæLAæ
CONFIGURACINæUNIFAMILIAR
-EDIANTEæ LASæ OPORTUNASæ CONFIGURACIONESæ UTILIZANDOæ MONITORESæ DEæ V¤DEOæ
PORTEROæOæTELEFONILLOSæESæPOSIBLEæOBTENERæCOMUNICACIONESæINTERCOMUNICANTESæ
UNIFAMILIARESæENTREæUSUARIOSæCONæELæMISMOæCDIGOæDEæUSUARIOæ
4AMBI£NæESæPOSIBLEæCONECTARæVARIOSæKITSæAæUNAæPUERTAæPRINCIPALæ3IMPLEBUSæ
YOæAæUNAæCENTRALITAæARTæ!
Unidad externa
Art. 1207
Características técnicas
%LæTRANSFORMADORæPREV£æDOSæSALIDASæUNAæPARAæALIMENTARæLAæUNIDADæEXTERNAæ
YæLAæELECTROCERRADURAæYæOTRAæPARAæALIMENTARæELæMONITOR
$IMENSIONESæXXæMMææMDULOSæ$).
0ROTECCINæCONTRAæCORTOCIRCUITOSæYæSOBRECARGAS
Descripción de la regleta de conexiones
L N ENTRADAæDEæTENSINæDEæREDæDEææ6CA
+22V 0VæSALIDAæDEæ##æPARAæLAæALIMENTACINæDELæMONITOR
+33V 0VæSALIDAæDEæ##æPARAæLAæUNIDADæEXTERNAæYæLAæELECTROCERRADURA
Art. 4879KC
Instalación de la unidad externa
Características técnicas
#ONEXINæ ALæ MONITORæ CONæ DOSæ HILOSæ PARAæ AUDIOæ V¤DEOæ ABREPUERTASæ Yæ
LLAMADAæM×SæDOSæHILOSæPARAæLAæALIMENTACINæDESDEæELæARTææ
4ELEC×MARAæORIENTABLEæDEæALTAæSENSIBILIDADæCONæSENSORæ##$ævæ
4ARJETEROSæ CONæ ILUMINACINæ CONæ LEDæ SELECCIONABLEæ ENTREæ AZULæ BLANCAæ Yæ
APAGADA
2EGULACINæDELæVOLUMENæDELæALTAVOZ
$IMENSIONESæDEæLAæCAJAæDEæEMPOTRARæXXæMM
,OSæPULSADORESæDELæARTæ+#æSEæHANæPROGRAMADOæENæF×BRICAæPARAæLLAMARæ
AæLAæDIRECCINææPULSADORæIZQUIERDOæYææPULSADORæDERECHO
$IMENSIONESæDEæLAæUNIDADæEXTERNAæXXæMM
Descripción de la regleta de conexiones
LL CONEXINæALæMONITORæV¤DEOæLLAMADAæAUDIOæYæABREPUERTAS
V+ V- ENTRADAæDEæLAæUNIDADæEXTERNA
RTEæENTRADASæABREPUERTASæLOCALæTEMPORIZADOæ
DOæENTRADAæDEæSE®ALIZACINæDEæPUERTAæABIERTA
PR BORNEæDEæPROGRAMACIN
GND BORNEæNEGATIVOæQUEæSEæDEBEæUTILIZARæDURANTEæLAæFASEæDEæPROGRAMACIN
NO NC COMæCONTACTOSæDELæREL£æDEææ!
SE CONEXINæAæLAæELECTROCERRADURA
ŹDejar colocada la protec-
ción de la instalación.

8989
ES
5
2
1
2
3
213
1
4
LED
O
F
F
LED
O
F
F
WHITE OFF BLUE
3
4A
Posición alternativa del micrófono
Montaje de los tarjeteros
ŹSelección de la iluminación de los leds de los
tarjeteros.

9090
ES
43
cci Luciano Doria
Daniela Rizzo
NO
Dott. Luca Ricci Luciano Doria
Daniela Rizzo
Dott. Luca Ricci Luciano Doria
Daniela Rizzo
Robinson
as Anne Francois
Dott. Luca Ricci Luciano Doria
Daniela Rizzo
2
1
34
Dott. Luca Ricci Luciano Doria
Daniela Rizzo
OK
Dott. Luca Ricci Luciano Doria
Daniela Rizzo
NO
12
1
2
3
7
6
5
4
1
4
3
2
5
6
S1 S2
Unidades internas
Art. 6302
Descripción del monitor
1æ ,EDæDEæPRIVACIDADæACTIVADASISTEMAæOCUPADOFUNCINæDOCTORæACTIVADA
2æ ,EDæDEæABREPUERTASæACTIVADOPUERTAæABIERTA
3 ,EDæDEæAUDIOæACTIVADO
%LæLEDæPARPADEAæPARAæINDICARæQUEæSEæHAæRECIBIDOæUNAæLLAMADAæ
æ %LæLEDæSEæENCIENDEæDEæMANERAæFIJAæPARAæINDICARæQUEæHAYæUNAæCONVERSACINæ
ENæCURSO
4 %SPACIOæPARAæALOJARæLOSæPULSADORESæADICIONALESæCONæELæACCESORIOæARTæ
6333
5 !LTAVOZ
6 0ANTALLAæDEæCRISTALæL¤QUIDOæENæCOLOR
7 -ICRFONO
Regulaciones:
æ -ANDOæDEæREGULACINæDELæVOLUMENæDELæTONOæDEæLLAMADAæYæDEæACTIVACINæ
DEæLAæFUNCINæDEæPRIVACIDAD
`'IRARæELæMANDOæHACIAæLAæDERECHAæPARAæAUMENTARæELæVOLUMENæDELæTONOæDEæ
LLAMADA
`'IRARæELæMANDOæCOMPLETAMENTEæAæLAæIZQUIERDAæPARAæACTIVARæLAæFUNCINæDEæ
PRIVACIDAD
» el led de privacidad activada se enciende
æ -ANDOæDEæREGULACINæDELæVOLUMENæAUDIOæ
`æ'IRARæELæMANDOæHACIAæLAæDERECHAæPARAæAUMENTARæELæVALOR
æ -ANDOæDEæREGULACINæDELæBRILLOæ
`'IRARæELæMANDOæHACIAæLAæDERECHAæPARAæAUMENTARæELæVALOR
Descripción de los pulsadores:
1 4ECLAææACTUADORæGEN£RICOæPROGRAMABLE
2æ 4ECLAææDEæAUTOENCENDIDOæPROGRAMABLEæ
Aææ0ULSADORæABREPUERTAS
4ECLAæDEæAUDIO
Descripción del monitor
1 2EGLETAæDEæCONEXIONESæPARAæLAæINSTALACIN
L L "ORNESæDEæCONEXINæDEæLAæL¤NEAæ"US
- + "ORNESæPARAæALIMENTAACIN
CFP1 CFP2æ%NTRADAæPARAæLLAMADAæDESDEæELæTIMBREæDEæPLANTA
S+ S- "ORNESæPARAæELæDISPOSITIVOæDEæREPETICINæDEæLLAMADA
IN1 IN2 %NTRADASæPROGRAMABLESæV£ASEæP×G
2 CV6 3ELECTORæPARAæUSOæDEæLAæENTRADAæ).ææV£ASEæP×Gæ
3 CV5 0UENTEæPARAæELæCIERREæDELæV¤DEO
4 CV1 CV2 0UENTEæPARAæLAæALIMENTACINæSEPARADA
5 S1æ-ICROINTERRUPTORESæPARAæPROGRAMARæELæCDIGOæDEæUSUARIO
6 SW1 3ELECTORæ PARAæ MODALIDADæ 3IMPLEBUSæ æ 3æ æ PREDElNIDOæ Oæ
3IMPLEBUSææ3
7 S2 -ICROINTERRUPTORESæPARAæPROGRAMARæLOSæPULSADORESæYæLASæFUNCIONES
DIP 1-2-3-4æPARAæPROGRAMARæLASæFUNCIONESæDEæLOSæPULSADORES
DIP 5-6æPARAæACCEDERæAæLAæPROGRAMACIN
DIP 7 NOæUTILIZADO
DIP 8
ONæSOPORTEæSECUNDARIO
OFFæSOPORTEæPRINCIPALæPREDElNIDO
Secundaria
Principal
ŹCentrar el tarjetero para evitar fil-
traciones.

9191
ES
2
3
4
5
1
4
Lmax = 10 cm
Lmin = 6 cm
5
12
6
7
1
2
8
12
2
1
9
2
1
10
160 cm
130 cm
2 3
1
13,8 cm
13,8 cm
12
Montaje del Art. 6302 con caja de empotrar art. 6117

9292
ES
6
Lmax = 7 cm
Lmin = 6,5 cm
4
2
1
5
1
2
7
12
1
2
8
12
2
1
9
1
13,8 cm
13,8 cm
12
160 cm
130 cm
2 3
Montaje del Art. 6302 con caja de pared baja art. 6320

9393
ES
3
4
5
6
7B
7A
1
2
140-145 cm
115-125 cm
1 2 3A
3B 3C 4
Art. 2608 .OæSEæPUEDEæUTILIZARæPARAæAPROVECHARæLAæFUNCINæINTERCOMUNICANTE
%LæTELEFONILLOæSIEMPREæSEæTIENEæQUEæMONTARæUTILIZANDOæELæARTæ#æCOMOæ
SEæILUSTRAæENæELæESQUEMAæDEæCONEXINæ3-+&#æENæLAæP×Gæ
1æ )NDICADORæDEæLAæFUNCINæ0RIVACIDAD
2æ 3ELECTORæDELæTONOæDEæLLAMADAFUNCINæ0RIVACIDADæDEæTRESæPOSICIONES
æ 0OSICINæSUPERIORæVOLUMENæM×XIMOæDELæTONOæDEæLLAMADA
æ 0OSICINæCENTRALæVOLUMENæMEDIOæDELæTONOæDEæLLAMADA
æ 0OSICINæINFERIORæACTIVACINæDEæLAæFUNCINæ0RIVACIDAD
æ 0ORæFUNCINæ0RIVACIDADæSEæENTIENDEæLAæEXCLUSINæDEæLAæLLAMADAæDESDEæ
LAæUNIDADæEXTERNAæYæLAæCENTRALITAæLAæACTIVACINæDEæLAæFUNCINæ0RIVACIDADæ
EST׿ SE®ALADAæ PORæ ELæ ENCENDIDOæ DEæ UNæ INDICADORæ ROJOæ ENæ LAæ PARTEæ
SUPERIORæDERECHA
3æ 4RIMMERæDEæREGULACINæDELæVOLUMENæDELæMICRFONO
4æ -ICROINTERRUPTORES PARAæPROGRAMARæELæCDIGOæDEæUSUARIO
5æ "ORNESæDEæCONEXINæDEæLAæINSTALACIN
L L #ONEXINæAæLAæL¤NEAæ"US
CFP CFPæ%NTRADAæPARAæLLAMADAæTIMBREæDEæPLANTA
P1 C1 "ORNESæ PULSADORæ 0æ PARAæ DIFERENTESæ SERVICIOSæ CONTACTOæ
NORMALMENTEæABIERTOæ æ 6æ M!æ M×Xæ QUITARæ #6æYæ #6æ V£ASEæ
VARIANTEæ3"8æP×Gæ
S+ S- "ORNESæPARAæDISPOSITIVOæDEæREPETICINæDEæLLAMADAæ
6 CV1 CV2 Puentes que se han de quitar para obtener un contacto
libre de potencial normalmente abierto en el pulsador P1.
7A/7B JP1 0UENTEæPARAæSELECCIONARæLASæFUNCIONESæ,LAMADAæAæLAæCENTRALITAæ
POSICINæ#æYæACTUADORæGEN£RICOæPOSICINæ!æDELæPULSADORæ0
Descripción de los pulsadores:
Aææ0ULSADORæABREPUERTAS
P1æ0ULSADORæ0æDEæLLAMADAæAæLAæCENTRALITAææACTUADORæ GEN£RICOææPULSADORæ
PARAæDIFERENTESæFUNCIONESæPRESENTEæENæLAæREGLETAæDEæCONEXIONESæ0æ#
Limpiar con un paño humedecido en agua. Evitar alcohol y otros
productos agresivos.
Instalación del telefonillo art. 2608

9494
ES
A/G MAX B/E MAX C MAX D MAX F MAX Art. 1216
#OMELITæ!RTæææMM2æææMMæ!7'æ
50 m
æFEET
50 m
æFEET
200 m
æFEET
100 m
æFEET
150 m
æFEET
#OMELITæ!RTæ
æMM
2
æææMMæ!7'æ
)
25 m
æFEET
200 m
æFEET
100 m
æFEET
150 m
æFEET
æMM
2
æææMMæ!7'æ
75 m
æFEET
100 m
æFEET
540æCATæææMM2æææMMæ!7'æ
190 m
FEET
60 m
æFEET
150 m
æFEET
æMM2æææMMæ!7'æ
5 m
æFEET
190 m
æFEET
60 m
æFEET
150 m
æFEET
æMM2æææMMæ!7'æ
25 m
æFEET
25 m
æFEET
190 m
æFEET
60 m
æFEET
150 m
æFEET
æMM2æææMMæ!7'æ
50 m
æFEET
50 m
æFEET
190 m
æFEET
60 m
æFEET
150 m
æFEET
æMM2æææMMæ!7'æ
50 m
æFEET
50 m
æFEET
120 m
æFEET
40 m
æFEET
100 m
æFEET
æMM2æææMMæ!7'æ
75 m
æFEET
100 m
æFEET
190 m
æFEET
60 m
æFEET
150 m
æFEET
æMM2æææMMæ!7'æ
100 m
æFEET
150 m
æFEET
190 m
æFEET
60 m
æFEET
150 m
æFEET
2
2
2
1
1
1
bus
power
1207
1215
1216
C
A
B
D
1215
1216
F
F
4833C
1207
1212/B
E
1595
G
4878KC
4879KC
4878KC
4879KC
4878KC
4879KC
Indicaciones generales de instalación y funcionamiento
,AæDISTANCIAæM×XIMAæQUEæPUEDEæHABERæENTREæLAæUNIDADæEXTERNAæYæELæMONITORæM×SæLEJANOæESæDEææMæCONæAMPLIFICADORæARTæ#
,ASæUNIDADESæINTERNASæCONæELæMISMOæCDIGOæDEæUSUARIOæYæLOSæDISPOSITIVOSæDEæREPETICINæDEæLLAMADAæCONECTADOSæAæDICHASæUNIDADESæINTERNASæNOæPUEDENæ
SUMARæM×SæDEææ
#ONECTARæUNæ¢NICOæDISPOSITIVOæDEæREPETICINæDEæLLAMADAæPARAæCADAæUNIDADæINTERNAæ
%NTREæLAæUNIDADæINTERNAæYæELæDISPOSITIVOæDEæREPETICINæDEæLAæLLAMADAæPUEDEæHABERææMæCOMOæM×XIMOæ5TILIZARæCABLEæBLINDADOæPARAæLAæCONEXINæYæNOæTENDERæ
LOSæCABLESæCERCAæDEæCARGASæINDUCTIVASæPESADASæOæCABLESæDEæALIMENTACINææ6æææ6
Funcionamiento
En caso de que se produzca un cortocircuito persistente en la línea de bus, en la unidad externa se oye un tono de señalización
intermitente.
%LæVISITANTEæALæPULSARæLAæTECLAæDEæLLAMADAæPROVOCAæELæENCENDIDOæDEæLOSæLEDSæDEæINFRARROJOSæQUEæLOæILUMINANæELæTOQUEæDELæTIMBREæINTERNOæSIæLAæFUNCINæ
0RIVACIDADæNOæEST׿ACTIVADAæYæLAæVISUALIZACINæDEæSUæIMAGENæENæLOSæMONITORESæPRINCIPALESæDURANTEææSEGUNDOS
,AæCONVERSACINæENTREæLAæUNIDADæEXTERNAæYæLAæUNIDADæINTERNAæPUEDEæDURARææCOMOæM×XIMO
%NæLAæUNIDADæEXTERNAæSEæOBTIENEæUNæTONOæDEæCONFIRMACINæDEæQUEæSEæHAæEFECTUADOæLAæLLAMADAæSIæENæINSTALACIONESæCONæDOSæOæM×SæENTRADASæALæEFECTUARæUNAæ
LLAMADAæLAæUNIDADæEXTERNAæEMITEæUNæTONOæDEæOCUPADOæENæLUGARæDEæREPETIRæELæTIMBREæSIGNIFICAæQUEæYAæEXISTEæUNAæCOMUNICACINæCONæOTRAæUNIDADæEXTERNA
0ARAæPROGRAMARæDIRECCIONESæDEæUSUARIOSæDIFERENTESæAæLASæPROGRAMADASæENæF×BRICAææYææV£ASEæLAæP×Gæ
0ARAæLASæFUNCIONESæINTERCOMUNICANTESæDELæSISTEMAæ3MARTæ+ITæV£ASEæP×GINAææ
Tabla de las distancias de funcionamiento

9595
ES
S1-5
S1-4
S1-3
S1-2
S1-1
12345678
Cod. Intercom.
bifam. S1 Cod. Intercom.
bifam. S1 Cod. Intercom.
bifam. S1 Cod. Intercom.
bifam. S1
1A 9%17 )25 M
2A 10 % ) 26 M
3"11 &19 J 27 .
4"12 &20 J .
5#13 '21 +29 /
6#14 '22 +30 /
7$15 (23 ,
$ 16 (24 ,
Ź%NæLOSæTELEFONILLOSæARTææARTææY
ARTææCOLOCARæLOSæ$)0æSWITCHæS1-6
S1-7æYæS1-8æENæOFF
TAB. A Direcciones de la columna montante
0ARAæ UTILIZARæ LAæ FUNCINæ LLAMADAæINTERCOMUNICANTEæ BIFAMILIARæENTREæTELEFONILLOSæYOæ MONITORESæ DEæ V¤DEOæ PORTEROæ HAYæQUEæ PROGRAMARæLOSæ DOSæ USUARIOSæENæ
DIRECCIONESæDEæLLAMADAæCONTIGUASæINDICADASæPORæLAæMISMAæLETRAæ!!##æENæLAæTABLAæDEæPROGRAMACINæDEæLOSæMICROINTERRUPTORESæILUSTRADAæENæLAæP×Gæ
Monitores adicionales, principales o secundarios
,AæCONFIGURACINæDELæ$)0æSWITCHææDEæ3æDEFINEæSIæLAæPLACAæSOPORTEæENæCUESTINæ
SEæGESTIONAR׿COMOæPRINCIPALæ0æOæCOMOæSECUNDARIAæ3æV£ASEæP×Gææ
,AæUNIDADæEXTERNAæPUEDEæGESTIONARæHASTAæUNæM×XIMOæDEæCUATROæMONITORESæ
DEæV¤DEOæPORTEROæOæTELEFONILLOSæPORæPULSADORæDEæLLAMADAæ
0ORæLOæTANTOæENæLAæCONFIGURACINæCL×SICAæDEæ3MARTæ+ITæSEæPUEDEæDISPONERæ
DEæ DOSæ MONITORESæ DEæ V¤DEOæ PORTEROæ PRINCIPALESæ COMOæ M×XIMOæ Yæ DEæ
DOSæ MONITORESæ DEæ V¤DEOæ PORTEROæ SECUNDARIOæ PORæ PULSADORæ DEæ LLAMADAæ
ALIMENTADOSæTODOSæELLOSæPORæELæMISMOæALIMENTADORæart. 1207æ
%XISTEæLAæPOSIBILIDADæDEæGESTIONARæHASTAæTRESæMONITORESæDEæV¤DEOæPORTEROæ
PRINCIPALESæDENTROæDEæUNAæMISMAæUNIDADæFAMILIARæESæDECIRæCONFIGURADOSæ
CONæ ELæ MISMOæ CDIGOæ DEæ USUARIOæ %Næ ESTAæ CONFIGURACINæ ESPECIALæ LOSæ
MONITORESæDEæV¤DEOæPORTEROæPRINCIPALESæADICIONALESæSEæHANæDEæALIMENTARæ
CONæELæCORRESPONDIENTEæTRANSFORMADORæArt. 1212/BæV£ASEæVARIANTEæ3-+
(#æ3-+)#æP×Gææ
#UANDOæSEæEFECT¢AæUNAæLLAMADAæDESDEæLAæUNIDADæEXTERNAæELæMONITORæQUEæ
SEæENCIENDEæESæELæMONITORæDEæV¤DEOæPORTEROæPRINCIPALæ
,OSæOTROSæMONITORESæSECUNDARIOSæDEæLAæMISMAæUNIDADæFAMILIARæPERMANECENæ
APAGADOSæ 2ESPONDIENDOæ Aæ LAæ LLAMADAæ DEæ LAæ UNIDADæ EXTERNAæ DESDEæ UNæ
MONITORæDEæV¤DEOæPORTEROæSECUNDARIOæLAæIMAGENæSEæVISUALIZAæDEæINMEDIATO
,UEGOæELæ MONITORæDELæ V¤DEOæPORTEROæ PRINCIPALæSEæ APAGAæYæ LAæ IMAGENæ SEæ
VISUALIZAæENæELæMONITORæDELæV¤DEOæPORTEROæSECUNDARIOæDESDEæELæCUALæSEæHAæ
ACCIONADOæELæPULSADORææ!UTOENCENDIDOææ3OLICITUDæDEæV¤DEO
0ARAæVERæLAæIMAGENæSINæACTIVARæELæAUDIOæCONæLAæUNIDADæEXTERNAæHAYæQUEæ
PRESIONARæELæPULSADORææ!UTOENCENDIDOææ3OLICITUDæDEæV¤DEO
Descripción de las funciones
Autoencendido / solicitud de vídeo
√%SæPOSIBLEæINHABILITARæELæAUTOENCENDIDO
√%LæAUTOENCENDIDOæSLOæESæPOSIBLEæCUANDOæLAæINSTALACINæEST׿ENæREPOSO
√%LæAUTOENCENDIDOæSLOæSEæACONSEJAæPARAæINSTALACIONESæCONæUNAæOæDOSæ
ENTRADAS
3IæSEæPRESIONAæLAæTECLAææCONFIGURADAæENæESTAæMODALIDADæENæELæMONITORæSEæ
VISUALIZAæLAæIMAGENæTRANSMITIDAæDESDEæLAæUNIDADæEXTERNAæINCLUSOæSIæNOæSEæ
HAæEFECTUADOæNINGUNAæLLAMADA
%NæINSTALACIONESæDOTADASæCONæDOSæUNIDADESæEXTERNASæESæPOSIBLEæVISUALIZARæ
ALTERNATIVAMENTEæ LAæ IMAGENæ PROCEDENTEæ DEæ UNAæ Uæ OTRAæ UNIDADæ EXTERNAæ
FUNCINæB×SCULAæPRESIONANDOæREPETIDAMENTEæLAæTECLAæ
%NæLOSæMONITORESæSECUNDARIOSæ$)0æSWITCHææ DEæ 3æENæ/.æV£ASEæP×Gæ
æESTAæTECLAææTAMBI£NæSIRVEæPARAæLAæFUNCINæ3OLICITUDæDEæV¤DEOæESæDECIRæ
PERMITEæENCENDERæUNæMONITORæTRASæUNAæLLAMADAæDESDEæLAæUNIDADæEXTERNA
Llamada general interna
%STAæ FUNCINæ PERMITEæ ENVIARæ UNAæ LLAMADAæ Aæ OTROSæ APARATOSæ MONITORESæ
DEæV¤DEOæPORTEROæYOæTELEFONILLOSæ CONFIGURADOSæCONæELæMISMOæCDIGOæ DEæ
LLAMADAæ
Llamada intercomunicante bifamiliar
%STAæFUNCINæPERMITEæENVIARæUNAæLLAMADAæAæLOSæAPARATOSæMONITORESæDEæV¤DEOæ
PORTEROæYOæTELEFONILLOSæCONFIGURADOSæCONæELæCDIGOæDEæLLAMADAæBIFAMILIARæCONæ
RESPECTOæALæPROPIOæCOMOæSEæINDICAæENæLAæTABLAæDEæLAæP×Gæ
Ź!Læ PULSARæ LAæ TECLAæ AUDIO æ ELæ RECEPTORæ DEæ LAæ LLAMADAæ ENTRAæ ENæ
COMUNICACINæCONæELæUSUARIOæQUEæLLAMAæ,AæCOMUNICACINæTERMINAæALæ
PULSARæNUEVAMENTEæLAæTECLAæAUDIOæ
%NæCUALQUIERæCASOæUNAæLLAMADAæDESDEæUNAæUNIDADæEXTERNAæSIEMPREæTIENEæ
PRIORIDADæCONæRELACINæAæUNAæLLAMADAæINTERCOMUNICANTEæ%NæESTEæCASOæLOSæ
USUARIOSæQUEæYAæEST×NæHABLANDOæOIR×NæUNæTONOæPARECIDOæALæTONOæDEæLLAMADAæ
ENæELæMICROæTEL£FONOæSIæLAæLLAMADAæESæPARAæELLOSæOæUNæTONOæDEæSE®ALIZACINæ
TRIPLEæSIæNOæESæPARAæELLOS
Ź0ARAæRESPONDERæAæLAæLLAMADAæDEæLAæUNIDADæEXTERNAæSLOæHAYæQUEæPULSARæ
LAæTECLAæAUDIOæ æDEæALGUNAæUNIDADæLIBREæOæPULSARLAæDOSæVECESæDESDEæ
UNAæUNIDADæOCUPADAæENæUNAæINTERCOMUNICACIN
,Aæ ACTIVACINæ DEæ LAæ COMUNICACINæ CONæ LAæ UNIDADæ EXTERNAæ INTERRUMPEæ LAæ
CONVERSACINæ INTERCOMUNICANTEæ QUEæ SEæ ESTABAæ LLEVANDOæ Aæ CABOæ 5NAæ
LLAMADAæ INTERCOMUNICANTEæ NOæ TIENEæ PRIORIDADæ SOBREæ UNAæ CONVERSACINæ
OæLLAMADAæDEæUNAæUNIDADæEXTERNAæ%NæESTEæCASOæDURANTEæUNæINTENTOæDEæ
LLAMADAæ INTERCOMUNICANTEæ ELæ LEDæ PARPADEAæ DURANTEæ ALGUNOSæ SEGUNDOSæ
PARAæINDICARæQUEæELæSISTEMAæEST׿OCUPADO
Intercomunicante selectivo
%STAæFUNCINæPERMITEæLLAMARæAæUNIDADESæINTERNASæESPEC¤FICAS
%SæNECESARIOæPROGRAMARæLASæDIRECCIONESæINTERCOMUNICANTESæV£ASEæP×Gæ
,OSæVALORESæDEæLOSæMICROINTERRUPTORESæS1-1, S1-2, S1-3, S1-4 YæS1-5 DEFINENæLAædirección de la llamada DELæMONITORæYæDEæLOSæTELEFONILLOSæCOMOæSEæINDICAæENæLAæTABLAæSIGUIENTE
Descripción de las configuraciones y del funcionamiento de los pulsadores
Configuración del monitor art. 6302 y telefonillo Style
0OSICINæDEæLOSæMICROINTERRUPTORESæDELæMONITORæARTæ

9696
ES
DIP S2 con Art. 6333 DIP S1
DIP 1 DIP 2 DIP 3 DIP 4 P1 P2 AP3 P4 P5 P6 P7
DIRECCIÓN
0000
A
ACT
1000
ACT
0100 ACT
1100
ACT
0010
ACT ACT ACT ACT ACT ACT ACT ACT
1010 ACT
A
0110
1110 ACT
0001
1001
0101 ACT
1101 ACT
0011 ACT
1011
0111
1111 PROG
⇒
LED1
2
LED 2
DIP S2 con Art. 6333
DIP 1 DIP 2 DIP 3 DIP 4 P1 P2 AP3 P4 P5 P6 P7
0000
CCS AI
A
ACT D PAN K CCP
1000
ACT AI INT INTb D CCS PAN
0100INT AI INTb ACT CCS CCP D
1100
ACT CCS CCP PAN K D AI
0010
ACT ACT ACT ACT ACT ACT ACT ACT
1010INT ACT
A
CCS CCP INTb PAN K
0110 AI D K CCS CCP INTb INT
1110
INTb INT AI INT PAN D ACT
0001
CCS PAN D AI INT INTb CCP
1001 K CCS PAN CCP AI INT INTb
0101
CCP K PAN ACT INT AI CCS
1101
PAN CCP CCS K ACT D AI
0011 D INTb INT ACT AI CCS CCP
1011INT INT INT INT INT INT INT
0111
NULL NULL NULL NULL NULL NULL NULL NULL NULL
1111 PROG
Leyenda
AAbrepuertas CCS Llamada a la centralita INTb
Intercomunicante bifamiliar
- sólo para KIT
Audio K Llamada al telefonillo
del vigilante NULL
Ninguna función
ACT Actuador D Doctor
PROG
Funciones programadas,
véanse págs. 96-101
Con esta configuración de
DIP switchs, los pulsadores
controlan las funciones pro-
gramadas; los pulsadores
NO programados gestionan
las funciones relativas a la
línea 0000
AI Autoencendido PAN Pánico
CCP Llamada a la centralita
principal INT
Intercomunicante programa-
ble general o selectivo
-
llamada general interna de
serie para KIT y Simplebus
Top
3IæLAæCONlGURACINæPREDElNIDAæDEæLOSæPULSADORESæV£ASEæTABLAæDEæP×Gææ
NOæRESPONDEæAæLASæNECESIDADESæDELæUSUARIOæESæPOSIBLEæCONlGURARLOSæDEæ
OTRAæMANERAæSEG¢NæSEæDESCRIBEæAæCONTINUACIN
Al término, poner los DIP switches 1-2-3-4 de S2 en 1111 (configuración
PROG en las tablas de las págs. 96, 97 y 98). Configurando los DIP
switches de esta manera, los pulsadores gestionan las funciones
Advertencias generales para la programación de los pulsadores
programadas; los pulsadores NO programados gestionan las
funciones relativas a la línea 0000 (véase tabla de pág. 96).
Restablecer la configuración del código de usuario en S1, véase
tabla A de pág. 95.
%JEMPLO
%NæELæMONITORæCONæCDIGOæDEæUSUARIOææSEæDESEAæPROGRAMARæ0æACTUADORæ
GEN£RICOæYæ0æACTUADORæASIGNADOæAæCDIGOæ
æ0ROGRAMARæLOSæ$)0æSWITCHESææDEæ3æENæ
» El led 1 (rojo) parpadea
æ#ONSULTARæ LAæ TABLAæ DEæ P×Gæ æ Yæ ELEGIRæ UNAæ COMBINACINæ ENæ LAæ QUEæ
APAREZCAæLAæFUNCINæACTUADORæ!#4æPARAæLOSæPULSADORESæQUEæSEæDESEAæ
PROGRAMAR
%3æ PARAæ 0æ ACTUADORæ GEN£RICOæ PROGRAMARæ LOSæ $)0æ SWITCHESæ æ
Programación de los pulsadores para actuador genérico o asignado a una dirección
DEæ 3æ ENæ æ æ Oæ æ 0!#4æ Yæ LOSæ $)0æ SWITCHESæ DEæ 3æ ENæ
æPASARæALæPUNTOæ
%3æ PARAæ 0æ ACTUADORæ ASIGNADOæ Aæ CDIGOæ æ PROGRAMARæ LOSæ $)0æ
SWITCHESææDEæ3æENææOææ0!#4æYæ3æCONæLAæDIRECCINæ
æSEG¢NæSEæILUSTRAæENæLA tabla AæDEæP×GææPASARæALæPUNTOæ
æ0RESIONARæYæSOLTARæELæPULSADORæALæQUEæSEæDESEAæASOCIARæLAæFUNCIN
»El led 2 (azul) parpadea por 4 veces
»Tono de confirmación
æ0ARAæSALIRæDEæLAæPROGRAMACINæPROGRAMARæLOSæ$)0æSWITCHESææDEæ3æ
ENæ
» El led 1 (rojo) se apaga
5. Terminada la programación, poner los DIP switches 1-2-3-4 de S2
en 1111. Restablecer la configuración del código de usuario en S1,
véase tabla A de pág. 95.
Configuración predefinida de los pulsadores

9797
ES
Codice / Code Dip switch ON S1 Codice / Code Dip switch ON S1 Codice / Code Dip switch ON S1
114477
22558
3366
⇒
LED1
2
LED 2
DIP S2 con Art. 6333 DIP S1
DIP 1 DIP 2 DIP 3 DIP 4 P1 P2 AP3 P4 P5 P6 P7
DIRECCIÓN
0000
A
1000 INT INTb
0100
INT INTb
1100
0010
1010
INT INTb
0110 INTb INT
1110
INTb INT INT
0001 INT INTb
1001 INT INTb
0101 INT
1101
0011 INTb INT
1011
INT INT INT INT INT INT INT
0111
1111 PROG
Anotar la posición de S2, S1 y restablecerla una vez efectuada la programación
1) 2) 3)
S1 DIP
1
DIP
2
DIP
3
DIP
4
DIP
5
DIP
6S2
000111
111111 1
2
OK Prog.
DIP ON
A
⇒
⇒
1
⇒
Programación para llamada intercomunicante
5TILIZARæLAæLLAMADAæINTERNAæSELECTIVAæSÓLOæCONæLAæUNIDADæINTERNAæARTææOæCONæTELEFONILLOSæARTææAæPARTIRæDELæ)2ææOæSUPERIORæARTææAæ
PARTIRæDELæ)2ææOæSUPERIOR
TAB. B Direcciones intercomunicante selectivo
Ejemplo 1 - Intercomunicante selectivo
%NæELæMONITORæCONæCDIGOæDEæUSUARIOææYæDIRECCINæINTERCOMUNICANTEææSEæ
DESEAæPROGRAMARæ0æINTERCOMUNICANTEæSELECTIVOæAæLAæDIRECCINææYæ0æ
INTERCOMUNICANTEæSELECTIVOæAæLAæDIRECCINæ
Ejemplo 2 - Intercomunicante KITæINTERCOMUNICANTEæENTREææDIRECCIONESæ
CONTIGUASæENæELæINTERVALOæDEææAææDEæLASæCUALESæLAæPRIMERAæIMPAR
ENæELæMONITORæCONæCDIGOæDEæUSUARIOææSEæDESEAæPROGRAMARæ0æLLAMADAæ
GENERALæINTERNAæYæ0æINTERCOMUNICANTEæBIFAMILIARæAæLAæDIRECCINææ
æ0ROGRAMARæLOSæ$)0æSWITCHESææDEæ3æENæ
»El led 1 (rojo) parpadea.
æ#ONSULTARæ LAæ TABLAæ DEæ P×Gæ æ Yæ ELEGIRæ UNAæ COMBINACINæ ENæ LAæ QUEæ
APAREZCAæLAæFUNCINæINTERCOMUNICANTEæ).4æOæ).4BæPARAæLOSæPULSADORESæ
QUEæSEæDESEAæPROGRAMAR
Programación de los pulsadores para llamada intercomunicante
%3æPARAæ0æ INTERCOMUNICANTEæSELECTIVOæPROGRAMARæLOSæ$)0æ SWITCHESæ
æDEæ3æENæææOææ0).4æYæ3æCONæLAæDIRECCINææ
SEG¢NæSEæILUSTRAæENæLA tabla BæDEæP×Gææ0ASARæALæPUNTOæ
%3æPARAæ0æ INTERCOMUNICANTEæSELECTIVOæPROGRAMARæLOSæ$)0æ SWITCHESæ
æDEæ3æENææOææ0).4æYæ3æCONæLAæDIRECCINææSEG¢NæSEæ
ILUSTRAæENæLAætabla BæDEæP×Gææ0ASARæALæPUNTOæ
%3æPARAæ0æLLAMADAæGENERALæINTERNAæYæ0æINTERCOMUNICANTEæBIFAMILIARæ
PROGRAMARæLOSæ$)0æSWITCHESææDEæ3æENææ0).4æYæ0).4Bæ
Yæ3æCONæCDIGOæDEæUSUARIOææSEG¢NæSEæILUSTRAæENæLAætabla A DEæP×Gææ
0ASARæALæPUNTOæ
æ0RESIONARæYæSOLTARæELæPULSADORæALæQUEæSEæDESEAæASOCIARæLAæFUNCIN
»El led 2 (azul) parpadea por 4 veces.
»Tono de confirmación.
æ0ARAæSALIRæDEæLAæPROGRAMACINæPROGRAMARæLOSæ$)0æSWITCHESææDEæ3æ
ENæ
» El led 1 (rojo) se apaga.
5. Terminada la programación, poner los DIP switches 1-2-3-4 de S2
en 1111. Restablecer la configuración del código de usuario en S1,
véase tabla A de pág. 95.
ProgramaciónæPROGRAMARæCDIGOæTABLA B DEæP×Gæ
%Sæ NECESARIOæ CONlGURARæ LAæ DIRECCINæ INTERCOMUNICANTEæ ENæ
TODASæLASæUNIDADESæINTERNASæDEæLAæCOLUMNAæMONTANTE
%SæPOSIBLEæASOCIARæLAæMISMAæDIRECCINæINTERCOMUNICANTEæAæUNæ
M×XIMOæDEæTRESæUNIDADESæINTERNAS
0ARAæLAæLLAMADAAæDEæGRUPOæSELECCIONARæSIMULT×NEAMENTEæLOSæ
CDIGOSæINTERCOMUNICANTESæDESEADOSæM×XIMOæ
Borrado
Programación/borrado de la dirección intercomunicante (solo para intercomunicante selectivo)

9898
ES
DIP S2 con Art. 6333
DIP 1 DIP 2 DIP 3 DIP 4 P1 P2 AP3 P4 P5 P6 P7
0000
CCS AI
A
D PAN K CCP
1000 AI D CCS PAN
0100 AI CCS CCP D
1100 CCS CCP PAN K D AI
0010
1010
A
CCS CCP PAN K
0110 AI D K CCS CCP
1110 AI PAN D
0001
CCS PAN D AI CCP
1001 K CCS PAN CCP AI
0101
CCP K PAN AI CCS
1101
PAN CCP CCS K D AI
0011 D AI CCS CCP
1011
0111
NULL NULL NULL NULL NULL NULL NULL NULL NULL
1111 PROG
⇒
LED1
2
LED 2
Légende
AAbrepuertas CCS Llamada a la centralita NULL Ninguna función
Audio K Llamada al telefonillo
del vigilante
PROG Funciones
programadas AI Autoencendido D Doctor
CCP Llamada a la centralita
principal PAN Pánico
%JEMPLO
%Næ ELæ MONITORæ CONæ CDIGOæ DEæ USUARIOæ æ SEæ DESEAæ PROGRAMARæ 0æ
AUTOENCENDIDOæYæ0æLLAMADAæAæLAæCENTRALITA
æ0ROGRAMARæLOSæ$)0æSWITCHESææDEæ3æENæ
»El led 1 (rojo) parpadea
æ#ONSULTARæ LAæ TABLAæ DEæ P×Gæ æ Yæ ELEGIRæ UNAæ COMBINACINæ ENæ LAæ QUEæ
APAREZCANæLASæFUNCIONESæDESEADASNECESARIASæPARAæLOSæPULSADORESæQUEæ
SEæDESEAæPROGRAMAR
%3æPARAæ0æAUTOENCENDIDOæYæ0æLLAMADAæAæLAæCENTRALITAæPROGRAMARæLOSæ
$)0æSWITCHESææDEæ3æENææ0!)æYæ0##3
æ0RESIONARæYæSOLTARæELæPULSADORæALæQUEæSEæDESEAæASOCIARæLAæFUNCIN
»El led 2 (azul) parpadea por 4 veces
»Tono de confirmación
æ0ARAæSALIRæDEæLAæPROGRAMACINæPROGRAMARæLOSæ$)0æSWITCHESææDEæ3æ
ENæ
» El led 1 (rojo) se apaga
5. Terminada la programación, poner los DIP switches 1-2-3-4 de S2
en 1111.
Programación de los pulsadores para otras funciones
Habilitación (ON) / inhabilitación (OFF) de la respuesta automática
ON: BEEP - BEEP
OFF: BEEP
5 sec
»ON: el led de audio permanece encendido
»OFF: el led de audio permanece apagado
Variación de los tonos de llamada del monitor
ææ-ANTENERæPRESIONADOæELæPULSADORææA æHASTAæQUEæSEæEMITAæUNæSONIDOæ
DEæCONlRMACINæLAæOPERACINæSLOæESæPOSIBLEæCONæLAæINSTALACINæENæ
REPOSOæSIæNOæLOæEST׿ELæLEDæDEæSE®ALIZACINæPARPADEAæPARAæAVISARæALæ
USUARIO
ææ0RESIONARæYæSOLTARæELæPULSADORæA
æ 5NAæVEZæSEæEMITEæUNæTONOæDEæCONlRMACINæPARAæCAMBIARæELæTONOæ
DEæLLAMADAæDESDEæLAæUNIDADæINTERNA
æ $OSæVECESæSEæEMITENæDOSæTONOSæDEæCONlRMACINæPARAæCAMBIARæELæ
TONOæDEæLLAMADAæDESDEæLAæCENTRALITA
æ 4RESæVECESæSEæEMITENæTRESæTONOSæDEæCONlRMACINæPARAæCAMBIARæELæ
TONOæDEæLLAMADAæINTERCOMUNICANTEæDESDEæUNIDADæINTERNA
æ #UATROæ VECESæ SEæ EMITENæ CUATROæ TONOSæ DEæ CONlRMACINæ PARAæ
CAMBIARæELæTONOæDEæLLAMADAæDESDEæELæTIMBREæDEæPLANTA
æ 3IæSEæSIGUEæPRESIONANDOæELæPULSADORæA æSEæREPITEæLAæSECUENCIAæ
DESCRITAæANTERIORMENTEæ
æ0RESIONARæYæSOLTARæELæPULSADORææPARAæDESPLAZARæENæSECUENCIAæLOSæ
DIFERENTESæTONOSæDEæLLAMADAæDISPONIBLESæ
æ0RESIONARæELæPULSADORææPARAæCONlRMARæLAæELECCINæDELæ¢LTIMOæTONOæ
DEæ LLAMADAæ ESCUCHADOæ Yæ PARAæ SALIRæ ENæ CUALQUIERæ MOMENTOæ DEæ LAæ
MODALIDADæDEæVARIACINæDELæTONOæDEæLLAMADAæDELæMONITORæ!LæSALIRæDEæLAæ
MODALIDADæDEæVARIACINæDELæTONOæDEæLLAMADAæDELæMONITORæSEæEMITEæUNæ
SONIDOæDEæCONlRMACIN

9999
ES
Anotar la posición de S2, S1 y restablecerla una vez efectuada la programación
1) 2) 3) 4)
S1 DIP
1
DIP
2
DIP
3
DIP
4
DIP
5
DIP
6S2 S1/S2/LED1
111111
⇒
!NOTARæ LAæ POSICINæ
DEæS2, S1 YæRESTA
BLECERLAæ UNAæ VEZæ
EFECTUADAæ LAæ PRO
GRAMACIN
Configuraciones de fábrica:
sæ&UNCIONESæDEæLOSæPULSADORESæSEG¢NæLAæCOMBINACINæDEæLOSæ$)0æSWITCHESææDEæ3
sæ$IRECCINæINTERCOMUNICANTEæAUSENTE
sæ&UNCINæINTERVALOæYæDIRECCIONESæM¤NæYæM×XæAUSENTES
sæ2ESETæTONOSæDEæLLAMADA
sæ%NTRADAæ).æææ).ææ⇒æ,%$æPREDElNIDO
DIP ON
2
⇒
1
KO Prog.
2
OK Prog.
5 sec
Reset del la programación
0ERMITEæ PROGRAMARæ LASæ LLAMADASæ INTERCOMUNICANTESæ DIRECTAMENTEæ
DESDEæLASæUNIDADESæINTERNAS
√.ECESITAææOPERADORES
Fase 1: acceso a la programación
El operador 1 y el operador 2 han de efectuar las siguientes
operaciones en 2 unidades internas:
æ0ROGRAMARæLOSæ$)0æSWITCHESææDEæ3æENæ
æ0RESIONARæLAæTECLA æYæLA æPORææS
»La unidad interna emite 1 tono.
»El led rojo parpadea.
»El led azul de audio se enciende.
»La unidad interna entre en comunicación audio.
»Entonces, los 2 operadores están en comunicación.
____
Fase 2 (opcional): regulación del volumen del audio
intercomunicante
æ2EGULARæ ELæ VOLUMENæ DELæ AUDIOæ INTERCOMUNICANTEæ MEDIANTEæ ELæ
CORRESPONDIENTEæMANDOæ .
æ0ULSARæLAæTECLAææAææPARAæCONlRMAR
»La unidad interna emite un tono.
»El led azul de señalización del abrepuertas parpadea.
»El monitor memoriza la regulación del audio para las llamadas
intercomunicantes.
æ4ERMINADAæ LAæ REGULACINæ RESTABLECERæ LAæ POSICINæ DELæ MANDOæ DEæ
REGULACINæ DELæ VOLUMENæ DELæ AUDIOæ ENæ ELæ VOLUMENæ DELæ AUDIOæ DEæ LAæ
Programación directa de la llamada intercomunicante
UNIDADæEXTERNA
____
Fase 3: programación de la llamada intercomunicante
Operador 1:
`0RESIONARæ ELæ PULSADORæ QUEæ SEæ DESEAæ PROGRAMARæ PARAæ LLAMARæ ALæ
OPERADORææPORæEJEMPLOæ
»La unidad interna del operador 1 emite un tono de confirmación.
Operador 2:
`0RESIONARæ ELæ PULSADORæ QUEæ SEæ DESEAæ PROGRAMARæ PARAæ LLAMARæ ALæ
OPERADORææPORæEJEMPLOæ
»La unidad interna del operador 2 emite un tono de confirmación.
Operador 1/Operador 2:
`0RESIONARæLAæTECLAæ
»El led azul de audio se apaga.
»La programación de las 2 unidades internas ha terminado.
0ARAæPROGRAMARæOTRAæUNIDADæINTERNAæHAYæQUEæPASARæAæLAæ&!3%æ
____
Fase 4: programación de otras unidades internas
Operador 1/Operador 2:
4RASæ LLEGARæ Aæ LAæ NUEVAæ UNIDADæ EJECUTARæ LAæ FASEæ æ PARAæ ENTRARæ ENæ
COMUNICACIN
æ2EPETIRæLAæFASEææ
NOTA: 3Iæ SEæ RECIBEæ UNAæ LLAMADAæ DURANTEæ LAæ PROGRAMACINæ ESæ
NECESARIOæRESPONDERæYæLUEGOæSEGUIR

100100
ES
Programación range/tonos de llamada Efectuar las operaciones de 1 a 4
Anotar la posición de S2, S1 y restablecerla una vez efectuada la programación
1) 2) 3) 4)
S1 DIP
1
DIP
2
DIP
3
DIP
4
DIP
5
DIP
6S2 S1/S2/LED1
$IRECCINæM¤NIMAæDELæINTERVALO
CONlGURAR CDIGOæ
TAB. A AæDEæ P×Gæ
95
000010
⇒
!NOTARæLAæPOSICINæDEæS2,
S1 Yæ RESTABLECERLAæ UNAæ
VEZæ EFECTUADAæ LAæ PRO
GRAMACIN
$IRECCINæM×XIMAæDELæINTERVALO
(ABILITACINæDELæINTERVALO
)NHABILITACINæDELæINTERVALO
3ELECCINæDELæTONOæDEæLLAMADAæPOLIFNICO
010110
⇒
3ELECCINæDELæTONOæDEæLLAMADAæEST×NDAR
1
2
1
KO Prog.
2
OK Prog.
1
2
⇒
S2
LED 1
⇒
⇒
⇒
⇒
⇒
⇒

101101
ES
Programación de la entrada IN1 para señalización de
led/alarma/abrepuertas/actuador
Efectuar las operaciones de 1 a 4
Anotar la posición de S2, S1 y restablecerla una vez efectuada la programación
1) 2) 3) 4)
S1 DIP
1
DIP
2
DIP
3
DIP
4
DIP
5
DIP
6S2 S1/S2/LED1
%NTRADAæ).ææ⇒æ,%$æPREDElNIDO
000110
⇒
%NTRADAæ).ææ⇒ !,!2-!æ
!NOTARæLAæPOSICINæDEæS2,
S1 Yæ RESTABLECERLAæ UNAæ
VEZæ EFECTUADAæ LAæ PRO
GRAMACIN
%NTRADAæ).ææ⇒ !"2%05%24!3
001010
⇒
%NTRADAæ).ææ⇒æ!#45!$/2æ!3)'.!$/ CONlGURAR CDIGOæ
TAB. A AæDEæ P×Gæ
95
%NTRADAæ).ææ⇒ æ!#45!$/2æ'%.»2)#/
2
1
⇒
⇒
⇒
⇒
⇒
S2
LED 1
DIP ON
1
1
KO Prog.
2
OK Prog.
2
æ6£ASEæ0×Gæ

102102
ES
2
3
31
-V
+V
4
⇒
5
Uso del kit en instalaciones con puerta principal
%NæLOSæESQUEMASæ3-+%.)#æY 3-+%.)#æDEæLASæP×GSææYææ
SEæILUSTRAæUNæEJEMPLOæDEæCONlGURACINæDEæLAæINSTALACINæDICHAæCONlGURACINæ
OFRECEæLAæPOSIBILIDADæDEæGESTIONARæHASTAæUNæM×XIMOæDEææ3MARTæ+ITæPORæPARTEæ
DEæUNæARTæ#ææARTæ+#æINSTALADOæPORæEJEMPLOæENæLAæENTRADAæDEæUNæ
COMPLEJOæRESIDENCIAL
5TILIZANDOæ ESTOSæ ESQUEMASæ DEæ INSTALACINæ ESæ POSIBLEæ LLAMARæ Aæ UNOæ DEæ LOSæ
3MARTæ+ITæDESDEæLAæENTRADAæPRINCIPALæDOTADAæCONæELæARTæ#ææARTæ+#
%Næ ESTAæ CONlGURACINæ ESæ NECESARIOæ PROGRAMARæ LOSæ PULSADORESæ DELæARTæ
+#æ Aæ BORDOæ DELæ ARTæ +#æ COMOæ SEæ DESCRIBEæ ENæ LASæ OPERACIONESæ
opcional
ŹConfigurar el código de usuario
mediante los DIP switches, véase
tabla pág. 95
Programación de los pulsadores art. 4680KC
SIGUIENTESæYæLASæUNIDADESæEXTERNASæCONæELæCDIGOæCORRESPONDIENTEæV£ASEæLAæ
TABLAæENæLAæP×Gæ
0ARAæMAYORæINFORMACINæSOBREæLAæINTEGRACINæDEæLOSæ3MARTæ+ITæENæINSTALACIONESæ
3IMPLEBUSæYæPARAæPROGRAMARæLAæPUERTAæPRINCIPALæARTæ#ææARTæ+#æ
V£ASEæELæCAT×LOGOæNææYæLAæHOJAæT£CNICAæ&43"#
* Limites de uso del art. 4680KC
%Læ ARTæ +#æ GESTIONAæ LASæ LLAMADASæ PROCEDENTESæ DEæ LOSæ MDULOSæDEæ
PULSADORESæOæDIGITALESæSÓLOæSIæEST×NæCOMPRENDIDASæENTREæLAæDIRECCINææYæ
LAæDIRECCINæ

103103
ES
7
1
3
5
6
⇒
1622
4680
4680K
4680C
4680KC
2
4
1622
4680
4680K
4680C
4680KC
-V
+V
#DIGOæ $)0æSWITCHæ
/.
Resistencia antiempañamiento
213
/&& VALORæPREDElNIDO
212
/.
Mensajes audiovisuales
210
3LOæMENSAJESæVISUALES
211
3UECO
214
/&& PREDElNIDO
215
)TALIANO
216
&RANC£S
217
%SPA®OL
(OLAND£S
219
'RIEGO
220
)NGL£S
221
!LEM×N
222
0ORTUGU£S
Cerradura
223
-ANDOæ DEæ LAæ CERRADURAæ ENæ 3%æ CONæ #!æ
PREDElNIDO
224
-ANDOæ DEæ LAæ CERRADURAæ ENæ 3%æ CONæ #!æ
POTENCIADA
225
-ANDOæDEæLAæCERRADURAæENæ3%æCONæ##æ
245
4IEMPOæ DEæ LAæ CERRADURAæ æ Sæ æ TONOæ
DESACTIVADOæPREDElNIDO
246
4IEMPOæDEæLAæCERRADURAææS
247
4IEMPOæDEæLAæCERRADURAææS
4ONOæ DEæ CONlRMACINæ DEæ LAæ CERRADURAæ
ACTIVADO
251
2EL£æ#æ.#æ.!æENæPARALELOæAæ3%æPREDElNIDO
252
!BREPUERTASæSIEMPREæACTIVOæPREDElNIDO
253
!BREPUERTASæACTIVOæSLOæPARAæELæUSUARIOæQUEæ
HAæRECIBIDOæLAæLLAMADA
Gestión del mando actuador
NOTA: en la instalación no tiene que
haber el art. 1256 en modalidad actuador
genérico.
229
!CTIVACINæ DELæ REL£æ #.#.!æ ENæ ELæ MANDOæ
DELæACTUADORææS
230
!CTIVACINæ DELæ REL£æ #.#.!æ ENæ ELæ MANDOæ
DELæACTUADORææS
231
!CTIVACINæ DELæ REL£æ #.#.!æ ENæ ELæ MANDOæ
DELæACTUADORææS
-ANDOæ ACTUADORæ ENæ LAæ L¤NEAæ SERIALæ 3æ
DESACTIVADOæPREDElNIDO
227
-ANDOæACTUADORæENæLAæL¤NEAæSERIALæ3æACTIVADO
Funciones de la instalación
232
4IEMPOæ DEæ ESPERAæ DEæ LAæ RESPUESTAæ æ Sæ
PREDElNIDO
233
4IEMPOæDEæESPERAæDEæLAæRESPUESTAææS
234
4IEMPOæDEæESPERAæDEæLAæRESPUESTAææS
235
4IEMPOæDEæCONVERSACINææSæPREDElNIDO
236
4IEMPOæDEæCONVERSACINææSæ
237
!UTOENCENDIDOæACTIVADOæPREDElNIDO
!UTOENCENDIDOæDESACTIVADO
239
4ONOæ DEæ CONlRMACINæ DEæ LLAMADAæ DELæ
USUARIOæACTIVADOæPREDElNIDO
240
4ONOæDEæCONlRMACINæDEæLLAMADAæDELæUSUARIOæ
DESACTIVADOæ
243
4IEMPOæDEæESPERAæRESETææSæPREDElNIDO
244
4IEMPOæDEæESPERAæRESETææS
2ESETæ TRASæ ABREPUERTASæ ENæ AUDIOæ ACTIVADOæ
PREDElNIDO
209
2ESETæTRASæABREPUERTASæENæAUDIOæDESACTIVADO
249
%NV¤OæDEæLLAMADAæUNAæVEZæPREDElNIDO
250
%NV¤OæDEæLLAMADAæTRESæVECES
254
Restablecimiento predefinido
Programaciones especiales art. 4680KC
opcional
opcional
ŹConfigurar los DIP switches según
la función que se desea programar,
véase tabla pág. 103
1 s.

104104
PT
Avisos
sæ )NSTALARæOæEQUIPAMENTOæCUIDADOSAMENTEæSEGUINDOæASæINSTRUÀµESæDADASæPELOæFABRICANTEæEæEMæCONFORMIDADEæCOMæAæLEGISLAÀãOæEMæVIGOR
sæ 4ODOSæ OSæAPARELHOSæ DEVEMæ SERæEXCLUSIVAMENTEæDESTINADOSæAOæUSOæ PARAæOæ QUALæFORAMæCONCEBIDOSæ Comelit Group S.p.A.æDECLINAæQUALQUERæRESPONSABILIDADEæ PELOæUSOæ IMPRPRIOæDOæ
EQUIPAMENTOæQUAISQUERæMODIlCAÀµESæEFECTUADASæPORæQUALQUERæMOTIVOæSEMæAUTORIZAÀãOæPR£VIAæCOMOæTAMB£MæPELOæUSOæDEæACESSRIOSæEæMATERIAISæQUEæNãOæTENHAMæSIDOæORIGINARIAMENTEæ
FORNECIDASæPELAæ#OMELITæ'ROUPæ3P!
sæ 4ODOSæ OSæPRODUTOSæESTãOæEMæCONFORMIDADEæCOMæOSæREQUISITOSæ DASæDIRECTIVASæ#%æQUEæSUBSTITUEMæASæ DIRECTIVASæ#%%æEæASæALTERAÀµESæ
SUBSEQUENTESæ!æPROVAæ£æAæMARCAæCEæNOSæPRODUTOS
sæ %VITARæCOLOCARæOSælOSæDAæCOLUNAæNAæPROXIMIDADEæDEæCABOSæDEæALIMENTAÀãOææ6
sæ !SæINTERVENÀµESæDEæINSTALAÀãOæMONTAGEMæEæASSISTåNCIAæAæAPARELHOSæEL£CTRICOSæDEVEMæSERæREALIZADASæEXCLUSIVAMENTEæPORæELECTRICISTASæESPECIALIZADOS
sæ #ORTARæAæALIMENTAÀãOæEL£CTRICAæANTESæDEæREALIZARæQUALQUERæTIPOæDEæMANUTENÀãO
sæ ,IGARæAæMOLDURAæÝæTERRAæCONSULTARæAæ&IG
sæ .ãOæMANTERæPREMIDOæOæGANCHOæDOæSOMæCOMæOæAUSCULTADORæLEVANTADO
sæ !æC½MARAæNãOæDEVEæSERæINSTALADAæÝæFRENTEæDEæGRANDESæOBJECTOSæLUMINOSOSæOUæEMæLOCAISæONDEæAæPESSOAælLMADAæESTEJAæEMæCONTRALUZæ0ARAæRESOLVERæOæ
PROBLEMAæANTERIORæSUGERESEæMODIlCARæAæALTURAæDAæINSTALAÀãOæDAæC½MARAæGERALMENTEææCMæAæUMAæALTURAæDEææCMæEæORIENTARæAæOBJECTIVAæPARAæ
BAIXOæDEæFORMAæAæMELHORARæAæQUALIDADEæDAæCAPTURA
sæ !SæC½MARASæCOMæSENSORæ##$æAæCORESæAPRESENTAMæEMæCONDIÀµESæDEæPOUCAæLUMINOSIDADEæUMAæSENSIBILIDADEæINFERIORæÝæDASæC½MARASæAæPRETOæEæBRANCOæ
3UGERESEæPORTANTOæEMæAMBIENTESæPOUCOæILUMINADOSæARRANJARæUMAæFONTEæDEæILUMINAÀãOæADICIONAL
Generalidades 3
Posto externo
!RTæ+# 3
!RTæ 3
Instalação do posto externo 3
Introdução dos cartões porta nomes 4
Postos internos
!RTæ 5
$ESCRIÀãOæDOæMONITOR 5
Montagem do art. 6302 com caixa de embutir art. 6117 6
Montagem do art. 6302 com caixa para parede baixa art. 6320 7
Art. 2608
Instalação do telefone intercomunicador art. 2608
Indicações gerais de instalação e funcionamento 9
Tabela de distâncias de funcionamento 9
Funcionamento 9
Descrição das configurações e funcionamento dos botões 10
Configurações do monitor art. 6302 e telefone intercomunicador Style 10
Descrição das funções
10
Monitores suplementares principais ou secundários 10
Configurações dos botões predefinidos 11
Avisos gerais sobre a programação dos botões 11
Programações dos botões para o actuador geral ou com endereço 11
Programação para a chamada de intercomunicação 12
Programação/cancelamento do endereço de intercomunicação (apenas para intercomunicação selectiva) 12
Programação dos botões para a chamada de intercomunicação 12
Programação dos botões para outras funções 13
Activação (ON) / desactivação (OFF) da resposta automática 13
Variante das campainhas do monitor 13
Programação directa da chamada de intercomunicação 14
Reinicialização da programação 14
Programação range/campainhas 15
Programação da entrada IN1 para indicação luz indicadora/alarme/abertura da porta/actuador 16
Utilização do kit em instalações com porta principal 17
Programação dos botões art. 4680KC 17
Programações especiais art. 4680KC
Esquemas de ligação
3-+)#æ%SQUEMAæB×SICOæPARAæKITSæBIFAMILIARESæARTæ)3æCOMæLIGAÀãOæEMæCASCATAæ#OLOCAÀãOæEMæFUNCIONAMENTOCONTROLOæDASæ
TENSµESæDOæAPARELHOæQUANDOæEST׿EMæREPOUSO 121
3-+)"#æ%SQUEMAæBASEæPARAæKITSæBIFAMILIARESæARTæ)3æCOMæLIGAÀãOæEMæDERIVAÀãO 122
3-+)"#æ%SQUEMAæPARAæKITSæBIFAMILIARESæARTæ)3æAMPLIADOSæCOMæUMæSEGUNDOæARTæ+#æ,IGAÀãOæEMæDERIVAÀãO 123
3-+)!#æ3CHEMAæPERæKITæBIFAMILIARIæ!RTæ)3æAMPLIATIæCONæUNæSECONDOæ!RTæ+#æ#OLLEGAMENTOæINæCASCATA 124
3-+)!#æ%SQUEMAæPARAæKITæBIFAMILIARESæCOMæALIMENTADORæSUPLEMENTARæART 125
3-+)#æ5TILIZAÀãOæDOæMDULOæDAæC½MARAæSEPARADAæARTæ# 126
08+%#æ,IGAÀãOæDOæREL£æACTUADORæARTæ 127
3-+%.)#æ%SQUEMAæPARAæAæLIGAÀãOæCOMæAæPORTAæPRINCIPALæDEææAææ3MARTæ+ITSæATRAV£SæDOæARTæ
3-+%.)#æ%SQUEMAæPARAæAæLIGAÀãOæCOMæAæPORTAæPRINCIPALæDEææ3MARTæ+ITSæM×XIMOæ,IGAÀãOæ3MARTæEMæCASCATAæCOMæARTæ 130
3"!!2æ,IGAÀãOæDOæAMPLIlCADORæV¤DEOæARTæ# 132
3-+(#æ!DIÀãOæDEæUMæMONITORæPRINCIPALæEMæPARALELOæ,IGAÀãOæEMæCASCATAæ 132
3-+)#æ!DIÀãOæDEæUMæMONITORæPRINCIPALæEMæPARALELOæ,IGAÀãOæEMæDERIVAÀãOæ 133
3-+!3æ,IGAÀãOæEMæCASCATAæDOæTERCEIROæMONITORæPRINCIPALæCOMæALIMENTAÀãOæLOCAL 133
3-+!3æ,IGAÀãOæEMæDERIVAÀãOæDEææMONITORESæPRINCIPAISæEæDEææMONITORESæSECUND×RIASæCOMæOæMESMOæCDIGOæDEæUTILIZADOR 134
3-+!3æ,IGAÀãOæEMæCASCATAæDEææMONITORESæPRINCIPAISæEæDEææMONITORæSECUND×RIOæCOMæOæMESMOæCDIGOæDEæUTILIZADOR 134

105105
PT
2
2
Art. 4879KC
1
165 cm
3-+!!%æ,IGAÀãOæDEæTELEFONESæINTERCOMUNICADORESæSUPLEMENTARESæEMæDERIVAÀãOæDOæMONITOR 135
3-+!!$æ,IGAÀãOæDEæTELEFONESæINTERCOMUNICADORESæSUPLEMENTARESæEMæCASCATAæDOæMONITOR 135
3-+&#æ,IGAÀãOæDEæTELEFONESæINTERCOMUNICADORESæSUPLEMENTARESæEMæCASCATAæDOæMONITOR 136
3"8æ5TILIZAÀãOæDOæBOTãOæ0æPARAæV×RIOSæUSOSæARTæ 136
3"6!!+æ,IGAÀãOæDEæDISPOSITIVOSæDEæREPETIÀãOæDAæCHAMADAæARTææOUæARTæ! 137
6ARIANTEæPARAæLIGAÀãOæDAæCAMPAINHAæEXTERNA 137
5TILIZAÀãOæDAæENTRADAæ).æCOMOæCONTACTOæPARAæAæINDICAÀãOæ,5:æ).$)#!$/2!!,!2-%!"%2452!æ$!æ0/24!!#45!$/2æ!RTæ
æ!CTIVAÀãOæPERANTEæFECHOæENTREæ).æEæ#&0
5TILIZAÀãOæDAæENTRADAæ).æCOMOæCONTACTOæPARAæAæINDICAÀãOæ,5:æ).$)#!$/2!!,!2-%!"%2452!æ$!æ0/24!!#45!$/2æ!RTæ
æ!CTIVAÀãOæNAæPRESENÀAæDEæTENSãOæCOMPARATIVAMENTEæAæ).
08+24.0æ5TILIZAÀãOæDOæREL£æDOæPOSTOæEXTERIORæPARAæABERTURAæDEæPORTAæOUæCOMANDOæACTUADORæ
VIDEæ0ROGRAMAÀµESæESPECIAISæDAæ0×Gææ'ESTãOæDOæCOMANDOæACTUADOR 139
08+3.0æ6ARIANTEæCOMæFECHADURAæDEæSEGURANÀAæEæALIMENTAÀãOæSUPLEMENTAR 139
5TILIZAÀãOæDAæREDEæ2#æPARAælLTRARæAæFECHADURAæNOSæCONTACTOSæDOæREL£ 140
08+$/æ6ARIANTEæPARAæAæUTILIZAÀãOæDAæINDICAÀãOæPORTAæABERTA
5TILIZARæAPENASæEMæINSTALAÀµESæCOMææ¢NICOæPOSTOæEXTERNOæSEMæCOMUTADORæARTæ!æARTæ 140
Generalidades
/Sæ +ITSæ V¤DEOINTERCOMUNICADORESæ BIFAMILIARESæ ARTæ )3æ PODEMæ SERæ
UTILIZADOSæEMæEDIF¤CIOSæFAMILIARESæOUæCOMERCIAISæONDEæ FORæ NECESS×RIOæUMæ
CONTROLOæEFICIENTEæDOæACESSOæATRAV£SæDEæSIMPLESæOPERAÀµESæDEæINSTALAÀãO
$Eæ FACTOæ SãOæ SUFICIENTESæ æ CONDUTORESæ ENTREæ Oæ POSTOæ EXTERNOæ Eæ OSæ
MONITORESæ INTERNOSæ PARAæ ACTIVARæ Oæ SISTEMAæ CHAMADAæ SOMæ V¤DEOæ
ACENDIMENTOæ AUTOM×TICOæ æ FIOSæ PARAæ ALIMENTARæ Oæ POSTOæ EXTERNOæ Eæ
Aæ FECHADURAæ EL£CTRICAæ Eæ æ FIOSæ PARAæ ALIMENTARæ Oæ POSTOæ INTERNOæ V¤DEO
INTERCOMUNICADOR
!DICIONALMENTEæ Aæ #OMELITæ DISPONIBILIZAæ UMAæ S£RIEæ DEæ ACESSRIOSæ QUEæ
RESOLVEæ FACILMENTEæ TODASæ ASæ EXIGåNCIASæ DAæ INSTALAÀãOæ Eæ PARAæ AL£Mæ DEæ
ACESSRIOSæINTERESSANTESæDOæTIPOæPADRãOæ£æPOSS¤VELæAUMENTARæAæINSTALAÀãOæ
ADICIONANDOæV¤DEOINTERCOMUNICADORESæEOUæTELEFONESæINTERCOMUNICADORESæ
EOUæPOSTOSæEXTERNOS
$ESTEæ MODOæ £æ POSS¤VELæ CHEGARæ Aæ UMæ M×XIMOæ DEæ æ POSTOSæ EXTERNOSæ
COMæ æ POSTOSæ INTERNOSæ ENTREæ TELEFONESæ INTERCOMUNICADORESæ Eæ V¤DEO
INTERCOMUNICADORESæPARAæAæCONFIGURAÀãOæMONOFAMILIAR
!TRAV£SæDEæCONFIGURAÀµESæAPROPRIADASæ£æPOSS¤VELæREALIZARæCOMUNICAÀµESæ
DEæ INTERCOMUNICAÀãOæ MONOFAMILIARESæ ISTOæ £æ ENTREæ UTILIZADORESæ COMæ Oæ
MESMOæ CDIGOæ DEæ UTILIZADORæ UTILIZANDOæ QUERæ V¤DEOINTERCOMUNICADORESæ
QUERæTELEFONESæINTERCOMUNICADORESæ
0ODEMæSERæLIGADOSæKITSæADICIONAISæAæUMAæPORTAæPRINCIPALæ3IMPLEBUSæEOUæAæ
UMAæCENTRALæARTæ!
Posto externo
Art. 1207
Características técnicas
/æTRANSFORMADORæPOSSUIææSA¤DASæUMAæPARAæALIMENTARæOæPOSTOæEXTERNOæEæAæ
FECHADURAæEL£CTRICAæEæOUTRAæPARAæALIMENTARæOæMONITOR
$IMENSµESæXXæMMææMDULOSæ$).
0ROTECÀãOæCONTRAæCURTOSCIRCUITOSæEæSOBRECARGAS
Descrição da bateria de bornes
L N ENTRADAæALIMENTAÀãOæEL£CTRICAææ6æ!#
+22V 0VæSA¤DAæ$#æPARAæALIMENTAÀãOæDOæMONITOR
+33V 0VæSA¤DAæ$#æPARAæOæPOSTOæEXTERNOæEæAæFECHADURAæEL£CTRICA
Art. 4879KC
Instalação do posto externo
Características técnicas
,IGAÀãOæ AOæ MONITORæ COMæ æ FIOSæ PARAæ ×UDIOæ V¤DEOæ ABERTURAæ DAæ PORTAæ Eæ
CHAMADAæEææFIOSæPARAæALIMENTAÀãOæDOæARTææ
#½MARAæORIENT×VELæDEæALTAæSENSIBILIDADEæCOMæSENSORæ##$ævæ
#ARTµESæ PORTAæ NOMESæ COMæ ILUMINAÀãOæ PORæ LUZæ INDICADORAæ SELECCION×VELæ
ENTREæAZULæBRANCOæEæDESLIGADO
2EGULAÀãOæDOæVOLUMEæDOæALTIFALANTE
$IMENSãOæDAæCAIXAæDEæEMBUTIRæXXæMM
/Sæ BOTµESæ DOæ ARTæ +#æ SãOæ CONFIGURADOSæ NAæ F×BRICAæ PARAæ REALIZARæ Aæ
CHAMADAæAOSæENDEREÀOSææBOTãOæESQUERDOæEææBOTãOæDIREITO
$IMENSãOæDOæPOSTOæEXTERNOæXXæMM
Descrição da bateria de bornes
LL LIGAÀãOæDOæMONITORæV¤DEOæCHAMADAæ×UDIOæABERTURAæDAæPORTA
V+ V- ALIMENTAÀãOæDOæPOSTOæEXTERNO
RTEæENTRADAæABERTURAæDAæPORTAæLOCALæCOMæTEMPORIZADORæ
DOæENTRADAæINDICAÀãOæPORTAæABERTA
PR BORNEæDEæPROGRAMAÀãO
GND BORNEæNEGATIVOæAæUTILIZARæNAæFASEæDEæPROGRAMAÀãO
NO NC COMæCONTACTOSæDOæREL£æDEææ!
SE ,IGAÀãOæDAæFECHADURAæEL£CTRICA
ŹDeixar colocada a
protecção da instalação.

106106
PT
5
2
1
2
3
213
1
4
LED
O
F
F
LED
O
F
F
WHITE OFF BLUE
3
4A
Posição alternativa do microfone
Introdução dos cartões porta nomes
ŹSelecção da iluminação das luzes indicadoras dos
cartões porta nomes.

107107
PT
43
cci Luciano Doria
Daniela Rizzo
NO
Dott. Luca Ricci Luciano Doria
Daniela Rizzo
Dott. Luca Ricci Luciano Doria
Daniela Rizzo
Robinson
as Anne Francois
Dott. Luca Ricci Luciano Doria
Daniela Rizzo
2
1
34
Dott. Luca Ricci Luciano Doria
Daniela Rizzo
OK
Dott. Luca Ricci Luciano Doria
Daniela Rizzo
NO
12
1
2
3
7
6
5
4
1
4
3
2
5
6
S1 S2
Postos internos
Art. 6302
Descrição monitor:
1æ ,UZæ INDICADORAæ PRIVACIDADEæ ACTIVADAEQUIPAMENTOæ OCUPADOFUNÀãOæ
M£DICOæACTIVADA
2æ ,UZæINDICADORAæABERTURAæDAæPORTAæACTIVADAPORTAæABERTA
3 ,UZæINDICADORAæ×UDIOæACTIVADO
!æLUZæINDICADORAæPISCAæPERANTEæUMAæCHAMADAæRECEBIDAæ
æ !æLUZæINDICADORAæACENDESEæPERANTEæUMAæCOMUNICAÀãOæEMæCURSO
4 %SPAÀOæPARAæALOJARæBOTµESæADICIONAISæCOMæOæACESSRIOæARTæ
5 !LTIFALANTE
6 6ISORæ,#$æAæCORES
7 -ICROFONE
Regulações:
æ -AN¤PULOæDEæREGULAÀãOæDOæVOLUMEæDAæCAMPAINHAACTIVAÀãOæDOæSERVIÀOæ
PRIVACIDADE
`2ODARæPARAæAæDIREITAæPARAæAUMENTARæOæVOLUMEæDAæCAMPAINHA
`2ODARæTOTALMENTEæPARAæAæESQUERDAæPARAæACTIVARæAæFUNÀãOæPRIVACIDADE
» a luz indicadora de função privacidade activada acende-se
æ -AN¤PULOæDEæREGULAÀãOæDOæVOLUMEæDOæALTIFALANTEæ
`æ2ODARæPARAæAæDIREITAæPARAæAUMENTARæOæVALOR
æ "OTãOæPARAæAæREGULAÀãOæDAæLUMINOSIDADEæ
`2ODARæPARAæAæDIREITAæPARAæAUMENTARæOæVALOR
Descrição dos botões:
1 4ECLAææACTUADORæGEN£RICOæPROGRAM×VEL
2æ 4ECLAææACENDIMENTOæAUTOM×TICOæPROGRAM×VELæ
Aææ"OTãOæDEæABERTURAæDAæPORTA
4ECLAæ×UDIO
Descrição do monitor
1 "ATERIAæDEæBORNESæPARAæAæLIGAÀãOæDOæEQUIPAMENTO
L L "ORNESæPARAæAæLIGAÀãOæÝæLINHAæBUS
- + "ORNESæPARAæALIMENTAÀãO
CFP1 CFP2æ%NTRADAæPARAæCHAMADAæDEæANDARæLOCAL
S+ S- "ORNESæPARAæDISPOSITIVOæDEæREPETIÀãOæDEæCHAMADA
IN1 IN2 %NTRADASæPROGRAM×VEISæCONSULTARæP×Gæ
2 CV6 3ELECTORæPARAæUTILIZARæAæENTRADAæ).ææCONSULTARæP×Gæ
3 CV5 #OMUTADORæDEæDERIVAÀãOæFECHOæV¤DEO
4 CV1 CV2 #OMUTADORæDEæDERIVAÀãOæALIMENTAÀãOæSEPARADA
5 S1æ-ICROINTERRUPTORESæPARAæPROGRAMARæOæCDIGOæDEæUTILIZADOR
6 SW1 3ELECTORæ PARAæ Oæ MODOæ 3IMPLEBUSæ æ 3æ æ PREDElNIÀãOæ OUæ
3IMPLEBUSææ3
7 S2 -ICROINTERRUPTORESæPARAæPROGRAMARæOSæBOTµESæEæASæFUNÀµES
DIP 1-2-3-4æPARAæPROGRAMARæASæFUNÀµESæDOSæBOTµES
DIP 5-6æACESSOæÝSæPROGRAMAÀµES
DIP 7 NãOæUTILIZADOæ
DIP 8
ONæSUPORTEæSECUND×RIO
OFFæSUPORTEæPRINCIPALæPREDElNIDO
Secundário
Principal
ŹCentrar o cartão para
evitar infiltrações

108108
PT
2
3
4
5
1
4
Lmax = 10 cm
Lmin = 6 cm
5
12
6
7
1
2
8
12
2
1
9
2
1
10
160 cm
130 cm
2 3
1
13,8 cm
13,8 cm
12
Montagem do art. 6302 com caixa de embutir art. 6117

109109
PT
6
Lmax = 7 cm
Lmin = 6,5 cm
4
2
1
5
1
2
7
12
1
2
8
12
2
1
9
1
13,8 cm
13,8 cm
12
160 cm
130 cm
2 3
Montagem do art. 6302 com caixa para parede baixa art. 6320

110110
PT
3
4
5
6
7B
7A
1
2
140-145 cm
115-125 cm
1 2 3A
3B 3C 4
Art. 2608 .ãOæ£æUTILIZ×VELæCOMOæFUNÀãOæDEæINTERCOMUNICAÀãO
/æTELEFONEæINTERCOMUNICADORæDEVEæSERæSEMPREæINSTALADOæUTILIZANDOæOæARTæ
#æCOMOæILUSTRADOæNOæESQUEMAæDEæLIGAÀãOæ3-+&#æNAæP×Gæ
1æ )NDICADORæDAæFUNÀãOæ0RIVACIDADE
2æ 3ELECTORæDEææPOSIÀµESæPARAæCAMPAINHASERVIÀOæPRIVACIDADE
æ 0OSIÀãOæALTAæCAMPAINHAæNOæVOLUMEæM×XIMO
æ 0OSIÀãOæCENTRALæCAMPAINHAæNOæVOLUMEæM£DIO
æ 0OSIÀãOæBAIXAæACTIVAÀãOæDOæSERVIÀOæPRIVACIDADE
æ /æSERVIÀOæ PRIVACIDADEæSIGNIlCAæ AæEXCLUSãOæDOæ SOMæ DEæ CHAMADAæ DOæ
POSTOæ EXTERNOæ Eæ DAæ CENTRALæ Aæ ACTIVAÀãOæ DAæ FUNÀãOæ DEæ PRIVACIDADEæ
ENCONTRASEæINDICADAæPORæUMæINDICADORæVERMELHOæQUEæAPARECEæNOæCANTOæ
SUPERIORæDIREITO
3æ 2EGULAÀãOæDOæVOLUMEæDOæMICROFONE
4æ -ICROINTERRUPTORES PARAæAæCONFIGURAÀãOæDOæCDIGOæDEæUTILIZADOR
5æ "ORNESæDEæLIGAÀãOæDAæINSTALAÀãO
L L ,IGAÀãOæDEæLINHAæ"US
CFP CFPæ%NTRADAæCHAMADAæDEæANDARæLOCAL
P1 C1 "ORNESæDOæBOTãOæ0æPARAæV×RIOSæUSOSæCONTACTOæ#æ./ææ6æ
M!æM×XæREMOVERæ#6æEæ#6æCONSULTARæAæVARIANTEæ3"8æNAæP×Gæ
136)
S+ S- "ORNESæPARAæOæDISPOSITIVOæDEæREPETIÀãOæDEæCHAMADAæ
6 CV1 CV2 Comutador de derivação a ser removido para ter
contacto limpo C. NO. no botão P1.
7A/7BJP1æ#OMUTADORæDEæDERIVAÀãOæPARAæSELECCIONARæAæFUNÀãOæCHAMADAæÝæ
CENTRALæPOSIÀãOæ#!CTUADORæGERALæPOSIÀãOæ!æDOæBOTãOæ0
Descrição dos botões:
Aææ"OTãOæDEæABERTURAæDAæPORTA
P1 "OTãOæ 0æ CHAMADAæ CENTRALACTUADORæ GERALæ BOTãOæ PARAæ V×RIOSæ USOSæ
DISPON¤VELæNAæBATERIAæDEæBORNESæ0æ#
Limpar com um pano humedecido em água. Não utilizar álcool e
outros produtos agressivos.
Instalação do telefone intercomunicador art. 2608

111111
PT
A/G MAX B/E MAX C MAX D MAX F MAX Art. 1216
#OMELITæ!RTæææMM2æææMMæ!7'æ
50 m
æFEET
50 m
æFEET
200 m
æFEET
100 m
æFEET
150 m
æFEET
#OMELITæ!RTæ
æMM
2
æææMMæ!7'æ
)
25 m
æFEET
200 m
æFEET
100 m
æFEET
150 m
æFEET
æMM
2
æææMMæ!7'æ
75 m
æFEET
100 m
æFEET
540æCATæææMM2æææMMæ!7'æ
190 m
FEET
60 m
æFEET
150 m
æFEET
æMM2æææMMæ!7'æ
5 m
æFEET
190 m
æFEET
60 m
æFEET
150 m
æFEET
æMM2æææMMæ!7'æ
25 m
æFEET
25 m
æFEET
190 m
æFEET
60 m
æFEET
150 m
æFEET
æMM2æææMMæ!7'æ
50 m
æFEET
50 m
æFEET
190 m
æFEET
60 m
æFEET
150 m
æFEET
æMM2æææMMæ!7'æ
50 m
æFEET
50 m
æFEET
120 m
æFEET
40 m
æFEET
100 m
æFEET
æMM2æææMMæ!7'æ
75 m
æFEET
100 m
æFEET
190 m
æFEET
60 m
æFEET
150 m
æFEET
æMM2æææMMæ!7'æ
100 m
æFEET
150 m
æFEET
190 m
æFEET
60 m
æFEET
150 m
æFEET
2
2
2
1
1
1
bus
power
1207
1215
1216
C
A
B
D
1215
1216
F
F
4833C
1207
1212/B
E
1595
G
4878KC
4879KC
4878KC
4879KC
4878KC
4879KC
Indicações gerais de instalação e funcionamento
!æDIST½NCIAæM×XIMAæTOTALæENTREæOæPOSTOæEXTERNOæEæOæMONITORæMAISæAFASTADOæ£æDEææMæCOMæAMPLIFICADORæARTæ#
!æSOMAæTOTALæDOæN¢MEROæDEæPOSTOSæINTERNOSæCOMæOæMESMOæCDIGOæDEæUTILIZADORæEæDOæN¢MEROæDEæDISPOSITIVOSæDEæREPETIÀãOæDEæCHAMADAæLIGADOSæAOSæPOSTOSæ
INTERNOSæNãOæPODEæSERæSUPERIORæAææ
,IGARæAPENASæUMæDISPOSITIVOæDEæREPETIÀãOæDEæCHAMADAæPARAæCADAæPOSTOæINTERNOæ
!æDIST½NCIAæM×XIMAæDAæLIGAÀãOæENTREæPONTOæINTERNOæEæDISPOSITIVOæDEæREPETIÀãOæDEæCHAMADAæDEææMæUSARæCABOæBLINDADOæPARAæAæLIGAÀãOæEæNãOæPASSARæOSæ
CABOSæNAæPROXIMIDADEæDEæCARGASæINDUTIVASæPESADASæOUæCABOSæDEæALIMENTAÀãOææ6æææ6
Funcionamento
Em caso de curto-circuito persistente na linha bus, o posto externo emite um som de sinalização intermitente.
/æVISITANTEæAOæPREMIRæAæTECLAæDEæCHAMADAæACENDEæAæLUZæQUEæOæILUMINAæACTIVAæAæCAMPAINHAæINTERNAæDEæCHAMADAæSEæAæFUNÀãOæPRIVACIDADEæNãOæESTIVERæ
ACTIVADAæEæAæSUAæIMAGEMæSER׿EXIBIDAæNOSæMONITORESæPRINCIPALAISæDURANTEæCERCAæDEææSEGUNDOS
!æDURAÀãOæM×XIMAæDAæCONVERSAÀãOæENTREæPOSTOæEXTERNOæEæPOSTOæINTERNOæ£æDEææSEGUNDOS
.OæPOSTOæEXTERNOæOUVESEæUMæSOMæDEæCHAMADAæAæENTRARæSEæEMæSISTEMASæCOMææOUæMAISæENTRADASæNOæMOMENTOæDAæCHAMADAæOæPOSTOæEXTERNOæEMITIRæOæ
SOMæDEæOCUPADOæEMæVEZæDOæSOMæDEæUMAæCAMPAINHAæSIGNIFICAæQUEæEST׿AæDECORRERæOUTRAæCOMUNICAÀãOæCOMæOUTROæPOSTOæEXTERNO
0ARAæAæPROGRAMAÀãOæDOSæENDEREÀOSæDEæUTILIZADORESæDIFERENTESæDAQUELESæPROGRAMADOSæDEæF×BRICAææEææCONSULTARæAæP×Gæ
0ARAæASæFUNÀµESæDEæINTERCOMUNICAÀãOæDOæSISTEMAæ3MARTæKITæCONSULTEæAæP×Gææ
Tabela de distâncias de funcionamento

112112
PT
S1-5
S1-4
S1-3
S1-2
S1-1
12345678
0ARAæ Aæ CHAMADAæ DEæ INTERCOMUNICAÀãOæ BIFAMILIARæ ENTREæ TELEFONESæ INTERCOMUNICADORESæ EOUæ V¤DEOINTERCOMUNICADORESæ CONFIGURARæ OSæ æ UTILIZADORESæ NOSæ
ENDEREÀOSæDEæCHAMADAæADJACENTESæSINALIZADOSæPELAæMESMAæLETRAæ!!x##//æNAæTABELAæDEæPROGRAMAÀãOæDOSæMICROINTERRUPTORESæINDICADAæNAæP×GINAæ
Monitores suplementares principais ou secundários
!æPROGRAMAÀãOæ DOæ $)0æ æ DEæ 3æ DEFINEæSEæ Oæ SUPORTEæEMæ QUESTãOæ SER׿
CONTROLADOæCOMOæPRINCIPALæ0æOUæSECUND×RIOæ3æCONSULTARæAæP×Gæ
/æPOSTOæEXTERNOæPODEæGERIRæAT£ææV¤DEOINTERCOMUNICADORESæOUæTELEFONESæ
INTERCOMUNICADORESæPORæCADAæBOTãOæDEæCHAMADAæ
.AæCONFIGURAÀãOæCL×SSICAæDEæ3MARTæ+ITæ£æPOSS¤VELæTERæNOæM×XIMOææV¤DEO
INTERCOMUNICADORESæPRINCIPAISæEææV¤DEOINTERCOMUNICADORESæSECUND×RIASæ
PARAæOæBOTãOæDEæCHAMADAæTODOSæALIMENTADOSæPELOæMESMOæart. 1207ææ
%XISTEæ Aæ POSSIBILIDADEæ DEæ GERIRæ AT£æ æ V¤DEOINTERCOMUNICADORESæ
PRINCIPAISæDENTROæ DAæ MESMAæUNIDADEæ FAMILIARæISTOæ £æ CONFIGURADOSæCOMæ
Oæ MESMOæ CDIGOæ UTILIZADORæ .ESTAæ CONFIGURAÀãOæ ESPECIALæ OSæ V¤DEO
INTERCOMUNICADORESæPRINCIPAISæADICIONAISæDEVEMæSERæALIMENTADOSæCOMæOæ
art. 1212/BæCONSULTARæAæVARIANTEæ3-+(#æ3-+)#æNAæP×Gææ
1UANDOæSEæ EFECTUAæ UMAæCHAMADAæ DOæPOSTOæ EXTERNOæOæ MONITORæQUEæ SEæ
ACENDEæ£æOæV¤DEOINTERCOMUNICADORæPRINCIPALæ
/Sæ EVENTUAISæ MONITORESæ SECUND×RIOSæ DAæ MESMAæ UNIDADEæ FAMILIARæ
PERMANECERãOæDESLIGADOSæ
!OæATENDERæAæCHAMADAæDOæPOSTOæEXTERNOæDEæUMæV¤DEOINTERCOMUNICADORæ
SECUND×RIOæAæIMAGEMæSER׿AUTOMATICAMENTEæVISUALIZADAæNOæMONITOR
.ESTEæPONTOæOæMONITORæDOæV¤DEOINTERCOMUNICADORæPRINCIPALæSER׿DESLIGADOæ
EæAæIMAGEMæSER׿VISUALIZADAæNOæMONITORæDOæV¤DEOINTERCOMUNICADORæNOæ
QUALæFOIæPREMIDOæOæBOTãO 2 ææACENDIMENTOæAUTOM×TICOPEDIDOæDEæV¤DEO
0ARAæVISUALIZARæAæIMAGEMæSEMæACTIVARæOæ×UDIOæNOæPOSTOæEXTERNOæPREMIRæOæ
BOTãOæ2 æACENDIMENTOæAUTOM×TICOPEDIDOæDEæV¤DEO
Descrição das funções
Acendimento automático/pedido de vídeo
√/æACENDIMENTOæAUTOM×TICOæPODEæSERæDESABILITADO
√/æ ACENDIMENTOæ AUTOM×TICOæ £æ POSS¤VELæ APENASæ COMæ Oæ APARELHOæ EMæ
REPOUSO
√/æ ACENDIMENTOæ AUTOM×TICOæ £æ ACONSELHADOæ APENASæ EMæ INSTALAÀµESæ
COMææOUææENTRADAS
0REMIRæOæBOTãOææCONFIGURADOæNESTEæMODOæPERMITEæVISUALIZARæNOæECRãæDOæ
MONITORæAæIMAGEMæTRANSMITIDAæDOæPOSTOæEXTERNOæMESMOæQUEæNãOæTENHAæ
SIDOæFEITAæNENHUMAæCHAMADA
%Mæ SISTEMASæ EQUIPADOSæ COMæ æ POSTOSæ EXTERNOSæ £æ POSS¤VELæ VISUALIZARæ
ALTERNATIVAMENTEæ Aæ IMAGEMæ DEæ UMæ POSTOæ EXTERNOæ OUæ DOæ OUTROæ FUNÀãOæ
B×SCULAæATRAV£SæDEæSUCESSIVASæPRESSµESæNOæBOTãOæ
%MæMONITORESæSECUND×RIOSææ$)0ææDEæ3æEMæ/.æCONSULTARæP×Gææ
OæBOTãOææTEMæTAMB£MæAæFUNÀãOæDEæPEDIDOæDEæV¤DEOæPERMITEæACTIVARæUMæ
MONITORæAPSæUMAæCHAMADAæDOæPOSTOæEXTERNO
Chamada geral interna
%STAæ FUNÀãOæ PERMITEæ ENVIARæ UMAæ CHAMADAæ Aæ OUTROSæ APARELHOSæ V¤DEO
INTERCOMUNICADORESæEOUæTELEFONESæINTERCOMUNICADORESæCONFIGURADOSæNOæ
MESMOæENDEREÀOæDEæCHAMADAæ
Chamada de intercomunicação bifamiliar
%STAæFUNÀãOæPERMITEæENVIARæUMAæCHAMADAæAOSæAPARELHOSæV¤DEOINTERCOMUNICADORESæ
EOUæ TELEFONESæ INTERCOMUNICADORESæ CONFIGURADOSæ NOæ ENDEREÀOæ DEæ CHAMADAæ
BIFAMILIARæEMæRELAÀãOæAOæPRPRIOæCOMOæINDICADOæNAæTABELAæDAæP×Gæ
Ź/æ DESTINAT×RIOæ DAæ CHAMADAæ PREMINDOæ Oæ BOTãOæ ×UDIOæ æ ENTRAæ EMæ
COMUNICAÀãOæCOMæOæEMISSORæDAæCHAMADAæ6OLTANDOæAæPREMIRæOæBOTãOæ
×UDIO AæCOMUNICAÀãOæ£æTERMINADA
5MAæ CHAMADAæ DEæ UMæ POSTOæ EXTERNOæ £æ CONTUDOæ SEMPREæ PRIORIT×RIAæ
RELATIVAMENTEæAæUMAæCOMUNICAÀãOæDEæINTERCOMUNICAÀãOæ.ESTEæCASOæOSæ
UTILIZADORESæQUEæJ׿ESTãOæEMæCOMUNICAÀãOæOUVIRãOæUMæSOMæSEMELHANTEæ
AOæTOQUEæDEæCHAMADAæNOæAUSCULTADORæSEæESTAæFORæDIRIGIDAæAOSæMESMOSæ
OUæENTãOæUMæSOMæTRIPLO
Ź0ARAæATENDERæAæCHAMADAæDOæPOSTOæEXTERNOæBASTAæPREMIRæAæTECLAæ×UDIOæ
æ DEæ QUALQUERæ UNIDADEæ LIVREæ OUæ PREMILAæ æ VEZESæ Aæ PARTIRæ DEæ UMæ
APARELHOæOCUPADOæNUMAæCONVERSAæDEæINTERCOMUNICAÀãO
!æ ACTIVAÀãOæ DAæ COMUNICAÀãOæ COMæ Aæ UNIDADEæ EXTERNAæ INTERROMPEæ Aæ
CONVERSAÀãOæQUEæESTAVAæAæDECORRERæATRAV£SæDOæINTERCOMUNICADOR
5MAæCHAMADAæDEæINTERCOMUNICAÀãOæNãOæ£æPRIORIT×RIAæRELATIVAMENTEæAæUMAæ
CONVERSAÀãOCHAMADAæCOMæOæPOSTOæEXTERNOæ
.ESTEæCASOæDURANTEæUMAæTENTATIVAæDEæCHAMADAæDEæINTERCOMUNICAÀãOæAæ
LUZæINDICADORAæPISCAR׿PORæALGUNSæSEGUNDOSæPARAæSINALIZARæQUEæOæSISTEMAæ
EST׿OCUPADO
Intercomunicação selectiva
%STAæFUNÀãOæPERMITEæCHAMARæPOSTOSæINTERNOSæESPEC¤FICOS
»æ NECESS×RIOæ PROGRAMARæ OSæ ENDEREÀOSæ DEæ INTERCOMUNICAÀãOæ CONSULTARæ
P×Gæ
Código S1 Código S1 Código S1 Código S1
19 17 25
2 10 26
3 11 19 27
4 12 20
5 13 21 29
6 14 22 30
7 15 23
16 24
/SæVALORESæDEæS1-1, S1-2, S1-3, S1-4æEæS1-5æDEFINEMæOæendereço de chamadaæDOæMONITORæEæDOSæTELEFONESæINTERCOMUNICADORESæCOMOæINDICADOæNAæSEGUINTEæTABELA
Descrição das configurações e funcionamento dos botões
Configurações do monitor art. 6302 e telefone intercomunicador Style
0OSIÀµESæDOSæMICROINTERRUPTORESæDOæMONITORæARTæ Ź.OSæTELEFONESæINTERCOMUNICADORESæARTæ
æ ARTæ æ Eæ ARTæ æ COLOCARæ
OSæDIPæ SWITCHESæS1-6æ S1-7æS1-8æ EMæ
OFF
TAB. A Endereços da coluna

113113
PT
Legenda
AAbertura da porta CCS Chamada
à central INTb Intercomunicação
bifamiliar
- apenas para KIT
Áudio K
Chamada ao telefone
intercomunicador
do vigilante
NULL Nenhuma função
ACT Actuador D Médico
PROG
Funções programadas,
consultar a pág. 113-118
Nesta programação dos
dips, os botões gerem as
funções programadas ; os
botões NÃO programados
gerem as funções
indicadas na linha 0000
AI Acendimento
automático PAN Pânico
CCP Chamada à central
principal INT
Intercomunicação
programável geral ou
selectiva
- de série chamada
geral interna para KIT e
Simplebus Top
DIP S2 com Art. 6333 DIP S1
DIP 1 DIP 2 DIP 3 DIP 4 P1 P2 AP3 P4 P5 P6 P7
ENDEREÇO
0000
A
ACT
1000
ACT
0100 ACT
1100
ACT
0010
ACT ACT ACT ACT ACT ACT ACT ACT
1010 ACT
A
0110
1110 ACT
0001
1001
0101 ACT
1101 ACT
0011 ACT
1011
0111
1111 PROG
⇒
LED1
2
LED 2
DIP S2 com Art. 6333
DIP 1 DIP 2 DIP 3 DIP 4 P1 P2 AP3 P4 P5 P6 P7
0000
CCS AI
A
ACT D PAN K CCP
1000
ACT AI INT INTb D CCS PAN
0100INT AI INTb ACT CCS CCP D
1100
ACT CCS CCP PAN K D AI
0010
ACT ACT ACT ACT ACT ACT ACT ACT
1010INT ACT
A
CCS CCP INTb PAN K
0110 AI D K CCS CCP INTb INT
1110
INTb INT AI INT PAN D ACT
0001
CCS PAN D AI INT INTb CCP
1001 K CCS PAN CCP AI INT INTb
0101
CCP K PAN ACT INT AI CCS
1101
PAN CCP CCS K ACT D AI
0011 D INTb INT ACT AI CCS CCP
1011INT INT INT INT INT INT INT
0111
NULL NULL NULL NULL NULL NULL NULL NULL NULL
1111 PROG
#ASOæASæCONlGURAÀµESæPREDElNIDASæCONSULTARæAæTABELAæDAæP×GææNãOæ
REmICTAMæASæ NECESSIDADESæ£æPOSS¤VELæPROGRAMARæDEæ MODOæ DIFERENTEæOSæ
BOTµESæSEGUNDOæOSæPROCEDIMENTOSæAæSEGUIRæDESCRITOS
No fim, colocar os DIPs 1-2-3-4 de S2 na combinação 1111
(programação PROG nas tabelas de configuração, pág. 113, 114 e
115). Nesta configuração dos DIPs, os botões gerem as funções
Avisos gerais sobre a programação dos botões
programadas; os botões NÃO programados gerem as funções
indicadas na linha 0000 (consultar a tabela da pág. 113). Repor em
S1 a configuração do código de utilizador, consultar a tabela A da
pág. 112.
%XEMPLO
NUMæ MONITORæ COMæ CDIGOæ DEæ UTILIZADORæ æ PROGRAMAÀãOæ 0æ æ ACTUADORæ
GERALæ0ææACTUADORæCOMæENDEREÀOæCOMæOæCDIGOæ
æ#OLOCARæOSæ$)0SææDEæ3æNAæCOMBINAÀãOæ
» a luz indicadora (vermelha) pisca
æ#ONSULTARæAæTABELAæDAæP×GææEæESCOLHERæUMAæCOMBINAÀãOæONDEæSURJAæAæ
FUNÀãOæDEæACTUADORæ!#4æPARAæOSæBOTµESæQUEæSEæPRETENDEæPROGRAMAR
%8æ PARAæ 0æ æ ACTUADORæ GERALæ CONlGURARæ OSæ $)0Sæ æ DEæ 3æ NAæ
Programações dos botões para o actuador geral ou com endereço
COMBINAÀãOææOUææOUææ0ææ!#4æCONlGURARæOæDIPæDEæ3æNAæ
COMBINAÀãOæPASSARæAOæPONTOæ
%8æPARAæ0ææACTUADORæCOMæENDEREÀOæCOMæCDIGOææCONlGURARæOSæ$)0Sæ
æDEæ3æNAæCOMBINAÀãOææOUææ0ææ!#4æCONlGURARæ3æCOMæOæ
ENDEREÀOææSEGUNDOæA tabela AæDAæP×GææPASSARæAOæPONTOæ
æ0REMIRæEæLIBERTARæOæBOTãOæAOæQUALæSEæPRETENDEæASSOCIARæAæFUNÀãO
»a luz indicadora 2 (azul) pisca 4 vezes
»som de confirmação
æ0ARAæSAIRæDAæPROGRAMAÀãOæCOLOCARæOSæ$)0SææDEæ3æNAæCOMBINAÀãOæ
» a luz indicadora (vermelha) desliga-se
5. No final da programação, colocar os DIPs 1-2-3-4 de S2 na combinação
1111. Repor em S1 a configuração do código de utilizador, consultar a
tabela A da pág. 112.
Configurações dos botões predefinidos

114114
PT
Codice / Code Dip switch ON S1 Codice / Code Dip switch ON S1 Codice / Code Dip switch ON S1
114477
22558
3366
⇒
LED1
2
LED 2
DIP S2 com Art. 6333 DIP S1
DIP 1 DIP 2 DIP 3 DIP 4 P1 P2 AP3 P4 P5 P6 P7
ENDEREÇO
0000
A
1000 INT INTb
0100
INT INTb
1100
0010
1010
INT INTb
0110 INTb INT
1110
INTb INT INT
0001 INT INTb
1001 INT INTb
0101 INT
1101
0011 INTb INT
1011
INT INT INT INT INT INT INT
0111
1111 PROG
Tomar nota da configuração de S2, S1 e repor no final da programação
1) 2) 3)
S1 DIP
1
DIP
2
DIP
3
DIP
4
DIP
5
DIP
6S2
000111
111111 1
KO Prog.
2
OK Prog.
DIP ON
A
⇒
⇒
1
⇒
TAB. B Endereços de intercomunicação selectiva
Exemplo 1 - Intercomunicação selectiva
NUMæMONITORæCOMæCDIGOæDEæUTILIZADORææEæENDEREÀOæDEæINTERCOMUNICAÀãOæ
æ PROGRAMAÀãOæ 0æ æ INTERCOMUNICAÀãOæ SELECTIVAæ AOæ ENDEREÀOæ æ 0ææ
INTERCOMUNICAÀãOæSELECTIVAæAOæENDEREÀOæ
Exemplo 2 - Intercomunicação KITæINTERCOMUNICAÀãOæENTREææENDEREÀOSæ
ADJACENTESæNOæINTERVALOæDEææAææAæCOMEÀARæPORæ¤MPAR
NUMæMONITORæCOMæCDIGOæDEæUTILIZADORææPROGRAMAÀãOæ0ææCHAMADAæGERAL
æ#OLOCARæOSæ$)0SææDEæ3æNAæCOMBINAÀãOæ
»a luz indicadora (vermelha) pisca
æ#ONSULTARæAæTABELAæDAæP×GææEæESCOLHERæUMAæCOMBINAÀãOæONDEæSURJAæ
Aæ FUNÀãOæ DEæ INTERCOMUNICAÀãOæ ).4æ OUæ ).4Bæ PARAæ OSæ BOTµESæ QUEæ SEæ
PRETENDEæPROGRAMAR
%8ææPARAæ0ææINTERCOMUNICAÀãOæSELECTIVAæCONlGURARæOSæ$)0Sææ
Programação dos botões para a chamada de intercomunicação
DEæ3æNAæCOMBINAÀãOææOUææOUææ0ææ).4æCONlGURARæ3æ
COMæOæENDEREÀOææSEGUNDOæAætabela BæDAæP×GææPASSARæAOæPONTOæ
%8ææPARAæ0ææINTERCOMUNICAÀãOæSELECTIVAæCONlGURARæOSæ$)0Sææ
DEæ3æ NAæCOMBINAÀãOæ æOUæ æ 0æ æ ).4æCONlGURARæ 3æ COMæ Oæ
ENDEREÀOææSEGUNDOæAætabela BææDAæP×GææPASSARæAOæPONTOæ
%8ææPARAæ0ææCHAMADAæGERALæINTERNAæEæ0ææINTERCOMUNICAÀãOæBIFAMILIARæ
CONlGURARæOSæ$)0SææDEæ3æNAæCOMBINAÀãOææ0ææ).4æ0ææ
).4BæCONlGURARæ3æCOMæOæCDIGOæDEæUTILIZADORææSEGUNDOæAætabela AæDAæ
P×GææPASSARæAOæPONTOæ
æ0REMIRæEæLIBERTARæOæBOTãOæAOæQUALæSEæPRETENDEæASSOCIARæAæFUNÀãO
»a luz indicadora 2 (azul) pisca 4 vezes
»som de confirmação
æ0ARAæSAIRæDAæPROGRAMAÀãOæCOLOCARæOSæ$)0SææDEæ3æNAæCOMBINAÀãOæ
00
» a luz indicadora (vermelha) desliga-se
5. No final da programação, colocar os DIPs 1-2-3-4 de S2 na
combinação 1111. Repor em S1 a configuração do código de
utilizador, consultar a tabela A da pág. 112.
Programação para a chamada de intercomunicação
5TILIZARæAæCHAMADAæINTERNAæSELECTIVAæAPENASæEMæCOMBINAÀãOæCOMæOæPOSTOæINTERNOæARTææOUæCOMæTELEFONESæINTERCOMUNICADORESæARTææCOMæ
)2ææOUæSUPERIORæARTææCOMæ)2ææOUæSUPERIORæ
ProgramaçãoæCONlGURARæOæCDIGO TAB. BæP×Gæ
»æNECESS×RIOæCONlGURARæOæENDEREÀOæDEæINTERCOMUNICAÀãOæEMæ
TODOSæOSæPOSTOSæINTERNOSæDAæCOLUNA
»æPOSS¤VELæASSOCIARæOæMESMOæENDEREÀOæDEæINTERCOMUNICAÀãOæ
AæUMæM×XæDEææPOSTOSæINTERNOS
0ARAæ Aæ CHAMADAæ DEæ GRUPOæ SELECCIONARæ EMæ SIMULT½NEOæ OSæ
CDIGOSæDEæINTERCOMUNICAÀãOæDESEJADOSæM×Xæ
Cancelar
Programação/cancelamento do endereço de intercomunicação (apenas para intercomunicação selectiva)

115115
PT
DIP S2 com Art. 6333
DIP 1 DIP 2 DIP 3 DIP 4 P1 P2 AP3 P4 P5 P6 P7
0000
CCS AI
A
D PAN K CCP
1000 AI D CCS PAN
0100 AI CCS CCP D
1100 CCS CCP PAN K D AI
0010
1010
A
CCS CCP PAN K
0110 AI D K CCS CCP
1110 AI PAN D
0001
CCS PAN D AI CCP
1001 K CCS PAN CCP AI
0101
CCP K PAN AI CCS
1101
PAN CCP CCS K D AI
0011 D AI CCS CCP
1011
0111
NULL NULL NULL NULL NULL NULL NULL NULL NULL
1111 PROG
⇒
LED1
2
LED 2
Légende
AAbertura da porta CCS Chamada
à central NULL Nenhuma função
Áudio K
Chamada ao telefone
intercomunicador
do vigilante
PROG Funções
programadas
AI Acendimento
automático D Médico
CCP Chamada à central
principal PAN Pânico
%XEMPLO
NUMæMONITORæCOMæCDIGOæDEæUTILIZADORææPROGRAMAÀãOæ0ææACENDIMENTOæ
AUTOM×TICOæ0ææCHAMADAæÝæCENTRAL
æ#OLOCARæOSæ$)0SææDEæ3æNAæCOMBINAÀãOæ
»a luz indicadora (vermelha) pisca
æ#ONSULTARæAæTABELAæDAæP×GææEæESCOLHERæUMAæCOMBINAÀãOæONDEæSURJAMæ
ASæ FUNÀµESæ DESEJADASNECESS×RIASæ PARAæ OSæ BOTµESæ QUEæ SEæ PRETENDEæ
PROGRAMAR
%8æPARAæ0ææACENDIMENTOæAUTOM×TICOæ0ææCHAMADAæÝæCENTRALæCONlGURARæ
OSæ$)0SææDEæ3æNAæCOMBINAÀãOææ0ææ!)æ0ææ##3
æ0REMIRæEæLIBERTARæOæBOTãOæAOæQUALæSEæPRETENDEæASSOCIARæAæFUNÀãO
»a luz indicadora 2 (azul) pisca 4 vezes
»som de confirmação
æ0ARAæSAIRæDAæPROGRAMAÀãOæCOLOCARæOSæ$)0SææDEæ3æNAæCOMBINAÀãOæ
00
»a luz indicadora (vermelha) desliga-se
5. No final da programação, colocar os DIPs 1-2-3-4 de S2 na
combinação 1111.
Programação dos botões para outras funções
Activação (ON) / desactivação (OFF) da resposta automática
ON: BEEP - BEEP
OFF: BEEP
5 sec
»ON: a luz indicadora do som permanece acesa
»OFF: a luz indicadora do som permanece desligada
Variante das campainhas do monitor
ææ-ANTERæPREMIDOæOæBOTãOæææA ææAT£æQUEæSEJAæEMITIDOæUMæSOMæDEæ
CONlRMAÀãOæ Aæ OPERAÀãOæ £æ POSS¤VELæ APENASæ NOSæ APARELHOSæ EMæ
SITUAÀãOæDEæ REPOUSOæ CASOæ CONTR×RIOæ AæLUZæ INDICADORAæ PISCAR׿PARAæ
AVISARæOæUTILIZADOR
ææ0REMIRæEæLIBERTARæOæBOTãOææA
æ æ VEZæ £æ EMITIDOæ UMæ SOMæ DEæ CONlRMAÀãOæ PARAæ MODIlCARæ Aæ
CAMPAINHAæDEæCHAMADAæDOæPOSTOæINTERIOR
æ æVEZESæSãOæEMITIDOSææSONSæ DEæCONlRMAÀãOæPARAæMODIlCARæ Aæ
CAMPAINHAæDEæCHAMADAæDAæCENTRAL
æ æVEZESæSãOæEMITIDOSææSONSæ DEæCONlRMAÀãOæPARAæMODIlCARæ Aæ
CAMPAINHAæDAæCHAMADAæDEæINTERCOMUNICAÀãOæDOæPOSTOæINTERNO
æ æVEZESæSãOæEMITIDOSææSONSæ DEæCONlRMAÀãOæPARAæMODIlCARæ Aæ
CAMPAINHAæDEæCHAMADAæDOæANDAR
æ !OæPREMIRæOæ BOTãOææAæ æNOVAMENTEæREPETEæ AæSEQUåNCIAæDESCRITAæ
ACIMAæ
æ0REMIRæ Eæ LIBERTARæOæ BOTãOææ PARAæPERCORRERæ ASæV×RIASæ CAMPAINHASæ
DISPON¤VEISæNAæSEQUåNCIAæ
æ0REMIRæOæBOTãOææPARAæCONlRMARæAæSELECÀãOæDAæ¢LTIMAæCAMPAINHAæ
OUVIDAæ Eæ PARAæ SAIRæ EMæ QUALQUERæ ALTURAæ DOæ MODOæ DEæ SELECÀãOæ DOæ
SOMæ DAæ CAMPAINHAæ DOæ MONITORæ !Oæ SAIRæ DOæ MODOæ DEæ SELECÀãOæ DAæ
CAMPAINHAæDOæMONITORæSER׿EMITIDOæUMæSOMæDEæCONlRMAÀãO

116116
PT
Tomar nota da configuração de S2, S1 e repor no final da programação
1) 2) 3) 4)
S1 DIP
1
DIP
2
DIP
3
DIP
4
DIP
5
DIP
6S2 S1/S2/LED1
111111
⇒
4OMARæ NOTAæ DAæ
CONlGURAÀãOæ DEæ
S2, S1 Eæ REPORæ NOæ
lNALæ DAæ PROGRAMA
ÀãO
Configurações de fábrica:
sæ&UNÀµESæDOSæBOTµESæEMæFUNÀãOæDAæCOMBINAÀãOæDOSæ$)0SææDEæ3
sæ%NDEREÀOæDEæINTERCOMUNICAÀãOæAUSENTE
sæ&UNÀãOæINTERVALOæEæENDEREÀOSæM¤NæEæM×XæPERMITIDOS
sæ2EIN¤CIOæCAMPAINHAS
sæ%NTRADAæ).æææ).ææ⇒æ,UZæINDICADORAæPREDElNIDA
DIP ON
2
⇒
1
KO Prog.
2
OK Prog.
5 sec
Reinicialização da programação
0ERMITEæ Aæ PROGRAMAÀãOæ DASæ CHAMADASæ DEæ INTERCOMUNICAÀãOæ
DIRECTAMENTEæDOSæPOSTOSæINTERNOS
√2EQUERææOPERADORES
Fase 1: entrada em programação
Operador 1 e operador 2 realizam as seguintes operações nos 2
postos internos:
æ#ONlGURARæOSæ$)0SææDEæ3æNAæCOMBINAÀãOæ
æ0REMIRæAæTECLA æE æPORææSEG
»O posto interno emite 1 som.
»A luz indicadora vermelha pisca.
»A luz indicadora azul de áudio acende-se.
»O posto interno entra em comunicação.
»Neste momento os 2 operadores estão em comunicação entre si.
____
Fase 2 (opcional): regulação do volume do som de
intercomunicação
2EGULARæOæVOLUMEæDOæSOMæDEæINTERCOMUNICAÀãOæCOMæOæMAN¤PULOæDEæ
REGULAÀãOæDOæVOLUMEææ
0REMIRæAæTECLAææA PARAæCONlRMAR
»O posto interno emite 1 som.
»A luz indicadora azul pisca.
»O monitor memoriza a regulação do som para as chamadas de
intercomunicação.
æ.OælNALæDAæREGULAÀãOæREPORæAæPOSIÀãOæDOæMAN¤PULOæDEæREGULAÀãOæ
DOæVOLUMEæDOæSOMæ æPARAæOæVOLUMEæDOæSOMæDOæPOSTOæEXTERNO
Programação directa da chamada de intercomunicação
____
Fase 3: programação da chamada de intercomunicação
Operador 1:
`0REMIRæOæBOTãOæQUEæPRETENDEæPROGRAMARæPARAæCHAMARæOæOPERADORæ
æEX
»O posto interno do operador 1 emite um som de confirmação.
Operador 2:
`0REMIRæOæBOTãOæQUEæPRETENDEæPROGRAMARæPARAæCHAMARæOæOPERADORæ
æEXæ
»O posto interno do operador 2 emite um som de confirmação.
Operador 1/Operador 2:
`0REMIRæAæTECLAæ
»A luz indicadora azul de áudio apaga-se.
»A programação dos 2 postos internos está assim concluída.
0ARAæPROGRAMARæOUTROæPOSTOæINTERNOæPASSARæÝæ&ASEæ
____
Fase 4: programar outros postos internos
Operador 1/Operador 2:
!Oæ CHEGARæ Ýæ NOVAæ POSIÀãOæ REALIZARæ Aæ FASEæ æ PARAæ ENTRARæ EMæ
COMUNICAÀãO
æ2EPETIRæAæFASEææ
NOTA #ASOæ SEæ RECEBAæ UMAæ CHAMADAæ DURANTEæ Aæ PROGRAMAÀãOæ £æ
NECESS×RIOæ RESPONDERæÝæ CHAMADAæ Eæ POSTERIORMENTEæ RETOMARæ Aæ FASEæ
DEæPROGRAMAÀãO

117117
PT
Programação range/campainhas Realizar as operações de 1 a 4
Tomar nota da configuração de S2, S1 e repor no final da programação
1) 2) 3) 4)
S1 DIP
1
DIP
2
DIP
3
DIP
4
DIP
5
DIP
6S2 S1/S2/LED1
%NDEREÀOæM¤NIMOæINTERVALO
CONFIGURARA
CDIGOæTAB. A NAæ
P×Gæ
000010
⇒
4OMARæNOTAæDAæCONlGU
RAÀãOæDEæS2, S1 EæREPORæ
NOælNALæDAæPROGRAMAÀãO
%NDEREÀOæM×XIMOæINTERVALO
!CTIVAÀãOæINTERVALO
$ESACTIVAÀãOæINTERVALO
3ELECÀãOæDEæCAMPAINHAæPOLIFNICA
010110
⇒
3ELECÀãOæDEæCAMPAINHAæSONS
1
2
1
KO Prog.
2
OK Prog.
1
2
⇒
S2
LED 1
⇒
⇒
⇒
⇒
⇒
⇒

118118
PT
Programação da entrada IN1 para indicação luz
indicadora/alarme/abertura da porta/actuador
Realizar as operações de 1 a 4
Tomar nota da configuração de S2, S1 e repor no final da programação
1) 2) 3) 4)
S1 DIP
1
DIP
2
DIP
3
DIP
4
DIP
5
DIP
6S2 S1/S2/LED1
%NTRADAæ).ææ⇒æ,UZæINDICADORAæPREDElNIDA
000110
⇒
%NTRADAæ).ææ⇒ !,!2-%æ 4OMARæNOTAæDAæCONlGU
RAÀãOæDEæS2, S1 EæREPORæ
NOælNALæDAæPROGRAMAÀãO
%NTRADAæ).ææ⇒ !"%2452!æ$!æ0/24!æ
001010
⇒
%NTRADAææ).ææ⇒ æ!#45!$/2æ#/-æ%.$%2%/ CONFIGURARA
CDIGOæTAB. A NAæ
P×Gæ
%NTRADAæ).ææ⇒ æ!#45!$/2æ'%.»2)#/
2
1
⇒
⇒
⇒
⇒
⇒
S2
LED 1
DIP ON
1
1
KO Prog.
2
OK Prog.
2
æ#ONSULTARæASæP×GINAæ

119119
PT
2
3
31
-V
+V
4
⇒
5
Utilização do kit em instalações com porta principal
.OSæ ESQUEMASæ 3-+%.)#æ E 3-+%.)#æ NAæ P×Gæ æ æ £æ
APRESENTADAæ UMAæ POSS¤VELæ CONlGURAÀãOæ DEæ INSTALAÀãOæ QUEæ OFERECEæ Aæ
POSSIBILIDADEæDEæGERIRæAT£æAæUMæM×XIMOæDEææ3MARTæ+ITæAæPARTIRæDEæUMæARTæ
#ææARTæ+#æCOLOCADOæPORæEXEMPLOæNAæENTRADAæDEæUMæCOMPLEXOæ
RESIDENCIAL
5TILIZANDOæ ESTESæ ESQUEMASæ DEæ INSTALAÀãOæ £æ POSS¤VELæ CHAMARæ UMæ DOSæ
3MARTæ+ITæDAæENTRADAæPRINCIPALæQUEæTENHAæOæARTæ#ææARTæ+#æ
#OMæESTAæCONlGURAÀãOæ£æNECESS×RIOæPROGRAMARæOSæBOTµESæDOæARTæ+#æææ
INCORPORADOSæNOæARTæ+#æCOMOæDESCRITOæNOæPROCEDIMENTOæSEGUINTEæEæ
Opcional
ŹConfigurar o código de utilizador
com os dips, consultar a tabela
da pág. 112
Programação dos botões art. 4680KC
OSæPOSTOSæINTERNOSæCOMæOæCDIGOæCORRESPONDENTEæ#ONSULTARæAæTABELAæNAæ
P×GINAæ
0ARAæMAISæINFORMAÀµESæSOBREæAæINTEGRAÀãOæDOSæ3MARTæ+ITæEMæINSTALAÀµESæ
3IMPLEBUSæ Eæ PARAæ Aæ PROGRAMAÀãOæ DAæ PORTAæ PRINCIPALæ ARTæ #æ æARTæ
+#æCONSULTARæOæCAT×LOGOæNææEæOæMANUALæT£CNICOæ&43"#
* Limitações de utilização do art. 4680KC
/æARTæ+#æGEREæASæCHAMADASæPROVENIENTESæDOSæMDULOSæDEæBOTµESæ
OUæDIGITAISæAPENASæSEæESTIVERæENTREæOæENDEREÀOææEæOæENDEREÀOææ

120120
PT
7
1
3
5
6
⇒
1622
4680
4680K
4680C
4680KC
2
4
1622
4680
4680K
4680C
4680KC
-V
+V
#DIGOæ $IPæSWITCHæ
/.
Resistência antiembaciamento
213
/&&æPREDElNIÀãO
212
/.
Mensagens audiovisuais
210
APENASæMENSAGENSæVISUAIS
211
3UECO
214
/&&æPREDElNIÀãO
215
)TALIANO
216
&RANCåS
217
%SPANHOL
(OLANDåS
219
'REGO
220
)NGLåS
221
!LEMãO
222
0ORTUGUåS
Fechadura
223
#OMANDOæ FECHADURAæ EMæ 3%æ PARAæ !#æ
PREDElNIÀãO
224
#OMANDOæ FECHADURAæ EMæ 3%æ PARAæ !#æ
MELHORADA
225
#OMANDOæFECHADURAæEMæ3%æPARAæ$#æ
245
4EMPOæFECHADURAææSEGææSOMæDESACTIVADOæ
PREDElNIÀãO
246
4EMPOæFECHADURAææSEG
247
4EMPOæFECHADURAææSEG
3OMæDEæCONlRMAÀãOæFECHADURAæACTIVADO
251
2EL£æ #.#./æ EMæ PARALELOæ Aæ 3%æ
PREDElNIÀãO
252
!BERTURAæ DAæ PORTAæ SEMPREæ ACTIVADAæ
PREDElNIÀãO
253
!BERTURAæ DAæ PORTAæ ACTIVADAæ APENASæ PARAæ Oæ
UTILIZADORæQUEæRECEBEæAæCHAMADA
Gestão do comando actuador
NOTA: na instalação o art. 1256 não
deverá estar no modo de actuador geral.
229
!CTIVAÀãOæ DOæ REL£æ #.#./æ NOæ COMANDOæ
ACTUADORææSEG
230
!CTIVAÀãOæ DOæ REL£æ #.#./æ NOæ COMANDOæ
ACTUADORææSEG
231
!CTIVAÀãOæ DOæ REL£æ #.#./æ NOæ COMANDOæ
ACTUADORææSEG
#OMANDOæ ACTUADORæ NAæ LINHAæ SERIALæ 3æ
DESACTIVADOæPREDElNIÀãO
227
#OMANDOæACTUADORæNAæLINHAæSERIALæ3æACTIVADO
Funções do equipamento
232
4EMPOæ DEæ ESPERAæ RESPOSTAæ æ SEGæ
PREDElNIÀãO
233
4EMPOæDEæESPERAæRESPOSTAææSEG
234
4EMPOæDEæESPERAæRESPOSTAææSEG
235
4EMPOæDEæCONVERSAÀãOææSEGæPREDElNIÀãO
236
4EMPOæDEæCONVERSAÀãOææSEGæ
237
!CENDIMENTOæ AUTOM×TICOæ ACTIVADOæ
PREDElNIÀãO
!CENDIMENTOæAUTOM×TICOæDESACTIVADO
239
3OMæDEæCONlRMAÀãOæAQUANDOæDAæCHAMADAæ
DEæUTILIZADORæACTIVADOæPREDElNIÀãO
240
3OMæDEæCONlRMAÀãOæAQUANDOæDAæCHAMADAæ
DEæUTILIZADORæDESACTIVADOæ
243
4EMPOæ DEæ ESPERAæ REINICIAÀãOæ æ SEGæ
PREDElNIÀãO
244
4EMPOæDEæESPERAæREINICIAÀãOææSEG
2EINICIAÀãOæ APSæ ABERTURAæ DEæ PORTAæ EMæ
×UDIOæACTIVADOæPREDElNIÀãO
209
2EINICIAÀãOæ APSæ ABERTURAæ DEæ PORTAæ EMæ
×UDIOæDESACTIVADO
249
%NVIOæDEæCHAMADAæ¢NICAæPREDElNIÀãO
250
%NVIOæCHAMADAæTRIPLA
254
Reposição predefinição
Programações especiais art. 4680KC
Opcional
Opcional
ŹConfigurar os dips segundo a
função que se pretende programar,
consultar a tabela da pág. 120
1 seg.

121
SMK/018IC
IT
EN
FR
NL
DE
ES
PT
CV5
2
RTE
NC
L
L
1
4879KC
V+
V
-
DO
PR
GND
NO
COM
SE
+
1207
L
N
22V
0V
0V
33V
+
110-240V
33 Vdc
26 - 28 Vdc
22 Vdc
20 - 22 Vdc
26 - 28 Vdc
S1 S2
SW1
6302
S
+
S
-
C
F
P
LL
C
F
P
1
-
+
2
IN
12
IN
1234 6758
ON
S2S1
ON
85764321
1
S
+
S
-
C
F
P
LL
C
F
P
1
-
+
2
IN
12
IN
S1 S2
SW1
6302
1234 6758
ON
S2S1
ON
85764321
1
CV1 CV2
CV1 CV2
*
A MAX B MAX C MAX
#OMELITæ!RTæææMM2æææMMæ!7'æ
25 m
æFEET
200 m
æFEET
540æCATæææMM2æææMMæ!7'æ
190 m
æFEET
æMM2æææMMæ!7'æ
5 m
æFEET
190 m
æFEET
æMM2æææMMæ!7'æ
25 m
æFEET
25 m
æFEET
190 m
æFEET
æMM2æææMMæ!7'æ
50 m
æFEET
50 m
æFEET
190 m
æFEET
æMM2æææMMæ!7'æ
50 m
æFEET
50 m
æFEET
120 m
æFEET
æMM2æææMMæ!7'æ
75 m
æFEET
100 m
æFEET
190 m
æFEET
æMM2æææMMæ!7'æ
100 m
æFEET
150 m
æFEET
190 m
æFEET
4879KC
1207
A
B
C
Schema base per kit bifamiliari Art. 8172IS con collegamento in cascata. Messa in funzione/verifica tensioni di impianto a riposo.
0ULSANTEæCOMANDOæAPRIPORTAæLOCALE
0ERæMAGGIORIæINFORMAZIONIæSULLEæDISTANZEæVEDIæPAGæ
Basic diagram for two-family kits Art. 8172IS with cascade connection. Switching on/voltage check with system in standby.
,OCALæDOOROPENERæBUTTON
&ORæFURTHERæINFORMATIONæABOUTæDISTANCESæREFERæTOæPAGEæ
Schéma base pour kit deux usagers Art. 8172IS avec connexion en cascade. Mise en service/vérification tensions d'installation au repos.
"OUTONæCOMMANDEæOUVREPORTEæLOCAL
0OURæPLUSæDEæD£TAILSæSURæLESæDISTANCESæFAIREæR£F£RENCEæAUæPAGEæ
Basisschema voor kits voor tweegezinswoningen art. 8172IS met aansluiting in cascade. Inwerkingstelling/spanningscontrole van een systeem in de ruststand.
"EDIENINGSKNOPæLOKALEæDEUROPENER
:IEæVOORæMEERæINFORMATIEæOVERæDEæAFSTANDENæPAGINAæ
Basisschema voor kits voor tweegezinswoningen Art. 8172IS met aansluiting in cascade. Inbetriebnahme / Spannungsprüfung der Anlage im Standby-Modus.
,OKALEæ4ÔRFFNERTASTE
3IEHEæ3EITEææFÔRæWEITEREæ)NFORMATIONENæZUæDENæ%NTFERNUNGEN
Esquema básico para kits bifamiliares Art. 8172IS con conexión en cascada. Puesta en funcionamiento/comprobación de las tensiones con la instalación en reposo.
0ULSADORæABREPUERTASæLOCAL
0ARAæMAYORæINFORMACINæSOBREæLASæDISTANCIASæV£ASEæLAæP×GINAæ
Esquema básico para kits bifamiliares art. 8172IS com ligação em cascata. Colocação em funcionamento/controlo das tensões do aparelho quando está em repouso.
"OTãOæDEæCOMANDOæABERTURAæDAæPORTAæLOCAL
0ARAæMAISæINFORMAÀµESæSOBREæASæDIST½NCIASæCONSULTARæASæP×GINAæ

122
4879KC
1207
A
MAX
B
MAX
C
MAX
D
MAX
Art.
1216
#OMELITæ!RTæææMM2
ææMMæ!7'æ
25 m
æFEET
200 m
æFEET
100 m
æFEET
540æCATæææMM2
ææMMæ!7'æ
190 m
æFEET
60 m
æFEET
æMM2
ææMMæ!7'æ
5 m
æFEET
190 m
æFEET
60 m
æFEET
æMM2
ææMMæ!7'æ
25 m
æFEET
25 m
æFEET
190 m
æFEET
60 m
æFEET
æMM2
ææMMæ!7'æ
50 m
æFEET
50 m
æFEET
190 m
æFEET
60 m
æFEET
æMM2
ææMMæ!7'æ
50 m
æFEET
50 m
æFEET
120 m
æFEET
40 m
æFEET
æMM2
ææMMæ!7'æ
75 m
æFEET
100 m
æFEET
190 m
æFEET
60 m
æFEET
æMM2
ææMMæ!7'æ
100 m
æFEET
150 m
æFEET
190 m
æFEET
60 m
æFEET
2
2
1
1
1
1216
LL
SE
COM
NO
GND
PR
DO
-
V
V+
4879KC
1
L
L
NC
RTE
2
+
1207
L
N
22V
0V
0V
33V
+
110-240V
S1 S2
SW1
6302
S
+
S
-
C
F
P
LL
C
F
P
1
-
+
2
IN
12
IN
OUT
+
+
IN
1215
SBC
L
OUT
L
IN
L
IN
L
OUT LM
LM
1234 6758
ON
S2
LM
LM
KIT
S1
ON
85764321
OUT
+
+IN
SBC
L
OUT
L
IN
L
IN
L
OUT
LM
LM LM
LM
KIT
1
S
+
S
-
C
F
P
LL
C
F
P
1
-
+
2
IN
12
IN
1234 6758
ON
S2S1
ON
85764321
2
S1 S2
SW1
6302
1215
CV1 CV2
CV1 CV2
*
SMK/013IBC
IT
EN
FR
NL
DE
ES
PT
0ERæMAGGIORIæINFORMAZIONIæSULLEæDISTANZEæVEDIæPAGæ
0ULSANTEæCOMANDOæAPRIPORTAæLOCALE
Schema base per kit bifamiliari Art. 8172IS con collegamento in derivazione
&ORæFURTHERæINFORMATIONæABOUTæDISTANCESæREFERæTOæPAGEæ
,OCALæDOOROPENERæBUTTON
Basic diagram for two-family kits Art. 8172IS with branch connection
0OURæPLUSæDEæD£TAILSæSURæLESæDISTANCESæFAIREæR£F£RENCEæAUæPAGEæ
"OUTONæCOMMANDEæOUVREPORTEæLOCAL
Schéma base pour kit deux usagers Art. 8172IS avec connexion en dérivation
:IEæVOORæMEERæINFORMATIEæOVERæDEæAFSTANDENæPAGINAæ
"EDIENINGSKNOPæLOKALEæDEUROPENER
Basisschema voor kits voor tweegezinswoningen art. 8172IS met afgetakte aansluiting
3IEHEæ3EITEææFÔRæWEITEREæ)NFORMATIONENæZUæDENæ%NTFERNUNGEN
,OKALEæ4ÔRFFNERTASTE
Grundanschlussplan für Zweifamilienhaus-Sets Art. 8172IS mit Anschluss über Abzweigung
0ARAæMAYORæINFORMACINæSOBREæLASæDISTANCIASæV£ASEæLAæP×GINAæ
0ULSADORæABREPUERTASæLOCAL
Esquema básico para kit bifamiliares Art. 8172IS con conexión en derivación
0ARAæMAISæINFORMAÀµESæSOBREæASæDIST½NCIASæCONSULTARæASæP×GINAæ
"OTãOæDEæCOMANDOæABERTURAæDAæPORTAæLOCAL
Esquema base para kits bifamiliares art. 8172IS com ligação em derivação

123
1207
1234 6758
ON
MIN
1234 6758
ON
MAX
P
L
P
L
S
L
S
L
M
L
M
L
+
~~
-
1224A
L
LL
1216
N
22
+
VV
00
VV
+
33
SE
COM
NO
GND
PR
DO
-
V
V+
4879KC
1
L
L
NC
RTE
2
RTE
NC
L
L
V+
V
-
DO
PR
GND
NO
COM
SE
21
4879KC
110-240V
S1 S2
SW1
6302
S
+
S
-
C
F
P
LL
C
F
P
1
-
+
2
IN
12
IN
OUT
+
+
IN
1215
SBC
L
OUT
L
IN
L
IN
L
OUT LM
LM
1234 6758
ON
S2
LM
LM
KIT
S1
ON
85764321
OUT
+
+IN
SBC
L
OUT
L
IN
L
IN
L
OUT
LM
LM LM
LM
KIT
1
S
+
S
-
C
F
P
LL
C
F
P
1
-
+
2
IN
12
IN
1234 6758
ON
S2S1
ON
85764321
2
S1 S2
SW1
6302
1215
CV1 CV2
CV1 CV2
* *
NL
DE
ES
PT
SMK/014IBC
IT
EN
FR
Schema per kit bifamiliari Art. 8172IS ampliati con un secondo Art. 4879KC. Collegamento in derivazione.
0ULSANTEæCOMANDOæAPRIPORTAæLOCALE
Diagram for two-family kits Art. 8172IS extended with a second Art. 4879KC. Branch connection.
,OCALæDOOROPENERæBUTTON
Schéma pour kit deux usagers Art. 8172IS complétés avec un second Art. 4879KC. Connexion en dérivation.
"OUTONæCOMMANDEæOUVREPORTEæLOCAL
Schema voor kits voor tweegezinswoningen art. 8172IS uitgebreid met een tweede entreepaneel art. 4879KC. Afgetakte aansluiting.
"EDIENINGSKNOPæLOKALEæDEUROPENER
Anschlussplan für Zweifamilienhaus-Sets Art.8172IS, erweitert um einen zweiten Art. 4879KC.Anschluss über Abzweigung.
,OKALEæ4ÔRFFNERTASTE
Esquema para kits bifamiliares Art. 8172IS ampliados con un segundo Art. 4879KC. Conexión en derivación.
0ULSADORæABREPUERTASæLOCAL
Esquema para kits bifamiliares art. 8172IS ampliados com um segundo art. 4879KC. Ligação em derivação.
"OTãOæDEæCOMANDOæABERTURAæDAæPORTAæLOCAL

124
CV5
4879KC
1 2
SE
COM
NO
GND
PR
DO
-
V
V+
L
L
NC
RTE
2
RTE
NC
L
L
1
4879KC
V+
V
-
DO
PR
GND
NO
COM
SE
33
+
V
V
00
V
V
+
22
N
L
1224A
-
~
~
+
L
M
L
M
L
S
L
S
L
P
L
P
MAX
ON
85764321
MIN
ON
85764321
1207
110-240V
S1 S2
SW1
6302
S
+
S
-
C
F
P
LL
C
F
P
1
-
+
2
IN
12
IN
1234 6758
ON
S2S1
ON
85764321
1
S1 S2
SW1
6302
S
+
S
-
C
F
P
LL
C
F
P
1
-
+
2
IN
12
IN
1234 6758
ON
S2S1
ON
85764321
2
CV1 CV2
CV1 CV2
* *
NL
DE
ES
PT
SMK/014IAC
IT
EN
FR
Schema per kit bifamiliari Art. 8172IS ampliati con un secondo Art. 4879KC. Collegamento in cascata.
0ULSANTEæCOMANDOæAPRIPORTAæLOCALE
Diagram for two-family kits Art. 8172IS extended with a second Art. 4879KC. Cascade connection.
,OCALæDOOROPENERæBUTTON
Schéma pour kit deux usagers Art. 8172IS complétés avec un second Art. 4879KC. Connexion en cascade.
"OUTONæCOMMANDEæOUVREPORTEæLOCAL
Schema voor kits voor tweegezinswoningen art. 8172IS uitgebreid met een tweede entreepaneel art. 4879KC. Anschluss in Kaskadenschaltung.
"EDIENINGSKNOPæLOKALEæDEUROPENER
Anschlussplan für Zweifamilienhaus-Sets Art. 8172IS, erweitert um einen zweiten Art. 4879KC. Anschluss in Kaskadenschaltung.
,OKALEæ4ÔRFFNERTASTE
Esquema para kits bifamiliares Art. 8172IS ampliados con un segundo Art. 4879KC. Conexión en cascada.
0ULSADORæABREPUERTASæLOCAL
Esquema para kits bifamiliares art. 8172IS ampliados com um segundo art. 4879KC. Ligação em cascata.
"OTãOæDEæCOMANDOæABERTURAæDAæPORTAæLOCAL

125
A
C
1595
1207
B
4879KC
+
33V
0V
0V
22V
N
SE
COM
NO
GND
PR
DO
-
V
V+
L
L
NC
RTE
L
1207
+
1595
+
-
110-240V
CV5
4879KC
1 2
120-230V
S1 S2
SW1
6302
S
+
S
-
C
F
P
LL
C
F
P
1
-
+2IN
12
IN
1234 6758
ON
S2S1
ON
85764321
1
S1 S2
SW1
6302
S
+
S
-
C
F
P
LL
C
F
P
1
-
+2IN
12
IN
1234 6758
ON
S2S1
ON
85764321
2
CV1 CV2
CV1 CV2
*
A MAX B MAX C MAX C MAX
(Art. 4833C)
#OMELITæ!RTæææMM2æææMMæ!7'æ
25 m
æFEET
200 m
æFEET
200 m
æFEET
540æCATæææMM2æææMMæ!7'æ
190 m
æFEET
190 m
æFEET
æMM2æææMMæ!7'æ
5 m
æFEET
190 m
æFEET
190 m
æFEET
æMM2æææMMæ!7'æ
25 m
æFEET
25 m
æFEET
190 m
æFEET
190 m
æFEET
æMM2æææMMæ!7'æ
50 m
æFEET
50 m
æFEET
190 m
æFEET
190 m
æFEET
æMM2æææMMæ!7'æ
50 m
æFEET
50 m
æFEET
120 m
æFEET
120 m
æFEET
æMM2æææMMæ!7'æ
75 m
æFEET
100 m
æFEET
190 m
æFEET
190 m
æFEET
æMM2æææMMæ!7'æ
100 m
æFEET
150 m
æFEET
190 m
æFEET
190 m
æFEET
SMK/018I/AC
EN
FR
NL
DE
ES
PT
IT Schema per kit bifamiliare con alimentatore aggiuntivo Art. 1595
0ERæMAGGIORIæINFORMAZIONIæSULLEæDISTANZEæVEDIæPAGæ
0ULSANTEæCOMANDOæAPRIPORTAæLOCALE
Diagram for two-family kit with additional power supply unit Art. 1595
&ORæFURTHERæINFORMATIONæABOUTæDISTANCESæREFERæTOæPAGEæ
,OCALæDOOROPENERæBUTTON
Schéma pour kit deux usager avec alimentateur complémentaire Art. 1595
0OURæPLUSæDEæD£TAILSæSURæLESæDISTANCESæFAIREæR£F£RENCEæAUæPAGEæ
"OUTONæCOMMANDEæOUVREPORTEæLOCAL
Schema voor kit voor tweegezinswoning met extra voedingstransformator art. 1595
:IEæVOORæMEERæINFORMATIEæOVERæDEæAFSTANDENæPAGINAæ
"EDIENINGSKNOPæLOKALEæDEUROPENER
Schaltplan für Zweifamilienhaus mit zusätzlichem Netzteil Art. 1595
3IEHEæ3EITEææFÔRæWEITEREæ)NFORMATIONENæZUæDENæ%NTFERNUNGEN
,OKALEæ4ÔRFFNERTASTE
Esquema para kits bifamiliares con alimentador adicional art. 1595
0ARAæMAYORæINFORMACINæSOBREæLASæDISTANCIASæV£ASEæLAæP×GINAæ
0ULSADORæABREPUERTASæLOCAL
Esquema para kit bifamiliares com alimentador suplementar art.1595
0ARAæMAISæINFORMAÀµESæSOBREæASæDIST½NCIASæCONSULTARæASæP×GINAæ
"OTãOæDEæCOMANDOæABERTURAæDAæPORTAæLOCAL

126
1234 6758
ON
1259C
G
N
DA
N
I
3
VS
32
SV
2
S
11
V
+
-
~~
LLL
OUT
L
OUT
IN IN
+
33V
0V
0V
22V
N
L
1207
+
230V~ 12V~
1200
110-240V
CV5
2
RTE
NC
L
L
1
4879KC
V+
V
-
DO
PR
GND
NO
COM
SE
S1 S2
SW1
6302
S
+
S
-
C
F
P
LL
C
F
P
1
-
+2IN
12
IN
1234 6758
ON
S2S1
ON
85764321
1
S1 S2
SW1
6302
S
+
S
-
C
F
P
LL
C
F
P
1
-
+2IN
12
IN
1234 6758
ON
S2S1
ON
85764321
2
CV1 CV2
CV1 CV2
*
IT
EN
FR
NL
DE
ES
PT
SMK/019IC
Utilizzo modulo telecamera scorporata Art. 1259C
õæ$AæALIMENTAREæSEPARATAMENTE
0ERæSETTAGGIOæEæFUNZIONAMENTOæ!RTæ#æVEDIæ&43"#æ
0ULSANTEæCOMANDOæAPRIPORTAæLOCALE
Use of remote camera module Art. 1259C
õæ4OæBEæPOWEREDæSEPARATELY
&ORæTHEæSETTINGæANDæOPERATIONæOFæ!RTæ#æSEEæ&43"#
,OCALæDOOROPENERæBUTTON
Emploi module caméra déportée Art. 1259C
õæÃæALIMENTERæS£PAR£MENT
0OURæLAæPROGRAMMATIONæETæLEæFONCTIONNEMENTæ!RTæ#æVOIRæ&43"#
"OUTONæCOMMANDEæOUVREPORTEæLOCAL
Gebruik module voor externe camera art. 1259C
õæ!PARTæTEæVOEDEN
:IEæVOORæDEæINSTELLINGæENæWERKINGæVANæARTæ#æDEæHANDLEIDINGæ&43"#
"EDIENINGSKNOPæLOKALEæDEUROPENER
Einsatz des separaten Kameramoduls Art. 1259C
õæ3EPARATEæ3TROMVERSORGUNGæERFORDERLICH
&ÔRæ0ROGRAMMIERUNGæUNDæ"ETRIEBæVONæ!RTæ#æSIEHEæ&43"#
,OKALEæ4ÔRFFNERTASTE
Uso del módulo telecámara separada art. 1259C
õæ!LIMENTARæPORæSEPARADO
0ARAæLAæCONlGURACINæYæELæFUNCIONAMIENTOæDELæARTæ#æV£ASEæ&43"#
0ULSADORæABREPUERTASæLOCAL
Utilização do módulo da câmara separada art. 1259C
õæ!LIMENTARæSEPARADAMENTE
0ARAæPROGRAMAÀãOæEæFUNCIONAMENTOæDOæARTæ#æCONSULTARæ&43"#
"OTãOæDEæCOMANDOæABERTURAæDAæPORTAæLOCAL

127
21
4680KC
4680K
+
33V
0V
0V
22V
N
L
1207
+
C
N
O
CNL L
~
-
~
+
L
OUT
L
IN
L
IN
L
OUT
LM
LM
1214/2C
1256
12/24V
AC/DC
LL
O
D
C
O
M
+
VV
-
E
T
R
P
R
G
N
D
NONC
S
E
110-240V
*
PXK/EC
IT
EN
FR
NL
DE
ES
PT
IT
FR
EN
NL
DE
ES
PT
Collegamento relé attuatore Art. 1256
0ULSANTEæCOMANDOæAPRIPORTAæLOCALE
.ONæALIMENTAREæLg!RTææCONæVæINæCONTINUA
)NæCASOæDIæBISOGNOæAGGIUNGEREæLg!RTæ
0ERæMAGGIORIæINFORMAZIONIæSUæ!RTææVEDIæ&43"æ
Connecting actuator relay Art. 1256
,OCALæDOOROPENERæBUTTON
$OæNOTæPOWERæ!RTææWITHæCONTINUOUSææ6æSUPPLY
)FæNECESSARYæADDæ!RTæ
&ORæFURTHERæINFORMATIONæONæ!RTææSEEæ&43"
Branchement relais actionneur Art.1256
"OUTONæCOMMANDEæOUVREPORTEæLOCAL
.EæPASæALIMENTERæL!RTææAVECæVæENæCONTINU
%NæCASæDEæBESOINæAJOUTERæL!RTæ
0OURæPLUSæDINFORMATIONSæSURæL!RTæVOIRæ&43"
Aansluiting relais module art. 1256
"EDIENINGSKNOPæLOKALEæDEUROPENER
6OEDæARTææNIETæMETæVæCONTINUSTROOM
)NDIENæNODIGæARTææTOEVOEGEN
:IEæVOORæMEERæINFORMATIEæOVERæARTææ&43"
Anschluss Relais Art. 1256
,OKALEæ4ÔRFFNERTASTE
$ENæ!RTææNICHTæMITæ6æ'LEICHSPANNUNGæVERSORGEN
)Mæ"EDARFSFALLæDENæ!RTææHINZUFÔGEN
&ÔRæWEITEREæ)NFORMATIONENæÔBERæ!RTææSIEHEæ&43"
Conexión del relé actuador art. 1256
0ULSADORæABREPUERTASæLOCAL
.OæALIMENTARæELæARTææCONææ6æENæCORRIENTEæCONTINUA
3IæESæNECESARIOæA®ADIRæELæARTæ
0ARAæMAYORæINFORMACINæSOBREæELæARTææV£ASEæ&43"
Ligação do relé actuador art. 1256
"OTãOæDEæCOMANDOæABERTURAæDAæPORTAæLOCAL
.ãOæALIMENTARæOæARTææCOMææ6æEMæCONTINUAÀãO
%MæCASOæDEæNECESSIDADEæADICIONARæOæARTæ
0ARAæMAISæINFORMAÀµESæSOBREæOæARTææCONSULTARæ&43"

128
L
2
L
2
L
3
L
3
L
IN
L
IN
L
1
L
1
L
4
L
4
4834/9
4833C
L
IN
L
IN
L
OUT
L
OUT
~
+
~
-
#
MAX
ON
85764321
MIN
ON
85764321 1234 6758
ON
MIN
1234 6758
ON
MAX
#
-
~+
~
OUT
L
OUT
L
IN
L
IN
L
L
9
L
9
L
8
L
8
L
7
L
7
L
6
L
6
L
5
L
5
P
L
P
L
S
L
S
L
M
L
M
L
+
~~
-
1224A
-
~
~
+
L
M
L
M
L
S
L
S
L
P
L
P
J2
J1
33436
J2
J1
LL
O
D
C
O
M
+
VV
-
E
T
R
P
R
G
N
D
NONC
S
E
-
+
1595
33
+
V
V
00
V
V
+
22
N
L
1207
LN
22
+
VV
00
VV
+
33
110-240V
120-230V
CV5
2
RTE
NC
L
L
1
4879KC
V+
V
-
DO
PR
GND
NO
COM
SE SE
COM
NO
GND
PR
DO
-
V
V+
4879KC
3
L
L
NC
RTE
4
CV5
1207 1224A 4833C
110-240V
S1 S2
SW1
6302
S
+
S
-
C
F
P
LL
C
F
P
1
-
+
2
IN
12
IN
1234 6758
ON
S2S1
ON
85764321
1
S1 S2
SW1
6302
S
+
S
-
C
F
P
LL
C
F
P
1
-
+
2
IN
12
IN
S1 S2
SW1
6302
S
+
S
-
C
F
P
LL
C
F
P
1
-
+
2
IN
12
IN
S1 S2
SW1
6302
S
+
S
-
C
F
P
LL
C
F
P
1
-
+
2
IN
12
IN
1234 6758
ON
S2S1
ON
85764321
2
1234 6758
ON
S2S1
ON
85764321
3
1234 6758
ON
S2S1
ON
85764321
4
CV1 CV2CV1 CV2
CV1 CV2CV1 CV2
4680C/4680KC
**
*
IT
EN
FR
NL
DE
ES
PT
SMK/EN/109IC
IT
EN
FR
NL
Limitazioni utilizzo Art. 4680KC
)Læ +#æ GESTISCEæ LEæ CHIAMATEæ PROVENIENTIæ DAIæ MODULIæ PULSANTIæ Oæ DIGITALIæ SOLOæSEæ
COMPRESEæTRAæLgINDIRIZZOææEæLgINDIRIZZOææ
Schema per connessione a porta principale da 2 a 9 Smart Kit tramite Art. 4834/9
Operating restrictions for Art. 4680KC
!RTæ+#æMANAGESæCALLSæORIGINATINGæFROMæONLYæDIGITALæORæBUTTONæMODULESæIFæTHEYæFALLæ
BETWEENæADDRESSææANDæADDRESSæ
Diagram for connecting 2 to 9 Smart Kits to main entrance panel using Art. 4834/9
Limitations utilisation Art. 4680KC
,gARTæ+#æGâREæLESæAPPELSæPROVENANTæDESæMODULESæÝæBOUTONSæOUæNUM£RIQUESæ
UNIQUEMENTæSgILSæSONTæCOMPRISæENTREæLgADRESSEææETæLgADRESSEæ
Schéma pour connexion à porte principale de 2 à 9 Smart kit avec Art. 4834/9
Gebruiksbeperkingen art. 4680KC
$Eæ+#æ BEHEERTæ DEæ OPROEPENæ DIEæ AFKOMSTIGæ ZIJNæVANæ DEæ DRUKKNOPMODULENæOFæ
DIGITALEæMODULENæALLEENæALSæZEæZICHæTUSSENæHETæADRESææENæHETæADRESææBEVINDEN
Schema voor aansluiting op hoofdingang van 2 tot 9 Smart Kits met art. 4834/9
Verwendungseinschränkungen Art. 4680KC
$ERæ!RTæ+#æVERWALTETæDIEæVONæDENæ4ASTENæODERæDIGITALENæ2UFMODULENæEINGEHENDENæ
!NRUFEæNURæWENNæSIEæZWISCHENæDERæ!DRESSEææUNDæDERæ!DRESSEææLIEGEN
Limites de uso del art. 4680KC
%LæARTæ+#æGESTIONAæLASæLLAMADASæPROCEDENTESæDEæLOSæMDULOSæDEæPULSADORESæOæ
DIGITALESæSÓLOæSIæEST×NæCOMPRENDIDASæENTREæLAæDIRECCINææYæLAæDIRECCINæ
Limitações de utilização do art. 4680KC
/æARTæ+#æGEREæASæCHAMADASæPROVENIENTESæDOSæMDULOSæDEæBOTµESæOUæDIGITAISæ
APENASæSEæESTIVERæENTREæOæENDEREÀOææEæOæENDEREÀOææ

129
L
IN
L
IN
L
OUT
L
OUT
~
+
~
-
#
MAX
ON
85764321
MIN
ON
85764321
-
~
~
+
L
M
L
M
L
S
L
S
L
P
L
P
33
+
V
V
00
V
V
+
22
N
L
CV5
4
RTE
NC
L
L
3
4879KC
V+
V
-
DO
PR
GND
NO
COM
SE
1207 1224A 4833C
110-240V
S1 S2
SW1
6302
S
+
S
-
C
F
P
LL
C
F
P
1
-
+
2
IN
12
IN
S1 S2
SW1
6302
S
+
S
-
C
F
P
LL
C
F
P
1
-
+
2
IN
12
IN
1234 6758
ON
S2S1
ON
85764321
5
1234 6758
ON
S2S1
ON
85764321
6
CV1 CV2
CV1 CV2
*
IT
EN
FR
#
NL
DE
ES
PT
DE
ES
PT
0ERæMAGGIORIæINFORMAZIONIæSULLEæDISTANZEæDIæUTILIZZOæDELLg!RTæ#æEæ!RTææEæPERæMAGGIORIæINFORMAZIONIæ
SULLEæIMPOSTAZIONIæNECESSARIEæINæMERITOæALLg!RTæ!æFAREæRIFERIMENTOæALæMANUALEæTECNICOæ&43"#
0ULSANTEæCOMANDOæAPRIPORTAæLOCALE
&ORæFURTHERæINFORMATIONæONæOPERATINGæDISTANCESæFORæ!RTæ#æANDæ!RTææANDæFORæFURTHERæINFORMATIONæONæ
THEæNECESSARYæSETTINGSæFORæ!RTæ!æREFERæTOæTHEæTECHNICALæMANUALæ&43"#
,OCALæDOOROPENERæBUTTON
0OURæPLUSæDINFORMATIONSæSURæLESæDISTANCESæDUTILISATIONæDEæL!RTæ#æETæ!RTææETæPLUSæPLUSæDEæD£TAILSæ
SURæLESæR£GLAGESæN£CESSAIRESæENæCEæQUIæCONCERNEæL!RTæ!æSEæR£F£RERæAUæMANUELæTECHNIQUEæ&43"#
"OUTONæCOMMANDEæOUVREPORTEæLOCAL
:IEæVOORæMEERæINFORMATIEæOVERæDEæGEBRUIKSAFSTANDENæVANæ!RTæ#æENæ!RTææENæVOORæMEERæINFORMATIEæ
OVERæDEæBENODIGDEæINSTELLINGENæVOORæ!RTæ!æDEæTECHNISCHEæHANDLEIDINGæ&43"#
"EDIENINGSKNOPæLOKALEæDEUROPENER
7EITEREæ)NFORMATIONENæÔBERæDIEæ%NTFERNUNGENæZURæ6ERWENDUNGæVONæ!RTæ#æUNDæ!RTææSOWIEæÔBERæ
DIEæFÔRæ!RTæ!æERFORDERLICHENæ%INSTELLUNGENæSINDæDEMæTECHNISCHENæ&43"#æ(ANDBUCHæZUæENTNEHMEN
,OKALEæ4ÔRFFNERTASTE
Plan für den Anschluss von 2 bis 9 Smart Kit an die Haupttür über Art. 4834/9
0ARAæMAYORæINFORMACINæSOBREæLASæDISTANCIASæDEæUSOæDELææ!RTæ#æYæDELæ!RTææYæSOBREæLAæCONFIGURACINæ
NECESARIAæPARAæELæ!RTæ!æCONSULTARæELæMANUALæT£CNICOæ&43"#
0ULSADORæABREPUERTASæLOCAL
Esquema para conectar a la puerta principal de dos a nueve Smart Kit mediante el art. 4834/9
0ARAæMAISæINFORMAÀµESæSOBREæASæDIST½NCIASæDEæUTILIZAÀãOæDOæ!RTæ#æEæ!RTææEæPARAæMAISæINFORMAÀµESæ
SOBREæASæPROGRAMAÀµESæNECESS×RIASæEMæRELAÀãOæAOæ!RTæ!æCONSULTARæOæMANUALæT£CNICOæ&43"#
"OTãOæDEæCOMANDOæABERTURAæDAæPORTAæLOCAL
Esquema para a ligação com a porta principal de 2 a 9 Smart Kits através do art. 4834/9

130
LPin
S
L
S
L
M
L
M
L
~
LPout
+
-
~
1424
JP3
S3
ON
21
JP1
A
B
BA
JP2
S2S1
ON
85764321
ON
85764321
1595
+
-
E
S
NC NO
D
N
G
R
P
R
T
E
-
VV
+
M
O
C
D
OLL
J1
J2
33436
J1
J2
1207
LN
22
+
VV
00
VV
+
33
LL
O
D
C
O
M
+
VV
-
E
T
R
P
R
G
N
D
NONC
S
EE
S
NC NO
D
N
G
R
P
R
T
E
-
VV
+
M
O
C
D
OLL
33
+
V
V
00
V
V
+
22
N
L
1207
1234 6758
ON
1234 6758
ON
S1 S2
JP2
AB
B
A
JP1
12
ON
S3
JP3
1424
~
-
+
LPout
~
L
M
L
M
L
S
L
SLPin
120-230V
4879KC
1 2
CV5
43
4879KC
CV5
110-240V 110-240V
S1 S2
SW1
6302
S
+
S
-
C
F
P
LL
C
F
P
1
-
+
2
IN
12
IN
1234 6758
ON
S2S1
ON
85764321
1
S1 S2
SW1
6302
S
+
S
-
C
F
P
LL
C
F
P
1
-
+
2
IN
12
IN
S1 S2
SW1
6302
S
+
S
-
C
F
P
LL
C
F
P
1
-
+
2
IN
12
IN
S1 S2
SW1
6302
S
+
S
-
C
F
P
LL
C
F
P
1
-
+
2
IN
12
IN
1234 6758
ON
S2S1
ON
85764321
2
1234 6758
ON
S2S1
ON
85764321
3
1234 6758
ON
S2S1
ON
85764321
4
CV1 CV2 CV1 CV2
CV1 CV2 CV1 CV2
4680C/4680KC
*
* *
IT
EN
FR
NL
SMK/EN/110IC
0ULSANTEæCOMANDOæAPRIPORTAæLOCALE
0ERæMAGGIORIæINFORMAZIONIæSULLEæDISTANZEæVEDIæPAGææEæ&43"#
Schema per connessione a porta principale di 30 Smart Kit (massimo). Collegamento Smart in cascata con Art. 1424.
,OCALæDOOROPENERæBUTTON
&ORæFURTHERæINFORMATIONæABOUTæDISTANCESæREFERæTOæPAGEææANDæ&43"#
Diagram for connecting 30 Smart Kits (maximum) to the main entrance panel. Cascade connection of Smart using Art. 1424.
"OUTONæCOMMANDEæOUVREPORTEæLOCAL
0OURæPLUSæDEæD£TAILSæSURæLESæDISTANCESæFAIREæR£F£RENCEæAUæPAGEææETæ&43"#
Schéma pour connexion à porte principale de 30 Smart kit (maximum). Branchement Smart en cascade avec Art. 1424.
"EDIENINGSKNOPæLOKALEæDEUROPENER
:IEæVOORæMEERæINFORMATIEæOVERæDEæAFSTANDENæPAGINAææENæ&43"#
Schema voor aansluiting op hoofdingang van 30 Smart Kits (maximum) Aansluiting Smart in cascade met art. 1424.
,OKALEæ4ÔRFFNERTASTE
3IEHEæ3EITEææFÔRæWEITEREæ)NFORMATIONENæZUæDENæ%NTFERNUNGENæUNDæ&43"#
0ULSADORæABREPUERTASæLOCAL
0ARAæMAYORæINFORMACINæSOBREæLASæDISTANCIASæV£ASEæLAæP×GINAææYæ&43"#
"OTãOæDEæCOMANDOæABERTURAæDAæPORTAæLOCAL
)NFORMAÀµESæ MAISæ DETALHADASæ SOBREæ ASæ DIST½NCIASæ PODEMæ SERæ CONSULTADASæ NASæ
P×GINASææEæ&43"#

131
S1 S2
JP2
AB
B
A
JP1
12
ON
S3
JP3
ON
85764321
1234 6758
ON
LPin
S
L
S
L
M
L
M
L
~
LPout
+
-
~
1424
JP3
S3
ON
21
JP1
A
B
BA
JP2
S2S1
ON
85764321
ON
85764321
1207
LN
22
+
VV
00
VV
+
33
LL
O
D
C
O
M
+
VV
-
E
T
R
P
R
G
N
D
NONC
S
EE
S
NC NO
D
N
G
R
P
R
T
E
-
VV
+
M
O
C
D
OLL
33
+
V
V
00
V
V
+
22
N
L
1207 1424
~
-
+
LPout
~
L
M
L
M
L
S
L
SLPin
65
4879KC
3029
4879KC
CV5
30
29
CV5
110-240V 110-240V
S1 S2
SW1
6302
S
+
S
-
C
F
P
LL
C
F
P
1
-
+
2
IN
12
IN
S1 S2
SW1
6302
S
+
S
-
C
F
P
LL
C
F
P
1
-
+
2
IN
12
IN
S1 S2
SW1
6302
S
+
S
-
C
F
P
LL
C
F
P
1
-
+
2
IN
12
IN
S1 S2
SW1
6302
S
+
S
-
C
F
P
LL
C
F
P
1
-
+
2
IN
12
IN
1234 6758
ON
S2S1
ON
85764321
5
1234 6758
ON
S2S1
ON
85764321
6
1234 6758
ON
S2
1234 6758
ON
S2
CV1 CV2 CV1 CV2
CV1 CV2 CV1 CV2
1234 6758
ON
ON
85764321
* *
IT
EN
FR
NL
ES
PT
DE
DE
ES
PT
Limitazioni utilizzo Art. 4680KC
)Læ +#æ GESTISCEæ LEæ CHIAMATEæ PROVENIENTIæ DAIæ MODULIæ PULSANTIæ Oæ DIGITALIæ SOLOæSEæ
COMPRESEæTRAæLgINDIRIZZOææEæLgINDIRIZZOææ
Operating restrictions for Art. 4680KC
!RTæ+#æMANAGESæCALLSæORIGINATINGæFROMæONLYæDIGITALæORæBUTTONæMODULESæIFæTHEYæFALLæ
BETWEENæADDRESSææANDæADDRESSæ
Limitations utilisation Art. 4680KC
,gARTæ+#æGâREæLESæAPPELSæPROVENANTæDESæMODULESæÝæBOUTONSæOUæNUM£RIQUESæ
UNIQUEMENTæSgILSæSONTæCOMPRISæENTREæLgADRESSEææETæLgADRESSEæ
Gebruiksbeperkingen art. 4680KC
$Eæ+#æ BEHEERTæ DEæ OPROEPENæ DIEæ AFKOMSTIGæ ZIJNæVANæ DEæ DRUKKNOPMODULENæOFæ
DIGITALEæMODULENæALLEENæALSæZEæZICHæTUSSENæHETæADRESææENæHETæADRESææBEVINDEN
Verwendungseinschränkungen Art. 4680KC
$ERæ!RTæ+#æVERWALTETæDIEæVONæDENæ4ASTENæODERæDIGITALENæ2UFMODULENæEINGEHENDENæ
!NRUFEæNURæWENNæSIEæZWISCHENæDERæ!DRESSEææUNDæDERæ!DRESSEææLIEGEN
Plan für den Anschluss von 30 Smart Kit (max.) an die Haupttür. Anschluss von Smart in Kaskadenschaltung mit Art. 1424.
Limites de uso del art. 4680KC
%LæARTæ+#æGESTIONAæLASæLLAMADASæPROCEDENTESæDEæLOSæMDULOSæDEæPULSADORESæOæ
DIGITALESæSÓLOæSIæEST×NæCOMPRENDIDASæENTREæLAæDIRECCINææYæLAæDIRECCINæ
Esquema para conectar a la puerta principal treinta Smart Kit (máximo). Conexión Smart en cascada con art. 1424.
Limitações de utilização do art. 4680KC
/æARTæ+#æGEREæASæCHAMADASæPROVENIENTESæDOSæMDULOSæDEæBOTµESæOUæDIGITAISæ
APENASæSEæESTIVERæENTREæOæENDEREÀOææEæOæENDEREÀOææ
Esquema para a ligação com a porta principal de 30 Smart Kits (máximo). Ligação Smart em cascata com art. 1424.

132
SB2/AAR
PT
ES
DE
IT
EN
FR
NL
-
+
CV5
1207
SW1
6302
S
+
S
-
C
F
P
LL
C
F
P
1
-
+
2
IN
12
IN
1234 6758
ON
S2S1
ON
85764321
1
S
+
S
-
C
F
P
LL
C
F
P
1
-
+
2
IN
12
IN
S1 S2
SW1
6302
1234 6758
ON
S2S1
ON
85764321
1
4878KC
4879KC
CV1 CV2
CV1 CV2
EN
FR
NL
DE
ES
PT
IT
SMK/HC
,).%!æ-/.4!.4%
$!,æ0/34/æ%34%2./
Collegamento amplificatore video Art. 4833C
Aggiunta di un monitor principale in parallelo. Collegamento in cascata
2)3%2æ,).%
&2/-æ%84%2.!,æ5.)4
Connection of video amplifier Art. 4833C
Addition of a main monitor in parallel. Cascade connection
,)'.%æ-/.4!.4
$%05)3æ,%æ0/34%æ%84»2)%52
Connexion amplificateur vidéo Art. 4833C
Adjonction d'un moniteur principal en parallèle. Connexion en cascade
Aansluiting van de videoversterker art. 4833C
+!"%,æ34!-,%)$).'
6!.æ"5)4%.0/34
Toevoeging van een hoofdmonitor in parallelschakeling. Aansluiting in cascade
Anschluss Videosignalverstärker art. 4833C
34%)',%)45.'
6/.æ!533%.34%,,%
Zusätzliche Installation eines Hauptmonitors in Parallelschaltung, Kaskadenverbindung
Conexión del amplificador vídeo art. 4833C
,Ú.%!æ#/,5-.!æ-/.4!.4%
$%3$%æ,!æ5.)$!$æ%84%2.!
Adición de un monitor principal en paralelo. Conexión en cascada
Ligação do amplificador vídeo art. 4833C
,).(!æ#/,5.!
$/æ0/34/æ%84%2./æ
Adição de um monitor principal em paralelo. Ligação em cascata

133
SMK/IC
IT
EN
FR
NL
DE
ES
PT
1216
LL
+
-
CV5
1207
S1 S2
SW1
6302
S
+
S
-
C
F
P
LL
C
F
P
1
-
+
2
IN
12
IN
S1
ON
85764321
1
LM
LM
KIT
1215
OUT
+
+IN
SBC
L
OUT
L
IN
L
IN
L
OUT
LM
LM
S1 S2
SW1
6302
S
+
S
-
C
F
P
LL
C
F
P
1
-
+
2
IN
12
IN
1234 6758
ON
S2S1
ON
85764321
1
CV1 CV2
1234 6758
ON
S2
CV1 CV2
SMK/A20S
IT
EN
FR
NL
DE
ES
PT
LL
1216
1212/B
0
20
0
3
2
0
6302
S
+
S
-
C
F
P
LL
C
F
P
1
-
+
2
IN
12
IN
CV5
IN
21
IN
2
+
-
1
P
F
C
LL
P
F
C
-
S
+
S
6302 6302
S
+
S
-
C
F
P
C
F
P
12
IN
12
IN
LL
-
+
LM
LM OUT
L
IN
L
IN
L
OUT
L
SBC
1215
IN
+
+
OUT
S2
ON
85764321 1234 6758
ON
S2
KIT
LM
LM
1234 6758
ON
S1
1234 6758
ON
S1
+
-
1207
S1 S2
SW1
1234 6758
ON
S2S1
ON
85764321
1
S1 S2
SW1
1 1
S1 S2
SW1
CV1 CV2 CV5 CV1 CV2 CV1 CV2
P P P
Aggiunta di un monitor principale in parallelo. Collegamento in derivazione
Collegamento in cascata del terzo monitor principale con alimentazione locale
Addition of a main monitor in parallel. Branch connection
Cascade connection of third main monitor with local power supply
Adjonction d'un moniteur principal en parallèle. Connexion en dérivation
Connexion en cascade du troisième moniteur principal avec alimentation locale
Toevoeging van een hoofdmonitor. Afgetakte aansluiting
Aansluiting in cascade van een derde hoofdmonitor met individuele voeding
Zusätzliche Installation eines Hauptmonitors in Parallelschaltung, Abzweigverbindung
Anschluss in Kaskadenschaltung des dritten Hauptmonitors mit lokaler Stromversorgung
Adición de un monitor principal en paralelo. Conexión en derivación
Conexión en cascada del tercer monitor principal con alimentación local
Adição de um monitor principal em paralelo. Ligação em derivação
Ligação em cascata do terceiro monitor principal com alimentação local

134
SMK/A21S
IT
EN
FR
NL
DE
ES
PT
P P S
6302
S
+
S
-
C
F
P
LL
C
F
P
1
-
+
2
IN
12
IN IN
21
IN
2
+
-
1
P
F
C
LL
P
F
C
-
S
+
S
6302 6302
S
+
S
-
C
F
P
C
F
P
12
IN
12
IN
LL
-
+
LM
LM OUT
L
IN
L
IN
L
OUT
L
SBC
1215
IN
+
+
OUT
1234 6758
ON
S2 S2
ON
85764321 1234 6758
ON
S2
KIT
LM
LM
S1
ON
85764321 1234 6758
ON
S1
1234 6758
ON
S1
1216
LL
1 1 1
S1 S2
SW1
S1 S2
SW1
S1 S2
SW1
CV1 CV2
CV1 CV2 CV5 CV1 CV2 CV5
IT
SMK/A23S
IT
EN
FR
NL
DE
ES
PT
LL
1216
CV5
IN
21
IN
2
+
-
1
P
F
C
LL
P
F
C
-
S
+
S
6302
S
+
S
-
C
F
P
LL
C
F
P
1
-
+
2
IN
12
IN
6302
LM
LM OUT
L
IN
L
IN
L
OUT
L
SBC
IN
+
+
OUT
S2
ON
85764321 1234 6758
ON
S2
S2
ON
85764321
OUT
+
+IN
SBC
L
OUT
L
IN
L
IN
L
OUT
LM
LM
1215
KIT
LM
LM
LM
LM
KIT
1234 6758
ON
S2
S2
ON
85764321
S2
ON
85764321
S1 S2
SW1
S1 S2
SW1
+
-
1207
1215
CV1 CV2 CV1 CV2
CV5
IN
21
IN
2
+
-
1
P
F
C
LL
P
F
C
-
S
+
S
6302
S
+
S
-
C
F
P
LL
C
F
P
1
-
+
2
IN
12
IN
6302
S1 S2
SW1
S1 S2
SW1
CV1 CV2 CV1 CV2
S2
ON
85764321
1234 6758
ON
S2
P P
S S
Collegamento in cascata di 2 monitor principali e di 1 monitor secondario con lo stesso codice utente
Collegamento in derivazione di 2 monitor principali e di 2 monitor secondari con lo stesso codice utente
Cascade connection of 2 main monitors and 1 secondary monitor with the same user code
Branch connection of 2 main monitors and 2 secondary monitors with the same user code
Connexion en cascade de 2 moniteurs principaux et de 1 moniteur secondaire avec le même code usager
Connexion en dérivation de 2 moniteurs principaux et de 2 moniteurs secondaires avec le même code usager
Aansluiting in cascade van 2 hoofdmonitors en 1 secundaire monitor met dezelfde gebruikerscode
Afgetakte aansluiting van 2 hoofdmonitors en 2 secundaire monitors met dezelfde gebruikerscode
Anschluss über Abzweigung von 2 Hauptmonitoren und 1 Zusatzmonitor mit identischem Teilnehmercode
Anschluss über Abzweigung von 2 Hauptmonitoren und 2 Zusatzmonitor mit identischem Teilnehmercode
Conexión en cascada de 2 monitores principales y 1 monitor secundario con el mismo código de usuario
Conexión en derivación de 2 monitores principales y 2 monitores secundarias con el mismo código de usuario
Ligação em cascata de 2 monitores principais e de 1 monitor secundário com o mesmo código de utilizador
Ligação em derivação de 2 monitores principais e de 2 monitores secundárias com o mesmo código de utilizador

135
SMK/AAD
IT
EN
FR
NL
DE
ES
PT
LM
LM
1214/2C
OUT
L
IN
L
IN
L
OUT
L
1216
LL
6228B
6228W
SW1
S2 S1
S
+
S
-
C
F
P
LL
C
F
P
2608
S
-
S
+
C
11
P
F
C
P
F
C
P
LL
1216
LL
+
-
1207
6302
S
+
S
-
C
F
P
LL
C
F
P
1
-
+
2
IN
12
IN
LM
LM OUT
L
IN
L
IN
L
OUT
L
SBC
1215
IN
+
+
OUT
1234 6758
ON
S2
KIT
LM
LM
S1 S2
SW1
CV1 CV2 CV5
L
OUT
L
IN
L
IN
L
OUT
1214/2C
LM
LM
LL P
C
F
P
C
F
P
11
C
+
S
-
S
2608
1216
LL
+
-
1207
P
F
C
LL
P
F
C
-
S
+
S
S1S2
SW1
6228W
6228B
6302
S
+
S
-
C
F
P
LL
C
F
P
1
-
+
2
IN
12
IN
LM
LM OUT
L
IN
L
IN
L
OUT
L
SBC
1215
IN
+
+
OUT
1234 6758
ON
S2
KIT
LM
LM
S1 S2
SW1
CV1 CV2
SMK/AAE
IT
EN
FR
NL
DE
ES
PT
Collegamento citofoni aggiuntivi in cascata dal monitor
Collegamento citofoni aggiuntivi in derivazione dal monitor
Connection of additional door-entry phones with cascade connection from monitor
Connection of additional door-entry phones with branch connection from monitor
Connexion combinés parlophoniques supplémentaires en cascade du moniteur
Connexion combinés parlophoniques supplémentaires en dérivation du moniteur
Aansluiting in cascade van extra deurtelefoons vanaf de monitor
Aansluiting van extra deurtelefoons afgetakt van de monitor
Anschluss zusätzlicher Sprechstellen in Kaskadenschaltung vom Monitor
Anschluss zusätzlicher Sprechstellen mit Abzweigung vom Monitor
Conexión de telefonillos adicionales en cascada desde el monitor
Conexión de telefonillos adicionales en derivación desde el monitor
Ligação de telefones intercomunicadores suplementares em cascata do monitor
Ligação de telefones intercomunicadores suplementares em derivação do monitor

136
P1
2608
SB/X3
IT
EN
FR
NL
DE
ES
PT
IT
EN
FR
SMK/FC
IT
EN
FR
NL
DE
ES
PT
1216
LL
1214/2C
LM
LM
OUT
L
IN
L
IN
L
OUT
L
+
-
S
-
S
+
2608
C
11
P
F
C
P
F
CP
LL
L
OUT
L
IN
L
IN
L
OUT
LM
LM
1214/2C
1214/2C
LM
LM
OUT
L
IN
L
IN
L
OUT
L
2610
+
S
P
F
C
P
F
C
LL
-
SCP
22
P
F
C
LL
P
F
C
-
S
+
S
S1S2
SW1
6228W
6228B
1207
6302
S
+
S
-
C
F
P
LL
C
F
P
1
-
+2IN
12
IN
LM
LM OUT
L
IN
L
IN
L
OUT
L
SBC
1215
IN
+
+
OUT
1234 6758
ON
S2
KIT
LM
LM
S1 S2
SW1
CV1 CV2
2IMUOVEREæIæJUMPERæ#6æEæ#6
Utilizzo per usi vari del pulsante P1 (Art. 2608)
Aggiunta di un citofono in parallelo in derivazione dal montante
2EMOVEæJUMPERSæ#6æANDæ#6
Use for various purposes of button P1 (Art. 2608)
Addition of a parallel door-entry phone, with branch connection from riser
%NLEVERæLESæCAVALIERSæ#6æETæ#6
Utilisation pour usages divers du bouton P1 (Art. 2608)
Adjonction d'un combiné parlophonique en parallèle en dérivation du montant
6ERWIJDERæDEæJUMPERSæ#6æENæ#6
Gebruik voor verschillende doeleinden van drukknop P1 (art. 2608)
Aansluiting in cascade van extra deurtelefoons vanaf de monitor
*UMPERæ#6æUNDæ#6æENTFERNEN
Verwendung von Taste P1 für sonstige Funktionen (Art. 2608)
Anschluss zusätzlicher Sprechstellen in Kaskadenschaltung vom Monitor
1UITARæLOSæPUENTESæ#6æYæ#6
Pulsador P1 para varios usos (art. 2608)
Conexión de telefonillos adicionales en cascada desde el monitor
2ETIRARæOSæCOMUTADORESæDEæDERIVAÀãOæ#6æEæ#6
Utilização do botão P1 para vários usos (art. 2608)
Ligação de telefones intercomunicadores suplementares em cascata do monitor

137
SB2V/AAK
IT
EN
FR
NL
DE
ES
PT
CFP
CFP
*
IT
EN
FR
NL
DE
ES
PT
IT
NL
EN
FR
IT
NL
EN
FR
DE
PT
ES
DE
PT
ES
IT
EN
FR
NL
DE
ES
PT
Connessione di dispositivi di ripetizione di chiamata (Art. 1229 o Art. 1122/A)
,AæSOMMAæTOTALEæDELæNUMEROæDIæPOSTIæINTERNIæCONæSTESSOæCODICEæUTENTEænon
può superare il numero di 3æ#ONNETTEREæUNæSOLOæDISPOSITIVOæDIæRIPETIZIONEæDIæ
CHIAMATAæPERæOGNIæCODICEæUTENTEæ)NæCASOæDIæCONNESSIONEæDIæCARICHIæINDUTTIVIæSIæ
CONSIGLIAæLINSERIMENTOæDIæUNAæCAPACITÝæDIæN&æINæPARALLELOæAIæCONTATTIæ#./æ
DELL!RTæ!
Variante collegamento chiamata fuori porta
)NæCASOæDIæPIÂæCITOFONIæOæSTAFFEæMONITORæCONæLOæSTESSOæCODICEæUTENTEæCOLLEGAREæILæPULSANTEæ
#&0æSUæUNOæSOLOæTUTTIæIæDISPOSITIVIæSUONERANNOæCONTEMPORANEAMENTE
* 20 m MAXææ5TILIZZAREæCAVOæSCHERMATOæPERæILæCOLLEGAMENTOæEæNONæFARæPASSAREæ
IæCAVIæINæPROSSIMITÝæDIæCARICHIæINDUTTIVIæPESANTIæOæCAVIæDIæALIMENTAZIONEæ6æ
æ6
Connection of call repetition devices (Art. 1229 or Art. 1122/A)
4HEæTOTALæNUMBERæOFæINTERNALæUNITSæWITHæTHEæSAMEæUSERæCODEæcannot exceed 3æ
#ONNECTæONLYæONEæCALLæREPETITIONæDEVICEæFORæEACHæUSERæCODEæ)FæINDUCTIVEæLOADSæ
AREæCONNECTEDæTHEæINSERTIONæOFæAæN&æCAPACITORæINæPARALLELæWITHæTHEæ#./æ
CONTACTSæOFæ!RTæ!æISæRECOMMENDED
Floor door call connection variant
)FæTHEREæAREæ Aæ NUMBERæOFæDOORENTRYæPHONESæ ORæMONITORæBRACKETSæWITHæ THEæSAMEæUSERæ
CODEæCONNECTæTHEæ#&0æBUTTONæTOæONEæONLYæALLæTHEæDEVICESæWILLæRINGæSIMULTANEOUSLY
* 20 m MAX 5SEæSCREENEDæCABLEæFORæTHEæCONNECTIONæANDæDOæNOTæRUNæCABLESæ
NEARæHEAVYæINDUCTIVEæLOADSæORæPOWERæSUPPLYæCABLESæ6ææ6æ
Connexion de dispositifs de répétition d’appel (Art. 1229 ou Art. 1122/A)
,AæSOMMEæTOTALEæDUæNOMBREæDEæPOSTESæINT£RIEURSæAVECæLEæMåMEæCODEæUTILISATEURæ
ne peut pas dépasser 3æ"RANCHERæUNæSEULæDISPOSITIFæDEæR£P£TITIONæDgAPPELæ
POURæCHAQUEæ CODEæ UTILISATEURæ%Næ CASæ DEæCONNEXIONæDEæ CHARGESæ INDUCTIVESæ
ILæESTæCONSEILL£æDINSTALLERæUNEæ CAPACIT£æDEæN&æENæPARALLâLEæAUXæCONTACTSæ
#./æDEæL!RTæ!
Variante connexion appel palier
%NæCASæDEæPLUSIEURSæCOMBIN£SæPARLOPHONIQUESæOUæ£TRIERSæMONITEURæAVECæLEæMåMEæCODEæ
USAGERæRELIERæLEæBOUTONæ#&0æSURæUNæSEULææTOUSæLESæDISPOSITIFSæSONNERONTæENæMåMEæTEMPS
* 20 m MAXæ æ 0OURæ LAæ CONNEXIONæ UTILISERæ UNæ C½BLEæ BLIND£æ ETæ NEæ PASæ FAIREæ
PASSERæ LESæ C½BLESæ Ýæ PROXIMIT£æ DEæ CHARGESæ INDUCTIVESæ LOURDESæ OUæ DEæ C½BLESæ
DALIMENTATIONææ6æææ6æ
Aansluiting van een extra bel (art. 1229 of art. 1122/A)
(ETæ TOTALEæ AANTALæ INTERNEæ AANSLUITINGENæ METæ DEZELFDEæ GEBRUIKERSCODE mag
niet meer zijn dan 3.æ 3LUITæ ££Næ EXTRAæ BELæ AANæ PERæ GEBRUIKERSCODEæ "IJæ HETæ
AANSLUITENæ VANæ INDUCTIEVEæ BELASTINGENæ WORDTæ AANGERADENæ EENæ CONDENSATORæ
VANæN&æPARALLELæMETæDEæ#./CONTACTENæVANæARTæ!æTEæPLAATSEN
Variant met aansluiting van een etagebel
3LUITæ BIJæ MEERDEREæ DEURTELEFOONSæ OFæ GRONDPLATENæ METæ DEZELFDEæ GEBRUIKERSCODEæ DEæ
DRUKKNOPæ#&0æOPæSLECHTS棣NæERVANæAANæALLEæTOESTELLENæGAANæDANæTEGELIJKæOVER
* 20 m MAXæ æ 'EBRUIKæ EENæ AFGESCHERMDEæ KABELæ VOORæ DEZEæ VERBINDINGæ ENæ
LEIDæ DEæ KABELSæ NIETæ INæ DEæ NABIJHEIDæ VANæ HOGEæ INDUCTIEVEæ BELASTINGENæ OFæ
NETVOEDINGSKABELSææ6æææ6æ
Anschluss von Rufwiederholeinrichtungen (Art. 1229 bzw. Art. 1122/A)
$IEæ'ESAMTANZAHLæ DERæ )NNENSPRECHSTELLENæMITæ DEMæ GLEICHENæ"ENUTZERCODEæ
darf nicht höher als 3 seinæ *EWEILSæ NURæ EINEæ 2UFWIEDERHOLEINRICHTUNGæ
PROæ "ENUTZERCODEæ ANSCHLIEENæ )Mæ &ALLæ DESæ !NSCHLUSSESæ VONæ INDUKTIVENæ
,ASTENæ EMPlEHLTæ SICHæ DIEæ 6ERBINDUNGæ MITæ EINERæ +APAZITÜTæ VONæ N&æ INæ
0ARALLELSCHALTUNGæZUæDENæ#./æ+ONTAKTENæDESæ!RTæ!
Anschlussvariante Rufsignale der Außensprechstellen
)Mæ&ALLæMEHRERERæ3PRECHSTELLENæODERæ-ONITOR'RUNDPLATTENæMITæGLEICHEMæ4EILNEHMERCODEæ
DIEæ #&04ASTEæ NURæ ANæ EINæ 'ERÜTæ ANSCHLIEENæ DARAUFHINæ ERTNTæ ANæ ALLENæ 'ERÜTENæ
GLEICHZEITIGæDERæ2UFTON
* 20 m MAXææ&ÔRæDENæ!NSCHLUSSæABGESCHIRMTEæ+ABELæVERWENDENæUNDæDIEæ+ABELæ
NICHTæINæDERæ.ÜHEæVONæGROENæINDUKTIVENæ,ASTENæODERæ3TROMVERSORGUNGSKABELNæ
6æ6æVERLEGENæ
Conexión de dispositivos de repetición de llamada (art. 1229 o art. 1122/A)
,ASæUNIDADESæINTERNASæTOTALESæCONæELæMISMOæCDIGOæDEæUSUARIOæno pueden ser
más de 3æ#ONECTARæUNæ¢NICOæDISPOSITIVOæDEæREPETICINæDEæLLAMADAæPARAæCADAæ
CDIGOæDEæUSUARIOæ%NæCASOæDEæCONEXINæDEæCARGASæINDUCTIVASæESæACONSEJABLEæ
LAæCONEXINæDEæUNAæCAPACIDADæDEæN&æENæPARALELOæAæLOSæCONTACTOSæ#./æ
DELæARTæ!
Variante con conexión para llamada timbre de planta
%NæCASOæDEæVARIOSæTELEFONILLOSæOæPLACASæSOPORTEæDEæ MONITORæ CONæELæMISMOæCDIGOæ DEæ
USUARIOæCONECTARæELæPULSADORæ#&0æAæUNOæSLOæTODOSæLOSæDISPOSITIVOSæSEæACTIVAR×NæALæ
MISMOæTIEMPO
* 20 m MAXææ5TILIZARæCABLEæBLINDADOæPARAæLAæCONEXINæYæNOæTENDERæLOSæCABLESæ
CERCAæDEæCARGASæINDUCTIVASæPESADASæOæCABLESæDEæALIMENTACINæ6ææ6æ
Ligação de dispositivos de repetição da chamada (art. 1229 ou art. 1122/A)
!æSOMAæTOTALæDOæN¢MEROæDEæPOSTOSæINTERNOSæCOMæOæMESMOæCDIGOæDEæUTILIZADORæ
não pode ser superior a 3æ,IGARæ APENASæUMæ DISPOSITIVOæDEæREPETIÀãOæ DEæ
CHAMADAæ PARAæ CADAæ CDIGOæ DEæ UTILIZADORæ %Mæ CASOæ DEæ CONEXãOæ DEæ CARGASæ
INDUTIVASæ ACONSELHASEæ Aæ INTRODUÀãOæ DEæ UMAæ RESISTåNCIAæ DEæ æ N&æ EMæ
PARALELOæAOSæCONTACTOSæ#./æDOæART!
Variante para ligação da campainha externa
.OæCASOæDEæV×RIOSæTELEFONESæINTERCOMUNICADORESæOUæSUPORTESæDEæMONITORæCOMæOæMESMOæ
CDIGOæ DEæ UTILIZADORæ LIGARæ Oæ BOTãOæ #&0æ NUMæ Sæ TODOSæ OSæ DISPOSITIVOSæ SOARãOæ EMæ
SIMULT½NEO
* 20 m MAXæ æ 5TILIZARæ CABOæ BLINDADOæ PARAæ Aæ LIGAÀãOæ Eæ NãOæ FAZERæ PASSARæ
OSæ CABOSæ NASæ PROXIMIDADESæ DEæ CARGASæ INDUTIVASæ PESADASæ OUæ DEæ CABOSæ DEæ
ALIMENTAÀãOæ6ææ6æ

138
IN
21
IN
2
+
-
1
P
F
C
LL
P
F
C
-
S
+
S
6302
A
B
CV6
IT
EN
FR
NL
DE
ES
PT
+
-
12-24 Vdc
6302
S
+
S
-
C
F
P
LL
C
F
P
1
-
+2IN
12
IN
CV6
B
A
IT
EN
FR
NL
DE
ES
PT
Utilizzo ingresso IN1 come contatto per segnalazione LED/ALLARME/APRIPORTA/ATTUATORE (Art. 6302). Attivazione in presenza di tensione rispetto a IN2
Utilizzo ingresso IN1 come contatto per segnalazione LED/ALLARME/APRIPORTA/ATTUATORE (Art. 6302). Attivazione in chiusura verso CFP2
IT æ)NGRESSOæDAæPROGRAMMAREæVEDIæPAGæ
)NæFUNZIONEæ SEGNALAZIONEæ ,%$æ ILæ LEDæ DIæ SEGNALAZIONEæPRIVACYæATTIVA
IMPIANTOæOCCUPATOæLAMPEGGIAæ
EN æ)NPUTæTOæBEæPROGRAMMEDæSEEæPAGEæ
$EPENDINGæ ONæ THEæ ,%$æ INDICATIONæ THEæ PRIVACYæ ACTIVESYSTEMæ BUSYæ
INDICATIONæ,%$æmASHESæ
Using IN1 input for LED/ALARM/LOCK-RELEASE/ACTUATOR indication (Art. 6302). Activation in the presence of voltage in relation to IN2
Using IN1 input for LED/ALARM/LOCK-RELEASE/ACTUATOR indication (Art. 6302). Activation on closure towards CFP2
Utilisation de l'entrée IN1 comme contact pour signal LED/ALARME/OUVRE-PORTE/ACTIONNEUR (Réf. 6302). Activation en présence de tension par rapport à IN2
Utilisation de l'entrée IN1 comme contact pour signal LED/ALARME/OUVRE-PORTE/ACTIONNEUR (Réf. 6302). Activation en fermeture vers CFP2
FR æ%NTR£EæÝæPROGRAMMERæVOIRæPAGEæ
%Næ FONCTIONæ DUæ SIGNALæ ,%$æ LAæ LEDæ DgINDICATIONæ DEæ PRIVACYæ ACTIVE
SYSTâMEæOCCUP£æCLIGNOTEæ
NL æ)NGANGæTEæPROGRAMMERENæZIEæPAGæ
)NæDEæFUNCTIEæSIGNALERINGæ,%$æZALæDEæLEDæVOORæSIGNALERINGæPRIVACYæACTIEF
SYSTEEMæBEZETæKNIPPERENæ
Gebruik ingang IN1 als contact voor signalering LED/ALARM/DEUROPENER/RELAIS (Art. 6302). Activering bij aanwezigheid van spanning ten opzichte van IN
Gebruik ingang IN1 als contact voor signalering LED/ALARM/DEUROPENER/RELAIS (Art. 6302). Activering bij sluiting naar CFP2
DE æ:UæPROGRAMMIERENDERæ%INGANGæSIEHEæ3EITEæ
7ENNæ DIEæ ,%$-ELDEFUNKTIONæ AKTIVæ ISTæ BLINKTæ DIEæ ,%$!NZEIGEæ FÔRæ
0RIVACY&UNKTIONæAKTIV!NLAGEæBESETZTæ
Verwendung des Eingangs IN1 als Meldekontakt LED/ALARM/TÜRÖFFNER/RELAIS (Art. 6302). Aktivierung bei Anliegen von Spannung im gegenüber IN2
Verwendung des Eingangs IN1 als Meldekontakt LED/ALARM/TÜRÖFFNER/RELAIS (Art. 6302). Aktivierung bei Schließen des Kontakts zwischen IN1 und CFP2
Uso de la entrada IN1 como contacto para señalización de LED/ALARMA/ABREPUERTAS/ACTUADOR (art. 6302). Se activa cuando hay tensión con relación a IN2
Uso de la entrada IN1 como contacto para señalización de LED/ALARMA/ABREPUERTAS/ACTUADOR (art. 6302). Se activa al cerrar el contacto con CFP2
ES æ%NTRADAæPORæPROGRAMARæV£ASEæP×Gæ
0ROGRAMADAæ PARAæ LAæ SE®ALIZACINæ DEæ LEDæ ELæ LEDæ CORRESPONDIENTEæ
PARPADEAæ PARAæINDICARæ QUEæ LAæ FUNCINæ PRIVACIDADæEST׿ACTIVADAæOæ LAæ
INSTALACINæOCUPADAææ
Utilização da entrada IN1 como contacto para a indicação LUZ INDICADORA/ALARME/ABERTURA DA PORTA/ACTUADOR (Art. 6302).
Activação na presença de tensão comparativamente a IN2
Utilização da entrada IN1 como contacto para a indicação LUZ INDICADORA/ALARME/ABERTURA DA PORTA/ACTUADOR (Art. 6302).
Activação perante fecho entre IN1 e CFP2
PT
æ
%NTRADAæAæPROGRAMARæCONSULTARæAæP×Gæ
#OMæAæINDICAÀãOæLUZæINDICADORAæACTIVADAæAæLUZæINDICADORAæDEæINDICAÀãOæ
DEæPRIVACIDADEæACTIVADAINSTALAÀãOæOCUPADAæPISCA

139
12/24V
AC/DC
LL
O
D
C
O
M+
VV
-
E
T
R
P
R
G
N
D
NONC
S
E
4680K / 4680KC
110-240V
1207
LN
22
+
VV
00
VV
+
33
E
S
NC NO
D
N
G
R
P
R
T
E
-
VV
+
M
O
C
D
OLL
230 V
10A MAX
AC-DC
12V/24V
4680KC
4680K/
110-240V
1207
LN
22
+
VV
00
VV
+
33
PXK/RTNP
PXK/SNP
FR
NL
DE
ES
PT
EN
FR
NL
DE
ES
PT
IT
IT
EN
Utilizzo relé posto esterno su apriporta o comando attuatore (vedi programmazioni speciali pag.18: gestione comando attuatore)
Variante con serratura di sicurezza e alimentazione aggiuntiva
Using the external unit relay on lock-release or actuator control (see special programming, page 35: actuator control management)
Variant with security door lock and additional power supply
Utilisation relais poste extérieur sur ouvre-porte ou commande actionneur (voir programmations spéciales, page 52 : gestion commande actionneur)
Variante avec gâche de sécurité et alimentation supplémentaire
Gebruik relais entreepaneel op deuropener of relaissturing (zie Speciale programmeringsmogelijkheden, pag. 69: Beheer relaissturing)
Variant met veiligheidsslot en extra voeding
Verwendung des Relais der Außensprechstelle als Türöffner oder zur Relaisansteuerung (siehe Besondere Programmierungen, Seite 86: Relaisansteuerung)
Variante mit Sicherheits-Türöffner und zusätzlicher Stromversorgung
Uso del relé de la unidad externa en el abrepuertas o mando actuador (véase Programaciones especiales en la pág 103: Gestión del mando actuador)
Variante con cerradura de seguridad y alimentación adicional
Utilização do relé do posto exterior para abertura de porta ou comando actuador (vide Programações especiais da Pág 120: Gestão do comando actuador)
Variante com fechadura de segurança e alimentação suplementar

æEDIZIONEææCODæ'
140
E
S
NC NO
D
N
G
R
P
R
T
E
-
VV
+
M
O
C
D
OLL
4680KC
4680K/
110-240V
1207
LN
22
+
VV
00
VV
+
33
PXK/DO
Sui contatti C. NO.
On contacts C. NO.
Sur les contacts C. NO.
Op de C. NO-contacten.
An den Schließerkontakten
En los contactos normalmente abiertos
Nos contactos C. NO.
Sui contatti C. NC.
On contacts C. NC.
Sur les contacts C. NC.
Op de C. NC-contacten.
An den Schließerkontakt
En los contactos normalmente cerrado
Nos contactos C. NC.
Esclusa: contatto pulito
Disabled: clean contact
Exclue : contact libre
Met uitzondering van: potentiaalvrij contact
Ausgenommen: potentialfreier Kontakt
Excluido: contacto libre de potencial
Exclusão: contacto limpo
EN
FR
NL
DE
ES
PT
IT
EN
FR
NL
DE
PT
PT
IT
IT
EN
FR
DE
PT
NL
ES
#ONTATTOæ.#æPERæSEGNALAZIONEæ0/24!æ!0%24!æILæLEDææDEIæPOSTIæ
INTERNIæLAMPEGGIA
Variante utilizzo segnalazione porta aperta.
Da utilizzare solo in impianti con 1 solo posto esterno senza scambi Art. 1224A, Art. 1424.
Utilizzo della rete RC per filtro serratura sui contatti del relè
.#æCONTACTæFORæ$//2æ/0%.æSIGNALLINGæTHEæ,%$æOFæTHEæINTERNALæ
UNITSæmASHES
Door open indication use variant.
Only for use in systems with a single external unit without switching devices Art. 1224A, Art. 1424.
Using the RC network for door lock filter on relay contacts
#ONTACTæ .&æ POURæ SIGNALISATIONæ 0/24%æ /56%24%æ LAæ LEDæ DESæ
POSTESæINT£RIEURSæCLIGNOTE
Variante utilisation signalisation porte ouverte.
À utiliser uniquement dans les installations avec 1 seul poste extérieur sans commutateur Art. 1224A, Art. 1424.
Utilisation du réseau RC pour filtre gâche sur les contacts du relais
Gebruik van het RC-net voor storingsfilter op de contacten van het relais
Gebruiksvariant van de signalering ‘deur open’.
Alleen te gebruiken bij installaties met slechts 1 entreepaneel zonder deurselectoren art. 1224A, art. 1424.
#ONTACTæ.#æVOORæSIGNALERINGæ$%52æ/0%.æDEæLEDæVANæDEæINTERNEæ
AANSLUITINGENæKNIPPERT
Verwendung des RC-Glieds als Türöffner-Filter an den Relaiskontakten
Einsatzvariante der Meldung TÜR OFFEN.
Verwendung nur in Anlagen mit 1 Außensprechstelle ohne Signalweichen Art. 1224A u. Art. 1424.
3CHLIEERKONTAKTæ ZURæ -ELDUNGæ /&&%.%æ 4ä2æ ,%$æ DERæ
)NNENSPRECHSTELLENæBLINKT
Uso de la red RC para el filtro de la cerradura en los contactos del relé
Variante para el uso de la señalización de puerta abierta.
Se ha de utilizar sólo en instalaciones con 1 unidad externa sin conmutadores art. 1224A o art. 1424.
#ONTACTOæ.#æPARAæLAæSE®ALIZACINæDEæPUERTAæABIERTAæELæLEDæDEæLASæ
UNIDADESæINTERNASæPARPADEA
Utilização da rede RC para filtrar a fechadura nos contactos do relé
Variante para a utilização da indicação porta aberta.
Utilizar apenas em instalações com 1 único posto externo sem comutador art. 1224A, art. 1424.
#ONTACTOæPARAæINDICAÀãOæ0/24!æ!"%24!æAæLUZæPILOTOæDOSæLOCAISæ
INTERNOSæPISCA