Maharashtra Legal Metrology Manual 2011
User Manual: manual pdf -FilePursuit
Open the PDF directly: View PDF
.
Page Count: 348 [warning: Documents this large are best viewed by clicking the View PDF Link!]

GOVERNMENT OF MAHARASHTRA
FOOD, CIVIL SUPPLIES & CONSUMER PROTECTION
DEPARTMENT
MAHARASHTRA
LEGAL METROLOGY MANUAL
2011
CONTROLLER
LEGAL METROLOGY, MAHARASHTRA STATE
GOVT. BARRACK NO. 7, FREE PRESS JOURNAL MARG
MUMBAI - 400 021.
website:- “legalmetrology.maharashtra.gov.in”
For official use only
PREFACE
Organization
Legal Metrology Organization is one of the important organizations of
Government of Maharashtra. When this organization was started, it was a
part of Industries Department Since 1977, it has been working under the
administrative control of Food, Civil Supplies and Consumer Protection
Department. It plays a major role in protecting consumers’ interests by
way of enforcing various provisions of The Legal Metrology Act, 2009
and Rules made thereunder. The provisions of this Act are based on
recommendations of International Organization of Legal Metrology
(OIML). These recommendations keep on changing and accordingly
provisions of this Act and rules are also amended from time to time. The
manpower of Legal Metrology Organization in Maharashtra is very small
as compared to the tasks it has to perform. This is a State level
organization with positions like Deputy Controller, Assistant Controller
and Inspectors. Each position is assigned with certain powers for decision
making. Their roles and responsibilities are also defined. Each position /
post requires optimum qualifications. All these are highlighted in the
subsequent sections.
Inspector
The Inspector is the lowest field functionary entitled to be called Legal
Metrology Officer. Minimum qualification required for appointment as
Legal Metrology Officer is graduate from a recognized university in
science (with physics as one of the subjects), or engineering or
technology or diploma in engineering or technology. Main
responsibilities of the Inspector include verification of weight or
measure, inspections, surprise visits, registering cases for violation of
provisions of the law, preparing proposals for compounding and/or
lodging cases with appropriate courts and functioning as an Assistant
Public Prosecutor in those courts. His jurisdiction consists of one or two
talukas in mofussil areas and certain metropolis areas as notified.
Assistant Controller
Assistant Controller is a Legal Metrology Officer ranked above the
Inspector. Assistant Controller is appointed from amongst the Inspectors
by promotion or directly nominated from the candidates having basic
qualification as B.E. (Mechanical, Electronics or Computer) or M.Sc with
Physics by Maharashtra Public Service Commission. Ideally, this is a
District level post. However, in some cases an Assistant Controller has to
oversee more than one District. He is head of the office, drawing and
disbursing officer for the District/Districts, and also a supervisory officer.
He is responsible for monitoring the work of Inspectors under his charge.
In his concerned District, he exercises certain delegated powers regarding
compounding of certain offences under the Act and Rules made
thereunder and issues/renews licences to dealers in weight or measure.
The powers delegated to him include renewal of licences of repairers of
weight or measure in the District which have been issued by the Regional
Deputy Controller. He also registers Manufacturers/Packers of packaged
commodities in his District.
Deputy Controller
Deputy Controller is the Regional head and responsible for working of
this organization in his region. He is the supervisor of all Legal
Metrology Officers working under him. He exercises certain delegated
powers regarding compounding of certain offences under the Act and
Rules made thereunder. He issues licences to the repairers of weight or
measure and also renews licences in his Region which are issued by the
Controller’s Office. He is in-charge of Secondary Standard Laboratory
and is authorized to approve results of Working Standards. He also
approves the yearly work programme of the Inspectors.
Need of the Manual
While interacting with Officers of this Organization, the Controller of
Legal Metrology, who is an IPS officer, realized that despite having
qualified staff, Legal Metrology Organization has not projected its image
properly to the public to a great extent. It was observed that ‘go alone’
attitude exists on a large scale amongst the Officers. Despite having
technically qualified personnel, desired performance in areas of
verification and prosecution work is not achieved. Analyzing the
shortcomings of performance of this organization revealed that most of
the members do not follow uniform procedure at their respective level.
The procedures followed were mainly dependent on the circulars issued
from time to time. But the applicable period of most of these circulars
had expired as they were situation specific. Hence, a departmental
manual is necessary to streamline the functions of the organization. It
would also aid in defining the role and responsibilities of the Officers
enforcing the Legal Metrology Act and Rules made thereunder.
Almost all States have Legal Metrology Organizations but their
functioning differs from State to State. Also, Legal Metrology
Organizations in the country work/function under different Departments,
for instance, in Tamil Nadu under Labour Department, in Rajasthan
under Industries Department, in Andhra Pradesh, under Home
Department, whereas in Jharkhand it works/functions under Agriculture
Department. In Maharashtra it is working under Food, Civil Supplies and
Consumer Protection Department, which is very relevant as the duties
and the responsibilities of the officers of this organization are directly
related to this Department.
In many States the Legal Metrology Organization is considered as
revenue earning organization and as a result targets are set for the
collection of revenue. Government of Maharashtra has considered this
organization as service organization and so targets are not given to the
officers for collecting revenue. In Maharashtra this organization goes by
expected collection of the fees commensurate with the services rendered
to various stakeholders such as Manufacturers, Dealers, Repairers and
users of weight or measure as well as other aspects of enforcement.
Similarly, there is no uniformity in the organizational structure of the
Legal Metrology Organizations in the country. In some States there is a
post of Additional Controller and Joint Controller whereas many other
States have no such posts. In many States there is no Assistant Controller
for each District. Therefore, there is no uniformity in working procedures
of Legal Metrology in the country.
There is no manual for uniform working existing even within a State and
the functioning depends on the administrative instructions as well as
directive circulars issued from time to time. When Head of the
Organization i.e. Controller of Legal Metrology is changed or transferred,
the working procedure also changes in terms of priorities of new
incumbent, thereby affecting the continuity.
With a view to bringing uniformity in the working within the
Maharashtra State, a committee under the Chairmanship of one Deputy
Controller was constituted for preparing a Departmental Manual. This
Committee initially consisted of a chairman, two Assistant Controllers
and two Inspectors. The number of members of the Committee was
subsequently increased in order to have better representation from
different regions of the State. Finally, the Committee consisted of Shri.
C.G. Jadhav, Dy. Controller as Chairman, three Assistant Controllers,
Shri. N. P. Joshi, Shri. S. H. Chate, Shri. S.K. Bagal and six Inspectors,
Shri. P.V. Patil, Shri. S. M. Shinde, Shri. G. M. Waghmare, Shri. D. L.
Poradwar, Shri. J. M. Rajderkar, and Shri. S.Y. Munde. They all
participated as members while formulating this manual. Several meetings
were held by this Committee under the guidance of Shri. D.P. Gomare
(former Legal Advisor cum Jt. Secretary, Law and Judiciary Department,
Government of Maharashtra) and a preliminary draft of the manual was
submitted to Controller’s office.
This draft was circulated among different constituted sub-groups to study
and give suggestions, if any. The draft was thoroughly discussed on
27/8/2011 in a one-day workshop held at Aurangabad. The suggestions
given by these groups and comments offered by the Director of Legal
Metrology, New Delhi and representatives of other States, who attended
the workshop, were taken into consideration by the Committee and a
final draft was submitted by the Committee to the Controller. This draft
was further scrutinized by a Scrutiny Committee and Officers at the
Headquarters. The scrutinized final draft was submitted to Government
of Maharashtra for approval. State Government has accorded its
approval to this manual vide letter no. LMO-2011/791/C.R.213/C.P.- 4
dated 12/12/2011.
About the Manual
Maharashtra Legal Metrology Manual explains in detail the duties and
responsibilities of different Officers and their detailed working
procedure, maintenance of office record, etc. Procedures specified in this
manual would help different officers to perform their day-to-day work
confidently. Maharashtra State Legal Metrology is the first organization
in the country to implement sealing of electronic weighing instruments. It
has always been a pioneer in the area of Legal Metrology. Maharashtra
State is again the pioneer in providing a procedural manual for Legal
Metrology Officers in the State level. Since The Legal Metrology Act,
2009 and all the Central Rules are the same for all the States in the
country, this manual would be useful to Legal Metrology Officers of the
other States as well.
In the background of the globalizing world economy, questions
concerning privatization of Metrology set-ups have been raised on the
plea that competition will improve the quality of the work and
specialization of private set-ups will complement the working of the
Legal Metrology Organization of the State. Preparation of this was
carried out in order to increase efficiency of the Legal Metrology
Organization and for boosting the confidence of the officers of the
Organization. This manual would help them by giving guidelines which
are free from distortions and provide clear-cut directions. This manual
will act as a ready reckoner to field officers and encourage them to face
the possible challenges in the near future. Every possible effort has been
undertaken to make this manual useful as a reference book for field
officers of the Legal Metrology Organization in the discharge of their
duties. I am sure that this manual will also be helpful in determining the

limitations and strengths of Legal Metrology Officers, so that they can
perform their duties in effective manner.
I congratulate the Manual Committee for their significant contribution to
this organization and for preparing this manual in a time-bound manner. I
am thankful to Mr. D. P. Gomare, former Legal Advisor cum Jt.
Secretary, Law and Judiciary Department, Government of Maharashtra
for his valuable guidance to the Committee.
I am grateful for the keen interest shown, support and backing extended
by Shri. Anil Deshmukh, Hon. Minister, Food, Civil Supplies and
Consumer Protection and Shri. Ranjit Kamble, Hon. Minister for State,
Food, Civil Supplies and Consumer Protection and Dr. Bhagwan Sahai,
IAS
, Principal Secretary for according approval to this manual.
I am also grateful to Shri. B. N. Dixit, Director, Legal Metrology and
Shri. T. Singaravel IPS (retired) and Ex. Controller for their valuable
guidance and suggestions.
And lastly, I thank all the officers and staff of Legal Metrology
Organization for their timely valuable suggestions and full support for
preparing the manual which will be remembered as a milestone in the
history of Legal Metrology Organization of the country.
Dr. Maadhava Saanap
IPS
Place- Mumbai Special Inspector General of Police &
Date- 12
th
December, 2011. Controller of Legal Metrology,
Maharashtra State, Mumbai.
MAHARASHTRA LEGAL METROLOGY MANUAL
Contents
Para No.
Description Page No.
INTRODUCTION 1
CHAPTER I
Definitions
5
1.1 Terms defined in The Legal Metrology Act, 2009 6
1.2 Terms defined in The Legal Metrology (Packaged
Commodities) Rules, 2011 10
1.3 Terms defined in The Legal Metrology (General)
Rules, 2011 13
1.4 Terms defined in The Legal Metrology (Approval of
Models) Rules, 2011. 14
1.5 Terms defined in The Legal Metrology (National
Standards) Rules, 2011 14
1.6 Terms defined in The Indian Institute of Legal
Metrology Rules, 2011 17
1.7 Terms defined in The Maharashtra Legal Metrology
(Enforcement) Rules, 2011 18
CHAPTER II
Organizational Structure, Powers, Functions
and Duties of Controller, Legal Metrology
Officers and other Employees
19
2.1 Organizational Structure 19
2.2 Powers and functions of Controller 20
2.3 Powers, functions and duties of Legal Metrology
Officers 21
2.4 Functions and duties of Laboratory Assistant 29
2.5 Functions and duties of Field Assistant 30
CHAPTER III
Training
31
3.1 Training to the Probationers 31
3.2 In service short-term trainings 34
CHAPTER IV
Procedures for Verification and Stamping
35
4.1 Verification of Secondary Standards 35
4.2 Verification of Working Standards 36
4.3 Verification and Stamping of commercial weight or
measure 37
4.4 Initial verification of weight or measure (new or
modified) 41
CHAPTER V
Inspections
43
5.1 General 43
5.2 Inspection of establishments by Inspector 43
5.3 Inspection by squad 47
5.4 Inspection in joint raid 48
5.5 Inspection of weight or measure 49
5.6 Inspection of Packaged Commodities 51
5.7 Office Inspection 52
CHAPTER VI
Prosecution, Investigation, Compounding,
Clubbing and Closing of Cases
55
6.1 Entry in the prosecution registers 55
6.2 Investigations 56
6.3 Compounding of an Offence 58
6.4 Clubbing of cases 60
6.5 Disposal of cases 62
6.6 Closing of case 63
6.7 Filing a case in the court of law 64
6.8 Disposal of seized articles 66
CHAPTER VII
Licences and Registration
67
7.1 Licence to manufacture 67
7.2 Licence to repair 70
7.3 Licence to Dealer 74
7.4 Renewal of licences 76
7.5 Alteration in licences 79
7.6 Issuance of duplicate licences 79
7.7 Inspections of licencee such as manufacturer, dealer
and repairer of weight or measure 80
7.8 Registration of manufacturer, packer and importer of
Packaged Commodities 81
7.9 Registration of importer of weight or measure 83
CHAPTER VIII
Reports
85
8.1 Daily summary report (DSR) 85
8.2 Cash balance report (CBR) 85
8.3 Monthly report 86
8.4 Campaign report 86
8.5 Reconciliation of challans from treasury 86
8.6 Tour diary 87
8.7 Annual work programme 88
CHAPTER IX
Files and Registers
91
9.1 Files 91
9.2 Registers 115
CHAPTER X
Other Work /Technical Procedures
121
10.1 Camp Office 121
10.2 Conversion of analog mode to digital mode in
weighing instrument 123
10.3 Replacement of digital indicator (head work) 124
10.4 Model Panchnama 126
10.5 Abstract of violation of Sections/Rules, with penalties
and compounding amounts (under The Legal
Metrology Act, 2009 and rules made thereunder)
131
CHAPTER XI
Maximum Permissible Errors
139
11.1 Maximum permissible errors for Secondary Standards 139
11.2 Maximum permissible errors for Working Standards 143
11.3 Maximum permissible errors for frequently used
weight or measure 148
11.4 Maximum permissible errors for Packaged
Commodities 157
11.5 Net content data sheet 159
CHAPTER XII
Landmark Judgments
161
12.1 Supreme Court Judgments 162
12.2 High Court Judgments 167
12.3 Appeals and Orders by Controller 184
CHAPTER XIII
Notifications and Orders
191
13.1 Notifications 191
13.2 Orders 208
CHAPTER XIV
Schedules and Annexes
223
14.1 Schedules 223
14.2 Annexes 246
MAHARASHTRA LEGAL METROLOGY MANUAL, 2011
.
1
INTRODUCTION
The excavation at Mohenjo-Daro, Harappa and other places shows that
even in ancient days there was uniformity in weight or measure used in
our country with regard to shapes, denominations, accuracy and also with
the consistency of material used. This indicated that even in those days
there was an authority regulating the standards of weight or measure.
Kautilya’s ‘Arthshastra’ also indicates the existence of a single system of
weights and measures during the regime of Chandragupta Maurya.
Thereafter, in the course of time, the number of standards of weights and
measures became so bewildering that they varied from town to town,
market to market and also commodity to commodity. The need to attain
uniformity in this was felt, but could not be achieved until independence.
British rule in India tried to establish uniform standards of mass, volume
and length and enacted The Standards of Weights and Measures Act,
1939. This Act was brought into force from July, 1942. In spite of this
legislation, the variety of standards of weights and measures that were
prevalent in India continued to be in force. It was the genius and foresight
of our late Prime Minister Jawaharlal Nehru, which was responsible for
the enactment of ‘The Standards of Weights and Measures Act, 1956’.
This Act introduced ‘Metric System’ as the uniform system of weights
and measures in India.
Metrology is that branch of science which embraces all the theoretical as
well as practical concepts in relation to measurements. Legal Metrology
is that part of metrology which relates to units of weighment and
measurement, as well as methods of weighment and measurement which
MAHARASHTRA LEGAL METROLOGY MANUAL, 2011
.
2
are concerned with statutory provisions to safeguard the public from the
point of view of security and accuracy of weighments and measurements.
On the backdrop, on 20
th
May, 1875, the Convention called Metre
Convention was signed in Paris by representatives of seventeen nations.
The Convention of the Metre (Convention du Mètre) is a treaty that
created the International Bureau of Weights and Measures (BIPM), an
intergovernmental organization under the authority of the General
Conference on Weights and Measures (CGPM) and the supervision of the
International Committee for Weights and Measures (CIPM). With the
inclusion of the BIPM and laying down the way in which the activities of
the BIPM should be financed and managed, the Metre Convention
established a permanent organizational structure for member
governments to act in common accord on all matters relating to units of
measurement. The Convention, modified slightly in 1921, remains the
basis of international agreement on units of measurement. The BIPM
now (as of 1
st
August, 2011) has fifty-five Member States, including
India and all the major industrialized countries. The Republic of India
became a Member State in 1957.
The BIPM acts in matters of world metrology, particularly concerning the
demand for measurement standards of ever increasing accuracy, range
and diversity, and the need to demonstrate equivalence between national
measurement standards.
The International Organization of Legal Metrology (OIML) is an
intergovernmental treaty organization whose membership
includes Member States, countries which participate actively in technical
activities, and corresponding members, countries which join the OIML as
MAHARASHTRA LEGAL METROLOGY MANUAL, 2011
.
3
observers. It was established in 1955 in order to promote the global
harmonization of legal metrology procedures. Since then OIML has
developed a worldwide technical structure that provides its Members
with metrological guidelines for the elaboration of national and regional
requirements concerning the manufacture and use of measuring
instruments for legal metrology applications.
Constitutional position
India being a Union of States, legislative powers are shared between the
Union and the States. The matters in relation to which legislations may be
made are classified into 3 lists (Union list, State list and Concurrent list)
as specified in 7
th
Schedule of Constitution of India. Parliament has
exclusive power to legislate on any matter in the Union list. State
legislatures have exclusive power to legislate on any matter in the State
list. However Parliament has power to legislate on any matter in State list
in certain contingencies. Both Parliament and State legislatures have
concurrent powers of legislation with regard to any matter on the
Concurrent list. But Parliamentary legislation would override the State
legislation on the same matter.
The subject of Weights and Measures is in Concurrent list. Parliament
has exclusive power to legislate for the implementation of the decisions
taken at International Conferences, in which India has participated
(Article 253, entry 13 and 14 of Union list).
Considering all above aspects, Government of India has enacted The
Legal Metrology Act, 2009. Since April 2011, implementation of this Act
MAHARASHTRA LEGAL METROLOGY MANUAL, 2011
.
4
has been started. In order to implement different provisions of this Act,
following Rules have been framed by Government of India:
1. The Legal Metrology (Packaged Commodities) Rules, 2011
2. The Legal Metrology (General) Rules, 2011
3. The Legal Metrology (Approval of Models) Rules, 2011
4. The Legal Metrology (National Standards) Rules, 2011
5. The Legal Metrology (Numeration) Rules, 2011
6. The Legal Metrology (Numeration) Amendment Rules, 2011
7. The Indian Institute of Legal Metrology Rules, 2011
8. The Legal Metrology (General Corrigendum) Rules, 2011
For implementation of different provisions of this Act and Rules made
thereunder, Government of Maharashtra has framed “Maharashtra Legal
Metrology (Enforcement) Rules, 2011”.
In order to have uniform interpretation and office procedures throughout
the State, a manual committee was constituted by Dr. Maadhava Saanap,
I.P.S., Controller of Legal Metrology, Maharashtra State. This committee
was directed to frame a draft of ‘Maharashtra Legal Metrology Manual’.
Legal Metrology Organization of Maharashtra have risen to the challenge
of this task by offering their collective experience accumulated in the
course of their long service.

MAHARASHTRA LEGAL METROLOGY MANUAL, 2011
.
5
CHAPTER I
Definitions
The definitions of the “expressions” and “terms” used in The Legal
Metrology Act 2009 and Rules made thereunder are as follows and
should be construed accordingly.
(A) “Act” means The Legal Metrology Act, 2009 (1 of 2011);
(B) “Rules” means ;
i) The Legal Metrology (Packaged Commodities) Rules, 2011
ii) The Legal Metrology (General) Rules, 2011
iii) The Legal Metrology (Approval of Models) Rules, 2011
iv) The Legal Metrology (National Standards) Rules, 2011
v) The Legal Metrology (Numeration) Rules, 2011
vi) The Indian Institute of Legal Metrology Rules, 2011
vii) The Maharashtra Legal Metrology (Enforcement) Rules,
2011
(C) “Licencing Authority” means any Legal Metrology Officer
authorized to grant a licence under the Act and the Rules, as the
case may be;
(D) “Licence” means the licence granted in the format prescribed under
the respective Rules.
MAHARASHTRA LEGAL METROLOGY MANUAL, 2011
.
6
1.1 The terms defined in The Legal Metrology Act, 2009
(a) "Controller" means the Controller of Legal Metrology appointed
under Section 14;
(b) "dealer" in relation to any weight or measure, means a person who,
carries on, directly or otherwise, the business of buying, selling,
supplying or distributing any such weight or measure, whether for
cash or for deferred payment or for commission, remuneration or
other valuable consideration; and includes a commission agent, an
importer, a manufacturer, who sells, supplies, distributes or
otherwise delivers any weight or measure manufactured by him to
any person other than a dealer;
(c) "Director" means the Director of Legal Metrology appointed under
Section 13;
(d) ''export'' with its grammatical variations and cognate expressions,
means taking out of India to a place outside India;
(e) "import" with its grammatical variations and cognate expressions,
means bringing into India from a place outside India;
(f) "label" means any written, marked, stamped, printed or graphic
matter affixed to, or appearing upon any pre-packaged commodity;
(g) "Legal Metrology" means that part of metrology which treats units
of weighment and measurement, methods of weighment and
measurement and weighing and measuring instruments, in relation
to the mandatory technical and legal requirements which have the
object of ensuring public guarantee from the point of view of
security and accuracy of the weighments and measurements;
(h) "legal metrology officer" means Additional Director, Additional
Controller, Joint Director, Joint Controller, Deputy Director,
MAHARASHTRA LEGAL METROLOGY MANUAL, 2011
.
7
Deputy Controller, Assistant Director, Assistant Controller and
Inspector appointed under sections 13 and 14;
(i) "manufacturer" in relation to any weight or measure, means a
person who –
i) manufactures weight or measure,
ii) manufactures one or more parts, and acquires other parts, of such
weight or measure and, after assembling those parts, claims the
end product to be a weight or measure manufactured by himself
or itself, as the case may be,
iii) does not manufacture any part of such weight or measure but
assembles parts thereof manufactured by others and claims the
end product to be a weight or measure manufactured by himself
or itself, as the case may be,
iv) puts, or causes to be put, his own mark on any complete weight
or measure made or manufactured by any other person and
claims such product to be a weight or measure made or
manufactured by himself or itself, as the case may be;
(j) "notification" means a notification published in the Official Gazette;
(k) "protection" means the utilization of reading obtained from any
weight or measure, for the purpose of determining any step which is
required to be taken to safeguard the well-being of any human
being or animal, or to protect any commodity, vegetation or thing,
whether individually or collectively;
(l) "pre-packaged commodity" means a commodity which without the
purchaser being present is placed in a package of whatever nature,
whether sealed or not, so that the product contained therein has a
pre-determined quantity;
MAHARASHTRA LEGAL METROLOGY MANUAL, 2011
.
8
(m) "person” includes,
i) a Hindu undivided family,
ii) every department or office,
iii) every organization established or constituted by Government,
iv) every local authority within the territory of India,
v) a company, firm and association of individuals,
vi) trust constituted under an Act,
vii) every co-operative society, constituted under an Act,
viii) every other society registered under the Societies
Registration Act, 1860;
(n) "premises” includes
i) a place where any business, industry, production or transaction is
carried on by a person, whether by himself or through an agent,
by whatever name called, including the person who carries on
the business in such premises,
ii) a warehouse, godown or other place where any weight or measure
or other goods are stored or exhibited,
iii) a place where any books of account or other documents
pertaining to any trade or transaction are kept,
iv) a dwelling house, if any part thereof is used for the purpose of
carrying on any business, industry, production or trade,
v) a vehicle or vessel or any other mobile device, with the help of
which any transaction or business is carried on;
(o) "prescribed" means prescribed by rules made under this Act;
(p) "repairer" means a person who repairs a weight or measure and
includes a person who adjusts, cleans, lubricates or paints any
weight or measure or renders any other service to such weight or
MAHARASHTRA LEGAL METROLOGY MANUAL, 2011
.
9
measure to ensure that such weight or measure conforms to the
standards established by or under this Act;
(q) "State Government", in relation to a Union territory, means the
Administrator thereof;
(r) "sale", with its grammatical variations and cognate expressions,
means transfer of property in any weight, measure or other goods by
one person to another for cash or for deferred payment or for any
other valuable consideration and includes a transfer of any weight,
measure or other goods on the hire-purchase system or any other
system of payment by installments, but does not include a mortgage
or hypothecation of, or a charge or pledge on, such weight, measure
or other goods;
(s) "seal" means a device or process by which a stamp is made, and
includes any wire or other accessory which is used for ensuring the
integrity of any stamp;
(t) "stamp" means a mark, made by impressing, casting, engraving,
etching, branding, affixing pre-stressed paper seal or any other
process in relation to, any weight or measure with a view to-
i) certifying that such weight or measure conforms to the standard
specified by or under this Act, or
ii) indicating that any mark which was previously made thereon
certifying that such weight or measure conforms to the
standards specified by or under this Act, has been obliterated;
(u) "transaction" means,
i) any contract, whether for sale, purchase, exchange or any other
purpose, or
ii) any assessment of royalty, toll, duty or other dues, or
MAHARASHTRA LEGAL METROLOGY MANUAL, 2011
.
10
iii) the assessment of any work done, wages due or services
rendered;
(v) "verification", with its grammatical variations and cognate
expressions, includes, in relation to any weight or measure, the
process of comparing, checking, testing or adjusting such weight or
measure with a view to ensuring that such weight or measure
conforms to the standards established by or under this Act and also
includes re-verification and calibration;
(w) "weight or measure" means a weight or measure specified by or
under this Act and includes a weighing or measuring instrument.
1.2 The terms defined in “The Legal Metrology (Packaged
Commodities) Rules, 2011”
(a) “ dealer” in relation to any commodity in packaged form, means a
person who, or a firm which carries on directly or otherwise , the
business of buying, selling, supplying or distributing any such
commodity whether for cash or for deferred payment or for
commission, remuneration or other valuable consideration , and
includes a commission agent who carries on such business on behalf
of any principle, but does not include a manufacturer who
manufactures any commodity which is sold or distributed in a
packaged form except where such commodity is sold by such
manufacturer to any other person other than a dealer;
(b) ‘lot” means,
i) in the case of packages which have been stored, the total number of
such packages stored ;and
MAHARASHTRA LEGAL METROLOGY MANUAL, 2011
.
11
ii) in the case of packages which are on or at the end of packing line,
the maximum hourly output of packages;
(c) “manufacturer” in relation to any commodity in packaged form,
means a person who or a firm which produces, makes or
manufactures such commodity and includes a person or a firm which
puts, or causes to be put, any mark on any packaged commodity, not
produced, made or manufactured by him or it, and the mark claims
the commodity in the package to be a commodity produced, made or
manufactured by such person or firm as the case may be;
(d) “Maximum permissible error”, in relation to the quantity contained
in an individual package, means an error in deficiency which, subject
to the provision of these rules, does not exceed the limits specified in
the First Schedule;
(e) “net quantity”, in relation to commodity contained in a package,
means the quantity by weight, measure or number of such commodity
contained in that package, excluding the packaging or wrappers;
(f) “packer” means a person who or a firm which pre-packs any
commodity, whether in any bottle, tin, wrapper, or otherwise, in units
suitable for sale whether wholesale or retail;
(g) “principal display panel”, in relation to a package, means the total
surface area of the package where the information required under
these rules are to be given in the following manner, namely:-
i) all the information could be grouped together and given at one
place; or
ii) the pre-printed information could be grouped together and given in
one place and on line information grouped together in other place;
MAHARASHTRA LEGAL METROLOGY MANUAL, 2011
.
12
(h) “quantity” in relation to commodity contained in a package, means
the quantity by weight, measure or number of such commodity
contained in that package;
(i) “retail dealer” in relation to any commodity in packaged form means
a dealer who directly sells such packages to the consumer and
includes, in relation to packages as are sold directly to the consumer ,
a wholesale dealer who makes such direct sale to the consumer;
(j) “retail package” means the packages which are intended to for retail
sale to the ultimate consumer for the purpose of consumption of the
commodity contained therein and includes the imported packages:
Provided that for the purpose of this clause, the expression ‘ultimate
consumer’ shall not include industrial or institutional consumers;
(k) “retail sale” in relation to commodity, means the sale, distribution or
delivery of such commodity through retail sales shops, agencies or
other instrumentalities for consumption by an individual or a group of
individuals or any other consumer;
(l) “retail sale price” means the maximum price at which the commodity
in packaged form may be sold to the ultimate consumer and the price
shall be printed on the package in the manner given below:
‘Maximum or Max. retail price Rs…/.` inclusive of all taxes or in
the form ‘MRP Rs…/` …. incl. of all taxes’ after taking into
account the fraction of less than fifty paise to be rounded off to the
preceding rupee and fraction of above 50 paise and up to 95 paise to
the rounded off up to fifty paise;
(m) “section” means a section of the Act;
(n) “Schedule” means Schedule appended to these rules;
MAHARASHTRA LEGAL METROLOGY MANUAL, 2011
.
13
(o) “standard package” means a package containing the specified
quantity of a commodity;
(p) “wholesale dealer” in relation to any commodity in packaged form
means a dealer who does not directly sell such commodity to any
consumer but distributes or sells such commodity through one or
more intermediaries;
(q) “wholesale package” means a package containing -
i) a number of retail packages, where such first mentioned package
is intended for sale, distribution or delivery to a intermediary
and is not intended for sale direct to a single consumer; or
ii) a commodity sold to an intermediary in bulk to enable such
intermediary to sell, distribute or deliver such commodity to the
consumer in smaller quantities; or
iii) Packages containing ten or more than ten retail packages
provided that the retail packages are labeled as required under
the rules.
(r) words and expressions used herein and not defined but defined in the
Act, shall have the meanings respectively assigned to them in the Act.
1.3 The terms defined in “The Legal Metrology (General)
Rules, 2011”
(a) “schedule” means a schedule appended to these rules;
(b) “section” means a section of the Act;
(c) Words and expressions used in these rules and not defined but defined
in the Act shall have the meanings respectively assigned to them in
the Act.
MAHARASHTRA LEGAL METROLOGY MANUAL, 2011
.
14
1.4 The terms defined in “The Legal Metrology (Approval
of Models) Rules, 2011”
(a) “model” means the final physical representation of a weight or
measure in which all the components imparting to it the necessary
metrological and technical characteristics and qualities as provided in
the Act and the Rules made thereunder are suitably assembled so that
subject to prescribed tolerances, every weight or measure produced in
accordance with such model may be similar as regards dimensions,
constructions, material performance and other metrological and
technical characteristics;
(b) “Principal Officer” means the officer who is in charge the
laboratory;
(c) words and expressions used in these rules and not defined but defined
in the Act shall have the meanings respectively assigned to them in
the Act.
1.5 The terms defined in “The Legal Metrology (National
Standards) Rules, 2011”
(a) “co-efficient” means those parametres without physical dimension or
ratios of quantities of the same kind, which are necessary for
particular measurements or for characterizing properties of substances
or mixtures of certain substances;
Illustration: Degree of alcoholic strength, percentage of Sugar and
hardness of materials, are examples of co-efficients.
(b) “derived units” means units expressed algebraically in terms of
base units, or in terms of base and supplementary units of weights or
measures, by means of mathematical symbols of multiplication or
division, or both.
MAHARASHTRA LEGAL METROLOGY MANUAL, 2011
.
15
Explanation I: Derived units having special names and symbols
(such as ‘Newton’ with symbol ‘N’) may, by themselves, be used to
express other derived unites in a simpler way than in terms of the
base units of weights and measures.
Explanation II: The values of dimensionless quantities (such as
refractive index, specific gravity, relative permeability or relative
permittivity) are expressed by numbers. In such cases the
corresponding unit shall be the ratio of the relevant two units and may
be expressed by a number;
(c) “General Conference on Weights and Measures” means the
conference General des Poids et Mesures established under the Metre
convention to which India acceded in 1957;
(d) “International Bureau of weights and measures” means the
Bureau International des Poids et Mesures established under the
Convention du Metre, at Sevres in France;
(e) “International Organization of Legal Metrology” means the
Organization Internationale de Metrologie Legale established under
the convention Instituant Une Organisation Internationale de
Metrologie Legale in 1955 to which India acceded in 1956;
(f) “International prototype of the kilogram” means the prototype
sanctioned by the first General Conference on Weights and Measures
held in Paris in 1889, and deposited at the International Bureau of
Weights and Measures;
(g) “International System of Units” of weights and measures means ‘Le
System International d ‘Units’, with the international abbreviation
‘SI’, established by the General Conference on Weights and
Measures;
MAHARASHTRA LEGAL METROLOGY MANUAL, 2011
.
16
Explanation: ‘SI’ is divided into three classes of units, namely:-
i) base units;
ii) derived units; and
iii) supplementary units;
(h) “permitted units” means the units which though not part of the SI,
are recognized and permitted by the General Conference on
weights and measures for general use along with SI units;
(i) “physical constants” means those constants which express the value
of physical invariant in a given system of units and these constants
include
i) those which correlate two or more physical quantities to express
a physical phenomenon in quantitative terms independent of any
material properties; for example, gravitational constant,
velocity of light etc.
ii) those which correlate the microscopic properties of elementary
particles (atoms, molecules etc) to the corresponding
microscopic properties for example; Avogadro constant,
Faraday constant etc.
iii) Those conversion factors used to express the same parametre in
terms of independently defined units for example, the
conversion factor relating the astronomical unit of parsec to the
metre and atomic mass unit to kilogram.
iv) those which describe the material properties of pure substances,
for example; thermal conductivity, specific resistance etc
(j) “Schedule” means the Schedule appended to these rules;
(k) “SI prefix” means the name and symbol of a prefix for forming
decimal multiples and sub-multiples of SI units, and of such other
MAHARASHTRA LEGAL METROLOGY MANUAL, 2011
.
17
units as are permitted subject to any exception or modification by the
General Conference on Weights and Measures or the International
Organization of Legal Metrology, or both, to be used along with the
SI units;
(l) “special units” means units outside, the SI which are ordinarily used
in specialized fields of scientific research and the values of those
units expressed in SI units can only be obtained by experiment, and
are, therefore, not known exactly.
Explanation: The value of electron volt (the unit of energy)
depends upon the experimentally determined value of the charge of
an electron.
(m) “supplementary units” mean the units of weight or measure which
have been specified as such by the General Conference on Weights
and Measures.
Explanation: Supplementary units may be used to form derived
units
(n) “symbol” means a letter or a group of letters written or combined in
the specified manner for the convenient representation of a unit or a
group of units;
(o) “temporarily accepted units” means the unit of weight or measure
which have been recognized for the time being by the General
Conference on Weights and Measures for use along with SI units.
1.6 The Terms defined in “The Indian Institute of Legal
Metrology Rules, 2011”
(a)“Committee” means the Advisory committee constituted under rule 7;
(b) “Course” means a course of study in relation to such subjects as
may be specified in the regulations;
MAHARASHTRA LEGAL METROLOGY MANUAL, 2011
.
18
(c) “Institute” means the Indian Institute of Legal Metrology;
(d) “Director(Indian Institute of Legal Metrology)” means head of
the institute;
(e) “Regulation” means the regulations made by the Central
Government under the Act.
1.7 The Terms defined in “The Maharashtra Legal
Metrology (Enforcement) Rules, 2011”
(a) “Form” means (a) form specified in the Schedules appended hereto;
(b) “repair” means any adjustment, cleaning, lubrication or painting to
any weight or measure or rendering any other service or replacement
of any parts to such a weight or measure to ensure that such a weight
or measure conforms to the standards established by or under the Act,
with or without disturbing sealing of the system;
(c) “Schedule” means a Schedule appended to these rules;
(d) “un-verified weight or measure” means
a weight or measure
which, being required to be verified, stamped and sealed under the
Act, has not been so verified, stamped and sealed;
(e) words and expressions used in these rules and not defined here but
defined in the Act shall have the meanings respectively assigned to
them in the Act.
*****


MAHARASHTRA LEGAL METROLOGY MANUAL, 2011
.
19
CHAPTER II
Organizational Structure, Powers, Functions and
Duties of Controller, Legal Metrology Officers and
other Employees
This chapter highlights organizational structure, powers, functions and
duties of Controller, Legal Metrology Officers and other employees.
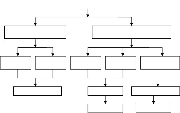
2.1 Organizational structure
The Legal Metrology Organisation is a State level organization. In
Maharashtra, it functions under Food, Civil Supplies and Consumer
Protection Department. The Controller is the head of this organization
with Deputy Controllers, Assistant Controllers, Inspectors and Field
Assistants under his supervision and administrative control. The
hierarchical arrangement of the Organization is given below:
Controller, Legal Metrology, Maharashtra State
Dy. Controller Headquarter Dy. Controller Regional Headquarter
Asst.
Controller
-
2
Asst.
Controller
-
2
Asst. Controller
District
Asst.
Controller
-
1
Asst.
Controller
-
1
Inspectors
-
1,2.
Divisional Inspectors
Inspectors
-
1,2,…,7.
Field Assistant.
Field Assistant.
MAHARASHTRA LEGAL METROLOGY MANUAL, 2011
.
20
2.2
Powers and functions of Controller
State Government, by notification, appoints a Controller of Legal
Metrology. The qualification of Controller shall be such as prescribed by
the Rules. The Controller shall exercise powers and functions as specified
by the State Government. The Controller shall also exercise powers of
Director, if delegated. He shall:
i) exercise the powers of Director delegated to him under sub-
section (7) of section 13 of the Act, subject to sub-section (8) of
the said section
ii) implement the provisions of Act and Rules, in the State
iii) supervise the work of all Legal Metrology Officers within the
State and give directions to them from time to time.
iv) grant licences
v) hear appeals filed under section 50 and decide the same in the
manner as provided in sub-section (3) of section 50 or send back
the case with such directions as he may think fit
vi) provide Working or Secondary Standard weights, measures,
balances and such other equipments to every Legal Metrology
Officer as per Rule 20 of Maharashtra Legal Metrology
(Enforcement) Rules, 2011
vii) compound the offences under the Act and Rules
viii) delegate his powers except power of hearing of appeal under
section 50, to any Legal Metrology Officer.
All Legal Metrology Officers in the State shall work under direct
control, superintendence and discipline of the Controller.
MAHARASHTRA LEGAL METROLOGY MANUAL, 2011
.
21
2.3 Powers, functions and duties of Legal Metrology
Officers (LMOs)
In the State all Deputy Controllers, Assistant Controllers and Inspectors
are Legal Metrology Officers who are appointed by the State
Government. They are required to exercise the powers and discharge the
functions and duties conferred on them within their local limits.
The power exercised by the lowest LMO can be exercised by all the
Superior officers provided these are consistent with the provisions under
Act, Rules and this Manual.
2.3.1 Powers, functions and duties of Deputy Controller
(Headquarter)
Deputy Controller (Headquarter) shall;
i) exercise the powers conferred on him by the Act and delegated
powers of the Controller under sub-section (7) of section 13 of the
Act, subject to sub-section (8) of said section of the Act within his
local limit
ii) assist the Controller in all the matters of administration and
supervision
iii) deal with the Compounding of offences as authorized by the
Controller vide notified order no. LMO/2010/410/C.R.175 (Part
2)/C.P.4 dated 29
th
July, 2011
iv) grant licences to manufacturer, repairer, and dealer of weight or
measure as authorized vide notification no. LMO /2010/ 410/
C.R.175 (Part 2)/ C.P.4 dated 18
th
June 2011
v) assist the Controller in appeals filed under section 50 of the Act
vi) supervise and control the staff at Headquarter
MAHARASHTRA LEGAL METROLOGY MANUAL, 2011
.
22
vii) seek orders from the Controller in the matter of inspection of
Field Offices and carry out inspection as per directives of the
Controller
viii) attend the court cases, arising under the Act and Rules
ix) perform any other work assigned by the Controller
2.3.2 Powers, functions and duties of Assistant Controller
(Administration) Headquarter
He shall:
i) assist Controller and Deputy Controller in the matters related to
office establishment, compounding of offences and appeals filed
under section 50 of the Act
ii) work as complaint redressal officer
iii) organize consumer awareness programmes with the approval of
Controller and Deputy Controller
iv) prepare and arrange training programmes for Legal Metrology
Officers and other staff.
v) assist superiors to conduct office inspections of LMOs
vi) prepare programme for conducting various campaigns
vii) consolidate monthly report of the State
viii) perform any other duties and functions assigned to him by the
Controller or Deputy Controller (H.Q.) from time to time
2.3.3 Powers, functions and duties of Assistant Controller (Accounts)
Headquarter
He shall;
i) work as “Drawing and Disbursing Officer”
ii) assist superiors in all the matters related to accounts and work
related to Standard/ Precision Laboratory
MAHARASHTRA LEGAL METROLOGY MANUAL, 2011
.
23
iii) assist superiors in the work related to issuance and renewal of
licences
iv) communicate with State Government and Financial Advisor and
Deputy Secretary in the matters of budget and other financial
aspects
v) assist superiors in providing stamps, dies and Working Standard
equipments to LMOs
vi) assist Controller or Deputy Controller in the cases filed in the
Maharashtra Administrative Tribunal (MAT) and High Court
vii) perform any other duties and functions assigned by
superior officers (H.Q.) from time to time
2.3.4 Powers, functions and duties of Inspectors at Headquarter
They shall work as per the work distribution order issued by the
Controller from time to time.
2.3.5 Powers, functions and duties of Deputy Controller (Region)
He shall:
i) exercise the powers conferred on him by the Act subject to the
limitations as provided in sub-section 3 of section 14 and
delegated powers of the Controller under sub-section (7) of
section 13 of the Act, subject to sub-section (8) of said section of
the Act, within his local limit
ii) discharge functions as In-charge of Secondary Standards
Laboratory
iii) approve reports of verification of Working Standards
iv) approve annual work programme of Divisional Inspectors
MAHARASHTRA LEGAL METROLOGY MANUAL, 2011
.
24
v) carry out inspection of establishments on complaint or otherwise
in the manner and for the purpose as provided in sections 15 and
16 of the Act
vi) carry out office inspections of subordinate offices within his local
limit
vii) grant licence to repairer of weight or measure having activities in
his region and renew licence of repairer whose licence is issued
by Dy. Controller (H.Q.) and having registered office in his
region and also renew licences of repairer having workshops in
more than one District, within his local limit, as authorized under
notification no. LMO/2010/410/C.R.175 (Part 2)/C.P.4 dated 18
th
June 2011 by the State Government
viii) carry out inspections of licencees of weight or measure within
his local limit
ix) compound offences under the Act and Rules as authorized by the
Controller vide notified order No. LMO/ 2010/410/ C.R.175 (Part
2)/C.P.4 dated 29
th
July 2011
x) organize consumer awareness programme and assist the Controller
in such programmes organized for the entire State
xi) arrange training programmes for Assistant Controllers, Inspectors,
Lab Assistants and Field Assistants within his local limit
xii) take monthly review of District Assistant Controllers and quarterly
review of Dist. Assistant Controllers along with Inspectors
xiii) exercise any other power, discharge functions and duties assigned
to him by the Controller from time to time.
MAHARASHTRA LEGAL METROLOGY MANUAL, 2011
.
25
2.3.6 Functions and duties of Assistant Controller (Administration)
at Regional office
He shall;
i) assist Deputy Controller in the matters relating to office
establishment
ii) assist Deputy Controller in the matters relating to licences
iii) assist Deputy Controller in the cases filed in the MAT and High
Court
iv) assist Deputy Controller for office inspections of subordinate
offices
v) assist Deputy Controller for inspections of the licencee
vi) assist Deputy Controller to arrange and distribute Working
Standards, stamps, dies, and stamping equipments to LMOs
within the region
vii) perform any other duties and functions assigned by superior
officers from time to time
2.3.7 Functions and duties of Assistant Controller (Accounts) at
Regional office
He shall:
i) work as Drawing and Disbursing Officer
ii) assist Deputy Controller in the matters relating to compounding of
offences
iii) work as Complaint Redressal Officer
iv) assist Deputy Controller in organizing consumer awareness
programmes
v) assist Deputy Controller for office inspections of subordinate
offices
MAHARASHTRA LEGAL METROLOGY MANUAL, 2011
.
26
vi) prepare programme for conducting various campaigns
vii) prepare monthly report of the Region
viii) perform any other duties and functions assigned by superior
officers from time to time
2.3.8 Functions and duties of Inspector – I at Regional office
He shall assist Assistant Controller (Administration) viz.:
i) in the work relating to licences
ii) in the work relating to verification and maintenance of Secondary
Standards
iii) in the cases relating to enforcement, filed in the High Court
iv) in the work relating to office inspections of subordinate offices
v) to arrange and distribute Working Standards, stamps, dies, and
stamping equipments to LMOs within the Region
vi) in any other duties and functions assigned by superior officers
from time to time
2.3.9 Functions and duties of Inspector – II at Regional office
He shall assist Assistant Controller (Accounts) viz.:
i) in the matter of compounding of offences
ii) in complaints regarding implementation of Act and Rules
iii) to arrange consumer awareness programmes
iv) in the work relating to office inspections of subordinate offices
v) in the preparation of programme for conducting various campaigns
vi) in the preparation of monthly report of Region
vii) in any other duties and functions assigned by superior officers
from time to time.
MAHARASHTRA LEGAL METROLOGY MANUAL, 2011
.
27
2.3.10 Functions and duties of District Assistant Controller
He shall:
i) exercise the powers conferred on him by the Act subject to the
limitations as provided in sub-section 3 of section 14 and
delegated powers of the Controller under sub-section (7) of
section 13 of the Act, subject to sub-section (8) of said section of
the Act within his local limit.
ii) supervise the work of Inspectors in his jurisdiction.
iii) carry out inspection of premises on complaint or otherwise in the
manner and for the purpose as provided in sections 15 and 16 of
the Act.
iv) grant and renew licences to Dealers and renew licence to repair,
as authorized under notification no LMO/ 2010/410/C.R.175 (Part
2)/C.P.4 dated 18
th
June 2011 by State Government.
v) compounding of offences under the Act and Rules as authorized
by the Controller vide notified order No. LMO/ 2010/ 410/ C.R.
175(Part 2) /C.P.4 dated 29
th
July 2011.
vi) supervise the work of verification and stamping of weight or
measure
vii) inspect office of every inspector in his jurisdiction at least once in
a year.
viii) visit and supervise work at camp office of the Inspector in his
jurisdiction, as and when required
ix) arrange special campaigns
x) issue certificate of registration to manufacturer/packer of
packaged commodity, as authorized by the Controller
xi) carry out inspections of licencees of weights or measures
MAHARASHTRA LEGAL METROLOGY MANUAL, 2011
.
28
xii) take monthly review of work of inspectors and forward various
reports to Deputy Controller
xiii) discharge any other duties and functions assigned or
directed by Controller or Deputy Controller.
2.3.11 Functions and duties of Inspector
He shall:
i) exercise the powers conferred on him by the Act subject to the
limitations as provided in sub-section 3 of section 14 and delegated
powers of the Controller under sub-section (7) of section 13 of the
Act, subject to sub-section (8) of said section of the Act within his
local limit
ii) receive and deposit verification fee as provided in Rules 15 and 16
of The Maharashtra Legal Metrology (Enforcement) Rules, 2011
iii) carry out the work of verification and stamping of weight or
measure within his local jurisdiction. The advance intimation
regarding the initial verification and stamping of weigh-bridge,
petrol pump and storage tank should be given to respective District
Assistant Controller
iv) search and inspect the premises within his local limit for
implementing various provisions of The Legal Metrology Act and
Rules made thereunder as and when required
v) book the case if it is noticed that there is a violation of provisions of
the Act and/or Rules, and take necessary entries in various records
maintained for the purpose in his office (like D.S.R. and
prosecution register)
MAHARASHTRA LEGAL METROLOGY MANUAL, 2011
.
29
vi) issue compounding/show cause notice to the accused, receive
amount of compounding fee in compliance of the order, if any
passed by the competent authority in this regard.
vii) file the case in the court of law within the period of limitation if the
offence is not compoundable or if the offence is compoundable but
the accused did not agree to compound
viii) work as in-charge of Working Standard Laboratory
ix) deal with seized goods strictly in the manner as provided in the
respective Rules.
x) inspect every licencee in his jurisdiction at least once in a year
xi) submit various reports regularly to the higher authority
xii) adjust weight or measure if required and authorized
xiii) take due care of stamps and dies supplied to him by the
Department
xiv) discharge any other duties and functions assigned or directed by
Controller or Deputy Controller or Assistant Controller.
2.4 Functions and duties of Laboratory Assistant
He shall:
i) keep neat and clean Secondary Standard Laboratory
ii) assist the Assistant Controller for preparing record in the
Secondary Standard Laboratory
iii) assist the Assistant Controller/Inspector in verifying the Working
Standards with Secondary Standards brought periodically in
laboratory
iv) visit the working standard laboratories in the region and ascertain
whether the balances are in working condition and report
accordingly
MAHARASHTRA LEGAL METROLOGY MANUAL, 2011
.
30
v) assist Legal Metrology Officer in calibration and preparing
calibration chart of the weight or measure
vi) discharge any other duties assigned or directed by higher officers
2.5 Functions and duties of Field Assistant
He shall:
i) keep update inward/ outward register
ii) compile data of verified weight or measure and make the
necessary entries in Daily Summary Report (DSR) and Cash
Balance Report (CBR)
iii) assist inspector for camp shifting, camp work, camp reporting and
take care of tools and equipments at camp office
iv) check the documents and number of articles presented by user/
repairer and prepare verification certificate after verification of
the same and submit the same for signature
v) assist Inspector in verification work of weight or measure
vi) prepare notices to be sent to the users of weight or measure for re-
verification and serve the same
vii) maintain the database of the users of weight or measure
viii) keep Working Standard Laboratory and stamping equipments
neat and clean
ix) keep records and files updated and preserve them
x) assist the Inspector in court cases
xi) discharge any other duties and functions assigned or directed by
Legal Metrology Officer.
*****

MAHARASHTRA LEGAL METROLOGY MANUAL, 2011
.
31
CHAPTER III
Training
3.1 Training to the Probationers
3.1.1 Assistant Controller
Every Assistant Controller who is appointed directly has to undergo a
probation period of two years. During this period he shall undergo the
following training and work experience:
i) basic training: Assistant Controller shall complete successfully the
Basic Training Course of four months at Indian Institute of Legal
Metrology, Ranchi as required under The Legal Metrology
(General) Rules, 2011 and Recruitment Rules
ii) training in Accounts and Civil Services Rules
iii) Assistant Controller shall get experience of the work of
verification and stamping, prosecution, camp work, court cases,
reporting etc. done by the Inspector
iv) learn the work carried out in the offices of:
a) Assistant Controller
b) Deputy Controller
c) Controller
v) Assistant Controller shall work independently for last six months
of his probation period
vi) the duration of training for (ii) to (iv) above shall be as specified
by the Controller
MAHARASHTRA LEGAL METROLOGY MANUAL, 2011
.
32
3.1.2 Inspector
Every Inspector appointed by nomination or promotion has to undergo a
probation period of one year. During this period he shall undergo the
following trainings and work experience:
i) basic training: Inspector shall complete successfully the Basic
Training Course of four months at Indian Institute of Legal
Metrology, Ranchi as required under The Legal Metrology
(General) Rules, 2011 and Recruitment Rules
ii) he shall work with such Inspector, who has experience of work
not less than 10 years as Inspector. During this period he shall
observe the work of Field Assistant, work of verification and
stamping of weight or measure and prosecution work.
iii) he shall work at Assistant Controller’s office and while working
there, he will observe the work of issuance and renewal of
licences, maintenance of various registers, compilation of various
reports, case register, licence register, cash book, packer
registration etc. and compounding procedure of offences
iv) he shall work at Dy. Controller’s office and while working there,
he will observe the work of issuance and renewal of licences,
maintenance of various registers, compilation of reports etc and
compounding procedure of offences
v) he shall work independently for the last two months of his
probation period
vi) the duration of training for (ii) to (iv) above shall be as specified
by the Controller
MAHARASHTRA LEGAL METROLOGY MANUAL, 2011
.
33
3.1.3 Laboratory Assistant and Field Assistant
Every Laboratory Assistant and Field Assistant should go for three to five
days training course which shall contain the following syllabus:
i) History of Weights and Measures
(Standardisation, OIML and its role, NPL, Reference
Standards, Secondary Standards, Working Standards)
ii) design, construction, use of material in Working and Secondary
Standards, technical terminology of beam scales, length and
capacity measures.
iii) Design, construction, use of material and Technical
Terminology of Digital Working and Secondary Standard
Balances.
iv) Maintenance and Servicing of Length Measures and Capacity
Measures. Permissible errors allowed, Tolerances of
Secondary and Working Standards, Verification Procedure of
these Standards.
v) Practical Session for Verification of equi-arm and digital
Working and Secondary Standard Balances, Capacity
Measures and Length Measures.
vi) Methods of weighing, calculation of errors, Sensitivity,
Accuracy, Inequality of arms, Tolerances, Technical
Terminology of equi-arm Secondary and Working Standard
Balances
vii) Calibration and Verification Procedure for Digital Secondary
and Working Standard Balances.
viii) any other relevant subjects to be decided by authorities.
MAHARASHTRA LEGAL METROLOGY MANUAL, 2011
.
34
3.2 In service short-term training
Every Legal Metrology Officer shall be deputed for in service training by
rotation viz.
i) refresher training course at I.I.L.M., Ranchi
ii) consumer awareness programme at Noida
iii) LPG, CNG dispenser training course at Kerala
iv) training programme at National Physical Laboratory
v) training programme at Reference Standard Laboratory
vi) training programme in Germany
vii) training programme at YASHADA, Pune or other similar
institutes on following subjects:
a) accounts training for controlling, Drawing and Disbursing
Officers.
b) training on administration, management, and training in
respect of various Civil Services Rules including Conduct
and Discipline Rules.
c) computer training.
d) various short duration courses related to Legal Metrology
Act and Rules, Criminal Procedure Code, Civil Procedure
Code, Indian Penal Code, Evidence Act, and other
procedures in the court etc.
viii) periodical workshops/training on advances in Legal
Metrology and amendments in Act/Rules.
*****

MAHARASHTRA LEGAL METROLOGY MANUAL, 2011
.
35
CHAPTER IV
Procedures for Verification and Stamping
Legal Metrology Organization has to protect rights of consumers by
accurate delivery of goods through weight, measure or number. This
ultimate object is to be achieved by ensuring accuracy of weight or
measure. This is carried out through verification and stamping including
sealing, wherever necessary, of weight or measure manufactured and by
re-verification of them periodically as they tend to become inaccurate
owing to frequent and constant use, wear and tear. For verification of
weight or measure and to ensure their accuracy, they have to be
compared with Working Standards and Secondary Standards. The
Working Standards are at present with the Inspectors while Secondary
Standards are with regional Deputy Controller of Legal Metrology.
According to the Law, it is necessary to ensure accuracy of these
Standards by periodic calibration. The Legal Metrology Officers are
technically qualified persons and they have to calibrate the Secondary
Standards and Working Standards as per the procedures laid down under
the Act and Rules.
4.1 Verification of Secondary Standards
The Deputy Controller of the region is in-charge of Secondary Standard
Laboratory. Deputy Controller should make necessary arrangement for
verification of Secondary Standards. As per Rule 31 (2) of The Legal
Metrology (National Standards) Rules, 2011, every Secondary Standard
shall be verified against the appropriate Reference Standard by Reference
Standard Laboratory at an interval not exceeding two years.
MAHARASHTRA LEGAL METROLOGY MANUAL, 2011
.
36
4.2 Verification of Working Standards
The Inspector is the custodian having control of the Working Standards
and other equipments provided to him by the Controller. All these
Working Standards and other equipments shall be kept and maintained in
good condition. As per Rule 31 (3) of Legal Metrology (National
Standards) Rules, 2011, every Working Standards shall be verified
against the appropriate Secondary Standard at an interval not exceeding
one year. The procedure for verification of Working Standards shall be in
accordance with Quality Manual of Secondary Standard Laboratory.
The Working Standards should not be put into use unless and until the
verification results are approved by Secondary Standard Laboratory.
Inspector shall make necessary test weights and test measures duly
verified and stamped, to be used for verification and inspection of
commercial weight or measure. He shall verify the accuracy of the test
weights and test measures and stamp these at least twice in a year and
also take the note of the same in the D.S.R.
Inspector should check and maintain the Working Standards regularly,
and if the Working Standards show error beyond permissible limits he
should take all necessary further steps.
MAHARASHTRA LEGAL METROLOGY MANUAL, 2011
.
37
4.3 Verification and stamping of commercial weight or
measure
4.3.1 Verification and stamping of weight or measure used for
transaction or for protection brought to the office of Inspector
of Legal Metrology:
i) any weight or measure brought to the office or camp office should
be verified and stamped and sealed, as the case may be, by the
concerned Inspector following the procedures as per the Rules.
The fee payable shall be accepted in advance in the manner as
specified by the Controller from time to time.
ii) Inspector shall follow the timings and days notified by the order no
LMO/2010/410/C.R.175(Part-2)/C.P.4 dated 29
th
July 2011, while
carrying the work of verification and stamping and display the
same at the office/camp office.
iii) if the Inspector is not able to attend the work of verification and
stamping at office or camp office, he should inform the concerned
Assistant Controller in advance so that the Assistant Controller
can make alternative arrangement.
iv) the Inspector with the help of Field Assistant shall carry out the
work of calculation of fees, preparation of challans/money receipt,
acceptance of fees etc.
v) All payments received in the office or camp office as fees, should
be accepted in the manner as may be specified by the Controller
from time to time.
vi) Verification and stamping shall be done, subject to realization of
amount of fees.
MAHARASHTRA LEGAL METROLOGY MANUAL, 2011
.
38
vii) The Inspector shall instruct the Field Assistant to visually inspect
the weight or measure for ensuring cleanliness and proper
levelling etc.
viii) During the verification, if the weight or measure is found to be
accurate/within permissible error, such weight or measure shall
be stamped by Inspector.
ix) If it is found that the weight or measure is not within permissible
error, the Inspector shall return the same by putting obliteration
stamp on such weight or measure to the user along with Notice
in the form given in Schedule X to Maharashtra Legal
Metrology (Enforcement) Rules, 2011.
x) On completion of stamping the Inspector with the help of Field
Assistant shall prepare the verification certificate and separate
certificate, in case of rejection shall be issued, with the reasons
thereof. (Schedule IX)
xi) Verification certificate shall include following additional
details…in case of:
a) non automatic weighing instruments - max. capacity, min.
capacity, ‘e’ value (verification scale interval) and
accuracy class
b) non automatic measuring instruments - max. flow rate,
name of the product to be dispensed
c) Metres for liquid other than water - flow rate, closing
totalizing reading at the time of verification, name of the
product to be dispensed
d) Tank lorry - Chassis no., vehicle number, number and
sizes of front and rear tyres, tank size in metre, number of
MAHARASHTRA LEGAL METROLOGY MANUAL, 2011
.
39
compartments, compartment wise tank capacity,
compartment wise dip mark, compartment wise dip hatch
height on tank and dip hatch distance in centimetres from
the front of the tank
xii) The verification certificate shall be issued immediately
xiii) The Inspector may refuse to accept the weight or measure
brought for verification on the days and timings other than
displayed in office or camp office.
4.3.2 Verification and stamping at premises other than office/camp
office
Dormant weight or measure
The weight or measure which cannot be moved from its location shall be
verified and stamped by the Inspector on receiving at least thirty days
prior intimation request in writing from the user in the Proforma given in
ANNEX I. The Inspector may avail the facilities provided by the user as
specified by the Controller.
Movable weight or measure
On receiving request in proforma (ANNEX I), from user for verification
of the movable weight or measure at user’s premises, the Inspector may
visit the user’s premises and verify the weight or measure, charging the
fees prescribed and the expenses incurred. However, the Inspector shall
have the right to accept or reject such request.
Except procedure of charging the fees and recovering expenses incurred
for all other matters, the procedure prescribed in respect of verification of
weight or measure in office shall be applicable mutatis-mutandi (similar).
MAHARASHTRA LEGAL METROLOGY MANUAL, 2011
.
40
In case of outdoor verification and stamping the Inspector shall take
following steps:
i) He shall carry with him test weights or measures and other testing
equipments as provided by the Controller, depending upon the
type and capacity of weight or measure to be verified.
ii) Where the test load provided to Inspector is not sufficient to verify
or test weight or measure such as weigh bridges, platform
machines, crane scales, etc., Inspector shall intimate the
owner/user to make necessary arrangement for that purpose. The
format for intimation letter is given in ANNEX II.
iii) During visit to the premises, if the Inspector finds that no testing
facility and necessary manpower is made available, the Inspector
shall refuse to carry out the work of verification and stamping. On
subsequent application and making necessary arrangement,
Inspector shall again charge the expenses incurred for visiting the
premises and carry out the work of verification and stamping.
iv) After verification, if the Inspector is satisfied that the weight or
measure conforms to the standards established under the Act and
Rule, he shall stamp the weight or measure and if necessary, seal
the same.
v) The Inspector shall cause to prepare the verification certificate,
with the help of Field Assistant, in the prescribed format
[Schedule IX to the Maharashtra Legal Metrology (Enforcement)
Rule 2011] and issue the same to the user immediately.
MAHARASHTRA LEGAL METROLOGY MANUAL, 2011
.
41
4.4 Initial verification of weight or measure (new or
modified)
4.4.1 Metres for liquids other than water
An Inspector of Legal Metrology shall satisfy himself about the
following documents along with company technician before undertaking
verification and stamping of newly installed petrol pump:
i) Model Approval Certificate
ii) Importer Licence, if the dispensing unit is imported
ii) NOC from concerned authorities such as
Collector/Municipality/Corporation to install the said dispensing
unit
iii) Explosive licence from the concerned authority
iv) Challan/Money receipt of verification and stamping fees
4.4.2 Weighing and measuring instruments
An Inspector of Legal Metrology shall satisfy himself about the
following documents, before undertaking verification and stamping of
newly installed weight or measure:
i) Model Approval Certificate
ii) Purchase bill
iii) Importer’s Licence, in case of imported weight or measure.
iv) Availability of test load as required under The Legal Metrology
(General) Rules, 2011 and the facilities prescribed under Rule 21 of
The Maharashtra Legal Metrology (Enforcement) Rules, 2011.
MAHARASHTRA LEGAL METROLOGY MANUAL, 2011
.
42
v) NOC from concerned authorities such as
Collector/Municipality/Corporation to install such weight or
measure.
vi) Challan/Money receipt of verification and stamping fees, deposited
4.4.3 Procedure for verification of vehicle tank lorry registered in
other State
In case of vehicle tank lorry registered in other State, where the
calibration facility is not available, the concerned Inspector shall consider
the certificate of Legal Metrology Officer of such State that they do not
have the calibration facility and the calibration of such vehicle tank can
be done in this State. Reference of this N.O.C. should be invariably
mentioned in the verification certificate and original copy of this N.O.C.
should be preserved along with challan of calibration centre with the
office of the Inspector. Separate report in this respect should be submitted
to the Controller’s Office through proper channel.
*****

MAHARASHTRA LEGAL METROLOGY MANUAL, 2011
.
43
CHAPTER V
Inspections
5.1 General
The Legal Metrology Officer may visit, as frequently as possible, every
premises within his local limits and enter into any such premises and
inspect any weight, measure or other goods in relation to which trade and
commerce has taken place or is intended or likely to take place or such
weight or measure is being or likely to be used for protection.
Deputy Controller, Assistant Controller and Inspectors working in
Headquarter and Assistant Controller and Inspectors working in regional
offices should not go for field inspection unless specifically authorized.
In case of authorization, specific instructions as regards which seizure
receipt book and test equipments are to be used should be given in the
authorization letter. Regional Dy. Controller/District Assistant Controller
can use the seizure receipt book and test equipments for field work which
are maintained by their Divisional Inspector.
5.2
Inspection of establishments by Inspector
Step One
While going for inspection every Legal Metrology Officer should
ascertain the check list and carry the following things with him:
i) identity card indicating jurisdiction or Authorization letter
ii) seizure Receipt Book
iii) weighing Balance as per requirement
iv) verified Test weight or measure as per requirement
v) copy of the Act and Rules
MAHARASHTRA LEGAL METROLOGY MANUAL, 2011
.
44
vi) data sheets (Net content), Schedule X Notice Form
vii) formats of required documents such as undertaking for goods
returnable in case of speedy and natural decay
viii) designation stamps, sealing wire, seal and other required
stationery material etc.
Step Two
After entering into premises Legal Metrology Officer should disclose his
identity by showing Identity card to the person in-charge of the premises.
However, where the identity disclosure hampers the merit of the
inspection, identity should be disclosed at proper time. If any obstruction
or resistance is created by the trader or observed from the person in
charge of the premises or any other person, the Legal Metrology Officer
should seek police assistance by requesting in writing to the Area Police
Station of the local jurisdiction, and report the same to higher authority
for information.
Step Three
During inspection, the Legal Metrology Officer should carry out
calculations, compute errors and draw inferences as per Act and Rules. If
there is any violation, Legal Metrology Officer should explain the same
to the person in charge and prepare seizure receipt. Whenever the process
of inspection and seizure is carried out in presence of AC/DC, they
should invariably sign the related document.
Necessary and required description of seized goods (as per the Act and
Rules), should be given in the seizure receipt. Reasons for seizing such
goods shall be invariably mentioned in the seizure receipt. The reasons
MAHARASHTRA LEGAL METROLOGY MANUAL, 2011
.
45
for seizure should be clearly mentioned in common language instead of
mentioning legal terms/violation of Section and Rules. For traceability of
accused a copy of one of the documentary evidences such as licence
issued by Government/local authority/ documents like electricity bill,
telephone bill, leave and licence, packer registration, etc. may be taken in
possession.
Step Four
The third copy of the seizure receipt should be given to the person in-
charge of the premises and acknowledgement should be taken.
If the person present/in-charge of the premises refuses to sign and receive
the seizure receipt, the receipt may be pasted at the entrance of the
premises in the presence of the witnesses or copy of it may be served to
the person by registered post A/D.
Step Five
The Legal Metrology Officer should seize all the articles mentioned in
the seizure receipt. Following procedure should be adopted while seizing
the goods/articles:
i) If any seized goods are subject to speedy or natural decay, the
Legal Metrology Officers should weigh/measure the goods on a
verified weighing and measuring instruments available with him
or near the place of seizure and take necessary entries in the
format given in SCHEDULE XII of The Maharashtra Legal
Metrology (Enforcement) Rules 2011
MAHARASHTRA LEGAL METROLOGY MANUAL, 2011
.
46
ii) If the trader or the person present at the premises refuses to sign
the form, the Legal Metrology Officer shall obtain the signature
of witnesses
iii) If any seized goods are in the packaged form and are subject to
speedy or natural decay, and does not conform to provisions of
the Act/Rules, the Legal Metrology Officer may dispose of goods
as mentioned in (i) above and keep with him the empty wrappers
for necessary evidence. The provision in the sub-Rule (3) of Rule
17 in The Maharashtra Legal Metrology (Enforcement) Rules,
2011 and the Schedule XII is to be followed. The list of naturally
decaying substances is given in ANNEX III
iv) When the goods seized are not subject to speedy or natural decay,
the Legal Metrology Officer may retain the goods for the purpose
of prosecution under The Legal Metrology Act/Rules after giving
a copy of seizure receipt to the trader or person in-charge
v) With a view to overcoming the situation regarding transportation
and safe custody of the seized and detained goods, generally
packages subject to maximum quantity of five packages shall be
detained by the concerned LMO at the time of seizure and
remaining packages be returned to the trader or person present at
the premises and an undertaking in the format given in ANNEX
IV should be taken from the trader or person in-charge
vi) The Legal Metrology Officer should ensure that seized and
detained property is carefully sealed and preserved for producing
in the court of law as and when required.
MAHARASHTRA LEGAL METROLOGY MANUAL, 2011
.
47
Step Six
In respect of intimation of the seizure and seized property to the Judicial
Magistrate First Class the relevant provisions of Criminal Procedure
Code may be followed.
5.2.1 General inspection
No specially designated seizure receipt book shall be maintained or kept
in the office of Controller, Deputy Controller and District Assistant
Controller. Whenever a situation occurs, such that immediate inspection
by Deputy Controller or Assistant Controller becomes necessary, they
should call local Inspector along with them. However, if the concerned
local Inspector is not available or he is to be avoided for specific reason,
the Inspector of neighbouring division of the same District shall be called
along with his seizure book, equipments necessary for inspection and
necessary action thereafter. The concerned Deputy Controller or
Assistant Controller shall witness the inspection and seizure done in their
presence and should invariably sign on the concerned documents. They
should note such incident in their tour diary, which is submitted to higher
officer.
5.3
Inspection by squad
The special squad for specific purposes shall be constituted by the
Controller. The members of such squad will be as specified by the
Controller by specific order. The squad shall function as per the
procedure specified in the order and for the period specified in the said
order. The squad shall be deemed to be dissolved after the specified
period.
MAHARASHTRA LEGAL METROLOGY MANUAL, 2011
.
48
In case of inspections by squads, the action taken should be intimated to
the area Inspector, concerned Assistant Controller and Deputy Controller.
The local Inspector, on receipt of such intimation along with all case
papers in original shall inform the same to the Court having jurisdiction.
5.4
Inspection in joint raid
In joint raids, participating Inspectors may use seizure receipt books
allotted to them. The cases booked vide seizure receipts used by
Inspectors other than local Inspectors, should be handed over to the local
Inspector along with original copy of the seizure receipt, muddemal and
other related records as soon as the joint raid is over. These cases should
be recorded in the case register of local Inspector and other participating
Inspectors should not record these cases in their case registers or report in
monthly work report. But these cases can be considered at the time of
annual assessment of their work.
Under certain circumstances on the request of local Inspector, District
Assistant Controller may permit other divisional Inspector in writing to
accompany him.
Controller/Deputy Controller/District Assistant Controller may arrange
joint raid for specific task and effective enforcement for the better
protection of consumer interest. Normally LMO shall not
visit/inspect/investigate in the area other than his local limits.
MAHARASHTRA LEGAL METROLOGY MANUAL, 2011
.
49
5.5
Inspection of weight or measure
In addition to clause 5.2 above the LMO shall take following steps while
inspecting weight or measure and packaged commodity:
i) Inspect any record, register or other document relating thereto.
ii) The Legal Metrology Officer shall obliterate the stamp on any
weight or measure, if it is found during inspection that:
a) any weight or measure which being due for re-verification has
not been submitted for such re-verification;
b) any weight or measure which does not conform to the
Standards established by or under the Act;
c) any weight or measure which, since the last verification,
stamping and sealing has been repaired or readjusted;
d) any weight or measure which does not admit proper
adjustment by reason of its being broken, indented or
otherwise defective;
Provided that where the Legal Metrology Officer is of opinion that the
defect or error in such weight or measure is not such as to require
immediate obliteration of the stamp, he shall serve a notice in the form
set out in Schedule-X of Maharashtra Legal Metrology (Enforcement)
Rules, 2011 to the user of such a weight or measure informing him of the
defect or error found in the weight or measure and calling upon him to
remove the defect or error within seven days as he may specify and shall:
i) if user fails to remove the defect or error within that period,
obliterate the stamp, or
MAHARASHTRA LEGAL METROLOGY MANUAL, 2011
.
50
ii) if the defect or error is so removed as to make the weight or
measure conform to the standards established by or under the Act,
verify, stamp and seal such weight or measure.
iii) if it is noticed by the LMO that the weight or measure is not
verified on or before the expiry of validity date during the same
quarter (as marked on the weight or measure), he shall obliterate
the stamp and issue a notice for a period not exceeding 7 days in a
Proforma as given in ANNEX V. Upon failing to comply with
notice, action under section 33 of Legal Metrology Act, 2009
shall be initiated against the user of such weight or measure
iv) Thereafter the LMO shall take necessary action including
prosecution under the relevant provisions of the Act and Rules.
v) During the inspection, if it is found that the user failed to produce
weight or measure for verification on or before expiry of validity
of stamp, the LMO should take steps such as seizing of weight or
measure, booking offence under relevant Rules.
vi) During the inspection if short delivery or excess demand, by
weight, measure or number or services obtained/rendered is
noticed, the LMO should take action as per Act/Rules.
vii) Notwithstanding anything stated above, if during the inspection it
is noticed that there is violation of any other provisions of the Act
and Rules, appropriate action/proceeding shall be initiated against
the user/trader.
MAHARASHTRA LEGAL METROLOGY MANUAL, 2011
.
51
5.6
Inspection of Packaged Commodities
5.6.1 While inspecting the premises of Manufacturer, Packer or
Importer the LMO shall,
i) ask to produce registration certificate of Manufacturer, Packer or
Importer.
ii) check the declarations, on the packages ready for dispatch.
iii) check the net content of the packages as per Rule 19 of Packaged
Commodities Rules.
5.6.2 While inspecting the premises of wholesale dealer or retail
dealer, the LMO shall:
i) check the declarations on the packaged commodities
ii) check whether there is any alteration, obliteration, and/or
smudging on MRP declared on the packages
iii) in case of overcharging, at first, receipt of said packaged
commodity should be procured for evidence and thereafter
prosecution may be filed against the retail or wholesale dealer as
the case may be
iv) in case no receipt is given on demand or incorrect receipt is
given, punchnama shall be prepared in presence of two witnesses
and action should be initiated as per Act and Rule
v) Check the net content of the packages, on complaint or if there is
any reason to suspect that any package has been tampered with
as per Rule 21 of PCR.
However, normally without complaint, no net content checking of
packages shall be carried out in the premises of retailer/wholesale dealer.
MAHARASHTRA LEGAL METROLOGY MANUAL, 2011
.
52
5.7
Office inspection
The main objective of the office inspection is to monitor the work done
by the respective Legal Metrology Offices. Inspection should be done
with a view to rectifying/minimizing the irregularities in day-to-day work
and also as a precautionary measure. This should be carried out once in a
year. This should be done in a planned manner and with predefined
programme approved by higher authority. This programme should be
devised well in advance. Inspection report should be forwarded to the
concerned Legal Metrology Officer for compliance and copy of the same
should be submitted to the higher authority within a week in the format
given in ANNEX VI.
5.7.1 Office of Inspector of Legal Metrology
Inspection of the office of the Inspector of Legal Metrology shall be done
by the District Assistant Controller/Regional Deputy Controller and
Controller’s Office. Taking this into account District Assistant Controller
should submit his inspection programme for all the divisions within his
district to the Regional Deputy Controller in the month of April every
year.
Regional Deputy Controller should arrange his inspection programme
considering the programme submitted by District Assistant Controller.
He shall earmark at least two offices of the Inspector of Legal Metrology
for inspection by him and accordingly he should approve the programme
of Assistant Controller, copy of which should be submitted to the
Controller.
MAHARASHTRA LEGAL METROLOGY MANUAL, 2011
.
53
5.7.2 Office of the Assistant Controller of Legal Metrology
Inspection of the Office of the Assistant Controller of Legal Metrology
shall be done by the Regional Deputy Controller and Controller. Taking
this into account Deputy Controller should submit his inspection
programme of the offices of the District Assistant Controller and at least
two Inspector within his region to the Controller’s Office for approval.
Controller’s Office should arrange its inspection programme considering
the programme submitted by the Regional Deputy Controller.
Controller’s Office shall earmark at least one District Assistant
Controller’s Office and some of the offices of Inspectors of Legal
Metrology for inspection and accordingly approve and communicate to
that effect to the concerned Deputy Controller.
5.7.3 Office of the Deputy Controller of Legal Metrology
Inspection of the office of the Deputy Controller of Legal Metrology
shall be done by the Controller’s Office.
5.7.4 General instructions for submitting, finalizing and carrying
out inspection programme
i) District Assistant Controller should submit his inspection
programme up to 15
th
April of every year
ii) Regional Deputy Controller should approve the programme
submitted by Assistant Controller and submit his inspection
programme to the Controller’s Office up to 30
th
April of every
year
iii) Controller’s Office should approve inspection programmes
submitted by Deputy Controller and also finalize its office
programme up to 31
st
May of every year
MAHARASHTRA LEGAL METROLOGY MANUAL, 2011
.
54
iv) Controller’s Office should carry out the inspection of all the
Regional Deputy Controller’s Offices, at least one District
Assistant Controller’s Office of each region and some of the
offices of the Inspectors
v) Deputy Controller’s Office should carry out the inspection of the
District Assistant Controller’s Offices and at least two offices of
the Inspector of Legal Metrology in his Region
vi) at the time of finalizing the inspection programme it should be
ascertained that all the Legal Metrology offices in the State
should be inspected at least once every year
vii) while carrying out the inspection the period of inspection should
be determined after the period for which earlier inspection was
done
viii) the Inspection Officer before starting the inspection work will
take into account the compliance of remarks passed in the
previous inspection
ix) in no case inspection should be carried out of the offices in the
period during which inspection is carried out by higher authority.
*****

MAHARASHTRA LEGAL METROLOGY MANUAL, 2011
.
55
CHAPTER VI
Prosecution, Investigation, Compounding,
Clubbing and Closing of Cases
6.1 Entry in the prosecution registers
During the inspection, if the LMO comes to the conclusion that an
offence which is punishable under the Act or Rules has been committed
by trader, manufacturer, packer or user, as the case may be, the LMO can
consider the seizure receipt and the Panchnama. He must take detailed
entries on the same day or next working day in the register kept in the
office. The format for the register is given in ANNEX VII. The LMO
should note registration of offence, etc. in their Daily Summary Report .
In case, there are more than one sections violated, only one case should
be registered against the offender in the register. After investigation if it
is found that there are more persons such as dealer, supplier, wholesale
dealer, C&F agent, manufacturer/packer/importer, etc. involved in the
same offence, they can be made accused on receipt of evidence.
Thereafter, LMO should take entries in the DSR as well as in the Case
Register of the same at the date on which evidence is received.
If the name and address of manufacturer/packer/importer appears on the
seized packages, case against the same should be registered in Case
Register on the date of seizure. While taking entries of dealer, supplier,
etc. the reference of original case number of related case should be
mentioned. If total products seized from a single establishment for
violation of different sections/rules, are more than one, then also only one
case against the defaulter firm should be registered in Case Register.
MAHARASHTRA LEGAL METROLOGY MANUAL, 2011
.
56
6.2
Investigations
Investigation is essential before prosecuting the accused for the offences
which they have allegedly committed under the Act and Rules.
Therefore, while investigating, LMO shall consider the following points:
i) if the accused firm is a proprietary concern, and if Shops and
Establishments Act is applicable, LMO shall obtain/procure valid
copy of Shops and Establishments Act licence. Where shop Act is
applicable, but licence is not available, LMO shall procure any
such licence/document issued by competent authority, which
indicates the status of the firm and name of the owner. In case,
where Shops and Establishments Act is not applicable, LMO shall
take undertaking from the accused regarding the ownership of the
firm.
ii) if the accused firm is a partnership concern, LMO shall procure
valid copy of partnership deed. He shall ensure that all the
partners are alive and are responsible for the offence. In addition,
he shall obtain any other valid licence/document which contains
the names of the partners.
iii) If the accused firm is private limited or public limited and the
company has nominated any director as per Rule 29 of The Legal
Metrology (General) Rules 2011, the LMO shall procure a copy
of such nomination. If no person is nominated by the accused
company, he shall procure existing list of directors of the
company along with memorandum of association and article of
association. If there is any discrepancy in the names of the
directors between the two documents, he shall procure form
MAHARASHTRA LEGAL METROLOGY MANUAL, 2011
.
57
number 32 as per Company Act. He shall ensure that all Directors
are alive and responsible for the offence.
iv) in the case where packaged commodities are seized from the
retailer, LMO shall procure purchase bills/cash memo/delivery
challans and details of dealer/distributor/
packer/manufacturer/importer of the said goods.
v) as per documents procured from the retailer, LMO shall find out
names and addresses of all accused in the said case and prepare
correspondence to the dealer/distributor/
packer/manufacturer/importer. During investigation he may avail
the facility of email and various websites (website of registrar of
company). He may also take help from concerned police station
and concerned LMO of that jurisdiction. In the case where
accused is located outside the State, he shall make
correspondence to the Controller of that State through the
Assistant Controller of the concerned District.
vi) LMO shall investigate with help of licences issued by Legal
Metrology or other concerned authorities.
vii) in case, where smudging of price on the package commodity is
observed, LMO shall investigate as to who has smudged the price.
If the retailer has smudged the price then the fact should be
mentioned in the consent letter.
viii) if the case is booked in warehouse, LMO shall inquire about the
ownership of the warehouse. If the warehouse is on rental basis he
shall obtain copy of agreement and fix the responsibility of the
offence accordingly.
MAHARASHTRA LEGAL METROLOGY MANUAL, 2011
.
58
ix) procedure for obtaining name and addresses of accused (format -
ANNEX VIII)
a) The Inspector should report the facts to the District Assistant
Controller while the District Assistant Controller should write
to the concerned District Assistant Controller with the request
to find out and make available the details of the accused.
b) In case, the accused is from outside the State, the District
Assistant Controller should write to the Controller of the
concerned State requesting for the name and address of the
concerned.
6.3
Compounding of an offence
i) the LMO shall ascertain whether the offence committed by the
accused is compoundable.
ii) for deciding, whether a particular offence is first or second,
detailed violation should be considered, e.g., if first offence
detected and compounded, was for not writing date of
manufacture and an offence subsequently detected was for not
writing e-mail address. If these offences are committed within a
span of three years and violated the same section 18 of The Legal
Metrology Act, 2009, then it will be treated as first offences.
i) period of three years should be counted from the date on which
compounding amount for the first offence was deposited.
ii) Inspector shall send notice to the accused within ten days in the
format given in ANNEX IX from the date of offence.
iii) on the receipt of reply/request for compounding the offence, the
LMO shall submit the proposal in the format given at ANNEX X
MAHARASHTRA LEGAL METROLOGY MANUAL, 2011
.
59
along with necessary documents to the compounding authority
through proper channel within 7 days from receipt of such
request. The concerned District Assistant Controller should
scrutinize the proposal and should seek compliance from the
Inspector, if any, and forward the proposal to Deputy Controller
along with his remarks within three working days.
iv) on receipt of the proposal for compounding, the compounding
authority after examining the case in detail should pass the order
within 15 (fifteen) days in the format given in ANNEX XI. The
compounding authority while determining the amount of
compounding fees shall have regard to the seriousness, nature of
the offence and evidence on record. The compounding authority
shall take necessary entries in the compounding case register as
given in ANNEX XII. The order passed shall be forwarded to the
concerned LMO for serving the same to the accused within 7
(seven) days. The compounding order in respect of accused from
outside the State should be in English.
vii) if the compounding fee in compliance of the order is not
deposited within the time as specified in order, the LMO should
file the case in the court of law, within the period of limitation.
i) if no reply from the accused is received within the stipulated time
limit then the LMO shall file prosecution case in the court of law.
MAHARASHTRA LEGAL METROLOGY MANUAL, 2011
.
60
6.4
Clubbing of cases
It is a settled principle of Law, that no person should be punished
multiple times for commission of same offence. In view of this, clubbing
of offences becomes necessary.
If a number of cases are booked in relation to the same commodity in
packaged form of the same person or company, by different inspectors
for violation of the same section/rule under the Act and Rules, all such
cases may be clubbed together and treated as a single offence and
compounded. If a number of such cases are booked in the same region,
the Deputy Controller of that region will be the authority to club the cases
and if a number of such cases are booked in different regions, then the
Deputy Controller (H.Q.) will be the authority to club the cases. The
following procedure shall be adopted in this regard.
If the accused requests the clubbing authority, the concerned authority
shall call for all case papers from the concerned in each case and
scrutinize the same. After scrutiny he shall ascertain whether the product
seized in all the cases are for the violation of same section/rules, and
thereafter should issue a compounding order mentioning the sum of
compounding amount that should be deposited with Inspector of Legal
Metrology. The compounding order should be issued to the Inspector
who has booked the case at first and where a number of cases are booked
on the same day, the compounding order should be issued to the
Inspector whose value of seized goods is more. The order should also
mention all the other cases booked by other Inspectors of Legal
Metrology along with their division and seizure receipt numbers with
date.
MAHARASHTRA LEGAL METROLOGY MANUAL, 2011
.
61
If the compounding order has already been issued and thereafter accused
approaches for clubbing, the compounding authority should ascertain that
the violated section/rules of the offence so compounded and of the cases
applied for clubbing are the same. In no case clubbing of the same
offence should be done after 180 days from the date of registration of
first offence.
In order to issue a clubbing order, following documents should be
verified:
i) a request letter from the concerned offender for clubbing
ii) a copy of seizure receipt of the case which is already
compounded
iii) a copy of compounding order, and
iv) a copy of challan as a proof for payment of compounding amount
If the Inspector receives a clubbing request, he should verify the papers
and make sure that the commodity in packaged form, section/rule
violated in the case booked by him is the same as that in the case which is
already compounded, then the Inspector shall forward the case to the
Assistant Controller with his recommendations. The Assistant Controller
shall send the proposal to Deputy Controller with his remarks.
Deputy Controller on receipt of such proposal from different Inspectors
should take into consideration all documentary proofs and take decision
regarding clubbing of the cases and pass an order to that effect within 15
(fifteen) days. The copies of the order shall be sent to all concerned. On
receiving the order, concerned Inspector shall close the case after taking
necessary entries in the Case Register and shall return seized goods to the
concerned.
MAHARASHTRA LEGAL METROLOGY MANUAL, 2011
.
62
Provided that:
The cases of retail/wholesale dealers involved in these cases shall be
treated as separate cases and compounded in usual manner.
6.5 Disposal of cases
If compounding notice sent on the addresses of the accused is returned
with the postal remarks such as incomplete address, deceased, not on
address, left address, in such cases the following procedure shall be
adopted:
i) if the accused is in local jurisdiction of the Inspector and he is not
traceable, the LMO should visit the place of the accused and make
an enquiry for tracing him. If he is not traceable, panchnama
about the facts should be drawn. The proposal for closing the case
should be submitted to the appropriate compounding authority
along with such panchnama.
ii) if the accused is not in his local jurisdiction but if it is within the
State, the Inspector should report this fact to the District Assistant
Controller and the District Assistant Controller should write to the
concerned District Assistant Controller with the request to find
out and make available the details of the accused.
iii) if the accused is from outside the State, the Inspector should
report this fact to the District Assistant Controller and the District
Assistant Controller should write to the Controller of the
concerned State with the request to find out and make available
the details of the accused.
iv) the Inspector should take efforts to find out the addresses and
details of the accused person from other sources such as police,
MAHARASHTRA LEGAL METROLOGY MANUAL, 2011
.
63
Shops and Establishments organization, Registrar of companies,
etc.
i) the Inspector may also try to find out the details of the accused by
availing the facility of electronic media such as internet, mobile,
telephone, etc.
ii) despite all the aforesaid efforts, if the details of accused could not
be made available within six months from the date of prosecution,
the matter shall be reported to the compounding authority for
close of case.
iii) if the compounding authority is Deputy Controller or Assistant
Controller as the case may be, he on examining the report of the
Inspector, other material facts and circumstances of each case,
may pass an order for closing the case and forward a copy to
higher authority. It may be clarified in the order that the seized
goods shall be returned to the person from whom it was seized on
payment of compounding fees.
viii) on the basis of such order, the Inspector can take entry in the
register along with details of such order and mark the case in the
register as “closed”.
6.6 Closing of case
On investigation, if it is found that the product seized is
duplicate/spurious and/or that no case is made out, then the Inspector
shall submit the proposal for closing the case to the Controller through
proper channel. The proposal shall be critically analyzed and forwarded
with clear remarks of the concerned Legal Metrology Officer for closing
the case. The reasons for closing the case must be mentioned in the order
MAHARASHTRA LEGAL METROLOGY MANUAL, 2011
.
64
with proper justification. The decision taken should be communicated to
the concerned Legal Metrology Officer and the person involved.
6.7 Filing a case in the court of law
If the offence is non-compoundable, the complaint shall be filed in the
court of law within the period of limitation.
If the offence is compoundable, however, the accused even after notice is
not willing to compound the offence or failed to reply within specified
period or he did not deposit the compounding amount as ordered by
compounding authority within the specified period, concerned Inspector
shall proceed for filing the case in the court of law, immediately by
following the procedure as given below:
i) before filing a case in the court of law, the Inspector shall
intimate the accused in writing in the format given in ANNEX
XIII
ii) if the accused expresses in writing that he is willing to compound
the offence at this stage, the Inspector should follow the
procedure for compounding the offence
iii) if there is no possibility of compounding the offence, the
Inspector should file the complaint in the format as given in
ANNEX XIV, in the court, along with copies of necessary
documents
iv) the Inspector should note down the court case number (C C No.)
and other details in the case register maintained in the office. If
the accused desires to compound the offence after filing the
complaint in the court, the accused may be asked to make an
MAHARASHTRA LEGAL METROLOGY MANUAL, 2011
.
65
application to the court to permit him for compounding the
offence at departmental level and the Inspector should thereafter
act as per the directions of the court
v) if a case pending in court is subsequently compounded, the
Inspector should make a request in writing to the court to stop
further proceedings in the format as given in ANNEX XV
vi) the Inspector should carry out his role as a complainant and
Assistant Public Prosecutor in the case. The assistance of Public
Prosecutor shall be taken as per the necessity in the matter
vii) in the event of transfer of the concerned Inspector who has lodged
the case in the court, he shall hand over all the case papers to the
succeeding Inspector. The succeeding Inspector shall intimate in
writing to the court about the transfer and thereafter he shall
attend the court accordingly
viii) after the decision of the court, a proper note should be taken in
the Prosecution Register
ix) if the accused is acquitted or the punishment awarded by court is
not satisfactory, then the Inspector in consultation with Public
Prosecutor should make proposal to the higher authority for
consideration whether appeal or revision application is to be filed
against the order of trial court, and proceed further accordingly.
MAHARASHTRA LEGAL METROLOGY MANUAL, 2011
.
66
6.8 Disposal of seized articles
Seized articles or goods shall be disposed of in the manner as provided in
Rule 17 of Maharashtra Legal Metrology (Enforcement) Rules, 2011. No
seized goods or articles shall be disposed of if the court proceeding is
pending. In absence of specific court order, Inspector should deal with it
as per the orders of Controller.
*****

MAHARASHTRA LEGAL METROLOGY MANUAL, 2011
.
67
CHAPTER VII
Licences and Registration
As per section 23 of The Legal Metrology Act, 2009 licence to
manufacture, repair and sale of weight or measure is necessary. However,
no licence to repair shall be required by a manufacturer for repair of his
own weight or measure in a State other than the State of manufacture of
the same. In such case the manufacturer has to inform in advance to the
concerned LMO about the repairing.
Every licence to manufacture, repair and sale of weight or measure shall
be granted in accordance with the provisions of Rule 6 of The
Maharashtra Legal Metrology (Enforcement) Rules, 2011. Application
form for the same is as given in Schedules ( see Chapter XIV) .
7.1 Licence to manufacture
Deputy Controller (H.Q) can issue licence to manufacturer of weight or
measure as per the Notification No. LMO/2010/410/C.R.175 (Part
2)/C.P.4 dated 18
th
June 2011, on application in form LM-1. After receipt
of application, the Deputy Controller (H.Q), shall scrutinize the
application and documents attached therewith and assign the work of
further investigation to any Legal Metrology Officer from the area where
the manufacturing unit is situated.
After receipt of investigation report, if the licencing authority is of
opinion that licence can be issued considering investigation report, he
shall constitute a committee of at least three members for conducting the
technical ability test of the applicant. The committee shall consist of
MAHARASHTRA LEGAL METROLOGY MANUAL, 2011
.
68
licencing authority or his nominee, an Assistant Controller and an
Inspector. The said committee will conduct the technical ability test as
specified by the Controller within 7 days or with such extended period of
not more than 7 days with proper communication to the applicant. The
committee after completion of such technical ability test will submit its
report to the licencing authority immediately within next three working
days. After successful completion of technical ability test, the licencing
authority should communicate to the applicant for depositing the requisite
fees.
While investigating, the following points should be taken into
consideration:
i) Verification of application along with supportive documents in
respect of:
a) Premises: If the premises is/are owned by the applicant(s)
himself/herself/themselves, the documents such as Tax receipt
of local body/authority shall be verified. If the premises is/are
owned by any other family members, their consent letter duly
notarized along with document of ownership shall be verified.
If the premises is/are rented, the copy of registered agreement
shall be verified.
It is advisable that the investigating officer while
recommending the proposal shall make specific remarks in
respect of the area occupied by such unit. It is desirable that
the area of such unit is about 100 square metres.
b) Establishment: any document such as certificate of
registration of industry, registration under Shops and
MAHARASHTRA LEGAL METROLOGY MANUAL, 2011
.
69
Establishments Act, if the unit is located within the village
panchayat area, then NOC from that gram panchayat.
c) Constitution: in case of proprietorship/partnership firm,
registered document, in case of company, registration
certificate under Companies Act along with copy of Article of
Association and Memorandum of Association.
d) Nature of business: licences, if any, required and obtained in
case of other nature of business.
e) Type of weight or measure: certificate of model approval,
wherever applicable.
f) Employees: copies of appointment letters with photographs,
qualification and experience certificate, if any.
g) Trade Mark/Monogram: registration certificate from
competent authority.
h) Machinery, tools and accessories: list with purchase bill.
i) Electrical energy: latest electricity bill.
ii) after verification and investigation in details, the inspecting
officer shall submit a report along with the application with his
findings, recommendation and observation within 15 days to the
concerned authority
iii) the inspecting officer should follow the guidelines issued in this
respect from time to time by the Controller of Legal Metrology
iv) after due consideration of the report received from the inspecting
officer and the report from the committee for technical ability test,
if the licencing authority, arrives at the conclusion and is satisfied
that the applicant fulfils all the requirements, his/her application
should be considered for grant of licence
MAHARASHTRA LEGAL METROLOGY MANUAL, 2011
.
70
v) the decision of the licencing authority shall be communicated to
the applicant asking him/her to deposit the licence fee as
prescribed in Schedule IV of The Maharashtra Legal Metrology
(Enforcement) Rules, 2011
vi) after receipt of licence fee, the licencing authority shall issue
licence in respective form within 7 days
vii) if, the licence is refused due to non-compliance of all or any of
the requirements, the decision duly reasoned shall be
communicated within 7 days to the applicant
viii) the process of issuing licence, as far as possible, shall be
completed within the scheduled time given in the Citizen Charter
ix) intimation regarding issuance of licence shall be communicated to
the concerned Legal Metrology Officer for information and
record
x) the licencing authority shall transmit the certified photocopy of
file pertaining to licence to the concerned Legal Metrology
Officer, who has been authorized/empowered to renew such
licence, in order to enable the said officer to consider the
application for renewal.
7.2 Licence to repair
The licencing authority can issue licence to repair weight or measure as
per the Notification No. LMO/2010/410/C.R.175 (Part 2)/C.P.4 dated
18
th
June 2011, on application in form LR-1. After receipt of application,
the licencing authority shall scrutinize the application and documents
attached therewith and shall assign the work for further investigation and
MAHARASHTRA LEGAL METROLOGY MANUAL, 2011
.
71
compliance to any Legal Metrology Officer from the area where the
repairing workshop is situated.
After receipt of investigation report, if the licencing authority is of
opinion that Licence can be issued considering investigation report, he
shall constitute a committee of at least three members for conducting the
technical ability test of the applicant. The committee shall consist of
licencing authority or his nominee, an Assistant Controller and an
Inspector. The said committee will conduct the technical ability test as
specified by the Controller within 7 days or with such extended period of
not more than 7 days with proper communication to the applicant. The
committee after completion of such technical ability test will submit its
report to the licencing authority immediately within next three working
days. After successful completion of technical ability test, the licencing
authority should communicate to the applicant for depositing the requisite
fees.
While investigating/inspecting, following points shall be taken into
consideration:
i) Verification of application along with supportive documentary
proofs in respect of:
a) Premises: If the premises is/are owned by the applicant
himself/herself, the documents such as Tax receipt of local
body/authority shall be verified. If the premises is/are owned
by any other family members, their consent letter duly
notarized along with document of ownership shall be verified.
If the premises is/are rented, the copy of registered agreement
shall be verified.
MAHARASHTRA LEGAL METROLOGY MANUAL, 2011
.
72
It is advisable, that the investigating officer while
recommending the proposal shall make specific remarks in
respect of the area occupied by such unit. It is desirable that
the area of such unit is about 20 square metres.
b) Establishment: any document such as certificate of
registration of industry, registration under Shops and
Establishments Act, if the unit is located within the village
panchayat area, then NOC from that gram panchayat.
c) Constitution: in case of proprietorship/partnership firm,
registered document, in case of company, registration
certificate under Companies Act along with copy of Article of
Association and Memorandum of Association.
d) Nature of business: Licences, if any, required and obtained in
case of other nature of business.
e) Type of weight or measure:
f) Employees: copies of appointment letters with photographs,
qualification and experience certificate, if any.
g) Machinery, Tools and Accessories: list with purchase bill.
h) Electrical energy: latest electricity bill.
i) Loan/Test Article – purchase bill in case of new, verification
certificate.
ii) the investigating officer should make specific observations as to
whether Loan/Test Article are sufficient or not
iii) after verification and investigation in details, the inspecting
officer shall submit a report along with the application with his
findings, recommendation and observation within 15 days to the
concerned authority
MAHARASHTRA LEGAL METROLOGY MANUAL, 2011
.
73
iv) the inspecting officer should follow the guidelines issued in this
respect from time to time by the Controller of Legal Metrology
v) after due consideration of the report received from the inspecting
officer and the report from the committee for technical ability test,
if the licencing authority, arrives at the conclusion and is satisfied
that the applicant fulfils all the requirements, his/her application
should be considered for grant of licence
vi) the decision of the licencing authority shall be communicated to
the applicant asking him/her to deposit the licence fee and
security deposit as prescribed in Schedule IV and Schedule VI,
respectively of The Maharashtra Legal Metrology (Enforcement)
Rules, 2011
vii) after receipt of licence fee, the licencing authority shall issue
licence in respective form within 7 days
viii) if, the licence is refused due to non-compliance of all or any of
the requirements, the decision duly reasoned shall be
communicated within 7 days to the applicant
ix) the process of issuing licence, as far as possible, shall be
completed within the scheduled time given in the Citizen Charter
x) intimation regarding issuance of licence shall be communicated to
the concerned Legal Metrology Officer for information and
record
xi) the Licencing authority shall transmit the certified photocopy of
file pertaining to licence to the concerned Legal Metrology
Officer, who has been authorized/empowered to renew such
licence, in order to enable the said officer to consider the
application for renewal.
MAHARASHTRA LEGAL METROLOGY MANUAL, 2011
.
74
xii) in the following cases, the Deputy Controller (H.Q.) being the
licencing authority shall follow the same procedure as above:
a) where manufacturer is also repairer
b) where the area of operation is in more than one region within
the State of Maharashtra.
7.3
Licence to dealer
The licencing authority can issue licence to dealer of weight or measure
as per the notification No. LMO/2010/410/C.R.175 (Part 2)/C.P.4 dated
18
th
June 2011, on application in form LD-1. After receipt of application,
the licencing authority shall scrutinize the application and documents
attached therewith and assign the work for further investigation and
compliance to any Legal Metrology Officer from the area where the
establishment is situated.
While investigating/inspecting, following points shall be taken into
consideration:
i) Verification of application along with supportive documentary
proofs in respect of :
a) Premises: If the premises is/are owned by the applicant
himself/herself, the documents such as Tax receipt of local
body/authority shall be verified. If the premises is/are owned
by any other family members, their consent letter duly
notarized along with document of ownership shall be verified.
If the premises is/are rented, the copy of registered agreement
shall be verified.
It is advisable, that the investigating officer while
recommending the proposal shall make specific remarks in
MAHARASHTRA LEGAL METROLOGY MANUAL, 2011
.
75
respect of the area occupied by such establishment. It is
desirable that the area of such unit shall not be less than 10
square metres.
b) Establishment: any document such as certificate of registration
of industry, registration under Shops and Establishments Act,
if the unit is located within the village panchayat area then
NOC from that gram panchayat.
c) Constitution: in case of proprietorship/partnership firm,
registered document, in case of company, registration
certificate under Companies Act along with copy of Article of
Association and Memorandum of Association.
d) Licences : VAT/CST/ Sales Tax/Professional Tax/Income
Tax
e) If the applicant intends to import weight or measure: Model
Approval Certificate and Registration as Importer of weight or
measure.
f) Electrical energy: latest electricity bill.
ii) after verification and investigation in details, the inspecting
officer shall submit a report along with the application with his
findings, recommendation and observation within 15 days to the
concerned authority
iii) the inspecting officer should follow the guidelines issued in this
respect from time to time by the Controller of Legal Metrology
iv) after due consideration of the report received from the inspecting
officer, if the licencing authority, arrives at the conclusion and is
satisfied that the applicant fulfils all the requirements, his/her
application should be considered for grant of licence
MAHARASHTRA LEGAL METROLOGY MANUAL, 2011
.
76
v) the decision of the licencing authority shall be communicated to
the applicant asking him/her to deposit the Licence fee as
prescribed in Schedule IV of The Maharashtra Legal Metrology
(Enforcement) Rules, 2011
vi) after receipt of licence fee, the licencing authority shall issue
licence in respective form within 7 days
vii) if, the Licence is refused due to non-compliance of all or any of
the requirements, the decision duly reasoned shall be
communicated within 7 days to the applicant
viii) the process of issuing licence, as far as possible, shall be
completed within the scheduled time given in the Citizen Charter
ix) intimation regarding issuance of licence shall be communicated to
the concerned Legal Metrology Officer for information and
record
i) where manufacturer is also dealer, the Deputy Controller (H.Q.)
being the licencing authority shall follow the same procedure as
above.
7.4 Renewal of licences
With a view to ascertaining that the process of renwal of licence should
be invariably completed on or before 1
st
January of those applications
which have been received by him on or before 1
st
of December, the
licence renewal authority should organize a co-ordinated programme. A
copy of this co-ordinated programme should be submitted to the next
higher authority.
MAHARASHTRA LEGAL METROLOGY MANUAL, 2011
.
77
7.4.1 While designing the co-ordinated programme following points
shall be considered:
i) forward the application in such a way that the investigation officer
should receive the application on or before 3
rd
December
ii) receipt of investigation reports by renewing authority should be
received on or before 15
th
December
7.4.2 While renewal of licence following points shall be considered:
i) it is mandatory under the rules that the licencee should make an
application for renewal of licence at least 30 days before the
expiry of validity of licence to the concerned renewal authority in
the prescribed format.
ii) after receiving the application for renewal, the licencing authority
shall refer the application to the concerned Inspector for
verification and investigation
iii) after receiving the application for investigation the Inspector shall
communicate the date for investigation to the licencee within 3
days. Inspector shall complete the process of verification and
investigation and submit the report of the same to the concerned
licence-renewing authority within 7 days
iv) after due consideration of the report received from the inspecting
officer, if the licence renewal authority, arrives at the conclusion
and is satisfied that the applicant fulfils all the requirements,
his/her application should be considered for renewal of licence. In
case of the refusal of renewal, the duly reasoned reference shall
be communicated to the applicant
MAHARASHTRA LEGAL METROLOGY MANUAL, 2011
.
78
v) if the premises of the licencee is/are on rent/leave licence
agreement, renewal of such licence should not be more than one
calendar year or up to the date on which such agreement expires,
whichever is earlier
vi) the decision of the licence renewal authority shall be
communicated to the applicant asking him/her to deposit the
licence fee
vii) after receipt of licence fee, the licence renewal authority shall
renew licence within 7 days. Intimation of issuance of renewal
shall be communicated to the concerned Legal Metrology Officer
for information and record.
7.4.3 Application for renewal of licence:
No application, after expiry of validity date shall be entertained
by the licence renewing authority except the Controller. If the
application is allowed by the Controller, the procedure for
verification and investigation as prescribed above will be
applicable.
7.4.4 While investigating application for renewal following
guidelines in addition to the guidelines applicable for issuance
of licence shall be followed:
i) whether the manufacturer or repairer has done minimum
manufacturing or repairing work as specified by the Controller?
ii) whether every licencee has maintained records and registers in
appropriate form?
iii) whether the licencee has submitted periodical reports/returns as
specified?
MAHARASHTRA LEGAL METROLOGY MANUAL, 2011
.
79
iv) licence renewal authority or investigating authority shall ensure
whether any proceeding under the Act/Rule is pending against the
licencee or whether there is any complaint against him/her for
misuse or misconduct of licence
v) if the licence renewal authority arrives at a conclusion that the
licence cannot be renewed for any of the reasons stated above, he
shall forward the file to the licencing authority for further
necessary action. However, such decision shall be communicated
to the applicant.
7.5
Alteration in licences
Application for alteration can be disposed of by the authority who has
issued such licence. Any alteration except the name of original licencee,
in the licence would be permissible only by accepting the application in
writing. Considering the verification and investigation reports, in respect
of qualification as prescribed in the Rule, technical ability test and all
other relevant factors such alteration can be allowed. If the alteration is to
be permitted, fees as prescribed shall be charged and recovered from the
licencee. After receipt of fees, alteration in the licence shall be done and
issued to the concerned within 7 days. Intimation regarding the alteration
in licence shall be communicated to the concerned Legal Metrology
Officer for information and record.
7.6
Issuance of duplicate licences
If the application is for duplicate licence, the licencing authority shall
verify the documentary proof in support of application and consider the
matter on merit. Documents such as police complaint along with affidavit
duly notarized may be considered while deciding the application, for
MAHARASHTRA LEGAL METROLOGY MANUAL, 2011
.
80
duplicate licence. If the issuance of duplicate licence is permitted, fees as
prescribed shall be charged and recovered from the licencee. After receipt
of fees, duplicate licence should be issued to the concerned within 7 days.
7.7
Inspections of licencee such as manufacturer, dealer
and repairer of weight or measure
Before visiting the premises of licencee for inspections, the LMO should
give seven days prior notice to the licencee in the format given in
ANNEX XVI, along with copy of inspection proforma.
The LMO shall visit the premises on the date mentioned in the notice and
carry out the inspection. He should prepare the inspection report in the
proforma. After completion of the inspection, the concerned LMO,
should forward the inspection report along with his remark to the
concerned licencing authority through proper channel for information and
necessary action, if any. A copy of the same should also be handed over
to the concerned licencee.
During the inspection, if the LMO finds violation of any of the provisions
of the Act and Rules, he shall take necessary action as per the Act and
Rules.
If inspection is carried out by licencing authority himself, he should take
action such as suspension, cancellation of the licence following due
procedure of law including prosecution case if there is violation of any
provisions of the Act and Rules.
The reports of inspection of manufacturer, dealer and repairer should be
prepared in the format given in the ANNEXES XVII, XVIII and XIX
respectively.

MAHARASHTRA LEGAL METROLOGY MANUAL, 2011
.
81
7.8 Registration of Manufacturer, Packer and Importer
of Packaged Commodities
Application for registration of manufacturer, packer and importer of
Packaged Commodities shall be accepted in the format given in ANNEX
XX by the Controller or any other officer authorized with specified
registration fee.
All limited, private limited and importer firms of Packaged Commodities
should be registered at Controller’s office and all other establishments
should be registered at the District Assistant Controller’s office in which
establishment is situated.
After receipt of the application, the concerned authority shall scrutinize,
verify the application and the documents thereof as supportive evidence
and if it is found that the application is complete in all respects, the
authority shall grant the registration certificate in the format given in
ANNEX XXI. After issuance of the registration certificate, necessary
entries in the register kept for the purpose shall be taken in the following
format.
Sr. No.
Name of the
Applicant
Names of the
Proprietor/partners/
director
Complete address of
the premises
Name of
Commodities to be
prepacked/imported
Details of fees paid
Registration Number
Shorter address if
any registered
Sign
1 2 3 4 5 6 7 8 9
MAHARASHTRA LEGAL METROLOGY MANUAL, 2011
.
82
If application is not complete in itself, the registering authority shall
return the same to the applicant within a period of 7 working days from
the date of receipt of application.
For non registration of manufacturer, packer and importer of packaged
commodities, legal action as per the provisions under the Act and Rules
against the defaulter should be initiated.
Compilation of State-wise list of registered manufacturers, packers or
importers is contemplated under Rule 30 of The Legal Metrology
(Packaged Commodities) Rules, 2011. Therefore, every Assistant
Controller shall submit monthly report consisting of number of
registrations, list of manufacturers, packers and other details from the
register maintained in the Controller’s Office. The Controller’s Office
shall compile a State-wise list of such registrations and should submit it
to the Director, Legal Metrology.
7.8.1 Shorter address
Registration of shorter addresses should be done at Controller’s Office. If
any application for shorter address is received by the Controller’s office,
then a letter shall be sent on the shorter address mentioned in the
application and directing him/her to produce the same letter along with
the original envelope sent to him/her by the office. On receipt of this, a
certificate to that effect should be issued to the applicant within 7 days
and necessary entry in the register should be taken.
The entry in respect of shorter address shall also be taken by the issuing
authority who has issued the packers registration after receiving the
communication to that effect from the office of the Controller.
MAHARASHTRA LEGAL METROLOGY MANUAL, 2011
.
83
7.9
Registration of Importer of weight or measure
For registration of Importer of weight or measure, application specified in
Tenth Schedule under Rule 15 of Legal Metrology (General) Rules, 2011
has to be preferred through the Controller to the Director of Legal
Metrology, Department of Consumer Affairs, Ministry of Food, Public
Distribution and Consumer Affairs, Government of India along with
prescribed fee.
*****
MAHARASHTRA LEGAL METROLOGY MANUAL, 2011
.
84

MAHARASHTRA LEGAL METROLOGY MANUAL, 2011
.
85
CHAPTER VIII
Reports
Various periodical reports such as daily, weekly, monthly are required to
be prepared, maintained and submitted to various higher authorities from
time to time. Some of the important reports are highlighted in consequent
sections of this Chapter.
8.1 Daily summary report
Daily summary report is one of the important reports in the Legal
Metrology Organization. This helps the controlling officers to monitor
the activities of the field officers such as daily work done and time spent,
details of prosecutions and summary of daily verification and stamping
work and fees collected. This document is also important for sanctioning
re-imbursement of travelling allowances of the Inspector and his staff.
Claim for daily allowance for halt at camping centre should be granted by
the Assistant Controller of Legal Metrology only if the Inspector carries
out actual work at the camp. Brief description of work done as office
work in the office should be mentioned in the daily summary report. This
report should be submitted for each working day to the concerned
Assistant Controller immediately on the next day. The proforma for DSR
is given in ANNEX XXII.
8.2
Cash balance report
Cash Balance Report (CBR) is an important basic report. It reflects not
only cash transactions of Inspector’s office but also the statistics of
verified weights or measures and fees received and the amount balance, if

MAHARASHTRA LEGAL METROLOGY MANUAL, 2011
.
86
any. It is the mirror for the supervising officer to crosscheck the
transactions. CBR shall be written by the Field Assistant. CBR shall be
written for a week i.e., from Sunday to Saturday and shall be submitted to
Assistant Controller immediately after receipt of challans from the
authorized banks. The format of CBR is given in ANNEX XXIII.
8.3 Monthly report
The Monthly Report in the format as specified from time to time shall be
submitted to respective higher authorities as given below:
Monthly report submission to higher authorities
Sr.
No.
Name of Office Report to be
submitted to Date of submission
1 2 3 4
1 Inspector of Legal
Metrology Assistant Controller
of Legal Metrology 2
nd
working day of
month
2 Assistant Controller
of Legal Metrology Deputy Controller of
Legal Metrology 3
rd
working day of
month
3 Deputy Controller of
Legal Metrology Controller of Legal
Metrology 4
th
working day of
month
4 Controller of Legal
Metrology State Government 5
th
working day of
month
8.4 Campaign report
The campaigns arranged by the higher authorities are to be conducted by
the LMOs in their respective jurisdiction. Report in the format given in
ANNEX XXIV should be submitted to the higher authority immediately
on the next day of the completion of the campaign.
8.5 Reconciliation of challans from treasury
All payments received by the LMO towards the verification and stamping
of weight or measure, compounding fees and other fees shall be credited
to the Government under the appropriate “Head of Account”
MAHARASHTRA LEGAL METROLOGY MANUAL, 2011
.
87
(1475001700, 1475-other general economic services (106) fees for
stamping weights and measures, other fees, fine and forfeitures)
The Controller’s Office and Legal Metrology Officer should submit the
challans for reconciliation to the treasury every month in the format given
in ANNEX XXV and obtain the verified reconciliation report from
treasury and submit the copy of verified report to the respective higher
authority except by Controller’s Office. The Controller’s Office and
respective higher authority shall consolidate the reports and submit it to
the Office of the Financial Advisor and Deputy Secretary of Food, Civil
Supplies and Consumer Protection Department.
8.6 Tour diary
The LMO and staff has to travel often in their jurisdiction for
implementation of the provisions of the Act and Rules. LMO should
submit his tour diary to his superior authority in the format as given
below for approval and reimbursement of expenses incurred by him and
the staff.
Tour Diary
Name of LMO/Staff ____________________________ Designation
__________________
is hereby submitting monthly tour diary for the month
_________________ for approval.
Division…………………….. District……………….… Basic
Pay……...……..….

MAHARASHTRA LEGAL METROLOGY MANUAL, 2011
.
88
Signature of LMO /Staff
8.7
Annual work programme
With a view to planning the expected and actual work to be carried out in
a year, it is necessary to prepare yearly work programme. Every
divisional Inspector shall prepare annual work programme showing
expected amount to be collected and schedule of camping etc. in the
format given in ANNEX XXVI.
i) While preparing annual programme, the Inspector should follow
guidelines as given below:
a) The collection of verification and stamping fees in the previous
year should be taken as base for preparing annual programme.
However, verification and stamping fees for those weight or
measure for which validity period is of two years, amount of
fees collected should be deducted in the annual programme of
current year and added in the subsequent year.
b) While determining the expected collection in relation to
traders, 5% increase on collection of fees in municipal
Departure Arrival
Sr.No.
From
Date
Time
To
Date
Time
Distance in km
Vehicle used
Fare `
`
`
`
Purpose of
journey
and place
of halt
1 2 3 4 5 6 7 8 9 10 11
MAHARASHTRA LEGAL METROLOGY MANUAL, 2011
.
89
corporation, 3% increase in municipal council and 2%
increase in rural areas should be applied on the actual amount
collected in previous year.
c) In case of petrol pump and hawkers, 3% increase respectively
will be admissible.
d) There will be no increase in case of government, semi-
government, post, railway, co-operative societies,
manufacturer, dealer and repairer of weight or measure and
vehicle tank calibration centre.
e) In case of industry, collection of verification and stamping
fees is of uncertain nature. Therefore definite amount of
verification and stamping fees cannot be predicted while
preparing annual programme.
f) The amount of fees collected as TA/DA and re-verification fee
in respect of weight or measure which are produced for
verification multiple times in a year from the users shall not
be taken into account for preparation of annual programme.
g) The camping centres should be arranged in such a way that it
is easy to access for the staff as well as for the clients.
ii) The Inspector should submit three copies of the annual work
programme to the Assistant Controller. The District Assistant
Controller should scrutinize and forward the same with his
remarks to the Deputy Controller. The Deputy Controller should
finalize and approve the annual work programme considering the
MAHARASHTRA LEGAL METROLOGY MANUAL, 2011
.
90
programme submitted by the Inspector and remarks of the
Assistant Controller.
iii) After approval copy should be forwarded to the concerned
Inspector and Assistant Controller.
iv) The Inspector should submit annual work programme to the
Assistant Controller upto 15
th
of April, the Assistant Controller
should forward the same to Deputy Controller upto 21
st
April. The
Deputy Controller should approve the programme and send the
same to the concerned LMO upto 1
st
week of May.
v) The yearly work programme should be strictly adhered to by the
Inspector. Any change in the approved annual work programme
should be with prior approval of the Deputy Controller.
*****

MAHARASHTRA LEGAL METROLOGY MANUAL, 2011
.
91
CHAPTER IX
Files and Registers
9.1
Files
The compilation of work record enables the Legal Metrology Officer to
trace easily the papers in the appropriate file, if standardized. A set of
standard files comprising different subjects needs to be maintained. They
are described in consequent sections of this Chapter.
9.1.1 Classification, weeding, destruction and preservation of
record
In order to have a uniform procedure for classification, weeding,
destruction and preservation of record, an A/B/C/C1/D and Z
classification is prepared. The said classification is not exhaustive but is
illustrative and will be helpful for preservation of records of the
Organization.
9.1.2 Completion of files and filing
A case file is said to have been completed, when all matters therein are
disposed of and no further action is necessary on the paper and a reply
covering all the points is sent to the party who has initiated the case.
After making necessary endorsement for closure of the file, the papers
may be filed. While filing the papers, all flags, ships, blank paper,
duplicate copies, etc. should be removed. All case files should be filed
chronologically.
Considering the importance and the period to which the record is likely to
be required for reference/disposal, the same should be classified as below
and preserved for the period indicated by these letters:

MAHARASHTRA LEGAL METROLOGY MANUAL, 2011
.
92
‘A’- to be preserved indefinitely
‘B’- to be preserved for 30 years
‘C1’- to be preserved for 10 years
‘C’- to be preserved for 5 years
‘D’ - to be destroyed as soon as the purpose is fulfilled or
accounts have been audited and accepted. These files
should generally be of ephemeral nature and they do not
go to the record room.
‘Z’ - placed against a few papers means that they must be
classified as A, B, C, C1, D and Z by he Head of Office as
they are as variable in importance as to be best decided by
the Headquarters only.
The above classification should be made on each case at conspicuous
place at the time of recording the filing/closing instructions. Files and
papers classified as ‘D’ should be destroyed in the office as and when due
for destruction. The files/records classified as C and C1 should be
destroyed respectively as soon as five and ten years have elapsed after the
year in which they were closed. Files classified as A and B should be
preserved properly and classification revised if necessary. Before
destroying the files, an index of files should be prepared in the proforma
as given below and a note of their destruction should be taken in the file
register.
Proforma for indexing of files before their destruction
Sr.
No. File
No. Subject
Date of
closing Classification Remarks (Reg.
Destruction of file,
etc)
1 2 3 4 5 6
MAHARASHTRA LEGAL METROLOGY MANUAL, 2011
.
93
The destruction of the record should be done under the orders of
controlling officers.
In order to carry out proper preservation and destruction, the closed
files/records should be sorted out according to years and subjects. The
bundles thereof should be kept chronologically according to the
classification viz. A, B, C, C1, D and Z. Taking into account the
importance of the record and the risk of premature destruction in doubtful
cases, such cases/record should be preserved rather than destroyed. The
period of preservation should be reckoned by calendar years from the last
day of the year during which the records are filed. G.Rs. and circulars
should be arranged according to Department and Year while the
Government Gazettes received from the Printing and Stationery
Department should be arranged according to their parts and pages. Lists
should be prepared and index must be kept on the top for every six
months.
The following record should not be destroyed on any account;
i) record connected with expenditure which is within the statute of
limitation.
ii) record connected with expenditure on projects, schemes or works
not completed, although beyond the period of limitation.
iii) record connected with claims to service and personal matters
affecting person in service.
iv) orders/sanctions of a permanent character until revised.
A file movement Register in the following proforma should be
maintained for recording the movement of such closed files/records,

MAHARASHTRA LEGAL METROLOGY MANUAL, 2011
.
94
whenever it is given to other office on written requisition for some office
work. The proforma for movement of closed files/records is given below:
Proforma for movement of closed files/records
Sr.
No.
File No.
and
Year of
closing
Subject Classifi-
cation
Date of issue
and signature of
receiving officier
Date of return
and Sign of
officier who has
given the file
1 2 3 4 5 6
The A, B, C, C1, D and Z list for classification etc. of record/files
concerning various subjects are enclosed herewith.
9.1.3 List of standard files maintained in the office of the Deputy
Controller of Legal Metrology
Sr.
No. Subject Compilation code
No. Classifica-
tion
1. Circulars DCLM/ Cir/ A
2. Government Notifications DCLM/GN./ A
3. Government Resolution DCLM/GR./ A
4. Confidential Correspondence DCLM/CONF./ A
5. Correspondence with
Government Department DCLM/GOVT./ B
6. Monthly Report DCLM/MR./ C
7. Correspondence regarding
campaign DCLM/WM/Campa-
ign/ C

MAHARASHTRA LEGAL METROLOGY MANUAL, 2011
.
95
8. Correspondence regarding
Travelling Allowance DCLM/Actts./TA/ A
9. Correspondence regarding
Contingency DCLM/Actts./Cont/ B
10. Service file of Deputy/Assistant
Controller DCLM/SI/ C
11. Service file of Clerks/Field
Assistants DCLM/Clrk/F.A./ C
12. Service file of Peon DCLM/Peon/ C
13. Correspondence regarding
Secondary/Working Standards DCLM/Wkg.Std./ B
14. Correspondence regarding
Complaints DCLM/Complaint/ C
15. High Court-Stay orders,
judgments DCLM/HC/ B
16. Correspondence regarding
Money Receipt, Verification
Certificate
DCLM/Trd/ C
17. Correspondence regarding
Repairs DCLM/LR/ C
18. Correspondence regarding
Dealers DCLM/LD/ C
19. Correspondence regarding
Manufacturer DCLM/LM C
20. Transfer/Posting/Charge reports DCLM/charge
report/ C1
21. Notes of guidance DCLM/Notes/ C

MAHARASHTRA LEGAL METROLOGY MANUAL, 2011
.
96
22. Correspondence regarding Dead-
stock Articles DCLM/DSA/ A
23. Correspondence regarding
Stamping Equipment DCLM/Stamps/ B
24. Office Inspection by CLM DCLM/OI/ C1
25. Office Inspection by A and G DCLM/OI-AG/ C1
26. Regarding yearly/two yearly
Work Programme and
area/camp completion report
DCLM/WP/ B
27. Disposal of Seized and detained
articles DCLM/S and D/ B
28. Correspondence regarding Right
to Information DCLM/RTI/ C
29. Statement of verification of
challans by Treasury/Sub-
treasury
DCLM/Tr.Ver/ C
30. Monthly meeting minutes DCLM/Month MM/ C
31. Campaign Report DCLM/Cam. Report/ C
32. L.A.Q./ L.C.Q DCLM/LQ/ C
33. International and National
Consumer Day Calibration DCLM/Com. Day/ C
34. Correspondence regarding
Compounding of the cases DCLM/Cases/ C
35. Printing and Supply of formats
regarding Legal Metrology Act
and Rules
DCLM/Print Act/ C

MAHARASHTRA LEGAL METROLOGY MANUAL, 2011
.
97
36. Reports and Enquiries under
miscellaneous matters relating to
the Act and Rules
DCLM/Enquiry/ C
37. Cases Compounded with
composition orders DCLM/Com. Order/ B
38. Information, publicity,
propaganda file. (News relating
to Department published in
news- paper)
DCLM/Publicity/ C
39. Deputy/Assistant Controller’s
Diary DCLM/Diary/ C
40. Miscellaneous DCLM/Misc./ C
9.1.4 List and A, B, C, C1, D and Z classification of records in the
office of Assistant Controller
Sr.
No. Subject Compilation
Code No. Remarks and
Instruction
Classification
A) Subjects relating to Administration (Co-ordination)
1. Parliament, L.A. and
L.C. Questions ACLM/AQ/ Deal with each and
class-them as C-I C1
2. Yearly, six monthly
and monthly reports ACLM/MR/ - C
3. Sales loss or Write
off of dead stock and
books
ACLM/DS/
Enter in D.S.
Register and in the
Register of library
books with
sufficient
particulars.
C

MAHARASHTRA LEGAL METROLOGY MANUAL, 2011
.
98
4.
Proposals and
Selection of sites, rent
fixation, purchase of
buildings etc. for
Govt. Officers.
ACLM/RPB/ - C
5. Assistant Controller’s
Diary Programme. ACLM/DP/ - C
6. Correspondence
regarding Motor
Vehicles
ACLM/MV/ - C
(B) Subjects relating to Establishment
1.
All establishment
matters such as
strength of fixed
Establishment, scales
of Pay, Fixed T.A.
and local allowances,
status, extent of duties
and distribution of
jurisdiction.
ACLM/Estb./ Weed well; usually
final G.R. suffices. A
2. G.Rs. circulars etc. ACLM/GR/ - A
3. Gradation/Seniority
lists and
Correspondence. ACLM/SL/ Weed well and keep
important papers. A
4.
Correspondence
regarding enquiries
about the conduct of
staff.
ACLM/Enq/ Weed well and keep
important papers
and final orders. B
5. Service books ACLM/SB/
These are current
records so long as
the Officer serves,
the ‘C’ after death
or retirement of the
Officer.
C

MAHARASHTRA LEGAL METROLOGY MANUAL, 2011
.
99
6.
(i) Posting, Transfer,
promotions including
increment certificates
reversions, deputation
etc.
(ii) Efficiency Bar
ACLM/PTP/
Do not file till
posted in S.B. and
gradation list, send
copy to A.G.
--
C1
C
7. Fixation of Pay ACLM/
Pay Fix/ After note in S.B. C1
8.
Cases regarding
dismissals, involving
resignations,
discharges on
reduction
ACLM/
Dismis/ -- C1
9. Charge Reports of
Gazetted Officers ACLM/
Charge/ Either filed by A.G.
or noted in S.B. C
10. Leave of all kinds
except casual leave
Account
ACLM/
Leave/
Enter in S.B. and
inform A.G. or
Accounts Officer;
kept with S.B.
current so long as
the officer is in
service
C
11. Casual Leave register
and applications for
such leave ACLM/CL/ After Note in
register D
12. Departmental and
Language
Examinations ACLM/DLE/ Enter in S.B. C
13.
Grant of Pensions and
verification of Service
and all other
preliminary papers.
Cases in which
invalid pension have
been taken
ACLM/
Pension/ File only after
P.P.O. are issued C

MAHARASHTRA LEGAL METROLOGY MANUAL, 2011
.
100
14. Gratuities ACLM/Grat/ Whether granted or
refused. C
15. Medical Examination ACLM/
Medical/
Medical Certificate
to be attached to
Pay bill then D
16.
Sanction of Advances,
Motor, Cycle, T.A.
Leave salary, house
building, advance on
transfer etc
ACLM/Adv/ - C
17. Training classes for
Clerks and other staff
ACLM/
Training
Staff/ Enter in S.B. C
18. Basic training of
Inspector, Assistant
Controller
ACLM/
Training
LMO/ C
19. Security Bonds ACLM/SB/
Keep in safe
custody as current
P.P. so long as in
force then verify
every year whether
the securities are
living and solvent.
C
20. Annual Statement of
Officers attaining
55/58/60 years ACLM/AG/ Inform A.G. and
Government after
giving opinion C
21.
Personal file and
confidential reports of
gazetted and non-
gazetted staff
ACLM/
CR-P File/ -
5 years after death or retire-
ment of the incumbent which-
ever is earlier.

MAHARASHTRA LEGAL METROLOGY MANUAL, 2011
.
101
22. Cases Regarding
Accommodation to
Government servants
ACLM/
Acom/
Cases regarding
allotment orders
made by Govt. or by
C.A. Cases
regarding General
Correspondence
Keep in ‘B”
perso-nal file.‘D’
23.
Travel concessions to
Govt. Servants during
regular leave for
going to Home Town
and Maharashtra
darshan
ACLM/TA/
HT-MD/ -- C
24. Medical re-
imbursement to Govt.
Servants ACLM/MR/ -- C
25. Proposal for
additional staff. ACLM/AS/
If proposals
materialize the G.R.
and orders will be
classed as “A” vide
item No. 1 above.
C
26. Recruitment Rules for
Technical and Non-
technical posts ACLM/RR/ Weed well and keep
G.T. and important
papers. A
27. Charge report of
Inspector and other
employees
ACLM/
Charge ILM/ C
28. Caste verification ACLM/CV/ C
29. Rented office building
file for each office ACLM/Rent/ A
30. Right to Information
Act correspondence ACLM/RTI/ After giving
information and
entering in register C
31. Election duty and
correspondence
ACLM/
Election/ D

MAHARASHTRA LEGAL METROLOGY MANUAL, 2011
.
102
32. Office Inspection
report by Controller
and Dy. Controller
ACLM/
Insp-DC/AC/
After compliance
report C
33.
Office of Inspection
report by Finance
Advisor and Deputy
Secretary
ACLM/
Insp-F & DS/
After compliance
report C1
34. Inspector’s office
Inspection report
ACLM/
Insp-ILM/
After compliance
report C
35. Complaints from
public and
correspondence
ACLM/
Complaint/
After entering in
register and disposal C
(C) Subjects relating to Registry
Sr.
No. Subject Remarks and
Instruction Classif
-ication
1. Inward Register for receipt of
tapal
2. Outward Register
3. Local dispatch book
4. Register for distribution of tapal
among the Staff members
C
5.
Accounts of Service postage
stamps. Forms A and B
Post and Telegrams
Dispatch Registers
C
C
D
6. Orders about assignment of
duties to class-III and IV
personnel for Registry work D
7. Dead Stock registers including
instruments and tools
In current use. When
new register is
prepared, keep old one
as A
A

MAHARASHTRA LEGAL METROLOGY MANUAL, 2011
.
103
8. Purchase, transfer of furniture
and other items Enter in register with
sufficient particulars C
9. Sale, loss or write-off of dead
stock Enter in register with
sufficient particulars C
10. Disposal of waste papers and
obsolete records After audit keep as C C
11. Annual Indent for stationery
articles and forms C
12. Distribution of stationery articles
in office Register may be kept
for the purpose C
13. Requisition and supply of
standard registers C
14. Printing of special forms and
supply thereof C
15. Indent of desk diaries, wall
calendars and rubber stamps D
16.
Indent of supply of uniforms to
(i) Class IV personnel,
(ii) Drivers and Cleaners,
(iii) Sweepers
After audit objections
are complied with C
17. Standing orders for supply of
uniforms to Class IV personnel A
18. Miscellaneous correspondence
with regional offices pertaining to
supply of stationery D
19. Daily reports of the work done
and cases pending in the typing
pool D
20 Telephone call register C
21 Movement register C
22 Right to Information Act B

MAHARASHTRA LEGAL METROLOGY MANUAL, 2011
.
104
23 Complaint Register C
24 Packers Register A
(D) Subjects relating to Organization and Method
1. Securing and arranging of office
accommodation
Weed well, final orders
of sanctions,
authorities to be kept as
A
A
2. Muster roll for Class III and
Class IV personnel D
3. Memos regarding discipline and
cleanliness in office D
4. Inspection reports of regional
offices After full compliance of
I.R. keep. B
5. Staff meetings Proceedings be kept as
C C
6.
Correspondence regarding
arrangements for training of
Gazetted Officers, Inspectors and
Staff
Weed well and keep C
7.
Govt. Resolutions and circulars
etc. and office instructions issued
in respect of preservation,
weeding and destruction of
Records
A
8. Preparation and maintenance of
the A/B/C/D. classification of
records
After printing keep this
as D D
9.
Registers in respect of
(i) preservation,
(ii) weeding and destruction of
records
Current. After the
registers are full, then
as A. A

MAHARASHTRA LEGAL METROLOGY MANUAL, 2011
.
105
(E) Subjects relating to Accounts
1.
i) Pay bills of Govt. servants and
leave returns.
ii) Pay bills of other classes of
Govt. servants and
acquaintances on Rolls when
maintained separately
35
years
10
years
2.
i) Sanction to advances from
G.P. Fund
ii) Eligibility and condition of
subscriptions to G.P.F. and
nomination of beneficiaries.
(Not standing orders)
iii) General Provident Fund
Receipt Register
Communicated to
treasury and quoted on
voucher.
Orders will be noted in
the A.G’s office (when
not deducted from
bills).
A.G. keeps record and
sends annual statements
to each subscriber.
C
C
C
3.
a) i) Office copies of schedules
of G.P.F
(ii) Final withdrawal from
G.P.F.
b) Final withdrawal from G.P.F.
by persons other than
subscriber. D.C.P.S.
c) Correspondence subsidiary of
the above
C1
B
C1
4. Service books
5 years after death or retire-
ment of the incumbent
whichever is earlier.

MAHARASHTRA LEGAL METROLOGY MANUAL, 2011
.
106
5. Increment Register A
6. Ledger regarding grant of loans A
7. Correspondence regarding
reconciliation of loans A
i) Office copies of budget
estimates and revised estimates
with their schedules and
appendices (Statement of new
and unusual items.)
B
ii) All notes regarding budgets
from Sub-offices D After
incorpo
ration.
8.
iii) Printed budget received from
Govt. or A.G. Appropriation
Correspondence, extra grants and
surrenders
Keep in use for
expropriation etc. till
expiry of financial year
and then at the end of
financial year.
B
D
9. Appropriation Accounts. B
10. Reconciliation of expenditure and
Receipts under heads 3475 and
1475 and monthly reports
After Reconciliation, it
may be kept as C C
11. Register of Permanent Advance C
12. Cash Book B
13. T.A. Bills and correspondence After compliance of
audit objections C
Contingent Bills and Contingent
Register C
Office rent and taxes
Telephone, Water and electricity
Rented vehicle bill
14.
Leave travel concession and

MAHARASHTRA LEGAL METROLOGY MANUAL, 2011
.
107
home town bills
Festival advance bill
Computer advance bills
Motorcycle and vehicle loans
House building advance bills
Motorcycle and vehicle loans
Medical Reimbursement
15. Income Tax Returns of Officers
Returns of gazetted
officers will be kept in
personal file of the
Officer concerned.
Other returns to be
kept as ‘C’
C
16. Vouchers (if not sent with Bill) Must be marked
‘cancelled’. C
17. Challan File separately for each
receipt register. C
18. Audit Reports After finalization of
audit objection C
19. Bill register - C
20. Cheque Book Register - C
21. Statements of
Expenditure/Receipts - C
22. Correspondence regarding Book
Adjustment of revenue - C
23. Recovery of extra payment After audit inspection B
24.
Computer supply and maintenance
B
25.
Finance and statistical department
file
C
26. Correspondence with treasury
office and bank D

MAHARASHTRA LEGAL METROLOGY MANUAL, 2011
.
108
(F) Subjects relating to Weights and Measures.
1. Legal Metrology Act, 2009 and
Notifications thereunder A
2. Rules made under Legal
Metrology Act, 2009 and
Notifications thereunder A
3.
Printing of forms, circulars and
supply of forms and The Legal
Metrology Act and Rules made
thereunder.
C
Prosecution cases under Weights
and Measures Act and appeal, if
any: C
i) Sanctions in respect of appeal
in progressive cases C
ii) Judgments of appeal B
4.
iii) Register of prosecution cases. B
5.
Results of verification of
working/Secondary/Ref.
standards of Weight or Measure,
Used Daily Summary Reports,
Cash Book Reports, Monthly
Reports, Verification Certificate
Books, yearly and two-yearly
Work Programme, Camp
Completion reports
C
6. Correspondence registers, issue
of Licence to manufacturer,
dealers and repairers
Renewable each year
Register is kept as
current and other
records to be classified
as C
C
7. Delegation of powers under the
Act. A
8. Purchase and supply of tools,
equipment, leather bags etc., to
inspectorial units
Enter in D.S. Register
and classify the records
as C. C

MAHARASHTRA LEGAL METROLOGY MANUAL, 2011
.
109
9. Conference of Controller of
Legal Metrology
Weed well minutes and
Govt. orders will
remain as B. B
10. Monthly meetings with Deputy
Controller and Inspector Weed well minutes C
11. Statistical Information,
informative notes etc. of Weight
or Measure. C
12 Purchase of dead stock articles. After entry in D.S.
Register. C
13. Sanction of rent to permanent and
temporary premises. Z
14. Reports and Enquiries under
miscellaneous matters relating to
the Act and Rules.
If they cannot be
classed under any of the
items. Z
15. Cases compounded with
composition orders After making necessary
entries in case register C1
16. Cases compounded by Dy.
Controller with composition
orders
After making necessary
entries in case register C1
17. Correspondence regarding
compounding of cases After closing the case C
18. Distribution of stamp and dies After making necessary
entries in register C
19.
Information, publicity
propaganda file, news relating to
department, published in news-
papers
D
20. Weight or Measure
manufacturer file (manufacturer
wise) A
21. Weight or Measures repairer file
(repairer wise) A

MAHARASHTRA LEGAL METROLOGY MANUAL, 2011
.
110
22. Weight or Measure dealer file
(dealer wise) A
23. Packer’s registration file After making necessary
entries in register C
24. List of petrol pumps, weigh-
bridges and industrial
establishments in the jurisdiction B
25. National and international
consumer day celebration D
26.
Special drive for inspection of
seeds, pesticides and fertilizers
dealer, petrol pumps dealers,
Diwali festival, sugar factories
and others special drives
D
9.1.5 List of files maintained in the office of the Inspector
The following is the list of files to be maintained at the Inspector’s office.
This list also provides the compilation code numbers with respect to the
particular file.
No. Subject Compilation code
No.
1. Circulars ILM/Cir./
2. Government Notifications ILM/GN. /
3. Government Resolution ILM/GR. /
4. Confidential Correspondence ILM/CONF./
5. Correspondence with Government
Department ILM/GOVT./
6. Correspondence with Railway/Post ILM/RLY./

MAHARASHTRA LEGAL METROLOGY MANUAL, 2011
.
111
7. Correspondence with Industrial
Establishment ILM/IE. /
8. Correspondence with Petroleum Dealer ILM/PTL
9. Monthly Report ILM/MR. /
10. Correspondence regarding campaign ILM/WM/Campign
11. Correspondence regarding Travelling
Allowance ILM/Acctts./TA
12. Correspondence regarding Contingency ILM/Acctts./Cont
13. Correspondence regarding Rent ILM/Acctts./Rent
14. Service file of Inspector ILM/SI. /
15. Service file of Field Assistant ILM/FA. /
16. Service file of Peon ILM/Peon. /
17. Correspondence regarding Working
Standards ILM/Wkg.std/
18. Correspondence regarding Complaints ILM/Complaints/
19. Cases pending with Inspector ILM/Pend.Ins/
20. Cases pending with Court ILM/Pend.Court/
21. Cases departmentally Compounded ILM/Dept.Comp/
22. Cases decided in Court ILM/Court.decd/
23. High Court-Stay orders, judgments ILM/HC/
24. Correspondence with Traders ILM/Trd/
25. Correspondence regarding Money
Receipt, Verification Certificate ILM/MR.VC/
26. Correspondence regarding Repairs ILM/LR/
27. Correspondence regarding Dealers ILM/LD/
28. Correspondence regarding Manufacturers ILM/LM/

MAHARASHTRA LEGAL METROLOGY MANUAL, 2011
.
112
29. Transfer/Posting/Charge reports ILM/Charge Report
30. Notes of guidance ILM/Notes/
31. Correspondence regarding dead-stock
articles ILM/DSA/
32. Correspondence regarding Stamping
Equipments ILM/Stamps/
33. Office Inspection by ACLM/DCLM/CLM ILM/OI/
34. Office Inspection by A.G. ILM/OI-AG/
35. Regarding Two-yearly Work Programme
and area/camp completion report ILM/WP
36. Disposal of seized and detained articles ILM/S & D/
37. Correspondence regarding Right to
Information ILM/RTI/
38. Statement of verification of challans by
Treasury/Sub-treasury ILM/Tr.Ver/
39. Monthly meeting minutes ILM/Month MM/
40. Campaign Report ILM/Cam.Report/
41. L.A.Q. ILM/LAQ/
42. Miscellaneous Correspondence ILM/MISC/
43. File of applications for non use of weight
or measure ILM/non use/w.m/

MAHARASHTRA LEGAL METROLOGY MANUAL, 2011
.
113
9.1.5.1 Classification of files in the office of the Inspector
Sr.
No. Record of Category
1. Monthly Report C
2. L.A.Q. C
3. Circulars A
4. Leave applications/ Register C
5. Inward/Outward Register C
6. Account register of postage stamps C1
7. Dead stock register and its correspondence A
8. Muster Roll Register C
9. Late muster register and its correspondence C
10. Office Inspection and its correspondence C1
11. Register of Prosecution B
12. Closed Prosecution cases (compounding, court etc.) B
13. Verification of Working Standards C
14. Correspondence of Working Standards B
15. D.S.R. C
16. C.B.R. C
17. Used verification certificate books C
18. Used seizure books C1
19. Register of Account –V.C/M.R./Seizure Book C
20. Used Money Receipts books B
21. Challans – Verification and Stamping
Fees/compounding amount / Duplicate V.C/other fees B
22. Challan Register C
23. Reconciliation statement from Treasury B
24. Yearly Programme C
25. Camp shifting/completion Reports C

MAHARASHTRA LEGAL METROLOGY MANUAL, 2011
.
114
26. Notices issued to users D
27. 3-A Notices D
28. Files of Licencee with correspondence (Each Licencee) A
29. Charge Reports C1
30. Service File of Inspector/F.A/Peon C1
31. Correspondence regarding I-Card of staff C
32. Complaint Register and correspondence C
33. Cash-Book A
34. Applications received from user for non-use of weight
or measure C1

MAHARASHTRA LEGAL METROLOGY MANUAL, 2011
.
115
9.2
Registers
9.2.1 Challan Registers
The verification and stamping fees, compounding amount, licence fees,
duplicate verification certificate fees, and all other fees should be
collected by the Inspector as specified by the Controller. The Inspector
keeps a register for fee/amount crediting/depositing in the government
treasury through government authorized banks in the format given below:
Month…………………../20..
Division……………………………..
Amount(`)
`)`)
`)
Sr.No.
Name of the
depositor
Challan
No.
Date of issue
Verification
and stamping
Comp. Fee
Others
Date of deposit in
bank
Bank challan no.
1 2 3 4 5 6 7 8 9
Grand Total -----
Monthly Summary:
1) Opening Balance:
`
------------
2) Amount Deposited During the Month:
`
------------
3) Total (1+2) :
`
------------
4) Amount Used During the Month :
`
------------
5) Closing Balance (3-4) :
`
------------
Inspector of Legal Metrology
Division…… Dist……

MAHARASHTRA LEGAL METROLOGY MANUAL, 2011
.
116
9.2.2 Account register for verification certificate/money
receipt/seizure book
The LMO shall maintain the account of receipts of blank and used books
of VC/M.R./Seizure Books received from concerned Assistant Controller
for every month in the format given below:
Verification certificate/ money receipt/ seizure receipt account
register
From April …… to March …..
Sr.
No. Particulars
Apr
May
June
July
Aug.
Sep
Oct
Nov
Dec
Jan
Feb
Mar
1. Opening Balance
(No. of books)
2. No. of books received in
the month
3. Total books
( Sr. No. 1+2)
4. No. of verification
certification/receipt
issued in the month
5. No. of books used in
the month
6. No. of certificates/
receipts cancelled
during the month
7. No. of certificates/
receipts used during
the month (Sr. No. 4+6)
8. Closing balance (no. of
books)
(Sr. No. 3-5)
9. Remark
10. Signature

MAHARASHTRA LEGAL METROLOGY MANUAL, 2011
.
117
9.2.3 Complaint Register
The Legal Metrology Organization is mainly working in the interest of
consumers. Hence complaints are received from consumers to
Headquarter, D.C. and A.C. office. Some complaints are also received
directly at Inspector’s office. Therefore, Inspector immediately takes
action as per Act and Rules on the complaint. The Inspector shall
maintain "complaint register" in the format given below:
Year 1/04/20…to 31/03/20…… Division…………..
Sr.
No. Date of
complaint
received in
the office
Name and
address of
complainant
Nature
of
compl-
aint
Details
of
action
taken
Date of
reporting
to A.C.
Remarks
with
signature
of
Inspector
1 2 3 4 5 6 7
Inspector of Legal Metrology
_______________Division.

MAHARASHTRA LEGAL METROLOGY MANUAL, 2011
.
118
9.2.3.1 Statement of complaints received and disposed of
Normally, complaints are received at A.C. and D.C. office. The said
complaints are forwarded to the respective Inspector and compliance of
the complaint is received from the respective Inspector. AC/DC shall
consolidate the report in the following format every month and submit the
report to the head office.
Complaint
received Complaint disposed of Complai-
nts
pending
Direc
tly
receiv
ed
Receiv
ed
from
contro
l room
Directly
received
Received from
control room
In month
Progressive
In month
Progressive
Sr.
No.
Name of the Div/District
In Month
Progressive
In Month
Progressive
Found correct
Found false
Found correct
Found false
Found correct
Found false
Found correct
Found false
Directly received
Received from control room
1 2 3 4 5 6 7
8
9
10 11 12 13 14 15 16
Total
Legal Metrology Officer
-------Div./District/ Region .

MAHARASHTRA LEGAL METROLOGY MANUAL, 2011
.
119
9.2.4 Register for Non-Use of weight or measure [Under Rule
15(3)] of The Maharashtra Legal Metrology (Enforcement)
Rules, 2011
The user of weight or measure shall submit in writing the intimation
regarding NON-USE of weight or measure in the prescribed application
as given in Notification No. LMO/2010/410/C.R.175 (Part-2) C.P.4 dated
29
th
July 2011, to the concerned Inspector. The Inspector shall maintain
the “Register of applications received from user for Non-use of weight or
measure” in the following format:
Name of Division
Sr. No.
Date on which application
is received
Name and address of user
Nature of business
Details of weight or
measure
Last V.C. No.
Reasons for non use
Date of application for
using the same
Verification certificate no.
and date
Remark
1 2 3 4 5 6 7 8 9 10
Whenever the user desires to use the same weight or measure, he/she may
make application to the concerned Inspector. The Inspector shall take a
note of such application in the register and shall verify and stamp the
weight or measure after receiving regular fee.
*****
MAHARASHTRA LEGAL METROLOGY MANUAL, 2011
.
120


MAHARASHTRA LEGAL METROLOGY MANUAL, 2011
.
121
CHAPTER X
Other Work/Technical Procedures
10.1
Camp office
10.1.1 Place for camp offices
One of the functions of the Inspector of Legal Metrology is to arrange
and conduct camps as per the approved annual work programme. While
selecting place for conducting the camps, as far as possible Inspector
should ensure that:
i) the place should be at ground level
i) situated near the market
ii) easily accessible to the traders and consumers
iii) facilities such as water and electricity supply are available
v) the area of the camp office is about 20 square metres
If the place for conducting camp is not made available by the local
authority such as village panchayat, municipal council/corporation etc.,
the Inspector can hire the place on rental basis by taking consent of the
owner of the premises in writing in the format given in ANNEX XXVII.
Thereafter, Inspector of Legal Metrology should intimate the concerned
Assistant Controller and all concerned about the venue of the camp.
10.1.2 Procedure for working at camp office
The place, date and time for verification at camp office should be
communicated to user in advance by Inspector, circulating/issuing notices
to user and also by exhibiting notice at the camp office. Notices shall be
in the format given in ANNEX XXVIII.
MAHARASHTRA LEGAL METROLOGY MANUAL, 2011
.
122
Inspector can hire a vehicle and mazdoor at prevailing market rate for
shifting and carrying Working Standards and other equipments to the
camp office with receipt of the payment made in format given in
ANNEX XXIX.
The camp completion report shall be prepared in the format given in
ANNEX XXX and should be submitted within 7 days to the Assistant
Controller for information. If the camp is not completed within the
period, or expected collection of verification fees could not be achieved
as approved by the Deputy Controller, reasons thereof should be
mentioned in the camp completion report.
The receipts of the amount paid as rent of camp office in the format given
in ANNEX XXXI and transportation charges is to be submitted to the
Assistant Controller for reimbursement, within fifteen days.
10.1.3 Surprise visit by Deputy Controller/Assistant Controller to
camp office
Deputy Controller/Assistant Controller of the concerned region/district
may visit any camp office of the Inspector in his local limits. After such
visit he should prepare a camp inspection report. The Deputy
Controller/Assistant Controller may verify the weight or measure already
verified by the Inspector on the camp office and should mention his
remarks in the camp inspection report and submit to the superior
authority. If any discrepancies are found in inspection report, the
explanation of the same shall be called from the Inspector, copy of which
should invariably be submitted to the higher officer.
MAHARASHTRA LEGAL METROLOGY MANUAL, 2011
.
123
10.2
Conversion of analog mode to digital mode in
weighing instrument
As a result of modernization and fast growing technology, there is also
development in the field of weight or measure. Many users seek to
convert mechanical weighing instrument to digital weighing system.
Every permission for conversion, shall be granted by Controller’s Office.
Following procedures shall be followed in this regard:
10.2.1 Application for conversion by user shall contain following:
i) application for conversion shall be made by the user or his
authorized representative
ii) copy of the last verification certificate of the mechanical weighing
instrument
iii) copy of valid licence of the repairer who is performing such
conversion work
iv) copy of model approval of conversion kit
v) technical details of conversion kit such as Max. and Min.
capacities, ‘e’ value, class, and make etc.
vi) declaration of user regarding use of either electronic or both
indicators (mechanical and electronic).
10.2.2 Such permission of conversion shall be granted subject to
following conditions:
i) size of platform should not be changed
ii) max. capacity and verification scale interval (‘e’ value) should not
be changed
iii) use of either electronic or both (mechanical and electronic)
indicators
MAHARASHTRA LEGAL METROLOGY MANUAL, 2011
.
124
iv) after conversion user shall produce such instruments for
verification to local Inspector before putting such instrument into
use.
10.2.3 Fees for verification and stamping of such converted weighing
instrument:
i) single fees as prescribed in rules, in case of use of only electronic
indicator
ii) separate fees shall be charged for each indicator in case of use of
both (mechanical and electronic).
10.2.4 Details of indicators verified should be clearly mentioned in the
verification certificate. If both the indicators are to be used, Sr.
No. and make of the same should be mentioned.
10.2.5 Inspector shall mention the details of permission order in the
verification certificate.
10.3 Replacement of digital indicator (head work):
10.3.1 Every permission for replacement of digital indicator (head work)
shall be granted by Controller’s Office.
10.3.2 Such application shall contain the following:
i) last verification certificate of such weighing instrument
ii) copy of model approval and manufacturing licence of conversion
kit/digital weighing instrument
iii) copy of licence of repairer/manufacturer who is performing the
work
iv) technical details of the indicator to be replaced.
MAHARASHTRA LEGAL METROLOGY MANUAL, 2011
.
125
10.3.3 While granting permission, it should be ensured that:
i) max. capacity, min. capacity, ‘e’ value, accuracy class of new
indicator (head work) should be same as that of old one
ii) if the indicator of a converted weighing instrument is to be
replaced, then the new indicator should have model approval of
“conversion kit”
iii) if the indicator of digital weighing instrument is to be replaced
then, the new indicator should have model approval of “Digital
Weighing Instrument”.
10.3.4 Inspector shall mention the details of permission order in the
verification certificate.
MAHARASHTRA LEGAL METROLOGY MANUAL, 2011
.
126
10.4 Model panchnama
10.4.1 Model format for panchnama in the case of not maintaining
weights of 10% of the capacity of weighing instrument
Place:
Date: / /
We, the undersigned Panchas, were this day called by Shri
________________ _________________________ Inspector of Legal
Metrology _________________ Division / District
__________________ to the premises of
Shri_____________________________Address____________________
______ at about ______________ a.m. / p.m. The said Inspector of Legal
Metrology was accompanied by Legal Metrology Officers to whom we
were introduced. The Inspector has inspected weighing instrument of
Make __________, Model No._____________________ Max./Minimum
Capacity ___________ kg., (Electronic / Mechanical) ‘e’ value…,
class……, Last verification Stamp………… in our presence. During the
said inspection it was ensured that the weighing instrument was
indicating Zero when no weight is placed on it. Thereafter, the said
Inspector asked for verification and stamping certificate to the owner
/person present / manager Shri ________________________________.
Accordingly the said verification and stamping certificate was produced
before the Inspector and we saw that it bears Sr. No. ___________, dated
____/____/_____ and was valid up-to____/____/_____. The Inspector
has shown and explained the provision of Rule 21(4) of The Maharashtra
Legal Metrology (Enforcement) Rules, 2011, that “to ensure a proper
check of the accuracy of a weighing instrument the user is required to
keep at the site of each weighing instrument duly verified and stamped

MAHARASHTRA LEGAL METROLOGY MANUAL, 2011
.
127
weights equal to one-tenth of the capacity of the instrument or one
thousand kilogram, whichever is less.” Thereafter the Inspector asked
concerned owner/person present/manager Shri ____________________
whether he possesses the above specified weights or otherwise. To this
query the said owner/person present/manager Shri ________________
categorically confessed that he does not have requisite weights in their
possession. Thereafter, the said Inspector of Legal Metrology stated that
this act of omission leads to contravention of Rule 21(4) of The
Maharashtra Legal Metrology (Enforcement) Rules, 2011. Therefore an
offence for violation of the said Rule is being registered against the
concerned person; accordingly this panchnama is made out in our
presence.
This panchnama and aforesaid facts were read over and explained to us
and it is correct account of what we saw. Therefore, we are willingly
signing this panchnama.
Panchnama,
Began at ______________a.m./p.m.
Finished at ____________ a.m./p.m.
Before me,
Signature of owner/person present Inspector of Legal Metrology,
………….. Division .
Sr. No.
Name of
Panchas Address Occupation Age Sign.
1 2 3 4 5 6

MAHARASHTRA LEGAL METROLOGY MANUAL, 2011
.
128
10.4.2 Model format for panchnama in the case of short delivery
Place:
Date: / /
The Inspector of Legal Metrology _________________ Division /
District _______________ visited the trading premises of Shri / M/s.
______________________ Address________________ at about
______________ a.m./p.m. During the inspection it was observed that
the present person/manager of the said premises has prepared a receipt
for the articles/things, which were sold to Shri
___________________________(Customer) and were actually delivered
to him. The said Inspector enquired and requested the said customer for
re-weighment/ re-measurement of the articles/ things delivered to him.
Weight or measure of following description were used for re-weighment/
re-measurement……………………………………..
The above-mentioned weight or measure, belongs to shop owner/carried
by the Inspector with him. The said weight or measure were tested for
accuracy and found correct. It was ensured that the article/things in
question were totally discharged from container/receptacle. Following
facts were observed.
Sr.
No. Receipt
No.
Description
of
article/thin
gs sold
Weight /
Measure as
per receipt
Actual weight /
measure after re-
weighment / re-
measurement
Difference
in g/ml
(+) / (-)
1 2 3 4 5 6

MAHARASHTRA LEGAL METROLOGY MANUAL, 2011
.
129
As per the above fact the said present person / manager caused to deliver
less quantity and therefore, has / have contravened the provisions of The
Legal Metrology Act, 2009. The article/things as per cash memo were
thereafter returned to the customer in our presence.
The Panchnama and the list of the articles mentioned in the above
inventory were read over and explained to us and it is the correct account
of what we saw.
Name and address of the customer and Signature
Sr.No.
Name of Panchas Address Occupation Age Signature
1
2
Panchnama
Began at ______________ a.m./p.m.
Finished at ____________ a.m./p.m.
Before me,
Signature of owner/person present Inspector of Legal Metrology,
__________ Division .

MAHARASHTRA LEGAL METROLOGY MANUAL, 2011
.
130
10.4.3 Model format for panchnama in the case of Packaged
Commodities Place :
Date : / /
We, the undersigned Panchas, were this day called by Shri
______________Inspector of Legal Metrology _________ Division /
District ___________ to the trading premises of Shri _____________at
about ________ a.m./p.m. to witness the act of seizing certain packages
from M/s________________ in our presence. The said Inspector seized
and took charge of the articles mentioned in the following inventory
which we testify to be correct. The said articles were found in the
possession of _________________________ or we saw they were being
kept for sale / sold / delivered by _______________for purpose of trade.
Sr.
No. Particulars of items seized and
detained Reasons for seizure and
detention
1 2 3
The panchnama and the list of the articles mentioned in the above
inventory were read over and explained to us and it is the correct account
of what we saw.
Sr.No.
Name of Panchas Address Occupation Age Signature
1 2 3 3 4 5
Panchnama
Began at ______________ a.m./p.m.
Finished at ____________ a.m./p.m. Before me,
Signature of owner/person present Inspector of Legal Metrology,
__________ Division .

MAHARASHTRA LEGAL METROLOGY MANUAL, 2011
.
131
10.5
Abstract of violation of Sections/Rules, with penalties
and compounding amounts (under The Legal
Metrology Act, 2009 and rules made thereunder)
Sr.
No
.
Nature of
offence Violate-
d Sec.
with
penal
sec.
Fine `
``
` Max.
compou-
nding
Amount
`
``
`
Penalty for
second and
subsequent
offence `
``
`
Comp./
non-
comp-
ounda-
ble
(Yes/
No)
1 Use of non
standards
weight or
measure
8(3)/25 Max.
extend to
`25000/-
` 5000/- Imprisonm-
ent up to six
months and
also with fine
Y
2
Alteration of
weight or
measure
26 Max.
extend to
`50000/-
-------
Imprisonm-
ent not less
than six
months and
extend to one
year also
with fine or
both
N
3
Mfg/Import of
non- standard
weight or
measure
8(4)/27 Max.
extend to
`20000/-
`20000/- Imprisonm-
ent up to
three years or
fine or with
both
Y
4
Sale of non
standard
weight or
measure
8(4)/27 Max.
extend to
`20000/-
`5000/- Imprisonm-
ent up to
three years or
fine or with
both
Y
5
Making any
transaction
deal or
contract in
contraventi-
on of the
prescribed
standards
10/28 Max.
extend to
`10000/-
`2000/- Imprisonm-
ent up to one
year or fine
or with both
Y

MAHARASHTRA LEGAL METROLOGY MANUAL, 2011
.
132
6
Quoting or
publishing
etc. in
non-standard
units
11/29 Max.
extend to
`10000/-
` 2000/- Imprisonm-
ent up to one
year or fine
or with both
Y
7
Any custom,
usages etc.
contrary to
standard
weight and
measure or
numeration
12/30 Max.
extend to
`10000/-
`5000/- Imprisonm-
ent up to one
year or fine
or with both
Y
8
Non -
production of
document,
maintenance
of record or
register etc.
15(2)
/31
Max.
extend to
` 5000/-
` 2000/- Imprisonm-
ent up to one
year or fine
or with both
Y
9
Non
production /
maintainance
of records
and registers
by Mfg/rep
/dealer of
weight or
measure
17,/31 Max.
extend to
` 5000/-
`2000/- Imprisonm-
ent up to one
year or fine
or with both
Y
10
Non
compliance
of declaration
of
prepackaged
commodity
by
mfg/packer/
importer
18(1)/
36(1)
Max.
extend to
`25000/-
` 15000/- 1) Up to
` 50000/-
2) not less
than
` 50000/- but
extend to
`100000/-
or with
imprisonment
up to one
year or with
both
Y

MAHARASHTRA LEGAL METROLOGY MANUAL, 2011
.
133
11
Non
compliance
of declaration
of
prepackaged
commodity
by wholesale
dealer/
distributor
18(1)/
36 (1) Max.
extend to
` 25000/-
`10000/- 1) Up to
` 50000/-
2) not less
than
` 50000/- but
extend to
` 100000/-
or with
imprisonment
up to one
year or with
both
Y
12
Non
compliance
of declaration
of
prepackaged
commodity
by retailer
18(1)/
36 (1) Max.
extend to
` 25000/-
` 5000/- 1) Up to
` 50000/-
2) not less
than `
50000/- but
extend to `
100000/- or
with
imprisonment
up to one
year or with
both
Y
13
Non
registration
as importer
of weight or
measure
19/38 Max.
extend to
`25000/-
` 25000/- Imprisonmen
t up to six
months or
fine or with
both
Y
(comp-
ounda-
ble by
direct-
or)
14
Non standard
weight or
measure not
to be
imported
20/39 Max.
extend to
`50000/-
`50000/- Imprisonmen
t up to one
year and also
with fine.
Y
(comp-
ounda-
ble by
direct-
or)
15 Failure to get
Model
approval
22/32 Max.
extend to
` 20000/-
`20000/- Imprisonme-
nt up to one
year and
Y
(comp-
ounda-

MAHARASHTRA LEGAL METROLOGY MANUAL, 2011
.
134
before
mfg./import
of weight or
measure
also with
fine. ble by
direct-
or)
16
Prohibition
on mfg.
weight or
measure
without
licence
23/45 Max.
extend to
` 20000/-
`20000/- Imprisonme-
nt up to one
year or with
fine, or
with both
Y
17
Prohibition
on repair/sale
weight or
measure
without
licence
23/46 Max.
extend to
` 5000/-
`4000/- Imprisonme-
nt up to one
year or with
fine, or
with both
Y
18
Use/sale/
distribution/d
elivery of
unverified
weight or
measure
24(1)/
33 Max .not
less than
`2000/-
extend to
`10000/-
`3000/- Imprisonme-
nt up to one
year and also
with fine.
Y
19
Sale or
delivery of
commodity
by non
standard
weight or
measure
34/34 Not less
than
`2000/-
extend to
`5000/-
`3000/- Imprisonme-
nt for a term
not less than
three months
extend to one
year or with
fine or with
both
Y
20
Rendering
services by
non standard
weight,
measure or
number
35/35 Not less
than
`2000/-
extend to
` 5000/-
`3000/-
Imprisonme-
nt for a term
not less than
three months
extend to one
year or with
fine or with
both
Y
21 Violation of
rule
18(2),18(3),1
Rule
32(2) Fine of
`2000/-
`2000/- ……………
… Y

MAHARASHTRA LEGAL METROLOGY MANUAL, 2011
.
135
8(4),18(5),18
(6), of
Packaged
Commoditi-
es
Rules, 2011
22
Violation of
rule 27 , 31
of Packaged
Commoditi-
es
Rules, 2011
Rule
32(1) Fine of
`4000/-
` 4000/-
……………
Y
23
Make
advertisemen
t mentioning
MRP without
declaration of
Net quantity
Sec
18(2)
read
with
Rule-
31(1),
31(2)/
32(1)
Fine of `
4000/-
` 4000/- …………… Y
24
Violation of
any rules
made under
Maharashtra
Legal
Metrology
(Enf.)
Rules, 2011
Rule-
23 Max.
extend to
` 5000/-
` 3000/-
……………
Y
25
Error in net
quantity in
package at
mfg./ packer/
importer
premises
Sec
18(1)/
36 (2),
Rule
19, 20
Not less
than
`10000/-
Max.
extend to
` 50000/-
` 20000/- Max. Extend
to ` 100000/-
or with
imprisonment
extend to one
year or with
both.
Y
26
Error in net
quantity in
package at
premises of
wholesale/
retail dealer
Rule
21/
Rule
32(2)
Max.
extend to
`2000/-
Max.
`2000/- ………….. Y

MAHARASHTRA LEGAL METROLOGY MANUAL, 2011
.
136
27
Contravent-
ion by GATC Sec
37(1) Max.
extend to
`
100000/-
`
100000/- ………….. Y
(comp-
ounda-
ble by
direct-
or)
28
Contravent-
ion by GATC
– willful
verification
and stamping
Sec
37(2)
Impriso-
nment for
a term
extend to
one year
or with
fine
extend to
`10000/-
or both
`10000/- ………….. Y
(comp-
ounda-
ble by
direct-
or)
29
Obstructing
LMO Sec 40 Impriso-
nment
extend to
2 years
---------- Imprisonme-
nt for a term
extend to five
years
N
30
Giving false
information Sec
41(1) Extend to
`5000/- ---------- Imprisonme-
nt may
extend to six
months and
also with fine
N
31
Giving false
returns Sec
41(2) Extend to
`5000/- ---------- Imprisonme-
nt may
extend to one
year and also
with fine
N
32
Vexatious
search Sec 42 Impriso-
nment
may
extend to
one year
or with
fine
extend to
`10000/-
or both
---------- --------------- N

MAHARASHTRA LEGAL METROLOGY MANUAL, 2011
.
137
33
Verification
in
contraventi-
on of Act and
Rules
Sec 43 Impriso-
nment
may
extend to
one year
or with
fine
extend to
`10000/-
or both
---------- --------------- N
34
Counterfeiti-
ng of seals Sec 44 Impriso-
nment
not less
than six
months
extend to
one year
---------- Imprisonme-
nt not less
than six
months
extend to five
year
N
*****
MAHARASHTRA LEGAL METROLOGY MANUAL, 2011
.
138


MAHARASHTRA LEGAL METROLOGY MANUAL, 2011
.
139
CHAPTER –XI
Maximum Permissible Errors
Maximum permissible errors for weight or measure prescribed in Legal
Metrology (General) Rules, 2011 and maximum permissible errors for
packaged commodities prescribed in Legal Metrology (Packaged
Commodities ) Rules, 2011 are reproduced here for ready reference.
11.1 Maximum permissible errors for Secondary
Standards.
11.1.1 Secondary Standard Weights
Maximum permissible error
Denomination Permissible error
+ mg
10 kg 50
5 kg 25
2 kg 10
1 kg 5
500 g 2.5
200 g 1.0
100 g 0.5
50 g 0.30
20 g 0.25
10 g 0.20
5 g 0.15
2 g 0.12
1 g 0.10
500 mg 0.08

MAHARASHTRA LEGAL METROLOGY MANUAL, 2011
.
140
200 mg 0.06
100 mg 0.05
50 mg 0.04
20 mg 0.03
10 mg 0.02
5 mg 0.02
2 mg 0.02
1 mg 0.02

MAHARASHTRA LEGAL METROLOGY MANUAL, 2011
.
141
11.1.2 Secondary Standard Metre Bar
Maximum permissible error
The error on the length between any two graduation marks on the
secondary standard metre bar, at the standard temperature of 20oC, shall
not exceed the value “e” calculated according to the following formula:
e = + (25 + L/40) micrometres
Where L is the nominal length in millimetres of that part of the metre bar
between the two graduation marks, the error on which is being
determined. The calculated value of “e” shall be rounded to the nearest
integer.
11.1.3 Secondary Standard Capacity Measures
Maximum permissible error
Denomination Permissible error
+ ml
5l 2
2l 1
1l 0.8
500 ml 0.5
200 ml 0.4
100 ml 0.3
50 ml 0.2
20 ml 0.1

MAHARASHTRA LEGAL METROLOGY MANUAL, 2011
.
142
11.1.4 Secondary Standard Balances
Every Secondary Standard Balance shall conform as regards capacity,
sensitivity figure in mg per division, minimum scale division, variation in
sensitivity figure with respect to load and overall accuracy of measurement,
to the specifications as indicated below :
__________________________________________________________
Capacity Sensitivity Mini. scale division Maximum variation Minimum overall
figure mg/div. in sensitivity accuracy of
figure with respect measurement
to load
______________________________________________________________________________
1 2 3 4 5
______________________________________________________________________________
20 kg 25 1.5 mm 10 per cent 25 mg in 10 kg
5 kg 7.5 1.0 mm 10 per cent 7.5 mg in 2 kg
1 kg 1.5 1.0 mm 10 per cent 1.5 mg in 500 g
200 g 0.5 1.0 mm 10 per cent 0.5 mg in 50 g
20 g 0.1 1.0 mm 10 per cent 0.1 mg in 1 mg
2 g 0.02 0.75 mm 10 per cent 0.02 mg in 1 mg
Every Secondary Standard Balance of digital type shall conform as
regards value of verification scale interval as given below:—
___________________________________________________________
Capacity Maximum value of verification Type of weights to
scale interval be verified
___________________________________________________________
20 kg 1mg 20 kg to 500 g
200 g 0.01mg 200 g to 1mg

MAHARASHTRA LEGAL METROLOGY MANUAL, 2011
.
143
11.2 Maximum permissible errors for Working
Standards.
11.2.1
Working Standard Weight
Maximum permissible error
The permissible errors in excess and in deficiency shall be as follows:—
Denomination Permissible error + mg
20 kg 300
10 kg 150
5 kg 75
2 kg 30
1 kg 15
500 g 7.5
200 g 3.0
100 g 1.5
50 g 1.0
20 g 0.8
10 g 0.6
5 g 0.5
2 g 0.4
1 g 0.3
500 mg 0.25
200 mg 0.20
100 mg 0.15
50 mg 0.12
20 mg 0.10

MAHARASHTRA LEGAL METROLOGY MANUAL, 2011
.
144
10 mg 0.08
5 mg 0.06
2 mg 0.06
1 mg 0.06
11.2.2 Working Standard Metre Bar
Maximum permissible errors
(a) The error on the length between any two graduation marks
on the Working Standard Length Measure, at the standard
temperature of 20oC, shall not exceed the value “e”
calculated according to the following formula :
e = (50+L/20) micrometres
where L is the nominal length in millimetres of that part of
the metre bar between the two graduation marks, the error
on which is being determined. The calculated value of “e”
shall be rounded to the nearest integer.
(b) The errors on the length between any two graduation lines
on the plate shall not exceed + 20 micrometres.

MAHARASHTRA LEGAL METROLOGY MANUAL, 2011
.
145
11.2.3 Working Standard Capacity Measures
Maximum permissible error
Denomination Permissible errors in ml (+ ml)
10 litres 8
5 litres 4
2 litres 2
1 litre 1.5
500 ml 1.0
200 ml 0.8
100 ml 0.6
50 ml 0.4
20 ml 0.2
11.2.4 Delivery time and maximum permissible errors of pipette
measures
Denomination ml Delivery time in seconds Permissible error ( + ml)
Minimum Maximum
10 15 25 0.04
5 10 20 0.03
5 10 40 0.05
(Graduated)

MAHARASHTRA LEGAL METROLOGY MANUAL, 2011
.
146
11.2.5 Working Standard Balances
Equi-arm types balances:
Every Working Standard Balance of equi-arm type shall conform, as
regards capacity, sensitivity figure, maximum variation in sensitivity
figure with respect to load and maximum overall inaccuracy of
measurement to the specification as indicated below:
__________________________________________________________
Capacity Sensitivity Maximum variation Minimum overall accuracy
figure/div. in sensitivity figure of measurement
______________________________________________________________________________
1 2 3 4
______________________________________________________________________________
50 kg 100 mg 20 per cent 100 mg in 10 kg.
5 kg 10 mg 20 per cent 10 mg in 500 g
200 g 1 mg 20 per cent 1 mg in 100 g
50 g 0.4 mg 20 per cent 0.4 mg in 5 g
2 g 0.05 mg 20 per cent 0.05 mg in 1 mg

MAHARASHTRA LEGAL METROLOGY MANUAL, 2011
.
147
11.2.6 Digital type balances:
Every Working Standard digital type balance shall conform, as regards
value of verification scale interval as given below :
Capacity Max.value of verification Type of weights to be
scale interval verified
50 kg 1 g Non-bullion : 50 kg and 20 kg
20 kg 0.1 g Bullion : 10 kg, 5 kg;
Non-bullion : 20 kg to 2 kg
2 kg 10 mg Bullion : 2 kg to 500 g;
Non-bullion : 2 kg to 200 g
200 g 0.1 mg Bullion : 200 g and below;
Non-bullion : 200 g and below

MAHARASHTRA LEGAL METROLOGY MANUAL, 2011
.
148
11.3 Maximum permissible errors for frequently used
weight or measure
11.3.1 Weights
Cylindrical Knob Type Weights (10 kg to 1 g)
The maximum permissible errors shall be as specified below :
Denomination Permissible error
Verification (mg) Inspection (mg)
10 kg 1500 + 1500
5 kg 750 + 750
2 kg 300 + 300
1 kg 150 + 150
500 g 75 + 75
200 g 30 + 30
100 g 15 + 15
50 g 10 + 10
20 g 8 + 8
10 g 6 + 6
5 g 5 + 5
2 g 4 + 4
1 g 3 + 3]

MAHARASHTRA LEGAL METROLOGY MANUAL, 2011
.
149
Iron Weights Hexagonal (50 kg to 50 g)
Permissible error
Denomination Permissible error
Verification (mg) Inspection (mg)
50 kg 7500 + 7500
20 kg 3000 + 3000
10 kg 1500 + 1500
5 kg 750 + 750
2 kg 300 + 300
1 kg 150 + 150
500 g 75 +75
200 g 30 + 30
100 g 15 + 15
50 g 10 + 10
__________________________________________________________

MAHARASHTRA LEGAL METROLOGY MANUAL, 2011
.
150
Bullion Weights (10 kg to 1 g)
Permissible error
Denomination Permissible error
Verification (mg) Inspection (mg)
10 kg 500 + 500
5 kg 250 + 250
2 kg 100 + 100
1 kg 50 + 50
500 g 25 + 25
200 g 10 + 10
100 g 5 + 5
50 g 3 + 3
20 g 2.5 + 2.5
10 g 2.0 + 2.0
5 g 1.5 + 1.5
2 g 1.2 + 1.2
1 g 1.0 + 1.0

MAHARASHTRA LEGAL METROLOGY MANUAL, 2011
.
151
Sheet Metal Weights (500 mg to 1 mg)
The maximum permissible errors shall be as specified below :
Denomination (mg) Maximum permissible error (mg)
Verification Inspection
Bullian (mg) Non-bullian (mg) Bullian (mg) Non-bullian (mg)
1 2 3 4 5
500 0.8 2.5 + 0.8 + 2.5
200 0.6 2.0 + 0.6 + 2.0
100 0.5 1.5 + 0.5 + 1.5
50 0.4 1.2 + 0.4 + 1.2
20 0.3 1.0 + 0.3 + 1.0
10 0.25 0.8 + 0.25 + 0.8
5 0.20 0.6 + 0.20 + 0.6
2 0.20 0.6 + 0.20 + 0.6
1 0.20 0.6 + 0.20 + 0.6

MAHARASHTRA LEGAL METROLOGY MANUAL, 2011
.
152
Carat Weights
Knob weights (500 carat to 5 carat)
The maximum permissible errors shall be as specified below
:
Denomination Verification Inspection
Carat mg mg
500 5.0 + 5.0
200 3.0 + 3.0
100 2.5 + 2.5
50 2.0 + 2.0
20 1.5 + 1.5
10 1.2 + 1.2
5 10 + 1.0
Sheet Metal Weights
The maximum permissible errors shall be as specified below:—
Denomination Verification Inspection
Carat mg mg
1 2 3
2 0.8 + 0.8
1 0.6 + 0.6
0.5 0.5 + 0.5
0.2 0.4 + 0.4
0.1 0.3 + 0.3
0.05 0.25 + 0.25
0.02 0.20 + 0.20
0.01 0.20 + 0.20
0.005 0.20 + 0.20

MAHARASHTRA LEGAL METROLOGY MANUAL, 2011
.
153
Standard Weights for testing of high capacity weighing
machines
TABLE
________________________________________________________________
Maximum number of scale divisions “n” Maximum permissible positive or Minimum
on weighing machines (accuracy class III), negative relative error on the standard density
capable of verification with the Standard weights kg/m
3
weights during verification
(1) (2) (3)
1000 3.3/10000 1231
3000 1.7/10000 2087
5000 1.0/10000 3000
10000 0.5/10000 4364
___________________________________________________________
Absolute errors for Standard Weights
________________________________________________________________
Normal Value kg Maximum permissible error for the standard weights
3.3/10,000 1.7/10000 1/10000 0.5/10000
Corresponding absolute error (grams)
50 17 8.5 5 2.5
100 33 17 10 5
200 66 33 20 10
500 170 85 50 25
1000 330 170 100 50
2000 660 330 200 100
5000 1700 850 500 250
1000 3000 5000 10000

MAHARASHTRA LEGAL METROLOGY MANUAL, 2011
.
154
11.3.2 Capacity Measures
The maximum permissible errors shall be as specified:
___________________________________________________________
Denomination Verification in excess only Inspection
________________________________________________________________
Cylindrical Cylindrical Cylindrical Cylindrical
measures measures measures measures
ml ml
________________________________________________________________
Excess Deficiency Excess Deficiency
ml ml
________________________________________________________________
20 l ... 100 Error same ... Error same 50
as in as in
10 l ... 50 verification ... verification 25
5 l ... 30 ... 15
2 l 30 15 15 7.5
1 l 20 10 10 5
500 ml 15 8 7.5 4
200 ml 8 4 5 2
100 ml 5 3 2.5 1.5
50 ml 3 ... 1.5 ...
20 ml 2 ... 1 ...

MAHARASHTRA LEGAL METROLOGY MANUAL, 2011
.
155
Liquor Measures
Permissible error
The maximum permissible errors shall be as given below:—
Denomination Permissible error
100 ml + 3 ml
60 ml + 2 ml
30 ml + 1 ml
11.3.3 Length Measures
Permissible error:
The error on the length between any two consecutive five-centimetre
graduation marks shall not exceed + 0.25 mm and further the error from
the beginning of the measure to any graduation mark shall not exceed 1.0
mm for 1 metre bar and 0.5 mm for half metre bars provided that the
errors on the full length of the measure shall not exceed the following
limits:
Denomination Verification Inspection
Excess Deficiency Excess Deficiency
1 m 1.0 mm 0.5 mm 1.0 mm 1.0 mm
0.5 m 0.5 m 0.25 mm 0.5 mm 0.5 mm

MAHARASHTRA LEGAL METROLOGY MANUAL, 2011
.
156
Steel tape measures
Maximum permissible error
(a) On verification, under the conditions specified in clause 2, the
error on the length between the axis of any two graduation lines shall not
exceed :
for Class I + (0.1 + 0.1L) mm,
for Class II + (0.3 + 0.2L) mm, and
for Class III + (0.6 + 0.4L) mm,
where L is the length between two graduation lines concerned,
expressed in metres, rounded off to the next higher whole number of
metres.
(b) The maximum permissible error on tape measures on inspection
shall be twice that specified for verification, the method of verification
remaining unchanged.
(c) Steel tape measures of nominal length 0.5 m to 5 m shall belong
to accuracy Class I or Class II.
(d) Tape measures of nominal length above 5 m shall belong to
accuracy Class I, Class II or Class III.
Surveying Chains
Permissible error
(a) When measured with a tension of 80 newtons every metre length
shall be correct with an error not exceeding + 2 mm.
The overall length of the chains shall be correct within the following
limits of error :
20 metre chains + 5mm
30 metre chains + 8 mm
(b) The permissible errors shall be the same for verification and
inspection.

MAHARASHTRA LEGAL METROLOGY MANUAL, 2011
.
157
11.4 Maximum permissible errors for Packaged
Commodities
.
[See Rule 2(e)]
1. Maximum permissible errors on net quantity declared by weight or
volume:-
(1) The maximum permissible error, in excess or in deficiency, in the
net quantity by weight or volume of any commodity shall be as
specified in the table below:-
Maximum permissible errors on net quantities declared by weight or by
volume
Maximum permissible error in excess
or in deficiency
Sr.
No. Declared quantity
g or ml
As percentage of
declared quantity g or ml
(i) up to 50 9 -
(ii) 50 to 100 - 4.5
(iii) 100 to 200 4.5 -
(iv) 200 to 300 - 9
(v) 300 to 500 3 -
(vi) 500 to 1000 - 15
(vii) 1000 to 10000 1.5 -
(viii) 10000 to 15000 - 150
(ix) More than 15000 1.0 -

MAHARASHTRA LEGAL METROLOGY MANUAL, 2011
.
158
(2) The maximum permissible error specified as percentage shall be
rounded off to the nearest one-tenth of a g or ml, for declared quantities
less than or equal to 1000 g or ml and to the next whole g or ml for
declared quantities above 1000 g or ml.
2. The maximum permissible errors on net quantity declared by length,
area or number. - (1) The maximum permissible error, in excess or in
deficiency, in the net quantity declared in terms of length, area or number
of any commodity not specified in the First Schedule shall be as specified
in the table below:-
The maximum permissible errors on net quantities declared by length,
area or number:
Sr. No. Quantity
declared Maximum permissible error in excess or in
deficiency
(i) in units of length 2% of declared quantity up to 10 metres and
thereafter 1% of declared quantity.
(ii) in units of area 4% of declared quantity up to 10 square
metres and thereafter 1% of declared quantity.
(iii) by number 2% of declared quantity.

MAHARASHTRA LEGAL METROLOGY MANUAL, 2011
.
159
11.5 Net Content Data Sheet
Form A
Weight Checking – Data Sheet
A
Particulars of Package Name of
Manufacturer/ Packer
Address Price Month Year
B
Commodity Classification
Lot Size:
Sample Size:
Schedule First/ Second
Class A/ B
Maximum permissible error in
percentage ----
C Sample Gross Tare Net Remarks
No. Weight Weight Weight/ error
Weight
Checking Data 1
200
D
Results Declared Wt.
Avg. Wt.
E
GENERAL COMMENTS WITH
REGARD TO THE
COMPLIANCE WITH THE ACT
AND THE RULES MADE
THEREUNDER
F
Signature and name of the Signature and name of manufacturer/packer
authorized person authorized by manufacturer or any
competent witness
Place:
Designation:
Name:
Time:
Note: If the data sheet runs into more pages than one, the each
continuation sheet shall bear the signatures specified in Part F.

MAHARASHTRA LEGAL METROLOGY MANUAL, 2011
.
160
Form B
Volume/ Length Checking – Data Sheet
A
Particulars of Package Name of
Manufacturer/ Packer
Address Price Month Year
B
Commodity Classification Lot Size:
Sample Size:
Schedule First/ Second
Class A/ B
Maximum permissible error in percentage
C Sample Gross Tare Net Remarks
No. Weight Weight Weight/ error
Volume/ Length
Checking Data 1
200
D
Results
Declared Volume/ Length
Avg. Volume/ Length
E
GENERAL COMMENTS WITH
REGARD TO THE
COMPLIANCE WITH THE ACT
AND THE RULES MADE
THEREUNDER
F
Signature and name of the Signature and name of manufacturer/
a
uthorized person packer authorized by manufacturer or
any competent witness
Place:
Designation:
Name:
Time:
Note: If the data sheet runs into more pages than one, the each
continuation sheet shall bear the signatures specified in Part F.
*****

MAHARASHTRA LEGAL METROLOGY MANUAL, 2011
.
161
CHAPTER –XII
Landmark judgments
This organization has been implementing the provisions of the Standards
of Weights and Measures Act, 1976 and Standards of Weights and
Measures (Enforcement) Act, 1985 and the Rules made thereunder. Now
these enactments stand replaced by The Legal Metrology Act, 2009 and
the Rules made thereunder. Currently, this organization is implementing
and enforcing this new Act and the Rules. The new Act amalgamates the
provisions of both the previous Acts. The principles laid down by various
higher courts pertaining to the implementation of these provisions need to
be noted. All these provisions are included in the new Act and they
continue to remain operative even while implementing the new Act.
It has been noticed that the Government Officers are generally sincere
and diligent in implementing the above Acts or for that matter any
enactment. Still it has been found that the actions taken by the sincere
officers do not stand in the court of law and at times, the courts make
observations about the merits and bona fides of their actions. This may be
perhaps due to unawareness of the latest position in law. In order to avoid
this kind of situation, we have decided to compile Landmark Judgments
which lay down various principles that are required to be followed while
implementing the new Act. Familiarity with these would assist the
officers in implementing the Act better. In this chapter, we have compiled
a few relevant and operative parts of the judgments. All these decisions
are also available on the websites of the respective High Courts as well as
the Supreme Court. The officers can go through the actual judgments if in
MAHARASHTRA LEGAL METROLOGY MANUAL, 2011
.
162
need. This compilation will surely help in better implementation of the
Act.
Landmark judgments relating to statute of Legal Metrology- Brief
facts
12.1 Supreme Court Judgments
12.1.1
Name of the Court : Supreme Court of India
Case No. and Date of Judgment : Cri. Appeal No. 963/1999,
17 September, 1999.
Petitioner/Respondents : State of Kerala V/s
M/s Flora
Subject : Putting up for sale the Shirts without declaring their sale price
Operative part of the Judgment:
Respondents committed a breach of Rule 6 and rendered themselves
liable to prosecution irrespective of original liability of the manufacturer.
The Respondents could have declared the price on the packets by
affirming a price tag or in any other manner which would have satisfied
the requirements of the rule.
MAHARASHTRA LEGAL METROLOGY MANUAL, 2011
.
163
12.1.2
Name of the Court : Supreme Court of India
Case No. and Date of Judgment : Civil Appeal No. 5310/1990
3 August, 1999
Petitioner/Respondents : M/s India Photographic Co. Ltd.
V/s H D Shourie
Subject : Whether dealers are obliged to comply with the provisions of
sub-rule (1) of Rule 6 of the Rules.
Operative part of the Judgment :
The product of Kodak films, a multinational company are being
manufactured and distributed in India, thus neither the manufacturer nor
the distributor or retailer can escape the liability of complying with the
provisions of Rule 6 of the Rules.
MAHARASHTRA LEGAL METROLOGY MANUAL, 2011
.
164
12.1.3
Name of the Court : Supreme Court of India
Case No. and Date of Judgment : Civil Appeal No. 7417/2001, 2
November, 07
Petitioner/Respondents : M/s Whirlpool India Ltd.
V/s Central Excise
Subject: Whether Refrigerator a pre packed commodity
Operative part of the Judgment:
A glance at this provision and more particularly to explanation I would
suggest that the refrigerator is covered under the term pre-packed
commodity. Even if the package of the Refrigerator is required to be
opened for testing, even then refrigerator would continue to be a pre-
packed commodity.
Once that position is clear Rule 6 would specifically include the
Refrigerator and would carry along with it the requirements by that Rule
of printing certain information including the sale price on the Package.
Thus it is clear that by being sold by the manufacturer in a packaged
form, the refrigerator would be covered by the provisions of SWM Act
and SWM (PC) Rules and it would be imperative that the MRP has to be
printed in terms of Rule 6 which has been referred to above.
MAHARASHTRA LEGAL METROLOGY MANUAL, 2011
.
165
12.1.4
Name of the Court : Supreme Court of India
Case No. and Date of Judgment : CIVIL APPEAL NO. 1119
of 2010, August 26, 2011
Petitioner/Respondents : The State of Maharashtra and
Others Versus
Raj Marketing and Anr.
Subject: Whether packages containing WHOLESALE packages
constitutes a Wholesale package
Operative part of the Judgment:
In order to attract violation of the Rules referred above, the
package seized must fall within the expression "wholesale package". A
package used merely for protection during conveyance or safety
would not be pre-packed commodity for the purpose of the Act and the
Rules. As rightly observed by the High Court that for the
package to be treated as a wholesale package, the package
must not be a secondary package. In that event, we have to
find out whether the secondary package is only for safety,
convenience or the like. As demonstrated before the High Court, the
counsel appearing for the First respondent placed all the above-
mentioned products before us i.e. both the wholesale package as well as
the retail package. The Department's only contention was that the
secondary package in which the wholesale package was packed does not
contain the said information. In the light of the provisions which we
have referred above and on verification of the products which were
shown to us, we are of the view that the secondary outer packing for
MAHARASHTRA LEGAL METROLOGY MANUAL, 2011
.
166
transportation or for safety of the goods being transported or delivered
cannot be described as a wholesale package.
On going through the statutory provisions which we have adverted to in
the earlier paras and on verification of the products which were shown to
us during the course of argument, we fully agree with the conclusion
arrived at by the High Court. Consequently, the appeal fails and the same
is dismissed with no order as to costs.
MAHARASHTRA LEGAL METROLOGY MANUAL, 2011
.
167
12.2 High Court Judgments
12.2.1
Name of the Court : Bombay High
Case No. and Date of Judgment : WP 3905/199, 21 July, 2006
Petitioner/Respondents : Finolex Industries Limited
V/s State of Maharashtra
Subject: Provisions of Standards of Weights and Measures Act and
Packaged Commodities Rules are not applicable to PVS of all
grades manufactured and sold by the petitioner.
Operative part of the Judgment:
If such huge quantity is found in dispatch section necessarily it is meant
for sale. Assuming that the packaged commodities were meant for export
or industrial use or for wholesale, the petitioners are still bound to make
necessary declarations thereon. It is therefore clear that whether the
packaged commodity is meant for wholesale or for export, the
requirement of an unambiguous declaration on the packet is a must.
In the absence of any marking on the packaged commodities, the claim
that the petitioner’s goods are exempted or that they were meant for
export or wholesale do not appear to be genuine.
MAHARASHTRA LEGAL METROLOGY MANUAL, 2011
.
168
12.2.2
Name of the Court : Bombay High Court
Case No. and Date of Judgment : WP 3421/2001, WP 4542/2001,
13 February, 2006.
Petitioner/Respondents : Becton Dickinson,
Wel Intertrade Limited v/s
Union of India and Others.
Subject :(a) Name and Address of Importer,
(b) Month and year of import,
(c) Retail sale price has not been mentioned on imported goods.
Operative part of the Judgment:
Court Direction: Arrangements were directed to be made for
implementation of the provisions of the Act. In the event there is any
default by any of the petitioners, the Respondents have remedy open
under the Act to proceed for such nonapplication against the errant
company.
MAHARASHTRA LEGAL METROLOGY MANUAL, 2011
.
169
12.2.3
Name of the Court : Bombay High Court
Case No. and Date of Judgment : Criminal Application No.
2583/2008, 19 December, 2008.
Petitioner/Respondents : Mr. Shekhar Bajaj and Others
V/s State of Maharashtra and
Others
Subject: Vicarious liability of the directors
Operative part of the Judgment:
In the present case the complainant has not at all stated in the complaint
as to whether the applicants at the relevant time were in charge of and
were also responsible to the company for the conduct of business of the
company. Their status as directors of the respective company cannot be
taken into account for the purpose of prosecution. If it is shown that they
were in charge of and was also responsible to the company for the
conduct of business of the company at the time then the position would
be different.
The phraseology used in Section 62 of the Act has a special significance.
A commission of offence by company under the Act requires different
treatment by virtue of Section 62 of the Act. The phraseology used in
Section 62 of the Act conveys actual participation in day-to-day affairs of
the company.
In the decisions cited above wherein the provision of law is identical to
the one in the present case, it has been held that in the absence of
necessary averments in the complaint a person cannot be prosecuted.
MAHARASHTRA LEGAL METROLOGY MANUAL, 2011
.
170
12.2.4
Name of the Court : Bombay High Court, Bench at Nagpur
Case No. and Date of Judgment : Writ Petition No. 5416/10,
17 June, 2011.
Petitioner/Respondents : Indian Oil Corporation V/s Inspector of
Legal Metrology, Div. Umred
Subject: Compounding of Offence under Sec. 62
Operative part of the Judgment:
Respondents have in reply/affidavit pointed out that though two officers
are named as authorised officers for compounding the offence, there is no
authorization from the Board of Directors to compound the
contravention.
Mr. N.W. Sambre, learned Government Pleader states that if there is no
appropriate authorisation from the Board of Directors for compounding
the offence, the matter will be processed in accordance with Section 62 of
the Standards of Weights and Measures Act,1985 (1985 Act for short).
We have perused the reply/affidavit filed by Respondent No. 1 and 2.
The communication relied on by Petitioner, is under Factories Act and
cannot be related to Section 62 of the Standards of Weights and Measures
(Enforcement) Act, 1985, violation of which has been accepted by
petitioner in the present matter.
Hence, petitioner to supply appropriate resolution of Board of Directors
conferring the powers of compounding the violation of 1985 Act in the
name of Mr. V S Menon and Mr. Manjunathrao. If the resolution is
received by respondents within a period of eight weeks from today the
respondents shall proceed to consider the compounding in accordance
with law.
MAHARASHTRA LEGAL METROLOGY MANUAL, 2011
.
171
12.2.5
Name of the Court : Delhi High Court
Case No. and Date of Judgment : CWP No. 6517/03,
5 March, 2007.
Petitioner/Respondents : Federation of Hotels and
Restaurants and Others V/s
Union of India and Others
Subject: Charging prices for mineral water in excess of MRP printed on
the packaging
Operative part of the Judgment:
Hon'ble Court holds that charging prices for mineral water in excess of
MRP printed on the packaging, during the service of customers in hotels
and restaurants does not violate any of the provisions of the SWM Act as
this does not constitute a sale or transfer of these commodities by the
hotelier or Restaurateur to its customers. The customer does not enter a
hotel or a restaurant to make a simple purchase of these commodities. It
may well be that a client would order nothing beyond a bottle of water or
a beverage, but his direct purpose in doing so would clearly travel to
enjoying the ambience available herein and incidentally to the ordering of
any article for consumption. Can there by any justifiable reason for the
Court or Commission to interdict the sale of bottled mineral water other
than at a certain price, and ignore the relatively exorbitant charge for a
cup of tea or coffee. The response to this rhetorical query cannot but be in
the negative. Although the vires of Rule 23 have been assailed, I do not
find it necessary to answer that challenge since the provision relates to
sales between dealers and neither the hotels and restaurants of the one
part and customers of the other falls within this categorization.
MAHARASHTRA LEGAL METROLOGY MANUAL, 2011
.
172
12.2.6
Name of the Court : Delhi High Court
Case No. and Date of Judgment : WP 14929/2006
31 August, 2009
Petitioner/Respondents : M/s Reebok India
Company V/s Union of
India and Others
Subject: The Standards of Weights and Measures Act and Packaged
Commodities Rules, 1977 are not applicable to their products.
There is no specific notification in respect of foot ware or
garments under section 1(3) of the Standards of Weights and
Measures Act
Operative part of the Judgment:
In the admitted fact of this case the shoes packed in a cartoon is in single
unit meant for retail sale. It may be that the pair of shoes is opened from
the package so that the customer test it, but having regard to explanation
(1) to Rule 2(l), it is ample clear petitioners product falls within the
definition of terms pre-packed commodity.
MAHARASHTRA LEGAL METROLOGY MANUAL, 2011
.
173
12.2.7
Name of the Court : High Court Andhra
Pradesh at Hyderabad
Case No. and Date of Judgment : Writ Petition No. 4353 of 1985,
28 October, 1988.
Petitioner/Respondents : M/s Ceat Tyres of India Ltd.,
Bombay
V/s Union of India,
Inspector of LM, Khammam
Subject: The petitioner is a Manufacturer of tyres and tubes. Prosecution
was laid for not sending the individual tubes in packed forms.
The petitioner is assailing the action taken by the Respondents
contending that the Standards of Weights and Measures Act,
1976 and the Standards of Weights and Measures (packaged
commodities) Rules, 1977 do not enjoin on the petitioner to
single tube in a packed form.
Operative part of the Judgment:
If it is single one it is enough is the tube contains the specifications
enumerated under the provisions of the Act herein before mentioned and
also as contained in sub-rule (2) of Rule 12 of the Rules. If it contains
more than one, then sub-rule (3) of Rule 12 gives option. If it is single
one it need not contain a package but the items mentioned as in sub-rule
(2) of Rule 12 should mention on the tube itself and the need to have a
package would be redundant. If it contains more than one, necessarily as
per item 23 of the V Schedule in terms of Rule 12 (2) and (3), it is
necessary to mention the number of the tubes contained in the package.
MAHARASHTRA LEGAL METROLOGY MANUAL, 2011
.
174
Therefore, if it is sent in more than one number necessarily it must
contain the same, then it constitutes an offence and liable for penalties as
provided under the Act.
It is contended for the State that the petitioner is under an obligation even
for a single tube to pack it and the absence thereof, constitutes offence.
I find no substance in the said contention. In view of the Rules mentioned
supra there is no obligation on the part of the petitioner when single unit
to be sent in a wrapped form provided he satisfy the other conditions of
the Statute and the Rules but if more than one tube is sent in a packed
form. If the petitioner has contravened, it is open to them to launch the
prosecution otherwise, it is for them to take appropriate action as per law.
MAHARASHTRA LEGAL METROLOGY MANUAL, 2011
.
175
12.2.8
Name of the Court : High Court of Judicature Andhra
Pradesh at Hyderabad.
Case No. and Date of Judgment : Criminal Petition No. 1516 of
1989, 21 August, 1992
Petitioner/Respondents : Brook Bond India Ltd.Hyderabad.
V/s Inspector of Legal Metrology,
The State
Subject: Three Roses Tea manufactured by the M/s Brook Bond India
Ltd. was sold at ` 35 against the marked price ` 32.63 on the
basis of a sticker affixed on the packet. The stock were
supplied by the company at the revised price and directed to
sell at the revised price as shown on the stickers affixed to the
packets.
Operative part of the Judgment:
In the instant case the manufacturer has affixed label which has the effect
of altering the declaration made on the package. So, it cannot be said that
there is no prima facie case against the petitioners. Rule 23(6) is only an
exception to the general prohibition regarding alteration of the
declaration. There is nothing in the Act or the Rules which would
authorise the manufacturer to review the rates in respect of pre-packed
commodities that were manufactured earlier to the date on which the
revised rates had come into operation. So, under the circumstances, I find
that the petition is liable to be dismissed and is accordingly dismissed.
MAHARASHTRA LEGAL METROLOGY MANUAL, 2011
.
176
12.2.9
Name of the Court : High Court of Karnataka at
Bangalore
Case No. and Date of Judgment : Criminal Petition No. 2059 of
1983, 15 June, 1987
Petitioner/Respondents :M/s Indo Swing Limited, Bangalore
V/s Director of weights and
Measures, New Delhi, Controller
of Weights and Measures and
Others.
Subject : Compounding Notice under Section 73 of the Act.
Operative part of the Judgment:
Sri B.G. Sridharan, learned counsel for petitioner replying on certain
observations of the Supreme Court in MOHINDER SINGH GILL and
ANOTHER - v – THE CHIEF ELECTION COMMISSIONER, NEW
DELHI and OTHERS (A.I.R.1978 SC 851) vehemently urged that the
principles of natural justice demand at least a show cause notice before
they are called upon to compound the offences.
Section 73 is only an enabling provisions enabling accused of the
commission of the offence to compound the same. Compounding may be
either before or after the institution of the criminal case. Question of
providing opportunity of hearing will not arise in instant where criminal
cases are already instituted. So, it cannot be said that opportunity of
hearing should be provided in the instances where criminal cases are yet
to be instituted. If principles of natural justice are to be supplanted to
Section 73, it cannot operate in part.
MAHARASHTRA LEGAL METROLOGY MANUAL, 2011
.
177
Either the alleged offender is entitled to notice of hear or no notice at all.
It is not possible to construe that in instances where criminal case are not
instituted there must be adherence of principles of natural justice.
Respondents while giving option to compound are not determining or
concluding that they are the offenders. It is only a notice of option to,
so- called offenders to exercise option of compounding and in case of
their unwillingness, they are at liberty to contest the criminal case and get
exonerated. Providing of opportunity before filing FIR or charge sheet
under the Code of Criminal Procedure are never contemplated. Similar
provisions exist in fiscal statutes and other laws. For example, agriculture
Incometax Act, Sales Tax Act, An Income Tax Act where the department
calls upon the assessment to compound certain offences. It is not
possible to con.. that even in such cases, there is a predetermination of
liability of taxes. If unwilling to compound, they are a liberty to contest
and establish their innocence or non liability.
Decision of Supreme Court cited supra having no resemblances to the
issue in question, it is unnecessary to consider them in detail. Hence, I
find no merit in these writ petitions.
MAHARASHTRA LEGAL METROLOGY MANUAL, 2011
.
178
12.2.10
Name of the Court : Kerala High Court
Case No. and Date of Judgment :W.A. No. 218/2003 (B),
9 April, 2008.
Petitioner/Respondents : Union of India and anr.
v/s Godrej-GE Appliances Ltd.
and ors.
Subject: The Standards of Weights and Measures Act and Packaged
Commodities Rules, 1977 are not applicable to the products
manufactured and marketed by the petitioner.
Refrigerators, air-conditioners, washing machines, electrical and
electronic equipments and components, electronic items including
satellite receivers, typewriters, dhotis, television sets, audio systems,
cassette recorders, video cassette players, rechargeable lanterns, push
button telephones, amplifiers, cables, capacitors, plugs and sockets, cords
and connectors, cable T.V. equipements, metres, diodes and leads,
eliminators, headphones, micro-motors, circuit boards, radios, soldering
materials, loud speakers, stabilizers, switches, decks. cassette players,
VCD players etc, copier machines, faxes, printers, synthetic ropes,
polypropylene, multifilament yarn twines, ready-made garments, sarees,
dhotis, shirts, trousers, kerchiefs, neck-ties, sanitary items like gate valve,
foot valve, shower and soap dish, fans, sewing machines, air-
conditioners, cookers, pressure pans, cook wear, non-stick cook wear,
duroflex and duro, lead acid storage battery, paints.
MAHARASHTRA LEGAL METROLOGY MANUAL, 2011
.
179
Operative part of the Judgment:
Inter-State trade or commerce in weight, measure or other goods which
are sold or distributed by weight, measure or number is dealt with under
the Standards Act. The Enforcement Act, 1985 provides for the
enforcement of the standards of weights and measures established by or
under the Standards of Weights and Measures Act, 1976 in respect of
intra-State trade or commerce. Section 33 of the Enforcement Act
provides that the provisions of the Standards Act and the rules thereunder
with regard to commodities in packaged form shall, as far as may be,
apply to every commodity in packaged form which is distributed, sold, or
kept, offered or exposed for sale, in the State. Sub-section (2) of Section
33 empowers the State Government to make rules, not inconsistent with
the Standards Act or any Rule made thereunder, to regulate the packaging
of any such commodity. The Standards Act and the rules thereunder and
the Enforcement Act are intended for the protection of the rights of the
consumer. Interpretation of the provisions of the Acts and the Rules shall
be in a rational manner keeping in mind the objects sought to be achieved
by the enactments and Rules. A too technical interpretation as is sought
to be made by the writ petitioner, if accepted, would not advance the
protection of the rights of the consumer. Section 3 of the Standards Act
states that the provisions of the Act shall have effect notwithstanding
anything inconsistent therewith contained in any enactment other than the
Act or in any instrument having effect by virtue of any enactment other
than the Act. Section 4 of the Enforcement Act provides for similar
overriding effect except regarding anything inconsistent therewith
contained in the Standards Act.
MAHARASHTRA LEGAL METROLOGY MANUAL, 2011
.
180
12.2.11
Name of the Court : Bombay High Court
Case No. and Date of Judgment : WP No 6544/2011;WP No
6589/2011 ,12 October, 2011.
Petitioner/Respondents : Grant Medical Foundation and anr
V/s State of Maharashtra and ors.
Subject: Applicability of rule 23 (1) of The Standards of Weights and
Measures (Packaged Commodities) Rules, 1977 to
establishment run by hospital.
A case was booked by Inspector of Legal Metrology Pune-1 Division
against Grant Medical Foundation, Pune for display of packaged
commodities which were not having declarations as required by
Packaged Commodities Rules. A notice was issued to the Defaulter
(Grant Medical Foundation). Defaulter failed to reply the same within
stipulated time. Instead he approached the Hon’ble Bombay High Court
by filing a Writ Petition praying to direct the Inspector to withdraw
notice issued by him. The ground raised by Defaulter in petition was that
he is not the manufacturer /distributor of the products seized. The
Department contended that the Defaulter had not utilized the remedy of
appeal to the CLM available in the Act and Rule. The Writ Petition was
disposed of by the Bombay High Court by directing the appellate
authority to grant reasonable opportunity of hearing to the petitioners.
Accordingly, the Petitioner had filed appeal before the CLM. The
Controller of Legal Metrology heard the appellant as well as respondents
MAHARASHTRA LEGAL METROLOGY MANUAL, 2011
.
181
at length. Even though the Defaulter is not manufacturer or distributer, he
is carrying on the business of selling the seized goods which were not
having declarations as required under Packaged Commodities Rules. This
clearly amounts to violation of Rule 23(1) of the Packaged Commodities
Rules. Hence the appeal was rejected and order as below was passed by
the Controller of Legal Metrology
“Appellant pleaded that they have replied to the notice issued by
Inspector of Legal Metrology, Pune-1 Division, but could not produce
any evidence to that effect. Further it is pleaded that they are not
manufacturs or distributors of the seized packages and hence they have
not committed any offence. However the packages seized from appellant
were kept for sale in their premises. Licence to sale these products in the
name of appellant is on record. Hence this argument cannot be accepted
since appellant have clearly violated the provisions of section 39 of The
Standards of Weights and Measures Act 1976 and Section 33 of The
Standards of Weights and Measures (E) Act 1985 read with Rule 23(1) of
The Standards of Weights and Measures (Packaged Comm.) Rules 1977.
Hence the following order.
ORDER
1. The Appeal is rejected.
2. If appellant applies for compounding of this offence
within 20 days from receipt of this order, it shall be
considered and processed.
MAHARASHTRA LEGAL METROLOGY MANUAL, 2011
.
182
3. If appellant does not apply for compounding of this
offence within 20 days from receipt of this order,
Inspector of Legal Metrology Pune-1 Division shall
submit the case in the appropriate court of law.”
Later on the Petitioner again approached Hon’ble Bombay High Court
against the order passed in appeal by the Controller of Legal Metrology.
The counsel for the petitioner again contended that they have not
committed any offence under any provisions of the Act since they are not
the manufacturers or distributors of the products mentioned in the said
notice. The petitioners also objected to the statement made by the
respondent in the notice that the packages were found in possession of
the Grant Medical Foundation’s Medical Stores and, therefore, there was
no question of compounding the offence.
The Hon’ble Bombay High Court while deciding the writ petition upheld
the order passed in appeal by the Controller and dismissed the said writ
petition.
The Hon’ble Court observed as:
it is evident that the petitioners did not produce any evidence or material
before the appellate authority to demonstrate that the petitioners
submitted their reply to the show cause notice dated 9.11.2010. It is also
not in dispute that the packages were seized from the petitioners which
were kept for sale in their premises.
The petitioners were unable to point out to us any specific ground in the
Memo of Appeal to show there was no violation of the provisions of
MAHARASHTRA LEGAL METROLOGY MANUAL, 2011
.
183
Section 39 of the Act mentioned in the notice dated 9.11.2010. In the
absence thereof, it is very difficult to appreciate the defence of the
petitioners.
While dismissing the writ petition Hon’ble High Court appreciated the
order passed by the Controller of Legal Metrology in said appeal and
following comments were passed.
“In the facts and circumstances of the case, the order impugned is just
and proper and needs no interference. Writ Petition is dismissed.”

MAHARASHTRA LEGAL METROLOGY MANUAL, 2011
.
184
12.3 Appeals and Orders by Controller
Apart from these judgments there are orders passed by Hon’ble
Controller of Legal Metrology, in those cases, where proper
investigation is not done, products are duplicate, the interpretation of
the declaration made on packages is not taken into consideration while
booking the cases.
12.3.1 Case No. 18/2011 Date: - 19/04/2010
M/s. Tata Steel Ltd.,V/s
Inspector of Legal Metrology Respondent
Tumsar Division, District Bhandara
Inspector of Legal Metrology
Washim Division, District Washim
Inspector of Legal Metrology
Mehkar Division, District Buldhana
Subject: Duplicate products
The original packages produced by Appellant and the packages seized by
Respondents have been examined by me. I noticed the significant
difference between original and seized packages. My finding is that the
seized packages are not genuine ones and hence the Appellant cannot be
held responsible for the duplicate packages/products.
Hence the following order……..
ORDER
1. The Appeal is allowed.
2. The case booked by
a) Inspector of Legal Metrology,Tumsar Division, District
Bhandara b) Inspector of Legal Metrology Washim Division,
District Washim and , c) Inspector of Legal Metrology Mehkar
Division, District Buldhana against appellant are hereby dropped.
3. The seized duplicate packages be forfeited to Govt.
MAHARASHTRA LEGAL METROLOGY MANUAL, 2011
.
185
12.3.2 Appeal No.:- No. 14/2010 and 23/2010 Date:- 30/11/2010
M/s. Bosh Limited, Worli, Mumbai-400 018
V/s
Inspector of Legal Metrology, Akola-2
nd
Division.
Inspector of Legal Metrology, Nanded-1
st
Division.
Subject: Duplicate Products.
Hearing both sides I direct Appellant to submit written arguments on
30/11/2010. Accordingly Appellant submitted written arguments today.
After hearing both sides and going through written arguments and the
case papers on record, it is revealed that the packages seized are packed
much later than 1/1/2008 and bear thereon the name of company as
‘Motor Industries Co. Ltd’ whereas the company has changed its name
w. e. f. from 1/1/2008. Hence it is clear that the packages seized are
spurious and appellant cannot be held responsible for not declaring
statutory declarations on the spurious packages. Further the retailers have
compounded their offences. Hence the following order.
ORDER
1. The Appeal is allowed.
2. The cases booked by Inspector of Legal Metrology,
Akola-2
nd
Division and Inspector of Legal Metrology,
Nanded-1
st
Division are hereby closed.
3. Inspector of Legal Metrology, Akola-2
nd
Division and
Inspector of Legal Metrology, Nanded-1
st
Division are
hereby directed to take action accordingly.
MAHARASHTRA LEGAL METROLOGY MANUAL, 2011
.
186
4. Copy of this order be sent to Deputy Controller of Legal
Metrology, Amaravati Region, Deputy Controller of Legal
Metrology, Aurangabad Region, Assistant Controller of
Legal Metrology, Akola District, Assistant Controller of
Legal Metrology, Nanded District, Inspector of Legal
Metrology, Akola-2
nd
Division and Inspector of Legal
Metrology, Nanded-1
st
Division.
MAHARASHTRA LEGAL METROLOGY MANUAL, 2011
.
187
12.3.3 Appeal No.:- No. 45/2011 Date: - 24/8/2011
M/s.Reliance Communications Infrastructure Ltd.,
Dhirubhai Ambani Knowledge City
2CA08, H Block, 1st floor, Koparkhairane
Thane-Belapur Road,
Navi Mumbai- 400 710.
v/s
Inspector of Legal Metrology,
Daryappur Division,
District:-Amravati
The learned counsel for the Appellant pleaded that the package seized by
Respondent was not intended for sale. They produced copies of Customer
Acquisition Form and information broacher on record. It is clearly
written at the last line of clause please note that monthly subscription
charges are inclusive of equipment usage charges of ` 50 per month.
Further it is seen that clauses 1(XIV), 8.3, 10.1, 11.2, 11.3, 11.6 of terms
and conditions of Customer Acquisition Form clearly indicate that the
seized package was not meant for sale.
Respondent (Officers of Legal Metrology) admit the contentions
advanced in the argument by the Appellant.
I heard both sides and have gone through arguments and examined the
documents produced on record by Appellant. It is revealed that the
packages seized by Inspector of Legal Metrology Daryapur Dn. was not
meant for or offered for sale. Hence no offence is committed by
Appellant.
MAHARASHTRA LEGAL METROLOGY MANUAL, 2011
.
188
12.3.4 Appeal No.:- No. 8 and 9 of 2011; Date: 27
th
July,2011
1) M/s Grant Medical Foundation,
Bund Garden Road, Pune-1
2) M/s Grant Medical Foundation, and Medical Stores,
Bund Garden Road, Pune-1…… Appellant
v/s
Inspector of Legal Metrology, Pune 1
st
Division, Dist:-
Pune. Respondent
Appellant pleaded that they have replied to the notice issued by Inspector
of Legal Metrology, Pune 1
st
Division, but could not produce any
evidence to that effect. Further it is pleaded that they are not
manufacturers or distributors of the seized packages and hence they have
not committed any offence. However the packages seized from appellant
were kept for sale in their premises. Licence to sale these products in the
name of appellant is on record. Hence these arguments cannot be
accepted since appellant have clearly violated the provisions of Section
39 of the Standards of Weights and Measures Act, 1976 and Section 33
of the Standards of Weights and Measures (Enforcement) Act, 1985 read
with Rule 23(1) of the Standards of Weights and Measures (packaged
commodities) Rules, 1977.
MAHARASHTRA LEGAL METROLOGY MANUAL, 2011
.
189
Hence, the following order.
Order
1. Appeal is rejected.
2. If appellant applies for compounding of this offence within 20
days from receipt of this order, it shall be considered and
processed.
3. If appellant does not apply for compounding of this offence
within 20 days from receipt of this order, Inspector of Legal
Metrology, Pune-1 Division shall submit the case in the
appropriate court of law.
This order was challenged by the Appellant before Hon’ble Bombay
High Court. Hon’ble Bombay High Court while passing the order stated
that the petitioners were unable to point out to us any specific ground in
the Memo of Appeal to show there was no violation of the provisions of
Section 39 of the Act mentioned in the notice dated 9.11.2010. In the
absence thereof, it is very difficult to appreciate the defence of the
petitioners. After this the Hon’ble Court quoted the above order.
In the facts and circumstances of the case, the order impugned is just and
proper and needs no interference.
*****
MAHARASHTRA LEGAL METROLOGY MANUAL, 2011
.
190

MAHARASHTRA LEGAL METROLOGY MANUAL, 2011
.
191
CHAPTER -XIII
Notifications and Orders
13.1 Notifications
In order to implement the Act and Rules in a proper manner, notifications
regarding appointment, power delegation, prescribed format, etc. have
been issued from time to time. These notifications play a vital role for
enforcement officials. This chapter highlights a few important
notifications.
13.1.1
FOOD, CIVIL SUPPLIES AND CONSUMER PROTECTION DEPARTMENT,
GOVERNMENT OF MAHARASHTRA
Mantralaya Annexe, Mumbai - 400 032, dated 18
th
June, 2011.
Notification
LEGAL METROLOGY ACT, 2009.
No.LMO-2010/410/C.R. 175 (Part-2) /C.P.4 In exercise of the
powers conferred by sub-section (1) of the section 14 of The Legal
Metrology Act, 2009 (No. 1 of 2010), and in supersession of the previous
orders relating to appointment of Controller of Legal Metrology, the
Government of Maharashtra hereby appoints Dr. Maadhava Saanap, IPS,
the Controller of Legal Metrology , who has been previously appointed
under provision of sub-section (1) of the section 5 of the Standards of
Weights and Measures (Enforcement) Act ,1985 to be the Controller of
Legal Metrology, for the purposes of this Act, for the State of
Maharashtra .
By order and in the name of the Governor of Maharashtra
(P.T.Nalawade )
Joint Secretary to Government

MAHARASHTRA LEGAL METROLOGY MANUAL, 2011
.
192
13.1.2
FOOD, CIVIL SUPPLIES AND CONSUMER PROTECTION DEPARTMENT,
GOVERNMENT OF MAHARASHTRA
Mantralaya Annexe, Mumbai - 400 032, dated 18
th
June, 2011.
Notification
LEGAL METROLOGY ACT, 2009.
No.LMO-2010/410/C.R. 175 (Part-2) /C.P.4 In exercise of the
powers conferred by sub-section (1) of the section 14 of The Legal
Metrology Act, 2009 (No. 1 of 2010), and in super session of the
previous orders relating to appointment of Deputy Controllers of Legal
Metrology, the Government of Maharashtra hereby appoints the Deputy
Controllers of Legal Metrology previously appointed under provision of
sub-section (1)of the section 5 of the Standards of Weights and Measures
(Enforcement) Act,1985 specified in column 2 of the Schedule hereto to
be the Deputy Controllers of Legal Metrology as specified in column 3
of the said schedule, for the purposes of this Act.
Schedule
Sr. No. Deputy Controller of Legal
Metrology appointed under
Section 5 of the Standards of
Weights and Measures
(Enforcement) Act, 1985
Deputy Controller of Legal Metrology
appointed under Section 14 of The
Legal Metrology Act, 2009
1 2 3
1
Deputy Controller of Legal
Metrology, Respective Region
Deputy Controller of Legal Metrology,
Respective Region
By order and in the name of the Governor of Maharashtra
(P.T.Nalawade )
Joint Secretary to Government

MAHARASHTRA LEGAL METROLOGY MANUAL, 2011
.
193
13.1.3
FOOD, CIVIL SUPPLIES AND CONSUMER PROTECTION DEPARTMENT,
GOVERNMENT OF MAHARASHTRA
Mantralaya Annex, Mumbai - 400 032, dated 18
th
June, 2011.
Notification
LEGAL METROLOGY ACT, 2009.
No.LMO-2010/410/C.R. 175 (Part-2) /C.P.4 In exercise of the
powers conferred by sub-section (1) of the section 14 of The Legal
Metrology Act, 2009 (No. 1 of 2010) and in supersession of the previous
orders relating to appointment of Assistant Controllers of Legal
Metrology, the Government of Maharashtra hereby appoints the
Assistant Controllers of Legal Metrology previously appointed under
provision of sub-section (1) of the section 5 of the Standards of Weights
and Measures (Enforcement) Act ,1985 specified in column 2 of the
Schedule hereto to be the Assistant Controllers of Legal Metrology as
specified in column 3 of the said schedule for the purposes of this Act.
Schedule
Sr. No. Assistant Controller of Legal
Metrology appointed under Section 5
of the Standards of Weights and
Measures (Enforcement) Act, 1985
Assistant Controller of Legal
Metrology appointed under
Section 14 of The Legal
Metrology Act, 2009
1 2 3
1
Assistant Controller of Legal
Metrology, Respective District
Assistant Controller of Legal
Metrology, Respective District
By order and in the name of the Governor of Maharashtra
(P.T.Nalawade )
Joint Secretary to Government

MAHARASHTRA LEGAL METROLOGY MANUAL, 2011
.
194
13.1.4
FOOD, CIVIL SUPPLIES AND CONSUMER PROTECTION DEPARTMENT,
GOVERNMENT OF MAHARASHTRA
Mantralaya Annex, Mumbai - 400 032, dated 18
th
June, 2011.
Notification
LEGAL METROLOGY ACT, 2009.
No.LMO-2010/410/C.R. 175 (Part-2) /C.P.4: In exercise of the powers
conferred by sub-section (1) of the section 14 of The Legal Metrology
Act , 2009 (No. 1 of 2010) and in supersession of the previous orders
relating to appointment of Inspector of Legal Metrology, the
Government of Maharashtra hereby appoints the Inspectors of Legal
Metrology previously appointed under provision of sub-section (1) of the
section 5 of the Standards of Weights and Measures (Enforcement)
Act,1985 specified in column 2 of the Schedule hereto to be the
Inspectors of Legal Metrology as specified in column 3 of the said
schedule for the purposes of this Act.
Schedule
Sr. No. Inspecto of Legal Metrology
appointed under Section 5 of the
Standards of Weights and
Measures (Enforcement) Act, 1985
Inspecto of Legal Metrology
appointed under Section 14 of
The Legal Metrology Act, 2009
1 2 3
1 Inspector of Legal Metrology,
Respective Division Inspector of Legal Metrology,
Respective Division
By order and in the name of the Governor of Maharashtra
(P.T.Nalawade )
Joint Secretary to Government
MAHARASHTRA LEGAL METROLOGY MANUAL, 2011
.
195
13.1.5
FOOD, CIVIL SUPPLIES AND CONSUMER PROTECTION DEPARTMENT,
GOVERNMENT OF MAHARASHTRA
Mantralaya Annex, Mumbai - 400 032, dated 18
th
June, 2011.
Notification
LEGAL METROLOGY ACT, 2009
No. LMO-2010/410/C.R. 175 (Part-2) /C.P.4: In exercise of the powers
conferred by sub-section (3) of the section 14 of The Legal Metrology
Act, 2009 (No. 1 of 2010) and in suppression of the previous
notifications/orders in this regard, the Government of Maharashtra,
hereby define the local limits as specified in column 3 of the Schedule
hereto, within which the Legal Metrology Officers appointed under sub-
section (1) of the section 14 specified in column 2 of the said Schedule
shall exercise the powers and discharge the duties conferred or imposed
on them by or under the said Act. The Controller of Legal Metrology is
hereby authorized to define the area within the local limits as shown in
column 3 for Legal Metrology Officer.

MAHARASHTRA LEGAL METROLOGY MANUAL, 2011
.
196
Schedule
Sr.No.
Designation of Legal Metrology
Officers Local limits
1 2 3
1. Deputy Controller of Legal
Metrology, Head Quarter,
Maharashtra State, Mumbai
Whole State
2. Deputy Controller of Legal
Metrology, Mumbai Metropolitan
Region, Mumbai
Greater Mumbai and Mumbai
Suburban Districts
3. Deputy Controller of Legal
Metrology, Konkan Region, Navi
Mumbai
Thane, Raigad, Ratnagiri and
Sindhudurg Districts
4. Deputy Controller of Legal
Metrology, Nashik Region, Nashik Nashik, Jalgaon, Dhule,
Nandurbar and Ahmednagar
Districts.
5. Deputy Controller of Legal
Metrology,
Pune Region, Pune
Pune ,Satara, Sangli,
Kolhapur and Solapur
Districts.
6. Deputy Controller of Legal
Metrology, Aurangabad Region,
Aurangabad
Aurangabad, Beed,
Osmanabad, Nanded,
Parbhani, Hingoli, Latur and
Jalna Districts.
7. Deputy Controller of Legal
Metrology, Amravati Region,
Amravati
Amravati, Buldhana, Akola,
Washim and Yeotmal
Districts.
8. Deputy Controller of Legal
Metrology, Nagpur Region, Nagpur Nagpur, Wardha, Bhandara,
Gondia, Chandrapur and
Gadchiroli Districts.
9. Assistant Controller of Legal
Metrology, Head Quarter,
Maharashtra State (Administration),
Mumbai
Whole State
10. Assistant Controller of Legal
Metrology, Head Quarter,
Maharashtra State (Accounts),
Mumbai
Whole State

MAHARASHTRA LEGAL METROLOGY MANUAL, 2011
.
197
11. Assistant Controller of Legal
Metrology, Mumbai Metropolitan
Regional Office (Administration,
Accounts, Legal), Mumbai
Greater Mumbai and Mumbai
Suburban Districts
12. Assistant Controller of Legal
Metrology, Mumbai District -1, 2, 3
and 4, Mumbai
Greater Mumbai and Mumbai
Suburban Districts
13. Assistant Controller of Legal
Metrology, Konkan Regional Office
(Administration, Accounts), Navi
Mumbai
Thane, Raigad, Ratnagiri and
Sindhudurg Districts
14. Assistant Controller of Legal
Metrology, Thane District,Thane Thane District
15. Assistant Controller of Legal
Metrology, Ratnagiri District,
Ratnagiri
Ratnagiri and Sindhudurg
Districts
16. Assistant Controller of Legal
Metrology, Raigad District, Alibag Raigad District
17. Assistant Controller of Legal
Metrology, Nashik Regional Office
(Administration, Accounts), Nashik
Nasik, Jalgaon, Dhule,
Nandurbar, and Ahmednagar
Districts
18. Assistant Controller of Legal
Metrology, Nashik District, Nashik Nashik District
19. Assistant Controller of Legal
Metrology, Dhule District, Dhule Dhule and Nandurbar District
20. Assistant Controller of Legal
Metrology, Ahmednagar District,
Ahmednagar
Ahmednagar District
21. Assistant Controller of Legal
Metrology, Jalgaon District, Jalgaon Jalgaon District
22. Assistant Controller of Legal
Metrology,
Pune Regional Office
(Administration, Accounts), Pune
Pune, Satara, Sangli,
Kolhapur and Solapur
Districts
23. Assistant Controller of Legal
Metrology, Pune District, Pune Pune District

MAHARASHTRA LEGAL METROLOGY MANUAL, 2011
.
198
24. Assistant Controller of Legal
Metrology, Satara District, Satara Satara District
25. Assistant Controller of Legal
Metrology, Sangli District, Sangli Sangli District
26. Assistant Controller of Legal
Metrology, Kolhapur District,
Kolhapur
Kolhapur District
27. Assistant Controller of Legal
Metrology, Solapur District, Solapur Solapur District
28. Assistant Controller of Legal
Metrology, Aurangabad Regional
Office (Administration, Accounts),
Aurangabad
Aurangabad, Beed,
Osmanabad, Nanded,
Parbhani, Hingoli, Latur and
Jalna Districts
29. Assistant Controller of Legal
Metrology, Aurangabad District,
Aurangabad
Aurangabad District
30. Assistant Controller of Legal
Metrology, Jalana District, Jalana Jalana District
31. Assistant Controller of Legal
Metrology, Beed District, Beed Beed District
32. Assistant Controller of Legal
Metrology, Parbhani District,
Parbhani
Parbhani and Hingoli
Districts.
33. Assistant Controller of Legal
Metrology, Nanded District, Nanded Nanded District
34. Assistant Controller of Legal
Metrology, Latur District, Latur. Latur and Osmanabad
Districts.
35. Assistant Controller of Legal
Metrology, Amravati Regional Office
(Administration, Accounts), Amravati
Amrawati, Buldhana, Akola,
Washim and Yeotmal
Districts
36. Assistant Controller of Legal
Metrology, Amravati District,
Amravati
Amravati District
37. Assistant Controller of Legal
Metrology, Akola District, Akola Akola and Washim Districts

MAHARASHTRA LEGAL METROLOGY MANUAL, 2011
.
199
38. Assistant Controller of Legal
Metrology, Buldhana District,
Buldhana
Buldhana District
39. Assistant Controller of Legal
Metrology, Yeotmal District, Yeotmal
Yeotmal District
40. Assistant Controller of Legal
Metrology, Nagpur Regional Office
(Administration, Accounts), Nagpur
Nagpur, Wardha, Bhandara,
Gondia, Chandrapur and
Gadchiroli Districts
41. Assistant Controller of Legal
Metrology Nagpur District, Nagpur Nagpur and Wardha Districts
42. Assistant Controller of Legal
Metrology, Bhandara District,
Bhandara
Bhandara and Gondia
Districts
43. Assistant Controller of Legal
Metrology, Chandrapur District,
Chandrapur
Chandrapur and Gadchiroli
Districts
44. Inspector of Legal Metrology, Head
Quarter, Maharashtra State (I, II, III,
IV, V, VI, VII), Mumbai
Whole State
45. Inspector of Legal Metrology,
Mumbai Metropolitan Region (I, II,
III, IV, V, VI, VIII), Mumbai
Greater Mumbai and Mumbai
Suburban Districts
46. Inspector of Legal Metrology,
Precision Laboratory Division,
Mumbai
Greater Mumbai and Mumbai
Suburban Districts
47. Inspector of Legal Metrology,
Standard Laboratory I, II,III,IV,V,
Mumbai
Greater Mumbai and Mumbai
Suburban Districts
48. Inspector of Legal Metrology,
Mandvi-I, II, Kulaba Division
Mumbai
Greater Mumbai and Mumbai
Suburban Districts
49.
Inspector of Legal Metrology, Vehicle
Tank Calibration I, II, III, IV, V, VI
Greater Mumbai and Mumbai
Suburban Districts
50. Inspector of Legal Metrology,
Girgaon (I, II ), Kalabadevi, Byculla
(I, II and III), Dadar (I,II and III),
Dharavi, Wadala Division, Mumbai
Greater Mumbai and Mumbai
Suburban Districts

MAHARASHTRA LEGAL METROLOGY MANUAL, 2011
.
200
51.
Inspector of Legal Metrology, Bandra,
Vile-parle, Andheri (I, II),
Jogeshwari, Goregaon (I, II), Malad,
Borivali, Kandivali, Santakruz,
Dahisar Division, Mumbai
Greater Mumbai and Mumbai
Suburban Districts
52. Inspector of Legal Metrology,
Kurla(I,II and III), Ghatkopar (I,II),
Vikhroli, Bhandup, Mulund, Cembur,
Govandi, Mankhurd Division,
Mumbai
Greater Mumbai and Mumbai
Suburban Districts
53. Inspector of Legal Metrology,
Konkan Region (I, II), New Mumbai.
Thane, Raigad, Ratnagiri and
Sindhudurg Districts
54. Inspector of Legal Metrology,
Thane(I, II,III), Vashi (I,II), Kalyan
(I,II), Ulhasanagar, Bhivandi(I,II),
Palghar, Bhayender, Vasai, Shahapur,
Dahanu Division
Thane District
55. Inspector of Legal Metrology, Panvel-
(I, II), Karjat (Raigad District), Roha,
Alibag, Mangaon, Mahad Division.
Raigad District
56. Inspector of Legal Metrology,
Ratnagiri, Rajapur, Sangmeshwar,
Chiplun- (I, II), Dapoli Division
Ratnagiri District
57. Inspector of Legal Metrology,
Sawantwadi, Malavan, Kankavali
Division
Sindhudurg District
58. Inspector of Legal Metrology, Nashik
Region -(I,II), Nashik Nasik, Jalgaon, Dhule,
Nandurbar and Ahmednagar
Districts
59. Inspector of Legal Metrology,
Nashik- (I,II,III,IV,V), Malegaon,
Manmad, Pimpalgon-Baswant,
Satana, Vani Division
Nashik District
60. Inspector of Legal Metrology, Dhule-
(I,II,III), Shirpur, Shindhkheda
Division
Dhule District
61.
Inspector of Legal Metrology, Taloda,
Nandurbar Division Nandurbar District

MAHARASHTRA LEGAL METROLOGY MANUAL, 2011
.
201
62. Inspector of Legal Metrology,
Ahmednagar-(I, II, III), Rahuri,
Shrirampur, Kopargaon, Karjat,
Sangamner, Shevgaon Division
Ahmednagar District
63. Inspector of Legal Metrology,
Jalgaon-(I, II), Bhusaval, Raver,
Amalner, Chalisgaon, Pachora, Yaval
Division
Jalgaon District
64. Inspector of Legal Metrology, Pune
Region -(I,II), Pune Pune, Satara, Sangli,
Kolhapur and Solapur
Districts
65. Inspector of Legal Metrology, Pune-
(I,II,III,IV,V,VI), Pimpri, Chinchwad,
Haveli(I,II), Khed, Baramati, Junnar,
Bhosari, Vehicle Tank, Shirur,
Indapur, Daund, Wadgaon-Maval,
Bhor Division
Pune District
66. Inspector of Legal Metrology, Satara,
Phaltan, Koregaon, Karad (I,II)
Division
Satara District.
67. Inspector of Legal Metrology, Sangli-
(I,II), Miraj, Islampur, Tasgaon, Vita,
Jat Division
Sangli District
66. Inspector of Legal Metrology,
Kolhapur-(I,II,III,IV),
Ichalkaranji(I,II), Kodoli, Shiroi,
Kagal, Gadhinglaj Division.
Kolhapur District
67.
Inspector of Legal Metrology, Solapur
– (I,II,III,IV), Barshi, Pandharpur,
Akluj, Kurduwadi, Sangola, Akkalkot
Division
Solapur District
68. Inspector of Legal Metrology,
Aurangabad Region - (I,II),
Aurangabad
Aurangabad, Beed,
Osmanabad, Nanded,
Parbhani, Hingoli,Latur and
Jalna Districts
69. Inspector of Legal Metrology,
Aurangabad – (I,II,III), Paithan ,
Vaijapur, Gangapur , Kannad, Sillod
Division
Aurangabad District

MAHARASHTRA LEGAL METROLOGY MANUAL, 2011
.
202
70. Inspector of Legal Metrology, Jalna –
(I,II), Bhokardan, Ambad Division Jalna Distric
71. Inspector of Legal Metrology, Beed,
Patoda, Gevari, Parli-vaijnath
Division
Beed District
72. Inspector of Legal Metrology,
Nanded- (I,II), Bhokar,
Deglur,Naigaon Division, Nanded.
Nanded District
73. Inspector of Legal Metrology,
Parbhani – (I,II), Selu Division. Parbhani District
74.
Inspector of Legal Metrology, Hingoli
Division, Hingoli Hingoli District
75. Inspector of Legal Metrology, Latur –
(I,II), Udgir, Ausa Division Latur District
76. Inspector of Legal Metrology,
Osmanabad, Yuljapur,Bhoom
Division
Osmanabad District
77. Inspector of Legal Metrology,
Amravati Region -
(I,II), Amravati.
Amrawati, Buldhana, Akola,
Washim and Yeotmal
Districts
78. Inspector of Legal Metrology,
Amravati – (I, II, III, IV), Achalpur,
Daryapur, Morshi, Chandur Railway
Division
Amravati District
79. Inspector of Legal Metrology,
Yeotmal, Pusad, Umarkhed, Vani,
Pandharkvada, Ner Division.
Yeotmal District
80. Inspector of Legal Metrology, Akola-
(I,II), Akot, Murtijapur Division Akola District
81. Inspector of Legal Metrology,
Washim, Manglurpir Division,
Washim.
Washim District
82. Inspector of Legal Metrology,
Buldhana, Nandura, Chikhl,
Khamgaon, Mehkar Division.
Buldhana District

MAHARASHTRA LEGAL METROLOGY MANUAL, 2011
.
203
83.
Inspector of Legal Metrology, Nagpur
Region - (I,II), Nagpur Nagpur, Wardha, Bhandara,
Gondia, Chandrapur and
Gadchiroli Districts
84.
Inspector of Legal Metrology, Nagpur
– (I,II,III,IV,V,VI,VII,VIII), Vehicle
Tank Calibration, Hingna(I,II),
Umred, Kamthi, Savner, Katol
Division
Nagpur District
85. Inspector of Legal Metrology,
Wardha, Arvi, Hinganghat Division Wardha District
86. Inspector of Legal Metrology,
Bhandara, Tumsar, Sakoli Division Bhandara District
87. Inspector of Le
gal Metrology, Gondia
Division, Gondia Gondia District
88. Inspector of Legal Metrology, Devari
Division, Devari. Gondia District
89. Inspector of Legal Metrology,
Chandrapur, Warora, nagbhid, Mul,
Rajura Division.
Chandrapur District
90. Inspector of Legal Metrology,
Gadchiroli, Aheri, Armori Division. Gadchiroli District.
By order and in the name of the Governor of Maharashtra
(P.T.Nalawade)
Joint Secretary to Government
MAHARASHTRA LEGAL METROLOGY MANUAL, 2011
.
204
13.1.6
FOOD, CIVIL SUPPLIES AND CONSUMER PROTECTION DEPARTMENT,
GOVERNMENT OF MAHARASHTRA
Mantralaya Annex, Mumbai - 400 032, dated 18
th
June, 2011.
Notification
LEGAL METROLOGY ACT, 2009.
No.LMO-2010/410/C.R. 175 (Part-2) /C.P.4 In exercise of the
powers conferred by sub-section (1) and (3) of the section 14 of The
Legal Metrology Act, 2009 (No. 1 of 2010) and in supersession of the
previous notifications/orders in this regard, the Government of
Maharashtra, being of the opinion that it is necessary or expedient in the
public interest so to do, hereby authorize subordinate officers specified in
column No (2) of the Schedule appended hereto exercise the powers and
discharge duties of the Controller, Legal Metrology, in respect of powers
/ functions specified against each of them in column No (3) of the said
schedule within the respective jurisdiction . The powers delegated by
this notification shall be exercised under the general superintendence,
direction and guidance of the Controller.

MAHARASHTRA LEGAL METROLOGY MANUAL, 2011
.
205
Schedule
Serial
No. Designation of Legal
Metrology Officers Powers / Functions
1 2 3
1 Deputy Controller of
Legal Metrology Head
Quarter, Maharashtra
State, Mumbai.
1.
Grant of licence to manufacturer of
Weight or Measure.
2.
Grant of licence to repairer and
dealer of Weight or Measure who is
the manufacturer.
3.
Grant of licence to repairer of
Weight or Measurer who wishes to
work as repairer in more tha
n one
region or for throughout the State .
4.
Renewal of licence of manufacturer
of Weight or Measure.
5.
Renewal of licence of repairer and
dealer who is manufacturer of
weight or measure.
6.
Renewal of licence of repairer
having workshops located in m
ore
than one region.
7.
Any alteration in licence issued by
him.
8.
Suspension and cancellation of
licence issued by him.
2 Deputy Controller of
Legal Metrology Mumbai
Metropolitan Region
/Kokan/Pune/Nashik/Aur
angabad/Amravati/Nagpu
r Region.
1. Grant of
licence to repairer in Weight
or Measure having activities of
repairing in Metropolitan Region
/Kokan/Pune/Nashik/Aurangabad/
Amravati/Nagpur Region.
2. Renewal of licence of repairer in
Weight or Measure who is not
manufacturer of Weight or
Measure and
whose licence is
issued by Deputy Controller, Legal
Metrology, Head Quarter, Mumbai
having workshop premises as
mentioned in the licence is only in
(Metropolitan Region
/Kokan/Pune/Nashik/Aurangabad/

MAHARASHTRA LEGAL METROLOGY MANUAL, 2011
.
206
By order and in the name of the Governor of Maharashtra,
( P.T.Nalawade )
Joint Secretary to Government
Amravati/Nagpur) Region.
3. Renewal of licence of repai
rer
issued by him and who is having
workshops located in more than
one District within (Metropolitan
Region
/Kokan/Pune/Nashik/Aurangabad/
Amravati/Nagpur) Region.
4. Any alteration in licence issued by
him.
5. Suspension and cancellation of
repairer licence issued by him.
3 Assistant Controller of
Legal Metrology,
Respective District.
1. Grant of licence to dealer in Weight
or Measure having premises in his
jurisdiction.
2. Renewal of licence of dealer of
Weight or Measure issued by him
and by other Leg
al Metrology
Officer having premises of the
licencee in his jurisdiction.
3. Renewal of licence of repairer in
Weight or Measure issued by
Deputy Controller of Legal
Metrology, Respective District
Region and having workshop in his
jurisdiction.
4. Any al
teration in licence issued by
him.
5. Suspension and cancellation of
dealer licence issued by him.
MAHARASHTRA LEGAL METROLOGY MANUAL, 2011
.
207
13.1.7
MINISTRY OF CONSUMER AFFAIRS, FOOD AND
PUBLIC DISTIBUTION
(Department of Consumer Affairs)
NOTIFICATION
New Delhi, The 2
nd
November, 2011
G.S.R.792(E). – In exercise of the powers conferred by sub-section (7) of
section 13 of The Legal Metrology Act,2009 (No.1 of 2010), the Central
Government hereby delegates to the Controller of Legal Metrology in the
State of Gujarat, Maharashtra, Rajasthan, Utter Pradesh and West Bengal,
with the consent of the said state Government all the powers exercisable
by the Director of Legal Metrology pertaining to the provision of Section
18, 27, 28, 29, 30, 33, 34, 35 and 36 of the said Act and under rule 32 of
the Legal Metrology (Packaged Commodities) Rules, 2011 in relation to
inter-State trade and Commerce, subject to the condition that a quarterly
report of action taken under the said provisions of the Act and Rules
containing the number of cases booked, compounded, prosecuted and
convicted shall be sent to the Director of Legal Metrology Department of
Consumer Affairs, Government of India.
[F.No.WM-9(16)/2011]
MANOJ KUMAR PARIDA, Jt Secy
MAHARASHTRA LEGAL METROLOGY MANUAL, 2011
.
208
13.2 Orders
13.2.1
CONTROLLER OF LEGAL METROLOGY,
MAHARASHTRA STATE, MUMBAI
Government Barrack No. 7, Free Press Journal Marg,
Mumbai -400 02, Dated - 29
th
July, 2011.
ORDER
LEGAL METROLOGY ACT, 2009
No. LMO/2010/ 410/C.R.175 (Part-2) / C.P.4- In exercise of the powers
conferred by sub section(3) of section 48 of The Legal Metrology Act,
2009, the Controller of Legal Metrology, Maharashtra State hereby
authorizes the Legal Metrology Officers appointed under sub section (1)
of section 14 of The Legal Metrology Act, 2009 specified in column
No.2 of the Schedule hereto, for the purpose of sub-section (3) of section
48 of the said Act, as far as it relates to the offenses for Contravention of
The Legal Metrology Act, 2009 and Maharashtra Legal Metrology
(Enforcement) Rules, 2011 as shown in column No.4 of the said
Schedule, in respect of areas respectively specified against each of them
in column No.3. The powers delegated by this order shall be exercised
under the general superintendence, direction and guidance of the
Controller.

MAHARASHTRA LEGAL METROLOGY MANUAL, 2011
.
209
Schedule
Serial
No. Designation of
Legal Metrology
Officers
Area Contravention of
1 2 3 4
1
Deputy Controller of
Legal Metrology,
Head Quarter,
Maharashtra State,
Mumbai.
Maharashtra All sections specified under sub-
section (3)of section
48 in the said
Act except section 37.
All rules under Maharashtra Legal
Metrology (Enforcement) Rules,
2011.
2
Deputy Controller of
Legal Metrology,
Mumbai
Metropolitan/Kokan
/Pune /Nashik
/Aurangabad/
Amravati/ Nagpur
Region .
Respective
Region.
1) All sections specified under
sub-section (3)of section 48 in the
said Act except section 37 , 45
and
Section 47 (except licence issued
by the Deputy Controller of Legal
Metrology, Head Quarter ,
Maharashtra State, Mumbai.).
2) All rules under Maharashtra
Legal Metrology (Enforcement)
Rules, 2011.
3 Assistant Controller
of Legal Metrology,
Respective District.
Respective
District’s
Region.
1) All sections specified under
sub-
section (3) of section 48 in the
said Act except section 30, 36, 37,
45, 46, 47.
2) All rules under Maharashtra
Legal Metrology (Enforcement)
Rules, 2011.
Dr. Maadhava Saanap,
Controller of Legal Metrology,
Maharashtra State, Mumbai.

MAHARASHTRA LEGAL METROLOGY MANUAL, 2011
.
210
13.2.2
CONTROLLER OF LEGAL METROLOGY, MAHARASHTRA
STATE, MUMBAI
Government Barrack No. 7, Free Press Journal Marg,
Mumbai -400 02, Dated - 29
th
July, 2011.
ORDER
LEGAL METROLOGY ACT, 2009
No. LMO/2010/ 410/C.R.175 (Part-2) / C.P.4- In pursuance of the
powers conferred by sub section(2) of section 49 of The Legal
Metrology Act, 2009, the Controller of Legal Metrology, Maharashtra
State hereby authorizes to Deputy Controller, Head Quarter, Maharashtra
State appointed under sub section (1) of section 14 of The Legal
Metrology Act, 2009 be the Legal Metrology Officer for the purposes of
the sub-section (2) of said section 49.
Dr. Maadhava Saanap,
Controller of Legal Metrology,
Maharashtra State, Mumbai.
MAHARASHTRA LEGAL METROLOGY MANUAL, 2011
.
211
13.2.3
CONTROLLER OF LEGAL METROLOGY, MAHARASHTRA
STATE, MUMBAI
Government Barrack No. 7, Free Press Journal Marg,
Mumbai -400 02, Dated - 29
th
July, 2011.
ORDER
MAHARASHTRA LEGAL METROLOGY (ENFORCEMENT) RULES, 2011.
No. LMO/2010/ 410/C.R.175 (Part-2) / C.P.4- In pursuance of the
proviso to sub-rule 4 of Rule 21 of the Maharashtra Legal Metrology
(Enforcement) Rules, 2011, the Controller of Legal Metrology,
Maharashtra State, hereby specify that the user of weights and measures
shall keep at the trade premises where the number of weighing
instruments are more than one, the total verified and stamped weights
equivalent to 1/10
th
of the capacity of the highest capacity weighing
instrument.
Dr. Maadhava Saanap,
Controller of Legal Metrology,
Maharashtra State, Mumbai
MAHARASHTRA LEGAL METROLOGY MANUAL, 2011
.
212
13.2.4
CONTROLLER OF LEGAL METROLOGY, MAHARASHTRA
STATE, MUMBAI
Government Barrack No. 7, Free Press Journal Marg,
Mumbai -400 02, Dated - 29
th
July, 2011.
ORDER
MAHARASHTRA LEGAL METROLOGY (ENFORCEMENT) RULES, 2011.
No. LMO/2010/ 410/C.R.175 (Part-2) / C.P.4- In exercise of the powers
conferred by Rule 11 of the Maharashtra Legal Metrology
(Enforcement) Rules, 2011, the Controller of Legal Metrology,
Maharashtra State hereby specify the quarterly returns/reports which
shall be submitted by licenced manufacturers, repairers, dealers of
weight or measure to the licence renewing authority within 10 days after
the end of quarter i.e. on or before 10
th
day of January, April, July and
October respectively in the following form.
Form
Quarterly Report to be submitted by Manufacturer/ Repairer/Dealer
[MAHARASHTRA LEGAL METROLOGY (ENFORCEMENT) RULES, 2011 (Rule-11)]
Period of Report- __________________________
Name and address of the Licencee-_____________________________
Licence No.-______________________________ Validity Date-

MAHARASHTRA LEGAL METROLOGY MANUAL, 2011
.
213
Description of weight or measure
Class- I/II Class- III/IV
Weight
Weighing
Instruments
Weight
Measures
Weighing
Instruments
Measuring
Instruments
Total
1 2 3 4 5 6 7 8 9
Mech-
anical
Electronic ---- ---- ----
--
Numbers
Total
Mech-
anical
Electronic ---- ---- ----
--
Verifi-
cation
and
stamp-
ing fees `
Total
Seal and Signature of the Licencee
Note- 1) Manufaturer/ Repairer/Dealer should submit licencewise reports
separately.
2) Manufaturer/Dealer should submit inter State and intra State
trade report separately.
Dr. Maadhava Saanap,
Controller of Legal Metrology,
Maharashtra State, Mumbai.
MAHARASHTRA LEGAL METROLOGY MANUAL, 2011
.
214
13.2.5
CONTROLLER OF LEGAL METROLOGY, MAHARASHTRA
STATE, MUMBAI
Government Barrack No. 7, Free Press Journal Marg,
Mumbai -400 02, Dated - 29
th
July, 2011.
ORDER
MAHARASHTRA LEGAL METROLOGY (ENFORCEMENT) RULES, 2011
No. LMO/2010/ 410/C.R.175 (Part-2) / C.P.4- In exercise of the powers
conferred by sub rule(1) of rule 14 of the Maharashtra Legal
Metrology(Enforcement) Rules, 2011, the Controller of Legal Metrology,
Maharashtra State hereby direct that the weights of denomination of 20
mg or below shall be exempted from the requirement of being stamped
for the purposes of verification, on account of the sizes of such weights
which render the same impracticable for being stamped under the
provisions of sub rule(1) of rule 14 of the said Rules.
The verification in the case of such weights shall be in the form of the
prescribed certificate, certifying that such weights conforms to the
standards established by or under The Legal Metrology Act, 2009 and
every weights and measures so certified shall be deemed to have been
verified and stamped under the said Act on the date on which such
verification certificate was issued.
Dr. Maadhava Saanap,
Controller of Legal Metrology,
Maharashtra State, Mumbai .
MAHARASHTRA LEGAL METROLOGY MANUAL, 2011
.
215
13.2.6
CONTROLLER OF LEGAL METROLOGY, MAHARASHTRA
STATE, MUMBAI
Government Barrack No. 7, Free Press Journal Marg,
Mumbai -400 02, Dated - 29
th
July, 2011.
ORDER
MAHARASHTRA LEGAL METROLOGY (ENFORCEMENT) RULES, 2011
No. LMO/2010/ 410/C.R.175 (Part-2) / C.P.4- In pursuance of the sub-
rule (5) of Rule 10 of the Maharashtra Legal Metrology (Enforcement)
Rules, 2011, the Controller of Legal Metrology, Maharashtra State,
hereby authorizes the Inspectors of Legal Metrology appointed under sub
section (1) of section 14 of The Legal Metrology Act, 2009 for the
purpose said sub-rule(5) of said rule 10 in respect of licence in his
jurisdiction.
Dr. Maadhava Saanap,
Controller of Legal Metrology,
Maharashtra State, Mumbai .
MAHARASHTRA LEGAL METROLOGY MANUAL, 2011
.
216
13.2.7
CONTROLLER OF LEGAL METROLOGY, MAHARASHTRA
STATE, MUMBAI
Government Barrack No. 7, Free Press Journal Marg,
Mumbai -400 02, Dated - 29
th
July, 2011.
ORDER
MAHARASHTRA LEGAL METROLOGY (ENFORCEMENT) RULES, 2011
No. LMO/2010/ 410/C.R.175 (Part-2) / C.P.4- In exercise of the powers
conferred by sub-rule(3) Rule 15 of the Maharashtra Legal Metrology
(Enforcement) Rules, 2011, the Controller of Legal Metrology,
Maharashtra State hereby specify the form in which user of weight or
measure shall submit in writing the intimation regarding non-use of
weight or measure to the Inspector of Legal Metrology of concerned
jurisdiction for getting exemption of period for counting additional fee in
the following form. .
FORM
[MAHARASHTRA LEGAL METROLOGY (ENFORCEMENT)
RULES, 2011.Rule 15(3)]
Description of Weight or Measure which are not in use
1) Name and address of the user-
2) Nature of Business -
3) Type of weight or measure and Quantity-
4) Name of the Manufacturer-
5) Capacity-
6) Class-
7) Machine Serial No.-
8) Last verification certificate No. and Date-
9) Reason for non-usage. –
MAHARASHTRA LEGAL METROLOGY MANUAL, 2011
.
217
I/We, _____________________________________(Name and
desgination) here by declare that, I /We know that use of weight or
measure without valid verification and stamp is an offence under the
provisions of Legal Metrology Act, 2009 and the rules made there under.
I/We will not use above weight or measure without getting re-verified /
stamped from you, before putting it into use.
Date- Signiture of the user
Dr. Maadhava Saanap,
Controller of Legal Metrology,
Maharashtra State, Mumbai .

MAHARASHTRA LEGAL METROLOGY MANUAL, 2011
.
218
13.2.8
CONTROLLER OF LEGAL METROLOGY, MAHARASHTRA
STATE, MUMBAI.
Government Barrack No. 7, Free Press Journal Marg,
Mumbai -400 02, Dated - 29
th
July, 2011.
ORDER
LEGAL METROLOGY ACT, 2009
No. LMO/2010/ 410/C.R.175 (Part-2) / C.P.4- In pursuance of the
powers conferred by sub section(1) of section 24 of The Legal
Metrology Act, 2009, the Controller of Legal Metrology, Maharashtra
State hereby specifies that Office or Camp office of Inspector of Legal
Metrology of respective jurisdiction appointed under sub section (1) of
section 14 of The Legal Metrology Act, 2009 shall be the place of
verification, stamping and sealing of weight or measure except provided
by Maharashtra Legal Metrology (Enforcement) Rules, 2011 and
generally the working hours of working days for Offices of Government
of Maharashtra shall be the hours during which verification, stamping
and sealing of weight or measure shall be done.
Dr. Maadhava Saanap,
Controller of Legal Metrology,
Maharashtra State, Mumbai .
MAHARASHTRA LEGAL METROLOGY MANUAL, 2011
.
219
13.2.9
CONTROLLER OF LEGAL METROLOGY, MAHARASHTRA
STATE, MUMBAI
Government Barrack No. 7, Free Press Journal Marg,
Mumbai -400 02, Dated - 29
th
July, 2011.
ORDER
MAHARASHTRA LEGAL METROLOGY (ENFORCEMENT) RULES, 2011
No. LMO/2010/ 410/C.R.175 (Part-2) / C.P.4- In pursuance of the sub-
rule (3) of Rule 21 of the Maharashtra Legal Metrology (Enforcement)
Rules, 2011, the Controller of Legal Metrology, Maharashtra State,
hereby authorizes the Inspectors of Legal Metrology appointed under sub
section (1) of section 14 of The Legal Metrology Act, 2009 for purpose
of the sub-rule(3) of the said rule 21 in respect to their respective
jurisdiction.
Dr. Maadhava Saanap,
Controller of Legal Metrology,
Maharashtra State, Mumbai .
MAHARASHTRA LEGAL METROLOGY MANUAL, 2011
.
220
13.2.10
CONTROLLER OF LEGAL METROLOGY, MAHARASHTRA
STATE, MUMBAI
Government Barrack No. 7, Free Press Journal Marg,
Mumbai -400 02, Dated - 6
th
January, 2012.
ORDER
LEGAL METROLOGY ACT, 2009
No. LMO/2010/ 410/C.R.175 (Part-2) / C.P.4- In exercise of the
powers conferred by sub section (7) of section 13 of The Legal
Metrology Act, 2009 (No.1 of 2010) read with Government of India,
Ministry of Consumer Affairs, Food and Public Distribution (Department
of Consumer Affairs) Notification, No. G.S.R.792(E) dated 2
nd
November, 2011 the Controller of Legal Metrology, Maharashtra State,
Mumbai, being of the opinion that it is necessary or expedient in the
public interest so to do, hereby delegates all powers exercisable by him
by virtue of above mentioned delegation of powers by Central
Government under the various provisions of the Act and Rules specified
in column 2 of the Schedule appended hereto in relation to inter-state
trade and commerce to the officers specified in column 3 of the said
Schedule who shall exercise them within the area of their respective
jurisdiction , subject to the conditions that a quarterly report of action
taken under the said provisions of the Act and Rules containing the
number of cases booked, compounded, prosecuted and convicted shall be
sent to the Controller of Legal Metrology , Maharashtra State, Mumbai.

MAHARASHTRA LEGAL METROLOGY MANUAL, 2011
.
221
The powers delegated by this notification shall be exercised under the
general superintendence, direction, control and guidance of the
Controller.
Schedule
Dr. Maadhava Saanap.
Controller of Legal Metrology,
Maharashtra State. Mumbai.
*****
Sr.
No. Designation of
Legal Metrology
Officers
Powers exercisable by the
Controller of Legal
Metrology under Sections of
the Act
Area of
Jurisdiction
1 2 3 4
1 Deputy Controller of
Legal Metrology
Section 15, 16 and 48(2)
pertaining to the provisions of
Section 18, 27, 28, 29, 30, 33,
34, 35, 36 of Legal Metrology
Act, 2009 and under rule 32 of
the Legal Metrology
(Packaged Commodities)
Rules,2011
Within their
respective
jurisdiction
2 Assistant Controller
of Legal Metrology
Section 15, 16 pertaining to
the provisions of Section 18,
27, 28, 29, 30, 33, 34, 35, 36
of Legal Metrology Act, 2009
and under rule 32 of the Legal
Metrology (Packaged
Commodities) Rules,2011
Within their
respective
jurisdiction
3 Inspector of Legal
Metrology
Section 15, 16 pertaining to
the provisions of Section 18,
27, 28, 29, 30, 33, 34, 35, 36
of Legal Metrology Act, 2009
and under rule 32 of the Legal
Metrology (Packaged
Commodities) Rules,2011
Within their
respective
jurisdiction
MAHARASHTRA LEGAL METROLOGY MANUAL, 2011
.
222



MAHARASHTRA LEGAL METROLOGY MANUAL, 2011
.
223
CHAPTER - XIV
Schedules and Annexes
14.1 Schedules as specified in The Maharashtra Legal
Metrology (Enforcement) Rules, 2011.
14.1.1 Schedule II A
LM – 1
[Application form for licence as manufacturer of weight or measure
under The Legal Metrology Act, 2009 and Rule 6(1) of Maharashtra
Legal Metrology (Enforcement) Rules, 2011]
To,
--------------------------
Particulars To be filled by the applicant Comments of the
inspecting officer
1 2 3
1. Name of the manufacturing concern for ……………
which licence is desired
2. Complete address of the concern ......................
3. Whether premises are owned/rented/taken
on lease/leave licence? Attach supporting documents ..........
4. Date of establishment of the concern. ......................
5. Name(s) and address(es) of proprietor/ .....................
Partners / Managing Director or Directors in
case of Limited company, along with their .....................
father's/husband's name.
6. Registration number and date of Licence under .....................
Affix a self attested
photograph of
proprietor/managing
partner/ managing
director etc.
MAHARASHTRA LEGAL METROLOGY MANUAL, 2011
.
224
Factory Act/Shops and Establishments Act,
Municipal Trade licence
7. nature of business activities at present ...................
8. the type of weight or measure proposed to be ....................
manufactured
9. the number of persons employed/proposed to be employed .........
(i) Skilled
(ii) Semi-skilled
(iii) Unskilled
(iv) Specialist trained in the line
10. names and educational qualification of
qualified personnel …………
11. the monogram or trademark intended to be imprinted ..........
on weights and measures to be manufactured.
12. details of machinery, tools, and accessories, available to ………
manufacture weight, measure etc.
13. details of foundry/workshop facilities available. ......................
whether ownership, long-term lease etc.
14. facilities for steel casting and hardness testing of ......................
vital parts etc. or other means.
15. availability of electric energy. ......................
16. whether loan received from Government or financial .....................
institution? If so, give details.
17. name of bankers, if any. .....................
18. VAT/ Sales Tax Registration Number/CST Number/ .....................
Professional Tax registration Number/IT Number
19. have you applied previously for a manufacturing
licence? If so, when and what was the result?
MAHARASHTRA LEGAL METROLOGY MANUAL, 2011
.
225
20. (a) Whether the item(s) proposed to be ..................
manufactured, will be sold within the State or
outside the state or both?
(b) details of Model Approval received from
Government of India;
( c) when can you produce samples of your products,
for inspection for which licence is desired ?
To be certified by the applicant(s)
Certified that I/We have read The Legal Metrology Act, 2009 and The
Maharashtra Legal Metrology (Enforcement) Rules, 2011 and agree to
abide by the same and also the administrative orders and instructions
issued or to be issued thereunder.
I/We agree to deposit the scheduled licence fees with Government as
soon as required to do so by the Licencing Authority.
All the information furnished above is true to the best of my/our
knowledge.
Place: ...............
Date: ………….. Signature and Designation
MAHARASHTRA LEGAL METROLOGY MANUAL, 2011
.
226
To be filled in by Departmental Officer of the State Government
Date of receipt of application:
Serial number of application:
Date of inspection:
Recommendation of Inspecting Officer:
Place: ................
Date:…………… Signature and Designation of Inspecting
Officer Final orders of Licencing Authority
Licence granted / refused:
Licence number:
Valid till:
Place: ............................
Date: Signature and Designation

MAHARASHTRA LEGAL METROLOGY MANUAL, 2011
.
227
14.1.2 Schedule II-A
LR – 1
[Application form for licence as Repairer of weight or measure under
The Legal Metrology Act, 2009 and Rule 6(1) of Maharashtra Legal
Metrology (Enforcement) Rules, 2011]
To,
--------------------------
Particulars To be filled by the applicant Comments of the
inspecting officer
1 2 3
1. Name of the concern seeking the licence ................. ……………..
2. Complete address of the concern ................... ……………
3. Whether premises are owned/rented/taken ………… …………...
on lease/leave licence?.
Attach supporting documents
4. Date of establishment of the concern ………...... …………..
5. Name(s) and address(es) of proprietor/ …………. ………….
Partners / Managing Director or Directors in
case of Limited company, along with their
father's/husband's name.
6. Registration number and date of Licence under ………. ………..
Factory Act/Shops and Establishments Act,
Municipal Trade licence.
7. Professional Tax/Income Tax registration Number etc if any …. ….
8. The type of weight or measure you propose to repair. …….
………
9 Area in which you wish to operate. ……………. ......................
Affix a self attested
photograph of
proprietor/managing
partner/ managing
director etc.
MAHARASHTRA LEGAL METROLOGY MANUAL, 2011
.
228
10. Previous experience in the line if any …………… .....................
11. Number of staff employed or proposed to be ……… ...................
employed:
(i) Skilled
(ii) Semi-skilled
(iii) Unskilled
(iv) Specialist trained in the line
12. Names and educational qualification of
qualified personnel ………………. …………
13. Details of machinery/tools/accessories available. …… ………
14. Availability of electric energy. ……………… .....................
15. Give details of …………… ……………
a) Loan articles
b) Test articles …………… ……………
16. Have you applied previously for a repairing …….. ………..
licence? If so, when and what was the result?
To be certified by the applicant(s)
Certified that I/We have read The Legal Metrology Act, 2009 and
The Maharashtra Legal Metrology (Enforcement) Rules, 2011 and agree
to abide by the same and also the administrative orders and instructions
issued or to be issued thereunder.
I/We agree to deposit the scheduled licence fees with Government
as soon as required to do so by the Licencing Authority.
All the information furnished above is true to the best of my/our
knowledge.
Place: ...................................
Date: Signature and Designation
MAHARASHTRA LEGAL METROLOGY MANUAL, 2011
.
229
To be filled in by Departmental Officer of the State Government
Date of receipt of application:
Serial number of application:
Date of inspection:
Recommendation of Inspecting Officer:
Place:.........................
Date: Signature and Designation of Inspecting Officer
Final orders of Licencing Authority
Licence granted/refused:
Licence number :
Valid till:
Place:..............................
Date: Signature and Designation

MAHARASHTRA LEGAL METROLOGY MANUAL, 2011
.
230
14.1.3 Schedule II-A
LD – 1
[Application form for licence as dealer in weight or measure under The
Legal Metrology Act, 2009 and rule 6(1) of Maharashtra Legal
Metrology (Enforcement) Rules, 2011]
To,
--------------------------
Particulars To be filled by the applicant Comments of the
inspecting officer
1 2 3
1. Name of the concern seeking the licence. …….. .....................
2. Complete address of the concern ………… .....................
3. Date of establishment of the concern
4. Name(s) and address(es) of proprietor/ …….. .....................
Partners / Managing Director or Directors in
case of Limited company, along with their
father's/husband's name.
5. Registration number and date of Licence under ……. ...................
Factory Act/Shops and Establishments Act,
Municipal Trade licence.
6. Categories of weight or measure sold/proposed ……. ..............
to be sold at present.
7. Registration Number of VAT/CST/Sales ………… …………..
Tax/Professional Tax/Income Tax
Affix a self attested
photograph of
proprietor/managing
partner/ managing
director
etc.
MAHARASHTRA LEGAL METROLOGY MANUAL, 2011
.
231
8. Do you intend to import weight or measure, ……… …………..
etc. from places outside the State/Country?
If so indicate sources of supply.
(Give details of manufacturer's trademark/
monogram and his licence number) and provide
a. Details of Registration of Importer of ………. ...................
weight or measure, if any
b. Approval of model, of weight or measure ……. ...............
imported to India issued by Government of India
9. Have you applied previously for a Dealer’s ………… .....................
licence? If so, when and what was the result?
To be certified by the applicant(s)
Certified that I/We have read The Legal Metrology Act, 2009 and The
Maharashtra Legal Metrology (Enforcement) Rules, 2011 and agree to
abide by the same and also the administrative orders and instructions
issued or to be issued thereunder.
I/We agree to deposit the scheduled licence fees with Government as
soon as required to do so by the Licencing Authority.
All the information furnished above is true to the best of my/our
knowledge.
Place: ...................................
Date: Signature and Designation
MAHARASHTRA LEGAL METROLOGY MANUAL, 2011
.
232
To be filled in by Departmental Officer of the State Government
Date of receipt of application:
Serial number of application:
Date of inspection:
Recommendation of Inspecting Officer:
Place: ...................................
Date: Signature and Designation of Inspecting Officer
Final orders of Licencing Authority
licence granted/refused:
licence number:
Valid till:
Place: ...................................
Date: Signature and Designation

MAHARASHTRA LEGAL METROLOGY MANUAL, 2011
.
233
14.1.4 Schedule II-B
LM-2
[Application form for renewal of licence as manufacturer of weight or
measure under The Legal Metrology Act, 2009 and Rule 6 (2) of
Maharashtra Legal Metrology (Enforcement) Rules, 2011]
To,
--------------------------
Particulars To be filled by the applicant Comments of the
inspecting officer
1 2 3
1. Name and complete address of the manufacturing …. .. ...............
concern for which renewal of licence is desired.
2. Manufacturing Licence No. ………………… .....................
3. Name(s) and address(es) of proprietor /Partners /
Managing Director/Directors in the case of
Limited company, along with their father's/ ………. .................
husband's name.
4. Whether premises are owned/rented/leased/leave licenced.
Attach supporting documents. ……………….. .....................
5. (a) Type of weights and measures which are ……. .....................
manufactured as per licence granted.
(b) Do you propose any change? ……………. .....................
6. The monogram or trademarks used ..................... ………………
weight or measure manufactured by you.
7. Details of workshop facilities available. …………. ......................
8. Details of production and sales in the last 5 years. …….. ……….
9. Registration number and date of Licence under …….. ………..
Factory Act/Shops and Establishments Act ,
Municipal Trade licence.
MAHARASHTRA LEGAL METROLOGY MANUAL, 2011
.
234
10. Registration Number of VAT/Sales …………. ……………
Tax/CST/Professional Tax/Income Tax.
11. Any change in constitution of the firm or ……….. ……………
qualified personnel since issue or renewal
of licence. If yes, give details.
To be certified by the applicant(s)
Certified that I/We have read The Legal Metrology Act, 2009 and The
Maharashtra Legal Metrology (Enforcement) Rules, 2011 and agree to
abide by the same and also the administrative orders and instructions
issued or to be issued thereunder.
I/We agree to deposit the scheduled licence fees with Government as
soon as required to do so by the Licencing Authority.
All the information furnished above is true to the best of my/our
knowledge.
Place : ..........................
Date :
Signature and Designation

MAHARASHTRA LEGAL METROLOGY MANUAL, 2011
.
235
14.1.5 Schedule II-B
LR-2
[Application form for renewal of licence as Repairer of weight or
measure under The Legal Metrology Act, 2009 and Rule 6 (2) of The
Maharashtra Legal Metrology (Enforcement) Rules, 2011]
To,
--------------------------
Particulars To be filled by the applicant Comments of the
inspecting officer
1 2 3
1. Name and complete address of the ………… ………………..
repairing concern seeking renewal
of the licence.
2. Repairer's Licence Number. ……………. ......................
3. Name(s) and address(es) of proprietor/Partners /
Managing Director/Directors in the case of
Limited company, along with their father's/ ………. .....................
husband's name.
4. Registration number and date of Licence under ….. .....................
Factory Act/Shops and Establishments Act ,
Municipal Trade licence.
5. Registration Number of VAT/ Sales Tax/CST ……… ………….
/Professional Tax/Income Tax.
6. Service tax registration number. ……………. .....................
7 (a) The type of weight or measure repaired ……. .................
as per licence granted.
(b) Do you propose any change? …………….. ....................
8 Area in which you are operating. ……………. .................
9 Give details of
MAHARASHTRA LEGAL METROLOGY MANUAL, 2011
.
236
a) Loan articles ……………….. ....................
b) Test articles ……………… …………….
10 Give details of repairing and stamping of last 5 years. …… …….
11 Is there any change in constitution of the firm or ……… ……….
qualified personnel since issue or
renewal of licence? If yes, give details.
To be certified by the applicant(s)
Certified that I/We have read The Legal Metrology Act, 2009 and The
Maharashtra Legal Metrology (Enforcement) Rules, 2011 and agree to
abide by the same and also the administrative orders and instructions
issued or to be issued thereunder.
I/We agree to deposit the Scheduled licence fees with Government as
soon as required to do so by the Licencing Authority
All the information furnished above is true to the best of my/our
knowledge.
Place : ...................................
Date :
Signature and Designation

MAHARASHTRA LEGAL METROLOGY MANUAL, 2011
.
237
14.1.6
Schedule II-B
LD-2
[Application form for renewal of licence as dealer in weight or measure
under The Legal Metrology Act, 2009 and Rule 6(2) of The
Maharashtra Legal Metrology (Enforcement) Rules, 2011]
To,
--------------------------
Particulars To be filled by the applicant Comments of the
inspecting officer
1 2 3
1. Name and complete address of the …………….. .....................
concern seeking renewal of dealers licence
2. Dealer's Licence Number …………….. .....................
3. Name(s) and address(es) of proprietor/Partners/
Managing Director/Directors in the case of
Limited company, along with their father's/ ………. ..................
husband's name.
4. Registration number and date of Licence under ……. ...................
Factory Act/Shops and Establishments Act,
Municipal Trade licence.
5. Categories of weight or measure sold at present. …….. ………….
6. Give details of sale of weight or ……………. ……………….
measure done in the last 5 years.
7. Registration Number of VAT/ ……………. ………………..
CST/Sales Tax/Professional Tax.
MAHARASHTRA LEGAL METROLOGY MANUAL, 2011
.
238
8. Do you intend to import weights, etc. from places …… ………..
outside the State/Country ? If so indicate sources of
supply. (Give details of manufacturer's trademark/
monogram and his licence number) and provide
(a) Details of Registration of Importer of ………. ....................
Weights and Measures, if any
(b) Approval of model, of weight or measure …….. ………….
Imported to India issued by Government of India
To be certified by the applicant(s)
Certified that I/We have The Legal Metrology Act, 2009 and The
Maharashtra Legal Metrology (Enforcement) Rules, 2011 and agree to
abide by the same and also the administrative orders and instructions
issued or to be issued thereunder.
I/We agree to deposit the scheduled licence fees with Government as
soon as required to do so by the Licencing Authority.
All the information furnished above is true to the best of my/our
knowledge.
Place : ...................................
Date : Signature and Designation.

MAHARASHTRA LEGAL METROLOGY MANUAL, 2011
.
239
14.1.7 Schedule VIII
[See Rule 11]
LM-4
Register to be maintained by the manufacturer of weight or measure.
1. Name and address of the manufacturer ………………………
2. Description of the weight or measure ……………………
3. (i) Manufacturing licence No. …………………………
(ii) Date on which the licence was issued ……………………
(iii)Period of validity of the licence ……………………………
4. Particulars of order, if any, suspension or …………………….
revocation of the licence.
Sold within the State Sr.
No.
Month
Unsold
stock from
previous
month
Quantity
Manufactu-
red during
the month
Total
(3+4)
No. of
items
sold
Dispatch
voucher
no. and
date
V.C.
No.,
date
and
name of
Division
1 2 3 4 5 6 7 8
Sold outside the State
Name
of the
State
No. of
items
sold
Dispatch
voucher no.
and date
V.C. No., date
and name of
Division
Total
sold
(6+10)
Balance
(5-13) Remarks
9 10 11 12 13 14 15

MAHARASHTRA LEGAL METROLOGY MANUAL, 2011
.
240
14.1.8 Schedule VIII
[See Rule 11]
LR-4
Register to be maintained by the repairer in respect of weight or measure.
1) Name and address of the repairer ………………………………..
2) (i) Repairing licence No. …………………………………….
(ii) Date on which the licence was issued
……………………
(iii) Period of validity of licence
……………………………..
3) Particulars of order, if any suspension or
revocation of the licence. ........................................
Sr. No.
Date Name of the user
from whom weight
or measure received
for repairing
Items and their
Nos. booked for
repairs
Receipt No. and
date of issue to
the user
1 2 3 4 5
Amount of
repairing
charges `
``
`
Amount of
verification
fee `
``
`
Total
amount
`
``
`
V.C. No., date
and name of
Division
Date of
return to
the user
Remarks
6 7 8 9 10 11

MAHARASHTRA LEGAL METROLOGY MANUAL, 2011
.
241
14.1.9 Schedule VIII
[See Rule 11]
LD-4
Register to be maintained by dealer in weight or measure.
1. Name and address of the dealer ………………………………
2. Description of the weight or measure ………………… ……..
3. (i) Dealer licence No. …………………………………………
(ii) Date on which the licence was issued ………………………
(iii) Period of validity of licence ……………………………….
4. Particulars of order, if any, suspension or
revocation of the licence. .............................................
Sr.
No. Month
Unsold stock
from the
previous month
Quantity
manufactured
during the month
Total
(3+4)
1 2 3 4 5
Sold within the State Sold outside the State
No. of items
sold
Dispatch
voucher no.
and date
V.C. No., date
and name of
Division
Name of the
State
No. of items
sold
Dispatch
voucher no.
and date
V.C. No., date
and name of
Division
Total sold (6+10)
Balance (5-13)
Remarks
6 7 8 9 10 11 12 13
14 15

MAHARASHTRA LEGAL METROLOGY MANUAL, 2011
.
242
14.1.10 Schedule X
GOVERNMENT OF MAHARASHTRA
(Food, Civil Supplies and Consumer Protection Department)
Legal Metrology Organization
Legal Metrology Act, 2009
Rule 13 (7), 14(3) and 15(5) of The Maharashtra Legal Metrology
(Enforcement) Rules, 2011
Notice
(
For rejected weight or measure)
Date:----------
To,
____________________________
This is to bring to your notice that, during my verification/inspection on
......................................,
I found that the following weight or measure being produced for
verification/used by you, does not conform to the Standards established
by the Act and Rules made thereunder. The following defects are found
in them. You are hereby directed to remove the defects within a period
not exceeding seven days and inform this office for further necessary
action.
Address of Legal Metrology Officer
Legal Metrology Officer,
---------------Division.
Signature of the user/representative
Sr. No.
Description of weight or measure Defects found
MAHARASHTRA LEGAL METROLOGY MANUAL, 2011
.
243
14.1.11 Schedule XII
Legal Metrology Act, 2009
[Rule- 17(3) of The Maharashtra Legal Metrology (Enforcement) Rules, 2011]
GOODS SUBJECT TO SPEEDY OR NATURAL DECAY
1. Name and address of the trader
from whom the goods are seized :
2. Name and address of the Manufacturer/ :
Packer/Importer if the goods seized are
in packaged form.
3. Nature and description of the goods seized :
4. Actual weight or measure of the goods seized :
5. Approximate value in rupees
of the goods seized :
6. Remarks :
Signature of the Legal Metrology Officer
DECLARATION OF THE TRADER
The above seized goods valued about `______ (Rupees……) have been
returned to me as they are subject to speedy or natural decay. I am
responsible for the value of the goods and I
undertake to abide by the
instructions of the Department or Court.
I solemnly state that the facts mentioned above are true.
SIGNATURE OF THE
TRADER OR HIS AGENT
MAHARASHTRA LEGAL METROLOGY MANUAL, 2011
.
244
14.1.12 Schedule XIII
[See Rule 24(1)]
Form of appeal against any order or decision given by Controller or
Legal Metrology Officer:
1. Name and address of the appellant :
2. No. and date of the order/decision of the Controller /:
Legal Metrology Officer against which the appeal
is preferred.( enclose copy of the order/decision)
3. Whether the appellant desires to be heard :
in person or through an authorized representative
4. Grounds of appeal
:
Place:
Date:
Signature of the Appellant.
MAHARASHTRA LEGAL METROLOGY MANUAL, 2011
.
245
14.1.13 Schedule XIII of Legal Metrology (General) Rules, 2011
Nomination
Format for nomination of the Director by the Company
[See Rule 29 of The Legal Metrology (General) Rules, 2011]
Notice is hereby given that Shri/ Smt/ Mrs ………………Director of the
…………………………………………………………(name and address
of the company) has been nominated by the company by a Resolution
passed at their meeting held on …………at ……………………………
to be in-charge of, and responsible for the conduct of business of the
company or any establishment/branch/unit thereof and is authorized to
exercise all such powers and take all such steps as may be necessary or
expedient to prevent the commission of any offence by the said company
under The Legal Metrology Act, 2009.
Shri/ Smt/ Ms ………………..., Designation………………….has
accepted the said nomination and copy of said acceptance is enclosed
herewith.
A certified copy of the said Resolution is also enclosed.
Place:……………..
Managing Director / Secretary of
Date:……………… (Name of the company)
Note:- Score out the portion which is not applicable.

MAHARASHTRA LEGAL METROLOGY MANUAL, 2011
.
246
14.2 ANNEXES
14.2.1 ANNEX I
(SEE CLAUSE 4.3.2 OF CHAPTER IV)
(Application for verification of weight or measure at the user’s premises)
From: (Name and Address of the
Applicant)
…………………………….
Date- ---------------------
To
The Inspector of Legal Metrology,
…………….Div …………………Dist.
Sir,
I/We herewith request to verify the following weight or measure which
are being used/intended to be used by me/us at my/our premises
mentioned above.
Sr.
No Details of weight or measure with
make, cap; accuracy; class; Serial No.
etc.
Last V.C. No.
and Date Remark
I/we request you to give me/us suitable date for verification and stamping
of above said weight or measure. The copy/copies of last verification
certificate/s is/are attached herewith for your reference. I shall provide
the requisite facilities for the verification of the same.
Yours sincerely
Date:
Place: (Name and Designation)
MAHARASHTRA LEGAL METROLOGY MANUAL, 2011
.
247
14.2.2 ANNEX II
(SEE CLAUSE 4.3.2 OF CHAPTER IV)
(Intimation Letter for verification of weight or measure at user’s premises)
Inspector of Legal Metrology,
Div.
Address…………..
Date ……………
To,
……………………………
Sub:- verification of weight or measure at your premises
Ref: Your application dated …………..
With reference to above this is to inform you that verification and
stamping of the referred weight or measure will be carried out on
………………… You are requested to deposit the verification fee of
`………… on or before the date of verification given above.
You are also requested to arrange the following facilities to carry out
the verification.
1) The standard weights: ………………kg
2) Constant ( dummy) load:………….kg
3) Standard Measures: …………………..
4) Number of unskilled labours ……….
5) Transport facility for working standard weight or measure and other
equipments.
6)
The weight or measure shall be provided with necessary sealing
arrangements to receive the stamp of verification authority.
Inspector of Legal Metrology,
………Div. …………..Dist.
MAHARASHTRA LEGAL METROLOGY MANUAL, 2011
.
248
14.2.3 ANNEX III
(SEE CLAUSE 5.2 OF CHAPTER V)
Following substances may be considered as naturally decaying
substances
(The list is only illustrative and not exhaustive and can be included/
excluded as per order of the Controller)
The list of speedy or naturally decaying substances is given below:
1) Liquid milk and liquid products of milk (uncanned)
2) Vegetables.
3) Bread, butter, butter milk and curd.
4) Fruits
5) Ice cream
6) Cheese
7) Fish
8) Petrol, diesel, kerosene, LPG and CNG
9) Seeds and fertilizers
10) Sweets
11) Meat
12) Camphor
13) Explosives including crackers
14) Fast foods.

MAHARASHTRA LEGAL METROLOGY MANUAL, 2011
.
249
14.2.4 ANNEX IV
(SEE CLAUSE 5.2 OF CHAPTER V)
Undertaking for seized and detained property
UNDERTAKING
With reference to the seizure receipt no. dated _______and
panchnama dated ______issued to me by Inspector of Legal Metrology,
Div. Dist I, the undersigned ......................
residing at ________________ and working as
__________________at/of M/s. hereby undertake
that goods/weight or measure worth ` (approximately)
containing................... have been seized by you as these goods are not in
compliance with The Legal Metrology Act, 2009 and Rules made
thereunder. Out of which ...................weight or measure/ number
______of package worth `……. (approximately) are kept in
sealed condition in my premises at...................... in my custody and
control.
I, further undertake that I shall not sell or otherwise dispose of the said
goods until I receive the order from the Hon’ble Court or any other
competent authority. I shall not make any alteration in said weight or
measure/packages. I undertake that I am wholly responsible for the
custody of such weight or measure/packages. I further undertake that I
shall produce the said goods/packages as, when and wherever required by
either Hon’ble Court or any other competent authority at my expenses.
I have given this undertaking willingly and voluntarily.
Place
Date- Signature of the concerned person

MAHARASHTRA LEGAL METROLOGY MANUAL, 2011
.
250
14.2.5 ANNEX V
(SEE CLAUSE 5.5 OF CHAPTER V)
Notice
No/ILM/.../ V. and S./20…../….
Office of The Inspector of Legal
Metrology,
Division………….District……….
Date-
To,
M/s………………………………………….
…………………………………………………………
Subject- Verification and stamping of weight or measure
Reference- Inspection of your premises on……………………………..
During my inspection today I found that the following weight or measure
being used by you were due for verification and stamping on
………………….Use of unverified weight or measure is an offence
under Legal Metrology Act, 2009 and Rules made thereunder. You are
hereby directed to stop the use of following weight or measure and to
produce the same for verification and stamping within 7 days.
Inspector of Legal Metrology,
………Div. …………..Dist.
Sr.
No. Details of
weight or
measure
Quarter
and year of
stamping
Verification
certificate
Number and
date
Date on which
verification
became due
1 2 3 4 5

MAHARASHTRA LEGAL METROLOGY MANUAL, 2011
.
251
14.2.6 ANNEX VI
(SEE CLAUSE 5.7 OF CHAPTER V)
A. Inspection Report of Inspector’s office
1. General
Office Inspection of the Inspector of Legal Metrology, ---------Division ----
---District
2. Summary of collection of Fees
Last Cycle Current Cycle
Sr.
No Particulars Expected `
``
`
Actual `
``
`
Expected `
``
` Actual `
``
`
1. Manufacturers
2. Dealers
3. Repairers
4. Traders
5. Hawkers
6. Industries
1. Name of Inspector
2. Date of Appointment
3. Date From Which Working In the
Present Division
4. Jurisdiction
5. Period of inspection
6. Date of inspection
7. Date of last Inspection
8. Date of compliance of last
inspection

MAHARASHTRA LEGAL METROLOGY MANUAL, 2011
.
252
7. Govt./Semi
Govt. Offices
8. Co-op Soc.
9. Railways
10. Posts
11. Flow Meters
12. Petrol Pumps/
CNG/LPG
13. Storage Tanks
14. Vehicle Tanks
15. Auto /Taxi
Meters
16. Other Fees
17. Additional Fees
18. Total
3. Total number of trading units visited during inspection visits
4. Coverage of camps, traders, villages, etc.
Sr. No Particulars Expected Actual
1. Camps
2. Villages
3. Traders
4. Hawkers
5. Industries
6. Govt. /Semi-Govt. Offices
7. Co-op Soc.
8. Railways
9. Posts
10. Flow Meters
11. Petrol Pumps/ CNG / LPG
12. Storage Tanks

MAHARASHTRA LEGAL METROLOGY MANUAL, 2011
.
253
13. Vehicle Tanks
14. Auto/Taxi Meters
15. Others
5. Prosecution Work
Last Cycle Current Cycle Sr.
No Particular Expected Actual Expected Actual
1. No. of cases booked by
the Inspector
2. No. of cases convicted by
the Court
3. Amount of fine ordered
by the Court in `
4. No. of cases acquitted by
the Court
5. No. of cases compounded
6. Amount of compounding
fees in `
No. of cases pending
With Court
With Inspector
7.
Total

MAHARASHTRA LEGAL METROLOGY MANUAL, 2011
.
254
6.
Maintenance of Registers /Reports/Office Work
Sr. No Particular Remarks
1. Daily Summary Report
2. Cash Balance Report
3. Monthly Work Report
4. Camp Completion Report
5. Prosecution Register
6. Seizure receipt account register
7. Verification Certificate account register
8. Money Receipt account register
9. Postal stamp register
10. Cash Book
11. Actual Cash in hand, on the date of inspection.
Whether the cash tallies with closing balance
shown in cash book
12. Dead stock Register
13. Register for bills sent to Railways and Post
14.
Movement Register
15. Complaint Register
16. Muster
17. Seized articles room and physical stock
18. Details of auction and its proceedings regarding
the seized article
19. Whether Inspector is taking proper precaution for
the safe custody and maintenance of Laboratory
equipments, stamps, scales and other Government
Property?

MAHARASHTRA LEGAL METROLOGY MANUAL, 2011
.
255
7. Relation of Inspector with
8. General Comments on the Inspector’s field work
9. Any other observations.
Signature
Legal Metrology Officer.
20. Whether all Cash is being credited into
Government treasury?
21. Laboratory condition
22. Whether working standards are being verified
regularly?
23. Whether all test weights, measures, etc. are
maintained and duly verified and stamped ?
24. Whether the inspector is strictly adhering to the
work programme for coverage of his area?
25. Whether files of circulars and Government
Notifications are maintained?
1 Staff
2 Traders
3 Repairers
4 Dealers
5 Manufacturers
6 Officials
7 General Public
1 Collection of verification and stamping fees
2 Inspections of trading units
3 Seizure Work
4 Attendance to complaints received
5 Visits to premises of manufacturer, dealer and
repairer and checking of their records

MAHARASHTRA LEGAL METROLOGY MANUAL, 2011
.
256
B.
Inspection report of Assistant Controller’s Office
Inspection Report of the office of the Assistant Controller of Legal
Metrology, _________ District, conducted from __________ to
___________ by the office of the Controller of Legal Metrology,
Maharashtra State, Mumbai / Deputy Controller of Legal Metrology,
__________ Region
The earlier office inspection of the office of the Assistant Controller of
Legal Metrology ______________ District was conducted from
_____________ to _________ by the office of the ________________
and the compliance report thereof was submitted on _____________.
1. About Establishment:
Following officers were posted to the office as Assistant Controller, the
names and their tenures are as follows:
Tenure
Sr. No. Name of the Assistant Controller From To

MAHARASHTRA LEGAL METROLOGY MANUAL, 2011
.
257
There are ____________ inspectorial divisions in the district
i. Structure and working procedure:
ii. Pending Departmental Enquiry (if any):
iii. Pension Matters:
iv. Government Resolution and Circular File:
v. Postage Stamp Register (Proforma A and B):
vi. Details Regarding Permanent and Temporary Posts:
Detailed Description
Sr.
No. Designation
Sanctioned
Posts
Filled Posts
Vacant Posts
Permanent
Posts
Temporary
Posts
Total
1 Assistant
Controller
2 Inspector
3 Clerk/Typist
4 Field Assistant
5 Peon
Total
Sr. No. Value of Ticket Nos. Amount in `.
`.`.
`.
1 ` 1
2 ` 2
3 ` 5
4 ` 10
Total

MAHARASHTRA LEGAL METROLOGY MANUAL, 2011
.
258
vii. Leave Matters:
viii. New Appointments:
ix. Quarterly / Half Yearly Reports:
x. Trainings:
xi. Casual Leave Register:
xii. Caste Certificate Verification:
The caste verification of following employee/officer is not yet done and
certificate to that effect is yet to be submitted to the office
xiii. Complaint Register
xiv. Register Regarding RTI Act
xv. Service Books
xvi. Details about Office Inspection Conducted by the Assistant
Controller:
xvii. Stationery Indent Register:
2. Regarding Account Matters:
i. Register regarding office rent/lease:
ii. Register regarding un-disbursed amount `
iii. Advance Register/Other Register
Sr. No. Name of the Employee/Officer Designation
Sr. No. Name of the Employee/Officer Discrepancy in Service Book

MAHARASHTRA LEGAL METROLOGY MANUAL, 2011
.
259
iv. Cash Box:
v. Cash Book:
vi. Loan Register
vii. General Provident Fund Account of Class IV Employees:
viii. Bills Regarding General Provident Fund Account of Class III
Employees:
ix. Expenditure Statement for the Year ________________
x. Travelling Allowance Bills
xi. Pay Bills
xii. Office Expenditure
xiii. Income Tax:
xiv. Tour Diary of Assistant Controller:
Sr. No
Details
Pay (Gross) `
`
`
`
Telephone Bill `
`
`
`
Travelling
Expenses `
`
`
`
Office
Expenditure `
`
`
`
Office
Expenditure for
Private Vehicles
`
`
`
`
Rent, Rates and
Taxes `
`
`
`
Computer `
`
`
`
Total Amount `
`
`
`
1
Budgetary Sanctioned
Grant for the Year
20__ - ___
2
Expenditure
Since April
20__
3 Balance
Grant `

MAHARASHTRA LEGAL METROLOGY MANUAL, 2011
.
260
3. Regarding Work Done in Respect of Weights and Measures and
Packaged Commodities
i. Description of work done
Details Expected
Target
Achievement Percentage
Verification and stamping
fees in `
Compounding amount in `
Registered cases under
weight or measure
Registered cases under PC
Rules
ii. Comparative Statement
Details
Upto _____
(Previous Year
Same Month)
Upto ________
(Current Year
Same Month)
Difference
Verification and
stamping fees in `
Compounding amount
in `
Registered cases
under weight or
measure
Registered cases
under PC Rules

MAHARASHTRA LEGAL METROLOGY MANUAL, 2011
.
261
iii. Prosecution register:
a) Compounded cases
b) Closed cases due to non traceability of accused etc.
c) Clubbed cases
iv. Packer registration:
v. Pending Cases with Inspectors:
District Up to 3 Months Between 3 and 6
Months Above 6 Months
weight or
measure cases
PCR Cases
Total
vi. Regarding Weights and Measures Licences (Repairer/Dealer):
Sr.
No.
Description Repairer Dealer
1 Renewal of Licence
2 Pending for Renewal
3 New Applications Received
4 Pending Applications
vii. General Remarks:
Controller of Legal Metrology/
Deputy Controller of Legal Metrology

MAHARASHTRA LEGAL METROLOGY MANUAL, 2011
.
262
C. Inspection Report of Deputy Controller’s Office:
Inspection Report of the office of the Deputy Controller of Legal
Metrology, _________ Region, conducted from __________ to
___________ by the office of the Controller of Legal Metrology,
Maharashtra State, Mumbai.
The earlier office inspection of the office of the Deputy Controller of
Legal Metrology ______________ Region was conducted
from_____________ to _________ by the office of the Controller of
Legal Metrology, Maharashtra State, Mumbai and the compliance report
thereof was submitted on _____________.
1. About Establishment:
Following officers were posted to the office as Deputy Controller, the
names and their tenures are as follows
There are ____________ number of districts and ____________ number
of inspectorial divisions in the region
i. Structure and working procedure:
ii. Pending Enquiry (if any):
a) Primary enquiry
b) Departmental enquiry
Tenure
Sr. No. Name of the Assistant Controller From To

MAHARASHTRA LEGAL METROLOGY MANUAL, 2011
.
263
iii. Pension Matters:
iv. Government Resolution and Circular Files:
v. Postage Stamp Register (Proforma A and B):
vi. Details Regarding Permanent and Temporary Posts:
Detailed Description
Sr.
No. Designation
Sanctioned
Posts
Filled Posts
Vacant Posts
Permanent
Posts
Temporary
Posts
Total
1 Deputy
Controller
2 Assistant
Controller
3 Superintendent
4 Inspector
5 Senior Clerk
6 Clerk / Typist
7 Field Assistant
8 Lab Assistant
9 Mistry
10 Driver
11 Peon
Total
Sr.
No. Value of Ticket (
`)
Nos. Amount (
`)
1 ` 1
2 ` 2
3 ` 5
4 ` 10
Total `

MAHARASHTRA LEGAL METROLOGY MANUAL, 2011
.
264
vii. Leave Matters:
viii. Matters Regarding Regularization of Leave:
ix. New Appointments:
x. Quarterly / Half Yearly Reports:
xi. Trainings:
xii. Casual Leave Register:
xiii. Earned Leave / Other Leave Register:
xiv. Caste Certificate Verification:
The caste verification of following employee/officer is not yet done
and certificate to that effect is yet to be submitted to the office
Sr. No. Name of the Employee / Officer Designation
xv. Complaint Register:
xvi. Register Regarding RTI Act:
xvii Service Books:
Sr. No. Name of the Employee/Officer Discrepancy in Service Book
xviii. Details about Office Inspection Conducted by the Deputy
Controller:
xix. Stationery Indent Register:
xx. Seniority List Register:
xxi. Roster:
xxii. Transfer and Deputation:
xxiii. Assured Service Progress Scheme:

MAHARASHTRA LEGAL METROLOGY MANUAL, 2011
.
265
2. Regarding Account Matters:
i. Register regarding office rent/lease:
ii. Register regarding un-disbursed amount:
iii. Advance Register/Other Register:
iv. Cash Box:
v. Cash Book:
vi. Loan Register:
vii. General Provident Fund Account of Class IV Employees:
viii. Bills Regarding General Provident Fund Account of Class III
Employees:
ix. Expenditure Statement for the Year _______________
x. Travelling Allowance Bills:
xi. Pay Bills:
xii. Office Expenditure:
Sr. No
Details
Pay (Gross) (`
`
`
`)
)
)
)
Telephone Bill
(`
`
`
`)
)
)
)
Travelling
Expenses (`
`
`
`)
)
)
)
Office
Expenditure (`
`
`
`)
)
)
)
Office
Expenditure for
Private Vehicles
(`
`
`
`)
)
)
)
Rent, Rates and
Taxes (`
`
`
`)
)
)
)
Computer (`
`
`
`)
)
)
)
Total Amount
(`
`
`
`)
)
)
)
1 2 3 4 5 6 7 8 9
10
1
Budgetary
Sanctioned
Grant for the
Year
20__ - ___
2
Expenditure
Since April
20___
3 Balance
Grant
`

MAHARASHTRA LEGAL METROLOGY MANUAL, 2011
.
266
xiii. Income Tax:
xiv. Log Book of Government Vehicles:
xv. Allied Entries of Government Vehicles:
xvi. Tour Diary of Deputy Controller:
3. Regarding Work Done in Respect of Weights and Measures and
Packaged Commodities
i. Description of work done
Details Expected
Target Achievement Percentage
Verification and
stamping fees in (`
``
`)
))
)
Compounding amount (`
``
`)
))
)
Registered cases under
weight or measure
Registered cases under
PC Rules
ii. Comparative Statement
Details Upto _____
(Previous Year
Same Month)
Upto ________
(Current Year Same
Month) Difference
Verification and
stamping fees in `
Compounding
Amount in `
Registered Cases
under weight or
measure
Registered Cases
under PC Rules

MAHARASHTRA LEGAL METROLOGY MANUAL, 2011
.
267
iii. Pending Cases with Inspectors:
District Up to 3
Months Between 3 to 6
Months Above 6 Months
weight or
measure cases
PCR cases
Total
iv. Pending Cases of Inspectorial Division During Current Year
(District Wise):
District –
Sr. No. Division Compounding Case Nos.
v. Regarding Weight or Measure Licences (Repairer / Dealer):
Sr.
No. Description Repairer Dealer
1 Renewal of Licence
2 Pending for Renewal
3 New Applications Received
4 Pending Applications
5 Rejected Applications
vi. Prosecution register:
a) Compounded cases
b) Closed cases due to non traceability of accused etc.
c) Clubbed cases

MAHARASHTRA LEGAL METROLOGY MANUAL, 2011
.
268
vii. Pending High Court / MAT Cases:
Sr.
No. Court Case
No./Year Name of the
Petitioner Division Remarks
viii. Secondary Standards:
ix. About RRSL Certification:
x. General Remarks:
Signature
Controller of Legal Metrology,
Maharashtra State, Mumbai

MAHARASHTRA LEGAL METROLOGY MANUAL, 2011
.
269
14.2.7
ANNEX VII
(SEE CLAUSE 6.1 OF CHAPTER VI)
Format of Prosecution Register to be kept in the office of the
Inspector
Case R.NO
Name and add. of accused
Seizure receipt no. and date
/panchanama
Details of seized articles
Violation sec/Rule
Date of issue of compounding
notice
Date of receipt of consent for
compounding
Date of submission of case to
A.C./D.C for compounding
Date of receipt of
compounding order
Order no. with date and
compounding
amount( `
`
`
`)
Money receipt/challan no.
and date
1 2 3 4 5 6 7 8 9 10 11
Date of filing the case in court
Name of the court and c.c. no.
Dates of hearing
Final court order with date
Details of seized
articles returned
Signature
of accused or his authorized
person
Signature of the Inspector
Remark
12 13 14 15 16 17 18 19
MAHARASHTRA LEGAL METROLOGY MANUAL, 2011
.
270
14.2.8 ANNEX VIII
(SEE CLAUSE 6.2.9 OF CHAPTER VI)
A) Format of letter for obtaining name and addresses of responsible
person(s)
No/Ilm/..…./name & address/20…/……
Office of the Inspector of Legal Metrology
Division, …….. District…………
Date………..
To
The Assistant Controller of Legal Metrology,
……………… District.
Subject- To provide the name(s), address(es) of the responsible persons.
Reference-Seizure Receipt No.….…….dated…………
Respected Sir,
This office has made out a case against the following
establishment for the violation of provisions under The Legal Metrology
Act, 2009 and Rules made thereunder. This office has issued a notice to
the below mentioned establishment but till now no reply is received, from
their end.
You are hereby requested to provide the name(s) and address(es) of the
responsible persons of the said establishment for taking further action.
M/s.
…………………………………………………………………………
Thanking you in advance. I seek your co-operation and prompt action.
Yours Faithfully,
Inspector of Legal Metrology,
……………….. Division.
MAHARASHTRA LEGAL METROLOGY MANUAL, 2011
.
271
B) Format of letter for obtaining name(s) and address(es) of
responsible person(s) from AC of any district within the State
No/Aclm/..…./name and address/20…/…
Office of the Assistant Controller of Legal
Metrology…….. District.
Date………..
To
The Assistant Controller of Legal Metrology,
……………… District.
Subject- To provide the name(s) and address(es ) of the responsible
persons.
Reference-1) Seizure Receipt no…………Dated …………………….
2) The letter no……dated…………..of Inspector of Legal
Metrology, Division………………
Respected Sir,
The Inspector of Legal Metrology, Division………………, has made out
a case against the following firm/company located in your jurisdiction,
for the violation of provisions under The Legal Metrology Act, 2009 and
the Rules made thereunder.
You are hereby kindly requested to provide the name(s) and address(es)
of the responsible person(s) of the firm/company for further legal
proceedings.
Name and Address of firm/Company, …………………………………
Thanking you in advance. I seek your co-operation and prompt action.
Yours Faithfully,
Assistant Controller of Legal Metrology,
……………….. District.
Copy To- For information
1) The Dy. Controller of Legal Metrology,…..Region
2) The Dy. Controller of Legal Metrology,,….Region
MAHARASHTRA LEGAL METROLOGY MANUAL, 2011
.
272
C) Format of letter for obtaining name(s) and addresses of
responsible person(s) from the Controller of another State
No/Aclm/..…./name and address/20…/…
Office of the Assistant Controller of Legal
Metrology…….. District.
Date………..
To,
The Controller of Legal Metrology,
………………State .
Subject-- To provide the name(s) and address(es ) of the responsible
persons.
Reference- 1) Seizure Receipt no…………dated …………………….
2) The letter no………dated………of Inspector of Legal
Metrology, Division…………………..
Respected Sir,
The Inspector of Legal Metrology, Division………………, has made out
a case against the following firm/company located in your State, for the
violation of the provisions of The Legal Metrology Act, 2009 and the
Rules made thereunder. May I request you to provide the name(s) and
address(es) of the responsible person(s) of the firm/company, as
mentioned below as the said Inspector did not get any response from the
firm/company. I approach you for this information to enable me to take
further legal proceedings.
Name and Address of firm/Company,
…………………………………………………………………………
Thanking you in advance. I seek your co-operation and prompt action.
Yours Faithfully,
Assistant Controller of Legal Metrology,
……………..District.
Copy To, for information
1) The Controller of Legal Metrology, M.S., Mumbai
2) The Dy. Controller of Legal Metrology, ………….Region.

MAHARASHTRA LEGAL METROLOGY MANUAL, 2011
.
273
14.2.9 ANNEX IX
(SEE CLAUSE 6.3 OF CHAPTER VI)
Proforma for compounding Notice
No/Ilm/..…./Notice/20…/……
Office of the Inspector of Legal Metrology
Division …….. District…………
Date………..
To,
M/s …………………………….
…………………………………
Sub: - 1)The Legal Metrology Act, 2009.
2)The Legal Metrology (P.C.) Rules, 2011.
3) The Maharashtra Legal Metrology (Enf.) Rules, 2011.
Ref.:- Seizure Receipt No. Dated ……….
Sir,
During my inspection/surprise visit on to the premises of
M/s………………………….………located at……………………
the following irregularities were observed:
1)
2)
3)
I have therefore, reasons to believe that you have prima-facie
contravened Section/Rule...................which is punishable under
Section/Rule.................of the said Act/Rules.
The said contravention is compoundable vide provisions of Section 48 of
The Legal Metrology Act, 2009 by the Deputy Controller/Assistant
Controller of Legal Metrology by the powers delegated to him.
However, before proceeding further, you are requested to intimate the
undersigned your say about the contravention in writing within 10 days
from the date of this notice along with documentary evidence, etc., if any.
MAHARASHTRA LEGAL METROLOGY MANUAL, 2011
.
274
Please note that if your say is not received within the stipulated period,
further action will be initiated as per the provisions of the Act and Rules.
If you desire to compound the said contravention constituting an offence
at departmental level your request for compounding should reach this
office within 10 days. Your request in duplicate should contain specific
mention about following points:
Your acceptance of the infringement of the provisions of the Act and
Rule(s),
Your declaration to the effect that the offence committed by you is the
first offence under the Act and Rule(s),
Your willingness to pay for credit to the Government such sum as the
compounding authority may specify by order,
You shall take due care hereafter,
Name(s) of responsible / nominated person(s) along with authorization /
resolution to that effect, including copy of nomination certificate from
Controller.
If you wish to be heard in person, you may approach the compounding
authority referred in this notice and seek appropriate date for hearing
under intimation to this office,.
Yours faithfully,
Inspector of Legal Metrology,
...........Division, ........... Dist.
Copy to,
The Assistant Controller / Dy. Controller of Legal Metrology
…………………Dist./…………..Region.
MAHARASHTRA LEGAL METROLOGY MANUAL, 2011
.
275
14.2.10 ANNEX X
(SEE CLAUSE 6.3 OF CHAPTER VI)
Proposal for compounding
No/Ilm/..…./Comp./20…/……
Office of the Inspector of Legal Metrology
Division …….. District…………
Date………..
To,
The Dy.Controller/ Asst.Controller of Legal Metrology
……………………Dist/ Region.
(Through- Assistant Controller of Legal Metrology …… Dist)
Subject- Compounding of the Offence
Respected Sir,
An offence has been registered against Shri.................................of
M/s...................................residing at ..........................................and whose
occupation is ……..............for violation of the provisions of The Legal
Metrology Act, 2009 and the Rules made thereunder. The accused has
admitted the offence and it being his first offence within last three years,
has requested to compound the case at departmental level and submitted
the consent to that effect in writing on / / . In his request he also
agrees to pay the compounding amount which is to be imposed on him.
Therefore compounding order may kindly be issued. The details of the
case are as follows:
1) Name and address of the accused
…………………………………………….....
2) Nature of establishment * Proprietary/ Partnership/
Company
MAHARASHTRA LEGAL METROLOGY MANUAL, 2011
.
276
3) Nature of business * Retailer/ Wholesaler/ Manufacturer
/Packer/ Importer
4) Case number in the register ...................................................
5) Details of seized articles ...................................................
6) Sections/Rules violated ……………………………
7) Punishable sections/Rules ……………………………………
8) Financial status of the accused .................................................
9) Remarks if any …………………………………………………
(* Strike out which is not required)
Enclosures:
i) seizure receipt
ii) panchnama if any
iii) consent letter
iv) documentary evidence showing the names and addresses of the
accused
v) a copy of complaint along with court case number and next date of
hearing if case is pending in the court.
Yours faithfully,
Inspector of Legal Metrology,
---------Division.
No/ACLM/……../Prosecution/……../20
Office of the Assistant Controller
of Legl Metrology, …………District.
Date: ………………………….
The case is compoundable and all the contents in the proposal are correct,
hence being forwarded for compounding.
Assistant Controller of Legal Metrology,
…………..District.
MAHARASHTRA LEGAL METROLOGY MANUAL, 2011
.
277
14.2.11 ANNEX XI
(SEE CLAUSE 6.3 OF CHAPTER VI)
Compounding order
No/D.C./A.C./_____/compounding/20.../
Office of the Deputy/Asst. Controller of
Legal Metrology,________Region/Dist.
Date________________
Compounding of Offence under The Legal Metrology Act, 2009 and
Rules made thereunder.
Ref:-1) Seizure Receipt no................/panchnama dated……….
2) Compounding notice No…...…………….dated…….....
3) Consent letter of Shri./M/s…………………….dated……
4) Proposal of Inspector of Legal Metrology,
Div..........Dist........dated…..
ORDER
Whereas a compounding notice was issued to Shri. ______________of
M/s. _______________________ and, whereas the said Shri.
________________________________________________has agreed to
compound the offence(s), punishable under Section _______ and/or Rule
________of The Legal Metrology Act, 2009/The Legal Metrology (P.C.)
Rules, 2011/The Maharashtra Legal Metrology (Enforcement) Rules,
2011 by submitting their consent/ reply in writing.
Therefore, in exercise of the powers u/s 48 (3) of The Legal Metrology
Act, 2009 and Rule 25 of the Maharashtra Legal Metrology
MAHARASHTRA LEGAL METROLOGY MANUAL, 2011
.
278
(Enforcement) Rules, 2011, and powers conferred upon me vide order
LMO/2010/410/C.R.175 (Part-2)/C.P.4 dated 29
th
July, 2011 by the
Controller of Legal Metrology, I Shri. ____________hereby determine
the amount of compounding for the above offence of `. _________
(In Words _______________________________) and direct Shri.
___________ of M/s. ________________to deposit the said amount to
the Government, within 15 days from receipt of this order.
Only after the amount of compounding fees is realized, the compounding
notice shall be deemed to be discharged.
Deputy/ Assistant Controller
of Legal Metrology....................
Region/Dist
M/s. ___________________________
___________________________
Copy to,
1) Inspector of Legal Metrology _________________ Div.
He should serve the order to the person(s). The compounding amount
should be collected immediately and credited under receipt head 1475-
other general economic services, (106) fees for stamping weights and
measures, other fees, fine and forfeitures. He should submit his
compliance report to the compounding authority immediately after
receipt of the aforesaid sum along with the credited copy of the challan.
MAHARASHTRA LEGAL METROLOGY MANUAL, 2011
.
279
After deposition of compounding fee:
i) the seized packages should be returned to the concerned person
immediately by taking the undertaking from the concerned to the effect
that seized packages shall be rectified and conform to the provisions
laid down under the Act and Rules
ii) the seized weight or measure should be returned to the user after
taking an undertaking from the user thst he will get the same verified
and stamped within fifteen days
iii) in case of seizure of non standard weight or measure, they shall be
forfeited to the Government.
In the event of nonpayment of compounding amount by the defaulter
within 15 days from the receipt of this order, the case shall be launched in
the court of law before the expiry of the period of limitation.
2) The Deputy/Assistant Controller of Legal Metrology…….for
information.
Deputy/Assistant Controller of Legal Metrology,
.............. Region/District.

MAHARASHTRA LEGAL METROLOGY MANUAL, 2011
.
280
14.2.12 ANNEX XII
(SEE CLAUSE 6.3 OF CHAPTER VI)
Compounding Case Register
Prosecution Register in the Office of the Assistant / Deputy Controller
Legal Metrology.........................District / Region
Year................................
Sr. No.
Name and Address of the Accused
Division/ District
Business
Date of Offence
Contravention of Section / Rules
Intra-State/Inter-State
Details of Seized and detained
articles and its value
Seizure Receipt No. and Date
Date of Receiving Case in the office
of the Assistant / Deputy Controller
1 2 3 4 5 6 7 8 9 10
Compounding Order
No. and Date
Compounding
Amount
Signature of A.C/D.C
of
Legal Metrology.
Compounding
Amount Remitted in
Government vide
Challan No. and Date
Name of the Court,
Case No. and Date of
the Case, if
Prosecution is
Lodged
Remarks
11 12 13 14 15 16
MAHARASHTRA LEGAL METROLOGY MANUAL, 2011
.
281
14.2.13 ANNEX XIII
(SEE CLAUSE 6.7 OF CHAPTER VI)
Intimation letter to accused
Case Reg No. /20…-20…..
NO/ILM/……./Prosecution/20…/…
Office of The Inspector of Legal
Metrology..............Div…………
Date…………………………
To,
……………………………
……………………………
Sub:- 1) Appearance before Court of Law.
2) As per Indian Penal Code section 174 (As per sec. 45 of 1860)
Ref :- 1) The Seizure Receipt No …….. dated ……….
2) Compounding Notice No……..dated. ………
3) Compounding Order No………dated.………
A Criminal Case against you/your Firm and/or
Owner/Partners/Directors/Responsible persons of your firm is being
lodged as per following provisions of Act and Rules made thereunder on
____________________ at.____ a.m./p.m. before the Hon. Court
______________________________________for violation of------
1) Sec......... of The Legal Metrology Act, 2009 punishable u/s……..
2) Rule. ………The Legal Metrology (Packaged Commodities) Rules,
2011 punishable under Rule.....
3) Rule … of Maharashtra Legal Metrology (Enforcement) Rules, 2011
punishable under rule….
The following persons are requested to attend the Court on the above-
mentioned date and time.
MAHARASHTRA LEGAL METROLOGY MANUAL, 2011
.
282
Sr No. Name of the person Designation
1) …………………………… ………………………
2) ……………………………. ………………………
3) …………………………. .. ……………………
Inspector of Legal Metrology,
Division……District……….
Copy submitted for information to,
Hon. C.J.M/Judicial Magistrate First Class,
Court No. ___________at ____________
MAHARASHTRA LEGAL METROLOGY MANUAL, 2011
.
283
14.2.14 ANNEX XIV
(SEE CLAUSE 6.7 OF CHAPTER VI)
Form of complaint
Government of Maharashtra
(Food, Civil Supplies and Consumer Protection Dept.)
(Legal Metrology Organization)
The Legal Metrology Act, 2009 /The Legal Metrology (Packaged
Commodities) Rules, 2011/ Maharashtra Legal Metrology (Enforcement)
Rules, 2011.
In the Court of Honorable Chief Judicial Magistrate First Class
1. Name of the Complainant and his address :
2. Name of the accused and their address :
3. Nature of offence :
4. Date and place of offence :
5. Details of the property attached if any :
6. Particulars of offence
The Complainant Shri ________________________ Inspector of Legal
Metrology, division _____________who is appointed under Section 14
of The Legal Metrology Act, 2009 and empowered under Sections 13 and
14 of the said Act and also as per Section 190 of the Criminal Procedure
Code, 1973 to prosecute the offender under Legal Metrology Act which
empowers the Magistrate to take cognizance of offence on the basis of
complaint received. Since prima facie the accused is guilty of offence
committed under Section _____ of The Legal Metrology Act, 2009, read
with Rule ______of __________Rules, 2011. This complaint is hereby
made for institution of prosecution against the accused.
MAHARASHTRA LEGAL METROLOGY MANUAL, 2011
.
284
7. The Accused is the Owner/Partner/Director/Manager of the shop/
stall/ Factory etc. situated at _______
8. The accused has therefore, committed a breach of Section
______ of The Legal Metrology Act, 2009 and Rule ______of The Legal
Metrology (Packaged Commodities) Rules, 2011/ The Maharashtra Legal
Metrology (Enforcement) Rules, 2011 and is, therefore guilty of the
offence punishable under section _______ of Legal Metrology Act, 2009
and under Rule______ of The Legal Metrology (Packaged Commodities)
Rules, 2011/ Maharashtra Legal Metrology (Enforcement) Rules, 2011.
9. The following persons may be summoned as witness, in the case.
i) Name :
Address :
ii) Name :
Address :
10. Prayer: the Complainant therefore, prays that the accused should
be tried according to law for the offence mentioned hereinabove.
Date : Inspector of Legal Metrology,
Address of the complainant ………………Division.
……………………………
…………………………….
Case papers submitted as under:
1) Original copy of Seizure receipt ( )
2) Original Panchnama copy ( )
3) Complaint form ( )
MAHARASHTRA LEGAL METROLOGY MANUAL, 2011
.
285
14.2.15 ANNEX XV
(SEE CLAUSE 6.7OF CHAPTER VII)
Request letter to stop Proceedings
IN THE COURT OF HON’BLE ADDITIONAL CHIEF METROPOLITAN
MAGISTRATE/JUDICIAL MAGISTRATE FIRST CLASS AT........
C. C. No. _____________/20
Inspector of Legal Metrology
__________________ Div. ............ Complainant
V/S
M/s. _____________________________
__________________________________ ............. Accused
MAY IT PLEASE YOUR HONOUR
Whereas, during the pending prosecution before this Hon. Court in C. C.
No. .................../20........ the accused requested to compound the offence
under intimation to the court. Whereas the compounding authority has
passed an order, copy of which is enclosed herewith for reference.
Whereas, amount of compounding has been deposited and a copy of
Money Receipt /Challan is attached herewith.
Therefore an appropriate order to stop the further proceedings envisaged
under Sub-section 5 of Section 48 of The Legal Metrology Act, 2009
may kindly be passed.
Date : …………….. Inspector of Legal Metrology,
Place- ……………. …………….Division.
MAHARASHTRA LEGAL METROLOGY MANUAL, 2011
.
286
14.2.16 ANNEX XVI
(SEE CLAUSE 7.7 OF CHAPTER VII)
Prior Notice to Licencee
No/LMO/……./Inspection/20…/…
Office of The …………………
Date-…/…………./………
To,
M/s…………………………………………
…………………………………………
Subject- Inspection of your shop/workshop
Reference-Your Manufacture/Dealer/Repair Licence No… date…….
Inspection of your shop/workshop is scheduled on ………………..
You are hereby directed to attend on date along with all original
documents, updated registers, records and equipments with reference to
your licence. Blank inspection format is enclosed herewith for your
information and preparation.
Signature and designation of
Legal Metrology Officer.

MAHARASHTRA LEGAL METROLOGY MANUAL, 2011
.
287
14.2.17 ANNEX XVII
(SEE CLAUSE 7.7 OF CHAPTER VII)
Inspection report of manufacturer of weight or measure.
Sr.
No. Particulars Comments of
LMO
1. Name and Address of licencee Firm
2. Name and Addresses of (Prop./Partners/Directors)
3. Licence No.,Validity and Jurisdiction
4. Address of manufacturing premises
5. Date of last inspection
6. Date of current inspection
7. Whether manufacturing premises is owned or
rented? Details of area acquired.
8. If the premises is rented, is there valid agreement?
9. Give particulars of approval of model
10. Is there any change in licence?
11. Whether other licences such as Shops and
Establishments Act, SSI etc. are valid or renewed
at the date of inspection?
12. Whether licencee kept updated register as per Rule
11 of The Maharashtra Legal Metrology
(Enforcement) Rules, 2011?
13. Is there any complaint against licencee? If yes, give
details.
14. Is any violation noticed by LMO? If yes, give
details of action taken.
15. Details of raw materials for last 3 years (e.g.
transducers, etc)

MAHARASHTRA LEGAL METROLOGY MANUAL, 2011
.
288
16. Whether production matches with quota of raw
materials?
17. Whether total production tallies the amount of
stamping fees?
18. Whether licencee submits Sales Tax returns? If yes,
give details.
19. Whether licencee submits periodical reports or
returns in due time?
20. Did LMO notice any discrepancy in the register or
in the periodical returns? if yes, give details.
21. Did LMO notice any discrepancy between
purchase, sale and in unsold stock? If yes, give
details.
22. Is any weight or measure exported/ imported? If
yes, give details
23. Weight or Measure Import - Export Registration
No.
24. Model Approval No. in relation to Import
25. Is there any transaction of weight or measure
without billing?
26. Did LMO notice any violation of provisions of The
Legal Metrology Act, 2009 and Rules made
thereunder? If yes details of action taken.
27. Details of test weights and measures along with
Verification Certificate
28. General Remarks
Place: Legal Metrology Officer,
Date: Designation

MAHARASHTRA LEGAL METROLOGY MANUAL, 2011
.
289
14.2.18 ANNEX XVIII
(SEE CLAUSE 7.7 OF CHAPTER VII)
Inspection Report of Repairer of Weight or Measure
Sr.
No. Particulars Comments of
LMO
1. Name and Address of Licencee Firm.
2. Name and Addresses of (Prop./Partners/Directors)
3. Licence No., jurisdiction and validity
4. Address of workshop.
5. Date of last inspection.
6. Date of current inspection.
7. Whether place of workshop is owned or rented?
8. If the workshop is rented, is there valid agreement?
9. Is there any change in licence?
10. Whether other licences such as Shops and
Establishments Act, service tax etc. are valid or
renewed on the date of inspection?
11. How many repairing fee receipt books and number of
receipts used since last inspection?
12. Testing and Loan weight or measure:
Number of test and loan sets kept by repairer and
whether it is verified and stamped? Give details of
verification and stamping.
13. Names of skilled and unskilled employees

MAHARASHTRA LEGAL METROLOGY MANUAL, 2011
.
290
14. Number of occasions licencee made delay in
returning the accepted weight or measure to the
concerned.
15. Whether licencee kept updated register as per Rule
11 of The Maharashtra Legal Metrology
(Enforcement) Rules, 2011?
16. Whether licencee submits periodical reports or
returns in due time?
17. Is there any complaint against licencee? If yes, give
details.
18. Did LMO notice any discrepancy in the register or in
the periodical returns? If yes, give details.
19. General comments
Is licence displayed?
Is the name board displayed at the premises?
Is electricity available?
20.
Did LMO notice any violation of provisions of The
Legal Metrology Act, 2009 and Rules made
thereunder? If yes details of action taken.
21. General Remark
Place: Legal Metrology Officer,
Date: Designation

MAHARASHTRA LEGAL METROLOGY MANUAL, 2011
.
291
14.2.19 ANNEX XIX
(SEE CLAUSE 7.7OF CHAPTER VII)
Inspection Report of Dealer in weight or measure
Sr.
No. Particulars Comments of LMO
1. Name and Address of Licencee Firm
2. Name and Addresses of
(Prop./Partners/Directors)
3. Licence No. and validity
4. Address of Business Place
5. Date of last inspection
6. Date of current inspection
7. Whether place of business is owned or
rented?
8. If the premises are rented, is there
valid agreement?
9. Is there any change in Licence?
10. Whether other licences such as Shops
and Establishments Act, VAT, CST
etc. is valid or renewed on the date of
inspection?
11. Whether licencee kept updated
register as per Rule 11 of The
Maharashtra Legal Metrology
(Enforcement) Rules, 2011?
12. Is there any complaint against
licencee? If yes, give details.

MAHARASHTRA LEGAL METROLOGY MANUAL, 2011
.
292
13. Whether licencee submits periodical
reports or returns in due time?
14. Did LMO notice any discrepancy in
the register or in the periodical
returns? If yes, give details.
15. Did LMO notice any discrepancy
between purchase, sale and in
unsold stock? If yes, give details.
16. Is there any weight or measure
exported and imported? Give details
17. Weight or Measure Import - Export
Registration No.
18. Model Approval No. in relation to
Import
19. Is there any transaction of weight or
measure without billing?
20. Did LMO notice any violation of
provisions of The Legal Metrology
Act, 2009 and Rules made thereunder?
If yes give details of action taken.
21. General Remarks
Place: Legal Metrology Officer,
Date: Designation
MAHARASHTRA LEGAL METROLOGY MANUAL, 2011
.
293
14.2.20 ANNEX XX
(SEE CLAUSE 7.8 OF CHAPTER VII)
Format of application for Registration as manufacturers, packers
and importers of Packaged Commodities
[Under Rule 27 of The Legal Metrology (Packaged Commodities) Rules, 2011]
1) Name of the applicant …….…………………
2) Name(s) of the Proprietor/Partner/Director ………………….
3) Complete address of the premises . …………………
4) Number of establishments and their addresses ………………….
5) Name of the commodities …………………..
(to be manufactured/ packed/ imported) …………………..
Signature of the applicant/
authorized person
(Applicant should attach copies of relative documentary proof in support
of the above contents)
Declaration
I/ We ………………………………………………………………………
have read The Legal Metrology Act, 2009 and The Legal Metrology
(Packaged Commodities) Rules, 2011 and agree to abide by the same.
I/ We also state that the contents given in the application are true and
correct to the best of my/our knowledge.
Fees of `. 500/- for registration of manufacturer/packer/importer of pre-
packed commodities is enclosed.
Signature of the applicant/
authorized person
MAHARASHTRA LEGAL METROLOGY MANUAL, 2011
.
294
14.2.21 ANNEX-XXI
(SEE CLAUSE 7.8 OF CHAPTER VII)
Government of Maharashtra
Food, Civil Supplies and Consumer Protection Department,
(Legal Metrology Organization)
Office address___________
Registration Certificate of Manufacturer/Packer/Importer
[ under Rule 27 of The Legal Metrology (Packaged Commodities) Rules, 2011
]
Sr. No. _______________ Date ____________
This is to certify that M/s. _____________________________________
___________________________________________________________
_______ is hereby registered as Manufacturer/Packer/Importer in this
office vide Registration No. ___________________________ and the
place of establishment of the Manufacturer/Packer/Importer is as
mentioned below:
Place of establishment of the Manufacturer/Packer/Importer
___________________________________________________________
___________________________________________________________
Name of the commodity to be Manufactured/Packed
/Imported___________________________________________________
___________________________________________________________
___________________________________________________________
Legal Metrology Officer
MAHARASHTRA LEGAL METROLOGY MANUAL, 2011
.
295
Note:
1) This registration does not confer any approval from the
Government for particulars mentioned in the application. Further
no responsibility for assistance for foreign exchange or otherwise
rests on the Government
2) In case of closure of business the holder shall return this
registration certificate to the office for cancellation.
3) If any alteration is to be incorporated in this registration
certificate, application shall be made for alteration in registration
certificate. Various establishments mentioned in this certificate
shall be intimated about this registration number.
4) Legal Metrology Officials will ensure the said information while
carrying out net weight /measure tests in the premises.

MAHARASHTRA LEGAL METROLOGY MANUAL, 2011
.
296
14.2.22 ANNEX XXII
(SEE CLAUSE 8.1 OF CHAPTER VIII)
Government of Maharashtra
Food, Civil Supplies and Consumer Protection Department,
(Legal Metrology Organization)
Daily Summary Report of the Inspector
Date…………………
Name of the Inspector………………… Identification Stamp No……….
Division…………….District……………….Camp ……………………
1) Nature of Work done and Time
Sr.
No. Nature of work done From To Total hours
1 2 3 4 5
1. Verification and stamping done
in office or camp office
Verification and stamping at
users premises
Sr. No. Name of location
1.
2.
2.
Inspections
Name of
places and
locations
Number of
inspections
done
1.
3.
2.

MAHARASHTRA LEGAL METROLOGY MANUAL, 2011
.
297
Miscellaneous work done
Name of
places and
locations
Nature of work
done
1
2
4.
3
Travelling Details
From To Distance
Km.
1
2
5.
3
6. Office work
7. Total hours
2) Details of rejected weight or measure at time of verification and
stamping
Rejected weight or measure
Name and
address of user
Weights
Liquid
Measures
Length
Measures
Weighing
Instruments
Measuring
Instruments
Reason of
rejection
1 2 3 4 5 6 7

MAHARASHTRA LEGAL METROLOGY MANUAL, 2011
.
298
1) Details of Prosecution under The Legal Metrology Act, 2009,
The Maharashtra Legal Metrology (Enforcement) Rules, 2011
and The Legal Metrology (Packaged Commodities) Rules, 2011.
Sr.
No. Name and
address of
accused
Manufacturer/Whole-
sale dealer/Retail-
dealer/packer/import-
er/user of weight or
measure or packaged
commodities
Contravention
of Section /
Rule
Details of
seized
articles
1 2 3 4 5
4)
Remarks
……………………………………………………………….
…………………………………………………………………………..
Outward No.:- ILM/……../DSR/…………….
Date :-
Inspector of Legal Metrology,
………………. Division.
Report Submitted To:-
The Assistant Controller of Legal Metrology, ……..District.

MAHARASHTRA LEGAL METROLOGY MANUAL, 2011
.
299
5) Details of verification and stamping work done
Sr.
No.
Weight or
measure
verified Denomination Fees `
``
`
per
piece
Numbers (in office)
Numbers (out of
office)
Total fees `
`
`
`
500 g and below 15/-
5 kg to 1 kg 20/-
1 Bullion
Weight
10 kg 30/-
2 Carat
weight
1 mg (0.005 c) to 100 g
(500 c) 20/-
1 gm to500 gm 5/-
1kg 10/-
2 kg 15/-
3
Cylindrical
knob type
5 kg and 10 kg 20/-
4
Sheet metal
weights
(other than
bullion)
1 mg to 500 mg 5/-
1 g to 500 g 5/-
1 kg 10/-
2 kg 15/-
5 kg to 20 kg 20/-
5
Iron
hexagonal,
knob type
weights
and Parallel
piped
weights 50 Kg
25/-
100
kg 75
200
kg 150
6 Standard
weights for
testing of
high
capacity
weighing
For max.
permissible
relative error
0.5/10000
500
kg 300

MAHARASHTRA LEGAL METROLOGY MANUAL, 2011
.
300
1000
kg 750
2000
kg 1500
5000
kg 3000
100
kg 50
200
kg 100
500
kg 200
1000
kg 500
2000
kg 1000
machines
For max.
permissible
relative error
3.3/10000,
1.7/10000 and
1.0/10000
5000
kg
2000
1 ml to 5 l 10
10 l, 20 l 20
50 l 50
7 Capacity
Measures
100 l and above
50 for
first
100 l +
(`7/-
for
every
100 l or
part
thereof)
max.
5000/-
0.5 graduated at every
cm and 1 m graduated at
every cm 20/-
8
Length
measures
0.5 to 2 m 10/-
500 g and below 60/-
1 kg to 5 kg 100/-
10kg to 50 kg 150/-
100 kg 300/-
9 Beam
Scales class
A and B
200 kg 400/-

MAHARASHTRA LEGAL METROLOGY MANUAL, 2011
.
301
500 gm and below 10/-
1 kg to 5 kg 15/-
10 kg to 50 kg 20/-
100 kg to 200 kg 100/-
10 Beam
Scales class
C and B
300 kg to1000 kg 200/-
1 Kg and below 15/-
1 kg 15 kg 30/-
15 kg 25 kg 60/-
25 kg 200kg 100/-
200kg 300 kg
200/-
300 kg
1500 kg 300/-
1500 kg 3000 kg 400/-
3000 kg 5000 kg 500/-
5000 kg 10000kg 1000/-
10000 kg 15000 0kg 2000/-
150000
kg
300000 kg 3000/-
11
Non
automatic
weighing
machines
(
Mechanical
)
Class III
and IIII
300000
kg 400000 kg 4000/-
20 kg and below 100/-
20kg 300 kg 200/-
300 kg 1500 kg 300/-
1500 kg 3000 kg 500/-
3000 kg 10000 kg 1000/-
10000 kg 150000 kg 2000/-
150000
kg 300000 kg 3000/-
12
Non
automatic
weighing
machines
(electronic)
Class III
and IIII
300000
kg 400000 kg 4000/-

MAHARASHTRA LEGAL METROLOGY MANUAL, 2011
.
302
Not
exceeding
(kg)
But
exceeding
(kg)
Not exceeding 10 kg 200/-
50 kg 10 kg 250/-
1000 kg 50 kg 500/-
10000 kg 1000 kg 1000/-
50000 kg 10000 kg 2000/-
13
Non-
automatic
weighing
machines
(
Electronics
and
mechanical
)
class I and
II.
Exceeding 50000 kg 3000/-
Not exceeding 10 kg
200/-
50 kg 10 kg 250/-
1000 kg 50 kg 500/-
10000 kg 1000 kg 1000/-
50000 kg 10000 kg 2000/-
100000
kg 50000 kg 3000/-
14
Automatic
weighing
machines
(
Electronics
and
mechanical
)
Exceeding 100000 kg
4000/-
Dispensing Pumps 1000/-
Volumetric
Measuring
Instruments
Totalizing Counters 500/-
Not exceeding 20 litres 200/-
20 l to 50 l 250/-
50 l to 100 l 500/-
15
Volumetric
Measuring
Instruments
(Other than
Dispensing
Pumps,
Totalizing
Counters
and Flow
Meters)
Exceeding 100 l
500 for
first
100 l
+(`250/
- for
every
100 l or
part
thereof)

MAHARASHTRA LEGAL METROLOGY MANUAL, 2011
.
303
Flow rate up to 100 l/min 2000/-
Flow rate
above 100 l/min
- up to
500 l/min
3000/-
Flow rate above
500 l/min 5000/-
16 Flow
Meters
Totalizing counter 500/-
17 Vehicle
Tank
18 Storage
Tank
Dispenser 1000/-
19 C.N.G.
Pumps Totalizing counter 500/-
Dispenser 1000/-
20 L.P.G.
Pumps Totalizing counter 500/-
30 ml 50/-
60 ml 50/-
21 Peg
measures
100 ml 100/-
Total
MAHARASHTRA LEGAL METROLOGY MANUAL, 2011
.
304
6) Details of Fees Collection
i) Verification and Stamping fees (`) ---------------------
ii) Additional fees (`) ----------------------
iii) T.A., D.A/ Handling Charges (`) ----------------------
iv) Compounding fees (`) ----------------------
v) Fees for duplicate (`)
Verification Certificate (`) ----------------------
vi) Fees for Licence’s / renewal/
alteration/ duplication (`) ----------------------
vii) Total fees collected (`) --------------------
7) Fees Received Through
i) Money Receipt (`) ------------------------
ii) Challan (`) ------------------------
Total (`) ------------------------
Inspector of Legal Metrology,
………Division.

MAHARASHTRA LEGAL METROLOGY MANUAL, 2011
.
305
14.2.23 ANNEX XXIII
(SEE CLAUSE 8.2 OF CHAPTER VIII)
Cash Balance Report (CBR)
Name of Inspector -----------------
Identification Stamp No
Division -------------------------
District………………….
Form showing weekly charges collected for the week from -------
(Monday) to… (Sunday)
Number of
weight or
measure
Fees `
``
`
Sr. No.
Date
Name and Address of the User whose
weight or measure was verified and
stamped
Trade
Weights
Measures
Weighing scales
Other
Verification and Stamping
Additional fees
Other (T.A.D.A.)
Total
Verification certificate number
Particular of fee deposited
1 2 3 4 5 6 7 8 9 10 11 12 13 14
Total

MAHARASHTRA LEGAL METROLOGY MANUAL, 2011
.
306
Verification and stamping Fees
Challan No. Date Amount (`)
`)`)
`)
Total
Details of fees collected
1) Verification and Stamping Fees (`) ……….
2) Compounding Amount (`) ………
3) Other fees (`) ………
Total (`) ………
Submitted to the Assistant Controller of Legal Metrology,……………
No/ILM/………./CBR/……
Date………………………..
Inspector of Legal Metrology
…………Division.

MAHARASHTRA LEGAL METROLOGY MANUAL, 2011
.
307
14.2.24 ANNEX XXIV
(SEE CLAUSE 8.4 OF CHAPTER VIII)
Campaign Report
1) Name of the campaign:
2) Name of division/district:
3) Period of campaign:
Date……………
Inspector of Legal Metrology,
…………Division.
Sr. No.
Name and address
of the premises
visited
Date of inspection
Violation of
Section/Rules
No. and date of
seizure Receipt/
Panchnama
Details of seized
articles
Remarks
1 2 3 4 5 6 7
MAHARASHTRA LEGAL METROLOGY MANUAL, 2011
.
308
14.2.25 ANNEX XXV
(SEE CLAUSE 8.5 OF CHAPTER VIII)
Reconciliation Report
No/Ilm/…………../Reconciliation/
Office of the Inspector of Legal
Metrology
Div…………………,
Date-……../………../…………
To,
Treasury Officer/Sub Treasury Officer ……..
…………………………
Subject- Reconciliation of amount remitted to Government Treasury.
Reference—Amount credited in bank for the month of……..
Respected Sir,
This office has credited the verification and stamping fees, compounding
amount and other fees through challans in the bank.………… …………
………… …………….during the month………….in the Head 1475-
other general economic services, (106) fees for stamping weights and
measures, other fees, fine and forfeitures. as in statement given below.
Please verify the same and issue the certificate.

MAHARASHTRA LEGAL METROLOGY MANUAL, 2011
.
309
Amount Deposited `
``
`
Sr.No.
Name of depositor
Date of deposit
in bank
Name of bank and branch
or treasury office
Bank challan
No. and date of realization
Verification and
stamping fees
Compounding
amount
Other fees
Bank scroll number
1 2 3 4 5 6 7 8 9
Total
Total `…………In words Rupees………………………………….
Thanking You,
Yours Faithfully,
Inspector of Legal Metrology ,
Division… ., District…

MAHARASHTRA LEGAL METROLOGY MANUAL, 2011
.
310
14.2.26 ANNEX XXVI
(SEE CLAUSE 8.7 OF CHAPTER VIII)
PROFORMA ‘A’
Annual work programme for the year from date 01/04/ to ----- 31/03/
i) Name of the Inspector:- ______________Identification No. _______
ii) Name of the Division:-
verification
period Verification and
stamping fees (`
``
`)
))
)
Sr. No.
Name of the tahasil
Place of camp office
No. of villages in camp
Maximum distance from
camp office
Last year
Expected in
current year
Actual collection
in last year
Excepted
collection in
current year
1 2 3 4 5 6 7 8 9
Manufacturer
Repairer
Dealer
Trader
Hawker
Industries
Govt. and semi-
Government
establishments
Associations
and Co-op.
Societies
10 11 12 13 14 15 16 17

MAHARASHTRA LEGAL METROLOGY MANUAL, 2011
.
311
Actual / Expected no. of users of weight or measure undertaken /to be
undertaken
Railway
stations
Post and Tel.
office
Petrol Pump
and CNG/LPG
Auto/Taxi
meters
Storage Tank
Flow meters
Vehicle tanks
Others
Total
18 19 20 21 22 23 24 25 26
Inspector of Legal Metrology,
----------------Division.
Inspection and surprise visits
Actual no. of
inspections and
surprise visits last
year
Expected no. of
inspections and
surprise visits in
current year
Expected re-
verification
period of
working
standards
Remarks
27 28 29 30

MAHARASHTRA LEGAL METROLOGY MANUAL, 2011
.
312
PROFORMA ‘B’
Annual Work Programme for the year from date 01/04/ ----- to 31/03/--
----
i) Name of the Inspector:- __________ Identification No. _______
ii) Name of Division:-
Total Number
of users
of weight or
measure
Expected
collection of
fees for current
year
(
((
(`
``
`)
))
)
Actual collection
of fees
during last cycle
(
((
(`
``
`)
) )
)
Sr.
No. Category
Yearly collection
Two-yearly
collection
Total
Yearly collection
Two-yearly collection
Total
Yearly collection
Two-yearly collection
Total
Remark
1 2 3 4 5 6 7 8 9 10 11 12
1. Manufactu-
rers
2. Dealers
3. Repairers
4. Traders
5. Hawkers
6. Industries
7. Government
and Semi-
Government

MAHARASHTRA LEGAL METROLOGY MANUAL, 2011
.
313
8.
Associations
and Co-op.
Societies
9. Railways
10. Post and
telegraph
11. Petrol pump
and
CNG/LPG
12. Auto/Taxi
meters
13. Storage tank
14 Flow meters
15 Vehicle
tanks
16 Other
Total
Inspector of Legal Metrology,
…………………..Division.
Submitted to the
Deputy Controller of Legal Metrology ….. Region for approval.
MAHARASHTRA LEGAL METROLOGY MANUAL, 2011
.
314
14.2.27 ANNEX XXVII
(SEE CLAUSE 10.1 OF CHAPTER X)
Consent Letter
I Shri/Smt.……………………………………… R/o…………………..
have willingly given my owned premises having area………..sq. m. (No.
of rooms ) at (address)……………………………..on rent basis
to the Inspector of Legal Metrology Division ………… District………..
for temporary camp office from ………… to …………………….
I shall handover this premises to Inspector of Legal Metrology Office on
rent for ` …………. . The rent shall be paid after vacating the room.
The rent is inclusive of the charges of electricity and water etc.
Address of camp office
Place: Signature of owner of the house
Date: Name --
MAHARASHTRA LEGAL METROLOGY MANUAL, 2011
.
315
14.2.28 ANNEX XXVIII
(SEE CLAUSE 10.1.2 OF CHAPTER X)
Notice regarding verification and stamping
No/Ilm/ ……………. /V & S/…
Office of the Inspector of Legal
Metrology, Div.-----
Date-……………………….
To,
M/s……………………………
………………………………
Subject- The Legal Metrology Act, 2009 and The
Maharashtra Legal Metrology (Enforcement) Rules, 2011.
It is hereby informed that as per the provision of Rule 12 of The
Maharashtra Legal Metrology (Enforcement) Rules, 2011, every person
using any weight or measure in any transaction or for protection should
get his weight or measure verified or re-verified periodically from this
office. Hence you are requested to present all weight or measure in this
office/camp office at ……………………………….on ………..at
………….a.m./p.m. for verification and stamping.
The fees payable for verification and stamping shall be as specified by
Rule 15 in Schedule XI. The user shall pay/deposit the fees in advance to
this office for the same. Non compliance of the above provision leads to
the violation of Rule 23 of the above said Rules.
Inspector of Legal Metrology,
Division…….District………
Note- The user shall make the necessary arrangements for verification
and stamping of weight or measure.

MAHARASHTRA LEGAL METROLOGY MANUAL, 2011
.
316
14.2.29 ANNEX XXIX
(SEE CLAUSE 10.1.2 OF CHAPTER X)
VOUCHER
Date:
Place:
Received the sum of `……. from the Inspector of Legal Metrology,
Division….. District………towards the cartage and mazdoor charges
from ….……..to………..of the following description
Signature/thumb impression of the payee
Before me
Description
of office kit
Weight of
office kit
Distance
between the
places
Nature of
expenditure
Registration
No. of
vehicle
Remarks
Working standard balances, test
weight measures etc. and others
office kit
Certified that the cartage, mazdoor
charges are for the office kit only
and the same are at prevailing
market rate of area
MAHARASHTRA LEGAL METROLOGY MANUAL, 2011
.
317
14.2.30 ANNEX XXX
(SEE CLAUSE 10.1.2 OF CHAPTER X)
Camp Completion Report
To,
Assistant Controller of Legal Metrology,
------------ Dist.
Sub: Camp completion Report for ------camp ----- division ------- district.
Camp statistics is as per approved annual work programmes.
A . Two-yearly users
i) No. of users in pervious cycle.
ii) Period of last cycle of stamping :
iii) Verification fees collected in previous cycle :
iv) No. of users covered during present cycle :
v) Current period of camp :
vi) Current fees collected in camp :
Remarks for A-
B- Yearly users
i) No of users in previous cycle :
ii) Period of camp in last cycle :
iii) Fees collected in last cycle :
iv) No. of users covered during present cycle :
v) Current period of camp :
vi) Current fees collected in camp :
Remarks for B-

MAHARASHTRA LEGAL METROLOGY MANUAL, 2011
.
318
Details of camp work-
Fees in `
``
` Sr.
No. Particulars
Expected
on the
camp
Actual
Collected
on the
camp
Collected
other
than
camp
1 2 3 4 5
1. Manufacturers
2. Dealers
3. Repairers
4. Traders
5. Hawkers
6. Industries
7. Government and Semi-
Government
Establishment
8. Associations and Co-op.
Societies
9. Railways
10. Post and Telegraph
11. Petrol pump and
CNG/LPG
12. Auto/Taxi meters
13. Storage tank
14 Flow meters
15 Vehicle tanks
16 Other
Total
Inspector of Legal Metrology,
…………Division.
MAHARASHTRA LEGAL METROLOGY MANUAL, 2011
.
319
14.2.31 ANNEX XXXI
(SEE CLAUSE 10.1.2 OF CHAPTER X)
Rent receipt
Received the sum of
`
…………………… (In words………………….)
from the Inspector of Legal Metrology, Division………………………
District………….. towards the camp rent from …………….to …………
total days……………The agreed rent was
`
…………….The rent in full
is received and also Inspector Legal Metrology has vacated my
premises/room.
Address:
Place-. Signature of owner
Date- of the premises/room
Name……….
*****
