Manual Ms. Pac Man
User Manual:
Open the PDF directly: View PDF
.
Page Count: 6

Artificial Intelligence: Ms. Pac-Man vs. Ghosts
Pg. 1
Ms. Pac-Man AI
Overview
This is a version of Ms. Pac-Man that closely represents the original game. The representation has a few
minor changes to make writing the AI for both Ms. Pac-Man and the Ghosts fair.
You are given the controller interfaces in Java that allow you to make the decisions for either Ms. Pac-
Man Agent or all the Ghost Agents. The rest of this document explains the basics of the decision making
AI that you are to implement for this project.
***** IMPORTANT API NOTE *****
An index is NOT the same as a node! The documentation occasionally confuses the two, but we will make a
clear distinction here. Indices are only used for the check*() functions, have values from 0 to (numOfItems -
1), and are often represented by “i” in a for() loop. Nodes are used by the pathfinding functions, represent
physical locations, have random-looking values provided by the Ms. Pac-Man application that are ONLY
used for identification, and will often be represented by something like “nodes[i]” instead. Look at /05 –
Ms. Pac-Man/Workspace/System/src/game/controllers/examples/NearestPillPacMan.java for an example of
how to implement the difference properly. If you’re ever in doubt about whether you have indices or nodes
at any given point in your code, fire up your debugger and inspect them directly.
Game Mechanics
Below describes the goals of either Ms. Pac-Man or the Ghost Team and the main game mechanics that
are the deciding factors in them achieving their goal.
Ms. Pac-Man Goals
The main goal of the game is for Ms. Pac-Man to achieve the highest score possible. She does this by
eating various things in the game levels. These levels are represented by the maze that has no dead
ends. Ms. Pac-Man can eat either pills. Power pills, or ghosts. The pills are represented by small dots
while the power pills are larger. Eating a small pill awards Ms. Pac-Man 10pts. Eating a power pill
awards her 50pts and gives Ms. Pac-Man the ability to eat ghosts for a short period of time. Each
ghost eaten awards 200 * 2^(x-1) points where x is the number of the ghost eaten after the Power Pill.
Ms. Pac-Man starts with 3 lives and can continue to eat until she runs out of lives.
Ghost Team Goals
As you might guess the goal of the ghost team AI is to limit the score of Ms. Pac-Man as much as
possible during her lives. There are 4 Ghosts in total. The quickest way to limit Ms. Pac-Man's score
is to catch her with the ghosts while she is not under the effects of the Power Pills. Once caught Ms.
Pac-Man loses a life.
Artificial Intelligence: Ms. Pac-Man vs. Ghosts
Pg. 2
Additional Information
•
Ms. Pac-Man gains a life every 10000 points.
•
There are 4 Mazes A B C D. They cycle in that order.
•
The further the level the shorter the effects of the Power Pills last on Ms. Pac-Man.
•
Eating another Power Pill while Ms. Pac-Man is already under the effects of another Power pill
will reset the timer, but will also reset the x in the score equation for eating ghosts explained
above.
•
Both Ms. Pac-Man and the Ghosts move at a constant speed.
•
Ghosts can never reverse their direction while Ms. Pac-Man can.
•
There is a very small random global reversal element internal to the ghosts. The Ghost AI
controller cannot control this. If it is successful. All ghosts will reverse direction.
•
In the rare case a given level lasts 3000 turns the rest of the pills are awarded to Ms. Pac-Man and
the next level starts.

Artificial Intelligence: Ms. Pac-Man vs. Ghosts
Pg. 3
System API
You are given an interface to a game that functions in full game ticks. Ms. Pac-Man and the Ghost Team
are on separate threads and are given 40ms. To return their actions (direction changes). All 4 ghosts are
part of this team and they must share the 40ms between them to decide what they are going to do. If no
action is returned within the 40ms the thread function kicks out and the previous action returned is
repeated.
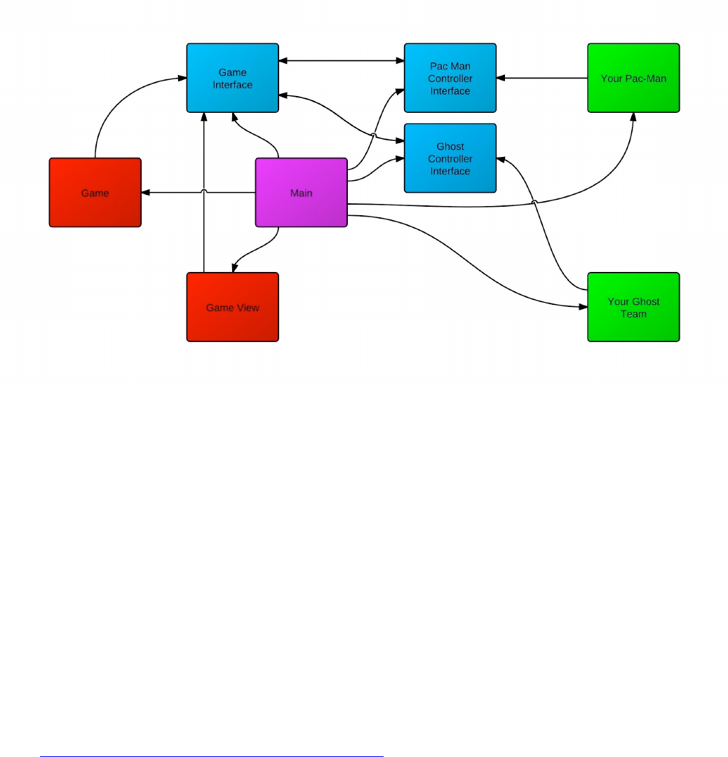
Above shows a class diagram that represents major systems of this API. You are responsible for
writing java code inside the Your Pac-Man class. This class derives off the Pac-Man Controller
Interface. It
overrides the getAction method of this base. This method takes in a copy of the game
via a Game
Interface. This base game class gives access to all the relevant information about the correct
state of the
game that you will be determining your return upon. To give you an idea of how the API
runs, Main starts the Game and Your Pac-Man and runs the game calling your codes getAction with
a Pac Man Controller Interface the represents your class. It only cares about the return of this function.
The Game
View class is only in this diagram because you will be running your AI in two modes.
Visual mode
where the Game View is used to render the game and Test mode where 100 rounds are
run as fast as possible to give you an accumulative score that you can divide by 100 and determine your
AI's average.
PacManController
This java class represents the interface the game uses for Ms. Pac-Man. Your implementation derives
from this interface.
Relevant Methods
public'int'getAction(Game-game,long'timeDue);-
Provided a Game State that has information about Ms. Pac-Man, Ghosts, Nodes, and the Maze. The
AI must return a direction for Ms. Pac-Man to travel in the form of an integer. Returns a direction in
the form of an integer. Valid returns are UP(0) RIGHT(1) DOWN(2) LEFT(3).

Artificial Intelligence: Ms. Pac-Man vs. Ghosts
Pg. 4
GhostController
This java class represents the interface the game uses for the ghost team. Your implementation derives
from this interface.
Relevant Methods
public'int[]-getActions(Game-game,long'timeDue);-
Provided a Game State that has information about Ms. Pac-Man, Ghosts, Nodes, and the Maze. The
AI must return a direction for Ms. Pac-Man to travel in the form of an integer. Returns an array of
integers that represent the direction for each of the 4 ghosts. Valid returns for each int are UP(0)
RIGHT(1) DOWN(2) LEFT(3).
Game
This class represents a snapshot of the game information at a certain point in time. This is passed into
the get action functions for the controllers. It contains information such as the maze, pills and ghosts.
The methods descriptions bellow are also in the comments for the game java class.
Relevant Methods
public'Game-copy();-
returns an exact copy of the game (forward model)
public'int[]-advanceGame(int'pacManDir,int[]-ghostDirs);-
advances the game using the actions (directions) supplied; returns all directions played [PacMan,
Ghost1, Ghost2, Ghost3, Ghost4]
public'int'getReverse(int'direction);-
returns the reverse of the direction supplied
public'boolean'gameOver();-
returns true is Ms Pac-Man has lost all her lives or if MAX_LEVELS has been reached
public'boolean'checkPill(int'pillIndex);-
checks if the pill specified is still available
public'boolean'checkPowerPill(int'powerPillIndex);
-
checks if the power pill specified is still available
public'int[]-getPacManNeighbours();-
returns an array of size 4, indicating neighbouring nodes for the current position of Ms Pac-Man.
E.g
, [-1,12,-1,44] for neighbours 12 and 44 in direction RIGHT and LEFT
public'int[]-getGhostNeighbours(int'whichGhost);
returns an array of size 4, indicating neighbouring nodes for the current position of the ghost
specified. Replaces the direction corresponding to the opposite previous direction with -1
public'int'getCurLevel();-
returns the current level
public'int'getCurMaze();
-
returns the current maze
public'int'getCurPacManLoc();
-
returns the node index Ms Pac-Man is at
public'int'getCurPacManDir();-
returns the last direction taken by Ms Pac-Man
public'int'getLivesRemaining();-
returns the number of lives remaining for Ms Pac-Man
public'int'getCurGhostLoc(int'whichGhost);
-
returns the node index for the ghost specified
public'int'getCurGhostDir(int'whichGhost);
-
returns the last direction taken by the ghost specified
public'int'getEdibleTime(int'whichGhost);-
returns the edible time (time left in which the ghost can be eaten) for the ghost specified
public'boolean'isEdible(int'whichGhost);-

Artificial Intelligence: Ms. Pac-Man vs. Ghosts
Pg. 5
returns true if the ghost is currently edible
public'int'getScore();
-
returns the score of the game
public'int'getLevelTime();-
returns the time for which the CURRENT level has been played
public'int'getTotalTime();-
returns the time for which the game has been played (across all levels)
public'int'getNumberPills();-
returns the total number of pills in this maze (at the beginning of the level)
public'int'getNumberPowerPills();-
returns the total number of power pills in this maze (at the beginning of the level)
public'int'getLairTime(int'whichGhost);-
returns the time remaining the ghost specified spends in the lair
public'boolean'ghostRequiresAction(int'whichGhost);
-
returns true of ghost is at a junction and a direction is needed
public'String-getName();-
returns the name of the maze
public'int'getInitialPacPosition();-
returns the position where Ms Pac-Man starts at the beginning of the level
public'int'getInitialGhostsPosition();-
returns the position where the ghosts starts at the beginning of the level, AFTER leaving the lair
public'int'getNumberOfNodes();-
returns the total number of nodes in the graph (pills, power pills and empty)
public'int'getX(int'nodeIndex);-
returns the x-coordinate of the node specified
public'int'getY(int'nodeIndex);-
returns the y-coordinate of the node specified
public'int'getPillIndex(int'nodeIndex);-
returns the pill index of the node specified (can be used with the bitset for the pills)
public'int'getPowerPillIndex(int'nodeIndex);-
returns the power pill index of the node specified (can be used with the bitset for the power pills)
public'int'getNeighbour(int'nodeIndex,int'direction);
--
returns the neighbour of the node specified for the direction supplied
public'int[]-getPillIndices();-
returns indices to all nodes with pills
public'int[]-getPowerPillIndices();
-
returns indices to all nodes with power pills
public'int[]-getJunctionIndices();
--
returns indices to all nodes that are junctions
public'boolean'isJunction(int'nodeIndex);-
returns true if node is a junction (more than 2 neighbours)
public'int'getNumNeighbours(int'nodeIndex);
-
returns the number of neighbours of the node specified
public'enum'DM{PATH,EUCLID,MANHATTEN};-
simple enumeration for use with the direction methods (below)
public'int'getNextPacManDir(int'to,boolean'closer,DM-measure);-
returns the direction Ms Pac-Man should take to approach/retreat from the node specified, using the
distance measure specified
public'int'getNextGhostDir(int'whichGhost,int'to,boolean'closer,DM-measure);-
returns the direction the ghost specified should take to approach/retreat from the node specified,
using the distance measure specified
public'int'getPathDistance(int'from,int'to);-
returns the shortest path distance (Dijkstra) from one node to another
public'double'getEuclideanDistance(int'from,int'to);-

Pg. 6
returns the Euclidean distance between two nodes
public'int'getManhattenDistance(int'from,int'to);
-
returns the Manhatten distance between two nodes
public'int[]-getPossiblePacManDirs(boolean'includeReverse);-
returns the set of possible directions for Ms Pac-Man, with or without the direction opposite to the
last direction taken
public'int[]-getPossibleGhostDirs(int'whichGhost);-
returns the set of possible directions for the ghost specified (excludes the opposite of the previous
direction)
public'int[]-getPath(int'from,int'to);-
returns the path from one node to another (e.g., [1,2,5,7,9] for 1 to 9)
public'int[]-getGhostPath(int'whichGhost,int'to);-
returns the path from one node to another, taking into account that reversals are not possible
public'int'getTarget(int'from,int[]-targets,boolean'nearest,DM-measure);-
selects a target from 'targets' given current position ('from'), a distance measure and whether it
should be the point closest or farthest
public'int'getGhostTarget(int'from,int[]-targets,boolean'nearest);-
selects a target for a ghost (accounts for the fact that ghosts may not reverse)
public'int'getGhostPathDistance(int'whichGhost,int'to);-
returns the distance of a path for the ghost specified (accounts for the fact that ghosts may not
reverse)
GameView
This class is responsible for the rendering of Ms. Pac-Man there are a few static utility functions that
you can use for debugging purposes. These methods include addPoints and addLines.
Samples
There are sample AI's with usage of many of the methods listed above included within the systems
game controller examples.
Grading
You will be graded based on your score after 100 game rounds of your Ms. Pac-Man AI against the
default ghost team AI in test mode. Give it a second to complete the 100 rounds before it will spit out the
results in the outputs window. You can switch between the Visual or Test run configurations by clicking
the down arrow next to the Debug or Run buttons. Your goal is to match or exceed the example Ms. Pac-
Man score in the same test run of 100 rounds. If you exceed the Full Sail AI’s score, each 1000
points over will give you 1% extra credit (but only in increments of 1%). This extra credit is capped at
10%.
Submissions
You will upload a compressed (Zipped) file named <lastName>.<firstName>.MsPacmanLab.zip which
should include:
MsPacManAgent.java
Also, please submit any source/header files you have created yourself.
Place this file in the ROOT of your zip file, not in a folder or subfolder. DO NOT SUBMIT
EXECUTABLES, LIBRARIES, OR OBJECT FILES.