Introdução Ao Blender Manual
User Manual:
Open the PDF directly: View PDF
.
Page Count: 36
- 1. Introdução
- 1.1 Uma história curta do Blender
- 1.2 Interface
- 1.3 Interacção e principais comandos
- 1.3.1 Guia rápido para os mais impacientes
- 1.3.1.1 Modificar a interface
- 1.3.1.2 Configurações básicas e restauro da configuração original
- 1.3.1.3 O rato
- 1.3.1.4 Adicionar objectos
- 1.3.1.5 Modo OBJECT e EDIT
- 1.3.1.6 Perspectivas e Visão
- 1.3.1.7 Seleccionar
- 1.3.1.8 Mover, rodar e redimensionar (Grab, Rotate e Scale)
- 1.3.1.10 Unir e separar
- 1.3.1.10 Renderizar
- 1.3.2 Atalhos
- 1.3.3 Exactidão e medidas
- 1.3.4 Origem ou centro dos objectos
- 1.3.5 Scene Layers (camadas)
- 1.3.6 Scenes (cenas)
- 1.3.7 Importar e Exportar
- 1.3.1 Guia rápido para os mais impacientes
- 2. Erros comuns e respectivas soluções
- 3. Bibliografia

Manual de Blender 2.5x
-- nafergo --
2010
Manual de Blender 2.5x | Beta version
Índice
1. Introdução.........................................................................................................3
1.1 Uma história curta do Blender....................................................................3
1.2 Interface......................................................................................................5
1.3 Interacção e principais comandos..............................................................8
1.3.1 Guia rápido para os mais impacientes................................................8
1.3.2 Atalhos..............................................................................................13
1.3.3 Exactidão e medidas.........................................................................22
1.3.4 Origem ou centro dos objectos.........................................................28
1.3.5 Scene Layers (camadas)..................................................................31
1.3.6 Scenes (cenas).................................................................................32
1.3.7 Importar e Exportar...........................................................................33
2. Erros comuns e respectivas soluções............................................................34
3. Bibliografia......................................................................................................36
[2010] 2

Manual de Blender 2.5x | Beta version
1. Introdução
1.1 Uma história curta do Blender
De acordo com a versão relatada na página oficial da aplicação1, a origem do
Blender remonta a 1988, quando Ton Roosendaal, figura liderante nesta narrativa, co-
fundou a “NeoGeo”, um estúdio de animação que rapidamente se tornou numa das
principais empresas holandesas na área da animação 3D. Em 1995, em vez da
actualização do conjunto de ferramenta próprias até aí utilizado, a empresa opta pela
reescrita do código-fonte criando uma nova ferramenta de modelação e animação 3D,
foi iniciado o processo de concepção do Blender.
Em Junho de 1998, Ton Roosendaal funda a empresa “Not a Number” (NaN),
spin-off da “NeoGeo”, com o objectivo de aprofundar o desenvolvimento e publicitar a
aplicação criada. O modelo comercial da empresa envolvia a distribuição gratuita da
ferramenta de modelação e animação 3D, permitindo alcançar um público mais
abrangente, e a comercialização de serviços e outros produtos desenvolvidos em
torno do funcionamento da aplicação.
Nos dois anos anos seguintes, a empresa e a ferramenta alcançaram uma
enorme visibilidade e um sucesso surpreendente. No final de 2000, o Blender já tinha
sido distribuído na sua versão 2.0, existiam 250.000 utilizadores registados e empresa
intergrava funcionários na Holanda, Estados Unidos e Japão.
No ano seguinte, não obstante o sucesso inicial, a leis do mercado forçam a
empresa a um redimensionamento. Ainda em 2001, a empresa edita a sua primeira
aplicação destinada ao mercado comercial mas os números das vendas revelam-se
bastante abaixo das expectativas. Consequentemente, os investidores decidem
encerrar todas as actividades da empresa, incluindo o desenvolvimento do Blender.
Em Março de 2002, Ton Roosendaal funda a Blender Foundation com o intuito
de continuar a promover o desenvolvimento e a promoção do Blender numa lógica de
projecto com código aberto e sustentado pela comunidade dos seus utilizadores.
Poucos meses depois, em Julho, Roosendaal consegue firmar um acordo entre a
Blender Foundation e os investidores da NaN Holding BV que estabelece a venda dos
1 http://www.blender.org/blenderorg/blender-foundation/history/
[2010] 3

Manual de Blender 2.5x | Beta version
direitos sobre a propriedade intelectual e código-fonte do Blender a troco de um
pagamento único de 100.00 € e da manutenção do código-fonte da aplicação, e
subsequentes desenvolvimentos, em regime de Software Livre ou Código Aberto2.
Em apenas sete semanas, com o auxílio de voluntários, através da campanha
Free Blender para angariação de donativos, a Fundação reuniu o montante necessário
para cumprir com o acordo. Em Outubro de 2002, durante a 1ª Conferência Blender,
em Amesterdão, o código-fonte é oficialmente disponibilizado na Internet sob uma
licença GNU General Public License.
2 http://www.blender.org/blenderorg/blender-foundation/history/what-s-the-deal/
[2010] 4

Manual de Blender 2.54
1.2 Interface
nafergo [2010] 5
2
13
5
6
4
18
16
17
13
1110
9
8
7
14
12
15

Manual de Blender 2.5x | Beta version
LEGENDA
1. Menu que permite escolher entre as diversas formas de organização da janelas de
acordo com o tipo de tarefa que vai realizar (i.e. Animation, UV Editing, Video Editing, etc.).
Pode gravar/adicionar novas formas de organização de janelas ou eliminar/apagar.
2. Menu que permite navegar, adicionar ou eliminar Scenes. Um ficheiro pode ter várias
Scenes.
3. Menu de render engine: onde selecciona o motor/modo de renderização que vai utilizar:
Blender Render, Blender Game, Network Render (renderfarm). Se instalar novos motores de
renderização (i.e. LuxRender, Yafaray, etc.) é neste menu que escolhe qual pretende utilizar.
4. Câmara que é adicionada automaticamente por pré-definição.
5. Lâmpada (de tipo Lamp) que é adicionada automaticamente por pré-definição.
6. Cubo adicionado automaticamente por pré-definição. Na imagem, o cubo está seleccionado
(está envolto numa linha laranja) e são visíveis os eixos X, Y e Z (vermelho, verde e azul,
respectivamente) nas setas do manipulador de translação. No centro do cubo pode ainda ver
um cursor com a aparência de um “alvo” (pode alterar a posição deste cursor clicando noutro
local com o botão esquerdo do rato), é o 3D Cursor. Este 3D Cursor serve para indicar onde
vai inserir novos objectos e pode servir como referência para rotações ou uniões/fusões
(merge). No início, o cursor está no centro do ecrã e foi aí que o Blender inseriu um cubo.
7. Menu do tipo de janela. Na imagem, o ícone representa a
janela 3D View. Todas as janelas têm um cabeçalho (Header) ,
este pode ser colocado no topo ou no rodapé da janela
respectiva (clique com o botão direito do rato no cabeçalho e
escolha), e todos os cabeçalhos têm um ícone à esquerda
para escolher o tipo de janela. Para mudar o tipo de janela,
clique no ícone e escolha. Na organização de janelas Default
(a que é iniciada por pré-definição, a que é visível na imagem
acima, estão visíveis 5 tipos diferentes de janelas. No topo da
aplicação, vê o cabeçalho da janela Info.
8. Menus de trabalho da janela 3D View com diversas
opções. Estas opções/menus variam consoante o modo de
trabalho. Ou seja, se estiver em Object Mode, Edit Mode ou Sculpt Mode, os menus e as
opções não são as mesmas.
9. Menu de modo da janela 3D View. Este menu permite escolher entre trabalhar em Object
Mode, Edit Mode, Sculpt Mode, Texture Paint, Weight Paint e Vertex Paint.
[2010] 6
Manual de Blender 2.5x | Beta version
10. Menu para escolher o modo de visualização/display na janela 3D View. Pode optar
entre Solid, Wireframe, Textured e Bounding Box.
11. Menu para escolher o tipo de pivot que pretende utilizar. Por pré-definição está escolhido
o pivot no Median Point. Ou seja, se tiver dois cubos seleccionados e activar uma rotação, os
dois cubos vão rodar em torno de um ponto imaginário que está no meio dos dois objectos. Se
escolhesse o 3D Cursor, os cubos iriam rodar em torno do cursor 3D (o “alvo”).
12. Menu para (des)activar manipuladores e escolher o tipo de manipulador (i.e. Translação,
Rotação ou Escala).
13. Layers (camadas). Na imagem só está activo o Layer 1 (está com cinza escuro) e só
existem objectos no Layer 1 (tem um quadrado laranja no centro). Para activar vários Layers,
clique em Shift e nos Layers que pretende activar. Para movimentar objectos entre Layers,
seleccione o(s) objecto(s) que pretende movimentar e clique em M.
14. Frames (inicial, final e actual). Se quisesse renderizar com as configurações presentes na
imagem, iria renderizar da frame 1 até à frame 250. Na imagem, também é visível que está na
frame 1. Pode utilizar as setas para alterar os valores ou, depois de clicar em cima do valor,
digitar directamente o valor pretendido.
15. Cursor para criar novas janelas (dividindo a área) ou remover janelas (unido a área de
duas janelas).
16. Janela de tipo Outliner. Apresenta um menu hierarquizado com os vários objectos
presentes na Scene.
17. Janela do tipo Properties. Apresenta diversos menus com diferentes opções e parâmetros
de configuração (i.e. Materiais, Renderização, etc.)
18. Área de ferramentas (Tools). As ferramentas mudam de acordo com o modo de trabalho.
Existem ferramentas diferentes para Object Mode, Edit Mode, etc. Utilize a tecla T para
esconder/mostrar esta área.
[2010] 7

Manual de Blender 2.5x | Beta version
1.3 Interacção e principais comandos
1.3.1 Guia rápido para os mais impacientes
1.3.1.1 Modificar a interface
No canto superior direito das janelas existe um ícone que permite
criar e remover janelas. O ícone é constituído por uns traços e tem a
forma de um triângulo. Se posicionar o rato em cima do triângulo surge um cursor + e,
clicando neste com o botão esquerdo do rato, pode criar novas janelas ou unir janelas
adjacentes. Se, com o botão esquerdo do rato pressionado, arrastar o cursor para
dentro da janela, esta irá dividir-se criando uma nova janela. Se, com o botão
esquerdo do rato pressionado, arrastar o cursor para cima da área de uma janela
adjacente, as duas janelas irão unir-se.
Nos painéis também existe um ícone similar, um triângulo constituído por
traços, no canto superior direito. Se clicar nesse ícone pode arrastar o painel para
outras posições.
Na janela 3D View, o triângulo está ao lado do ícone que serve para
revelar um painel de propriedades. Esse painel pode ser ocultado ou revelado com a
tecla N. Já agora, no lado oposto da janela 3D View, existe um painel de ferramentas
(Tools) que também pode ser ocultado ou revelado com a tecla T.
Para redimensionar janelas ou painéis, basta colocar o rato em cima da linha
de separação. Quando surgirem as setas (horizontais ou verticais, dependendo se a
linha que pretende redimensionar é vertical ou horizontal), clique com o botão
esquerdo do rato e arraste para o local desejado.
Por último, todas as janelas possuem um cabeçalho (Header) que é facilmente
identifićavel porque é a barra onde se encontra o ícone (primeiro do lado esquerdo)
que permite escolher o tipo de janela.
Estes cabeçalhos podem surgir no topo ou no rodapé da janela. Para escolher,
clique com o botão direito do rato no Header.
[2010] 8

Manual de Blender 2.5x | Beta version
1.3.1.2 Configurações básicas e restauro da configuração original
No topo da aplicação surge uma janela do tipo Info. O primeiro menu File
permite aceder às janelas e painéis de preferências do utilizador (User Preferences).
Nestas janelas pode configurar diversos aspectos e instalar Add-Ons que expandem
as funcionalidades originais da aplicação.
Ainda no mesmo menu (File), existe a opção Load Factory Settings que permite
restaurar todas as configurações originais do Blender.
1.3.1.3 O rato
O rato com 3 botões é uma ferramentas de enorme utilidade para trabalhar
com o Blender. É possível trabalhar com um rato sem 3º botão (a roda) mas é mais
trabalhoso.
O Botão Esquerdo do Rato (BER) serve sobretudo para 2 fins: posicionar o 3D
Cursor (o “alvo”), elemento que determina o local onde vão surgir os novos objectos
adicionados e que também pode ser extremamente útil para diversas operações (i.e.
eixo de rotação, etc.); confirmar operações (equivale ao ENTER). Por exemplo, se
estiver a rodar um objecto, este só conclui a operação quando clicar no BER ou no
[2010] 9

Manual de Blender 2.5x | Beta version
ENTER. Se clicar no Botão Direito do Rato (BDR) antes de clicar no BER, a operação
é cancelada.
O BDR serve para seleccionar (objectos, vértices, etc.).
O terceiro botão, o Botão do Meio do Rato (BMR) serve para aproximar/afastar
a visão (se rodar) e para manipular livremente a perspectiva (se clicar).
1.3.1.4 Adicionar objectos
O atalho para adicionar novos objectos na janela de
3D View é o SHIFT+A. O cursor do rato tem de estar na
janela 3D View para o menu Add surgir.
É através deste menu que pode adicionar mesh
(malhas), curvas, texto, bones (ossos), lattices (grades),
câmaras, lâmpadas, etc.
1.3.1.5 Modo OBJECT e EDIT
Geralmente, a maior parte das tarefas é realizada em dois modos de trabalho
principais: modo objecto (Object Mode) e modo edição (Edit Mode). O modo Objecto
permite trabalhar com os objectos 3D como um todo (por exemplo, mover um cubo,
rodar uma pirâmide, etc.), o modo Edição é utilizado para manipular os vértices,
arestas ou faces de uma malha.
Quando inicia a aplicação, esta encontra-se em modo objecto. Utilize a tecla
TAB para alternar entre estes dois modos. No modo Objecto, os objectos
seleccionados são identificados por uma linha laranja. No modo Edição, os vértices ou
arestas seleccionados estão a laranja.
No modo Edição, surgem no Header da janela 3D View duas
opções bastante úteis: os primeiros 3 botões permitem escolher se
pretende seleccionar vértices, arestas ou faces; o último botão
permite limitar a selecção ao que está visível (se este botão não estiver activado e
seleccionar com uma caixa, tudo o que estiver dentro da caixa – por exemplo, a parte
da frente e de trás de um objecto – vai ser seleccionado).
[2010] 10

Manual de Blender 2.5x | Beta version
1.3.1.6 Perspectivas e Visão
Por pré-definição, o Blender abre com um cubo em perspectiva. Para alternar
entre o modo de visão ortogonal e o modo perspectiva , utilize a tecla NUMPAD 5.
As teclas NUMPAD 1, 3 e 7 servem para activar
a visão de frente, lado e topo, respectivamente. Se
quiser o oposto (i.e. trás, outro lado e baixo) utilize as
mesmas teclas + Ctrl. A tecla NUMPAD 0 activa o modo
de visão pela câmara.
As teclas NUMPAD 4, 8, 6 e 2 permitem rodar a
perspectiva para os lados, cima e baixo em intervalos
regulares.
Clicando no botão no meio do rato (BMR), na “roda para fazer scroll”, activa a
visão livre em perspectiva. Clicar no BMR + Shift permite deslocar o plano com o
rato ficando a perspectiva estacionária. Se rodar a “roda para fazer scroll”, aproxima
ou afasta a sua visão.
Se clicar no . (ponto) no NUMPAD que está à direita do 0, a visão será
centrada no objecto que estiver seleccionado. Ou seja, se seleccionar um objecto (ou
mais) e depois clicar no . (ponto), a janela 3D View ficará ocupada com a totalidade da
seleccção. A tecla Home coloca a visão da 3D Views de forma a incluir todos os
objectos existentes na cena.
1.3.1.7 Seleccionar
A forma mais simples de seleccionar um objecto ou um vértice é clicando nele
com botão direito do rato (BDR). Claro que para seleccionar os vértices ou as faces
de um objecto, terá primeiro de seleccionar o objecto e activar o modo de edição (por
exemplo, utilizando a tecla TAB).
Pode utilizar a tecla A para seleccionar ou retirar a selecção de tudo. Ou
seja, se estiver em modo de objecto e clicar na tecla A selecciona todos os objectos
existentes. Se estiver em modo de edição, selecciona todos os vértices, arestas ou
faces que constituem o objecto.
A tecla B serve para activar a selecção por caixa (Box) e a tecla C serve para
activar a selecção por círculo (Circle). Neste último caso, pode utilizar a roda do rato
[2010] 11

Manual de Blender 2.5x | Beta version
para reduzir ou aumentar o círculo de selecção. Para seleccionar objectos, vértices,
arestas ou faces que não sejam adjacentes (e portanto, não pode utilizar a selecção
por caixa...) utilize o Shift e clique com o BDR.
Em modo Edit pode ainda utilizar o Ctrl + NUMPAD+ ou Ctrl + NUMPAD– para
aumentar ou diminuir gradualmente a selecção. Uma outra opção bastante útil é o
Edge Loop Select com Alt+BDR.
1.3.1.8 Mover, rodar e redimensionar (Grab, Rotate e Scale)
As teclas G, R e S servem para aGarrar (para deslocar no espaço), Rodar e
eScalar (alterar a dimensão) do que estiver seleccionado. Ou seja, se estiver em
modo objecto, aplica as modificações ao objecto como um todo. Se estiver em modo
edição, aplica as modificações aos vértices, arestas ou faces seleccionados.
Em vez destas teclas, pode utilizar os manipuladores para os
mesmos fins.
Se desejar, pode bloquear as operações aos eixos X, Y e Z e introduzir valores
numéricos exactos. Por exemplo, se clicar na sequência de teclas G, Z, 2, o objecto
irá deslocar-se no eixo Z em 2 unidades. Se clicar em R, Z, 45, o objecto irá rodar 45º
sobre o eixo Z.
Se pretende maior controlo nas operações mas não pretende introduzir valores
numéricos, pode utilizar as teclas Ctrl, Ctrl+Shift e Shift para obter maior precisão.
1.3.1.10 Unir e separar
Em modo Object, seleccione os objectos que pretende unir (Join) e prima
Ctrl+J. Em modo Edit, para separar (Partir) malha, para criar 2 objectos a partir de 1,
seleccione os vértices, arestas ou faces que pretende separar e seleccione P, escolha
a opção Selection.
Em modo Edit, para criar mais vértices, arestas ou faces, seleccione o que
pretende dividir e prima W (Subdivide) ou utilize a faca (Knife) para riscar a linha de
corte com a tecla K. Para unir, seleccione o que pretende unir e prima W, opção
Merge.
1.3.1.10 Renderizar
Para os mais impacientes, renderizar uma imagem é o F12 ;)
[2010] 12
Manual de Blender 2.5x | Beta version
1.3.2 Atalhos
A lista abaixo apresentada identifica os atalhos mais utilizados e comuns. Deve
ter em conta que existem ainda outros atalhos, é possível reconfigurar os atalhos (na
janela File > User Preferences > Input) e que um atalho pode só funcionar ou funcionar
de forma diferente em modos de trabalho ou janelas diferentes. Por exemplo, se clicar
no P em modo Object e em modo Edit obterá resultados diferentes. Ocorre uma
situação similar se clicar no M com o cursor do rato em cima da janela 3D Viewport e
na janela Timeline. Ou seja, um mesmo atalho pode produzir resultar diferentes
consoante a janela (i.e. 3D Viewport, Editor de Nós, etc.) onde está ou o modo de
trabalho (i.e. Object Mode, Pose Mode, etc.).
OPERAÇÕES BÁSICAS
Seleccionar : Botão Direito do Rato (BDR)
Visão livre controlada pelo rato : Botão do Meio do Rato (BMR)
Zoom : Roda do Rato
Adicionar objecto : Shift + A
Apagar : X
Pesquisar função : Barra de Espaço
Barra de ferramentas (Toolbar) : T
Propriedades : N
Guardar ficheiro : Ctrl + S
Render izar imagem: F12
Renderizar animação : Ctrl + F12
Parar renderização : Esc
Guardar renderização : F3
Mostrar última renderização : F11
[2010] 13
Manual de Blender 2.5x | Beta version
Desfazer : Ctrl + Z
Refazer : Ctrl + Shift + Z
Alternar entre modo de visão sólido e em wireframe (arame): Z
Alterna entre modo de visão sólido e textura: ALT + Z
MOVIMENTOS
Move r: G
Rodar : R
Escala : S
Movimentos precisos : [Pressionar] Shift
Movimentos com incrementos constantes : [Pressionar] Ctrl
Bloquear eixo : Botão do Meio do Rato ou pressionar X/Y/Z
NAVEGAÇÃO
Visão topo : Numpad 7
Visão frente: Numpad 1
Visão lado : Numpad 3
Visão oposta (de baixo, trás e outro lado) : Ctrl + Numpad 1/3/7
Visão câmara : Numpad 0
Zoom ao objecto : Numpad .
Modo voar : Shift + F
GERAL
Duplicar : Shift + D
Duplicar linkado: Alt + D
Mover para outra camada (layer) : M
[2010] 14
Manual de Blender 2.5x | Beta version
Espelho (Mirror) : Ctrl + M
Esconder (Hide) : H
Revelar escondido : Alt + H
Mover ponto de origem (Origin) : Ctrl + Shift + Alt + C
Criar parentesco (Child-Parent): Ctrl + P
Desfazer parentesco : Alt + P
Obrigar a apontar para (Track To) : Ctrl + T
Desfazer obrigação de apontar : Alt + T
Restabelecer Cursor 3D : Shift + C
(Des)ligar Widget dos manipuladores: Ctrl + Spacebar
Adicionar a grupo : Ctrl + G
SELECÇÃO
Seleccionar objectot : Botão Direito do Rato
Selecção múltipla : Shift + Botão Direito do Rato
Seleccionar tudo e retirar selecção de tudo : A
Seleccionar objecto atrás : Alt + Right Click
Seleccionar ligado (Linked) : L
Seleccionar tudo o que está ligado (Linked) : Ctrl + L
Selecção por caixa (Box) : B
Selecção por círculo (Circle) : C
Ferramenta de laço (Lasso) : Ctrl + Click
Inverter selecção : Ctrl + I
MODELAÇÃO
Criar face : F
[2010] 15
Manual de Blender 2.5x | Beta version
Menu com várias operações especiais : W
Extrusão : E
Desligar vértices/arestas : V
Separar : P
Criar Loopcut : Ctrl + R
(Des)ligar Proportional Editing : O
Seleccionar Edge Loop : Alt + Botão Direito do Rato
Criar Seam : Ctrl + E
Unir vértices : Alt + M
Espelho (Mirror) : Ctrl + M
Encolher/engordar : Alt + S
Faca/cortar (Knife) : K + Desenhar corte clicando no Botão Esquerdo do Rato
Prencher (Fill) : Alt + F
Embelezar geometria do preenchimento : Shift + Alt + F
Junta (une as geometrias) os objectos seleccionados: Ctrl + J
JANELAS E MODOS DE TRABALHO
Modo Edit/Object : TAB
Modo Vertex Paint : V
Modo Weight Paint : Ctrl + TAB
Alternar entre configurações das janelas de trabalho : Ctrl + Setas Esq./Dir.
Activar janela do Logic Editor : Shift + F2
Activar janela do Node Editor : Shift + F3
Activar janela da Consola : Shift + F4
Activar janela 3D Viewport : Shift + F5
Activar janela do F-Curve Editor : Shift + F6
[2010] 16
Manual de Blender 2.5x | Beta version
Activar janela de Botões : Shift + F7
Activar janela do Video Sequence Editor : Shift + F8
Activar janela do Outliner : Shift + F9
Activar janela do UV/Image Editor : Shift + F10
Activar janela do Text Editor : Shift + F11
EDIÇÃO DE CURVAS (Curves )
Fechar Path : Alt + C
Adicionar controlador/ponto : Ctrl + Clique
Subdividir : W
Inclinação (Tilt) : Ctrl + T
Limpar inclinaçao : Alt + T
Modificar controlador para Bezier : H
Modificar controlador para Vector : V
Reverter para controlador original : Shift + H
AVANÇADAS
Anexar (Append) ficheiro : Shift + F1
Modo Fullscreen : Alt + F11
Maximizar Subjanela : Ctrl + Seta Cima
Alterar câmara activa : Ctrl + 0
Só renderizar área seleccionada : Shift + B
Guardar configurações/preferência no ficheiro Default : Ctrl + U
SCULPTING
Alterar dimensão do Brush : F
[2010] 17
Manual de Blender 2.5x | Beta version
Alterar intensidade/força do Brush : Shift + F
MODO VOAR (Fly Mode)
Activar voar : Shift + F
Acelerar : Rodar roda do Rato para cima
Desacelerar : Rodar roda do Rato para baixo
Alterar direcção: Mover o rato
Deslizar perspectiva : Botão do Meio do Rato
Avançar : W
Recuar : S
Esquerda : A
Direita : D
Subir : R
Descer : F
ANIMAÇÃO
Reproduzir/Parar animação : Alt + A
Reproduzir animação em sentido inverso : Alt + Shift + A
Frame seguinte: Seta direita
Frame prévia: Seta esquerda
Avançar 10 Frames : Seta cima
Recuar 10 Frames : Seta baixo
Saltar para início : Shift + Seta esquerda
Saltar para final : Shift + Seta direita
Scroll nas frames : Alt + Roda do rato
Inserir Keyframe : I
[2010] 18
Manual de Blender 2.5x | Beta version
Remover Keyframe : Alt + I
Saltar para Keyframe seguinte: Ctrl + Page Up
Saltar para Keyframe prévia: Ctrl + Page Down
LINHA DE TEMPO (Timeline)
Definir Frame inicial (Start): S
Definir Frame final (End) : E
Mostrar todas as Frames : Home
Adicionar marcador : M
Mover marcador : Botão Direito do Rato e arrastar
Alternar entre Frames/Segundos : Ctrl + T
EDITOR DE VÍDEO (Video Sequence Editor )
Strip seguinte : Page Up
Strip prévia : Page Down
Seleccionar Strip: Botão Direito do Rato
Seleccionar múltiplas Strips: Shift + Botão Direito do Rato
Criar MetaStrip: M
Mover Strip: G
Dividir Strip : K
Trancar Strip : Shift + L
Destrancar Strip : Shift + Alt + L
Copiar/Colar Strip : Ctrl + C , Ctrl + V
Duplicar Strip : Shift + D
Separar imagens : Y
Colocar Strip na posição do Scrubber (linha verde) : Shift + S
[2010] 19
Manual de Blender 2.5x | Beta version
ARMADURAS
Adicionar Bone: Shift + A
Adicionar Bone por extrusão : E / Ctrl + Clique
Alinhar Bones : Ctrl + Alt + A
Mover Bone para Layers : M
Ver Bone Layers : Shift + M
Alterar direcção do Bone : Alt + F
EDITOR DE NÓS
Adicionar nó : Shift + A
Cortar ligações (Links) : Ctrl + Botão Esquerdo do Rato
Abrir/fechar nó : H
Criar grupo : Ctrl + G
Desagrupar : Alt + G
Editar grupo : TAB
Deslocar janela: Botão do Meio do Rato
Mover fundo (backdrop): Alt + Botão do Meio do Rato
Zoom In ao fundo (backdrop): V
Zoom Out ao fundo (backdrop): Alt + V
Propriedades : N
POSE MODE
Aplicar Pose : Ctrl + A
Desfazer rotação : Alt + R
Desfazer localização : Alt + L
[2010] 20
Manual de Blender 2.5x | Beta version
Desfazer escala : Alt + S
Copiar Pose : Ctrl + C
Colar Pose : Ctrl + V
Adicionar IK (inverse kinematics): Shift + I
Remover IK : Ctrl + Alt + I
Adicionar Bone a grupo : Ctrl + G
Relax Pose : Alt + E
[2010] 21

Manual de Blender 2.5x | Beta version
1.3.3 Exactidão e medidas
Por pré-definição, o Blender não tem uma unidade de medida real (i.e.
centímetro, metro, polegada, milha, ...) e utiliza uma unidade de medida própria
designada por Blender Unit. Esta unidade permite criar qualquer relação de escala.
A imagem abaixo é a perspectiva de topo (NUMPAD 7), visão ortogonal
(NUMPAD 5), do cubo que surge quando iniciamos a aplicação. A mancha mais
escura foi uma alteração do contraste para tornar mair nítidas as Blender Units e o
painel da direita é o painel de ferramentas (activado com o atalho T, de Tools).
No painel podemos ver que a origem ou centro do cubo (o ponto laranja visível
no centro da face do cubo) encontra-se na posição 0 nos eixos X, Y e Z. Ou seja,
encontra-se no centro do espaço 3D. Não tem nenhuma rotação, não foi alterada a
sua escala (1.000) e a sua dimensão corresponde a 2 Blender Units em X, Y e Z.
Estes últimos valores podem ser milímetros ou kilómetros, o cubo pode ser do
tamanho de uma bactéria ou de um planeta. Depende do valor que quiser atribuir às
Blender Units.
[2010] 22

Manual de Blender 2.5x | Beta version
Em baixo pode ver duas imagens que representam visões mais aproximadas e
mais afastadas do mesmo cubo. Ambas as imagens apresentam uma área mais
escura para poder ver mais facilmente que as Blender Units também se subdividem
(10 unidades) e se agrupam (unidades de 10). Se se aproximar ou afastar ainda mais
encontrará novas subdivisões ou agrupamentos.
[2010] 23

Manual de Blender 2.5x | Beta version
Ou seja, podemos atribuir a cada Blender Unit o valor de 1 metro. Quando fizer
Zoom, esta unidade subdivide-se em 10 e, logo, cada uma destas 10 subunidades terá
o valor de 1 decímetro. Se se aproximar ainda mais, verá que cada “decímetro” se
subdivide em 10, seriam agora centímetros, etc.
É exactamente esta a lógica subjacente às opções que surgem no painel
Scene. Se activar o sistema Metric (também podem utilizar o sistema Imperial:
polegada, pé, jarda, etc.) vê que o cubo passou a estar nos 0 metros em X, Y e Z, e a
dimensão do cubo é agora de 2 metros em X, Y e Z. Neste manual, iremos sempre
utilizar o sistema original das Blender Units.
O painel Properties (N) é um auxiliar imprescindível para quem pretende
trabalhar com exactidão e precisão. No entanto, é preciso interpretar correctamente os
valores apresentados. As imagens seguintes mostram o painel Properties quando
temos o cubo seleccionado, em Object Mode, e quando temos um dos vértices do
cubo seleccionado, em Edit Mode.
Na primeira imagem vemos o painel Properties com os valores de localização,
rotação, escala e dimensão do objecto seleccionado. Neste caso, o objecto é o cubo
que surge por pré-definição no Blender.
Na segunda imagem vemos o painel Properties com os valores de localização,
rotação, escala e dimensão do cubo depois de termos aumentado o cubo para o
dobro. Depois de seleccionar o cubo, clicámos em S (scale) e em 2. Se tivéssemos
[2010] 24

Manual de Blender 2.5x | Beta version
clicado em S e em 1, o cubo ficava com a mesma dimensão. Se tivéssemos clicado
em S e em 0.5, o cubo passava a ter metade da dimensão original.
Na segunda imagem, é visível que a escala e a dimensão foram modificadas. A
escala é calculada em relação ao objecto original.
[2010] 25

Manual de Blender 2.5x | Beta version
Se fosse necessário manter a dimensão de 4 Blender Units mas voltar à escala
original (1.000). Ou seja, se quiséssemos que a escala original do objecto fosse 4
Blender Units e não as 2 originais, teríamos de fazer Apply à Scale. Neste caso, o
cubo continuaria a ter 4 Blender Units de dimensão mas voltaria a ter uma escala de
1.000.
O mesmo é válido para a rotação e localização. Por exemplo, se mover o cubo
no eixo Z irá ver os valores no painel Properties a modificarem-se. Se mover o cubo 2
Blender Units para cima, o valor em Z será 2. No entanto, se fizer Apply > Location, o
cubo permanecerá no mesmo local mas o valor 2 na caixa do eixo Z será substituído
por 0. No entanto, a Origin (ver ponto seguinte do manual) permanecerá no mesmo
local. Para voltar a colocar a Origin no centro do objecto ver ponto seguinte do manual.
Na imagem seguinte, vemos o painel Properties em Edit Mode e com um
vértice seleccionado. Os valores X, Y e Z dizem respeito ao vértice. Como estão
activas as coordenas locais, isso significa que o valor X, Y e Z são relativos ao centro
ou origem do cubo (ponto laranja no centro do cubo). Se clicássemos em Global,
seriam activadas as coordenadas Globais e o valor X, Y e Z seriam relativamente ao
centro ou origem do espaço 3D.
Todos os objectos têm as suas próprias coordenadas locais porque cada
objecto tem o seu próprio centro ou origem. As coordenadas Globais são partilhadas
entre todos os objectos. Por outras palavras, dois vértices que tenham o valor 1 em Z
nas coordenadas Locais estão à mesma distância do centro do respectivo objecto. Se
esses objectos estiverem desalinhados em Z, então os vértices também estarão
desalinhados. Dois vértices de 2 objectos diferentes que tenham o valor 1 em Z nas
coordenadas Globais estão perfeitamente alinhados.
[2010] 26

Manual de Blender 2.5x | Beta version
[2010] 27

Manual de Blender 2.5x | Beta version
1.3.4 Origem ou centro dos objectos
Todos os objectos inseridos no Blender possuem uma origem (Origin). Em
versões anteriores, a Origin era designada por Centro. No momento em que
adicionamos um objecto, o ponto mediano entre os vértices que constituem o objecto
torna-se na Origin do novo objecto. A Origin está representada por um ponto laranja
no meio do objecto.
Se estiver em Edit Mode e mover todos os vértices de um objecto, a Origin não
vai ser alterada e vai permanecer no mesmo local.
A Origin de um objecto pode ser manipulada através do botão Origin no painel
de ferramentas. As três opções são claras: na primeira opção, os vértices do objecto
vão deslocar-se até à Origin; na segunda, a Origin vai ser deslocada para o centro do
Objecto; na terceira, a Origin vai para onde estiver o 3D Cursor.
[2010] 28

Manual de Blender 2.5x | Beta version
Uma correcta compreensão e manipulação da Origin, juntamente com as
opções de Snap (ver primeira imagem abaixo) e Align Objects (ver segunda imagem
abaixo), permite um total controlo dos alinhamentos entre os objectos.
No entanto, como irá ver em diversos tutoriais, o papel da Origin é muito mais
importante em muitos outros contextos, sendo absolutamente essencial compreender
como manipulá-la.
[2010] 29

Manual de Blender 2.5x | Beta version
[2010] 30

Manual de Blender 2.5x | Beta version
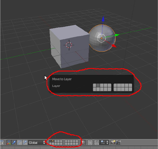
1.3.5 Scene Layers (camadas)
Uma das formas simples de organizar o trabalho é utilizar o sistema principal
de layers (camadas) do Blender. Em Object Mode, se atentar no Header da janela de
3D, é facilmente identificável um conjunto de 20 quadrados ou caixas que permite
aceder às layers existentes. Por pré-definição, os números existentes no topo do
teclado também permitem aceder às diversas layers. Por exemplo, se clicar no número
5, a sua janela de 3D irá mostrar o conteúdo da layer 5.
Para mover objecto(s) entre layers, seleccione o(s) objecto(s) que pretende
mover, clique em M e seleccione a layer de destino. Para activar ou tornar visíveis
várias layers, clique nos quadrados/caixas enquanto pressiona o Shift.
Dividir o trabalho entre as Scene layers permite uma melhor organização visual
e facilita a gestão do esforço do computador.
O Blender tem ainda subsistemas específicos de layers (i.e. Render Layers e
Armature Layers) mas, dada a especificidade do seu uso e utilidade, não iremos
abordar essas funcionalidades neste momento.
[2010] 31

Manual de Blender 2.5x | Beta version
1.3.6 Scenes (cenas)
Se cada Scene tem um conjunto de layers,
também um ficheiro de Blender pode ter várias
Scenes. Uma Scene inclui todos os objectos e
configurações dos mesmos presentes nas suas
layers. Na realidade, sempre que inicia a aplicação o
Blender carrega uma Scene com o nome “Scene” que
tem um cubo, uma câmara e uma lâmpada no
primeiro layer.
No topo da interface existe um botão que
permite aceder a uma lista de Scenes existentes e
navegar entre as mesmas e dois botões para criar e
apagar Scenes.
Para renomear as Scenes, basta clicar na
caixa de texto e digitar o novo nome.
Quando cria uma nova Scene, existem algumas possibilidades que deve ter em
conta:
Empty: cria um nova Scene vazia.
Link Objects: cria uma nova Scene exactamente igual e com o conteúdo
linkado. Ou seja, todas as alterações que fizer nos objectos de uma Scene também
ocorrem na outra. [Se introduzir um novo objecto, como este não está linkado, esta
relação não existe.]
Link Objects Data: É semelhante à opção anterior mas nem todas as
propriedades estão linkadas. Por exemplo, o material e a geometria dos objectos estao
linkados mas a localização, rotação e escala são independentes.
Full Copy: cria uma nova Scene exactamente igual, com o mesmo conteúdo da
actual, mas independentes.
Se quiser Linkar um objecto a outra cena, seleccione o objecto e prima Ctrl+ L,
seleccionando depois a Scene a que pretende linkar o objecto.
[2010] 32

Manual de Blender 2.5x | Beta version
1.3.7 Importar e Exportar
No Blender, as opções de Import e Export
servem para importar e exportar ficheiros em
formatos diferentes de nativo .blend. Ou seja,
servem para importar/exportar ficheiros em formato
3ds (3D Studio), dae (COLLADA) ou obj (Wavefront),
para citar apenas alguns exemplos.
Para importar conteúdo de outros ficheiros
.blend, são utilizadas as opções Append e Link. O
Append permite importar conteúdos (i.e. materiais,
objectos, malha, câmara, Scene completa,
armadura, etc.) de um ficheiro .blend para outro. Ou
seja, equivale a importar algo de um ficheiro .blend
para outro. O conteúdo importado constitui uma
cópia independente do seu original.
Com o Link, o conteúdo importado permanece linkado ao original. Ou seja, se
proceder a alterações no ficheiro original (i.e. alterar a forma do objecto, modificar
materiais, etc.), essas alterações também serão visíveis no ficheiro para onde fez Link.
As opções de External Data são extremamente úteis para (des)empacotar no
ficheiro .blend todos os ficheiros externos que possa estar a utilizar. Por exemplo, se
adicionar uma imagem como textura, esta constitui um ficheiro externo. Ou seja, se
alterar a localização (o caminho para) da imagem ou do ficheiro, se alterar o nome da
imagem, etc., a ligação entre o ficheiro .blend e a imagem é quebrada. Se empacotar
(Pack into .blend file), todos os ficheiro externos são armazenados dentro do próprio
ficheiro .blend e este passa a ser autónomo, não necessita dos ficheiros externos.
Contudo, ao empacotar um ficheiro .blend, este vê a sua dimensão aumentar.
Sugestão: utilize ficheiros “packed” para transporte ou distribuição mas
desempacote sempre antes de iniciar o seu trabalho.
[2010] 33

Manual de Blender 2.5x | Beta version
2. Erros comuns e respectivas soluções
Três rotinas para criar no seu “workflow” antes de concluir um trabalho.
1- “Normais” inconsistentes
Por vezes, as operações de edição da mesh (malha) originam a existência de
faces que apontam para direcções contraditórias. Numa mesh, à partida, as faces
devem apontar sempre para fora (direcção normal). Também é possível que todas as
faces apontem para dentro. O que não deverá acontecer é numa mesma forma, por
exemplo num corpo ou numa cabeça, existirem faces que apontam para dentro e
outras para fora. As faces devem apontar todas na mesma direcção ou poderão surgir
problemas na renderização.
Se quiser ver a direcção para a qual as faces estão a “apontar”, active o painel
de propriedades (N), procure o painel Mesh Display e active a caixa Face em Normals.
Passará a ver linhas azuis que apontam a direcção das faces (veja o cubo em baixo).
Solução: Seleccione todos os vértices, arestas e faces (utilize a tecla A) e
clique em CTRL+N. Escolher “Recalculate Normals Outside”.
[Atenção: em modo Object, a opção CTRL+N é para criar um novo ficheiro!]
2- Sobreposição de faces ou arestas e vértices duplicados ou indesejados
Acontece com alguma frequência ter faces ou vértices sobrepostos. Estas
praticamente só são visíveis aquando da renderização (geralmente, aparecem áreas a
[2010] 34

Manual de Blender 2.5x | Beta version
negro ou sombreadas…). Isto pode acontecer porque duplicou um objecto ou vértice
ou face ou aresta inadvertidamente…
Em cima, vemos dois cubos sobrepostos na janela 3D View (lado esquerdo) e
o que acontece quando se faz um render com os 2 cubos sobrepostos.
Solução: Seleccione todos os vértices da mesh, clique em W e escolha a opção
Remove Doubles. Também pode utilizar o botão Remove Doubles no menu Tools
(painel do lado esquerdo na janela 3D View) e, neste caso, pode até definir o limite de
tolerância (Merge Threshold) para ser considerado “double”.
3- Faces internas
Geralmente, a mesh deverá ser oca.
Não devem existir faces “internas”,
desnecessárias, criando compartimentos
“internos”. Estas faces, para além de criarem
um esforço suplementar totalmente inútil
(não vão ser vistas…) na altura da
renderização, podem alterar o aspecto das
superfícies afectadas.
Solução: Seleccione as faces desnecessárias/internas e apague-as.
[2010] 35
Manual de Blender 2.5x | Beta version
3. Bibliografia
•Alves, W. P. (2006). Modelagem e Animação com Blender. São Paulo: Érica.
•Bastos, P. (2010). Produção 3D com Blender – para Arquitectura e
Personagens. Lisboa: FCA – Editora de Informática.
•Galán, M. (2007). Blender Curso de Iniciación. Barcelona: INFORBOOK'S.
•Gumster, J. V. (2009). Blender For Dummies. Indianápolis: Wiley Publishing,
Inc.
•Hess, R. (2008). Animating with Blender: How to Create Short Animations from
Start to Finish. Oxford: Focal Press.
•Hess, R. (Ed.). (2007). The Essential Blender: Guide to 3D Creation with the
Open Source Suite Blender. Amesterdão: Blender Foundation.
•Hess, R. (2010). Blender Foundations: The Essential Guide to Learning Blender
2.6. Oxford: Focal Press.
•James, D. (2009). Crafting Digital Media: Audacity, Blender, Drupal, GIMP,
Scribus, and other Open Source Tools (Expert's Voice in Open Source). Nova
Iorque: Apress.
•Mullen, T. (2007). Introducing Character Animation with Blender. Indianápolis:
Sybex.
•Mullen, T. (2008). Bounce, Tumble, and Splash!: Simulating the Physical World
with Blender 3D. Indianápolis: Sybex.
•Mullen, T. (2009). Mastering Blender. Indianápolis: Sybex.
•Mullen, T. & Andaur, C. (2010). Blender Studio Projects: Digital Movie-
Making. Indianápolis: Sybex.
[2010] 36