PRO Series™ Elite Radios Portátiles Manual De Servicio Básico Motorola ESP
Manual-Motorola-pro-.. Manual-Motorola-pro-elite-7150-basico
Manual-Motorola-pro-.. Manual-Motorola-pro-7150-serv-esp
User Manual: Manual-Motorola-PRO-Elite-ESP
Open the PDF directly: View PDF
.
Page Count: 68
- DERECHOS DE PROPIEDAD INTELECTUAL DEL SOFTWARE
- Información sobre seguridad
- Índice de materias
- Introducción
- Información sobre radios intrínsecamente seguros
- Mantenimiento
- 3.1 Introducción
- 3.2 Mantenimiento preventivo
- 3.3 Manejo seguro de los dispositivos CMOS y LDMOS
- 3.4 Procedimientos y técnicas de reparación — General
- 3.5 Procedimientos para desarmar y reensamblar el radio — General
- 3.6 Desarmar el Radio PRO5150 Elite — Procedimiento detallado
- 3.7 Volver a ensamblar el Radio PRO5150 Elite — Procedimiento detallado
- 3.8 Desarmar el Radio PRO7150 Elite — Procedimiento detallado
- 3.9 Procedimiento para ensamblar el Radio PRO7150 Elite — Detallado
- 3.10 Vistas de los componentes mecánicos y listas de piezas
- 3.11 Elementos para servicio técnico
- 3.12 Equipos de prueba
- 3.13 Cable de programación/prueba
- Pruebas de rendimiento del transceptor
- Sintonización y programación del radio
- Autoprueba de encendido
- Accesorios
- Especificaciones de prueba y diagrama de modelos

, Motorola, y PRO5150 Elite son marcas de Motorola, Inc.
© 2001 Motorola, Inc. Todos los derechos reservados.
Impreso en los EE.UU.
, Motorola, e PRO5150 Elite säo marcas de Motorola, Inc.
© 2001 Motorola, Inc. Todos os direitos reservados.
Im
presso nos EUA.
, Motorola, PRO Series, PRO5150, y PRO7150 son marcas comerciales de Motorola, Inc.
© 2001 Motorola, Inc. Todos los derechos reservados. Impreso en los EE.UU.
6881094C02-A Manual de Servicio Básico
PRO Series™ Elite
Radios Portátiles
PRO5150 Elite
PRO7150 Elite
DERECHOS DE PROPIEDAD INTELECTUAL DEL SOFTWARE
Los productos Motorola descritos en este manual pueden incluir programas de computación almacenados
en memorias semiconductoras u otros medios que son propiedad intelectual de Motorola. Las leyes de los
Estados Unidos y otros países otorgan a Motorola ciertos derechos de autor (copyright) exclusivos sobre
sus programas de computación, incluido, sin limitarse a él, el derecho exclusivo a copiar o reproducir
dichos programas de cualquier forma. Por lo tanto, está prohibido copiar, reproducir, modificar, decodificar
con fines de ingeniería inversa o distribuir de manera alguna cualquier programa de computación que
forme parte de los productos Motorola descritos en este manual sin la autorización expresa y por escrito
de Motorola. Además, la compra de un producto Motorola no debe interpretarse como la cesión directa o
implícita, ya sea por acto propio o de cualquier otra manera, de ninguna licencia sobre los derechos de
copyright, de patente o de aplicación de patente de Motorola, que no sea la licencia de uso normal y no
exclusiva que surja de la aplicación de la ley en cuanto a la venta de un producto.
© 2001 by Motorola, Inc.
8000 W. Sunrise Blvd.
Ft. Lauderdale, FL 33322, U.S.A.
Todos los derechos reservados.
Impreso en los EE.UU.

!"
"#
$ %!&
%'('() %!&%'('()
*%+
,
- .. ..&..!$
/&.0123.04
- 5676$/ 7685'768
5!#55$+$ 5$$$&5$$
$! 5$$$!.9:'99
- 55$+$ 5$$$&5$$$!
.9:;$999!
- .6$/0
0 6.0&6.0!&5<=&9<=
- .5065 5.650&5
.6'50!99<
- 8 .>!.8=*%
+?)@?A@&999
- 6.0 $*%'
+!$.7999 B>C+
>!
- 767($&$D&0:= 7&!E"
80&.8F
!""#$%"#!&$
.&$#$'(!)&#!#$ !*'&#!&+ ,#!#-!
"$'!"./00!'1+'#$2-!"#$-&)"$3"&#$&%#$4
!"&-!""5-$'"&-#
..*0&
&"-!$-5'"#!'- !/
$'-6/!($$'-6#!($&-####!"###'##&8
**0
..!#-'&7$##$-$#5-$'"#&-#"#'##&8!#
-'&7&"#!&$#$#!$"-$#&&#&%7!&+#"#'&, !#8!,!'&
!&+#"#""#%"#!&/$)9$"+!'!&!'!8&"#&$$)-!'$
"$'!$+1!+$"&-#&'!$+':
- ,&: !
- G",
MAN WITH RADIO

ii Información sobre seguridad
Cuidado de la antena
Use únicamente la antena suministrada o una aprobada. El reemplazo, las modificaciones o conexiones
de antenas no autorizadas pueden causar daños al teléfono y violar las regulaciones de la FCC.
Mientras el radio esté “EN USO”, NO sujete la antena con la mano. Tocar la antena afecta la calidad de la
comunicación y puede causar que el radio opere a un nivel de energía mayor que el necesario.
Accesorios aprobados
Para obtener una lista de accesorios aprobados por Motorola, busque en el apéndice o en la sección de
accesorios de la Guía de usuario del radio.
INTERFERENCIA/COMPATIBILIDAD ELECTROMAGNÉTICA
Nota: Casi todos los dispositivos electrónicos son susceptibles a la interferencia electromagnética (EMI) si
no cuentan con el debido blindaje o si no están diseñados o configurados de manera que sean
compatibles con este tipo de señales electromagnéticas.
Edificaciones
Para evitar la interferencia electromagnética y/o problemas de compatibilidad, apague el radio en todo sitio
donde haya letreros que así lo establezcan. Por ejemplo, los hospitales y establecimientos de asistencia
médica podrían estar usando aparatos sensibles a la energía de RF externa.
Aeronaves
Cuando esté a bordo de un avión, apague el radio cuando se le indique. Si usa el radio, deberá hacerlo de
conformidad con las regulaciones de la línea aérea y las instrucciones de la tripulación.
Aparatos médicos
• Marcapasos
La Health Industry Manufacturers Association (Asociación de Fabricantes de la Industria de la Salud)
recomienda mantener una distancia mínima de 15 centímetros (6 pulgadas) entre un radio inalámbrico de
mano y un marcapasos. Estas recomendaciones concuerdan con las disposiciones del organismo
estadounidense para el control de alimentos y drogas.
Las personas que utilicen marcapasos deben seguir las recomendaciones que se presentan a
continuación:
•Mantener SIEMPRE el radio a una distancia aproximada de 15 centímetros (6 pulgadas) o más del
marcapasos cuando esté ENCENDIDO el radio.
•No colocar el radio dentro de un bolsillo de camisa.
•Utilizar el oído opuesto al marcapasos para minimizar posibles interferencias.
•APAGAR el radio inmediatamente si cree que se está generando interferencia.
• Aparatos auditivos
Algunos radios inalámbricos digitales pueden interferir con ciertos aparatos auditivos. En caso de que
exista interferencia, puede consultar con el fabricante del aparato auditivo para buscar posibles
alternativas.
• Otros dispositivos médicos
Si utiliza cualquier otro dispositivo médico, consulte con el fabricante del dispositivo para determinar si
está protegido adecuadamente contra la energía de RF externa. Su médico podría ayudarle a obtener
esta información.

Información sobre seguridad iii
GENERAL Y SEGURIDAD
Uso al manejar
Consulte las leyes y reglamentos para el uso de radios en las zonas donde conduce. Obedézcalas siempre.
Cuando utilice el radio mientras maneja:
•Preste atención al camino mientras conduce.
•Use la función de manos libres, si está disponible.
•Salga del camino y estacione antes de hacer o contestar una llamada, si las condiciones del manejo lo
requieren.
ADVERTENCIAS OPERACIONALES
PARA VEHÍCULOS EQUIPADOS CON BOLSA DE AIRE
No coloque un radio portátil en el área encima de la bolsa de aire o en el área de
despliegue de la bolsa de aire. Las bolsas de aire se inflan con gran fuerza. Si un radio
portátil se coloca en el área de despliegue de la bolsa de aire y ésta se infla, es posible que el
radio salga disparado con gran fuerza y que produzca lesiones graves a los ocupantes del
vehículo.
ENTORNOS POTENCIALMENTE EXPLOSIVOS
Apague el radio cuando esté en una atmósfera potencialmente explosiva, a menos que el radio sea del tipo
específicamente calificado para el uso en tales áreas como “Intrínsecamente seguro” (por ejemplo,
aprobado por Factory Mutual, CSA, UL o CENELEC). No retire, instale ni cargue baterías en estas áreas.
Las chispas en atmósferas potencialmente explosivas pueden desencadenar una explosión o incendio, y
ocasionar lesiones o inclusive la muerte.
Nota: Entre los entornos potencialmente explosivos mencionados anteriormente, se encuentran las áreas
con combustible, por ejemplo, debajo de la cubierta de barcos; instalaciones de transferencia y
almacenamiento de combustible y productos químicos; áreas donde el aire contiene productos
químicos o partículas tales como polvo, granos o polvos metálicos; y cualquier otro lugar donde
normalmente se le aconseja apagar el motor de su vehículo. En las áreas con atmósferas
potencialmente explosivas hay generalmente señales de precaución, aunque no siempre es así.
ÁREAS DE VOLADURAS Y EXPLOSIVOS
Para evitar una posible interferencia con las operaciones de detonación, apague el radio cuando esté cerca
de detonadores eléctricos, en un área de detonaciones o donde haya letreros “Apague el radio
bidireccional”. Respete todas las señales e instrucciones.
PRECAUCIONES SOBRE LA OPERACIÓN
ANTENAS
No utilice radios portátiles que tengan la antena dañada. Si una antena dañada hace
contacto con la piel, podría producir una pequeña quemadura.
BATERÍAS
Todas las baterías pueden causar daños materiales, lesiones o quemaduras si un material conductor, por
ejemplo, joyas, llaves o cadenas, hace contacto con los terminales expuestos. El material podría cerrar un
circuito eléctrico (cortocircuito) y tornarse muy caliente. Manipule con cuidado las baterías cargadas,
especialmente cuando las lleve dentro de un bolsillo, cartera o envases que contengan objetos metálicos.
!
ADVERTENCIA
!
!
Precaución

iv Información sobre seguridad
Página dejada en blanco intencionalmente
v
Índice de materias
Capítulo 1 Introducción
1.1 Alcance del manual....................................................................................................................... 1-1
1.2 Garantía y servicio ........................................................................................................................ 1-1
1.2.1 Período de garantía e instrucciones para devoluciones...................................................... 1-1
1.2.2 Después del período de garantía ........................................................................................ 1-1
1.2.3 Disponibilidad de piezas...................................................................................................... 1-2
1.2.4 Servicio técnico ................................................................................................................... 1-2
1.2.5 Garantía y reparaciones...................................................................................................... 1-3
1.3 Información sobre los modelos de radios ..................................................................................... 1-4
Capítulo 2 Información sobre radios intrínsecamente seguros
2.1 Equipo aprobado por Factory Mutual Research Corporation (FMRC).......................................... 2-1
2.2 Reparación de productos aprobados por FMRC .......................................................................... 2-2
2.2.1 Reparación .......................................................................................................................... 2-2
2.2.2 Colocación de rótulos .......................................................................................................... 2-2
2.2.3 No sustituya opciones o accesorios .................................................................................... 2-3
Capítulo 3 Mantenimiento
3.1 Introducción................................................................................................................................... 3-1
3.2 Mantenimiento preventivo ............................................................................................................. 3-1
3.2.1 Inspección ........................................................................................................................... 3-1
3.2.2 Procedimientos de limpieza.................................................................................................3-1
3.3 Manejo seguro de los dispositivos CMOS y LDMOS.................................................................... 3-2
3.4 Procedimientos y técnicas de reparación — General ................................................................... 3-3
3.5 Procedimientos para desarmar y reensamblar el radio — General .............................................. 3-4
3.6 Desarmar el Radio PRO5150 Elite — Procedimiento detallado ................................................... 3-5
3.6.1 Procedimiento para desarmar la cubierta frontal del chasis................................................ 3-5
3.6.2 Procedimiento para armar y desarmar el chasis ................................................................. 3-7
3.6.3 Procedimiento para desconectar el circuito flexible del altavoz,
el micrófono y el conector universal .................................................................................... 3-8
3.6.4 Procedimiento para desarmar la tarjeta del controlador...................................................... 3-9
3.6.5 Procedimiento para desarmar el tablero de control............................................................. 3-9
3.7 Volver a ensamblar el Radio PRO5150 Elite — Procedimiento detallado .................................... 3-9
3.7.1 Procedimiento para ensamblar el tablero de control ........................................................... 3-9
3.7.2 Procedimiento para reensamblar el circuito flexible del altavoz,
el micrófono y el conector universal .................................................................................. 3-10
3.7.3 Procedimiento para desarmar y ensamblar el chasis........................................................ 3-10
3.7.4 Procedimiento para reensamblar el chasis y la cubierta frontal ........................................ 3-10
3.8 Desarmar el Radio PRO7150 Elite — Procedimiento detallado ................................................. 3-11
3.8.1 Procedimiento para desarmar la cubierta frontal del chasis.............................................. 3-11
3.8.2 Procedimiento para armar y desarmar el chasis ............................................................... 3-14
3.8.3 Procedimiento para desarmar el circuito flexible del altavoz,
el micrófono y el conector universal .................................................................................. 3-14
3.8.4 Procedimiento para desarmar la tarjeta del controlador,
el módulo de pantalla y el teclado ..................................................................................... 3-16
3.8.5 Procedimiento para desarmar el tablero de control........................................................... 3-17
3.9 Procedimiento para ensamblar el Radio PRO7150 Elite — Detallado........................................ 3-17
3.9.1 Procedimiento para ensamblar el tablero de control ......................................................... 3-17
vi
3.9.2 Procedimiento para reensamblar el circuito flexible del altavoz,
el micrófono y el conector universal .................................................................................. 3-17
3.9.3 Procedimiento para ensamblar el conjunto del chasis ...................................................... 3-17
3.9.4 Procedimiento para reensamblar el chasis y la cubierta frontal ........................................ 3-18
3.10 Vistas de los componentes mecánicos y listas de piezas ........................................................... 3-19
3.10.1 Vista ampliada y lista de piezas del modelo PRO5150 Elite ............................................. 3-19
3.10.2 Vista ampliada del radio PRO7150 Elite y lista de piezas ................................................. 3-21
3.11 Elementos para servicio técnico.................................................................................................. 3-23
3.12 Equipos de prueba ...................................................................................................................... 3-24
3.13 Cable de programación/prueba................................................................................................... 3-25
Capítulo 4 Pruebas de rendimiento del transceptor
4.1 Introducción................................................................................................................................... 4-1
4.2 Configuración ................................................................................................................................ 4-1
4.3 Modo de prueba ............................................................................................................................ 4-2
4.3.1 Modo de prueba de RF........................................................................................................ 4-2
Capítulo 5 Sintonización y programación del radio
5.1 Introducción................................................................................................................................... 5-1
5.2 Configuración de la sintonización del radio................................................................................... 5-1
5.3 Configuración de la programación del CPS .................................................................................. 5-2
5.4 Creación de réplicas...................................................................................................................... 5-3
Capítulo 6 Autoprueba de encendido
6.1 Códigos de error............................................................................................................................ 6-1
Capítulo 7 Accesorios
7.1 Antenas ......................................................................................................................................... 7-1
7.2 Estuches de transporte ................................................................................................................. 7-1
7.3 Cargadores.................................................................................................................................... 7-2
7.4 Baterías ......................................................................................................................................... 7-2
7.5 Accesorios de audio ...................................................................................................................... 7-2
7.6 Manuales ...................................................................................................................................... 7-2
Capítulo 8 Especificaciones de prueba y diagrama de modelos
8.1 136-174 MHz................................................................................................................................. 8-1
8.2 403-470 MHz................................................................................................................................. 8-2
8.3 450-527 MHz................................................................................................................................. 8-3
8.4 Especificaciones............................................................................................................................ 8-4
Glosario de términos

1-1
Capítulo 1
Introducción
1.1 Alcance del manual
Este manual está dirigido al personal técnico que está familiarizado con equipos similares. Contiene
información acerca del servicio técnico necesaria para los equipos descritos y actualizada para la
fecha de impresión. Los cambios posteriores a la fecha de impresión pueden incorporarse mediante
una revisión de manual completa o, alternativamente, mediante adiciones.
1.2 Garantía y servicio
Motorola ofrece servicio técnico, que incluye: sustitución completa y/o reparación de productos
durante el período de garantía y después que vence la garantía, servicio técnico/reparación o
servicio de piezas de repuesto. Cualquier “devolución para cambio” o “devolución para reparación” a
un concesionario autorizado de Motorola debe incluir un Formulario de reclamación de garantía.
Puede solicitar los formularios de reclamación de garantía a los concesionarios autorizados de
Motorola.
1.2.1 Período de garantía e instrucciones para devoluciones
Los términos y condiciones de la garantía se definen íntegramente en el contrato del concesionario,
distribuidor o vendedor de Motorola. Estas condiciones pueden cambiar periódicamente y, por lo
tanto, las siguientes subsecciones sólo se presentan a modo de orientación.
Cuando el producto esté amparado por una garantía de “devolución para sustitución” o “devolución
para reparación”, deberá ser revisado antes de ser devuelto a Motorola. Esta revisión tiene por objeto
garantizar que la unidad esté programada correctamente o que no haya sufrido daños que no estén
cubiertos por la garantía.
Antes de enviar cualquier unidad de radio a un taller de servicio de Motorola para productos bajo
garantía, comuníquese con un representante de servicio técnico al cliente (véase la sección 1.2.4 en
la página 1-2 de este capítulo). Todas las devoluciones deben estar acompañadas del formulario de
reclamación de garantía que se obtiene por medio del representante de servicio técnico al cliente.
Los productos deben devolverse en el paquete original o deben estar empaquetados
apropiadamente para garantizar que no ocurran daños durante el transporte.
1.2.2 Después del período de garantía
Después del período de garantía, Motorola continúa ofreciendo servicio técnico de dos maneras:
1. El Grupo de servicio y repuestos de radio de Motorola ofrece servicio de reparación a los
usuarios y concesionarios a precios competitivos.
2. La División de accesorios y productos de postventa (AAD) de Motorola suministra piezas o
módulos individuales que pueden adquirir los concesionarios que cuentan con la capacidad
técnica necesaria para realizar análisis y reparación de fallas.
NOTA Antes de operar o probar estas unidades, lea la sección de Información sobre seguridad
que se encuentra al comienzo de este manual.

1-2 Garantía y servicio
1.2.3 Disponibilidad de piezas
El cliente puede adquirir directamente ciertas piezas de repuesto y/u obtener información acerca de
los productos.
Para pedidos de piezas en América Latina y el Caribe:
7:00 A.M. a 7:00 P.M. (hora del centro de los Estados Unidos)
Lunes a viernes (Chicago, EE.UU.)
1-847-538-8023
Motorola Parts
Accessories and Aftermarket Division
Attention: Order Processing
1313 E. Algonquin Road
Schaumburg, IL 60196
Identificación de piezas
1-847-538-0021 (Voz)
1-847-538-8194 (Fax)
1.2.4 Servicio técnico
El apoyo técnico se ofrece para ayudar a los concesionarios/distribuidores a resolver cualquier
desperfecto que pueda ocurrir.
Para comunicarse con el departamento de apoyo técnico, envíe un mensaje de correo electrónico a
latech1@email.mot.com. Cuando envíe un mensaje de correo electrónico a apoyo técnico de
Motorola, asegúrese de incluir una descripción detallada del problema, el número de modelo del
producto y el número de serie de la unidad.
Si Significa que...
La pieza tiene asignado un número de
pieza de Motorola completo y no está
identificado como “Depot ONLY” (SOLO
centro de servicio).
Se puede adquirir directamente en la
División de accesorios y productos de
postventa (AAD) de Motorola.
No hay número de pieza asignado Generalmente, la pieza no se puede adquirir
en Motorola.
El número de pieza tiene un asterisco Sólo el centro de reparación de Motorola
puede reparar la pieza.
No está incluida una lista de piezas Generalmente, no hay piezas que pueda
reparar el usuario para ese kit o conjunto.

Garantía y servicio 1-3
1.2.5 Garantía y reparaciones
Para obtener mayor información sobre garantía y reparaciones, comuníquese con el departamento
de apoyo técnico de Motorola en las direcciones indicadas a continuación. Cuando se comunique
con el departamento de apoyo técnico, debe proporcionar el número de modelo del producto y el
número de serie de la unidad.
País Dirección del departamento de apoyo técnico
Número telefónico del
departamento de apoyo
técnico
Colombia Motorola de Colombia
Diagonal 127A No 17-64
Santa Fe de Bogotá
D.C.-Colombia
Te l éfono: 571-520-0510
Fax: 571-216-2429
México Motorola De México, S.A.
Blvd. Manuel Avila Camacho #32 Primer
Piso
COL. Lomas de Chapultepec CP 11000
México D.F., México
Te l éfono: 5-387-0500
Fax: 5-387-0558

1-4 Información sobre los modelos de radios
1.3 Información sobre los modelos de radios
El número de modelo y el número de serie están impresos en un rótulo que está ubicado en la parte
posterior del radio. Estos números permiten determinar la potencia de salida de RF, la banda de
frecuencias, los protocolos y el empaque físico del radio. En el siguiente ejemplo se muestra el
número del modelo de un radio portátil y sus características específicas.
Tabla 1-1: Número de modelo del radio (Ejemplo: LAH38KDC9AA3)
Tipo de
unidad
Serie
del
modelo
Banda de
frecuencias
Nivel de
potencia
Paquetes
físicos
Separación
entre
canales
Protocolo Nivel de
funciones
Revisión
del
modelo
Tipo de
paquete
LA H 38 K
VHF
(136-
174MHz)
D
4-5W
C
Sin
pantalla
9
Progra-
mable
AA
Conven-
cional
3
16 canales
AN
R
UHF1
(403-
470MHz)
H
Pantalla
de 1 línea
6
128
canales
S
UHF2
(450-
527MHz)
LA = Uso interno de Motorola
Portátil

2-1
Capítulo 2
Información sobre radios intrínsecamente seguros
2.1 Equipo aprobado por Factory Mutual Research Corporation (FMRC)
Cualquier persona que desee utilizar un radio en lugares donde haya concentraciones peligrosas de
material inflamable (atmósfera peligrosa), debe familiarizarse con el tema de la seguridad intrínseca y
con el Artículo 500 (lugares peligrosos [clasificados]) del Código Eléctrico Nacional de la NFPA 70
(National Fire Protection Association - Asociación Nacional de Protección contra Incendios).
Una guía de aprobación, emitida por Factory Mutual Research Corporation (FMRC), incluye una lista
de los fabricantes y productos aprobados por FMRC para su utilización en este tipo de lugares.
FMRC también ha emitido una norma de aprobación voluntaria para servicio técnico de reparación
(“Número de clase 3605”).
Los rótulos de aprobación de FMRC se colocan en el radio para indicar que la unidad ha sido
aprobada por FM para su utilización en atmósferas peligrosas específicas. Este rótulo especifica la
Clase/División/Grupo de riesgo junto con el número de pieza de la batería que debe utilizarse.
Dependiendo del diseño de la unidad portátil, este rótulo FM se puede encontrar en la parte posterior
o en la parte inferior de la cubierta del radio. La marca de aprobación de FM se muestra a
continuación:
Los radios deben ser despachados de la planta de fabricación de Motorola con la capacidad para
operación en atmósferas peligrosas y el rótulo de aprobación de FM. Los radios no serán “ampliados”
para que proporcionen capacidad de operación en entornos peligrosos ni se les colocarán rótulos de
aprobación en el campo.
ADVERTENCIA: No opere equipos de comunicaciones de radio en un entorno peligroso, a
menos que sea de un tipo especialmente calificado (por ejemplo, aprobado por FMRC)
para tales usos. Podría ocurrir una explosión o incendio.
ADVERTENCIA: No opere un producto aprobado por FMRC en una atmósfera peligrosa si
el mismo presenta daños físicos (por ejemplo, cubierta con fisuras). Podría ocurrir una
explosión o incendio.
ADVERTENCIA: No reemplace ni cargue las baterías mientras esté en una atmósfera
peligrosa. Pueden generarse chispas por contacto mientras se instalan o retiran baterías
y causar una explosión o incendio.
ADVERTENCIA: No reemplace ni cambie accesorios en un entorno peligroso. Pueden
generarse chispas por contacto mientras se instalan o retiran accesorios y causar una
explosión o incendio.
ADVERTENCIA: No opere en lugares peligrosos una unidad aprobada por FMRC que
tenga los contactos de los accesorios al descubierto. Mantenga colocada la cubierta del
conector cuando no utilice accesorios.
ADVERTENCIA: Apague el radio antes de retirar o instalar una batería o accesorio.
ADVERTENCIA: No desarme el producto aprobado por FMRC de ninguna manera que
exponga los circuitos eléctricos internos de la unidad.
FM
APPROVED
!
ADVERTENCIA
!

2-2 Reparación de productos aprobados por FMRC
Cualquier modificación altera el hardware de la unidad y su configuración de diseño original. Sólo el
fabricante original del producto puede realizar modificaciones y éstas deben efectuarse en sus
instalaciones de fabricación auditadas por FMRC.
La modificación no autorizada o incorrecta de un producto aprobado por FMRC anulará la
aprobación del producto.
2.2 Reparación de productos aprobados por FMRC
LAS REPARACIONES DE PRODUCTOS MOTOROLA APROBADOS POR FMRC SON
RESPONSABILIDAD DEL USUARIO.
Los equipos de comunicaciones fabricados por Motorola que tengan el rótulo de aprobación FMRC
(“FMRC Approved Product”) no deben ser reparados ni su rótulo puede ser cambiado a menos que el
usuario esté familiarizado con la norma de aprobación de FMRC vigente para la reparación y servicio
de equipos (“Clase número 3605”).
Se recomienda acudir un centro de reparaciones que cuente con la aprobación para servicios de
reparación 3605.
La norma 3605 de clase de aprobación de FMRC está sujeta a cambios sin notificación previa. Por lo
tanto, se recomienda obtener de FMRC un ejemplar actualizado de la misma. De conformidad con la
publicación de la norma 3605 en diciembre de 1994, a continuación se indican algunas definiciones y
requisitos de servicio técnico primordiales:
2.2.1 Reparación
Una reparación constituye una operación en el interior de la unidad para que ésta recupere sus
condiciones originales de aprobación por FMRC. Las reparaciones deben efectuarse en centros
autorizados de FMRC.
No se consideran como reparaciones aquellas operaciones realizadas en una unidad en las que no
sea necesario abrir la cubierta externa de la unidad para dejar al descubierto los circuitos eléctricos
de la misma. No es necesario efectuar este tipo de operaciones en un centro de reparaciones
autorizado de FMRC.
2.2.2 Colocación de rótulos
El centro de reparaciones deberá tener un método de control del reemplazo de los rótulos de
aprobación de FMRC, para garantizar que los rótulos sean colocados únicamente en unidades
despachadas originalmente por el fabricante con el rótulo de aprobación de FM. El centro de
reparaciones no debe tener rótulos de aprobación de FMRC en inventario. Los rótulos de aprobación
de FMRC deben ser ordenados al fabricante original, según se requieran para operaciones de
reparación de unidades específicas. Los rótulos de repuesto serán obtenidos y colocados por el
centro de reparaciones que proporcione evidencia suficiente de que la unidad en cuestión era
originalmente una unidad aprobada por FMRC. La verificación puede incluir, mas no se limita a: una
unidad con un rótulo de aprobación en malas condiciones, una unidad con un rótulo de aprobación y
cuya cubierta esté defectuosa, o un comprobante de compra que indique el número de serie de la
unidad y la adquisición de un modelo aprobado por FMRC.
ADVERTENCIA: Si se utiliza un producto aprobado por FMRC con baterías o accesorios no
aprobados por FMRC específicamente para ese producto, se incurriría en el uso de una
combinación de radio no aprobada para lugares peligrosos, lo cual representa una
situación riesgosa e insegura.
ADVERTENCIA: La colocación incorrecta de rótulos o reparación de un producto aprobado
por FMRC puede afectar negativamente la aprobación de la unidad.
ADVERTENCIA: La utilización de un radio que no sea intrínsecamente seguro en un entorno
peligroso puede provocar lesiones graves o la muerte.
!
ADVERTENCIA
!
!
ADVERTENCIA
!

Reparación de productos aprobados por FMRC 2-3
2.2.3 No sustituya opciones o accesorios
Los equipos de comunicaciones de Motorola certificados por Factory Mutual son probados como un
sistema e incluyen la unidad portátil aprobada por FM, la batería aprobada por FM y los accesorios u
opciones aprobados por FM, o ambos. Esta combinación aprobada de unidad portátil y batería debe
cumplirse estrictamente. No deben sustituirse elementos, incluso si el elemento de reemplazo ha
sido aprobado previamente para una unidad de comunicaciones de Motorola diferente. La guía de
aprobación de FM, publicada por FMRC o la publicación FM Supplement contiene una lista de las
configuraciones aprobadas. La publicación FM Supplement es incluida por el fabricante con la
combinación de radio y batería aprobada por FM. La guía de aprobación o la norma 3605 de clase de
aprobación para reparaciones y servicio técnico pueden ordenarse directamente a Factory Mutual
Research Corporation, en Norwood, Massachusetts.

2-4 Reparación de productos aprobados por FMRC
Notas

3-1
Capítulo 3
Mantenimiento
3.1 Introducción
Este capítulo presenta una descripción detallada de los siguientes aspectos:
●Mantenimiento preventivo (inspección y limpieza)
●Manejo seguro de dispositivos CMOS y LDMOS.
●Procedimiento para desarmar y reensamblar el radio
●Procedimientos y técnicas de reparación
3.2 Mantenimiento preventivo
Los radios no requieren un programa de mantenimiento preventivo. Sin embargo, se recomienda
ejecutar inspecciones visuales y limpiezas periódicas.
3.2.1 Inspección
Verifique que las superficies externas del radio estén limpias y que todos los controles e interruptores
externos funcionen correctamente. No se recomienda la inspección de los circuitos electrónicos
internos.
3.2.2 Procedimientos de limpieza
Los siguientes procedimientos describen los agentes de limpieza recomendados y los métodos que
deben utilizarse para limpiar las superficies externas e internas del radio. Las superficies externas
incluyen la cubierta frontal, el conjunto de la caja y el compartimiento de la batería. Estas superficies
se deben limpiar si durante la inspección visual periódica se detecta la presencia de manchas, grasa
y/o sucio.
El único agente de limpieza recomendado para las superficies externas del radio es una solución al
0,5% de agua con un detergente suave para lavar platos. El único líquido recomendado por el
fabricante para la limpieza de las tarjetas de circuito impreso y sus componentes es alcohol
isopropílico (70% por volumen).
Limpieza de superficies externas de plástico
Aplique una pequeña cantidad de solución al 0,5% de detergente y agua con un cepillo de cerdas
cortas, duras y no metálicas para eliminar cualquier sucio del radio. Utilice un paño suave,
absorbente y sin pelusas para retirar la solución y secar el radio. Asegúrese de que no haya restos de
agua cerca de los conectores, hendiduras o grietas.
NOTA Las superficies internas deben limpiarse únicamente cuando el radio sea desarmado para
fines de servicio técnico o reparación.
PRECAUCION: Ciertos químicos y sus vapores pueden tener efectos
perjudiciales en algunos plásticos. Evite utilizar aerosoles, limpiadores de
sintonizadores y otros químicos.
!

3-2 Manejo seguro de los dispositivos CMOS y LDMOS
Limpieza de las tarjetas de circuitos y componentes internos
Para eliminar cualquier material que se haya incrustado o introducido en áreas difíciles de alcanzar,
puede aplicar alcohol isopropílico (70%) con un cepillo de cerdas cortas, duras y no metálicas. Con el
cepillo, retire el material desprendido de adentro hacia fuera del radio. Asegúrese de que los
controles o componentes ajustables no tengan alcohol. No utilice aire a presión para acelerar el
proceso de secado, ya que podría causar que el líquido se acumule en otras áreas. Después de
completar el proceso de limpieza, utilice un paño suave, absorbente y sin pelusas para secar el área.
No cepille ni aplique alcohol isopropílico al chasis ni a las cubiertas frontal y posterior.
3.3 Manejo seguro de los dispositivos CMOS y LDMOS
Los dispositivos Semiconductores de metal-óxido complementarios (CMOS) se utilizan en esta
familia de radios y son susceptibles a daño debido a cargas de alto voltaje o electrostáticas. Puede
haber daños latentes, lo cual origina fallas que serán evidentes semanas o meses después de la
descarga. Por esta razón, se deben considerar ciertas precauciones para evitar daños a los
dispositivos durante la ejecución de procedimientos para desarmar, resolver problemas y reparar el
radio.
Las precauciones de manejo de los circuitos CMOS son obligatorias y adquieren mayor importancia
en condiciones de baja humedad. NO intente desarmar el radio sin consultar primero la
PRECAUCION siguiente.
NOTA Utilice siempre alcohol y un recipiente limpios para evitar la contaminación debido a
materiales disueltos (provenientes de aplicaciones anteriores).
PRECAUCION: Este radio contiene dispositivos sensibles a estática. No abra el
radio a menos que esté conectado a tierra apropiadamente. Tome en cuenta las
precauciones que se presentan a continuación cuando trabaje con esta unidad:
•Almacene y transporte todos los dispositivos CMOS en un material conductor
de manera que todos los conductores expuestos estén conectados en
cortocircuito. No inserte los dispositivos CMOS en bandejas convencionales de
material plástico sintético utilizadas para el almacenamiento y transporte de
otros dispositivos semiconductores.
•Conecte a tierra la superficie de trabajo de la mesa de trabajo para proteger el
dispositivo CMOS. Se recomienda utilizar el conjunto de protección contra
estática de Motorola (número de pieza 0180386A82), que incluye una
muñequera conductora, dos cables de conexión a tierra, una esterilla para la
mesa y una esterilla para el piso.
•Utilice una muñequera conductora en serie con una resistencia de 100K
conectada a tierra (las muñequeras conductoras de repuesto que se conectan
a la cubierta superior de la mesa de trabajo tienen el número de pieza de
Motorola RSX-4015).
•No utilice ropa de nylon mientras manipule dispositivos CMOS.
•No inserte ni retire dispositivos CMOS mientras esté activa la alimentación.
Verifique todas las fuentes de alimentación que se utilizan para probar los
dispositivos CMOS con el fin de asegurarse de que no haya voltajes
transitorios.
•Cuando enderece pines de CMOS, proporcione bandas de conexión a tierra
para el aparato utilizado.
•Para soldar, conecte a tierra el dispositivo de soldar (cautín).
•Si es posible, manipule los dispositivos CMOS sin tocar los conductores. Antes
de tocar la unidad, toque una tierra eléctrica para eliminar cualquier carga
estática que pueda tener acumulada. El paquete y el substrato pueden estar
conectados eléctricamente al mismo punto. De ser así, la reacción de una
descarga a la cubierta ocasionará el mismo daño que tocar los conductores.
!

Procedimientos y técnicas de reparación — General 3-3
3.4 Procedimientos y técnicas de reparación — General
Reemplazo y sustitución de piezas
Cuando se reemplazan piezas dañadas, deben utilizarse piezas idénticas. Si no consigue el repuesto
idéntico en su localidad, busque el número de pieza correspondiente en la lista de piezas de Motorola
y pídalo al centro de repuestos de equipos de comunicaciones de Motorola más cercano incluido en
la sección 1.2.3 en la página 1-2 de este manual.
Tarjetas de circuito rígidas
Esta familia de radios utiliza tarjetas de circuito impreso de varias capas unidas. Debido a que no es
posible tener acceso a las capas internas, se deben tomar en cuenta ciertas consideraciones para
soldar y desoldar los componentes. Los orificios impresos pueden interconectar varias capas del
circuito impreso. Por lo tanto, se debe proceder con cuidado para evitar extraer el circuito enchapado
del orificio.
Cuando esté soldando cerca de los conectores de 20 y 40 pines:
●Evite que caiga soladura accidentalmente en el conector.
●Tenga cuidado de no formar puentes de soldadura entre los pines del conector.
●Revise con cuidado el trabajo para determinar si hay puentes de soldadura que provoquen
cortocircuitos.
Circuitos flexibles
Los circuitos flexibles están hechos de un material diferente al de las tarjetas de circuitos rígidas y
requieren técnicas de soldadura diferentes. La aplicación de calor excesivo por un lapso prolongado
en un circuito flexible puede dañar el material. Por lo tanto, evite aplicar demasiado calor y doblar el
material excesivamente.
Para reemplazar piezas, utilice la estación de soldadura con control de temperatura ST-1087 con una
punta F de 600-700 grados y utilice soldadura de diámetro pequeño, como la ST-633. Las soldaduras
de tamaño más pequeño se derriten con más rapidez y requieren la aplicación de menos calor en el
circuito.
Para reemplazar un componente de un circuito flexible:
1. Sujete con tenazas (hemostáticas) el borde del circuito flexible cerca de la pieza que desea
retirar.
2. Hale con cuidado.
3. Aplique la punta del cautín a las conexiones del componente mientras hala con las tenazas.
Componentes de circuitos integrados
Utilice la estación de reparación con aire caliente RLN-4062 o la estación de reparación 0180381B45
de Motorola para reemplazar componentes de circuitos integrados. Cuando utilice la estación de
reparación 0180381B45, seleccione la herramienta manual de aire caliente a presión TJ-65. En
cualquiera de las unidades, ajuste el control de temperatura a 370 °C (700 °F) y ajuste el flujo de aire
al mínimo. El flujo de aire puede variar según la densidad del componente.
●Para retirar un componente de circuito integrado, seleccione una herramienta de mano de aire
caliente y coloque la boquilla aproximadamente a 1/8” por encima del componente que extraerá.
Comience a aplicar el aire caliente. Una vez que la soldadura se funda, retire el componente con
unas pinzas. Utilizando la mecha de soldar y un cautín o una estación para retirar soldadura,
retire el exceso de soldadura de los terminales.
●Para reemplazar un componente de circuito integrado utilizando un cautín, seleccione el cautín
con micropunta apropiado y aplique soldadura fresca a uno de los terminales de soldadura.
Utilice unas pinzas para colocar en su lugar el nuevo circuito integrado a la vez que calienta la
soldadura fresca. Una vez que la soldadura se adhiera al nuevo componente, retire el calor de la
soldadura. Caliente el otro contacto con el cautín y aplique soldadura hasta que se adhiera al
componente. De ser necesario, retoque el primer lado. Las soldaduras deben estar lisas y
brillantes.
NOTA No intente fusionar los componentes con la soldadura. La aplicación prolongada de calor
puede dañar el circuito flexible.

3-4 Procedimientos para desarmar y reensamblar el radio — General
●Para volver a colocar un componente de circuito integrado utilizando aire caliente, seleccione la
herramienta de mano de aire caliente y derrita la soldadura en los depósitos para soldadura con
el fin de suavizarla. Aplique una gota de pasta de soldadura a cada depósito. Utilizando una par
de pinzas, coloque el nuevo componente en su lugar. Coloque la herramienta de mano de aire
caliente aproximadamente a 1/8” por encima del componente y comience a aplicar calor. Una
vez que la soldadura se adhiera al componente, deje de aplicarle calor y examine la reparación.
Todas las soldaduras deben estar lisas y brillantes.
Blindajes
El retiro y la colocación de blindajes se realiza con la estación R-1070 y el control de temperatura
establecido en aproximadamente 415°F (215°C); 445°F (230°C) como máximo.
●Para retirar un blindaje, coloque la tarjeta de circuitos en el soporte del R-1070. Seleccione el
cabezal concentrador de calor apropiado e instálelo en el cañón del calentador. Agregue pasta
de soldadura en toda la base del blindaje. Coloque el blindaje debajo del cabezal concentrador
de calor. Baje la punta de la aspiradora y acóplela al blindaje encendiendo la succión de la
aspiradora. Baje el cabezal concentrador de calor hasta que se encuentre a una distancia
aproximada de 0,3cm (1/8”) por encima del blindaje. Encienda el calentador y espere hasta que
el blindaje se separe de la tarjeta de circuito. Una vez que se separe el blindaje, apague el
calentador, sostenga la pieza con unas pinzas y apague la succión de la aspiradora. Retire la
tarjeta de circuito del soporte de tarjeta de la estación R-1070.
●Para volver a colocar el blindaje, agregue soldadura al blindaje, si es necesario, utilizando un
cautín con micropunta. A continuación, frote la punta del cautín a lo largo del borde del blindaje
para alisar cualquier exceso de soldadura. Utilice un limpiador de soldadura y un cautín para
retirar el exceso de soldadura de los contactos de la tarjeta de circuito. Vuelva a colocar la tarjeta
de circuito en el soporte para tarjeta de circuito de la estación R1070. Utilice unas pinzas para
colocar el blindaje en la tarjeta de circuito. Coloque el cabezal de concentración de calor a una
distancia aproximada de 1/8” por encima del blindaje. Encienda el calentador y espere que la
soldadura se funda. Una vez completado este procedimiento, apague el calentador, levante el
cabezal concentrador de calor y espere aproximadamente un minuto para que la pieza se enfríe.
Retire la tarjeta de circuito y examine la reparación. No debería ser necesario limpiar el área
reparada.
3.5 Procedimientos para desarmar y reensamblar el radio — General
Puesto que estos radios pueden desarmarse y volver a ensamblarse con sólo cuatro tornillos (tarjeta
a modelo), es importante prestar atención particular a los sujetadores a presión, los pasadores y a la
forma como se alinean las piezas entre sí.
Para desarmar el radio se requieren las siguientes herramientas:
●Herramienta para abrir el chasis
●Destornillador tamaño miniatura
●Destornillador con punta en cruz
Si se requiere realizar más pruebas o reparaciones de los que normalmente se efectúan a una
unidad en un nivel básico, envíe la unidad a un Centro de servicio técnico autorizado de Motorola
(para ver una lista de los centros de servicio autorizados, consulte el Capítulo 1).
Los siguientes procedimientos para desarmar el radio deben realizarse sólo si es necesario:
●Procedimiento para desarmar y reensamblar el chasis
●Procedimiento para desarmar el circuito flexible del altavoz, el micrófono y el conector universal
●Procedimiento para desarmar la tarjeta del controlador
●Procedimiento para desarmar el tablero de control

Desarmar el Radio PRO5150 Elite — Procedimiento detallado 3-5
3.6 Desarmar el Radio PRO5150 Elite — Procedimiento detallado
3.6.1 Procedimiento para desarmar la cubierta frontal del chasis
1. Apague el radio.
2. Retire la batería.
a. Hale hacia abajo los dos botones de liberación de la batería.
b. Al bajar los botones, la parte superior de la batería se separará del radio.
c. Retire la batería del radio.
Figura 3-1 Retiro de la batería
3. Retire la antena.
4. Saque las perillas de volumen y selección de canales de sus ejes.
Figura 3-2 Retiro de las perillas
NOTA Ambas perillas se deslizan para la activación y desactivación. Sin embargo, deben quedar
firmemente ajustadas a sus respectivos ejes.
Botones de
la batería
liberación de
Perillas

3-6 Desarmar el Radio PRO5150 Elite — Procedimiento detallado
5. Utilice el siguiente procedimiento para separar el chasis del conjunto de componentes
electrónicos internos de la cubierta frontal:
a. Inserte un destornillador pequeño de punta plana o un instrumento similar entre la pared
de retención delgada y el chasis de la parte inferior del radio. No toque el área de
sellado del anillo en O de la caja.
b. Separe lentamente la parte inferior del chasis de la cubierta empujando hacia abajo la
herramienta para abrir chasis (número de pieza 6680702Z01) y pasando el mango de la
herramienta por encima y detrás de la base del radio. Esta acción empuja la delgada
pared de plástico interna hacia la base del radio, liberando los dos sujetadores de la
base del chasis.
Figura 3-3 Retiro del chasis
6. Coloque el chasis con la parte frontal orientada hacia abajo. Haga girar la cubierta frontal hacia
atrás apartándola ligeramente del chasis.
PRECAUCION: Tocar el área de sellado del anillo en O de la cubierta frontal
impedirá que el radio se selle adecuadamente.
NOTA Los circuitos de cinta flexible (flexes) que conectan el conjunto de la cubierta frontal y el
chasis impiden separar completamente las dos unidades.
Chasis del radio
Herramienta
Sujetadores de
la base del chasis
para abrir
el chasis
!

Desarmar el Radio PRO5150 Elite — Procedimiento detallado 3-7
7. Levante los pestillos de la tarjeta de circuitos principal para liberar los circuitos flexibles de sus
conectores.
Figura 3-4 Libere los pestillos de los conectores de circuitos flexibles
3.6.2 Procedimiento para armar y desarmar el chasis
Utilice un destornillador Philips para retirar los cuatro tornillos que fijan la tarjeta principal al chasis.
Figura 3-5 Retiro de la tarjeta principal del chasis
1. Separe la tarjeta principal del chasis. (consulte la Figura 3-5).
2. Retire de sus ranuras en el chasis los cuatro elementos de retención pequeños de los anillos en
O. Observe la alineación de los dispositivos de retención para poder armar de nuevo el radio.
PRECAUCION: Antes de retirar la tarjeta, consulte el párrafo
PRECAUCION ACERCA DE CMOS, en la página 3-2. Asegúrese de utilizar
protección contra ESD cuando manipule tarjetas de circuitos.
Conector de circuito flexible
Pestillo
Tornillos Philips M2x4
Tarjeta principal
Sujetadores del anillo en O
(4 posiciones)
Chasis
Anillo en O
en las ranuras del chasis
!

3-8 Desarmar el Radio PRO5150 Elite — Procedimiento detallado
3. Retire el anillo en O.
4. Deslice hacia afuera el contacto de tierra para retirarlo del receptáculo de la esquina superior del
chasis del radio.
3.6.3 Procedimiento para desconectar el circuito flexible del altavoz, el micrófono y
el conector universal
1. Gire con los dedos, en el sentido horario, el tornillo ubicado en la parte inferior de la cubierta de
protección contra polvo. Separe la cubierta de protección contra polvo de su compartimiento.
2. Inserte un destornillador tamaño miniatura entre el altavoz y la caja. A continuación, hale el
destornillador hacia arriba para separar el altavoz de la caja.
3. Hale la cubierta de goma del micrófono para retirarla de su posición de ajuste. A menos que
desee reemplazar el micrófono, déjelo dentro de la cubierta.
4. Desprenda la placa de identificación (rótulo) del circuito flexible del conector universal.
5. Separe la tarjeta de soporte del circuito flexible (asegurada por medio de adhesivo) de la cubierta
frontal y retire el extremo del conector universal del conjunto del altavoz y el micrófono por su
abertura en la cubierta frontal.
Figura 3-6 Retiro del conjunto del micrófono y el altavoz
NOTA La cubierta de protección contra polvo debe retirarse para poder desinstalar el circuito
flexible del conjunto del micrófono y el altavoz. El altavoz es mantenido en su lugar por un
soporte de retención de dos espigas. Las espigas del soporte se aseguran en las ranuras
de la cubierta frontal. Asegúrese de no dañar el altavoz al retirar el soporte de retención.
NOTA El circuito flexible del conjunto del altavoz y el micrófono atraviesa la pared de la cubierta
frontal hasta la pared externa. Para reemplazar este conjunto, es necesario desprender la
etiqueta de la placa de identificación del conector universal (véase el número de pieza 3 en
el diagrama de vista ampliada de la página 3-19). La placa de identificación y el altavoz que
tiene el equipo no se pueden volver a ensamblar; es necesario colocar una pieza nueva.
Altavoz
Circuito flexible
Micrófono
Ranura para surco superior
Soportes del altavoz
(altavoz)

Volver a ensamblar el Radio PRO5150 Elite — Procedimiento detallado 3-9
6. Después que se retira el extremo del conector universal del conjunto del altavoz y el micrófono,
se puede retirar el conjunto completamente. Si es necesario reemplazar el altavoz o el micrófono
o ambos, hágalo mientras retira el circuito flexible de la cubierta frontal. Cuando vuelva a instalar
el micrófono en su cubierta, asegúrese de que el puerto del micrófono esté orientado hacia el
orificio redondo que se encuentra en la parte inferior de la cubierta.
3.6.4 Procedimiento para desarmar la tarjeta del controlador
1. Utilice un destornillador Philips para retirar el tornillo de su lugar.
2. Inserte un destornillador de punta plana entre la tarjeta del controlador y la cubierta frontal. Hale
el destornillador hacia arriba para separar la tarjeta del controlador de la cubierta frontal
(consulte la Figura 3-7).
Figura 3-7 Retiro de la tarjeta del controlador de la cubierta frontal
3.6.5 Procedimiento para desarmar el tablero de control
1. Para retirar el conjunto del tablero de control, coloque un destornillador a un lado del receptáculo
de la antena y presiónelo contra la placa de identificación del tablero de control. De este modo se
separará la placa de identificación del tablero de control de su adhesivo de doble cara. Despegue
el adhesivo de doble cara que se encuentra cerca del potenciómetro de volumen.
2. Retire el sello del tablero de control, el botón de emergencia y el tubo de luz de transmisión.
3.7 Volver a ensamblar el Radio PRO5150 Elite — Procedimiento
detallado
3.7.1 Procedimiento para ensamblar el tablero de control
1. Reemplace el tubo de luz de transmisión, el sello del tablero de control y el adhesivo superior.
2. Desprenda el forro de la nueva placa de identificación del tablero de control y colóquela en la
cavidad de la cubierta de frontal. Presione firmemente la placa de identificación del tablero de
control contra el adhesivo.
Tornillo Philips M2x3
Tarjeta del controlador
Cubierta frontal

3-10 Volver a ensamblar el Radio PRO5150 Elite — Procedimiento detallado
3.7.2 Procedimiento para reensamblar el circuito flexible del altavoz, el micrófono y
el conector universal
1. Inserte el refuerzo del conector universal del conjunto de circuito flexible del altavoz y el
micrófono a través de la abertura en la pared lateral de la cubierta frontal.
2. Desprenda el forro adhesivo de la parte posterior del refuerzo del conector universal del circuito
flexible. Conecte el refuerzo del circuito flexible a la cubierta frontal, utilizando los pines de guía
para alinearlo correctamente.
3. Vuelva a colocar la placa de identificación del conector universal. Asegúrese de que todas las
aberturas del conector estén alineadas con los terminales de oro del circuito flexible.
4. Desprenda el forro adhesivo de la goma del altavoz.
5. Alinee la muesca superior del altavoz en la posición de las doce horas del reloj con el sujetador
de la cubierta frontal (consulte Figura 3-6). Presione el altavoz hasta que las dos muescas
inferiores se ajusten a los soportes de la caja.
3.7.3 Procedimiento para reensamblar el chasis
1. Deslice el contacto de tierra (si es necesario) sobre el receptáculo de la esquina superior
del chasis.
2. Vuelva a colocar el anillo en O. Los sujetadores del anillo en O deben rodear el chasis y estar
orientados hacia abajo.
3. Estire el anillo en O para colocarlo en el compartimiento de retención ubicado en el extremo
inferior del chasis.
4. Asegúrese de que el aislador de la tuerca de la antena se haya colocado en forma correcta,
empujándolo completamente hasta la parte superior de la tuerca de la antena.
5. Vuelva a colocar (si es necesario) el sello del contacto de batería que rodea el contacto de
la batería.
6. Coloque la tarjeta de circuitos principal orientada hacia abajo en la parte superior del chasis.
7. Utilice un destornillador Philips tamaño 0 para ajustar los tornillos que fijan la tarjeta principal al
chasis.
8. No aplique exceso de torsión. El límite de torsión es de 3 pulgadas libras.
3.7.4 Procedimiento para reensamblar el chasis y la cubierta frontal
1. Alinee el borde del conjunto del chasis con el borde del conjunto de la cubierta frontal.
2. Inserte los extremos de los circuitos flexibles en sus respectivos conectores en la parte inferior de
la cubierta frontal.
3. Empuje hacia abajo los pestillos de los conectores para fijar los circuitos flexibles a la
tarjeta principal.
4. Coloque los ejes del potenciómetro de volumen y del interruptor de frecuencia en sus respectivos
orificios en la cubierta frontal.
5. Empuje completamente el conjunto del chasis hacia la parte superior de la cubierta frontal hasta
que se asiente en su lugar.
6. Asegúrese de que el anillo en O esté bien asentado.
7. Cierre a presión la parte inferior del chasis en la cubierta frontal.
NOTA Cuando se han ensamblado apropiadamente, los elementos de retención del anillo en O
deben quedar alineados con las ranuras del chasis. Si no es así, retire y vuelva a colocar el
anillo en O hasta que quede alineado con el chasis y esté completamente asentado
alrededor del perímetro.
NOTA Asegúrese de que el sello del contacto de la batería sobresalga del chasis y no esté
comprimido debajo de éste.

Desarmar el Radio PRO7150 Elite — Procedimiento detallado 3-11
8. Reensamble las perillas, la cubierta de protección contra polvo, la antena y la batería.
Figura 3-8 Ajuste del chasis
3.8 Desarmar el Radio PRO7150 Elite — Procedimiento detallado
3.8.1 Procedimiento para desarmar la cubierta frontal del chasis
1. Apague el radio.
2. Retire la batería.
a. Hale hacia abajo los dos botones de liberación de la batería.
b. Al bajar los botones, la parte superior de la batería se separará del radio.
c. Retire la batería del radio.
Figura 3-9 Retiro de la batería
Chasis del radio
Botones de liberación
de la batería

3-12 Desarmar el Radio PRO7150 Elite — Procedimiento detallado
3. Retire la antena.
4. Saque las perillas de volumen y selección de canales de sus ejes.
5. Utilice el siguiente procedimiento para separar el chasis del conjunto de componentes
electrónicos internos de la cubierta frontal:
a. Inserte un destornillador pequeño de punta plana o un instrumento similar entre la pared
de retención delgada y el chasis de la parte inferior del radio. No toque el área de
sellado del anillo en O de la caja.
b. Separe lentamente la parte inferior del chasis de la cubierta empujando hacia abajo la
herramienta para abrir chasis (número de pieza 6680702Z01) y pasando el mango de la
herramienta por encima y detrás de la base del radio. Esta acción empuja la delgada
pared de plástico interna hacia la base del radio, liberando los dos sujetadores de la
base del chasis.
Figura 3-10 Retiro de las perillas
NOTA Ambas perillas se deslizan para la activación y desactivación. Sin embargo, deben
ajustarse firmemente a sus respectivos ejes.
Figura 3-11 Retiro del chasis
PRECAUCION: Tocar el área de sellado del anillo en O de la cubierta frontal impedirá que
el radio se selle adecuadamente.
Perillas
Chasis del radio
Herramienta para
Sujetadores de la base
del chasis
abrir el chasis
!

Desarmar el Radio PRO7150 Elite — Procedimiento detallado 3-13
6. Coloque el chasis con la parte frontal orientada hacia abajo. Haga girar la cubierta frontal hacia
atrás apartándola ligeramente del chasis.
7. Levante los pestillos de la tarjeta de circuitos principal para liberar los circuitos flexibles de
sus conectores.
NOTA Los circuitos de cinta flexible (flexes) que conectan el conjunto de la cubierta frontal y el
chasis impiden separar completamente las dos unidades.
Figura 3-12 Libere los pestillos de los conectores de circuitos flexibles
Conector de circuito flexible
Pestillo

3-14 Desarmar el Radio PRO7150 Elite — Procedimiento detallado
3.8.2 Procedimiento para armar y desarmar el chasis
Utilice un destornillador con punta en cruz para retirar los cuatro tornillos que fijan la tarjeta principal
al chasis.
1. Separe la tarjeta principal del chasis (véase Figura 3-5).
2. Retire de sus ranuras en el chasis los cuatro elementos de retención pequeños del anillo en O.
Observe la alineación de los dispositivos de retención para poder armar de nuevo el radio.
3. Retire el anillo en O.
3.8.3 Procedimiento para desarmar el circuito flexible del altavoz, el micrófono y el
conector universal
1. Gire con los dedos, en el sentido horario, el tornillo ubicado en la parte inferior de la cubierta de
protección contra polvo. Separe la cubierta de protección contra polvo de su compartimiento.
2. Inserte un destornillador tamaño miniatura entre el altavoz y la caja. A continuación, hale el
destornillador hacia arriba para separar el altavoz de la caja.
Figura 3-13 Retiro de la tarjeta principal del chasis
PRECAUCION: Consulte la PRECAUCION sobre dispositivos CMOS en la página 3-2 de este capítulo
antes de retirar la tarjeta principal. Asegúrese de utilizar protección contra ESD cuando manipule
tarjetas de circuitos.
NOTA La cubierta de protección contra polvo debe retirarse para poder separar el circuito flexible
del conjunto del micrófono y el altavoz. El altavoz es mantenido en su lugar por un soporte
de retención de dos espigas. Las espigas del soporte se aseguran en las ranuras de la
cubierta frontal. Asegúrese de no dañar el altavoz al retirar el soporte de retención.
!

Desarmar el Radio PRO7150 Elite — Procedimiento detallado 3-15
3. Hale la cubierta de goma del micrófono para retirarla de su posición de ajuste. A menos que
desee reemplazar el micrófono, déjelo dentro de la cubierta.
4. Desprenda la placa de identificación (rótulo) del circuito de cinta flexible del conector universal.
5. Separe la tarjeta de soporte del circuito flexible (asegurada por medio de adhesivo) de la cubierta
frontal y retire el extremo del conector universal del conjunto del altavoz y el micrófono por su
abertura en la cubierta frontal.
6. Después que se retira el extremo del conector universal del conjunto del altavoz y el micrófono,
se puede retirar el conjunto completamente. Si es necesario reemplazar el altavoz o el micrófono
o ambos, hágalo mientras retira el circuito flexible de la cubierta frontal. Cuando vuelva a instalar
el micrófono en su cubierta, asegúrese de que el puerto del micrófono esté orientado hacia el
orificio redondo que se encuentra en la parte inferior de la cubierta.
NOTA El circuito flexible del conjunto del altavoz y el micrófono atraviesa la pared de la cubierta
frontal hasta la pared externa. Para reemplazar este conjunto, es necesario desprender la
etiqueta de la placa de identificación del conector universal. La placa de identificación y el
altavoz que tiene el equipo no se pueden volver a ensamblar; es necesario colocar una
pieza nueva (véase el elemento número 3 en la ilustración de la vista ampliada).
Figura 3-14 Retiro del conjunto del altavoz y el micrófono
Altavoz
Circuito flexible
Micrófono
Ranura para surco superior (alt
a
Soportes del altavoz

3-16 Desarmar el Radio PRO7150 Elite — Procedimiento detallado
3.8.4 Procedimiento para desarmar la tarjeta del controlador, el módulo de pantalla
y el teclado
1. Inserte un destornillador pequeño de punta plana para desacoplar los ganchos de retención,
como se muestra. Retire el sujetador.
2. Retire la tarjeta del controlador, el módulo de pantalla y el teclado.
Figura 3-15 Retiro de la tarjeta del controlador del radio
Figura 3-16 Retiro de la tarjeta del controlador del radio

Procedimiento para ensamblar el Radio PRO7150 Elite — Detallado 3-17
3.8.5 Procedimiento para desarmar el tablero de control
1. Para retirar el conjunto del tablero de control, coloque un destornillador al lado del receptáculo de
la antena y presiónelo contra la placa de identificación del tablero de control. De esta manera, la
placa de identificación del tablero de control se separa de su adhesivo de doble cara. Despegue
el adhesivo de doble cara que se encuentra cerca del potenciómetro de volumen.
2. Retire el sello del tablero de control, el botón de emergencia y el tubo de luz de transmisión.
3.9 Procedimiento para ensamblar el Radio PRO7150 Elite — Detallado
3.9.1 Procedimiento para ensamblar el tablero de control
1. Reemplace el tubo de luz de transmisión, el sello del tablero de control y el adhesivo superior.
2. Desprenda el forro de la nueva placa de identificación del tablero de control y colóquela en la
cavidad de la cubierta frontal. Presione firmemente la placa de identificación del tablero de
control contra el adhesivo.
3.9.2 Procedimiento para reensamblar el circuito flexible del altavoz, el micrófono y
el conector universal
1. Inserte el refuerzo del conector universal del conjunto del circuito flexible del altavoz y el
micrófono a través de la abertura de la pared lateral de la cubierta frontal.
2. Desprenda el forro adhesivo de la parte posterior del refuerzo del conector universal del circuito
flexible. Ajuste el refuerzo del circuito flexible a la cubierta frontal, utilizando los pines de guía
para alinearlos correctamente.
3. Vuelva a colocar la placa de identificación del conector universal. Asegúrese de que todas las
aberturas del conector estén alineadas con los terminales de oro del circuito flexible.
4. Desprenda el forro adhesivo de la goma del altavoz.
5. Alinee la muesca superior del altavoz en la posición de las doce horas del reloj con el sujetador
de la cubierta frontal (consulte la Figura 3-14). Presione el altavoz hasta que las dos muescas
inferiores se ajusten a los soportes de la caja.
3.9.3 Procedimiento para ensamblar el conjunto del chasis
1. Deslice el contacto de tierra (si es necesario) sobre el receptáculo de la esquina superior
del chasis.
2. Vuelva a colocar el anillo en O. Los sujetadores del anillo en O deben rodear el chasis y estar
orientados hacia abajo.
3. Estire el anillo en O para colocarlo en el compartimiento de retención ubicado en el extremo
inferior del chasis.
4. Asegúrese de que el aislador de la tuerca de la antena se haya colocado en forma correcta,
empujándolo completamente hasta la parte superior de la tuerca de la antena.
5. Vuelva a colocar (si es necesario) el sello del contacto de batería que rodea el contacto de
la batería.
6. Coloque la tarjeta de circuitos principal orientada hacia abajo en la parte superior del chasis.
7. Utilice el destornillador de punta en cruz para ajustar los tornillos que fijan la tarjeta principal
al chasis.
NOTA Cuando se han ensamblado apropiadamente, los elementos de retención del anillo en O
deben quedar alineados con las ranuras del chasis. Si no es así, retire y vuelva a colocar el
anillo en O hasta que quede alineado con el chasis y esté completamente asentado
alrededor del perímetro.
NOTA Asegúrese de que el sello del contacto de la batería sobresalga del chasis y no esté
comprimido debajo de éste.

3-18 Procedimiento para ensamblar el Radio PRO7150 Elite — Detallado
3.9.4 Procedimiento para reensamblar el chasis y la cubierta frontal
1. Alinee el borde del conjunto del chasis con el borde del conjunto de la cubierta frontal.
2. Inserte los extremos de los circuitos flexibles en sus respectivos conectores en la parte inferior de
la cubierta frontal.
3. Empuje hacia abajo los pestillos de los conectores para fijar los circuitos flexibles a la
tarjeta principal.
4. Inserte los ejes del potenciómetro de volumen y del interruptor de frecuencia en sus respectivos
orificios en la cubierta frontal.
5. Empuje completamente el conjunto del chasis hacia la parte superior de la cubierta frontal hasta
que se asiente en su lugar.
6. Asegúrese de que el anillo en O esté bien asentado.
7. Cierre a presión la parte inferior del chasis en la cubierta frontal.
8. Reensamble las perillas, la cubierta de protección contra el polvo, la antena y la batería.
Figura 3-17 Ajuste del chasis
Chasis del radio

Vistas de los componentes mecánicos y listas de piezas 3-19
3.10 Vistas de los componentes mecánicos y listas de piezas
3.10.1 Vista ampliada y lista de piezas del modelo PRO5150 Elite
Figura 3-18 Vista ampliada del radio modelo PRO5150 Elite
6
7
8
9
10
11
12
13
14
15
16
17
18
19
20
21
22
23
24
25
26
5
1
2
3
4
#
#

3-20 Vistas de los componentes mecánicos y listas de piezas
Tabla 3-1 Lista de piezas del radio modelo PRO5150 Elite
Elemento Número de pieza
de Motorola Descripción
1Consulte el
Capítulo 7
Antena
2 JMLN4638 Cubierta de protección contra el polvo
31385905Z01 Sello del conector universal
4 0302020P03 Tornillo de la cubierta de protección contra
el polvo
5HHLN4209 Placa de identificación del radio PRO5150
Elite
6 6102001P10 Tubo de luz
70104031G98 Caja del radio PRO5150 Elite sin llave
8 3680530Z02 Perilla del selector de canales
93680529Z01 Perilla de volumen
10 1302012P06 Placa plástica superior
11 3385906Z01 Hoja superior
12 3202000P15 Sello del tablero de control
13 3502416P03 Rejilla del altavoz
14# Parte del
elemento 7
Goma del PTT
15# Parte del
elemento 7
Cubierta plástica del PTT
16 5005679X01 Altavoz
17 1480577C01 Micrófono con cubierta
18 8404079G01 PCB flexible universal
19 Consulte el
Capítulo 8
Tarjeta del controlador (debe ordenarse el kit
de la cubierta frontal)
20 0385913Z01 Tornillos Philips 4 M2X4
21 0302020P05 Tornillos Philips 1 M2X1
22 8404078G01 Controlador de RF de la PCB flexible
23 Consulte el
Capítulo 8
Tarjeta de RF (debe ordenarse el kit de la
cubierta posterior)
24 3280534Z01 Contacto del sello
25 3202000P14 Anillo en O
26 1502001P31 Chasis
# No se puede reparar/someter a mantenimiento en campo.

Vistas de los componentes mecánicos y listas de piezas 3-21
3.10.2 Vista ampliada del radio PRO7150 Elite y lista de piezas
Figura 3-19 Vista ampliada del radio modelo PRO7150 Elite
1
2
3
4
56
7
8
9
10
11 12
14
15
16
17
18
20
19
21
22
23
24
25
26
27
28
29
30
31
32
33
34
13

3-22 Vistas de los componentes mecánicos y listas de piezas
Tabla 3-2 Lista de piezas del radio modelo PRO7150 Elite
Elemento Número de pieza
de Motorola Descripción
1Consulte el
Capítulo 7
Antena
2 3680529Z01 Perilla de volumen
33680530Z02 Perilla del selector de canales
4 1386160Z01 Placa plástica superior
53385906Z01 Hoja superior
6 3286159Z01 Sello del tablero de control
76186158Z01 Tubo de lu z
8 1386091Z01 Cubierta del PTT
97586090Z01 Goma del PTT
10 HHLN4210 Placa de identificación del radio PRO7150
Elite
11 1586088Z01 Conjunto de la cubierta frontal
12 1385905Z01 Placa de identificación, conector universal
13 JMLN4638 Cubierta de protección contra el polvo
14 7580540Z01 Almohadilla frontal de la LCD
15 5104949J11 Módulo de LCD
16 7586096Z01 Teclado principal
17 4086199Z01 Polidomo del teclado
18 Consulte el
Capítulo 8
Tarjeta del controlador (debe ordenarse el kit
de la cubierta frontal)
19 8404078G01 Controlador de RF flexible
20 3586092Z01 Fieltro del altavoz
21 1480577C01 Cubierta del micrófono
22 5013920A04 Micrófono
23 5086094Z01 Altavoz
24 8486095Z01 Conector flexible universal
25 4286097Z01 Sujetador del teclado
26 0386104Z01 Tornillo del chasis
27 1480503Z01 Cubierta de la batería de respaldo
28 6080656Z01 Batería de respaldo
29 Consulte el
Capítulo 8
Tarjeta de RF (debe ordenarse el kit de la
cubierta posterior)
30 7580556Z01 Atenuador térmico

Elementos para servicio técnico 3-23
3.11 Elementos para servicio técnico
Los elementos para servicio técnico recomendados para los radios de los modelos PRO5150 y
PRO7150 Elite se indican en la Tabla 3-3. Si bien todos estos elementos están disponibles en
Motorola, la mayoría son elementos de equipos estándar que pueden adquirirse en las tiendas y
cualquier equivalente capaz de realizar la misma función puede ser sustituido por el componente de
la lista.
31 3280534Z01 Sello del módulo de la batería
32 1485673Z01 Aislador de la tuerca de la antena
33 3285892Z01 Anillo en O principal
34 2786154Z01 Chasis
Tabla 3-3 Elementos para servicio técnico
Número de pieza
Motorola Descripción Aplicación
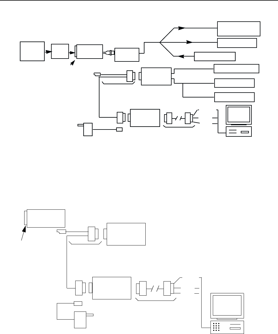
RLN4460 Conjunto de prueba portátil Permite realizar la conexión con el conector de
audio/accesorios. Permite cambiar al modo de
prueba del radio.
H5197 Software de programación del
cliente - Software en CD ROM
Se utiliza para programar las opciones del cliente y
los datos de los canales.
AAJMKN4123 Cable de programación/cable
de prueba
Conecta el radio con la RIB (RLN4008).
AAJMKN4124 Cable de creación de réplica de
radio a radio
Permite duplicar los datos de un radio maestro
copiando los datos programados desde el radio
maestro a otro radio compatible.
RLN4008 Caja de la interfaz de radio (RIB) Permite establecer comunicaciones entre el radio y
el adaptador de comunicaciones en serie de la
computadora.
AAJMKN4125 Eliminador de batería Se conecta con el radio mediante el cable del
eliminador de batería.
5885705M03 Adaptador BNC Adapta el puerto de la antena del radio a los cables
BNC de los equipos de prueba.
8180384M30 Eliminador de caja Interconecta la fuente de alimentación y el radio.
Permite resolver problemas del radio cuando se
retira la caja.
0180357A57 Fuente de alimentación instalada
en la pared
Se utiliza para suministrar alimentación a la RIB
(120 VCA).
3080369B71 ó
3080369B72
Cable de interfaz de
computadora
Utilice B72 para la PC IBM AT. Utilice B71 para todos
los demás modelos de IBM. Conecte el adaptador
de comunicaciones en serie de la computadora a la
RIB (RLN4008).
6680702Z01 Herramienta para abrir el chasis/
perillas
Se utiliza para retirar y volver a colocar los
dispositivos que se instalan en superficie.
Elemento Número de pieza
de Motorola Descripción

3-24 Equipos de prueba
3.12 Equipos de prueba
La Tabla 3-4 incluye los equipos de prueba necesarios para el mantenimiento y reparación de los
modelos de radio PRO5150 y PRO7150 Elite y otros radios bidireccionales.
Tabla 3-4 Equipos de prueba recomendados
Número de pieza
Motorola Descripción Características Aplicación
R2000, R2400 ó
R2001 con
opción de
troncalización
Monitor de
servicio
Este monitor sustituye
los elementos que se
muestran con un
asterisco *
Medidor de frecuencia/
desviación y generador de
señales para solucionar
problemas de amplio rango y
alineación
*R1049 Multímetro digital Se recomienda dos
medidores para realizar las
mediciones de voltaje de CA/
CC y las mediciones de
corriente
*S1100 Oscilador de audio Tonos de 67 a 200Hz Se utilizan con el monitor de
servicio para la inyección de
tonos PL
*S1053,
*SKN6009,
*SKN6001
Voltímetro de CA,
cable de
alimentación para
medidor,
terminales de
prueba para el
medidor
1 mV a 300 V,
impedancia de entrada
de 10 megaohmios
Mediciones de voltaje
de audio
R1053 Osciloscopio de
doble trazo
Ancho de banda de
20 MHz
5 mV/cm - 20 V/cm
Mediciones de forma
de onda
*S1350, *ST1215
(VHF)
*ST1223 (UHF)
*T1013
Vatímetro,
Elementos de
conexión
(VHF y UHF),
carga de RF
fantasma
50 ohmios, exactitud de
±5%
10 W, máx.
0-1000 MHz, 300 W
Mediciones de salida de
potencia del transmisor
S1339 Medidor de
milivoltios de RF
100 µV a 3 VRF, 10 kHz
a 1,2 GHz
Mediciones del nivel de RF
*R1013 Medidor de SINAD Mediciones de sensibilidad
del receptor
S1347 o
S1348 (prog)
Fuente de
alimentación de
CC
0-20 Vcc, 0-5 Amps Fuente de alimentación de
mesa de trabajo para 7,5Vcc

Cable de programación/prueba 3-25
3.13 Cable de programación/prueba
Figura 3-20 Cable de programación/prueba
Figura 3-21 Configuración de los pines del conector lateral
CONECTOR MACHO
DE 25 POSICIONES
CONECTOR HEMBRA
DE 25 POSICIONES
A CAJA DE PRUEBA DE M VILES RLN4460 A CAJA DE LA RIB RLN4008
CABLE DE 36,0" CABLE DE 36,0"
CONECTOR
LATERAL
CONEXIONES
INTERNAS SALIDA DE
LOS PINES
ALTAVOZ EXTERNO
ALTAVOZ EXTERNO
NO SE UTILIZA
MICR FONO EXTERNO
SELECCI N OPCIONAL 2
SELECCI N OPCIONAL 1
TIERRA
DATOS DE RX
DATOS DE TX
AUDIO XMIT/AUDIO DE RX
CONTROL DE INICIALIZACI N
NO SE UTILIZA
RSSI

1
2
5
7
8
9
16
18
19
20
21
22
25
15
AUDIO -
AUDIO +
AUDIO DEL MICRÓFONO
TIERRA
CONTROLADOR DE VOLTAJE
DISC
PTT
SELECCIÓN OPCIONAL INTERNA/EXTE
CONTROL DE INICIALIZACIÓN
1
4
15
25
11
TIERRA
POLARIZACIÓN
BUS +
CONTROL DE INICIALIZACIÓN
BUS -
1
2
3
4
5
6
8
9
10
11
12
13
7
ALTAVOZ EXTERNO +
ALTAVOZ EXTERNO -
N/C
MICRÓFONO EXTERNO
SELECCIÓN OPCIONAL
SELECCIÓN OPCIONAL 1
DATOS DE RX
DATOS DE TX
RSSI
AUDIO DE XMIT/RX
CONTROL DE INICIALIZACIÓN
N/C
TIERRA
P2
A CONJUNTO DE PRUEBA
DEL RADIO
RLN4460
P1
A CONECTOR
UNIVERSAL
DEL RADIO
J1
A RIB
RLN4008
10K
!

Cable de programación/prueba 3-27
Nota

3-28 Cable de programación/prueba

4-1
Capítulo 4
Pruebas de rendimiento del transceptor
4.1 Introducción
El proceso de fabricación de estos radios cumple en todas sus fases con las especificaciones
publicadas. Durante este proceso, se utilizan equipos de prueba de alta calidad y máxima precisión.
Los equipos recomendados para servicio en campo tienen una exactitud equiparable con la de los
equipos utilizados para la fabricación, salvo algunas excepciones.
La exactitud de los equipos debe mantenerse de acuerdo con el programa de calibración
recomendado por el fabricante.
4.2 Configuración
El voltaje de alimentación puede conectarse desde el eliminador de batería. Los equipos requeridos
para los procedimientos de alineación se conectan como se muestra en el diagrama de sintonización
de radios (Figura 5-1 en la página 5-2).
Los valores iniciales de control de los equipos deben coincidir con lo indicado en la tabla siguiente y
deben mantenerse para todos los procedimientos de alineación, excepto que se indique otra cosa en
la Tabla 4-1.
Tabla 4-1 Valores iniciales de control de los equipos
Monitor de servicio Equipo de
prueba
Fuente de
alimentación
Modo del monitor: Monitor de
alimentación
Juego de
altavoces: A
Voltaje: 7,5Vcc
Atenuación de RF: -70 Altavoz/
carga:
Altavoz
CC encendida/de
reserva: De reserva
AM, CW, FM: FM PTT:
APAGADO
Rango de voltaje:
10V
Fuente del osciloscopio: Modulación
Escala horizontal del osciloscopio:
10mseg./Div
Escala vertical del osciloscopio:
2,5kHz/Div
Modo de disparo del osciloscopio:
Automático
Imagen del monitor: Alta
BW del monitor: Estrecho
Squelch del monitor: CW media
Volumen del monitor: CW de ¼
Corriente: 2,5A

4-2 Modo de prueba
4.3 Modo de prueba
4.3.1 Modo de prueba de RF
Cuando el radio está operando en su entorno normal, el microcontrolador del radio controla la
selección de canales de RF, la activación del transmisor y el silenciamiento del receptor. Sin
embargo, cuando la unidad se somete a procedimientos de prueba, alineación o reparación, se retira
de su entorno normal. No puede recibir comandos de su sistema y, por lo tanto, el microcontrolador
interno no activará el transmisor ni suspenderá el silenciamiento del receptor. Esto impide el uso de
procedimientos normales de sintonización. Para resolver este problema, una rutina especial
denominada MODO DE PRUEBA o “prueba en el aire” se ha incorporado al radio.
Para ingresar en el modo de prueba:
1. Encienda el radio.
2. En los 10 segundos siguientes a la finalización de la autoprueba, presione cinco veces sucesivas
el botón lateral 2 (SB2).
3. Presione de nuevo el SB2 para desplazarse hasta el espacio entre canales siguiente, y así
sucesivamente. Escuchará un conjunto correspondiente de tonos.
4. Presione el SB1 para desplazarse y obtener acceso a los entornos de prueba, tal como se
muestra en la Tabla 4-2 siguiente.
5. Presione durante 3 segundos el SB2 en el modo de prueba del cabezal de control para regresar
al modo de prueba de RF.
NOTA Para obtener acceso a los 14 modos de prueba en un radio de cuatro canales, la perilla de
frecuencia y la manga de parada mecánica deben retirarse (consulte el diagrama de vista
ampliada en la sección 3.10 en la página 3-19).
XX – número de canal (01 - 14)
Tabla 4-2 Entornos de prueba
Número
de tonos
audibles
Descripción Función
1Squelch de
portadora
RX: si se detecta portadora
TX: audio de micrófono
1Línea privada
de tonos
RX: suspensión del silenciamiento si se detectan portadora
y tono (192,8Hz)
TX: audio de micrófono + tono (192,8Hz)
2 Línea privada
digital
RX: suspensión del silenciamiento si se detectan portadora
y código digital (131)
TX: audio de micrófono + código digital (131)
3 Multifrecuencia de
tono doble
RX: suspensión del silenciamiento si se detecta portadora
TX: par de tonos DTMF seleccionado
9MDC1200 HSS RX: suspensión del silenciamiento si se detecta portadora
TX: tono de 1500Hz
5 Suspensión abierta
del silenciamiento
RX: suspensión constante del silenciamiento
TX: audio de micrófono
11 CMP RX: si se detecta portadora
TX: audio de micrófono
12 LLE RX: si se detecta portadora
TX: audio de micrófono

Modo de prueba 4-3
Tabla 4-3 Separación entre canales de prueba
Número Separación entre
canales
125 KHz
212,5 KHz
320 KHz
Tabla 4-4 Frecuencias de prueba
Posición del
conmutador del
selector de canales
Canal de prueba VHF UHF1 UHF2
1 Baja potencia
8 Alta potencia
TX#1 o #8
RX#1 o #8
136.025
136.025
403.025
403.025
450.025
450.025
2 Baja potencia
9 Alta potencia
TX#2 o #9
RX#2 o #9
142.325
142.325
415.025
415.025
462.850
462.850
3 Baja potencia
10 Alta potencia
TX#3 o #10
RX#3 o #10
148.625
148.625
425.025
425.025
475.675
475.675
4 Baja potencia
11 Alta potencia
TX#4 o #11
RX#4 o #11
154.925
154.925
436.025
436.025
488.500
488.500
5 Baja potencia
12 Alta potencia
TX#5 o #12
RX#5 o #12
161.225
161.225
449.025
449.025
501.325
501.325
6 Baja potencia
13 Alta potencia
TX#6 o #13
RX#6 o #13
167.525
167.525
460.025
460.025
514.150
514.150
7 Baja potencia
14 Alta potencia
TX#7 o #14
RX#7 o #14
173.825
173.825
469.975
469.975
526.975
526.975

4-4 Modo de prueba
Tabla 4-5 Verificaciones de rendimiento del receptor
Nombre de
prueba
Analizador de
comunicaciones Radio Equipo de
prueba Observaciones
Frecuencia
de referencia
Modo: PWR MON
Frecuencia de prueba del
cuarto canal*
Monitor: Error de frecuencia
Entrada en entrada/salida de
RF
MODO DE
PRUEBA,
Salida de
squelch de
portadora de
canal de
prueba 4 en la
antena
PTT en la
posición de
continuo
(durante
verificación del
rendimiento)
Error de frecuencia
debe ser ±200 Hz
VHF ±600 Hz UHF
Valor
nominal de
audio
Modo: GEN
Nivel de salida: RF de 1,0mV
Frecuencia de prueba del
cuarto canal*
Modulación: tono de 1kHz a
desviación de 3kHz
Monitor: DVM: Voltaje de CA
MODO DE
PRUEBA
Squelch de
portadora de
canal de
prueba 4
PTT en la
posición de
APAGADO
(centro),
selector de
medidor en la
posición de PA
de audio
Establezca el control
del volumen en
3,46Vrms
DistorsiónIgual que el anterior, excepto
por la distorsión
Igual que el
anterior
Igual que el
anterior
Distorsión <5,0%
Sensibilidad
(SINAD)
Igual que el anterior, excepto
por la SINAD; reduzca el
nivel de RF correspondiente
a la SINAD de 12dB.
Igual que el
anterior
PTT en la
posición de
APAGADO
(centro)
Entrada de RF debe
ser <0,35µ
Valor umbral
de squelch
de ruido
(sólo los
radios con
sistema
convencional
deben
someterse a
prueba)
Nivel de RF establecido en
1mV
Igual que el
anterior
PTT en la
posición de
APAGADO
(centro),
selección de
medidor en la
posición de PA
de audio,
altavoz/carga
en la posición
de altavoz
Establezca el control
del volumen en
3,46Vrms
Igual que el anterior, excepto
por la frecuencia de cambio
a un sistema convencional.
Incremente el nivel de RF a
partir de cero hasta que el
radio suspenda el
silenciamiento.
Fuera del
MODO DE
PRUEBA;
seleccione un
sistema
convencional
Igual que el
anterior
El silenciamiento se
suspenderá a
<0,35µV.
SINAD preferida =
9-10dB
* Consulte la Tabla 4-4 en la página 4-3.

Modo de prueba 4-5
Tabla 4-6 Verificaciones de rendimiento del transmisor
Nombre de
prueba Analizador de comunicaciones Radio Equipo de
prueba Observaciones
Frecuencia de
referencia
Modo: PWR MON
Frecuencia de prueba del cuarto
canal*
Monitor: Error de frecuencia
Entrada en entrada/salida de RF
MODO DE
PRUEBA,
Squelch de
portadora de
canal de prueba 4
PTT en la
posición de
continuo
(durante
verificación del
rendimiento)
Error de frecuencia
debe ser ±200 Hz VHF
±600 Hz UHF
RF de
alimentación
Igual que el anterior Igual que el
anterior
Igual que el
anterior
Consulte las
especificaciones de
mantenimiento
Modulación de
voz
Modo: PWR MON
Frecuencia de prueba del cuarto
canal*
atenuación en -70, entrada en
entrada/salida de RF
Monitor: DVM, Voltaje de CA
Establezca el nivel de salida de
modulación de 1kHz
correspondiente a 0,025Vrms en
el equipo de prueba,
80mVrms en conector hembra
de equipo de prueba de CA/CC
Igual que el
anterior
Igual que el
anterior, selector
de medidor en la
posición de
micrófono
Desviación:VHF, UHF:
≥ 4,0 kHz
pero ≤ 5,0 kHz
(separación entre
canales de 25 kHz).
Modulación de
voz (interna)
Modo: PWR MON
Frecuencia de prueba del cuarto
canal*
atenuación en -70, entrada en
entrada/salida de RF
MODO DE
PRUEBA, Salida
de squelch de
portadora de
canal de prueba 4
en la antena
Retire la entrada
de modulación
Presione el conmutador
PTT en el radio. Diga
“cuatro” en voz alta
frente al micrófono del
radio. Mida la
desviación: VHF, UHF:
≥ 4,0 kHz pero ≤ 5,0
kHz (separación entre
canales de 25 kHz)
Modulación de
datos de alta
velocidad***
Igual que el anterior MODO DE
PRUEBA, Salida
de alta velocidad
de canal de
prueba 4 en la
antena
PTT en la
posición de
continuo
(durante la
verificación del
rendimiento).
Desviación: VHF, UHF:
≥ 2,5 kHz
pero ≤ 3,5 kHz
(separación entre
canales de 25 kHz)
Modulación
DTMF
Igual que el anterior,
Frecuencia de prueba del cuarto
canal*
MODO DE
PRUEBA, Salida
de DTMF de canal
de prueba 4 en la
antena
Igual que el
anterior
Desviación: VHF, UHF:
≥ 3,05 kHz
pero ≤ 3,45 kHz
(separación entre
canales de 25 kHz)
Modulación
PL/DPL
Igual que el anterior
Frecuencia de prueba del cuarto
canal*
BW en la posición de estrecho
MODO DE
PRUEBA, Canal
de prueba 4TPL
DPL
Igual que el
anterior
Desviación:VHF, UHF:
≥ 500Hz pero ≤ 1000Hz
(separación entre
canales de 25 kHz).
*** MDC
* Consulte la Tabla 4-4 en la página 4-3.

4-6 Modo de prueba
Notas

5-1
Capítulo 5
Sintonización y programación del radio
5.1 Introducción
Este capítulo proporciona una introducción al CPS-Customer Programming Software (Software de
programación del cliente) de radios profesionales y al Sintonizador universal que se diseñó para ser
utilizado en un entorno Windows 95/98/NT. Ambos productos de software contienen todas las
funciones de un paquete de RSS-Radio Service Software (Software de servicio de radio).
Están disponibles en kits separados, tal como se muestra a continuación:
Cada kit contiene un manual de instrucción de instalación.
5.2 Configuración de la sintonización del radio
Para sintonizar el radio, se requiere una PC (computadora portátil) con entorno Windows 95/98/NT y
un Sintonizador universal. Para ejecutar los procedimientos de sintonización, el radio debe
conectarse a la PC, a la RIB - Radio Interface Box (Caja de interfaz de radio) y al equipo de prueba
universal, tal como se muestra en la Figura 5-1.
El sintonizador para la versión R02.03.0 o superior proporciona la capacidad de Programación de
datos de compensación de temperatura, así como texto de ayuda en línea con instrucciones.
Para leer los Datos de compensación de temperatura:
1. En el menú, seleccione Utilidades y luego elija Lectura de datos de compensación de
temperatura.
2. Los valores leídos se muestran.
Para programar los Datos de compensación de temperatura:
1. En el menú, seleccione Utilidades y luego elija Escritura de datos de compensación de
temperatura.
2. Introduzca los valores que desee programar.
DescripciónNúmero de kit
Kit de instalación de CPS de radios profesionales
LTR/convencionales (CD)
H5197

5-2 Configuración de la programación del CPS
Para obtener detalles acerca de los procedimientos de sintonización, consulte la ayuda en línea de CPS.
Figura 5-1 Configuración de la sintonización del radio
5.3 Configuración de la programación del CPS
Este radio comparte el CPS con la línea de productos de radio de la serie profesional.
Para obtener los procedimientos de programación del CPS, consulte los archivos de ayuda en línea.
Figura 5-2 Configuración de la programación del CPS
Vatímetro
Generador de audio
Medidor de Sinad
Voltímetro de CA
Atenuador
de 10 dB
Bloque de bateríaEntrada de audio Tx
Rx
Recepción
Transmisión
Generador de RF
RIB
RLN4008
Fuente de
alimentación
de la RIB
RLN4460
Caja de
Datos
Tierra
de Rx
Datos de Tx
Radio
Cable de interfaz de
la computadora
Cable de prueba /
programación RKN4074
Monitor de servicio
o contador
DB15 DB9
Conector de CA
120/230 Vca
Fuente de
alimen. de +
12VCC
0180305G54
Eliminador de
batería 7,5V reg.
JMKN4125
Adaptador de RF
HLN9756 3,5 mm
a BNC
3080369B72
prueba
RIB
RLN4008
Fuente de alimentación de la RIB
RLN4460
Caja de
Tierra
Datos
Datos
Radio
Batería
Cable de interfaz de
AAJMKN4123
Cable de prueba/programa
prueba
la computadora
de Tx
de Rx

Creación de réplicas 5-3
5.4 Creación de réplicas
La creación de réplicas es el proceso para copiar el contenido de un radio (radio origen) en otro radio
(radio destino). El contenido del radio se refiere a las características del tipo de sistema, tales como
frecuencia, opciones de tipos de squelch, troncalización, etc. El proceso de creación de réplicas
puede ejecutarse sólo en radios con números de modelo y opciones de software idénticos.
No pueden crearse duplicados de funciones inherentes a un radio en otro radio que no tenga las
mismas funciones. La información de sintonización y alineación no puede transferirse y no es
afectada por la creación de réplicas.
Los números de identificación de señalización (IDs) se duplican en el proceso de creación de
réplicas. Los ID únicos pueden asignarse con el CPS.
Los intentos de réplica no satisfactorios no dañarán el radio.
Procedimiento de creación de réplicas:
1. Apague los radios origen y destino.
2. Conecte el cable de creación de réplicas al conector lateral de ambos radios.
3. Encienda el radio destino.
4. En el radio origen, presione simultáneamente los botones laterales 1 y 2 (los botones por encima
y por debajo del botón PTT); a continuación, encienda el radio. Ambos radios emitirán un tono de
“entrada de réplica” y sus indicadores LED verdes se encenderán.
5. Libere ambos botones laterales. El proceso de transferencia electrónica comienza y dura
aproximadamente de 1 a 3 minutos.
6. Cuando el proceso de creación de réplica se completa, los radios se restablecen y sus
indicadores LED verdes se apagan. El radio origen emite un tono de “salida de réplica”.
7. Apague ambos radios.
8. Desconecte el cable de creación de réplicas de ambos radios y enciéndalos para su operación
normal.

5-4 Creación de réplicas
Notas

6-1
Capítulo 6
Autoprueba de encendido
6.1 Códigos de error
Para iniciar la rutina de autoprueba del radio, utilice el botón de control de volumen/Apagado/
Encendido para encender el radio. La rutina de autoprueba verifica la RAM, la suma de verificación
de la ROM, el hardware de la EEPROM y la suma de verificación de la EEPROM. Si estos resultados
son satisfactorios, el radio emitirá el tono de autoprueba satisfactoria. Si la autoprueba no resulta
satisfactoria, el radio emitirá un tono de baja frecuencia.
Código de error ExplicaciónAcción correctiva
“RAM TST ERROR”Falla de prueba de la
RAM
Pruebe de nuevo el radio, apagándolo y
encendiéndolo de nuevo. Si el mensaje se repite,
reemplace la tarjeta principal o envíe el radio al
servicio de asistencia técnica más cercano de
Motorola.
“ROM CS ERROR”La suma de verificación
de la ROM es
incorrecta.
Programe de nuevo la memoria FLASH y, a
continuación, realice la prueba nuevamente. Si el
mensaje se repite, reemplace la tarjeta principal o
envíe el radio al servicio de asistencia técnica más
cercano de Motorola.
“EEPRM HW ERROR”Discrepancia de la
estructura del codeplug,
no existencia del
codeplug.
Programe de nuevo el codeplug con la versión
correcta y restablezca el radio. Si el mensaje se
repite, reemplace la tarjeta principal o envíe el radio
al servicio de asistencia técnica más cercano de
Motorola.
“EEPRM CS ERROR”La suma de verificación
del codeplug es
incorrecta.
Programe de nuevo el codeplug.
Pantalla apagada El módulo de la pantalla
no está conectado
apropiadamente.
El módulo de la pantalla
está dañado.
Verifique la conexión entre la tarjeta principal y el
módulo de la pantalla.
Reemplace con un módulo de pantalla nuevo.

6-2 Códigos de error
Notas

7-1
Capítulo 7
Accesorios
7.1 Antenas
7.2 Estuches de transporte
VHF 136-174 MHz, conector de casquillo
PMAD4012 136 - 155 MHz, código rojo tubular de 9cm
PMAD4013 155 - 174 MHz, código negro tubular de 9cm
PMAD4014 136 - 155 MHz, código rojo longitud estándar de 14cm
PMAD4015 155 - 174 MHz, código negro longitud estándar de 14cm
PMAD4023 150 - 161 MHz, látigo de 14cm
PMAD4025 150 - 161 MHz, tubular de 9cm
UHF 1 403-470 MHz, conector de casquillo
PMAE4002 403-433 MHz, tubular de 9cm
PMAE4003 430-470 MHz, tubular de 9cm
NAE6483 403-520 MHz, látigo
UHF 2 450-520 MHz, conector de casquillo
PMAE4006 470-510 MHz, tubular de 9cm
PMAE4007 490-527 MHz, tubular de 9cm
PMAE4008 470-530 MHz, látigo monopolar de 14cm
NAE6483 403-520 MHz, látigo
HLN9985 Bolso hermético
JMZN4020 Correa del radio
JMZN4023 Funda de plástico con clip giratorio para el cinturón
PMLN4421 Estuche de transporte de cuero suave con clip giratorio fijado (para
utilizarlo con el modelo Elite PRO5150)

7-2 Cargadores
7.3 Cargadores
7.4 Baterías
7.5 Accesorios de audio
7.6 Manuales
AAHTN3000 Cargador rápido de 120V para una unidad, conector para uso en los
EE.UU. con manual en inglés
AAHTN3001 Cargador rápido de 230V para una unidad, conector para uso en
Europa con manual en inglés
AAHTN3002 Cargador rápido de 230V para una unidad, conector para uso en el
Reino Unido con manual en inglés
AAHTN3032 Cargador rápido de 230V para una unidad, conector para uso en
Argentina con manual en español
AAHTN3003 Cargador rápido de 110V para múltiples unidades, conector para uso
en los EE.UU. con manual en inglés
AAHTN3004 Cargador rápido de 230V para múltiples unidades, conector para uso
en Europa con manual en inglés
AAHTN3005 Cargador rápido de 230V para múltiples unidades, conector para uso
en el Reino Unido con manual en inglés
AAHTN3019 Cargador rápido de 230V para múltiples unidades, conector para uso
en Argentina con manual en español
HTN9000 Receptáculo único para una sola unidad con manual en inglés
JMNN4023_R Batería de litio estándar de alta capacidad
JMNN4024_R Batería de litio de ultra alta capacidad
JMMN4062 Micrófono de supervisión de dos piezas
JMMN4064 Módulo de interfaz de radio de VOX/PTT para micrófono de oído
JMMN4066 Audífono liviano con micrófono con soporte y PTT en línea
JMMN4073 Micrófono de altavoz remoto
6881093C99 Guía del usuario, modelo PRO5150 Elite, español/portugués/inglés
6881094C80 Guía del usuario, modelo PRO5150 Elite, español/portugués/inglés
6881094C01 Manual de servicio para PRO5150/7150 Elite, nivel 1 y 2, básico,
inglés
6881094C02 Manual de servicio para PRO5150/7150 Elite, nivel 1 y 2, básico,
español
6881094C03 Manual de servicio para PRO5150/7150 Elite, nivel 1 y 2, básico,
portugués
6881094C21 Manual de servicio para PRO5150/7150 Elite, nivel 3, detallado,
inglés
6881094C22 Manual de servicio para PRO5150/7150 Elite, nivel 3, detallado,
español
6881094C23 Manual de servicio para PRO5150/7150 Elite, nivel 3, detallado,
portugués

8-1
Capítulo 8
Especificaciones de prueba y diagrama de modelos
8.1 136-174 MHz
Serie PRO, VHF, 136-174 MHz
Modelo Descripción
LAH38KDC9AA3_N PRO5150 Elite 136-174 MHz, 5W, 16 canales
LAH38KDH9AA6_N PRO7150 Elite 136-174 MHz, 5W, 128 canales, pantalla/DTMF
Elemento Descripción
X PMUD1673 PRO5150 Elite Super Tanapa, 136-174 MHz, 5W, 16 canales
XPMUD1674 PRO7150 Elite Super Tanapa, 136-174 MHz, 5W, 128 canales
X JMHD4005 Kit B/C de PRO5150 Elite, 136-174 MHz, 5W, 16 canales
XPMHD4006 Kit B/C de PRO7150 Elite, 136-174 MHz, 5W, 128 canales
X PMHD4000 Kit de cubierta frontal de PRO5150 Elite, 16 canales
XPMHD4001 Kit de cubierta frontal de PRO7150 Elite, 128 canales, pantalla/
DTMF
X X PMAD4012 Antena, 136-155 MHz, tubular de 9cm
XXPMAD4013 Antena, 155-174 MHz, tubular de 9cm
X X PMAD4014 Antena, 136-155 MHz, 14cm
XXPMAD4015 Antena, 155-174 MHz, 14cm
X X PMAD4023 Antena, 150-161 MHz, látigo de 14cm
XXPMAD4025 Antena, 150-161 MHz, tubular de 9cm
X 6881093C99 Guía del usuario de PRO5150 Elite (español/portugués/inglés)
X6881094C80 Guía del usuario de PRO7150 Elite (español/portugués/inglés)
x = Indica que se requiere uno de cada uno.
NOTA: Si se ordena un kit de cubierta posterior o cubierta frontal, consulte la
sección 5.2.

8-2 403-470 MHz
8.2 403-470 MHz
Serie PRO, banda UHF 1, 403-470 MHz
Modelo Descripción
LAH38RDC9AA3_N PRO5150 Elite 403-470 MHz, 4W, 16 canales
LAH38RDH9AA6_N PRO7150 Elite 403-470 MHz, 4W, 128 canales, pantalla/DTMF
Elemento Descripción
X PMUE1699 PRO5150 Elite Super Tanapa, 403-470 MHz, 4W, 16 canales
XPMUE1700 PRO7150 Elite Super Tanapa, 403-470 MHz, 4W, 128 canales
X JMHE4001 Kit B/C de PRO5150 Elite, 403-470 MHz, 4W, 16 canales
XPMHE4010 Kit B/C de PRO7150 Elite, 403-470 MHz, 4W, 128 canales
X PMHE4000 Kit de cubierta frontal de PRO5150 Elite, 16 canales
XPMHE4001 Kit de cubierta frontal PRO7150 Elite, 128 canales, pantalla/
DTMF
X X PMAE4002 Antena 403-433 MHz, tubular de 9cm
XXPMAE4003 Antena 430-470 MHz, tubular de 9cm
X X NAE6483 Antena 403-520 MHz, látigo
X6881093C99 Guía del usuario de PRO5150 Elite (español/portugués/inglés)
X 6881094C80 Guía del usuario de PRO7150 Elite (español/portugués/inglés)
x = Indica que se requiere uno de cada uno.
NOTA: Si se ordena un kit de cubierta posterior o cubierta frontal, consulte la
sección 5.2.

450-527 MHz 8-3
8.3 450-527 MHz
Serie PRO, banda UHF 2, 450-527 MHz
Modelo Descripción
LAH38SDC9AA3_N PRO5150 Elite, 450-527 MHz, 4W, 16 canales
LAH38RDH9AA6_N PRO7150 Elite, 450-527 MHz, 4W, 128 canales, pantalla/
DTMF
Elemento Descripción
X PMUE1701 PRO5150 Elite Super Tanapa, 450-527MHz, 4W, 16 canales
XPMUE1702 PRO7150 Elite Super Tanapa, 450-527MHz, 4W, 128 canales
X PMHE4004 Kit B/C de PRO5150 Elite, 450-527MHz, 4W, 16 canales
XPMHE4011 Kit B/C de PRO7150 Elite, 450-527MHz, 4W, 128 canales
X PMHE4002 Kit de cubierta frontal de PRO5150 Elite, 16 canales
XPMHE4003 Kit de cubierta frontal de PRO7150 Elite, 128 canales, pantalla /
DTMF
X X PMAE4006 Antena 470-510 MHz, tubular de 9cm
XXPMAE4007 Antena 490-527 MHz, tubular de 9cm
X X PMAE4008 Antena 470-530 MHz, látigo monopolar de 14cm
XXNAE6483 Antena 403-520 MHz, látigo
X 6881093C99 Guía del usuario de PRO5150 Elite (español/portugués/inglés)
X6881094C80 Guía del usuario de PRO7150 Elite (español/portugués/inglés)
x = Indica que se requiere uno de cada uno.
NOTA: Si se ordena un kit de cubierta posterior o cubierta frontal, consulte la
sección 5.2.

8-4 Especificaciones
8.4 Especificaciones
Todas las especificaciones están sujetas a cambio sin notificación previa.
Todas las especificaciones están sujetas a cambio sin notificación previa.
General
VHF UHF 1 UHF 2
Frecuencia: 136-174 MHz 403-470 MHz 450-527 MHz
Capacidad de canales: PRO5150 Elite: 16 canales/PRO7150 Elite: 128 canales
Fuente de alimentación: 7,5 voltios ±20%
Dimensiones:
Batería de litio estándar de alta capacidad:
Batería de litio de ultra alta capacidad:
101,5mm x 55,5mm x 30,5mm
101,5mm x 55,5mm x 35,5mm
Peso:
Batería de litio estándar de alta capacidad:
Batería de litio de ultra alta capacidad:
250 g
270 g
Duración promedio de la batería (ciclo de
trabajo 5-5-90)
Batería de litio estándar de alta capacidad:
Batería de litio de ultra alta capacidad:
Baja potencia
>9 horas
>13 horas
Alta potencia
>7 horas
>10 horas
Sello: Pasa prueba de lluvia por IPX4
Impacto: Cumple con las especificaciones MIL-STD-810-C,D, E y
TIA/EIA 603
Vibración: Cumple con las especificaciones MIL-STD-810-C,D, E y
TIA/EIA 603
Polvo: Cumple con las especificaciones MIL-STD-810-C,D, E y
IPX4
Humedad: Cumple con las especificaciones MIL-STD-810-C,D, E y
TIA/EIA 603
Transmisor
VHF UHF 1 UHF 2
Salida de RF de ion de litio a 7,5V: Baja 1W
Alta 5W
Baja 1W
Alta 4W
Frecuencia 136-174 MHz 403-470MHz 450-527MHz
Separación entre canales 12,5/20/25 kHz
Estabilidad de frecuencias (-30°C a
+60°C)
0,00025%
Señales espúreas/armónicas: -36 dBm < 1GHz
-30 dBm > 1 GHz
Respuesta de audio:
(Preénfasis de 6 dB/oct., 300 a
3000Hz)
+1, -3 dB
Distorsión de audio:
a 1000 Hz, desviación máxima
nominal de 60%.
<5%
Ruido en FM: -40 dB

Especificaciones 8-5
Todas las especificaciones están sujetas a cambio sin notificación previa.
Receptor
VHF UHF 1 UHF 2
12,5 KHz 20/25
KHz
12,5 KHz 20/25
KHz
12,5 KHz 20/25
KHz
Frecuencia 136-174 MHz 403-470MHz 450-527MHz
Sensibilidad 12dB EIA SINAD: 0.35 µV
ETS de selectividad de canales
adyacentes
-60 dB -70 dB -60 dB -70 dB -60 dB -70 dB
ETS de intermodulación-65 dB
Estabilidad de frecuencias (-30°C a
+60°C):
0,00025%
Rechazo de señales espúreas: -70 dB
Rechazo de imagen: -70 dB
Salida de audio a una distorsión <5% 500 mW

8-6 Especificaciones
Notas

G-1
Glosario de términos
Término Definición
ALC Automatic Level Control (Control automático de nivel): circuito en la trayectoria de RF
de transmisión que controla la salida del amplificador de potencia de RF, proporciona
nivelación sobre frecuencia y voltaje y protege contra la VSWR - Voltage Standing
Wave Ratio (Relación de onda estacionaria de voltaje) alta.
ASFIC Audio Signaling Filter Integrated Circuit (Circuito integrado de filtro de señalización de
audio)
CD Compact Disk (Disco compacto)
CMP Compression (Compresión)
Controlador central
de sistema
Unidad de control principal del sistema de despacho troncalizado; maneja mensajes
ISW y OSW hacia y desde unidades de abonado (véase ISW y OSW).
CPS Customer Programming Software (Software de programación de cliente)
CSQ Squelch de portadora
DPL Digital Private-Line™
DTMF Dual-Tone Multi-Frequency (Multifrecuencia de tono dual)
EEPROM Electronically Erasable/Programmable Read-Only Memory (Memoria de sólo lectura
que puede borrarse/programarse electrónicamente): utilizada por el radio para
almacenar su personalidad
FGU Frequency Generation Unit (Unidad de generación de frecuencia).
Firmware Software o combinación de software y hardware de programas de computación y datos
con una configuración de lógica fija almacenada en memoria de sólo lectura. La
información no puede alterarse ni reprogramarse.
GaAs Gallium Arsenide (Galio arsénico): tipo de material cristalino utilizado en algunos
semiconductores.
ISW Inbound Signalling Word (Palabra de señalización entrante): datos transmitidos en el
canal de control de una unidad de abonado a la unidad de control central.
LCD Liquid Crystal Display (Pantalla de cristal líquido): módulo utilizado para mostrar el
sistema o canal de operación actual del radio y barrer el estado.
LH DATA Longhorn Data (Datos Longhorn): línea RS-232 bidireccional de 0-5V que utiliza el
dispositivo periférico de la Serial communications interface - SCI (Interfaz de
comunicaciones en serie) asincrónica RS-232 del microcontrolador.
LLE Low Level Expander (Expansor de nivel bajo): leve cantidad de expansión de volumen;
se utiliza para mejorar la relación de señal a ruido.
LSH Low-Speed Handshake (Intercambio de datos de baja velocidad): datos digitales de
150 baudios enviados al radio durante la operación troncalizada mientras se recibe el
audio.
MDC Motorola Digital Communication (Comunicación digital de Motorola)
Modo de reserva Modo de operación en que el radio se silencia, pero continúa recibiendo datos
MRTI Motorola Radio-Telephone Interconnect (Interconexión de radio-teléfono de Motorola):
sistema que proporciona una conexión de repetidor a la Red telefónica pública
conmutada (PSTN). La MRTI permite que el radio obtenga acceso a la red telefónica
cuando se recibe el código de acceso apropiado.
MSK Minimum-Shift Keying (Desplazamiento mínimo)
OMPAC Over-Molded Pad-Array Carrier (Soporte para circuitos con depósito de molde
exagerado): paquete personalizado de Motorola, caracterizado por la presencia de
esferas de soldadura en los depósitos inferiores.

G-2
OSW Outbound Signaling Word (Palabra de señalización saliente): datos transmitidos en el
canal de control del controlador central a la unidad de abonado.
PL Private-Line® tone squelch (Squelch de tono de línea privada): tono subaudible
continuo que se transmite junto con la portadora.
PLL Phase-Locked Loop (Circuito de sincronización de fase): circuito en que un oscilador
se mantiene en fase con una referencia, generalmente después de pasar por el divisor
de frecuencia.
Potenciómetro de
software
Potenciómetro de software: atenuador electrónico ajustable por computadora
PTT Push-To-Talk (Botón para transmisión): conmutador ubicado en el lado izquierdo del
radio que, cuando se presiona, hace que el radio transmita.
RAM Random Access Memory (Memoria de acceso aleatorio): la memoria RAM del radio se
carga con una copia de los datos de la EEPROM.
Registradores Circuitos de almacenamiento de datos de corto plazo dentro del microcontrolador.
Repetidor Instalación de transmisión/recepción remota que retransmite señales recibidas para
mejorar la cobertura de las comunicaciones.
RESET Reset line (Línea de restablecimiento): entrada al microcontrolador que reinicia la
ejecución.
RF PA Radio Frequency Power Amplifier (Amplificador de potencia de radiofrecuencia)
RIB Radio Interface Box (Caja de interfaz de radio)
ROM Read Only Memory (Memoria de sólo lectura)
RPT/TA Repeater/Talk-Around (Repetidor/Conversación directa)
RSSI Received Signal-Strength Indicator (Indicador de intensidad de la señal recibida).
voltaje de CC proporcional a la intensidad de señal de RF recibida.
Selección de
sistema
Selección del sistema operativo deseado con el conmutador de selección de sistema
(igualmente, nombre proporcionado a este conmutador).
Software Programas de computación, procedimientos, reglas, documentos y datos relacionados
con la operación de un sistema.
SPI (líneas de reloj
y datos)
Serial Peripheral Interface (Interfaz periférica en serie): manera en que el
microcontrolador se comunica con los módulos e ICs a través de las líneas de RELOJ
y DATOS.
Squelch Silenciamiento de circuitos de audio cuando los niveles de señales recibidas caen por
debajo de un valor predeterminado.
Tarjeta de PC Printed Circuit Board (Tarjeta de circuito impreso)
TOT Time-Out Timer (Temporizador de tiempo de transmisión) temporizador que limita la
longitud de una transmisión.
TPL Tone Private-Line (Línea privada de tono)
UHF Ultra High Frequency (Frecuencia ultra alta)
VCO Voltage-Controlled Oscillator (Oscilador controlado por voltaje). oscilador a través del
cual se puede modificar la frecuencia de oscilación mediante el cambio de un voltaje
de control.
VCOBIC Voltage-Controlled Oscillator Buffer Integrated Circuit (Circuito integrado del búfer del
oscilador controlado por voltaje)
VHF Very High Frequency (Frecuencia muy alta)
VSWR Voltage Standing Wave Ratio (Relación de onda estacionaria de voltaje)
µC Microcontrolador
µP Microprocesador
Término Definición

, Motorola, y PRO5150 Elite son marcas de Motorola, Inc.
© 2001 Motorola, Inc. Todos los derechos reservados.
Impreso en los EE.UU.
, Motorola, e PRO5150 Elite säo marcas de Motorola, Inc.
© 2001 Motorola, Inc. Todos os direitos reservados.
Im
presso nos EUA.
, Motorola, PRO Series, PRO5150, y PRO7150 son marcas comerciales de Motorola, Inc.
© 2001 Motorola, Inc. Todos los derechos reservados. Impreso en los EE.UU.
6881094C02-A Manual de Servicio Básico
PRO Series™ Elite
Radios Portátiles
PRO5150 Elite
PRO7150 Elite