Mercurial: The Definitive Guide Compiled From C3863298abc7 (2009 05 21) Mercurial
User Manual:
Open the PDF directly: View PDF
.
Page Count: 194 [warning: Documents this large are best viewed by clicking the View PDF Link!]
- Mercurial: The Definitive Guide
- Table of Contents
- Preface
- Chapter 1. How did we get here?
- 1.1. Why revision control? Why Mercurial?
- 1.2. About the examples in this book
- 1.3. Trends in the field
- 1.4. A few of the advantages of distributed revision control
- 1.5. Why choose Mercurial?
- 1.6. Mercurial compared with other tools
- 1.7. Switching from another tool to Mercurial
- 1.8. A short history of revision control
- Chapter 2. A tour of Mercurial: the basics
- Chapter 3. A tour of Mercurial: merging work
- Chapter 4. Behind the scenes
- Chapter 5. Mercurial in daily use
- Chapter 6. Collaborating with other people
- 6.1. Mercurial's web interface
- 6.2. Collaboration models
- 6.2.1. Factors to keep in mind
- 6.2.2. Informal anarchy
- 6.2.3. A single central repository
- 6.2.4. A hosted central repository
- 6.2.5. Working with multiple branches
- 6.2.6. Feature branches
- 6.2.7. The release train
- 6.2.8. The Linux kernel model
- 6.2.9. Pull-only versus shared-push collaboration
- 6.2.10. Where collaboration meets branch management
- 6.3. The technical side of sharing
- 6.4. Informal sharing with hg serve
- 6.5. Using the Secure Shell (ssh) protocol
- 6.6. Serving over HTTP using CGI
- 6.7. System-wide configuration
- Chapter 7. File names and pattern matching
- Chapter 8. Managing releases and branchy development
- 8.1. Giving a persistent name to a revision
- 8.2. The flow of changes—big picture vs. little
- 8.3. Managing big-picture branches in repositories
- 8.4. Don't repeat yourself: merging across branches
- 8.5. Naming branches within one repository
- 8.6. Dealing with multiple named branches in a repository
- 8.7. Branch names and merging
- 8.8. Branch naming is generally useful
- Chapter 9. Finding and fixing mistakes
- Chapter 10. Handling repository events with hooks
- 10.1. An overview of hooks in Mercurial
- 10.2. Hooks and security
- 10.3. A short tutorial on using hooks
- 10.4. Writing your own hooks
- 10.5. Some hook examples
- 10.6. Bundled hooks
- 10.7. Information for writers of hooks
- 10.8. Hook reference
- 10.8.1. changegroup—after remote changesets added
- 10.8.2. commit—after a new changeset is created
- 10.8.3. incoming—after one remote changeset is added
- 10.8.4. outgoing—after changesets are propagated
- 10.8.5. prechangegroup—before starting to add remote changesets
- 10.8.6. precommit—before starting to commit a changeset
- 10.8.7. preoutgoing—before starting to propagate changesets
- 10.8.8. pretag—before tagging a changeset
- 10.8.9. pretxnchangegroup—before completing addition of remote changesets
- 10.8.10. pretxncommit—before completing commit of new changeset
- 10.8.11. preupdate—before updating or merging working directory
- 10.8.12. tag—after tagging a changeset
- 10.8.13. update—after updating or merging working directory
- Chapter 11. Customizing the output of Mercurial
- Chapter 12. Managing change with Mercurial Queues
- 12.1. The patch management problem
- 12.2. The prehistory of Mercurial Queues
- 12.3. The huge advantage of MQ
- 12.4. Understanding patches
- 12.5. Getting started with Mercurial Queues
- 12.6. More about patches
- 12.7. More on patch management
- 12.8. Getting the best performance out of MQ
- 12.9. Updating your patches when the underlying code changes
- 12.10. Identifying patches
- 12.11. Useful things to know about
- 12.12. Managing patches in a repository
- 12.13. Third party tools for working with patches
- 12.14. Good ways to work with patches
- 12.15. MQ cookbook
- 12.16. Differences between quilt and MQ
- Chapter 13. Advanced uses of Mercurial Queues
- 13.1. The problem of many targets
- 13.2. Conditionally applying patches with guards
- 13.3. Controlling the guards on a patch
- 13.4. Selecting the guards to use
- 13.5. MQ's rules for applying patches
- 13.6. Trimming the work environment
- 13.7. Dividing up the series file
- 13.8. Maintaining the patch series
- 13.9. Useful tips for developing with MQ
- Chapter 14. Adding functionality with extensions
- Appendix A. Migrating to Mercurial
- Appendix B. Mercurial Queues reference
- B.1. MQ command reference
- B.1.1. qapplied—print applied patches
- B.1.2. qcommit—commit changes in the queue repository
- B.1.3. qdelete—delete a patch from the series file
- B.1.4. qdiff—print a diff of the topmost applied patch
- B.1.5. qfold—move applied patches into repository history
- B.1.6. qfold—merge (fold) several patches into one
- B.1.7. qheader—display the header/description of a patch
- B.1.8. qimport—import a third-party patch into the queue
- B.1.9. qinit—prepare a repository to work with MQ
- B.1.10. qnew—create a new patch
- B.1.11. qnext—print the name of the next patch
- B.1.12. qpop—pop patches off the stack
- B.1.13. qprev—print the name of the previous patch
- B.1.14. qpush—push patches onto the stack
- B.1.15. qrefresh—update the topmost applied patch
- B.1.16. qrename—rename a patch
- B.1.17. qseries—print the entire patch series
- B.1.18. qtop—print the name of the current patch
- B.1.19. qunapplied—print patches not yet applied
- B.1.20. hg strip—remove a revision and descendants
- B.2. MQ file reference
- B.1. MQ command reference
- Appendix C. Installing Mercurial from source
- Appendix D. Open Publication License
Mercurial: The Definitive Guide
Compiled from c3863298abc7 (2009-05-21)
Bryan O'Sullivan

ii
Table of Contents
Preface .................................................................................................................................................. xi
1. Technical storytelling ................................................................................................................... xi
2. Thank you for supporting Mercurial .............................................................................................. xi
3. Acknowledgments ....................................................................................................................... xi
4. Conventions Used in This Book .................................................................................................... xii
5. Using Code Examples .................................................................................................................. xii
6. Safari® Books Online ................................................................................................................. xii
7. How to Contact Us ..................................................................................................................... xiii
1. How did we get here? .......................................................................................................................... 1
1.1. Why revision control? Why Mercurial? ......................................................................................... 1
1.1.1. Why use revision control? ................................................................................................ 1
1.1.2. The many names of revision control ................................................................................. 2
1.2. About the examples in this book ................................................................................................. 2
1.3. Trends in the field ..................................................................................................................... 2
1.4. A few of the advantages of distributed revision control .................................................................. 3
1.4.1. Advantages for open source projects ................................................................................. 3
1.4.2. Advantages for commercial projects .................................................................................. 4
1.5. Why choose Mercurial? .............................................................................................................. 4
1.6. Mercurial compared with other tools ........................................................................................... 5
1.6.1. Subversion ..................................................................................................................... 5
1.6.2. Git ................................................................................................................................. 5
1.6.3. CVS ............................................................................................................................... 6
1.6.4. Commercial tools ............................................................................................................ 6
1.6.5. Choosing a revision control tool ....................................................................................... 6
1.7. Switching from another tool to Mercurial ..................................................................................... 7
1.8. A short history of revision control ............................................................................................... 7
2. A tour of Mercurial: the basics .............................................................................................................. 9
2.1. Installing Mercurial on your system ............................................................................................. 9
2.1.1. Windows ........................................................................................................................ 9
2.1.2. Mac OS X ....................................................................................................................... 9
2.1.3. Linux ............................................................................................................................. 9
2.1.4. Solaris ........................................................................................................................... 9
2.2. Getting started .......................................................................................................................... 9
2.2.1. Built-in help ................................................................................................................. 10
2.3. Working with a repository ........................................................................................................ 10
2.3.1. Making a local copy of a repository ................................................................................. 10
2.3.2. What's in a repository? .................................................................................................. 11
2.4. A tour through history ............................................................................................................. 11
2.4.1. Changesets, revisions, and talking to other people ....... ....... .. ....... ......... ....... ......... ....... .. .... 13
2.4.2. Viewing specific revisions .............................................................................................. 13
2.4.3. More detailed information ............................................................................................. 14
2.5. All about command options ...................................................................................................... 15
2.6. Making and reviewing changes ................................................................................................. 15
2.7. Recording changes in a new changeset ....................................................................................... 17
2.7.1. Setting up a username ................................................................................................... 17
2.7.2. Writing a commit message ............................................................................................. 18
2.7.3. Writing a good commit message ..................................................................................... 18
2.7.4. Aborting a commit ........................................................................................................ 19
2.7.5. Admiring our new handiwork ......................................................................................... 19
2.8. Sharing changes ...................................................................................................................... 20
2.8.1. Pulling changes from another repository ......................................................................... 20
2.8.2. Updating the working directory ...................................................................................... 21
2.8.3. Pushing changes to another repository ............................................................................ 22
2.8.4. Default locations ........................................................................................................... 23
2.8.5. Sharing changes over a network ..................................................................................... 23

Mercurial: The Definitive Guide
iii
2.9. Starting a new project .............................................................................................................. 23
3. A tour of Mercurial: merging work ....................................................................................................... 25
3.1. Merging streams of work .......................................................................................................... 25
3.1.1. Head changesets ........................................................................................................... 26
3.1.2. Performing the merge .................................................................................................... 27
3.1.3. Committing the results of the merge ............................................................................... 28
3.2. Merging conflicting changes ...................................................................................................... 29
3.2.1. Using a graphical merge tool .......................................................................................... 30
3.2.2. A worked example ........................................................................................................ 31
3.3. Simplifying the pull-merge-commit sequence .............................................................................. 33
3.4. Renaming, copying, and merging ............................................................................................... 33
4. Behind the scenes .............................................................................................................................. 34
4.1. Mercurial's historical record ..................................................................................................... 34
4.1.1. Tracking the history of a single file ................................................................................. 34
4.1.2. Managing tracked files ................................................................................................... 34
4.1.3. Recording changeset information .................................................................................... 34
4.1.4. Relationships between revisions ..................................................................................... 35
4.2. Safe, efficient storage ............................................................................................................... 35
4.2.1. Efficient storage ............................................................................................................ 35
4.2.2. Safe operation .............................................................................................................. 35
4.2.3. Fast retrieval ................................................................................................................ 36
4.2.4. Identification and strong integrity ................................................................................... 36
4.3. Revision history, branching, and merging ................................................................................... 37
4.4. The working directory ............................................................................................................. 38
4.4.1. What happens when you commit .................................................................................... 39
4.4.2. Creating a new head ...................................................................................................... 40
4.4.3. Merging changes ........................................................................................................... 41
4.4.4. Merging and renames .................................................................................................... 42
4.5. Other interesting design features ............................................................................................... 42
4.5.1. Clever compression ....................................................................................................... 42
4.5.2. Read/write ordering and atomicity ................................................................................. 42
4.5.3. Concurrent access ......................................................................................................... 43
4.5.4. Avoiding seeks .............................................................................................................. 43
4.5.5. Other contents of the dirstate ......................................................................................... 43
5. Mercurial in daily use ......................................................................................................................... 45
5.1. Telling Mercurial which files to track ......................................................................................... 45
5.1.1. Explicit versus implicit file naming .................................................................................. 45
5.1.2. Mercurial tracks files, not directories ............................................................................... 46
5.2. How to stop tracking a file ....................................................................................................... 46
5.2.1. Removing a file does not affect its history ........................................................................ 47
5.2.2. Missing files ................................................................................................................. 47
5.2.3. Aside: why tell Mercurial explicitly to remove a file? ....... ....... ......... ....... ......... ....... .. ....... ... 47
5.2.4. Useful shorthand—adding and removing files in one step .......... ....... .. ....... ....... .. ....... ....... . 47
5.3. Copying files ........................................................................................................................... 48
5.3.1. The results of copying during a merge ............................................................................. 48
5.3.2. Why should changes follow copies? ................................................................................. 49
5.3.3. How to make changes not follow a copy .......................................................................... 49
5.3.4. Behavior of the hg copy command .................................................................................. 49
5.4. Renaming files ........................................................................................................................ 50
5.4.1. Renaming files and merging changes ............................................................................... 51
5.4.2. Divergent renames and merging ..................................................................................... 51
5.4.3. Convergent renames and merging ................................................................................... 52
5.4.4. Other name-related corner cases .................................................................................... 52
5.5. Recovering from mistakes ......................................................................................................... 52
5.6. Dealing with tricky merges ....................................................................................................... 53
5.6.1. File resolution states ..................................................................................................... 54
5.6.2. Resolving a file merge ................................................................................................... 55
5.7. More useful diffs ..................................................................................................................... 55

Mercurial: The Definitive Guide
iv
5.8. Which files to manage, and which to avoid ................................................................................. 56
5.9. Backups and mirroring ............................................................................................................. 56
6. Collaborating with other people .......................................................................................................... 58
6.1. Mercurial's web interface ......................................................................................................... 58
6.2. Collaboration models ............................................................................................................... 58
6.2.1. Factors to keep in mind ................................................................................................. 58
6.2.2. Informal anarchy ........................................................................................................... 59
6.2.3. A single central repository ............................................................................................. 59
6.2.4. A hosted central repository ............................................................................................ 59
6.2.5. Working with multiple branches ..................................................................................... 60
6.2.6. Feature branches .......................................................................................................... 62
6.2.7. The release train ........................................................................................................... 62
6.2.8. The Linux kernel model ................................................................................................. 62
6.2.9. Pull-only versus shared-push collaboration ...................................................................... 63
6.2.10. Where collaboration meets branch management ............................................................. 63
6.3. The technical side of sharing .................................................................................................... 63
6.4. Informal sharing with hg serve ................................................................................................. 63
6.4.1. A few things to keep in mind .......................................................................................... 64
6.5. Using the Secure Shell (ssh) protocol ......................................................................................... 64
6.5.1. How to read and write ssh URLs ..................................................................................... 64
6.5.2. Finding an ssh client for your system .............................................................................. 65
6.5.3. Generating a key pair .................................................................................................... 65
6.5.4. Using an authentication agent ........................................................................................ 65
6.5.5. Configuring the server side properly ............................................................................... 66
6.5.6. Using compression with ssh ........................................................................................... 67
6.6. Serving over HTTP using CGI .................................................................................................... 68
6.6.1. Web server configuration checklist .................................................................................. 68
6.6.2. Basic CGI configuration .................................................................................................. 68
6.6.3. Sharing multiple repositories with one CGI script .... ....... .. ....... ......... ....... ......... ....... .. ....... 70
6.6.4. Downloading source archives ......................................................................................... 71
6.6.5. Web configuration options ............................................................................................. 71
6.7. System-wide configuration ....................................................................................................... 73
6.7.1. Making Mercurial more trusting ..................................................................................... 73
7. File names and pattern matching ......................................................................................................... 74
7.1. Simple file naming ................................................................................................................... 74
7.2. Running commands without any file names ................................................................................ 74
7.3. Telling you what's going on ...................................................................................................... 75
7.4. Using patterns to identify files .................................................................................................. 75
7.4.1. Shell-style glob patterns ................................................................................................. 76
7.4.2. Regular expression matching with re patterns .................................................................. 77
7.5. Filtering files ........................................................................................................................... 77
7.6. Permanently ignoring unwanted files and directories ................................................................... 77
7.7. Case sensitivity ........................................................................................................................ 78
7.7.1. Safe, portable repository storage ..................................................................................... 78
7.7.2. Detecting case conflicts .................................................................................................. 79
7.7.3. Fixing a case conflict ..................................................................................................... 79
8. Managing releases and branchy development ........................................................................................ 80
8.1. Giving a persistent name to a revision ....................................................................................... 80
8.1.1. Handling tag conflicts during a merge ............................................................................. 82
8.1.2. Tags and cloning ........................................................................................................... 82
8.1.3. When permanent tags are too much ................................................................................ 82
8.2. The flow of changes—big picture vs. little .................................................................................. 82
8.3. Managing big-picture branches in repositories ............................................................................ 83
8.4. Don't repeat yourself: merging across branches .......................................................................... 84
8.5. Naming branches within one repository ..................................................................................... 84
8.6. Dealing with multiple named branches in a repository ................................................................. 86
8.7. Branch names and merging ...................................................................................................... 87
8.8. Branch naming is generally useful ............................................................................................. 88

Mercurial: The Definitive Guide
v
9. Finding and fixing mistakes ................................................................................................................. 89
9.1. Erasing local history ................................................................................................................ 89
9.1.1. The accidental commit ................................................................................................... 89
9.1.2. Rolling back a transaction .............................................................................................. 89
9.1.3. The erroneous pull ........................................................................................................ 90
9.1.4. Rolling back is useless once you've pushed ...................................................................... 90
9.1.5. You can only roll back once ............................................................................................ 90
9.2. Reverting the mistaken change .................................................................................................. 91
9.2.1. File management errors ................................................................................................. 92
9.3. Dealing with committed changes ............................................................................................... 92
9.3.1. Backing out a changeset ................................................................................................ 93
9.3.2. Backing out the tip changeset ......................................................................................... 93
9.3.3. Backing out a non-tip change ......................................................................................... 94
9.3.4. Gaining more control of the backout process .................................................................... 95
9.3.5. Why hg backout works as it does .................................................................................... 98
9.4. Changes that should never have been ........................................................................................ 99
9.4.1. Backing out a merge ...................................................................................................... 99
9.4.2. Protect yourself from escaped changes .......................................................................... 103
9.4.3. What to do about sensitive changes that escape .............................................................. 104
9.5. Finding the source of a bug ..................................................................................................... 104
9.5.1. Using the hg bisect command ....................................................................................... 105
9.5.2. Cleaning up after your search ....................................................................................... 108
9.6. Tips for finding bugs effectively ............................................................................................... 108
9.6.1. Give consistent input ................................................................................................... 108
9.6.2. Automate as much as possible ...................................................................................... 108
9.6.3. Check your results ....................................................................................................... 108
9.6.4. Beware interference between bugs ................................................................................ 109
9.6.5. Bracket your search lazily ............................................................................................ 109
10. Handling repository events with hooks ............................................................................................. 110
10.1. An overview of hooks in Mercurial ......................................................................................... 110
10.2. Hooks and security .............................................................................................................. 110
10.2.1. Hooks are run with your privileges .............................................................................. 110
10.2.2. Hooks do not propagate ............................................................................................. 111
10.2.3. Hooks can be overridden ............................................................................................ 111
10.2.4. Ensuring that critical hooks are run ............................................................................. 111
10.3. A short tutorial on using hooks ............................................................................................. 112
10.3.1. Performing multiple actions per event ......................................................................... 112
10.3.2. Controlling whether an activity can proceed ................................................................. 112
10.4. Writing your own hooks ....................................................................................................... 113
10.4.1. Choosing how your hook should run ........................................................................... 113
10.4.2. Hook parameters ....................................................................................................... 113
10.4.3. Hook return values and activity control ....................................................................... 113
10.4.4. Writing an external hook ............................................................................................ 114
10.4.5. Telling Mercurial to use an in-process hook .................................................................. 114
10.4.6. Writing an in-process hook ......................................................................................... 114
10.5. Some hook examples ............................................................................................................ 114
10.5.1. Writing meaningful commit messages .......................................................................... 114
10.5.2. Checking for trailing whitespace ................................................................................. 115
10.6. Bundled hooks ..................................................................................................................... 117
10.6.1. acl—access control for parts of a repository ................................................................. 117
10.6.2. bugzilla—integration with Bugzilla .............................................................................. 118
10.6.3. notify—send email notifications .................................................................................. 121
10.7. Information for writers of hooks ........................................................................................... 122
10.7.1. In-process hook execution .......................................................................................... 122
10.7.2. External hook execution ............................................................................................. 123
10.7.3. Finding out where changesets come from ..................................................................... 123
10.8. Hook reference .................................................................................................................... 124
10.8.1. changegroup—after remote changesets added .............................................................. 124

Mercurial: The Definitive Guide
vi
10.8.2. commit—after a new changeset is created .................................................................... 124
10.8.3. incoming—after one remote changeset is added . ......... ....... .. ....... ....... .. ....... ....... .. ....... . 124
10.8.4. outgoing—after changesets are propagated .................................................................. 125
10.8.5. prechangegroup—before starting to add remote changesets . .. ....... ....... .. ....... ......... ....... . 125
10.8.6. precommit—before starting to commit a changeset .... ....... .. ....... ....... .. ....... ......... ....... ... 125
10.8.7. preoutgoing—before starting to propagate changesets ..... ......... ....... .. ....... ....... .. ....... ..... 126
10.8.8. pretag—before tagging a changeset ............................................................................. 126
10.8.9. pretxnchangegroup—before completing addition of remote changesets ... ....... .. ....... ....... . 126
10.8.10. pretxncommit—before completing commit of new changeset . ....... ....... .. ....... ....... .. ....... 127
10.8.11. preupdate—before updating or merging working directory .. ....... .. ....... ....... .. ....... ........ 127
10.8.12. tag—after tagging a changeset .................................................................................. 127
10.8.13. update—after updating or merging working directory . ....... ....... .. ....... ....... .. ....... ......... 128
11. Customizing the output of Mercurial ................................................................................................. 129
11.1. Using precanned output styles ............................................................................................... 129
11.1.1. Setting a default style ................................................................................................ 130
11.2. Commands that support styles and templates ......................................................................... 130
11.3. The basics of templating ....................................................................................................... 130
11.4. Common template keywords ................................................................................................. 131
11.5. Escape sequences ................................................................................................................ 132
11.6. Filtering keywords to change their results .............................................................................. 132
11.6.1. Combining filters ....................................................................................................... 134
11.7. From templates to styles ....................................................................................................... 135
11.7.1. The simplest of style files ........................................................................................... 135
11.7.2. Style file syntax ......................................................................................................... 135
11.8. Style files by example ........................................................................................................... 136
11.8.1. Identifying mistakes in style files ................................................................................ 136
11.8.2. Uniquely identifying a repository ................................................................................ 136
11.8.3. Listing files on multiple lines ...................................................................................... 137
11.8.4. Mimicking Subversion's output ................................................................................... 137
12. Managing change with Mercurial Queues .......................................................................................... 139
12.1. The patch management problem ........................................................................................... 139
12.2. The prehistory of Mercurial Queues ....................................................................................... 139
12.2.1. A patchwork quilt ...................................................................................................... 139
12.2.2. From patchwork quilt to Mercurial Queues ................................................................... 140
12.3. The huge advantage of MQ .................................................................................................... 140
12.4. Understanding patches ......................................................................................................... 140
12.5. Getting started with Mercurial Queues ................................................................................... 141
12.5.1. Creating a new patch ................................................................................................. 142
12.5.2. Refreshing a patch ..................................................................................................... 143
12.5.3. Stacking and tracking patches ..................................................................................... 144
12.5.4. Manipulating the patch stack ...................................................................................... 144
12.5.5. Pushing and popping many patches ............................................................................. 145
12.5.6. Safety checks, and overriding them .............................................................................. 146
12.5.7. Working on several patches at once ............................................................................. 146
12.6. More about patches .............................................................................................................. 146
12.6.1. The strip count ......................................................................................................... 146
12.6.2. Strategies for applying a patch .................................................................................... 147
12.6.3. Some quirks of patch representation ........................................................................... 147
12.6.4. Beware the fuzz ........................................................................................................ 147
12.6.5. Handling rejection ..................................................................................................... 148
12.7. More on patch management .................................................................................................. 148
12.7.1. Deleting unwanted patches ......................................................................................... 148
12.7.2. Converting to and from permanent revisions ................................................................ 148
12.8. Getting the best performance out of MQ ................................................................................. 149
12.9. Updating your patches when the underlying code changes ....... ....... .. ....... ....... .. ....... ....... .. ....... . 149
12.10. Identifying patches ............................................................................................................. 150
12.11. Useful things to know about ................................................................................................ 151
12.12. Managing patches in a repository ......................................................................................... 152

Mercurial: The Definitive Guide
vii
12.12.1. MQ support for patch repositories ............................................................................. 152
12.12.2. A few things to watch out for .................................................................................... 152
12.13. Third party tools for working with patches ........................................................................... 153
12.14. Good ways to work with patches ......................................................................................... 153
12.15. MQ cookbook .................................................................................................................... 154
12.15.1. Manage trivial patches ............................................................................................. 154
12.15.2. Combining entire patches ......................................................................................... 155
12.15.3. Merging part of one patch into another ...................................................................... 155
12.16. Differences between quilt and MQ ........................................................................................ 156
13. Advanced uses of Mercurial Queues .................................................................................................. 157
13.1. The problem of many targets ................................................................................................ 157
13.1.1. Tempting approaches that don't work well ................................................................... 157
13.2. Conditionally applying patches with guards ............................................................................ 158
13.3. Controlling the guards on a patch .......................................................................................... 158
13.4. Selecting the guards to use ................................................................................................... 159
13.5. MQ's rules for applying patches ............................................................................................. 160
13.6. Trimming the work environment ........................................................................................... 160
13.7. Dividing up the series file ..................................................................................................... 160
13.8. Maintaining the patch series ................................................................................................. 161
13.8.1. The art of writing backport patches ............................................................................. 161
13.9. Useful tips for developing with MQ ........................................................................................ 161
13.9.1. Organising patches in directories ................................................................................ 161
13.9.2. Viewing the history of a patch .................................................................................... 162
14. Adding functionality with extensions ................................................................................................ 163
14.1. Improve performance with the inotify extension ...................................................................... 163
14.2. Flexible diff support with the extdiff extension ........................................................................ 165
14.2.1. Defining command aliases .......................................................................................... 166
14.3. Cherrypicking changes with the transplant extension . .. ....... ....... .. ....... ....... .. ....... ......... ....... ..... 167
14.4. Send changes via email with the patchbomb extension . ....... .. ....... ....... .. ....... ....... .. ....... ......... ... 167
14.4.1. Changing the behavior of patchbombs ......................................................................... 168
A. Migrating to Mercurial ...................................................................................................................... 169
A.1. Importing history from another system .................................................................................... 169
A.1.1. Converting multiple branches ....................................................................................... 169
A.1.2. Mapping user names ................................................................................................... 170
A.1.3. Tidying up the tree ..................................................................................................... 170
A.1.4. Improving Subversion conversion performance .............................................................. 170
A.2. Migrating from Subversion ..................................................................................................... 171
A.2.1. Philosophical differences ............................................................................................. 171
A.2.2. Quick reference ........................................................................................................... 172
A.3. Useful tips for newcomers ...................................................................................................... 173
B. Mercurial Queues reference ............................................................................................................... 174
B.1. MQ command reference ......................................................................................................... 174
B.1.1. qapplied—print applied patches ................................................................................... 174
B.1.2. qcommit—commit changes in the queue repository ...... ....... .. ....... ....... .. ....... ......... ....... .. 174
B.1.3. qdelete—delete a patch from the series file .................................................................... 174
B.1.4. qdiff—print a diff of the topmost applied patch .............................................................. 174
B.1.5. qfold—move applied patches into repository history ... ......... ....... ......... ....... .. ....... ....... .. .. 174
B.1.6. qfold—merge (fold) several patches into one ................................................................. 174
B.1.7. qheader—display the header/description of a patch ..... ......... ....... ......... ....... .. ....... ....... .. 175
B.1.8. qimport—import a third-party patch into the queue .. .. ....... ....... .. ....... ....... .. ....... ....... .. ... 175
B.1.9. qinit—prepare a repository to work with MQ ................................................................. 175
B.1.10. qnew—create a new patch ......................................................................................... 175
B.1.11. qnext—print the name of the next patch ...................................................................... 175
B.1.12. qpop—pop patches off the stack ................................................................................. 175
B.1.13. qprev—print the name of the previous patch ................................................................ 176
B.1.14. qpush—push patches onto the stack ........................................................................... 176
B.1.15. qrefresh—update the topmost applied patch ................................................................ 177
B.1.16. qrename—rename a patch ......................................................................................... 177

Mercurial: The Definitive Guide
viii
B.1.17. qseries—print the entire patch series .......................................................................... 177
B.1.18. qtop—print the name of the current patch ................................................................... 177
B.1.19. qunapplied—print patches not yet applied ................................................................... 177
B.1.20. hg strip—remove a revision and descendants ............................................................... 177
B.2. MQ file reference ................................................................................................................... 178
B.2.1. The series file ............................................................................................................. 178
B.2.2. The status file ............................................................................................................. 178
C. Installing Mercurial from source ........................................................................................................ 179
C.1. On a Unix-like system ............................................................................................................. 179
C.2. On Windows ......................................................................................................................... 179
D. Open Publication License .................................................................................................................. 180
D.1. Requirements on both unmodified and modified versions . ....... .. ....... ......... ....... ......... ....... .. ....... 180
D.2. Copyright .............................................................................................................................. 180
D.3. Scope of license ..................................................................................................................... 180
D.4. Requirements on modified works ............................................................................................ 180
D.5. Good-practice recommendations ............................................................................................. 181
D.6. License options ..................................................................................................................... 181

ix
List of Figures
2.1. Graphical history of the hello repository ............................................................................................ 12
3.1. Divergent recent histories of the my-hello and my-new-hello repositories ..... ....... .. ....... ....... .. ....... ......... 26
3.2. Repository contents after pulling from my-hello into my-new-hello .... ......... ....... ......... ....... .. ....... ....... .. . 27
3.3. Working directory and repository during merge, and following commit ...... ....... .. ....... ....... .. ....... ....... .. .. 29
3.4. Conflicting changes to a document .................................................................................................... 29
3.5. Using kdiff3 to merge versions of a file .............................................................................................. 30
4.1. Relationships between files in working directory and filelogs in repository ...... .. ....... ....... .. ....... ......... ..... 34
4.2. Metadata relationships ..................................................................................................................... 35
4.3. Snapshot of a revlog, with incremental deltas ..................................................................................... 36
4.4. The conceptual structure of a revlog .................................................................................................. 38
4.5. The working directory can have two parents ...................................................................................... 39
4.6. The working directory gains new parents after a commit ..................................................................... 39
4.7. The working directory, updated to an older changeset ......................................................................... 40
4.8. After a commit made while synced to an older changeset ..................................................................... 40
4.9. Merging two heads .......................................................................................................................... 41
6.1. Feature branches ............................................................................................................................. 62
9.1. Backing out a change using the hg backout command .......................................................................... 94
9.2. Automated backout of a non-tip change using the hg backout command .... ......... ....... .. ....... ....... .. ....... .... 95
9.3. Backing out a change using the hg backout command .......................................................................... 96
9.4. Manually merging a backout change .................................................................................................. 98
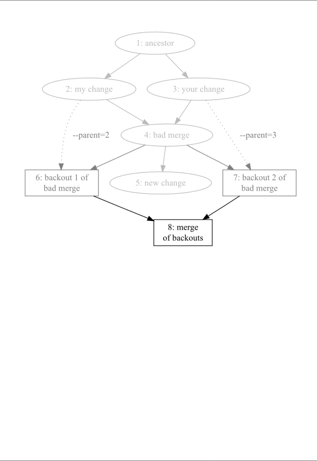
9.5. A bad merge ................................................................................................................................. 100
9.6. Backing out the merge, favoring one parent ...................................................................................... 100
9.7. Backing out the merge, favoring the other parent .............................................................................. 101
9.8. Merging the backouts ..................................................................................................................... 102
9.9. Merging the backouts ..................................................................................................................... 103
12.1. Applied and unapplied patches in the MQ patch stack ...................................................................... 145

xi
Preface
1. Technical storytelling
A few years ago, when I wanted to explain why I believed that distributed revision control is important, the field was
then so new that there was almost no published literature to refer people to.
Although at that time I spent some time working on the internals of Mercurial itself, I switched to writing this book
because that seemed like the most effective way to help the software to reach a wide audience, along with the idea
that revision control ought to be distributed in nature. I publish the book online under a liberal license for the same
reason: to get the word out.
There's a familiar rhythm to a good software book that closely resembles telling a story: What is this thing? Why
does it matter? How will it help me? How do I use it? In this book, I try to answer those questions for distributed
revision control in general, and for Mercurial in particular.
2. Thank you for supporting Mercurial
By purchasing a copy of this book, you are supporting the continued development and freedom of Mercurial in
particular, and of open source and free software in general. O'Reilly Media and I are donating my royalties on the sales
of this book to the Software Freedom Conservancy (http://www.softwarefreedom.org/) which provides clerical and
legal support to Mercurial and a number of other prominent and worthy open source software projects.
3. Acknowledgments
This book would not exist were it not for the efforts of Matt Mackall, the author and project lead of Mercurial. He is
ably assisted by hundreds of volunteer contributors across the world.
My children, Cian and Ruairi, always stood ready to help me to unwind with wonderful, madcap little-boy games. I'd
also like to thank my ex-wife, Shannon, for her support.
My colleagues and friends provided help and support in innumerable ways. This list of people is necessarily very
incomplete: Stephen Hahn, Karyn Ritter, Bonnie Corwin, James Vasile, Matt Norwood, Eben Moglen, Bradley Kuhn,
Robert Walsh, Jeremy Fitzhardinge, Rachel Chalmers.
I developed this book in the open, posting drafts of chapters to the book web site as I completed them. Readers then
submitted feedback using a web application that I developed. By the time I finished writing the book, more than 100
people had submitted comments, an amazing number considering that the comment system was live for only about
two months towards the end of the writing process.
I would particularly like to recognize the following people, who between them contributed over a third of the total
number of comments. I would like to thank them for their care and effort in providing so much detailed feedback.
Martin Geisler, Damien Cassou, Alexey Bakhirkin, Till Plewe, Dan Himes, Paul Sargent, Gokberk Hamurcu, Matthijs
van der Vleuten, Michael Chermside, John Mulligan, Jordi Fita, Jon Parise.
I also want to acknowledge the help of the many people who caught errors and provided helpful suggestions
throughout the book.
Jeremy W. Sherman, Brian Mearns, Vincent Furia, Iwan Luijks, Billy Edwards, Andreas Sliwka, Paweł Sołyga, Eric
Hanchrow, Steve Nicolai, Michał Masłowski, Kevin Fitch, Johan Holmberg, Hal Wine, Volker Simonis, Thomas P
Jakobsen, Ted Stresen-Reuter, Stephen Rasku, Raphael Das Gupta, Ned Batchelder, Lou Keeble, Li Linxiao, Kao
Cardoso Félix, Joseph Wecker, Jon Prescot, Jon Maken, John Yeary, Jason Harris, Geoffrey Zheng, Fredrik Jonson, Ed
Davies, David Zumbrunnen, David Mercer, David Cabana, Ben Karel, Alan Franzoni, Yousry Abdallah, Whitney Young,
Vinay Sajip, Tom Towle, Tim Ottinger, Thomas Schraitle, Tero Saarni, Ted Mielczarek, Svetoslav Agafonkin, Shaun
Rowland, Rocco Rutte, Polo-Francois Poli, Philip Jenvey, Petr Tesałék, Peter R. Annema, Paul Bonser, Olivier Scherler,

Preface
xii
Olivier Fournier, Nick Parker, Nick Fabry, Nicholas Guarracino, Mike Driscoll, Mike Coleman, Mietek Bák, Michael
Maloney, László Nagy, Kent Johnson, Julio Nobrega, Jord Fita, Jonathan March, Jonas Nockert, Jim Tittsler, Jeduan
Cornejo Legorreta, Jan Larres, James Murphy, Henri Wiechers, Hagen Möbius, Gábor Farkas, Fabien Engels, Evert
Rol, Evan Willms, Eduardo Felipe Castegnaro, Dennis Decker Jensen, Deniz Dogan, David Smith, Daed Lee, Christine
Slotty, Charles Merriam, Guillaume Catto, Brian Dorsey, Bob Nystrom, Benoit Boissinot, Avi Rosenschein, Andrew
Watts, Andrew Donkin, Alexey Rodriguez, Ahmed Chaudhary.
4. Conventions Used in This Book
The following typographical conventions are used in this book:
Italic
Indicates new terms, URLs, email addresses, filenames, and file extensions.
Constant width
Used for program listings, as well as within paragraphs to refer to program elements such as variable or function
names, databases, data types, environment variables, statements, and keywords.
Constant width bold
Shows commands or other text that should be typed literally by the user.
Constant width italic
Shows text that should be replaced with user-supplied values or by values determined by context.
Tip
This icon signifies a tip, suggestion, or general note.
Caution
This icon indicates a warning or caution.
5. Using Code Examples
This book is here to help you get your job done. In general, you may use the code in this book in your programs and
documentation. You do not need to contact us for permission unless you’re reproducing a significant portion of the
code. For example, writing a program that uses several chunks of code from this book does not require permission.
Selling or distributing a CD-ROM of examples from O’Reilly books does require permission. Answering a question
by citing this book and quoting example code does not require permission. Incorporating a significant amount of
example code from this book into your product’s documentation does require permission.
We appreciate, but do not require, attribution. An attribution usually includes the title, author, publisher, and ISBN.
For example: “Book Title by Some Author. Copyright 2008 O’Reilly Media, Inc., 978-0-596-xxxx-x.”
If you feel your use of code examples falls outside fair use or the permission given above, feel free to contact us at
<permissions@oreilly.com>.
6. Safari® Books Online
Note
When you see a Safari® Books Online icon on the cover of your favorite technology book, that means
the book is available online through the O’Reilly Network Safari Bookshelf.
Safari offers a solution that’s better than e-books. It’s a virtual library that lets you easily search thousands of top tech
books, cut and paste code samples, download chapters, and find quick answers when you need the most accurate,

Preface
xiii
current information. Try it for free at http://my.safaribooksonline.com [http://my.safaribooksonline.com/?
portal=oreilly].
7. How to Contact Us
Please address comments and questions concerning this book to the publisher:
O’Reilly Media, Inc.
1005 Gravenstein Highway North
Sebastopol, CA 95472
800-998-9938 (in the United States or Canada)
707-829-0515 (international or local)
707 829-0104 (fax)
We have a web page for this book, where we list errata, examples, and any additional information. You can access
this page at:
http://www.oreilly.com/catalog/<catalog page>
Don’t forget to update the <url> attribute, too.
To comment or ask technical questions about this book, send email to:
<bookquestions@oreilly.com>
For more information about our books, conferences, Resource Centers, and the O’Reilly Network, see our web site at:
http://www.oreilly.com

1
Chapter 1. How did we get here?
1.1. Why revision control? Why Mercurial?
Revision control is the process of managing multiple versions of a piece of information. In its simplest form, this
is something that many people do by hand: every time you modify a file, save it under a new name that contains a
number, each one higher than the number of the preceding version.
Manually managing multiple versions of even a single file is an error-prone task, though, so software tools to help
automate this process have long been available. The earliest automated revision control tools were intended to help
a single user to manage revisions of a single file. Over the past few decades, the scope of revision control tools has
expanded greatly; they now manage multiple files, and help multiple people to work together. The best modern
revision control tools have no problem coping with thousands of people working together on projects that consist
of hundreds of thousands of files.
The arrival of distributed revision control is relatively recent, and so far this new field has grown due to people's
willingness to explore ill-charted territory.
I am writing a book about distributed revision control because I believe that it is an important subject that deserves
a field guide. I chose to write about Mercurial because it is the easiest tool to learn the terrain with, and yet it scales
to the demands of real, challenging environments where many other revision control tools buckle.
1.1.1. Why use revision control?
There are a number of reasons why you or your team might want to use an automated revision control tool for a
project.
• It will track the history and evolution of your project, so you don't have to. For every change, you'll have a log of
who made it; why they made it; when they made it; and what the change was.
• When you're working with other people, revision control software makes it easier for you to collaborate. For
example, when people more or less simultaneously make potentially incompatible changes, the software will help
you to identify and resolve those conflicts.
• It can help you to recover from mistakes. If you make a change that later turns out to be in error, you can revert to
an earlier version of one or more files. In fact, a really good revision control tool will even help you to efficiently
figure out exactly when a problem was introduced (see Section 9.5, “Finding the source of a bug” for details).
• It will help you to work simultaneously on, and manage the drift between, multiple versions of your project.
Most of these reasons are equally valid—at least in theory—whether you're working on a project by yourself, or
with a hundred other people.
A key question about the practicality of revision control at these two different scales (“lone hacker” and “huge team”)
is how its benefits compare to its costs. A revision control tool that's difficult to understand or use is going to impose
a high cost.
A five-hundred-person project is likely to collapse under its own weight almost immediately without a revision
control tool and process. In this case, the cost of using revision control might hardly seem worth considering, since
without it, failure is almost guaranteed.
On the other hand, a one-person “quick hack” might seem like a poor place to use a revision control tool, because
surely the cost of using one must be close to the overall cost of the project. Right?
Mercurial uniquely supports both of these scales of development. You can learn the basics in just a few minutes, and
due to its low overhead, you can apply revision control to the smallest of projects with ease. Its simplicity means
you won't have a lot of abstruse concepts or command sequences competing for mental space with whatever you're

How did we get here?
2
really trying to do. At the same time, Mercurial's high performance and peer-to-peer nature let you scale painlessly
to handle large projects.
No revision control tool can rescue a poorly run project, but a good choice of tools can make a huge difference to the
fluidity with which you can work on a project.
1.1.2. The many names of revision control
Revision control is a diverse field, so much so that it is referred to by many names and acronyms. Here are a few of
the more common variations you'll encounter:
• Revision control (RCS)
• Software configuration management (SCM), or configuration management
• Source code management
• Source code control, or source control
• Version control (VCS)
Some people claim that these terms actually have different meanings, but in practice they overlap so much that
there's no agreed or even useful way to tease them apart.
1.2. About the examples in this book
This book takes an unusual approach to code samples. Every example is “live”—each one is actually the result of a
shell script that executes the Mercurial commands you see. Every time an image of the book is built from its sources,
all the example scripts are automatically run, and their current results compared against their expected results.
The advantage of this approach is that the examples are always accurate; they describe exactly the behavior of
the version of Mercurial that's mentioned at the front of the book. If I update the version of Mercurial that I'm
documenting, and the output of some command changes, the build fails.
There is a small disadvantage to this approach, which is that the dates and times you'll see in examples tend to be
“squashed” together in a way that they wouldn't be if the same commands were being typed by a human. Where a
human can issue no more than one command every few seconds, with any resulting timestamps correspondingly
spread out, my automated example scripts run many commands in one second.
As an instance of this, several consecutive commits in an example can show up as having occurred during the same
second. You can see this occur in the bisect example in Section 9.5, “Finding the source of a bug”, for instance.
So when you're reading examples, don't place too much weight on the dates or times you see in the output of
commands. But do be confident that the behavior you're seeing is consistent and reproducible.
1.3. Trends in the field
There has been an unmistakable trend in the development and use of revision control tools over the past four
decades, as people have become familiar with the capabilities of their tools and constrained by their limitations.
The first generation began by managing single files on individual computers. Although these tools represented a
huge advance over ad-hoc manual revision control, their locking model and reliance on a single computer limited
them to small, tightly-knit teams.
The second generation loosened these constraints by moving to network-centered architectures, and managing
entire projects at a time. As projects grew larger, they ran into new problems. With clients needing to talk to servers
very frequently, server scaling became an issue for large projects. An unreliable network connection could prevent
remote users from being able to talk to the server at all. As open source projects started making read-only access

How did we get here?
3
available anonymously to anyone, people without commit privileges found that they could not use the tools to
interact with a project in a natural way, as they could not record their changes.
The current generation of revision control tools is peer-to-peer in nature. All of these systems have dropped the
dependency on a single central server, and allow people to distribute their revision control data to where it's
actually needed. Collaboration over the Internet has moved from constrained by technology to a matter of choice
and consensus. Modern tools can operate offline indefinitely and autonomously, with a network connection only
needed when syncing changes with another repository.
1.4. A few of the advantages of distributed revision control
Even though distributed revision control tools have for several years been as robust and usable as their previous-
generation counterparts, people using older tools have not yet necessarily woken up to their advantages. There are
a number of ways in which distributed tools shine relative to centralised ones.
For an individual developer, distributed tools are almost always much faster than centralised tools. This is for
a simple reason: a centralised tool needs to talk over the network for many common operations, because most
metadata is stored in a single copy on the central server. A distributed tool stores all of its metadata locally. All else
being equal, talking over the network adds overhead to a centralised tool. Don't underestimate the value of a snappy,
responsive tool: you're going to spend a lot of time interacting with your revision control software.
Distributed tools are indifferent to the vagaries of your server infrastructure, again because they replicate metadata
to so many locations. If you use a centralised system and your server catches fire, you'd better hope that your backup
media are reliable, and that your last backup was recent and actually worked. With a distributed tool, you have many
backups available on every contributor's computer.
The reliability of your network will affect distributed tools far less than it will centralised tools. You can't even use
a centralised tool without a network connection, except for a few highly constrained commands. With a distributed
tool, if your network connection goes down while you're working, you may not even notice. The only thing you
won't be able to do is talk to repositories on other computers, something that is relatively rare compared with local
operations. If you have a far-flung team of collaborators, this may be significant.
1.4.1. Advantages for open source projects
If you take a shine to an open source project and decide that you would like to start hacking on it, and that project uses
a distributed revision control tool, you are at once a peer with the people who consider themselves the “core” of that
project. If they publish their repositories, you can immediately copy their project history, start making changes, and
record your work, using the same tools in the same ways as insiders. By contrast, with a centralised tool, you must
use the software in a “read only” mode unless someone grants you permission to commit changes to their central
server. Until then, you won't be able to record changes, and your local modifications will be at risk of corruption any
time you try to update your client's view of the repository.
1.4.1.1. The forking non-problem
It has been suggested that distributed revision control tools pose some sort of risk to open source projects because
they make it easy to “fork” the development of a project. A fork happens when there are differences in opinion or
attitude between groups of developers that cause them to decide that they can't work together any longer. Each side
takes a more or less complete copy of the project's source code, and goes off in its own direction.
Sometimes the camps in a fork decide to reconcile their differences. With a centralised revision control system, the
technical process of reconciliation is painful, and has to be performed largely by hand. You have to decide whose
revision history is going to “win”, and graft the other team's changes into the tree somehow. This usually loses some
or all of one side's revision history.
What distributed tools do with respect to forking is they make forking the only way to develop a project. Every single
change that you make is potentially a fork point. The great strength of this approach is that a distributed revision
control tool has to be really good at merging forks, because forks are absolutely fundamental: they happen all the
time.

How did we get here?
4
If every piece of work that everybody does, all the time, is framed in terms of forking and merging, then what the open
source world refers to as a “fork” becomes purely a social issue. If anything, distributed tools lower the likelihood
of a fork:
• They eliminate the social distinction that centralised tools impose: that between insiders (people with commit
access) and outsiders (people without).
• They make it easier to reconcile after a social fork, because all that's involved from the perspective of the revision
control software is just another merge.
Some people resist distributed tools because they want to retain tight control over their projects, and they believe
that centralised tools give them this control. However, if you're of this belief, and you publish your CVS or Subversion
repositories publicly, there are plenty of tools available that can pull out your entire project's history (albeit slowly)
and recreate it somewhere that you don't control. So while your control in this case is illusory, you are forgoing the
ability to fluidly collaborate with whatever people feel compelled to mirror and fork your history.
1.4.2. Advantages for commercial projects
Many commercial projects are undertaken by teams that are scattered across the globe. Contributors who are far
from a central server will see slower command execution and perhaps less reliability. Commercial revision control
systems attempt to ameliorate these problems with remote-site replication add-ons that are typically expensive to
buy and cantankerous to administer. A distributed system doesn't suffer from these problems in the first place. Better
yet, you can easily set up multiple authoritative servers, say one per site, so that there's no redundant communication
between repositories over expensive long-haul network links.
Centralised revision control systems tend to have relatively low scalability. It's not unusual for an expensive
centralised system to fall over under the combined load of just a few dozen concurrent users. Once again, the typical
response tends to be an expensive and clunky replication facility. Since the load on a central server—if you have
one at all—is many times lower with a distributed tool (because all of the data is replicated everywhere), a single
cheap server can handle the needs of a much larger team, and replication to balance load becomes a simple matter
of scripting.
If you have an employee in the field, troubleshooting a problem at a customer's site, they'll benefit from distributed
revision control. The tool will let them generate custom builds, try different fixes in isolation from each other, and
search efficiently through history for the sources of bugs and regressions in the customer's environment, all without
needing to connect to your company's network.
1.5. Why choose Mercurial?
Mercurial has a unique set of properties that make it a particularly good choice as a revision control system.
• It is easy to learn and use.
• It is lightweight.
• It scales excellently.
• It is easy to customise.
If you are at all familiar with revision control systems, you should be able to get up and running with Mercurial in
less than five minutes. Even if not, it will take no more than a few minutes longer. Mercurial's command and feature
sets are generally uniform and consistent, so you can keep track of a few general rules instead of a host of exceptions.
On a small project, you can start working with Mercurial in moments. Creating new changes and branches;
transferring changes around (whether locally or over a network); and history and status operations are all fast.
Mercurial attempts to stay nimble and largely out of your way by combining low cognitive overhead with blazingly
fast operations.
The usefulness of Mercurial is not limited to small projects: it is used by projects with hundreds to thousands of
contributors, each containing tens of thousands of files and hundreds of megabytes of source code.

How did we get here?
5
If the core functionality of Mercurial is not enough for you, it's easy to build on. Mercurial is well suited to scripting
tasks, and its clean internals and implementation in Python make it easy to add features in the form of extensions.
There are a number of popular and useful extensions already available, ranging from helping to identify bugs to
improving performance.
1.6. Mercurial compared with other tools
Before you read on, please understand that this section necessarily reflects my own experiences, interests, and (dare
I say it) biases. I have used every one of the revision control tools listed below, in most cases for several years at
a time.
1.6.1. Subversion
Subversion is a popular revision control tool, developed to replace CVS. It has a centralised client/server architecture.
Subversion and Mercurial have similarly named commands for performing the same operations, so if you're familiar
with one, it is easy to learn to use the other. Both tools are portable to all popular operating systems.
Prior to version 1.5, Subversion had no useful support for merges. At the time of writing, its merge
tracking capability is new, and known to be complicated and buggy [http://svnbook.red-bean.com/nightly/en/
svn.branchmerge.advanced.html#svn.branchmerge.advanced.finalword].
Mercurial has a substantial performance advantage over Subversion on every revision control operation I have
benchmarked. I have measured its advantage as ranging from a factor of two to a factor of six when compared with
Subversion 1.4.3's ra_local file store, which is the fastest access method available. In more realistic deployments
involving a network-based store, Subversion will be at a substantially larger disadvantage. Because many Subversion
commands must talk to the server and Subversion does not have useful replication facilities, server capacity and
network bandwidth become bottlenecks for modestly large projects.
Additionally, Subversion incurs substantial storage overhead to avoid network transactions for a few common
operations, such as finding modified files (status) and displaying modifications against the current revision
(diff). As a result, a Subversion working copy is often the same size as, or larger than, a Mercurial repository and
working directory, even though the Mercurial repository contains a complete history of the project.
Subversion is widely supported by third party tools. Mercurial currently lags considerably in this area. This gap
is closing, however, and indeed some of Mercurial's GUI tools now outshine their Subversion equivalents. Like
Mercurial, Subversion has an excellent user manual.
Because Subversion doesn't store revision history on the client, it is well suited to managing projects that deal with
lots of large, opaque binary files. If you check in fifty revisions to an incompressible 10MB file, Subversion's client-
side space usage stays constant The space used by any distributed SCM will grow rapidly in proportion to the number
of revisions, because the differences between each revision are large.
In addition, it's often difficult or, more usually, impossible to merge different versions of a binary file. Subversion's
ability to let a user lock a file, so that they temporarily have the exclusive right to commit changes to it, can be a
significant advantage to a project where binary files are widely used.
Mercurial can import revision history from a Subversion repository. It can also export revision history to a
Subversion repository. This makes it easy to “test the waters” and use Mercurial and Subversion in parallel before
deciding to switch. History conversion is incremental, so you can perform an initial conversion, then small additional
conversions afterwards to bring in new changes.
1.6.2. Git
Git is a distributed revision control tool that was developed for managing the Linux kernel source tree. Like Mercurial,
its early design was somewhat influenced by Monotone.
Git has a very large command set, with version 1.5.0 providing 139 individual commands. It has something of a
reputation for being difficult to learn. Compared to Git, Mercurial has a strong focus on simplicity.

How did we get here?
6
In terms of performance, Git is extremely fast. In several cases, it is faster than Mercurial, at least on Linux, while
Mercurial performs better on other operations. However, on Windows, the performance and general level of support
that Git provides is, at the time of writing, far behind that of Mercurial.
While a Mercurial repository needs no maintenance, a Git repository requires frequent manual “repacks” of its
metadata. Without these, performance degrades, while space usage grows rapidly. A server that contains many Git
repositories that are not rigorously and frequently repacked will become heavily disk-bound during backups, and
there have been instances of daily backups taking far longer than 24 hours as a result. A freshly packed Git repository
is slightly smaller than a Mercurial repository, but an unpacked repository is several orders of magnitude larger.
The core of Git is written in C. Many Git commands are implemented as shell or Perl scripts, and the quality of these
scripts varies widely. I have encountered several instances where scripts charged along blindly in the presence of
errors that should have been fatal.
Mercurial can import revision history from a Git repository.
1.6.3. CVS
CVS is probably the most widely used revision control tool in the world. Due to its age and internal untidiness, it has
been only lightly maintained for many years.
It has a centralised client/server architecture. It does not group related file changes into atomic commits, making it
easy for people to “break the build”: one person can successfully commit part of a change and then be blocked by
the need for a merge, causing other people to see only a portion of the work they intended to do. This also affects
how you work with project history. If you want to see all of the modifications someone made as part of a task, you
will need to manually inspect the descriptions and timestamps of the changes made to each file involved (if you even
know what those files were).
CVS has a muddled notion of tags and branches that I will not attempt to even describe. It does not support renaming
of files or directories well, making it easy to corrupt a repository. It has almost no internal consistency checking
capabilities, so it is usually not even possible to tell whether or how a repository is corrupt. I would not recommend
CVS for any project, existing or new.
Mercurial can import CVS revision history. However, there are a few caveats that apply; these are true of every other
revision control tool's CVS importer, too. Due to CVS's lack of atomic changes and unversioned filesystem hierarchy,
it is not possible to reconstruct CVS history completely accurately; some guesswork is involved, and renames will
usually not show up. Because a lot of advanced CVS administration has to be done by hand and is hence error-prone,
it's common for CVS importers to run into multiple problems with corrupted repositories (completely bogus revision
timestamps and files that have remained locked for over a decade are just two of the less interesting problems I can
recall from personal experience).
Mercurial can import revision history from a CVS repository.
1.6.4. Commercial tools
Perforce has a centralised client/server architecture, with no client-side caching of any data. Unlike modern revision
control tools, Perforce requires that a user run a command to inform the server about every file they intend to edit.
The performance of Perforce is quite good for small teams, but it falls off rapidly as the number of users grows
beyond a few dozen. Modestly large Perforce installations require the deployment of proxies to cope with the load
their users generate.
1.6.5. Choosing a revision control tool
With the exception of CVS, all of the tools listed above have unique strengths that suit them to particular styles of
work. There is no single revision control tool that is best in all situations.
As an example, Subversion is a good choice for working with frequently edited binary files, due to its centralised
nature and support for file locking.

How did we get here?
7
I personally find Mercurial's properties of simplicity, performance, and good merge support to be a compelling
combination that has served me well for several years.
1.7. Switching from another tool to Mercurial
Mercurial is bundled with an extension named convert, which can incrementally import revision history from
several other revision control tools. By “incremental”, I mean that you can convert all of a project's history to date in
one go, then rerun the conversion later to obtain new changes that happened after the initial conversion.
The revision control tools supported by convert are as follows:
• Subversion
• CVS
• Git
• Darcs
In addition, convert can export changes from Mercurial to Subversion. This makes it possible to try Subversion
and Mercurial in parallel before committing to a switchover, without risking the loss of any work.
The convert command is easy to use. Simply point it at the path or URL of the source repository, optionally give
it the name of the destination repository, and it will start working. After the initial conversion, just run the same
command again to import new changes.
1.8. A short history of revision control
The best known of the old-time revision control tools is SCCS (Source Code Control System), which Marc Rochkind
wrote at Bell Labs, in the early 1970s. SCCS operated on individual files, and required every person working on a
project to have access to a shared workspace on a single system. Only one person could modify a file at any time;
arbitration for access to files was via locks. It was common for people to lock files, and later forget to unlock them,
preventing anyone else from modifying those files without the help of an administrator.
Walter Tichy developed a free alternative to SCCS in the early 1980s; he called his program RCS (Revision Control
System). Like SCCS, RCS required developers to work in a single shared workspace, and to lock files to prevent
multiple people from modifying them simultaneously.
Later in the 1980s, Dick Grune used RCS as a building block for a set of shell scripts he initially called cmt,
but then renamed to CVS (Concurrent Versions System). The big innovation of CVS was that it let developers
work simultaneously and somewhat independently in their own personal workspaces. The personal workspaces
prevented developers from stepping on each other's toes all the time, as was common with SCCS and RCS. Each
developer had a copy of every project file, and could modify their copies independently. They had to merge their
edits prior to committing changes to the central repository.
Brian Berliner took Grune's original scripts and rewrote them in C, releasing in 1989 the code that has since
developed into the modern version of CVS. CVS subsequently acquired the ability to operate over a network
connection, giving it a client/server architecture. CVS's architecture is centralised; only the server has a copy of
the history of the project. Client workspaces just contain copies of recent versions of the project's files, and a little
metadata to tell them where the server is. CVS has been enormously successful; it is probably the world's most widely
used revision control system.
In the early 1990s, Sun Microsystems developed an early distributed revision control system, called TeamWare.
A TeamWare workspace contains a complete copy of the project's history. TeamWare has no notion of a central
repository. (CVS relied upon RCS for its history storage; TeamWare used SCCS.)
As the 1990s progressed, awareness grew of a number of problems with CVS. It records simultaneous changes
to multiple files individually, instead of grouping them together as a single logically atomic operation. It does not
manage its file hierarchy well; it is easy to make a mess of a repository by renaming files and directories. Worse,

How did we get here?
8
its source code is difficult to read and maintain, which made the “pain level” of fixing these architectural problems
prohibitive.
In 2001, Jim Blandy and Karl Fogel, two developers who had worked on CVS, started a project to replace it with a tool
that would have a better architecture and cleaner code. The result, Subversion, does not stray from CVS's centralised
client/server model, but it adds multi-file atomic commits, better namespace management, and a number of other
features that make it a generally better tool than CVS. Since its initial release, it has rapidly grown in popularity.
More or less simultaneously, Graydon Hoare began working on an ambitious distributed revision control system that
he named Monotone. While Monotone addresses many of CVS's design flaws and has a peer-to-peer architecture, it
goes beyond earlier (and subsequent) revision control tools in a number of innovative ways. It uses cryptographic
hashes as identifiers, and has an integral notion of “trust” for code from different sources.
Mercurial began life in 2005. While a few aspects of its design are influenced by Monotone, Mercurial focuses on
ease of use, high performance, and scalability to very large projects.

9
Chapter 2. A tour of Mercurial: the basics
2.1. Installing Mercurial on your system
Prebuilt binary packages of Mercurial are available for every popular operating system. These make it easy to start
using Mercurial on your computer immediately.
2.1.1. Windows
The best version of Mercurial for Windows is TortoiseHg, which can be found at http://bitbucket.org/tortoisehg/
stable/wiki/Home. This package has no external dependencies; it “just works”. It provides both command line and
graphical user interfaces.
2.1.2. Mac OS X
Lee Cantey publishes an installer of Mercurial for Mac OS X at http://mercurial.berkwood.com.
2.1.3. Linux
Because each Linux distribution has its own packaging tools, policies, and rate of development, it's difficult to give
a comprehensive set of instructions on how to install Mercurial binaries. The version of Mercurial that you will end
up with can vary depending on how active the person is who maintains the package for your distribution.
To keep things simple, I will focus on installing Mercurial from the command line under the most popular Linux
distributions. Most of these distributions provide graphical package managers that will let you install Mercurial with
a single click; the package name to look for is mercurial.
• Ubuntu and Debian:
apt-get install mercurial
• Fedora:
yum install mercurial
• OpenSUSE:
zypper install mercurial
• Gentoo:
emerge mercurial
2.1.4. Solaris
SunFreeWare, at http://www.sunfreeware.com, provides prebuilt packages of Mercurial.
2.2. Getting started
To begin, we'll use the hg version command to find out whether Mercurial is installed properly. The actual version
information that it prints isn't so important; we simply care whether the command runs and prints anything at all.
$ hg version
Mercurial Distributed SCM (version 1.2)

A tour of Mercurial: the basics
10
Copyright (C) 2005-2008 Matt Mackall <mpm@selenic.com> and others
This is free software; see the source for copying conditions. There is NO
warranty; not even for MERCHANTABILITY or FITNESS FOR A PARTICULAR PURPOSE.
2.2.1. Built-in help
Mercurial provides a built-in help system. This is invaluable for those times when you find yourself stuck trying
to remember how to run a command. If you are completely stuck, simply run hg help; it will print a brief list of
commands, along with a description of what each does. If you ask for help on a specific command (as below), it prints
more detailed information.
$ hg help init
hg init [-e CMD] [--remotecmd CMD] [DEST]
create a new repository in the given directory
Initialize a new repository in the given directory. If the given
directory does not exist, it is created.
If no directory is given, the current directory is used.
It is possible to specify an ssh:// URL as the destination.
See 'hg help urls' for more information.
options:
-e --ssh specify ssh command to use
--remotecmd specify hg command to run on the remote side
use "hg -v help init" to show global options
For a more impressive level of detail (which you won't usually need) run hg help -v. The -v option is short for --
verbose, and tells Mercurial to print more information than it usually would.
2.3. Working with a repository
In Mercurial, everything happens inside a repository. The repository for a project contains all of the files that “belong
to” that project, along with a historical record of the project's files.
There's nothing particularly magical about a repository; it is simply a directory tree in your filesystem that Mercurial
treats as special. You can rename or delete a repository any time you like, using either the command line or your
file browser.
2.3.1. Making a local copy of a repository
Copying a repository is just a little bit special. While you could use a normal file copying command to make a copy of
a repository, it's best to use a built-in command that Mercurial provides. This command is called hg clone, because
it makes an identical copy of an existing repository.
$ hg clone http://hg.serpentine.com/tutorial/hello
destination directory: hello
requesting all changes
adding changesets
adding manifests
adding file changes
added 5 changesets with 5 changes to 2 files
updating working directory

A tour of Mercurial: the basics
11
2 files updated, 0 files merged, 0 files removed, 0 files unresolved
One advantage of using hg clone is that, as we can see above, it lets us clone repositories over the network. Another
is that it remembers where we cloned from, which we'll find useful soon when we want to fetch new changes from
another repository.
If our clone succeeded, we should now have a local directory called hello. This directory will contain some files.
$ ls -l
total 0
drwxr-xr-x 3 dongsheng g11n 120 May 21 09:14 hello
$ ls hello
Makefile hello.c
These files have the same contents and history in our repository as they do in the repository we cloned.
Every Mercurial repository is complete, self-contained, and independent. It contains its own private copy of a
project's files and history. As we just mentioned, a cloned repository remembers the location of the repository it was
cloned from, but Mercurial will not communicate with that repository, or any other, unless you tell it to.
What this means for now is that we're free to experiment with our repository, safe in the knowledge that it's a private
“sandbox” that won't affect anyone else.
2.3.2. What's in a repository?
When we take a more detailed look inside a repository, we can see that it contains a directory named .hg. This is
where Mercurial keeps all of its metadata for the repository.
$ cd hello
$ ls -a
. .. .hg Makefile hello.c
The contents of the .hg directory and its subdirectories are private to Mercurial. Every other file and directory in
the repository is yours to do with as you please.
To introduce a little terminology, the .hg directory is the “real” repository, and all of the files and directories that
coexist with it are said to live in the working directory. An easy way to remember the distinction is that the repository
contains the history of your project, while the working directory contains a snapshot of your project at a particular
point in history.
2.4. A tour through history
One of the first things we might want to do with a new, unfamiliar repository is understand its history. The hg log
command gives us a view of the history of changes in the repository.
$ hg log
changeset: 4:2278160e78d4
tag: tip
user: Bryan O'Sullivan <bos@serpentine.com>
date: Sat Aug 16 22:16:53 2008 +0200
summary: Trim comments.
changeset: 3:0272e0d5a517
user: Bryan O'Sullivan <bos@serpentine.com>
date: Sat Aug 16 22:08:02 2008 +0200
summary: Get make to generate the final binary from a .o file.
changeset: 2:fef857204a0c
user: Bryan O'Sullivan <bos@serpentine.com>

A tour of Mercurial: the basics
12
date: Sat Aug 16 22:05:04 2008 +0200
summary: Introduce a typo into hello.c.
changeset: 1:82e55d328c8c
user: mpm@selenic.com
date: Fri Aug 26 01:21:28 2005 -0700
summary: Create a makefile
changeset: 0:0a04b987be5a
user: mpm@selenic.com
date: Fri Aug 26 01:20:50 2005 -0700
summary: Create a standard "hello, world" program
By default, this command prints a brief paragraph of output for each change to the project that was recorded. In
Mercurial terminology, we call each of these recorded events a changeset, because it can contain a record of changes
to several files.
The fields in a record of output from hg log are as follows.
•changeset: This field has the format of a number, followed by a colon, followed by a hexadecimal (or hex) string.
These are identifiers for the changeset. The hex string is a unique identifier: the same hex string will always refer to
the same changeset in every copy of this repository. The number is shorter and easier to type than the hex string,
but it isn't unique: the same number in two different clones of a repository may identify different changesets.
•user: The identity of the person who created the changeset. This is a free-form field, but it most often contains
a person's name and email address.
•date: The date and time on which the changeset was created, and the timezone in which it was created. (The
date and time are local to that timezone; they display what time and date it was for the person who created the
changeset.)
•summary: The first line of the text message that the creator of the changeset entered to describe the changeset.
• Some changesets, such as the first in the list above, have a tag field. A tag is another way to identify a changeset,
by giving it an easy-to-remember name. (The tag named tip is special: it always refers to the newest change in
a repository.)
The default output printed by hg log is purely a summary; it is missing a lot of detail.
Figure 2.1, “Graphical history of the hello repository” provides a graphical representation of the history of the hello
repository, to make it a little easier to see which direction history is “flowing” in. We'll be returning to this figure
several times in this chapter and the chapter that follows.
Figure 2.1. Graphical history of the hello repository

A tour of Mercurial: the basics
13
2.4.1. Changesets, revisions, and talking to other people
As English is a notoriously sloppy language, and computer science has a hallowed history of terminological confusion
(why use one term when four will do?), revision control has a variety of words and phrases that mean the same
thing. If you are talking about Mercurial history with other people, you will find that the word “changeset” is often
compressed to “change” or (when written) “cset”, and sometimes a changeset is referred to as a “revision” or a “rev”.
While it doesn't matter what word you use to refer to the concept of “a changeset”, the identifier that you use to refer
to “a specific changeset” is of great importance. Recall that the changeset field in the output from hg log identifies
a changeset using both a number and a hexadecimal string.
• The revision number is a handy notation that is only valid in that repository.
• The hexadecimal string is the permanent, unchanging identifier that will always identify that exact changeset in
every copy of the repository.
This distinction is important. If you send someone an email talking about “revision 33”, there's a high likelihood
that their revision 33 will not be the same as yours. The reason for this is that a revision number depends on the
order in which changes arrived in a repository, and there is no guarantee that the same changes will happen in the
same order in different repositories. Three changes a,b,c can easily appear in one repository as 0,1,2, while in
another as 0,2,1.
Mercurial uses revision numbers purely as a convenient shorthand. If you need to discuss a changeset with someone,
or make a record of a changeset for some other reason (for example, in a bug report), use the hexadecimal identifier.
2.4.2. Viewing specific revisions
To narrow the output of hg log down to a single revision, use the -r (or --rev) option. You can use either a revision
number or a hexadecimal identifier, and you can provide as many revisions as you want.
$ hg log -r 3
changeset: 3:0272e0d5a517
user: Bryan O'Sullivan <bos@serpentine.com>
date: Sat Aug 16 22:08:02 2008 +0200
summary: Get make to generate the final binary from a .o file.
$ hg log -r 0272e0d5a517
changeset: 3:0272e0d5a517
user: Bryan O'Sullivan <bos@serpentine.com>
date: Sat Aug 16 22:08:02 2008 +0200
summary: Get make to generate the final binary from a .o file.
$ hg log -r 1 -r 4
changeset: 1:82e55d328c8c
user: mpm@selenic.com
date: Fri Aug 26 01:21:28 2005 -0700
summary: Create a makefile
changeset: 4:2278160e78d4
tag: tip
user: Bryan O'Sullivan <bos@serpentine.com>
date: Sat Aug 16 22:16:53 2008 +0200
summary: Trim comments.
If you want to see the history of several revisions without having to list each one, you can use range notation; this
lets you express the idea “I want all revisions between abc and def, inclusive”.
$ hg log -r 2:4

A tour of Mercurial: the basics
14
changeset: 2:fef857204a0c
user: Bryan O'Sullivan <bos@serpentine.com>
date: Sat Aug 16 22:05:04 2008 +0200
summary: Introduce a typo into hello.c.
changeset: 3:0272e0d5a517
user: Bryan O'Sullivan <bos@serpentine.com>
date: Sat Aug 16 22:08:02 2008 +0200
summary: Get make to generate the final binary from a .o file.
changeset: 4:2278160e78d4
tag: tip
user: Bryan O'Sullivan <bos@serpentine.com>
date: Sat Aug 16 22:16:53 2008 +0200
summary: Trim comments.
Mercurial also honours the order in which you specify revisions, so hg log -r 2:4 prints 2, 3, and 4. while hg log -
r 4:2 prints 4, 3, and 2.
2.4.3. More detailed information
While the summary information printed by hg log is useful if you already know what you're looking for, you may
need to see a complete description of the change, or a list of the files changed, if you're trying to decide whether a
changeset is the one you're looking for. The hg log command's -v (or --verbose) option gives you this extra detail.
$ hg log -v -r 3
changeset: 3:0272e0d5a517
user: Bryan O'Sullivan <bos@serpentine.com>
date: Sat Aug 16 22:08:02 2008 +0200
files: Makefile
description:
Get make to generate the final binary from a .o file.
If you want to see both the description and content of a change, add the -p (or --patch) option. This displays
the content of a change as a unified diff (if you've never seen a unified diff before, see Section 12.4, “Understanding
patches” for an overview).
$ hg log -v -p -r 2
changeset: 2:fef857204a0c
user: Bryan O'Sullivan <bos@serpentine.com>
date: Sat Aug 16 22:05:04 2008 +0200
files: hello.c
description:
Introduce a typo into hello.c.
diff -r 82e55d328c8c -r fef857204a0c hello.c
--- a/hello.c Fri Aug 26 01:21:28 2005 -0700
+++ b/hello.c Sat Aug 16 22:05:04 2008 +0200
@@ -11,6 +11,6 @@
int main(int argc, char **argv)
{
- printf("hello, world!\n");
+ printf("hello, world!\");

A tour of Mercurial: the basics
15
return 0;
}
The -p option is tremendously useful, so it's well worth remembering.
2.5. All about command options
Let's take a brief break from exploring Mercurial commands to discuss a pattern in the way that they work; you may
find this useful to keep in mind as we continue our tour.
Mercurial has a consistent and straightforward approach to dealing with the options that you can pass to commands.
It follows the conventions for options that are common to modern Linux and Unix systems.
• Every option has a long name. For example, as we've already seen, the hg log command accepts a --rev option.
• Most options have short names, too. Instead of --rev, we can use -r. (The reason that some options don't have
short names is that the options in question are rarely used.)
• Long options start with two dashes (e.g. --rev), while short options start with one (e.g. -r).
• Option naming and usage is consistent across commands. For example, every command that lets you specify a
changeset ID or revision number accepts both -r and --rev arguments.
• If you are using short options, you can save typing by running them together. For example, the command hg log
-v -p -r 2 can be written as hg log -vpr2.
In the examples throughout this book, I usually use short options instead of long. This simply reflects my own
preference, so don't read anything significant into it.
Most commands that print output of some kind will print more output when passed a -v (or --verbose) option,
and less when passed -q (or --quiet).
Option naming consistency
Almost always, Mercurial commands use consistent option names to refer to the same concepts. For
instance, if a command deals with changesets, you'll always identify them with --rev or -r. This
consistent use of option names makes it easier to remember what options a particular command takes.
2.6. Making and reviewing changes
Now that we have a grasp of viewing history in Mercurial, let's take a look at making some changes and examining
them.
The first thing we'll do is isolate our experiment in a repository of its own. We use the hg clone command, but we
don't need to clone a copy of the remote repository. Since we already have a copy of it locally, we can just clone that
instead. This is much faster than cloning over the network, and cloning a local repository uses less disk space in
most cases, too1.
$ cd ..
$ hg clone hello my-hello
updating working directory
2 files updated, 0 files merged, 0 files removed, 0 files unresolved
1The saving of space arises when source and destination repositories are on the same filesystem, in which case Mercurial will use hardlinks to do copy-
on-write sharing of its internal metadata. If that explanation meant nothing to you, don't worry: everything happens transparently and automatically,
and you don't need to understand it.

A tour of Mercurial: the basics
16
$ cd my-hello
As an aside, it's often good practice to keep a “pristine” copy of a remote repository around, which you can then make
temporary clones of to create sandboxes for each task you want to work on. This lets you work on multiple tasks in
parallel, each isolated from the others until it's complete and you're ready to integrate it back. Because local clones
are so cheap, there's almost no overhead to cloning and destroying repositories whenever you want.
In our my-hello repository, we have a file hello.c that contains the classic “hello, world” program.
$ cat hello.c
/*
* Placed in the public domain by Bryan O'Sullivan. This program is
* not covered by patents in the United States or other countries.
*/
#include <stdio.h>
int main(int argc, char **argv)
{
printf("hello, world!\");
return 0;
}
Let's edit this file so that it prints a second line of output.
# ... edit edit edit ...
$ cat hello.c
/*
* Placed in the public domain by Bryan O'Sullivan. This program is
* not covered by patents in the United States or other countries.
*/
#include <stdio.h>
int main(int argc, char **argv)
{
printf("hello, world!\");
printf("hello again!\n");
return 0;
}
Mercurial's hg status command will tell us what Mercurial knows about the files in the repository.
$ ls
Makefile hello.c
$ hg status
M hello.c
The hg status command prints no output for some files, but a line starting with “M” for hello.c. Unless you tell it
to, hg status will not print any output for files that have not been modified.
The “M” indicates that Mercurial has noticed that we modified hello.c. We didn't need to inform Mercurial that
we were going to modify the file before we started, or that we had modified the file after we were done; it was able
to figure this out itself.
It's somewhat helpful to know that we've modified hello.c, but we might prefer to know exactly what changes
we've made to it. To do this, we use the hg diff command.
$ hg diff

A tour of Mercurial: the basics
17
diff -r 2278160e78d4 hello.c
--- a/hello.c Sat Aug 16 22:16:53 2008 +0200
+++ b/hello.c Thu May 21 09:14:03 2009 +0000
@@ -8,5 +8,6 @@
int main(int argc, char **argv)
{
printf("hello, world!\");
+ printf("hello again!\n");
return 0;
}
Understanding patches
Remember to take a look at Section 12.4, “Understanding patches” if you don't know how to read output
above.
2.7. Recording changes in a new changeset
We can modify files, build and test our changes, and use hg status and hg diff to review our changes, until we're
satisfied with what we've done and arrive at a natural stopping point where we want to record our work in a new
changeset.
The hg commit command lets us create a new changeset; we'll usually refer to this as “making a commit” or
“committing”.
2.7.1. Setting up a username
When you try to run hg commit for the first time, it is not guaranteed to succeed. Mercurial records your name and
address with each change that you commit, so that you and others will later be able to tell who made each change.
Mercurial tries to automatically figure out a sensible username to commit the change with. It will attempt each of
the following methods, in order:
1. If you specify a -u option to the hg commit command on the command line, followed by a username, this is
always given the highest precedence.
2. If you have set the HGUSER environment variable, this is checked next.
3. If you create a file in your home directory called .hgrc, with a username entry, that will be used next. To see
what the contents of this file should look like, refer to Section 2.7.1.1, “Creating a Mercurial configuration file”
below.
4. If you have set the EMAIL environment variable, this will be used next.
5. Mercurial will query your system to find out your local user name and host name, and construct a username from
these components. Since this often results in a username that is not very useful, it will print a warning if it has
to do this.
If all of these mechanisms fail, Mercurial will fail, printing an error message. In this case, it will not let you commit
until you set up a username.
You should think of the HGUSER environment variable and the -u option to the hg commit command as ways
to override Mercurial's default selection of username. For normal use, the simplest and most robust way to set a
username for yourself is by creating a .hgrc file; see below for details.
2.7.1.1. Creating a Mercurial configuration file
To set a user name, use your favorite editor to create a file called .hgrc in your home directory. Mercurial will use
this file to look up your personalised configuration settings. The initial contents of your .hgrc should look like this.

A tour of Mercurial: the basics
18
“Home directory” on Windows
When we refer to your home directory, on an English language installation of Windows this will usually
be a folder named after your user name in C:\Documents and Settings. You can find out the
exact name of your home directory by opening a command prompt window and running the following
command.
C:\> echo %UserProfile%
# This is a Mercurial configuration file.
[ui]
username = Firstname Lastname <email.address@example.net>
The “[ui]” line begins a section of the config file, so you can read the “username = ...” line as meaning “set the
value of the username item in the ui section”. A section continues until a new section begins, or the end of the file.
Mercurial ignores empty lines and treats any text from “#” to the end of a line as a comment.
2.7.1.2. Choosing a user name
You can use any text you like as the value of the username config item, since this information is for reading by other
people, but will not be interpreted by Mercurial. The convention that most people follow is to use their name and
email address, as in the example above.
Note
Mercurial's built-in web server obfuscates email addresses, to make it more difficult for the email
harvesting tools that spammers use. This reduces the likelihood that you'll start receiving more junk
email if you publish a Mercurial repository on the web.
2.7.2. Writing a commit message
When we commit a change, Mercurial drops us into a text editor, to enter a message that will describe the
modifications we've made in this changeset. This is called the commit message. It will be a record for readers of what
we did and why, and it will be printed by hg log after we've finished committing.
$ hg commit
The editor that the hg commit command drops us into will contain an empty line or two, followed by a number of
lines starting with “HG:”.
This is where I type my commit comment.
HG: Enter commit message. Lines beginning with 'HG:' are removed.
HG: --
HG: user: Bryan O'Sullivan <bos@serpentine.com>
HG: branch 'default'
HG: changed hello.c
Mercurial ignores the lines that start with “HG:”; it uses them only to tell us which files it's recording changes to.
Modifying or deleting these lines has no effect.
2.7.3. Writing a good commit message
Since hg log only prints the first line of a commit message by default, it's best to write a commit message whose
first line stands alone. Here's a real example of a commit message that doesn't follow this guideline, and hence has
a summary that is not readable.

A tour of Mercurial: the basics
19
changeset: 73:584af0e231be
user: Censored Person <censored.person@example.org>
date: Tue Sep 26 21:37:07 2006 -0700
summary: include buildmeister/commondefs. Add exports.
As far as the remainder of the contents of the commit message are concerned, there are no hard-and-fast rules.
Mercurial itself doesn't interpret or care about the contents of the commit message, though your project may have
policies that dictate a certain kind of formatting.
My personal preference is for short, but informative, commit messages that tell me something that I can't figure out
with a quick glance at the output of hg log --patch.
If we run the hg commit command without any arguments, it records all of the changes we've made, as reported
by hg status and hg diff.
A surprise for Subversion users
Like other Mercurial commands, if we don't supply explicit names to commit to the hg commit, it
will operate across a repository's entire working directory. Be wary of this if you're coming from the
Subversion or CVS world, since you might expect it to operate only on the current directory that you
happen to be visiting and its subdirectories.
2.7.4. Aborting a commit
If you decide that you don't want to commit while in the middle of editing a commit message, simply exit from
your editor without saving the file that it's editing. This will cause nothing to happen to either the repository or the
working directory.
2.7.5. Admiring our new handiwork
Once we've finished the commit, we can use the hg tip command to display the changeset we just created. This
command produces output that is identical to hg log, but it only displays the newest revision in the repository.
$ hg tip -vp
changeset: 5:58100185add7
tag: tip
user: Bryan O'Sullivan <bos@serpentine.com>
date: Thu May 21 09:14:03 2009 +0000
files: hello.c
description:
Added an extra line of output
diff -r 2278160e78d4 -r 58100185add7 hello.c
--- a/hello.c Sat Aug 16 22:16:53 2008 +0200
+++ b/hello.c Thu May 21 09:14:03 2009 +0000
@@ -8,5 +8,6 @@
int main(int argc, char **argv)
{
printf("hello, world!\");
+ printf("hello again!\n");
return 0;
}
We refer to the newest revision in the repository as the tip revision, or simply the tip.

A tour of Mercurial: the basics
20
By the way, the hg tip command accepts many of the same options as hg log, so -v above indicates “be verbose”, -p
specifies “print a patch”. The use of -p to print patches is another example of the consistent naming we mentioned
earlier.
2.8. Sharing changes
We mentioned earlier that repositories in Mercurial are self-contained. This means that the changeset we just
created exists only in our my-hello repository. Let's look at a few ways that we can propagate this change into
other repositories.
2.8.1. Pulling changes from another repository
To get started, let's clone our original hello repository, which does not contain the change we just committed. We'll
call our temporary repository hello-pull.
$ cd ..
$ hg clone hello hello-pull
updating working directory
2 files updated, 0 files merged, 0 files removed, 0 files unresolved
We'll use the hg pull command to bring changes from my-hello into hello-pull. However, blindly pulling
unknown changes into a repository is a somewhat scary prospect. Mercurial provides the hg incoming command
to tell us what changes the hg pull command would pull into the repository, without actually pulling the changes in.
$ cd hello-pull
$ hg incoming ../my-hello
comparing with ../my-hello
searching for changes
changeset: 5:58100185add7
tag: tip
user: Bryan O'Sullivan <bos@serpentine.com>
date: Thu May 21 09:14:03 2009 +0000
summary: Added an extra line of output
Bringing changes into a repository is a simple matter of running the hg pull command, and optionally telling it which
repository to pull from.
$ hg tip
changeset: 4:2278160e78d4
tag: tip
user: Bryan O'Sullivan <bos@serpentine.com>
date: Sat Aug 16 22:16:53 2008 +0200
summary: Trim comments.
$ hg pull ../my-hello
pulling from ../my-hello
searching for changes
adding changesets
adding manifests
adding file changes
added 1 changesets with 1 changes to 1 files
(run 'hg update' to get a working copy)
$ hg tip
changeset: 5:58100185add7
tag: tip
user: Bryan O'Sullivan <bos@serpentine.com>
date: Thu May 21 09:14:03 2009 +0000

A tour of Mercurial: the basics
21
summary: Added an extra line of output
As you can see from the before-and-after output of hg tip, we have successfully pulled changes into our repository.
However, Mercurial separates pulling changes in from updating the working directory. There remains one step before
we will see the changes that we just pulled appear in the working directory.
Pulling specific changes
It is possible that due to the delay between running hg incoming and hg pull, you may not see all
changesets that will be brought from the other repository. Suppose you're pulling changes from a
repository on the network somewhere. While you are looking at the hg incoming output, and before
you pull those changes, someone might have committed something in the remote repository. This means
that it's possible to pull more changes than you saw when using hg incoming.
If you only want to pull precisely the changes that were listed by hg incoming, or you have some other
reason to pull a subset of changes, simply identify the change that you want to pull by its changeset ID,
e.g. hg pull -r7e95bb.
2.8.2. Updating the working directory
We have so far glossed over the relationship between a repository and its working directory. The hg pull command
that we ran in Section 2.8.1, “Pulling changes from another repository” brought changes into the repository, but if
we check, there's no sign of those changes in the working directory. This is because hg pull does not (by default)
touch the working directory. Instead, we use the hg update command to do this.
$ grep printf hello.c
printf("hello, world!\");
$ hg update tip
1 files updated, 0 files merged, 0 files removed, 0 files unresolved
$ grep printf hello.c
printf("hello, world!\");
printf("hello again!\n");
It might seem a bit strange that hg pull doesn't update the working directory automatically. There's actually a good
reason for this: you can use hg update to update the working directory to the state it was in at any revision in the
history of the repository. If you had the working directory updated to an old revision—to hunt down the origin of
a bug, say—and ran a hg pull which automatically updated the working directory to a new revision, you might not
be terribly happy.
Since pull-then-update is such a common sequence of operations, Mercurial lets you combine the two by passing
the -u option to hg pull.
If you look back at the output of hg pull in Section 2.8.1, “Pulling changes from another repository” when we ran
it without -u, you can see that it printed a helpful reminder that we'd have to take an explicit step to update the
working directory.
To find out what revision the working directory is at, use the hg parents command.
$ hg parents
changeset: 5:58100185add7
tag: tip
user: Bryan O'Sullivan <bos@serpentine.com>
date: Thu May 21 09:14:03 2009 +0000
summary: Added an extra line of output
If you look back at Figure 2.1, “Graphical history of the hello repository”, you'll see arrows connecting each changeset.
The node that the arrow leads from in each case is a parent, and the node that the arrow leads to is its child. The

A tour of Mercurial: the basics
22
working directory has a parent in just the same way; this is the changeset that the working directory currently
contains.
To update the working directory to a particular revision, give a revision number or changeset ID to the hg update
command.
$ hg update 2
2 files updated, 0 files merged, 0 files removed, 0 files unresolved
$ hg parents
changeset: 2:fef857204a0c
user: Bryan O'Sullivan <bos@serpentine.com>
date: Sat Aug 16 22:05:04 2008 +0200
summary: Introduce a typo into hello.c.
$ hg update
2 files updated, 0 files merged, 0 files removed, 0 files unresolved
$ hg parents
changeset: 5:58100185add7
tag: tip
user: Bryan O'Sullivan <bos@serpentine.com>
date: Thu May 21 09:14:03 2009 +0000
summary: Added an extra line of output
If you omit an explicit revision, hg update will update to the tip revision, as shown by the second call to hg update
in the example above.
2.8.3. Pushing changes to another repository
Mercurial lets us push changes to another repository, from the repository we're currently visiting. As with the
example of hg pull above, we'll create a temporary repository to push our changes into.
$ cd ..
$ hg clone hello hello-push
updating working directory
2 files updated, 0 files merged, 0 files removed, 0 files unresolved
The hg outgoing command tells us what changes would be pushed into another repository.
$ cd my-hello
$ hg outgoing ../hello-push
comparing with ../hello-push
searching for changes
changeset: 5:58100185add7
tag: tip
user: Bryan O'Sullivan <bos@serpentine.com>
date: Thu May 21 09:14:03 2009 +0000
summary: Added an extra line of output
And the hg push command does the actual push.
$ hg push ../hello-push
pushing to ../hello-push
searching for changes
adding changesets
adding manifests
adding file changes
added 1 changesets with 1 changes to 1 files

A tour of Mercurial: the basics
23
As with hg pull, the hg push command does not update the working directory in the repository that it's pushing
changes into. Unlike hg pull, hg push does not provide a -u option that updates the other repository's working
directory. This asymmetry is deliberate: the repository we're pushing to might be on a remote server and shared
between several people. If we were to update its working directory while someone was working in it, their work
would be disrupted.
What happens if we try to pull or push changes and the receiving repository already has those changes? Nothing
too exciting.
$ hg push ../hello-push
pushing to ../hello-push
searching for changes
no changes found
2.8.4. Default locations
When we clone a repository, Mercurial records the location of the repository we cloned in the .hg/hgrc file of the
new repository. If we don't supply a location to hg pull from or hg push to, those commands will use this location
as a default. The hg incoming and hg outgoing commands do so too.
If you open a repository's .hg/hgrc file in a text editor, you will see contents like the following.
[paths]
default = http://www.selenic.com/repo/hg
It is possible—and often useful—to have the default location for hg push and hg outgoing be different from those
for hg pull and hg incoming. We can do this by adding a default-push entry to the [paths] section of the .hg/
hgrc file, as follows.
[paths]
default = http://www.selenic.com/repo/hg
default-push = http://hg.example.com/hg
2.8.5. Sharing changes over a network
The commands we have covered in the previous few sections are not limited to working with local repositories. Each
works in exactly the same fashion over a network connection; simply pass in a URL instead of a local path.
$ hg outgoing http://hg.serpentine.com/tutorial/hello
comparing with http://hg.serpentine.com/tutorial/hello
searching for changes
changeset: 5:58100185add7
tag: tip
user: Bryan O'Sullivan <bos@serpentine.com>
date: Thu May 21 09:14:03 2009 +0000
summary: Added an extra line of output
In this example, we can see what changes we could push to the remote repository, but the repository is
understandably not set up to let anonymous users push to it.
$ hg push http://hg.serpentine.com/tutorial/hello
pushing to http://hg.serpentine.com/tutorial/hello
searching for changes
ssl required
2.9. Starting a new project
It is just as easy to begin a new project as to work on one that already exists. The hg init command creates a new,
empty Mercurial repository.

A tour of Mercurial: the basics
24
$ hg init myproject
This simply creates a repository named myproject in the current directory.
$ ls -l
total 8
-rw-r--r-- 1 dongsheng g11n 47 May 21 09:13 goodbye.c
-rw-r--r-- 1 dongsheng g11n 45 May 21 09:13 hello.c
drwxr-xr-x 3 dongsheng g11n 72 May 21 09:13 myproject
We can tell that myproject is a Mercurial repository, because it contains a .hg directory.
$ ls -al myproject
total 0
drwxr-xr-x 3 dongsheng g11n 72 May 21 09:13 .
drwx------ 3 dongsheng g11n 184 May 21 09:13 ..
drwxr-xr-x 3 dongsheng g11n 128 May 21 09:13 .hg
If we want to add some pre-existing files to the repository, we copy them into place, and tell Mercurial to start tracking
them using the hg add command.
$ cd myproject
$ cp ../hello.c .
$ cp ../goodbye.c .
$ hg add
adding goodbye.c
adding hello.c
$ hg status
A goodbye.c
A hello.c
Once we are satisfied that our project looks right, we commit our changes.
$ hg commit -m 'Initial commit'
It takes just a few moments to start using Mercurial on a new project, which is part of its appeal. Revision control is
now so easy to work with, we can use it on the smallest of projects that we might not have considered with a more
complicated tool.

25
Chapter 3. A tour of Mercurial: merging work
We've now covered cloning a repository, making changes in a repository, and pulling or pushing changes from one
repository into another. Our next step is merging changes from separate repositories.
3.1. Merging streams of work
Merging is a fundamental part of working with a distributed revision control tool. Here are a few cases in which the
need to merge work arises.
• Alice and Bob each have a personal copy of a repository for a project they're collaborating on. Alice fixes a bug in
her repository; Bob adds a new feature in his. They want the shared repository to contain both the bug fix and
the new feature.
• Cynthia frequently works on several different tasks for a single project at once, each safely isolated in its own
repository. Working this way means that she often needs to merge one piece of her own work with another.
Because we need to merge often, Mercurial makes the process easy. Let's walk through a merge. We'll begin by
cloning yet another repository (see how often they spring up?) and making a change in it.
$ cd ..
$ hg clone hello my-new-hello
updating working directory
2 files updated, 0 files merged, 0 files removed, 0 files unresolved
$ cd my-new-hello
# Make some simple edits to hello.c.
$ my-text-editor hello.c
$ hg commit -m 'A new hello for a new day.'
We should now have two copies of hello.c with different contents. The histories of the two repositories have also
diverged, as illustrated in Figure 3.1, “Divergent recent histories of the my-hello and my-new-hello repositories”.
Here is a copy of our file from one repository.
$ cat hello.c
/*
* Placed in the public domain by Bryan O'Sullivan. This program is
* not covered by patents in the United States or other countries.
*/
#include <stdio.h>
int main(int argc, char **argv)
{
printf("once more, hello.\n");
printf("hello, world!\");
printf("hello again!\n");
return 0;
}
And here is our slightly different version from the other repository.
$ cat ../my-hello/hello.c
/*
* Placed in the public domain by Bryan O'Sullivan. This program is
* not covered by patents in the United States or other countries.
*/

A tour of Mercurial: merging work
26
#include <stdio.h>
int main(int argc, char **argv)
{
printf("hello, world!\");
printf("hello again!\n");
return 0;
}
Figure 3.1. Divergent recent histories of the my-hello and my-new-hello repositories
We already know that pulling changes from our my-hello repository will have no effect on the working directory.
$ hg pull ../my-hello
pulling from ../my-hello
searching for changes
adding changesets
adding manifests
adding file changes
added 1 changesets with 1 changes to 1 files (+1 heads)
(run 'hg heads' to see heads, 'hg merge' to merge)
However, the hg pull command says something about “heads”.
3.1.1. Head changesets
Remember that Mercurial records what the parent of each change is. If a change has a parent, we call it a child or
descendant of the parent. A head is a change that has no children. The tip revision is thus a head, because the newest
revision in a repository doesn't have any children. There are times when a repository can contain more than one
head.

A tour of Mercurial: merging work
27
Figure 3.2. Repository contents after pulling from my-hello into my-new-hello
In Figure 3.2, “Repository contents after pulling from my-hello into my-new-hello”, you can see the effect of the pull
from my-hello into my-new-hello. The history that was already present in my-new-hello is untouched, but
a new revision has been added. By referring to Figure 3.1, “Divergent recent histories of the my-hello and my-new-
hello repositories”, we can see that the changeset ID remains the same in the new repository, but the revision number
has changed. (This, incidentally, is a fine example of why it's not safe to use revision numbers when discussing
changesets.) We can view the heads in a repository using the hg heads command.
$ hg heads
changeset: 6:58100185add7
tag: tip
parent: 4:2278160e78d4
user: Bryan O'Sullivan <bos@serpentine.com>
date: Thu May 21 09:14:03 2009 +0000
summary: Added an extra line of output
changeset: 5:0944de92b423
user: Bryan O'Sullivan <bos@serpentine.com>
date: Thu May 21 09:14:08 2009 +0000
summary: A new hello for a new day.
3.1.2. Performing the merge
What happens if we try to use the normal hg update command to update to the new tip?
$ hg update
abort: crosses branches (use 'hg merge' or 'hg update -C')
Mercurial is telling us that the hg update command won't do a merge; it won't update the working directory when
it thinks we might want to do a merge, unless we force it to do so. (Incidentally, forcing the update with hg update
-C would revert any uncommitted changes in the working directory.)
To start a merge between the two heads, we use the hg merge command.
$ hg merge

A tour of Mercurial: merging work
28
merging hello.c
0 files updated, 1 files merged, 0 files removed, 0 files unresolved
(branch merge, don't forget to commit)
We resolve the contents of hello.c This updates the working directory so that it contains changes from both heads,
which is reflected in both the output of hg parents and the contents of hello.c.
$ hg parents
changeset: 5:0944de92b423
user: Bryan O'Sullivan <bos@serpentine.com>
date: Thu May 21 09:14:08 2009 +0000
summary: A new hello for a new day.
changeset: 6:58100185add7
tag: tip
parent: 4:2278160e78d4
user: Bryan O'Sullivan <bos@serpentine.com>
date: Thu May 21 09:14:03 2009 +0000
summary: Added an extra line of output
$ cat hello.c
/*
* Placed in the public domain by Bryan O'Sullivan. This program is
* not covered by patents in the United States or other countries.
*/
#include <stdio.h>
int main(int argc, char **argv)
{
printf("once more, hello.\n");
printf("hello, world!\");
printf("hello again!\n");
return 0;
}
3.1.3. Committing the results of the merge
Whenever we've done a merge, hg parents will display two parents until we hg commit the results of the merge.
$ hg commit -m 'Merged changes'
We now have a new tip revision; notice that it has both of our former heads as its parents. These are the same
revisions that were previously displayed by hg parents.
$ hg tip
changeset: 7:dd817e30df79
tag: tip
parent: 5:0944de92b423
parent: 6:58100185add7
user: Bryan O'Sullivan <bos@serpentine.com>
date: Thu May 21 09:14:08 2009 +0000
summary: Merged changes
In Figure 3.3, “Working directory and repository during merge, and following commit”, you can see a representation
of what happens to the working directory during the merge, and how this affects the repository when the commit
happens. During the merge, the working directory has two parent changesets, and these become the parents of the
new changeset.

A tour of Mercurial: merging work
29
Figure 3.3. Working directory and repository during merge, and following commit
We sometimes talk about a merge having sides: the left side is the first parent in the output of hg parents, and the
right side is the second. If the working directory was at e.g. revision 5 before we began a merge, that revision will
become the left side of the merge.
3.2. Merging conflicting changes
Most merges are simple affairs, but sometimes you'll find yourself merging changes where each side modifies the
same portions of the same files. Unless both modifications are identical, this results in a conflict, where you have to
decide how to reconcile the different changes into something coherent.
Figure 3.4. Conflicting changes to a document
Figure 3.4, “Conflicting changes to a document” illustrates an instance of two conflicting changes to a document. We
started with a single version of the file; then we made some changes; while someone else made different changes to
the same text. Our task in resolving the conflicting changes is to decide what the file should look like.
Mercurial doesn't have a built-in facility for handling conflicts. Instead, it runs an external program, usually one
that displays some kind of graphical conflict resolution interface. By default, Mercurial tries to find one of several
different merging tools that are likely to be installed on your system. It first tries a few fully automatic merging tools;
if these don't succeed (because the resolution process requires human guidance) or aren't present, it tries a few
different graphical merging tools.

A tour of Mercurial: merging work
30
It's also possible to get Mercurial to run a specific program or script, by setting the HGMERGE environment variable
to the name of your preferred program.
3.2.1. Using a graphical merge tool
My preferred graphical merge tool is kdiff3, which I'll use to describe the features that are common to graphical file
merging tools. You can see a screenshot of kdiff3 in action in Figure 3.5, “Using kdiff3 to merge versions of a file”.
The kind of merge it is performing is called a three-way merge, because there are three different versions of the file
of interest to us. The tool thus splits the upper portion of the window into three panes:
• At the left is the base version of the file, i.e. the most recent version from which the two versions we're trying to
merge are descended.
• In the middle is “our” version of the file, with the contents that we modified.
• On the right is “their” version of the file, the one that from the changeset that we're trying to merge with.
In the pane below these is the current result of the merge. Our task is to replace all of the red text, which indicates
unresolved conflicts, with some sensible merger of the “ours” and “theirs” versions of the file.
All four of these panes are locked together; if we scroll vertically or horizontally in any of them, the others are updated
to display the corresponding sections of their respective files.
Figure 3.5. Using kdiff3 to merge versions of a file
For each conflicting portion of the file, we can choose to resolve the conflict using some combination of text from
the base version, ours, or theirs. We can also manually edit the merged file at any time, in case we need to make
further modifications.
There are many file merging tools available, too many to cover here. They vary in which platforms they are available
for, and in their particular strengths and weaknesses. Most are tuned for merging files containing plain text, while
a few are aimed at specialised file formats (generally XML).

A tour of Mercurial: merging work
31
3.2.2. A worked example
In this example, we will reproduce the file modification history of Figure 3.4, “Conflicting changes to a document”
above. Let's begin by creating a repository with a base version of our document.
$ cat > letter.txt <<EOF
> Greetings!
> I am Mariam Abacha, the wife of former
> Nigerian dictator Sani Abacha.
> EOF
$ hg add letter.txt
$ hg commit -m '419 scam, first draft'
We'll clone the repository and make a change to the file.
$ cd ..
$ hg clone scam scam-cousin
updating working directory
1 files updated, 0 files merged, 0 files removed, 0 files unresolved
$ cd scam-cousin
$ cat > letter.txt <<EOF
> Greetings!
> I am Shehu Musa Abacha, cousin to the former
> Nigerian dictator Sani Abacha.
> EOF
$ hg commit -m '419 scam, with cousin'
And another clone, to simulate someone else making a change to the file. (This hints at the idea that it's not all
that unusual to merge with yourself when you isolate tasks in separate repositories, and indeed to find and resolve
conflicts while doing so.)
$ cd ..
$ hg clone scam scam-son
updating working directory
1 files updated, 0 files merged, 0 files removed, 0 files unresolved
$ cd scam-son
$ cat > letter.txt <<EOF
> Greetings!
> I am Alhaji Abba Abacha, son of the former
> Nigerian dictator Sani Abacha.
> EOF
$ hg commit -m '419 scam, with son'
Having created two different versions of the file, we'll set up an environment suitable for running our merge.
$ cd ..
$ hg clone scam-cousin scam-merge
updating working directory
1 files updated, 0 files merged, 0 files removed, 0 files unresolved
$ cd scam-merge
$ hg pull -u ../scam-son
pulling from ../scam-son
searching for changes
adding changesets
adding manifests
adding file changes
added 1 changesets with 1 changes to 1 files (+1 heads)

A tour of Mercurial: merging work
32
not updating, since new heads added
(run 'hg heads' to see heads, 'hg merge' to merge)
In this example, I'll set HGMERGE to tell Mercurial to use the non-interactive merge command. This is bundled with
many Unix-like systems. (If you're following this example on your computer, don't bother setting HGMERGE. You'll
get dropped into a GUI file merge tool instead, which is much preferable.)
$ export HGMERGE=merge
$ hg merge
merging letter.txt
Greetings!
/-/-/-/-/-/-/-/-/-/ BEGIN CONFLICT [O2 A2 B2] /-/-/-/-/-/-/-/-/-/-/
I am Mariam Abacha, the wife of former
/-/-/-/-/-/-/-/-/-/-/-/-/-/-/-/-/-/-/-/-/-/-/-/-/-/-/-/-/-/-/-/-/-/-/-/-/-/
I am Alhaji Abba Abacha, son of the former
/-/-/-/-/-/-/-/-/-/-/-/-/ END CONFLICT /-/-/-/-/-/-/-/-/-/-/-/-/-/-/-/-/
Nigerian dictator Sani Abacha.
merge: conflict detected
merging letter.txt failed!
0 files updated, 0 files merged, 0 files removed, 1 files unresolved
use 'hg resolve' to retry unresolved file merges or 'hg up --clean' to abandon
$ cat letter.txt
Greetings!
I am Shehu Musa Abacha, cousin to the former
Nigerian dictator Sani Abacha.
Because merge can't resolve the conflicting changes, it leaves merge markers inside the file that has conflicts,
indicating which lines have conflicts, and whether they came from our version of the file or theirs.
Mercurial can tell from the way merge exits that it wasn't able to merge successfully, so it tells us what commands
we'll need to run if we want to redo the merging operation. This could be useful if, for example, we were running a
graphical merge tool and quit because we were confused or realised we had made a mistake.
If automatic or manual merges fail, there's nothing to prevent us from “fixing up” the affected files ourselves, and
committing the results of our merge:
$ cat > letter.txt <<EOF
> Greetings!
> I am Bryan O'Sullivan, no relation of the former
> Nigerian dictator Sani Abacha.
> EOF
$ hg resolve -m letter.txt
$ hg commit -m 'Send me your money'
$ hg tip
changeset: 3:fba64b9b9bf3
tag: tip
parent: 1:57ea3e95e780
parent: 2:00e72c7f4902
user: Bryan O'Sullivan <bos@serpentine.com>
date: Thu May 21 09:14:10 2009 +0000
summary: Send me your money
Where is the hg resolve command?
The hg resolve command was introduced in Mercurial 1.1, which was released in December 2008. If
you are using an older version of Mercurial (run hg version to see), this command will not be present. If
your version of Mercurial is older than 1.1, you should strongly consider upgrading to a newer version
before trying to tackle complicated merges.

A tour of Mercurial: merging work
33
3.3. Simplifying the pull-merge-commit sequence
The process of merging changes as outlined above is straightforward, but requires running three commands in
sequence.
hg pull -u
hg merge
hg commit -m 'Merged remote changes'
In the case of the final commit, you also need to enter a commit message, which is almost always going to be a piece
of uninteresting “boilerplate” text.
It would be nice to reduce the number of steps needed, if this were possible. Indeed, Mercurial is distributed with
an extension called fetch that does just this.
Mercurial provides a flexible extension mechanism that lets people extend its functionality, while keeping the core
of Mercurial small and easy to deal with. Some extensions add new commands that you can use from the command
line, while others work “behind the scenes,” for example adding capabilities to Mercurial's built-in server mode.
The fetch extension adds a new command called, not surprisingly, hg fetch. This extension acts as a combination
of hg pull -u, hg merge and hg commit. It begins by pulling changes from another repository into the current
repository. If it finds that the changes added a new head to the repository, it updates to the new head, begins a merge,
then (if the merge succeeded) commits the result of the merge with an automatically-generated commit message. If
no new heads were added, it updates the working directory to the new tip changeset.
Enabling the fetch extension is easy. Edit the .hgrc file in your home directory, and either go to the extensions
section or create an extensions section. Then add a line that simply reads “fetch=”.
[extensions]
fetch =
(Normally, the right-hand side of the “=” would indicate where to find the extension, but since the fetch extension
is in the standard distribution, Mercurial knows where to search for it.)
3.4. Renaming, copying, and merging
During the life of a project, we will often want to change the layout of its files and directories. This can be as simple
as renaming a single file, or as complex as restructuring the entire hierarchy of files within the project.
Mercurial supports these kinds of complex changes fluently, provided we tell it what we're doing. If we want to
rename a file, we should use the hg rename1 command to rename it, so that Mercurial can do the right thing later
when we merge.
We will cover the use of these commands in more detail in Section 5.3, “Copying files”.
1If you're a Unix user, you'll be glad to know that the hg rename command can be abbreviated as hg mv.

34
Chapter 4. Behind the scenes
Unlike many revision control systems, the concepts upon which Mercurial is built are simple enough that it's easy
to understand how the software really works. Knowing these details certainly isn't necessary, so it is certainly safe
to skip this chapter. However, I think you will get more out of the software with a “mental model” of what's going on.
Being able to understand what's going on behind the scenes gives me confidence that Mercurial has been carefully
designed to be both safe and efficient. And just as importantly, if it's easy for me to retain a good idea of what the
software is doing when I perform a revision control task, I'm less likely to be surprised by its behavior.
In this chapter, we'll initially cover the core concepts behind Mercurial's design, then continue to discuss some of
the interesting details of its implementation.
4.1. Mercurial's historical record
4.1.1. Tracking the history of a single file
When Mercurial tracks modifications to a file, it stores the history of that file in a metadata object called a filelog.
Each entry in the filelog contains enough information to reconstruct one revision of the file that is being tracked.
Filelogs are stored as files in the .hg/store/data directory. A filelog contains two kinds of information: revision
data, and an index to help Mercurial to find a revision efficiently.
A file that is large, or has a lot of history, has its filelog stored in separate data (“.d” suffix) and index (“.i” suffix)
files. For small files without much history, the revision data and index are combined in a single “.i” file. The
correspondence between a file in the working directory and the filelog that tracks its history in the repository is
illustrated in Figure 4.1, “Relationships between files in working directory and filelogs in repository”.
Figure 4.1. Relationships between files in working directory and filelogs in repository
4.1.2. Managing tracked files
Mercurial uses a structure called a manifest to collect together information about the files that it tracks. Each entry
in the manifest contains information about the files present in a single changeset. An entry records which files are
present in the changeset, the revision of each file, and a few other pieces of file metadata.
4.1.3. Recording changeset information
The changelog contains information about each changeset. Each revision records who committed a change, the
changeset comment, other pieces of changeset-related information, and the revision of the manifest to use.

Behind the scenes
35
4.1.4. Relationships between revisions
Within a changelog, a manifest, or a filelog, each revision stores a pointer to its immediate parent (or to its two
parents, if it's a merge revision). As I mentioned above, there are also relationships between revisions across these
structures, and they are hierarchical in nature.
For every changeset in a repository, there is exactly one revision stored in the changelog. Each revision of the
changelog contains a pointer to a single revision of the manifest. A revision of the manifest stores a pointer to a single
revision of each filelog tracked when that changeset was created. These relationships are illustrated in Figure 4.2,
“Metadata relationships”.
Figure 4.2. Metadata relationships
As the illustration shows, there is not a “one to one” relationship between revisions in the changelog, manifest,
or filelog. If a file that Mercurial tracks hasn't changed between two changesets, the entry for that file in the two
revisions of the manifest will point to the same revision of its filelog1.
4.2. Safe, efficient storage
The underpinnings of changelogs, manifests, and filelogs are provided by a single structure called the revlog.
4.2.1. Efficient storage
The revlog provides efficient storage of revisions using a delta mechanism. Instead of storing a complete copy of a
file for each revision, it stores the changes needed to transform an older revision into the new revision. For many
kinds of file data, these deltas are typically a fraction of a percent of the size of a full copy of a file.
Some obsolete revision control systems can only work with deltas of text files. They must either store binary files
as complete snapshots or encoded into a text representation, both of which are wasteful approaches. Mercurial can
efficiently handle deltas of files with arbitrary binary contents; it doesn't need to treat text as special.
4.2.2. Safe operation
Mercurial only ever appends data to the end of a revlog file. It never modifies a section of a file after it has written it.
This is both more robust and efficient than schemes that need to modify or rewrite data.
1It is possible (though unusual) for the manifest to remain the same between two changesets, in which case the changelog entries for those changesets
will point to the same revision of the manifest.

Behind the scenes
36
In addition, Mercurial treats every write as part of a transaction that can span a number of files. A transaction is
atomic: either the entire transaction succeeds and its effects are all visible to readers in one go, or the whole thing
is undone. This guarantee of atomicity means that if you're running two copies of Mercurial, where one is reading
data and one is writing it, the reader will never see a partially written result that might confuse it.
The fact that Mercurial only appends to files makes it easier to provide this transactional guarantee. The easier it is
to do stuff like this, the more confident you should be that it's done correctly.
4.2.3. Fast retrieval
Mercurial cleverly avoids a pitfall common to all earlier revision control systems: the problem of inefficient retrieval.
Most revision control systems store the contents of a revision as an incremental series of modifications against a
“snapshot”. (Some base the snapshot on the oldest revision, others on the newest.) To reconstruct a specific revision,
you must first read the snapshot, and then every one of the revisions between the snapshot and your target revision.
The more history that a file accumulates, the more revisions you must read, hence the longer it takes to reconstruct
a particular revision.
Figure 4.3. Snapshot of a revlog, with incremental deltas
The innovation that Mercurial applies to this problem is simple but effective. Once the cumulative amount of delta
information stored since the last snapshot exceeds a fixed threshold, it stores a new snapshot (compressed, of
course), instead of another delta. This makes it possible to reconstruct any revision of a file quickly. This approach
works so well that it has since been copied by several other revision control systems.
Figure 4.3, “Snapshot of a revlog, with incremental deltas” illustrates the idea. In an entry in a revlog's index file,
Mercurial stores the range of entries from the data file that it must read to reconstruct a particular revision.
4.2.3.1. Aside: the influence of video compression
If you're familiar with video compression or have ever watched a TV feed through a digital cable or satellite service,
you may know that most video compression schemes store each frame of video as a delta against its predecessor
frame.
Mercurial borrows this idea to make it possible to reconstruct a revision from a snapshot and a small number of
deltas.
4.2.4. Identification and strong integrity
Along with delta or snapshot information, a revlog entry contains a cryptographic hash of the data that it represents.
This makes it difficult to forge the contents of a revision, and easy to detect accidental corruption.

Behind the scenes
37
Hashes provide more than a mere check against corruption; they are used as the identifiers for revisions. The
changeset identification hashes that you see as an end user are from revisions of the changelog. Although filelogs
and the manifest also use hashes, Mercurial only uses these behind the scenes.
Mercurial verifies that hashes are correct when it retrieves file revisions and when it pulls changes from another
repository. If it encounters an integrity problem, it will complain and stop whatever it's doing.
In addition to the effect it has on retrieval efficiency, Mercurial's use of periodic snapshots makes it more robust
against partial data corruption. If a revlog becomes partly corrupted due to a hardware error or system bug, it's often
possible to reconstruct some or most revisions from the uncorrupted sections of the revlog, both before and after
the corrupted section. This would not be possible with a delta-only storage model.
4.3. Revision history, branching, and merging
Every entry in a Mercurial revlog knows the identity of its immediate ancestor revision, usually referred to as its
parent. In fact, a revision contains room for not one parent, but two. Mercurial uses a special hash, called the “null
ID”, to represent the idea “there is no parent here”. This hash is simply a string of zeroes.
In Figure 4.4, “The conceptual structure of a revlog”, you can see an example of the conceptual structure of a revlog.
Filelogs, manifests, and changelogs all have this same structure; they differ only in the kind of data stored in each
delta or snapshot.
The first revision in a revlog (at the bottom of the image) has the null ID in both of its parent slots. For a “normal”
revision, its first parent slot contains the ID of its parent revision, and its second contains the null ID, indicating that
the revision has only one real parent. Any two revisions that have the same parent ID are branches. A revision that
represents a merge between branches has two normal revision IDs in its parent slots.

Behind the scenes
38
Figure 4.4. The conceptual structure of a revlog
4.4. The working directory
In the working directory, Mercurial stores a snapshot of the files from the repository as of a particular changeset.
The working directory “knows” which changeset it contains. When you update the working directory to contain
a particular changeset, Mercurial looks up the appropriate revision of the manifest to find out which files it was
tracking at the time that changeset was committed, and which revision of each file was then current. It then recreates
a copy of each of those files, with the same contents it had when the changeset was committed.
The dirstate is a special structure that contains Mercurial's knowledge of the working directory. It is maintained
as a file named .hg/dirstate inside a repository. The dirstate details which changeset the working directory is
updated to, and all of the files that Mercurial is tracking in the working directory. It also lets Mercurial quickly notice
changed files, by recording their checkout times and sizes.
Just as a revision of a revlog has room for two parents, so that it can represent either a normal revision (with one
parent) or a merge of two earlier revisions, the dirstate has slots for two parents. When you use the hg update
command, the changeset that you update to is stored in the “first parent” slot, and the null ID in the second. When
you hg merge with another changeset, the first parent remains unchanged, and the second parent is filled in with
the changeset you're merging with. The hg parents command tells you what the parents of the dirstate are.

Behind the scenes
39
4.4.1. What happens when you commit
The dirstate stores parent information for more than just book-keeping purposes. Mercurial uses the parents of the
dirstate as the parents of a new changeset when you perform a commit.
Figure 4.5. The working directory can have two parents
Figure 4.5, “The working directory can have two parents” shows the normal state of the working directory, where
it has a single changeset as parent. That changeset is the tip, the newest changeset in the repository that has no
children.
Figure 4.6. The working directory gains new parents after a commit
It's useful to think of the working directory as “the changeset I'm about to commit”. Any files that you tell Mercurial
that you've added, removed, renamed, or copied will be reflected in that changeset, as will modifications to any files
that Mercurial is already tracking; the new changeset will have the parents of the working directory as its parents.
After a commit, Mercurial will update the parents of the working directory, so that the first parent is the ID of the
new changeset, and the second is the null ID. This is shown in Figure 4.6, “The working directory gains new parents
after a commit”. Mercurial doesn't touch any of the files in the working directory when you commit; it just modifies
the dirstate to note its new parents.

Behind the scenes
40
4.4.2. Creating a new head
It's perfectly normal to update the working directory to a changeset other than the current tip. For example, you
might want to know what your project looked like last Tuesday, or you could be looking through changesets to see
which one introduced a bug. In cases like this, the natural thing to do is update the working directory to the changeset
you're interested in, and then examine the files in the working directory directly to see their contents as they were
when you committed that changeset. The effect of this is shown in Figure 4.7, “The working directory, updated to
an older changeset”.
Figure 4.7. The working directory, updated to an older changeset
Having updated the working directory to an older changeset, what happens if you make some changes, and then
commit? Mercurial behaves in the same way as I outlined above. The parents of the working directory become the
parents of the new changeset. This new changeset has no children, so it becomes the new tip. And the repository
now contains two changesets that have no children; we call these heads. You can see the structure that this creates
in Figure 4.8, “After a commit made while synced to an older changeset”.
Figure 4.8. After a commit made while synced to an older changeset
Note
If you're new to Mercurial, you should keep in mind a common “error”, which is to use the hg pull
command without any options. By default, the hg pull command does not update the working directory,
so you'll bring new changesets into your repository, but the working directory will stay synced at the
same changeset as before the pull. If you make some changes and commit afterwards, you'll thus create

Behind the scenes
41
a new head, because your working directory isn't synced to whatever the current tip is. To combine the
operation of a pull, followed by an update, run hg pull -u.
I put the word “error” in quotes because all that you need to do to rectify the situation where you
created a new head by accident is hg merge, then hg commit. In other words, this almost never has
negative consequences; it's just something of a surprise for newcomers. I'll discuss other ways to avoid
this behavior, and why Mercurial behaves in this initially surprising way, later on.
4.4.3. Merging changes
When you run the hg merge command, Mercurial leaves the first parent of the working directory unchanged, and
sets the second parent to the changeset you're merging with, as shown in Figure 4.9, “Merging two heads”.
Figure 4.9. Merging two heads
Mercurial also has to modify the working directory, to merge the files managed in the two changesets. Simplified a
little, the merging process goes like this, for every file in the manifests of both changesets.
• If neither changeset has modified a file, do nothing with that file.
• If one changeset has modified a file, and the other hasn't, create the modified copy of the file in the working
directory.
• If one changeset has removed a file, and the other hasn't (or has also deleted it), delete the file from the working
directory.
• If one changeset has removed a file, but the other has modified the file, ask the user what to do: keep the modified
file, or remove it?
• If both changesets have modified a file, invoke an external merge program to choose the new contents for the
merged file. This may require input from the user.
• If one changeset has modified a file, and the other has renamed or copied the file, make sure that the changes
follow the new name of the file.
There are more details—merging has plenty of corner cases—but these are the most common choices that
are involved in a merge. As you can see, most cases are completely automatic, and indeed most merges finish
automatically, without requiring your input to resolve any conflicts.
When you're thinking about what happens when you commit after a merge, once again the working directory is “the
changeset I'm about to commit”. After the hg merge command completes, the working directory has two parents;
these will become the parents of the new changeset.
Mercurial lets you perform multiple merges, but you must commit the results of each individual merge as you go.
This is necessary because Mercurial only tracks two parents for both revisions and the working directory. While it

Behind the scenes
42
would be technically feasible to merge multiple changesets at once, Mercurial avoids this for simplicity. With multi-
way merges, the risks of user confusion, nasty conflict resolution, and making a terrible mess of a merge would grow
intolerable.
4.4.4. Merging and renames
A surprising number of revision control systems pay little or no attention to a file's name over time. For instance,
it used to be common that if a file got renamed on one side of a merge, the changes from the other side would be
silently dropped.
Mercurial records metadata when you tell it to perform a rename or copy. It uses this metadata during a merge to
do the right thing in the case of a merge. For instance, if I rename a file, and you edit it without renaming it, when
we merge our work the file will be renamed and have your edits applied.
4.5. Other interesting design features
In the sections above, I've tried to highlight some of the most important aspects of Mercurial's design, to illustrate
that it pays careful attention to reliability and performance. However, the attention to detail doesn't stop there. There
are a number of other aspects of Mercurial's construction that I personally find interesting. I'll detail a few of them
here, separate from the “big ticket” items above, so that if you're interested, you can gain a better idea of the amount
of thinking that goes into a well-designed system.
4.5.1. Clever compression
When appropriate, Mercurial will store both snapshots and deltas in compressed form. It does this by always trying to
compress a snapshot or delta, but only storing the compressed version if it's smaller than the uncompressed version.
This means that Mercurial does “the right thing” when storing a file whose native form is compressed, such as a zip
archive or a JPEG image. When these types of files are compressed a second time, the resulting file is usually bigger
than the once-compressed form, and so Mercurial will store the plain zip or JPEG.
Deltas between revisions of a compressed file are usually larger than snapshots of the file, and Mercurial again does
“the right thing” in these cases. It finds that such a delta exceeds the threshold at which it should store a complete
snapshot of the file, so it stores the snapshot, again saving space compared to a naive delta-only approach.
4.5.1.1. Network recompression
When storing revisions on disk, Mercurial uses the “deflate” compression algorithm (the same one used by the
popular zip archive format), which balances good speed with a respectable compression ratio. However, when
transmitting revision data over a network connection, Mercurial uncompresses the compressed revision data.
If the connection is over HTTP, Mercurial recompresses the entire stream of data using a compression algorithm
that gives a better compression ratio (the Burrows-Wheeler algorithm from the widely used bzip2 compression
package). This combination of algorithm and compression of the entire stream (instead of a revision at a time)
substantially reduces the number of bytes to be transferred, yielding better network performance over most kinds
of network.
If the connection is over ssh, Mercurial doesn't recompress the stream, because ssh can already do this itself. You can
tell Mercurial to always use ssh's compression feature by editing the .hgrc file in your home directory as follows.
[ui]
ssh = ssh -C
4.5.2. Read/write ordering and atomicity
Appending to files isn't the whole story when it comes to guaranteeing that a reader won't see a partial write. If
you recall Figure 4.2, “Metadata relationships”, revisions in the changelog point to revisions in the manifest, and
revisions in the manifest point to revisions in filelogs. This hierarchy is deliberate.

Behind the scenes
43
A writer starts a transaction by writing filelog and manifest data, and doesn't write any changelog data until those
are finished. A reader starts by reading changelog data, then manifest data, followed by filelog data.
Since the writer has always finished writing filelog and manifest data before it writes to the changelog, a reader will
never read a pointer to a partially written manifest revision from the changelog, and it will never read a pointer to
a partially written filelog revision from the manifest.
4.5.3. Concurrent access
The read/write ordering and atomicity guarantees mean that Mercurial never needs to lock a repository when it's
reading data, even if the repository is being written to while the read is occurring. This has a big effect on scalability;
you can have an arbitrary number of Mercurial processes safely reading data from a repository all at once, no matter
whether it's being written to or not.
The lockless nature of reading means that if you're sharing a repository on a multi-user system, you don't need
to grant other local users permission to write to your repository in order for them to be able to clone it or pull
changes from it; they only need read permission. (This is not a common feature among revision control systems, so
don't take it for granted! Most require readers to be able to lock a repository to access it safely, and this requires
write permission on at least one directory, which of course makes for all kinds of nasty and annoying security and
administrative problems.)
Mercurial uses locks to ensure that only one process can write to a repository at a time (the locking mechanism is
safe even over filesystems that are notoriously hostile to locking, such as NFS). If a repository is locked, a writer will
wait for a while to retry if the repository becomes unlocked, but if the repository remains locked for too long, the
process attempting to write will time out after a while. This means that your daily automated scripts won't get stuck
forever and pile up if a system crashes unnoticed, for example. (Yes, the timeout is configurable, from zero to infinity.)
4.5.3.1. Safe dirstate access
As with revision data, Mercurial doesn't take a lock to read the dirstate file; it does acquire a lock to write it. To avoid
the possibility of reading a partially written copy of the dirstate file, Mercurial writes to a file with a unique name
in the same directory as the dirstate file, then renames the temporary file atomically to dirstate. The file named
dirstate is thus guaranteed to be complete, not partially written.
4.5.4. Avoiding seeks
Critical to Mercurial's performance is the avoidance of seeks of the disk head, since any seek is far more expensive
than even a comparatively large read operation.
This is why, for example, the dirstate is stored in a single file. If there were a dirstate file per directory that Mercurial
tracked, the disk would seek once per directory. Instead, Mercurial reads the entire single dirstate file in one step.
Mercurial also uses a “copy on write” scheme when cloning a repository on local storage. Instead of copying every
revlog file from the old repository into the new repository, it makes a “hard link”, which is a shorthand way to say
“these two names point to the same file”. When Mercurial is about to write to one of a revlog's files, it checks to see
if the number of names pointing at the file is greater than one. If it is, more than one repository is using the file, so
Mercurial makes a new copy of the file that is private to this repository.
A few revision control developers have pointed out that this idea of making a complete private copy of a file is not very
efficient in its use of storage. While this is true, storage is cheap, and this method gives the highest performance while
deferring most book-keeping to the operating system. An alternative scheme would most likely reduce performance
and increase the complexity of the software, but speed and simplicity are key to the “feel” of day-to-day use.
4.5.5. Other contents of the dirstate
Because Mercurial doesn't force you to tell it when you're modifying a file, it uses the dirstate to store some extra
information so it can determine efficiently whether you have modified a file. For each file in the working directory,
it stores the time that it last modified the file itself, and the size of the file at that time.

Behind the scenes
44
When you explicitly hg add, hg remove, hg rename or hg copy files, Mercurial updates the dirstate so that it knows
what to do with those files when you commit.
The dirstate helps Mercurial to efficiently check the status of files in a repository.
• When Mercurial checks the state of a file in the working directory, it first checks a file's modification time against
the time in the dirstate that records when Mercurial last wrote the file. If the last modified time is the same as
the time when Mercurial wrote the file, the file must not have been modified, so Mercurial does not need to check
any further.
• If the file's size has changed, the file must have been modified. If the modification time has changed, but the size
has not, only then does Mercurial need to actually read the contents of the file to see if it has changed.
Storing the modification time and size dramatically reduces the number of read operations that Mercurial needs to
perform when we run commands like hg status. This results in large performance improvements.

45
Chapter 5. Mercurial in daily use
5.1. Telling Mercurial which files to track
Mercurial does not work with files in your repository unless you tell it to manage them. The hg status command
will tell you which files Mercurial doesn't know about; it uses a “?” to display such files.
To tell Mercurial to track a file, use the hg add command. Once you have added a file, the entry in the output of hg
status for that file changes from “?” to “A”.
$ hg init add-example
$ cd add-example
$ echo a > myfile.txt
$ hg status
? myfile.txt
$ hg add myfile.txt
$ hg status
A myfile.txt
$ hg commit -m 'Added one file'
$ hg status
After you run a hg commit, the files that you added before the commit will no longer be listed in the output of hg
status. The reason for this is that by default, hg status only tells you about “interesting” files—those that you have
(for example) modified, removed, or renamed. If you have a repository that contains thousands of files, you will rarely
want to know about files that Mercurial is tracking, but that have not changed. (You can still get this information;
we'll return to this later.)
Once you add a file, Mercurial doesn't do anything with it immediately. Instead, it will take a snapshot of the file's
state the next time you perform a commit. It will then continue to track the changes you make to the file every time
you commit, until you remove the file.
5.1.1. Explicit versus implicit file naming
A useful behavior that Mercurial has is that if you pass the name of a directory to a command, every Mercurial
command will treat this as “I want to operate on every file in this directory and its subdirectories”.
$ mkdir b
$ echo b > b/somefile.txt
$ echo c > b/source.cpp
$ mkdir b/d
$ echo d > b/d/test.h
$ hg add b
adding b/d/test.h
adding b/somefile.txt
adding b/source.cpp
$ hg commit -m 'Added all files in subdirectory'
Notice in this example that Mercurial printed the names of the files it added, whereas it didn't do so when we added
the file named myfile.txt in the earlier example.
What's going on is that in the former case, we explicitly named the file to add on the command line. The assumption
that Mercurial makes in such cases is that we know what we are doing, and it doesn't print any output.
However, when we imply the names of files by giving the name of a directory, Mercurial takes the extra step of printing
the name of each file that it does something with. This makes it more clear what is happening, and reduces the
likelihood of a silent and nasty surprise. This behavior is common to most Mercurial commands.

Mercurial in daily use
46
5.1.2. Mercurial tracks files, not directories
Mercurial does not track directory information. Instead, it tracks the path to a file. Before creating a file, it first creates
any missing directory components of the path. After it deletes a file, it then deletes any empty directories that were
in the deleted file's path. This sounds like a trivial distinction, but it has one minor practical consequence: it is not
possible to represent a completely empty directory in Mercurial.
Empty directories are rarely useful, and there are unintrusive workarounds that you can use to achieve an
appropriate effect. The developers of Mercurial thus felt that the complexity that would be required to manage empty
directories was not worth the limited benefit this feature would bring.
If you need an empty directory in your repository, there are a few ways to achieve this. One is to create a directory,
then hg add a “hidden” file to that directory. On Unix-like systems, any file name that begins with a period (“.”) is
treated as hidden by most commands and GUI tools. This approach is illustrated below.
$ hg init hidden-example
$ cd hidden-example
$ mkdir empty
$ touch empty/.hidden
$ hg add empty/.hidden
$ hg commit -m 'Manage an empty-looking directory'
$ ls empty
$ cd ..
$ hg clone hidden-example tmp
updating working directory
1 files updated, 0 files merged, 0 files removed, 0 files unresolved
$ ls tmp
empty
$ ls tmp/empty
Another way to tackle a need for an empty directory is to simply create one in your automated build scripts before
they will need it.
5.2. How to stop tracking a file
Once you decide that a file no longer belongs in your repository, use the hg remove command. This deletes the file,
and tells Mercurial to stop tracking it (which will occur at the next commit). A removed file is represented in the
output of hg status with a “R”.
$ hg init remove-example
$ cd remove-example
$ echo a > a
$ mkdir b
$ echo b > b/b
$ hg add a b
adding b/b
$ hg commit -m 'Small example for file removal'
$ hg remove a
$ hg status
R a
$ hg remove b
removing b/b
After you hg remove a file, Mercurial will no longer track changes to that file, even if you recreate a file with the same
name in your working directory. If you do recreate a file with the same name and want Mercurial to track the new
file, simply hg add it. Mercurial will know that the newly added file is not related to the old file of the same name.

Mercurial in daily use
47
5.2.1. Removing a file does not affect its history
It is important to understand that removing a file has only two effects.
• It removes the current version of the file from the working directory.
• It stops Mercurial from tracking changes to the file, from the time of the next commit.
Removing a file does not in any way alter the history of the file.
If you update the working directory to a changeset that was committed when it was still tracking a file that you later
removed, the file will reappear in the working directory, with the contents it had when you committed that changeset.
If you then update the working directory to a later changeset, in which the file had been removed, Mercurial will
once again remove the file from the working directory.
5.2.2. Missing files
Mercurial considers a file that you have deleted, but not used hg remove to delete, to be missing. A missing file is
represented with “!” in the output of hg status. Mercurial commands will not generally do anything with missing
files.
$ hg init missing-example
$ cd missing-example
$ echo a > a
$ hg add a
$ hg commit -m 'File about to be missing'
$ rm a
$ hg status
! a
If your repository contains a file that hg status reports as missing, and you want the file to stay gone, you can run
hg remove --after at any time later on, to tell Mercurial that you really did mean to remove the file.
$ hg remove --after a
$ hg status
R a
On the other hand, if you deleted the missing file by accident, give hg revert the name of the file to recover. It will
reappear, in unmodified form.
$ hg revert a
$ cat a
a
$ hg status
5.2.3. Aside: why tell Mercurial explicitly to remove a file?
You might wonder why Mercurial requires you to explicitly tell it that you are deleting a file. Early during the
development of Mercurial, it let you delete a file however you pleased; Mercurial would notice the absence of the
file automatically when you next ran a hg commit, and stop tracking the file. In practice, this made it too easy to
accidentally remove a file without noticing.
5.2.4. Useful shorthand—adding and removing files in one step
Mercurial offers a combination command, hg addremove, that adds untracked files and marks missing files as
removed.
$ hg init addremove-example
$ cd addremove-example

Mercurial in daily use
48
$ echo a > a
$ echo b > b
$ hg addremove
adding a
adding b
The hg commit command also provides a -A option that performs this same add-and-remove, immediately followed
by a commit.
$ echo c > c
$ hg commit -A -m 'Commit with addremove'
adding c
5.3. Copying files
Mercurial provides a hg copy command that lets you make a new copy of a file. When you copy a file using this
command, Mercurial makes a record of the fact that the new file is a copy of the original file. It treats these copied
files specially when you merge your work with someone else's.
5.3.1. The results of copying during a merge
What happens during a merge is that changes “follow” a copy. To best illustrate what this means, let's create an
example. We'll start with the usual tiny repository that contains a single file.
$ hg init my-copy
$ cd my-copy
$ echo line > file
$ hg add file
$ hg commit -m 'Added a file'
We need to do some work in parallel, so that we'll have something to merge. So let's clone our repository.
$ cd ..
$ hg clone my-copy your-copy
updating working directory
1 files updated, 0 files merged, 0 files removed, 0 files unresolved
Back in our initial repository, let's use the hg copy command to make a copy of the first file we created.
$ cd my-copy
$ hg copy file new-file
If we look at the output of the hg status command afterwards, the copied file looks just like a normal added file.
$ hg status
A new-file
But if we pass the -C option to hg status, it prints another line of output: this is the file that our newly-added file
was copied from.
$ hg status -C
A new-file
file
$ hg commit -m 'Copied file'
Now, back in the repository we cloned, let's make a change in parallel. We'll add a line of content to the original file
that we created.
$ cd ../your-copy
$ echo 'new contents' >> file

Mercurial in daily use
49
$ hg commit -m 'Changed file'
Now we have a modified file in this repository. When we pull the changes from the first repository, and merge the
two heads, Mercurial will propagate the changes that we made locally to file into its copy, new-file.
$ hg pull ../my-copy
pulling from ../my-copy
searching for changes
adding changesets
adding manifests
adding file changes
added 1 changesets with 1 changes to 1 files (+1 heads)
(run 'hg heads' to see heads, 'hg merge' to merge)
$ hg merge
merging file and new-file to new-file
0 files updated, 1 files merged, 0 files removed, 0 files unresolved
(branch merge, don't forget to commit)
$ cat new-file
line
new contents
5.3.2. Why should changes follow copies?
This behavior—of changes to a file propagating out to copies of the file—might seem esoteric, but in most cases it's
highly desirable.
First of all, remember that this propagation only happens when you merge. So if you hg copy a file, and subsequently
modify the original file during the normal course of your work, nothing will happen.
The second thing to know is that modifications will only propagate across a copy as long as the changeset that you're
merging changes from hasn't yet seen the copy.
The reason that Mercurial does this is as follows. Let's say I make an important bug fix in a source file, and commit
my changes. Meanwhile, you've decided to hg copy the file in your repository, without knowing about the bug or
having seen the fix, and you have started hacking on your copy of the file.
If you pulled and merged my changes, and Mercurial didn't propagate changes across copies, your new source file
would now contain the bug, and unless you knew to propagate the bug fix by hand, the bug would remain in your
copy of the file.
By automatically propagating the change that fixed the bug from the original file to the copy, Mercurial prevents this
class of problem. To my knowledge, Mercurial is the only revision control system that propagates changes across
copies like this.
Once your change history has a record that the copy and subsequent merge occurred, there's usually no further
need to propagate changes from the original file to the copied file, and that's why Mercurial only propagates changes
across copies at the first merge, and not afterwards.
5.3.3. How to make changes not follow a copy
If, for some reason, you decide that this business of automatically propagating changes across copies is not for you,
simply use your system's normal file copy command (on Unix-like systems, that's cp) to make a copy of a file, then
hg add the new copy by hand. Before you do so, though, please do reread Section 5.3.2, “Why should changes follow
copies?”, and make an informed decision that this behavior is not appropriate to your specific case.
5.3.4. Behavior of the hg copy command
When you use the hg copy command, Mercurial makes a copy of each source file as it currently stands in the working
directory. This means that if you make some modifications to a file, then hg copy it without first having committed

Mercurial in daily use
50
those changes, the new copy will also contain the modifications you have made up until that point. (I find this
behavior a little counterintuitive, which is why I mention it here.)
The hg copy command acts similarly to the Unix cp command (you can use the hg cp alias if you prefer). We must
supply two or more arguments, of which the last is treated as the destination, and all others are sources.
If you pass hg copy a single file as the source, and the destination does not exist, it creates a new file with that name.
$ mkdir k
$ hg copy a k
$ ls k
a
If the destination is a directory, Mercurial copies its sources into that directory.
$ mkdir d
$ hg copy a b d
$ ls d
a b
Copying a directory is recursive, and preserves the directory structure of the source.
$ hg copy z e
copying z/a/c to e/a/c
If the source and destination are both directories, the source tree is recreated in the destination directory.
$ hg copy z d
copying z/a/c to d/z/a/c
As with the hg remove command, if you copy a file manually and then want Mercurial to know that you've copied
the file, simply use the --after option to hg copy.
$ cp a n
$ hg copy --after a n
5.4. Renaming files
It's rather more common to need to rename a file than to make a copy of it. The reason I discussed the hg copy
command before talking about renaming files is that Mercurial treats a rename in essentially the same way as a copy.
Therefore, knowing what Mercurial does when you copy a file tells you what to expect when you rename a file.
When you use the hg rename command, Mercurial makes a copy of each source file, then deletes it and marks the
file as removed.
$ hg rename a b
The hg status command shows the newly copied file as added, and the copied-from file as removed.
$ hg status
A b
R a
As with the results of a hg copy, we must use the -C option to hg status to see that the added file is really being
tracked by Mercurial as a copy of the original, now removed, file.
$ hg status -C
A b
a
R a

Mercurial in daily use
51
As with hg remove and hg copy, you can tell Mercurial about a rename after the fact using the --after option.
In most other respects, the behavior of the hg rename command, and the options it accepts, are similar to the hg
copy command.
If you're familiar with the Unix command line, you'll be glad to know that hg rename command can be invoked as
hg mv.
5.4.1. Renaming files and merging changes
Since Mercurial's rename is implemented as copy-and-remove, the same propagation of changes happens when you
merge after a rename as after a copy.
If I modify a file, and you rename it to a new name, and then we merge our respective changes, my modifications to
the file under its original name will be propagated into the file under its new name. (This is something you might
expect to “simply work,” but not all revision control systems actually do this.)
Whereas having changes follow a copy is a feature where you can perhaps nod and say “yes, that might be useful,”
it should be clear that having them follow a rename is definitely important. Without this facility, it would simply be
too easy for changes to become orphaned when files are renamed.
5.4.2. Divergent renames and merging
The case of diverging names occurs when two developers start with a file—let's call it foo—in their respective
repositories.
$ hg clone orig anne
updating working directory
1 files updated, 0 files merged, 0 files removed, 0 files unresolved
$ hg clone orig bob
updating working directory
1 files updated, 0 files merged, 0 files removed, 0 files unresolved
Anne renames the file to bar.
$ cd anne
$ hg rename foo bar
$ hg ci -m 'Rename foo to bar'
Meanwhile, Bob renames it to quux. (Remember that hg mv is an alias for hg rename.)
$ cd ../bob
$ hg mv foo quux
$ hg ci -m 'Rename foo to quux'
I like to think of this as a conflict because each developer has expressed different intentions about what the file ought
to be named.
What do you think should happen when they merge their work? Mercurial's actual behavior is that it always
preserves both names when it merges changesets that contain divergent renames.
# See http://www.selenic.com/mercurial/bts/issue455
$ cd ../orig
$ hg pull -u ../anne
pulling from ../anne
searching for changes
adding changesets
adding manifests
adding file changes

Mercurial in daily use
52
added 1 changesets with 1 changes to 1 files
1 files updated, 0 files merged, 1 files removed, 0 files unresolved
$ hg pull ../bob
pulling from ../bob
searching for changes
adding changesets
adding manifests
adding file changes
added 1 changesets with 1 changes to 1 files (+1 heads)
(run 'hg heads' to see heads, 'hg merge' to merge)
$ hg merge
warning: detected divergent renames of foo to:
bar
quux
1 files updated, 0 files merged, 0 files removed, 0 files unresolved
(branch merge, don't forget to commit)
$ ls
bar quux
Notice that while Mercurial warns about the divergent renames, it leaves it up to you to do something about the
divergence after the merge.
5.4.3. Convergent renames and merging
Another kind of rename conflict occurs when two people choose to rename different source files to the same
destination. In this case, Mercurial runs its normal merge machinery, and lets you guide it to a suitable resolution.
5.4.4. Other name-related corner cases
Mercurial has a longstanding bug in which it fails to handle a merge where one side has a file with a given name, while
another has a directory with the same name. This is documented as issue 29 [http://www.selenic.com/mercurial/
bts/issue29].
$ hg init issue29
$ cd issue29
$ echo a > a
$ hg ci -Ama
adding a
$ echo b > b
$ hg ci -Amb
adding b
$ hg up 0
0 files updated, 0 files merged, 1 files removed, 0 files unresolved
$ mkdir b
$ echo b > b/b
$ hg ci -Amc
adding b/b
created new head
$ hg merge
abort: Is a directory: /tmp/issue29I-eFpL/issue29/b
5.5. Recovering from mistakes
Mercurial has some useful commands that will help you to recover from some common mistakes.
The hg revert command lets you undo changes that you have made to your working directory. For example, if you
hg add a file by accident, just run hg revert with the name of the file you added, and while the file won't be touched

Mercurial in daily use
53
in any way, it won't be tracked for adding by Mercurial any longer, either. You can also use hg revert to get rid of
erroneous changes to a file.
It is helpful to remember that the hg revert command is useful for changes that you have not yet committed. Once
you've committed a change, if you decide it was a mistake, you can still do something about it, though your options
may be more limited.
For more information about the hg revert command, and details about how to deal with changes you have already
committed, see Chapter 9, Finding and fixing mistakes.
5.6. Dealing with tricky merges
In a complicated or large project, it's not unusual for a merge of two changesets to result in some headaches. Suppose
there's a big source file that's been extensively edited by each side of a merge: this is almost inevitably going to result
in conflicts, some of which can take a few tries to sort out.
Let's develop a simple case of this and see how to deal with it. We'll start off with a repository containing one file,
and clone it twice.
$ hg init conflict
$ cd conflict
$ echo first > myfile.txt
$ hg ci -A -m first
adding myfile.txt
$ cd ..
$ hg clone conflict left
updating working directory
1 files updated, 0 files merged, 0 files removed, 0 files unresolved
$ hg clone conflict right
updating working directory
1 files updated, 0 files merged, 0 files removed, 0 files unresolved
In one clone, we'll modify the file in one way.
$ cd left
$ echo left >> myfile.txt
$ hg ci -m left
In another, we'll modify the file differently.
$ cd ../right
$ echo right >> myfile.txt
$ hg ci -m right
Next, we'll pull each set of changes into our original repo.
$ cd ../conflict
$ hg pull -u ../left
pulling from ../left
searching for changes
adding changesets
adding manifests
adding file changes
added 1 changesets with 1 changes to 1 files
1 files updated, 0 files merged, 0 files removed, 0 files unresolved
$ hg pull -u ../right
pulling from ../right
searching for changes
adding changesets

Mercurial in daily use
54
adding manifests
adding file changes
added 1 changesets with 1 changes to 1 files (+1 heads)
not updating, since new heads added
(run 'hg heads' to see heads, 'hg merge' to merge)
We expect our repository to now contain two heads.
$ hg heads
changeset: 2:71f0dc9c9125
tag: tip
parent: 0:aaf1a5453411
user: Bryan O'Sullivan <bos@serpentine.com>
date: Thu May 21 09:13:36 2009 +0000
summary: right
changeset: 1:fdc20855280d
user: Bryan O'Sullivan <bos@serpentine.com>
date: Thu May 21 09:13:36 2009 +0000
summary: left
Normally, if we run hg merge at this point, it will drop us into a GUI that will let us manually resolve the conflicting
edits to myfile.txt. However, to simplify things for presentation here, we'd like the merge to fail immediately
instead. Here's one way we can do so.
$ export HGMERGE=merge
We've told Mercurial's merge machinery to run the command false (which, as we desire, fails immediately) if it
detects a merge that it can't sort out automatically.
If we now fire up hg merge, it should grind to a halt and report a failure.
$ hg merge
merging myfile.txt
first
/-/-/-/-/-/-/-/-/-/ BEGIN CONFLICT [O2 A2 B2] /-/-/-/-/-/-/-/-/-/-/
right
/-/-/-/-/-/-/-/-/-/-/-/-/ END CONFLICT /-/-/-/-/-/-/-/-/-/-/-/-/-/-/-/-/
merge: conflict detected
merging myfile.txt failed!
0 files updated, 0 files merged, 0 files removed, 1 files unresolved
use 'hg resolve' to retry unresolved file merges or 'hg up --clean' to abandon
Even if we don't notice that the merge failed, Mercurial will prevent us from accidentally committing the result of
a failed merge.
$ hg commit -m 'Attempt to commit a failed merge'
abort: unresolved merge conflicts (see hg resolve)
When hg commit fails in this case, it suggests that we use the unfamiliar hg resolve command. As usual, hg help
resolve will print a helpful synopsis.
5.6.1. File resolution states
When a merge occurs, most files will usually remain unmodified. For each file where Mercurial has to do something,
it tracks the state of the file.
• A resolved file has been successfully merged, either automatically by Mercurial or manually with human
intervention.

Mercurial in daily use
55
• An unresolved file was not merged successfully, and needs more attention.
If Mercurial sees any file in the unresolved state after a merge, it considers the merge to have failed. Fortunately, we
do not need to restart the entire merge from scratch.
The --list or -l option to hg resolve prints out the state of each merged file.
$ hg resolve -l
U myfile.txt
In the output from hg resolve, a resolved file is marked with R, while an unresolved file is marked with U. If any files
are listed with U, we know that an attempt to commit the results of the merge will fail.
5.6.2. Resolving a file merge
We have several options to move a file from the unresolved into the resolved state. By far the most common is to
rerun hg resolve. If we pass the names of individual files or directories, it will retry the merges of any unresolved files
present in those locations. We can also pass the --all or -a option, which will retry the merges of all unresolved
files.
Mercurial also lets us modify the resolution state of a file directly. We can manually mark a file as resolved using the
--mark option, or as unresolved using the --unmark option. This allows us to clean up a particularly messy merge
by hand, and to keep track of our progress with each file as we go.
5.7. More useful diffs
The default output of the hg diff command is backwards compatible with the regular diff command, but this has
some drawbacks.
Consider the case where we use hg rename to rename a file.
$ hg rename a b
$ hg diff
diff -r ad2a3d5bb638 a
--- a/a Thu May 21 09:13:35 2009 +0000
+++ /dev/null Thu Jan 01 00:00:00 1970 +0000
@@ -1,1 +0,0 @@
-a
diff -r ad2a3d5bb638 b
--- /dev/null Thu Jan 01 00:00:00 1970 +0000
+++ b/b Thu May 21 09:13:35 2009 +0000
@@ -0,0 +1,1 @@
+a
The output of hg diff above obscures the fact that we simply renamed a file. The hg diff command accepts an option,
--git or -g, to use a newer diff format that displays such information in a more readable form.
$ hg diff -g
diff --git a/a b/b
rename from a
rename to b
This option also helps with a case that can otherwise be confusing: a file that appears to be modified according to
hg status, but for which hg diff prints nothing. This situation can arise if we change the file's execute permissions.
$ chmod +x a
$ hg st
M a
$ hg diff

Mercurial in daily use
56
The normal diff command pays no attention to file permissions, which is why hg diff prints nothing by default. If
we supply it with the -g option, it tells us what really happened.
$ hg diff -g
diff --git a/a b/a
old mode 100644
new mode 100755
5.8. Which files to manage, and which to avoid
Revision control systems are generally best at managing text files that are written by humans, such as source code,
where the files do not change much from one revision to the next. Some centralized revision control systems can
also deal tolerably well with binary files, such as bitmap images.
For instance, a game development team will typically manage both its source code and all of its binary assets (e.g.
geometry data, textures, map layouts) in a revision control system.
Because it is usually impossible to merge two conflicting modifications to a binary file, centralized systems often
provide a file locking mechanism that allow a user to say “I am the only person who can edit this file”.
Compared to a centralized system, a distributed revision control system changes some of the factors that guide
decisions over which files to manage and how.
For instance, a distributed revision control system cannot, by its nature, offer a file locking facility. There is thus
no built-in mechanism to prevent two people from making conflicting changes to a binary file. If you have a team
where several people may be editing binary files frequently, it may not be a good idea to use Mercurial—or any other
distributed revision control system—to manage those files.
When storing modifications to a file, Mercurial usually saves only the differences between the previous and current
versions of the file. For most text files, this is extremely efficient. However, some files (particularly binary files)
are laid out in such a way that even a small change to a file's logical content results in many or most of the bytes
inside the file changing. For instance, compressed files are particularly susceptible to this. If the differences between
each successive version of a file are always large, Mercurial will not be able to store the file's revision history very
efficiently. This can affect both local storage needs and the amount of time it takes to clone a repository.
To get an idea of how this could affect you in practice, suppose you want to use Mercurial to manage an OpenOffice
document. OpenOffice stores documents on disk as compressed zip files. Edit even a single letter of your document
in OpenOffice, and almost every byte in the entire file will change when you save it. Now suppose that file is 2MB
in size. Because most of the file changes every time you save, Mercurial will have to store all 2MB of the file every
time you commit, even though from your perspective, perhaps only a few words are changing each time. A single
frequently-edited file that is not friendly to Mercurial's storage assumptions can easily have an outsized effect on
the size of the repository.
Even worse, if both you and someone else edit the OpenOffice document you're working on, there is no useful way
to merge your work. In fact, there isn't even a good way to tell what the differences are between your respective
changes.
There are thus a few clear recommendations about specific kinds of files to be very careful with.
• Files that are very large and incompressible, e.g. ISO CD-ROM images, will by virtue of sheer size make clones over
a network very slow.
• Files that change a lot from one revision to the next may be expensive to store if you edit them frequently, and
conflicts due to concurrent edits may be difficult to resolve.
5.9. Backups and mirroring
Since Mercurial maintains a complete copy of history in each clone, everyone who uses Mercurial to collaborate on
a project can potentially act as a source of backups in the event of a catastrophe. If a central repository becomes

Mercurial in daily use
57
unavailable, you can construct a replacement simply by cloning a copy of the repository from one contributor, and
pulling any changes they may not have seen from others.
It is simple to use Mercurial to perform off-site backups and remote mirrors. Set up a periodic job (e.g. via the cron
command) on a remote server to pull changes from your master repositories every hour. This will only be tricky in
the unlikely case that the number of master repositories you maintain changes frequently, in which case you'll need
to do a little scripting to refresh the list of repositories to back up.
If you perform traditional backups of your master repositories to tape or disk, and you want to back up a repository
named myrepo, use hg clone -U myrepo myrepo.bak to create a clone of myrepo before you start your backups.
The -U option doesn't check out a working directory after the clone completes, since that would be superfluous and
make the backup take longer.
If you then back up myrepo.bak instead of myrepo, you will be guaranteed to have a consistent snapshot of your
repository that won't be pushed to by an insomniac developer in mid-backup.

58
Chapter 6. Collaborating with other people
As a completely decentralised tool, Mercurial doesn't impose any policy on how people ought to work with each
other. However, if you're new to distributed revision control, it helps to have some tools and examples in mind when
you're thinking about possible workflow models.
6.1. Mercurial's web interface
Mercurial has a powerful web interface that provides several useful capabilities.
For interactive use, the web interface lets you browse a single repository or a collection of repositories. You can view
the history of a repository, examine each change (comments and diffs), and view the contents of each directory and
file. You can even get a view of history that gives a graphical view of the relationships between individual changes
and merges.
Also for human consumption, the web interface provides Atom and RSS feeds of the changes in a repository. This
lets you “subscribe” to a repository using your favorite feed reader, and be automatically notified of activity in that
repository as soon as it happens. I find this capability much more convenient than the model of subscribing to a
mailing list to which notifications are sent, as it requires no additional configuration on the part of whoever is serving
the repository.
The web interface also lets remote users clone a repository, pull changes from it, and (when the server is configured
to permit it) push changes back to it. Mercurial's HTTP tunneling protocol aggressively compresses data, so that it
works efficiently even over low-bandwidth network connections.
The easiest way to get started with the web interface is to use your web browser to visit an existing repository, such
as the master Mercurial repository at http://www.selenic.com/repo/hg.
If you're interested in providing a web interface to your own repositories, there are several good ways to do this.
The easiest and fastest way to get started in an informal environment is to use the hg serve command, which is
best suited to short-term “lightweight” serving. See Section 6.4, “Informal sharing with hg serve” below for details
of how to use this command.
For longer-lived repositories that you'd like to have permanently available, there are several public hosting services
available. Some are free to open source projects, while others offer paid commercial hosting. An up-to-date list is
available at http://www.selenic.com/mercurial/wiki/index.cgi/MercurialHosting.
If you would prefer to host your own repositories, Mercurial has built-in support for several popular hosting
technologies, most notably CGI (Common Gateway Interface), and WSGI (Web Services Gateway Interface). See
Section 6.6, “Serving over HTTP using CGI” for details of CGI and WSGI configuration.
6.2. Collaboration models
With a suitably flexible tool, making decisions about workflow is much more of a social engineering challenge than
a technical one. Mercurial imposes few limitations on how you can structure the flow of work in a project, so it's up
to you and your group to set up and live with a model that matches your own particular needs.
6.2.1. Factors to keep in mind
The most important aspect of any model that you must keep in mind is how well it matches the needs and capabilities
of the people who will be using it. This might seem self-evident; even so, you still can't afford to forget it for a moment.
I once put together a workflow model that seemed to make perfect sense to me, but that caused a considerable
amount of consternation and strife within my development team. In spite of my attempts to explain why we needed a
complex set of branches, and how changes ought to flow between them, a few team members revolted. Even though

Collaborating with other people
59
they were smart people, they didn't want to pay attention to the constraints we were operating under, or face the
consequences of those constraints in the details of the model that I was advocating.
Don't sweep foreseeable social or technical problems under the rug. Whatever scheme you put into effect, you should
plan for mistakes and problem scenarios. Consider adding automated machinery to prevent, or quickly recover from,
trouble that you can anticipate. As an example, if you intend to have a branch with not-for-release changes in it,
you'd do well to think early about the possibility that someone might accidentally merge those changes into a release
branch. You could avoid this particular problem by writing a hook that prevents changes from being merged from
an inappropriate branch.
6.2.2. Informal anarchy
I wouldn't suggest an “anything goes” approach as something sustainable, but it's a model that's easy to grasp, and
it works perfectly well in a few unusual situations.
As one example, many projects have a loose-knit group of collaborators who rarely physically meet each other. Some
groups like to overcome the isolation of working at a distance by organizing occasional “sprints”. In a sprint, a number
of people get together in a single location (a company's conference room, a hotel meeting room, that kind of place)
and spend several days more or less locked in there, hacking intensely on a handful of projects.
A sprint or a hacking session in a coffee shop are the perfect places to use the hg serve command, since hg serve does
not require any fancy server infrastructure. You can get started with hg serve in moments, by reading Section 6.4,
“Informal sharing with hg serve” below. Then simply tell the person next to you that you're running a server, send
the URL to them in an instant message, and you immediately have a quick-turnaround way to work together. They
can type your URL into their web browser and quickly review your changes; or they can pull a bugfix from you and
verify it; or they can clone a branch containing a new feature and try it out.
The charm, and the problem, with doing things in an ad hoc fashion like this is that only people who know about
your changes, and where they are, can see them. Such an informal approach simply doesn't scale beyond a handful
people, because each individual needs to know about n different repositories to pull from.
6.2.3. A single central repository
For smaller projects migrating from a centralised revision control tool, perhaps the easiest way to get started is to
have changes flow through a single shared central repository. This is also the most common “building block” for
more ambitious workflow schemes.
Contributors start by cloning a copy of this repository. They can pull changes from it whenever they need to, and
some (perhaps all) developers have permission to push a change back when they're ready for other people to see it.
Under this model, it can still often make sense for people to pull changes directly from each other, without going
through the central repository. Consider a case in which I have a tentative bug fix, but I am worried that if I were to
publish it to the central repository, it might subsequently break everyone else's trees as they pull it. To reduce the
potential for damage, I can ask you to clone my repository into a temporary repository of your own and test it. This
lets us put off publishing the potentially unsafe change until it has had a little testing.
If a team is hosting its own repository in this kind of scenario, people will usually use the ssh protocol to securely
push changes to the central repository, as documented in Section 6.5, “Using the Secure Shell (ssh) protocol”. It's
also usual to publish a read-only copy of the repository over HTTP, as in Section 6.6, “Serving over HTTP using CGI”.
Publishing over HTTP satisfies the needs of people who don't have push access, and those who want to use web
browsers to browse the repository's history.
6.2.4. A hosted central repository
A wonderful thing about public hosting services like Bitbucket [http://bitbucket.org/] is that not only do they handle
the fiddly server configuration details, such as user accounts, authentication, and secure wire protocols, they provide
additional infrastructure to make this model work well.

Collaborating with other people
60
For instance, a well-engineered hosting service will let people clone their own copies of a repository with a single
click. This lets people work in separate spaces and share their changes when they're ready.
In addition, a good hosting service will let people communicate with each other, for instance to say “there are changes
ready for you to review in this tree”.
6.2.5. Working with multiple branches
Projects of any significant size naturally tend to make progress on several fronts simultaneously. In the case of
software, it's common for a project to go through periodic official releases. A release might then go into “maintenance
mode” for a while after its first publication; maintenance releases tend to contain only bug fixes, not new features. In
parallel with these maintenance releases, one or more future releases may be under development. People normally
use the word “branch” to refer to one of these many slightly different directions in which development is proceeding.
Mercurial is particularly well suited to managing a number of simultaneous, but not identical, branches. Each
“development direction” can live in its own central repository, and you can merge changes from one to another as
the need arises. Because repositories are independent of each other, unstable changes in a development branch will
never affect a stable branch unless someone explicitly merges those changes into the stable branch.
Here's an example of how this can work in practice. Let's say you have one “main branch” on a central server.
$ hg init main
$ cd main
$ echo 'This is a boring feature.' > myfile
$ hg commit -A -m 'We have reached an important milestone!'
adding myfile
People clone it, make changes locally, test them, and push them back.
Once the main branch reaches a release milestone, you can use the hg tag command to give a permanent name to
the milestone revision.
$ hg tag v1.0
$ hg tip
changeset: 1:dc6fc637529e
tag: tip
user: Bryan O'Sullivan <bos@serpentine.com>
date: Thu May 21 09:13:33 2009 +0000
summary: Added tag v1.0 for changeset 2a88e5028cd9
$ hg tags
tip 1:dc6fc637529e
v1.0 0:2a88e5028cd9
Let's say some ongoing development occurs on the main branch.
$ cd ../main
$ echo 'This is exciting and new!' >> myfile
$ hg commit -m 'Add a new feature'
$ cat myfile
This is a boring feature.
This is exciting and new!
Using the tag that was recorded at the milestone, people who clone that repository at any time in the future can use
hg update to get a copy of the working directory exactly as it was when that tagged revision was committed.
$ cd ..
$ hg clone -U main main-old
$ cd main-old

Collaborating with other people
61
$ hg update v1.0
1 files updated, 0 files merged, 0 files removed, 0 files unresolved
$ cat myfile
This is a boring feature.
In addition, immediately after the main branch is tagged, we can then clone the main branch on the server to a new
“stable” branch, also on the server.
$ cd ..
$ hg clone -rv1.0 main stable
requesting all changes
adding changesets
adding manifests
adding file changes
added 1 changesets with 1 changes to 1 files
updating working directory
1 files updated, 0 files merged, 0 files removed, 0 files unresolved
If we need to make a change to the stable branch, we can then clone that repository, make our changes, commit, and
push our changes back there.
$ hg clone stable stable-fix
updating working directory
1 files updated, 0 files merged, 0 files removed, 0 files unresolved
$ cd stable-fix
$ echo 'This is a fix to a boring feature.' > myfile
$ hg commit -m 'Fix a bug'
$ hg push
pushing to /tmp/branching7dH5UD/stable
searching for changes
adding changesets
adding manifests
adding file changes
added 1 changesets with 1 changes to 1 files
Because Mercurial repositories are independent, and Mercurial doesn't move changes around automatically, the
stable and main branches are isolated from each other. The changes that we made on the main branch don't “leak”
to the stable branch, and vice versa.
We'll often want all of our bugfixes on the stable branch to show up on the main branch, too. Rather than rewrite a
bugfix on the main branch, we can simply pull and merge changes from the stable to the main branch, and Mercurial
will bring those bugfixes in for us.
$ cd ../main
$ hg pull ../stable
pulling from ../stable
searching for changes
adding changesets
adding manifests
adding file changes
added 1 changesets with 1 changes to 1 files (+1 heads)
(run 'hg heads' to see heads, 'hg merge' to merge)
$ hg merge
merging myfile
0 files updated, 1 files merged, 0 files removed, 0 files unresolved
(branch merge, don't forget to commit)
$ hg commit -m 'Bring in bugfix from stable branch'
$ cat myfile
This is a fix to a boring feature.

Collaborating with other people
62
This is exciting and new!
The main branch will still contain changes that are not on the stable branch, but it will also contain all of the bugfixes
from the stable branch. The stable branch remains unaffected by these changes, since changes are only flowing from
the stable to the main branch, and not the other way.
6.2.6. Feature branches
For larger projects, an effective way to manage change is to break up a team into smaller groups. Each group has
a shared branch of its own, cloned from a single “master” branch used by the entire project. People working on an
individual branch are typically quite isolated from developments on other branches.
Figure 6.1. Feature branches
When a particular feature is deemed to be in suitable shape, someone on that feature team pulls and merges from
the master branch into the feature branch, then pushes back up to the master branch.
6.2.7. The release train
Some projects are organized on a “train” basis: a release is scheduled to happen every few months, and whatever
features are ready when the “train” is ready to leave are allowed in.
This model resembles working with feature branches. The difference is that when a feature branch misses a train,
someone on the feature team pulls and merges the changes that went out on that train release into the feature branch,
and the team continues its work on top of that release so that their feature can make the next release.
6.2.8. The Linux kernel model
The development of the Linux kernel has a shallow hierarchical structure, surrounded by a cloud of apparent chaos.
Because most Linux developers use git, a distributed revision control tool with capabilities similar to Mercurial, it's
useful to describe the way work flows in that environment; if you like the ideas, the approach translates well across
tools.
At the center of the community sits Linus Torvalds, the creator of Linux. He publishes a single source repository that
is considered the “authoritative” current tree by the entire developer community. Anyone can clone Linus's tree, but
he is very choosy about whose trees he pulls from.
Linus has a number of “trusted lieutenants”. As a general rule, he pulls whatever changes they publish, in most
cases without even reviewing those changes. Some of those lieutenants are generally agreed to be “maintainers”,
responsible for specific subsystems within the kernel. If a random kernel hacker wants to make a change to a
subsystem that they want to end up in Linus's tree, they must find out who the subsystem's maintainer is, and ask
that maintainer to take their change. If the maintainer reviews their changes and agrees to take them, they'll pass
them along to Linus in due course.
Individual lieutenants have their own approaches to reviewing, accepting, and publishing changes; and for deciding
when to feed them to Linus. In addition, there are several well known branches that people use for different purposes.
For example, a few people maintain “stable” repositories of older versions of the kernel, to which they apply critical
fixes as needed. Some maintainers publish multiple trees: one for experimental changes; one for changes that they
are about to feed upstream; and so on. Others just publish a single tree.

Collaborating with other people
63
This model has two notable features. The first is that it's “pull only”. You have to ask, convince, or beg another
developer to take a change from you, because there are almost no trees to which more than one person can push,
and there's no way to push changes into a tree that someone else controls.
The second is that it's based on reputation and acclaim. If you're an unknown, Linus will probably ignore changes
from you without even responding. But a subsystem maintainer will probably review them, and will likely take them
if they pass their criteria for suitability. The more “good” changes you contribute to a maintainer, the more likely
they are to trust your judgment and accept your changes. If you're well-known and maintain a long-lived branch
for something Linus hasn't yet accepted, people with similar interests may pull your changes regularly to keep up
with your work.
Reputation and acclaim don't necessarily cross subsystem or “people” boundaries. If you're a respected but
specialised storage hacker, and you try to fix a networking bug, that change will receive a level of scrutiny from a
network maintainer comparable to a change from a complete stranger.
To people who come from more orderly project backgrounds, the comparatively chaotic Linux kernel development
process often seems completely insane. It's subject to the whims of individuals; people make sweeping changes
whenever they deem it appropriate; and the pace of development is astounding. And yet Linux is a highly successful,
well-regarded piece of software.
6.2.9. Pull-only versus shared-push collaboration
A perpetual source of heat in the open source community is whether a development model in which people only
ever pull changes from others is “better than” one in which multiple people can push changes to a shared repository.
Typically, the backers of the shared-push model use tools that actively enforce this approach. If you're using a
centralised revision control tool such as Subversion, there's no way to make a choice over which model you'll use:
the tool gives you shared-push, and if you want to do anything else, you'll have to roll your own approach on top
(such as applying a patch by hand).
A good distributed revision control tool will support both models. You and your collaborators can then structure
how you work together based on your own needs and preferences, not on what contortions your tools force you into.
6.2.10. Where collaboration meets branch management
Once you and your team set up some shared repositories and start propagating changes back and forth between
local and shared repos, you begin to face a related, but slightly different challenge: that of managing the multiple
directions in which your team may be moving at once. Even though this subject is intimately related to how your
team collaborates, it's dense enough to merit treatment of its own, in Chapter 8, Managing releases and branchy
development.
6.3. The technical side of sharing
The remainder of this chapter is devoted to the question of sharing changes with your collaborators.
6.4. Informal sharing with hg serve
Mercurial's hg serve command is wonderfully suited to small, tight-knit, and fast-paced group environments. It also
provides a great way to get a feel for using Mercurial commands over a network.
Run hg serve inside a repository, and in under a second it will bring up a specialised HTTP server; this will accept
connections from any client, and serve up data for that repository until you terminate it. Anyone who knows the
URL of the server you just started, and can talk to your computer over the network, can then use a web browser
or Mercurial to read data from that repository. A URL for a hg serve instance running on a laptop is likely to look
something like http://my-laptop.local:8000/.
The hg serve command is not a general-purpose web server. It can do only two things:

Collaborating with other people
64
• Allow people to browse the history of the repository it's serving, from their normal web browsers.
• Speak Mercurial's wire protocol, so that people can hg clone or hg pull changes from that repository.
In particular, hg serve won't allow remote users to modify your repository. It's intended for read-only use.
If you're getting started with Mercurial, there's nothing to prevent you from using hg serve to serve up a repository
on your own computer, then use commands like hg clone, hg incoming, and so on to talk to that server as if the
repository was hosted remotely. This can help you to quickly get acquainted with using commands on network-
hosted repositories.
6.4.1. A few things to keep in mind
Because it provides unauthenticated read access to all clients, you should only use hg serve in an environment where
you either don't care, or have complete control over, who can access your network and pull data from your repository.
The hg serve command knows nothing about any firewall software you might have installed on your system or
network. It cannot detect or control your firewall software. If other people are unable to talk to a running hg serve
instance, the second thing you should do (after you make sure that they're using the correct URL) is check your
firewall configuration.
By default, hg serve listens for incoming connections on port 8000. If another process is already listening on the
port you want to use, you can specify a different port to listen on using the -p option.
Normally, when hg serve starts, it prints no output, which can be a bit unnerving. If you'd like to confirm that it is
indeed running correctly, and find out what URL you should send to your collaborators, start it with the -v option.
6.5. Using the Secure Shell (ssh) protocol
You can pull and push changes securely over a network connection using the Secure Shell (ssh) protocol. To use this
successfully, you may have to do a little bit of configuration on the client or server sides.
If you're not familiar with ssh, it's the name of both a command and a network protocol that let you securely
communicate with another computer. To use it with Mercurial, you'll be setting up one or more user accounts on a
server so that remote users can log in and execute commands.
(If you are familiar with ssh, you'll probably find some of the material that follows to be elementary in nature.)
6.5.1. How to read and write ssh URLs
An ssh URL tends to look like this:
ssh://bos@hg.serpentine.com:22/hg/hgbook
1. The “ssh://” part tells Mercurial to use the ssh protocol.
2. The “bos@” component indicates what username to log into the server as. You can leave this out if the remote
username is the same as your local username.
3. The “hg.serpentine.com” gives the hostname of the server to log into.
4. The “:22” identifies the port number to connect to the server on. The default port is 22, so you only need to specify
a colon and port number if you're not using port 22.
5. The remainder of the URL is the local path to the repository on the server.
There's plenty of scope for confusion with the path component of ssh URLs, as there is no standard way for tools
to interpret it. Some programs behave differently than others when dealing with these paths. This isn't an ideal
situation, but it's unlikely to change. Please read the following paragraphs carefully.

Collaborating with other people
65
Mercurial treats the path to a repository on the server as relative to the remote user's home directory. For example,
if user foo on the server has a home directory of /home/foo, then an ssh URL that contains a path component of
bar really refers to the directory /home/foo/bar.
If you want to specify a path relative to another user's home directory, you can use a path that starts with a tilde
character followed by the user's name (let's call them otheruser), like this.
ssh://server/~otheruser/hg/repo
And if you really want to specify an absolute path on the server, begin the path component with two slashes, as in
this example.
ssh://server//absolute/path
6.5.2. Finding an ssh client for your system
Almost every Unix-like system comes with OpenSSH preinstalled. If you're using such a system, run which ssh to
find out if the ssh command is installed (it's usually in /usr/bin). In the unlikely event that it isn't present, take a
look at your system documentation to figure out how to install it.
On Windows, the TortoiseHg package is bundled with a version of Simon Tatham's excellent plink command, and
you should not need to do any further configuration.
6.5.3. Generating a key pair
To avoid the need to repetitively type a password every time you need to use your ssh client, I recommend generating
a key pair.
Key pairs are not mandatory
Mercurial knows nothing about ssh authentication or key pairs. You can, if you like, safely ignore this
section and the one that follows until you grow tired of repeatedly typing ssh passwords.
• On a Unix-like system, the ssh-keygen command will do the trick.
On Windows, if you're using TortoiseHg, you may need to download a command named puttygen
from the PuTTY web site [http://www.chiark.greenend.org.uk/~sgtatham/putty] to generate a key pair.
See the puttygen documentation [http://the.earth.li/~sgtatham/putty/0.60/htmldoc/Chapter8.html#pubkey-
puttygen] for details of how use the command.
When you generate a key pair, it's usually highly advisable to protect it with a passphrase. (The only time that you
might not want to do this is when you're using the ssh protocol for automated tasks on a secure network.)
Simply generating a key pair isn't enough, however. You'll need to add the public key to the set of authorised keys for
whatever user you're logging in remotely as. For servers using OpenSSH (the vast majority), this will mean adding
the public key to a list in a file called authorized_keys in their .ssh directory.
On a Unix-like system, your public key will have a .pub extension. If you're using puttygen on Windows, you
can save the public key to a file of your choosing, or paste it from the window it's displayed in straight into the
authorized_keys file.
6.5.4. Using an authentication agent
An authentication agent is a daemon that stores passphrases in memory (so it will forget passphrases if you
log out and log back in again). An ssh client will notice if it's running, and query it for a passphrase. If there's
no authentication agent running, or the agent doesn't store the necessary passphrase, you'll have to type your
passphrase every time Mercurial tries to communicate with a server on your behalf (e.g. whenever you pull or push
changes).

Collaborating with other people
66
The downside of storing passphrases in an agent is that it's possible for a well-prepared attacker to recover the
plain text of your passphrases, in some cases even if your system has been power-cycled. You should make your own
judgment as to whether this is an acceptable risk. It certainly saves a lot of repeated typing.
• On Unix-like systems, the agent is called ssh-agent, and it's often run automatically for you when you log in. You'll
need to use the ssh-add command to add passphrases to the agent's store.
• On Windows, if you're using TortoiseHg, the pageant command acts as the agent. As with puttygen,
you'll need to download pageant [http://www.chiark.greenend.org.uk/%7Esgtatham/putty/download.html]
from the PuTTY web site and read its documentation [http://the.earth.li/~sgtatham/putty/0.60/htmldoc/
Chapter9.html#pageant]. The pageant command adds an icon to your system tray that will let you manage stored
passphrases.
6.5.5. Configuring the server side properly
Because ssh can be fiddly to set up if you're new to it, a variety of things can go wrong. Add Mercurial on top,
and there's plenty more scope for head-scratching. Most of these potential problems occur on the server side, not
the client side. The good news is that once you've gotten a configuration working, it will usually continue to work
indefinitely.
Before you try using Mercurial to talk to an ssh server, it's best to make sure that you can use the normal ssh or
putty command to talk to the server first. If you run into problems with using these commands directly, Mercurial
surely won't work. Worse, it will obscure the underlying problem. Any time you want to debug ssh-related Mercurial
problems, you should drop back to making sure that plain ssh client commands work first, before you worry about
whether there's a problem with Mercurial.
The first thing to be sure of on the server side is that you can actually log in from another machine at all. If you can't
use ssh or putty to log in, the error message you get may give you a few hints as to what's wrong. The most common
problems are as follows.
• If you get a “connection refused” error, either there isn't an SSH daemon running on the server at all, or it's
inaccessible due to firewall configuration.
• If you get a “no route to host” error, you either have an incorrect address for the server or a seriously locked down
firewall that won't admit its existence at all.
• If you get a “permission denied” error, you may have mistyped the username on the server, or you could have
mistyped your key's passphrase or the remote user's password.
In summary, if you're having trouble talking to the server's ssh daemon, first make sure that one is running at all. On
many systems it will be installed, but disabled, by default. Once you're done with this step, you should then check
that the server's firewall is configured to allow incoming connections on the port the ssh daemon is listening on
(usually 22). Don't worry about more exotic possibilities for misconfiguration until you've checked these two first.
If you're using an authentication agent on the client side to store passphrases for your keys, you ought to be able
to log into the server without being prompted for a passphrase or a password. If you're prompted for a passphrase,
there are a few possible culprits.
• You might have forgotten to use ssh-add or pageant to store the passphrase.
• You might have stored the passphrase for the wrong key.
If you're being prompted for the remote user's password, there are another few possible problems to check.
• Either the user's home directory or their .ssh directory might have excessively liberal permissions. As a result,
the ssh daemon will not trust or read their authorized_keys file. For example, a group-writable home or .ssh
directory will often cause this symptom.
• The user's authorized_keys file may have a problem. If anyone other than the user owns or can write to that
file, the ssh daemon will not trust or read it.

Collaborating with other people
67
In the ideal world, you should be able to run the following command successfully, and it should print exactly one
line of output, the current date and time.
ssh myserver date
If, on your server, you have login scripts that print banners or other junk even when running non-interactive
commands like this, you should fix them before you continue, so that they only print output if they're run
interactively. Otherwise these banners will at least clutter up Mercurial's output. Worse, they could potentially
cause problems with running Mercurial commands remotely. Mercurial tries to detect and ignore banners in non-
interactive ssh sessions, but it is not foolproof. (If you're editing your login scripts on your server, the usual way to
see if a login script is running in an interactive shell is to check the return code from the command tty -s.)
Once you've verified that plain old ssh is working with your server, the next step is to ensure that Mercurial runs on
the server. The following command should run successfully:
ssh myserver hg version
If you see an error message instead of normal hg version output, this is usually because you haven't installed
Mercurial to /usr/bin. Don't worry if this is the case; you don't need to do that. But you should check for a few
possible problems.
• Is Mercurial really installed on the server at all? I know this sounds trivial, but it's worth checking!
• Maybe your shell's search path (usually set via the PATH environment variable) is simply misconfigured.
• Perhaps your PATH environment variable is only being set to point to the location of the hg executable if the login
session is interactive. This can happen if you're setting the path in the wrong shell login script. See your shell's
documentation for details.
• The PYTHONPATH environment variable may need to contain the path to the Mercurial Python modules. It might
not be set at all; it could be incorrect; or it may be set only if the login is interactive.
If you can run hg version over an ssh connection, well done! You've got the server and client sorted out. You should
now be able to use Mercurial to access repositories hosted by that username on that server. If you run into problems
with Mercurial and ssh at this point, try using the --debug option to get a clearer picture of what's going on.
6.5.6. Using compression with ssh
Mercurial does not compress data when it uses the ssh protocol, because the ssh protocol can transparently
compress data. However, the default behavior of ssh clients is not to request compression.
Over any network other than a fast LAN (even a wireless network), using compression is likely to significantly speed
up Mercurial's network operations. For example, over a WAN, someone measured compression as reducing the
amount of time required to clone a particularly large repository from 51 minutes to 17 minutes.
Both ssh and plink accept a -C option which turns on compression. You can easily edit your ~/.hgrc to enable
compression for all of Mercurial's uses of the ssh protocol. Here is how to do so for regular ssh on Unix-like systems,
for example.
[ui]
ssh = ssh -C
If you use ssh on a Unix-like system, you can configure it to always use compression when talking to your server. To
do this, edit your .ssh/config file (which may not yet exist), as follows.
Host hg
Compression yes
HostName hg.example.com
This defines a hostname alias, hg. When you use that hostname on the ssh command line or in a Mercurial ssh-
protocol URL, it will cause ssh to connect to hg.example.com and use compression. This gives you both a shorter
name to type and compression, each of which is a good thing in its own right.

Collaborating with other people
68
6.6. Serving over HTTP using CGI
The simplest way to host one or more repositories in a permanent way is to use a web server and Mercurial's CGI
support.
Depending on how ambitious you are, configuring Mercurial's CGI interface can take anything from a few moments
to several hours.
We'll begin with the simplest of examples, and work our way towards a more complex configuration. Even for the
most basic case, you're almost certainly going to need to read and modify your web server's configuration.
High pain tolerance required
Configuring a web server is a complex, fiddly, and highly system-dependent activity. I can't possibly
give you instructions that will cover anything like all of the cases you will encounter. Please use your
discretion and judgment in following the sections below. Be prepared to make plenty of mistakes, and
to spend a lot of time reading your server's error logs.
If you don't have a strong stomach for tweaking configurations over and over, or a compelling need to
host your own services, you might want to try one of the public hosting services that I mentioned earlier.
6.6.1. Web server configuration checklist
Before you continue, do take a few moments to check a few aspects of your system's setup.
1. Do you have a web server installed at all? Mac OS X and some Linux distributions ship with Apache, but many
other systems may not have a web server installed.
2. If you have a web server installed, is it actually running? On most systems, even if one is present, it will be disabled
by default.
3. Is your server configured to allow you to run CGI programs in the directory where you plan to do so? Most servers
default to explicitly disabling the ability to run CGI programs.
If you don't have a web server installed, and don't have substantial experience configuring Apache, you should
consider using the lighttpd web server instead of Apache. Apache has a well-deserved reputation for baroque
and confusing configuration. While lighttpd is less capable in some ways than Apache, most of these capabilities
are not relevant to serving Mercurial repositories. And lighttpd is undeniably much easier to get started with
than Apache.
6.6.2. Basic CGI configuration
On Unix-like systems, it's common for users to have a subdirectory named something like public_html in their
home directory, from which they can serve up web pages. A file named foo in this directory will be accessible at a
URL of the form http://www.example.com/username/foo.
To get started, find the hgweb.cgi script that should be present in your Mercurial installation. If you can't
quickly find a local copy on your system, simply download one from the master Mercurial repository at http://
www.selenic.com/repo/hg/raw-file/tip/hgweb.cgi.
You'll need to copy this script into your public_html directory, and ensure that it's executable.
cp .../hgweb.cgi ~/public_html
chmod 755 ~/public_html/hgweb.cgi
The 755 argument to chmod is a little more general than just making the script executable: it ensures that the script
is executable by anyone, and that “group” and “other” write permissions are not set. If you were to leave those write
permissions enabled, Apache's suexec subsystem would likely refuse to execute the script. In fact, suexec also
insists that the directory in which the script resides must not be writable by others.

Collaborating with other people
69
chmod 755 ~/public_html
6.6.2.1. What could possibly go wrong?
Once you've copied the CGI script into place, go into a web browser, and try to open the URL http://myhostname/
~myuser/hgweb.cgi, but brace yourself for instant failure. There's a high probability that trying to visit this URL
will fail, and there are many possible reasons for this. In fact, you're likely to stumble over almost every one of the
possible errors below, so please read carefully. The following are all of the problems I ran into on a system running
Fedora 7, with a fresh installation of Apache, and a user account that I created specially to perform this exercise.
Your web server may have per-user directories disabled. If you're using Apache, search your config file for a
UserDir directive. If there's none present, per-user directories will be disabled. If one exists, but its value is
disabled, then per-user directories will be disabled. Otherwise, the string after UserDir gives the name of the
subdirectory that Apache will look in under your home directory, for example public_html.
Your file access permissions may be too restrictive. The web server must be able to traverse your home directory
and directories under your public_html directory, and read files under the latter too. Here's a quick recipe to help
you to make your permissions more appropriate.
chmod 755 ~
find ~/public_html -type d -print0 | xargs -0r chmod 755
find ~/public_html -type f -print0 | xargs -0r chmod 644
The other possibility with permissions is that you might get a completely empty window when you try to load the
script. In this case, it's likely that your access permissions are too permissive. Apache's suexec subsystem won't
execute a script that's group- or world-writable, for example.
Your web server may be configured to disallow execution of CGI programs in your per-user web directory. Here's
Apache's default per-user configuration from my Fedora system.
<Directory /home/*/public_html>
AllowOverride FileInfo AuthConfig Limit
Options MultiViews Indexes SymLinksIfOwnerMatch IncludesNoExec
<Limit GET POST OPTIONS>
Order allow,deny
Allow from all
</Limit>
<LimitExcept GET POST OPTIONS>
Order deny,allow Deny from all
</LimitExcept>
</Directory>
If you find a similar-looking Directory group in your Apache configuration, the directive to look at inside it is
Options. Add ExecCGI to the end of this list if it's missing, and restart the web server.
If you find that Apache serves you the text of the CGI script instead of executing it, you may need to either uncomment
(if already present) or add a directive like this.
AddHandler cgi-script .cgi
The next possibility is that you might be served with a colourful Python backtrace claiming that it can't import a
mercurial-related module. This is actually progress! The server is now capable of executing your CGI script. This
error is only likely to occur if you're running a private installation of Mercurial, instead of a system-wide version.
Remember that the web server runs the CGI program without any of the environment variables that you take for
granted in an interactive session. If this error happens to you, edit your copy of hgweb.cgi and follow the directions
inside it to correctly set your PYTHONPATH environment variable.
Finally, you are certain to be served with another colourful Python backtrace: this one will complain that it can't find
/path/to/repository. Edit your hgweb.cgi script and replace the /path/to/repository string with the
complete path to the repository you want to serve up.

Collaborating with other people
70
At this point, when you try to reload the page, you should be presented with a nice HTML view of your repository's
history. Whew!
6.6.2.2. Configuring lighttpd
To be exhaustive in my experiments, I tried configuring the increasingly popular lighttpd web server to serve
the same repository as I described with Apache above. I had already overcome all of the problems I outlined with
Apache, many of which are not server-specific. As a result, I was fairly sure that my file and directory permissions
were good, and that my hgweb.cgi script was properly edited.
Once I had Apache running, getting lighttpd to serve the repository was a snap (in other words, even if you're
trying to use lighttpd, you should read the Apache section). I first had to edit the mod_access section of its
config file to enable mod_cgi and mod_userdir, both of which were disabled by default on my system. I then
added a few lines to the end of the config file, to configure these modules.
userdir.path = "public_html"
cgi.assign = (".cgi" => "" )
With this done, lighttpd ran immediately for me. If I had configured lighttpd before Apache, I'd almost
certainly have run into many of the same system-level configuration problems as I did with Apache. However, I found
lighttpd to be noticeably easier to configure than Apache, even though I've used Apache for over a decade, and
this was my first exposure to lighttpd.
6.6.3. Sharing multiple repositories with one CGI script
The hgweb.cgi script only lets you publish a single repository, which is an annoying restriction. If you want to
publish more than one without wracking yourself with multiple copies of the same script, each with different names,
a better choice is to use the hgwebdir.cgi script.
The procedure to configure hgwebdir.cgi is only a little more involved than for hgweb.cgi. First, you must
obtain a copy of the script. If you don't have one handy, you can download a copy from the master Mercurial
repository at http://www.selenic.com/repo/hg/raw-file/tip/hgwebdir.cgi.
You'll need to copy this script into your public_html directory, and ensure that it's executable.
cp .../hgwebdir.cgi ~/public_html
chmod 755 ~/public_html ~/public_html/hgwebdir.cgi
With basic configuration out of the way, try to visit http://myhostname/~myuser/hgwebdir.cgi in your
browser. It should display an empty list of repositories. If you get a blank window or error message, try walking
through the list of potential problems in Section 6.6.2.1, “What could possibly go wrong?”.
The hgwebdir.cgi script relies on an external configuration file. By default, it searches for a file named
hgweb.config in the same directory as itself. You'll need to create this file, and make it world-readable. The format
of the file is similar to a Windows “ini” file, as understood by Python's ConfigParser [web:configparser] module.
The easiest way to configure hgwebdir.cgi is with a section named collections. This will automatically
publish every repository under the directories you name. The section should look like this:
[collections]
/my/root = /my/root
Mercurial interprets this by looking at the directory name on the right hand side of the “=” sign; finding repositories
in that directory hierarchy; and using the text on the left to strip off matching text from the names it will actually list
in the web interface. The remaining component of a path after this stripping has occurred is called a “virtual path”.
Given the example above, if we have a repository whose local path is /my/root/this/repo, the CGI script will
strip the leading /my/root from the name, and publish the repository with a virtual path of this/repo. If the base
URL for our CGI script is http://myhostname/~myuser/hgwebdir.cgi, the complete URL for that repository
will be http://myhostname/~myuser/hgwebdir.cgi/this/repo.

Collaborating with other people
71
If we replace /my/root on the left hand side of this example with /my, then hgwebdir.cgi will only strip off /
my from the repository name, and will give us a virtual path of root/this/repo instead of this/repo.
The hgwebdir.cgi script will recursively search each directory listed in the collections section of its
configuration file, but it will not recurse into the repositories it finds.
The collections mechanism makes it easy to publish many repositories in a “fire and forget” manner. You only
need to set up the CGI script and configuration file one time. Afterwards, you can publish or unpublish a repository
at any time by simply moving it into, or out of, the directory hierarchy in which you've configured hgwebdir.cgi
to look.
6.6.3.1. Explicitly specifying which repositories to publish
In addition to the collections mechanism, the hgwebdir.cgi script allows you to publish a specific list of
repositories. To do so, create a paths section, with contents of the following form.
[paths]
repo1 = /my/path/to/some/repo
repo2 = /some/path/to/another
In this case, the virtual path (the component that will appear in a URL) is on the left hand side of each definition,
while the path to the repository is on the right. Notice that there does not need to be any relationship between the
virtual path you choose and the location of a repository in your filesystem.
If you wish, you can use both the collections and paths mechanisms simultaneously in a single configuration
file.
Beware duplicate virtual paths
If several repositories have the same virtual path, hgwebdir.cgi will not report an error. Instead, it
will behave unpredictably.
6.6.4. Downloading source archives
Mercurial's web interface lets users download an archive of any revision. This archive will contain a snapshot of the
working directory as of that revision, but it will not contain a copy of the repository data.
By default, this feature is not enabled. To enable it, you'll need to add an allow_archive item to the web section
of your ~/.hgrc; see below for details.
6.6.5. Web configuration options
Mercurial's web interfaces (the hg serve command, and the hgweb.cgi and hgwebdir.cgi scripts) have a
number of configuration options that you can set. These belong in a section named web.
•allow_archive: Determines which (if any) archive download mechanisms Mercurial supports. If you enable
this feature, users of the web interface will be able to download an archive of whatever revision of a repository
they are viewing. To enable the archive feature, this item must take the form of a sequence of words drawn from
the list below.
•bz2: A tar archive, compressed using bzip2 compression. This has the best compression ratio, but uses the
most CPU time on the server.
•gz: A tar archive, compressed using gzip compression.
•zip: A zip archive, compressed using LZW compression. This format has the worst compression ratio, but is
widely used in the Windows world.
If you provide an empty list, or don't have an allow_archive entry at all, this feature will be disabled. Here is
an example of how to enable all three supported formats.

Collaborating with other people
72
[web]
allow_archive = bz2 gz zip
•allowpull: Boolean. Determines whether the web interface allows remote users to hg pull and hg clone this
repository over HTTP. If set to no or false, only the “human-oriented” portion of the web interface is available.
•contact: String. A free-form (but preferably brief) string identifying the person or group in charge of the
repository. This often contains the name and email address of a person or mailing list. It often makes sense to
place this entry in a repository's own .hg/hgrc file, but it can make sense to use in a global ~/.hgrc if every
repository has a single maintainer.
•maxchanges: Integer. The default maximum number of changesets to display in a single page of output.
•maxfiles: Integer. The default maximum number of modified files to display in a single page of output.
•stripes: Integer. If the web interface displays alternating “stripes” to make it easier to visually align rows when
you are looking at a table, this number controls the number of rows in each stripe.
•style: Controls the template Mercurial uses to display the web interface. Mercurial ships with several web
templates.
•coal is monochromatic.
•gitweb emulates the visual style of git's web interface.
•monoblue uses solid blues and greys.
•paper is the default.
•spartan was the default for a long time.
You can also specify a custom template of your own; see Chapter 11, Customizing the output of Mercurial for details.
Here, you can see how to enable the gitweb style.
[web]
style = gitweb
•templates: Path. The directory in which to search for template files. By default, Mercurial searches in the
directory in which it was installed.
If you are using hgwebdir.cgi, you can place a few configuration items in a web section of the hgweb.config
file instead of a ~/.hgrc file, for convenience. These items are motd and style.
6.6.5.1. Options specific to an individual repository
A few web configuration items ought to be placed in a repository's local .hg/hgrc, rather than a user's or global
~/.hgrc.
•description: String. A free-form (but preferably brief) string that describes the contents or purpose of the
repository.
•name: String. The name to use for the repository in the web interface. This overrides the default name, which is
the last component of the repository's path.
6.6.5.2. Options specific to the hg serve command
Some of the items in the web section of a ~/.hgrc file are only for use with the hg serve command.
•accesslog: Path. The name of a file into which to write an access log. By default, the hg serve command writes
this information to standard output, not to a file. Log entries are written in the standard “combined” file format
used by almost all web servers.

Collaborating with other people
73
•address: String. The local address on which the server should listen for incoming connections. By default, the
server listens on all addresses.
•errorlog: Path. The name of a file into which to write an error log. By default, the hg serve command writes
this information to standard error, not to a file.
•ipv6: Boolean. Whether to use the IPv6 protocol. By default, IPv6 is not used.
•port: Integer. The TCP port number on which the server should listen. The default port number used is 8000.
6.6.5.3. Choosing the right ~/.hgrc file to add web items to
It is important to remember that a web server like Apache or lighttpd will run under a user ID that is different to
yours. CGI scripts run by your server, such as hgweb.cgi, will usually also run under that user ID.
If you add web items to your own personal ~/.hgrc file, CGI scripts won't read that ~/.hgrc file. Those settings
will thus only affect the behavior of the hg serve command when you run it. To cause CGI scripts to see your settings,
either create a ~/.hgrc file in the home directory of the user ID that runs your web server, or add those settings
to a system-wide hgrc file.
6.7. System-wide configuration
On Unix-like systems shared by multiple users (such as a server to which people publish changes), it often makes
sense to set up some global default behaviors, such as what theme to use in web interfaces.
If a file named /etc/mercurial/hgrc exists, Mercurial will read it at startup time and apply any configuration
settings it finds in that file. It will also look for files ending in a .rc extension in a directory named /etc/
mercurial/hgrc.d, and apply any configuration settings it finds in each of those files.
6.7.1. Making Mercurial more trusting
One situation in which a global hgrc can be useful is if users are pulling changes owned by other users. By default,
Mercurial will not trust most of the configuration items in a .hg/hgrc file inside a repository that is owned by a
different user. If we clone or pull changes from such a repository, Mercurial will print a warning stating that it does
not trust their .hg/hgrc.
If everyone in a particular Unix group is on the same team and should trust each other's configuration settings, or
we want to trust particular users, we can override Mercurial's skeptical defaults by creating a system-wide hgrc
file such as the following:
# Save this as e.g. /etc/mercurial/hgrc.d/trust.rc
[trusted]
# Trust all entries in any hgrc file owned by the "editors" or
# "www-data" groups.
groups = editors, www-data
# Trust entries in hgrc files owned by the following users.
users = apache, bobo

74
Chapter 7. File names and pattern matching
Mercurial provides mechanisms that let you work with file names in a consistent and expressive way.
7.1. Simple file naming
Mercurial uses a unified piece of machinery “under the hood” to handle file names. Every command behaves
uniformly with respect to file names. The way in which commands work with file names is as follows.
If you explicitly name real files on the command line, Mercurial works with exactly those files, as you would expect.
$ hg add COPYING README examples/simple.py
When you provide a directory name, Mercurial will interpret this as “operate on every file in this directory and
its subdirectories”. Mercurial traverses the files and subdirectories in a directory in alphabetical order. When it
encounters a subdirectory, it will traverse that subdirectory before continuing with the current directory.
$ hg status src
? src/main.py
? src/watcher/_watcher.c
? src/watcher/watcher.py
? src/xyzzy.txt
7.2. Running commands without any file names
Mercurial's commands that work with file names have useful default behaviors when you invoke them without
providing any file names or patterns. What kind of behavior you should expect depends on what the command does.
Here are a few rules of thumb you can use to predict what a command is likely to do if you don't give it any names
to work with.
• Most commands will operate on the entire working directory. This is what the hg add command does, for example.
• If the command has effects that are difficult or impossible to reverse, it will force you to explicitly provide at least
one name or pattern (see below). This protects you from accidentally deleting files by running hg remove with
no arguments, for example.
It's easy to work around these default behaviors if they don't suit you. If a command normally operates on the whole
working directory, you can invoke it on just the current directory and its subdirectories by giving it the name “.”.
$ cd src
$ hg add -n
adding ../MANIFEST.in
adding ../examples/performant.py
adding ../setup.py
adding main.py
adding watcher/_watcher.c
adding watcher/watcher.py
adding xyzzy.txt
$ hg add -n .
adding main.py
adding watcher/_watcher.c
adding watcher/watcher.py
adding xyzzy.txt
Along the same lines, some commands normally print file names relative to the root of the repository, even if you're
invoking them from a subdirectory. Such a command will print file names relative to your subdirectory if you give it

File names and pattern matching
75
explicit names. Here, we're going to run hg status from a subdirectory, and get it to operate on the entire working
directory while printing file names relative to our subdirectory, by passing it the output of the hg root command.
$ hg status
A COPYING
A README
A examples/simple.py
? MANIFEST.in
? examples/performant.py
? setup.py
? src/main.py
? src/watcher/_watcher.c
? src/watcher/watcher.py
? src/xyzzy.txt
$ hg status `hg root`
A ../COPYING
A ../README
A ../examples/simple.py
? ../MANIFEST.in
? ../examples/performant.py
? ../setup.py
? main.py
? watcher/_watcher.c
? watcher/watcher.py
? xyzzy.txt
7.3. Telling you what's going on
The hg add example in the preceding section illustrates something else that's helpful about Mercurial commands.
If a command operates on a file that you didn't name explicitly on the command line, it will usually print the name
of the file, so that you will not be surprised what's going on.
The principle here is of least surprise. If you've exactly named a file on the command line, there's no point in repeating
it back at you. If Mercurial is acting on a file implicitly, e.g. because you provided no names, or a directory, or a pattern
(see below), it is safest to tell you what files it's operating on.
For commands that behave this way, you can silence them using the -q option. You can also get them to print the
name of every file, even those you've named explicitly, using the -v option.
7.4. Using patterns to identify files
In addition to working with file and directory names, Mercurial lets you use patterns to identify files. Mercurial's
pattern handling is expressive.
On Unix-like systems (Linux, MacOS, etc.), the job of matching file names to patterns normally falls to the shell. On
these systems, you must explicitly tell Mercurial that a name is a pattern. On Windows, the shell does not expand
patterns, so Mercurial will automatically identify names that are patterns, and expand them for you.
To provide a pattern in place of a regular name on the command line, the mechanism is simple:
syntax:patternbody
That is, a pattern is identified by a short text string that says what kind of pattern this is, followed by a colon, followed
by the actual pattern.
Mercurial supports two kinds of pattern syntax. The most frequently used is called glob; this is the same kind of
pattern matching used by the Unix shell, and should be familiar to Windows command prompt users, too.

File names and pattern matching
76
When Mercurial does automatic pattern matching on Windows, it uses glob syntax. You can thus omit the “glob:”
prefix on Windows, but it's safe to use it, too.
The re syntax is more powerful; it lets you specify patterns using regular expressions, also known as regexps.
By the way, in the examples that follow, notice that I'm careful to wrap all of my patterns in quote characters, so that
they won't get expanded by the shell before Mercurial sees them.
7.4.1. Shell-style glob patterns
This is an overview of the kinds of patterns you can use when you're matching on glob patterns.
The “*” character matches any string, within a single directory.
$ hg add 'glob:*.py'
adding main.py
The “**” pattern matches any string, and crosses directory boundaries. It's not a standard Unix glob token, but it's
accepted by several popular Unix shells, and is very useful.
$ cd ..
$ hg status 'glob:**.py'
A examples/simple.py
A src/main.py
? examples/performant.py
? setup.py
? src/watcher/watcher.py
The “?” pattern matches any single character.
$ hg status 'glob:**.?'
? src/watcher/_watcher.c
The “[” character begins a character class. This matches any single character within the class. The class ends with a
“]” character. A class may contain multiple ranges of the form “a-f”, which is shorthand for “abcdef”.
$ hg status 'glob:**[nr-t]'
? MANIFEST.in
? src/xyzzy.txt
If the first character after the “[” in a character class is a “!”, it negates the class, making it match any single character
not in the class.
A “{” begins a group of subpatterns, where the whole group matches if any subpattern in the group matches. The
“,” character separates subpatterns, and “}” ends the group.
$ hg status 'glob:*.{in,py}'
? MANIFEST.in
? setup.py
7.4.1.1. Watch out!
Don't forget that if you want to match a pattern in any directory, you should not be using the “*” match-any token, as
this will only match within one directory. Instead, use the “**” token. This small example illustrates the difference
between the two.
$ hg status 'glob:*.py'
? setup.py
$ hg status 'glob:**.py'

File names and pattern matching
77
A examples/simple.py
A src/main.py
? examples/performant.py
? setup.py
? src/watcher/watcher.py
7.4.2. Regular expression matching with re patterns
Mercurial accepts the same regular expression syntax as the Python programming language (it uses Python's regexp
engine internally). This is based on the Perl language's regexp syntax, which is the most popular dialect in use (it's
also used in Java, for example).
I won't discuss Mercurial's regexp dialect in any detail here, as regexps are not often used. Perl-style regexps are in
any case already exhaustively documented on a multitude of web sites, and in many books. Instead, I will focus here
on a few things you should know if you find yourself needing to use regexps with Mercurial.
A regexp is matched against an entire file name, relative to the root of the repository. In other words, even if you're
already in subbdirectory foo, if you want to match files under this directory, your pattern must start with “foo/”.
One thing to note, if you're familiar with Perl-style regexps, is that Mercurial's are rooted. That is, a regexp starts
matching against the beginning of a string; it doesn't look for a match anywhere within the string. To match anywhere
in a string, start your pattern with “.*”.
7.5. Filtering files
Not only does Mercurial give you a variety of ways to specify files; it lets you further winnow those files using filters.
Commands that work with file names accept two filtering options.
•-I, or --include, lets you specify a pattern that file names must match in order to be processed.
•-X, or --exclude, gives you a way to avoid processing files, if they match this pattern.
You can provide multiple -I and -X options on the command line, and intermix them as you please. Mercurial
interprets the patterns you provide using glob syntax by default (but you can use regexps if you need to).
You can read a -I filter as “process only the files that match this filter”.
$ hg status -I '*.in'
? MANIFEST.in
The -X filter is best read as “process only the files that don't match this pattern”.
$ hg status -X '**.py' src
? src/watcher/_watcher.c
? src/xyzzy.txt
7.6. Permanently ignoring unwanted files and directories
When you create a new repository, the chances are that over time it will grow to contain files that ought to not be
managed by Mercurial, but which you don't want to see listed every time you run hg status. For instance, “build
products” are files that are created as part of a build but which should not be managed by a revision control system.
The most common build products are output files produced by software tools such as compilers. As another example,
many text editors litter a directory with lock files, temporary working files, and backup files, which it also makes
no sense to manage.
To have Mercurial permanently ignore such files, create a file named .hgignore in the root of your repository. You
should hg add this file so that it gets tracked with the rest of your repository contents, since your collaborators will
probably find it useful too.

File names and pattern matching
78
By default, the .hgignore file should contain a list of regular expressions, one per line. Empty lines are skipped.
Most people prefer to describe the files they want to ignore using the “glob” syntax that we described above, so a
typical .hgignore file will start with this directive:
syntax: glob
This tells Mercurial to interpret the lines that follow as glob patterns, not regular expressions.
Here is a typical-looking .hgignore file.
syntax: glob
# This line is a comment, and will be skipped.
# Empty lines are skipped too.
# Backup files left behind by the Emacs editor.
*~
# Lock files used by the Emacs editor.
# Notice that the "#" character is quoted with a backslash.
# This prevents it from being interpreted as starting a comment.
.\#*
# Temporary files used by the vim editor.
.*.swp
# A hidden file created by the Mac OS X Finder.
.DS_Store
7.7. Case sensitivity
If you're working in a mixed development environment that contains both Linux (or other Unix) systems and Macs
or Windows systems, you should keep in the back of your mind the knowledge that they treat the case (“N” versus
“n”) of file names in incompatible ways. This is not very likely to affect you, and it's easy to deal with if it does, but
it could surprise you if you don't know about it.
Operating systems and filesystems differ in the way they handle the case of characters in file and directory names.
There are three common ways to handle case in names.
• Completely case insensitive. Uppercase and lowercase versions of a letter are treated as identical, both when
creating a file and during subsequent accesses. This is common on older DOS-based systems.
• Case preserving, but insensitive. When a file or directory is created, the case of its name is stored, and can be
retrieved and displayed by the operating system. When an existing file is being looked up, its case is ignored.
This is the standard arrangement on Windows and MacOS. The names foo and FoO identify the same file. This
treatment of uppercase and lowercase letters as interchangeable is also referred to as case folding.
• Case sensitive. The case of a name is significant at all times. The names foo and FoO identify different files. This
is the way Linux and Unix systems normally work.
On Unix-like systems, it is possible to have any or all of the above ways of handling case in action at once. For example,
if you use a USB thumb drive formatted with a FAT32 filesystem on a Linux system, Linux will handle names on that
filesystem in a case preserving, but insensitive, way.
7.7.1. Safe, portable repository storage
Mercurial's repository storage mechanism is case safe. It translates file names so that they can be safely stored on
both case sensitive and case insensitive filesystems. This means that you can use normal file copying tools to transfer
a Mercurial repository onto, for example, a USB thumb drive, and safely move that drive and repository back and
forth between a Mac, a PC running Windows, and a Linux box.

File names and pattern matching
79
7.7.2. Detecting case conflicts
When operating in the working directory, Mercurial honours the naming policy of the filesystem where the working
directory is located. If the filesystem is case preserving, but insensitive, Mercurial will treat names that differ only
in case as the same.
An important aspect of this approach is that it is possible to commit a changeset on a case sensitive (typically Linux
or Unix) filesystem that will cause trouble for users on case insensitive (usually Windows and MacOS) users. If a
Linux user commits changes to two files, one named myfile.c and the other named MyFile.C, they will be stored
correctly in the repository. And in the working directories of other Linux users, they will be correctly represented
as separate files.
If a Windows or Mac user pulls this change, they will not initially have a problem, because Mercurial's repository
storage mechanism is case safe. However, once they try to hg update the working directory to that changeset, or hg
merge with that changeset, Mercurial will spot the conflict between the two file names that the filesystem would
treat as the same, and forbid the update or merge from occurring.
7.7.3. Fixing a case conflict
If you are using Windows or a Mac in a mixed environment where some of your collaborators are using Linux or
Unix, and Mercurial reports a case folding conflict when you try to hg update or hg merge, the procedure to fix the
problem is simple.
Just find a nearby Linux or Unix box, clone the problem repository onto it, and use Mercurial's hg rename command
to change the names of any offending files or directories so that they will no longer cause case folding conflicts.
Commit this change, hg pull or hg push it across to your Windows or MacOS system, and hg update to the revision
with the non-conflicting names.
The changeset with case-conflicting names will remain in your project's history, and you still won't be able to hg
update your working directory to that changeset on a Windows or MacOS system, but you can continue development
unimpeded.

80
Chapter 8. Managing releases and branchy
development
Mercurial provides several mechanisms for you to manage a project that is making progress on multiple fronts at
once. To understand these mechanisms, let's first take a brief look at a fairly normal software project structure.
Many software projects issue periodic “major” releases that contain substantial new features. In parallel, they may
issue “minor” releases. These are usually identical to the major releases off which they're based, but with a few bugs
fixed.
In this chapter, we'll start by talking about how to keep records of project milestones such as releases. We'll then
continue on to talk about the flow of work between different phases of a project, and how Mercurial can help you
to isolate and manage this work.
8.1. Giving a persistent name to a revision
Once you decide that you'd like to call a particular revision a “release”, it's a good idea to record the identity of that
revision. This will let you reproduce that release at a later date, for whatever purpose you might need at the time
(reproducing a bug, porting to a new platform, etc).
$ hg init mytag
$ cd mytag
$ echo hello > myfile
$ hg commit -A -m 'Initial commit'
adding myfile
Mercurial lets you give a permanent name to any revision using the hg tag command. Not surprisingly, these names
are called “tags”.
$ hg tag v1.0
A tag is nothing more than a “symbolic name” for a revision. Tags exist purely for your convenience, so that you have
a handy permanent way to refer to a revision; Mercurial doesn't interpret the tag names you use in any way. Neither
does Mercurial place any restrictions on the name of a tag, beyond a few that are necessary to ensure that a tag can
be parsed unambiguously. A tag name cannot contain any of the following characters:
• Colon (ASCII 58, “:”)
• Carriage return (ASCII 13, “\r”)
• Newline (ASCII 10, “\n”)
You can use the hg tags command to display the tags present in your repository. In the output, each tagged revision
is identified first by its name, then by revision number, and finally by the unique hash of the revision.
$ hg tags
tip 1:da1fec5a6792
v1.0 0:26dd1a8733d7
Notice that tip is listed in the output of hg tags. The tip tag is a special “floating” tag, which always identifies the
newest revision in the repository.
In the output of the hg tags command, tags are listed in reverse order, by revision number. This usually means that
recent tags are listed before older tags. It also means that tip is always going to be the first tag listed in the output
of hg tags.
When you run hg log, if it displays a revision that has tags associated with it, it will print those tags.
$ hg log

Managing releases and
branchy development
81
changeset: 1:da1fec5a6792
tag: tip
user: Bryan O'Sullivan <bos@serpentine.com>
date: Thu May 21 09:13:56 2009 +0000
summary: Added tag v1.0 for changeset 26dd1a8733d7
changeset: 0:26dd1a8733d7
tag: v1.0
user: Bryan O'Sullivan <bos@serpentine.com>
date: Thu May 21 09:13:56 2009 +0000
summary: Initial commit
Any time you need to provide a revision ID to a Mercurial command, the command will accept a tag name in its place.
Internally, Mercurial will translate your tag name into the corresponding revision ID, then use that.
$ echo goodbye > myfile2
$ hg commit -A -m 'Second commit'
adding myfile2
$ hg log -r v1.0
changeset: 0:26dd1a8733d7
tag: v1.0
user: Bryan O'Sullivan <bos@serpentine.com>
date: Thu May 21 09:13:56 2009 +0000
summary: Initial commit
There's no limit on the number of tags you can have in a repository, or on the number of tags that a single revision
can have. As a practical matter, it's not a great idea to have “too many” (a number which will vary from project to
project), simply because tags are supposed to help you to find revisions. If you have lots of tags, the ease of using
them to identify revisions diminishes rapidly.
For example, if your project has milestones as frequent as every few days, it's perfectly reasonable to tag each one
of those. But if you have a continuous build system that makes sure every revision can be built cleanly, you'd be
introducing a lot of noise if you were to tag every clean build. Instead, you could tag failed builds (on the assumption
that they're rare!), or simply not use tags to track buildability.
If you want to remove a tag that you no longer want, use hg tag --remove.
$ hg tag --remove v1.0
$ hg tags
tip 3:270359dc6e7e
You can also modify a tag at any time, so that it identifies a different revision, by simply issuing a new hg tag
command. You'll have to use the -f option to tell Mercurial that you really want to update the tag.
$ hg tag -r 1 v1.1
$ hg tags
tip 4:d09ba3e029a3
v1.1 1:da1fec5a6792
$ hg tag -r 2 v1.1
abort: tag 'v1.1' already exists (use -f to force)
$ hg tag -f -r 2 v1.1
$ hg tags
tip 5:1a0e088a886c
v1.1 2:c40a56b8329b
There will still be a permanent record of the previous identity of the tag, but Mercurial will no longer use it. There's
thus no penalty to tagging the wrong revision; all you have to do is turn around and tag the correct revision once
you discover your error.

Managing releases and
branchy development
82
Mercurial stores tags in a normal revision-controlled file in your repository. If you've created any tags, you'll find
them in a file in the root of your repository named .hgtags. When you run the hg tag command, Mercurial modifies
this file, then automatically commits the change to it. This means that every time you run hg tag, you'll see a
corresponding changeset in the output of hg log.
$ hg tip
changeset: 5:1a0e088a886c
tag: tip
user: Bryan O'Sullivan <bos@serpentine.com>
date: Thu May 21 09:13:56 2009 +0000
summary: Added tag v1.1 for changeset c40a56b8329b
8.1.1. Handling tag conflicts during a merge
You won't often need to care about the .hgtags file, but it sometimes makes its presence known during a merge.
The format of the file is simple: it consists of a series of lines. Each line starts with a changeset hash, followed by a
space, followed by the name of a tag.
If you're resolving a conflict in the .hgtags file during a merge, there's one twist to modifying the .hgtags file:
when Mercurial is parsing the tags in a repository, it never reads the working copy of the .hgtags file. Instead, it
reads the most recently committed revision of the file.
An unfortunate consequence of this design is that you can't actually verify that your merged .hgtags file is correct
until after you've committed a change. So if you find yourself resolving a conflict on .hgtags during a merge, be
sure to run hg tags after you commit. If it finds an error in the .hgtags file, it will report the location of the error,
which you can then fix and commit. You should then run hg tags again, just to be sure that your fix is correct.
8.1.2. Tags and cloning
You may have noticed that the hg clone command has a -r option that lets you clone an exact copy of the repository
as of a particular changeset. The new clone will not contain any project history that comes after the revision you
specified. This has an interaction with tags that can surprise the unwary.
Recall that a tag is stored as a revision to the .hgtags file. When you create a tag, the changeset in which its recorded
refers to an older changeset. When you run hg clone -r foo to clone a repository as of tag foo, the new clone will
not contain any revision newer than the one the tag refers to, including the revision where the tag was created. The
result is that you'll get exactly the right subset of the project's history in the new repository, but not the tag you
might have expected.
8.1.3. When permanent tags are too much
Since Mercurial's tags are revision controlled and carried around with a project's history, everyone you work
with will see the tags you create. But giving names to revisions has uses beyond simply noting that revision
4237e45506ee is really v2.0.2. If you're trying to track down a subtle bug, you might want a tag to remind you
of something like “Anne saw the symptoms with this revision”.
For cases like this, what you might want to use are local tags. You can create a local tag with the -l option to the hg
tag command. This will store the tag in a file called .hg/localtags. Unlike .hgtags, .hg/localtags is not
revision controlled. Any tags you create using -l remain strictly local to the repository you're currently working in.
8.2. The flow of changes—big picture vs. little
To return to the outline I sketched at the beginning of the chapter, let's think about a project that has multiple
concurrent pieces of work under development at once.
There might be a push for a new “main” release; a new minor bugfix release to the last main release; and an
unexpected “hot fix” to an old release that is now in maintenance mode.

Managing releases and
branchy development
83
The usual way people refer to these different concurrent directions of development is as “branches”. However, we've
already seen numerous times that Mercurial treats all of history as a series of branches and merges. Really, what we
have here is two ideas that are peripherally related, but which happen to share a name.
• “Big picture” branches represent the sweep of a project's evolution; people give them names, and talk about them
in conversation.
• “Little picture” branches are artefacts of the day-to-day activity of developing and merging changes. They expose
the narrative of how the code was developed.
8.3. Managing big-picture branches in repositories
The easiest way to isolate a “big picture” branch in Mercurial is in a dedicated repository. If you have an existing
shared repository—let's call it myproject—that reaches a “1.0” milestone, you can start to prepare for future
maintenance releases on top of version 1.0 by tagging the revision from which you prepared the 1.0 release.
$ cd myproject
$ hg tag v1.0
You can then clone a new shared myproject-1.0.1 repository as of that tag.
$ cd ..
$ hg clone myproject myproject-1.0.1
updating working directory
2 files updated, 0 files merged, 0 files removed, 0 files unresolved
Afterwards, if someone needs to work on a bug fix that ought to go into an upcoming 1.0.1 minor release, they clone
the myproject-1.0.1 repository, make their changes, and push them back.
$ hg clone myproject-1.0.1 my-1.0.1-bugfix
updating working directory
2 files updated, 0 files merged, 0 files removed, 0 files unresolved
$ cd my-1.0.1-bugfix
$ echo 'I fixed a bug using only echo!' >> myfile
$ hg commit -m 'Important fix for 1.0.1'
$ hg push
pushing to /tmp/branch-repo7NpIxK/myproject-1.0.1
searching for changes
adding changesets
adding manifests
adding file changes
added 1 changesets with 1 changes to 1 files
Meanwhile, development for the next major release can continue, isolated and unabated, in the myproject
repository.
$ cd ..
$ hg clone myproject my-feature
updating working directory
2 files updated, 0 files merged, 0 files removed, 0 files unresolved
$ cd my-feature
$ echo 'This sure is an exciting new feature!' > mynewfile
$ hg commit -A -m 'New feature'
adding mynewfile
$ hg push
pushing to /tmp/branch-repo7NpIxK/myproject
searching for changes
adding changesets

Managing releases and
branchy development
84
adding manifests
adding file changes
added 1 changesets with 1 changes to 1 files
8.4. Don't repeat yourself: merging across branches
In many cases, if you have a bug to fix on a maintenance branch, the chances are good that the bug exists on your
project's main branch (and possibly other maintenance branches, too). It's a rare developer who wants to fix the
same bug multiple times, so let's look at a few ways that Mercurial can help you to manage these bugfixes without
duplicating your work.
In the simplest instance, all you need to do is pull changes from your maintenance branch into your local clone of
the target branch.
$ cd ..
$ hg clone myproject myproject-merge
updating working directory
3 files updated, 0 files merged, 0 files removed, 0 files unresolved
$ cd myproject-merge
$ hg pull ../myproject-1.0.1
pulling from ../myproject-1.0.1
searching for changes
adding changesets
adding manifests
adding file changes
added 1 changesets with 1 changes to 1 files (+1 heads)
(run 'hg heads' to see heads, 'hg merge' to merge)
You'll then need to merge the heads of the two branches, and push back to the main branch.
$ hg merge
1 files updated, 0 files merged, 0 files removed, 0 files unresolved
(branch merge, don't forget to commit)
$ hg commit -m 'Merge bugfix from 1.0.1 branch'
$ hg push
pushing to /tmp/branch-repo7NpIxK/myproject
searching for changes
adding changesets
adding manifests
adding file changes
added 2 changesets with 1 changes to 1 files
8.5. Naming branches within one repository
In most instances, isolating branches in repositories is the right approach. Its simplicity makes it easy to understand;
and so it's hard to make mistakes. There's a one-to-one relationship between branches you're working in and
directories on your system. This lets you use normal (non-Mercurial-aware) tools to work on files within a branch/
repository.
If you're more in the “power user” category (and your collaborators are too), there is an alternative way of handling
branches that you can consider. I've already mentioned the human-level distinction between “small picture” and “big
picture” branches. While Mercurial works with multiple “small picture” branches in a repository all the time (for
example after you pull changes in, but before you merge them), it can also work with multiple “big picture” branches.
The key to working this way is that Mercurial lets you assign a persistent name to a branch. There always exists
a branch named default. Even before you start naming branches yourself, you can find traces of the default
branch if you look for them.

Managing releases and
branchy development
85
As an example, when you run the hg commit command, and it pops up your editor so that you can enter a commit
message, look for a line that contains the text “HG: branch default” at the bottom. This is telling you that your
commit will occur on the branch named default.
To start working with named branches, use the hg branches command. This command lists the named branches
already present in your repository, telling you which changeset is the tip of each.
$ hg tip
changeset: 0:ba136cef8182
tag: tip
user: Bryan O'Sullivan <bos@serpentine.com>
date: Thu May 21 09:13:30 2009 +0000
summary: Initial commit
$ hg branches
default 0:ba136cef8182
Since you haven't created any named branches yet, the only one that exists is default.
To find out what the “current” branch is, run the hg branch command, giving it no arguments. This tells you what
branch the parent of the current changeset is on.
$ hg branch
default
To create a new branch, run the hg branch command again. This time, give it one argument: the name of the branch
you want to create.
$ hg branch foo
marked working directory as branch foo
$ hg branch
foo
After you've created a branch, you might wonder what effect the hg branch command has had. What do the hg
status and hg tip commands report?
$ hg status
$ hg tip
changeset: 0:ba136cef8182
tag: tip
user: Bryan O'Sullivan <bos@serpentine.com>
date: Thu May 21 09:13:30 2009 +0000
summary: Initial commit
Nothing has changed in the working directory, and there's been no new history created. As this suggests, running
the hg branch command has no permanent effect; it only tells Mercurial what branch name to use the next time
you commit a changeset.
When you commit a change, Mercurial records the name of the branch on which you committed. Once you've
switched from the default branch to another and committed, you'll see the name of the new branch show up in
the output of hg log, hg tip, and other commands that display the same kind of output.
$ echo 'hello again' >> myfile
$ hg commit -m 'Second commit'
$ hg tip
changeset: 1:271abcbd948b
branch: foo
tag: tip
user: Bryan O'Sullivan <bos@serpentine.com>

Managing releases and
branchy development
86
date: Thu May 21 09:13:30 2009 +0000
summary: Second commit
The hg log-like commands will print the branch name of every changeset that's not on the default branch. As a
result, if you never use named branches, you'll never see this information.
Once you've named a branch and committed a change with that name, every subsequent commit that descends from
that change will inherit the same branch name. You can change the name of a branch at any time, using the hg branch
command.
$ hg branch
foo
$ hg branch bar
marked working directory as branch bar
$ echo new file > newfile
$ hg commit -A -m 'Third commit'
adding newfile
$ hg tip
changeset: 2:ef4e5305caf9
branch: bar
tag: tip
user: Bryan O'Sullivan <bos@serpentine.com>
date: Thu May 21 09:13:31 2009 +0000
summary: Third commit
In practice, this is something you won't do very often, as branch names tend to have fairly long lifetimes. (This isn't
a rule, just an observation.)
8.6. Dealing with multiple named branches in a repository
If you have more than one named branch in a repository, Mercurial will remember the branch that your working
directory is on when you start a command like hg update or hg pull -u. It will update the working directory to the
tip of this branch, no matter what the “repo-wide” tip is. To update to a revision that's on a different named branch,
you may need to use the -C option to hg update.
This behavior is a little subtle, so let's see it in action. First, let's remind ourselves what branch we're currently on,
and what branches are in our repository.
$ hg parents
changeset: 2:ef4e5305caf9
branch: bar
tag: tip
user: Bryan O'Sullivan <bos@serpentine.com>
date: Thu May 21 09:13:31 2009 +0000
summary: Third commit
$ hg branches
bar 2:ef4e5305caf9
foo 1:271abcbd948b (inactive)
default 0:ba136cef8182 (inactive)
We're on the bar branch, but there also exists an older hg foo branch.
We can hg update back and forth between the tips of the foo and bar branches without needing to use the -C
option, because this only involves going backwards and forwards linearly through our change history.
$ hg update foo

Managing releases and
branchy development
87
0 files updated, 0 files merged, 1 files removed, 0 files unresolved
$ hg parents
changeset: 1:271abcbd948b
branch: foo
user: Bryan O'Sullivan <bos@serpentine.com>
date: Thu May 21 09:13:30 2009 +0000
summary: Second commit
$ hg update bar
1 files updated, 0 files merged, 0 files removed, 0 files unresolved
$ hg parents
changeset: 2:ef4e5305caf9
branch: bar
tag: tip
user: Bryan O'Sullivan <bos@serpentine.com>
date: Thu May 21 09:13:31 2009 +0000
summary: Third commit
If we go back to the foo branch and then run hg update, it will keep us on foo, not move us to the tip of bar.
$ hg update foo
0 files updated, 0 files merged, 1 files removed, 0 files unresolved
$ hg update
0 files updated, 0 files merged, 0 files removed, 0 files unresolved
Committing a new change on the foo branch introduces a new head.
$ echo something > somefile
$ hg commit -A -m 'New file'
adding somefile
created new head
$ hg heads
changeset: 3:3273ecc60ba7
branch: foo
tag: tip
parent: 1:271abcbd948b
user: Bryan O'Sullivan <bos@serpentine.com>
date: Thu May 21 09:13:31 2009 +0000
summary: New file
changeset: 2:ef4e5305caf9
branch: bar
user: Bryan O'Sullivan <bos@serpentine.com>
date: Thu May 21 09:13:31 2009 +0000
summary: Third commit
8.7. Branch names and merging
As you've probably noticed, merges in Mercurial are not symmetrical. Let's say our repository has two heads, 17
and 23. If I hg update to 17 and then hg merge with 23, Mercurial records 17 as the first parent of the merge, and
23 as the second. Whereas if I hg update to 23 and then hg merge with 17, it records 23 as the first parent, and
17 as the second.
This affects Mercurial's choice of branch name when you merge. After a merge, Mercurial will retain the branch
name of the first parent when you commit the result of the merge. If your first parent's branch name is foo, and you
merge with bar, the branch name will still be foo after you merge.

Managing releases and
branchy development
88
It's not unusual for a repository to contain multiple heads, each with the same branch name. Let's say I'm working
on the foo branch, and so are you. We commit different changes; I pull your changes; I now have two heads, each
claiming to be on the foo branch. The result of a merge will be a single head on the foo branch, as you might hope.
But if I'm working on the bar branch, and I merge work from the foo branch, the result will remain on the bar
branch.
$ hg branch
bar
$ hg merge foo
1 files updated, 0 files merged, 0 files removed, 0 files unresolved
(branch merge, don't forget to commit)
$ hg commit -m 'Merge'
$ hg tip
changeset: 4:33dd42df7033
branch: bar
tag: tip
parent: 2:ef4e5305caf9
parent: 3:3273ecc60ba7
user: Bryan O'Sullivan <bos@serpentine.com>
date: Thu May 21 09:13:32 2009 +0000
summary: Merge
To give a more concrete example, if I'm working on the bleeding-edge branch, and I want to bring in the latest
fixes from the stable branch, Mercurial will choose the “right” (bleeding-edge) branch name when I pull and
merge from stable.
8.8. Branch naming is generally useful
You shouldn't think of named branches as applicable only to situations where you have multiple long-lived branches
cohabiting in a single repository. They're very useful even in the one-branch-per-repository case.
In the simplest case, giving a name to each branch gives you a permanent record of which branch a changeset
originated on. This gives you more context when you're trying to follow the history of a long-lived branchy project.
If you're working with shared repositories, you can set up a pretxnchangegroup hook on each that will block
incoming changes that have the “wrong” branch name. This provides a simple, but effective, defence against people
accidentally pushing changes from a “bleeding edge” branch to a “stable” branch. Such a hook might look like this
inside the shared repo's /.hgrc.
[hooks]
pretxnchangegroup.branch = hg heads --template '{branches} ' | grep mybranch

89
Chapter 9. Finding and fixing mistakes
To err might be human, but to really handle the consequences well takes a top-notch revision control system. In this
chapter, we'll discuss some of the techniques you can use when you find that a problem has crept into your project.
Mercurial has some highly capable features that will help you to isolate the sources of problems, and to handle them
appropriately.
9.1. Erasing local history
9.1.1. The accidental commit
I have the occasional but persistent problem of typing rather more quickly than I can think, which sometimes results
in me committing a changeset that is either incomplete or plain wrong. In my case, the usual kind of incomplete
changeset is one in which I've created a new source file, but forgotten to hg add it. A “plain wrong” changeset is not
as common, but no less annoying.
9.1.2. Rolling back a transaction
In Section 4.2.2, “Safe operation”, I mentioned that Mercurial treats each modification of a repository as a transaction.
Every time you commit a changeset or pull changes from another repository, Mercurial remembers what you did.
You can undo, or roll back, exactly one of these actions using the hg rollback command. (See Section 9.1.4, “Rolling
back is useless once you've pushed” for an important caveat about the use of this command.)
Here's a mistake that I often find myself making: committing a change in which I've created a new file, but forgotten
to hg add it.
$ hg status
M a
$ echo b > b
$ hg commit -m 'Add file b'
Looking at the output of hg status after the commit immediately confirms the error.
$ hg status
? b
$ hg tip
changeset: 1:ab4e279dff28
tag: tip
user: Bryan O'Sullivan <bos@serpentine.com>
date: Thu May 21 09:13:55 2009 +0000
summary: Add file b
The commit captured the changes to the file a, but not the new file b. If I were to push this changeset to a repository
that I shared with a colleague, the chances are high that something in a would refer to b, which would not be present
in their repository when they pulled my changes. I would thus become the object of some indignation.
However, luck is with me—I've caught my error before I pushed the changeset. I use the hg rollback command, and
Mercurial makes that last changeset vanish.
$ hg rollback
rolling back last transaction
$ hg tip
changeset: 0:645c35a58c08
tag: tip

Finding and fixing mistakes
90
user: Bryan O'Sullivan <bos@serpentine.com>
date: Thu May 21 09:13:55 2009 +0000
summary: First commit
$ hg status
M a
? b
Notice that the changeset is no longer present in the repository's history, and the working directory once again
thinks that the file a is modified. The commit and rollback have left the working directory exactly as it was prior to
the commit; the changeset has been completely erased. I can now safely hg add the file b, and rerun my commit.
$ hg add b
$ hg commit -m 'Add file b, this time for real'
9.1.3. The erroneous pull
It's common practice with Mercurial to maintain separate development branches of a project in different
repositories. Your development team might have one shared repository for your project's “0.9” release, and another,
containing different changes, for the “1.0” release.
Given this, you can imagine that the consequences could be messy if you had a local “0.9” repository, and accidentally
pulled changes from the shared “1.0” repository into it. At worst, you could be paying insufficient attention, and push
those changes into the shared “0.9” tree, confusing your entire team (but don't worry, we'll return to this horror
scenario later). However, it's more likely that you'll notice immediately, because Mercurial will display the URL it's
pulling from, or you will see it pull a suspiciously large number of changes into the repository.
The hg rollback command will work nicely to expunge all of the changesets that you just pulled. Mercurial groups
all changes from one hg pull into a single transaction, so one hg rollback is all you need to undo this mistake.
9.1.4. Rolling back is useless once you've pushed
The value of the hg rollback command drops to zero once you've pushed your changes to another repository. Rolling
back a change makes it disappear entirely, but only in the repository in which you perform the hg rollback. Because
a rollback eliminates history, there's no way for the disappearance of a change to propagate between repositories.
If you've pushed a change to another repository—particularly if it's a shared repository—it has essentially “escaped
into the wild,” and you'll have to recover from your mistake in a different way. If you push a changeset somewhere,
then roll it back, then pull from the repository you pushed to, the changeset you thought you'd gotten rid of will
simply reappear in your repository.
(If you absolutely know for sure that the change you want to roll back is the most recent change in the repository
that you pushed to, and you know that nobody else could have pulled it from that repository, you can roll back the
changeset there, too, but you really should not expect this to work reliably. Sooner or later a change really will make
it into a repository that you don't directly control (or have forgotten about), and come back to bite you.)
9.1.5. You can only roll back once
Mercurial stores exactly one transaction in its transaction log; that transaction is the most recent one that occurred
in the repository. This means that you can only roll back one transaction. If you expect to be able to roll back one
transaction, then its predecessor, this is not the behavior you will get.
$ hg rollback
rolling back last transaction
$ hg rollback
no rollback information available

Finding and fixing mistakes
91
Once you've rolled back one transaction in a repository, you can't roll back again in that repository until you perform
another commit or pull.
9.2. Reverting the mistaken change
If you make a modification to a file, and decide that you really didn't want to change the file at all, and you haven't yet
committed your changes, the hg revert command is the one you'll need. It looks at the changeset that's the parent of
the working directory, and restores the contents of the file to their state as of that changeset. (That's a long-winded
way of saying that, in the normal case, it undoes your modifications.)
Let's illustrate how the hg revert command works with yet another small example. We'll begin by modifying a file
that Mercurial is already tracking.
$ cat file
original content
$ echo unwanted change >> file
$ hg diff file
diff -r 9bd52f4e65c7 file
--- a/file Thu May 21 09:13:43 2009 +0000
+++ b/file Thu May 21 09:13:43 2009 +0000
@@ -1,1 +1,2 @@
original content
+unwanted change
If we don't want that change, we can simply hg revert the file.
$ hg status
M file
$ hg revert file
$ cat file
original content
The hg revert command provides us with an extra degree of safety by saving our modified file with a .orig
extension.
$ hg status
? file.orig
$ cat file.orig
original content
unwanted change
Be careful with .orig files
It's extremely unlikely that you are either using Mercurial to manage files with .orig extensions or that
you even care about the contents of such files. Just in case, though, it's useful to remember that hg revert
will unconditionally overwrite an existing file with a .orig extension. For instance, if you already have
a file named foo.orig when you revert foo, the contents of foo.orig will be clobbered.
Here is a summary of the cases that the hg revert command can deal with. We will describe each of these in more
detail in the section that follows.
• If you modify a file, it will restore the file to its unmodified state.
• If you hg add a file, it will undo the “added” state of the file, but leave the file itself untouched.
• If you delete a file without telling Mercurial, it will restore the file to its unmodified contents.
• If you use the hg remove command to remove a file, it will undo the “removed” state of the file, and restore the
file to its unmodified contents.

Finding and fixing mistakes
92
9.2.1. File management errors
The hg revert command is useful for more than just modified files. It lets you reverse the results of all of Mercurial's
file management commands—hg add, hg remove, and so on.
If you hg add a file, then decide that in fact you don't want Mercurial to track it, use hg revert to undo the add. Don't
worry; Mercurial will not modify the file in any way. It will just “unmark” the file.
$ echo oops > oops
$ hg add oops
$ hg status oops
A oops
$ hg revert oops
$ hg status
? oops
Similarly, if you ask Mercurial to hg remove a file, you can use hg revert to restore it to the contents it had as of
the parent of the working directory.
$ hg remove file
$ hg status
R file
$ hg revert file
$ hg status
$ ls file
file
This works just as well for a file that you deleted by hand, without telling Mercurial (recall that in Mercurial
terminology, this kind of file is called “missing”).
$ rm file
$ hg status
! file
$ hg revert file
$ ls file
file
If you revert a hg copy, the copied-to file remains in your working directory afterwards, untracked. Since a copy
doesn't affect the copied-from file in any way, Mercurial doesn't do anything with the copied-from file.
$ hg copy file new-file
$ hg revert new-file
$ hg status
? new-file
9.3. Dealing with committed changes
Consider a case where you have committed a change a, and another change b on top of it; you then realise that change
a was incorrect. Mercurial lets you “back out” an entire changeset automatically, and building blocks that let you
reverse part of a changeset by hand.
Before you read this section, here's something to keep in mind: the hg backout command undoes the effect of a
change by adding to your repository's history, not by modifying or erasing it. It's the right tool to use if you're fixing
bugs, but not if you're trying to undo some change that has catastrophic consequences. To deal with those, see
Section 9.4, “Changes that should never have been”.

Finding and fixing mistakes
93
9.3.1. Backing out a changeset
The hg backout command lets you “undo” the effects of an entire changeset in an automated fashion. Because
Mercurial's history is immutable, this command does not get rid of the changeset you want to undo. Instead, it creates
a new changeset that reverses the effect of the to-be-undone changeset.
The operation of the hg backout command is a little intricate, so let's illustrate it with some examples. First, we'll
create a repository with some simple changes.
$ hg init myrepo
$ cd myrepo
$ echo first change >> myfile
$ hg add myfile
$ hg commit -m 'first change'
$ echo second change >> myfile
$ hg commit -m 'second change'
The hg backout command takes a single changeset ID as its argument; this is the changeset to back out. Normally,
hg backout will drop you into a text editor to write a commit message, so you can record why you're backing the
change out. In this example, we provide a commit message on the command line using the -m option.
9.3.2. Backing out the tip changeset
We're going to start by backing out the last changeset we committed.
$ hg backout -m 'back out second change' tip
reverting myfile
changeset 2:2969bdf12560 backs out changeset 1:f30f2b6ad6ff
$ cat myfile
first change
You can see that the second line from myfile is no longer present. Taking a look at the output of hg log gives us
an idea of what the hg backout command has done.
$ hg log --style compact
2[tip] 2969bdf12560 2009-05-21 09:13 +0000 bos
back out second change
1 f30f2b6ad6ff 2009-05-21 09:13 +0000 bos
second change
0 f9bb257a7e04 2009-05-21 09:13 +0000 bos
first change
Notice that the new changeset that hg backout has created is a child of the changeset we backed out. It's easier to
see this in Figure 9.1, “Backing out a change using the hg backout command”, which presents a graphical view of the
change history. As you can see, the history is nice and linear.

Finding and fixing mistakes
94
Figure 9.1. Backing out a change using the hg backout command
9.3.3. Backing out a non-tip change
If you want to back out a change other than the last one you committed, pass the --merge option to the hg backout
command.
$ cd ..
$ hg clone -r1 myrepo non-tip-repo
requesting all changes
adding changesets
adding manifests
adding file changes
added 2 changesets with 2 changes to 1 files
updating working directory
1 files updated, 0 files merged, 0 files removed, 0 files unresolved
$ cd non-tip-repo
This makes backing out any changeset a “one-shot” operation that's usually simple and fast.
$ echo third change >> myfile
$ hg commit -m 'third change'
$ hg backout --merge -m 'back out second change' 1
reverting myfile
created new head
changeset 3:2969bdf12560 backs out changeset 1:f30f2b6ad6ff
merging with changeset 3:2969bdf12560
merging myfile
0 files updated, 1 files merged, 0 files removed, 0 files unresolved
(branch merge, don't forget to commit)
If you take a look at the contents of myfile after the backout finishes, you'll see that the first and third changes
are present, but not the second.
$ cat myfile
first change
third change
As the graphical history in Figure 9.2, “Automated backout of a non-tip change using the hg backout command”
illustrates, Mercurial still commits one change in this kind of situation (the box-shaped node is the ones that

Finding and fixing mistakes
95
Mercurial commits automatically), but the revision graph now looks different. Before Mercurial begins the backout
process, it first remembers what the current parent of the working directory is. It then backs out the target changeset,
and commits that as a changeset. Finally, it merges back to the previous parent of the working directory, but notice
that it does not commit the result of the merge. The repository now contains two heads, and the working directory
is in a merge state.
Figure 9.2. Automated backout of a non-tip change using the hg backout command
The result is that you end up “back where you were”, only with some extra history that undoes the effect of the
changeset you wanted to back out.
You might wonder why Mercurial does not commit the result of the merge that it performed. The reason lies in
Mercurial behaving conservatively: a merge naturally has more scope for error than simply undoing the effect of the
tip changeset, so your work will be safest if you first inspect (and test!) the result of the merge, then commit it.
9.3.3.1. Always use the --merge option
In fact, since the --merge option will do the “right thing” whether or not the changeset you're backing out is the tip
(i.e. it won't try to merge if it's backing out the tip, since there's no need), you should always use this option when
you run the hg backout command.
9.3.4. Gaining more control of the backout process
While I've recommended that you always use the --merge option when backing out a change, the hg backout
command lets you decide how to merge a backout changeset. Taking control of the backout process by hand is
something you will rarely need to do, but it can be useful to understand what the hg backout command is doing for
you automatically. To illustrate this, let's clone our first repository, but omit the backout change that it contains.
$ cd ..
$ hg clone -r1 myrepo newrepo
requesting all changes
adding changesets
adding manifests
adding file changes

Finding and fixing mistakes
96
added 2 changesets with 2 changes to 1 files
updating working directory
1 files updated, 0 files merged, 0 files removed, 0 files unresolved
$ cd newrepo
As with our earlier example, We'll commit a third changeset, then back out its parent, and see what happens.
$ echo third change >> myfile
$ hg commit -m 'third change'
$ hg backout -m 'back out second change' 1
reverting myfile
created new head
changeset 3:02a91d7fc00d backs out changeset 1:f30f2b6ad6ff
the backout changeset is a new head - do not forget to merge
(use "backout --merge" if you want to auto-merge)
Our new changeset is again a descendant of the changeset we backout out; it's thus a new head, not a descendant of
the changeset that was the tip. The hg backout command was quite explicit in telling us this.
$ hg log --style compact
3[tip]:1 02a91d7fc00d 2009-05-21 09:13 +0000 bos
back out second change
2 c2c39900bca7 2009-05-21 09:13 +0000 bos
third change
1 f30f2b6ad6ff 2009-05-21 09:13 +0000 bos
second change
0 f9bb257a7e04 2009-05-21 09:13 +0000 bos
first change
Again, it's easier to see what has happened by looking at a graph of the revision history, in Figure 9.3, “Backing out
a change using the hg backout command”. This makes it clear that when we use hg backout to back out a change
other than the tip, Mercurial adds a new head to the repository (the change it committed is box-shaped).
Figure 9.3. Backing out a change using the hg backout command
After the hg backout command has completed, it leaves the new “backout” changeset as the parent of the working
directory.

Finding and fixing mistakes
97
$ hg parents
changeset: 2:c2c39900bca7
user: Bryan O'Sullivan <bos@serpentine.com>
date: Thu May 21 09:13:25 2009 +0000
summary: third change
Now we have two isolated sets of changes.
$ hg heads
changeset: 3:02a91d7fc00d
tag: tip
parent: 1:f30f2b6ad6ff
user: Bryan O'Sullivan <bos@serpentine.com>
date: Thu May 21 09:13:26 2009 +0000
summary: back out second change
changeset: 2:c2c39900bca7
user: Bryan O'Sullivan <bos@serpentine.com>
date: Thu May 21 09:13:25 2009 +0000
summary: third change
Let's think about what we expect to see as the contents of myfile now. The first change should be present, because
we've never backed it out. The second change should be missing, as that's the change we backed out. Since the history
graph shows the third change as a separate head, we don't expect to see the third change present in myfile.
$ cat myfile
first change
To get the third change back into the file, we just do a normal merge of our two heads.
$ hg merge
abort: outstanding uncommitted changes
$ hg commit -m 'merged backout with previous tip'
$ cat myfile
first change
Afterwards, the graphical history of our repository looks like Figure 9.4, “Manually merging a backout change”.

Finding and fixing mistakes
98
Figure 9.4. Manually merging a backout change
9.3.5. Why hg backout works as it does
Here's a brief description of how the hg backout command works.
1. It ensures that the working directory is “clean”, i.e. that the output of hg status would be empty.
2. It remembers the current parent of the working directory. Let's call this changeset orig.
3. It does the equivalent of a hg update to sync the working directory to the changeset you want to back out. Let's
call this changeset backout.
4. It finds the parent of that changeset. Let's call that changeset parent.
5. For each file that the backout changeset affected, it does the equivalent of a hg revert -r parent on that file, to
restore it to the contents it had before that changeset was committed.
6. It commits the result as a new changeset. This changeset has backout as its parent.
7. If you specify --merge on the command line, it merges with orig, and commits the result of the merge.
An alternative way to implement the hg backout command would be to hg export the to-be-backed-out changeset
as a diff, then use the --reverse option to the patch command to reverse the effect of the change without fiddling
with the working directory. This sounds much simpler, but it would not work nearly as well.
The reason that hg backout does an update, a commit, a merge, and another commit is to give the merge machinery
the best chance to do a good job when dealing with all the changes between the change you're backing out and the
current tip.
If you're backing out a changeset that's 100 revisions back in your project's history, the chances that the patch
command will be able to apply a reverse diff cleanly are not good, because intervening changes are likely to have

Finding and fixing mistakes
99
“broken the context” that patch uses to determine whether it can apply a patch (if this sounds like gibberish, see
Section 12.4, “Understanding patches” for a discussion of the patch command). Also, Mercurial's merge machinery
will handle files and directories being renamed, permission changes, and modifications to binary files, none of which
patch can deal with.
9.4. Changes that should never have been
Most of the time, the hg backout command is exactly what you need if you want to undo the effects of a change.
It leaves a permanent record of exactly what you did, both when committing the original changeset and when you
cleaned up after it.
On rare occasions, though, you may find that you've committed a change that really should not be present in the
repository at all. For example, it would be very unusual, and usually considered a mistake, to commit a software
project's object files as well as its source files. Object files have almost no intrinsic value, and they're big, so they
increase the size of the repository and the amount of time it takes to clone or pull changes.
Before I discuss the options that you have if you commit a “brown paper bag” change (the kind that's so bad that you
want to pull a brown paper bag over your head), let me first discuss some approaches that probably won't work.
Since Mercurial treats history as accumulative—every change builds on top of all changes that preceded it—you
generally can't just make disastrous changes disappear. The one exception is when you've just committed a change,
and it hasn't been pushed or pulled into another repository. That's when you can safely use the hg rollback
command, as I detailed in Section 9.1.2, “Rolling back a transaction”.
After you've pushed a bad change to another repository, you could still use hg rollback to make your local copy of
the change disappear, but it won't have the consequences you want. The change will still be present in the remote
repository, so it will reappear in your local repository the next time you pull.
If a situation like this arises, and you know which repositories your bad change has propagated into, you can try to
get rid of the change from every one of those repositories. This is, of course, not a satisfactory solution: if you miss
even a single repository while you're expunging, the change is still “in the wild”, and could propagate further.
If you've committed one or more changes after the change that you'd like to see disappear, your options are further
reduced. Mercurial doesn't provide a way to “punch a hole” in history, leaving changesets intact.
9.4.1. Backing out a merge
Since merges are often complicated, it is not unheard of for a merge to be mangled badly, but committed erroneously.
Mercurial provides an important safeguard against bad merges by refusing to commit unresolved files, but human
ingenuity guarantees that it is still possible to mess a merge up and commit it.
Given a bad merge that has been committed, usually the best way to approach it is to simply try to repair the damage
by hand. A complete disaster that cannot be easily fixed up by hand ought to be very rare, but the hg backout
command may help in making the cleanup easier. It offers a --parent option, which lets you specify which parent
to revert to when backing out a merge.

Finding and fixing mistakes
100
Figure 9.5. A bad merge
Suppose we have a revision graph like that in Figure 9.5, “A bad merge”. What we'd like is to redo the merge of
revisions 2 and 3.
One way to do so would be as follows.
1. Call hg backout --rev=4 --parent=2. This tells hg backout to back out revision 4, which is the bad merge, and
to when deciding which revision to prefer, to choose parent 2, one of the parents of the merge. The effect can be
seen in Figure 9.6, “Backing out the merge, favoring one parent”.
Figure 9.6. Backing out the merge, favoring one parent

Finding and fixing mistakes
101
2. Call hg backout --rev=4 --parent=3. This tells hg backout to back out revision 4 again, but this time to choose
parent 3, the other parent of the merge. The result is visible in Figure 9.7, “Backing out the merge, favoring the
other parent”, in which the repository now contains three heads.
Figure 9.7. Backing out the merge, favoring the other parent
3. Redo the bad merge by merging the two backout heads, which reduces the number of heads in the repository to
two, as can be seen in Figure 9.8, “Merging the backouts”.

Finding and fixing mistakes
103
Figure 9.9. Merging the backouts
9.4.2. Protect yourself from “escaped” changes
If you've committed some changes to your local repository and they've been pushed or pulled somewhere else, this
isn't necessarily a disaster. You can protect yourself ahead of time against some classes of bad changeset. This is
particularly easy if your team usually pulls changes from a central repository.
By configuring some hooks on that repository to validate incoming changesets (see chapter Chapter 10, Handling
repository events with hooks), you can automatically prevent some kinds of bad changeset from being pushed to the
central repository at all. With such a configuration in place, some kinds of bad changeset will naturally tend to “die
out” because they can't propagate into the central repository. Better yet, this happens without any need for explicit
intervention.
For instance, an incoming change hook that verifies that a changeset will actually compile can prevent people from
inadvertently “breaking the build”.

Finding and fixing mistakes
104
9.4.3. What to do about sensitive changes that escape
Even a carefully run project can suffer an unfortunate event such as the committing and uncontrolled propagation
of a file that contains important passwords.
If something like this happens to you, and the information that gets accidentally propagated is truly sensitive, your
first step should be to mitigate the effect of the leak without trying to control the leak itself. If you are not 100%
certain that you know exactly who could have seen the changes, you should immediately change passwords, cancel
credit cards, or find some other way to make sure that the information that has leaked is no longer useful. In other
words, assume that the change has propagated far and wide, and that there's nothing more you can do.
You might hope that there would be mechanisms you could use to either figure out who has seen a change or to erase
the change permanently everywhere, but there are good reasons why these are not possible.
Mercurial does not provide an audit trail of who has pulled changes from a repository, because it is usually either
impossible to record such information or trivial to spoof it. In a multi-user or networked environment, you should
thus be extremely skeptical of yourself if you think that you have identified every place that a sensitive changeset
has propagated to. Don't forget that people can and will send bundles by email, have their backup software save data
offsite, carry repositories on USB sticks, and find other completely innocent ways to confound your attempts to track
down every copy of a problematic change.
Mercurial also does not provide a way to make a file or changeset completely disappear from history, because there is
no way to enforce its disappearance; someone could easily modify their copy of Mercurial to ignore such directives. In
addition, even if Mercurial provided such a capability, someone who simply hadn't pulled a “make this file disappear”
changeset wouldn't be affected by it, nor would web crawlers visiting at the wrong time, disk backups, or other
mechanisms. Indeed, no distributed revision control system can make data reliably vanish. Providing the illusion of
such control could easily give a false sense of security, and be worse than not providing it at all.
9.5. Finding the source of a bug
While it's all very well to be able to back out a changeset that introduced a bug, this requires that you know which
changeset to back out. Mercurial provides an invaluable command, called hg bisect, that helps you to automate this
process and accomplish it very efficiently.
The idea behind the hg bisect command is that a changeset has introduced some change of behavior that you can
identify with a simple pass/fail test. You don't know which piece of code introduced the change, but you know how
to test for the presence of the bug. The hg bisect command uses your test to direct its search for the changeset that
introduced the code that caused the bug.
Here are a few scenarios to help you understand how you might apply this command.
• The most recent version of your software has a bug that you remember wasn't present a few weeks ago, but you
don't know when it was introduced. Here, your binary test checks for the presence of that bug.
• You fixed a bug in a rush, and now it's time to close the entry in your team's bug database. The bug database
requires a changeset ID when you close an entry, but you don't remember which changeset you fixed the bug in.
Once again, your binary test checks for the presence of the bug.
• Your software works correctly, but runs 15% slower than the last time you measured it. You want to know which
changeset introduced the performance regression. In this case, your binary test measures the performance of your
software, to see whether it's “fast” or “slow”.
• The sizes of the components of your project that you ship exploded recently, and you suspect that something
changed in the way you build your project.
From these examples, it should be clear that the hg bisect command is not useful only for finding the sources of
bugs. You can use it to find any “emergent property” of a repository (anything that you can't find from a simple text
search of the files in the tree) for which you can write a binary test.

Finding and fixing mistakes
105
We'll introduce a little bit of terminology here, just to make it clear which parts of the search process are your
responsibility, and which are Mercurial's. A test is something that you run when hg bisect chooses a changeset. A
probe is what hg bisect runs to tell whether a revision is good. Finally, we'll use the word “bisect”, as both a noun
and a verb, to stand in for the phrase “search using the hg bisect command”.
One simple way to automate the searching process would be simply to probe every changeset. However, this scales
poorly. If it took ten minutes to test a single changeset, and you had 10,000 changesets in your repository, the
exhaustive approach would take on average 35 days to find the changeset that introduced a bug. Even if you knew
that the bug was introduced by one of the last 500 changesets, and limited your search to those, you'd still be looking
at over 40 hours to find the changeset that introduced your bug.
What the hg bisect command does is use its knowledge of the “shape” of your project's revision history to perform
a search in time proportional to the logarithm of the number of changesets to check (the kind of search it performs
is called a dichotomic search). With this approach, searching through 10,000 changesets will take less than three
hours, even at ten minutes per test (the search will require about 14 tests). Limit your search to the last hundred
changesets, and it will take only about an hour (roughly seven tests).
The hg bisect command is aware of the “branchy” nature of a Mercurial project's revision history, so it has no
problems dealing with branches, merges, or multiple heads in a repository. It can prune entire branches of history
with a single probe, which is how it operates so efficiently.
9.5.1. Using the hg bisect command
Here's an example of hg bisect in action.
Note
In versions 0.9.5 and earlier of Mercurial, hg bisect was not a core command: it was distributed with
Mercurial as an extension. This section describes the built-in command, not the old extension.
Now let's create a repository, so that we can try out the hg bisect command in isolation.
$ hg init mybug
$ cd mybug
We'll simulate a project that has a bug in it in a simple-minded way: create trivial changes in a loop, and nominate one
specific change that will have the “bug”. This loop creates 35 changesets, each adding a single file to the repository.
We'll represent our “bug” with a file that contains the text “i have a gub”.
$ buggy_change=22
$ for (( i = 0; i < 35; i++ )); do
> if [[ $i = $buggy_change ]]; then
> echo 'i have a gub' > myfile$i
> hg commit -q -A -m 'buggy changeset'
> else
> echo 'nothing to see here, move along' > myfile$i
> hg commit -q -A -m 'normal changeset'
> fi
> done
The next thing that we'd like to do is figure out how to use the hg bisect command. We can use Mercurial's normal
built-in help mechanism for this.
$ hg help bisect
hg bisect [-gbsr] [-c CMD] [REV]
subdivision search of changesets
This command helps to find changesets which introduce problems.

Finding and fixing mistakes
106
To use, mark the earliest changeset you know exhibits the problem
as bad, then mark the latest changeset which is free from the
problem as good. Bisect will update your working directory to a
revision for testing (unless the --noupdate option is specified).
Once you have performed tests, mark the working directory as bad
or good and bisect will either update to another candidate changeset
or announce that it has found the bad revision.
As a shortcut, you can also use the revision argument to mark a
revision as good or bad without checking it out first.
If you supply a command it will be used for automatic bisection. Its exit
status will be used as flag to mark revision as bad or good. In case exit
status is 0 the revision is marked as good, 125 - skipped, 127 (command not
found) - bisection will be aborted; any other status bigger than 0 will
mark revision as bad.
options:
-r --reset reset bisect state
-g --good mark changeset good
-b --bad mark changeset bad
-s --skip skip testing changeset
-c --command use command to check changeset state
-U --noupdate do not update to target
use "hg -v help bisect" to show global options
The hg bisect command works in steps. Each step proceeds as follows.
1. You run your binary test.
• If the test succeeded, you tell hg bisect by running the hg bisect --good command.
• If it failed, run the hg bisect --bad command.
2. The command uses your information to decide which changeset to test next.
3. It updates the working directory to that changeset, and the process begins again.
The process ends when hg bisect identifies a unique changeset that marks the point where your test transitioned
from “succeeding” to “failing”.
To start the search, we must run the hg bisect --reset command.
$ hg bisect --reset
In our case, the binary test we use is simple: we check to see if any file in the repository contains the string “i have
a gub”. If it does, this changeset contains the change that “caused the bug”. By convention, a changeset that has the
property we're searching for is “bad”, while one that doesn't is “good”.
Most of the time, the revision to which the working directory is synced (usually the tip) already exhibits the problem
introduced by the buggy change, so we'll mark it as “bad”.
$ hg bisect --bad
Our next task is to nominate a changeset that we know doesn't have the bug; the hg bisect command will “bracket”
its search between the first pair of good and bad changesets. In our case, we know that revision 10 didn't have the
bug. (I'll have more words about choosing the first “good” changeset later.)
$ hg bisect --good 10

Finding and fixing mistakes
107
Testing changeset 22:27a77d5a2320 (24 changesets remaining, ~4 tests)
0 files updated, 0 files merged, 12 files removed, 0 files unresolved
Notice that this command printed some output.
• It told us how many changesets it must consider before it can identify the one that introduced the bug, and how
many tests that will require.
• It updated the working directory to the next changeset to test, and told us which changeset it's testing.
We now run our test in the working directory. We use the grep command to see if our “bad” file is present in the
working directory. If it is, this revision is bad; if not, this revision is good.
$ if grep -q 'i have a gub' *
> then
> result=bad
> else
> result=good
> fi
$ echo this revision is $result
this revision is bad
$ hg bisect --$result
Testing changeset 16:0b8b9702fd40 (12 changesets remaining, ~3 tests)
0 files updated, 0 files merged, 6 files removed, 0 files unresolved
This test looks like a perfect candidate for automation, so let's turn it into a shell function.
$ mytest() {
> if grep -q 'i have a gub' *
> then
> result=bad
> else
> result=good
> fi
> echo this revision is $result
> hg bisect --$result
> }
We can now run an entire test step with a single command, mytest.
$ mytest
this revision is good
Testing changeset 19:ae17d4339ee8 (6 changesets remaining, ~2 tests)
3 files updated, 0 files merged, 0 files removed, 0 files unresolved
A few more invocations of our canned test step command, and we're done.
$ mytest
this revision is good
Testing changeset 20:2f26f77c899c (3 changesets remaining, ~1 tests)
1 files updated, 0 files merged, 0 files removed, 0 files unresolved
$ mytest
this revision is good
Testing changeset 21:2268c764d3cb (2 changesets remaining, ~1 tests)
1 files updated, 0 files merged, 0 files removed, 0 files unresolved
$ mytest
this revision is good
The first bad revision is:
changeset: 22:27a77d5a2320

Finding and fixing mistakes
108
user: Bryan O'Sullivan <bos@serpentine.com>
date: Thu May 21 09:13:28 2009 +0000
summary: buggy changeset
Even though we had 40 changesets to search through, the hg bisect command let us find the changeset that
introduced our “bug” with only five tests. Because the number of tests that the hg bisect command performs grows
logarithmically with the number of changesets to search, the advantage that it has over the “brute force” search
approach increases with every changeset you add.
9.5.2. Cleaning up after your search
When you're finished using the hg bisect command in a repository, you can use the hg bisect --reset command to
drop the information it was using to drive your search. The command doesn't use much space, so it doesn't matter
if you forget to run this command. However, hg bisect won't let you start a new search in that repository until you
do a hg bisect --reset.
$ hg bisect --reset
9.6. Tips for finding bugs effectively
9.6.1. Give consistent input
The hg bisect command requires that you correctly report the result of every test you perform. If you tell it that a
test failed when it really succeeded, it might be able to detect the inconsistency. If it can identify an inconsistency in
your reports, it will tell you that a particular changeset is both good and bad. However, it can't do this perfectly; it's
about as likely to report the wrong changeset as the source of the bug.
9.6.2. Automate as much as possible
When I started using the hg bisect command, I tried a few times to run my tests by hand, on the command line. This
is an approach that I, at least, am not suited to. After a few tries, I found that I was making enough mistakes that I
was having to restart my searches several times before finally getting correct results.
My initial problems with driving the hg bisect command by hand occurred even with simple searches on small
repositories; if the problem you're looking for is more subtle, or the number of tests that hg bisect must perform
increases, the likelihood of operator error ruining the search is much higher. Once I started automating my tests, I
had much better results.
The key to automated testing is twofold:
• always test for the same symptom, and
• always feed consistent input to the hg bisect command.
In my tutorial example above, the grep command tests for the symptom, and the if statement takes the result of
this check and ensures that we always feed the same input to the hg bisect command. The mytest function marries
these together in a reproducible way, so that every test is uniform and consistent.
9.6.3. Check your results
Because the output of a hg bisect search is only as good as the input you give it, don't take the changeset it reports
as the absolute truth. A simple way to cross-check its report is to manually run your test at each of the following
changesets:
• The changeset that it reports as the first bad revision. Your test should still report this as bad.
• The parent of that changeset (either parent, if it's a merge). Your test should report this changeset as good.

Finding and fixing mistakes
109
• A child of that changeset. Your test should report this changeset as bad.
9.6.4. Beware interference between bugs
It's possible that your search for one bug could be disrupted by the presence of another. For example, let's say your
software crashes at revision 100, and worked correctly at revision 50. Unknown to you, someone else introduced a
different crashing bug at revision 60, and fixed it at revision 80. This could distort your results in one of several ways.
It is possible that this other bug completely “masks” yours, which is to say that it occurs before your bug has a chance
to manifest itself. If you can't avoid that other bug (for example, it prevents your project from building), and so can't
tell whether your bug is present in a particular changeset, the hg bisect command cannot help you directly. Instead,
you can mark a changeset as untested by running hg bisect --skip.
A different problem could arise if your test for a bug's presence is not specific enough. If you check for “my program
crashes”, then both your crashing bug and an unrelated crashing bug that masks it will look like the same thing, and
mislead hg bisect.
Another useful situation in which to use hg bisect --skip is if you can't test a revision because your project was in
a broken and hence untestable state at that revision, perhaps because someone checked in a change that prevented
the project from building.
9.6.5. Bracket your search lazily
Choosing the first “good” and “bad” changesets that will mark the end points of your search is often easy, but it bears
a little discussion nevertheless. From the perspective of hg bisect, the “newest” changeset is conventionally “bad”,
and the older changeset is “good”.
If you're having trouble remembering when a suitable “good” change was, so that you can tell hg bisect, you could
do worse than testing changesets at random. Just remember to eliminate contenders that can't possibly exhibit the
bug (perhaps because the feature with the bug isn't present yet) and those where another problem masks the bug
(as I discussed above).
Even if you end up “early” by thousands of changesets or months of history, you will only add a handful of tests to
the total number that hg bisect must perform, thanks to its logarithmic behavior.

110
Chapter 10. Handling repository events with
hooks
Mercurial offers a powerful mechanism to let you perform automated actions in response to events that occur in a
repository. In some cases, you can even control Mercurial's response to those events.
The name Mercurial uses for one of these actions is a hook. Hooks are called “triggers” in some revision control
systems, but the two names refer to the same idea.
10.1. An overview of hooks in Mercurial
Here is a brief list of the hooks that Mercurial supports. We will revisit each of these hooks in more detail later, in
Section 10.7, “Information for writers of hooks”.
Each of the hooks whose description begins with the word “Controlling” has the ability to determine whether an
activity can proceed. If the hook succeeds, the activity may proceed; if it fails, the activity is either not permitted or
undone, depending on the hook.
•changegroup: This is run after a group of changesets has been brought into the repository from elsewhere.
•commit: This is run after a new changeset has been created in the local repository.
•incoming: This is run once for each new changeset that is brought into the repository from elsewhere. Notice
the difference from changegroup, which is run once per group of changesets brought in.
•outgoing: This is run after a group of changesets has been transmitted from this repository.
•prechangegroup: This is run before starting to bring a group of changesets into the repository.
•precommit: Controlling. This is run before starting a commit.
•preoutgoing: Controlling. This is run before starting to transmit a group of changesets from this repository.
•pretag: Controlling. This is run before creating a tag.
•pretxnchangegroup: Controlling. This is run after a group of changesets has been brought into the local
repository from another, but before the transaction completes that will make the changes permanent in the
repository.
•pretxncommit: Controlling. This is run after a new changeset has been created in the local repository, but before
the transaction completes that will make it permanent.
•preupdate: Controlling. This is run before starting an update or merge of the working directory.
•tag: This is run after a tag is created.
•update: This is run after an update or merge of the working directory has finished.
10.2. Hooks and security
10.2.1. Hooks are run with your privileges
When you run a Mercurial command in a repository, and the command causes a hook to run, that hook runs on your
system, under your user account, with your privilege level. Since hooks are arbitrary pieces of executable code, you
should treat them with an appropriate level of suspicion. Do not install a hook unless you are confident that you
know who created it and what it does.

Handling repository events with hooks
111
In some cases, you may be exposed to hooks that you did not install yourself. If you work with Mercurial on an
unfamiliar system, Mercurial will run hooks defined in that system's global ~/.hgrc file.
If you are working with a repository owned by another user, Mercurial can run hooks defined in that user's
repository, but it will still run them as “you”. For example, if you hg pull from that repository, and its .hg/hgrc
defines a local outgoing hook, that hook will run under your user account, even though you don't own that
repository.
Note
This only applies if you are pulling from a repository on a local or network filesystem. If you're pulling
over http or ssh, any outgoing hook will run under whatever account is executing the server process,
on the server.
To see what hooks are defined in a repository, use the hg showconfig hooks command. If you are working in one
repository, but talking to another that you do not own (e.g. using hg pull or hg incoming), remember that it is the
other repository's hooks you should be checking, not your own.
10.2.2. Hooks do not propagate
In Mercurial, hooks are not revision controlled, and do not propagate when you clone, or pull from, a repository. The
reason for this is simple: a hook is a completely arbitrary piece of executable code. It runs under your user identity,
with your privilege level, on your machine.
It would be extremely reckless for any distributed revision control system to implement revision-controlled hooks,
as this would offer an easily exploitable way to subvert the accounts of users of the revision control system.
Since Mercurial does not propagate hooks, if you are collaborating with other people on a common project, you
should not assume that they are using the same Mercurial hooks as you are, or that theirs are correctly configured.
You should document the hooks you expect people to use.
In a corporate intranet, this is somewhat easier to control, as you can for example provide a “standard” installation
of Mercurial on an NFS filesystem, and use a site-wide ~/.hgrc file to define hooks that all users will see. However,
this too has its limits; see below.
10.2.3. Hooks can be overridden
Mercurial allows you to override a hook definition by redefining the hook. You can disable it by setting its value to
the empty string, or change its behavior as you wish.
If you deploy a system- or site-wide ~/.hgrc file that defines some hooks, you should thus understand that your
users can disable or override those hooks.
10.2.4. Ensuring that critical hooks are run
Sometimes you may want to enforce a policy that you do not want others to be able to work around. For example,
you may have a requirement that every changeset must pass a rigorous set of tests. Defining this requirement via
a hook in a site-wide ~/.hgrc won't work for remote users on laptops, and of course local users can subvert it at
will by overriding the hook.
Instead, you can set up your policies for use of Mercurial so that people are expected to propagate changes through
a well-known “canonical” server that you have locked down and configured appropriately.
One way to do this is via a combination of social engineering and technology. Set up a restricted-access account; users
can push changes over the network to repositories managed by this account, but they cannot log into the account and
run normal shell commands. In this scenario, a user can commit a changeset that contains any old garbage they want.
When someone pushes a changeset to the server that everyone pulls from, the server will test the changeset before
it accepts it as permanent, and reject it if it fails to pass the test suite. If people only pull changes from this filtering
server, it will serve to ensure that all changes that people pull have been automatically vetted.

Handling repository events with hooks
112
10.3. A short tutorial on using hooks
It is easy to write a Mercurial hook. Let's start with a hook that runs when you finish a hg commit, and simply prints
the hash of the changeset you just created. The hook is called commit.
All hooks follow the pattern in this example.
$ hg init hook-test
$ cd hook-test
$ echo '[hooks]' >> .hg/hgrc
$ echo 'commit = echo committed $HG_NODE' >> .hg/hgrc
$ cat .hg/hgrc
[hooks]
commit = echo committed $HG_NODE
$ echo a > a
$ hg add a
$ hg commit -m 'testing commit hook'
committed 5da4270ff66b97580d2da51829d19436c409ee16
You add an entry to the hooks section of your ~/.hgrc. On the left is the name of the event to trigger on; on the
right is the action to take. As you can see, you can run an arbitrary shell command in a hook. Mercurial passes extra
information to the hook using environment variables (look for HG_NODE in the example).
10.3.1. Performing multiple actions per event
Quite often, you will want to define more than one hook for a particular kind of event, as shown below.
$ echo 'commit.when = echo -n "date of commit: "; date' >> .hg/hgrc
$ echo a >> a
$ hg commit -m 'i have two hooks'
committed 016a5108f7a8c39ec28b8d8c6ec6b9b2aaf10aee
date of commit: Thu May 21 09:13:47 GMT 2009
Mercurial lets you do this by adding an extension to the end of a hook's name. You extend a hook's name by giving
the name of the hook, followed by a full stop (the “.” character), followed by some more text of your choosing. For
example, Mercurial will run both commit.foo and commit.bar when the commit event occurs.
To give a well-defined order of execution when there are multiple hooks defined for an event, Mercurial sorts
hooks by extension, and executes the hook commands in this sorted order. In the above example, it will execute
commit.bar before commit.foo, and commit before both.
It is a good idea to use a somewhat descriptive extension when you define a new hook. This will help you to remember
what the hook was for. If the hook fails, you'll get an error message that contains the hook name and extension,
so using a descriptive extension could give you an immediate hint as to why the hook failed (see Section 10.3.2,
“Controlling whether an activity can proceed” for an example).
10.3.2. Controlling whether an activity can proceed
In our earlier examples, we used the commit hook, which is run after a commit has completed. This is one of several
Mercurial hooks that run after an activity finishes. Such hooks have no way of influencing the activity itself.
Mercurial defines a number of events that occur before an activity starts; or after it starts, but before it finishes.
Hooks that trigger on these events have the added ability to choose whether the activity can continue, or will abort.
The pretxncommit hook runs after a commit has all but completed. In other words, the metadata representing
the changeset has been written out to disk, but the transaction has not yet been allowed to complete. The
pretxncommit hook has the ability to decide whether the transaction can complete, or must be rolled back.

Handling repository events with hooks
113
If the pretxncommit hook exits with a status code of zero, the transaction is allowed to complete; the commit
finishes; and the commit hook is run. If the pretxncommit hook exits with a non-zero status code, the transaction
is rolled back; the metadata representing the changeset is erased; and the commit hook is not run.
$ cat check_bug_id
#!/bin/sh
# check that a commit comment mentions a numeric bug id
hg log -r $1 --template {desc} | grep -q "\<bug *[0-9]"
$ echo 'pretxncommit.bug_id_required = ./check_bug_id $HG_NODE' >> .hg/hgrc
$ echo a >> a
$ hg commit -m 'i am not mentioning a bug id'
transaction abort!
rollback completed
abort: pretxncommit.bug_id_required hook exited with status 1
$ hg commit -m 'i refer you to bug 666'
committed 313fc2ceb4a7617f0598ae9dbc28ee64b19fad39
date of commit: Thu May 21 09:13:47 GMT 2009
The hook in the example above checks that a commit comment contains a bug ID. If it does, the commit can complete.
If not, the commit is rolled back.
10.4. Writing your own hooks
When you are writing a hook, you might find it useful to run Mercurial either with the -v option, or the verbose
config item set to “true”. When you do so, Mercurial will print a message before it calls each hook.
10.4.1. Choosing how your hook should run
You can write a hook either as a normal program—typically a shell script—or as a Python function that is executed
within the Mercurial process.
Writing a hook as an external program has the advantage that it requires no knowledge of Mercurial's internals. You
can call normal Mercurial commands to get any added information you need. The trade-off is that external hooks
are slower than in-process hooks.
An in-process Python hook has complete access to the Mercurial API, and does not “shell out” to another process, so
it is inherently faster than an external hook. It is also easier to obtain much of the information that a hook requires
by using the Mercurial API than by running Mercurial commands.
If you are comfortable with Python, or require high performance, writing your hooks in Python may be a good choice.
However, when you have a straightforward hook to write and you don't need to care about performance (probably
the majority of hooks), a shell script is perfectly fine.
10.4.2. Hook parameters
Mercurial calls each hook with a set of well-defined parameters. In Python, a parameter is passed as a keyword
argument to your hook function. For an external program, a parameter is passed as an environment variable.
Whether your hook is written in Python or as a shell script, the hook-specific parameter names and values will be
the same. A boolean parameter will be represented as a boolean value in Python, but as the number 1 (for “true”)
or 0 (for “false”) as an environment variable for an external hook. If a hook parameter is named foo, the keyword
argument for a Python hook will also be named foo, while the environment variable for an external hook will be
named HG_FOO.
10.4.3. Hook return values and activity control
A hook that executes successfully must exit with a status of zero if external, or return boolean “false” if in-process.
Failure is indicated with a non-zero exit status from an external hook, or an in-process hook returning boolean “true”.
If an in-process hook raises an exception, the hook is considered to have failed.

Handling repository events with hooks
114
For a hook that controls whether an activity can proceed, zero/false means “allow”, while non-zero/true/exception
means “deny”.
10.4.4. Writing an external hook
When you define an external hook in your ~/.hgrc and the hook is run, its value is passed to your shell, which
interprets it. This means that you can use normal shell constructs in the body of the hook.
An executable hook is always run with its current directory set to a repository's root directory.
Each hook parameter is passed in as an environment variable; the name is upper-cased, and prefixed with the string
“HG_”.
With the exception of hook parameters, Mercurial does not set or modify any environment variables when running
a hook. This is useful to remember if you are writing a site-wide hook that may be run by a number of different users
with differing environment variables set. In multi-user situations, you should not rely on environment variables
being set to the values you have in your environment when testing the hook.
10.4.5. Telling Mercurial to use an in-process hook
The ~/.hgrc syntax for defining an in-process hook is slightly different than for an executable hook. The value of
the hook must start with the text “python:”, and continue with the fully-qualified name of a callable object to use
as the hook's value.
The module in which a hook lives is automatically imported when a hook is run. So long as you have the module
name and PYTHONPATH right, it should “just work”.
The following ~/.hgrc example snippet illustrates the syntax and meaning of the notions we just described.
[hooks]
commit.example = python:mymodule.submodule.myhook
When Mercurial runs the commit.example hook, it imports mymodule.submodule, looks for the callable object
named myhook, and calls it.
10.4.6. Writing an in-process hook
The simplest in-process hook does nothing, but illustrates the basic shape of the hook API:
def myhook(ui, repo, **kwargs):
pass
The first argument to a Python hook is always a ui object. The second is a repository object; at the moment, it is
always an instance of localrepository. Following these two arguments are other keyword arguments. Which
ones are passed in depends on the hook being called, but a hook can ignore arguments it doesn't care about by
dropping them into a keyword argument dict, as with **kwargs above.
10.5. Some hook examples
10.5.1. Writing meaningful commit messages
It's hard to imagine a useful commit message being very short. The simple pretxncommit hook of the example
below will prevent you from committing a changeset with a message that is less than ten bytes long.
$ cat .hg/hgrc
[hooks]
pretxncommit.msglen = test `hg tip --template {desc} | wc -c` -ge 10
$ echo a > a
$ hg add a

Handling repository events with hooks
115
$ hg commit -A -m 'too short'
transaction abort!
rollback completed
abort: pretxncommit.msglen hook exited with status 1
$ hg commit -A -m 'long enough'
10.5.2. Checking for trailing whitespace
An interesting use of a commit-related hook is to help you to write cleaner code. A simple example of “cleaner code” is
the dictum that a change should not add any new lines of text that contain “trailing whitespace”. Trailing whitespace
is a series of space and tab characters at the end of a line of text. In most cases, trailing whitespace is unnecessary,
invisible noise, but it is occasionally problematic, and people often prefer to get rid of it.
You can use either the precommit or pretxncommit hook to tell whether you have a trailing whitespace problem.
If you use the precommit hook, the hook will not know which files you are committing, so it will have to check
every modified file in the repository for trailing white space. If you want to commit a change to just the file foo, but
the file bar contains trailing whitespace, doing a check in the precommit hook will prevent you from committing
foo due to the problem with bar. This doesn't seem right.
Should you choose the pretxncommit hook, the check won't occur until just before the transaction for the commit
completes. This will allow you to check for problems only the exact files that are being committed. However, if you
entered the commit message interactively and the hook fails, the transaction will roll back; you'll have to re-enter
the commit message after you fix the trailing whitespace and run hg commit again.
$ cat .hg/hgrc
[hooks]
pretxncommit.whitespace = hg export tip | (! egrep -q '^\+.*[ \t]$')
$ echo 'a ' > a
$ hg commit -A -m 'test with trailing whitespace'
adding a
transaction abort!
rollback completed
abort: pretxncommit.whitespace hook exited with status 1
$ echo 'a' > a
$ hg commit -A -m 'drop trailing whitespace and try again'
In this example, we introduce a simple pretxncommit hook that checks for trailing whitespace. This hook is short,
but not very helpful. It exits with an error status if a change adds a line with trailing whitespace to any file, but does
not print any information that might help us to identify the offending file or line. It also has the nice property of not
paying attention to unmodified lines; only lines that introduce new trailing whitespace cause problems.
#!/usr/bin/env python
#
# save as .hg/check_whitespace.py and make executable
import re
def trailing_whitespace(difflines):
#
linenum, header = 0, False
for line in difflines:
if header:
# remember the name of the file that this diff affects
m = re.match(r'(?:---|\+\+\+) ([^\t]+)', line)
if m and m.group(1) != '/dev/null':
filename = m.group(1).split('/', 1)[-1]
if line.startswith('+++ '):

Handling repository events with hooks
116
header = False
continue
if line.startswith('diff '):
header = True
continue
# hunk header - save the line number
m = re.match(r'@@ -\d+,\d+ \+(\d+),', line)
if m:
linenum = int(m.group(1))
continue
# hunk body - check for an added line with trailing whitespace
m = re.match(r'\+.*\s$', line)
if m:
yield filename, linenum
if line and line[0] in ' +':
linenum += 1
if __name__ == '__main__':
import os, sys
added = 0
for filename, linenum in trailing_whitespace(os.popen('hg export tip')):
print >> sys.stderr, ('%s, line %d: trailing whitespace added' %
(filename, linenum))
added += 1
if added:
# save the commit message so we don't need to retype it
os.system('hg tip --template "{desc}" > .hg/commit.save')
print >> sys.stderr, 'commit message saved to .hg/commit.save'
sys.exit(1)
The above version is much more complex, but also more useful. It parses a unified diff to see if any lines add trailing
whitespace, and prints the name of the file and the line number of each such occurrence. Even better, if the change
adds trailing whitespace, this hook saves the commit comment and prints the name of the save file before exiting
and telling Mercurial to roll the transaction back, so you can use the -l filename option to hg commit to reuse
the saved commit message once you've corrected the problem.
$ cat .hg/hgrc
[hooks]
pretxncommit.whitespace = .hg/check_whitespace.py
$ echo 'a ' >> a
$ hg commit -A -m 'add new line with trailing whitespace'
a, line 2: trailing whitespace added
commit message saved to .hg/commit.save
transaction abort!
rollback completed
abort: pretxncommit.whitespace hook exited with status 1
$ sed -i 's, *$,,' a
$ hg commit -A -m 'trimmed trailing whitespace'
a, line 2: trailing whitespace added
commit message saved to .hg/commit.save
transaction abort!
rollback completed
abort: pretxncommit.whitespace hook exited with status 1
As a final aside, note in the example above the use of sed's in-place editing feature to get rid of trailing whitespace
from a file. This is concise and useful enough that I will reproduce it here (using perl for good measure).
perl -pi -e 's,\s+$,,' filename

Handling repository events with hooks
117
10.6. Bundled hooks
Mercurial ships with several bundled hooks. You can find them in the hgext directory of a Mercurial source tree. If
you are using a Mercurial binary package, the hooks will be located in the hgext directory of wherever your package
installer put Mercurial.
10.6.1. acl—access control for parts of a repository
The acl extension lets you control which remote users are allowed to push changesets to a networked server. You
can protect any portion of a repository (including the entire repo), so that a specific remote user can push changes
that do not affect the protected portion.
This extension implements access control based on the identity of the user performing a push, not on who committed
the changesets they're pushing. It makes sense to use this hook only if you have a locked-down server environment
that authenticates remote users, and you want to be sure that only specific users are allowed to push changes to
that server.
10.6.1.1. Configuring the acl hook
In order to manage incoming changesets, the acl hook must be used as a pretxnchangegroup hook. This lets
it see which files are modified by each incoming changeset, and roll back a group of changesets if they modify
“forbidden” files. Example:
[hooks]
pretxnchangegroup.acl = python:hgext.acl.hook
The acl extension is configured using three sections.
The acl section has only one entry, sources, which lists the sources of incoming changesets that the hook should
pay attention to. You don't normally need to configure this section.
•serve: Control incoming changesets that are arriving from a remote repository over http or ssh. This is the default
value of sources, and usually the only setting you'll need for this configuration item.
•pull: Control incoming changesets that are arriving via a pull from a local repository.
•push: Control incoming changesets that are arriving via a push from a local repository.
•bundle: Control incoming changesets that are arriving from another repository via a bundle.
The acl.allow section controls the users that are allowed to add changesets to the repository. If this section is not
present, all users that are not explicitly denied are allowed. If this section is present, all users that are not explicitly
allowed are denied (so an empty section means that all users are denied).
The acl.deny section determines which users are denied from adding changesets to the repository. If this section
is not present or is empty, no users are denied.
The syntaxes for the acl.allow and acl.deny sections are identical. On the left of each entry is a glob pattern
that matches files or directories, relative to the root of the repository; on the right, a user name.
In the following example, the user docwriter can only push changes to the docs subtree of the repository, while
intern can push changes to any file or directory except source/sensitive.
[acl.allow]
docs/** = docwriter
[acl.deny]
source/sensitive/** = intern

Handling repository events with hooks
118
10.6.1.2. Testing and troubleshooting
If you want to test the acl hook, run it with Mercurial's debugging output enabled. Since you'll probably be running
it on a server where it's not convenient (or sometimes possible) to pass in the --debug option, don't forget that
you can enable debugging output in your ~/.hgrc:
[ui]
debug = true
With this enabled, the acl hook will print enough information to let you figure out why it is allowing or forbidding
pushes from specific users.
10.6.2. bugzilla—integration with Bugzilla
The bugzilla extension adds a comment to a Bugzilla bug whenever it finds a reference to that bug ID in a commit
comment. You can install this hook on a shared server, so that any time a remote user pushes changes to this server,
the hook gets run.
It adds a comment to the bug that looks like this (you can configure the contents of the comment—see below):
Changeset aad8b264143a, made by Joe User
<joe.user@domain.com> in the frobnitz repository, refers
to this bug. For complete details, see
http://hg.domain.com/frobnitz?cmd=changeset;node=aad8b264143a
Changeset description: Fix bug 10483 by guarding against some
NULL pointers
The value of this hook is that it automates the process of updating a bug any time a changeset refers to it. If you
configure the hook properly, it makes it easy for people to browse straight from a Bugzilla bug to a changeset that
refers to that bug.
You can use the code in this hook as a starting point for some more exotic Bugzilla integration recipes. Here are a
few possibilities:
• Require that every changeset pushed to the server have a valid bug ID in its commit comment. In this case, you'd
want to configure the hook as a pretxncommit hook. This would allow the hook to reject changes that didn't
contain bug IDs.
• Allow incoming changesets to automatically modify the state of a bug, as well as simply adding a comment. For
example, the hook could recognise the string “fixed bug 31337” as indicating that it should update the state of
bug 31337 to “requires testing”.
10.6.2.1. Configuring the bugzilla hook
You should configure this hook in your server's ~/.hgrc as an incoming hook, for example as follows:
[hooks]
incoming.bugzilla = python:hgext.bugzilla.hook
Because of the specialised nature of this hook, and because Bugzilla was not written with this kind of integration in
mind, configuring this hook is a somewhat involved process.
Before you begin, you must install the MySQL bindings for Python on the host(s) where you'll be running the hook.
If this is not available as a binary package for your system, you can download it from [web:mysql-python].
Configuration information for this hook lives in the bugzilla section of your ~/.hgrc.
•version: The version of Bugzilla installed on the server. The database schema that Bugzilla uses changes
occasionally, so this hook has to know exactly which schema to use.

Handling repository events with hooks
119
•host: The hostname of the MySQL server that stores your Bugzilla data. The database must be configured to allow
connections from whatever host you are running the bugzilla hook on.
•user: The username with which to connect to the MySQL server. The database must be configured to allow this
user to connect from whatever host you are running the bugzilla hook on. This user must be able to access
and modify Bugzilla tables. The default value of this item is bugs, which is the standard name of the Bugzilla user
in a MySQL database.
•password: The MySQL password for the user you configured above. This is stored as plain text, so you should
make sure that unauthorised users cannot read the ~/.hgrc file where you store this information.
•db: The name of the Bugzilla database on the MySQL server. The default value of this item is bugs, which is the
standard name of the MySQL database where Bugzilla stores its data.
•notify: If you want Bugzilla to send out a notification email to subscribers after this hook has added a comment
to a bug, you will need this hook to run a command whenever it updates the database. The command to run
depends on where you have installed Bugzilla, but it will typically look something like this, if you have Bugzilla
installed in /var/www/html/bugzilla:
cd /var/www/html/bugzilla &&
./processmail %s nobody@nowhere.com
• The Bugzilla processmail program expects to be given a bug ID (the hook replaces “%s” with the bug ID) and
an email address. It also expects to be able to write to some files in the directory that it runs in. If Bugzilla and
this hook are not installed on the same machine, you will need to find a way to run processmail on the server
where Bugzilla is installed.
10.6.2.2. Mapping committer names to Bugzilla user names
By default, the bugzilla hook tries to use the email address of a changeset's committer as the Bugzilla user name
with which to update a bug. If this does not suit your needs, you can map committer email addresses to Bugzilla user
names using a usermap section.
Each item in the usermap section contains an email address on the left, and a Bugzilla user name on the right.
[usermap]
jane.user@example.com = jane
You can either keep the usermap data in a normal ~/.hgrc, or tell the bugzilla hook to read the information
from an external usermap file. In the latter case, you can store usermap data by itself in (for example) a user-
modifiable repository. This makes it possible to let your users maintain their own usermap entries. The main
~/.hgrc file might look like this:
# regular hgrc file refers to external usermap file
[bugzilla]
usermap = /home/hg/repos/userdata/bugzilla-usermap.conf
While the usermap file that it refers to might look like this:
# bugzilla-usermap.conf - inside a hg repository
[usermap] stephanie@example.com = steph
10.6.2.3. Configuring the text that gets added to a bug
You can configure the text that this hook adds as a comment; you specify it in the form of a Mercurial template.
Several ~/.hgrc entries (still in the bugzilla section) control this behavior.
•strip: The number of leading path elements to strip from a repository's path name to construct a partial path for
a URL. For example, if the repositories on your server live under /home/hg/repos, and you have a repository

Handling repository events with hooks
120
whose path is /home/hg/repos/app/tests, then setting strip to 4 will give a partial path of app/tests.
The hook will make this partial path available when expanding a template, as webroot.
•template: The text of the template to use. In addition to the usual changeset-related variables, this template can
use hgweb (the value of the hgweb configuration item above) and webroot (the path constructed using strip
above).
In addition, you can add a baseurl item to the web section of your ~/.hgrc. The bugzilla hook will make this
available when expanding a template, as the base string to use when constructing a URL that will let users browse
from a Bugzilla comment to view a changeset. Example:
[web]
baseurl = http://hg.domain.com/
Here is an example set of bugzilla hook config information.
[bugzilla]
host = bugzilla.example.com
password = mypassword version = 2.16
# server-side repos live in /home/hg/repos, so strip 4 leading
# separators
strip = 4
hgweb = http://hg.example.com/
usermap = /home/hg/repos/notify/bugzilla.conf
template = Changeset {node|short}, made by {author} in the {webroot}
repo, refers to this bug.\n
For complete details, see
{hgweb}{webroot}?cmd=changeset;node={node|short}\n
Changeset description:\n
\t{desc|tabindent}
10.6.2.4. Testing and troubleshooting
The most common problems with configuring the bugzilla hook relate to running Bugzilla's processmail script
and mapping committer names to user names.
Recall from Section 10.6.2.1, “Configuring the bugzilla hook” above that the user that runs the Mercurial process
on the server is also the one that will run the processmail script. The processmail script sometimes causes
Bugzilla to write to files in its configuration directory, and Bugzilla's configuration files are usually owned by the
user that your web server runs under.
You can cause processmail to be run with the suitable user's identity using the sudo command. Here is an example
entry for a sudoers file.
hg_user = (httpd_user)
NOPASSWD: /var/www/html/bugzilla/processmail-wrapper %s
This allows the hg_user user to run a processmail-wrapper program under the identity of httpd_user.
This indirection through a wrapper script is necessary, because processmail expects to be run with its current
directory set to wherever you installed Bugzilla; you can't specify that kind of constraint in a sudoers file. The
contents of the wrapper script are simple:
#!/bin/sh
cd `dirname $0` && ./processmail "$1" nobody@example.com
It doesn't seem to matter what email address you pass to processmail.
If your usermap is not set up correctly, users will see an error message from the bugzilla hook when they push
changes to the server. The error message will look like this:

Handling repository events with hooks
121
cannot find bugzilla user id for john.q.public@example.com
What this means is that the committer's address, john.q.public@example.com, is not a valid Bugzilla user
name, nor does it have an entry in your usermap that maps it to a valid Bugzilla user name.
10.6.3. notify—send email notifications
Although Mercurial's built-in web server provides RSS feeds of changes in every repository, many people prefer to
receive change notifications via email. The notify hook lets you send out notifications to a set of email addresses
whenever changesets arrive that those subscribers are interested in.
As with the bugzilla hook, the notify hook is template-driven, so you can customise the contents of the
notification messages that it sends.
By default, the notify hook includes a diff of every changeset that it sends out; you can limit the size of the diff,
or turn this feature off entirely. It is useful for letting subscribers review changes immediately, rather than clicking
to follow a URL.
10.6.3.1. Configuring the notify hook
You can set up the notify hook to send one email message per incoming changeset, or one per incoming group of
changesets (all those that arrived in a single pull or push).
[hooks]
# send one email per group of changes
changegroup.notify = python:hgext.notify.hook
# send one email per change
incoming.notify = python:hgext.notify.hook
Configuration information for this hook lives in the notify section of a ~/.hgrc file.
•test: By default, this hook does not send out email at all; instead, it prints the message that it would send. Set this
item to false to allow email to be sent. The reason that sending of email is turned off by default is that it takes
several tries to configure this extension exactly as you would like, and it would be bad form to spam subscribers
with a number of “broken” notifications while you debug your configuration.
•config: The path to a configuration file that contains subscription information. This is kept separate from the
main ~/.hgrc so that you can maintain it in a repository of its own. People can then clone that repository, update
their subscriptions, and push the changes back to your server.
•strip: The number of leading path separator characters to strip from a repository's path, when deciding whether
a repository has subscribers. For example, if the repositories on your server live in /home/hg/repos, and
notify is considering a repository named /home/hg/repos/shared/test, setting strip to 4 will cause
notify to trim the path it considers down to shared/test, and it will match subscribers against that.
•template: The template text to use when sending messages. This specifies both the contents of the message
header and its body.
•maxdiff: The maximum number of lines of diff data to append to the end of a message. If a diff is longer than
this, it is truncated. By default, this is set to 300. Set this to 0 to omit diffs from notification emails.
•sources: A list of sources of changesets to consider. This lets you limit notify to only sending out email about
changes that remote users pushed into this repository via a server, for example. See Section 10.7.3.1, “Sources of
changesets” for the sources you can specify here.
If you set the baseurl item in the web section, you can use it in a template; it will be available as webroot.
Here is an example set of notify configuration information.
[notify]

Handling repository events with hooks
122
# really send email
test = false
# subscriber data lives in the notify repo
config = /home/hg/repos/notify/notify.conf
# repos live in /home/hg/repos on server, so strip 4 "/" chars
strip = 4
template = X-Hg-Repo: {webroot}\n
Subject: {webroot}: {desc|firstline|strip}\n
From: {author}
\n\n
changeset {node|short} in {root}
\n\ndetails:
{baseurl}{webroot}?cmd=changeset;node={node|short}
description: {desc|tabindent|strip}
[web]
baseurl =
http://hg.example.com/
This will produce a message that looks like the following:
X-Hg-Repo: tests/slave
Subject: tests/slave: Handle error case when slave has no buffers
Date: Wed, 2 Aug 2006 15:25:46 -0700 (PDT)
changeset 3cba9bfe74b5 in /home/hg/repos/tests/slave
details:
http://hg.example.com/tests/slave?cmd=changeset;node=3cba9bfe74b5
description: Handle error case when slave has no buffers
diffs (54 lines):
diff -r 9d95df7cf2ad -r 3cba9bfe74b5 include/tests.h
--- a/include/tests.h Wed Aug 02 15:19:52 2006 -0700
+++ b/include/tests.h Wed Aug 02 15:25:26 2006 -0700
@@ -212,6 +212,15 @@ static __inline__
void test_headers(void *h)
[...snip...]
10.6.3.2. Testing and troubleshooting
Do not forget that by default, the notify extension will not send any mail until you explicitly configure it to do so,
by setting test to false. Until you do that, it simply prints the message it would send.
10.7. Information for writers of hooks
10.7.1. In-process hook execution
An in-process hook is called with arguments of the following form:
def myhook(ui, repo, **kwargs): pass
The ui parameter is a ui object. The repo parameter is a localrepository object. The names and values of the
**kwargs parameters depend on the hook being invoked, with the following common features:
• If a parameter is named node or parentN, it will contain a hexadecimal changeset ID. The empty string is used
to represent “null changeset ID” instead of a string of zeroes.

Handling repository events with hooks
123
• If a parameter is named url, it will contain the URL of a remote repository, if that can be determined.
• Boolean-valued parameters are represented as Python bool objects.
An in-process hook is called without a change to the process's working directory (unlike external hooks, which are
run in the root of the repository). It must not change the process's working directory, or it will cause any calls it
makes into the Mercurial API to fail.
If a hook returns a boolean “false” value, it is considered to have succeeded. If it returns a boolean “true” value or
raises an exception, it is considered to have failed. A useful way to think of the calling convention is “tell me if you fail”.
Note that changeset IDs are passed into Python hooks as hexadecimal strings, not the binary hashes that Mercurial's
APIs normally use. To convert a hash from hex to binary, use the bin function.
10.7.2. External hook execution
An external hook is passed to the shell of the user running Mercurial. Features of that shell, such as variable
substitution and command redirection, are available. The hook is run in the root directory of the repository (unlike
in-process hooks, which are run in the same directory that Mercurial was run in).
Hook parameters are passed to the hook as environment variables. Each environment variable's name is converted
in upper case and prefixed with the string “HG_”. For example, if the name of a parameter is “node”, the name of the
environment variable representing that parameter will be “HG_NODE”.
A boolean parameter is represented as the string “1” for “true”, “0” for “false”. If an environment variable is named
HG_NODE, HG_PARENT1 or HG_PARENT2, it contains a changeset ID represented as a hexadecimal string. The
empty string is used to represent “null changeset ID” instead of a string of zeroes. If an environment variable is
named HG_URL, it will contain the URL of a remote repository, if that can be determined.
If a hook exits with a status of zero, it is considered to have succeeded. If it exits with a non-zero status, it is considered
to have failed.
10.7.3. Finding out where changesets come from
A hook that involves the transfer of changesets between a local repository and another may be able to find out
information about the “far side”. Mercurial knows how changes are being transferred, and in many cases where they
are being transferred to or from.
10.7.3.1. Sources of changesets
Mercurial will tell a hook what means are, or were, used to transfer changesets between repositories. This is provided
by Mercurial in a Python parameter named source, or an environment variable named HG_SOURCE.
•serve: Changesets are transferred to or from a remote repository over http or ssh.
•pull: Changesets are being transferred via a pull from one repository into another.
•push: Changesets are being transferred via a push from one repository into another.
•bundle: Changesets are being transferred to or from a bundle.
10.7.3.2. Where changes are going—remote repository URLs
When possible, Mercurial will tell a hook the location of the “far side” of an activity that transfers changeset data
between repositories. This is provided by Mercurial in a Python parameter named url, or an environment variable
named HG_URL.
This information is not always known. If a hook is invoked in a repository that is being served via http or ssh,
Mercurial cannot tell where the remote repository is, but it may know where the client is connecting from. In such
cases, the URL will take one of the following forms:

Handling repository events with hooks
124
•remote:ssh:1.2.3.4—remote ssh client, at the IP address 1.2.3.4.
•remote:http:1.2.3.4—remote http client, at the IP address 1.2.3.4. If the client is using SSL, this will be
of the form remote:https:1.2.3.4.
• Empty—no information could be discovered about the remote client.
10.8. Hook reference
10.8.1. changegroup—after remote changesets added
This hook is run after a group of pre-existing changesets has been added to the repository, for example via a hg pull
or hg unbundle. This hook is run once per operation that added one or more changesets. This is in contrast to the
incoming hook, which is run once per changeset, regardless of whether the changesets arrive in a group.
Some possible uses for this hook include kicking off an automated build or test of the added changesets, updating a
bug database, or notifying subscribers that a repository contains new changes.
Parameters to this hook:
•node: A changeset ID. The changeset ID of the first changeset in the group that was added. All changesets between
this and tip, inclusive, were added by a single hg pull, hg push or hg unbundle.
•source: A string. The source of these changes. See Section 10.7.3.1, “Sources of changesets” for details.
•url: A URL. The location of the remote repository, if known. See Section 10.7.3.2, “Where changes are going—
remote repository URLs” for more information.
See also: incoming (Section 10.8.3, “incoming—after one remote changeset is added”), prechangegroup
(Section 10.8.5, “prechangegroup—before starting to add remote changesets”), pretxnchangegroup
(Section 10.8.9, “pretxnchangegroup—before completing addition of remote changesets”)
10.8.2. commit—after a new changeset is created
This hook is run after a new changeset has been created.
Parameters to this hook:
•node: A changeset ID. The changeset ID of the newly committed changeset.
•parent1: A changeset ID. The changeset ID of the first parent of the newly committed changeset.
•parent2: A changeset ID. The changeset ID of the second parent of the newly committed changeset.
See also: precommit (Section 10.8.6, “precommit—before starting to commit a changeset”), pretxncommit
(Section 10.8.10, “pretxncommit—before completing commit of new changeset”)
10.8.3. incoming—after one remote changeset is added
This hook is run after a pre-existing changeset has been added to the repository, for example via a hg push. If a group
of changesets was added in a single operation, this hook is called once for each added changeset.
You can use this hook for the same purposes as the changegroup hook (Section 10.8.1, “changegroup—after
remote changesets added”); it's simply more convenient sometimes to run a hook once per group of changesets,
while other times it's handier once per changeset.
Parameters to this hook:
•node: A changeset ID. The ID of the newly added changeset.

Handling repository events with hooks
125
•source: A string. The source of these changes. See Section 10.7.3.1, “Sources of changesets” for details.
•url: A URL. The location of the remote repository, if known. See Section 10.7.3.2, “Where changes are going—
remote repository URLs” for more information.
See also: changegroup (Section 10.8.1, “changegroup—after remote changesets added”) prechangegroup
(Section 10.8.5, “prechangegroup—before starting to add remote changesets”), pretxnchangegroup
(Section 10.8.9, “pretxnchangegroup—before completing addition of remote changesets”)
10.8.4. outgoing—after changesets are propagated
This hook is run after a group of changesets has been propagated out of this repository, for example by a hg push
or hg bundle command.
One possible use for this hook is to notify administrators that changes have been pulled.
Parameters to this hook:
•node: A changeset ID. The changeset ID of the first changeset of the group that was sent.
•source: A string. The source of the of the operation (see Section 10.7.3.1, “Sources of changesets”). If a remote
client pulled changes from this repository, source will be serve. If the client that obtained changes from this
repository was local, source will be bundle, pull, or push, depending on the operation the client performed.
•url: A URL. The location of the remote repository, if known. See Section 10.7.3.2, “Where changes are going—
remote repository URLs” for more information.
See also: preoutgoing (Section 10.8.7, “preoutgoing—before starting to propagate changesets”)
10.8.5. prechangegroup—before starting to add remote changesets
This controlling hook is run before Mercurial begins to add a group of changesets from another repository.
This hook does not have any information about the changesets to be added, because it is run before transmission of
those changesets is allowed to begin. If this hook fails, the changesets will not be transmitted.
One use for this hook is to prevent external changes from being added to a repository. For example, you could use this
to “freeze” a server-hosted branch temporarily or permanently so that users cannot push to it, while still allowing
a local administrator to modify the repository.
Parameters to this hook:
•source: A string. The source of these changes. See Section 10.7.3.1, “Sources of changesets” for details.
•url: A URL. The location of the remote repository, if known. See Section 10.7.3.2, “Where changes are going—
remote repository URLs” for more information.
See also: changegroup (Section 10.8.1, “changegroup—after remote changesets added”), incoming
(Section 10.8.3, “incoming—after one remote changeset is added”), pretxnchangegroup (Section 10.8.9,
“pretxnchangegroup—before completing addition of remote changesets”)
10.8.6. precommit—before starting to commit a changeset
This hook is run before Mercurial begins to commit a new changeset. It is run before Mercurial has any of the
metadata for the commit, such as the files to be committed, the commit message, or the commit date.
One use for this hook is to disable the ability to commit new changesets, while still allowing incoming changesets.
Another is to run a build or test, and only allow the commit to begin if the build or test succeeds.
Parameters to this hook:

Handling repository events with hooks
126
•parent1: A changeset ID. The changeset ID of the first parent of the working directory.
•parent2: A changeset ID. The changeset ID of the second parent of the working directory.
If the commit proceeds, the parents of the working directory will become the parents of the new changeset.
See also: commit (Section 10.8.2, “commit—after a new changeset is created”), pretxncommit (Section 10.8.10,
“pretxncommit—before completing commit of new changeset”)
10.8.7. preoutgoing—before starting to propagate changesets
This hook is invoked before Mercurial knows the identities of the changesets to be transmitted.
One use for this hook is to prevent changes from being transmitted to another repository.
Parameters to this hook:
•source: A string. The source of the operation that is attempting to obtain changes from this repository (see
Section 10.7.3.1, “Sources of changesets”). See the documentation for the source parameter to the outgoing
hook, in Section 10.8.4, “outgoing—after changesets are propagated”, for possible values of this parameter.
•url: A URL. The location of the remote repository, if known. See Section 10.7.3.2, “Where changes are going—
remote repository URLs” for more information.
See also: outgoing (Section 10.8.4, “outgoing—after changesets are propagated”)
10.8.8. pretag—before tagging a changeset
This controlling hook is run before a tag is created. If the hook succeeds, creation of the tag proceeds. If the hook
fails, the tag is not created.
Parameters to this hook:
•local: A boolean. Whether the tag is local to this repository instance (i.e. stored in .hg/localtags) or
managed by Mercurial (stored in .hgtags).
•node: A changeset ID. The ID of the changeset to be tagged.
•tag: A string. The name of the tag to be created.
If the tag to be created is revision-controlled, the precommit and pretxncommit hooks (Section 10.8.2, “commit
—after a new changeset is created” and Section 10.8.10, “pretxncommit—before completing commit of new
changeset”) will also be run.
See also: tag (Section 10.8.12, “tag—after tagging a changeset”)
10.8.9. pretxnchangegroup—before completing addition of
remote changesets
This controlling hook is run before a transaction—that manages the addition of a group of new changesets from
outside the repository—completes. If the hook succeeds, the transaction completes, and all of the changesets become
permanent within this repository. If the hook fails, the transaction is rolled back, and the data for the changesets
is erased.
This hook can access the metadata associated with the almost-added changesets, but it should not do anything
permanent with this data. It must also not modify the working directory.
While this hook is running, if other Mercurial processes access this repository, they will be able to see the almost-
added changesets as if they are permanent. This may lead to race conditions if you do not take steps to avoid them.

Handling repository events with hooks
127
This hook can be used to automatically vet a group of changesets. If the hook fails, all of the changesets are “rejected”
when the transaction rolls back.
Parameters to this hook:
•node: A changeset ID. The changeset ID of the first changeset in the group that was added. All changesets between
this and tip, inclusive, were added by a single hg pull, hg push or hg unbundle.
•source: A string. The source of these changes. See Section 10.7.3.1, “Sources of changesets” for details.
•url: A URL. The location of the remote repository, if known. See Section 10.7.3.2, “Where changes are going—
remote repository URLs” for more information.
See also: changegroup (Section 10.8.1, “changegroup—after remote changesets added”), incoming
(Section 10.8.3, “incoming—after one remote changeset is added”), prechangegroup (Section 10.8.5,
“prechangegroup—before starting to add remote changesets”)
10.8.10. pretxncommit—before completing commit of new
changeset
This controlling hook is run before a transaction—that manages a new commit—completes. If the hook succeeds, the
transaction completes and the changeset becomes permanent within this repository. If the hook fails, the transaction
is rolled back, and the commit data is erased.
This hook can access the metadata associated with the almost-new changeset, but it should not do anything
permanent with this data. It must also not modify the working directory.
While this hook is running, if other Mercurial processes access this repository, they will be able to see the almost-
new changeset as if it is permanent. This may lead to race conditions if you do not take steps to avoid them.
Parameters to this hook:
•node: A changeset ID. The changeset ID of the newly committed changeset.
•parent1: A changeset ID. The changeset ID of the first parent of the newly committed changeset.
•parent2: A changeset ID. The changeset ID of the second parent of the newly committed changeset.
See also: precommit (Section 10.8.6, “precommit—before starting to commit a changeset”)
10.8.11. preupdate—before updating or merging working directory
This controlling hook is run before an update or merge of the working directory begins. It is run only if Mercurial's
normal pre-update checks determine that the update or merge can proceed. If the hook succeeds, the update or
merge may proceed; if it fails, the update or merge does not start.
Parameters to this hook:
•parent1: A changeset ID. The ID of the parent that the working directory is to be updated to. If the working
directory is being merged, it will not change this parent.
•parent2: A changeset ID. Only set if the working directory is being merged. The ID of the revision that the working
directory is being merged with.
See also: update (Section 10.8.13, “update—after updating or merging working directory”)
10.8.12. tag—after tagging a changeset
This hook is run after a tag has been created.

Handling repository events with hooks
128
Parameters to this hook:
•local: A boolean. Whether the new tag is local to this repository instance (i.e. stored in .hg/localtags) or
managed by Mercurial (stored in .hgtags).
•node: A changeset ID. The ID of the changeset that was tagged.
•tag: A string. The name of the tag that was created.
If the created tag is revision-controlled, the commit hook (section Section 10.8.2, “commit—after a new changeset
is created”) is run before this hook.
See also: pretag (Section 10.8.8, “pretag—before tagging a changeset”)
10.8.13. update—after updating or merging working directory
This hook is run after an update or merge of the working directory completes. Since a merge can fail (if the
external hgmerge command fails to resolve conflicts in a file), this hook communicates whether the update or merge
completed cleanly.
•error: A boolean. Indicates whether the update or merge completed successfully.
•parent1: A changeset ID. The ID of the parent that the working directory was updated to. If the working directory
was merged, it will not have changed this parent.
•parent2: A changeset ID. Only set if the working directory was merged. The ID of the revision that the working
directory was merged with.
See also: preupdate (Section 10.8.11, “preupdate—before updating or merging working directory”)

129
Chapter 11. Customizing the output of Mercurial
Mercurial provides a powerful mechanism to let you control how it displays information. The mechanism is based
on templates. You can use templates to generate specific output for a single command, or to customize the entire
appearance of the built-in web interface.
11.1. Using precanned output styles
Packaged with Mercurial are some output styles that you can use immediately. A style is simply a precanned template
that someone wrote and installed somewhere that Mercurial can find.
Before we take a look at Mercurial's bundled styles, let's review its normal output.
$ hg log -r1
changeset: 1:62795259eba4
tag: mytag
user: Bryan O'Sullivan <bos@serpentine.com>
date: Thu May 21 09:13:57 2009 +0000
summary: added line to end of <<hello>> file.
This is somewhat informative, but it takes up a lot of space—five lines of output per changeset. The compact style
reduces this to three lines, presented in a sparse manner.
$ hg log --style compact
3[tip] 365ef09e285c 2009-05-21 09:13 +0000 bos
Added tag v0.1 for changeset 3962274e2a8d
2[v0.1] 3962274e2a8d 2009-05-21 09:13 +0000 bos
Added tag mytag for changeset 62795259eba4
1[mytag] 62795259eba4 2009-05-21 09:13 +0000 bos
added line to end of <<hello>> file.
0 c5fd363a535e 2009-05-21 09:13 +0000 bos
added hello
The changelog style hints at the expressive power of Mercurial's templating engine. This style attempts to follow
the GNU Project's changelog guidelines[web:changelog].
$ hg log --style changelog
2009-05-21 Bryan O'Sullivan <bos@serpentine.com>
* .hgtags:
Added tag v0.1 for changeset 3962274e2a8d
[365ef09e285c] [tip]
* .hgtags:
Added tag mytag for changeset 62795259eba4
[3962274e2a8d] [v0.1]
* goodbye, hello:
added line to end of <<hello>> file.
in addition, added a file with the helpful name (at least i hope
that some might consider it so) of goodbye.

Customizing the output of Mercurial
130
[62795259eba4] [mytag]
* hello:
added hello
[c5fd363a535e]
You will not be shocked to learn that Mercurial's default output style is named default.
11.1.1. Setting a default style
You can modify the output style that Mercurial will use for every command by editing your ~/.hgrc file, naming
the style you would prefer to use.
[ui]
style = compact
If you write a style of your own, you can use it by either providing the path to your style file, or copying your style
file into a location where Mercurial can find it (typically the templates subdirectory of your Mercurial install
directory).
11.2. Commands that support styles and templates
All of Mercurial's “log-like” commands let you use styles and templates: hg incoming, hg log, hg outgoing, and
hg tip.
As I write this manual, these are so far the only commands that support styles and templates. Since these are the
most important commands that need customizable output, there has been little pressure from the Mercurial user
community to add style and template support to other commands.
11.3. The basics of templating
At its simplest, a Mercurial template is a piece of text. Some of the text never changes, while other parts are expanded,
or replaced with new text, when necessary.
Before we continue, let's look again at a simple example of Mercurial's normal output.
$ hg log -r1
changeset: 1:62795259eba4
tag: mytag
user: Bryan O'Sullivan <bos@serpentine.com>
date: Thu May 21 09:13:57 2009 +0000
summary: added line to end of <<hello>> file.
Now, let's run the same command, but using a template to change its output.
$ hg log -r1 --template 'i saw a changeset\n'
i saw a changeset
The example above illustrates the simplest possible template; it's just a piece of static text, printed once for each
changeset. The --template option to the hg log command tells Mercurial to use the given text as the template
when printing each changeset.
Notice that the template string above ends with the text “\n”. This is an escape sequence, telling Mercurial to print a
newline at the end of each template item. If you omit this newline, Mercurial will run each piece of output together.
See Section 11.5, “Escape sequences” for more details of escape sequences.
A template that prints a fixed string of text all the time isn't very useful; let's try something a bit more complex.

Customizing the output of Mercurial
131
$ hg log --template 'i saw a changeset: {desc}\n'
i saw a changeset: Added tag v0.1 for changeset 3962274e2a8d
i saw a changeset: Added tag mytag for changeset 62795259eba4
i saw a changeset: added line to end of <<hello>> file.
in addition, added a file with the helpful name (at least i hope that some might
consider it so) of goodbye.
i saw a changeset: added hello
As you can see, the string “{desc}” in the template has been replaced in the output with the description of each
changeset. Every time Mercurial finds text enclosed in curly braces (“{” and “}”), it will try to replace the braces
and text with the expansion of whatever is inside. To print a literal curly brace, you must escape it, as described in
Section 11.5, “Escape sequences”.
11.4. Common template keywords
You can start writing simple templates immediately using the keywords below.
•author: String. The unmodified author of the changeset.
•branches: String. The name of the branch on which the changeset was committed. Will be empty if the branch
name was default.
•date: Date information. The date when the changeset was committed. This is not human-readable; you must pass
it through a filter that will render it appropriately. See Section 11.6, “Filtering keywords to change their results” for
more information on filters. The date is expressed as a pair of numbers. The first number is a Unix UTC timestamp
(seconds since January 1, 1970); the second is the offset of the committer's timezone from UTC, in seconds.
•desc: String. The text of the changeset description.
•files: List of strings. All files modified, added, or removed by this changeset.
•file_adds: List of strings. Files added by this changeset.
•file_dels: List of strings. Files removed by this changeset.
•node: String. The changeset identification hash, as a 40-character hexadecimal string.
•parents: List of strings. The parents of the changeset.
•rev: Integer. The repository-local changeset revision number.
•tags: List of strings. Any tags associated with the changeset.
A few simple experiments will show us what to expect when we use these keywords; you can see the results below.
$ hg log -r1 --template 'author: {author}\n'
author: Bryan O'Sullivan <bos@serpentine.com>
$ hg log -r1 --template 'desc:\n{desc}\n'
desc:
added line to end of <<hello>> file.
in addition, added a file with the helpful name (at least i hope that some might
consider it so) of goodbye.
$ hg log -r1 --template 'files: {files}\n'
files: goodbye hello
$ hg log -r1 --template 'file_adds: {file_adds}\n'
file_adds: goodbye
$ hg log -r1 --template 'file_dels: {file_dels}\n'
file_dels:

Customizing the output of Mercurial
132
$ hg log -r1 --template 'node: {node}\n'
node: 62795259eba491666be39870589b29be1c01b653
$ hg log -r1 --template 'parents: {parents}\n'
parents:
$ hg log -r1 --template 'rev: {rev}\n'
rev: 1
$ hg log -r1 --template 'tags: {tags}\n'
tags: mytag
As we noted above, the date keyword does not produce human-readable output, so we must treat it specially. This
involves using a filter, about which more in Section 11.6, “Filtering keywords to change their results”.
$ hg log -r1 --template 'date: {date}\n'
date: 1242897237.00
$ hg log -r1 --template 'date: {date|isodate}\n'
date: 2009-05-21 09:13 +0000
11.5. Escape sequences
Mercurial's templating engine recognises the most commonly used escape sequences in strings. When it sees
a backslash (“\”) character, it looks at the following character and substitutes the two characters with a single
replacement, as described below.
•\: Backslash, “\”, ASCII 134.
•\n: Newline, ASCII 12.
•\r: Carriage return, ASCII 15.
•\t: Tab, ASCII 11.
•\v: Vertical tab, ASCII 13.
•\{: Open curly brace, “{”, ASCII 173.
•\}: Close curly brace, “}”, ASCII 175.
As indicated above, if you want the expansion of a template to contain a literal “\”, “{”, or “{” character, you must
escape it.
11.6. Filtering keywords to change their results
Some of the results of template expansion are not immediately easy to use. Mercurial lets you specify an optional
chain of filters to modify the result of expanding a keyword. You have already seen a common filter, isodate, in
action above, to make a date readable.
Below is a list of the most commonly used filters that Mercurial supports. While some filters can be applied to any
text, others can only be used in specific circumstances. The name of each filter is followed first by an indication of
where it can be used, then a description of its effect.
•addbreaks: Any text. Add an XHTML “<br/>” tag before the end of every line except the last. For example, “foo
\nbar” becomes “foo<br/>\nbar”.
•age: date keyword. Render the age of the date, relative to the current time. Yields a string like “10 minutes”.
•basename: Any text, but most useful for the files keyword and its relatives. Treat the text as a path, and return
the basename. For example, “foo/bar/baz” becomes “baz”.
•date: date keyword. Render a date in a similar format to the Unix date command, but with timezone included.
Yields a string like “Mon Sep 04 15:13:13 2006 -0700”.

Customizing the output of Mercurial
133
•domain: Any text, but most useful for the author keyword. Finds the first string that looks like an email address,
and extract just the domain component. For example, “Bryan O'Sullivan <bos@serpentine.com>”
becomes “serpentine.com”.
•email: Any text, but most useful for the author keyword. Extract the first string that looks like an email address.
For example, “Bryan O'Sullivan <bos@serpentine.com>” becomes “bos@serpentine.com”.
•escape: Any text. Replace the special XML/XHTML characters “&”, “<” and “>” with XML entities.
•fill68: Any text. Wrap the text to fit in 68 columns. This is useful before you pass text through the tabindent
filter, and still want it to fit in an 80-column fixed-font window.
•fill76: Any text. Wrap the text to fit in 76 columns.
•firstline: Any text. Yield the first line of text, without any trailing newlines.
•hgdate: date keyword. Render the date as a pair of readable numbers. Yields a string like “1157407993
25200”.
•isodate: date keyword. Render the date as a text string in ISO 8601 format. Yields a string like “2006-09-04
15:13:13 -0700”.
•obfuscate: Any text, but most useful for the author keyword. Yield the input text rendered as a sequence of
XML entities. This helps to defeat some particularly stupid screen-scraping email harvesting spambots.
•person: Any text, but most useful for the author keyword. Yield the text before an email address. For example,
“Bryan O'Sullivan <bos@serpentine.com>” becomes “Bryan O'Sullivan”.
•rfc822date: date keyword. Render a date using the same format used in email headers. Yields a string like
“Mon, 04 Sep 2006 15:13:13 -0700”.
•short: Changeset hash. Yield the short form of a changeset hash, i.e. a 12-character hexadecimal string.
•shortdate: date keyword. Render the year, month, and day of the date. Yields a string like “2006-09-04”.
•strip: Any text. Strip all leading and trailing whitespace from the string.
•tabindent: Any text. Yield the text, with every line except the first starting with a tab character.
•urlescape: Any text. Escape all characters that are considered “special” by URL parsers. For example, foo bar
becomes foo%20bar.
•user: Any text, but most useful for the author keyword. Return the “user” portion of an email address. For
example, “Bryan O'Sullivan <bos@serpentine.com>” becomes “bos”.
$ hg log -r1 --template '{author}\n'
Bryan O'Sullivan <bos@serpentine.com>
$ hg log -r1 --template '{author|domain}\n'
serpentine.com
$ hg log -r1 --template '{author|email}\n'
bos@serpentine.com
$ hg log -r1 --template '{author|obfuscate}\n' | cut -c-76
Bryan O'Sulli
$ hg log -r1 --template '{author|person}\n'
Bryan O'Sullivan
$ hg log -r1 --template '{author|user}\n'
bos
$ hg log -r1 --template 'looks almost right, but actually garbage: {date}\n'
looks almost right, but actually garbage: 1242897237.00
$ hg log -r1 --template '{date|age}\n'
1 second
$ hg log -r1 --template '{date|date}\n'

Customizing the output of Mercurial
134
Thu May 21 09:13:57 2009 +0000
$ hg log -r1 --template '{date|hgdate}\n'
1242897237 0
$ hg log -r1 --template '{date|isodate}\n'
2009-05-21 09:13 +0000
$ hg log -r1 --template '{date|rfc822date}\n'
Thu, 21 May 2009 09:13:57 +0000
$ hg log -r1 --template '{date|shortdate}\n'
2009-05-21
$ hg log -r1 --template '{desc}\n' | cut -c-76
added line to end of <<hello>> file.
in addition, added a file with the helpful name (at least i hope that some m
$ hg log -r1 --template '{desc|addbreaks}\n' | cut -c-76
added line to end of <<hello>> file.<br/>
<br/>
in addition, added a file with the helpful name (at least i hope that some m
$ hg log -r1 --template '{desc|escape}\n' | cut -c-76
added line to end of <<hello>> file.
in addition, added a file with the helpful name (at least i hope that some m
$ hg log -r1 --template '{desc|fill68}\n'
added line to end of <<hello>> file.
in addition, added a file with the helpful name (at least i hope
that some might consider it so) of goodbye.
$ hg log -r1 --template '{desc|fill76}\n'
added line to end of <<hello>> file.
in addition, added a file with the helpful name (at least i hope that some
might consider it so) of goodbye.
$ hg log -r1 --template '{desc|firstline}\n'
added line to end of <<hello>> file.
$ hg log -r1 --template '{desc|strip}\n' | cut -c-76
added line to end of <<hello>> file.
in addition, added a file with the helpful name (at least i hope that some m
$ hg log -r1 --template '{desc|tabindent}\n' | expand | cut -c-76
added line to end of <<hello>> file.
in addition, added a file with the helpful name (at least i hope tha
$ hg log -r1 --template '{node}\n'
62795259eba491666be39870589b29be1c01b653
$ hg log -r1 --template '{node|short}\n'
62795259eba4
Note
If you try to apply a filter to a piece of data that it cannot process, Mercurial will fail and print a Python
exception. For example, trying to run the output of the desc keyword into the isodate filter is not
a good idea.
11.6.1. Combining filters
It is easy to combine filters to yield output in the form you would like. The following chain of filters tidies up a
description, then makes sure that it fits cleanly into 68 columns, then indents it by a further 8 characters (at least
on Unix-like systems, where a tab is conventionally 8 characters wide).

Customizing the output of Mercurial
135
$ hg log -r1 --template 'description:\n\t{desc|strip|fill68|tabindent}\n'
description:
added line to end of <<hello>> file.
in addition, added a file with the helpful name (at least i hope
that some might consider it so) of goodbye.
Note the use of “\t” (a tab character) in the template to force the first line to be indented; this is necessary since
tabindent indents all lines except the first.
Keep in mind that the order of filters in a chain is significant. The first filter is applied to the result of the keyword;
the second to the result of the first filter; and so on. For example, using fill68|tabindent gives very different
results from tabindent|fill68.
11.7. From templates to styles
A command line template provides a quick and simple way to format some output. Templates can become verbose,
though, and it's useful to be able to give a template a name. A style file is a template with a name, stored in a file.
More than that, using a style file unlocks the power of Mercurial's templating engine in ways that are not possible
using the command line --template option.
11.7.1. The simplest of style files
Our simple style file contains just one line:
$ echo 'changeset = "rev: {rev}\n"' > rev
$ hg log -l1 --style ./rev
rev: 3
This tells Mercurial, “if you're printing a changeset, use the text on the right as the template”.
11.7.2. Style file syntax
The syntax rules for a style file are simple.
• The file is processed one line at a time.
• Leading and trailing white space are ignored.
• Empty lines are skipped.
• If a line starts with either of the characters “#” or “;”, the entire line is treated as a comment, and skipped as if
empty.
• A line starts with a keyword. This must start with an alphabetic character or underscore, and can subsequently
contain any alphanumeric character or underscore. (In regexp notation, a keyword must match [A-Za-z_][A-
Za-z0-9_]*.)
• The next element must be an “=” character, which can be preceded or followed by an arbitrary amount of white
space.
• If the rest of the line starts and ends with matching quote characters (either single or double quote), it is treated
as a template body.
• If the rest of the line does not start with a quote character, it is treated as the name of a file; the contents of this
file will be read and used as a template body.

Customizing the output of Mercurial
136
11.8. Style files by example
To illustrate how to write a style file, we will construct a few by example. Rather than provide a complete style file
and walk through it, we'll mirror the usual process of developing a style file by starting with something very simple,
and walking through a series of successively more complete examples.
11.8.1. Identifying mistakes in style files
If Mercurial encounters a problem in a style file you are working on, it prints a terse error message that, once you
figure out what it means, is actually quite useful.
$ cat broken.style
changeset =
Notice that broken.style attempts to define a changeset keyword, but forgets to give any content for it. When
instructed to use this style file, Mercurial promptly complains.
$ hg log -r1 --style broken.style
abort: broken.style:1: parse error
This error message looks intimidating, but it is not too hard to follow.
• The first component is simply Mercurial's way of saying “I am giving up”.
___abort___: broken.style:1: parse error
• Next comes the name of the style file that contains the error.
abort: ___broken.style___:1: parse error
• Following the file name is the line number where the error was encountered.
abort: broken.style:___1___: parse error
• Finally, a description of what went wrong.
abort: broken.style:1: ___parse error___
• The description of the problem is not always clear (as in this case), but even when it is cryptic, it is almost always
trivial to visually inspect the offending line in the style file and see what is wrong.
11.8.2. Uniquely identifying a repository
If you would like to be able to identify a Mercurial repository “fairly uniquely” using a short string as an identifier,
you can use the first revision in the repository.
$ hg log -r0 --template '{node}'
a9dbfef095305125833d400965082b609c2d1598
This is likely to be unique, and so it is useful in many cases. There are a few caveats.
• It will not work in a completely empty repository, because such a repository does not have a revision zero.
• Neither will it work in the (extremely rare) case where a repository is a merge of two or more formerly
independent repositories, and you still have those repositories around.
Here are some uses to which you could put this identifier:
• As a key into a table for a database that manages repositories on a server.

Customizing the output of Mercurial
137
• As half of a {repository ID, revision ID} tuple. Save this information away when you run an automated build or other
activity, so that you can “replay” the build later if necessary.
11.8.3. Listing files on multiple lines
Suppose we want to list the files changed by a changeset, one per line, with a little indentation before each file name.
$ cat > multiline << EOF
> changeset = "Changed in {node|short}:\n{files}"
> file = " {file}\n"
> EOF
$ hg log --style multiline
Changed in 70cd7d9be27d:
.bashrc
.hgrc
test.c
11.8.4. Mimicking Subversion's output
Let's try to emulate the default output format used by another revision control tool, Subversion.
$ svn log -r9653
------------------------------------------------------------------------
r9653 | sean.hefty | 2006-09-27 14:39:55 -0700 (Wed, 27 Sep 2006) | 5 lines
On reporting a route error, also include the status for the error,
rather than indicating a status of 0 when an error has occurred.
Signed-off-by: Sean Hefty <sean.hefty@intel.com>
------------------------------------------------------------------------
Since Subversion's output style is fairly simple, it is easy to copy-and-paste a hunk of its output into a file, and replace
the text produced above by Subversion with the template values we'd like to see expanded.
$ cat svn.template
r{rev} | {author|user} | {date|isodate} ({date|rfc822date})
{desc|strip|fill76}
------------------------------------------------------------------------
There are a few small ways in which this template deviates from the output produced by Subversion.
• Subversion prints a “readable” date (the “Wed, 27 Sep 2006” in the example output above) in parentheses.
Mercurial's templating engine does not provide a way to display a date in this format without also printing the
time and time zone.
• We emulate Subversion's printing of “separator” lines full of “-” characters by ending the template with such a
line. We use the templating engine's header keyword to print a separator line as the first line of output (see
below), thus achieving similar output to Subversion.
• Subversion's output includes a count in the header of the number of lines in the commit message. We cannot
replicate this in Mercurial; the templating engine does not currently provide a filter that counts the number of
lines the template generates.
It took me no more than a minute or two of work to replace literal text from an example of Subversion's output with
some keywords and filters to give the template above. The style file simply refers to the template.

Customizing the output of Mercurial
138
$ cat svn.style
header =
'------------------------------------------------------------------------\n\n'
changeset = svn.template
We could have included the text of the template file directly in the style file by enclosing it in quotes and replacing the
newlines with “\n” sequences, but it would have made the style file too difficult to read. Readability is a good guide
when you're trying to decide whether some text belongs in a style file, or in a template file that the style file points
to. If the style file will look too big or cluttered if you insert a literal piece of text, drop it into a template instead.

139
Chapter 12. Managing change with Mercurial
Queues
12.1. The patch management problem
Here is a common scenario: you need to install a software package from source, but you find a bug that you must fix
in the source before you can start using the package. You make your changes, forget about the package for a while,
and a few months later you need to upgrade to a newer version of the package. If the newer version of the package
still has the bug, you must extract your fix from the older source tree and apply it against the newer version. This
is a tedious task, and it's easy to make mistakes.
This is a simple case of the “patch management” problem. You have an “upstream” source tree that you can't change;
you need to make some local changes on top of the upstream tree; and you'd like to be able to keep those changes
separate, so that you can apply them to newer versions of the upstream source.
The patch management problem arises in many situations. Probably the most visible is that a user of an open source
software project will contribute a bug fix or new feature to the project's maintainers in the form of a patch.
Distributors of operating systems that include open source software often need to make changes to the packages
they distribute so that they will build properly in their environments.
When you have few changes to maintain, it is easy to manage a single patch using the standard diff and patch
programs (see Section 12.4, “Understanding patches” for a discussion of these tools). Once the number of changes
grows, it starts to make sense to maintain patches as discrete “chunks of work,” so that for example a single patch
will contain only one bug fix (the patch might modify several files, but it's doing “only one thing”), and you may have
a number of such patches for different bugs you need fixed and local changes you require. In this situation, if you
submit a bug fix patch to the upstream maintainers of a package and they include your fix in a subsequent release,
you can simply drop that single patch when you're updating to the newer release.
Maintaining a single patch against an upstream tree is a little tedious and error-prone, but not difficult. However,
the complexity of the problem grows rapidly as the number of patches you have to maintain increases. With more
than a tiny number of patches in hand, understanding which ones you have applied and maintaining them moves
from messy to overwhelming.
Fortunately, Mercurial includes a powerful extension, Mercurial Queues (or simply “MQ”), that massively simplifies
the patch management problem.
12.2. The prehistory of Mercurial Queues
During the late 1990s, several Linux kernel developers started to maintain “patch series” that modified the behavior
of the Linux kernel. Some of these series were focused on stability, some on feature coverage, and others were more
speculative.
The sizes of these patch series grew rapidly. In 2002, Andrew Morton published some shell scripts he had been using
to automate the task of managing his patch queues. Andrew was successfully using these scripts to manage hundreds
(sometimes thousands) of patches on top of the Linux kernel.
12.2.1. A patchwork quilt
In early 2003, Andreas Gruenbacher and Martin Quinson borrowed the approach of Andrew's scripts and published
a tool called “patchwork quilt” [web:quilt], or simply “quilt” (see [gruenbacher:2005] for a paper describing it).
Because quilt substantially automated patch management, it rapidly gained a large following among open source
software developers.

Managing change with
Mercurial Queues
140
Quilt manages a stack of patches on top of a directory tree. To begin, you tell quilt to manage a directory tree, and
tell it which files you want to manage; it stores away the names and contents of those files. To fix a bug, you create a
new patch (using a single command), edit the files you need to fix, then “refresh” the patch.
The refresh step causes quilt to scan the directory tree; it updates the patch with all of the changes you have made.
You can create another patch on top of the first, which will track the changes required to modify the tree from “tree
with one patch applied” to “tree with two patches applied”.
You can change which patches are applied to the tree. If you “pop” a patch, the changes made by that patch will vanish
from the directory tree. Quilt remembers which patches you have popped, though, so you can “push” a popped patch
again, and the directory tree will be restored to contain the modifications in the patch. Most importantly, you can
run the “refresh” command at any time, and the topmost applied patch will be updated. This means that you can, at
any time, change both which patches are applied and what modifications those patches make.
Quilt knows nothing about revision control tools, so it works equally well on top of an unpacked tarball or a
Subversion working copy.
12.2.2. From patchwork quilt to Mercurial Queues
In mid-2005, Chris Mason took the features of quilt and wrote an extension that he called Mercurial Queues, which
added quilt-like behavior to Mercurial.
The key difference between quilt and MQ is that quilt knows nothing about revision control systems, while MQ is
integrated into Mercurial. Each patch that you push is represented as a Mercurial changeset. Pop a patch, and the
changeset goes away.
Because quilt does not care about revision control tools, it is still a tremendously useful piece of software to know
about for situations where you cannot use Mercurial and MQ.
12.3. The huge advantage of MQ
I cannot overstate the value that MQ offers through the unification of patches and revision control.
A major reason that patches have persisted in the free software and open source world—in spite of the availability
of increasingly capable revision control tools over the years—is the agility they offer.
Traditional revision control tools make a permanent, irreversible record of everything that you do. While this has
great value, it's also somewhat stifling. If you want to perform a wild-eyed experiment, you have to be careful in how
you go about it, or you risk leaving unneeded—or worse, misleading or destabilising—traces of your missteps and
errors in the permanent revision record.
By contrast, MQ's marriage of distributed revision control with patches makes it much easier to isolate your work.
Your patches live on top of normal revision history, and you can make them disappear or reappear at will. If you
don't like a patch, you can drop it. If a patch isn't quite as you want it to be, simply fix it—as many times as you need
to, until you have refined it into the form you desire.
As an example, the integration of patches with revision control makes understanding patches and debugging their
effects—and their interplay with the code they're based on—enormously easier. Since every applied patch has an
associated changeset, you can give hg log a file name to see which changesets and patches affected the file. You can
use the hg bisect command to binary-search through all changesets and applied patches to see where a bug got
introduced or fixed. You can use the hg annotate command to see which changeset or patch modified a particular
line of a source file. And so on.
12.4. Understanding patches
Because MQ doesn't hide its patch-oriented nature, it is helpful to understand what patches are, and a little about
the tools that work with them.

Managing change with
Mercurial Queues
141
The traditional Unix diff command compares two files, and prints a list of differences between them. The patch
command understands these differences as modifications to make to a file. Take a look below for a simple example
of these commands in action.
$ echo 'this is my original thought' > oldfile
$ echo 'i have changed my mind' > newfile
$ diff -u oldfile newfile > tiny.patch
$ cat tiny.patch
--- oldfile 2009-05-21 09:13:48.000000000 +0000
+++ newfile 2009-05-21 09:13:48.000000000 +0000
@@ -1 +1 @@
-this is my original thought
+i have changed my mind
$ patch < tiny.patch
patching file oldfile
$ cat oldfile
i have changed my mind
The type of file that diff generates (and patch takes as input) is called a “patch” or a “diff”; there is no difference
between a patch and a diff. (We'll use the term “patch”, since it's more commonly used.)
A patch file can start with arbitrary text; the patch command ignores this text, but MQ uses it as the commit message
when creating changesets. To find the beginning of the patch content, patch searches for the first line that starts
with the string “diff -”.
MQ works with unified diffs (patch can accept several other diff formats, but MQ doesn't). A unified diff contains two
kinds of header. The file header describes the file being modified; it contains the name of the file to modify. When
patch sees a new file header, it looks for a file with that name to start modifying.
After the file header comes a series of hunks. Each hunk starts with a header; this identifies the range of line numbers
within the file that the hunk should modify. Following the header, a hunk starts and ends with a few (usually three)
lines of text from the unmodified file; these are called the context for the hunk. If there's only a small amount of
context between successive hunks, diff doesn't print a new hunk header; it just runs the hunks together, with a few
lines of context between modifications.
Each line of context begins with a space character. Within the hunk, a line that begins with “-” means “remove this
line,” while a line that begins with “+” means “insert this line.” For example, a line that is modified is represented
by one deletion and one insertion.
We will return to some of the more subtle aspects of patches later (in Section 12.6, “More about patches”), but you
should have enough information now to use MQ.
12.5. Getting started with Mercurial Queues
Because MQ is implemented as an extension, you must explicitly enable before you can use it. (You don't need to
download anything; MQ ships with the standard Mercurial distribution.) To enable MQ, edit your ~/.hgrc file, and
add the lines below.
[extensions]
hgext.mq =
Once the extension is enabled, it will make a number of new commands available. To verify that the extension is
working, you can use hg help to see if the qinit command is now available.
$ hg help qinit
hg qinit [-c]
init a new queue repository

Managing change with
Mercurial Queues
142
The queue repository is unversioned by default. If -c is
specified, qinit will create a separate nested repository
for patches (qinit -c may also be run later to convert
an unversioned patch repository into a versioned one).
You can use qcommit to commit changes to this queue repository.
options:
-c --create-repo create queue repository
use "hg -v help qinit" to show global options
You can use MQ with any Mercurial repository, and its commands only operate within that repository. To get started,
simply prepare the repository using the qinit command.
$ hg init mq-sandbox
$ cd mq-sandbox
$ echo 'line 1' > file1
$ echo 'another line 1' > file2
$ hg add file1 file2
$ hg commit -m'first change'
$ hg qinit
This command creates an empty directory called .hg/patches, where MQ will keep its metadata. As with many
Mercurial commands, the qinit command prints nothing if it succeeds.
12.5.1. Creating a new patch
To begin work on a new patch, use the qnew command. This command takes one argument, the name of the patch
to create.
MQ will use this as the name of an actual file in the .hg/patches directory, as you can see below.
$ hg tip
changeset: 0:820d9b65df64
tag: tip
user: Bryan O'Sullivan <bos@serpentine.com>
date: Thu May 21 09:13:52 2009 +0000
summary: first change
$ hg qnew first.patch
$ hg tip
changeset: 1:16fb5102c624
tag: qtip
tag: first.patch
tag: tip
tag: qbase
user: Bryan O'Sullivan <bos@serpentine.com>
date: Thu May 21 09:13:52 2009 +0000
summary: [mq]: first.patch
$ ls .hg/patches
first.patch series status
Also newly present in the .hg/patches directory are two other files, series and status. The series file lists
all of the patches that MQ knows about for this repository, with one patch per line. Mercurial uses the status file
for internal book-keeping; it tracks all of the patches that MQ has applied in this repository.

Managing change with
Mercurial Queues
143
Note
You may sometimes want to edit the series file by hand; for example, to change the sequence in which
some patches are applied. However, manually editing the status file is almost always a bad idea, as
it's easy to corrupt MQ's idea of what is happening.
Once you have created your new patch, you can edit files in the working directory as you usually would. All of the
normal Mercurial commands, such as hg diff and hg annotate, work exactly as they did before.
12.5.2. Refreshing a patch
When you reach a point where you want to save your work, use the qrefresh command to update the patch you
are working on.
$ echo 'line 2' >> file1
$ hg diff
diff -r 16fb5102c624 file1
--- a/file1 Thu May 21 09:13:52 2009 +0000
+++ b/file1 Thu May 21 09:13:52 2009 +0000
@@ -1,1 +1,2 @@
line 1
+line 2
$ hg qrefresh
$ hg diff
$ hg tip --style=compact --patch
1[qtip,first.patch,tip,qbase] a4adcbba0738 2009-05-21 09:13 +0000 bos
[mq]: first.patch
diff -r 820d9b65df64 -r a4adcbba0738 file1
--- a/file1 Thu May 21 09:13:52 2009 +0000
+++ b/file1 Thu May 21 09:13:52 2009 +0000
@@ -1,1 +1,2 @@
line 1
+line 2
This command folds the changes you have made in the working directory into your patch, and updates its
corresponding changeset to contain those changes.
You can run qrefresh as often as you like, so it's a good way to “checkpoint” your work. Refresh your patch at an
opportune time; try an experiment; and if the experiment doesn't work out, hg revert your modifications back to
the last time you refreshed.
$ echo 'line 3' >> file1
$ hg status
M file1
$ hg qrefresh
$ hg tip --style=compact --patch
1[qtip,first.patch,tip,qbase] 52a893021d6e 2009-05-21 09:13 +0000 bos
[mq]: first.patch
diff -r 820d9b65df64 -r 52a893021d6e file1
--- a/file1 Thu May 21 09:13:52 2009 +0000
+++ b/file1 Thu May 21 09:13:53 2009 +0000
@@ -1,1 +1,3 @@
line 1
+line 2
+line 3

Managing change with
Mercurial Queues
144
12.5.3. Stacking and tracking patches
Once you have finished working on a patch, or need to work on another, you can use the qnew command again to
create a new patch. Mercurial will apply this patch on top of your existing patch.
$ hg qnew second.patch
$ hg log --style=compact --limit=2
2[qtip,second.patch,tip] a6489f56f731 2009-05-21 09:13 +0000 bos
[mq]: second.patch
1[first.patch,qbase] 52a893021d6e 2009-05-21 09:13 +0000 bos
[mq]: first.patch
$ echo 'line 4' >> file1
$ hg qrefresh
$ hg tip --style=compact --patch
2[qtip,second.patch,tip] eb4638981da7 2009-05-21 09:13 +0000 bos
[mq]: second.patch
diff -r 52a893021d6e -r eb4638981da7 file1
--- a/file1 Thu May 21 09:13:53 2009 +0000
+++ b/file1 Thu May 21 09:13:53 2009 +0000
@@ -1,3 +1,4 @@
line 1
line 2
line 3
+line 4
$ hg annotate file1
0: line 1
1: line 2
1: line 3
2: line 4
Notice that the patch contains the changes in our prior patch as part of its context (you can see this more clearly
in the output of hg annotate).
So far, with the exception of qnew and qrefresh, we've been careful to only use regular Mercurial commands.
However, MQ provides many commands that are easier to use when you are thinking about patches, as illustrated
below.
$ hg qseries
first.patch
second.patch
$ hg qapplied
first.patch
second.patch
• The qseries command lists every patch that MQ knows about in this repository, from oldest to newest (most
recently created).
• The qapplied command lists every patch that MQ has applied in this repository, again from oldest to newest (most
recently applied).
12.5.4. Manipulating the patch stack
The previous discussion implied that there must be a difference between “known” and “applied” patches, and there
is. MQ can manage a patch without it being applied in the repository.

Managing change with
Mercurial Queues
145
An applied patch has a corresponding changeset in the repository, and the effects of the patch and changeset are
visible in the working directory. You can undo the application of a patch using the qpop command. MQ still knows
about, or manages, a popped patch, but the patch no longer has a corresponding changeset in the repository, and the
working directory does not contain the changes made by the patch. Figure 12.1, “Applied and unapplied patches in
the MQ patch stack” illustrates the difference between applied and tracked patches.
Figure 12.1. Applied and unapplied patches in the MQ patch stack
You can reapply an unapplied, or popped, patch using the qpush command. This creates a new changeset to
correspond to the patch, and the patch's changes once again become present in the working directory. See below
for examples of qpop and qpush in action.
$ hg qapplied
first.patch
second.patch
$ hg qpop
now at: first.patch
$ hg qseries
first.patch
second.patch
$ hg qapplied
first.patch
$ cat file1
line 1
line 2
line 3
Notice that once we have popped a patch or two patches, the output of qseries remains the same, while that of
qapplied has changed.
12.5.5. Pushing and popping many patches
While qpush and qpop each operate on a single patch at a time by default, you can push and pop many patches in
one go. The hg -a option to qpush causes it to push all unapplied patches, while the -a option to qpop causes it
to pop all applied patches. (For some more ways to push and pop many patches, see Section 12.8, “Getting the best
performance out of MQ” below.)
$ hg qpush -a
applying second.patch
now at: second.patch
$ cat file1
line 1
line 2
line 3
line 4

Managing change with
Mercurial Queues
146
12.5.6. Safety checks, and overriding them
Several MQ commands check the working directory before they do anything, and fail if they find any modifications.
They do this to ensure that you won't lose any changes that you have made, but not yet incorporated into a patch.
The example below illustrates this; the qnew command will not create a new patch if there are outstanding changes,
caused in this case by the hg add of file3.
$ echo 'file 3, line 1' >> file3
$ hg qnew add-file3.patch
$ hg qnew -f add-file3.patch
abort: patch "add-file3.patch" already exists
Commands that check the working directory all take an “I know what I'm doing” option, which is always named -f.
The exact meaning of -f depends on the command. For example, hg qnew hg -f will incorporate any outstanding
changes into the new patch it creates, but hg qpop hg -f will revert modifications to any files affected by the patch
that it is popping. Be sure to read the documentation for a command's -f option before you use it!
12.5.7. Working on several patches at once
The qrefresh command always refreshes the topmost applied patch. This means that you can suspend work on one
patch (by refreshing it), pop or push to make a different patch the top, and work on that patch for a while.
Here's an example that illustrates how you can use this ability. Let's say you're developing a new feature as two
patches. The first is a change to the core of your software, and the second—layered on top of the first—changes the
user interface to use the code you just added to the core. If you notice a bug in the core while you're working on the UI
patch, it's easy to fix the core. Simply qrefresh the UI patch to save your in-progress changes, and qpop down to the
core patch. Fix the core bug, qrefresh the core patch, and qpush back to the UI patch to continue where you left off.
12.6. More about patches
MQ uses the GNU patch command to apply patches, so it's helpful to know a few more detailed aspects of how patch
works, and about patches themselves.
12.6.1. The strip count
If you look at the file headers in a patch, you will notice that the pathnames usually have an extra component on the
front that isn't present in the actual path name. This is a holdover from the way that people used to generate patches
(people still do this, but it's somewhat rare with modern revision control tools).
Alice would unpack a tarball, edit her files, then decide that she wanted to create a patch. So she'd rename her
working directory, unpack the tarball again (hence the need for the rename), and use the -r and -N options to diff
to recursively generate a patch between the unmodified directory and the modified one. The result would be that
the name of the unmodified directory would be at the front of the left-hand path in every file header, and the name
of the modified directory would be at the front of the right-hand path.
Since someone receiving a patch from the Alices of the net would be unlikely to have unmodified and modified
directories with exactly the same names, the patch command has a -p option that indicates the number of leading
path name components to strip when trying to apply a patch. This number is called the strip count.
An option of “-p1” means “use a strip count of one”. If patch sees a file name foo/bar/baz in a file header, it will
strip foo and try to patch a file named bar/baz. (Strictly speaking, the strip count refers to the number of path
separators (and the components that go with them ) to strip. A strip count of one will turn foo/bar into bar, but
/foo/bar (notice the extra leading slash) into foo/bar.)
The “standard” strip count for patches is one; almost all patches contain one leading path name component that
needs to be stripped. Mercurial's hg diff command generates path names in this form, and the hg import command
and MQ expect patches to have a strip count of one.

Managing change with
Mercurial Queues
147
If you receive a patch from someone that you want to add to your patch queue, and the patch needs a strip count
other than one, you cannot just qimport the patch, because qimport does not yet have a -p option (see issue 311
[http://www.selenic.com/mercurial/bts/issue311]). Your best bet is to qnew a patch of your own, then use patch
-pN to apply their patch, followed by hg addremove to pick up any files added or removed by the patch, followed
by hg qrefresh. This complexity may become unnecessary; see issue 311 [http://www.selenic.com/mercurial/bts/
issue311] for details.
12.6.2. Strategies for applying a patch
When patch applies a hunk, it tries a handful of successively less accurate strategies to try to make the hunk apply.
This falling-back technique often makes it possible to take a patch that was generated against an old version of a file,
and apply it against a newer version of that file.
First, patch tries an exact match, where the line numbers, the context, and the text to be modified must apply exactly.
If it cannot make an exact match, it tries to find an exact match for the context, without honouring the line numbering
information. If this succeeds, it prints a line of output saying that the hunk was applied, but at some offset from the
original line number.
If a context-only match fails, patch removes the first and last lines of the context, and tries a reduced context-only
match. If the hunk with reduced context succeeds, it prints a message saying that it applied the hunk with a fuzz factor
(the number after the fuzz factor indicates how many lines of context patch had to trim before the patch applied).
When neither of these techniques works, patch prints a message saying that the hunk in question was rejected. It
saves rejected hunks (also simply called “rejects”) to a file with the same name, and an added .rej extension. It also
saves an unmodified copy of the file with a .orig extension; the copy of the file without any extensions will contain
any changes made by hunks that did apply cleanly. If you have a patch that modifies foo with six hunks, and one of
them fails to apply, you will have: an unmodified foo.orig, a foo.rej containing one hunk, and foo, containing
the changes made by the five successful hunks.
12.6.3. Some quirks of patch representation
There are a few useful things to know about how patch works with files.
• This should already be obvious, but patch cannot handle binary files.
• Neither does it care about the executable bit; it creates new files as readable, but not executable.
•patch treats the removal of a file as a diff between the file to be removed and the empty file. So your idea of “I
deleted this file” looks like “every line of this file was deleted” in a patch.
• It treats the addition of a file as a diff between the empty file and the file to be added. So in a patch, your idea of
“I added this file” looks like “every line of this file was added”.
• It treats a renamed file as the removal of the old name, and the addition of the new name. This means that renamed
files have a big footprint in patches. (Note also that Mercurial does not currently try to infer when files have been
renamed or copied in a patch.)
•patch cannot represent empty files, so you cannot use a patch to represent the notion “I added this empty file
to the tree”.
12.6.4. Beware the fuzz
While applying a hunk at an offset, or with a fuzz factor, will often be completely successful, these inexact techniques
naturally leave open the possibility of corrupting the patched file. The most common cases typically involve applying
a patch twice, or at an incorrect location in the file. If patch or qpush ever mentions an offset or fuzz factor, you
should make sure that the modified files are correct afterwards.
It's often a good idea to refresh a patch that has applied with an offset or fuzz factor; refreshing the patch generates
new context information that will make it apply cleanly. I say “often,” not “always,” because sometimes refreshing a
patch will make it fail to apply against a different revision of the underlying files. In some cases, such as when you're

Managing change with
Mercurial Queues
148
maintaining a patch that must sit on top of multiple versions of a source tree, it's acceptable to have a patch apply
with some fuzz, provided you've verified the results of the patching process in such cases.
12.6.5. Handling rejection
If qpush fails to apply a patch, it will print an error message and exit. If it has left .rej files behind, it is usually best
to fix up the rejected hunks before you push more patches or do any further work.
If your patch used to apply cleanly, and no longer does because you've changed the underlying code that your
patches are based on, Mercurial Queues can help; see Section 12.9, “Updating your patches when the underlying
code changes” for details.
Unfortunately, there aren't any great techniques for dealing with rejected hunks. Most often, you'll need to view the
.rej file and edit the target file, applying the rejected hunks by hand.
A Linux kernel hacker, Chris Mason (the author of Mercurial Queues), wrote a tool called mpatch (http://
oss.oracle.com/~mason/mpatch/), which takes a simple approach to automating the application of hunks rejected
by patch. The mpatch command can help with four common reasons that a hunk may be rejected:
• The context in the middle of a hunk has changed.
• A hunk is missing some context at the beginning or end.
• A large hunk might apply better—either entirely or in part—if it was broken up into smaller hunks.
• A hunk removes lines with slightly different content than those currently present in the file.
If you use mpatch, you should be doubly careful to check your results when you're done. In fact, mpatch enforces
this method of double-checking the tool's output, by automatically dropping you into a merge program when it has
done its job, so that you can verify its work and finish off any remaining merges.
12.7. More on patch management
As you grow familiar with MQ, you will find yourself wanting to perform other kinds of patch management
operations.
12.7.1. Deleting unwanted patches
If you want to get rid of a patch, use the hg qdelete command to delete the patch file and remove its entry from the
patch series. If you try to delete a patch that is still applied, hg qdelete will refuse.
$ hg init myrepo
$ cd myrepo
$ hg qinit
$ hg qnew bad.patch
$ echo a > a
$ hg add a
$ hg qrefresh
$ hg qdelete bad.patch
abort: cannot delete applied patch bad.patch
$ hg qpop
patch queue now empty
$ hg qdelete bad.patch
12.7.2. Converting to and from permanent revisions
Once you're done working on a patch and want to turn it into a permanent changeset, use the hg qfinish command.
Pass a revision to the command to identify the patch that you want to turn into a regular changeset; this patch must
already be applied.

Managing change with
Mercurial Queues
149
$ hg qnew good.patch
$ echo a > a
$ hg add a
$ hg qrefresh -m 'Good change'
$ hg qfinish tip
$ hg qapplied
$ hg tip --style=compact
0[tip] 1ffeea314139 2009-05-21 09:13 +0000 bos
Good change
The hg qfinish command accepts an --all or -a option, which turns all applied patches into regular changesets.
It is also possible to turn an existing changeset into a patch, by passing the -r option to hg qimport.
$ hg qimport -r tip
$ hg qapplied
0.diff
Note that it only makes sense to convert a changeset into a patch if you have not propagated that changeset into
any other repositories. The imported changeset's ID will change every time you refresh the patch, which will make
Mercurial treat it as unrelated to the original changeset if you have pushed it somewhere else.
12.8. Getting the best performance out of MQ
MQ is very efficient at handling a large number of patches. I ran some performance experiments in mid-2006 for a
talk that I gave at the 2006 EuroPython conference (on modern hardware, you should expect better performance
than you'll see below). I used as my data set the Linux 2.6.17-mm1 patch series, which consists of 1,738 patches.
I applied these on top of a Linux kernel repository containing all 27,472 revisions between Linux 2.6.12-rc2 and
Linux 2.6.17.
On my old, slow laptop, I was able to hg qpush hg -a all 1,738 patches in 3.5 minutes, and hg qpop hg -a them
all in 30 seconds. (On a newer laptop, the time to push all patches dropped to two minutes.) I could qrefresh one of
the biggest patches (which made 22,779 lines of changes to 287 files) in 6.6 seconds.
Clearly, MQ is well suited to working in large trees, but there are a few tricks you can use to get the best performance
of it.
First of all, try to “batch” operations together. Every time you run qpush or qpop, these commands scan the working
directory once to make sure you haven't made some changes and then forgotten to run qrefresh. On a small tree, the
time that this scan takes is unnoticeable. However, on a medium-sized tree (containing tens of thousands of files),
it can take a second or more.
The qpush and qpop commands allow you to push and pop multiple patches at a time. You can identify the
“destination patch” that you want to end up at. When you qpush with a destination specified, it will push patches
until that patch is at the top of the applied stack. When you qpop to a destination, MQ will pop patches until the
destination patch is at the top.
You can identify a destination patch using either the name of the patch, or by number. If you use numeric addressing,
patches are counted from zero; this means that the first patch is zero, the second is one, and so on.
12.9. Updating your patches when the underlying code
changes
It's common to have a stack of patches on top of an underlying repository that you don't modify directly. If you're
working on changes to third-party code, or on a feature that is taking longer to develop than the rate of change of

Managing change with
Mercurial Queues
150
the code beneath, you will often need to sync up with the underlying code, and fix up any hunks in your patches that
no longer apply. This is called rebasing your patch series.
The simplest way to do this is to hg qpop hg -a your patches, then hg pull changes into the underlying repository,
and finally hg qpush hg -a your patches again. MQ will stop pushing any time it runs across a patch that fails to
apply during conflicts, allowing you to fix your conflicts, qrefresh the affected patch, and continue pushing until you
have fixed your entire stack.
This approach is easy to use and works well if you don't expect changes to the underlying code to affect how well your
patches apply. If your patch stack touches code that is modified frequently or invasively in the underlying repository,
however, fixing up rejected hunks by hand quickly becomes tiresome.
It's possible to partially automate the rebasing process. If your patches apply cleanly against some revision of the
underlying repo, MQ can use this information to help you to resolve conflicts between your patches and a different
revision.
The process is a little involved.
1. To begin, hg qpush -a all of your patches on top of the revision where you know that they apply cleanly.
2. Save a backup copy of your patch directory using hg qsave hg -e hg -c. This prints the name of the directory
that it has saved the patches in. It will save the patches to a directory called .hg/patches.N, where N is a small
integer. It also commits a “save changeset” on top of your applied patches; this is for internal book-keeping, and
records the states of the series and status files.
3. Use hg pull to bring new changes into the underlying repository. (Don't run hg pull -u; see below for why.)
4. Update to the new tip revision, using hg update -C to override the patches you have pushed.
5. Merge all patches using hg qpush -m -a. The -m option to qpush tells MQ to perform a three-way merge if the
patch fails to apply.
During the hg qpush hg -m, each patch in the series file is applied normally. If a patch applies with fuzz or rejects,
MQ looks at the queue you qsaved, and performs a three-way merge with the corresponding changeset. This merge
uses Mercurial's normal merge machinery, so it may pop up a GUI merge tool to help you to resolve problems.
When you finish resolving the effects of a patch, MQ refreshes your patch based on the result of the merge.
At the end of this process, your repository will have one extra head from the old patch queue, and a copy of the old
patch queue will be in .hg/patches.N. You can remove the extra head using hg qpop -a -n patches.N or hg strip.
You can delete .hg/patches.N once you are sure that you no longer need it as a backup.
12.10. Identifying patches
MQ commands that work with patches let you refer to a patch either by using its name or by a number. By name
is obvious enough; pass the name foo.patch to qpush, for example, and it will push patches until foo.patch
is applied.
As a shortcut, you can refer to a patch using both a name and a numeric offset; foo.patch-2 means “two patches
before foo.patch”, while bar.patch+4 means “four patches after bar.patch”.
Referring to a patch by index isn't much different. The first patch printed in the output of qseries is patch zero (yes,
it's one of those start-at-zero counting systems); the second is patch one; and so on.
MQ also makes it easy to work with patches when you are using normal Mercurial commands. Every command
that accepts a changeset ID will also accept the name of an applied patch. MQ augments the tags normally in the
repository with an eponymous one for each applied patch. In addition, the special tags qbase and qtip identify
the “bottom-most” and topmost applied patches, respectively.
These additions to Mercurial's normal tagging capabilities make dealing with patches even more of a breeze.

Managing change with
Mercurial Queues
151
• Want to patchbomb a mailing list with your latest series of changes?
hg email qbase:qtip
(Don't know what “patchbombing” is? See Section 14.4, “Send changes via email with the patchbomb extension”.)
• Need to see all of the patches since foo.patch that have touched files in a subdirectory of your tree?
hg log -r foo.patch:qtip subdir
Because MQ makes the names of patches available to the rest of Mercurial through its normal internal tag machinery,
you don't need to type in the entire name of a patch when you want to identify it by name.
Another nice consequence of representing patch names as tags is that when you run the hg log command, it will
display a patch's name as a tag, simply as part of its normal output. This makes it easy to visually distinguish applied
patches from underlying “normal” revisions. The following example shows a few normal Mercurial commands in
use with applied patches.
$ hg qapplied
first.patch
second.patch
$ hg log -r qbase:qtip
changeset: 1:2e242beb9a1d
tag: first.patch
tag: qbase
user: Bryan O'Sullivan <bos@serpentine.com>
date: Thu May 21 09:13:50 2009 +0000
summary: [mq]: first.patch
changeset: 2:e730c7867696
tag: qtip
tag: second.patch
tag: tip
user: Bryan O'Sullivan <bos@serpentine.com>
date: Thu May 21 09:13:50 2009 +0000
summary: [mq]: second.patch
$ hg export second.patch
# HG changeset patch
# User Bryan O'Sullivan <bos@serpentine.com>
# Date 1242897230 0
# Node ID e730c78676968564e2e7ac7aabd4011696245459
# Parent 2e242beb9a1d8d6594b329f0daef41dda14a6c4c
[mq]: second.patch
diff -r 2e242beb9a1d -r e730c7867696 other.c
--- /dev/null Thu Jan 01 00:00:00 1970 +0000
+++ b/other.c Thu May 21 09:13:50 2009 +0000
@@ -0,0 +1,1 @@
+double u;
12.11. Useful things to know about
There are a number of aspects of MQ usage that don't fit tidily into sections of their own, but that are good to know.
Here they are, in one place.
• Normally, when you qpop a patch and qpush it again, the changeset that represents the patch after the pop/push
will have a different identity than the changeset that represented the hash beforehand. See Section B.1.14, “qpush
—push patches onto the stack” for information as to why this is.

Managing change with
Mercurial Queues
152
• It's not a good idea to hg merge changes from another branch with a patch changeset, at least if you want to
maintain the “patchiness” of that changeset and changesets below it on the patch stack. If you try to do this, it will
appear to succeed, but MQ will become confused.
12.12. Managing patches in a repository
Because MQ's .hg/patches directory resides outside a Mercurial repository's working directory, the “underlying”
Mercurial repository knows nothing about the management or presence of patches.
This presents the interesting possibility of managing the contents of the patch directory as a Mercurial repository in
its own right. This can be a useful way to work. For example, you can work on a patch for a while, qrefresh it, then
hg commit the current state of the patch. This lets you “roll back” to that version of the patch later on.
You can then share different versions of the same patch stack among multiple underlying repositories. I use this
when I am developing a Linux kernel feature. I have a pristine copy of my kernel sources for each of several CPU
architectures, and a cloned repository under each that contains the patches I am working on. When I want to test
a change on a different architecture, I push my current patches to the patch repository associated with that kernel
tree, pop and push all of my patches, and build and test that kernel.
Managing patches in a repository makes it possible for multiple developers to work on the same patch series without
colliding with each other, all on top of an underlying source base that they may or may not control.
12.12.1. MQ support for patch repositories
MQ helps you to work with the .hg/patches directory as a repository; when you prepare a repository for working
with patches using qinit, you can pass the hg -c option to create the .hg/patches directory as a Mercurial
repository.
Note
If you forget to use the hg -c option, you can simply go into the .hg/patches directory at any time
and run hg init. Don't forget to add an entry for the status file to the .hgignore file, though
(hg qinit hg -c does this for you automatically); you really don't want to manage the status file.
As a convenience, if MQ notices that the .hg/patches directory is a repository, it will automatically hg add every
patch that you create and import.
MQ provides a shortcut command, qcommit, that runs hg commit in the .hg/patches directory. This saves some
bothersome typing.
Finally, as a convenience to manage the patch directory, you can define the alias mq on Unix systems. For example,
on Linux systems using the bash shell, you can include the following snippet in your ~/.bashrc.
alias mq=`hg -R $(hg root)/.hg/patches'
You can then issue commands of the form mq pull from the main repository.
12.12.2. A few things to watch out for
MQ's support for working with a repository full of patches is limited in a few small respects.
MQ cannot automatically detect changes that you make to the patch directory. If you hg pull, manually edit, or hg
update changes to patches or the series file, you will have to hg qpop hg -a and then hg qpush hg -a in the
underlying repository to see those changes show up there. If you forget to do this, you can confuse MQ's idea of
which patches are applied.

Managing change with
Mercurial Queues
153
12.13. Third party tools for working with patches
Once you've been working with patches for a while, you'll find yourself hungry for tools that will help you to
understand and manipulate the patches you're dealing with.
The diffstat command [web:diffstat] generates a histogram of the modifications made to each file in a patch. It
provides a good way to “get a sense of” a patch—which files it affects, and how much change it introduces to each
file and as a whole. (I find that it's a good idea to use diffstat's -p option as a matter of course, as otherwise it will
try to do clever things with prefixes of file names that inevitably confuse at least me.)
$ diffstat -p1 remove-redundant-null-checks.patch
drivers/char/agp/sgi-agp.c | 5 ++---
drivers/char/hvcs.c | 11 +++++------
drivers/message/fusion/mptfc.c | 6 ++----
drivers/message/fusion/mptsas.c | 3 +--
drivers/net/fs_enet/fs_enet-mii.c | 3 +--
drivers/net/wireless/ipw2200.c | 22 ++++++----------------
drivers/scsi/libata-scsi.c | 4 +---
drivers/video/au1100fb.c | 3 +--
8 files changed, 19 insertions(+), 38 deletions(-)
$ filterdiff -i '*/video/*' remove-redundant-null-checks.patch
--- a/drivers/video/au1100fb.c~remove-redundant-null-checks-before-free-in-
drivers
+++ a/drivers/video/au1100fb.c
@@ -743,8 +743,7 @@ void __exit au1100fb_cleanup(void)
{
driver_unregister(&au1100fb_driver);
- if (drv_info.opt_mode)
- kfree(drv_info.opt_mode);
+ kfree(drv_info.opt_mode);
}
module_init(au1100fb_init);
The patchutils package [web:patchutils] is invaluable. It provides a set of small utilities that follow the “Unix
philosophy;” each does one useful thing with a patch. The patchutils command I use most is filterdiff, which
extracts subsets from a patch file. For example, given a patch that modifies hundreds of files across dozens of
directories, a single invocation of filterdiff can generate a smaller patch that only touches files whose names match
a particular glob pattern. See Section 13.9.2, “Viewing the history of a patch” for another example.
12.14. Good ways to work with patches
Whether you are working on a patch series to submit to a free software or open source project, or a series that you
intend to treat as a sequence of regular changesets when you're done, you can use some simple techniques to keep
your work well organized.
Give your patches descriptive names. A good name for a patch might be rework-device-alloc.patch, because
it will immediately give you a hint what the purpose of the patch is. Long names shouldn't be a problem; you won't
be typing the names often, but you will be running commands like qapplied and qtop over and over. Good naming
becomes especially important when you have a number of patches to work with, or if you are juggling a number of
different tasks and your patches only get a fraction of your attention.
Be aware of what patch you're working on. Use the qtop command and skim over the text of your patches frequently
—for example, using hg tip -p)—to be sure of where you stand. I have several times worked on and qrefreshed a
patch other than the one I intended, and it's often tricky to migrate changes into the right patch after making them
in the wrong one.

Managing change with
Mercurial Queues
154
For this reason, it is very much worth investing a little time to learn how to use some of the third-party tools I
described in Section 12.13, “Third party tools for working with patches”, particularly diffstat and filterdiff. The
former will give you a quick idea of what changes your patch is making, while the latter makes it easy to splice hunks
selectively out of one patch and into another.
12.15. MQ cookbook
12.15.1. Manage “trivial” patches
Because the overhead of dropping files into a new Mercurial repository is so low, it makes a lot of sense to manage
patches this way even if you simply want to make a few changes to a source tarball that you downloaded.
Begin by downloading and unpacking the source tarball, and turning it into a Mercurial repository.
$ download netplug-1.2.5.tar.bz2
$ tar jxf netplug-1.2.5.tar.bz2
$ cd netplug-1.2.5
$ hg init
$ hg commit -q --addremove --message netplug-1.2.5
$ cd ..
$ hg clone netplug-1.2.5 netplug
updating working directory
18 files updated, 0 files merged, 0 files removed, 0 files unresolved
Continue by creating a patch stack and making your changes.
$ cd netplug
$ hg qinit
$ hg qnew -m 'fix build problem with gcc 4' build-fix.patch
$ perl -pi -e 's/int addr_len/socklen_t addr_len/' netlink.c
$ hg qrefresh
$ hg tip -p
changeset: 1:2c2d8b0f350c
tag: qtip
tag: build-fix.patch
tag: tip
tag: qbase
user: Bryan O'Sullivan <bos@serpentine.com>
date: Thu May 21 09:13:51 2009 +0000
summary: fix build problem with gcc 4
diff -r de8eed65e351 -r 2c2d8b0f350c netlink.c
--- a/netlink.c Thu May 21 09:13:50 2009 +0000
+++ b/netlink.c Thu May 21 09:13:51 2009 +0000
@@ -275,7 +275,7 @@
exit(1);
}
- int addr_len = sizeof(addr);
+ socklen_t addr_len = sizeof(addr);
if (getsockname(fd, (struct sockaddr *) &addr, &addr_len) == -1) {
do_log(LOG_ERR, "Could not get socket details: %m");
Let's say a few weeks or months pass, and your package author releases a new version. First, bring their changes
into the repository.

Managing change with
Mercurial Queues
155
$ hg qpop -a
patch queue now empty
$ cd ..
$ download netplug-1.2.8.tar.bz2
$ hg clone netplug-1.2.5 netplug-1.2.8
updating working directory
18 files updated, 0 files merged, 0 files removed, 0 files unresolved
$ cd netplug-1.2.8
$ hg locate -0 | xargs -0 rm
$ cd ..
$ tar jxf netplug-1.2.8.tar.bz2
$ cd netplug-1.2.8
$ hg commit --addremove --message netplug-1.2.8
The pipeline starting with hg locate above deletes all files in the working directory, so that hg commit's --
addremove option can actually tell which files have really been removed in the newer version of the source.
Finally, you can apply your patches on top of the new tree.
$ cd ../netplug
$ hg pull ../netplug-1.2.8
pulling from ../netplug-1.2.8
searching for changes
adding changesets
adding manifests
adding file changes
added 1 changesets with 12 changes to 12 files
(run 'hg update' to get a working copy)
$ hg qpush -a
(working directory not at tip)
applying build-fix.patch
now at: build-fix.patch
12.15.2. Combining entire patches
MQ provides a command, qfold that lets you combine entire patches. This “folds” the patches you name, in the order
you name them, into the topmost applied patch, and concatenates their descriptions onto the end of its description.
The patches that you fold must be unapplied before you fold them.
The order in which you fold patches matters. If your topmost applied patch is foo, and you qfold bar and quux
into it, you will end up with a patch that has the same effect as if you applied first foo, then bar, followed by quux.
12.15.3. Merging part of one patch into another
Merging part of one patch into another is more difficult than combining entire patches.
If you want to move changes to entire files, you can use filterdiff's -i and -x options to choose the modifications
to snip out of one patch, concatenating its output onto the end of the patch you want to merge into. You usually
won't need to modify the patch you've merged the changes from. Instead, MQ will report some rejected hunks when
you qpush it (from the hunks you moved into the other patch), and you can simply qrefresh the patch to drop the
duplicate hunks.
If you have a patch that has multiple hunks modifying a file, and you only want to move a few of those hunks, the job
becomes more messy, but you can still partly automate it. Use lsdiff -nvv to print some metadata about the patch.
$ lsdiff -nvv remove-redundant-null-checks.patch
22 File #1 a/drivers/char/agp/sgi-agp.c
24 Hunk #1 static int __devinit agp_sgi_init(void)

Managing change with
Mercurial Queues
156
37 File #2 a/drivers/char/hvcs.c
39 Hunk #1 static struct tty_operations hvcs_ops =
53 Hunk #2 static int hvcs_alloc_index_list(int n)
69 File #3 a/drivers/message/fusion/mptfc.c
71 Hunk #1 mptfc_GetFcDevPage0(MPT_ADAPTER *ioc, in
85 File #4 a/drivers/message/fusion/mptsas.c
87 Hunk #1 mptsas_probe_hba_phys(MPT_ADAPTER *ioc)
98 File #5 a/drivers/net/fs_enet/fs_enet-mii.c
100 Hunk #1 static struct fs_enet_mii_bus *create_bu
111 File #6 a/drivers/net/wireless/ipw2200.c
113 Hunk #1 static struct ipw_fw_error *ipw_alloc_er
126 Hunk #2 static ssize_t clear_error(struct device
140 Hunk #3 static void ipw_irq_tasklet(struct ipw_p
150 Hunk #4 static void ipw_pci_remove(struct pci_de
164 File #7 a/drivers/scsi/libata-scsi.c
166 Hunk #1 int ata_cmd_ioctl(struct scsi_device *sc
178 File #8 a/drivers/video/au1100fb.c
180 Hunk #1 void __exit au1100fb_cleanup(void)
This command prints three different kinds of number:
• (in the first column) a file number to identify each file modified in the patch;
• (on the next line, indented) the line number within a modified file where a hunk starts; and
• (on the same line) a hunk number to identify that hunk.
You'll have to use some visual inspection, and reading of the patch, to identify the file and hunk numbers you'll want,
but you can then pass them to to filterdiff's --files and --hunks options, to select exactly the file and hunk you
want to extract.
Once you have this hunk, you can concatenate it onto the end of your destination patch and continue with the
remainder of Section 12.15.2, “Combining entire patches”.
12.16. Differences between quilt and MQ
If you are already familiar with quilt, MQ provides a similar command set. There are a few differences in the way
that it works.
You will already have noticed that most quilt commands have MQ counterparts that simply begin with a “q”. The
exceptions are quilt's add and remove commands, the counterparts for which are the normal Mercurial hg add and
hg remove commands. There is no MQ equivalent of the quilt edit command.

157
Chapter 13. Advanced uses of Mercurial Queues
While it's easy to pick up straightforward uses of Mercurial Queues, use of a little discipline and some of MQ's less
frequently used capabilities makes it possible to work in complicated development environments.
In this chapter, I will use as an example a technique I have used to manage the development of an Infiniband device
driver for the Linux kernel. The driver in question is large (at least as drivers go), with 25,000 lines of code spread
across 35 source files. It is maintained by a small team of developers.
While much of the material in this chapter is specific to Linux, the same principles apply to any code base for which
you're not the primary owner, and upon which you need to do a lot of development.
13.1. The problem of many targets
The Linux kernel changes rapidly, and has never been internally stable; developers frequently make drastic changes
between releases. This means that a version of the driver that works well with a particular released version of the
kernel will not even compile correctly against, typically, any other version.
To maintain a driver, we have to keep a number of distinct versions of Linux in mind.
• One target is the main Linux kernel development tree. Maintenance of the code is in this case partly shared by
other developers in the kernel community, who make “drive-by” modifications to the driver as they develop and
refine kernel subsystems.
• We also maintain a number of “backports” to older versions of the Linux kernel, to support the needs of customers
who are running older Linux distributions that do not incorporate our drivers. (To backport a piece of code is to
modify it to work in an older version of its target environment than the version it was developed for.)
• Finally, we make software releases on a schedule that is necessarily not aligned with those used by Linux
distributors and kernel developers, so that we can deliver new features to customers without forcing them to
upgrade their entire kernels or distributions.
13.1.1. Tempting approaches that don't work well
There are two “standard” ways to maintain a piece of software that has to target many different environments.
The first is to maintain a number of branches, each intended for a single target. The trouble with this approach is that
you must maintain iron discipline in the flow of changes between repositories. A new feature or bug fix must start
life in a “pristine” repository, then percolate out to every backport repository. Backport changes are more limited in
the branches they should propagate to; a backport change that is applied to a branch where it doesn't belong will
probably stop the driver from compiling.
The second is to maintain a single source tree filled with conditional statements that turn chunks of code on or
off depending on the intended target. Because these “ifdefs” are not allowed in the Linux kernel tree, a manual or
automatic process must be followed to strip them out and yield a clean tree. A code base maintained in this fashion
rapidly becomes a rat's nest of conditional blocks that are difficult to understand and maintain.
Neither of these approaches is well suited to a situation where you don't “own” the canonical copy of a source tree.
In the case of a Linux driver that is distributed with the standard kernel, Linus's tree contains the copy of the code
that will be treated by the world as canonical. The upstream version of “my” driver can be modified by people I don't
know, without me even finding out about it until after the changes show up in Linus's tree.
These approaches have the added weakness of making it difficult to generate well-formed patches to submit
upstream.
In principle, Mercurial Queues seems like a good candidate to manage a development scenario such as the above.
While this is indeed the case, MQ contains a few added features that make the job more pleasant.

Advanced uses of Mercurial Queues
158
13.2. Conditionally applying patches with guards
Perhaps the best way to maintain sanity with so many targets is to be able to choose specific patches to apply for a
given situation. MQ provides a feature called “guards” (which originates with quilt's guards command) that does
just this. To start off, let's create a simple repository for experimenting in.
$ hg qinit
$ hg qnew hello.patch
$ echo hello > hello
$ hg add hello
$ hg qrefresh
$ hg qnew goodbye.patch
$ echo goodbye > goodbye
$ hg add goodbye
$ hg qrefresh
This gives us a tiny repository that contains two patches that don't have any dependencies on each other, because
they touch different files.
The idea behind conditional application is that you can “tag” a patch with a guard, which is simply a text string of
your choosing, then tell MQ to select specific guards to use when applying patches. MQ will then either apply, or skip
over, a guarded patch, depending on the guards that you have selected.
A patch can have an arbitrary number of guards; each one is positive (“apply this patch if this guard is selected”) or
negative (“skip this patch if this guard is selected”). A patch with no guards is always applied.
13.3. Controlling the guards on a patch
The qguard command lets you determine which guards should apply to a patch, or display the guards that are
already in effect. Without any arguments, it displays the guards on the current topmost patch.
$ hg qguard
goodbye.patch: unguarded
To set a positive guard on a patch, prefix the name of the guard with a “+”.
$ hg qguard +foo
$ hg qguard
goodbye.patch: +foo
To set a negative guard on a patch, prefix the name of the guard with a “-”.
$ hg qguard -- hello.patch -quux
$ hg qguard hello.patch
hello.patch: -quux
Notice that we prefixed the arguments to the hg qguard command with a -- here, so that Mercurial would not
interpret the text -quux as an option.
Setting vs. modifying
The qguard command sets the guards on a patch; it doesn't modify them. What this means is that if you
run hg qguard +a +b on a patch, then hg qguard +c on the same patch, the only guard that will be set
on it afterwards is +c.
Mercurial stores guards in the series file; the form in which they are stored is easy both to understand and to edit
by hand. (In other words, you don't have to use the qguard command if you don't want to; it's okay to simply edit
the series file.)

Advanced uses of Mercurial Queues
159
$ cat .hg/patches/series
hello.patch #-quux
goodbye.patch #+foo
13.4. Selecting the guards to use
The qselect command determines which guards are active at a given time. The effect of this is to determine which
patches MQ will apply the next time you run qpush. It has no other effect; in particular, it doesn't do anything to
patches that are already applied.
With no arguments, the qselect command lists the guards currently in effect, one per line of output. Each argument
is treated as the name of a guard to apply.
$ hg qpop -a
patch queue now empty
$ hg qselect
no active guards
$ hg qselect foo
number of unguarded, unapplied patches has changed from 1 to 2
$ hg qselect
foo
In case you're interested, the currently selected guards are stored in the guards file.
$ cat .hg/patches/guards
foo
We can see the effect the selected guards have when we run qpush.
$ hg qpush -a
applying hello.patch
applying goodbye.patch
now at: goodbye.patch
A guard cannot start with a “+” or “-” character. The name of a guard must not contain white space, but most other
characters are acceptable. If you try to use a guard with an invalid name, MQ will complain:
$ hg qselect +foo
abort: guard '+foo' starts with invalid character: '+'
Changing the selected guards changes the patches that are applied.
$ hg qselect quux
number of guarded, applied patches has changed from 0 to 2
$ hg qpop -a
patch queue now empty
$ hg qpush -a
patch series already fully applied
You can see in the example below that negative guards take precedence over positive guards.
$ hg qselect foo bar
number of unguarded, unapplied patches has changed from 0 to 2
$ hg qpop -a
no patches applied
$ hg qpush -a
applying hello.patch
applying goodbye.patch

Advanced uses of Mercurial Queues
160
now at: goodbye.patch
13.5. MQ's rules for applying patches
The rules that MQ uses when deciding whether to apply a patch are as follows.
• A patch that has no guards is always applied.
• If the patch has any negative guard that matches any currently selected guard, the patch is skipped.
• If the patch has any positive guard that matches any currently selected guard, the patch is applied.
• If the patch has positive or negative guards, but none matches any currently selected guard, the patch is skipped.
13.6. Trimming the work environment
In working on the device driver I mentioned earlier, I don't apply the patches to a normal Linux kernel tree. Instead,
I use a repository that contains only a snapshot of the source files and headers that are relevant to Infiniband
development. This repository is 1% the size of a kernel repository, so it's easier to work with.
I then choose a “base” version on top of which the patches are applied. This is a snapshot of the Linux kernel tree as
of a revision of my choosing. When I take the snapshot, I record the changeset ID from the kernel repository in the
commit message. Since the snapshot preserves the “shape” and content of the relevant parts of the kernel tree, I can
apply my patches on top of either my tiny repository or a normal kernel tree.
Normally, the base tree atop which the patches apply should be a snapshot of a very recent upstream tree. This best
facilitates the development of patches that can easily be submitted upstream with few or no modifications.
13.7. Dividing up the series file
I categorise the patches in the series file into a number of logical groups. Each section of like patches begins with
a block of comments that describes the purpose of the patches that follow.
The sequence of patch groups that I maintain follows. The ordering of these groups is important; I'll describe why
after I introduce the groups.
• The “accepted” group. Patches that the development team has submitted to the maintainer of the Infiniband
subsystem, and which he has accepted, but which are not present in the snapshot that the tiny repository is based
on. These are “read only” patches, present only to transform the tree into a similar state as it is in the upstream
maintainer's repository.
• The “rework” group. Patches that I have submitted, but that the upstream maintainer has requested modifications
to before he will accept them.
• The “pending” group. Patches that I have not yet submitted to the upstream maintainer, but which we have finished
working on. These will be “read only” for a while. If the upstream maintainer accepts them upon submission, I'll
move them to the end of the “accepted” group. If he requests that I modify any, I'll move them to the beginning
of the “rework” group.
• The “in progress” group. Patches that are actively being developed, and should not be submitted anywhere yet.
• The “backport” group. Patches that adapt the source tree to older versions of the kernel tree.
• The “do not ship” group. Patches that for some reason should never be submitted upstream. For example, one such
patch might change embedded driver identification strings to make it easier to distinguish, in the field, between
an out-of-tree version of the driver and a version shipped by a distribution vendor.

Advanced uses of Mercurial Queues
161
Now to return to the reasons for ordering groups of patches in this way. We would like the lowest patches in the
stack to be as stable as possible, so that we will not need to rework higher patches due to changes in context. Putting
patches that will never be changed first in the series file serves this purpose.
We would also like the patches that we know we'll need to modify to be applied on top of a source tree that resembles
the upstream tree as closely as possible. This is why we keep accepted patches around for a while.
The “backport” and “do not ship” patches float at the end of the series file. The backport patches must be applied
on top of all other patches, and the “do not ship” patches might as well stay out of harm's way.
13.8. Maintaining the patch series
In my work, I use a number of guards to control which patches are to be applied.
• “Accepted” patches are guarded with accepted. I enable this guard most of the time. When I'm applying the
patches on top of a tree where the patches are already present, I can turn this patch off, and the patches that follow
it will apply cleanly.
• Patches that are “finished”, but not yet submitted, have no guards. If I'm applying the patch stack to a copy of the
upstream tree, I don't need to enable any guards in order to get a reasonably safe source tree.
• Those patches that need reworking before being resubmitted are guarded with rework.
• For those patches that are still under development, I use devel.
• A backport patch may have several guards, one for each version of the kernel to which it applies. For example, a
patch that backports a piece of code to 2.6.9 will have a 2.6.9 guard.
This variety of guards gives me considerable flexibility in determining what kind of source tree I want to end up with.
For most situations, the selection of appropriate guards is automated during the build process, but I can manually
tune the guards to use for less common circumstances.
13.8.1. The art of writing backport patches
Using MQ, writing a backport patch is a simple process. All such a patch has to do is modify a piece of code that uses
a kernel feature not present in the older version of the kernel, so that the driver continues to work correctly under
that older version.
A useful goal when writing a good backport patch is to make your code look as if it was written for the older version
of the kernel you're targeting. The less obtrusive the patch, the easier it will be to understand and maintain. If you're
writing a collection of backport patches to avoid the “rat's nest” effect of lots of #ifdefs (hunks of source code that
are only used conditionally) in your code, don't introduce version-dependent #ifdefs into the patches. Instead,
write several patches, each of which makes unconditional changes, and control their application using guards.
There are two reasons to divide backport patches into a distinct group, away from the “regular” patches whose effects
they modify. The first is that intermingling the two makes it more difficult to use a tool like the patchbomb extension
to automate the process of submitting the patches to an upstream maintainer. The second is that a backport patch
could perturb the context in which a subsequent regular patch is applied, making it impossible to apply the regular
patch cleanly without the earlier backport patch already being applied.
13.9. Useful tips for developing with MQ
13.9.1. Organising patches in directories
If you're working on a substantial project with MQ, it's not difficult to accumulate a large number of patches. For
example, I have one patch repository that contains over 250 patches.
If you can group these patches into separate logical categories, you can if you like store them in different directories;
MQ has no problems with patch names that contain path separators.

Advanced uses of Mercurial Queues
162
13.9.2. Viewing the history of a patch
If you're developing a set of patches over a long time, it's a good idea to maintain them in a repository, as discussed
in Section 12.12, “Managing patches in a repository”. If you do so, you'll quickly discover that using the hg diff
command to look at the history of changes to a patch is unworkable. This is in part because you're looking at the
second derivative of the real code (a diff of a diff), but also because MQ adds noise to the process by modifying time
stamps and directory names when it updates a patch.
However, you can use the extdiff extension, which is bundled with Mercurial, to turn a diff of two versions of a
patch into something readable. To do this, you will need a third-party package called patchutils [web:patchutils].
This provides a command named interdiff, which shows the differences between two diffs as a diff. Used on two
versions of the same diff, it generates a diff that represents the diff from the first to the second version.
You can enable the extdiff extension in the usual way, by adding a line to the extensions section of your
~/.hgrc.
[extensions]
extdiff =
The interdiff command expects to be passed the names of two files, but the extdiff extension passes the program
it runs a pair of directories, each of which can contain an arbitrary number of files. We thus need a small program
that will run interdiff on each pair of files in these two directories. This program is available as hg-interdiff in
the examples directory of the source code repository that accompanies this book.
With the hg-interdiff program in your shell's search path, you can run it as follows, from inside an MQ patch
directory:
hg extdiff -p hg-interdiff -r A:B my-change.patch
Since you'll probably want to use this long-winded command a lot, you can get hgext to make it available as a
normal Mercurial command, again by editing your ~/.hgrc.
[extdiff]
cmd.interdiff = hg-interdiff
This directs hgext to make an interdiff command available, so you can now shorten the previous invocation
of extdiff to something a little more wieldy.
hg interdiff -r A:B my-change.patch
Note
The interdiff command works well only if the underlying files against which versions of a patch are
generated remain the same. If you create a patch, modify the underlying files, and then regenerate the
patch, interdiff may not produce useful output.
The extdiff extension is useful for more than merely improving the presentation of MQ patches. To read more
about it, go to Section 14.2, “Flexible diff support with the extdiff extension”.

163
Chapter 14. Adding functionality with extensions
While the core of Mercurial is quite complete from a functionality standpoint, it's deliberately shorn of fancy features.
This approach of preserving simplicity keeps the software easy to deal with for both maintainers and users.
However, Mercurial doesn't box you in with an inflexible command set: you can add features to it as extensions
(sometimes known as plugins). We've already discussed a few of these extensions in earlier chapters.
•Section 3.3, “Simplifying the pull-merge-commit sequence” covers the fetch extension; this combines pulling
new changes and merging them with local changes into a single command, fetch.
• In Chapter 10, Handling repository events with hooks, we covered several extensions that are useful for hook-
related functionality: acl adds access control lists; bugzilla adds integration with the Bugzilla bug tracking
system; and notify sends notification emails on new changes.
• The Mercurial Queues patch management extension is so invaluable that it merits two chapters and an appendix
all to itself. Chapter 12, Managing change with Mercurial Queues covers the basics; Chapter 13, Advanced uses of
Mercurial Queues discusses advanced topics; and Appendix B, Mercurial Queues reference goes into detail on each
command.
In this chapter, we'll cover some of the other extensions that are available for Mercurial, and briefly touch on some
of the machinery you'll need to know about if you want to write an extension of your own.
• In Section 14.1, “Improve performance with the inotify extension”, we'll discuss the possibility of huge
performance improvements using the inotify extension.
14.1. Improve performance with the inotify extension
Are you interested in having some of the most common Mercurial operations run as much as a hundred times faster?
Read on!
Mercurial has great performance under normal circumstances. For example, when you run the hg status command,
Mercurial has to scan almost every directory and file in your repository so that it can display file status. Many other
Mercurial commands need to do the same work behind the scenes; for example, the hg diff command uses the status
machinery to avoid doing an expensive comparison operation on files that obviously haven't changed.
Because obtaining file status is crucial to good performance, the authors of Mercurial have optimised this code to
within an inch of its life. However, there's no avoiding the fact that when you run hg status, Mercurial is going to
have to perform at least one expensive system call for each managed file to determine whether it's changed since
the last time Mercurial checked. For a sufficiently large repository, this can take a long time.
To put a number on the magnitude of this effect, I created a repository containing 150,000 managed files. I timed hg
status as taking ten seconds to run, even when none of those files had been modified.
Many modern operating systems contain a file notification facility. If a program signs up to an appropriate service,
the operating system will notify it every time a file of interest is created, modified, or deleted. On Linux systems, the
kernel component that does this is called inotify.
Mercurial's inotify extension talks to the kernel's inotify component to optimise hg status commands. The
extension has two components. A daemon sits in the background and receives notifications from the inotify
subsystem. It also listens for connections from a regular Mercurial command. The extension modifies Mercurial's
behavior so that instead of scanning the filesystem, it queries the daemon. Since the daemon has perfect information
about the state of the repository, it can respond with a result instantaneously, avoiding the need to scan every
directory and file in the repository.
Recall the ten seconds that I measured plain Mercurial as taking to run hg status on a 150,000 file repository. With
the inotify extension enabled, the time dropped to 0.1 seconds, a factor of one hundred faster.

Adding functionality with extensions
164
Before we continue, please pay attention to some caveats.
• The inotify extension is Linux-specific. Because it interfaces directly to the Linux kernel's inotify subsystem,
it does not work on other operating systems.
• It should work on any Linux distribution that was released after early 2005. Older distributions are likely to have
a kernel that lacks inotify, or a version of glibc that does not have the necessary interfacing support.
• Not all filesystems are suitable for use with the inotify extension. Network filesystems such as NFS are a non-
starter, for example, particularly if you're running Mercurial on several systems, all mounting the same network
filesystem. The kernel's inotify system has no way of knowing about changes made on another system. Most
local filesystems (e.g. ext3, XFS, ReiserFS) should work fine.
The inotify extension is not yet shipped with Mercurial as of May 2007, so it's a little more involved to set up than
other extensions. But the performance improvement is worth it!
The extension currently comes in two parts: a set of patches to the Mercurial source code, and a library of Python
bindings to the inotify subsystem.
Note
There are two Python inotify binding libraries. One of them is called pyinotify, and is packaged
by some Linux distributions as python-inotify. This is not the one you'll need, as it is too buggy
and inefficient to be practical.
To get going, it's best to already have a functioning copy of Mercurial installed.
Note
If you follow the instructions below, you'll be replacing and overwriting any existing installation of
Mercurial that you might already have, using the latest “bleeding edge” Mercurial code. Don't say you
weren't warned!
1. Clone the Python inotify binding repository. Build and install it.
hg clone http://hg.kublai.com/python/inotify
cd inotify
python setup.py build --force
sudo python setup.py install --skip-build
2. Clone the crew Mercurial repository. Clone the inotify patch repository so that Mercurial Queues will be able
to apply patches to your cope of the crew repository.
hg clone http://hg.intevation.org/mercurial/crew
hg clone crew inotify
hg clone http://hg.kublai.com/mercurial/patches/inotify inotify/.hg/patches
3. Make sure that you have the Mercurial Queues extension, mq, enabled. If you've never used MQ, read Section 12.5,
“Getting started with Mercurial Queues” to get started quickly.
4. Go into the inotify repo, and apply all of the inotify patches using the hg -a option to the qpush command.
cd inotify
hg qpush -a
5. If you get an error message from qpush, you should not continue. Instead, ask for help.
6. Build and install the patched version of Mercurial.
python setup.py build --force

Adding functionality with extensions
165
sudo python setup.py install --skip-build
Once you've build a suitably patched version of Mercurial, all you need to do to enable the inotify extension is
add an entry to your ~/.hgrc.
[extensions] inotify =
When the inotify extension is enabled, Mercurial will automatically and transparently start the status daemon
the first time you run a command that needs status in a repository. It runs one status daemon per repository.
The status daemon is started silently, and runs in the background. If you look at a list of running processes after
you've enabled the inotify extension and run a few commands in different repositories, you'll thus see a few hg
processes sitting around, waiting for updates from the kernel and queries from Mercurial.
The first time you run a Mercurial command in a repository when you have the inotify extension enabled, it will
run with about the same performance as a normal Mercurial command. This is because the status daemon needs to
perform a normal status scan so that it has a baseline against which to apply later updates from the kernel. However,
every subsequent command that does any kind of status check should be noticeably faster on repositories of even
fairly modest size. Better yet, the bigger your repository is, the greater a performance advantage you'll see. The
inotify daemon makes status operations almost instantaneous on repositories of all sizes!
If you like, you can manually start a status daemon using the inserve command. This gives you slightly finer control
over how the daemon ought to run. This command will of course only be available when the inotify extension
is enabled.
When you're using the inotify extension, you should notice no difference at all in Mercurial's behavior, with the
sole exception of status-related commands running a whole lot faster than they used to. You should specifically
expect that commands will not print different output; neither should they give different results. If either of these
situations occurs, please report a bug.
14.2. Flexible diff support with the extdiff extension
Mercurial's built-in hg diff command outputs plaintext unified diffs.
$ hg diff
diff -r b3550775f9b7 myfile
--- a/myfile Thu May 21 09:13:45 2009 +0000
+++ b/myfile Thu May 21 09:13:45 2009 +0000
@@ -1,1 +1,2 @@
The first line.
+The second line.
If you would like to use an external tool to display modifications, you'll want to use the extdiff extension. This
will let you use, for example, a graphical diff tool.
The extdiff extension is bundled with Mercurial, so it's easy to set up. In the extensions section of your
~/.hgrc, simply add a one-line entry to enable the extension.
[extensions]
extdiff =
This introduces a command named extdiff, which by default uses your system's diff command to generate a unified
diff in the same form as the built-in hg diff command.
$ hg extdiff
--- a.b3550775f9b7/myfile 2009-05-21 09:13:45.000000000 +0000
+++ /tmp/extdiffe_MQEF/a/myfile 2009-05-21 09:13:45.000000000 +0000
@@ -1 +1,2 @@
The first line.
+The second line.

Adding functionality with extensions
166
The result won't be exactly the same as with the built-in hg diff variations, because the output of diff varies from
one system to another, even when passed the same options.
As the “making snapshot” lines of output above imply, the extdiff command works by creating two snapshots of
your source tree. The first snapshot is of the source revision; the second, of the target revision or working directory.
The extdiff command generates these snapshots in a temporary directory, passes the name of each directory to an
external diff viewer, then deletes the temporary directory. For efficiency, it only snapshots the directories and files
that have changed between the two revisions.
Snapshot directory names have the same base name as your repository. If your repository path is /quux/bar/foo,
then foo will be the name of each snapshot directory. Each snapshot directory name has its changeset ID appended,
if appropriate. If a snapshot is of revision a631aca1083f, the directory will be named foo.a631aca1083f. A
snapshot of the working directory won't have a changeset ID appended, so it would just be foo in this example. To
see what this looks like in practice, look again at the extdiff example above. Notice that the diff has the snapshot
directory names embedded in its header.
The extdiff command accepts two important options. The hg -p option lets you choose a program to view
differences with, instead of diff. With the hg -o option, you can change the options that extdiff passes to the
program (by default, these options are “-Npru”, which only make sense if you're running diff). In other respects,
the extdiff command acts similarly to the built-in hg diff command: you use the same option names, syntax, and
arguments to specify the revisions you want, the files you want, and so on.
As an example, here's how to run the normal system diff command, getting it to generate context diffs (using the -
c option) instead of unified diffs, and five lines of context instead of the default three (passing 5 as the argument
to the -C option).
$ hg extdiff -o -NprcC5
*** a.b3550775f9b7/myfile Thu May 21 09:13:45 2009
--- /tmp/extdiffe_MQEF/a/myfile Thu May 21 09:13:45 2009
***************
*** 1 ****
--- 1,2 ----
The first line.
+ The second line.
Launching a visual diff tool is just as easy. Here's how to launch the kdiff3 viewer.
hg extdiff -p kdiff3 -o
If your diff viewing command can't deal with directories, you can easily work around this with a little scripting.
For an example of such scripting in action with the mq extension and the interdiff command, see Section 13.9.2,
“Viewing the history of a patch”.
14.2.1. Defining command aliases
It can be cumbersome to remember the options to both the extdiff command and the diff viewer you want to use,
so the extdiff extension lets you define new commands that will invoke your diff viewer with exactly the right
options.
All you need to do is edit your ~/.hgrc, and add a section named extdiff. Inside this section, you can define
multiple commands. Here's how to add a kdiff3 command. Once you've defined this, you can type “hg kdiff3”
and the extdiff extension will run kdiff3 for you.
[extdiff]
cmd.kdiff3 =
If you leave the right hand side of the definition empty, as above, the extdiff extension uses the name of the
command you defined as the name of the external program to run. But these names don't have to be the same. Here,
we define a command named “hg wibble”, which runs kdiff3.

Adding functionality with extensions
167
[extdiff]
cmd.wibble = kdiff3
You can also specify the default options that you want to invoke your diff viewing program with. The prefix to use is
“opts.”, followed by the name of the command to which the options apply. This example defines a “hg vimdiff”
command that runs the vim editor's DirDiff extension.
[extdiff]
cmd.vimdiff = vim
opts.vimdiff = -f '+next' '+execute "DirDiff" argv(0) argv(1)'
14.3. Cherrypicking changes with the transplant
extension
Need to have a long chat with Brendan about this.
14.4. Send changes via email with the patchbomb
extension
Many projects have a culture of “change review”, in which people send their modifications to a mailing list for others
to read and comment on before they commit the final version to a shared repository. Some projects have people who
act as gatekeepers; they apply changes from other people to a repository to which those others don't have access.
Mercurial makes it easy to send changes over email for review or application, via its patchbomb extension. The
extension is so named because changes are formatted as patches, and it's usual to send one changeset per email
message. Sending a long series of changes by email is thus much like “bombing” the recipient's inbox, hence
“patchbomb”.
As usual, the basic configuration of the patchbomb extension takes just one or two lines in your /.hgrc.
[extensions]
patchbomb =
Once you've enabled the extension, you will have a new command available, named email.
The safest and best way to invoke the email command is to always run it first with the hg -n option. This will
show you what the command would send, without actually sending anything. Once you've had a quick glance over
the changes and verified that you are sending the right ones, you can rerun the same command, with the hg -n
option removed.
The email command accepts the same kind of revision syntax as every other Mercurial command. For example, this
command will send every revision between 7 and tip, inclusive.
hg email -n 7:tip
You can also specify a repository to compare with. If you provide a repository but no revisions, the email command
will send all revisions in the local repository that are not present in the remote repository. If you additionally specify
revisions or a branch name (the latter using the hg -b option), this will constrain the revisions sent.
It's perfectly safe to run the email command without the names of the people you want to send to: if you do this,
it will just prompt you for those values interactively. (If you're using a Linux or Unix-like system, you should have
enhanced readline-style editing capabilities when entering those headers, too, which is useful.)
When you are sending just one revision, the email command will by default use the first line of the changeset
description as the subject of the single email message it sends.

Adding functionality with extensions
168
If you send multiple revisions, the email command will usually send one message per changeset. It will preface
the series with an introductory message, in which you should describe the purpose of the series of changes you're
sending.
14.4.1. Changing the behavior of patchbombs
Not every project has exactly the same conventions for sending changes in email; the patchbomb extension tries
to accommodate a number of variations through command line options.
• You can write a subject for the introductory message on the command line using the hg -s option. This takes
one argument, the text of the subject to use.
• To change the email address from which the messages originate, use the hg -f option. This takes one argument,
the email address to use.
• The default behavior is to send unified diffs (see Section 12.4, “Understanding patches” for a description of the
format), one per message. You can send a binary bundle instead with the hg -b option.
• Unified diffs are normally prefaced with a metadata header. You can omit this, and send unadorned diffs, with the
hg --plain option.
• Diffs are normally sent “inline”, in the same body part as the description of a patch. This makes it easiest for the
largest number of readers to quote and respond to parts of a diff, as some mail clients will only quote the first
MIME body part in a message. If you'd prefer to send the description and the diff in separate body parts, use the
hg -a option.
• Instead of sending mail messages, you can write them to an mbox-format mail folder using the hg -m option.
That option takes one argument, the name of the file to write to.
• If you would like to add a diffstat-format summary to each patch, and one to the introductory message, use the
hg -d option. The diffstat command displays a table containing the name of each file patched, the number of
lines affected, and a histogram showing how much each file is modified. This gives readers a qualitative glance
at how complex a patch is.

169
Appendix A. Migrating to Mercurial
A common way to test the waters with a new revision control tool is to experiment with switching an existing project,
rather than starting a new project from scratch.
In this appendix, we discuss how to import a project's history into Mercurial, and what to look out for if you are used
to a different revision control system.
A.1. Importing history from another system
Mercurial ships with an extension named convert, which can import project history from most popular revision
control systems. At the time this book was written, it could import history from the following systems:
• Subversion
• CVS
• git
• Darcs
• Bazaar
• Monotone
• GNU Arch
• Mercurial
(To see why Mercurial itself is supported as a source, see Section A.1.3, “Tidying up the tree”.)
You can enable the extension in the usual way, by editing your ~/.hgrc file.
[extensions]
convert =
This will make a hg convert command available. The command is easy to use. For instance, this command will import
the Subversion history for the Nose unit testing framework into Mercurial.
$ hg convert http://python-nose.googlecode.com/svn/trunk
The convert extension operates incrementally. In other words, after you have run hg convert once, running it
again will import any new revisions committed after the first run began. Incremental conversion will only work if
you run hg convert in the same Mercurial repository that you originally used, because the convert extension saves
some private metadata in a non-revision-controlled file named .hg/shamap inside the target repository.
When you want to start making changes using Mercurial, it's best to clone the tree in which you are doing your
conversions, and leave the original tree for future incremental conversions. This is the safest way to let you pull and
merge future commits from the source revision control system into your newly active Mercurial project.
A.1.1. Converting multiple branches
The hg convert command given above converts only the history of the trunk branch of the Subversion repository.
If we instead use the URL http://python-nose.googlecode.com/svn, Mercurial will automatically detect
the trunk, tags and branches layout that Subversion projects usually use, and it will import each as a separate
Mercurial branch.
By default, each Subversion branch imported into Mercurial is given a branch name. After the conversion completes,
you can get a list of the active branch names in the Mercurial repository using hg branches -a. If you would prefer to

Migrating to Mercurial
170
import the Subversion branches without names, pass the --config convert.hg.usebranchnames=false
option to hg convert.
Once you have converted your tree, if you want to follow the usual Mercurial practice of working in a tree that
contains a single branch, you can clone that single branch using hg clone -r mybranchname.
A.1.2. Mapping user names
Some revision control tools save only short usernames with commits, and these can be difficult to interpret. The
norm with Mercurial is to save a committer's name and email address, which is much more useful for talking to
them after the fact.
If you are converting a tree from a revision control system that uses short names, you can map those names to longer
equivalents by passing a --authors option to hg convert. This option accepts a file name that should contain
entries of the following form.
arist = Aristotle <aristotle@phil.example.gr>
soc = Socrates <socrates@phil.example.gr>
Whenever convert encounters a commit with the username arist in the source repository, it will use the name
Aristotle <aristotle@phil.example.gr> in the converted Mercurial revision. If no match is found for a
name, it is used verbatim.
A.1.3. Tidying up the tree
Not all projects have pristine history. There may be a directory that should never have been checked in, a file that
is too big, or a whole hierarchy that needs to be refactored.
The convert extension supports the idea of a “file map” that can reorganize the files and directories in a project as
it imports the project's history. This is useful not only when importing history from other revision control systems,
but also to prune or refactor a Mercurial tree.
To specify a file map, use the --filemap option and supply a file name. A file map contains lines of the following
forms.
# This is a comment.
# Empty lines are ignored.
include path/to/file
exclude path/to/file
rename from/some/path to/some/other/place
The include directive causes a file, or all files under a directory, to be included in the destination repository. This
also excludes all other files and dirs not explicitely included. The exclude directive causes files or directories to be
omitted, and others not explicitly mentioned to be included.
To move a file or directory from one location to another, use the rename directive. If you need to move a file or
directory from a subdirectory into the root of the repository, use . as the second argument to the rename directive.
A.1.4. Improving Subversion conversion performance
You will often need several attempts before you hit the perfect combination of user map, file map, and other
conversion parameters. Converting a Subversion repository over an access protocol like ssh or http can proceed
thousands of times more slowly than Mercurial is capable of actually operating, due to network delays. This can
make tuning that perfect conversion recipe very painful.

Migrating to Mercurial
171
The svnsync [http://svn.collab.net/repos/svn/trunk/notes/svnsync.txt] command can greatly speed up the
conversion of a Subversion repository. It is a read-only mirroring program for Subversion repositories. The idea is
that you create a local mirror of your Subversion tree, then convert the mirror into a Mercurial repository.
Suppose we want to convert the Subversion repository for the popular Memcached project into a Mercurial tree.
First, we create a local Subversion repository.
$ svnadmin create memcached-mirror
Next, we set up a Subversion hook that svnsync needs.
$ echo '#!/bin/sh' > memcached-mirror/hooks/pre-revprop-change
$ chmod +x memcached-mirror/hooks/pre-revprop-change
We then initialize svnsync in this repository.
$ svnsync --init file://`pwd`/memcached-mirror \
http://code.sixapart.com/svn/memcached
Our next step is to begin the svnsync mirroring process.
$ svnsync sync file://`pwd`/memcached-mirror
Finally, we import the history of our local Subversion mirror into Mercurial.
$ hg convert memcached-mirror
We can use this process incrementally if the Subversion repository is still in use. We run svnsync to pull new changes
into our mirror, then hg convert to import them into our Mercurial tree.
There are two advantages to doing a two-stage import with svnsync. The first is that it uses more efficient Subversion
network syncing code than hg convert, so it transfers less data over the network. The second is that the import from
a local Subversion tree is so fast that you can tweak your conversion setup repeatedly without having to sit through
a painfully slow network-based conversion process each time.
A.2. Migrating from Subversion
Subversion is currently the most popular open source revision control system. Although there are many differences
between Mercurial and Subversion, making the transition from Subversion to Mercurial is not particularly difficult.
The two have similar command sets and generally uniform interfaces.
A.2.1. Philosophical differences
The fundamental difference between Subversion and Mercurial is of course that Subversion is centralized, while
Mercurial is distributed. Since Mercurial stores all of a project's history on your local drive, it only needs to perform
a network access when you want to explicitly communicate with another repository. In contrast, Subversion stores
very little information locally, and the client must thus contact its server for many common operations.
Subversion more or less gets away without a well-defined notion of a branch: which portion of a server's namespace
qualifies as a branch is a matter of convention, with the software providing no enforcement. Mercurial treats a
repository as the unit of branch management.
A.2.1.1. Scope of commands
Since Subversion doesn't know what parts of its namespace are really branches, it treats most commands as requests
to operate at and below whatever directory you are currently visiting. For instance, if you run svn log, you'll get the
history of whatever part of the tree you're looking at, not the tree as a whole.

Migrating to Mercurial
172
Mercurial's commands behave differently, by defaulting to operating over an entire repository. Run hg log and it will
tell you the history of the entire tree, no matter what part of the working directory you're visiting at the time. If you
want the history of just a particular file or directory, simply supply it by name, e.g. hg log src.
From my own experience, this difference in default behaviors is probably the most likely to trip you up if you have
to switch back and forth frequently between the two tools.
A.2.1.2. Multi-user operation and safety
With Subversion, it is normal (though slightly frowned upon) for multiple people to collaborate in a single branch.
If Alice and Bob are working together, and Alice commits some changes to their shared branch, Bob must update his
client's view of the branch before he can commit. Since at this time he has no permanent record of the changes he
has made, he can corrupt or lose his modifications during and after his update.
Mercurial encourages a commit-then-merge model instead. Bob commits his changes locally before pulling changes
from, or pushing them to, the server that he shares with Alice. If Alice pushed her changes before Bob tries to push
his, he will not be able to push his changes until he pulls hers, merges with them, and commits the result of the merge.
If he makes a mistake during the merge, he still has the option of reverting to the commit that recorded his changes.
It is worth emphasizing that these are the common ways of working with these tools. Subversion supports a safer
work-in-your-own-branch model, but it is cumbersome enough in practice to not be widely used. Mercurial can
support the less safe mode of allowing changes to be pulled in and merged on top of uncommitted edits, but this
is considered highly unusual.
A.2.1.3. Published vs local changes
A Subversion svn commit command immediately publishes changes to a server, where they can be seen by everyone
who has read access.
With Mercurial, commits are always local, and must be published via a hg push command afterwards.
Each approach has its advantages and disadvantages. The Subversion model means that changes are published, and
hence reviewable and usable, immediately. On the other hand, this means that a user must have commit access to
a repository in order to use the software in a normal way, and commit access is not lightly given out by most open
source projects.
The Mercurial approach allows anyone who can clone a repository to commit changes without the need for someone
else's permission, and they can then publish their changes and continue to participate however they see fit. The
distinction between committing and pushing does open up the possibility of someone committing changes to their
laptop and walking away for a few days having forgotten to push them, which in rare cases might leave collaborators
temporarily stuck.
A.2.2. Quick reference
Table A.1. Subversion commands and Mercurial equivalents
Subversion Mercurial Notes
svn add hg add
svn blame hg annotate
svn cat hg cat
svn checkout hg clone
svn cleanup n/a No cleanup needed
svn commit hg commit; hg push hg push publishes after commit
svn copy hg clone To create a new branch
svn copy hg copy To copy files or directories

Migrating to Mercurial
173
Subversion Mercurial Notes
svn delete (svn remove)hg remove
svn diff hg diff
svn export hg archive
svn help hg help
svn import hg addremove; hg commit
svn info hg parents Shows what revision is checked out
svn info hg showconfig paths.parent Shows what URL is checked out
svn list hg manifest
svn log hg log
svn merge hg merge
svn mkdir n/a Mercurial does not track directories
svn move (svn rename)hg rename
svn resolved hg resolve -m
svn revert hg revert
svn status hg status
svn update hg pull -u
A.3. Useful tips for newcomers
Under some revision control systems, printing a diff for a single committed revision can be painful. For instance,
with Subversion, to see what changed in revision 104654, you must type svn diff -r104653:104654. Mercurial
eliminates the need to type the revision ID twice in this common case. For a plain diff, hg export 104654. For a log
message followed by a diff, hg log -r104654 -p.
When you run hg status without any arguments, it prints the status of the entire tree, with paths relative to the root
of the repository. This makes it tricky to copy a file name from the output of hg status into the command line. If
you supply a file or directory name to hg status, it will print paths relative to your current location instead. So to
get tree-wide status from hg status, with paths that are relative to your current directory and not the root of the
repository, feed the output of hg root into hg status. You can easily do this as follows on a Unix-like system:
$ hg status `hg root`

174
Appendix B. Mercurial Queues reference
B.1. MQ command reference
For an overview of the commands provided by MQ, use the command hg help mq.
B.1.1. qapplied—print applied patches
The qapplied command prints the current stack of applied patches. Patches are printed in oldest-to-newest order,
so the last patch in the list is the “top” patch.
B.1.2. qcommit—commit changes in the queue repository
The qcommit command commits any outstanding changes in the .hg/patches repository. This command only
works if the .hg/patches directory is a repository, i.e. you created the directory using hg qinit -c or ran hg init
in the directory after running qinit.
This command is shorthand for hg commit --cwd .hg/patches.
B.1.3. qdelete—delete a patch from the series file
The qdelete command removes the entry for a patch from the series file in the .hg/patches directory. It does
not pop the patch if the patch is already applied. By default, it does not delete the patch file; use the -f option to
do that.
Options:
•-f: Delete the patch file.
B.1.4. qdiff—print a diff of the topmost applied patch
The qdiff command prints a diff of the topmost applied patch. It is equivalent to hg diff -r-2:-1.
B.1.5. qfold—move applied patches into repository history
The hg qfinish command converts the specified applied patches into permanent changes by moving them out of
MQ's control so that they will be treated as normal repository history.
B.1.6. qfold—merge (“fold”) several patches into one
The qfold command merges multiple patches into the topmost applied patch, so that the topmost applied patch
makes the union of all of the changes in the patches in question.
The patches to fold must not be applied; qfold will exit with an error if any is. The order in which patches are folded
is significant; hg qfold a b means “apply the current topmost patch, followed by a, followed by b”.
The comments from the folded patches are appended to the comments of the destination patch, with each block
of comments separated by three asterisk (“*”) characters. Use the -e option to edit the commit message for the
combined patch/changeset after the folding has completed.
Options:
•-e: Edit the commit message and patch description for the newly folded patch.
•-l: Use the contents of the given file as the new commit message and patch description for the folded patch.

Mercurial Queues reference
175
•-m: Use the given text as the new commit message and patch description for the folded patch.
B.1.7. qheader—display the header/description of a patch
The qheader command prints the header, or description, of a patch. By default, it prints the header of the topmost
applied patch. Given an argument, it prints the header of the named patch.
B.1.8. qimport—import a third-party patch into the queue
The qimport command adds an entry for an external patch to the series file, and copies the patch into the .hg/
patches directory. It adds the entry immediately after the topmost applied patch, but does not push the patch.
If the .hg/patches directory is a repository, qimport automatically does an hg add of the imported patch.
B.1.9. qinit—prepare a repository to work with MQ
The qinit command prepares a repository to work with MQ. It creates a directory called .hg/patches.
Options:
•-c: Create .hg/patches as a repository in its own right. Also creates a .hgignore file that will ignore the
status file.
When the .hg/patches directory is a repository, the qimport and qnew commands automatically hg add new
patches.
B.1.10. qnew—create a new patch
The qnew command creates a new patch. It takes one mandatory argument, the name to use for the patch file. The
newly created patch is created empty by default. It is added to the series file after the current topmost applied
patch, and is immediately pushed on top of that patch.
If qnew finds modified files in the working directory, it will refuse to create a new patch unless the -f option is
used (see below). This behavior allows you to qrefresh your topmost applied patch before you apply a new patch
on top of it.
Options:
•-f: Create a new patch if the contents of the working directory are modified. Any outstanding modifications are
added to the newly created patch, so after this command completes, the working directory will no longer be
modified.
•-m: Use the given text as the commit message. This text will be stored at the beginning of the patch file, before
the patch data.
B.1.11. qnext—print the name of the next patch
The qnext command prints the name name of the next patch in the series file after the topmost applied patch.
This patch will become the topmost applied patch if you run qpush.
B.1.12. qpop—pop patches off the stack
The qpop command removes applied patches from the top of the stack of applied patches. By default, it removes
only one patch.
This command removes the changesets that represent the popped patches from the repository, and updates the
working directory to undo the effects of the patches.

Mercurial Queues reference
176
This command takes an optional argument, which it uses as the name or index of the patch to pop to. If given a name,
it will pop patches until the named patch is the topmost applied patch. If given a number, qpop treats the number
as an index into the entries in the series file, counting from zero (empty lines and lines containing only comments
do not count). It pops patches until the patch identified by the given index is the topmost applied patch.
The qpop command does not read or write patches or the series file. It is thus safe to qpop a patch that you have
removed from the series file, or a patch that you have renamed or deleted entirely. In the latter two cases, use the
name of the patch as it was when you applied it.
By default, the qpop command will not pop any patches if the working directory has been modified. You can override
this behavior using the -f option, which reverts all modifications in the working directory.
Options:
•-a: Pop all applied patches. This returns the repository to its state before you applied any patches.
•-f: Forcibly revert any modifications to the working directory when popping.
•-n: Pop a patch from the named queue.
The qpop command removes one line from the end of the status file for each patch that it pops.
B.1.13. qprev—print the name of the previous patch
The qprev command prints the name of the patch in the series file that comes before the topmost applied patch.
This will become the topmost applied patch if you run qpop.
B.1.14. qpush—push patches onto the stack
The qpush command adds patches onto the applied stack. By default, it adds only one patch.
This command creates a new changeset to represent each applied patch, and updates the working directory to apply
the effects of the patches.
The default data used when creating a changeset are as follows:
• The commit date and time zone are the current date and time zone. Because these data are used to compute the
identity of a changeset, this means that if you qpop a patch and qpush it again, the changeset that you push will
have a different identity than the changeset you popped.
• The author is the same as the default used by the hg commit command.
• The commit message is any text from the patch file that comes before the first diff header. If there is no such text,
a default commit message is used that identifies the name of the patch.
If a patch contains a Mercurial patch header, the information in the patch header overrides these defaults.
Options:
•-a: Push all unapplied patches from the series file until there are none left to push.
•-l: Add the name of the patch to the end of the commit message.
•-m: If a patch fails to apply cleanly, use the entry for the patch in another saved queue to compute the parameters
for a three-way merge, and perform a three-way merge using the normal Mercurial merge machinery. Use the
resolution of the merge as the new patch content.
•-n: Use the named queue if merging while pushing.
The qpush command reads, but does not modify, the series file. It appends one line to the hg status file for each
patch that it pushes.

Mercurial Queues reference
177
B.1.15. qrefresh—update the topmost applied patch
The qrefresh command updates the topmost applied patch. It modifies the patch, removes the old changeset that
represented the patch, and creates a new changeset to represent the modified patch.
The qrefresh command looks for the following modifications:
• Changes to the commit message, i.e. the text before the first diff header in the patch file, are reflected in the new
changeset that represents the patch.
• Modifications to tracked files in the working directory are added to the patch.
• Changes to the files tracked using hg add, hg copy, hg remove, or hg rename. Added files and copy and rename
destinations are added to the patch, while removed files and rename sources are removed.
Even if qrefresh detects no changes, it still recreates the changeset that represents the patch. This causes the identity
of the changeset to differ from the previous changeset that identified the patch.
Options:
•-e: Modify the commit and patch description, using the preferred text editor.
•-m: Modify the commit message and patch description, using the given text.
•-l: Modify the commit message and patch description, using text from the given file.
B.1.16. qrename—rename a patch
The qrename command renames a patch, and changes the entry for the patch in the series file.
With a single argument, qrename renames the topmost applied patch. With two arguments, it renames its first
argument to its second.
B.1.17. qseries—print the entire patch series
The qseries command prints the entire patch series from the series file. It prints only patch names, not empty
lines or comments. It prints in order from first to be applied to last.
B.1.18. qtop—print the name of the current patch
The qtop prints the name of the topmost currently applied patch.
B.1.19. qunapplied—print patches not yet applied
The qunapplied command prints the names of patches from the series file that are not yet applied. It prints them
in order from the next patch that will be pushed to the last.
B.1.20. hg strip—remove a revision and descendants
The hg strip command removes a revision, and all of its descendants, from the repository. It undoes the effects of the
removed revisions from the repository, and updates the working directory to the first parent of the removed revision.
The hg strip command saves a backup of the removed changesets in a bundle, so that they can be reapplied if
removed in error.
Options:
•-b: Save unrelated changesets that are intermixed with the stripped changesets in the backup bundle.

Mercurial Queues reference
178
•-f: If a branch has multiple heads, remove all heads.
•-n: Do not save a backup bundle.
B.2. MQ file reference
B.2.1. The series file
The series file contains a list of the names of all patches that MQ can apply. It is represented as a list of names,
with one name saved per line. Leading and trailing white space in each line are ignored.
Lines may contain comments. A comment begins with the “#” character, and extends to the end of the line. Empty
lines, and lines that contain only comments, are ignored.
You will often need to edit the series file by hand, hence the support for comments and empty lines noted above.
For example, you can comment out a patch temporarily, and qpush will skip over that patch when applying patches.
You can also change the order in which patches are applied by reordering their entries in the series file.
Placing the series file under revision control is also supported; it is a good idea to place all of the patches that
it refers to under revision control, as well. If you create a patch directory using the -c option to qinit, this will be
done for you automatically.
B.2.2. The status file
The status file contains the names and changeset hashes of all patches that MQ currently has applied. Unlike the
series file, this file is not intended for editing. You should not place this file under revision control, or modify it in
any way. It is used by MQ strictly for internal book-keeping.

179
Appendix C. Installing Mercurial from source
C.1. On a Unix-like system
If you are using a Unix-like system that has a sufficiently recent version of Python (2.3 or newer) available, it is easy
to install Mercurial from source.
1. Download a recent source tarball from http://www.selenic.com/mercurial/download.
2. Unpack the tarball:
gzip -dc mercurial-MYVERSION.tar.gz | tar xf -
3. Go into the source directory and run the installer script. This will build Mercurial and install it in your home
directory.
cd mercurial-MYVERSION
python setup.py install --force --home=$HOME
Once the install finishes, Mercurial will be in the bin subdirectory of your home directory. Don't forget to make sure
that this directory is present in your shell's search path.
You will probably need to set the PYTHONPATH environment variable so that the Mercurial executable can find the
rest of the Mercurial packages. For example, on my laptop, I have set it to /home/bos/lib/python. The exact
path that you will need to use depends on how Python was built for your system, but should be easy to figure out. If
you're uncertain, look through the output of the installer script above, and see where the contents of the mercurial
directory were installed to.
C.2. On Windows
Building and installing Mercurial on Windows requires a variety of tools, a fair amount of technical knowledge, and
considerable patience. I very much do not recommend this route if you are a “casual user”. Unless you intend to hack
on Mercurial, I strongly suggest that you use a binary package instead.
If you are intent on building Mercurial from source on Windows, follow the “hard way” directions on the Mercurial
wiki at http://www.selenic.com/mercurial/wiki/index.cgi/WindowsInstall, and expect the process to involve a lot
of fiddly work.

180
Appendix D. Open Publication License
Version 1.0, 8 June 1999
D.1. Requirements on both unmodified and modified
versions
The Open Publication works may be reproduced and distributed in whole or in part, in any medium physical or
electronic, provided that the terms of this license are adhered to, and that this license or an incorporation of it by
reference (with any options elected by the author(s) and/or publisher) is displayed in the reproduction.
Proper form for an incorporation by reference is as follows:
Copyright (c) year by author's name or designee. This material may be distributed only subject to
the terms and conditions set forth in the Open Publication License, vx.y or later (the latest version
is presently available at http://www.opencontent.org/openpub/).
The reference must be immediately followed with any options elected by the author(s) and/or publisher of the
document (see Section D.6, “License options”).
Commercial redistribution of Open Publication-licensed material is permitted.
Any publication in standard (paper) book form shall require the citation of the original publisher and author. The
publisher and author's names shall appear on all outer surfaces of the book. On all outer surfaces of the book the
original publisher's name shall be as large as the title of the work and cited as possessive with respect to the title.
D.2. Copyright
The copyright to each Open Publication is owned by its author(s) or designee.
D.3. Scope of license
The following license terms apply to all Open Publication works, unless otherwise explicitly stated in the document.
Mere aggregation of Open Publication works or a portion of an Open Publication work with other works or programs
on the same media shall not cause this license to apply to those other works. The aggregate work shall contain a
notice specifying the inclusion of the Open Publication material and appropriate copyright notice.
Severability. If any part of this license is found to be unenforceable in any jurisdiction, the remaining portions of
the license remain in force.
No warranty. Open Publication works are licensed and provided “as is” without warranty of any kind, express or
implied, including, but not limited to, the implied warranties of merchantability and fitness for a particular purpose
or a warranty of non-infringement.
D.4. Requirements on modified works
All modified versions of documents covered by this license, including translations, anthologies, compilations and
partial documents, must meet the following requirements:
1. The modified version must be labeled as such.
2. The person making the modifications must be identified and the modifications dated.
3. Acknowledgement of the original author and publisher if applicable must be retained according to normal
academic citation practices.

Open Publication License
181
4. The location of the original unmodified document must be identified.
5. The original author's (or authors') name(s) may not be used to assert or imply endorsement of the resulting
document without the original author's (or authors') permission.
D.5. Good-practice recommendations
In addition to the requirements of this license, it is requested from and strongly recommended of redistributors that:
1. If you are distributing Open Publication works on hardcopy or CD-ROM, you provide email notification to the
authors of your intent to redistribute at least thirty days before your manuscript or media freeze, to give the
authors time to provide updated documents. This notification should describe modifications, if any, made to the
document.
2. All substantive modifications (including deletions) be either clearly marked up in the document or else described
in an attachment to the document.
3. Finally, while it is not mandatory under this license, it is considered good form to offer a free copy of any hardcopy
and CD-ROM expression of an Open Publication-licensed work to its author(s).
D.6. License options
The author(s) and/or publisher of an Open Publication-licensed document may elect certain options by appending
language to the reference to or copy of the license. These options are considered part of the license instance and
must be included with the license (or its incorporation by reference) in derived works.
1. To prohibit distribution of substantively modified versions without the explicit permission of the author(s).
“Substantive modification” is defined as a change to the semantic content of the document, and excludes mere
changes in format or typographical corrections.
2. To accomplish this, add the phrase “Distribution of substantively modified versions of this document is prohibited
without the explicit permission of the copyright holder.” to the license reference or copy.
3. To prohibit any publication of this work or derivative works in whole or in part in standard (paper) book form
for commercial purposes is prohibited unless prior permission is obtained from the copyright holder.
4. To accomplish this, add the phrase “Distribution of the work or derivative of the work in any standard (paper)
book form is prohibited unless prior permission is obtained from the copyright holder.” to the license reference
or copy.

