Microservice Architecture Quick Guide
User Manual:
Open the PDF directly: View PDF
.
Page Count: 35

Previous Page Next Page
Microservice Architecture - Quick GuideMicroservice Architecture - Quick Guide
Microservice Architecture - Quick Guide
Advertisements
Microservice Architecture - IntroductionMicroservice Architecture - Introduction
Microservice Architecture - Introduction
Microservice is a service-based application development methodology. In this methodology,
big applications will be divided into smallest independent service units. Microservice is the
process of implementing Service-oriented Architecture (SOA) by dividing the entire
application as a collection of interconnected services, where each service will serve only
one business need.
In a service-oriented architecture, entire software packages will be sub-divided into small,
interconnected business units. Each of these small business units will communicate to each
other using different protocols to deliver successful business to the client. Now the
question is, how Microservice Architecture (MSA) differs from SOA? In one word, SOA is a
designing pattern and Microservice is an implementation methodology to implement SOA
or we can say Microservice is a type of SOA.
Following are some rules that we need to keep in mind while developing a Microservice-
oriented application.
Independent − Each microservice should be independently deployable.
Coupling − All microservices should be loosely coupled with one another such that
changes in one will not affect the other.
Business Goal − Each service unit of the entire application should be the smallest
and capable of delivering one specific business goal.
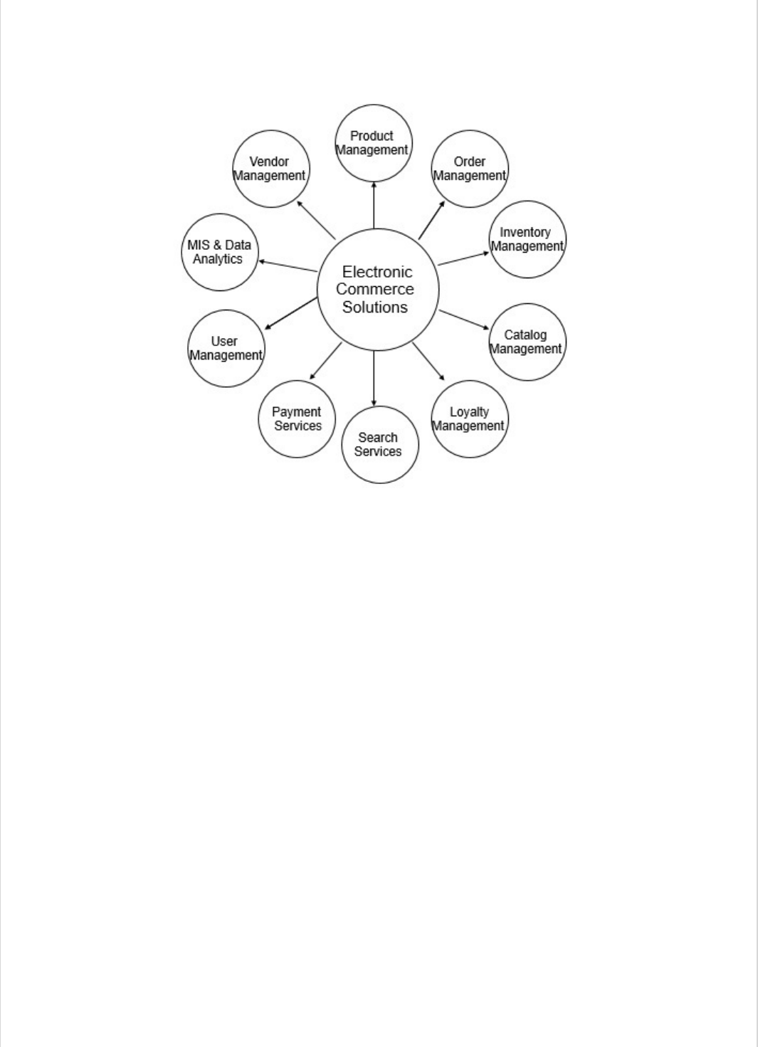
Let us consider an example of online shopping portal to understand microservice in depth.
Now, let us break this entire E-commerce portal into small business units such as user
management, order management, check-in, payment management, delivery management,
The Concept of Going MicroThe Concept of Going Micro
The Concept of Going Micro

etc. One successful order needs to proceed through all of these modules within a specific
time frame. Following is the consolidated image of different business units associated with
one electronic commerce system.
Each of these business modules should have its own business logic and stakeholders. They
communicate with other third party vendor softwares for some specific needs, and also
with each other. For example, order management may communicate with user
management to get user information.
Now, considering you are running an online shopping portal with all of these business units
mentioned earlier, you do need some enterprise level application consisting of different
layers such as front-end, back-end, database, etc. If your application is not scaled and
completely developed in one single war file, then it will be called as a typical monolithic
application. According to IBM, a typical monolithic application should possess the following
module structure internally where only one endpoint or application will be responsible to
handle all user requests.

In the above image, you can see different modules such as Database for storing different
users and business data. At the front-end, we have different device where we usually
render user or business data to use. In the middle, we have one package that can be a
deployable EAR or WAR file that accepts request form the users end, processes it with the
help of the resources, and renders it back to the users. Everything will be fine until
business wants any changes in the above example.
Consider the following scenarios where you have to change your application according to
the business needs.
Business unit needs some changes in the “Search” module. Then, you need to change the
entire search process and redeploy your application. In that case, you are redeploying your
other units without any changes at all.

Now again your business unit needs some changes in “Check out” module to include
“wallet” option. You now have to change your “Check out” module and redeploy the same
into the server. Note, you are redeploying the different modules of your software packages,
whereas we have not made any changes to it. Here comes the concept of service-oriented
architecture more specific to Microservice architecture. We can develop our monolithic
application in such a manner that each and every module of the software will behave as an
independent unit, capable of handling a single business task independently.
Consider the following example.
In the above architecture, we are not creating any ear file with compact end-to-end
service. Instead, we are dividing different parts of the software by exposing them as a
service. Any part of the software can easily communicate with each other by consuming
respective services. That's how microservice plays a great role in modern web application.
Let us compare our shopping cart example in the line of microservice. We can break down
our shopping cart in the different modules such as “Search”, ”Filter”, “Checkout”, “Cart”,
“Recommendation”, etc. If we want to build a shopping cart portal then we have to build
the above-mentioned modules in such a manner that they can connect to each other to
give you a 24x7 good shopping experience.
Following are some points on the advantages of using microservice instead of using a
monolithic application.
Advantages & DisadvantagesAdvantages & Disadvantages
Advantages & Disadvantages
AdvantagesAdvantages
Advantages

Small in size − Microservices is an implementation of SOA design pattern. It is
recommended to keep your service as much as you can. Basically, a service should
not perform more than one business task, hence it will be obviously small in size
and easy to maintain than any other monolithic application.
Focused − As mentioned earlier, each microservice is designed to deliver only one
business task. While designing a microservice, the architect should be concerned
about the focal point of the service, which is its deliverable. By definition, one
microservice should be full stack in nature and should be committed to delivering
only one business property.
Autonomous − Each microservice should be an autonomous business unit of the
entire application. Hence, the application becomes more loosely coupled, which
helps to reduce the maintenance cost.
Technology heterogeneity − Microservice supports different technologies to
communicate with each other in one business unit, which helps the developers to
use the correct technology at the correct place. By implementing a heterogeneous
system, one can obtain maximum security, speed and a scalable system.
Resilience − Resilience is a property of isolating a software unit. Microservice
follows high level of resilience in building methodology, hence whenever one unit
fails it does not impact the entire business. Resilience is another property which
implements highly scalable and less coupled system.
Ease of deployment − As the entire application is sub-divided into small piece of
units, every component should be full stack in nature. All of them can be deployed
in any environment very easily with less time complexity unlike other monolithic
applications of the same kind.
Following are some points on the disadvantages of microservice architecture.
Distributed system − Due to technical heterogeneity, different technologies will
be used to develop different parts of a microservice. A huge set of skilled
professionals are required to support this big heterogeneous distributed software.
Hence, distributed and heterogeneity stands as a number one disadvantage of
using microservice.
Cost − Microservice is costly, as you have to maintain different server space for
different business tasks.
Enterprise readiness − Microservice architecture can be considered as a
conglomerate of different technologies, as technology is evolving day-by-day.
DisadvantagesDisadvantages
Disadvantages

Hence, it is quite difficult to make a microservice application enterprise ready to
compare to conventional software development model.
The following table lists certain features of SOA and Microservice, bringing out the
importance of using microservice over SOA.
Component SOA Microservice
Design
pattern
SOA is a design paradigm for
computer software, where
software components are exposed
to the outer world for usage in the
form of services.
Micro Service is a part of SOA. It is a
specialized implementation of SOA.
Dependency Business units are dependent on
each other.
All business units are independent of each
other.
Size Software size is bigger than the
conventional software.
Software size is small.
Technology Technology stack is less than
Microservice.
Microservice is heterogeneous in nature as
exact technologies are used to perform a
specific task. Microservices can be
considered as a conglomerate of many
technologies.
Autonomous
and Focus
SOA applications are built to
perform multiple business tasks.
Microservice applications are built to
perform a single business task.
Nature Monolithic in nature. Full stack in nature.
Deployment Deployment is time-consuming. Deployment is very easy. Hence, it will be
less time-consuming.
Cost-
effectiveness More cost-effective. Less cost-effective.
Scalability Less compared to Microservices. Fully scaled.
Example Let us consider one online CAB
booking application. If we want to
build that application using SOA,
then its software units will be −
GetPayments And
DriverInformation And
MappingDataAPI
If the same application is built using
microservice architecture, then its APIs
will be −
SubmitPaymentsService
GetDriverInfoService
GetMappingDataService
Microservice Over SOAMicroservice Over SOA
Microservice Over SOA

AuthenticateUsersAnd
DriversAPI
AuthenticateUserService
AuthenticateDriverService
Microservice Architecture - ScalingMicroservice Architecture - Scaling
Microservice Architecture - Scaling
Scaling is a process of breaking down a software in different units. Scaling also defines in
terms of scalability. Scalability is the potential to implement more advance features of the
application. It helps to improve security, durability, and maintainability of the application.
We have three types of scaling procedures that is followed in the industries. Following are
the different scaling methodologies along with the corresponding real-life examples.
X-axis scaling is also called as horizontal scaling. In this procedure, the entire application is
sub-divided into different horizontal parts. Normally, any web server application can have
this type of scaling. Consider a normal MVC architecture that follows horizontal scaling as
shown in the following figure.
As an example, we can consider any JSP servlet application. In this application, the
controller controls every request and it will generate view by communicating with the
model whenever necessary. Normally, monolithic applications follow this scaling method.
X-Axis scaling is very basic in nature and it is very less time consuming. In this
methodology, one software will be scaled depending on its different task that the unit is
responsible for. For example, the controller is responsible for controlling the incoming and
X-Axis ScalingX-Axis Scaling
X-Axis Scaling

outgoing request, the view is responsible for representing the business functionality to the
users in the browser, while the model is responsible to store our data and it works as the
database.
Y-axis scaling is also called as a vertical scaling that includes any resource level scaling.
Any DBaaS or Hadoop system can be considered to be Y-axis scaled. In this type of
scaling, the users request is redirected and restricted by implementing some logic.
Let us consider Facebook as an example. Facebook needs to handle 1.79 million users in
every second; hence, controlling the traffic is a huge responsibility of Facebook network
engineers. To overcome from any hazard, they follow Y-axis scaling which includes running
multiple servers with the same application at the same time. Now in order to control this
huge level of traffic, Facebook redirects all the traffic from one region to a specific server,
as depicted in the image. This transferring of traffic based on the region is called load
balancing in architectural language.
This method of breaking down resources into small independent business units is known as
Y-Axis scaling.
X- and Y-axis scaling is pretty much easier to understand. However, one application can
also be scaled at the business level, which is called as Z-axis scaling. Following is an
example of scaling a cab service application in the different verticals of business units.
Y-Axis ScalingY-Axis Scaling
Y-Axis Scaling
Z-Axis ScalingZ-Axis Scaling
Z-Axis Scaling

Cost − Proper scaling of a software will reduce the cost for maintenance.
Performance − Due to loose coupling, the performance of a properly scaled
software is always better than a non-scaled software.
Load distribution − Using different technologies, we can easily maintain our
server load.
Reuse − Scalability of a software also increases the usability of the software.
Microservice Architecture - BlueprintMicroservice Architecture - Blueprint
Microservice Architecture - Blueprint
Microservice implements SOA internally. In a broader sense, we can consider it as a subset
of one SOA application.
Following are the principles that need to be taken care of while developing a microservice.
High Cohesion − All the business models need to be sub-divided into the smallest
business part as much as possible. Each service should be focused to perform only
one business task.
Advantages of ScalingAdvantages of Scaling
Advantages of Scaling
Rule & WorkflowRule & Workflow
Rule & Workflow

Independent − All the services should be full stack in nature and independent of
each other.
Business Domain Centric − Software will modularize according to the business
unit and is not tier based.
Automation − Testing deployment will be automated. Try to introduce minimal
human interaction.
Observable − Each service will be full stack in nature and they should be
independently deployable and observable like an enterprise application.
“Two Pizza Rule” is a kind of rule that restricts the number of attendees in a microservice
development team. According to this rule, number of the team members of one application
should be so small such that they can be fed by two pizza. Generally, the number should
not be more than 8. As microservice is full stack in nature, the team is also full stack in
nature. To increase the productivity, we need to build one team of maximum 8 members
with all kinds of expertise required for that service.
Task is an important role in software development life cycle. Developing a large scale
application can be broken down into several small units of task. Let us consider we need to
develop one application such as Facebook. Then, “Log in” functionality can be considered
as a task of the entire build process. Progress for each of these tasks need to be monitored
properly under highly skilled professionals. Agile is the well-known process structure
followed in the industries to keep up with good task management.
Different ElementsDifferent Elements
Different Elements
Till now we have learned what is Microservice and what are the basic needs of it above the
modern MVC architecture. In this chapter, we will learn the different elements of this
architecture that are equally important for a service.
By the name Microservice, we assume that it will be a service that can be consumed over
HTTP protocols, however we need to know what kind of services can be build using this
architecture. Following is the list of services that can be implemented using Microservice
architecture.
Platform as a Service [PaaS] − In this service-oriented architecture, the platform is
given as a tool which can be customized according to the business needs. PaaS plays an
Team ManagementTeam Management
Team Management
Task ManagementTask Management
Task Management
Categories of ServicesCategories of Services
Categories of Services

important role in mobile application development. The greatest example of PaaS is Google
App engine, where Google provides different useful platform to build your application. PaaS
originally develops to provide a built-in architecture or infrastructure to developers. It
reduces the higher level programming complexity in dramatically reduced time. Following
is a snapshot of Google provided PaaS.
Software as a Service [SaaS] − Software as a Service is a software licensing business,
where the software is centrally hosted and licensed on a subscription basis. SaaS can be
accessed mainly through the browser and it is a very common architecture pattern in
many business verticals such as Human Resource Management (HRM), Enterprise
Resource Planning (ERP), Customer Relationship Management (CRM), etc. Following
screenshot shows examples of different SaaS provided by Oracle.
Infrastructure as a Service [IaaS] − Infrastructure plays a good role in IT industries.
Using cloud computing, some of the organizations provide virtual infrastructure as their
services. IaaS is very helpful for bringing agility, cost-effectiveness, security, performance,
productivity, etc. in software development. Amazon EC2 and Microsoft Azure are the

biggest examples of IaaS. The following image depicts an example of AWS, where the data
center is provided as IaaS.
Data as a Service [DaaS] − Information technology deals with data and some of the top
industry leaders believe that data will be the new sustenance of the society. DaaS is a type
of service where data is shared with business conglomerates for research and analysis.
DaaS brings simplicity, agility, and security in the data access layer. Following is an
example of Oracle Data cloud, which can be accessed or licensed for your own business
needs.
Back End as a Service [BaaS] − BaaS is also known as MBaaS, which means mobile
back-end as a service. In this type of service, backend of the application will be provided
to business units for their own business ventures. All push notifications, social networking
services fall under this type of services. Facebook and Twitter are examples of well-known
BaaS service provider.
When it comes to dealing with tons of customer data, security plays an important role.
Security issue is associated with all kinds of services available in the market. Whatever the
SecuritySecurity
Security

cloud you are using - private, public, hybrid, etc., security should be maintained at all
levels. Entire security issue can be broadly sub-divided into the following parts −
Security issue faced by service providers − This type of security issue is faced
by the service providers such as Google, Amazon, etc. To ensure security
protection, background check of the client is necessary especially of those who
have direct access to the core part of the cloud.
Security issue faced by consumers − Cloud is cost friendly, hence it is widely
used across industries. Some organizations store the user details in third party
data centers, and pull the data whenever required. Hence, it is mandatory to
maintain security levels such that any private data of one customer should not be
visible to any other users.
To prevent the above-mentioned security problems, following are some of the defensive
mechanisms used by organizations.
Deterrent Control − Know you potential threat to reduce cyber-attack.
Preventive Control − Maintain high level authentication policy to access your
cloud.
Detective Control − Monitor your users and detect any potential risk.
Corrective Control − Work closely with different teams and fix the issues that
arise during the detective control phase.
Composition PatternsComposition Patterns
Composition Patterns
Software composition means the way to build your software product. Basically it deals with
high level software architecture diagram where different modules of your software will
communicate for specific business goals. In this chapter, we will learn about different
software composition patterns widely used in organizations. In microservice, we split each
function into one process. Each of these services will be independent and full stack in
nature.
Functional decomposition plays an important role in building your microservices. It
provides agility, flexibility, and scalability to your application.
Aggregator pattern is the simplest web pattern that can be implemented while developing
a microservice. In this composition pattern, a simple web module will act as a load
balancer, which means it will call different services as per requirements. Following is a
diagram depicting a simple microservice web app with aggregator design. As seen in the
following image, the "Aggregator" is responsible for calling different services one by one. If
Aggregator PatternAggregator Pattern
Aggregator Pattern

we need to apply any business logic over the results of the service A, B and C, then we can
implement the business logic in the aggregator itself.
An aggregator can be again exposed as another service to the outer world, which can be
consumed by others whenever required. While developing aggregator pattern web service,
we need to keep in mind that each of our services A, B and C should have its own caching
layers and it should be full stack in nature.
Proxy microservice pattern is a variation of the aggregator model. In this model we will
use proxy module instead of the aggregation module. Proxy service may call different
services individually.
In Proxy pattern, we can build one level of extra security by providing a dump proxy layer.
This layer acts similar to the interface.
Proxy PatternProxy Pattern
Proxy Pattern

As the name suggests, this type of composition pattern will follow the chain structure.
Here, we will not be using anything in between the client and service layer. Instead, we will
allow the client to communicate directly with the services and all the services will be
chained up in a such a manner that the output of one service will be the input of the next
service. Following image shows a typical chained pattern microservice.
One major drawback of this architecture is, the client will be blocked until the entire
process is complete. Thus, it is highly recommendable to keep the length of the chain as
short as possible.
Branch microservice is the extended version of aggregator pattern and chain pattern. In
this design pattern, the client can directly communicate with the service. Also, one service
can communicate with more than one services at a time. Following is the diagrammatic
representation of Branch Microservice.
Chained PatternChained Pattern
Chained Pattern
Branch Microservice PatternBranch Microservice Pattern
Branch Microservice Pattern

Branch microservice pattern allows the developer to configure service calls dynamically. All
service calls will happen in a concurrent manner, which means service A can call Service B
and C simultaneously.
Shared resource pattern is actually a conglomerate of all types of patterns mentioned
earlier. In this pattern, the client or the load balancer will directly communicate with each
service whenever necessary. This is the most effective designing pattern followed widely in
most organizations. Following is a diagrammatic representation of the Shared Resource
design pattern.
Shared Resource PatternShared Resource Pattern
Shared Resource Pattern

Microservice Architecture - Hands-On SOAMicroservice Architecture - Hands-On SOA
Microservice Architecture - Hands-On SOA
In this chapter, we will develop a CRUD-based application with SOA architecture. Later on
in the subsequent chapters, we will break this service into microservice and we will learn
the basic difference between SOA and microservice architecture.
In this section, we will build a sample CRUD application, which will return a JSON object as
a response whenever we call our service. We will use the Jersey framework to develop the
same. Following are the steps to set up your local system environment.
Step 1 − We will use NetBeans as development IDE. Please download and install the latest
version available on NetBeans official website https://netbeans.org/downloads/ .
Step 2 − Open your NetBeans IDE. Go to “File -> New Project”. The following screenshot
pops up. Choose “Maven” as a category and select “Project from ArchType” as a project
and hit Next.
System Configuration and SetupSystem Configuration and Setup
System Configuration and Setup
Developing a CRUD ApplicationDeveloping a CRUD Application
Developing a CRUD Application

This will download all the required jar files to create your first ever Maven project and
RESTful Web Service.
Step 3 − On hitting the Next button in the previous step, the following screenshot
appears. Here, you will have to specify the Maven Archetype.

In the search box, search for “Jersey-archType-Webapp(2.16)” and check the “Show Older”
checkbox.
Step 4 − Once you have selected the same, you will be redirected to the following screen.
Select the preferred jar from the list and hit Next to continue.
Step 5 − In this step, you need to provide the name of your project and its Group Id as
well as the package details. After providing all this information, hit Finish to continue.
Step 6 − You are done with your workspace setup. The project directory will look like the
following.

Check out your “Dependencies” folder and you will find that Maven has automatically
downloaded all the required jar files for this project.
Step 7 − Your workspace is set up and you can start with coding. Go ahead and create
four classes and packages as mentioned in the following screenshot. You can find
MyResource.java is already created by Maven, as Maven is smart enough to detect that
you are going to build your own web service.

Step 8 − Once done with the above step, we will construct our POJO class that is
UserProfile.java as follows.
package com.tutorialspoint.userprofile.Model;
import javax.xml.bind.annotation.XmlRootElement;
@XmlRootElement
public class UserProfile {
private long ProId;
private String FName;
private String LName;
private String Add;
public UserProfile(){}
public UserProfile(long Proid, String Fname, String Lname,String Add) {
this.ProId = Proid;
this.FName = Fname;
this.LName = Lname;
this.Add = Add;
}
public long getProId() {
return ProId;
}
public void setProId(long ProId) {
this.ProId = ProId;
}
public String getFName() {
return FName;
}
public void setFName(String FName) {
this.FName = FName;
}
public String getLName() {
return LName;
}
public void setLName(String LName) {
this.LName = LName;
}
public String getAdd() {
return Add;
}

public void setAdd(String Add) {
this.Add = Add;
}
}
Step 9 − Now we will create our Database class. As this is a part of learning material, we
will not use any DB as our database. We will use an inbuilt Java memory to work as our
temporary memory. As you can see in the following set of code, we will use MAP as our
database. All the web service operation that we perform, we will work on this MAP defined
in the class.
package com.tutorialspoint.userprofile.DAO;
import com.tutorialspoint.userprofile.Model.UserProfile;
import java.util.HashMap;
import java.util.Map;
public class DatabaseClass {
private static Map<Long,UserProfile> messages = new HashMap<Long,UserProfile>();
public static Map<Long,UserProfile> getUsers() {
return messages;
// Each time this method will return entire map as an instance of database
}
}
Step 10 − Now let us build our service class. Go ahead and copy paste the following set of
code in the “ProfileService.java” class. This is the class where we will declare all our web
service methods that is to be exposed for the outer world. We need to create one
reference of our DatabaseClass such that our temporary database can be accessed in this
class.
package com.tutorialspoint.userprofile.service;
import com.tutorialspoint.userprofile.DAO.DatabaseClass;
import com.tutorialspoint.userprofile.Model.UserProfile;
import java.util.ArrayList;
import java.util.List;
import java.util.Map;
public class ProfileService {
private Map<Long,UserProfile> Userprofiles = DatabaseClass.getUsers();
// Creating some predefine profile and populating the same in the map
public ProfileService() {
UserProfile m1 = new UserProfile(1L,"Tutorials1","Point1","TutorialsPoint.com");
UserProfile m2 = new UserProfile(2L,"Tutorials2","Point2","TutorialsPoint.com2");
UserProfile m3 = new UserProfile(3L,"Tutorials3","Point3","TutorialsPoint.com3");
UserProfile m4 = new UserProfile(4L,"Tutorials4","Point4","TutorialsPoint.com4");
Userprofiles.put(1L, m1);
Userprofiles.put(2L, m2);
Userprofiles.put(1L, m3);
Userprofiles.put(2L, m4);

}
//Method to fetch all profile
public List<UserProfile> getAllProfile() {
List<UserProfile> list = new ArrayList<UserProfile>(Userprofiles.values());
return list;
} // Method to fetch only one profile depending on the ID provided
public UserProfile getProfile(long id) {
return Userprofiles.get(id);
} //Method to add profile
public UserProfile addProfile(UserProfile UserProfile) {
UserProfile.setProId(Userprofiles.size()+1);
Userprofiles.put(UserProfile.getProId(), UserProfile);
return UserProfile;
} //method to update Profile
public UserProfile UpdateProfile(UserProfile UserProfile) {
if(UserProfile.getProId()<=0) {
return null;
} else {
Userprofiles.put(UserProfile.getProId(), UserProfile);
return UserProfile;
}
} //method to delete profile
public void RemoveProfile(long Id) {
Userprofiles.remove(Id);
}
}
Step 11 − In this step, we will create our Resource class that will be linked with the URL
and the corresponding service will be called.
package com.tutorialspoint.userprofile.Resource;
import com.tutorialspoint.userprofile.Model.UserProfile;
import com.tutorialspoint.userprofile.service.ProfileService;
import java.util.List;
import javax.ws.rs.Consumes;
import javax.ws.rs.DELETE;
import javax.ws.rs.GET;
import javax.ws.rs.POST;
import javax.ws.rs.PUT;
import javax.ws.rs.Path;
import javax.ws.rs.PathParam;
import javax.ws.rs.Produces;
import javax.ws.rs.core.MediaType;
@Path("/Profile")
@Consumes(MediaType.APPLICATION_XML)
@Produces(MediaType.APPLICATION_XML)
public class ProfileResource {
ProfileService messageService = new ProfileService();
@GET

public List<UserProfile> getProfile() {
return messageService.getAllProfile();
}
@GET
@Path("/{ProID}")
public UserProfile getProfile(@PathParam("ProID")long Id) {
return messageService.getProfile(Id);
}
@POST
public UserProfile addProfile(UserProfile profile) {
return messageService.addProfile(profile);
}
@PUT
@Path("/{proID}")
public UserProfile UpdateProfile(@PathParam("proID")long Id,UserProfile UserProfile) {
UserProfile.setProId(Id);
return messageService.UpdateProfile(UserProfile);
}
@DELETE
@Path("/{ProID}")
public void deleteProfile(@PathParam("ProID")long Id) {
messageService.RemoveProfile(Id);
}
}
Step 12 − Clean build the project and run it. If everything goes well then you should get
the following output in the browser, while accessing
http://localhost:8080/UserProfile/webapi/Profile” URL.
You can see different entries are populated using XML representation.

Different method can be tested using Postman by applying proper method URL.
@GET method − The following screenshot demonstrates how we can get the desired
result for get request, which returns all user details.
@POST − The following request can be used to test our Post method. Notice how the
proId has been generated automatically.

@PUT − This method will update the entries. The following screenshot demonstrates how
Jersey takes the proId from the request URL and updates the same user profile reply.
In the same way, you can check for other methods available in your web services.

In the previous section, we have developed one service which will expose CRUD
functionality. Now whenever we try to implement this service in our application, we need
to create a client of this application and attach it to our application. In this chapter, we will
learn how to build this functionality using the concept of Microservice. Following is a
diagrammatic representation of our application built using the above steps.
The actor should be the entry point of our service. In this case “ProfileResource.java”
performs the responsibility of an actor. This class will call different methods to perform
different operations such as add, update and delete.
According to the main principle of microservice, we need to have only one business task
for each of the modules, hence one actor should not be responsible for all four CRUD
functionalities. Consider the following example where we have introduced some new roles
such that it will be conceptually clear to you that Microservice is an architectural
representation of SOA.
Decomposition of CRUD ApplicationDecomposition of CRUD Application
Decomposition of CRUD Application

“Main user” is the user who communicates with the ”Application Controller” to serve one’s
needs. “Application Controller” is the one who just calls different “Resource Managers”
depending upon the request from the end user. “Resource Manager” does the job that is
required to be done. Let’s take a quick look on the different roles of different units of the
application.
End User/Main Users − Requests for some resources to Application Controller.
Application − Receives the request and forwards the same to specific Resource
Manager.
Resource Manager − Does the actual job of updating, deleting, and adding users.
See how the total responsibility of one class is distributed among different other classes.
Microservice Architecture - Hands-On MSAMicroservice Architecture - Hands-On MSA
Microservice Architecture - Hands-On MSA
In this chapter, we will build one microservice application that will consume different
available services. We all know that microservice is not a cost-effective way to build an
application as each and every service we build will be full stack in nature. Building a
microservice in the local environment would need high-end system configuration, as you
need to have four instances of a server to keep running such that it can be consumed at a
point of time. To build our first ever microservice, we will use some of the available SOA
endpoints and we will consume the same in our application.
System Configuration and SetupSystem Configuration and Setup
System Configuration and Setup

Before going further to the build phase, prepare your system accordingly. You would need
some public web services. You can easily google for this. If you want to consume SOAP
web service, then you will get one WSDL file and from there you need to consume the
specific web service. For REST service, you will need only one link to consume the same.
In this example, you will jam three different web services “SOAP”, “REST”, and “custom” in
one application.
You will create a Java application using microservice implementation plan. You will create a
custom service and the output of this service will work as an input for other services.
Following are the steps to follow to develop a microservice application.
Step 1: Client creation for SOAP service − There are many free web APIs available to
learn a web service. For the purpose of this tutorial, use the GeoIP service of
“http://www.webservicex.net/.” The WSDL file is provided in the following link on their
website “webservicex.net. To generate the client out of this WSDL file, all you need to
do is run the following command in your terminal.
wsimport http://www.webservicex.net/geoipservice.asmx?WSDL
This command will generate all the required client files under one folder named “SEI”,
which is named after service end point interface.
Step 2: Create your custom web service − Follow the same process mentioned at an
earlier stage in this tutorial and build a Maven-based REST api named “CustomRest”. Once
complete, you will find a class named “MyResource.java”. Go ahead and update this class
using the following code.
package com.tutorialspoint.customrest;
import javax.ws.rs.GET;
import javax.ws.rs.Path;
import javax.ws.rs.Produces;
import javax.ws.rs.core.MediaType;
@Path("myresource")
public class MyResource {
@GET
@Produces(MediaType.TEXT_PLAIN)
public String getIt() {
return "IND|INDIA|27.7.65.215";
}
}
Once everything is complete, go ahead and run this application on the server. You should
get the following output in the browser.
Application ArchitectureApplication Architecture
Application Architecture

This is the web server, which returns one string object once it is called. This is the input
service that provides inputs that can be consumed by other application to generate
records.
Step 3: Configure another Rest API − In this step, consume another web service
available at services.groupkt.com. This will return a JSON object when invoked.
Step 4: Create JAVA application − Create one normal Java application by selecting
“New Project” -> “JAVA project” and hit Finish as shown in the following screenshot.
Step 5: Add the SOAP client − In step 1, you have created the client file for the SOAP
web service. Go ahead and add these client files to your current project. After successful
addition of the client files, your application directory will be look the following.

Step 6: Create your main app − Create your main class where you will consume all of
these three web services. Right-click on the source project and create a new class named
“MicroServiceInAction.java”. Next task is to call different web services from this.
Step 7: Call your custom web service − For this, go ahead and add the following set of
codes to implement calling your own service.
try {
url = new URL("http://localhost:8080/CustomRest/webapi/myresource");
conn = (HttpURLConnection) url.openConnection();
conn.setRequestMethod("GET");
conn.setRequestProperty("Accept", "application/json");
if (conn.getResponseCode() != 200) {
throw new RuntimeException("Failed : HTTP error code : " + conn.getResponseCode());
}
BufferedReader br = new BufferedReader(new InputStreamReader(
(conn.getInputStream())));
while ((output = br.readLine()) != null) {
inputToOtherService = output;
}
conn.disconnect();
} catch (MalformedURLException e) {
e.printStackTrace();
} catch (IOException e) {
e.printStackTrace();
}
Step 8: Consume SOAP Services − You have generated your client file but you don't
know which method should be called in that entire package? For this, you need to refer to
the WSDL again, which you used to generate your client files. Every WSDL file should have
one “wsdl:service” tag search for this tag. It should be your entry point of that web
service. Following is the service endpoint of this application.
Now you need to implement this service in your application. Following is the set of Java
code you need to implement your SOAP web service.
GeoIPService newGeoIPService = new GeoIPService();
GeoIPServiceSoap newGeoIPServiceSoap = newGeoIPService.getGeoIPServiceSoap();
GeoIP newGeoIP = newGeoIPServiceSoap.getGeoIP(Ipaddress);

// Ipaddress is output of our own web service.
System.out.println("Country Name from SOAP Webserivce ---"+newGeoIP.getCountryName());
Step 9: Consume REST web service − Two of the services have been consumed till
now. In this step, another REST web service with customized URL will be consumed with
the help of your custom web service. Use the following set of code to do so.
String url1="http://services.groupkt.com/country/get/iso3code/";//customizing the Url
url1 = url1.concat(countryCode);
try {
URL url = new URL(url1);
HttpURLConnection conn = (HttpURLConnection) url.openConnection();
conn.setRequestMethod("GET");
conn.setRequestProperty("Accept", "application/json");
if (conn.getResponseCode() != 200) {
throw new RuntimeException("Failed : HTTP error code : " + conn.getResponseCode());
}
BufferedReader br = new BufferedReader(new InputStreamReader(
(conn.getInputStream())));
while ((output = br.readLine()) != null) {
System.out.println(output);
}
conn.disconnect();
} catch (MalformedURLException e) {
e.printStackTrace();
} catch (IOException e) {
e.printStackTrace();
}
Step 10: Consume all services − Considering your “CustomRest” web service is running
and you are connected to Internet, if everything is completed successfully then following
should be your consolidated main class.
package microserviceinaction;
import java.io.BufferedReader;
import java.io.IOException;
import java.io.InputStreamReader;
import java.net.HttpURLConnection;
import java.net.MalformedURLException;
import java.net.URL;
import java.util.StringTokenizer;
import net.webservicex.GeoIP;
import net.webservicex.GeoIPService;
import net.webservicex.GeoIPServiceSoap;
public class MicroServiceInAction {
static URL url;
static HttpURLConnection conn;
static String output;
static String inputToOtherService;

static String countryCode;
static String ipAddress;
static String CountryName;
public static void main(String[] args) {
//consuming of your own web service
try {
url = new URL("http://localhost:8080/CustomRest/webapi/myresource");
conn = (HttpURLConnection) url.openConnection();
conn.setRequestMethod("GET");
conn.setRequestProperty("Accept", "application/json");
if (conn.getResponseCode() != 200) {
throw new RuntimeException("Failed : HTTP error code : " + conn.getResponseCode());
}
BufferedReader br = new BufferedReader(new InputStreamReader(
(conn.getInputStream())));
while ((output = br.readLine()) != null) {
inputToOtherService = output;
}
conn.disconnect();
} catch (MalformedURLException e) {
e.printStackTrace();
} catch (IOException e) {
e.printStackTrace();
}
//Fetching IP address from the String and other information
StringTokenizer st = new StringTokenizer(inputToOtherService);
countryCode = st.nextToken("|");
CountryName = st.nextToken("|");
ipAddress = st.nextToken("|");
// Call to SOAP web service with output of your web service---
// getting the location of our given IP address
String Ipaddress = ipAddress;
GeoIPService newGeoIPService = new GeoIPService();
GeoIPServiceSoap newGeoIPServiceSoap = newGeoIPService.getGeoIPServiceSoap();
GeoIP newGeoIP = newGeoIPServiceSoap.getGeoIP(Ipaddress);
System.out.println("Country Name from SOAP Webservice ---"+newGeoIP.getCountryName());
// Call to REST API --to get all the details of our country
String url1 = "http://services.groupkt.com/country/get/iso3code/"; //customizing the Url
url1 = url1.concat(countryCode);
try {
URL url = new URL(url1);
HttpURLConnection conn = (HttpURLConnection) url.openConnection();
conn.setRequestMethod("GET");
conn.setRequestProperty("Accept", "application/json");
if (conn.getResponseCode() != 200) {
throw new RuntimeException("Failed : HTTP error code : " + conn.getResponseCode());
}
BufferedReader br = new BufferedReader(new InputStreamReader(
(conn.getInputStream())));
while ((output = br.readLine()) != null) {
System.out.println(output);
}

Previous Page Next Page
conn.disconnect();
} catch (MalformedURLException e) {
e.printStackTrace();
} catch (IOException e) {
e.printStackTrace();
}
}
}
Once you run this file, you will see the following output in the console. You have
successfully developed your first microservice application.
Advertisements
