FR S500 INSTRUCTION MANUAL(Detailed) Mitsubishi Freqrol Manual
FR - S500 Mitsubishi-Freqrol-FR-S500-Manual
User Manual: Mitsubishi-Freqrol-FR-S500-Manual Igor's of metalworking and electrical manuals
Open the PDF directly: View PDF
.
Page Count: 191 [warning: Documents this large are best viewed by clicking the View PDF Link!]
- This section is specifically about safety matters
- CONTENTS
- 1. WIRING
- 1.1 Japanese Version
- 1.2 North America Version
- 1.3 European Version
- 1.4 Description of I/O Terminal Specifications
- 1.5 How to Use the Main Circuit Terminals
- 1.5.1 Cables, wiring lengths, crimping terminals, etc.
- 1.5.2 Wiring instructions
- 1.5.3 Peripheral devices
- 1.5.4 Leakage current and installation of earth leakage circuit breaker
- 1.5.5 Power-off and magnetic contactor (MC)
- 1.5.6 Regarding the installation of the power factor improving reactor
- 1.5.7 Regarding noise and the installation of a noise filter
- 1.5.8 Grounding precautions
- 1.5.9 Regarding power harmonics
- 1.5.10 Japanese power harmonic suppression guideline
- 1.6 How to Use the Control Circuit Terminals
- 1.7 Input Terminals
- 1.7.1 Run (start) and stop (STF, STR, STOP)
- 1.7.2 Connection of frequency setting potentiometer and output frequency meter (10, 2, 5, 4, AU)
- 1.7.3 External frequency selection (REX, RH, RM, RL)
- 1.7.4 Indicator connection and adjustment
- 1.7.5 Control circuit common terminals (SD, 5, SE)
- 1.7.6 Signal inputs by contactless switches
- 1.8 How to Use the Input Signals (Assigned Terminals RL, RM, RH, STR)
- 1.8.1 Multi-speed setting (RL, RM, RH, REX signals): Setting "0, 1, 2, 8" Remote setting (RL, RM, RH signals): Setting "0, 1, 2"
- 1.8.2 Second function selection (RT signal): Setting "3"
- 1.8.3 Current input selection "AU signal": Setting "4"
- 1.8.4 Start self-holding selection (STOP signal): Setting "5"
- 1.8.5 Output shut-off (MRS signal): Setting "6"
- 1.8.6 External thermal relay input: Setting "7"
- 1.8.7 Jog operation (JOG signal): Setting "9"
- 1.8.8 Reset signal: Setting "10"
- 1.8.9 PID control valid terminal: Setting "14"
- 1.8.10 PU operation/external operation switching: Setting "16"
- 1.9 Handling of the RS-485 Connector (Type with RS-485 Communication Function)
- 1.10 Design Information
- 2. FUNCTIONS
- 2.1 Function (Parameter) List
- 2.2 List of Parameters Classified by Purpose of Use
- 2.3 Explanation of Functions (Parameters)
- 2.3.1 Torque boost [P 0] [P46]
- 2.3.2 Maximum and minimum frequency [P 1] [P 2]
- 2.3.3 Base frequency, Base frequency voltage [P 3] [P19] [P47]
- 2.3.4 Multi-speed operation [P 4] [P 5] [P 6] [P24] to [P27] [P80] to [P87]
- 2.3.5 Acceleration/deceleration time [P 7] [P 8] [P20] [P44] [P45]
- 2.3.6 Electronic overcurrent protection [P 9]
- 2.3.7 DC injection brake [P10] [P11] [P12]
- 2.3.8 Starting frequency [P13]
- 2.3.9 Load pattern selection [P14]
- 2.3.10 Jog frequency [P15] [P16]
- 2.3.11 [RUN] key rotation direction selection [P17]
- 2.3.12 Stall prevention function and current limit function [P21]
- 2.3.13 Stall prevention [P22] [P23] [P28]
- 2.3.14 Acceleration/deceleration pattern [P29]
- 2.3.15 Extended function display selection [P30]
- 2.3.16 Frequency jump [P31] to [P36]
- 2.3.17 Speed display [P37]
- 2.3.18 Biases and gains of the frequency setting voltage (current) [P38] [P39] [C 2 ] to [C 7]
- 2.3.19 Start-time ground fault detection selection [P40]
- 2.4 Output Terminal Function Parameters
- 2.5 Current Detection Function Parameters
- 2.6 Display Function Parameters
- 2.7 Restart Operation Parameters
- 2.8 Additional Function Parameters
- 2.9 Terminal Function Selection Parameters
- 2.10 Operation Selection Function Parameters
- 2.10.1 Retry function [P66] [P67] [P68] [P69]
- 2.10.2 PWM carrier frequency [P70] [P72]
- 2.10.3 Applied motor [P71]
- 2.10.4 Voltage input selection [P73]
- 2.10.5 Input filter time constant [P74]
- 2.10.6 Reset selection/PU stop selection [P75]
- 2.10.7 Cooling fan operation selection [P76]
- 2.10.8 Parameter write inhibit selection [P77]
- 2.10.9 Reverse rotation prevention selection [P78]
- 2.10.10 Operation mode selection [P79]
- 2.10.11 PID control [P88] to [P94]
- 2.11 Auxiliary Function Parameters
- 2.12 Calibration Parameters
- 2.13 Clear Parameters
- 2.14 Communication Parameters (Only for the type having the RS-485 communication function)
- 2.15 Parameter Unit (FR-PU04) Setting
- 3. PROTECTIVE FUNCTIONS
- 3.1 Errors (Alarms)
- 3.2 Troubleshooting
- 3.2.1 Motor remains stopped
- 3.2.2 Motor rotates in opposite direction
- 3.2.3 Speed greatly differs from the setting
- 3.2.4 Acceleration/deceleration is not smooth
- 3.2.5 Motor current is large
- 3.2.6 Speed does not increase
- 3.2.7 Speed varies during operation
- 3.2.8 Operation mode is not changed properly
- 3.2.9 Operation panel display is not operating
- 3.2.10 Parameter write cannot be performed
- 3.2.11 Motor produces annoying sound
- 3.3 Precautions for Maintenance and Inspection
- 4. SPECIFICATIONS
- 5. INSTRUCTIONS
- APPENDIX
- REVISIONS

FR
-
S
500
TRANSISTORIZED INVERTER
IN S T R U C T IO N M A N U A L (D e ta ile d )
Chapter 3
Chapter 2
Chapter 4
FUNCTIONS
Chapter 1
W IRING
FUNCTIONS
SPECIFICATIONS
PROTECTIVE
HEAD OFFICE:MITSUBISHI DENKI BLDG MARUNOUCHI TOKYO 100-8310
Printed in Japan

A-1
Thank you for choosing this Mitsubishi Transistorized inverter.
This instruction manual (detailed) provides instructions for advanced use of the
FR-S500 series inverters.
Incorrect handling might cause an unexpected fault. Before using the inverter, always
read this instruction manual and the instruction manual (basic) [IB-0600026] packed
with the product carefully to use the equipment to its optimum.
This instruction manual uses the International System of Units (SI). The measuring
units in the yard and pound system are indicated in parentheses as reference values.
This section is specifically about safety matters
Do not attempt to install, operate, maintain or inspect the inverter until you have
read through the instruction manual (basic) and appended documents carefully and
can use the equipment correctly. Do not use the inverter until you have a full
knowledge of the equipment, safety information and instructions.
In this instruction manual, the safety instruction levels are classified into
"WARNING" and "CAUTION".
WARNING Assumes that incorrect handling may cause hazardous
conditions, resulting in death or severe injury.
CAUTION Assumes that incorrect handling may cause hazardous
conditions, resulting in medium or slight injury, or may
cause physical damage only.
Note that even the CAUTION level may lead to a serious consequence according to
conditions. Please follow the instructions of both levels because they are important
to personnel safety.
1. Electric Shock Prevention
WARNING
While power is on or when the inverter is running, do not open the front cover.
You may get an electric shock.
Do not run the inverter with the front cover removed. Otherwise, you may access
the exposed high-voltage terminals or the charging part of the circuitry and get
an electric shock.
If power is off, do not remove the front cover except for wiring or periodic
inspection. You may access the charged inverter circuits and get an electric
shock.
Before starting wiring or inspection, check for residual voltages with a meter etc.
more than 10 minutes after power-off.
Earth the inverter.
Any person who is involved in wiring or inspection of this equipment should be
fully competent to do the work.
Always install the inverter before wiring. Otherwise, you may get an electric
shock or be injured.
Perform setting dial and key operations with dry hands to prevent an electric shock.
Do not subject the cables to scratches, excessive stress, heavy loads or
pinching. Otherwise, you may get an electric shock.
Do not change the cooling fan while power is on.
It is dangerous to change the cooling fan while power is on.
When you have removed the front cover, do not touch the connector above the
3-digit monitor LED display. You will get an electric shock.

A-2
2. Fire Prevention
CAUTION
Mount the inverter to incombustible material. Mounting it to or near combustible
material can cause a fire.
If the inverter has become faulty, switch off the inverter power. A continuous flow
of large current could cause a fire.
Do not connect a resistor directly to the DC terminals P(+), N(−). This could
cause a fire.
3. Injury Prevention
CAUTION
Apply only the voltage specified in the instruction manual to each terminal to
prevent damage etc.
Ensure that the cables are connected to the correct terminals. Otherwise,
damage etc. may occur.
Always make sure that polarity is correct to prevent damage etc.
While power is on and for some time after power-off, do not touch the inverter or
brake resistor as they are hot and you may get burnt.
4. Additional instructions
Also note the following points to prevent an accidental failure, injury, electric shock, etc.
(1) Transportation and installation
CAUTION
When carrying products, use correct lifting gear to prevent injury.
Do not stack the inverter boxes higher than the number recommended.
Ensure that installation position and material can withstand the weight of the
inverter. Install according to the information in the Instruction Manual.
Do not operate if the inverter is damaged or has parts missing.
When carrying the inverter, do not hold it by the front cover or setting dial; it may fall off
or fail.
Do not stand or rest heavy objects on the inverter.
Check the inverter mounting orientation is correct.
Prevent screws, wire fragments, other conductive bodies, oil or other flammable
substances from entering the inverter.
Do not drop the inverter, or subject it to impact.
Use the inverter under the following environmental conditions:
Ambient
temperature -10°C to +50°C (14°F to 122°F) (non-freezing)
Ambient humidity 90%RH or less (non-condensing)
Storage
temperature -20°C to +65°C * (-4°F to 149°F)
Ambience Indoors (free from corrosive gas, flammable gas,
oil mist, dust and dirt)
Environment
Altitude, vibration
Maximum 1000m (3280.80feet) above sea level for
standard operation. After that derate by 3% for
every extra 500m (1640.40feet) up to 2500m
(8202.00feet) (91%).
5.9m/s2 or less (conforming to JIS C 0040)
*Temperatures applicable for a short time, e.g. in transit.

A-3
(2) Wiring
CAUTION
Do not fit capacitive equipment such as power factor correction capacitor, radio
noise filter or surge suppressor to the output of the inverter.
The connection orientation of the output cables U, V, W to the motor will affect
the direction of rotation of the motor.
(3) Trial run
CAUTION
Check all parameters, and ensure that the machine will not be damaged by a
sudden start-up.
When the load GD2 is small (at the motor GD2 or smaller) for 400V from 1.5K to
3.7K, the output current may vary when the output frequency is in the 20Hz to
30Hz range.
If this is a problem, set the Pr. 72 "PWM frecuency selection" to 6kHz or higher.
When setting the PWM to a higher frequency, check for noise or leakage current
problem and take countermeasures against it.
(4) Operation
WARNING
When you have chosen the retry function, stay away from the equipment as it will
restart suddenly after an alarm stop.
The [STOP] key is valid only when the appropriate function setting has been
made. Prepare an emergency stop switch separately.
Make sure that the start signal is off before resetting the inverter alarm. A failure
to do so may restart the motor suddenly.
The load used should be a three-phase induction motor only. Connection of any
other electrical equipment to the inverter output may damage the equipment.
Do not modify the equipment.
CAUTION
The electronic overcurrent protection does not guarantee protection of the motor
from overheating.
Do not use a magnetic contactor on the inverter input for frequent
starting/stopping of the inverter.
Use a noise filter to reduce the effect of electromagnetic interference. Otherwise
nearby electronic equipment may be affected.
Take measures to suppress harmonics. Otherwise power harmonics from the
inverter may heat/damage the power capacitor and generator.
When a 400V class motor is inverter-driven, it should be insulation-enhanced or
surge voltages suppressed. Surge voltages attributable to the wiring constants
may occur at the motor terminals, deteriorating the insulation of the motor.
When parameter clear or all clear is performed, each parameter returns to the
factory setting. Re-set the required parameters before starting operation.
The inverter can be easily set for high-speed operation. Before changing its
setting, fully examine the performances of the motor and machine.
In addition to the inverter's holding function, install a holding device to ensure
safety.
Before running an inverter which had been stored for a long period, always
perform inspection and test operation.

A-4
(6) Maintenance, inspection and parts replacement
CAUTION
Do not carry out a megger (insulation resistance) test on the control circuit of the
inverter.
(7) Disposing of the inverter
CAUTION
Treat as industrial waste.
(8) General instructions
Many of the diagrams and drawings in this instruction manual show the inverter
without a cover, or partially open. Never operate the inverter like this. Always
replace the cover and follow this instruction manual when operating the inverter.

I
CONTENTS
1. WIRING 1
1.1 Japanese Version.....................................................................................2
1.1.1 Terminal connection diagram .................................................................... 2
1.1.2 Layout and wiring of main circuit terminals............................................... 3
1.2 North America Version .............................................................................4
1.2.1 Terminal connection diagram .................................................................... 4
1.2.2 Layout and wiring of main circuit terminals............................................... 5
1.3 European Version.....................................................................................7
1.3.1 Terminal connection diagram .................................................................... 7
1.3.2 Layout and wiring of main circuit terminals............................................... 8
1.4 Description of I/O Terminal Specifications ...............................................9
1.4.1 Main circuit .................................................................................................. 9
1.4.2 Control circuit .............................................................................................. 9
1.5 How to Use the Main Circuit Terminals..................................................11
1.5.1 Cables, wiring lengths, crimping terminals, etc. ..................................... 11
1.5.2 Wiring instructions .................................................................................... 12
1.5.3 Peripheral devices .................................................................................... 13
1.5.4 Leakage current and installation of earth leakage circuit breaker...... 15
1.5.5 Power-off and magnetic contactor (MC) ................................................. 17
1.5.6 Regarding the installation of the power factor improving reactor ....... 18
1.5.7 Regarding noise and the installation of a noise filter.............................. 18
1.5.8 Grounding precautions............................................................................. 19
1.5.9 Regarding power harmonics..................................................................... 20
1.5.10 Japanese power harmonic suppression guideline............................... 20
1.6 How to Use the Control Circuit Terminals..............................................24
1.6.1 Terminal block layout................................................................................ 24
1.6.2 Wiring instructions .................................................................................... 24
1.6.3 Changing the control logic........................................................................ 25
1.7 Input Terminals.......................................................................................28
1.7.1 Run (start) and stop (STF, STR, STOP)................................................. 28
1.7.2 Connection of frequency setting potentiometer and output frequency
meter (10, 2, 5, 4, AU).............................................................................. 31
1.7.3 External frequency selection (REX, RH, RM, RL).................................. 32
1.7.4 Indicator connection and adjustment ...................................................... 34
1.7.5 Control circuit common terminals (SD, 5, SE)........................................ 37
1.7.6 Signal inputs by contactless switches..................................................... 37
1.8 How to Use the Input Signals
(Assigned Terminals RL, RM, RH, STR)................................................38
1.8.1
Multi-speed setting (RL, RM, RH, REX signals): Setting "0, 1, 2, 8"
Remote setting (RL, RM, RH signals): Setting "0, 1, 2"......................... 38
1.8.2 Second function selection (RT signal): Setting "3"................................. 38
Contents

II
1.8.3 Current input selection "AU signal": Setting "4"...................................... 38
1.8.4 Start self-holding selection (STOP signal): Setting "5"........................... 38
1.8.5 Output shut-off (MRS signal): Setting "6"................................................ 39
1.8.6 External thermal relay input: Setting "7".................................................. 39
1.8.7 Jog operation (JOG signal): Setting "9" .................................................. 40
1.8.8 Reset signal: Setting "10"......................................................................... 40
1.8.9 PID control valid terminal: Setting "14".................................................... 41
1.8.10 PU operation/external operation switching: Setting "16" ..................... 41
1.9 Handling of the RS-485 Connector
(Type with RS-485 Communication Function) .......................................41
1.10 Design Information ...............................................................................44
2.
FUNCTIONS
45
2.1 Function (Parameter) List.......................................................................46
2.2 List of Parameters Classified by Purpose of Use...................................56
2.3 Explanation of Functions (Parameters)..................................................58
2.3.1 Torque boost ........................................................................... 58
2.3.2 Maximum and minimum frequency ....................................... 59
2.3.3 Base frequency, Base frequency voltage .................... 59
2.3.4 Multi-speed operation to to ....... 61
2.3.5 Acceleration/deceleration time ................... 62
2.3.6 Electronic overcurrent protection .................................................... 64
2.3.7 DC injection brake ......................................................... 64
2.3.8 Starting frequency ........................................................................... 65
2.3.9 Load pattern selection ..................................................................... 66
2.3.10 Jog frequency ....................................................................... 67
2.3.11 RUN key rotation direction selection ............................................. 67
2.3.12 Stall prevention function and current limit function ...................... 68
2.3.13 Stall prevention ............................................................ 69
2.3.14 Acceleration/deceleration pattern ................................................. 71
2.3.15 Extended function display selection ............................................. 72
2.3.16 Frequency jump to ............................................................... 72
2.3.17 Speed display ................................................................................ 73
2.3.18 Biases and gains of the frequency setting voltage (current)
to .......................................................................... 74
2.3.19 Start-time ground fault detection selection .................................. 78
2.4 Output Terminal Function Parameters...................................................78
2.4.1 Up-to-frequency sensitivity .............................................................. 78
2.4.2 Output frequency detection .................................................... 79
2.5 Current Detection Function Parameters.................................................80
2.5.1 Output current detection functions ........................................ 80
2.5.2 Zero current detection ............................................................ 81
2.6 Display Function Parameters .................................................................82
2.6.1 Monitor display ........................................................................ 82

III
2.6.2 Setting dial function selection ......................................................... 83
2.6.3 Monitoring reference .............................................................. 84
2.7 Restart Operation Parameters ...............................................................84
2.7.1 Restart setting ......................................................................... 84
2.8 Additional Function Parameters.............................................................86
2.8.1 Remote setting function selection .................................................. 86
2.9 Terminal Function Selection Parameters...............................................88
2.9.1 Input terminal function selection .......................... 88
2.9.2 Output terminal function selection ......................................... 90
2.10 Operation Selection Function Parameters ...........................................91
2.10.1 Retry function ..................................................... 91
2.10.2 PWM carrier frequency ........................................................ 92
2.10.3 Applied motor ................................................................................. 93
2.10.4 Voltage input selection .................................................................. 93
2.10.5 Input filter time constant ................................................................ 94
2.10.6 Reset selection/PU stop selection ................................................ 94
2.10.7 Cooling fan operation selection .................................................... 96
2.10.8 Parameter write inhibit selection .................................................. 97
2.10.9 Reverse rotation prevention selection .......................................... 98
2.10.10 Operation mode selection ........................................................... 98
2.10.11 PID control to .................................................................... 101
2.11 Auxiliary Function Parameters ...........................................................109
2.11.1 Slip compensation ..................................................... 109
2.11.2 Automatic torque boost selection ............................................... 109
2.11.3 Motor primary resistance ............................................................ 111
2.12 Calibration Parameters ......................................................................111
2.12.1 Meter (frequency meter) calibration (Japanese version)......... 111
2.12.2 Meter (frequency meter) calibration (NA and EC version) ...... 113
2.13 Clear Parameters ...............................................................................115
2.13.1 Parameter clear ........................................................................... 115
2.13.2 Alarm history clear ....................................................................... 115
2.14 Communication Parameters
(Only for the type having the RS-485 communication function)...........116
2.14.1 Communication settings to , ...................................... 118
2.14.2 Operation and speed command write ............................... 130
2.14.3 Link start mode selection ............................................................ 131
2.14.4 E2PROM write selection .............................................................. 132
2.15 Parameter Unit (FR-PU04) Setting ....................................................133
2.15.1 Parameter unit display language switching ............................... 133
2.15.2 Buzzer sound control .................................................................. 133
2.15.3 PU contrast adjustment ............................................................... 134
2.15.4 PU main display screen data selection ...................................... 134
2.15.5 PU disconnection detection/PU setting lock .............................. 135
Contents

IV
3. PROTECTIVE FUNCTIONS 136
3.1 Errors (Alarms).....................................................................................137
3.1.1 Error (alarm) definitions.......................................................................... 137
3.1.2 To know the operating status at the occurrence of alarm
(Only when FR-PU04 is used)............................................................... 145
3.1.3 Correspondence between digital and actual characters...................... 145
3.1.4 Resetting the inverter ............................................................................. 145
3.2 Troubleshooting....................................................................................146
3.2.1 Motor remains stopped ..........................................................................146
3.2.2 Motor rotates in opposite direction ........................................................ 147
3.2.3 Speed greatly differs from the setting.................................................... 147
3.2.4 Acceleration/deceleration is not smooth ............................................... 147
3.2.5 Motor current is large.............................................................................. 147
3.2.6 Speed does not increase ....................................................................... 147
3.2.7 Speed varies during operation............................................................... 147
3.2.8 Operation mode is not changed properly.............................................. 148
3.2.9 Operation panel display is not operating............................................... 148
3.2.10 Parameter write cannot be performed ................................................ 148
3.2.11 Motor produces annoying sound......................................................... 148
3.3 Precautions for Maintenance and Inspection.......................................149
3.3.1 Precautions for maintenance and inspection........................................ 149
3.3.2 Check items ............................................................................................149
3.3.3 Periodic inspection.................................................................................. 149
3.3.4 Insulation resistance test using megger................................................ 150
3.3.5 Pressure test........................................................................................... 150
3.3.6 Daily and periodic inspection ................................................................. 150
3.3.7 Replacement of parts ............................................................................. 154
3.3.8 Measurement of main circuit voltages, currents and powers .............. 157
4. SPECIFICATIONS 160
4.1 Specification List ..................................................................................161
4.1.1 Ratings .................................................................................................... 161
4.1.2 Common specifications.......................................................................... 165
4.2 Outline Drawings..................................................................................167
5.
INSTRUCTIONS
170
5.1 Selecting Instructions ...........................................................................171
5.2 Peripheral Selecting Instructions..........................................................171
5.3 Operating Instructions ..........................................................................173
5.4 Inverter-driven 400V class motor .........................................................175
APPENDIX 176
APPENDIX 1 PARAMETER DATA CODE LIST........................................177

1
1
This chapter explains the basic "wiring" for use of this
product. Always read the instructions before use.
For description of "installation", refer to the instruction
manual (basic).
1.1 Japanese Version ......................................................2
1.2 North America Version...............................................4
1.3 European Version ......................................................7
1.4 Description of I/O Terminal specification....................9
1.5 How to Use the Main Circuit Terminals ....................11
1.6 How to Use the Control Circuit Terminals ................24
1.7 Input Terminals........................................................28
1.8 How to Use the Input Signals
(Assigned Terminals RL, RM, RH, STR) ..................38
1.9 Handling of the RS-485 Connector
(Type with RS-485 Communication Function)..........41
1.10 Design Information.................................................44
<Abbreviations>
PU
Control panel and parameter unit (FR-PU04)
Inverter
Mitsubishi transistorized inverter FR-S500 series
FR-S500
Mitsubishi transistorized inverter FR-S500 series
Pr.
Parameter number
1. WIRING
Chapter 1
Chapter 2
Chapter 3
Chapter 4

2
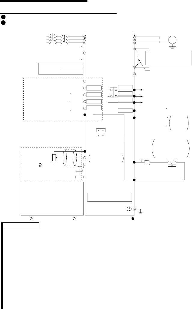
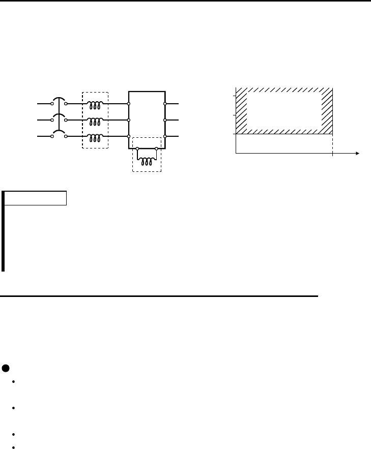
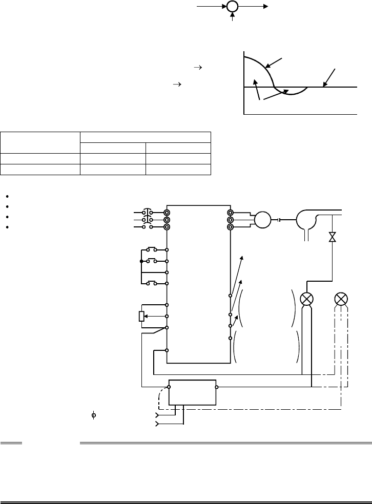
1.1 Japanese Version
1.1.1 Terminal connection diagram
FR-S520-0.1K to 3.7K (-R) (-C)
FR-S540-0.4K to 3.7K (-R)
Power factor improving
DC reactor
(FR-BEL: Option)
PC
External transistor common
24VDC power supply
Contact input common (source)
STF
STR
RH
RM
RL
SD
Forward rotation start
Reverse rotation start
Middle
High
Low
Frequency setting signals (Analog)
10 (+5V)
2
2
3
1
4 to 20mADC (+) 4 (4 to 20mADC)
Frequency
setting
potentiometer
1/2W1k
(*4)
SE
Running
FM
SD
Control input signals
(No voltage input allowed)
Jumper: Remove this
jumper when FR-BEL
is connected.
Motor
IM
Ground
Alarm
output
U
V
W
P1
P
N
(+) (-)
Earth (Ground)
Selected
Multi-speed selection
Operation status
output
Contact input common
5 (Common)
Open collector
output common
Current input (-)
3-phase AC
power supply
NFB R
S
T
MC
Open
collector
outputs
Calibration
resistor (*2)
SINK
SOURCE
RS-485 Connector (*1)
Inverter
Main circuit terminal Control circuit input terminal Control circuit output terminal
DC 0 to 5V
DC 0 to 10V
Indicator
1mA full-scale
Analog meter
(Digital indicator)
1mA
(*3)
When using the current input as
the frequency setting signal, set
"4" in any of Pr. 60 to Pr. 63 (input
terminal function selection), assign
AU (current input selection) to any
of terminals RH, RM, RL and STR,
and turn on the AU signal.
(Note)
Be careful not to short
terminals PC-SD.
*5
*5
*5
*5
RUN
*6
C
*6
B
*6
A
*6
REMARKS
*1 Only the type with RS-485 communication function.
*2 Not needed when the setting dial is used for calibration. This resistor is used
when calibration must be made near the frequency meter for such a reason as a
remote frequency meter. Note that the needle of the frequency meter may not
deflect to full-scale when the calibration resistor is connected. In this case, use
both the resistor and setting dial for calibration.
*3 You can switch between the sink and source logic positions. Refer to page 25.
*4 When the setting potentiometer is used frequently, use a 2W1kΩ potentiometer.
*5 The terminal functions change with input terminal function selection (Pr. 60 to
Pr. 63). (Refer to page 38, 88) (RES, RL, RM, RH, RT, AU, STOP, MRS, OH,
REX, JOG, X14, X16, (STR) signal selection)
*6 The terminal functions change with output terminal function selection (Pr. 64,
Pr. 65). (Refer to page 90) (RUN, SU, OL, FU, RY, Y12, Y13, FDN, FUP, RL,
LF, ABC signal selection)

3
1
CAUTION
To prevent a malfunction due to noise, keep the signal cables more than 10cm (3.94inches)
away from the power cables.
FR-S520S-0.1K to 1.5K (-R) (-C)
FR-S510W-0.1K to 0.75K (-R)
Power supply
NFB
R
S
Motor
IM Earth
(
Ground
)
U
V
W
MC
REMARKS
• To ensure safety, connect the power input to the inverter via a magnetic contactor and earth
leakage circuit breaker or no-fuse breaker, and use the magnetic contactor to switch power on-off.
• The output is three-phase 200V.
1.1.2 Layout and wiring of main circuit terminals
FR-S520-0.1K, 0.2K, 0.4K, 0.75K
(
-R
)
(
-C
)
FR-S520-1.5K, 2.2K, 3.7K (-R) (-C)
FR-S540-0.4K, 0.75K, 1.5K, 2.2K, 3.7K
(
-R
)
P1
UVW
IM
RST
NP
Jumper
Power supply Motor
P1
Jumper
R S TUVW
IM
NP
Power supply Motor
FR-S520S-0.1K, 0.2K, 0.4K, 0.75K (-R) FR-S520S-1.5K (-R)
P1
UV W
IM
NP
RS
Jumper
Power supply Motor
P1
U V W
IM
NP
RS
Jumper
Power supply Motor
FR-S510W-0.1K, 0.2K, 0.4K (-R) FR-S510W-0.75K (-R)
UV W
IM
NP
RS
Power supply Motor
UVW
IM
NP
RS
Power supply Motor
CAUTION
• The power supply cables must be connected to R, S, T. If they are connected to U, V, W,
the inverter will be damaged. (Phase sequence need not be matched.)
For use with a single-phase power supply, the power supply cables must be connected to
R and S.
• Connect the motor to U, V, W.
Turning on the forward rotation switch (signal) at this time rotates the motor
counterclockwise when viewed from the load shaft.

4
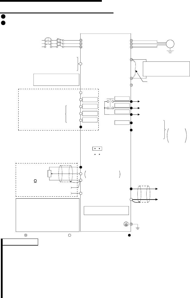
1.2 North America Version
1.2.1 Terminal connection diagram
FR-S520-0.1K to 3.7K-NA
FR-S540-0.4K to 3.7K-NA (R)
Power factor improving
DC reactor
(FR-BEL: Option)
3-phase AC
power supply
NFB R
S
T
PC
External transistor common
24VDC power supply
Contact input common (source)
STF
SD
Forward rotation start
Reverse rotation start
Middle
High
Low
Frequency setting signals (Analog)
10 (+5V)
2
2
3
1
4 to 20mADC (+) 4 (4 to 20mADC)
Frequency
setting
potentiometer
1/2W1k
(*3)
SE
Running
Control input signals
(No voltage input allowed)
Jumper: Remove this
jumper when FR-BEL
is connected.
Motor
IM
Earth
(Ground)
Alarm
output
U
V
W
P1
P
N
Selected
Multi-speed selection
Operation status
output
Contact input common
5 (Common)
Open collector
output common
Current input (-)
MC
Open
collector
outputs
SINK
SOURCE
Inverter
Main circuit terminal Control circuit input terminal Control circuit output terminal
DC 0 to 5V
DC 0 to 10V
(*2)
When using the current input as
the frequency setting signal, set
"4" in any of Pr. 60 to Pr. 63 (input
terminal function selection), assign
AU (current input selection) to any
of terminals RH, RM, RL and STR,
and turn on the AU signal.
Earth (Ground)
AM
5
(+)
(-)
Analog signal
output
(0 to 5VDC)
Take care not to short
terminals PC-SD.
B
C
A
*5
*5
*5
RUN
*5
STR
RH
RM
RL
*4
*4
*4
*4
RS-485 Connector (*1)
REMARKS
*1 Only the type with RS-485 communication function.
*2 You can switch between the sink and source logic positions. Refer to page 25.
*3 When the setting potentiometer is used frequently, use a 2W 1kΩ potentiometer.
*4 The terminal functions change with input terminal function selection (Pr. 60 to
Pr. 63). (Refer to page 38, 88) (RES, RL, RM, RH, RT, AU, STOP, MRS, OH,
REX, JOG, X14, X16, (STR) signal selection)
*5 The terminal functions change with output terminal function selection (Pr. 64,
Pr. 65). (Refer to page 90) (RUN, SU, OL, FU, RY, Y12, Y13, FDN, FUP, RL,
LF, ABC signal selection)

5
1
NOTE
To prevent a malfunction due to noise, keep the signal cables more than 10cm
(3.94inches) away from the power cables.
FR-S510W-0.1K to 0.75K-NA
Power supply
NFB
R
S
Motor
IM
Earth
(
Ground
)
U
V
W
MC
REMARKS
• To ensure safety, connect the power input to the inverter via a magnetic contactor
and earth leakage circuit breaker or no-fuse breaker, and use the magnetic
contactor to switch power on-off.
• The output is three-phase 200V.
1.2.2 Layout and wiring of main circuit terminals
FR-S520-0.1K, 0.2K, 0.4K, 0.75K-NA FR-S520-1.5K, 2.2K, 3.7K-NA
FR-S540-0.4K, 0.75K, 1.5K, 2.2K, 3.7K-NA (R)
P1
U V W
IM
RST
NP
Jumper
Power
supply Motor
P1
Jumper
R S T U V W
IM
NP
Power
supply Motor
FR-S510W-0.1K, 0.2K, 0.4K-NA FR-S510W-0.75K-NA
U V W
IM
NP
RS
Power
supply Motor
U V W
IM
NP
RS
Power
suppl
y
Motor
CAUTION
• The power supply cables must be connected to R, S, T. If they are connected to
U, V, W, the inverter will be damaged. (Phase sequence need not be matched.)
• Connect the motor to U, V, W.
Turning on the forward rotation switch (signal) at this time rotates the motor
counterclockwise when viewed from the load shaft.

6
<When single-phase power input is provided for three-phase power input
inverter (NA version only)>
Reduce the output current.
FR-S520- K-NA inverter 0.1 0.2 0.4 0.75 1.5 2.2 3.7
Rated output current (A) 0.4 0.8 1.5 2.5 4.0 5.0 7.0
Power supply capacity (kVA) 0.4 0.8 1.5 2.5 4.5 5.5 9.0
AC input current (A) 1.1 2.4 4.5 6.4 11.2 12.9 17.4
Set m9 (Pr. 637) "current detection filter".
Setting "801" in the manufacturer setting parameter C8 enables you to set the m9
parameter.
CAUTION
Parameters other than m9 can also be made to be displayed, but never alter these
since they are manufacturer setting parameters.
m9 Setting Description
0 Single-phase power input
- - -
(Factory setting) Three-phase power input
CAUTION
Always return the C8 parameter to 0 (factory setting) after you have finished the
setting of m9.

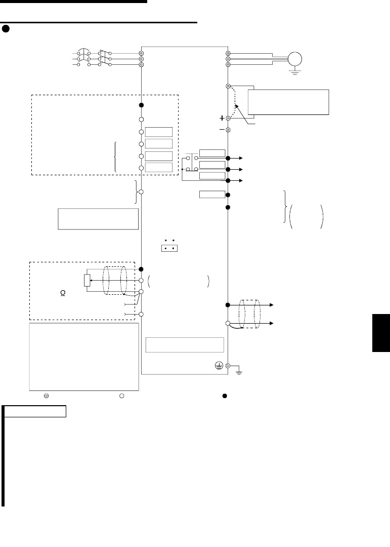
7
1
1.3 European Version
1.3.1 Terminal connection diagram
FR-S540-0.4K to 3.7K-EC(R)
Power factor improving
DC reactor
(FR-BEL: Option)
Frequency setting signals (Analog)
10 (+5V)
2
2
3
1
4 to 20mADC (+) 4 (4 to 20mADC)
Frequency
setting
potentiometer
1/2W1k
(*3)
SE
Running
Jumper: Remove this
jumper when FR-BEL
is connected.
Motor
IM
Earth
(Ground)
Alarm
output
U
V
W
P1
Selected
Operation status
output
5 (Common)
Open collector
output common
Current input (-)
Open
collector
outputs
SINK
SOURCE
Inverter
Main circuit terminal Control circuit input terminal Control circuit output terminal
DC 0 to 5V
DC 0 to 10V
(*2)
When using the current input as
the frequency setting signal, set
"4" in any of Pr. 60 to Pr. 63 (input
terminal function selection), assign
AU (current input selection) to any
of terminals RH, RM, RL and STR,
and turn on the AU signal.
Earth (Ground)
RS-485 Connector (*1)
AM
5
(+)
(-)
Analog signal
output
(0 to 5VDC)
B
C
A
*5
*5
*5
RUN
*5
Take care not to short
terminals PC-SD.
PC
External transistor common
24VDC power supply
Contact input common (sink)
STF
SD
Forward rotation start
Reverse rotation start
Middle
High
Low
Multi-speed selection
Contact input common
STR *4
RH *4
RM *4
RL *4
Control input signals
(No voltage input allowed)
3-phase AC
power supply
NFB L1
MC
L2
L3
REMARKS
*1 Only the type with RS-485 communication function.
*2 You can switch between the sink and source logic positions. Refer to page 25.
*3 When the setting potentiometer is used frequently, use a 2W 1kΩ potentiometer.
*4 The terminal functions change with input terminal function selection (Pr. 60 to
Pr. 63). (Refer to page 38, 88) (RES, RL, RM, RH, RT, AU, STOP, MRS, OH,
REX, JOG, X14, X16, (STR) signal selection)
*5 The terminal functions change with output terminal function selection (Pr. 64,
Pr. 65). (Refer to page 90) (RUN, SU, OL, FU, RY, Y12, Y13, FDN, FUP, RL,
LF, ABC signal selection)

8
FR-S520S-0.2K to 1.5K-EC (R)
Power supply
NFB
L1
N
Motor
IM
Earth
(Ground)
U
V
W
MC
REMARKS
• To ensure safety, connect the power input to the inverter via a magnetic
contactor and earth leakage circuit breaker or no-fuse breaker, and use the
magnetic contactor to switch power on-off.
• The output is three-phase 200V.
NOTE
• To prevent a malfunction due to noise, keep the signal cables more than 10cm
(3.94inches) away from the power cables.
1.3.2 Layout and wiring of main circuit terminals
FR-S540-0.4K, 0.75K, 1.5K, 2.2K, 3.7K-EC (R)
P1
Jumper
L1 L2 L3 U V W
IM
-+
Power
supply Motor
FR-S520S-0.2K, 0.4K, 0.75K-EC (R) FR-S520S-1.5K-EC (R)
P1
U V W
IM
+
-
L1 N
Power
supply Motor
Jumper
P1
U V W
IM
+
-
L1 N
Jumper
Power
supply Motor
CAUTION
• Connect the motor to U, V, W.
Turning on the forward rotation switch (signal) at this time rotates the motor
counterclockwise when viewed from the load shaft.
• For power input wiring, connect L1 to R/L1 of the terminal block and N to S/L2 of
the terminal block.
• Do not connect the power supply to U, V and W.

9
1
1.4 Description of I/O Terminal Specifications
1.4.1 Main circuit
Symbol Terminal Name Description
R, S, T *
<L1, L2, L3>AC power input Connect to the commercial power supply.
U, V, W Inverter output Connect a three-phase squirrel-cage motor.
N<-> DC voltage
common DC volta
g
e common terminal. Not isolated from the
power supply and inverter output.
P<+>, P1
Power factor
improving DC
reactor connection
Disconnect the jumper from terminals P<+>-P1 and
connect the optional power factor improving DC reactor
(FR-BEL). (The single-phase 100V power input model
cannot be connected.)
Earth (Ground) For grounding the inverter chassis. Must be earthed.
* R, S <L1, N> terminals for single-phase power input.
CAUTION
< >Terminal names in parentheses are those of the EC version.
1.4.2 Control circuit
Symbol Terminal Name Description
STF Forward rotation
start
Turn on the STF si
g
nal
to start forward rotation
and turn it off to stop.
When the STF and STR
signals are turned on
simultaneously, the stop
STR Reverse rotation
start
Turn on the STR signal
to start reverse rotation
and turn it off to stop.
command
is given.
Contact input
RH
RM
RL
Multi-speed
selection
Turn on the RH, RM and RL signals
in appropriate combinations to select
multiple speeds.
The priorities of the speed commands
are in order of jog, multi-speed setting
(RH, RM, RL, REX) and AU.
Input terminal
function selection
(Pr. 60 to Pr. 63)
changes the
terminal functions.
(*4)
SD
(*1) Contact input
common (sink)
Common terminal for contact inputs (terminals STF, STR,
RH, RM, RL) and indicator connection (terminal FM).
Isolated from terminals 5 and SE.
PC
(*1)
External
transistor
common
24VDC power
supply
Contact input
common
(
source
)
When connectin
g
the transistor output
(
open collector
output
)
, such as a pro
g
rammable controller
(
PLC
)
,
connect the positive external power suppl
y
for transistor
output to this terminal to prevent a malfunction caused by
undesirable current.
This terminal can be used as a 24V 0.1A DC power
output across terminals PC-SD.
When source lo
g
ic is selected, this terminal serves as a
contact input signal common.
10 Frequency setting
power supply 5VDC. Permissible load current 10mA.
2Frequency
setting
(Voltage signal)
B
y
enterin
g
0 to 5VDC
(
0 to 10VDC
)
, the maximum
output frequenc
y
is reached at 5V
(
10V
)
and I/O are
proportional. Use Pr. 73 "0-5V/0-10V selection" to switch
between 5V and 10V.
Input resistance 10kΩ. Maximum permissible voltage 20V.
Input signals
Frequency setting
4Frequency
setting
(Current signal)
Enter 4-20mADC. This si
g
nal is factor
y
-ad
j
usted to reach
0Hz at 4mA and 60Hz at 20mA. Maximum permissible
input current 30mA. Input resistance approximately 250Ω.
For current input, turn on the signal AU.
Set the AU si
g
nal in an
y
of Pr. 60 to Pr. 63
(
input
terminal function selection).

10
Symbol Terminal Name Description
Input signals
5Frequency
setting input
common
Common terminal for the frequenc
y
settin
g
si
g
nals
(terminals 2, 4) and indicator connection (terminal AM).
Isolated from terminals SD and SE. Do not earth.
A
B
CAlarm output
Change-over contact output indicating
that the output has been stopped by the
inverter's protective function activated.
230V 0.3A AC, 30V 0.3A DC. Alarm:
discontinuity across B-C (continuity
across A-C), normal: continuity across
B-C (discontinuity across A-C). (*6)
Open collector
RUN Inverter running
Switched low when the inverter output
frequency is equal to or higher than the
starting frequency (factory set to 0.5Hz,
variable). Switched high during stop or
DC injection brake operation. (*2)
Permissible load 24VDC 0.1A DC.
Output
terminal
function
selection
(Pr. 64, Pr. 65)
changes the
terminal
functions. (*5)
SE Open collector
output common Common terminal for inverter runnin
g
terminal RUN.
Isolated from terminals 5 and SD.
Pulse
FM
<Japanese>
For meter
Factory setting of output item:
Frequency
Permissible load current 1mA
1440 pulses/s at 60Hz
Output signals
Indicator
Analog
AM
<NA, EC>
Analog signal
output
One selected from
output frequency
and motor current is
output.
The output signal is
proportional to the
magnitude of each
monitoring item.
Factory setting of output item:
Frequency
Output signal 0 to 5VDC
Permissible load current 1mA
Communication
−−
−−−−
−− RS-485 connector
(*3)
Usin
g
the parameter unit connection cable
(
FR-CB201 to
205), the parameter unit (FR-PU04) is connectable.
Communication operation can be performed throu
g
h
RS-485.
*1. Do not connect terminals SD and PC each other or to the earth.
For sink logic, terminal SD acts as the common terminal of contact input. For
source logic, terminal PC acts as the common terminal of contact input. (Refer
to page 25 for the way to switch between them.)
*2. Low indicates that the open collector outputting transistor is on (conducts).
High indicates that the transistor is off (does not conduct).
*3. Compatible with only the type having RS-485 communication function.
(Refer to page 41.)
*4. RL, RM, RH, RT, AU, STOP, MRS, OH, REX, JOG, RES, X14, X16, (STR)
signal selection (Refer to page 88.)
*5. RUN, SU, OL, FU, RY, Y12, Y13, FDN, FUP, RL, LF, ABC signal selection
(Refer to page 90.)
*6. To be compatible with the European Directive (Low Voltage Directive), the
operating capacity of relay outputs (A, B, C) should be 30V 0.3A DC.

11
1
1.5 How to Use the Main Circuit Terminals
1.5.1 Cables, wiring lengths, crimping terminals, etc.
The following selection example assumes the wiring length of 20m (65.62feet).
1) FR-S520-0.1K to 3.7K (-R) (-C)
FR-S520-0.1K to 3.7K-NA
Cables PVC
Insulated
Cables
Crimping
Terminals mm2AWG mm2
Applicable
Inverter
Model
Terminal
Screw
Size
Ti
g
htenin
g
Torque
NmR, S, T U, V, W R, S, T U, V, W R, S, T U, V, W R, S, T U, V, W
FR-S520-0.1K
to 0.75K M3.5 1.2 2-3.5 2-3.5 2 2 14 14 2.5 2.5
FR-S520-
1.5K, 2.2K M4 1.5 2-4 2-4 2 2 14 14 2.5 2.5
FR-S520-3.7K M4 1.5 5.5-4 5.5-4 3.5 3.5 12 12 4 2.5
2) FR-S540-0.4K to 3.7K (-R)
FR-S540-0.4K to 3.7K-NA (R)
FR-S540-0.4K to 3.7K-EC (R)
Cables PVC
Insulated
Cables
Crimping
Terminals mm2AWG mm2
Applicable
Inverter
Model
Terminal
Screw
Size
Ti
g
htenin
g
Torque
NmR, S, T
<L1, L2,
L3>U, V, W R, S, T
<L1, L2,
L3>U, V, W R, S, T
<L1, L2,
L3>U, V, W R, S, T
<L1, L2,
L3>U, V, W
FR-S540-0.4K
to 3.7K M4 1.5 2-4 2-4 2 2 14 14 2.5 2.5
3) FR-S520S-0.1K to 1.5K (-R)
FR-S520S-0.2K to 1.5K-EC (R)
Cables PVC
Insulated
Cables
Crimping
Terminals mm2AWG mm2
Applicable
Inverter
Model
Terminal
Screw
Size
Ti
g
htenin
g
Torque
NmR, S
<L1, N> U, V, W R, S
<L1, N> U, V, W R, S
<L1, N> U, V, W R, S
<L1, N> U, V, W
FR-S520S-
0.1K to 0.75K M3.5 1.2 2-3.5 2-3.5 2 2 14 14 2.5 2.5
FR-S520S-
1.5K M4 1.5 2-4 2-4 2 2 14 14 2.5 2.5
4) FR-S510W-0.1K to 0.75K (-R)
FR-S510W-0.1K to 0.75K-NA
Cables PVC
Insulated
Cables
Crimping
Terminals mm2AWG mm2
Applicable
Inverter
Model
Terminal
Screw
Size
Ti
g
htenin
g
Torque
NmR, S U, V, W R, S U, V, W R, S U, V, W R, S
<L1, N> U, V, W
FR-S510W-
0.1K to 0.4K M3.5 1.2 2-3.5 2-3.5 2 2 14 14 2.5 2.5
FR-S510W-
0.75K M4 1.5 5.5-4 2-4 3.5 2 12 14 4 2.5

12
Wiring length
100m (328.08feet) maximum. (50m (164.04feet) maximum for the FR-S540-0.4K.)
CAUTION
• When the wiring length of the 0.1K or 0.2K is 30m (98.43feet) or more, use the
carrier frequency to 1kHz.
• Use the carrier frequency of 1kHz when the wiring length of the FR-S540-0.4K,
0.75K is 30m (98.43feet) or more.
• The wiring length should be 30m (98.43feet) maximum when automatic torque
boost is selected in Pr. 98 "automatic torque boost selection (motor capacity)".
(Refer to page 109)
1.5.2 Wiring instructions
1) Use insulation-sleeved crimping terminals for the power supply and motor cables.
2) Application of power to the output terminals (U, V, W) of the inverter will damage
the inverter. Never perform such wiring.
3) After wiring, wire off-cuts must not be left in the inverter.
Wire off-cuts can cause an alarm, failure or malfunction. Always keep the inverter
clean.
When drilling a control box etc., take care not to let wire off-cuts enter the inverter.
4) Use cables of the recommended size to make a voltage drop 2% maximum.
If the wiring distance is long between the inverter and motor, a main circuit cable
voltage drop will cause the motor torque to decrease especially at the output of a
low frequency.
5) For long distance wiring, the fast-response current limit function may be reduced or
the devices connected to the secondary side may malfunction or become faulty
under the influence of a charging current due to the stray capacity of wiring.
Therefore, note the maximum overall wiring length.
6) Electromagnetic wave interference
The input/output (main circuit) of the inverter includes harmonic components, which
may interfere with the communication devices (such as AM radios) used near the
inverter. In this case, install the optional FR-BIF radio noise filter (for use in the
input side only) or FR-BSF01 or FR-BLF line noise filter to minimize interference.
7) Do not install a power capacitor, surge suppressor or radio noise filter (FR-BIF
option) in the output side of the inverter.
This will cause the inverter to trip or the capacitor and surge suppressor to be
damaged. If any of the above devices are connected, remove them. (When using
the FR-BIF radio noise filter with a single-phase power supply, connect it to the
input side of the inverter after isolating the T <L3> phase securely.)
8) Before starting rewiring or other work after performing operation once, check the
voltage with a meter etc. more than 10 minutes after power-off. For some time after
power-off, there is a dangerous voltage in the capacitor.

13
1
1.5.3 Peripheral devices
(1) Selection of peripheral devices
Check the capacity of the motor applicable to the inverter you purchased. Appropriate
peripheral devices must be selected according to the capacity.
Refer to the following list and prepare appropriate peripheral devices:
1) FR-S520-0.1K to 3.7K (-R) (-C)
FR-S520-0.1K to 3.7K-NA
Cables (mm2)
(*2)
Motor
Output
(kW
(HP))
Inverter
Model
Rated current of
Circuit Breaker
(Refer to
page 15)
(*1)
Magnetic
Contactor
(MC)
(Refer to
page 17)
Power
Factor
Improving
AC Reactor
(Refer to
page 18)
Power
Factor
Improving
DC Reactor
(Refer to
page 18)
R, S, T U, V, W
0.1
(1/8) FR-S520-
0.1K 30AF/5A S-N10 FR-BAL-0.4K
(*3) FR-BEL-0.4K
(*3) 22
0.2
(1/4) FR-S520-
0.2K 30AF/5A S-N10 FR-BAL-0.4K
(*3) FR-BEL-0.4K
(*3) 22
0.4
(1/2) FR-S520-
0.4K 30AF/5A S-N10 FR-BAL-0.4K FR-BEL-0.4K 2 2
0.75
(1) FR-S520-
0.75K 30AF/10A S-N10 FR-BAL-
0.75K FR-BEL-
0.75K 22
1.5
(2) FR-S520-
1.5K 30AF/15A S-N10 FR-BAL-1.5K FR-BEL-1.5K 2 2
2.2
(3) FR-S520-
2.2K 30AF/20A S-N11,
S-N12 FR-BAL-2.2K FR-BEL-2.2K 2 2
3.7
(5) FR-S520-
3.7K 30AF/30A S-N20 FR-BAL-3.7K FR-BAL-3.7K 3.5 3.5
2) FR-S540-0.4K to 3.7K (-R)
FR-S540-0.4K to 3.7K-NA (R)
FR-S540-0.4K to 3.7K-EC (R)
Cables (mm2)
(*2)
Motor
Output
(kW
(HP))
Inverter
Model
Rated current of
Circuit Breaker
(Refer to
page 15)
(*1)
Magnetic
Contactor
(MC)
(Refer to
page 17)
Power
Factor
Improving
AC Reactor
(Refer to
page 18)
Power
Factor
Improving
DC Reactor
(Refer to
page 18)
R, S, T
<L1, L2,
L3>U, V, W
0.4
(1/2) FR-S540-
0.4K 30AF/5A S-N10 FR-BAL-
H0.4K FR-BEL-
H0.4K 22
0.75
(1) FR-S540-
0.75K 30AF/5A S-N10 FR-BAL-
H0.75K FR-BEL-
H0.75K 22
1.5
(2) FR-S540-
1.5K 30AF/10A S-N10 FR-BAL-
H1.5K FR-BEL-
H1.5K 22
2.2
(3) FR-S540-
2.2K 30AF/15A S-N20 FR-BAL-
H2.2K FR-BEL-
H2.2K 22
3.7
(5) FR-S540-
3.7K 30AF/20A S-N20 FR-BAL-
H3.7K FR-BAL-
H3.7K 22

14
3) FR-S520S-0.1K to 1.5K (-R)
FR-S520S-0.2K to 1.5K-EC (R)
Cables (mm2)
(*2)
Motor
Output
(kW
(HP))
Inverter
Model
Rated current of
Circuit Breaker
(Refer to
page 15)
(*1)
Magnetic
Contactor
(MC)
(Refer to
page 17)
Power
Factor
Improving
AC Reactor
(Refer to
page 18)
(*3)
Power
Factor
Improving
DC Reactor
(Refer to
page 18)
(*3)
R, S
<L1, N> U, V, W
0.1
(1/8) FR-S520S-
0.1K 30AF/5A S-N10 FR-BAL-0.4K FR-BEL-0.4K 2 2
0.2
(1/4) FR-S520S-
0.2K 30AF/10A S-N10 FR-BAL-0.4K FR-BEL-0.4K 2 2
0.4
(1/2) FR-S520S-
0.4K 30AF/10A S-N20 FR-BAL-
0.75K FR-BEL-
0.75K 22
0.75
(1) FR-S520S-
0.75K 30AF/15A S-N20 FR-BAL-1.5K FR-BEL-1.5K 2 2
1.5
(2) FR-S520S-
1.5K 30AF/20A S-N21 FR-BAL-2.2K FR-BEL-2.2K 2 2
4) FR-S510W-0.1K to 0.75K (-R)
FR-S510W-0.1K to 0.75K-NA
Cables (mm2)
(*2)
Motor
Output
(kW
(HP))
Inverter
Model
Rated current of
Circuit Breaker
(Refer to
page 15)
(*1)
Magnetic
Contactor
(MC)
(Refer to
page 17)
Power
Factor
Improving
AC Reactor
(Refer to
page 18)
(*3)
Power
Factor
Improving
DC Reactor
(Refer to
page 18)
(*4)
R, S
<L1, N> U, V, W
0.1
(1/8) FR-S510W-
0.1K 30AF/10A S-N10 FR-BAL-
0.75K −−
−−−−
−− 22
0.2
(1/4) FR-S510W-
0.2K 30AF/15A S-N10 FR-BAL-1.5K −−
−−−−
−− 22
0.4
(1/2) FR-S510W-
0.4K 30AF/20A S-N20 FR-BAL-2.2K −−
−−−−
−− 22
0.75
(1) FR-S510W-
0.75K 30AF/30A S-N20 FR-BAL-3.7K −−
−−−−
−− 3.5 2
*1 For installations in the United States or Canada, the circuit breaker must be
inverse time or instantaneous trip type.
*2 The size of the cables assume that the wiring length is 20m (65.62feet).
*3 The power factor may be slightly less.
*4 The single-phase 100V power input model does not allow the power factor
improving DC reactor to be fitted.

15
1
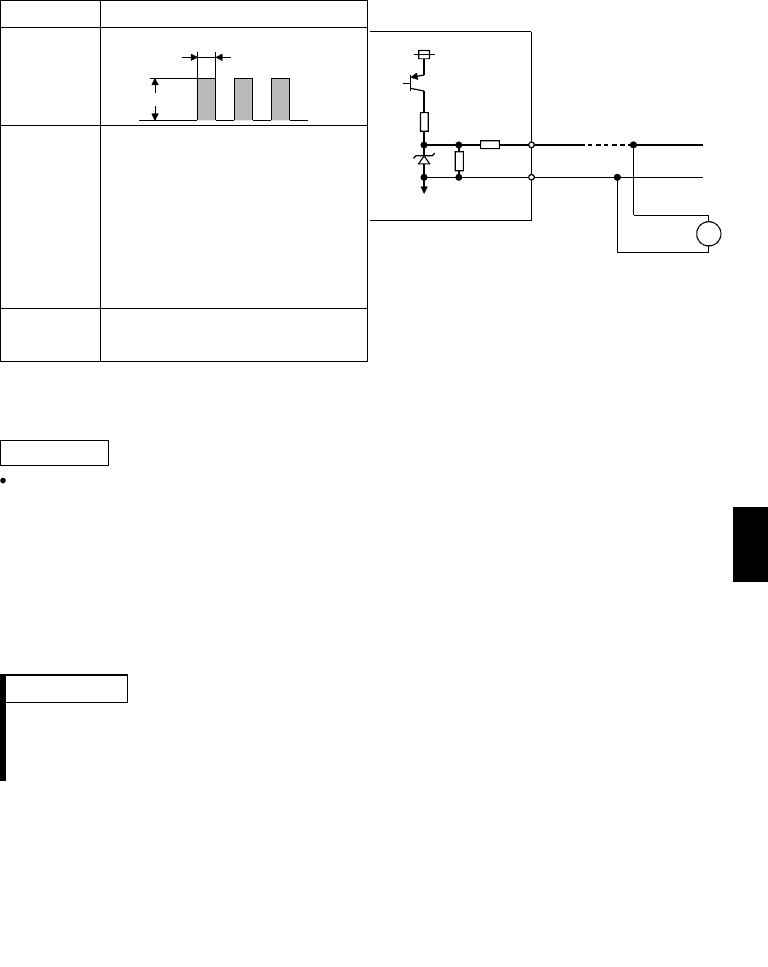
1.5.4 Leakage current and installation of earth leakage circuit breaker
Due to static capacitances existing in the inverter I/O wiring and motor, leakage
currents flow through them. Since their values depend on the static capacitances,
carrier frequency, etc., take the following counter measures.
(1) To-ground leakage currents
Leakage currents may flow not only into the inverter's own line but also into the
other line through the ground cable, etc.
These leakage currents may operate earth leakage circuit breakers and earth
leakage relays unnecessarily.
Counter measures
If the carrier frequency setting is high, decrease the carrier frequency (Pr. 72) of
the inverter.
Note that motor noise increases. Selection of Soft-PWM control (Pr. 70) will make
it unoffending. (Factory setting)
By using earth leakage circuit breakers designed for harmonic and surge
suppression (e.g. Mitsubishi's Progressive Super Series) in the inverter's own line
and other line, operation can be performed with the carrier frequency kept high
(with low noise).
(2) Line-to-line leakage currents
Harmonics of leakage
currents flowing in static
capacities between the
inverter output cables
may operate the external
thermal relay
unnecessarily. Line-to-Line Leakage Current Path
Inverter
Power
supply IM
Thermal relay
Line static
capacitances
NFB Motor
Counter measures
Use the electronic overcurrent protection of the inverter.
Decrease the carrier frequency. Note that motor noise increases. Selection of
Soft-PWM (Pr. 70) makes it unoffending.
To ensure that the motor is protected against line-to-line leakage currents, it is
recommended to use a temperature sensor to directly detect motor temperature.
Installation and selection of no-fuse breaker
On the power receiving side, install a no-fuse breaker (NFB) to protect the primary
wiring of the inverter. Which NFB to choose depends on the power supply side
power factor (which changes with the power supply voltage, output frequency and
load) of the inverter. Especially as the completely electromagnetic type NFB
changes in operational characteristic with harmonic currents, you need to choose
the one of a little larger capacity. (Check the data of the corresponding breaker.)
For the earth leakage circuit breaker, use our product designed for harmonic and
surge suppression (Progressive Super Series). (Refer to page 13 for the
recommended models.)
CAUTION
Choose the NFB type according to the power supply capacity.

16
(3) Selecting the rated sensitivity current for the earth leakage circuit
breaker
When using the earth leakage circuit breaker with the inverter circuit, select its rated
sensitivity current as follows, independently of the PWM carrier frequency:
Progressive Super Series
(Type SP, CF, SF, CP)
Rated sensitivity current:
I∆n ≥ 10 × (lg1+Ign+lg2+lgm)
Conventional NV series (Type CA,
CS, SS produced prior to '91)
Rated sensitivity current:
I∆n ≥ 10 × {lg1+lgn+3 × (lg2+lgm)}
lg1, lg2 : Leakage currents of cable
path during commercial
power supply operation
lgn* : Leakage current of noise
filter on inverter input side
lgm : Leakage current of motor
during commercial power
supply operation
0
20
40
60
80
100
120
23.5 814223880
5.5 30 60100
150 1.5 3.7
2.2
7.5 1522
11
37
30
55
45
5.5 18.5
Cable size (mm )
2.0
1.0
0.7
0.5
0.3
0.2
0.1
Motor ca
p
acit
y
(
kW
)
Example of leakage
current per 1km in cable
path during commercial
power supply operation
when the CV cable is
routed in metal conduit
(200V 60Hz)
Leakage current (mA)
Leakage current (mA)
2
Leakage current
example of 3-phase
induction motor
during commercial
power supply
operation
(200V 60Hz)
<Example>
NV
Ig1 Ign Ig2 Igm
2mm ×5m 2mm ×70m
IM
3
200V
1.5kW
(2HP)
Inver-
ter
Noise
filter
22
(16.40feet) (229.66feet)
CAUTION
• The earth leakage circuit breaker should be installed to the primary (power
supply) side of the inverter.
• In the connection neutral point grounded system, the sensitivity current
becomes worse for ground faults in the inverter secondary side. Hence, the
protective grounding of the load equipment should be 10Ω or less.
• When the breaker is installed in the secondary side of the inverter, it may be
unnecessarily operated by harmonics if the effective value is less than the rating. In this
case, do not install the breaker since the eddy current and hysteresis loss increase and
the temperature rises.
* Note the leakage current value of the noise filter installed on the inverter input
side. Progressive Super Series
(Type SP, CF, SF,CP) Conventional NV
(Type CA, CS, SS)
5m (16.40feet)
Leakage current (Ig1) (mA) 20 ×1000m
(
3280.80feet
)
= 0.10
Leaka
g
e current
(
I
g
n
)
(
mA
)
0 (without noise filter)
70m (229.66feet)
Leakage current (Ig2) (mA) 20 ×1000m
(
3280.80feet
)
= 1.40
Motor leakage
current (Igm) (mA) 0.14
Total leakage current (mA) 1.66 4.78
Rated sensitivity current
(mA) ( ≥
≥≥
≥ Ig ×
××
× 10) 30 100

17
1
1.5.5 Power-off and magnetic contactor (MC)
CAUTION
Do not use the inverter power supply side magnetic contactor to start or stop the
inverter.
As shown on the right,
always use the start signal
(ON or OFF across
terminals STF or STR-SD)
to make a start or stop.
(Refer to page 28)
Power
supply
NFB
F
OFF ON
MC MC
RA
R<L1>
S<N>
T
U
V
W
Inverter
STF (STR)
SD
MC
To
moto
r
OFF
ON
RA RA
MC
OFF
B
C
Inverter Start/Stop Circuit Example
(1) Inverter's primary side magnetic contactor (MC)
On the inverter's primary side, it is recommended to provide an MC for the following
purposes (Refer to page 13 for selection.):
1) To release the inverter from the power supply when the inverter's protective
function is activated or when the drive is not functioning (e.g. emergency stop
operation).
2) To prevent an accident caused by an automatic restart made at power restoration
after an inverter stop due to a power failure.
3) To rest the inverter for a long time.
The control power supply for inverter is always running and consumes a little
power. When stopping the inverter for a long time, switching inverter power off
saves power slightly.
4) To separate the inverter from the power supply to ensure safety of
maintenance/inspection work.
As the inverter's primary MC is used for the above purposes, it is equivalent to the
standard duty and select the one of class JEM1038-AC3 for the inverter input side
current.

18
1.5.6 Regarding the installation of the power factor improving reactor
When the inverter is installed near a large-capacity power transformer (500kVA or
more at the wiring length of 10m (32.81feet) or less) or the power capacitor is to be
switched, an excessive peak current will flow in the power supply input circuit,
damaging the converter circuit. In such a case, always install the power factor
improving reactor (FR-BEL or FR-BAL).
NFB Inverter
FR-BAL
Power
supply
R
S
TZ
Y
XR<L1>
S<N>
T
U
V
W
P<+>P1
FR-BEL(*)
010
Wiring length (m)
500
1500
1000
Power supply equipment
capacity (kVA)
Power factor
improving reactor
installation range
REMARKS
* When connecting the FR-BEL, remove the jumper across terminals P<+>-P1.
The wiring length between FR-BEL and inverter should be 5m (16.40feet)
maximum and as short as possible.
Use the cables which are equal in size to those of the main circuit. (Refer to page
11)
1.5.7 Regarding noise and the installation of a noise filter
Some noise enters the inverter causing it to malfunction and others are generated by
the inverter causing the malfunction of peripheral devices. Though the inverter is
designed to be insusceptible to noise, it handles low-level signals, so it requires the
following general counter measures to be taken.
General counter measures
Do not run the power cables (I/O cables) and signal cables of the inverter in
parallel with each other and do not bundle them.
Use twisted shield cables for the detector connecting and control signal cables
and connect the sheathes of the shield cables to terminal SD.
Ground the inverter, motor, etc. at one point.
Capacitances exist between the inverter's I/O wiring, other cables, earth and
motor, through which leakage currents flow to cause the earth leakage circuit
breaker, earth leakage relay and external thermal relay to operate unnecessarily.
To prevent this, take appropriate measures, e.g. set the carrier frequency in Pr. 72
to a low value, use an earth leakage circuit breaker designed for suppression of
harmonics and surges, and use the electronic overcurrent protection built in the
inverter.

19
1
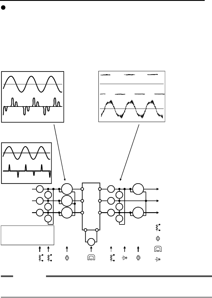
Noise reduction examples
Inverter
FR-
BIF
Sensor
Use 4-core cable for motor
power cable and use one
cable as earth cable.
Power
supply
for sensor
Use twisted pair shielded cable.
Inverter
power supply
Control
power supply
Do not earth shield but connect
it to signal common cable.
Separate inverter and power
line more than 30cm (3.94inches)
(at least 10cm (11.81inches))
from sensor circuit.
Install filter FR-BIF
on inverter's input side.
Control
box
Reduce carrier
frequency.
MotorIM
FR-
BLF FR-
BLF
FR-BLF
FR-BSF01
Do not earth control
box directly.
Do not earth
control cable.
FR-BLF
FR-BSF01
Install filter
on inverter's input side.
Install filter
on inverter's output side.
1.5.8 Grounding precautions
Leakage currents flow in the inverter. To prevent an electric shock, the inverter and
motor must be grounded.
Use the dedicated ground terminal to ground the inverter. (Do not use the screw in
the casing, chassis, etc.)
Use a tinned* crimping terminal to connect the earth cable. When tightening the
screw, be careful not to break the threads.
*Plating should not include zinc.
Use the thickest possible ground cable. Use the cable whose size is equal to or
greater than that indicated in the following table, and minimize the cable length.
The grounding point should be as near as possible to the inverter.
(Unit: mm2)
Ground Cable Size
Motor Capacity 200V, 100V class 400V class
2.2kW (3HP) or less 2 (2.5) 2 (2.5)
3.7kW (5HP) 3.5 (4) 2 (4)
For use as a product compliant with the Low Voltage Directive, use PVC cable
whose size is indicated within parentheses.
Ground the motor on the inverter side using one cable of the 4-core cable.

20
1.5.9 Regarding power harmonics
The inverter may generate power harmonics from its converter circuit to affect the
power generator, power capacitor etc. Power harmonics are different from noise and
leakage currents in source, frequency band and transmission path. Take the following
counter measure suppression techniques.
The following table indicates differences between harmonics and noise:
Item Harmonics Noise
Frequency Normall
y
40th to 50th de
g
rees or
less (up to 3kHz or less) Hi
g
h frequenc
y
(
several 10kHz
to MHz order)
Environment To-electric channel, power
impedance To-space, distance, wiring path
Quantitative
understanding Theoretical calculation possible Random occurrence, quantitative
grasping difficult
Generated amount Nearly proportional to load
capacity
Chan
g
e with current variation
ratio
(
lar
g
er as switchin
g
speed
increases)
Affected equipment
immunity Specified in standard per
equipment Different dependin
g
on maker's
equipment specifications
Suppression example Provide reactor. Increase distance.
Suppression technique
Harmonic currents produced
on the power supply side by
the inverter change with such
conditions as whether there
are wiring impedances and a
power factor improving
reactor and the magnitudes of
output frequency and output
current on the load side.
Inverter
NFB
Power factor
improving AC reactor
Do not provide power factor
improving capacitor.
Power factor
improving DC reactor
Motor
IM
For the output frequency and output current, we understand that they should be
calculated in the conditions under the rated load at the maximum operating frequency.
CAUTION
The power factor improving capacitor and surge suppressor on the inverter output
side may be overheated or damaged by the harmonic components of the inverter
output. Also, since an excessive current flows in the inverter to activate overcurrent
protection, do not provide a capacitor and surge suppressor on the inverter output
side when the motor is driven by the inverter. To improve the power factor, insert a
power factor improving reactor in the inverter's primary side or DC circuit. For full
information, refer to page 18.
1.5.10 Japanese power harmonic suppression guideline
Harmonic currents flow from the inverter to a power receiving point via a power
transformer. The harmonic suppression guideline was established to protect other
consumers from these outgoing harmonics.
1) [Harmonic suppression guideline for household appliances and general-purpose
products]
The "harmonic suppression guideline for household appliances and general-purpose
products" issued by ex-Ministry of International Trade and Industry (present Ministry
of Economy, Trade and Industry) in September, 1994 applies to the FR-S500 series
other than the three-phase 400V class. By installing the FR-BEL or FR-BAL power
factor improving reactor, this product complies with the "harmonic suppression
techniques for transistorized inverters (input current 20A or less)" established by the
Japan Electrical Manufacturers' Association.

21
1
2) "Harmonic suppression guideline for specific consumers"
This guideline sets forth the maximum values of harmonic currents outgoing from a
high-voltage or specially high-voltage consumer who will install, add or renew
harmonic generating equipment. If any of the maximum values is exceeded, this
guideline requires that consumer to take certain suppression measures.
Table 1 Maximum Values of Outgoing Harmonic Currents per 1kW Contract Power
Received Power Voltage 5th 7th 11th 13th 17th 19th 23rd Over
23rd
6.6kV 3.5 2.5 1.6 1.3 1.0 0.9 0.76 0.70
22 kV 1.8 1.3 0.82 0.69 0.53 0.47 0.39 0.36
33 kV 1.2 0.86 0.55 0.46 0.35 0.32 0.26 0.24
(1) Application of the harmonic suppression guideline for specific
consumers
Not more than
reference capacity
New installation/addition/
renewal of equipment
Calculation of equivalent
capacity sum
Sum of equivalent
capacities
Over reference
capacity
Calculation of outgoing
harmonic current
Is outgoing harmonic
current equal to or lower
than maximum value?
Not more than
maximum value
Harmonic suppression
technique is not required.
Over maximum value
Harmonic suppression
technique is required.

22
Table 2 Conversion Factors for FR-S500 Series
Class Circuit Type Conversion Factor (Ki)
Without reactor K31 = 3.4
With reactor (AC side) K32 = 1.8
With reactor (DC side) K33 = 1.8
3
3-phase bridge
(Capacitor-
smoothed) With reactors (AC, DC sides) K34 = 1.4
Table 3 Equivalent Capacity Limits
Received Power Voltage Reference Capacity
6.6kV 50 kVA
22/33 kV 300 kVA
66kV or more 2000 kVA
Table 4 Harmonic Contents (Values at the fundamental current of 100%)
Reactor 5th 7th 11th 13th 17th 19th 23rd 25th
Not used 65 41 8.5 7.7 4.3 3.1 2.6 1.8
Used (AC side) 38 14.5 7.4 3.4 3.2 1.9 1.7 1.3
Used (DC side) 30 13 8.4 5.0 4.7 3.2 3.0 2.2
Used (AC, DC
sides) 28 9.1 7.2 4.1 3.2 2.4 1.6 1.4
1) Calculation of equivalent capacity (P0) of harmonic generating equipment
The "equivalent capacity" is the capacity of a 6-pulse converter converted from the
capacity of consumer's harmonic generating equipment and is calculated with the
following equation. If the sum of equivalent capacities is higher than the limit in
Table 3, harmonics must be calculated with the following procedure:
P0=Σ (Ki× Pi) [kVA]
Ki: Conversion factor (refer to Table 2)
Pi: Rated capacity of harmonic
generating equipment* [kVA]
i: Number indicating the conversion
circuit type
*Rated capacity: Determined by the
capacity of the applied motor and
found in Table 5. It should be noted
that the rated capacity used here is
used to calculate a generated
harmonic amount and is different
from the power supply capacity
required for actual inverter drive.
2) Calculation of outgoing harmonic current
Outgoing harmonic current = fundamental wave current (value converterd from
received power voltage) × operation ratio × harmonic
content
• Operation ratio: Operation ratio = actual load factor × operation time ratio during
30 minutes
• Harmonic content: Found in Table 4.

23
1
Table 5 Rated Capacities and Outgoing Harmonic Currents for Inverter Drive
Rated
Current
[A]
Fundamental Wave Current Converted from 6.6kV
(No reactor, 100% operation ratio)
Applied
Motor
(kW) 400V
6.6kV
Equivalent of
Fundamental
Wave Current
(mA)
Rated
Capacity
(kVA) 5th 7th 11th 13th 17th 19th 23rd 25th
0.4 0.81 49 0.57 31.85 20.09 4.165 3.773 2.107 1.519 1.274 0.882
0.75 1.37 83 0.97 53.95 34.03 7.055 6.391 3.569 2.573 2.158 1.494
1.5 2.75 167 1.95 108.6 68.47 14.20 12.86 7.181 5.177 4.342 3.006
2.2 3.96 240 2.81 156.0 98.40 20.40 18.48 10.32 7.440 6.240 4.320
3.7 6.50 394 4.61 257.1 161.5 33.49 30.34 16.94 12.21 10.24 7.092
3) Harmonic suppression technique requirement
If the outgoing harmonic current is higher than; maximum value per 1kW (contract
power) × contract power, a harmonic suppression technique is required.
4) Harmonic suppression techniques
No. Item Description
1
Reactor installation
(ACL, DCL)
Install a reactor (ACL) in the AC side of the inverter or a reactor
(DCL) in its DC side or both to suppress outgoing harmonic
currents.
2
Installation of power
factor improving
capacitor
When used with a series reactor, the power factor improving
capacitor has an effect of absorbing harmonic currents.
3
Transformer multi-
phase operation
Use two transformers with a phase angle difference of 30° as in -
∆, ∆-∆ combination to provide an effect corresponding to 12
pulses, reducing low-degree harmonic currents.
4
AC filter A capacitor and a reactor are used together to reduce impedances
at specific frequencies, producing a great effect of absorbing
harmonic currents.
5
Passive filter
(Active filter)
This filter detects the current of a circuit generating a harmonic
current and generates a harmonic current equivalent to a
difference between that current and a fundamental wave current to
suppress a harmonic current at a detection point, providing a great
effect of absorbing harmonic currents.

24
1.6 How to Use the Control Circuit Terminals
1.6.1 Terminal block layout
In the control circuit of the inverter, the terminals are arranged as shown below:
Terminal screw size: M2
10 2 5 4
RL RM RH FM
Terminal arrangement
of control circuit
<AM> Japanese version
NA, EC version
Terminal screw
size: M3
A
RUN
STR
PC SE
SD SD STF
BC
REMARKS
For the cable size, wiring length, etc., refer to the instruction manual (basic).
1.6.2 Wiring instructions
1) Terminals SD, SE and 5 are common to the I/O signals. These common terminals
must not be earthed.
2) Use shielded or twisted cables for connection to the control circuit terminals and run
them away from the main and power circuits (including the 200V relay sequence
circuit).
3) The input signals to the control circuit are micro currents. When contacts are
required, use two or more parallel micro signal contacts or a twin contact to prevent
a contact fault.
*Information on bar terminals
Introduced products (as of June, 2000): Phoenix Contact Co.,Ltd.
Terminal Screw Size Bar Terminal Model
(With Insulation
Sleeve)
Bar Terminal Model
(Without Insulation
Sleeve) Wire Size (mm2)
Al 0.5-6WH A 0.5-6 0.3 to 0.5
M3 (A, B, C terminals) Al 0.75-6GY A 0.75-6 0.5 to 0.75
M2
(Other than the above) Al 0.5-6WH A 0.5-6 0.3 to 0.5
Bar terminal crimping terminal: CRIMPFOX ZA3 (Phoenix Contact Co., Ltd.)
CAUTION
When using the bar terminal (without insulation sleeve), use care so that the
twisted wires do not come out.

25
1
1.6.3 Changing the control logic
The input signals are set to sink
logic for the Japanese and NA
version, and to source logic for
the EC version.
To change the control logic, the
connector under the setting dial
must be moved to the other
position.
Change the connector position
using tweezers, a pair of long-
nose pliers etc.
Change the connector position
before switching power on.
NA and Japanese version
EC version
CAUTION
• Make sure that the front cover is installed securely.
• The front cover is fitted with the capacity plate and the inverter unit with the rating
plate. Since these plates have the same serial numbers, always replace the
removed cover onto the original inverter.
• The sink-source logic change-over connector must be fitted in only one of those
positions. If it is fitted in both positions at the same time, the inverter may be
damaged.

26
1) Sink logic type
In this logic, a signal switches on when a current flows out of the corresponding
signal input terminal.
Terminal SD is common to the contact input signals. Terminal SE is common to the
open collector output signals.
AX40
SE
RUN
24VDC
STR
STF
SD
R
1
9
R
RR
A current flows out of
the corresponding
signal RUN Inverter
Current
Connecting a positive external power supply
for transistor output to terminal PC prevents
a malfunction caused by a undesirable
current. (Do not connect terminal SD of the
inverter with terminal 0V of the external
power supply. When using terminals PC-SD
as a 24VDC power supply, do not install an
external power supply in parallel with the
inverter. Doing so may cause a malfunction
in the inverter due to a undesirable current.)
1
9
10
SD
PC
4
RM
3
RH
2
STR
STF
24VDC
(SD)
24VDC
5
RL
A
Y40 type
t
ransistor
output module Inverter

27
1
2) Source logic type
In this logic, a signal switches on when a current flows into the corresponding signal
input terminal.
Terminal PC is common to the contact input signals. For the open collector output
signals, terminal SE is a positive external power supply terminal.
STF
STR
PC AX80
24VDC
RUN
SE
1
9
R
R
R
R
A current flows out of
the corresponding
signal RUN Inverter
Current
Connecting the 0V terminal of the
external power supply for transistor
output to terminal SD prevents a
malfunction caused by a undesirable
current.
AY-80 9PC
24VDC
(SD)
1
2
10
STF
STR
SD
24VDC
Inverter

28
1.7 Input Terminals
1.7.1 Run (start) and stop (STF, STR, STOP)
To start and stop the motor, first switch on the input power supply of the inverter
(switch on the magnetic contactor, if any, in the input circuit during preparation for
operation), then start the motor with the forward or reverse rotation start signal.
(1) Two-wire type connection (STF, STR)
A two-wire type connection is shown on
the right.
1) The forward/reverse rotation signal is
used as both the start and stop
signals. Switch on either of the
forward and reverse rotation signals
to start the motor in the corresponding
direction. Switch on both or switch off
the start signal during operation to
decelerate the inverter to a stop.
2) The frequency setting signal may
either be given by entering 0 to 5VDC
(or 0 to 10VDC) across frequency
setting input terminal 2-5 or by setting
the required values in Pr. 4 to Pr. 6
"multi-speed setting" (high, middle,
low speeds). (For multi-speed
operation, refer to page 32.)
ON
NFB
Power
supply
Forward
rotation start
Reverse
rotation start
STF
STR (Pr.63= "- - -" )
SD
R<L1>,S<N>,T
Inverter
Output frequency
Across
STF-SD
(STR)
Time
2-wire t
yp
e connection exam
p
le
3) After the start signal has been input, the inverter starts operating when the
frequency setting signal reaches or exceeds the "starting frequency" set in Pr. 13
(factory-set to 0.5Hz).
If the motor load torque is large or the "torque boost" set in Pr. 0 is small, operation
may not be started due to insufficient torque until the inverter output frequency
reaches about 3 to 6Hz.
If the "minimum frequency" set in Pr. 2 (factory setting = 0Hz) is 6Hz, for example,
merely entering the start signal causes the running frequency to reach the minimum
frequency of 6Hz according to the "acceleration time" set in Pr. 7.
4) To stop the motor, operate the DC injection brake for the period of "DC injection
brake operation time" set in Pr. 11 (factory setting = 0.5s) at not more than the DC
injection brake operation frequency or at not more than 0.5Hz.
To disable the DC injection brake function, set 0 in either of Pr. 11 "DC injection
brake operation time" and Pr. 12 "DC injection brake voltage".
In this case, the motor is coasted to a stop at not more than the frequency set in
Pr. 10 "DC injection brake operation frequency" (0 to 120Hz variable) or at not more
than 0.5Hz (when the DC dynamic brake is not operated).
5) If the reverse rotation signal is input during forward rotation or the forward rotation
signal is input during reverse rotation, the inverter is decelerated and then switched
to the opposite output without going through the stop mode.

29
1
(2) Three-wire type connection (STF, STR, STOP)
A three-wire type connection is shown
on the right. Assign the start self-holding
signal (STOP) to any of the input
terminals. To make a reverse rotation
start, set Pr. 63 to "- - -"
(
factor
y
settin
g)
.
1) Short the signal STOP-SD to enable
the start self-holding function. In this
case, the forward/reverse rotation
signal functions only as a start signal.
(Note) Assign the stop signal to any of
Pr. 60 to Pr. 62 (input terminal
function selection).
2) If the start signal terminal STF (STR)-
SD are shorted once, then opened, the
start signal is kept on and starts the
inverter. To change the rotation
direction, short the start signal STR
(STF)-SD once, then open it.
(Note) Assign the stop signal to any of
Pr. 60 to Pr. 62 (input terminal
function selection).
3) The inverter is decelerated to a stop by
opening the signal STOP-SD once. For
the frequency setting signal and the
operation of DC dynamic brake at a
stop time, refer to paragraphs 2) to 4) in
(1) Two-wire type connection. The right
diagram shows 3-wire type connection.
Reverse
rotation start
NFB
Time
STF
STR (Pr.63= "- - -" )
SD
STOP
Start
Stop
ON
ON
Power
supply R<L1>,S<N>,T
Inverter
Output frequency
Stop
Forward
rotation start
3-wire type connection example
4) When the signal JOG-SD is shorted, the STOP signal is invalid and the JOG signal
has precedence.
5) If the output stop signal MRS-SD is shorted, the self-holding function is not
deactivated.DC Injection Brake and Coasting to Stop functionality
Operation
Mode External Operation or Combined
Operation
Pr. 79 = "0", "2", "3"
PU Operation or Combined
Operation
Pr. 79 = "0", "1", "4"
DC Injection
Brake
Terminals STF
(STR)-SD
disconnected
(*1)
Set frequency
changed to 0Hz Stop key Set frequency
changed to 0Hz
DC injection
brake enabled
DC injection
brake operated at
not more than
"DC injection
brake operation
frequency" set in
Pr. 10
DC injection
brake operated at
0.5Hz or less.
DC injection
brake operated at
not more than
"DC injection
brake operation
frequency" set in
Pr. 10
DC injection
brake operated at
0.5Hz or less.
DC injection
brake disabled
Coasted to a stop
at not more than
"DC injection
brake operation
frequency" set in
Pr. 10
Coasted to a stop
at 0.5Hz or less.
Coasted to a stop
at not more than
"DC injection
brake operation
frequency" set in
Pr. 10
Coasted to a stop
at 0.5Hz or less.
*1: Also stopped by the STOP
RESET key. Refer to page 94.

30
DC injection
brake operation
time Pr. 11
Output frequency
Starting frequency
Pr.13
(*1)
0.5Hz
ON
DC injection brake
operation
frequency Pr. 10
3Hz
0.5s
DC injection
brake operation
time Pr. 11
0.5Hz
0.5s
ON
0.5Hz
ON
3Hz
Coasted to
a stop
Tim
e
DC injection brake
not operated
DC injection brake disabledDC injection brake enabled
Start signal
terminal
Across STF-SD
Across STR-SD
(*4)
(*3) (*3)
(*2)
Start/Stop Timing Chart (for two-wire type)
Output frequency
Starting
frequency
Pr.13
(*1)
0.5Hz Forward
rotation
Forward
rotation 3Hz
3Hz
Start signal switched on
while DC injection brake
is being operated
DC injection brake operation
frequency Pr. 10
DC injection
brake enabled
Time
DC injection brake
operation time Pr. 11
0.5s
ON
ON ON
ON
Reverse
rotation
0.5Hz
Start
signal
terminal
Across
STF-SD
Across
STR-SD
(*3)
(*4)
Forward-Reverse Rotation Switch-Over Timing Chart
REMARKS
*1 The "starting frequency" in Pr. 13 (factory-set to 0.5Hz) may be set between 0
and 60Hz.
*2. If the next start signal is given during DC injection brake operation, the DC
injection brake is disabled and restart is made.
*3. The "DC injection brake operation time" in Pr. 11 (factory-set to 0.5s) may be
set between 0 and 10s.
*4. The frequency at which the motor is coasted to a stop is not more than the "DC
injection brake operation frequency" set in Pr. 10 (factory setting = 3Hz; may be
set between 0 and 120Hz) or not more than 0.5Hz.
*5. The "starting frequency" in Pr. 13, "DC injection brake operation time" in Pr. 11
and "DC injection brake operation frequency" in Pr. 10 are the factory-set
values.

31
1
1.7.2 Connection of frequency setting potentiometer and output
frequency meter (10, 2, 5, 4, AU)
The analog frequency setting input signals that may be entered are voltage and
current signals.
For the relationships between the frequency setting input voltages (currents) and
output frequencies, refer to the following diagram. The frequency setting input signals
are proportional to the output frequencies. Note that when the input signal is less than
the starting frequency, the output frequency of the inverter is 0Hz.
If the input signal of 5VDC (or 10V, 20mA) or higher is entered, the output frequency
does not exceed the maximum output frequency.
Maximum frequency
(0 to 120Hz)
Minimum frequency
(0 to 120Hz)
Starting frequency
(0 to 60Hz)
0.5
0
Output frequencies (Hz)
Input voltage is
proportional to
output
frequency. Pr.38
Pr.39
Pr.1
Pr.2
Pr.13
Pr.73
5V
(10V)
(20mA)
Frequency setting signal
Frequency setting
voltage gain frequency
Frequency setting
current gain frequency
(1 to 120Hz)
Relationships between Frequency Setting Inputs and Output Frequencies
REMARKS
For the way to calibrate the output frequency meter, refer to the instruction manual
(basic).
(1) Voltage input (10, 2, 5)
Enter the frequency setting input signal of 0 to 5VDC (or 0 to 10VDC) across the
frequency setting input terminals 2-5. The maximum output frequency is reached
when 5V (10V) is input across terminals 2-5.
The power supply used may either be the inverter's built-in power supply or an
external power supply. For the built-in power supply, terminals 10-5 provide 5VDC
output.
For operation at 0 to 5VDC, set "0" in
Pr. 73 to the 0 to 5VDC input. Use
terminal 10 for the built-in power
supply.
For operation at 0 to 10VDC, set "1" in
Pr. 73 to the 0 to 10VDC input.
+5V 10
2
5
0 to 5VDC 0 to 10VDC 2
5

32
(2) Current input (4, 5, AU)
To automatically perform operation under constant pressure or temperature control
using a fan, pump etc., enter the controller output signal of 4 to 20mADC across
terminals 4-5.
Terminals AU-SD must be shorted to use the 4 to 20mADC signal for operation.
(Assign the signal AU using any of Pr. 60 to Pr. 63.)
When the multi-speed signal is input, the current input is ignored.
Automatic/manual
signal switching
Automatic signal
DC4-20mA
AU
SD
10
2
5
4
Across
AU-SD
Inverter
OFFON
Operation
Manual operation
Frequency setting
potentiometer
Automatic
operation
4 to 20mA
Manual-Automatic Switching
Manual
operation
0 to 5V
(0 to 10V)
1.7.3 External frequency selection (REX, RH, RM, RL)
Up to 15 speeds (*) may be selected for an external command forward rotation start or
up to 7 speeds for an external command reverse rotation start according to the
combination of connecting the multi-speed select terminals REX, RH, RM and RL-SD,
and multi-speed operation can be performed as shown below by shorting the start
signal terminal STF (STR)-SD.
Speeds (frequencies) may be specified as desired from the operation panel or
parameter unit as listed below.
CAUTION
•* Change the setting of Pr. 63 "STR terminal function selection" to "8", and assign
and use the 15-speed select signal (REX).
• Has precedence over the main speed setting signal (0 to 5V, 0 to 10V, 4 to 20mA
DC).
REX
Speed 1
(high speed) Speed 5
Speed 6
Speed 7
Time
ON ON ON ON
R
M
ONONON
RL
RH ON ON ON ON
Output frequency (Hz)
(low speed)
Speed 3
Speed 2
(middle speed)
Speed 4
Time
Speed 9
Speed 10
Speed 11
Speed 12
Speed 13
Speed 14
Speed 15
ON ON ON ON
RH
ON ON ON ON
RM
ON ON ON ON
RL
ONON ON ON ON ON ON ON
REX
Output frequency (Hz)
Speed 8

33
1
Multi-Speed Setting
Terminal Input
Speed REX-
SD* RH-
SD RM-
SD RL-
SD Parameter Set Frequency
Range Remarks
Speed 1
(high
speed) OFF ON OFF OFF Pr. 4 0 to 120Hz ———————
Speed 2
(middle
speed) OFF OFF ON OFF Pr. 5 0 to 120Hz ———————
Speed 3
(low
speed) OFF OFF OFF ON Pr. 6 0 to 120Hz ———————
Speed 4 OFF OFF ON ON Pr. 24 0 to 120Hz, - - - Pr. 6 setting when Pr. 24="- - -"
Speed 5 OFF ON OFF ON Pr. 25 0 to 120Hz, - - - Pr. 6 setting when Pr. 25="- - -"
Speed 6 OFF ON ON OFF Pr. 26 0 to 120Hz, - - - Pr. 5 setting when Pr. 26="- - -"
Speed 7 OFF ON ON ON Pr. 27 0 to 120Hz, - - - Pr. 6 setting when Pr. 27="- - -"
Speed 8 ON OFF OFF OFF Pr. 80 0 to 120Hz, - - - 0Hz when Pr. 80="- - -"
Speed 9 ON OFF OFF ON Pr. 81 0 to 120Hz, - - - Pr. 6 setting when Pr. 81="- - -"
Speed 10 ON OFF ON OFF Pr. 82 0 to 120Hz, - - - Pr. 5 setting when Pr. 82="- - -"
Speed 11 ON OFF ON ON Pr. 83 0 to 120Hz, - - - Pr. 6 setting when Pr. 83="- - -"
Speed 12 ON ON OFF OFF Pr. 84 0 to 120Hz, - - - Pr. 4 setting when Pr. 84="- - -"
Speed 13 ON ON OFF ON Pr. 85 0 to 120Hz, - - - Pr. 6 setting when Pr. 85="- - -"
Speed 14 ON ON ON OFF Pr. 86 0 to 120Hz, - - - Pr. 5 setting when Pr. 86="- - -"
Speed 15 ON ON ON ON Pr. 87 0 to 120Hz, - - - Pr. 6 setting when Pr. 87="- - -"
External
setting OFF OFF OFF OFF Frequency
setting
potentiometer 0 to max. setting ———————
*When using the REX signal, a reverse rotation start cannot be made by the
external command.
10
2
5
Power supply
Forward rotation
Multi-speed
selection
Frequency
setting
potentiometer
Inverter
R<L1>
S<N>
T
U
V
W
STF
REX
RH
RM
RL
SD
IM
Motor
*2
*1
Multi-Speed Operation Connection Example
REMARKS
*1: When the frequency setting potentiometer is connected, the input signal of the
frequency setting potentiometer is ignored if the multi-speed select signal is
switched on. (This also applies to the 4 to 20mA input signal.)
*2: For a reverse rotation start, set Pr. 63 to "- - -" (factory setting).

34
1.7.4 Indicator connection and adjustment
(1) Japanese version (FM)
The output frequency, etc. of the inverter can be indicated by a DC ammeter of 1mA
full-scale deflection and maximum 300Ω internal resistance or a commercially
available digital indicator which is connected across terminals FM-SD.
The indicator can be calibrated from the operation panel or parameter unit. Note that
the reading varies according to the wiring distance if the indicator is placed away from
the inverter. In this case, connect a calibration resistor in series with the indicator as
shown below and adjust until the reading matches the operation panel or parameter
unit indication (indicator monitoring mode).
Install the indicator within 200m (656.16feet) (50m (164.04feet) for the digital
indicator) of the inverter and connect them by at least 0.3mm2 twisted or shielded
cables.
Digital indicator
1440 pulses/s
FM
SD
Inverter
Analog
indicator
Calibration resistor*
(+)
(1mA full-scale)
FM
SD
1mA
Inverter
(-)
Types of Indicators Connected
REMARKS
* Not needed when calibration is made using the calibration parameter C1 "FM
terminal calibration". This resistor is used when calibration must be made near the
frequency meter for such a reason as a remote frequency meter. Note that the
needle of the frequency meter may not deflect to full-scale when the calibration
resistor is connected. In this case, use both the resistor and calibration parameter
"C1".
CAUTION
• Refer to page 111 for the procedure of indicator adjustment.

35
1
Output waveform of terminal FM
The output signal of terminal FM has a pulse waveform as shown in the table below
and the number of its pulses is proportional to the inverter output frequency.
The output voltage (average voltage) is also proportional to the output frequency.
Terminal FM Output Voltage
Specifications
Output
waveform
Calibration parameter C1 (Pr. 900)
8V
Number
of output
pulses
(pulses/
second)
Max. 2400 pulses/s
Set a full-scale value which
achieves 1440 pulses/s.
Pr. 55: frequency monitoring
reference
Pr. 56: current monitoring
reference
Output
voltage
0 to 8VDC max. (*1)
(Approx. 5V at 1440 pulses/s)
Inverter
24V
SD
FM
FM
Example of Inverter and Frequency
Meter
*1. 0.5V or less when a DC ammeter of 300Ω or less internal resistance is connected
to measure the output voltage.
Adjustment
Analog meter
To adjust the reading of an analog indicator (ammeter), turn the calibration resistor
to change the current.
When using the operation panel or parameter unit for adjustment, change the pulse
width of the output waveform (calibration parameter "C1") (adjust the current through
the adjustment of the output voltage) to adjust the reading. (For details, refer to page
111.)
REMARKS
It is not recommended to use a voltage type indicator because it is easily affected
by a voltage drop, induction noise, etc. and may not provide correct reading if the
wiring distance is long.

36
Digital indicator
Since the digital indicator counts and displays the number of pulses, adjust it from
the operation panel or parameter unit.
The inverter output, at which the reference pulses of 1440 pulses/s are output, can
be set in Pr. 55 when frequency monitoring is used as reference, or in Pr. 56 when
current monitoring is used as reference.
[Example] 1. To set the output across FM-SD to 1440 pulses/s at the inverter output
frequency of 120Hz, set "120" (Hz) in Pr. 55. (Factory setting: 60Hz)
2. To set the output across FM-SD to 1440 pulses/s at the inverter output
current of 15A, set "15" (A) in Pr. 56. (Factory setting: rated inverter
current)
(2) NA and EC version (AM)
A full-scale 5VDC analog signal can be
output from across terminals AM-5.
The analog output level can be calibrated
by the operation panel or parameter unit
(FR-PU04). Terminal AM function
selection can be set in Pr. 54 "AM terminal
function selection".
Terminal AM is isolated from the control
circuit of the inverter. The cable length
should not exceed 30m (98.44feet).
1mA
AM
5
Meter
5V full scale
Analog meter
The output signal from terminal AM
delays about several 100ms in output
and therefore cannot be used as a
signal for control which requires fast
response.
CPU AM
55VD
C
Inverter
AM
circuit
Terminal AM Output Circuit
Adjustment
Set the reference output value of the inverter which outputs the full-scale voltage
5VDC.
Set it in Pr. 55 for frequency monitoring reference, or in Pr. 56 for current monitoring
reference.
Use the terminal AM output calibration parameter C1 to adjust the output voltage.
[Example] 1. To set the output across AM-5 to 5VDC at the inverter output frequency
of 90Hz, set 90Hz in Pr. 55. (Factory setting: 50Hz)
2. To set the output across AM-5 to 5VDC at the inverter output current of
20A, set 20A in Pr. 56. (Factory setting: rated inverter current)
CAUTION
• Refer to page 113 for the procedure of indicator adjustment.

37
1
1.7.5 Control circuit common terminals (SD, 5, SE)
Terminals SD, 5, and SE are all common terminals (0V) for I/O signals and are
isolated from each other.
Terminal SD is a common terminal for the contact input terminals (STF, STR, RH, RM,
RL) and frequency output signal (FM).
Terminal 5 is a common terminal for the frequency setting analog input signals and
indicator terminal "AM". It should be protected from external noise using a shielded or
twisted cable.
Terminal SE is a common terminal for the open collector output terminal (RUN).
REMARKS
Terminal FM is provided for the FR-S520-0.1K to 3.7K (-R) (-C), FR-S520S-0.1K to
1.5K (-R) and FR-S510W-0.1K to 0.75 (-R), and terminal AM is provided for the
FR-S520-0.1K to 3.7K-NA, FR-S520S-0.2K to 1.5K-EC (R) and FR-S510W-0.1K to
0.75K-NA.
1.7.6 Signal inputs by contactless switches
If a transistor is used instead of a
contacted switch as shown on the right,
the input signals of the inverter can
control terminals STF, STR, RH, RM,
RL.
+24V
STF, etc.
SD
Inverter
External signal input using transisto
r
REMARKS
1. When using an external transistor connected with the external power supply, use
terminal PC to prevent a malfunction from occurring due to a leakage current.
(Refer to page 25.)
2. Note that an SSR (solid-state relay) has a relatively large leakage current at OFF
time and it may be accidentally input to the inverter.

38
1.8 How to Use the Input Signals (Assigned Terminals
RL, RM, RH, STR)
Pr. 60 "RL terminal function selection"
Pr. 61 "RM terminal function selection"
Pr. 62 "RH terminal function selection"
These terminals can be
changed in function by setting
Pr. 60 to Pr. 63. Pr. 63 "STR terminal function selection"
Page 88
1.8.1
Multi-speed setting (RL, RM, RH, REX signals): Setting "0, 1, 2, 8"
Remote setting (RL, RM, RH signals): Setting "0, 1, 2"
By entering frequency commands into the RL, RM, RH and REX signals and turning
on/off the corresponding signals, you can perform multi-speed operation (15
speeds). (For details, refer to page 32.)
If the operation panel is away from the control box, you can perform continuous
variable-speed operation with signal contacts, without using analog signals. (For
details, refer to page 86.)
1.8.2 Second function selection (RT signal): Setting "3"
Pr. 44 "second acceleration/deceleration time"
Pr. 45 "second deceleration time"
Pr. 46 "second torque boost"
Pr. 47 "second V/F (base frequency)"
To set any of the above functions, turn on this
"RT signal".
STF (STR)
RT
SD
Inverter
Start
Second acceleration
/deceleration
1.8.3 Current input selection "AU signal": Setting "4"
When a fan, pump etc. is
used to perform operation of
constant- pressure/
temperature control,
automatic operation can be
performed by entering the 4-
20mADC output signal of a
regulator into across
terminals 4-5.
OFF
Automatic/manual
signal switching
Manual operation
Frequency setting
potentiometer
A
utomatic signal
DC4-20mA
AU
SD
10
2
5
4
Across
AU-SD
Inverter
ON
Operation Automatic
operation
4 to 20mA
Manual
operation
0 to 5V
(0 to 10V)
When the 4-20mADC signal is used to perform operation, always short the AU signal.
REMARKS
The current input is ignored if the multi-speed signal is input.
1.8.4 Start self-holding selection (STOP signal): Setting "5"
This connection example is used when
you want to self-hold the start signal
(forward rotation, reverse rotation).
* Connected to the STOP signal to
avoid forward or reverse rotation if
forward or reverse rotation and stop
are turned on simultaneously. STF
STR
Stop
Forward
rotation
Reverse
rotation
(Wiring example for sink logic)
SD
STOP
*

39
1
1.8.5 Output shut-off (MRS signal): Setting "6"
Short the output stop terminal MRS-SD during inverter output to cause the inverter to
immediately stop the output. Open terminals MRS-SD to resume operation in about
10ms. Terminal MRS may be used as described below:
(1) To stop the motor by
mechanical brake (e.g.
electromagnetic brake)
Terminals MRS-SD must be shorted
when the mechanical brake is
operated and be opened before motor
restart.
(2) To provide interlock to disable
operation by the inverter
After MRS-SD have been shorted, the
inverter cannot be operated if the start
signal is given to the inverter.
Output frequency
Motor coasted
to stop
0.5Hz
Across
STF-SD
(STR)
ON
ON
Pr. 13
"starting
frequency"
Across
MRS -SD
(3) To coast the motor to stop
The motor is decelerated according to the preset deceleration time and is
stopped by operating the DC injection brake at 3Hz or less. By using terminal
MRS, the motor is coasted to a stop.
1.8.6 External thermal relay input: Setting "7"
When the external thermal relay or thermal relay built
in the motor is actuated, the inverter output is shut
off and an alarm signal is given to keep the motor
stopped to protect the motor from overheat. If the
thermal relay contact is reset, the motor is not
restarted unless the reset terminal RES-SD is
shorted for more than 0.1s and then opened or
power-on reset is performed.
The function may therefore be used as an external
emergency stop signal input.
Inverter
U
V
W
OH
SD
Thermal relay
Motor
IM

40
1.8.7 Jog operation (JOG signal): Setting "9"
(1) Jog operation using external signals
Jog operation can be
started/stopped by shorting the
jog mode select terminal JOG-
SD and shorting/opening the
start signal terminal STF or
STR-SD. The jog frequency and
jog acceleration/deceleration
time are set in Pr. 15 (factory
setting 5Hz, variable between 0
and 120Hz) and Pr. 16 (factory
setting 0.5s, variable between 0
and 999s), respectively,
Output frequency
Forward
rotation
Jog frequency Pr. 15
DC injection brake
Reverse
rotation
Across JOG-SD
Forward rotation
Across STF-SD
Reverse rotation
Across STR-SD
Tim
e
0.5Hz 3Hz
ON
ON
ON
and their settings can be changed from the operation panel or parameter unit (type with
RS-485 communication function).
The JOG signal has precedence over the multi-speed signal. (External)
1.8.8 Reset signal: Setting "10"
Used to reset the alarm stop state established when the inverter's protective function is
activated. The reset signal immediately sets the control circuit to the initial (cold) status,
e.g. initializes the electronic overcurrent protection circuit. It shuts off the inverter output
at the same time. During reset, the inverter output is kept shut off. To give this reset
input, short terminals RES-SD for more than 0.1 second. When the shorting time is long,
the operation panel or parameter unit displays the initial screen, which is not a fault.
Operation is enabled after terminals RES-SD are opened.
The reset terminal is used to reset the inverter alarm stop state. If the reset terminal is
shorted, then opened while the inverter is running, the motor may be restarted during
coasting (refer to the timing chart below) and the output may be shut off due to
overcurrent or overvoltage.
Setting either of "1" and "15" in reset selection Pr. 75 allows the accidental input of the
reset signal during operation to be unaccepted.
(For details, refer to page 94.)
Across RES-SD
Across
STF (STR)-SD
ON
ON
Coasting
When motor is restarted
during coasting, inverter
activates current limit to
start acceleration. Coasting to stop
(Indicates motor speed)
Coasting time
ON
T
Ordinary
acceleration
T: Should be longer than the time of
coasting to stop.
Output frequency
(Hz)
CAUTION
Frequent resetting will make electronic overcurrent protection invalid.

41
1
1.8.9 PID control valid terminal: Setting "14"
To exercise PID control, turn on the X14 signal. When this signal is off, ordinary
inverter operation is performed. For more information, refer to page 101.
♦
♦♦
♦Related parameters♦
♦♦
♦
Pr. 88 "PID action selection", Pr. 89 "PID proportional band", Pr. 90 "PID integral time", Pr. 91
"PID upper limit", Pr. 92 "PID lower limit", Pr. 93 "PID control set point for PU operation", Pr. 94
"PID differential time" (Refer to page 101)
1.8.10 PU operation/external operation switching: Setting "16"
You can change the operation mode.
With "8" set in Pr. 79 "operation mode selection", turning on the X16 signal shifts the
operation mode to the external operation mode and turning off the X16 signal shifts it
to the PU operation mode. For details, refer to page 98.
♦
♦♦
♦Related parameters♦
♦♦
♦
Pr. 79 "operation mode selection" (Refer to page 98)
1.9 Handling of the RS-485 Connector (Type with RS-485
Communication Function)
<RS-485 connector pin layout>
View A of the inverter (receptacle side)
8) to 1)
1) SG
2) P5S
3) RDA
4) SDB
5) SDA
6) RDB
7) SG
8) P5S
View A
View A
CAUTION
1. Do not plug the connector to a computer LAN board, fax modem socket,
telephone modular connector etc. as they are different in electrical specifications,
the inverter may be damaged.
2. Pins 2 and 8 (P5S) are provided for the parameter unit power supply. Do not use
them for any other purpose or when making parallel connection by RS-485
communication.
(1) When connecting the parameter unit
Use the optional FR-CB2 .

42
(2) RS-485 communication
Use the RS-485 connector to perform communication operation from a personal
computer etc.
By connecting the RS-485 connector to a computer such as a personal computer,
Factory Automation unit (HMI etc.) or other computer, by the communication
cable, you can operate/monitor the inverter and read/write the parameter values
using user programs. For parameter setting, refer to page 116.
Conforming standard: EIA Standard RS-485
Transmission format: Multidrop link system
Communication speed: Max. 19200bps
Overall extension: 500m (1640.42feet)
<System configuration examples>
1) When a computer having a RS-485 interface is used with several inverters
Station 1
RS-485
interface
/
terminal
Computer
RS-485
connector
(*1)
RS-485
connector
(*1)
RS-485
connector
(*1)
10BASE-T cable (*2)
Distribution
terminal
Inverter
Station 2
Inverter
Station n
Inverter
Termination
resistor
(Max. 32 inverters)
Use the connectors and cables which are available on the market.
Introduced products (as of June, 2000)
*1. Connector :RJ45 connector
Example: 5-554720-3, Tyco Electronics Corporation
*2. Cable :Cable conforming to EIA568 (such as 10BASE-T cable)
Example: SGLPEV 0.5mm × 4P (Twisted pair cable, 4 pairs),
Mitsubishi Cable Industries, Ltd.
(Do not use pins No. 2 and 8 (P5S)).
2) When a computer having a RS-232C interface is used with inverters
10BASE-T cable (*2)
RS-485
connector
(*1)
RS-232C
connector
RS-232C
cable
Station 1
Inverter
Station 2 Station n
Computer
Inverter Inverter
RS-485
connector
(*1)
RS-485
connector
(*1)
RS-485
terminal
Max. 15m
Converter* Distribution
terminal Termination
resistor
Commercially available converter is required. (*3)

43
1
Use the connectors, cables and converter which are available on the market.
Introduced products (as of June, 2000)
*1. Connector: RJ45 connector
Example: 5-554720-3, Tyco Electronics Corporation
*2. Cable : Cable conforming to EIA568 (such as 10BASE-T cable)
Example: SGLPEV 0.5mm × 4P (Twisted pair cable, 4 pairs),
Mitsubishi Cable Industries, Ltd.
(Do not use pins No. 2 and 8 (P5S)).
*3. Commercially available converter examples
Model: FA-T-RS40 Converter (One with connector and cable is also available)
Mitsubishi Electric Engineering Co., Ltd.
<Wiring methods>
1) Wiring of one RS-485 computer and one inverter
Receive data
Receive data
FG
RS-485 connector
RSB
CSB
RSA
CSA
SG
SDB
SDA
RDB
RDA
SG
RDB
RDA
SDB
SDA
(*1)
Inverter
0.3mm or more
Computer Side Terminals
Signal
name Description
Send data
Request to send
Signal ground
Frame ground
Send data
Request to send
Clear to send
Clear to send
Cable connection and signal direction
10 BASE-T Cable
2
2) Wiring of one RS-485 computer and "n" inverters (several inverters)
SDB
SDA
RDB
RDA
FG
SG
CSB
CSA
RSB
RSA
RDB
RDA
SDB
SDA
SG SGSG
RDB
RDA
SDB
SDA
RDB
RDA
SDB
SDA
Computer
Termination
resistor
(*2)
Cable connection and signal direction
10 BASE-T Cable
(*1)
Station 1 Station 2 Station n
Inverter Inverter Inverter
REMARKS
*1. Make connection in accordance with the instruction manual of the computer to be
used with. Fully check the terminal numbers of the computer since they change with
the model.
*2. The inverters may be affected by reflection depending on the transmission speed or
transmission distance. If this reflection hinders communication, provide a termination
resistor. When the RS-485 connector is used for connection, a termination resistor
cannot be fitted, so use a distributor. Connect the termination resistor to only the
inverter remotest from the computer. (Termination resistor: 100Ω)

44
1.10 Design Information
1) Provide electrical and mechanical interlocks for MC1 and MC2 which are used for
commercial power supply-inverter switch-over.
When there is a commercial power supply-inverter switch-over circuit as shown
below, the inverter will be damaged by leakage current from the power supply due
to arcs generated at the time of switch-over or chattering caused by a sequence
error.
2) If the machine must not be restarted when power is restored after a power failure,
provide a magnetic contactor in the inverter's primary circuit and also make up a
sequence which will not switch on the start signal.
If the start signal (start switch) remains on after a power failure, the inverter will
automatically restart as soon as the power is restored.
3) Since the input signals to the control circuit are on a low level, use two or more
parallel micro signal contacts or a twin contact for contact inputs to prevent a
contact fault.
4) Do not apply a large voltage to the contact input terminals (e.g. STF) of the control
circuit.
5) Always apply a voltage to the alarm output terminals (A, B, C) via a relay coil, lamp
etc.
6) Make sure that the specifications and rating match the system requirements.
1) Commercial power supply-inverter
switch-over
U
V
W
R<L1>
S<N>
T
IM
MC2
MC1
Power
supply
Inverter
Leakage current
Interlock
3) Low-level signal contacts
Low-level signal contacts Twin contact

45
2
Chapter 1
Chapter 2
Chapter 3
Chapter 4
This chapter explains the "functions" for use of this product. For
simple variable-speed operation of the inverter, the factory settings
of the parameters may be used as they are. Set the necessary
parameters to meet the load and operational specifications. Refer
to the instruction manual (basic) for the operation procedures.
Always read the instructions before using the functions.
2.1 Function (Parameter) List........................................................46
2.2 List of Parameters Classified by Purpose of Use....................56
2.3 Explanation of Functions (Parameters) ...................................58
2.4 Output Terminal Function Parameters ....................................78
2.5 Current Detection Function Parameters..................................80
2.6 Display Function Parameters ..................................................82
2.7 Restart Operation Parameters ................................................84
2.8 Additional Function Parameters ..............................................86
2.9 Terminal Function Selection Parameters ................................88
2.10 Operation Selection Function Parameters ............................91
2.11 Auxiliary Function Parameters ............................................109
2.12 Calibration Parameters........................................................111
2.13 Clear Parameters ................................................................115
2.14 Communication Parameters (Only for the Type
Having the RS-485 Communication Function)....................116
2.15 Parameter Unit (FR-PU04) Setting......................................133
CAUTION
As the contact input terminals RL, RM, RH, STR, open collector
output terminal RUN and contact output terminals A, B, C can be
changed in functions by parameter setting, their signal names
used for the corresponding functions are used in this chapter
(with the exception of the wiring examples). Note that they are not
terminal names.
REMARKS
Parameter copy
Use of the parameter unit (FR-PU04) with the type having the
RS-485 communication function allows the parameter values to
be copied to another inverter (only the FR-S500 series).
After batch-reading the parameters of the copy source inverter,
you can connect the parameter unit to the copy destination
inverter and batch-write the parameters.
For the operation procedure, refer to the instruction manual of the
parameter unit (FR-PU04).
2.
FUNCTIONS

46
2.1 Function (Parameter) List
Parameter Indica-
tion Name Setting
Range
Minimum
Setting
Increments
Factory
Setting
<EC
version>
Refer
To:
Cus-
tomer
Setting
0Torque boost 0 to 15% 0.1% 6%/5%/
4%
(Note 1) 58
1Maximum frequency 0 to 120Hz 0.1Hz 60Hz
<50Hz> 59
2Minimum frequency 0 to 120Hz 0.1Hz 0Hz 59
3Base frequency 0 to 120Hz 0.1Hz 60Hz
<50Hz> 59
4 * Multi-speed setting
(high speed) 0 to 120Hz 0.1Hz 60Hz
<50Hz> 61
5 * Multi-speed setting
(middle speed) 0 to 120Hz 0.1Hz 30Hz 61
6 * Multi-speed setting
(low speed) 0 to 120Hz 0.1Hz 10Hz 61
7Acceleration time 0 to 999s 0.1s 5s 62
8Deceleration time 0 to 999s 0.1s 5s 62
9Electronic thermal O/L
relay 0 to 50A 0.1A Rated
output
current 64
30 * Extended function
display selection 0, 1 1 0 72
79 Operation mode
selection 0 to 4, 7, 8 1 0 98
Note 1: The factory setting varies with the inverter capacity: 5% for FR-S540-1.5K and
2.2K, 4% for FR-S540-3.7K.
The extended function parameters are made valid by setting "1" in Pr. 30 "extended
function display selection". (For full information on the way to set Pr. 30, refer to the
instruction manual (basic).)
Func-
tion
Pa-
rame-
ter
Indica-
tion Name Setting Range Minimum
Setting
Increments
Factory
Setting Refer
To:
Cus-
tomer
Setting
10
DC injection
brake
operation
frequency
0 to 120Hz 0.1Hz 3Hz 64
11 DC injection
brake
operation time 0 to 10s 0.1s 0.5s 64
12 DC injection
brake voltage 0 to 15% 0.1% 6% 64
13 Starting
frequency 0 to 60Hz 0.1Hz 0.5Hz 65
Standard operation functions
14 Load pattern
selection
0: For constant-torque
loads,
1: For variable-torque
loads,
2: For vertical lift loads,
3: For vertical lift loads
1066
Pammeter List

47
2
Func-
tion
Pa-
rame-
ter
Indica-
tion Name Setting Range Minimum
Setting
Increments
Factor
y
Settin
g
<EC
version>
Refer
To:
Cus-
tomer
Settin
g
15 Jog frequency 0 to 120Hz 0.1Hz 5Hz 67
16
Jog
acceleration/
deceleration
time
0 to 999s 0.1s 0.5s 67
17
RUN key
rotation
direction
selection
0: Forward rotation,
1: Reverse rotation 1067
19 Base frequency
voltage
0 to 500V, 888, - - -
(0 to 800V, 888, - - -
for the 400V class.) 1V - - -
<888> 59
20
Acceleration/
deceleration
reference
frequency
1 to 120Hz 0.1Hz 60Hz
<50Hz> 62
21
Stall
prevention
function
selection
0 to 31, 100 1 0 68
22 * Stall
prevention
operation level 0 to 200% 1% 150% 69
23
Stall
prevention
operation level
compensation
factor at
double speed
0 to 200%, - - - 1% - - - 69
24 * Multi-speed
setting
(speed 4) 0 to 120Hz, - - - 0.1Hz - - - 61
25 * Multi-speed
setting
(speed 5) 0 to 120Hz, - - - 0.1Hz - - - 61
26 * Multi-speed
setting
(speed 6) 0 to 120Hz, - - - 0.1Hz - - - 61
27 * Multi-speed
setting
(speed 7) 0 to 120Hz, - - - 0.1Hz - - - 61
Standard operation functions
28
Stall
prevention
operation
reduction
starting
frequency
0 to 120Hz 0.1Hz 60Hz
<50Hz> 69
Pammeter List

48
Func-
tion
Pa-
rame-
ter
Indica-
tion Name Setting Range Minimum
Setting
Increments
Factory
Setting
<EC
version>
Refer
To:
Cus-
tomer
Setting
29 Acceleration/
deceleration
pattern
0: Linear acceleration/
deceleration,
1:
S-pattern acceleration/
deceleration A
,
2:
S-pattern acceleration/
deceleration B
1071
31 Frequency
jump 1A 0 to 120Hz, - - - 0.1Hz - - - 72
32 Frequency
jump 1B 0 to 120Hz, - - - 0.1Hz - - - 72
33 Frequency
jump 2A 0 to 120Hz, - - - 0.1Hz - - - 72
34 Frequency
jump 2B 0 to 120Hz, - - - 0.1Hz - - - 72
35 Frequency
jump 3A 0 to 120Hz, - - - 0.1Hz - - - 72
36 Frequency
jump 3B 0 to 120Hz, - - - 0.1Hz - - - 72
37 Speed display 0, 0.1 to 999 0.1 0 73
38 Frequency
setting voltage
gain frequency 1 to 120Hz 0.1Hz 60Hz
<50Hz> 74
39 Frequency
setting current
gain frequency 1 to 120Hz 0.1Hz 60Hz
<50Hz> 74
Standard operation functions
40
Start-time
ground fault
detection
selection
0: Not detected
1: Detected 10
<1> 78
41 Up-to-
frequency
sensitivity 0 to 100% 1% 10% 78
42 Output
frequency
detection 0 to 120Hz 0.1Hz 6Hz 79
Output terminal functions
43
Output
frequency
detection for
reverse
rotation
0 to 120Hz, - - - 0.1Hz - - - 79
44
Second
acceleration/
deceleration
time
0 to 999s 0.1s 5s 62
45 Second
deceleration
time 0 to 999s, - - - 0.1s - - - 62
46 Second torque
boost 0 to 15%, - - - 0.1% - - - 58
Second functions
47 Second V/F
(base
frequency) 0 to 120Hz, - - - 0.1Hz - - - 59
Pammeter List

49
2
Func-
tion
Pa-
rame-
ter
Indica-
tion Name Setting Range Minimum
Setting
Increments
Factor
y
Settin
g
<EC
version>
Refer
To:
Cus-
tomer
Settin
g
48 Output current
detection level 0 to 200% 1% 150% 80
49
Output current
detection
signal delay
time
0 to 10s 0.1s 0s 80
50 Zero current
detection level 0 to 200% 1% 5% 81
Current detection
51 Zero current
detection time 0.05 to 1s 0.01s 0.5s 81
52 * Control panel
display data
selection
0: Output frequency,
1: Output current,
100: Set frequency
during stop/output
frequency during
operation
1082
53 *
Frequency
setting
operation
selection
0: Setting dial
frequency setting
mode
1: Setting dial
potentiometer mode
1083
54 *
FM (AM)
terminal
function
selection
0: Output frequency
monitor
1: Output current
monitor
1082
55 * Frequency
monitoring
reference 0 to 120Hz 0.1Hz 60Hz
<50Hz> 84
Display functions
56 * Current
monitoring
reference 0 to 50A 0.1A Rated
output
current 84
57 Restart
coasting time 0 to 5s, - - - 0.1s - - - 84
Automatic restart
functions
58 Restart
cushion time 0 to 60s 0.1s 1s 84
Additional function
59
Remote
setting
function
selection
0: Without remote
setting function
1: With remote setting
function
With frequency
setting storage
function
2: With remote setting
function
Without frequency
setting storage
function
1086
Pammeter List

50
Func-
tion
Pa-
rame-
ter
Indica-
tion Name Setting Range Minimum
Setting
Increments
Factory
Setting Refer
To:
Cus-
tomer
Setting
60 RL terminal
function
selection 1088
61 RM terminal
function
selection 1188
62 RH terminal
function
selection 1288
63 STR terminal
function
selection
0: RL, 1: RM, 2: RH,
3: RT, 4: AU, 5: STOP,
6: MRS, 7: OH,
8: REX, 9: JOG,
10: RES, 14: X14,
16: X16,
- - -: STR (May be
assigned to the STR
terminal only) 1- - -88
64 RUN terminal
function
selection 1090
65
A, B, C
terminal
function
selection
0:
RUN,
1: SU, 3:
OL,
4: FU, 11:
RY,
12: Y12,
13: Y13, 14: FDN,
15: FUP, 16: RL,
98: LF, 99: ABC 19990
66 Retry selection
0: OC1 to 3, OV1 to 3,
THM, THT, GF,
OHT, OLT, PE, OPT
1: OC1 to 3,
2: OV1 to 3,
3: OC1 to 3, OV1 to 3
1091
67 Number of
retries at alarm
occurrence
0: No retry
1 to 10:
Without alarm output
during retry operation
101 to 110:
With alarm output
during retry operation
1091
68 Retry waiting
time 0.1 to 360s 0.1s 1s 91
69 Retry count
display erase 0: Cumulative count
erase 1091
70 * Soft-PWM
setting 0: Soft-PWM invalid,
1: Soft-PWM valid 1192
71 Applied motor
0:
Thermal characteristic
for standard motor
1:
Thermal characteristic
for Mitsubishi
constant-torque motor
1093
72 * PWM
frequency
selection 0 to 15 1 1 92
Terminal function selection
73 0-5V/0-10V
selection 0: For 0 to 5VDC input
1: For 0 to 10VDC input 1093
Pammeter List

51
2
Func-
tion
Pa-
rame-
ter
Indica-
tion Name Setting Range Minimum
Setting
Increments
Factor
y
Settin
g
Refer
To:
Cus-
tomer
Settin
g
74 Input filter time
constant
0: 2-step moving
average processing
1 to 8:
Exponential average
value of 2n at the
setting of n
1194
75 * Reset
selection/PU
stop selection
0: Reset normally
enabled/PU stop
key disabled
1: Enabled at alarm
occurrence only/PU
stop key disabled
14: Reset normally
enabled/normally
decelerated to stop
15: Enabled at alarm
occurrence
only/normally
decelerated to stop
11494
76 Cooling fan
operation
selection
0: Operation started at
power-on
1: Cooling fan ON/OFF
control
1196
77 * Parameter
write disable
selection
0: Write is enabled only
during a stop
1: Write disabled
(except some
parameters)
2: Write during
operation enabled
1097
Operation selection functions
78
Reverse
rotation
prevention
selection
0: Both forward rotation
and reverse rotation
enabled,
1: Reverse rotation
disabled,
2: Forward rotation
disabled
1098
80 * Multi-speed
setting (speed
8) 0 to 120Hz, - - - 0.1Hz - - - 61
81 * Multi-speed
setting (speed
9) 0 to 120Hz, - - - 0.1Hz - - - 61
82 * Multi-speed
setting (speed
10) 0 to 120Hz, - - - 0.1Hz - - - 61
Multi-speed operation function
83 * Multi-speed
setting (speed
11) 0 to 120Hz, - - - 0.1Hz - - - 61
Pammeter List

52
Func-
tion
Pa-
rame-
ter
Indica-
tion Name Setting Range Minimum
Setting
Increments
Factory
Setting Refer
To:
Cus-
tomer
Setting
84 * Multi-speed
setting (speed
12) 0 to 120Hz, - - - 0.1Hz - - - 61
85 * Multi-speed
setting (speed
13) 0 to 120Hz, - - - 0.1Hz - - - 61
86 * Multi-speed
setting (speed
14) 0 to 120Hz, - - - 0.1Hz - - - 61
Multi-speed operation function
87 * Multi-speed
setting (speed
15) 0 to 120Hz, - - - 0.1Hz - - - 61
88 PID action
selection 20: PID reverse action,
21: PID forward action 120101
89 * PID
proportional
band 0.1 to 999%, - - - 0.1% 100% 101
90 * PID integral
time 0.1 to 999s, - - - 0.1s 1s 101
91 PID upper limit 0 to 100%, - - - 0.1% - - - 101
92 PID lower limit 0 to 100%, - - - 0.1% - - - 101
93 * PID action set
point for PU
operation 0 to 100% 0.01% 0% 101
PID control
94 * PID differential
time 0.01 to 10s, - - - 0.01s - - - 101
95 Rated motor
slip 0 to 50%, - - - 0.01% - - - 109
96 Slip
compensation
time constant 0.01 to 10s 0.01s 0.5s 109
Slip compensation
97
Constant-
output region
slip
compensation
selection
0, - - - 1 - - - 109
98
Automatic
torque boost
selection
(Motor
capacity)
0.1 to 3.7kW, - - -
(0.2 to 3.7kW, - - - for
the 400V class.) 0.01kW - - - 109
Automatic torque
boost
99 Motor primary
resistance 0 to 50Ω, - - - 0.01Ω- - - 111
Pammeter List

53
2
Func-
tion
Calibra-
tion
parame-
ters
Indica-
tion Name Setting Range
Minimum
Setting
Incre-
ments
Factory
Settin
g
Refer
To:
Cus-
tomer
Settin
g
<Japa-
nese>
900
FM terminal
calibration
C1 <NA,
EC>
901
AM terminal
calibration
111
C2 (902) Frequency setting
voltage bias
frequency 0 to 60Hz 0.1Hz 0Hz 74
C3 (902) Frequency setting
voltage bias 0 to 300% 0.1% 0%
(Note 2) 74
C4 (903) Frequency setting
voltage gain 0 to 300% 0.1% 96%
(Note 2) 74
C5 (904) Frequency setting
current bias
frequency 0 to 60Hz 0.1Hz 0Hz 74
C6 (904) Frequency setting
current bias 0 to 300% 0.1% 20%
(Note 2) 74
C7 (905) Frequency setting
current gain 0 to 300% 0.1% 100%
(Note 2) 74
Calibration parameters
C8 (269) Parameter set by manufacturer. Do not set.
CLr Parameter clear 0: Not executed
1:
parameter clear
2: all clear 10115
Clear parameters
ECL * Alarm history
clear
0: Not cleared,
1: Alarm history
clear 10115
Note 2: Settings may differ because of calibration parameters.
Parameters only for the type having the RS-485 communication function (When the
parameter unit (FR-PU04) is used, operation from the operation panel is not
accepted.)
Func-
tion
Com-
muni-
cation
Parame-
ter
Indica-
tion Name Setting Range
Minimum
Setting
Incre-
ments
Factory
Settin
g
Refer
To:
Cus-
tomer
Settin
g
n1 (331) Communication
station number
0 to 31:
Specify the
station number
of the inverter.
10118
n2 (332) Communication
speed
48: 4800bps,
96: 9600bps,
192: 19200bps 1192118
n3 (333) Stop bit length 0, 1:
(Data length 8),
10, 11: (Data
length 7) 11118
Communication Parameters
n4 (334) Parity check
presence/
absence
0: Absent,
1: With odd parity
check,
2: With even
parity check
12118
Pammeter List

54
Func-
tion
Com-
muni-
cation
Parame-
ter
Indica-
tion Name Setting Range
Minimum
Setting
Incre-
ments
Factory
Setting
<NA, EC
version>
Refer
To:
Cus-
tomer
Setting
n5 (335) Number of
communication
retries 0 to 10, - - - 1 1 118
n6 (336) Communication
check time
interval 0 to 999s, - - - 0.1s 0s
<- - -> 118
n7 (337) Wait time setting 0 to 150ms, - - - 1 - - - 118
n8 (338) Operation
command write
0: Command write
from computer,
1: Command write
from external
terminal
10130
n9 (339) Speed command
write
0: Command write
from computer,
1: Command write
from external
terminal
10130
n10
(340) Link start mode
selection
0: As set in Pr. 79.
1:
Started in
computer link
operation mode.
10131
n11
(341) CR/LF selection
0: Without CR/LF,
1: With CR,
without LF
2: With CR/LF
11118
n12
(342) E2PROM write
selection
0: Write to RAM
and E2PROM
1: Write to RAM
only
1 0 132
n13
(145) PU display
language
0: Japanese,
1: English,
2: German,
3: French,
4: Spanish,
5: Italian,
6: Swedish,
7: Finish
10
<1> 133
n14
(990) * PU buzzer
sound control
0: Without
sound,
1: With sound 1 1 133
Communication Parameters
n15
(991) * PU contrast
adjustment
0 (bright)
63 (dark) 1 58 134
Pammeter List

55
2
Func-
tion
Com-
muni-
cation
Parame-
ter
Indica-
tion Name Setting Range
Minimum
Setting
Incre-
ments
Factory
Setting Refer
To:
Cus-
tomer
Setting
n16
(992) *
PU main display
screen data
selection
0: Selectable
between
output
frequency
and output
current
100: (during stop):
Set
frequency,
output
current
(during
operation):
Output
frequency,
output
current
1 0 134
Communication Parameters
n17
(993)
PU
disconnection
detection/PU
setting lock
0: Without PU
disconnection
error,
1: Error at PU
disconnection,
10: Without PU
disconnection
error (PU
operation
disable)
1 0 135
For details of the program, refer to page 118 onwards.
REMARKS
1. The parameter numbers within parentheses are those for use of the parameter
unit (FR-PU04).
2. Set "9999" when setting a value "- - -" using the parameter unit (FR-PU04).
3. The decimal places of a value 100 or more (3 digits or more) cannot be
displayed.
4. The parameters marked * can be changed in setting during operation if "0"
(factory setting) is set in Pr. 77 "parameter write disable selection". (Note that
Pr. 53, Pr. 70 and Pr. 72 may be changed only during PU operation.)
Pammeter List

56
2.2 List of Parameters Classified by Purpose of Use
Set the parameters according to the operating conditions. The following list indicates
purpose of use and corresponding parameters.
Parameter Numbers
Purpose of Use Parameter numbers which must be set
Use of extended function parameters Pr. 30
Operation mode selection Pr. 53, Pr. 79
(Communication parameters n10, n17)
Acceleration/deceleration
time/pattern adjustment
Pr. 7, Pr. 8, Pr. 16, Pr. 20, Pr. 29, Pr. 44,
Pr. 45
Selection of output characteristics
optimum for load characteristics Pr. 3, Pr. 14, Pr. 19
Output frequency restriction (limit) Pr. 1, Pr. 2
Operation over 60Hz <50Hz> Pr. 1, Pr. 38, Pr. 39,
Calibration parameter C4, C7
Adjustment of frequency setting signals
and outputs
Pr. 38, Pr. 39, Pr. 73,
Calibration parameter C2 to C7
Motor output torque adjustment Pr. 0, Pr. 98
Brake operation adjustment Pr. 10, Pr. 11, Pr. 12
Multi-speed operation
Pr. 1, Pr. 2, Pr. 4, Pr. 5, Pr. 6, Pr. 24, Pr. 25,
Pr. 26, Pr. 27, Pr. 80, Pr. 81, Pr. 82, Pr. 83,
Pr. 84, Pr. 85, Pr. 86, Pr. 87
Jog operation Pr. 15, Pr. 16
Frequency jump operation Pr. 31, Pr. 32, Pr. 33, Pr. 34, Pr. 35, Pr. 36
Automatic restart operation after
instantneous power failure Pr. 57, Pr. 58
Slip compensation setting Pr. 95 to Pr. 97
Related to operation
Setting of output characteristics
matching the motor Pr. 3, Pr. 19, Pr. 71
Electromagnetic brake operation timing Pr. 42, Pr. 64, Pr. 65
Sub-motor operation Pr. 0, Pr. 3, Pr. 7, Pr. 8, Pr. 44, Pr. 45,
Pr. 46, Pr. 47
Operation in communication with
perasonal computer Communication parameters n1 to n12
Operation under PID control Pr. 60 to Pr. 65, Pr. 73, Pr. 79, Pr. 88 to
Pr. 94
Related to appication
operation
Noise reduction Pr. 70, Pr. 72

57
2
Parameter Numbers
Purpose of Use Parameter numbers which must be set
Frequency meter calibration Pr. 54, Pr. 55, Pr. 56,
Calibration parameter C1
Display of monitor on control panel or
parameter unit (FR-PU04) Pr. 52, Communication parameter n16
Related to
monitoring
Display of speed, etc Pr. 37, Pr. 52
Function write prevention Pr. 77
Reverse rotation prevention (Pr. 17), Pr. 78
Current detection Pr. 48 to Pr. 51, Pr. 64, Pr. 65
Related to incorrect
operationprevention
Motor stall prevention Pr. 21, Pr. 22, Pr. 23, Pr. 28
Input terminal function assignment Pr. 60 to Pr. 63
Output terminal function assignment Pr. 64, Pr. 65
Increased cooling fan life Pr. 76
Motor protection from overheat Pr. 9, Pr. 71
Automatic restart operation at alarm
stop Pr. 66 to Pr. 69
Setting of ground fault overcurrent
protection Pr. 40
Others
Inverter reset selection Pr. 75

58
2.3 Explanation of Functions (Parameters)
2.3.1 Torque boost
Increase this value for use when the
inverter-to-motor distance is long or
motor torque is insufficient in the low
speed range (stall prevention is
activated).
Motor torque in the low-frequency
range can be adjusted to the load
to increase the starting motor
torque.
Pr.0
Pr.46 Setting range
0Output frequency (Hz
)
Output voltage
Parameter Name Factory
Setting Setting
Range Remarks
0 Torque boost 6%/5%/4%
(Note) 0 to 15%
(Note) FR-S520 (S)-0.1K to 3.7K: 6%
FR-S540-0.4K, 0.75K: 6%
FR-S510W-0.1K to 0.75K: 6%
FR-S540-1.5K, 2.2K: 5%
FR-S540-3.7K: 4%
46 Second torque boost - - - 0 to 15%,
- - - - - -: Function invalid. Setting is
enabled when Pr. 30 = "1".
<Setting>
Assuming that the base frequency voltage is 100%, set the 0Hz voltage in %.
Use the RT signal to switch between two different torque boosts. (Turn on the RT
signal to make Pr. 46 valid(*).)
REMARKS
* The RT signal acts as the second function selection signal and makes the other
second functions valid.
When using an inverter-dedicated motor (constant-torque motor), make setting as
indicated below.
• FR-S520-0.1K to 0.75K ..... 6%, FR-S520-1.5K to 3.7K ..... 4%
• FR-S540-0.4K, 0.75K ..... 6%, FR-S540-1.5K ..... 4%,
FR-S540-2.2K, 3.7K ..... 3%
• FR-S520S-0.1K to 0.75K ..... 6%, FR-S520S-1.5K ..... 4%
• FR-S510W-0.1K to 0.75K ..... 6%
If you leave the factory setting as it is and change the Pr. 71 value to the setting for
use of the constant-torque motor, the Pr. 0 setting changes to the above value.
CAUTION
• Selecting automatic torque boost control makes this parameter setting invalid.
• A too large setting may cause the motor to overheat or result in an overcurrent
trip. The guideline is about 10% at the greatest.
♦
♦♦
♦Related parameters♦
♦♦
♦
RT signal (second function "Pr. 46") setting⇒ Pr. 60 to Pr. 63 "input terminal function
selection" (refer to page 88)
Constant-torque motor setting ⇒ Pr. 71 "applied motor" (refer to page 93)
Automatic torque boost control selection ⇒ Pr. 98 "automatic torque boost selection (motor
capacity)" (refer to page 109)

59
2
2.3.2 Maximum and minimum frequency
You can clamp the upper and
lower limits of the output
frequency.
Output frequency (Hz)
Pr.1
Pr.2 Set frequency
5,10V
(20mA)
0
(4mA)
Parameter Name Factory Setting
<EC version> Setting Range
1 Maximum frequency 60Hz <50Hz> 0 to 120Hz
2 Minimum frequency 0Hz 0 to 120Hz
<Setting>
Use Pr. 1 to set the upper limit of the output frequency. If the frequency of the
frequency command entered is higher than the setting, the output frequency is
clamped at the maximum frequency.
Use Pr. 2 to set the lower limit of the output frequency.
REMARKS
When using the potentiometer (frequency setting potentiometer) connected across
terminals 2-5 to perform operation above 60Hz <50Hz>, change the Pr. 1 and Pr. 38
(Pr. 39 when using the potentiometer across terminals 4-5) values.
CAUTION
When the Pr. 2 setting is higher than the Pr. 13 "starting frequency" value, note
that the motor will run at the set frequency by merely switching the start signal
on, without entering the command frequency.
♦
♦♦
♦Related parameters♦
♦♦
♦
Starting frequency setting ⇒ Pr. 13 "starting frequency" (refer to page 65)
Maximum frequency setting using external potentiometer
⇒ Pr. 30 "extended function display selection" (refer to page 72), Pr. 38 "frequency setting
voltage gain frequency", Pr. 39 "frequency setting current gain frequency" (refer to page 74)
2.3.3 Base frequency, Base frequency voltage
Used to adjust the inverter
outputs (voltage, frequency) to
the motor rating. Pr.19
Output voltage
Output
frequency (Hz)
Pr.3
Pr.47

60
Parameter Name Factory
Setting
<EC version>
Setting
Range Remarks
3Base frequency 60Hz
<50Hz> 0 to 120Hz
19 Base frequency
voltage - - -
<888> 0 to 500V,
888, - - -*1
888: 95% of power supply voltage*2
- - -: Same as power supply
voltage*3
Setting is enabled when Pr. 30 = "1".
47 Second V/F (base
frequency) - - - 0 to
120Hz, - - - - - -: Function invalid
Setting is enabled when Pr. 30 = "1".
*1 0 to 800V, 888, - - - for FR-S540-0.4K to 3.7K.
*2 1.9 times greater than the power supply voltage for the FR-S510W-0.1K to 0.75K.
*3 Twice greater than the power supply voltage for the FR-S510W-0.1K to 0.75K.
<Setting>
In Pr. 3 and Pr. 47, set the base frequency (motor's rated frequency).
Use the RT signal to switch between these two different base frequencies.
(Turn on the RT signal to make Pr. 47 valid.) (*)
When running the standard motor, generally set the "base frequency" to the rated
frequency of the motor. When running the motor using commercial power supply-
inverter switch-over operation, set the base frequency to the same value as the
power supply frequency.
When the frequency given on the motor's rating plate is only "50Hz", always set the
"base frequency" to "50Hz". Leaving the base frequency unchanged from "60Hz"
may make the voltage too low and the torque insufficient, resulting in an overload
trip. Special care must be taken when "1" is set in Pr. 14 "load pattern selection".
Set the base voltage (e.g. rated voltage of motor) in Pr. 19.
CAUTION
1. Set 60Hz in Pr. 3 "base frequency" when using a Mitsubishi constant-torque motor.
2. When automatic torque boost is selected, Pr. 47 is invalid. When automatic
torque boost is selected, setting "- - -" or "888" in Pr. 19 uses the rated output
voltage.
REMARKS
* The RT signal serves as the second function selection signal and makes the
other second functions valid.
♦
♦♦
♦Related parameters♦
♦♦
♦
When rated motor frequency is "50Hz" ⇒ Pr. 14 "load pattern selection" (refer to page 66)
RT signal (second function "Pr. 47") setting ⇒ Pr. 60 to Pr. 63 (input terminal function
selection) (refer to page 88)
Motor setting ⇒ Pr. 71 "applied motor" (refer to page 93)
Automatic torque boost selection ⇒ Pr. 98 "automatic torque boost selection (motor capacity)"
(refer to page 109)

61
2
2.3.4 Multi-speed operation to to
Used to switch between the predetermined running speeds.
Any speed can be selected by merely switching on/off the corresponding
contact signals (RH, RM, RL, REX signals).
By using these functions with Pr. 1 "maximum frequency" and Pr. 2 "minimum
frequency", up to 17 speeds can be set.
This function is valid in the external operation mode or in the combined
operation mode which is available when Pr. 79 = "3" or "4".
REX
Speed 1
(high speed) Speed 5
Speed 6
Speed 7
Time
ON ON ONON
RM
ONONON
RL
RH ON ON ON ON
Output frequency (Hz)
(low speed)
Speed 3
Speed 2
(middle speed)
Speed 4
Priority: RL>RM>RH
Time
Speed 9
Speed 10
Speed 11
Speed 12
Speed 13
Speed 14
Speed 15
ON ON ON ON
RH
ON ON ON ON
RM
ON ON ON ON
RL
ONON ON ON ON ON ON ON
REX
Output frequency (Hz)
Speed 8
Parameter Name Factory
Setting
<EC version
>
Setting
Range Remarks
4Multi-speed setting
(high speed) 60Hz
<50Hz> 0 to 120Hz
5Multi-speed setting
(middle speed) 30Hz 0 to 120Hz
6Multi-speed setting
(low speed) 10Hz 0 to 120Hz
24 to 27 Multi-speed setting
(speeds 4 to 7) - - - 0 to 120Hz,
- - - "- - -" = no setting. Setting
enabled when Pr. 30 = "1".
80 to 87 Multi-speed setting
(speeds 8 to 15) - - - 0 to 120Hz,
- - - "- - -" = no setting. Setting
enabled when Pr. 30 = "1".
<Setting>
Set the running frequencies in the corresponding parameters.
Each speed (frequency) can be set as desired between 0 and 120Hz during inverter
operation.
When the parameter of any multi-speed setting is read, turn the setting dial to
change the setting.
In this case, press the SET key (WRITE key) to store the frequency. (This is also
enabled in the external mode.)
The setting is reflected by pressing the SET key (WRITE key).
Assign the terminals used for signals RH, RM, RL and REX using Pr. 60 to Pr. 63.(*)

62
CAUTION
1. The multi-speed settings override the main speeds (across terminals 2-5, 4-5, setting dial).
When the multi-speed settings and setting dial are used in the combined operation mode
(Pr. 79=3), the multi-speed settings have precedence.
2. The multi-speeds can also be set in the PU or external operation mode.
3. For 3-speed setting, if two or three speeds are simultaneously selected, priority is given to
the frequency setting of the lower signal.
4. Pr. 24 to Pr. 27 and Pr. 80 to Pr. 87 settings have no priority between them.
5. The parameter values can be changed during operation.
6. When using this function with the jog signal, the jog signal has precedence.
REMARKS
* When terminal assignment is changed using Pr. 60 to Pr. 63, the other functions
may be affected. Check the functions of the corresponding terminals before
making setting.
The frequency-set external terminals have the following priority:
Jog > multi-speed operation > AU (terminal 4) > terminal 2
♦
♦♦
♦Related parameters♦
♦♦
♦
Maximum, minimum frequency setting ⇒ Pr. 1 "maximum frequency", Pr. 2 "minimum
frequency" (refer to page 59)
Assignment of signals RH, RM, RL, REX to terminals ⇒ Pr. 60 to Pr. 63 (input terminal
function selection) (refer to page 88)
External operation mode setting ⇒ Pr. 79 "operation mode selection" (refer to page 98)
Computer link mode ⇒ Pr. 79 "operation mode selection" (refer to page 98), communication
parameter n10 "link start mode selection" (refer to page 131)
Speed command write ⇒ Communication parameter n9 "speed command write"
(refer to page 130)
2.3.5 Acceleration/deceleration time
Used to set motor acceleration/
deceleration time.
Set a larger value for a slower speed
increase/decrease or a smaller value
for a faster speed
increase/decrease.
Running
frequency
Acceleration
time Deceleration
time
Time
Pr.20
Output frequency (Hz)
Pr.7
Pr.44
Pr.8
Pr.45
Acceleration Deceleration
Constant speed
Parameter Name Factory
Setting
<EC version>
Setting
Range Remarks
7 Acceleration time 5s 0 to 999s
8 Deceleration time 5s 0 to 999s
20 Acceleration/
deceleration reference
frequency
60Hz
<50Hz> 1 to 120Hz Setting is enabled when
Pr. 30 = "1".
44 Second acceleration/
deceleration time 5s 0 to 999s Setting is enabled when
Pr. 30 = "1".
45 Second deceleration
time - - - 0 to 999s,
- - -
- - -:
acceleration time =
deceleration time.
Setting is
enabled when
Pr. 30 = "1".

63
2
<Setting>
Use Pr. 7 and Pr. 44 to set the acceleration time required to reach the frequency set
in Pr. 20 from 0Hz.
Use Pr. 8 and Pr. 45 to set the deceleration time required to reach 0Hz from the
frequency set in Pr. 20.
Pr. 44 and Pr. 45 are valid when the RT signal is on. (*)
Set "- - -" in Pr. 45 to make the deceleration time equal to the acceleration time (Pr. 44).
CAUTION
1. In S-shaped acceleration/deceleration pattern A (refer to page 71), the set time is
the period required to reach the base frequency set in Pr. 3.
Acceleration/deceleration time calculation expression when the set frequency is
the base frequency or higher
4T 5
t = 9 × (Pr. 3)2 × f 2 + 9 T
T: Acceleration/deceleration time setting (s)
f : Set frequency (Hz)
Guideline for acceleration/deceleration time at the base frequency of 60Hz
(0Hz to set frequency)
Frequency setting (Hz)
Acceleration/
deceleration time (s)
60 120
5512
15 15 35
2. If the Pr. 20 setting is changed, the settings of calibration functions Pr. 38 and
Pr. 39 (frequency setting signal gains) remain unchanged.
To adjust the gains, adjust calibration functions Pr. 38 and Pr. 39.
3. When the setting of Pr. 7, Pr. 8, Pr. 44 or Pr. 45 is "0", the acceleration/
deceleration time is 0.04 seconds.
4. If the acceleration/deceleration time is set to the shortest value, the actual motor
acceleration/deceleration time cannot be made shorter than the shortest
acceleration/deceleration time which is determined by the mechanical system's J
(inertia moment) and motor torque.
* When the RT signal is on, the other second functions (Pr. 44, Pr. 45, Pr. 46,
Pr. 47) are also selected.
♦
♦♦
♦Related parameters♦
♦♦
♦
Base frequency setting ⇒ Pr. 3 "base frequency" (refer to page 59)
Acceleration/deceleration pattern, S-pattern acceleration/deceleration A
⇒ Pr. 29 "acceleration/deceleration pattern" (refer to page 71)
Calibration function ⇒ Pr. 38 "frequency setting voltage gain frequency", Pr. 39 "frequency
setting current gain frequency" (refer to page 74)
RT signal setting ⇒ Pr. 60 to Pr. 63 (input terminal function selection) (refer to page 88)
Jog acceleration/deceleration time ⇒ Pr. 16 "jog acceleration/deceleration time"
(refer to page 67)

64
2.3.6 Electronic overcurrent protection
Set the current of the electronic overcurrent protection to protect the motor from
overheat. This feature provides the optimum protective characteristics, including
reduced motor cooling capability, at low speed.
Parameter Name Factory Setting Setting Range
9 Electronic thermal O/L relay Rated output current * 0 to 50A
* 0.1K to 0.75K are set to 85% of the rated inverter current.
<Setting>
Set the rated current [A] of the motor.
(Normally set the rated current at 50Hz if the motor has both 50Hz and 60Hz rated
current.)
Setting "0" in Pr. 9 disables electronic thermal O/L relay (motor protective function).
(The protective function of the inverter is activated.)
When using a Mitsubishi constant-torque motor, first set "1" in Pr. 71 "applied motor"
to choose the 100% continuous torque characteristic in the low-speed range. Then,
set the rated motor current in Pr. 9 "electronic thermal O/L relay".
CAUTION
• When two or more motors are connected to the inverter, they cannot be protected
by the electronic overcurrent protection. Install an external thermal relay to each
motor.
• When the difference between the inverter and motor capacities is large and the
setting is small, the protective characteristics of the electronic overcurrent
protection will be deteriorated. In this case, use an external thermal relay.
• A special motor cannot be protected by the electronic overcurrent protection.
Use an external thermal relay.
♦
♦♦
♦Related parameters♦
♦♦
♦
When constant-torque motor is used ⇒ Pr. 71 "applied motor" (refer to page 93)
2.3.7 DC injection brake
By setting the DC
injection brake voltage
(torque), operation time
and operation starting
frequency, the stopping
accuracy of positioning
operation, etc. or the
timing of operating the
DC injection brake to
stop the motor can be
adjusted according to the
load.
Output frequency (Hz)
Time
Time
DC injection
brake voltage
"Operation
frequency"
Pr.10
Pr.12
"Operation
voltage"
Pr.11 "Operation time"

65
2
Parameter Name Factory
Setting Setting
Range Remarks
10 DC injection brake
operation frequency 3Hz 0 to 120Hz
11 DC injection brake
operation time 0.5s 0 to 10s
12 DC injection brake voltage 6% 0 to 15%
Setting is enabled when
Pr. 30 = "1".
(When Pr. 11 is set to "0s" or Pr. 12 is set to "0%", DC injection brake is not operated.)
<Setting>
Use Pr. 10 to set the frequency at which the DC injection brake operation is started.
Use Pr. 11 to set the period during when the brake is operated.
Use Pr. 12 to set the percentage of the power supply voltage.
Change the Pr. 12. setting to 4% when using the inverter-dedicated (constant-torque
motor).
If the Pr. 12 value remains unchanged from the factory setting and Pr. 71 is changed
to the setting for use of the constant-torque motor, the Pr. 12 setting is automatically
changed to 4%.
CAUTION
Install a mechanical brake. No holding torque is provided.
2.3.8 Starting frequency
The starting frequency at which
the start signal is turned on can
be set in the range 0 to 60Hz.
Output frequency
(Hz) 60
Pr.13
Frequency setting signal (V)
Setting range
Foward rotation ON
0Time
Parameter Name Factory
Setting Setting
Range Remarks
13 Starting frequency 0.5Hz 0 to 60Hz Setting is enabled when Pr. 30 = "1".
CAUTION
The inverter will not start if the frequency setting signal is less than the value set in
Pr. 13 "starting frequency".
For example, when 5Hz is set in Pr. 13, the motor will not start running until the
frequency setting signal reaches 5Hz.
CAUTION
Note that when Pr. 13 is set to any value lower than Pr. 2 "minimum frequency",
simply turning on the start signal will run the motor at the preset frequency if the
command frequency is not input.
♦
♦♦
♦Related parameters♦
♦♦
♦
Minimum frequency setting ⇒ Pr. 2 "minimum frequency" (refer to page 59)

66
2.3.9 Load pattern selection
You can select the optimum output characteristic (V/F characteristic) for the
application and load characteristics.
Forward
rotation
Reverse
rotation
For constant-torque
loads
(e.g. conveyor, cart)
100%
Output
voltage
Base frequency
Output frequency (Hz)
Pr.14=0
For variable-torque
loads
(Fan, pump)
100%
Base frequency
Output frequency (Hz)
Pr.14=1
100%
Base frequency
Output frequency (Hz)
Forward
rotation
Pr.14=2
Pr.0
Pr.46
Pr.14=3
100%
Base frequency
Output frequency (Hz)
Pr.0
Pr.46
For lift
Output
voltage
Output
voltage
Output
voltage
For lift
Reverse
rotation
Boost for forward rotation
...Pr. 0 (Pr.46) setting Boost for forward rotation
...0%
Boost for reverse rotation
...0% Boost for reverse rotation
...Pr. 0
(
Pr.46
)
settin
g
Parameter Name Factory
Setting
Setting
Range Remarks
14 Load pattern
selection 00, 1, 2,
3
0: For constant-torque loads
1: For variable-torque loads
2: For vertical lift loads
3: For vertical lift loads
Setting is
enabled
when Pr. 30
= "1".
CAUTION
1. When automatic torque boost control is selected, this parameter setting is
ignored.
2. Pr. 46 "second torque boost" is made valid when the RT signal turns on.
The RT signal acts as the second function selection signal and makes the other
second functions valid.
♦
♦♦
♦Related parameters♦
♦♦
♦
Automatic torque boost ⇒ Pr. 98 "automatic torque boost selection (motor capacity)" (refer to
page 109)
Boost setting ⇒ Pr. 0 "torque boost", Pr. 46 "second torque boost" (refer to page 58)
Assignment of RT signal to terminal when second torque boost is used
⇒ Pr. 60 to Pr. 63 (input terminal function selection) (refer to page 88)

67
2
2.3.10 Jog frequency
To perform jog operation in the
external operation mode, choose
the jog operation function in input
terminal function selection, turn on
the jog signal, and use the start
signal (STF, STR) to make a start
or stop.
For the type having the RS-485
communication function, you can
choose the jog operation mode
from the parameter unit (FR-PU04)
and perform jog operation using
O
utput frequency (Hz)
ON
Pr.20
Forward
rotation
Pr.16
Jog frequency
setting range
Pr.15
JOG signal
STF signal ON
the FWD or REV key.
(Can be read as the basic parameters when the FR-PU04 is connected.)
Set the frequency and acceleration/deceleration time for jog operation.
Parameter Name Factory Setting Setting Range Remarks
15 Jog frequency 5Hz 0 to 120Hz
16 Jog acceleration/
deceleration time 0.5s 0 to 999s Setting is enabled when
Pr. 30 = "1".
CAUTION
•In S-shaped acceleration/deceleration pattern A, the acceleration/deceleration
time is the period of time required to reach Pr. 3 "base frequency", not Pr. 20
"acceleration/deceleration reference frequency".
•The acceleration time and deceleration time cannot be set separately for jog
operation.
•The value set in Pr. 15 "jog frequency" should be equal to or greater than the
Pr. 13 "starting frequency" setting.
•Assign the jog signal using any of Pr. 60 to Pr. 63 (input terminal function
selection).
♦
♦♦
♦Related parameters♦
♦♦
♦
Assignment of jog signal to terminal ⇒ Pr. 60 to Pr. 63 (input terminal function selection)
(refer to page 88)
Acceleration/deceleration pattern S-shaped acceleration/deceleration A
⇒ Pr. 29 "acceleration/deceleration pattern" (refer to page 71)
2.3.11 RUN key rotation direction selection
Used to choose the direction of rotation by operating the RUN key of the
operation panel.
Parameter Name Factory
Setting Setting
Range Remarks
17 RUN key rotation
direction selection 00, 1
0: Forward rotation
1: Reverse rotation Setting is enabled
when Pr. 30 = "1".
Refer to (page 59)
Refer to , (page 62)

68
2.3.12 Stall prevention function and current limit function
You can make settings to disable stall prevention caused by overcurrent and to
disable the fast-response current limit (which limits the current to prevent the
inverter from resulting in an overcurrent trip if an excessive current occurs due to
sudden load variation or ON-OFF, etc. in the output side of the running inverter).
•Stall prevention
If the current exceeds the limit value, the output frequency of the inverter is
automatically varied to reduce the current.
•Fast-response Current limit
If the current exceeds the limit value, the output of the inverter is shut off to
prevent an overcurrent.
Parameter Name Factory
Setting Setting
Range Remarks
21 Stall prevention
function selection 00 to 31,
100 Setting is enabled when
Pr. 30 = "1".
Stall
Prevention
Operation
Selection
:
Activated
: Not
activated
Stall
Prevention
Operation
Selection
:
Activated
: Not
activated
Pr. 21
Set-
ting
Fast-
Response
Current
Limit
:
Activated
: Not
activated
Acceleration
Constant
s
p
eed
Deceleration
OL Signal
Output
:
Operation
continued
:
Operation
not
continued
(*)
Pr. 21
Set-
ting
Fast-
Response
Current
Limit
:
Activated
: Not
activated
Acceleration
Constant
s
p
eed
Deceleration
OL Signal
Output
:
Operation
continued
:
Operation
not
continued
(*)
016
117
218
319
420
521
622
723
824
925
10 26
11 27
12 28
13 29
14 30
15 31
Driving
100
Regenerative

69
2
CAUTION
•* When "Operation not continued for OL signal output" is selected, the "OLT" alarm
code (stopped by stall prevention) is displayed and operation stopped.
(Alarm stop display " ")
• If the load is heavy, the lift is predetermined, or the acceleration/deceleration time
is short, the stall prevention may be activated and the motor not stopped in the
preset acceleration/deceleration time. Therefore, set optimum values to the Pr. 21
and stall prevention operation level.
• When the fast-response current limit has been set in Pr. 21 (factory setting),
torque will not be provided at the Pr. 22 setting of 170% or higher. At this time,
make setting so that the fast-response current limit is not activated.
• In vertical lift applications, make setting so that the fast-response current limit is
not activated. Torque may not be produced, causing a gravity drop.
CAUTION
Always perform test operation.
Stall prevention operation performed during acceleration may increase the
acceleration time.
Stall prevention operation performed during constant speed may cause sudden
speed changes.
Stall prevention operation performed during deceleration may increase the
deceleration time, increasing the deceleration distance.
2.3.13 Stall prevention
Set the output current level at which the output frequency will be adjusted to
prevent the inverter from stopping due to overcurrent etc.
During high-speed operation above the rated motor frequency, acceleration
may not be made because the motor current does not increase. To improve
the operating characteristics of the motor in this case, the stall prevention level
can be reduced in the high frequency region. This function is effective for
performing operation up to the high speed range on a centrifugal separator
etc. Normally, set 60Hz <50Hz> in Pr. 28 "stall prevention operation reduction
starting frequency" and 100% in Pr. 23.
Parameter Name Factory
Setting
<EC version>
Setting
Range Remarks
22 Stall prevention operation
level 150% 0 to 200%
23 Stall prevention operation
level compensation factor
at double speed - - - 0 to
200%, - - - - - -: Pr. 22
equally
28 Stall prevention operation
reduction starting frequency 60Hz
<50Hz> 0 to
120Hz
Setting is
enabled
when
Pr. 30 = "1".

70
120Hz
Pr.22
Pr.28
Pr.23
Stall prevention
operation level (%)
Output
frequency (Hz
)
Reduction ratio
compensation factor (%)
="- - -"
Pr.23
When
Setting example
(Pr.22=150%,
Pr.23=100%, Pr.28=60Hz)
150
90
75
06080100120
112.5
Stall prevention
operation level (%)
Output
frequency (Hz)
<Setting>
Generally, set 150% (factory setting) in Pr. 22 "stall prevention operation level".
Setting "0" in Pr. 22 disables stall prevention operation.
To reduce the stall prevention operation level in the high frequency range, set the
reduction starting frequency in Pr. 28 "stall prevention operation reduction starting
frequency" and the reduction ratio compensation factor in Pr. 23.
Calculation expression for stall prevention operation level
Pr. 22 - A Pr. 23 - 100
Stall prevention operation level (%) = A + B × [ Pr. 22-B ] × [ 100 ]
Pr. 28 (Hz) × Pr. 22 (%) Pr. 28 (Hz) × Pr. 22 (%)
where, A = output frequency (Hz) , B = 120Hz
By setting "- - -" (factory setting) in Pr. 23, the stall prevention operation level is
constant at the Pr. 22 setting up to 120Hz.
REMARKS
When the fast-response current limit is set in Pr. 21 "stall prevention function
selection" (factory setting), do not set any value above 170% in Pr. 22. The torque
will not be developed by doing so.
If the Pr. 22 value is set to higher than 170%, make setting in Pr. 21 to disable the
fast-response current limit.
In vertical lift applications, make setting so the fast-response current limit is not
cativated. Torque may not be produced, causing a gravity drop.
CAUTION
Do not set a small value as the stall prevention operation current.
Otherwise, torque generated will reduce.
Test operation must be performed.
Stall prevention operation during acceleration may increase the acceleration time.
Stall prevention operation during constant speed may change the speed suddenly.
Stall prevention operation during deceleration may increase the deceleration
time, increasing the deceleration distance.
to Refer to to (page 61)

71
2
2.3.14 Acceleration/deceleration pattern
Set the acceleration/deceleration pattern.
Output
frequency (Hz)
fb
Time
[S-shaped
acceleration/deceleration A]
Set value 1
f1
f2
Output
frequency (Hz)
[S-shaped
acceleration/deceleration B]
Set value 2
Time
Set value 0
Time
Output
frequency (Hz)
[Linear
acceleration/deceleration]
Parameter Name Factory
Setting Setting
Range Remarks
29 Acceleration/
deceleration
pattern 0 0, 1, 2 Setting is enabled when Pr. 30 = "1".
<Setting>
Pr. 29
Setting Function Description
0Linear
acceleration/
deceleration
Acceleration is made to the set frequency linearly.
(Factory setting)
1S-shaped
acceleration/
deceleration A (*)
For machine tool spindle applications, etc.
Used when acceleration/deceleration must be made in a short
time to a high-speed region of not lower than the base frequency.
Acceleration/deceleration is made in a pattern where fb (base
frequency) acts as the inflection point of an S shape, and you can
set the acceleration/deceleration time which matches the motor
torque reduction in the constant-output operation region of not
lower than the base frequency.
2S-shaped
acceleration/
deceleration B
For conveyor and other load collapse prevention applications, etc.
Since acceleration/deceleration is always made in an S shape
from f2 (current frequency) to f1 (target frequency), this function
eases shock produced at acceleration/deceleration and is
effective for load collapse prevention, etc.
CAUTION
* As the acceleration/deceleration time, set the time taken to reach the Pr. 3 "base
frequency" value, not the Pr. 20 "acceleration/deceleration reference frequency"
value. For details, refer to page 59.
♦
♦♦
♦Related parameters♦
♦♦
♦
Base frequency (acceleration/deceleration time setting) setting ⇒ Pr. 3 "base frequency"
(refer to page 59)
For setting of "1" (S-shaped acceleration/deceleration A)
⇒ Pr. 44 "second acceleration/deceleration time", Pr. 45 "second deceleration time" (refer to
page 62)

72
2.3.15 Extended function display selection
Used to display the extended function parameters.
Refer to page 46 for the extended function parameter list.
Refer to the instruction manual (basic) for the parameter setting method.
Parameter Name Factory
Setting Setting
Range Remarks
30 Extended function
display selection 00, 1
0: Without display,
1: With display
2.3.16 Frequency jump to
When it is desired to avoid
resonance attributable to the
natural frequency of a mechanical
system, these parameters allow
resonant frequencies to be
jumped. Up to three areas may be
set, with the jump frequencies set
to either the top or bottom point of
each area.
Pr.33
Pr.34 2B
2A
Pr.36
Pr.35
Pr.32
Pr.31
Frequency jump
3B
3A
1B
1A
Running frequency (Hz)
The value set to 1A, 2A or 3A is a jump point and operation is performed at this
frequency.
Parameter Name Factory
Setting Setting Range Remarks
31 Frequency jump 1A - - - 0 to 120Hz, - - -
32 Frequency jump 1B - - - 0 to 120Hz, - - -
33 Frequency jump 2A - - - 0 to 120Hz, - - -
34 Frequency jump 2B - - - 0 to 120Hz, - - -
35 Frequency jump 3A - - - 0 to 120Hz, - - -
36 Frequency jump 3B - - - 0 to 120Hz, - - -
- - -: Function invalid
Setting is enabled when
Pr. 30 = "1"
<Setting>
To fix the frequency at 30Hz between Pr. 33 and Pr. 34
(30Hz and 35Hz), set 30Hz in Pr. 33 and 35Hz in Pr. 34.
Pr.34:35Hz
Pr.33:30Hz
To jump to 35Hz between 30 and 35Hz, set 35Hz in
Pr. 33 and 30Hz in Pr. 34.
Pr.33:35Hz
Pr.34:30Hz
CAUTION
During acceleration/deceleration, the running frequency within the set area is valid.
REMARKS
Write inhibit error " " occurs if the frequency jump setting ranges overlap.

73
2
2.3.17 Speed display
You can change the output frequency indication of the operation panel and
parameter unit (FR-PU04) to the motor speed or machine speed.
Parameter Name Factory
Setting Setting
Range Remarks
37 Speed display 0 0, 0.1 to 999 0: Output
frequency Setting is enabled
when Pr. 30 = "1".
<Setting>
To display the machine speed, set in Pr. 37 the machine speed for 60Hz operation.
CAUTION
• The motor speed is converted from the output frequency and does not match the
actual speed.
• When you want to change the monitor (PU main display) of the operation panel,
refer to Pr. 52 "operation panel display data selection" and communication
parameter n16 "PU main display screen data selection".
• Since the operation panel indication is 3 digits, make a setting so that the monitor
value does not exceed "999". If the Pr. 1 value is higher than 60Hz and
Pr. 1 value × Pr. 37 value > 60Hz × 999
(write error) occurs when Pr. 1 or Pr. 37 is written.
REMARKS
When you set the speed in Pr. 37, the speed is monitored in the monitor frequency
setting mode.
At this time, setting can be made in the minimum setting increments of 0.01r/min.
Due to the restrictions on the resolution of the set frequency, the indication in the
second decimal place may differ from the setting.
CAUTION
Make sure that the running speed setting is correct.
Otherwise, the motor might run at extremely high speed, damaging the machine.
♦
♦♦
♦Related parameters♦
♦♦
♦
To choose running speed monitor display ⇒ Pr. 52 "operation panel display data selection"
(refer to page 82)
FR-PU04 display switching ⇒ Communication parameter n16 "PU main display screen data
selection" (refer to page 134)

74
2.3.18 Biases and gains of the frequency setting voltage (current)
to
You can set the magnitude (slope) of the output frequency as desired in relation
to the external frequency setting signal (0 to 5V, 0 to 10V or 4 to 20mA DC).
The "bias" and "gain" functions are used to adjust the relationship between the
input signal entered from outside the inverter to set the output frequency, e.g. 0
to 5VDC, 0 to 10VDC or 4 to 20mADC, and the output frequency.
Frequency setting voltage signal
Factory setting
0Hz( )
C2 5V or 10V
(100% C4 )
0V
Pr.73
Output
frequency (Hz)
( Pr.38 )
60Hz<50Hz>
Frequency setting current signal
20mA
4mA
Factory setting
( Pr.39 )
60Hz<50Hz>
Output
frequency (Hz)
0Hz( )
C5
(0% C3 )
(Across
terminals
2-5)
(20% C6 ) (100% C7 )
(Across
terminals
4-5)
Parameter Name Factory Setting
<EC version> Setting
Range Remarks
38 Frequency setting voltage gain
frequency
60Hz
<50Hz> 1 to 120Hz
39 Frequency setting current gain
frequency
60Hz
<50Hz> 1 to 120Hz
C2 (902) Frequency setting voltage bias
frequency 0Hz 0 to 60Hz
C3 (902) Frequency setting voltage bias 0% * 0 to 300%
C4 (903) Frequency setting voltage gain 96% * 0 to 300%
C5 (904) Frequency setting current bias
frequency 0Hz 0 to 60Hz
C6 (904) Frequency setting current bias 20% * 0 to 300%
C7 (905) Frequency setting current gain 100% * 0 to 300%
Setting is enabled
when Pr. 30 = "1".
* Settings may differ because of calibration parameters.
The parameter numbers within parentheses are those for use of the parameter unit (FR-PU04).
When the parameter unit (FR-PU04) is used, operation from the operation panel is not accepted.
POINT
Bias setting for 0-5VDC (0-10VDC) input Use calibration parameters C2, C3 for setting.
Gain setting for 0-5VDC (0-10VDC) input Use Pr. 38, calibration parameter C4 for
setting.
Bias setting for 4-20mADC input Use calibration parameters C5, C6 for
setting.
Gain setting for 4-20mADC input Use Pr. 39, calibration parameter C7 for
setting.
(For 4 to 20mADC input, set "4" in any of Pr. 60 to Pr. 63 (input terminal function
selection) and assign AU (current input selection) to any of terminals RH, RM, RL
and STR, and turn on the AU signal.)

75
2
<Setting>
(1) How to change the highest frequency
(2) Adjusting the deviation of the highest frequency from the Pr. 38 (Pr. 39) setting.
(2)-1) Make adjustment with a voltage applied directly across terminals 2-5 (with a
current flowing across terminals 4-5)
(2)-2) Make adjustment at any point without a voltage applied across terminals
2-5 (without a current flowing across terminals 4-5)
Changing example When you want to use the 0 to 5VDC input frequency setting
potentiometer to change the 5V frequency from 60Hz to 50Hz
POINT
Pr. 38 is an extended function parameter. Pr. 30 must be set to "1".
Change Pr. 38 "frequency setting voltage gain frequency" to 50Hz.
(1) How to change the highest frequency
Confirm the RUN indication and operation
mode indication.
The inverter must be at a stop.
The inverter must be in the PU operation mode.
(Press the key.)
2.
MODE
1.
MODE
RUN
PU
EXT
PU
EXT
Press the key to choose the parameter
setting mode.
The parameter
number read
previously
appears.
DisplayOperation
4. SET
Pressing the key shows the currently
set value. (60Hz)
SET
3.Turn the setting dial until the
parameter number 38 "frequency
setting voltage gain frequency" appears.
Pr. 30 must be set to "1".
(For the Pr. 30 setting method, refer to
the instruction manual (basic).)
5. Turn the setting dial to change
the set value to "50.0". (50Hz)
6. Press the key to set the value.
SET
Flicker ... Parameter setting complete!!
SET
SET
SET
By turning the setting dial , you can read another parameter.
Press the key to show the setting again.
Press the key twice to show the next parameter.
The monitor/frequency setting indication cannot be changed to just 50Hz
... Why?
The calibration parameter C4 "frequency setting voltage gain" value must
be set. (Refer to next page (2))
REMARKS
To change the value to more than 60Hz <50Hz>, Pr. 1 "maximum frequency" must
be set to more than 60Hz <50Hz>.

76
Changing example Changing the calibration parameter C4 "frequency setting
voltage gain" value
POINT
The calibration parameter C4 is an extended function parameter. Pr. 30 must be set to "1".
(2) Adjusting a deviation of the highest frequency from the Pr. 38
(Pr. 39) setting.
(2)-1) Making adjustment with a voltage applied directly across
terminals 2-5 (with a current flowing across terminals 4-5)
Confirm the RUN indication and operation
mode indication.
The inverter must be at a stop.
The inverter must be in the PU operation mode.
(Press the key)
1.
4.
5.
SET
2. MODE
MODE
The parameter
number read
previously
appears.
6. Press the key to show the analog
voltage analog-to-digital conversion value (%).
SET SET
7. Apply a 5V voltage.
(Turn the external potentiometer
connected to across terminals 2-5 to
the maximum (any position).)
1
234567
8
9
10
Analog voltage
analog-to-digital
conversion value
(%) across
terminals 2-5
*
Press the key to choose the parameter
setting mode.
RUN
PU
EXT
*The value is nearly 100 (%) in the
maximum position of the potentiometer.
3. Turn the setting dial to show " ".
Pr. 30 must be set to "1".
(For the Pr. 30 setting method, refer to
the instruction manual (basic).)
PU
EXT
Turn the setting dial until the calibration
parameter C4 "frequency setting
voltage gain" appears.
SET
Press the key to show " ".
DisplayOperation
When adjusting Pr. 38
CAUTION
After performing operation in step 7, do not touch the setting dial until completion of calibration.
Flicker ... Parameter setting complete!!
*The value is nearly 100 (%) in the
maximum position of the potentiometer.
8. SET
(Adjustment complete)
*
SET
Press the key to set the value.
By turning the setting dial , you can read another parameter.
SET
Press the key to return to the indication (step 4).
SET
Press the key twice to show the next parameter ( ).
The frequency meter (indicator) connected to across terminals FM-SD (AM-
5)does not indicate just 50Hz ... Why?
The calibration parameter C1 "FM (AM) terminal calibration" value must
be set. (For the setting method, refer to the instruction manual (basic).)
When write is performed, an error ( ) is displayed.
The gain and bias frequency settings are too close.

77
2
(2)-2) Making adjustment at any point with a voltage not applied
across terminals 2-5 (with a current not flowing across
terminals 4-5)
Confirm the RUN indication and operation
mode indication.
The inverter must be at a stop.
The inverter must be in the PU operation mode.
(Press the key)
SET
SET
MODE
Current
operation
Analog voltage
analog-to-
digital
conversion
value (%)
Flicker ... Parameter setting complete!!
SET
*The value is 100 (%) in the maximum
position of the potentiometer.
*
3.
4.
5.
6.
2.
1.
8.
7. *
Turn the setting dial to show " ".
Pr. 30 must be set to "1".
(For the Pr. 30 setting method, refer to
the instruction manual (basic).)
Press the key to show " ".
SET
Turn the setting dial until the
calibration parameter C4 "frequency
setting voltage gain" appears.
Press the key to show the analog
voltage analog-to-digital conversion value (%).
(The maximum value can be displayed by
merely turning the setting dial clockwise or
counterclockwise in this status by one
pulse's worth of turns (there is tactile
feedback because of the notch type).)
SET
Turn the setting dial to the maximum
value (100%) or any point.
SET
Press the key to set the value.
MODE
Press the key to choose the parameter
setting mode.
The parameter
number read
previously
appears.
RUN
PU
EXT
*The value is 100 (%) in the
maximum position of the
potentiometer.
PU
EXT
DisplayOperation
When adjusting Pr. 38
Turn the setting dial to read another parameter.
SET
Press the key to return to the indication (step 4).
SET
Press the key twice to show the next parameter ( ).
REMARKS
For the way to change the output frequency setting of the frequency setting
potentiometer, refer to the instruction manual (basic).

78
2.3.19 Start-time ground fault detection selection
You can choose whether to make ground fault detection valid or invalid at a start.
Ground fault detection is executed only right after the start signal is input to the
inverter.
Parameter Name Factory
Setting
<EC version>
Setting
Range Remarks
40 Start-time ground
fault detection
selection
0
<1> 0, 1
0: Ground fault detection for
protection is not executed.
1: Ground fault detection for
protection is executed.
Setting is
enabled when
Pr. 30 = "1".
CAUTION
1. If a ground fault is detected with "1" set in Pr. 40, alarm output " " is detected
and the output is shut off.
2. If the motor capacity is less than 0.1kW, ground fault protection may not be
provided.
REMARK
When a ground fault is detected with "1" set in Pr. 40, an approximate 20ms delay
occurs at every start.
2.4 Output Terminal Function Parameters
2.4.1 Up-to-frequency sensitivity
The ON range of the up-to-
frequency signal (SU) output
when the output frequency
reaches the running frequency
can be adjusted between 0 and
±100% of the running frequency.
This parameter can be used to
ensure that the running
frequency has been reached to
provide the operation start signal
etc. for related equipment.
Running
frequency
Adjustable
range
Output signal
(SU)
Time
Start signal
Output
frequency (Hz)
Pr.41
OFF ON OFF
ON OFF
Parameter Name Factory
Setting Setting
Range Remarks
41 Up-to-frequency
sensitivity 10% 0 to 100% Setting is enabled when Pr. 30 =
"1".
REMARKS
Using Pr. 64 or Pr. 65 to change terminal assignment may affect the other functions.
Make setting after confirming the function of each terminal. (Refer to page 90.)
♦
♦♦
♦Related parameters♦
♦♦
♦
Assignment of SU signal to terminal ⇒ Pr. 64 "RUN terminal function selection", Pr. 65 "A, B, C
terminal function selection" (refer to page 90)

79
2
2.4.2 Output frequency detection
The output frequency detection
signal (FU) is output when the
output frequency reaches or
exceeds the setting. This function
can be used for electromagnetic
brake operation, open signal, etc.
You can also set the detection of
the frequency used exclusively for
reverse rotation.
Forward
rotation
Reverse
rotation
Time
Output
signal
FU
Output
frequency (Hz)
Pr.42
Pr.43
ON ON
OFF OFF OFF
This function is effective for switching the timing of electromagnetic brake
operation between forward rotation (rise) and reverse rotation (fall) during vertical
lift operation, etc.
Parameter Name Factory
Setting Setting
Range Remarks
42 Output frequency
detection 6Hz 0 to 120Hz
43 Output frequency
detection for reverse
rotation - - - 0 to 120Hz,
- - - - - -: Same as
Pr. 42 setting
Setting is
enabled
when Pr. 30
= "1".
<Setting>
Refer to the above chart and set the corresponding parameters.
When Pr. 43 "output frequency detection for reverse rotation" ≠ "- - -", the Pr.42
setting applies to forward rotation and the Pr.43 setting applies to reverse rotation.
Use Pr. 64 or Pr. 65 (output terminal function selection) to assign the terminal used
for FU signal output.
CAUTION
Using Pr. 64 or Pr. 65 to change terminal assignment may affect the other functions.
Make setting after confirming the function of each terminal.
♦
♦♦
♦Related parameters♦
♦♦
♦
Assignment of FU signal to terminal ⇒ Pr. 64 "RUN terminal function selection", Pr. 65 "A, B, C
terminal function selection" (refer to page 90)
, Refer to , (page 62).
Refer to (page 58).
Refer to (page 59).

80
2.5 Current Detection Function Parameters
2.5.1 Output current detection functions
If the output remains higher than the
Pr. 48 setting during inverter operation
for longer than the time set in Pr. 49,
the output current detection signal
(Y12) is output from the inverter's
open collector output terminal.
Output current
Time
Output current
detection
signal (Y12)
100ms
Pr.48
Pr.49
OFF OFFON
Parameter Name Factory
Setting
Setting
Range Remarks
48 Output current detection
level 150% 0 to 200%
49 Output current detection
signal delay time 0s 0 to 10s
Setting is enabled when
Pr. 30 = "1"
<Setting>
Parameter
Number Description
48 Set the output current detection level.
100% is the rated inverter current.
49
Set the output current detection time. Set the time from when the output
current has risen above the Pr. 48 setting until the output current detection
signal (Y12) is output.
CAUTION
• Once turned on because the current has risen above the preset detection level,
the output current detection signal is held on for at least 100ms (approximately).
• Using Pr. 64 or Pr. 65 to change terminal assignment may affect the other
functions. Make setting after confirming the function of each terminal.
♦
♦♦
♦Related parameters♦
♦♦
♦
Assignment of Y12 signal to terminal ⇒ Pr. 64 "RUN terminal function selection", Pr. 65 "A, B, C
terminal function selection" (refer to page 90)

81
2
2.5.2 Zero current detection
When the inverter's
output current falls to
"0", torque will not be
generated. This may
cause a gravity drop
when the inverter is
used in vertical lift
application.
ON
Start signal OFF
Pr.50
Pr.51
detection time
OFF OFF
100ms
ON ON
Pr.51
detection time
Pr.50
"zero
current
detection
level"
Output
current 0 [A]
Zero current
detection signal
output (Y13)
To prevent this, the output current "zero" signal can be output from the inverter to
close the mechanical brake when the output current has fallen to "zero".
Parameter Name Factory
Setting Setting
Range Remarks
50 Zero current detection
level 5% 0 to 200%
51 Zero current detection
time 0.5s 0.05 to 1s
Setting is enabled when Pr. 30
= "1"
POINT
If the output is lower than the Pr.50 setting for longer than the time set in Pr. 51
during inverter operation, the zero current detection (Y13) signal is output from the
inverter's open collector output terminal.
<Setting>
Parameter Description
50 Set the zero current detection level.
Set the level of zero current detection in terms of the percentage of the rated
inverter current from the output current value of 0 [A].
51 Set the zero current detection time.
Set a period of time from when the output current falls to or below the Pr. 50
setting to when the zero current detection signal (Y13) is output.
CAUTION
• If the current falls below the preset detection level but the timing condition is not
satisfied, the zero current detection signal is held on for about 100ms.
• When the terminal functions are changed using Pr. 64, Pr. 65, the other functions
may be affected. Confirm the functions of the corresponding terminals before
making settings.
• When one inverter is used to run (connect) multiple motors sequentially, the zero
current detection signal (Y13) may be output. Set 13% or more for the 0.1K, and
8% or more for the 0.2K. (If the sum of motor capacities is less than the zero
current detection level current or if the motor capacity per motor is less than the
zero current detection level current)
♦
♦♦
♦Related parameters♦
♦♦
♦
Assignment of Y13 signal to terminal ⇒ Pr. 64 "RUN terminal function selection", Pr. 65 "A, B, C
terminal function selection" (refer to page90)

82
2.6 Display Function Parameters
2.6.1 Monitor display
You can choose the display of the operation panel "monitor/frequency setting
screen".
For the Pr. 54 function, the Japanese version has the FM terminal feature, and
the NA and EC versions have the AM terminal feature.
Parameter Name Factor
y
Settin
g
Setting
Range Remarks
52 Operation panel
display data
selection 00, 1,
100
54 FM (AM) terminal
function selection 00, 1
Setting is enabled when Pr. 30 = "1"
POINT
You can also use the SET key to change the display. (Refer to the instruction
manual (basic) for the operation procedure.)
The pulse train output terminal FM (analog voltage output terminal AM) is
available for signal output. (Make selection using the Pr. 54 "FM (AM) terminal
function selection" value.)
<Setting> Parameter Setting
Pr. 52 Pr. 54
Signal Type Unit Operation panel
LED FM (AM)
terminal
Full-Scale Value of FM
(AM) Level Meter
Output
frequency Hz 0/100 0 Pr. 55 "frequency monitoring
reference"
Output current A 1 1 Pr. 56 "current monitoring
reference"
When "100" is set in Pr. 52, the monitor value changes depending on whether the
inverter is during stop or running.
Pr. 52
0 100
During running/stop During stop During running
Output frequency Output frequency Set frequency Output frequency
REMARKS
• During an error, its definition appears.
• During reset, the values displayed are the same as during a stop.
• For selection of the parameter unit (FR-PU04) monitor display, refer to the
communication parameter n16 "PU main display screen data selection". (Page 134)
CAUTION
The unit displayed on the operation panel is only A and other units are not displayed.
♦
♦♦
♦Related parameters♦
♦♦
♦
Speed display ⇒ Pr. 37 "speed display" (refer to page 73)
Adjustment of FM (AM) level meter full-scale value ⇒ Calibration parameter C1 "FM (AM)
terminal calibration" (refer to page 111)
Monitoring reference ⇒ Pr. 55 "frequency monitoring reference", Pr. 56 "current monitoring
reference" (refer to page 84)

83
2
2.6.2 Setting dial function selection
You can use the dial like a potentiometer to perform operation.
Parameter Name Factory
Setting
Setting
Range Remarks
53 Frequency setting
operation selection 00, 1
0: Setting dial
frequency setting
mode
1: Setting dial
potentiometer
mode
Setting is
enabled when
Pr. 30 = "1"
Using the setting dial like a potentiometer to perform operation
POINT
Set "1" (extended function parameter valid) in Pr. 30 "extended function display
selection".
Set "1" (setting dial potentiometer mode) in Pr. 53 "frequency setting operation
selection".
Operation example Changing the frequency from 0Hz to 60Hz during operation
Choose monitor/frequency monitor. ( key)
The inverter must be in the PU operation mode.
(Press the key.)
Pr. 30 must be set to "1".
Pr. 53 must be set to "1".
1.
PU
EXT
Mode/monitor check RUN
PU
EXT
MODE
RUN
PU
EXT
RUN
3. Turn the setting dial clockwise until
"60.0" appears. The flickering frequency is
the set frequency.
You need not press the key.
2. Press the key to start the inverter.
RUN
SET Flickers for 3s.
DisplayOperation
REMARKS
• If flickering "60.0" turns to "0.0", the Pr. 53 "frequency setting operation selection"
setting may not be "1".
• Independently of whether the inverter is running or at a stop, the frequency can
be set by merely turning the dial.
• When the frequency is changed, it will be stored as the set frequency often 10 seconds.
Refer to (page 82).

84
2.6.3 Monitoring reference
Set the frequency or
current which is
referenced when the
output frequency or
output current is selected
for the FM (AM) terminal.
• The Japanese
version has the FM
terminal feature, and
the NA and EC
versions have the AM
terminal feature.
1440 pulses/s (terminal FM)
Output
frequency Pr.55
1440 pulses/s (terminal FM)
Output
frequency Pr.56
Output or display
Output or display
(5VDC (terminal AM)) (5VDC (terminal AM))
Parameter Name Factory
Setting
<EC version>
Setting
Range Remarks
55 Frequency monitoring
reference 60Hz
<50Hz> 0 to 120Hz
56 Current monitoring
reference Rated output
current 0 to 50A
Setting is enabled
when Pr. 30 = "1"
<Setting>
Refer to the above diagrams and set the frequency monitoring reference value in
Pr. 55 and the current monitoring reference value in Pr. 56.
Pr. 55 is set when Pr. 54 "FM (AM) terminal function selection" = "0" and Pr. 56 is set
when Pr. 54 = "1".
Set the Pr. 55 and Pr. 56 values so that the output pulse train output of terminal FM is
1440 pulses/s (the output voltage of terminal AM is 5V).
CAUTION
• The maximum pulse train output of terminal FM is 2400pulses/s. If Pr. 55 is not
adjusted, the output of terminal FM will be filled to capacity. Therefore, adjust Pr. 55.
• The maximum output voltage of terminal AM is 5VDC.
2.7 Restart Operation Parameters
2.7.1 Restart setting
At power restoration after an instantaneous power failure, you can restart the
inverter without stopping the motor (with the motor coasting).
Parameter Name Factory
Setting
Setting
Range Remarks
57 Restart
coasting time - - - 0 to 5s,
- - -
58 Restart cushion
time 1s 0 to 60s
Setting is enabled when Pr. 30 = "1"

85
2
<Setting>
Refer to the following table and set the parameters:
Parameter Setting Description
0.1K to
1.5K Coasting time of 0.5s
02.2K,
3.7K Coasting time of 1.0s
Generally, this setting will
pose no problems.
0.1 to 5s
Waiting time for inverter-triggered restart after power is
restored from an instantaneous power failure. (Set this time
between 0.1 and 5s according to the inertia moment (J) and
torque of the load.)
57
- - - No restart
58 0 to 60s Normally the motor may be run with the factory settings. These
values are adjustable to the load (inertia moment, torque).
CAUTION
Instantaneous power
failure (power failure) time
Power supply
(R<L1>,
S<N>, T)
STF(STR)
Motor speed
(r/min)
Inverter output
frequency
(Hz)
Inverter output
voltage
(V)
Coasting time
Pr. 57 setting
Restart
voltage
rise time
Pr. 58 setting
Automatic restart operation after
instantaneous power failure is a
reduced voltage starting system in
which the output voltage is risen
gradually at the preset frequency
independently of the coasting speed
of the motor.
It is a system which outputs the
output frequency before an
instantaneous power failure, unlike
the motor coasting speed detection
system (speed search system) used
by the FR-E500 series Mitsubishi
transistorized inverters. Hence, if
the instantaneous power failure time
is 0.2s or longer, the frequency
before an instantaneous power
failure cannot be stored in memory
and the inverter restarts at 0Hz.
The SU and FU signals are not
output during a restart. They are
output after the restart cushion time
has elapsed.
CAUTION
When automatic restart after instantaneous power failure has been selected,
the motor and machine will start suddenly (after the restart coasting time has
elapsed) after occurrence of an instantaneous power failure. Stay away from
the motor and machine.
When you have selected automatic restart after instantaneous power failure,
apply in easily visible places the CAUTION seals supplied to the instruction
manual (basic).
The motor is coasted to a stop as soon as you turn off the start signal or press
the STOP
RESET key during the restart cushion time after instantaneous power failure.

86
2.8 Additional Function Parameters
2.8.1 Remote setting function selection
If the operator panel is located away from the control box, you can use contact
signals to perform continuous variable-speed operation, without using analog signals.
Deceleration(RM)
Clear(RL)
Acceleration(RH)
Forward rotation
(STF)
Output
frequency (Hz)
ON ON
Power supply ON
*
ON
ON
ON ON
ON
When Pr. 59="2"
When Pr. 59="1"
ON ON
ON
* External operation frequency or PU operation frequency other than at multiple
speeds
Parameter Name Factory
Setting
Setting
Range Remarks
59 Remote setting
function selection 0 0, 1, 2 Setting is enabled when Pr. 30 = "1"
REMARKS
• When the remote function is used, the output frequency of the inverter can be
compensated for as follows:
External operation mode Frequency set by RH/RM operation plus external
analog frequency command
PU operation mode Frequency set by RH/RM operation plus setting dial
or PU digital preset frequency
<Operation panel operation procedure>
Monitor, frequency
setting mode MODE
Press key to
complete setting.*
SET
Turn setting dial to
make correction.
* When you have set "1" in Pr. 53 "frequency setting operation selection", you
need not press the SET key.

87
2
<Setting>
Operation
Pr. 59 Setting Remote setting function Frequency setting storage
function (E2PROM)
0No ——
1Yes Yes
2Yes No
Use Pr. 59 to select whether the remote setting function is used or not and whether
the frequency setting storage function* in the remote setting mode is used or not.
When "remote setting function - yes" is selected, the functions of terminals RH, RM
and RL are changed to acceleration (RH), deceleration (RM) and clear (RL).
Use Pr. 60 to Pr. 62 (input terminal function selection) to set the signals RH, RM, RL.
* Frequency setting storage function
The remote setting frequency (frequency set by RH/RM operation) is stored in
memory.
When power is switched off once and then on again, the inverter resumes
running at this setting of output frequency. (Pr. 59="1")
<Frequency setting storage conditions>
Frequency as soon as the start signal (STF or STR) turns off.
Frequency when the RH (acceleration) or RM (deceleration) signal has remained off
for longer than 1 minute.
REMARKS
A restart (STF signal ON) after ON-OFF of the clear signal (RL) should be made
after more than 1 minute has elapsed. The output frequency provided when a
restart is made within 1 minute is the output frequency given after the clear signal
(RL) is turned off (multi-speed frequency).
ON
ON ON
ON
ON
ON
ON ON
ON
ON
Clear (RL)
Acceleration (RH)
Forward rotation
(STF)
Power supply
(*2) (*1)
Output
frequency(Hz)
More than 1 minute
1 minute or less
(*1) External operation frequency or PU operation frequency except multi-speed
(*2) Multi-speed frequency

88
CAUTION
• The frequency can be varied by RH (acceleration) and RM (deceleration)
between 0 and the maximum frequency (Pr. 1 setting).
• When the acceleration or deceleration signal switches on, the set frequency
varies according to the slope set in Pr. 44 "second acceleration/deceleration time"
or Pr. 45 "second deceleration time". The output frequency acceleration and
deceleration times are as set in Pr. 7 "acceleration time" and Pr. 8 "deceleration
time", respectively. Therefore, the longer preset times are used to vary the actual
output frequency.
• If the start signal (STF or STR) is off, turning on the acceleration (RH) or
deceleration (RM) signal varies the preset frequency.
CAUTION
When selecting this function, re-set the maximum frequency according to the
machine.
♦
♦♦
♦Related parameters♦
♦♦
♦
Maximum frequency setting ⇒ Pr. 1 "maximum frequency" (refer to page 59)
Output frequency acceleration/deceleration time ⇒ Pr. 7 "acceleration time",
Pr. 8 "deceleration time" (refer to page 62)
Time setting for acceleration/deceleration ⇒ Pr. 44 "second acceleration/deceleration time",
Pr. 45 "second deceleration time"
(refer to page 62)
2.9 Terminal Function Selection Parameters
2.9.1 Input terminal function selection
Use these parameters to select/change the input terminal functions.
Parameter Name Factory
Setting Setting
Range Remarks
60 RL terminal
function
selection
0
61 RM terminal
function
selection
1
62 RH terminal
function
selection
2
0 to 10,
14, 16
63 STR terminal
function
selection
- - - 0 to 10,
14, 16,
- - -
Setting is enabled when Pr. 30 = "1"

89
2
<Setting>
Refer to the following table and set the parameters:
Setting Signal
Name Functions Related Parameters
Pr. 59 = "0" Low-speed operation
command Pr. 4 to Pr. 6, Pr. 24 to Pr. 27,
Pr. 80 to Pr. 87
0RL
Pr. 59 = "1", "2" (*1) Remote setting
(setting clear) Pr. 59
Pr. 59 = "0" Middle-speed
operation command
Pr. 4 to Pr. 6, Pr.24 to Pr. 27,
Pr.80 to Pr. 87
1RM
Pr. 59 = "1", "2" (*1) Remote setting
(deceleration) Pr. 59
Pr. 59 = "0" High-speed operation
command Pr. 4 to Pr. 6, Pr. 24 to Pr. 27,
Pr. 80 to Pr. 87
2RH
Pr. 59 = "1", "2" (*1) Remote setting
(acceleration) Pr. 59
3 RT Second function selection Pr. 44 to Pr. 47
4 AU Current input selection
5 STOP Start self-holding selection
6 MRS Output shut-off stop
7OH
External thermal relay input (*2)
The inverter stops when the externally
provided overheat protection thermal
relay, motor's embedded temperature
relay etc. is actuated.
Refer to page 140.
8REX
15-speed selection (combination with 3
speeds RL, RM, RH) (*3)
Pr. 4 to Pr. 6, Pr. 24 to Pr. 27,
Pr. 80 to Pr. 87
9 JOG Jog operation selection Pr. 15, Pr. 16
10 RES Reset Pr. 75
14 X14 PID control presence/absence selection Pr. 88 to Pr. 94
16 X16 PU-external operation switch-over Pr. 79 (setting: 8)
- - - STR Reverse rotation start (can be assigned to STR
terminal (Pr. 63) only)
*1 When Pr. 59 = "1 or 2", the functions of the RL, RM and RH signals change as
listed above.
*2 Actuated when the relay contact "opens".
*3 When using the REX signal, an external command cannot be used to make a
reverse rotation start.
REMARKS
• One function can be assigned to two or more terminals. In this case, the function
is activated when one of the multiple terminals used for assignment turns on.
• The speed command priorities are higher in order of jog, multi-speed setting (RH,
RM, RL, REX) and AU.
• Use common terminals to assign multi-speeds (7 speeds) and remote setting.
They cannot be set individually.
(Common terminals are used since these functions are designed for speed
setting and need not be set at the same time.)

90
2.9.2 Output terminal function selection
You can change the functions of the open collector and contact output terminals.
Parameter Name Factory
Setting Setting
Range Remarks
64 RUN terminal
function
selection 0
65
A, B, C
terminal
function
selection
99
0, 1, 3, 4,
11 to 16,
98, 99 Setting is enabled when Pr. 30 = "1"
<Setting>
Setting Signal
Name Function Operation Parameters
Referred to
0 RUN Inverter running Output during operation when the
inverter output frequency rises to or
above the starting frequency. Pr. 2, Pr.13
1 SU Up to frequency Output when the output frequency is
reached. Pr. 41
3 OL Overload alarm Output while stall prevention function
is activated. Pr. 21, Pr. 22,
Pr. 23, Pr. 28
4FU
Output frequency
detection Output when the output frequency
rises to or above the setting. Pr. 42, Pr. 43
11 RY Inverter operation
ready
Output when the inverter is ready to
be started by switching the start
signal on. —
12 Y12 Output current
detection Output when the output current rises
to or above the setting. Pr. 48, Pr. 49
13 Y13 Zero current
detection Output when the output current
reaches 0. Pr. 50, Pr. 51
14 FDN PID lower limit
15 FUP PID upper limit
16 RL PID forward-reverse
rotation output
Outputs the detection signal under
PID control. Pr. 88 to Pr. 94
98 LF Minor fault output Output when a minor fault (fan failure
or communication error warning)
occurs. Pr. 76, Pr. n5
99 ABC Alarm output Output when the inverter's protective
function is activated to stop the output
(major fault). —
REMARKS
The same function may be set to more than one terminal.

91
2
2.10 Operation Selection Function Parameters
2.10.1 Retry function
When any protective function (major fault) is activated and the inverter stops its
output, the inverter itself resets automatically and performs retries. You can
select whether retry is made or not, alarms reset for retry, number of retries
made, and waiting time.
Parameter Name Factory
Setting Setting
Range Remarks
66 Retry selection 0 0 to 3
67 Number of
retries at alarm
occurrence 00, 1 to
10, 101
to 110
68 Retry waiting
time 1s 0.1 to
360s
69 Retry count
display erase 00
Setting is enabled when Pr. 30 = "1"
<Setting>
Use Pr. 66 to choose the protective functions (major failures) for retries.
Protective Functions (Major Failures) for Retries
Pr. 66 Setting OCT OVT THM THT FIN GF OHT OLT PE PUE RET CPU OPT
0
1
2
3
* Indicates the retry items selected. (OCT denotes any of OC1 to OC3 and OVT
any of OV1 to OV3.)
Use Pr. 67 to set the number of retries at alarm occurrence.
Pr. 67 Setting Number of Retries Alarm Signal Output
0 Retry is not made. ———
1 to 10 1 to 10 times Not output every time *
101 to 110 1 to 10 times Output every time
* If the retry count is exceeded, " " (retry count excess) is displayed.
Use Pr. 68 to set the waiting time from when an inverter alarm occurs until a restart
in the range 0.1 to 360s.
Reading the Pr. 69 value provides the cumulative number of successful restart times
made by retry. The setting of "0" erases the cumulative number of times.

92
CAUTION
• The cumulative number in Pr. 69 is incremented by "1" when retry operation is
regarded as successful, i.e. when normal operation is continued without the
protective function (major fault) activated during a period four times longer than
the time set in Pr. 68.
• If the protective function (major fault) is activated consecutively within a period four
times longer than the above waiting time, the control panel may show data different
from the most recent data or the parameter unit (FR-PU04) may show data different
from the first retry data. The data stored as the error reset for retry is only that of the
protective function (major fault) which was activated the first time.
• When an inverter alarm is reset by the retry function at the retry time, the stored
data of the electronic overcurrent protection, etc. are not cleared. (Different from
the power-on reset.)
CAUTION
When you have selected the retry function, stay away from the motor and
machine unless required. They will start suddenly (after the reset time has
elapsed) after occurrence of an alarm.
When you have selected the retry function, apply in easily visible places the
CAUTION seals supplied to the instruction manual (basic).
2.10.2 PWM carrier frequency
You can change the motor sound.
Parameter Name Factory
Setting Setting
Range Remarks
70 Soft-PWM setting 1 0, 1
72 PWM frequency
selection 1 0 to 15 Setting is enabled when
Pr. 30 = "1"
REMARKS
By parameter setting, you can select Soft-PWM control which changes the motor
tone.
Soft-PWM control changes motor noise from a metallic tone into an unoffending
complex tone.
<Setting>
Parameter
Number Setting Description
0 Soft-PWM invalid
70 1 When any of "0 to 5" is set in Pr. 72, Soft-PWM is made valid.
72 0 to 15 PWM carrier frequency can be changed.
The setting displayed is in [kHz].
Note that 0 indicates 0.7kHz and 15 indicates 14.5kHz.
REMARKS
An increased PWM frequency will decrease motor noise but noise and leakage
current will increase. Take proper action (Refer to pages 18).
Metallic sound may be generated from the motor at sudden deceleration but it is not a
fault.

93
2
2.10.3 Applied motor
Set the motor used.
POINT
When using the Mitsubishi constant-torque motor, set "1" in Pr. 71 for either V/F
control or automatic torque boost control.
The electronic overcurrent protection is set to the thermal characteristic of the
constant-torque motor.
When you selected the Mitsubishi constant-torque motor, the values of the
following parameters are automatically changed. (For factory settings only)
Pr. 0 "torque boost", Pr. 12 "DC injection brake voltage", Pr. 46 "second torque boost"
Parameter Name Factory Setting Setting Range Remarks
71 Applied motor 0 0, 1 Setting is enabled when Pr. 30 = "1"
<Setting>
Refer to the following list and set this parameter according to the motor used.
Pr. 71 Setting Electronic Overcurrent Protection Thermal Characteristic
0 Thermal characteristics matching a standard motor
1 Thermal characteristics matching the Mitsubishi constant-torque motor
CAUTION
Set this parameter correctly according to the motor used.
Incorrect setting may cause the motor to overheat and burn.
2.10.4 Voltage input selection
You can change the input (terminal 2) specifications in response to the frequency
setting voltage signal. When entering 0 to 10VDC, always make this setting.
Parameter Name Factory
Setting Setting
Range Remarks
73 0-5V/0-10V
selection 00, 1
Terminal 2 input voltage
0: 0-5VDC input
1: 0-10VDC input
Setting is enabled
when Pr. 30 = "1"
CAUTION
The acceleration/deceleration time, which is a slope up/down to the
acceleration/deceleration reference frequency, is not affected by the change in
Pr. 73 setting.
When connecting a frequency setting potentiometer across terminals 10-2-5 for
operation, always set "0" in this parameter.

94
2.10.5 Input filter time constant
You can set the input section's built-in filter constant for an external voltage or
current frequency setting signal.
Effective for eliminating noise in the frequency setting circuit.
Parameter Name Factory Setting Setting Range Remarks
74 Input filter time
constant 1 0 to 8 Setting is enabled when
Pr. 30 = "1"
REMARKS
Increase the filter time constant if steady operation cannot be performed due to
noise. A larger setting results in slower response. (The time constant can be set
between approximately 1ms to 1s with the setting of 0 to 8. A larger setting results
in a larger filter time constant.)
2.10.6 Reset selection/PU stop selection
You can make reset input acceptance selection and choose the stop function
from the operation panel (PU).
Reset selection : You can choose the reset function input (RES signal)
timing.
PU stop selection: When an alarm etc. occurs in any operation mode, you can
make a stop from the operation panel by pressing the
STOP
RESET key.
Parameter Name Factory
Setting Setting
Range Remarks
75 Reset selection/
PU stop selection 14 0, 1,
14, 15 Setting is enabled when Pr. 30 = "1"
<Setting>
Pr. 75
Setting Reset Selection PU Stop Selection
0 Reset input normally enabled.
1Enabled only when the protective
function is activated.
The PU stop key is invalid. Note that the STOP
RESET
key is valid only in the PU operation mode or
combined operation mode (Pr. 79 = "4").
14 Reset input normally enabled.
15 Enabled only when the protective
function is activated.
Pressing the STOP
RESET key decelerates the
inverter to a stop in any of the PU, external and
communication operation modes.

95
2
(1) How to make a restart after a stop by the STOP
RESET key input from the
operation panel (Restarting method with shown)
1) After completion of deceleration to
a stop, switch off the STF or STR
signal.
2) Press the PU
EXT key to
show PU. ........ ( canceled)
3) Press the PU
EXT key to return to EXT.
4) Switch on the STF or STR signal.
Speed
Time
key
Stop and restart example for external operation
Control panel key
PU
EXT
STOP
RESET
STF ON
(STR) OFF
REMARKS
• By entering the reset signal (RES) during operation, the inverter shuts off its
output while it is reset, the internal thermal summation value of the electronic
overcurrent protection and the number of retries are reset, and the motor coasts.
• The Pr. 75 value can be set any time. Also, if parameter (all) clear is executed,
this setting will not return to the initial value.
• When the inverter is stopped by the PU stop function, the display alternates
between and . An alarm is not output.
(2) How to make a restart when a stop is made by the STOP
RESET key
input from the PU
1) After completion of deceleration
to a stop, switch off the STF or
STR signal.
2) Press the EXT key
. .....................( canceled)
3) Switch on the STF or STR signal.
Time
key
key
STOP
RESET
EXT
Speed
Control panel
STF ON
(STR) OFF
Stop and restart example for external operation
Besides the above operations, a restart can be made by performing a power-on reset
or resetting the inverter with the inverter's reset terminal.
REMARKS
• By entering the reset signal (RES) during operation, the inverter shuts off output
while it is reset, the data of the electronic overcurrent protection and regenerative
brake duty are reset, and the motor coasts.
• To resume operation, reset the inverter after confirming that the PU is connected
securely.
• The Pr. 75 value can be set any time. Also, if parameter (all) clear is executed,
this setting will not return to the initial value.
• When the inverter is stopped by the PU stop function, PS is displayed but an
alarm is not output.

96
CAUTION
Do not reset the inverter with the start signal on.
Otherwise, the motor will start instantly after resetting, leading to potentially
hazardous conditions.
2.10.7 Cooling fan operation selection
You can control the operation of the cooling fan built in the inverter (whether there
is a cooling fan or not depends on the model.).
Parameter Name Factory
Setting Setting
Range Remarks
76
Cooling fan
operation
selection
10, 1
0: Operation is performed with
power on.
1: Cooling fan ON/OFF control
Setting is
enabled when
Pr. 30 = "1"
<Setting>
Setting Description
0 Operated at power on (independent of whether the inverter is running or at a stop).
1
Cooling fan ON/OFF control valid
Always on during inverter operation
During stop (reset or error), the inverter status is monitored and the fan is
switched on/off according to the temperature.
Heat sink temperature is less than 40ºC (104ºF) ..............Cooling fan off
Heat sink temperature is not less than 40ºC (104ºF) ........Cooling fan on
REMARKS
In either of the following cases, fan operation is regarded as faulty, is shown on
the control panel, and the minor fault (LF) signal is output. Use any of Pr. 64, Pr. 65
(output terminal function selection) to allocate the terminal used to output the LF
signal.
Pr. 76 = "0"
When the fan comes to a stop with power on.
Pr. 76 = "1"
When the inverter is running and the fan stops during fan ON command or the fan
starts during fan OFF command.
CAUTION
When the terminal assignment is changed using Pr. 64, Pr. 65, the other functions
may be affected. Confirm the functions of the corresponding terminals before
making settings.

97
2
2.10.8 Parameter write inhibit selection
You can select between write-enable and disable for parameters. This function is
used to prevent parameter values from being rewritten by incorrect operation.
Parameter Name Factory
Setting
Setting
Range Remarks
77
Parameter
write disable
selection
0 0, 1, 2 Setting is enabled when Pr. 30 = "1"
<Setting>
Pr. 77 Setting Function
0Parameter values may only be written during a stop in the PU operation
mode. (*)
1Write disabled.
Values of Pr. 22, Pr. 30, Pr. 75, Pr. 77 and Pr. 79 can be written.
2Write can be performed during operation. Write can be performed
independently of the operation mode.
CAUTION
• * The parameters * screened in the parameter list can be set at any time. Note
that the Pr. 70 and Pr. 72 values may be changed during PU operation only.
• If Pr. 77 = 2, the values of Pr. 17, Pr. 23, Pr. 28, Pr. 60 to Pr. 63, Pr. 71, Pr. 79,
Pr. 98, Pr. 99, CLr cannot be written during operation. Stop operation when
changing their parameter settings.
• By setting "1" in Pr. 77, the following clear operations can be inhibited:
Parameter clear
All clear

98
2.10.9 Reverse rotation prevention selection
This function can prevent any reverse rotation fault resulting from the incorrect
input of the start signal.
POINT
Used for a machine which runs only in one direction, e.g. fan, pump.
(The setting of this function is valid for the combined, PU, external and
communication operations.)
Parameter Name Factory
Setting
Setting
Range Remarks
78
Reverse rotation
prevention
selection
0 0, 1, 2 Setting is enabled when Pr. 30 = "1"
<Setting>
Pr. 78 Setting Function
0 Both forward and reverse rotations allowed
1 Reverse rotation disallowed
2 Forward rotation disallowed
2.10.10 Operation mode selection
Used to select the operation mode of the inverter.
The inverter can be run from the control panel or parameter unit (PU operation),
with external signals (external operation), or by combination of PU operation and
external operation (external/PU combined operation).
The inverter is placed in the external operation mode at power-on (factory setting).
Parameter Name Factory Setting Setting Range
79 Operation mode selection 0 0 to 4, 7, 8

99
2
<Setting>
In the following table, operation using the control panel or parameter unit is
abbreviated to PU operation.
LED Indication *
RUN
PU
EXT
Pr. 79
Setting Function
RUN PU EXT
0
At power-on, the inverter is put in the external
operation mode. The operation mode can be
changed between the PU and external operation
modes from the operation panel ( PU
EXT key) or
parameter unit ( PU /EXT key). For each mode,
refer to the columns of settings 1 and 2.
Refer to
settings "1"
and "2".
Operation
mode Running frequency Start
signal
1PU operation
mode Setting from operation
panel or FR-PU04 RUN key
On
(Off) Off
Off: Stop without start
command
Forward rotation: On
Reverse rotation:
Slow flickering
2External
operation
mode
External signal input
(across terminals
2(4)-5, multi-speed
selection, jog)
External
signal input
(terminal
STF, STR)
Off On
With start
command
Without
frequency
setting
Fast
flickering
3
External/ PU
combined
operation
mode 1
Dial of operation
panel, digital setting by
parameter unit key
operation, or external
signal input (multi-
speed setting, across
terminals 4-5 (valid
when AU signal is on))
External
signal input
(terminal
STF, STR)
4
External/ PU
combined
operation
mode 2
External signal input
(across terminals
2(4)-5, multi-speed
selection, jog)
RUN key
On On
7
External operation mode (PU operation interlock)
MRS signal ON ... Able to be switched to PU
operation mode (output stop
during external operation)
MRS signal OFF.. Switching to PU operation
mode inhibited
8
Operation mode change using external signal
(disallowed during operation)
X16 signal ON ..... Switched to external
operation mode
X16 signal OFF.... Switched to PU operation mode
Refer to
settings "1"
and "2".
REMARKS
Either "3" or "4" may be set to select the PU/external combined operation. These
settings differ in starting method.
In case of the type having the RS-485 communication function, refer to page 116 for
the computer link operation mode.
*1. When the FR-PU04 is connected, the LED indication (PU, EXT) is not lit.
*2. The LED indication (PU, EXT) flickers in the computer link operation mode.
*3. Lit when the operation panel is used. Extinguished when the FR-PU04 is used.

100
(1) PU operation interlock
PU operation interlock forces the operation mode to be changed to the external
operation mode when the MRS signal switches off. This function prevents the inverter
from being inoperative by the external command if the mode is accidentally left
unswitched from the PU operation mode.
1) Preparation
Set "7" in Pr. 79 (operation mode selection).
Set the terminal used for MRS signal input with any of Pr. 60 to Pr. 63 (input terminal
function selection).
Refer to page 88 for Pr. 60 to Pr. 63 (input terminal function selection).
REMARKS
When terminal assignment is changed using Pr. 60 to Pr. 63, the other functions
may be affected.
Check the functions of the corresponding terminals before making settings.
2) Function
MRS Signal Function/Operation
ON
Output stopped during external operation.
Operation mode can be switched to PU operation mode.
Parameter values can be rewritten in PU operation mode.
PU operation allowed.
OFF
Forcibly switched to external operation mode.
External operation allowed.
Switching to PU operation mode inhibited.
<Function/operation changed by switching on-off the MRS signal>
Operating Condition
Operation
mode Status
MRS
Signal
Operation
Mode
(*2)
Operating Status Parameter
Write
Switching to
PU Operation
Mode
During
stop
ON → OFF
(*1) During stop Allowed →
disallowed Disallowed
PU During
operation
ON → OFF
(*1)
PU →
External
If external operation
frequency setting
and start signal are
entered, operation is
performed in that
status.
Allowed →
disallowed Disallowed
OFF → ON Disallowed →
disallowed Allowed
During
stop ON → OFF
During stop Disallowed →
disallowed Disallowed
OFF → ON During operation →
output stop
Disallowed →
disallowed Disallowed
External
During
operation ON → OFF
External
Output stop →
operation
Disallowed →
disallowed Disallowed

101
2
REMARKS
If the MRS signal is on, the operation mode cannot be switched to the PU
operation mode when the start signal (STF, STR) is on.
*1. The operation mode switches to the external operation mode independently of
whether the start signal (STF, STR) is on or off.
Therefore, the motor is run in the external operation mode when the MRS signal
is switched off with either of STF and STR on.
*2. Switching the MRS signal on and rewriting the Pr. 79 value to other than "7" in
the PU operation mode causes the MRS signal to act as the ordinary MRS
function (output stop). Also as soon as "7" is set in Pr. 79, the signal acts as the
PU interlock signal.
(2) Operation mode switching by external signal
1) Preparation
Set "8" (switching to other than external operation mode) in Pr. 79.
Use any of Pr. 60 to Pr. 63 (input terminal function selection) to set the terminal
used for X16 signal input.
REMARKS
When terminal assignment is changed using Pr. 60 to Pr. 63, the other functions
may be affected.
Check the functions of the corresponding terminals before making settings.
For details refer to page 88.
2) Function
This switching is enabled during an inverter stop only and cannot be achieved
during operation.
X16 Signal Operation Mode
ON External operation mode (cannot be changed to the PU operation mode)
OFF PU operation mode (cannot be changed to the external operation mode)
to Refer to to (page 61).
2.10.11 PID control to
The inverter can be used to exercise process control, e.g. flow rate, air volume or
pressure.
The voltage input signal (0 to +5V or 0 to +10V) or Pr. 93 setting is used as a
set point and the 4 to 20mA DC current input signal used as a feedback value
to constitute a feedback system for PID control.
POINT
Made valid by turning on the X14 signal. Use Pr. 60 to Pr. 63 (input terminal
function selection) to make assignment.

102
Parameter Name Factory
Setting Setting
Range Remarks
88 PID action
selection 20 20, 21
89 PID proportional
band 100% 0.1 to 999 %,
- - -
90 PID integral time 1s 0.1 to 999s,
- - -
91 PID upper limit - - - 0 to 100%,
- - -
92 PID lower limit - - - 0 to 100%,
- - -
93
PID action set
point for PU
operation
0% 0 to 100%
94 PID differential
time - - - 0.01 to 10s,
- - -
Setting is enabled when Pr. 30 = "1"
<Setting>
(1) Basic PID control configuration
+-IM
Kp: Proportion constant Ti: Integral time S: Operator Td: Differential time
Set point
Manipulated
variable
Motor
Feedback signal (Process value)
Inverter circuit :
Ti S
1
1+ +Td S
Kp
PID operation
Terminal 4
Pr. 93 or Treminal 2
(2) PID action overview
1) PI action
A combination of proportional control
action (P) and integral control action (I)
for providing a manipulated variable in
response to deviation and changes
with time.
REMARKS
PI action is the sum of P and I actions.
[Operation example for stepped
changes of process value]
Deviation Set point
Process value
Time
Time
Time
PI action
I action
P action

103
2
2) PD action
A combination of proportional control
action (P) and differential control
action (D) for providing a manipulated
variable in response to deviation
speed to improve the transient
characteristic.
REMARKS
PD action is the sum of P and D actions.
[Operation example for proportional changes
of process value]
Deviation
Set point
Time
Time
Time
PD action
D action
P action
Process
value
3) PID action
The PI action and PD action are
combined to utilize the advantages of
both actions for control.
REMARKS
The PID action is the sum of P, I and D
actions.
Time
Time
Time
Deviation
P action
D action
PID action
Set point
Process
value Time
I action
y=at +bt+
c
2
4) Reverse action
Increases the manipulated
variable (output frequency) if
deviation X = (set point -
process value) is positive,
and decreases the
manipulated variable if
deviation is negative.
Set point
Feedback signal
(Process value)
+
-
[Heating]
Deviation Set point
X>0
X<0
Cold up
Hot down Process value

104
5) Forward action
Increases the manipulated
variable (output frequency) if
deviation X = (set point -
process value) is negative,
and decreases the
manipulated variable if
deviation is positive.
Set point X>0
X<0
Feedback signal
(Process value)
+
-
[Cooling]
Too cold down
Hot up
Set point
Process value
Deviation
Relationships between deviation and manipulated variable (output frequency)
Deviation
Positive Negative
Reverse action !"
Forward action "!
(3) Wiring example
Pr. 60 = 14
Pr. 64 = 15
Pr. 65 = 16
Pr. 88 = 20
Limit signal
common
For
2-wire
type
Detector
Motor
Power
supply
NFB Inverter
0 24V
DC
power supply (*1)
R(L1)
S(N)
T
STF
STR
SD
10
2
5
4
U
V
W
SE
(Process value) 4 to 20mA
IM P
-
+++
-
(OUT)
(24V)
A
C
RUN(FUP,FDN)
PID control
selection RL(X14)(*3)
(*2)
Forward rotation
Reverse rotation
Setting
potentiometer
(Set point setting)
Pump
For
3-wire
type
Upper limit
(Lower limit)
Forward (reverse)
rotation output
signal common
Forward
rotation output
Reverse
rotation output
AC1
200/220V 50/60Hz
(COM)
CAUTION
*1. The power supply must be selected in accordance with the power specifications
of the detector used.
*2. The output signal terminals used depends on the Pr. 64, Pr. 65 settings.
*3. The input signal terminal used depends on the setting of Pr. 60 to Pr. 63.
• The contact input signal (AU Signal) need not be turned on.

105
2
(4) I/O signals
Signal Terminal Used Function Description
X14 Depending on
Pr. 60 to Pr. 63
PID control
selection Turn on X14 to exercise PID control.
2 2 Set point input Enter the set point for PID control.Input
44
Process value
input
Enter the 4 to 20mADC process value
signal from the detector.
FUP Upper limit output Output to indicate that the process value
signal exceeded the upper limit value.
FDN Lower limit output Output to indicate that the process value
signal exceeded the lower limit value.
Output
RL
Depending on
Pr. 64, Pr. 65 Forward (reverse)
rotation direction
output
"Hi" is output to indicate that the output
indication of the parameter unit is forward
rotation (FWD) or "Low" to indicate that it is
reverse rotation (REV) or stop (STOP).
Enter the set point across inverter terminals 2-5 or in Pr. 93 and enter the process
value signal across inverter terminals 4-5.
To exercise PID control, turn on the X14 signal. When this signal is off, PID control is
not exercised.
Item Entry Description
Set 0V as 0% and 5V as 100%. When "0" is set in Pr. 73 (5V
selected for terminal 2).
Across
terminals 2-5 Set 0V as 0% and 10V as 100%. When "1" is set in Pr. 73 (10V
selected for terminal 2).
Set point
Pr. 93 Set the set point (%) in Pr. 93.
Process
value
Across
terminals 4-5 4mA DC is equivalent to 0% and 20mA DC to 100%.
(5) Parameter setting
Parameter
Number Name Setting Description
20 For heating, pressure control, etc. PID reverse action
88 PID action
selection 21 For cooling, etc. PID forward action
0.1 to 999%
If the proportional band is narrow (parameter setting is
small), the manipulated variable varies greatly with a
slight change of the process value. Hence, as the
proportional band narrows, the response sensitivity
(gain) improves but the stability deteriorates, e.g.
hunting occurs.
Gain K = 1/proportional band
89
PID
proportional
band
- - - No proportional control

106
Parameter
Number Name Setting Description
0.1 to 999s
Time required for the integral (I) action to provide the
same manipulated variable as that for the proportional
(P) action. As the integral time decreases, the set point
is reached earlier but hunting occurs more easily.
90 PID integral
time
- - - No integral control.
0 to 100%
Set the upper limit. If the feedback value exceeds the
setting, the FUP signal is output. (Process value of
4mA is equivalent to 0% and 20mA to 100%.)
91 PID upper
limit
- - - No function
0 to 100%
Set the lower limit. (If the feedback value falls below
the setting, the FDN signal is output. In this case, the
process value of 4mA is equivalent to 0% and 20mA to
100%.)
92 PID lower
limit
- - - No function
93
PID action
set point for
PU operation
0 to 100%
Valid only when Pr. 79 = "3" (n9 = 0 for computer link
operation) under the PU command in the PU operation
or PU/external combined mode. (When the computer
has the speed command write in the computer link
operation mode (NET))
For external operation, the voltage across 2-5 is the
set point.
(C3 value is equivalent to 0% and C4 value to 100%.)
0.01 to 10s
Time required for the differential (D) action to provide
the same process value as that for the proportional (P)
action. As the differential time increases, greater
response is made to a deviation change.
94
PID
differential
time
- - - No differential control.
(6) Adjustment procedure
Turn on X14 signal.
Parameter setting
Terminal setting
Run
Adjust the PID control parameters, Pr. 88 to Pr. 94.
Set the I/O terminals for PID control.
(Use Pr. 64 and Pr. 65 (output terminal function selection) to set the
FUP and FDN signals.)
(Use any of Pr. 60 to Pr. 63 (input terminal function selection) to set
the X14 signal.)

107
2
(7) Calibration example
(A detector of 4mA at 0°C (32°F) and 20mA at 50°C (122°F) is used to adjust the room
temperature to 25°C (77°F) under PID control. The set point is given to across inverter
terminals 2-5 (0-5V).)
START
Is the process
value steady?
Adjust parameters.
END
Yes
No
Set the room temperature to 25°C (77°F)
Set "20" or "21" in Pr. 88 and turn on the X14
signal to enable PID control.
.......
Determine the set point.
Determine the set point of the item
to be adjusted.
Convert the set point into %.
Calculate the ratio of the set point
to the detector output.
Make calibration.
Set the set point.
Enter a voltage to across
terminals 2-5 according to the set
point (%).
Operation
Set the proportional band and
integral time to slightly higher
values and the differential time to
"- - -" (No control), and switch on
the start signal.
Detector specifications
When the detector used has the specifications
that 0°C is equivalent to 4mA and 50°C (122°F) to
20mA, the set point of 25°C (77°F) is 50% because
4mA is equivalent to 0% and 20mA to 100%.
.......
When the set point setting input (0 to 5V) and
detector output (4 to 20mA) must be calibrated,
make the following calibration*.
.......
.......
.......
Set the proportional band and
integral time to slightly higher values
and set the differential time to a
slightly lower value to stabilize the
process value.
Optimize parameters.
While the process value is steady,
the proportional band and integral
time may be reduced and the
differential time increased
throughout the operation.
*When calibration
is required
Set point = 50%
Since the specifications of terminal 2 are such
that 0% is equivalent to 0V and 100% to 5V,
enter 2.5V into terminal 2.
For PU operation, set the set point (0 to 100%)
in Pr. 93.
During operation, set the proportional band and
integral time to slightly higher values and set the
differential time to "- - -" (No control). In accordance
with the system operation, reduce the proportional
band and integral time. For slow response system
where a deadband exists, differential control
shuold be turned on and increased slowly.
Use Pr. 38 and calibration parameters C2 to C4 (terminal 2)
and Pr. 39 and calibration parameters C5 to C7 (terminal 4) to
calibrate the detector output and set point setting input.
Make calibration in the PU mode when the inverter is at a stop.

108
<Set point input calibration>
1. Apply the input voltage of 0% set point setting (e.g. 0V) across terminals 2-5.
2. Make calibration using the calibration parameters C2, C3. At this time, enter in C2
the frequency which should be output by the inverter at the deviation of 0% (e.g.
0Hz). (When using the FR-PU04, make calibration with Pr. 902.)
3. Apply the voltage of 100% set point (e.g. 5V) to across terminals 2-5.
4. Make calibration using Pr. 38 and calibration parameter C4. At this time, enter in
Pr. 38 the frequency which should be output by the inverter at the deviation of
100% (e.g. 60Hz). (When using the FR-PU04, make calibration with Pr. 903.)
<Detector output calibration>
1. Apply the output current of 0% detector setting (e.g. 4mA) across terminals 4-5.
2. Make calibration using the calibration parameter C6. (When using the FR-PU04,
make calibration with Pr. 904.)
3. Apply the output current of 100% detector setting (e.g. 20mA) across terminals 4-5.
4. Make calibration using the calibration parameter C7. (When using the FR-PU04,
make calibration with Pr. 905.)
Note: The frequencies set in the calibration parameter C5 and Pr. 39 should be equal
to those set in the calibration parameter C2 and Pr. 38, respectively.
The results of the above calibration are as shown below:
100
005
(
V
)
(%)
[Set point setting]
0020
(
mA
)
4
[Detection value]
(%)
100
[Manipulated variable]
60
00100 Deviation
(
%
)
Manipulated
v
ariable (Hz)
REMARKS
• If the multi-speed (RH, RM, RL) signal or jog operation (jog) signal is entered,
PID control is stopped and multi-speed or jog operation is started.
• When the terminal functions are changed using Pr. 60 to Pr. 65, the other
functions may be affected. Confirm the functions of the corresponding terminals
before making settings.
• When PID control is selected, the minimum frequency is the frequency set in the
calibration parameter C2 and the maximum frequency is the frequency set in
Pr. 38. (The Pr. 1 "maximum frequency" and Pr. 2 "minimum frequency" settings
are also valid.)
♦
♦♦
♦Related parameters♦
♦♦
♦
X14 signal assignment ⇒ Pr. 60 to Pr. 63 (input terminal function selection) (refer to page 88)
FUP, FDN and RL signal assignment ⇒ Pr. 64 "RUN terminal function selection", Pr. 65 "A, B,
C terminal function selection" (refer to page 90)
Voltage input selection (0 to ±5V, 0 to ±10V) ⇒ Pr. 73 "0-5V/0-10V selection" (refer to page 93)
Operation mode selection ⇒ Pr. 79 "operation mode selection" (refer to page 98)
Making terminal calibration ⇒ Pr. 38, Pr. 39, C2 to C7 (calibration parameters) (refer to page 74)

109
2
2.11 Auxiliary Function Parameters
2.11.1 Slip compensation
The inverter output current may be used to assume motor slip to keep the motor
speed constant.
Parameter Name Factory
Setting
Setting
Range Remarks
95 Rated motor slip - - - 0 to 50%,
- - -
96 Slip compensation time
constant 0.5s 0.01 to 10s
97 Constant-output region slip
compensation selection - - - 0, - - -
Setting is enabled when
Pr. 30 = "1"
<Setting>
Synchronous speed at base frequency - rated speed
Rated slip = Synchronous speed at base frequency ×100[%]
Parameter Setting Function
0.01 to 50% Used to set the rated motor slip.
95 0, - - - Slip compensation is not made.
96 0.01 to 10s Used to set the slip compensation response time. (*)
0Slip compensation is not made in the constant output
range (frequency range above the frequency set in Pr. 3).
97
- - - Slip compensation is made in the constant output range.
* When this value is made smaller, response will be faster.
However, as load inertia is greater, a regenerative overvoltage (OVT) error is
more liable to occur.
REMARKS
When making slip compensation at 60Hz<50Hz>, set the maximum frequency to
slightly higher than 60Hz<50Hz>.
In the factory setting status, it is clamped at 60Hz<50Hz>.
2.11.2 Automatic torque boost selection
You can choose automatic torque boost control.
Automatic torque boost control
Not only gives the motor the optimum excitation but also provides high torque
even in a low speed range.
Parameter Name Factory
Setting Setting
Range Remarks
98 Automatic torque boost
selection (motor capacity) - - - 0.1 to 3.7kW,
- - -
Setting is enabled when
Pr. 30 = "1"

110
<Operating conditions>
The number of motor poles should be any of 2, 4 and 6 poles.
Single-motor operation (One motor for one inverter)
The wiring length from inverter to motor should be within 30m (98.42feet).
<Setting>
Parameter Setting Description
- - - Ordinary V/F control and torque boost (Pr. 0, Pr. 46) are valid.
98 0.1 to 3.7kW
(*)
Automatic torque boost control valid
(Set the applied motor capacity or one rank lower motor capacity.)
* The setting range changes with the inverter: 0.2kW to 3.7kW, - - - for the 400V
class.
Also when the Pr. 98 setting is other than "- - -", Pr. 3 "base frequency" and Pr. 19
"base frequency voltage" are valid.
When "- - -" or "888" is set in Pr. 19, the rated output voltage is selected.
CAUTION
* During operation using automatic torque boost, write to Pr. 3 and Pr. 19 is disabled
if "2" is set in Pr. 77.
♦
♦♦
♦Related parameters♦
♦♦
♦
Torque boost ⇒ Pr. 0 "torque boost", Pr. 46 "second torque boost" (refer to page 58)
Base frequency ⇒ Pr. 3 "base frequency", Pr. 19 "base frequency voltage" (refer to page 59)
Applied motor setting ⇒ Pr. 71 "applied motor" (refer to page 93)
Motor primary resistance ⇒ Pr. 99 "motor primary resistance" (refer to page 111)

111
2
2.11.3 Motor primary resistance
Generally this parameter need not be set. At the factory setting of "- - -", the
standard motor constant of the motor capacity set in Pr. 98 (including that of the
constant-torque motor) is used.
Parameter Name Factory
Setting
Setting
Range Remarks
99 Motor primary
resistance - - - 0 to 50Ω,
- - - Setting is enabled when Pr. 30 = "1"
♦
♦♦
♦Related parameters♦
♦♦
♦
Applied motor setting ⇒ Pr. 71 "applied motor" (refer to page 93)
Automatic torque boost selection ⇒ Pr. 98 "automatic torque boost selection (motor capacity)"
(refer to page 109)
2.12 Calibration Parameters
2.12.1 Meter (frequency meter) calibration
(Japanese version)
By using the control panel or parameter unit, you can calibrate a analog meter
connected to terminal FM to full scale deflection.
Terminal FM provides the pulse output. By setting the calibration parameter
C1, you can use the parameter to calibrate the analog meter connected to the
inverter without providing a calibration resistor.
Parameter Name Factory Setting Setting Range Remarks
C1 (900) FM terminal
calibration ——— ——— Setting is enabled when
Pr. 30 = "1"
The parameter number in parentheses applies to when the parameter unit (FR-PU04) is
used.

112
Changing example Deflecting the meter (analog indicator) to full-scale (1mA) at the
preset frequency of 60Hz (for frequency setting, refer to the
instruction manual (basic).)
POINT
The calibration parameters "C1" can be made to be ready by setting "1" (extended
function parameter valid) in Pr. 30 "extended function display selection".
Set the value of the calibration parameter C1 "FM terminal calibration".
(For details, refer to the instruction
manual (basic).)
MODE
4.
5. Press the key to enable setting. SET
SET
3. SET
8. SET
Flicker ... Parameter setting complete!!
SET
6. RUN
PU
EXT
RUN
RUN
+
-
7.
1. MODE
Pr. 30 must be set to "1".
2. Turn the setting dial to show
" ".
Operation Display
In PU operation mode
Press the key to show
SET
" ".
The parameter
number read
previously
appears.
By turning the setting dial , you can read another parameter.
SET
Press the key to return to the indication (step 3).
SET
Press the key twice to show the next parameter ( ).
Press the key to choose the
parameter setting mode.
Turn the setting dial until the
calibration parameter C1 "FM
terminal calibration" appears.
If the inverter is at a stop, press the
Press the key.
Setting is complete.
Turn the setting dial to
adjust the indicator needle
to the desired position.
Analog indicator
key to start it. (The motor
need not be connected.)

113
2
REMARKS
• Depending on the set value, it may take some for the needle to move.
• If "1" is set in Pr. 30 "extended function display selection", the calibration parameter
C1 "FM terminal calibration" can also be set in the external operation mode.
• C1 is factory-set to 1mA full-scale or 1440 pulses/s FM output frequency at 60Hz.
The maximum pulse train output of terminal FM is 2400 pulses/s.
• When a frequency meter is connected across terminals FM-SD to monitor the
running frequency, the FM terminal output is filled to capacity at the factory
setting if the maximum output frequency reaches or exceeds 100Hz. In this case,
the Pr. 55 setting must be changed to the maximum frequency.
• When the FR-PU04 is used, make calibration with Pr. 900.
POINT
By setting the Pr. 54 "FM terminal function selection" value, preset Pr. 55 "frequency
monitoring reference" or Pr. 56 "current monitoring reference" to the running
frequency or current value at which the output signal is 1440 pulses/s.
At 1440 pulses/s, the meter generally deflects to full-scale.
2.12.2 Meter (frequency meter) calibration
(NA and EC version)
The AM terminal is factory-set to provide 5VDC output in the full-scale status of
each monitor item. However, calibration parameter C1 can be used to adjust the
output voltage ratio (gain) according to the meter scale. Note that the maximum
output voltage is 5VDC.
Parameter Name Factory Setting Setting Range Remarks
C1 (901) AM terminal
calibration ——— ——— Setting is enabled when
Pr. 30 = "1"
The parameter number within the parentheses applies to when the parameter unit (FR-
PU04) is used.

114
Changing example Deflecting the meter (analog indicator) to full-scale (5V) at the
preset frequency of 60Hz (for frequency setting, refer to the
instruction manual (basic).)
POINT
The calibration parameters "C1" can be made to be ready by setting "1" (extended
function parameter valid) in Pr. 30 "extended function display selection".
Set the value of the calibration parameter C1 "AM terminal calibration".
MODE
5.
6. Press the key to enable setting. SET
SET
RUN
PU
EXT
4. SET
9. SET
Flicker ... Parameter setting complete!!
SET
7. RUN
PU
EXT
RUN
RUN
+
-
8.
2. MODE
Pr. 30 must be set to "1".
3. Turn the setting dial to show
" ".
Operation Display
1. Confirm the RUN indication and operation
mode indication.
The inverter must be at a stop.
Press the key to show
SET
" ".
The parameter
number read
previously
appears.
By turning the setting dial , you can read another parameter.
SET
Press the key to return to the indication (step 4).
SET
Press the key twice to show the next parameter ( ).
Press the key to choose the
parameter setting mode.
Turn the setting dial until the
calibration parameter C1 "AM
terminal calibration" appears.
Press the key to start the
inverter. (The motor need not be
connected.)
Press the key.
Setting is complete.
Turn the setting dial to
adjust the indicator needle
to the desired position.
(For details, refer to the instruction
manual (basic)).
Analog indicator
REMARKS
• Depending on the set value, it may take some for the needle to move.
• If "1" is set in Pr. 30 "extended function display selection", the calibration parameter
C1 "AM terminal calibration" can also be set in the external operation mode.
• When the FR-PU04 is used, make calibration with Pr. 901.

115
2
POINT
By setting the Pr. 54 "AM terminal function selection" value, preset Pr. 55 "frequency
monitoring reference" or Pr. 56 "current monitoring reference" to the running
frequency or current value at which the output signal is 5V.
At 5V, the meter generally deflects to full-scale.
♦
♦♦
♦Related parameters♦
♦♦
♦
Choosing signal to be output to FM (AM) terminal ⇒ Pr. 54 "FM (AM) terminal function
selection" (refer to page 82)
Reference values of frequency and current values ⇒ Pr. 55 "frequency monitoring reference",
Pr. 56 "current monitoring reference"
(refer to page 84)
to Refer to , (page 74).
2.13 Clear Parameters
2.13.1 Parameter clear
Initializes the parameter values to the factory settings.
Clear the parameters during a stop in the PU operation mode.
Parameter Name Factory
Setting Setting
Range Remarks
CLr Parameter
clear 0 0, 1, 10
0: Clear is not executed.
1: Parameter clear *1
(Calibration parameters C1 to C7
are not cleared)
10: All clear *2
(All settings including those of
the calibration parameters C1
to C7 return to factory settings)
Setting is
enabled
when Pr. 30
= "1"
*1 Parameters are not cleared by setting "1" in Pr. 77 "parameter write disable
selection".
Pr. 75 "reset selection/PU stop selection", Pr. 38, Pr. 39, Pr. 53, Pr. 60 to Pr. 65,
Pr. 99, calibration parameters C1 to C7 and communication parameters n13,
n15 are not cleared.
*2 Pr. 75 "reset selection/PU stop selection" and communication parameter n13
"PU language switching" are not cleared.
REMARKS
For details of the operation procedure, refer to the instruction manual (basic).
2.13.2 Alarm history clear
Erases the alarm history.
Parameter Name Factory
Setting Setting
Range Remarks
ECL Alarm history
clear 00, 1
0: Not cleared
1: Alarm history clear
Setting is enabled
when Pr. 30 = "1"

116
2.14 Communication Parameters (Only for the type having
the RS-485 communication function)
You can perform communication operation from the RS-485 connector of the
inverter through RS-485.
(1) Operational functions
1) Operation mode switching
[Operation mode switching method]
Computer
link
operation
Switching by
computer
program
External
operation
PU
operation
Switching by operation
panel/parameter
unit (FR-PU04)
(Switching must
not be made)
C
D
E
F
B
A
Symbol Switching Type Switching Method
APU operation to external
operation Using the PU
EXT key of the operation panel or
PU /EXT key of the parameter unit (FR-PU04)
BExternal operation to PU
operation Using the PU
EXT key of the operation panel or
PU /EXT key of the parameter unit (FR-PU04)
CExternal operation to
computer link operation Using the
computer program
DComputer link operation to
external operation Using the
computer program
Read (H7B)/
Write (HFB)
H0000:
Communication
operation
H0001: External
operation
EPU operation to computer
link operation
Switching must not be made
(External operation may be selected at A and then
switched to computer link operation at C*)
FComputer link operation to
PU operation
Switching must not be made
(External operation may be selected at D and then
switched to PU operation at B*)
* When "1" is set in the communication parameter n10 "link start mode selection",
the inverter is placed in the computer link operation mode at power-on or inverter
reset. (Note that it is overridden by the Pr. 79 "operation mode selection" setting.)
REMARKS
Unlike the other inverters, the FR-S500 series is not the type of inverter whose
operation panel is removed to make communication.
When the setup software is used to switch to the PU operation mode (Pr. 79 = 1, 3,
4), parameter setting cannot be made. At that time, pressing the RUN key of the
operation panel starts the inverter.

117
2
2) Operation mode-based functions
Operation Mode
Operation
Location Item PU operation External
operation Computer link
operation
Run command
(start) Enabled Enabled
(Combined
operation mode) Disabled
Running frequency
setting Enabled Enabled
(Combined
operation mode) Disabled
Monitoring Enabled Enabled Enabled
Parameter write Enabled (*4) Disabled Disabled
Parameter read Enabled Enabled Enabled
Inverter reset Enabled Enabled Enabled
Operation panel
or FR-PU04
Stop command Enabled Enabled (*3) Enabled (*3)
Run command Disabled Disabled Enabled (*1)
Running frequency
setting (*) Disabled Disabled Enabled (*1)
Monitoring Enabled Enabled Enabled
Parameter write Disabled Disabled Enabled (*4)
Parameter read Enabled Enabled Enabled
Inverter reset Disabled Disabled Enabled (*2)
On-computer
user program by
RS-485
communication
Stop command Disabled Disabled Enabled
Inverter reset Enabled Enabled Enabled
Run command Enabled
(Combined
operation mode) Enabled Enabled (*1)
Control circuit
external
terminal
Running frequency
setting
Enabled
(Combined
operation mode) Enabled Enabled (*1)
*1. As set in the communication parameters n8 "operation command write" and n9
"speed command write". (refer to page 130)
*2. At occurrence of RS-485 communication error, the inverter cannot be reset
from the computer.
*3. As set in Pr. 75 "reset selection/PU stop selection".
*4. As set in Pr. 77 "parameter write disable selection".
CAUTION
* When the user program of the computer is used to make the running frequency
setting by RS-485 communication, setting can be made in the minimum setting
increments of 0.01Hz, but the setting may be written to the inverter in increments
of 0.1Hz. (0 is written in the second decimal place.)
POINT
To make RS-485 communication between the inverter and personal computer, the
operation mode must be set to the "computer link operation mode".
Pr. 79 "operation mode selection" ≠‚ "1, 3, 4"
and communication parameter n10 "link start mode selection" = "1"
Reset the inverter after setting the communication parameters n1, n2, n3, n4, n7,
n11. The values set are registered once the inverter is reset.

118
2.14.1 Communication settings to ,
Communication-related parameters
Parameter Name
Factory
Setting
<NA, EC
version>
Setting
Range Remarks Reflection
Timing
n1 (331) Communication
station number 0 0 to 31 After reset
n2 (332) Communication
speed 192 48, 96,
192 After reset
n3 (333) Stop bit length 1 0, 1, 10,
11 After reset
n4 (334) Parity check
presence/
absence 2 0, 1, 2 After reset
n5 (335) Number of
communication
retries 10 to 10,
- - - Immediately
n6 (336) Communication
check time
interval (*1)
0s
<- - ->
(*2)
0, 0.1 to
999s,
- - - Immediately
n7 (337) Wait time
setting - - - 0 to 150ms,
- - - After reset
n11 (341) CR/LF selection 1 0, 1, 2
Setting is enabled
when Pr. 30 = "1"
After reset
*1. To make communication, set any value other than 0 in the communication
parameter n6 "communication check time interval".
*2. Factory setting of NA and EC versions.
The parameter numbers within parentheses are those for use of the parameter unit
(FR-PU04).
Refer to page 177 for the instruction codes.
Communication specifications
Item Computer
Conforming standard RS-485 Standard
Number of inverters
connected 1:N (max. 32 inverters)
Communication speed Selected between 19200, 9600 and 4800bps
Control protocol Asynchronous
Communication method Half-duplex
Character system ASCII (7 bits/8 bits) selectable
Stop bit length Selectable between 1 bit and 2 bits.
Terminator CR/LF (presence/absence selectable)
Parity
check Selectable between presence (even/odd) and absence
Communication
specifications
Check
system Sumcheck Presence
Waiting time setting Selectable between presence and absence

119
2
REMARKS
• For computer link operation, set 65520 (HFFF0) as the value "888" and 65535
(HFFFF) as the value "- - -".
• Refer to page 41 for handling the RS-485 connector.
• Refer to the "parameter data code list" (page 177) for the data codes of the
parameters.
<Setting>
To make communication between the personal computer and inverter, the
communication specifications must be set to the inverter initially. If initial setting is not
made or there is a setting fault, data transfer cannot be made.
Note: After making the initial setting of the parameters, always reset the inverter. After
you have changed the communication-related parameters, communication
cannot be made unit the inverter is reset.
Parameter Description Setting Description
n1 Communication
station number 0 to 31
Station number specified for communication from
the RS-485 connector.
Set the inverter station numbers when two or more
inverters are connected to one personal computer.
48 4800 bps
96 9600 bps
n2 Communication
speed 192 19200 bps
0 Stop bit length 1 bit
8 bits 1 Stop bit length 2 bits
10 Stop bit length 1 bit
n3 Stop bit length 7 bits 11 Stop bit length 2 bits
0 Absent
1 Odd parity presentn4 Parity check
presence/
absence 2 Even parity present
0 to 10
Set the permissible number of retries at occurrence
of a data receive error.
If the number of consecutive errors exceeds the
permissible value, the inverter will come to an
alarm stop (OPT).
n5 Number of
communication
retries - - -
(65535)
If a communication error occurs, the inverter will
not come to an alarm stop. At this time, the inverter
can be coasted to a stop by MRS or RES input.
During a communication error (H0 to H5), the minor
fault signal (LF) is switched on. Allocate the used
terminal with any of Pr. 64, Pr. 65 (multi-function
outputs).
0 No communication
0.1 to 999
Set the communication check time [s] interval.
If a no-communication state persists for longer than
the permissible time, the inverter will come to an
alarm stop (OPT).
n6 Communication
check time
interval
- - - Communication check suspension
0 to 150 Set the waiting time between data transmission to
the inverter and response.
n7 Wait time setting - - - Set with communication data.
0 Without CR • LF
1 With CR, without LFn11 CR • LF
selection 2 With CR • LF

120
<Computer programming>
(1) Communication protocol
Data communication between the computer and inverter is performed using the
following procedure: Data read
Data write
1) 5)4)
3)
2)
*1
*2
Computer
(Data flow)
Inverter
Computer
(Data flow)
Inverter Time
REMARKS
*1. If a data error is detected and a retry must be made, execute retry operation
with the user program. The inverter comes to an alarm stop if the number of
consecutive retries exceeds the parameter setting.
*2. On receipt of a data error occurrence, the inverter returns "reply data 3)" to the
computer again. The inverter comes to an alarm stop if the number of
consecutive data errors reaches or exceeds the parameter setting.
(2) Communication operation presence/absence and data format
types
Communication operation presence/absence and data format types are as follows:
No. Operation Run
Command Running
Frequency Parameter
Write Inverter
Reset Monitor-
ing Parame-
ter Read
1)
Communication request
is sent to the inverter in
accordance with the
user program in the
computer.
A' A (A")*1 A (A")*2 A B B
2) Inverter data processing
time Present Present Present Absent Present Present
No error*
(Request
accepted) CCCAbsent
E, E'
(E")*1 E
(E")*2
3)
Reply data
from the
inverter.
(Data 1) is
checked for
error)
With error
(request
rejected) DDDAbsentFF
4) Computer processing
delay time Absent Absent Absent Absent Absent Absent
No error*
(No inverter
processing) Absent Absent Absent Absent G
(Absent) G
(Absent)
5)
Answer from
computer in
response to
reply data
3). (Data 3)
is checked
for error)
With error.
(Inverter
outputs 3)
again.)
Absent Absent Absent Absent H H
* In the communication request data from the computer to the inverter, 10ms or
more is also required after "no data error (ACK)". (Refer to page 123.)

121
2
REMARKS
* 1. Setting any of "0.1" to "999" in Pr. 37 "speed display" and "1" in data code
"HFF" sets the data format to A" or E" (6-digit data).
Also, the output frequency turns to a speed display, which is valid in 0.01r/min
increments. (The third decimal place is invalid.)
If the data code "HFF" is other than "1", the display is in 1r/min increments and
a 4-digit data format can be used.
Reply data is given in format E if the requested monitor data has 4 digits, in
format E' if the data has 2 digits, or in format E" if the data has 6 digits.
* 2. The data format to read/write Pr. 37 "speed display" is always E"/A" (6-digit data).
(3) Data format
Data used is hexadecimal.
Data is automatically transferred in ASCII between the computer and inverter.
Data format types
1) Communication request data from computer to inverter
123456789101112131415
Format A
Format A'
Format A"
[Data write]
[Data read]
Format B
Number of
characters
Number of characters
*3
ENQ
Inverter
station
number
Instruction
code
Waiting
time
Data *4 Number
of
characters
Sum
check
Number of characters
1234567891011
*3
ENQ
Inverter
station
number
Instruction
code
Waiting
time
Data *4
Sum
check
12345678910111213
*3
ENQ
Inverter
station
number
Instruction
code
Waiting
time
Data *4
Sum
check
*5
123456789
*3
ENQ
Inverter
station
number
Instruction
code
Waiting
time
*4
Sum
check
*5
2) Reply data from inverter to computer during data write
Error
code
Inverter
station
number
*3
ACK *4
Number
of
characters
Format C Inverter
station
number Number
of
characters
*3
NAK *4
Format D
[No data error detected] [Data error detected]
1234 12345
3) Reply data from inverter to computer during data read
Format E''
Format E'
*3
ETX
Number
of
characters
Format F
*3
STX
[Data error detected][No data error detected]
Read
data Number of
characters
12345678910111213
Inverter
station
number *4
Sum
check
Format E *3
STX *3
ETX
Read
data
1234567891011
Inverter
station
number *4
Sum
check
Error
code
Inverter
station
number
*3
NAK *4
12345
*3
STX
*3
ETX
Read
data
123456789
Inverter
station
number *4
Sum
check

122
4) Send data from computer to inverter during data read
*3
ACK *4
Number
of
characters
Inverter
station
number
1234
Format G Format H
[No data error detected] [Data error detected]
Number
of
characters
*3
NAK *4
Inverter
station
number
1234
(May be omitted)
REMARKS
• The inverter station numbers may be set between H00 and H1F (stations 0 and
31) in hexadecimal.
• *3 indicates the control code.
• *4 indicates the CR or LF code.
When data is transmitted from the computer to the inverter, codes CR (carriage
return) and LF (line feed) are automatically set at the end of a data group on
some computers. In this case, setting must also be made on the inverter
according to the computer.
Also, the presence and absence of the CR and LF codes can be selected using n11.
• At *5, when communication parameter n7 "waiting time setting" ≠ - - -, create the
communication request data without "waiting time" in the data format.
(The number of characters is decremented by 1.)
(4) Data definitions
1) Control codes
Signal ASCII Code Description
STX H02 Start of Text (Start of data)
ETX H03 End of Text (End of data)
ENQ H05 Enquiry (Communication request)
ACK H06 Acknowledge (No data error detected)
LF H0A Line Feed
CR H0D Carriage Return
NAK H15 Negative Acknowledge (Data error detected)
2) Inverter station number
Specify the station number of the inverter which communicates with the computer.
3) Instruction code
Specify the processing request, e.g. operation, monitoring, given by the computer to
the inverter. Hence, the inverter can be run and monitored in various ways by
specifying the instruction code as appropriate. (Refer to page 177.)
4) Data
Indicates the data such as frequency and parameters transferred to and from the
inverter. The definitions and ranges of set data are determined in accordance with
the instruction codes. (Refer to page 177.)

123
2
5) Waiting time
Specify the waiting time between the receipt of data at the inverter from the
computer and the transmission of reply data. Set the waiting time in accordance
with the response time of the computer between 0 and 150ms in 10ms increments
(e.g. 1 = 10ms, 2 = 20ms).
Computer
Inverter
Inverter
Computer
Inverter data processing time
= waiting time + data check time
(setting 10ms) (12ms)
REMARKS
When communication parameter n7 "waiting time setting" ≠‚ "- - -", create the
communication request data without "waiting time" in the data format. (The number
of characters is decremented by 1.)
6) Response time
Computer
Inverter
Inverter
Computer
(refer to the following calculation expression)
Inverter data processing time = waiting time + data check time
(set value 10ms) (12ms)
10ms or
more required
10ms or
more required
(refer to the following calculation expression)
STX ACK ENQ
Computer
Inverter
Inverter
Computer
(refer to the following calculation expression)
Inverter data processing time = waiting time + data check time
(set value 10ms) (12ms)
10ms or
more required
Data sending time
(refer to the following calculation expression)
ENQ
Data sending time
Data sending time
Data sending time
[Data sending time calculation expression]
1
Communication speed
(bps)
Number of data characters
(Refer to page 121)
Communication specification
(Total number of bits)
(See below)
= Data sending time (s)
Communication specification
Name Number of Bits
Stop bit length 1 bit
2 bits
Data length 7 bits
8 bits
Yes 1 bit
Parit
y
check No 0 bits
In addition to the bits in the above table, 1 bit is required for the start bit.
Minimum total number of bits ... 9 bits
Maximum total number of bits ... 12 bits

124
7) Sum check code
The sum check code is 2-digit ASCII (hexadecimal) representing the lower 1 byte
(8 bits) of the sum (binary) derived from the checked ASCII data.
E
N
Q
1
01E1 07ADF4
H05 H30 H31 H31H45 H31 H30 H37 H41 H44 H46 H34
S
T
X
0117 0 30
H02 H30 H31 H37H31 H37 H30 H03 H33 H30
E
T
X
7
Sum
check
code
Sum
check
code
Binary code
(Example 1)
Computer Inverter
ASCII code
(Example 2)
Inverter Computer
ASCII code Binary code
H
1F4
=
H
30 H
31 H
45 H
31 H
31 H
30 H
37 H
41 H
44
++++++++
H
130
=
H
30 H
31 H
31 H
37 H
37 H
30+++++
Sum
Sum
Station
number
Read time
Station
number
Data
Waiting
time
Instruction
code
8) Error code
If any error is found in the data received by the inverter, its definition is sent back to
the computer together with the NAK code. (Refer to page 128.)
REMARKS
1. When the data from the computer has an error, the inverter will not accept that
data.
2. Any data communication, e.g. run command, monitoring, is started when the
computer gives a communication request. Without the computer's command, the
inverter does not return any data. For monitoring, therefore, design the program
to cause the computer to provide a data read request as required.
3. When accessing the parameter settings, data for link parameter expansion
setting differs between the parameters as indicated below:
Instruction
Code Data
Read H7F
Link
parameter
expansion
setting Write HFF
H00: Pr. 0 to Pr. 99 can be accessed.
H01: Calibration parameters C1 to C7 (Pr. 900 to
Pr. 905) and communication parameter n13
(Pr. 145) can be accessed.
H03: Communication parameters n1 to n12
(Pr. 331 to Pr. 342) can be accessed.
H09: Communication parameters n14 to n17
(Pr. 990 to Pr. 993) can be accessed.

125
2
CAUTION
When the inverter's permissible communication time interval is not set,
interlocks are provided to disable operation to prevent hazardous conditions.
Always set the communication check time interval before starting operation.
Data communication is not started automatically but is made only once when
the computer provides a communication request. If communication is disabled
during operation due to signal cable breakage etc, the inverter cannot be
stopped. When the communication check time interval has elapsed, the inverter
will come to an alarm stop (OPT).
The inverter can be coasted to a stop by switching on its RES signal or by
switching power off.
If communication is broken due to signal cable breakage, computer fault etc, the
inverter does not detect such a fault. This should be fully noted.

126
<Setting items and set data>
After completion of parameter settings, set the instruction codes and data then start
communication from the computer to allow various types of operation control and monitoring.
No. Item Instruction
Code Description
Number
of Data
Digits
(Data
code
FF = 1)
Read H7B H0000: Communication operation
H0001: External operation
1Operation
mode Write HFB H0000: Communication operation
H0001: External operation
4 digits
Output
frequency
[speed] H6F
H0000 to HFFFF:Output frequency (hexadecimal)
in 0.01Hz increments
[Speed (hexadecimal) in r/min when Pr. 37 = "0.1
to 999"]
4 digits
(6 digits)
Output
current H70 H0000 to HFFFF: Output current (hexadecimal) in
0.01A increments 4 digits
H0000 to HFFFF: Two most recent alarm definitions
Alarm definition display example (instruction code
H74) b15 b8b7 b0
001100 0 0 00000011
Previous alarm
(H30) Most recent alarm
(HA0)
Alarm data
Data Description Data Description
H00 No alarm H40 FIN
H10 OC1 H60 OLT
H11 OC2 H80 GF
H12 OC3 H90 OHT
H20 OV1 HA0 OPT
H21 OV2 HB0 PE
H22 OV3 HB1 PUE
H30 THT HB2 RET
H31 THM HC0 CPU*
2
Monitoring
Alarm
definition H74 to H75
* Error code may not be returned.
4 digits
3 Run command HFA
b0 :
b1 : Forward
rotation (STF)
b2 : Reverse
rotation (STR)*
b3 : Low speed (RL)*
b4 : Middle speed (RM)*
b5 : High speed (RH)*
b6 :
b7 :
b7
000000 01
b0
[For example 1]
[Example 1] H02 ... Forward
rotation
[Example 2] H00 ... Stop
* Function change can be made using Pr. 60 to
Pr. 63 (input terminal function selection).
2 digits

127
2
No. Item Instruction
Code Description
Number
of Data
Digits
(Data
code
FF = 1)
4Inverter status
monitor H7A
b7
000000 01
b0
[For example 1]
[Example 1] H02 ... During
forward
rotation
[Example 2] H80 ... Stop due to
alarm
b0: Inverter
running (RUN)*
b1: Forward rotation
b2: Reverse rotation
b3: Up to
frequency (SU)
b4: Overload (OL)
b5:
b6: Frequency
detection (FU)
b7: Alarm occurrence*
* Function change can be made using Pr. 64 and
Pr. 65 (output terminal function selection).
2 digits
Set frequency
read (E2PROM) H6E
Set frequency
read (RAM) H6D
Reads the set frequency (RAM or E2PROM).
H0000 to H2EE0: 0.01Hz increments
(hexadecimal)
4 digits
(6 digits)
Set frequency
write (RAM and
E2PROM) HEE
5
Set frequency
write
(RAM only) HED
H0000 to H2EE0: 0.01Hz increments
(hexadecimal) (0 to 120.00Hz)*
To change the set frequency consecutively, write
data to the inverter RAM. (Instruction code: HED)
* The minimum setting increments are 0.01Hz but
setting may be made in 0.1Hz increments only.
4 digits
(6 digits)
6Inverter reset HFD
H9696: Resets the inverter.
As the inverter is reset on start of communication
by the computer, the inverter cannot send reply
data back to the computer.
4 digits
7Alarm definition
batch clear HF4 H9696: Alarm history batch clear 4 digits
All parameters return to the factory settings.
Any of four different all clear operations are
performed according to the data.
Pr.
Data
Commu-
nication
Pr.
Calibra
-tion
Pr.
Other
Pr.* HEC
HFF
H9696
H9966
H5A5A
H55AA
8All parameter
clear HFC
When all parameter clear is executed for H9696 or
H9966, communication-related parameter settings
also return to the factory settings. When resuming
operation, set the parameters again.
* Pr. 75 is not cleared.
4 digits
9 Parameter write H80 to
HFD
10 Parameter read H00 to
H7B
Refer to the "Data Code List" (page 177) and write
and/or read the values as required. 4 digits

128
No. Item Instruction
Code Description Number
of Data
Digits
Read H7F
11
Link
parameter
expansion
setting
Write HFF
H00 to H6C and H80 to HEC parameter values
are changed.
H00: Pr. 0 to Pr. 99 are accessible.
H01: Communication parameter n13
(
Pr. 145
)
and
calibration parameters C1 to C7
(
Pr. 900 to
Pr. 905) are accessible.
H03: Communication parameters n1 to n12
(Pr. 331 to Pr. 342) are accessible.
H09: Communication parameters n14 to n17
(Pr. 990 to Pr. 993) are accessible.
2 digits
Read H6C
12
Second
parameter
changing
(Code
HFF = 1) Write HEC
When setting the bias/gain (data codes H5E to
H61, HDE to HE1) parameters
H00: Frequency (*1)
H01: Analog
H02: Analog value of terminal (*2)
*1. The gain frequencies may also be written using
Pr. 38 and Pr. 39 (data codes A6 and A7).
*2. When a voltage is given to the external
terminal to make bias or gain calibration, the
data value written is 4 digits.
2 digits
REMARKS
For the instruction codes HFF, HEC, their set values are held once they are written,
but changed to 0 when the inverter is reset or all clear is performed.
<Error Code List>
The corresponding error code in the following list is displayed if an error is detected in
any communication request data from the computer:
Error
Code Item Definition Inverter
Operation
H0 Computer
NAK error
The number of errors consecutively detected in
communication request data from the computer is
greater than allowed number of retries.
H1 Parit
y
error The parit
y
check result does not match the specified parit
y
.
H2 Sum check
error The sum check code in the computer does not match
that of the data received by the inverter.
H3 Protocol
error
Data received by the inverter is in wrong protocol, data
receive is not completed within given time, or CR and
LF are not as set in the parameter.
H4 Framing
error The stop bit length is not as specified by initialization.
H5 Overrun
error New data has been sent by the computer before the
inverter completes receiving the preceding data.
Brought to an
alarm stop
(OPT) if error
occurs
continuously
more than the
allowable
number of
retries.
H6 ——— ——— ———
H7 Character
error The character received is invalid (other than 0 to 9, A to
F, control code).
Does not accept
received data but
is not brought to
alarm stop.
H8 ——— ——— ———
H9 ——— ——— ———
HA Mode error Parameter write was attempted in other than the computer
link operation mode or during inverter operation.
HB Instruction
code error The specified command does not exist.
HC Data range
error Invalid data has been specified for parameter write,
frequency setting, etc.
Does not accept
received data
but is not
brought to alarm
stop.
HD ——— ——— ———
HE ——— ——— ———
HF ——— ——— ———

129
2
(5) Operation at alarm occurrence Operation Mode
Fault Location Description Communication
Operation
(
RS-485 connector
)
External O
p
eration
Inverter operation Stop Stop
Inverter fault Communication RS-485
connector Continued Continued
Inverter operation Stop/continued (*3) Continued
Communication error
(Communication from
RS-485 connector) Communication RS-485
connector Stop Stop
*3: Can be selected using the corresponding parameter (factory-set to stop).
(6) Communication error
Fault Location Error Message
(Operation panel) Remarks
Communication error
(Communication from RS-485 connector) OPT Error code is OPT
(7) Program example
To change the operation mode to computer link operation
Program
1000 *REC
1010 IF LOC(1)=0 THEN RETURN
1020 PRINT"RECEIVE DATA"
1040 RETURN
140 GOTO 50 Interrupt data receive
1030 PRINT INPUT$(LOC(1),#1)
130 PRINT#1,D$ Data send
Initial setting of I/O fileLine number
Interrupt occurrence during data receive
30 ON COM(1)GOSUB*REC
20 COMST1,1,1:COMST1,2,1
10 OPEN"COM1:9600,E,8,2,HD"AS #1 Opening the communication file
40 COM(1)ON
50 D$="01FB10000" Send data setting
Sum code calculation
80 A$=MID$(D$,I,1)
90 A=ASC(A$)
100 S=S+A
110 NEXT I
70 FOR I=1 TO LEN(D$)
60 S=0
Addition of control and sum codes
120 D$=CHR$(&H5)+D$+RIGHT$(HEX$(S),2)
ON/OFF setting of circuit control signals (RS, ER)
Interrupt enable
Interrupt definition for data receive
General flowchart
Data import
50
140 Data send
10
40
to to
Line number
I/O file initial
setting
to
1000
1040
Interrupt Receive data processing
Screen display
Sum code calculation
Send data processing
Data setting

130
2.14.2 Operation and speed command write
Used to make valid the operation and speed commands from the computer or
external terminals.
Parameter Name Factory
Setting Setting
Range Remarks
n8 (338) Operation
command write 00, 1
n9 (339) Speed command
write 00, 1
Setting is enabled when Pr. 30 = "1"
The parameter numbers within parentheses are those for use of the parameter unit
(FR-PU04).
<Setting>
In the computer operation mode, commands from the external terminals and
sequence program are as listed below.
(Refer to page 88 for Pr. 60 to Pr. 63 (input terminal function selection).)
n8 (Pr. 338) "operation
command write" 0:
Computer 0:
Computer 1:
External 1:
External
Operation
location
selection n9 (Pr. 339) "speed
command write" 0:
Computer 1:
External 0:
Computer 1:
External
Remarks
Forward rotation command
(STF) Computer Computer External External
Computer link operation
frequency Computer — Computer —
2 — External — External
Fixed
function
(Terminal-
equivalent
function) 4 — External — External
0Low-speed operation
command (RL) Computer External Computer External Pr. 59 = "0"
1Middle-speed operation
command (RM) Computer External Computer External Pr. 59 = "0"
2High-speed operation
command (RH) Computer External Computer External Pr. 59 = "0"
3Second function
selection (RT) Computer Computer External External
4Current input selection
(AU) —Either—Either
5Start self-holding
selection (STOP) — — External External
6Output stop (MRS) Either Either External External Pr. 79 ≠ "7"
7External thermal relay
input (OH) External External External External
815-speed selection
(REX) Computer External Computer External Pr. 59 = "0"
9Jog operation selection
(JOG) — — External External
10 Reset (RES) Either Either Either Either
14 PID control valid
terminal (X14) Computer External Computer External
16 PU-external operation
switch-over (X16) External External External External
Selection function
Pr. 60 to Pr. 63 settings
- - - Reverse rotation
command (STR) Computer Computer External External

131
2
n8 (Pr. 338) "operation
command write"
0:
Computer
0:
Computer
1:
External
1:
External
Operation
location
selection n9 (Pr. 339) "speed
command write"
0:
Computer
1:
External
0:
Computer
1:
External
Remarks
Remote setting
(RH, RM, RL) Computer External Computer External
RH, RM,
RL, REX
selection
function 15-speed selection (REX) — — — —
Pr. 59 =
"1", "2"
MRS
selection
function
PU operation interlock
(MRS) External External External External Pr. 79 = "7"
[Explanation of table]
External : Operation is valid only from external terminal signal.
Computer : Operation is valid only from sequence program.
Either : Operation is valid from either of external terminal and computer.
— : Operation is invalid from either of external terminal and computer.
CAUTION
When Pr. 79 "operation mode selection" is set to "7" (PU operation interlock function),
only the external terminal is made valid independently of the n8 and n9 settings
because the MRS terminal is shared.
2.14.3 Link start mode selection
You can choose the operation mode established at power-on or at power
restoration after instantaneous power failure.
Set "1" in n10 to select the computer link operation mode.
After a link start, parameter write is enabled with a program.
Parameter Name Factory
Setting Setting
Range Remarks
n10 (340) Link start mode
selection 0 0, 1 Setting is enabled when Pr. 30 = "1"
The parameter number in parentheses is the one for use of the parameter unit (FR-PU04).

132
<Setting>
n10
Setting Pr. 79 Operation Mode Mode at Power-On or at Power Restoration
after Instantaneous Power Failure
0 PU or external operation Placed in the external operation mode.
1 PU operation Placed in the PU operation mode.
2 External operation Placed in the external operation mode.
3External/PU combined
operation mode
The running frequency is given in the PU
operation mode and the start signal in the
external operation mode.
4External/PU combined
operation mode
The running frequency is given in the external
operation mode and the start signal in the PU
operation mode.
7 External operation mode
MRS signal ON .....Can be switched to PU
operation mode.
(Output stop during
external operation)
MRS signal OFF ...Switching to PU operation
mode inhibited.
0
(Factory
setting)
8External/PU combined
operation mode
X16 signal ON .......Switched to external
operation mode.
X16 signal OFF .....Switched to PU operation
mode.
0 Computer link operation Disabled when PU is selected. Enabled when
external is selected.
1 PU operation only Disabled
2 Computer link operation Enabled
3External/PU combined
operation Disabled
4External/PU combined
operation Disabled
7External operation (PU
operation interlock) Enabled only for external operation when the
PU interlock signal (MRS) is ON.
1
8PU or external (signal
switching) Enabled only for external operation (X16: ON).
n10 can be changed independently of the operation mode of the operation panel.
Setting of n10 = "1" is made valid when "0" or "2" is set in Pr. 79 "operation mode
selection".
Refer to to (page 118)
2.14.4 E2PROM write selection
You can choose whether the parameters are stored into E2PROM or not at the
parameter setting for computer communication.
Parameter Name Factory
Setting Setting
Range Remarks
n12 (342) E2PROM write
selection 00, 1
0: Written to RAM and E2PROM
1: Written to RAM only
Not written to E2PROM*
Setting is enabled when Pr. 30 = "1"
The parameter number in parentheses is the one for use of the parameter unit (FR-PU04).
* When reset is performed, the parameter value will be the value of E2PROM.

133
2
2.15 Parameter Unit (FR-PU04) Setting
When the optional parameter unit (FR-PU04) is connected to the RS-485 connector
of the inverter, you can make the environment setting of the parameter unit.
CAUTION
When the parameter unit (FR-PU04) is used, operation from the operation panel is
not accepted. (The stop key ( STOP
RESET key) is valid)
2.15.1 Parameter unit display language switching
By setting the communication parameter n13 "PU display language switching",
you can switch the display language of the parameter unit to another.
Parameter Name
Factory
Setting
<NA, EC
version>
Setting
Range Remarks
n13 (145) PU display language 0
<1> 0 to 7 Setting is enabled when Pr. 30 = "1"
The parameter number in parentheses is the one for use of the parameter unit (FR-PU04).
<Setting>
n13 Setting Display Language
0 Japanese
1 English
2German
3 French
4 Spanish
5 Italian
6 Swedish
7 Finish
2.15.2 Buzzer sound control
By setting the communication parameter n14 "PU buzzer sound control", you can
control "beep" produced when any of the parameter unit (FR-PU04) keys is
operated.
Parameter Name Factory
Setting
Setting
Range Remarks
n14 (990) PU buzzer sound
control 10, 1
0: Without sound
1: With sound (factory setting)
Setting is enabled when Pr. 30 = "1"
The parameter number in parentheses is the one for use of the parameter unit (FR-PU04).

134
2.15.3 PU contrast adjustment
By setting the communication parameter n15 "PU contrast adjustment", you can
adjust the LCD contact of the parameter unit (FR-PU04). When using the FR-
PU04, adjust the numerical value to any brightness with the / keys and
define that brightness with the WRITE key of the parameter unit.
Parameter Name Factory
Setting Setting
Range Remarks
n15 (991) PU contrast adjustment 58 0 to 63 Setting is enabled when Pr. 30 = "1"
The parameter number in parentheses is the one for use of the parameter unit (FR-PU04).
CAUTION
When using the FR-PU04, you should press the WRITE key to store the LCD
contrast setting.
2.15.4 PU main display screen data selection
You can choose the main display screen of the parameter unit (FR-PU04).
Parameter Name Factory
Setting Setting
Range Remarks
n16 (992) PU main display
screen data
selection 0 0, 100 Setting is enabled when Pr. 30 = "1"
<Setting>
When you set 100 in n16, the monitor value changes depending on whether the
inverter is at a stop or running. n16
0 100
During operation/stop During stop During operation
Output frequency Output frequency Set frequency Output frequency
Output current Output current
Alarm display Alarm display
REMARKS
During an error, the output frequency at error occurrence appears.
During MRS, the values displayed are the same as during a stop.
♦
♦♦
♦Related parameters♦
♦♦
♦
Speed display ⇒ Pr. 37 "speed display" (refer to page 73)

135
2
2.15.5 PU disconnection detection/PU setting lock
You can choose the connector disconnection detection function of the parameter
unit (FR-PU04) and the operation write of the parameter unit (FR-PU04).
PU disconnection detection : This function detects that the parameter unit
(FR-PU04) has been disconnected from the
inverter for longer than 1 second and causes
the inverter to provide an alarm output (PUE)
and come to an alarm stop. When the PU has
been disconnected since before power-on, it is
not judged as an alarm.
PU operation : Operation performed to perform running,
frequency setting or parameter setting from the
parameter unit (FR-PU04).
Parameter Name Factory
Setting
Setting
Range Remarks
n17 (993) PU disconnection
detection/PU setting lock 0 0, 1, 10 Setting is enabled when
Pr. 30 = "1"
<Setting>
n17 Setting PU Disconnection Detection PU Setting Lock
0Operation is continued as-is if the PU is
disconnected (without PU disconnection detection)
1Inverter output is shut off when the PU is
disconnected (with PU disconnection detection)
PU operation valid
10 Operation is continued as-is if the PU is
disconnected (without PU disconnection detection) PU operation invalid*
* The monitor display and STOP
RESET key are valid.
REMARKS
When RS-485 communication operation is performed through the RS-485
connector, the reset selection/PU stop selection function is valid but the PU
disconnection detection function is invalid.
CAUTION
Do not reset the inverter while the start signal is being input.
Doing so will cause the inverter to start immediately after a reset, leading to
hazardous conditions.

136
3
This chapter explains the "protective functions" of this
product.
Always read the instructions before using the equipment.
3.1 Errors (Alarms) ................................................... 137
3.2 Troubleshooting .................................................. 146
3.3 Precautions for Maintenance and Inspection....... 149
3.
PROTECTIVE
FUNCTIONS
Chapter 1
Chapter 2
Chapter 3
Chapter 4

137
3.1 Errors (Alarms)
If any fault has occurred in the inverter, the corresponding protective function is
activated to bring the inverter to an alarm stop and automatically give the
corresponding error (alarm) indication on the PU display.
If your fault does not correspond to any of the following errors or if you have any other
problem, please contact your sales representative.
Retention of alarm output signal......When the magnetic contactor (MC) provided on
the power supply side of the inverter is opened
at the activation of the protective function, the
inverter's control power will be lost and the
alarm output will not be held.
Alarm indication...............................When the protective function is activated, the
operation panel display automatically switches
to the above indication.
Resetting method ............................When the protective function is activated, the
inverter output is kept stopped. Unless reset,
therefore, the inverter cannot restart. Switch
power off once, then on again; power off once,
then on again; or apply RES signal for more
than 0.1 second. Kept on, "Err." appears
(flickers) to indicate that the inverter is being
reset.
When the protective function is activated, take the corresponding corrective action,
then reset the inverter, and resume operation.
3.1.1 Error (alarm) definitions
(1) Major failures
When the protective function is activated, the inverter output is shut off and the alarm
is output.
Operation Panel Indication OC1 FR-PU04 OC During Acc
Name Overcurrent cut-off during acceleration
Description
When the inverter output current reaches or exceeds
approximately 200% of the rated inverter current during
acceleration, the protective circuit is activated to stop the inverter
output.
Check point Check for sudden acceleration.
Check for output short-circuit/ground fault.
Corrective action Increase the acceleration time.

138
3
Operation Panel Indication OC2 FR-PU04 Stedy Spd OC
Name Overcurrent cut-off during constant speed
Description
When the inverter output current reaches or exceeds
approximately 200% of the rated inverter current during constant-
speed operation, the protective circuit is activated to stop the
inverter output.
Check point Check for sudden load change.
Check for output short-circuit/ground fault.
Corrective action Keep load stable.
Operation Panel Indication OC3 FR-PU04 OC During Dec
Name Overcurrent cut-off during deceleration
Description
When the inverter output current reaches or exceeds
approximately 200% of the rated inverter current during
deceleration (other than acceleration or constant speed), the
protective circuit is activated to stop the inverter output.
Check point
Check for sudden speed reduction.
Check for output short-circuit/ground fault.
Check for too fast operation of motor's mechanical brake.
Corrective action Increase the deceleration time.
Adjust brake operation.
Operation Panel Indication OV1 FR-PU04 OV During Acc
Name Regenerative overvoltage cut-off during acceleration
Description
When the main circuit DC voltage in the inverter rises to or above
the specified value due to excessive regenerative energy during
acceleration, the protective circuit is activated to stop the inverter
output. The circuit may also be activated by a surge voltage
produced in the power supply system.
Check point Check for too slow acceleration.
Corrective action Decrease the acceleration time.
Install a power factor improving reactor.
Operation Panel Indication OV2 FR-PU04 Stedy Spd OV
Name Regenerative overvoltage cut-off during constant speed
Description
When the main circuit DC voltage in the inverter rises to or above
the specified value due to excessive regenerative energy during
constant speed, the protective circuit is activated to stop the
inverter output. The circuit may also be activated by a surge
voltage produced in the power supply system.
Check point Check for sudden load change.
Corrective action Keep load stable.
Install a power factor improving reactor.

139
Operation Panel Indication OV3 FR-PU04 OV During Dec
Name Regenerative overvoltage cut-off during deceleration or stop
Description
When the main circuit DC voltage in the inverter rises to or above
the specified value due to excessive regenerative energy during
deceleration or stop, the protective circuit is activated to stop the
inverter output. The circuit may also be activated by a surge
voltage produced in the power supply system.
Check point Check for sudden speed reduction.
Corrective action
Increase the deceleration time. (Set the deceleration time which
matches the inertia moment of the load)
Decrease the braking duty.
Install a power factor improving reactor.
Operation Panel Indication THM FR-PU04 Motor Overload
Name Motor overload cut-off (electronic thermal overcurrent protection)
(* 1)
Description
The electronic overcurrent protection in the inverter detects motor
overheat due to overload or reduced cooling capability during low-
speed operation to stop the inverter output. When a multi-pole
motor or two or more motors are run, provide a thermal relay in
the output side of the inverter.
Protection from burning due to motor temperature rise
Check point Check the motor for use under overload.
Corrective action Reduce the load weight.
For the constant-torque motor, change the Pr. 71 setting to the
constant-torque motor setting.
Operation Panel Indication THT FR-PU04 Inv. Overload
Name Inverter overload cut-off (electronic thermal overcurrent protection)
(* 1)
Description
If a current of more than 150% of the rated output current flows
and overcurrent shut-off does not occur (200% or less), inverse-
time characteristics cause the electronic overcurrent protection to
be activated to stop the inverter output in order to protect the
output transistors.
Output transistor protection from overheat
Check point Check the motor for use under overload.
Corrective action Reduce the load weight.
*1. Resetting the inverter initializes the internal heat integrating data of the
electronic overcurrent protection.
Operation Panel Indication FIN FR-PU04 H/Sink O/Temp
Name Fin overheat
Description If the cooling fin overheats, the overheat sensor is actuated to
stop the inverter output.
Check point Check for too high ambient temperature.
Check for cooling fin clogging.
Corrective action Set the ambient temperature to within the specifications.

140
3
Operation Panel Indication GF FR-PU04 Ground Fault
Name Start-time output side ground fault overcurrent protection
Description
This function stops the inverter output if a ground fault overcurrent
flows due to a ground fault which occurred in the inverter's output
(load) side. Made valid when Pr. 40 "start-time ground fault
detection selection" = "1".
Check point Check for a ground fault in the motor and connection cable.
Corrective action Remedy the ground fault portion.
Operation Panel Indication OHT FR-PU04 OH Fault
Name External thermal relay (*2)
Description
If the external thermal relay designed for motor overheat
protection or the internally mounted temperature relay in the
motor switches on (contacts open), the inverter output is stopped.
If the relay contacts are reset automatically, the inverter will not
restart unless it is reset.
Check point
Check for motor overheating.
Check that the value of 7 (OH signal) is set correctly in any of
Pr. 60 to Pr. 63 (input terminal function selection).
Corrective action Reduce the load and operating duty.
*2. Functions only when any of Pr. 60 to Pr. 63 (input terminal function selection) is
set to OH.
Operation Panel Indication OLT FR-PU04 Stll Prev STP
Name Stall prevention (overload)
Description
The running frequency has fallen to 0 by stall prevention
operation activated. OL appears while stall prevention is being
activated.
Check point Check the motor for use under overload.
Corrective action Reduce the load weight.
Operation Panel Indication OPT FR-PU04 Option Fault
Name Communication error (*3)
Description
Stops the inverter output if a setting error or connection
(connector) fault occurs during use of the RS-485 communication
function.
Check point Check that the connector is plugged securely.
Corrective action Make connection securely.
Please contact your sales representative.
Operation Panel Indication PE FR-PU04 Corrupt Memory
Name Parameter error
Description A fault occurred in parameters stored
(example: E2PROM fault).
Check point Check for too many number of parameter write times.
Corrective action Please contact your sales representative.

141
Operation Panel Indication PUE FR-PU04 PU Leave Out
Name PU disconnected (*3)
Description
Stops the inverter output if communication between inverter and
PU is suspended, e.g. if the PU is disconnected with "1" set in the
communication parameter n17 "PU disconnection detection/PU
setting lock".
Check point
Check that the FR-PU04 is fitted securely.
Check the setting of the communication parameter n17 "PU
disconnection detection".
Corrective action Fit the FR-PU04 securely.
*3. For only the type having the RS-485 communication function.
Operation Panel Indication RET FR-PU04 Retry No Over
Name Retry count
Description If operation cannot be resumed properly within the number of
retries set, this function stops the inverter output.
Check point Find the cause of alarm occurrence.
Corrective action Eliminate the cause of the error preceding this error indication.
Operation Panel Indication CPU FR-PU04 CPU Fault
Name CPU error
Description
If the arithmetic operation of the built-in CPU does not end within
a predetermined period, the inverter self-determines it as an
alarm and stops the output.
Check point
Corrective action Please contact your sales representative.
(2) Minor failures
When the protective function is activated, the output is not shut off. You can make
parameter setting to output the light fault signal. (Set "98" in any of Pr. 64, Pr. 65
(output terminal function selection). Refer to page 90)
Operation Panel Indication FN FR-PU04 FN
Name Fan trouble
Description
For the inverter which contains a cooling fan, appears on the
operation panel when the cooling fan stops due to a fault or
operates differently from the setting of Pr. 76 "cooling fan
operation selection".
Check point Check the cooling fan for a fault.
Corrective action Change the fan.

142
3
(3) Warnings
Operation Panel Indication OL FR-PU04 OL
Name Stall prevention (overcurrent)
During
acceleration
If a current of more than 150% (* 4) of the rated
inverter current flows in the motor, this function
stops the increase in frequency until the overload
current reduces to prevent the inverter from
resulting in overcurrent shut-off. When the
overload current has reduced below 150%, this
function increases the frequency again.
During
constant-
speed
operation
If a current of more than 150% (* 4) of the rated
inverter current flows in the motor, this function
lowers the frequency until the overload current
reduces to prevent overcurrent shut-off. When the
overload current has reduced below 150%, this
function increases the frequency up to the set
value.
Description
During
deceleration
If a current of more than 150% (* 4) of the rated
inverter current flows in the motor, this function
stops the decrease in frequency until the overload
current reduces to prevent the inverter from
resulting in overcurrent shut-off. When the
overload current has reduced below 150%, this
function decreases the frequency again.
Check point Check the motor for use under overload.
Corrective action
The acceleration/deceleration time may change.
Increase the stall prevention operation level with Pr. 22 "stall
prevention operation level", or disable stall prevention with
Pr. 21 "stall prevention function selection".
Check that the torque boost (Pr. 0) setting is not higher than
required.
*4. The stall prevention operation current can be set as desired. It is factory-set to
150%.
Operation Panel Indication oL FR-PU04 oL
Name Stall prevention (overvoltage)
Description During
deceleration
If the regenerative energy of the motor increases
too much to exceed the brake capability, this
function stops the decrease in frequency to prevent
overvoltage shut-off. As soon as the regenerative
energy has reduced, deceleration resumes.
Check point Check for sudden speed reduction.
Corrective action The deceleration time may change. Increase the deceleration
time using Pr. 8 "deceleration time".

143
Operation Panel Indication PS FR-PU04 PS
Name PU stop (Stopped with PU STOP key)
Description
Pr. 75 "reset selection/PU stop selection" had been set and a stop
was made by pressing the STOP
RESET key of the operation panel or
parameter unit (FR-PU04) during operation in the external
operation mode.
Check point Check for a stop made by pressing the STOP
RESET key of the
operation panel during external operation.
Corrective action Refer to page 94.
Operation Panel Indication UV
Name Undervoltage
Description
If the power supply voltage of the inverter reduces, the control
circuit will not operate properly and will result in decreased motor
torque or increased heat generation. To prevent this, if the power
supply voltage reduces below about 115VAC (about 230VAC for
the three-phase 400V power input series, about 58VAC for the
single-phase 100V power input series), this function stops the
inverter output.
Check point
Check for a start of large-capacity motor.
Check that the power supply capacity is as indicated in the
specifications (refer to page 161).
Corrective action Check the power supply system equipment such as the power
supply.
(4) Write errors
Operation Panel Indication Er1 FR-PU04 Control Mode
Name Write disable error
Description
Write was performed with "1" (write disable) set in Pr. 77
"parameter write disable selection".
Frequency jump setting range overlapped.
Parameter write was performed though the operation panel does
not have the write precedence. (Only the type having RS-485
communication function)
Corrective action
Check the setting of Pr. 77 "parameter write disable selection".
(Refer to page 97)
Check the settings of Pr. 31 to 36 (frequency jump). (Refer to
page 72)
When the FR-PU04 is fitted and n17 = "0" or "1", the operation
of the operation panel is invalid.
For RS-485 connector (RS-485) communication, the operation
of the operation panel is invalid.

144
3
Operation Panel Indication Er2 FR-PU04 In PU/EXT Mode
OPERATOR ERR
Name Write-while-running error/mode designation error
Description
Write was performed during operation.
An attempt was made to change the Pr. 79 setting to the
operation mode where the operation command has been input.
Write was performed in the external operation mode.
Corrective action
After stopping operation, make parameter setting.
After setting the operation mode to the "PU operation mode",
make parameter setting. (Refer to page 98)
Operation Panel Indication Er3 FR-PU04 Incr I/P
Name Calibration error
Description Analog input bias and gain calibration values are too close.
Corrective action Check the settings of C3, C4, C6 and C7 (calibration functions).
(Refer to page 74)

145
3.1.2 To know the operating status at the occurrence of alarm
(Only when FR-PU04 is used)
When any alarm has occurred, the display automatically switches to the indication of
the corresponding protective function (error). By pressing the MON key at this point
without resetting the inverter, the display shows the output frequency. In this way, it is
possible to know the running frequency at the occurrence of the alarm. It is also
possible to know the current in the same manner. After resetting, you can confirm the
definitions in "Alarm History". (For details, refer to the instruction manual of the
parameter unit (FR-PU04).)
3.1.3 Correspondence between digital and actual characters
There are the following correspondences between the actual alphanumeric characters
and the digital characters displayed on the control panel:
Actual Display Actual Display Actual Display
0
1
2
3
4
5
6
7
8
9
A
B
C
D
E
F
G
H
I
J
L
M
N
O
P
T
U
V
r
-
S
o
3.1.4 Resetting the inverter
The inverter can be reset by performing any of the following operations. Note that the
electronic overcurrent protection's internal heat calculation value and the number of
retries are cleared (erased) by resetting the inverter.
Operation 1:...... Using the control panel, press the STOP
RESET key to reset the inverter.
(This may only be performed when the inverter protective function
(major failure) is activated.)
Operation 2:...... Cut (off) power once, then switch it on again.
Operation 3:...... Switch on the reset signal (RES).
(Assign this signal to any of Pr. 60 to Pr. 63.) (Refer to page 40, 88)

146
3
3.2 Troubleshooting
POINTS
Check the corresponding areas. If the cause is still unknown, it is recommended to
initialize the parameters (return to factory settings), re-set the required parameter
values, and check again.
3.2.1 Motor remains stopped
1) Check the main circuit
Check that a proper power supply voltage is applied (operation panel
display is provided).
Check that the motor is connected properly.
Check that the connector across P1-P<+> is connected.
2) Check the input signals
Check that the start signal is input.
Check that both the forward and reverse rotation start signals are not
input.
Check that the frequency setting signal is not zero.
Check that the AU signal is on when the frequency setting signal is 4 to
20mA.
Check that the output stop signal (MRS) or reset signal (RES) is not on.
(Assign signals MRS and RES using Pr. 60 to Pr. 63 (input terminal
function selection).)
Check that the sink or source connector is fitted securely.
3) Check the parameter settings
Check that the reverse rotation prevention (Pr. 78) is not selected.
Check that the operation mode (Pr. 79) setting is correct.
Check that the bias and gain (C2 to C7) settings are correct.
Check that the starting frequency (Pr. 13) setting is not greater than the
running frequency.
Check that various operational functions (such as three-speed operation),
especially the maximum frequency (Pr. 1), are not zero.
4) Check the load
Check that the load is not too heavy.
Check that the shaft is not locked.
5) Others
Check that the operation panel display does not show an error (e.g. OC1).
Check that the Pr. 15 "jog frequency" setting is not lower than the Pr. 13
"starting frequency" value.

147
3.2.2 Motor rotates in opposite direction
Check that the phase sequence of output terminals U, V and W is correct.
Check that the start signals (forward rotation, reverse rotation) are
connected properly.
Check the setting of Pr. 17 "RUN key rotation direction selection".
3.2.3 Speed greatly differs from the setting
Check that the frequency setting signal is correct. (Measure the input signal
level.)
Check that the following parameter settings are correct (Pr. 1, Pr. 2,
Pr. 19, Pr. 38, Pr. 39, Pr. 95, C2 to C7).
Check that the input signal lines are not affected by external noise. (Use
shielded cables)
Check that the load is not too heavy.
3.2.4 Acceleration/deceleration is not smooth
Check that the acceleration and deceleration time settings are not too short.
Check that the load is not too heavy.
Check that the torque boost setting is not too large to activate the stall
prevention function.
3.2.5 Motor current is large
Check that the load is not too heavy.
Check that the torque boost setting is not too large.
3.2.6 Speed does not increase
Check that the maximum frequency setting is correct.
Check that the load is not too heavy. (In agitators, etc., load may become
heavier in winter.)
Check that the torque boost setting is not too large to activate the stall
prevention function.
3.2.7 Speed varies during operation
When slip compensation is selected, the output frequency varies with load
fluctuation between 0 and 2Hz. This is a normal operation and is not a fault.
1) Inspection of load
Check that the load is not varying.
2) Inspection of input signal
Check that the frequency setting signal is not varying.
Check that the frequency setting signal is not affected by noise.
Check for a malfunction due to an undesirable current when the transistor
output unit is connected. (Refer to page 25)
3) Others
Check that the wiring is within specified length.
Check that the inverter is either FR-S540-1.5K, 2.2K or 3.7K and GD2
load is samll (at the mnitor GD2 or smaller)
If so, set the Pr. 72 "PWM frequency selection" to 6kHz or higher. When setting
the PWM to a higher frequency, check for noise or leakage current problem and
take countermeasures against it.

148
3
3.2.8 Operation mode is not changed properly
If the operation mode does not change correctly, check the following:
1. External input signal .........Check that the STF or STR signal is off.
When it is on, the operation mode cannot be
changed.
2. Parameter setting .............Check the Pr. 79 setting.
When the Pr. 79 "operation mode selection"
setting is "0", switching input power on
places the inverter in the external operation
mode. Press the PU
EXT key to switch to the
PU operation mode.
For other settings (1 to 8), the operation
mode is limited accordingly.
(For details of Pr. 79, refer to page 98.)
3.2.9 Operation panel display is not operating
Make sure that terminals PC-SD are not shorted.
Make sure that the connector is fitted securely across terminals P<+>-P1.
3.2.10 Parameter write cannot be performed
Make sure that operation is not being performed (signal STF or STR is not
ON).
Check that the SET key (WRITE key) was pressed.
Make sure that you are not attempting to set the parameter outside the
setting range.
Make sure that you are not attempting to set the parameter in the external
operation mode.
Check Pr. 77 "parameter write disable selection".
3.2.11 Motor produces annoying sound
Check the Pr. 72 "PWM frequency selection" setting.
Make sure that the deceleration time is not too short.

149
3.3 Precautions for Maintenance and Inspection
The inverter is a static unit mainly consisting of semiconductor devices. Daily
inspection must be performed to prevent any fault from occurring due to adverse
influence of the operating environment, such as temperature, humidity, dust, dirt and
vibration, changes in the parts with time, service life, and other factors.
3.3.1 Precautions for maintenance and inspection
For some short time after the power is switched off, a high voltage remains in the
smoothing capacitor. Therefore, when more than 10 minutes have elapsed after
power-off, make sure that the voltage across the main circuit terminals P-N of the
inverter is 30VDC or less using a meter, etc. Then, access the inverter for inspection.
3.3.2 Check items
(1) Daily inspection
• Check the following:
1) Motor operation fault
2) Improper installation environment
3) Cooling system fault
4) Unusual vibration and noise
5) Unusual overheating and discoloration
• During operation, check the inverter input voltages using a meter.
(2) Cleaning
Always run the inverter in a clean state.
When cleaning the inverter, gently wipe dirty areas with a soft cloth immersed in
neutral detergent or ethanol.
CAUTION
Do not use solvent, such as acetone, benzene, toluene and alcohol, as they will
cause the inverter surface paint to peel off.
3.3.3 Periodic inspection
Check the areas inaccessible during operation and requiring periodic inspection.
1) Cooling system:..........Clean the air filter, etc.
2) Screws and bolts:.......These parts may become loose due to vibration,
temperature changes, etc. Check that they are tightened
securely and retighten as necessary.
3) Conductors and insulating materials: Check for corrosion and damage.
4) Insulation resistance: Measure.
5) Cooling fan, smoothing capacitor, relay: Check and change if necessary.

150
3
3.3.4 Insulation resistance test using megger
1) Before performing the insulation resistance test using a megger on the external
circuit, disconnect the cables from all terminals of the inverter so that the test
voltage is not applied to the inverter.
2) For the continuity test of the control circuit, use a meter (high resistance range) and
do not use the megger or buzzer.
3) For the inverter, conduct the insulation resistance test on the main circuit only as
shown below and do not perform the test on the control circuit. (Use a 500VDC
megger.)
R
S
T
U
V
W
Inverter
Earth terminal
500VDC
megger
Power supply IM
Motor
3.3.5 Pressure test
Do not conduct a pressure test. The inverter may be deteriorated.
3.3.6 Daily and periodic inspection
Interval
Periodic*
Area of
Inspection
Inspection
Item Description
Daily
1 year
2 years
Method Criterion Instrument
Surrounding
environment
Check ambient
temperature,
humidity, dust,
dirt, etc.
Make
measurement
5cm (1.97inches)
away from
inverter.
Ambient
temperature:
-10ºC to +50ºC
(14ºF to 122ºF),
non-freezing.
Ambient
humidity: 90%
or less, non-
condensing.
Thermo-
meter,
hygrometer,
recorder
Overall unit
Check for
unusual
vibration and
noise.
Visual and
auditory checks. No fault.
General
Power
supply
voltage
Check that main
circuit voltage is
normal.
Measure voltage
across inverter
terminals R-S-T
Within
permissible AC
(DC) voltage
fluctuation
(Refer to page
161)
Meter, digital
multimeter

151
Interval
Periodic*
Area of
Inspection
Inspection
Item Description
Daily
1 year
2 years
Method Criterion Instrument
General
General
(1) Check with
megger
(across
main circuit
terminals
and ground
terminal).
(2) Check for
loose screws
and bolts.
(3) Check for
overheat on
each part.
(4) Clean.
(1) Disconnect
all cables
from inverter
and measure
across
terminals R,
S, T, U, V, W
and ground
terminal with
megger.
(2) Retighten.
(3) Visual check.
(1) 5MΩ or
more.
(2), (3) No
fault.
500VDC
class
megger
Conductors,
cables
(1) Check
conductors
for distortion.
(2) Check cable
sheaths for
breakage.
(1), (2) Visual
check. (1), (2) No fault.
Terminal
block Check for
damage. Visual check No fault
Inverter
module
Converter
module
Check
resistance
across
terminals.
Disconnect
cables from
inverter and
measure across
terminals R, S,
T↔P, N, and
across U, V,
W↔P, N with a
meter with a
100Ω range.
Refer to page
153. Analog
meter
Smoothing
capacitor
(1) Check for
liquid
leakage.
(2) Check for
safety valve
projection
and bulge.
(3) Measure
electrostatic
capacity.
(1), (2) Visual
check.
(3) Measure with
capacity
meter.
(1), (2) No fault.
(3) 85% or
more of
rated
capacity.
Capacity
meter
Main circuit
Relay
(1) Check for
chatter
during
operation.
(2) Check for
rough
surface on
contacts.
(1) Auditory
check.
(2) Visual check.
(1) No fault.
(2) No fault.

152
3
Interval
Periodic*
Area of
Inspection
Inspection
Item Description
Daily
1 year
2 years
Method Criterion Instrument
Control circuit
Protective circuit
Operation
check
(1) Check
balance of
output
voltages
across
phases with
inverter
operated
independentl
y
.
(2) Perform
sequence
protective
operation
test to make
sure there is
no fault in
protective or
display
circuits.
(1) Measure
voltage
across
inverter
output
terminals U-
V-W.
(2) Simulate
connection of
inverter
protective
circuit output
terminals.
(1) Phase-to-
phase
voltage
balance
within 4V
(8V) for
200V
(400V).
(2) Fault must
occur
because of
sequence.
Digital
multimeter,
rectifier type
voltmeter
Cooling system
Cooling
fan
(1) Check for
unusual
vibration and
noise.
(2) Check for
loose
connection.
(1) Turn by hand
with power
off.
(2) Visual check.
No unusual
vibration and
unusual noise.
Display
(1) Check for
LED lamp
blown.
(2) Clean.
(1) Lamps
indicate
indicator
lamps on
panel.
(2) Clean with
rag.
(1) Check that
lamps are
lit.
Display
Meter
Check that
reading is
normal. Check reading of
meters on panel.
Must satisfy
specified and
management
values.
Voltmeter,
ammeter,
etc.
General
(1) Check for
unusual
vibration
and noise.
(2) Check for
unusual
odor.
(1) Auditory,
sensory,
visual
checks.
(2) Check for
unusual odor
due to
overheat,
damage, etc.
(1), (2) No fault.
Motor
Insulation
resistance
(1) Check with
megger
(across
terminals
and ground
terminal).
(1) Disconnect
cables from
U, V, W
(including
motor cables).
5MΩ or more. 500V
megger
Note: The value for the 400V class is indicated in the parentheses.
* For periodic inspection, contact you nearest Mitsubishi sales representative.

153
Checking the inverter and converter modules
<Preparation>
(1) Disconnect the external power supply cables (R, S, T) and motor cables (U, V, W).
(2) Prepare a meter. (Use 100Ω range.)
<Checking method>
Change the polarity of the meter alternately at the inverter terminals R, S,
T, U, V, W, P and N, and check for continuity.
CAUTION
Before measurement, check that the smoothing capacitor is discharged.
At the time of continuity, the measured value is several to several ten's-of ohms
depending on the number of modules, number of parallel modules, circuit tester
type, etc. If all measured values are almost the same, the modules are without
fault.
<Module device numbers and terminals to be checked>
Tester Polarity Tester Polarity
Measured
Value Measured
Value
R P Discontinuit
y
R N Continuity
D1 P R Continuity D4 N R Discontinuit
y
S P Discontinuit
y
S N Continuity
D2 P S Continuity D5 N S Discontinuit
y
T P Discontinuit
y
T N Continuity
Converter
module
D3 P T Continuity D6 N T Discontinuit
y
U P Discontinuit
y
U N Continuity
TR1 P U Continuity TR4 N U Discontinuit
y
V P Discontinuit
y
V N Continuity
TR3 P V Continuity TR6 N V Discontinuit
y
W P Discontinuit
y
W N Continuity
Inverter
module
TR5 P W Continuity TR2 N W Discontinuit
y
(Assumes the use of an analog meter.)
Converter
module Inverter module
D1 D2 D3
D4 D5 D6
TR1 TR3 TR5
TR4 TR6 TR2
U
V
W
R
S
T
C
P
N
REMARKS
The FR-S520S-0.1K to 1.5K and FR-S510W-0.1K to 0.75K do not have T, D3 and D6.

154
3
3.3.7 Replacement of parts
The inverter consists of many electronic parts such as semiconductor devices.
The following parts may deteriorate with age because of their structural or physical
characteristics, leading to reduced performance and/or failure of the inverter. For
preventive maintenance, the parts must be changed periodically.
Part Name Standard Replacement
Interval Description
Cooling fan 2 to 3 years Change (as required)
Smoothing capacitor in main circuit 5 years Change (as required)
Smoothing capacitor on control board 5 years Change the board (as required).
Relays ——— Change as required
CAUTION
For parts replacement, consult the nearest Mitsubishi FA Center.
(1) Cooling fan
The cooling fan used to cool heat-generating parts such as the main circuit
semiconductors has a bearing whose life is said to be 10,000 to 35,000 hours. Hence,
the cooling fan must be changed every 2 to 3 years if the inverter is run continuously.
When unusual noise and/or vibration is noticed during inspection, the cooling fan must
be changed immediately.
Inverter Model No. Fan Type
FR-S520-1.5K, 2.2K, 3.7K
FR-S520S-1.5K MMF-06D24DS BKO-C2416H07
FR-S540-1.5K, 2.2K, 3.7K MMF-06D24ES-FC4 BKO-CA1027H09

155
Removal
1) Remove the front cover and wiring
cover. (Refer to the instruction
manual (basic).)
2) Unplug the fan connector.
The cooling fan is connected with
the cooling fan connector on the
side of the inverter terminal block.
Unplug the connector to disconnect
the inverter and cooling fan.
3) Remove the cooling fan cover.
Remove the cover by disengaging
the fixing catches indicated by the
arrows.
AIR FLOW
4) Remove the cooling fan and cooling fan cover.
The cooling fan is secured by the fixing catches.
Disengaging the fixing catches removes the cooling fan and cooling fan cover.
Reinstallation
1) After confirming the orientation of
the fan, reinstall the fan to the cover
so that the arrow on the left of "AIR
FLOW" faces in the opposite
direction of the fan cover.
CAUTION
If the air flow is set in the wrong
direction, the inverter life can be shorter.
2) Reinstall the fan cover to the inverter.
Run the cable through the wiring
groove to prevent it from being caught
between the chassis and cover.
3) Reconnect the cable to the connector.
4) Reinstall the wiring cover.

156
3
(2) Smoothing capacitors
A large-capacity aluminum electrolytic capacitor is used for smoothing the DC in the
main circuit, and an aluminum electrolytic capacitor is also used for stabilizing the
control power in the control circuit.
Their characteristics are adversely affected by ripple current, etc. When the inverter is
operated in an ordinary, air-conditioned environment, change the capacitors about
every 5 years. When 5 years have elapsed, the capacitors will deteriorate more
rapidly. Check the capacitors at least every year (less than six months if the life will be
expired soon). Check the following:
1) Case (side faces and bottom face for expansion)
2) Sealing plate (for remarkable warp and extreme crack)
3) Appearance, external cracks, discoloration, leakage.
When the measured capacitance of the capacitor has reduced below 85% of the
rating, change the capacitor.
(3) Relays
To prevent a contact fault, etc., relays must be changed according to the number of
accumulative switching times (switching life).

157
3.3.8 Measurement of main circuit voltages, currents and powers
Measurement of voltages and currents
Since the voltages and currents on the inverter power supply and output sides
include harmonics, accurate measurement depends on the instruments used and
circuits measured.
When instruments for commercial frequency are used for measurement, measure
the following circuits using the instruments given on the next page.
:Moving-iron type
:Electrodynamometer type
:Moving-coil type
:Rectifier type
+-
Ar
As
At
Vr
Vs
Vt
W11
W12
W13
Au
Av
Aw
Vu
Vv
Vw
W21
W22
V
R
S
T
P
U
V
W
N
Instrument
t
y
pes
Three-phase 200V
power input
Three-phase 400V
power input
Input
voltage
Input
current
Output
voltage
Output
current
Inverter
3-phase
power supply To motor
Single-phase 200V
power input
Single-phase 100V
power input
The FR-S520S-0.1K to 1.5K
and FR-S510W-0.1K to
0.75K do not have As, At,
Vt, Vs, W12 and W13.
Typical Measuring Points and Instruments
CAUTION
Use FFT (Fast Fourier Transforms) to measure the output voltage accurately.
It cannot be measured accurately with a meter or general instrument.

158
3
Measuring Points and Instruments
Item Measuring Point Measuring
Instrument Remarks
(Reference Measured Value)
Power supply
voltage
(V1)
Across R-S, S-T
and T-R
Moving-iron type
AC voltmeter
Is the commercial power supply
within permissible variation of AC
voltage
(Refer to page 161)
Power supply side
current
(I1)
R, S and T line
currents
Moving-iron type
AC ammeter
Power supply side
power
(P1)
At R, S and T, and
across R-S, S-T
and T-R
Electrodynamic
type single-phase
wattmeter
P1 = W11 + W12 + W13
(3-wattmeter method)
Power supply side
power factor
(Pf1)
Calculate after measuring power supply voltage, power supply side current
and power supply side power.
[For three-phase power supply] [For single-phase power supply]
Pf1= P1
3V1 I1 100% Pf1= P1
V1 I1 100%
Output side voltage
(V2)
Across U-V, V-W
and W-U
Rectifier type AC
voltmeter (Note 1)
(Cannot be
measured by
moving-iron type)
Difference between phases is
within ±1% of maximum output
voltage.
Output side current
(I2)
U, V and W line
currents
Moving-iron type
AC ammeter
(Note 2)
Current should be equal to or
less than rated inverter current.
Difference between phases is
10% or lower.
Output side power
(P2)
At U, V and W, and
across U-V and V-
W
Electrodynamic
type single-phase
wattmeter
P2 = W21 + W22
2-wattmeter method (or 3-
wattmeter method)
Output side power
factor
(Pf2)
Calculate in similar manner to power supply side power factor.
Pf2= P2
3V2 I2 100%
Converter output Across P-N Moving-coil type
(such as a meter)
Inverter LED display is lit.
1.35 × V1
Across 2 (+)-5 0 to 5V/0 to 10VDC
Frequency setting
signal Across 4 (+)-5
Moving-coil type
(Meter, etc. may be
used)
(Internal resistance:
50kΩ or larger)
4 to 20mADC
"5" is
common.

159
Item Measuring Point Measuring
Instrument Remarks
(Reference Measured Value)
Frequency setting
power supply Across 10 (+)-5 5VDC
"5" is
common.
Across FM (+)-SD
Approximately 5VDC at
maximum frequency
(without frequency meter)
8VDC
T1
T2
Pulse width T1:
Adjusted with C1
Pulse cycle T2:
Set with Pr. 55 (Pr,56)
SD is common.
Frequency meter
signal
Across AM (+)-5
Moving-coil type
(Meter, etc. may be
used)
(Internal resistance:
50kΩ or larger)
Approximately 5VDC at
maximum frequency
(without frequency meter)
5 is
common.
Start signal
Select signal
Across STF, STR,
RH, RM, RL, MRS,
RES-SD
Moving-coil type
(Meter, etc. may be
used)
(Internal resistance:
50kΩ or larger)
20 to 30VDC when open.
ON voltage: 1V or less
SD is common.
SD is
common.
Continuity check
<Normal> <Fault>
Across
A-C: Discontinuity Continuity
Alarm signal Across A-C
Across B-C
Moving-coil type
(such as a meter)
Across
B-C: Continuity Discontinuity
CAUTION
1. Use FFT to measure the output voltage accurately. It can not be measured
accurately with a meter or general instrumentation.
2. When the carrier frequency exceeds 5kHz, do not use the instrument because
overcurrent losses occurring in the metallic parts inside the instrument will
increase and may lead to burnout.
In this case, use an approximate effective value type instrument.

160
4
This chapter provides the "specifications" of this product.
Always read the instructions before using the equipment
4.1 Specification List.................................................. 161
4.2 Outline drawings.................................................. 167
4. SPECIFI-
CATIONS
Chapter 1
Chapter 2
Chapter 3
Chapter 4

161
4.1 Specification List
4.1.1 Ratings
(1) 3-phase 200V power supply
Japanese version
FR-S520-0.1K to 3.7K (-R) (-C)
NA version
FR-S520-0.1K to 3.7K-NA
Type FR-S520- K(-R) (-C) 0.1 0.2 0.4 0.75 1.5 2.2 3.7
kW 0.1 0.2 0.4 0.75 1.5 2.2 3.7
Applicable motor capacity
(*1) HP 1/8 1/4 1/2 1 2 3 5
Rated capacity (kVA) (*2) 0.3 0.5 1.0 1.6 2.8 4.0 6.6
Rated current (A) 0.8 1.4 2.5 4.1 7.0 10 16.5
Overload capacity (*3) 150% 60s 200% 0.5s (Inverse time characteristics)
Output
Voltage (*4) Three phase, 200V to 240V 50Hz/60Hz
Rated input AC (DC) voltage,
frequency Three phase, 200V to 240V 50Hz/60Hz
Permissible AC (DC) voltage
fluctuation 170 to 264V 50Hz/60Hz
Permissible frequency
fluctuation ±5%
Power supply
Power supply system
capacity (kVA) (*5) 0.4 0.7 1.2 2.1 4.0 5.5 9
Protective structure (JEM1030) Enclosed type (IP20), IP40 for dirt-protection structure series
Cooling system Self-cooling Forced air cooling
Approximate weight (kg (lbs)) 0.5
(1.1)
0.5
(1.1)
0.8
(1.76)
0.9
(1.98)
1.5
(3.3)
1.5
(3.3)
2.1
(4.62)
*1. The applicable motor capacity indicated is the maximum capacity applicable
when a Mitsubishi 4-pole standard motor is used.
*2. The rated output capacity indicated assumes that the output voltage is 230V.
*3. The % value of the overload capacity indicates the ratio of the overload current
to the inverter's rated output current.
For repeated duty, allow time for the inverter to return to or below the
temperatures under 100% load.
*4. The maximum output voltage cannot exceed the power supply voltage. The
maximum output voltage may be set as desired below the power supply
voltage. However, the PWM pulse voltage value of the inverter output side
voltage remains unchanged at about 2 that of the power supply.
*5. The power supply capacity changes with the values of the power supply side
inverter impedances (including those of the input reactor and cables).

162
4
(2) 3-phase 400V power supply
Japanese version
FR-S540-0.4K to 3.7K (-R)
NA version
FR-S540-0.4K to 3.7K-NA (R)
EC version
FR-S540-0.4K to 3.7K-EC (R)
Type FR-S540- K(-R) 0.4 0.75 1.5 2.2 3.7
kW 0.4 0.75 1.5 2.2 3.7
Applicable motor capacity
(*1) HP1/21235
Rated capacity (kVA) (*2) 0.9 1.6 2.7 3.7 5.9
Rated current (A) 1.1 2.1 3.5 4.8 7.7
Overload capacity (*3) 150% 60s 200% 0.5s (Inverse time characteristics)
Output
Voltage (*4) Three phase, 380V to 480V 50Hz/60Hz
Rated input AC (DC) voltage,
frequency Three phase, 380V to 480V 50Hz/60Hz
Permissible AC (DC) voltage
fluctuation 325 to 528V 50Hz/60Hz
Permissible frequency
fluctuation ±5%
Power supply
Power supply system
capacity (kVA) (*5) 1.5 2.5 4.5 5.5 9.5
Protective structure (JEM1030) Enclosed type (IP20)
Cooling system Self-cooling Forced air cooling
Approximate weight (kg (lbs)) 1.5
(3.3)
1.5
(3.3)
1.5
(3.3)
1.6
(3.53)
1.7
(3.75)
*1. The applicable motor capacity indicated is the maximum capacity applicable
when a Mitsubishi 4-pole standard motor is used.
*2. The rated output capacity indicated assumes that the output voltage is 440V.
*3. The % value of the overload capacity indicates the ratio of the overload current
to the inverter's rated output current.
For repeated duty, allow time for the inverter to return to or below the
temperatures under 100% load.
*4. The maximum output voltage cannot exceed the power supply voltage. The
maximum output voltage may be set as desired below the power supply
voltage. However, the PWM pulse voltage value of the inverter output side
voltage remains unchanged at about 2 that of the power supply.
*5. The power supply capacity changes with the values of the power supply side
inverter impedances (including those of the input reactor and cables).

163
(3) Single-phase 200V power supply
Japanese version
FR-S520S-0.1K to 1.5K (-R)
EC version
FR-S520S-0.2K to 1.5K-EC (R)
Type FR-S520S- K(-R) 0.1 0.2 0.4 0.75 1.5
kW 0.1 0.2 0.4 0.75 1.5
Applicable motor capacity
(*1) HP 1/8 1/4 1/2 1 2
Rated capacity (kVA) (*2) 0.3 0.5 1.0 1.6 2.8
Rated current (A) 0.8 1.4 2.5 4.1 7.0
Overload capacity (*3) 150% 60s 200% 0.5s (Inverse time characteristics)
Output
Voltage (*4) Three phase, 200V to 240V 50Hz/60Hz
Rated input AC (DC) voltage,
frequency Single-phase, 200V to 240V 50Hz/60Hz
Permissible AC (DC) voltage
fluctuation 170 to 264V 50Hz/60Hz
Permissible frequency
fluctuation ±5%
Power supply
Power supply system
capacity (kVA) (*5) 0.5 0.9 1.5 2.5 4.4
Protective structure (JEM1030) Enclosed type (IP20)
Cooling system Self-cooling Forced air
cooling
Approximate weight (kg (lbs)) 0.5
(1.1)
0.6
(1.32)
0.8
(1.76)
1.0
(2.2)
1.5
(3.3)
*1. The applicable motor capacity indicated is the maximum capacity applicable
when a Mitsubishi 4-pole standard motor is used.
*2. The rated output capacity indicated assumes that the output voltage is 230V.
*3. The % value of the overload capacity indicates the ratio of the overload current
to the inverter's rated output current.
For repeated duty, allow time for the inverter to return to or below the
temperatures under 100% load.
*4. The maximum output voltage cannot exceed the power supply voltage. The
maximum output voltage may be set as desired below the power supply
voltage. However, the PWM pulse voltage value of the inverter output side
voltage remains unchanged at about 2 that of the power supply.
*5. The power supply capacity changes with the values of the power supply side
inverter impedances (including those of the input reactor and cables).

164
4
(4) Single-phase 100V power supply
Japanese version
FR-S510W-0.1K to 0.75K (-R)
NA version
FR-S510W-0.1K to 0.75K-NA
Type FR-S510W- K(-R) 0.1 0.2 0.4 0.75
kW 0.1 0.2 0.4 0.75
Applicable motor capacity
(*1) HP 1/8 1/4 1/2 1
Rated capacity (kVA) (*2) 0.3 0.5 1.0 1.6
Rated current (A) 0.8 1.4 2.5 4.1
Overload capacity (*3) 150% 60s 200% 0.5s (Inverse time characteristics)
Output
Voltage Three phase, 200V to 230V 50Hz/60Hz (*4, 6)
Rated input AC (DC) voltage,
frequency Single-phase, 100V to 115V 50Hz/60Hz
Permissible AC (DC) voltage
fluctuation 90 to 132V 50Hz/60Hz
Permissible frequency
fluctuation ±5%
Power supply
Power supply system
capacity (kVA) (*5) 0.5 0.9 1.5 2.5
Protective structure (JEM1030) Enclosed type (IP20)
Cooling system Self-cooling
Approximate weight (kg (lbs)) 0.6
(1.32)
0.7
(1.54)
0.9
(1.98)
1.6
(3.52)
*1. The applicable motor capacity indicated is the maximum capacity applicable
when a Mitsubishi 4-pole standard motor is used.
*2. The rated output capacity indicated assumes that the output voltage is 230V.
*3. The % value of the overload capacity indicates the ratio of the overload current
to the inverter's rated output current.
For repeated duty, allow time for the inverter to return to or below the
temperatures under 100% load.
*4. For single-phase 100V power input, the output voltage provided cannot be
twice or more than the power supply voltage.
*5. The power supply capacity changes with the values of the power supply side
inverter impedances (including those of the input reactor and cables).
*6. For single-phase 100V power input, the application of motor load reduces the
output voltage about 10 to 15%. Therefore, the load must be reduced when a
general-purpose motor is used.

165
4.1.2 Common specifications
Control method Selectable between Soft-PWM control and high carrier
frequency PWM control, V/F control or automatic torque
boost control selectable.
Output frequency range 0.5 to 120Hz (starting frequency variable between 0 and
60Hz)
Frequency setting resolution 5VDC input: 1/500 of max. set frequency, 10V, 4 to
20mADC input: 1/1000 of max. set frequency. Digital input:
0.1Hz (less than 100Hz), 1Hz (100Hz or higher)
Frequency accuracy
Analog input: Within ±1% of max. output frequency
(25ºC±10ºC (77ºF±18ºF))
Digital input: Within ±0.5% of set output frequency (when
setting dial is used)
Starting torque 150% (at 6Hz) during automatic torque boost control
Acceleration/deceleration
time setting
0, 0.1 to 999s (may be set individually for acceleration and
deceleration), linear or S-pattern acceleration/deceleration
mode selectable.
Regenerative 0.1K, 0.2K ... 150%, 0.4K, 0.75K ... 100%, 1.5K ... 50%,
2.2K, 3.7K ... 20%,
Braking
torque (*2) DC braking Operation frequency (0 to 120Hz), operation time (0 to 10s),
operation voltage (0 to 15%)
Analog input 0 to 5VDC, 0 to 10VDC, 4 to 20mAFrequency
setting
signal Digital input Entered from control panel.
Start
signal STF, STR Forward and reverse rotation, start signal
automatic self-holding input (3-wire input) can
be selected.
Alarm reset Used to reset alarm output provided when
protective function is activated.
Multi-speed selection
Up to 15 speeds can be selected. (Each speed
can be set between 0 and 120Hz, running
speed can be changed during operation from
the control panel.)
Second function selection Used to select second functions (acceleration
time, deceleration time, torque boost, base
frequency, electronic overcurrent protection).
Output stop Instantaneous shut-off of inverter output
(frequency, voltage).
Current input selection Used to select input of frequency setting signal
4 to 20mADC (terminal 4).
External thermal relay
input Thermal relay contact input for use when the
inverter is stopped by the external thermal relay.
Jog signal Jog operation mode selection
PID control valid Selection for exercising PID control
Control specifications
Input signals
PU operation-external
operation switching Used to switch between PU operation and
external operation from outside the inverter.
Use
Pr. 60 to
Pr. 63 for
selection.

166
4
Operation functions
Maximum and minimum frequency setting, frequency jump
operation, external thermal relay input selection, automatic
restart after instantaneous power failure, forward/reverse
rotation prevention, slip compensation, operation mode
selection, PID control, computer link operation (RS-485)
(*3)
Running status
1 open collector signal can be selected from
among inverter running, up-to-frequency,
frequency detection, overload warning, zero
current detection, output current detection, PID
upper limit, PID lower limit, PID forward/reverse
rotation, operation ready, minor failure and
alarm. 1 contact output (1 contact, 230V 0.3A
AC, 30V 0.3A DC) signal can be selected.
Use
Pr. 64 to
Pr. 65 for
selection.
Japanese 1 signal can be selected from output frequency and motor
current.
Pulse train output (1440 pulses/s, 1mA full scale)
Control specifications
Output signals
For meter
NA, EC 1 signal can be selected from output frequency and motor
current.
Analog output (0 to 5VDC, 1mA full scale)
Protective/alarm functions
Overcurrent shut-off (during acceleration, deceleration,
constant speed), regenerative overvoltage shut-off (during
acceleration, deceleration, constant speed), overload shut-
off (electronic overcurrent protection), fin overheat, fan
failure (*4), stall prevention, start-time output side ground
fault protection (*5), external thermal relay (*6), PU
disconnection (*3), retry count excess, communication
error (*3), CPU error, undervoltage (*1)
Ambient temperature -10ºC to +50ºC (14°F to 122°F) (non-freezing) (-10°C to
+40°C (14°F to 104°F) for totally enclosed structure feature)
Ambient humidity 90%RH maximum. (non-condensing)
Storage temperature -20ºC to +65ºC (-4°F to 149°F)
Ambience Indoors (without corrosive gas, flammable gas, oil mist,
dust and dirt etc.)
Environment
Altitude, vibration Maximum 1000m (3280.80feet) above sea level for standard
operation.
5.9m/s2 or less (conforming to JIS C 0040)
*1. When undervoltage or instantaneous power failure occurs, no alarm output is
provided but the output is shut off. After power restoration, the inverter may be
run as it is. Depending on the running status (e.g. load magnitude), however,
overcurrent, regenerative overvoltage or other protection may be activated at
power restoration. (In external operation mode.)
*2. The braking torque indicated is a short-duration average torque (which varies
with motor loss) when the motor alone is decelerated from 60Hz in the shortest
time and is not a continuous regenerative torque. When the motor is
decelerated from the frequency higher than the base frequency, the average
deceleration torque will reduce.
*3. This function is valid for only the type with RS-485 communication function.
*4. Compatible with only the product having the built-in cooling fan.
*5. Activated only when "1" is set in Pr. 40 "start-time ground fault detection
selection".
*6. Activated only when external thermal relay input (OH) is selected in any of Pr. 60
to Pr. 63 (input terminal function selection).

167
4.2 Outline Drawings
(Remarks) For the dimensions of the type having RS-485 communication function and
the totally enclosed structure type, refer to those of the standard type
inverter of the same capacity.
φ5 hole
68 (2.68)
6 (0.24) 56 (2.20) 6 (0.24)
5 (0.20)
128 (5.04)
5 (0.20) 118 (4.65)
-+
5 (0.20)
18.5
(0.73) D1 4 (0.16
)
D2D
Capacity
0.1K, 0.2K
0.4K
0.75K 132.5 (5.22)
112.5 (4.43)
80.5 (3.17)
D
62 (2.44)
42 (1.65)
10 (0.39)
D1
52 (2.05)
52 (2.05)
52 (2.05)
D2
Capacity
0.1K, 0.2K
0.4K
0.75K 162.5 (6.40)
142.5 (5.61)
80.5 (3.17)
D
62 (2.44)
42 (1.65)
10 (0.39)
D1
82 (3.23)
82 (3.23)
52 (2.05)
D2
(
Unit: mm
(
inches
))
Rating plate
3-phase 200V power supply
Single-phase 200V power supply
FR-S520S-0.1K
FR-S520S-0.2K, 0.4K, 0.75K(-EC)
FR-S510W-0.1K, 0.2K, 0.4K(-NA)
FR-S520-0.1K, 0.2K, 0.4K, 0.75K(-NA)
Capacity
0.1K
0.2K
0.4K 142.5 (5.61)
110.5 (4.35)
80.5 (3.17)
D
42 (1.65)
10 (0.39)
10 (0.39)
D1
82 (3.23)
82 (3.23)
52 (2.05)
D2
Single-phase 100V power supply

168
4
Capacity
1.5K, 2.2K
3.7K 170 (6.69)
108 (4.25)
W
158 (6.22)
96 (3.78)
W1
142.5 (5.61)
135.5 (5.33)
D
72 (2.83)
65 (2.56)
D1
52 (2.05)
52 (2.05)
D2
5 (0.20)
8 (0.31)
D3
18.5
(0.73)
D
D2 D1 D
3
5 (0.20) 118 (4.65)
5 (0.20)
W
W1
128 (5.04) 5 (0.20)
-+
6 (0.24) 6 (0.24)
Cooling fan×1
φ5 hole
FR-S510W-0.75K(-NA)
Capacity
1.5K 108 (4.25)
W
96 (3.78)
W1
155.5 (6.12)
D
65 (2.56)
D1
72 (2.83)
D2
8 (0.31)
D3
(Unit: mm (inches))
Rating plate
3-phase 200V power supply
Single-phase 200V power supply
Capacity
0.75K 108 (4.25)
W
96 (3.78)
W1
149.5 (5.89)
D
59 (2.32)
D1
72 (2.83)
D2
5 (0.20)
D3
Single-phase 100V power supply
FR-S520S-1.5K(-EC)
FR-S540-0.4K, 0.75K, 1.5K, 2.2K, 3.7K(-NA)(-EC)
Capacity
0.4K, 0.75K
1.5K 108 (4.25)
108 (4.25)
W
96 (3.78)
96 (3.78)
W1
135.5 (5.33)
129.5 (5.10)
D
65 (2.56)
59 (2.32)
D1
52 (2.05)
52 (2.05)
D2
5 (0.20)
D3
3-phase 400V power supply
8 (0.31)
8 (0.31)
8 (0.31)
2.2K 108 (4.25) 96 (3.78) 155.5 (6.12) 65 (2.56) 72 (2.83)
3.7K 108 (4.25) 96 (3.78) 165.5 (6.52) 65 (2.56) 82 (3.23)
* The FR-S540-0.4K, 0.75K (-NA) (-EC) and FR-S510W-0.75K (-NA) do not
have a cooling fan.
FR-S520-1.5K, 2.2K, 3.7K(-NA)

169
Parameter unit (FR-PU04)
<Outline drawing> <Panel cut dimension drawing>
40 (1.57)
23.75 (0.93)
11.75
(0.46)
81.5 (3.21)
1.25
(0.05)
1.5 (0.06)
17 (0.67)
16.5
(0.65)
1.5
(0.06)
125 (4.92)
72 (2.83) 15
(0.59) 10.5
(0.41)
18.5 (0.73)
40 (1.57)
80 (3.15)
48 (1.89)
5-M3 hole
24
(0.97) 13
(0.51)
20 (0.79)
21.5 (0.85)
14.5 (0.57)
5- 4 hole
Effective depth 4.5
13 (0.51)
(Unit:mm (inches))
Choose the mounting screws whose length will not exceed the effective depth of
the mounting threads.

170
5.1 Selecting Instructions........................................... 171
5.2 Peripheral Selecting Instructions.......................... 171
5.3 Operating Instructions.......................................... 173
5.4 Inverter-driven 400V class motor ......................... 175
5.
INSTRUCTIONS

171
5.1 Selecting Instructions
(1) Inverter capacity selection
When a special motor is run or multiple motors are run in parallel by one inverter,
choose the inverter capacity so that the sum of the rated motor currents (at 50Hz)
will be not more than the rated output current of the inverter.
(2) Motor starting torque
The starting and acceleration characteristics of an inverter-driven motor are
restricted by the overload capacity of the inverter used. The torque characteristic
is generally smaller than at a start made by the commercial power supply. When
large starting torque is necessary, choose automatic torque boost control (set the
motor capacity in Pr. 98) or adjust the torque boost value. If these selection and
adjustment cannot develop enough torque, choose a one rank higher inverter
capacity or increase both the motor and inverter capacities.
(3) Acceleration/deceleration time
The acceleration/deceleration time of the motor is determined by the motor-
generated torque, load torque and load's inertia moment (J).
If the current limit or stall prevention function is activated during
acceleration/deceleration, the time may increase, so change the
acceleration/deceleration time setting to a little longer value.
When you want to shorten the acceleration/deceleration time, increase the
torque boost value (if you set a too large value, the stall prevention function will
be activated at a start, resulting in increased acceleration/deceleration time),
use automatic torque boost control, or increase the inverter and motor
capacities.
5.2 Peripheral Selecting Instructions
(1) Installation and selection of no-fuse breaker
To protect the inverter's primary side wiring, install a no-fuse breaker (NFB) on the
power receiving side. For selection of the NFB, refer to page 13 as it depends on
the power supply side power factor (which changes with the power supply voltage,
output frequency and load) of the inverter. Especially, a little larger capacity must
be chosen for a completely electromagnetic type NFB because its operation
characteristic changes with harmonic currents. Also, use the earth leakage circuit
breaker of our harmonic/surge suppression product. (Refer to page 15)

172
(2) Handling of primary side magnetic contactor
When the external terminal is used (terminal STF or STR is used) for operation,
provide a primary side MC to prevent accidents due to an automatic restart at
power restoration after a power failure, such as an instantaneous power failure,
and to ensure safety in maintenance work. Do not use this MC to make frequent
starts and stops. (The switching life of the inverter input circuit is about 100,000
times.)
For parameter unit operation, an automatic restart after power failure is not
made and the MC cannot be used to make a start. Note that the primary side
MC may be used to make a stop but the motor will coast to a stop.
(3) Handling of secondary side magnetic contactor
In principle, do not provide a magnetic contactor between the inverter and motor
and switch it from off to on during operation. If it is switched on during inverter
operation, a large inrush current may flow, stopping the inverter due to overcurrent
shut-off. When an MC is provided for switching to the commercial power supply,
for example, switch it on/off after the inverter and motor have stopped.
(4) Installation of thermal relay
To protect the motor from overheat, the inverter has the protective functions using
electronic overcurrent protection. However, when multiple motors are run by a
single inverter or a multi-pole motor is run (for example), provide a thermal relay
(OCR) between the inverter and motor. In this case, set the electronic overcurrent
protection of the inverter to 0A, and set the thermal relay by adding a line-to-line
leakage current (refer to page 16) to 1.0 times the current value at 50Hz given on
the motor rating plate or 1.1 times the current value at 60Hz
(5) Disuse of power factor improving capacitor (power capacitor)
The power factor improving capacitor and surge suppressor on the inverter output
side may be overheated or damaged by the harmonic contents of the inverter
output. In addition, do not provide a capacitor and surge suppressor since
excessive currents will flow in the inverter to active overcurrent protection. To
improve the power factor, use a power factor improving reactor.
(6) Secondary side measuring instruments
If inverter-to-motor wiring is long, the measuring instruments and CT may
generate heat under the influence of line-to-line leakage currents. To prevent this,
choose the instruments which have allowances for current ratings.
(7) About electromagnetic wave interference
The inputs/outputs of the inverter's main circuit include harmonic content and may
interfere with communications apparatus (AM radios) and sensors used near the
inverter. In this case, installing the FR-BIF radio noise filter (for use on input side
only) or FR-BSF01 or FR-BLF line noise filter reduces interference.

173
(8) Cable thickness and wiring distance
If the inverter-to-motor wiring distance is long, the motor torque will decrease
due to a voltage drop in the main circuit cables especially at low frequency
output. Use thick cables for wiring to make a voltage drop less than 2%. (A
selection example for the wiring distance of 20m (65.62feet) is given on page
11.)
For remote operation using analog signals, the control cable between operator
box or operator signal and inverter should be less than 30m (98.43feet) and
wire the cable away from the power circuit to avoid induction from other
equipment.
When using the external potentiometer to set the frequency, use a shielded or
twisted cable, and do not earth the shield, but connect it to terminal 5 as shown
below.
Twisted
cable
Frequency
setting
p
otentiometer
(3)
(1)
(2)
10
2
5
Frequency
setting
potentiometer
Shielded cable
(3)
(2)
(1)
10
2
5
Grounding
When the inverter is run in the low acoustic noise mode, high-speed switching will
generate more leakage currents than in the non-low acoustic noise mode. Always
ground the inverter and motor. In addition, always use the ground terminal of the
inverter to ground the inverter.
5.3 Operating Instructions
(1) Operation
When a magnetic contactor (MC) is provided on the primary side, do not use
this MC to make frequent starts/stops. Doing so can cause the inverter to fail.
When an alarm occurs in the inverter, the protective function is activated to stop
the output. However, at this time, the motor cannot be brought to a sudden
stop. Hence, provide a mechanical stopping/holding mechanism for the
machine/equipment which requires an emergency stop.
Since the capacitor needs time to discharge, do not start inspection
immediately after powering off the inverter. More than 10 minutes after power-
off, make sure that there are no residual voltages with a multimeter etc. before
stating inspection.
(2) Wiring
Application of power to the output terminals (U, V, W) of the inverter will
damage the inverter circuit. Hence, before power-on, fully check the wiring and
sequence for incorrect wiring and so on.
Terminals P<+> and P1 are designed to connect a dedicated option. Do not
connect any equipment other than the dedicated option. In addition, do not
short the frequency setting power supply terminal 10 and common terminal 5,
and terminals PC-SD.

174
(3) Installation
Avoid hostile environment where oil mist, fluff, dust etc. are floating, and install
the inverter in a clean place or put it within an enclosed box where floating
bodies will not enter. When placing the inverter inside a box, determine the
cooling system and box dimensions so that the ambient temperature of the
inverter will fall within the permissible temperature range (refer to page 166 for
the specified value).
The inverter may become hot locally, so do not mount it to combustible material
such as wood.
Mount the inverter to a wall in a vertical direction.
(4) Setting
By setting the operation panel, the inverter can be run at the speed as high as
120Hz. Therefore, wrong setting will lead to hazardous conditions. Using the
maximum frequency setting function, set the upper limit.
(The maximum frequency in the external operation mode is factory-set to
60Hz.)
Setting the DC injection brake operation voltage and operation time to values
higher than the factory settings can cause the motor to overheat (electronic
overcurrent protection trip).
(5) Power supply
When the inverter is installed near a large-capacity power transformer (500kVA
or more at the wiring length of 10m (32.81feet) or less) or the power capacitor is
to be switched, an excessive peak current will flow in the power supply input
circuit, damaging the inverter. In such a case, always install the FR-BEL or FR-
BAL power factor improving reactor.
1500
1000
500
0
Wiring length (m (feet))
10 (32.81)
Power supply
e
quipment
c
apacity (kVA)
Power factor
improving reactor
installation range
If a surge voltage occurs in the power supply system, this surge energy may
flow into the inverter, causing the inverter to display OV1, OV2 or OV3 and
come to an alarm stop. In such a case, also install the FR-BEL or FR-BAL
power factor improving reactor.

175
5.4 Inverter-driven 400V class motor
In the PWM type inverter, a surge voltage attributable to wiring constants is generated
at the motor terminals. Especially for a 400V class motor, the surge voltage may
deteriorate the insulation. When the 400V class motor is driven by the inverter,
consider the following measures:
#Measures
It is recommended to take either of the following measures:
(1) Rectifying the motor insulation
For the 400V class motor, use an insulation-rectified motor. Specifically
1) Specify the "400V class inverter-driven, insulation-rectified motor".
2) For the dedicated motor such as the constant-torque motor and low-vibration
motor, use the "inverter-driven, dedicated motor".
(2) Suppressing the surge voltage on the inverter side
On the secondary side of the inverter, connect the optional surge voltage
suppression filter (FR-ASF-H).

176
APPENDIX 1 PARAMETER DATA CODE LIST..... 177
APPENDIX

177
APPENDIX 1 PARAMETER DATA CODE LIST
Data Code
Func-
tion Parameter
Number Name Read Write
Computer
Link Data
Setting
Increments *
Link Parameter
Extension
Setting
(Data Code
7F/FF)
0 Torque boost 00 80 0.1% 0
1 Maximum frequency 01 81 0.01Hz 0
2 Minimum frequency 02 82 0.01Hz 0
3 Base frequency 03 83 0.01Hz 0
4Multi-speed setting
(high speed) 04 84 0.01Hz 0
5Multi-speed setting
(middle speed) 05 85 0.01Hz 0
6Multi-speed setting
(low speed) 06 86 0.01Hz 0
7 Acceleration time 07 87 0.1s 0
8 Deceleration time 08 88 0.1s 0
9Electronic thermal O/L
relay 09 89 0.01A 0
30 Extended function display
selection 1E 9E 1 0
Basic functions
79 Operation mode selection 4F None 1 0
The extended function parameters are made valid by setting "1" in Pr. 30 "extended
function display selection". Data Code
Func-
tion Parameter
Number Name Read Write
Computer
Link Data
Setting
Increments *
Link Parameter
Extension
Setting
(Data Code
7F/FF)
10 DC injection brake
operation frequency 0A 8A 0.01Hz 0
11 DC injection brake
operation time 0B 8B 0.1s 0
12 DC injection brake
voltage 0C 8C 0.1% 0
13 Starting frequency 0D 8D 0.01Hz 0
14 Load pattern selection 0E 8E 1 0
15 Jog frequency 0F 8F 0.01Hz 0
16 Jog acceleration/
deceleration time 10 90 0.1s 0
17 RUN key rotation
direction selection 11 91 1 0
19 Base frequency voltage 13 93 0.1V 0
20 Acceleration/deceleration
reference frequency 14 94 0.01Hz 0
21 Stall prevention function
selection 15 95 1 0
Standard operation functions
22 Stall prevention operation
level 16 96 0.1% 0

178
Data Code
Func-
tion Parameter
Number Name Read Write
Computer
Link Data
Setting
Increments *
Link Parameter
Extension
Setting
(Data Code
7F/FF)
23 Stall prevention operation
level compensation factor
at double speed 17 97 0.1% 0
24 Multi-speed setting
(speed 4) 18 98 0.01Hz 0
25 Multi-speed setting
(speed 5) 19 99 0.01Hz 0
26 Multi-speed setting
(speed 6) 1A 9A 0.01Hz 0
27 Multi-speed setting
(speed 7) 1B 9B 0.01Hz 0
28 Stall prevention operation
reduction starting
frequency 1C 9C 0.01Hz 0
29 Acceleration/deceleration
pattern 1D 9D 1 0
31 Frequency jump 1A 1F 9F 0.01Hz 0
32 Frequency jump 1B 20 A0 0.01Hz 0
33 Frequency jump 2A 21 A1 0.01Hz 0
34 Frequency jump 2B 22 A2 0.01Hz 0
35 Frequency jump 3A 23 A3 0.01Hz 0
36 Frequency jump 3B 24 A4 0.01Hz 0
37 Speed display 25 A5 0.001 0
38 Frequency setting
voltage gain frequency 26 A6 0.01Hz 0
39 Frequency setting current
gain frequency 27 A7 0.01Hz 0
Standard operation functions
40 Start-time ground fault
detection selection 28 A8 1 0
41 Up-to-frequency
sensitivity 29 A9 0.1% 0
42 Output frequency
detection 2A AA 0.01Hz 0
Output
terminal
functions
43 Output frequency
detection for reverse
rotation 2B AB 0.01Hz 0
44 Second acceleration/
deceleration time 2C AC 0.1s 0
45 Second deceleration time 2D AD 0.1s 0
46 Second torque boost 2E AE 0.1% 0
Second
functions
47 Second V/F
(base frequency) 2F AF 0.01Hz 0

179
Data Code
Func-
tion Parameter
Number Name Read Write
Computer
Link Data
Setting
Increments *
Link Parameter
Extension
Setting
(Data Code
7F/FF)
48 Output current detection
level 30 B0 0.1% 0
49 Output current detection
signal delay time 31 B1 0.1s 0
50 Zero current detection
level 32 B2 0.1% 0
Current detection
51 Zero current detection
time 33 B3 0.01s 0
52 Control panel display
data selection 34 B4 1 0
53 Frequency setting
operation selection 35 B5 1 0
54 FM (AM) terminal
function selection 36 B6 1 0
55 Frequency monitoring
reference 37 B7 0.01Hz 0
Display functions
56 Current monitoring
reference 38 B8 0.01A 0
57 Restart coasting time 39 B9 0.1s 0
Automatic
restart
functions
58 Restart cushion time 3A BA 0.1s 0
Additional
function
59
Remote setting function
selection/Frequency
setting storage function
selection
3B BB 1 0
60 RL terminal function
selection 3C BC 1 0
61 RM terminal function
selection 3D BD 1 0
62 RH terminal function
selection 3E BE 1 0
63 STR terminal function
selection 3F BF 1 0
64 RUN terminal function
selection 40 C0 1 0
Terminal
functions
selection
65 A, B, C terminal function
selection 41 C1 1 0
66 Retry selection 42 C2 1 0
67 Number of retries at
alarm occurrence 43 C3 1 0
68 Retry waiting time 44 C4 0.1s 0
69 Retry count display erase 45 C5 1 0
70 Soft-PWM setting 46 C6 1 0
Operation selection
functions
71 Applied motor 47 C7 1 0

180
Data Code
Func-
tion Parameter
Number Name Read Write
Computer
Link Data
Setting
Increments *
Link Parameter
Extension
Setting
(Data Code
7F/FF)
72 PWM frequency selection 48 C8 1 0
73 0-5V/0-10V selection 49 C9 1 0
74 Input filter time constant 4A CA 1 0
75 Reset selection/PU stop
selection 4B CB 1 0
76 Cooling fan operation
selection 4C CC 1 0
77 Parameter write disable
selection 4D None 1 0
Operation selection functions
78 Reverse rotation
prevention selection 4E CE 1 0
80 Multi-speed setting
(speed 8) 50 D0 0.01Hz 0
81 Multi-speed setting
(speed 9) 51 D1 0.01Hz 0
82 Multi-speed setting
(speed 10) 52 D2 0.01Hz 0
83 Multi-speed setting
(speed 11) 53 D3 0.01Hz 0
84 Multi-speed setting
(speed 12) 54 D4 0.01Hz 0
85 Multi-speed setting
(speed 13) 55 D5 0.01Hz 0
86 Multi-speed setting
(speed 14) 56 D6 0.01Hz 0
Multi-speed operation
87 Multi-speed setting
(speed 15) 57 D7 0.01Hz 0
88 PID action selection 58 D8 1 0
89 PID proportional band 59 D9 0.1% 0
90 PID integral time 5A DA 0.1s 0
91 PID upper limit 5B DB 0.1% 0
92 PID lower limit 5C DC 0.1% 0
93 PID action set point for
PU operation 5D DD 0.01% 0
PID control
94 PID differential time 5E DE 0.01s 0
95 Rated motor slip 5F DF 0.01% 0
96 Slip compensation time
constant 60 E0 0.01s 0
97 Constant-output region
slip compensation
selection 61 E1 1 0
98 Automatic torque boost
selection
(Motor capacity) 62 E2 0.01kW 0
Sub functions
99 Motor primary resistance 63 E3 0.001Ω0

181
Data Code
Func-
tion Parameter
Number Name Read Write
Computer
Link Data
Setting
Increments *
Link Parameter
Extension
Setting
(Data Code
7F/FF)
C1 (900
(901)) FM (AM) terminal
calibration 5C DC 1
C2 (902) Frequency setting
voltage bias frequency 5E DE 0.01Hz 1
(6C/EC=0)
C3 (902) Frequency setting
voltage bias 5E DE 0.1% 1
(6C/EC=1)
C4 (903) Frequency setting
voltage gain 5F DF 0.1% 1
(6C/EC=1)
C5 (904) Frequency setting current
bias frequency 60 E0 0.01Hz 1
(6C/EC=0)
C6 (904) Frequency setting current
bias 60 E0 0.1% 1
(6C/EC=1)
C7 (905) Frequency setting current
gain 61 E1 0.1% 1
(6C/EC=1)
Calibration parameters
C8 (269) Parameter set by manufacturer. Do not set.
CLr Parameter clear FC 1
Clear
parameters
ECL Alarm history clear F4 1
n1 (331) Communication station
number 1F 9F 1 3
n2 (332) Communication speed 20 A0 1 3
n3 (333) Stop bit length 21 A1 1 3
n4 (334) Parity check
presence/absence 22 A2 1 3
n5 (335) Number of
communication retries 23 A3 1 3
n6 (336) Communication check
time interval 24 A4 0.1s 3
n7 (337) Wait time setting 25 A5 1 3
n8 (338) Operation command write 26 A6 1 3
n9 (339) Speed command write 27 A7 1 3
n10 (340) Link start mode selection 28 A8 1 3
n11 (341) CR/LF selection 29 A9 1 3
n12 (342) E2PROM write selection 2A AA 1 3
n13 (145) PU display language 2D AD 1 1
n14 (990) PU buzzer sound control 5A DA 1 9
n15 (991) PU contrast adjustment 5B DB 1 9
n16 (992) PU main display screen
data selection 5C DC 1 9
Communication parameters
n17 (993) PU disconnection
detection/PU setting lock 5D DD 1 9
The parameter numbers within parentheses are those for use of the parameter unit
(FR-PU04).
* Though parameter setting by RS-485 communication can be made in the setting
increments indicated in the table, note that the valid setting increments are as
indicated in the parameter list (page 46).

REVISIONS
*The manual number is given on the bottom left of the back cover.
Print Date *Manual Number Revision
Mar, 2000 IB(NA)-0600027-A First edition
Jun., 2000 IB(NA)-0600027-B Addition
Single-phase 100V power input specifications
Mar., 2001 IB(NA)-0600027-C Addition
3-phase 400V power input specifications