Manual Monitoring Citrix Xen Desktop Apps
User Manual: Monitoring Citrix XenDesktop Apps
Open the PDF directly: View PDF
.
Page Count: 30

Monitoring XenDesktop
Aplications
eG Enterprise v5.6

Restricted Rights Legend
The information contained in this document is confidential and subject to change without notice. No part of this
document may be reproduced or disclosed to others without the prior permission of eG Innovations Inc. eG
Innovations Inc. makes no warranty of any kind with regard to the software and documentation, including, but not
limited to, the implied warranties of merchantability and fitness for a particular purpose.
Trademarks
Microsoft Windows, Windows NT, Windows 2003, and Windows 2000 are either registered trademarks or trademarks
of Microsoft Corporation in United States and/or other countries.
The names of actual companies and products mentioned herein may be the trademarks of their respective owners.
Copyright
©2013 eG Innovations Inc. All rights reserved.
Table of Contents
INTRODUCTION .......................................................................................................................................................................... 1
MONITORING CITRIX XENDESKTOP APPS ........................................................................................................................ 1
2.1 The Application Processes Layer ...................................................................................................................................... 2
2.1.1 Port Checks Test ....................................................................................................................................................... 3
2.2 The Terminal Service Layer.............................................................................................................................................. 5
2.3 The Citrix Server Layer .................................................................................................................................................... 5
2.4 The Citrix Applications Layer .......................................................................................................................................... 5
2.4.1 Citrix XD Applications Test ..................................................................................................................................... 5
2.5 The Citrix Users layer ....................................................................................................................................................... 9
2.5.1 Citrix XD Disconnects Test ...................................................................................................................................... 9
2.5.2 Citrix XD Logins Test ............................................................................................................................................. 11
2.5.3 Citrix XD Sessions Test .......................................................................................................................................... 12
2.5.4 Citrix XD Users Test ............................................................................................................................................... 15
CONCLUSION ............................................................................................................................................................................. 23
Table of Figures
Figure 1.1: The Citrix XenDesktop 7 architecture ..................................................................................................................................................... 2
Figure 2.1: he layer model of the Citrix XenDesktop Apps server ............................................................................................................................ 1
Figure 2.2: The tests mapped to the Application Processes layer .............................................................................................................................. 3
Figure 2.3: Tests associated with the Citrix Applications layer ................................................................................................................................. 5
Figure 2.4: The detailed diagnosis for the Instances currently running measure ....................................................................................................... 8
Figure 2.5: The tests associated with the Citrix Users layer ...................................................................................................................................... 9
Figure 2.6: The detailed diagnosis of the Active Sessions measure of the Citrix XenDesktop Apps ....................................................................... 15

I n t r o d u c t io n
1
Introduction
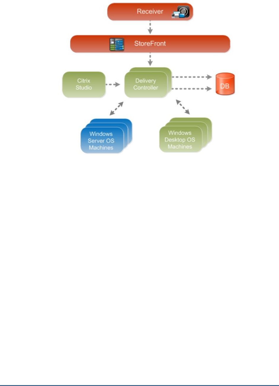
Citrix XenDesktop 7 is the latest release from Citrix. XenDesktop 7 represents the merging of the XenApp and
XenDesktop technologies into one cohesive package that's built on the same back-end components. Previously,
XenApp servers were running on the Citrix Independent Management Architecture. Citrix XenDesktop 7 however is
built on the Citrix FlexCast Management Architecture. This architecture is made up out of Delivery Controllers and
Agents. XenDesktop 7 supports two types of Delivery Agents: one for Windows Server OS machines and one for
Windows Desktop OS machines. As shown in the diagram below, both Delivery Agents communicate with the same
set of Delivery Controllers and share the common management infrastructure in XenDesktop 7. This infrastructure
consists of the following core components:
Receiver provides users with self-service access to published resources.
StoreFront authenticates users to site(s) hosting resources and manages stores of desktops and
applications that users access.
Studio is a single management console that enables you to configure and manage your deployment. Studio
provides various wizards to guide you through the process of setting up an environment, creating workloads
to host applications and desktops, and assigning applications and desktops to users.
Delivery Controller distributes applications and desktops, manages user access, and optimizes
connections to applications. Each site will have one or more delivery controllers.
Server OS Machines are the “XenApp” replacement – these are VMs or physical machines based on the
Windows Server operating system used for delivering applications or hosted shared desktops to users.
Desktop OS Machines are the “XenDesktop” replacement – these are VMs or physical machines based on
the Windows Desktop operating system used for delivering personalized desktops to users, or applications
from desktop operating systems.

I n t r o d u c t io n
2
Figure 1.1: The Citrix XenDesktop 7 architecture
Since these components closely co-ordinate with each other to deliver desktops and applications to end-users, a
problem with any of these core components – say, the unavailability of StoreFront to authorize user logins, the failure
of the broker service, performance bottlenecks with the hypervisor, resource-intensive user sessions to the Server OS
machines, snags in the internal operations of the Desktop OS machines – can significantly impact the user experience
with Citrix XenDesktop 7. Therefore, to ensure a high-quality user experience with the application/desktop delivery
service, administrators should closely monitor each component of the XenDesktop 7 infrastructure, proactively
capture performance dips, and accurately isolate where the root-cause of the problem lies – is it with StoreFront? Is
it with the delivery controller? Is it with the Server OS machines? Is it with the virtualized platform? Or is it with the
Desktop OS machines? This is where eG Enterprise helps!
The eG Enterprise Suite performs end-to-end monitoring of the Citrix XenDesktop 7 infrastructure!
Dedicated, web-based monitoring models are offered by eG for each component in the XenDesktop 7 infrastructure.
While the
Citrix StoreFront
model focuses on the health of StoreFront and promptly captures issues in user
authentication, the
Citrix XenDesktop 7
component monitors the Delivery Controller (or the XenDesktop broker) and
reports how well it manages the delivery agents and brokers connections to the Server OS and Desktop OS
machines. Moreover the
XenDesktop Apps
model that eG Enterprise provides zooms into the overall performance and
problems related to the Server OS machines (that typically run Citrix XenApp) and helps isolate pain-points. Also, to
monitor the resources allocated to and the resource usage of hypervisors and the Desktop OS machines operating on
them, eG Enterprise offers a specialized monitoring model per hypervisor (such as Citrix XenServer, VMware
vSphere, Microsoft Hyper—V, etc.).
Detailed service topology maps in eG represent how these heterogeneous models interact with each other and how
dependencies flow.

I n t r o d u c t io n
3
In the event of a slowdown, eG’s patented virtualization-aware root-cause analysis engine analyzes these
dependencies, auto-correlates the performance results captured from the different monitoring models in the light of
these dependencies, and accurately diagnoses the source of the slowdown. Proactive email/SMS/web-based alerts
are then promptly sent out to administrators to alert them to the potential slowdown and what is causing it. This
way, eG Enterprise emerges as the ideal solution for monitoring Citrix XenDesktop 7.
This document deep dives into the
XenDesktop Apps
monitoring model that eG Enterprise offers.

M o n i t o r i n g C i t r i x X e n D e s k t o p A p p s
1
Monitoring Citrix XenDesktop
Apps
As already mentioned, the
Citrix XenDesktop Apps
model of eG Enterprise monitors the Server OS machines, which
are nothing but VMs or physical machines based on Citrix XenApp server technology, used for delivering applications
or hosted shared desktops to users.
Figure 2.1: he layer model of the Citrix XenDesktop Apps server
Each layer of Figure 2.1 above is mapped to a series of tests that periodically check on the availability,
responsiveness, and overall performance of the XenDesktop Apps server, and report a wealth of performance
information related to the server. Using the metrics so reported, administrators can find quick and accurate answers
to the following performance queries:
Server Monitoring
Is the Citrix XenDesktop Apps server available to service user
requests?
Are there sporadic disconnects from the Citrix Xendesktop
Apps server?

M o n i t o r i n g C i t r i x X e n D e s k t o p A p p s
2
At what times do peak usage of the servers happen and is the
server capacity adequate?
User Monitoring
What is the average response time that critical users are
seeing when connecting to Citrix XenDesktop Apps?
How many users are logged in to each Citrix XenDesktop Apps
in the Citrix farm?
What is the resource usage (CPU and memory) for each user?
Operating System Monitoring
What is the average CPU and memory usage on all the servers
in the farm?
Is any unusual memory scanning/paging activity happening on
the systems?
Are the critical Citrix XenDesktop Apps server processes
processes up? What is their resource consumption?
Published Applications Monitoring
What are the published applications on the server?
Who is using each application?
What is the resource usage for each published application?
The Operating System, Network, TCP and Windows Service layers of Citrix XenDesktop Apps are similar to that of a
Windows
server model. Since these tests have been dealt with in the
Monitoring Unix and Windows Servers
document, Section 1.1 focuses on the Application Processes layer.
2.1 The Application Processes Layer
This layer tracks the TCP ports and reports the availability and responsiveness of each port. Besides, this layer
depicts the states of the different processes that must be executing for the application service to be available. Since
the Processes and Windows Processes tests mapped to this layer are detailed in the
Monitoring Unix and Windows
document, let us now discuss the Port Checks test in detail.

M o n i t o r i n g C i t r i x X e n D e s k t o p A p p s
3
Figure 2.2: The tests mapped to the Application Processes layer
2.1.1 Port Checks Test
This test primarily checks whether the critical TCP ports on the Citrix XenDesktop Apps server are up/down, and
reports the responsiveness of each configured port to client requests. However, these checks might not be adequate
at all times; you could have a case where the Citrix XenDesktop Apps server port is up but the server is still not
responding. When a connection is made to the Citrix XenDesktop Apps server, it will typically send a message "ICA"
to the client. This check connects to the port and then validates the response from the Citrix XenDesktop Apps server
to see if the ICA stream is being received by the client. Hence, this test additionally reports the ICA connection
availability.
Purpose
Primarily checks whether the critical TCP ports on the Citrix XenDesktop Apps server are
up/down, and reports the responsiveness of each configured port to client requests
Target of the
test
A Citrix XenDesktop Apps server
Agent
deploying the
test
An internal/remote agent

M o n i t o r i n g C i t r i x X e n D e s k t o p A p p s
4
Configurable
parameters for
the test
1. TEST PERIOD - How often should the test be executed
2. HOST - The host for which the test is to be configured.
3. PORT – The port number at which the specified HOST listens to. By default, this is 1494.
4. TARGETPORTS – Specify either a comma-separated list of port numbers that are to be
tested (eg., 1494,1495,1496), or a comma-separated list of
port name:port number
pairs
that are to be tested (eg., ica:1494,smtp:25,mssql:1433). In the latter case, the port name
will be displayed in the monitor interface. Alternatively, this parameter can take a comma-
separated list of
port name:IP address:port number
pairs that are to be tested, so as to
enable the test to try and connect to Tcp ports on multiple IP addresses. For example,
mysql:192.168.0.102:1433
,
egwebsite:209.15.165.127:80
.
5. TIMEOUT - Here, specify the maximum duration (in seconds) for which the test will wait
for a response from the server. The default TIMEOUT period is 60 seconds.
6. ISPASSIVE - If the value chosen is YES, then the server under consideration is a passive
server in a cluster. No alerts will be generated if the server is not running. Measures will be
reported as “Not applicable” by the agent if the server is not up.
Outputs of the
test
One set of results for each port that is to be monitored
Measurements
made by the
test
Measurement
Measurement
Unit
Interpretation
TCP connection
availability:
Indicates whether the TCP
connection is available or not.
Percent
An availability problem can be caused by
different factors – e.g., the server process
may not be up, a network problem may exist,
or there could be a configuration problem
with the DNS server.
Response time:
Indicates the time taken by
the server to respond to a
request.
Secs
An increase in response time can be caused
by several factors such as a server
bottleneck, a configuration problem with the
DNS server, a network problem, etc.
ICA connection
availability:
Indicates whether ICA
connection is available or
not.
Percent
While the value 100 for this measure
indicates that the ICA stream is being
received by the client, the value 0 indicates
that it is not.

M o n i t o r i n g C i t r i x X e n D e s k t o p A p p s
5
2.2 The Terminal Service Layer
In most environments, the Citrix XenDesktop Apps server functions in conjunction with a Terminal server. To enable
the administrators of XenDesktop 7 environment to monitor the movement and resource usage of the Terminal
clients on the Citrix XenDesktop Apps server, the eG Enterprise system has introduced the Terminal Service layer.
The tests mapped to this layer are the same as those mapped to the Terminal Server layer of a Windows Terminal
server. These tests hence, have already been dealt with elaborately in the Monitoring Terminal Servers chapter
of the Monitoring Microsoft Applications document. So, let us proceed to look at the Citrix Server layer.
2.3 The Citrix Server Layer
Citrix XenDesktop Apps server-related performance parameters are monitored by the tests mapped to the Citrix
Server layer. This includes:
Profile size
User login and profile loading process
User profile management
Since there tests are already discussed in the
Monitoring Citrix Environments
document, let us now proceed to
discuss the Citrix Applications layer.
2.4 The Citrix Applications Layer
Using the tests mapped to this layer, the resource usage per application executing on the Citrix XenDesktop Apps
server can be measured.
Figure 2.3: Tests associated with the Citrix Applications layer
2.4.1 Citrix XD Applications Test
This test reports statistics pertaining to the different applications executing on a Citrix XenDesktop Apps server and
their usage by Citrix clients.

M o n i t o r i n g C i t r i x X e n D e s k t o p A p p s
6
Purpose
Returns the performance measures pertaining to the applications executing on the Citrix
XenDesktop Apps server
Target of the
test
Citrix XenDesktop Apps
Agent
deploying the
test
An internal agent
Configurable
parameters for
the test
1. TEST PERIOD - How often should the test be executed
2. HOST - The host for which the test is to be configured.
3. PORT – The port number at which the specified HOST listens to. By default, this is 1494.
4. SHOW PUBLISHED APPS – This flag indicates that the published applications alone in
the target environment will be monitored.By default, this flag is set to Yes. If this flag is set
to NO, then the agent monitors the applications by process name.
5. SHOW PUBLISHED DESKTOPS – By default, this flag is set to Yes indicating that the
resource-intensive processes/applications accessed by a user will be listed in the detailed
diagnosis of this test along with the exact published desktop that has been used by the
user or used to access the application. Set this flag to No if you do not wish to list the
exact published desktop.
6. REPORT BY DOMAIN NAME – By default, this flag is set to Yes. This implies that by
default, the detailed diagnosis of this test will display the
domainname\username
of each
user who accessed an application on the server. This way, administrators will be able to
quickly determine which user logged into the server from which domain. If you want the
detailed diagnosis to display only the
username
of these users, set this flag to No.
7. DD FREQUENCY – Refers to the frequency with which detailed diagnosis measures are to
be generated for this test. The default is 1:1. This indicates that, by default, detailed
measures will be generated every time this test runs, and also every time the test detects a
problem. You can modify this frequency, if you so desire. Also, if you intend to disable the
detailed diagnosis capability for this test, you can do so by specifying none against DD
FREQUENCY.
8. DETAILED DIAGNOSIS - To make diagnosis more efficient and accurate, the eG
Enterprise suite embeds an optional detailed diagnostic capability. With this capability, the
eG agents can be configured to run detailed, more elaborate tests as and when specific
problems are detected. To enable the detailed diagnosis capability of this test for a
particular server, choose the On option. To disable the capability, click on the Off option.
The option to selectively enable/disable the detailed diagnosis capability will be available
only if the following conditions are fulfilled:
The eG manager license should allow the detailed diagnosis capability
Both the normal and abnormal frequencies configured for the detailed diagnosis
measures should not be 0.
Outputs of the
test
One set of results for each application that is monitored
Measurements
made by the
Measurement
Measurement
Unit
Interpretation

M o n i t o r i n g C i t r i x X e n D e s k t o p A p p s
7
test
Instances currently
running:
Number of instances of the
published application
currently executing on this
Citrix XenDesktop Apps
server.
Number
This value indicates if too many or too few
instances corresponding to an application are
executing on the host.
Use the Detailed diagnosis of this measure to
identify all the users executing this
application and comparing the users will help
you to identify which user is utilizing the
maximum memory, CPU etc
CPU usage:
Indicates the percentage of
CPU used by the published
application.
Percent
A very high value could indicate that the
specified application is consuming excessive
CPU resources.
Memory usage:
This value represents the
ratio of the resident set size
of the memory utilized by the
application to the physical
memory of the host system,
expressed as a percentage.
Number
A sudden increase in memory utilization for
an application may be indicative of memory
leaks in the application.
Handle count:
Indicates the number of
handles opened by this
application.
Number
An increasing trend in this measure is
indicative of a memory leak in the
application.
Number of threads:
Indicates the number of
threads that are used by the
application.
Number
I/O data rate:
Indicates the rate at which
this application is reading and
writing bytes in I/O
operations.
KBytes/Sec
This value counts all I/O activity generated
by each instance of the application and
includes file, network and device I/Os.
I/O data operations:
Indicates the rate at which
this application is issuing read
and write data to file, network
and device I/O operations.
Operations/Sec
I/O read data rate:
Indicates the rate at which
this application is reading
data from file, network and
device I/O operations.
KBytes/Sec

M o n i t o r i n g C i t r i x X e n D e s k t o p A p p s
8
I/O write data rate:
Indicates the rate at which
this application is writing data
to file, network and device
I/O operations.
KBytes/Sec
Page fault rate:
Indicates the total rate at
which page faults are
occurring for the
threads of all matching
applications.
Faults/Sec
This measure is a good indicator of the load
on the application.
A page fault occurs when a thread refers to a
virtual memory page that is not in its working
set in main memory. This may not cause the
page to be fetched from disk if it is on the
standby list and hence already in main
memory, or if it is in use by another
application with whom the page is shared.
Virtual memory used:
Indicates the amount of
virtual memory that is being
used by this application.
MB
The detailed diagnosis of the
Instances currently running
measure, if enabled, lists the user sessions that are
currently open, the process ids of the processes being executed by each of the users, and the CPU and memory
utilization (in %) of each of these processes.Additionally, this detailed diagnosis helps you in identifying the handles
that are opened, the thread count, the read/write operations as well as the I/O operations for each application. This
information enables the Citrix administrator to identify the processes with a high CPU/memory utilization. In the
event of a server overload, the Citrix administrator might decide to terminate these processes (see Error!
Reference source not found.).
Figure 2.4: The detailed diagnosis for the Instances currently running measure

M o n i t o r i n g C i t r i x X e n D e s k t o p A p p s
9
2.5 The Citrix Users layer
To accurately assess the individual user experience on the Citrix XenDesktop Apps server, use the tests mapped to
the Citrix Users layer.
Figure 2.5: The tests associated with the Citrix Users layer
2.5.1 Citrix XD Disconnects Test
A user session is terminated when a user logs off from the Citrix XenDesktop Apps server or when the session is
abruptly interrupted (e.g., due to server, network, or application errors). When a user logs off, all the applications
started by the user are terminated. However, when a user disconnects, the applications started by the user will keep
running on the server consuming resources. Hence, the number of disconnected sessions on a Citrix XenDesktop
Apps server should be kept to a minimum. Abrupt disconnects can significantly impact the end user experience, and
hence, it is important to monitor the number of disconnected sessions at any point of time.
Purpose
Measures the number of disconnected user sessions
Target of the
test
Citrix XenDesktop Apps
Agent
deploying the
test
An internal agent

M o n i t o r i n g C i t r i x X e n D e s k t o p A p p s
10
Configurable
parameters for
the test
1. TEST PERIOD - How often should the test be executed
2. HOST - The host for which the test is to be configured.
3. PORT – The port number at which the specified HOST listens to. By default, this is 1494.
4. RECONNECT PERIOD – This parameter is used by the test while computing the value for
the Quick reconnects measure. This measure counts all the users who reconnected to the
Citrix XenDesktop Apps within the short period of time (in minutes) specified against
RECONNECT PERIOD.
5. REPORT BY DOMAIN NAME – By default, this flag is set to Yes. This implies that by default,
the detailed diagnosis of this test will display the
domainname\username
of each user who
disconnected from the server recently. This way, administrators will be able to quickly
determine which user belongs to which domain. If you want the detailed diagnosis to
display the
username
alone, then set this flag to No.
6. DD FREQUENCY – Refers to the frequency with which detailed diagnosis measures are to
be generated for this test. The default is 1:1. This indicates that, by default, detailed
measures will be generated every time this test runs, and also every time the test detects a
problem. You can modify this frequency, if you so desire. Also, if you intend to disable the
detailed diagnosis capability for this test, you can do so by specifying none against DD
FREQUENCY.
7. DETAILED DIAGNOSIS - To make diagnosis more efficient and accurate, the eG Enterprise
suite embeds an optional detailed diagnostic capability. With this capability, the eG agents
can be configured to run detailed, more elaborate tests as and when specific problems are
detected. To enable the detailed diagnosis capability of this test for a particular server,
choose the On option. To disable the capability, click on the Off option.
The option to selectively enable/disable the detailed diagnosis capability will be available
only if the following conditions are fulfilled:
The eG manager license should allow the detailed diagnosis capability
Both the normal and abnormal frequencies configured for the detailed diagnosis
measures should not be 0.
Outputs of the
test
One set of results for the Citrix XenDesktop Apps server that is to be monitored
Measurements
made by the
test
Measurement
Measurement
Unit
Interpretation
New disconnects:
Indicates the number of
sessions that were
disconnected during the last
measurement period.
Number
The detailed diagnosis of this measure
indicates the user, session ID, and client type
for each newly disconnected session. This
information can be used to track whether
specific users are being disconnected often.
Quick reconnects:
Indicates the number of users
who reconnected soon after a
disconnect.
Number
The detailed diagnosis of this measure, if
enabled lists the users who have reconnected
quickly.

M o n i t o r i n g C i t r i x X e n D e s k t o p A p p s
11
Total disconnects:
Indicates the total number of
sessions that are in the
disconnected state.
Number
2.5.2 Citrix XD Logins Test
The Citrix Logins test monitors the new logins to the Citrix XenDesktop Apps server.
Purpose
Monitors the new logins to the Citrix XenDesktop Apps server
Target of the
test
Citrix XenDesktop Apps
Agent
deploying the
test
An internal agent
Configurable
parameters for
the test
1. TEST PERIOD - How often should the test be executed
2. HOST - The host for which the test is to be configured.
3. PORT – The port number at which the specified HOST listens to. By default, this is 1494.
4. REPORT USING MANAGERTIME – By default, this flag is set to Yes. This indicates that
the user login time displayed in the DETAILED DIAGNOSIS page for this test and in the Thin
Client reports will be based on the eG manager's time zone by default. Set this flag to No if
you want the login times displayed in the DETAILED DIAGNOSIS page for this test and in the
Thin Client reports to be based on the Terminal server's local time.
5. REPORT BY DOMAIN NAME – By default, this flag is set to Yes. This implies that by
default, the detailed diagnosis of this test will display the
domainname\username
of each
user session that logged out. This default setting ensures that administrators are able to
quickly determine the domains to which the users who logged out belonged. You can set
this flag to No if you want detailed diagnosis to display only the
username
of the users who
logged out.
6. DD FREQUENCY – Refers to the frequency with which detailed diagnosis measures are to
be generated for this test. The default is 1:1. This indicates that, by default, detailed
measures will be generated every time this test runs, and also every time the test detects a
problem. You can modify this frequency, if you so desire. Also, if you intend to disable the
detailed diagnosis capability for this test, you can do so by specifying none against DD
FREQUENCY.
7. DETAILED DIAGNOSIS – To make diagnosis more efficient and accurate, the eG Enterprise
suite embeds an optional detailed diagnostic capability. With this capability, the eG agents
can be configured to run detailed, more elaborate tests as and when specific problems are
detected. To enable the detailed diagnosis capability of this test for a particular server,
choose the On option. To disable the capability, click on the Off option.
The option to selectively enable/disable the detailed diagnosis capability will be available
only if the following conditions are fulfilled:
The eG manager license should allow the detailed diagnosis capability
Both the normal and abnormal frequencies configured for the detailed diagnosis
measures should not be 0.

M o n i t o r i n g C i t r i x X e n D e s k t o p A p p s
12
Outputs of the
test
One set of results for the Citrix XenDesktop Apps that is to be monitored
Measurements
made by the
test
Measurement
Measurement
Unit
Interpretation
New logins:
Indicates the number of new
logins to this Citrix
XenDesktop Apps during the
last measurement period.
Number
A consistent zero value could indicate a
connection issue.
Using the detailed diagnosis of the
New
logins
measure, you can not only identify the
users who logged in recently, but can also
figure out when each user logged in and from
which client machine.
Percent new logins:
Indicates the percentage of
current sessions that logged
in during the last
measurement period.
Percent
Sessions logging out:
Indicates the number of
sessions that logged out.
Number
If all the current sessions suddenly log out, it
indicates a problem condition that requires
investigation.
With the help of the detailed diagnosis of the
Sessions logging out
measure, you can
identify the users who logged out, when
every user logged in and from which client
machine, and the duration of each user’s
session. Abnormally long sessions on the
server can thus be identified.
2.5.3 Citrix XD Sessions Test
This test reports performance statistics related to Citrix user sessions of the Citrix XenDesktop Apps server.
Purpose
Reports performance statistics related to Citrix user sessions
Target of the
test
Citrix XenDesktop Apps
Agent
deploying the
test
An internal agent

M o n i t o r i n g C i t r i x X e n D e s k t o p A p p s
13
Configurable
parameters for
the test
1. TEST PERIOD - How often should the test be executed
2. HOST - The host for which the test is to be configured.
3. PORT – The port number at which the specified HOST listens to. By default, this is 1494.
4. REPORT USING MANAGERTIME – By default, this flag is set to Yes. This indicates that
the user login time displayed in the DETAILED DIAGNOSIS page for this test and in the Thin
Client reports will be based on the eG manager's time zone by default. Set this flag to No if
you want the login times displayed in the DETAILED DIAGNOSIS page for this test and in the
Thin Client reports to be based on the Terminal server's local time.
5. REPORT BY DOMAIN NAME - By default, this flag is set to Yes. This implies that by
default, the detailed diagnosis of this test will display the
domainname\username
of each
user session that logged out. This default setting ensures that administrators are able to
quickly determine the domains to which the users who logged out belonged. You can set
this flag to No if you want detailed diagnosis to display only the
username
of the users who
logged out.
6. DD FREQUENCY - Refers to the frequency with which detailed diagnosis measures are to
be generated for this test. The default is 1:1. This indicates that, by default, detailed
measures will be generated every time this test runs, and also every time the test detects a
problem. You can modify this frequency, if you so desire. Also, if you intend to disable the
detailed diagnosis capability for this test, you can do so by specifying none against DD
FREQUENCY.
7. DETAILED DIAGNOSIS – To make diagnosis more efficient and accurate, the eG
Enterprise suite embeds an optional detailed diagnostic capability. With this capability, the
eG agents can be configured to run detailed, more elaborate tests as and when specific
problems are detected. To enable the detailed diagnosis capability of this test for a
particular server, choose the On option. To disable the capability, click on the Off option.
The option to selectively enable/disable the detailed diagnosis capability will be available
only if the following conditions are fulfilled:
The eG manager license should allow the detailed diagnosis capability
Both the normal and abnormal frequencies configured for the detailed diagnosis
measures should not be 0.
Outputs of the
test
One set of results for the Citrix XenDesktop Apps that is to be monitored
Measurements
made by the
test
Measurement
Measuremen
t Unit
Interpretation
Active sessions:
Indicates the number of user
sessions that are currently active
on this server.
Number
This measure gives an idea of the server
workload in terms of active sessions.
Tracking the number of active sessions with
time, a Citrix administrator can obtain
information that can help him/her plan the
capacity of their Cenvironment. The detailed
diagnosis capability, if enabled, lists the
active and inactive sessions on the Citrix
XenDesktop Apps server.

M o n i t o r i n g C i t r i x X e n D e s k t o p A p p s
14
Idle sessions:
Indicates the number of
sessions that are initialized and
are currently ready to accept
connections.
Number
To optimize the performance of a server, two
default (idle) sessions are initialized before
any client connections are made. For
performance reasons, the number of idle
sessions should be less than ten. Note that
this test does not differentiate between RDP
and ICA sessions.
Connected sessions:
Indicates the current number of
sessions that are connected, but
no user has logged on to the
server.
Number
A consistent increase in the value of this
measure could indicate that users are having
trouble logging in. Further investigation may
hence be required. Note that this test does
not differentiate between RDP and ICA
sessions.
Connecting sessions:
Indicates the number of
sessions that are in the process
of connecting.
Number
A very high value for this measure indicates a
problem with the session or connection. Note
that this test does not differentiate between
RDP and ICA sessions.
Disconnected sessions:
Indicates the number of
sessions from which users have
disconnected, but which are still
active and can be reconnected.
Number
Too many disconnected sessions running
indefinitely on a Citrix XenDesktop Apps
server cause excessive consumption of the
server resources. To avoid this, a session
limit is typically configured for disconnected
sessions on the Citrix XenDesktop Apps
server. When a session limit is reached for a
disconnected session, the session ends,
which permanently deletes it from the server.
Note that this test does not differentiate
between RDP and ICA sessions.
Listen sessions:
Indicates the current number of
sessions that are ready to
accept connections.
Number
Note that this test does not differentiate
between RDP and ICA sessions.
Shadow sessions:
Indicates the current number of
sessions that are remotely
controlling other sessions.
Number
A non-zero value for this measure indicates
the existence of shadow sessions that are
allowed to view and control the user activity
on another session. Such sessions help in
troubleshooting/resolving problems with
other sessions under their control.
Down sessions:
Indicates the current number of
sessions that could not be
initialized or terminated.
Number
Ideally, the value of this measure should be
0.
Init sessions:
Indicates the current number of
sessions that are initializing.
Number
A high value for this measure could indicate
that many sessions are currently experiencing
initialization problems.

M o n i t o r i n g C i t r i x X e n D e s k t o p A p p s
15
Inactive sessions:
Indicates the current number of
user sessions that are inactive.
Number
Total sessions:
Indicates the total number of
sessions on the xendesktop
Number
The detailed diagnosis capability of the Active sessions measure, if enabled, lists the active and inactive sessions
on the Citrix XenDesktop Apps server.
Figure 2.6: The detailed diagnosis of the Active Sessions measure of the Citrix XenDesktop Apps
2.5.4 Citrix XD Users Test
The Citrix XenDesktop 7 environment is a shared environment in which multiple users may connect to a Citrix
XenDesktop Apps server/server farm and access a wide variety of applications. When server resources are shared,
excessive resource utilization by a single user could impact the performance for other users. Therefore, continuous
monitoring of the activities of each and every user on the server is critical. Towards this end, the Citrix Users test
assesses the traffic between the user terminal and the server, and also monitors the resources taken up by a user's
session on the server. The results of this test can be used in troubleshooting and proactive monitoring. For example,
when a user reports a performance problem, an administrator can quickly check the bandwidth usage of the user's
session, the CPU/memory/disk usage of this user's session as well as the resource usage of other user sessions. The
administrator also has access to details on what processes/applications the user is accessing and their individual
resource usage. This information can be used to spot any offending processes/ applications.

M o n i t o r i n g C i t r i x X e n D e s k t o p A p p s
16
Purpose
Monitors the resource utilization of every user on the Citrix XenDesktop Apps server
Target of the
test
A Citrix XenDesktop Apps server
Agent
deploying the
test
An internal agent
Configurable
parameters for
the test
1. TEST PERIOD - How often should the test be executed
2. HOST - The host for which the test is to be configured.
3. PORT – The port number at which the specified HOST listens to. By default, this is 1745.
4. SHOW PUBLISHED APPS – This flag indicates that the published applications alone in
the target environment will be monitored.By default, this flag is set to Yes. If this flag is set
to NO, then the agent monitors the applications by process name.
5. SHOW PUBLISHED DESKTOPS – By default, this flag is set to Yes indicating that the
resource-intensive processes/applications accessed by a user will be listed in the detailed
diagnosis of this test along with the exact published desktop that has been used by the
user or used to access the application. Set this flag to No if you do not wish to list the
exact published desktop.
6. REPORT BY DOMAIN NAME – By default, this flag is set to Yes. This implies that by
default, the detailed diagnosis of this test will display the
domainname\username
of each
user who accessed an application on the server. This way, administrators will be able to
quickly determine which user logged into the server from which domain. If you want the
detailed diagnosis to display only the
username
of these users, set this flag to No.
7. DD FREQUENCY – Refers to the frequency with which detailed diagnosis measures are to
be generated for this test. The default is 1:1. This indicates that, by default, detailed
measures will be generated every time this test runs, and also every time the test detects a
problem. You can modify this frequency, if you so desire. Also, if you intend to disable the
detailed diagnosis capability for this test, you can do so by specifying none against DD
FREQUENCY.
8. DETAILED DIAGNOSIS - To make diagnosis more efficient and accurate, the eG
Enterprise suite embeds an optional detailed diagnostic capability. With this capability, the
eG agents can be configured to run detailed, more elaborate tests as and when specific
problems are detected. To enable the detailed diagnosis capability of this test for a
particular server, choose the On option. To disable the capability, click on the Off option.
The option to selectively enable/disable the detailed diagnosis capability will be available
only if the following conditions are fulfilled:
The eG manager license should allow the detailed diagnosis capability
Both the normal and abnormal frequencies configured for the detailed diagnosis
measures should not be 0.
Outputs of the
test
One set of results for the Citrix XenDesktop Apps that is to be monitored
Measurements
made by the
Measurement
Measurement
Unit
Interpretation

M o n i t o r i n g C i t r i x X e n D e s k t o p A p p s
17
test
CPU usage for user's
processes:
The CPU utilization for a
session is the percentage of
time that all of the
threads/processes of a user
session used the processor to
execute instructions. If a user
is connected via multiple
sessions, the value reported is
the sum of all cpu utilizations
across all the sessions.
Percent
This value indicates the percentage of Cpu
resources that are used by a specific
user. Excessive CPU usage by a user can
impact performance for other users. Check
the detailed diagnosis to view the offending
processes/applications.
Handles used by user's
processes:
Indicates the total number of
handles being currently held
by all processes of a user.
Number
A consistent increase in the handle count
over a period of time is indicative of
malfunctioning of programs. Compare this
value across users to see which user is using
a lot of handles. Check detailed diagnosis for
further information.
Audio bandwidth input:
Indicates the bandwidth used
while transmitting
sound/audio to this user.
Kbps
Comparing these values across users will
reveal which user is sending/receiving
bandwidth-intensive sound/audio files over
the ICA channel.
To minimize bandwidth consumption, you
may want to consider disabling client audio
mapping.
Audio bandwidth output:
Indicates the bandwidth used
while receiving sound/audio
from this user.
Kbps
Input bandwidth:
Indicates the average
bandwidth used for client to
server communications for all
the sessions of a user.
KB/Sec
Output bandwidth:
Indicates the average
bandwidth used for server to
client communications for all
the sessions of a user.
KB/Sec
COM bandwidth input:
Indicates the bandwidth used
when sending data to this
user’s COM port.
Kbps
Comparing these values across users will
reveal which user’s COM port is
sending/receiving bandwidth-intensive data
over the ICA channel.
COM bandwidth output:
Indicates the bandwidth used
when receiving data from this
user’s COM port.

M o n i t o r i n g C i t r i x X e n D e s k t o p A p p s
18
Input compression:
Indicates the average
compression ratio for client to
server traffic for all the
sessions of a user.
Number
Output compression:
Indicates the average
compression ratio for server
to client traffic for all the
sessions of a user.
Number
Drive bandwidth input:
Indicates the bandwidth used
when this user performs file
operations on the mapped
drive on the virtual desktop.
Kbps
Comparing the values of these measures
across users will reveal which user is
performing bandwidth-intensive file
operations over the ICA channel.
If bandwidth consumption is too high, you
may want to consider disabling client drive
mapping on the client device. Client drive
mapping allows users logged on to a virtual
desktop from a client device to access their
local drives transparently from the ICA
session. Alternatively, you can conserve
bandwidth by even refraining from accessing
large files with client drive mapping over the
ICA connection.
Drive bandwidth output:
Indicates the bandwidth used
when the virtual desktop
performs file operations on
the client’s drive.
Kbps
HDX media stream for
flash data bandwidth
input:
Indicates the bandwidth used
from this user to virtual
desktop for flash data traffic.
Kbps
Comparing the values of these measures
across users will reveal which user has been
transmitting/receiving bandwidth-intensive
flash data.
HDX media stream for
flash data bandwidth
output:
Indicates the bandwidth used
from the virtual desktop to
this user for flash data traffic.
Kbps
PN bandwidth input:
Indicates the bandwidth used
from this user to virtual
desktop by Program
Neighborhood to obtain
application set details.
Kbps
Comparing the values of these measures
across users will reveal which user has been
transmitting/receiving bandwidth-intensive
PN traffic.
PN bandwidth output:
Indicates the bandwidth, used
from the virtual desktop to
this user by Program
Neighborhood to obtain
application set details.
Kbps

M o n i t o r i n g C i t r i x X e n D e s k t o p A p p s
19
I/O read rate for user's
processes:
Indicates the rate of I/O
reads done by all processes
being run by a user.
KBps
These metrics measure the collective I/O
activity (which includes file, network and
device I/O's) generated by all the processes
being executed by a user. When viewed
along with the system I/O metrics reported
by the DiskActivityTest, these measures help
you determine the network I/O. Comparison
across users helps identify the user who is
running the most I/O-intensive processes.
Check the detailed diagnosis for the offending
processes/applications.
I/O write rate for user's
processes:
Indicates the rate of I/O
writes done by all processes
being run by a user.
KBps
Latency avg:
Indicates the average client
latency for a user. The value
reported is the average of the
latencies for all the current
sessions of a user.
Secs
Latency deviation:
The latency deviation
represents the difference
between the minimum and
maximum measured latency
values for a session. The
value reported is the average
of the latency deviations for
all the current sessions of a
user.
Secs
Ideally, the deviation in latencies over a
session should be minimum so as to provide
a consistent experience for the user.
Latency last:
Represents the average client
latency for the last request
from a user. The latency is
measured by rhe Citrix
XenDesktop Apps server
based on packets sent to and
from each client during a
session - this includes
network delay plus server side
processingdelays. The value
reported is the average of the
last latencies for all the
current sessions of a user.
Secs
A consistently high latency may be indicative
of performance degradations with the Citrix
XenDesktop Apps servers. Possible reasons
for an increase in latency could be increased
network delays, network congestion, server
slow-down, too many simultaneous users on
the server etc. Typically latencies on a erver
will be below 5 secs.

M o n i t o r i n g C i t r i x X e n D e s k t o p A p p s
20
Memory usage for user's
processes:
This value represents the
ratio of the resident set size
of the memory utilized by the
user to the physical memory
of the host system, expressed
as a percentage. If a user is
connected via multiple
sessions, the value reported is
the sum of all memory
utilizations across all the
sessions.
Percent
This value indicates the percentage of
memory resources that are used up by a
specific user. By comparing this value across
users, an administrator can identify the most
heavy users of the Citrix XenDesktop Apps
server. Check the detailed diagnosis to view
the offending processes/applications.
User sessions:
Indicates the current number
of sessions for a particular
user.
Number
A value of 0 indicates that the user is not
currently connected to the Citrix XenDesktop
Apps server.
Use the detailed diagnosis of this measure to
know the details of the sessions.
Input line speed:
Indicates the average line
speed from the client to the
server for all the sessions of a
user.
Kbps
Output line speed:
Indicates the average line
speed from the server to the
client for all the sessions of a
user.
Kbps
Printer bandwidth input:
Indicates the bandwidth used
when this user prints to a
desktop printer over the ICA
channel.
Kbps
Comparing the values of these measures
across users will reveal which user is issuing
bandwidth-intensive print commands over the
ICA channel.
If bandwidth consumption is too high, you
may want to consider disabling printing.
Alternatively, you can avoid printing large
documents over the ICA connection.
Printer bandwidth output:
Indicates the bandwidth used
when the desktop responds to
print jobs issued by this user.
Kbps
Speed screen data
channel bandwidth input:
Indicates the bandwidth used
from this user to the virtual
desktop for data channel
traffic.
Kbps
Comparing the values of these measures
across users will reveal which user has been
transmitting/receiving bandwidth-intensive
data channel traffic.

M o n i t o r i n g C i t r i x X e n D e s k t o p A p p s
21
Speed screen data
channel bandwidth
output:
Indicates the bandwidth used
from virtual desktop to this
user for data channel traffic.
Kbps
HDX media stream for
flash v2 data bandwidth
input:
Indicates the bandwidth used
from this user to virtual
desktop for flash v2 data
traffic.
Kbps
Comparing the values of these measures
across users will reveal which user has been
transmitting/receiving bandwidth-intensive
flash v2 data.
HDX media stream for
flash v2 data bandwidth
output:
Indicates the bandwidth used
from the virtual desktop to
this user for flash v2 data
traffic.
Kbps
Page faults for user's
processes:
Indicates the rate of page
faults seen by all processes
being run by a user.
Faults/Sec
Page Faults occur in the threads executing in
a process. A page fault occurs when a thread
refers to a virtual memory page that is not in
its working set in main memory. If the page
is on the standby list and hence already in
main memory, or if the page is in use by
another process with whom the page is
shared, then the page fault will not cause the
page to be fetched from disk. Excessive page
faults could result in decreased performance.
Compare values across users to figure out
which user is causing most page faults.
Virtual memory of user's
processes:
Indicates the total virtual
memory being used by all
processes being run by a
user.
MB
Comparison across users reveals the user
who is being a drain on the virtual memory
space.

M o n i t o r i n g C i t r i x X e n D e s k t o p A p p s
22
Processor time used by
user's sessions:
Indicates the percentage of
time, across all processors,
this user hogged the CPU.
Percent
The
CPU usage for user’s processes
measure
averages out the total CPU usage of a
user on the basis of the number of
processors. For instance, if your Citrix
XenDesktop Apps server is using an 8-core
processor and the total CPU usage of a user
across all his/her sessions amounts to 80%,
then the value of the
CPU usage for user’s
processes
measure for that user will be 10
% (80/8 processors = 10). This accurately
denotes the extent of CPU usage in an
environment where load is uniformly
balanced across multiple processors.
However, in environments where load is not
well-balanced, the
CPU usage for user’s
processes
measure may not be an accurate
indicator of CPU usage per user. For instance,
if a single processor is used nearly 80% of
the time by a user, and other 7 processors in
the 8-core processor environment are idle,
the
CPU usage for user’s processes
measure
will still report CPU usage as 10%. This may
cause administrators to miss out on the fact
that the user is actually hogging a particular
processor! In such environments therefore,
its best to use the CPU time used by
user’s sessions measure! By reporting the
total CPU usage of a user across all his/her
sessions and across all the processors the
target Citrix XenDesktop Apps server
supports, this measure serves as the true
indicator of the level of CPU usage by a user
in dynamic environments. For instance, in the
example above, the
Processor time used by
user's sessions
of the user will be 80% (and
not 10%, as in the case of the
CPU usage for
user’s processes
measure). A high value or a
consistent increase in the value of this
measure is hence serious and demands
immediate attention. In such situations, use
the detailed diagnosis of the
CPU usage for
user’s processes
measure to know what CPU-
intensive activities are being performed by
the user.

C o n c l u s i o n
23
Conclusion
This document has described in detail the monitoring paradigm used and the measurement capabilities of the eG
Enterprise suite of products with respect to the Citrix Xendesktop Apps. For details of how to administer and use the
eG Enterprise suite of products, refer to the user manuals.
We will be adding new measurement capabilities into the future versions of the eG Enterprise suite. If you can
identify new capabilities that you would like us to incorporate in the eG Enterprise suite of products, please contact
support@eginnovations.com. We look forward to your support and cooperation. Any feedback regarding this manual
or any other aspects of the eG Enterprise suite can be forwarded to feedback@eginnovations.com.