N410A 10 99 Auto Mate Car Security Automobile Alarm
User Manual: AutoMate Car Security Automobile Alarm Auto mate
Open the PDF directly: View PDF
.
Page Count: 24

© 1999 Directed Electronics, Inc. Vista, CA N410A 10-99
Model 410
Installation Guide
®
®

2© 1999 Directed Electronics, Inc. Vista, CA
table of contents
Bitwriter™, Code Hopping™, DEI®, Doubleguard®, ESP™, FailSafe®, Ghost Switch™, Learn Routine™, Nite-
Lite®, Nuisance Prevention Circuitry®, NPC®, Revenger®, Silent Mode™, Soft Chirp®, Stinger®, Valet®,
Vehicle Recovery System®, VRS®, and Warn Away®are all Trademarks or Registered Trademarks of
Directed Electronics, Inc.
What Is Included . . . . . . . . . . . . . . . . . . . . . 3
Installation Points To Remember . . . . . . . . . . 4
Wiring the Control Unit. . . . . . . . . . . . . . . . . 4
Primary Harness (H1), 12-pin Connector . . . . . 5
Primary Harness (H1) Wire Connection Guide. . 6
Plug-In LED and Valet/Program Switch . . . . . . 11
Harness 2 (H2), (+/-) Door Lock Outputs . . . 12
Door Lock Wiring Diagrams . . . . . . . . . . . . . 12
Type A Door Locks. . . . . . . . . . . . . . . . . . 12
Type B Door Locks. . . . . . . . . . . . . . . . . . 13
Type C Door Locks. . . . . . . . . . . . . . . . . . 14
Type D Door Locks. . . . . . . . . . . . . . . . . . 15
Type E Door Locks. . . . . . . . . . . . . . . . . . 16
Type F Door Locks . . . . . . . . . . . . . . . . . . 16
Transmitter/Receiver Learn Routine. . . . . . . . 17
To advance from one channel to another . . . 18
To exit learn routine . . . . . . . . . . . . . . . . 18
Transmitter Configurations. . . . . . . . . . . . . . 18
Standard Configuration. . . . . . . . . . . . . . . 18
OEM Style Configuration . . . . . . . . . . . . . . 19
Two Vehicle Operation With A
Single Transmitter. . . . . . . . . . . . . . . . . . . . 19
Operating Settings Learn Routine . . . . . . . . . 20
To access another feature . . . . . . . . . . . . . 21
To exit the learn routine. . . . . . . . . . . . . . 21
Features Menu . . . . . . . . . . . . . . . . . . . . . . 21
Feature Descriptions . . . . . . . . . . . . . . . . . . 22
Rapid Resume Logic . . . . . . . . . . . . . . . . . . 23
Master Dealer Remotes . . . . . . . . . . . . . . . . 23
Troubleshooting . . . . . . . . . . . . . . . . . . . . . 24

© 1999 Directed Electronics, Inc. Vista, CA 3
what is included
■The control module (see diagram)
■Two 476A remote transmitters
■The plug-in status LED
■The plug-in Valet®/Program switch
Pre-wired
Failsafe®
Starter Kill
Relay
3-pin
Data/Program
Plug
H2 Door Lock
Harness Port
Plug-in LED
port Blue
Valet®/Program
switch plug
Primary
Harness (H1)

4© 1999 Directed Electronics, Inc. Vista, CA
installation points to remember
This system has been designed to provide the ultimate in convenience to both the dealer and the end user. The
microprocessor at the heart of the system utilizes a sophisticated “Learn Routine” to program transmitters as
well as configure operation settings. Transmitter codes and operations settings are stored in “EEPROM” and will
remain in memory even if the system’s main power is disconnected for extended periods of time. Please take the
time to read this guide thoroughly prior to installing the system.
Do not disconnect the battery if the vehicle has an anti-theft coded radio. If equipped with an airbag, avoid dis-
connecting the battery if possible.
IMPORTANT! Many airbag systems will display a diagnostic code through their warning light after
they lose power. Disconnecting the battery requires this code to be erased, a procedure that can
require a trip to the dealer.
Before beginning the installation:
■Check with the customer on status LED location.
■Remove the domelight fuse. This prevents accidentally draining the battery.
■Roll down a window to avoid being locked out of the car.
After the installation:
■Test all functions. The “Using Your System” section of the Owner’s Guide is very helpful when testing.
wiring the control unit
The wiring harness supplied with this unit is the standard 12 pin harness used by DEI security systems. Two wires
in the plug are not used. The functions of all the wires that are used in the primary harness are outlined in the
following Primary Harness (H1), 12-Pin Connector section. The wire connections are described in the Primary
Harness (H1) Wire Connection Guide section.

© 1999 Directed Electronics, Inc. Vista, CA 5
primary harness (H1), 12-pin connector
______
______
______
______
______
______
______
______
______
______
______
______ RED/WHITE (-) 200 mA CHANNEL 2 VALIDITY OUTPUT
RED (+) CONSTANT POWER INPUT
BROWN (-) HORN HONK OUTPUT
YELLOW (+) SWITCHED IGNITION INPUT
BLACK (-) CHASSIS GROUND INPUT
VIOLET NO FUNCTION
BLUE (-) 200 mA SECOND UNLOCK OUTPUT
GREEN NO FUNCTION
BLACK/WHITE (-) 200 mA DOMELIGHT SUPERVISION OUTPUT
WHITE/BLUE (-) 200 mA CHANNEL 3 VALIDITY OUTPUT
WHITE (-) PARKING LIGHT OUTPUT
ORANGE (-) 500 mA GROUND-WHEN-ARMED OUTPUT
H1/1
H1/2
H1/3
H1/4
H1/5
H1/6
H1/7
H1/8
H1/9
H1/10
H1/11
H1/12

6© 1999 Directed Electronics, Inc. Vista, CA
primary harness (H1) wire connection guide
This wire supplies a (-) 500 mA ground as long as the system is armed. This output ceases as soon as the system
is disarmed. The orange wire is pre-wired to control the DEI®8618 starter kill relay.
NOTE: If connecting the orange wire to control another module, such as a DEI®529T or 530T window
controller, a 1 amp diode (type 1N4004) will be required. Insert the diode as shown in the diagram
below.
IMPORTANT! Never interrupt any wire other than the starter wire.
This wire provides a (-) 200mA output to flash the parking lights. This is suitable for driving (-) light control
wires in Toyota, Lexus, BMW, some Mitsubishi, some Mazda, etc. If the vehicle has a positive parking light circuit,
a relay must be used to flash the parking lights.
This wire provides a (-) 200 mA output whenever the transmitter code controlling Channel 3 is received. This
output will continue as long as that transmission is received. Use for options such as DEI’s 551T Valet®Start
system, 529T or 530T power window controllers, etc.
H1/3 WHITE/BLUE (-) channel 3 output
H1/2 WHITE (-) parking light output
H1/1 ORANGE (-) ground-when-armed output

© 1999 Directed Electronics, Inc. Vista, CA 7
IMPORTANT! Never use this wire to drive anything but a relay or a low-current input! The transis-
torized output can only provide 200 mA of current, and connecting directly to a solenoid, motor,
or other high-current device will cause it to fail.
Connect this wire to the optional domelight supervision relay as shown below:
IMPORTANT! This output is only intended to drive a relay. It cannot be connected directly to the
domelight circuit, as the output cannot support the current draw of one or more light bulbs.
The H1/6 BLUE output is used for progressive unlock. A progressive unlock system unlocks the driver's door when
the unlock (disarm) button is pressed and unlocks the passenger doors if the unlock (disarm) button is pressed
again within 15 seconds after unlocking the driver's door. The BLUE wire outputs a low current (-) pulse on the
second press of the unlock button of the transmitter. This negative unlock output is used to unlock the passen-
ger doors.
H1/6 BLUE (-) 200 mA second unlock output
H1/4 BLACK/WHITE (-) 200 mA domelight supervision output

8© 1999 Directed Electronics, Inc. Vista, CA
Type A (+) polarity system: Wire relays as shown.
Type B (-) polarity system: Connect the BLUE H1/6 wire to the unlock wire in the vehicle and wire the relay as shown.

© 1999 Directed Electronics, Inc. Vista, CA 9
Type C (+) reversing polarity system: Wire relays as shown.
Connect this wire to bare metal, preferably with a factory bolt rather than your own screw (screws tend to either
strip or loosen with time). We recommend grounding all your components to the same point in the vehicle.
H1/8 BLACK (-) chassis ground connection

10 © 1999 Directed Electronics, Inc. Vista, CA
Connect this wire to an ignition source. This input must show (+)12V with the key in run position and during
cranking. Make sure that this wire cannot be shorted to the chassis at any point. This wire will trigger the system
if the ignition is turned on before the unit is disarmed (doors unlocked with the remote). It will also honk the
vehicle’s horn and flash the parking lights (if connected).
This wire supplies a 200 mA (-) output that can be used to honk the vehicle horn. It outputs a single pulse when
locking the doors with the remote, and two pulses when unlocking with the remote. This wire will also output
pulses for 30 seconds when the Panic Mode is activated. If the vehicle has a (+) horn circuit, an outboard relay
can be used to interface with the system, as shown below.
Before connecting this wire, remove the supplied fuse. Connect to the positive battery terminal or the constant
12V supply to the ignition switch.
NOTE: Always use a fuse within 12 inches of the point you obtain (+)12V power. Do not use the
10A fuse in the harness for this purpose. This fuse protects the module itself.
H1/11 RED (+)12V constant power input
H1/10 BROWN (-) horn honk output
H1/9 YELLOW (+) ignition input

© 1999 Directed Electronics, Inc. Vista, CA 11
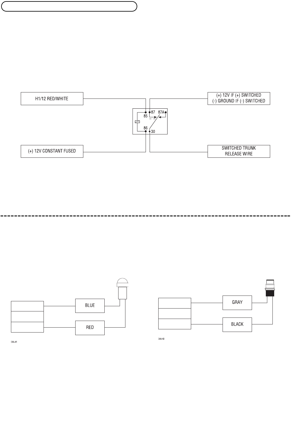
When the system receives the transmitter code controlling Channel 2 for longer than 1.5 seconds, the RED/WHITE
wire will supply an output as long as the transmission continues. This is often used to operate a trunk/hatch
release or other relay-driven functions.
IMPORTANT! Never use this wire to drive anything but a relay or a low-current input! The transis-
torized output can only supply 200 mA of current. Connecting directly to a solenoid, motor, or other
high-current device will cause it to fail.
plug-in LED and valet/program switch
The LED and the Valet/Program switch both plug into the control module. The status LED plugs into the small
two-pin port, while the Valet®/Program switch should be plugged into the larger blue two-pin port. The status
LED and Valet®/Program switch each fit into 9/32-inch holes.
Status LED Valet®/Program Switch
H1/12 RED/WHITE channel 2, 200mA (-) output

12 © 1999 Directed Electronics, Inc. Vista, CA
harness 2 (H2), (+/-) door lock outputs
______
______
______
door lock wiring diagrams
This system can control two common power door lock types without any additional parts! To interface with some
vehicles or if an actuator is to be installed, you will need a 451M Door Lock Relay Satellite or two relays.
This security system can control Type A door locks directly, with no additional parts. The switch will have three
wires on it, and one will test (+)12V constantly. The others will alternately pulse (+)12V when the switch is
pressed to the lock or unlock position.
If you cannot get to the switch, and you find a set of wires that pulse (+)12V alternately on lock and unlock,
you must take care to ensure that it is not a Type C direct-wire system.
IMPORTANT! If you mistake a Type C direct-wired system for a Type A positive-pulse system, the
module will be damaged!
Here is a test: Cut the wire which pulses (+)12V on lock, and then operate the switch to unlock.
■If all doors unlock, the vehicle uses a Type A system.
■If you lose all door lock operation in both directions, you are operating the master switch in a Type C system.
■If one or more, but not all, motors stop operating, you have cut a wire leading directly to one or more motors.
Reconnect the wire and look for another wire.
Many domestically-made GM vehicles use Type A locks. However, many more GM vehicles are Type C than in pre-
vious years. The full-size pickups (1989-later), many of the S10 Blazers, the Corvette, '95 Cavalier/Sunfire 1993
and newer, Camaro/Firebird all use Type C door locks, and cannot be controlled without a 451M! Almost all domes-
tically-built Fords are Type C. Ford builds almost no Type A systems. Chrysler builds both Type A and Type C, so
test carefully.
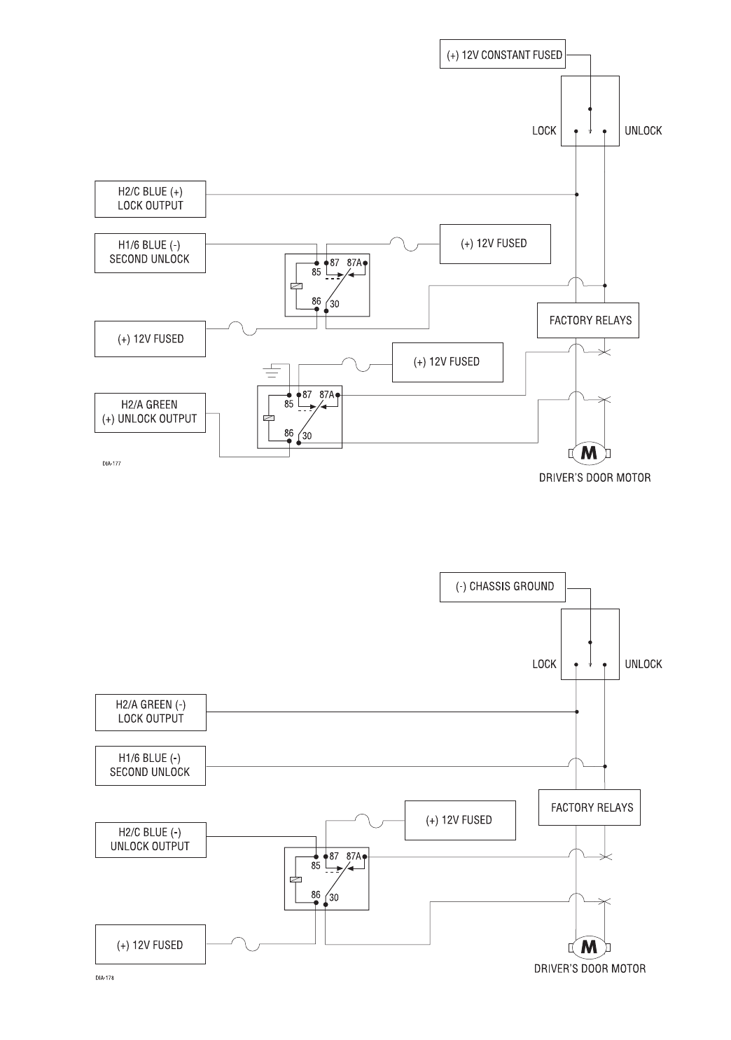
type A: (+) 12V pulses from the switch to the factory relays
BLUE (-) UNLOCK, (+) LOCK OUTPUT
EMPTY UNLESS USING 451M
GREEN (-) LOCK, (+) UNLOCK OUTPUT
H2/A
H2/B
H2/C

© 1999 Directed Electronics, Inc. Vista, CA 13
IMPORTANT! Remember that the functions of these wires reverse between Type A and Type B!
This system is common in many Toyotas, Nissans, Hondas and Saturns, as well as Fords with the keyless-entry
systems (some other Fords also use Type B).
The switch will have three wires on it, and one wire will test ground all the time. One wire will pulse (-) when
the switch locks the doors, and the other wire will pulse (-) when the switch unlocks the doors. This type of
system is difficult to mistake for any other type.
IMPORTANT! Remember that the functions of these wires reverse between Type A and Type B!
type B: (-) pulses from the switch to the factory relays

14 © 1999 Directed Electronics, Inc. Vista, CA
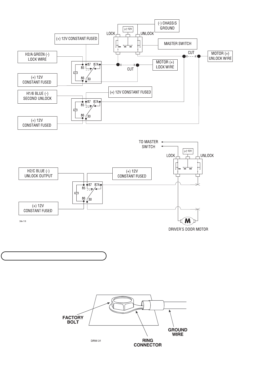
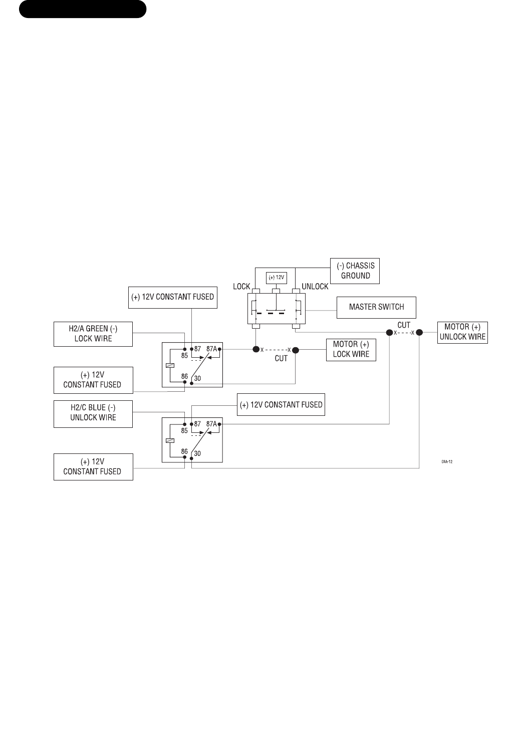
Interfacing with a reversing polarity system requires either two relays or one 451M (not included). It is critical
to identify the proper wires and locate the master switch to interface properly. Locate wires that show voltage
on lock and unlock. Cut one of the suspect wires and check operation of the locks from both switches. If one
switch loses operation in both directions and the other switch operates in one direction only, you have located
one of the target wires. The switch that lost all operation is the master switch. If one switch works both direc-
tions and the other switch works only one direction, you have a Type A system. If both switches still operate,
but one or more doors have stopped responding entirely, you have cut a motor lead. Reconnect it and continue
to test for another wire. Once both wires have been located and the master switch identified, cut both wires and
interface as shown below.
IMPORTANT! If these are not connected properly, you will send (+) 12 Volts directly to (-) ground,
possibly damaging the factory switch.
type C: reversing polarity

© 1999 Directed Electronics, Inc. Vista, CA 15
In order for this system to control one or more aftermarket actuators, a 451M or two relays (optional) are needed.
Vehicles without factory power door locks require the installation of one actuator per door. This requires mount-
ing the door lock actuator inside the door. Other vehicles may only require one actuator installed in the driver's
door if all door locks are operated when the driver's lock is used. This type of installation is required to operate
factory lock systems in Volvo (except 850), SAAB, and most Mazda, Isuzu and Subaru models.
The fuse used on 12V inputs should be 7.5A per motor installed in the vehicle.
IMPORTANT! Do not connect the outputs of the alarm directly to the actuator!
type D: after-market actuators

16 © 1999 Directed Electronics, Inc. Vista, CA
Door locks are controlled by an electrically activated vacuum pump. Some Mercedes and Audis use a Type D
system. Test by locking doors from the passenger key cylinder. If all the doors lock, the vehicle's door lock system
can be controlled with just two relays (optional). The control wire can be found in either kick panel and will show
(+)12V when doors are unlocked and (-) ground when doors are locked.
To interface see diagram below. The system must be programmed for 3.5 second door lock pulses (see Operating
Settings Learn Routine section of this guide).
Type F door locks usually require a negative pulse to unlock, and cutting of the same wire to lock the door. In
some vehicles, these are reversed. Type F door locks are found in some late-model Nissan Sentras, 240SX, and
1992 and later Nissan 300ZX. They are also found in some Mazda MPV's and some Mitsubishi's.
One relay (optional) is used to interface Type F door locks as follows:
type F: one-wire system
type E: mercedes-benz and audi (1985 & newer)

© 1999 Directed Electronics, Inc. Vista, CA 17
transmitter/receiver learn routine™
Transmitters are taught to the system using the Learn Routine. This system will learn up to four transmitters.
Both transmitters come factory programmed using the Standard OEM Style Transmitter Configuration described in
the Transmitter Configurations section. This configuration can be changed or new remotes can be added to the
system using the Learn Routine. For added security, this Learn Routine can be locked using the DEI Bitwriter (P/N
998T). If the unit does not respond to the Learn Routine, plug the Bitwriter into the data port of this unit and
verify that the Transmitter Programming is UNLOCKED.
1. Key. Turn the ignition to the run position. (The YELLOW H1/9 wire must be already be con-
nected.)
2. Valet®/Program switch. Press and release the Valet®/Program switch the correct number of
times corresponding to the desired channel number. Then press the Valet/Program switch
once more and HOLD it. The LED will blink to indicate the selected channel and the horn
will honk (if connected). Do not release the Valet/Program switch.
NOTE: Channel Nine of the Transmitter Learn Routine will delete all transmitters that are pro-
grammed into the system as well as change the operating settings back to the default settings (see
Operating Settings Learn Routine section of this guide). To use this option, select Channel 9 (LED
will blink nine times) then transmit from any button of a known transmitter.
3. Transmit. While holding the Valet®/Program switch, press the button on the transmitter that
you would like to control the selected receiver channel. One honk will confirm that the code
has been learned.
4. Release. Once the code is learned, the Valet/Program switch can be released.
CHANNEL PRESS AND RELEASE
NUMBER THE VALET/PROGRAM SWITCH TO PROGRAM FUNCTION
1 One time Lock/Arm, Unlock/Disarm, Panic
2 Two times Channel 2 output
3 Three times Channel 3 output
4 Four times Lock/Arm, Panic
5 Five times Unlock/Disarm, Channel 2
6 Six times Panic only
7 Seven times Auto Learn Standard Configuration*
8 Eight times Auto Learn Single Button Arm/Disarm Configuration*
9 Nine times Delete all transmitters
* NOTE: For Auto Learn Configurations, see Transmitter Configurations section of this guide.

18 © 1999 Directed Electronics, Inc. Vista, CA
You can advance from one channel to another by releasing the Valet®/Program switch and tapping it to advance
channels and then holding it. For instance: You have programmed Channel 1 and you want to program Channel
2. Release the Valet®/Program switch. Press it one time and release it to advance from Channel 1 to Channel 2.
Now, press and hold the Valet/Program switch down and the unit will chirp twice. As before, do not release it.
If you want to program Channel 3 after programming Channel 1, release the Valet/Program switch, press it twice
and then release it to advance to Channel 3. Then press the Valet/Program switch once more and hold it. The
horn will honk three times to confirm it is ready to receive the code from the transmitter to program Channel 3.
The learn routine will be exited if:
■The ignition is turned off.
■The Valet/Program switch is pressed too many times.
■More than 15 seconds elapses between steps.
One long horn honk (if connected) indicates that the Learn Routine has been exited.
transmitter configurations
The transmitters can be programmed with the Standard Configuration or Single Button Arm/Disarm Configuration
by using the Auto Learn functions in the Transmitter/Receiver Learn Routine.
A remote that uses the Standard (OEM Style) Configuration operates similarly to many factory keyless entry
remotes. A Standard Configuration transmitter allows door lock/arm, door unlock/disarm, and Panic Mode acti-
vation with separate buttons. When programmed for Standard OEM Style Configuration, the transmitter buttons
are assigned to the following functions:
. . . . . . . . . operates . . . . . . . . . . Lock/Arm
. . . . . . . . . operates . . . . . . . . . . Unlock/Disarm
. . . . . . . . . operates . . . . . . . . . . Channel 2
. . . . . . . . . operates . . . . . . . . . . Panic
and operate . . . . . . . . . . Channel 3
standard configuration
to exit learn routine
to advance from one channel to another

© 1999 Directed Electronics, Inc. Vista, CA 19
When programmed for single button arm/disarm configuration, the transmitter buttons are assigned as follows:
. . . . . . . . . operates . . . . . . . . . . Lock/Arm, Unlock/Disarm, and Panic
. . . . . . . . . operates . . . . . . . . . . Channel 2
. . . . . . . . . operates . . . . . . . . . . Channel 3
two vehicle operation with single transmitter
You can get two-vehicle operation with the transmitters that come with this system.
Using the 476A transmitters, all auxiliary channels are available on both vehicles. Before programming, make a
list of all channels on each vehicle, and decide which button(s) should control which channel.
For example, if you wanted the top two buttons to control Vehicle One and the bottom two buttons to control
Vehicle Two, here is how each system would be programmed:
Vehicle One
. . . . . . . . . operates . . . . . . . . . . Lock/Arm, Unlock/Disarm, Panic
. . . . . . . . . operate . . . . . . . . . . Channel Two
and operate . . . . . . . . . . Channel Three
Vehicle Two
. . . . . . . . . operates . . . . . . . . . . Lock/Arm, Unlock/Disarm, Panic
. . . . . . . . . operates . . . . . . . . . . Channel Two
and operate . . . . . . . . . . Channel Three
single button arm/disarm configuration

20 © 1999 Directed Electronics, Inc. Vista, CA
operating settings learn routine™
Many of the operating settings of this unit are programmable. They can be changed whenever necessary through
a computer-based learn routine. To simplify programming, the DEI Bitwriter (P/N 998T) can be used to change
options as well as lock the Learn Routine. If there is no response from the Learn Routine, plug the DEI Bitwriter
into the data port and verify that the Feature Programming is unlocked.
1. Key. Turn the ignition on and then back off. (The H1/9 YELLOW switched ignition input
must be connected.)
2. Choose. Within 10 seconds, press and release the Valet®/Program switch the number of
times corresponding to the feature number you want to program (see the Features Menu
section of this guide). The LED ON settings listed in the Features Menu table are the factory
default settings.
Once the Valet/Program switch has been pressed and released the number of times corre-
sponding to the feature you wish to program, press it once more and hold it. After a
second, the LED will flash to indicate which feature you have accessed. For example, groups
of five flashes would indicate access to Feature 5 (Active/Passive Locking feature). The
horn will also honk five times (if connected).
3. Transmit. The transmitter is used to select the desired setting. As shipped, the unit is con-
figured to the default LED ON settings. Pressing the lock/arm button will set the feature to
the LED ON setting. The LED will light solid (stop flashing) to indicate the setting. The horn
will honk once (if connected). Pressing the unlock/disarm button (on a Standard OEM Style
Configuration transmitter) will change the setting to the LED OFF setting. The LED will turn
off indicating the change and the horn will honk twice (if connected).
4. Release. The Valet®/Program switch can now be released.
For example, to program Feature 1 (Arming Mode) from active to passive, within 10 seconds of turning the igni-
tion off, press and release the Valet®/Program switch once. Then press it again and hold it. The LED will flash in
groups of one and the horn will honk once (if connected). While holding the Valet®/Program switch, press the
unlock/disarm button (on a Standard OEM Style Configuration transmitter). The LED will stop flashing and go out.
The horn will honk twice if connected. Passive arming is now programmed. If that was not the desired setting,
without releasing the Valet®/Program switch, press the lock/arm button on the transmitter. The LED will light
solid and the horn will honk once if connected. Active arming is now programmed. Release the Valet®/Program
button after the correct selection is made.

© 1999 Directed Electronics, Inc. Vista, CA 21
You can advance from feature to feature by pressing and releasing the Valet®/Program switch the number of times
necessary to get from the feature you just programmed to the feature you wish to access. For example, if you just
programmed Feature 1 for passive arming and you want to program Feature 2 (Arm/Disarm Confirmation Honks):
1. Release the Valet®/Program switch.
2. Press and release the Valet/Program switch once to advance from Feature 1 to Feature 2.
3. Press the Valet®/Program switch once more and hold it.
4. The LED will flash in groups of two and the horn will honk twice (if connected) to confirm that you have
accessed Feature 2.
The learn routine will be exited if:
■The ignition is turned on.
■The Valet®/Program switch is pressed too many times.
■More than 15 seconds elapses between steps.
One long horn honk (if connected) indicates that the Learn Routine has been exited.
features menu
FEATURE DEFAULT LED ON SETTINGS LED OFF SETTINGS
NUMBER (PRESS CHANNEL 1 TRANSMITTER BUTTON) (PRESS CHANNEL 2 TRANSMITTER BUTTON)
1 Active arming Passive arming
2 Arm/disarm confirmation honks ON Arm/disarm confirmation honks OFF
3 Ignition-controlled door lock ON Ignition-controlled door lock OFF
4 Ignition-controlled door unlock ON Ignition-controlled door unlock OFF
5 Active locking Passive locking
6 Ignition-controlled domelight ON Ignition-controlled domelight OFF
7 0.8 second door lock pulses 3.5 second door lock pulses
8 Double pulse unlock OFF Double pulse unlock ON
9 Security features ON Security features OFF
10 Code Hopping ON Code Hopping OFF
to exit the learn routine
to access another feature

22 © 1999 Directed Electronics, Inc. Vista, CA
feature descriptions
1 ACTIVE/PASSIVE ARMING: When active arming is selected, the system will only arm when the transmitter is
used. When set to passive, the system will arm automatically 30 seconds after the ignition is turned off. Passive
arming is indicated by the rapid flashing of the LED.
2 ARM/DISARM CONFIRMATION HONKS ON/OFF: This feature controls the horn honks that confirm the arming
and disarming of the system.
3 IGNITION CONTROLLED DOOR LOCK ON/OFF: When turned on, the doors will lock three seconds after the igni-
tion is turned on.
4 IGNITION CONTROLLED DOOR UNLOCK ON/OFF: When turned off, the doors will unlock when the ignition is
turned off.
5 ACTIVE/PASSIVE LOCKING: If passive arming is selected in Feature 1, then the system can be programmed to
either lock the doors when passive arming occurs, or only lock the doors when the system is armed via the trans-
mitter. Active locking means the system will not lock the doors when it passively arms. Passive locking means
that the system will lock the doors when it passively arms.
6 IGNITION CONTROLLED DOMELIGHT: If turned on, the system will turn on the domelight for 30 seconds when
the ignition is turned off. The domelight supervision output (H1/4) wire must be connected to an optional relay
as described in the Primary Harness Wire Connection Guide.
7 DOOR LOCK PULSE DURATION: Some European vehicles, such as Mercedes-Benz and Audi, require longer lock
and unlock pulses to operate the vacuum pump. Programming the system to provide 3.5 second pulses will
accommodate door lock interface in these vehicles. The default setting is 0.8 second door lock pulses. See
"Mercedes-Benz and Audi - 1985 and Newer (Type E Door Locks section)" diagram.
8 DOUBLE PULSE UNLOCK OFF/ON: Some vehicles require two pulses on a single wire to unlock the doors. When
the double pulse unlock feature is turned on, the BLUE H2/C wire will supply two negative pulses instead of a
single pulse. At the same time, the GREEN H2/A wire will supply two (+) pulses instead of a single pulse. This
makes it possible to directly interface with double pulse vehicles without any extra parts.
9 SECURITY FEATURES ON/OFF: In the ON setting the (-) ground-when-armed output will be active and can be
used to operate starter kill. The unit will also trigger a panic sequence if the ignition is turned on before dis-
arming the system. Turning the security features off will turn off both the starter kill feature and the triggered
sequence with ignition.
10 CODE HOPPING™ON/OFF: This system features Code Hopping™as an option. To use Code Hopping™technol-
ogy, you must program this feature on. Code Hopping™is a feature that uses a mathematical formula to change
the system’s code each time the transmitter and receiver communicate. This makes the group of bits or "word"
from the transmitter very long. The longer the word is, the easier it is to block its transmission to the unit.

© 1999 Directed Electronics, Inc. Vista, CA 23
Disabling the Code Hopping™ feature lets the receiver ignore the Code Hopping™ part of the transmitted word.
As a result, the unit may have better range with Code Hopping™ off.
rapid resume logic
This DEI system will store its current state to non-volatile memory. If power is lost and then reconnected the
system will recall the stored state from memory. This means if the unit is in Valet Mode and the battery is dis-
connected for any reason, such as servicing the car, when the battery is reconnected the unit will still be in Valet
Mode. This applies to all states of the system including arm, disarm, and Valet Mode.
master dealer remotes
A master dealer remote can be programmed into the system for demonstration purposes. Generally, each sales-
man would carry a remote that would operate all the cars on the lot equipped with this system. The dealer
remotes are binary transmitters that are detuned slightly in order to limit transmitting range. The dealer remote
can be taught to the system by following the Transmitter Learn Routine.
When installing the system, it is possible to preset all of the operation settings using the master dealer remote.
However, when the system is operated using the master dealer remote, a special set of dealer default settings are fol-
lowed. The dealer default settings are used to ensure that every vehicle equipped with this system is protected at all
times. Only the settings listed below are affected. When using a master dealer remote, the system operates as follows:
■Passive arming
■Confirmation honks on
■Ignition lock and unlock on
■Passive locking
■Ignition domelight on
■Security features on
The dealer default settings only affect the settings listed above. The remaining features control outputs of the
system that must be programmed to meet the needs of the installation. Once the vehicle is delivered to the end
user, two Code Hopping transmitters should be taught to the system. The system will then operate according to
how the operating settings have been preset. It is also possible to reprogram the operating settings using a stan-
dard Code Hopping transmitter if necessary.
When a Code Hopping™transmitter is taught to the system, the master dealer remote is automatically erased from
memory.

24 © 1999 Directed Electronics, Inc. Vista, CA
troubleshooting
Starter kill does not work:
■Is the correct starter wire being interrupted? If the car starts when the starter kill relay is completely dis-
connected, the wrong starter wire has been cut and interrupted.
■Is the yellow wire connected to “true” ignition? Make sure this wire is connected to a wire that has power
in the run and start positions.
The Valet®switch does not work.
■Is it plugged into the correct socket? See Plug-In LED and Valet®/Program Switch section. Is the H1/9 YELLOW
wire properly connected? See Primary Harness (H1) Wire Connection Guide section of this guide.
Status LED does not work.
■Is the LED plugged into the small white port on the side of the control unit? See Plug-In LED and
Valet®/Program Switch section.
Door locks operate backwards.
■This unit has easily-reversed lock/unlock outputs. Recheck Harness 2, (+/-) Door Lock Outputs section to see
if you have reversed these.
The horn honks when the unit enters panic mode, but the confirmation honks do not work when locking
and unlocking.
■Are the confirmation honks turned on in programming? See Operating Settings Learn Routine and Feature
Descriptions sections.
I can get into programming and change the feature settings, but when I use the remote the settings seem
to change.
■Are you using a binary, master dealer remote? Remember, you can program the settings using a master dealer
remote. However, the unit will follow the dealer default settings when using a binary remote to operate the
system.