NEAX2400 IPX Installation Manual (IPX U Type) PDF NEC Type Issue 1
IPX Installation Manual (IPX-U Type) Iss 1(2430610w) IPX Installation Manual (IPX-U Type) Iss 1(2430610w)
NEC IPX Installation Manual IPX U Type Issue 1 NEC_IPX_Installation_Manual_IPX_U_Type_Issue_1 www.TelecomUserGuides.com Access User Guides, Manuals and Brochures
User Manual: PDF T E X T F I L E S
Open the PDF directly: View PDF .
Page Count: 420 [warning: Documents this large are best viewed by clicking the View PDF Link!]
- TABLE OF CONTENTS
- LIST OF FIGURES
- LIST OF TABLES
- SAFETY CONSIDERATIONS
- REGULATORY INFORMATION
- CHAPTER 1 INTRODUCTION
- CHAPTER 2 INSTALLATION DESIGN
- CHAPTER 3 INSTALLATION PROCEDURE
- CHAPTER 4 SYSTEM STARTUP
- CHAPTER 5 INSTALLATION TEST PROCEDURE
- CHAPTER 6 FAULT RECOVERY DURING TESTS
- CHAPTER 7 WORK AFTER INSTALLATION TESTS

OCTOBER, 2000
NEC America, Inc.
NDA-24306
ISSUE 1
STOCK # 200788
Installation Manual (IPX-U Type)
®
LIABILITY DISCLAIMER
NEC America, Inc. reserves the right to change the specifications, functions,
or features, at any time, without notice.
NEC America, Inc. has prepared this document for use by its employees and
customers. The information contained herein is the property of NEC America,
Inc. and shall not be reproduced without prior written approval from NEC
America, Inc.
NEAX® and Dterm® are registered trademarks of NEC Corporation.
Copyright 2000
NEC America, Inc.
Printed in the U.S.A

ISSUE 1 ISSUE 2 ISSUE 3 ISSUE 4
DATE OCTOBER, 2000 DATE DATE DATE
ISSUE 5 ISSUE 6 ISSUE 7 ISSUE 8
DATE DATE DATE DATE
NEAX2400 IPX
Installation Manual (IPX-U Type) Revision Sheet 1/6
NDA-24306
PAGE No. ISSUE No.
12345678
i 1
ii 1
iii 1
iv 1
v 1
vi 1
vii 1
viii 1
ix 1
x 1
xi 1
xii 1
xiii 1
xiv 1
xv 1
xvi 1
xvii 1
xviii 1
xix 1
xx 1
xxi 1
xxii 1
xxiii 1
xxiv 1
xxv 1
xxvi 1
xxvii 1
xxviii 1
1 1
2 1
3 1
41
5 1
6 1
7 1
81
9 1
10 1
11 1
12 1
13 1
14 1
15 1
16 1
17 1
18 1
19 1
20 1
21 1
22 1
23 1
24 1
25 1
26 1
27 1
28 1
29 1
30 1
31 1
32 1
33 1
34 1
35 1
36 1
37 1
38 1
39 1
40 1
41 1
42 1
43 1
44 1
45 1
46 1
47 1
48 1
PAGE N o. ISSUE No.
12345678

ISSUE 1 ISSUE 2 ISSUE 3 ISSUE 4
DATE OCTOBER, 2000 DATE DATE DATE
ISSUE 5 ISSUE 6 ISSUE 7 ISSUE 8
DATE DATE DATE DATE
NEAX2400 IPX
Installation Manual (IPX-U Type) Revision Sheet 2/6
NDA-24306
49 1
50 1
51 1
52 1
53 1
54 1
55 1
56 1
57 1
58 1
59 1
60 1
61 1
62 1
63 1
64 1
65 1
66 1
67 1
68 1
69 1
70 1
71 1
72 1
73 1
74 1
75 1
76 1
77 1
78 1
79 1
80 1
81 1
82 1
83 1
84 1
85 1
86 1
PAGE No. ISSUE No.
12345678
87 1
88 1
89 1
90 1
91 1
92 1
93 1
94 1
95 1
96 1
97 1
98 1
99 1
100 1
101 1
102 1
103 1
104 1
105 1
106 1
107 1
108 1
109 1
110 1
111 1
112 1
113 1
114 1
115 1
116 1
117 1
118 1
119 1
120 1
121 1
122 1
123 1
124 1
PAGE N o. ISSUE No.
12345678

ISSUE 1 ISSUE 2 ISSUE 3 ISSUE 4
DATE OCTOBER, 2000 DATE DATE DATE
ISSUE 5 ISSUE 6 ISSUE 7 ISSUE 8
DATE DATE DATE DATE
NEAX2400 IPX
Installation Manual (IPX-U Type) Revision Sheet 3/6
NDA-24306
125 1
126 1
127 1
128 1
129 1
130 1
131 1
132 1
133 1
134 1
135 1
136 1
137 1
138 1
139 1
140 1
141 1
142 1
143 1
144 1
145 1
146 1
147 1
148 1
149 1
150 1
151 1
152 1
153 1
154 1
155 1
156 1
157 1
158 1
159 1
160 1
161 1
162 1
PAGE No. ISSUE No.
12345678
163 1
164 1
165 1
166 1
167 1
168 1
169 1
170 1
171 1
172 1
173 1
174 1
175 1
176 1
177 1
178 1
179 1
180 1
181 1
182 1
183 1
184 1
185 1
186 1
187 1
188 1
189 1
190 1
191 1
192 1
193 1
194 1
195 1
196 1
197 1
198 1
199 1
200 1
PAGE N o. ISSUE No.
12345678

ISSUE 1 ISSUE 2 ISSUE 3 ISSUE 4
DATE OCTOBER, 2000 DATE DATE DATE
ISSUE 5 ISSUE 6 ISSUE 7 ISSUE 8
DATE DATE DATE DATE
NEAX2400 IPX
Installation Manual (IPX-U Type) Revision Sheet 4/6
NDA-24306
201 1
202 1
203 1
204 1
205 1
206 1
207 1
208 1
209 1
210 1
211 1
212 1
213 1
214 1
215 1
216 1
217 1
218 1
219 1
220 1
221 1
222 1
223 1
224 1
225 1
226 1
227 1
228 1
229 1
230 1
231 1
232 1
233 1
234 1
235 1
236 1
237 1
238 1
PAGE No. ISSUE No.
12345678
239 1
240 1
241 1
242 1
243 1
244 1
245 1
246 1
247 1
248 1
249 1
250 1
251 1
252 1
253 1
254 1
255 1
256 1
257 1
258 1
259 1
260 1
261 1
262 1
263 1
264 1
265 1
266 1
267 1
268 1
269 1
270 1
271 1
272 1
273 1
274 1
275 1
276 1
PAGE N o. ISSUE No.
12345678

ISSUE 1 ISSUE 2 ISSUE 3 ISSUE 4
DATE OCTOBER, 2000 DATE DATE DATE
ISSUE 5 ISSUE 6 ISSUE 7 ISSUE 8
DATE DATE DATE DATE
NEAX2400 IPX
Installation Manual (IPX-U Type) Revision Sheet 5/6
NDA-24306
277 1
278 1
279 1
280 1
281 1
282 1
283 1
284 1
285 1
286 1
287 1
288 1
289 1
290 1
291 1
292 1
293 1
294 1
295 1
296 1
297 1
298 1
299 1
300 1
301 1
302 1
303 1
304 1
305 1
306 1
307 1
308 1
309 1
310 1
311 1
312 1
313 1
314 1
PAGE No. ISSUE No.
12345678
315 1
316 1
317 1
318 1
319 1
320 1
321 1
322 1
323 1
324 1
325 1
326 1
327 1
328 1
329 1
330 1
331 1
332 1
333 1
334 1
335 1
336 1
337 1
338 1
339 1
340 1
341 1
342 1
343 1
344 1
345 1
346 1
347 1
348 1
349 1
350 1
351 1
352 1
PAGE N o. ISSUE No.
12345678

ISSUE 1 ISSUE 2 ISSUE 3 ISSUE 4
DATE OCTOBER, 2000 DATE DATE DATE
ISSUE 5 ISSUE 6 ISSUE 7 ISSUE 8
DATE DATE DATE DATE
NEAX2400 IPX
Installation Manual (IPX-U Type) Revision Sheet 6/6
NDA-24306
353 1
354 1
355 1
356 1
357 1
358 1
359 1
360 1
361 1
362 1
363 1
364 1
365 1
366 1
367 1
368 1
369 1
370 1
371 1
372 1
373 1
374 1
375 1
376 1
377 1
378 1
379 1
380 1
381 1
382 1
383 1
384 1
385 1
386 1
387 1
388 1
389 1
390 1
PAGE No. ISSUE No.
12345678
391 1
392 1
PAGE N o. ISSUE No.
12345678

NDA-24306
ISSUE 1
OCTOBER, 2000
NEAX2400 IPX
Installation Manual
(IPX-U Type)
TABLE OF CONTENTS Page
LIST OF FIGURES . . . . . . . . . . . . . . . . . . . . . . . . . . . . . . . . . . . . . . . . . . . . . . . . . . . . . . . . . . . . . . . . . . . . . . . vii
LIST OF TABLES . . . . . . . . . . . . . . . . . . . . . . . . . . . . . . . . . . . . . . . . . . . . . . . . . . . . . . . . . . . . . . . . . . . . . . . .xiii
SAFETY CONSIDERATIONS. . . . . . . . . . . . . . . . . . . . . . . . . . . . . . . . . . . . . . . . . . . . . . . . . . . . . . . . . . . . . . . xv
REGULATORY INFORMATION . . . . . . . . . . . . . . . . . . . . . . . . . . . . . . . . . . . . . . . . . . . . . . . . . . . . . . . . . . . . xvii
NDA-24306 TABLE OF CONTENTS
Page i
Revision 1.0
1. REGULATORY REQUIREMENTS . . . . . . . . . . . . . . . . . . . . . . . . . . . . . . . . . . . . . . . . . . . . . . . . . . . . xvii
2. FCC PART 15 REQUIREMENTS. . . . . . . . . . . . . . . . . . . . . . . . . . . . . . . . . . . . . . . . . . . . . . . . . . . . . xvii
3. FCC PART 68 REGISTRATION . . . . . . . . . . . . . . . . . . . . . . . . . . . . . . . . . . . . . . . . . . . . . . . . . . . . . . xvii
3.1 Company Notification. . . . . . . . . . . . . . . . . . . . . . . . . . . . . . . . . . . . . . . . . . . . . . . . . . . . . . . . . xvii
3.2 Service Requirements . . . . . . . . . . . . . . . . . . . . . . . . . . . . . . . . . . . . . . . . . . . . . . . . . . . . . . . xviii
3.3 Location of FCC Compliance Labels . . . . . . . . . . . . . . . . . . . . . . . . . . . . . . . . . . . . . . . . . . . . xviii
4. DIRECT-INWARD DIALING (DID) CALLS . . . . . . . . . . . . . . . . . . . . . . . . . . . . . . . . . . . . . . . . . . . . . xviii
5. REGULATORY INFORMATION ON SINGLE-LINE ANALOG TELEPHONES. . . . . . . . . . . . . . . . . . . xix
6. HEARING AID COMPATIBILITY . . . . . . . . . . . . . . . . . . . . . . . . . . . . . . . . . . . . . . . . . . . . . . . . . . . . . xix
7. INDUSTRY CANADA CS-03 . . . . . . . . . . . . . . . . . . . . . . . . . . . . . . . . . . . . . . . . . . . . . . . . . . . . . . . . xix
8. SAFETY LISTING/CERTIFICATIONS . . . . . . . . . . . . . . . . . . . . . . . . . . . . . . . . . . . . . . . . . . . . . . . . . . xx
8.1 Safety Considerations . . . . . . . . . . . . . . . . . . . . . . . . . . . . . . . . . . . . . . . . . . . . . . . . . . . . . . . . . xx
CHAPTER 1 INTRODUCTION . . . . . . . . . . . . . . . . . . . . . . . . . . . . . . . . . . . . . . . . . . . . . . . . . . . . . . . . . . . . . 1
1. GENERAL . . . . . . . . . . . . . . . . . . . . . . . . . . . . . . . . . . . . . . . . . . . . . . . . . . . . . . . . . . . . . . . . . . . . . . . 1
2. HOW TO FOLLOW THE MANUAL. . . . . . . . . . . . . . . . . . . . . . . . . . . . . . . . . . . . . . . . . . . . . . . . . . . . . 1
2.1 Outline . . . . . . . . . . . . . . . . . . . . . . . . . . . . . . . . . . . . . . . . . . . . . . . . . . . . . . . . . . . . . . . . . . . . . 1
2.2 How to Follow NAPs . . . . . . . . . . . . . . . . . . . . . . . . . . . . . . . . . . . . . . . . . . . . . . . . . . . . . . . . . . 2
2.3 How To Follow Trees . . . . . . . . . . . . . . . . . . . . . . . . . . . . . . . . . . . . . . . . . . . . . . . . . . . . . . . . . . 4
2.4 Figure and Table Numbers. . . . . . . . . . . . . . . . . . . . . . . . . . . . . . . . . . . . . . . . . . . . . . . . . . . . . . 6
2.5 Essential/Critical Information . . . . . . . . . . . . . . . . . . . . . . . . . . . . . . . . . . . . . . . . . . . . . . . . . . . . 6
CHAPTER 2 INSTALLATION DESIGN . . . . . . . . . . . . . . . . . . . . . . . . . . . . . . . . . . . . . . . . . . . . . . . . . . . . . . . 7
1. GENERAL . . . . . . . . . . . . . . . . . . . . . . . . . . . . . . . . . . . . . . . . . . . . . . . . . . . . . . . . . . . . . . . . . . . . . . . 7
2. ENVIRONMENTAL REQUIREMENTS. . . . . . . . . . . . . . . . . . . . . . . . . . . . . . . . . . . . . . . . . . . . . . . . . . 7
2.1 Temperature and Humidity. . . . . . . . . . . . . . . . . . . . . . . . . . . . . . . . . . . . . . . . . . . . . . . . . . . . . . 7
2.2 Heat Generation from Switching Equipment . . . . . . . . . . . . . . . . . . . . . . . . . . . . . . . . . . . . . . . . 8
3. FLOOR SPACE . . . . . . . . . . . . . . . . . . . . . . . . . . . . . . . . . . . . . . . . . . . . . . . . . . . . . . . . . . . . . . . . . . . 9

TABLE OF CONTENTS NDA-24306
Page ii
Revision 1.0
TABLE OF CONTENTS (CONTINUED)
Page
4. FLOOR LOAD REQUIREMENTS . . . . . . . . . . . . . . . . . . . . . . . . . . . . . . . . . . . . . . . . . . . . . . . . . . . . . 9
5. EQUIPMENT ROOM REQUIREMENTS . . . . . . . . . . . . . . . . . . . . . . . . . . . . . . . . . . . . . . . . . . . . . . . . 9
5.1 Floor Surface . . . . . . . . . . . . . . . . . . . . . . . . . . . . . . . . . . . . . . . . . . . . . . . . . . . . . . . . . . . . . . . . 9
5.2 Wall . . . . . . . . . . . . . . . . . . . . . . . . . . . . . . . . . . . . . . . . . . . . . . . . . . . . . . . . . . . . . . . . . . . . . . . 9
5.3 Ceiling . . . . . . . . . . . . . . . . . . . . . . . . . . . . . . . . . . . . . . . . . . . . . . . . . . . . . . . . . . . . . . . . . . . . 10
5.4 Lighting Facilities . . . . . . . . . . . . . . . . . . . . . . . . . . . . . . . . . . . . . . . . . . . . . . . . . . . . . . . . . . . . 10
6. POWER SUPPLY REQUIREMENTS . . . . . . . . . . . . . . . . . . . . . . . . . . . . . . . . . . . . . . . . . . . . . . . . . . 10
6.1 Main Source Power . . . . . . . . . . . . . . . . . . . . . . . . . . . . . . . . . . . . . . . . . . . . . . . . . . . . . . . . . . 10
6.2 Current Consumption. . . . . . . . . . . . . . . . . . . . . . . . . . . . . . . . . . . . . . . . . . . . . . . . . . . . . . . . . 11
6.3 Power Distribution Box Requirements . . . . . . . . . . . . . . . . . . . . . . . . . . . . . . . . . . . . . . . . . . . . 12
6.4 Grounding . . . . . . . . . . . . . . . . . . . . . . . . . . . . . . . . . . . . . . . . . . . . . . . . . . . . . . . . . . . . . . . . . 12
7. MDF REQUIREMENTS . . . . . . . . . . . . . . . . . . . . . . . . . . . . . . . . . . . . . . . . . . . . . . . . . . . . . . . . . . . . 12
8. INSTALLATION TOOLS . . . . . . . . . . . . . . . . . . . . . . . . . . . . . . . . . . . . . . . . . . . . . . . . . . . . . . . . . . . . 13
9. SYSTEM CONFIGURATION . . . . . . . . . . . . . . . . . . . . . . . . . . . . . . . . . . . . . . . . . . . . . . . . . . . . . . . . 14
9.1 Configuration of the System and Module Accommodations . . . . . . . . . . . . . . . . . . . . . . . . . . . 15
9.2 Circuit Card Locations . . . . . . . . . . . . . . . . . . . . . . . . . . . . . . . . . . . . . . . . . . . . . . . . . . . . . . . . 26
9.3 Assignment of Network Control Node . . . . . . . . . . . . . . . . . . . . . . . . . . . . . . . . . . . . . . . . . . . . 32
9.4 Preparation of Trunking Diagram . . . . . . . . . . . . . . . . . . . . . . . . . . . . . . . . . . . . . . . . . . . . . . . . 36
9.5 Preparation of Module Group Face Layout and Port Accommodation Diagram . . . . . . . . . . . . 36
9.6 Preparation of Circuit Card Switch Setting Sheets . . . . . . . . . . . . . . . . . . . . . . . . . . . . . . . . . . 36
10. INSTALLATION CABLES . . . . . . . . . . . . . . . . . . . . . . . . . . . . . . . . . . . . . . . . . . . . . . . . . . . . . . . . . . . 36
10.1 AC Input, DC Power, and Ground Cables . . . . . . . . . . . . . . . . . . . . . . . . . . . . . . . . . . . . . . . . . 37
10.2 Cables between the PBX and MDF . . . . . . . . . . . . . . . . . . . . . . . . . . . . . . . . . . . . . . . . . . . . . . 42
CHAPTER 3 INSTALLATION PROCEDURE . . . . . . . . . . . . . . . . . . . . . . . . . . . . . . . . . . . . . . . . . . . . . . . . . 45
1. GENERAL . . . . . . . . . . . . . . . . . . . . . . . . . . . . . . . . . . . . . . . . . . . . . . . . . . . . . . . . . . . . . . . . . . . . . . 45
2. PRECAUTIONS BEFORE BEGINNING INSTALLATION. . . . . . . . . . . . . . . . . . . . . . . . . . . . . . . . . . . 46
3. INSTALLATION PROCEDURE. . . . . . . . . . . . . . . . . . . . . . . . . . . . . . . . . . . . . . . . . . . . . . . . . . . . . . . 48
NAP-200-001. Installation Preparation . . . . . . . . . . . . . . . . . . . . . . . . . . . . . . . . . . . . . . . . . . . . . . . . 49
NAP-200-002. Marking, Leveling, and Drilling . . . . . . . . . . . . . . . . . . . . . . . . . . . . . . . . . . . . . . . . . . 51
1. WHEN SECURING THE PBX DIRECTLY ONTO THE FLOOR. . . . . . . . . . . . . . . . . . . . . . . . 52
2. WHEN SECURING THE PBX WITH THE SPECIAL STAND. . . . . . . . . . . . . . . . . . . . . . . . . . 54
3. WHEN SECURING THE PBX WITH FLOOR ELEVATIONS . . . . . . . . . . . . . . . . . . . . . . . . . . 56
4. MARKING, LEVELING AND DRILLING FOR MDF, POWER EQUIPMENT, AND
PERIPHERAL EQUIPMENT . . . . . . . . . . . . . . . . . . . . . . . . . . . . . . . . . . . . . . . . . . . . . . . . . . . 57
NAP-200-003. Unpacking and Inspection. . . . . . . . . . . . . . . . . . . . . . . . . . . . . . . . . . . . . . . . . . . . . . 58
1. UNPACKING. . . . . . . . . . . . . . . . . . . . . . . . . . . . . . . . . . . . . . . . . . . . . . . . . . . . . . . . . . . . . . . 58
2. INSPECTION . . . . . . . . . . . . . . . . . . . . . . . . . . . . . . . . . . . . . . . . . . . . . . . . . . . . . . . . . . . . . . 59
NAP-200-004. Installation of the Base Unit . . . . . . . . . . . . . . . . . . . . . . . . . . . . . . . . . . . . . . . . . . . . 60
1. INSTALLING THE BASE UNIT DIRECTLY ONTO THE FLOOR . . . . . . . . . . . . . . . . . . . . . . . 60
2. INSTALLING THE BASE UNIT USING A SPECIAL STAND . . . . . . . . . . . . . . . . . . . . . . . . . . 62
NAP-200-005. Mounting of Units and Modules. . . . . . . . . . . . . . . . . . . . . . . . . . . . . . . . . . . . . . . . . . 63
1. MOUNTING OF UNITS AND MODULES . . . . . . . . . . . . . . . . . . . . . . . . . . . . . . . . . . . . . . . . . 63
2. INSTALLATION OF FANU . . . . . . . . . . . . . . . . . . . . . . . . . . . . . . . . . . . . . . . . . . . . . . . . . . . . 64
3. ATTACHING THE ADDITIONAL NOISE FILTER UNIT (NFILU) TO THE BASEU . . . . . . . . . 76
NAP-200-006. Installation of Power Equipment . . . . . . . . . . . . . . . . . . . . . . . . . . . . . . . . . . . . . . . . . 79

NDA-24306 TABLE OF CONTENTS
Page iii
Revision 1.0
TABLE OF CONTENTS (CONTINUED)
Page
NAP-200-007. Installation of the MDF . . . . . . . . . . . . . . . . . . . . . . . . . . . . . . . . . . . . . . . . . . . . . . . . 80
NAP-200-008. Connection of Power and Ground Cables from the Power Equipment . . . . . . . . . . . . 81
1. CONNECTION OF THE POWER AND GROUND CABLES . . . . . . . . . . . . . . . . . . . . . . . . . . 81
2. CONNECTION OF DC-DC CONVERTER FOR TELEPHONE SETS EQUIPPED WITH
MESSAGE WAITING LAMPS. . . . . . . . . . . . . . . . . . . . . . . . . . . . . . . . . . . . . . . . . . . . . . . . . . 84
3. END JOINTING OF POWER AND GROUND CABLES . . . . . . . . . . . . . . . . . . . . . . . . . . . . . . 87
4. BRANCHING OF POWER CABLES. . . . . . . . . . . . . . . . . . . . . . . . . . . . . . . . . . . . . . . . . . . . . 89
NAP-200-009. Setting of Switch Positions and Mounting of the Circuit Cards . . . . . . . . . . . . . . . . . . 93
1. PRECAUTIONS . . . . . . . . . . . . . . . . . . . . . . . . . . . . . . . . . . . . . . . . . . . . . . . . . . . . . . . . . . . . 93
2. EXTRACTION OF MOUNTED CIRCUIT CARDS. . . . . . . . . . . . . . . . . . . . . . . . . . . . . . . . . . . 94
3. MOUNTING OF CIRCUIT CARDS . . . . . . . . . . . . . . . . . . . . . . . . . . . . . . . . . . . . . . . . . . . . . . 96
4. SETTING OF SWITCH POSITIONS ON CIRCUIT CARDS . . . . . . . . . . . . . . . . . . . . . . . . . . . 97
5. INSTALLATION OF CPR . . . . . . . . . . . . . . . . . . . . . . . . . . . . . . . . . . . . . . . . . . . . . . . . . . . . . 99
NAP-200-010. Cable Connections . . . . . . . . . . . . . . . . . . . . . . . . . . . . . . . . . . . . . . . . . . . . . . . . . . 105
1. INTERNAL CABLE CONNECTIONS FOR ISW/LN . . . . . . . . . . . . . . . . . . . . . . . . . . . . . . . . 113
2. INTER-FRAME CABLE CONNECTION FOR LN . . . . . . . . . . . . . . . . . . . . . . . . . . . . . . . . . . 139
3. PCM AND ALARM CABLE CONNECTIONS BETWEEN ISW AND EACH LN . . . . . . . . . . . 151
4. ETHER CABLE CONNECTIONS . . . . . . . . . . . . . . . . . . . . . . . . . . . . . . . . . . . . . . . . . . . . . . 172
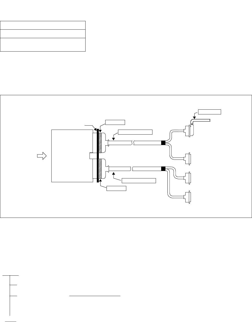
NAP-200-011. Front Cable Connections between Circuit Cards . . . . . . . . . . . . . . . . . . . . . . . . . . . 178
NAP-200-012. Cable Running from the PBX to MDF, ATTCON, MAT and SMDR . . . . . . . . . . . . . 179
1. CABLE RUNNING FROM THE PBX TO THE MDF AND ATTCON . . . . . . . . . . . . . . . . . . . . 180
2. CABLE RUNNING FROM THE PBX TO THE MAT AND SMDR . . . . . . . . . . . . . . . . . . . . . . 184
3. CONNECTIONS AT THE PBX SIDE . . . . . . . . . . . . . . . . . . . . . . . . . . . . . . . . . . . . . . . . . . . 185
4. CABLE TYING AT THE PBX . . . . . . . . . . . . . . . . . . . . . . . . . . . . . . . . . . . . . . . . . . . . . . . . . 185
5. TERMINATION OF THE CABLES BETWEEN THE PBX AND THE MDF OR ATTCON
ONTO THE CABLE SUPPORT ASSEMBLY . . . . . . . . . . . . . . . . . . . . . . . . . . . . . . . . . . . . . 187
NAP-200-013. Termination of Cables on MDF (Wire Accommodation of Each Cable) . . . . . . . . . . 192
NAP-200-014. Cable Termination and Cross Connections from MDF to
Peripheral Equipment, C. O. Lines, and Tie Lines . . . . . . . . . . . . . . . . . . . . . . . . . . 193
1. CROSS CONNECTION OF STATIONS . . . . . . . . . . . . . . . . . . . . . . . . . . . . . . . . . . . . . . . . . 194
2. CROSS CONNECTION OF TRUNKS (C.O. LINES AND TIE LINES) . . . . . . . . . . . . . . . . . . 195
3. CROSS CONNECTIONS FOR PFT . . . . . . . . . . . . . . . . . . . . . . . . . . . . . . . . . . . . . . . . . . . . 197
4. CROSS CONNECTION OF ALARM INDICATING PANEL AND MUSIC ON HOLD . . . . . . . 199
5. CROSS CONNECTIONS FOR TAS INDICATOR . . . . . . . . . . . . . . . . . . . . . . . . . . . . . . . . . 202
6. CROSS CONNECTIONS FOR EXTERNAL SWITCHES . . . . . . . . . . . . . . . . . . . . . . . . . . . . 205
7. CONNECTION OF ANNOUNCEMENT MACHINE. . . . . . . . . . . . . . . . . . . . . . . . . . . . . . . . . 207
8. CONNECTION OF PAGING EQUIPMENT. . . . . . . . . . . . . . . . . . . . . . . . . . . . . . . . . . . . . . . 209
9. CROSS CONNECTIONS FOR Dterm Series E . . . . . . . . . . . . . . . . . . . . . . . . . . . . . . . . . . . . 211
10.CROSS CONNECTIONS FOR DIGITAL INTERFACES . . . . . . . . . . . . . . . . . . . . . . . . . . . . 213
NAP-200-015. Installation of the DESK CONSOLE and Cable Connection . . . . . . . . . . . . . . . . . . . 220
NAP-200-016. Installation of the Maintenance Administration Terminal (MAT) and. . . . . . . . . . . . . 261
Cable Connections . . . . . . . . . . . . . . . . . . . . . . . . . . . . . . . . . . . . . . . . . . . . . . . . . . 261
1. INSTALLATION OF MAT AND CABLE CONNECTIONS. . . . . . . . . . . . . . . . . . . . . . . . . . . . 261
2. INSTALLATION OF MAT AND CABLE CONNECTION BY USING MODEM . . . . . . . . . . . . 264
3. INSTALLATION OF SYSTEM MESSAGE PRINTER AND CABLE CONNECTIONS . . . . . . 266
NAP-200-017. Connections of SMDR. . . . . . . . . . . . . . . . . . . . . . . . . . . . . . . . . . . . . . . . . . . . . . . . 270

TABLE OF CONTENTS NDA-24306
Page iv
Revision 1.0
TABLE OF CONTENTS (CONTINUED)
Page
CHAPTER 4 SYSTEM STARTUP . . . . . . . . . . . . . . . . . . . . . . . . . . . . . . . . . . . . . . . . . . . . . . . . . . . . . . . . . 273
1. GENERAL . . . . . . . . . . . . . . . . . . . . . . . . . . . . . . . . . . . . . . . . . . . . . . . . . . . . . . . . . . . . . . . . . . . . . 273
2. PRECAUTIONS BEFORE BEGINNING SYSTEM STARTUP . . . . . . . . . . . . . . . . . . . . . . . . . . . . . . 273
3. SYSTEM STARTUP PROCEDURE . . . . . . . . . . . . . . . . . . . . . . . . . . . . . . . . . . . . . . . . . . . . . . . . . . 276
NAP-200-018. Power ON . . . . . . . . . . . . . . . . . . . . . . . . . . . . . . . . . . . . . . . . . . . . . . . . . . . . . . . . . 277
NAP-200-019. Program Install and Load . . . . . . . . . . . . . . . . . . . . . . . . . . . . . . . . . . . . . . . . . . . . . 279
NAP-200-020. Assignment of Office Data . . . . . . . . . . . . . . . . . . . . . . . . . . . . . . . . . . . . . . . . . . . . 285
NAP-200-021. Check of Lamp Indications and System Messages . . . . . . . . . . . . . . . . . . . . . . . . . 291
NAP-200-022. Check of Alarm Lamps of the TOPU. . . . . . . . . . . . . . . . . . . . . . . . . . . . . . . . . . . . . 296
CHAPTER 5 INSTALLATION TEST PROCEDURE . . . . . . . . . . . . . . . . . . . . . . . . . . . . . . . . . . . . . . . . . . . 299
1. HOW TO ENTER DATA IN THE TEST CHECK COLUMN. . . . . . . . . . . . . . . . . . . . . . . . . . . . . . . . . 299
2. BASIC CONNECTION TEST. . . . . . . . . . . . . . . . . . . . . . . . . . . . . . . . . . . . . . . . . . . . . . . . . . . . . . . 301
2.1 Outline . . . . . . . . . . . . . . . . . . . . . . . . . . . . . . . . . . . . . . . . . . . . . . . . . . . . . . . . . . . . . . . . . . . 301
2.2 Basic Connection Test Procedure . . . . . . . . . . . . . . . . . . . . . . . . . . . . . . . . . . . . . . . . . . . . . . 301
NAP-200-023. Dial Tone Connection Test . . . . . . . . . . . . . . . . . . . . . . . . . . . . . . . . . . . . . . . . . . . . 302
NAP-200-024. Station to Station Connection Test . . . . . . . . . . . . . . . . . . . . . . . . . . . . . . . . . . . . . . 303
3. SYSTEM INITIALIZED TEST. . . . . . . . . . . . . . . . . . . . . . . . . . . . . . . . . . . . . . . . . . . . . . . . . . . . . . . 305
3.1 Outline . . . . . . . . . . . . . . . . . . . . . . . . . . . . . . . . . . . . . . . . . . . . . . . . . . . . . . . . . . . . . . . . . . . 305
3.2 System Initialized Test Procedure . . . . . . . . . . . . . . . . . . . . . . . . . . . . . . . . . . . . . . . . . . . . . . 305
NAP-200-025. System Changeover Test . . . . . . . . . . . . . . . . . . . . . . . . . . . . . . . . . . . . . . . . . . . . . 306
NAP-200-026. System Initialization Test . . . . . . . . . . . . . . . . . . . . . . . . . . . . . . . . . . . . . . . . . . . . . 319
NAP-200-027. Circuit Card Initialization Test . . . . . . . . . . . . . . . . . . . . . . . . . . . . . . . . . . . . . . . . . . 324
4. PORT CONNECTION TEST . . . . . . . . . . . . . . . . . . . . . . . . . . . . . . . . . . . . . . . . . . . . . . . . . . . . . . . 325
4.1 Outline . . . . . . . . . . . . . . . . . . . . . . . . . . . . . . . . . . . . . . . . . . . . . . . . . . . . . . . . . . . . . . . . . . . 325
4.2 Port Connection Test Procedure . . . . . . . . . . . . . . . . . . . . . . . . . . . . . . . . . . . . . . . . . . . . . . . 325
NAP-200-028. ORT (RST Card) Connection Test . . . . . . . . . . . . . . . . . . . . . . . . . . . . . . . . . . . . . . 326
NAP-200-029. ATTCON (ATI Card) Connection Test . . . . . . . . . . . . . . . . . . . . . . . . . . . . . . . . . . . 328
NAP-200-030. Line (LC, ELC, DLC Card) Connection Test . . . . . . . . . . . . . . . . . . . . . . . . . . . . . . . 329
NAP-200-031. Outgoing Trunk (COT, TLT, DTI Card) Connection Test . . . . . . . . . . . . . . . . . . . . . 330
NAP-200-032. Incoming Trunk (COT, TLT, DTI Card) Connection Test . . . . . . . . . . . . . . . . . . . . . 333
NAP-200-033. Direct-In Termination Trunk (COT Card) Connection Test . . . . . . . . . . . . . . . . . . . . 335
NAP-200-034. SND (RST Card) Connection Test . . . . . . . . . . . . . . . . . . . . . . . . . . . . . . . . . . . . . . 336
NAP-200-035. 3-party Conference Trunk Function Test . . . . . . . . . . . . . . . . . . . . . . . . . . . . . . . . . 337
NAP-200-036. Connection Test-Announcement Trunk for Announcement Service. . . . . . . . . . . . . 338
NAP-200-037. Connection Test-Digital Announcement Trunk for Announcement Service . . . . . . . 339
NAP-200-038. Connection Test-Paging Trunk for Paging Access Service . . . . . . . . . . . . . . . . . . . 340
NAP-200-039. Connection Test-Paging Trunk for Paging Transfer Service. . . . . . . . . . . . . . . . . . . 341
NAP-200-040. Radio Paging Trunk (COT Card) Connection Test . . . . . . . . . . . . . . . . . . . . . . . . . . 343
NAP-200-041. Howler & Ringing Signal Test . . . . . . . . . . . . . . . . . . . . . . . . . . . . . . . . . . . . . . . . . . 344
5. OVERALL TEST. . . . . . . . . . . . . . . . . . . . . . . . . . . . . . . . . . . . . . . . . . . . . . . . . . . . . . . . . . . . . . . . . 346
5.1 Outline . . . . . . . . . . . . . . . . . . . . . . . . . . . . . . . . . . . . . . . . . . . . . . . . . . . . . . . . . . . . . . . . . . . 346
5.2 Overall Test Procedure . . . . . . . . . . . . . . . . . . . . . . . . . . . . . . . . . . . . . . . . . . . . . . . . . . . . . . 346
NAP-200-042. Overall Test for C.O. Line Outgoing Call. . . . . . . . . . . . . . . . . . . . . . . . . . . . . . . . . . 347
NAP-200-043. Overall Test for C.O. Line Incoming Call. . . . . . . . . . . . . . . . . . . . . . . . . . . . . . . . . . 350
NAP-200-044. Overall Test of Fusion Link Connection with Other IPX and/or IMX Series . . . . . . . 353

NDA-24306 TABLE OF CONTENTS
Page v
Revision 1.0
TABLE OF CONTENTS (CONTINUED)
Page
NAP-200-045. Overall Test of CCIS Tie Line Outgoing Call. . . . . . . . . . . . . . . . . . . . . . . . . . . . . . . 354
NAP-200-046. Overall Test of CCIS Tie Line Incoming Call. . . . . . . . . . . . . . . . . . . . . . . . . . . . . . . 356
NAP-200-047. Test of Connection and Alternate Routing to All Tie Lines . . . . . . . . . . . . . . . . . . . . 357
NAP-200-048. Test of Tandem Connection to Tie Line . . . . . . . . . . . . . . . . . . . . . . . . . . . . . . . . . . 359
NAP-200-049. PAD Setting. . . . . . . . . . . . . . . . . . . . . . . . . . . . . . . . . . . . . . . . . . . . . . . . . . . . . . . . 361
6. LOAD TEST . . . . . . . . . . . . . . . . . . . . . . . . . . . . . . . . . . . . . . . . . . . . . . . . . . . . . . . . . . . . . . . . . . . . 363
6.1 Outline . . . . . . . . . . . . . . . . . . . . . . . . . . . . . . . . . . . . . . . . . . . . . . . . . . . . . . . . . . . . . . . . . . . 363
6.2 Load Test Procedure . . . . . . . . . . . . . . . . . . . . . . . . . . . . . . . . . . . . . . . . . . . . . . . . . . . . . . . . 363
NAP-200-050. Load Test . . . . . . . . . . . . . . . . . . . . . . . . . . . . . . . . . . . . . . . . . . . . . . . . . . . . . . . . . 364
CHAPTER 6 FAULT RECOVERY DURING TESTS . . . . . . . . . . . . . . . . . . . . . . . . . . . . . . . . . . . . . . . . . . . 367
1. GENERAL . . . . . . . . . . . . . . . . . . . . . . . . . . . . . . . . . . . . . . . . . . . . . . . . . . . . . . . . . . . . . . . . . . . . . 367
2. OUTLINE OF PROCEDURE FOR FAULT RECOVERY. . . . . . . . . . . . . . . . . . . . . . . . . . . . . . . . . . . 367
NAP-200-051. Abnormal Lamp Indications After System Startup . . . . . . . . . . . . . . . . . . . . . . . . . . 368
NAP-200-052. Dial Tone Connection Fault. . . . . . . . . . . . . . . . . . . . . . . . . . . . . . . . . . . . . . . . . . . . 370
NAP-200-053. Station to Station Connection Fault. . . . . . . . . . . . . . . . . . . . . . . . . . . . . . . . . . . . . . 371
CHAPTER 7 WORK AFTER INSTALLATION TESTS. . . . . . . . . . . . . . . . . . . . . . . . . . . . . . . . . . . . . . . . . . 373
1. OFFICE DATA MANAGEMENT . . . . . . . . . . . . . . . . . . . . . . . . . . . . . . . . . . . . . . . . . . . . . . . . . . . . . 373
1.1 Preservation of Office Data . . . . . . . . . . . . . . . . . . . . . . . . . . . . . . . . . . . . . . . . . . . . . . . . . . . 373
2. PREPARATION OF TEST RESULT REPORT . . . . . . . . . . . . . . . . . . . . . . . . . . . . . . . . . . . . . . . . . . 374
3. MOUNTING OF THE FRONT AND REAR COVERS . . . . . . . . . . . . . . . . . . . . . . . . . . . . . . . . . . . . 375
4. ATTACHMENT OF INTER-FRAME BRACKETS . . . . . . . . . . . . . . . . . . . . . . . . . . . . . . . . . . . . . . . . 387
5. SITE CLEANING . . . . . . . . . . . . . . . . . . . . . . . . . . . . . . . . . . . . . . . . . . . . . . . . . . . . . . . . . . . . . . . . 391

TABLE OF CONTENTS NDA-24306
Page vi
Revision 1.0
This page is for your notes.

LIST OF FIGURES
Figure Title Page
NDA-24306 LIST OF FIGURES
Page vii
Revision 1.0
Figure 1-1 Example of NAP . . . . . . . . . . . . . . . . . . . . . . . . . . . . . . . . . . . . . . . . . . . . . . . . . . . . . . . . . 3
Figure 1-2 Example of a Tree . . . . . . . . . . . . . . . . . . . . . . . . . . . . . . . . . . . . . . . . . . . . . . . . . . . . . . . . 4
Figure 1-3 Static Caution Indication . . . . . . . . . . . . . . . . . . . . . . . . . . . . . . . . . . . . . . . . . . . . . . . . . . . 5
Figure 1-4 3M“ Model 8012 Portable Field Service Kit . . . . . . . . . . . . . . . . . . . . . . . . . . . . . . . . . . . . . 5
Figure 2-1 Heat Generation from Switching Equipment for the PBX . . . . . . . . . . . . . . . . . . . . . . . . . . 8
Figure 2-2 Current Consumption of the PBX . . . . . . . . . . . . . . . . . . . . . . . . . . . . . . . . . . . . . . . . . . . 11
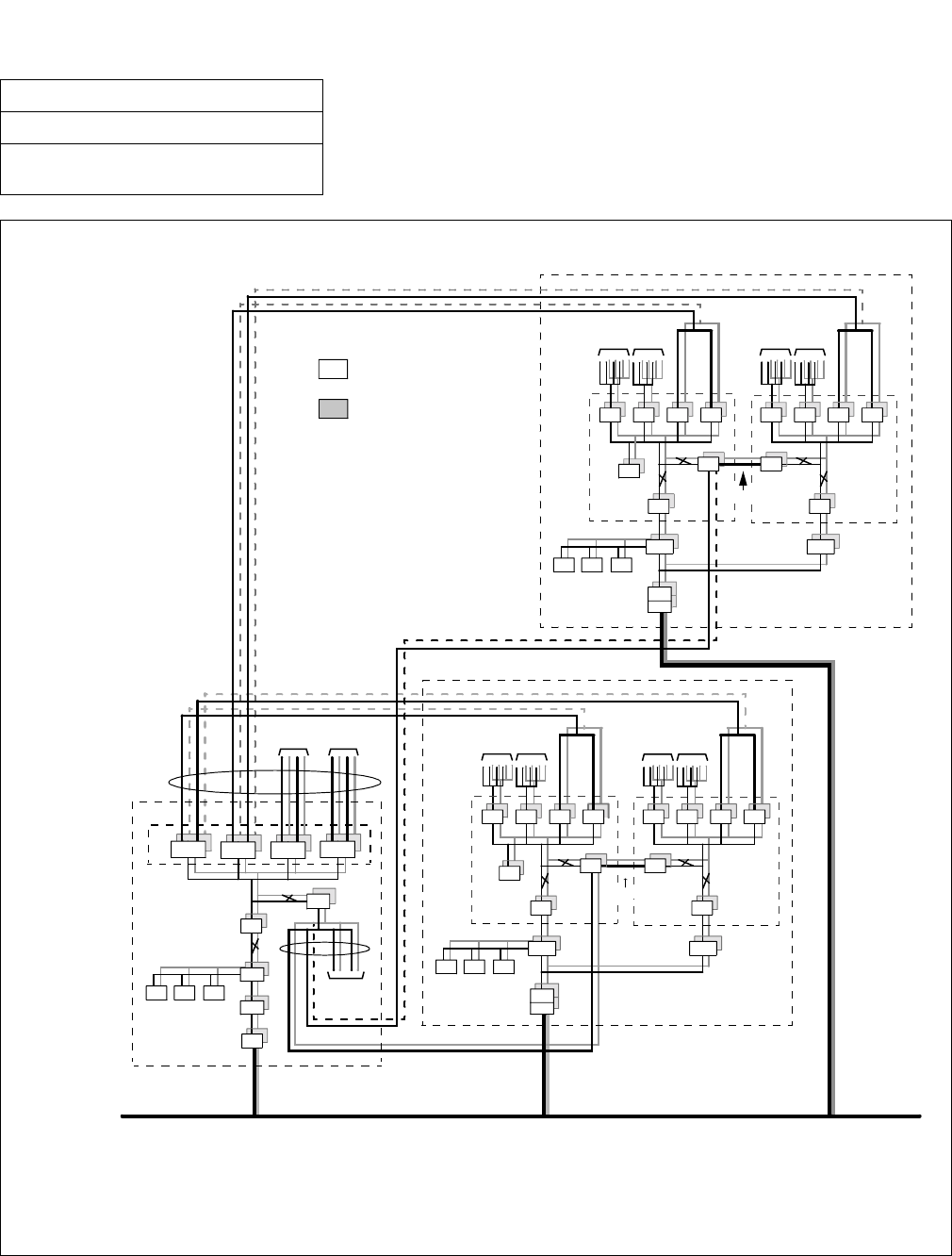
Figure 2-3 NEAX2400 IPX IPX-U . . . . . . . . . . . . . . . . . . . . . . . . . . . . . . . . . . . . . . . . . . . . . . . . . . . . 14
Figure 2-4 System Configuration . . . . . . . . . . . . . . . . . . . . . . . . . . . . . . . . . . . . . . . . . . . . . . . . . . . . 15
Figure 2-5 Details on PCM Cable Connections between ISW and LNs . . . . . . . . . . . . . . . . . . . . . . . 16
Figure 2-6 Details on Ether Cable Connections (Establishment of Fusion Link) (1/2) . . . . . . . . . . . . 17
Figure 2-7 Details on Ether Cable Connections (Using MAT via Ethernet) . . . . . . . . . . . . . . . . . . . . 19
Figure 2-8 Time Slot, Group Number Assignment . . . . . . . . . . . . . . . . . . . . . . . . . . . . . . . . . . . . . . . 20
Figure 2-9 Face Layout of ISW . . . . . . . . . . . . . . . . . . . . . . . . . . . . . . . . . . . . . . . . . . . . . . . . . . . . . 21
Figure 2-10 Face Layout of IMG0 (Local Node) . . . . . . . . . . . . . . . . . . . . . . . . . . . . . . . . . . . . . . . . . . 22
Figure 2-11 Face Layout of IMG1 (Local Node) . . . . . . . . . . . . . . . . . . . . . . . . . . . . . . . . . . . . . . . . . . 23
Figure 2-12 Face Layout of IMG2 (Local Node) . . . . . . . . . . . . . . . . . . . . . . . . . . . . . . . . . . . . . . . . . . 24
Figure 2-13 Face Layout of IMG3 (Local Node) . . . . . . . . . . . . . . . . . . . . . . . . . . . . . . . . . . . . . . . . . . 25
Figure 2-14 Controlling Circuit Cards in LPM (ISW) . . . . . . . . . . . . . . . . . . . . . . . . . . . . . . . . . . . . . . . 26
Figure 2-15 Controlling Circuit Cards in ISWM . . . . . . . . . . . . . . . . . . . . . . . . . . . . . . . . . . . . . . . . . . 27
Figure 2-16 Controlling Circuit Cards in LPM (LN) . . . . . . . . . . . . . . . . . . . . . . . . . . . . . . . . . . . . . . . . 28
Figure 2-17 Controlling Circuit Cards in PIM . . . . . . . . . . . . . . . . . . . . . . . . . . . . . . . . . . . . . . . . . . . . 29
Figure 2-18 Controlling Circuit Cards in TSWM0 . . . . . . . . . . . . . . . . . . . . . . . . . . . . . . . . . . . . . . . . . 30
Figure 2-19 Controlling Circuit Cards in TSWM1 . . . . . . . . . . . . . . . . . . . . . . . . . . . . . . . . . . . . . . . . . 31
Figure 2-20 Example of NCN Assignment (1/3) . . . . . . . . . . . . . . . . . . . . . . . . . . . . . . . . . . . . . . . . . . 33
Figure 2-21 DC Main Power Cable and Main Ground Cable . . . . . . . . . . . . . . . . . . . . . . . . . . . . . . . . 38
Figure 2-22 Calculation Method for Sectional Area . . . . . . . . . . . . . . . . . . . . . . . . . . . . . . . . . . . . . . . 41
Figure 2-23 Outline of Cables from Module Group to the Outside . . . . . . . . . . . . . . . . . . . . . . . . . . . . 43
Figure 3-1 Scope of Installation Procedure . . . . . . . . . . . . . . . . . . . . . . . . . . . . . . . . . . . . . . . . . . . . 45
Figure 3-2 Installation Procedure . . . . . . . . . . . . . . . . . . . . . . . . . . . . . . . . . . . . . . . . . . . . . . . . . . . . 48
Figure 002-1 Locations of Base Unit Securing Holes . . . . . . . . . . . . . . . . . . . . . . . . . . . . . . . . . . . . . . . 53
Figure 002-2 Cable Hole on a Free-Access or Computer Floor . . . . . . . . . . . . . . . . . . . . . . . . . . . . . . . 53
Figure 002-3 Example of Special Stand . . . . . . . . . . . . . . . . . . . . . . . . . . . . . . . . . . . . . . . . . . . . . . . . . 55
Figure 002-4 Special Stand Installation Method . . . . . . . . . . . . . . . . . . . . . . . . . . . . . . . . . . . . . . . . . . . 55
Figure 002-5 Example of Elevation . . . . . . . . . . . . . . . . . . . . . . . . . . . . . . . . . . . . . . . . . . . . . . . . . . . . 56
Figure 004-1 Mounting the Base Unit on an Ordinary Floor . . . . . . . . . . . . . . . . . . . . . . . . . . . . . . . . . . 60
Figure 004-2 Mounting the Base Unit on a Free-Access or Computer Floor . . . . . . . . . . . . . . . . . . . . . 61
Figure 004-3 Mounting the Base Unit on a Free-Access or Computer Floor via Elevation . . . . . . . . . . 61
Figure 004-4 Setting the BASEU via Special Stand . . . . . . . . . . . . . . . . . . . . . . . . . . . . . . . . . . . . . . . . 62
Figure 005-1 Procedure for Mounting Units and Modules . . . . . . . . . . . . . . . . . . . . . . . . . . . . . . . . . . . 63
Figure 005-2 Locations of FANU . . . . . . . . . . . . . . . . . . . . . . . . . . . . . . . . . . . . . . . . . . . . . . . . . . . . . . 64
Figure 005-3 Mounting of FANU (on TOPU) . . . . . . . . . . . . . . . . . . . . . . . . . . . . . . . . . . . . . . . . . . . . . 65
Figure 005-4 Attachment of FAN Fuse (PZ-M369) . . . . . . . . . . . . . . . . . . . . . . . . . . . . . . . . . . . . . . . . 66
Figure 005-5 Cable Connections for FANU on TOPU . . . . . . . . . . . . . . . . . . . . . . . . . . . . . . . . . . . . . . 67
Figure 005-6 Connection of “FAN” Connector Cable (TOPU-PIM) . . . . . . . . . . . . . . . . . . . . . . . . . . . . 68
Figure 005-7 Attachment of the Top Cover . . . . . . . . . . . . . . . . . . . . . . . . . . . . . . . . . . . . . . . . . . . . . . 69
Figure 005-8 Relocation of FANU and Insertion into FAN BOX . . . . . . . . . . . . . . . . . . . . . . . . . . . . . . . 71

LIST OF FIGURES NDA-24306
Page viii
Revision 1.0
LIST OF FIGURES (CONTINUED)
Figure Title Page
Figure 005-9 FAN Cable Connections for FC0/FC1/FC2 Connectors . . . . . . . . . . . . . . . . . . . . . . . . . . 72
Figure 005-10 Cable Connections for FANU in FAN BOX . . . . . . . . . . . . . . . . . . . . . . . . . . . . . . . . . . . . 74
Figure 005-11 Connection of “FAN” Connector Cable (FAN BOX-PIM) . . . . . . . . . . . . . . . . . . . . . . . . . 75
Figure 005-12 Insertion of NFILU . . . . . . . . . . . . . . . . . . . . . . . . . . . . . . . . . . . . . . . . . . . . . . . . . . . . . . . 77
Figure 005-13 Attaching of NFILU . . . . . . . . . . . . . . . . . . . . . . . . . . . . . . . . . . . . . . . . . . . . . . . . . . . . . . 77
Figure 005-14 Cabling Diagram of NFILU . . . . . . . . . . . . . . . . . . . . . . . . . . . . . . . . . . . . . . . . . . . . . . . . 78
Figure 008-1 Detail of Cable Running . . . . . . . . . . . . . . . . . . . . . . . . . . . . . . . . . . . . . . . . . . . . . . . . . . 82
Figure 008-2 Connection of Power and Ground Cables to Power Receiving Terminal . . . . . . . . . . . . . 83
Figure 008-3 Example Connection Diagram-DC-DC Converter for Message Waiting Lamps . . . . . . . . 85
Figure 008-4 Removal of Shorting Piece and Cable Connection . . . . . . . . . . . . . . . . . . . . . . . . . . . . . . 86
Figure 008-5 Placing the Clamp Terminal on the Die . . . . . . . . . . . . . . . . . . . . . . . . . . . . . . . . . . . . . . 88
Figure 008-6 Clamping Method . . . . . . . . . . . . . . . . . . . . . . . . . . . . . . . . . . . . . . . . . . . . . . . . . . . . . . . 88
Figure 008-7 Stripped Length of Main and Branch Cable . . . . . . . . . . . . . . . . . . . . . . . . . . . . . . . . . . . 90
Figure 008-8 Inserting of Cables into Terminal . . . . . . . . . . . . . . . . . . . . . . . . . . . . . . . . . . . . . . . . . . . 91
Figure 008-9 Clamping for Branch Jointing . . . . . . . . . . . . . . . . . . . . . . . . . . . . . . . . . . . . . . . . . . . . . . 91
Figure 008-10 Taping . . . . . . . . . . . . . . . . . . . . . . . . . . . . . . . . . . . . . . . . . . . . . . . . . . . . . . . . . . . . . . . . 92
Figure 008-11 Covering . . . . . . . . . . . . . . . . . . . . . . . . . . . . . . . . . . . . . . . . . . . . . . . . . . . . . . . . . . . . . . 92
Figure 009-1 Removal of Card Stopper . . . . . . . . . . . . . . . . . . . . . . . . . . . . . . . . . . . . . . . . . . . . . . . . . 95
Figure 009-2 Extraction of Circuit Cards . . . . . . . . . . . . . . . . . . . . . . . . . . . . . . . . . . . . . . . . . . . . . . . . 98
Figure 009-3 Circuit Card Mounting (Partial Insertion) . . . . . . . . . . . . . . . . . . . . . . . . . . . . . . . . . . . . . . 98
Figure 009-4 Removing Front Panel and Top Cover from CPR . . . . . . . . . . . . . . . . . . . . . . . . . . . . . . . 99
Figure 009-5 Inserting ISAGT and LANI Cards into CPR Slots . . . . . . . . . . . . . . . . . . . . . . . . . . . . . . 100
Figure 009-6 Reattaching CPR Top Cover and Front Panel . . . . . . . . . . . . . . . . . . . . . . . . . . . . . . . . 101
Figure 009-7 Accommodating New CPR into LPM . . . . . . . . . . . . . . . . . . . . . . . . . . . . . . . . . . . . . . . 102
Figure 009-8 Insertion of New HFD into CPR . . . . . . . . . . . . . . . . . . . . . . . . . . . . . . . . . . . . . . . . . . . 103
Figure 009-9 Switch Setting on the CPU Front Panel . . . . . . . . . . . . . . . . . . . . . . . . . . . . . . . . . . . . . 104
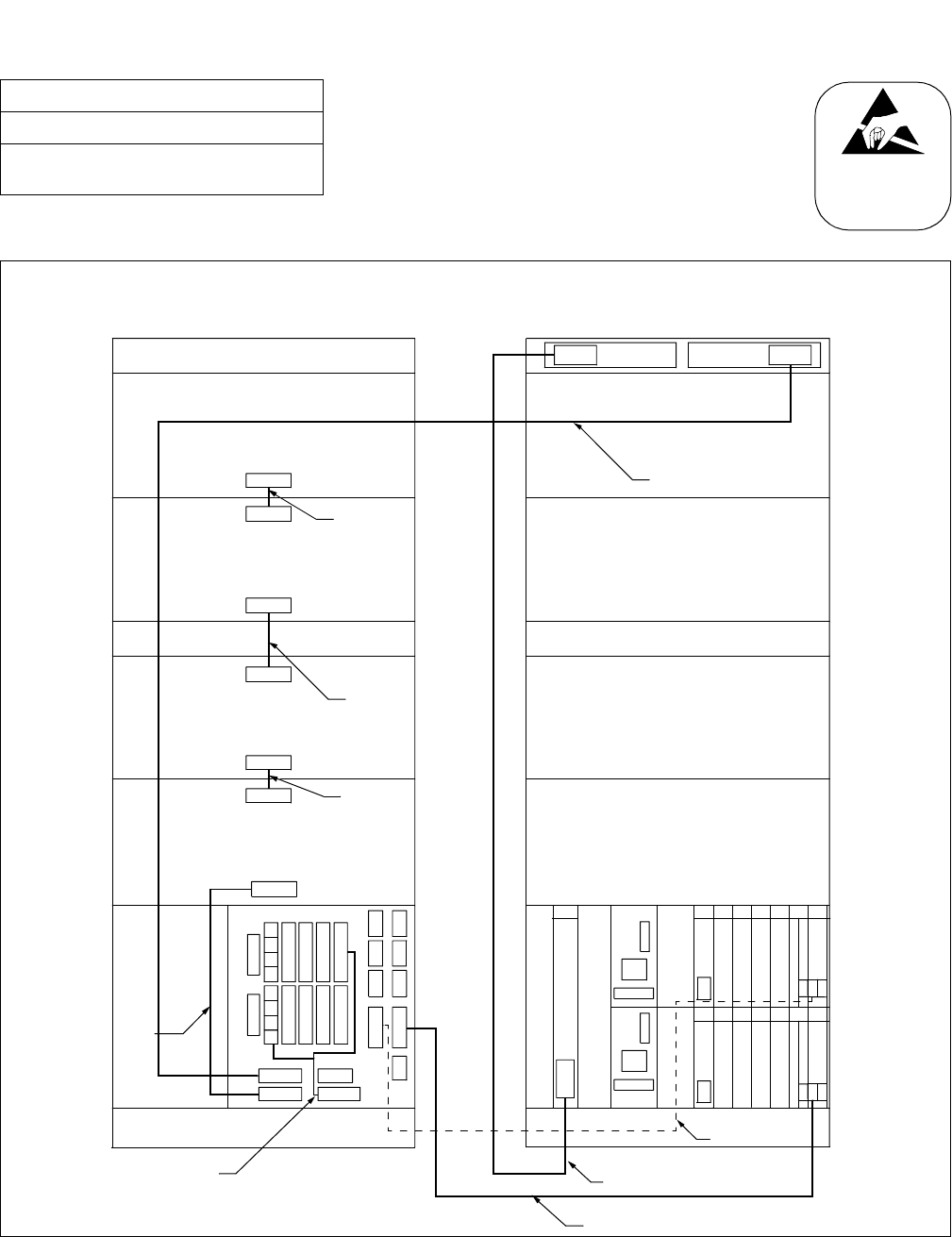
Figure 010-1 Location of Connectors on the ISWM Backplane . . . . . . . . . . . . . . . . . . . . . . . . . . . . . . 114
Figure 010-2 Location of Terminal Registers on the ISWM Backplane . . . . . . . . . . . . . . . . . . . . . . . . 115
Figure 010-3 Details on Fastening PZ-M513 by Metal Fittings (ISWM Backplane) . . . . . . . . . . . . . . . 116
Figure 010-4 Location of Connectors on the LPM Backplane . . . . . . . . . . . . . . . . . . . . . . . . . . . . . . . 117
Figure 010-5 Location of Connectors on the TSWM Backplane . . . . . . . . . . . . . . . . . . . . . . . . . . . . . 118
Figure 010-6 Attachment of Terminal Registers for TSWM Backplane (LN) . . . . . . . . . . . . . . . . . . . . 119
Figure 010-7 Location of Connectors on the PIM Backplane . . . . . . . . . . . . . . . . . . . . . . . . . . . . . . . . 120
Figure 010-8 Location of Connectors on the Power Distribution Terminal Board (PZ-M371) . . . . . . . 121
Figure 010-9 Internal Power Cable Connection for ISW . . . . . . . . . . . . . . . . . . . . . . . . . . . . . . . . . . . 122
Figure 010-10 Internal Power Cable Connection for IMG0 . . . . . . . . . . . . . . . . . . . . . . . . . . . . . . . . . . 124
Figure 010-11 Internal Power Cable Connection for IMG1/2 . . . . . . . . . . . . . . . . . . . . . . . . . . . . . . . . . 126
Figure 010-12 Internal Power Cable Connection for IMG3 . . . . . . . . . . . . . . . . . . . . . . . . . . . . . . . . . . 128
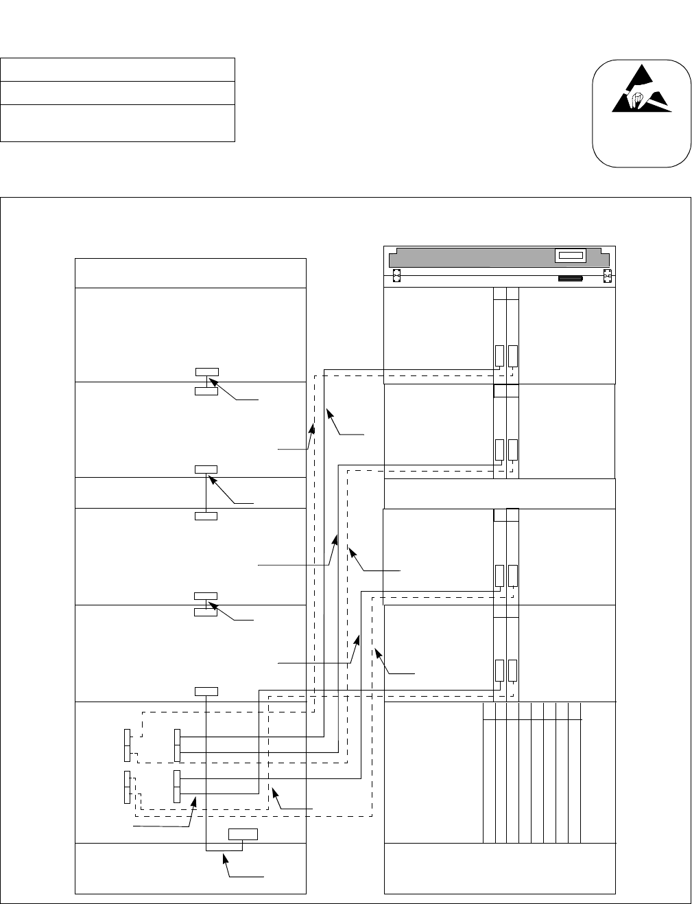
Figure 010-13 Internal Bus Cable Connection for ISW . . . . . . . . . . . . . . . . . . . . . . . . . . . . . . . . . . . . . 130
Figure 010-14 Internal Bus Cable Connection for IMG0 . . . . . . . . . . . . . . . . . . . . . . . . . . . . . . . . . . . . 132
Figure 010-15 Internal Bus Cable Connection for IMG1 . . . . . . . . . . . . . . . . . . . . . . . . . . . . . . . . . . . . 134
Figure 010-16 Internal Bus Cable Connection for IMG2 . . . . . . . . . . . . . . . . . . . . . . . . . . . . . . . . . . . . 136
Figure 010-17 Internal Bus Cable Connection for IMG3 . . . . . . . . . . . . . . . . . . . . . . . . . . . . . . . . . . . . 138
Figure 010-18 Inter-frame ISA Bus Cable Connection for IMG0-IMG1 . . . . . . . . . . . . . . . . . . . . . . . . . 140
Figure 010-19 Inter-frame Bus Cable Connection for IMG0-IMG1 . . . . . . . . . . . . . . . . . . . . . . . . . . . . . 141
Figure 010-20 Inter-frame Alarm Bus Cable Connection for IMG0-IMG1 . . . . . . . . . . . . . . . . . . . . . . . 143
Figure 010-21 Inter-frame ISA Bus Cable Connection for IMG0-IMG2 . . . . . . . . . . . . . . . . . . . . . . . . . 145
Figure 010-22 Inter-frame Alarm Bus Cable Connection for IMG0-IMG2 . . . . . . . . . . . . . . . . . . . . . . . 146

NDA-24306 LIST OF FIGURES
Page ix
Revision 1.0
LIST OF FIGURES (CONTINUED)
Figure Title Page
Figure 010-23 Inter-frame Alarm Bus Cable Connection for IMG0-IMG3 . . . . . . . . . . . . . . . . . . . . . . . 147
Figure 010-24 Inter-frame Bus Cable Connection for IMG1-IMG2 . . . . . . . . . . . . . . . . . . . . . . . . . . . . . 148
Figure 010-25 Inter-frame Bus Cable Connection for IMG2-IMG3 . . . . . . . . . . . . . . . . . . . . . . . . . . . . . 149
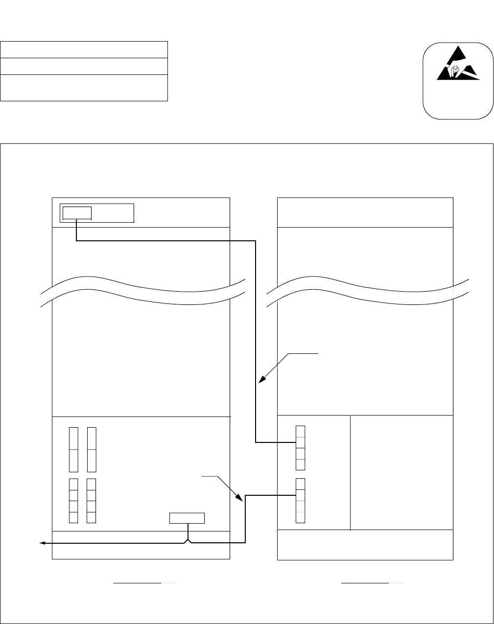
Figure 010-26 Inter-frame Cable Connection for ISW-LN0, IMG0 . . . . . . . . . . . . . . . . . . . . . . . . . . . . . 152
Figure 010-27 Inter-frame Cable Connection for ISW-LN1, IMG0 . . . . . . . . . . . . . . . . . . . . . . . . . . . . . 153
Figure 010-28 Inter-frame Cable Connection for ISW-LN2, IMG0 . . . . . . . . . . . . . . . . . . . . . . . . . . . . . 154
Figure 010-29 Inter-frame Cable Connection for ISW-LN3, IMG0 . . . . . . . . . . . . . . . . . . . . . . . . . . . . . 155
Figure 010-30 Inter-frame Bus Cable Connection for ISW-LN0, IMG1 . . . . . . . . . . . . . . . . . . . . . . . . . 156
Figure 010-31 Inter-frame Bus Cable Connection for ISW-LN0, IMG2 . . . . . . . . . . . . . . . . . . . . . . . . . 158
Figure 010-32 Inter-frame Bus Cable Connection for ISW-LN1, IMG1 . . . . . . . . . . . . . . . . . . . . . . . . . 160
Figure 010-33 Inter-frame Bus Cable Connection for ISW-LN1, IMG2 . . . . . . . . . . . . . . . . . . . . . . . . . 162
Figure 010-34 Inter-Frame Bus Cable Connection for ISW-LN2, IMG1 . . . . . . . . . . . . . . . . . . . . . . . . . 164
Figure 010-35 Inter-frame Bus Cable Connection for ISW-LN2, IMG2 . . . . . . . . . . . . . . . . . . . . . . . . . 166
Figure 010-36 Inter-frame Bus Cable Connection for ISW-LN3, IMG1 . . . . . . . . . . . . . . . . . . . . . . . . . 168
Figure 010-37 Inter-frame Bus Cable Connection for ISW-LN3, IMG2 . . . . . . . . . . . . . . . . . . . . . . . . . 170
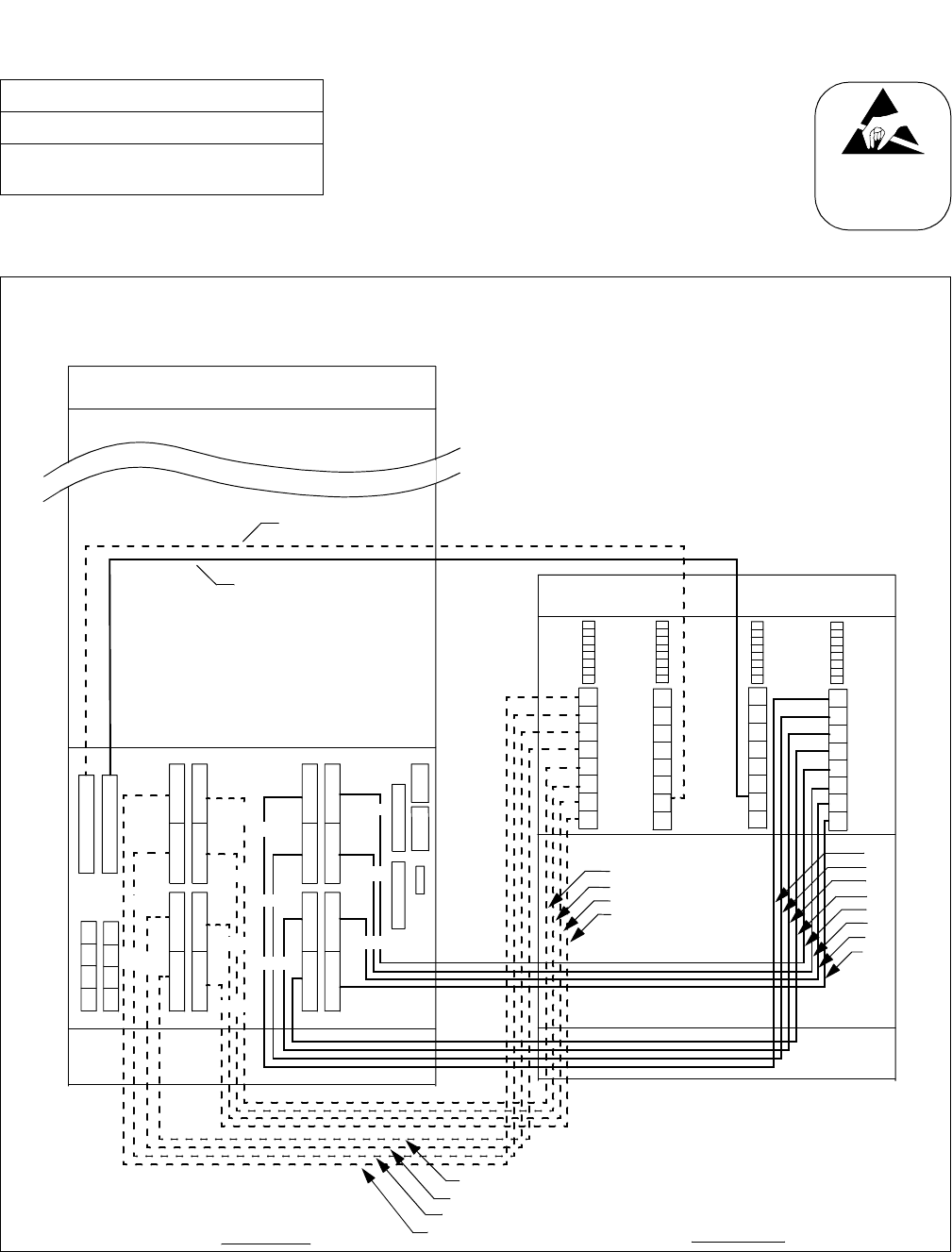
Figure 010-38 Ether Cable Connection for ISW and LN (Example) . . . . . . . . . . . . . . . . . . . . . . . . . . . . 174
Figure 010-39 Additional Ether Cable Connection When Second LANIs Are Used (Example) . . . . . . . 176
Figure 011-1 Front Cable Connections between Circuit Cards for CCIS/ISDN . . . . . . . . . . . . . . . . . . 178
Figure 012-1 LT Cable Routing . . . . . . . . . . . . . . . . . . . . . . . . . . . . . . . . . . . . . . . . . . . . . . . . . . . . . . 182
Figure 012-2 Cable Routing of Circuit Card Front Cable . . . . . . . . . . . . . . . . . . . . . . . . . . . . . . . . . . . 183
Figure 012-3 Example of Cable Tying Using Tie-Wrap . . . . . . . . . . . . . . . . . . . . . . . . . . . . . . . . . . . . 186
Figure 012-4 Cable Support Assembly . . . . . . . . . . . . . . . . . . . . . . . . . . . . . . . . . . . . . . . . . . . . . . . . 188
Figure 012-5 Clamp Winding . . . . . . . . . . . . . . . . . . . . . . . . . . . . . . . . . . . . . . . . . . . . . . . . . . . . . . . . 190
Figure 012-6 Termination of Installation Cables . . . . . . . . . . . . . . . . . . . . . . . . . . . . . . . . . . . . . . . . . . 191
Figure 014-1 Cross Connection of Stations . . . . . . . . . . . . . . . . . . . . . . . . . . . . . . . . . . . . . . . . . . . . . 194
Figure 014-2 Cross Connection of Trunks (C.O. Lines and Tie Lines) . . . . . . . . . . . . . . . . . . . . . . . . 196
Figure 014-3 Mounting Locations of PFT (PA-M53) . . . . . . . . . . . . . . . . . . . . . . . . . . . . . . . . . . . . . . . 197
Figure 014-4 Cross Connection for PFT . . . . . . . . . . . . . . . . . . . . . . . . . . . . . . . . . . . . . . . . . . . . . . . 198
Figure 014-5 Connection of Alarm Indicating Panel . . . . . . . . . . . . . . . . . . . . . . . . . . . . . . . . . . . . . . . 200
Figure 014-6 Connection of Music on Hold . . . . . . . . . . . . . . . . . . . . . . . . . . . . . . . . . . . . . . . . . . . . . 201
Figure 014-7 Cable Connection Diagram for TAS . . . . . . . . . . . . . . . . . . . . . . . . . . . . . . . . . . . . . . . . 203
Figure 014-8 Outer View of External Switch . . . . . . . . . . . . . . . . . . . . . . . . . . . . . . . . . . . . . . . . . . . . 205
Figure 014-9 Connection of External Switches . . . . . . . . . . . . . . . . . . . . . . . . . . . . . . . . . . . . . . . . . . 206
Figure 014-10 Connection of Announcement Machine . . . . . . . . . . . . . . . . . . . . . . . . . . . . . . . . . . . . . 208
Figure 014-11 Connection of Paging Equipment . . . . . . . . . . . . . . . . . . . . . . . . . . . . . . . . . . . . . . . . . . 210
Figure 014-12 Outer View of Dterm Series E . . . . . . . . . . . . . . . . . . . . . . . . . . . . . . . . . . . . . . . . . . . . . 211
Figure 014-13 Cable Connection for Dterm Series E . . . . . . . . . . . . . . . . . . . . . . . . . . . . . . . . . . . . . . . 212
Figure 014-14 PLO Pin Assignment for Receiving Clock (ISW) . . . . . . . . . . . . . . . . . . . . . . . . . . . . . . . 214
Figure 014-15 Cable Connection Diagram (ISW) for Distributing Clock from Digital Interface . . . . . . . 215
Figure 014-16 Cable Connection Diagram (ISW) for Accepting Synchronization
Clocks from an External High-Stability Oscillator . . . . . . . . . . . . . . . . . . . . . . . . . . . . . . 216
Figure 014-17 LT Connector Lead Accommodation of PLO (ISW-LN0) . . . . . . . . . . . . . . . . . . . . . . . . 218
Figure 014-18 Cable Connection Diagram (LN) for Distributing Clock from a Digital Interface . . . . . . . 219
Figure 015-1 Outer View of DESK CONSOLE . . . . . . . . . . . . . . . . . . . . . . . . . . . . . . . . . . . . . . . . . . . 220
Figure 015-2 Cable Connection Diagram for DESK CONSOLE . . . . . . . . . . . . . . . . . . . . . . . . . . . . . 222
Figure 015-3 Cable Connection Diagram (When the power is supplied from the PBX) . . . . . . . . . . . . 224
Figure 015-4 Cable Connection Diagram (When using Local Power Supply) . . . . . . . . . . . . . . . . . . . 226
Figure 015-5 Cable Connection Diagram for DESK CONSOLE Modular Block . . . . . . . . . . . . . . . . . 227

LIST OF FIGURES NDA-24306
Page x
Revision 1.0
LIST OF FIGURES (CONTINUED)
Figure Title Page
Figure 015-6 Headset . . . . . . . . . . . . . . . . . . . . . . . . . . . . . . . . . . . . . . . . . . . . . . . . . . . . . . . . . . . . . . 228
Figure 015-7 Mounting of Handset (Left side of DESK CONSOLE) . . . . . . . . . . . . . . . . . . . . . . . . . . 229
Figure 015-8 Mounting of Handset (Right side of DESK CONSOLE) . . . . . . . . . . . . . . . . . . . . . . . . . 232
Figure 015-9 RECC Card Cable Connection Diagram . . . . . . . . . . . . . . . . . . . . . . . . . . . . . . . . . . . . . 235
Figure 015-10 Three DESK CONSOLEs and One Recording Equipment . . . . . . . . . . . . . . . . . . . . . . . 236
Figure 015-11 Six DESK CONSOLEs and One Recording Equipment . . . . . . . . . . . . . . . . . . . . . . . . . 237
Figure 015-12 8-core Line Cable . . . . . . . . . . . . . . . . . . . . . . . . . . . . . . . . . . . . . . . . . . . . . . . . . . . . . . 238
Figure 015-13 Connection of AC-DC Adapter . . . . . . . . . . . . . . . . . . . . . . . . . . . . . . . . . . . . . . . . . . . . 239
Figure 015-14 Add-On Console Cable Connection Diagram
(When the power is supplied from the PBX) . . . . . . . . . . . . . . . . . . . . . . . . . . . . . . . . . . 240
Figure 015-15 Cable Connection Diagram for Add-On Console Modular Block . . . . . . . . . . . . . . . . . . 242
Figure 015-16 Mounting of Add-On Console (Right Side of DESK CONSOLE) . . . . . . . . . . . . . . . . . . 243
Figure 015-17 Mounting of Add-On Console (Left Side of DESK CONSOLE) . . . . . . . . . . . . . . . . . . . . 245
Figure 015-18 Connection of AC-DC Adapter for Add-On Console . . . . . . . . . . . . . . . . . . . . . . . . . . . . 247
Figure 016-1 Cabling of MAT when Using Ethernet . . . . . . . . . . . . . . . . . . . . . . . . . . . . . . . . . . . . . . . 262
Figure 016-2 Cable Connection Diagram for the MAT . . . . . . . . . . . . . . . . . . . . . . . . . . . . . . . . . . . . . 263
Figure 016-3 Cabling of MAT Using Modems . . . . . . . . . . . . . . . . . . . . . . . . . . . . . . . . . . . . . . . . . . . 265
Figure 016-4 Connection of System Message Printer . . . . . . . . . . . . . . . . . . . . . . . . . . . . . . . . . . . . . 266
Figure 016-5 Detail of RS-232C CA-(0) . . . . . . . . . . . . . . . . . . . . . . . . . . . . . . . . . . . . . . . . . . . . . . . . 267
Figure 016-6 Detail of RS-232C CA-(1) . . . . . . . . . . . . . . . . . . . . . . . . . . . . . . . . . . . . . . . . . . . . . . . . 268
Figure 016-7 Detail of RS-232C CA-(3) . . . . . . . . . . . . . . . . . . . . . . . . . . . . . . . . . . . . . . . . . . . . . . . . 269
Figure 017-1 I/O Port Interface . . . . . . . . . . . . . . . . . . . . . . . . . . . . . . . . . . . . . . . . . . . . . . . . . . . . . . . 270
Figure 017-2 Cable Connection Diagram for the SMDR Equipment . . . . . . . . . . . . . . . . . . . . . . . . . . 271
Figure 017-3 Connection of SMDR by Using MODEM . . . . . . . . . . . . . . . . . . . . . . . . . . . . . . . . . . . . 272
Figure 020-1 Example of Connection Route Data Assignment (AFPC Command) . . . . . . . . . . . . . . . 290
Figure 021-1 LED Indications of ISW in Normal Operation (example) . . . . . . . . . . . . . . . . . . . . . . . . . 292
Figure 021-2 LED Indications of IMG0 in Normal Operation (example) . . . . . . . . . . . . . . . . . . . . . . . . 293
Figure 021-3 LED Indications of IMG1/2 in Normal Operation (example) . . . . . . . . . . . . . . . . . . . . . . 294
Figure 021-4 LED Indications of IMG3 in Normal Operation (example) . . . . . . . . . . . . . . . . . . . . . . . . 295
Figure 022-1 Alarm Lamps on the TOPU . . . . . . . . . . . . . . . . . . . . . . . . . . . . . . . . . . . . . . . . . . . . . . . 296
Figure 5-1 Example of Entry to Test Check Column . . . . . . . . . . . . . . . . . . . . . . . . . . . . . . . . . . . . 300
Figure 024-1 Station-to-Station Connection Test . . . . . . . . . . . . . . . . . . . . . . . . . . . . . . . . . . . . . . . . . 304
Figure 025-1 DSP in ACT/ST-BY Mode (Local Node) . . . . . . . . . . . . . . . . . . . . . . . . . . . . . . . . . . . . . 307
Figure 025-2 DSP in ACT/ST-BY Mode (ISW) . . . . . . . . . . . . . . . . . . . . . . . . . . . . . . . . . . . . . . . . . . . 308
Figure 025-3 LEDs and Switches for Speech Path System Changeover . . . . . . . . . . . . . . . . . . . . . . 311
Figure 025-4 LEDs and Switches for PLO Changeover . . . . . . . . . . . . . . . . . . . . . . . . . . . . . . . . . . . . 313
Figure 025-5 General Block Diagram of the Whole System (1/2) . . . . . . . . . . . . . . . . . . . . . . . . . . . . 314
Figure 025-6 System Block Diagram for ISW Switching Network . . . . . . . . . . . . . . . . . . . . . . . . . . . . 316
Figure 025-7 System Block Diagram for LN Switching Network (1/2) . . . . . . . . . . . . . . . . . . . . . . . . . 317
Figure 026-1 Keys on the TOPU (Local Node) . . . . . . . . . . . . . . . . . . . . . . . . . . . . . . . . . . . . . . . . . . 320
Figure 026-2 Keys on the TOPU (ISW) . . . . . . . . . . . . . . . . . . . . . . . . . . . . . . . . . . . . . . . . . . . . . . . . 321
Figure 031-1 COT Test Configuration . . . . . . . . . . . . . . . . . . . . . . . . . . . . . . . . . . . . . . . . . . . . . . . . . 331
Figure 031-2 TLT Test Configuration . . . . . . . . . . . . . . . . . . . . . . . . . . . . . . . . . . . . . . . . . . . . . . . . . . 331
Figure 031-3 DTI Test Configuration . . . . . . . . . . . . . . . . . . . . . . . . . . . . . . . . . . . . . . . . . . . . . . . . . . 332
Figure 042-1 Overall Test for C.O. Line Outgoing Call (1/2) . . . . . . . . . . . . . . . . . . . . . . . . . . . . . . . . 348
Figure 043-1 Overall Test for C.O. Line Incoming Call (1/2) . . . . . . . . . . . . . . . . . . . . . . . . . . . . . . . . 351
Figure 047-1 Combination of Tie Line Network and Public Network . . . . . . . . . . . . . . . . . . . . . . . . . . 358
Figure 047-2 Tie Line Network . . . . . . . . . . . . . . . . . . . . . . . . . . . . . . . . . . . . . . . . . . . . . . . . . . . . . . . 358

NDA-24306 LIST OF FIGURES
Page xi
Revision 1.0
LIST OF FIGURES (CONTINUED)
Figure Title Page
Figure 048-1 Test of Tandem Connection to Tie Line . . . . . . . . . . . . . . . . . . . . . . . . . . . . . . . . . . . . . 359
Figure 049-1 Example of PAD Setting (Analog) . . . . . . . . . . . . . . . . . . . . . . . . . . . . . . . . . . . . . . . . . . 361
Figure 049-2 Example of PAD Setting (Digital) . . . . . . . . . . . . . . . . . . . . . . . . . . . . . . . . . . . . . . . . . . 362
Figure 7-1 Mounting of the Covers in a Full System . . . . . . . . . . . . . . . . . . . . . . . . . . . . . . . . . . . . 376
Figure 7-2 Mounting of the Covers . . . . . . . . . . . . . . . . . . . . . . . . . . . . . . . . . . . . . . . . . . . . . . . . . . 377
Figure 7-3 Side Cover Mounting Method (BASEU+LPM+PIM0) . . . . . . . . . . . . . . . . . . . . . . . . . . . 378
Figure 7-4 Side Cover Mounting Method (PIM) . . . . . . . . . . . . . . . . . . . . . . . . . . . . . . . . . . . . . . . . 379
Figure 7-5 Rear Cover Mounting Method (BASEU+LPM+PIM0) . . . . . . . . . . . . . . . . . . . . . . . . . . . 380
Figure 7-6 Rear Cover Mounting Method (PIM) . . . . . . . . . . . . . . . . . . . . . . . . . . . . . . . . . . . . . . . . 381
Figure 7-7 Rear Cover Mounting Method (FANU) . . . . . . . . . . . . . . . . . . . . . . . . . . . . . . . . . . . . . . 382
Figure 7-8 Front Cover Mounting Method in a Full System . . . . . . . . . . . . . . . . . . . . . . . . . . . . . . . 383
Figure 7-9 Front Cover Mounting Method (BASEU+LPM+PIM0) . . . . . . . . . . . . . . . . . . . . . . . . . . . 384
Figure 7-10 Front Cover Mounting Method (PIM) . . . . . . . . . . . . . . . . . . . . . . . . . . . . . . . . . . . . . . . 385
Figure 7-11 Front Cover Mounting Method (FANU) . . . . . . . . . . . . . . . . . . . . . . . . . . . . . . . . . . . . . . 386
Figure 7-12 Locations of Inter-frame Brackets . . . . . . . . . . . . . . . . . . . . . . . . . . . . . . . . . . . . . . . . . . 387
Figure 7-13 How to Attach Inter-frame Brackets . . . . . . . . . . . . . . . . . . . . . . . . . . . . . . . . . . . . . . . . 388

LIST OF FIGURES NDA-24306
Page xii
Revision 1.0
This page is for your notes.

LIST OF TABLES
Table Title Page
NDA-24306 LIST OF TABLES
Page xiii
Revision 1.0
Table 2-1 Temperature and Humidity . . . . . . . . . . . . . . . . . . . . . . . . . . . . . . . . . . . . . . . . . . . . . . . . . 8
Table 2-2 Typical Installation Tools . . . . . . . . . . . . . . . . . . . . . . . . . . . . . . . . . . . . . . . . . . . . . . . . . . 13
Table 2-3 Condition for Configuration . . . . . . . . . . . . . . . . . . . . . . . . . . . . . . . . . . . . . . . . . . . . . . . . 20
Table 2-4 Controlling Circuit Cards in LPM (ISW) . . . . . . . . . . . . . . . . . . . . . . . . . . . . . . . . . . . . . . . 26
Table 2-5 Controlling Circuit Cards in ISWM . . . . . . . . . . . . . . . . . . . . . . . . . . . . . . . . . . . . . . . . . . . 27
Table 2-6 Controlling Circuit Cards in LPM (LN) . . . . . . . . . . . . . . . . . . . . . . . . . . . . . . . . . . . . . . . . 28
Table 2-7 Controlling Circuit Cards in PIM. . . . . . . . . . . . . . . . . . . . . . . . . . . . . . . . . . . . . . . . . . . . . 29
Table 2-8 Controlling Circuit Cards in TSWM0 . . . . . . . . . . . . . . . . . . . . . . . . . . . . . . . . . . . . . . . . . 30
Table 2-9 Controlling Circuit Cards in TSWM1 . . . . . . . . . . . . . . . . . . . . . . . . . . . . . . . . . . . . . . . . . 31
Table 2-10 Clamp Terminal Shape and Purpose. . . . . . . . . . . . . . . . . . . . . . . . . . . . . . . . . . . . . . . . . 39
Table 2-11 Selection of T-Type Clamp Terminal . . . . . . . . . . . . . . . . . . . . . . . . . . . . . . . . . . . . . . . . . 40
Table 2-12 Clamping Tool . . . . . . . . . . . . . . . . . . . . . . . . . . . . . . . . . . . . . . . . . . . . . . . . . . . . . . . . . . 40
Table 2-13 Calculating the Number of Cables . . . . . . . . . . . . . . . . . . . . . . . . . . . . . . . . . . . . . . . . . . . 42
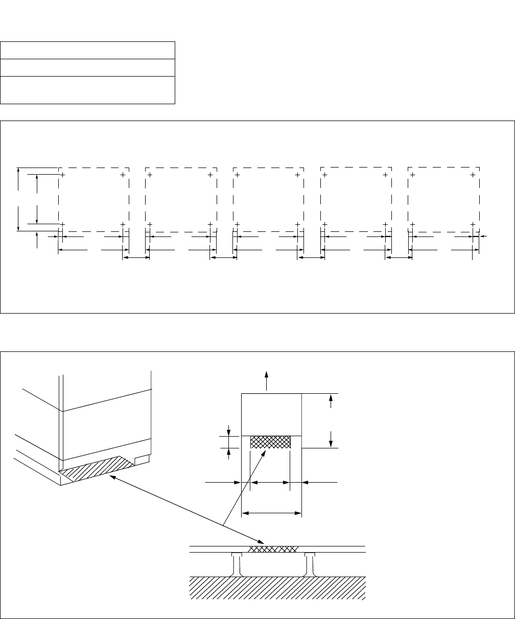
Table 002-1 Specification of Anchor Bolts-Sleeve Expansion Type . . . . . . . . . . . . . . . . . . . . . . . . . . . 51
Table 008-1 Stripped Length . . . . . . . . . . . . . . . . . . . . . . . . . . . . . . . . . . . . . . . . . . . . . . . . . . . . . . . . . 90
Table 010-1 Quick Reference Table for LN Cable Connection (1/5) . . . . . . . . . . . . . . . . . . . . . . . . . . 108
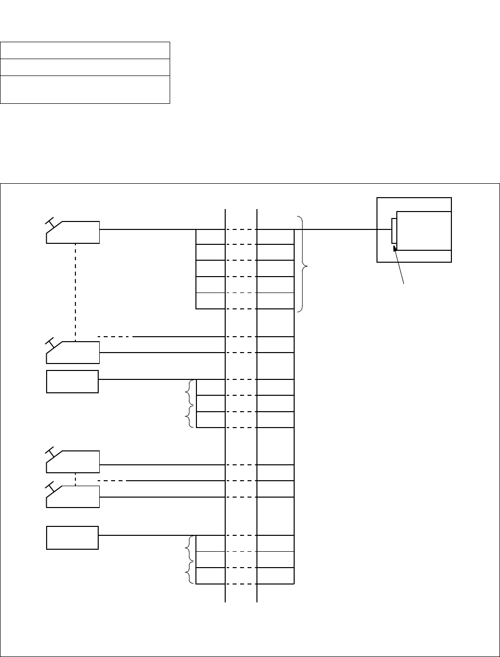
Table 010-2 Internal Power Cable Connection for ISW . . . . . . . . . . . . . . . . . . . . . . . . . . . . . . . . . . . . 123
Table 010-3 Internal Power Cable Connection for IMG0 . . . . . . . . . . . . . . . . . . . . . . . . . . . . . . . . . . . 125
Table 010-4 Internal Power Cable Connection for IMG1/2 . . . . . . . . . . . . . . . . . . . . . . . . . . . . . . . . . 127
Table 010-5 Internal Power Cable Connection for IMG3 . . . . . . . . . . . . . . . . . . . . . . . . . . . . . . . . . . . 129
Table 010-6 Internal Bus Cable Connection for ISW . . . . . . . . . . . . . . . . . . . . . . . . . . . . . . . . . . . . . . 131
Table 010-7 Internal Bus Cable Connection for IMG0 . . . . . . . . . . . . . . . . . . . . . . . . . . . . . . . . . . . . . 133
Table 010-8 Internal Bus Cable Connection for IMG1 . . . . . . . . . . . . . . . . . . . . . . . . . . . . . . . . . . . . . 135
Table 010-9 Internal Bus Cables for IMG2. . . . . . . . . . . . . . . . . . . . . . . . . . . . . . . . . . . . . . . . . . . . . . 137
Table 010-10 Inter-frame ISA Bus Cable Connection for IMG0-IMG1. . . . . . . . . . . . . . . . . . . . . . . . . . 140
Table 010-11 Inter-frame Bus Cable Connection for IMG0-IMG1 . . . . . . . . . . . . . . . . . . . . . . . . . . . . . 142
Table 010-12 Inter-frame Alarm Bus Cable Connection for IMG0-IMG1 . . . . . . . . . . . . . . . . . . . . . . . . 144
Table 010-13 Inter-frame Bus Cable Connection for IMG2-IMG3 . . . . . . . . . . . . . . . . . . . . . . . . . . . . . 150
Table 010-14 Inter-frame Bus Cable Connection for ISW-LN0, IMG1. . . . . . . . . . . . . . . . . . . . . . . . . . 157
Table 010-15 Inter-frame Bus Cable Connection for ISW-LN0, IMG2. . . . . . . . . . . . . . . . . . . . . . . . . . 159
Table 010-16 Inter-frame Bus Cable Connection for ISW-LN1, IMG1. . . . . . . . . . . . . . . . . . . . . . . . . . 161
Table 010-17 Inter-frame Bus Cable Connection for ISW-LN1, IMG2. . . . . . . . . . . . . . . . . . . . . . . . . . 163
Table 010-18 Inter-frame Bus Cable Connection for ISW-LN2, IMG1. . . . . . . . . . . . . . . . . . . . . . . . . . 165
Table 010-19 Inter-frame Bus Cable Connection for ISW-LN2, IMG2. . . . . . . . . . . . . . . . . . . . . . . . . . 167
Table 010-20 Inter-frame Bus Cable Connection for ISW-LN3, IMG1. . . . . . . . . . . . . . . . . . . . . . . . . . 169
Table 010-21 Inter-frame Bus Cable Connection for ISW-LN3, IMG2. . . . . . . . . . . . . . . . . . . . . . . . . . 171
Table 010-22 Ether Cable Connections (Example) . . . . . . . . . . . . . . . . . . . . . . . . . . . . . . . . . . . . . . . . 175
Table 010-23 Ether Cable Connections for Second LANI (Example) . . . . . . . . . . . . . . . . . . . . . . . . . . 177
Table 012-1 Cable Support Assembly . . . . . . . . . . . . . . . . . . . . . . . . . . . . . . . . . . . . . . . . . . . . . . . . . 189
Table 050-1 Load Test Patterns by CPU and TSW Mode . . . . . . . . . . . . . . . . . . . . . . . . . . . . . . . . . . 365
Table 050-2 Load Test Connection Sheet . . . . . . . . . . . . . . . . . . . . . . . . . . . . . . . . . . . . . . . . . . . . . . 365

LIST OF TABLES NDA-24306
Page xiv
Revision 1.0
This page is for your notes.

NDA-24306 SAFETY CONSIDERATIONS
Page xv
Revision 1.0
SAFETY CONSIDERATIONS
IMPORTANT — SAVE THESE INSTRUCTIONS
(1) Never install telephone wiring during a lightning storm.
(2) Never install telephone jacks in wet locations unless the jack is specifically designed for wet
locations.
(3) Never touch uninsulated telephone wires or terminals unless the telephone line has been
disconnected at the network interface.
(4) Use caution when installing or moving telephone lines.
When using your telephone equipment, basic safety precautions should always be followed to reduce the
risk of fire, electric shock and injury, including the following:
(5) Read and understand all instructions.
(6) Follow all warnings and instructions marked on the product.
(7) Disconnect this product from the power source before cleaning. Do not use liquid cleaners or aerosol
cleaners. Use a damp cloth for cleaning.
(8) Do not use this product near water; for example, under water pipes near a bath tub, sink, or laundry
tub, in a wet basement, or near a swimming pool.
(9) Do not place this product on an unstable cart, stand, or table. The product may fall, causing serious
damage to the product.
(10) Slots and openings in the cabinet and the back or bottom are provided for ventilation, to protect it
from overheating. These openings must not be blocked or covered. The openings should never be
blocked by placing the product on a bed, sofa, rug, or other similar surface. This product should
never be placed near or over a radiator or heat register. This product should not be placed in a built-
in installation unless proper ventilation is provided.
(11) This product should be operated only from the type of power source indicated on the marking label.
If you are not sure of the type of power source available, consult with your local power company.
(12) Do not overload wall outlets and extension cords as this can result in the risk of fire or electric shock.
(13) Never push objects of any kind into this product through cabinet slots as they may touch dangerous
voltage points or short out parts that could result in a risk of fire or electric shock. Never spill liquid
of any kind on the product.

SAFETY CONSIDERATIONS NDA-24306
Page xvi
Revision 1.0
(14) To reduce the risk of electric shock, do not disassemble this product, but take it to a qualified
serviceman when some service or repair work is required. Opening or removing covers may expose
you to dangerous voltages or other risks. Incorrect reassembly can cause electric shock when the
appliance is subsequently used.
(15) Unplug this product from the wall outlet and refer servicing to qualified service personnel under the
following conditions:
(a) When the power supply cord or plug is damaged or frayed.
(b) If liquid has been spilled into the product.
(c) If the product has been exposed to rain or water.
(d) If the product does not operate normally by following the operating instructions. Adjust only
those controls, that are covered by the operating instructions because improper adjustment of
other controls may result in damage and will often require extensive work by a qualified tech-
nician to restore the product to normal operation.
(e) If the product has been dropped or the cabinet has been damaged.
(f) If the product exhibits a distinct change in performance.
(16) Avoid using a telephone (other than a cordless type) during an electrical storm. There may be a
remote risk of electric shock from lightning.
(17) Do not use the telephone to report a gas leak in the vicinity of the leak.

NDA-24306 REGULATORY INFORMATION
Page xvii
Revision 1.0
REGULATORY INFORMATION
1. REGULATORY REQUIREMENTS
The Federal Communications Commission (FCC) has established rules that permit the NEAX2400 IPX to be
directly connected to the telephone network. A jack is provided on party lines or coin lines.
The telephone company may make changes in its technical operations and procedures. If such changes affect
the compatibility or use of the NEAX2400 IPX, the telephone company is required to give adequate notice of
the changes.
This equipment complies with the requirements in Part 15 of FCC Rules for a Class A computing device.
Operation of this equipment in a residential area may cause unacceptable interference to radio and TV reception
requiring the operator to take whatever steps are necessary to correct this interference.
2. FCC PART 15 REQUIREMENTS
In compliance with FCC Part 15 Rules, the following statement is provided:
3. FCC PART 68 REGISTRATION
3.1 Company Notification
Before installing the NEAX2400 IPX to the telephone network, the telephone company must be provided with
the following:
• Your telephone number
• The FCC registration numbers:
JAPAN USA
• PBX: AY5JPN-74906-PF-E AY5USA-74905-PF-E
• Hybrid: AY5JPN-74904-MF-E AY5USA-74913-MF-E
The Ringer Equivalence Number is 2.1B; the required USOC jacks are RJ21X, RJ2EX, and RJ2GX.
WARNING
This equipment generates, uses, and can radiate radio frequency energy and if
not installed and used in accordance with the instruction manual, may cause
interference to radio communications. It has been tested and found to comply
with the limits for a Class A computing device pursuant to Subpart J of Part 15
of FCC Rules, which are designed to provide reasonable protection against such
interference when operated in a commercial environment. Operation of this
equipment in a residential area is likely to cause interference in which case the
user at his own expense will be required to take whatever measures may be
required to correct the interference.

REGULATORY INFORMATION NDA-24306
Page xviii
Revision 1.0
3.2 Service Requirements
In the event of equipment malfunction, all repairs will be performed by NEC or an authorized distributor of
NEC. It is the responsibility of users requiring service to report the need for service to NEC or to one of their
authorized distributors.
If the equipment causes harm to the telephone network, the telephone company will notify you in advance that
temporary discontinuance of service may be required. If advance notice is not practical, the telephone company
will notify the customer as soon as possible. Also, you will be advised of your right to file a complaint with the
FCC if you believe it is necessary.
The telephone company may make changes in its facilities, equipment, operations, or procedures that affect the
operation of the equipment. If this happens, the telephone company will provide advance notice in order for you
to make necessary modifications in order to maintain uninterrupted service.
If trouble is experienced with this equipment, please contact NEC America, Inc.’s Oregon plant at (503) 648-
5000 for repair and/or warranty information. If the trouble is causing harm to the telephone network, the
telephone company may request that you remove the equipment from the network until the problem is resolved.
NO REPAIRS CAN BE DONE BY THE CUSTOMER.
3.3 Location of FCC Compliance Labels
Labels stating the NEAX2400 IPX FCC registration number and compliance with FCC Parts 15 and 68 are
attached to the Base Unit. If the unit is in a table-top configuration, the labels are located on the side of the
enclosure. The appearance of the labels is as shown below:
4. DIRECT-INWARD DIALING (DID) CALLS
Allowing this equipment to be operated in such a manner as to not provide for proper answer supervision is a
violation of Part 68 of the FCC’s rules.
PROPER ANSWER SUPERVISION IS WHEN:
(a) This equipment returns answer supervision to the PSTN when DID calls are:
• Answered by the called station
• Answered by the attendant
COMPLIES WITH PART 68 FCC RULES
NEAX2400 IMS-IP
FCC registration numbers: AY5USA-74905-PF-E
AY5USA-74913-MF-E
Ringer Equivalence: 2.1B
NEC
NEC America
Made In U.S.A.

NDA-24306 REGULATORY INFORMATION
Page xix
Revision 1.0
• Routed to a recorded announcement that can be administered by the CPE user
• Routed to a dial prompt
(b) This equipment returns answer supervision on all DID calls forwarded to the PSTN. Permissible
exceptions are:
• A call is unanswered
• A busy tone is received
• A reorder tone is received.
EQUAL ACCESS REQUIREMENTS
This equipment is capable of providing users access to interstate providers of operator services through the use
of access codes. Modification of this equipment by call aggregators to block access dialing codes is a violation
of the Telephone Operator Consumers Act of 1990.
5. REGULATORY INFORMATION ON SINGLE-LINE ANALOG TELEPHONES
NEC single-line telephones comply with Part 68 of FCC Rules. On the bottom of the equipment is a label that
states, among other information, the FCC registration number and ringer equivalence number (REN) for the
equipment. If requested, this information should be provided to the telephone company.
The equipment uses the following USOC jacks: RJ11C.
The equipment should be used only behind a PBX or KTS. The REN is used to determine the quantity of devices
that may be connected to the telephone line. Excessive RENs on the telephone line may result in the devices not
ringing in response to an incoming call. In most, but not all, areas, the sum of RENs should not exceed five (5.0).
To be certain of the number of devices that may be connected to the line as determined by the total RENs, contact
the telephone company to determine the maximum REN for the calling area.
6. HEARING AID COMPATIBILITY
The Dterm terminals provided for the NEAX2400 IPX are hearing aid compatible. FCC rules prohibit the use of
non-hearing aid compatible telephones.
NEC-type single-line telephone sets used in conjunction with the NEAX2400 IPX are hearing aid compatible.
If other than NEC-type single-line telephone sets are to be used with this system, ensure that these are hearing
aid compatible.
CAUTION:
The use of a monitoring, recording or listening device to eavesdrop, monitor, retrieve or record
telephone conversations or other sound activities, whether or not contemporaneous with its
transmission, may be illegal in certain circumstances under federal or state laws. Legal advice
should be sought prior to implementing any practice that monitors or records any telephone
conversation. Some federal and state laws require some form of notification to all parties to the
telephone conversation, such as using a beep tone or other notification methods or require the
consent of all parties to the telephone conversation, prior to monitoring or recording a telephone
conversation. Some of these laws incorporate strict penalties.
7. INDUSTRY CANADA CS-03
Certification number: 140 5452A

REGULATORY INFORMATION NDA-24306
Page xx
Revision 1.0
Ringer Equivalence Number: 2.1
NOTICE: The Industry Canada label identifies certified equipment. The certification means that the equipment
meets certain telecommunications network protective operational and safety requirements. The department does
not guarantee the equipment will operate to the user’s satisfaction.
Before installing the equipment, users should ensure that it is permissible to be connected to the facilities of the
local telecommunications company. The equipment must also be installed using an acceptable method of
connection. In some cases, the company’s inside wiring associated with a single line individual service may be
extended by means of a certified connector assembly (telephone extension cord). The customer should be aware
that compliance with the above conditions may not prevent degradation of service in some situations.
Repairs to certified equipment should be made by an authorized Canadian maintenance facility designated by
the supplier. Any repairs or installations made by the user to this equipment, or equipment malfunctions, may
give the telecommunications company cause to request that the user disconnect the equipment.
Users should ensure for their own protection that the electrical ground connections of the power utility,
telephone lines, and internal metallic water pipe system, if present, are connected together. This protection may
be particularly important in rural areas.
CAUTION:
Users should not attempt to make such connections themselves, but should contact the
appropriate electric inspection authority, or electrician, as appropriate.
NOTICE: The “Ringer Equivalence Number” assigned to each terminal device provides an indication of the
maximum number of terminals allowed to be connected to a telephone interface. The termination on an interface
may consist of any combination of devices subject only to the requirement that the sum of the Ringer
Equivalence Numbers of all the devices does not exceed 5.
8. SAFETY LISTING/CERTIFICATIONS
This equipment has been listed by Underwriters Laboratories and found to comply with all the applicable
requirements of the standard for telephone equipment U.L. 1459. This equipment complies with Canadian
Standards Association standard C 22.2 No. 225.
8.1 Safety Considerations
When using your telephone equipment, basic safety precautions should always be followed to reduce the risk of
fire, electric shock and injury, including the following:
1. Never install telephone wiring during a lightning storm.
2. Never install telephone jacks in wet locations unless the jack is specifically designed for wet locations.
3. Never touch uninsulated telephone wires or terminals unless the telephone line has been disconnected at
the network interface.
4. Use caution when installing or modifying telephone lines.
NOTICE: Also follow the precautionary items listed under “Safety Considerations” on the previous pages.

NDA-24306 CHAPTER 1
Page 1
Revision 1.0
CHAPTER 1 INTRODUCTION
1. GENERAL
During the period from equipment carry-in of the system till it is placed in service, the following must be
performed:
• Installation of the system and its peripheral equipment
•System startup
• Installation test
• Miscellaneous jobs
This manual explains how to proceed with these activities, and related precautions. It is recommended that the
installer thoroughly read Section 2., “HOW TO FOLLOW THE MANUAL” before engaging in any phase of
the installation.
Note: This manual assumes that the reader has sufficient knowledge on the FCCS network service, because the system to be
installed can be in service via the FCCS link, established within the system.
For this reason, if more information is required, also refer to the “Fusion Network System Manual.”
2. HOW TO FOLLOW THE MANUAL
2.1 Outline
1. The work required to be performed is divided into the following five chapters. Basically, the work is
performed in the order of these chapters:
• Chapter 2, INSTALLATION DESIGN
This chapter explains installation design and preparation of the required installation materials.
• Chapter 3, INSTALLATION PROCEDURE
This chapter explains the procedures pertaining to equipment carry-in, installation, power supply (ca-
bling, wiring), etc., of the system, and also explains the installation procedures concerning peripheral
equipment (MDF, Rectifier, Terminal Equipment).
• Chapter 4, SYSTEM STARTUP
This chapter explains the procedures for initial power-on and office data entry upon completion of the
system installation.
• Chapter 5, INSTALLATION TEST PROCEDURE
This chapter explains the test procedures to be performed, upon completion of the system startup, to de-
termine:
• If the system operates as directed by the office data.
• Whether reinitialization or system changeover can be performed.
• Whether the interface with the associated distant office is normal.
• Chapter 6, FAULT RECOVERY DURING TESTS
This chapter explains the recovery procedure which the installer needs to follow in case of a fault oc-
currence while engaging in work pertaining to system startup and basic connections.

CHAPTER 1 NDA-24306
Page 2
Revision 1.0
INTRODUCTION
• Chapter 7, WORK AFTER INSTALLATION TESTS
This chapter explains various kinds of work and site cleaning, etc., which must be performed after com-
pletion of installation tests so that the system can be cut over normally.
2.2 How to Follow NAPs
This manual categorizes the work contents of installation, system startup and installation tests into detailed work
items, and an NEC Action Procedure (NAP) number is assigned to each of such work item.
The following shows how to interpret a NAP number.
Figure 1-1 shows an example of an NAP.
NAP- XXX-XXX
Serial Number (000-999) Note
Work Category Number
200: Installation
215: System Startup, Installation Test, Fault Recovery
Note: It is recommended to perform NAPs in sequential order by serial numbers.

NDA-24306 CHAPTER 1
Page 3
Revision 1.0
INTRODUCTION
Figure 1-1 Example of NAP
NAP- 200-004
Sheet 3/3
Installation of the Base Unit
2. INSTALLING THE BASE UNIT USING A SPECIAL STAND
START
Securing the Base Unit Secure the Base Unit onto the special stand per Figure 3-11.
Level Check Check the level of the Base Unit. If necessary, adjust the
level by inserting spacers beneath the Base Unit.
END
SPECIAL STAND
BOLT(M-10)
SPRING WASHER
PLAIN WASHER
FREE-ACCESS FLOOR
BASE-U
NAP Number
Sheet Number of NAP
Title of NAP

CHAPTER 1 NDA-24306
Page 4
Revision 1.0
INTRODUCTION
2.3 How To Follow Trees
This manual explains performance of a predetermined procedure (work contents covered in each NAP) in a
“Tree” format as shown in Figure 1-2. Before engaging in the intended work, be sure to understand the work
contents by tracing the given tree.
Figure 1-2 Example of a Tree
START
On the MDF, make temporary cross connections between the Trunk for Direct-In Termination
(DIT) and an LC.
C.O. Line Incoming Call Station “B” dials the number of LC “C” (Station
“C”).
Incoming Call to Station via DIT
Trunk The call terminates to Station “A”; Station “A”
rings.
Confirm that the ringing is distinct from that of an
intra-office call or ordinary C.O. call.
• The ringing signal for Direct-In Termination
calls can be the same as that used for C.O.
calls if the related Office Data is assigned.
System Data SYS1, INDEX 72, SYS3,
INDEX 0, and parameter DR of Command
“ARTD.”
Answer and Talk Station “A” goes off-hook.
Station “A” and “B” talk with each other.
Release Station “A” and “B” both go on-hook.
Remove the temporary cross connections.
END

NDA-24306 CHAPTER 1
Page 5
Revision 1.0
INTRODUCTION
Figure 1-3 Static Caution Indication
This manual provides “Static Caution” indicators (see Figure 1-3) on pages where work involving static-
sensitive components is described.
The 3M Model 8012 Portable Field Service Kit, shown in Figure 1-4, is recommended as an effective
countermeasure against static electricity.
Figure 1-4 3M Model 8012 Portable Field Service Kit
Note: 3M is a registered trademark of Minnesota Mining and Manufacturing, Inc.
ATTE N T I ON
Contents
Static Sensitive
Handling
Precautions Required
Wrist Strap
Place the Circuit
Card on a
conductive sheet.
Connect ground wire to the Earth
terminal of the Module Group.

CHAPTER 1 NDA-24306
Page 6
Revision 1.0
INTRODUCTION
2.4 Figure and Table Numbers
Each figure and table within this manual is numbered as shown below.
1. Figures and tables in NAP
2. Other figures and tables
2.5 Essential/Critical Information
To prevent accidents or equipment damage from occurring while work is being performed, each manual
provides WARNING, CAUTION, and Note indications to draw the technician’s attention to specific matters.
1. Meaning
WARNING: Personal injury may result if the warning is not heeded.
CAUTION: Damage to the equipment and/or the system may result if the caution is not heeded.
Note: Indicates an item which requires special attention.
2. Locations of Indicators
WARNING and CAUTION indications are located at the top of the page. Notes are included as part of
the work procedures on the page.
Figure XXX-X
Serial number of figures in each NAP
Serial number (000-999) of the NAP in which the
Figure exists.
Table X-X
Serial number of table in each chapter
Number of the chapter in which the Table exists.

NDA-24306 CHAPTER 2
Page 7
Revision 1.0
CHAPTER 2 INSTALLATION DESIGN
1. GENERAL
This chapter provides information pertaining to installation design and preparation of the required installation
materials. The following topics are discussed:
• Environmental Requirements
• Floor Space
• Floor Load Requirements
• Equipment Room Requirements
• Power Supply Requirements
• MDF Requirements
• Installation Tools
• System Accommodation
• Installation Cables
2. ENVIRONMENTAL REQUIREMENTS
The PBX is sensitive to rises in temperature and humidity, as a computer is. Air conditioning may be required,
depending on the installation environment. The following paragraphs address the following environmental
conditions.
• Temperature and Humidity
• Heat Generation from Switching Equipment
2.1 Temperature and Humidity
Table 2-1 shows the environmental conditions required in the switching equipment room.
If the switching system is operated in an environment that does not meet these specifications, the reliability of
the switching equipment may be impaired. Improper operating conditions can cause circuit boards, etc., to
deteriorate. Therefore, to enable the equipment to operate for the extent of its expected lifetime, careful
consideration must be given to the location of the equipment, and to proper ventilation and air conditioning.
If no equipment is provided to remove the heat generated by the system, or if the temperature or humidity
fluctuates repeatedly, the system’s electronic parts can be adversely affected. Such conditions will promote
corrosion of metal parts and deterioration of insulation, thereby lowering the overall reliability of the system.

CHAPTER 2 NDA-24306
Page 8
Revision 1.0
INSTALLATION DESIGN
Note: * A short period means a period not exceeding three consecutive days (72 hours) or 15 days (360 hours) in a year.
2.2 Heat Generation from Switching Equipment
Figure 2-1 shows heat generation from the switching equipment with respect to current consumption.
Figure 2-1 Heat Generation from Switching Equipment for the PBX
Table 2-1 Temperature and Humidity
TEMPERATURE RELATIVE
HUMIDITY REMARKS
During Operations
Normal Operations 5°C ~ 30°C
(41°F ~ 86°F) 15% ~ 65%
Short Period* 0°C ~ 40°C
(32°F ~ 104°F) 15% ~ 90%
During Storage
& In Transit -18°C ~ 50°C
(0°F ~ 122°F) 8% ~ 90%
Temperature Change Maximum 5°C/30 Min.
(9°F /30 Min.)
BTU/HT
3.5K
3.0K
2.5K
2.0K
1.5K
1.0K
100 200 300 400 500 600 700 800 900 1000
No. of PORTS

NDA-24306 CHAPTER 2
Page 9
Revision 1.0
INSTALLATION DESIGN
3. FLOOR SPACE
1. The PBX requires floor space for the following system equipment:
• Switching Equipment (Module Group)
• Maintenance Administration Terminal (MAT)
•MDF
• Rectifier
• Batteries
• Attendant Console
2. The required floor space for the various equipment rooms is as follows.
• Switching Equipment Room: For installing the Module Group, MAT, MDF and Rectifier
• Battery Room: For installing Batteries
• Operator Room: For installing an Attendant Console with desk and chair
3. Equipment Room: Free Access Floor or Computer Floor
4. FLOOR LOAD REQUIREMENTS
Required floor capacities are as follows:
• Switching Equipment Room: More than 3430 Pa (0.49 pounds per square inch)
• Operator Room: More than 2940 Pa (0.43 pounds per square inch)
5. EQUIPMENT ROOM REQUIREMENTS
The following floor conditions should be considered prior to installation:
5.1 Floor Surface
1. Switching Equipment Room
• The maximum difference in floor level at each point within the room should be less than +5mm (0.2
inch).
• An elevated-type floor such as Free Access floor or computer room floor should be constructed.
2. Battery Room
• It is recommended that the floor have a slope (1/1000) and drain at the end of the slope.
• The floor surface should be made of acid-resistant materials.
5.2 Wall
1. Switching Equipment Room
• A Concrete wall is necessary so that cable racks can be installed (unless a free-access floor is used).
• It is recommended that the walls be painted so that the wall materials do not generate dust, etc.
• The maximum difference in level at the wall surface should be less than +5 mm (0.2 inch).

CHAPTER 2 NDA-24306
Page 10
Revision 1.0
INSTALLATION DESIGN
5.3 Ceiling
1. Switching Equipment Room
• The required ceiling height is more than 2.3 meters (7.5 feet).
5.4 Lighting Facilities
1. Switching Equipment Room
• Fluorescent lamps are recommended.
• No less than 200 lux at the floor level is necessary.
2. Operator Room
• Fluorescent lamps are recommended.
• No less than 200 lux at the floor level is necessary.
3. Battery Room
• Anti-explosion type lamps must be utilized.
• No less than 150 lux at the floor level is necessary.
6. POWER SUPPLY REQUIREMENTS
6.1 Main Source Power
The PBX requires an operating power of -48 V DC ±5 V DC. This DC operating power is supplied from the
rectifier which receives AC power from the commercial AC power source. For greater system reliability, it is
recommended that the PBX be supplied with backup DC operating power for a predetermined duration from the
batteries installed as the auxiliary power supply source.
The batteries for the PBX must be connected in parallel with the -48 V DC output of the rectifier. Also, when
installing batteries, an EMF panel must be placed in-line (series) with the input -48 V DC supplied to the PBX.
This panel is necessary when changing the state of the rectifier from float to equalize and vice versa.
Note 1: When the rectifier is in the equalize state (charging the batteries), the output DC voltage should be 1.5 to 2 volts higher
than the float voltage. For example: the voltages for floating and equalizing are listed below:
Float: 50.5 V DC
Equalize: 52 V DC (Refer to Note 2.)
Note 2: The Equalize voltage is 1.5 to 2 V higher when an EMF panel (Diode Drop) is used. When an EMF panel is not
provided, the Float and Equalize Voltage must be the same (50.5 V).
Note 3: The main source power is AC input.
Note 4: Noise present in the -48 V output from the rectifier should be less than 5 mV.

NDA-24306 CHAPTER 2
Page 11
Revision 1.0
INSTALLATION DESIGN
6.2 Current Consumption
The PBX operates on -48 V ±5 V DC which is supplied from external power equipment (the rectifier and the
battery).
Various DC voltages required within the system are provided by the DC-DC converter in each module. The DC-
DC converter, upon receiving the -48 V DC source power, converts it into various DC voltages and supplies
them to the associated circuits.
Figure 2-2 shows the current consumption of the PBX.
Figure 2-2 Current Consumption of the PBX
(AMPS)
35
30
25
20
15
10
5
100 200 300 400 500 600 700 800 900 1000
No. of PORTS
DC
-48V

CHAPTER 2 NDA-24306
Page 12
Revision 1.0
INSTALLATION DESIGN
6.3 Power Distribution Box Requirements
The Power Distribution Box (PDB) should be installed with the following considerations:
1. The AC power source service outlet and the fuse for the junction box should be provided independently of
any equipment other than the switching equipment.
2. A warning notice should be attached to be PDB circuit breaker so that it will not be turned off accidentally.
3. The Power Distribution Box should be installed at a location that is easy to reach.
4. The Power Distribution Box should be installed at a location where the connecting cables extending to the
switching equipment will not be broken accidentally.
5. The PDB cables should be run in such a way that they do not hamper the technician performing the
installation.
6. The Personal Computer (MAT) must have a separate AC service outlet.
6.4 Grounding
System grounding must have a specific ground resistance and AC noise level, and is to be connected to a
predetermined terminal in the PBX.
1. Standard grounding requirements are shown below.
• Communication grounding: Less than 1 ohm
• Security ground for Module Group: Less than 1 ohm
• Grounding for the line protector of the MDF: Less than 0.1 ohms
Note: The AC ripple of various types of grounding should be less than 1/2 V-pp.
7. MDF REQUIREMENTS
Either a self-standing or wall-mounted type MDF can be used. The MDF must be equipped with the following
types of terminal blocks.
• Arrester board for C.O. lines and external lines
• Test spring terminals for localization tests
• Local Block terminals
The number of terminals is to be determined according to the circuit configuration of the PBX and the number
of local lines.

NDA-24306 CHAPTER 2
Page 13
Revision 1.0
INSTALLATION DESIGN
8. INSTALLATION TOOLS
Table 2-2 shows the tools used in a typical system installation.
Table 2-2 Typical Installation Tools
FUNCTION TOOLS PURPOSE
Marking • Steel Tape Measure
•L-Square
• Iron Square
• Iron Level
• Center Punch
• Step Ladder
•Scriber
For Leveling and
Marking Plumb
Line
Drilling • Electric Drill
• Electric Vibration Drill
• Hammer
• Point Drill
• Drill Bit for Concrete
• Concrete Chisel
• Drill Bit for Metal
• Power Cable Drum
• Extension Cable
Drilling
Module Group and
Rack Installation • Plump Bob
•Jigsaw
• Hacksaw Frame
• Hacksaw Blade
• Flat File
• Half Round File
•Set File
• Adjustable Angle Wrench
•Frame Cart
•Cutter
• Set Wrench
• Socket Wrench Set
• Step Ladder
• Phillips Screwdriver
•Screwdriver
• Plastic Hammer
Module Group and
Rack Installation
Power Cable
Installation • Clamping Tool
(for End Terminal,
Branch Terminal)
• Phillips Screwdriver
•Screwdriver
•Cutter
Power Cable
Installation
Miscellaneous • Circuit Tester
• Pocket Measure
•Scissors
• Wire Clipper
• Cable Cutter
•Nipper
• Wire Stripper
• Round Nose Pliers
• Non-Metallic Stick
• Solder-Helper
• Solder Sucker
• IC ClipMini Test Probe
• Telephone Set
• Working Lamp
• Wrapping Tool
• Unwrapping Tool
• Soldering Iron
• Soldering Iron Stand
• Connector Clamping Tool
• Logic Checker and Counter
• Pen Light
• Precision Screwdriver (+)(-)
• IC Buzzer
•Tweezer
• Portable Field Service Kit

CHAPTER 2 NDA-24306
Page 14
Revision 1.0
INSTALLATION DESIGN
9. SYSTEM CONFIGURATION
This Section explains the configuration of the NEAX2400 IPX IPX-U system.
Figure 2-3 NEAX2400 IPX IPX-U
;:;;::;: ;:;::;::;:;:;;::;: ;:;::;::;:
;:;;::;: ;:;::;::;:
;:;;::;: ;:;::;::;: ;:;;::;: ;:;::;::;:
;:;;::;: ;:;::;::;: ;:;;::;: ;:;::;::;: ;:;;::;: ;:;::;::;: ;:;;::;: ;:;::;::;:
......
......
LN0
ISW
LN1
LN3LN2
This figure shows an example of the fully expanded system.
;:;;::;: ;:;::;::;: ;:;;::;: ;:;::;::;: ;:;;::;: ;:;::;::;: ;:;;::;: ;:;::;::;:
FRONT VIEW
ISW: Inter-node Switch LN: Local Node
;:;;::;: ;:;::;::;:;:;;::;: ;:;::;::;: ;:;;::;: ;:;::;::;: ;:;;::;: ;:;::;::;:

NDA-24306 CHAPTER 2
Page 15
Revision 1.0
INSTALLATION DESIGN
9.1 Configuration of the System and Module Accommodations
As shown in the figures below, the NEAX2400 IPX IPX-U system (referred to in the remainder of this manual
as “the system”) is configured by a single Inter-node Switch (ISW) and a maximum of four Local Nodes (LNs).
The ISW and LNs are connected via the Fusion link, with Ether and physical PCM cables connected each other.
Figure 2-4 System Configuration
............
LN0
ISW
LN1
LN3LN2
..... ............ ...............................
..... ............ ...............................
................................................
................................................
LN0/1/2/3
BASEU BASEU BASEU BASEU
LPM TSWM0 TSWM1 DUMMY
PIM1 PIM1 PIM1 PIM1
PIM0 PIM0 PIM0 PIM0
FANU FANU FANU FANU
PIM2 PIM2 PIM2 PIM2
PIM3 PIM3 PIM3 PIM3
TOPU TOPU TOPU TOPU
LN2 LN3
ISW
LN0 LN1
Ether
PCM Cable
ISW
BASEU
LPM
ISWM
TOPU
IMG0 IMG1 IMG2 IMG3
FRONT VIEW
FRONT VIEW
ISW: Inter-node Switch
LN: Local Node
TOPU: Top Unit
LPM: Local Processor Module
TSWM: Time Division Switch Module
ISWM: Inter-node Switch Module
PIM: Port Interface Module
FANU: Fan Unit
BASEU: Base Unit
This figure provides an overall image of system configuration.
As illustrated, a two-module ISW and maximum four (4) Local Nodes compose a
single network system via the FCCS link.

CHAPTER 2 NDA-24306
Page 16
Revision 1.0
INSTALLATION DESIGN
Figure 2-5 Details on PCM Cable Connections between ISW and LNs
ISW
BASEU
LPM
ISWM
TOPU
< ISWM Backplane >
For TSWM1
For TSWM0
(17)(16)(15)(14) (07)(06)(05)(04)
LN0
IMG0 IMG1 IMG2 IMG3
BASEU BASEU BASEU BASEU
LPM TSWM0 TSWM1 DUMMY
PIM1 PIM1 PIM1 PIM1
PIM0 PIM0 PIM0 PIM0
FANU FANU FANU FANU
PIM2 PIM2 PIM2 PIM2
PIM3 PIM3 PIM3 PIM3
TOPU TOPU TOPU TOPU
< TSWM0 Backplane >
(19)(18)(17)(16)(15)(14)(13)(12)
TSW
(No. 1 System) TSW
(No. 0 System)
< TSWM1 Backplane >
(19)(18)(17)(16)(15)(14)(13)(12)
TSW
(No. 1 System) TSW
(No. 0 System)
TSW
(No. 1 System)
To MUX
(IMG0/1)
To LN3
TSW
(No. 0 System)
[ Details on PCM Cable Connections between ISW and LNs ]
............
LN0
ISW
LN1
LN3
LN2
......
......
......
......
......
......
......
......
......
......
......
......
......
......
......
......
..... ............ .......
......
..... .
..... .
......
......
..... .
..... .
......
......
To MUX
(IMG2/3)
To MUX
(IMG2/3)
To MUX
(IMG0/1)
To LN2
To LN1
To LN3
To LN2
To LN1
PCM (ISW-LN TSW-CA-n) Cables
IMG-UMG
LN: Local Node ISW: Inter-node Switch
Note 1:
For actual cable runnings, see NAP-200-010 in Chapter 3.
Note 2:
The maximum distance of these PCM connections must be within 32 feet (10m).

NDA-24306 CHAPTER 2
Page 17
Revision 1.0
INSTALLATION DESIGN
Figure 2-6 Details on Ether Cable Connections (Establishment of Fusion Link) (1/2)
LI
ISW
CPU1
LI
LN3
CPU1
LI
LN2
CPU1
LI
LN1
CPU1
LI
LN0
CPU1
LI
ISW
CPU0
LI
LN3
CPU0
LI
LN2
CPU0
LI
LN1
CPU0
LI
LN0
CPU0
HUB1
HUB0
PIM0 of LN0, IMG0
10 BASE-T Cables (Straight)
10 BASE-T Cables (Straight)
10 BASE-T
Cables
(Cross)
CPU1
LPM
PIM0
CPU0
00
00
LANI
HUB0 HUB1
Note Note
IMG0 (LN0)
From ISW
From LN1
From LN2
From LN3
From ISW
From LN1
From LN2
From LN3
LPM
CPU1
CPU0
00
00
LANI
ISW / IMG0 (LN1/2/3)
To HUB0
in LN0
To HUB1
in LN0
Maximum 328 ft (100m)
Note 2
Note 1
Note 1
Note 1
: 10 BASE-T connector
ISW: Inter-node Switch LN: Local Node LI: LANI (PZ-PC19) HUB: PA-M96
[Details on Ether Cable Connections]
ISW and each LN can achieve a Fusion link by physically connecting themselves via the 10 BASE-T cables. This
figure shows an example where the CPR-accommodated LANI cards (internal LANI: PCI slot 00) are mutually connected
via HUB0/HUB1 (PA-M96) cards in PIM0 of LN0, IMG0 (HUB0 for CPU0 of all nodes, HUB1 for CPU1 of all nodes).
Note 1: For actual 10 BASE-T connections, see NAP-200-010 in CHAPTER 3.
Note 2: The mutual 10 BASE-T (Ether) connections must be within 328 feet (100m) in their distance. If the distance is
longer (e.g., FCCS link is provided also with other distant IPX and/or IMX node(s)), use FCH (PA-FCHA) card
as a protocol converter for the Fusion-link data. For more details, refer to the “Fusion Network System Manual.”
Note: HUB card can be mounted in any
universal slot of PIM.

CHAPTER 2 NDA-24306
Page 18
Revision 1.0
INSTALLATION DESIGN
Figure 2-6 Details on Ether Cable Connections (Establishment of Fusion Link) (2/2)
LI LI
ISW
CPU1
LI LI
LN3
CPU1
LI LI
LN2
CPU1
LI LI
LN1
CPU1
LI LI
LN0
CPU1
LI LI
ISW
CPU0
LI LI
LN3
CPU0
LI LI
LN2
CPU0
LI LI
LN1
CPU0
LI LI
LN0
CPU0
HUB1
HUB0
LN0 PIM0 of LN2, IMG0
10 BASE-T Cables (Straight)
10 BASE-T Cables (Straight)
10 BASE-T
Cables
(Cross)
HUB3
HUB2
10 BASE-T
Cables
(Cross)
10 BASE-T Cables (Straight)
10 BASE-T Cables (Straight)
CPU1
LPM
PIM0
CPU0
00
00
03
03
HUB0 HUB1
IMG0 (LN0)
From ISW
From LN1
From LN2
From LN3
From ISW
To HUB3
in LN2
To HUB2
in LN2
From LN1
From LN2
From LN3
CPU1
LPM
PIM0
CPU0
00
00
03
03
HUB2 HUB3
IMG0 (LN2)
From ISW
From LN0
From LN1
From LN3
From ISW
To HUB1
in LN0
To HUB0
in LN0
From LN0
From LN1
From LN3
LPM
CPU1
CPU0
00
00
ISW / IMG0 (LN1/3)
To HUB0
in LN0
To HUB1
in LN0
03
03 To HUB2
in LN2
To HUB3
in LN2
: 10 BASE-T connector
ISW: Inter-node Switch LN: Local Node LI: LANI (PZ-PC19) HUB: PA-M96
Second LANI
Second LANI
Second LANI
Note 1
Note 1
Note 1
Maximum 328 ft (100m)
Note 2
[Details on Ether Cable Connections: When Dual LANIs are used for each CPU]
When dual LANIs are used for each CPU, the whole second LANIs (external LANI: PCI slot 03) must also be
connected in addition to the first LANIs explained on the previous page. This figure shows an example where
the second LANIs are connected to the additional HUB2/HUB3 (PA-M96) cards in PIM0 of LN2, IMG0
(HUB2 for CPU0 of all nodes, HUB3 for CPU1 of all nodes).
Note 1: For actual 10 BASE-T connections, see NAP-200-010 in Chapter 3.
Note 2: The mutual 10 BASE-T (Ether) connections must be within 328 feet (100m) in their distance. If the distance is
longer (e.g., FCCS link is provided also with other distant IPX and/or IMX node(s)), use FCH (PA-FCHA) card as
a protocol converter for the FCCS-link data. For more details, refer to the “Fusion Network System Manual.”

NDA-24306 CHAPTER 2
Page 19
Revision 1.0
INSTALLATION DESIGN
Figure 2-7 Details on Ether Cable Connections (Using MAT via Ethernet)
CPU1
LPM
PIM0
CPU0
01
01
00
00
HUB
LANI
IMG0 (LN1)
ISW
Fusion Link
Ether for MAT
LN0 LN1 LN2 LN3
LN1
IMG0 IMG1 IMG2 IMG3
MAT
MAT
10 BASE-T Cable
(Straight)
10 BASE-T Cable
(Straight)
10 BASE-T Cable
(Cross)
ISW
LN
LANI
HUB
: Inter-node Switch
: Local Node
: PZ-PC19
: PA-M96
: 10 BASE-T connector
Note 1
HUB
Note 1
To LANI0 of ISW
To LANI0 of LN0
To LANI0 of LN2
To LANI0 of LN3
Note 2
To LANI1 of ISW
To LANI1 of LN0
To LANI1 of LN2
To LANI1 of LN3
Note 2
This figure is an example where a MAT is connected to LN1 via the 10 BASE-T cables
(Ethernet). As seen from this, the MAT, a single terminal connected to the Ether, can control
the whole system status, thus capable of a single-point entry to each LN and ISW.
[Details on Ether Cable Connections: When using MAT via Ethernet]
The IPX-U system can use both the IOC (PH-IO24) card or the CPR-accommodated LANI (PZ-PC19) card as
an interface for the connection to a MAT. This example shows a MAT connected via the LANI card in PCI slot
01 of each LN/ISW.
Note 1: When connecting the MAT this way, be sure to use dedicated HUB (PA-M96) card(s) for this
connection.
Note 2: Because ISW has no universal slot for external HUB cards, connect the 10 BASE-T cables (from
the ISW) to MAT-dedicated HUB card in any of the LNs (LN0 - LN3). In this example, the cables
are connected to HUB in LN1.
Note 1: For details on the MAT installation procedure, refer to NAP-200-016 in Chapter 3.
Note 2: The LANI card for MAT connection is accommodated in PCI slot No. 01 of each CPR.

CHAPTER 2 NDA-24306
Page 20
Revision 1.0
INSTALLATION DESIGN
Figure 2-8 Time Slot, Group Number Assignment
Table 2-3 Condition for Configuration
UNIT NAME CONDITIONS REMARKS
FANU
(Fan Unit) ISW Mounted in TOPU
LN IMG0, 1, 2, 3
(Two PIMs or less) Mounted in TOPU
LN IMG0, 1, 2, 3
(Three PIMs or less) Mounted between the 2nd PIM and the 3rd PIM
2nd NFILU
(Noise
Filter)
ISW Mounted in BASEU
LN IMG0, 1, 2, 3
(Two PIMs of less) Not required
LN IMG0, 1, 2, 3
(Three or more PIMs) Mounted in BASEU
TOPU
(Top Unit) ISW Equipped with PZ-DK227 (Key) and PZ-DK223 (DSP) Cards
LN IMG0, 1, 2, 3 Equipped with PZ-DK222 (Key) and PZ-DK223 (DSP) Cards
Note: Extended Group No. can be used by FCH (PA-FCHA) card. For more detailed information, see the
“Fusion Network System Manual.”
00 02 04 05 06 08 10 12 14 16 18 20 2207 09 11 13 15 17 19 21 23
00 02 04 05 06 08 10 12 14 16 18 20 2207 09 11 13 15 17 19 21 23
PWR
PWR
161616161616161616161616 32 3232323232
16161616 1616
01 03 05 07 09 1115 19 23
14 18 22
01 03 05 07 09 11 15 19 23
14 18 22
00 02 04 06 08 10 13 17 21
12 16 20
00 02 04 06 08 10 13 17 21
12 16 20
27 29 31
26 28 30
27 29 31
26 28 30
(24) (25)
(16) (16)
192 TS 192 TS
Time Slots are allocated as follows for a PIM.
Group Numbers are allocated as follows for a PIM.
Slot No.
Group No.
Extended
Group No.
PIM
PIM
Slot No.
Number
of
Time Slots

NDA-24306 CHAPTER 2
Page 21
Revision 1.0
INSTALLATION DESIGN
Figure 2-9 Face Layout of ISW
Note: The 2nd IOC card (optional) may be mounted in this slot.
03 04
IOC (PH-IO24)
EMA (PH-PC40)
13 14
01 02
MMC (PH-M22)
00 01 02 03 04 05 06 07 08 10 11 16 17 18 1915
PWRSW0 (PH-PW14)
HSW00 (PU-SW01)
TSW00 (PU-SW00)
IOGT0 (PH-GT10)
PWRSW1 (PH-PW14)
HSW01 (PU-SW01)
TSW01 (PU-SW00)
TSW02 (PU-SW00)
TSW03 (PU-SW00)
PLO0
PLO1
00
IOGT1 (PH-GT10)
TSW10 (PU-SW00)
TSW11 (PU-SW00)
TSW12 (PU-SW00)
TSW13 (PU-SW00)
HSW10 (PU-SW01)
HSW11 (PU-SW01)
(PH-CK16-A/17-A)
(PH-CK16-A/17-A)
(RES)
(RES)
ISW
09 12
BASEU
LPM
ISWM
TOPU
Note
LANI (PZ-PC19)
ISAGT (PZ-GT13)
LANI (PZ-PC19)
LANI (PZ-PC19)
LANI (PZ-PC19)
LANI (PZ-PC19) LANI (PZ-PC19)
ISAGT (PZ-GT13)
FDD/HDDPWR DSP

CHAPTER 2 NDA-24306
Page 22
Revision 1.0
INSTALLATION DESIGN
Figure 2-10 Face Layout of IMG0 (Local Node)
00 01 02 03 04 05 06 07 08 09 10 11 12 13 14 15 16 17 18 19 20 21 22 23
00 01 02 03 04 05 06 07 08 09 10 11 12 13 14 15 16 17 18 19 20 21 22 23
00
00
01
01
02
02
03
03
04
04
05 06 07 08 09 10 11 12 13 14 15 16 17 18 19 20 21 22 23
00 01 02 03 04 05 06 07 08 09 10 11 12 13 14 15 16 17 18 19 20 21 22 23
LPM
PIM 0
PIM 1
FANU
PIM 2
PIM 3
TOPU
BASEU
PH-PC40 (EMA)
PH-M22 (MMC)
PH-IO24 (IOC)
PA-PW55-A (PWR0)
PA-PW54-A (PWR1)
PA-PW55-A (PWR0)
PA-PW54-A (PWR1)
PA-PW55-A (PWR0)
PA-PW54-A (PWR1)
PA-PW55-A (PWR0)
PA-PW54-A (PWR1)
PH-PC36 (MUX) PH-PC36 (MUX)
PH-PC36 (MUX)
PH-PC36 (MUX)
PH-PC36 (MUX)
PH-PC36 (MUX)
PH-PC36 (MUX) PH-PC36 (MUX)
Note
IMG0 (Local Node)
Note: The 2nd IOC card (optional) may be mounted in this slot.

NDA-24306 CHAPTER 2
Page 23
Revision 1.0
INSTALLATION DESIGN
Figure 2-11 Face Layout of IMG1 (Local Node)
Note: No circuit card is mounted in Slot 02 of TSWM0.
00
00
01
01
02
02
03
03
04
04
05 06 07 08 09 10 11 12 13 14 15 16 17 18 19 20 21
21
22
05 06 07 08 09 10 11 12 13 14 15 16 17 18 19 20
23
22 23
00 01 02 03 04 05 06 07 08 09 10 11 12 13 14 15 16 17 18 19 20 21 22 23
TSWM0
PIM 0
PIM 1
FANU
PIM 2
PIM 3
TOPU
BASEU
MISC
MISC
MISC
MISC
DLKC0
DLKC1
GT0
GT1
TSW00
TSW01
TSW02
TSW03
TSW10
TSW11
TSW12
TSW13
PLO0
PLO1
MISC
(RES)
(RES)
PWRSW1
PWRSW0
PA-PW55-A (PWR0)
PA-PW54-A (PWR1)
PA-PW55-A (PWR0)
PA-PW54-A (PWR1)
PH-PC36 (MUX)
PH-PC36 (MUX)
PH-PC36 (MUX)
PH-PC36 (MUX)
PH-PC36 (MUX) PH-PC36 (MUX)
IMG1 (Local Node)
00 01 02 03 04 05 06 07 08 09 10 11 12 13 14 15 16 17 18 19 20 21 22 23
00 01 02 03 04 05 06 07 08 09 10 11 12 13 14 15 16 17 18 19 20 21 22 23
PH-PC36 (MUX)
PA-PW54-A (PWR1)
PA-PW55-A (PWR0)
PA-PW54-A (PWR1)
PA-PW55-A (PWR0)
PH-PC36 (MUX)

CHAPTER 2 NDA-24306
Page 24
Revision 1.0
INSTALLATION DESIGN
Figure 2-12 Face Layout of IMG2 (Local Node)
Note: No circuit card is mounted in Slot 02, 08, 09 of TSWM1.
00
00
01
01
02
02
03
03
04
04
05 06 07 08 09 10 11 12 13 14 15 16 17 18 19 20 21
21
22
05 06 07 08 0910 11 12 13 14 15 16 1718 19 20
23
22 23
00 0102 03 04 05 06 07 08 09 10 11 12 13 14 15 16 17 18 19 20 21 22 23
TSWM1
PIM 0
PIM 1
FANU
PIM 2
PIM 3
TOPU
BASEU
MISC
MISC
MISC
MISC
GT0
GT1
TSW00
TSW01
TSW02
TSW03
TSW10
TSW11
TSW12
TSW13
CLK0
CLK1
MISC
(RES)
(RES)
PWRSW1
PWRSW0
PA-PW55-A (PWR0)
PA-PW54-A (PWR1)
PA-PW55-A (PWR0)
PA-PW54-A (PWR1)
PA-PW55-A (PWR0)
PA-PW54-A (PWR1)
PA-PW54-A (PWR1)
PH-PC36 (MUX) PH-PC36 (MUX)
PH-PC36 (MUX)
PH-PC36 (MUX)
PH-PC36 (MUX)
PH-PC36 (MUX)
PH-PC36 (MUX) PH-PC36 (MUX)
IMG2 (Local Node)
00 01 02 03 04 05 06 07 08 09 10 11 12 13 14 15 16 17 18 19 20 21 2223
00 0102 03 04 05 06 07 08 0910 1112 13 14 15 16 1718 19 20 21 2223
PA-PW55-A (PWR0)

NDA-24306 CHAPTER 2
Page 25
Revision 1.0
INSTALLATION DESIGN
Figure 2-13 Face Layout of IMG3 (Local Node)
00 01 02 03 04 0506 07 08 09 1112 13 14 15 16 17 18 19 20 2122 23
00 0102 03 04 0506 07 08 09 10 11 12 1314 15 16 17 18 19 20 21 22 23
00 0102 03 04 05 06 07 08 0910 11 12 13 14 15 16 17 1819 20 2122 23
00 01 02 03 04 05 06 07 08 09 10 11 12 13 14 15 16 17 18 19 20 2122 23
DUMMY
PIM 0
PIM 1
FANU
PIM 2
PIM 3
TOPU
BASEU
PA-PW55-A (PWR0)
PA-PW54-A (PWR1)
PA-PW55-A (PWR0)
PA-PW54-A (PWR1)
PA-PW55-A (PWR0)
PA-PW54-A (PWR1)
PA-PW55-A (PWR0)
PA-PW54-A (PWR1)
PH-PC36 (MUX) PH-PC36 (MUX)
PH-PC36 (MUX)
PH-PC36 (MUX)
PH-PC36 (MUX)
PH-PC36 (MUX)
PH-PC36 (MUX) PH-PC36 (MUX)
IMG3 (Local Node)
10

CHAPTER 2 NDA-24306
Page 26
Revision 1.0
INSTALLATION DESIGN
9.2 Circuit Card Locations
This section explains the main function of controlling circuit cards on a module basis. For more detailed
information on each card, please refer to the “Circuit Card Manual”.
Figure 2-14 Controlling Circuit Cards in LPM (ISW)
Table 2-4 Controlling Circuit Cards in LPM (ISW)
Slot No. Circuit Card Symbol Function, Mounting Conditions
00 PH-M22 MMC This circuit card offers the function of detecting MJ/MN alarm
messages in the system and sending out the information to EMA. In
addition, this card has the function to collect the information on TOP
KEY.
(02), 03 PH-IO24 IOC
(Input/Output
Controller)
This circuit card supplies the system with a serial interface, which
conforms to RS-232C, between the ISW and external equipment such
as the MAT, SMDR, and MCI.
One card is equipped with four I/O ports.
04 PH-PC40 EMA
(Emergency
Alarm Controller)
This card detects various kinds of alarms which might occur in the
system, and sends out the information of the detected alarm to the
circuits concerned. In addition, this card has the following functions:
• Active/stand-by changeover function
CPR
(Central Processor Rack) CPR consists of the following components.
• CPU Board: Includes the Main Processor Unit (MPU), flash ROM,
200 Mhz (clock), and 256 MB Random Access Memory (RAM).
In addition, the board is equipped with ISAGT (PZ-GT13) card,
and LANI (PZ-PC19) cards.
• DSP: Equipped with switches and 7-seg. LEDs on the panel.
• FDD/HDD: Floppy Disk Drive (FDD) and Hard Disk Drive (HDD)
• PWR: Supplies the operation power to the LPM
00 01 02 03 04
LPM
PWR FDD/HDD DSP PCI slot
PH-PC40 (EMA)
PH-IO24 (IOC)
PH-M22 (MMC)
PH-IO24 (IOC) Note
CPR
Note: This IOC card is optional.

NDA-24306 CHAPTER 2
Page 27
Revision 1.0
INSTALLATION DESIGN
Figure 2-15 Controlling Circuit Cards in ISWM
Table 2-5 Controlling Circuit Cards in ISWM
Slot No. Circuit Card Symbol Function, Mounting Conditions
00, 01 PH-PW14 PWRSW This circuit card supplies operating power to circuit cards
accommodated in the ISWM.
02, 03
18, 19 PU-SW01 HSW This circuit card provides the function of Space Division Switch
between HW in 3-step time division switching. CPU controls the
function via GT.
04-07,
14-17 PU-SW00 TSW This circuit card supplies the Time Division Switch (TSW) and INT
function for the system. The card replaces the time slot PCM signal
from LN. The combination of maximum 4-card TSW and 2-card
HSW provides 32, 768ch switching for the system.
09, 13 PH-CK16-A PLO This circuit card, used with a direct digital interface circuit card, sets
up network synchronization with the network concerned. With this
circuit card, the IPX-U system can be a clock subordinate office of the
digital network.
09, 13 PH-CK17-A PLO This circuit card, used with a direct digital interface circuit card, sets
up network synchronization with the network concerned. Since this
circuit card provides high precision base clock oscillator, the IPX-U
system can be a clock source office of the digital network.
10, 11 PH-GT10 IOGT This circuit card functions as a connection to ISAGT and each
package in ISW. And it transfers the order from CPU board to each
TSW I/O bus or packages.
13 1400 01 02 03 04 05 06 07 08 10 11 16 17 18 1915
PH-PW14 (PWRSW0)
PU-SW01 (HSW00)
PU-SW00 (TSW00)
PH-GT10 (IOGT0)
PH-PW14 (PWRSW1)
PU-SW01 (HSW01)
PU-SW00 (TSW01)
PU-SW00 (TSW02)
PU-SW00 (TSW03)
PH-CK16-A/17-A (PLO0)
PH-CK16-A/17-A (PLO1)
PH-GT10 (IOGT1)
PU-SW00 (TSW10)
PU-SW00 (TSW11)
PU-SW00 (TSW12)
PU-SW00 (TSW13)
PU-SW01 (HSW10)
PU-SW01 (HSW11)
09 12

CHAPTER 2 NDA-24306
Page 28
Revision 1.0
INSTALLATION DESIGN
Figure 2-16 Controlling Circuit Cards in LPM (LN)
Table 2-6 Controlling Circuit Cards in LPM (LN)
Slot No. Circuit Card Symbol Function, Mounting Conditions
00 PH-M22 MMC This circuit card offers the function of detecting MJ/MN alarm
messages in the system and sending out the information to EMA.
In addition, this card has the function to collect the information on
TOP KEY.
(02), 03 PH-IO24 IOC
(Input/Output
Controller)
This circuit card supplies the system with a serial interface, which
conforms to RS-232C, between the node external equipment such as
the MAT, SMDR, and MCI.
One card is equipped with eight I/O ports.
04 PH-PC40 EMA
(Emergency
Alarm Controller)
This card detects various kinds of alarms which might occur in the
system, and sends out the information of the detected alarm to the
circuits concerned. In addition, this card has the following functions:
• Active/stand-by changeover function
CPR
(Central Processor Rack) CPR consists of the following components.
• CPU Board: Includes the Main Processor Unit (MPU), flash
ROM, 200 Mhz (clock), and 256 MB-Random
Access Memory (RAM). In addition, the board is
equipped with ISAGT (PZ-GT13 for TSWM0 and
PZ-GT20 for TSWM1) cards, and LANI (PZ-PC19)
cards.
• DSP: Equipped with switches and 7-seg LEDs on the
panel.
• FDD/HDD: Floppy Disk Drive (FDD) and Hard Disk Drive
(HDD)
• PWR: Supplies the operating power to the LPM.
00 01 02 03 04
LPM
PWR FDD/HDD DSP PCI Slot
PH-PC40 (EMA)
PH-IO24 (IOC)
PH-IO24 (IOC) Note
Note: This IOC card is optional.
CPR
PH-M22 (MMC)

NDA-24306 CHAPTER 2
Page 29
Revision 1.0
INSTALLATION DESIGN
Figure 2-17 Controlling Circuit Cards in PIM
Table 2-7 Controlling Circuit Cards in PIM
Slot No. Circuit Card Symbol Functions, Mounting Conditions
01 PA-PW55-A PWR This circuit card supplies operating power to circuit cards accommodated
in the PIM.
03 PA-PW54-A DPWR This circuit card supplies operating power to circuit cards accommodated
in the PIM.
13, 14 PH-PC36 MUX This circuit card is an interface card for mounting line circuits and/or
trunks. Between the CPR and the Port Microprocessor (PM) of the line/
trunk circuit, this card provides an interface for multiplexing/de-
multiplexing of voice Pulse Code Modulation (PCM) information and
digital data information.
00 01 02 03 04 05 06 07 08 09 10 11 12 13 14 15 16 17 18 19 20 21 22 23
PA-PW55-A (PWR0)
PA-PW54-A (PWR1)
PH-PC36 (MUX)
PIM
PH-PC36 (MUX)

CHAPTER 2 NDA-24306
Page 30
Revision 1.0
INSTALLATION DESIGN
Figure 2-18 Controlling Circuit Cards in TSWM0
Table 2-8 Controlling Circuit Cards in TSWM0
Slot No. Circuit Card Symbol Functions, Mounting Conditions
00, 01 PH-PW14 PWRSW This circuit card supplies operating power to circuit cards accommodated
in the TSWM.
08, 09 PH-PC20 DLKC This circuit card provides the Attendant Consoles (ATTs) with
information such as ATT call termination/answer/release (abandoned
call) via the Data Link which is established in the TSW card. In addition,
station idle/busy information is sent to the ATTs via the same Data Link.
10, 11 PH-GT09 GT This circuit card permits the CPU to directly control the TSW, PLO,
DLKC, and MISC circuit cards via TSW I/O Bus and MISC I/O Bus.
12-19 PH-SW12 TSW This circuit card supplies the Time Division Switch (TSW) and INT
function for the system. The TSW capacity is 8192 × 2048 TS (time slots)
for each card, while performing the switching under the following
conditions:
• TSW00 (or 10) for MUX in IMG0
• TSW01 (or 11) for MUX in IMG1
• TSW02 (or 12) for connections between TSW00 (or 10) and ISW
• TSW03 (or 13) for connections between TSW01 (or 11) and ISW
21, 23 PH-CK16-A PLO This circuit card, used with a direct digital interface circuit card, sets up
network synchronization with the network concerned. With this circuit
card, the belonging Local Node can be a clock subordinate office of the
digital network.
00 01 02 03 04 05 06 07 08 09 10 11 12 13 14 15 16 17 18 19 20 21 22 23
PH-PW14 (PWRSW0)
PH-PW14 (PWRSW1)
TSWM0
PH-PC20 (DLKC0)
PH-PC20 (DLKC1)
PH-GT09 (GT0)
PH-GT09 (GT1)
PH-SW12 (TSW00)
PH-SW12 (TSW01)
PH-SW12 (TSW02)
PH-SW12 (TSW03)
PH-SW12 (TSW10)
PH-SW12 (TSW11)
PH-SW12 (TSW12)
PH-SW12 (TSW13)
PH-CK16-A (PLO0)
PH-CK16-A (PLO1)

NDA-24306 CHAPTER 2
Page 31
Revision 1.0
INSTALLATION DESIGN
Figure 2-19 Controlling Circuit Cards in TSWM1
Table 2-9 Controlling Circuit Cards in TSWM1
Slot No. Circuit Card Symbol Functions, Mounting Conditions
00, 01 PH-PW14 PWRSW This circuit card supplies operating power to circuit cards accommodated
in the TSWM.
10, 11 PH-GT09 GT This circuit card permits the CPU to directly control the TSW, PLO,
DLKC, and MISC circuit cards via TSW I/O Bus and MISC I/O Bus.
12-19 PH-SW12 TSW This circuit card supplies the Time Division Switch (TSW) and INT
function for the system. The TSW capacity is 8192 × 2048 TS (time slots)
for each card, while performing the switching under the following
conditions:
• TSW00 (or 10) for MUX in IMG2
• TSW01 (or 11) for MUX in IMG3
• TSW02 (or 12) for connections between TSW00 (or 10) and ISW
• TSW03 (or 13) for connections between TSW01 (or 11) and ISW
21, 23 PH-CK18 CLK This circuit card functions as a relay to 32MHz clock, 8KHz FH and
Holding on Music provided by the PLO package mounted in TSWM0, to
TSW cards mounted in TSWM1.
00 01 02 03 04 05 06 07 08 09 10 11 12 13 14 15 16 17 18 19 20 21 22 23
PH-PW14 (PWRSW0)
PH-PW14 (PWRSW1)
TSWM1
PH-GT09 (GT0)
PH-GT09 (GT1)
PH-SW12 (TSW00)
PH-SW12 (TSW01)
PH-SW12 (TSW02)
PH-SW12 (TSW03)
PH-SW12 (TSW10)
PH-SW12 (TSW11)
PH-SW12 (TSW12)
PH-SW12 (TSW13)
PH-CK18 (CLK0)
PH-CK18 (CLK1)

CHAPTER 2 NDA-24306
Page 32
Revision 1.0
INSTALLATION DESIGN
9.3 Assignment of Network Control Node
The IPX-U system can be in service by dialing a telephone number assigned for each station at a Network
Control Node (NCN). Because these network-level data (NDM data) can be assigned via the MAT dedicated to
the NCN only, designate any of the following nodes as this network data manager (NCN):
• One of the Local Nodes (LN), excepting for the ISW, within the IPX-U system
• One of the belonging Fusion nodes outside the IPX-U system
For more details, refer to the figures on the next pages.
Note 1: Within the IPX-U system, the NCN can be designated only from the Local Nodes (LN0-LN3). The ISW cannot be
assigned as the NCN.
Note 2: On a FCCS network, assign only one NCN. Multiple nodes cannot be assigned as the NCN.

NDA-24306 CHAPTER 2
Page 33
Revision 1.0
INSTALLATION DESIGN
Because the Fusion link can be established either independently within the system (IPX-U) or jointly with other
outside IPX and/or IMX series, the assignment of NCN can differ, depending on the network configuration.
Figure 2-20 Example of NCN Assignment (1/3)
Note 1: The network-level data (NDM data) can be assigned only at the NCN. However, other node-level data (LDM data)
must also be assigned at each node (including ISW), depending on the requirements. For more details, refer to NAP-
200-020 in Chapter 4 or the “Fusion Network System Manual.”
Note 2: When the system is operated, the function to be performed by the ISW is only to provide the PCM time slot switching
between each Local Node (LN0 - LN3). However, a Fusion Point Code (FPC) must be assigned for the ISW as well
as for other Local Nodes, using the ASYDL command.
[Pattern 1] When the system has a FCCS link independent of other systems
If the system has a FCCS link only within the system (i.e. no FCCS link is established with other IPX and/or IMX
series), an NCN must be assigned from any of the existing Local Nodes, excepting the ISW. In this example, LN0
is assigned as the NCN.
LN0
ISW
LN1
LN3
LN2
< IPX-U System >
(FPC=15)
(FPC=16)
(FPC=17)
(FPC=19)
(FPC=18)
Note 2
LDM
NDM
DM
Network Data Memory
-System Data
ASYDN, AFMU, ALRTN....
-Number Planning Data
ANPDN, ASPAN....
-Station Numbering
ALGNN, ALGSN....
......
Assignment of NDM Data
via Centralized MAT
NDM
NDM
NDM
NDM
Note 1
Network Control Node
Station B
TELN: 42005
Station D
TELN: 45007
Station C
TELN: 43002
Station A
TELN: 41000
ISW : Inter-node Switch
LN : Local Node
NCN: Network Control Node
DM : Data Memory
LDM: Local Data Memory
NDM: Network Data Memory
FPC : Fusion Point Code
TELN: Telephone Number
MAT : Maintenance Administration Terminal
NDM Data Copy

CHAPTER 2 NDA-24306
Page 34
Revision 1.0
INSTALLATION DESIGN
Figure 2-20 Example of NCN Assignment (2/3)
Note 1: The network-level data (NDM data) can be assigned only at the NCN. However, other node-level data (LDM
data) must also be assigned at each node (including ISW), depending on the requirements. For more details,
refer to NAP-200-020 in Chapter 4 or the “Fusion Network System Manual.”
Note 2: When the system is operated, the function to be performed by the ISW is only to provide the PCM time slot
switching between each Local Node (LN0 - LN3). However, a Fusion Point Code (FPC) must be assigned for
[Pattern 2] When the system has a FCCS link with other IPX and/or IMX series and an NCN exists within
the system
If the system has a FCCS link with other IPX and/or IMX series (i.e. the FCCS nodes also exist outside the system),
an NCN can be assigned from either Local Nodes outside the system or the Local Nodes inside the system. In this
example, LN0 of the IPX-U system is designated as the NCN.
NDM
ISW : Inter-node Switch
LN : Local Node
NCN : Network Control Node
DM : Data Memory
LDM : Local Data Memory
NDM : Network Data Memory
FPC : Fusion Point Code
TELN : Telephone Number
MAT : Maintenance Administration Terminal
LN-C
(FPC=3)
LN-A
(FPC=1)
NDM
Station E
TELN: 47001
Station G
TELN: 49012
IPX-U
System
Station F
TELN: 48003
NDM
LN-B
(FPC=2)
Fusion Link
LN0
ISW
LN1
LN3
LN2
(FPC=15)
(FPC=16)
(FPC=17)
(FPC=19)
(FPC=18)
Note 2
LDM
NDM
DM
Network Data Memory
-System Data
ASYDN, AFMU, ALRTN....
-Number Planning Data
ANPDN, ASPAN....
-Station Numbering
ALGNN, ALGSN....
......
Assignment of NDM Data
via Centralized MAT
NDM
NDM
NDM
NDM
Note 1
Network Control Node
Station B
TELN: 42005
Station D
TELN: 45007
Station C
TELN: 43002
Station A
TELN: 41000
NDM Data Copy

NDA-24306 CHAPTER 2
Page 35
Revision 1.0
INSTALLATION DESIGN
Figure 2-20 Example of NCN Assignment (3/3)
Note 1: The network-level data (NDM data) can be assigned only at the NCN. However, other node-level data (LDM data)
must also be assigned at each node (including ISW), depending on the requirements. For more details, refer to NAP-
200-020 in Chapter 4 or the “Fusion Network System Manual.”
Note 2: When the system is operated, the function to be performed by the ISW is only to provide the PCM time slot switching
between each Local Node (LN0 - LN3). However, a Fusion Point Code (FPC) must be assigned for the ISW along
with other Local Nodes, by using the ASYDL command.
[Pattern 3] When the system has a FCCS link with other IPX and/or IMX series and an NCN exists outside
the system
If the system has a FCCS link with other IPX and/or IMX series (i.e. the FCCS nodes also exist outside the system),
an NCN can be assigned from either the Local Nodes outside the system or Local Nodes inside the system. In this
example, LN-A (NEAX2400 IPX series, 4-IMG type) outside the system is designated as the NCN.
Station G
TELN: 49012
NDM
NDM
Station F
TELN: 48003
LN-B
(FPC=2)
LN-C
(FPC=3)
Fusion Link
LN-A
(FPC=1)
LDM
NDM
DM
Network Data Memory
-System Data
ASYDN, AFMU, ALRTN....
-Number Planning Data
ANPDN, ASPAN....
-Station Numbering
ALGNN, ALGSN....
......
Assignment of NDM Data
via Centralized MAT
Note 1
Station E
TELN: 47001
Network Control Node
Station B
TELN: 42005
Station A
TELN: 41000
ISW
LN1
LN3
LN2
(FPC=15)
(FPC=17)
(FPC=19)
(FPC=18)
Note 2
NDM
NDM
NDM
NDM
LN0
(FPC=16)
NDM
Station D
TELN: 45007
TELN: 43002
Station C
IPX-U
System
NDM Data Copy
ISW : Inter-node Switch
LN : Local Node
NCN: Network Control Node
DM : Data Memory
LDM: Local Data Memory
NDM: Network Data Memory
FPC : Fusion Point Code
TELN: Telephone Number
MAT : Maintenance Administration Terminal

CHAPTER 2 NDA-24306
Page 36
Revision 1.0
INSTALLATION DESIGN
9.4 Preparation of Trunking Diagram
Prepare the trunking diagram according to the customer’s specifications. Since there are different kinds of
switching offices such as a single office, network offices, etc. are involved, the trunking diagram must be
prepared as per the customer’s specifications.
9.5 Preparation of Module Group Face Layout and Port Accommodation Diagram
When mounting of various circuit cards in the PBX have been finalized, the installation company concerned
should prepare the module group face layout and port accommodation diagram.
9.6 Preparation of Circuit Card Switch Setting Sheets
With respect to the circuit cards to be mounted in the PBX, prepare the circuit card switch setting sheets. Some
of the circuit cards may not properly operate by the initial switch settings arranged at the factory before shipping
or may not meet the customer’s specifications. By referring to the Circuit Card Manual denote the switch
settings in the Switch Setting Sheets provided in the explanations of each of the circuit cards. Make the switch
setting entries with respect to all the circuit cards.
It should be remembered that use of a circuit card varies with the switch setting on that card.
10. INSTALLATION CABLES
The following installation cables are required for the PBX:
• DC Power Cable: For connections between the Rectifier and battery and between
the Rectifier and the PBX
• AC Power Cable: For supplying AC source power to the Rectifier
• Ground Cable: Communication, Security and Line Protector grounding
• 25P Shielded Cable with CHAMP
(Amphenol) connector at one end: For connections between the MDF and the PBX
• 25P Shielded Cable with CHAMP
(Amphenol) connector at both ends: For connections between the MAT and the PBX, and between
peripheral equipment and the PBX.
• House Cable: For connections between terminals (telephone sets, etc.) and the
MDF
• Cables for C.O. lines and Tie Lines
• Others: For connections between Alarm Indicators and the MDF

NDA-24306 CHAPTER 2
Page 37
Revision 1.0
INSTALLATION DESIGN
10.1 AC Input, DC Power, and Ground Cables
1. For AC input cable, VCT (Polyvinyl Chloride Cabtyre Cable) should be used. However, if shielding is
necessary, as is the case when the AC input cable is to be installed in parallel with a low-voltage power
cable, etc., be sure to use VCT-S (Shielded Polyvinyl Chloride Cabtyre Cable).
2. For the power receiving terminals of the PBX, -48 V and G terminals are provided in dual (A side and B
side). For two PIMs or less, the DC main power cable is connected only to A side terminals. For three PIMs
or more, the cable is branched out. A side supplies power to LPM/TSWM/ISWM, PIM0 and PIM1, and B
side to PIM2 and PIM3.
3. For the main ground cable, an IV or CV cable of more than 14mm2 (6 AWG) is to be used. (See Figure 2-
21).
As the security ground cable for the MAT and externally installed equipment, IV cable of 2mm2 (14 AWG)
is to be used. For the ground cable for the line protector of the MDF, an IV cable of 14mm2 (6 AWG) is to
be used.

CHAPTER 2 NDA-24306
Page 38
Revision 1.0
INSTALLATION DESIGN
Figure 2-21 DC Main Power Cable and Main Ground Cable
Note 1: Do not make a multiple connection across “A” terminal and “B” terminal of -48V.
Likewise, do not make a multiple connection across “A” terminal and “B” terminal of GND.
Note 2: It is recommended that each -48 V lead from the PBX be connected to a separate circuit breaker at the rectifier.
MDF
MAT
GROUND
TERMINAL
Earth Bar
BATTERY
AC POWER
DISTRIBUTION
BOARD
RECTIFIER
-48V
G-48V
G
E
FE
G
AC SERVICE
OUTLET
IV(G)
(ex.6AWG)
NFB
IV(BL)
IV(R)
BATTERY
CABLES
VCT
IV(G)
IV(G)
(ex.14AWG)
IMG 0 IMG 1 IMG 2 IMG 3
ABABFEABABFE ABABFE ABABFE
-48V GND -48V GND -48V GND -48V GND
IMG 0 IMG 1 IMG 2 IMG 3
ABABFEABABFE ABABFE ABABFE
-48V GND -48V GND -48V GND -48V GND
IMG 0IMG 1IMG 2IMG 3
ABABFEABABFE ABABFE ABABFE
-48V GND -48V GND -48V GND -48V GND
IMG 0 IMG 1 IMG 2 IMG 3
ABABFEABABFE ABABFE ABABFE
-48V GND -48V GND -48V GND -48V GND
LN0
LN1
LN2
LN3
ISW
ABABFE
-48VGND
MAIN GROUND CABLES
DC POWER
DISTRIBUTION
BOARD
MAIN CABLES
BRANCH CABLES
CABLES

NDA-24306 CHAPTER 2
Page 39
Revision 1.0
INSTALLATION DESIGN
Table 2-10 Clamp Terminal Shape and Purpose
TYPE SHAPE PURPOSE REMARKS
A
End terminal
T
Branching or extension of power
cable

CHAPTER 2 NDA-24306
Page 40
Revision 1.0
INSTALLATION DESIGN
Note: Selection of T-Type Clamp Terminal
The asterisk (*) in Table 2-11 indicates that an auxiliary conductor is needed when using a main power wire and a
branch power wire of a thinner diameter, and the clamp terminal of the type indicated in the selected columns.
Table 2-11 Selection of T-Type Clamp Terminal
BRANCH
MAIN
14 AWG/
2 mm212 AWG/
3.5 mm210 AWG/
5.5 mm28 AWG/
8 mm26 AWG/
14 mm2CURRENT REMARKS
10 AWG *T-20 *T-20 *T-20 - - 51A
8 AWG *T-20 *T-20 *T-20 T-20 - 63 A
6 AWG T-20 T-20 T-20 T-26 T-44 90 A
3 AWG T-26 T-26 T-44 T-44 T-44 115A
2 AWG *T-44 T-44 T-44 T-44 T-44 139A
1 AWG *T-44 *T-44 T-44 T-66 T-60 162A
1ø *T-60 T-60 T-60 T-60 T-76 190A
2ø *T-76 T-76 T-76 T-76 T-76 217A
3ø *T-98 *T-98 *T-98 T-98 T-98 257A
4ø *T-122 *T-122 *T-122 *T-122 T-122 298A
250 mcm *T-154 *T-154 *T-154 T-154 T-154 344A
300 mcm *T-154 *T-190 *T-190 *T-190 T-190 395A
400 mcm *T-240 *T-240 *T-240 *T-240 T-240 439A
Table 2-12 Clamping Tool
*TOOL TYPE APPLICABLE CROSS
SECTION OF WIRE (mm2)ACCESSORIES REMARKS
No. 1 0.25 ~ 6.64 Manual type For A and C type termi-
nal
No. 2 6.64 ~ 10.25
No. 9 6.64 ~ 42.42 Convex die 2 pieces Handle type hydraulic tool For A, C,
D, type terminal
No. 10 6.64 ~ 117.02 Convex die 4
Convex die 8
No. 11 Same as above Same as above Pedal type hydraulic tool
For all terminal types
No. 11 and No. 12 tool are used with
No. 13.
No. 12 117.02 ~ 325 Convex die 4
Convex die 4
No. 13 Rubber hose
No. 15 14 ~ 122 Convex die 7 pairs Handle type hydraulic tool For T type
terminal
No. 16 123 ~ 365 Convex die 5 pairs Use with No. 13 for T type terminal

NDA-24306 CHAPTER 2
Page 41
Revision 1.0
INSTALLATION DESIGN
Figure 2-22 Calculation Method for Sectional Area
BATTERY RECTIFIER PBX
IV1M1 I2M2
S= 0.018x(I1M1+I2M2)
V
where,
S
I1
M1
I2
M2
V
: Sectional area required (mm2)
: Maximum current passing between battery and rectifier
: Two-way cable length between battery and rectifier
: Maximum current passing between rectifier and PBX
: Two-way cable length between rectifier and PBX
: Voltage drop

CHAPTER 2 NDA-24306
Page 42
Revision 1.0
INSTALLATION DESIGN
10.2 Cables between the PBX and MDF
With respect to lines, trunks, and NCU (PFT), 25P shielded the PBX and the MDF are connected using cables
with a CHAMP (Amphenol) connector at one end.
Table 2-13 shows the procedure for calculating the required number of cables. Figure 2-23 also shows an outline
of cable connections from the Module Group to the outside.
Table 2-13 Calculating the Number of Cables
CABLE NAME CALCULATION SUB TOTAL
LT Cable Number of PIMs × 12
NCU Cable Number of PFT Circuit Cards × 2
68PH EXMISC CA One cable
ODT Cable Number of TLT circuit cards × 1
TOTAL

NDA-24306 CHAPTER 2
Page 43
Revision 1.0
INSTALLATION DESIGN
Figure 2-23 Outline of Cables from Module Group to the Outside
Legend : Male CONNECTOR : Female CONNECTOR
LT-X Axx
LT-X Bxx
LT-X Axx
LT-X Bxx
LT-X Exx
LT-X Mxx
LT-X Axx
LT-X Bxx
LT-X Axx
LT-X Bxx
LT-X Axx
LT-X Bxx
NCU-X-AOx
ALM MJ
ALM MN
ALM E
NCU-X-BOx
NCU-X-Alx
NCU-X-Blx
NCU-X ROx
NCU-X TOx
NCU-X Rlx
NCU-X Tlx
COT
COT
TLT
LC
LC
SWITCHING
FACILITIES
CONNECTOR
DESIGNATION CONNECTOR
DESIGNATION
LEAD
DESIGNATION LEAD
DESIGNATION
MDF
INST.
CABLE
INST.
CABLE
INST.
CABLE
INST.
CABLE
INST.
CABLE
TO C.O.
OR
DISTANT
PABX
PFT
TO ALARM
INDICATOR
16PH EXALMCA/
20FLT EXALMCA
PBX
or in the above drawing indicates the CONNECTOR ended
cable to be connected between module connector and MDF.
MDF
Note 1:
Note 2:

CHAPTER 2 NDA-24306
Page 44
Revision 1.0
INSTALLATION DESIGN
This page is for your notes.

NDA-24306 CHAPTER 3
Page 45
Revision 1.0
CHAPTER 3 INSTALLATION PROCEDURE
1. GENERAL
This chapter explains the procedures for installing the PBX, the Maintenance Administration Terminal (MAT),
Desk Consoles, and various types of terminal equipment (single line telephones, Dterms, Data Modules, etc.).
The procedures explained in this chapter are shown in Figure 3-1.
Before beginning the installation, thoroughly read Section 2., “PRECAUTIONS BEFORE BEGINNING
INSTALLATION” and observe the precautions while performing the installation.
Figure 3-1 Scope of Installation Procedure
Paging/Announcement
Circuit Card
Related
Procedures
(NAP-200-009)
Installation Preparation-Basic Procedures
(NAP-200-001,002,003)
Assembly and Installation of the Module
Group
(NAP-200-004,005)
Cabling within the Module Group
(NAP-200-010)
Mounting of Covers and
Post-Installation Procedures
Refer to Chapter 6.
RECT/
BATT
Power & Ground Cabling
(NAP-200-008)
Power Equipment Installation
(NAP-200-006)
(NAP-200-017)
(NAP-200-016)
(NAP-200-015)
(NAP-200-012)
SMDR Interface
Maintenance
Administration
Terminal
Desk Console
CHAMP Connector
Cable Running
Cable Termination
(NAP-200-013)
Installation of MDF
(NAP-200-007)
ALM IND./TAS IND./Extemal
Key Box
Digital Interface
Single-line TEL
C.O./Tie Line
Installation of Peripheral
Equipment (NAP-200-014)
Note: Work procedures are explained in detail in each NAP. Refer to the procedures by number (NAP-
200-XXX).

CHAPTER 3 NDA-24306
Page 46
Revision 1.0
INSTALLATION PROCEDURE
2. PRECAUTIONS BEFORE BEGINNING INSTALLATION
Outline
1. Before beginning the installation, check to see if the installation requirements (grounding, the quantity and
kind of installation cables, etc.) are all present by referring to Chapter 2 of this manual.
2. For a standard installation, the system is installed on a free-access floor, so no explanations are provided
pertaining to cable racks and cable ducts.
3. The PBX is connected to the MDF by use of 25-pair shielded cables as the installation cables. Each of these
installation cables is grounded at the cable support assembly of the BASEU as shown below. By this
arrangement, noise radiation from each cable is prevented.
For the installation method, refer to NAP-200-012: “Cable Running from the PBX to MDF, ATTCON,
MAT and SMDR”.
INST CABLE (25P AC-BUS CABLE)
LTX
PIM
BASEU
To MDF
To MDF
E
: CHAMP Connector
CABLE SUPPORT ASSEMBLY
LTX

NDA-24306 CHAPTER 3
Page 47
Revision 1.0
INSTALLATION PROCEDURE
4. As the cable to be run between the PBX and the Rectifier, use a CV cable (600 V Crosslinked Polyethylene
Insulated PVC Sheathed Cable) as the circumstance permits. Compared with an ordinary IV cable (600 V
PVC Insulated Cable) the CV cable is stronger because of its thicker cover. Thus, it is suitable to run along
the free-access floor where it is difficult to protect the cable from damage.
Also, for easy identification of different cables, use cables of different colors as follows:
• –48 V: Blue (White)
• GND: Red (Black)
• E: Green
Note: The color shown in ( ) is applicable to the UL Specification.

CHAPTER 3 NDA-24306
Page 48
Revision 1.0
INSTALLATION PROCEDURE
3. INSTALLATION PROCEDURE
The flowchart in Figure 3-2 shows the steps of the installation procedure. Each step is assigned a NAP number.
NAP-200-001 through NAP-200-017 follow Figure 3-2. These NAPs should be followed sequentially when
performing the installation. Individual steps, such as installation of SMDR, can be performed independently by
referring to the corresponding NAP.
Figure 3-2 Installation Procedure
Installation Preparation
(NAP-200-001)
Marking, Leviling, and Drilling
(NAP-200-002)
Unpacking and Inspection
(NAP-200-003)
Installation of the MDF
(NAP-200-007)
Cable Running from the PBX to MDF,
ATTCON, MAT, and SMDR
(NAP-200-012)
Termination of Cables on MDF(Wire
Accommodation of Each Cable)
(NAP-200-013)
Cable Termination and Cross
Connections from MDF to
Peripheral Equipment, C.O. Lines,
and Tie Lines
(NAP-200-014)
Installation of the DESK
CONSOLE and Cable
Connections
(NAP-200-015)
Installation of the Maintenance
Administration Terminal (MAT)
and Cable Connections
(NAP-200-016)
Connections of SMDR
(NAP-200-017)
Cleaning and Visual Check
Installation of Power Equipment
(NAP-200-006)
Installation of Base Unit
(NAP-200-004)
Mounting of Units and Modules
(NAP-200-005)
Connection of Power and Ground
Cables from the Power Equipment
(NAP-200-008)
Setting of Switch Positions and
Mounting of the Circuit Cards
(NAP-200-009)
Cable Connections
(NAP-200-010)
Front Cable Connections
between Circuit Cards
(NAP-200-011)
END
START

NDA-24306 CHAPTER 3
Page 49
Revision 1.0
This NAP explains the following work items:
• Confirmation of Equipment Locations
• Confirmation of Floor Layout
• Confirmation of Power and Ground Supply
• Check of Quantity of Equipment Packages
Note 1: Confirmation procedures are discussed in Chapter 2 of this manual.
Note 2: Be sure to correct any abnormal conditions encountered during installation preparation (missing hard-
ware, floor not level, etc.) before proceeding to the next step.
NAP-200-001
Sheet 1/2
Installation Preparation
START
Confirmation of Equipment
Locations Environmental Confirmation of temperature
and humidity.
Floor Space
Floor Load
Equipment Room Floor surface
Wall
Ceiling
Lighting facilities
According to the floor layout,
confirm that the equipment
locations are appropriate.
Note 2
Improper Locations:
• An open aisle or place where sprinklers are provided.
• A place where there is a water pipeline.
• A place where there is a pipeline generating heat and an
exhaust for such heat.
• A location near an exhaust port for corrosive fumes or gas
generated from a facility machine.
• A location near a copying machine or apparatus which
dissipates heat.
• A location where the switch will be exposed to direct
sunlight.
• A location near a kitchen facility, etc., from which vapor is
generated.
• A high EMI environment; for example, a location near an
elevator motor or X-ray equipment.
AB

CHAPTER 3 NDA-24306
Page 50
Revision 1.0
NAP-200-001
Sheet 2/2
Installation Preparation
Proper Locations:
• A dry and clean place.
• A place that is well ventilated.
• A sufficiently illuminated room. (200 lux at floor level).
• A location around which there are no obstructing objects,
thus allowing easy maintenance.
• A place where C.O. lines can be brought in, or local cables
can be brought up to the MDF easily.
• A place where communication and security ground can be
obtained as required
Confirmation of Power and
Ground Supply Confirm AC voltage and current capacity.
Confirm that a Circuit Breaker (NFB) is provided exclusively
for the system.
Confirm that ground terminals are provided separately from
those of the power supply system.
Check the Quantity of
Packages Check the quantity of packages to see if there is a discrepancy
with the Packing List.
If any equipment is missing, report it to the supplier
immediately.
END
AB

NDA-24306 CHAPTER 3
Page 51
Revision 1.0
This NAP explains the procedures for marking, drilling and other necessary work when the PBX is to be installed
on a free-access floor by either one of the following three methods.
• Securing the PBX directly onto the floor
• Securing the PBX with the special stand
• Securing the PBX with the floor elevation
This NAP also explains the procedures for marking, leveling and drilling for MDF, Power Equipment, and Peripheral
Equipment (See Section 4).
Note: Kinds of Anchor Bolts
Various types of anchor bolts are available; the type of bolt to be used depends on the application. Sleeve
expansion-type anchor bolts are generally preferred for the PBX installation. Table 002-1 shows anchor
bolt specifications.
* Pull out Strength = 1,900 Kg (4185 lb.)
[Concrete Strength = more than 20,580,000 Pa (2,984 lb./sq. in.) ]
NAP-200-002
Sheet 1/7
Marking, Leveling, and Drilling
Table 002-1 Specification of Anchor Bolts-Sleeve Expansion Type
SCREW SLEEVE
BOLT
LENGTH SLEEVE
LENGTH DRILL
DIA.
DRILLING
DEPTH MAXIMUM
THICKNESS
OF ITEM TO BE
FIXED
APPLICATION COMPONENTS
mm inch mm inch mm inch
M10 Ø17.3 50 2 38 1.5 Ø17.5 50 2 15 mm/0.6 in For concrete Bolts,
Washers,
Nuts
70 2.8 58 2.3 70 2.8 Concrete +
Mortar
(20 mm/0.8 in
thick)
80 3.1 68 2.7 80 3.1 Concrete +
Mortar
(30 mm/1.2 in
thick)

CHAPTER 3 NDA-24306
Page 52
Revision 1.0
1. WHEN SECURING THE PBX DIRECTLY ONTO THE FLOOR
NAP-200-002
Sheet 2/7
Marking, Leveling, and Drilling
START
Marking While referring to Figure 002-1, mark the holes for the
anchor bolts of the base unit.
Drilling Drill holes at the locations marked for the base unit.
Cutting of Free-Access Floor Referring to Figure 002-2, cut the free-access floor at the
marked cable locations by using a jigsaw.
Leveling Measure the level of the surface of the free-access floor.
When it is not level, adjust the support of the free-
access floor until it is level.
END

NDA-24306 CHAPTER 3
Page 53
Revision 1.0
Figure 002-1 Locations of Base Unit Securing Holes
Figure 002-2 Cable Hole on a Free-Access or Computer Floor
NAP-200-002
Sheet 3/7
Marking, Leveling, and Drilling
85(3.35")
55(2.17")
410(1'4.14")
550
(1'9.65")
40
(1.57")
120
(4.72")
520
(1'8.47")
600
(1'11.62")
520
(1'8.47")
600
(1'11.62") 120
(4.72") 120
(4.72")
520
(1'8.47")
600
(1'11.62")
40(1.57")
Unit: mm(inch)
520
(1'8.47")
600
(1'11.62")
ISW IMG0 IMG1 IMG2
120
(4.72")
520
(1'8.47")
600
(1'11.62")
IMG3
REAR
FRONT
PBX
CABLE HOLE
FREE-ACCESS FLOOR
Unit: mm (inch)
100 (3.94")
115 (4.53") 370
(1'2.57")
550
(1'9.65")
600
(1'11.62")
115 (4.53")

CHAPTER 3 NDA-24306
Page 54
Revision 1.0
2. WHEN SECURING THE PBX WITH THE SPECIAL STAND
NAP-200-002
Sheet 4/7
Marking, Leveling, and Drilling
START
Marking and Drilling of Special
Stand Drill the Special Stand for securing the PBX.
(See Figure 002-3.)
Marking, Drilling and Cutting of
Free-Access Floor Mark, drill, and cut the free-access floor according to the
size of the special stand to be used.
Installing the Special Stand Secure the special stand onto the floor.
(See Figure 002-4.)
Level Check Check the level of the special stand.
If necessary, adjust the level by inserting spacers beneath
the stand.
END

NDA-24306 CHAPTER 3
Page 55
Revision 1.0
Figure 002-3 Example of Special Stand
Figure 002-4 Special Stand Installation Method
NAP-200-002
Sheet 5/7
Marking, Leveling, and Drilling
520
(1'8.47")
40
(1.57")
85
(3.35")
410
(1'4.14")
550
(1'9.65")
55
(2.17")
HOLE FOR SECURING
BASE UNIT
Unit: mm (inch)
FRONT
PBX TOPU
PIM
LPM
FREE-ACCESS
OR COMPUTER FLOOR
SPECIAL STAND
ANCHOR BOLT

CHAPTER 3 NDA-24306
Page 56
Revision 1.0
3. WHEN SECURING THE PBX WITH FLOOR ELEVATIONS
Figure 002-5 Example of Elevation
NAP-200-002
Sheet 6/7
Marking, Leveling, and Drilling
START
Installing the Floor Elevation Secure the Floor Elevation to the concrete floor. (See Figure
002-5.)
Marking Mark the locations of the anchor bolt holes for the Base
Unit. (See Figure 002-1.)
Drilling Drill holes in the marked locations.
Cutting of Free-Access Floor Cut the Free-Access Floor with a jigsaw. (See Figure 002-2.)
END
HOLE FOR SECURING
BASEU
CONCRETE FLOOR
520
(1’8.47”)
410
(1’4.14”)
ANCHOR BOLT
ELEVATION

NDA-24306 CHAPTER 3
Page 57
Revision 1.0
4. MARKING, LEVELING AND DRILLING FOR MDF, POWER EQUIPMENT, AND
PERIPHERAL EQUIPMENT
NAP-200-002
Sheet 7/7
Marking, Leveling, and Drilling
START
Leveling Measure the level of floor surface and determine the reference
level.
Marking Mark the holes for securing
equipment. Power Equipment
MDF
Peripheral Equipment
Drilling Drill holes locations marked for power equipment, MDF, and
peripheral equipment.
Secure the anchor bolts to the floor.
(Embed nuts and sleeves)
Remove the anchor bolts temporarily.
(Remove anchor bolts and washers)
END
ROOM
HIGHEST LEVEL
REFERENCE LEVEL
WALL
FLOOR

CHAPTER 3 NDA-24306
Page 58
Revision 1.0
This NAP explains the procedure for unpacking and inspection.
Note 1: If any equipment is missing or damaged, report it to the supplier immediately.
Note 2: Save all packing materials and boxes so that they can be used to return damaged equipment to the supplier.
1. UNPACKING
NAP-200-003 CAUTION: Equipment may be damaged
if not handled properly during
unpacking and inspection.
Sheet 1/2
Unpacking and Inspection
START
Quantity check Check the quantity of packages received against the Packing
List.
Check for external damage Check the packaging for external damage.
Carry-In Carry the packages containing the Module Group into the
switching equipment room.
Unpacking Note 2
Module Group, Modules, and Units
Covers
Circuit Cards
Desk Console
Cables
END
ATTENTION
Contents
Static Sensitive
Handling
Precautions Required

NDA-24306 CHAPTER 3
Page 59
Revision 1.0
2. INSPECTION
NAP-200-003
CAUTION: Equipment may be damaged
if not handled properly during
unpacking and inspection.
Sheet 2/2
Unpacking and Inspection
START
Visually Inspect Modules and Units Overall distortion.
Scratches or dents on the surface.
Distortion of shelves.
Cracks to connectors on the backplane.
Broken or bent pins on the backplane.
Circuit Cards
Provide protection from
static electricity.
Scratches and cracks.
Loose wires and parts.
Damage to card puller tabs.
Desk Console and MAT Scratches and dents on the body.
Damaged to keys and lamps.
END
ATTENTION
Contents
Static Sensitive
Handling
Precautions Required

CHAPTER 3 NDA-24306
Page 60
Revision 1.0
This NAP explains the procedure for securing the Base Unit onto the floor directly, or using special stand.
1. INSTALLING THE BASE UNIT DIRECTLY ONTO THE FLOOR
Figure 004-1 Mounting the Base Unit on an Ordinary Floor
NAP-200-004
Sheet 1/3
Installation of the Base Unit
START
Securing the Base Unit Secure the Base Unit onto the floor as per Figures 004-1
and 004-2.
When the floor elevation is in use, secure the Base Unit by
referring to Figures 004-1 and 004-3.
Level Check Check the level of the Base Unit. If necessary, adjust the
level by inserting spacers beneath the Base Unit.
END
LOCK WASHER
BOLT
PLAIN WASHER
BASE
UNIT

NDA-24306 CHAPTER 3
Page 61
Revision 1.0
Figure 004-2 Mounting the Base Unit on a Free-Access or Computer Floor
Figure 004-3 Mounting the Base Unit on a Free-Access or Computer Floor via Elevation
NAP-200-004
Sheet 2/3
Installation of the Base Unit
BOLT
BASE UNIT
FREE-ACCESS
FLOOR
FLAT WASHER
COMPRESSED PIPE
FLAT WASHER
CONCRETE
FLOOR
ANCHOR BOLT
Example: The floor elevation is higher
than 150 mm (5.9 inches).
FLOOR ELEVATION
BASE UNIT
FREE-ACCESS
FLOOR

CHAPTER 3 NDA-24306
Page 62
Revision 1.0
2. INSTALLING THE BASE UNIT USING A SPECIAL STAND
Figure 004-4 Setting the BASEU via Special Stand
NAP-200-004
Sheet 3/3
Installation of the Base Unit
START
Securing the Base Unit Secure the Base Unit onto the special stand per Figure
004-4.
Level Check Check the level of the Base Unit. If necessary, adjust the
level by inserting spacers beneath the Base Unit.
END
SPRING WASHER
BOLT
PLAIN WASHER
BASE-U
SPECIAL STAND

NDA-24306 CHAPTER 3
Page 63
Revision 1.0
1. MOUNTING OF UNITS AND MODULES
Figure 005-1 Procedure for Mounting Units and Modules
NAP-200-005
Sheet 1/16
Mounting of Units and Modules
START
Mounting of Modules, FANU, and TOPU. Mount modules, FAN BOX and TOPU for each
cabinet referring to Figure 005-1.
END
(TOPU)
Tighten these screws.
Do the same at the rear
side, too.
(PIM3)
Tighten these screws.
Do the same at the rear
side, too.
(PIM2)
Tighten these screws.
Do the same at the rear
side, too.
(FAN BOX)
Tighten these screws.
Do the same at the rear
side, too.
(PIM1)
Tighten these screws.
Do the same at the rear
side, too.
(LPM/TSWM/DUMMY and PIM0)
(BASEU)
Note: Fan Unit (FANU) is mounted either on
the TOPU or inside the FAN BOX. For
detailed procedures, refer to Section 2 of
this NAP.
Note
Note

CHAPTER 3 NDA-24306
Page 64
Revision 1.0
2. INSTALLATION OF FANU
Location of FANU (PZ-M369 and three electronic FANs) is shown in Figure 005-2. Depending on your system
configuration, mount the FANU in the proper position.
Figure 005-2 Locations of FANU
NAP-200-005
Sheet 2/16
Mounting of Units and Modules
NEC NEAX 2400 IMS
TOPU
located here.
FANU is
FRONT VIEW
NEC NEAX 2400 IMS TOPU
FAN BOX
/ / / / / / / / / / / / / / / / / / / / / / / / / / / / / / / / / / / / / / / / / / / / / / / / / / / / / / / / / / / / / / / /
<When FANU is mounted on TOPU> <When FANU is mounted in FAN BOX>
The mounting location of FANU differs, depending on the module configuration of each cabinet. When the
cabinet consists of a total of two PIMs or less, the FANU is mounted on the TOPU. Otherwise, the FANU is
housed in the dedicated FAN BOX in the center of the cabinet.

NDA-24306 CHAPTER 3
Page 65
Revision 1.0
[Procedure for FANU on the TOPU]
When any IMG is configured by two PIMs or less, the FANU is mounted as shown in Figure 005-3. Because the
FANU is already mounted on the TOPU of the cabinet, perform Step 4 through Step 7 only, excepting a special case
(Step 1 through Step 3 are not required in the normal cases).
STEP 1 : Referring to Figure 005-3, mount the three FANs onto the FAN Mounting Plate. Then, fasten every four
screws.
STEP 2 : Accommodate the FAN Mounting Plate (tipped with three FANs) onto the TOPU.
Then, tighten the four screws (refer to Figure 005-3).
STEP 3 : Mount the PZ-M369 onto the TOPU. Then, fasten the two screws (also refer to Figure 005-3).
Figure 005-3 Mounting of FANU (on TOPU)
NAP-200-005
Sheet 3/16
Mounting of Units and Modules
TOPU
PZ-M369
(TALM)
FAN Mounting Plate
FRONT
REAR
ATTENTION
Contents
Static Sensitive
Handling
Precautions Required

CHAPTER 3 NDA-24306
Page 66
Revision 1.0
STEP 4 : Fix a FAN fuse (5.0 A) onto the PZ-M369.
Figure 005-4 Attachment of FAN Fuse (PZ-M369)
STEP 5 : Connect the FAN cables as shown in Figures 005-5 and 005-6.
STEP 6 : Lastly, attach the Top Cover onto the TOPU of the cabinet. Then, fasten the four screws (refer to Figure
005-7).
Note: The procedures, Step 4 through Step 6, must be performed at each PBX cabinet adopting 1-PIM or 2-PIM
configuration.
NAP-200-005
Sheet 4/16
Mounting of Units and Modules
TH2 FAN TALM1 TALM0
TH1 TH0 FC0 FC1 FC2
ON
OFF
Auto
PWR SW
Note
PZ-M369
Fasten a FAN fuse (5.0 A) here.
Note: Heat run test of the FANU is shown in Chapter 4: “SYSTEM STARTUP”. Therefore, keep the PWR SW
key to the center position (=OFF), still at this time.
ATTENTION
Contents
Static Sensitive
Handling
Precautions Required

NDA-24306 CHAPTER 3
Page 67
Revision 1.0
Figure 005-5 Cable Connections for FANU on TOPU
NAP-200-005
Sheet 5/16
Mounting of Units and Modules
TH0 TH1 TH2 FAN FC0 FC1 FC2 TALM0
FAN
Note 2
TA L M
THM
Note 1
PZ-M369
TOPU
FANU
TOPU (Top View)
Note 1: For details on the FAN connecor (PIM backplane), refer to Figure 005-6.
Note 2: For details on the TALM connector (TOPU panel), refer to Figure 005-3.
NEAX 2400 IMS
NEC
.
.
.
.
.
.
PBX
NEC
NEAX 2400 IMS
ATTENTION
Contents
Static Sensitive
Handling
Precautions Required

CHAPTER 3 NDA-24306
Page 68
Revision 1.0
Figure 005-6 Connection of “FAN” Connector Cable (TOPU-PIM)
NAP-200-005
Sheet 6/16
Mounting of Units and Modules
TH2 TALM1 TALM0
TH1 TH0 FC0 FC1 FC2
ON
OFF
Auto
PWR SW
Note
PBX
TOPU
PIM
(FAN)
(FAN)
BWB
PZ-M369
ATTENTION
Contents
Static Sensitive
Handling
Precautions Required
REAR
FAN

NDA-24306 CHAPTER 3
Page 69
Revision 1.0
Figure 005-7 Attachment of the Top Cover
NAP-200-005
Sheet 7/16
Mounting of Units and Modules
NEAX 2400 IMS
NEC
Top Cover
TOPU
PIM
Mount the Top Cover onto the TOPU.
Then, fasten the four screws using
the Phillips screwdriver.

CHAPTER 3 NDA-24306
Page 70
Revision 1.0
[Procedure for FANU in the FAN BOX]
When any IMG is configured by three or four PIMs, the FANU must be accommodated within the FAN BOX in the
center of the cabinet. Because the FANU is originally mounted on the TOPU as shown in Figure 005-3, relocate the
FANU into the dedicated FAN BOX per the Steps below:
STEP 7 : Referring to Figure 005-3, remove the FANU from the TOPU.
- Remove the two screws fastening the PZ-M369. Then, lift away the PZ-M369.
- Remove the four screws fastening the FAN Mounting Plate (tipped with three FANs).
Then, lift away the FAN Mounting Plate.
Note: Retain the removed screws.
STEP 8 : Fasten the PZ-M369 and FAN Mounting Plate onto the FAN BOX connection bar (refer to Figure 005-
8). Use two screws (for the PZ-M369) and four screws (for the FAN Mounting Plate) retained in Step 1.
STEP 9 : Connect the FAN cables for “FC0,” “FC1” and “FC2” connectors on the PZ-M369. Refer to Figure 005-
9.
STEP 10 : Insert the FANU, prepared in Step 1 through Step 3, into the FAN BOX. Then, secure the FANU with
the two screws (refer to Figure 005-8).
NAP-200-005
Sheet 8/16
Mounting of Units and Modules

NDA-24306 CHAPTER 3
Page 71
Revision 1.0
Figure 005-8 Relocation of FANU and Insertion into FAN BOX
NAP-200-005
Sheet 9/16
Mounting of Units and Modules
Note
Screws for FAN Mounting Plate
Screws for PZ-M369
FAN BOX connection bar
FAN BOX connection bar
Note: Before inserting the FANU into the FAN BOX, connect the FAN cables for “FC0”, “FC1” and “FC2”
connectors on the PZ-M369. Refer to Figure 005-9 on the next page.
ATTENTION
Contents
Static Sensitive
Handling
Precautions Required
FRONT

CHAPTER 3 NDA-24306
Page 72
Revision 1.0
Figure 005-9 FAN Cable Connections for FC0/FC1/FC2 Connectors
NAP-200-005
Sheet 10/16
Mounting of Units and Modules
FC0 FC1
FC2
FAN0 FAN1 FAN2
PZ-M369
Before installing the FANU into the FAN BOX, connect FAN cables as shown below.
ATTENTION
Contents
Static Sensitive
Handling
Precautions Required

NDA-24306 CHAPTER 3
Page 73
Revision 1.0
STEP 11 : Fix a FAN fuse (5.0 A) onto the PZ-M369 by referring to Figure 005-4.
STEP 12 : Connect the remaining FAN cables per Figures 005-10 and 005-11.
STEP 13 : Lastly, attach the Top Cover onto the TOPU of the cabinet. Then, fasten the four screws (refer to Figure
005-7).
Note: The procedures, STEP 1 through STEP 7, must be performed at each PBX cabinet adopting 3-PIM or 4-
PIM configuration.
NAP-200-005
Sheet 11/16
Mounting of Units and Modules

CHAPTER 3 NDA-24306
Page 74
Revision 1.0
Figure 005-10 Cable Connections for FANU in FAN BOX
NAP-200-005
Sheet 12/16
Mounting of Units and Modules
TH0 TH1 TH2 FAN TALM0
Note 2
TALM
THM
TOPU (Top View)
Note 1
PZ-M369 (Front View)
T
H
2
T
H
2
( )
T
H
1
T
H
1
T
H
0
T
H
0
T
A
L
M
0
T
A
L
M
( ) ( )
TOPU
NEAX 2400 IMS
NEC
.
.
PBX
FAN BOX
PZ-M369
Note 1: For details on the FAN connector (PIM backplane), refer to Figure 005-11.
Note 2: For details on the TALM connector (TOPU panel), refer to Figure 005-3.
ATTENTION
Contents
Static Sensitive
Handling
Precautions Required

NDA-24306 CHAPTER 3
Page 75
Revision 1.0
Figure 005-11 Connection of “FAN” Connector Cable (FAN BOX-PIM)
NAP-200-005
Sheet 13/16
Mounting of Units and Modules
(FAN)
(FAN)
FAN BOX
PBX
FAN power cable
REAR
TH2 TALM1 TALM0
TH1 TH0 FC0 FC1 FC2
ON
OFF
Auto
PZ-M369
FAN power cable
FAN BOX
FRONT
FAN
ATTENTION
Contents
Static Sensitive
Handling
Precautions Required

CHAPTER 3 NDA-24306
Page 76
Revision 1.0
3. ATTACHING THE ADDITIONAL NOISE FILTER UNIT (NFILU) TO THE BASEU
The following flowchart shows the procedure to attach the Additional Noise Filter Unit (NFILU) to the BASEU
of the PBX. This work should be performed in each IMG stack of all Local Nodes when they contain 3 or 4
PIMs.
NAP-200-005
Sheet 14/16
Mounting of Units and Modules
START
Referring to Figures 005-12 and 005-13, insert the NFILU to the BASEU and attach the NFILU with
two screws.
Referring to Figure 005-14, connect the cables equipped with the NFILU to the terminals on the
BASEU.
END

NDA-24306 CHAPTER 3
Page 77
Revision 1.0
Figure 005-12 Insertion of NFILU
Figure 005-13 Attaching of NFILU
NAP-200-005
Sheet 15/16
Mounting of Units and Modules
NOISE FILTER UNIT (NFILU)
SCREW
BASE-U
SCREW
SCREWS
BASE-U

CHAPTER 3 NDA-24306
Page 78
Revision 1.0
Figure 005-14 Cabling Diagram of NFILU
NAP-200-005
Sheet 16/16
Mounting of Units and Modules
(—48VB)
(GB0)
(G)
(—48V)
(PZ-M371)
Additional
Noise Filter
Unit (NFILU)
(3) (4)
(1) (2)
(1) (2)
(PZ-M377)
FRONT
Already Attached
Noise Filter Unit
BASEU
(GB1)

NDA-24306 CHAPTER 3
Page 79
Revision 1.0
This NAP explains the procedures for installing the power equipment.
Note: The Circuit Breaker (NFB) for the Rectifier's DC output must remain OFF.
NAP-200-006
Sheet 1/1
Installation of Power Equipment
START
Install the power equipment at the predetermined location using anchor bolts, etc. Install the framework
for the batteries to be used for backup. Secure the framework using anchor bolts, etc.
Check the cabling at the primary and secondary sides of the power equipment, and the cabling to the
batteries.
Confirm that the specifications of the customer-installed AC PDB (NFB capacity, voltage, phase, etc.)
conform to the specifications of the Rectifier.
Confirm that the proper communication ground is available.
Connect the input power cable and grounding cable to the rectifier.
Supply electrolyte to each battery as per the specifications of the battery.
Charge the batteries after verifying that the rectifier is operating normally.
END

CHAPTER 3 NDA-24306
Page 80
Revision 1.0
This NAP explains the procedures for installing the MDF.
NAP-200-007
Sheet 1/1
Installation of the MDF
START
Install the MDF at the predetermined location on the floor or wall.
Be sure to check the quantity of accessory items such as arresters, block terminals, etc.
Install the MDF, taking into consideration the locations of lead-in holes for Local Cable, C.O. lines, Tie
Lines, and Cable Running Routes.
MDF Line Protector Ground must be separated from the Communication Ground connected to the
rectifier.
END

NDA-24306 CHAPTER 3
Page 81
Revision 1.0
This NAP explains the following work items.
• Connection of Power and Ground Cables
• Connection of DC-DC Converter for Telephone sets equipped with Message Waiting Lamps
• End Jointing of Power and Ground Cables
• Branching of Power Cables
1. CONNECTION OF THE POWER AND GROUND CABLES
CAUTION: Grounding circuit continuity is vital for safe operation of telecommunication equipment.
Never operate telecommunication equipment with grounding conductor disconnected.
NAP-200-008
Sheet 1/12
Connection of Power and Ground Cables
from the Power Equipment
START
Cable Running Run the power and ground cables per Figures
008-1/008-2.
Running of power and ground cables up to
the Power Receiving Terminals in the
BASEU
An example of cable running on a free access or
computer floor is shown in Figure 008-1.
Confirm that the Circuit Breaker (NFB) of the Rectifier is OFF.
Connection of the power and ground cables Connect the power and ground cables to the
Power Receiving Terminals on the BASEU per
Figure 008-2.
Connect the power and ground cables to the
output terminals of the Rectifier.
Check after cable connections Using a continuity tester, confirm that the -48 V
power cable is not shorting to the G power cable
or FE ground cable.
END

CHAPTER 3 NDA-24306
Page 82
Revision 1.0
Figure 008-1 Detail of Cable Running
NAP-200-008
Sheet 2/12
Connection of Power and Ground Cables
from the Power Equipment
POWER AND GROUND CABLES
T
-BRANCH CONNECTION
POWER RECEIVING
IMG3
DUMMY
IMG2
TSWM1
IMG1
IMG0
REAR LPM
TERMINAL
MAIN CABLE
ISW
REARLPM
REAR TSWM0
REAR
REAR

NDA-24306 CHAPTER 3
Page 83
Revision 1.0
Figure 008-2 Connection of Power and Ground Cables to Power Receiving Terminal
NAP-200-008
Sheet 3/12
Connection of Power and Ground Cables
from the Power Equipment
Note 1: For 1/2 PIM configuration, connect the cable only to the A terminal.
Note 2: An example of End Jointing (using A Type-Clamp terminal) is explained in Section 3 of this NAP.
+80V:Terminal
-48V:B Terminal
G:B Terminal
-48V:A Terminal
G:A Terminal
FE Terminal
POWER AND GROUND CABLES
POWER RECEIVING TERMINAL
REAR VIEW
BASE-U
PIM0
Note 1
LPM/TSWM/DUMMY

CHAPTER 3 NDA-24306
Page 84
Revision 1.0
2. CONNECTION OF DC-DC CONVERTER FOR TELEPHONE SETS EQUIPPED WITH
MESSAGE WAITING LAMPS
NAP-200-008
Sheet 4/12
Connection of Power and Ground Cables
from the Power Equipment
START
Cable Running Referring to Figure 008-3, run the power and ground
cables.
Removal of shorting piece and cable
connection Referring to Figure 008-4, remove the shorting piece
from the +80 V connector of PZ-M371 card, then
connect the cable provided on the +80 V Power
Receiving Terminal Block to the +80 V connector.
Confirm that the Circuit Breaker (NFB) of the Rectifier is OFF.
Connection of Power and Ground
Cables Referring to Figures 008-3 and 008-4, connect the
power and ground cable to each terminal of the
equipment.
Check after cable connections Using a continuity tester, confirm that the –48 V and
+80 V power cable are not short-circuiting with the
G power cable or FE ground cables.
END

NDA-24306 CHAPTER 3
Page 85
Revision 1.0
Figure 008-3 Example Connection Diagram-DC-DC Converter for Message Waiting Lamps
NAP-200-008
Sheet 5/12
Connection of Power and Ground Cables
from the Power Equipment
Note: The current capacity of the DC-DC Converter is calculated by multiplying the (current capacity of the
message waiting lamp) by the number of telephone sets.
PBX
IV(WHITE)
+80V
DC-DC
CONVERTER
OUTPUT
INPUT
G+80V
G
–48V
IV(BL)
IV(R)
IV(G)
TO RECTIFIER
F
G

CHAPTER 3 NDA-24306
Page 86
Revision 1.0
Figure 008-4 Removal of Shorting Piece and Cable Connection
NAP-200-008
Sheet 6/12
Connection of Power and Ground Cables
from the Power Equipment
BASEU
Power Receiving Terminal Block
Remove the shorting piece
Connect the Cable to the +80V Connector of PZ-M371 card
PZ-M371
+80V
+80V
Power Cable

NDA-24306 CHAPTER 3
Page 87
Revision 1.0
3. END JOINTING OF POWER AND GROUND CABLES
NAP-200-008
Sheet 7/12
Connection of Power and Ground Cables
from the Power Equipment
START
Stripping of Insulation Sheath Strip the wire to exceed the length of the terminal body
by 1 - 2 mm (1/8 inch).
Clamping Referring to Figure 008-5, place the terminal body on
the die with the soldered part facing upward.
Referring to Figure 008-6, insert the stripped wire into
the terminal body up to the insulation-sheath edge, and
clamp the terminal.
Wipe the terminal with a dry cloth.
END
WIRE SHEATH
CONDUCTOR
CLAMP TERMINAL
1 - 2 mm

CHAPTER 3 NDA-24306
Page 88
Revision 1.0
Figure 008-5 Placing the Clamp Terminal on the Die
Figure 008-6 Clamping Method
NAP-200-008
Sheet 8/12
Connection of Power and Ground Cables
from the Power Equipment
CONVEX DIE
SOLDERED PART
TERMINAL
CONCAVE DIE
1/8 inch (1 - 2mm)
CONVEX DIE
A
A'
INSULATION SHEATH
TERMINAL
CONCAVE DIE
SOLDERED PART
CLAMPED PORTION
CLAMPED PORTION
CONDUCTOR
A-A'

NDA-24306 CHAPTER 3
Page 89
Revision 1.0
4. BRANCHING OF POWER CABLES
NAP-200-008
Sheet 9/12
Connection of Power and Ground Cables
from the Power Equipment
START
Stripping Main and Branch Cable Referring to Figure 008-7, strip insulation coating with
an electrician’s knife. Avoid damage to the conductor
during the stripping process.
Inserting of Cables into Terminal Insert the stripped main wire and branch wire into the
terminal as shown in Figure 008-8.
Clamping for Branch Jointing Place T-Type terminal on the die of the clamping tool,
T-20 - T-44 terminals should be placed on the center of
the die.
T-60 - T-365 terminals should be placed on the die in
such a way that the terminal will be pressed on the part
marked with the roulette.
Proceed with the operation of the clamping tool by
referring to Figure 008-9.
Clean the terminal with a dry cloth.
Taping and Covering Referring to Figures 008-10 and 008-11, put an
installation cover over the clamped portion, after taping
with installation tape.
END
3 ROULETTES
T-154-T-365
NO ROULETTE
T-20-T-44 2 ROULETTES
T-60-T-122

CHAPTER 3 NDA-24306
Page 90
Revision 1.0
Figure 008-7 Stripped Length of Main and Branch Cable
NAP-200-008
Sheet 10/12
Connection of Power and Ground Cables
from the Power Equipment
Table 008-1 Stripped Length
APPLICABLE TERMINAL STRIPPED MAIN-WIRE LENGTH I1
[inch (mm)] STRIPPED MAIN-WIRE LENGTH I2
[inch (mm)]
T-20 Approx. 1.2 (28) Approx. 1.0 (24)
T-26 1.3 (32) 1.2 (28)
T-44 1.5 (37) 1.3 (33)
T-60 1.6 (40) 1.5 (36)
T-76 1.7 (42) 1.6 (39)
T-98 1.8 (44) 1.7 (41)
T-122 1.7–1.9 (43–46) 1.6–1.7 (40–43)
T-154 2.0 (49) 1.9 (46)
T-190 2.3 (57) 2.2 (54)
T-240 2.5 (63) 2.4 (60)
T-288 2.8 (69) 2.6 (66)
T-365 3.0 (75) 2.9 (72)
T-98
Sum of the cross sections of the main and branching, or the main and extension cables.
Type of clamp terminal (T type)
I 1
MAIN CABLE
CONDUCTOR
BRANCH CABLE
I 2
T TYPE
CLAMP-
TERMINAL

NDA-24306 CHAPTER 3
Page 91
Revision 1.0
Figure 008-8 Inserting of Cables into Terminal
Figure 008-9 Clamping for Branch Jointing
NAP-200-008
Sheet 11/12
Connection of Power and Ground Cables
from the Power Equipment
1/8 inch (1 - 2 mm)
BRANCH
CABLE
MAIN CABLE
BEND PRIOR TO INSERTION
T TYPE
TERMINAL
Note: • Prevent the wires from slipping out of the clamp termi-
nal by holding them firmly.
• Check the indication of the pressure regulator.
• Operate the pressure release lever to release the wires
from the die.
CLAMPED PORTION
DIE
T TYPE
TERMINAL
CONDUCTOR
(MAIN AND
BRANCH CABLE)

CHAPTER 3 NDA-24306
Page 92
Revision 1.0
Figure 008-10 Taping
Figure 008-11 Covering
NAP-200-008
Sheet 12/12
Connection of Power and Ground Cables
from the Power Equipment
Note: Taping should be done in two rounds with the tape
overlapping half the tape width.
INSULATION TAPE
0.4- 1.2 in. ABOVE 0.4 in. (10 mm)
(10 - 30 mm)
INSULATION COVER

NDA-24306 CHAPTER 3
Page 93
Revision 1.0
This NAP explains the following work items:
• Extraction of Mounted Circuit Cards
• Mounting of Circuit Cards
• Setting of Switch Positions on Circuit Cards
• Installation of CPR
1. PRECAUTIONS
1.1 Protection Against Static Electricity
When setting switches on circuit cards, use a Portable Field Service Grounding Kit to prevent damage to static-
sensitive components.
Example: 3M Model 8012, consists of:
•2 × 2 VELOSTAT ® Work Mat
• 15 ft. Ground Cord
• CHARGE-GUARD ® Wrist Strap with alligator clip
Before handling any circuit cards, first spread out the work mat, then connect the ground cord to the frame or
other ground source.
If a CHARGE-GUARD wrist strap is to be used, connect the wrist strap to the frame or other ground using the
provided cable.
1.2 Handling Circuit Cards
Whenever possible, do not handle circuit cards with bare hands.
The only portion of the card that can be touched is its edge. Do not touch the surface or the mounted components.
Doing so may damage the card.
Handle circuit cards with care. Never bang or drop them.
1.3 Mounting or Removing Circuit Cards When the System Is in Operation
Never mount or remove a circuit card without first setting its MBR and/or MB switch to the UP position.
NAP-200-009
Sheet 1/12
Setting of Switch Positions and Mounting
of the Circuit Cards ATTENTION
Contents
Static Sensitive
Handling
Precautions Required

CHAPTER 3 NDA-24306
Page 94
Revision 1.0
2. EXTRACTION OF MOUNTED CIRCUIT CARDS
NAP-200-009
Sheet 2/12
Setting of Switch Positions and Mounting
of the Circuit Cards
START
Remove the Card Stopper Referring to Figure 009-1, remove the card stopper from
the module.
Extract Circuit Cards Referring to Figure 009-2, pull the card puller tabs in the
direction indicated by the arrow. The card will release
from the connector and can then be removed.
Pull the card out about 50 mm (2 inches) from the edge
of the module so that it does not contact the backplane
connector.
END
ATTENTION
Contents
Static Sensitive
Handling
Precautions Required

NDA-24306 CHAPTER 3
Page 95
Revision 1.0
Figure 009-1 Removal of Card Stopper
NAP-200-009
Sheet 3/12
Setting of Switch Positions and Mounting
of the Circuit Cards ATTENTION
Contents
Static Sensitive
Handling
Precautions Required
CARD STOPPER
PAN HEAD SCREW (M3,8mm length)
SPRING WASHER (M3)
PLAIN WASHER (M3)
Remove the card stopper from the
module using a Phillips-head screwdriver.
(PL-C.P.l. MSx3x8x15BF)

CHAPTER 3 NDA-24306
Page 96
Revision 1.0
3. MOUNTING OF CIRCUIT CARDS
NAP-200-009
Sheet 4/12
Setting of Switch Positions and Mounting
of the Circuit Cards
START
Unpacking the Circuit Cards Unpack each circuit card and remove it from its
polyethylene bag.
Clean the connector portion of the
Circuit Cards Wipe the connector portion clean using a soft cloth
moistened with pure trichloroethylene or methanol
(medical alcohol). Make sure that no lint or dust
remains on the connector after cleaning.
Circuit cards which are already mounted should be
extracted and cleaned as per the above instructions.
Confirm the mounting positions of
the Circuit Cards Confirm the mounting position of each circuit card by
referring to the Module Face Layout.
Confirm that the color code of the card puller tab
coincides with that of the card mounting slot.
Confirm the Slot No. on the Module. Slot numbers are
indicated at the bottom of each module, and range from
00 to 23.
Insert the cards into the Module Partially insert the circuit card into the module, making
sure that it is correctly aligned at the top and bottom.
The card should extend about two inches from the
module, and must not contact the backplane connector
(see Figure 009-3).
END
ATTENTION
Contents
Static Sensitive
Handling
Precautions Required

NDA-24306 CHAPTER 3
Page 97
Revision 1.0
4. SETTING OF SWITCH POSITIONS ON CIRCUIT CARDS
NAP-200-009
Sheet 5/12
Setting of Switch Positions and Mounting
of the Circuit Cards
START
Extracting the Circuit Cards from the
Module Extract one circuit card requiring switch setting from
the module.
Place the extracted card onto the anti-static sheet.
Perform switch setting Set the required switches according to the Switch
Setting Sheets in the Circuit Card Manual.
Mounting of Circuit Cards After the switches have been set, partially insert the
card in the module. The card should extend about 50
mm (2 inches) from the module, and must not contact
the backplane connector. Refer to Figure 009-3.
END
ATTENTION
Contents
Static Sensitive
Handling
Precautions Required

CHAPTER 3 NDA-24306
Page 98
Revision 1.0
NAP-200-009
Sheet 6/12
Setting of Switch Positions and Mounting
of the Circuit Cards ATTENTION
Contents
Static Sensitive
Handling
Precautions Required
About 50 mm
(2 inches)
About 50 mm
(2 inches)
CIRCUIT
CARDS
CARD
PULLER
TAB
Figure 009-2 Extraction of Circuit Cards Figure 009-3 Circuit Card Mounting (Partial Insertion)

NDA-24306 CHAPTER 3
Page 99
Revision 1.0
5. INSTALLATION OF CPR
This section explains the procedure to install the CPR into the LPM of each Local Node (LN) and ISW. Perform
the following for all the CPR (CPR0/1) of each LN and ISW.
1. Using the Phillips Screwdriver, remove the four + eight screws. Then, detach the front panel and top cover
from the CPR. (Refer to Figure 009-4.)
Figure 009-4 Removing Front Panel and Top Cover from CPR
NAP-200-009
Sheet 7/12
Setting of Switch Positions and Mounting
of the Circuit Cards ATTENTION
Contents
Static Sensitive
Handling
Precautions Required
Top Cover
CPR
Front Panel
As shown in the figure below, detach the front panel of the CPR by removing the four screws.
Then, also lift away the top cover by removing the eight screws.

CHAPTER 3 NDA-24306
Page 100
Revision 1.0
2. Depending on the system configuration, insert the ISAGT (PZ-GT13/PZ-GT20) and LANI (PZ-PC19)
cards into the following slots of the CPR (refer to Figure 009-5):
ISAGT (PZ-GT13) →slot 6 (ISA) (Fixed)
ISAGT (PZ-GT20) →slot 5 (ISA) (When the LN has 3 or 4 IMGs) Note
LANI →Slot 0 (PCI) (For Fusion link)
LANI →Slot 1 (PCI) (When connecting MAT via 10-BASE T and PCI buses)
LANI →Slot 3 (PCI) (When LANI for Fusion link is in dual configuration)
Note: This card is mounted in LN only.
Figure 009-5 Inserting ISAGT and LANI Cards into CPR Slots
NAP-200-009
Sheet 8/12
Setting of Switch Positions and Mounting
of the Circuit Cards ATTENTION
Contents
Static Sensitive
Handling
Precautions Required
CPR Slot 0 (PCI)
LANI
ISAGT
Slot 1 (PCI)
Slot 3 (PCI)
Slot 5 (ISA)
Slot 6 (ISA)
This figure (example) shows how to insert the ISAGT and LANI cards into CPR slots 5 and 6 (ISA), 0, 1 and 3
(PCI), respectively.
Note 1: Actual accommodation of the LANI/ISAGT cards may differ, depending on your system configuration.

NDA-24306 CHAPTER 3
Page 101
Revision 1.0
3. Attach the top cover and front panel again by fastening the removed screws. (Refer to Figure 009-6.)
Figure 009-6 Reattaching CPR Top Cover and Front Panel
NAP-200-009
Sheet 9/12
Setting of Switch Positions and Mounting
of the Circuit Cards ATTENTION
Contents
Static Sensitive
Handling
Precautions Required
Top Cover
CPR
Front Panel
After mounting the ISAGT/LANI cards, reattach the top cover by tightening the eight screws.
Then, also attach the Front Panel by fastening the four screws.

CHAPTER 3 NDA-24306
Page 102
Revision 1.0
4. After turning “ON” the MBR key on the DSP of the new CPR, insert the new CPR into the LPM. Then,
fasten the four screws. (Refer to Figure 009-7.)
Figure 009-7 Accommodating New CPR into LPM
NAP-200-009
Sheet 10/12
Setting of Switch Positions and Mounting
of the Circuit Cards ATTENTION
Contents
Static Sensitive
Handling
Precautions Required
As shown in the figure below, insert the new CPR into the LPM. Then, fasten the four screws.
LPM
CPR

NDA-24306 CHAPTER 3
Page 103
Revision 1.0
5. Insert the new HFD (PZ-IO27/28) into the CPR. Then, fasten the two screws. (Refer to Figure 009-8.)
Figure 009-8 Insertion of New HFD into CPR
NAP-200-009
Sheet 11/12
Setting of Switch Positions and Mounting
of the Circuit Cards ATTENTION
Contents
Static Sensitive
Handling
Precautions Required
Using the two screws, fasten the new HFD onto the CPR.
LPM
HFD (PZ-IO27)

CHAPTER 3 NDA-24306
Page 104
Revision 1.0
6. Lastly, make sure that Switch 8 of “SYSTEM SELECT 1” (DIP Switch) on each CPU Front Panel (for all
LNs and ISW) is set to “ON.” (Refer to Figure 009-9.)
Figure 009-9 Switch Setting on the CPU Front Panel
NAP-200-009
Sheet 12/12
Setting of Switch Positions and Mounting
of the Circuit Cards ATTENTION
Contents
Static Sensitive
Handling
Precautions Required
FRONT VIEW
03020100 04
IOC (PH-IO24)
* MISC / IOC
* MISC
MMC (PH-M22)
EMA (PH-PC40)
12345678
OFF
1234
OFF
MBR
FDD
ON
OFF
ON
OFF
OUT PWR
IN PWR
5A
HDD
SW MB
SYSTEM SELECT0
SENSE
CPURST
SLOT No. 0123456
STATUS
IMG1 IMG2 IMG3
CPUOPE WDT IMG0
ON
12345678
OFF
12345678
OFF
1
234
OFF
MBR
FDD
ON
OFF
ON
OFF
OUT PWR
IN PWR
5A
HDD
SW MB
SYSTEM SELECT0
SENSE
SYSTEM SELECT1
SYSTEM SELECT2
CPURST
SLOT No.
0123456
STATUS
IMG1 IMG2 IMG3
CPUOPE WDT IMG0
ON
ON
ON
CPR0
ISAGT (PZ-GT13)
CPR1
LPM
LANI (PZ-PC19)
12345678
SYSTEM SELECT1
ON
12345678
OFF
ON
SYSTEM SELECT 1
SYSTEM SELECT2
OFF

NDA-24306 CHAPTER 3
Page 105
Revision 1.0
This NAP explains the procedure for connecting cables. Connect all the necessary cables (internal, inter-frame,
node-to-node cables) in the following order.
Note 1: All the figures in this NAP assume that the system adopts the fully expanded configuration. According to
your system configuration, connect the whole necessary cables per each figure/table provided.
Note 2: The cable connections in Section 2 are common to all the LNs (LN0-3).
According to each LN configuration, perform necessary cable connections.
NAP-200-010
Sheet 1/73
Cable Connections
START
Internal Cable Connections for ISW/LN —— Section 1
Inter-frame Cable Connections for LN —— Section 2
ATTE NTI ON
Contents
Static Sensitive
Handling
Precautions Required
A
LPM
ISWM
LPM TSWM0 TSWM1 DUMMY
PIM0
PIM1
PIM2
PIM3
PIM0
PIM1
PIM2
PIM3
PIM0
PIM1
PIM2
PIM3
PIM0
PIM1
PIM2
PIM3
BASEU
TOPU
FANU FANU FANU FANU
BASEU BASEU BASEU BASEU
TOPU TOPU TOPU TOPU
a. b. c. d. e.
ISW
IMG0 IMG1 IMG2 IMG3
Note: “Quick Reference Table for LN Cable
Connection (Table 010-1)" shows
which figures and tables are to be used
for your system type.
a. Internal Power/Bus Cables for ISW
(See Figure 010-9 and 010-13.)
b. Internal Power/Bus Cables for IMG0
c. Internal Power/Bus Cables for IMG1
d. Internal Power/Bus Cables for IMG2
e. Internal Power/Bus Cables for IMG3
PIM0
PIM3
PIM1
PIM2
TSWM0LPM TSWM1
PIM0
PIM3
PIM1
PIM2
PIM0
PIM3
PIM1
PIM2
PIM0
PIM3
PIM1
PIM2
DUMMY
f.
g.
h.
i.
j.
k.
IMG0 IMG1 IMG2 IMG3
Note: "Quick Reference Table for LN Cable Con-
nection (Table 010-1)" shows which figures
and tables are to be used for your system type.
f. Inter-frame ISA/Alarm Bus Cables for IMG0-IMG1
g. Inter-frame Bus Cables for IMG0-IMG1
h. Inter-frame Alarm Bus Cables for IMG0-IMG2
i. Inter-frame Alarm Bus Cables for IMG0-IMG3
j. Inter-frame ISA/Alarm Bus Cables for IMG1-IMG2
k. Inter-frame Bus Cables for IMG2-IMG3

CHAPTER 3 NDA-24306
Page 106
Revision 1.0
NAP-200-010
Sheet 2/73
Cable Connections
PCM and Alarm Bus Cable Connection between ISW and each LN —— Section 3
ATTE NTI ON
Contents
Static Sensitive
Handling
Precautions Required
A
B
TSWM0LPM TSWM1
TSWM0
LPM TSWM1 TSWM0LPM TSWM1
TSWM0LPM TSWM1
ISWM
LPM
LN0 LN1
LN2 LN3
l. m. n. o. p. q.
r. s. t. u. v. w.
l. Inter-frame Cables for ISW-LN0, IMG0
(Refer to Figure 010-26.)
m. Inter-frame Bus Cables for ISW-LN0, IMG1
(Refer to Figure 010-30 and Table 010-14.)
n. Inter-frame Bus Cables for ISW-LN0, IMG2
(Refer to Figure 010-31 and Table 010-15.)
o. Inter-frame Cables for ISW-LN1, IMG0
(Refer to Figure 010-27.)
p. Inter-frame Bus Cables for ISW-LN1, IMG1
(Refer to Figure 010-32 and Table 010-16.)
q. Inter-frame Bus Cables for ISW-LN1, IMG2
(Refer to Figure 010-33 and Table 010-17.)
r. Inter-frame Cables for ISW-LN2, IMG0
(Refer to Figure 010-28.)
s. Inter-frame Bus Cables for ISW-LN2, IMG1
(Refer to Figure 010-34 and Table 010-18.)
t. Inter-frame Bus Cables for ISW-LN2, IMG2
(Refer to Figure 010-35 and Table 010-19.)
u. Inter-frame Cables for ISW-LN3, IMG0
(Refer to Figure 010-29.)
v. Inter-frame Bus Cables for ISW-LN3, IMG1
(Refer to Figure 010-36 and Table 010-20.)
w. Inter-frame Bus Cables for ISW-LN3, IMG2
(Refer to Figure 010-37 and Table 010-21.)

NDA-24306 CHAPTER 3
Page 107
Revision 1.0
NAP-200-010
Sheet 3/73
Cable Connections
Ether Cable Connection —— Section 4
ATTE NTI ON
Contents
Static Sensitive
Handling
Precautions Required
B
END
TSWM0LPM TSWM1
LN0
TSWM0
LPM TSWM1
LN1
TSWM0LPM TSWM1
LN2
TSWM0LPM TSWM1
LN3
ISWM
LPM
HUB
(PA-M96)
ISWM
LPM
LN0 LN1
LN2 LN3
ISW
Fusion Link
Fusion Link
Fusion Link
Fusion Link
Refer to Figures 010-38 and 010-39 for details on Ether cable connection.

CHAPTER 3 NDA-24306
Page 108
Revision 1.0
NAP-200-010
Sheet 4/73
Cable Connections
Table 010-1 Quick Reference Table for LN Cable Connection (1/5)
SYSTEM TYPE KIND OF CABLE FRAME NAME FIGURE TABLE
FANU Cable IMG0 010-10 –
IMG1 010-7 –
Internal Power Cable IMG0 010-10 010-3
IMG1 010-11 010-4
Internal Bus Cable IMG0 010-14 010-7
IMG1 010-15 010-8
Inter-frame Bus Cable IMG0-IMG1
010-18 010-10
010-19 010-11
010-20 010-12
FANU Cable IMG0 010-10 –
IMG1 010-8 –
Internal Power Cable IMG0 010-10 010-3
IMG1 010-11 010-4
Internal Bus Cable IMG0 010-14 010-7
IMG1 010-15 010-8
Inter-frame Bus Cable IMG0-IMG1
010-18 010-10
010-19 010-11
010-20 010-12
FANU Cable IMG0 010-10 –
IMG1 010-9 –
Internal Power Cable IMG0 010-10 010-3
IMG1 010-11 010-4
Internal Bus Cable IMG0 010-14 010-7
IMG1 010-15 010-8
Inter-frame Bus Cable IMG0-IMG1
010-18 010-10
010-19 010-11
010-20 010-12
010-20 010-12
ATTE NTI ON
Contents
Static Sensitive
Handling
Precautions Required
IMG0
5-PIM System
PIM3
PIM2
FANU
BASEU BASEU
TOPU
TOPU
PIM1
PIM0
LPM
IMG1
PIM0
TSWM1
6-PIM System
PIM3
TOPU
FANU TO PU
BASEU BASEU
PIM2
PIM1
PIM0
LPM
IMG1
IMG0
PIM1
PIM0
TSWM0
IMG0
7-PIM System
PIM3
TOPU
TOPU
FAN UFANU
BASEU BASEU
PIM2
PIM1
PIM0
LPM
IMG1
PIM2
PIM1
PIM0
TSWM0

NDA-24306 CHAPTER 3
Page 109
Revision 1.0
NAP-200-010
Sheet 5/73
Cable Connections
Table 010-1 Quick Reference Table for LN Cable Connection (2/5)
SYSTEM TYPE KIND OF CABLE FRAME NAME FIGURE TABLE
FANU Cable IMG0/1 010-10 –
Internal Power Cable IMG0 010-10 010-3
IMG1 010-11 010-4
Internal Bus Cable IMG0 010-14 010-7
IMG1 010-15 010-8
Inter-frame Bus Cable IMG0-IMG1 010-18 010-10
010-19 010-11
FANU Cable IMG0/1 010-10 –
IMG2 010-7 –
Internal Power Cable IMG0 010-10 010-3
IMG1/2 010-11 010-4
Internal Bus Cable IMG0 010-14 010-7
IMG1 010-15 010-8
IMG2 010-16 010-9
Inter-frame Bus Cable
IMG0-IMG1 010-18 010-10
010-19 010-11
010-20 010-12
IMG0-IMG2 010-21 –
010-22 –
IMG1-IMG2 010-24 –
FANU Cable IMG0/IMG1 010-10 –
IMG2 010-8 –
Internal Power Cable IMG0 010-10 010-3
IMG1/2 010-11 010-4
Internal Bus Cable IMG0 010-14 010-7
IMG1 010-15 010-8
IMG2 010-16 010-9
Inter-frame Bus Cable
IMG0-IMG1 010-18 010-10
010-19 010-11
010-20 010-12
IMG0-IMG2 010-21 –
010-22 –
IMG1-IMG2 010-24 –
ATTE NTI ON
Contents
Static Sensitive
Handling
Precautions Required
IMG0
8-PIM System
PIM3
TOPU TOPU
FAN U
BASEU
FANU
BASEU
PIM2
PIM1
PIM0
LPM
IMG1
PIM3
PIM2
PIM1
PIM0
TSWM0
IMG0
PIM3
TOPU TOPU
FANU
BASEU
FANU
BASEU BASEU
TOPU
PIM2
PIM1
PIM0
LPM
IMG1
9-PIM System
PIM3
PIM2
PIM1
PIM0
TSWM0
IMG2
PIM0
TSWM1
IMG0
PIM3
TOPU TOPU
TOPUFAN UFANU
BASEU BASEU BASEU
PIM2
PIM1
PIM0
LPM
IMG1
10-PIM System
PIM3
PIM2
PIM1
PIM0
TSWM0
IMG2
PIM1
PIM0
TSWM1

CHAPTER 3 NDA-24306
Page 110
Revision 1.0
NAP-200-010
Sheet 6/73
Cable Connections
Table 010-1 Quick Reference Table for LN Cable Connection (3/5)
SYSTEM TYPE KIND OF CABLE FRAME NAME FIGURE TABLE
FANU Cable IMG0/1 010-10 –
IMG2 010-9 –
Internal Power Cable IMG0 010-10 010-3
IMG1/2 010-11 010-4
Internal Bus Cable IMG0 010-14 010-7
IMG1 010-15 010-8
IMG2 010-16 010-9
Inter-frame Bus Cable
IMG0-IMG1 010-18 010-10
010-19 010-11
010-20 010-12
IMG0-IMG2 010-21 –
010-22 –
IMG1-IMG-2 010-24 –
FANU Cable IMG0/1/2 010-10 –
Internal Power Cable IMG0 010-10 010-3
IMG1/2 010-11 010-4
Internal Bus Cable
IMG0 010-14 010-7
IMG1 010-15 010-8
IMG2 010-16 010-9
Inter-frame Bus Cable
IMG0-IMG1
010-18 010-10
010-19 010-11
010-20 010-12
IMG0-IMG2 010-21 –
010-22 –
IMG1-IMG2 010-24 –
ATTE NTI ON
Contents
Static Sensitive
Handling
Precautions Required
IMG0
PIM3
TOPU TOPU
TOPU
FANU
BASEU
FAN U
BASEU
FANU
BASEU
PIM2
PIM1
PIM0
LPM
IMG1
11-PIM System
PIM3
PIM2
PIM1
PIM0
TSWM0
IMG2
PIM2
PIM1
PIM0
TSWM1
IMG0
PIM3
TOPU TOPU TOPU
FAN U
BASEU
FAN U
BASEU
FANU
BASEU
PIM2
PIM1
PIM0
LPM
IMG1
12-PIM System
PIM3
PIM2
PIM1
PIM0
TSWM0
IMG2
PIM3
PIM2
PIM1
PIM0
TSWM1

NDA-24306 CHAPTER 3
Page 111
Revision 1.0
NAP-200-010
Sheet 7/73
Cable Connections
Table 010-1 Quick Reference Table for LN Cable Connection (4/5)
SYSTEM TYPE KIND OF CABLE FRAME NAME FIGURE TABLE
FANU Cable IMG0/1/2 010-10 –
IMG3 010-7 –
Internal Power Cable
IMG0 010-10 010-3
IMG1/2 010-11 010-4
IMG3 010-12 010-5
Internal Bus Cable
IMG0 010-14 010-7
IMG1 010-15 010-8
IMG2 010-16 010-9
IMG3 010-17 –
Inter-frame Bus Cable
IMG0-IMG1
010-18 010-10
010-19 010-11
010-20 010-12
IMG0-IMG2 010-21 –
010-22 –
IMG0-IMG3 010-23 –
IMG1-IMG2 010-24 –
IMG2-IMG3 010-25 010-13
FANU Cable IMG0/1/2 010-10 –
IMG3 010-8 –
Internal Power Cable
IMG0 010-10 010-3
IMG1/2 010-11 010-4
IMG3 010-12 010-5
Internal Bus Cable
IMG0 010-14 010-7
IMG1 010-15 010-8
IMG2 010-16 010-9
IMG3 010-17 –
Inter-frame Bus Cable
IMG0-IMG1
010-18 010-10
010-19 010-11
010-20 010-12
IMG0-IMG2 010-21 –
010-22 –
IMG0-IMG3 010-23 –
IMG1-IMG2 010-24 –
IMG2-IMG3 010-25 010-13
ATTE NTI ON
Contents
Static Sensitive
Handling
Precautions Required
IMG0
PIM3
TOPU TOPU TOPU
FANU
BASEU
FANU
BASEU
FANU
BASEU BASEU
TOPU
PIM2
PIM1
PIM0
LPM
IMG1
13-PIM System
PIM3
PIM2
PIM1
PIM0
TSWM0
IMG2
PIM3
PIM2
PIM1
PIM0
TSWM1
IMG3
PIM0
DUMMY
IMG0
PIM3
TOPU TOPU TOPU
FANU
BASEU
FAN U
BASEU
TOPU
BASEU
FAN U
BASEU
PIM2
PIM1
PIM0
LPM
IMG1
14-PIM System
PIM3
PIM2
PIM1
PIM0
TSWM0
IMG2
PIM3
PIM2
PIM1
PIM0
TSWM1
IMG3
PIM1
PIM0
DUMMY

CHAPTER 3 NDA-24306
Page 112
Revision 1.0
NAP-200-010
Sheet 8/73
Cable Connections
Table 010-1 Quick Reference Table for LN Cable Connection (5/5)
SYSTEM TYPE KIND OF CABLE FRAME NAME FIGURE TABLE
FANU Cable IMG0/1/2 010-10 –
IMG3 010-9 –
Internal Power Cable
IMG0 010-10 010-3
IMG1/2 010-11 010-4
IMG3 010-12 010-5
Internal Bus Cable
IMG0 010-14 010-7
IMG1 010-15 010-8
IMG2 010-16 010-9
IMG3 010-17 –
Inter-frame Bus Cable
IMG0-IMG1
010-18 010-10
010-19 010-11
010-20 010-12
IMG0-IMG2 010-21 –
010-22 –
IMG0-IMG3 010-23 –
IMG1-IMG2 010-24 –
IMG2-IMG3 010-25 010-13
FANU Cable IMG0/1/2/3 010-10 –
Internal Power Cable
IMG0 010-10 010-3
IMG1/2 010-11 010-4
IMG3 010-12 010-5
Internal Bus Cable
IMG0 010-14 010-7
IMG1 010-15 010-8
IMG2 010-16 010-9
IMG3 010-17 –
Inter-frame Bus Cable
IMG0-IMG1
010-18 010-10
010-19 010-11
010-20 010-12
IMG0-IMG2 010-21 –
010-22 –
IMG0-IMG3 010-23 –
IMG1-IMG2 010-24 –
IMG2-IMG3 010-25 010-13
ATTE NTI ON
Contents
Static Sensitive
Handling
Precautions Required
IMG0
PIM3
TOPU
TOPU
FANU
BASEU
TOPU
FANU
BASEU
TOPU
FANU
BASEU
FANU
BASEU
PIM2
PIM1
PIM0
LPM
IMG1
15-PIM System
PIM3
PIM2
PIM1
PIM0
TSWM0
IMG2
PIM3
PIM2
PIM1
PIM0
TSWM1
IMG3
PIM2
PIM1
PIM0
DUMMY
IMG0
PIM3
TOPU
FANU
BASEU
TOPU
FAN U
BASEU
TOPU
FAN U
BASEU
TOPU
FAN U
BASEU
PIM2
PIM1
PIM0
LPM
IMG1
16-PIM System
PIM3
PIM2
PIM1
PIM0
TSWM0
IMG2
PIM3
PIM2
PIM1
PIM0
TSWM1
IMG3
PIM3
PIM2
PIM1
PIM0
DUMMY

NDA-24306 CHAPTER 3
Page 113
Revision 1.0
1. INTERNAL CABLE CONNECTIONS FOR ISW/LN
This section explains how to run the internal cables for ISW and LN.
NAP-200-010
Sheet 9/73
Cable Connections
START
Confirm connector locations Referring to Figure 010-1 through 010-8, confirm the
locations of the connectors into which the cables are inserted.
Connection of Internal Power
Cables for ISW Referring to Figure 010-9, connect internal power cables for
ISW.
Connection of Internal Power
Cables for LN Referring to Figure 010-10 through 010-12, connect internal
power cables for all the LNs.
Connection of Internal Bus Cables
for ISW Referring to Figure 010-13, connect internal bus cables for
ISW.
Connection of Internal Bus Cables
for LN Referring to Figure 010-14 through 010-17, connect internal
bus cables for all the LNs.
END
ATTE NTI ON
Contents
Static Sensitive
Handling
Precautions Required

CHAPTER 3 NDA-24306
Page 114
Revision 1.0
Figure 010-1 Location of Connectors on the ISWM Backplane
NAP-200-010
Sheet 10/73
Cable Connections ATTE NTI ON
Contents
Static Sensitive
Handling
Precautions Required
PWRA
FALM
PWRB
FAN
TIORES0
Note
ALMB
00F 00E 00D 00C 00B 00A 009 008
01F 01E 01D 01C 01B 01A 019 018
02F 02E 02D 02C 02B 02A 029 028
03F 03E 03D 03C 03B 03A 039 038
10F 10E 10D 10C 10B 10A 109 108
11F 11E 11D 11C 11B 11A 119 118
12F 12E 12D 12C 12B 12A 129 128
13F 13E 13D 13C 13B 13A 139 138
CLK08
CLK09
CLK0A
CLK0B
CLK0C
CLK0D
CLK0E
CLK0F
EXCLK0
EXCLK1
IORES0
IORES1
IOP0
IOP1
CLK18
CLK19
CLK1A
CLK1B
CLK1C
CLK1D
CLK1E
CLK1F
Note
Note
ALMA
007 006 005 004 003 002 001 000
017 016 015 014 013 012 011 010
027 026 025 024 023 022 021 020
037 036 035 034 033 032 031 030
CLK00
CLK01
CLK02
CLK04
CLK06
CLK03CLK05CLK07
EMAFH
CLK10
CLK11
CLK12CLK14CLK16
CLK13CLK15CLK17
107 106 105 104 103 102 101 100
117 116 115 114 113 112 111 110
127 126 125 124 123 122 121 120
137 136 135 134 133 132 131 130
TIORES0
Note
Note: Terminal Registers are to be fastened onto these connectors. Details are on the next page.

NDA-24306 CHAPTER 3
Page 115
Revision 1.0
Figure 010-2 Location of Terminal Registers on the ISWM Backplane
NAP-200-010
Sheet 11/73
Cable Connections ATTE NTI ON
Contents
Static Sensitive
Handling
Precautions Required
Referring to the figure below, fasten the Terminal Registers securely onto the relevant connectors on the ISWM
backplane.
Note: When attaching the Terminal Registers, PZ-M513, be sure to apply the supportive metal fittings, too, re-
ferring to Figure 010-3 on the next page.
ISWM
TOPU
BASEU
LPM
ISW
REAR VIEW
(19) (11) (10) (02)
TIORES1
IORES1
IORES0
TIORES0
PZ-M513
TRM-R34F-B
Note
: Terminal Register for No. 0 System
: Terminal Register for No. 1 System
ISWM Backplane
Slot 19
Slot 11
Slot 10 Slot 02
Note
PZ-M513
PZ-M513
TRM-R34F-B
TRM-R34F-B
Note

CHAPTER 3 NDA-24306
Page 116
Revision 1.0
Figure 010-3 Details on Fastening PZ-M513 by Metal Fittings (ISWM Backplane)
NAP-200-010
Sheet 12/73
Cable Connections ATTE NTI ON
Contents
Static Sensitive
Handling
Precautions Required
(05) (02)(03)(04)
PZ-M513
Supportive Metal Fitting
(19) (18) (17) (16) (15) (14)
PZ-M513
ISWM Backplane
When attaching the Terminal Register, PZ-M513, also fasten the following metal fittings onto the ISWM back-
plane using the seven screws.
Supportive Metal Fitting

NDA-24306 CHAPTER 3
Page 117
Revision 1.0
Figure 010-4 Location of Connectors on the LPM Backplane
NAP-200-010
Sheet 13/73
Cable Connections ATTE NTI ON
Contents
Static Sensitive
Handling
Precautions Required
FALM
DSP
ALM
PWRA0PWRA1
PWRB0PWRB1
PALM1 PALM0
EBUS1
EMA IOC
MISC MISC MISC
EBUS0
BUS1 BUS0
KEY
FAN
BZ-C21
MISC0B
MISC1B
MISC2B
MISC3B
LED3 LED2 LED1 ALM3 ALM2
MUSIC ALM1 EXALM
MISC0A
MISC1A
MISC2A
MISC3A

CHAPTER 3 NDA-24306
Page 118
Revision 1.0
Figure 010-5 Location of Connectors on the TSWM Backplane
NAP-200-010
Sheet 14/73
Cable Connections ATTE NTI ON
Contents
Static Sensitive
Handling
Precautions Required
MIORES1
PWRA
PWRB
FALM
ALM EMA
Note MIORES0 Note
MISC1B
MISC2B
MISC3B
MISC4B
MISC5B
MISC1A
MISC2A
MISC3A
MISC4A
MISC5A
MIO31 MIO30
IOP1
IOP0
MUX003 MUX002
MUX013 MUX012
MUX023 MUX022
MUX033 MUX032
MUX103 MUX102
MUX113 MUX112
MUX123 MUX122
MUX133 MUX132
EXCLK0 PLOCLK0
TIORES1 Note
EXCLK1 PLOCLK1
TIORES0 Note
EMAFH
MUX001 MUX000
MUX011 MUX010
MUX021 MUX020
MUX031 MUX030
MUX101 MUX100
MUX111 MUX110
MUX121 MUX120
MUX131 MUX130
MIO20
MIO21
MIO0
MIO1
Note: Terminal Registers (PZ-M497) are to be fastened onto these connectors. Details are on the next page.

NDA-24306 CHAPTER 3
Page 119
Revision 1.0
Figure 010-6 Attachment of Terminal Registers for TSWM Backplane (LN)
NAP-200-010
Sheet 15/73
Cable Connections ATTE NTI ON
Contents
Static Sensitive
Handling
Precautions Required
(22) (02)
MIORES1
TIORES1 TIORES0
MIORES0
PZ-M497
PIM
TOPU
BASEU
TSWM0/1
IMG1/IMG2
REAR VIEW
TSWM0/1 Backplane
PZ-M497
PZ-M497
PZ-M497
PZ-M497
Slot 22 Slot 02
: Terminal Register for No. 0 System
: Terminal Register for No. 1 System
Referring to the figure below, fasten the Terminal Registers securely onto the relevant connectors on the TSWM0
and TSWM1 backplanes of each Local Node.
Note: Perform this procedure for all the existing Local Nodes, both TSWM0 and TSWM1.

CHAPTER 3 NDA-24306
Page 120
Revision 1.0
Figure 010-7 Location of Connectors on the PIM Backplane
NAP-200-010
Sheet 16/73
Cable Connections ATTE NTI ON
Contents
Static Sensitive
Handling
Precautions Required
26
LT7
ATI0
1
2
3
1
2
3
4
1
2
3
4
26
25 01
50 PLO
25 01
26
50
LT6
25 01 26
50
LT11
LT8
25 01
50
25 01
26
50
LT3
25 01
2650 LT2
A
B10 01
ALMB
A
B10 01
ATI 1
A
B10 01
PWRA
PWRB
-48V1 -48V0
FAN
25 01
50
LT4
25 01
50
25 01
50 LT5
25 01
50
LT9
25 01
50
LT10 25 01
2650
LT1
25 01
26
50
LT0
A
B
A
B
A
B
ALMA BUS1A
20 01 20 01
BUS0A
10 01
CONN12
CONN13 CONN11
CONN01 CONN00
CONN10
PLO1
PLO0
MUSIC0
MUSIC1
CONN02
CONN03
26
26
26
26
26
1
1
2
3
2
3
4

NDA-24306 CHAPTER 3
Page 121
Revision 1.0
Figure 010-8 Location of Connectors on the Power Distribution Terminal Board (PZ-M371)
NAP-200-010
Sheet 17/73
Cable Connections ATTE NTI ON
Contents
Static Sensitive
Handling
Precautions Required
PIM
LPM
BASE-U
POWER DISTRIBUTION TERMINAL BOARD
REAR VIEW
DETAIL OF BOARD
PA0 PB 0 PA1 PB1 PA 2 PB 2 PA 3 PB 3 PA 4 P B4
GA0 +80A GB0
GB1
-48VB
GA1
-48VA
PZ-M371

CHAPTER 3 NDA-24306
Page 122
Revision 1.0
Run the internal power cables for ISW and each IMG of LN, referring to Figure 3-46 through 3-49.
Figure 010-9 Internal Power Cable Connection for ISW
NAP-200-010
Sheet 18/73
Cable Connections ATTE NTI ON
Contents
Static Sensitive
Handling
Precautions Required
ISWM
LPM
TOPU
BASEU
PZ-M371
OUT
PWR
INPWR
OUT
PWR
INPWR
TOPU
ISWM
LPM
BASEU
REAR VIEW FRONT VIEW
PWRA0
PWRA1
PWRB0
PWRB1
PA0
PB0
PA1
PB1
PWRA PWRB
PZ-PW92
CPU1
CPU0
PZ-PW92
(1) (2)
(6)
(5)
(3)
(4)
00 01 02 03 04 05 06
00 01 02 03 04 05 06
Connect the internal power cables for ISW as shown in the figure below. Note that the dotted lines indicate power
cables for a dual-system.

NDA-24306 CHAPTER 3
Page 123
Revision 1.0
NAP-200-010
Sheet 19/73
Cable Connections
Table 010-2 Internal Power Cable Connection for ISW
No.
TO FROM
CABLE NAME REMARKS
UNIT/
MODULE CONNECTOR
NAME UNIT/
MODULE CONNECTOR
NAME
(1) BASEU
(PZ-M371) PA0 LPM PWR0 IN PWR 4P-2P PWR CA-A
(2) BASEU
(PZ-M371) PB0 LPM PWR1 IN PWR 4P-2P PWR CA-B For dual
configuration
(3) BASEU
(PZ-M371) PA1 ISWM PWRA 4P PWR CA-C
(4) BASEU
(PZ-M371) PB1 ISWM PWRB 4P PWR CA-D For dual
configuration
(5) LPM PWR0 OUT PWR LPM PWRA0/B0 6P-(4P-3P) PWR CA-A
(6) LPM PWR1 OUT PWR LPM PWRA1/B1 6P-(4P-3P) PWR CA-B For dual
configuration
ATTE NTI ON
Contents
Static Sensitive
Handling
Precautions Required

CHAPTER 3 NDA-24306
Page 124
Revision 1.0
Figure 010-10 Internal Power Cable Connection for IMG0
NAP-200-010
Sheet 20/73
Cable Connections ATTE NTI ON
Contents
Static Sensitive
Handling
Precautions Required
Connect the internal power cables for IMG0 of each LN as shown below. Note that the dotted lines indicate power
cables for a dual-system. FRONT VIEW
REAR VIEW
PIM 1 PIM 1
FANU FANU
PIM 2
PIM 2
PIM 3
TOPU
LPM LPM
TOPU
PIM 3
PIM 0
BASEU
(1)
(2)(3)(4)
(5)
(6) (7)(8)
(9)
(10)
(12)
(14)
(15)
(16)
(18)
00
01
02
03
04 05 06
00
00
00
00
00 01
01
01
01
01
02
02
02
02
02
03
03
03
03
03
04 05 06
PWR
PWR
PWR
PWR
PWR
PWR
PWR PWR
-48v0
-48v1
-48v0 -48v0
-48v0 PWRA
PWRA
PWRA PWRA0
PWRA1
PA L M 0
PWRB
PWRB
PWRB
PWRB0
PWRA
PWRB1 PAL M1
-48v1 -48v1 PWRB -48v1
(13)
(17)
(19)
(20)
(22)
(21)
(11)
BASEU
PA0
PZ-M371
PB0
PA1
PB1
PA2
PB2
PA3
PB3
-48v0 -48v0 -48v0
-48v1 -48v1 -48v1
-48v0
-48v1
PIM 0
PAL M
OUT
PWR
IN PWR
PAL M
OUT
PWR
IN PWR

NDA-24306 CHAPTER 3
Page 125
Revision 1.0
NAP-200-010
Sheet 21/73
Cable Connections
Table 010-3 Internal Power Cable Connection for IMG0
No.
TO FROM
CABLE NAME REMARKS
UNIT/
MODULE CONNECTOR
NAME UNIT/
MODULE CONNECTOR
NAME
(1) LPM INPWR BASEU PA0 4P-2P PWR CA-A For LN0/1 and if LN2/3 exist
(2) LPM INPWR BASEU PB0 4P-2P PWR CA-B For dual configuration
For LN0/1 and if LN2/3 exist
(3) BASEU PA1 PIM0 PWRA 4P PWR CA-C For LN0/1 and if LN2/3 exist
(4) BASEU PB1 PIM0 PWRB 4P PWR CA-D For dual configuration
For LN0/1 and if LN2/3 exist
(5) BASEU PA2 PIM1 PWRA 4P PWR CA-E For LN0/1 and if LN2/3 exist
(6) BASEU PB2 PIM1 PWRB 4P PWR CA-F For dual configuration
For LN0/1 and if LN2/3 exist
(7) BASEU PA3 PIM2 PWRA 4P PWR CA-G For LN0/1 and if LN2/3 exist
(8) BASEU PB3 PIM2 PWRB 4P PWR CA-H For dual configuration
For LN0/1 and if LN2/3 exist
(9) BASEU PA4 PIM3 PWRA 4P PWR CA-I For LN0/1 and if LN2/3 exist
(10) BASEU PB4 PIM3 PWRB 4P PWR CA-J For dual configuration
For LN0/1 and if LN2/3 exist
(11) LPM PALM LPM PALM0 10AL-(110) FLT CA For LN0/1 and if LN2/3 exist
(12) LPM OUTPWR LPM PWR A1/
PWR B1 6P-(4P-3P) PWR CA-B For dual configuration
For LN0/1 and if LN2/3 exist
(13) LPM OUTPWR LPM PWR A0/
PWR B0 6P-(4P-3P) PWR CA-A For LN0/1 and if LN2/3 exist
(14) LPM PALM LPM PALM1 10AL-(130) FLT CA For dual configuration
For LN0/1 and if LN2/3 exist
(15) PIM0
(PWR) -48V IN CONN PIM0 -48V0 3P PWR CA-A For LN0/1 and if LN2/3 exist
(16) PIM0
(PWR) -48V IN CONN PIM0 -48V1 3P PWR CA-B For dual configuration
For LN0/1 and if LN2/3 exist
(17) PIM1
(PWR) -48V IN CONN PIM1 -48V0 3P PWR CA-A For LN0/1 and if LN2/3 exist
(18) PIM1
(PWR) -48V IN CONN PIM1 -48V1 3P PWR CA-B For dual configuration
For LN0/1 and if LN2/3 exist
(19) PIM2
(PWR) -48V IN CONN PIM2 -48V0 3P PWR CA-A For LN0/1 and if LN2/3 exist
(20) PIM2
(PWR) -48V IN CONN PIM2 -48V1 3P PWR CA-B For dual configuration
For LN0/1 and if LN2/3 exist
(21) PIM3
(PWR) -48V IN CONN PIM3 -48V0 3P PWR CA-A For LN0/1 and if LN2/3 exist
(22) PIM3
(PWR) -48V IN CONN PIM3 -48V1 3P PWR CA-B For dual configuration
For LN0/1 and if LN2/3 exist
ATTE NTI ON
Contents
Static Sensitive
Handling
Precautions Required

CHAPTER 3 NDA-24306
Page 126
Revision 1.0
Figure 010-11 Internal Power Cable Connection for IMG1/2
NAP-200-010
Sheet 22/73
Cable Connections ATTE NTI ON
Contents
Static Sensitive
Handling
Precautions Required
Connect the internal power cables for IMG1 and IMG2 of each LN as shown below. Note that the dotted lines
indicate power cables for a dual-system.
00 01
PWR
00 01
PWR
00 01
PWR
00 01
PWR
02 03
PWR
02 03
PWR
02 03
PWR
02 03
PWR
PZ-M371
(1)
(9)
(11)
(2)
(8)
(10)
(12)
(14)
(16)
(18)
(7)
(6)
(5)
(4)
(3)
PIM 1 PIM 1
FANU FANU
PIM 2 PIM 2
PIM 3 PIM 3
TOPU TOPU
FRONT VIEW
REAR VIEW
BASEU
TSWM0/
PIM 0
BASEU
TSWM0/
PIM 0
12
12
13
1300 01 02 03 10 11
14 1516 17 18 19
TSW(PH-SW12)
TSW(PH-SW12)
TSW(PH-SW12)
TSW(PH-SW12)
TSW(PH-SW12)
TSW(PH-SW12)
TSW(PH-SW12)
TSW(PH-SW12)
MICRES1
MICRES0
TIORES1
TIORES0
MUX110 MUX010
PWR B
-48V1
-48V0 PWR A
PWR B
PWR A
-48V1
-48V0
-48V1
-48V0 PWR A
PWR B -48V1
-48V0
PWR B
PWR A PWR A PWR B
PB 4
PA 4
PB 3
PA 3
PB 2
PA 0
PA 1
PB 0
PB 1
PA 2
-48V0
-48V1
-48V0
-48V1
-48V0
-48V1
-48V0
-48V1
(13)
(15)
(17)
TSWM1
TSWM1

NDA-24306 CHAPTER 3
Page 127
Revision 1.0
NAP-200-010
Sheet 23/73
Cable Connections
Table 010-4 Internal Power Cable Connection for IMG1/2
No.
TO FROM
CABLE NAME REMARKS
UNIT/
MODULE CONNECTOR
NAME UNIT/
MODULE CONNECTOR
NAME
(1) BASEU PA0 TSWM0/1 PWR A 4P PWR CA-A When IMG1/2 exists in LNn
(2) BASEU PB0 TSWM0/1 PWR B 4P PWR CA-B For dual configuration
When IMG1/2 exists in LNn
(3) BASEU PA1 PIM0 PWR A 4P PWR CA-C When IMG1/2 exists in LNn
(4) BASEU PB1 PIM0 PWR B 4P PWR CA-D For dual configuration
When IMG1/2 exists in LNn
(5) BASEU PA2 PIM1 PWR A 4P PWR CA-E When PIM1 exists in IMG1/2
of LNn
(6) BASEU PB2 PIM1 PWR B 4P PWR CA-F For dual configuration
When PIM1 exists in IMG1/2
of LNn
(7) BASEU PA3 PIM2 PWR A 4P PWR CA-G When PIM2 exists in IMG1/2
of LNn
(8) BASEU PB3 PIM2 PWR B 4P PWR CA-H For dual configuration
When PIM2 exists in IMG1/2
of LNn
(9) BASEU PB4 PIM3 PWR A 4P PWR CA-I When PIM3 exists in IMG1/2
of LNn
(10) BASEU PB4 PIM3 PWR B 4P PWR CA-J For dual configuration
When PIM3 exists in IMG1/2
of LNn
(11) PIM0
(PWR) -48V IN
CONN PIM0 -48V0 3P PWR CA-A When IMG1/2 exists in LNn
(12) PIM0
(PWR) -48V IN
CONN PIM0 -48V1 3P PWR CA-B For dual configuration
When IMG1/2 exists in LNn
(13) PIM1
(PWR) -48V IN
CONN PIM1 -48V0 3P PWR CA-A When PIM1 exists in IMG1/2
of LNn
(14) PIM1
(PWR) -48V IN
CONN PIM1 -48V1 3P PWR CA-B For dual configuration
When PIM1 exists in IMG1/2
of LNn
(15) PIM2
(PWR) -48V IN
CONN PIM2 -48V0 3P PWR CA-A When PIM2 exists in IMG1/2
of LNn
(16) PIM2
(PWR) -48V IN
CONN PIM2 -48V1 3P PWR CA-B For dual configuration
When PIM2 exists in IMG1/2
of LNn
(17) PIM3
(PWR) -48V IN
CONN PIM3 -48V0 3P PWR CA-A When PIM3 exists in IMG1/2
of LNn
(18) PIM3
(PWR) -48V IN
CONN PIM3 -48V1 3P PWR CA-B For dual configuration
When PIM3 exists in IMG1/2
of LNn
ATTE NTI ON
Contents
Static Sensitive
Handling
Precautions Required

CHAPTER 3 NDA-24306
Page 128
Revision 1.0
Figure 010-12 Internal Power Cable Connection for IMG3
NAP-200-010
Sheet 24/73
Cable Connections ATTE NTI ON
Contents
Static Sensitive
Handling
Precautions Required
Connect the internal power cables for IMG3 of each LN as shown below. Note that the dotted lines indicate power
cables for a dual-system.
PWR
PWR
PWR
00 01
PWR
PWR
PWR
PWR
02 03
00 01 02 03
00 01 02 03
00 01 02 03
PWR
PZ-M371
(1)
(3) (5)
(7)
(9)
(2)
(4) (6)
(8)
(10)
(12)
(14)
PIM 1 PIM 1
FANU FANU
PIM 2 PIM 2
PIM 3 PIM 2
TOPU TOPU
FRONT VIEW
REAR VIEW
BASEU
APM
PIM 0
BASEU
APM
PIM 0
PWR A
-48V0
-48V1 PWR B -48V1
-48V0
PWR B
PWR A
-48V0
-48V1
PWR A
PWR B PWR B
PWR A
-48V1
-48V0
PA 0
PA 1
PB 0
PB 1
PA 2
PB 2
PA 3
PB 3
PA 4
PB 4
-48V0
-48V1
-48V0
-48V1
-48V1
-48V0
-48V0
-48V1
(16)
(15)
(13)
(11)

NDA-24306 CHAPTER 3
Page 129
Revision 1.0
NAP-200-010
Sheet 25/73
Cable Connections
Table 010-5 Internal Power Cable Connection for IMG3
No.
TO FROM
CABLE NAME REMARKS
UNIT/
MODULE CONNECTOR
NAME UNIT/
MODULE CONNECTOR
NAME
(1) BASEU PA1 PIM0 PWR A 4P PWR CA-C When IMG3 exists in LNn
(2) BASEU PB1 PIM0 PWR B 4P PWR CA-D For dual configuration
When IMG3 exists in LNn
(3) BASEU PA2 PIM1 PWR A 4P PWR CA-E When PIM1 exists in IMG3
of LNn
(4) BASEU PB2 PIM1 PWR B 4P PWR CA-F For dual configuration
When PIM1 exists in IMG3
of LNn
(5) BASEU PA3 PIM2 PWR A 4P PWR CA-G When PIM2 exists in IMG3
of LNn
(6) BASEU PB3 PIM2 PWR B 4P PWR CA-H For dual configuration
When PIM2 exists in IMG3
of LNn
(7) BASEU PA4 PIM3 PWR A 4P PWR CA-I When PIM3 exists in IMG3
of LNn
(8) BASEU PB4 PIM3 PWR B 4P PWR CA-J For dual configuration
When PIM3 exists in IMG3
of LNn
(9) PIM0
(PWR) -48V IN
CONN PIM0 -48V0 3P PWR CA-A When IMG3 exists in LNn
(10) PIM0
(PWR) -48V IN
CONN PIM0 -48V1 3P PWR CA-B For dual configuration
When IMG3 exists in LNn
(11) PIM1
(PWR) -48V IN
CONN PIM1 -48V0 3P PWR CA-A When PIM1 exists in IMG3
of LNn
(12) PIM1
(PWR) -48V IN
CONN PIM1 -48V1 3P PWR CA-B For dual configuration
When PIM1 exists in IMG3
of LNn
(13) PIM2
(PWR) -48V IN
CONN PIM2 -48V0 3P PWR CA-A When PIM2 exists in IMG3
of LNn
(14) PIM2
(PWR) -48V IN
CONN PIM2 -48V1 3P PWR CA-B For dual configuration
When PIM2 exists in IMG3
of LNn
(15) PIM3
(PWR) -48V IN
CONN PIM3 -48V0 3P PWR CA-A When PIM3 exists in IMG3
of LNn
(16) PIM3
(PWR) -48V IN
CONN PIM3 -48V1 3P PWR CA-B For dual configuration
When PIM3 exists in IMG3
of LNn
ATTE NTI ON
Contents
Static Sensitive
Handling
Precautions Required

CHAPTER 3 NDA-24306
Page 130
Revision 1.0
Run the internal bus cables for ISW and each IMG of LN, referring to Figures 010-13 through 010-17.
Figure 010-13 Internal Bus Cable Connection for ISW
NAP-200-010
Sheet 26/73
Cable Connections ATTE NTI ON
Contents
Static Sensitive
Handling
Precautions Required
REAR VIEW FRONT VIEW
TOPU
ISWM TIORES1 TIORES0
EMAFH
ALMA
LPM
BASEU
TOPU
ISWM
LPM
BASEU
(5) (9) (10)
(3)
(4)
(8)
(11)
(1)
(2) (6)
(7)
KEY PZ-DK227
PZ-PW92
CPU 1
CPU 0
M T
PZ-GT13
PALM
PZ-PW92
PALM
KEY
CN
CN
CN
CN
M T
PZ-GT13
00 06
06
PZ-DK223 DSPL
02
09
04
MUSIC
PALM1
PALM0
BUS1
BUS0
ALM1
DSP
ALM KEY
EXALM
00
11
IOP0
19
Connect the internal bus cables for ISW as shown in the figure below. Note that the dotted lines indicate bus
cables for a dual-system.
10
IOP1
MISC0B
IORES1
IORES0

NDA-24306 CHAPTER 3
Page 131
Revision 1.0
NAP-200-010
Sheet 27/73
Cable Connections
Table 010-6 Internal Bus Cable Connection for ISW
No.
TO FROM
CABLE NAME REMARKS
UNIT/
MODULE CONNECTOR
NAME UNIT/
MODULE CONNECTOR
NAME
(1) LPM PALM LPM PALM0 10AL-(110) FLT CA
(2) LPM PALM LPM PALM1 10AL-(130) FLT CA For dual configuration
(3) LPM KEY TOPU KEY
(PZ-DK227) 10AL-(400) FLT CA
(4) LPM ALM1 ISWM ALMA 16PH ALM CA-A
(5) LPM DSP TOPU DSPL
(PZ-DK223) 20AL-(270) FLT CA
(6) LPM
(ISAGT0) CN-M LPM BUS0 EXGT BUS CA-A
(7) LPM
(ISAGT1) CN-M LPM BUS1 EXGT BUS CA-A For dual configuration
(8) LPM MUSIC ISWM EMAFH 16PH STD CA-A
(9) LPM
(ISAGT0) CN-T ISWM IOP0
(slot 11) 34PH 50AL CA-A
(10) LPM
(ISAGT1) CN-T ISWM IOP1
(slot 10) 34PH 50AL CA-A For dual configuration
(11) LPM MISC0B/KEY LPM EXALM 68PH KEY CA
ATTE NTI ON
Contents
Static Sensitive
Handling
Precautions Required

CHAPTER 3 NDA-24306
Page 132
Revision 1.0
Figure 010-14 Internal Bus Cable Connection for IMG0
NAP-200-010
Sheet 28/73
Cable Connections ATTE NTI ON
Contents
Static Sensitive
Handling
Precautions Required
Connect the internal bus cables for IMG0 of all the LN as shown below. Note that the dotted line indicates the
bus cable for a dual-system.
(5)
(4)
(1)
(3)
(2)
TOPU
PIM3
PIM2
FANU
PIM1
PIM0
LPM
BASEU
REAR VIEW
TOPU
PIM3
PIM2
FANU
PIM1
PIM0
LPM
BASEU
FRONTVIEW
ALMA
(8)
ALMB
ALMA
ALMB
ALMA
ALMA
(6)
ALMB
(7)
(9)
KEY DSPLPZ-DK222 PZ-DK223
04
DSP
EXALM
ALM
FAN
BUS0
BUS1
MISC0B
KEY
00 00
PZ-PC19 CN
01 02 03 04 05 06
00 01 02 03 04 05 06
PZ-PC20
PZ-PC13
MT
CN
CN
CN
PZ-PC19 CN
PH-M22(MMC) KEY
PZ-PC20
PZ-PC13
MT
CN
CN
CN
00

NDA-24306 CHAPTER 3
Page 133
Revision 1.0
NAP-200-010
Sheet 29/73
Cable Connections
Table 010-7 Internal Bus Cable Connection for IMG0
No.
TO FROM
CABLE NAME REMARKS
UNIT/
MODULE CONNECTOR
NAME UNIT/
MODULE CONNECTOR
NAME
(1) LPM
(ISAGT0) CN-M LPM BUS0 EXGT BUS CA-A For LN0/1 and if LN2/3
exist
(2) LPM
(ISAGT1) CN-M LPM BUS1 EXGT BUS CA-A For dual configuration
For LN0/1 and if LN2/3
exist
(3) MMC KEY TOPU KEY 10AL-(400) FLT CA For LN0/1 and if LN2/3
exist
(4) LPM MISC0B/KEY LPM EXALM 68PH KEY CA For LN0/1 and if LN2/3
exist
(5) LPM ALM PIM0 ALMA 20AL-(60) FLT CA For LN0/1 and if LN2/3
exist
(6) PIM0 ALMB PIM1 ALMA 20AL-(10) FLT CA When PIM1 exists in
IMG0 of LNn
(7) PIM1 ALMB PIM2 ALMA 20AL-(20) FLT CA When PIM2 exists in
IMG0 of LNn
(8) PIM2 ALMB PIM3 ALMA 20AL-(10) FLT CA When PIM3 exists in
IMG0 of LNn
(9) LPM DSP TOPU DSPL
(PZ-DK223) 20AL-(270) FLT CA
ATTE NTI ON
Contents
Static Sensitive
Handling
Precautions Required

CHAPTER 3 NDA-24306
Page 134
Revision 1.0
Figure 010-15 Internal Bus Cable Connection for IMG1
NAP-200-010
Sheet 30/73
Cable Connections ATTE NTI ON
Contents
Static Sensitive
Handling
Precautions Required
Connect the internal bus cables for IMG1 of each LN as shown below. Note that the dotted lines indicate bus
cables for a dual-system.
MUX
MUX
MUX
MUX
MUX
MUX
MUX
MUX
ALMB
ALMA
ALMA
ALMA
ALMA
ALMB
BASEU
PIM 0
PIM 1
PIM 2
FANU
PIM 3
PIM 1
TOPU TOPU
FRONT VIEW
REAR VIEW
13
13
14
14
BASEU
TSWM0
PIM 0
TSWM0
PIM 3
PIM 2
13 14
13 14
FANU
DSPM
ALM
(12)
(TSW 11)
MUX 113
MUX 112
MUX 111
MUX 110
(TSW 01)
MUX 013
MUX 012
MUX 011
MUX 010
(9)
(11)
(6)
(10)
(4)
(3)
(1)
TSW(PH-SW12)
TSW(PH-SW12)
TSW(PH-SW12)
TSW(PH-SW12)
TSW(PH-SW12)
TSW(PH-SW12)
TSW(PH-SW12)
TSW(PH-SW12)
00 01 02 03 10 11 12 13
12 13 14 15 16 17 18 19
(5)
(7)
(8)
ALMB
(2)

NDA-24306 CHAPTER 3
Page 135
Revision 1.0
NAP-200-010
Sheet 31/73
Cable Connections
Table 010-8 Internal Bus Cable Connection for IMG1
No.
TO FROM
CABLE NAME REMARKS
UNIT/
MODULE CONNECTOR
NAME UNIT/
MODULE CONNECTOR
NAME
(1) TSWM0 ALM PIM0 ALMA 20AL-(60) FLT CA For LN0/1 and if LN2/3
exist.
(2) TSWM0 MUX010 PIM0 MUX (slot 13) 34PH MT24 TSW CA-D For LN0/1 and if LN2/3
exist.
(3) TSWM0 MUX110 PIM0 MUX (slot 14) 34PH MT24 TSW CA-D For dual configuration
For LN0/1 and if LN2/3
exist.
(4) TSWM0 MUX011 PIM1 MUX (slot 13) 34PH MT24 TSW CA-E When PIM1 exists in
IMG1 of LNn
(5) TSWM0 MUX111 PIM1 MUX (slot 14) 34PH MT24 TSW CA-E For dual configuration
When PIM1 exists in
IMG1 of LNn
(6) TSWM0 MUX012 PIM2 MUX (slot 13) 34PH MT24 TSW CA-F When PIM2 exists in
IMG1 of LNn
(7) TSWM0 MUX112 PIM2 MUX (slot 14) 34PH MT24 TSW CA-F For dual configuration
When PIM2 exists in
IMG1 of LNn
(8) TSWM0 MUX013 PIM3 MUX (slot 13) 34PH MT24 TSW CA-G When PIM3 exists in
IMG1 of LNn
(9) TSWM0 MUX113 PIM3 MUX (slot 14) 34PH MT24 TSW CA-G For dual configuration
When PIM3 exists in
IMG1 of LNn
(10) PIM0 ALMB PIM1 ALMA 20AL-(10) FLT CA When PIM1 exists in
IMG1 of LNn
(11) PIM1 ALMB PIM2 ALMA 20AL-(20) FLT CA When PIM2 exists in
IMG1 of LNn
(12) PIM2 ALMB PIM3 ALMA 20AL-(10) FLT CA When PIM3 exists in
IMG1 of LNn
ATTE NTI ON
Contents
Static Sensitive
Handling
Precautions Required

CHAPTER 3 NDA-24306
Page 136
Revision 1.0
Figure 010-16 Internal Bus Cable Connection for IMG2
NAP-200-010
Sheet 32/73
Cable Connections ATTE NTI ON
Contents
Static Sensitive
Handling
Precautions Required
MUX000
MUX001
MUX002
MUX003
MUX103
(TSW10) (TSW00)
MUX102
MUX101
MUX100
TSWM1
PIM0
PIM1
PIM2
PIM3
BASEU
TSWM1
PIM0
PIM1
PIM2
PIM3
BASEU
TOPU TOPU
FANU FANU
ALMA
(1)
(2)
(3)
(4)
(5)
(6)
(7)
(8)
(9)
(11)
(12)
(10)
REAR VIEW FRONT VIEW
13 14
13 14
13 14
13 14
Connect the internal bus cables for IMG2 of all the LN as shown below. The dotted lines indicate bus cables for a
dual-system.
ALM
ALMA
ALMA
ALMB
ALMB
ALMA
ALMB
MUX
MUX
MUX
MUX
MUX
MUX
MUX
MUX

NDA-24306 CHAPTER 3
Page 137
Revision 1.0
NAP-200-010
Sheet 33/73
Cable Connections
Table 010-9 Internal Bus Cables for IMG2
No.
TO FROM
CABLE NAME REMARKS
UNIT/
MODULE CONNECTOR
NAME UNIT/
MODULE CONNECTOR
NAME
(1) TSWM1 MUX000 PIM0 MUX (slot 13) 34PH MT24 TSW CA-D When IMG2 exists in
LNn
(2) TSWM1 MUX001 PIM1 MUX (slot 13) 34PH MT24 TSW CA-E When PIM1 exists in
IMG2 of LNn
(3) TSWM1 MUX002 PIM2 MUX (slot 13) 34PH MT24 TSW CA-F When PIM2 exists in
IMG2 of LNn
(4) TSWM1 MUX003 PIM3 MUX (slot 13) 34PH MT24 TSW CA-G When PIM3 exists in
IMG2 of LNn
(5) TSWM1 MUX100 PIM0 MUX (slot 14) 34PH MT24 TSW CA-D When PIM0 exists in
IMG2 of LNn
For dual configuration
(6) TSWM1 MUX101 PIM1 MUX (slot 14) 34PH MT24 TSW CA-E When PIM1 exists in
IMG2 of LNn
For dual configuration
(7) TSWM1 MUX102 PIM2 MUX (slot 14) 34PH MT24 TSW CA-F When PIM2 exists in
IMG2 of LNn
For dual configuration
(8) TSWM1 MUX103 PIM3 MUX (slot 14) 34PH MT24 TSW CA-G When PIM3 exists in
IMG2 of LNn
For dual configuration
(9) TSWM1 ALM PIM0 ALMA 20AL-(60) FLT CA When PIM0 exists in
IMG2 of LNn
(10) PIM0 ALMB PIM1 ALMA 20AL-(10) FLT CA When PIM1 exists in
IMG2 of LNn
(11) PIM1 ALMB PIM2 ALMA 20AL-(20) FLT CA When PIM2 exists in
IMG2 of LNn
(12) PIM2 ALMB PIM3 ALMA 20AL-(10) FLT CA When PIM3 exists in
IMG2 of LNn
ATTE NTI ON
Contents
Static Sensitive
Handling
Precautions Required

CHAPTER 3 NDA-24306
Page 138
Revision 1.0
Figure 010-17 Internal Bus Cable Connection for IMG3
NAP-200-010
Sheet 34/73
Cable Connections ATTE NTI ON
Contents
Static Sensitive
Handling
Precautions Required
Connect the internal bus cables for IMG3 of all LN as shown below.
Note: For these cable runnings, refer to Section 2: “Inter-frame Cable Connections.”
MUX
MUX
MUX
MUX
MUX
MUX
MUX
MUX
ALMB
ALMA
ALMA
ALMA
ALMB
ALMA
ALMB
BASEU
PIM 0
PIM 1
PIM 2
FANU
PIM 3
PIM 1
TOPU TOPU
FRONT VIEW
REAR VIEW
13
13
14
14
BASEU
DUMMY
PIM 0
DUMMY
Note
PIM 3
PIM 2
13 14
Note
To IMG 2
Note
Note
To IMG 0
20AL-(10)FLT CA
13 14
To IMG 2
Note
FANU
20AL-(10)FLT CA
DSPM
To IMG 2
To IMG 2
20AL-(20)FLT CA

NDA-24306 CHAPTER 3
Page 139
Revision 1.0
2. INTER-FRAME CABLE CONNECTION FOR LN
This section explains how to run the frame-to-frame cables for LN. Perform this procedure for all the LNs.
NAP-200-010
Sheet 35/73
Cable Connections
START
Confirm connector locations Referring to Figure 010-4, Figure 010-5 and 010-7,
confirm the locations of the connectors into which
the cables are inserted.
Connection of inter-frame bus cables for
LN Referring to Figure 010-18 through 010-25,
connect the inter-frame Bus cables.
END
ATTE NTI ON
Contents
Static Sensitive
Handling
Precautions Required

CHAPTER 3 NDA-24306
Page 140
Revision 1.0
Figure 010-18 Inter-frame ISA Bus Cable Connection for IMG0-IMG1
NAP-200-010
Sheet 36/73
Cable Connections
Table 010-10 Inter-frame ISA Bus Cable Connection for IMG0-IMG1
No.
FROM TO
CABLE NAME REMARKS
UNIT/
MODULE CONNECTOR
NAME UNIT/
MODULE CONNECTOR
NAME
(1) LPM
(ISAGT0) CN-T TSWM0 IOP0 (slot 11) 34PH 50AL CA-A GT1
(2) LPM
(ISAGT1) CN-T TSWM0 IOP1 (slot 10) 34PH 50AL CA-A GT0
ATTE NTI ON
Contents
Static Sensitive
Handling
Precautions Required
Connect the inter-frame ISA bus cables as shown below. Note that the dotted line indicates the bus cable for
a dual system.
BASEU
BASEU
TSWM0
FRONT VIEW
REAR VIEW
LPM
06
MT
MT
TOPU
IOP0
(GT1) (GT0)
IOP1
(2)
(1)
IMG 1
TOPU
IMG 0
G
T
13
G
T
13
C
NC
N
C
N
06
C
N
PZ-
PW02 CPU1
PZ-
PW02 CPU0

NDA-24306 CHAPTER 3
Page 141
Revision 1.0
Figure 010-19 Inter-frame Bus Cable Connection for IMG0-IMG1
NAP-200-010
Sheet 37/73
Cable Connections ATTE NTI ON
Contents
Static Sensitive
Handling
Precautions Required
Connect the inter-frame bus cables between IMG0 and IMG1 as shown below. Note that the dotted lines indicate
bus cables for a dual-system.
BASEU
BASEU
TSWM
PIM 0
PIM 1
FANU
PIM 2
FRONT VIEW
REAR VIEW
LPM
PIM 3
TOPU
13
MUX
14
MUX
13 14
13 14
13 14
TOPU
(4)
(6)
(5)
(8)
(7)
(3)
(2)
(1)
IMG 1
IMG 0
MUX
MUX
MUX
MUX
MUX
MUX
MUX103
MUX102
MUX101
MUX100
MUX003
MUX002
MUX001
MUX000
(TSW10) (TSW00)

CHAPTER 3 NDA-24306
Page 142
Revision 1.0
NAP-200-010
Sheet 38/73
Cable Connections
Table 010-11 Inter-frame Bus Cable Connection for IMG0-IMG1
No.
TO FROM
CABLE NAME REMARKS
UNIT/
MODULE CONNECTOR
NAME UNIT/
MODULE CONNECTOR
NAME
(1) TSWM0 MUX000 PIM0
(IMG0) MUX (slot 13) 34PH MT24 TSW CA-F
(2) TSWM0 MUX100 PIM0
(IMG0) MUX (slot 14) 34PH MT24 TSW CA-F For dual configuration
(3) TSWM0 MUX001 PIM1
(IMG0) MUX (slot 13) 34PH MT24 TSW CA-E
(4) TSWM0 MUX101 PIM1
(IMG0) MUX (slot 14) 34PH MT24 TSW CA-E For dual configuration
(5) TSWM0 MUX002 PIM2
(IMG0) MUX (slot 13) 34PH MT24 TSW CA-H
(6) TSWM0 MUX102 PIM2
(IMG0) MUX (slot 14) 34PH MT24 TSW CA-H For dual configuration
(7) TSWM0 MUX003 PIM3
(IMG0) MUX (slot 13) 34PH MT24 TSW CA-H
(8) TSWM0 MUX103 PIM3
(IMG0) MUX (slot 14) 34PH MT24 TSW CA-H For dual configuration
ATTE NTI ON
Contents
Static Sensitive
Handling
Precautions Required

NDA-24306 CHAPTER 3
Page 143
Revision 1.0
Figure 010-20 Inter-frame Alarm Bus Cable Connection for IMG0-IMG1
NAP-200-010
Sheet 39/73
Cable Connections ATTE NTI ON
Contents
Static Sensitive
Handling
Precautions Required
Connect the inter-frame alarm bus cables between
IMG0 and IMG1 as shown below.
IMG 1
IMG 0
TOPU
TSWM0
Note
LPM
REAR VIEW FRONT VIEW
TOPU
(1)
(2)
PIM 0
PIM 1
(3)
PIM 2
FANU
PIM 3
PIM 0
DSP PZ-DK223
EMAFH
LED1
MUSIC
ALM1
EMA
Note: Also to EMA connector in TSWM1 of IMG2.

CHAPTER 3 NDA-24306
Page 144
Revision 1.0
NAP-200-010
Sheet 40/73
Cable Connections
Table 010-12 Inter-frame Alarm Bus Cable Connection for IMG0-IMG1
No.
FROM TO
CABLE NAME REMARKS
UNIT/
MODULE CONNECTOR
NAME UNIT/
MODULE CONNECTOR
NAME
(1) LPM LED1 TOPU
(IMG1) DSPM 16PH LED CA-A
(2) LPM ALM1 TSWM0 EMA SP ALM CA
(3) LPM MUSIC TSWM0 EMAFH 16PH STD CA-F
ATTE NTI ON
Contents
Static Sensitive
Handling
Precautions Required

NDA-24306 CHAPTER 3
Page 145
Revision 1.0
Figure 010-21 Inter-frame ISA Bus Cable Connection for IMG0-IMG2
NAP-200-010
Sheet 41/73
Cable Connections ATTE NTI ON
Contents
Static Sensitive
Handling
Precautions Required
TOPU
LPM
BASEU
00 01 02 03 04 05 06
00 01 02 03 04 05 06
PZ-GT20
CN
PZ-GT20
CN
FRONT VIEW
(GT1)(GT0)
IOP1
IOP0
REAR VIEW
IMG0
IMG2
TSWM1
TOPU
BASEU
CPU0
CPU1
34PH 50AL CA-B
34PH 50AL CA-B
Connect the inter-frame ISA bus cables between IMG0 and IMG2 as shown below. Note that the dotted line indi-
cates the bus cable for a dual system.

CHAPTER 3 NDA-24306
Page 146
Revision 1.0
Figure 010-22 Inter-frame Alarm Bus Cable Connection for IMG0-IMG2
NAP-200-010
Sheet 42/73
Cable Connections ATTE NTI ON
Contents
Static Sensitive
Handling
Precautions Required
Connect the inter-frame Alarm bus cables between IMG0 and IMG2 as shown below.
Note: Also to EMA connector in TSWM0 of IMG1.
REAR VIEWREAR VIEW
TSWM1 LPM
TOPU
LED2
ALM2
DSPM PZ-DK223
IMG2 IMG0
16PH LED CA-B
EMA
SP ALM CA
TOPU
Note

NDA-24306 CHAPTER 3
Page 147
Revision 1.0
Figure 010-23 Inter-frame Alarm Bus Cable Connection for IMG0-IMG3
NAP-200-010
Sheet 43/73
Cable Connections ATTE NTI ON
Contents
Static Sensitive
Handling
Precautions Required
Connect the inter-frame Alarm bus cables between IMG0 and IMG3 of LN as shown below.
REAR VIEW
REAR VIEW
DUMMY LPM
TOPU
LED3
ALM3
IMG3 IMG0
PZ-DK223
16PH LED CA-B
16PH ALM CA-B
PIM0
TOPUDSPM
ALMA

CHAPTER 3 NDA-24306
Page 148
Revision 1.0
Figure 010-24 Inter-frame Bus Cable Connection for IMG1-IMG2
NAP-200-010
Sheet 44/73
Cable Connections ATTE NTI ON
Contents
Static Sensitive
Handling
Precautions Required
Note: Also to ALM2 connector in LPM of IMG0.
Connect the inter-frame bus cables between IMG1 and IMG2 of LN as shown below. The dotted line indicates
the bus cable connection for a dual-system.
REAR VIEW
TSWM1
Note
PLOCLK0
TOPU
2123
IMG2
REAR VIEW
TSWM0
PLOCLK0
TOPU
2123
IMG1
PLO-CLK CA-A
EMA
SP ALM CA
PLOCLK1 PLOCLK1
EMA

NDA-24306 CHAPTER 3
Page 149
Revision 1.0
Figure 010-25 Inter-frame Bus Cable Connection for IMG2-IMG3
NAP-200-010
Sheet 45/73
Cable Connections ATTE NTI ON
Contents
Static Sensitive
Handling
Precautions Required
Connect the inter-frame bus cables between IMG2 and IMG3 of LN as shown below. Note that the dotted lines
indicate the bus cable connection for a dual-system.
MUX010
IMG2 IMG3
MUX011
MUX012
MUX013
MUX113
(TSW11) (TSW01)
MUX112
MUX111
MUX110
TSWM1
PIM0
PIM1
PIM2
PIM3
BASEU
DUMMY
PIM0
PIM1
PIM2
PIM3
BASEU
TOPU TOPU
FANU FANU
REAR VIEW FRONT VIEW
13 14
13 14
13 14
13 14
(1)
(2)
(3)
(4)
(5)
(6)
(7)
(8)
MUX
MUX
MUX
MUX
MUX
MUX
MUX
MUX

CHAPTER 3 NDA-24306
Page 150
Revision 1.0
NAP-200-010
Sheet 46/73
Cable Connections
Table 010-13 Inter-frame Bus Cable Connection for IMG2-IMG3
No.
FROM TO
CABLE NAME REMARKS
UNIT/
MODULE CONNECTOR
NAME UNIT/
MODULE CONNECTOR
NAME
(1) TSWM MUX010 PIM0
(IMG3) MUX (slot 13) 34PH MT24 TSW CA-F When IMG3 exists in
LNn
(2) TSWM MUX011 PIM1
(IMG3) MUX (slot 13) 34PH MT24 TSW CA-F When PIM1 exists in
IMG3 of LNn
(3) TSWM MUX012 PIM2
(IMG3) MUX (slot 13) 34PH MT24 TSW CA-G When PIM2 exists in
IMG3 of LNn
(4) TSWM MUX013 PIM3
(IMG3) MUX (slot 13) 34PH MT24 TSW CA-H When PIM3 exists in
IMG3 of LNn
(5) TSWM MUX110 PIM0
(IMG3) MUX (slot 14) 34PH MT24 TSW CA-F For dual configuration
When IMG3 exists in
LNn
(6) TSWM MUX111 PIM1
(IMG3) MUX (slot 14) 34PH MT24 TSW CA-F For dual configuration
When PIM1 exists in
IMG3 of LNn
(7) TSWM MUX112 PIM2
(IMG3) MUX (slot 14) 34PH MT24 TSW CA-G For dual configuration
When PIM2 exists in
IMG3 of LNn
(8) TSWM MUX113 PIM3
(IMG3) MUX (slot 14) 34PH MT24 TSW CA-H For dual configuration
When PIM3 exists in
IMG3 of LNn
ATTE NTI ON
Contents
Static Sensitive
Handling
Precautions Required

NDA-24306 CHAPTER 3
Page 151
Revision 1.0
3. PCM AND ALARM CABLE CONNECTIONS BETWEEN ISW AND EACH LN
This section explains how to run the frame-to-frame PCM and alarm bus cables between ISW and LN.
According to your system configuration, connect all the necessary cables as shown below:
NAP-200-010
Sheet 47/73
Cable Connections
START
Confirm connector locations Referring to Figures 010-2 and 010-4, confirm the
locations of the connectors into which the cables are
inserted.
Connection of Inter-frame alarm bus
cables between ISW and LN Referring to Figures 010-26 through 010-29, connect
the inter-frame alarm bus cables between ISW and
LN.
Connection of inter-frame PCM cables
between ISW and LN Referring to Figures 010-30 through 010-37, connect
the inter-frame PCM cables between ISW and LN.
END
ATTE NTI ON
Contents
Static Sensitive
Handling
Precautions Required

CHAPTER 3 NDA-24306
Page 152
Revision 1.0
Figure 010-26 Inter-frame Cable Connection for ISW-LN0, IMG0
NAP-200-010
Sheet 48/73
Cable Connections ATTE NTI ON
Contents
Static Sensitive
Handling
Precautions Required
Connect the inter-frame alarm bus cable between ISW and IMG0 of LN0 as shown below.
FRONT VIEWFRONT VIEW
LN0/IMG0
PZ-PW92 PZ-PW92
CPU0
CPU1
00
00
00
CN0
CN0
ISW
LPM
PIM0
LPM
BASEU
TOPU
TOPU
ISWM
00
MT24 MISC CA-C
BASEU
PH-M22(MMC)
PH-M22(MMC)

NDA-24306 CHAPTER 3
Page 153
Revision 1.0
Figure 010-27 Inter-frame Cable Connection for ISW-LN1, IMG0
NAP-200-010
Sheet 49/73
Cable Connections ATTE NTI ON
Contents
Static Sensitive
Handling
Precautions Required
Connect the inter-frame alarm bus cable between ISW and IMG0 of LN1 as shown below.
FRONT VIEWFRONT VIEW
LN1/IMG0
00
CN1
CN0
ISW
LPM
LPM
BASEU
TOPU
TOPU
ISWM
00
MT24 MISC CA-D
BASEU
PIM0
PZ-PW92 PZ-PW92
CPU1
CPU0
00
00
PH-M22 (MMC)
PH-M22 (MMC)

CHAPTER 3 NDA-24306
Page 154
Revision 1.0
Figure 010-28 Inter-frame Cable Connection for ISW-LN2, IMG0
NAP-200-010
Sheet 50/73
Cable Connections ATTE NTI ON
Contents
Static Sensitive
Handling
Precautions Required
Connect the inter-frame alarm bus cable between ISW and IMG0 of LN2 as shown below.
Note: This cable connection is required if LN2 exists in your system.
FRONT VIEWFRONT VIEW
LN2/IMG0
00
ISW
LPM
LPM
BASEU
TOPU
TOPU
ISWM
00
MT24 MISC CA-D
BASEU
PH-M22 (MMC)
PH-M22 (MMC)
PZ-PW92 PZ-PW92
CPU1
CPU0
00
00
CN0
CN2

NDA-24306 CHAPTER 3
Page 155
Revision 1.0
Figure 010-29 Inter-frame Cable Connection for ISW-LN3, IMG0
NAP-200-010
Sheet 51/73
Cable Connections ATTE NTI ON
Contents
Static Sensitive
Handling
Precautions Required
Connect the inter-frame alarm bus cable between ISW and IMG0 of LN3 as shown below.
Note: This cable connection is required if LN3 exists in your system.
FRONT VIEW
FRONT VIEW
LN3/IMG0
PZ-PW92 PZ-PW92
CPU1
CPU0
00
ISW
LPM
PIM0
LPM
BASEU
TOPU
TOPU
ISWM
00
MT24 MISC CA-F
BASEU
PH-M22(MMC)
PH-M22(MMC)
CN0
CN3

CHAPTER 3 NDA-24306
Page 156
Revision 1.0
Figure 010-30 Inter-frame Bus Cable Connection for ISW-LN0, IMG1
NAP-200-010
Sheet 52/73
Cable Connections ATTE NTI ON
Contents
Static Sensitive
Handling
Precautions Required
Connect the inter-frame bus cables between ISW and IMG1 of LN0 as shown below. Note that the dotted lines
indicate the bus cable connection for a dual-system.
TOPU
ISWM
LPM
BASEU
REAR VIEW
ISW
REAR VIEW
TSWM0
LN0/IMG1
EXCLK0
EXCLK1
TSW000
TSW001
TSW002
TSW003
TSW004
TSW005
TSW006
TSW007
TSW100
TSW101
TSW102
TSW103
TSW104
TSW105
TSW106
TSW107
MUX020
MUX021
MUX022
MUX023
MUX032
MUX033
MUX122
MUX123
MUX133
CLK00
CLK10
14
19 18 15 14
12 08 04
MUX030
MUX031
MUX120
MUX121
MUX130
MUX131
TOPU
BASEU
(1)
(2)
(3)
(4)
(5)
(6)
(7)
(8)
(13)
(14)
(15)
(16)
(9)
(10)
(11)
(12)
(18) (17)
MUX132

NDA-24306 CHAPTER 3
Page 157
Revision 1.0
NAP-200-010
Sheet 53/73
Cable Connections
Table 010-14 Inter-frame Bus Cable Connection for ISW-LN0, IMG1
No.
FROM TO
CABLE NAME REMARKS
UNIT/
MODULE CONNECTOR
NAME UNIT/
MODULE CONNECTOR
NAME
(1) ISWM
(slot 04) TSW000 TSWM0
(slot 14) MUX020 ISW-LN TSW-CA-A
(2) ISWM
(slot 04) TSW001 TSWM0
(slot 14) MUX021 ISW-LN TSW-CA-A
(3) ISWM
(slot 04) TSW002 TSWM0
(slot 14) MUX022 ISW-LN TSW-CA-A
(4) ISWM
(slot 04) TSW003 TSWM0
(slot 14) MUX023 ISW-LN TSW-CA-A
(5) ISWM
(slot 04) TSW004 TSWM0
(slot 15) MUX030 ISW-LN TSW-CA-A
(6) ISWM
(slot 04) TSW005 TSWM0
(slot 15) MUX031 ISW-LN TSW-CA-A
(7) ISWM
(slot 04) TSW006 TSWM0
(slot 15) MUX032 ISW-LN TSW-CA-A
(8) ISWM
(slot 04) TSW007 TSWM0
(slot 15) MUX033 ISW-LN TSW-CA-A
(9) ISWM
(slot 14) TSW100 TSWM0
(slot 18) MUX120 ISW-LN TSW-CA-A For dual configuration
(10) ISWM
(slot 14) TSW101 TSWM0
(slot 18) MUX121 ISW-LN TSW-CA-A For dual configuration
(11) ISWM
(slot 14) TSW102 TSWM0
(slot 18) MUX122 ISW-LN TSW-CA-A For dual configuration
(12) ISWM
(slot 14) TSW103 TSWM0
(slot 18) MUX123 ISW-LN TSW-CA-A For dual configuration
(13) ISWM
(slot 14) TSW104 TSWM0
(slot 19) MUX130 ISW-LN TSW-CA-A For dual configuration
(14) ISWM
(slot 14) TSW105 TSWM0
(slot 19) MUX131 ISW-LN TSW-CA-A For dual configuration
(15) ISWM
(slot 14) TSW106 TSWM0
(slot 19) MUX132 ISW-LN TSW-CA-A For dual configuration
(16) ISWM
(slot 14) TSW107 TSWM0
(slot 19) MUX133 ISW-LN TSW-CA-A For dual configuration
(17) ISWM
(slot 08) CLK00 TSWM0
(slot 21) EXCLK0 ISW-LN PLO CA-A
(18) ISWM
(slot 12) CLK10 TSWM0
(slot 23) EXCLK1 ISW-LN PLO CA-A For dual configuration
ATTE NTI ON
Contents
Static Sensitive
Handling
Precautions Required

CHAPTER 3 NDA-24306
Page 158
Revision 1.0
Figure 010-31 Inter-frame Bus Cable Connection for ISW-LN0, IMG2
NAP-200-010
Sheet 54/73
Cable Connections ATTE NTI ON
Contents
Static Sensitive
Handling
Precautions Required
Connect the inter-frame bus cables between ISW and IMG2 of LN0 as shown below. Note that the dotted lines
indicate the bus cable connection for a dual-system.
TOPU
ISWM
LPM
BASEU
REAR VIEW
ISW
REAR VIEW
TSWM1
LN0/IMG2
TSW008
TSW009
TSW00A
TSW00B
TSW00C
TSW00D
TSW00E
TSW00F
TSW108
TSW109
TSW10A
TSW10B
TSW10C
TSW10D
TSW10E
TSW10F
MUX020
MUX032
MUX033
MUX122
MUX123
MUX133
14
19 18 15 14
04
MUX131
MUX130
MUX120
MUX121
MUX021
MUX022
MUX023
MUX030
MUX031
(1)
(2)
(3)
(4)
(5)
(6)
(7)
(8)
(9)
(10)
(11)
(12)
(13)
(14)
(15)
(16)
TOPU
BASEU
MUX132

NDA-24306 CHAPTER 3
Page 159
Revision 1.0
NAP-200-010
Sheet 55/73
Cable Connections
Table 010-15 Inter-frame Bus Cable Connection for ISW-LN0, IMG2
No.
FROM TO
CABLE NAME REMARKS
UNIT/
MODULE CONNECTOR
NAME UNIT/
MODULE CONNECTOR
NAME
(1) ISWM
(slot 04) TSW008 TSWM1
(slot 14) MUX020 ISW-LN TSW-CA-B When IMG2 exists in
LN0
(2) ISWM
(slot 04) TSW009 TSWM1
(slot 14) MUX021 ISW-LN TSW-CA-B When PIM1 exists in
IMG2 of LN0
(3) ISWM
(slot 04) TSW00A TSWM1
(slot 14) MUX022 ISW-LN TSW-CA-B When PIM2 exists in
IMG2 of LN0
(4) ISWM
(slot 04) TSW00B TSWM1
(slot 14) MUX023 ISW-LN TSW-CA-B When PIM3 exists in
IMG2 of LN0
(5) ISWM
(slot 04) TSW00C TSWM1
(slot 15) MUX030 ISW-LN TSW-CA-B When IMG3 exists in
LN0
(6) ISWM
(slot 04) TSW00D TSWM1
(slot 15) MUX031 ISW-LN TSW-CA-B When PIM1 exists in
IMG3 of LN0
(7) ISWM
(slot 04) TSW00E TSWM1
(slot 15) MUX032 ISW-LN TSW-CA-B When PIM2 exists in
IMG3 of LN0
(8) ISWM
(slot 04) TSW00F TSWM1
(slot 15) MUX033 ISW-LN TSW-CA-B When PIM3 exists in
IMG3 of LN0
(9) ISWM
(slot 14) TSW108 TSWM1
(slot 18) MUX120 ISW-LN TSW-CA-B When IMG2 exists in
LN0
For dual configuration
(10) ISWM
(slot 14) TSW109 TSWM1
(slot 18) MUX121 ISW-LN TSW-CA-B When PIM1 exists in
IMG2 of LN0
For dual configuration
(11) ISWM
(slot 14) TSW10A TSWM1
(slot 18) MUX122 ISW-LN TSW-CA-B When PIM2 exists in
IMG2 of LN0
For dual configuration
(12) ISWM
(slot 14) TSW10B TSWM1
(slot 18) MUX123 ISW-LN TSW-CA-B When PIM3 exists in
IMG2 of LN0
For dual configuration
(13) ISWM
(slot 14) TSW10C TSWM1
(slot 19) MUX130 ISW-LN TSW-CA-B When IMG3 exists in
LN0
For dual configuration
(14) ISWM
(slot 14) TSW10D TSWM1
(slot 19) MUX131 ISW-LN TSW-CA-B When PIM1 exists in
IMG3 of LN0
For dual configuration
(15) ISWM
(slot 14) TSW10E TSWM1
(slot 19) MUX132 ISW-LN TSW-CA-B When PIM2 exists in
IMG3 of LN0
For dual configuration
(16) ISWM
(slot 14) TSW10F TSWM1
(slot 19) MUX133 ISW-LN TSW-CA-B When PIM3 exists in
IMG3 of LN0
For dual configuration
ATTE NTI ON
Contents
Static Sensitive
Handling
Precautions Required

CHAPTER 3 NDA-24306
Page 160
Revision 1.0
Figure 010-32 Inter-frame Bus Cable Connection for ISW-LN1, IMG1
NAP-200-010
Sheet 56/73
Cable Connections ATTE NTI ON
Contents
Static Sensitive
Handling
Precautions Required
TOPU
ISWM
LPM
BASEU
REAR VIEW
ISW
REAR VIEW
TSWM0
LN1/IMG1
EXCLK0
EXCLK1
TSW010
TSW011
TSW012
TSW013
TSW014
TSW015
TSW016
TSW017
TSW110
TSW111
TSW112
TSW113
TSW114
TSW115
TSW116
TSW117
MUX020
MUX033
MUX132
MUX133
CLK01
CLK11
15
14151819
12 08 05
MUX030
MUX031
MUX130
MUX131
MUX021
MUX022
MUX023
MUX032
MUX122
MUX123
MUX120
MUX121
TOPU
BASEU
(1)
(2)
(3)
(4)
(5)
(6)
(7)
(8)
(9)
(10)
(11)
(12)
(13)
(14)
(15)
(16)
(18)
(17)
Connect the inter-frame bus cables between ISW and IMG1 of LN1 as shown below. Note that the dotted lines
indicate the bus cable connection for a dual-system.

NDA-24306 CHAPTER 3
Page 161
Revision 1.0
NAP-200-010
Sheet 57/73
Cable Connections
Table 010-16 Inter-frame Bus Cable Connection for ISW-LN1, IMG1
No.
FROM TO
CABLE NAME REMARKS
UNIT/
MODULE CONNECTOR
NAME UNIT/
MODULE CONNECTOR
NAME
(1) ISWM
(slot 05) TSW010 TSWM0
(slot 14) MUX020 ISW-LN TSW-CA-G
(2) ISWM
(slot 05) TSW011 TSWM0
(slot 14) MUX021 ISW-LN TSW-CA-G
(3) ISWM
(slot 05) TSW012 TSWM0
(slot 14) MUX022 ISW-LN TSW-CA-G
(4) ISWM
(slot 05) TSW013 TSWM0
(slot 14) MUX023 ISW-LN TSW-CA-G
(5) ISWM
(slot 05) TSW014 TSWM0
(slot 15) MUX030 ISW-LN TSW-CA-G
(6) ISWM
(slot 05) TSW015 TSWM0
(slot 15) MUX031 ISW-LN TSW-CA-G When PIM1 exists in
IMG1 of LN1
(7) ISWM
(slot 05) TSW016 TSWM0
(slot 15) MUX032 ISW-LN TSW-CA-G When PIM2 exists in
IMG1 of LN1
(8) ISWM
(slot 05) TSW017 TSWM0
(slot 15) MUX033 ISW-LN TSW-CA-G When PIM3 exists in
IMG1 of LN1
(9) ISWM
(slot 15) TSW110 TSWM0
(slot 18) MUX120 ISW-LN TSW-CA-G For dual configuration
(10) ISWM
(slot 15) TSW111 TSWM0
(slot 18) MUX121 ISW-LN TSW-CA-G For dual configuration
(11) ISWM
(slot 15) TSW112 TSWM0
(slot 18) MUX122 ISW-LN TSW-CA-G For dual configuration
(12) ISWM
(slot 15) TSW113 TSWM0
(slot 18) MUX123 ISW-LN TSW-CA-G For dual configuration
(13) ISWM
(slot 15) TSW114 TSWM0
(slot 19) MUX130 ISW-LN TSW-CA-G For dual configuration
(14) ISWM
(slot 15) TSW115 TSWM0
(slot 19) MUX131 ISW-LN TSW-CA-G When PIM1 exists in
IMG1 of LN1
For dual configuration
(15) ISWM
(slot 15) TSW116 TSWM0
(slot 19) MUX132 ISW-LN TSW-CA-G When PIM2 exists in
IMG1 of LN1
For dual configuration
(16) ISWM
(slot 15) TSW117 TSWM0
(slot 19) MUX133 ISW-LN TSW-CA-G When PIM3 exists in
IMG1 of LN1
For dual configuration
(17) ISWM
(slot 08) CLK01 TSWM0
(slot 21) EXCLK0 ISW-LN PLO CA-D
(18) ISWM
(slot 12) CLK11 TSWM0
(slot 23) EXCLK1 ISW-LN PLO CA-D For dual configuration
ATTE NTI ON
Contents
Static Sensitive
Handling
Precautions Required

CHAPTER 3 NDA-24306
Page 162
Revision 1.0
Figure 010-33 Inter-frame Bus Cable Connection for ISW-LN1, IMG2
NAP-200-010
Sheet 58/73
Cable Connections ATTE NTI ON
Contents
Static Sensitive
Handling
Precautions Required
Connect the inter-frame bus cables between ISW and IMG2 of LN1 as shown below. Note that the dotted lines
indicate the bus cable connection for a dual-system.
TOPU
ISWM
LPM
BASEU
REAR VIEW
ISW
REAR VIEW
SWM1
LN1/IMG2
MUX020
MUX132
MUX133
TSW118
TSW119
TSW11A
TSW11B
TSW11C
TSW11D
TSW11E
TSW11F
TSW018
TSW019
TSW01A
TSW01B
TSW01C
TSW01D
TSW01E
TSW01F
15
19 18 15 14
05
MUX030
MUX031
MUX130
MUX131
TOPU
MUX032
MUX033
MUX122
MUX120
MUX121
MUX123
MUX021
MUX022
MUX023
(1)
(2)
(3)
(4)
(5)
(6)
(7)
(8)
(9)
(10)
(11)
(12)
(13)
(14)
(15)
(16)

NDA-24306 CHAPTER 3
Page 163
Revision 1.0
NAP-200-010
Sheet 59/73
Cable Connections
Table 010-17 Inter-frame Bus Cable Connection for ISW-LN1, IMG2
No.
FROM TO
CABLE NAME REMARKS
UNIT/
MODULE CONNECTOR
NAME UNIT/
MODULE CONNECTOR
NAME
(1) ISWM
(slot 05) TSW018 TSWM1
(slot 14) MUX020 ISW-LN TSW-CA-H When IMG2 exists in
LN1
(2) ISWM
(slot 05) TSW019 TSWM1
(slot 14) MUX021 ISW-LN TSW-CA-H When PIM1 exists in
IMG2 of LN1
(3) ISWM
(slot 05) TSW01A TSWM1
(slot 14) MUX022 ISW-LN TSW-CA-H When PIM2 exists in
IMG2 of LN1
(4) ISWM
(slot 05) TSW01B TSWM1
(slot 14) MUX023 ISW-LN TSW-CA-H When PIM3 exists in
IMG2 of LN1
(5) ISWM
(slot 05) TSW01C TSWM1
(slot 15) MUX030 ISW-LN TSW-CA-H When IMG3 exists in
LN1
(6) ISWM
(slot 05) TSW01D TSWM1
(slot 15) MUX031 ISW-LN TSW-CA-H When PIM1 exists in
IMG3 of LN1
(7) ISWM
(slot 05) TSW01E TSWM1
(slot 15) MUX032 ISW-LN TSW-CA-H When PIM2 exists in
IMG3 of LN1
(8) ISWM
(slot 05) TSW01F TSWM1
(slot 15) MUX033 ISW-LN TSW-CA-H When PIM3 exists in
IMG3 of LN1
(9) ISWM
(slot 15) TSW118 TSWM1
(slot 18) MUX120 ISW-LN TSW-CA-H When IMG2 exists in
LN1
For dual configuration
(10) ISWM
(slot 15) TSW119 TSWM1
(slot 18) MUX121 ISW-LN TSW-CA-H When PIM1 exists in
IMG2 of LN1
For dual configuration
(11) ISWM
(slot 15) TSW11A TSWM1
(slot 18) MUX122 ISW-LN TSW-CA-H When PIM2 exists in
IMG2 of LN1
For dual configuration
(12) ISWM
(slot 15) TSW11B TSWM1
(slot 18) MUX123 ISW-LN TSW-CA-H When PIM3 exists in
IMG2 of LN1
For dual configuration
(13) ISWM
(slot 15) TSW11C TSWM1
(slot 19) MUX130 ISW-LN TSW-CA-H When IMG3 exists in
LN1
For dual configuration
(14) ISWM
(slot 15) TSW11D TSWM1
(slot 19) MUX131 ISW-LN TSW-CA-H When PIM1 exists in
IMG3 of LN1
For dual configuration
(15) ISWM
(slot 15) TSW11E TSWM1
(slot 19) MUX132 ISW-LN TSW-CA-H When PIM2 exists in
IMG3 of LN1
For dual configuration
(16) ISWM
(slot 15) TSW11F TSWM1
(slot 19) MUX133 ISW-LN TSW-CA-H When PIM3 exists in
IMG3 of LN1
For dual configuration
ATTE NTI ON
Contents
Static Sensitive
Handling
Precautions Required

CHAPTER 3 NDA-24306
Page 164
Revision 1.0
Figure 010-34 Inter-Frame Bus Cable Connection for ISW-LN2, IMG1
NAP-200-010
Sheet 60/73
Cable Connections ATTE NTI ON
Contents
Static Sensitive
Handling
Precautions Required
Connect the inter-frame bus cables between ISW and IMG1 of LN2 as shown below. Note that the dotted lines
indicate the bus cable connection for a dual-system.
TOPU
ISWM
LPM
BASEU
REAR VIEW
ISW
REAR VIEW
TSWM0
LN2/IMG1
EXCLK0
EXCLK1
MUX020
MUX033
MUX133
CLK02
TSW120
TSW121
TSW122
TSW123
TSW124
TSW125
TSW126
TSW127
16
19 18 15 14
CLK12
12 08
TSW020
TSW021
TSW022
TSW023
TSW024
TSW025
TSW026
TSW027
06
MUX030
MUX031
MUX120
MUX121
MUX130
MUX131
MUX122
MUX123
MUX021
MUX022
MUX023
MUX032
TOPU
(1)
(2)
(3)
(4)
(5)
(6)
(7)
(8)
(9)
(10)
(11)
(12)
(13)
(14)
(15)
(16)
(17)
(18)
MUX132

NDA-24306 CHAPTER 3
Page 165
Revision 1.0
NAP-200-010
Sheet 61/73
Cable Connections
Table 010-18 Inter-frame Bus Cable Connection for ISW-LN2, IMG1
No.
FROM TO
CABLE NAME REMARKS
UNIT/
MODULE CONNECTOR
NAME UNIT/
MODULE CONNECTOR
NAME
(1) ISWM
(slot 06) TSW020 TSWM0
(slot 14) MUX020 ISW-LN TSW-CA-H When LN2 exists
(2) ISWM
(slot 06) TSW021 TSWM0
(slot 14) MUX021 ISW-LN TSW-CA-H When LN2 exists
(3) ISWM
(slot 06) TSW022 TSWM0
(slot 14) MUX022 ISW-LN TSW-CA-H When LN2 exists
(4) ISWM
(slot 06) TSW023 TSWM0
(slot 14) MUX023 ISW-LN TSW-CA-H When LN2 exists
(5) ISWM
(slot 06) TSW024 TSWM0
(slot 15) MUX030 ISW-LN TSW-CA-H When LN2 exists
(6) ISWM
(slot 06) TSW025 TSWM0
(slot 15) MUX031 ISW-LN TSW-CA-H When PIM1 exists in
IMG1 of LN2
(7) ISWM
(slot 06) TSW026 TSWM0
(slot 15) MUX032 ISW-LN TSW-CA-H When PIM2 exists in
IMG1 of LN2
(8) ISWM
(slot 06) TSW027 TSWM0
(slot 15) MUX033 ISW-LN TSW-CA-H When PIM3 exists in
IMG1 of LN2
(9) ISWM
(slot 16) TSW120 TSWM0
(slot 18) MUX120 ISW-LN TSW-CA-H When LN2 exists
For dual configuration
(10) ISWM
(slot 16) TSW121 TSWM0
(slot 18) MUX121 ISW-LN TSW-CA-H When LN2 exists
For dual configuration
(11) ISWM
(slot 16) TSW122 TSWM0
(slot 18) MUX122 ISW-LN TSW-CA-H When LN2 exists
For dual configuration
(12) ISWM
(slot 16) TSW123 TSWM0
(slot 18) MUX123 ISW-LN TSW-CA-H When LN2 exists
For dual configuration
(13) ISWM
(slot 16) TSW124 TSWM0
(slot 19) MUX130 ISW-LN TSW-CA-H When LN2 exists
For dual configuration
(14) ISWM
(slot 16) TSW125 TSWM0
(slot 19) MUX131 ISW-LN TSW-CA-H When PIM1 exists in
IMG1 of LN2
For dual configuration
(15) ISWM
(slot 16) TSW126 TSWM0
(slot 19) MUX132 ISW-LN TSW-CA-H When PIM2 exists in
IMG1 of LN2
For dual configuration
(16) ISWM
(slot 16) TSW127 TSWM0
(slot 19) MUX133 ISW-LN TSW-CA-H When PIM3 exists in
IMG1 of LN2
For dual configuration
(17) ISWM
(slot 08) CLK02 TSWM0
(slot 21) EXCLK0 ISW-LN PLO CA-D
(18) ISWM
(slot 12) CLK12 TSWM0
(slot 23) EXCLK1 ISW-LN PLO CA-D For dual configuration
ATTE NTI ON
Contents
Static Sensitive
Handling
Precautions Required

CHAPTER 3 NDA-24306
Page 166
Revision 1.0
Figure 010-35 Inter-frame Bus Cable Connection for ISW-LN2, IMG2
NAP-200-010
Sheet 62/73
Cable Connections ATTE NTI ON
Contents
Static Sensitive
Handling
Precautions Required
Connect the inter-frame bus cables between ISW and IMG2 of LN2 as shown below. Note that the dotted lines
indicate the cable connection for a dual-system.
TOPU
ISWM
LPM
BASEU
REAR VIEW
ISW
REAR VIEW
TSWM1
LN2/IMG2
MUX020
MUX033
MUX133
TSW128
TSW129
TSW12A
TSW12B
TSW12C
TSW12D
TSW12E
TSW12F
16
19 18 15 14
TSW028
TSW029
TSW02A
TSW02B
TSW02C
TSW02D
TSW02E
TSW02F
06
MUX131
MUX130
MUX121
MUX030
MUX031
MUX120
TOPU
BASEU
MUX021
MUX022
MUX023
MUX032
MUX122
MUX123
MUX132
(1)
(2)
(3)
(4)
(5)
(6)
(7)
(8)
(9)
(10)
(11)
(12)
(16)
(15)
(14)
(13)

NDA-24306 CHAPTER 3
Page 167
Revision 1.0
NAP-200-010
Sheet 63/73
Cable Connections
Table 010-19 Inter-frame Bus Cable Connection for ISW-LN2, IMG2
No.
FROM TO
CABLE NAME REMARKS
UNIT/
MODULE CONNECTOR
NAME UNIT/
MODULE CONNECTOR
NAME
(1) ISWM
(slot 06) TSW028 TSWM1
(slot 14) MUX020 ISW-LN TSW-CA-H When IMG2 exists in
LN2
(2) ISWM
(slot 06) TSW029 TSWM1
(slot 14) MUX021 ISW-LN TSW-CA-H When PIM1 exists in
IMG2 of LN2
(3) ISWM
(slot 06) TSW02A TSWM1
(slot 14) MUX022 ISW-LN TSW-CA-H When PIM2 exists in
IMG2 of LN2
(4) ISWM
(slot 06) TSW02B TSWM1
(slot 14) MUX023 ISW-LN TSW-CA-H When PIM3 exists in
IMG2 of LN2
(5) ISWM
(slot 06) TSW02C TSWM1
(slot 15) MUX030 ISW-LN TSW-CA-H When IMG3 exists in
LN2
(6) ISWM
(slot 06) TSW02D TSWM1
(slot 15) MUX031 ISW-LN TSW-CA-H When PIM1 exists in
IMG3 of LN2
(7) ISWM
(slot 06) TSW02E TSWM1
(slot 15) MUX032 ISW-LN TSW-CA-H When PIM2 exists in
IMG3 of LN2
(8) ISWM
(slot 06) TSW02F TSWM1
(slot 15) MUX033 ISW-LN TSW-CA-H When PIM3 exists in
IMG3 of LN2
(9) ISWM
(slot 16) TSW128 TSWM1
(slot 18) MUX120 ISW-LN TSW-CA-H When IMG2 exists in
LN2
For dual configuration
(10) ISWM
(slot 16) TSW129 TSWM1
(slot 18) MUX121 ISW-LN TSW-CA-H When PIM1 exists in
IMG2 of LN2
For dual configuration
(11) ISWM
(slot 16) TSW12A TSWM1
(slot 18) MUX122 ISW-LN TSW-CA-H When PIM2 exists in
IMG2 of LN2
For dual configuration
(12) ISWM
(slot 16) TSW12B TSWM1
(slot 18) MUX123 ISW-LN TSW-CA-H When PIM3 exists in
IMG2 of LN2
For dual configuration
(13) ISWM
(slot 16) TSW12C TSWM1
(slot 19) MUX130 ISW-LN TSW-CA-H When IMG3 exists in
LN2
For dual configuration
(14) ISWM
(slot 16) TSW12D TSWM1
(slot 19) MUX131 ISW-LN TSW-CA-H When PIM1 exists in
IMG3 of LN2
For dual configuration
(15) ISWM
(slot 16) TSW12E TSWM1
(slot 19) MUX132 ISW-LN TSW-CA-H When PIM2 exists in
IMG3 of LN2
For dual configuration
(16) ISWM
(slot 16) TSW12F TSWM1
(slot 19) MUX133 ISW-LN TSW-CA-H When PIM3 exists in
IMG3 of LN2
For dual configuration
ATTE NTI ON
Contents
Static Sensitive
Handling
Precautions Required

CHAPTER 3 NDA-24306
Page 168
Revision 1.0
Figure 010-36 Inter-frame Bus Cable Connection for ISW-LN3, IMG1
NAP-200-010
Sheet 64/73
Cable Connections ATTE NTI ON
Contents
Static Sensitive
Handling
Precautions Required
Connect the inter-frame bus cables between ISW and IMG1 of LN3 as shown below. Note that the dotted lines
indicate the bus cable connection for a dual-system.
TOPU
ISWM
LPM
BASEU
REAR VIEW
ISW
REAR VIEW
TSWM0
LN3/IMG1
EXCLK0
EXCLK1
MUX020
MUX033
MUX133
CLK03
CLK13
TSW130
TSW131
TSW132
TSW133
TSW134
TSW135
TSW136
TSW137
17
19 18 15 14
12 08
TSW030
TSW031
TSW032
TSW033
TSW034
TSW035
TSW036
TSW037
07
MUX131
MUX130
MUX120
MUX121
MUX031
MUX030
MUX021
MUX022
MUX023
MUX122
MUX123
MUX132 MUX032
TOPU
BASEU
(1)
(2)
(3)
(4)
(5)
(6)
(7)
(8)
(9)
(10)
(11)
(12)
(13)
(14)
(15)
(16)
(17)
(18)

NDA-24306 CHAPTER 3
Page 169
Revision 1.0
NAP-200-010
Sheet 65/73
Cable Connections
Table 010-20 Inter-frame Bus Cable Connection for ISW-LN3, IMG1
No.
FROM TO
CABLE NAME REMARKS
UNIT/
MODULE CONNECTOR
NAME UNIT/
MODULE CONNECTOR
NAME
(1) ISWM
(slot 07) TSW030 TSWM0
(slot 14) MUX020 ISW-LN TSW-CA-I When LN3 exists
(2) ISWM
(slot 07) TSW031 TSWM0
(slot 14) MUX021 ISW-LN TSW-CA-I When LN3 exists
(3) ISWM
(slot 07) TSW032 TSWM0
(slot 14) MUX022 ISW-LN TSW-CA-I When LN3 exists
(4) ISWM
(slot 07) TSW033 TSWM0
(slot 14) MUX023 ISW-LN TSW-CA-I When LN3 exists
(5) ISWM
(slot 07) TSW034 TSWM0
(slot 15) MUX030 ISW-LN TSW-CA-I When LN3 exists
(6) ISWM
(slot 07) TSW035 TSWM0
(slot 15) MUX031 ISW-LN TSW-CA-I When PIM1 exists in
IMG1 of LN3
(7) ISWM
(slot 07) TSW036 TSWM0
(slot 15) MUX032 ISW-LN TSW-CA-I When PIM2 exists in
IMG1 of LN3
(8) ISWM
(slot 07) TSW037 TSWM0
(slot 15) MUX033 ISW-LN TSW-CA-I When PIM3 exists in
IMG1 of LN3
(9) ISWM
(slot 17) TSW130 TSWM0
(slot 18) MUX120 ISW-LN TSW-CA-I When LN3 exists
For dual configuration
(10) ISWM
(slot 17) TSW131 TSWM0
(slot 18) MUX121 ISW-LN TSW-CA-I When LN3 exists
For dual configuration
(11) ISWM
(slot 17) TSW132 TSWM0
(slot 18) MUX122 ISW-LN TSW-CA-I When LN3 exists
For dual configuration
(12) ISWM
(slot 17) TSW133 TSWM0
(slot 18) MUX123 ISW-LN TSW-CA-I When LN3 exists
For dual configuration
(13) ISWM
(slot 17) TSW134 TSWM0
(slot 19) MUX130 ISW-LN TSW-CA-I When LN3 exists
For dual configuration
(14) ISWM
(slot 17) TSW135 TSWM0
(slot 19) MUX131 ISW-LN TSW-CA-I When PIM1 exists in
IMG1 of LN3
For dual configuration
(15) ISWM
(slot 17) TSW136 TSWM0
(slot 19) MUX132 ISW-LN TSW-CA-I When PIM2 exists in
IMG1 of LN3
For dual configuration
(16) ISWM
(slot 17) TSW137 TSWM0
(slot 19) MUX133 ISW-LN TSW-CA-I When PIM3 exists in
IMG1 of LN3
For dual configuration
(17) ISWM
(slot 08) CLK03 TSWM0
(slot 21) EXCLK0 ISW-LN PLO CA-I
(18) ISWM
(slot 12) CLK13 TSWM0
(slot 23) EXCLK1 ISW-LN PLO CA-I For dual configuration
ATTE NTI ON
Contents
Static Sensitive
Handling
Precautions Required

CHAPTER 3 NDA-24306
Page 170
Revision 1.0
Figure 010-37 Inter-frame Bus Cable Connection for ISW-LN3, IMG2
NAP-200-010
Sheet 66/73
Cable Connections ATTE NTI ON
Contents
Static Sensitive
Handling
Precautions Required
Connect the inter-frame bus cables between ISW and IMG2 of LN3 as shown below. Note that the dotted lines
indicate the bus cable connection for a dual-system.
TOPU
ISWM
LPM
BASEU
REAR VIEW
ISW
REAR VIEW
TSWM1
LN3/IMG2
MUX020
MUX033
MUX133
TSW138
TSW139
TSW13A
TSW13B
TSW13C
TSW13D
TSW13E
TSW13F
17
19 18 15 14 TSW038
TSW039
TSW03A
TSW03B
TSW03C
TSW03D
TSW03E
TSW03F
07
MUX030
MUX031
MUX120
MUX121
MUX130
MUX131
TOPU
BASEU
MUX021
MUX022
MUX023
MUX032
MUX122
MUX123
MUX132
(1)
(2)
(3)
(4)
(5)
(6)
(7)
(8)
(9)
(10)
(11)
(12)
(13)
(14)
(15)
(16)

NDA-24306 CHAPTER 3
Page 171
Revision 1.0
NAP-200-010
Sheet 67/73
Cable Connections
Table 010-21 Inter-frame Bus Cable Connection for ISW-LN3, IMG2
No.
FROM TO
CABLE NAME REMARKS
UNIT/
MODULE CONNECTOR
NAME UNIT/
MODULE CONNECTOR
NAME
(1) ISWM
(slot 07) TSW038 TSWM1
(slot 14) MUX020 ISW-LN TSW-CA-J When IMG2 exists in
LN3
(2) ISWM
(slot 07) TSW039 TSWM1
(slot 14) MUX021 ISW-LN TSW-CA-J When PIM1 exists in
IMG2 of LN3
(3) ISWM
(slot 07) TSW03A TSWM1
(slot 14) MUX022 ISW-LN TSW-CA-J When PIM2 exists in
IMG2 of LN3
(4) ISWM
(slot 07) TSW03B TSWM1
(slot 14) MUX023 ISW-LN TSW-CA-J When PIM3 exists in
IMG2 of LN3
(5) ISWM
(slot 07) TSW03C TSWM1
(slot 15) MUX030 ISW-LN TSW-CA-J When IMG3 exists in
LN3
(6) ISWM
(slot 07) TSW03D TSWM1
(slot 15) MUX031 ISW-LN TSW-CA-J When PIM1 exists in
IMG3 of LN3
(7) ISWM
(slot 07) TSW03E TSWM1
(slot 15) MUX032 ISW-LN TSW-CA-J When PIM2 exists in
IMG3 of LN3
(8) ISWM
(slot 07) TSW03F TSWM1
(slot 15) MUX033 ISW-LN TSW-CA-J When PIM3 exists in
IMG3 of LN3
(9) ISWM
(slot 17) TSW138 TSWM1
(slot 18) MUX120 ISW-LN TSW-CA-J When IMG2 exists in
LN3
For dual configuration
(10) ISWM
(slot 17) TSW139 TSWM1
(slot 18) MUX121 ISW-LN TSW-CA-J When PIM1 exists in
IMG2 of LN3
For dual configuration
(11) ISWM
(slot 17) TSW13A TSWM1
(slot 18) MUX122 ISW-LN TSW-CA-J When PIM2 exists in
IMG2 of LN3
For dual configuration
(12) ISWM
(slot 17) TSW13B TSWM1
(slot 18) MUX123 ISW-LN TSW-CA-J When PIM3 exists in
IMG2 of LN3
For dual configuration
(13) ISWM
(slot 17) TSW13C TSWM1
(slot 19) MUX130 ISW-LN TSW-CA-J When IMG3 exists in
LN3
For dual configuration
(14) ISWM
(slot 17) TSW13D TSWM1
(slot 19) MUX131 ISW-LN TSW-CA-J When PIM1 exists in
IMG3 of LN3
For dual configuration
(15) ISWM
(slot 17) TSW13E TSWM1
(slot 19) MUX132 ISW-LN TSW-CA-J When PIM2 exists in
IMG3 of LN3
For dual configuration
(16) ISWM
(slot 17) TSW13F TSWM1
(slot 19) MUX133 ISW-LN TSW-CA-J When PIM3 exists in
IMG3 of LN3
For dual configuration
ATTE NTI ON
Contents
Static Sensitive
Handling
Precautions Required

CHAPTER 3 NDA-24306
Page 172
Revision 1.0
4. ETHER CABLE CONNECTIONS
This section covers how to connect the Ether (10 BASE-T) cables to each LN and ISW. Because the terminal
HUB (PA-M96) card (maximum 8 ports per card) can be mounted wherever in a PIM of any LNs (LN0-LN3),
use the required number of HUB card(s), then perform unique Ether connection depending on your system con-
figuration.
The flowchart below provides a summary of procedures using two examples:
•Figure 010-38 for basic Ether connection
•Figure 010-39 for secondary Ether connection (option) Note
Note: Secondary Ether connection is available when your system uses dual LANIs for each CPR (i.e. second
LANI cards are accommodated in PCI Slot 03 of all the CPR in ISW and each LN.)
<Summary of Procedure>
NAP-200-010
Sheet 68/73
Cable Connections
START
Connection of Basic 10 BASE-T
cables (straight) Using the following cables, connect the LANI (PZ-
PC19) cards in PCI slot 00 of ISW/each LN and the
relevant HUB (PA-M96) card(s).
• When LANI and HUB cards are in the same IMG:
Note
• When LANI and HUB cards are in different IMGs
in the same LN:
• When LANI and HUB cards are in different LNs:
Note: When connecting the LANI of ISW to the HUB
card in PIM0 of IMG0, LN0, use “UTP CTG5
CA-O” cable unconditionally.
ATTE NTI ON
Contents
Static Sensitive
Handling
Precautions Required
A
* Example: Figure 010-38
“UTP CTG5 ST CA-O”
“UTP CTG5 ST CA-X”
“UTP CTG5 ST CA-A0”

NDA-24306 CHAPTER 3
Page 173
Revision 1.0
NAP-200-010
Sheet 69/73
Cable Connections
Connection of 10 BASE-T cables
(cross) If multiple HUB (PA-M96) cards are used in the step
above, cascade each HUB card via the following
physical cables:
• When HUB cards are cascaded within the same
PIM:
• When HUB cards are cascaded within the same
IMG:
• When HUB cards are cascaded across different
IMGs in the same LN:
• When HUB cards are cascaded across different
LNs:
Connection of additional 10 BASE-T
cables (straight) If your system uses second LANIs in PCI slot 03 of
each CPR, also connect the whole second LANIs by
using any of the following cables:
• When LANI (PZ-PC19) and HUB cards are in the
same IMG:
• When LANI and HUB cards are in different IMGs
in the same LN:
• When LANI and HUB cards are in the different
LNs:
Connection of 10 BASE-T cables
(cross) If multiple HUB (PA-M96) cards are used in the step
above, cascade each HUB card via the following
physical cables:
• When HUB cards are cascaded within the same
PIM:
• When HUB cards are cascaded within the same
IMG:
• When HUB cards are cascaded across different
IMGs in the same LN:
• When HUB cards are cascaded across different
LNs:
END
ATTE NTI ON
Contents
Static Sensitive
Handling
Precautions Required
A
* Example: Figure 010-38
“UTP CTG5 CRS CA-F”
“UTP CTG5 CRS CA-O”
“UTP CTG5 CRS CA-X”
“UTP CTG5 CRS CA-A0”
* Example: Figure 010-39
“UTP CTG5 ST CA-O”
“UTP CTG5 ST CA-X”
“UTP CTG5 ST CA-A0”
* Example: Figure 010-39
“UTP CTG5 CRS CA-F”
“UTP CTG5 CRS CA-O”
“UTP CTG5 CRS CA-X”
“UTP CTG5 CRS CA-A0”

CHAPTER 3 NDA-24306
Page 174
Revision 1.0
Figure 010-38 Ether Cable Connection for ISW and LN (Example)
NAP-200-010
Sheet 70/73
Cable Connections ATTE NTI ON
Contents
Static Sensitive
Handling
Precautions Required
TSWM0
LPM
TSWM1
LN1
TSWM0
LPM
TSWM1
LN2
TSWM0
LPM
TSWM1
LN3
ISWM
LPM
ISW FRONT VIEW
LPM
TOPU
BASEU
PIM0
LPM
LN0
PIM0
IMG0
00
PZ-PC19
00
CPU1
CPU0
LPM
00
PZ-PC19
00
CPU1
CPU0
LPM
00
PZ-PC19
00
CPU1
CPU0
LPM
PZ-PW92 PZ-PW92
CPU1
CPU0
00
00
PZ-PC19 PZ-PC19
HUB0 HUB1
(11)
(2)
(1)
(3)
(4)
(5)
(6)
(9) (8)
(10)
(7)
00
PZ-PC19
00
LPM
CPU1
CPU0
Cable (1-10): 10 BASE-T straight
Cable (11) : 10 BASE-T cross
CN
CN CN
TSWM0TSWM1
CNCNCNCNCNCNCNCN
CNCNCNCNCNCNCNCN
CN CN
CN CN
CN CN
This figure shows an example where each LANI (PZ-PC19) card (PCI slot 00) in ISW/LN is connected to the two
HUB (PA-M96) cards (HUB0/HUB1) in PIM0 of IMG0, LN0.
PWR
PWR PWR
PWR
PWR
PWR
CN
Note: HUB (PA-M96) card can be mounted in any universal slot (slot 04 - 12, 15 - 23) of a PIM.
PWR
PWR
: 10 BASE-T connector
CN

NDA-24306 CHAPTER 3
Page 175
Revision 1.0
Note: This table is only an example when the Ether cable connection is provided as shown in Figure 010-38. Ac-
tual cables to be used may differ, depending on your system configuration. See details in the flowchart on
the previous page (Sheet 70/73 and 71/73 in this NAP).
NAP-200-010
Sheet 71/73
Cable Connections
Table 010-22 Ether Cable Connections (Example)
No.
FROM TO
CABLE NAME REMARKS
UNIT/
MODULE CONNECTOR
NAME UNIT/
MODULE CONNECTOR
NAME
(1) LPM (LN0) CN
(PZ-PC19, CPU0) PIM0
(LN0, IMG0) TPn-X
(PA-M96, HUB0) UTP CTG5 ST CA-O
(2) LPM (LN0) CN
(PZ-PC19, CPU1) PIM0
(LN0, IMG0) TPn-X
(PA-M96, HUB1) UTP CTG5 ST CA-O For dual configuration
(3) LPM (ISW) CN
(PZ-PC19, CPU0) PIM0
(LN0, IMG0) TPn-X
(PA-M96, HUB0) UTP CTG5 ST CA-O
(4) LPM (ISW) CN
(PZ-PC19, CPU1) PIM0
(LN0, IMG0) TPn-X
(PA-M96, HUB1) UTP CTG5 ST CA-O For dual configuration
(5) LPM (LN1) CN
(PZ-PC19, CPU0) PIM0
(LN0, IMG0) TPn-X
(PA-M96, HUB0) UTP CTG5 ST CA-A0
(6) LPM (LN1) CN
(PZ-PC19, CPU1) PIM0
(LN0, IMG0) TPn-X
(PA-M96, HUB1) UTP CTG5 ST CA-A0 For dual configuration
(7) LPM (LN2) CN
(PZ-PC19, CPU0) PIM0
(LN0, IMG0) TPn-X
(PA-M96, HUB0) UTP CTG5 ST CA-A0 When LN2 exists in
your
system
(8) LPM (LN2) CN
(PZ-PC19, CPU1) PIM0
(LN0, IMG0) TPn-X
(PA-M96, HUB1) UTP CTG5 ST CA-A0 For dual configuration
When LN2 exists in
your system
(9) LPM (LN3) CN
(PZ-PC19, CPU0) PIM0
(LN0, IMG0) TPn-X
(PA-M96, HUB0) UTP CTG5 ST CA-A0 When LN3 exists in
your system
(10) LPM (LN3) CN
(PZ-PC19, CPU1) PIM0
(LN0, IMG0) TPn-X
(PA-M96, HUB1) UTP CTG5 ST CA-A0 For dual configuration
When LN3 exists in
your system
(11) PIM0
(LN0, IMG0) TPn-X
(PA-M96, HUB0) PIM0
(LN0, IMG0) TPn-X
(PA-M96, HUB1) UTP CTG5 CRS CA-F
ATTE NTI ON
Contents
Static Sensitive
Handling
Precautions Required

CHAPTER 3 NDA-24306
Page 176
Revision 1.0
Figure 010-39 Additional Ether Cable Connection When Second LANIs Are Used (Example)
NAP-200-010
Sheet 72/73
Cable Connections ATTE NTI ON
Contents
Static Sensitive
Handling
Precautions Required
ISW
TSWM0
LPM TSWM1
LN0
TSWM0
LPM TSWM1
LN1
FRONT VIEW
LPM
BASEU
PIM0
LN2
IMG0
03
PZ-PC19
03
CPU1
CPU0
PWR
PWR
LPM
03
PZ-PC19
03
CPU1
CPU0
PWR
PWR
LPM
PZ-PC19
CPU1
CPU0
PWR
PWR
LPM
PZ-PW92
03
PZ-PC19 PZ-PC19
(2)
(1)
(3)
(5)
(6)
(9)
(8)
(10)
(7)
CN
TSWM0 TSWM1
LN3
PZ-PC19
CPU1
PWR
LPM
CN CN
CN
LPM
ISWM
LPM
PIM0
03
03
PZ-PW92
CPU1
CPU0
00
HUB2 HUB3
(11)
CN
TSWM0 TSWM1
CNCNCNCNCN
CNCN
CN
CNCN
CNCNCN
CN CN
03
03
CPU0
PWR
CN CN
LPM
CN
CN
CN
CN
(4)
If your system uses dual LANIs for each CPR, also connect the whole second LANIs (PCI slot 03) to another set
of HUB (PA-M96) card(s) in addition to the first LANIs (connected in Figure 010-38). In this example, the second
LANIs are connected to HUB2/HUB3/ in PIM0 of IMG0, LN2/
Note: PA-M96 (HUB) card can be mounted in any universal slot (Slot No. 04-12, 15-23) of a PIM.
TOPU
Cable (1-10): 10 BASE-T straight
Cable (11) : 10 BASE-T cross
: 10 BASE-T connector

NDA-24306 CHAPTER 3
Page 177
Revision 1.0
Note: This table is only an example when the Ether cable connection is provided as shown in Figure 010-39.
Actual cables to be used may differ, depending on your system configuration. See details in the flowchart
on the previous page (Sheet 70/73 and 71/73 in this NAP).
NAP-200-010
Sheet 73/73
Cable Connections
Table 010-23 Ether Cable Connections for Second LANI (Example)
No.
FROM TO
CABLE NAME REMARKS
UNIT/
MODULE CONNECTOR
NAME UNIT/
MODULE CONNECTOR
NAME
(1) LPM (LN2) CN
(PZ-PC19, CPU0) PIM0
(LN2, IMG0) TPn-X
(PA-M96, HUB2) UTP CTG5 ST CA-O
(2) LPM (LN2) CN
(PZ-PC19, CPU1) PIM0
(LN2, IMG0) TPn-X
(PA-M96, HUB3) UTP CTG5 ST CA-O For dual configuration
(3) LPM (ISW) CN
(PZ-PC19, CPU0) PIM0
(LN2, IMG0) TPn-X
(PA-M96, HUB2) UTP CTG5 ST CA-O
(4) LPM (ISW) CN
(PZ-PC19, CPU1) PIM0
(LN2, IMG0) TPn-X
(PA-M96, HUB3) UTP CTG5 ST CA-O For dual configuration
(5) LPM (LN0) CN
(PZ-PC19, CPU0) PIM0
(LN2, IMG0) TPn-X
(PA-M96, HUB2) UTP CTG5 ST CA-A0
(6) LPM (LN0) CN
(PZ-PC19, CPU1) PIM0
(LN2, IMG0) TPn-X
(PA-M96, HUB3) UTP CTG5 ST CA-A0 For dual configuration
(7) LPM (LN1) CN
(PZ-PC19, CPU0) PIM0
(LN2, IMG0) TPn-X
(PA-M96, HUB2) UTP CTG5 ST CA-A0
(8) LPM (LN1) CN
(PZ-PC19, CPU1) PIM0
(LN2, IMG0) TPn-X
(PA-M96, HUB3) UTP CTG5 ST CA-A0 For dual configuration
(9) LPM (LN3) CN
(PZ-PC19, CPU0) PIM0
(LN2, IMG0) TPn-X
(PA-M96, HUB2) UTP CTG5 ST CA-A0 When LN3 exists in
your system
(10) LPM (LN3) CN
(PZ-PC19, CPU1) PIM0
(LN2, IMG0) TPn-X
(PA-M96, HUB3) UTP CTG5 ST CA-A0 For dual configuration
When LN3 exists in
your system
(11) PIM0
(LN2, IMG0) TPn-X
(PA-M96, HUB2) PIM0
(LN2, IMG0) TPn-X
(PA-M96, HUB3) UTP CTG5 CRS CA-F
ATTE NTI ON
Contents
Static Sensitive
Handling
Precautions Required

CHAPTER 3 NDA-24306
Page 178
Revision 1.0
This NAP describes front cable connections between circuit cards.
Note: Protection against static electricity:
A Portable Field Service Grounding Kit must be used to protect system components from static discharge.
Figure 011-1 Front Cable Connections between Circuit Cards for CCIS/ISDN
NAP-200-011
Sheet 1/1
Front Cable Connections between Circuit
Cards
START
When CCH/DCH and DTI cards are mounted in PIM (For CCIS/ISDN), connect the front cable between
CCH/DCH and DTI cards by referring to Figure 011-1
END
ATTE NTI ON
Contents
Static Sensitive
Handling
Precautions Required
TRK
CN2
CCH
/DCH DTI
(PIM)
Connecting Cable Specification
Cable Name
Desig. No.
Color Label
Length
: 10AL-(10)FLT CA
: NR-510247-001
: White
: 10/4 (cm/inch)
FRONT VIEW
DCH/CCH

NDA-24306 CHAPTER 3
Page 179
Revision 1.0
This NAP explains the following work items:
• Cable Running from the PBX to the MDF and ATTCON (Desk Console)
• Cable Running from the PBX to the MAT and SMDR
• Connections at the PBX Side
• Cable Tying at the Equipment Frame
Note: Compliance with EMI
To comply with EMI, Shielded cables with CHAMP connector should be used for the following installation
cables:
• Cable from the PBX to the MDF
• Cable from the PBX to Attendant Console
• Cable from the PBX to alarm indicating equipment
• Cable from the PBX to the external music-on-hold source
• Cable for line test (connected to TEST connection)
NAP-200-012
Sheet 1/13
Cable Running from the PBX to MDF,
ATTCON, MAT and SMDR

CHAPTER 3 NDA-24306
Page 180
Revision 1.0
1. CABLE RUNNING FROM THE PBX TO THE MDF AND ATTCON
NAP-200-012
Sheet 2/13
Cable Running from the PBX to MDF,
ATTCON, MAT and SMDR
START
Cables (25P) for LT Connectors At the PBX side, verify the names of the connectors on
the PIM backplane, then bring each LT cable up to the
corresponding connector position.
Cables for Desk Console Connectors Referring to Figures 015-1 through 015-13 in NAP-
200-015, run the installation cables for the Desk
Console to the relevant connector positions.
Cables (25P) for MISC0A Connector
(ISW) At the PBX side, confirm the name of the connectors on
the LPM backplane, then bring the 68PH EXMISC CA
and installation cable up to the connector position.
Cables (25P) for NCU Connectors At the PBX side, bring each NCU cable up to the
connector on the front of the PFT cards to be mounted
in the PIM. Refer to Figure 014-4.
At the MDF side, confirm the location of the Terminal
Block to which the cable is to be terminated, then bring
the cable up to the terminal block.
A

NDA-24306 CHAPTER 3
Page 181
Revision 1.0
NAP-200-012
Sheet 3/13
Cable Running from the PBX to MDF,
ATTCON, MAT and SMDR
Cables for ODT Connectors Referring to description of 8TLT card in Circuit Card
Manual, connect each 2400 ODT CABLE/2400 ODT
CABLE-A and the corresponding installation cables.
At the PBX side, bring each 2400 ODT CABLE/2400
ODT CABLE-A up to the connector position on the front
of the 8TLT cards to be mounted in the PIM.
At the MDF side, confirm the location of the Terminal
Blocks to which each cable is to be terminated, then
bring the cables up to the terminal blocks.
END
A

CHAPTER 3 NDA-24306
Page 182
Revision 1.0
Figure 012-1 LT Cable Routing
NAP-200-012
Sheet 4/13
Cable Running from the PBX to MDF,
ATTCON, MAT and SMDR
(PIM3)
(TOPU)
(PIM2)
(PIM1)
(PIM0)
(LPM)
(BASEU)
(FANU)
REAR VIEW

NDA-24306 CHAPTER 3
Page 183
Revision 1.0
Figure 012-2 Cable Routing of Circuit Card Front Cable
NAP-200-012
Sheet 5/13
Cable Running from the PBX to MDF,
ATTCON, MAT and SMDR
Cable Duct
SIDE VIEW FRONT VIEW
Cable
Cable Hole
Circuit Card
Front Connector
Circuit Card
Up to three circuit card
front cables can be run
through the cable hole.
Six circuit card front
cables can be accommodated;
three on the left side, and
three on the right side.

CHAPTER 3 NDA-24306
Page 184
Revision 1.0
2. CABLE RUNNING FROM THE PBX TO THE MAT AND SMDR
NAP-200-012
Sheet 6/13
Cable Running from the PBX to MDF,
ATTCON, MAT and SMDR
START
MAT (Refer to NAP-200-016) Referring to NAP-200-016, connect 68PH S 2 PORTS
CA-A and the installation cable (25P).
At the PBX side, confirm the connector name on the
LPM backplane, then run 68PH S 2 PORTS CA-A up to
the connector position.
At the MAT side, run RS-232-CA “0” up to the MAT.
SMDR (Refer to NAP-200-017) Referring to NAP-200-017, connect the PBX and the
SMDR equipment.
At the PBX side, confirm the connector name on the
LPM backplane, then run 68PH S 2 PORTS CA-A up to
the connector position.
At the SMDR equipment side, run the installation cable
(25P) up to the SMDR equipment.
END

NDA-24306 CHAPTER 3
Page 185
Revision 1.0
3. CONNECTIONS AT THE PBX SIDE
4. CABLE TYING AT THE PBX
NAP-200-012
Sheet 7/13
Cable Running from the PBX to MDF,
ATTCON, MAT and SMDR
START
LT Connectors Confirm each connector name on the backplane and the
corresponding LT connector, then connect the two.
MISC0A Connector Connect the 68PH EXMISC CA cable to the MISC0A
rear connector on the LPM backplane.
NCU Connectors Connect the NCU cable to the connector on the front of
the PFT card.
IOC Connectors Connect 68 PH S 2PORTS CA-A to the MISC
connectors on the LPM backplane.
END
START
Referring to Figure 012-3, secure the connector cables to the Module.
END

CHAPTER 3 NDA-24306
Page 186
Revision 1.0
Figure 012-3 Example of Cable Tying Using Tie-Wrap
NAP-200-012
Sheet 8/13
Cable Running from the PBX to MDF,
ATTCON, MAT and SMDR
Backplane
LT6
PLO
LT3
LT2
LT5
LT4
LT0
LT1
REAR SIDE
TIE-WRAP

NDA-24306 CHAPTER 3
Page 187
Revision 1.0
5. TERMINATION OF THE CABLES BETWEEN THE PBX AND THE MDF OR ATTCON
ONTO THE CABLE SUPPORT ASSEMBLY
NAP-200-012
Sheet 9/13
Cable Running from the PBX to MDF,
ATTCON, MAT and SMDR
START
Remove of the Cable Support
Assembly. Remove the Cable Support Assembly from the BASEU.
(See Figure 012-4.)
Peel the cable cover Referring to Table 012-1, confirm the cable terminating
locations on the Cable Support Assembly.
Per the cable terminating locations, peel the cable cover
as shown on Figure 012-5.
Terminate the cable Referring to Figure 012-5, wind the M-clamp onto the
cable portion from which the cover has been peeled off.
Referring to Figure 012-6, terminate the cable onto the
Cable Support Assembly.
When all the cables have been terminated to the Cable Support Assembly A, likewise terminate the
cables onto the Cable Support Assembly B, C, D, E in the order named.
END

CHAPTER 3 NDA-24306
Page 188
Revision 1.0
Figure 012-4 Cable Support Assembly
NAP-200-012
Sheet 10/13
Cable Running from the PBX to MDF,
ATTCON, MAT and SMDR
ABC D
(LPM, TSWM or APM)
REAR VIEW (BASEU)
CABLE SUPPORT ASSEMBLY
FRONT
SIDE VIEW
(LPM, TSWM or APM)

NDA-24306 CHAPTER 3
Page 189
Revision 1.0
Note: For LPM only.
NAP-200-012
Sheet 11/13
Cable Running from the PBX to MDF,
ATTCON, MAT and SMDR
Table 012-1 Cable Support Assembly
BACKPLANE CABLE
SUPPORT No. USE REMARKS
MODULE CONNECTOR NAME
LPM/
TSWM
MISCnA, MISCnB Afor I/O Equipment (MAT,
Printer, etc.) Spare cable (15 cables) are
to be used as Cable Support
Assembly extra cables.
The number of cables for the
whole system is limited to
maximum 100.
MISC0A Note Afor Alarm Indicating
Panel, etc.
A (Extra) Spare (15 cables)
PIM0
Front of Circuit Card
B
The number of cables is
limited to three for one
side, and six for both
sides.
If the required number of
cables exceeds 20, the Cable
Support Assembly extra
cables should be used.
LT0 - LT11 B LT cable
PIM1
Front of Circuit Card
C
The number of cables is
limited to three for one
side, and six for both
sides.
If the required number of
cables exceeds 20, the Cable
Support Assembly extra
cables should be used.
LT0 - LT11 C LT cable
PIM2
Front of Circuit Card
D
The number of cables is
limited to three for one
side, and six for both
sides.
If the required number of
cables exceeds 20, the Cable
Support Assembly extra
cables should be used.
LT0 - LT11 D LT cable
PIM3
Front of Circuit Card
E
The number of cables is
limited to three for one
side, and six for both
sides.
If the required number of
cables exceeds 20, the Cable
Support Assembly extra
cables should be used.
LT0 - LT11 E LT cable

CHAPTER 3 NDA-24306
Page 190
Revision 1.0
Figure 012-5 Clamp Winding
NAP-200-012
Sheet 12/13
Cable Running from the PBX to MDF,
ATTCON, MAT and SMDR
Shield cable
Approx.
18 mm (0.72 inch)
CLAMP (M-398902)

NDA-24306 CHAPTER 3
Page 191
Revision 1.0
Figure 012-6 Termination of Installation Cables
NAP-200-012
Sheet 13/13
Cable Running from the PBX to MDF,
ATTCON, MAT and SMDR
(FRONT)
CABLE
CABLE SUPPORT ASSEMBLY
CABLE SUPPORT
ASSEMBLY
CLAMP CABLE
PANHEAD SCREW
(PL-C, P, B, MS 4X8X3 GF)

CHAPTER 3 NDA-24306
Page 192
Revision 1.0
This NAP explains the procedures for terminating cables at the MDF.
CAUTION: When terminating Cables to the MDF, the line/trunk circuit card should extend about 50 mm (2 inches)
from the module, and must not contact the backplane connector.
NAP-200-013
Sheet 1/1
Termination of Cables on MDF (Wire
Accommodation of Each Cable)
START
Cable trying at the MDF Secure the CHAMP Connector cables, which have been
extended to the MDF as per NAP-200-012, to the cable
supports on the MDF after confirming their positions on
the terminal block.
Cutting of excess cable Shorten each CHAMP connector cable, leaving enough
length so that they can be neatly terminated to the
terminal block.
Cable termination to the MDF Referring to Circuit Card Manual, punch down the
CHAMP connector cables to the MDF.
Confirmation of connections After confirming that no erroneous connections have
been made on the Module Group side, use an IC buzzer
on similar device to verify the connections at the MDF.
END

NDA-24306 CHAPTER 3
Page 193
Revision 1.0
This NAP explains the following work items:
NAP-200-014
Sheet 1/27
Cable Termination and Cross
Connections from MDF to
Peripheral Equipment, C. O. Lines, and
Tie Lines
MDF
C.O. Line/
Tie Line
Cross Connection of
Stations
Cross Connection of
Trunks (C.O. Lines and
Tie Lines)
Cross Connections
for PFT
Cross connection of Alarm
Indicating Panel and
Cross connections for
TAS indicator
Cross connections for
External Switches
Connection of
Announcement
Machine
Connection of
Paging Equipment
Cross connections for
Dterm Series E
Cross Connections
for Digital Interfaces
PBX
Page 194
Page 195
Page 197
Page 199
Page 202
Page 205
Page 207
Page 209
Page 211
Page 213
Music on Hold

CHAPTER 3 NDA-24306
Page 194
Revision 1.0
1. CROSS CONNECTION OF STATIONS
Note 1: Provide the necessary cross connections at the MDF by using copper wires of 0.5 mm diameter (24 AWG).
2-core twisted wire is used for speech path, and single-core wire is used for control wire.
It is recommended that wires of different colors be used for trunks, station lines, PFT, etc., so that they can
easily be distinguished.
Note 2: For cross connections between stations and C.O. lines for PFT, refer to Section 3. “CROSS CONNEC-
TIONS FOR PFT” in this NAP.
Figure 014-1 Cross Connection of Stations
NAP-200-014
Sheet 2/27
Cable Termination and Cross
Connections from MDF to Peripheral
Equipment, C. O. Lines, and Tie Lines
START
Check the terminal locations on the
Module Group side of the MDF Referring to Port Accommodation sheet and description
of 16LC card in Circuit Card Manual, identify the lead
names for the 16LC card and the terminal locations of
the leads.
Cross Connection Referring to Figure 014-1, provide the necessary cross
connections.
END
AXX
MDF
BXX
16LC
CARD TELEPHONE
SET
Module Group Side

NDA-24306 CHAPTER 3
Page 195
Revision 1.0
2. CROSS CONNECTION OF TRUNKS (C.O. LINES AND TIE LINES)
Note 1: Provide the necessary cross connections at the MDF by using copper wires of 0.5 mm diameter
(24 AWG). 2-core twisted wire is used for speech path, and single-core wire is used for control wire.
It is recommended that wires of different colors be used for trunks, station lines, PFT, etc., so that they can
easily be distinguished.
Note 2: For cross connections between stations and C.O. lines for PFT, refer to Section 3. “CROSS CONNEC-
TIONS FOR PFT” in this NAP.
NAP-200-014
Sheet 3/27
Cable Termination and Cross
Connections from MDF to Peripheral
Equipment, C. O. Lines, and Tie Lines
START
Check the terminal locations on the
Module Group side of the MDF Referring to Port Accommodation sheet and description
of 16COT card or 8TLT card in Circuit Card Manual,
identify the lead names for the 16COT, or 8TLT card
and the terminal locations of the leads.
Cross Connection Referring to Figure 014-2, provide the necessary cross
connections.
END

CHAPTER 3 NDA-24306
Page 196
Revision 1.0
Figure 014-2 Cross Connection of Trunks (C.O. Lines and Tie Lines)
NAP-200-014
Sheet 4/27
Cable Termination and Cross
Connections from MDF to Peripheral
Equipment, C. O. Lines, and Tie Lines
AX
BX
16COT
CARD C.O. LINE
Module Group Side
AX
BX
8TLT
CARD TIE LINE
TAX
RAX
8TLT
CARD TIE LINE
EX
MX
TBX
RBX
(1) 16COT card
(3) 8TLT card (for E&M Trunk)
(2) 8TLT card (for DID Trunk)
Note 1
Note 1: For 2W/4W E&M systems, these leads are not used.
Note 2: For No. 4–7 trunks, the leads appear at the front of the card. Refer to the description of the 8TLT card
in the Circuit Card Manual.
Note 2

NDA-24306 CHAPTER 3
Page 197
Revision 1.0
3. CROSS CONNECTIONS FOR PFT
Note 1: The COT must be accommodated in a universal slot of the same Unit (U) in which the cross-connected PFT
is mounted. See the figure below.
Note 2: Provide the necessary cross connections at the MDF by using copper wires of 0.5 mm diameter (24 AWG).
2-core twisted wire is used for speech path, and single-core wire is used for control wire. It is recommended
that wires of different colors be used for trunks, station lines, PFT, etc., so that they can easily be distin-
guished.
Figure 014-3 Mounting Locations of PFT (PA-M53)
NAP-200-014
Sheet 5/27
Cable Termination and Cross
Connections from MDF to Peripheral
Equipment, C. O. Lines, and Tie Lines
START
Check the terminal locations on
the Module Group side of the
MDF.
Referring to Section 1. “CROSS CONNECTION OF
STATIONS”., “CROSS CONNECTION OF STATIONS”
and Section 2. “CROSS CONNECTION OF TRUNKS
(C.O. LINES AND TIE LINES)” in this NAP, identify the
lead names of the stations and trunks to be connected to the
PFT (NCU) card and the terminal locations of the leads.
Referring to the description of PFT card in the “Circuit
Card Manual,” identify the lead names for the “NCU”
connector, “LT” connector, and the terminal locations of
the leads.
Cross Connection Referring to Figure 014-4, provide the necessary cross
connections.
END
00 01 02 03 04 05 06 07 08 09 10 11 12 13 14 15 16 17 18 19 20 21 22 23
PFT (PA-M53)
MUX
PIM
FRONT VIEW
COT
MUX
PFT (PA-M53)
Universal Slots Universal Slots
The PFT (PA-M53) card is mounted in slot 04 or in slot 15 of each PIM.

CHAPTER 3 NDA-24306
Page 198
Revision 1.0
Figure 014-4 Cross Connection for PFT
NAP-200-014
Sheet 6/27
Cable Termination and Cross
Connections from MDF to Peripheral
Equipment, C. O. Lines, and Tie Lines
PBX
COT
PFT(PA-M53) Card
LT
AXX
BXX
LT
AXX
BXX
MDFMDF
NCU
ROXX
TOXX
RIXX
TIXX
NCU
AOXX
BOXX
AIXX
BIXX
Analog Telephone
Installation Cable
<LEGEND>
: When PIM Power is OFF
: When PIM Power is ON
LC
Central
Office

NDA-24306 CHAPTER 3
Page 199
Revision 1.0
4. CROSS CONNECTION OF ALARM INDICATING PANEL AND MUSIC ON HOLD
Note: Provide the necessary cross connections at the MDF by using copper wires of 0.5 mm diameter (24 AWG).
2-core twisted wire is used for speech path, and single-core wire is used for control wire. It is recommended
that wires of different colors be used for trunks, station lines, PFT, etc., so that they can easily be distin-
guished.
• Alarm Indicating Panel
• Music On Hold
NAP-200-014
Sheet 7/27
Cable Termination and Cross
Connections from MDF to Peripheral
Equipment, C. O. Lines, and Tie Lines
START
Mounting of Alarm Indicating
panel Mount the Alarm Indicating Panel by using AY plugs,
curl plugs, board plugs, etc.
Cable running Referring to Figure 014-5, run the cables between the
Alarm Indicating Panel and the MDF.
Referring to Figure 014-5, run the cable between the RPT
on BASEU and the MDF.
Protect the cables by using cable ducts, etc.
Termination of cables Terminate the installed cables to the Alarm Indicating
Panel, MDF, and RPT terminals.
Cross connection Referring Figure 014-5, provide the necessary cross
connections at the Alarm Indicating Panel side and
Module Group side.
END
START
Cross connection Referring to Figure 014-6, run the cable between the
MDF and the music source.
Connect the music source to the FM0 and E connections.
Note: FM1 is not used at this time.
END

CHAPTER 3 NDA-24306
Page 200
Revision 1.0
Figure 014-5 Connection of Alarm Indicating Panel
NAP-200-014
Sheet 8/27
Cable Termination and Cross
Connections from MDF to Peripheral
Equipment, C. O. Lines, and Tie Lines
• Locations of Terminal and Connector
• General Cable Connection for Alarm Indicating Panel
FRONT VIEW
RPT Terminal (PZ-M377)
TPWR
FALM
-48V GND
(RPT0) (RPT1)
LPR
BASEU
01234
12345 12 345
01 02 03 04 0501 02 03 04 05
-48V
(RPT0)
G
(RPT1)
AUDIBLE AND VISUAL
ALARM INDICATING PANEL
MDF MJ
MN
BELL
MISC0A
Connector
(BASEU)
LPM Installation
Cable
RPT Terminal on front
of the BASEU
REAR VIEW
MMC (PH-M22) : Slot No. 00
ISW

NDA-24306 CHAPTER 3
Page 201
Revision 1.0
Figure 014-5 Connection of Alarm Indicating Panel (Continued)
Figure 014-6 Connection of Music on Hold
NAP-200-014
Sheet 9/27
Cable Termination and Cross
Connections from MDF to Peripheral
Equipment, C. O. Lines, and Tie Lines
68PH EXMISC CA cable
Pin Assignment
MISC0A 12
11
10
9
8
7
6
5
4
3
2
1
MPALM
EXTAA
BELAA
-
MNAA
SUPAA
MJAA
37
36
35
34
33
32
31
30
29
28
27
26
MNBA
SUPBA
MJBA
BELAA
MNAA
SUPAA
MJAA
BELBA
MNBA
SUPBA
MJBA
RPT1(G)
RPT0(-48V)
MDF
MJ/MN/BELL
68PH EXMISC CA and
Installation cable
•Cabling Diagram
31
PIN
No.
26
27
28
29
30
32
33
34
50
LEAD
NAME
FM0
FM1
47
48
49
25
22
23
24
6
PIN
No.
1
2
3
4
5
7
8
9
LEAD
NAME
E
E
Note 1
ISW-LN PLO CA-A and
Installation Cable (25P)
MDF
MUSIC
SOURCE
EXCLK0/EXCLK1
• Cabling Diagram
Note 1: FMI is not used at this time.
Note 2: Also perform multiple connections between No. 0 and No. 1 systems on the MDF here.
Note 2
(TSWM0 of LN)
ISW-LN PLO CA-A cable
Pin Assignment

CHAPTER 3 NDA-24306
Page 202
Revision 1.0
5. CROSS CONNECTIONS FOR TAS INDICATOR
Note: Provide the necessary cross connections at the MDF by using copper wires of 0.5 mm diameter (24 AWG).
2-core twisted wire is used for speech path, and single-core wire is used for control wire. It is recommended
that wires of different colors be used for trunks, station lines, PFT, etc., so that they can easily be distin-
guished.
NAP-200-014
Sheet 10/27
Cable Termination and Cross
Connections from MDF to Peripheral
Equipment, C. O. Lines, and Tie Lines
START
Mounting of TAS Indicator Mount the TAS Indicator by using AY plugs, curl plugs,
board plugs, etc.
Cable running Referring to Figure 014-7, run the cables between the TAS
and the MDF.
Protect the cables by using cable ducts, etc.
Termination of cables Terminate the installed cables to the TAS Indicator, and
MDF.
Check the terminal locations on the
Module Group side of the MDF Referring to Port Accommodation sheet and description
of ATI (PA-CS33) card in the “Circuit Card Manual,”
identify the lead names for the ATI card and the terminal
locations of the leads.
Cross Connection Referring to Figure 014-7, provide the necessary cross
connections at the TAS Indicator side and the PBX side.
END

NDA-24306 CHAPTER 3
Page 203
Revision 1.0
Figure 014-7 Cable Connection Diagram for TAS
NAP-200-014
Sheet 11/27
Cable Termination and Cross
Connections from MDF to Peripheral
Equipment, C. O. Lines, and Tie Lines
PIN
No.
26
27
LEAD
NAME
PIN
No.
1
2
LEAD
NAME
32
33
34
35
36
37
38
39
40
41
42
43
44
45
46
47
48
49
50
7
8
9
10
11
12
13
14
15
16
17
18
19
20
21
22
23
24
25
BN4800
BN4820
TA S 1 B
BN4810
TA S 0 B
BN4830
B2
B3
BN4801
BN4821
TA S 1 A
BN4811
TA S 0 A
BN4831
A2
A3
LT Connector
for TAS 1
for TAS 0
00 01 02 03 04 05 06 07 08 09 10 11 12 13 14 15 16 17 18 19 20 21 22 23
Front View
Backplane
PIM
PIM
PA-CS33 Pin Assignment
Universal Slots Universal Slots
PA- CS3 3 (ATI)
PA- CS3 3 (ATI)
MUX
MUX
LT11 LT5
LT5
LT11
The PA-CS33 card is used as the interface card to connect TAS. The card may be mounted in slot No. 12 or in
slot No. 23. The leads appear on LT5 and LT11 respectively.
• PA-CS33 (ATI) mounting slots
PA-CS33 (ATI) card may be mounted
in slots 12 and/or23.
• LT cable connectors
Use LT5 connector when the PA-CS33
card is mounted in slot 12. When the
card is mounted in slot 23, use LT11
connector.
• LT cable Pin Assignment
Pins are assigned as follows on the LT
connector for PA-CS33 card.

CHAPTER 3 NDA-24306
Page 204
Revision 1.0
• Cable Connection Diagram
Provide the following connections at the MDF.
Figure 014-7 Cable Connection Diagram for TAS (Continued)
NAP-200-014
Sheet 12/27
Cable Termination and Cross
Connections from MDF to Peripheral
Equipment, C. O. Lines, and Tie Lines
MDF Installation Cable (1P)
TAS Indicator
TAS Indicator
TAS0A0
TAS0B0
TAS0A1
TAS0B1
PBX
LT connector Cable
LT connector

NDA-24306 CHAPTER 3
Page 205
Revision 1.0
6. CROSS CONNECTIONS FOR EXTERNAL SWITCHES
Note: Provide the necessary cross connections at the MDF by using copper wires of 0.5 mm diameter (24 AWG).
2-core twisted wire is used for speech path, and single-core wire is used for control wire. It is recommended
that wires of different colors be used for trunks, station lines, PFT, etc., so that they can easily be distin-
guished.
Figure 014-8 Outer View of External Switch
NAP-200-014
Sheet 13/27
Cable Termination and Cross
Connections from MDF to Peripheral
Equipment, C. O. Lines, and Tie Lines
START
Mounting of External Switches Mount the External Switches by using AY plugs, curl
plugs, board plugs, etc.
Cable running Referring to Figure 014-9, run the cables between the
External Switches and the MDF.
Referring to Figure 014-9, run the cables between the
External Switches and RPT on the BASEU.
Protect the cables by using cable ducts, etc.
Termination of cables Terminate the installed cables to the External Switches,
and MDF.
Check the terminal locations on the
Module Group side of the MDF Referring to Port Accommodation sheet and description
of PFT (PA-M53) card in the “Circuit Card Manual,”
identify the lead names for the “LT” connector and the
terminal locations of the leads.
Cross connection Referring to Figure 014-9, provide the necessary cross
connections at the External Switch side and the PBX side.
END
EFCT K0 K1K2 K3 K4 K5 K6 K7
When the EFCT key is in the UP position, operations of K0-K7 are effective. To turn on a circuit, set the corre-
sponding key (K0-K7) in the UP position.

CHAPTER 3 NDA-24306
Page 206
Revision 1.0
Figure 014-9 Connection of External Switches
NAP-200-014
Sheet 14/27
Cable Termination and Cross
Connections from MDF to Peripheral
Equipment, C. O. Lines, and Tie Lines
Provide cable connections at the MDF as shown below.
#1
2External Switch No.0
#1
2External Switch No. 1
REAR VIEW
LPR
BASEU
G(RPT1)
01 02 03 04 05
MDF
Pin Assignment 1
Pin Assignment 2
PIN
No.
26
27
28
29
30
31
32
33
LEAD
NAME
KY1
KY3
KY5
KY7
LEAD
NAME
KY0
KY2
KY4
KY6
PIN
No.
1
2
3
4
5
6
7
8
1
2
3
4
5
6
7
8
9
K0
K1
K2
K3
K4
K5
K6
K7
26
27
28
29
30
31
32
33
34
E
E
E
E
E
E
E
E
PIM Backplane
LT0
LT6

NDA-24306 CHAPTER 3
Page 207
Revision 1.0
7. CONNECTION OF ANNOUNCEMENT MACHINE
Note: Provide the necessary cross connections at the MDF by using copper wires of 0.5 mm diameter (24 AWG).
2-core twisted wire is used for speech path, and single-core wire is used for control wire.
It is recommended that wires of different colors be used for trunks, station lines, PFT, etc., so that they can
easily be distinguished.
NAP-200-014
Sheet 15/27
Cable Termination and Cross
Connections from MDF to Peripheral
Equipment, C. O. Lines, and Tie Lines
START
Mounting of Announcement Machine Mount the Announcement Machine by using AY plugs,
curl plugs, board plugs, etc.
Cable running Referring to Figure 014-10, run the cable between the
Announcement Machine and the MDF.
Protect the cables by using cable ducts, etc.
Termination of cables Terminate the installed cables to the Announcement
Machine and MDF.
Check the terminal locations on the
Module Group side of the MDF Referring to Port Accommodation sheet and description
of 16COT card in Circuit Card Manual and Figure 014-9,
identify the lead names of the Announcement Trunk
(ANTK) and the terminal locations of the leads.
Cross connections Referring to Figure 014-10, provide the necessary cross
connections at the Announcement Machine side and the
PBX side.
END

CHAPTER 3 NDA-24306
Page 208
Revision 1.0
Figure 014-10 Connection of Announcement Machine
NAP-200-014
Sheet 16/27
Cable Termination and Cross
Connections from MDF to Peripheral
Equipment, C. O. Lines, and Tie Lines
Note: An ANTK circuit is available only on the No. 0 circuit of the 16COT card.
If a starting wire is required, the No. 1 circuit cannot be used for a COT.
Configuration of 16COT Lead
ANTK
When No. 0 circuit is used for COT.
Speech Wires
Starting Wire
When No. 0 circuit is used for
Announcement Trunk.
Announcement Machine Cabling Diagram
TSW
MDF
SPEECH WIRES
ANTK (COT)
STARTING
WIRE
“LT” Connector Cable (25P)
already run in NAP-200-012.
Connections are made using installation cable.
ANNOUNCEMENT
MACHINE
A total of three wires are required per line: two wires
for speech and one starting wire.
For a loop start system, only two wires are required.
When using 16COT-BE,
connect to ground
No. OF
CKT
LEAD
BA
No.0
1
2
3
4
5
B0 A0
B1 A1
B2 A2
B3 A3
B4 A4
B5 A5
No. OF
CKT
LEAD
BA
No.0
1
2
3
4
5
B0 A0
B1 (M) A1
B2 A2
B3 A3
B4 A4
B5 A5

NDA-24306 CHAPTER 3
Page 209
Revision 1.0
8. CONNECTION OF PAGING EQUIPMENT
Note: Provide the necessary cross connections at the MDF by using copper wires of 0.5 mm diameter (24 AWG).
2-core twisted wire is used for speech path, and single-core wire is used for control wire.
It is recommended that wires of different colors be used for trunks, station lines, PFT, etc., so that they can
easily be distinguished.
NAP-200-014
Sheet 17/27
Cable Termination and Cross
Connections from MDF to Peripheral
Equipment, C. O. Lines, and Tie Lines
START
Mounting of Paging Equipment Mount the Paging Equipment by using AY plugs, curl
plugs, board plugs, etc.
Cable running Referring to Figure 014-11, run the cables between the
Paging Equipment and the MDF.
Protect the cables by using cable ducts, etc.
Termination of cables Terminate the installed cables to the Paging Equipment
and the MDF.
Check terminal locations on the
Module Group side of the MDF Referring to Port Accommodation sheet and description
of 16COT card in Circuit Card Manual and Figure 014-
11, identify the lead names for the Paging Trunk (PGT)
and the terminal locations of the leads.
Cross connections Referring to Figure 014-11, provide the necessary cross
connections at the Paging Equipment side and the PBX
side.
END

CHAPTER 3 NDA-24306
Page 210
Revision 1.0
Figure 014-11 Connection of Paging Equipment
NAP-200-014
Sheet 18/27
Cable Termination and Cross
Connections from MDF to Peripheral
Equipment, C. O. Lines, and Tie Lines
Note: A PGT circuit is available only on the No. 0 circuit of the 16COT card.
If a starting wire is required, the No. 1 circuit cannot be used for a COT.
Configuration of 16COT Lead
ANTK
When No. 0 circuit is used for COT. When No. 0 circuit is used for PGT.
Paging Equipment Cabling Diagram
TSW
MDF
SPEECH WIRES
ANTK (COT)
STARTING
WIRE
“LT” Connector Cable (25P)
already run in NAP-200-012.
Connections are made using installation cable.
A total of three wires are required per line: two wires
for speech and one starting wire.
For a loop start system, only two wires are required.
AMP SP
Speech Wires
Starting Wire
When using 16COT-BE,
connect to ground
No. OF
CKT
LEAD
BA
No.0
1
2
3
4
5
B0 A0
B1 A1
B2 A2
B3 A3
B4 A4
B5 A5
No. OF
CKT
LEAD
BA
No.0
1
2
3
4
5
B0 A0
B1 (M) A1
B2 A2
B3 A3
B4 A4
B5 A5

NDA-24306 CHAPTER 3
Page 211
Revision 1.0
9. CROSS CONNECTIONS FOR Dterm Series E
Note 1: Provide the necessary cross connections at the MDF by using copper wires of 0.5 mm diameter (24 AWG).
2-core twisted wire is used for speech path, and single-core wire is used for control wire. It is recommended
that wires of different colors be used for trunks, station lines, PFT, etc., so that they can easily be distin-
guished.
Note 2: The maximum distance between the Module Group and Dterm is 850 meters (2459 feet). The installation
cable must be 24 AWG (0.5 mm dia.) or larger.
Figure 014-12 Outer View of Dterm Series E
NAP-200-014
Sheet 19/27
Cable Termination and Cross
Connections from MDF to Peripheral
Equipment, C. O. Lines, and Tie Lines
START
Cable running Referring to Figure 014-13, run the cables between each
Dterm and its Modular Block (Jack), and between the
Modular Blocks and the MDF.
Protect the cables by using cable ducts, etc.
Termination of cables Referring to Figure 014-13, terminate the installed cables
to the MDF and the Modular Blocks.
Check terminal locations on the
Module Group side of the MDF Referring to Port Accommodation sheet and description
of 16ELC card in “Circuit Card Manual,” identify the
lead names for the ELC card and the terminal locations of
the leads.
Cross Connection Referring to Figure 014-13, provide the necessary cross
connections at the Dterm side and the PBX side.
END

CHAPTER 3 NDA-24306
Page 212
Revision 1.0
Figure 014-13 Cable Connection for Dterm Series E
NAP-200-014
Sheet 20/27
Cable Termination and Cross
Connections from MDF to Peripheral
Equipment, C. O. Lines, and Tie Lines
PBX
LT connector Cable
LT connector
ELC
A0
A15
B0
B15
MDF
Maximum 850m (2459 feet)
1-pair cable
(Jack)
Modular Block
Modular Cable
Provide the following connections at the MDF
.
Dterm Series E

NDA-24306 CHAPTER 3
Page 213
Revision 1.0
10. CROSS CONNECTIONS FOR DIGITAL INTERFACES
To use digital interfaces, the system requires the Phase Lock Oscillator (master/slave), which is available on the
dedicated circuit card, PH-CK17-A/PH-CK16-A. According to Sections 10.1 and 10.2, perform necessary cross
connections at the MDF.
Note:
PH-CK17-A is available only in ISW, which is designated as the clock source office.
10.1 Cross Connections for Digital Interfaces (ISW)
Perform the following cross connections at the MDF, if the ISW uses PH-CK16-A as its PLO card, thus desig-
nating itself as the clock subordinate office:
Note:
Provide the necessary cross connections at the MDF by using copper wires of 0.5mm diameter (24 AWG).
2-core twisted wire is used for speech path, and single-core wire is used for control path. It is recommended
that wires of different colors be used for trunks, station lines, PFT, etc., so that they can easily be distin-
guished.
NAP-200-014
Sheet 21/27
Cable Termination and Cross
Connections from MDF to Peripheral
Equipment, C. O. Lines, and Tie Lines
START
Check terminal
locations on the Module
Group side of the MDF
Digital Trunk (DTI,
CCT, PRT) Referring to the Port Accommodation
sheet and description of Digital Trunk card
in the “Circuit Card Manual,” identify the
lead names for the Digital Trunk card and
the terminal locations of the leads.
PLO leads Referring to Figure 014-14, identify the
lead names and the terminal locations for
the PLO.
Cross Connection
NoteWhen accepting
synchronization clocks from
other node (master or
submaster node)
Referring to Figure 014-15, provide the
necessary cross connections.
When accepting
synchronization clocks from
External High-Stability
Oscillator
Referring to Figure 014-16, provide the
necessary cross connections.
END
WARNING: When attempting the cross connections, be sure to keep the PLO card from the inside module connec-
tor. Otherwise, the fuse mounted on the DTI card will blow and the card will become inoperative.

CHAPTER 3 NDA-24306
Page 214
Revision 1.0
Figure 014-14 PLO Pin Assignment for Receiving Clock (ISW)
NAP-200-014
Sheet 22/27
Cable Termination and Cross
Connections from MDF to Peripheral
Equipment, C. O. Lines, and Tie Lines
PLO input leads appear on the LT connectors labeled EXCLK0 and EXCLK1.
• PLO mounting slots
PLO card is mounted in slots 09 and 13 of ISWM.
• LT cable connectors
Connect LT cables to the connectors labeled “EXCLK0” and “EXCLK1”
on the ISWM backplane.
• EXCLK0/EXCLK1 connector Pin Assignment
Pins are assigned as follows on “EXCLK0/EXCLK1” connector. When clock is distributed from a digital inter-
face, use one pair of “DIUxxx” leads among a maximum of 4 inputs. DIU leads have the following precedence:
DIU0xx(High)-> DIU3xx(Low). Contrarily, to receive clock from an external high-stability oscillator, use “DC-
Sxx” leads.
MDF
To Digital Interface and/or DCS
Installation Cable
ISWM EXCLK0
(Slot No.09)
EXCLK1
(Slot No.13)
34PH ISWM EXCLK CA-A
34PH ISWM EXCLK CA-A
Rear View 1
2
3
4
5
6
7
8
9
10
11
12
13
26
27
28
29
30
31
32
33
34
35
36
37
38
FM1
FM0
DIU3B
DIU2B
DIU1B
DIU0B
DCSB
SYN1B
SYN0B
E
E
DIU3A
DIU2A
DIU1A
DIU0A
DCSA
SYN1A
SYN0A
010200 0304 050607 08 0910 1112131415 16 17 18 19
EXCLK0
EXCLK1
PLO
PLO
Front View
ISWM
Backplane
ISWM
EXCLK1 EXCLK0

NDA-24306 CHAPTER 3
Page 215
Revision 1.0
Figure 014-15 Cable Connection Diagram (ISW) for Distributing Clock from Digital Interface
NAP-200-014
Sheet 23/27
Cable Termination and Cross
Connections from MDF to Peripheral
Equipment, C. O. Lines, and Tie Lines
This figure shows an example of distributing clock from a digital interface. This example also assumes that the
Digital Trunk POUT leads are used as the 1st clock distribution route.
Note 1: PLO has a maximum four inputs. DIU0xx leads are used for the 1st clock distribution routes. Thus,
DIU3xx leads are used for the 4th. The first input has the highest priority.
Note 2: The connection is required for a dual PLO system.
MDF
ISW
LN
PCM
Carrier
Equipment
DSU
CLK
PCM Cable (2P)
to other node
Installation Cable
Installation Cable
maximum 100
meters (330 feet)
(24AWG)
Installation Cable RA
RB
TA
TB
POUTA
POUTB
DIU0A0
DIU0B0
DIU1A0
DIU1B0
DIU2A0
DIU2B0
DIU3A0
DIU3B0
DIU0A1
DIU0B1
DIU1A1
DIU1B1
DIU2A1
DIU2B1
DIU3A1
DIU3B1
EXCLK0
PLO 0
LT Connector
Digital
Interface
EXCLK1
PLO 1
maximum 200 meters (660 feet) (24AWG)
Note 1
Note 2

CHAPTER 3 NDA-24306
Page 216
Revision 1.0
Figure 014-16 Cable Connection Diagram (ISW) for Accepting Synchronization
Clocks from an External High-Stability Oscillator
NAP-200-014
Sheet 24/27
Cable Termination and Cross
Connections from MDF to Peripheral
Equipment, C. O. Lines, and Tie Lines
• Cable Connection Diagram
Provide the following wirings at the MDF. The following connection diagram shows an example where the system
has the PLO cards in a dual configuration.
Note: This diagram shows connections for a system having dual PLOs.
MDF
ISW
PCM Cable (IP)
PCM Cable (IP)
DCSA
DCSB
LT Connector Cable
"EXCLK1" DCSB
DCSA
LT Connector Cable
"EXCLK0"
EXCLK1
PLO 1
EXCLK0
PLO 0
BASEU
maximum 400 meters (1320 feet) (24AWG)
External
High-Stability
Oscillator 1
CLK
External
High-Stability
Oscillator 0
CLK

NDA-24306 CHAPTER 3
Page 217
Revision 1.0
10.2 Cross Connections for Digital Interfaces (LN)
Usually, each LN accepts clock signals from PLO of ISW via the external ISW-LN PLO CA-n cables (See Fig-
ure “DCS Connections”). However, if the node requires a spare clock by an External High Stability Oscillator
for emergency, perform the following cross connections as well:
Note:
Provide the necessary cross connections at the MDF using copper wires of 0.5mm diameter (24AWG). 2-
core twisted wire is used for speech path, and single-core wire is used for control path. It is recommended
that wires of different colors be used for trunks, station lines, PFT, etc., so that they can easily be distin-
guished.
NAP-200-014
Sheet 25/27
Cable Termination and Cross
Connections from MDF to Peripheral
Equipment, C. O. Lines, and Tie Lines
START
Check terminal locations
on the Module Group
side of the MDF
Digital Trunk
(DTI, CCT, PRT) Referring to the Port Accommodation sheet
and description of Digital Trunk card in the
“Circuit Card Manual,” identify the lead
names for the Digital Trunk card and the
terminal locations of the leads.
PLO leads Referring to Figure 014-17, identify the lead
names and the terminal locations for the PLO.
To accept synchronization clocks from other node for emergency, provide necessary cross connections
referring to Figure 014-18.
Note
END
WARNING:When attempting the cross connections, be sure to keep the PLO card from the inside module connector.
Otherwise, the fuse mounted on the DTI card will blow and the card will become inoperative.

CHAPTER 3 NDA-24306
Page 218
Revision 1.0
Figure 014-17 LT Connector Lead Accommodation of PLO (ISW-LN0)
NAP-200-014
Sheet 26/27
Cable Termination and Cross
Connections from MDF to Peripheral
Equipment, C. O. Lines, and Tie Lines
MDF
To Digital Interface
1
2
3
4
5
6
7
8
9
10
11
12
13
E
E
DIU3A
DIU2A
DIU1A
DIU0A
FM1
FM0
DIU3B
DIU2B
DIU1B
DIU0B
26
27
28
29
30
31
32
33
34
35
36
37
38
Installation Cable
"DCS Connections"
"DIU Connections"
ISWM
TSWM0 TSWM1
PLO-CLK CA-A
ISW-LN PLO CA-A
CLK10
(Slot No.12) CLK00
(Slot No.08)
EXCLK0
(Slot No.21)
PLO CLOCK0
(Slot No.21)
EXCLK1
(Slot No.23)
PLO CLOCK1
(Slot No.23)
PLO CLOCK0
(Slot No.21)
PLO CLOCK1
(Slot No.23)
Note 1
<ISW>
<LN0>
Note 2
This figure shows an example for DCS connections between ISW and LN0. Also perform the same for connections
between ISW-LN1, ISW-LN2 and ISW-LN3, by using each LT connector and cable.
Note 1: For DIU connection route diagram, see the figure on
the next page.
Note 2: “DCSnn” leads here are not used.

NDA-24306 CHAPTER 3
Page 219
Revision 1.0
Figure 014-18 Cable Connection Diagram (LN) for Distributing Clock from a Digital Interface
NAP-200-014
Sheet 27/27
Cable Termination and Cross
Connections from MDF to Peripheral
Equipment, C. O. Lines, and Tie Lines
This figure shows an example of distributing clock from a digital interface in LN0. This example also assumes that
the Digital Trunk POUT leads are used as the 1st clock distribution route.
Note 1: PLO has a maximum of four inputs. DIU0xx leads are used for the 1st clock distribution routes. Thus,
DIU3xx leads are used for the 4th. The first input has the highest priority.
Note 2: The connection is required for a dual PLO system.
MDF
DIU0A0
DIU0B0
DIU1A0
DIU1B0
DIU2A0
DIU2B0
DIU3A0
DIU3B0
DIU0A1
DIU0B1
DIU1A1
DIU1B1
DIU2A1
DIU2B1
DIU3A1
DIU3B1
PCM
Carrier
Equipment
DSU
Digital
Interface
PLO 0
PLO 1
EXCLK0
EXCLK1
Installation Cable RA
RB
TA
TB
POUTA
POUTB
Installation Cable
Installation Cable
maximum 200 meters (660 feet) (24AWG)
LN0, IMG1
to other node
CLK
PCM Cable (2P)
Note 1
Note 2
LT Connector
maximum 100
meters (330 feet)
(24AWG)

CHAPTER 3 NDA-24306
Page 220
Revision 1.0
This NAP explains the installation of the DESK CONSOLE and Cable Connection. Figure 015-1 shows the outer
view of the DESK CONSOLE. Use the PA-CS33 (ATI) card as an interface card between the system and the DESK
CONSOLE. The card can connect a maximum of two DESK CONSOLEs.
Figure 015-1 Outer View of DESK CONSOLE
NAP-200-015
Sheet 1/41
Installation of the DESK CONSOLE and
Cable Connection
START
Cable running Referring to Figures 015-2 through 015-5, run the cables
between each DESK CONSOLE and its Modular Block
(Jack), and between the Modular Blocks and the MDF.
Protect the cables by using cable ducts, etc.
Termination of cables Referring to Figures 015-2 through 015-5 terminate the
installed cables to the MDF and the Modular Blocks.
Check the terminal locations on
the Module Group side of the
MDF.
Referring to Port Accommodation sheet and description of PA-
CS33 card in the “Circuit Card Manual,” identify the lead
names for the card and the terminal locations of the leads.
Cross Connection Referring to Figures 015-2 and 015-5, provide the necessary
cross connection at the DESK CONSOLE side and the PBX
side.
Mounting of Headset (Optional) Referring to Figure 015-6, mount optional Headset on DESK
CONSOLE.
Mounting of Handset (Optional) Referring to Figure 015-7 or 015-8, mount optional Handset
on DESK CONSOLE.
A

NDA-24306 CHAPTER 3
Page 221
Revision 1.0
NAP-200-015
Sheet 2/41
Installation of the DESK CONSOLE and
Cable Connection
Installation of Recording
Equipment (Optional) Referring to Figures 015-9 through 015-12, install optional
Recording Equipment.
Connection of AC-DC Adapter
(Optional) Referring to Figure 015-13, mount optional AC-DC adapter to
DESK CONSOLE in the case of local power supply.
Mounting of Add-On Console
(for Hotel system) For the Hotel system, mount Add-On Console to DESK
CONSOLE referring to Figures 015-14 through 3-120.
Assignment of Configuration
Data Assign configuration data for DESK CONSOLE.
END
A

CHAPTER 3 NDA-24306
Page 222
Revision 1.0
Figure 015-2 Cable Connection Diagram for DESK CONSOLE
NAP-200-015
Sheet 3/41
Installation of the DESK CONSOLE and
Cable Connection
To connect DESK CONSOLE(s), the PA-CS33 card is used as the interface card. The card may be mounted
in slot No.12 or in slot No.23. The leads appear on LT5 and LT11 respectively. However, when replacing At-
tendant Console with DESK CONSOLE, the leads appear on the LT connector on the ATT TERM (See Note
on the next page).
• PA-CS33(ATI) mounting slots
PA-CS33(ATI) card may be mounted in
slots 12 and/or 23.
• LT cable connectors
Use LT5 connector when the PA-CS33 card
is mounted in slot 12. When the card
is mounted in slot 23, use LT11 connector.
• LT cable Pin Assignment
Pins are assigned as follows for PA-CS33 card.
33
34
35
36
37
38
39
40
41
42
43
44
45
46
47
48
49
50
1
2
26
27
PIN
Backplane
22212019181716151413111009080706050403020100 2312
LT5
PIM
Universal Slots Universal Slots
Front View
LT11
PIM LT11 LT5
PA-CS33 Pin Assignment
LEAD PIN LEAD
BN4800
BN4820
TAS1B
BN4810
TAS0B
BN4830
B0
B2
B1
B3
BN4801
BN4821
TAS1A
BN4811
TAS0A
BN4831
A0
A2
A1
A3
8
9
10
11
12
13
14
15
16
17
18
19
20
21
22
23
24
25
for DESK CONSOLE 0
for DESK CONSOLE 1
for DESK CONSOLE 0
for DESK CONSOLE 1
LT Connector
MUX
MUX
PA -C S 3 3( AT I)
PA-CS33(ATI)
for ADD-ON CONSOLE 0
for ADD-ON CONSOLE 1
for ADD-ON CONSOLE 0
for ADD-ON CONSOLE 1

NDA-24306 CHAPTER 3
Page 223
Revision 1.0
Note: When replacing Attendant Console with DESK CONSOLE, follow the procedure below:
(a) Turn OFF the PWR card in the PIM.
(b) Remove installation cables connected to ATT0, ATT1 and LT connectors on the ATT TERM.
(c) Remove installation cables connected to the following connectors:
• RLT connector on the ATT TERM
• ATI0 and LT5, ATI1 and LT11 connectors on the PIM
(d) Install DESK CONSOLE using the LT connector on the ATT TERM.
(e) Turn ON the PWR card in the PIM.
NAP-200-015
Sheet 4/41
Installation of the DESK CONSOLE and
Cable Connection

CHAPTER 3 NDA-24306
Page 224
Revision 1.0
• Cable Connection Diagram
a) When the power is supplied from the PBX
Figure 015-3 Cable Connection Diagram (When the power is supplied from the PBX)
When exceeding the distance above, calculate the distance referring to instructions on the next page.
NAP-200-015
Sheet 5/41
Installation of the DESK CONSOLE and
Cable Connection
The maximum distance between the ATI circuit card and DESK CONSOLE is as shown below.
Source 0.5 φ Cable 0.65 φ Cable
PBX 350 m (1148 ft. 3 in.) 500 m (1640 ft. 5 in.)
GND
GND
A
B
BN4830
BN4831
A3
B3
GND
GND
A
B
A2
b c
M
a
PBX
ATI MDF IDF
Installation Cable
B2
BN4820
BN4821
(–48V)
(–48V)
BN4820
BN4821
BN4830
BN4831
RPT1
DESK CONSOLE
6-core Modular
Rosette
6-core Modular
Rosette DESK CONSOLE
6-core Modular Cable
6-core Modular Cable

NDA-24306 CHAPTER 3
Page 225
Revision 1.0
Calculation of the distance between the ATI circuit card and Modular Rosette
The distance M in Figure 015-3 is determined according to the Direct-Current resistance of power supply cables
(–48V and GND). Note that the maximum resistance is 26 Ω as shown in the following formula:
M = a + b + c ≤ 26 Ω
M: Maximum Direct–Current resistance between the ATI circuit card and Modular Rosette
a: Direct-Current resistance of power supply cables (–48V and GND) in the range of A
b: Direct-Current resistance of power supply cables (–48V and GND) in the range of B
c: Direct-Current resistance of power supply cables (–48V and GND) in the range of C
Example of Calculation
a, b, and c are calculated by the following formulae:
u: Direct-Current resistance per meter in the range of A (Ω/m)
v: Direct-Current resistance per meter in the range of B (Ω/m)
w: Direct-Current resistance per meter in the range of C (Ω/m)
x: Cable length (m) in the range of A
y: Cable length (m) in the range of B
z: Cable length (m) in the range of C
NAP-200-015
Sheet 6/41
Installation of the DESK CONSOLE and
Cable Connection
c = w (Ω/m) × z (m)
2+w (Ω/m) × z (m)
2
Resistance of –48V cables Resistance of GND cables
Number of –48V cables Number of GND cables
a = u (Ω/m) × x (m)
2+u (Ω/m) × x (m)
1
Resistance of –48V cables Resistance of GND cables
Number of –48V cables Number of GND cable
b = v (Ω/m) × y (m)
2+v (Ω/m) × y (m)
2
Resistance of –48V cables Resistance of GND cables
Number of –48V cables Number of GND cables
Note: You are not required to use cable lengths in meters in the following formulae. You may use cable lengths
in feet, yards, or whatever unit you prefer. However, the units of resistance you use must match the units
of length you use. For example, if you use distance in feet, you must also use DC resistance per foot.

CHAPTER 3 NDA-24306
Page 226
Revision 1.0
b) When using Local Power Supply Note
Note: When using local power supply, DESK CONSOLE cannot be used in case of power failure.
Figure 015-4 Cable Connection Diagram (When using Local Power Supply)
NAP-200-015
Sheet 7/41
Installation of the DESK CONSOLE and
Cable Connection
The maximum distance between the ATI circuit card and DESK CONSOLE is as shown below.
Source 0.5 φCable 0.65 φCable
Local Power Supply 1,200 m (3937 ft.) 1,500 m (4921 ft. 3 in.)
A2
PBX
ATI
MDF IDF
Installation Cable
B2
DESK CONSOLE
6-core Modular
Rosette
6-core Modular
Cable
A
B
DESK CONSOLE
A3
B3
A
B
Installation CableInstallation
Cable

NDA-24306 CHAPTER 3
Page 227
Revision 1.0
Figure 015-5 Cable Connection Diagram for DESK CONSOLE Modular Block
NAP-200-015
Sheet 8/41
Installation of the DESK CONSOLE and
Cable Connection
Wire the cables to the Modular Block as shown below.
Bottom View
DESK CONSOLE
PAG E
(8-core) LINE
(6-core)
REC
(8-core)
6-core Modular Cable 6-core Modular Block IDF/MDF
DESK CONSOLE
Transformer Surge
Protection
DC/DC
Convertor
GND
–48V/–24V
Desk Console
Modular Jack 6-core Modular Cable
PIN
No.
26
27
LEAD
NAME PIN
No.
1
2
LEAD
NAME
32
33
34
35
36
37
38
39
40
41
42
43
44
45
46
47
48
49
50
7
8
9
10
11
12
13
14
15
16
17
18
19
20
21
22
23
24
25
BN4800
BN4820
BN4810
BN4830
B0
B3
BN4801
BN4821
BN4811
BN4831
A0
A3
PA-CS33 Pin Assignment
G
B1 A1
GND
- 48 V
A1
B1
GND
- 48 V
B2 A2 Add-on for
Console 0
Console 0
Console 1
Console 1
Add-on for

CHAPTER 3 NDA-24306
Page 228
Revision 1.0
• Mounting of Headset (Optional)
The Headset cable is connected to one of the modular jacks (HAND H/S 0 or H/S 1) on the bottom of DESK
CONSOLE.
Figure 015-6 Headset
NAP-200-015
Sheet 9/41
Installation of the DESK CONSOLE and
Cable Connection
Voice Tube
Note: In daily use, use Quick Disconnect when connecting/disconnecting the Headset.
Slide
Closing
Clip
Quick Disconnect
PIN1 TX
2 RX
3 RX
4 TX
PIN1
(+)
(–)
Modular Plag Note
Slide
Ear Pad
Slide
Head Band
Capsule Unit
(Microphone and
Speaker)
Hand
H/S0
H/S1

NDA-24306 CHAPTER 3
Page 229
Revision 1.0
• Mounting of Handset (Optional)
The Handset cable is connected to the modular jack (HAND H/S 0) on the bottom of DESK CONSOLE.
a) When mounting at the left side of DESK CONSOLE (Standard)
Figure 015-7 Mounting of Handset (Left side of DESK CONSOLE)
NAP-200-015
Sheet 10/41
Installation of the DESK CONSOLE and
Cable Connection
1. Put the Handset code through the hole as shown below.
(DESK CONSOLE side) (Handset side)
Handset code
Hole
Side View
L1
L2
L3
L4
L5
L6
12
ABC 3
DEF
4
GHI 5
JKL 6
MNO
7
PQRS 8
TUV 9
WXYZ
0#
*
Night
Pos ition Busy
MuteStart
Page REC
Position Busy Night
LDN
EMG
TIE
BV TRKSL
Busy AT N D
Call Park
ANANS
SC
Recall
SVC
SRC
Cancel
Tal k
DEST
Release Hold Answer

CHAPTER 3 NDA-24306
Page 230
Revision 1.0
Figure 015-7 Mounting of Handset (Left side of DESK CONSOLE) (Continued)
NAP-200-015
Sheet 11/41
Installation of the DESK CONSOLE and
Cable Connection
2. Connect the Handset code to HAND H/S0 connector as shown below (H/S1 is not used for the Handset).
Bottom View of DESK CONSOLE
Top View Bottom View
Hand
H/S0
H/S1
Handset code

NDA-24306 CHAPTER 3
Page 231
Revision 1.0
Figure 015-7 Mounting of Handset (Left side of DESK CONSOLE) (Continued)
NAP-200-015
Sheet 12/41
Installation of the DESK CONSOLE and
Cable Connection
Mount the Handset Support to DESK CONSOLE with three screws as shown below.
Handset Support
projection
projection

CHAPTER 3 NDA-24306
Page 232
Revision 1.0
b) When mounting at the right side of DESK CONSOLE
Figure 015-8 Mounting of Handset (Right side of DESK CONSOLE)
NAP-200-015
Sheet 13/41
Installation of the DESK CONSOLE and
Cable Connection
2. Put the Handset code through the hole as shown below.
1. Remove the metal plate from the Handset, turn it over, and mount it to the Handset again.
Refer to the figure below.
Handset
Metal Plate
When mounting at the right side When mounting at the left side
Turn the metal plate over.
Screw (5)
DESK CONSOLE
Handset
Metal Plate
Screw (1)
Screw (1)
Screw (2)
Screw (2)
Screw (3)
Screw (3) Screw (4)
Screw (4)
Screw (5)
(DESK CONSOLE side) (Handset side)
Side View
Hole

NDA-24306 CHAPTER 3
Page 233
Revision 1.0
Figure 015-8 Mounting of Handset (Right side of DESK CONSOLE) (Continued)
NAP-200-015
Sheet 14/41
Installation of the DESK CONSOLE and
Cable Connection
3. Connect the Handset code to HAND H/S0 connector as shown below (H/S1 is not used for the Handset).
Bottom View of DESK CONSOLE
Bottom view Top View
Code HAND
H/S0
H/S1

CHAPTER 3 NDA-24306
Page 234
Revision 1.0
Figure 015-8 Mounting of Handset (Right side of DESK CONSOLE) (Continued)
NAP-200-015
Sheet 15/41
Installation of the DESK CONSOLE and
Cable Connection
Mount the Handset Support to DESK CONSOLE with three screws as shown below.
Handset Support
projection
projection

NDA-24306 CHAPTER 3
Page 235
Revision 1.0
• Connection of Recording Equipment
The followings are required for using recording function:
• The RECC circuit card
• Recording Equipment
• 8-core Line Cable
•Rosette
A RECC card (PA-M87) connects DESK CONSOLEs and recording equipment in the following combinations:
• Six DESK CONSOLEs and one recording equipment×1 set
• Three DESK CONSOLEs and one recording equipment×2 set
Figure 015-9 RECC Card Cable Connection Diagram
NAP-200-015
Sheet 16/41
Installation of the DESK CONSOLE and
Cable Connection
50FLT-CHAMP
CABLE
Note 1: Recording equipment is positioned between the C.O. line and telephones.
Note 2: One recording equipment can be shared with multiple RECC cards.
Note 3: When sharing one recording equipment with multiple RECC cards, multiple connection of ZA and ZB
terminals is required.
R
E
C
DESK CONSOLE MDF
Installation Cable
8-core Line Cable PIM
RECC
card
Front
Recording
Equipment
8-pin Modular Connector
8-core Line Cable
Rosette
MDF
A
B
LA
LB
KA
KB
A0
B0
M0A
M0B
K0A
K0B
L0A
L0B
T0A
T0B
ZA
ZB
L0B
T0A
T0B
ZA
ZB
Note 1
Note 3
Circuit Card Front Connector
PIM
Telephone
side leads
Note 1 C.O. line
side leads
8-pin Modular Connector
Note 2
L0A
Rosette
Recording
Equipment
R
E
C
PIM
Bottom View of DESK CONSOLE

CHAPTER 3 NDA-24306
Page 236
Revision 1.0
a) When using three DESK CONSOLEs and one recorder Note 1
Note 1: Switch settings of SW10, SW12 and SW13 on the PA-M87 card is required. For switch setting and connector
lead accommodation, refer to the Circuit Card Manual.
Figure 015-10 Three DESK CONSOLEs and One Recording Equipment
NAP-200-015
Sheet 17/41
Installation of the DESK CONSOLE and
Cable Connection
Note 2: Refer to Figure 015-9, “RECC Card Cable Connection Diagram” for cable connection.
Note 3: Connections of Circuit 1 through 5 are the same as those of Circuit 0.
Note 4: Recording equipment is positioned between the C.O. line and telephones.
DESK CONSOLE
Note 2
MDF
Note 2
PIM
RECC
card
Circuit 0
Note 3 Front Connector
A
B
LA
LB
KA
KB
A0
B0
M0A
M0B
K0A
K0B
Circuit 1
Circuit 2
L0A
L0B
T0A
T0B
Circuit 3
Circuit 4
Circuit 5
L1A
L1B
T1A
T1B
C.O. line side
leads
Telephone side
leads
Recording
Equipment
Recording
Equipment
Note 4
Note 4
C.O. line side
leads
Telephone side
leads
Note 4
Note 4

NDA-24306 CHAPTER 3
Page 237
Revision 1.0
b) When using six DESK CONSOLEs and one recording equipment Note 1
Note 1: Switch settings of SW10, SW12 and SW13 on the PA-M87 card is required. For switch setting and connector
lead accommodation, refer to the Circuit Card Manual.
Figure 015-11 Six DESK CONSOLEs and One Recording Equipment
NAP-200-015
Sheet 18/41
Installation of the DESK CONSOLE and
Cable Connection
Note 2: Refer to Figure 015-9 “RECC Card Cable Connection Diagram” for cable connection.
Note 3: Connections of Circuit 1 through 5 are the same as those of Circuit 0.
Note 4: Recording equipment is positioned between the C.O. line and telephones.
DESK CONSOLE
Note 2
MDF
A
B
LA
LB
KA
KB
A0
B0
M0A
M0B
K0A
K0B
Circuit 1
Circuit 2
Circuit 3
Circuit 4
Circuit 5
L0A
L0B
T0A
T0B
Recording
Equipment C.O. line side
leads
Telephone side
leads
PIM
Front Connector
RECC
card
Note 2
Circuit 0
Note 4
Note 4
Note 3

CHAPTER 3 NDA-24306
Page 238
Revision 1.0
• 8-core Line Cable (Installation Cable)
Figure 015-12 8-core Line Cable
NAP-200-015
Sheet 19/41
Installation of the DESK CONSOLE and
Cable Connection
Note 1: Cut the cable in proper length. Attach the modular connector to both sides of the 8-core line cable using
installation tool.
Note 2: Be sure to check the polarity of pin numbers 7 (LA) (+) and 8 (LB)(–).
8-pin Modular Connector
(Rosette side)
8-pin Modular Connector
(DESK CONSOLE side)
Note 1
8-core Line Cable (Installation Cable)
12345678
Pin No.
Pin No. LEAD NAME MEANING
1 A Speech
2 B Speech
3 – Not used
4 – Not used
5 KA Recording Start Signal (Relay Contact)
6 KB Recording Start Signal (Relay Contact)
7LA (
Note 2) Recording Lamp Signal (+)
8LB (
Note 2) Recording Lamp Signal (–)

NDA-24306 CHAPTER 3
Page 239
Revision 1.0
• Connection of AC-DC adapter (Optional)
The AC-DC adapter is required when the power supply from the distant PBX is not available.
Figure 015-13 Connection of AC-DC Adapter
NAP-200-015
Sheet 20/41
Installation of the DESK CONSOLE and
Cable Connection
The connector for the AC-DC adapter is on the rear side of DESK CONSOLE.
AC-DC Adapter ()

CHAPTER 3 NDA-24306
Page 240
Revision 1.0
• Mounting of Add-On Console (for Hotel System)
ADD-ON CONSOLE is used in the Hotel System.
1. Cable Connection Diagram
a) Cable Connection Diagram of Add-On Console (When the power is supplied from the PBX)
Figure 015-14 Add-On Console Cable Connection Diagram
(When the power is supplied from the PBX)
NAP-200-015
Sheet 21/41
Installation of the DESK CONSOLE and
Cable Connection
GND
GND
A1
B1
BN4810
BN4811
A1
B1
GND
GND
A0
B0
A0
b c
M
a
PBX
ATI MDF IDF
Installation Cable
B0
BN4800
BN4801
(–48V)
(–48V)
BN4800
BN4801
BN4810
BN4811
RPT1
ADD-ON CONSOLE
6-core Modular
Rosette
6-core Modular
Rosette ADD-ON CONSOLE
6-core Modular Cable
6-core Modular Cable

NDA-24306 CHAPTER 3
Page 241
Revision 1.0
b) Cable Connection Diagram of Add-On Console (When using Local Power Supply) Note
Note: When using local power supply, DESK CONSOLE cannot be used in case of power failure.
Figure 015-14 Add-On Console Cable Connection Diagram (When using Local Power Supply)
NAP-200-015
Sheet 22/41
Installation of the DESK CONSOLE and
Cable Connection
A0
PBX
ATI
MDF IDF
Installation Cable
B0
ADD-ON CONSOLE
6-core Modular
Rosette
6-core Modular
Cable
A
B
ADD-ON CONSOLE
A1
B1
A
B
Installation CableInstallation
Cable

CHAPTER 3 NDA-24306
Page 242
Revision 1.0
Figure 015-15 Cable Connection Diagram for Add-On Console Modular Block
NAP-200-015
Sheet 23/41
Installation of the DESK CONSOLE and
Cable Connection
Wire the cables to the Modular Block as shown below.
Bottom View
DESK CONSOLE
PAG E
(8-core) LINE
(6-core)
REC
(8-core)
6-core Modular Cable 6-core Modular Block IDF/MDF
DESK CONSOLE
Transformer Surge
Protection
DC/DC
Convertor
GND
–48V/–24V
Desk Console
Modular Jack 6-core Modular Cable
PIN
No.
26
27
LEAD
NAME PIN
No.
1
2
LEAD
NAME
32
33
34
35
36
37
38
39
40
41
42
43
44
45
46
47
48
49
50
7
8
9
10
11
12
13
14
15
16
17
18
19
20
21
22
23
24
25
BN4800
BN4820
BN4810
BN4830
B0
B3
BN4801
BN4821
BN4811
BN4831
A0
A3
PA-CS33 Pin Assignment
G
B1 A1
GND
- 48 V
A1
B1
GND
- 48 V
B2 A2 Add-on for
Console 0
Console 0
Console 1
Console 1
Add-on for

NDA-24306 CHAPTER 3
Page 243
Revision 1.0
2. Mounting of ADD-ON CONSOLE
a) When mounting at the right side of DESK CONSOLE
Figure 015-16 Mounting of Add-On Console (Right Side of DESK CONSOLE)
NAP-200-015
Sheet 24/41
Installation of the DESK CONSOLE and
Cable Connection
DD
HPHWC
L 6
L 5
L 4
L 3
L 2
L 1
*0#
9
WXYZ
8
TUV
7
PQRS
4
GHI 5
JKL 6
MNO
3
DEF
2
ABC
1
SRC
Ta l k
Cancel
DEST
Answer
HOLD
Release
START MUTE
REC
PAG E
Pos ition Busy Night
TF
RECALL
ICPT
LT
ANANSADM
GST
BUSYTIE
LDN
Position Busy
Alarm
Night
Position Busy WUR
WUS
DDC
DDS
DDR RCR
RCS MWS
MWR
TRKSL SVC
HWS
SC
BV
TG1 TG6
STS
TG7
TG8
TG2
TG3
ENTER
CLEAR TG4 TG9
EXIT TG5 TG10
MR CLR
TRKSL
DDC
SVC SC
HWS BV
STS
MWS
RCS
DDS
DDR RCR MWR
WUS
WUR
MR CLR
TG1 TG6
TG2 TG7
TG3 TG8
TG4 TG9
TG5 TG10
EXIT
CLEAR
ENTER
BOTTOM VIEW TOP VIEW

CHAPTER 3 NDA-24306
Page 244
Revision 1.0
Figure 015-16 Mounting of Add-On Console (Right Side of DESK CONSOLE) (Continued)
NAP-200-015
Sheet 25/41
Installation of the DESK CONSOLE and
Cable Connection
Mount the ADD-ON CONSOLE to DESK CONSOLE with three screws as shown below.
ADD-ON CONSOLE
DESK CONSOLE
Projection
Projection

NDA-24306 CHAPTER 3
Page 245
Revision 1.0
b) When mounting at the left side of DESK CONSOLE
Figure 015-17 Mounting of Add-On Console (Left Side of DESK CONSOLE)
NAP-200-015
Sheet 26/41
Installation of the DESK CONSOLE and
Cable Connection
TRKSL SVC SC
DDC HWS BV
WUS DDS RCS
WUR DDR RCR
MWS
MWR
MR CLR
TG1 TG6
TG2 TG7
TG3 TG8
TG4 TG9
ENTER
CLEAR
EXIT
TG5 TG10
STS
ALARM POSITION AVAILABLE
LDN TIE BUSY
HWC HP DD
ADM
GST
L 6
L 5
L 4
L 3
L 2
L 1
*
7
PQRS 8
TUV
9
WXYZ
12
ABC
3
DEF
4
GHI 5
JKL 6
MNO
SRC
CANCEL
TALK
RELEASE HOLD
DEST
ANSWER
POSITION BUSY NIGHT
NIGHT
POSITION BUSY
REC
MUTE
START
PAG E
TF
RECALL
ICPT
LT
NANS
0#
1. Remove the metal plate from the ADD-ON CONSOLE, turn it over, and mount it to the ADD-ON CONSOLE
again. Refer to the figure below.
ADD-ON CONSOLE
Metal Plate
Screw (3)
Screw (1) Screw (5)
Screw (6)
Screw (4)
Screw (2)
When mounting at the right side When mounting at the left side
Turn over the metal plate.
Screw (6)
Screw (3)
Screw (1)
Screw (5)
Screw (2)
Screw (4) Metal Plate
ADD-ON CONSOLE

CHAPTER 3 NDA-24306
Page 246
Revision 1.0
Figure 015-17 Mounting of Add-On Console (Left Side of DESK CONSOLE) (Continued)
NAP-200-015
Sheet 27/41
Installation of the DESK CONSOLE and
Cable Connection
Top View Bottom View
TRKSL SVC
DDC HWS
WUS DDS
WUR DDR
SC
BV
RCS MWS
RCR MWR STS
TG1 TG6
TG2 TG7
TG3 TG8
MR CLR
ENTER
CLEAR
EXIT
TG4 TG9
TG5 TG10
2. Mount the ADD-ON CONSOLE to DESK CONSOLE with three screws as shown below.
Projection
ADD-ON CONSOLE
DESK CONSOLE
Projection

NDA-24306 CHAPTER 3
Page 247
Revision 1.0
3. Connection of AC-DC adapter for Add-On Console (Optional)
The AC-DC adapter is required when the power supply from the distant PBX is not available.
Figure 015-18 Connection of AC-DC Adapter for Add-On Console
NAP-200-015
Sheet 28/41
Installation of the DESK CONSOLE and
Cable Connection
The connector for the AC-DC adapter is on the rear side of ADD-ON CONSOLE.
AC-DC Adapter ()
Connector for AC-DC Adapter

CHAPTER 3 NDA-24306
Page 248
Revision 1.0
• Configuration Menu
[General]
Configuration Menu is used for assigning configuration data for DESK CONSOLE. The menu has the following
items:
1. HEADSET/HANDSET
2. HEADSET TYPE
3. MUTE
4. REC CONTROL
5. PAGE CONTROL
6. SUP CONNECTION
7. REC VOLUME
8. BLF
9. HOLD/START/RELEASE SWAP
[Selection of Configuration Item]
1. Displaying Configuration Menu
a) Turn on the power while pressing the L3 and L6 keys simultaneously.
NAP-200-015
Sheet 29/41
Installation of the DESK CONSOLE and
Cable Connection
[L6 key]
[L3 key]
L 6
L 5
L 4
L 3
L 2
L 1
Alarm Position Available
LDN
EMG
TIE
BV
Busy
TRKSL
ATN D
Call Park
NANS
SC
Recall
SVC
Position Busy Night
PAGE REC
START MUTE Position Busy
Night
12
ABC 3
DEF
4
GHI
5
JKL
6
MN0
7
PQRS 8
TUV
9
WXYZ
0
*#
Cancel
Tal k
SRC DEST
Release Hold Answer

NDA-24306 CHAPTER 3
Page 249
Revision 1.0
The first page of Configuration Menu appears on the LCD. Configuration Menu has a total of three pages.
•1st Page
• 2nd Page
Note: Do Not change this data.
•3rd Page
b) When the DEST key is pressed, the display changes to the next page. When returning to the previous
page, press the SRC key.
c) When the Release key is pressed, Configuration Menu disappears and the DESK CONSOLE returns to
normal operation.
NAP-200-015
Sheet 30/41
Installation of the DESK CONSOLE and
Cable Connection
[CONFIG MENU P1] VER x DEST: next page
1: HEADSET/HANDSET Release: exit
2: HEADSET TYPE Answer: update
3: MUTE
[CONFIG MENU P2] VER x SRC: prev page
1: REC CONTROL DEST: next page
2: PAGE CONTROL Note Release: exit
3: SUP CONNECTION Answer: update
[CONFIG MENU P3] VER x SRC: prev page
1: REC VOLUME Release: exit
2: BLF Answer: update
3: HOLD/START/RELEASE SWAP

CHAPTER 3 NDA-24306
Page 250
Revision 1.0
2. Selection of Configuration Item
Using a numeric key, press the desired number in Configuration Menu. A menu for assigning configuration
data appears. Assign configuration data referring to “Assignment of Configuration Data” on the next page.
NAP-200-015
Sheet 31/41
Installation of the DESK CONSOLE and
Cable Connection
Alarm Position Available
LDN TIE
EMG BV
BUSY
TRKSL
ATN D
Call Park
NANS
SC SVC
Recall
Position Busy Night
PAG E REC
START MUTE
Night
Position Busy
DEST
Answer
Hold
Ta l k
Cancel
SRC
12
ABC 3
DEF
4
GHI 5
JKL
6
MNO
9
WXYZ
8
TUV
7
PQRS
#
0
*
L 2
L 3
L 4
L 1
L 6
L 5
Release
[SRC key]
[DEST key]
[Answer key]
[Numeric keys] [Release key]

NDA-24306 CHAPTER 3
Page 251
Revision 1.0
[Assignment of Configuration Data]
This section explains how to assign each configuration data. When assigning configuration data, the following
shaded keys are used.
NAP-200-015
Sheet 32/41
Installation of the DESK CONSOLE and
Cable Connection
Alarm Position Available
LDN TIE
EMG BV
BUSY
TRKSL
ATN D
Call Park
NANS
SC SVC
Recall
Position Busy Night
PAG E REC
START MUTE
Night
Position Busy
DEST
Answer
Hold
Tal k
Cancel
SRC
12
ABC 3
DEF
4
GHI 5
JKL
6
MNO
9
WXYZ
8
TUV
7
PQRS
#
0
*
L 2
L 3
L 4
L 1
L 6
L 5
Release
[SRC key]
[Numeric keys (1 - 4)]

CHAPTER 3 NDA-24306
Page 252
Revision 1.0
1. [HEADSET/HANDSET]
This item specifies an optional device connected to the HAND H/S0 connector.
Note: With regard to the H/S1 connector, only the Headset is connected. Accordingly, data assignment for H/S1
connector is not required.
a) Press the desired number. An asterisk shows the selected number.
1: Headset is connected to the HAND H/S0 connector
2: Handset is connected to the HAND H/S0 connector
SRC: Return to Configuration Menu
Note: Default setting is “1: HEADSET”.
b) Press the SRC key. The display returns to Configuration Menu.
c) When configuration data assignment is finished, proceed to "[Updating Configuration Data]" on Page
260. When the other item is also specified, return to "2. Selection of Configuration Item" on Page 250.
NAP-200-015
Sheet 33/41
Installation of the DESK CONSOLE and
Cable Connection
[HEADSET/HANDSET] SRC: menu
*1: HEADSET
2: HANDSET
[CONFIG MENU P1] VER x DEST: next page
1: HEADSET/HANDSET Release: exit
2: HEADSET TYPE Answer: update
3: MUTE

NDA-24306 CHAPTER 3
Page 253
Revision 1.0
2. [HEADSET TYPE]
This item specifies the type of Headset connected to the H/S1 connector.
a) Press the desired number. An asterisk shows the selected number.
1: The type of Headset is “SUPRA”
2: The type of Headset is “COROLLE”
SRC: Return to Configuration Menu
Note: Default setting is “1: SUPRA”.
b) Press the SRC key. The display returns to Configuration Menu.
c) When configuration data assignment is finished, proceed to "[Updating Configuration Data]" on Page
260. When the other item is also specified, return to "2. Selection of Configuration Item" on Page 250.
NAP-200-015
Sheet 34/41
Installation of the DESK CONSOLE and
Cable Connection
[HEADSET TYPE] SRC: menu
*1: SUPRA
2: COROLLE
[CONFIG MENU P1] VER x DEST: next page
1: HEADSET/HANDSET Release: exit
2: HEADSET TYPE Answer: update
3: MUTE

CHAPTER 3 NDA-24306
Page 254
Revision 1.0
3. [MUTE]
This item specifies On/Off setting of the mute function for the HAND H/S0 or H/S1 connector.
While the mute function is set to On, if the Mute key is pressed, the voice at the DESK CONSOLE side is not
sent to the other party.
a) Press the desired number. An asterisk shows the selected number.
1: Both H/S0 and H/S1 are set to On
2: Only H/S0 is set to On
3: Only H/S1 is set to Off
SRC: Return to Configuration Menu
Note: Default setting is “1: H/S0 ON, H/S1 ON”.
b) Press the SRC key. The display returns to Configuration Menu.
c) When configuration data assignment is finished, proceed to "[Updating Configuration Data]" on Page
260. When the other item is also specified, return to "2. Selection of Configuration Item" on Page 250.
NAP-200-015
Sheet 35/41
Installation of the DESK CONSOLE and
Cable Connection
[MUTE] SRC: menu
*1: H/S0 ON, H/S1 ON
2: H/S0 ON, H/S1 OFF
3: H/S0 OFF, H/S1 ON
[CONFIG MENU P1] VER x DEST: next page
1: HEADSET/HANDSET Release: exit
2: HEADSET TYPE Answer: update
3: MUTE

NDA-24306 CHAPTER 3
Page 255
Revision 1.0
4. [REC CONTROL]
This item specifies the operation mode of a recording device. The following two types of modes are available:
[Manual mode]
Manual mode is available when the REC circuit card is mounted in the system. When the REC key is pressed,
the system starts recording and the REC lamp lights. When the REC key is pressed again, the recording stops
and the REC lamp goes off.
[Automatic mode]
In Automatic mode, a dedicated recording device is directly connected to the REC connector.
When a call is connected/disconnected, the system starts/ends recording automatically. Note that the REC key
is not effective in Automatic mode.
a) Press the desired number. An asterisk shows the selected number.
1: Manual mode
2: Automatic mode
SRC: Return to Configuration Menu
Note: Default setting is “1: MANUAL”.
b) Press the SRC key. The display returns to Configuration Menu.
Note: Do Not change this data.
c) When configuration data assignment is finished, proceed to "[Updating Configuration Data]" on Page
260. When the other item is also specified, return to "2. Selection of Configuration Item" on Page 250.
NAP-200-015
Sheet 36/41
Installation of the DESK CONSOLE and
Cable Connection
[REC CONTROL] SRC: menu
*1: MANUAL
2: AUTO
[CONFIG MENU P2] VER x DEST: next page
1: REC CONTROL Release: exit
2: PAGE CONTROL Note Answer: update
3: SUP CONNECTION

CHAPTER 3 NDA-24306
Page 256
Revision 1.0
5. [SUP CONNECTION]
This item specifies whether the supervisory console is connected or not.
a) Press the desired number. An asterisk shows the selected number.
1: Supervisory Console is connected
2: Supervisory Console is not connected
SRC: Return to Configuration Menu
Note: Default setting is “1: NONE”.
b) Press the SRC key. The display returns to Configuration Menu.
Note: Do Not change this data.
c) When configuration data assignment is finished, proceed to "[Updating Configuration Data]" on Page
260. When the other item is also specified, return to "2. Selection of Configuration Item" on Page 250.
NAP-200-015
Sheet 37/41
Installation of the DESK CONSOLE and
Cable Connection
[SUP CONNECTION] SRC: menu
*1: NONE
2: CONNECTED
[CONFIG MENU P2] VER x SRC: prev page
1: REC CONTROL DEST: next page
2: PAGE CONTROL Note Release: exit
3: SUP CONNECTION Answer: update

NDA-24306 CHAPTER 3
Page 257
Revision 1.0
6. [REC VOLUME ADJUSTMENT]
This item specifies the recording level of the received voice from the other party. Note that the voice level at the
operator side cannot be adjusted.
a) Press the desired number. An asterisk shows the selected number.
1: +2dB Up
2: 0dB (Standard level)
3: -4dB Down
4: -8dB Down
SRC: Return to Configuration Menu
Note: Default setting is “2: 0dB”.
b) Press the SRC key. The display returns to Configuration Menu.
c) When configuration data assignment is finished, proceed to "[Updating Configuration Data]" on Page
260. When the other item is also specified, return to "2. Selection of Configuration Item" on Page 250.
NAP-200-015
Sheet 38/41
Installation of the DESK CONSOLE and
Cable Connection
[REC VOLUME ADJUSTMENT] SRC: menu
1: +2dB 4: -8dB
*2: 0dB
3: -4dB
[CONFIG MENU P3] VER x SRC: prev page
1: REC VOLUME Release: exit
2: BLF Answer: update
3: HOLD/START/RELEASE

CHAPTER 3 NDA-24306
Page 258
Revision 1.0
7. [BLF]
This item specifies On/Off setting of the BLF function. When using BLF function, system data assignment is
also required.
a) Press the desired number. An asterisk shows the selected number.
1: BLF Available
2: BLF Not available
SRC: Return to Configuration Menu
Note: Default setting is “2: DISABLE”.
b) Press the SRC key. The display returns to Configuration Menu.
c) When configuration data assignment is finished, proceed to "[Updating Configuration Data]" on Page
260. When the other item is also specified, return to "2. Selection of Configuration Item" on Page 250.
NAP-200-015
Sheet 39/41
Installation of the DESK CONSOLE and
Cable Connection
[BLF] SRC: menu
1: ENABLE
*2: DISABLE
[CONFIG MENU P3] VER x DEST: next page
1: REC VOLUME Release: exit
2: BLF Answer: update
3: HOLD/START/RELEASE SWAP

NDA-24306 CHAPTER 3
Page 259
Revision 1.0
8. [HOLD/START/RELEASE/SWAP]
This item specifies the locations of HOLD, START and RELEASE key.
a) Press the desired number. An asterisk shows the selected number.
1: Original setting
2: Swapped setting
Note: The locations of each key changes as shown below.
SRC:Return to Configuration Menu
Note: Default setting is “1: ORIGINAL”.
b) Press the SRC key. The display returns to Configuration Menu.
c) When configuration data assignment is finished, proceed to "[Updating Configuration Data]" on Page
260. When the other item is also specified, return to "2. Selection of Configuration Item" on Page 250.
NAP-200-015
Sheet 40/41
Installation of the DESK CONSOLE and
Cable Connection
[HOLD/START/RELEASE/SWAP] SRC: menu
*1: ORIGINAL
2: SWAPPED
Original setting Swapped setting
RELEASE START
HOLD RELEASE
START HOLD
[CONFIG MENU P3] VER x DEST: next page
1: REC VOLUME Release: exit
2: BLF Answer: update
3: HOLD/START/RELEASE

CHAPTER 3 NDA-24306
Page 260
Revision 1.0
[Updating Configuration Data]
When configuration data assignment is complete, update configuration data according to the procedure below.
When the RELEASE key is pressed, update is cancelled.
While one of the Configuration Menu is displayed on the LCD, press the ANSWER key.
Configuration data is updated and the DESK CONSOLE is automatically restarted.
NAP-200-015
Sheet 41/41
Installation of the DESK CONSOLE and
Cable Connection
Alarm Position Available
LDN TIE
EMG BV
BUSY
TRKSL
ATN D
Call Park
NANS
SC SVC
Recall
Position Busy Night
PAG E REC
START MUTE
Night
Pos ition Busy
DEST
Answer
Hold
Tal k
Cancel
SRC
12
ABC 3
DEF
4
GHI 5
JKL
6
MNO
9
WXYZ
8
TUV
7
PQRS
#
0
*
L 2
L 3
L 4
L 1
L 6
L 5
Release
[Answer key] (Update)
[Release key] (Cancel)

NDA-24306 CHAPTER 3
Page 261
Revision 1.0
This NAP explains the installation of the MAT (Maintenance Administration Terminal) and the System Message
Printer focusing on their cable connections.
1. INSTALLATION OF MAT AND CABLE CONNECTIONS
NAP-200-016
Sheet 1/9
Installation of the Maintenance
Administration Terminal (MAT) and
Cable Connections
START
Preparation of the MAT Set up the Personal Computer, CRT Display, Printer, and
so on.
Cable Connection Connect the cables between the MAT and the PBX
referring to Figures 016-1 and 016-2.
END

CHAPTER 3 NDA-24306
Page 262
Revision 1.0
Figure 016-1 Cabling of MAT when Using Ethernet
NAP-200-016
Sheet 2/9
Installation of the Maintenance
Administration Terminal (MAT) and Cable
Connections
00 01 02 03 04 05 06 07 08 09 10 11
00 01 02 03 04 05 06 07 08 09 10 11
12 13 14 15 16 17 18 19 20 21 22 23
LANI (PZ-PC19)
MAT
HUB
BASEU
LPM
10BASET (straight)
PH-PC40(EMA)
PH-IO24(IOC)
Note

NDA-24306 CHAPTER 3
Page 263
Revision 1.0
Figure 016-2 Cable Connection Diagram for the MAT
NAP-200-016
Sheet 3/9
Installation of the Maintenance
Administration Terminal (MAT) and Cable
Connections
Slot No. 03 02
MISC3B MISC3A
<Connecting Diagram>
• To connect the PBX and the MAT, the following three
kinds of cables are required. The “RS-232C Cable should
be provided by the customer.
<Location of MISC Connector>
• The location of the MISC connector to which the “68PH S 2PORTS CA-A” cable
is connected varies depending on the mounting location of the IOC (PH-IO24)
card and the IOC port number (0 ~ 3). See the table below.
PBX
To MISC Connector
MAT
RS-232C Cable
(customer provided)
SERIAL PORT 0
SERIAL PORT 1
RS-232C CA-(1)
TYP0
TYP1
68PH S 2PORTS CA-A
(2 m / 6 feet)
PIM
MISC 3B / 4B Connector
LPM
SIDE VIEW
port 1
port 0
port 3
port 2
TYP1
TY0
TYP1
TYP0
MISIC 2A / 3A Connector
MISC2B MISC2A
LPM
BASEU
REAR VIEW
FRONT VIEW
LPM
00 01 02 03 04
IOC 1
IOC 0
Slot No. Port No. MISC Connector
02
IOC Port 0 MISC 2B
IOC Port 1
IOC Port 2 MISC 2A
IOC Port 3
03
IOC Port 0 MISC 3B
IOC Port 1
IOC Port 2 MISC 3A
IOC Port 3
: Champ Connector (Male)
: Champ Connector (Female)
: 25-Pin Cannon Connector (Male)
: 25-Pin Cannon Connector (Female)
: 68-Pin Connector (Female)
— Legend —

CHAPTER 3 NDA-24306
Page 264
Revision 1.0
2. INSTALLATION OF MAT AND CABLE CONNECTION BY USING MODEM
Note: When the distance between the PBX and the MAT (Maintenance Administration Terminal) exceeds 15
meters (50 feet), connect them with Modems as shown in Figure 016-3.
NAP-200-016
Sheet 4/9
Installation of the Maintenance
Administration Terminal (MAT) and Cable
Connections
START
Preparation of the MAT Set up the Personal Computer, CRT Display, Printer, and
so on.
Preparation of the modems Set up the modems referring to its instruction book.
Cable connection Connect the cables referring to Figure 016-3.
END

NDA-24306 CHAPTER 3
Page 265
Revision 1.0
Figure 016-3 Cabling of MAT Using Modems
NAP-200-016
Sheet 5/9
Installation of the Maintenance
Administration Terminal (MAT) and Cable
Connections
: Champ Connector (Male)
: Champ Connector (Female)
: 25-Pin Cannon Connector (Male)
: 25-Pin Cannon Connector (Female)
: 68-Pin Connector (Female)
— Legend —
MAT
PBX
Installation Cable
(less than 10 m (33 feet)
RS-232C Cable
(customer provided)
RS-232C CA-(3)
MODEM
ANALOG LINE
(2W/4W) MODEM
TYP0 serial port 0
68PH S 2PORTS CA-A
(2 m / 6 feet)
TYP1 serial port 1
• To connect the PBX and the MAT, the following four kinds of communication cables are required. The
“RS-232C Cable” should be provided by the customer.
To the MISC connectors

CHAPTER 3 NDA-24306
Page 266
Revision 1.0
3. INSTALLATION OF SYSTEM MESSAGE PRINTER AND CABLE CONNECTIONS
Figure 016-4 Connection of System Message Printer
NAP-200-016
Sheet 6/9
Installation of the Maintenance
Administration Terminal (MAT) and Cable
Connections
START
Installing printer Install printer according to its instructions.
Cable connection Connect the cable between the PBX and the dedicated
System Message Printer which is equipped with a parallel
port referring to Figure 016-4.
END
: Champ Connector (Male)
: Champ Connector (Female)
: 25-Pin Cannon Connector (Male)
: 25-Pin Cannon Connector (Female)
: 68-Pin Connector (Female)
— Legend —
• To connect the PBX and the dedicated SYSTEM MESSAGE
PRINTER, the following three kinds of communication cables
are required. The “RS-232C Cable” should be provided by the
customer.
RS-232C Cable
(customer provided) RS-232C CA-(0)
TYP0 SERIAL PORT 0
TYP1 SERIAL PORT 1
68PH S 2PORTS CA-A
(2 m / 6.6 feet)
PRINTER
PBX
To the MISC connectors

NDA-24306 CHAPTER 3
Page 267
Revision 1.0
Figure 016-5 Detail of RS-232C CA-(0)
NAP-200-016
Sheet 7/9
Installation of the Maintenance
Administration Terminal (MAT) and Cable
Connections
1500mm (4 feet 1 inch)
TYP
DTE
Champ Connector
(Female) 25-Pin Cannon Connector
(Male)
Connect to PRT
Connect to
68PH S 2PORTS CA-A
TYPE-1-SD
-2-RD
-3-RS
-4-CS
-5-DR
-6-SG
-7-CD
-8-ER
-9-PB
-10-SP0
-12-SP2
-11-SP1
DTE-3-RD
-2-SD
-8-CD
-20-ER
-7-SG
-4-RS
-5-CS
-6-DR
-11-PB
-24-ST1
-17-RT
-15-ST2
RS-232C CA-(0)

CHAPTER 3 NDA-24306
Page 268
Revision 1.0
Figure 016-6 Detail of RS-232C CA-(1)
NAP-200-016
Sheet 8/9
Installation of the Maintenance
Administration Terminal (MAT) and Cable
Connections
1500mm (4 feet 1 inch)
TYP
Champ Connector
(Female) 25-Pin Cannon Connector
(Female)
Connect to
RS-232C Cable
Connect to
68PH S 2PORTS CA-A
TYPE-1-SD
-2-RD
-3-RS
-4-CS
-5-DR
-6-SG
-7-CD
-8-ER
-9-PB
-10-SP0
-12-SP2
-11-SP1
DTE-3-RD
-2-SD
-8-CD
-20-ER
-7-SG
-4-RS
-5-CS
-6-DR
-11-PB
-24-ST1
-17-RT
-15-ST2
DTE
RS-232C CA-(1)

NDA-24306 CHAPTER 3
Page 269
Revision 1.0
Figure 016-7 Detail of RS-232C CA-(3)
NAP-200-016
Sheet 9/9
Installation of the Maintenance
Administration Terminal (MAT) and Cable
Connections
1500mm (4 feet 1 inch)
TYP
Champ Connector
(Female) 25-Pin Cannon Connector
(Male)
Connect to MODEM
Connect to
68PH S 2PORTS CA-A
TYP-1-SD
TYP-2-RD
TYP-3-RS
TYP-4-CS
TYP-5-DR
TYP-6-SG
TYP-7-CD
TYP-8-ER
TYP-10-SP0
TYP-11-SP2
TYP-12-SP1
DCE-2-SD
DCE-3-RD
DCE-4-RS
DCE-5-CS
DCE-6-DR
DCE-7-SG
DCE-8-CD
DCE-20-ER
DCE-17-RT
DCE-24-ST1
DCE-15-ST2
RS-232C CA-(3)
DTE

CHAPTER 3 NDA-24306
Page 270
Revision 1.0
This NAP explains the cable connection of SMDR equipment.
Note: The IOC circuit card (PH-IO24), which has four RS-232C interfaces, can be mounted in the slot Number
3 and/or 2 of the LPR. Consequently, the system can have maximum eight ports for the RS-232C terminals.
Figure 017-1 I/O Port Interface
The SMDR RS-232C interface specifications are:
• Synchronization — Asynchronous
• Data Speed — 9600 bps (maximum)
• Code — ASCII 7-bit + Parity Bit
• Maximum Distance — 15 meters (50 feet) without Modems.
NAP-200-017
Sheet 1/3
Connections of SMDR
START
Installation of SMDR equipment
Cable connection Connect the cables referring to Figure 017-2.
• Refer to Figure 017-3 when the length of the cables
exceeds 15 meters (49.5 feet).
END
AMP
TYP0
Backplane MISC 2B/3B
RS-232C cable
To RS-232C
Terminal
Circuit 0
Circuit 1
68PH S 2PORTS CA-A
(PH-IO24)
TYP1
AMP
TYP0
IOC
MISC 2A/3A
68PH S 2PORTS CA-A Circuit 2
Circuit 3
AMPAMP
Front
TYP0
TYP1 TYP0 TYP1

NDA-24306 CHAPTER 3
Page 271
Revision 1.0
Figure 017-2 Cable Connection Diagram for the SMDR Equipment
NAP-200-017
Sheet 2/3
Connections of SMDR
68PH S 2PORTS CA-A
TYP1
Port 1
TYP0
Port 0
TYP1
Port 3
TYP0
Port 2
MISC 2A/3A Connector
MISC 2B/3B Connector
IOC
PIM
00 01 02 03 04
IOC 1
IOC 0
: Champ Connector (Male)
: Champ Connector (Female)
: 25-Pin Cannon Connector (Male)
: 25-Pin Cannon Connector (Female)
-- Legend --
LPM
FRONT VIEW
RS 232C Cable
PBX
2400 RS 232C CA-1
MISC3B
MISC2B
MISC3A
MISC2A
Slot Number 03 02
PBX
PIM
LPM
BASEU
FRONT VIEW
SMDR
: 68-Pin Connector (Female)
(customer provided)
• The location of MISC connector to which “68PH S 2PORTS CA-A” cable is connected varies depending on
the mounting location of the IOC (PH-IO24) card and the designated IOC port number (0 ~ 3).
SIDE VIEW

CHAPTER 3 NDA-24306
Page 272
Revision 1.0
Figure 017-3 Connection of SMDR by Using MODEM
NAP-200-017
Sheet 3/3
Connections of SMDR
68PH S 2PORTS CA-A
TYP1
Port 1
TYP0
Port 0
TYP1
Port 3
TYP0
Port 2
MISC 2A/3A Connector
MISC 2B/3B Connector
IOC
00 01 02 03 04
IOC 1
IOC 0
: Champ Connector (Male)
: Champ Connector (Female)
: 25-Pin Cannon Connector (Male)
-- Legend --
LPM
FRONT VIEW
Analog Line
PBX
2400 RS 232C CA-(3)
MISC3B
MISC2B
MISC3A
MISC2A
Slot Number 03 02 PIM
LPM
BASEU
REAR VIEW
SMDR
: 68-Pin Connector (Female)
RS 232C Cable
MODEM
MODEM
(customer provided)
(2W/4W)
• The location of MISC connector to which “68PH S 2 PORTS CA-A” cable is connected varies depending
on the mounting location of the IOC (PH-IO24) card and the designated IOC number (0 ~ 3).
PBX

NDA-24306 CHAPTER 4
Page 273
Revision 1.0
CHAPTER 4 SYSTEM STARTUP
1. GENERAL
This chapter describes the method to start up the system initially after completion of the installation of the PBX,
and the method to check as to whether the system has started up normally. Before beginning the system startup,
thoroughly read Section 2., “PRECAUTIONS BEFORE BEGINNING SYSTEM STARTUP” in this chapter,
and observe the precautions while performing the system startup. Failure to so may delay the system cutover or
may result in damage to the system equipment.
2. PRECAUTIONS BEFORE BEGINNING SYSTEM STARTUP
1. The system is to be started up using the basic system data.
2. When starting up the system, it is necessary to start up the MAT.
3. The following preparatory steps must be completed before the tests are begun:
• All circuit card switches should be correctly set.
• Flat cables should be securely connected.
• CHAMP connectors should be securely connected.
• All connector-ended cables should be secured at both ends.
• The –48 V (Blue) and G (Red) power supply leads must be correctly connected.
• An earth lead (less than 10 ohms) must be connected to the communication ground.
• The installer should confirm at this point that all installation steps have been completed.
4. Do not place any object (a tool, manual, etc.) on top of the Module Group or within a unit (module).
• An object such as a book, when placed on top of the Module Group, will adversely affect heat dissipa-
tion from the Module Group.
• If an object placed on top of the Module Group or left within a unit (module) falls out, it may cause
backplane pins, circuit cards, etc. to short-circuit.
5. Before initially turning ON power to the system, read the Power On Procedure (NAP-200-018).
• Until the normal operation of all circuit cards has been confirmed, leave power ON only during testing.
6. Observe the temperature in the switch room.
• Does the air-conditioning function properly at night?
• Does the temperature fluctuate constantly because people go in and out frequently, or rise above the rec-
ommended level due to excessive heat being generated by any single piece of equipment?
• The fan should be left ON constantly until the installation tests are completed.

CHAPTER 4 NDA-24306
Page 274
Revision 1.0
SYSTEM STARTUP
7. A floppy disk (FD) copy of the programmed Office Data should be created. If a backup is not made, and
the contents of the Data Memory are accidentally altered or destroyed, all the Office Data will have to be
programmed again.
8. If any portion of the Office Data (especially data related to ringing patterns) has been changed via com-
mands “ARTD/ARTDN,” “AKYD,” or “ASYD/ASYDL/ASYDN,” the system must be initialized and tests
involving the changed data must be performed.
9. After the system is initialized, perform the following.
• Set the current date and time using MAT command “ATIM/ATIMN.”
• When the system is initialized, the system begins operating in Day Mode. To change over to Night
Mode, press the NITE key on the Attendant Console.
• If no Attendant Console is equipped, the system begins operating in night mode.
10. The following cross connections must be made at the MDF:
• Complete necessary cross connections by extracting the related circuit cards from their mounting slots
or by disconnecting the circuits with a cut plug if test springs are in use.
• If the connection to a Dterm is made incorrectly, the electronic fuse of the circuit card will blow out.
(Repair Method: Correct the cross connections and flip the MB switch on the card Down-Up-Down).
• While a test is in progress, do not perform cross connections without first consulting with the person
conducting the test (Ringing signal: AC 20 Hz, effective value 90 V, may be flowing through the termi-
nals).
• Remove all temporary cross connections after the tests have been performed (If Office Data was as-
signed for test purposes, restore the original Office Data).
11. Observe the following when connecting cables:
• Before connecting or disconnecting the control cable (Front & Backplane), turn OFF the power to the
Module Group (LPM / PIM etc).
• Before connecting or disconnecting a CHAMP connector, turn OFF the power to the Module Group.
This will prevent an accident from occurring in the event that a metal object such as a screw, screwdriver,
etc. accidentally contacts the backplane circuitry or pins.
• When connecting or disconnecting the connector cable of the Attendant Console, first set the MB switch
on the ATI circuit card to the UP position, then connect/disconnect the cable.
12. Precautions when Handling Circuit Cards
• When handling a circuit card, use a Field Service Kit to protect against static discharge (example: 3M
No. 8012 Portable Field Service Kit; available from NEC).
• When touching a circuit card, be sure to wear the grounded wrist strap provided with the Portable Field
Service Kit.
• Set the MB switch to the UP position and extract the circuit card from its mounting slot.

NDA-24306 CHAPTER 4
Page 275
Revision 1.0
SYSTEM STARTUP
• When holding a circuit card with bare hands, do not touch the component mounted side of the card or
the connector portion.
Wrist Strap
Place the Circuit
Card on a
conductive sheet. Connect ground wire to the Earth
terminal of the Module Group.
(Component-Mounted
Side)
Connector
(Contact) Portion
Front Side
Card Puller Tab

CHAPTER 4 NDA-24306
Page 276
Revision 1.0
SYSTEM STARTUP
• When placing a circuit card on a table or other flat surface, spread out a conductive sheet and set the
card on the sheet.
• Set the MB switch of the circuit card to the UP position and confirm its mounting slot (Note). Then in-
sert the card into its mounting slot.
Note: Confirm that the color of the card puller tab is the same as the color of the label showing the Slot Number.
3. SYSTEM STARTUP PROCEDURE
The NAPs indicated in the following flowchart describe the procedures for powering on, starting up the system,
assigning Office Data, and checking the startup conditions.
START
Power ON: NAP-200-018
Program Install/Load: NAP-200-019
Office Data Assignment: NAP-200-020
Check of Lamp Indication and System Messages: NAP-200-021
Check of Alarm Lamps of the TOPU: NAP-200-022
END
Circuit
Card
Perform work on the conductive sheet
while wearing a grounded wrist strap.

NDA-24306 CHAPTER 4
Page 277
Revision 1.0
SYSTEM STARTUP
NAP-200-018
Sheet 1/2
Power ON
START
Visual Inspection Check whether any pins are shorting on the backplane of each
Module.
Check whether any foreign matter such as a cleaning fluid
residue is present on the connector portion of the circuit cards.
On each circuit card equipped with ROM (CPU, etc.), check
whether any pins of the ROM are bent or improperly seated.
Leave all circuit cards inserted
halfway Mount all circuit cards (including PWR Supplies) in the
Module, leaving them inserted only halfway. (They should not
be inserted into their connectors.)
Check input voltage Check insulation across the -48 V and G terminals on the power
receiving terminal of the Base Unit.
Turn power to the rectifier ON and check the voltage (DC -48V
± 5V) and its polarity on the power receiving terminal of the
Base Unit.
Turn ON Fan Units Turn FAN UNIT ON.
Verify that air is blown upwards.
If the Fuse blows, the input polarity is reversed.
Turn OFF the FAN UNIT.
Correct polarity, replace the fuse and turn FAN UNIT ON.
Verify that the FAN blows air upwards.
Check PWR Supply Check the Power Supplies for each Module one at a time. Check
Steps:
1. Turn circuit breaker OFF and insert the PWR Supply.
2. Turn circuit breaker ON (See Note).
3. Various lamps (Green) illuminate.
4. Observe the PWR Supply for a while and confirm that
nothing abnormal (unusual smell, smoke, etc.) occurs.
5. Turn the circuit breaker ON/OFF a few times and observe the
condition.
6. Turn the circuit breaker OFF and remove the PWR Supply.
Note: If a Module is equipped with dual PWR Supplies, they
must be turned ON/OFF simultaneously.
ATTENTION
Contents
Static Sensitive
Handling
Precautions Required
A

CHAPTER 4 NDA-24306
Page 278
Revision 1.0
SYSTEM STARTUP
NAP-200-018
Sheet 2/2
Power ON
Insert all PWR Supplies Insert all PWR Supplies into their positions.
Insertion Steps:
1. Turn each Power Supply’s circuit breaker OFF and insert
them one at a time.
2. Turn circuit breakers ON.
3. Confirm that there are no abnormal indications (unusual
smell, smoke, alarm, etc.)
Insert and check Line/Trunk
circuit cards Insert Line (16LC, etc.) and Trunk (16COT, etc.) circuit cards
into their backplane connectors one at a time and confirm that
no fuses are blown in the process.
Check Steps:
1. Set MB switch UP and insert the card.
2. Set MB switch DOWN.
3. Confirm that there are no abnormal indications.
4. Set MB switch UP and remove the card.
Insert and check control system
cards Insert control system circuit cards (TSW, MUX, etc.) one at a
time and confirm that no fuses are blown in the process.
Check Steps:
1. Set MB switch UP and insert the card.
2. Set MB switch DOWN.
3. Confirm that there are no abnormal indications.
4. Set MB switch UP and remove the card.
Note: If a Module contains dual PWR Supplies, they must be turned ON or OFF simultaneously.
<Power ON Procedure>For LNs: IMG3 → IMG2 → IMG1 → IMG0
IMG3: PIM0 → PIM1 → PIM2 → PIM3
IMG2: TSWM1 → PIM0 → PIM1 → PIM2 →PIM3
IMG1: TSWM0 → PIM0 → PIM1 → PIM2 → PIM3
IMG0: CPR0 → CPR1 → PIM0 → PIM1 → PIM2 → PIM3
For ISW: CPR0 → CPR1 → ISWM
<Power OFF Procedure>For LNs:IMG3 → IMG2 → IMG1 → IMG0
IMG3: PIM3 → PIM2 → PIM1 → PIM0
IMG2: PIM3 → PIM2 → PIM1 → PIM0 → TSWM1
IMG1: PIM3 → PIM2 → PIM1 → PIM0 → TSWM0
IMG0: PIM3 → PIM2 → PIM1 → PIM0 → CPR1 → CPR0
For ISW: ISWM → CPR1 → CPR0
END
ATTENTION
Contents
Static Sensitive
Handling
Precautions Required
A

NDA-24306 CHAPTER 4
Page 279
Revision 1.0
SYSTEM STARTUP
Procedure for Program Install consists of the following items.
Perform the procedures below for all the LNs and ISW, individually:
Note: The control of 7-seg LED is the next page.
(Case of program install and restart processing)
NAP-200-019
Sheet 1/6
Program Install and Load ATTENTION
Contents
Static Sensitive
Handling
Precautions Required
• Generic Software 2~11
• Internal MAT Software 1~2
• TCP/IP Software 1
Install
Application
Software Install
HD Initial
Off-Line Start Up Refer to (a) Procedure for Off-Line Start Up
Refer to (b) Procedure for HD Initial
• HD format
• Generic Software (1) Install
• Making Directory in the HD
Refer to (d) Procedure for Application Software Install
START
END
Refer to (c) Procedure for Basic Software Install

CHAPTER 4 NDA-24306
Page 280
Revision 1.0
SYSTEM STARTUP
Note: Procedures (a) through (e) must be performed in all LNs and ISW, individually.
NAP-200-019
Sheet 2/6
Program Install and Load
(a) Procedure for off-line start-up Status change of 7 Segment LED on the EMA card
ATTENTION
Contents
Static Sensitive
Handling
Precautions Required
START
END
Set the SENSE switch
(CPU0, CPU1) to “c” on
• Push the CPURST
button on the CPU
Front Panel.
or
• Turn Power-SW ON.
Startup
end
corresponding to the
system to be initialized
(OFF-LINE MODE)
the CPU Front Panel.

NDA-24306 CHAPTER 4
Page 281
Revision 1.0
SYSTEM STARTUP
Note: Procedures (a) through (e) must be performed in all LNs and ISW, individually.
NAP-200-019
Sheet 3/6
Program Install and Load
(b) Procedure for HD Initial Status change of 7 Segment LED on the CPU Front
Panel.
ATTENTION
Contents
Static Sensitive
Handling
Precautions Required
START
END
• HD Format
Set the SENSE switch
corresponding to the
system to be initialized
(CPU0, CPU1) to “1” on
the CPU Front Panel.
Insert the FD Generic Disk 1
into the FDD.
Flip the MBR key on the
CPU Front Panel [OFF →
ON → OFF].
Display end
123
SENS SW 7SEG LED FUNCTION
‘1’ FORMAT → COPY → MAKING DIRECTORY
→ →

CHAPTER 4 NDA-24306
Page 282
Revision 1.0
SYSTEM STARTUP
Note:
Procedures (a) through (e) must be performed in all LNs and ISW, individually.
NAP-200-019
Sheet 4/6
Program Install and Load
(c) Procedure for Generic Software (2 ~ 11) Internal
MAT Software (1 ~ 2), TCP / IP Software (1) InstallStatus change of 7 Segment LED on the CPU Front
Panel.
WARNING:
Removal or Make Busy of the HFD card is
not allowed while the Floppy Disk or Hard
Disk is being accessed.
ATTENTION
Contents
Static Sensitive
Handling
Precautions Required
START
END
* Repeat
Insert the FD Generic
Disk 2 into the FDD.
*
Set the SENSE switch
to “3” on the CPU Front Panel.
corresponding to the
system to have DATA
Flip the MBR key on the
CPU Front Panel card
OFF→ON→OFF.
Generic Software 3 ~ 11
Internal MAT Software 1 ~ 2
TCP/IP Software 1
installed (CPU0, CPU1)

NDA-24306 CHAPTER 4
Page 283
Revision 1.0
SYSTEM STARTUP
Note:
Procedures (a) through (e) must be performed in all LNs and ISW, individually.
NAP-200-019
Sheet 5/6
Program Install and Load
(d) Procedure for Application Software Install Status change of 7 Segment LED on the CPU Front
Panel.
WARNING:
Removal or Make Busy of the HFD card is
not allowed while the Floppy Disk or Hard
Disk is being accessed.
ATTENTION
Contents
Static Sensitive
Handling
Precautions Required
Insert the FD “Application
Software” into the FDD.
START
END
Flip the MBR Key on the
CPU Front Panel
Set the SENSE switch
corresponding to the
system to have DATA installed
[OFF→ON→OFF].
to “3” on the CPU Front Panel.
(CPU0, CPU1)
INSTALL END

CHAPTER 4 NDA-24306
Page 284
Revision 1.0
SYSTEM STARTUP
(e) Procedure for Program Load
This section describes system start-up procedure in which a program is loaded from the HD to the MEM and the
data memory is cleared.
Note: Procedures (a) through (e) must be performed in all LNs and ISW, individually.
NAP-200-019
Sheet 6/6
Program Install and Load
START
Program Load Set the SENSE switch to “1” (restart with data
memory clear) on the CPU Front Panel and press the
CPURST button.
The system is initialized when LOADING from the
HD to the MEM is completed.
Verify that the OPE lamp on the CPU Front Panel
starts flashing.
Set On-Line mode Set the SENSE switch to “2” (restart without data
memory clear) on the CPU Front Panel.
END
ATTENTION
Contents
Static Sensitive
Handling
Precautions Required

NDA-24306 CHAPTER 4
Page 285
Revision 1.0
SYSTEM STARTUP
This NAP explains the procedure to assign office data to each node and ISW, after the Program Install and Load in
NAP-200-019 are thoroughly completed. Follow the procedures below:
Note 1: See Sheet 3/6 in this NAP.
Note 2: See Sheet 4/6, 5/6 in this NAP.
Note 3: The procedures here are required in each LN, independently.
NAP-200-020
Sheet 1/6
Assignment of Office Data
START
Start up the MAT
Enter basic data in ISW Assign the following basic data via the MAT per the office
data programming sheet.
“ATIM”: Assignment of Data and Time
“ASYD (SYS1, 2, & 3)” /”ASYDL(SYS1 & 2)”:
System Data assignment Note1
Assignment of Office Data Assign the remaining office data according to the office data
programming sheet. Note 2
Save Office Data onto HD Save the Office Data onto hard disk (HD) from the MEM
using the MEM_HDD command.
Save Office Data onto HD/FD Save the Office Data onto a floppy disk (FD) from the HD of
ISW using the HDD_FDD command.
Enter basic data in LNs
Note 3 Assign the following basic data via the MAT per the office
data programming sheet.
“ATIM”: Assignment of Data and Time
“ASYD (SYS1, 2, & 3)” /”ASYDL(SYS1 & 2)”:
System Data assignment Note1
“ASYDN”: System Data Assignment for NDM
(Required only when the node is designated as the
Network Control Node. For details, refer to the Fusion
Network System Manual.)
“AUNT”: Unit Data assignment
A

CHAPTER 4 NDA-24306
Page 286
Revision 1.0
SYSTEM STARTUP
Note 2: See Sheet 4/6, 5/6 in this NAP.
Note 3: The procedures here are required in each LN, independently.
NAP-200-020
Sheet 2/6
Assignment of Office Data
Assignment of Office Data
Note 3 Assign the remaining office data according to the office data
programming sheet. Note 2
(Assign all the remaining NDM data, too, if the node is
designated as the Network Control Node. For details, refer to
the Fusion Network System Manual.)
Confirmation of data assignment
at NCN If the Network Control Node (NCN) exists outside the
installed system (i.e. other IPX series is designated as the
NCN), make sure that all the network-level data (NDM data)
has been properly assigned at the NCN. (Reference: the
Fusion Network System Manual)
Broadcasting of NDM Data Transfer all the NDM data, assigned at the NCN, to each
Local Node and ISW, by using the CBCN command.
Save Office Data onto HD
Note 3 Save the Office Data onto hard disk (HD) from the MEM
using the MEM_HDD command.
Save Office Data onto HD/FD
Note 3 Save the Office Data onto a floppy disk (FD) from the HD
using the HDD_FDD command.
Initialization of the system Initialize the whole system (ISW + all LNs) simultaneously,
using the keys on the TOPU of ISW
Set the INITIAL SELECT key to SYSTEM side.
Set the EFFECT key to ON side.
Set the SYSTEM DATA key to NON LOAD side, and
PROGRAM key to NON LOAD side.
Perform the system initialization by pressing the
START button.
END
ATTENTION
Contents
Static Sensitive
Handling
Precautions Required
A

NDA-24306 CHAPTER 4
Page 287
Revision 1.0
SYSTEM STARTUP
Note 1: To initially start up the system, the data below must be at least assigned in the following nodes:
1.
ASYD SYS1
INDEX 62, bit 6-7 (ACT/ST BY Changeover at Routine Diagnosis)
INDEX 86, bit 2-3 (Fault Recovery on TRK Ineffective Hold Detection)
INDEX 87 (Routine Diagnosis Program Start Time (Hour))
INDEX 88 (Routine Diagnosis Program Start Time (Minute))
INDEX 89 (Items of Routine Diagnosis)
INDEX 90 (Items of Routine Diagnosis)
ASYDL SYS1
INDEX 929, b0-3 (TSW mounting condition in ISW)
INDEX 930-933 (FPC No. of the LN to which TSW0 is connected)
Note: Available when SYS1, INDEX929, b0=1.
INDEX 934-937 (FPC No. of the LN to which TSW1 is connected)
Note: Available when SYS1, INDEX929, b1=1.
INDEX 938-941 (FPC No. of the LN to which TSW2 is connected)
Note: Available when SYS1, INDEX929, b2=1.
INDEX 942-945 (FPC No. of the LN to which TSW3 is connected)
Note: Available when SYS1, INDEX929, b3=1.
Note: In the following INDEX of ASYD command, default data, as shown below, has been already assigned.
These data must not be changed on the ISW side.
SYS1
INDEX 0 (Number of Module Group) = 01H (fixed)
INDEX 198 (IMG Mounting Status) = 03H (fixed)
2.
ASYD SYS1
INDEX 0 (Number of Module Group)
INDEX 1 (Number of Main Processor)
INDEX 194, bit 0 = (MP Mounting Status)
INDEX 198, bit 0-1 (IMG0 Mounting Status), bit 4-5 (IMG1 Mounting Status) 0/1=Not mounted/Mounted
INDEX 199, bit 0-1 (IMG2 Mounting Status), bit 4-5 (IMG3 Mounting Status) 0/1=Not mounted/Mounted
INDEX 232, bit 0-2 (Items of CF Clear)
INDEX 304 (Items of Routine Back-up)
Note: To enable the ISW to totally supervise the system-base Routine Diagnosis program, assign “FFFF” for
SYS1, INDEX87, 88 of each LN. If other data is assigned at the LNs, the diagnosis works individually on
each node basis.
ASYDL SYS1
INDEX 928 (Recognition of FPC No. of ISW)
NAP-200-020
Sheet 3/6
Assignment of Office Data
Data to be assigned in ISW only
Data to be assigned in LN only

CHAPTER 4 NDA-24306
Page 288
Revision 1.0
SYSTEM STARTUP
3.
ASYD SYS1
INDEX 3 (Configuration of Time Division Switch)
INDEX 30 (Mounting capacity of Data Memory)
INDEX 31 (Mounting capacity of Common Memory)
INDEX 58, b0 (Configuration of CPU) 0/1=Single/Dual
INDEX 64, b0=0 (µ-law for Time Division Switch)
INDEX 86, b0-1, 4, 6-7 (Details on System Message Output)
INDEX 91, b6-7 (PLO mounting condition)
INDEX 96-115 (Office Name for each LN/ISW) Note
Note: Office Name can be entered also via AOFC command.
NAP-200-020
Sheet 4/6
Assignment of Office Data
Data to be assigned in both LN and ISW

NDA-24306 CHAPTER 4
Page 289
Revision 1.0
SYSTEM STARTUP
Note 2: When assigning office data, be sure to enter the following Fusion Trunk Data, too, by using ACRD and
AFPC command. Refer to “Office Data Specification Manual” for Data Sheet.
1. ACRD: Assignment of Route Class Data
• In LNs, assign the connection route class data for the direction to ISW
• In ISW, assign the connection route class data for the direction to each LN
Note: Assign “12” for this system.
2. AFPC: Assignment of FCCH Routing Data for Local Data Memory
• In each LN, assign connection routes (C_RT) toward ISW/other LN(s).
• In ISW, assign connection routes (C_RT) toward each LN.
(Example: See Figure 020-1 on the next page)
NAP-200-020
Sheet 5/6
Assignment of Office Data
CDN FUNCTION DATA CONTENTS REMARKS
1 TF 3 Type of Trunk Function
2 TCL 4 Trunk Class
3 RLP 2 Trunk Release Pattern
4 SMDR 0 Detailed Billing Information
5 LSG 12/13 Note Line Signal
6 PAD 0 PAD control
7 TRKS 0 Trunk Selection Sequence
8 TC/EC 0 Trunk Coda/Echo Canceller Control
9 FINT 0 Fusion Interface Specification
10 FPEG 0 Fusion-PEG
11 TC 0 Timer Class
12 MTC 0 Miscellaneous Timer Counter
13 STSEQ 0 Status ENQ
14 FGH 0 -
15 MMN 0 Kind of Multiple Equipment
16 LKIND 1 Kind of Fusion Link

CHAPTER 4 NDA-24306
Page 290
Revision 1.0
SYSTEM STARTUP
Figure 020-1 Example of Connection Route Data Assignment (AFPC Command)
NAP-200-020
Sheet 6/6
Assignment of Office Data
LN1
(FPC=11)
ISW
(FPC=20)
LN2
(FPC=12)
LN0
(FPC=10)
LN0 ISW
FPC: 20
FCH: 0
C_RT: xxx
FCHN/FPC: 20
LN0 LN1
FPC: 11
FCH: 0
C_RT: xxx
FCHN/FPC: 20
LN0 LN2
FPC: 12
FCH: 0
C_RT: xxx
FCHN/FPC: 20
LN1 ISW
FPC: 20
FCH: 0
C_RT: yyy
FCHN/FPC: 20
LN1 LN0
FPC: 10
FCH: 0
C_RT: yyy
FCHN/FPC: 20
LN1 LN2
FPC: 12
FCH: 0
C_RT: yyy
FCHN/FPC: 20
LN2 ISW
FPC: 20
FCH: 0
C_RT: zzz
FCHN/FPC: 20
LN2 LN0
FPC: 10
FCH: 0
C_RT: zzz
FCHN/FPC: 20
LN2 LN1
FPC: 11
FCH: 0
C_RT: zzz
FCHN/FPC: 20
ISW LN0
FPC: 10
FCH: 0
C_RT: xxx
FCHN/FPC: 10
ISW LN1
FPC: 11
FCH: 0
C_RT: yyy
FCHN/FPC: 11
ISW LN2
FPC: 12
FCH: 0
C_RT: zzz
FCHN/FPC: 12
C_RT
(xxx)
C_RT
(zzz)
C_RT
(yyy)
This figure shows an example for connection route (C_RT) data assignment by AFPC command.

NDA-24306 CHAPTER 4
Page 291
Revision 1.0
SYSTEM STARTUP
NAP-200-021
Sheet 1/5
Check of Lamp Indications and System
Messages
START
Check lamp indications on Line/
Trunk circuit cards Check lamp indications on each of the assigned Line/
Trunk circuit cards.
OPE lamp (G): ON
BL lamp (R): OFF
If the lamp indications are other than above, investigate
per Chapter 6, “FAULT RECOVERY DURING TESTS”
Check lamp indications on control
system circuit cards The OPE lamps (G) are shown in Figure 021-1 through
Figure 021-4.
If any alarm lamp illuminates, check switch settings on the
circuit card, mounting positions of the cards within that
module, control cable connections (Front & Backplane),
and Office Data assignments.
Confirm that no alarm lamps (R) / (Y)
are illuminating on the TOPU For explanations of the TOPU (Top Unit) lamp
indications, refer to the System Operation and
Maintenance Manual.
Check System Messages Display System Messages using MAT command
“DFTD.”
If a System Message which indicates a fault is displayed,
investigate and recover the fault referring to the System
Operation and Maintenance Manual.
END
ATTENTION
Contents
Static Sensitive
Handling
Precautions Required

CHAPTER 4 NDA-24306
Page 292
Revision 1.0
SYSTEM STARTUP
Figure 021-1 LED Indications of ISW in Normal Operation (example)
NAP-200-021
Sheet 2/5
Check of Lamp Indications and System
Messages
02 03 04 05 06 07 08 09 10 11 12 13 14 15 16 17 18 19
HSW00 (PU-SW01)
TSW01 (PU-SW00)
TSW02 (PU-SW00)
TSW03 (PU-SW00)
TSW00 (PU-SW00)
TSW10 (PU-SW00)
TSW11 (PU-SW00)
TSW12 (PU-SW00)
TSW13 (PU-SW00)
HSW01 (PU-SW01)
HSW11 (PU-SW01)
HSW10 (PU-SW01)
(PH-CK16-A/17-A)
(PH-CK16-A/17-A)
IOGT0 (PH-GT10)
IOGT1 (PH-GT10)
03 04
IOC(PH-IO24)
EMA (PH-PC49)
OPE OPE/MB
CPU OPE
CPU OPE
IMG 0
BASEU
LPM
TOPU
DSP 0 (PZ-DK224)
DSP 1 (PZ-DK224)
CPU 0 -> ACT
TSW 0 -> ACT
PLO 0 -> ACT
System State
Lamp is ON Lamp is Flashing Lamp is OFF
Legend
::
:
FRONT VIEW
IMG 0
ISW
00
MMC(PH-M22)
OPE
ISWM
TSW ACT
TSW MB
TSW MBR
TSW
FRONT
OPE
MB
PLO
FRONT
TSW ACT
MB
MBR
IOGT
FRONT
PLO0
PLO1
HSW ACT
MB
HSW
FRONT
Note: This example assumes that the system adopts the fully expanded configuration.
This figure shows the LED indications (example) of ISW.

NDA-24306 CHAPTER 4
Page 293
Revision 1.0
SYSTEM STARTUP
Figure 021-2 LED Indications of IMG0 in Normal Operation (example)
NAP-200-021
Sheet 3/5
Check of Lamp Indications and System
Messages
13 14
MUX ACT
MUX(PH-PC36)
MUX(PH-PC36)
13 14
MUX ACT
MUX(PH-PC36)
MUX(PH-PC36)
13 14
MUX ACT
MUX(PH-PC36)
MUX(PH-PC36)
13 14
MUX ACT
03 04
IOC(PH-1024)
EMA(PH-PC40)
OPE
OPE/MB
TOPU
PIM3
PIM2
PIM1
PIM0
LPM
BASEU
FANU
FRONT VIEW
: Lamp is ON (Green) : Lamp is OFF: Lamp is Flashing (Green)
Legend
CPU 0 -> ACT
TSW 0 ->777 ACT
PLO 0 -> ACT
System State
CPU OPE IMG 0
DSP 1 (PZ-DK224)
DSP 0 (PZ-DK224)
CPU OPE
FRONT
MUX
MUX ACT
MB
This figure shows the LED indications (example) for a fully expanded IMG0 system.
MUX(PH-PC36)
MUX(PH-PC36)
IMG 0
MMC(PH-M22)
OPE
00
IMG0 (LN)

CHAPTER 4 NDA-24306
Page 294
Revision 1.0
SYSTEM STARTUP
Figure 021-3 LED Indications of IMG1/2 in Normal Operation (example)
NAP-200-021
Sheet 4/5
Check of Lamp Indications and System
Messages
This figure shows the LED indications (example) for a fully expanded IMG1/2.
13 14
MUX(PH-PC36)
MUX(PH-PC36)
13 14
MUX(PH-PC36)
MUX(PH-PC36)
13 14
MUX(PH-PC36)
MUX(PH-PC36)
MUX(PH-PC36)
MUX(PH-PC36)
13 14
08
DLKC (PH-PC20)
DLKC (PH-PC20)
GT (PA-GT09)
TSW 00 (PH-SW12)
TSW 01 (PH-SW12)
TSW 02 (PH-SW12)
TSW 03 (PH-SW12)
TSW 10 (PH-SW12)
TSW 11 (PH-SW12)
TSW 12 (PH-SW12)
TSW 13 (PH-SW12)
GT (PA-GT09)
TOPU
PIM3
PIM2
PIM1
PIM0
TSWM0/1
BASEU
FANU
FRONT VIEW
: Lamp is ON : Lamp is OFF
Legend
System State
IMG1/2 (LN)
TSW 0 -> ACT
PLO 0 -> ACT
2322
0910 1112 13 14 15 16 17 18 19 20 21
FRONT
DLKC
OPE/MB
MB
PLO
FRONT
MB
ACT
TSW
FRONT
MB
TSW ACT
TSW ACT
GT
MBR
FRONT
MB
OPE/MB
MBR
MUX
FRONT
MB
MUX ACT
Note 1
Note 1
Note 2
Note 1: PLO (PH-CK16A) for TSWM0.
CLK (PH-CK18) for TSWM1.
Note 2: DLKC (PH-PC20) cards are not used in IMG2 (TSWM1).

NDA-24306 CHAPTER 4
Page 295
Revision 1.0
SYSTEM STARTUP
Figure 021-4 LED Indications of IMG3 in Normal Operation (example)
NAP-200-021
Sheet 5/5
Check of Lamp Indications and System
Messages
This figure shows the LED indications (example) of a fully expanded system of IMG 3.
1314
MUX(PH-PC36)
MUX(PH-PC36)
1314
MUX(PH-PC36)
MUX(PH-PC36)
1314
MUX(PH-PC36)
MUX(PH-PC36)
MUX(PH-PC36)
MUX(PH-PC36)
1314
TOPU
PIM3
PIM2
PIM1
PIM0
DUMMY
BASEU
FANU
FRONT VIEW
: Lamp is ON
IMG 3 (LN)
Legend
: Lamp is OFF
System State
TSW0 0 -> ACT
FRONT
MUX
MUX ACT
MB

CHAPTER 4 NDA-24306
Page 296
Revision 1.0
SYSTEM STARTUP
Test Outline: The System has Alarm Lamps on the TOPU of ISW and IMG0 of each LN.
Figure 022-1 shows the Alarm Lamps on the TOPU.
For more information about each lamp, see the “System Operations and Maintenance Manual.”
Figure 022-1 Alarm Lamps on the TOPU
NAP-200-022
Sheet 1/2
Check of Alarm Lamps of the TOPU ATTENTION
Contents
Static Sensitive
Handling
Precautions Required
GRR RRY
PWR
ON
MJ MNSMJ SMN SUP/IP
ALM
<Lamp Color>
• G : green
• R : red
• Y : yellow

NDA-24306 CHAPTER 4
Page 297
Revision 1.0
SYSTEM STARTUP
NAP-200-022
Sheet 2/2
Check of Alarm Lamps of the TOPU
START
Test of MJ (MAJOR) Lamp Set the circuit breakers of the Power Supplies (PWR0, 1)
in a PIM to OFF (About 10 seconds later, set the circuit
breaker(s) back ON.
Confirm that the MJ lamp (red) on the TOPU
illuminates.
Cancel the alarm indication by pressing the ALM RST
button on the TOPU.
Test of MN (MINOR) Lamp Take an act side RGU Fuse out of the PWR card.
Confirm that the MN lamp (red) on the TOPU
illuminates.
Cancel the alarm indication by pressing the ALM RST
button on the TOPU.
Test of SUP/IP (SUPERVISORY)
Lamp On the EMA Circuit card, flip the MB switch DOWN-
UP-DOWN
Confirm that the SUP/IP lamp (yellow) on the TOPU
illuminates.
Cancel the alarm indication by pressing the ALM RST
button on the TOPU.
END
ATTENTION
Contents
Static Sensitive
Handling
Precautions Required

CHAPTER 4 NDA-24306
Page 298
Revision 1.0
This page is for your notes.

NDA-24306 CHAPTER 5
Page 299
Revision 1.0
CHAPTER 5 INSTALLATION TEST PROCEDURE
1. HOW TO ENTER DATA IN THE TEST CHECK COLUMN
Each NAP in this chapter has check column for test result entry for each test item (see Figure 5-1). This para-
graph explains the method of entering test result into the check column concerned using Figure 5-1 as an exam-
ple.
1. Method of Entry
Each check column consists of two sections of “PROVIDED” and “CHECK”. If the equipment or service
feature pertaining to the test item is provided in the system, enter “*” in the PROVIDED section. At the
time of performing installation tests, the test item with “*” marked in the PROVIDED section must be test-
ed without exception.
In the “CHECK” column, enter the results of each test as follows:
• When the test result is good: “OK”
• When the test result is no good: “×”
2. Fault Recovery
If a fault is discovered as a result of an installation test, enter “√” into the related check sheet. After finishing
all tests in the same category, be sure to repair the detected fault before proceeding to the next test.
3. Entry into Check Column after Fault Recovery
After fault recovery work has been completed, a test must be performed to confirm that the fault has been
completely corrected. If the result of this confirmation indicates that the fault has been corrected, enter
“OK” next to the “×” entered previously. This entry should appear as: “× OK.”

CHAPTER 5 NDA-24306
Page 300
Revision 1.0
INSTALLATION TEST PROCEDURE
Figure 5-1 Example of Entry to Test Check Column
• This example is NAP-200-024: Dial Tone Connection Test
When “*” is already printed in the “PROVIDED” section, the item concerned
is a basic function of the system. Test the item without exception.
Check whether the OPE lamp (G) is turning ON on the RST circuit cards.
Check whether the OPE lamp (G) is turning ON on the LC circuit cards.
Lift handset.
Confirm dial tone.
Check whether the Busy lamp (R) is turning ON for the connected ORT and
LC.
Continue listening to dial tone for about 12 seconds.
Confirm that dial tone changes to reorder tone.
Continue listening to reorder tone for about 30 seconds.
When System Data (SYS1,
INDEX 64, b3 = 0, b4 = 0)
are assigned.
Confirm that reorder tone changes to
“no tone.”
When System Data (SYS1,
INDEX 64, b3 = 0, b4 = 1 or
b3 = 1, b4 = 0) are assigned.
Confirm that howler tone is heard
after reorder tone stops.
(Analog Ports only)
Hang up and release the connection.
These are the
Test Check
Columns, the left
column is
“PROVIDE”
column and the
right columns is
the “CHECK”
columns.
*
*
*
*
*
When “PROVIDED” section is blank, the installer should enter “*”
mark as per the Job Specification.
The item marked with “*” must be tested without exception.

NDA-24306 CHAPTER 5
Page 301
Revision 1.0
INSTALLATION TEST PROCEDURE
2. BASIC CONNECTION TEST
2.1 Outline
After the system has been started up, establish some basic connections and verify that the system operates nor-
mally.
2.2 Basic Connection Test Procedure
Perform tests on the operations of the processors and the system by referring to the NAP Number indicated to
the right of each item in the following flowchart. If an operation cannot be performed satisfactorily, perform the
necessary repair procedure(s) based on Chapter 5, “INSTALLATION TEST PROCEDURE”.
START
Dial Tone Connection Test: NAP-200-023
Station-to-Station Connection Test: NAP-200-024
END

CHAPTER 5 NDA-24306
Page 302
Revision 1.0
INSTALLATION TEST PROCEDURE
NAP-200-023
Sheet 1/1
Dial Tone Connection Test
START
Check whether the OPE lamp (G) is illuminating on the RST circuit cards.
Check whether the OPE lamp (G) is illuminating on the LC circuit cards.
Lift handset.
Confirm dial tone.
Check whether the Busy lamp (R) is illuminating for the connected ORT and
LC.
Continue listening to dial tone for about 12 seconds.
Confirm that dial tone changes to Reorder Tone.
Continue listening to reorder tone for about 30 seconds.
When System Data (SYS1,
INDEX 64, b3 = 0, b4 = 0) are
assigned.
Confirm that reorder tone changes to “no
tone”.
When System Data (SYS1,
INDEX 64, b3 = 0, b4 = 1 or
b3 = 1, b4 = 0) are assigned.
Confirm that howler tone is heard after reorder
tone stops. (Analog Ports only)
Hang up and release the connection.
END
LC ORTA
dial tone, reorder tone
*
*
*
*
*

NDA-24306 CHAPTER 5
Page 303
Revision 1.0
INSTALLATION TEST PROCEDURE
Note: For this test, there are three patterns for connections which possibly can be set up. Refer to Figure 024-1
on the next page.
NAP-200-024
Sheet 1/2
Station to Station Connection Test
START
Confirm that a connection can be established between Station “A” and Station “B.”
Station “A” goes off-hook.
Station “A” hears dial tone.
Station “A” dials the station number of Station “B.”
Station “A” confirms that dial tone stops when the first digit has been dialed.
Station “A” confirms that ringback tone is heard after dialing ends.
Station “B” hears ringing on the telephone set.
Station “B” lifts handset and answers the call.
After answering, both Stations “A” and “B” confirm that they can talk with
each other.
Stations “A” and “B” hang up. The connection is released.
END
*
*
*
*
*

CHAPTER 5 NDA-24306
Page 304
Revision 1.0
INSTALLATION TEST PROCEDURE
Figure 024-1 Station-to-Station Connection Test
NAP-200-024
Sheet 2/2
Station to Station Connection Test
LC/
ELC
ORT
dial tone, reorder tone
Self-Node
(ex. LN0) Other Node
(ex. LN1)
ISW
Fusion Link
FCCS Link
Fusion Link
STN A STN B
RG
Dial TELN
Dial TELN
Dial TELN
LC/
ELC
ORT
dial tone, reorder tone
Self-Node
(ex. LN0)
ISW
STN A
STN B
ORT
dial tone, reorder tone
Self-Node
(ex. LN0)
STN A
<Pattern 1: Connection to Other LN within the System>
<Pattern 2: Connection to Self-Node via ISW>
<Pattern 3: Connection within Self-Node>
ISW: Inter-node Switch
LN: Local Node TELN: Telephone Number
LC/
ELC
LC/
ELC
STN B
LC/
ELC
When Station A in IMG0/1 calls Station B in IMG2/3 of the same node.
When Station A in IMG2/3 calls Station B in IMG0/1 of the same node.
When Station A in IMG0/1 calls Station B in IMG0/1 of the same node.
When Station A in IMG2/3 calls Station B in IMG2/3 of the same node.
LC/
ELC

NDA-24306 CHAPTER 5
Page 305
Revision 1.0
INSTALLATION TEST PROCEDURE
3. SYSTEM INITIALIZED TEST
3.1 Outline
Tests are to be performed on the restart processing (reinitialization) and system changeover functions which en-
able the system to restart its operations and services.
3.2 System Initialized Test Procedure
The System Changeover Test and Initialization Tests are to be performed per the NAP Numbers indicated to the
right of each item in the following flowchart.
START
System Changeover Test: NAP-200-025
System Initialization Test: NAP-200-026
Circuit Card Initialization Test: NAP-200-027
END

CHAPTER 5 NDA-24306
Page 306
Revision 1.0
INSTALLATION TEST PROCEDURE
Test Outline
Tests are to be performed to see if the ACT/ST-BY of the following equipment is normally changed over:
1. Control Systems in each Local Node (LN)
2. Control Systems in ISW
3. Speech Path Systems in each LN (TSWM0/TSWM1)
4. Speech Path Systems in ISW + all LNs as a whole
5. PLO
NAP-200-025
Sheet 1/13
System Changeover Test ATTE NTI ON
Contents
Static Sensitive
Handling
Precautions Required

NDA-24306 CHAPTER 5
Page 307
Revision 1.0
INSTALLATION TEST PROCEDURE
1. Control System changeover in each LN
Follow the procedures below to perform the Control System changeover tests in each Local Node (LN). This
test must be performed in each LN independently:
Note: This changeover can also be performed via the CMODI/CMOD command. Refer to the “System Operations
and Maintenance Manual.”
Figure 025-1 DSP in ACT/ST-BY Mode (Local Node)
NAP-200-025
Sheet 2/13
System Changeover Test
START
Control System changeover
via MBR key on the CPR
DSP (PZ-DK224)
On the CPR DSP on which CPU OPE lamp is illuminating, flip the
MBR key DOWN → UP → DOWN (OFF → ON → OFF).
Lamp indication on the DSP changes to “DSP in ST-BY mode” as
shown in Figure 025-1.
System messages “7-C” and “7-D” are displayed in succession.
Control System changeover
via CPU SEL key on the
EMA card. (Forced
Changeover).
Designate CPU changeover via CPU SEL key on the EMA (PH-
PC40) card.
• CPU SEL key=UP: CPU of No. 0 system goes active (ACT)
• CPU SEL key=DOWN: CPU of No. 1 system goes active (ACT)
Confirm the changed lamp indications on both DSP in ACT/ST-BY
mode as shown in Figure 025-1.
END System messages “7-C” and “7-D” are displayed in succession.
ATTE NTI ON
Contents
Static Sensitive
Handling
Precautions Required
12
MBR key
DSP (Front View)
DSP (Front View)
MBR CPUOPE WOT IMG0
IMG1 IMG2 IMG3
STATUS
STATUS
MBR CPUOPE WOT IMG0
IMG3
IMG1 IMG2
: Lamp is OFF
: Lamp is Flashing: Lamp is ON

CHAPTER 5 NDA-24306
Page 308
Revision 1.0
INSTALLATION TEST PROCEDURE
2. Control System changeover in ISW
Follow the procedures below to perform the Control System changeover tests in ISW:
Note: This changeover can also be performed via the CMODI command. Refer to the “System Operations and
Maintenance Manual.”
Figure 025-2 DSP in ACT/ST-BY Mode (ISW)
NAP-200-025
Sheet 3/13
System Changeover Test
START
Control System changeover
via MBR key on the CPR
DSP (PZ-DK224)
On the CPR DSP on which CPU OPE lamp is illuminating, flip the
MBR key DOWN → UP → DOWN (OFF → ON → OFF).
Lamp indication on the DSP changes to “DSP in ST-BY mode” as
shown in Figure 025-2.
System messages “7-C” and “7-D” are displayed in succession.
Control System changeover
via CPU SEL key on the
EMA card.
(Forced Changeover).
Designate CPU changeover via CPU SEL key on the EMA (PH-PC
40) card.
• CPU SEL key=UP: CPU of No. 0 system goes active (ACT)
• CPU SEL key=DOWN: CPU of No. 1 system goes active (ACT)
Confirm the changed lamp indications on both DSP in ACT/ST-BY
mode as shown in Figure 025-2.
END System messages “7-C” and “7-D” are displayed in succession.
ATTE NTI ON
Contents
Static Sensitive
Handling
Precautions Required
12
MBR key
DSP (Front View)
DSP (Front View)
MBR CPUOPE WOT IMG0
IMG1 IMG2 IMG3
STATUS
STATUS
MBR CPUOPE WOT IMG0
IMG3
IMG1 IMG2
: Lamp is OFF
: Lamp is Flashing: Lamp is ON
Note: This figure assumes that the system adopts the fully-expanded configuration.
DSP in ACT mode DST in ST-BY mode
Legend

NDA-24306 CHAPTER 5
Page 309
Revision 1.0
INSTALLATION TEST PROCEDURE
3. Speech Path System changeover in each ISW
Follow the procedures below to perform the Speech Path System changeover tests in ISW:
Note: This changeover can also be performed via the CMODI/CMOD command. Refer to the “System Operations
and Maintenance Manual.”
Note: If you change over from LNs, the entire system will be changed over. Therefore, it is best to change over
from ISW.
NAP-200-025
Sheet 4/13
System Changeover Test
START
Change over the ACT/ST-BY of Speech Path Systems in ISW via key operation.
On the active GT (PH-GT10) card in ISW, flip the MB key DOWN → UP → DOWN (OFF
→ ON → OFF).
Make sure that the ACT/ST-BY of all Speech Path Systems in LN0/1/2/3 are totally changed
over (Refer to Figures 025-3 and 025-7).
Circuit cards to be checked
<TSWM0>
• TSW (PH-SW12)
• DLKC (PH-PC20)
<TSWM1>
• TSW (PH-SW12)
<PIMs in IMG0/1/2/3>
• MUX (PH-PC36)
Analyze the system messages “7-E”, “7-F” and “1-T” to be displayed automatically.
END
ATTE NTI ON
Contents
Static Sensitive
Handling
Precautions Required

CHAPTER 5 NDA-24306
Page 310
Revision 1.0
INSTALLATION TEST PROCEDURE
4. Total Speech Path System changeover
Perform the total Speech Path System changeover test by referring to the flowchart below. As suggested in the
previous page, the ACT/ST-BY of Speech Path Systems can be differently set in every Local Node (LN). How-
ever, excepting a particular case, the Speech Path changeover is normally performed on a system basis as shown
in this page:
Note: This changeover can also be performed via the CMODI/CMOD command. Refer to the “System Operations
and Maintenance Manual.”
NAP-200-025
Sheet 5/13
System Changeover Test
START
Change over the ACT/ST-BY of the whole Speech Path Systems via key operation.
On the active IOGT (PH-GT10) card in ISWM, flip the MBR key DOWN → UP → DOWN
(OFF → ON → OFF).
Make sure that the ACT/ST-BY of all Speech Path Systems (in ISW and each Local Node)
are totally changed over (Refer to Figures 025-3, 025-5, 025-6 and 025-7).
Circuit cards to be checked
<ISW> <LN, IMG0/1> <LN, IMG2/3>
• IOGT (PH-GT10) • TSW (PH-SW12) • TSW (PH-SW12)
• TSW (PU-SW00) • DLKC (PH-PC20) • MUX (PH-PC36)
• HSW (PH-SW01) • MUX (PH-PC36)
Note: Check the whole cards in all LNs and ISW.
Analyze the system messages 17-Y, 17-Z and 1-T to be displayed automatically.
END
ATTE NTI ON
Contents
Static Sensitive
Handling
Precautions Required

NDA-24306 CHAPTER 5
Page 311
Revision 1.0
INSTALLATION TEST PROCEDURE
Figure 025-3 LEDs and Switches for Speech Path System Changeover
NAP-200-025
Sheet 6/13
System Changeover Test ATTE NTI ON
Contents
Static Sensitive
Handling
Precautions Required
green
TSW ACT
MB
MBR
PH-GT10
IOGT: Active
TSW ACT
TSW ACT TSW ACT
TSW ACT
TSW ACT
HSW ACT
HSW ACT
MUX ACT OPE/MB
OPE/MB
MUX ACT
MB MB MB MB
MB MB MB MB MB
MBR TSW MBR
TSW MBR
TSW MB
TSW MBR
TSW MB
TSW MBR
TSW: Active HSW: Active TSW: Active MUX: Active DLKC: Active
IOGT: ST-BY TSW: ST-BY HSW: ST-BY TSW: ST-BY MUX: ST-BY DLKC: ST-BY
: Lamp is ON : Lamp is ON : Lamp is OFF : Lamp is OFF
Legend
green green green green green
PU-SW00 PU-SW01 PH-SW12 PH-PC36 PH-PC20
ISW LN

CHAPTER 5 NDA-24306
Page 312
Revision 1.0
INSTALLATION TEST PROCEDURE
5. PLO changeover
Perform the PLO changeover test referring to the flowchart below.
NAP-200-025
Sheet 7/13
System Changeover Test
START
Change over the ACT/ST-BY of the PLO systems in each LN via key operation.
On the active PLO (PH-CK16-A) card in TSWM0, flip the MB key DOWN → UP → DOWN
(OFF → ON → OFF).
Make sure that the ACT/ST-BY of the whole PLO systems (PLO in TSWM0 and CLK in
TSWM1) in the same Local Node (LN) are totally changed over. (Refer to Figures 025-4 and
025-7.)
Circuit cards to be checked
< TSWM0 >
• PLO (PH-CK16-A) Note
< TSWM1 >
• CLK (PH-CK18) Note
Note: Check the whole cards in the same node
Analyze the system messages "7-U" and "7-V" to be displayed automatically.
Repeat the steps above for all the remaining Local Nodes.
Change over the ACT/ST-BY of the PLO systems in ISW via key operation.
On the active PLO (PH-CK16-A/PH-CK17-A) card in ISWM, flip the MB key DOWN → UP
→ DOWN (OFF → ON → OFF).
Make sure that the ACT/ST-BY of the PLO systems (PLO0/PLO1 in ISWM) are securely
changed over. (Refer to Figures 025-4 and 025-6)
Circuit cards to be checked
< ISWM >
• PLO (PH-CK16-A/PH-CK17-A) Note
Note: Even though the PLO in ISWM is once
changed over, the PLO/CLK in each LN are not
changed over.
Analyze the system messages "7-U" and "7-V" to be displayed automatically.
END
ATTE NTI ON
Contents
Static Sensitive
Handling
Precautions Required

NDA-24306 CHAPTER 5
Page 313
Revision 1.0
INSTALLATION TEST PROCEDURE
Figure 025-4 LEDs and Switches for PLO Changeover
NAP-200-025
Sheet 8/13
System Changeover Test ATTE NTI ON
Contents
Static Sensitive
Handling
Precautions Required
Legend
Lamp is ON
:Lamp is OFF
:
PLO: ST-BY
MB
OPE
PLO: Active
MB
OPE
green
PH-CK16-A
PLO: ST-BY
MB
OPE
PLO: Active
MB
OPE
green
PH-CK16-A / PH-CK17-A
CLK: ST-BY
MB
OPE
CLK: Active
MB
OPE
green
PH-CK18
[ISW]
[Local Nodes]

CHAPTER 5 NDA-24306
Page 314
Revision 1.0
INSTALLATION TEST PROCEDURE
Figure 025-5 General Block Diagram of the Whole System (1/2)
NAP-200-025
Sheet 9/13
System Changeover Test
HSW
TSWM0
TSWM1
TSWM0 TSWM1
This figure roughly shows the general block diagram of the whole system.
MISC IOC EMA
MISC
IOC EMA
TSW00 TSW01 TSW02 TSW03
TSW00 TSW01 TSW02 TSW03
FCCS Link
ISW
LN0
LN1
To PLO of
LN2/3
GT
ISAGT-A
DLKC
PLO
To MUX
(IMG0) To MUX
(IMG1)
To MUX
(IMG0) To MUX
(IMG1)
To MUX
(IMG2) To MUX
(IMG3)
To MUX
(IMG2) To MUX
(IMG3)
Note 1
Note 3
Note 4
Circuit Card
(No. 0 System)
Circuit Card
(No. 1 System)
Note 1
HSW00, 01 for No. 0 System /
HSW10, 11 for No. 1 System
Note 2
ISW-LN TSW CA-n Cables
Note 3
ISW-LN PLO CA-n Cables
Note 4
PLO-CLK CA-n Cables
:
:
TSW02 TSW03
Note 2
To TSW
of LN2
To TSW
of LN3
TSW00 TSW01
LANI
CPU
ISAGT
IOGT
PLO
DLKC
GT
PLO CLK
GT
TSW00 TSW01 TSW02 TSW03
ISAGT-B
ISAGT-A
CPU
LANI
TSW00 TSW01 TSW02
CLK
TSW03
GT
ISAGT-B
MISC IOC EMA
CPU
LANI
Note 4
< ISW (Inter-node Switch) >
ISAGT: PZ-GT13 LANI: PZ-PC19 IOGT: PH-GT10 ISW: PU-SW00
HSW: PU-SW01 PLO: PH-CK16/17-A EMA: PH-PC40 IOC: PH-IO24
< LN (Local Node) >
ISAGT-A: PZ-GT13 ISAGT-B: PZ-GT20 LANI: PZ-PC19 GT: PH-GT09 TSW: PH-SW12 MUX: PH-PC36
DLKC: PH-PC20 PLO: PH-CK16-A CLK: PH-CK18 EMA: PH-PC40 IOC: PH-IO24

NDA-24306 CHAPTER 5
Page 315
Revision 1.0
INSTALLATION TEST PROCEDURE
Figure 025-5 General Block Diagram of the Whole System (2/2)
NAP-200-025
Sheet 10/13
System Changeover Test
HSW
TSWM0
TSWM1
TSWM0 TSWM1
MISC IOC EMA
MISC IOC EMA
MISC IOC EMA
IOGT
ISAGT
FCCS Link
ISW
LN0
LN1
To PLO of
LN1
To MUX
(IMG0)
To MUX
(IMG1)
To MUX
(IMG0) To MUX
(IMG1) To MUX
(IMG2) To MUX
(IMG3)
To MUX
(IMG2) To MUX
(IMG3)
Note 1
Note 3
Note 4
Note 4
Circuit Card
(No. 0 System)
Circuit Card
(No. 1 System)
Note 1
HSW00, 01 for No. 0 System /
HSW10, 11 for No. 1 System
Note 2
ISW-LN TSW CA-n Cables
Note 3
ISW-LN PLO CA-n Cables
Note 4
PLO-CLK CA-n Cables
:
:
Note 2
To TSW
of LN2 To TSW
of LN3
This figure roughly shows the general block diagram of the whole system.
TSW00 TSW01 TSW02 TSW03
PLO
DLKC
GT
ISAGT-A
CPU
LANI
TSW00 TSW01 TSW02 TSW03
DLKC
GT
PLO CLK
GT
ISAGT-BISAGT-A
CPU
LANI
TSW02 TSW03TSW00 TSW01
TSW02 TSW03TSW00 TSW01
PLO
CPU
LANI
TSW00 TSW01 TSW02 TSW03
GT
CLK
ISAGT-B
< ISW (Inter-node Switch) >
ISAGT: PZ-GT13 LANI: PZ-PC19 IOGT: PH-GT10 ISW: PU-SW00
HSW: PU-SW01 PLO: PH-CK16/17-A EMA: PH-PC40 IOC: PH-IO24
< LN (Local Node) >
ISAGT-A: PZ-GT13 ISAGT-B: PZ-GT20 LANI: PZ-PC19 GT: PH-GT09 TSW: PH-SW12 MUX: PH-PC36
DLKC: PH-PC20 PLO: PH-CK16-A CLK: PH-CK18 EMA: PH-PC40 IOC: PH-IO24

CHAPTER 5 NDA-24306
Page 316
Revision 1.0
INSTALLATION TEST PROCEDURE
Figure 025-6 System Block Diagram for ISW Switching Network
NAP-200-025
Sheet 11/13
System Changeover Test
This figure shows a system block diagram of ISW, which adopts a dual configuration. As seen in the figure, ISW
has the following terminals for the ACT/ST-BY changeover of dual system equipment:
CPU: If the ACT/ST-BY of CPU (ISW) is once changed over, the whole controlling block (including CPU, IS-
AGT, LANI in ISW) are also changed over.
IOGT: If the ACT/ST-BY of IOGT (ISW) is once changed over, the whole switching block within the system
(IOGT, TSW, HSW in ISW and TSW, MUX, DLKC in all LNs) are also changed over.
However, PLO (in both ISW and each LN) is not affected.
PLO: If the ACT/ST-BY of PLO in ISW is once changed over, only the PLOs in ISW are solely changed over.
Note: Even though the ACT/ST-BY of PLO in ISW is once changed over, the PLO/CLK in each LN are not
changed over. This is because the PLOs in ISW and each LN (TSWM0) have multiple connections, re-
spectively, via the backboard bus. For more details, refer to the “Circuit Card Manual.”
HSW 01
HSW 00
TSW 03
TSW 02
TSW 01
PLO 1
PLO 0
IOGT 0 IOGT 1
CPR 1
CPR 0 ISAGT
ISAGT: PZ-GT13 LANI : PZ-PC19 IOGT: PH-GT10 TSW : PU-SW00
HSW : PU-SW01 PLO : PH-CK16/17-A EMA : PH-PC40 IOC : PH-IO24
CPU 0
LANI
MISC BUS
LANI
IOC/
MISC
EMA
CPU 1
ISAGT
TSW 00
To TSW of LN3
External Cables
(ISW-LN TSW CA-n)
External Cables
(ISW-LN TSW CA-n)
External Cables
(ISW-LN PLO CA-n)
To P LO1 (T SWM 0)
of each LN
To PLO0 (TSWM0)
of each LN
TSW I/O BUS
TSW I/O BUS
Note
To TSW of LN2
To TSW of LN1
To TSW of LN0
To TSW of LN3
To TSW of LN2
To TSW of LN1
To TSW of LN0
HSW 11
HSW 10
TSW 13
TSW 12
TSW11
TSW 10
FCCS Link
LANI LANI

NDA-24306 CHAPTER 5
Page 317
Revision 1.0
INSTALLATION TEST PROCEDURE
Figure 025-7 System Block Diagram for LN Switching Network (1/2)
NAP-200-025
Sheet 12/13
System Changeover Test
This figure shows a system block diagram of LN, which adopts a dual configuration. As seen in the figure, each
LN has following terminals for the ACT/ST-BY changeover of dual system equipment:
CPU: If the ACT/ST-BY of CPU is once changed over, the whole controlling block in the same node (in-
cluding CPU, ISAGT, LANI) and GT in both TSWM0 and TSWM1 are also changed over.
GT (TSWM0): If the MBR key is flipped on the active GT (PH-GT09) card in TSWM0, the whole switching block
in IPX-U [IMG0/1 (TSW, MUX, DLKC) and IMG2/3 (TSW, MUX)] is totally changed over. How-
ever, PLO (in TSWM0) and CLK (in TSWM1) are not affected.
PLO (TSWM0):If the MB key is flipped on the active PLO (PH-CK16-A) card (in TSWM0), the ACT/ST-BY of
both PLOs in TSWM0 and CLKs in TSWM1 are totally changed over.
Note: See “Note” on the previous page.
MUX: PH-PC36
LANI
TSW 01
DLKC 0 DLKC 1
CPR 0 CPR 1
MISC BUS
TSW I/O BUS
Note
TSW I/O BUS
Line/Trunk PM
IMG 0
PM BUS
PCM HW
PCM HW
PCM HW
PCM HW
To T SW M1
Line/Trunk PM
IMG 1
PCM HW
PCM HW
PM BUS
PCM HW
PCM HW
TSWM0
To TS WM1
From PLO
of ISWM To CLK of
TSWM1
TSW 02 TSW 03
TSW 12 TSW 13
External Cables
(ISW-LN TSW CA-n)
External Cables
(ISW-LN PLO CA-n)
External Cables
(PLO-CLK CA-n)
To/From TSW of ISWM
LN0/1/2/3
FCCS Link
CPU 0
CPU 1
MUX MUX MUX MUX
TSW 10
TSW 00 TSW 11
MUX MUX MUXMUX
PLO 1
PLO 0
GT 1
GT 0
ISAGT-A
ISAGT-B
LANI
LANILANI
ISAGT-B
ISAGT-A
EMA IOC/
MISC
ISAGT-A: PZ-GT13 TSW: PH-SW12GT: PH-GT09LANI: PZ-PC19ISAGT-B: PZ-GT20
IOC: PH-IO24EMA: PH-PC40PLO: PH-CK16-ADLKC: PH-PC20

CHAPTER 5 NDA-24306
Page 318
Revision 1.0
INSTALLATION TEST PROCEDURE
Figure 025-7 System Block Diagram for LN Switching Network (2/2)
NAP-200-025
Sheet 13/13
System Changeover Test
ISAGT-A: PZ-GT13
MUX: PH-PC36
LANI
GT 0
TSW 00 TSW 10 TSW 01 TSW 11
GT 1
EMA
CLK 0
CLK 1
CPR 0
LANI
CPR 1
MISC BUS
TSW I/O BUS
TSW I/O BUS
Line/Trunk PM
IMG 2
PCM HW
PCM HW
PCM HW
PCM HW
PM BUS
PCM HW
PCM HW
PCM HW
PCM HW
PM BUS
ISAGT-B
ISAGT-B
To TSWM 0
Line/Trunk PM
IMG 3
TSWM1
To T S WM 0
From PLO
of ISWM
CPU 0
ISAGT-A
ISAGT-A
CPU 1
TSW 02 TSW 03
TSW 12 TSW 13
External Cables
(ISW-LN TSW CA-n)
To / From T S W o f I SWM
External Cable
(PLO-CLK CA-n)
LN0/1/2/3
FCCS Link
MUXMUX MUXMUX MUXMUX MUXMUX
LANI
IOC/
MISC
LANI
TSW: PH-SW12GT: PH-GT09LANI: PZ-PC19ISAGT-B: PZ-GT20
IOC: PH-IO24EMA: PH-PC40CLK: PH-CK18

NDA-24306 CHAPTER 5
Page 319
Revision 1.0
Test Outline
Tests are to be performed to see if the system initialization can be executed on the following basis:
1. System Initialization on a Local Node basis (in each Local Node individually)
2. System Initialization in ISW only
3. System Initialization on a system basis (in ISW and all Local Nodes simultaneously)
NAP-200-026
Sheet 1/5
System Initialization Test ATTE NTI ON
Contents
Static Sensitive
Handling
Precautions Required

CHAPTER 5 NDA-24306
Page 320
Revision 1.0
1. System Initialization on a Local Node basis
Perform the system initialization test in each Local Node (LN), using the keys on the TOPU (refer to Figure 026-
1):
Figure 026-1 Keys on the TOPU (Local Node)
NAP-200-026
Sheet 2/5
System Initialization Test
START
On the TOPU of the LN to be tested, set the EFFECT key to “ON” side.
On the TOPU, set the SYSTEM DATA key to “NON LOAD” side, and PROGRAM key to “NON LOAD”
side.
Perform the system initialization by pressing the START button.
Confirm When the system is initialized, the CPU OPE lamp on the DSP
of active CPR lights steady-green.
When the system is initialized, system message “7-B” is
displayed automatically.
Assign data and time via MAT command “ATIMN/ATIM”.
Repeat the steps above for all the remaining LNs.
END
ATTE NTI ON
Contents
Static Sensitive
Handling
Precautions Required
*
ALM
ON
OFF
PFT
START
INITIAL
ON
OFF
EFFECT
LOAD
NON LOAD
PROGRAM
NON LOAD
SYSTEM DATA
LOAD
<PZ-DK222>
RST

NDA-24306 CHAPTER 5
Page 321
Revision 1.0
2. System Initialization in ISW
Perform the system initialization test in ISW, by using the keys on the TOPU (refer to Figure 026-2):
Figure 026-2 Keys on the TOPU (ISW)
NAP-200-026
Sheet 3/5
System Initialization Test
START
On the TOPU of ISW, set the INITIAL SELECT key to “SELF” side.
On the TOPU of ISW, set the EFFECT key to “ON” side.
On the TOPU of ISW, set the SYSTEM DATA key to “NON LOAD” side and PROGRAM key to “NON
LOAD” side.
Perform the system initialization by pressing the START button.
Confirm When the system is initialized, the CPU OPE lamp on the DSP
of active CPR lights steady-green.
When the system is initialized, system message “7-B” is
displayed automatically.
Assign data and time via MAT command “ATIMN/ATIM”.
END
ATTENTION
Contents
Static Sensitive
Handling
Precautions Required
*
ALM
ON
OFF
PFT
START
INITIAL
ON
OFF
EFFECT
LOAD
NON LOAD
PROGRAM
NON LOAD
SYSTEM DATA
LOAD
<PZ-DK227>
RST SYSTEM
SELF
SELECT
SYSTEM

CHAPTER 5 NDA-24306
Page 322
Revision 1.0
3. System Initialization on a system basis
Perform the system initialization tests in ISW and all Local Nodes simultaneously, per the flowchart cited be-
low. As in the flowchart, there are two kinds of method here; test via the keys on the TOPU of ISW, and test by
turning the power ON and OFF.
NAP-200-026
Sheet 4/5
System Initialization Test
START
Perform the total system initialization via the keys on the TOPU (ISW)
Note: For key allocations, refer to Figure 026-2 on the previous page.
On the TOPU of ISW, set the INITIAL SELECT key to “SYSTEM” side.
On the TOPU of ISW, set the EFFECT key to “ON” side.
On the TOPU of ISW, set the SYSTEM DATA key to “NON LOAD” side and
PROGRAM key to “NON LOAD” side.
Perform the system initialization by pressing the START button.
Confirm When the system is initialized, the CPU OPE lamps on the DSP
of active CPR in all LNs and ISW light steady-green.
When the system is initialized, system message “7-B” is
displayed automatically.
ATTENTION
Contents
Static Sensitive
Handling
Precautions Required
A
*

NDA-24306 CHAPTER 5
Page 323
Revision 1.0
NAP-200-026
Sheet 5/5
System Initialization Test
Perform the total system initialization by powering ON/OFF
On all PWR supplies, set the circuit breaker OFF (DOWN). If a module contains two PWR
supplies, they must be turned OFF simultaneously.
<Power OFF Procedure>
• For LNs: IMG3 IMG2 IMG1 IMG0
IMG3: PIM3PIM2PIM1PIM0
IMG2: PIM3PIM2PIM1PIM0TSWM1
IMG1: PIM3PIM2PIM1PIM0TSWM0
IMG0: PIM3PIM2PIM1PIM0CPR1CPR0
• For ISW: ISWM CPR1 CPR0
Turn ON the PWR supplies in each module in the following order. If a module contains two
PWR supplies, they must be turned ON simultaneously.
<Power ON Procedure>
• For LNs: IMG3 IMG2 IMG1 IMG0
IMG3: PIM0PIM1PIM2PIM3
IMG2: TSWM1 PIM0 PIM1 PIM2 PIM3
IMG1: TSWM0 PIM0 PIM1 PIM2 PIM3
IMG0: CPR0CPR1PIM0PIM1PIM2PIM3
• For ISW: CPR0 CPR1 ISWM
Confirm When the system is initialized, the CUP OPE lamps on the DSP
of active CPR in all LNs and ISW light steady-green.
When the system is initialized, system message “7-B” is
displayed automatically.
Assignment of Data and Time Upon completion of all the initialization tests, assign data and
time via MAT command “ATIMN (available in the Network
Control Node only).”
END
ATTENTION
Contents
Static Sensitive
Handling
Precautions Required
A
*

CHAPTER 5 NDA-24306
Page 324
Revision 1.0
NAP-200-027
Sheet 1/1
Circuit Card Initialization Test
START
Make the No. 0 CPU into active state.
In each PIM, initialize any
Line/Trunk circuit card. On the selected Line/Trunk circuit card, set the MB switch UP.
The OPE lamp goes out.
System Message “7-K” is displayed.
Set the MB switch DOWN.
The OPE lamp illuminates.
System Message “7-L” is displayed.
Clear the alarm Clear the alarm indication by pressing the “ALM RST” button
on the TOPU.
Place the No. 1 CPU into ACT system.
In each PIM, unitialize any
Line/Trunk circuit card. On the selected Line/Trunk circuit card, set the MB switch UP.
The OPE lamp goes out.
System Message “7-K” is displayed.
Set the MB switch DOWN.
The OPE lamp illuminates.
System Message “7-L” is displayed.
Clear the alarm Clear the alarm indication by pressing the “ALM RST” button
on the TOPU.
END
ATTENTION
Contents
Static Sensitive
Handling
Precautions Required
*

NDA-24306 CHAPTER 5
Page 325
Revision 1.0
4. PORT CONNECTION TEST
4.1 Outline
Tests are to be performed on all the circuits of LC and Trunk circuit cards and PWR Supplies. LC and Trunk
circuit cards are tested with respect to their operations and speech path conditions. PWR Supplies are tested with
respect to howler tone and ringing signal.
While tests are in progress, the No. 0 CPU and TSW systems must be ACT (active).
4.2 Port Connection Test Procedure
The connection test procedure for each type of circuit card is described in the NAP indicated to the right of each
item in the following flowchart.
START
ORT (RST Card) Connection Test: NAP-200-028
ATTCON (ATI Card) Connection Test: NAP-200-029
Line (LC, ELC, DLC Card) Connection Test: NAP-200-030
Outgoing Trunk (COT, TLT, DTI Card) Connection Test: NAP-200-031
Incoming Trunk (COT, TLT, DTI Card) Connection Test: NAP-200-032
Direct-In Termination Trunk (COT Card) Connection Test: NAP-200-033
SND (RST Card) Connection Test: NAP-200-034
3-Party Conference Trunk Function Test: NAP-200-035
Connection Test - Announcement Trunk for Announcement Service: NAP-200-036
Connection Test - Digital Announcement Trunk for Announcement Service: NAP-200-037
Connection Test - Paging Trunk for Paging Access Service: NAP-200-038
Connection Test - Paging Trunk for Paging Transfer Service: NAP-200-039
Radio Paging Trunk (COT Card) Connection Test: NAP-200-040
Howler and Ringing Signal Test: NAP-200-041
END

CHAPTER 5 NDA-24306
Page 326
Revision 1.0
NAP-200-028
Sheet 1/2
ORT (RST Card) Connection Test
START
Make busy all ORTs On the front of the RST card, set all MBR switches (0-7) to
the OFF position, making all ORTs busy.
From Station “A” (DP), test
ORTs one circuit at a time. Un-busy (make idle) only the ORT to be tested.
Station “A” goes off-hook and after hearing dial tone, dials
the station number of Station “B.”
Station “A” confirms ringing to Station “B” and Station “B”
answers.
Stations “A” and “B” go on-hook.
From Station “B” (PB), test
ORTs one circuit at a time. Un-busy only the ORT to be tested.
Station “B” goes off-hook and after hearing dial tone, dials
the station number of Station “A.”
Station “B” confirms ringing to Station “A” and Station “A”
answers.
Stations “A” and “B” go on-hook.
LC
ORT
A (DP)
LCB (PB)
RG
dial tone, ringback
tone
A
*
*

NDA-24306 CHAPTER 5
Page 327
Revision 1.0
NAP-200-028
Sheet 2/2
ORT (RST Card) Connection Test
Perform tests for a situation where all ORTs are busy.
System Data SYS1,
INDEX 4, b0 =0 Station “A” goes off-hook.
Station “A” confirms that reorder tone is heard.
Station “A” goes off-hook.
System Data SYS1,
INDEX 4, b0 =1 Station “A” goes off-hook.
Station “A” confirms that no tone is heard.
Un-busy (make idle) a single ORT circuit.
Station “A” confirms that dial tone is heard.
Station “A” goes off-hook.
END
A
*

CHAPTER 5 NDA-24306
Page 328
Revision 1.0
NAP-200-029
Sheet 1/1
ATTCON (ATI Card) Connection Test
START
A station repeats an ATTCON
call. Each ATTCON answers
the call.
Station “A” dials the operator access code (normally, “0”).
At each ATTCON, the operator confirms that the ATT lamp
flashes and the ringer sounds.
At each ATTCON, the operator answers the call by pressing
the ATND key.
Station “A” confirms speech with each ATTCON.
The operator at each ATTCON releases by pressing the
CANCEL key.
Station “A” goes on-hook.
Each ATTCON calls a station
by pressing LOOP keys one at a
time.
At each ATTCON, the operator dials the number of Station
“A” by using LOOP keys (L1-L6) one at a time.
Ringing at Station “A” is confirmed.
Station “A” answers the call and confirms speech.
The operator at the ATTCON releases by pressing the
CANCEL key.
Station “A” goes on-hook.
END
ATI
LCA
ATI
ATTCON dial tone, ring-
back tone
*
*

NDA-24306 CHAPTER 5
Page 329
Revision 1.0
NAP-200-030
Sheet 1/1
Line (LC, ELC, DLC Card) Connection
Tes t
START
An ATTCON or Dterm is called
from each station. The called
party confirms the station
number.
On the MDF, a telephone set is connected to the line circuit
to be tested
The station (XXXX) to be tested goes off-hook and
confirms dial tone.
The station (XXXX) calls an ATTCON or Dterm.
The called ATTCON or Dterm answers the call, and confirms
speech and the station number of the calling station.
The call is released.
The ATTCON or Dterm calls a
station being tested. The ATTCON or Dterm dials the station number of the
station being tested.
The called station answers and confirms speech.
The ATTCON or Dterm confirms that the number dialed and
the number of the station being tested are the same.
The call is released.
The test conducted when the
station involved is assigned as a
Hot Line/House Phone.
The station being tested goes off-hook and confirms
ringback tone.
The station checks whether the call is routed to the
predetermined station/ATTCON or that a call is originated
to a predetermined trunk.
The called side answers the call and confirms speech.
The call is released.
END
Line being
tested
(XXXX)
AT T C O N
D term
ATI/ELC/DLC
LC/ELC/DLC
dial tone, RBT
*
*

CHAPTER 5 NDA-24306
Page 330
Revision 1.0
Test Outline:
The purpose of this test is to confirm, by setting up an outgoing connection test for each outgoing trunk, that speech
can be made and that the call can be released.
Outgoing trunks must be tested one at a time using the sequence of Routes and Trunk Numbers assigned at each
office.
NAP-200-031
Sheet 1/3
Outgoing Trunk (COT, TLT, DTI Card)
Connection Test
START
When a C. O. Line or Tie Line is
not connected with a trunk circuit,
temporary cross connections
between the Outgoing trunk being
tested and the terminating trunk
should be set up on the MDF as a
loop-back circuit.
Referring to Figures 031-1 through 031-3, make temporary
cross connections on the MDF for a loop-back circuit.
Temporarily assign Office Data from the MAT so that a loop-
back connection from the trunk can be established.
Make busy all Outgoing Trunks. On the front of the Trunk circuit card, set the MB switch to
the OFF position, making the trunk busy.
Test the trunk circuits one at a
time by establishing access from a
station.
Un-busy (make idle) only the trunk to be tested.
The station dials the Access Code of the trunk being tested
and the number for the call destination.
The called side answers.
The station confirms speech.
The call is released.
Make temporary cross connections for the next trunk to be
tested.
Restore the temporary
connections, temporary Office
Data, etc. to the original.
END

NDA-24306 CHAPTER 5
Page 331
Revision 1.0
• Set up a loop-back connection between the COT (C.O. Trunk) to be tested and a station line.
Figure 031-1 COT Test Configuration
• The trunk route must be assigned for Loop Start.
Figure 031-2 TLT Test Configuration
• Set up a loop-back connection between the TLT (Tie Line Trunk) to be tested and another EMT.
• If the TLT is a DID (Direct Inward Dialing) Trunk, connect the related leads as shown below.
• If the TLT is a 2W E&M System, connect the related leads as shown below.
NAP-200-031
Sheet 2/3
Outgoing Trunk (COT, TLT, DTI Card)
Connection Test
LCC
LCB
LCACOT
LC TLTA
LCBTLT
T
R
T
R
TLT TLT
T
R
T
R
E
M
E
M
TLT TLT

CHAPTER 5 NDA-24306
Page 332
Revision 1.0
• If the TLT is a 4W E&M System, connect the related leads as shown below.
• Set up a loop-back connection between the DTI Trunk to be tested and another DTI Trunk as shown below:
Figure 031-3 DTI Test Configuration
• If the office is the primary office (Clock-Source-Office), perform the tests by disconnecting the PLO and the
M-OSC. (The mode of the PLO becomes “Self Operation Mode.”)
NAP-200-031
Sheet 3/3
Outgoing Trunk (COT, TLT, DTI Card)
Connection Test
T
RT
R
T
R
E
M
T
R
E
M
Re-
ceive
Send
Re-
ceive
Send
TLT TLT
E
ME
M
LC DTIA
LCBDTI
RA
RB RA
RB
TA
TB TA
TB
Re-
ceive
Send
Re-
ceive
Send
DTI DTI

NDA-24306 CHAPTER 5
Page 333
Revision 1.0
Test Outline:
The purpose of this test is to confirm, by setting up an incoming trunk connection test for each incoming trunk, that
speech can be made with the ATTCON when a Ringdown Signal Interface is used, or with a station when a Dial-In
Signal Interface is used. This test also confirms that the call can be released. Incoming trunks must be tested one at
a time using the sequence of Route and Trunk Numbers assigned at each office.
NAP-200-032
Sheet 1/2
Incoming Trunk (COT, TLT, DTI Card)
Connection Test
START
On the MDF, make temporary
cross connections between the
Incoming Trunk to be tested and an
outgoing trunk as a loop-back
circuit.
Referring to Figures 031-1 through 031-3 in NAP-200-031,
make temporary cross connections on the MDF for a loop-
back circuit.
Temporarily assign Office Data from the MAT so that a loop-
back connection from the trunk can be established.
Make busy all outgoing trunks
other than the cross-connected
trunk.
Test Incoming trunk circuits one at
a time.
For Ringdown Signal
Interface. Station “A” dials the telephone number of Station “C.”
The call terminates to an Attendant Console.
The Attendant Console answers the call and confirms
speech.
The call is released.
Make temporary connections for the next trunk to be tested.
AB

CHAPTER 5 NDA-24306
Page 334
Revision 1.0
NAP-200-032
Sheet 2/2
Incoming Trunk (COT, TLT, DTI Card)
Connection Test
For a Dial-In Signal
Interface. Station “A” dials the access code for the outgoing trunk and
the telephone number of Station “B.”
Station “B” answers the call and confirms speech.
The call is released.
Make temporary cross connections for the next trunk to be
tested.
Restore the temporary cross
connections, temporary Office
Data, etc. to the original.
END
AB

NDA-24306 CHAPTER 5
Page 335
Revision 1.0
NAP-200-033
Sheet 1/1
Direct-In Termination Trunk (COT Card)
Connection Test
START
On the MDF, make temporary
cross connections between the
Trunk for Direct-In Termination
(DIT) and an LC.
C.O. Line Incoming Call Station “B” dials the telephone number of LC “C” (Station
“C”).
Incoming Call to Station via
DIT Trunk. The call terminates to Station “A”; Station “A” rings.
Confirm that the ringing is distinct from that of an intra-
office call or ordinary C.O. call.
• The ringing signal for Direct-In Termination calls can be
the same as that used for C.O. calls if the related Office
Data is assigned.
System Data SYS1, INDEX 72, SYS3, INDEX 0,
and parameter DR of Command “ARTD.”
Answer and Talk Station “A” goes off-hook.
Stations “A” and “B” talk with each other.
Release Station “A” and “B” both go on-hook.
Remove the temporary cross
connections.
END
B
LC
C
LC
A
DIT
LC
COT

CHAPTER 5 NDA-24306
Page 336
Revision 1.0
NAP-200-034
Sheet 1/1
SND (RST Card) Connection Test
START
When a C.O. Line or Tie Line is
not connected with the trunk,
make an arrangement for trunk
loop-back as illustrated above.
On the MDF, make temporary cross connections for a
loop back circuit.
Temporarily assign Office Data from the MAT so that a
connection can be set up with Station “B” via a SND.
Make busy all SNDs On the front of the RST circuit card, set all MBS switches
(0-7) to the OFF position, thereby making all SNDs busy.
Test SNDs one after another Un-busy (make idle) only the SND to be tested.
Station “A” dials the access code of the trunk and the
telephone number of Station “B.”
Station “B” answers and talks
The call is released.
Restore the temporary cross
connections, temporary Office
Data etc. to the original.
END
B
LC
LC
A
COT
LC
SND
ORT
MAT

NDA-24306 CHAPTER 5
Page 337
Revision 1.0
NAP-200-035
Sheet 1/1
3-party Conference Trunk Function Test
START
Make busy all CFTs Make busy all CFTs using MAT command “MBTK.”
Test CFTs one at a time Un-busy (make idle) only the CFT to be tested.
Stations “A” and “B” are engaged in a station to station
connection.
Station “A” makes a Switch Hook Flash (SHF) and after hearing
dial tone, dials the telephone number of Station “C.”
Station “C” answers the call.
Station “A,” after having talked with Station “C,” makes a SHF
and confirms that a three-way connection has been set up.
The call is released.
Cancel the Make Busy of
the CFT Un-busy (make idle) the CFT using the “MBTK” command.
END
B
LC
C
LC
A
LC
SPDT,RBT
RC
C
F
T
TSW/INT
CARD

CHAPTER 5 NDA-24306
Page 338
Revision 1.0
NAP-200-036
Sheet 1/1
Connection Test-Announcement Trunk for
Announcement Service
START
Dial the announcement service
code Station “A” dials the announcement service code.
Check the contents of the
announcement Station “A” is connected to the announcement machine and
hears the announcement.
Dial the announcement service
code Station “B” dials the announcement service code.
Check the contents of the
announcement Station “B” is connected to the announcement machine and
hears the announcement.
Release Confirm that the announcement machine stops when both
Stations “A” and “B” goes on-hook.
END
LC
A
LC
B
ANNOUNCEMENT
TRK
ANNOUNCEMENT
MACHINE

NDA-24306 CHAPTER 5
Page 339
Revision 1.0
NAP-200-037
Sheet 1/1
Connection Test-Digital Announcement
Trunk for Announcement Service
START
Dial the announcement service
code Station “A” dials the announcement service code.
Check the contents of the
announcement Station “A” is connected to the announcement trunk and
hears the announcement.
Dial the announcement service
code Station “B” dials the announcement service code.
Check the contents of the
announcement Station “B” is connected to the announcement trunk and
hears the announcement.
Release Confirm that the announcement stops when both Stations
“A” and “B” goes on-hook.
END
LC
A
LC
B
ANNOUNCEMENT
TRK
DAT

CHAPTER 5 NDA-24306
Page 340
Revision 1.0
NAP-200-038
Sheet 1/1
Connection Test-Paging Trunk for Paging
Access Service
START
Dial the paging access code Station “A”/ATTCON dials the paging access code and hears
CRBT (Continuous Ringback Tone).
In about 1 sec., CRBT stops.
Speaker Paging Check whether speaker paging is possible after CRBT has
stopped.
Release Station “A” goes on-hook or the ATTCON depresses the
CANCEL key.
END
LCA
AT TC O N
PGT
AMP SP

NDA-24306 CHAPTER 5
Page 341
Revision 1.0
• Paging Transfer Service can be selected according to System Data (SYS1, INDEX 73).
1. Non-Delay System
2. Delay and Non-Delay System
3. Paging Transfer Supervision
NAP-200-039
Sheet 1/2
Connection Test-Paging Trunk for Paging
Transfer Service
START
Call the Paging Trunk Stations “A” and “B” are engaged in a station to station
connection.
Station “A” makes a Switch Hook Flash (SHF) and hears SPDT.
Station “B” is held on the line.
Station “A” dials the paging access code and hears CRBT. In
about 1 sec., CRBT is no longer heard and Station “A” is able to
page through the loudspeaker.
The paging party For a Non-Delay System:
Station “A” remains on hold.
For a Delay System with Paging Transfer Supervision:
Station “A” hangs up.
The paged party answers Station “C” (the paged party) dials the paging access code
(answer).
LC
A
PGT
AMP SP
LC
B
LC
C
Paged Station
Hold Station
Paging Station
A

CHAPTER 5 NDA-24306
Page 342
Revision 1.0
NAP-200-039
Sheet 2/2
Connection Test-Paging Trunk for Paging
Transfer Service
Connection
For Non-Delay-System
Station “C” is connected to Station “A.”
When Station “A” hangs up, Stations “B” and “C” are automatically connected with each
other.
For a Delay-System
Station “A” rings and picks up handset.
Station “A” is connected to Stations “C.”
When Station “A” hangs up, Stations “B” and “C” are automatically connected with each
other.
For Paging Transfer Supervision
Station “C” is connected to Station “B.”
Release
END
A

NDA-24306 CHAPTER 5
Page 343
Revision 1.0
NAP-200-040
Sheet 1/1
Radio Paging Trunk (COT Card)
Connection Test
START
Call the Radio Paging Equipment Station “A” dials the radio paging access code and hears
special dial tone from the Radio Paging Equipment, then
dials the slave station number.
The paging radio of the slave station starts ringing.
By hearing CRBT (Continuous Ring Back Tone) from the
Radio Paging Equipment, Station “A” confirms that the slave
station is being paged, then goes on-hook.
The paged party answers The slave station (the radio-pages party) dials the paging
answer code at the nearby Station “B”, hears SPDT through
the Radio Paging Equipment, then dials the paging answer
code.
Station “A” rings and picks up the handset.
Confirm that Stations “A” and “B” can talk with each other.
Release Stations “A” and “B” both go on-hook.
END
LC
COT
A
RG
LC
B
RBT
COT
RADIO PAGING
SLAVE STATION

CHAPTER 5 NDA-24306
Page 344
Revision 1.0
Test Outline:
The Howler Tone Generator and the Ringing Generator are equipped on the PWR Supply.
The purpose of the test is to confirm ringing signal by setting up a station to station connection and a howler tone
connection from a station accommodated in any PIM.
NAP-200-041
Sheet 1/2
Howler & Ringing Signal Test
START
Check PWR0 in each PIM.
While both PWR Supplies are OFF, turn power to PWR0 ON. Leave PWR1 OFF.
Check howler tone.
A station accommodated in the PIM for which the PWR Supply is to be tested goes off-
hook. (analog port only)
The station hears dial tone.
In about 12 seconds, the station hears reorder tone.
About 30 seconds later, the station should confirm hearing howler tone.
Check ringing signal.
Set up a station-to-station connection between two stations accommodated in the PIM
in which the PWR Supply is to be tested. (analog port only)
Confirm that ringing signal is sent out.
LC
B
RBT
LC
C
RG
LC
Howler Signal
A
A
*
*

NDA-24306 CHAPTER 5
Page 345
Revision 1.0
NAP-200-041
Sheet 2/2
Howler & Ringing Signal Test
Check PWR1 in each PIM.
While both PWR Supplies are OFF, turn power to PWR1 ON. Leave PWR0 OFF.
Check howler tone.
A station accommodated in the PIM in which the PWR Supply is to be tested goes off-
hook. (analog port only)
The station hears dial tone.
In about 12 seconds, the station hears reorder tone.
About 30 seconds later, the station should confirm hearing howler tone.
Check ringing signal.
Set up a station-to-station connection between two stations accommodated in the PIM
in which the PWR Supply is to be tested. (analog port only)
Confirm that ringing signal is sent out.
END
A
*
*

CHAPTER 5 NDA-24306
Page 346
Revision 1.0
5. OVERALL TEST
5.1 Outline
Tests are to be performed to check the following lines by connecting them to a trunk on an individual basis:
• C.O. lines
• FCCS (Fusion Call Control Signal) - If the system has a connection with other IPX and/or IMX series via
Fusion link
• Tie lines - If the system has a connection with tie lines including CCIS
The speech path conditions (speech level, presence of noise, one-way speech, no speech, etc.) over the connec-
tion to the distant office will be checked. Release of the trunk used will also be checked.
5.2 Overall Test Procedure
The procedure for performing the Overall Test is described in the NAPs indicated to the right of each item in
the following flowchart.
START
Overall Test for C.O. Line Outgoing Call: NAP-200-042
Overall Test for C.O. Line Incoming Call: NAP-200-043
Overall Test of Fusion Link Connection with Other IPX and/or
IMX Series: NAP-200-044
Overall Test of CCIS Tie Line Outgoing Call: NAP-200-045
Overall Test of CCIS Tie Line Incoming Call: NAP-200-046
Test of Connection and Alternate Routing to All Tie Lines: NAP-200-047
Test of Tandem Connection to Tie Line: NAP-200-048
PAD Setting: NAP-200-049
END

NDA-24306 CHAPTER 5
Page 347
Revision 1.0
NAP-200-042
Sheet 1/3
Overall Test for C.O. Line Outgoing Call
START
Seizure of trunk to be tested
When seizing from a station Place the trunk to be tested into idle state, and make all other
trunks busy.
Station “A” dials the trunk access number.
Station “A,” after hearing dial tone from the C.O., dials the
pilot number for the local office and allows the call to be
terminated to that office via loop-back at the C.O.
When seizing from an
ATTCON An ATTCON sets up the connection with a specific trunk
designated via Individual Trunk Access service.
The ATTCON, after hearing dial tone from the C.O., dials
the pilot number for the local office and allows the call to be
terminated to that office via loop-back at the C.O.
Call termination to ATTCON The call looped back at the C.O. terminates to the ATTCON.
Check of speech conditions After the call has been answered at the ATTCON, check the
speech conditions including speech level, presence of noise,
and one-way speech state.
Release
When all COTs have been checked
and a fault is detected. Perform a trunk loop-back test at the C.O., and determine
whether the trunk side or the C.O. Line side is faulty.
If the C.O. Line is faulty, make a request to the C.O. for
repair.
END

CHAPTER 5 NDA-24306
Page 348
Revision 1.0
Figure 042-1 Overall Test for C.O. Line Outgoing Call (1/2)
NAP-200-042
Sheet 2/3
Overall Test for C.O. Line Outgoing Call
<Pattern 1: Seizure of COT in other LN>
<Pattern 2: Seizure of COT in self-node via ISW>
• When Station/ATTCON in IMG0/1 seizes COT accommodated in IMG2/3 of the same node.
• When Station/ATTCON in IMG2/3 seizes COT accommodated in IMG0/1 of the same node.
LC/
ELC COT
COT
Self-Node
(ex. LN0) Other Node
(ex. LN1)
Central
Office
Exchange
ISW
FCCS Link FCCS Link
STN A
ATTC O N
ATTC O N
COT
ATI
ATI
LC/
ELC
Self-Node
(ex. LN0)
IMG0/1 IMG2/3
Central
Office
Exchange
ISW
FCCS Link
STN A
ATTCON
ATTCON
ATI
ATI
COT
COT
COT
(example)

NDA-24306 CHAPTER 5
Page 349
Revision 1.0
Figure 042-1 Overall Test for C.O. Line Outgoing Call (2/2)
NAP-200-042
Sheet 3/3
Overall Test for C.O. Line Outgoing Call
Self-Node
(ex. LN0)
ATTCON
ATTCON
ATI
ATI
COT
COT
Central
Office
Exchange
COT
STN A
LC/
ELC
<Pattern 3: Seizure of COT in self-node (without ISW mediation)>
• When Station/ATTCON in IMG0/1 seizes COT accommodated in IMG0/1 of the same node.
• When Station/ATTCON in IMG2/3 seizes COT accommodated in IMG2/3 of the same node.

CHAPTER 5 NDA-24306
Page 350
Revision 1.0
Test Outline:
The tests comprising this NAP are to be performed according to the C.O. Line Number Table provided by the C.O.
If the C.O. Line Numbers are not known, tests cannot be performed because loop-back cannot be performed at the
C.O.
In addition, tests cannot be performed which involve Direct Inward Dialing. Under such circumstances, the C.O.
must be asked to perform an incoming test.
NAP-200-043
Sheet 1/3
Overall Test for C.O. Line Incoming Call
START
Seizure of trunk to be tested From the ATTCON, set up a connection with a specific trunk
designated via Individual Trunk Access.
After hearing dial tone from the C.O., dial the C.O. Line
number of the trunk being tested from the ATTCON.
Call termination to ATTCON The call looped back at the C.O. terminates to the
ATTCON.
Speech Condition Check After the call has been answered at the ATTCON, check the
speech conditions including speech level, presence of noise,
and one-way speech.
Release
When all COT trunks have been
checked and a fault is detected. Perform a trunk loop-back test at the C.O. and identify
whether the trunk side or the C.O. Line side is faulty.
If the C.O. Line side is faulty, make a request to the C.O. for
repair.
END

NDA-24306 CHAPTER 5
Page 351
Revision 1.0
Figure 043-1 Overall Test for C.O. Line Incoming Call (1/2)
NAP-200-043
Sheet 2/3
Overall Test for C.O. Line Incoming Call
COT
COT
Self-Node
(ex. LN0) Other Node
(ex. LN1)
Central
Office
Exchange
ISW
FCCS Link FCCS Link
ATTC O N
ATTC O N
COT
ATI
ATI
Self-Node
(ex. LN0)
IMG0/1 IMG2/3
Central
Office
Exchange
ISW
FCCS Link
ATTCON
ATTCON
ATI
ATI
COT
COT
COT
(example)
<Pattern 1: Termination from COT in other LN>
<Pattern 2: Termination from COT in self-node via ISW>
• When call is terminated from COT in IMG2/3 to ATTCON in IMG0/1 of the same node.
• When call is terminated from COT in IMG0/1 to ATTCON in IMG2/3 of the same node.

CHAPTER 5 NDA-24306
Page 352
Revision 1.0
Figure 043-1 Overall Test for C.O. Line Incoming Call (2/2)
NAP-200-043
Sheet 3/3
Overall Test for C.O. Line Incoming Call
Self-Node
(ex. LN0)
ATTCON
ATTCON
ATI
ATI
COT
COT
Central
Office
Exchange
COT
<Pattern 3: Termination from COT in self-node (without ISW mediation)>
• When call is terminated from COT in IMG0/1 to ATTCON in IMG0/1 of the same node.
• When call is terminated from COT in IMG2/3 to ATTCON in IMG2/3 of the same node.

NDA-24306 CHAPTER 5
Page 353
Revision 1.0
As explained in CHAPTER 1, the installed system (IPX-U) can have a connection also with other IPX and/or IMX
series via the FCCS link. If this is the case, perform the following tests, too, by referring to the “Fusion Network
System Manual”:
1. FCCS (Fusion Call Control Signal) Connection Tests between the installed system and other IPX and/or
IMX series
- Station-to-Station Test
- ATTCON Connection Test
- Line (LC, ELC, DLC card) Connection Test
- 3-party Conference Trunk Function Test
2. FCCS Alternate Routing Test
NAP-200-044
Sheet 1/1
Overall Test of Fusion Link Connection
with Other IPX and/or IMX Series

CHAPTER 5 NDA-24306
Page 354
Revision 1.0
If the installed system has a connection with a CCIS tie line, perform the test indicated in this NAP.
NAP-200-045
Sheet 1/2
Overall Test of CCIS Tie Line Outgoing
Call
START
Seizure of trunk to be tested
When seizing from a station Place the trunk to be tested into idle state, and make busy all
other trunks.
Station “A” dials the number for station “B” in the PBX-B
When seizing from an
ATTCON An ATTCON sets up the connection with a specific trunk
designated by Individual Trunk Access for CCIS TRK
service and dials the number for Station “B” in the PBX-B.
Call termination to Station “B” in
the PBX-B The call terminates to Station “B” via a CCIS Tie Line.
Check of speech conditions After the call has been answered at the ATTCON, check the
speech conditions including speech level, presence of noise
and one-way speech state.
Release
When all CCIS Tie Line Trunks
have been checked and a fault has
been detected
Perform fault localization procedure when a fault has
occurred to CCIS Tie Line (See Procedure A on the next
page)
If the distant office is faulty, make a request to the distant
office for repair.
END
ATTCON
PBX-A
ATI
LC LC
Station A PBX-B Station B
(PBX to be tested)

NDA-24306 CHAPTER 5
Page 355
Revision 1.0
(Procedure A)
NAP-200-045
Sheet 2/2
Overall Test of CCIS Tie Line Outgoing
Call
START
On the DTI/CCT card, set its MB switch UP.
In any office other than the Primary Office (Clock-Source-Office), disconnect the DTI/CCT cable
connector at the DTI/CCT side (Backplane of PIM)
PLO alarm is generated, but ignore it.
The PLO starts running by itself.
Make the following connection at the MDF using a paired wire.
The DTI does not recover. (CCH/
CCT Link Failure may occur, but
ignore it.)
System message “3-J” is not displayed.
The DTI/CCT is faulty.
The DTI recovered. (CCH/CCT
Link Failure may occur, but ignore
it.)
System message “3-J” is displayed.
The DTI/CCT is normal.
Call the distant office and ask for repair.
END
TA
TB
RA
RB
DTI/CCT
LEADS CROSS
CONNECTION
MDF

CHAPTER 5 NDA-24306
Page 356
Revision 1.0
If the installed system has a connection with a CCIS tie line, perform the test indicated in this NAP.
NAP-200-046
Sheet 1/1
Overall Test of CCIS Tie Line Incoming
Call
START
Seizure of trunk to be tested Place the trunk to be tested into idle state, and make busy all
other trunks.
Termination of incoming call to
station “A” in the self office An incoming call from the distant office terminates to
Station “A.”
Check of speech After the call has been answered at Station “A,” check the
speech conditions including speech level, presence of noise
and one-way speech state.
Release
When all CCIS Tie Line Trunks
have been checked and a fault has
been detected
Perform fault localization procedure when a fault has
occurred to CCIS Tie Line. (See Procedure A of NAP-200-
045)
If the distant office is faulty, make a request to the distant
office for repair.
END
PBX-A
LC LC
Station A PBX-B Station B
(System to be tested)

NDA-24306 CHAPTER 5
Page 357
Revision 1.0
If the installed system has a connection with any of the Public Network or Tie Line Network, perform the test indi-
cated in this NAP.
NAP-200-047
Sheet 1/2
Test of Connection and Alternate Routing
to All Tie Lines
START
Test the trunks in the primary route
one at a time. Make busy all trunks in the primary route except the trunk to
be tested.
Station “A” calls Station “B” via the primary route.
After Station “B” answers, check the normality of the speech
condition including the speech level, presence of noise, and
one-way speech.
Release.
Make all the trunks in the primary route busy.
Test the trunks in the alternate
route one at a time. Make busy all trunks in the alternate route except the trunk
to be tested.
Station “A” calls Station “B” via the alternate route.
After Station “B” answers, check the normality of the speech
condition including the speech level, presence of noise, and
one-way speech.
Release.
Cancel the Make Busy condition of the trunks.
END

CHAPTER 5 NDA-24306
Page 358
Revision 1.0
Figure 047-1 Combination of Tie Line Network and Public Network
Figure 047-2 Tie Line Network
NAP-200-047
Sheet 2/2
Test of Connection and Alternate Routing
to All Tie Lines
Basic Route
Station A Station B
(System to
be tested)
Tie Line
Network
Public
Network
PBX
TRKs
TRKs
Alternate
Route
IPX-U
PBX
PBX
PBX
Station A Station B
TRKs
TRKs
ALTERNATE
ROUTE
BASIC ROUTE
(System to
be tested)
IPX-U

NDA-24306 CHAPTER 5
Page 359
Revision 1.0
If the installed system has a connection with any of the tie lines, perform the test indicated in this NAP.
Figure 048-1 Test of Tandem Connection to Tie Line
NAP-200-048
Sheet 1/2
Test of Tandem Connection to Tie Line
START
Test of direct dial-in tandem
connection Test of Primary Route
Station “A” calls Station “B”
Confirm speech between Stations “A” and “B.”
Release.
Test of Alternate Route
Make busy all the trunks in the primary route.
Station “A” calls Station “B.”
Confirm speech between Stations “A” and “B.”
Release.
Un-busy (make idle) all the trunks.
Primary Route
Station A
Station B
PBX to
be tested
PBX
TRKs
Alternate
Route
PBX
PBX
PBX TRKs
IRT
TRKs
ATTCON
(1)
(3)
(2)
Station C
(1):
(2):
(3):
Direct tandem connection by dial-in
Tandem connection via ATTCON
Tandem connection via Station
IPX-U
A

CHAPTER 5 NDA-24306
Page 360
Revision 1.0
NAP-200-048
Sheet 2/2
Test of Tandem Connection to Tie Line
Test of tandem connection via
ATTCON Station “A” dials the access code for the ATTCON.
The ATTCON answers and sets up a tandem connection to
Station “B.”
The ATTCON releases, and speech between Stations “A” and
“B” is confirmed.
Release.
Test of tandem connection via
station Station “A” calls Station “C.”
Station “C,” after answering, makes a Switch Hook Flash
(SHF) and calls Station “B.”
After Station “B” answers, Station “C” release. Speech between
Stations “A” and “B” is confirmed.
Release.
END
A

NDA-24306 CHAPTER 5
Page 361
Revision 1.0
PAD Setting
1. Analog Trunk
a) For an outgoing/incoming call via a Tie Line:
• Via MAT command “ARTD” and switch settings on the TLT circuit card.
b) For a tandem Tie Line connection:
• Via command “APAD” or switch settings on the TLT circuit card(s).
At both the originating and terminating offices, an 8 dB PAD is set for the EMT route via the “ARTD” command or
switch settings. At the tandem office, a 4 dB PAD is set for the terminating and originating sides of each EMT route
via command “APAD.”
Through this arrangement, an 8 dB PAD is in service for outgoing and incoming connections, and 4 dB PADs are in
service for each line in a tandem connection (total: 8 dB). This arrangement is shown in Figure 049-1.
Figure 049-1 Example of PAD Setting (Analog)
NAP-200-049
Sheet 1/2
PAD Setting
Originating Office
0 dB
-8 dB
8 dB
8 dB
EMT Carrier
Terminal
–8
0
Carrier
Te r m i na l 0
–8
EMT
PAD
Terminating Office
0 dB
-8 dB
8 dB
8 dB
EMT Carrier
Terminal
–8
0
Carrier
Te r m i na l
0
–8
EMT
PAD
4 dB
4 dB
4 dB
4 dB
Tandem Office

CHAPTER 5 NDA-24306
Page 362
Revision 1.0
2. Digital Trunk
a) For an outgoing call to/incoming call from a Tie Line:
• Via command “ARTD”/“ACRD” Note
b) For a tandem Tie Line connection:
• Via command “APAD”/“AFPD” Note
Note: Command “ACRD” and “AFPD” are available for the Fusion network only. For details, refer to the “Of-
fice Data Specification.”
At both the originating and terminating offices, 0 dB is set to the outgoing side and 8 dB is set to the terminating of
the DTI/CCT route via “ARTD”/“ACRD” command.
At the tandem office, 0 dB is set for both the terminating and originating sides of each DTI/CCT route via “APAD”/
“AFPD” command.
This arrangement is shown in Figure 049-2.
Figure 049-2 Example of PAD Setting (Digital)
NAP-200-049
Sheet 2/2
PAD Setting
Terminating Office
0 dB
–8 dB
–8 dB 0 dB
0 dB 0 dB
DTI/CCT
Originating Office
0 dB
–8 dB
–8 dB 0 dB
0 dB 0 dB
DTI/CCTDTI/CCT
Tandem Office

NDA-24306 CHAPTER 5
Page 363
Revision 1.0
6. LOAD TEST
6.1 Outline
Load tests are to be performed by simulating actual operating conditions. When performing load tests, five to
ten telephone sets, an Attendant Console, and, if available, a test call device are to be connected to the system.
While load tests are in progress, System Messages, TOPU lamps, etc. must be checked to determine whether an
abnormal condition is present.
6.2 Load Test Procedure
The procedure for performing the Load Test is described in NAP-200-050 “Load Test”.

CHAPTER 5 NDA-24306
Page 364
Revision 1.0
NAP-200-050
Sheet 1/2
Load Test
START
On the MDF, connect telephone
sets and the call test equipment to
line circuits.
On the MDF, connect five to ten telephone sets to line
circuits. The accommodated locations of the line circuits are
shown in Table 050-2.
Provide the required jumper connections according to the
test pattern being used.
Perform load test from Pattern 1
through Pattern 4 as shown in
Table 050-1.
Set No.0 systems of TSW and CPU in all Local Nodes and
ISW to the ACT mode (Test of Pattern 1).
Turn ON the power to the call test equipment, and perform
tests for about 30 minutes. Check if a fault occurs.
Using the call test equipment and telephone sets, set up
various types of connections (see Table 050-2) for about 10
seconds duration. Check if a fault occurs.
Similarly, perform the remaining load tests (Pattern 2-
Pattern 4) per Table 050-1 plus 050-2.
END
LC
LC
LC
LC
MDF
CALL TEST
EQUIPMENT
TRK
TRK
ATI
ATTC O N

NDA-24306 CHAPTER 5
Page 365
Revision 1.0
NAP-200-050
Sheet 2/2
Load Test
Table 050-1 Load Test Patterns by CPU and TSW Mode
Pattern 1Pattern 2Pattern 3Pattern 4
Active CPU No.0 system No.0 system No.1 system No.1 system
Active TSW No.0 system No.1 system No.0 system No.1 system
Table 050-2 Load Test Connection Sheet
Called Party
Calling
Party
LN (IMG0/2) LN (IMG1/3)
PIM0 PIM1 PIM2 PIM3 PIM0 PIM1 PIM2 PIM3
U=0 U=1 U=2 U=3 U=0 U=1 U=2 U=3 U=0 U=1 U=2 U=3 U=0 U=1 U=2 U=3
LN
IMG
0/2
PIM
0
U=0
U=1
PIM
1
U=2
U=3
PIM
2
U=0
U=1
PIM
3
U=2
U=3
LN
IMG
1/3
PIM
0
U=0
U=1
PIM
1
U=2
U=3
PIM
2
U=0
U=1
PIM
3
U=2
U=3

CHAPTER 5 NDA-24306
Page 366
Revision 1.0
This page is for your notes.

NDA-24306 CHAPTER 6
Page 367
Revision 1.0
CHAPTER 6 FAULT RECOVERY DURING TESTS
1. GENERAL
The fault recovery procedures described in this chapter are used when a connection cannot be established in the
normal manner or an abnormal connection is discovered as a result of the tests designated in Chapter 4, “SYS-
TEM STARTUP”, and Section 2., “BASIC CONNECTION TEST” of Chapter 5.
2. OUTLINE OF PROCEDURE FOR FAULT RECOVERY
The procedures for performing fault recovery are described in the NAPs indicated to the right of each item in
the following flowchart.
START
Abnormal Lamp Indication After System Startup: NAP-200-051
Dial Tone Connection Fault: NAP-200-052
Station To Station Connection Fault: NAP-200-053
END

CHAPTER 6 NDA-24306
Page 368
Revision 1.0
FAULT RECOVERY DURING TESTS
NAP-200-051
Sheet 1/2
Abnormal Lamp Indications After System
Startup
START
Check conducted when the OPE lamp (Green) do not illuminate on any circuit cards mounted in a PIM.
Using MAT command “AUNT”, check whether UNIT data has been assigned.
Replace the MUX card in the PIM with a spare.
Check whether the “MT24 TSW” cable, linking the MUX and TSW circuit cards, and the ISA
bus (34PH 50AL CA-A or 34PH 50AL CA-B) cable, linking the ISA Gate and TSWM, are
securely connected.
A PIM will occasionally malfunction due to a single circuit card mounted in the PIM.
Therefore, check the circuit cards via the following steps:
Extract all circuit cards from the PIM other than the TSW/MUX and the PWR Supplies.
Insert one circuit card into its mounting slot and see if its OPE lamp illuminates. Repeat
this procedure for the remaining circuit cards.
Check conducted when the OPE lamp (Green) does not illuminate on a Line Circuit card.
Confirm that the MB switch of the circuit card is DOWN.
Using command “ASDT”, check whether station data is assigned to the circuits on the card.
Replace the card with a spare.
Check conducted when OPE lamp of a Line Circuit card illuminates, but the BL lamp (Red) for an
individual line flashes
Using command “MBST”, confirm that the specific line is not in Make Busy state.
Using command “ASDT”, check whether station data has been assigned to the line circuit.
Replace the circuit card with a spare.
ATTE NTI ON
Contents
Static Sensitive
Handling
Precautions Required
A

NDA-24306 CHAPTER 6
Page 369
Revision 1.0
FAULT RECOVERY DURING TESTS
NAP-200-051
Sheet 2/2
Abnormal Lamp Indications After System
Startup
Check conducted when the OPE lamp (Green) does not illuminate on a Trunk circuit card.
Confirm that the MB switch of the circuit card is DOWN.
Using command “ATRK,” check whether Trunk data has been assigned for the circuits on the
card.
Replace the circuit card with a spare.
Check conducted when the OPE lamp of a Trunk circuit card illuminates, but the BL lamp (Red) for an
individual circuit flashes.
Confirm that the MB switch for each circuit of the card is OFF.
Using command “MBTK,” confirm that the trunk circuit is not in Make Busy state.
Using command “ATRK,” check whether trunk data has been assigned for the trunk circuit.
Replace the circuit card with a spare.
Perform the following check before replacing a circuit card which is considered defective with a spare.
Confirm the switch settings on the circuit card.
Poor contact at the connector portion of the circuit card may be responsible for the malfunction.
Check the circuit card once again by inserting and extracting it two or three times.
END
ATTE NTI ON
Contents
Static Sensitive
Handling
Precautions Required
A

CHAPTER 6 NDA-24306
Page 370
Revision 1.0
FAULT RECOVERY DURING TESTS
NAP-200-052
Sheet 1/1
Dial Tone Connection Fault
START
Dial tone is not heard.
On the MDF, check the cross connections between the telephone and the corresponding line
circuit.
Check whether the LT cable is securely connected to the PIM.
Replace the LC card with a spare.
Dial tone cannot be heard from one or more lines of the same circuit card.
Replace the LC card with a spare.
Dial tone cannot be heard from the lines accommodated by a specific PIM.
Check the switch settings on the TSW/MUX circuit card.
Replace the TSW/MUX card with a spare.
Check the switch settings on the TSW circuit card.
Replace the TSW card with a spare.
Check whether the “MT24 TSW” cable, connected to the front connector of the MUX card, is
securely inserted to the “MUXnnn” connector fixed on the BWB (Back Wired Board) of the
TSWM.
END
ATTE NTI ON
Contents
Static Sensitive
Handling
Precautions Required

NDA-24306 CHAPTER 6
Page 371
Revision 1.0
FAULT RECOVERY DURING TESTS
NAP-200-053
Sheet 1/2
Station to Station Connection Fault
START
Dial tone is still heard after a digit is dialed (cannot break dial tone)
A specific RST card is involved Replace the RST card with a spare.
A specific LC card is involved Replace the LC card with a spare.
A specific UNIT card is involved Replace the TSW/MUX card with a spare.
Entire System is involved Replace the TSW card with a spare.
Reorder tone is heard after a station number is dialed.
Using MAT command “ANPD/ANPDL/ANPDN,” check “Necessary Number of Digits” data.
Using command “ASPA/ASPAL/ASPAN,” check “Special Number” data.
Using command “ASDT,” check “Station” data.
Using command “ATNR,” check “Tenant Restriction Class” data.
RBT (Ring Back Tone) is heard, but the bell at the called station remains silent.
Check whether the called station is assigned the correct LENS data in command “ASDT.”
When all the stations accommodated in a specific PIM do not ring, replace the PWR circuit
card with a spare.
If the fault involves one or more lines within the same LC circuit card, replace the LC card
with a spare.
ATTE NTI ON
Contents
Static Sensitive
Handling
Precautions Required
A

CHAPTER 6 NDA-24306
Page 372
Revision 1.0
FAULT RECOVERY DURING TESTS
NAP-200-053
Sheet 2/2
Station to Station Connection Fault
After the call has been answered, noise is heard or the speech path is one-way.
If the fault involves one or more lines within the same LC circuit card, replace the card with a
spare.
If the fault involves a specific PIM, replace the MUX circuit card with a spare.
If noise is heard throughout the entire system, replace the TSW circuit card with a spare.
END
ATTE NTI ON
Contents
Static Sensitive
Handling
Precautions Required
A

NDA-24306 CHAPTER 7
Page 373
Revision 1.0
CHAPTER 7 WORK AFTER INSTALLATION TESTS
This chapter explains various kinds of work and site cleaning, etc. which the installer must perform after com-
pletion of installation tests so that the system can be cut over normally.
Upon completion of all the required tests, the technician must confirm or perform the following.
1. Office Data Management
2. Preparation of Test Result Reports
3. Mounting of the Front and Rear Covers
4. Attachment of Inter-frame Brackets
5. Site Cleaning
1. OFFICE DATA MANAGEMENT
This Section explains the method of creating backup of the Office Data and the method of protecting the Office
Data.
The PBX executes various kinds of processing according to the results of access by the CPU to the Data Memory
in which the Office Data are stored. If the contents of Data Memory becomes faulty. It may result in erroneous
operation of the system or in a system down. If any part of the Office Data has been illegally changed, it may
also bring about a trouble the same as in the case of a fault occurrence to the Data Memory.
Thus, upon completion of the installation tests, ensure to create backup of the Office Data and provide a proper
measure of office data protection.
1.1 Preservation of Office Data
The following items should be kept at the job site after the installation test has been completed for preservation
of office data.
1. Office Data Programming Sheets
Since the office data programming sheets should reflect the most up-to-date data at all times, entries into
the office data programming sheets must be made in pencil.
2. Floppy Disks for Storing Data
If a major change is made to the office data, especially a change involving System Data (command “ASYD/
ASYDL/ASYDN”), the system may not function as expected afterward. To prepare for such an occurrence,
an FD containing the office data before the change and one containing the data after the change should be
kept on hand. The FD containing the data before the change allows the technician to restore the previous
(running) condition if the system will not operate properly with the new data.

CHAPTER 7 NDA-24306
Page 374
Revision 1.0
WORK AFTER INSTALLATION TESTS
Note: Cautions pertaining to Floppy Disks.
(1) Do not place a heavy object on an FD or the FD will be damaged.
(2) When taking an FD out of its protective envelope, hold the top edge of the disk and gently pull it out.
(3) Do not expose the FD to direct sunlight or to a high temperature (above 65°C (150°F)).
(4) Do not pinch the FD with a clip.
(5) Do not touch the recorded surface of the floppy disk with bare hands; fingerprints left by bare hands
will attract dust.
(6) Avoid cleaning of the floppy disk.
(7) Do not place the floppy disk near a magnet, etc. If an FD is exposed to a magnetic field of more than
50 Oe, the data on the disk is likely to be altered or destroyed.
(8) Do not bend the floppy disk.
(9) Do not apply force to outer edge of the floppy disk.
2. PREPARATION OF TEST RESULT REPORT
When submitting a report of test results to the end user or when performing test with customer’s representatives
attending, prepare Test Result Report and record the test results into the prepared Test Result Report.

NDA-24306 CHAPTER 7
Page 375
Revision 1.0
WORK AFTER INSTALLATION TESTS
3. MOUNTING OF THE FRONT AND REAR COVERS
When mounting the front cover and the rear cover of the PBX, follow the procedure below.
START
Inspection Set all MB switches back to their positions
prior to the installation tests.
Confirm that all circuit cards are mounted in
the proper slots according to the Bayface
Layout.
Mounting of Side Covers Referring to Figures 7-1 through 7-4, mount
the side covers onto the Modules and the Fan
Unit.
Mounting of Rear Covers Modules Referring to Figures 7-5 and 7-6, mount the
rear covers.
Fan Unit Referring to Figure 7-7, mount the rear
covers.
Mounting of Front Cover(s) Modules Referring to Figures 7-8 through 7-11, mount
the front cover(s) (A).
Check Confirm that the mounted covers do not
contact any of the cables, circuit cards, etc.
END

CHAPTER 7 NDA-24306
Page 376
Revision 1.0
WORK AFTER INSTALLATION TESTS
Figure 7-1 Mounting of the Covers in a Full System
FRONT
COVER
FRONT
SIDE COVERS REAR COVERS
SIDE COVERS

NDA-24306 CHAPTER 7
Page 377
Revision 1.0
WORK AFTER INSTALLATION TESTS
Figure 7-2 Mounting of the Covers

CHAPTER 7 NDA-24306
Page 378
Revision 1.0
WORK AFTER INSTALLATION TESTS
Figure 7-3 Side Cover Mounting Method (BASEU+LPM+PIM0)
SCREW
FRONT
REAR
SIDE COVER

NDA-24306 CHAPTER 7
Page 379
Revision 1.0
WORK AFTER INSTALLATION TESTS
Figure 7-4 Side Cover Mounting Method (PIM)
Note: • The cover can also be mounted upside-down, so confirm the upper and lower sides.
• The side covers included with the Top Unit (TOPU) are different from the module covers shown here.

CHAPTER 7 NDA-24306
Page 380
Revision 1.0
WORK AFTER INSTALLATION TESTS
Figure 7-5 Rear Cover Mounting Method (BASEU+LPM+PIM0)
SCREW
SCREW
SCREW
SCREW
SCREW
SCREW
REAR SIDE
REAR COVER
SIDE VIEW
REAR COVER

NDA-24306 CHAPTER 7
Page 381
Revision 1.0
WORK AFTER INSTALLATION TESTS
Figure 7-6 Rear Cover Mounting Method (PIM)
MODULE
REAR SIDE
REAR COVER
SCREW
SCREW
MODULE
REAR COVER
SIDE VIEW

CHAPTER 7 NDA-24306
Page 382
Revision 1.0
WORK AFTER INSTALLATION TESTS
Figure 7-7 Rear Cover Mounting Method (FANU)
FANU
REAR COVER
SCREW
SCREW
FANU
REAR COVER

NDA-24306 CHAPTER 7
Page 383
Revision 1.0
WORK AFTER INSTALLATION TESTS
Figure 7-8 Front Cover Mounting Method in a Full System
Loosen these screws.
Tighten these screws securely.
These screws are not used for
mounting the covers.
Remove this screw
(the lower screws of this module).
FRONT
FRONT
hinge
GND cable

CHAPTER 7 NDA-24306
Page 384
Revision 1.0
WORK AFTER INSTALLATION TESTS
Figure 7-9 Front Cover Mounting Method (BASEU+LPM+PIM0)
FRONT COVER

NDA-24306 CHAPTER 7
Page 385
Revision 1.0
WORK AFTER INSTALLATION TESTS
Figure 7-10 Front Cover Mounting Method (PIM)
Mount the Front Cover onto the module using screws.
FRONT COVER
SCREW
Note: The Front Cover can be set to open
to either the “left side” or “right
side”. The Front Cover shown in
this figure is set to open to the left
side. When it is to be set to open to
right side, mount the Front Cover
onto the frame by setting the respec-
tive hinges on the left side of the
frame and the Front Cover.

CHAPTER 7 NDA-24306
Page 386
Revision 1.0
WORK AFTER INSTALLATION TESTS
Figure 7-11 Front Cover Mounting Method (FANU)
FANU
FRONT COVER C(U)

NDA-24306 CHAPTER 7
Page 387
Revision 1.0
WORK AFTER INSTALLATION TESTS
4. ATTACHMENT OF INTER-FRAME BRACKETS
This section covers how to attach inter-frame brackets between the cabinets.
Figure 7-12 Locations of Inter-frame Brackets
BASEU BASEU BASEU BASEU BASEU
TOPU
FANU FANU FANU FANU
TOPU TOPU TOPU TOPU
PIM0 PIM0 PIM0ISWM
LPM LPM TSWM1
TSWM0
Inter-frame Brackets
DUMMY
PIM0
PIM1 PIM1
PIM2
PIM3 PIM3 PIM3 PIM3
PIM2 PIM2 PIM2
PIM1 PIM1
ISW
IMG0 IMG1
LN0/1/2/3
IMG2 IMG3
The inter-frame brackets should be attached in the following locations.

CHAPTER 7 NDA-24306
Page 388
Revision 1.0
WORK AFTER INSTALLATION TESTS
<Attachment Procedure>
STEP 1: Referring to Figure 7-13, fix the brackets (E) between the LPM and PIM.
Figure 7-13 How to Attach Inter-frame Brackets
STEP 2: Referring to Figure 7-13, fix the brackets (A) with the four screws.
STEP 3: Referring to Figure 7-13, fix the brackets (B) with the four screws.
Bracket (E)
(PIM)
(LPM/PIM)
Dedicated screws for
inter-module stabilization.
Note
Note: These screws are appended when obtaining the module components from NEC.

NDA-24306 CHAPTER 7
Page 389
Revision 1.0
WORK AFTER INSTALLATION TESTS
Figure 7-13 How to Attach Inter-frame Brackets (2 of 3)
SL-C.P.B.M.S x 4 x 8 x 3GF
Bracket (D)
Bracket (A)
Bracket (A)
Bracket (B)
Bracket (B)
Bracket (B)
Bracket (F)
Bracket (F)
(BASEU)
(FANU)
(PIM)
PL-C.P.I.M.S x 4 x 10 x 15 BF
P.I.WA x 4 x 15 BF
#2.ST.L.WA x 4 x 15 BF
A.HEX.I.N. x 4 x 15 BF

CHAPTER 7 NDA-24306
Page 390
Revision 1.0
Figure 7-13 How to Attach Inter-frame Brackets (3 of 3)
STEP 4: Referring to Figure 7-13, fix the brackets (D) with the two screws.
STEP 5: Referring to Figure 7-13, fix the brackets (F) with the two screws.
Bracket (E)
Bracket (D)
Bracket (A)
Bracket (A)
Bracket (A)
Bracket (B)
Bracket (A)
Bracket (A)
Bracket (A)
Bracket (B)
Bracket (F)
Bracket (F)
Bracket (B)
Bracket (A)
Bracket (A)
Bracket (A)
Bracket (A)
Bracket (B)

NDA-24306 CHAPTER 7
Page 391
Revision 1.0
WORK AFTER INSTALLATION TESTS
5. SITE CLEANING
Upon completion of the works described in Sections 1 to 4 of this CHAPTER, execute or confirm the following
items.
• Restore the cross connections arranged for test purposes to their original conditions.
• Clean around the Module Group and the MDF.
• Collect and organize all test equipment, tools, etc. used during the installation tests.
• Dispose of dust, trash, etc.

CHAPTER 7 NDA-24306
Page 392
Revision 1.0
WORK AFTER INSTALLATION TESTS
This page is for your notes.