Manual De Freeplane New
User Manual:
Open the PDF directly: View PDF
.
Page Count: 55
- I Freeplane básico
- II Freeplane avanzado

Manual de Freeplane
Luis Javier González Caballero
kewapo@gmail.com
4 de enero de 2019
Índice general
I Freeplane básico 6
1. Mapas mentales 7
1.1. Introducción ............................................ 7
1.2. La sociedad de la información .................................. 7
1.3. El cerebro ............................................. 8
1.4. Procesando la información .................................... 9
1.5. Elaboración de los mapas mentales ............................... 9
1.6. Ejemplos ............................................. 10
1.6.1. Mapas al estilo de Tony Buzan ............................. 10
1.6.2. Mapa de Gestión ..................................... 11
1.6.3. Mapa circular ....................................... 13
2. Comenzando con Freeplane 15
2.1. Instalación ............................................ 15
2.2. La ventana de la aplicación ................................... 15
2.3. Creando el primer mapa ..................................... 17
2.4. Uso del mapa ........................................... 18
2.5. Elementos de un mapa ...................................... 20
2.6. Elementos de un nodo ...................................... 21
3. Personalizando nuestro mapa 23
3.1. El panel de formato ....................................... 23
3.2. Modificando el texto del nodo .................................. 23
3.3. Aspecto de los nodos ....................................... 24
3.4. Iconos ............................................... 26
3.5. Nubes ............................................... 26
3.6. Colores .............................................. 26
3.7. Aspecto de los bordes ...................................... 27
4. Añadiendo otros elementos 29
4.1. Imágenes ............................................. 29
4.1.1. Imagen dentro de un nodo ................................ 29
4.1.2. Imagen bajo el nodo ................................... 30
4.1.3. Imagen de fondo del mapa ................................ 30
4.2. Atributos ............................................. 31
4.3. Enlaces .............................................. 31
4.3.1. Enlaces internos ..................................... 32
4.3.2. Enlaces externos ..................................... 32
4.3.3. Enviar correo ....................................... 32
4.4. Fórmulas ............................................. 32
4.4.1. Elementos básicos .................................... 33
4.4.2. Elementos de los nodos ................................. 33
4.5. Fechas ............................................... 35
1

Freeplane ÍNDICE GENERAL
5. Definiendo estilos y plantillas 37
5.1. Introducción ............................................ 37
5.2. Estilos predefinidos ........................................ 37
5.3. Modificando los estilos ya definidos ............................... 38
5.4. Guardando nuestros estilos: las plantillas ............................ 39
5.4.1. Utilizar estilos definidos en otro mapa ......................... 39
5.4.2. Guardar el mapa actual como plantilla ......................... 40
5.4.3. Usar la plantilla ..................................... 40
5.5. Creando una plantilla para nuestros proyectos ......................... 40
6. Utilizando el mapa con otras aplicaciones 44
6.1. Utilizándolo como imagen .................................... 44
6.2. Guardando el esquema de la información ............................ 44
6.3. Mapa como página web ..................................... 44
6.4. Importar los favoritos del navegador .............................. 44
6.5. Importar la estructura de carpetas de nuestras unidades ................... 44
7. Buscando información en nuestro mapa 45
7.1. Búsqueda rápida ......................................... 45
7.2. Filtros ............................................... 45
8. Haciendo presentaciones con Freeplane 46
8.1. Enseñando nuestro mapa .................................... 46
8.2. Presentaciones complejas .................................... 46
8.3. Diseñando nuestras presentaciones ............................... 46
II Freeplane avanzado 47
9. Texto avanzado 48
9.1. HTML en los nodos ....................................... 48
9.2. Latex en los nodos ........................................ 48
9.3. Aprendizaje mediante mapas mentales ............................. 48
10.Otros elementos 50
10.1. Fórmulas avanzadas ....................................... 50
10.2. Introducción a los scripts .................................... 50
11.Formato avanzado 51
11.1. Estilos condicionales ....................................... 51
11.2. Incluir atributos en los estilos .................................. 51
12.Búsquedas avanzadas 52
12.1. Expresiones regulares en Freeplane ............................... 52
12.2. Filtros avanzados ......................................... 52
13.Configurando Freeplane 53
13.1. El directorio del usuario ..................................... 53
13.2. Opciones de configuración .................................... 53
13.3. Opciones en línea de comandos ................................. 53
13.4. Variables de entorno ....................................... 53
14.Programando scripts 54
14.1. Tutorial rápido de groovy .................................... 54
14.2. El editor .............................................. 54
14.3. Primeros scripts ......................................... 54
14.4. La API de Freeplane ....................................... 54
2
Índice de figuras
1.2.1. Mapa conceptual ........................................ 8
1.2.2. Mapa mental .......................................... 8
1.6.1. Mapa al estilo de Tony Buzan ................................. 10
1.6.2. Mapa usado para la gestión .................................. 11
1.6.3. Mapa para gestionar una agenda ............................... 12
1.6.4. Mapa circular .......................................... 13
1.6.5. Mapa: ¿Quién soy? ....................................... 14
2.2.1. Pantalla de Freeplane ...................................... 16
2.3.1. Primer paso ........................................... 17
2.3.2. Segundo paso .......................................... 17
2.3.3. Tercer paso ........................................... 18
2.4.1. Mapa expandido ........................................ 19
2.4.2. Mapa colapsado ......................................... 19
2.5.1. Elementos de un mapa ..................................... 20
2.6.1. Elementos de los nodos ..................................... 21
3.2.1. Modificando el texto del nodo ................................. 23
3.2.2. Modificando el texto del nodo ................................. 24
3.3.1. Modificando la forma del nodo ................................ 24
3.3.2. Formas disponibles para los nodos .............................. 25
3.3.3. Opciones de los bordes ..................................... 26
3.5.1. Tipos de nubes ......................................... 26
3.6.1. Colores del nodo ........................................ 27
3.6.2. Colores de los bordes ...................................... 27
3.6.3. Diferencia entre Bordes y Bordes del nodo .......................... 27
3.7.1. Opciones de los enlaces entre nodos .............................. 28
3.7.2. Tipos de conexión entre nodos (bordes) ........................... 28
4.1.1. Añadir imágenes a los nodos .................................. 29
4.1.2. Mapa con una imagen de fondo ................................ 30
4.2.1. Añadiendo atributos ...................................... 31
4.3.1. Nodo con enlace ........................................ 31
4.4.1. Fórmula ............................................. 32
4.4.2. Mapa ejemplo para las fórmulas ................................ 33
4.4.3. Ejemplo de un nodo con fórmula ............................... 34
4.5.1. Gestión del tiempo ....................................... 35
4.5.2. Planificador del tiempo ..................................... 35
5.1.1. Definiendo estilos ........................................ 37
5.2.1. Estilos de Freeplane ...................................... 38
5.2.2. Panel del estilo del nodo .................................... 38
5.3.1. Editar estilos .......................................... 39
5.5.1. Creación de una plantilla. Fase 1 ............................... 40
5.5.2. Definiendo el estilo para las facturas ............................. 41
4

Freeplane ÍNDICE DE FIGURAS
5.5.3. Creación de una plantilla. Fase 2 ............................... 41
5.5.4. Estilos de nuetra plantilla ................................... 42
5.5.5. Nuevo mapa creado a partir de la plantilla del proyecto .................. 43
9.3.1. Dividir Ideas .......................................... 48
9.3.2. División horizontal y vertical del conocimiento ........................ 49
9.3.3. Ejemplo de división del conocimiento ............................. 49
5
Parte I
Freeplane básico
6

Capítulo 1
Mapas mentales
1.1. Introducción
Un mapa mental es un diagrama usado para representar palabras, ideas, tareas, lecturas, dibujos, u Qué son
otros conceptos ligados y dispuestos radicalmente alrededor de una palabra clave o de una idea central. Son
una forma lógica y creativa de tomar notas, organizar, asociar y expresar ideas, que consiste, literalmente,
en cartografiar nuestras reflexiones sobre un tema. Los mapas mentales son herramientas muy útiles::
•Favorecen la producción de ideas.
•Mejora la productividad.
•Permite apreciar simultáneamente la visión global del problema así como sus detalles.
•Favorece la memorización.
Freeplane es una aplicación para crear mapas mentales. Es multiplataforma, por lo cual funciona en Win-
dows, Linux y Mac. No solo nos permiten dibujar mapas mentales. Además también tiene herramientas
para visualizarlos: podemos plegar nodos, desplegarlos, hacer zoom, añadir notas y fórmulas a los nodos
y muchas otras cosas que veremos en este manual.
Los elementos constructivos básicos son los nodos y los enlaces entre ellos. Podemos ver el área de tra-
bajo de Freeplane en la figura 2.2.1. La web donde podemos encontrar esta aplicación es www.freeplane.org
desde donde podremos descargarla.
1.2. La sociedad de la información
La sociedad actual es considerada como sociedad de la información. Tenemos acceso a ingentes can- Exceso de
información
tidades de datos y conceptos que, o bien necesitaremos integrar en la estructura conceptual de nuestro
cerebro o analizar las opciones que se nos presentan. Esta exposición constante a nuevos datos se da en
todos los estadios de desarrollo de la persona, desde la escuela hasta el mundo de la empresa.
•En el mundo académico confiamos en que las capacidades de aprendizaje de nuestro cerebro nos
sirvan para salir airosos.
•En el mundo empresarial confiamos tanto en nuestra capacidad de análisis como en nuestra intui-
ción para realizar un análisis correcto. A menudo efectuamos listas, planes y programaciones para
ayudarnos.
Sin embargo contamos con herramientas más potentes que pueden facilitarnos estas tareas:
mapas conceptuales: Diagrama en el cual anotamos en cajas los conceptos que nos interesan, indicando
mediante líneas que los enlazan las relaciones existentes entre ellos. A diferencia de los mapas
mentales no se distribuyen entorno a una idea central. Tienen una forma de red conceptual y se
utilizan en la comprensión de problemas complejos.
7

Freeplane CAPÍTULO 1. MAPAS MENTALES
Figura 1.2.1: Mapa conceptual
mapas mentales: Anotamos las distintas ideas entorno a una idea central. Facilita la generación de
ideas y sirve para aclarar problemas complejos. También simplifica la memorización y aprendizaje
significativo.
Figura 1.2.2: Mapa mental
1.3. El cerebro
El cerebro de las personas se estructura en capas. En la más externa tenemos las distintas capacidades
conscientes. Con ella podemos dirigir nuestro pensamiento y utilizar sus habilidades analíticas, visuales,
auditivas, etc. en nuestro beneficio de forma consciente. Sin embargo hay capas internas a las que es más
complicado acceder. Conforman nuestra intuición y es donde el cerebro envía toda la información “vieja”
para evitar saturar a la capa externa. A menudo este acceso lo obtenemos en forma de ideas repentinas
ó intuiciones, asociaciones de ideas o simplemente sensaciones o “corazonadas”.
Si bien podemos usar conscientemente nuestras habilidades analíticas, visuales, etc, no podemos decir
lo mismo de las habilidades que residen en las zonas interiores. Nuestro cerebro funciona mediante aso-
ciaciones automáticas: al pensar en una idea el cerebro la encadena con nuevos conceptos. Para potenciar
nuestra capacidad mental y nuestra creatividad podemos servirnos de los mapas mentales cuya eficacia
se basa en el pensamiento radiante: el cerebro genera nuevas ideas a partir de una idea principal básica.
De esta forma un mapa mental es una herramienta gráfica que nos da acceso al enorme potencial de
nuestro cerebro. Su eficacia se basa en que funciona de forma análoga a la de nuestra mente: del mismo
modo que la mente funciona describiendo círculos alrededor de una idea central, en un mapa mental
8

Freeplane CAPÍTULO 1. MAPAS MENTALES
colocamos la idea sobre la que queremos trabajar en el centro y añadimos nuevas ideas a medida que
van surgiendo situándolas alrededor de esa idea principal. Se desarrolla desde el centro y nos permite
tener una visión global y organizada de la información. Es la forma más sencilla de gestionar el flujo de
información que genera nuestro cerebro.
1.4. Procesando la información
La antigua manera de procesar información linealmente de izquierda a derecha crea numerosos pro-
blemas cuando se trata de organizar todos los datos que recibimos. Necesitamos un modo más eficaz
para representar todo ese torrente de ideas. No sólo en párrafos sucesivos de texto escrito sino también
englobando elementos cognitivos de ambos hemisferios cerebrales. Los mapas mentales nos permiten “Ver
nuestros pensamientos”. Podemos utilizarlos para:
•Organizar la información.
•Separar lo trivial de lo importante.
•Recopilación sencilla y flexible de datos.
•Estructurar hechos.
•Aclarar ideas.
•Facilitar la comprensión de temas complejos.
•Retención natural y práctica de las ideas.
•Planificación estratégica.
•Comunicaciones efectivas.
1.5. Elaboración de los mapas mentales
Para la construcción de un mapa mental partiremos de una superficie blanca sin líneas ni marcas. Lo
Elaboración
de mapas
mentales
primero y más importante a la hora de su elaboración es tener claro su propósito. Para ello definiremos
claramente la idea principal. Estos son los pasos para su construcción:
1. Identificar la idea principal. Anotarla en el centro del mapa.
2. En torno a esta idea central ir anotando las ideas relacionadas con el tema. Escribir estos subtemas
alrededor de la idea central. Tener en cuenta que pondremos cada idea en una rama diferente del
mapa.
3. Añadir colores, imágenes y símbolos que identifiquen a todas estas ideas. Esto ayudará a nuestro
cerebro en la elaboración del mapa.
4. Desarrollar los subtemas ramificando las ideas que parten del centro del mapa. Hay que simplificar
al máximo el contenido del mapa.
Hay varias reglas que nos pueden ayudar:
1. Empieza en el centro de la hoja en blanco. De esa forma las ideas podrán moverse en todas direc-
ciones.
2. Dibuja en el centro una imagen que simbolice la idea principal. Así establecerás un núcleo de
atención.
3. Utiliza muchos colores. Los colores despiertan tu creatividad.
4. Partiendo de la idea principal traza ramas de distintos colores hacia el exterior con las palabras
clave más importantes. Haz las líneas más finas a medida que te alejas del centro.
9

Freeplane CAPÍTULO 1. MAPAS MENTALES
5. Traza líneas curvas en lugar de rectas. Son menos aburridas.
6. Trata de utilizar una o dos palabras clave por cada línea. Es más fácil que recordar una frase
completa.
7. Utiliza todas las imágenes que puedas.
Aunque podemos construirlos utilizando papel, lápices y pinturas el uso de aplicaciones específicas añaden
rapidez y versatilidad en su realización. Este tipo de software nos permite de forma sencilla no solo “pintar”
los conceptos y su relación, sino también modificar su estructura cambiando la ubicación de ramas y nodos
según nos apetezca. Además como tenemos acceso a gran cantidad de iconos, imágenes e ilustraciones de
forma muy sencilla su uso en nuestro software favorito de mapas mentales potencia aún más su utilidad.
Freeplane pone a nuestro alcance una enorme cantidad de posibilidades que analizaremos en este manual.
1.6. Ejemplos
Vamos a ver qué podemos esperar. Freeplane es una aplicación muy versátil. Puede crear mapas
mentales de estilos muy distintos. Desde los aconsejados por Tony Buzan con colores e imágenes hasta
uno más sobrio con líneas rectas y sin adornos. A continuación se muestran algunas ideas.
1.6.1. Mapas al estilo de Tony Buzan
Figura 1.6.1: Mapa al estilo de Tony Buzan
10

Freeplane CAPÍTULO 1. MAPAS MENTALES
1.6.2. Mapa de Gestión
Figura 1.6.2: Mapa usado para la gestión
Estos mapas utilizan líneas horizontales y nodos en burbuja. Se le pueden añadir ciertas imágenes.
Asimismo, suelen utilizarse nodos de anchos uniformes (igual valor en máximo y en mínimo). En las
figuras aparecen dos ejemplos de este tipo de mapas
11

Freeplane CAPÍTULO 1. MAPAS MENTALES
Figura 1.6.3: Mapa para gestionar una agenda
12

Freeplane CAPÍTULO 1. MAPAS MENTALES
1.6.3. Mapa circular
Figura 1.6.4: Mapa circular
Si damos a los nodos forma oval y marcamos uniforme podemos conseguir el efecto que aparece en la
imagen.
Utilizando correctamente todos los elementos antes descritos tenemos una herramienta muy versátil.
13

Freeplane CAPÍTULO 1. MAPAS MENTALES
Figura 1.6.5: Mapa: ¿Quién soy?
14

Capítulo 2
Comenzando con Freeplane
2.1. Instalación
Puedes encontrar Freeplane en https://www.freeplane.org. Sólo tienes que acceder a este sitio y des- Instalación
cargarla pinchando en los enlaces que aparecen allí. Como verás, se distribuye con licencia “GNU Free
Documentation License” que permite su uso gratuito y libre. Hay versiones para Windows, Linux y Mac
lo que la convierte en una de las aplicaciones para mapas mentales más versátiles. Para instalarla úni-
camente tienes que lanzar el ejecutable y seguir los pasos que te van apareciendo. Es una tarea sencilla.
Únicamente asegúrate de tener actualizada tu versión de Java.
2.2. La ventana de la aplicación
Cuando arrancamos Freeplane nos aparece el área de trabajo con un mapa conteniendo únicamente
el nodo raíz. Pinchando la tecla INSERT insert añadiremos nodos a este primero. Podemos continuar
moviéndonos por los nuevos nodos con las flechas de desplazamiento y añadiendo otros nuevos. Otras
características de freeplane es que podemos hacer zoom a los mapas o buscar un concepto entre todos
los mapas pinchando el icono del lápiz de la barra superior, que es el penúltimo. Una vez tenemos la
estructura del mapa podremos darle formato a cada nodo y añadir iconos, figuras y otros elementos.
Las partes de la ventana de freeplane son las siguientes (ver figura 2.2.1):
•Barra de menús en la parte superior (1).
•Barra de herramientas con iconos para guardar, abrir, estilo del nodo, fuente... (2).
•Barra con los mapas abiertos (3).
•Espacio central para dibujar el mapa (4).
•Barra de iconos en el lateral izquierdo (5).
•Panel de formatos, a la derecha (6).
•Panel de notas que podemos posicionarlo de forma flotante, a la derecha o en la parte inferior (7).
•Flecha que nos sirve para mostrar u ocultar el panel de formato lateral (8).
15

Freeplane CAPÍTULO 2. COMENZANDO CON FREEPLANE
Figura 2.2.1: Pantalla de Freeplane
Así es
Freeplane
16

Freeplane CAPÍTULO 2. COMENZANDO CON FREEPLANE
2.3. Creando el primer mapa
Cuando lanzamos la aplicación nos aparece con un mapa vacío que contiene únicamente el nodo raíz Primer paso
seleccionado. Vamos a cambiarle el texto. Para ello únicamente tenemos que escribirlo que deseamos, en
nuestro caso “Planificación del proyecto”.
Figura 2.3.1: Primer paso
A partir de este primer nodo podemos comenzar a crear nuestro mapa. Cada vez que pulsemos la Segundo paso
tecla INSERT se añadirá una nueva rama. Se añaden alternativamente a la derecha y a la izquierda.
Pulsando esta tecla 5 veces crearemos las ramas que necesitamos. Las seleccionaremos una a una con el
ratón cambiando el texto.
Luego añadiremos algunos iconos a las ramas. Para ello mostraremos la barra de iconos que es elemento
(5) en la figura 2.2.1. Si no aparece visible podéis mostrarla pinchando en Ver / Controles / (Des)activar
barra de herramientas izquierda. Ahora ya podremos añadir cuantos iconos queramos a los nodos. Para
ello pincharemos en el nodo que deseemos y luego en el icono elegido que aparecerá inmediatamente
dibujado a la izquierda del texto.
Otra cosa que podemos hacer es cambiar el color del nodo y el tipo de borde con el panel de formato
de la derecha (elemento 6 en la figura 2.2.1). Las opciones que tendremos que cambiar son las del apartado
colores del nodo, forma del nodo y borde del nodo en dicho panel.
Figura 2.3.2: Segundo paso
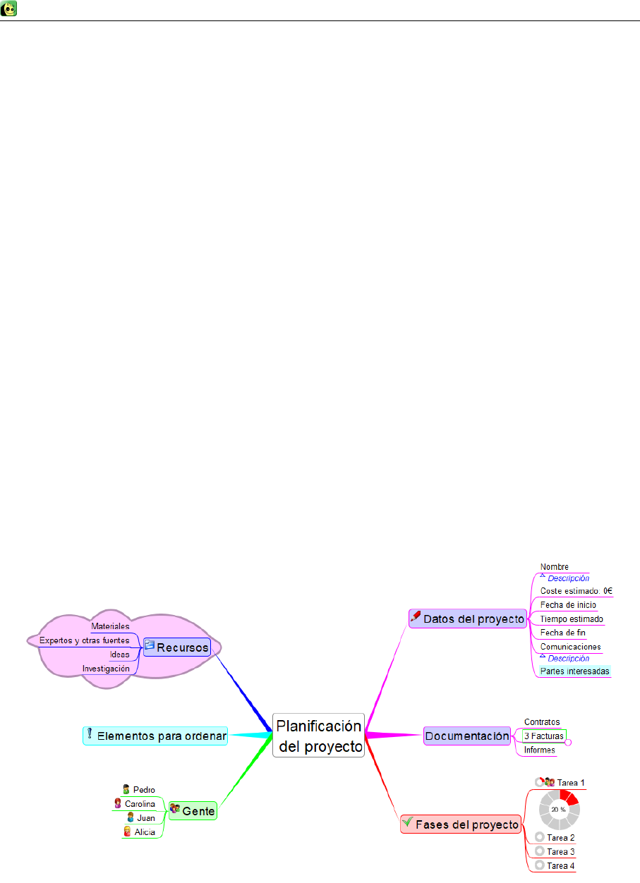
Lo siguiente es crear las tareas del proyecto añadiendo 4 nurvos nodos a partir de “Tareas del proyecto”. Tercer paso
En estas tareas crearemos iconos de progreso pinchando en el menú Editar / Iconos / Progreso. La tarea
1 contiene un progreso aumentado mientras que el resto un progreso normal que añadiremos pinchando
en Editar / Iconos / progreso / aumentar progreso. Además, hay un nodo sumario en las tareas 2 a 4
que se crea seleccionándolas y pinchando en ALT + MAYUSCULAS + INSERT o con el menú
Editar / Nuevo nodo / Nuevo nodo principal (nodos seleccionados).
En el nodo gente añadiremos a nuestros colaboradores con iconos en sus nodos. Además. hemos copiado
las tareas a las que se encargarán pegándolas a partir de ellos como clones: ( CTRL + C ) para
17

Freeplane CAPÍTULO 2. COMENZANDO CON FREEPLANE
copiar la tarea y CTRL + D para pegarla como clon). Los nodos clones cambian simultáneamente
al modificar uno de ellos.
El resto son nodos normales que hemos añadido pinchando en INSERT .
Una vez finalizado obtenemos la siguiente fase de nuestro mapa en la que podemos ver:
•Hay algunos iconos, como en los nodos hijo de la raíz.
•El tipo de los nodos raíz y sus hijos es “burbuja”
•Hemos cambiado sus colores
•Hemos añadido unos iconos de progreso normales en las tareas 2, 3 y 4 (Editar / Iconos / Progreso
/ Subir nivel)
•Hemos añadido un icono de progreso mayor en la Tarea 1 (Editar / Iconos / Progreso / Progreso
aumentado 10 %)
•Hemos subido el progreso de la Tarea 2 un par de veces haciendo doble click sobre el círculo de
progreso ( CTRL + doble click para bajar progreso).
•En cada una de las personas hemos añadido clones a las tareas de las que se encargan. De esta
manera si cambiamos algo en la Tarea 1 de Carolina se actualiza automáticamente en las Tareas
del proyecto.
Figura 2.3.3: Tercer paso
2.4. Uso del mapa
Ya tenemos la versión inicial de nuestro mapa. Pinchamos en Archivo / Guardar para evitar perder
Guardando
el mapa
el trabajo.
Ahora podremos continuar rellenandolo. Seguramente tendremos que añadir nuevas tareas e incluso Añadiendo
nodos
18

Freeplane CAPÍTULO 2. COMENZANDO CON FREEPLANE
podremos contratar a un nuevo colaborador para realizarlas. Esto, como hemos visto, lo conseguimos
pinchando en el nodo y luego en la tecla INSERT .
También podemos aumentar el porcentaje de finalización de cada tarea haciendo doble click encima
Icono de
progreso
del icono de progreso expandido.
Otra cosa que podemos hacer es mover un nodo. Por ejemplo, para cambiar una tarea de persona sólo Mover nodos
tenemos que pinchar encima y arrastrarla hacia la persona elegida. También podemos colocar los nodos
hijo de “Elementos para ordenar” en sus ubicaciones definitivas de la misma forma: arrastrándolas al nodo
que corresponda. A la hora de soltar el nodo que queremos mover en su nueva ubicacion, Freeplane nos
da dos opciones: si lo soltamos en el borde esterno del nodo lo pondremos como hijo suyo. sin embargo,
si lo hacemos en su borde superior será su hermano y se colocará encima de él.
Si vemos que el mapa es muy pequeño podemos hacer zoom con el desplegable de la barra superior Zoom
de herramientas ó con la ruleta del ratón si mantenemos pulsada la tecla CTRL .
Si alguna de los nodos tiene una rama demasiado extensa podremos colapsarla . Para ello observaremos
Expadir
Colapsar
los pequeños circulitos que aparecen al final del nodo al pasar con el ratón sobre él. En la figura 2.4.1
vemos una rama extensa expandida con el circulito para poder colapsarla que ha aparecido al poner el
ratón sobre él.
Figura 2.4.1: Mapa expandido
Pinchando sobre ese nodo esa rama se cerrará, apareciendo ahora el mapa de la figura 2.4.2. Vemos
que en una rama cerrada aparece continuamente el círculito que nos servirá para abrirla sin necesidad de
tener que poner el ratón encima del nodo.
Figura 2.4.2: Mapa colapsado
Si aún así es demasiado extenso podemos abrir otra vista del mismo mapa con el menú Ver / Nueva
Nueva vista
de mapa
Vista del mapa. Si arrastramos ahora la nueva pesaña que ha aparecido a uno de los bordes podremos
ver varias zonas del mapa simultaneamente.
Y si queremos presentar el proyecto a nuestros colaboradores podremos poner el mapa en panta-
lla completa con F11 y usar las opciones de presentación básicas accesibles en el menú Ver / Ver
configuración y luego las opciones Spootlight y Centrar el nodo.
Cuando hayamos terminado ya podemos guardar el mapa mediante el menú Archivo, Guardar
Guardando
el mapa
En resumen, podemos realizar las siguientes actividades:
•Seleccionar nodos: Freeplane está configurado para que si nos detenemos brevemente en un nodo
la aplicación lo selecciona. Este comportamiento podemos cambiarlo en las Preferencias, en la
pestaña de comportamiento si modificamos la opción “Método de selección”. También podemos
elegir múltiples nodos haciendo click encima de ellos mientras tenemos pulsada la tecla CTRL .
19

Freeplane CAPÍTULO 2. COMENZANDO CON FREEPLANE
•Expandir y colapsar nodos. Para ello pincharemos en unos circulitos que hay al final de cada nodo.
(ver figuras 2.4.1 y2.4.2).
•Buscar un nodo que contenga una cadena concreta. Para ello pincharemos en Editar / Buscar /
Buscar.
•Ver el mapa en una escala determinada. Podemos hacer zoom con la primera lista desplegable que
aparece en la barra de herramientas, elemento (2) en la figura 2.2.1.
•Poner Freeplane en pantalla completa pulsando la tecla F11 .
•Ver varios mapas a la vez. Para ello moveremos la pestaña del mapas que queramos a uno de los
bordes de la aplicación.
•Ver secciones distintas del mismo mapa en dos ventanas de Freeplane. Podemos abrir otra pestaña
con el mismo mapa pinchando en Ver / Nueva vista de mapa y luego mover dicha pestaña a uno
de los bordes del area de trabajo de Freeplane.
•Ver un esquema del mapa si vamos al menú Ver / Ver configuración / Vista en esquema.
2.5. Elementos de un mapa
Figura 2.5.1: Elementos de un mapa
Un mapa no solo está formado por las ideas que vamos añadiendo (nodos) y por los enlaces a estas
Elementos
de un mapa
ideas. Freeplane dispone de muchos más elementos que aparecen en la figura 2.5.1 marcados con flechas
azules. Son los siguientes:
Nodo principal: Es el nodo raíz y está situado en el centro. En la figura anterior es el nodo “Planificación
del proyecto”.
Nodos hijos: Parten de un nodo situado ya en el mapa. Podemos expandirlos y colapsarlos.
20

Freeplane CAPÍTULO 2. COMENZANDO CON FREEPLANE
Nodo sumario: Agrupa varios nodos hermanos y sirve para mostrar un resumen. En el mapa anterior,
es el nodo “Pendiente Juan”, a la derecha de las tareas.
Nodo clon: Un nodo que aparece en varias ramas del mapa. Si lo modificamos en una de ellas queda
modificado en las demás. Se crean copiando el nodo y pegándolo mediante la combinación de teclas
CTRL + D ó pinchando en el menú Editar / Pegar clon. Podemos identificarlo porque al
seleccionarlo con el ratón aparece un pequeño cuadro a su izquierda. Son los nodos Tarea1 a Tarea
4. Vemos en los nodos hijo de “Gente” esos cuadritos, a la izquierda de los iconos de progreso de
las tareas.
Bordes: Líneas que unen el nodo padre con los nodos hijo.
Enlaces: Apuntan a información que puede ser del mapa, de otros mapas ó externa a freeplane. Al
pinchar sobre ellos nos remite a dicha información a la que se refieren. En la figura aparece como
una pequeña flechita a la izquierda del nodo “Documentos”, después del icono.
Conectores: Líneas de unión que se ponen entre nodos arbitrarios del mapa.
Atributos: Elementos bajo los nodos que contienen datos numéricos ó textuales. Son propiedades que
podemos añadir al nodo si pinchamos con el botón derecho del ratón y elegimos Editar atributos.
Están compuestos por un nombre y un valor. En el nodo Contabilidad son “Coste” e “Impuestos”.
Iconos: Hay iconos normales que podemos añadir con la barra de iconos de la izquierda (Freeplane viene
con un juego estándar de iconos que se puede ampliar) ó iconos de progreso.
Imágenes: También podemos añadir imágenes en los nodos.
2.6. Elementos de un nodo
Figura 2.6.1: Elementos de los nodos
Hasta ahora hemos visto a cada una de las ideas como un nodo que contiene un texto. Sin embargo, Elementos
de un nodo
como hemos visto en la sección anterior, un nodo es mucho más. En la figura 2.6.1 se ven los elementos
básicos de los nodos.:
Texto del nodo: Es el elemento básico y fundamental del nodo y el que vemos en el mapa. Habi-
tualmente es texto simple pero podemos añadir código HTML si lo editamos pulsando ALT +
INTRO . Aparecerá un editor con dos pestañas abajo: Vista de disposición (para incluir texto
normal) y Vista de código HTML para incluir más formatos.
Detalles del nodo: Texto, figuras y otros elementos que aparecen en el nodo. También podemos añadir
elementos HTML.
21

Freeplane CAPÍTULO 2. COMENZANDO CON FREEPLANE
Iconos: Iconos que añadimos al nodo desde la barra lateral.
Nota: Normalmente un nodo consta de un texto corto. Si deseamos añadir explicaciones extensas ten-
dremos que añadir una nota al nodo. Podemos mostrar la ventana de notas si pinchamos con el
botón dercho en el fondo del mapa y elegimos del menú Mostrar/Esconder ventana de notas. Sólo
se mostrará si activamos el panel de notas o si ponemos el cursor sobre el nodo.
Atributos: propiedades que añadimos bajo los detalles del nodo.
Enlaces: Enlaces que se ponen en un nodo y que apuntan o bien a otros nodos del mapa o a recursos
externos, archivos o páginas web
22

Capítulo 3
Personalizando nuestro mapa
3.1. El panel de formato
El panel lateral que aparece en la parte derecha de Freeplane nos va a servir para cambiar el aspecto El panel
de formato
del mapa. Aparece al pulsar las teclas ALT + P ó pinchando en la pequeña flecha del borde derecho
(Es el elemento (6) en la figura 2.2.1) y está dividido en secciones:
•Estilo del nodo. Veremos los estilos más adelante.
•Colores del nodo. Podemos modificar el color del texto y del fondo del nodo .
•Texto del nodo. Tipo de nodo. Normalmente es Estandar pero como veremos más adelante un nodo
puede contener una fórmula, código latex o un numero con o sin decimales.
•Forma del nodo. Aparte de la habitual, la forma del nodo puede ser ovalada, rectangular, hexagonal...
•Borde del nodo. Anchura, color y tipo de línea del nodo
•Fuente del nodo. Tipo de letra, tamaño, cursiva, negrita...
•Iconos. Tamaño de los iconos.
•Nubes. Forma y color de la nube (ver más adelante).
3.2. Modificando el texto del nodo
Tipo y
tamaño de la
letra, negrita,
cursiva,
tachado
Figura 3.2.1: Modificando el texto del nodo
23

Freeplane CAPÍTULO 3. PERSONALIZANDO NUESTRO MAPA
A la hora de personalizar el mapa es importante no solo tener visible la barra superior que aparece
bajo los menús sino también el panel de formato que aparece a la derecha que es el que usaremos casi
siempre. Dentro de ese panel hay una sección, "Fuente del nodo” que vemos en la figura 3.2.1. Como
vemos podemos cambiar la fuente, el tamaño del texto y ponerlo en negrita o cursiva aparte de centrarlo
en el nodo o alinearlo a izquierda o derecha.
Tipo de nodo:
texto normal,
fórmula,
número de
decimales,
forma de
la fecha...
Figura 3.2.2: Modificando el texto del nodo
A medida que vayamos construyendo más mapas tendremos necesidad de representar no solo texto
sino también números o incluso añadir fechas. Aquí es donde interviene la sección ”Texto del nodo” del
panel lateral (ver figura 3.2.2) donde escogeremos el formato del número o de la fecha en el desplegable
“Formato”. Alguna de las opciones más usadas son:
•Texto: el contenido del nodo se muestra como texto normal
Formatos:
texto,
numéricos
y de fecha
•#0.####: Es un número decimal pero se mostrarán sólo 4 decimales (se redondeará).
•#.00: Número decimal del que se redondeará a 2 decimales
•#: Sólo se mostrará la parte entera.
•#.## %: Es un porcentaje. Se mostrará el número multiplicado por 100.
•d/MM/yy: Es una fecha. Se mostrará el día, mes y año como números separados por la barra
inclinada.
•dd-MMM-yyyy: Con este formato el més se mostrará como las tres primeras letras de su nombre.
•HH:mm: Es una hora y se mostrará separada de los minutos con el símbolo de los dos puntos.
Además, en esa misma sección podemos marcar la casilla de numeracion del nodo. Todos los nodos que
dependen del mismo padre serán numerados de forma secuencial.
3.3. Aspecto de los nodos Forma
y ancho
del nodo
Figura 3.3.1: Modificando la forma del nodo
24

Freeplane CAPÍTULO 3. PERSONALIZANDO NUESTRO MAPA
Pasamos ahora a modificar el aspecto que tienen los nodos. Si miramos el apartado “Forma del nodo”
que aparece reproducido en la figura 3.3.1 vemos que tenemos opción de modificar la forma del nodo así
como sus márgenes.
También aquí indicaremos a freeplane qué ancho mínimo y máximo tiene el nodo. Esto nos va a servir
para obligar a los nodos del mapa sean del mismo ancho. Otra opción importante es indicar a Freeplane
qué espacio queremos que haya entre los nodos hermanos (huevo en hijo vertical).
En la figura 3.3.2 aparecen todas las formas que podemos dar a los nodos:
Figura 3.3.2: Formas disponibles para los nodos
Formas de
los nodos
Bifurcación: Es la habitual. Consiste únicamente en una línea debajo del nodo.
Burbuja: Se trata de un recuadro con los bordes redondeados.
Rectángulo: Damos al nodo forma rectangular. Se convierte en un cuadrado marcando más abajo la
opción de “Uniforme”.
Oval: Forma ovalada. Puede convertirse en un círculo marcando más abajo la opción de “Uniforme”.
Wide hexagonal: Hexágono apoyado en una de sus caras.
Narrow hexagonal: Hexágono apoyado en uno de sus vértices.
Si marcamos “Uniform” convertimos a nuestra forma en una forma regular (todos los lados iguales).
Justo debajo de la forma del nodo hay otra sección interesante, “Borde del nodo” (ver figura 3.3.3).
Se refiere a las líneas utilizadas para dibujar la forma de los nodos. Las más importantes son:
•Grosor de la línea
•Tipo de línea: punteada, con rayas, contínua...
•Color del borde del nodo
Grosor, color
y tipo de
línea para
los bordes
Mucho cuidado de no confundir el borde del nodo, que es la línea que sirve para dibujar la forma del
nodo con el borde que une un nodo padre con sus nodos hijos. La primera se cambia en la seccion “Borde
del nodo” y la segunda en la sección “Borde”. Podemos tener un nodo ovalado con la línea punteada pero
cuya línea de unión con sus nodos hijos sea continua. Además, el óvalo del nodo podría ser azul y la línea
de unión con sus nodos hijos roja.
25

Freeplane CAPÍTULO 3. PERSONALIZANDO NUESTRO MAPA
Figura 3.3.3: Opciones de los bordes
3.4. Iconos
En ese apartado modificamos el tamaño con el que se dibujará el icono en cada nodo. Únicamente
contiene una propiedad: “Tamaño del icono” con el que modificaremos el tamaño con el que se dibujará
el icono del nodo.
3.5. Nubes Forma y color
de las nubes
Figura 3.5.1: Tipos de nubes
La última sección del panel se refiere a las nubes cuyo aspecto vemos en la figura 3.5.1. Son marcos de
diferentes formas alrededor de un grupo de nodos. Dichos marcos pueden ser rectangulares pero también
de formas irregulares rectas o redondeadas. Esto le da un atractivo aspecto al mapa.
3.6. Colores
En el apartado “Colores del nodo” podemos modificar el color tanto del texto como del fondo del
nodo. Sin embargo, además de estos dos elementos, también podemos definir el color de los enlaces entre
26

Freeplane CAPÍTULO 3. PERSONALIZANDO NUESTRO MAPA
Figura 3.6.1: Colores del nodo
nodos, para lo cual nos iremos a los apartados “Borde del nodo” y “Bordes”. Estos apartados se muestran
en las figuras 3.6.1,3.6.2 y3.7.1.
Figura 3.6.2: Colores de los bordes
La diferencia entre los bordes y los bordes del nodo se muestra en la figura 3.6.3. Veamos esa imagen:
si queremos cambiar los bordes utilizamos la sección “Bordes” que se muestra en la figura 3.7.1. Si por
el contrario lo que queremos es cambiar el borde del nodo utilizaremos la sección del panel de la figura
3.6.2. Para cambiar el color de la letra o del fondo del nodo se usa la sección del panel mostrada en la
figura 3.6.1.
Figura 3.6.3: Diferencia entre Bordes y Bordes del nodo
3.7. Aspecto de los bordes
Freeplane usa la palabra borde para denominar dos elementos: para las líneas que unen los nodos hijos
con su nodo padre y para la línea que dibuja la forma del nodo. En esta sección vamos ahora a modificar
las líneas que unen los nodos del mapa. En la figura 3.7.1 tenemos las opciones que nos da Freeplane:
27

Freeplane CAPÍTULO 3. PERSONALIZANDO NUESTRO MAPA
Figura 3.7.1: Opciones de los enlaces entre nodos
•Anchura del borde.
•Tipo de línea: como antes, continua, punteada, etc.
•Color del borde.
•Estilo del borde: es la opción más interesante.
Hay varios estilos de bordes que podemos ver en la figura 3.7.2:Tipos de
bordes
Lineal. Conexión lineal indirecta uniforme. Su grosor es el mismo en toda su trayectoria.
Lineal con ángulos. Conexión lineal de grosor variable, mas grueso al principio y más fino al final
Horizontal. Conexión con el nodo con líneas horizontales y verticales. Grosor uniforme.
Bezier. Es una linea curva de grosor uniforme.
Bezier con ángulos. Línea curva de grosor variable. Más grueso al principio y va disminuyendo al final
Ocultar el borde: no se muestra la línea de unión entre el padre y nuestro nodo.
Figura 3.7.2: Tipos de conexión entre nodos (bordes)
28

Capítulo 4
Añadiendo otros elementos
4.1. Imágenes
Figura 4.1.1: Añadir imágenes a los nodos
Ubicaciones
para las
imágenes
Además de texto, iconos y atributos en nuestros mapas también pueden aparecer imágenes. Nuestras
imágenes pueden aparecer en diferentes ubicaciones:
•Dentro del nodo.
•Bajo el nodo.
•Imagen de fondo del mapa.
En la figura 4.1.1 están estas opciones.
4.1.1. Imagen dentro de un nodo
Como hemos visto un nodo es una forma (un cuadrado, óvalo, hexágono) dentro del cual hay un
texto y que contiene elementos extra tales como texto bajo él, atributos y enlaces. Sin embargo también
podemos hacer que dentro de la forma del nodo aparezca una imagen e incluso una imagen bajo la cual
podremos escribir un texto.
29

Freeplane CAPÍTULO 4. AÑADIENDO OTROS ELEMENTOS
Añadir una imagen dentro de un nodo es sencillo. Únicamente hay que pinchar en el menú Editar /
Nodo central / Imagen y elegir el fichero de la imagen. Una vez aparezca en el mapa ya podremos hacer
doble click en ella y añadirle texto que aparecerá a su lado. Si queremos que aparezca bajo la imagen
podemos teclear ALT ENTER lo cual insertará una nueva línea.
4.1.2. Imagen bajo el nodo
Es una tarea muy sencilla. Únicamente tenemos que arrastrar la imagen desde el sistema operativo
hasta el área de trabajo de Freeplane y ya está. Sin embargo si ya tenemos el nodo en el mapa podemos
ir al menú Editar / Propiedades del nodo / Añadir Imagen desde. En ambos casos la imagen aparecerá
bajo el texto del nodo.
4.1.3. Imagen de fondo del mapa
Figura 4.1.2: Mapa con una imagen de fondo
Algo muy interesante es la opción de cambiar el aburrido fondo blanco de todos los mapas. Si nos
vamos a Formato / Mapa de fondo / Fondo del mapa podemos elegir un color personalizado para el
mapa.
Sin embargo lo mejor es que también podemos añadir una imagen que se mostrará tras el mapa (ver
imagen 4.1.2). Esto se consigue desde el menú Formato / Mapa de fondo / Imagen de fondo.
30

Freeplane CAPÍTULO 4. AÑADIENDO OTROS ELEMENTOS
4.2. Atributos Aspecto de
los atributos
Figura 4.2.1: Añadiendo atributos
Hemos visto que un nodo tiene un texto, una forma, color, tipo de línea e incluso un detalle bajo él.
Ahora veremos los atributos que podemos verlos como propiedades que añadimos a cada nodo. Propieda-
des que definimos como un nombre de propiedad al que aplicamos un valor. Por ejemplo, en las facturas
serían atributos “Coste” e “IVA”. Tendríamos una factura con una propiedad llamada “Coste“ de valor
1.500, otra propiedad llamada “IVA” con el valor 0.15 etc. Si los nodos fueran vehículos podríamos añadir
los atributos “Precio”, “Potencia” y “Consumo”. Mediante los atributos ampliamos la utilidad de un nodo
con propiedades personalizadas.
Si vamos al mapa que comenzamos en el capítulo 2 veremos que hay un apartado para incluir los
documentos del proyecto. Unos documentos fundamentales de todo proyecto son las facturas. Para alma-
cenarlas añadiremos un nodo Facturas hijo del nodo “Documentos”. En este nodo incluiremos todas las
facturas del proyecto, tal y como vemos en la figura 4.2.1. Si deseamos que Freeplane pueda acceder a los
detalles de las facturas tales como el coste, el IVA, etc lo más adecuado es añadir dos atributos. Uno para
el coste y otro para el IVA. Para añadir estos atributos nos iríamos al panel de formato pero eligiendo
la pestaña “Calendario y atributos” de la parte superior. En la sección inferior hay dos botones, “Nuevo
atributo” y “Anchura óptima”. Pinchando en el primero podemos añadir los atributos que deseemos. Y
pinchando en el segundo modifica su ancho para ajustarlo exactamente a su contenido. Hemos puesto
como IVA el valor 0.15 escogiendo el formato #.## % para que lo muestre como porcentaje.
Para trabajar con atributos, Freeplane proporciona varias herramientas que veremos más adelante en
la sección para usuarios avanzados. Por ejemplo, existe un gestor de atributos accesible desde el menú
Editar, Propiedades del nodo, Gestor de atributos mediante el cual podemos restringir los valores que
puede contener un atributo, entre otras cosas.
4.3. Enlaces El enlace se
muestra como
una pequeña
flecha roja
Figura 4.3.1: Nodo con enlace
Imaginemos que además de tener almacenados
los detalles de las facturas también quisiéramos ac-
ceder a los documentos originales al hacer click en-
cima del nodo de la factura. Esto se consigue me-
diante los enlaces, que funcionan de forma similar
a los de cualquier página web: pinchando encima
Freeplane nos lleva al destino del enlace. Esto se
realiza pinchando con el botón derecho sobre el no-
do y eligiendo del menú contextual Enlaces, Aña-
dir enlaces (Seleccionar). Aparecerá un selector de
archivos para elegir la factura correspondiente.
Otra forma de añadir enlaces a archivos arrastrar el documento sobre uno de los nodos del mapa como
hacíamos con las imágenes. Aparecerá como texto el nombre del fichero y se creará un enlace para que
31

Freeplane CAPÍTULO 4. AÑADIENDO OTROS ELEMENTOS
podamos acceder a él haciendo click en él. El enlace tiene la forma de una pequeña flecha roja. Hay dos
tipos de enlace: a documentos o lugares externos o a otros nodos.
Al añadir un enlace a un documento aparecerá una pequeña flecha roja al principio del nodo tal y
como vemos en la figura 4.3.1.
4.3.1. Enlaces internos
Son enlaces entre nodos. Al pinchar encima del nodo con enlace Freeplane nos llevará al nodo enlazado
que puede estar en el mapa actual o en otro mapa distinto. Para definirlos pinchamos en el nodo al que
queremos añadir el enlace y después el nodo enlazado. Luego del menú contextual que aparece al pinchar
este segundo nodo con el botón derecho elegiremos la opción Enlaces / Agregar enlace local ó Editar /
Enlaces / Agregar enlace local.
Si el segundo nodo está en otro mapa el proceso es algo diferente:
1. Iremos al nodo destino y pincharemos con el botón derecho del ratón.
2. Elegiremos la opción Copiar la URL del nodo.
3. Iremos al nodo donde queremos poner el enlace y elegiremos del menú contextual Enlace / Campo
de texto.
4. Pegaremos la URL antes copiada.
Otra forma sería:
1. Nos posicionaremos en el nodo destino y luego en Editar / Enlaces / Definir enlace a la etiqueta
del ancla. Esto lo fija como un ancla.
2. Nos ponemos en el segundo nodo y elegimos Editar / Enlaces / Convertir enlace a etiqueta del
ancla.
3. Nota: si elegimos por el contrario Editar / Enlaces / Crear enlace de una etiqueta de ancla el enlace
se hará al revés: el ancla tendrá el enlace y el destino será el enlazado.
4.3.2. Enlaces externos
Como ya he dicho la forma más sencilla es arrastrar un archivo a uno de los nodos de la ventana de
Freeplane. Por ejemplo, si arrastramos la dirección que aparece en el navegador a un nodo se creará un
enlace hacia esa página web. Pinchando encima se abrirá el navegador y podremos ver esa página.
Otra forma para añadir un enlace externo es elegir el menú Editar / Enlaces / Elegir archivo. Con eso
se establecerá un enlace que nos llevará al archivo antes seleccionado. o también podemos elegir Editar /
Enlaces / Campo de texto que nos permite teclear lo que deseemos, por ejemplo, una dirección web.
4.3.3. Enviar correo
Entrando en Editar / Enlace / Enlace (campo de texto) y tecleando mailto:kewapo@gmail.com al
pinchar en el nodo se abrirá el editor de correo electrónico para que enviemos ese correo.
4.4. Fórmulas
Figura 4.4.1: Fórmula
Un nodo también puede contener una formula.
Crea un nodo
y escribe:
= 2 * 3
Mediante ellas podemos realizar cálculos basándo-
nos en los elementos de otros nodos. Es una ex-
presión que calcula Freeplane de forma dinámica.
Puede incluir referencias a otros nodos, operado-
res aritméticos y funciones matemáticas. Podemos
identificar un nodo con fórmula porque Freeplane
pone un marco de color verde claro alrededor de
él. En la figura 4.4.1 aparece un nodo en el cual hemos escrito “= 2 + 3”. Vemos que aparece un 5.
32

Freeplane CAPÍTULO 4. AÑADIENDO OTROS ELEMENTOS
Para añadir una fórmula a un nodo únicamente tenemos que comenzar a escribir con el símbolo de
igual. Por ejemplo, si en el texto de un nodo determinado escribimos = 2 * 3 aparecerá un 6. Otros
ejemplos son:
•= 2 + 3: aparecerá el número 5.
•= (3 * 4) + “ veces”: aparecerá el texto “6 veces”
•=(parent.value=="calcular") ? 2 + 3 : "2 + 3": Si el padre del nodo contiene el texto “calcular” se
mostrará un 5 en el nodo. Si es otra cosa, se mostrará “2 + 3”.
Las fórmulas de freeplane son un recurso muy potente. El último ejemplo es una expresión condicional:
expresión_booleana ? resultado_si_verdadero : resultado_si_falso.
Si vamos a utilizar fórmulas con números decimales es conveniente modificar el símbolo que utiliza
Freeplane para la coma decimal pues en algunos casos podemos obtener errores. Para evitar errores de
este tipo nos iremos a las preferencias, pestaña de comportamiento y en la sección “Formateo y análisis
de datos” elegimos del desplegable de Idioma para los formatos el inglés.
4.4.1. Elementos básicos
Podemos ver en la tabla siguiente un resumen de los operadores que podemos encontrar en las fórmulas Operadores
básicos
de Freeplane.
Operador Se escribe Ejemplo Resultado
+ + = 2 + 3 5
- - = 11 - 1 10
* * = 2 * 3 6
/ / = 50 / 2 25
potencia ** = 3 ** 2 9
paréntesis ( ) 3 * (10 + 5) 45
número pi Math.PI = Math.PI 3.141592
número e Math.E = Math.E 2.718281
seno Math.sin( ) = Math.sin(2 * Math.PI) 0
coseno Math.cos( ) = Math.cos(2 * Math.PI) 1
tangente Math.tan( ) = Math.tan(2 * Math.PI) 0
logaritmo decimal Math.log10( ) = Math.log10(100) 2
logaritmo neperiano Math.log( ) = Math.log(Math.E) 1
4.4.2. Elementos de los nodos
Figura 4.4.2: Mapa ejemplo para las fórmulas
33

Freeplane CAPÍTULO 4. AÑADIENDO OTROS ELEMENTOS
Aparte de los elementos estáticos de cualquier fórmula tales como los operadores anteriores y los
números en nuestras fórmulas también podemos referirnos a los distintos elementos de los nodos. De esta
forma podemos sumar en el nodo padre el valor de todos sus nodos hijo o incluso acceder a los atributos
de los nodos y operar con ellos.
En la siguiente tabla encontramos cómo podemos referirnos a estos elementos. Utiliza el mapa de la
figura 4.4.2 para los resultados de los ejemplos. La fórmula la escribimos en el nodo central que contiene Referencias
a nodos
el texto 5432.
Descripción Ejemplo Resultado
Valor del padre = 2 * parent.value 16
Valores de los nodos hijos = children.value [1, 2, 3, 10, 20, 30]
Cantidad de hijos = children.size 6
suma de los nodos hijos = children.sum(0) 66
Atributo coste del nodo = node[’Coste’] 54321 (texto)
Valor numérico del coste = node[’Coste’].to.num0 54321 (número)
Atributo Coste del padre = parent[’Coste’] 3020
Precio final = Coste * IVA = node[’Coste’].to.num0 * node[’IVA’].to.num0 5432.1
Hay que hacer una puntualización. Por defecto Freeplane trata a todos los números como si fuera
texto. Esto quiere decir que no se puede realizar operaciones numéricas con ellos puesto que son tratados
como si fueran letras. Para poder operar hay que acceder a su valor numérico, Esto es lo que hacemos al
escribir parent.value ó node[’Coste’].to.num0.
Realmente las fórmulas de Freeplane son más que fórmulas pues podemos poner en ellas cualquier
código que produzca un resultado. Esto lo veremos con mucha más profundidad en la parte avanzada.
Figura 4.4.3: Ejemplo de un nodo con fórmula
Usando las
fórmulas
Vemos en la figura 4.4.3 nuestro mapa con un ejemplo. El nodo con el texto “3 Facturas” contiene
realmente la fórmula que aparece en el cuadro “Editar fórmula”. Dicho cuadro de diálogo es el que aparece
cuando editamos un nodo con una fórmula. A medida que vayamos añadiendo más facturas ese número
irá cambiando pues contiene la expresión “children.size” que nos proporciona la cantidad de hijos del
nodo indicado.
34

Freeplane CAPÍTULO 4. AÑADIENDO OTROS ELEMENTOS
4.5. Fechas
Figura 4.5.1: Gestión del tiempo
Freeeplane tiene características para gestionar el tiempo tales como recordatorios y fechas en los nodos.
La herramienta fundamental para la gestión del tiempo es accesible mediante Herramientas, Mostrar
calendario. Aparecerá la ventana de Administración del tiempo (ver figura 4.5.1).
Con ella podremos:
•Añadir la fecha actual al nodo
•Añadir un recordatorio en la fecha seleccionada
Usos del
planificador
•Añadir un recordatorio en otra fecha posterior
•Ejecutar un script cuando llegue una fecha / hora determinada.
Figura 4.5.2: Planificador del tiempo
Tres no-
dos con
recordatorios
En dicha herramienta se pueden ver tres minicalendarios y una hora bajo ellos. Pinchando en el botón
“Hoy” los calendarios y hora se posicionan en la fecha y hora actuales. Podemos irnos a otros meses si
cambiamos el mes del centro (eligiéndolo del desplegable del mes que hay a la izquierda del año). También
podemos modificar la hora. Una vez cambiada la fecha / hora de los minicalendarios podremos añadir
dicha fecha al nodo con el botón “Agregar Fecha a la selección”.
35

Freeplane CAPÍTULO 4. AÑADIENDO OTROS ELEMENTOS
O también un recordatorio en esta fecha al pinchar en “Recordar En Esta Fecha”. Cuando llegue
ese momento Freeplane mostrará un aviso que puede configurarse en las preferencias de la aplicación.
Normalmente se verán los nodos con los recordatorios parpadeando y mostrando un pequeño icono. Para
avisar en el caso de que el nodo con el recordatorio esté colapsado, Freeplane hará parpadear toda la ruta
desde la raíz al nodo con el recordatorio. También se puede configurar para que aparezca una ventana
emergente con la notificación.
Cuando nos salte la notificación podremos ir a ella y eliminarla para que el nodo no siga parpadeando.
Si en lugar de recordarlo en esa fecha queremos recordarlo días u horas posteriores pincharemos en
“Recordar más tarde” indicando previamente cuantos días / horas / minutos de retraso tendrá el aviso
(desplegables bajo el botón “Agregar Fecha a la selección”).
Podemos efectuar cierta planificación de tareas añadiendo recordatorios a los nodos que contienen las
tareas a realizar. Una vez hecho tenemos acceso al planificador si pinchamos en Herramientas, Mostrar
la lista del planificador de tiempo. Aparecerá la ventana de la figura 4.5.2 en la que se pueden ver las
tareas planificadas, su fecha así como los iconos, detalles, notas y fechas de creación y modificación de
los nodos en cuestión.
36

Capítulo 5
Definiendo estilos y plantillas
5.1. Introducción
Figura 5.1.1: Definiendo estilos
En el capítulo 3 hemos modificado el aspecto de nuestro mapa cambiando alguno de sus elementos.
Para ello íbamos aplicando uno a uno todos los cambios que necesitábamos. Y si queríamos dos nodos
iguales no teníamos más remedio que ir al segundo nodo y volver a aplicar los mismos cambios que en el
primero.
Para evitar el tedio que supone aplicar una y otra vez los mismos formatos Freeplane dispone de los
Estilos. Un estilo es, por lo tanto, un conjunto de formatos al que damos un nombre. De esta manera
podemos aplicarlos todos juntos con un solo click. Freeplane viene ya con un conjunto básico de estilos. Si
nos vamos al panel de formato lateral (que si recordáis es el elemento número 6 en la figura 2.2.1) veremos
un desplegable que se llama “Estilos”. Si lo expandimos nos aparecen los estilos, tal y como se ve en la
figura 5.2.1. Cuando escogemos uno de ellos veremos cómo se modifica el aspecto del nodo seleccionado.
Definir un estilo es muy fácil. Para ello únicamente tenemos que aplicar todos los formatos a uno de
los nodos y una vez tenga el aspecto deseado le daremos un nombre mediante el menú Formato, Gestionar
estilos, Nuevo estilo a partir de la selección con el nodo seleccionado. Aparecerá el cuadro de la figura
5.1.1 donde escribiremos el nombre del estilo.
5.2. Estilos predefinidos
Freeplane incorpora ya algunos estilos definidos, como vemos en la figura 5.2.1. Los estilos nivel 1 a
nivel 10 son los que se aplican si activamos la opción del panel de formato “Color del borde automático”
y elegimos del desplegable “por niveles”. Los colores que se aplican pueden modificarse pinchando en el
37

Freeplane CAPÍTULO 5. DEFINIENDO ESTILOS Y PLANTILLAS
Figura 5.2.1: Estilos de Freeplane
botón “Editar color de las líneas”. Si por el contrario elegimos “por ramas” los colores antes definidos se
aplican a medida que se van añadiendo ramas.
El estilo llamado Raíz es el que se aplica al nodo raíz. Los denominados Tópico, Subtópico, Subsub-
tópico e Importante varían el color, tamaño de la letra y en el último caso añade un icono.
Podemos
hacer que
Freeplane
varíe el
color de los
nuevos nodos
Figura 5.2.2: Panel del estilo del nodo
5.3. Modificando los estilos ya definidos Modificando
los estilos
ya definidos
A medida que vayamos definiendo nuestros propios estilos éstos irán apareciendo en los desplegables
de los estilos de los nodos. Una opción fundamental a la hora de trabajar con estilos en freeplane es el
Editor de estilos que podemos ver en la figura 5.3.1. Es un mapa en el cual aparecen todos los estilos del
mapa con el que estamos trabajando. Se muestra al pinchar en Formato, Gestionar estilos, editar estilos.
Mediante este panel podemos cambiar el formato del estilo así como borrar los estilos que no nos
interesen. Vemos que aparece desplegado continuamente el panel de formato lateral de la derecha.
Hay cinco estilos interesantes: Por defecto, Contenido, Atributos Nota y Nodo Flotante.
Por defecto es el formato que tienen todos los nodos si no les hemos cambiado nada. Podemos cambiar,
por ejemplo, el color y el tamaño de todos los nodos al modificar este estilo.
Contenido es el formato que se aplica a los detalles del nodo que, como hemos visto, es el texto que
podemos añadir bajo el nodo.
Atributos nos indica cómo se verán los atributos de los nodos.
38

Freeplane CAPÍTULO 5. DEFINIENDO ESTILOS Y PLANTILLAS
Figura 5.3.1: Editar estilos
Nota indica cómo se verá la nota en el panel de notas.
Nodo Flotante: formato aplicado a los nodos flotantes. Un nodo flotante es aquel que podemos
añadir al mapa al hacer doble click en una zona del mismo mientras mantenemos presionada la tecla
INSERT .
Vemos que los estilos Tópico, Subtópico, Subsubtópico e Importante aparecen en la rama “Estilos
definidos por el usuario”. Estos estilos los podemos borrar pinchando con el botón derecho del ratón y
eligiendo “Eliminar estilo definido por el usuario”.
Los estilos definidos por nivel los borraríamos pinchando con el botón derecho en cualquier nodo y
eligiendo “Eliminar estilo automático por nivel”. Borrará el último nivel que haya (que inicialmente es el
nivel 11).
Una vez hechos los cambios deseados en los estilos ya podemos guardar. Para ello pinchamos en el
menú Archivo, De acuerdo. Si nos hemos liado y no queremos guardar nada pincharíamos en Archivo,
Anular.
5.4. Guardando nuestros estilos: las plantillas
Si te has pasado mucho tiempo creando estilos en tu mapa podrás guardarlos para utilizarlos como
plantilla en lugar de la plantilla inicial que se carga al crear un nuevo mapa.
Como puedes imaginar, una plantilla es un diseño básico del mapa con estilos definidos. Para poder
crearla tenemos varias opciones que se explican en las secciones siguientes
5.4.1. Utilizar estilos definidos en otro mapa
Cuando creamos un nuevo mapa podemos cargar los estilos de otro mediante el menú Formato,
Gestionar estilos, cargar estilos del mapa...
39

Freeplane CAPÍTULO 5. DEFINIENDO ESTILOS Y PLANTILLAS
5.4.2. Guardar el mapa actual como plantilla
Imaginemos que queremos usar el mapa que llevamos haciendo durante todo este tiempo como plan-
tilla. De esta forma cada vez que tengamos un proyecto nuevo, al crearlo con esta plantilla ya aparecerán
todas las ramas fundamentales: Tareas, Recursos, Gente, Resultados y Elementos para ordenar así como
los estilos que hayamos definido.
Esto se realiza guardando el mapa que queremos usar como plantilla en el directorio templates del
directorio del usuario que podemos mostrar al pinchar en herramientas, abrir el directorio del usuario.
Cualquier mapa que aparezca en esa carpeta se podrá utilizar como plantilla.
5.4.3. Usar la plantilla
Una vez ya tengamos nuestra plantilla guardada en la ubicación correcta podremos usarla al elegir el
menú Archivo, Nuevo mapa usando plantilla. Freeplane mostrará la carpeta Templates del directorio del
usuario donde podremos elegir la plantilla que queramos.
También podemos utilizar cualquier otro mapa aunque no lo hayamos guardado como plantilla si en
la ventana anterior navegamos hasta dicho mapa y lo elegimos.
Los pasos para crear una plantilla son, por lo tanto:
1. Definir la estructura de nodos que queremos que aparezca inicialmente
2. Crear los estilos del mapa
3. Guardarlo en el directorio templates del directorio del usuario
4. Crear un nuevo mapa a partir de la plantilla anterior.
5.5. Creando una plantilla para nuestros proyectos
Figura 5.5.1: Creación de una plantilla. Fase 1
Como práctica vamos a utilizar el mapa de los primeros capítulos como base para una plantilla para
mapas mentales de gestión de proyectos. Vamos a partir de una versión modificada de aquel mapa.
Aparece en la figura 5.5.1. Abrir vuestro mapa y realizar todas las modificaciones para que coincida con
el de la figura indicada.
40

Freeplane CAPÍTULO 5. DEFINIENDO ESTILOS Y PLANTILLAS
Ahora vamos a definir una serie de estilos que nos faciliten la labor a la hora de introducir nuevos
elementos. Vamos a partir de las facturas. Cambiaremos su forma para que sea rectangular de color de
fondo gris claro. Le pondremos ancho mínimo y máximo 5 y márgenes cero. Cuando tengamos un nodo
con estos formatos aplicados lo definiremos como estilo:
1. Seleccionamos el nodo
2. Elegimos el menú Formato, Gestionar Estilos, Nuevo estilo a partir de la selección y tecleamos Lista
recta.
Ya tenemos el estilo para este tipo de documentos. Podemos usarlo, aparte de para las facturas, para
otras cosas. Por eso lo hemos llamado “lista recta”.
Figura 5.5.2: Definiendo el estilo para las facturas
El tipo de letra por defecto es algo feucho. Va-
mos a cambiarlo:
1. Menú Formato, Gestionar Estilos, Editar es-
tilos para sacar el mapa con los estilos defini-
dos. Vemos que ya aparece el que acabamos
de definir, “lista recta”.
2. Pinchamos en el nodo “Por defecto” y elegi-
mos como tipo de letra uno algo más atrac-
tivo. Por ejemplo, Lucinda Sans.
3. Salimos mediante el menú Archivo, De
acuerdo. Vemos que se han modificado todos
los nodos.
La rama para las fases del proyecto no está muy
trabajada. Sería mejor usar otro tipo de estructu-
ra. Primero vamos a borrar todas las tareas. Luego crearemos los nodos en la rama “Fases del proyecto”
tal y como aparecen en la figura 5.5.3.
Figura 5.5.3: Creación de una plantilla. Fase 2
41

Freeplane CAPÍTULO 5. DEFINIENDO ESTILOS Y PLANTILLAS
Los hitos son nodos de forma de burbuja con ancho máximo y mínimo de 10, fondo negro y letras
blancas en negrita. Hemos arrastrado manualmente los nodos para que queden debajo del nodo padre y
darle así un aspecto más atractivo a esa rama. Las fases y subfases son nodos con forma de bifurcación
y anchos mínimo y máximo de 5 que también hemos arrastrado hacia abajo. Los detalles de las subfases
con nodos de tipo bifurcación de tamaño de letra de 8 sin anchos definidos. Lamentablemente, la posición
de los nodos no se puede fijar mediante estilos por lo que debemos hacerlo manualmente. Sin embargo
podemos guardar la plantilla con un par de Hitos y fases de ejemplo.
Cuando ya tenemos la estructura creada definimos tres estilos: uno para el hito, otro para la fase y
subfase y otro para los detalles de las subfases.
Para las personas definiremos dos estilos: uno para el hombre con un icono de un hombre y otro con el
icono de una mujer. Serán ovalados pero marcando la casilla Uniforme para que sean círculos. Podemos
definir un ancho determinado para darle un aspecto más uniforme. Al final los estilos quedan tal y como
aparecen en la figura 5.5.4.Los 6 estilos
que hemos
definido
Figura 5.5.4: Estilos de nuetra plantilla
Ahora únicamente nos queda guardar la plantilla para poder utilizarla con los proyectos nuevos. Para
ello elegimos el menú Archivo guardar. Le ponemos de nombre “Proyecto” y lo dejamos en un lugar
conocido, por ejemplo el escritorio del ordenador.
Luego vamos al menú Herramientas, Abrir el directorio del usuario y arrastramos el archivo del
escritorio al directorio templates.
Ahora ya podemos crear nuestros mapas de proyectos eligiendo Archivo, Nuevo mapa a partir de
plantilla. Escogemos la plantilla proyecto.mm y obtenemos la imagen de la figura 5.5.5. En el desplegable
superior aparecen los estilos que hemos definido: “Lista recta”, “Hito”, “Fase”, “Fase-elemento”, “Hombre”
y “Mujer”.
42

Freeplane CAPÍTULO 5. DEFINIENDO ESTILOS Y PLANTILLAS
Figura 5.5.5: Nuevo mapa creado a partir de la plantilla del proyecto
43
Capítulo 6
Utilizando el mapa con otras
aplicaciones
6.1. Utilizándolo como imagen
6.2. Guardando el esquema de la información
6.3. Mapa como página web
6.4. Importar los favoritos del navegador
6.5. Importar la estructura de carpetas de nuestras unidades
44
Capítulo 7
Buscando información en nuestro
mapa
7.1. Búsqueda rápida
7.2. Filtros
45
Capítulo 8
Haciendo presentaciones con
Freeplane
8.1. Enseñando nuestro mapa
8.2. Presentaciones complejas
8.3. Diseñando nuestras presentaciones
46
Parte II
Freeplane avanzado
47

Capítulo 9
Texto avanzado
9.1. HTML en los nodos
9.2. Latex en los nodos
9.3. Aprendizaje mediante mapas mentales
Figura 9.3.1: Dividir Ideas
El cerebro procesa mejor la información contenida en los mapas mentales si los nodos tienen todos
el mismo ancho y si el texto está centrado en el nodo. Si procuramos poner en cada nodo una palabra
ó secuencia de ideas le facilitaremos la tarea. Para ello elegiremos las palabras que provoquen que en
nuestro cerebro se disparen las asociaciones de ideas. Estas palabras las demominamos “disparadores”.
Esto hace que el conocimiento contenido en el mapa sea más limpio. Estas palabras “disparadores” son
palabras cortas que contienen gran cantidad de conocimiento y que provocan que nuestro cerebro se llene
de nuevas ideas. Podemos organizar el conocimiento del mapa utilizando estas palabras de forma que
incluyamos toda la información dentro de sus nodos.
El cerebro puede dedicarse a una tarea en cada momento y es necesario hacerle las cosas lo más
atractivas posible. Por todo ello dividiremos las ideas al máximo. Es mejor tener 5 nodos con el mismo
padre que indiquen“Dividir”, “Ideas”, “lo”, “Máximo”, “Posible” que uno solo con la frase completa, tal
y como se muestra en la parte superior de la figura 9.3.1. Para el cerebro procesar la rama superior es
más sencillo que leer el párrafo completo de la rama inferior.
Una vez preparado el mapa tal y como se ha indicado sólo hay que abrir y cerrar las ramas del mapa
para poder jugar con el conocimiento incluido en el mapa. Otra cuestión es si debemos realizar una
división horizontal ó vertical (ver figura 9.3.2). Esto depende de la cantidad de información de las ideas y
48

Freeplane CAPÍTULO 9. TEXTO AVANZADO
del espaio que tengas en la pantalla. En este sentido es más util mantener Freeplane en pantalla completa
para maximizar el área de trabajo.
Figura 9.3.2: División horizontal y vertical del conocimiento
No debemos estresar al cerebro con nodos con párrafos complejos o con demasiados iconos ó imáge-
nes. Favoreceremos el aprendizaje mejor si dividimos estos nodos en unidades más simples organizadas
horizontal o verticalmene y utilizando nodos de igual tamaño y simétricos, con el texto en el centro y
usando palabras que sirvan como disparadores.
Figura 9.3.3: Ejemplo de división del conocimiento
Freeplane facilita esta división del conocimiento con opciones que encontramos en las preferencias de
freeplane en la pestaña de “Comportamiento”, en la sección “Dividir nodo en palabras” y a la hora de
hacer el mapa bajo el menú Editar / Nodo central:
•Dividir con 1 palabra en cada línea
•Dividir con 2 palabras en cada línea
•Unir nodos
49
Capítulo 10
Otros elementos
10.1. Fórmulas avanzadas
10.2. Introducción a los scripts
50
Capítulo 11
Formato avanzado
11.1. Estilos condicionales
11.2. Incluir atributos en los estilos
51
Capítulo 12
Búsquedas avanzadas
12.1. Expresiones regulares en Freeplane
12.2. Filtros avanzados
52
Capítulo 13
Configurando Freeplane
13.1. El directorio del usuario
13.2. Opciones de configuración
13.3. Opciones en línea de comandos
13.4. Variables de entorno
53
Capítulo 14
Programando scripts
14.1. Tutorial rápido de groovy
14.2. El editor
14.3. Primeros scripts
14.4. La API de Freeplane
14.5. Scripts de inicio
14.6. Configuración de Freeplane para la ejecución de scripts
54
