NonStop Server For Java 7.0 Programmer's Reference Non Stop Programmers Guide
User Manual:
Open the PDF directly: View PDF
.
Page Count: 132 [warning: Documents this large are best viewed by clicking the View PDF Link!]
- NonStop Server for Java 7.0 Programmer's Reference
- Contents
- About this manual
- 1 Introduction to NSJ7
- 2 Installation and configuration
- 3 Getting started
- 4 Implementation specifics
- Headless support
- Additional files
- Additional environment variable
- Java native interface (JNI)
- Floating-point implementation
- Multi-threaded programming
- ThreadDumpPath support
- Java print service
- Using the Guardian printer
- Dynamic saveabend file creation
- Saveabend file generation
- FastExec option support
- Java getLocalHost() caching
- Java authentication and authorization service
- JavaBeans
- Debugging Java programs
- Deviations in JVM specification options
- Garbage collection (GC)
- Memory management considerations
- Java garbage collector tuning for application performance
- javagc
- GC profiling
- ZapInitialHeap option
- 64–bit process support
- 32–bit process support
- Large heap support
- Version command-line option
- Posting signals to GC process
- Java signal handlers
- Unhandled exception
- Error file
- System property
- LogVMOutput option
- UseCompressedOops
- SecureRandom startup enhancement
- VirtualMachine.list() support
- Change in loading of .hotspot_compiler and .hotspotrc files
- 5 Java infrastructure
- 6 Transactions
- 7 Application tuning and profiling
- 8 Migrating applications
- Summary of migration changes
- Installation changes
- Public library directory
- Java based JAR file locations
- Dynamic link libraries
- Makefile to link native libraries
- Compiling C++ native code
- Floating-point support
- Using AWT classes
- POSIX threads
- Directories of binary files moved
- JAAS enhancement
- Miscellaneous changes for migration to TNS/E
- Java stack size
- JNI application consideration
- Dynamic snapshot
- Migrating from serial GC to parallel GC
- Migrating to TNS/X
- Other considerations
- Summary of migration changes
- 9 Support and other resources
- A Supported and unsupported features of NSJ7
- B Addendum to HPjmeter 4.3 user's guide
- C Warranty and regulatory information
- Glossary
- Index

NonStop Server for Java 7.0
Programmer's Reference
Part Number: 693949-007
Published: April 2017
Edition: L15.02, J06.15, and H06.26 and all subsequent L-series, J-series, and H-series RVUs

©Copyright 2013, 2017 Hewlett Packard Enterprise Development LP
The information contained herein is subject to change without notice. The only warranties for Hewlett Packard Enterprise products and services
are set forth in the express warranty statements accompanying such products and services. Nothing herein should be construed as constituting
an additional warranty. Hewlett Packard Enterprise shall not be liable for technical or editorial errors or omissions contained herein.
Confidential computer software. Valid license from Hewlett Packard Enterprise required for possession, use, or copying. Consistent with FAR
12.211 and 12.212, Commercial Computer Software, Computer Software Documentation, and Technical Data for Commercial Items are licensed
to the U.S. Government under vendor's standard commercial license.
Links to third-party websites take you outside the Hewlett Packard Enterprise website. Hewlett Packard Enterprise has no control over and is not
responsible for information outside the Hewlett Packard Enterprise website.
Acknowledgments
Microsoft®, Windows®, and Windows NT®are either registered trademarks or trademarks of Microsoft Corporation in the United States and/or
other countries.
Intel®, Intel Itanium®, Pentium®, and Celeron®are trademarks of Intel Corporation in the United States and other countries.
Java®and Oracle®are registered trademarks of Oracle and/or its affiliates.
UNIX®is a registered trademark of The Open Group. Motif, OSF, the OSF logo, OSF1, OSF/Motif, IT DialTone, The Open Group, and Open
Software Foundation are trademarks of The Open Group.
OSF MAKES NO WARRANTY OF ANY KIND WITH REGARD TO THE OSF MATERIAL PROVIDED HEREIN, INCLUDING, BUT NOT LIMITED
TO, THE IMPLIED WARRANTIES OF MERCHANTABILITY AND FITNESS FOR A PARTICULAR PURPOSE. OSF shall not be liable for errors
contained herein or for incidental consequential damages in connection with the furnishing, performance, or use of this material.
© 1990, 1991, 1992, 1993 Open Software Foundation, Inc. The OSF documentation and the OSF software to which it relates are derived in part
from materials supplied by the following:© 1987, 1988, 1989 Carnegie-Mellon University. © 1989, 1990, 1991 Digital Equipment Corporation. ©
1985, 1988, 1989, 1990 Encore Computer Corporation. © 1988 Free Software Foundation, Inc. © 1987, 1988, 1989, 1990, 1991 Hewlett-Packard
Company. © 1985, 1987, 1988, 1989, 1990, 1991, 1992 International Business Machines Corporation. © 1988, 1989 Massachusetts Institute of
Technology. © 1988, 1989, 1990 Mentat Inc. © 1988 Microsoft Corporation. © 1987, 1988, 1989, 1990, 1991, 1992 SecureWare, Inc. © 1990,
1991 Siemens Nixdorf Informationssysteme AG. © 1986, 1989, 1996, 1997 Sun Microsystems, Inc. © 1989, 1990, 1991 Transarc Corporation.
OSF software and documentation are based in part on the Fourth Berkeley Software Distribution under license from The Regents of the University
of California. OSF acknowledges the following individuals and institutions for their role in its development: Kenneth C.R.C. Arnold, Gregory S.
Couch, Conrad C. Huang, Ed James, Symmetric Computer Systems, Robert Elz. © 1980, 1981, 1982, 1983, 1985, 1986, 1987, 1988, 1989
Regents of the University of California.
Contents
About this manual...................................................................................................8
Manual information...............................................................................................................................8
Intended audience................................................................................................................................8
New and changed information..............................................................................................................9
Document organization.......................................................................................................................10
Notation conventions..........................................................................................................................11
Related information.............................................................................................................................12
Publishing history................................................................................................................................15
1 Introduction to NSJ7..........................................................................................16
Features..............................................................................................................................................16
Java HotSpot server virtual machine..................................................................................................18
Java standard edition development kit (JDK).....................................................................................18
Java naming and directory interface (JNDI).......................................................................................19
IPv6 support........................................................................................................................................19
Associated Java based products........................................................................................................19
JDBC drivers for NonStop SQL database access.........................................................................20
JToolkit for NonStop servers..........................................................................................................21
NonStop servlets for JavaServer pages........................................................................................21
NonStop server for Java message service (JMS).........................................................................21
NonStop Tuxedo: Jolt client...........................................................................................................22
Stored procedures in Java.............................................................................................................22
2 Installation and configuration.............................................................................23
Summary of installation and configuration tasks................................................................................23
Installation requirements.....................................................................................................................23
Preinstallation tasks............................................................................................................................23
Preinstallation tasks for installing 64–bit NSJ7..............................................................................23
Installing NSJ7....................................................................................................................................23
Placing the new software on the NonStop system using DSM/SCM............................................24
Extract script and PAX files of NSJ7 32-bit....................................................................................24
Extract script and PAX files of NSJ7 64-bit....................................................................................25
Install NSJ7 32–bit.........................................................................................................................25
Install NSJ7 64–bit.........................................................................................................................25
Post-installation tasks.........................................................................................................................26
Verifying the Java installation.............................................................................................................26
Configuring NonStop system for NSJ7...............................................................................................27
Creating larger or additional swap file...........................................................................................27
Setting environment variables.......................................................................................................28
Symbolic link..................................................................................................................................30
Configuring TCP/IP and DNS for RMI...........................................................................................30
Memory considerations: Moving QIO to KSEG2................................................................................30
NSJ7 directory structure.....................................................................................................................32
Directory contents..........................................................................................................................32
Demonstration programs...............................................................................................................33
3 Getting started...................................................................................................34
Tutorial: Running a simple program, HelloWorld................................................................................34
Specifying the CPU and process name..............................................................................................35
Configuring a Java Pathway serverclass............................................................................................36
ARGLIST.......................................................................................................................................36
PROCESSTYPE............................................................................................................................36
ENV...............................................................................................................................................36
PROGRAM....................................................................................................................................37
Contents 3
4 Implementation specifics...................................................................................38
Headless support................................................................................................................................38
Additional files.....................................................................................................................................39
Additional environment variable..........................................................................................................39
Java native interface (JNI)..................................................................................................................39
Calling C or C++ routines from Java.............................................................................................40
Calling Java methods from C or C++............................................................................................41
Linker and compiler options...........................................................................................................42
How to create your own library of native code..............................................................................43
Floating-point implementation.............................................................................................................43
Floating-point values.....................................................................................................................43
Double-precision values................................................................................................................44
Calling TNS floating-point functions from JNI code.......................................................................44
Multi-threaded programming...............................................................................................................45
Thread scheduling.........................................................................................................................45
Threading considerations for Java code.......................................................................................48
Threading considerations for native code.....................................................................................48
ThreadDumpPath support..................................................................................................................49
Java print service................................................................................................................................49
Using the Guardian printer..................................................................................................................50
Dynamic saveabend file creation........................................................................................................50
Saveabend file generation..................................................................................................................51
FastExec option support.....................................................................................................................51
Java getLocalHost() caching..............................................................................................................51
Java authentication and authorization service....................................................................................51
JavaBeans..........................................................................................................................................52
Debugging Java programs..................................................................................................................52
Debugging overview......................................................................................................................52
Transports......................................................................................................................................53
Java command-line options to run a debuggee............................................................................53
Starting the Java debugger (JDB) tool..........................................................................................54
Debugging JNI code......................................................................................................................55
Debugging Java and JNI code......................................................................................................55
Deviations in JVM specification options..............................................................................................55
java: Java application launcher command-line option deviations..................................................55
jdb: Java debugger command-line option deviations....................................................................56
Garbage collection (GC).....................................................................................................................56
General information on garbage collection....................................................................................56
Heap Layout..................................................................................................................................56
Managing generation size.............................................................................................................58
Implementation of garbage collector types....................................................................................59
Memory management considerations.................................................................................................62
JVM data segment for 32–bit JDK7...............................................................................................62
JVM data segment for 64–bit JDK7...............................................................................................63
Java heap size with 32–bit JDK7..................................................................................................64
Java heap size with 64–bit JDK7..................................................................................................64
Native heap size with 32–bit JDK7................................................................................................64
Native heap size with 64–bit JDK7................................................................................................64
Java garbage collector tuning for application performance................................................................64
javagc.................................................................................................................................................65
GC profiling.........................................................................................................................................66
GC log rotation..............................................................................................................................66
—XX:+HeapDump and _JAVA_HEAPDUMP environment variable.............................................67
ZapInitialHeap option..........................................................................................................................69
4 Contents
64–bit process support.......................................................................................................................69
-d64 option.....................................................................................................................................69
Using 64–bit java launcher............................................................................................................70
32–bit process support.......................................................................................................................70
Large heap support.............................................................................................................................71
Version command-line option.............................................................................................................71
Posting signals to GC process............................................................................................................72
Java signal handlers...........................................................................................................................72
Unhandled exception..........................................................................................................................73
Error file..............................................................................................................................................73
ErrorFile with %p option................................................................................................................74
System property..................................................................................................................................75
LogVMOutput option...........................................................................................................................75
UseCompressedOops........................................................................................................................76
SecureRandom startup enhancement................................................................................................76
VirtualMachine.list() support...............................................................................................................76
Change in loading of .hotspot_compiler and .hotspotrc files..............................................................76
5 Java infrastructure.............................................................................................77
Architecture.........................................................................................................................................79
Socket or ServerSocket in java.net package.................................................................................79
SelectableChannels in java.nio.channelspackage........................................................................80
Selector.........................................................................................................................................81
Enabling JI.....................................................................................................................................81
Mapping file...................................................................................................................................82
Key................................................................................................................................................82
Value..............................................................................................................................................82
Installing Java infrastructure...............................................................................................................85
Installation requirements...............................................................................................................85
Preinstallation tasks.......................................................................................................................85
Installing JI.....................................................................................................................................85
Verifying the JI installation.............................................................................................................86
Establishing a connection...................................................................................................................87
Modes of communication....................................................................................................................87
BI-DIRECTIONAL mode................................................................................................................88
Request-response mode...............................................................................................................88
Communicating with non JI components............................................................................................88
JI client with a legacy TS/MP serverclass for context-free communication...................................89
JI client with a legacy TS/MP serverclass for dialog based communication.................................89
Legacy client with a JI server........................................................................................................89
6 Transactions......................................................................................................90
Controlling maximum concurrent transactions...................................................................................90
Current Class methods.......................................................................................................................90
Java transaction API...........................................................................................................................91
javax.transaction interfaces...........................................................................................................91
javax.transaction exceptions.........................................................................................................92
Examples.......................................................................................................................................92
7 Application tuning and profiling.........................................................................94
Profiling application performance.......................................................................................................94
Monitoring live Java applications...................................................................................................94
Collecting profile data for analysis.................................................................................................95
The HPROF profiler.......................................................................................................................96
—Xeprof versus —agentlib:hprof (HPROF)..................................................................................96
Obtaining garbage collection data for analysis..............................................................................96
Contents 5
Other profiling options...................................................................................................................97
Tuning application performance.........................................................................................................97
Determining the heap size setting.................................................................................................97
8 Migrating applications........................................................................................99
Summary of migration changes..........................................................................................................99
Installation changes.....................................................................................................................100
Public library directory.................................................................................................................100
Java based JAR file locations.....................................................................................................100
Dynamic link libraries...................................................................................................................101
Makefile to link native libraries....................................................................................................101
Compiling C++ native code.........................................................................................................101
Floating-point support..................................................................................................................102
Using AWT classes.....................................................................................................................103
POSIX threads.............................................................................................................................103
Directories of binary files moved.................................................................................................103
JAAS enhancement.....................................................................................................................104
Miscellaneous changes for migration to TNS/E..........................................................................104
Java stack size............................................................................................................................104
JNI application consideration......................................................................................................105
Dynamic snapshot.......................................................................................................................105
Migrating from serial GC to parallel GC............................................................................................105
Application start-up time overhead..............................................................................................105
Swap space consideration..........................................................................................................105
Resident space consideration.....................................................................................................106
Using _RLD_FIRST_LIB_PATH..................................................................................................106
Migrating to TNS/X ..........................................................................................................................106
Other considerations.........................................................................................................................106
Default Java heap size and stack size........................................................................................106
Java process name.....................................................................................................................107
Debugging Java process.............................................................................................................107
9 Support and other resources...........................................................................109
Accessing Hewlett Packard Enterprise Support...............................................................................109
Accessing updates............................................................................................................................109
Websites...........................................................................................................................................109
Customer self repair.........................................................................................................................110
Remote support................................................................................................................................110
Documentation feedback..................................................................................................................110
A Supported and unsupported features of NSJ7................................................111
Java SE 7.0 features not implemented in NSJ7...............................................................................111
B Addendum to HPjmeter 4.3 user's guide........................................................112
Completing installation of HPjmeter..................................................................................................112
Agent requirements.....................................................................................................................112
File locations................................................................................................................................112
Configuring your application to use HPjmeter command—line options......................................113
Attaching to the JVM Agent of a running application...................................................................113
Monitoring applications.....................................................................................................................113
Managing node agents................................................................................................................113
Diagnosing errors when monitoring running applications............................................................113
Profiling applications.........................................................................................................................113
Collecting profile data..................................................................................................................114
Analyzing garbage collection data....................................................................................................114
Using visualizer functions............................................................................................................114
Troubleshooting................................................................................................................................115
6 Contents
Identifying version numbers........................................................................................................115
Installation...................................................................................................................................115
Node agent..................................................................................................................................115
Quick references...............................................................................................................................115
Determining which HPjmeter features are available with a specific JVM version.......................115
C Warranty and regulatory information...............................................................117
Warranty information.........................................................................................................................117
Regulatory information......................................................................................................................117
Belarus Kazakhstan Russia marking...........................................................................................117
Turkey RoHS material content declaration..................................................................................118
Ukraine RoHS material content declaration................................................................................118
Glossary.............................................................................................................119
Index...................................................................................................................131
Contents 7

About this manual
NonStop Server for Java 7.0 Programmer's Reference manual identifies the changes in the
Hewlett Packard Enterprise adaptation of the reference Java implementation, emphasizing the
differences between the reference implementation and NSJ7. For more information on the
standard architecture, see Oracle Java documentation.
Manual information
Abstract
This manual describes the HPE Nonstop Server for Java, based on Java Platform
Standard Edition 7.0, a Java environment that supports compact, concurrent,
dynamic, and portable programs for the enterprise server. The NonStop Server
for Java 7.0 (NSJ7) uses the HPE NonStop operating system to add scalability
and program persistence to the Java environment.
Product version
NonStop Server for Java 7.0
Supported hardware
All HPE Integrity NonStop NS-series (TNS/E) servers and HPE Integrity NonStop
L-series (TNS/X) servers.
Supported release version updates (RVUs)
This manual supports L15.02 and subsequent L-series RVUs, J06.15 and all
subsequent J-series RVUs, and H06.26 and all subsequent H-series RVUs until
otherwise indicated by its replacement publications.
Intended audience
This NonStop Server for Java 7.0 Programmer's Reference manual is for the Java programmers
who want to use Java on NonStop systems.
Programmers developing Java applications on NonStop systems must be familiar with:
•NonStop System fundamentals applicable to NSJ7
•The Open System Services (OSS) environment
For more information, see “Related information” (page 12).
This manual does not provide information about the following:
•The Java language and tools. For details about the Java language and tools, see Oracle
Java documentation.
•Accessing SQL/MP and SQL/MX databases. For information on accessing the NonStop
SQL/MP and SQL/MX databases, see JDBC Driver for SQL/MP Programmer's Reference
and JDBC Type 4 Driver Programmer's Reference for SQL/MX Release x.x.
NonStop Server for Java 7.0 Programmer's Reference manual identifies the changes in the
Hewlett Packard Enterprise adaptation of the reference Java implementation, emphasizing the
differences between the reference implementation and NSJ7. For more information on the
standard architecture, see Oracle Java documentation.
8
New and changed information
Changes to 693949-007 manual are as follows:
•Installation instructions are updated.
Changes to 693949-006R manual are as follows:
•Updated Hewlett Packard Enterprise references.
Changes to 693949-006 manual are as follows:
•Removed the RVU support information notes from features section.
Changes to 693949-005 manual are as follows:
•Features pertaining to NSJ7 Update 2 are added in the section “Features” (page 16).
•“Multi-threaded programming” (page 45) is updated to reflect general availability thread time
slice option.
•Added a note in the section “FastExec option support” (page 51).
•Added the section “Java getLocalHost() caching” (page 51).
•Added the section “Heap layout for G1GC” (page 57).
•Added G1GC to the section “Implementation of garbage collector types” (page 59).
•Added a warning message in the section “Implementation of garbage collector types”
(page 59).
•Added code samples for thread time slice feature in the section “Thread scheduling”
(page 45).
•Added the section “G1GC collector” (page 61).
•Updated vproc information in the section “Verifying the JI installation” (page 86).
Changes to 693949-004 manual are as follows:
•Updated the entire manual with L-series specific information.
•Updated unsupported options for the C3 compiler.
•Updated the migration considerations for NSJ7 applications to L-series.
•Updated the “Java infrastructure” (page 77) section to reflect the L-series updates.
Changes to 693949–002 manual are as follows:
•“Feature changes” (page 9)
•“Document changes” (page 10)
Feature changes
1. SecureRandom Startup enhancement: An improved version of random number
generation is introduced, which reduces the time taken for a CPU to generate
the first random number in a Java application.
2. JVM data segment allocation: Two command line options are added for better
utilization of the virtual memory. One each for 32–bit and 64–bit NSJ7.
3. VirtualMachine.list() support: A method that is used to return the list
of Java processes in the target machine.
4. Handling large GC files: A command line option is introduced to support GC
log file rotation.
New and changed information 9

Document changes
•Added a note in the section “Installation requirements” (page 23).
•Updated version procedure information in the section “Verifying the Java
installation” (page 26).
•Added a section “Handling large GC log files” (page 62).
•Updated the section “JVM data segment for 32–bit JDK7” (page 62).
•Updated the section “JVM data segment for 64–bit JDK7” (page 63).
•Added a section “Java signal handlers” (page 72).
•Added a section “SecureRandom startup enhancement” (page 76).
•Added a section “VirtualMachine.list() support” (page 76).
•Client_socket is modified to client-socket and server_socket to
server-socket in the section “Key” (page 82).
•Added a section “Analyzing garbage collection data” (page 114).
•Added a section “Change in loading of .hotspot_compiler and
.hotspotrc files” (page 76).
•Updated the section “Node agent” (page 115).
Changes to 693949–001 manual are as follows:
This is a new manual.
NOTE: This manual is valid for H-series and J-series systems. However, “Garbage collection
(GC)” (page 56) implementation enhancements are applicable only for J-series systems.
Document organization
This manual is structured as follows:
Table 1 Organization of chapters
DescriptionSection
Explains NonStop software fundamentals applicable to
NSJ7, describes associated Java products on the NonStop
“Introduction to NSJ7” (page 16)
system, lists the J2SE and JDK features supported by
NSJ7.
Explains installation and configuration requirements, NSJ7
directory structure, procedures to run Java tools and to
verify the installation.
“Installation and configuration” (page 23)
Explains the procedure to run a sample Java program.“Getting started” (page 34)
Explains the NSJ7 implementation specifics.“Implementation specifics” (page 38)
Java Infrastructure provides Java abstraction to NonStop
FS and TS/MP API.
“Java infrastructure” (page 77)
Explains the transaction behavior in NSJ7.“Transactions” (page 90)
Describes the application profiling environment, HPROF
(that is Xeprof), and HPROF agent. Also, describes
HPjmeter profile data analysis tool.
“Application tuning and profiling” (page 94)
Explains migration details for earlier NSJ applications.“Migrating applications” (page 99)
10

Table 1 Organization of chapters (continued)
DescriptionSection
Summarizes the supported and unsupported features of
NSJ7.
“Supported and unsupported features of NSJ7” (page 111)
Provides instructions for using the HPjmeter tool on the
NonStop system.
“Addendum to HPjmeter 4.3 user's guide” (page 112)
Notation conventions
Bold type
Bold type within text indicates terms defined in the Glossary.
For example, abstract class
Computer type
Computer type letters within text indicate keywords, reserved words, command
names, class names, and method names; enter these items exactly as shown.
For example:
myfile.c
Italic computer type
Italic computer type letters in syntax descriptions or text indicate variable
items that you supply. For example:
pathname
[ ] Brackets
Brackets enclose optional syntax items. For example:
jdb [options]
A group of items enclosed in brackets is a list from which you can choose one
item or none. Items are separated by vertical lines. For example:
where [threadID|all]
{ } Braces
A group of items enclosed in braces is a list from which you must choose one
item. For example:
-c identity {true|false}
| Vertical line
A vertical line separates alternatives in a list that is enclosed in brackets or braces.
For example:
where [threadID|all]
... Ellipsis
An ellipsis immediately following a pair of brackets or braces indicates that you
can repeat the enclosed sequence of syntax items any number of times. For
example:
print {objectID|objectName} ...
Notation conventions 11
An ellipsis immediately following a single syntax item indicates that you can repeat
that syntax item any number of times. For example:
dump objectID ...
Punctuation
Parentheses, commas, equal signs, and other symbols not previously described
must be entered as shown. For example:
-D propertyName=newValue
Item spacing
Spaces shown between items are required unless one of the items is a punctuation
symbol such as a parenthesis or comma. If there is no space between two items,
spaces are not permitted. In the following example, spaces are not permitted
before or after the period:
subvolume-name.filename
Line spacing
If the syntax of a command is too long to fit on a single line, each line that is to
be continued on the next line ends with a back slash ( \) and each continuation
line begins with a greater-than symbol ( >). For example:
/usr/bin/c89 -c -g -I /usr/tandem/java/include \
> -I /usr/tandem/java/include/oss -I . \
> -Wextensions -D_XOPEN_SOURCE_EXTENDED=1 jnative01.c
Related information
For background information about the features described in this manual, see following documents:
•“NonStop server for Java library” (page 13)
•“NonStop system computing documents” (page 13)
•“Oracle Java documents” (page 14)
•Various white papers on NonStop Server for Java.
12

NonStop server for Java library
In addition to this manual, the NonStop Server for Java library includes:
•NonStop Server for Java 7.0 Tools Reference
•NonStop Server for Java API Reference Pages
NonStop system computing documents
The following NonStop system computing documents are available in the HPE NonStop Technical
Library at Hewlett Packard Enterprise Support Center (HPESC).
•Additional Java Based Products
◦JDBC Driver for SQL/MP Programmer's Reference
◦JDBC Driver for SQL/MX Programmer's Reference
◦JToolkit for Java API Reference Pages
This documentation describes how to access:
–JToolkit for NonStop Server for Java Programmer's Reference and API
•C/C++ Programmer's Guide
•DLL Programmer's Guide for TNS/E Systems
•eld Manual
•iTP Secure WebServer System Administrator's Guide
•Kernel-Managed Swap Facility (KMSF) Manual
•Native Inspect Manual
•NonStop Servlets for JavaServer Pages (NSJSP) System Administrator’s Guide
•ODBC (Open Database Connectivity) Documents
ODBC Server Reference Manual◦
◦SQL/MX Connectivity Service Manual
•Open System Services Installation Guide
•Open System Services Porting Guide
•Open System Services Programmer's Guide
•Spooler FASTP Network Print Processes Manual
•Spooler Utilities Reference Manual
•SQL/MP Manuals
Introduction to NonStop SQL/MP◦
◦SQL/MP Reference Manual
◦SQL/MP Installation and Management Guide
◦SQL/MP Query Guide
◦SQL/MP Report Writer Guide
◦SQL/MP Version Management Guide
Related information 13

◦SQL/MP Messages Manual
◦SQL/MP Programming Manual for C
◦SQL/MP Programming Manual for COBOL
◦See also SQL Supplement for H-series RVUs.
•SQL/MX Manuals
NonStop Server for Java includes JDBC drivers that enable Java programs to interact with
NonStop SQL databases with SQL/MX.
◦SQL Supplement for H-series RVUs
◦SQL/MX Guide to Stored Procedures in Java
◦SQL/MX Quick Start
◦SQL/MX Comparison Guide for SQL/MP Users
◦SQL/MX Installation and Management Guide
◦SQL/MX Glossary
◦SQL/MX Query Guide
◦SQL/MX Reference Manual
◦SQL/MX Messages Manual
Describes SQL/MX messages.
◦SQL/MX Programming Manual for C and COBOL
◦SQL/MX Data Mining Guide
◦SQL/MX Queuing and Publish/Subscribe Services
•TCP/IP Configuration and Management Manual
•TCP/IPv6 Configuration and Management Manual
•TMF Manuals
TMF Introduction◦
◦TMF Application Programmer's Guide
•TS/MP Pathsend and Server Programming Manual
•TS/MP System Management Manual
Oracle Java documents
For Java SE 7 documentation, visit the Oracle web site Java Platform Standard Edition 7
Documentation.
The following documents are available on Oracle web site at the time of this manual's publication.
However, Hewlett Packard Enterprise cannot guarantee their current availability. If a link to an
14

Oracle document fails, use the Oracle documentation, which is available in ZIP format in the
distribution CD.
•JNDI document
•JDBC documents
•Java Print Service (JPS) document
•Java Transaction API (JTA) document
•Java Transaction Service (JTS) document
•Java Remote Method Invocation (RMI) document
Publishing history
PublishedProduct versionPart number
February 2015NonStop Server for Java 7.0693949-003
February 2015NonStop Server for Java 7.0693949-004
May 2015NonStop Server for Java 7.0693949-005
August 2015NonStop Server for Java 7.0693949-006
November 2015NonStop Server for Java 7.0693949-006R
April 2017NonStop Server for Java 7.0693949-007
Publishing history 15

1 Introduction to NSJ7
NonStop Server for Java 7.0 (NSJ7) provides a Java environment that supports compact,
concurrent, and dynamic portable programs for the NonStop systems. NSJ7 is supported on the
NonStop Open System Services (OSS) environment. NSJ7 uses the NonStop operating system
to provide scalability and program persistence to the Java environment. NSJ7 is based on the
Java Platform Standard Edition (Java SE) 7.0 reference, which is a Java implementation for
Solaris. NSJ7 contains two product components, 32–bit NSJ7 (T2766) and 64–bit NSJ7 (T2866).
NSJ7 is a fully compliant headless JDK. This section discusses the following topics:
•“Features” (page 16)
•“Java HotSpot server virtual machine” (page 18)
•“Java standard edition development kit (JDK)” (page 18)
•“Java naming and directory interface (JNDI)” (page 19)
•“IPv6 support” (page 19)
•“Associated Java based products” (page 19)
Features
Starting with J06.19 RVU, NSJ7 (SPR IDs T2766H70^ACN and T2866H70^ACN) provide the
following new features, which are applicable for both 32–bit and 64–bit NSJ7:
•Support for G1GC
This release contains a new Garbage Collector (GC) algorithm called Garbage First Garbage
Collector (G1GC) that is supported by Oracle. This version of G1GC is a beta version.
For more information, see http://www.oracle.com/technetwork/java/javase/tech/
g1-intro-jsp-135488.html.
•Thread Pre-emption Changes
In earlier releases of NSJ7, thread pre-emption feature was used as a beta version. Starting
with J06.19, thread pre-emption option is made available as a general availability function.
Using this option, Java user threads can be pre-empted and the JVM daemon threads are
not pre-empted.
-XX:ThreadTimeSlice option is enhanced to meet the product quality. The default
timeslice for one Java thread is 400 ms. The Java thread is pre-empted only when it is
executing code from Java code cache and has completed its allotted time slice. This includes
execution in both Java interpreted code and Java Hotspot compiled code. This option benefits
only a multithreaded Java application, which ensures that there is an equal amount of time
slice for all the Java threads. This reduces the starvation of runnable threads waiting for
CPU time as other Java thread may not yield the CPU.
NOTE: The timeslice mentioned is the minimum time used by a thread. The actual
time used by a thread depends on which mode the thread is executed, privileged mode or
native code. If the thread is executed in privilege mode or native code, and when the
timeslice expires, the thread gets another timeslice to run.
•EMS Templates Installation Changes
During the installation of NSJ7 (T2766H70^ACN and T2866H70^ACN), DSM/SCM installs
EMS templates for Java. To achieve this, a separate configuration for EMS templates file is
distributed along with the PAX file.
•Java Infrastructure
16 Introduction to NSJ7

NOTE: Currently, the product number, installation path, and configuration path refers to
H70 in this manual. If JI is being installed and configured on L-series RVUs, then consider
H70 as L70.
Java Infrastructure (JI) is available as a separate product with the T number T2966H70. JI
must be installed at the same location as that of NSJ7. By default, JI is installed at the location
/usr/tandem/nssjava/jdk170_h70. JI contains the following components:
ji.jar
the jar file is available at the location $JREHOME/lib.
libji.so
the native library is available at location $JREHOME/lib/oss (for 32-bit) and
$JREHOME/lib/oss64 (for 64-bit).
Features released in the earlier versions of NSJ7 are as follows:
•Support for 64–bit Java application
Using 64–bit NSJ7, it is possible to develop or port applications that require Java heaps
greater than 1276 MB, which is the limit with 32–bit NSJ7. The theoretical maximum Java
heap available with 64–bit NSJ7 is 484 GB. For more information, see “Managing generation
size” (page 58) and “64–bit process support” (page 69).
NOTE: 64–bit NSJ7 (T2866) cannot be installed as a standalone product.
•Support for nonblocking I/O for regular and non-regular OSS files
NSJ7 uses the new Pthreads library called POSIX User Thread Model (PUT) library. As a
result, NSJ7 provides nonblocking I/O support for both regular and non-regular OSS files.
For more information, see “Pthread library changes” (page 49).
•Support for parallel and CMS GC
NSJ7 supports parallel and CMS GC which provide reduced GC pause times.
64–bit JDK enables you to port or develop large Java applications on NSJ7. If an application
uses large Java heap and serial GC, the application pause time due to GC may be high.
Hence, to reduce application pause time during garbage collection, NSJ7 provides parallel
and concurrent garbage collectors. This implementation differs from other platforms. However,
the functionality remains same. The difference is due to the absence of Kernel threads on
NonStop systems.
On other platforms, Kernel threads allow GC threads to run in parallel on multi core systems.
On Nonstop, in the absence of Kernel threads only one thread runs at any time, and is
managed in the user space by the Pthreads library. As a result, a multi-threaded application
on Nonstop cannot utilize the parallelism in execution offered by multi core systems.
To introduce parallelism in garbage collection, the garbage collector threads are converted
to processes, when parallel and CMS garbage collectors and G1GC are enabled.
For more information, see “Migrating from serial GC to parallel GC” (page 105).
NOTE:
◦For user thread limitation see Open System Services Programmer's Guide.
◦Parallel, CMS GC, and G1GC are not supported on single core machines.
Features 17

•NSJ7 continues to provide headless support
NSJ7 is a headless JVM that conforms to the Oracle's headless support standards regarding
Java Abstract Window Toolkit (AWT) classes and methods. For implementation-specific
information, see “Headless support” (page 38).
•Support for JPDA
JPDA consists of three interfaces designed for debuggers in development environments for
desktop systems. For more information, see Oracle Java documentation for JPDA.
Java HotSpot server virtual machine
NSJ7 implements the HotSpot server compiler and the runtime Java HotSpot virtual machine.
The HotSpot Server Java virtual machine provides a fast, reliable technology for the enterprise
server environment. For more information, see The Java HotSpot Server VM and Java Virtual
Machines.
Java standard edition development kit (JDK)
NSJ7 consists of the following standard Java components (and the Hewlett Packard Enterprise
extensions described else where in this manual):
•Java virtual machine (VM) based on the Java SE Runtime Environment (JRE) 7.0
•Core Packages of the Java™ SE Development Kit (JDK) 7.0
•Standard Java SE 7.0 tools as documented in the NonStop Server for Java 7.0 Tools
Reference Pages. All standard tools are supported, except graphical user interface (GUI)
such as appletviewer, policytool, and jconsole, and client-side tools such as
javaws and HtmlConverter. Experimental tools are not supported.
•JDK 7.0 API packages such as java,javax, and org packages described in the Java
Platform Standard Edition 7.0 API Specification.
Table 2 (page 18) lists the packages which NSJ7 supports according to Headless Support.
Table 2 List of packages with headless support on NSJ7
DescriptionPackage
Contains the classes used for creating user
interfaces, and for painting graphics and images.
java.awt and AWT-related packages
Defines a contract between user interface
components and technology that provides access
to these components.
javax.accessibility
Provides an API for capturing, processing, and
playing back audio and MIDI (Musical Instrument
javax.sound and Sound-related packages
Digital Interface) data. This API is supported by a
sound engine that provides high-quality audio mixing
and MIDI synthesis capabilities for the platform.
Provides a set of Java components, which works in
the similar mode on all platforms.
javax.swing and Swing-related packages
If a call is made to the code that depends on a keyboard, display, mouse, or sound processing,
NSJ7 throws a java.awt.HeadlessException.
For more information on the core packages of Java SE Development Kit 7.0, see “Oracle Java
documents” (page 14).
18 Introduction to NSJ7

Java naming and directory interface (JNDI)
The JNDI provides naming and directory functionality to Java programs. It is independent of any
specific directory service implementation; therefore, it allows a variety of directories to be accessed
in a common way.
The JNDI architecture consists of an Application Programming Interface (API) and a Service
Provider Interface (SPI). Java programs use the JNDI API to access a variety of naming and
directory services. The JNDI SPI enables a variety of naming and directory services to be plugged
in transparently, allowing Java programs that use the JNDI API to access their services.
NonStop Server for Java supports JNDI, which is a standard interface in Java implementations.
For more information about the JNDI, see Oracle Java documentation Java Naming and
Directory Interface 1.1.1 Specification.
IPv6 support
The Java SE JRE 7.0 release includes Internet Protocol version (IPv6) support in Java Networking.
For more information, see Oracle Java Documentation Networking IPv6 User Guide.
NOTE: IPv6 support is provided only if you use the NonStop TCP/IPv6 or CIP subsystem with
NonStop Server for Java.
Associated Java based products
Consider a scenario in which you develop a standard Java application and then deploy and run
them on NonStop servers. You can develop these applications by using a wide-range of associated
Java based products that can use the NSJ7 runtime. The products are as follows:
•“JDBC drivers for NonStop SQL database access” (page 20)
•“JToolkit for NonStop servers” (page 21)
•“NonStop servlets for JavaServer pages” (page 21)
•“NonStop server for Java message service (JMS)” (page 21)
•“NonStop Tuxedo: Jolt client” (page 22)
•“Stored procedures in Java” (page 22)
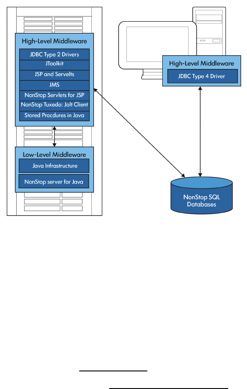
Figure 1 (page 20) illustrates the high-level middleware products that appear working with NSJ7
and NonStop SQL databases.
Java naming and directory interface (JNDI) 19

Figure 1 Java based products on NonStop systems
JDBC drivers for NonStop SQL database access
JDBC drivers implement JDBC API and provide access to NonStop SQL databases. You can
use JDBC API calls in your Java programs to access SQL tables on NonStop systems. The
following are the available drivers and the access they provide are:
•Type 2, which is native API driver to use in Java programs running with NonStop Server for
Java on a NonStop system. The type 2 driver is installed using SUT.
◦JDBC Driver for NonStop SQL/MX (JDBC/MX) for use with SQL/MX
◦JDBC Driver for NonStop SQL/MP (JDBC/MP) for use with SQL/MP
•JDBC Type 4, which uses network protocols built in the database engine. Type 4 driver
communicates directly to the database using Java sockets. You can use the HPE NonStop
JDBC Type 4 Driver in Java programs running on PCs, HP-UX systems, and other platforms
for access to NonStop SQL/MX. For the latest list of supported platforms, see current JDBC
Type 4 Softdoc, which can be found online by accessing Scout for NonStop Servers.
To obtain detailed information on the standard JDBC API, you can download the JDBC API
documentation provided by Oracle documentation.
For information on Hewlett Packard Enterprise drivers that are provided to access SQL/MX or
SQL/MP, see JDBC driver manuals at http://www.hpe.com/info/nonstop-docs.
20 Introduction to NSJ7
JToolkit for NonStop servers
The HPE JToolkit for NonStop Servers includes three APIs as tools for using Java programs to
access legacy applications on NonStop servers. JToolkit also includes Scalable TCP/IP (SIP)
for developing network servers written in Java. For more information, see JToolkit for Java API
Reference Pages.
Enscribe API for Java
The Enscribe API for Java allows access to the Enscribe Database Manager, supported by the
Guardian file system. This access is typically used to interact with legacy applications.
Pathway API for Java
The Pathway API for Java provides access to a file called $RECEIVE, which is required to enable
a process to act as a Pathway server. These servers are typically used in legacy applications.
Pathway server programs read requests from requestor programs and act on those requests.
The Guardian requestor or server model is described in the TS/MP 2.5 Pathsend and Server
Programming Manual.
A process sends a message to another process by opening the recipient process file and writing
a message to it. Because a process might not know in advance which processes send messages
to it and in which order, all messages to a process arrive using a single file system connection.
Reading from $RECEIVE a process receives a message whether the message is a request from
another user process or a system message.
Pathsend API for Java
The NonStop TS/MP product supports the use of Pathway servers to access NonStop SQL or
Enscribe databases in an online transaction processing (OLTP) environment. Using the Pathsend
API for Java, programs can send requests to these Pathway servers and receive replies from
them. Pathway servers are written in C, COBOL, or Java.
Scalable TCP/IP
Scalable TCP/IP (SIP) for the NonStop Server for Java provides a transparent way to provide
the NonStop fundamentals of scalability and persistence to a network server (SIP server) written
in Java. Existing servers written in Java and their clients can take advantage of SIP without being
changed.
NonStop servlets for JavaServer pages
NonStop Servlets for JavaServer Pages (NSJSP) are platform-independent server-side programs
that programmatically extend the functionality of web-based applications by providing dynamic
content from a Web Server to a client browser over the HTTP protocol. NSJSP is an extension
of that servlet functionality, primarily supplying a template of static content to be modified with
dynamic content from a servlet or another programmable resource.
NSJSP requires the use of the iTP Secure WebServer, which is based on Tomcat. Tomcat
implements the Java Servlet and JavaServer Pages specifications. For more information about
NSJSP, see NonStop Servlets for JavaServer Pages (NSJSP) System Administrator's Guide.
For more information about the iTP Secure WebServer, see iTP WebServer System Administrator's
Guide.
NonStop server for Java message service (JMS)
NonStop Server for Java Message Service (NSJMS) is the JMS provider that implements Oracle's
Java Message Service (JMS) API, on NonStop servers. NSJMS uses the performance and
reliability inherent in SQL/MX products to provide standard-based messaging for local clients
running on NonStop servers. NSJMS enables scalability and load distribution through horizontal
partitioning and fault-tolerance through process-pair technology.
Associated Java based products 21

The following are the features and functions of NSJMS:
•Implements the JMS API on NonStop systems.
•Uses the publish and subscribe features of NonStop SQL/MX.
•Uses a Java Naming and Directory Interface (JNDI) environment that allows access to
NSJMS connection factories, and queue objects or topic objects.
•Enables use of a persistent, reliable bridge environment to allow interoperability between
NSJMS and a locally hosted foreign JMS provider.
•Supports the NSJMS C++ API, which implements a subset of the functionality provided by
the Oracle JMS API, and is used by C++ client applications running on a NonStop system
to interoperate with other JMS clients.
•Uses the NSJMS administrative utility to manage the NSJMS environment. You can invoke
the utility through a command-line interface or XML interface.
NSJMS conforms to Oracle's published specification, Java Message Service, except as noted
in NSJMS documentation. The specification is available at Java Message Service (JMS). For
more information about NSJMS, see NonStop JMS User's Manual.
NonStop Tuxedo: Jolt client
The Jolt product is a Java based interface to the HPE NonStop Tuxedo system that extends
Tuxedo services to the Internet. Jolt allows you to build client programs and applets that can
remotely invoke existing NonStop Tuxedo services allowing application messaging, component
management, and distributed transaction processing.
With Jolt, you can leverage existing Tuxedo services and extend your transaction environment
to the corporate intranet or worldwide Internet. The key feature of the Jolt architecture is its
simplicity. Using Jolt, you can build, deploy, and maintain robust, modular, and scalable electronic
commerce systems that operate over the Internet.
The Jolt product includes the JoltBeans toolkit, which provides a JavaBeans compliant interface
to Jolt for NonStop Tuxedo. The JoltBeans toolkit contains beans that wrap the existing Jolt class
library in reusable bean components such as, the JoltSessionBean or the JoltServiceBean.
These beans can be customized easily by giving application specific values to properties and
connecting them with other bean components. You can use the JoltBeans toolkit with your
Integrated Development Environment (IDE) to create Jolt clients that can access a Tuxedo
application.
The Jolt product includes the Jolt Web Application Services Toolkit, which is an extension to the
Jolt 1.1 Java class library. The Toolkit allows the Jolt client class library to be used in a Web
Server to provide an interface between HTML clients or browsers, and Tuxedo services.
For more information, see TUXEDO product documentation at http://www.hpe.com/info/
nonstop-docs.
Stored procedures in Java
Stored procedures in Java (SPJs) provide an efficient and secure way to implement business
logic in an SQL/MX database. They allow you to write portable applications in Java and access
an industry-standard SQL database.
An SPJ is a type of user-defined routine (UDR) that operates within a database server. A UDR
can be either a stored procedure, which does not return a value directly to the caller, or a
user-defined function, which does return a value directly to the caller. (A stored procedure returns
a value only to a host variable or dynamic parameter in its parameter list.)
In the SQL/MX database, an SPJ is a Java method contained in a Java class, registered in
SQL/MX, and invoked by SQL/MX when an application issues a CALL statement to the method.
For more information on using SPJs, see SQL/MX Guide to Stored Procedures in Java.
22 Introduction to NSJ7

2 Installation and configuration
NOTE: Currently, the installation path and configuration path refer to H70 in this manual. If the
product is being installed on L-series RVUs, then consider H70 as L70.
Summary of installation and configuration tasks
•Perform the installation requirements task described in “Installation requirements” (page 23).
•Perform the preinstallation tasks described in “Preinstallation tasks” (page 23).
•Perform the installation tasks described in “Installing NSJ7” (page 23).
•Perform the post-installation tasks described in “Post-installation tasks” (page 26) as per
your requirement.
•Perform the verification tasks described in “Verifying the Java installation” (page 26) as per
your requirement.
•Perform the configuration tasks described in “Configuring NonStop system for NSJ7”
(page 27) as per your requirement.
•Perform the verification of the NSJ7 directory structure shown in “NSJ7 directory structure”
(page 32).
Installation requirements
•NSJ7 can be installed only on NonStop systems running on H06.26 and J06.15 or later
RVUs.
•The software requirements list the earlier compatible versions of the required software for
installing NSJ7.
•Read the Softdoc before installing the product as the software requirements are described
in NSJ7 product Softdoc.
NOTE: The current version of NSJ7 can coexist with earlier version of NSJ as long as the
earlier version of NSJ and the current version of NSJ7 are installed in different directories.
Preinstallation tasks
•If this is the first installation of NSJ7, ignore this step. Back up all the files, including security
certificates (cacerts) and other user created files in the NSJ7 installation directory for
H-series (/usr/tandem/nssjava/jdk170_h70).
Preinstallation tasks for installing 64–bit NSJ7
•The installation directory selected for 64–bit NSJ7 (T2866H70) must contain the 32–bit NSJ7
(T2766H70) installation.
•Before proceeding to the 64–bit NSJ7 installation, follow the instructions provided in “Installing
NSJ7” (page 23) for 32–bit NSJ7, and complete the installation.
Installing NSJ7
Installation of 32–bit and 64–bit NSJ7 is a three step process and is described in the following
topics:
1. “Placing the new software on the NonStop system using DSM/SCM” (page 24)
2. Extracting script and PAX files for 32–bit and 64–bit NSJ7.
3. Installing 32–bit and 64–bit by using NSJ7 installation script.
Summary of installation and configuration tasks 23

IMPORTANT: If you intend to use 32–bit NSJ7, installing 32–bit NSJ7 is sufficient. If you intend
to use 64–bit features provided by NSJ7, then both 32–bit and 64–bit NSJ7 must be installed.
Placing the new software on the NonStop system using DSM/SCM
NOTE: The following procedure is applicable for both 32–bit and 64–bit NSJ7.
•Receive the SPR from disk or tape.
•Copy the SPR to a new revision of the software configuration you want to update.
•Build and apply the configuration revision.
•Run ZPHIRNM to perform the rename step.
DSM/SCM places the pax file in $tsvvol.ZOSSUTL subvolume, where, tsvvol is the disk
volume in which the DSM/SCM places the target subvolumes (TSVs).
For more information, see DSM/SCM User's Guide.
NOTE: Installation of NSJ7 does not require a system generation, and therefore does not
require a cold-load.
Extract script and PAX files of NSJ7 32-bit
1. The DSM/SCM planner interface with the Manage OSS Files check box selected. Using
this method NSJ7 JDK files are extracted to the default or standard location.
For example, /usr/tandem/nssjava/javainstall/$(VPROC_STR)
VPROC_STR
is the VPROC of the product.
For example, the VPROC of T2766H70^ADG is T2766H70_11MAR2017_jdk170_ADG.
The following files are extracted:
•NSJavaInstall32 - an installation script to install JDK from the JDK PAX file.
•T2766IPAX - JDK installation PAX file.
2. If Manage OSS Files is not selected, DSM/SCM places the PAX file to the TSV
($tsvvol.ZOSSUTL). Then, using PINSTALL you must manually extract the contents of
the pax file to the NSJ7 installation directory.
For more information on PINSTALL, see DSM/SCM User's Guide.
NOTE:
•DSM/SCM extracts only the installation files, you must run the scripts mentioned in
Install NSJ7 32-bit to complete the installation.
•If the extracted files are deleted, you must re-extract the files.
24 Installation and configuration

Extract script and PAX files of NSJ7 64-bit
1. The DSM/SCM planner interface with the Manage OSS Files check box selected. Using
this method NSJ7 JDK files are extracted to the default or standard location.
For example, /usr/tandem/nssjava/javainstall/$(VPROC_STR)
VPROC_STR
is the VPROC of the product.
For example, the VPROC of T2866H70^ADG is T2866H70_11MAR2017_jdk170_ADG.
The following files are extracted:
•NSJavaInstall64 - an installation script to install JDK from the JDK PAX file.
•T2866IPAX - JDK installation PAX file.
2. If Manage OSS Files is not selected, DSM/SCM places the PAX file to the TSV
($tsvvol.ZOSSUTL). Then, using PINSTALL you must manually extract the contents of
the pax file to the NSJ7 installation directory.
For more information on PINSTALL, see DSM/SCM User's Guide.
NOTE:
•DSM/SCM extracts only the installation files, you must run the scripts mentioned in
Install NSJ7 64-bit to complete the installation.
•If the extracted files are deleted, you must re-extract the files.
Install NSJ7 32–bit
You can install 32-bit NSJ7 either in the standard location or custom location.
1. Issue the following command to install 32-bit NSJ7 at the standard location:
>sh $(SCRIPT_LOCATION)/NSJavaInstall32
$(SCRIPT_LOCATION)
is the default location, /usr/tandem/nssjava/javainstall/$(VPROC_STR)
The contents of T2766IPAX are delivered to the OSS directory at:
/usr/tandem/nssjava/jdk170_l70
2. Issue the following command to install 32-bit NSJ7 at the custom location:
>sh $(SCRIPT_LOCATION)/NSJavaInstall32 <custom location>
$(SCRIPT_LOCATION)
is the default location, /usr/tandem/nssjava/javainstall/$(VPROC_STR)
The contents of T2766IPAX are delivered to the OSS directory at the specified custom
location.
Example 1 To install 32-bit NSJ7 in a custom location /h/myjava
Issue the following command:
>sh $(SCRIPT_LOCATION)/NSJavaInstall32 </h/myjava>
where,
SCRIPT_LOCATION is /usr/tandem/nssjava/javainstall/$(VPROC_STR)
The contents of T2766IPAX are delivered to the following location:
/h/myjava/nssjava/jdk170_l70
Install NSJ7 64–bit
You can install 64-bit NSJ7 either in the standard location or custom location.
Installing NSJ7 25

1. Issue the following command to install 64-bit NSJ7 at the standard location:
>sh $(SCRIPT_LOCATION)/NSJavaInstall64
$(SCRIPT_LOCATION)
is the default location, /usr/tandem/nssjava/javainstall/$(VPROC_STR)
The contents of T2866IPAX are delivered to the OSS directory at:
/usr/tandem/nssjava/jdk170_l70
2. Issue the following command to install 64-bit NSJ7 at the custom location:
>sh $(SCRIPT_LOCATION)/NSJavaInstall64 <custom location>
$(SCRIPT_LOCATION)
is the default location, /usr/tandem/nssjava/javainstall/$(VPROC_STR)
The contents of T2866IPAX are delivered to the OSS directory at the specified custom
location.
Example 2 To install 64-bit NSJ7 in a custom location /h/myjava
Issue the following command:
>sh $(SCRIPT_LOCATION)/NSJavaInstall64 </h/myjava>
where,
SCRIPT_LOCATION is /usr/tandem/nssjava/javainstall/$(VPROC_STR)
The contents of T2866IPAX are delivered to the following location:
/h/myjava/nssjava/jdk170_l70
Post-installation tasks
•Installation of NSJ7 does not automatically create the softlink /usr/tandem/java
softlink. If required, that softlink must be manually created to point to the NSJ7 JDK/JRE
installation for H-series (/usr/tandem/nssjava/jdk170_h70) after the installation is
completed.
◦Ensure to remove the existing softlink.
◦As required, create the softlink /usr/tandem/java to point to the NSJ7 home directory
as follows:
For H-series $ ln –s /usr/tandem/nssjava/jdk170_h70 /usr/tandem/java
NOTE: Consider the possibility of /usr/tandem/java softlink already being set
and used to launch previous versions of NSJ. Redirecting it as shown here, causes all
future invocations of /usr/tandem/java/bin/java to launch NSJ7 Java. This can
lead to failure of applications which are not migrated to NSJ7 or are not intended to be
run with NSJ7.
•Restore the files backed up during the pre-installation phase.
Verifying the Java installation
Check with your system administrator for the installed NSJ7 (32–bit and 64–bit) software locations,
and verify the installation and the environment. This example assumes that NSJ7 is installed in
a nonstandard location for H–series /home/lee/nssjava/jdk170_h70 directory:
NOTE: For more information about the operating system requirements, see T2766H70 or
T2866H70 Softdoc file.
1. Set the PATH environment variable by using the following command at the OSS prompt:
26 Installation and configuration

For 32–bit NSJ7:
$ export PATH=/home/lee/nssjava/jdk170_h70/bin:$PATH
For 64–bit NSJ7:
$ export PATH=/home/lee/nssjava/jdk170_h70/bin/oss64:$PATH
2. Confirm that the path is set correctly by typing the whence command:
For 32–bit NSJ7:
whence java
/home/lee/nssjava/jdk170_h70/bin/java
For 64–bit NSJ7:
whence java
/home/lee/nssjava/jdk170_h70/bin/oss64/java
3. Determine the version of the Java virtual machine (JVM) by typing the vproc command,
which displays the product versions of the java binary file and any products bound in the
java binary.
The version identifier has the following form:
T2766Hnn or T2866Hnn
Avproc example is:
Version procedure: T2766H70_17APR2015_jdk170_ACN...
or
Version procedure: T2866H70_17APR2015_jdk170_ACN...
NOTE: JREHOME shell variable need not be set for NSJ7. However, if this variable is set,
NSJ7 will accept it. If this variable is set, then you must ensure that it points to the correct JDK.
Configuring NonStop system for NSJ7
This subsection explains how to configure your system for the Java SE JDK by:
•“Creating larger or additional swap file” (page 27)
•“Setting environment variables” (page 28)
•“Configuring TCP/IP and DNS for RMI” (page 30)
•“Memory considerations: Moving QIO to KSEG2” (page 30)
NOTE: Do not install any JAR or native library files in the NonStop Server for Java installation
directory.
Creating larger or additional swap file
Hewlett Packard Enterprise recommends that the swap file size must be equal to the physical
memory size, for each processor that runs the Java virtual machine (JVM). If you plan to run
multiple large processes in the same processor, you might need to create additional swap files
because processes running in the same processor share the same swap file.
Your system administrator can use the NSKCOM tool to create additional swap files.
To add swap files, you must log on to your NonStop operating system as a super.super user.
Then, from the Guardian TACL prompt, run the NSKCOM tool. From the NSKCOM tool, use the
help add and help start commands to get more information. For further information, see
Kernel-Managed Swap Facility (KMSF) Manual.
Configuring NonStop system for NSJ7 27

NOTE: When using the large Java heap feature provided by 64–bit NSJ7, Hewlett Packard
Enterprise recommends that a contiguous block of Kernel-managed swap space that is at least
greater than the Java heap size be available.
Setting environment variables
The following topics describe the variables that define the environment in which Java operates:
PATH
The environment variable PATH enables Open System Services (OSS) to find the Java executable
files. Add the absolute path of the bin directory to the PATH environment variable.
To add the absolute path, use the following command:
For 32–bit NSJ7:
export PATH=/install_dir/nssjava/jdk170_h70/bin:$PATH
For 64–bit NSJ7:
export PATH=/install_dir/nssjava/jdk170_h70/bin/oss64:$PATH
where, install_dir is the directory in which the NSJ7 is installed. By default, for H-series this
is /usr/tandem/nssjava/jdk170_h70.
The PATH shell variable must be created in each shell in which you plan to run java or one of
its tools. For this reason, it is a good idea to set the PATH in the .profile file in your home
directory that is executed each time you logon to an OSS shell. For more information on how to
set the PATH in your startup file, see Open System Services User's Guide.
CLASSPATH
The class search path (class path) is the path where the Java run time environment searches
for classes and other resource files. The class path notifies the JDK tools and applications to
find third-party and user-defined classes. The class path is set either by using the -classpath
option when calling a JDK tool (such as, java or javac), or by setting the CLASSPATH
environment variable.
The preferred method is using the -classpath option because you can set that option individually
for each application without affecting other applications and without other applications modifying
the option's value.
NOTE: You can use either —classpath or —cp option on the command line. Both the options
are valid.
Syntax
jdkTool -classpath classpath1:classpath2...
-or-
export CLASSPATH=classpath1:classpath2...
jdkTool
A command-line tool, such as java or javac. For the tools list, see NonStop
Server for Java 7.0 Tools Reference.
classpath1:classpath2
28 Installation and configuration

Class paths to the .jar,.zip, or .class files. Each class path must end with
a filename or directory name depending on the specific setting.
•For a .jar or .zip file that contains .class files, the class path ends with
the name of the .jar or .zip file.
•For .class files in an unnamed package, the class path ends with the
directory name that contains the .class files.
•For .class files in a named package, the class path ends with the directory
name that contains the "root" package (the first package in the full package
name).
Multiple path entries are separated by colons.
The default class path is the current directory. Setting the CLASSPATH variable or using the
-classpath command-line option overrides the default class path, so if you want to include
the current directory in the search path, you must include a dot (.) in the new settings.
Class path entries that are not directories or archives (.zip or .jar files) are ignored. For
example,
Example 3 Setting CLASSPATH in a java command
If you want the Java runtime to find a class named Cool.class in the package utility.myapp.
If the path to that directory is /java/MyClasses/utility/myapp, you must set the class
path so that it contains /java/MyClasses.
To run that application, use the following java command:
$java -classpath /java/MyClasses utility.myapp.Cool
Example 4 Setting the CLASSPATH environment variable
Using the same situation as in the preceding example, except that you want to set the CLASSPATH
environment variable so that the Java runtime can find the class named Cool.class, you can
use the following command to set and export the CLASSPATH environment variable and then
run Java.
To run that application, use the following commands:
$ export CLASSPATH=/java/MyClasses
$ java utility.myapp.Cool
For more information about setting the classpath, see documentation available in Oracle web
site (http://docs.oracle.com/javase/7/docs/technotes/tools/index.html).
NOTE: When you are referring Oracle documentation for NSJ7, you must follow the instructions
provided for sh and ksh instead of csh and tcsh. Instructions for the setenv and unsetenv
commands do not apply to NSJ7.
JREHOME
JREHOME shell variable need not be set for NSJ7. However, if this variable is set, NSJ7 accepts
it. If this variable is set, then you must ensure that it points to the correct JDK.
For example, $ export JREHOME=/install_dir/nssjava/jdk170_h70/jre.
_RLD_LIB_PATH
The _RLD_LIB_PATH environment variable specifies the library path for DLLs. You need to use
this environment variable if you use user DLLs. You can specify one or more directories as
Configuring NonStop system for NSJ7 29
required. Separate each directory in the list by using a colon (:). Set this environment variable
as follows:
export _RLD_LIB_PATH=dll_path[:dll_pathn]...
where,
dll-path and dll-pathn are the directories where the user DLLs reside.
For example,
export _RLD_LIB_PATH=/home/me/mydll
Symbolic link
NSJ7 is installed in a default directory. The default directory is unique for each release, and is
of the following format:
/usr/tandem/nssjava/jdk<x>_h<yy>
where,
•xrefers to the version number of Oracle Java update
•yy refers to the product version of NonStop Server for Java
For example, for NSJ7, based on Java SE 1.7.0, the installation directory is:
/usr/tandem/nssjava/jdk170_h70.
For ease of reference, a symbolic link /usr/tandem/java was being created to point to the
installation directory as a part of JDK installation in Java versions released prior to NSJ7.
Since, NSJ7 is installed and managed using DSM/SCM, the installation of NSJ7 does not
automatically create the symbolic link (soft link) /usr/tandem/java to point to the NSJ7
installation directory for H-series (/usr/tandem/nssjava/jdk170_h70). You must create
the soft link manually if required.
Configuring TCP/IP and DNS for RMI
TCP/IP and its components along with DNS must be configured properly. This has to be done
for Remote Method Invocation (RMI) to function.
A network administrator usually configures TCP/IP and DNS, but you can determine if an incorrect
TCP/IP configuration is causing a JVM problem. To check the TCP/IP configuration, use the Java
Checker (javachk) which is available in the /usr/tandem/nssjava/jdk170_h70/install
directory for H-series. Execute javachk in the same environment as JVM (that is, using the
same defines that were used to run the JVM). The javachk identifies failing socket routine calls.
When you know which calls are failing, you can troubleshoot the problems.
For information about javachk, see file
/usr/tandem/nssjava/jdk170_h70/install/README_javachk for H-series.
Memory considerations: Moving QIO to KSEG2
In NSJ7, the memory for Java heap and JVM memory is allocated from flat segments. The effects
of this memory allocation for 32–bit and 64–bit JDKs are as follows:
•For 32–bit application the flat segments are allocated from the end of the user allocatable
space. Hence the QIO segment must be moved to KSEG2 region if the memory requirement
of the Java process cannot be met with the available user memory. If the application gets
out of memory error, QIO segment must be moved to KSEG2 region.
•For 64–bit application the flat segments are allocated from the 64–bit space and hence QIO
segment need not be moved to KSEG2 region.
Java server-side applications are typically configured with large Java heap sizes, larger than 128
MB. In addition, the JVM and its native components (for example, NSJSP transport library, JDBC
30 Installation and configuration
Driver for SQL/MP, JDBC Driver for SQL/MX, SQL/MX call-level interface, and potentially any
custom-user JNI code) allocate memory for their own use. Thus, the overall heap space required
by a JVM process is considerably higher than the configured Java heap space.
When a process uses the parallel TCP/IP transport provider for socket operations (like the iTP
Secure WebServer httpd daemon Server process instance), the process becomes a QIO client.
For NonStop Server QIO shared-memory segments, when a QIO client process makes a socket
request, a portion of the process address space is reserved for the QIO segment. This reserved
space limits the maximum usable heap size for the JVM process.
The size of the QIO segment is determined by the configured physical memory for a processor
(CPU) on the NonStop system. For a processor on a NonStop system configured with 4 GB of
physical memory, 512 MB are used for the QIO segment. In addition, 512 MB of the user address
space is reserved for the QIO segment, if the process is also a QIO client.
To overcome the problem of losing user address space to QIO, you can configure the QIO
segment so that the segment is moved to a special region of the privileged address space, called
the KSEG2 region. Moving the QIO segment to the KSEG2 region means that the default size
of the QIO segment is reduced to 256 MB (instead of the default 512 MB in user address space).
However, the maximum possible QIO segment size in KSEG2 region is 512 MB and so the QIO
segment in KSEG2 region can be increased to 512 MB (same as in user space). For more
information about configuring QIO segment, see QIO Configuration and Management Manual.
Example: Determining the QIO segment size in use
To determine the QIO segment size usage, use the following SCF command from the TACL
prompt:
TACL> scf
SCF - T9082G02 - (30APR03) (01APR03) - 03/19/2004 02:20:31 System \NAVAE1
(C) 1986 Tandem (C) 2003 Hewlett Packard Development Company, L.P.
(Invoking \NAVAE1.$DATA11.RAMR.SCFCSTM)
1-> status segment $ZM00, detail.
QIO Detailed Status SEGMENT \NAVAE1.$ZM00
State.................. DEFINED
Segment State.......... STARTED
Segment Type........... FLAT_UA
Segment Size........... 536870912
MDs in Use............. 1258
Max MDs Used........... 1589
Last Fail Size......... 0
Current Pool Size...... 16774788 Initial Pool Size...... 16776992
Max Pool Size.......... 16776992 Min Pool Size.......... 16776992
Current Pool Alloc..... 5039616 Max Pool Alloc.......... 5128320
Current Pool Frags..... 12 Max Pool Frags............... 18
The maximum pool size used in this case is 16 MB, which is well below the 128 MB limit, so QIO
can be moved to KSEG2.
Example: QIO segment moved to KSEG2
The following SCF output shows the QIO segment as moved to KSEG2.
TACL> scf
SCF - T9082G02 - (30APR03) (01APR03) - 03/19/2004 02:20:00 System \GOBLIN
(C) 1986 Tandem (C) 2003 Hewlett Packard Development Company, L.P.
(Invoking \GOBLIN.$DATA11.RAMR.SCFCSTM)
1-> status segment $ZM00, detail
QIO Detailed Status SEGMENT \GOBLIN.$ZM00
State.................. DEFINED
Segment State.......... STARTED
Segment Type........... KSEG2
Segment Size........... 268435456
Memory considerations: Moving QIO to KSEG2 31

MDs in Use............. 1248
Max MDs Used........... 2357
Last Fail Size......... 0
Current Pool Size...... 16774788 Initial Pool Size...... 16776992
Max Pool Size.......... 16776992 Min Pool Size.......... 16776992
Current Pool Alloc..... 4516992 Max Pool Alloc.......... 4715520
Current Pool Frags..... 375 Max Pool Frags.............. 382
•The QIO segments on this system (\GOBLIN) are moved to KSEG2 based on the value of
the segment type.
•The value is KSEG2 if QIO is moved to KSEG2.
•The first SCF output for \NAVAE1 shows QIO to be in FLAT_UA, which means that QIO is
not moved to KSEG2.
NSJ7 directory structure
This section provides information about the directory structure of NSJ7 and it explains the following
topics:
•“Directory contents” (page 32)
•“Demonstration programs” (page 33)
Directory contents
For H-series, the directory /usr/tandem/nssjava/jdk170_h70 contains release documents
and subdirectories contains release documents and subdirectories. Table 3 (page 32) lists the
subdirectories and describes their contents.
Table 3 Subdirectories of the /usr/tandem/nssjava/jdk170_h70 and
/usr/tandem/nssjava/jdk170_l70 Directories
ContentsSubdirectory
Executable 32–bit and 64–bit binary files that are present in the JDK. These files
include tools that are not part of the Java SE Runtime Environment, such as javac
and javah.
/bin
Additional subdirectories, each containing a README file and a complete example./demo
C-language header files that support native code programming using the Java
Native Interface and Java Virtual Machine Interface.
/include
The javachk file. Only 32–bit version of javachk is available./install
The root directory of the Java SE Runtime Environment of 32–bit and 64–bit NSJ7.
Includes the Java classes supplied by Hewlett Packard Enterprise, core Java
classes, and runtime libraries for 32–bit and 64–bit NSJ7. The core Java classes
are in the lib/rt.jar file.
/jre
Includes the classes other than core classes to support the tools and utilities bundled
in the JDK software.
/lib
NOTE:
•For each 32–bit binary or library found in NSJ JDK/JRE a corresponding 64–bit version of
binary or library is provided in NSJ7 JDK/JRE.
•In NSJ7, the libhpi.so library is removed and the functionality provided by libhpi.so
is moved to libjvm.so library.
32 Installation and configuration

Demonstration programs
The /demo directory contains subdirectories, each of which contains a demonstration program
and a README file that documents how the demonstration program must be used. Table 4
(page 33) lists the demonstrations programs available in NSJ7:
Table 4 Demonstration programs
DescriptionDemonstration Program
How to properly build an executable that can create its own Java virtual machine
(JVM). Contains source and Makefile to create 32–bit invocation API demo.
/demo/invocation_api/oss
How to properly build an executable that can create its own Java virtual machine
(JVM). Contains source and Makefile to create 64–bit invocation API demo.
/demo/invocation_api/oss64
How to create a native library. Contains source and Makefile to create 32–bit
javahjni demo.
/demo/javahjni/oss
How to create a native library and how to use IEEE floating-point. Contains
source and Makefile to create 64–bit javahjni demo.
/demo/javahjni/oss64
Many of the demonstration programs require you to edit some files before the demonstration
programs can be run, as described in the README file.
Additional demonstration programs are provided if you install a JDBC Driver for NonStop SQL
product. These programs can be found with the driver software.
NSJ7 directory structure 33
3 Getting started
Although this manual assumes that you are familiar with using Java and HPE NonStop Open
System Services (OSS), this section provides background information for those who are not
familiar with these products. Additionally, this section explains how to perform common tasks
that are characteristic to running Java applications on NonStop systems. The topics are:
•“Tutorial: Running a simple program, HelloWorld” (page 34)
•“Specifying the CPU and process name” (page 35)
•“Configuring a Java Pathway serverclass” (page 36)
Tutorial: Running a simple program, HelloWorld
After NSJ7 is installed, use the following steps to create and run the HelloWorld program.
1. Create a Java source file.
Perform either steps a, b, and c or step d only.
a. Using an editor, create a file that contains the following source code.
b. Name the file HelloWorld.java.
c. Place the file in the OSS file space by using FTP.
/**
* The HelloWorld application implements a java class that
* displays "Hello World!" to the standard output.
*/
class HelloWorld
{
public static void main(String[] args)
{
System.out.println("Hello World!");
}
}
d. Alternatively, at the OSS prompt, use the cat command to create the
HelloWorld.java file and type the contents of the HelloWorld program listed
previously.
$cat> HelloWorld.java
type-contents-of-the-file
(Ctrl+y)
2. Set the PATH environment variable.
Add the directory where the NSJ7 executable file is installed to your PATH environment
variable.
For the standard installation, type the following command at the OSS prompt:
$export PATH=/usr/tandem/nssjava/jdk170_h70/bin/:$PATH
If the NSJ7 is installed in a nonstandard location, /home/lee, type:
$export PATH=/home/lee/nssjava/jdk170_h70/bin/:$PATH
3. Check your path settings.
Optionally, you can check whether your path is set correctly by using the whence command.
Type:
$whence -v java
34 Getting started

This command must display the fully qualified name of the java executable found in your
path. If no Java executable is found, the command displays the message, java not found.
4. Compile the Java source code by using the javac tool.
a. Ensure you have performed step 3 so that javac is in your current path.
b. At the OSS prompt, change the directory (cd command) to where your Java source file
is stored.
c. Compile the Java source code by using the Java compiler, javac, which is part of the
installed NSJ7 product. Type the following command on OSS prompt :
$javac HelloWorld.java
If compilation is successful, the compiler produces a Java class file called
HelloWorld.class. Once you have the class file, your program is ready to run.
d. Check to see that the HelloWorld.class file has been created by typing:
$ls -l HelloWorld.class
If the file is not present or if you received an error message, check for typographical
errors in your source code. Fix the errors, and perform the steps c and d until class file
is created.
5. Run the program by using the Java tool.
a. Go to the directory where your class file is created.
b. To run the HelloWorld program (also called an application), type the following command
at the OSS prompt:
$java HelloWorld
NOTE: You must not type java HelloWorld.class. All Java classes have the
.class extension. Typing .class at the end causes an error message.
Your Java application displays the message, "Hello World!".
Specifying the CPU and process name
You can specify which CPU an application process runs in and its process name by using options
of the run utility. The run utility starts OSS programs with specific attributes.
Use the following command to specify the CPU where a Java application is to run:
run -cpu=cpu_number java class_name
For example, the command to run Java in CPU 3 is:
$run -cpu=3 java HelloWorld
Use the following command to provide a java process a process name:
run -name=/G/process_name java class_name
For example, the command to provide Java the process name $APPJ is:
$run -name=/G/appj java HelloWorld
where,
the /G directory identifies the Guardian fileset.
For information about the /G directory, see Open System Services User's Guide.
The following example combines more than one run option in a single command:
$run -name=/G/japp -cpu=3 java HelloWorld
Specifying the CPU and process name 35

For more information on using -name option with 32–bit JDK and 64–bit JDK, see “Java process
name” (page 107).
For more information about the run(1) utility, see Open System Services Shell and Utilities
Reference Manual.
Configuring a Java Pathway serverclass
Following is a brief overview of the specific Java requirements for configuring a Java program
to run as a Pathway serverclass. Complete information about the topic is available in the TS/MP
2.5 System Management Manual.
The serverclass attributes that have specific Java requirements follow. Typically, the attribute
settings are available in a configuration file, but the examples show how to set the attributes in
the OSS environment.
ARGLIST
The ARGLIST must be in the form:
-Xabend,class-name[,arguments]
where, [,arguments] is an optional, comma-separated list of arguments that are passed to
the named serverclass.
For example, from the OSS prompt, start a PATHMON (process monitor) named $foo and set
the ARGLIST at the PATHCOM prompt:
$gtacl -p pathcom \$foo
PATHCOM .....
=set serverclass ARGLIST -Xabend,MyClass,3000
This is similar to entering java -Xabend MyClass 3000 at an OSS shell prompt. The -Xabend
argument to the java executable causes java to abend instead of exiting with a non-zero exit
code. Pathway servers must abend rather than merely stop when a fatal error occurs, so that
the PATHMON process can restart them. MyClass is the name of the Java class to be invoked,
and "3000" is an argument to the MyClass class.
NOTE: In the OSS environment, the dollar sign ($) has special meaning; therefore, the process
name $foo must be preceded by a backslash (\), the escape character.
PROCESSTYPE
Set this attribute to OSS.
ENV
Environment variables are set using the ENV serverclass attribute. For Java use, you must set
the CLASSPATH environment variable so that the Java runtime can find your classes. For a
CLASSPATH example, the following set server command is entered at the PATHCOM prompt.
$gtacl -p pathcom \$foo
PATHCOM .....
=set server ENV CLASSPATH=/myclasspath
where, /myclasspath is the location where all the classes are available.
NOTE: JREHOME shell variable need not be set for NSJ7. However, if this variable is set,
NSJ7 will accept it. If this variable is set, you must ensure that it points to the correct JDK.
36 Getting started
PROGRAM
Set the PROGRAM attribute to the java executable. For H-series, the java executable is located
by default in /usr/tandem/nssjava/jdk170_h70/bin.
For example, from the OSS prompt, start a PATHMON (process monitor) named $foo and set
the PROGRAM attribute at the PATHCOM prompt:
$gtacl -p pathcom \$foo
PATHCOM .....
=set server PROGRAM /usr/tandem/nssjava/jdk170_h70/bin
Configuring a Java Pathway serverclass 37
4 Implementation specifics
This section explains the various topics pertaining to the implementation specifics of NonStop
Server for Java:
•“Headless support” (page 38)
•“Additional files” (page 39)
•“Additional environment variable” (page 39)
•“Java native interface (JNI)” (page 39)
•“Floating-point implementation” (page 43)
•“Multi-threaded programming” (page 45)
•“Java print service” (page 49)
•“Using the Guardian printer” (page 50)
•“Java authentication and authorization service” (page 51)
•“JavaBeans” (page 52)
•“Debugging Java programs” (page 52)
•“Deviations in JVM specification options” (page 55)
•“Garbage collection (GC)” (page 56)
•“Java garbage collector tuning for application performance” (page 64)
•“GC profiling” (page 66)
•“ZapInitialHeap option” (page 69)
•“64–bit process support” (page 69)
•“32–bit process support” (page 70)
•“Version command-line option” (page 71)
•“Posting signals to GC process” (page 72)
•“Unhandled exception” (page 73)
•“Error file” (page 73)
•“System property” (page 75)
•“LogVMOutput option” (page 75)
•“UseCompressedOops” (page 76)
•“SecureRandom startup enhancement” (page 76)
•“VirtualMachine.list() support” (page 76)
See also, “Application tuning and profiling” (page 94).
Headless support
Since NonStop operating system does not provide support for GUI operations, NSJ7 is a headless
JVM that conforms to the Oracle's headless support standards regarding Java Abstract Window
Toolkit (AWT) classes and methods. For similar reasons, NSJ7 does not support the
AppletViewer tool.
Class data sharing (CDS) is a feature intended to reduce application startup time and footprint,
which is available only with a Java HotSpot client VM. Hence this is not supported in NSJ.
38 Implementation specifics
When GraphicsEnvironment.isHeadless returns true, and if your Java programs use
classes and methods that require a display, keyboard, sound, or mouse operation, the class or
method throws a HeadlessException. This value is always true in NSJ7.
Classes and methods that support printing, fonts, and imaging are fully supported in a headless
JVM.
While the Oracle documentation for the reference implementation states that you must set the
system property –Djava.awt.headless=true to run a headless JVM, setting this system
property is not required for NSJ7.
Additional files
In addition to the standard Java packages, NSJ7 provides the following files:
•jtatmf.jar
File containing classes for the version of NonStop Java Transaction Agent that uses TMF.
For more information, see “Transactions” (page 90).
•javachk
The Java Checker program, which determines whether a problem with the JVM is caused
by an incorrect TCP/IP configuration.
Additional environment variable
NSJ7 contains an implementation-specific environment variable that you can use to control the
runtime environment. The JAVA_PTHREAD_MAX_TRANSACTIONS environment variable specifies
the maximum number of TMF transactions allowed per process. The default number of transactions
allowed are 200. For more information, see “Controlling maximum concurrent transactions”
(page 90).
Java native interface (JNI)
The Oracle Java Native Interface (JNI) standard defines the C language APIs that enable Java
routines to call C and C++ routines. JNI defines the way that these routines can start and interact
with a Java Virtual Machine (JVM). It also allows you to load the JVM into native applications to
integrate Java functionality with native applications.
NSJ7 supports JNI and Invocation API with the following modifications:
•Set the _RLD_LIB_PATH environment variable to point to the User DLL location.
export _RLD_LIB_PATH=dll-path[:dll_pathn]...
where, dll-path and dll-pathn are the User DLL directories.
For example, if the user DLLs are in the directory /home/mydll
export _RLD_LIB_PATH=/home/mydll
•NSJ7 supports only the POSIX User Thread library (PUT). As a result of this, additional
migration considerations arise while migrating threaded native code to NSJ7. There are two
kinds of native applications that require changes:
1. Applications that dynamically load libjvm.so and invoke JVM using Invocation APIs.
For more information, see “Calling Java methods from C or C++” (page 41).
2. Applications that use Pthread library to create multi-threaded application. For more
information, see “Threading considerations for native code” (page 48).
•If native C or C++ routines invoke Transaction Management Facility (TMF) calls, you must
use TMF transaction jacket routines defined in “TMF Transaction Jacket Routines” in the
Additional files 39

“Using the POSIX User Thread (PUT) Model Library” section in the Open System Services
Programmer's Guide. The calls are:
◦PUT_ABORTTRANSACTION()
◦PUT_BEGINTRANSACTION()
◦PUT_ENDTRANSACTION()
◦PUT_RESUMETRANSACTION()
NOTE: OSS supports a maximum of 1000 concurrent transactions in a process.
However, JVM is an exception where the maximum transactions allowed are 200 as
described in “Controlling maximum concurrent transactions” (page 90).
•NSJ7 performs no conversion when calling a C or C++ routine where the function passes
or returns parameters of type float or double. All float and double values remain in
IEEE floating-point format when crossing the JNI boundary. For more information, see
“Floating-point implementation” (page 43).
•When using the JNI_OnLoad function, use the following format:
jint JNI_OnLoad(JavaVM *vm, void *reserved);
•The JNI_OnUnload function is supported.
•Conform to the following rules when naming user DLLs:
Do not use names that begin with Tandem,tandem, or tdm.◦
◦NSJ7 requires that all DLLs be named with a prefix lib and a suffix .so. Hence you
must name your DLL as follows:
libname.so
where, (name) signifies the string that is passed to the System.loadLibrary
() call.
The remainder of this subsection explains:
•“Calling C or C++ routines from Java” (page 40)
•“Calling Java methods from C or C++” (page 41)
•“Linker and compiler options” (page 42)
For more information about JNI, see Oracle JNI document.
Calling C or C++ routines from Java
To call C or C++ routines from Java, conform to the following steps:
1. Compile the Java code.
2. Use javah to generate header files— The function declarations listed in the generated
header file are those that must be exported by the user-JNI DLL.
To export functions, either specify export$ in the function definition or use the linker option
-export_all.
3. Compile the C or C++ code— C++ code must be compiled using the compiler command-line
options as explained in “Linker and compiler options” (page 42).
For example:
/usr/bin/c89 -g -I /usr/tandem/nssjava/jdk170_h70/include -I /usr/tandem/nssjava/jdk170_h70/include/oss
-I. -I /G/system/system -Wallow_cplusplus_comments -Wlp64 -Wextensions -D_XOPEN_SOURCE_EXTENDED=1
-Wnowarn=141,209 -Wcall_shared -Wsystype=oss -Wtarget=tns/e -c SystemInfo.c
40 Implementation specifics

NOTE: If the native code has large variables on the stack, then calling this native code
might exceed the default stack space provided for each thread. If the native code exceeds
the amount of stack space allocated for it, then it results SIGSTK.
To prevent overflowing the available stack space, consider allocating large variables on the
heap rather than using the stack. Otherwise, you can increase the default stack size for each
thread by specifying the -Xss option when starting java. This option increases the stack
size for every thread.
For more information about the -Xss option, see java in the NonStop Server for Java 7.0
Tools Reference Pages.
4. Create a DLL file (.so file type) and specify the linker option as explained in “Linker and
compiler options” (page 42).
After specifying the linker option, set the _RLD_LIB_PATH environment variable to point to
where the created DLL file resides by using the following command:
export _RLD_LIB_PATH=dll-path
where, dll-path is the directory where the user DLL resides.
For example:
/usr/bin/eld TandemWrap.o SystemInfo.o -o libCompanySysInfo.so -set SYSTYPE OSS -set HIGHPIN ON -set
data_model lp64 -set CPlusPlusDialect neutral -dll -lcre -lcrtl -export_all
For more information, see “_RLD_LIB_PATH” (page 29).
NOTE: Using neutral data type DLL may not work with 64–bit JDK as JVM pass true 64–bit
pointers that is not sign-extended value of a 32–bit pointer.
The javahjni demo shows an example of how to create a library file, see Table 4 (page 33)
to view the directory location of the demo programs. The demo also shows the conversion between
the TNS and IEEE floating-point.
Calling Java methods from C or C++
You can create your own C or C++ program. Follow these guidelines to use the Invocation API
to load the JVM in an arbitrary native program:
•NSJ7 supports only the POSIX User Thread library. As a result, the following issues must
be considered when migrating to NSJ7:
◦Java application which uses the Invocation API must necessarily link with the POSIX
User Thread library. An application must link with either ZPUTDLL or YPUTDLL depending
on whether it is a 32–bit or 64–bit application.
Set the _RLD_LIB_PATH environment variable to the location of libjvm.so as shown:
For 32–bit NSJ7: $ export _RLD_LIB_PATH=$JREHOME/lib/oss/server/
For 64–bit NSJ7: $ export _RLD_LIB_PATH=$JREHOME/lib/oss64/server/
•A native application can use the JNI_CreateJavaVM() call to become a Java process,
and such applications are called JNI applications. The native application can be either
multi-threaded or single threaded. If an application calls the JNI_CreateJavaVM() on the
main thread, then the main thread becomes the Java thread after creating the virtual machine.
If an application already contains a VM, another thread can become a Java thread by invoking
AttachCurrentThread(). In either case, if the calling thread is the main thread and if
distributed GC is enabled, the main thread stack must be shared by GC processes. As the
main thread stack cannot be shared across GC processes, the distributed GC cannot be
enabled when the main thread is the Java thread. Hence, JNI_CreateJavaVM() and
Java native interface (JNI) 41

AttachCurrentThread() return JNI_EUNSUPPORTED error if they are called from the
main thread with distributed GC enabled.
NOTE: All the instances of distributed GC in this manual refer to parallel and CMS GC.
•Compile code written in C++ by using the compiler command-line options as explained in
“Linker and compiler options” (page 42).
•NSJ7 provides DLLs. Therefore, you can build your own executable and link it to the JVM
DLL, libjvm.so.
For more information, see invocation_api demo provided with the NSJ7 installation.
•Do not set signal handlers for the following signals:
SIGSEGV◦
◦SIGPIPE
◦SIGCHLD
◦SIGINT
◦SIGQUIT
◦SIGTERM
◦SIGHUP
◦SIGWINCH
◦SIGALRM
◦SIGSTK
◦SIGILL
◦SIGTIMEOUT
•Set the executable to use IEEE floating-point.
NSJ7 does not support the signal-chaining facility implemented in some other vendors' JVMs.
When a program uses the Invocation API to start a JVM, its function returns parameters of type
float or double that are in IEEE floating-point format. Any parameters of type float or double
that are passed to NSJ7 must be in IEEE floating-point format. If such a program requires
conversion between TNS floating-point format and IEEE floating-point format, the Guardian
Procedure Calls Reference Manual documents a series of procedures with names beginning
with NSK_FLOAT_ that can be used to convert float and double data between the two formats.
To run the Invocation API demo, follow the instructions in the README file in directory
/usr/tandem/nssjava/jdk170_h70/demo/invocation_api. Directory location of
invocation_api (for 32–bit and 64–bit NSJ7) demo programs are listed in Table 4 (page 33).
Linker and compiler options
Compiler options
You can use C++ code compiled using either a dialect of version 2 or version 3 for user DLLs
because NSJ7 is built with a C++ version neutral flag (the —set CPlusPlusDialect neutral
option for the linker). To compile using version 2, the following compiler option must be used:
—Wversion2.
42 Implementation specifics

—Wversion3 is the default version for TNS/E native compilers, and hence it is not needed to be
defined in the compile command-line.
In addition, a compilation unit containing JNI code that has any floating-point parameters being
passed across the JNI boundary and that is directly called by the JVM, must use the IEEE
floating-point arithmetic. IEEE floating-point format is the default for TNS/E native compilers, and
hence it is not needed to be defined in the compile command-line.
Any compilation units not called directly by the JVM can be compiled without conforming to the
IEEE floating-point format. However, the complications that can occur while using such mixed
modes are beyond the scope of this manual.
The javahjni demo shows an example of mixed modes. For information on demos, see
“Demonstration programs” (page 33).
If you want to call the C/C++ routines from 64–bit java applications, then you must compile the
routines using the following complier command-line option:
-Wlp64
Linker options
IEEE floating-point is the default format for TNS/E native compilers, and hence it is not needed
to be specified during linking.
When building 64–bit native libraries, the following additional linker option must also be used:
-set data_model lp64
How to create your own library of native code
The javahjni demonstration program shows how to create a native library for 32–bit and 64–bit
NSJ7. In order to use a native library for 32–bit JDK, it must be a 32–bit library, and for use with
64–bit JDK, it must be 64–bit library.
Directory location of javahjni (for 32–bit and 64–bit NSJ7) demo programs are listed in Table 4
(page 33).
Floating-point implementation
Java uses IEEE floating-point arithmetic for computation. This subsection explains the following
topics:
•“Floating-point values” (page 43)
•“Double-precision values” (page 44)
•“Calling TNS floating-point functions from JNI code” (page 44)
Incompatibilities between the IEEE floating-point and TNS floating-point representations might
cause loss of precision or accuracy when you convert between TNS float or double and IEEE
float or double.
NOTE: In NSJ7, you cannot specify whether your Java classes use TNS format.
Floating-point values
For floating-point values, TNS floating-point representations have larger exponents (hence a
larger range) than IEEE floating-point representations, but they are less precise, which is
demonstrated in Table 5 (page 44):
Floating-point implementation 43

Table 5 Floating-point ranges
Maximum decimal valueMinimum positive decimal valueFloating-point representation
1.1579208e77F1.7272337e-77FTNS
3.40282347e+38F1.40239846e-45FIEEE
Double-precision values
For double-precision values, TNS floating-point representations have smaller exponents (hence
a smaller range) than IEEE floating-point representations, but they are more precise, which is
demonstrated in Table 6 (page 44):
Table 6 Double-precision ranges
Maximum decimal valueMinimum positive decimal valueFloating-Point representation
1.15792089237316192e771.7272337110188889e-77TNS
1.79769313486231570e+308/4.94065645841246544e-324IEEE
Calling TNS floating-point functions from JNI code
This section describes the procedure to call a TNS floating-point function from an IEEE
floating-point function.
Perform the following when using TNS floating-point compiled functions in native code linked in
the java executable:
•Do not call the Common Runtime Environment (CRE) functions with TNS floating-point
values because CRE functions are expecting IEEE floating-point values.
•Do not pass floating-point values (float and double) across mixed float compilation units.
When passing or returning floating-point values between IEEE floating-point compiled
functions and TNS floating-point compiled functions, pass or return the following:
◦Afloat as one of the 32–bit structures defined in $SYSTEM.SYSTEM.KFPCONVH
(NSK_float_ieee32,NSK_float_tns32) or /usr/include/kfpconv.h.
◦Adouble as one of the 64–bit structures defined in $SYSTEM.SYSTEM.KFPCONVH
(NSK_float_ieee64,NSK_float_tns64) or /usr/include/kfpconv.h.
•You can call a native function that accepts or returns a TNS float or double value if you
create an intermediate function. The intermediate function assembles between the IEEE
floating-point compiled JNI method that the JVM calls and the native function that accepts
or returns the float or double value.
Either the JNI method or intermediate method can be responsible for calling one of the
NSK_float_* procedures to convert between IEEE and TNS floating-point formats.
The intermediate function:
◦Is compiled with TNS floating-point.
◦Accepts float and double arguments as one of the special structures defined in the
$SYSTEM.SYSTEM.KFPCONVH or /usr/include/kfpconv.h file.
◦Calls the TNS compiled native function passing TNS float or double arguments.
◦Converts any float or double return value to an IEEE floating-point value, which the
JNI caller expects.
◦Returns the float or double in one of the special structures defined in the
$SYSTEM.SYSTEM.KFPCONVH or /usr/include/kfpconv.h file.
44 Implementation specifics
For an example, see javahjni “Demonstration programs” (page 33).
Multi-threaded programming
The Java virtual machine for the NSJ7 is multi-threaded and uses POSIX User Thread (PUT)
library, which conforms to the IEEE POSIX Standard 1003.1, 2004. With PUT library enabled on
NonStop systems, CPU intensive thread that does not invoke an I/O, sleep, or wait can never
be pre-empted by another thread unless -XX:ThreadTimeSlice option is used.
This section includes the following topics:
•“Thread scheduling” (page 45)
•“Threading considerations for Java code” (page 48)
•“Threading considerations for native code” (page 48)
•“ThreadDumpPath support” (page 49)
Thread scheduling
When a Java thread is created, the thread inherits its priority from the parent thread. The priority
of the thread varies from MIN_PRIORITY to MAX_PRIORITY, where the default priority is
NORM_PRIORITY. After a thread is created, the setPriority method can be used to alter the
priority of the thread.
Java application developers must be aware of the following consideration while designing or
enabling multi-threaded Java applications for Nonstop systems:
•A selfish thread is a thread that executes in a tight loop without giving up control either by
explicitly yielding or by invoking a blocking operation.
•Since the thread-scheduling algorithm on Nonstop is non-preemptive and does not time
slice, it is possible for such a thread to prevent other threads from getting access to CPU
time. Theoretically, such a thread can run forever. However, after a while, the operating
system periodically reduces the priority of the process in stages, until its priority reaches a
very low value.
For a demonstration of scheduling on a NonStop system, review the results and output of the
following programs:
Multi-threaded programming 45

Example 5 Snnipet for ThreadTimeSlice feature
import java.io.*;
import java.lang.*;
class LoopThread extends Thread {
private Thread t;
private int threadNum;
private static int tick = 1;
private static volatile int numThreadsStillRunning = 0;
private static int maxThreads = -1;
private static volatile int numThreadsCreated = 0;
public static void setMaxThreads(int num) { maxThreads = num; }
LoopThread( int num){
if ( num <= 0 || num > maxThreads ) {
System.out.println("Invalid thread number: " + num);
System.exit(1);
}
threadNum = num;
System.out.println("Creating " + threadNum );
numThreadsCreated++;
numThreadsStillRunning++;
}
public void run() {
if ( threadNum == 1 ) {
// First thread. Execute until other threads terminates
while ( numThreadsCreated < maxThreads ||
numThreadsStillRunning > 1 ) {
tick++;
}
} else {
// Sleep some time to guarantee first thread runs
try {
Thread.sleep(10);
} catch ( InterruptedException e ) {
System.out.println("Sleep interrupted.");
}
for (int i=0; i < 10000; i++ ) {
tick++;
}
}
System.out.println("Thread " + threadNum + " exiting.");
numThreadsStillRunning--;
}
}
public class ThreadPreemptionDemo {
public static void main(String args[])
{
int numThreadsToCreate = 2;
// LoopThread[] threads;
if ( args.length > 0 ) {
// User has specified number of threads to create
numThreadsToCreate = Integer.parseInt(args[0]);
if ( numThreadsToCreate < 2 ) {
System.out.println("Invalid argument. Minimum value = 2");
System.exit(1);
}
}
LoopThread[] threads = new LoopThread[numThreadsToCreate];
LoopThread.setMaxThreads(numThreadsToCreate);
for (int i = 0; i < numThreadsToCreate; i++) {
threads[i] = new LoopThread(i+1);
46 Implementation specifics

threads[i].start();
}
try {
for (int i = 0; i < numThreadsToCreate; i++) {
threads[i].join();
}
} catch (InterruptedException ex) {
System.out.println("Exception " + ex);
}
}
}
On the NonStop system, the execution of threads is not time sliced. When a thread gets a chance
to run, it enters the loop and starves the other thread. Hence, the application hangs.
Output when thread time slice is not enabled:
java -cp . ThreadPreemptionDemo
Creating 1
Creating 2
WARNING! You will observe a hang when thread time slice option is not specified. Therefore,
“Creating 2” in the output may or may not be printed.
The Java runtime supports a simple, deterministic, scheduling algorithm known as fixed-priority
scheduling. The Java runtime does not time-slice. For the NonStop system, the thread-scheduling
algorithm is not preemptive; that is, a thread continues to run until it explicitly yields or otherwise
causes a yield by invoking a blocking operation on the thread. When a thread gives up control,
the runnable threads of the highest priority are run in first-in-first-out order. A lower priority thread
is run (also in first-in-first-out order) only when no runnable threads of a higher priority are
available.
NSJ7 (SPR IDs T2766H70^ACN and T2866H70^ACN) release includes a JVM-forced, preemptive
thread scheduling feature. This feature also provides an option to specify the time slice for threads.
A thread will run for the specified time slice, after which another thread gets dispatched from the
ready queue. This helps in force-yielding a thread which consumes large processor time so that
the other ready threads also get the processor time to run.
To enable pre-emptive user threads, use the following option:
-XX:ThreadTimeSlice[=T]
where,
T specifies the time in milliseconds.
•T is an optional argument.
•The default value of T is 400 milliseconds.
•The value of T can range between 1 to 32767.
If the specified value of T is above 32767, the value is time-sliced to 32767.
If the specified value of T is 0, the value is time-sliced to 400.
Following is the output for the snippet provided in Example 5 (page 46):
Output when thread time slice is enabled
java -cp . -XX:ThreadTimeSlice=10 ThreadPreemptionDemo
Creating 1
Creating 2
Thread 2 exiting
Thread 1 exiting
Multi-threaded programming 47
Threading considerations for Java code
A thread-aware function blocks only the thread calling that function, rather than blocking the
entire process. NSJ7 uses the PUT library in which all I/O are nonblocking.
JToolkit provides a thread-aware API for performing I/O to Enscribe files, $RECEIVE, and Pathway
servers by using Pathsend procedure calls. For more information, see JToolkit for Java API
Reference Pages.
Thread-aware I/O Support
In NSJ7, I/O operators are always nonblocking for OSS files. Earlier versions of NSJ, provided
an option —Dnsk.java.nonblocking to switch between the blocking and nonblocking I/O
operation. This option is no longer supported on NSJ7.
Threading considerations for native code
NSJ7 supports only the POSIX User Thread library. As a result, the following issues must be
considered when migrating to NSJ7:
•The JNI or C/C++ code in a Java application that uses the Pthread API must be ported to
use the _PUT_MODEL_ as described in the Open System Services Programmer's Guide.
•The PUT library Z/YPUTDLL must be linked statically to the application1. This impacts JNI
applications that currently (pre-NSJ7) load ZSPTDLL dynamically.
In NSJ7, the application must be linked with Z/YPUTDLL2depending on whether it is a 32–bit
or 64–bit application.
If a user native library linked into Java creates a thread, non thread-aware operations executed
in the user library might impact the operation of the Java virtual machine. If the user library creates
multiple user threads, the program needs to be more careful to ensure that the operations
performed in the user threads are thread-safe on the NonStop system. All threaded code preferably
written in Java rather than native code.
You need to consider the following issues when using threads in native code linked to a Java
program on a NonStop system:
•NSJ7 uses the POSIX User Thread Library from the standard location.
Your code must include the POSIX User Thread header files in the standard location. You
must use the header files from the standard location /usr/include/.
•Creating a thread for a task does not make the task run faster.
The NonStop system does not have an implementation of native threads since threads run
at a user level. Even on a multiprocessor NonStop system, all native threads (user threads)
in a process are executed in the same processor as the process. If you create user threads
whose only purpose is to run a certain task, the thread creation overhead makes the task
run slower than the same task being performed without creating the thread.
•The thread-scheduling algorithm is not preemptive.
A thread executes until it explicitly yields. For more information, see discussion of “Thread
scheduling” (page 45).
•In a very long-running, CPU-intensive thread, having your native code occasionally invokes
the yield() method which allows timer and I/O completions to be detected. Invocation of
1. For L15.02, applications must be linked with X/WPUTDLL.
2. For L15.02, applications must be linked with X/WPUTDLL.
48 Implementation specifics

timer callbacks and detection of I/O completions can be severely impacted by long-running
threads.
•You must be careful when using thread-aware interfaces.
The Open System Services Programmer’s Guide lists thread-aware equivalents of NonStop
system-specific interfaces. These interfaces have an explicit put_ prefix.
For example, when using a thread-aware function, do not attempt to control the set of files
that are enabled for completion or directly attempt to wait for a completion on a file registered
with Pthreads (FILE_COMPLETE_SET_,FILE_COMPLETE_,AWAITIO, or AWAITIOX
procedure).
Pthread library changes
Pthreads library provides the following functionality:
•The PUT library converts all I/O calls as nonblocking calls. If a thread invokes an I/O, the
call blocks only the calling thread and not the application. This enables porting of Java
applications to NSJ7.
•The PUT library provides features that allow Java applications to be more robust are described
as follows:
◦Protected thread stack – In earlier versions of NSJ, the Java thread stack was
unprotected and hence the JVM only detected stack overflow caused by Java methods.
This was done by stack boundary checking code in interpreted and hotspot compiled
code. It was possible for native methods to overflow the stack space erroneously and
corrupt the program data. In NSJ7, the PUT library protects the thread stacks by using
guard pages. JVM uses this Pthread feature to catch stack overflow from native methods.
A stack overflow from native method causes a SIGSTK signal.
◦Signal handler uses new stack called alternate signal stack - This enables JVM to
execute the signal handler code for SIGSTK signal.
•Provides standard POSIX thread API names and calling sequences which adhere to IEEE
standard 1003.1, 2004. For more information, see Open System Services Programmer's
Guide.
For more information on Pthread library, see Open System Services Porting Guide.
ThreadDumpPath support
The thread dump lists all threads in the Java process. If any of the distributed GC options are
enabled, GC threads are converted into processes. Hence, the GC threads are prefixed with *
to indicate that it is a process if the application enables distributed GC.
The execution stack trace of all Java threads in a NSJ7 process can be dumped by sending a
SIGQUIT signal to the Java process using the following OSS command:
$ kill -QUIT <pid>
NOTE: GC thread stack trace is not printed.
By default, the thread stack dump is written in text format on the stdout. NSJ7 provides the
ability to redirect this output to a user-defined file using the following Java command:
-XX:ThreadDumpPath=<path/filename>
Java print service
The Java Print Service (JPS) implemented in NSJ7 uses the headless version of the javax.print
API. JPS allows you to print on printers directly to NonStop systems and to network printers
attached to a local area network (LAN) or wide area network (WAN). For information on configuring
ThreadDumpPath support 49

network printers, see Spooler FASTP Network Print Processes Manual. For information on the
Spooler subsystem, see Spooler Utilities Reference Manual.
All printing features and attributes in the JPS classes listed below work when the NonStop spooler
and printer support the API. However, the NonStop operating system requirement for sending
text and postscript files to separate printers also applies when printing in JPS. The following are
the JPS classes:
•javax.print
•javax.print.attribute
•javax.print.attribute.standard
•javax.print.event
For applications using the java.awt.print.PrinterJob class, the printer must be postscript
enabled. For information on enabling postscript printing, see Spooler FASTP Network Print
Processes Manual.
Using the Guardian printer
NonStop Java API accepts the Guardian printer filenames.
The following code fragment shows how to set the Guardian printer filename and print the
print.txt file:
..
String printer = "$s.#p255";
FileInputStream stream = new FileInputStream("print.txt"); // file to print
..
PrintServiceAttributeSet prAttr = new HashPrintServiceAttributeSet();
prAttr.add(new PrinterName(printer, null));
PrintServiceLookup lookup = new UnixPrintServiceLookup();
PrintService[] services = null;
..
services = lookup.getPrintServices(null, prAttr);
..
DocPrintJob job = services[0].createPrintJob();
SimpleDoc doc = new SimpleDoc(stream, DocFlavor.INPUT_STREAM.AUTOSENSE, null);
..
job.print(doc, null);
..
..
NOTE: In the above example, $s.#p255 is the name of the configured printer. If there is no
printer configured with this name, then print output is routed to Spooler with location #p255. To
print the document, you need to explicitly reroute the document to the configured printer location.
For more information, see Spooler Utilities Reference Manual.
Dynamic saveabend file creation
NOTE: Dynamic saveabend file creation works only with Java processes. It will not work with
GC processes.
Dynamic saveabend file creation helps to create a saveabend file of a running Java process
without aborting (abending) the Java process, and by issuing a signal to the process. This allows
the Java process to continue execution even after the abend file is created. The time taken to
create the abend file, that is the application pause time is low (measurable in milliseconds).
The saveabend file enables you to analyze any observed Java runtime problems, such as
observed high memory consumption, and low responsiveness without impacting the running
Java process.
To create a saveabend file in the working directory of the process, perform the following steps:
50 Implementation specifics

1. Export DUMP_CORE=1.
2. Start the Java application.
3. Press Ctrl+break while the process is running.
Saveabend file generation
If distributed GC is enabled, then the saveabend files are generated differently. The Java process
or GC process can encounter a problem and terminate abnormally. When one process in the
Java process group terminates abnormally, then the other processes detect the abnormal
termination and also terminate abnormally.
The first process that terminates abnormally dumps the entire user address space (full dump),
and the other processes do the partial dump of the address space. To analyze the problem, load
the saveabend file independently in eInspect for analysis. As the partial snapshot files do not
contain all the data, the full dump needs to be used to get the data.
CAUTION: The saveabend flag must be turned on for both Java launcher executable file and
the javagc executable file for creation of saveabend files for both the Java and GC processes.
You can collect the snapshot files of the Java process and GC process and send it to Hewlett
Packard Enterprise support for analysis. You must collect all the saveabend files.
FastExec option support
For applications that use the Runtime.exec method to create a child process, NSJ7 provides
a faster method to create a child process using the -Dnsk.java.fastExec=true option. The
Runtime.exec method forks a child process and overlays its image with the new executable.
Forking the child process duplicates the parent process image, which is discarded when the exec
is executed. The -Dnsk.java.fastExec=true option builds the child process image from
the executable. It does not inherit the parent process image, thus reduces the time required to
create a child process.
NOTE: The same result can be achieved by using
-Djdk.lang.Process.launchMechanism="posix_spawn" option introduced by Oracle,
which is supported from NSJAVA H70^ACN onwards.
Java getLocalHost() caching
Java getLocalHost() has to make a call to the Kernel API to obtain the desired results, which
is a time consuming factor. Java caches results only for five seconds that is not useful for
applications which run for a longer time.
Starting with T2766H70^ACN or T2866H70^ACN, option
-Dnsk.java.cachegetLocalHost=true is used to overcome the unnecessary calls made
to the Kernel API, and cache the results of getLocalHost() until the application ends.
WARNING! Do not change the IP address of the system while running the application.
Java authentication and authorization service
The Java Authentication and Authorization Service (JAAS) is integrated in NSJ7. JAAS augments
the core Java 2 platform which facilities to authenticate and enforce access controls. JAAS has
the ability to enforce access controls based on who runs the code.
JAAS implements a Java version of the standard Pluggable Authentication Module (PAM)
framework. This plug ability permits applications to remain independent from underlying
authentication technologies. New or updated authentication technologies can be plugged in
without requiring modifications to the application. Applications enable the authentication process
Saveabend file generation 51

by instantiating a LoginContext object, which in turn references a configuration to determine
the authentication technology, or LoginModule, that is to be used in performing the
authentication. The LoginModule interface provides developers the ability to implement different
kinds of authentication technologies that can be plugged in an application.
For example, one type of LoginModule might perform a username and password based form
of authentication. Other LoginModules might involve more sophisticated authentication
mechanisms.
NSJ7 product includes LoginModule interfaces implemented by Oracle, such as
JndiLoginModule and KeyStoreLoginModule, but does not provide a LoginModule that
interfaces to the Safeguard subsystem on NonStop systems. You can also develop your own
LoginModule implementation.
For more information on writing a LoginModule implementing an authentication technology,
see
JAASLoginModule Developer's Guide
.
JavaBeans
JavaBeans are reusable software components that can run in both a design environment (inside
a builder tool) and runtime environment.
The design environment is highly visual and requires that JavaBeans provide design information
to the programmer and to customize its behavior and appearance.
In the runtime environment, JavaBeans might be visible in the case of a Graphical User Interface
(GUI), or invisible in the case of a data feed control.
Because of the CLI nature of the NonStop operating system, NSJ7 supports only runtime execution
of invisible JavaBeans. The NSJ7 does not support design-time execution or runtime execution
that requires a GUI operation. In NSJ7, the Boolean expression java.beans.Beans
isGuiAvailable returns the value false.
For more information about JavaBeans, see Oracle JavaBeans document.
Debugging Java programs
This subsection discusses the debugger architecture and how to run the programs involved in
debugging Java applications, and also discusses the following topics:
•“Debugging overview” (page 52)
•“Transports” (page 53)
•“Java command-line options to run a debuggee” (page 53)
•“Starting the Java debugger (JDB) tool” (page 54)
•“Debugging JNI code” (page 55)
•“Debugging Java and JNI code” (page 55)
Debugging overview
NSJ7 supports Java Platform Debugger Architecture (JPDA) that provides debugging support
for the Java platform. For more information, see Oracle's Java Platform Debugger Architecture
Documentation.
NSJ7 ships a terminal oriented non-GUI debugging tool. This Java Debugger Tool (JDB) can be
used on a NonStop system to debug the Java applications running on the same NonStop system,
or on another NonStop system, or any other platform.
You can also use the non-GUI debugging JDB and other vendors' GUI debuggers running on
Microsoft Windows and other platforms to debug NSJ7 applications running on a NonStop system.
52 Implementation specifics
Transports
A JPDA transport is a form of inter-process communication used by a debugger application and
the debuggee. NSJ7 provides a socket transport that uses the standard TCP/IP sockets to
communicate between the debugger and debuggee.
By default, NSJ7 uses socket transport. NSJ7 does not support shared memory transport.
Java command-line options to run a debuggee
For remote debugging, you need to start the Java application to be debugged (debuggee) as a
server using the following command:
java -Xdebug -Xnoagent
-agentlib:jdwp=transport
-Xdebug
Enables debugging.
-Xnoagent
Disables the old Sun.tools.debug agent. This is the default value.
-agentlib:jdwp=sub-options
sub-options are specified in the following format:
name1[=value1],name2=[=value2]...
The sub-options are as follows:
transport
Indicates the name of the transport. The value is dt_socket, and by default,
NSJ7 uses dt_socket.
server=y
ymeans listen for a debugger application
address=transport-address-for-this-connection
The transport address is the port number in which the debuggee is listening for
the debugger or a range of port value from which the debuggee selects the first
available port to listen for the debugger. The following syntax is used:
address=[<name>:]<port> | <start port>-<end port>
where,
<name>
is the host name.
<port>
is the socket port number.
<start port>
is the starting port number for a range of ports.
<end port>
is the ending port number for a range of ports.
suspend=y
suspends the debuggee just before the main class loads.
Debugging Java programs 53

Optionally, you can specify the -Xint argument, by using only the interpreter and not the HotSpot
compiler.
NOTE: Specifying a range of port numbers for address is specific to NonStop.
The subsequent examples show the various ways in which the connection address is specified:
Example 6 When the port number is specified
java -Xdebug -Xnoagent
-agentlib:jdwp=transport=dt_socket,server=y,address=4000,
suspend=y classname arguments
Example 7 When the range of ports are specified and hostname is implicit
java -Xdebug -Xnoagent
-agentlib:jdwp=transport=dt_socket,server=y,address=4000-4050,
suspend=y classname arguments
Example 8 When the machine name and port range are specified
java -Xdebug -Xnoagent
-agentlib:jdwp=transport=dt_socket,server=y,address=someMachine:4000-4050,
suspend=y classname arguments
Starting the Java debugger (JDB) tool
The Java Debugger (JDB) tool can be started so that it communicates with the debuggee by
using the jdb command as described for the following situations:
•If you are using JDB on the same NonStop system where the debuggee runs, use the
following command:
jdb -attach portnum
•If you are using JDB on a different NonStop system from where the debuggee runs, use the
following command:
jdb -attach host-name:portnum
•If you are using JDB from Microsoft Windows or any other platform, use the following
command:
jdb -connect com.sun.jdi.SocketAttach:hostname=hostname,port=portnum
Additional information
If you are using a GUI debugger, refer to the vendors' documentation to configure the debugger
to communicate with the debuggee.
Remote debugging of NSJ7 applications are tested with Eclipse 3.7.2 of the Eclipse Project. For
information and software downloads, see http://www.eclipse.org/
For more details on command-line options, see Connection and Invocation Details
54 Implementation specifics

Debugging JNI code
Use the inspect debugger tool available on the NonStop system to debug the native code. This
native code is written by application developer, and is used with the Java program. Use Visual
Inspect (the preferred debugger) or Native Inspect to debug the native code. For more information,
see Native Inspect Manual.
You can use the following command to start java in an inspect debugger:
run -debug java java_options
To debug native code, wait until the DLL is loaded. Visual Inspect allows you to stop the program
after the DLL is loaded so that you can set breakpoints. For information on how to set the
breakpoints, see Native Inspect Manual.
You can view and debug the native routine to be debugged and other native routines that routine
calls. All other scopes above the native routine are either compiled or interpreted Java code,
which the inspect debugger has no knowledge about. For more information on debugging, see
“Debugging Java process” (page 107).
Using visual inspect to add an event breakpoint on DLL open event
Since Visual Inspect does not support deferred breakpoints, you need to ensure that a DLL is
loaded before setting a breakpoint. Visual Inspect supports the DLL open event breakpoint that
suspends the program just after a DLL is loaded, but before initialization routines are invoked.
Perform the following to add an event breakpoint on DLL open event:
1. In Visual Inspect, select View > Breakpoints in Application or Program Control view.
2. Click the Event tab.
3. Click Add Breakpoint and select DLL Open from Event Name menu.
4. Click Ok.
Debugging Java and JNI code
You can use the Native Inspect debugger tool to debug the native code and Java Debugger tool
to debug the Java code simultaneously. You need to start the Java debuggee process in a
debugger.
For example, type the following command:
run -debug java -Xdebug -Xnoagent -agentlib:jdwp=sub-options
You can then use the Java Debugger tool to communicate with the debuggee process as explained
in “Debugging overview” (page 52).
Deviations in JVM specification options
The compiler specification options for both the java and jdb tools deviate from standard Java
because NSJ7 implements only the HotSpot server VM and does not implement a client VM.
Accordingly, the options that specify running the client VM are not valid.
java: Java application launcher command-line option deviations
-client
Selects the Java HotSpot Client virtual machine (VM).
NOTE: The -client option is not valid with NSJ7.
-server
Selects the Java HotSpot Server virtual machine (VM).
Deviations in JVM specification options 55

NOTE: The -server is the default option for NSJ7. Hence, specifying -server
is optional.
For more information about the java tool and additional deviations from standard Java, see
“Implementation of garbage collector types” (page 59) and java in the NonStop Java 7.0 Tools
Reference Pages.
jdb: Java debugger command-line option deviations
-tclient
Runs the application in the Java HotSpot client VM.
NOTE: The -tclient option is not valid with NSJ7.
-tserver
Runs the application in the Java HotSpot server VM.
NOTE: The -tserver is the default option for NSJ7. Hence, specifying
-tserver is optional.
For more information about jdb and how to start a Java program so that jdb can attach to it,
see jdb in the NonStop Java 7.0 Tools Reference Pages.
Garbage collection (GC)
This section discusses the following implementation-specific topics about garbage collection for
NSJ7:
•“General information on garbage collection” (page 56)
•“Heap Layout” (page 56)
•“Managing generation size” (page 58)
•“Implementation of garbage collector types” (page 59)
General information on garbage collection
In general, the various GC algorithms, and modeling in NSJ7 are same as those implemented
by Oracle in their JVM. Accordingly, you must refer to the Java web site for details about garbage
collection. However, some of the information is not applicable to NSJ7. For more relevant
information, see the following links on Java web site:
•Java SE 7 HotSpot Virtual Machine Garbage Collection Tuning
•Improving Java Application Performance and Scalability by Reducing Garbage
Collection Times and Sizing Memory Using JDK 1.4.1 by Nagendra Nagarajayya and J.
Steven Mayer.
Although, this paper was written for JDK1.4.1, it contains information related to tuning
application behavior using data in verbose GC logs, which is applicable to JDK 7.0.
Heap Layout
The subsequent sections provide an overview about heap layouts managed in Parallel, CMS
GC, and G1GC.
56 Implementation specifics

Heap layout for G1GC
Heap layout for G1GC is organized in a different way — G1GC moves away from a contiguous
heap wherein the heap layout used to split into young and old generations. G1GC introduces a
concept of regions:
•Java heap space is divided into fixed size regions.
•Size of the region can span from 1 MB to 32 MB depending upon the total heap size.
•The main goal of G1GC is to split the total heap into approximately 2048 regions.
•G1GC tries to reclaim regions with least amount of live data and free regions are assigned
to new or old generations.
Figure 2 (page 57) illustrates the heap layout for regions:
Figure 2 Heap layout for regions
E
E
E
E
E
E
E
S
S
S S
S
S
S
S
S
S
H
H
Contiguous Java Heap
Eden Survivor
Young Generation
Humongous
Old Generation
H
E
E
S
H
Heap layout for Parallel and CMS GC
In NSJ7, the memory is managed in generations (or memory pools) based on objects at different
ages for Java objects. Figure 3 (page 58) illustrates the heap layout for generations.
Garbage collection (GC) 57

Figure 3 Layout for generations
The following list describes the various generations:
•Young (also called new) generation—The JVM allocates objects in the young generation
pool. Minor garbage collection happens when this young generation is full and the JVM is
unable to allocate new objects. The young generation also includes two survivor spaces.
One survivor space is empty at any time and serves as a destination for the next GC
operation, and which also copies the collection of any live objects in the Eden and other
survivor space. Objects are copied between survivor spaces in this way until they are old
enough to be tenured—copied to the tenured generation.
•Tenured (also called old) generation—The JVM moves objects that survived minor garbage
collections from the young generation to the old generation.
•Permanent generation—Class objects and metadata objects are allocated in permanent
generation.
The young and tenured generations each have an area called RESERVED, which is allocated
at the initialization and is used when garbage collection does not have sufficient space to satisfy
the allocation request. In the Oracle implementation, the address range for reserved area is
reserved but memory space is not allocated until it is used. Whereas, in NSJ7 implementation,
the address range for reserved area is reserved and memory space is allocated during the
initialization.
Managing generation size
Several java command options allow you to manage the initial size and maximum size of the
combined young and tenured generations.
-Xms
Sets the initial size for the combined young and tenured generation. The default
initial size is 64 MB for 32–bit NSJ7, and 1024 MB for 64–bit NSJ7. Smaller values
lead to shorter but more frequent garbage collections, whereas larger values lead
to longer but less frequent garbage collections. For large server applications,
Hewlett Packard Enterprise recommends that the initial size be equal to the
maximum size.
-Xmx
Sets the maximum size for the combined young and tenured generation. The
default maximum size is 64 MB for 32–bit NSJ7, and 1024 MB for 64–bit NSJ7.
58 Implementation specifics

With 64–bit NSJ7, -Xmx can be set to values greater than 1276 MB (that is around
1.24 GB, which is the maximum heap size for 32–bit NSJ7).
NOTE: You must consider the amount of physical memory available on the system while
choosing a value for —Xmx. If the virtual memory of a process exceeds the physical memory,
then memory thrashing occurs and the application performance slows down.
NOTE: Hewlett Packard Enterprise recommends that the application specifies the same value
for —Xms and —Xmx. If only —Xmx is specified in the command-line, the default value used for
—Xms is the same value that is specified for —Xmx.
-XX:MaxPermSize
Sets the maximum size for the permanent generation. The default value for
MaxPermSize is 64 MB for both 32–bit and 64–bit NSJ7. The initial size of the
permanent generation PermSize option is ignored.
NOTE: At initialization time, the maximum size of the combined young and
tenured generations, and maximum size of permanent generation are allocated.
Implementation of garbage collector types
The available garbage collectors in NSJ7 are as follows:
•Serial collector (default collector for young and tenured generations)
•Parallel collector
•Parallel compacting collector
•Concurrent Mark-Sweep collector (or Concurrent low-pause collector)
•G1GC
WARNING! When PUT_PROTECTED_STACK_DISABLE is set, the behavior of all implementation
of Garbage Collector types is undefined except Serial Collector.
Table 7 Summary of garbage collector implementations
Implementation StatusCollector Type
Default collector for the young and tenured generationSerial collector
Allowed“Parallel collector” (page 59)
Allowed“Concurrent Low-Pause collector”
(page 60)
Parallel collector
The parallel collector (or throughput collector) uses the parallel version of the young generation
collector. The parallel collector is available only for J-series systems.
NOTE: To enable the appropriate GC, use the "+" option. To disable the appropriate GC, use
the "—" option.
The following are the valid java command options, that specify or apply to a parallel collector:
-XX:+UseParallelGC
This option enables parallel scavenge for the young generation.
NOTE: The default GC is the serial GC.
Garbage collection (GC) 59

-XX:+UseParNewGC
This option enables new parallel scavenge for the young generation. The difference
between parallel GC and ParNewGC is that ParNewGC is optimized for use with
CMS GC. This is the default scavenge GC if CMS GC is specified.
-XX:+UseParallelOldGC
This option enables parallel GC for the old generation. This option automatically
enables parallel scavenge (for young generation).
–XX:+UseParallelOldGCCompacting
This option is used to enable parallel old compacting collector for the tenured
generation.
-XX:+UseAdaptiveSizePolicy
This option enables adaptive size policy for the Java heap. By default, this option
is disabled in NSJ7. However, if the parallel GC is enabled, this option is enabled
automatically unless it is disabled it in the command-line.
NOTE: AdaptiveSizePolicy on NSJ7 considers only the throughput and
pause time goal. The footprint goal is not considered.
-XX:+AggressiveHeap
Obtains the platform resources and configures the heap layout accordingly, uses
parallel collector, and enables AdaptiveSizePolicy option.
-XX:+AggressiveHeap option is not supported in NSJ7. However, if you specify
this option the JVM exits with the error:
—XX:+AggressiveHeap option is not supported on this platform.
-XX:GCHeapFreeLimit=space-limit
Specifies the lower limit on the amount of space freed during a garbage collection
in percentage of the maximum heap.
-XX:GCTimeLimit=time-limit
Specifies the upper limit on the amount of time spent in garbage collection in
percent of total time. Also, the following flags for a parallel collector are supported:
-XX:MaxGCPauseMillis=nnn
-XX:GCTimeRatio=nnn
These specify performance goals for the application.
–XX:ParallelGCThreads=<n>
This option is used to specify the number of parallel GC threads for the parallel
garbage collection. The default number of GC threads created is equal to the
number of cores present in the processor. If a value greater than the number of
cores is specified, the following warning is displayed and the application continues
to run:
WARNING! Parallel GC thread count (<n>) cannot be greater than the number
of cores (<numcore>) in a CPU. Using <numcore> for Parallel GC count.
Concurrent Low-Pause collector
A concurrent low-pause collector can be selected for tenured generation. This collector does
most of the collection concurrently with the application execution. This collector divides the
60 Implementation specifics

collection in different phases and operates specific phases concurrently with the application
execution, and others in stop the world mode.
The following java command options that specify a concurrent low-pause collector are valid for
NSJ7:
-XX:+UseConcMarkSweepGC
This option enables concurrent mark sweep GC for the old generation. Note that
the default GC is the serial GC for old generation, and hence this option must be
specified to enable concurrent mark sweep GC. By default, if this is selected,
UseParNewGC is selected for the young generation.
-Xconcgc
This option enables concurrent mark sweep GC.
–XX:+CMSIncrementalMode
This option enables running CMS GC for the old generation in the incremental
mode. Each time the GC is run, only the portion of the tenured generation is
collected. —XX:+UseConcMarkSweepGC must be specified to use this option.
–XX:ParallelMarkingThreads=<n>
This option is used to specify the number of parallel marking threads for the CMS
garbage collection. The default value for this option is zero and this value cannot
be changed on the command-line.
If a value greater than zero is specified on the command-line, the following warning
message is displayed, and the application continues to run.
WARNING!
Java HotSpot(TM) Server VM warning:
Setting ConcGCThreads/
ParallelMarkingThreads/
ParallelCMSThreads greater than 1 is not allowed on this platform.
Setting it equal to default value that is zero.
–XX:ParallelCMSThreads=<n>
This option is used to specify the number of parallel CMS threads for the CMS
garbage collection. The default value of this option is zero and this value cannot
be changed on the command-line.
If a value greater than zero is specified on the command-line, the following warning
message is displayed, and the application continues to run.
WARNING!
Java HotSpot(TM) Server VM warning:
Setting ConcGCThreads/
ParallelMarkingThreads/
ParallelCMSThreads greater than 1 is not allowed on this platform.
Setting it equal to default value that is zero.
G1GC collector
From NSJ7 SPR T2766H70^ACN or T2866H70^ACN, Oracle command line options support
G1GC. The options are as follows:
-XX:+UseG1GC
Garbage collection (GC) 61

This option enables G1GC. This option is enabled only on J06.19 RVU only. If it
is used on L15.02 and H-series RVU, JVM displays an error message and exits.
-XX:G1ReservePercent=<n>
This option specifies the size of the heap to be reserved for reducing the possibility
of promotion failure. The default value is 10 percent.
-XX:G1HeapRegionSize=<n>
This option specifies the size of the individual region. The minimum size of the
region is 1 MB and the maximum size is 32 MB. The default size is determined
ergonomically.
-XX:ConcGCThreads=<n>
This option specifies the number of threads that are to be used for concurrent
phase of the garbage collector. The allowed value is 1.
Handling large GC log files
From NSJ7 SPR T2766H70^ACJ or T2866H70^ACJ and later versions, Oracle command line
options support GC log file rotation. The options are as follows:
•—XX:+UseGCLogFileRotation —XX:NumberOfGCLogFiles=<num_of_files>
•—XX:GCLogFileSize=<logsize>
NOTE: —Xverbosegc supports the listed options.
Hewlett Packard Enterprise’s GC log rotation option, —XX:GCLogLimits, remains unchanged
and supports both —Xloggc and —Xverbosegc options.
NOTE: Hewlett Packard Enterprise’s LogRotation option —XX:GCLogLimits=M,N overrides
Javasoft’s LogRotation options. If Hewlett Packard Enterprise's —XX:GCLogLimits is specified,
GC logs rotate to new log file after N records.
Other CMS/Parallel GC options
In earlier versions of NSJ, JVM does not throw an error message if some of the parallel and CMS
GC related options are used. JVM ignores these options since parallel and CMS collectors are
not available. However, with NSJ7, these options are accepted by JVM since the above-mentioned
collectors are available. For a complete list of the options, see Oracle Java documentation.
Memory management considerations
This section provides information about memory management considerations for both 32–bit
and 64–bit JDK7.
JVM data segment for 32–bit JDK7
In 32–bit NSJ7, JDK/JRE allocates one or more flat segments (up to a maximum of six starting
from segment ID 1069 to 1074) for its internal dynamic memory requirement. These segments
are referred to as JVM data segments.
In earlier releases, during JVM initialization, the first JVM heap segment (1069) is allocated with
a segment size of 256 MB. When this segment is filled, the next available segment is allocated
with a size of 256 MB or less, depending on the virtual memory available during the time of
allocation. This process continues until all six segments or the virtual memory is filled. Since the
first segment size is 256 MB and there is no option to change the size, complete 256 MB is
reserved for JVM irrespective of whether the JVM uses the complete virtual memory (256 MB).
This space cannot be used for other purposes such as Java heap, native application heap, and
62 Implementation specifics

so on. Therefore, the maximum Java heap size available for an application is reduced by 256
MB from 1.3 GB on NSJ6 and in NSJ7 it is reduced to 1084 MB.
NSJ7 SPR T2766H70^ACJ provides a feature to overcome the limitation of earlier NSJ7 JDK/JRE
as explained in the preceded section. This feature frees up 192 MB of virtual memory for the
process to use Java heap, native application heap, and so on compared to earlier version of
NSJ7. Additionally, a command line option, MaxJVMHeapSize, is provided to customize the
JVM heap size depending on the application requirement. The syntax for this option is as follows:
–XX: MaxJVMHeapSize=<size>
where, size can vary from 64 MB to 1.5 GB.
Default value of MaxJVMHeapSize is 1.5 GB.
Using this command line option, application can customize the amount of virtual memory utilized
by JVM heap segments. Also from NSJ7 SPR T2766H70^ACJ, the first segment size is always
64 MB. The remaining segments sizes vary depending on the MaxJVMHeapSize. If the
MaxJVMHeapsize is 1.5 GB, which is the default value, the remaining five segments varies from
128 MB to 512 MB. It must be noted that in earlier release, the maximum size of the JVM heap
segment is always 256 MB. However, from NSJ7 SPR T2766H70^ACJ, the maximum size of
the JVM heap segment is not a fixed value and it depends upon the MaxJVMHeapSize.
JVM always rounds-off the value of the segment size to the next higher multiple of 4 MB. It must
be noted that JVM allocates the complete memory specified in MaxJVMHeapSize only on
availability of memory. Hence, MaxJVMHeapSize may not be honored always.
Sample Invocation:
java –XX:MaxJVMHeapSize=256M -version
In the sample command invocation, the first JVM segment (segment ID 1069) size is 64 MB.
Then the remaining 192 MB memory is divided (calculated dynamically) among the next five
segments whose segment ID range is 1070–1074.
JVM data segment for 64–bit JDK7
64–bit NSJ7 JDK/JRE allocates one extensible flat segment for its internal dynamic memory
requirement. The initial size of this segment is 512 MB, and the maximum size is 12 GB. This
segment is referred as JVM data segment.
When the allocated portion of the segment is filled, and if the allocated size of the segment has
not reached the maximum value of 12 GB, then the segment is resized by increasing its size by
multiples of 512 MB. To avoid segment resize during the application runtime NSJ7 SPR
T2866H70^ACJ provides an option InitialJVMHeapSize, that can be used to specify the
maximum JVM heap size required by the application. If this option is specified during JVM
initialization, the JVM heap segment is resized with the value specified and it avoids the resize
of the JVM heap segment later when the application runs. It must be noted that the value specified
with the command line option is a suggestive value. If the application needs more virtual memory,
the segment can be resized until it reaches 12 GB. The syntax for this option is as follows:
–XX:InitialJVMHeapSize=<size>
where, size can vary from 512 MB to 12 GB.
Default value of InitialJVMHeapSize is 512 MB.
Sample Invocation:
java –d64 XX:InitialJVMHeapSize=4G <className>
In the sample command invocation, during JVM initialization, the JVM Heap segment is resized
to 4 GB.
NOTE: Minimum size of the JVM heap segment cannot be less than 512 MB.
Memory management considerations 63
Java heap size with 32–bit JDK7
As a result of the JVM data segment(s) allocation as described in “JVM data segment for 32–bit
JDK7” (page 62), maximum Java heap available for a 32–bit Java application is 1276 MB.
With earlier versions of NSJ7, the maximum Java heap that can be allocated is 1084 MB.
Java heap size with 64–bit JDK7
The default initial and maximum Java heap size for 64–bit NSJ7 is 1 GB. The theoretical maximum
value of Java heap that can be specified is 484 GB. However, the actual maximum Java heap
size is limited by the available Kernel-managed swap space.
Native heap size with 32–bit JDK7
As a result of the JVM data segment(s) allocation, the size of the native heap available for JNI
components is lesser by the sum of the sizes of the JVM data segments and size of Java heap.
Native heap size with 64–bit JDK7
The native heap size is limited to 12 GB. Java does not have command-line option to modify the
value of the native heap size. If application requires more than 12 GB native heap size, then it
can be modified by using the eld -change heap_max option on Java launcher program.
Java garbage collector tuning for application performance
NSJ7 incorporates the HotSpot VM. This section discusses the options available for tuning the
JVM, suggests flags and values to tune the Java HotSpot VM, and points to the HotSpot tuning
information on the Internet. GC tuning is assisted by GC profile data which can be collected and
analyzed as explained in the subsequent sections.
Since GC occurs when generations fill up, the amount of available total heap memory has direct
impact on the performance. The parameters that affect the heap are as follows:
-Xms: The startup size of memory allocation pool (the Java heap)
-Xmx: The maximum memory allocation pool
The maximum value for Nonstop system depends on the location of QIO segment
when using 32–bit NSJ7. If the segment is moved to KSEG2, the maximum value
can be as high as 1276 MB, otherwise, the value might stay around 350 MB. For
information on QIO segment location, see “Memory considerations: Moving QIO
to KSEG2” (page 30). Also, see “Java heap size with 32–bit JDK7” (page 64).
When using 64–bit NSJ7, the theoretical maximum value is 484 GB. However,
the actual limit is constrained by the size of physical memory and swap space
available from the Kernel-managed swap space, and the number of processes
contending for these resources.
For more information, see “Java heap size with 64–bit JDK7” (page 64).
For larger server applications, the default values of the two options listed are usually inadequate.
In general, you must assign as much memory to the JVM.
Another important factor that affects performance is the proportion of the heap that is assigned
to the young generation. The parameters for the young generation heap are as follows:
-XX:NewRatio=nn
The ratio between the young and old.
-XX:NewSize=nn
The lower size bound.
-XX:MaxNewSize=nn
64 Implementation specifics

The upper size bound.
-XX:SurvivorRatio=nn
Tune the survivor spaces (illustrated in the Figure 3 (page 58)).
For example,
java -Xms512m -Xmx512m -XX:NewSize=256m -XX:MaxNewSize=256m \
-XX:SurvivorRatio=2 <class>
These options notify the JVM to set:
•The initial size of the heap to 512 MB.
•The maximum heap size to 512 MB.
•The new generation to 256 MB (128 MB belongs to Eden and 2x64 MB survivor).
•The old generation to 256 MB.
For more information about all these parameters, see Java HotSpot VM Options.
For more information about tuning garbage collection with the Java SE 7 HotSpot virtual machine,
and for general performance tuning information, see the following documentation:
•Java SE 7 HotSpot Virtual Machine Garbage Collection Tuning.
•The article Tuning Java I/O Performance.
•The article, Turbo-charging Java HotSpot Virtual Machine, v1.4.x to Improve the
Performance and Scalability of Application Servers.
•Java Performance Documentation.
NOTE:
•The following options do not apply either for the NSJ7 or NonStop system:
-XX:-UseBoundThreads
-XX:+UseAltSigs
-XX:+AllowUserSignalHandlers
-XX:+MaxFDLimit
-XX:-UseLWPSynchronization
-XX:PreBlockSpin=nn
-XX:-UseMPSS
-XX:+UseSpinning
javagc
javagc is a executable file that is used by Java process to launch the GC process on J-series
systems. The GC process is a multi-threaded application. It interacts with Java application using
the standard NonStop Kernel IPC mechanism. The GC processes are launched on the same
processor on which the Java process is running. The maximum number for parallel GC processes
is equal to the number of cores in the processor. If CMS GC is enabled, the number of ParNewGC
processes created will be equal to the number of cores. In addition to these processes, there will
be one CMS GC task process. These processes are unnamed processes.
GC processes are bound to separate IPUs for improved performance. The IPU number to which
a GC process is bound is the ordinal number of that GC process. For example, if parallel GC is
enabled on a 4-core CPU, 4 GC processes are launched. The first GC process created binds to
IPU 0, second to IPU 1, third to IPU 2, and fourth to IPU 3.
javagc 65

You must not invoke javagc executable file directly, and if it is invoked directly, the process
displays the error message:
Internal Error: Cannot invoke directly!!!
NOTE: There are two versions of javagc available in NSJ7, one for 32–bit and the other for
64–bit.
GC profiling
NSJ7 supports an Hewlett Packard Enterprise proprietary option, -Xverbosegc to capture the
Java application's GC activity. The output of this option can be used to view and analyze the
detailed statistics in an offline mode with HPjmeter. The following -Xverbosegc option generates
detailed information about the spaces within the Java heap before and after garbage collection:
-Xverbosegc[:help]|[0|1][:file=[stdout|stderr|<filename>]]
Fore more information on the syntax options of -Xverbosegc, see java in the NonStop Server
for Java 7.0 Tools Reference Pages.
For more information on application profiling, see “Application tuning and profiling” (page 94).
GC log rotation
When GC logging is enabled using the -Xverbosegc or -Xloggc option, by default, the GC
data is written to a single log file of unlimited size. NSJ7 allows you to control the size and number
of the GC log files. The GC log records are written in the specified number of GC log files in a
round-robin method. This allows GC data to be archived easily and thus helps to limit the amount
of disk space consumed by the GC log files. Log rotation is also supported when using
zero-preparation -Xverbosegc.
To enable log rotation, use the following option along with -Xverbosegc,-Xloggc, or
zero-preparation verbosegc:
-XX:GCLogLimits=M,N
where,
Mis a non-negative integer that specifies the number of rotating GC log records
per file. A value of 0 specifies unlimited number of GC log records per file.
NOTE: Each GC log record corresponds to a GC event.
Nis a non-negative integer that specifies the maximum number of rotating GC log
files. A value of 0 specifies unlimited number of files.
You must use both Mand Nwhen you use the -XX:GCLogLimits=M,N option. If this option is
not specified, the default behavior is to write a single GC log file with unlimited size.
When rotation is in effect, a sequence number is appended to the GC filename (0 through N-1).
For example, filename.0,filename.1, and filename.2.
With log rotation, when the specified maximum number of files (N) is reached, logging cycles
back to the first file in the sequence (filename.0), thereby overwriting the old GC data with
new data. If the maximum number of files (N) is never reached, then no log rotation occurs.
Example
To rotate between two log files, each with a maximum of 100,000 GC records, use the following
command:
-XX:GCLogLimits=100000,2
To maintain an unlimited number of smaller files, each with a maximum of 1,000 GC records,
use the following command:
66 Implementation specifics

-XX:GCLogLimits=1000,0
—XX:+HeapDump and _JAVA_HEAPDUMP environment variable
The -XX:+HeapDump option can be used to examine memory allocation in a running Java
application by taking snapshots of the heap over time.
Another way to get heap dumps is to use the _JAVA_HEAPDUMP environment variable; setting
this environment variable enables you to take memory snapshots without making any modifications
to the Java command-line. To enable this functionality, either use the command-line option or
set the environment variable before starting the Java application.
For example, export _JAVA_HEAPDUMP=1
With the -XX:+HeapDump option enabled, each time the process is sent a SIGQUIT signal, the
JVM produces a snapshot of the Java heap in hprof ASCII format:
java_<pid>_<date>_<time>_heapDump.hprof.txt.
If you set the _JAVA_HEAPDUMP_ONLY option, heap dumps are triggered by SIGWINCH instead
of SIGQUIT. Only the heap dump is produced; that is, the thread and trace dump of the application
to STDOUT is suppressed. Setting the _JAVA_BINARY_HEAPDUMP environment variable along
with _JAVA_HEAPDUMP_ONLY produces a binary format heap dump instead of ASCII, the
SIGWINCH is sent to the process.
NOTE: Before producing the heap dump, JVM performs a full GC.
Other HeapDump options
In addition to -XX:+HeapDump, the following three different HeapDump options are available:
-XX:+HeapDumpOnCtrlBreak,-XX:+HeapDumpOnOutOfMemoryError, and
-XX:+HeapDumpOnly.
Table 8 (page 67) lists the heap dump options.
Table 8 HeapDump options
FilenameFormatTriggerOption
java_<pid>_<date>_<time>_heapDump.hprof.txtASCII; Set the
_JAVA_BINARY_HEAPDUMP
SIGQUIT-XX:+HeapDump
environment variable to
obtain binary
java_<pid>.hprof.<millitime>BinarySIGQUIT-XX:+HeapDumpOnCtrlBreak
java_<pid>.hprof or the file
specified by
—XX:HeapDumpPath=file
BinaryOut of
Memory
-XX:+HeapDumpOnOutOfMemoryError
java_<pid>_<date>_<time>_heapDump.hprof.txtASCII; Set the
_JAVA_BINARY_HEAPDUMP
SIGWINCH-XX:+HeapDumpOnly
environment variable to
get binary
The heap dump options are described as follows:
•-XX:+HeapDumpOnCtrlBreak
It enables taking snapshots of the Java heap when a SIGQUIT signal is sent to
the Java process, without using the JVMTI-based —Xrunhprof:heap=dump
option. This option is similar to the —XX:+HeapDump option, except the output
format, which is in binary hprof format and the output is placed in a filename
with the naming convention java_<pid>.hprof.<millitime>.
GC profiling 67

If the environment variable _JAVA_HEAPDUMP is set, and the
-XX:+HeapDumpOnCtrlBreak option is specified, both hprof ASCII and binary
dump files are created when a SIGQUIT is sent to the process.
For example, the following files are created:
◦java_27298.hprof.1152743593943
◦java_27298_060712_153313_heapDump.hprof.txt
If JAVA_BINARY_HEAPDUMP is set, and the —Xrunhprof:heap=dump command
is run, both hprof ASCII and binary files are produced for this option.
•-XX:+HeapDumpOnOutOfMemoryError
It enables dumping the Java heap when the Java process encounters a
java.lang.OutOfMemoryError exception. The heap dump filename defaults
to java_pid<pid>.hprof in the current working directory. The option
—XX:HeapDumpPath=file can be used to specify the heap dump filename or
a directory where the heap dump file must be created. The only heap dump format
generated by the —XX:+HeapDumpOnOutOfMemoryError option is the hprof
binary format.
NOTE: The —XX:+HeapDumpOnOutOfMemoryError option does not work
with the low-pause collector (option —XX:+UseConcMarkSweepGC).
•-XX:+HeapDumpOnly
It enables heap dumps using the SIGWINCH signal (signal 12) with the help of
—XX:+HeapDumpOnly option or _JAVA_HEAPDUMP_ONLY environment variable.
This interface is provided to separate the generation of thread and trace information
triggered through SIGQUIT from the heap dump information. If the
—XX:+HeapDumpOnly option is specified or _JAVA_HEAPDUMP_ONLY environment
variable is set, the heap dump functionality is triggered by sending SIGWINCH to
the process. The printing of thread and trace information to STDOUT is suppressed.
The heap dump is written to a file in the following format:
java_<pid>_<date>_<time>_heapDump.hprof.txt.
The default output format is ASCII. The output format can be changed to hprof
binary format by setting _JAVA_BINARY_HEAPDUMP environment variable. This
environment variable can also be used with the —XX:+HeapDump option to
generate hprof binary format with SIGQUIT signal.
Using heap dumps to monitor memory usage
By creating a series of heap dump snapshots, you can see how the number and size of objects
varies over time. It is a good idea to collect at least three snapshots. The first one serves as a
baseline. It must be taken after the application has finished initializing and has run for a short
period.
The second snapshot is taken after the residual heap size has grown significantly. You can
monitor the residual heap size using —Xverbosegc and HPjmeter.
Take the last snapshot just before the heap has grown to a point where it causes problems
resulting in the application spending the majority of its time doing full GCs. If you take other
snapshots, spread them out evenly based on residual heap size throughout the running of the
application. The leak is easier to track down if the difference in size between heap dumps is
large.
68 Implementation specifics

After collecting snapshots, view them in HPjmeter, and perform the following:
•Compare the files using File>Compare.
You must be able to find out the type of objects that are accumulating in the Java heap.
•Select a type of objects by using Mark to Find.
•Go back and view one of the snapshots.
•Go to Metric>Call Graph Tree and do a Find. You must be able to see the context
of the object retention.
TIP: When creating heap dumps, running the application with smaller heap sizes results in
smaller heap dump files. Smaller heap dump files enable HPjmeter analysis to use lesser
memory.
ZapInitialHeap option
ZapInitialHeap is a Hewlett Packard Enterprise specific option to help improve the speed of
garbage collection. By default, this option is set to false.
When this option is set to true, it forces the JVM to map all the virtual memory pages of the Java
object heap during the initialization (JVM load) phase. This action significantly reduces the number
of page faults that might occur during GC in the later stages of execution, thereby speeding up
memory access during GC.
However, using this option increases the application start up time, since the initialization of JVM
is slower.
Hewlett Packard Enterprise recommends that a pilot run be conducted before deploying this
option in production environment. The objective of the pilot run is to ensure that the increase in
the application start-up time is tolerable, and that there is a visible reduction in the application
stalls (pause times) during GC. For more information, see “Application tuning and profiling”
(page 94).
64–bit process support
NSJ7 allows creation of 64–bit Java processes. A 64–bit Java process can have a large Java
heap; the heap size can be greater than 1276 MB, which is the limit for 32–bit Java process. The
theoretical maximum Java heap size for a 64–bit Java process is 484 GB. However, the actual
limit is determined by the swap space configured, physical memory of the system, and number
of processes contending for these resources.
In 64–bit mode, the Java runtime environment performs marginally lower than it does in 32–bit
mode. This is due to the increase in the pointer sizes (8 bytes in 64–bit mode, and 4 bytes in
32–bit mode), which results in higher memory usage for the same set of operations compared
to 32–bit mode, and hence lower performance.
The following sections describe how a 64–bit Java process can be launched:
•“-d64 option” (page 69)
•“Using 64–bit java launcher” (page 70)
-d64 option
This option can be used to launch a 64–bit Java process. To use this option, 64–bit JDK must
be installed along with the 32–bit JDK.
To launch a 64–bit Java process use the following steps:
ZapInitialHeap option 69

1. Set the PATH environment variable to point to the 32–bit launcher using the following
command at the OSS prompt:
$ export PATH=/home/lee/nssjava/jdk170_h70/bin/:$PATH
2. Run the application using the 32–bit launcher and —d64 option:
java -d64 <application_classname>
Launching a 64–bit Java process using —d64 option has the following limitations:
•64–bit process cannot not be launched as a named process. For more information, see
“Java process name” (page 107).
•64–bit process cannot be launched inside the Native Inspect (eInspect) debugger, see
“Debugging Java process” (page 107).
To overcome these limitations, you must launch the 64–bit Java process as described in
“Using 64–bit java launcher” (page 70).
If —d64 option is used with any previous NonStop Java versions, the following
error message is displayed on stdout and the application exits:
Running a 64–bit JVM is not supported on this platform.
If –d64 option is used with 32–bit version of NSJ7, and 64–bit version of NSJ7 is
not installed, then the following error message is displayed:
This Java instance does not support a 64–bit JVM. Please Install the
64–bit JDK.
NOTE: If application uses user library then _RLD_LIB_PATH must point to a 64–bit User
Library.
Using 64–bit java launcher
To launch a 64–bit Java process use the following steps:
1. Set the PATH environment variable to point to the 64–bit launcher using the following
command at the OSS prompt:
$ export PATH=/home/lee/nssjava/jdk170_h70/bin/oss64:$PATH
2. Run the application using the 64–bit launcher:
java <application_classname>
NOTE: If the 64–bit Java launcher is launched with -d64 option, the option is ignored and it
does not performs an exec to create new 64–bit Java process. This behavior differs from the
behavior on other platforms in which an exec is run to create new 64–bit Java process.
32–bit process support
It is possible to launch a 32–bit java process using the 64–bit launcher.
To launch a 32–bit Java process use the following steps:
1. Set the PATH environment variable to point to the 64–bit launcher using the following
command at the OSS prompt:
$ export PATH=/home/lee/nssjava/jdk170_h70/bin/oss64:$PATH
2. Run the 32–bit process using the 64–bit launcher with the command-line option —d32.
java -d32 <application_classname>
70 Implementation specifics

Launching a 32–bit Java process using —d32 option has the following limitations:
•32–bit process cannot not be launched as a named process. For more information, see
“Java process name” (page 107).
•32–bit process cannot be launched inside the Native Inspect (eInspect) debugger, see
“Debugging Java process” (page 107).
To overcome these limitations, you must launch the 32–bit Java process as described:
For H-series $ export PATH=/home/lee/nssjava/jdk170_h70/bin:$PATH
java <application_classname>
NOTE: If the 32–bit Java launcher is launched with —d32 option on NonStop Java, the option
is ignored and it does not performs an exec to create a new 32–bit Java process. This behavior
differs from the behavior on other platforms in which an exec is run to create the new 32–bit
Java process.
The following table summarizes the effect of using —d32 and —d64 options.
Launched Java processCommand-line optionNSJ7 JDK launcher type
32–bit Java process (option ignored)-d3232–bit Launcher
64–bit Java process-d64
32–bit Java processNeither —d32 nor —d64 is specified.
32–bit Java process-d3264–bit Launcher
64–bit Java process (option ignored)-d64
64–bit Java processNeither —d32 nor —d64 is specified.
Large heap support
If a Java application requires large heap (greater than 1276 MB), 64–bit JDK must be used. After
the installation, you can run the application with heap sizes greater than 1276 MB using –Xms
and –Xmx command-line options. The following are the examples which invoke an application
with 24 GB of Java heap size:
Example 9 JAVA_HOME pointing to 32–bit JDK
java –d64 –Xms24G –Xmx24G <other command-line options> <application>
Example 10 JAVA_HOME pointing to 64–bit JDK
java –Xms24G –Xmx24G <other command-line options> <application>
NOTE: The virtual space of a process must not exceed the size of the physical memory. If the
physical memory size is 32 GB, the maximum Java heap size is around 28 GB (2 GB for JVM
memory requirement, and 2 GB for C heap, thread stack, and 28 GB for Java heap).
Version command-line option
When java -version option is specified on 64–bit JDK, it reports that the JVM version is a
64–bit VM.
Java HotSpot(TM) 64-Bit Server VM
When java -version option is specified on 32–bit JDK, the following message is displayed.
Large heap support 71

Java HotSpot(TM) Server VM
Posting signals to GC process
You can post signals to a Java application. In NSJ7, if parallel and CMS GC is enabled, GC
processes are created to perform the garbage collection. The GC process installs signal handlers
for the synchronous signals and blocks the asynchronous signals. Hence, posting asynchronous
signals to GC process does not have any effect. When a synchronous signal occurs, the GC
process signal handler creates a error log file and terminates.
NOTE: Java process continues to process the synchronous and asynchronous signals.
Java signal handlers
A Java program installs signal handlers for the signals that the current application interacts with.
However, there is one restriction for an application when it installs handler for the signals. The
restriction is that the application cannot install handlers for the signals that are used by the Java
Virtual Machine (reserved signals). If the application attempts to install handlers for the reserved
signals, java.lang.IllegalArgumentException is thrown. There are two types of reserved
signals for which a user cannot install handlers:
1. Signals for which the user cannot install handlers always.
2. Signals for which the user can install handlers, if the application does not enable specific
command line options.
Table 9 (page 72) provides information about the reserved signals for which signal handlers
cannot be installed, and also about the reserved signals which can be installed by enabling or
disabling some options from command line.
Table 9 Reserved Signals List
Reserved Signals (depending upon command line options)1
Reserved Signals (Always)
“SIGWINCH” (page 72)SIGFPE
“SIGALRM” (page 72)SIGILL
“SIGUSR2” (page 73)SIGSEGV
“SIGHUP” (page 73)SIGQUIT
“SIGINT” (page 73)SIGUSR1
“SIGTERM” (page 73)SIGSTK
1Click on the specific signal to obtain information about how to install signal handlers for the corresponding signals.
SIGWINCH
HeapDumpOnly feature uses SIGWINCH signal. Hence, the application installs signal handler
for this signal, provided HeapDumpOnly option is disabled.
HeapDumpOnly option is either enabled by using XX:+HeapDumpOnly Java command line
option or by setting 1 for the environment variable (_JAVA_HEAPDUMP_ONLY).
NOTE: By default, HeapDumpOnly option is false, hence, the application can install signal
handler if it does not explicitly enable HeapDumpOnly option.
SIGALRM
Zero preparation verbose garbage collection feature uses SIGALRM signal. By default,
ZeroPrepVerboseGC is enabled.
ZeroPrepVerboseGC must be disabled to use SIGALARM for other purposes.
72 Implementation specifics
SIGUSR2
Zero preparation profiling feature (Hewlett Packard Enterprise specific feature) uses this signal.
The profiling can be enabled or disabled for the entire runtime of the application or for a selected
duration. The details are as follows:
•If —Xeprof::off is specified in the Java command line, the zero preparation profiling
feature is disabled for the entire duration for which the application runs, and hence the
application can install signal handler for SIGUSR2 signal.
•If —Xeprof is specified in the Java command line, the zero preparation profiling feature is
enabled for the entire duration for which the application runs, and hence the application
cannot install signal handler for SIGUSR2 signal.
•An alternate signal for zero preparation profiling feature can be specified by using:
Xeprof:time_on=<SIGUSR1|SIGUSR>,time_slice=<SIGUSR1|SIGUSR2>.
If SIGUSR2 is not specified as the signal for zero profiling feature, then application can install
signal handler for SIGUSR2.
SIGHUP
JVM uses this signal to support shut down hook if —Xrs is not specified in the command line
option (reduce signal usage). If –Xrs is specified in the command line option, the application
can install signal handlers for SIGHUP signal.
SIGINT
JVM uses this signal to support shut down hook if —Xrs is not specified in the command line
option (reduce signal usage). If –Xrs is specified in the command line option, the application
can install signal handlers for SIGINT signal.
SIGTERM
JVM uses this signal to support shut down hook if —Xrs is not specified in the command line
option (reduce signal usage). If –Xrs is specified in the command line option, the application
can install signal handlers for SIGTERM signal.
Unhandled exception
If Distributed Garbage Collector (DGC) is enabled and a Java or its GC processes encounter
unhandled exception, the process which encounters the exception terminates. The other processes
in the process group detect the termination of the process and exit abnormally.
Error file
When a fatal error occurs, one or more error log file are created depending upon the type of GC
used by the application.
If the application uses Serial GC and a fatal error occurs, only one error file is created and it is
in the form hs_err_pid<pid>.log
where,
<pid> is the process ID of the Java process. This is the same format of the error file created in
earlier version of NSJ.
If the application uses Parallel or Concurrent GC and a fatal error occurs, more than one fatal
error files are created and their filename format is of the form hs_err_pid<Java pid>_<Java
pid | GC pid>.log
where,
Unhandled exception 73

<Java pid> is the process ID of the Java process and <GC pid> is the process ID of the GC
process.
The first process ID is always the Java process ID. The second process ID is the process ID of
the process that creates the error file. If the error file is created by the Java process, the second
process ID is the Java process ID and if created by the GC process, it is the GC process ID. The
number of error files created is equal to the number of processes in the Java process group.
When a fatal error occurs, the process that encounters the fatal error terminates. The header of
the error log file generated by this process contains information about the fatal error. This could
be an operating system signal or a JVM internal error. If Parallel or Concurrent GC is used, other
processes in the Java process group also terminate and create error log files as mentioned
earlier. The error log file contains additional information about the process that encountered the
fatal error and the list of processes that forms the Java group.
Thus, the process that encountered the fatal error can be identified by looking at the headers of
all the error log files generated.
Example 11 The following is the first few lines of the error log file when a Java process
with parallel or concurrent GC terminates abnormally
#
# A fatal error has been detected by the Java Runtime Environment:
#
# SIGSEGV (0xb) at pc=7ed16ab4, pid=1979711505, tid=10 # # JRE version: 7.0 # Java VM: Java HotSpot(TM) Server
VM (21.1-b02-svcnedccadmin:2012jul25-11:47 mixed mode nsk oss-ia64 ) # Problematic frame:
# C [(DLL libjvm.so)+0x0] invoke__17PSParallelCompactSFb + 0x1C0 (DLL libjvm.so)+0x0 #
This example indicates that the hs_err_pid1979711505_1979711505.log file was created
by a Java process with PID 1979711505, and that it terminated due to SIGSEGV.
Example 12 The following is the first few lines of the error log file when a GC process
terminated after detecting the abnormal termination of another process in the Java process
group
#
# A fatal error has been detected by the Java Runtime Environment:
#
# Internal Error (0xe0000010), pid=2097152069, tid=4 # Error: Process 3,1140 in the Java process group has
terminated abnormally. Initiating termination of all the other processes in the process group # # JRE version:
7.0 # Java VM: Java HotSpot(TM) Server VM (21.1-b02-svcnedccadmin:2012jul25-11:47 mixed mode nsk oss-ia64 ) #
Failed to write core dump.
#
# Please report this error to HP customer support.
#
----------- P R O C E S S G R O U P-------------
# The processes in the Java process group are:
# PID (CPU, PIN):
# 620757051 (3,1138)
# 1006633021 (3,1141)
# 2097152069 (3,1139)
# 1291845689 (3,1144)
# 1979711505 (3,1140)
This example indicates that GC process with PID 2097152069 created the file
hs_err_pid1979711505_2097152069.log. The log indicates that the GC process had
terminated due to another process in the Java process group terminating abnormally. The Java
PID corresponding to this GC process is 1979711505. There are four GC processes in the Java
group and their PIDs are 620757051, 1006633021, 2097152069, and 1291845689.
ErrorFile with %p option
The product flag —XX:ErrorFile=file can be used to specify where the error log file is created.
Where, file represents the full path for the file location. The file variable can contain the substring
%p.
If the application uses Serial GC and a fatal error occurs, the substring %p is expanded to process
ID of the Java process.
74 Implementation specifics

If the application uses Parallel or CMS GC and a fatal error occurs, the substring %p is expanded
to <Java PID>_<[Java PID| GC PID]>.
Where, <Java PID> is the process ID of the Java process ID and <GC PID> is the process ID
of the GC process.
The first process ID is always the Java process ID. The second process ID is the process ID of
the process that creates the error file. If the error file is created by the Java process, the second
process ID is the Java process ID and if created by the GC process, it is the GC process ID. The
number of error files created is equal to the number of processes in the Java process group. This
is illustrated by the following examples:
Example 13 When the filename is specified as errorlog%p
java –XX:ErrorFile=errorLog%p SampleJava
where, errorLog is the filename of the error file.
If DGC is enabled, multiple files are created with the name format:
errorLog<Java PID>_<[Java PID| GC PID]>
where,
•<Java PID> is the Java process ID
•<GC PID> is the process ID of the GC process
For error log file created by the Java process, both PIDs are Java process ID and for error log
file created by the GC processes, the first one is the Java process ID and the second one is the
GC process ID.
Example 14 When the filename is specified as error%p.log
java –XX:ErrorFile=error%p.log SampleJava
where, error.log the filename of the error file.
If DGC is enabled, multiple files are created with the name format:
error<Java PID>_<[Java PID| GC PID]>.log
where,
•<Java PID> is the Java process ID
•<GC PID> is the process ID of the GC process
For error log file created by the Java process, both PIDs are Java process ID and for error log
file created by the GC processes, the first one is the Java process ID and the second one is the
GC process ID.
System property
The system property sun.arch.data.model is available in NSJ7 and provides information on
the data model used. For 32–bit NSJ7, it returns the value "32", and for 64–bit NSJ7, it returns
the value "64".
The system property os.arch shall return x86_64N for 32-bit Java process and for 64-bit Java
process.
LogVMOutput option
If the -XX:+LogVMOutput option is used, the output produced by JVM is redirected to the ./
hotspot.log file or file specified in –XX:LogFile=<file> option. If any of the DGC options
are specified in the command-line, then the file contains the output produced by the Java process
alone. However, the output produced by the GC processes are not logged to this file.
System property 75

UseCompressedOops
For 64–bit Java applications which use less than 32 GB of Java heap, you can specify
—XX:+UseCompressedOops option to enable JRE to use 32–bit object pointers from a base
64–bit pointer. This technique improves the data access latency and applications performance.
However, in NSJ7, this option is provided only as an experimental feature. Hewlett Packard
Enterprise recommends that you must not deploy this option in a production environment.
SecureRandom startup enhancement
From NSJ7 SPR T2766H70^ACJ or T2866H70^ACJ, random number generation has been
improved. When this option (precisely, java.security.nativeRNG) is enabled, it reduces
the processing time taken to generate the first random number in a Java application.
By default, this option is not enabled. Use the following option to enable the same:
—Djava.security.nativeRNG=true
NOTE: This option can be used in NonStop Server for Java 6.0 also.
VirtualMachine.list() support
On earlier versions of NSJ, the list method of VirtualMachine API (attach API) used to return an
empty value on NonStop system. However, on other platforms the list method used to return the
list of Java process running on it. From SPR T2766H70^ACJ and T2866H70^ACJ and later
versions, list method returns a list of Java process running on the NonStop system. Following
are the changes in output compared to other platforms:
•The name of the Java process is the binary name for applications using Invocation API.
•For pure Java application, the name of the Java process is the class name or the jar name
available in the command line.
•Usage of —XX:+PerfDisableSharedMem or —XX:-UsePerfData is ignored on NonStop.
•Lists only the Java process using T2766H60^ACH or later, T2766H70 or T2866H70 or later
SPRs.
Change in loading of .hotspot_compiler and .hotspotrc files
From NSJ 7.0 SPR — T2766H70^ACJ and T2866H70^ACJ or later SPRs, the default implicit
loading of the .hotspot_compiler and .hotspotrc files from the current working directory
is changed. These files are no longer loaded by default. For existing deployments that rely on
.hotspot_compiler (for example, to exclude a method from hotspot compilation), and
.hotspotrc, an unsupported behavioral option is provided to simulate the old loading behavior.
The following command line options support old behavior:
—XX:Flags=.hotspotrc
reverts to old behavior for .hotspotrc.
—XX:CompileCommandFile=.hotspot_compiler
reverts to old behavior for the .hotspot_compiler.
76 Implementation specifics
5 Java infrastructure
Java - WORA
Applications written in Java, as is well known, are platform agnostic. The platform specific features
are implemented by the Java Virtual Machine (JVM) thus insulating applications from platform
idiosyncrasies. Thus Java applications exhibit similar behavior even when run on different software
platforms. This is a unique feature of Java and is popularly called Write Once Run Anywhere
(WORA).
NonStop TS/MP: A scalable middleware platform on NonStop
NonStop provides a middleware platform in the form of NonStop TS/MP that provides applications,
NonStop characteristic features such as scalability and fault tolerance. NonStop TS/MP provides
all the necessary infrastructure that allows you to develop and deploy mission-critical online
transaction processing (OLTP) applications on NonStop servers. This helps you to concentrate
on implementing business logic, without being concerned with common application services such
as load balancing, communications, I/O, and fault tolerance. These common services are provided
by NonStop TS/MP, comprising a run time execution environment and a set of APIs. Applications
hosted on NonStop TS/MP must use NonStop File System (FS) and Pathsend API to inherit the
unique features of NonStop TS/MP. These APIs provide function calls that are used by the client
and server applications for Inter Process Communication (IPC).
Java infrastructure
Java Infrastructure provides Java abstraction to NonStop FS and TS/MP API that would enable
programmers to use Socket class in the java.net package or the SocketChannel in the
java.nio package to write NonStop TS/MP or standalone server applications without having
to use any FS or Pathsend API. With this a programmer can use plain sockets or any package
that use sockets for communication to write server applications and host the application on
NonStop TS/MP and inherit the unique features of NonStop TS/MP.
Such programs can be developed and tested on a desktop environment and deployed on NonStop
TS/MP to inherit the platform features. The subsequent sections help you to understand the
functionality of JI in detail. However, the actual operations related to connections in JI are
discussed in the section “Establishing a connection” (page 87).
Figure 4 (page 78) illustrates client server application depicting TCP/IP and JI as two different
communication channels for client server communication.
77

Figure 4 Client server application with TCP/IP and JI as communication channels
Application
Client Application
TCP
java.net.Socket/
java.nio.socketChannel
Application
Client Application
JI
java.net.Socket/
java.nio.socketChannel
TCP
Server Application
Application
java.net.Socket/
java.nio.socketChannel
JI
Server Application
Application
java.net.Socket/
java.nio.socketChannel
Pathsend / FS API
Without JI library With JI library
Sample code snippet in Table 10 (page 78) illustrates a simple client application that connects
to a server, sends data and in turn receives response. On the server side, the server code listens
for a connection and when the connection is established, it waits for the data and then responds
back.
The sample code snippet and the subsequent sections help you to understand the functionality
illustrated in Figure 1 (page 20).
Table 10 Sample code snippet
Sample server codeSample client code
......
......
......
......
ServerSocket ssock = new(2) Socket sock = new
ServerSocket(8070);Socket(“nonstop.server.com”,8070);
............
(1) Socket sock = ssock.accept();OutputStream os = sock.getOutputStream();
......InputStream is = sock.getInputStream();
InputStream is = sock.getInputStream();......
(4) is.read();(3) os.write();
............
OutputStream os = sock.getOutputStream();(6) is.read();
(5) os.write();
......
......
sock.close();
......
The following table describes the behavior of the relevant calls when JI is enabled. For more
information on enabling JI, see “Enabling JI” (page 81). The server is configured to run as a
TS/MP server class (JISVC is an assumed server class name), whereas the client is configured
78 Java infrastructure

to act as a Pathsend client. The configuration details are explained in the section “Mapping file”
(page 82).
DescriptionCallsSequence
The server starts listening on $RECEIVE for any
new connections. For more information on
ssock.accept();
This call is initiated on the server side.
(1)
connections, see “Establishing a connection”
(page 87).
This call internally results in establishing a
connection to the server class JISVC using the
new
Socket(“nonstop.server.com”,8070);
This call is initiated on the client side.
(2)
Pathsend dialog API. This happens because as per
JI configuration, the client needs to act as a
Pathsend client.
This call internally results data being sent to the
server using Pathsend dialog API. This happens
os.write();
This call is initiated on the client side.
(3)
because as per JI configuration, the client needs to
act as a Pathsend client.
This call results in data being read from $RECEIVE
on the connection that is established.
is.read();
This call is initiated on the server side.
(4)
This results in the reply being sent to the client.os.write();
This call is initiated on the server side.
(5)
This results in the reply data being read.is.read();
This call is initiated on the client side.
(6)
Architecture
This section explains how the socket related classes in java.net package and the channel
related classes in java.nio.channel package demonstrate NonStop IPC behavior.
NOTE: In the subsequent sections:
•Reference to socket includes an NIO socket channel and any reference to server socket
includes an NIO server socket channel.
•Assume that JI is enabled. For more information on enabling JI, see “Enabling JI” (page 81).
Socket or ServerSocket in java.net package
NSJ defines an abstract class java.net.SocketImpl, which is a common superclass of all
classes that implement sockets. Concrete implementation of this class is used to create both
client and server sockets. While NSJ provides implementation of this class to create TCP sockets,
JI provides an implementation (JISocketImpl) to create NonStop IPC sockets. Based on the
mapping file, NSJ decides if a Socket has to be plain TCP or a NonStop IPC socket. For more
information on mapping file, see “Mapping file” (page 82). In case of a NonStop IPC socket, NSJ
creates the socket with JISocketImpl as the class implementing java.net.SocketImpl.
Figure 5 (page 80) illustrates the creation of socket object.
Architecture 79

Figure 5 Creating a java.net.socket
Application Start
Application creates a client/server socket
new Socket(“nonstop.server.com”,8070);
Make JISocketlmpl as
Socketlmpl for the socket
Allow TCP socket creation No
Yes
JI library checks if there is
an entry in JI mapping file for
the socket address?
SelectableChannels in java.nio.channelspackage
NSJ defines a service provider interface (spi) package (java.nio.channels.spi) in NIO.
This package defines an abstract class SelectorProvider. A concrete implementation of this
class is used by the JVM to obtain instances of SelectableChannels and Selector. JI
provides a SelectorProvider implementation, that extends the default SelectorProvider
implementation of NSJ and overrides the methods openSelector(),
openServerSocketChannel(), and openSocketChannel(). These methods return JI
implementation of java.nio.channels.Selector,
java.nio.channels.ServerSocketChannel, and java.nio.channels.SocketChannel.
However, the JI implementation classes have the ability to exhibit normal TCP behavior and
NonStop IPC behavior.
NOTE: A given instance of a channel can either exhibit TCP behavior or NonStop IPC behavior.
Figure 6 (page 81) shows the flow in creating a java.nio.SocketChannel.
80 Java infrastructure

Figure 6 Creating a java.nio.SocketChannel
Application Start
Application obtains a Socket
channel by invoking
SocketChannel.open ()
Make the SocketChannel
exhibit NonStop IPC
instead of TCP
Enable TCP
SocketChannel operation
No
Yes
JI library checks
if there is a
client_socket entry in JI
mapping file for the
IP address and
port number?
JI library return JI’s
implementation of
java.nio.SocketChannel
Application invokes
SocketChannel.connect()
Selector
The Selector implementation provided by JI library can act as a multiplexer of not only TCP
channels, but also of NonStop IPC channels.
NOTE: The programmer does not have to contend with any new API or change in the way the
API is used. This functionality remains transparent to the programmers.
Enabling JI
JI comprises ji.jar and libji.so. The files are present in $JAVA_HOME/jre/lib,
$JAVA_HOME/jre/lib/oss, and $JAVA_HOME/jre/lib/oss64 folders.
If the environment variable JI_ENABLE is set to true, the JI functionality is enabled and the
ji.jar file is loaded by the bootclassloader. For example, > export JI_ENABLE=true
code helps you to enable JI at the OSS prompt.
By default, the JI functionality is disabled. Enabling JI does not make sockets or the channels
ready to use NonStop IPC for communication. The mapping file defines the enabling of socket
or a channel to use NonStop IPC.
Architecture 81
Mapping file
When the JI library is loaded, it searches for a mapping file to determine what sockets and
channels need to use NonStop IPC. The mapping file contains key value pairs delimited by
<space>.
The JI library searches for the mapping file in the following sequence:
1. Java System Property: The JI library searches for a system property by name
ji.mapping.file. For example,
java -Dji.mapping.file=/usr/home/ji.prop
2. Environment variable JI_MAPPING_FILEFor example, export
JI_MAPPING_FILE=/usr/home/ji.prop
The value can either be an absolute path to the mapping file or it can be a relative path. The path
is relative to the current working directory (CWD).
Key
The key in the mapping file contains three parts and is of the format
{client_socket|server_socket}-<host name>:<port number>
where,
client_socket|server_socket
indicates if the entry is for a client socket or a server socket.
If the key begins with the string client_socket, the JI library assumes that the
mapping is for a client socket.
If the key begins with the string server_socket, the JI library assumes the
mapping is for a server socket.
hostname
In case of a client_socket, the host name indicates the destination address
where the socket is intended to connect.
In case of a server_socket, the host name indicates the address on which the
socket is intended to bind.
The value of the host name is the output of
address.getAddress().getHostName(), where address is an instance of
the class java.net.InetSocketAddress.
port number
In case of a client_socket, this is the port number the client socket connects
to.
In case of a server_socket, this is the port on which the server sockets bind.
Value
The value in the mapping file contains information on where (a standalone process or a TS/MP
server class) the client socket must connect to, and the conditions that the server socket evaluates
to accept new connections and modes of communication. While the key in the mapping has a
common format for both client and server sockets, the format of the value differs. The value is a
set of name=value pairs delimited by a :(colon).
Table 11 (page 83) lists all the attributes relevant for a client socket. Some attributes are relevant
for Pathsend IPC, while some others are relevant for File System IPC. All attribute names and
values are case sensitive.
82 Java infrastructure

Table 11 Attributes relevant for a client socket
Relevant for
File system
IPC
Relevant for
Pathsend
IPCMandatoryDefault valueAttribute name
YesYesNoNonenode
Name of the NonStop node where the server
process is running.
For example, node=GANESH
YesNot
applicable
YesNoneprocess_name
Name of the server process. The value must
be mentioned without $.
For example, process_name=SERV
YesNot
applicable
NoThe value of the port
with a prefix of the
letter Q.
For example,
open_qualifier=Q7654
open_qualifier
This is an alphanumeric string of length seven
characters. The qualifier is used to uniquely
identify a connection. The server identifies and
accepts a connection based on the value of
the qualifier.
Hewlett Packard Enterprise recommends you
to accept the default value if you are not sure
which value to use.
For example, open_qualifier=CLI ;
open_qualifier=JMX ;
open_qualifier=A1234.
For more information on qualifier, see File
Name and Process Identifiers section in
Guardian Procedure Calls Reference Manual.
YesYesNoBI_DIRECTIONALmode
This attribute indicates the mode of
communication. The values can be either
REQUEST_RESPONSE or BI_DIRECTIONAL.
For more information on modes, see “Modes
of communication” (page 87)
Not
applicable
YesYes (If the
domain
Nonepathmon1
This is the name of the Pathmon which has the
serverclass configured. The name of the
Pathmon is without the $.
attribute is
not
mentioned)
For example, pathmon=PMON ;
pathmon=PROD.
Not
applicable
YesYesNoneserverclass
This is the name of the serverclass a Pathsend
IPC socket communicates with.
For example, serverclass=APP-SERVER
; serverclass=LOGIN-SRV.
Architecture 83

Table 11 Attributes relevant for a client socket (continued)
Relevant for
File system
IPC
Relevant for
Pathsend
IPCMandatoryDefault valueAttribute name
Not
applicable
YesNoThe value of the port
with a prefix of letter Q.
For example,
pathsend_qualifier=Q6547.
pathsend_qualifier
The value of this attribute is used by the server
to accept the connection from the Pathsend
IPC socket.
Not
applicable
YesYes (If the
Pathmon
Nonedomain1
The value is the domain name in case the
server class is configured in a TS/MP domain. attribute is
not
mentioned)
1Either Pathmon or the domain must be mentioned. Both cannot be mentioned.
Table 12 (page 84) lists all attributes that are relevant to a server socket.
Table 12 Attributes relevant to server socket
MandatoryDefault valueAttribute name
NoThe value of the port with a
prefix of letter Q.
For example,
pathsend_qualifier=Q6547.
pathsend_qualifier
The server socket accepts new connections
based on the value of the
pathsend_qualifier.
Hewlett Packard Enterprise recommends you
to accept the default value if you are not sure
which value to use.
For more information, see “Establishing a
connection” (page 87).
NoThe value of the port with a
prefix of letter Q.
For example,
open_qualifier=Q6547.
open_qualifier
The server socket accepts new connections
based on the value of the open_qualifier.
Hewlett Packard Enterprise recommends you
to accept the default value if you are not sure
which value to use.
For more information, see “Establishing a
connection” (page 87).
84 Java infrastructure

Examples
Example 15 client_socket-lab.ind.hp.com:9080 process_name=MRSS
This means any client socket trying to connect to lab.ind.hp.com and port 9080 internally
connects to the process by name MRSS running on the same node as the client and establishes
a BI-DIRECTIONAL communication.
Example 16 server_socket-0.0.0.0:9080
This means a server socket that is listening for connections on any TCP interface (0.0.0.0)
and port 9080 internally listens for file opens on $RECEIVE with an open qualifier of Q9080 or
for any new dialog begin with a Pathsend qualifier of Q9080. For more information on how a
connection is established, see “Establishing a connection” (page 87).
Example 17 client_socket-prod.com:8083 pathmon=PROD:serverclass=LOGINSVC
This means any client socket trying to connect to prod.com and port 8083 internally establishes
a connection with an instance of the serverclass LOGINSVC in the Pathmon PROD. The
connection established is a BI-DIRECTIONAL communication. The Pathmon must be running
in the same node as the client.
Installing Java infrastructure
This section provides information about installing and configuring JI.
Installation requirements
•JI can be installed only on NonStop systems running on L15.02 or later RVUs.
•The software requirements list the earlier compatible versions of the required software for
installing JI.
•Read the Softdoc before installing the product as the software requirements are described
in JI product Softdoc.
Preinstallation tasks
The installation directory selected for JI (T2966L70) must contain the 32–bit and 64–bit NSJ7.
Installing JI
Installation of 32–bit and 64–bit JI is a two step process and is described in the following topics:
1. “Placing the new software on the NonStop system using DSM/SCM” (page 85)
2. “Copying the contents of the PAX file to exact location” (page 86)
IMPORTANT: If you intend to use 32–bit JI, installing 32–bit JI is sufficient. If you intend to
use 64–bit features provided by JI, then both 32–bit and 64–bit JI must be installed.
Placing the new software on the NonStop system using DSM/SCM
NOTE: The following procedure is applicable for both 32–bit and 64–bit JI.
•Receive the SPR from disk or tape.
•Copy the SPR to a new revision of the software configuration you want to update.
•Build and apply the configuration revision.
•Run ZPHIRNM to perform the rename step.
Installing Java infrastructure 85

DSM/SCM places the pax file in $tsvvol.ZOSSUTL subvolume, where, tsvvol is the disk
volume in which the DSM/SCM places the target subvolumes (TSVs).
For more information, see DSM/SCM User's Guide.
NOTE: Installation of JI does not require a system generation, and therefore does not require
a cold-load.
Copying the contents of the PAX file to exact location
This is achieved by using one of the following steps:
a. The DSM/SCM planner interface, with the Manage OSS Files check box selected.
Using this method JI is installed in the default or standard location for both 32–bit and 64–bit
JI.
/usr/tandem/nssjava/jdk170_h70
b. If Manage OSS Files is not selected, DSM/SCM places the PAX file to the TSV
($tsvvol.ZOSSUTL). Then, PINSTALL must be used to manually extract the contents of
the pax file to the JI installation directory for both 32–bit and 64–bit JI.
For more information on PINSTALL, see DSM/SCM User's Guide.
Using PINSTALL, it is possible to install 32–bit and 64–bit JI either in the standard
location or in a directory of your choice. The following steps help you to achieve
the same:
i. To install JI in the standard location:
Type the following command in the TACL prompt:
TACL> PINSTALL -rvf /G/tsvvol/zossutl/T2966PAX
PINSTALL delivers the contents of T2966PAX to the OSS directory located at:
/usr/tandem/nssjava/jdk170_h70
NOTE: The user ID under which the PINSTALL command is issued must
have write access to /usr/tandem.
ii. The following steps help you to install JI in a directory of your choice:
Use PINSTALL with the —s option and type the following command in the TACL
prompt:
TACL>
PINSTALL -s:/usr/tandem:<install-dir>:-rvf /G/tsvvol/zossutl/T2966PAX
PINSTALL delivers the contents of T2966PAX to the OSS directory located at:
<install-dir>/nssjava/jdk170_l70
Example 18 To install the product in the location /h/myjava
Type the following command in the TACL prompt:
TACL>
PINSTALL -s:/usr/tandem:/h/myjava: -rvf /G/tsvvol/zossutl/T2966PAX
PINSTALL delivers the contents of T2966PAX to the location:
/h/myjava/nssjava/jdk170_l70
Verifying the JI installation
Check with your system administrator for the installed JI (32–bit and 64–bit) software locations,
and verify the installation and the environment. This example assumes that JI is installed in a
nonstandard location for H–series /home/lee/nssjava/jdk170_l70 directory:
86 Java infrastructure

NOTE: For more information about the operating system requirements, see T2966H70 Softdoc
file.
1. Determine the version of the Java Infrastructure (JI) by typing the vproc command, which
displays the product versions of the JI library file and any products bound in the JI library.
The version identifier has the following form:
T2966Hnn
Avproc example displayed on H-series and J-series RVUs:
Version procedure: T2966H70_29APR2015_jdk170_AAA...
Avproc example displayed on L-series RVUs:
Version procedure: T2966L70_20DEC2014_jdk170_ACN...
NOTE: JREHOME shell variable need not be set for NSJ7. However, if this variable is set,
NSJ7 will accept it. If this variable is set, then you must ensure that it points to the correct JDK.
Establishing a connection
As already explained, a NonStop IPC client socket sends data to the server either using FS API
or Pathsend API. But before sending the data, the client needs to establish a connection either
by explicitly opening the server process or by establishing connection through a Pathsend dialog.
Evidently, a server socket must accept only relevant connections. A server program can have
multiple server sockets that are configured as NonStop IPC server sockets. In this case each
server socket accesses $RECEIVE and accepts connections that are relevant to itself.
Since all server sockets read from the same $RECEIVE, there must be a mechanism for the
client socket to identify itself to enable the server socket to accept the connection. The
open_qualifier and pathsend_qualifier attributes help in establishing and verifying the
socket identity.
When a client socket has to open a server process the value of open_qualifier attribute is
used as qualifier-1 while constructing the process name. For more information on
qualifier-1, see Process File Names and Named Processes in Appendix D in Guardian
Procedure Calls and Reference Manual.
When a client socket has to establish a connection with a TS/MP serverclass, the
pathsend_qualifier is sent to the server as the message in the dialog begin call.
A server socket listening for connections looks for the values of qualifier-1, in case of new
opens, and the message in a dialog begin call, in case of new dialog connections, to identify and
validate new connections.
This section explained how the client and server create a channel for communication by
exchanging identities using qualifiers. Subsequent sections explain why just a single channel is
not sufficient and one more channel of communication needs to be established.
Modes of communication
Traditional IPC on NonStop allows for a request-response mode of communication. Here a client
sends a message and the server responds to the message. The server cannot send unsolicited
messages to the client. This mode of communication is called REQUEST-RESPONSE.
In case of TCP communication, once a connection is established, data can be freely exchanged
between the participating sockets. This mode of communication is referred as BI-DIRECTIONAL
communication.
A NonStop IPC socket supports both the modes of communication with the default being
BI-DIRECTIONAL.
Establishing a connection 87

BI-DIRECTIONAL mode
To support BI-DIRECTIONAL communication, the client establishes a second channel of
communication by opening the server process at the time of establishing a connection. At any
given time the second channel is in a state where the server can send data to the client. This is
achieved internally by the JI library by sending a dummy message to the server such that the
server can send data to the client in the form of a reply to the dummy message.
NOTE: The two channels are referred by the terms C2S (Client to Server) and S2C (Server
to Client).
Figure 7 (page 88) illustrates the events involved in establishing a connection with a named
process in BI-DIRECTIONAL mode.
Figure 7 Events in establishing a connection with a named process in BI-DIRECTIONAL
mode
connect ()
(1) Open Server (C2S)
CLIENT APPLICATION SERVER APPLICATION
(2) Open Sever (S2C)
(3) Dummy Message (S2C)
Figure 8 (page 88) illustrates the events involved in establishing a connection with a TS/MP
server class in BI-DIRECTIONAL mode.
Figure 8 Events in establishing a connection with a TS/MP server class in BI-DIRECTIONAL
mode
connect ()
(1) DIALOG BEGIN
CLIENT APPLICATION SERVER APPLICATION
(1a) REPLY with Process Information
(2) Open Server (S2C)
(3) Dummy MSG on S2C
It has to be noted that the second channel of communication is established by opening the server
process. In case where server process is a TS/MP server class the information necessary to
open the server process is sent to the client during establishing the first channel.
Request-response mode
The request response mode is straightforward and requires only one channel C2S. A client is
configured to work in this mode mainly when communicating with non JI server. Likewise, a
server socket is configured to work in this mode when communicating with a non JI client.
Communicating with non JI components
At times it becomes necessary for a JI client to communicate with legacy server or a legacy
application to communicate with a JI server. In such a situation, it is not possible to alter the
legacy application and JI component must be able to communicate with the legacy component.
The subsequent subsections discussion explain how JI components can interact with legacy
components.
88 Java infrastructure
JI client with a legacy TS/MP serverclass for context-free communication
The client socket in the mapping file needs to be configured with the attribute
pathsend_qualifier set to **CONTEXT-FREE**.
For example, pathsend_qualifier=**CONTEXT-FREE**.
Internally no operations are performed during the connect operation. When the client application
invokes the flush method on the output stream of the socket, or invokes the write method on
the NIO channel, data is sent to the server through a SERVERCLASS_SEND_ call. The response
from the server can be read through the input stream of the socket or the read method of the
NIO channel.
It has to be noted that the amount of data that can be sent to the server depends on the internal
buffer size of the socket. If the TS/MP version supports large data transfer then the maximum
data that can be sent to the server is 2 MB, else the limit for data transfer is 32 KB.
JI client with a legacy TS/MP serverclass for dialog based communication
The client socket in the mapping file needs to be configured with the attribute
pathsend_qualifier set to **CONTEXT-SENSITIVE**.
For example, pathsend_qualifier=**CONTEXT-SENSITIVE**.
Internally no operations are performed during the connect operation. The client application can
write any amount of data through the output stream or the write method of the NIO channel. As
and when the internal buffer of the socket gets full, data is sent to the serverclass once through
the invocation of dialog begin call and subsequently through the dialog send calls. All invocations
of the dialog API until the client application explicitly invokes a flush has the MAX_REPLY_LEN
attribute set to 0. This is an indication to the server that the message transfer is incomplete. Upon
invocation of the flush, remaining data is sent to the server with the MAX_REPLY_LEN attribute
of the dialog API set to a positive value greater than 0. This value is equal to the receive buffer
size of the socket. The server can use the file system code FECONTINUE (70) to indicate
incomplete data transfer. The JI library keeps the dialog open if the file system code received is
70. It ends the dialog if the code is 0, and aborts the dialog if the file system code is other than
0 or 70.
Legacy client with a JI server
When a legacy client wants to communicate with a JI server, the server socket configuration in
the mapping file must have pathsend_qualifier set to **ANY-DIALOG**, and
open_qualifier set to **ANY-QUALIFIER**.
For example, pathsend_qualifier=**ANY-DIALOG** and
open_qualifier=**ANY-QUALIFIER**.
A server socket with this configuration creates a new socket for any open file, context free
message, or dialog message that are not handled by any other server socket definitions. There
can be only one server socket defined with these unique qualifier values.
In case the client wants to transfer large amount of data (greater than what is permitted per
invocation of the API call that is used for transfer) it can perform so by setting the MAX_REPLY_LEN
attribute of the API call to 0. When the JI library notices this value, it assumes that more data
transfer can be expected.
Communicating with non JI components 89

6 Transactions
NSJ7 allows you work with transactions in the following ways:
•Use the Current class methods to define transactions across transaction services, such
as transactions that include JDBC calls.
•Use the Java Transaction API (JTA).
This section explains the following topics:
•“Controlling maximum concurrent transactions” (page 90)
•“Current Class methods” (page 90)
•“Java transaction API” (page 91)
If you use JNI and transactions, see “Java native interface (JNI)” (page 39). When you use JNI,
the information available in “Controlling maximum concurrent transactions” (page 90) applies.
Controlling maximum concurrent transactions
NSJ7 application processes, by default, can start a maximum of 200 concurrent transactions in
each process. By setting the JAVA_PTHREAD_MAX_TRANSACTIONS environment variable, you
can control the maximum number of TMF transactions allowed per process to less than 1000.
The following is the syntax to set the maximum transactions allowed per process:
JAVA_PTHREAD_MAX_TRANSACTIONS environment variable
Specifies the maximum number of TMF transactions allowed per process.
Permissible values are 100 through 1000. The default value of 200 is used when the variable is:
•Not set.
•Set to a value less than 100 or to a value greater than 1000.
For example, to specify 200 transactions per process, use the following command:
export JAVA_PTHREAD_MAX_TRANSACTIONS=200
Current Class methods
The Current class is based on version 0.5 of the Java Transaction Services (JTS) specification.
Table 13 (page 90) describes the Current class methods.
Table 13 Current Class methods
DescriptionMethod
Starts a new transaction and associates it with the calling thread.begin
Commits the transaction associated with the calling thread.commit
Gets a Control object representing the transaction associated with the
calling thread.
get_control
Gets the status of the transaction associated with the calling thread.get_status
Gets a descriptive name of the transaction associated with the calling thread.get_transaction_name
Sets or resumes association of a transaction with the calling thread.resume
Rolls back the transaction associated with the calling thread.rollback
Marks the transaction associated with the calling thread so that the only
possible outcome is to roll back the transaction.
rollback_only
90 Transactions

Table 13 Current Class methods (continued)
DescriptionMethod
Modifies the time-out value associated with transactions started by
subsequent invocations of the begin method.
set_timeout
Suspends the association of the calling thread with a transaction context.suspend
The following code fragment shows how to use the begin() and commit() methods of the
Current class:
import com.tandem.tmf.Current;
Current tx = new Current();
// start a new transaction in the current thread
tx.begin();
// ... access Pathway server
// commit current transaction (JDBC and Pathway)
tx.commit(true);
For more information on the Current class, see com.tandem.tmf package description in the
JToolkit for Java API Reference Pages.
Java transaction API
NSJ7 supports transactions by means of the NonStop Server for Java Transaction API (JTA),
which is an implementation of the Oracle JTA Version 1.0. NonStop Server for Java Transaction
API implements parts of the Oracle JTA package (javax.transaction). NSJ7 includes the
NonStop Server for Java Transaction API package (com.tandem.jta).
The NonStop Server for Java Transaction API provides a standard interface for transactions on
both homogeneous NonStop systems by means of TMF and heterogeneous CORBA systems
by means of JTS.
The version of NonStop Server for Java Transaction API that uses TMF is called NonStop Server
for Java Transaction API-TMF and the version of NonStop Server for Java Transaction API that
uses JTS is called NonStop Server for Java Transaction API-JTS. Both have identical interfaces.
You can specify TMF or JTS when you use JTAFactory.getUserTransaction to get a
reference to javax.transaction.UserTransaction. (See “Examples” (page 92)). The
default is TMF.
NonStop Server for Java Transaction API-TMF is intended for applications other than CORBA
applications.
This subsection explains the following topics:
•“javax.transaction interfaces” (page 91)
•“javax.transaction exceptions” (page 92)
•“Examples” (page 92)
For more information about Oracle JTA, see Oracle JTA document.
javax.transaction interfaces
Oracle JTA package (javax.transaction), defines the following interfaces:
•Status
•Synchronization
•Transaction
Java transaction API 91
•TransactionManager
•UserTransaction
NSJ Transaction API supports all of the preceding interfaces, but only UserTransaction is
available for client programs.
UserTransaction allows the client to control transaction boundaries programmatically.
UserTransaction methods perform the following:
•Begin transaction
•Commit transaction
•Obtain transaction status
•Mark transaction for rollback
•Rollback transaction
•Set timeout for transaction
javax.transaction exceptions
Oracle JTA package (javax.transaction), defines the following exceptions.
•HeuristicCommitException
•HeuristicMixedException
•HeuristicRollbackException
•InvalidTransactionException
•NotSupportedException
•TransactionRequiredException
•TransactionRolledbackException
•SystemException
NSJ Transaction API supports all of the preceding exceptions.
Examples
The following examples are similar except that:
•The first example uses Example 19 (page 93).
•The second example requests Example 20 (page 93).
92 Transactions

Example 19 By default, NSJ transaction API-TMF
The following code gets a reference to UserTransaction based on TMF (by default). It then
starts and ends a transaction.
import javax.transaction.UserTransaction;
import com.tandem.jta.JTAFactory;
// Get a reference to UserTransaction based on TMF (by default).
UserTransaction utx = JTAFactory.getUserTransaction();
// Start transaction
utx.begin();
// Do work
...
// Commit transaction
utx.commit();
Example 20 By request, NSJ transaction API-TMF
The following code gets a reference to UserTransaction based on TMF (which it requests).
It then starts and ends a transaction.
import javax.transaction.UserTransaction;
import com.tandem.jta.JTAFactory;
// Get a reference to UserTransaction based on TMF (by request).
UserTransaction utx = JTAFactory.getUserTransaction(JTAFactory.TMF);
// Start transaction
utx.begin();
// Do work
...//
Commit transaction
utx.commit();
Java transaction API 93

7 Application tuning and profiling
This chapter provides information about application tuning and profiling, and it includes the
following topics:
•“Profiling application performance” (page 94)
•“Tuning application performance” (page 97)
Profiling application performance
Application profiling and monitoring are supported through HPjmeter tool, which works in
combination with NSJ options, —Xeprof and —agentlib:hprof.
HPjmeter tool contains support for both 32–bit and 64–bit NSJ7.
The HPjmeter console is a GUI tool that runs on Java platforms that support GUI, such as HP-UX,
Linux, and Windows. It is used to perform the following profiling activities:
•“Monitoring live Java applications” (page 94).
•Analyzing garbage collection data.
•Analyzing profiling data.
Monitoring live Java applications
HPjmeter contains two components namely nodeagent and jvmagent. These components
obtain the data from Java and GC processes and consolidate them as a single process entity
for HPjmeter client. Only a 32–bit version of nodeagent is available.
Starting with HPjmeter 4.3, three versions of jvmagent are available. The following list describes
the available jvmagent versions. /usr/tandem/hpjmeter refers to the installation location
of HPjmeter:
•32–bit jvmagent to be used with 32–bit NSJ7 applications. This is available at
$JMETER_HOME/lib/oss32.
•64–bit jvmagent to be used with 64–bit NSJ7 applications. This is available at
$JMETER_HOME/lib/oss64.
•32–bit jvmagent to be used with pre-NSJ7 applications. This is available at
$JMETER_HOME/lib/oss.
NOTE:
1. When distributed GC is enabled, HPjmeter interacts only with the Java processes and not
GC processes. The Java process provides all the necessary data that HPjmeter requires.
2. When HPjmeter is used to monitor Java process in real time, it only lists the Java process
and does not list the corresponding GC processes.
3. The threads in the GC process are not part of the thread count as shown by Threads
Histogram tab.
The Java application must be prepared for live mode of profiling by running HPjmeter agents.
The following procedure provides the set up for monitoring a live Java application:
1. Install the T0866H31 PAX file in the default installation directory: /usr/tandem/hpjmeter
2. Run the node agent:
a. export JMETER_HOME=/usr/tandem/hpjmeter/
b. $ JMETER_HOME/bin/nodeagent –port port_number
3. Launch the Java application using the HPjmeter JVM agent:
a. export _RLD_LIB_PATH=
94 Application tuning and profiling

$JMETER_HOME/lib/oss, to monitor pre—NSJ7 Java process.1)
2) $JMETER_HOME/lib/oss32, to monitor 32–bit NSJ7 Java process.
3) $JMETER_HOME/lib/oss64, to monitor 64–bit NSJ7 Java process.
b. export JAVA_HOME=/usr/tandem/nssjava/jdk170_h70
c. java -agentlib:jmeter[=options] <application>
4. Start the HPjmeter console from a local installation on your client workstation (HP-UX,
Windows, or Linux). To download HPjmeter consoles for these platforms, visit http://
www.hpe.com/downloads/hpjmeter.
5. Connect to the nodeagent from the HPjmeter console.
NOTE:
•For information on monitoring capabilities and tips, see HPjmeter 4.3 User's Guide available
at http://www.hpe.com/info/hpux-hpjmeter-docs .
•The instructions for using the HPjmeter tool on the NonStop systems are provided in
“Addendum to HPjmeter 4.3 user's guide” (page 112).
Collecting profile data for analysis
There are three ways to collect profile data for offline analysis using the HPjmeter console:
1. To enable eprof profiler start the Java application with -Xeprof option.
2. Zero-preparation profiling — start and stop the profile data collection by sending signal to
the running Java application. (This uses the Xeprof profiler, internally, to profile the
application dynamically).
3. The HPROF profiler (start the Java application -agentlib:hprof).
NOTE:
•For information on analyzing profile data, see HPjmeter 4.3 User’s Guide available at http://
www.hpe.com/info/hpux-hpjmeter-docs .
•The instructions for using the HPjmeter tool on the NonStop systems are provided in
“Addendum to HPjmeter 4.3 user's guide” (page 112).
-Xeprof
The —Xeprof option generates profile data for HPjmeter. —Xeprof focuses primarily on
performance problems that characterize large server applications. It collects method clock and
CPU times, method call count and call graph, and lock contention statistics.
This option creates profile data file with a file extension .eprof. This file can be opened in the
HPjmeter console and the collected metrics can be viewed.
For more information on this option, see NonStop Server for Java 7.0 Tools Reference.
Zero preparation profiling
Profiling can be started from the command line by sending a signal to the Java process indicating
JVM to start eprof. Engaging zero preparation profiling may have a short term impact on
application performance as the JVM adjusts to the demands of performing dynamic measurements.
To collect profiling data without interrupting your application, perform the following from the
command line:
1. Confirm that no —Xeprof option has been specified on the command-line.
2. Find the process ID of the running Java application.
3. Start the profiling interval — send a signal to the JVM by typing the following command:
kill –USR2 pid
Profiling application performance 95

The following message is displayed.
eprof: starting profiling
Allow the profiling to continue for a desired length of time.
4. Stop the profiling interval by sending the same signal to the JVM:
kill -USR2 pid
The following message is displayed.
eprof: terminating profiling
writing profile data to ./filename.eprof
5. You can now open the saved file in the HPjmeter console and view the collected metrics.
The HPROF profiler
HPROF is a profiling agent that is based on a profiling interface called JVMTI. By using HPROF,
you can get information about your application's CPU usage, heap allocation, and threads. This
agent creates profile data files that can be interpreted after the program terminates. Currently
HPjmeter can read text and binary files.
To run your application with profiling, use the following command:
$ java ... -agentlib:hprof[=options] ApplicationClassName
For more information on HPROF, see HPjmeter 4.3 User’s Guide available at http://
www.hpe.com/info/hpux-hpjmeter-docs and the Oracle documentation at http://
docs.oracle.com/javase/7/docs/technotes/samples/hprof.html.
NOTE: The following HPROF option is not supported on NSJ7:
—agentlib:hprof=cpu=samples
—Xeprof versus —agentlib:hprof (HPROF)
—Xeprof is a superior profiling tool compared to HPROF in terms of the richness of data. However,
Xeprof has a little higher performance impact on an application than HPROF. To take full
advantage of HPjmeter functionality, you can gather profiling data using –Xeprof for performance
tuning and —agentlib:hprof for memory tuning when you run your application. For a
comparison of the features of Xeprof and HPROF, before using either of the profiles, see Table
5-4 in the HPjmeter 4.3 User’s Guide.
Obtaining garbage collection data for analysis
Garbage collection data can be collected in either one of the following two ways:
1. Data collection with —Xverbosegc.
Launch the Java application using the –Xverbosegc option. For more information on the
option, see NonStop Server for Java 7.0 Tools Reference.
2. Data collection with Zero preparation.
Data collection can be started from the command line by sending a signal to the Java process
to indicate JVM to start GC data collection.
To collect GC data without interrupting an already running application, perform the following
from the command line:
i. Confirm that —Xverbosegc or —Xloggc option is not specified.
ii. Locate the process ID of the running Java application.
iii. Start the profiling interval. Send a signal to the JVM by typing the following command:
kill -ALRM pid or kill -14 pid
96 Application tuning and profiling

The GC data is written to a file named java_pid.vgc in the current directory of the
JVM process.
Allow the profiling to continue for a desired length of time.
iv. Stop the data collection interval by sending the same signal to the JVM:
kill -ALRM pid
v. You can now open the saved file in the HPjmeter console and view the collected metrics.
After completing the data file collection, perform the following steps:
1. Transfer the data file to an HPjmeter console compatible platform (HP-UX, Windows, or
Linux).
2. Run the HPjmeter console and open the data file.
NOTE:
•NSJ7 supports rotational GC logging in multiple GC log files to help control the GC log file
size. For information on GC log rotation, see “GC log rotation” (page 66).
•For information on analyzing GC profile data, see HPjmeter 4.3 User’s Guide available at
http://www.hpe.com/info/hpux-hpjmeter-docs .
•The instructions for using the HPjmeter tool on the NonStop systems are provided in
“Addendum to HPjmeter 4.3 user's guide” (page 112).
Other profiling options
TACL command status can be used to obtain the detailed status of application, including the
process time of a Java process. Also, PSTATE tool can be used to get details about the Java
process.
In NSJ7, if Parallel or CMS GC is enabled, a Java application consists of a Java process group
that includes the Java process and GC processes. If parallel or CMS GC is enabled, run the
TACL command status and PSTATE tool individually for the Java and the GC processes. To
obtain all the GC processes for a Java process, nsjps can be invoked with —gc option. For
information about nsjps, see NonStop Server for Java 7.0 Tools Reference.
Also, the C heap usage reported by PSTATE tool for an application running with NSJ7 will be
lesser than C heap usage reported when the same application is run with NSJ6. This is because
most of the JVM allocations and the Java heap are moved to flat segments in NSJ7.
Tuning application performance
This section contains the following topics for tuning application performance:
•“Determining the heap size setting” (page 97)
Determining the heap size setting
You must set the Java heap to a value appropriate for your application for optimal performance.
This section discusses the guidelines for setting the heap size.
To study the frequency and length of the JVM garbage collection operation, use the -verbose:gc
(-Xverbosegc) option in the JVM arguments. Then use this data to tune the heap usage of
the JVM based on your application requirements.
NOTE: JVM allocates the maximum Java heap at start-up. Hence, the swap space
considerations for the JVM process are the maximum Java heap space specified in addition to
other JVM memory requirements and the memory requirements for all native components.
To identify the swap usage of a process or the swap requirements for a CPU, use the NSKCOM
utility.
Tuning application performance 97

For example, to identify the swap usage of all the processes or a particular process, enter the
following commands at the OSS prompt:
$ gtacl –p nskcom
NSKCOM - T5838H02 BASE (15AUG12) - Jun 13 2012
Copyright 1995 Compaq Computer Corporation
$SYSTEM.SYSTEM.ZSYSCFG
KMS.SWAPFILE = 0 $DATA03.SWAP.CPU0A STOP
KMS.SWAPFILE = 0 $DATA03.SWAP.CPU0B STOP
.
.
.
KMS.SWAPFILE = 5 $SWAP45.SWAP4.CPU05
NSK-status swap-usage 1,525 ,detail
SYSTEM : \SYSTEM1 LOGTIME : June 26, 2012 13:57:14
TYPE : (E=Extensible S=Shared)
(CPU Page size is 16384 Bytes)
Following is the output for the preceded commands:
Program File NameUser-IDPriProcess
$JAVDV01.ZYQ00003.Z000Q3GF200,1311,525
KMSF-BACKED SEGMENTS: (Process Space Guarantee = -- )
-----------------------------------------------------------------------------
SEG-ID TYPE SIZE RESERVATION
KBYTE PAGES KBYTE
-----------------------------------------------------------------------------
Heap+Global+SRL+Stack 69 MB 1917 29 MB
1068 16 1 16
1069 64 MB 16384 64 MB
1065 64 MB 4096 64 MB
1067 1088 MB 69636 1088 MB
2100 8B 1 16
2101 8B 1 16
------------------------------------------------------------------------------
TOTAL 92034 1246 MB
FILE-BACKED SEGMENTS: None
______________________________________________________________________________
NSK-
In the preceding output, the JVM process uses 1246 MB of swap space and has six segments
allocated. The JVM process was started with a heap size of 1024 MB, which shows that apart
from the Java heap, the process requires about 222 MB of process-specific and application-specific
data.
NOTE: To get an applicable sample of the swap usage for a particular JVM process, check
this swap usage at steady state, where all the native components used by the JVM are fully
initialized and running.
For related tuning guides, see Tuning Guide for iTP Secure WebServer and NonStop Servlets
for JavaServer Pages (NSJSP) on HPE NonStop Servers.
98 Application tuning and profiling

8 Migrating applications
This section describes the changes required to migrate applications that use earlier versions of
NSJ. The following lists the various terminologies to be noted:
•NSJ4 refers to the product based on J2SE SDK 1.4.x
•NSJ5.1 refers to the product based on J2SE JDK 1.5.x
•NSJ6 refers to the product based on Java SE JDK 1.6.x
•NSJ7 refers to the product based on Java SE JDK 1.7.x
This section also explains the following topics:
•“Summary of migration changes” (page 99)
•“Migrating from serial GC to parallel GC” (page 105)
•“Other considerations” (page 106)
Summary of migration changes
See Table 14 (page 99) for the topics that apply to migrating from particular versions.
Table 14 Summary of migration changes for NonStop server for Java versions
NonStop Server for
Java 6.0 (T2766H60)
NonStop Server for
Java 5.1
(T2766H50)
NonStop Server for
Java 4 (T2766H10 on
TNS/E)
Version 2 of
NonStop Server for
Java 4 (T2766V20 on
TNS/R)Migration Topic
ApplicableApplicableApplicableApplicable“Installation changes”
(page 100)
N/AN/AN/AApplicable“Public library
directory” (page 100)
N/AN/AN/AN/A“Java based JAR file
locations” (page 100)
N/AN/AN/AApplicable“Dynamic link
libraries” (page 101)
N/AN/AN/AApplicable“Makefile to link native
libraries” (page 101)
N/AN/AN/AApplicable“Compiling C++ native
code” (page 101)
N/AN/AN/AN/A“Floating-point
support” (page 102)
N/AN/AN/AN/A“Using AWT classes”
(page 103)
ApplicableApplicableApplicableApplicable“POSIX threads”
(page 103)
N/AN/AN/AN/A“Directories of binary
files moved”
(page 103)
N/AN/AN/AN/A“JAAS enhancement”
(page 104)
N/AN/AN/AApplicable“Miscellaneous
changes for migration
to TNS/E” (page 104)
Summary of migration changes 99

Table 14 Summary of migration changes for NonStop server for Java versions (continued)
NonStop Server for
Java 6.0 (T2766H60)
NonStop Server for
Java 5.1
(T2766H50)
NonStop Server for
Java 4 (T2766H10 on
TNS/E)
Version 2 of
NonStop Server for
Java 4 (T2766V20 on
TNS/R)Migration Topic
ApplicableN/AN/AN/A“Java stack size”
(page 104)
ApplicableApplicableApplicableApplicable“Default Java heap
size and stack size”
(page 106)
ApplicableApplicableApplicableApplicable“JNI application
consideration”
(page 105)
ApplicableN/AN/AN/A“Dynamic snapshot”
(page 105)
For information about earlier Java version changes, see release notes at the Oracle Java web
site for the particular version of Java. For information about changes in NSJ7, see “Supported
and unsupported features of NSJ7” (page 111).
Installation changes
32–bit NSJ7
The 32–bit version of NSJ7 can be installed using DSM/SCM. The product number for this JDK
is T2766.
64–bit NSJ7
The 64–bit version of NSJ7 can be installed using DSM/SCM. The product number for this JDK
is T2866.
NOTE: 32–bit JDK must be installed prior to 64–bit JDK installation, otherwise, the 64–bit JDK
application does not run.
For more information on Installing NSJ7, see “Installation and configuration” (page 23).
Public library directory
The public library directory does not apply to NSJ versions 4, 5, 5.1, 6.0, or 7.0 hosted on TNS/E
because DLLs are used on TNS/E. For information about migrating native libraries, see “Dynamic
link libraries” (page 101).
Java based JAR file locations
If you are using NSJ3.1.x or earlier versions, guidelines have changed for placing JAR files both
“For Java based products” (page 100) and “User-provided JAR files” (page 101).
For Java based products
Before the first version of the NSJ4 (based on J2SE SDK 1.4.0), no guidelines were provided
for where Java based products must install their JAR files. Many of these products installed their
JAR files in the /usr/tandem/java/jre/lib/ext directory. Occasionally, the installation of
a Java based product might overwrite a JAR file required by another Java based product, possibly
causing a version mismatch.
In addition, Java based products had to be reinstalled whenever NonStop Server for Java issued
a new product version. Therefore, starting with first version of NSJ4, Hewlett Packard Enterprise
100 Migrating applications
recommends that the JAR files associated with Java based products remain in a product-specific
directory.
When you follow this recommendation, you must include the JAR files of the Java based product
in either your CLASSPATH environment variable setting, or the -classpath (-cp) command-line
argument.
User-provided JAR files
Previously, JAR files were installed in (/usr/tandem/java/jre/lib/ext) because you did
not have to include such JAR files in the CLASSPATH. Starting with first version of NSJ4 (based
on J2SESDK 1.4.0), Hewlett Packard Enterprise recommends that you to not install user-provided
JAR files in any directory of versions 1 and 2 of NSJ4 tree. You must leave the JAR files in
user-specific directories. If you follow this recommendation, you will not have to reinstall
user-provided JAR files for new product releases of NSJ4. However, you have to place the JAR
files in the CLASSPATH.
Dynamic link libraries
On the TNS/E and TNS/X systems, NSJ 4, 5, 5.1, 6.0, and 7.0 support DLLs. All NonStop Server
for Java applications migrating from TNS/R to TNS/E or TNS/X must convert native libraries to
DLLs.
Consider the following issues when migrating applications to use DLLs with NSJ7:
•All the Java libraries are built as DLLs.
•When using the JNI code, use DLLs instead of static libraries. For more information, see
“Java native interface (JNI)” (page 39). A public library directory does not apply for Java
applications on the TNS/E and TNS/X systems.
•All DLLs must be in the files that have specific naming requirements.
•On TNS/E and TNS/X, the -Dcompaq.liblist option is not supported.
•The customer Makefile no longer exists in NSJ versions 4, 5, 5.1, 6.0, and 7.0 on TNS/E
because DLL support precludes the need to bind user native code in the Java executable.
•The _RLD_LIB_PATH environment variable, used only on the TNS/E or TNS/X system,
specifies the library path for user DLLs. For more information, see “_RLD_LIB_PATH”
(page 29).
•The invocation API uses the JVM as a DLL; therefore, if you use this API, you do not need
to statically link Java to your programs.
Makefile to link native libraries
The customer Makefile no longer exists for NSJ versions 4, 5, 5.1, 6.0, and 7.0 on TNS/E or
TNS/X because DLL support precludes the need to bind user native code to the Java executable.
For more information about migrating native libraries, see “Dynamic link libraries” (page 101).
Compiling C++ native code
For TNS/E and TNS/X, C++ code is compiled using either version 2 or version 3 for user DLLs
because the NSJ versions 4, 5, 5.1, 6.0, and 7.0 on TNS/E or TNS/X is built with a C++ version
neutral flag (the -setCPlusPlusDialect neutral option for the linker).
If you are migrating NSJ applications based on JDK 1.3.x or earlier, you might need to change
your source code. Whether your native code needs source-code changes, depends on whether
the code uses C++ features that have changed in version 3. To identify required source-code
changes, run a migration check on your source code on TNS/R by invoking the version 2 compiler
and using the pragma MIGRATION_CHECK. Running this migration check causes the compiler
to issue a warning when a class or member function is present that has changed or become
Summary of migration changes 101

obsolete for version 3. For more information about this pragma and the warnings it can produce,
see C/C++ Programmers Guide.
Note that the VERSION3 directive specifies the use of the Standard C++ Library ISO/IEC version
3 and the C++ Standard headers. VERSION3 enforces the ISO/IEC IS 14882:1998 standard for
C++. The ISO C++ standard is identical to the ANSI C++ standard.
For invocation API users, build your own executable and link that executable against the JVM
DLL. For migration considerations information, see “Calling Java methods from C or C++”
(page 41). For a demo, see invocation API demo provided by NSJ7 in
install_dir/demo/invocation_api.
For more information, see “Linker and compiler options” (page 42).
Floating-point support
By default, NSJ 3.1.x and earlier versions converted any floating-point value that crossed the
JNI boundary to a TNS float. This default can be overridden by supplying a line in the file
TandemVMClassFP.properties. If a particular class required IEEE floating-point values
passed to its JNI code instead of TNS float values; a property was added to the file (with the
name of the class being the name of the property) to this file. Users also set the value of the
property to IEEE_FP, indicating that they wanted IEEE floating-point values passed to their JNI
code or TANDEM_FP, indicating that they wanted TNS floating-point values passed to their JNI
code.
A user program cannot specify the floating-point type by using the
TandemVMClassFP.properties file. Thus, any user-program or Java based product with JNI
code that obtains floating-point values from Java must call the NSK_FLOAT_* Guardian routines
to convert these values to TNS floats. Similarly, any float value passed to Java must be an IEEE
float value. Table 15 (page 102) illustrates the NSJ7 application’s floating-point usage compared
to earlier versions.
Table 15 Summary of floating-point support
NSJ 7.0NSJ 6.0NSJ 5.xNSJ 4.xNSJ 3.xNSJ 2.x
IEEE floatIEEE floatIEEE floatIEEE floatIEEE floatIEEE floatJava
floating-point
usage
IEEE floatIEEE floatIEEE floatIEEE floatEither IEEE or
Tandem float
Either IEEE or
Tandem float
JNI code
floating-point
IEEE floatIEEE floatIEEE floatIEEE floatEither IEEE or
Tandem float
Tandem floatJNI calling
convention
IEEE floatIEEE floatIEEE floatIEEE floatIEEE floatTandem floatJava compiler
flag
IEEE floatIEEE floatIEEE floatIEEE floatTandem floatTandem floatJava linker flag
Since NSJ 3.1.x and earlier versions set the linker flag for the process to TNS float, any use of
the C runtime library used routines that handled TNS floats. For NSJ versions 4, 5, 5.1, 6.0, and
7.0 versions, the linker flags described in “Linker and compiler options” (page 42) are used to
specify IEEE floating-point. Accordingly, the C runtime library uses routines that handle IEEE
floating-point.
For NSJ versions 4, 5, 5.1, 6.0, and 7.0 versions, any C runtime library calls such as sprintf
or sscanf, made from JNI code, assumes IEEE float values and calling conventions.
For example, assume that JNI code, written for a previous version of Java, converts a TNS
floating-point value to a string, which is then passed to Java.
102 Migrating applications
To migrate the program, you must change the JNI code to convert the TNS floating-point value
to an IEEE floating-point value and then call sprintf to convert the floating-point value to a
string.
For more information, see “Floating-point implementation” (page 43).
Using AWT classes
If your Java programs use AWT classes with NonStop Server for Java 3.1.x or earlier versions,
change your program code to catch a HeadlessException rather than an
UnsupportedClassException.
NonStop operating system does not provide support for windowing operations, NonStop Server
for Java 3.1.x or earlier versions supported only those Abstract Windowing Toolkit (AWT) classes
and methods that did not require a display, keyboard, sound, or mouse operation. Any class or
method that required such an operation throws an UnsupportedClassException.
NSJ7 supports the Oracle's enhancement to AWT called "headless support" that allows a JVM
to indicate whether a display, keyboard, sound, or mouse operation can be supported in a graphics
environment.
Oracle implemented headless support by supplying two new methods in the
GraphicsEnvironment class: is Headless and is HeadlessInstance. In addition, Oracle
created a new exception java.awt.HeadlessException.HeadlessException, which is
thrown by any class or method that requires a display, keyboard, sound, or mouse operation, if
such a class or method is invoked when GraphicsEnvironment.isHeadless returns true.
Classes and methods that support printing, fonts, and imaging are fully supported in a headless
JVM and are fully supported by NSJ versions 4, 5, 5.1, 6.0, and 7.0.
For more information, see “Headless support” (page 38).
POSIX threads
NSJ 3.1.x and earlier versions used OSS POSIX Threads (product number T5819) that conformed
to an earlier standard for POSIX threads. NSJ versions 4, 5, 5.1, and 6.0 use the Standard POSIX
User Threads (product number T1248) library referred as the SPT model library. Whereas, NSJ
version 7 uses POSIX User Threads (product number T1280) referred as PUT model library.
The Pthreads function provided by the PUT model library comply with the IEEE Std 1003.1, 2004,
POSIX System Application Program Interface. Therefore any native code that makes Pthread
calls might have to change. For more information, see chapter Using the POSIX User Thread
(PUT) Model Library in Open System Services Programmer's Guide.
Additionally, you must change any JNI code that made calls to routine beginning with cma..
supplied with T5819 or spt... supplied with T1248 to use the Wrapper or Development Toolkit
routines (put..) supplied with T1280.
For information about changes needed to migrate threaded applications to NSJ7, see “Threading
considerations for native code” (page 48).
Directories of binary files moved
If your NonStop Server for Java programs have references to bin/oss/posix_threads in
Pathway configuration files or elsewhere, you must change them to use the NSJ7 installation
bin directory.
In NSJ 3.1.x or earlier versions, the bin and jre/bin directories contained a shell script that
ran the real executable located in bin/oss/posix_threads. In NSJ7 version, the bin directory
contains the real executable, no shell script wrapper, and no bin/oss/posix_threads directory
are present. The jre/bin directory contains the executables in the bin directory.
Summary of migration changes 103
JAAS enhancement
In NSJ 3.x and earlier versions, the JAAS was an optional package (extension). It is integrated
with NSJ7. JAAS augments the core Java 2 platform with APIs that allow authenticating and
enforcing access controls on users. Traditionally, Java 2 provided code-source-based access
controls (access controls based on where the code originated and who signed the code). However,
Java 2 lacked the ability to additionally enforce access controls based on who runs the code. In
NSJ7, JAAS provides a framework that augments the Java 2 security architecture with this
additional capability.
For more information on JAAS, see “Java authentication and authorization service” (page 51).
Miscellaneous changes for migration to TNS/E
•“JNI_OnLoad and JNI_OnUnLoad functions” (page 104)
•“Debugger” (page 104)
•“dlfcn.h file” (page 104)
JNI_OnLoad and JNI_OnUnLoad functions
All applications migrating from TNS/R systems must change the JNI_OnLoad function. The
format usage depends on the following system type:
•On TNS/R systems, use the following command:
JNI_OnLoad_libname
where, libname is the name of the library that your program passed to the
System.loadLibrary function.
•On TNS/E systems, use the following command:
JNI_OnLoad
On TNS/R systems, the JNI_OnUnload function is not supported by versions of NSJ available
for this platform.
On TNS/E systems, the JNI_OnUnload function is supported.
Debugger
Visual Inspect is the preferred debugger for applications on TNS/E. For debugging native code,
you can also use Native Inspect ($System.SYSnnn.EINSPECT command). For more information,
see “Debugging Java process” (page 107).
dlfcn.h file
All applications migrating from TNS/R that use the dlfcn.h file require code changes. On TNS/E,
NSJ versions 4, 5, 5.1, 6.0, and 7.0 do not use their own special version of dlfcn.h. Use the
file that exists in the include directory (/usr/include) of the system.
Java stack size
JVM reserves a portion of the Java stack for its runtime operations. This area of the stack is
referred as StackShadowArea, and its size can be set using the option
–XX:StackShadowPages. The size used by this area is measured in units of page size. On
NonStop systems, the page size is 16K bytes. For 32–bit NSJ7, the value of StackShadowPages
is 2, and for 64–bit NSJ7, the value is 3.
In NSJ7, the StackShadowArea is increased compared to earlier versions of NSJ. Thus, the
available space for Java methods is decreased by 16K bytes. When you migrate from earlier
versions of NSJ to NSJ7, if the application encounters the error
104 Migrating applications
java.lang.StackOverflowError, then increase the value of stack size by using –Xss or
ThreadStackSize options.
JNI application consideration
JNI applications cannot enable parallel and CMS GC if the JVM is loaded in the main thread.
For more information, see “Calling Java methods from C or C++” (page 41).
Dynamic snapshot
In NSJ7, the dynamic snapshot support is limited to capturing the snapshot of the Java process
only. For more information, see “Saveabend file generation” (page 51).
Migrating from serial GC to parallel GC
NSJ7 supports Parallel and CMS garbage collectors. Parallel and CMS GC provide reduced
application pause time during GC when compared to Serial GC.
In NSJ7, when the parallel and CMS GC is enabled using command line option, one process is
launched for each GC thread. The Java and corresponding GC processes are called as process
group and they perform the following:
•Run on a same logical processor.
•Run simultaneously on different IPU(s) of the same processor.
•Provide a single process image to the Java application.
•Share the virtual address space.
•Communicate among themselves using Guardian IPC mechanism.
In Java process group, whenever a process terminates, the other processes in the group also
terminate. For more information, see “javagc” (page 65).
Application start-up time overhead
Application start-up time results higher while using Parallel and CMS GC since GC processes
must be launched and virtual memory must be shared by the GC processes.
With —XX:ParallelGCThreads=4, the overhead in startup time due to parallel GC was found
to be approximately 310 milliseconds. If your application cannot tolerate the overhead in startup
time due to the distributed GC, do not use the distributed GC options.
Swap space consideration
If parallel and CMS GC is enabled, then each GC thread has a corresponding GC process. The
GC process has the following virtual memory overhead:
•Main user stack (256 KB)
•Main RSE stack (256 KB)
•C heap (initial size, around 32 KB)
•One user thread stack (256 KB), for 32–bit NSJ7
•One user thread stack (512 KB), for 64–bit NSJ7
•One user RSE thread stack (256 KB), for 32–bit NSJ7
•One user RSE thread stack (512 KB), for 64–bit NSJ7
•Public DLLs instance data (around 1 MB)
In total, around 3 MB of additional swap space is required for one GC process. Considering that
there are four parallel GC processes, the total overhead is around 12 MB swap space per Java
process.
Migrating from serial GC to parallel GC 105

Resident space consideration
If parallel and CMS GC is enabled, then each GC thread has a corresponding GC process. The
GC process has the following resident memory overhead:
•PFS (256 KB)
•Privileged user stack (64 KB)
•Privileged user RSE stack (64 KB)
In total, around 384 KB of additional resident memory space is required for one GC process.
Considering that there are four parallel GC processes, the total overhead is around 1.5 MB
resident memories per Java process.
Using _RLD_FIRST_LIB_PATH
NSJ7 does not support loading of a public DLL from a non-standard private location by using
_RLD_FIRST_LIB_PATH environment variable. This limitation is due to the fact that NSJ7 creates
a group of processes that should load the public DLLs at the same virtual memory address order,
so that the parallel garbage collectors are functioned appropriately. This is unlike earlier versions
of NSJ where the entire Java application is run as a single instance of JRE/JVM process.
For Invocation API, the _RLD_FIRST_LIB_PATH needs to be set as follows:
•For 32-bit Java process: export _RLD_LIB_PATH=/usr/tandem/nssjava/jdk170_x70/
jre/lib/oss
•For 64-bit Java process: export _RLD_LIB_PATH=/usr/tandem/nssjava/jdk170_x70/
jre/lib/oss64
However, Hewlett Packard Enterprise recommends that you must not load public libraries from
private locations.
Migrating to TNS/X
The L-series application environment is similar to the H- and J-series application environment.
For more information about the tasks required to migrate NonStop Server for Java 7 applications
to L-series systems, see Migrating NonStop Server for Java 7 Applications section in L-series
Application Migration Guide.
Other considerations
Default Java heap size and stack size
For 64–bit NSJ7, the default heap and stack sizes are as follows:
•The default stack size is 1024 KB.
•The initial heap size is 1 GB and the default maximum heap size is 1 GB.
For more information, see “Java heap size with 32–bit JDK7” (page 64) and “Java heap size with
64–bit JDK7” (page 64).
NOTE: Hewlett Packard Enterprise recommends that the application specifies the same value
for —Xms and —Xmx. If only —Xmx is specified in the command-line, the default value used for
—Xms is the same value that is specified for —Xmx.
For more information, see “Memory management considerations” (page 62).
106 Migrating applications

Java process name
A Java process can be started as a named process by specifying —name option with the run
command. In NSJ7, there is a restriction in starting a named Java process and it is explained in
the following subsections.
Using 32–bit JDK
A 32–bit Java application can be launched with NSJ7 by one of the following methods. However,
only the Method 1 can be used to launch 32–bit JDK as a named process.
Method 1: Using 32–bit JDK
$ export PATH=/usr/tandem/nssjava/jdk170_h70/bin:$PATH
$ run –name /G/JAVA1/ java HelloWorld
Method 2: Using 64–bit JDK
$ export PATH=/usr/tandem/nssjava/jdk170_h70/bin/oss64:$PATH
$ run –name /G/JAVA1/ java –d32 HelloWorld
NOTE: The 64–bit Java process created first in the Method 2 is a named process having name
$JAVA1. This process uses execvp() system call to create the 32–bit Java process. A process
created using execvp() does not inherit the name of the calling process, and hence the resultant
32–bit process is unnamed.
Using 64–bit JDK
A 64–bit Java application can be launched with NSJ7 by one of the following methods. However,
only the Method 2 can be used to launch 64–bit JDK as a named process.
Method 1: Using 32–bit JDK
$ export PATH=/usr/tandem/nssjava/jdk170_h70/bin:$PATH
$ run –name /G/JAVA1/ java –d64 HelloWorld
Method 2: Using 64–bit JDK
$ export PATH=/usr/tandem/nssjava/jdk170_h70/bin/oss64:$PATH
$ run –name /G/JAVA1/ java HelloWorld
NOTE: The 32–bit Java process created first in the Method 1 is a named process having name
$JAVA1. This process uses execvp() system call to create the 64–bit Java process. A process
created using execvp() does not inherit the name of the calling process, and hence the resultant
64–bit process is unnamed.
Debugging Java process
A Java process can be automatically launched inside the Native Inspect debugger using —debug
command-line option with run command.
Debugging using 32–bit JDK
A 32–bit Java application can be launched inside the Native Inspect (eInspect) debugger by one
of the following two methods. However, only the Method 1 can be used to launch the process
under debug.
Method 1: Using 32–bit JDK
$ export PATH=/usr/tandem/nssjava/jdk170_h70/bin:$PATH
$ run –debug java HelloWorld
Other considerations 107

Method 2: Using 64–bit JDK
$ export PATH=/usr/tandem/nssjava/jdk170_h70/bin/oss64:$PATH
$ run –debug java –d32 HelloWorld
NOTE: The 64–bit Java process created first in the Method 2 is under einspect. As this process
uses execvp() system call to create the 32–bit Java process and a process created using
execvp() does not inherit the PIN of the calling process, eInspect cannot continue to debug
the process. If you want to debug it, a new debugger needs to be attached to the process.
Debugging using 64–bit JDK
A 64–bit Java application can be launched inside the Native Inspect (eInspect) debugger by one
of the following two methods. However, only the Method 2 can be used to launch the process
under debug.
Method 1: Using 32–bit JDK
$ export PATH=/usr/tandem/nssjava/jdk170_h70/bin:$PATH
$ run –debug java –d64 HelloWorld
Method 2: Using 64–bit JDK
$ export PATH=/usr/tandem/nssjava/jdk170_h70/bin/oss64:$PATH
$ run –debug java HelloWorld
NOTE: The 32–bit Java process created first in the Method 1 is under einspect. As this process
uses execvp() system call to create the 64–bit Java process and a process created using
execvp() does not inherit the PIN of the calling process, eInspect cannot continue to debug
the process. If you want to debug it, a new debugger needs to be attached to the process.
108 Migrating applications

9 Support and other resources
Accessing Hewlett Packard Enterprise Support
•For live assistance, go to the Contact Hewlett Packard Enterprise Worldwide website:
www.hpe.com/assistance
•To access documentation and support services, go to the Hewlett Packard Enterprise Support
Center website:
www.hpe.com/support/hpesc
Information to collect
•Technical support registration number (if applicable)
•Product name, model or version, and serial number
•Operating system name and version
•Firmware version
•Error messages
•Product-specific reports and logs
•Add-on products or components
•Third-party products or components
Accessing updates
•Some software products provide a mechanism for accessing software updates through the
product interface. Review your product documentation to identify the recommended software
update method.
•To download product updates, go to either of the following:
Hewlett Packard Enterprise Support Center Get connected with updates page:
www.hpe.com/support/e-updates
◦
◦Software Depot website:
www.hpe.com/support/softwaredepot
•To view and update your entitlements, and to link your contracts and warranties with your
profile, go to the Hewlett Packard Enterprise Support Center More Information on Access
to Support Materials page:
www.hpe.com/support/AccessToSupportMaterials
IMPORTANT: Access to some updates might require product entitlement when accessed
through the Hewlett Packard Enterprise Support Center. You must have an HP Passport
set up with relevant entitlements.
Websites
LinkWebsite
www.hpe.com/info/enterprise/docsHewlett Packard Enterprise Information Library
www.hpe.com/support/hpescHewlett Packard Enterprise Support Center
Accessing Hewlett Packard Enterprise Support 109

LinkWebsite
www.hpe.com/assistanceContact Hewlett Packard Enterprise Worldwide
www.hpe.com/support/e-updatesSubscription Service/Support Alerts
www.hpe.com/support/softwaredepotSoftware Depot
www.hpe.com/support/selfrepairCustomer Self Repair
www.hpe.com/info/insightremotesupport/docsInsight Remote Support
www.hpe.com/info/hpux-serviceguard-docsServiceguard Solutions for HP-UX
www.hpe.com/storage/spockSingle Point of Connectivity Knowledge (SPOCK) Storage
compatibility matrix
www.hpe.com/storage/whitepapersStorage white papers and analyst reports
Customer self repair
Hewlett Packard Enterprise customer self repair (CSR) programs allow you to repair your product.
If a CSR part needs to be replaced, it will be shipped directly to you so that you can install it at
your convenience. Some parts do not qualify for CSR. Your Hewlett Packard Enterprise authorized
service provider will determine whether a repair can be accomplished by CSR.
For more information about CSR, contact your local service provider or go to the CSR website:
www.hpe.com/support/selfrepair
Remote support
Remote support is available with supported devices as part of your warranty or contractual support
agreement. It provides intelligent event diagnosis, and automatic, secure submission of hardware
event notifications to Hewlett Packard Enterprise, which will initiate a fast and accurate resolution
based on your product’s service level. Hewlett Packard Enterprise strongly recommends that
you register your device for remote support.
For more information and device support details, go to the following website:
www.hpe.com/info/insightremotesupport/docs
Documentation feedback
Hewlett Packard Enterprise is committed to providing documentation that meets your needs. To
help us improve the documentation, send any errors, suggestions, or comments to Documentation
Feedback (docsfeedback@hpe.com). When submitting your feedback, include the document
title, part number, edition, and publication date located on the front cover of the document. For
online help content, include the product name, product version, help edition, and publication date
located on the legal notices page.
110 Support and other resources

A Supported and unsupported features of NSJ7
NSJ7 includes all the features of NSJ6 and it is based on Java SE 7.0.
For information about Java SE 7.0 features, see New Features and Enhancements Java SE
7.0
Java SE 7.0 features not implemented in NSJ7
Java SE 7.0 features that do not apply to a server-side HotSpot VM are not implemented in NSJ7.
For information about Java SE 7.0 features that are not implemented, see following
implementation-specific topics:
•“Headless support” (page 38)
•“Java standard edition development kit (JDK)” (page 18)
•UseBiasedLocking (JVM internal locking optimization, useful for SMP architectures)
•—XX:+TieredCompilation option is not supported
•SDP (Socket Direct Protocol)
•SCTP (Stream Control Transmission Protocol)
•JDBC 4.1. NSJ7 supports only JDBC4.0
•NSJ7 does not support Parallel and CMS GC for single core systems (H-series systems)
•—XX:+UseLargePages option is not supported
Java SE 7.0 features not implemented in NSJ7 111

B Addendum to HPjmeter 4.3 user's guide
This appendix provides instructions for using the HPjmeter tool on NonStop system. It is based
on the HP-UX HPjmeter 4.3 User's Guide, available at the following web address:
http://www.hpe.com/info/hpux-hpjmeter-docs .
This version of HPjmeter supports 32–bit and 64–bit NSJ7.
The following sections correspond to those in the HP-UX HPjmeter 4.3 User's Guide:
•“Completing installation of HPjmeter” (page 112)
•“Monitoring applications” (page 113)
•“Profiling applications” (page 113)
•“Troubleshooting” (page 115)
•“Quick references” (page 115)
NOTE: The information provided here must be used as additional or substitute to the information
provided in the corresponding sections of the HPjmeter 4.3 User's Guide.
Completing installation of HPjmeter
Agent requirements
Table 16 (page 112) lists the agent requirements.
Table 16 Agent requirements
Operating system and architecture •NonStop Operating System H06.15 and later release version updates
(RVUs) on NonStop Integrity servers.
•NonStop Operating System J06.04 and later RVUs on HPE Integrity
NonStop BladeSystem
•NSJ6 and later software product revisions (SPRs)
NOTE: The HPjconfig tool is not supported on a NonStop operating system.
File locations
Starting with HPjmeter 4.2, you can find the directory structure of HPjmeter available at the
location /usr/tandem/hpjmeter in the following way:
DescriptionDirectory
Consists of top level nodeagent binary, spt version of
nodeagent at ./spt/nodeagent and put version of
nodeagent at ./put/nodeagent.
./bin
Consists of JVM agent library to support pre-NSJ7
versions (./oss), 32–bit NSJ7 (./oss32), and 64–bit
NSJ7 (./oss64).
./lib
Consists of demo directory../demo
Consists of HPjmeter document../doc
Consists of ./log and ./fifos folder../var
The default installation path on the NonStop Operating System is /usr/tandem/hpjmeter.
112 Addendum to HPjmeter 4.3 user's guide

Configuring your application to use HPjmeter command—line options
Preparing to run Java
Complete the following steps to prepare the Java application to run with the JVM agent:
•On NSJ7 and later SPRs, you must set the _RLD_LIB_PATH as follows:
For 32–bit NSJ7:
$JMETER_HOME/lib/oss32
For 64–bit NSJ7:
$JMETER_HOME/lib/oss64
For versions earlier than NSJ7:
$JMETER_HOME/lib/oss
where,
JMETER_HOME is set to /usr/tandem/hpjmeter.
Example 21 Using -agentlib to run the JVM agent
$ java -Xms256m -Xmx512m -agentlib:jmeter myapp
Example 22 Setting –Xbootclasspath
$ java -agentlib:jmeter –Xbootclasspath/a:$JMETER_HOME/lib/agent.jar
myapp
NOTE: -Xrunjmeter is not supported on NSJ7.
Attaching to the JVM Agent of a running application
The dynamic attach feature is supported on NSJ7 from HPjmeter 4.3 or later versions. This
feature lists the Java process using SPR from T2766H60^ACH and T2766 or T2866H70.
Monitoring applications
Managing node agents
Managing node agents on a NonStop operating system
In a NonStop Operating System, the HPjmeter installation process does not automatically start
the node agent as a daemon process. You must manually start the node agent as a daemon
process. The top level binary nodeagent available at /usr/tandem/hpjmeter/bin starts
the spt or put version of nodeagent based on the underlying SUT version.
Diagnosing errors when monitoring running applications
Checking for application paging problems
HPGlancePlus tool is not available in NonStop. Therefore, references of HPGlancePlus available
in HPjmeter 4.3 User Guide are not applicable for NonStop.
Profiling applications
For a complete list of profiling options and instructions on how to use profile options, see
“Application tuning and profiling” (page 94). This section lists the options that are not supported
on Nonstop and describes the difference in behavior of some options.
Monitoring applications 113

Collecting profile data
Profiling with —Xeprof
Table 17 Supported –Xeprof options
On NonStop Operating Systems, the time interval between the start and stop signals
must be more than five minutes. This is because the Java thread switching process
time_slice
is slow due to the nonpreemptive nature of the NonStop Operating System. As a
result, the asynchronous signals might be lost if they are posted to the NonStop
Operating System Java process at very short intervals.
This option is not supported on NonStop Operating Systems.times=quick|thorough
Profiling with zero preparation
This feature is supported on NSJ7.
Profiling with –agentlib:hprof
Table 18 (page 114) lists the supported –agentlib:hprof options.
Table 18 Supported -agentlib:hprof options
cpu=samples is not supported on NonStop Operating
Systems.
cpu=samples|times|old
Analyzing garbage collection data
NonStop Java does not support G1 collector, therefore information available for G1 collector in
this section is not applicable for NonStop Java.
Using visualizer functions
Using monitoring displays
Monitor memory and/or heap activity menu
Process resident memory
Not supported on NonStop system.
Process virtual memory
Not supported on NonStop system.
Data region resident memory
Not supported on NonStop system.
Data region virtual memory
Not supported on NonStop system.
Monitor JVM and/or system activity menu
System call rate
Not supported on NonStop system.
114 Addendum to HPjmeter 4.3 user's guide

Troubleshooting
Identifying version numbers
Run the following commands to identify the version number for HPjmeter components:
•nodeagent for NonStop
vproc $JMETER_HOME/bin/nodeagent
•JVM agent for pre-NSJ
vproc $JMETER_HOME/lib/oss/libjmeter.so
•JVM agent for 32–bit NSJ7
vproc $JMETER_HOME/lib/oss32/libjmeter.so
•JVM agent for 64–bit NSJ7
vproc $JMETER_HOME/lib/oss64/libjmeter.so
Installation
On NonStop Operating Systems, only the agents are installed by default at the following location:
/usr/tandem/hpjmeter
The scripts found in /usr/tandem/hpjmeter/bin, use the standard /usr/tandem/java
for pre-NSJ7 versions. If NSJ7 is installed on the system and /usr/tandem/java is not available,
then it uses /usr/tandem/nssjava/jdk170_h70 for H-Series. There is no specific installer
for NonStop Operating Systems that modifies the scripts, as performed by the HP-UX installer.
Node agent
FIFOs are used for communication between JVM and node agents. On NonStop Operating
Systems, FIFOs are located in the following directory:
/usr/tandem/hpjmeter/var/fifos
From HPjmeter 4.2, the node agent at location $JMETER_HOME/bin cannot be started as a
named process. If the node agent needs to start as a named process, following requirements
must be considered:
•If the SUT version is lower than H06.26/J06.15, start the node agent at location
$JMETER_HOME/bin/spt as a named process.
For example, run –name=/G/nod1 /usr/tandem/hpjmeter/bin/spt/nodeagent
•If the SUT version is H06.26/J06.15 or higher, start the node agent at location
$JMETER_HOME/bin/put as a named process.
For example, run –name=/G/nod1 /usr/tandem/hpjmeter/bin/put/nodeagent
On NonStop HPjmeter, a specific option -ipaddress is provided as follows:
Example Usage: $JMETER_HOME/bin/nodeagent -ipaddress <IPv4 address>
This option is used to specify the IP address on which the nodeagent can run. It supports only
IPv4 address format.
Quick references
Determining which HPjmeter features are available with a specific JVM version
For HPjmeter features available in JVM version see, “Table A-2 HPjmeter Features Available
by JVM Version” in HPjmeter 4.3 User's Guide. The features listed in Table A-2 for Java 6.x is
also applicable for Java 7.x.
NOTE: This version of HPjmeter is supported only for NSJ6 and NSJ7.
Troubleshooting 115

NOTE:
•All instances of PROF in HPjmeter 4.3 User's Guide must be read as ALRM.
•All instances of signal 21 must be read as 14.
•The dynamic attach feature is not supported on NSJ7.
116 Addendum to HPjmeter 4.3 user's guide

C Warranty and regulatory information
For important safety, environmental, and regulatory information, see Safety and Compliance
Information for Server, Storage, Power, Networking, and Rack Products, available at
www.hpe.com/support/Safety-Compliance-EnterpriseProducts.
Warranty information
HPE ProLiant and x86 Servers and Options
www.hpe.com/support/ProLiantServers-Warranties
HPE Enterprise Servers
www.hpe.com/support/EnterpriseServers-Warranties
HPE Storage Products
www.hpe.com/support/Storage-Warranties
HPE Networking Products
www.hpe.com/support/Networking-Warranties
Regulatory information
Belarus Kazakhstan Russia marking
Manufacturer and Local Representative Information
Manufacturer information:
•Hewlett Packard Enterprise Company, 3000 Hanover Street, Palo Alto, CA 94304 U.S.
Local representative information Russian:
•Russia:
•Belarus:
•Kazakhstan:
Warranty information 117

Local representative information Kazakh:
•Russia:
•Belarus:
•Kazakhstan:
Manufacturing date:
The manufacturing date is defined by the serial number.
CCSYWWZZZZ (serial number format for this product)
Valid date formats include:
•YWW, where Y indicates the year counting from within each new decade, with 2000 as the
starting point; for example, 238: 2 for 2002 and 38 for the week of September 9. In addition,
2010 is indicated by 0, 2011 by 1, 2012 by 2, 2013 by 3, and so forth.
•YYWW, where YY indicates the year, using a base year of 2000; for example, 0238: 02 for
2002 and 38 for the week of September 9.
Turkey RoHS material content declaration
Ukraine RoHS material content declaration
118 Warranty and regulatory information

Glossary
A
Abstract Class In Java, a class designed only as a parent from which subclasses can be derived, which is not
itself suitable for instantiation. An abstract class is often used to "abstract out" incomplete sets
of features, which can then be shared by a group of sibling subclasses that add different
variations of the missing pieces.
Abstract Window
Toolkit (AWT)
The package that implements graphical user interfaces for Java. For more information, see
Oracle AWT Home Page.
American
National
Standards
Institute (ANSI)
The United States government body responsible for approving US standards in many areas,
including computers and communications. ANSI is a member of ISO. ANSI sells ANSI and ISO
(international) standards.
American
Standard Code
for Information
Interchange
(ASCII)
The predominant character set encoding of present-day computers. ASCII uses 7 bits for each
character. It does not include accented letters or any other letter forms not used in English (such
as the German sharp-S or the Norwegian ae-ligature). Compare to Unicode.
ANSI See American National Standards Institute (ANSI).
API See application program interface (API).
Application
Program
A software program written for or by a user for a specific purpose.1.
2. A computer program that performs a data processing function rather than a control function.
Application
Program
Interface (API)
A set of functions or procedures that are called by an application program to communicate with
other software components.
ASCII See American Standard Code for Information Interchange (ASCII).
AWT See Abstract Window Toolkit (AWT).
B
Branded A Java virtual machine that Oracle has certified as conformant.
Browser A program that allows you to read hypertext. The browser gives some means of viewing the
contents of nodes and of navigating from one node to another. Internet Explorer, Netscape
Navigator, NCSA Mosaic, Lynx, and W3 are examples for browsers for the WWW. They act as
clients to remote servers.
Bytecode The code that javac, the Java compiler, produces.
C
C Language A widely used, general-purpose programming language developed by Dennis Ritchie of Bell
Labs in the late 1960s. C is the primary language used to develop programs in UNIX
environments.
C++ Language A derivative of the C language that has been adapted for use in developing object-oriented
programs.
CGI See Common Gateway Interface (CGI).
Class Path The directories where a Java virtual machine and other Java programs that are located in the
/usr/tandem/java/bin directory search for class libraries (such as classes.zip). You can
set the class path explicitly or with the CLASSPATH environment variable.
Client A software process, hardware device, or combination of the two that requests services from a
server. Often, the client is a process residing on a programmable workstation and is the part
of a program that provides the user interface. The workstation client might also perform other
portions of the program logic. Also called a requestor.
119
Command The operation demanded by an operator or program; a demand for action by, or information
from, a subsystem. A command is typically conveyed as an interprocess message from a
program to a subsystem.
Common
Gateway
Interface (CGI)
The World Wide Web standard interface for servers, often written in C. The NSJ7 supports
CGI-like use of Java using servlets with iTP Secure WebServer. See also Pathway CGI.
Common Object
Request Broker
Architecture
(CORBA)
The OMG standard that allows objects that adhere to it to interact over a network regardless
of the types of machines or operating systems on which they reside. Java interoperates with
this standard using Java IDL and JTS.
Compiler (C3) A JVM Hotspot Compiler back-end for application performance. However, this is not supported
in L15.02. The following C3 compiler specific JVM options cannot be used with Java for L15.02:
•-XX:+UseC3
•-XX:+C3Verbose
•-XX:+CompilerOpts
•-XX:+TimeCompilerFull
•-XX:TimeCompilerLog
•-XX:+CaliperOptoOutput
•-XX:+OfflineLoadProf
Concurrency A condition in which two or more transactions act on the same record in a database at the same
time. To process a transaction, a program must assume that its input from the database is
consistent, regardless of any concurrent changes being made to the database. TMF manages
concurrent transactions through concurrency control.
Concurrency
Control
Protection of a database record from concurrent access by more than one process. TMF imposes
this control by dynamically locking and unlocking affected records to ensure that only one
transaction at a time accesses those records.
Concurrent Mark
Sweep Garbage
Collector (CMS
GC)
Concurrent Mark Sweep (CMS) is one of HotSpot JVM low pause garbage collectors. CMS can
do most of its work for reclaiming memory concurrently with application (without stopping it).
Conformant A Java implementation is conformant if it passes all the tests for Java SE 7.
CORBA See Common Object Request Broker Architecture (CORBA).
Core Packages The required set of APIs in a Java platform edition which must be supported in any and all
compatible implementations.
D
Data Control
Language (DCL)
The set of data control statements within the SQL language.
Data Definition
Language (DDL)
A language that defines all attributes and properties of a database, especially record layouts,
field definitions, key fields, field locations, file locations, and storage strategy.
DCL See Data Control Language (DCL).
DDL See Data Definition Language (DDL).
Debuggee A process being debugged. The process consists of the application being debugged and the
JVM running the application.
Debugger A program designed to use the Java Debugging Interface (JDI) and connect to the (debuggee)
so that a programmer can step through the debuggee process, examine the data, and monitor
conditions such as the values of variables.
Deserialization,
object
The reverse of Object Serialization.
120 Glossary
Digital signature A way of automatically identifying the sender of an electronic message or document, without
the possibility of alteration.
Distributed
Garbage
Collector (DGC)
This refers to the NSJ7 implementation of parallel and CMS Garbage collectors where the
garbage collection is performed by GC processes running on the same CPU on which the Java
process is running.
DNS See Domain Name Server (DNS).
Domain Name
Server (DNS)
A Hewlett Packard Enterprise product, part of TCP/IP, that provides the facilities for the
maintenance and automated distribution of network resource name information. DNS permits
decentralized administration of resource names and specifies redundancy of servers to provide
a reliable query service for users.
Driver A class in JDBC that implements a connection to a particular database management system
such as NonStop SQL/MX. NSJ7 has these driver implementations: JDBC Driver for
SQL/MP(JDBC/MP) and JDBC Driver for SQL/MX (JDBC/MX).
E-F
Enscribe Hewlett Packard Enterprise database management software that provides a record-at-a-time
interface between servers and a database. As an integral part of the operating system distributed
across two or more processors, Enscribe helps ensure data integrity if a processor module, I/O
channel, or disk drive fails. Files on a NonStop system can be Enscribe files, SQL/MP tables,
or SQL/MX tables. Enscribe files can be either structured or unstructured.
Exception An event during program execution that prevents the program from continuing normally; generally,
an error. Java methods raise exceptions using the throw keyword and handle exceptions using
try, catch, and finally blocks.
Expand The HPE NonStop operating system network that extends the concept of fault tolerance to
networks of geographically distributed NonStop systems. If the network is properly designed,
communication paths are constantly available even if there is a single line failure or component
failure.
Expandability See scalability.
Fault Tolerance The ability of a computer system to continue processing during and after a single fault (the
failure of a system component) without the loss of data or function.
G
G1 GC The G1 collector is a server-style garbage collector, targeted for multi-processor machines with
large memories. It meets garbage collection (GC) pause time goals with high probability, while
achieving high throughput.
Garbage
Collection
The process that reclaims dynamically allocated storage during program execution. The term
usually refers to automatic periodic storage reclamation by the garbage collector (part of the
runtime system), as opposed to explicit code to free specific blocks of memory.
Graphical User
Interface (GUI)
Software that provides user control using a graphic display format. GUI software provides a
bit-mapped, icon-oriented, and graphical environment.
Guardian An environment available for interactive and programmatic use with the NonStop operating
system. Processes that run in the Guardian environment use the Guardian system procedure
calls as their API. Interactive users of the Guardian environment use the TACL or another
Hewlett Packard Enterprise product's command interpreter. Compare to OSS.
GUI See graphical user interface (GUI).
H
Hotspot Virtual
Machine
See Java Hotspot virtual machine.
HPE JDBC Driver
for SQL/MP
(JDBC/MP)
The product that provides access to SQL/MP and conforms to the JDBC API.
121
HPE JDBC Driver
for SQL/MX
(JDBC/MX)
The product that provides access to SQL/MX and conforms to the JDBC API.
HPE NonStop
Operating
System
The operating system for NonStop systems.
HPE NonStop
Server for Java
Transaction API
An implementation of Java Transaction API (JTA). One version of the NonStop Server for Java
Transaction API uses JTS and another uses TMF.
HPE NonStop
Server for Java,
based on Java
Standard Edition
7.0
The formal name of the NonStop Server for Java product whose Java HotSpot virtual machine
conforms to the Java SE 7.0. See also NonStop Server for Java 7.0.
HPE NonStop
SQL/MP
(SQL/MP)
HPE NonStop Structured Query Language/MP, the Hewlett Packard Enterprise relational
database management system for NonStop servers.
HPE NonStop
SQL/MX
(SQL/MX)
HPE NonStop Structured Query Language/MX, the Hewlett Packard Enterprise next-generation
relational database management system for business-critical applications on NonStop servers.
HPE NonStop
System
Hewlett Packard Enterprise computers (hardware and software) that support the NonStop
operating system.
HPE NonStop
Technical Library
The browser-based interface to NonStop computing technical information.
HPE NonStop
Transaction
Management
Facility (TMF)
A Hewlett Packard Enterprise product that provides transaction protection, database consistency,
and database recovery. SQL statements issued through a JDBC driver against a NonStop SQL
database call procedures in the TMF subsystem.
HPE NonStop
TS/MP (TS/MP)
A Hewlett Packard Enterprise product that supports the creation of Pathway servers to access
NonStop SQL/MP or Enscribe databases in an online transaction processing (OLTP)
environment.
HPE Tandem
Advanced
Command
Language (TACL)
The command interpreter for the operating system, which also functions as a programming
language, allowing users to define aliases, macros, and function keys.
HTML See Hypertext Markup Language (HTML).
HTTP See Hypertext Transfer Protocol (HTTP).
Hyperlink A reference (link) from a point in one hypertext document to a point in another document or
another point in the same document. A browser usually displays a hyperlink in a different color,
font, or style. When the user activates the link (usually by clicking on it with the mouse), the
browser displays the target of the link.
Hypertext A collection of manuals ( nodes ) containing cross-references or links that, with the aid of an
interactive browser, allow a reader to move easily from one manual to another.
Hypertext
Mark-up
Language
(HTML)
A hypertext document format used on the World Wide Web.
Hypertext
Transfer Protocol
(HTTP)
The client - server TCP/IP protocol used on the World Wide Web for the exchange of HTML
documents.
I
IEC See International Electrotechnical Commission (IEC).
122 Glossary
IEEE Institute for Electrical and Electronic Engineers (IEEE).
Inlining Replacing a method call with the code for the called method, eliminating the call.
Interactive Question-and-answer exchange between a user and a computer system.
Interface In general, the point of communication or interconnection between one person, program, or
device and another, or a set of rules for that interaction. See also API.
International
Electrotechnical
Commission
(IEC)
A standardization body at the same level as ISO.
International
Organization for
Standardization
(ISO)
A voluntary, nontreaty organization founded in 1946, responsible for creating international
standards in many areas, including computers and communications. Its members are the
national standards organizations of 89 countries, including ANSI.
Internet The network of many thousands of interconnected networks that use the TCP/IP networking
communications protocol. It provides e-mail, file transfer, news, remote login, and access to
thousands of databases. The Internet includes three kinds of networks:
•High-speed backbone networks such as NSFNET and MILNET
•Mid-level networks such as corporate and university networks
•Stub networks such as individual LANs
Internet Protocol
version 6 (IPv6)
IP specifies the format of packets and the addressing scheme. The current version of IP is IPv4.
IPv6 is a new version of IP designed to allow the Internet to grow steadily, both in terms of
number of hosts connected and the total amount of data traffic transmitted. (IP is pronounced
eye-pea)
Interoperability The ability to communicate, execute programs, or transfer data between dissimilar
environments, including among systems from multiple vendors or with multiple versions
1.
of operating systems from the same vendor. Hewlett Packard Enterprise documents often
use the term connectivity in this context, while other vendors use connectivity to mean
hardware compatibility.
2. Within a NonStop system node, the ability to use the features or facilities of one environment
from another.
For example, the gtacl command in the OSS environment allows an interactive user to
start and use a Guardian tool in the Guardian environment.
Interpreter The component of a Java virtual machine that interprets bytecode in native machine code.
Invocation API The C-language API that starts a Java virtual machine and invokes methods on it. The Invocation
API is a subset of the JNI.
IPU Instruction Processing Unit is responsible for organizing for program instructions to be fetched
from memory, and executed, in an appropriate order.
IPv6 See Internet Protocol version 6 (IPv6).
ISO See International Organization for Standardization (ISO).
iTP Secure
WebServer
The Hewlett Packard Enterprise web server with which the NonStop Server for Java integrates
using servlets.
J
jar The Java Archive tool, which combines multiple files in a single Java Archive (JAR) file. Also,
the command to run the Java Archive Tool.
JAR file A Java Archive file, produced by the Java Archive Tool, jar.
java The Java application launcher, which launches an application by starting a Java runtime
environment, loading a specified class, and invoking that class's main method.
123

Java 2 Platform,
Enterprise
Edition (J2EE
platform)
An environment for developing and deploying enterprise applications. The J2EE platform consists
of a set of services, application programming interfaces (APIs) and protocols that provide the
functionality for developing multi-tiered, Web-based applications.
Java
Conformance Kit
(JCK)
The collection of conformance tests that any vendor's JDK must pass to be conformant with
the Oracle's specification.
Java Database
Connectivity
(JDBC)
An industry standard for database-independent connectivity between the Java platform and
relational databases such as NonStop SQL/MP or NonStop SQL/MX. JDBC provides a call-level
API for SQL-based database access.
Java Heap The contiguous block of memory from which JVM manages allocation of Java objects.
Java HotSpot
Virtual Machine
The Java virtual machine implementation designed to produce maximum program-execution
speed for applications running in a server environment. This virtual machine features an adaptive
compiler that dynamically optimizes the performance of running applications.
Java IDL See Java Interface Development Language (Java IDL)
Java Interface
Development
Language (Java
IDL)
The library that supports CORBA and Java interoperability. For more information, see Oracle
Java IDL documentation.
Java Naming and
Directory
Interface (JNDI)
A standard extension to the Java platform, which provides Java technology-enabled application
programs with a unified interface to multiple naming and directory services.
Java Native
Interface (JNI)
The C-language interface used by C functions called by Java classes. Includes an Invocation
API that invokes a Java virtual machine from a C program.
Java Platform
Standard Edition
(Java SE 7)
The core Java technology platform, which provides a complete environment for applications
development on desktops and servers and for deployment in embedded environments. For
more information, see Oracle JDK 7.0 Documentation.
Java Runtime See Java SE Runtime Environment.
Java SE
Development Kit
(JDK)
The development kit delivered with the Java SE platform. Contrast with Java SE Runtime
Environment (JRE). See also, Java Platform Standard Edition 7.0 (Java SE)
Java SE Runtime
Environment
(JRE)
The Java virtual machine and the Core Packages. This is the standard Java environment that
the java command invokes. Contrast with Java SE Development Kit (JDK). See also, Java
Platform Standard Edition 7.0 (Java SE).
Java Transaction
API (JTA)
The Oracle product that specifies standard Java interfaces between a transaction manager and
the parties involved in a distributed transaction system: the resource manager, the application
server, and the transactional applications. For more information, see Oracle JTA document.
Java Transaction
Service (JTS)
The transaction API, modeled on OMG's OTS. NSJ7 includes an implementation of the
jts.Current interface.
Java Virtual
Machine (JVM)
The process that loads, links, verifies, and interprets Java bytecode. NSJ7 implements the Java
HotSpot Server virtual machine.
Java Virtual
Machine Tool
Interface (JVM TI)
A programming interface used by development and monitoring tools. It is used to inspect the
state and to control the execution of applications running in the JVM, thereby defining the
debugging services a VM provides.
JavaBeans A platform-neutral component architecture supported by Java, intended for developing or
assembling software for multiple hardware and operating system environments. For more
information, see Oracle JavaBeans document.
JavaBeans
Development Kit
(BDK)
A set of tools for creating JavaBeans that is included with NSJ7.
javac The Java compiler, which compiles Java source code in byte code. Also, the command to run
the Java compiler.
124 Glossary
javachk The Java Checker, which determines whether a problem with the Java virtual machine is due
to an incorrect TCP/IP configuration. Also, the command to run the Java checker.
javadoc The Java API documentation generator, which generates API documentation in HTML format
from Java source code. Also, the command to run the Java API documentation generator.
javah The C header and Stub file generator, which generates C header files and C source files from
a Java class, providing the connections that allow Java and C code to interact. Also, the
command to run the C header and stub file generator.
javap The Java class file disassembler, which disassembles compiled Java files and prints a
representation of the Java bytecode. Also, the command to run the Java class file disassembler.
JCK See Java Conformance Kit (JCK).
jdb The Java Debugger, which helps you find and fix errors in Java programs. Also, the command
to run the Java Debugger .jdb uses the Java Debugger API.
JDBC See Java Database Connectivity (JDBC).
JDBC/MP See HPE JDBC Driver for SQL/MP (JDBC/MP).
JDBC/MX See HPE JDBC Driver for SQL/MX (JDBC/MX).
JDK See Java SE Development Kit (JDK).
JNDI See Java Naming and Directory Interface (JNDI).
JNI See Java Native Interface (JNI).
jre The Java runtime environment, which executes Java bytecode. See also Java SE Runtime
Environment (JRE).
JTA See Java Transaction API (JTA).
JTS See Java Transaction Service (JTS).
jts.Current A JTS interface that lets you define transaction boundaries. NSJ7 includes an implementation
of jts.Current.
JVM See Java virtual machine (JVM).
JVM Heap JVM needs to allocate memory for its operation. This is allocated from C-heap (pre-NSJ7) on
required basis. This memory is not garbage collected.
JVM TI See Java Virtual Machine Tool Interface (JVM TI).
K-M
Key A value used to identify a record in a database, derived by applying a fixed function to the
record. The key is often simply one of the fields (a column if the database is considered
1.
as a table with records being rows). Alternatively, the key can be obtained by applying a
function to one or more of the fields.
2. A value that must be fed in the algorithm used to decode an encrypted message to
reproduce the original plain text. Some encryption schemes use the same (secret) key to
encrypt and decrypt a message, but public key encryption uses a private (secret) key and
a public key that is known by all parties.
LAN See local area network (LAN).
Local Area
Network (LAN)
A data communications network that is geographically limited (typically to a radius of 1 kilometer),
allowing easy interconnection of terminals, microprocessors, and computers within adjacent
buildings. Ethernet is an example of a LAN.
Macro A sequence of commands that can contain dummy arguments. When the macro runs, actual
parameters are substituted for the dummy arguments.
N
Native In the context of Java programming, something written in a language other than Java (such as
C or C++ ) for a specific platform.
Native Method A non-Java routine (written in a language such as C or C++) that is called by a Java class.
125
native2ascii The Native-to-ASCII converter, which converts a file with native-encoded characters in one with
Unicode-encoded characters. Also, the command to run the Native-to-ASCII converter.
Node An addressable device attached to a computer network.1.
2. A hypertext document.
NonStop Server
for Java 7.0
(NSJ7)
The informal name for the NonStop Server for Java products based on the Java Platform
Standard Edition 7.0 product. This product is a Java environment that supports compact,
concurrent, dynamic, and portable programs for the enterprise server.
NonStop
Technical Library
The browser-based interface to NonStop computing technical information. NonStop Technical
Library replaces HPE Total Information Manager (TIM).
NSJ7 JDK containing both 32–bit and 64–bit NSJ based on Oracle JDK 7.0.
nsjps NonStop Java Virtual Machine Process Status tool. For more information, see HPE NonStop
for Java 7.0 Tools Reference Pages.
NSK See HPE NonStop operating system.
NSKCOM A program management tool for swap space.
O
Object
Management
Group (OMG)
The standards body that defined CORBA.
Object
Serialization
Oracle procedure that extends the core Java Input/Output classes with support for objects by
supporting the following:
•The encoding of objects, and the objects reachable from them, in a stream of bytes.
•The complementary reconstruction of the object graph from the stream.
Object Serialization is used for lightweight persistence and for communication by means of
sockets or RMI. The default encoding of objects protects private and transient data, and supports
the evolution of the classes. A class can implement its own external encoding and is then solely
responsible for the external format.
Object
Transaction
Service (OTS)
The transaction service standard adopted by the OMG and used as the model for JTS.
ODBC See Open Database Connectivity (ODBC).
Old Generation
(or Tenured
Generation)
In generational garbage collection, old or tenure generation is one of the generation in the Java
Heap. The objects which are survived for threshold times (in scavenge or young generation) is
promoted to old generation.
OLTP See online transaction processing (OLTP).
OMG See Object Management Group (OMG).
Online
Transaction
Processing
(OLTP)
A method of processing transactions in which entered transactions are immediately applied to
the database. The information in the databases is always current with the state of company
and is readily available to all users through online screens and printed reports. The transactions
are processed while the requestor waits, as opposed to queued or batched transactions, which
are processed at a later time. Online transaction processing can be used for many different
kinds of business tasks, such as order processing, inventory control, accounting functions, and
banking operations.
Open Database
Connectivity
(ODBC)
The standard Microsoft product for accessing databases.
Open System
Services (OSS)
An environment available for interactive and programmatic use with the NonStop operating
system. Processes that run in the OSS environment use the OSS API. Interactive users of the
OSS environment use the OSS shell for their command interpreter. Compare to Guardian.
OSS See Open System Services (OSS).
OTS See Object Transaction Service (OTS).
126 Glossary
P
Package A collection of related classes; for example, JDBC.
Parallel GC Parallel Garbage Collector, Stop-the-world GC where the GC runs in parallel using more
than one thread.
Pathsend API The application program interface to a Pathway system that enables a Pathsend process to
communicate with a server process.
Pathsend
process
A client (requestor) process that uses the Pathsend interface to communicate with a server
process. A Pathsend process can be either a standard requestor, which initiates application
requests, or a nested server, which is configured as a server class but acts as a requestor by
making requests to other servers. Also called a Pathsend requestor.
Pathway A group of software tools for developing and monitoring OLTP programs that use the client /
server model. Servers are grouped in server classes to perform the requested processing. On
NonStop systems, this group of tools is packaged as two separate products: TS/MP and
Pathway/TS.
Pathway CGI An extension to iTP Secure WebServer that provides CGI -like access to Pathway server
classes. Extended in the NonStop Server for Java so that Java servlets can be invoked from a
ServletServerClass, a special Pathway CGI server.
Pathway/TS A Hewlett Packard Enterprise product that provides tools for developing and interpreting screen
programs to support OLTP programs in the Guardian environment on NonStop servers.
Pathway/TS screen programs communicate with terminals and intelligent devices. Pathway/TS
requires the services of the TS/MP product.
Persistence A property of a programming language where created objects and variables continue to
exist and retain their values between runs of the program.
1.
2. The capability of continuing in existence, such as a program running as a process.
Portability The ability to transfer programs from one platform to another without reprogramming. A
characteristic of open systems. Portability implies use of standard programming languages
such as C.
Portable
Operating
System Interface
X (POSIX)
A family of interrelated interface standards defined by ANSI and IEEE. Each POSIX interface
is separately defined in a numbered ANSI/IEEE standard or draft standard. The standards deal
with issues of portability, interoperability, and uniformity of user interfaces.
POSIX See Portable Operating System Interface X (POSIX).
Private Key An encryption key that is not known to all parties.
Protocol A set of formal rules for transmitting data, especially across a network. Low-level protocols
define electrical and physical standards, bit-ordering, byte-ordering, and the transmission, error
detection, and error correction of the bit stream. High-level protocols define data formatting,
including the syntax of messages, the terminal-to-computer dialogue, character sets, sequencing
of messages, and so on.
Pthread A POSIX thread.
Public Key An encryption key that is known to all parties.
Pure Java Java that relies only on the Core Packages, meaning that it can run anywhere.
R
RDF See Remote Duplicate Database Facility (RDF).
Remote
Duplicate
Database Facility
(RDF)
The Hewlett Packard Enterprise software product that does the following:
Assists in disaster recovery for OLTP production databases.•
•Monitors database updates audited by the TMF subsystem on a primary system and
applies those updates o a copy of the database on a remote system.
Remote Method
Invocation (RMI)
The Java package used for homogeneous distributed objects in an all-Java environment.
127
Requestor See client.
RMI See Remote Method Invocation (RMI).
rmic The Java RMI stub compiler, which generates stubs and skeletons for remote objects.
rmicregistry The Java Remote Object Registry, which starts a remote object registry on the specified port
on the current host.
S
Scalability The ability to increase the size and processing power of an online transaction processing system
by adding processors and devices to a system, systems to a network, and so on, and to do so
easily and transparently without bringing systems down. Sometimes called expandability.
Scalable TCP/IP
(SIP)
A NonStop Server for Java feature that transparently provides a way to give scalability and
persistence to a network server written in Java.
Scavenge Young generation garbage collection is also know as scavenge.
Serialization See Object Serialization.
Serialized Object An object that has undergone object serialization.
serialver The Serial Version Command, which returns the serialVersionUID of one or more classes.
Also, the command to run the Serial Version Command.
Server An implementation of a system used as a stand-alone system or as a node in an Expand
network.
1.
2. The hardware component of a computer system designed to provide services in response
to requests received from clients across a network. For example, NonStop system servers
provide transaction processing, database access, and other services.
3. A process or program that provides services to a client. Servers are designed to receive
request messages from clients; perform the desired operations, such as database inquiries
or updates, security verifications, numerical calculations, or data routing to other computer
systems; and return reply messages to the clients.
Servlet A server -side Java program that any World Wide Web browser can access. It inherits scalability
and persistence from the Pathway CGI server that manages it.
The Java class named servlets executes in server environments such as World Wide Web
servers. The Servlet API is defined in a draft standard by Oracle. The servlets class is not
in the Core Packages for the JDK.
Shell The command interpreter used to pass commands to an operating system; the part of the
operating system that is an interface to the outside world.
SIP See Scalable TCP/IP (SIP).
Skeleton In RMI, the complement of the stub. Together, skeletons and stubs form the interface between
the RMI services and the code that calls and implements remote objects.
Socket A logical connection between two application programs across a TCP/IP network.
SQL/MP See HPE NonStop SQL/MP.
SQL/MX See HPE NonStop SQL/MX.
SQLJ Also referred to SQLJ Part 0 the "Database Language SQL—Part 10: Object Language Bindings
(SQL/OLB) part of the ANSI SQL-2002 standard that allows static SQL statements to be
embedded directly in a Java program.
Standard
Extension API
An API outside the Core Packages for which Oracle has defined and published an API standard.
Some of the Standard Extensions might migrate in the Core Packages. Examples of standard
extensions are servlets and JTS.
Stored
Procedure
A procedure registered with NonStop SQL/MX and invoked by NonStop SQL/MX during execution
of a CALL statement. Stored procedures are especially important for client/server database
systems because storing the procedure on the server side means that it is available to all clients.
And when the procedure is modified, all clients automatically get the new version.
128 Glossary

Stored
Procedure in
Java (SPJ)
A stored procedure whose body is a static Java method.
Stub A dummy procedure used when linking a program with a runtime library. The stub need
not contain any code. Its only purpose is to prevent "undefined label" errors at link time.
1.
2. A local procedure in a remote procedure call (RPC). A client calls the stub to perform a
task, not necessarily aware that the RPC is involved. The stub transmits parameters over
the network to the server and returns results to the caller.
T
TACL See HPE Tandem Advanced Command Language (TACL).
TCP/IP See Transmission Control Protocol/Internet Protocol (TCP/IP).
Technical
Documentation
Hewlett Packard Enterprise's technical documentation is found at http://www.hpe.com/support/
hpesc.
Thread A task that is separately dispatched and that represents a sequential flow of control within a
process.
threads The nonnative thread package that is shipped with Oracle Java SE 7.0.
throw Java keyword used to raise an exception.
throws Java keyword used to define the exceptions that a method can raise.
TMF See HPE NonStop Transaction Management Facility (TMF)
TNS/E The hardware platform based on the Intel® Itanium® architecture and the HPE NonStop
operating system, and the software specific to that platform. All code is PIC (position independent
code).
TNS/R The hardware platform based on the MIPS™ architecture and the HPE NonStop operating
system, and the software specific to that platform. Code might be PIC (position independent
code) or non-PIC.
TNS/X The hardware platform based on the Intel® Itanium® architecture and the HPE NonStop
operating system, and the software specific to that platform.
Transaction A user-defined action that a client program (usually running on a workstation) requests from a
server.
Transaction
Management
Facility (TMF)
A set of Hewlett Packard Enterprise software products for NonStop systems that assures
database integrity by preventing incomplete updates to a database. It can continuously save
the changes that are made to a database (in real time) and back out these changes when
necessary. It can also take online "snapshot" backups of the database and restore the database
from these backups.
Transmission
Control
Protocol/Internet
Protocol (TCP/IP)
One of the most widely available nonvendor-specific protocols, designed to support large,
heterogeneous networks of systems.
TS/MP See HPE NonStop TS/MP.
U-Z
-Xeprof Java application profile collection option.
-Xeverbosegc Java application's Garbage Collector (GC) activity profile collection option.
Unicode A character-coding scheme designed to be an extension of ASCII. By using 16 bits for each
character (rather than ASCII's 7), Unicode can represent almost every character of every
language and many symbols (such as "&") in an internationally standard way, eliminating the
complexity of incompatible extended character sets and code pages. Unicode's first 128 codes
correspond to those of standard ASCII.
129
Uniform
Resource
Locator (URL)
A draft standard for specifying an object on a network (such as a file, a newsgroup, or, with
JDBC, a database). URLs are used extensively on the World Wide Web. HTML documents use
them to specify the targets of hyperlinks.
URL See uniform resource locator (URL).
Virtual Machine
(VM)
A self-contained operating environment that behaves as if it is a separate computer. See also
Java virtual machine and Java Hotspot virtual machine.
VM See virtual machine (VM).
World Wide Web
(WWW)
An Internet client - server hypertext distributed information retrieval system that originated from
the CERN High-Energy Physics laboratories in Geneva, Switzerland. On the WWW everything
(documents, menus, indexes) is represented to the user as a hypertext object in HTML format.
Hypertext links refer to other documents by their URLs. These can refer to local or remote
resources accessible by FTP, Gopher, Telnet, or news, as well as those available by means
of the HTTP protocol used to transfer hypertext documents. The client program (known as a
browser ) runs on the user's computer and provides two basic navigation operations: to follow
a link or to send a query to a server.
Wrapper A shell script that sets up the proper execution environment and then executes the binary file
that corresponds to the shell's name.
WWW See World Wide Web (WWW).
Young
Generation
In generational garbage collection, young generation is one of the generation in the Java Heap
from which memory for the new objects are allocated.
130 Glossary
Index
A
accessing
updates, 109
Application Profiling, 94
-Xeprof versus -agentlib:hprof (HPROF), 96
Analyzing Garbage Collection Data, 96
Collecting profile data for analysis, 95
Monitoring live NSJ7 Java applications, 94
ARGLIST, 36
B
Belarus Kazakhstan Russia EAC marking, 117
C
Class Data Sharing, 38
Configuring a Java Pathway Serverclass, 36
contacting Hewlett Packard Enterprise, 109
customer self repair, 110
D
documentation
providing feedback on, 110
E
EAC marking
Belarus Kazakhstan Russia, 117
ENV, 36
EuroAsian Economic Commission (EAC), 117
G
Getting Started, 34
H
Heap Layout, 56
CMS GC, 57
G1GC, 56
G1GC illustration, 57
I
Implementation Specifics, 38
-Djdk.lang.Process.launchMechanism="posix_spawn",
51
-Dnsk.java.cachegetLocalHost=true, 51
-Dnsk.java.fastExec=true, 51
32–bit Support, 70
64–bit Support, 69
see also -d64
Additional Environment Variable, 39
Additional Files, 39
Debugging Java Programs, 52–55
see also Debugging Java and JNI Code
see also Debugging JNI Code
see also Debugging Overview
see also Deviations in JVM Specification Options
see also java Command-Line Options to Run a
Debuggee
see also Starting the Java Debugger (jdb) Tool
see also Transports
Dynamic saveabend File Creation, 50
Error File, 73–74
see also ErrorFile with %p option
Exception Handling, 73
Garbage Collection, 56, 58–60, 62
see also Concurrent Low-Pause Collector
see also Existing non-disabled CMS/Parallel GC
options
see also General Information on Garbage Collection
see also Managing Generation Size
see also Parallel Collector
getLoaclHost(), 51
Headless Support, 38
How to Create Your Own Library of Native Code, 43
IEEE Floating-Point Implementation, 43–44
see also Double-Precision Values
see also Floating-Point Values
see also How to Call TNS Floating-Point Functions
from JNI Code
JAAS, 51
Java Garbage Collector Tuning for Application
Performance, 64
Java GC Profiling, 66–67
see also GC Log Rotation
see also HeapDumpOnly option
Java Native Interface (JNI), 39–41
see also Calling C or C++ Methods from Java
see also Calling Java Methods from C or C++
Java Print Service (JPS), 49
Java Signal Handlers, 72–73 see SIGALRM see
SIGHUP see SIGINT see SIGTERM see SIGUSR2
see SIGWINCH
JavaBeans, 52
javagc, 65
JNI Application Consideration, 41
Linker and Compiler Options, 42
see also Compiler Options
LogVMOutput Option, 75
Multi-threaded Programming, 45, 47–48
see also Thread Scheduling
see also Threading Considerations for Java Code
Posting Signals, 72
QIO Segment Consideration, 30
System Property, 75
ThreadDumpPath Support, 49
Tuning Application Performance, 30, 97–98
see also Determining the Heap Setting
see also Memory Considerations: Moving QIO to
KSEG2
see also Related Tuning Guides
Using the Guardian Printer, 50
Version Command-Line Option, 71
131
Installation and Configuration
Configuration Requirements, 27–28, 30
see also Configuring TCP/IP and DNS for RMI
see also Creating Larger or Additional Swap Files
see also Setting Environment Variables
see also Symbolic Link
Demonstration Programs, 33
NSJ7 Directory Structure, 32
see also Directory Contents
Introduction
Associate Java Based Products, 19–22
see also Enscribe API for Java
see also JDBC Drivers for NonStop SQL Database
Access
see also JToolkit for NonStop Servers
see also NonStop Server for Java Message Service
(JMS)
see also NonStop Servlets for JavaServer Pages
see also NonStop Tuxedo: Jolt Client
see also Pathsend API for Java
see also Pathway API for Java
see also Scalable TCP/IP
see also Stored Procedures in Java
IPv6 Support, 19
Java HotSpot VM, 18
JDK, 18
JNDI, 19
NonStop Server for Java 7.0, 16
PUT Library Changes, 17
M
Migrating Applications, 99
-Wversion3, 101
Debugger, 104
Default Heap and Stack Sizes, 106
Directories of Binary Files Moved, 103
Dynamic Link Libraries (DLLs), 101
Dynamic Snapshot, 105
Floating-Point Support, 102
For Java Based Products, 100–101
see also User-Provided JAR Files
Installation Changes, 100
see also 32–bit NSJ7
see also 64–bit NSJ7
JAAS, 104
Java Based JAR File Locations, 100
JNI Application Consideration, 105
Large Heap Support, 71
Makefile to Link Native Libraries, 101
Parallel and CMS GC, 105
POSIX Threads, 103
Public Library Directory, 100
Resident Space Consideration, 106
Summary of Migration Changes, 99
Swap Space Consideration, 105
Using AWT Classes, 103
P
PROCESSTYPE, 36
PROGRAM, 37
R
regulatory information, 117
Turkey RoHS material content declaration, 118
Ukraine RoHS material content declaration, 118
remote support, 110
Running a Simple Program, HelloWorld, 34
S
support
Hewlett Packard Enterprise, 109
Supported and Unsupported Features, 111
T
Transactions, 90
Controlling Maximum Concurrent Transactions, 90
Current Class Methods, 90
Java Transaction API (JTA), 91–92
see also Examples
see also javax.transaction Exceptions
see also javax.transaction Interfaces
Turkey RoHS material content declaration, 118
U
Ukraine RoHS material content declaration, 118
updates
accessing, 109
V
Verifying the Java Installation, 26, 86
W
warranty information, 117
HPE Enterprise servers, 117
HPE Networking products, 117
HPE ProLiant and x86 Servers and Options, 117
HPE Storage products, 117
websites, 109
customer self repair, 110
132 Index