IDL PreProcessor Guide Open Splice IDLPre Proc
User Manual:
Open the PDF directly: View PDF
.
Page Count: 31

IDL PreProcessor
Guide
Release 6.x

Contents
1 Preface 1
1.1 About the IDL PreProcessor Guide ................................. 1
1.2 Intended Audience .......................................... 1
1.3 Organisation ............................................. 1
1.4 Conventions ............................................. 1
2 Overview 3
2.1 Introduction ............................................. 3
3 Prerequisites 5
4 Command Line Options 6
5 OpenSplice Modes and Languages 9
6 IDL Pre-processor Grammar 10
7 Keys 15
7.1 Defining Keys ............................................ 15
7.2 Bounded strings as character arrays ................................. 16
8 Modes, Languages and Processing steps 18
8.1 Integrated C++ ORB ......................................... 18
8.2 C++ Standalone ........................................... 20
8.3 ISOC++ ............................................... 20
8.4 ISOC++2 ............................................... 20
8.5 C Standalone ............................................. 20
8.6 C99 Standalone ............................................ 22
8.7 Java Standalone ........................................... 22
8.8 Integrated Java ORB ......................................... 23
9 Extensible and Dynamic Topic Types for DDS annotation support 24
10 Built-in DDS data types 26
11 References 27
12 Contacts & Notices 28
12.1 Contacts ............................................... 28
12.2 Notices ................................................ 28
i

1
Preface
1.1 About the IDL PreProcessor Guide
The IDL Pre-processor Guide describes what the Vortex OpenSplice IDL Pre-processor is, and how to use it.
The Vortex OpenSplice IDL Pre-processor is included with the Vortex OpenSplice product.
1.2 Intended Audience
The IDL Pre-processor Guide is intended to be used by developers creating applications which use Vortex Open-
Splice.
1.3 Organisation
The Overview gives a general description of and brief introduction to the IDL Pre-processor.
Prerequisites describes the prerequisites needed to run the pre-processor.
IDL Pre-processor Command Line Options gives detailed descriptions of the options that are available for running
the pre-processor.
OpenSplice Modes and Languages provides a summary of OpenSplice’s supported modes and languages, as well
as an overview of the applicable Vortex OpenSplice libraries.
IDL Pre-processor Grammar shows the IDL grammar that is supported by the Vortex OpenSplice IDL Pre-
processor.
Keys describes the mechanism for the use of keys with particular data types.
Modes, Languages and Processing steps describes the steps required for creating programs for each of the modes
and languages supported by the Pre-processor.
Extensible and Dynamic Topic Types for DDS annotation support describes how the IDL Pre-processor handles
the annotation language extension.
Built-in DDS data types describes the built-in DDS data types and provides language-specific guidelines on how
to use them.
Finally, there is a bibliography which lists all of the publications referred to in this Guide.
1.4 Conventions
The icons shown below are used in ADLINK product documentation to help readers to quickly identify informa-
tion relevant to their specific use of Vortex OpenSplice.
1

IDL PreProcessor Guide, Release 6.x
Icon Meaning
Item of special significance or where caution needs to be taken.
Item contains helpful hint or special information.
Information applies to Windows (e.g. XP, 2003, Windows 7) only.
Information applies to Unix-based systems (e.g. Solaris) only.
Information applies to Linux-based systems (e.g. Ubuntu) only.
C language specific.
C++ language specific.
C# language specific.
Java language specific.
1.4. Conventions 2

2
Overview
The Vortex OpenSplice IDL Pre-processor plays a role in generating code for DDS/DCPS specialized interfaces
(TypeSupport, DataReader and DataWriter) from application data definitions defined in IDL for all supported
languages.
2.1 Introduction
The Vortex OpenSplice IDL Pre-processor supports two modes:
•Standalone mode where the application is only used with Vortex OpenSplice
•ORB-integrated mode where the application is used with an ORB as well as with Vortex OpenSplice
In a standalone context, Vortex OpenSplice provides, apart from the DDS/DCPS related artifacts, all of the artifacts
implied by the lDL language-specific mapping. In this case the name space used is DDS instead of the name space
implied by the IDL language-specific mapping.
In an ORB-integrated context, the ORB pre-processor will provide for the artifacts implied by the lDL language-
specific mapping, while Vortex OpenSplice only provides the DDS/DCPS-related artifacts. The application data
type representation provided by the ORB is also used within the Vortex OpenSplice context. In this way application
data types can be shared between the ORB and Vortex OpenSplice within one application program.
The Vortex OpenSplice IDL Pre-processor accepts IDL which complies with the OMG CORBA specification to
specify application data types. Additionally it allows specifying keys on data types.
A number of DDS data types defined in the DCPS API (for example, Time_t) are available for use with applica-
tion IDL data types and can be seen as OpenSplice DDS IDL Pre-processor “built-in” definitions.
The diagram OpenSplice IDL Pre-processor High Level Processes shows the Vortex OpenSplice IDL Pre-
processor high-level processing.
The Vortex OpenSplice IDL Pre-processor scans and parses the IDL input file containing the application data type
definitions.
For the selected language, the Vortex OpenSplice IDL Pre-processor generates the specialized interfaces for Type-
Support, the DataReader and the DataWriter from specialized class template files which are provided by Open-
Splice. Note that the Vortex OpenSplice IDL Pre-processor will only generate specialized interfaces for application
data types for which a key list is defined. If it is not, the OpenSplice DDS IDL Pre-processor assumes that the
data type will only be used enclosed in other data types.
The Vortex OpenSplice IDL Pre-processor also generates language-specific support functions, which are needed
to allow the Vortex OpenSplice system to handle the application data types.
For the standalone context the Vortex OpenSplice IDL Pre-processor generates the language-specific application
data types according the OMG IDL language mapping that is applicable for the specific target language.
OpenSplice IDL Pre-processor High Level Processes
3

IDL PreProcessor Guide, Release 6.x
2.1. Introduction 4

3
Prerequisites
The Vortex OpenSplice environment must be set correctly for UNIX-based platforms before the Vortex OpenSplice
IDL Pre-processor can be used.
Run release.com from a shell command line to set the environment.
release.com is located in the root directory of the Vortex OpenSplice installation (<OSPL_HOME>):
% . <OSPL_HOME>/release.com
The Vortex OpenSplice IDL Pre-processor, idlpp, can be invoked by running it from a command shell:
% idlpp
The idlpp command line options are fully described in IDL Pre-processor Command Line Options.
5

4
Command Line Options
The Vortex OpenSplice IDL Pre-processor, idlpp, can be run with the following command line options:
[ -h ]
[ -b <ORB-template-path> ]
[ -n <include-suffix> ]
[ -I <path> ]
[ -D <macro>[=<definition>] ]
<-S|-C>
< -l (c | c++ | cpp | java | cs | isocpp | isoc++ | c99 | simulink) >
[ -F ]
[ -j [old]:<new>]
[ -o <dds-types> | <custom-psm> | <no-equality> | <deprecated-c++11-mapping>]
[ -d <output-directory> ]
[ -P <dll_macro_name>[,<header_file>] ]
[ -N ]
<filename>
• Options shown between angle brackets, <and >, are mandatory.
• Options shown between square brackets, [and ], are optional.
All of these options are described in full detail below.
-h List the command line options and information.
-b <ORB-template-path> Specifies the ORB-specific path within the template path for the specialized class
templates (in case the template files are ORB specific). The ORB-specific template path can also be set via
the environment variable OSPL_ORB_PATH, the command line option is however leading. To complete the
path to the templates, the value of the environment variable OSPL_TMPL_PATH is prepended to the ORB
path.
-n <include-suffix> Overrides the suffix that is used to identify the ORB-dependent header file (specifying the
data model) that needs to be included. Normally the name of this include file is derived from the IDL file
name and followed by an ORB-dependent suffix (e.g. C.h for ACE-TAO based ORBs). This option is only
supported in CORBA cohabitation mode for C++; in all other cases it is simply ignored. Example usage: -n
.stub.hpp (For a file named foo.idl this will include foo.stub.hpp instead of fooC.h, which is
the default expectation for ACE-TAO.)
-I <path> Passes the include path directives to the C pre-processor.
-D <macro> Passes the specified macro definition to the C pre-processor.
-S Specifies standalone mode, which allows application programs to be built and run without involvement of
any ORB. The name space for standard types will be DDS instead of the name space implied by the IDL
language mapping. types will be DDS instead of the name space implied by the IDL language mapping.
-C Specifies ORB integrated mode, which allows application programs to be built and run integrated with an
ORB.
-l (c | c++ | cpp | java | cs | isocpp | isoc++ | isocpp2 | isoc++2 | c99 | simulink) Selects the target language.
Note that the Vortex OpenSplice IDL Pre-processor does not support every combination of modes and lan-
guages. This option is mandatory; when no language is selected the OpenSplice IDL Pre-processor reports
an error.
6

IDL PreProcessor Guide, Release 6.x
• For the c,c++,cpp,java and cs target languages the types will default to the standard types. For the
isocpp and isoc++ target languages the types will default to the ISOC++ types that comply with the
ISO/IEC C++ 2003 Language DDS PSM. When using isocpp,isoc++ isocpp2 or isoc++2 an equality
operator will also be generated for types unless this feature is explicitly disabled.
• Please note that isocpp and isoc++ target languages are DEPRECATED since V6.6.0. Please use
isocpp2 or isoc++2 instead.
• For the Standalone mode in C (when using the -S flag and the clanguage option), OSPL_ORB_PATH
will by default be set to value SAC, which is the default location for the standalone C specialized class
template files.
• For the CORBA cohabitation mode in C++ (when using the -C flag and the c++ or cpp language
option) the OSPL_ORB_PATH will, by default, be set to:
CCPP/DDS_OpenFusion_1_6_1 for Unix-based platforms.
CCPP\DDS_OpenFusion_1_6_1 for Windows platforms.
These are the default locations for the IDL to C++ specialized class template files of the OpenSplice-
Tao ORB. Class templates for other ORBS are also available in separate sub-directories of the CCPP
directory, but for more information about using a different ORB, consult the README file in the
custom_lib/ccpp directory.
• For the Standalone mode in C++ (when using the -S flag and the c++ or cpp language option),
OSPL_ORB_PATH will by default be set to value SACPP, which is the default location for the stan-
dalone C++ specialized class template files.
• For the Standalone mode in Java (when using the -S flag and the java language option),
OSPL_ORB_PATH will by default be set to the value of SAJ, which is the default location for the
standalone Java specialized class template files.
• For the CORBA cohabitation mode in Java (when using the -C flag and the java language option),
OSPL_ORB_PATH will by default be set to the value of SAJ, which is the default location for the
CORBA Java specialized class template files. This means that the CORBA cohabitated Java API and
StandAlone Java API share the same template files.
• For the Standalone mode in C# (when using the -S flag and the cs language option),
OSPL_ORB_PATH will by default be set to the value of SACS, which is the default location for
the standalone CSharp specialized class template files.
|c99|
• For the c99 target language the types will default to the standard types. Except that the primitive types
are mapped to the corresponding c99 types and that bound strings are mapped to char arrays with a
size one larger than specified in the idl definition to allow for the terminating 0 character.
|simulink|
• For Simulink a MATLAB .m file is created representing the simulink bus for the input IDL file. Typi-
cally this option is used when invoking a script from MATLAB to import the IDL into Simulink.
See also OpenSplice Modes and Languages for a complete list of supported modes and languages.
-F Specifies FACE mode, generate FACE API type specific functions in addition to the target language specific
ones. Only applicable for the java and isocpp2 target languages.
-j [old]:<new> Specifies that the (partial) package name which matches [old] will be replaced by the pack-
age name which matches <new> (the package <new> is substituted for the package [old]). If [old]
7

IDL PreProcessor Guide, Release 6.x
is not included then the package name defined by <new> is prefixed to all Java packages. The pack-
age names may only be separated by .(period) characters. A trailing .character is not required,
but may be used. Example: -j :org.opensplice (prefixes all Java packages). Example: -j
com.opensplice.:org.opensplice. (substitutes). Only applicable for the Java language.
-o dds-types Enables the built-in DDS data types. In the default mode, the built-in DDS data types are not
available to the application IDL definitions. When this option is activated, the built-in DDS data types will
become available. Refer to Section 1.9, Built-in DDS data types, on page 28.
-o custom-psm Enables support for alternative IDL language mappings. Currently CSharp offers an alternative
language mapping where IDL names are translated to their PascalCase representation and where @instead
of _is used to escape reserved C#-keywords.
-o no-equality Disables support for the automatically-generated equality operator on ISOC++ types.
-o deprecated-c++11-mapping Generates the ISOC++2 types using the deprecated C++11 mapping implemen-
tation as used in the past by the also deprecated isocpp/isoc++ PSM. This option only makes sense when
migrating from isocpp/isoc++ to isocpp2/isoc++2.
-d <output-directory> Specifies the output directory for the generated code.
-P <dll_macro_name>[,<header_file>] This option controls the signature for every external function/class in-
terface. If you want to use the generated code for creating a DLL, then interfaces that need to be accessible
from the outside need to be exported. When accessing these operations outside of the DLL, then these ex-
ternal interfaces need to be imported. If the generated code is statically linked, this option can be omitted.
The first argument <dll_macro_name> specifies the text that is prepended to the signature of every exter-
nal function and/or class. For example: defining DDS_API as the macro, the user can define this macro
as __declspec(dllexport) when building the DLL containing the generated code, and define the
macro as __declspec(dllimport) when using the DLL containing the generated code.
Addtionally a header file can be specified, which contains controls to define the macro. For example the
external interface of the generated code is exported when the macro BUILD_MY_DLL is defined, then this
file could look like:
#ifdef BUILD_MY_DLL
#define DDS_API __declspec(dllexport)
#else /*!BUILD_MY_DLL */
#define DDS_API __declspec(dllimport)
#endif /*BUILD_MY_DLL */
-N This option disables type caching in the copy-in routines. The copy-in routines cache the type to improve the
performance of copying sequences. This option disables this feature to allow the use of sequences within
multi-domain applications. Only applicable for the C and C++ languages.
<filename> Specifies the IDL input file to process.
8

5
OpenSplice Modes and Languages
The Vortex OpenSplice IDL Pre-processor supports two modes:
•Standalone mode where the application is only used with Vortex OpenSplice
•ORB-integrated mode where the application is used with an ORB as well as with Vortex OpenSplice
In a standalone context, Vortex OpenSplice provides, apart from the DDS/DCPS related artifacts, all the artifacts
implied by the lDL language specific mapping. In this case the used name space is DDS instead of the name space
implied by the IDL language specific mapping.
In an ORB-integrated context, the ORB pre-processor will provide for the artifacts implied by the lDL language
specific mapping, while Vortex OpenSplice only provides the DDS/DCPS related artifacts. The application data
type representation provided by the ORB is also used within the Vortex OpenSplice context. In this way application
data types can be shared between the ORB and Vortex OpenSplice within one application program.
The languages and modes that Vortex OpenSplice supports are listed in the table below.
Supported Modes and Languages
Language Mode OpenSplice Library ORB Template Path
CStandalone dcpssac.so
dcpsac.lib
SAC
C++ ORB Integrated dcpsccpp.so CCPP/DDS_OpenFusion_1_4_1
for UNIX-like platforms, and
CCPP\DDS_OpenFusion_1_5_1
for the Windows platform
C++ Standalone dcpssacpp.so SACPP
ISOC++ ISOCPP Types dcpsisocpp.so ISOCPP
ISOC++ ORB Integrated dcpsisocpp.so CCPP/DDS_OpenFusion_1_4_1
for UNIX-like platforms, and
CCPP\DDS_OpenFusion_1_5_1
for the Windows platform
ISOC++2 ISOCPP Types dcpsisocpp2.so ISOCPP2
Java Standalone dcpssaj.jar SAJ
Java ORB integrated dcpscj.jar SAJ
C# Standalone dcpssacs
Assembly.dll
SACS
C99 Standalone dcpsc99.so
dcpsc99.lib
C99
The mappings for each language are in accordance with their respective OMG Language Mapping Specifications
(see the Bibliography for a list of references).
9

6
IDL Pre-processor Grammar
The Vortex OpenSplice IDL Pre-processor accepts the grammar which complies with the CORBA Specification.
The Vortex OpenSplice IDL Pre-processor accepts the complete grammar, but it will ignore elements not relevant
to the definition of data types.
In the following specification of the grammar (similar to EBNF), elements that are processed by the Vortex Open-
Splice IDL Pre-processor are highlighted in bold. Note that Vortex OpenSplice does not support all base types
that are specified by the OMG.
The idlpp also takes into account all C pre-processor directives that are common to ANSI-C, like #include,
#define,#ifdef,etc..
The OMG’s IDL Grammar
<specification> ::= <import>* <definition>+
<definition> ::= <type_dcl> ”;” <ann_appl_post> | <type_dcl> ”;” | <const_dcl>
”;” | <except_dcl> ”;” | <interface> ”;” | <module> ”;” | <value> ”;”
| <type_id_dcl> ”;” | <type_prefix_dcl> ”;” | <event> ”;” | <compo-
nent> ”;” | <home_dcl> ”;” | <annotation> ”;” <ann_appl_post>
<annotation> ::= <ann_dcl> | <ann_fwd_dcl>
<ann_dcl> ::= <ann_header> “{” <ann_body> “}”
<ann_fwd_dcl> ::= “@Annotation [ “(” ”)” ] local interface” <identifier>
<ann_header> ::= “@Annotation [ “(” ”)” ] local interface” <identifier>
<ann_body> ::= <ann_attr>*
<ann_inheritance_spec> ::= ”:” <annotation_name>
<annotation_name> ::= <scoped_name>
<ann_attr> ::= <ann_appl> “attribute” <param_type_spec> <simple_declarator> [
“default” <const_exp> ] ”;” <ann_appl_post>
<ann_appl> ::= { “@” <ann_appl_dcl> }*
<ann_appl_post> ::= { “//@” <ann_appl_dcl> }*
<ann_appl_dcl> ::= <annotation_name> [ “(” [ <ann_appl_params> ] ”)” ]
<ann_appl_params> ::= <const_exp> | <ann_appl_param> { ”,” <ann_appl_param> }*
<ann_appl_param> ::= <identifier> “=” <const_exp>
<struct_header> ::= <ann_appl> “struct” <identifier> [ ”:” <scoped_name> ]
<switch_type ::= <integer_type> | <char_type> | <wide_char_type> |
<boolean_type> | <enum_type> | <octet_type> | <scoped_name>
<map_type> ::= “map” “<” <simple_type_spec> ”,” <ann_appl> <sim-
ple_type_spec> ”,” <ann_appl_post> <positive_int_const>
“>” | “map” “<” <simple_type_spec> ”,” <ann_appl> <sim-
ple_type_spec> <ann_appl_post> “>”
<module> ::= “module” <identifier> “{” <definition>+ “}”
<interface> ::= <interface_dcl> | <forward_dcl>
<interface_dcl> ::= <interface_header> “{” <interface_body> “}”
<forward_dcl> ::= [ “abstract” | “local” ] “interface” <identifier>
<interface_header> ::= [ “abstract” | “local” ] “interface” <identifier> [ <inter-
face_inheritance_spec> ]
<interface_body> ::= <export>*
Continued on next page
10

IDL PreProcessor Guide, Release 6.x
Table 6.1 – continued from previous page
<export> ::= <type_dcl> ”;” | <const_dcl> ”;” | <except_dcl> ”;” | <attr_dcl> ”;”
| <op_dcl> ”;” | <type_id_dcl> ”;” | <type_prefix_dcl> ”;”
<interface_inheritance_spec> ::= ”:” <interface_name> { ”,” <interface_name> }*
<interface_name> ::= <scoped_name>
<scoped_name> ::= <identifier> |”::” <identifier> |<scoped_name> ”::” <identi-
fier>
<value> ::= (<value_dcl> | <value_abs_dcl> | <value_box_dcl> |
<value_forward_dcl>)
<value_forward_dcl> ::= [ “abstract” ] “valuetype” <identifier>
<value_box_dcl> ::= “valuetype” <identifier> <type_spec>
<value_abs_dcl> ::= “abstract” “valuetype” <identifier> [ <value_inheritance_spec> ]
“{” <export>* “}”
<value_dcl> ::= <value_header> “{” < value_element>* “}”
<value_header> ::= [”custom” ] “valuetype” <identifier> [ <value_inheritance_spec> ]
<value_inheritance_spec> ::= [ ”:” [ “truncatable” ] <value_name> { ”,” <value_name> }* ] [
“supports” <interface_name> { ”,” <interface_name> }* ]
<value_name> ::= <scoped_name>
<value_element> ::= <export> | < state_member> | <init_dcl>
<state_member> ::= (“public” | “private”)<type_spec> <declarators>”;”
<init_dcl> ::= “factory” <identifier> “(” [ <init_param_decls> ] ”)” [
<raises_expr> ] ”;”
<init_param_decls> ::= <init_param_decl> { ”,” <init_param_decl> }*
<init_param_decl> ::= <init_param_attribute> <param_type_spec> <simple_declarator>
<init_param_attribute> ::= “in”
<const_dcl> ::= “const” <const_type> <identifier> “=” <const_exp>
<const_type> ::= <integer_type> |<char_type> | <wide_char_type> |
<boolean_type> |<floating_pt_type> |<string_type>
| <wide_string_type> | <fixed_pt_const_type> |
**<scoped_name> |<octet_type>
<const_exp> ::= <or_expr>
<or_expr> ::= <xor_expr> |<or_expr> “|” <xor_expr>
<xor_expr> ::= <and_expr> |<xor_expr> “^” <and_expr>
<and_expr> ::= <shift_expr> |<and_expr> “&” <shift_expr>
<shift_expr> ::= <add_expr> |<shift_expr> “>>” <add_expr> |<shift_expr>
“<<” <add_expr>
<add_expr> ::= <mult_expr> |<add_expr> “+” <mult_expr> |<add_expr> “-”
<mult_expr>
<mult_expr> ::= <unary_expr> |<mult_expr> “*” <unary_expr> |<mult_expr>
“/” <unary_expr> |<mult_expr> “%” <unary_expr>
<unary_expr> ::= <unary_operator> <primary_expr> |<primary_expr>
<unary_operator> ::= “-“ |“+” |“~”
<primary_expr> ::= <scoped_name> |<literal> |“(” <const_exp> ”)”
<literal> ::= <integer_literal> |<string_literal> | <wide_string_literal>
|<character_literal> | <wide_character_literal> |
<fixed_pt_literal> | <floating_pt_literal> | <boolean_literal>
<boolean_literal> ::= “TRUE” |“FALSE”
<positive_int_const> ::= <const_exp>
<type_dcl> ::= “typedef” <type_declarator> |<struct_type> |<union_type>
|<enum_type> | “native” <simple_declarator> | <con-
str_forward_decl>
<type_declarator> ::= <type_spec> <declarators>
<type_spec> ::= <simple_type_spec> |<constr_type_spec>
<simple_type_spec> ::= <base_type_spec> |<template_type_spec> |<scoped_name>
Continued on next page
11

IDL PreProcessor Guide, Release 6.x
Table 6.1 – continued from previous page
<base_type_spec> ::= <floating_pt_type> |<integer_type> |<char_type> |
<wide_char_type> | <boolean_type> |<octet_type> | <any_type>
| <object_type> | <value_base_type>
<template_type_spec> ::= <sequence_type> |<string_type> | <wide_string_type> |
<fixed_pt_type> | <map_type>
<constr_type_spec> ::= <struct_type> |<union_type> |<enum_type>
<declarators> ::= <declarator> { ”,” <declarator> }*
<declarator> ::= <simple_declarator> |<complex_declarator>
<simple_declarator> ::= <identifier>
<complex_declarator> ::= <array_declarator>
<floating_pt_type> ::= “float” |“double” | “long” “double”
<integer_type> ::= <signed_int> |<unsigned_int>
<signed_int> ::= <signed_short_int> |<signed_long_int> |
<signed_longlong_int>
<signed_short_int> ::= “short”
<signed_long_int> ::= “long”
<signed_longlong_int> ::= “long” “long”
<unsigned_int> ::= <unsigned_short_int> |<unsigned_long_int> | **<un-
signed_longlong_int>
<unsigned_short_int> ::= “unsigned” “short”
<unsigned_long_int> ::= “unsigned” “long”
<unsigned_longlong_int> ::= “unsigned” “long” “long”
<char_type> ::= “char”
<wide_char_type> ::= “wchar”
<boolean_type> ::= “boolean”
<octet_type> ::= “octet”
<any_type> ::= “any”
<object_type> ::= “Object”
<struct_type> ::= <struct_header> “{” <member_list> “}”
<member_list> ::= <member>+
<member> ::= <type_spec> <declarators> ”;” | <ann_appl> <type_spec>
<declarator> ”;” <ann_appl_post>
<union_type> ::= <ann_appl> “union” <identifier> “switch” “(”
<switch_type_spec> ”)” “{” <switch_body> “}”
<switch_type_spec> ::= <ann_appl> <switch_type_name> <ann_appl_post>
<switch_body> ::= <case>+
<case> ::= <case_label>+ <element_spec> ”;” <ann_appl_post
<case_label> ::= “case” <const_exp> ”:” | “default” ”:”
<element_spec> ::= <ann_appl> <type_spec> <declarator>
<enum_type> ::= <ann_appl> “enum” <identifier> “{” <enumerator> { ”,”
<ann_appl_post> <enumerator> }* <ann_appl_post> “}”
<enumerator> ::= <ann_appl> <identifier>
<sequence_type> ::= “sequence” “<” <ann_appl> <simple_type_spec> ”,”
<ann_appl_post> <positive_int_const> “>” | “sequence”
“<” <ann_appl> <simple_type_spec> <ann_appl_post> “>”
<string_type> ::= “string” “<” <positive_int_const> “>” |“string”
<wide_string_type> ::= “wstring” “<” <positive_int_const> “>” | “wstring”
<array_declarator> ::= <identifier> <ann_appl> <ann_appl_post>
<fixed_array_size>+
<fixed_array_size> ::= “[” <positive_int_const> “]”
<attr_dcl> ::= <readonly_attr_spec> | <attr_spec>
<except_dcl> ::= “exception” <identifier> “{” <member>* “}”
<op_dcl> ::= [ <op_attribute> ] <op_type_spec> <identifier> <parameter_dcls>
[ <raises_expr> ] [ <context_expr> ]
Continued on next page
12

IDL PreProcessor Guide, Release 6.x
Table 6.1 – continued from previous page
<op_attribute> ::= “oneway”
<op_type_spec> ::= <param_type_spec> | “void”
<parameter_dcls> ::= “(” <param_dcl> { ”,” <param_dcl> }* ”)” | “(” ”)”
<param_dcl> ::= <param_attribute> <param_type_spec> <simple_declarator>
<param_attribute> ::= “in” | “out” | “inout”
<raises_expr> ::= “raises” “(” <scoped_name> { ”,” <scoped_name> }* ”)”
<context_expr> ::= “context” “(” <string_literal> { ”,” <string_literal> }* ”)”
<param_type_spec> ::= <base_type_spec> | <string_type> | <wide_string_type> |
<scoped_name>
<fixed_pt_type> ::= “fixed” “<” <positive_int_const> ”,” <positive_int_const> “>”
<fixed_pt_const_type> ::= “fixed”
<value_base_type> ::= “ValueBase”
<constr_forward_decl> ::= “struct” <identifier> | “union” <identifier>
<import> ::= “import” <imported_scope> ”;”
<imported_scope> ::= <scoped_name> | <string_literal>
<type_id_dcl> ::= “typeid” <scoped_name> <string_literal>
<type_prefix_dcl> ::= “typeprefix” <scoped_name> <string_literal>
<readonly_attr_spec> ::= “readonly” “attribute” <param_type_spec> <read-
only_attr_declarator>
<readonly_attr_declarator> ::= <simple_declarator> <raises_expr> | <simple_declarator> { ”,”
<simple_declarator> }*
<attr_spec> ::= “attribute” <param_type_spec> <attr_declarator>
<attr_declarator> ::= <simple_declarator> <attr_raises_expr> | <simple_declarator> {
”,” <simple_declarator> }*
<attr_raises_expr> ::= <get_excep_expr> [ <set_excep_expr> ] | <set_excep_expr>
<get_excep_expr> ::= “getraises” <exception_list>
<set_excep_expr> ::= “setraises” <exception_list>
<exception_list> ::= “(” <scoped_name> { ”,” <scoped_name> } * ”)”
<component> ::= <component_dcl> | <component_forward_dcl>
<component_forward_dcl> ::= “component” <identifier>
<component_dcl> ::= <component_header> “{” <component_body> “}”
<component_header> ::= “component” <identifier> [ <component_inheritance_spec> ] [
<supported_interface_spec> ]
<supported_interface_spec> ::= “supports” <scoped_name> { ”,” <scoped_name> }*
<component_inheritance_spec> ::= ”:” <scoped_name>
<component_body> ::= <component_export>*
<component_export> ::= <provides_dcl> ”;” | <uses_dcl> ”;” | <emits_dcl> ”;” | <pub-
lishes_dcl> ”;” | <consumes_dcl> ”;” | <attr_dcl> ”;”
<provides_dcl> ::= “provides” <interface_type> <identifier>
<interface_type> ::= <scoped_name> | “Object”
<uses_dcl> ::= “uses” [ “multiple” ] < interface_type> <identifier>
<emits_dcl> ::= “emits” <scoped_name> <identifier>
<publishes_dcl> ::= “publishes” <scoped_name> <identifier>
<consumes_dcl> ::= “consumes” <scoped_name> <identifier>
<home_dcl> ::= <home_header> <home_body>
<home_header> ::= “home” <identifier> [ <home_inheritance_spec> ] [ <sup-
ported_interface_spec> ] “manages” <scoped_name> [ <pri-
mary_key_spec> ]
<home_inheritance_spec> ::= ”:” <scoped_name>
<primary_key_spec> ::= “primarykey” <scoped_name>
<home_body> ::= “{” <home_export>* “}”
<home_export> ::= <export> | <factory_dcl> ”;” | <finder_dcl> ”;”
<factory_dcl> ::= “factory” <identifier> “(” [ <init_param_decls> ] ”)” [
<raises_expr> ]
Continued on next page
13

IDL PreProcessor Guide, Release 6.x
Table 6.1 – continued from previous page
<finder_dcl> ::= “finder” <identifier> “(” [ <init_param_decls> ] ”)” [ <raises_expr>
]
<event> ::= (<event_dcl> | <event_abs_dcl> | <event_forward_dcl>)
<event_forward_dcl> ::= [ “abstract” ] “eventtype” <identifier>
<event_abs_dcl> ::= “abstract” “eventtype” <identifier> [ <value_inheritance_spec> ]
“{” <export>* “}”
<event_dcl> ::= <event_header> “{” <value_element>* “}”
<event_header> ::= [ “custom” ] “eventtype” <identifier> [ <value_inheritance_spec> ]
<identifier> ::= Arbitrarily long sequence of ASCII alphabetic, numeric and un-
derscore characters. The first character must be ASCII alphabetic.
All characters are significant. An identifier may be escaped with a
prepended underscore character to prevent collisions with new IDL
keywords. The underscore does not appear in the generated output.
14

7
Keys
7.1 Defining Keys
The Vortex OpenSplice IDL Pre-processor also provides a mechanism to define a list of keys (space- or comma-
separated) with a specific data type. The syntax for that definition is:
#pragma keylist <data-type-name> <key>*
The identifier <data-type-name> is the identification of a struct or a union definition.
The identifier <key> is the member of a struct. For a struct either no key list is defined, in which case no
specialized interfaces (TypeSupport,DataReader and DataWriter) are generated for the struct, or a key
list with or without keys is defined, in which case the specialized interfaces are generated for the struct. For a
union either no key list is defined, in which case no specialized interfaces are generated for the union, or a key
list without keys is defined, in which case the specialized interfaces are generated for the union. It is not possible
to define keys for a union because a union case may only be addressed when the discriminant is set accordingly,
nor is it possible to address the discriminant of a union. The keylist must be defined in the same name scope or
module as the referred struct or union.
7.1.1 Supported types for keys
Vortex OpenSplice supports following types as keys:
• short
• long
• long long
• unsigned short
• unsigned long
• unsigned long long
• float
• double
• char
• boolean
• octet
• string
• bounded string
• enum
• char array (provided that #pragma cats is specified; see Character arrays as Keys below)
Vortex OpenSplice also supports typedef for these types.
15

IDL PreProcessor Guide, Release 6.x
7.1.2 Character arrays as Keys
By default Vortex OpenSplice does not support using a character array as a key. Using an (character) array as a
key field is not desirable or supported, because:
1. Every index in the array must be considered a separate key in this situation. This is the only way that
arrays can be compared to each other in a correct manner. An array of ten characters would have to be
treated as a ten-dimensional storage structure, leading to poor performance compared with the processing
of a (bounded) string of ten characters.
2. An array always has a fixed length and therefore the whole array is sent over the wire even if only a small
part of it is needed. When using a (bounded) string, only the actual string is sent and not the maximum
length.
However, in certain scenarios a character array is the logical key for a topic, either from an information modeling
perspective or simply due to a legacy data model. To facilitate such scenarios Vortex OpenSplice introduces the
following pragma which allows for character arrays to be used as a key.
#pragma cats <data-type-name> <char-array-field-name>*
The identifier <data-type-name> is the identification of a struct definition. The identifier
<char-array-field-name> is the member of a struct with the type character array. The cats pragma
must be defined in the same name scope or module as the referred struct.
This pragma ensures that each character array listed for the specified struct definition is treated as a string type
internally within Vortex OpenSplice and operates exactly like a regular string. This allows the character array to
be used as a key for the data type, because as far as Vortex OpenSplice is concerned the character array is in fact a
string. On the API level (e.g., generated code) the character array is maintained so that applications will be able to
use the field as a regular character array as normal. Be aware that listing a character array here does not promote
the character array to a key of the data type; the regular keylist pragma must still be used for that. In effect this
pragma can be used to let any character array be treated as a string internally, although that is not by definition
desirable.
When a character array is mapped to a string internally by using the cats pragma, the product behaves as follows:
1. If the character array does not have a ‘0’ terminator, the middleware will add a \0 terminator internally and
then remove it again in the character array that is presented to a subscribing application. In other words, a
character array used in combination with the cats pragma does not need to define a \0 terminator as one of
its elements.
2. If the character array does have a \0 terminator, the middleware will only process the characters up to the
first element containing the \0 character; all other characters are ignored. The middleware will present the
character array with the same \0 terminator to a subscribing application and any array elements following
that \0 terminator will contain \0 terminators as well; i.e., any array elements following a \0 element are
ignored.
The following table shows some examples using the cats pragma for a character array with a size of 4.
Character array written Internal string representation Character array read
(by publishing application) (Internal OpenSplice data) (By subscribing application)
[’a’,’b’,’c’,’d’] "abcd" [’a’,’b’,’c’,’d’]
[’a’,’b’,’c’,’\0’] "abc" [’a’,’b’,’c’,’\0’]
[’a’,’b’,’\0’,’d’] "ab" [’a’,’b’,’\0’,’\0’]
7.2 Bounded strings as character arrays
In some use cases a large number of (relatively small) strings may be used in the data model, and because each
string is a reference type, it means that it is not stored inline in the data model but instead as a pointer. This
will result in separate allocations for each string (and thus a performance penalty when writing data) and a slight
increase in memory usage due to pointers and (memory storage) headers for each string.
7.2. Bounded strings as character arrays 16

IDL PreProcessor Guide, Release 6.x
The Vortex OpenSplice IDL Pre-Processor features a special pragma called stac which can be utilized in such
use cases. This pragma enables you to indicate that Vortex OpenSplice should store strings internally as character
arrays (but on the API level they are still bounded strings). Because a character array has a fixed size, the pragma
stac only affects bounded strings. By storing the strings internally as a character array the number of allocations
is reduced and less memory is used. This is most effective in a scenario where a typical string has a relatively
small size, i.e. fewer than 100 characters.
Using the pragma stac on bounded strings results in the limitation that those strings can no longer
be utilized in queries. It also results in the maximum size of the bounded string to be used each time,
therefore the pragma stac is less suitable when the string has a large bound and does not always use
up the maximum space when filled with data. A bounded string that is also mentioned in the pragma
keylist can not be listed for pragma stac, as transforming those strings to an array would violate
the rule that an array can not be a keyfield.
#pragma stac <data-type-name> [[!]bounded-string-fieldname]\*
The identifier <data-type-name> is the identification of a struct definition. The identifier [[!]bounded-string-
field-name] is the member of a struct with the type bounded string. The stac pragma must be defined in the
same name scope or module as the referred struct. If no field names are listed, then all bounded strings will be
treated as character arrays internally. If only a subset of the struct members is targeted for transformation then
these members can be listed explicitly one by one. Preceeding a field name with a !character indicates that the
listed member should not be considered for transformation from bounded string to character array.
Member names with and without the !character may not be mixed within a stac pragma for a
specific struct as this has no relevant meaning. This pragma ensures that each bounded string listed for
the specified struct definition is treated as a character array type internally within Vortex OpenSplice
and operates exactly like a regular bounded string. On the API level ( i.e. , generated code) the
bounded string is maintained so that applications will be able to use the field as a regular bounded
string.
7.2. Bounded strings as character arrays 17

8
Modes, Languages and Processing
steps
8.1 Integrated C++ ORB
The generic diagram for the ORB integrated C++ context is shown in the diagram Integrated C++ ORB.
The Vortex OpenSplice IDL Pre-processor generates IDL code for the specialized TypeSupport,DataReader and
DataWriter, as well as C++ implementations and support code. The ORB pre-processor generates from the gen-
erated IDL interfaces the C++ specialized interfaces for that specific ORB. These interfaces are included by the
application C++ code as well as the Vortex OpenSplice generated specialized C++ implementation code. The ap-
plication C++ code as well as the specialized C++ implementation code (with the support functions) is compiled
into object code and linked together with the applicable Vortex OpenSplice libraries and the ORB libraries.
Vortex OpenSplice libraries are provided for linking with OpenFusion TAO. However the source code of the
C++ API is also available to build against your own ORB and/or compiler version.
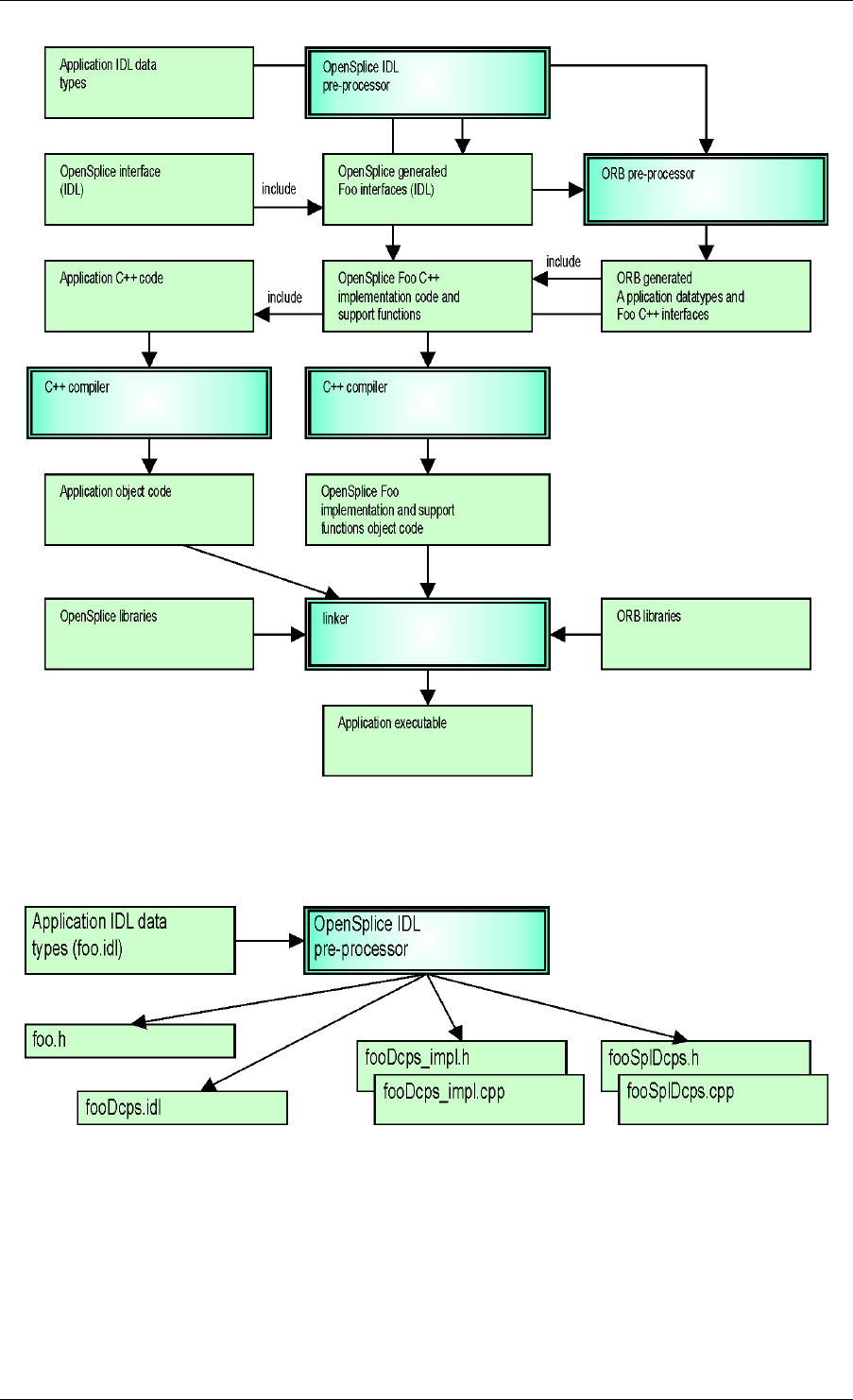
Integrated C++ ORB
18

IDL PreProcessor Guide, Release 6.x
The role of the Vortex OpenSplice IDL Pre-processor functionality is expanded in Integrated C++ ORB Vortex
OpenSplice IDL Pre-processor Details. It shows in more detail which files are generated, given an input file (in
this example foo.idl).
Integrated C++ ORB Vortex OpenSplice IDL Pre-processor Details
The file foo.h is the only file that needs to be included by the application. It includes all files needed by the
application to interact with the DCPS interface.
The file fooDcps.idl is an IDL definition of the specialized TypeSupport,DataReader and DataWriter inter-
faces, which will be used to generate ORB-specific C++ interface files.
The fooDcps_impl.*files contain the specialized TypeSupport,DataReader and DataWriter implementation
classes needed to communicate the type via Vortex OpenSplice.
The fooSplDcps.*files contain support functions required by Vortex OpenSplice in order to be able to handle
the specific data types.
8.1. Integrated C++ ORB 19

IDL PreProcessor Guide, Release 6.x
8.2 C++ Standalone
The C++ standalone mode provides a Vortex OpenSplice context which does not need an ORB. Vortex Open-
Splice resolves all implied IDL-to-C++ language mapping functions and requirements.
The only difference when using the standalone mode is that DDS is used as the naming scope for definitions and
functions instead of the CORBA naming scope (the CORBA namespace is still supported, however, for compati-
bility purposes).
The diagram C Standalone is an overview of the artifacts and processing stages related to the C standalone context.
For C++ the different stages are equal to the C standalone context. Because there is no ORB involved, all pre-
processing is performed by the Vortex OpenSplice IDL Pre-processor. The generated specialized implementations
and the application’s C++ code must be compiled into object code, plus all objects must be linked with the
appropriate Vortex OpenSplice libraries.
8.3 ISOC++
The ISOC++ mode provides a Vortex OpenSplice context which does not need an ORB. Vortex OpenSplice
resolves all implied IDL-to-C++ language mapping functions and requirements. Much like C++ standalone mode,
the CORBA naming scope is not used but C99 types are used in place of DDS:: types, as specified in the ISO/IEC
C++ language mapping specification.
8.4 ISOC++2
The ISOC++2 mode provides a Vortex OpenSplice context which does not need an ORB. Vortex OpenSplice
resolves all implied IDL-to-C++ language mapping functions and requirements. Much like C++ standalone mode,
the CORBA naming scope is not used but C99 types are used in place of DDS:: types, as specified in the ISO/IEC
C++ language mapping specification.
8.5 C Standalone
The C standalone mode provides an Vortex OpenSplice context which does not need an ORB. Vortex OpenSplice
resolves all implied IDL to C language mapping functions and requirements. The only difference when using the
standalone mode is that DDS is used as the naming scope for definitions and functions.
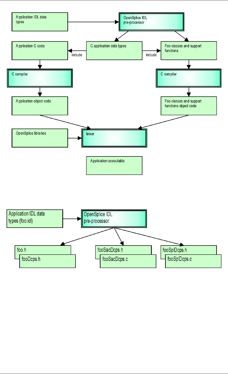
The diagram C Standalone shows an overview of the artifacts and processing stages related to the C standalone
context. Because there is no ORB involved, all the pre-processing is done by the Vortex OpenSplice IDL Pre-
processor. The generated specialized class implementations and the application’s C code must be compiled into
object code, plus all objects must be linked with the appropriate Vortex OpenSplice libraries.
C Standalone
8.2. C++ Standalone 20

IDL PreProcessor Guide, Release 6.x
The role of the Vortex OpenSplice IDL Pre-processor functionality is expanded in the diagram C Standalone
Vortex OpenSplice IDL Pre-processor Details, providing more detail about the files generated when provided with
an input file (foo.idl this example).
C Standalone Vortex OpenSplice IDL Pre-processor Details
The file foo.h is the only file that needs to be included by the application. It itself includes all necessary files
needed by the application in order to interact with the DCPS interface.
The file fooDcps.h contains all definitions related to the IDL input file in accordance with the OMG’s IDL-to-C
language mapping specification.
The fooSacDcps.*files contain the specialized TypeSupport,DataReader and DataWriter classes needed to
communicate the type via Vortex OpenSplice.
The fooSplDcps.*files contain support functions required by Vortex OpenSplice in order to be able to handle
the specific data types.
8.5. C Standalone 21

IDL PreProcessor Guide, Release 6.x
8.6 C99 Standalone
The C99 standalone mode is simular to the C standalone mode. The difference is that the C99 standalone mode is
used to support the C99 version of the C programming language. Except for some small changes in the generated
artifacts this mode operates the equal to the C standalone mode. See for a description of the processing stages the
description in section C Standalone.
The difference with the C standalone mode is that the primitive types are mapped to the corresponding C99 types.
Further bounded strings are mapped to char array’s with a upperboundone larger than specified in the idl to allow
for the terminating 0 character.
Further an additional file fooDcps.c is generated which contains the information to register the type information
with Vortex OpenSplice.
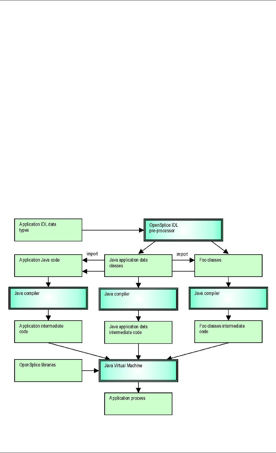
8.7 Java Standalone
The Java standalone mode provides a Vortex OpenSplice context without the need of an ORB, which still enables
portability of application code because all IDL Java language mapping implied functions and requirements are
resolved by Vortex OpenSplice.
The diagram Java Standalone shows an overview of the artifacts and processing stages related to the Java stan-
dalone context. The Vortex OpenSplice IDL Pre-processor generates the application data classes from IDL ac-
cording the language mapping. The Vortex OpenSplice IDL Pre-processor additionally generates classes for the
specialized TypeSupport, DataReader and DataWriter interfaces. All generated code must be compiled with the
Java compiler as well as the application Java code.
Java Standalone
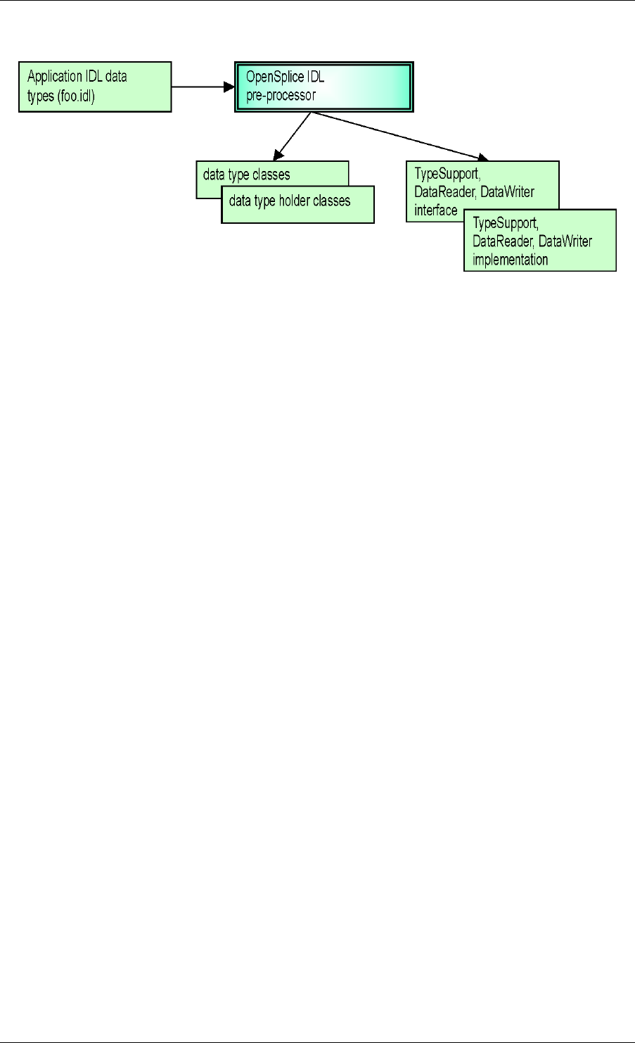
The role of the Vortex OpenSplice IDL Pre-processor functionality is more magnified in the diagram Java Stan-
dalone OpenSplice IDL Pre-Processor Details. It shows in more detail which files are generated based upon input
file (in this example foo.idl).
8.6. C99 Standalone 22

IDL PreProcessor Guide, Release 6.x
Java Standalone OpenSplice IDL Pre-Processor Details
8.8 Integrated Java ORB
The Java CORBA mode provides a Vortex OpenSplice context for the JacORB ORB. The Vortex OpenSplice
IDL Pre-processor generates IDL code for the specialized TypeSupport,DataReader and DataWriter, as well as
Java implementations and support code. The ORB pre-processor generates the Java ‘Foo’ classes, which must
be done manually. These classes are included with the application Java code as well as the Vortex OpenSplice
generated specialized Java implementation code. The application Java code as well as the specialized Java im-
plementation code (with the support functions) is compiled into class files and can be used together with the
applicable Vortex OpenSplice libraries and the ORB libraries.
The artifacts and processing stages related to the Java CORBA cohabitation context are similar to those of the
standalone mode, with one exception: the ‘Foo’ classes will not be generated by the Vortex OpenSplice IDL
Pre-processor. Instead these classes should be generated by the JacORB IDL Pre-processor.
8.8. Integrated Java ORB 23

9
Extensible and Dynamic Topic Types
for DDS annotation support
The specification defines an annotation language as extension to IDL. Even though this specification has not been
implemented in Vortex OpenSplice, its IDL pre-processor is already able to parse these extensions even though
it does not generate anything special for them yet. This allows users to write future-proof IDL definitions with
annotations already in them.
The specification describes two notations for defining annotations in IDL, a prefix and a suffix notation. An
annotation type is defined by prefixing a local interface definition with the new token @Annotation. The
members of these types shall be represented using IDL attributes, as shown in the following example using the
prefix notation:
1 @Annotation
2 local interface MyAnnotation {
3 attribute long my_annotation_member_1;
4 attribute double my_annotation_member_2;
5 };
Alternately and equivalently, an annotation can be defined by suffixing the interface with the new annotation token
using slash-slash-at (//@Annotation) instead, like this:
1 local interface MyAnnotation {
2 attribute long my_annotation_member_1;
3 attribute double my_annotation_member_2;
4 }; //@Annotation
An annotation can be applied to a type or type member by prefixing it with an at sign (@) and the name of the
annotation type to apply. To specify the values of any members of the annotation type, include them in name=value
syntax between parentheses; for example:
1 @MyTypeAnnotation
2 struct Gadget {
3 @MyAnnotation(my_annotation_member_1=5,
my_annotation_member_2=3.4) long my_integer;
4 };
Alternately and equivalently, an annotation can also be applied to a type or type member by suffixing it with an
annotation type name using slash-slash-at (//@) instead of the at sign by itself; for example:
1 struct Gadget {
2 long my_integer;//@MyAnnotation(my_annotation_member_1=5,
my_annotation_member_2=3.4)
3 }; //@MyTypeAnnotation
Please note that the IDL Pre-Processor only supports the suffix notation when selecting C++ (-l cpp,
-l c++,-l isocpp,-l isoc++,-l isocpp2 or -l isoc++2) or CORBA-cohabitated
java (-l java -C) as language.
24

IDL PreProcessor Guide, Release 6.x
For other languages both prefix and suffix notations are supported. The Extensible and Dynamic Topic Types
for DDS specification also defines a number of annotations for use by applications. These types do not appear
as annotations at runtime; they exist at runtime only in order to extend the capabilities of IDL. The following
annotations have been defined and are accepted by the Vortex OpenSplice IDL pre-processor as well:
• ID
• Optional
• Key
• Shared
• BitBound
• Value
• BitSet
• Nested
• Extensibility
• MustUnderstand
• Verbatim
For more details on built-in annotations and annotations in general please refer to section 7.3.1 of the OMG
Extensible and Dynamic Topic Types for DDS specification.
25

10
Built-in DDS data types
The Vortex OpenSplice IDL Pre-processor and the Vortex OpenSplice runtime system support the following DDS
data types to be used in application IDL definitions:
•Duration_t
•Time_t
When building C or Java application programs, no special actions have to be taken other than enabling the Vortex
OpenSplice IDL Pre-processor built-in DDS data types using the -o dds-types option.
For C++, however, attention must be paid to the ORB IDL compiler, which is also involved in the application
building process. The ORB IDL compiler is not aware of any DDS data types, so the supported DDS types must
be provided by means of inclusion of an IDL file (dds_dcps.idl) that defines these types. This file must
not be included for the Vortex OpenSplice IDL Pre-processor, which has the type definitions built-in. There-
fore dds_dcps.idl must be included conditionally. The condition can be controlled via the macro definition
OSPL_IDL_COMPILER, which is defined when the Vortex OpenSplice IDL Pre-processor is invoked, but not
when the ORB IDL compiler is invoked:
#ifndef OSPL_IDL_COMPILER
#include <dds_dcps.idl>
#endif
module example {
struct example_struct {
DDS::Time_ttime;
};
};
The ORB IDL compiler must be called with the -I$OSPL_HOME/etc/idlpp option in order to define the
include path for the dds_dcps.idl file. The Vortex OpenSplice IDL Pre-processor must be called without this
option.
26

11
References
The following documents are referred to in the text:
OMG DDS 2004
Object Management Group,
‘Data Distribution Service for Real-Time Systems’,
Final Adopted Specification, ptc/04-04-12
2004
OMG CORBA v3 2002
Object Management Group,
‘The Common Object Request Broker: Architecture and Specification’,
Version 3.0, formal/02-06-01
2002
OMG C Language 1999
Object Management Group,
‘C Language Mapping Specification’,
Version 1.0, formal/99-07-35
1999
OMG C++ Language 2003
Object Management Group,
‘C++ Language Mapping Specification’,
Version 1.1, formal/03-06-03
2003
OMG Java Language 2002
Object Management Group,
‘Java Language Mapping Specification’,
Version 1.2, formal/02-08-05
2002
OMG ISO/IEC C++ Language 2013
Object Management Group,
‘ISO/IEC C++ 2003 Language DDS PSM’,
Version 1.0, formal/2013-11-01
2013
OMG DDS XTYPES 2012
Object Management Group,
‘Extensible and Dynamic Topic Types for DDS’,
Version 1.0, formal/2012-11-10
2012
27

12
Contacts & Notices
12.1 Contacts
ADLINK Technology Corporation
400 TradeCenter
Suite 5900
Woburn, MA
01801
USA
Tel: +1 781 569 5819
ADLINK Technology Limited
The Edge
5th Avenue
Team Valley
Gateshead
NE11 0XA
UK
Tel: +44 (0)191 497 9900
ADLINK Technology SARL
28 rue Jean Rostand
91400 Orsay
France
Tel: +33 (1) 69 015354
Web: http://ist.adlinktech.com/
Contact: http://ist.adlinktech.com
E-mail: ist_info@adlinktech.com
LinkedIn: https://www.linkedin.com/company/79111/
Twitter: https://twitter.com/ADLINKTech_usa
Facebook: https://www.facebook.com/ADLINKTECH
12.2 Notices
Copyright © 2018 ADLINK Technology Limited. All rights reserved.
28

IDL PreProcessor Guide, Release 6.x
This document may be reproduced in whole but not in part. The information contained in this document is subject
to change without notice and is made available in good faith without liability on the part of ADLINK Technology
Limited. All trademarks acknowledged.
12.2. Notices 29