Oracle Fusion Middleware Administrator’s Guide Administrator
User Manual:
Open the PDF directly: View PDF
.
Page Count: 722 [warning: Documents this large are best viewed by clicking the View PDF Link!]
- Contents
- List of Figures
- List of Tables
- Preface
- What's New in This Guide?
- New and Changed Features for Oracle Fusion Middleware 11g Release 1 (11.1.1.6)
- New and Changed Features for Oracle Fusion Middleware 11g Release 1 (11.1.1.5)
- New and Changed Features for Oracle Fusion Middleware 11g Release 1 (11.1.1.4)
- New Features for Oracle Fusion Middleware 11g Release 1 (11.1.1.3)
- New Features for Oracle Fusion Middleware 11g Release 1 (11.1.1.2)
- New Features for Oracle Fusion Middleware 11g Release 1 (11.1.1)
- Part I Understanding Oracle Fusion Middleware
- 1 Introduction to Oracle Fusion Middleware
- 2 Understanding Oracle Fusion Middleware Concepts
- Part II Basic Administration
- 3 Getting Started Managing Oracle Fusion Middleware
- 3.1 Setting Up Environment Variables
- 3.2 Overview of Oracle Fusion Middleware Administration Tools
- 3.3 Getting Started Using Oracle Enterprise Manager Fusion Middleware Control
- 3.3.1 Displaying Fusion Middleware Control
- 3.3.2 Using Fusion Middleware Control Help
- 3.3.3 Navigating Within Fusion Middleware Control
- 3.3.4 Understanding Users and Roles for Fusion Middleware Control
- 3.3.5 Viewing and Managing the Farm
- 3.3.6 Viewing and Managing Components
- 3.3.7 Viewing the Status of Applications
- 3.4 Getting Started Using Oracle WebLogic Server Administration Console
- 3.5 Getting Started Using Command-Line Tools
- 3.6 Getting Started Using the Fusion Middleware Control MBean Browsers
- 3.7 Managing Components
- 3.8 Changing the Administrative User Password
- 3.9 Basic Tasks for Configuring and Managing Oracle Fusion Middleware
- 4 Starting and Stopping Oracle Fusion Middleware
- 4.1 Overview of Starting and Stopping Procedures
- 4.2 Starting and Stopping Oracle WebLogic Server Instances
- 4.3 Starting and Stopping Components
- 4.4 Starting and Stopping Fusion Middleware Control
- 4.5 Starting and Stopping Oracle Management Agent
- 4.6 Starting and Stopping Applications
- 4.7 Starting and Stopping Your Oracle Fusion Middleware Environment
- 4.8 Starting and Stopping: Special Topics
- 5 Managing Ports
- 5.1 About Managing Ports
- 5.2 Viewing Port Numbers
- 5.3 Changing the Port Numbers Used by Oracle Fusion Middleware
- 5.3.1 Changing the Oracle WebLogic Server Listen Ports
- 5.3.2 Changing the Oracle HTTP Server Listen Ports
- 5.3.3 Changing Oracle Web Cache Ports
- 5.3.4 Changing OPMN Ports (ONS Local, Request, and Remote)
- 5.3.5 Changing Oracle Portal Ports
- 5.3.5.1 Changing the Oracle Portal Midtier Port
- 5.3.5.2 Changing the Oracle Web Cache Invalidation Port for Oracle Portal
- 5.3.5.3 Changing the Oracle Internet Directory Port for Oracle Portal
- 5.3.5.4 Changing the PPE Loopback Port
- 5.3.5.5 Changing Oracle Portal SQL*Net Listener Port
- 5.3.5.6 Restarting WLS_PORTAL Managed Server
- 5.3.6 Changing the Oracle Database Net Listener Port
- 3 Getting Started Managing Oracle Fusion Middleware
- Part III Secure Sockets Layer
- 6 Configuring SSL in Oracle Fusion Middleware
- 6.1 How SSL Works
- 6.2 About SSL in Oracle Fusion Middleware
- 6.3 Configuring SSL for Configuration Tools
- 6.4 Configuring SSL for the Web Tier
- 6.5 Configuring SSL for the Middle Tier
- 6.5.1 Configuring SSL for Oracle WebLogic Server
- 6.5.2 Configuring SSL for Oracle SOA Suite
- 6.5.3 Configuring SSL for Oracle WebCenter Portal
- 6.5.4 Configuring SSL for Oracle Identity and Access Management
- 6.5.5 SSL-Enable Oracle Reports, Forms, Discoverer, and Portal
- 6.5.6 Client-Side SSL for Applications
- 6.6 Configuring SSL for the Data Tier
- 6.7 Advanced SSL Scenarios
- 6.8 Best Practices for SSL
- 6.9 WLST Reference for SSL
- 6.9.1 addCertificateRequest
- 6.9.2 addSelfSignedCertificate
- 6.9.3 changeKeyStorePassword
- 6.9.4 changeWalletPassword
- 6.9.5 configureSSL
- 6.9.6 createKeyStore
- 6.9.7 createWallet
- 6.9.8 deleteKeyStore
- 6.9.9 deleteWallet
- 6.9.10 exportKeyStore
- 6.9.11 exportKeyStoreObject
- 6.9.12 exportWallet
- 6.9.13 exportWalletObject
- 6.9.14 generateKey
- 6.9.15 getKeyStoreObject
- 6.9.16 getSSL
- 6.9.17 getWalletObject
- 6.9.18 importKeyStore
- 6.9.19 importKeyStoreObject
- 6.9.20 importWallet
- 6.9.21 importWalletObject
- 6.9.22 listKeyStoreObjects
- 6.9.23 listKeyStores
- 6.9.24 listWalletObjects
- 6.9.25 listWallets
- 6.9.26 removeKeyStoreObject
- 6.9.27 removeWalletObject
- 6.9.28 Properties Files for SSL
- 7 Using the SSL Automation Tool
- 8 Managing Keystores, Wallets, and Certificates
- 8.1 Key and Certificate Storage in Oracle Fusion Middleware
- 8.2 Command-Line Interface for Keystores and Wallets
- 8.3 JKS Keystore Management
- 8.3.1 About Keystores and Certificates
- 8.3.2 Managing the Keystore Life Cycle
- 8.3.3 Common Keystore Operations
- 8.3.3.1 Creating a Keystore Using Fusion Middleware Control
- 8.3.3.2 Creating a Keystore Using WLST
- 8.3.3.3 Exporting a Keystore Using Fusion Middleware Control
- 8.3.3.4 Exporting a Keystore Using WLST
- 8.3.3.5 Deleting a Keystore Using Fusion Middleware Control
- 8.3.3.6 Deleting a Keystore Using WLST
- 8.3.3.7 Importing a Keystore Using Fusion Middleware Control
- 8.3.3.8 Importing a Keystore Using WLST
- 8.3.3.9 Changing the Keystore Password Using Fusion Middleware Control
- 8.3.3.10 Changing the Keystore Password Using WLST
- 8.3.4 Managing the Certificate Life Cycle
- 8.3.5 Common Certificate Operations
- 8.3.5.1 Generating a New Key for the Keystore Using Fusion Middleware Control
- 8.3.5.2 Generating a New Key for the Keystore Using WLST
- 8.3.5.3 Generating a Certificate Signing Request Using Fusion Middleware Control
- 8.3.5.4 Generating a Certificate Signing Request Using WLST
- 8.3.5.5 Importing a Certificate or Trusted Certificate into a Keystore Using Fusion Middleware Control
- 8.3.5.6 Importing a Certificate or Trusted Certificate into a Keystore Using WLST
- 8.3.5.7 Exporting a Certificate or Trusted Certificate from the Keystore Using Fusion Middleware Control
- 8.3.5.8 Exporting a Certificate or Trusted Certificate from the Keystore Using WLST
- 8.3.5.9 Deleting a Certificate or Trusted Certificate from the Keystore Using Fusion Middleware Control
- 8.3.5.10 Deleting a Certificate or Trusted Certificate from the Keystore Using WLST
- 8.3.5.11 Converting a Self-Signed Certificate to a Third-Party Certificate Using Fusion Middleware Control
- 8.3.5.12 Converting a Self-Signed Certificate to a Third-Party Certificate Using WLST
- 8.3.6 Keystore and Certificate Maintenance
- 8.4 Wallet Management
- 8.4.1 About Wallets and Certificates
- 8.4.2 Accessing the Wallet Management Page in Fusion Middleware Control
- 8.4.3 Managing the Wallet Life Cycle
- 8.4.4 Common Wallet Operations
- 8.4.4.1 Creating a Wallet Using Fusion Middleware Control
- 8.4.4.2 Creating a Wallet Using WLST
- 8.4.4.3 Creating a Self-Signed Wallet Using Fusion Middleware Control
- 8.4.4.4 Creating a Self-Signed Wallet Using WLST
- 8.4.4.5 Changing a Self-Signed Wallet to a Third-Party Wallet Using Fusion Middleware Control
- 8.4.4.6 Changing a Self-Signed Wallet to a Third-Party Wallet Using WLST
- 8.4.4.7 Exporting a Wallet Using Fusion Middleware Control
- 8.4.4.8 Exporting a Wallet Using WLST
- 8.4.4.9 Importing a Wallet Using Fusion Middleware Control
- 8.4.4.10 Importing a Wallet Using WLST
- 8.4.4.11 Deleting a Wallet Using Fusion Middleware Control
- 8.4.4.12 Deleting a Wallet Using WLST
- 8.4.5 Managing the Certificate Life Cycle
- 8.4.6 Accessing the Certificate Management Page for Wallets in Fusion Middleware Control
- 8.4.7 Common Certificate Operations
- 8.4.7.1 Adding a Certificate Request Using Fusion Middleware Control
- 8.4.7.2 Adding a Certificate Request Using WLST
- 8.4.7.3 Exporting a Certificate, Certificate Request, or a Trusted Certificate Using Fusion Middleware Control
- 8.4.7.4 Exporting a Certificate, Certificate Request, or a Trusted Certificate Using WLST
- 8.4.7.5 Importing a Certificate or a Trusted Certificate Using Fusion Middleware Control
- 8.4.7.6 Importing a Certificate or a Trusted Certificate Using WLST
- 8.4.7.7 Deleting a Certificate Request, a Certificate, or a Trusted Certificate Using Fusion Middleware Control
- 8.4.7.8 Deleting a Certificate Request, a Certificate, or a Trusted Certificate Using WLST
- 8.4.7.9 Converting a Self-Signed Certificate into a Third-Party Certificate Using Fusion Middleware Control
- 8.4.7.10 Converting a Self-Signed Certificate into a Third-Party Certificate Using WLST
- 8.4.8 Wallet and Certificate Maintenance
- 6 Configuring SSL in Oracle Fusion Middleware
- Part IV Deploying Applications
- 9 Understanding the Deployment Process
- 10 Deploying Applications
- 10.1 Overview of Deploying Applications
- 10.2 Understanding and Managing Data Sources
- 10.2.1 Understanding Data Sources
- 10.2.2 Creating and Managing JDBC Data Sources
- 10.2.2.1 Creating a JDBC Data Source Using Fusion Middleware Control
- 10.2.2.2 Editing a JDBC Data Source Using Fusion Middleware Control
- 10.2.2.3 Monitoring a JDBC Data Source Using Fusion Middleware Control
- 10.2.2.4 Controlling a JDBC Data Source Using Fusion Middleware Control
- 10.2.2.5 Creating a GridLink Data Source Using Fusion Middleware Control
- 10.3 Deploying, Undeploying, and Redeploying Java EE Applications
- 10.4 Deploying, Undeploying, and Redeploying Oracle ADF Applications
- 10.5 Deploying, Undeploying, and Redeploying SOA Composite Applications
- 10.6 Deploying, Undeploying, and Redeploying WebCenter Portal Applications
- 10.7 Managing Deployment Plans
- 10.8 About the Common Deployment Tasks in Fusion Middleware Control
- 10.9 Changing MDS Configuration Attributes for Deployed Applications
- Part V Monitoring Oracle Fusion Middleware
- 11 Monitoring Oracle Fusion Middleware
- 11.1 Monitoring the Status of Oracle Fusion Middleware
- 11.1.1 Viewing General Information
- 11.1.2 Monitoring an Oracle WebLogic Server Domain
- 11.1.3 Monitoring an Oracle WebLogic Server Administration or Managed Server
- 11.1.4 Monitoring a Cluster
- 11.1.5 Monitoring a Java Component
- 11.1.6 Monitoring a System Component
- 11.1.7 Monitoring Java EE Applications
- 11.1.8 Monitoring ADF Applications
- 11.1.9 Monitoring SOA Composite Applications
- 11.1.10 Monitoring Oracle WebCenter Portal Applications
- 11.1.11 Monitoring Applications Deployed to a Cluster
- 11.2 Viewing the Performance of Oracle Fusion Middleware
- 11.3 Viewing the Routing Topology
- 11.1 Monitoring the Status of Oracle Fusion Middleware
- 12 Managing Log Files and Diagnostic Data
- 12.1 Overview of Oracle Fusion Middleware Logging
- 12.2 Understanding ODL Messages and ODL Log Files
- 12.3 Viewing and Searching Log Files
- 12.4 Configuring Settings for Log Files
- 12.5 Correlating Messages Across Log Files and Components
- 12.6 Configuring Tracing
- 12.6.1 Configuring and Using QuickTrace
- 12.6.2 Configuring and Using Selective Tracing
- 13 Diagnosing Problems
- 13.1 Understanding the Diagnostic Framework
- 13.2 How the Diagnostic Framework Works
- 13.3 Configuring the Diagnostic Framework
- 13.4 Investigating, Reporting, and Solving a Problem
- 11 Monitoring Oracle Fusion Middleware
- Part VI Advanced Administration
- 14 Managing the Metadata Repository
- 14.1 Understanding a Metadata Repository
- 14.2 Creating a Database-Based Metadata Repository
- 14.3 Managing the MDS Repository
- 14.3.1 Understanding the MDS Repository
- 14.3.2 Registering and Deregistering a Database-Based MDS Repository
- 14.3.3 Registering and Deregistering a File-Based MDS Repository
- 14.3.4 Changing the System Data Source
- 14.3.5 Using System MBeans to Manage an MDS Repository
- 14.3.6 Viewing Information About an MDS Repository
- 14.3.7 Configuring an Application to Use a Different MDS Repository or Partition
- 14.3.8 Moving Metadata from a Source System to a Target System
- 14.3.9 Moving from a File-Based Repository to a Database-Based Repository
- 14.3.10 Deleting a Metadata Partition from a Repository
- 14.3.11 Purging Metadata Version History
- 14.3.12 Managing Metadata Labels in the MDS Repository
- 14.4 Managing Metadata Repository Schemas
- 14.5 Purging Data
- 15 Changing Network Configurations
- 15.1 Changing the Network Configuration of Oracle Fusion Middleware
- 15.2 Changing the Network Configuration of a Database
- 15.3 Moving Between On-Network and Off-Network
- 15.4 Changing Between a Static IP Address and DHCP
- 15.5 Using IPv6
- 15.5.1 Supported Topologies for IPv6 Network Protocols
- 15.5.2 Configuring Oracle HTTP Server for IPv6
- 15.5.3 Disabling IPv6 Support for Oracle Web Cache
- 15.5.4 Configuring Oracle Single Sign-On to Use Oracle HTTP Server with IPv6
- 15.5.5 Configuring Oracle Access Manager Support for IPv6
- 15.5.5.1 Simple Authentication with IPv6
- 15.5.5.2 Configuring IPv6 with an Authenticating WebGate and Challenge Redirect
- 15.5.5.3 Considerations
- 15.5.5.4 Prerequisites
- 15.5.5.5 Configuring IPv6 with Simple Authentication
- 15.5.5.6 Configuring IPv6 with an Authenticating WebGate and Challenge Redirect
- 15.5.5.7 Configuring IPv6: Separate Proxy for Authentication and Resource WebGates
- 14 Managing the Metadata Repository
- Part VII Advanced Administration: Backup and Recovery
- 16 Introducing Backup and Recovery
- 16.1 Understanding Oracle Fusion Middleware Backup and Recovery
- 16.2 Oracle Fusion Middleware Directory Structure
- 16.3 Overview of the Backup Strategies
- 16.4 Overview of Recovery Strategies
- 16.5 Backup and Recovery Recommendations for Oracle Fusion Middleware Components
- 16.5.1 Backup and Recovery Recommendations for Oracle WebLogic Server
- 16.5.2 Backup and Recovery Recommendations for Oracle Identity Management
- 16.5.2.1 Backup and Recovery Recommendations for Oracle Internet Directory
- 16.5.2.2 Backup and Recovery Recommendations for Oracle Virtual Directory
- 16.5.2.3 Backup and Recovery Recommendations for Oracle Directory Integration Platform
- 16.5.2.4 Backup and Recovery Recommendations for Oracle Directory Services Manager
- 16.5.2.5 Backup and Recovery Recommendations for Oracle Identity Federation
- 16.5.2.6 Backup and Recovery Recommendations for Oracle Access Manager
- 16.5.2.7 Backup and Recovery Recommendations for Oracle Adaptive Access Manager
- 16.5.2.8 Backup and Recovery Recommendations for Oracle Identity Manager
- 16.5.2.9 Backup and Recovery Recommendations for Oracle Identity Navigator
- 16.5.3 Backup and Recovery Recommendations for Oracle SOA Suite
- 16.5.3.1 Backup and Recovery Recommendations for Oracle BPEL Process Manager
- 16.5.3.2 Backup and Recovery Recommendations for Oracle Business Activity Monitoring
- 16.5.3.3 Backup and Recovery Recommendations for Oracle B2B
- 16.5.3.4 Backup and Recovery Recommendations for Oracle Service Bus
- 16.5.3.5 Backup and Recovery Recommendations for Oracle Mediator
- 16.5.3.6 Backup and Recovery Recommendations for Oracle Business Rules
- 16.5.3.7 Backup and Recovery Recommendations for Oracle Business Process Management
- 16.5.4 Backup and Recovery Recommendations for Oracle WebCenter Portal
- 16.5.4.1 Backup and Recovery Recommendations for Oracle WebCenter Portal
- 16.5.4.2 Backup and Recovery Recommendations for Oracle WebCenter Portal's Portlet Producer
- 16.5.4.3 Backup and Recovery Recommendations for Oracle WebCenter Portal's Discussion Server
- 16.5.4.4 Backup and Recovery Recommendations for Oracle WebCenter Portal's Activity Graph
- 16.5.4.5 Backup and Recovery Recommendations for Oracle WebCenter Portal's Analytics
- 16.5.4.6 Backup and Recovery Recommendations for Oracle Content Server
- 16.5.5 Backup and Recovery Recommendations for Oracle JRF Installations
- 16.5.6 Backup and Recovery Recommendations for Web Tier Installations
- 16.5.7 Backup and Recovery Recommendations for Oracle Portal, Oracle Forms Services, Oracle Reports, and Oracle BI Discoverer Installations
- 16.5.8 Backup and Recovery Recommendations for Oracle Business Intelligence
- 16.5.9 Backup and Recovery Recommendations for Oracle Hyperion Enterprise Performance Management System
- 16.5.9.1 Backup and Recovery Recommendations for Oracle Essbase
- 16.5.9.2 Backup and Recovery Recommendations for Oracle Hyperion Calculation Manager
- 16.5.9.3 Backup and Recovery Recommendations for Oracle Hyperion Financial Reporting
- 16.5.9.4 Backup and Recovery Recommendations for Oracle Hyperion Smart View
- 16.5.10 Backup and Recovery Recommendations for Oracle Data Integrator
- 16.5.11 Backup and Recovery Recommendations for Oracle WebCenter Content
- 16.5.11.1 Backup and Recovery Recommendations for Oracle Information Rights Management
- 16.5.11.2 Backup and Recovery Recommendations for Oracle WebCenter Content: Imaging
- 16.5.11.3 Backup and Recovery Recommendations for Oracle WebCenter Content
- 16.5.11.4 Backup and Recovery Recommendations for Oracle WebCenter Content: Records
- 16.6 Assumptions and Restrictions
- 17 Backing Up Your Environment
- 18 Recovering Your Environment
- 18.1 Overview of Recovering Your Environment
- 18.2 Recovering After Data Loss, Corruption, Media Failure, or Application Malfunction
- 18.2.1 Recovering a Middleware Home
- 18.2.2 Recovering an Oracle WebLogic Server Domain
- 18.2.3 Recovering an Oracle Home
- 18.2.4 Recovering an Oracle Instance Home
- 18.2.5 Recovering the Administration Server Configuration
- 18.2.6 Recovering a Managed Server
- 18.2.7 Recovering Components
- 18.2.7.1 Recovering a Component That Is Not Functioning Properly
- 18.2.7.2 Recovering a Component After Cluster Configuration Change
- 18.2.7.3 Recovering Oracle Identity Manager
- 18.2.7.4 Recovering Oracle Identity Navigator
- 18.2.7.5 Recovering Oracle Access Manager
- 18.2.7.6 Recovering Oracle Adaptive Access Manager
- 18.2.7.7 Recovering Oracle Business Process Management
- 18.2.7.8 Recovering Oracle WebCenter Portal's Activity Graph
- 18.2.7.9 Recovering Oracle WebCenter Portal's Analytics
- 18.2.7.10 Recovering Oracle BI Enterprise Edition
- 18.2.7.11 Recovering Oracle Business Intelligence Publisher
- 18.2.7.12 Recovering Oracle Real-Time Decisions
- 18.2.7.13 Recovering Oracle Essbase
- 18.2.7.14 Recovering Oracle Hyperion Calculation Manager
- 18.2.7.15 Recovering Oracle Hyperion Financial Reporting
- 18.2.7.16 Recovering Oracle Hyperion Smart View
- 18.2.7.17 Recovering Oracle Data Integrator
- 18.2.7.18 Recovering Oracle Information Rights Management
- 18.2.7.19 Recovering Oracle WebCenter Content: Imaging
- 18.2.7.20 Recovering Oracle WebCenter Content
- 18.2.7.21 Recovering Oracle WebCenter Content: Records
- 18.2.8 Recovering a Cluster
- 18.2.9 Recovering Applications
- 18.2.10 Recovering a Database
- 18.3 Recovering After Loss of Host
- 18.3.1 Recovering After Loss of Oracle WebLogic Server Domain Host
- 18.3.2 Recovering After Loss of Administration Server Host
- 18.3.3 Recovering After Loss of Managed Server Host
- 18.3.4 Recovering After Loss of Component Host
- 18.3.4.1 Recovering a Java Component to the Same Host
- 18.3.4.2 Recovering a Java Component to a Different Host
- 18.3.4.3 Recovering a System Component to the Same Host
- 18.3.4.4 Recovering a System Component to a Different Host
- 18.3.4.5 Recovering Identity Management Components to a Different Host
- 18.3.4.5.1 Recovering Oracle Internet Directory to a Different Host
- 18.3.4.5.2 Recovering Oracle Virtual Directory to a Different Host
- 18.3.4.5.3 Recovering Oracle Directory Integration Platform to a Different Host
- 18.3.4.5.4 Recovering Oracle Identity Federation to a Different Host
- 18.3.4.5.5 Recovering Oracle Identity Manager to a Different Host
- 18.3.4.5.6 Recovering Oracle Identity Navigator to a Different Host
- 18.3.4.5.7 Recovering Oracle Access Manager to a Different Host
- 18.3.4.5.8 Recovering Oracle Adaptive Access Manager to a Different Host
- 18.3.4.6 Recovering Oracle SOA Suite After Loss of Host
- 18.3.4.7 Recovering Web Tier Components to a Different Host
- 18.3.4.8 Recovering Oracle Portal, Oracle Reports, Oracle Forms Services, and Oracle Business Intelligence Discoverer to a Different Host
- 18.3.4.9 Recovering Oracle BI Enterprise Edition to a Different Host
- 18.3.4.10 Recovering Oracle Business Intelligence Publisher to a Different Host
- 18.3.4.11 Recovering Oracle Real-Time Decisions to a Different Host
- 18.3.4.12 Recovering Oracle Essbase After Loss of Host
- 18.3.4.13 Recovering Oracle Hyperion Calculation Manager After Loss of Host
- 18.3.4.14 Recovering Oracle Hyperion Financial Reporting After Loss of Host
- 18.3.4.15 Recovering Oracle Data Integrator to a Different Host
- 18.3.4.16 Recovering Oracle WebCenter Content to a Different Host
- 18.3.5 Additional Actions for Recovering Entities After Loss of Host
- 18.3.5.1 Recovering Fusion Middleware Control to a Different Host
- 18.3.5.2 Changing the Host Name in the targets.xml File for Fusion Middleware Control
- 18.3.5.3 Recovering Oracle Management Agent When Components Are Recovered to a Different Host
- 18.3.5.4 Modify the mod_wl_ohs.conf File
- 18.3.5.5 Creating a New Machine for Certain Components
- 18.3.5.6 Reassociate Users to Groups for Certain Identity Management Components
- 18.3.5.7 Updating Oracle Inventory
- 18.3.5.8 Recovering the Windows Registry
- 18.3.6 Recovering After Loss of Database Host
- 16 Introducing Backup and Recovery
- Part VIII Advanced Administration: Expanding Your Environment
- 19 Scaling Your Environment
- 20 Using the Movement Scripts
- 20.1 Introduction to the Movement Scripts
- 20.2 Understanding the Movement Process
- 20.3 Movement Scripts
- 20.3.1 Movement Scripts Syntax
- 20.3.1.1 copyBinary Script
- 20.3.1.2 pasteBinary Script
- 20.3.1.3 copyConfig Script for Java Components
- 20.3.1.4 copyConfig Script for Oracle Instances
- 20.3.1.5 copyConfig Script for System Components
- 20.3.1.6 copyConfig Script for Node Manager
- 20.3.1.7 extractMovePlan Script
- 20.3.1.8 pasteConfig Script for Java Components
- 20.3.1.9 pasteConfig Script for Oracle Instances
- 20.3.1.10 pasteConfig Script for System Components
- 20.3.1.11 pasteConfig Script for Node Manager
- 20.3.1.12 obfuscatePassword Script
- 20.3.1 Movement Scripts Syntax
- 20.4 Modifying Move Plans
- 21 Moving from a Test to a Production Environment
- 21.1 Introduction to Moving Oracle Fusion Middleware Components
- 21.2 Overview of Procedures for Moving from a Source to a Target Environment
- 21.3 Common Procedures for Moving to a Target Environment
- 21.3.1 Preparing the Source Environment
- 21.3.2 Preparing the Target Environment
- 21.3.3 Installing the Database on the Target Environment
- 21.3.4 Moving the Middleware Home and the Binary Files
- 21.3.5 Moving the Configuration of Java Components
- 21.3.6 Moving the Configuration of Oracle Instances and System Components
- 21.3.7 Configuring Users and Groups
- 21.4 Moving Oracle Fusion Middleware Components
- 21.4.1 Moving Identity Management Components to a Target Environment
- 21.4.2 Moving Oracle SOA Suite to a Target Environment
- 21.4.3 Moving Oracle WebCenter Portal to a Target Environment
- 21.4.4 Moving Oracle WebCenter Content to a Target Environment
- 21.4.5 Moving Oracle Hyperion Enterprise Performance Management System to a Target Environment
- 21.4.6 Moving the Web Tier to a Target Environment
- 21.4.7 Moving Oracle Business Intelligence to a Target Environment
- 21.4.7.1 Moving Oracle Business Intelligence to a New Target Environment
- 21.4.7.2 Moving Oracle Business Intelligence to an Existing Target Environment When There Are Few Patches to Apply
- 21.4.7.3 Moving Oracle Business Intelligence Components to an Existing Target Environment When There are Many Patches to Apply
- 21.4.8 Moving Oracle Real-Time Decisions to a Target Environment
- 21.4.9 Moving Oracle Portal, Oracle Forms Services, Oracle Reports, and Oracle BI Discoverer to a Target Environment
- 21.4.10 Moving Oracle Data Integrator to a Target Environment
- 21.5 Considerations in Moving to and from an Oracle RAC Environment
- 21.6 Limitations in Moving from Source to Target
- 21.7 Recovering from Test to Production Errors
- 21.8 A Case Study: Moving Oracle SOA Suite and the Fusion Order Demo to a New Target Environment
- Part IX Appendixes
- A Oracle Fusion Middleware Command-Line Tools
- B URLs for Components
- C Port Numbers
- D Metadata Repository Schemas
- E Using Oracle Fusion Middleware Accessibility Options
- F Examples of Administrative Changes
- G Viewing Release Numbers
- H Oracle Wallet Manager and orapki
- H.1 New orapki Features
- H.2 Using the orapki Utility for Certificate Validation and CRL Management
- H.2.1 orapki Overview
- H.2.2 Displaying orapki Help
- H.2.3 Creating Signed Certificates for Testing Purposes
- H.2.4 Managing Oracle Wallets with the orapki Utility
- H.2.5 Managing Certificate Revocation Lists (CRLs) with orapki Utility
- H.2.6 orapki Utility Commands Summary
- H.2.6.1 orapki cert create
- H.2.6.2 orapki cert display
- H.2.6.3 orapki crl create
- H.2.6.4 orapki crl delete
- H.2.6.5 orapki crl display
- H.2.6.6 orapki crl hash
- H.2.6.7 orapki crl list
- H.2.6.8 orapki crl revoke
- H.2.6.9 orapki crl status
- H.2.6.10 orapki crl upload
- H.2.6.11 orapki crl verify
- H.2.6.12 orapki wallet add
- H.2.6.13 orapki wallet change_pwd
- H.2.6.14 orapki wallet create
- H.2.6.15 orapki wallet display
- H.2.6.16 orapki wallet export
- H.2.6.17 orapki wallet export_trust_chain
- H.3 Equivalent Features for Oracle Wallet Manager
- H.4 Equivalent Features for orapki
- H.5 Equivalent Features for the SSL Configuration Tool
- I Troubleshooting Oracle Fusion Middleware
- I.1 Diagnosing Oracle Fusion Middleware Problems
- I.2 Common Problems and Solutions
- I.3 Troubleshooting Fusion Middleware Control
- I.4 Troubleshooting SSL
- I.5 Need More Help?
- Index

Oracle® Fusion Middleware
Administrator's Guide
11g Release 1 (11.1.1)
E10105-13
February 2012
Describes how to manage Oracle Fusion Middleware,
including how to start and stop Oracle Fusion Middleware,
how to configure and reconfigure components, and how to
back up and recover your environment.
Oracle Fusion Middleware Administrator's Guide, 11g Release 1 (11.1.1)
E10105-13
Copyright © 2009, 2012, Oracle and/or its affiliates. All rights reserved.
Primary Author: Helen Grembowicz
Contributing Authors: Ellen Desmond, Vinaye Misra
Contributors: Mike Blevins, Nick Fry, Greg Cook, Shalendra Goel, Harry Hsu, Christine Jacobs, Srini
Indla, Pavana Jain, Gopal Kirsur, Kenneth Ma, Dan MacKinnon, Manoj Nayak, Mark Nelson, Praveen
Sampath, Sachin Kapur,, Sunita Sharma
This software and related documentation are provided under a license agreement containing restrictions on
use and disclosure and are protected by intellectual property laws. Except as expressly permitted in your
license agreement or allowed by law, you may not use, copy, reproduce, translate, broadcast, modify, license,
transmit, distribute, exhibit, perform, publish, or display any part, in any form, or by any means. Reverse
engineering, disassembly, or decompilation of this software, unless required by law for interoperability, is
prohibited.
The information contained herein is subject to change without notice and is not warranted to be error-free. If
you find any errors, please report them to us in writing.
If this is software or related documentation that is delivered to the U.S. Government or anyone licensing it
on behalf of the U.S. Government, the following notice is applicable:
U.S. GOVERNMENT RIGHTS Programs, software, databases, and related documentation and technical data
delivered to U.S. Government customers are "commercial computer software" or "commercial technical data"
pursuant to the applicable Federal Acquisition Regulation and agency-specific supplemental regulations. As
such, the use, duplication, disclosure, modification, and adaptation shall be subject to the restrictions and
license terms set forth in the applicable Government contract, and, to the extent applicable by the terms of
the Government contract, the additional rights set forth in FAR 52.227-19, Commercial Computer Software
License (December 2007). Oracle America, Inc., 500 Oracle Parkway, Redwood City, CA 94065.
This software or hardware is developed for general use in a variety of information management
applications. It is not developed or intended for use in any inherently dangerous applications, including
applications that may create a risk of personal injury. If you use this software or hardware in dangerous
applications, then you shall be responsible to take all appropriate fail-safe, backup, redundancy, and other
measures to ensure its safe use. Oracle Corporation and its affiliates disclaim any liability for any damages
caused by use of this software or hardware in dangerous applications.
Oracle and Java are registered trademarks of Oracle and/or its affiliates. Other names may be trademarks of
their respective owners.
Intel and Intel Xeon are trademarks or registered trademarks of Intel Corporation. All SPARC trademarks
are used under license and are trademarks or registered trademarks of SPARC International, Inc. AMD,
Opteron, the AMD logo, and the AMD Opteron logo are trademarks or registered trademarks of Advanced
Micro Devices. UNIX is a registered trademark of The Open Group.
This software or hardware and documentation may provide access to or information on content, products,
and services from third parties. Oracle Corporation and its affiliates are not responsible for and expressly
disclaim all warranties of any kind with respect to third-party content, products, and services. Oracle
Corporation and its affiliates will not be responsible for any loss, costs, or damages incurred due to your
access to or use of third-party content, products, or services.

iii
Contents
Preface ............................................................................................................................................................. xxxi
Audience................................................................................................................................................... xxxi
Documentation Accessibility ................................................................................................................. xxxi
Related Documents ................................................................................................................................. xxxi
Conventions ............................................................................................................................................ xxxii
What's New in This Guide?............................................................................................................... xxxiii
New and Changed Features for Oracle Fusion Middleware 11g Release 1 (11.1.1.6) ................. xxxiii
New and Changed Features for Oracle Fusion Middleware 11g Release 1 (11.1.1.5) ................. xxxiii
New and Changed Features for Oracle Fusion Middleware 11g Release 1 (11.1.1.4) ................. xxxiv
New Features for Oracle Fusion Middleware 11g Release 1 (11.1.1.3).......................................... xxxiv
New Features for Oracle Fusion Middleware 11g Release 1 (11.1.1.2).......................................... xxxv
New Features for Oracle Fusion Middleware 11g Release 1 (11.1.1)............................................. xxxv
Part I Understanding Oracle Fusion Middleware
1 Introduction to Oracle Fusion Middleware
1.1 What Is Oracle Fusion Middleware? ................................................................................ 1-1
1.2 Oracle Fusion Middleware Components ..........................................................................1-1
2 Understanding Oracle Fusion Middleware Concepts
2.1 Understanding Key Oracle Fusion Middleware Concepts ............................................... 2-1
2.2 What Is an Oracle WebLogic Server Domain? .................................................................. 2-3
2.2.1 What Is the Administration Server? ........................................................................... 2-4
2.2.2 Understanding Managed Servers and Managed Server Clusters .............................. 2-4
2.2.3 What Is Node Manager? ............................................................................................ 2-5
2.3 What Is an Oracle Instance? .............................................................................................2-5
2.4 What Is a Middleware Home? .......................................................................................... 2-5
2.5 What Is a WebLogic Server Home? .................................................................................. 2-6
2.6 What Is an Oracle Home and the Oracle Common Home? .............................................. 2-6
2.7 What Is the Oracle Metadata Repository? ........................................................................ 2-6
Part II Basic Administration
iv
3 Getting Started Managing Oracle Fusion Middleware
3.1 Setting Up Environment Variables ................................................................................... 3-1
3.2 Overview of Oracle Fusion Middleware Administration Tools ....................................... 3-4
3.3 Getting Started Using Oracle Enterprise Manager Fusion Middleware Control .............. 3-6
3.3.1 Displaying Fusion Middleware Control .................................................................... 3-6
3.3.2 Using Fusion Middleware Control Help ................................................................... 3-7
3.3.3 Navigating Within Fusion Middleware Control ........................................................ 3-7
3.3.4 Understanding Users and Roles for Fusion Middleware Control ............................ 3-10
3.3.5 Viewing and Managing the Farm ............................................................................ 3-10
3.3.6 Viewing and Managing Components ...................................................................... 3-11
3.3.7 Viewing the Status of Applications .......................................................................... 3-13
3.4 Getting Started Using Oracle WebLogic Server Administration Console ...................... 3-14
3.4.1 Displaying the Oracle WebLogic Server Administration Console ........................... 3-14
3.4.2 Locking the WebLogic Server Configuration ........................................................... 3-15
3.5 Getting Started Using Command-Line Tools ................................................................ 3-16
3.5.1 Getting Started Using the Oracle WebLogic Scripting Tool (WLST) ........................ 3-16
3.5.1.1 Using Custom WLST Commands ..................................................................... 3-17
3.5.1.2 Using WLST Commands for System Components ............................................ 3-17
3.5.2 Getting Started Using Oracle Process Manager and Notification Server ................. 3-18
3.6 Getting Started Using the Fusion Middleware Control MBean Browsers ...................... 3-19
3.6.1 Using the System MBean Browser ........................................................................... 3-20
3.6.2 Using the MBeans for a Selected Application .......................................................... 3-20
3.7 Managing Components .................................................................................................. 3-21
3.8 Changing the Administrative User Password ................................................................ 3-21
3.8.1 Changing the Administrative User Password Using the Command Line ............... 3-21
3.8.2 Changing the Administrative User Password Using the Administration Console .. 3-22
3.9 Basic Tasks for Configuring and Managing Oracle Fusion Middleware ........................ 3-22
4 Starting and Stopping Oracle Fusion Middleware
4.1 Overview of Starting and Stopping Procedures ............................................................... 4-1
4.2 Starting and Stopping Oracle WebLogic Server Instances ............................................... 4-1
4.2.1 Starting and Stopping Administration Servers .......................................................... 4-2
4.2.2 Starting and Stopping Managed Servers ................................................................... 4-2
4.2.2.1 Starting and Stopping Managed Servers Using Fusion Middleware Control ..... 4-2
4.2.2.2 Starting and Stopping Managed Servers Using WLST ........................................ 4-2
4.2.3 Enabling Servers to Start Without Supplying Credentials ......................................... 4-3
4.2.4 Configuring Node Manager to Start Managed Servers .............................................. 4-3
4.3 Starting and Stopping Components ................................................................................. 4-4
4.3.1 Starting and Stopping Components Using Fusion Middleware Control ................... 4-4
4.3.2 Starting and Stopping Components Using the Command Line ................................. 4-5
4.4 Starting and Stopping Fusion Middleware Control ......................................................... 4-5
4.5 Starting and Stopping Oracle Management Agent ........................................................... 4-5
4.6 Starting and Stopping Applications ................................................................................. 4-6
4.6.1 Starting and Stopping Java EE Applications Using Fusion Middleware Control ...... 4-6
4.6.2 Starting and Stopping Java EE Applications Using WLST ........................................ 4-6
4.7 Starting and Stopping Your Oracle Fusion Middleware Environment ............................ 4-6
4.7.1 Starting an Oracle Fusion Middleware Environment ................................................ 4-6
v
4.7.2 Stopping an Oracle Fusion Middleware Environment .............................................. 4-7
4.8 Starting and Stopping: Special Topics .............................................................................. 4-8
4.8.1 Starting and Stopping in High Availability Environments ........................................ 4-8
4.8.2 Forcing a Shutdown of Oracle Database .................................................................... 4-9
5 Managing Ports
5.1 About Managing Ports ..................................................................................................... 5-1
5.2 Viewing Port Numbers ..................................................................................................... 5-1
5.2.1 Viewing Port Numbers Using the Command Line .................................................... 5-1
5.2.2 Viewing Port Numbers Using Fusion Middleware Control ...................................... 5-2
5.3 Changing the Port Numbers Used by Oracle Fusion Middleware ................................... 5-2
5.3.1 Changing the Oracle WebLogic Server Listen Ports ..................................................5-3
5.3.1.1 Changing the Oracle WebLogic Server Listen Ports Using the Administration
Console ................................................................................................................ 5-3
5.3.1.2 Changing the Oracle WebLogic Server Listen Ports Using WLST ....................... 5-4
5.3.2 Changing the Oracle HTTP Server Listen Ports ......................................................... 5-4
5.3.2.1 Enabling Oracle HTTP Server to Run as Root for Ports Set to Less Than 1024
(UNIX Only) ........................................................................................................ 5-4
5.3.2.2 Changing the Oracle HTTP Server Non-SSL Listen Port ..................................... 5-5
5.3.2.3 Changing the Oracle HTTP Server SSL Listen Port ............................................. 5-5
5.3.3 Changing Oracle Web Cache Ports ............................................................................5-7
5.3.4 Changing OPMN Ports (ONS Local, Request, and Remote) ...................................... 5-7
5.3.5 Changing Oracle Portal Ports ..................................................................................... 5-8
5.3.5.1 Changing the Oracle Portal Midtier Port ............................................................. 5-8
5.3.5.2 Changing the Oracle Web Cache Invalidation Port for Oracle Portal .................. 5-9
5.3.5.3 Changing the Oracle Internet Directory Port for Oracle Portal ........................... 5-9
5.3.5.4 Changing the PPE Loopback Port ....................................................................... 5-9
5.3.5.5 Changing Oracle Portal SQL*Net Listener Port ................................................ 5-10
5.3.5.6 Restarting WLS_PORTAL Managed Server ..................................................... 5-10
5.3.6 Changing the Oracle Database Net Listener Port ..................................................... 5-11
5.3.6.1 Changing the KEY Value for an IPC Listener .................................................... 5-14
Part III Secure Sockets Layer
6 Configuring SSL in Oracle Fusion Middleware
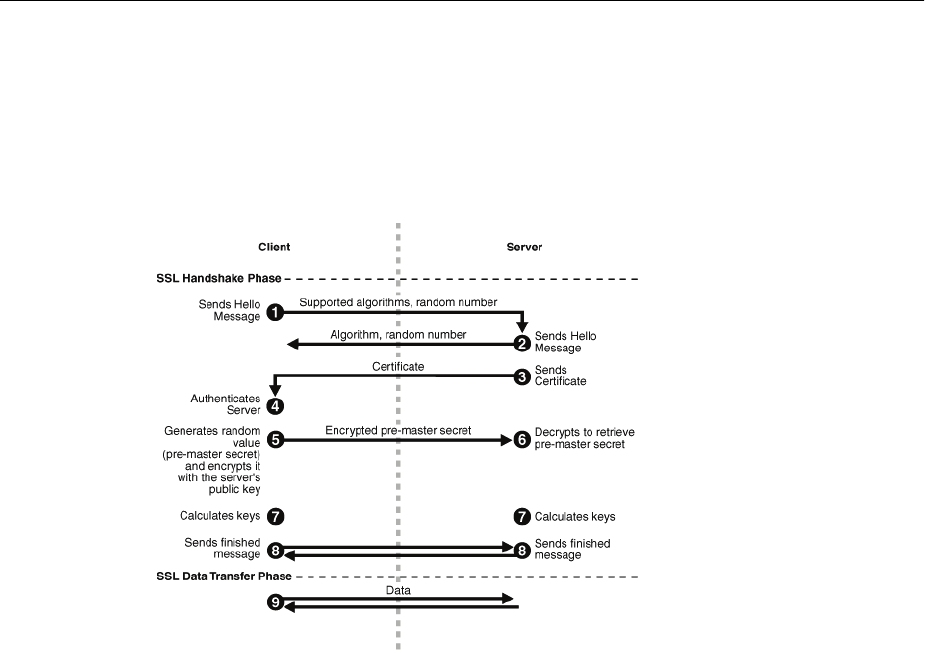
6.1 How SSL Works ............................................................................................................... 6-2
6.1.1 What SSL Provides ..................................................................................................... 6-2
6.1.2 About Private and Public Key Cryptography ............................................................ 6-2
6.1.3 Keystores and Wallets ................................................................................................ 6-3
6.1.4 How SSL Sessions Are Conducted ............................................................................. 6-4
6.2 About SSL in Oracle Fusion Middleware ......................................................................... 6-5
6.2.1 SSL in the Oracle Fusion Middleware Architecture ................................................... 6-6
6.2.2 Keystores and Oracle Wallets .................................................................................... 6-7
6.2.3 Authentication Modes ...............................................................................................6-8
6.2.4 Tools for SSL Configuration ....................................................................................... 6-8
6.3 Configuring SSL for Configuration Tools ......................................................................... 6-9
vi
6.3.1 Oracle Enterprise Manager Fusion Middleware Control .......................................... 6-9
6.3.2 Oracle WebLogic Server Administration Console ..................................................... 6-9
6.3.3 WLST Command-Line Tool ....................................................................................... 6-9
6.4 Configuring SSL for the Web Tier .................................................................................... 6-9
6.4.1 Configuring Load Balancers .................................................................................... 6-10
6.4.2 Enabling SSL for Oracle Web Cache Endpoints ....................................................... 6-10
6.4.2.1 Enable Inbound SSL for Oracle Web Cache Using Fusion Middleware
Control ........................................................................................................................... 6-10
6.4.2.2 Enable Inbound SSL for Oracle Web Cache Using WLST ................................. 6-12
6.4.2.3 Enable Outbound SSL for Oracle Web Cache Using Fusion Middleware
Control .............................................................................................................. 6-12
6.4.2.4 Specify the Wallet for Outbound SSL from Oracle Web Cache Using WLST .... 6-14
6.4.3 Enabling SSL for Oracle HTTP Server Virtual Hosts ............................................... 6-15
6.4.3.1 Enable SSL for Inbound Requests to Oracle HTTP Server Virtual Hosts Using
Fusion Middleware Control .............................................................................. 6-15
6.4.3.2 Enable SSL for Inbound Requests to Oracle HTTP Server Virtual Hosts Using
WLST ................................................................................................................. 6-17
6.4.3.3 Enable SSL for Outbound Requests from Oracle HTTP Server ......................... 6-17
6.5 Configuring SSL for the Middle Tier .............................................................................. 6-19
6.5.1 Configuring SSL for Oracle WebLogic Server .......................................................... 6-19
6.5.1.1 Inbound SSL to Oracle WebLogic Server .......................................................... 6-19
6.5.1.2 Outbound SSL from Oracle WebLogic Server ................................................... 6-19
6.5.1.2.1 Outbound SSL from Oracle Platform Security Services to LDAP ............... 6-19
6.5.1.2.2 Outbound SSL from Oracle Platform Security Services to Oracle Database 6-20
6.5.1.2.3 Outbound SSL from LDAP Authenticator to LDAP ................................... 6-20
6.5.1.2.4 Outbound SSL to Database ......................................................................... 6-21
6.5.2 Configuring SSL for Oracle SOA Suite .................................................................... 6-21
6.5.3 Configuring SSL for Oracle WebCenter Portal ........................................................ 6-22
6.5.4 Configuring SSL for Oracle Identity and Access Management ................................ 6-22
6.5.4.1 Configuring SSL for Oracle Directory Integration Platform .............................. 6-22
6.5.4.2 Configuring SSL for Oracle Identity Federation ................................................ 6-22
6.5.4.3 Configuring SSL for Oracle Directory Services Manager .................................. 6-23
6.5.5 SSL-Enable Oracle Reports, Forms, Discoverer, and Portal ..................................... 6-23
6.5.5.1 SSL for Oracle Reports ...................................................................................... 6-23
6.5.5.2 SSL for Oracle Forms ......................................................................................... 6-24
6.5.5.3 SSL for Oracle Discoverer .................................................................................. 6-25
6.5.5.4 SSL for Oracle Portal ......................................................................................... 6-25
6.5.6 Client-Side SSL for Applications .............................................................................. 6-25
6.6 Configuring SSL for the Data Tier .................................................................................. 6-25
6.6.1 Enabling SSL on Oracle Internet Directory Listeners ............................................... 6-25
6.6.1.1 Enable Inbound SSL on an Oracle Internet Directory Listener Using Fusion
Middleware Control .......................................................................................... 6-25
6.6.1.2 Enabling Inbound SSL on an Oracle Internet Directory Listener Using WLST .6-27
6.6.1.3 Enabling Outbound SSL from Oracle Internet Directory to Oracle Database ... 6-27
6.6.2 Enabling SSL on Oracle Virtual Directory Listeners ............................................... 6-28
6.6.2.1 Enable SSL for Oracle Virtual Directory Using Fusion Middleware Control .... 6-28
6.6.2.2 Enabling SSL on an Oracle Virtual Directory Listener Using WLST ................. 6-30
6.6.3 Configuring SSL for the Database ............................................................................ 6-31
vii
6.6.3.1 SSL-Enable Oracle Database .............................................................................. 6-31
6.6.3.2 SSL-Enable a Data Source ................................................................................. 6-33
6.7 Advanced SSL Scenarios ................................................................................................ 6-34
6.7.1 Hardware Security Modules and Accelerators ........................................................ 6-34
6.7.2 CRL Integration with SSL ........................................................................................ 6-35
6.7.2.1 Configuring CRL Validation for a Component ................................................. 6-36
6.7.2.2 Manage CRLs on the File System ...................................................................... 6-36
6.7.2.3 Test a Component Configured for CRL Validation ........................................... 6-37
6.7.3 Oracle Fusion Middleware FIPS 140-2 Settings ........................................................ 6-37
6.7.3.1 FIPS-Configurable Products .............................................................................. 6-38
6.7.3.2 Setting the SSLFIPS_140 Parameter ................................................................... 6-38
6.7.3.3 Selecting Cipher Suites ...................................................................................... 6-38
6.7.3.4 Other Configuration Parameters ....................................................................... 6-38
6.8 Best Practices for SSL ..................................................................................................... 6-39
6.8.1 Best Practices for Administrators ............................................................................. 6-39
6.8.2 Best Practices for Application Developers ............................................................... 6-39
6.9 WLST Reference for SSL ................................................................................................. 6-39
6.9.1 addCertificateRequest .............................................................................................. 6-41
6.9.1.1 Description ........................................................................................................ 6-41
6.9.1.2 Syntax ................................................................................................................ 6-41
6.9.1.3 Example ............................................................................................................. 6-42
6.9.2 addSelfSignedCertificate ......................................................................................... 6-42
6.9.2.1 Description ........................................................................................................ 6-42
6.9.2.2 Syntax ................................................................................................................ 6-42
6.9.2.3 Example ............................................................................................................. 6-42
6.9.3 changeKeyStorePassword ....................................................................................... 6-42
6.9.3.1 Description ........................................................................................................ 6-42
6.9.3.2 Syntax ................................................................................................................ 6-43
6.9.3.3 Example ............................................................................................................. 6-43
6.9.4 changeWalletPassword ............................................................................................ 6-43
6.9.4.1 Description ........................................................................................................ 6-43
6.9.4.2 Syntax ................................................................................................................ 6-43
6.9.4.3 Example ............................................................................................................. 6-43
6.9.5 configureSSL ........................................................................................................... 6-44
6.9.5.1 Description ........................................................................................................ 6-44
6.9.5.2 Syntax ................................................................................................................ 6-44
6.9.5.3 Examples ........................................................................................................... 6-44
6.9.6 createKeyStore ........................................................................................................ 6-44
6.9.6.1 Description ........................................................................................................ 6-44
6.9.6.2 Syntax ................................................................................................................ 6-44
6.9.6.3 Example ............................................................................................................. 6-45
6.9.7 createWallet ............................................................................................................ 6-45
6.9.7.1 Description ........................................................................................................ 6-45
6.9.7.2 Syntax ................................................................................................................ 6-45
6.9.7.3 Examples ........................................................................................................... 6-45
6.9.8 deleteKeyStore ........................................................................................................ 6-45
6.9.8.1 Description ........................................................................................................ 6-46
viii
6.9.8.2 Syntax ................................................................................................................ 6-46
6.9.8.3 Example ............................................................................................................ 6-46
6.9.9 deleteWallet ............................................................................................................ 6-46
6.9.9.1 Description ........................................................................................................ 6-46
6.9.9.2 Syntax ................................................................................................................ 6-46
6.9.9.3 Example ............................................................................................................ 6-46
6.9.10 exportKeyStore ....................................................................................................... 6-46
6.9.10.1 Description ........................................................................................................ 6-47
6.9.10.2 Syntax ................................................................................................................ 6-47
6.9.10.3 Example ............................................................................................................ 6-47
6.9.11 exportKeyStoreObject ............................................................................................. 6-47
6.9.11.1 Description ........................................................................................................ 6-47
6.9.11.2 Syntax ................................................................................................................ 6-47
6.9.11.3 Examples ........................................................................................................... 6-48
6.9.12 exportWallet ............................................................................................................ 6-48
6.9.12.1 Description ........................................................................................................ 6-48
6.9.12.2 Syntax ................................................................................................................ 6-48
6.9.12.3 Examples ........................................................................................................... 6-49
6.9.13 exportWalletObject ................................................................................................. 6-49
6.9.13.1 Description ........................................................................................................ 6-49
6.9.13.2 Syntax ................................................................................................................ 6-49
6.9.13.3 Examples ........................................................................................................... 6-49
6.9.14 generateKey ............................................................................................................ 6-50
6.9.14.1 Description ........................................................................................................ 6-50
6.9.14.2 Syntax ................................................................................................................ 6-50
6.9.14.3 Examples ........................................................................................................... 6-50
6.9.15 getKeyStoreObject .................................................................................................. 6-51
6.9.15.1 Description ........................................................................................................ 6-51
6.9.15.2 Syntax ................................................................................................................ 6-51
6.9.15.3 Examples ........................................................................................................... 6-51
6.9.16 getSSL ..................................................................................................................... 6-51
6.9.16.1 Description ........................................................................................................ 6-52
6.9.16.2 Syntax ................................................................................................................ 6-52
6.9.16.3 Example ............................................................................................................ 6-52
6.9.17 getWalletObject ....................................................................................................... 6-52
6.9.17.1 Description ........................................................................................................ 6-52
6.9.17.2 Syntax ................................................................................................................ 6-52
6.9.17.3 Examples ........................................................................................................... 6-53
6.9.18 importKeyStore ....................................................................................................... 6-53
6.9.18.1 Description ........................................................................................................ 6-53
6.9.18.2 Syntax ................................................................................................................ 6-53
6.9.18.3 Example ............................................................................................................ 6-53
6.9.19 importKeyStoreObject ............................................................................................ 6-54
6.9.19.1 Description ........................................................................................................ 6-54
6.9.19.2 Syntax ................................................................................................................ 6-54
6.9.19.3 Examples ........................................................................................................... 6-54
6.9.20 importWallet ............................................................................................................ 6-54
ix
6.9.20.1 Description ........................................................................................................ 6-54
6.9.20.2 Syntax ................................................................................................................ 6-55
6.9.20.3 Examples ........................................................................................................... 6-55
6.9.21 importWalletObject .................................................................................................. 6-55
6.9.21.1 Description ........................................................................................................ 6-55
6.9.21.2 Syntax ................................................................................................................ 6-55
6.9.21.3 Examples ........................................................................................................... 6-56
6.9.22 listKeyStoreObjects ................................................................................................. 6-56
6.9.22.1 Description ........................................................................................................ 6-56
6.9.22.2 Syntax ................................................................................................................ 6-56
6.9.22.3 Examples ........................................................................................................... 6-56
6.9.23 listKeyStores ........................................................................................................... 6-57
6.9.23.1 Description ........................................................................................................ 6-57
6.9.23.2 Syntax ................................................................................................................ 6-57
6.9.23.3 Example ............................................................................................................. 6-57
6.9.24 listWalletObjects ...................................................................................................... 6-57
6.9.24.1 Description ........................................................................................................ 6-57
6.9.24.2 Syntax ................................................................................................................ 6-57
6.9.24.3 Examples ........................................................................................................... 6-58
6.9.25 listWallets ................................................................................................................ 6-58
6.9.25.1 Description ........................................................................................................ 6-58
6.9.25.2 Syntax ................................................................................................................ 6-58
6.9.25.3 Example ............................................................................................................. 6-58
6.9.26 removeKeyStoreObject ............................................................................................ 6-58
6.9.26.1 Description ........................................................................................................ 6-59
6.9.26.2 Syntax ................................................................................................................ 6-59
6.9.26.3 Examples ........................................................................................................... 6-59
6.9.27 removeWalletObject ................................................................................................. 6-59
6.9.27.1 Description ........................................................................................................ 6-59
6.9.27.2 Syntax ................................................................................................................ 6-60
6.9.27.3 Examples ........................................................................................................... 6-60
6.9.28 Properties Files for SSL ............................................................................................ 6-60
6.9.28.1 Structure of Properties Files .............................................................................. 6-61
6.9.28.2 Examples of Properties Files .............................................................................. 6-62
7 Using the SSL Automation Tool
7.1 Introduction to the SSL Automation Tool ........................................................................ 7-1
7.2 Prerequisites ..................................................................................................................... 7-2
7.2.1 Setting up Oracle Fusion Middleware Environment ................................................. 7-2
7.2.2 Assembling Required Information ............................................................................. 7-2
7.3 Generating the CA Certificate .......................................................................................... 7-3
7.3.1 Example: Generating a Certificate .............................................................................. 7-4
7.4 Configuring a Component Server .................................................................................... 7-5
7.4.1 Example: Configuring a WebLogic Server and Java EE Components ........................7-6
7.4.2 Example: Configuring an Oracle Internet Directory Server Component ................... 7-6
7.4.3 Example: Configuring an Oracle Virtual Directory Server Component ..................... 7-7
7.4.4 Example: Configuring an Oracle Access Manager 10g Server Component ............... 7-8
x
7.5 Configuring a Client ....................................................................................................... 7-10
7.5.1 Example: Downloading the CA Certificate for SSL Clients ..................................... 7-11
7.5.2 Example: Downloading the Certificate and Configuring a WebLogic Client .......... 7-12
7.5.3 Example: Downloading the Certificate and Configuring a WebGate Client ............ 7-13
8 Managing Keystores, Wallets, and Certificates
8.1 Key and Certificate Storage in Oracle Fusion Middleware .............................................. 8-1
8.1.1 Types of Keystores ..................................................................................................... 8-1
8.1.1.1 JKS Keystore and Truststore ................................................................................ 8-1
8.1.1.2 Oracle Wallet ....................................................................................................... 8-2
8.1.2 Keystore Management Tools ..................................................................................... 8-2
8.2 Command-Line Interface for Keystores and Wallets ........................................................ 8-4
8.3 JKS Keystore Management ............................................................................................... 8-5
8.3.1 About Keystores and Certificates .............................................................................. 8-5
8.3.1.1 Sharing Keystores Across Instances .................................................................... 8-5
8.3.1.2 Keystore Naming Conventions ........................................................................... 8-5
8.3.2 Managing the Keystore Life Cycle ............................................................................. 8-6
8.3.3 Common Keystore Operations .................................................................................. 8-6
8.3.3.1 Creating a Keystore Using Fusion Middleware Control ..................................... 8-6
8.3.3.2 Creating a Keystore Using WLST ........................................................................ 8-7
8.3.3.3 Exporting a Keystore Using Fusion Middleware Control ................................... 8-7
8.3.3.4 Exporting a Keystore Using WLST ...................................................................... 8-8
8.3.3.5 Deleting a Keystore Using Fusion Middleware Control ..................................... 8-8
8.3.3.6 Deleting a Keystore Using WLST ........................................................................ 8-9
8.3.3.7 Importing a Keystore Using Fusion Middleware Control ................................... 8-9
8.3.3.8 Importing a Keystore Using WLST ................................................................... 8-10
8.3.3.9 Changing the Keystore Password Using Fusion Middleware Control .............. 8-10
8.3.3.10 Changing the Keystore Password Using WLST ................................................ 8-10
8.3.4 Managing the Certificate Life Cycle ........................................................................ 8-10
8.3.5 Common Certificate Operations .............................................................................. 8-11
8.3.5.1 Generating a New Key for the Keystore Using Fusion Middleware Control .... 8-11
8.3.5.2 Generating a New Key for the Keystore Using WLST ....................................... 8-12
8.3.5.3 Generating a Certificate Signing Request Using Fusion Middleware Control .. 8-12
8.3.5.4 Generating a Certificate Signing Request Using WLST ..................................... 8-13
8.3.5.5 Importing a Certificate or Trusted Certificate into a Keystore Using Fusion
Middleware Control .......................................................................................... 8-13
8.3.5.6 Importing a Certificate or Trusted Certificate into a Keystore Using WLST ..... 8-14
8.3.5.7 Exporting a Certificate or Trusted Certificate from the Keystore Using Fusion
Middleware Control .......................................................................................... 8-15
8.3.5.8 Exporting a Certificate or Trusted Certificate from the Keystore Using WLST .8-15
8.3.5.9 Deleting a Certificate or Trusted Certificate from the Keystore Using Fusion
Middleware Control .......................................................................................... 8-16
8.3.5.10 Deleting a Certificate or Trusted Certificate from the Keystore Using WLST ... 8-16
8.3.5.11 Converting a Self-Signed Certificate to a Third-Party Certificate Using Fusion
Middleware Control .......................................................................................... 8-16
8.3.5.12 Converting a Self-Signed Certificate to a Third-Party Certificate Using WLST .8-18
8.3.6 Keystore and Certificate Maintenance ..................................................................... 8-19
8.3.6.1 Location of Keystores ........................................................................................ 8-19
xi
8.3.6.2 Replacing Expiring Certificates ......................................................................... 8-19
8.3.6.3 Effect of Host Name Change on Keystores ....................................................... 8-19
8.4 Wallet Management ....................................................................................................... 8-20
8.4.1 About Wallets and Certificates ................................................................................ 8-21
8.4.1.1 Password-Protected and Autologin Wallets ...................................................... 8-21
8.4.1.2 Self-Signed and Third-Party Wallets ................................................................. 8-22
8.4.1.3 Sharing Wallets Across Instances ...................................................................... 8-22
8.4.1.4 Wallet Naming Conventions ............................................................................. 8-22
8.4.2 Accessing the Wallet Management Page in Fusion Middleware Control ................ 8-23
8.4.3 Managing the Wallet Life Cycle ............................................................................... 8-23
8.4.4 Common Wallet Operations .................................................................................... 8-23
8.4.4.1 Creating a Wallet Using Fusion Middleware Control ....................................... 8-24
8.4.4.2 Creating a Wallet Using WLST .......................................................................... 8-25
8.4.4.3 Creating a Self-Signed Wallet Using Fusion Middleware Control .................... 8-25
8.4.4.4 Creating a Self-Signed Wallet Using WLST ....................................................... 8-26
8.4.4.5 Changing a Self-Signed Wallet to a Third-Party Wallet Using Fusion
Middleware Control .......................................................................................... 8-27
8.4.4.6 Changing a Self-Signed Wallet to a Third-Party Wallet Using WLST ............... 8-27
8.4.4.7 Exporting a Wallet Using Fusion Middleware Control ..................................... 8-27
8.4.4.8 Exporting a Wallet Using WLST ........................................................................ 8-28
8.4.4.9 Importing a Wallet Using Fusion Middleware Control ..................................... 8-28
8.4.4.10 Importing a Wallet Using WLST ....................................................................... 8-29
8.4.4.11 Deleting a Wallet Using Fusion Middleware Control ....................................... 8-29
8.4.4.12 Deleting a Wallet Using WLST .......................................................................... 8-29
8.4.5 Managing the Certificate Life Cycle ......................................................................... 8-29
8.4.6 Accessing the Certificate Management Page for Wallets in Fusion Middleware
Control ..................................................................................................................... 8-30
8.4.7 Common Certificate Operations .............................................................................. 8-30
8.4.7.1 Adding a Certificate Request Using Fusion Middleware Control ..................... 8-31
8.4.7.2 Adding a Certificate Request Using WLST ....................................................... 8-32
8.4.7.3 Exporting a Certificate, Certificate Request, or a Trusted Certificate Using
Fusion Middleware Control .............................................................................. 8-32
8.4.7.4 Exporting a Certificate, Certificate Request, or a Trusted Certificate Using
WLST ................................................................................................................. 8-32
8.4.7.5 Importing a Certificate or a Trusted Certificate Using Fusion Middleware
Control .............................................................................................................. 8-33
8.4.7.6 Importing a Certificate or a Trusted Certificate Using WLST ............................ 8-33
8.4.7.7 Deleting a Certificate Request, a Certificate, or a Trusted Certificate Using
Fusion Middleware Control .............................................................................. 8-34
8.4.7.8 Deleting a Certificate Request, a Certificate, or a Trusted Certificate Using
WLST ................................................................................................................. 8-34
8.4.7.9 Converting a Self-Signed Certificate into a Third-Party Certificate Using
Fusion Middleware Control .............................................................................. 8-34
8.4.7.10 Converting a Self-Signed Certificate into a Third-Party Certificate Using
WLST ................................................................................................................. 8-36
8.4.8 Wallet and Certificate Maintenance ......................................................................... 8-37
8.4.8.1 Location of Wallets ............................................................................................ 8-37
8.4.8.2 Effect of Host Name Change on a Wallet .......................................................... 8-38
xii
8.4.8.3 Changing a Self-Signed Wallet to a Third-Party Wallet .................................... 8-39
8.4.8.4 Replacing an Expiring Certificate in a Wallet .................................................... 8-39
Part IV Deploying Applications
9 Understanding the Deployment Process
9.1 What Is a Deployer? ......................................................................................................... 9-1
9.2 General Procedures for Moving from Application Design to Production Deployment ... 9-1
9.2.1 Designing and Developing an Application ................................................................ 9-1
9.2.2 Deploying an Application to Managed Servers ......................................................... 9-2
9.2.3 Automating the Migration of an Application to Other Environments ....................... 9-5
9.3 Diagnosing Typical Problems .......................................................................................... 9-5
10 Deploying Applications
10.1 Overview of Deploying Applications ............................................................................. 10-1
10.1.1 What Types of Applications Can You Deploy? ....................................................... 10-1
10.1.2 Understanding Deployment, Redeployment, and Undeployment .......................... 10-3
10.2 Understanding and Managing Data Sources ................................................................. 10-3
10.2.1 Understanding Data Sources ................................................................................... 10-3
10.2.2 Creating and Managing JDBC Data Sources ............................................................ 10-4
10.2.2.1 Creating a JDBC Data Source Using Fusion Middleware Control ..................... 10-5
10.2.2.2 Editing a JDBC Data Source Using Fusion Middleware Control ....................... 10-6
10.2.2.3 Monitoring a JDBC Data Source Using Fusion Middleware Control ................ 10-6
10.2.2.4 Controlling a JDBC Data Source Using Fusion Middleware Control ................ 10-7
10.2.2.5 Creating a GridLink Data Source Using Fusion Middleware Control ............... 10-7
10.3 Deploying, Undeploying, and Redeploying Java EE Applications ................................ 10-8
10.3.1 Deploying Java EE Applications .............................................................................. 10-8
10.3.1.1 Deploying Java EE Applications Using Fusion Middleware Control ................ 10-8
10.3.1.2 Deploying Java EE Applications Using WLST ................................................ 10-11
10.3.2 Undeploying Java EE Applications ....................................................................... 10-11
10.3.2.1 Undeploying Java EE Applications Using Fusion Middleware Control ......... 10-11
10.3.2.2 Undeploying Java EE Applications Using WLST ............................................ 10-12
10.3.3 Redeploying Java EE Applications ........................................................................ 10-12
10.3.3.1 Redeploying Java EE Applications Using Fusion Middleware Control .......... 10-12
10.3.3.2 Redeploying Java EE Applications Using WLST ............................................. 10-13
10.4 Deploying, Undeploying, and Redeploying Oracle ADF Applications ....................... 10-14
10.4.1 Deploying Oracle ADF Applications ..................................................................... 10-14
10.4.1.1 Deploying ADF Applications Using Fusion Middleware Control .................. 10-14
10.4.1.2 Deploying ADF Applications Using WLST or the Administration Console ... 10-17
10.4.2 Undeploying Oracle ADF Applications ................................................................. 10-18
10.4.3 Redeploying Oracle ADF Applications ................................................................. 10-18
10.5 Deploying, Undeploying, and Redeploying SOA Composite Applications ................. 10-20
10.5.1 Deploying SOA Composite Applications .............................................................. 10-20
10.5.2 Undeploying SOA Composite Applications .......................................................... 10-22
10.5.3 Redeploying SOA Composite Applications ........................................................... 10-22
10.6 Deploying, Undeploying, and Redeploying WebCenter Portal Applications .............. 10-23
xiii
10.6.1 Deploying WebCenter Portal Applications ............................................................ 10-23
10.6.2 Undeploying WebCenter Portal Applications ....................................................... 10-25
10.6.3 Redeploying WebCenter Portal Applications ........................................................ 10-25
10.7 Managing Deployment Plans ....................................................................................... 10-27
10.8 About the Common Deployment Tasks in Fusion Middleware Control ...................... 10-27
10.9 Changing MDS Configuration Attributes for Deployed Applications ......................... 10-29
10.9.1 Changing the MDS Configuration Attributes Using Fusion Middleware Control 10-30
10.9.2 Changing the MDS Configuration Using WLST .................................................... 10-33
10.9.3 Restoring the Original MDS Configuration for an Application ............................. 10-33
Part V Monitoring Oracle Fusion Middleware
11 Monitoring Oracle Fusion Middleware
11.1 Monitoring the Status of Oracle Fusion Middleware ..................................................... 11-1
11.1.1 Viewing General Information .................................................................................. 11-2
11.1.2 Monitoring an Oracle WebLogic Server Domain ..................................................... 11-3
11.1.3 Monitoring an Oracle WebLogic Server Administration or Managed Server ......... 11-4
11.1.4 Monitoring a Cluster ................................................................................................ 11-5
11.1.5 Monitoring a Java Component ................................................................................. 11-6
11.1.6 Monitoring a System Component ............................................................................ 11-7
11.1.7 Monitoring Java EE Applications ............................................................................. 11-8
11.1.8 Monitoring ADF Applications ................................................................................. 11-9
11.1.9 Monitoring SOA Composite Applications ............................................................... 11-9
11.1.10 Monitoring Oracle WebCenter Portal Applications ............................................... 11-10
11.1.11 Monitoring Applications Deployed to a Cluster .................................................... 11-11
11.2 Viewing the Performance of Oracle Fusion Middleware .............................................. 11-12
11.3 Viewing the Routing Topology .................................................................................... 11-13
12 Managing Log Files and Diagnostic Data
12.1 Overview of Oracle Fusion Middleware Logging .......................................................... 12-1
12.2 Understanding ODL Messages and ODL Log Files ........................................................ 12-2
12.3 Viewing and Searching Log Files .................................................................................. 12-5
12.3.1 Viewing Log Files and Their Messages .................................................................... 12-5
12.3.1.1 Viewing Log Files and Their Messages Using Fusion Middleware Control ...... 12-6
12.3.1.2 Viewing Log Files and Their Messages Using WLST ........................................ 12-7
12.3.2 Searching Log Files .................................................................................................. 12-9
12.3.2.1 Searching Log Files Using Fusion Middleware Control .................................... 12-9
12.3.2.1.1 Searching Log Files: Basic Searches ............................................................. 12-9
12.3.2.1.2 Searching Log Files: Advanced Searches .................................................. 12-10
12.3.2.2 Searching Log Files Using WLST ..................................................................... 12-11
12.3.3 Downloading Log Files .......................................................................................... 12-12
12.3.3.1 Downloading Log Files Using Fusion Middleware Control ............................ 12-12
12.3.3.2 Downloading Log Files Using WLST .............................................................. 12-13
12.4 Configuring Settings for Log Files ................................................................................ 12-14
12.4.1 Changing Log File Locations ................................................................................. 12-14
12.4.1.1 Changing Log File Locations Using Fusion Middleware Control ................... 12-15
xiv
12.4.1.2 Changing Log File Locations Using WLST ...................................................... 12-15
12.4.2 Configuring Log File Rotation ............................................................................... 12-15
12.4.2.1 Specifying Log File Rotation Using Fusion Middleware Control .................... 12-16
12.4.2.2 Specifying Log File Rotation Using WLST ...................................................... 12-17
12.4.3 Setting the Level of Information Written to Log Files ............................................ 12-17
12.4.3.1 Configuring Message Levels Using Fusion Middleware Control ................... 12-19
12.4.3.2 Configuring Message Levels Using WLST ...................................................... 12-20
12.4.4 Specifying the Log File Format .............................................................................. 12-21
12.4.4.1 Specifying the Log File Format Using Fusion Middleware Control ................ 12-21
12.4.4.2 Specifying the Log File Format Using WLST .................................................. 12-21
12.4.5 Specifying the Log File Locale ............................................................................... 12-22
12.4.5.1 Specifying the Log File Encoding Using WLST ............................................... 12-22
12.4.5.2 Specifying the Log File Encoding in logging.xml ............................................ 12-22
12.5 Correlating Messages Across Log Files and Components ............................................ 12-22
12.6 Configuring Tracing ..................................................................................................... 12-24
12.6.1 Configuring and Using QuickTrace ....................................................................... 12-24
12.6.1.1 Configuring QuickTrace Using Fusion Middleware Control .......................... 12-25
12.6.1.1.1 Configuring QuickTrace Using Fusion Middleware Control ................... 12-25
12.6.1.1.2 Writing the Trace Messages to a File Using Fusion Middleware Control . 12-26
12.6.1.2 Configuring QuickTrace Using WLST ............................................................ 12-26
12.6.1.2.1 Configuring QuickTrace Using WLST ...................................................... 12-27
12.6.1.2.2 Writing the Trace Messages to a File Using WLST ................................... 12-28
12.6.1.2.3 Disabling QuickTrace Using WLST .......................................................... 12-28
12.6.2 Configuring and Using Selective Tracing .............................................................. 12-29
12.6.2.1 Configuring Selective Tracing Using Fusion Middleware Control ................. 12-30
12.6.2.1.1 Configuring Selective Tracing Using Fusion Middleware Control ........... 12-30
12.6.2.1.2 Viewing Selective Traces Using Fusion Middleware Control ................... 12-32
12.6.2.1.3 Disabling Selective Tracing Using Fusion Middleware Control ............... 12-32
12.6.2.2 Configuring Selective Tracing Using WLST .................................................... 12-32
12.6.2.2.1 Configuring Selective Tracing Using WLST ............................................. 12-33
12.6.2.2.2 Viewing Selective Traces Using WLST ..................................................... 12-34
12.6.2.2.3 Disabling Selective Traces Using WLST ................................................... 12-34
13 Diagnosing Problems
13.1 Understanding the Diagnostic Framework .................................................................... 13-1
13.1.1 About Incidents and Problems ................................................................................ 13-3
13.1.1.1 Incident Flood Control ...................................................................................... 13-3
13.1.2 Diagnostic Framework Components ....................................................................... 13-3
13.1.2.1 Automatic Diagnostic Repository ..................................................................... 13-3
13.1.2.2 Diagnostic Dumps ............................................................................................. 13-5
13.1.2.3 Management MBeans ....................................................................................... 13-5
13.1.2.4 WLST Commands for Diagnostic Framework .................................................. 13-5
13.1.2.5 ADRCI Command-Line Utility ......................................................................... 13-6
13.2 How the Diagnostic Framework Works ......................................................................... 13-6
13.3 Configuring the Diagnostic Framework ......................................................................... 13-9
13.3.1 Configuring Diagnostic Framework Settings .......................................................... 13-9
13.3.2 Configuring Problem Suppression ........................................................................ 13-11
xv
13.3.3 Configuring WLDF Watch and Notification for the Diagnostic Framework ......... 13-13
13.4 Investigating, Reporting, and Solving a Problem ......................................................... 13-15
13.4.1 Roadmap—Investigating, Reporting, and Resolving a Problem ............................ 13-15
13.4.2 Viewing Problems and Incidents ........................................................................... 13-17
13.4.2.1 Viewing Problems .......................................................................................... 13-17
13.4.2.2 Viewing Incidents ............................................................................................ 13-18
13.4.3 Analyzing Specific Problem Keys .......................................................................... 13-19
13.4.4 Working with Diagnostic Dumps .......................................................................... 13-19
13.4.4.1 Listing Diagnostic Dumps ............................................................................... 13-20
13.4.4.2 Viewing a Description of a Diagnostic Dump ................................................. 13-21
13.4.4.3 Executing Dumps ............................................................................................ 13-21
13.4.5 Managing Incidents ............................................................................................... 13-21
13.4.5.1 Creating an Incident Manually ........................................................................ 13-21
13.4.5.2 Packaging an Incident ..................................................................................... 13-22
13.4.5.3 Purging Incidents ............................................................................................ 13-25
13.4.6 Generating an RDA Report .................................................................................... 13-25
Part VI Advanced Administration
14 Managing the Metadata Repository
14.1 Understanding a Metadata Repository ........................................................................... 14-1
14.2 Creating a Database-Based Metadata Repository ........................................................... 14-2
14.3 Managing the MDS Repository ...................................................................................... 14-2
14.3.1 Understanding the MDS Repository ........................................................................ 14-3
14.3.1.1 Databases Supported by MDS ........................................................................... 14-5
14.3.1.2 Understanding MDS Operations ....................................................................... 14-5
14.3.2 Registering and Deregistering a Database-Based MDS Repository ......................... 14-6
14.3.2.1 Registering a Database-Based MDS Repository ................................................ 14-7
14.3.2.1.1 Registering a Database-Based MDS Repository Using Fusion Middleware
Control ........................................................................................................ 14-7
14.3.2.1.2 Registering a Database-Based MDS Repository Using WLST ..................... 14-8
14.3.2.2 Adding or Removing Servers Targeted to the MDS Repository ........................ 14-9
14.3.2.3 Deregistering a Database-Based MDS Repository ........................................... 14-10
14.3.2.3.1 Deregistering a Database-Based MDS Repository Using Fusion
Middleware Control .................................................................................. 14-10
14.3.2.3.2 Deregistering a Database-Based MDS Repository Using WLST ............... 14-10
14.3.3 Registering and Deregistering a File-Based MDS Repository ................................ 14-10
14.3.3.1 Creating and Registering a File-Based MDS Repository ................................. 14-10
14.3.3.2 Deregistering a File-Based MDS Repository .................................................... 14-11
14.3.4 Changing the System Data Source ......................................................................... 14-12
14.3.5 Using System MBeans to Manage an MDS Repository .......................................... 14-12
14.3.6 Viewing Information About an MDS Repository ................................................... 14-13
14.3.6.1 Viewing Information About an MDS Repository Using Fusion Middleware
Control ............................................................................................................ 14-13
14.3.6.2 Viewing Information About an MDS Repository Using System MBeans ........ 14-14
14.3.7 Configuring an Application to Use a Different MDS Repository or Partition ........ 14-14
14.3.7.1 Cloning a Partition ......................................................................................... 14-15
xvi
14.3.7.2 Creating a New Partition and Reassociating the Application to It .................. 14-16
14.3.8 Moving Metadata from a Source System to a Target System ................................. 14-17
14.3.8.1 Transferring Metadata Using Fusion Middleware Control ............................. 14-17
14.3.8.2 Transferring Metadata using WLST ................................................................ 14-19
14.3.9 Moving from a File-Based Repository to a Database-Based Repository ................ 14-20
14.3.10 Deleting a Metadata Partition from a Repository .................................................. 14-20
14.3.10.1 Deleting a Metadata Partition Using Fusion Middleware Control .................. 14-21
14.3.10.2 Deleting a Metadata Partition Using WLST .................................................... 14-21
14.3.11 Purging Metadata Version History ........................................................................ 14-21
14.3.11.1 Purging Metadata Version History Using Fusion Middleware Control .......... 14-21
14.3.11.2 Purging Metadata Version History Using WLST ............................................ 14-22
14.3.11.3 Enabling Auto-Purge ....................................................................................... 14-22
14.3.12 Managing Metadata Labels in the MDS Repository .............................................. 14-22
14.3.12.1 Creating Metadata Labels ................................................................................ 14-23
14.3.12.2 Listing Metadata Labels .................................................................................. 14-23
14.3.12.3 Promoting Metadata Labels ............................................................................ 14-23
14.3.12.4 Purging Metadata Labels ................................................................................ 14-24
14.3.12.4.1 Purging Metadata Labels Using Fusion Middleware Control .................. 14-24
14.3.12.4.2 Purging Metadata Labels Using WLST ..................................................... 14-25
14.3.12.5 Deleting Metadata Labels ................................................................................ 14-25
14.4 Managing Metadata Repository Schemas .................................................................... 14-26
14.4.1 Changing Metadata Repository Schema Passwords .............................................. 14-26
14.4.2 Changing the Character Set of the Metadata Repository ....................................... 14-26
14.5 Purging Data ................................................................................................................ 14-27
14.5.1 Purging Oracle Infrastructure Web Services Data ................................................. 14-28
14.5.2 Purging Oracle WebCenter Portal Data ................................................................. 14-29
14.5.2.1 Purging Oracle WebCenter Portal's Activity Stream Data .............................. 14-29
14.5.2.2 Purging Oracle WebCenter Portal's Analytics Data ....................................... 14-29
14.5.2.2.1 Loading the Oracle WebCenter Portal Purge Package .............................. 14-29
14.5.2.2.2 Running the Oracle WebCenter Portal Purge Script ................................. 14-30
14.5.2.3 Partitioning Oracle WebCenter Portal's Analytics Data ................................. 14-31
15 Changing Network Configurations
15.1 Changing the Network Configuration of Oracle Fusion Middleware ............................ 15-1
15.1.1 Changing the Network Configuration of a Managed Server ................................... 15-1
15.1.2 Changing the Network Configuration of Web Tier Components ............................ 15-2
15.2 Changing the Network Configuration of a Database ..................................................... 15-3
15.3 Moving Between On-Network and Off-Network .......................................................... 15-6
15.3.1 Moving from Off-Network to On-Network (Static IP Address) .............................. 15-7
15.3.2 Moving from Off-Network to On-Network (DHCP) ............................................... 15-7
15.3.3 Moving from On-Network to Off-Network (Static IP Address) .............................. 15-7
15.4 Changing Between a Static IP Address and DHCP ........................................................ 15-7
15.4.1 Changing from a Static IP Address to DHCP .......................................................... 15-8
15.4.2 Changing from DHCP to a Static IP Address .......................................................... 15-8
15.5 Using IPv6 ...................................................................................................................... 15-8
15.5.1 Supported Topologies for IPv6 Network Protocols ............................................... 15-10
15.5.2 Configuring Oracle HTTP Server for IPv6 ............................................................. 15-11
xvii
15.5.3 Disabling IPv6 Support for Oracle Web Cache ...................................................... 15-12
15.5.4 Configuring Oracle Single Sign-On to Use Oracle HTTP Server with IPv6 ........... 15-12
15.5.5 Configuring Oracle Access Manager Support for IPv6 .......................................... 15-14
15.5.5.1 Simple Authentication with IPv6 .................................................................... 15-14
15.5.5.2 Configuring IPv6 with an Authenticating WebGate and Challenge Redirect . 15-15
15.5.5.3 Considerations ................................................................................................. 15-16
15.5.5.4 Prerequisites ................................................................................................... 15-16
15.5.5.5 Configuring IPv6 with Simple Authentication ................................................ 15-17
15.5.5.6 Configuring IPv6 with an Authenticating WebGate and Challenge Redirect . 15-18
15.5.5.7 Configuring IPv6: Separate Proxy for Authentication and Resource
WebGates ........................................................................................................ 15-20
Part VII Advanced Administration: Backup and Recovery
16 Introducing Backup and Recovery
16.1 Understanding Oracle Fusion Middleware Backup and Recovery ................................ 16-1
16.1.1 Impact of Administration Server Failure ................................................................. 16-2
16.1.2 Managed Server Independence (MSI) Mode ............................................................ 16-2
16.1.3 Configuration Changes in Managed Servers ........................................................... 16-2
16.2 Oracle Fusion Middleware Directory Structure ............................................................. 16-3
16.3 Overview of the Backup Strategies ................................................................................. 16-3
16.3.1 Types of Backups ..................................................................................................... 16-4
16.3.2 Backup Artifacts ....................................................................................................... 16-4
16.3.3 Recommended Backup Strategy .............................................................................. 16-5
16.4 Overview of Recovery Strategies .................................................................................... 16-6
16.4.1 Types of Recovery .................................................................................................... 16-7
16.4.2 Recommended Recovery Strategies ......................................................................... 16-7
16.5 Backup and Recovery Recommendations for Oracle Fusion Middleware Components 16-7
16.5.1 Backup and Recovery Recommendations for Oracle WebLogic Server ................... 16-8
16.5.1.1 Backup and Recovery Recommendations for Oracle WebLogic Server ............. 16-8
16.5.1.2 Backup and Recovery Recommendations for Oracle WebLogic Server JMS .... 16-9
16.5.2 Backup and Recovery Recommendations for Oracle Identity Management .......... 16-11
16.5.2.1 Backup and Recovery Recommendations for Oracle Internet Directory ......... 16-11
16.5.2.2 Backup and Recovery Recommendations for Oracle Virtual Directory .......... 16-11
16.5.2.3 Backup and Recovery Recommendations for Oracle Directory Integration
Platform .......................................................................................................... 16-12
16.5.2.4 Backup and Recovery Recommendations for Oracle Directory Services
Manager .......................................................................................................... 16-12
16.5.2.5 Backup and Recovery Recommendations for Oracle Identity Federation ....... 16-13
16.5.2.6 Backup and Recovery Recommendations for Oracle Access Manager ............ 16-13
16.5.2.7 Backup and Recovery Recommendations for Oracle Adaptive Access
Manager .......................................................................................................... 16-14
16.5.2.8 Backup and Recovery Recommendations for Oracle Identity Manager .......... 16-14
16.5.2.9 Backup and Recovery Recommendations for Oracle Identity Navigator ........ 16-15
16.5.3 Backup and Recovery Recommendations for Oracle SOA Suite ............................ 16-15
16.5.3.1 Backup and Recovery Recommendations for Oracle BPEL Process Manager . 16-15
xviii
16.5.3.2 Backup and Recovery Recommendations for Oracle Business Activity
Monitoring ...................................................................................................... 16-16
16.5.3.3 Backup and Recovery Recommendations for Oracle B2B ............................... 16-17
16.5.3.4 Backup and Recovery Recommendations for Oracle Service Bus ................... 16-17
16.5.3.5 Backup and Recovery Recommendations for Oracle Mediator ....................... 16-18
16.5.3.6 Backup and Recovery Recommendations for Oracle Business Rules .............. 16-18
16.5.3.7 Backup and Recovery Recommendations for Oracle Business Process
Management ................................................................................................... 16-18
16.5.4 Backup and Recovery Recommendations for Oracle WebCenter Portal ................ 16-19
16.5.4.1 Backup and Recovery Recommendations for Oracle WebCenter Portal ......... 16-19
16.5.4.2 Backup and Recovery Recommendations for Oracle WebCenter Portal's
Portlet Producer .............................................................................................. 16-20
16.5.4.3 Backup and Recovery Recommendations for Oracle WebCenter Portal's
Discussion Server ............................................................................................ 16-20
16.5.4.4 Backup and Recovery Recommendations for Oracle WebCenter Portal's
Activity Graph ................................................................................................ 16-21
16.5.4.5 Backup and Recovery Recommendations for Oracle WebCenter Portal's
Analytics ......................................................................................................... 16-21
16.5.4.6 Backup and Recovery Recommendations for Oracle Content Server .............. 16-21
16.5.5 Backup and Recovery Recommendations for Oracle JRF Installations .................. 16-22
16.5.5.1 Backup and Recovery Recommendations for Oracle Web Services Manager . 16-22
16.5.5.2 Backup and Recovery Recommendations for Oracle Platform Security
Services ........................................................................................................... 16-22
16.5.6 Backup and Recovery Recommendations for Web Tier Installations .................... 16-23
16.5.6.1 Backup and Recovery Recommendations for Oracle HTTP Server ................. 16-23
16.5.6.2 Backup and Recovery Recommendations for Oracle Web Cache .................... 16-23
16.5.7 Backup and Recovery Recommendations for Oracle Portal, Oracle Forms
Services, Oracle Reports, and Oracle BI Discoverer Installations .......................... 16-24
16.5.7.1 Backup and Recovery Recommendations for Oracle Portal ............................ 16-24
16.5.7.2 Backup and Recovery Recommendations for Oracle Forms Services .............. 16-25
16.5.7.3 Backup and Recovery Recommendations for Oracle Reports ......................... 16-25
16.5.7.4 Backup and Recovery Recommendations for Oracle Business Intelligence
Discoverer ....................................................................................................... 16-27
16.5.8 Backup and Recovery Recommendations for Oracle Business Intelligence ........... 16-28
16.5.8.1 Backup and Recovery Recommendations for Oracle BI Enterprise Edition .... 16-28
16.5.8.2 Backup and Recovery Recommendations for Oracle Business Intelligence
Publisher ......................................................................................................... 16-29
16.5.8.3 Backup and Recovery Recommendations for Oracle Real-Time Decisions ..... 16-29
16.5.9 Backup and Recovery Recommendations for Oracle Hyperion Enterprise
Performance Management System ........................................................................ 16-30
16.5.9.1 Backup and Recovery Recommendations for Oracle Essbase ......................... 16-30
16.5.9.2 Backup and Recovery Recommendations for Oracle Hyperion Calculation
Manager ......................................................................................................... 16-31
16.5.9.3 Backup and Recovery Recommendations for Oracle Hyperion Financial
Reporting ........................................................................................................ 16-32
16.5.9.4 Backup and Recovery Recommendations for Oracle Hyperion Smart View ... 16-32
16.5.10 Backup and Recovery Recommendations for Oracle Data Integrator .................... 16-33
16.5.11 Backup and Recovery Recommendations for Oracle WebCenter Content ............ 16-33
xix
16.5.11.1 Backup and Recovery Recommendations for Oracle Information Rights
Management .................................................................................................... 16-34
16.5.11.2 Backup and Recovery Recommendations for Oracle WebCenter Content:
Imaging ........................................................................................................... 16-34
16.5.11.3 Backup and Recovery Recommendations for Oracle WebCenter Content ...... 16-35
16.5.11.4 Backup and Recovery Recommendations for Oracle WebCenter Content:
Records ............................................................................................................ 16-35
16.6 Assumptions and Restrictions ...................................................................................... 16-35
17 Backing Up Your Environment
17.1 Overview of Backing Up Your Environment ................................................................. 17-1
17.2 Limitations and Restrictions for Backing Up Data ......................................................... 17-2
17.3 Performing a Backup ...................................................................................................... 17-3
17.3.1 Performing a Full Offline Backup ............................................................................ 17-3
17.3.2 Performing an Online Backup of Run-Time Artifacts .............................................. 17-4
17.3.3 Backing Up Windows Registry Entries .................................................................... 17-5
17.4 Creating a Record of Your Oracle Fusion Middleware Configuration ........................... 17-5
18 Recovering Your Environment
18.1 Overview of Recovering Your Environment .................................................................. 18-1
18.2 Recovering After Data Loss, Corruption, Media Failure, or Application Malfunction ... 18-1
18.2.1 Recovering a Middleware Home ............................................................................. 18-2
18.2.2 Recovering an Oracle WebLogic Server Domain ..................................................... 18-2
18.2.3 Recovering an Oracle Home .................................................................................... 18-3
18.2.4 Recovering an Oracle Instance Home ...................................................................... 18-3
18.2.4.1 Recovering After Oracle Instance Home Deleted from File System .................. 18-3
18.2.4.2 Recovering After Oracle Instance Home Deregistered ...................................... 18-4
18.2.5 Recovering the Administration Server Configuration ............................................. 18-4
18.2.6 Recovering a Managed Server ................................................................................. 18-5
18.2.6.1 Recovering a Managed Server When It Cannot Be Started ................................ 18-5
18.2.6.2 Recovering a Managed Server When It Does Not Function Correctly .............. 18-6
18.2.6.3 Recovering an Oracle SOA Suite Managed Server That Has a Separate
Directory ............................................................................................................ 18-7
18.2.7 Recovering Components .......................................................................................... 18-7
18.2.7.1 Recovering a Component That Is Not Functioning Properly ............................ 18-8
18.2.7.2 Recovering a Component After Cluster Configuration Change ....................... 18-8
18.2.7.3 Recovering Oracle Identity Manager ................................................................. 18-9
18.2.7.4 Recovering Oracle Identity Navigator ............................................................. 18-10
18.2.7.5 Recovering Oracle Access Manager ................................................................. 18-10
18.2.7.6 Recovering Oracle Adaptive Access Manager ................................................. 18-10
18.2.7.7 Recovering Oracle Business Process Management .......................................... 18-10
18.2.7.8 Recovering Oracle WebCenter Portal's Activity Graph ................................... 18-10
18.2.7.9 Recovering Oracle WebCenter Portal's Analytics ............................................ 18-11
18.2.7.10 Recovering Oracle BI Enterprise Edition ......................................................... 18-11
18.2.7.10.1 Recovering Oracle BI Enterprise Edition in a Non-Clustered
Environment ............................................................................................. 18-11
18.2.7.10.2 Recovering Oracle BI Enterprise Edition in a Clustered Environment ..... 18-11
xx
18.2.7.10.3 Reconciling the LDAP Database with RPD ............................................... 18-12
18.2.7.10.4 Reconciling the LDAP database with Oracle BI Presentation Catalog ...... 18-12
18.2.7.11 Recovering Oracle Business Intelligence Publisher ......................................... 18-13
18.2.7.12 Recovering Oracle Real-Time Decisions .......................................................... 18-13
18.2.7.13 Recovering Oracle Essbase .............................................................................. 18-13
18.2.7.14 Recovering Oracle Hyperion Calculation Manager ......................................... 18-13
18.2.7.15 Recovering Oracle Hyperion Financial Reporting ........................................... 18-13
18.2.7.16 Recovering Oracle Hyperion Smart View ....................................................... 18-13
18.2.7.17 Recovering Oracle Data Integrator .................................................................. 18-14
18.2.7.18 Recovering Oracle Information Rights Management ...................................... 18-14
18.2.7.19 Recovering Oracle WebCenter Content: Imaging ........................................... 18-14
18.2.7.20 Recovering Oracle WebCenter Content .......................................................... 18-14
18.2.7.21 Recovering Oracle WebCenter Content: Records ............................................ 18-15
18.2.8 Recovering a Cluster .............................................................................................. 18-15
18.2.8.1 Recovering a Cluster After Deletion or Cluster-Level Configuration
Changes ........................................................................................................... 18-15
18.2.8.2 Recovering a Cluster After Membership Is Mistakenly Modified ................... 18-16
18.2.9 Recovering Applications ........................................................................................ 18-16
18.2.9.1 Recovering Application Artifacts .................................................................... 18-17
18.2.9.2 Recovering a Redeployed Application That Is No Longer Functional ............ 18-17
18.2.9.3 Recovering an Undeployed Application ......................................................... 18-17
18.2.9.4 Recovering a Composite Application .............................................................. 18-18
18.2.10 Recovering a Database ........................................................................................... 18-18
18.3 Recovering After Loss of Host ..................................................................................... 18-18
18.3.1 Recovering After Loss of Oracle WebLogic Server Domain Host .......................... 18-18
18.3.2 Recovering After Loss of Administration Server Host .......................................... 18-19
18.3.2.1 Recovering the Administration Server to the Same Host ................................ 18-19
18.3.2.2 Recovering the Administration Server to a Different Host ............................. 18-20
18.3.3 Recovering After Loss of Managed Server Host .................................................... 18-21
18.3.3.1 Recovering a Managed Server to the Same Host ............................................. 18-22
18.3.3.2 Recovering a Managed Server to a Different Host .......................................... 18-23
18.3.3.3 Recovering an Oracle SOA Suite Managed Server That Has a Separate
Directory ......................................................................................................... 18-25
18.3.4 Recovering After Loss of Component Host ........................................................... 18-25
18.3.4.1 Recovering a Java Component to the Same Host ............................................ 18-26
18.3.4.2 Recovering a Java Component to a Different Host .......................................... 18-27
18.3.4.3 Recovering a System Component to the Same Host ........................................ 18-27
18.3.4.4 Recovering a System Component to a Different Host ..................................... 18-27
18.3.4.5 Recovering Identity Management Components to a Different Host ............... 18-28
18.3.4.5.1 Recovering Oracle Internet Directory to a Different Host ......................... 18-28
18.3.4.5.2 Recovering Oracle Virtual Directory to a Different Host .......................... 18-28
18.3.4.5.3 Recovering Oracle Directory Integration Platform to a Different Host ..... 18-29
18.3.4.5.4 Recovering Oracle Identity Federation to a Different Host ....................... 18-29
18.3.4.5.5 Recovering Oracle Identity Manager to a Different Host ......................... 18-30
18.3.4.5.6 Recovering Oracle Identity Navigator to a Different Host ....................... 18-30
18.3.4.5.7 Recovering Oracle Access Manager to a Different Host ........................... 18-31
18.3.4.5.8 Recovering Oracle Adaptive Access Manager to a Different Host ........... 18-31
18.3.4.6 Recovering Oracle SOA Suite After Loss of Host ............................................ 18-31
xxi
18.3.4.7 Recovering Web Tier Components to a Different Host ................................... 18-32
18.3.4.7.1 Recovering Oracle HTTP Server to a Different Host ................................. 18-32
18.3.4.7.2 Recovering Oracle Web Cache to a Different Host ................................... 18-33
18.3.4.8 Recovering Oracle Portal, Oracle Reports, Oracle Forms Services, and Oracle
Business Intelligence Discoverer to a Different Host ....................................... 18-33
18.3.4.8.1 Recovering Oracle Portal to a Different Host ............................................ 18-33
18.3.4.8.2 Recovering Oracle Forms Services to a Different Host ............................. 18-35
18.3.4.8.3 Recovering Oracle Reports to a Different Host ......................................... 18-36
18.3.4.8.4 Recovering Oracle Business Intelligence Discoverer to a Different Host .. 18-38
18.3.4.9 Recovering Oracle BI Enterprise Edition to a Different Host .......................... 18-39
18.3.4.9.1 Recovering Oracle BI EE to a Different Host in a Non-Clustered
Environment ............................................................................................. 18-39
18.3.4.9.2 Recovering Oracle BI EE to a Different Host in a Clustered Environment 18-40
18.3.4.9.3 Additional Steps for Recovering Oracle BI EE .......................................... 18-41
18.3.4.9.4 Importing Oracle BI EE Registry Entries ................................................... 18-42
18.3.4.10 Recovering Oracle Business Intelligence Publisher to a Different Host ........... 18-42
18.3.4.11 Recovering Oracle Real-Time Decisions to a Different Host ........................... 18-43
18.3.4.12 Recovering Oracle Essbase After Loss of Host ................................................ 18-43
18.3.4.13 Recovering Oracle Hyperion Calculation Manager After Loss of Host ........... 18-44
18.3.4.14 Recovering Oracle Hyperion Financial Reporting After Loss of Host ............. 18-44
18.3.4.15 Recovering Oracle Data Integrator to a Different Host ................................... 18-44
18.3.4.16 Recovering Oracle WebCenter Content to a Different Host ............................ 18-45
18.3.4.16.1 Recovering Oracle WebCenter Content to a Different Host ...................... 18-45
18.3.4.16.2 Recovering Oracle WebCenter Content: Records After Loss of Host ........ 18-46
18.3.5 Additional Actions for Recovering Entities After Loss of Host ............................. 18-46
18.3.5.1 Recovering Fusion Middleware Control to a Different Host ........................... 18-46
18.3.5.2 Changing the Host Name in the targets.xml File for Fusion Middleware
Control ............................................................................................................ 18-47
18.3.5.3 Recovering Oracle Management Agent When Components Are Recovered
to a Different Host ........................................................................................... 18-47
18.3.5.4 Modify the mod_wl_ohs.conf File ................................................................... 18-48
18.3.5.5 Creating a New Machine for Certain Components ......................................... 18-48
18.3.5.6 Reassociate Users to Groups for Certain Identity Management Components . 18-49
18.3.5.7 Updating Oracle Inventory ............................................................................. 18-49
18.3.5.8 Recovering the Windows Registry .................................................................. 18-49
18.3.6 Recovering After Loss of Database Host ................................................................ 18-50
Part VIII Advanced Administration: Expanding Your Environment
19 Scaling Your Environment
19.1 Overview of Scaling Your Environment ......................................................................... 19-1
19.2 Extending a Domain to Support Additional Components ............................................. 19-2
19.3 Adding Additional Managed Servers to a Domain ........................................................ 19-4
19.3.1 Applying Oracle JRF Template to a Managed Server or Cluster .............................. 19-5
19.4 Creating Clusters ............................................................................................................ 19-6
19.5 Copying a Middleware Home or Component ............................................................... 19-7
xxii
20 Using the Movement Scripts
20.1 Introduction to the Movement Scripts ........................................................................... 20-1
20.2 Understanding the Movement Process .......................................................................... 20-2
20.2.1 Understanding the Movement of a Middleware Home ........................................... 20-2
20.2.2 Understanding the Movement of Components ....................................................... 20-3
20.3 Movement Scripts .......................................................................................................... 20-4
20.3.1 Movement Scripts Syntax ........................................................................................ 20-6
20.3.1.1 copyBinary Script .............................................................................................. 20-7
20.3.1.2 pasteBinary Script ............................................................................................ 20-9
20.3.1.3 copyConfig Script for Java Components ......................................................... 20-10
20.3.1.4 copyConfig Script for Oracle Instances ........................................................... 20-12
20.3.1.5 copyConfig Script for System Components ..................................................... 20-13
20.3.1.6 copyConfig Script for Node Manager ............................................................. 20-14
20.3.1.7 extractMovePlan Script ................................................................................... 20-15
20.3.1.8 pasteConfig Script for Java Components ......................................................... 20-16
20.3.1.9 pasteConfig Script for Oracle Instances ........................................................... 20-17
20.3.1.10 pasteConfig Script for System Components .................................................... 20-20
20.3.1.11 pasteConfig Script for Node Manager ............................................................. 20-21
20.3.1.12 obfuscatePassword Script ................................................................................ 20-22
20.4 Modifying Move Plans ................................................................................................. 20-22
20.4.1 Locating configGroup Elements ............................................................................ 20-23
20.4.2 Move Plan Properties ............................................................................................. 20-24
21 Moving from a Test to a Production Environment
21.1 Introduction to Moving Oracle Fusion Middleware Components ................................. 21-1
21.2 Overview of Procedures for Moving from a Source to a Target Environment ............... 21-2
21.3 Common Procedures for Moving to a Target Environment ........................................... 21-2
21.3.1 Preparing the Source Environment .......................................................................... 21-2
21.3.2 Preparing the Target Environment .......................................................................... 21-3
21.3.3 Installing the Database on the Target Environment ................................................. 21-4
21.3.4 Moving the Middleware Home and the Binary Files ............................................... 21-6
21.3.5 Moving the Configuration of Java Components ...................................................... 21-7
21.3.6 Moving the Configuration of Oracle Instances and System Components ............... 21-9
21.3.6.1 Moving an Oracle Instance and All of Its System Components ........................ 21-9
21.3.6.2 Moving an Individual System Component ..................................................... 21-10
21.3.7 Configuring Users and Groups .............................................................................. 21-12
21.4 Moving Oracle Fusion Middleware Components ........................................................ 21-12
21.4.1 Moving Identity Management Components to a Target Environment .................. 21-13
21.4.1.1 Moving Identity Management to a New Target Environment ........................ 21-13
21.4.1.2 Moving Identity Management to an Existing Target Environment ................. 21-25
21.4.2 Moving Oracle SOA Suite to a Target Environment .............................................. 21-32
21.4.2.1 Moving Oracle SOA Suite to a New Target Environment ............................... 21-33
21.4.2.2 Moving Oracle SOA Suite to an Existing Target Environment ....................... 21-39
21.4.3 Moving Oracle WebCenter Portal to a Target Environment .................................. 21-43
21.4.3.1 Moving Oracle WebCenter Portal to a New Target Environment ................... 21-44
21.4.3.2 Moving Oracle WebCenter Portal to an Existing Target Environment ........... 21-46
21.4.4 Moving Oracle WebCenter Content to a Target Environment ............................... 21-46
xxiii
21.4.4.1 Moving Oracle WebCenter Content to a New Target Environment ................ 21-46
21.4.4.2 Moving Oracle WebCenter Content to an Existing Target Environment ........ 21-52
21.4.5 Moving Oracle Hyperion Enterprise Performance Management System to a
Target Environment ............................................................................................... 21-55
21.4.6 Moving the Web Tier to a Target Environment ..................................................... 21-59
21.4.6.1 Moving the Web Tier to a New Target Environment ...................................... 21-59
21.4.6.1.1 Moving Oracle HTTP Server to a New Target Environment .................... 21-59
21.4.6.1.2 Moving Oracle Web Cache to a New Target Environment ....................... 21-60
21.4.6.2 Moving the Web Tier to an Existing Target Environment ............................... 21-63
21.4.6.2.1 Moving Oracle HTTP Server to an Existing Target Environment ............. 21-63
21.4.7 Moving Oracle Business Intelligence to a Target Environment ............................. 21-63
21.4.7.1 Moving Oracle Business Intelligence to a New Target Environment .............. 21-64
21.4.7.2 Moving Oracle Business Intelligence to an Existing Target Environment
When There Are Few Patches to Apply ........................................................... 21-68
21.4.7.3 Moving Oracle Business Intelligence Components to an Existing Target
Environment When There are Many Patches to Apply ................................... 21-72
21.4.7.3.1 Moving Oracle BI EE to an Existing Target Environment When New
Hardware Is Available .............................................................................. 21-72
21.4.7.3.2 Moving Oracle BI EE to an Existing Target Environment When New
Hardware Is Not Available ....................................................................... 21-73
21.4.8 Moving Oracle Real-Time Decisions to a Target Environment .............................. 21-73
21.4.8.1 Moving Oracle Real-Time Decisions to a New Target Environment ............... 21-73
21.4.8.2 Moving Oracle Real-Time Decisions to an Existing Target Environment ........ 21-76
21.4.9 Moving Oracle Portal, Oracle Forms Services, Oracle Reports, and Oracle BI
Discoverer to a Target Environment ...................................................................... 21-76
21.4.9.1 Moving Oracle Portal, Oracle Forms Services, Oracle Reports, and Oracle
Business Intelligence Discoverer to a New Target Environment ..................... 21-77
21.4.9.2 Moving Oracle Portal, Oracle Forms Services, Oracle Reports, and Oracle
Business Intelligence Discoverer to an Existing Target Environment .............. 21-87
21.4.10 Moving Oracle Data Integrator to a Target Environment ...................................... 21-88
21.4.10.1 Moving Oracle Data Integrator to a New Target Environment ....................... 21-88
21.4.10.2 Moving Oracle Data Integrator to an Existing Target Environment ................ 21-90
21.5 Considerations in Moving to and from an Oracle RAC Environment .......................... 21-90
21.6 Limitations in Moving from Source to Target .............................................................. 21-91
21.7 Recovering from Test to Production Errors .................................................................. 21-92
21.8 A Case Study: Moving Oracle SOA Suite and the Fusion Order Demo to a New
Target Environment ..................................................................................................... 21-94
Part IX Appendixes
A Oracle Fusion Middleware Command-Line Tools
B URLs for Components
CPort Numbers
C.1 Port Numbers by Component ......................................................................................... C-1
C.2 Port Numbers (Sorted by Number) ................................................................................. C-3
xxiv
D Metadata Repository Schemas
D.1 Metadata Repository Schema Descriptions ......................................................................D-1
D.2 Metadata Repository Schemas, Tablespaces, and Data Files ............................................D-3
E Using Oracle Fusion Middleware Accessibility Options
E.1 Install and Configure Java Access Bridge (Windows Only) .............................................E-1
E.2 Enabling Fusion Middleware Control Accessibility Mode ...............................................E-1
E.2.1 Making HTML Pages More Accessible ......................................................................E-1
E.2.2 Viewing Text Descriptions of Fusion Middleware Control Charts ............................E-2
E.3 Fusion Middleware Control Keyboard Navigation ..........................................................E-3
F Examples of Administrative Changes
F.1 How to Use This Appendix .............................................................................................. F-1
F.2 Examples of Administrative Changes (by Component) ................................................... F-2
G Viewing Release Numbers
G.1 Release Number Format .................................................................................................. G-1
G.2 Viewing the Software Inventory and Release Numbers .................................................. G-2
G.2.1 Viewing Oracle Fusion Middleware Installation Release Numbers ......................... G-2
G.2.2 Viewing Oracle WebLogic Server Release Numbers ................................................ G-3
G.2.3 Viewing Component Release Numbers .................................................................... G-3
G.2.4 Viewing Oracle Internet Directory Release Numbers ............................................... G-3
G.2.5 Viewing Metadata Repository Release Numbers ..................................................... G-4
G.2.6 Viewing Schema Release Numbers ........................................................................... G-5
H Oracle Wallet Manager and orapki
H.1 New orapki Features .......................................................................................................H-2
H.1.1 orapki Usage Examples .............................................................................................H-2
H.1.2 New CRL Management Features ...............................................................................H-3
H.1.3 New Version 3 Certificate Support ............................................................................H-3
H.1.4 Trust Chain Export ....................................................................................................H-3
H.1.5 Wallet Password Change ...........................................................................................H-3
H.1.6 Converting Between Oracle Wallet and JKS Keystore ...............................................H-3
H.2 Using the orapki Utility for Certificate Validation and CRL Management ......................H-5
H.2.1 orapki Overview ........................................................................................................H-5
H.2.1.1 orapki Syntax ......................................................................................................H-5
H.2.1.2 Environment Setup for orapki .............................................................................H-6
H.2.2 Displaying orapki Help .............................................................................................H-6
H.2.3 Creating Signed Certificates for Testing Purposes .....................................................H-6
H.2.4 Managing Oracle Wallets with the orapki Utility ......................................................H-7
H.2.4.1 Creating and Viewing Oracle Wallets with orapki ..............................................H-7
H.2.4.2 Adding Certificates and Certificate Requests to Oracle Wallets with orapki ......H-7
H.2.4.3 Exporting Certificates and Certificate Requests from Oracle Wallets with
orapki ..................................................................................................................H-8
H.2.5 Managing Certificate Revocation Lists (CRLs) with orapki Utility ............................H-8
xxv
H.2.5.1 About Certificate Validation with Certificate Revocation Lists .......................... H-9
H.2.5.1.1 What CRLs Should You Use? ....................................................................... H-9
H.2.5.1.2 How CRL Checking Works .......................................................................... H-9
H.2.5.2 Certificate Revocation List Management .......................................................... H-10
H.2.5.2.1 Renaming CRLs with a Hash Value for Certificate Validation .................. H-10
H.2.5.2.2 Uploading CRLs to Oracle Internet Directory ............................................ H-11
H.2.5.2.3 Listing CRLs Stored in Oracle Internet Directory ...................................... H-12
H.2.5.2.4 Viewing CRLs in Oracle Internet Directory ............................................... H-12
H.2.5.2.5 Deleting CRLs from Oracle Internet Directory ........................................... H-13
H.2.6 orapki Utility Commands Summary ....................................................................... H-13
H.2.6.1 orapki cert create .............................................................................................. H-14
H.2.6.1.1 Purpose ...................................................................................................... H-14
H.2.6.1.2 Syntax ........................................................................................................ H-14
H.2.6.2 orapki cert display ............................................................................................ H-14
H.2.6.2.1 Purpose ...................................................................................................... H-14
H.2.6.2.2 Syntax ........................................................................................................ H-14
H.2.6.3 orapki crl create ................................................................................................ H-14
H.2.6.3.1 Purpose ...................................................................................................... H-14
H.2.6.3.2 Syntax ........................................................................................................ H-14
H.2.6.4 orapki crl delete ................................................................................................ H-15
H.2.6.4.1 Purpose ...................................................................................................... H-15
H.2.6.4.2 Syntax ........................................................................................................ H-15
H.2.6.5 orapki crl display .............................................................................................. H-15
H.2.6.5.1 Purpose ...................................................................................................... H-15
H.2.6.5.2 Syntax ........................................................................................................ H-15
H.2.6.6 orapki crl hash .................................................................................................. H-16
H.2.6.6.1 Purpose ...................................................................................................... H-16
H.2.6.6.2 Syntax ........................................................................................................ H-16
H.2.6.7 orapki crl list ..................................................................................................... H-16
H.2.6.7.1 Purpose ...................................................................................................... H-16
H.2.6.7.2 Syntax ........................................................................................................ H-16
H.2.6.8 orapki crl revoke ............................................................................................... H-16
H.2.6.8.1 Purpose ...................................................................................................... H-16
H.2.6.8.2 Syntax ........................................................................................................ H-16
H.2.6.9 orapki crl status ................................................................................................ H-17
H.2.6.9.1 Purpose ...................................................................................................... H-17
H.2.6.9.2 Syntax ........................................................................................................ H-17
H.2.6.10 orapki crl upload .............................................................................................. H-17
H.2.6.10.1 Purpose ...................................................................................................... H-17
H.2.6.10.2 Syntax ........................................................................................................ H-17
H.2.6.11 orapki crl verify ................................................................................................ H-18
H.2.6.11.1 Purpose ...................................................................................................... H-18
H.2.6.11.2 Syntax ........................................................................................................ H-18
H.2.6.12 orapki wallet add ............................................................................................. H-18
H.2.6.12.1 Purpose ...................................................................................................... H-18
H.2.6.12.2 Syntax ........................................................................................................ H-18
H.2.6.13 orapki wallet change_pwd ............................................................................... H-19
xxvi
H.2.6.13.1 Purpose .......................................................................................................H-19
H.2.6.13.2 Syntax .........................................................................................................H-19
H.2.6.14 orapki wallet create ...........................................................................................H-19
H.2.6.14.1 Purpose .......................................................................................................H-19
H.2.6.14.2 Syntax .........................................................................................................H-19
H.2.6.15 orapki wallet display .........................................................................................H-19
H.2.6.15.1 Purpose .......................................................................................................H-19
H.2.6.15.2 Syntax .........................................................................................................H-19
H.2.6.16 orapki wallet export ..........................................................................................H-20
H.2.6.16.1 Purpose .......................................................................................................H-20
H.2.6.16.2 Syntax .........................................................................................................H-20
H.2.6.17 orapki wallet export_trust_chain ......................................................................H-20
H.2.6.17.1 Purpose .......................................................................................................H-20
H.2.6.17.2 Syntax .........................................................................................................H-20
H.3 Equivalent Features for Oracle Wallet Manager ............................................................H-20
H.4 Equivalent Features for orapki .......................................................................................H-22
H.5 Equivalent Features for the SSL Configuration Tool ......................................................H-23
I Troubleshooting Oracle Fusion Middleware
I.1 Diagnosing Oracle Fusion Middleware Problems ............................................................. I-1
I.2 Common Problems and Solutions ..................................................................................... I-1
I.2.1 Running out of Data Source Connections ................................................................... I-2
I.2.2 Using a Different Version of Spring ............................................................................ I-2
I.2.3 ClassNotFound Errors When Starting Managed Servers ............................................ I-2
I.3 Troubleshooting Fusion Middleware Control ................................................................... I-2
I.3.1 Troubleshooting the Display of Performance Metrics and Charts in Fusion
Middleware Control ................................................................................................... I-3
I.3.1.1 What Are Agent-Monitored Targets? ................................................................... I-3
I.3.1.2 Setting Monitoring Credentials for All Agent-Monitored Targets in a Farm ....... I-3
I.3.1.3 Changing the Monitoring Credentials for a Specific Agent-Monitored Target .... I-4
I.3.1.4 Verifying or Changing the Oracle Management Agent URL ............................... I-4
I.3.2 Securing the Connection from Fusion Middleware Control to Oracle WebLogic
Server Administration Console ................................................................................... I-5
I.4 Troubleshooting SSL ......................................................................................................... I-5
I.4.1 Components May Enable All Supported Ciphers ....................................................... I-5
I.5 Need More Help? .............................................................................................................. I-6
I.5.1 Using Remote Diagnostic Agent ................................................................................. I-6
Index
xxvii
List of Figures
2–1 Oracle Fusion Middleware Environment................................................................................ 2-2
2–2 Oracle WebLogic Server Domain ............................................................................................. 2-3
6–1 SSL Handshake............................................................................................................................ 6-5
6–2 SSL in Oracle Fusion Middleware ............................................................................................ 6-6
13–1 ADR Directory Structure for Oracle Fusion Middleware.................................................. 13-4
13–2 Incident Creation Generated by Incident Log Detector ..................................................... 13-7
13–3 Incident Creation Generated by WLDF Watch Notification ............................................. 13-8
13–4 Flow for Investigating a Problem ........................................................................................ 13-16
15–1 Simple Authentication with the IPv6/IPv4 Proxy ........................................................... 15-15
15–2 IPv6 with an Authenticating WebGate and Challenge Redirect .................................... 15-16
17–1 Decision Flow Chart for Type of Backup ............................................................................. 17-2
G–1 Example of an Oracle Fusion Middleware Release Number............................................... G-1
xxviii
List of Tables
3–1 Environment Variables for Linux and UNIX......................................................................... 3-1
3–2 Environment Variables for Windows ..................................................................................... 3-3
3–3 Comparing Fusion Middleware Control and WebLogic Server Administration
Console ......................................................................................................................................... 3-4
3–4 Navigating Within Fusion Middleware Control................................................................... 3-9
6–1 WLST Commands for SSL Configuration ........................................................................... 6-40
6–2 WLST Commands for Oracle Wallet Management ........................................................... 6-40
6–3 WLST Commands for Java Keystore (JKS) Management ................................................. 6-40
6–4 Parameters in Properties File ................................................................................................ 6-61
6–5 Default Values of Parameters................................................................................................ 6-61
7–1 Main Scripts ................................................................................................................................ 7-2
7–2 Domain-Level Information Variables for SSL Automation Tool ........................................ 7-2
7–3 Component-Specific Information Variables for SSL Automation Tool ............................. 7-3
7–4 Component Options to SSLServerConfig.sh.......................................................................... 7-5
7–5 Component Options to SSLClientConfig.sh ....................................................................... 7-11
9–1 Oracle JDeveloper Extensions.................................................................................................. 9-5
10–1 Tools to Deploy Applications................................................................................................ 10-2
10–2 MDS Configuration Attributes for Deployed Applications ........................................... 10-31
12–1 ODL Format Message Fields ................................................................................................. 12-2
12–2 Log File Location..................................................................................................................... 12-4
12–3 Diagnostic Message Types and Level ................................................................................ 12-17
12–4 Mapping of Log Levels Among ODL, Oracle WebLogic Server, and Java .................. 12-18
13–1 DiagnosticConfig MBean Attributes for Diagnostic Framework .................................... 13-9
13–2 DiagnosticConfig MBean Operations and Attributes for Problem Suppression
Filters ....................................................................................................................................... 13-12
13–3 Uncaught Exception Problem Keys.................................................................................... 13-19
13–4 Diagnostic Dump Actions.................................................................................................... 13-20
14–1 MDS Operations and Required Roles .................................................................................. 14-6
14–2 Purging Data Documentation ............................................................................................. 14-27
15–1 Support for IPv6 ...................................................................................................................... 15-8
18–1 Recovery Procedures for Particular Components.............................................................. 18-7
18–2 Recovery Procedures for Loss of Host for Particular Components............................... 18-25
19–1 Supported Domain Extensions ............................................................................................. 19-2
20–1 Movement Scripts ................................................................................................................... 20-4
20–2 Options for the copyBinary Script........................................................................................ 20-8
20–3 Options for the pasteBinary Script ....................................................................................... 20-9
20–4 Options for the copyConfig Script for Java Components ............................................... 20-11
20–5 Options for the copyConfig Script for Oracle Instances and System Components .... 20-13
20–6 Options for the copyConfig Script for Node Manager.................................................... 20-15
20–7 Options for the extractMovePlan Script ............................................................................ 20-16
20–8 Options for the pasteConfig Script for Java Components .............................................. 20-17
20–9 Options for the pasteConfig Script for Oracle Instances................................................. 20-18
20–10 Options for the pasteConfig Script for Node Manager ................................................... 20-22
20–11 Move Plan Properties for Components ............................................................................. 20-24
20–12 Move Plan Properties for Node Manager ......................................................................... 20-25
20–13 Common Move Plan Properties for Java Components ................................................... 20-26
20–14 Move Plan Properties for Oracle ADF Connections ........................................................ 20-30
20–15 Move Plan Properties for Oracle SOA Suite ..................................................................... 20-33
20–16 Move Plan Properties for Oracle B2B................................................................................. 20-34
20–17 Move Plan Properties for Oracle HTTP Server................................................................. 20-35
20–18 Move Plan Properties for Oracle Internet Directory........................................................ 20-37
20–19 Move Plan Properties for Oracle Virtual Directory ......................................................... 20-37
20–20 Move Plan Properties for Oracle Identity Federation ..................................................... 20-38
xxix
20–21 Move Plan Properties for Oracle BI EE and Oracle BI Publisher................................... 20-40
20–22 Move Plan Properties for Oracle BI EE Data Warehouse Administration Console (DAC) ....
20-43
20–23 Move Plan Properties for Oracle Essbase .......................................................................... 20-46
20–24 Move Plan Properties for the EPM Registry ..................................................................... 20-47
20–25 Move Plan Properties for Oracle BI Action Framework ................................................. 20-49
20–26 Move Plan Properties for WebCenter Content Server, Records, and Inbound Refinery ........
20-50
20–27 Move Plan Properties for Oracle WebCenter Content: Imaging.................................... 20-51
20–28 Move Plan Properties for Oracle Data Integrator ............................................................ 20-52
A–1 Oracle Fusion Middleware Command-Line Tools .............................................................. A-1
B–1 URLs for Components.............................................................................................................. B-1
C–1 Port Numbers Sorted by Component .................................................................................... C-1
C–2 Port Numbers Sorted by Number .......................................................................................... C-3
D–1 Metadata Schemas Created by Repository Creation Utility............................................... D-1
D–2 Metadata Repository Tablespaces and Data Files................................................................ D-3
E–1 Keyboard Navigation for Common Tasks ............................................................................ E-3
E–2 Keyboard Navigation for Topology Viewer ......................................................................... E-4
F–1 Examples of Administrative Changes ................................................................................... F-2
H–1 Mapping for Oracle Wallet Manager Features for Wallets............................................... H-21
H–2 Mapping for Oracle Wallet Manager Features for Certificates ........................................ H-21
H–3 Mapping for orapki Features for Wallets and CRLs.......................................................... H-22
H–4 Mapping for orapki Features for Certificates ..................................................................... H-23
H–5 Equivalent Features for the SSL Configuration Tool ......................................................... H-23
xxx

Preface
This guide describes how to manage Oracle Fusion Middleware, including how to
start and stop Oracle Fusion Middleware, how to change ports, deploy applications,
and how to back up and recover Oracle Fusion Middleware.
Audience
This guide is intended for administrators of Oracle Fusion Middleware.
Documentation Accessibility
For information about Oracle's commitment to accessibility, visit the Oracle
Accessibility Program website at
http://www.oracle.com/pls/topic/lookup?ctx=acc&id=docacc.
Access to Oracle Support
Oracle customers have access to electronic support through My Oracle Support. For
information, visit
http://www.oracle.com/pls/topic/lookup?ctx=acc&id=info or visit
http://www.oracle.com/pls/topic/lookup?ctx=acc&id=trs if you are
hearing impaired.
Related Documents
For more information, see the following documents in the Oracle Fusion Middleware
11g Release 1 (11.1.1) documentation set:
■Oracle Fusion Middleware 2 Day Administration Guide
■Oracle Fusion Middleware Concepts
■Oracle Fusion Middleware Application Security Guide
■Oracle Fusion Middleware High Availability Guide
■Oracle Fusion Middleware Introduction to Oracle WebLogic Server
■Oracle Fusion Middleware Performance and Tuning Guide
■Oracle Fusion Middleware Administrator's Guide for Oracle SOA Suite and Oracle
Business Process Management Suite
■Oracle Fusion Middleware Administrator's Guide for Oracle WebCenter Portal
■Oracle Fusion Middleware Administrator's Guide for Oracle HTTP Server

■Oracle Fusion Middleware Administrator's Guide for Oracle Web Cache
■Oracle Fusion Middleware Security and Administrator's Guide for Web Services
■Oracle Fusion Middleware Administrator's Guide for Oracle Internet Directory
■Oracle Fusion Middleware Administrator's Guide for Oracle Virtual Directory
■Oracle Fusion Middleware Administrator's Guide for Oracle Identity Federation
■ Oracle Fusion Middleware Third-Party Application Server Guide
Conventions
The following text conventions are used in this document:
Convention Meaning
boldface Boldface type indicates graphical user interface elements associated
with an action, or terms defined in text or the glossary.
italic Italic type indicates book titles, emphasis, or placeholder variables for
which you supply particular values.
monospace Monospace type indicates commands within a paragraph, URLs, code
in examples, text that appears on the screen, or text that you enter.

What's New in This Guide?
This preface introduces the new and changed administrative features of Oracle Fusion
Middleware that are described in this guide, and provides pointers to additional
information.
New and Changed Features for Oracle Fusion Middleware 11g Release
1 (11.1.1.6)
Oracle Fusion Middleware 11g Release 1 (11.1.1.6) includes the following new and
changed administrative features:
■Support for suppressing the creation of incidents based on a particular problem
key. See Section 13.3.2.
■A set of well-defined problem keys for unhandled exceptions. See Section 13.4.3.
■Improved Fusion Middleware Control page for managing labels. See
Section 14.3.12.4.1.
■Support for GridLink data sources. See Section 10.2.2.5.
■Changes to the copyConfig and pasteConfig scripts to support movement of an
Oracle instance. See Section 20.3.1.4.
■Revised procedures for moving from a test environment to a production
environment, particularly for the following components:
–Oracle BI Enterprise Edition. See Section 21.4.7.1 and Table 20–21 through
Table 20–25.
–Oracle WebCenter Portal. See Section 21.4.3.
–Oracle WebCenter Content. See Section 21.4.4 and Table 20–26 and
Table 20–27.
–Oracle Identity Federation. See Tas k 7 in Section 21.4.1.
–Oracle Data Integrator. See Section 21.4.9 and Table 20–28.
In addition, note that the information about using Oracle Database and DB2, SQL
Server, and MySQL databases with MDS has moved from this book to Oracle Fusion
Middleware System Requirements and Specifications.
New and Changed Features for Oracle Fusion Middleware 11g Release
1 (11.1.1.5)
Oracle Fusion Middleware 11g Release 1 (11.1.1.5) includes the following new and
changed administrative features:
■Support for QuickTrace, which provides fine-grained logging to memory. See
Section 12.6.1.
■Support for Selective Trace, which provides fine-grained logging for a specific user
or other properties of a request. See Section 12.6.2
■Procedures for backing up and restoring Oracle Hyperion Enterprise Performance
Management System. See Section 16.5.9.
■Renaming of the cloning scripts. In previous versions, scripts such as copyBinary
and pasteBinary, were described as cloning scripts. With this release, they are
described as movement scripts. For more information about the scripts, see
Chapter 20.
■Revised procedures for moving from a test environment to a production
environment. See Chapter 21.
New and Changed Features for Oracle Fusion Middleware 11g Release
1 (11.1.1.4)
Oracle Fusion Middleware 11g Release 1 (11.1.1.4) includes the following new and
changed administrative features:
■Oracle Fusion Middleware now supports IBM WebSphere as an application server.
See the Oracle Fusion Middleware Third-Party Application Server Guide for more
information.
■MDS provides the following new and changed features:
–Support for purging metadata labels using Fusion Middleware Control or the
command line. See Section 14.3.11.
–Support for importing to and exporting from a remote location. See
Section 14.3.1.
–Support for targeting the repository to additional Managed Servers. See
Section 14.3.2.2.
■Additions to the cloning scripts, allowing you to clone the configuration of a
domain and components. See Chapter 20.
■Revised procedures for moving from a test environment to a production
environment. See Chapter 21.
■Scripts to purge data from your database. See Section 14.5.
New Features for Oracle Fusion Middleware 11g Release 1 (11.1.1.3)
Oracle Fusion Middleware 11g Release 1 (11.1.1.3) includes the following new and
changed administrative features:
■MDS now supports DB2. See Section 14.3.1.1.
■The cloning syntax has changed. See Chapter 20.
■Oracle Enterprise Manager Fusion Middleware Control now provides an interface
to create and modify data sources. See Section 10.2.
New Features for Oracle Fusion Middleware 11g Release 1 (11.1.1.2)
Oracle Fusion Middleware 11g Release 1 (11.1.1.2) includes the following new
administrative features:
■The Diagnostic Framework, which aids in detecting, diagnosing, and resolving
problems. For more information, see Chapter 13.
■An Oracle Common home, which contains the binary and library files required for
the Oracle Enterprise Manager Fusion Middleware Control and Java Required
Files (JRF). For more information, see Section 2.6.
■Changes to cloning. For more information, see Chapter 20.
New Features for Oracle Fusion Middleware 11g Release 1 (11.1.1)
Oracle Fusion Middleware 11g Release 1 (11.1.1) includes many new and changed
administrative features, including the following:
■The inclusion of Oracle WebLogic Server in Oracle Fusion Middleware, replacing
Oracle Containers for Java EE. Oracle WebLogic Server is an enterprise-ready Java
application server that supports the deployment of mission-critical applications in
a robust, secure, highly available, and scalable environment. For an overview of
Oracle WebLogic Server and the Oracle Fusion Middleware environment, see
Section 2.1.
■New commands for many functions. Many components and services now use
Oracle WebLogic Server Scripting Tool (WLST) commands. For example,
commands to configure log files are WLST commands. See Section 3.5.1 for
general information about invoking WLST.
■The Oracle Metadata Services (MDS) Repository, a particular type of repository
that contains metadata for certain types of deployed applications. This includes
custom Java EE applications developed by your organization and some Oracle
Fusion Middleware component applications, such as Oracle B2B. For information
about the MDS Repository, see Section 14.3.
■Wallet and Keystore Management: 11g Release 1 (11.1.1) provides new features for
managing Oracle wallets and JKS keystores:
–Password-protected wallets
When creating a wallet in prior releases, the administrator was always
required to create a password-protected wallet. Once this wallet was created,
the administrator could optionally create an auto-login wallet. Components
needed the auto-login wallet at run time. Without an auto-login wallet, the
password had to be specified in the component configuration file in an
encrypted or obfuscated format.
In 11g Release 1 (11.1.1), this behavior has changed. Every time you create a
password-protected wallet, an auto-login wallet is automatically created as
well. This enables management tasks to be performed on the
password-protected wallet, while components can use the auto-login wallet at
run time. This eliminates the need to store passwords in configuration files.
To take advantage of this feature when creating a wallet with Fusion
Middleware Control, you must uncheck the auto-login check box and enter
the wallet password. Remember that this creates both the password-protected
and auto-login wallets.

A new type of wallet has also been introduced, which is a standalone
auto-login wallet. This wallet can be used for both management and run time
without requiring a password. To create this wallet when creating a wallet
with Fusion Middleware Control, check the auto-login check box. You do not
need to provide a password for this type of wallet.
–Wallet and Keystore Management Tools
In prior releases, Oracle Wallet Manager was the graphical interface tool and
orapki the command-line tool to manage Oracle wallets.
In 11g Release 1 (11.1.1), you can use the Web-based interface Fusion
Middleware Control or the WLST command-line tool to manage both Oracle
wallets and JKS keystore files. One advantage of these new tools is that they
allow you to manage keystores centrally across instances, because they work
in the context of a management server.
While Oracle Wallet Manager is still available, its usage should be limited to
PKCS#11 wallets (that is, Hardware Security Module integration).
You can still use orapki to manage both Oracle wallets and JKS keystores,
but only local changes (on a per-instance basis) are possible. orapki allows
you to manage PKCS#11 wallets and CRLs.
The following table shows the different tools and their capabilities:
Note: The standalone auto-login wallet is the default choice for
wallet creation.
Tool
Oracle
Wallet
Java
Keystore
(JKS)
Local
Updates
Distributed
Updates PKCS11 CRL
Graphical
UI
Command
Line
orapki (10g, 11g)xx x x x x
Oracle Wallet Manager
(not in 11g)
xx xx
Fusion Middleware
Control (new in 11g)
xx x x
WLST (new in 11g)x x x x

Part I
Par t I Understanding Oracle Fusion Middleware
This part provides an overview to Oracle Fusion Middleware and its concepts as they
relate to administering Oracle Fusion Middleware.
Part I contains the following chapters:
■Chapter 1, "Introduction to Oracle Fusion Middleware"
■Chapter 2, "Understanding Oracle Fusion Middleware Concepts"

1
Introduction to Oracle Fusion Middleware 1-1
1Introduction to Oracle Fusion Middleware
Oracle Fusion Middleware is a comprehensive family of products ranging from
application development tools and integration solutions to identity management,
collaboration, and business intelligence reporting. This chapter provides an
introduction to Oracle Fusion Middleware.
It includes the following topics:
■What Is Oracle Fusion Middleware?
■Oracle Fusion Middleware Components
1.1 What Is Oracle Fusion Middleware?
Oracle Fusion Middleware is a collection of standards-based software products that
spans a range of tools and services: from Java EE and developer tools, to integration
services, identity management, business intelligence, and collaboration. Oracle Fusion
Middleware offers complete support for development, deployment, and management.
1.2 Oracle Fusion Middleware Components
Oracle Fusion Middleware provides the following components:
■Oracle WebLogic Server, an enterprise-ready Java application server that supports
the deployment of mission-critical applications in a robust, secure, highly
available, and scalable environment. Oracle WebLogic Server is an ideal
foundation for building applications based on service-oriented architecture (SOA).
■Oracle SOA Suite, a complete set of service infrastructure components, in a
service-oriented architecture, for designing, deploying, and managing composite
applications. Oracle SOA Suite enables services to be created, managed, and
orchestrated into composite applications and business processes. Composites
enable you to easily assemble multiple technology components into one SOA
composite application.
■Oracle WebCenter Portal, an integrated set of components with which you can
create social applications, enterprise portals, collaborative communities, and
composite applications, built on a standards-based, service-oriented architecture.
See Also: Oracle Fusion Middleware Introduction to Oracle WebLogic
Server
See Also: Oracle Fusion Middleware Administrator's Guide for Oracle
SOA Suite and Oracle Business Process Management Suite

Oracle Fusion Middleware Components
1-2 Oracle Fusion Middleware Administrator's Guide
Oracle WebCenter Portal combines dynamic user interface technologies with
which to develop rich internet applications, the flexibility and power of an
integrated, multichannel portal framework, and a set of horizontal Enterprise 2.0
capabilities delivered as services that provide content, collaboration, presence, and
social networking capabilities. Based on these components, Oracle WebCenter
Portal also provides an out-of-the-box, enterprise-ready customizable application,
WebCenter Portal: Spaces, with a configurable work environment that enables
individuals and groups to work and collaborate more effectively.
■Oracle HTTP Server, which provides a Web listener for Java EE applications and
the framework for hosting static and dynamic pages and applications over the
Web. Based on the proven technology of the Apache HTTP Server, Oracle HTTP
Server includes significant enhancements that facilitate load balancing,
administration, and configuration.
■Oracle Web Cache, a content-aware server accelerator, or reverse proxy, that
improves the performance, scalability, and availability of Web sites that run on
Oracle Fusion Middleware.
■Oracle Identity Management, which provides a shared infrastructure for all Oracle
applications. It also provides services and interfaces that facilitate third-party
enterprise application development. These interfaces are useful for application
developers who need to incorporate identity management into their applications.
■Oracle Internet Directory, a general-purpose directory service that enables fast
retrieval and centralized management of information about dispersed users and
network resources. It combines Lightweight Directory Access Protocol (LDAP)
Version 3 with the high performance, scalability, robustness, and availability of
Oracle Database.
■Oracle Virtual Directory, an LDAP version 3 enabled service that provides
virtualized abstraction of one or more enterprise data sources into a single
directory view. Oracle Virtual Directory provides the ability to integrate
LDAP-aware applications into diverse directory environments while minimizing
or eliminating the need to change either the infrastructure or the applications. It
supports a diverse set of clients, such as Web applications and portals, and it can
connect to directories, databases, and Web services.
See Also: Oracle Fusion Middleware Administrator's Guide for Oracle
WebCenter Portal
See Also: Oracle Fusion Middleware Administrator's Guide for Oracle
HTTP Server
See Also: Oracle Fusion Middleware Administrator's Guide for Oracle
Web Cache
See Also: Oracle Fusion Middleware Integration Overview for Oracle
Identity Management Suite
See Also: Oracle Fusion Middleware Administrator's Guide for Oracle
Internet Directory
See Also: Oracle Fusion Middleware Administrator's Guide for Oracle
Virtual Directory

Oracle Fusion Middleware Components
Introduction to Oracle Fusion Middleware 1-3
■Oracle Identity Federation, a self-contained federation solution that provides the
infrastructure that enables identities and their relevant entitlements to be
propagated across security domains—this applies to domains existing within an
organization as well as between organizations.
■Oracle Access Manager, which provides a full range of Web perimeter security
functions that include Web single sign-on, authentication and authorization, policy
administration, and auditing. Single sign-on (SSO) enables users, and groups of
users, to access multiple applications after authentication. SSO eliminates multiple
sign-on requests. Oracle Access Manager is the Oracle Fusion Middleware single
sign-on solution.
■Oracle Web Services Manager, which provides a way to centrally define and
manage policies that govern Web services operations, including access control
(authentication and authorization), reliable messaging, Message Transmission
Optimization Mechanism (MTOM), WS-Addressing, and Web services
management. Policies can be attached to multiple Web services, requiring no
modification to the existing Web services.
■Oracle Platform Security, which provides enterprise product development teams,
systems integrators, and independent software vendors (ISVs) with a
standards-based, portable, integrated, enterprise-grade security framework for
Java Standard Edition (Java SE) and Java Enterprise Edition (Java EE) applications.
Oracle Platform Security provides an abstraction layer in the form of
standards-based application programming interfaces (APIs) that insulate
developers from security and identity management implementation details. With
Oracle Platform Security, developers do not need to know the details of
cryptographic key management or interfaces with user repositories and other
identity management infrastructures. When you use Oracle Platform Security,
in-house developed applications, third-party applications, and integrated
applications benefit from the same uniform security, identity management, and
audit services across the enterprise.
■Oracle Portal, a Web-based tool for building and deploying e-business portals. It
provides a secure, manageable environment for accessing and interacting with
enterprise software services and information resources. A portal page makes data
from multiple sources accessible from a single location.
■Oracle Business Intelligence, a complete, integrated solution that addresses
business intelligence requirements. Oracle Business Intelligence includes Oracle BI
Enterprise Edition, Oracle Business Intelligence Discoverer, Oracle Business
Intelligence Publisher, and Oracle Real-Time Decisions.
See Also: Oracle Fusion Middleware Administrator's Guide for Oracle
Identity Federation
See Also: Oracle Fusion Middleware Security and Administrator's Guide
for Web Services
See Also: Oracle Fusion Middleware Application Security Guide
See Also: Oracle Fusion Middleware Administrator's Guide for Oracle
Portal

Oracle Fusion Middleware Components
1-4 Oracle Fusion Middleware Administrator's Guide
■Oracle WebCenter Content, an integrated suite of products designed for managing
content. This enterprise content management platform enables you to leverage
industry-leading document management, Web content management, digital asset
management, and records management functionality to build your business
applications. Building a strategic enterprise content management infrastructure for
content and applications helps you to reduce costs, easily share content across the
enterprise, minimize risk, automate expensive, time-intensive, and manual
processes, and consolidate multiple Web sites onto a single platform.
See Also: Oracle Fusion Middleware System Administrator's Guide for
Oracle Business Intelligence Enterprise Edition
Note: You can also use Oracle Fusion Middleware with IBM
Websphere. For more information, see the Oracle Fusion Middleware
Third-Party Application Server Guide.

2
Understanding Oracle Fusion Middleware Concepts 2-1
2Understanding Oracle Fusion Middleware
Concepts
This chapter provides information about Oracle Fusion Middleware concepts, such as
the Middleware home, Oracle homes and Metadata Repository, that are related to
administering Oracle Fusion Middleware.
■Understanding Key Oracle Fusion Middleware Concepts
■What Is an Oracle WebLogic Server Domain?
■What Is an Oracle Instance?
■What Is a Middleware Home?
■What Is a WebLogic Server Home?
■What Is an Oracle Home and the Oracle Common Home?
■What Is the Oracle Metadata Repository?
2.1 Understanding Key Oracle Fusion Middleware Concepts
Oracle Fusion Middleware provides two types of components:
■A Java component, which is an Oracle Fusion Middleware component that is
deployed as one or more Java EE applications and a set of resources. Java
components are deployed to an Oracle WebLogic Server domain as part of a
domain template. Examples of Java components are the Oracle SOA Suite and
Oracle WebCenter Portal components.
■A system component, which is a manageable process that is not deployed as a
Java application. Instead, a system component is managed by Oracle Process
Manager and Notification (OPMN). The system components are:
■Oracle HTTP Server
■Oracle Web Cache
■Oracle Internet Directory
■Oracle Virtual Directory
■Oracle Forms Services
■Oracle Reports
■Oracle Business Intelligence Discoverer
■Oracle Business Intelligence

Understanding Key Oracle Fusion Middleware Concepts
2-2 Oracle Fusion Middleware Administrator's Guide
A Java component and a system component are peers.
After you install and configure Oracle Fusion Middleware, your Oracle Fusion
Middleware environment contains the following:
■An Oracle WebLogic Server domain, which contains one Administration Server
and one or more Managed Servers. The Administration Server contains Oracle
WebLogic Server Administration Console and Fusion Middleware Control. The
Managed Servers contain components, such as Oracle WebCenter Portal and
Oracle SOA Suite.
See Section 2.2 for information about Oracle WebLogic Server domains.
■If your environment includes system components, one or more Oracle instances.
See Section 2.3 for information about Oracle instances.
■A database that is used as a metadata repository, if the components you installed
require one. For example, Oracle SOA Suite requires a metadata repository. See
Section 2.7 for information about metadata repositories.
Figure 2–1 shows an Oracle Fusion Middleware environment with an Oracle WebLogic
Server domain that contains an Administration Server, two Managed Servers, and an
Oracle instance. The environment also includes a metadata repository.
Figure 2–1 Oracle Fusion Middleware Environment
Administration
Server
Adminstration
Console
Fusion Middleware
Control
Managed
Server
Oracle SOA Suite
Applications
Domain
Oracle Instance
Oracle HTTP Server
Managed
Server
Oracle WebCenter
Applications
Host A
Metadata
Repository
Oracle Web Cache

What Is an Oracle WebLogic Server Domain?
Understanding Oracle Fusion Middleware Concepts 2-3
Your environment also includes a Middleware home, which consists of the Oracle
WebLogic Server home, and, optionally, an Oracle Common home and one or more
Oracle homes. See Section 2.4 for more information.
2.2 What Is an Oracle WebLogic Server Domain?
An Oracle WebLogic Server administration domain is a logically related group of Java
components. A domain includes a special WebLogic Server instance called the
Administration Server, which is the central point from which you configure and
manage all resources in the domain. Usually, you configure a domain to include
additional WebLogic Server instances called Managed Servers. You deploy Java
components, such as Web applications, EJBs, and Web services, and other resources, to
the Managed Servers and use the Administration Server for configuration and
management purposes only.
Managed Servers in a domain can be grouped together into a cluster.
The directory structure of a domain is separate from the directory structure of the
WebLogic Server home. It can reside anywhere; it need not be within the Middleware
home directory. The top-level directory of a domain is referred to as the domain home.
A domain is a peer of an Oracle instance. Both contain specific configurations outside
of their Oracle homes.
Figure 2–2 shows a domain with an Administration Server, three standalone Managed
Servers, and three Managed Servers in a cluster.
Figure 2–2 Oracle WebLogic Server Domain
The following topics describe entities in the domain:
■What Is the Administration Server?
Note: You can also use Oracle Fusion Middleware with IBM
Websphere. For more information, see the Oracle Fusion Middleware
Third-Party Application Server Guide.
See Also: Oracle Fusion Middleware Understanding Domain
Configuration for Oracle WebLogic Server for more information about
domain configuration
Administration
Server
Managed
Server
Managed
Server
Managed
Server
Managed
Server
Managed
Server
Managed
Server
Domain
Cluster

What Is an Oracle WebLogic Server Domain?
2-4 Oracle Fusion Middleware Administrator's Guide
■Understanding Managed Servers and Managed Server Clusters
■What Is Node Manager?
2.2.1 What Is the Administration Server?
The Administration Server operates as the central control entity for the configuration
of the entire domain. It maintains the domain's configuration documents and
distributes changes in the configuration documents to Managed Servers. The
Administration Server serves as a central location from which to manage and monitor
all resources in a domain.
Each domain must have one server instance that acts as the Administration Server.
To interact with the Administration Server, you can use the Oracle WebLogic Server
Administration Console, Oracle WebLogic Scripting Tool (WLST), or create your own
JMX client. In addition, you can use Fusion Middleware Control for some tasks.
Oracle WebLogic Server Administration Console and Fusion Middleware Control run
in the Administration Server. Oracle WebLogic Server Administration Console is the
Web-based administration console used to manage the resources in an Oracle
WebLogic Server domain, including the Administration Server and Managed Servers.
Fusion Middleware Control is a Web-based administration console used to manage
Oracle Fusion Middleware, including components such as Oracle HTTP Server, Oracle
SOA Suite, Oracle WebCenter Portal, Oracle Portal, and Oracle Identity Management.
2.2.2 Understanding Managed Servers and Managed Server Clusters
Managed Servers host business applications, application components, Web services,
and their associated resources. To optimize performance, Managed Servers maintain a
read-only copy of the domain's configuration document. When a Managed Server
starts, it connects to the domain's Administration Server to synchronize its
configuration document with the document that the Administration Server maintains.
When you create a domain, you create it using a particular domain template. That
template supports a particular component or group of components, such as the Oracle
SOA Suite. The Managed Servers in the domain are created specifically to host those
particular Oracle Fusion Middleware components.
Oracle Fusion Middleware Java components (such as Oracle SOA Suite, Oracle
WebCenter Portal, and some Identity Management components), as well as
customer-developed applications, are deployed to Managed Servers in the domain.
If you want to add other components, such as Oracle WebCenter Portal, to a domain
that was created using a template that supports another component, you can extend
the domain by creating additional Managed Servers in the domain, using a domain
template for the component that you want to add. See Section 19.2 for more
information.
For production environments that require increased application performance,
throughput, or high availability, you can configure two or more Managed Servers to
See Also:
■Section 3.3 for more information about Fusion Middleware
Control
■Section 3.4 of this book, as well as the Oracle Fusion Middleware
Introduction to Oracle WebLogic Server and the Oracle WebLogic
Server Administration Console Online help, for more information
about Oracle WebLogic Server Administration Console

What Is a Middleware Home?
Understanding Oracle Fusion Middleware Concepts 2-5
operate as a cluster. A cluster is a collection of multiple WebLogic Server instances
running simultaneously and working together to provide increased scalability and
reliability. In a cluster, most resources and services are deployed identically to each
Managed Server (as opposed to a single Managed Server), enabling failover and load
balancing. A single domain can contain multiple Oracle WebLogic Server clusters, as
well as multiple Managed Servers that are not configured as clusters. The key
difference between clustered and nonclustered Managed Servers is support for failover
and load balancing. These features are available only in a cluster of Managed Servers.
2.2.3 What Is Node Manager?
Node Manager is a Java utility that runs as a separate process from Oracle WebLogic
Server and allows you to perform common operations for a Managed Server,
regardless of its location with respect to its Administration Server. While use of Node
Manager is optional, it provides valuable benefits if your Oracle WebLogic Server
environment hosts applications with high-availability requirements.
If you run Node Manager on a computer that hosts Managed Servers, you can start
and stop the Managed Servers remotely using the Administration Console, Fusion
Middleware Control, or the command line. Node Manager can also automatically
restart a Managed Server after an unexpected failure.
2.3 What Is an Oracle Instance?
An Oracle instance contains one or more system components, such as Oracle Web
Cache, Oracle HTTP Server, or Oracle Internet Directory. The system components in
an Oracle instance must reside on the same computer. An Oracle instance directory
contains updatable files, such as configuration files, log files, and temporary files.
An Oracle instance is a peer of an Oracle WebLogic Server domain. Both contain
specific configurations outside of their Oracle homes.
The directory structure of an Oracle instance is separate from the directory structure of
the Oracle home. It can reside anywhere; it need not be within the Middleware home
directory.
2.4 What Is a Middleware Home?
A Middleware home is a container for the Oracle WebLogic Server home, and,
optionally, one Oracle Common home and one or more Oracle homes.
A Middleware home can reside on a local file system or on a remote shared disk that is
accessible through NFS.
See Section 2.5 for information about Oracle WebLogic Server homes. See Section 2.6
for information about Oracle homes.
See Also: "Understanding WebLogic Server Clustering" in Oracle
Fusion Middleware Using Clusters for Oracle WebLogic Server
See Also: Oracle Fusion Middleware Node Manager Administrator's
Guide for Oracle WebLogic Server

What Is a WebLogic Server Home?
2-6 Oracle Fusion Middleware Administrator's Guide
2.5 What Is a WebLogic Server Home?
A WebLogic Server home contains installed files necessary to host a WebLogic Server.
The WebLogic Server home directory is a peer of Oracle home directories and resides
within the directory structure of the Middleware home.
2.6 What Is an Oracle Home and the Oracle Common Home?
An Oracle home contains installed files necessary to host a specific component or
software suite. For example, the SOA Oracle home contains a directory that contains
binary and library files for Oracle SOA Suite.
An Oracle home resides within the directory structure of the Middleware home. Each
Oracle home can be associated with multiple Oracle instances or Oracle WebLogic
Server domains. There can be multiple Oracle homes within each Middleware home.
The Oracle Common home contains the binary and library files required for Fusion
Middleware Control and Java Required Files (JRF). There can be only one Oracle
Common home within each Middleware home.
2.7 What Is the Oracle Metadata Repository?
The Oracle Metadata Repository contains metadata for Oracle Fusion Middleware
components, such as Oracle BPEL Process Manager, Oracle B2B, and Oracle Portal. It
can also contain metadata about the configuration of Oracle Fusion Middleware and
metadata for your applications.
A metadata repository can be database-based or file-based. If it is database-based, you
can create it in an existing database using the Repository Creation Utility (RCU).
Oracle Fusion Middleware supports multiple repository types. A repository type
represents a specific schema or set of schemas that belong to a specific Oracle Fusion
Middleware component (for example, Oracle SOA Suite or Oracle Internet Directory.)
A particular type of repository, the Oracle Metadata Services (MDS) repository,
contains metadata for most Oracle Fusion Middleware components, such as Oracle
B2B, and for certain types of applications.
See Also: Chapter 14 for more information about metadata
repositories

Part II
Part II Basic Administration
This part describes basic administration tasks for Oracle Fusion Middleware.
Part II contains the following chapters:
■Chapter 3, "Getting Started Managing Oracle Fusion Middleware"
■Chapter 4, "Starting and Stopping Oracle Fusion Middleware"
■Chapter 5, "Managing Ports"

3
Getting Started Managing Oracle Fusion Middleware 3-1
3Getting Started Managing Oracle Fusion
Middleware
When you install Oracle Fusion Middleware, you install the binary files, such as
executable files, jar files, and libraries. Then, you use configuration tools to configure
the software. This chapter provides information you need to get started managing
Oracle Fusion Middleware, including information about the tools you use.
This chapter includes the following topics:
■Setting Up Environment Variables
■Overview of Oracle Fusion Middleware Administration Tools
■Getting Started Using Oracle Enterprise Manager Fusion Middleware Control
■Getting Started Using Oracle WebLogic Server Administration Console
■Getting Started Using Command-Line Tools
■Getting Started Using the Fusion Middleware Control MBean Browsers
■Managing Components
■Changing the Administrative User Password
■Basic Tasks for Configuring and Managing Oracle Fusion Middleware
3.1 Setting Up Environment Variables
When you installed Oracle Fusion Middleware, you were logged in to your operating
system as a particular user. You should always log in as this user to manage your
installation because this user has permission to view and modify the files in your
installation's Oracle home.
To use Oracle Fusion Middleware, you must set environment variables as shown in the
following tables:
■Table 3–1, " Environment Variables for Linux and UNIX"
■Table 3–2, " Environment Variables for Windows"
Table 3–1 Environment Variables for Linux and UNIX
Environment Variable Value
DISPLAY hostname:display_number.screen_number
Very few tools, such as oidadmin, require the DISPLAY variable.

Setting Up Environment Variables
3-2 Oracle Fusion Middleware Administrator's Guide
Tabl e 3–2 shows the environment variables for Windows.
LD_LIBRARY_PATH On Solaris, ensure that the value contains the following directory:
$ORACLE_HOME/lib32
On Linux and HP-UX, ensure that the value contains the following
directory:
$ORACLE_HOME/lib
On IBM AIX, ensure that this environment variable is not set.
(IBM AIX only)
LIBPATH
If the calling application is a 32-bit application, ensure that the
value contains the following directory:
$ORACLE_HOME/lib32
If the calling application is a 64-bit application, ensure that the
value contains the following directory:
$ORACLE_HOME/lib
(Solaris only)
LD_LIBRARY_PATH_64
Ensure that the value contains the following directory:
$ORACLE_HOME/lib
(HP-UX only)
SHLIB_PATH
Ensure that the value contains the following directory:
$ORACLE_HOME/lib32
MW_HOME Set the value to the full path of the installation's Middleware home.
Do not use a trailing slash in the definition. The following example
shows the full path:
/scratch/Oracle/Middleware
ORACLE_HOME Setting this is useful if you are working with just one Oracle home.
Set to the full path of the Oracle home. Do not use a trailing slash in
the definition. The following example shows the full path:
/scratch/Oracle/Middleware/ORACLE_HOME_SOA1
ORACLE_INSTANCE Optional. Setting this is useful if you have only one Oracle instance
in your environment or if you are working with just that one
instance. Set to the full path of an Oracle instance. Do not use a
trailing slash in the definition. The following example shows the
full path of a Web Tier installation:
/scratch/Oracle/Middleware/WebTier/instances/instance1
PATH Ensure that the value contains the following directories, which
contains basic commands used by all installations:
$ORACLE_COMMON_HOME/bin
$ORACLE_COMMON_HOME/common/bin
When you start to work with specific components, you may want
to add additional directories to your path, as recommended by the
component documentation.
JAVA_HOME Ensure that the value contains the following directory:
MW_HOME/jdkn
CLASSPATH Ensure that the value contains the following directories:
$ORACLE_HOME/lib:MW_HOME/jdkn/lib
Table 3–1 (Cont.) Environment Variables for Linux and UNIX
Environment Variable Value

Setting Up Environment Variables
Getting Started Managing Oracle Fusion Middleware 3-3
Best Practices for Multiple Installations on a UNIX Host
If you have multiple installations of Oracle Fusion Middleware on a UNIX host, it is
very important to completely set your environment when managing a particular
installation.
Some Oracle Fusion Middleware commands use the MW_HOME and ORACLE_
HOME environment variables to determine which installation to operate on, and some
use the directory location of the command. It is, therefore, not sufficient to simply reset
your environment variables or change directories to a different Oracle home as you
move between installations. You must fully change to the new installation as follows:
1. Log in as the user who installed Oracle Fusion Middleware.
On UNIX hosts, you may also use the su command to switch to the user, but be
sure to use the dash (-) option so that your environment is set the same as it
would have been had you actually logged in as that user. For example:
su - user
2. Set the correct environment variables for the installation, as described in Table 3–1.
3. Execute commands in the Middleware home and Oracle home of the correct
installation.
Multiple Installations by the Same User If you installed multiple installations as the
same user, ensure that you are in the correct Middleware home and Oracle home and
Table 3–2 Environment Variables for Windows
Environment Variable Value
MW_HOME Set the value to the full path of the installation's Middleware home.
Do not use a trailing backslash in the definition. The following
example shows the full path:
C:\oracle\Middleware
ORACLE_HOME Setting this is useful if you are working with just one Oracle home.
Set the value to the full path of the Oracle home. Do not use a
trailing backslash in the definition. The following example shows
the full path:
C:\oracle\Middleware\ORACLE_SOA1
ORACLE_INSTANCE Optional. Setting this is useful if you have only one Oracle instance
in your environment or if you are working with just that one
instance. Set the value to the full path of an Oracle instance. Do not
use a trailing backslash in the definition. The following example
shows the full path of a Web Tier installation:
C:\oracle\Middleware\WebTier\instances\instance1
PATH Ensure that the value contains the following directory, which
contains basic commands used by all installations:
ORACLE_COMMON_HOME\bin
ORACLE_COMMON_HOME\common\bin
JAVA_HOME Ensure that the value contains the following directory:
MW_HOME\jdkn
CLASSPATH Ensure that the value contains the following directories:
ORACLE_HOME\lib:MW_HOME\jdkn\lib
TEMP Set the value to your temp directory, for example, C:\temp.
TMP Set the value to your temp directory, for example, C:\temp.

Overview of Oracle Fusion Middleware Administration Tools
3-4 Oracle Fusion Middleware Administrator's Guide
have the correct environment variables set when working on a particular installation.
You may want to set up some scripts to make it easy to change from one installation to
another.
3.2 Overview of Oracle Fusion Middleware Administration Tools
After you install and configure Oracle Fusion Middleware, you can use the graphical
user interfaces or command-line tools to manage your environment.
Oracle offers the following primary tools for managing your Oracle Fusion
Middleware installations:
■Oracle Enterprise Manager Fusion Middleware Control. See Section 3.3.
■Oracle WebLogic Server Administration Console. See Section 3.4
■The Oracle Fusion Middleware command-line tools. See Section 3.5.
■The Fusion Middleware Control MBean Browser. See Section 3.6.
Note that you should use these tools, rather than directly editing configuration files, to
perform all administrative tasks unless a specific procedure requires you to edit a file.
Editing a file may cause the settings to be inconsistent and generate problems.
Both Fusion Middleware Control and Oracle WebLogic Server Administration Console
are graphical user interfaces that you can use to monitor and administer your Oracle
Fusion Middleware environment. You can install Fusion Middleware Control and the
Administration Console when you install most Oracle Fusion Middleware
components.
Note the following:
■If you install a standalone Oracle WebLogic Server Fusion Middleware Control is
not installed, only the Administration Console is installed.
■If you install Oracle JDeveloper, neither Fusion Middleware Control or the
Administration Console are installed. They can be installed if you install Oracle
Fusion Middleware Application Developer.
You can perform some tasks with either tool, but for other tasks, you can only use one
of the tools. Table 3–3 lists some common tasks and the recommended tool.
Note: For information about using administration tools for IBM
Websphere, see "Summary of the Oracle Fusion Middleware
Management Tools on IBM WebSphere" in the Oracle Fusion
Middleware Third-Party Application Server Guide.
Table 3–3 Comparing Fusion Middleware Control and WebLogic Server Administration
Console
Task Tool to Use
Manage Oracle WebLogic Server Use:
Create additional Managed Servers WebLogic Server Administration Console
Clone Managed Servers WebLogic Server Administration Console
Cluster Managed Servers WebLogic Server Administration Console
Start and stop Oracle WebLogic Server Fusion Middleware Control or WebLogic Server
Administration Console

Overview of Oracle Fusion Middleware Administration Tools
Getting Started Managing Oracle Fusion Middleware 3-5
Add users and groups WebLogic Server Administration Console if using the
default embedded LDAP; if using another LDAP
server, use the LDAP server's tool
Manage Data Sources Use:
Create data sources WebLogic Server Administration Console
Create connection pools WebLogic Server Administration Console
Manage JMS Resources Use:
Create JMS queues WebLogic Server Administration Console
Configure advanced queuing WebLogic Server Administration Console
Manage SOA environment Use:
Deploy SOA Composite applications Fusion Middleware Control
Monitor SOA Composite applications Fusion Middleware Control
Modify Oracle BPEL Process Manager
MBean properties
Fusion Middleware Control
Debug applications such as Oracle
BPEL Process Manager applications
Fusion Middleware Control
ADF Applications Use:
Deploy ADF applications Fusion Middleware Control
Java EE applications Use:
Deploy Java EE applications WebLogic Server Administration Console or Fusion
Middleware Control
Security Use:
Configure and manage auditing Fusion Middleware Control
Configure SSL WebLogic Server Administration Console for Oracle
WebLogic Server
Fusion Middleware Control for Java components and
system components. See Chapter 6.
Change passwords WebLogic Server Administration Console
Manage Components Use:
View and manage log files Fusion Middleware Control for most log files
WebLogic Server Administration Console for the
following logs:
DOMAIN_HOME/servers/server_
name/logs/access.log
DOMAIN_HOME/servers/server_
name/data/ldap/log/EmbeddedLDAP.log
DOMAIN_HOME/servers/server_
name/data/ldap/log/EmbeddedLDAPAccess.log
Change ports WebLogic Server Administration Console for Oracle
WebLogic Server and Java components
For some system components, Fusion Middleware
Control. See the Administration Guide for the
component.
Table 3–3 (Cont.) Comparing Fusion Middleware Control and WebLogic Server
Administration Console
Task Tool to Use

Getting Started Using Oracle Enterprise Manager Fusion Middleware Control
3-6 Oracle Fusion Middleware Administrator's Guide
3.3 Getting Started Using Oracle Enterprise Manager Fusion Middleware
Control
Fusion Middleware Control is a Web browser-based, graphical user interface that you
can use to monitor and administer a farm.
A farm is a collection of components managed by Fusion Middleware Control. It can
contain an Oracle WebLogic Server domain, one Administration Server, one or more
Managed Servers, clusters, one or more Oracle instances, and the Oracle Fusion
Middleware components that are installed, configured, and running in the domain or
Oracle instances.
Fusion Middleware Control organizes a wide variety of performance data and
administrative functions into distinct, Web-based home pages for the farm, domain,
servers, components, and applications. The Fusion Middleware Control home pages
make it easy to locate the most important monitoring data and the most commonly
used administrative functions—all from your Web browser.
The following topics are discussed in this section:
■Displaying Fusion Middleware Control
■Using Fusion Middleware Control Help
■Navigating Within Fusion Middleware Control
■Understanding Users and Roles for Fusion Middleware Control
■Viewing and Managing the Farm
■Viewing and Managing Components
■Viewing the Status of Applications
3.3.1 Displaying Fusion Middleware Control
To display Fusion Middleware Control, you enter the Fusion Middleware Control
URL, which includes the name of the host and the administration port number
assigned during the installation. The following shows the format of the URL:
http://hostname.domain:port/em
The port number is the port number of the Administration Server. By default, the port
number is 7001. The port number is listed in the following file:
DOMAIN_HOME/config/config.xml
For some installation types, such as SOA or Web Tier, if you saved the installation
information by clicking Save on the last installation screen, the URL for Fusion
Middleware Control is included in the file that is written to disk (by default to your
Manage Oracle HTTP Server Fusion Middleware Control
Manage Oracle Web Cache Fusion Middleware Control
Start and stop components Fusion Middleware Control
Start and stop applications Fusion Middleware Control
Table 3–3 (Cont.) Comparing Fusion Middleware Control and WebLogic Server
Administration Console
Task Tool to Use

Getting Started Using Oracle Enterprise Manager Fusion Middleware Control
Getting Started Managing Oracle Fusion Middleware 3-7
home directory). For other installation types, the information is displayed on the
Create Domain screen of the Configuration Wizard when the configuration completes.
To display Fusion Middleware Control:
1. Enter the URL in your Web browser. For example:
http://host1.example.com:7001/em
The following shows the login page:
2. Enter the Oracle Fusion Middleware administrator user name and password and
click Login.
The default user name for the administrator user is weblogic. This is the account
you can use to log in to Fusion Middleware Control for the first time. The
password is the one you supplied during the installation of Oracle Fusion
Middleware.
3.3.2 Using Fusion Middleware Control Help
At any time while using the Fusion Middleware Control Console, you can click Help
at the top of the page to get more information. In most cases, the Help window
displays a help topic about the current page. Click Contents in the Help window to
browse the list of help topics, or click Search to search for a particular word or phrase.
3.3.3 Navigating Within Fusion Middleware Control
Fusion Middleware Control displays the target navigation pane on the left and the
content pane on the right. For example, when you first log in to Fusion Middleware
Control, the farm home page is displayed on the right.
From the target navigation pane, you can expand the tree and select an Oracle
WebLogic Server domain, an Oracle WebLogic Server Managed Server, a component,
an application, or a Metadata Repository.

Getting Started Using Oracle Enterprise Manager Fusion Middleware Control
3-8 Oracle Fusion Middleware Administrator's Guide
When you select a target, such as a Managed Server or a component, the target's home
page is displayed in the content pane and that target's menu is displayed at the top of
the page, in the context pane. For example, if you select a Managed Server, the
WebLogic Server menu is displayed. You can also view the menu for a target by
right-clicking the target in the navigation pane.
The following figure shows the target navigation pane and the home page of an
Managed Server. Because a Managed Server was selected, the dynamic target menu
listed in the context pane is the WebLogic Server menu.
In the preceding figure, the following items are called out:
■Target Navigation Pane lists all of the targets in the farm in a navigation tree.
■Content Pane shows the current page for the target. When you first select a target,
that target's home page is displayed.
■Farm Menu provides a list of operations that you can perform on the farm. The
Farm menu is always available.
■Dynamic Target Menu provides a list of operations that you can perform on the
currently selected target. The menu that is displayed depends on the target you
select. The menu for a specific target contains the same operations as those in the
Right-Click Target Menu.

Getting Started Using Oracle Enterprise Manager Fusion Middleware Control
Getting Started Managing Oracle Fusion Middleware 3-9
■Right-Click Target Menu provides a list of operations that you can perform on the
currently selected target. The menu is displayed when you right-click the target
name in the target navigation pane. In the figure, even though the WebLogic
Server is selected and its home page is displayed, the right-click target menu
displays the operations for a metadata repository because the user has
right-clicked the metadata repository.
The menu for a specific target contains the same operations as those in the
Dynamic Target Menu.
■Topology Viewer displays the topology of the farm.
■Tar get N am e is the name of the currently selected target.
■Target Information Icon provides information about the target. For example, for a
domain, it displays the target name, the version, and the domain home.
■Context Pane provides the name of the target, the name of the current user, the
host name, and the time of the last page refresh, as well as the Refresh icon.
■Expand All/Collapse All lets you expand or collapse the navigation tree.
■Refresh indicates when the page is being refreshed. Click it to refresh a page with
new data. (Refreshing the browser window refreshes the page but does not
retrieve new data.)
■Return to login takes you to the login page when you click the Oracle Enterprise
Manager logo.
In addition, from Fusion Middleware Control, from the home pages of targets such as
the Administration Server or Managed Servers, you can access the WebLogic Server
Administration Console. For information about configuring Single Sign-On between
Fusion Middleware Control and the WebLogic Server Administration Console, see
"Configuring Single Sign-On for Administration Consoles" in the Oracle Fusion
Middleware Enterprise Deployment Guide for Oracle Identity Management.
Tabl e 3–4 describes some common ways you can navigate within Fusion Middleware
Control.
Table 3–4 Navigating Within Fusion Middleware Control
To: Take This Action:
View all of the targets in the
farm
Click the Expand All icon at the top of the target navigation
pane.
Navigate to the farm Select the farm from the target navigation pane. The farm's
home page is displayed in the content pane.
Operate on the farm Select the Farm menu, which is always available at the top left of
Fusion Middleware Control.
Operate on a target Right-click the target in the target navigation pane. The target
menu is displayed.
Alternatively, you can select the target and use the dynamic
target menu in the context pane.
Return to the target's home
page
Click the target name at the top left-hand corner of the context
pane.
Refresh a page with new
data
Click the Refresh icon in the top right of the context pane.

Getting Started Using Oracle Enterprise Manager Fusion Middleware Control
3-10 Oracle Fusion Middleware Administrator's Guide
3.3.4 Understanding Users and Roles for Fusion Middleware Control
To access Fusion Middleware Control and perform tasks, you must have the
appropriate role. Fusion Middleware Control uses the Oracle WebLogic Server security
realm and the roles defined in that realm. If a user is not granted one of these roles, the
user cannot access Fusion Middleware Control.
Each role defines the type of access a user has. For example, a user with the role
Admin has full privileges. A user with the role Operator has privileges to perform
essential day-to-day operations. A user with the role Monitor has privileges only to
view the configuration.
3.3.5 Viewing and Managing the Farm
When you log in to Fusion Middleware Control, the first page you see is the Farm
home page. You can also view this page at any time by selecting the farm in the target
navigation pane.
The following figure shows the Farm home page:
Return to a previous page Click the breadcrumbs, which appear below the context pane.
The breadcrumbs appear when you drill down in a target. For
example, choose Logs from the WebLogic Server menu, then
View Log Messages. Select a log file and click View Log File. The
breadcrumbs show:
Log Messages > Log Files > View Log File: logfile_name
View the host on which the
target is running
Select the target in the target navigation pane and view the host
name in the target's context pane. You can also view the host
name by clicking the Target Information icon.
Return to the login page Click the Oracle Enterprise Manager logo at the top left of the
page.
View the topology Click Topology.
View a server log file Right-click the server name in the target navigation pane.
Choose Logs, and then View Log Messages to see a summary of
log messages and to search log files.
See Also: "Users, Groups, and Security Roles" in the Oracle Fusion
Middleware Securing Resources Using Roles and Policies for Oracle
WebLogic Server
Table 3–4 (Cont.) Navigating Within Fusion Middleware Control
To: Take This Action:

Getting Started Using Oracle Enterprise Manager Fusion Middleware Control
Getting Started Managing Oracle Fusion Middleware 3-11
The Farm menu is displayed at the top of the page. From the Farm menu, you can take
the following actions:
■Create and delete components and create clusters
■View log messages.
■Specify monitoring credentials
The Farm menu is always displayed, even if you have selected other entities.
You can view the farm topology by selecting To po log y . The Topology Viewer provides
you with a high-level view of the topology, including Managed Servers, deployed
applications, and the routing configuration. See Section 11.3 for information about
using the Topology Viewer.
3.3.6 Viewing and Managing Components
From the target navigation pane, you can drill down to view and manage the
components in your farm.
For example, to view and manage Oracle SOA Suite, take the following steps:
1. In the target navigation pane, expand the farm, then SOA.
2. Select the SOA instance.
The home page for the SOA instance is displayed, as shown in the following
figure:

Getting Started Using Oracle Enterprise Manager Fusion Middleware Control
3-12 Oracle Fusion Middleware Administrator's Guide
3. From the SOA Infrastructure menu, you can perform many administrative tasks,
such as starting, stopping, and monitoring Oracle SOA Suite and deploying SOA
composite applications.
As another example, to view and manage Oracle HTTP Server, take the following
steps:
1. In the target navigation pane, expand the farm, then Web Tier.
2. Select the Oracle HTTP Server instance, for example, ohs1.
The home page for the Oracle HTTP Server ohs1 is displayed, as shown in the
following figure:

Getting Started Using Oracle Enterprise Manager Fusion Middleware Control
Getting Started Managing Oracle Fusion Middleware 3-13
3. From the HTTP Server menu, you can perform many administrative tasks, such as
starting, stopping, and monitoring Oracle HTTP Server.
3.3.7 Viewing the Status of Applications
From the target navigation pane, you can drill down to view and manage the
applications in your farm.
To view Java EE applications:
1. From the target navigation pane, expand the farm and then Application
Deployments.
2. Select the application that you want to view.
The application's home page is displayed. In this page, you can view a summary
of the application's status, entry points to the application, Web services and
modules associated with the application, and the response and load.
To view SOA Composite Applications:
1. From the target navigation pane, expand the farm, then SOA, and then soa-infra.
2. Select the application that you want to view.
The application's home page is displayed. It shows information about the
application, such as the recent instances of the application, the faults and rejected
messages and the policies.
See Also: Section 11.1.5 for more information about monitoring
components

Getting Started Using Oracle WebLogic Server Administration Console
3-14 Oracle Fusion Middleware Administrator's Guide
3.4 Getting Started Using Oracle WebLogic Server Administration
Console
Oracle WebLogic Server Administration Console is a Web browser-based, graphical
user interface that you use to manage an Oracle WebLogic Server domain. It is
accessible from any supported Web browser with network access to the
Administration Server.
Use the Administration Console to:
■Configure, start, and stop WebLogic Server instances
■Configure WebLogic Server clusters
■Configure WebLogic Server services, such as database connectivity (JDBC) and
messaging (JMS)
■Configure security parameters, including creating and managing users, groups,
and roles
■Configure and deploy Java EE applications
■Monitor server and application performance
■View server and domain log files
■View application deployment descriptors
■Edit selected run-time application deployment descriptor elements
3.4.1 Displaying the Oracle WebLogic Server Administration Console
To display the Administration Console:
1. Enter the following URL in a browser:
http://hostname:port_number/console
The port number is the port number of the Administration Server. By default, the
port number is 7001.
The login page is displayed.
2. Log in using the user name and password supplied during installation or another
administrative user that you created.
Oracle WebLogic Server Administration Console is displayed as shown in the
following figure:

Getting Started Using Oracle WebLogic Server Administration Console
Getting Started Managing Oracle Fusion Middleware 3-15
Alternatively, you can access the Administration Console from Fusion Middleware
Control, from the home pages of targets such as the Administration Server or
Managed Servers.
3.4.2 Locking the WebLogic Server Configuration
Before you make configuration changes, lock the domain configuration, so you can
make changes to the configuration while preventing other accounts from making
changes during your edit session. To lock the domain configuration:
1. Locate the Change Center in the upper left of the Administration Console screen.
2. Click Lock & Edit to lock the configuration edit hierarchy for the domain.
As you make configuration changes using the Administration Console, you click Save
(or in some cases Finish) on the appropriate pages. This does not cause the changes to
take effect immediately. The changes take effect when you click Activate Changes in
the Change Center. At that point, the configuration changes are distributed to each of
the servers in the domain. If the changes are acceptable to each of the servers, then
they take effect. If any server cannot accept a change, then all of the changes are rolled
back from all of the servers in the domain. The changes are left in a pending state; you
can then either edit the pending changes to resolve the problem or revert to the
previous configuration.
You can also lock the configuration by using the WLST command, startEdit::
startEdit()
For more information about the startEdit command and the stopEdit command, which
releases locks, see "startEdit" and "stopEdit" in the Oracle Fusion Middleware WebLogic
Scripting Tool Command Reference.

Getting Started Using Command-Line Tools
3-16 Oracle Fusion Middleware Administrator's Guide
3.5 Getting Started Using Command-Line Tools
The following topics describe the primary command-line tools you can use to manage
most Oracle Fusion Middleware components:
■Getting Started Using the Oracle WebLogic Scripting Tool (WLST)
■Getting Started Using Oracle Process Manager and Notification Server
3.5.1 Getting Started Using the Oracle WebLogic Scripting Tool (WLST)
The Oracle WebLogic Scripting Tool (WLST) is a command-line scripting environment
that you can use to create, manage, and monitor Oracle WebLogic Server domains. It is
based on the Java scripting interpreter, Jython. In addition to supporting standard
Jython features such as local variables, conditional variables, and flow-control
statements, WLST provides a set of scripting functions (commands) that are specific to
WebLogic Server. You can extend the WebLogic scripting language to suit your needs
by following the Jython language syntax.
You can use WLST commands in the following ways:
■Interactively, on the command line
■In script mode, supplied in a file
■Embedded in Java code
For example, to invoke WLST interactively, and connect to the WebLogic Server, use
the following commands:
java weblogic.WLST
connect('username', 'password', 'localhost:7001')
To display information about WLST commands and variables, enter the help
command. For example, to display a list of categories for online commands, enter the
following:
wls:/base_domain/serverConfig> help('online')
help('activate') Activate the changes.
help('addListener') Add a JMX listener to the specified MBean.
help('adminHome') Administration MBeanHome.
help('cancelEdit') Cancel an edit session.
help('cd') Navigate the hierarchy of beans.
help('cmo') Current Management Object.
.
.
.
To monitor the status, you use the WLST state command, using the following
format:
state(name, type)
For example to get the status of the Managed Server soa_server1, use the following
command:
wls:/SOA_domain/serverConfig> state('soa_server1', 'Server')
Current state of 'soa_server1' : RUNNING
See Also: Oracle Fusion Middleware WebLogic Scripting Tool Command
Reference

Getting Started Using Command-Line Tools
Getting Started Managing Oracle Fusion Middleware 3-17
3.5.1.1 Using Custom WLST Commands
Many components, such as Oracle SOA Suite, Oracle Platform Security Services
(OPSS), Oracle Fusion Middleware Audit Framework, and MDS, and services such as
SSL and logging, provide custom WLST commands.
To use those custom commands, you must invoke the WLST script from the
appropriate Oracle home. Do not use the WLST script in the WebLogic Server home.
■For the following components and services, invoke WLST from the Oracle
Common home:
–Oracle Application Development Framework
–Oracle Fusion Middleware Audit Framework
–Oracle Access Manager
–Oracle Platform Security Services
–Oracle Metadata Services
–Diagnostic Framework
–Dynamic Monitoring Service (DMS)
–Logging
–Secure Sockets Layer (SSL)
–Oracle JRF
–Oracle Web Services
–Oracle Web Services Manager
The script is located at:
(UNIX) ORACLE_COMMON_HOME/common/bin/wlst.sh
(Windows) ORACLE_COMMON_HOME\common\bin\wlst.cmd
■For other components, such as Oracle HTTP Server, Oracle SOA Suite, or Oracle
WebCenter Portal, invoke WLST from the Oracle home in which the component
has been installed. The script is located at:
(UNIX) ORACLE_HOME_for_component/common/bin/wlst.sh
(Windows) ORACLE_HOME_for_component\common\bin\wlst.cmd
For example, to run the custom WLST commands for Oracle SOA Suite on a Linux
system, use the following commands:
cd ORACLE_HOME_for_SOA/common/bin
./wlst.sh
3.5.1.2 Using WLST Commands for System Components
In addition to the commands provided by WLST for Oracle WebLogic Server, WLST
provides a subset of commands to manage system components. These commands are:
■startproc(componentName [, componentType] [, componentSet): Starts the specified
component.
■stopproc(componentName [, componentType] [, componentSet): Stops the specified
component.
■status(componentName [, componentType] [, componentSet): Obtains the status of the
specified component.

Getting Started Using Command-Line Tools
3-18 Oracle Fusion Middleware Administrator's Guide
■proclist(): Obtains the list of components.
To use these custom commands, you must invoke the WLST script from the Oracle
home in which the component has been installed. Do not use the WLST script in the
WebLogic Server home. The script is located at:
(UNIX) ORACLE_HOME_for_component/common/bin/wlst.sh
(Windows) ORACLE_HOME_for_component\common\bin\wlst.cmd
3.5.2 Getting Started Using Oracle Process Manager and Notification Server
Oracle Process Manager and Notification Server (OPMN) manages and monitors the
following Oracle Fusion Middleware components, referred to as system components:
■Oracle HTTP Server
■Oracle Web Cache
■Oracle Internet Directory
■Oracle Virtual Directory
■Oracle Forms Services
■Oracle Reports
■Oracle Business Intelligence Discoverer
■Oracle Business Intelligence
OPMN provides the opmnctl command. The executable file is located in the
following directories:
■ORACLE_HOME/opmn/bin/opmnctl: The opmnctl command from this location
should be used only to create an Oracle instance or a component for an Oracle
instance on the local system. Any opmnctl commands generated from this location
should not be used to manage system processes or to start OPMN.
On Windows, if you start OPMN using the opmnctl start command from this
location, OPMN and its processes terminate when the Windows user has logged
out.
■ORACLE_INSTANCE/bin/opmnctl: The opmnctl command from this location
provides a per Oracle instance instantiation of opmnctl. Use opmnctl commands
from this location to manage processes for this Oracle instance. You can also use
this opmnctl to create components for the Oracle instance.
On Windows, if you start OPMN using the opmnctl start command from this
location, it starts OPMN as a Windows service. As a result, the OPMN parent
process, and the processes which it manages, persist after the MS Windows user
has logged out.
To view the status of all system components in an Oracle instance, use the following
command:
opmnctl status
Processes in Instance: webtier_inst
---------------------------------+--------------------+---------+---------
ias-component | process-type | pid | status
---------------------------------+--------------------+---------+---------
webcache1 | WebCache-admin | 19556 | Alive
webcache1 | WebCache | 19555 | Alive
ohs1 | OHS | 7249 | Alive

Getting Started Using the Fusion Middleware Control MBean Browsers
Getting Started Managing Oracle Fusion Middleware 3-19
To view the status of a particular component or component type, use the following
command:
opmnctl status componentName [, componentType] [, componentSet]
For example, to view the status of an Oracle Virtual Directory instance named ovd1,
use the following command:
opmnctl status ias-component=ovd1
You can use OPMN to start and stop system components, monitor system
components, and perform many other tasks related to process management. For
example, you can use the following commands to start and stop OPMN and all
OPMN-managed processes, such as Oracle HTTP Server and Oracle Web Cache:
opmnctl startall
opmnctl stopall
To start a component, use the following command:
opmnctl startproc componentName [, componentType] [, componentSet
For example, to start an Oracle HTTP Server instance named ohs1, use the following
command:
opmnctl startproc ias-component=ohs1
3.6 Getting Started Using the Fusion Middleware Control MBean
Browsers
A managed bean (MBean) is a Java object that represents a JMX manageable resource
in a distributed environment, such as an application, a service, a component or a
device.
MBeans are defined in the Java EE Management Specification (JSR-77), which is part of
Java Management Extensions, or JMX, a set of specifications that allow standard
interfaces to be created for managing applications in a Java EE environment. For
information about JSR-77, see:
http://java.sun.com/j2ee/tools/management/
You can create MBeans for deployment with an application into Oracle WebLogic
Server, enabling the application or its components to be managed and monitored
through Fusion Middleware Control.
See Also:
■Chapter 4 for information about starting and stopping your
Oracle Fusion Middleware environment
■Chapter 11 for more information about monitoring your Oracle
Fusion Middleware environment
■Oracle Fusion Middleware Oracle Process Manager and Notification
Server Administrator's Guide
See Also: "Understanding WebLogic Server MBeans" in the Oracle
Fusion Middleware Developing Custom Management Utilities With JMX for
Oracle WebLogic Server

Getting Started Using the Fusion Middleware Control MBean Browsers
3-20 Oracle Fusion Middleware Administrator's Guide
Fusion Middleware Control provides a set of MBean browsers that allow to you
browse the MBeans for an Oracle WebLogic Server or for a selected application. You
can also perform specific monitoring and configuration tasks from the MBean browser.
The MBeans are organized into three groups: Configuration MBeans, Runtime
MBeans, and Application-Defined MBeans.
The following topics describe how to view or configure MBeans:
■Using the System MBean Browser
■Using the MBeans for a Selected Application
3.6.1 Using the System MBean Browser
You can view the System MBean Browser for many entities, including an Oracle
WebLogic Server domain, an Administration Server, a Managed Server, or an
application. You can search for an MBean, filter the list of MBeans, and refresh the list
of MBeans in the MBean navigation tree.
To view the System MBean Browser specific to a particular Oracle WebLogic Server
Managed Server and to configure and use the MBeans:
1. From the target navigation pane, expand the farm, then WebLogic Domain, and
then the domain.
2. Select the Managed Server.
3. From the WebLogic Server menu, choose System MBean Browser.
The System MBean Browser page is displayed.
4. Expand a node in the MBean navigation tree and drill down to the MBean you
want to access. Select an MBean instance.
If you do not know the location of an MBean, you can search for the MBean:
a. Click the Find icon at the top of the MBean navigation tree.
b. For Find, select MBean Name.
You can also select Attributes, Operations, or JMX syntax.
c. Enter the name of the MBean and click the arrow.
5. To view the MBean's attributes, select the Attributes tab. Some attributes allow
you to change their values. To do so, enter the value in the Value column.
6. To view the available operations, select the Operations tab. To perform an
operation, click the operation. The Operations page appears. Enter any applicable
values and click Invoke.
3.6.2 Using the MBeans for a Selected Application
You can view, configure, and use the MBeans for a specific application by taking the
steps described in Section 3.6.1, and drilling down to the application. As an
alternative, you can navigate to an application's MBeans using the following steps:
1. From the target navigation pane, expand the farm, then Application
Deployments.
2. Select the application.
3. From the Application Deployments menu, choose System MBean Browser.
See Also: The Fusion Middleware Control online help

Changing the Administrative User Password
Getting Started Managing Oracle Fusion Middleware 3-21
The System MBean Browser page is displayed, along with the MBean information
for the application.
4. To view the MBean's attributes, select the Attributes tab. Some attributes allow
you to change their values. To do so, enter the value in the Value column.
5. To view the available operations, select the Operations tab. To perform an
operation, click the operation. The Operations page appears. Enter any applicable
values and click Invoke.
3.7 Managing Components
Oracle Fusion Middleware components include Oracle WebLogic Server, Java
components that are part of Oracle SOA Suite and WebCenter Portal, such as Oracle
BPEL Process Manager or Oracle Business Activity Monitoring, and system
components such as Oracle Web Cache.
To manage the Oracle WebLogic Server and Java components, you can use WLST,
Oracle WebLogic Server Administration Console, or Fusion Middleware Control.
To manage system components, you can use OPMN, WLST, or Fusion Middleware
Control.
3.8 Changing the Administrative User Password
During the Oracle Fusion Middleware installation, you must specify a password for
the administration account. Then, you can use this account to log in to Fusion
Middleware Control and the Oracle WebLogic Server Administration Console for the
first time. You can create additional administrative accounts using the WLST
command line or the Oracle WebLogic Server Administration Console.
You can change the password of the administrative user using the Oracle WebLogic
Server Administration Console or the WLST command line.
3.8.1 Changing the Administrative User Password Using the Command Line
To change the administrative user password or other user passwords using the
command line, you invoke the UserPasswordEditorMBean.changeUserPassword
method, which is extended by the security realm's AuthenticationProvider MBean.
For more information, see the changeUserPassword method in the Oracle Fusion
Middleware Oracle WebLogic Server MBean Reference.
See:
■Oracle Fusion Middleware Installation Planning Guide and the
individual installation guides for information about installing and
configuring components
■Oracle Fusion Middleware Installation Guide for Oracle WebLogic
Server for installing and configuring Oracle WebLogic Server
■The administration guide for each component or suite for more
information about managing these components.
See Also: "Understanding Users and Roles" in the Oracle Fusion
Middleware Application Security Guide

Basic Tasks for Configuring and Managing Oracle Fusion Middleware
3-22 Oracle Fusion Middleware Administrator's Guide
3.8.2 Changing the Administrative User Password Using the Administration Console
To change the password of an administrative user using the Oracle WebLogic Server
Administration Console:
1. Navigate to the Oracle WebLogic Server Administration Console. (For example,
from the home page of the domain in Fusion Middleware Control, select To
configure and managed this WebLogic Domain, use the Oracle WebLogic Server
Administration Console.)
2. From the Domain Structure pane, select Security Realms.
The Summary of Security Realms page is displayed.
3. Select a realm, such as myrealm.
The Settings for the realm page is displayed.
4. Select the Users and Groups tab, then the Users tab. Select the user.
The Settings for user page is displayed.
5. Select the Passwords tab.
6. Enter the new password, then enter it again to confirm it.
7. Click Save.
3.9 Basic Tasks for Configuring and Managing Oracle Fusion Middleware
The following provides a summary of the steps you need to take to configure and
manage a basic Oracle Fusion Middleware environment after you have installed the
software:
1. Configure Oracle WebLogic Server and components, such as Oracle SOA Suite,
Oracle HTTP Server, or Oracle Web Cache. See Oracle Fusion Middleware Installation
Planning Guide.
2. Configure SSL. See Chapter 6.
3. Create and manage metadata repositories, including the MDS Repository. See
Section 14.2.
4. Deploy an application. See Chapter 10.
5. Configure load balancing. You can configure load balancing between different
components or applications. See the Oracle Fusion Middleware High Availability
Guide.
6. Back up your environment. See Chapter 16.
7. Monitor your environment and manage log files. See Chapter 11 and Chapter 12.
8. Expand your environment. See Chapter 19.
This guide also describes other tasks that you may need to perform, depending on
your Oracle Fusion Middleware environment.

4
Starting and Stopping Oracle Fusion Middleware 4-1
4Starting and Stopping Oracle Fusion
Middleware
This chapter describes procedures for starting and stopping Oracle Fusion
Middleware, including the Administration Server, Managed Servers, and components.
It contains the following topics:
■Overview of Starting and Stopping Procedures
■Starting and Stopping Oracle WebLogic Server Instances
■Starting and Stopping Components
■Starting and Stopping Fusion Middleware Control
■Starting and Stopping Oracle Management Agent
■Starting and Stopping Applications
■Starting and Stopping Your Oracle Fusion Middleware Environment
■Starting and Stopping: Special Topics
4.1 Overview of Starting and Stopping Procedures
Oracle Fusion Middleware is a flexible product that you can start and stop in different
ways, depending on your requirements. In most situations, you can use Fusion
Middleware Control, Oracle WebLogic Server Administration Console, or the WLST or
OPMN commands to start or stop Oracle Fusion Middleware components.
These tools are completely compatible and, in most cases, can be used interchangeably.
For example, you can start a J2EE component using WLST and stop it using Fusion
Middleware Control.
4.2 Starting and Stopping Oracle WebLogic Server Instances
You can start Oracle WebLogic Server Administration Servers using the WLST
command line. You can start and stop Managed Servers using scripts, the WLST
command line, the WebLogic Server Administration Console, or Fusion Middleware
Control. The following sections describe how to start and stop WebLogic Servers using
the WLST command line, Fusion Middleware Control, or both:
Note: For information about starting and stopping servers for IBM
Websphere, see "Starting and Stopping Servers on IBM WebSphere" in
the Oracle Fusion Middleware Third-Party Application Server Guide.

Starting and Stopping Oracle WebLogic Server Instances
4-2 Oracle Fusion Middleware Administrator's Guide
■Starting and Stopping Administration Servers
■Starting and Stopping Managed Servers
■Enabling Servers to Start Without Supplying Credentials
■Configuring Node Manager to Start Managed Servers
4.2.1 Starting and Stopping Administration Servers
You can start and stop Oracle WebLogic Server Administration Servers using the
WLST command line or a script. When you start or stop the Administration Server,
you also start or stop the processes running in the Administration Server, including
the WebLogic Server Administration Console and Fusion Middleware Control.
For example, to start an Administration Server, use the following script:
MW_HOME/user_projects/domains/domain_name/bin/startWebLogic.sh
-Dweblogic.management.username=weblogic
-Dweblogic.management.password=password
-Dweblogic.system.StoreBootIdentity=true
To stop an Administration Server, use the following script:
MW_HOME/user_projects/domains/domain_name/bin/stopWeblogic.sh
username password [admin_url]
4.2.2 Starting and Stopping Managed Servers
You can start and stop Managed Servers using Fusion Middleware Control or WLST
commands and scripts, as described in the following topics:
■Starting and Stopping Managed Servers Using Fusion Middleware Control
■Starting and Stopping Managed Servers Using WLST
4.2.2.1 Starting and Stopping Managed Servers Using Fusion Middleware Control
Fusion Middleware Control and the Oracle WebLogic Server Administration Console
use Node Manager to start Managed Servers. If you are starting a Managed Server that
does not contain Oracle Fusion Middleware products other than Oracle WebLogic
Server, you can start the servers using the procedure in this section.
However, if the Managed Server contains other Oracle Fusion Middleware products,
such as Oracle SOA Suite, Oracle WebCenter Portal, or Oracle JRF, you must first
configure Node Manager, as described in Section 4.2.4.
To start or stop a WebLogic Server Managed Server using Fusion Middleware Control:
1. From the navigation pane, expand the farm, then WebLogic Domain, and then the
domain.
2. Select the Managed Server.
3. From the WebLogic Server menu, choose Control, then Start Up or Shut Down.
Alternatively, you can right-click the server, then choose Control, then Start Up or
Shut Down.
4.2.2.2 Starting and Stopping Managed Servers Using WLST
You can use a script or WLST to start and stop a WebLogic Server Managed Server.
For example, to start a WebLogic Server Managed Server, use the following script:

Starting and Stopping Oracle WebLogic Server Instances
Starting and Stopping Oracle Fusion Middleware 4-3
(UNIX) MW_HOME/user_projects/domains/domain_name/bin/startManagedWebLogic.sh
managed_server_name admin_url
(Windows) MW_HOME\user_projects\domains\domain_name\bin\startManagedWebLogic.cmd
managed_server_name admin_url
When prompted, enter your user name and password.
To stop a WebLogic Server Managed Server, use the following script:
(UNIX) MW_HOME/user_projects/domains/domain_name/bin/stopManagedWebLogic.sh
managed_server_name admin_url username password
(Windows) MW_HOME\user_projects\domains\domain_name\bin\stopManagedWebLogic.cmd
managed_server_name admin_url username password
4.2.3 Enabling Servers to Start Without Supplying Credentials
You can enable the Administration Server and Managed Servers to start without
prompting you for the administrator user name and password.
1. For the Administration Server, create a boot.properties file:
a. Create the following directory:
MW_HOME/user_
projects/domains/domain_name/servers/AdminServer/security
b. Use a text editor to create a file called boot.properties in the security directory
created in the previous step, and enter the following lines in the file:
username=adminuser
password=password
2. For each Managed Server:
a. Create the following directory:
MW_HOME/user_
projects/domains/domain_name/servers/server_name/security
b. Copy the boot.properties file you created for the Administration Server to the
security directory you created in the previous step.
3. Restart the Administration Server and Managed Servers, as described in
Section 4.2.1 and Section 4.2.2.
4.2.4 Configuring Node Manager to Start Managed Servers
If a Managed Server contains other Oracle Fusion Middleware products, such as
Oracle SOA Suite, Oracle WebCenter Portal, or Oracle JRF, the Managed Servers
environment must be configured to set the correct classpath and parameters. This
Note: When you start the Administration Server or Managed Server,
the user name and password entries in the file are encrypted.
For security reasons, minimize the time the entries in the file are left
unencrypted. After you edit the file, start the server as soon as
possible in order for the entries to be encrypted.
See Also: "Boot Identity Files" in the Oracle Fusion Middleware
Managing Server Startup and Shutdown for Oracle WebLogic Server for
more information

Starting and Stopping Components
4-4 Oracle Fusion Middleware Administrator's Guide
environment information is provided through the start scripts, such as startWebLogic
and setDomainEnv, which are located in the domain directory.
If the Managed Servers are started by Node Manager (as is the case when the servers
are started by the Oracle WebLogic Server Administration Console or Fusion
Middleware Control), Node Manager must be instructed to use these start scripts so
that the server environments are correctly configured. Specifically, Node Manager
must be started with the property StartScriptEnabled=true.
There are several ways to ensure that Node Manager starts with this property enabled.
As a convenience, Oracle Fusion Middleware provides the following script, which
adds the property StartScriptEnabled=true to the nodemanager.properties file:
(UNIX) ORACLE_COMMON_HOME/common/bin/setNMProps.sh.
(Windows) ORACLE_COMMON_HOME\common\bin\setNMProps.cmd
For example, on Linux, execute the setNMProps script and start Node Manager:
ORACLE_COMMON_HOME/common/bin/setNMProps.sh
MW_HOME/wlserver_n/server/bin/startNodeManager.sh
When you start Node Manager, it reads the nodemanager.properties file with the
StartScriptEnabled=true property, and uses the start scripts when it
subsequently starts Managed Servers. Note that you need to run the setNMProps
script only once.
4.3 Starting and Stopping Components
You can start and stop components using the command line, the WebLogic Server
Administration Console, or Fusion Middleware Control, depending upon the
component. The following topics describe how to start and stop components using
Fusion Middleware Control and the command line:
■Starting and Stopping Components Using Fusion Middleware Control
■Starting and Stopping Components Using the Command Line
4.3.1 Starting and Stopping Components Using Fusion Middleware Control
To start or stop a component:
1. From the navigation pane, expand the farm, then navigate to the component.
2. Select the component, such as SoaInfra.
3. From the dynamic target menu, choose Control, then Start Up or Shut Down.
See Also: "Using Node Manager" in the Oracle Fusion Middleware
Node Manager Administrator's Guide for Oracle WebLogic Server for other
methods of configuring and starting Node Manager
Note: If OPMN is not started, you cannot start system components
such as Oracle HTTP Server or Oracle Internet Directory using Fusion
Middleware Control. To start OPMN, use the following command:
opmnctl start

Starting and Stopping Oracle Management Agent
Starting and Stopping Oracle Fusion Middleware 4-5
4.3.2 Starting and Stopping Components Using the Command Line
If a component is a Java component, you use WLST commands to start and stop the
component. If a component is a system component, you use opmnctl commands to
start and stop the components.
■To start and stop Java components, use the WLST startApplication and
stopApplication commands:
startApplication(appName, [options])
stopApplication(appName, [options])
For example, to start Oracle Directory Integration Platform, use the following
command:
startApplication("DIP")
■To start and stop system components, use the opmnctl command-line tool. It is
located in the following directory:
(UNIX) ORACLE_INSTANCE/bin
(Windows) ORACLE_INSTANCE\bin
To start or stop OPMN and all system processes, such as Oracle HTTP Server:
opmnctl startall
opmnctl stopall
To start, stop, or restart a component using opmnctl:
opmnctl startproc ias-component=component_name
opmnctl stopproc ias-component=component_name
opmnctl restartproc ias-component=component_name
For example, to start Oracle HTTP Server, ohs1:
opmnctl startproc ias-component=ohs1
To start, stop, or restart the subprocess of a component:
opmnctl stopproc process-type=process
opmnctl startproc process-type=process
opmnctl restartproc process-type=process
4.4 Starting and Stopping Fusion Middleware Control
If Fusion Middleware Control is configured for a domain, it is automatically started or
stopped when you start or stop an Oracle WebLogic Server Administration Server, as
described in Section 4.2.1.
4.5 Starting and Stopping Oracle Management Agent
Oracle Management Agent is designed specifically for monitoring particular Oracle
Fusion Middleware components.
To start Oracle Management Agent, use the following command:
opmnctl startproc ias-component=EMAGENT
To stop Oracle Management Agent, use the following command:
opmnctl stopproc ias-component=EMAGENT

Starting and Stopping Applications
4-6 Oracle Fusion Middleware Administrator's Guide
4.6 Starting and Stopping Applications
You can start and stop applications using Fusion Middleware Control, the WebLogic
Server Administration Console, or the WLST command line. The following topics
describe how to start and stop applications using Fusion Middleware Control and the
command line:
■Starting and Stopping Java EE Applications Using Fusion Middleware Control
■Starting and Stopping Java EE Applications Using WLST
4.6.1 Starting and Stopping Java EE Applications Using Fusion Middleware Control
To start or stop a Java EE application using Fusion Middleware Control:
1. From the navigation pane, expand Application Deployments.
2. Select the application.
3. From the Application Deployment menu, choose Control, then Start Up or Shut
Down.
To start or stop a SOA Composite application using Fusion Middleware Control:
1. From the navigation pane, expand the farm, then SOA, and then soa-infra.
2. Select the application.
3. On the SOA Composite page, click Start Up or Shut Down.
4.6.2 Starting and Stopping Java EE Applications Using WLST
To start or stop a Java EE application with the WLST command line, use the following
commands:
startApplication(appName, [options])
stopApplication(appName, [options])
The application must be fully configured and available in the domain. The
startApplication command returns a WLSTProgress object that you can access to
check the status of the command. In the event of an error, the command returns a
WLSTException. For more information about the WLSTProgress object, see
"WLSTProgress Object" in the Oracle Fusion Middleware Oracle WebLogic Scripting Tool.
4.7 Starting and Stopping Your Oracle Fusion Middleware Environment
This section provides procedures for starting and stopping an Oracle Fusion
Middleware environment. An environment can consist of an Oracle WebLogic Server
domain, an Administration Server, multiple Managed Servers, Java components,
system components, including Identity Management components, and a database
used as a repository for metadata. The components may be dependent on each other.
Therefore, it is important to start and stop them in the proper order.
You can follow these procedures when you need to completely shut down your Oracle
Fusion Middleware environment. For example, when preparing to perform a complete
backup of your environment, or apply a patch.
4.7.1 Starting an Oracle Fusion Middleware Environment
To start an Oracle Fusion Middleware environment:

Starting and Stopping Your Oracle Fusion Middleware Environment
Starting and Stopping Oracle Fusion Middleware 4-7
1. Start any database-based repository:
a. Set the ORACLE_HOME environment variable to the Oracle home for the
database.
b. Set the ORACLE_SID environment variable to the SID for the database
(default is orcl.)
c. Start the Net Listener:
ORACLE_HOME/bin/lsnrctl start
d. Start the database instance:
ORACLE_HOME/bin/sqlplus /nolog
SQL> connect SYS as SYSDBA
SQL> startup
SQL> quit
2. Start the Oracle WebLogic Server Administration Server as described in
Section 4.2.1.
3. If you have not already done so, configure Node Manager, as described in
Section 4.2.4.
4. Ensure Node Manager is running. If Node Manager is not running, start it by
executing the following command:
MW_HOME/user_projects/domains/DOMAIN_NAME/bin/startNodeManager.sh
5. Start Oracle Identity Management system components:
a. Set the ORACLE_HOME environment variable to the Oracle home and
ORACLE_INSTANCE environment variables for the Identity Management
components.
b. Start OPMN and all system components:
(UNIX) ORACLE_INSTANCE/bin/opmnctl startall
(Windows) ORACLE_INSTANCE\bin\opmnctl startall
6. Start the Oracle WebLogic Server Managed Servers as described in Section 4.2.2.2.
Any applications deployed to the server are also started.
7. Start OPMN and all other system components, such as Oracle HTTP Server.
a. Set the ORACLE_HOME and ORACLE_INSTANCE environment variables to
the Oracle home and Oracle instance for the system components.
b. Start OPMN and all system components in that Oracle instance:
(UNIX) ORACLE_INSTANCE/bin/opmnctl startall
(Windows) ORACLE_INSTANCE\bin\opmnctl startall
8. If your environment includes components that are targets monitored by Oracle
Management Agent, start Oracle Management Agent, as described in Section 4.5.
4.7.2 Stopping an Oracle Fusion Middleware Environment
To stop an Oracle Fusion Middleware environment:
1. Stop system components, such as Oracle HTTP Server. You can stop them in any
order.

Starting and Stopping: Special Topics
4-8 Oracle Fusion Middleware Administrator's Guide
a. Set the ORACLE_HOME and ORACLE_INSTANCE environment variables to
the Oracle home and Oracle instance for the system components.
b. Stop OPMN and all system components in that Oracle instance:
(UNIX) ORACLE_INSTANCE/bin/opmnctl stopall
(Windows) ORACLE_INSTANCE\bin\opmnctl stoptall
2. If your environment includes components that are targets monitored by Oracle
Management Agent, stop Oracle Management Agent, as described in Section 4.5.
3. Stop the Oracle WebLogic Server Managed Servers, as described in Section 4.2.
Any applications deployed to the server are also stopped.
4. Stop Oracle Identity Management components:
a. Set the ORACLE_HOME environment variable to the Oracle home for the
Identity Management components.
b. Stop OPMN and all system components:
(UNIX) ORACLE_INSTANCE/bin/opmnctl stopall
(Windows) ORACLE_INSTANCE\bin\opmnctl stoptall
5. Stop the Administration Server as described in Section 4.2.1.
6. If you want to stop Node Manager, you can use the kill command:
kill -9 PID
7. Stop any database-based repository:
a. Set the ORACLE_HOME environment variable to the Oracle home for the
database.
b. Set the ORACLE_SID environment variable to the SID for the database
(default is orcl).
c. Stop the database instance:
ORACLE_HOME/bin/sqlplus /nolog
SQL> connect SYS as SYSDBA
SQL> shutdown
SQL> quit
d. Stop the Net Listener:
ORACLE_HOME/bin/lsnrctl stop
4.8 Starting and Stopping: Special Topics
This section contains the following special topics about starting and stopping Oracle
Fusion Middleware:
■Starting and Stopping in High Availability Environments
■Forcing a Shutdown of Oracle Database
4.8.1 Starting and Stopping in High Availability Environments
There are special considerations and procedures for starting and stopping High
Availability environments, such as:
■Oracle Fusion Middleware Cold Failover Cluster

Starting and Stopping: Special Topics
Starting and Stopping Oracle Fusion Middleware 4-9
■Oracle Application Server Disaster Recovery
4.8.2 Forcing a Shutdown of Oracle Database
If you find that the Oracle Database instance is taking a long time to shut down, you
can use the following commands to force an immediate shutdown:
ORACLE_HOME/bin/sqlplus /nolog
SQL> connect SYS as SYSDBA
SQL> SHUTDOWN IMMEDIATE;
An immediate database shutdown proceeds with the following conditions:
■No new connections are allowed, nor are new transactions allowed to be started,
after the statement is issued.
■Any uncommitted transactions are rolled back. (If long uncommitted transactions
exist, this method of shutdown might not complete quickly, despite its name.)
■Oracle does not wait for users currently connected to the database to disconnect.
Oracle implicitly rolls back active transactions and disconnects all connected users.
The next startup of the database will not require any instance recovery procedures.
See: Oracle Fusion Middleware High Availability Guide for
information about starting and stopping in high-availability
environments
See Also: Oracle Database Administrator's Guide in the Oracle
Database 11g documentation library

Starting and Stopping: Special Topics
4-10 Oracle Fusion Middleware Administrator's Guide

5
Managing Ports 5-1
5Managing Ports
This chapter describes how to view and change Oracle Fusion Middleware port
numbers, such as port numbers used by Oracle WebLogic Server or Oracle HTTP
Server.
It contains the following topics:
■About Managing Ports
■Viewing Port Numbers
■Changing the Port Numbers Used by Oracle Fusion Middleware
5.1 About Managing Ports
Many Oracle Fusion Middleware components and services use ports. Most port
numbers are assigned during installation. As an administrator, it is important to know
the port numbers used by these services, and to ensure that the same port number is
not used by two services on your host.
For some ports, you can specify a port number assignment during installation.
5.2 Viewing Port Numbers
You can view the port numbers currently in use with the command line or Fusion
Middleware Control, as described in the following topics:
■Viewing Port Numbers Using the Command Line
■Viewing Port Numbers Using Fusion Middleware Control
5.2.1 Viewing Port Numbers Using the Command Line
To view the current port numbers for system components, use the following
command:
(UNIX) ORACLE_INSTANCE/bin/opmnctl status -l
(Windows) ORACLE_INSTANCE\bin\opmnctl status -l
To view the port numbers for Oracle WebLogic Server, you can use the WLST get
command, with an attribute. For example, to get the Administration Port, use the
following command:
See Also: Appendix C for a list of port numbers. Refer to the
installation guide for directions on overriding port assignments
during installation.

Changing the Port Numbers Used by Oracle Fusion Middleware
5-2 Oracle Fusion Middleware Administrator's Guide
wls:/SOA_domain/serverConfig> get('AdministrationPort')
9002
5.2.2 Viewing Port Numbers Using Fusion Middleware Control
You can view the port numbers of the domain, the Administration Server, Managed
Servers, or components, such as the SOA Infrastructure and Oracle Web Cache, using
Fusion Middleware Control.
For example, to view the ports of a domain:
1. From the navigation pane, expand the farm and then WebLogic Domain.
2. Select the domain.
3. From the WebLogic Domain menu, choose Port Usage.
The Port Usage page is displayed, as shown in the following figure:
Optionally, you can filter the ports shown by selecting a Managed Server from
Show.
The Port Usage detail table shows the ports that are in use, the IP Address, the
component, the channel, and the protocol.
You can also view similar pages for the Administration Server, Managed Servers, and
components, such as the SOA Infrastructure and Oracle Web Cache, by navigating to
the target and choosing Port Usage from the target's menu.
5.3 Changing the Port Numbers Used by Oracle Fusion Middleware
You can change the port numbers for some Oracle Fusion Middleware components,
using Fusion Middleware Control, Oracle WebLogic Server Administration Console,
or the command line.

Changing the Port Numbers Used by Oracle Fusion Middleware
Managing Ports 5-3
This section provides the following topics:
■Changing the Oracle WebLogic Server Listen Ports
■Changing the Oracle HTTP Server Listen Ports
■Changing Oracle Web Cache Ports
■Changing OPMN Ports (ONS Local, Request, and Remote)
■Changing Oracle Portal Ports
■Changing the Oracle Database Net Listener Port
For information about changing other ports, see:
■"Configuring Server Properties" or "Setting System Configuration Attributes by
Using ldapmodify" in the Oracle Fusion Middleware Administrator's Guide for Oracle
Internet Directory for information about changing Oracle Internet Directory ports
■"Overview of Node Manager Configuration" in the Oracle Fusion Middleware Node
Manager Administrator's Guide for Oracle WebLogic Server for information about
changing the Node Manager port.
■"Configuring Oracle Virtual Directory to Listen on Privileged Ports" in the Oracle
Fusion Middleware Administrator's Guide for Oracle Virtual Directory
5.3.1 Changing the Oracle WebLogic Server Listen Ports
You can change the non-SSL (HTTP) listen port and the SSL (HTTPS) listen port for a
WebLogic Server Administration Server or a Managed Server using the Oracle
WebLogic Server Administration Console or WLST, as described in the following
topics:
■Changing the Oracle WebLogic Server Listen Ports Using the Administration
Console
■Changing the Oracle WebLogic Server Listen Ports Using WLST
5.3.1.1 Changing the Oracle WebLogic Server Listen Ports Using the
Administration Console
To change the non-SSL (HTTP) listen port and the SSL (HTTPS) listen port for a
WebLogic Server Administration Server or a Managed Server using the Oracle
WebLogic Server Administration Console:
1. Navigate to the server.
The Settings for server_name page is displayed.
2. On the General tab, change the number of the Listen Port or SSL Listen Port.
3. If the server is running, restart the server.
Note: You can change a port number to any number you want, if it is
an unused port. You do not have to use a port in the allotted port
range for the component. See Appendix C for information on allotted
port ranges.
See Also: Oracle Fusion Middleware Configuring Server Environments
for Oracle WebLogic Server for more information about changing Oracle
WebLogic Server ports

Changing the Port Numbers Used by Oracle Fusion Middleware
5-4 Oracle Fusion Middleware Administrator's Guide
4. If other components rely on the Oracle WebLogic Server listen ports, you must
reconfigure those components. For example for Oracle Portal, if the listen port for
the Oracle WebLogic Server configured as WLS_PORTAL is changed, then you
must make a corresponding change to the configuration in Oracle HTTP Server,
which is pointing to the older port. Change the port number in the following file:
ORACLE_INSTANCE/OHS/ohs_name/moduleconf/portal.conf
5.3.1.2 Changing the Oracle WebLogic Server Listen Ports Using WLST
To change the non-SSL (HTTP) listen port and the SSL (HTTPS) listen port for a
WebLogic Server Administration Server or a Managed Server using the WLST
command line. You must run the commands in offline mode; that is, you must not be
connected to a server.
For example to change the Administration Server HTTP listen port to port 8001, use
the following WLST commands:
readDomain("MW_HOME/user_projects/domains/domain_name")
cd("servers/AdminServer")
cmo.setListenPort(8001)
updateDomain()
5.3.2 Changing the Oracle HTTP Server Listen Ports
To change the Oracle HTTP Server Listen ports (non-SSL or SSL), there are often
dependencies that must also be set. For example, if you are using Oracle Web Cache to
improve the performance of your Oracle Fusion Middleware environment, you must
modify the Oracle Web Cache origin server settings whenever you modify the Oracle
HTTP Server Listen ports.
The following topics describe how to modify the Oracle HTTP Server HTTP or HTTPS
Listen port:
■Enabling Oracle HTTP Server to Run as Root for Ports Set to Less Than 1024
(UNIX Only)
■Changing the Oracle HTTP Server Non-SSL Listen Port
■Changing the Oracle HTTP Server SSL Listen Port
5.3.2.1 Enabling Oracle HTTP Server to Run as Root for Ports Set to Less Than
1024 (UNIX Only)
On a UNIX system, if you are changing the Listen port to a number less than 1024,
perform these steps before you change the Oracle HTTP Server Listen port.
By default, Oracle HTTP Server runs as a non-root user (the user that installed Oracle
Fusion Middleware). On UNIX systems, if you change the Oracle HTTP Server Listen
port number to a value less than 1024, you must enable Oracle HTTP Server to run as
root, as follows:
1. Log in as root.
2. Run the following commands in the Oracle home:
cd ORACLE_HOME/ohs/bin
chown root .apachectl
chmod 6750 .apachectl

Changing the Port Numbers Used by Oracle Fusion Middleware
Managing Ports 5-5
5.3.2.2 Changing the Oracle HTTP Server Non-SSL Listen Port
To change the Oracle HTTP Server non-SSL (HTTP) Listen port, follow the procedures
in the following tasks. Note that, on a UNIX system, if you are changing the Listen
port to a number less than 1024, you must first perform the steps in Section 5.3.2.1.
■Task 1, "Modify the Oracle HTTP Server Listen Port"
■Task 2, "Update Oracle Web Cache"
■Task 3, "Restart the System Components"
Task 1 Modify the Oracle HTTP Server Listen Port
To change the Oracle HTTP Server Listen port using Fusion Middleware Control:
1. From the navigation pane, expand the farm, then Web Tier, then select the Oracle
HTTP Server instance.
2. From the Oracle HTTP Server menu, choose Administration, then Ports
Configuration.
3. Select the Listen port that uses the HTTP protocol, then click Edit.
4. Change the port number, then click OK.
5. Restart Oracle HTTP Server. (From the Oracle HTTP Server menu, choose Control,
then Restart.)
Task 2 Update Oracle Web Cache
If you are using Oracle Web Cache as a reverse proxy, you must update Oracle Web
Cache:
1. From the Fusion Middleware Control navigation pane, expand the farm, then Web
Tier. Select the Oracle Web Cache instance.
2. From the Web Cache menu, choose Administration, then Origin Servers.
3. Select the origin server for which you have changed the port, and click Edit.
The Edit Origin Server page is displayed.
4. In the Port field, change the port number.
5. Click OK.
6. Restart Oracle Web Cache. (From the Web Cache menu, choose Control, then
Restart.)
Task 3 Restart the System Components
Restart OPMN and all system components in that Oracle instance:
opmnctl stopall
opmnctl startall
5.3.2.3 Changing the Oracle HTTP Server SSL Listen Port
To change the Oracle HTTP Server SSL (HTTPS) Listen port, follow the procedures in
the following tasks. Note that, on a UNIX system, if you are changing the Listen port
to a number less than 1024, you must perform the steps in Section 5.3.2.1.
■Task 1, "Modify the Oracle HTTP Server SSL Listen Port"
■Task 2, "Update Oracle Web Cache"
■Task 3, "Re-register mod_osso"

Changing the Port Numbers Used by Oracle Fusion Middleware
5-6 Oracle Fusion Middleware Administrator's Guide
■Task 4, "Restart System Components"
Task 1 Modify the Oracle HTTP Server SSL Listen Port
To change the Oracle HTTP Server SSL Listen port using Fusion Middleware Control:
1. From the navigation pane, expand the farm, then Web Tier, then select the Oracle
HTTP Server instance.
2. From the Oracle HTTP Server menu, choose Administration, then Ports
Configuration.
3. Select the Listen port that uses the HTTPS protocol, then click Edit.
4. Change the port number, then click OK.
5. Restart Oracle HTTP Server. (From the Oracle HTTP Server menu, choose Control,
then Restart.)
Task 2 Update Oracle Web Cache
If you are using Oracle Web Cache as a reverse proxy, you must update Oracle Web
Cache:
1. From the Fusion Middleware Control navigation pane, expand the farm, then Web
Tier. Select the Oracle Web Cache instance.
2. From the Web Cache menu, choose Administration, then Origin Servers.
3. Select the origin server for which you have changed the port, and click Edit.
The Edit Origin Server page is displayed.
4. In the Port field, change the port number.
5. Click OK.
6. Restart Oracle Web Cache. (From the Web Cache menu, choose Control, then
Restart.)
Task 3 Re-register mod_osso
If you are using Oracle Single Sign-On, you must use Release 10.1.4.3. If you have
enabled Oracle Single Sign-On authentication (that is, you registered mod_osso),
follow these steps to re-register mod_osso:
1. On the Oracle Single Sign-On host, set the environment variables ORACLE_
HOME and ORACLE_SID.
2. On the Oracle Single Sign-On host, run the ssoreg script, using the -remote_
midtier option. The script is located at:
(UNIX) ORACLE_HOME/sso/bin/ssoreg.sh
(Windows)ORACLE_HOME\sso\bin\ssoreg.bat
For example, on LINUX:
$ORACLE_HOME/sso/bin/ssoreg.sh -oracle_home_path $ORACLE_HOME
-config_mod_osso TRUE
-site_name example.com:7778
-remote_midtier
-config_file $ORACLE_HOME/Apache/Apache/conf/osso/myosso.conf
-mod_osso_url http://example.com:7778
The resulting configuration file (myosso.conf in the example) is an obfuscated
osso configuration file.

Changing the Port Numbers Used by Oracle Fusion Middleware
Managing Ports 5-7
3. Copy the obfuscated osso configuration file to the Oracle HTTP Server host
moduleconf directory for editing:
ORACLE_INSTANCE/config/OHS/ohs_name/moduleconf
Task 4 Restart System Components
Restart OPMN and the system components in that Oracle instance:
opmnctl stopall
opmnctl startall
5.3.3 Changing Oracle Web Cache Ports
You can change the HTTP and HTTPS listen ports, the administration port, the
statistics port and the invalidation port for Oracle Web Cache using Fusion
Middleware Control.
To change the port number:
1. From the navigation pane, expand the farm, then Web Tier, then select the Oracle
Web Cache instance.
2. From the Web Cache menu, choose Administration, then Ports Configuration.
3. Select a port, then click Edit.
4. Change the port number, then click OK.
5. Restart Oracle Web Cache. (From the Web Cache menu, choose Control, then
Restart.)
6. If you reconfigure the Web Cache invalidation port and you use Oracle Portal, you
must update the port information maintained by Oracle Portal, as described in
Section 5.3.5.2.
5.3.4 Changing OPMN Ports (ONS Local, Request, and Remote)
This section describes how to change any of the following port numbers:
■ONS Local port
■ONS Request port
■ONS Remote port
To change these ports:
1. Stop OPMN, and all OPMN-managed processes:
(UNIX) ORACLE_INSTANCE/bin/opmnctl stopall
(Windows)ORACLE_INSTANCE\bin\opmnctl stopall
2. Open the opmn.xml file:
(UNIX) ORACLE_INSTANCE/config/OPMN/opmn
(Windows) ORACLE_INSTANCE\config\OPMN\opmn
Note: To configure Oracle Web Cache to start as root, see "Running
webcached with Root Privilege" in the Oracle Fusion Middleware
Administrator's Guide for Oracle Web Cache.

Changing the Port Numbers Used by Oracle Fusion Middleware
5-8 Oracle Fusion Middleware Administrator's Guide
3. Under the <notification-server> element, modify the local, remote, or
request parameter, depending on the port you are changing, in the <port>
element, and then save the file.
For example:
<port local="6101" remote="6201" request="6004"/>
4. Start OPMN, and all OPMN-managed processes:
(UNIX) ORACLE_INSTANCE/bin/opmnctl startall
(Windows) ORACLE_INSTANCE\bin\opmnctl startall
5.3.5 Changing Oracle Portal Ports
Oracle Portal maintains information about some of the ports used by its underlying
components. This section describes how to manage Oracle Portal ports. It includes the
following topics:
■Changing the Oracle Portal Midtier Port
■Changing the Oracle Web Cache Invalidation Port for Oracle Portal
■Changing the Oracle Internet Directory Port for Oracle Portal
■Changing the PPE Loopback Port
■Changing Oracle Portal SQL*Net Listener Port
■Restarting WLS_PORTAL Managed Server
5.3.5.1 Changing the Oracle Portal Midtier Port
In a default installation, you can access Oracle Portal through the Oracle Web Cache
port, such as 8090. This port is referred to as the Oracle Portal midtier port. You must
update this port if Oracle Web Cache is configured to listen on a different port or
Oracle Web Cache is front-ended by a Proxy or Load Balancing Router (LBR).
To change the Oracle Portal midtier port using Fusion Middleware Control:
1. From the navigation pane, expand the farm, choose Portal, and select the Portal
instance.
2. From the Portal menu, choose Settings, and then Wire Configuration,
3. Select the Database Access Descriptor, such as portal.
4. Expand the Portal Midtier section.
5. Change the port number, and click Apply.
6. Restart the WLS_PORTAL Managed Server. For more information, see
Section 5.3.5.6.
Note: When you change these ports as described in this section, only
the Oracle Portal configuration is updated. To update or change the
port numbers of an underlying component, such as Oracle Web Cache
or Oracle Internet Directory, see the component-specific
documentation for information about managing ports.
The configuration procedures described in this section require you to
restart the WLS_PORTAL Managed Server.

Changing the Port Numbers Used by Oracle Fusion Middleware
Managing Ports 5-9
5.3.5.2 Changing the Oracle Web Cache Invalidation Port for Oracle Portal
Oracle Portal caches content in Oracle Web Cache. When content changes, Oracle
Portal invalidates such cached content and maintains the Oracle Web Cache
invalidation port. If you reconfigure the Web Cache invalidation port, you must
update the port information maintained by Oracle Portal.
To change the Oracle Portal Invalidation port using Fusion Middleware Control:
1. From the navigation pane, expand the farm, choose Portal, and select the Portal
instance.
2. From the Portal menu, choose Settings, and then Wire Configuration.
3. Select the Database Access Descriptor, such as portal.
4. Expand the Web Cache section.
5. Change the Invalidation Port number. If the Invalidation user name and the
password are blank, enter the user name and the password.
6. Click Apply.
7. Restart the WLS_PORTAL Managed Server. For more information, see
Section 5.3.5.6.
5.3.5.3 Changing the Oracle Internet Directory Port for Oracle Portal
Oracle Portal maintains information about Oracle Internet Directory ports.
To change the Oracle Portal Oracle Internet Directory (OID) port using Fusion
Middleware Control:
1. From the navigation pane, expand the farm, choose Portal. and select the Portal
instance.
2. From the Portal menu, choose Settings, and then Wire Configuration.
3. Select the Database Access Descriptor, such as portal.
4. Expand the OID section.
5. Change the port number.
6. Enter the Oracle Internet Directory user name and the password.
7. Click Apply.
8. Restart the WLS_PORTAL Managed Server. For more information, see
Section 5.3.5.6.
5.3.5.4 Changing the PPE Loopback Port
While servicing Portal pages, Oracle Portal makes loopback calls using the default site
port. In some configurations, such as external SSL, you must configure the loopback
call to a port other than the default site port.
To change the PPE Loopback port using Fusion Middleware Control:
Note: The Port number, Invalidation user name, and Invalidation
password entered here must match the corresponding values of the
Oracle Web Cache instance used by Oracle Portal. For more
information about resetting these values, see the Oracle Fusion
Middleware Administrator's Guide for Oracle Web Cache.

Changing the Port Numbers Used by Oracle Fusion Middleware
5-10 Oracle Fusion Middleware Administrator's Guide
1. From the navigation pane, expand the farm, choose Portal, and select the Portal
instance.
2. From the Portal menu, choose Settings, and then Page Engine.
3. Expand the Advanced Properties section.
4. Change the port number in the Use Port.
5. Specify the protocol in the Use Protocol field.
6. Click Apply.
7. Restart the WLS_PORTAL Managed Server. For more information, see
Section 5.3.5.6.
5.3.5.5 Changing Oracle Portal SQL*Net Listener Port
Oracle Portal maintains information about the repository connection in the
host:port:servicename format inside a Database Access Descriptor (in a file
named portal_dads.conf). If the SQL*Net listener is reconfigured to listen on a
different port, you must reconfigure this port value in Oracle Portal.
To change the Oracle Portal SQL*Net Listener port in Fusion Middleware Control:
1. From the navigation pane, expand the farm, choose Portal, and select the Portal
instance.
2. From the Portal menu, choose Settings, and then Database Access Descriptor.
3. Select the Database Access Descriptor, such as /pls/portal.
4. Click Edit.
5. Expand the Portal Database Access Details section.
6. Update the Database Connect String field to reflect the new port.
7. Click OK.
8. Restart the WLS_PORTAL Managed Server. For more information, see
Section 5.3.5.6.
5.3.5.6 Restarting WLS_PORTAL Managed Server
To restart WLS_PORTAL Managed Server in Fusion Middleware Control:
1. Expand the Farm domain, such as Farm_ClassicDomain.
2. Expand WebLogic Domain.
3. Expand the domain, such as Classic Domain.
4. Expand cluster_portal, when applicable.
5. Choose WLS_PORTAL.
6. From the WLS_PORTAL WebLogic Server menu, choose Control, then Shut
Down. Ensure that the status of WLS_PORTAL shows Down.
7. From the WLS_PORTAL WebLogic Server menu, choose Control, then Start Up.
Ensure that the status of WLS_PORTAL shows Up.

Changing the Port Numbers Used by Oracle Fusion Middleware
Managing Ports 5-11
5.3.6 Changing the Oracle Database Net Listener Port
If your environment includes an Oracle Database that functions as a metadata
repository, and you want to change the listener port number for that database, perform
the procedure in this section.
First, determine if it is necessary to change the listener port number. If you are
concerned that you have another database on your host using the same port, both
databases can possibly use the same port.
Note that multiple Oracle Database 10g and Oracle Database 11g databases can share
the same Oracle Net listener port. If you are using an Oracle Database as a metadata
repository on the same host that contains another Oracle Database 10g or Oracle
Database 11g database, they can all use port 1521. There is no need to change the
listener port number.
A metadata repository may be used in several different ways. Use the following table
to determine the steps that are required for changing your type of metadata repository:
The procedure consists of the following tasks:
■Task 1, "Stop Components"
■Task 2, "Change the Metadata Repository for Oracle Net Listener Port"
■Task 3, "Change the System Data Source"
■Task 4, "Update Oracle Internet Directory"
Note: To run two listeners that use the same key value on one
host, refer to Section 5.3.6.1, "Changing the KEY Value for an IPC
Listener"
If the Metadata Repository is used as
follows: Follow these tasks to change its Oracle Net listener port:
Identity Management repository and
product metadata repository
Task 1, "Stop Components"
Task 2, "Change the Metadata Repository for Oracle Net Listener Port"
Task 3, "Change the System Data Source"
Task 4, "Update Oracle Internet Directory"
Task 5, "Update Oracle Single Sign-On 10g"
Task 6, "Update Oracle Portal"
Task 7, "Update Other Components"
Identity Management repository only Task 1, "Stop Components"
Task 2, "Change the Metadata Repository for Oracle Net Listener Port"
Task 4, "Update Oracle Internet Directory"
Task 5, "Update Oracle Single Sign-On 10g"
Product metadata repository Task 1, "Stop Components"
Task 2, "Change the Metadata Repository for Oracle Net Listener Port"
Task 3, "Change the System Data Source"
Task 4, "Update Oracle Internet Directory"
Task 6, "Update Oracle Portal"
Task 7, "Update Other Components"

Changing the Port Numbers Used by Oracle Fusion Middleware
5-12 Oracle Fusion Middleware Administrator's Guide
■Task 5, "Update Oracle Single Sign-On 10g"
■Task 6, "Update Oracle Portal"
■Task 7, "Update Other Components"
Task 1 Stop Components
Stop all components that use the Metadata Repository. See Chapter 4 for instructions.
Task 2 Change the Metadata Repository for Oracle Net Listener Port
On the metadata repository host:
1. Ensure that the ORACLE_HOME and ORACLE_SID environment variables are
set.
2. Stop the metadata repository listener:
lsnrctl stop
3. Edit the listener.ora file, which is located at:
(UNIX) ORACLE_HOME/network/admin/listener.ora
(Windows) ORACLE_HOME\network\admin\listener.ora
Under the LISTENER entry, update the value for PORT. Save the file.
4. Edit the tnsnames.ora file. The default location is:
(UNIX) ORACLE_HOME/network/admin/tnsnames.ora
(Windows) ORACLE_HOME\network\admin\tnsnames.ora
Make the following changes to the file:
a. Update the PORT value in each entry that applies to MDS Repository.
b. Add an entry similar to the following:
newnetport =
(DESCRIPTION =
(ADDRESS = (PROTOCOL = tcp) (HOST = hostname) (PORT = port)))
In the example, hostname is the fully qualified host name and port is the
new port number.
5. Start the metadata repository listener:
lsnrctl start
6. Using SQL*Plus, log in to the metadata repository as the SYSTEM user with
SYSDBA privileges and run the following command:
SQL> ALTER SYSTEM SET local_listener='newnetport' scope=spfile;
7. Using SQL*Plus, restart the metadata repository:
SQL> SHUTDOWN
SQL> STARTUP
8. Start Oracle Internet Directory:
opmnctl start
opmnctl startproc ias-component=OID

Changing the Port Numbers Used by Oracle Fusion Middleware
Managing Ports 5-13
Task 3 Change the System Data Source
Change the system data source to use the new port number for the metadata
repository. To do so, you use Oracle WebLogic Server Administration Console:
1. In the Change Center, click Lock & Edit.
2. In the Domain Structure section, expand Services and select Data Sources.
The Summary of JDBC Data Sources page is displayed.
3. Select the data source you want to change.
The Settings page is displayed.
4. Select the Connection Pool tab.
5. To change the database port, modify the URL field. For example:
jdbc:oracle:thin:@hostname.domainname.com:1522/orcl
6. Click Save.
7. Restart the servers that use this data source. (Click the Target tab to see the servers
that use this data source.)
Task 4 Update Oracle Internet Directory
On the Identity Management host, update Oracle Internet Directory with the new
Oracle Net listener port number:
1. Update the port number in tnsnames.ora file, which is located in the following
directory:
(UNIX) ORACLE_INSTANCE/config
(Windows) ORACLE_INSTANCE\config
2. Update the registration of the component with the Administration Server, using
the opmnctl updatecomponentregistration command with the new port
number, as shown in the following example:
opmnctl updatecomponentregistration -Db_info DBHostName:TNSPORT:DBSERVICENAME
-componentName oid1 -componentType OID
3. Start OPMN and all processes in the Oracle instance in the Oracle Internet
Directory Oracle home:
opmnctl startall
Task 5 Update Oracle Single Sign-On 10g
If you are using Oracle Single Sign-On 10g, from the Oracle Single Sign-On Oracle
home:
1. On UNIX systems, set the LD_LIBRARY_PATH, LD_LIBRARY_PATH_64, LIB_
PATH, or SHLIB_PATH environment variables to the proper values, as shown in
Tabl e 3–1. The actual environment variables and values that you must set depend
on the type of your UNIX operating system.
2. Update Oracle Single Sign-On with the new repository port number by executing
the following command:
■On UNIX systems:
$ORACLE_HOME/jdk/bin/java -jar $ORACLE_HOME/sso/lib/ossoca.jar reassoc
-repos $ORACLE_HOME

Changing the Port Numbers Used by Oracle Fusion Middleware
5-14 Oracle Fusion Middleware Administrator's Guide
■On Windows systems:
%ORACLE_HOME%\jdk\bin\java -jar %ORACLE_HOME%\sso\lib\ossoca.jar reassoc
-repos %ORACLE_HOME%
Task 6 Update Oracle Portal
To update Oracle Portal, follow the steps in Section 5.3.5.5.
Task 7 Update Other Components
In each Oracle instance that uses the metadata repository:
1. Update the following file with the new Oracle Net listener port number:
(UNIX) ORACLE_INSTANCE/config/tnsnames.ora
(Windows) ORACLE_INSTANCE\config\tnsnames.ora
2. Check the following file:
(UNIX) ORACLE_HOME/ohs/conf/dads.conf
(Windows) ORACLE_HOME\ohs\modplsql\conf\dads.conf
Locate the line that begins with PlsqlDatabaseConnectString.
■If the line ends with ServiceNameFormat or SIDFormat, update the line
with the new MDS Repository port number, save the file, and restart Oracle
HTTP Server.
■If the line ends with NetServiceNameFormat, you do not need to do
anything.
3. Start the components that use the metadata repository, as described in Section 4.3.
5.3.6.1 Changing the KEY Value for an IPC Listener
It is not possible to run two listeners at the same time that are configured to use the
same KEY value in their IPC protocol address. By default, the metadata repository
listener has its IPC KEY value set to EXTPROC. Hence, if your computer has another
IPC listener that uses the EXTPROC key, you should configure the metadata repository
listener to use some other key value such as EXTPROC1.
To change the KEY value of an IPC listener:
1. Stop the listener (ensure that your ORACLE_HOME environment variable is set
first):
lsnrctl stop
2. Edit the listener.ora and tnsnames.ora files. In each file, find the following
line:
(ADDRESS = (PROTOCOL = IPC)(KEY = EXTPROC))
Change it to the following:
(ADDRESS = (PROTOCOL = IPC)(KEY = EXTPROC1))
3. Restart the listener:
lsnrctl start

Part III
Part III Secure Sockets Layer
This part describes how to secure communications between Oracle Fusion Middleware
components using the Secure Sockets Layer (SSL) and how to use Oracle Fusion
Middleware security features to administer keystores, wallets, and certificates.
Part III contains the following chapters:
■Chapter 6, "Configuring SSL in Oracle Fusion Middleware"
■Chapter 7, "Using the SSL Automation Tool"
■Chapter 8, "Managing Keystores, Wallets, and Certificates"

6
Configuring SSL in Oracle Fusion Middleware 6-1
6Configuring SSL in Oracle Fusion
Middleware
You can configure Oracle Fusion Middleware to secure communications between
Oracle Fusion Middleware components using SSL, which is an industry standard for
securing communications. Oracle Fusion Middleware supports SSL version 3, as well
as TLS version 1.
This chapter provides an overview of SSL and how you can use it with Oracle Fusion
Middleware components and applications. It contains these topics:
■How SSL Works
■About SSL in Oracle Fusion Middleware
■Configuring SSL for Configuration Tools
■Configuring SSL for the Web Tier
■Configuring SSL for the Middle Tier
■Configuring SSL for the Data Tier
■Advanced SSL Scenarios
■Best Practices for SSL
■WLST Reference for SSL
Note: SSL version 2 has been desupported in 11g Release 1 (11.1.1)
due to security concerns; components or applications that used SSL
version 2 in pre-11g Release 1 (11.1.1) will automatically be upgraded
to use other SSL versions, that is, SSL version 3 and TLS version 1.
See Also : Chapter 7, "Using the SSL Automation Tool." The SSL
Automation Tool enables you to configure SSL for multiple
components using a domain-specific CA.
Note: Where SSL connections are configured within Oracle
WebLogic Server, this chapter provides references to the relevant
Oracle WebLogic Server documentation rather than duplicating the
instructions here.

How SSL Works
6-2 Oracle Fusion Middleware Administrator's Guide
6.1 How SSL Works
This section introduces basic SSL concepts. It contains these topics:
■What SSL Provides
■About Private and Public Key Cryptography
■Keystores and Wallets
■How SSL Sessions Are Conducted
6.1.1 What SSL Provides
SSL secures communication by providing message encryption, integrity, and
authentication. The SSL standard allows the involved components (such as browsers
and HTTP servers) to negotiate which encryption, authentication, and integrity
mechanisms to use.
■Encryption provides confidentiality by allowing only the intended recipient to
read the message. SSL can use different encryption algorithms to encrypt
messages. During the SSL handshake that occurs at the start of each SSL session,
the client and the server negotiate which algorithm to use. Examples of encryption
algorithms supported by SSL include AES, RC4, and 3DES.
■Integrity ensures that a message sent by a client is received intact by the server,
untampered. To ensure message integrity, the client hashes the message into a
digest using a hash function and sends this message digest to the server. The
server also hashes the message into a digest and compares the digests. Because
SSL uses hash functions that make it computationally infeasible to produce the
same digest from two different messages, the server can tell that if the digests do
not match, then someone had tampered with the message. An example of a hash
function supported by SSL is SHA1.
■Authentication enables the server and client to check that the other party is who it
claims to be. When a client initiates an SSL session, the server typically sends its
certificate to the client. Certificates are digital identities that are issued by trusted
certificate authorities, such as Verisign. Chapter 8, "Managing Keystores, Wallets,
and Certificates" describes certificates in more detail.
The client verifies that the server is authentic and not an imposter by validating
the certificate chain in the server certificate. The server certificate is guaranteed by
the certificate authority (CA) who signed the server certificate.
The server can also require the client to have a certificate, if the server needs to
authenticate the identity of the client.
6.1.2 About Private and Public Key Cryptography
To provide message integrity, authentication, and encryption, SSL uses both private
and public key cryptography.
Secret Key Cryptography
Symmetric key cryptography requires a single, secret key shared by two or more
parties to secure communication. This key is used to encrypt and decrypt secure
messages sent between the parties. This requires prior and secure distribution of the
key to each party. The problem with this method is that it is difficult to securely
transmit and store the key.

How SSL Works
Configuring SSL in Oracle Fusion Middleware 6-3
In SSL, each party calculates the secret key individually using random values known
to each side. The parties then send messages encrypted using the secret key.
Public Key Cryptography
Public key cryptography solves this problem by employing public and private key
pairs and a secure method for key distribution. The freely available public key is used
to encrypt messages that can only be decrypted by the holder of the associated private
key. The private key is securely stored, together with other security credentials, in an
encrypted container such as an Oracle wallet.
Public key algorithms can guarantee the secrecy of a message, but they do not
necessarily guarantee secure communication because they do not verify the identities
of the communicating parties. To establish secure communication, it is important to
verify that the public key used to encrypt a message does in fact belong to the target
recipient. Otherwise, a third party can potentially eavesdrop on the communication
and intercept public key requests, substituting its own public key for a legitimate key
(the man-in-the-middle attack).
To avoid such an attack, it is necessary to verify the owner of the public key, a process
called authentication. Authentication can be accomplished through a certificate
authority (CA), which is a third party trusted by both of the communicating parties.
The CA issues public key certificates that contain an entity's name, public key, and
certain other security credentials. Such credentials typically include the CA name, the
CA signature, and the certificate effective dates (From Date, To Date).
The CA uses its private key to encrypt a message, while the public key is used to
decrypt it, thus verifying that the message was encrypted by the CA. The CA public
key is well known, and does not have to be authenticated each time it is accessed. Such
CA public keys are stored in wallets.
6.1.3 Keystores and Wallets
In Oracle Fusion Middleware, most components use the Oracle wallet as their storage
mechanism. An Oracle wallet is a container that stores your credentials, such as
certificates, trusted certificates, certificate requests, and private keys. You can store
Oracle wallets on the file system or in LDAP directories such as Oracle Internet
Directory. Oracle wallets can be auto-login or password-protected wallets.
Components that use Oracle wallet include:
■Oracle HTTP Server
■Oracle Web Cache
■Oracle Internet Directory
Configuring SSL for these components thus requires setting up and using Oracle
wallets.
A component such as Oracle Virtual Directory uses a JKS keystore to store keys and
certificates. Configuring SSL for Oracle Virtual Directory thus requires setting up and
using JKS keystores.
For more information about configuring keystores and wallets, see:
■Section 6.2, "About SSL in Oracle Fusion Middleware" for a fuller description of
keystore and wallet usage in Oracle Fusion Middleware
■Chapter 8, "Managing Keystores, Wallets, and Certificates" for a discussion of
these terms, and administration details

How SSL Works
6-4 Oracle Fusion Middleware Administrator's Guide
6.1.4 How SSL Sessions Are Conducted
The SSL protocol has two phases: the handshake phase and the data transfer phase.
The handshake phase authenticates the server and optionally the client, and
establishes the cryptographic keys that will be used to protect the data to be
transmitted in the data transfer phase.
When a client requests an SSL connection to a server, the client and server first
exchange messages in the handshake phase. (A common scenario is a browser
requesting a page using the https:// instead of http:// protocol from a server. The
HTTPS protocol indicates the usage of SSL with HTTP.)
Figure 6–1 shows the handshake messages for a typical SSL connection between a Web
server and a browser. The following steps are shown in the figure:
1. The client sends a Hello message to the server.
The message includes a list of algorithms supported by the client and a random
number that will be used to generate the keys.
2. The server responds by sending a Hello message to the client. This message
includes:
■The algorithm to use. The server selected this from the list sent by the client.
■A random number, which will be used to generate the keys.
3. The server sends its certificate to the client.
4. The client authenticates the server by checking the validity of the server's
certificate, the issuer CA, and optionally, by checking that the host name of the
server matches the subject DN. The client sends a Session ID for session caching.
5. The client generates a random value ("pre-master secret"), encrypts it using the
server's public key, and sends it to the server.
6. The server uses its private key to decrypt the message to retrieve the pre-master
secret.
7. The client and server separately calculate the keys that will be used in the SSL
session.
These keys are not sent to each other because the keys are calculated based on the
pre-master secret and the random numbers, which are known to each side. The
keys include:
■Encryption key that the client uses to encrypt data before sending it to the
server
■Encryption key that the server uses to encrypt data before sending it to the
client
■Key that the client uses to create a message digest of the data
■Key that the server uses to create a message digest of the data
The encryption keys are symmetric, that is, the same key is used to encrypt and
decrypt the data.
8. The client and server send a Finished message to each other. These are the first
messages that are sent using the keys generated in the previous step (the first
"secure" messages).
The Finished message includes all the previous handshake messages that each
side sent. Each side verifies that the previous messages that it received match the

About SSL in Oracle Fusion Middleware
Configuring SSL in Oracle Fusion Middleware 6-5
messages included in the Finished message. This checks that the handshake
messages were not tampered with.
9. The client and server now transfer data using the encryption and hashing keys
and algorithms.
Figure 6–1 SSL Handshake
6.2 About SSL in Oracle Fusion Middleware
This section introduces SSL in Oracle Fusion Middleware. It contains these topics:
■SSL in the Oracle Fusion Middleware Architecture
■Keystores and Oracle Wallets
■Authentication Modes
■Tools for SSL Configuration

About SSL in Oracle Fusion Middleware
6-6 Oracle Fusion Middleware Administrator's Guide
6.2.1 SSL in the Oracle Fusion Middleware Architecture
Figure 6–2 SSL in Oracle Fusion Middleware
In the Oracle Fusion Middleware architecture shown in Figure 6–2, the numbered
circles represent the endpoints that can be SSL-enabled. For configuration details
about each endpoint, see:
1. Section 6.4.2.1, "Enable Inbound SSL for Oracle Web Cache Using Fusion
Middleware Control" and Section 6.4.2.2, "Enable Inbound SSL for Oracle Web
Cache Using WLST"
2. Section 6.4.2.3, "Enable Outbound SSL for Oracle Web Cache Using Fusion
Middleware Control" and Section 6.4.2.4, "Specify the Wallet for Outbound SSL
from Oracle Web Cache Using WLST"
3. Section 6.4.3.1, "Enable SSL for Inbound Requests to Oracle HTTP Server Virtual
Hosts Using Fusion Middleware Control" and Section 6.4.3.2, "Enable SSL for
Inbound Requests to Oracle HTTP Server Virtual Hosts Using WLST"
4. Section 6.4.3.3, "Enable SSL for Outbound Requests from Oracle HTTP Server"
5. Section 6.5.1.1, "Inbound SSL to Oracle WebLogic Server"
6. Outbound connections to the LDAP server can originate from Oracle Platform
Security Services or from Oracle WebLogic Server:
a. Section 6.5.1.2.1, "Outbound SSL from Oracle Platform Security Services to
LDAP"
Notes:
■In Figure 6–2, the label "Oracle Enterprise Manager" refers to the
Fusion Middleware Control user interface.
■Other administrative tools, such as opmn, are available for specific
tasks.

About SSL in Oracle Fusion Middleware
Configuring SSL in Oracle Fusion Middleware 6-7
b. Section 6.5.1.2.3, "Outbound SSL from LDAP Authenticator to LDAP"
7. Section 6.6.1.1, "Enable Inbound SSL on an Oracle Internet Directory Listener
Using Fusion Middleware Control" and Section 6.6.1.2, "Enabling Inbound SSL on
an Oracle Internet Directory Listener Using WLST"
8. Section 6.6.3.2, "SSL-Enable a Data Source"
9. Section 6.6.3.1, "SSL-Enable Oracle Database"
10. Section 6.5.6, "Client-Side SSL for Applications"
11. Section 6.5.2, "Configuring SSL for Oracle SOA Suite"
12. Section 6.5.3, "Configuring SSL for Oracle WebCenter Portal"
13. Section 6.3.3, "WLST Command-Line Tool"
14. Section 6.6.1.3, "Enabling Outbound SSL from Oracle Internet Directory to Oracle
Database"
15. Section 6.6.3.1, "SSL-Enable Oracle Database"
In addition, you can configure SSL for identity management components. For details,
see:
■Section 6.5.4.1, "Configuring SSL for Oracle Directory Integration Platform"
■Section 6.5.4.2, "Configuring SSL for Oracle Identity Federation"
■Section 6.5.4.3, "Configuring SSL for Oracle Directory Services Manager"
Keystores and Wallets
Keystores and wallets are central to SSL configuration and are used to store certificates
and keys.
For details, see Section 6.2.2, "Keystores and Oracle Wallets."
6.2.2 Keystores and Oracle Wallets
Oracle Fusion Middleware supports two types of keystores for keys and certificates:
■JKS-based keystore and truststore
■Oracle wallet
In 11g Release 1 (11.1.1), all Java components and applications use the JKS keystore.
Thus all Java components and applications running on Oracle WebLogic Server use
the JKS-based KeyStore and TrustStore.
The following system components continue to use the Oracle wallet:
■Oracle HTTP Server
■Oracle Web Cache
■Oracle Internet Directory
You can use Fusion Middleware Control or the command-line WLST and orapki
interfaces, to manage wallets and their certificates for these system components. You
can use either the Fusion Middleware Control or WLST to SSL-enable the listeners for
these components.
Oracle Virtual Directory uses a JKS-based keystore. You can use Fusion Middleware
Control or WLST to manage JKS keystores and their certificates for Oracle Virtual

About SSL in Oracle Fusion Middleware
6-8 Oracle Fusion Middleware Administrator's Guide
Directory. You can use either the Fusion Middleware Control or WLST to SSL-enable
the listeners for Oracle Virtual Directory.
JDK's keytool utility manages the keystore used by Oracle WebLogic Server listeners
for Java EE applications. This is the only keystore tool to manage these keystores; no
graphical user interface is available for this purpose.
For more information about these types of stores, and when to use which type of store,
see Section 6.1.3, "Keystores and Wallets".
6.2.3 Authentication Modes
The following authentication modes are supported:
■In no-authentication mode, neither server nor client are required to authenticate.
Other names for this mode include Anonymous SSL/No
Authentication/Diffie-Hellman. This mode is considered unsecured.
■In server authentication mode, a server authenticates itself to a client.
This mode is also referred to as One-way SSL/Server Authentication.
■In mutual authentication mode, a client authenticates itself to a server and that server
authenticates itself to the client.
This mode is also known as Two-way SSL/Client Authentication.
■In optional client authentication mode, the server authenticates itself to the client, but
the client may or may not authenticate itself to the server. Even if the client does
not authenticate itself, the SSL session still goes through.
6.2.4 Tools for SSL Configuration
Oracle Fusion Middleware uses two kinds of configuration tools, common and
advanced.
Common Tools
■Fusion Middleware Control
■WLST command-line interface
■Oracle WebLogic Server Administration Console
■keytool command-line tool
These tools allow you to configure SSL and manage Oracle Wallet/JKS keystore for
any listener or component in Oracle Fusion Middleware.
The first three tools on this list are usable when the component is associated with the
application server domain (when the component is not a stand-alone installation).
Advanced Tools
■Oracle Wallet Manager graphical user interface
■orapki command-line interface
These tools are needed to manage wallets for stand-alone Web tier and stand-alone
Oracle Internet Directory installations.
See Also: Section 8.1, "Key and Certificate Storage in Oracle Fusion
Middleware" for keystore management

Configuring SSL for the Web Tier
Configuring SSL in Oracle Fusion Middleware 6-9
In addition, these tools allow you to configure advanced features like managing
file-based CRLs, PKCS11-based wallets, and so on.
6.3 Configuring SSL for Configuration Tools
Several tools are available for Oracle Fusion Middleware configuration. This section
describes how to configure SSL for these tools to enable them to connect to an
SSL-enabled Oracle WebLogic Server.
For a list of all the configuration tools, see Section 6.2.4, "Tools for SSL Configuration.".
This section contains these topics:
■Oracle Enterprise Manager Fusion Middleware Control
■Oracle WebLogic Server Administration Console
■WLST Command-Line Tool
6.3.1 Oracle Enterprise Manager Fusion Middleware Control
Take these steps:
■Ensure that the SSL port is enabled on the Oracle WebLogic Server instance on
which Fusion Middleware Control is deployed, and that the browser (from which
you will launch Fusion Middleware Control) trusts the server certificate.
■Now launch Fusion Middleware Control using an SSL-based URL, in the format
https://host:port.
6.3.2 Oracle WebLogic Server Administration Console
Ensure that the SSL port is enabled on the Oracle WebLogic Server instance. Now
launch the administration console by providing the SSL port in the URL. You may get
a warning that the certificate is not trusted; accept this certificate and continue.
6.3.3 WLST Command-Line Tool
For details about configuring SSL for WLST, take these steps:
1. Launch the WLST shell.
2. Execute the WLST command:
help('connect')
Follow the instructions described in the help text to set up the WLST shell in SSL
mode.
6.4 Configuring SSL for the Web Tier
This section contains these topics:
See Also: Section 8.1, "Key and Certificate Storage in Oracle Fusion
Middleware" for keystore management
See Also: Section 6.5.1.1 for details about enabling inbound SSL on
Oracle WebLogic Server.
See Also: Section 6.9 for details about using WLST.

Configuring SSL for the Web Tier
6-10 Oracle Fusion Middleware Administrator's Guide
■Configuring Load Balancers
■Enabling SSL for Oracle Web Cache Endpoints
■Enabling SSL for Oracle HTTP Server Virtual Hosts
6.4.1 Configuring Load Balancers
Use the instructions specific to your load-balancing device to configure load balancers
in your Oracle Fusion Middleware environment.
6.4.2 Enabling SSL for Oracle Web Cache Endpoints
This section explains how to enable SSL for Oracle Web Cache listening endpoints
using Fusion Middleware Control and WLST.
6.4.2.1 Enable Inbound SSL for Oracle Web Cache Using Fusion Middleware
Control
You can SSL-enable inbound traffic to Oracle Web Cache listening endpoints using
these steps:
1. Select the Oracle Web Cache instance in the navigation pane on the left.
2. Create a wallet, if necessary, by navigating to Oracle Web Cache, then Security,
then Wallets.
For details about wallet creation and maintenance, see Chapter 8, "Managing
Keystores, Wallets, and Certificates".
3. Navigate to Oracle Web Cache, then Security, then SSL Configuration.
The SSL Configuration page contains two sets of information:
Note: ■This discussion applies to the Web Tier in the context of an
Oracle WebLogic Server domain. For stand-alone Web Tier
installations, see "Configuring Oracle Web Cache for HTTPS
Requests" in the Oracle Fusion Middleware Administrator's Guide for
Oracle Web Cache.
■The order in which these topics appear should not be confused
with the sequence in which SSL is enabled (which varies
depending on topology). Rather, they are arranged in order
starting with the most front-ending component.
Note: This information applies only to inbound communication; for
information about SSL-enabling outbound traffic from Oracle Web
Cache to Oracle HTTP Server, see Section 6.4.2.3, "Enable Outbound
SSL for Oracle Web Cache Using Fusion Middleware Control".

Configuring SSL for the Web Tier
Configuring SSL in Oracle Fusion Middleware 6-11
The top table shows the inbound settings for a list of listening endpoints. A check
in the SSL Enabled column indicates that the endpoint is configured for SSL.
The bottom portion of the page shows outbound SSL configuration. For more
information about outbound SSL, see Section 6.4.2.3, "Enable Outbound SSL for
Oracle Web Cache Using Fusion Middleware Control.".
4. Select an endpoint, and click Edit.
The Edit Port page appears. This page contains two sections—a top portion with
general details like port and IP address, and a bottom section that configures SSL
parameters.
5. To disable SSL, uncheck Enable SSL; restart the component instance by navigating
to Oracle Web Cache, then Control, then Restart.
6. To enable SSL for this endpoint, check Enable SSL. Next, enter SSL configuration
parameters:
■Select an Oracle wallet from the drop-down list.
■Select the type of SSL authentication.
■Select the protocol version (the available options are determined by your
choice of authentication).
7. Click OK.
Note: Ensure that the wallet contains the server certificate and its
corresponding CA certificate.

Configuring SSL for the Web Tier
6-12 Oracle Fusion Middleware Administrator's Guide
8. On Windows platforms only, open Windows Explorer and navigate to your
cwallet.sso file. Under properties, security, add SYSTEM in "group or user names".
9. Restart the Oracle Web Cache instance by navigating to Oracle Web Cache, then
Control, then Restart.
6.4.2.2 Enable Inbound SSL for Oracle Web Cache Using WLST
You can enable SSL for inbound traffic to Oracle Web Cache using the WLST
command-line tool.
SSL-Enable Oracle Web Cache Inbound in server-auth Mode Using WLST
Take these steps:
1. Determine the listening endpoints for this Oracle Web Cache instance by running
the following command:
listListeners('inst1','wc1')
This command will list all the listening endpoints for this instance; select the one
that needs to be configured for SSL. For example, select the endpoint named
CACHE.index1.LISTEN.index1.
2. Configure the listening endpoint with SSL properties:
configureSSL('inst1',
'wc1',
'webcache',
'CACHE.index1.LISTEN.index1')
3. On Windows platforms only, open Windows Explorer and navigate to your
cwallet.sso file. Under properties, security, add SYSTEM in "group or user names".
6.4.2.3 Enable Outbound SSL for Oracle Web Cache Using Fusion Middleware
Control
Outbound Oracle Web Cache refers to traffic from Oracle Web Cache to Oracle HTTP
Server.
There are two aspects to set up SSL for outbound traffic from Oracle Web Cache:
selecting a wallet for outbound SSL and configuring SSL.
See Also: Section 8.4.1.3, "Sharing Wallets Across Instances"
See Also: See Section 6.9 for details about using WLST commands,
including the definition of each command parameter shown in this
procedure.
See Also: Section 6.9 for details about using WLST.
Note:
■configureSSL uses defaults for all SSL attributes; see Table 6–5
for details.
■You may also specify a properties file as a parameter to
configureSSL; see Table 6–4 for details.

Configuring SSL for the Web Tier
Configuring SSL in Oracle Fusion Middleware 6-13
Wallet Selection
Take these steps:
1. Navigate to Oracle Web Cache, then Security, then SSL Configuration.
2. At the bottom of the page, click Change Wallet to display the available wallets for
this listener.
Note: The root CA certificate(s) that signed the certificate (for OHS or other
component to which Webcache is connecting) must be loaded into this wallet. See
Section 8.4.7.5 for details.
3. Select the desired wallet for outbound SSL and click OK.
SSL Configuration
Take these steps:
1. Navigate to the Oracle Web Cache instance, then Administration, then Origin
Servers.
This page displays the Oracle HTTP Servers with which this Oracle Web Cache
instance can communicate. For example, if Oracle Web Cache can talk to two
different Oracle HTTP Servers you would see two rows in the table.

Configuring SSL for the Web Tier
6-14 Oracle Fusion Middleware Administrator's Guide
In this example, the Oracle Web Cache instance is currently configured for
non-SSL communication to the origin server over this host and port.
2. To enable SSL for outbound traffic to this origin server, select the row and click
Edit.
3. The Edit Origin Server page appears:
4. Use the Protocol drop-down box to change the protocol to https.
5. Click OK.
6. On Windows platforms only, open Windows Explorer and navigate to your
cwallet.sso file. Under properties, security, add SYSTEM in "group or user names".
7. Restart the Oracle Web Cache instance by navigating to Oracle Web Cache, then
Control, then Restart.
Oracle Web Cache is now configured to communicate to the origin server over
SSL.
6.4.2.4 Specify the Wallet for Outbound SSL from Oracle Web Cache Using WLST
To change the wallet in use for outbound SSL connections from Oracle Web Cache, use
a command like the following:
configureSSL('inst1',
'wc1',
'webcache',
'CACHE.index0.CLIENTSSL',
'property-file.prop')
where:
Note: When editing the origin server settings on this page, ensure
that Oracle HTTP Server is listening at this port in SSL mode.
See Also: See Section 6.9 for details about using WLST commands,
including the definition of each command parameter shown in this
procedure.

Configuring SSL for the Web Tier
Configuring SSL in Oracle Fusion Middleware 6-15
■inst1 is the name of the application server instance
■wc1 is the name of the Oracle Web Cache instance
■webcache is the component type
■CACHE.index0.CLIENTSSL is the listener name for client SSL
■property-file.prop contains:
KeyStore=wallet-path
6.4.3 Enabling SSL for Oracle HTTP Server Virtual Hosts
This section shows how to manage SSL configuration for Oracle HTTP Server virtual
hosts operating in an Oracle WebLogic Server environment.
For inbound traffic:
■Section 6.4.3.1 (using Fusion Middleware Control)
■Section 6.4.3.2 (using WLST)
For outbound traffic:
■Section 6.4.3.3 (using either Fusion Middleware Control or WLST)
6.4.3.1 Enable SSL for Inbound Requests to Oracle HTTP Server Virtual Hosts
Using Fusion Middleware Control
You can SSL-enable inbound traffic to Oracle HTTP Server virtual hosts using these
steps:
1. Select the Oracle HTTP Server instance in the navigation pane on the left.
2. Create a wallet, if necessary, by navigating to Oracle HTTP Server, then Security,
then Wallets.
For details about wallet creation and maintenance, see Chapter 8, "Managing
Keystores, Wallets, and Certificates".
3. Navigate to Oracle HTTP Server, then Administration, then Virtual Hosts.
This page shows what hosts are currently configured, and whether they are
configured for http or https.
4. Select the virtual host you wish to update, and click Configure, then SSL
Configuration. (Note: If creating a new virtual host, see Oracle Fusion Middleware
Administrator's Guide for Oracle HTTP Server.)
Note: For Oracle HTTP Server in standalone mode, see Oracle Fusion
Middleware Administrator's Guide for Oracle HTTP Server.

Configuring SSL for the Web Tier
6-16 Oracle Fusion Middleware Administrator's Guide
The SSL Configuration page appears.
5. You can convert an https port to http by simply unchecking Enable SSL.
To configure SSL for a virtual host that is currently using http:
■Check the Enable SSL box.
■Select a wallet from the drop-down list.
■From the Server SSL properties, select the SSL authentication type, cipher
suites to use, and the SSL protocol version.
6. Click OK to apply the changes.
7. On Windows platforms only, open Windows Explorer and navigate to your
cwallet.sso file. Under properties, security, add SYSTEM in "group or user names".
Note: The default values are appropriate in most situations.
Note: ■This assumes that the certificate is available in Fusion
Middleware Control. If it was created through orapki or Oracle
Wallet Manager, import it first as explained in Section 8.4.4.9.
■The choice of authentication type determines the available cipher
suites, and the selected cipher suites determine the available
protocol versions. For more information about ciphers and
protocol versions, see Section 6.9.28.

Configuring SSL for the Web Tier
Configuring SSL in Oracle Fusion Middleware 6-17
8. Restart the Oracle HTTP Server instance by navigating to Oracle HTTP Server,
then Control, then Restart.
9. Open a browser session and connect to the port number that was SSL-enabled.
6.4.3.2 Enable SSL for Inbound Requests to Oracle HTTP Server Virtual Hosts
Using WLST
Take these steps:
1. Determine the virtual hosts for this Oracle HTTP Server instance by running the
following command:
listListeners('inst1','ohs1' )
This command lists all the virtual hosts for this instance; select the one that needs
to be configured for SSL. For example, you can select vhost1. For details about this
command, see Oracle Fusion Middleware WebLogic Scripting Tool Command Reference.
2. Configure the virtual host with SSL properties:
configureSSL('inst1',
'ohs1',
'ohs',
'vhost1')
3. On Windows platforms only, open Windows Explorer and navigate to your
cwallet.sso file. Under properties, security, add SYSTEM in "group or user names".
6.4.3.3 Enable SSL for Outbound Requests from Oracle HTTP Server
You enable SSL for outbound requests from Oracle HTTP Server by configuring mod_
wl_ohs.
One-way SSL
The steps are as follows:
1. Generate a custom keystore for Oracle WebLogic Server (see Section 6.5.1,
"Configuring SSL for Oracle WebLogic Server") containing a certificate.
2. Import the certificate used by Oracle WebLogic Server from Step 1 into the Oracle
HTTP Server wallet as a trusted certificate. You can use any available utility such
as WLST or Fusion Middleware Control for this task. (Note: The wallet mentioned
here is the one that the Oracle HTTP Server listen port uses for SSL. The trusted
(root) CA certificate that signed the Oracle WebLogic Server certificate must exist
in this wallet. For details on importing trusted certificates see Section 8.3.5.)
Note:
■configureSSL uses defaults for all SSL attributes; see Table 6–5
for details.
■You could also specify a properties file as a parameter to
configureSSL. See Tab le 6–4 for details about the parameters.
See configureSSL in the Oracle Fusion Middleware WebLogic
Scripting Tool Command Reference for examples of how to use a
properties file.
■For details about this command, see Section 6.9.

Configuring SSL for the Web Tier
6-18 Oracle Fusion Middleware Administrator's Guide
3. Edit the Oracle HTTP Server configuration file INSTANCE_
HOME/config/OHS/ohs1/ssl.conf and add the following line to the SSL
configuration under mod_weblogic:
WlSSLWallet "$(ORACLE_INSTANCE}/config/COMPONENT_TYPE/COMPONENT_
NAME/keystores/default"
where default is the name of the Oracle HTTP Server wallet in Step 2.
Here is an example of how the configuration should look:
<IfModule mod_weblogic.c>
WebLogicHost myweblogic.server.com
WebLogicPort 7002
MatchExpression *.jsp
SecureProxy On
WlSSLWallet "$(ORACLE_INSTANCE)/config/OHS/ohs1/keystores/default"
</IfModule>
Save the file and exit.
4. On Windows platforms only, open Windows Explorer and navigate to your
cwallet.sso file. Under properties, security, add SYSTEM in "group or user names".
5. Restart Oracle HTTP Server to activate the changes. See Oracle Fusion Middleware
Administrator's Guide for Oracle HTTP Server for details.
6. Ensure that your Oracle WebLogic Server instance is configured to use the custom
keystore generated in Step 1, and that the alias points to the alias value used in
generating the certificate. Restart the Oracle WebLogic Server instance.
Two-way SSL
mod_wl_ohs also supports two-way SSL communication. To configure two-way SSL:
1. Perform Steps 1 through 4 of the preceding procedure for one-way SSL.
2. Generate a trust store, trust.jks, for Oracle WebLogic Server.
The keystore created for one-way SSL (Step 1 of the preceding procedure) could
also be used to store trusted certificates, but it is recommended that you create a
separate truststore for this procedure.
3. Export the user certificate from the Oracle HTTP Server wallet, and import it into
the truststore created in Step 2.
You can use any available utility such as WLST or Fusion Middleware Control for
export, and the keytool utility for import.
4. From the Oracle WebLogic Server Administration Console, select the Keystores
tab for the server being configured.
5. Set the custom trust store with the trust.jks file location of the trust store that
was created in Step 2 (use the full name).
6. Set the keystore type as JKS, and set the passphrase used to create the keystore.
7. Under the SSL tab, ensure that Trusted Certificate Authorities is set as from
Custom Trust Keystore.
8. Ensure that Oracle WebLogic Server is configured for two-way SSL. For details,
see "Configuring SSL" in Oracle Fusion Middleware Securing Oracle WebLogic Server.

Configuring SSL for the Middle Tier
Configuring SSL in Oracle Fusion Middleware 6-19
6.5 Configuring SSL for the Middle Tier
Using SSL in the middle tier includes:
■SSL-enabling the application server
■SSL-enabling components and applications running on the application server
This section addresses mid-tier SSL configuration and contains these topics:
■Configuring SSL for Oracle WebLogic Server
■Configuring SSL for Oracle SOA Suite
■Configuring SSL for Oracle WebCenter Portal
■Configuring SSL for Oracle Identity and Access Management
■SSL-Enable Oracle Reports, Forms, Discoverer, and Portal
■Client-Side SSL for Applications
6.5.1 Configuring SSL for Oracle WebLogic Server
This section describes configuration for the application server.
6.5.1.1 Inbound SSL to Oracle WebLogic Server
For information and details about implementing SSL to secure Oracle WebLogic
Server, see Oracle Fusion Middleware Securing Oracle WebLogic Server.
6.5.1.2 Outbound SSL from Oracle WebLogic Server
This section describes how to SSL-enable outbound connections from Oracle WebLogic
Server.
■Outbound SSL from Oracle Platform Security Services to LDAP
■Outbound SSL from Oracle Platform Security Services to Oracle Database
■Outbound SSL from LDAP Authenticator to LDAP
■Outbound SSL to Database
6.5.1.2.1 Outbound SSL from Oracle Platform Security Services to LDAP This section explains
how to configure SSL (needs server- and client-side) for policy store and credential
store connections to an LDAP directory. Anonymous and one-way SSL is supported.
See Oracle Fusion Middleware Application Security Guide for details about the
jps-config.xml file referenced in this section.
Anonymous SSL (Server-side)
Start the LDAP server in anonymous authentication mode.
For Oracle Internet Directory, see Section 6.6.1.1, "Enable Inbound SSL on an Oracle
Internet Directory Listener Using Fusion Middleware Control".
If using another directory, consult your LDAP server documentation for information
on this task.
Anonymous SSL (Client-side)
In your jps-config.xml file, you must set the protocol to ldaps and specify the
appropriate port for the property ldap.url. This information needs to be updated for

Configuring SSL for the Middle Tier
6-20 Oracle Fusion Middleware Administrator's Guide
policy store, credential store, key store and any other service instances that use
ldap.url.
One-Way SSL (Server-side)
Prerequisite: LDAP server in SSL Server Authentication Mode.
For details on this procedure, see the Oracle Fusion Middleware Administrator's Guide for
Oracle Internet Directory.
One-Way SSL (Client-side)
The following must be in place for the client-side configuration:
1. The JVM needs to know where to find the trust store that it uses to trust
certificates from LDAP. You do this by setting:
-Djavax.net.ssl.trustStore=path_to_jks_file
This property is added either to the JavaSE program, or to the server start-up
properties in a JavaEE environment.
2. In your jps-config.xml file, you must set the protocol to ldaps and specify
the appropriate port for the property ldap.url. This information needs to be
updated for policy store, credential store, key store and any other service instances
that use ldap.url.
3. Using keytool, import the LDAP server's certificate into the trust store specified in
step 1.
6.5.1.2.2 Outbound SSL from Oracle Platform Security Services to Oracle Database You can
set up a one-way or two-way SSL connection to a database-based OPSS security store.
For details about configuring the database server and clients, see Oracle Fusion
Middleware Application Security Guide.
6.5.1.2.3 Outbound SSL from LDAP Authenticator to LDAP When you configure an LDAP
authenticator in Oracle WebLogic Server, you can specify that connections to the
LDAP store should use SSL.
Take these steps to configure the authenticator:
1. Log in to the Oracle WebLogic Server Administration Console.
2. In the left pane, select Security Realms and click the name of the realm you are
configuring.
3. Select Providers, then Authentication and click New.
4. In the Name field, enter a name for the authentication provider.
5. From the Type drop-down list, select the type of the Authentication provider and
click OK.
For example, if using Oracle Internet Directory, choose
OracleInternetDirectoryAuthenticator.
6. Select Providers, then Authentication and click the name of the new
authentication provider to complete its configuration.
7. On the Configuration page for the authentication provider, set the desired values
on the Common and Provider-Specific tabs.
a. Common Tab

Configuring SSL for the Middle Tier
Configuring SSL in Oracle Fusion Middleware 6-21
Set the Control Flag to SUFFICIENT for all authenticators, including the
DefaultAuthenticator
b. Provider-Specific Tab
host: host-name
port: port-number
principal: cn=orcladmin
credential/confirm: password
user base dn: cn=Users,dc=us,dc=oracle,dc=com
group base dn: cn=Groups,dc=us,dc=oracle,dc=com
8. Save your changes and restart the server.
6.5.1.2.4 Outbound SSL to Database Configuring SSL between Oracle WebLogic Server
and the database requires two sets of steps:
■Configuring SSL Listener for the Database
■Configuring SSL for the Data Source on Oracle WebLogic Server
Configure an SSL Listener on Oracle Database
To configure the database with an SSL listener, you must specify the server's
distinguished name (DN) and TCPS as the protocol in the client network configuration
files to enable server DN matching and TCP/IP with SSL connections. Server DN
matching prevents the database server from faking its identity to the client during
connections by matching the server's global database name against the DN from the
server certificate.
You must manually edit the client network configuration files, tnsnames.ora and
listener.ora, to specify the server's DN and the TCP/IP with SSL protocol.
For details, see Section 6.6.3.1, "SSL-Enable Oracle Database."
SSL-Enable the Data Source On Oracle WebLogic Server
See Section 6.6.3.2, "SSL-Enable a Data Source."
6.5.2 Configuring SSL for Oracle SOA Suite
SSL configuration for Oracle SOA Suite varies with the type of connection being
secured.
SSL in Oracle WebLogic Server
SSL features in Oracle WebLogic Server include:
■How to set up SSL at the core server.
For details, see Oracle Fusion Middleware Securing Oracle WebLogic Server.
■How to enable SSL for a WebLogic Web service.
See Also: Configuring Secure Sockets Layer Authentication in the
Oracle Database Advanced Security Administrator's Guide at
http://download.oracle.com/docs/cd/E11882_
01/network.112/e10746/toc.htm for more information about
configuring SSL for the database listener.

Configuring SSL for the Middle Tier
6-22 Oracle Fusion Middleware Administrator's Guide
For details, see Oracle Fusion Middleware Securing WebLogic Web Services for Oracle
WebLogic Server.
SSL for SOA Composites
The following tasks are also needed to secure Oracle SOA Suite applications:
■SSL-protecting SOA composites
■Accessing SSL-protected Web services from within SOA composites
For these and related topics, see the Oracle Fusion Middleware Administrator's Guide for
Oracle SOA Suite and Oracle Business Process Management Suite.
6.5.3 Configuring SSL for Oracle WebCenter Portal
For information and details about how to implement SSL connections for Oracle
WebCenter Portal, see the following topics in the Oracle Fusion Middleware
Administrator's Guide for Oracle WebCenter Portal:
■Securing the Spaces Connection to Content Server with SSL
■Securing the Browser Connection to Spaces with SSL
6.5.4 Configuring SSL for Oracle Identity and Access Management
You can configure SSL for Oracle Identity and Access Management components
residing on the middle tier:
■Configuring SSL for Oracle Directory Integration Platform
■Configuring SSL for Oracle Identity Federation
■Configuring SSL for Oracle Directory Services Manager
6.5.4.1 Configuring SSL for Oracle Directory Integration Platform
You can configure Oracle Directory Integration Platform to use SSL for
communications with connected directories. The Oracle Fusion Middleware
Administrator's Guide for Oracle Directory Integration Platform provides details about the
following SSL tasks for Oracle Directory Integration Platform:
■Configuring Oracle Directory Integration Platform for SSL Mode 2 Server-Only
Authentication
■Managing the SSL Certificates of Oracle Internet Directory and Connected
Directories
■Bootstrapping in SSL Mode
■Configuring the Third-Party Directory Connector for Synchronization in SSL
Mode
■Configuring and Testing Oracle Internet Directory with SSL Server-Side
Authentication
■Testing SSL Communication Between Oracle Internet Directory and Microsoft
Active Directory
6.5.4.2 Configuring SSL for Oracle Identity Federation
See "Configuring SSL for Oracle Identity Federation" in the Oracle Fusion Middleware
Administrator's Guide for Oracle Identity Federation for details.

Configuring SSL for the Middle Tier
Configuring SSL in Oracle Fusion Middleware 6-23
6.5.4.3 Configuring SSL for Oracle Directory Services Manager
You can configure Oracle Directory Services Manager to use SSL for communications
with connected directories. The Oracle Fusion Middleware Administrator's Guide for
Oracle Virtual Directory provides details about the following SSL tasks for Oracle
Directory Services Manager:
■Logging into the Directory Server from Oracle Directory Services Manager Using
SSL
■Managing Oracle Directory Services Manager's Key Store
■Storing Oracle Directory Services Manager's Certificate in Oracle Virtual Directory
6.5.5 SSL-Enable Oracle Reports, Forms, Discoverer, and Portal
This section contains these topics:
■SSL for Oracle Reports
■SSL for Oracle Forms
■SSL for Oracle Discoverer
■SSL for Oracle Portal
6.5.5.1 SSL for Oracle Reports
To SSL-enable Oracle Reports, you need to enable SSL on the components front-ending
Oracle WebLogic Server.
For example, if you have an Oracle HTTP Server and an Oracle Web Cache
front-ending the Oracle WebLogic Server that hosts Oracle Reports, you need to
configure the following:
■Inbound SSL for Oracle Web Cache
See Section 6.4.2.1, "Enable Inbound SSL for Oracle Web Cache Using Fusion
Middleware Control."
■Inbound SSL for Oracle HTTP Server
See Section 6.4.3.1, "Enable SSL for Inbound Requests to Oracle HTTP Server
Virtual Hosts Using Fusion Middleware Control."
■Inbound SSL for Oracle WebLogic Server
See Section 6.5.1.1, "Inbound SSL to Oracle WebLogic Server."
■SSL between Oracle Web Cache and Oracle HTTP Server
See Section 6.4.2.3, "Enable Outbound SSL for Oracle Web Cache Using Fusion
Middleware Control."
■SSL between Oracle HTTP Server and Oracle WebLogic Server
See Section 6.4.3.3, "Enable SSL for Outbound Requests from Oracle HTTP Server."
Note: Use Sun Microsystems' keytool utility to manage keystores
and certificates required for SSL configuration in Oracle Identity
Federation.

Configuring SSL for the Middle Tier
6-24 Oracle Fusion Middleware Administrator's Guide
Additionally, Oracle Reports in Fusion Middleware Control accesses the reports
servlet for data. If that communication needs to take place over SSL, you must
complete the manual procedure described in Oracle Fusion Middleware Publishing
Reports to the Web with Oracle Reports Services.
6.5.5.2 SSL for Oracle Forms
To SSL-enable Oracle Forms, you need to enable SSL on the components front-ending
Oracle WebLogic Server.
For example, if you have an Oracle HTTP Server and an Oracle Web Cache
front-ending the Oracle WebLogic Server that hosts Oracle Forms, you need to
configure the following:
■Inbound SSL for Oracle Web Cache
See Section 6.4.2.1, "Enable Inbound SSL for Oracle Web Cache Using Fusion
Middleware Control."
■Inbound SSL for Oracle HTTP Server
See Section 6.4.3.1, "Enable SSL for Inbound Requests to Oracle HTTP Server
Virtual Hosts Using Fusion Middleware Control."
■Inbound SSL for Oracle WebLogic Server
See Section 6.5.1.1, "Inbound SSL to Oracle WebLogic Server."
■SSL between Oracle Web Cache and Oracle HTTP Server
See Section 6.4.2.3, "Enable Outbound SSL for Oracle Web Cache Using Fusion
Middleware Control."
■SSL between Oracle HTTP Server and Oracle WebLogic Server
See Section 6.4.3.3, "Enable SSL for Outbound Requests from Oracle HTTP Server."
Note: These steps are necessary only if you wish to set up
end-to-end SSL. In most cases, it is sufficient to enable SSL only on the
first component getting the request, since the other components are
usually within the intranet.
For example, if the request is sent to Oracle Web Cache, you may only
need to follow the first step. If the request is sent to Oracle HTTP
Server, you may only need to follow the second step. Select the steps
as dictated by your topology.
Note: These steps are necessary only if you wish to set up
end-to-end SSL. In most cases, it is sufficient to enable SSL only on the
first component getting the request, since the other components are
usually within the intranet.
For example, if the request is sent to Oracle Web Cache, you may only
need to follow the first step. If the request is sent to Oracle HTTP
Server, you may only need to follow the second step. Select the steps
as dictated by your topology.

Configuring SSL for the Data Tier
Configuring SSL in Oracle Fusion Middleware 6-25
6.5.5.3 SSL for Oracle Discoverer
Running Oracle Discoverer over https requires certain tasks such as enabling SSL for
the Oracle HTTP Server virtual host and Oracle Web Cache front-ending the Oracle
WebLogic Server that hosts Oracle BI Discoverer, among others.
For details, see Configuring End-to-End Secure Sockets Layer for Discoverer in the
Oracle Fusion Middleware Configuration Guide for Oracle Business Intelligence Discoverer.
6.5.5.4 SSL for Oracle Portal
Oracle Portal uses a number of different components (such as the Parallel Page Engine,
Oracle HTTP Server, and Oracle Web Cache) each of which may act as a client or
server in HTTP communication. As a result, each component involving Oracle Portal
in the middle tier is individually configured for https.
For details, see the Oracle Fusion Middleware Administrator's Guide for Oracle Portal.
6.5.6 Client-Side SSL for Applications
For information on how to write SSL-enabled applications, see "Using SSL
Authentication in Java Clients" in Oracle Fusion Middleware Programming Security for
Oracle WebLogic Server.
For best practices, refer to Section 6.8.2, "Best Practices for Application Developers."
6.6 Configuring SSL for the Data Tier
This section contains these topics:
■Enabling SSL on Oracle Internet Directory Listeners
■Enabling SSL on Oracle Virtual Directory Listeners
■Configuring SSL for the Database
6.6.1 Enabling SSL on Oracle Internet Directory Listeners
Out of the box, Oracle Internet Directory nodes are SSL-enabled in no-auth mode.
This section explains how to SSL-enable Oracle Internet Directory listeners using
Fusion Middleware Control and the WLST command-line tool.
6.6.1.1 Enable Inbound SSL on an Oracle Internet Directory Listener Using Fusion
Middleware Control
In this example, the following steps enable SSL in no-auth mode for an instance of
Oracle Internet Directory using Fusion Middleware Control:
1. Select the Oracle Internet Directory instance in the navigation pane on the left.
2. Navigate to Oracle Internet Directory, then Administration, then Server
Properties.
See Also: For details of setting Up Oracle Internet Directory SSL
Mutual Authentication Client and Server Authentication), see Note
1311791.1, which is available on My Oracle Support at
https://support.oracle.com/.

Configuring SSL for the Data Tier
6-26 Oracle Fusion Middleware Administrator's Guide
3. Click Change SSL Settings.
4. On the SSL Settings dialog:
■Select Enable SSL.
■Set SSL Authentication to No Authentication.
■Set Cipher Suite to All.
■Set SSL protocol version to v3.
■Click OK.
5. Restart the Oracle Internet Directory instance by navigating to Oracle Internet
Directory, then Control, then Restart.
6. To verify that the instance is correctly SSL-enabled, execute an ldapbind
command of the form:
ldapbind -D cn=orcladmin
-U 1
-h host
-p SSL_port
For Oracle Internet Directory listeners in a stand-alone environment, see Oracle Fusion
Middleware Administrator's Guide for Oracle Internet Directory.
SSL Enabling in Other Authentication Modes
The steps for SSL-enabling in other authentication modes are the same, except that in
the SSL Settings dialog, you would set the appropriate authentication type.
Notes: -U 1 represents the no-auth mode.

Configuring SSL for the Data Tier
Configuring SSL in Oracle Fusion Middleware 6-27
6.6.1.2 Enabling Inbound SSL on an Oracle Internet Directory Listener Using WLST
Configure the listener with SSL properties in no-auth mode as follows:
configureSSL('inst1',
'oid1',
'oid',
'sslport1')
SSL Enabling in Other Authentication Modes
You can do this by running the configureSSL command with a properties file as
parameter and specifying an appropriate authentication type parameter value. For
details, see the Oracle Fusion Middleware Administrator's Guide for Oracle Internet
Directory.
6.6.1.3 Enabling Outbound SSL from Oracle Internet Directory to Oracle Database
Two sets of procedures are needed to configure SSL connections from Oracle Internet
Directory to Oracle Database:
■Configure SSL for the Database
■Configure Outbound Oracle Internet Directory
Configure SSL for the Database
The steps to configure Oracle Database for SSL are described in Section 6.6.3.1,
"SSL-Enable Oracle Database."
Configure Outbound Oracle Internet Directory
Take these steps to configure SSL for outbound traffic from Oracle Internet Directory
to Oracle Database:
1. Stop the Oracle Internet Directory server instances whose outbound traffic to the
database is to be configured with SSL using this opmnctl syntax:
$ORACLE_INSTANCE/bin/opmnctl stopproc ias-component=componentName
For example:
$ORACLE_INSTANCE/bin/opmnctl stopproc ias-component=oid1
Note: Other authentication types need an Oracle wallet.
Note: The Oracle Internet Directory port name is always sslport1.
Note:
■configureSSL can use defaults for all SSL attributes; see
Tabl e 6–5 for details.
■We could also specify a properties file as a parameter to
configureSSL; see Table 6–4 for details.
■See also Section 6.9.

Configuring SSL for the Data Tier
6-28 Oracle Fusion Middleware Administrator's Guide
2. Configure Security Socket Layer authentication on the database to which the
Oracle Internet Directory server instance is connecting.
For details, see Oracle Database Advanced Security Administrator's Guide.
3. Restart the database/listener as required.
4. Start Oracle Internet Directory server instances using this opmnctl syntax:
$ORACLE_INSTANCE/bin/opmnctl startproc ias-component=componentName
For example:
$ORACLE_INSTANCE/bin/opmnctl startproc ias-component=oid1
6.6.2 Enabling SSL on Oracle Virtual Directory Listeners
This section explains how to enable SSL for an instance of Oracle Virtual Directory.
The Oracle Fusion Middleware Administrator's Guide for Oracle Virtual Directory provides
additional information on these topics:
■Configuring SSL for Listeners Using Fusion Middleware Control
■Configuring SSL for Listeners Using WLST
■Configuring a Mutual Authentication SSL Connection Between Oracle Virtual
Directory and Oracle Internet Directory
6.6.2.1 Enable SSL for Oracle Virtual Directory Using Fusion Middleware Control
The steps to enable SSL are as follows (the example illustrates the server-auth
mode):
1. Select the Oracle Virtual Directory instance in the navigation pane on the left.
2. Select a keystore to use for the operation by navigating to Oracle Virtual
Directory, then Security, then Keystores
Choose from the list of keystores that appears. If you need to generate a new
keystore, see Section 8.3.3.1, "Creating a Keystore Using Fusion Middleware
Control" for details.
3. To SSL-enable the listener, navigate to Oracle Virtual Directory, then
Administration, then Listeners.
4. Select the LDAP SSL Endpoint listener, and click Edit.
The Edit Listener page appears:
Note: Only the no-authentication mode is supported.

Configuring SSL for the Data Tier
Configuring SSL in Oracle Fusion Middleware 6-29
5. Click Change SSL Settings.
6. On the SSL Settings dialog:
■Select Enable SSL.
■For Server Keystore Name, select the keystore you created in step 2, for
example, OVDtestJks.
■For Server Keystore Password, type the keystore password you specified in
step 2.
■For Server Truststore Name, select the keystore you created in step 2, for
example, OVDtestJks.
■For Server Truststore Password, type the keystore password you specified in
step 2.
■Expand Advanced SSL Settings.
■For SSL authentication, select Server Authentication. This is the default
setting.
■For Cipher Suite, select the applicable cipher suite, in this example All.
■Select a protocol version.
■Click OK.
7. Stop and start the Oracle Virtual Directory instance by navigating to Oracle
Virtual Directory, then Control, then Stop and Start.
8. To verify that the instance is correctly SSL-enabled, execute an ldapbind
command of the form:
ldapbind -D cn=orcladmin

Configuring SSL for the Data Tier
6-30 Oracle Fusion Middleware Administrator's Guide
-U 2
-h host
-p SSL_port
-W "file:// DIRECTORY_SSL_WALLET"
SSL Enabling in Other Authentication Modes
The steps for SSL-enabling in other authentication modes are similar, except that in the
SSL Settings dialog, you would set the appropriate authentication type.
6.6.2.2 Enabling SSL on an Oracle Virtual Directory Listener Using WLST
Take these steps to configure the listener in server-auth mode:
1. Determine the listeners for this Oracle Virtual Directory instance by running the
following command:
listListeners('inst1','ovd1' )
This command lists all the listeners for instance inst1 and component name
ovd1; select the one that needs to be configured for SSL. For this example, select
LDAP SSL Endpoint.
2. Obtain the name of the SSL MBean for the Oracle Virtual Directory listener:
getSSLMBeanName('inst1',
'ovd1',
'ovd',
'LDAP SSL Endpoint')
This command will return the SSL MBean name for the specified instance,
component name, component type, and listener.
3. Set the passwords for the keystore and truststore in the MBean with the following
commands:
cd ('SSL_MBean_Name')
set('KeyStorePassword',java.lang.String('password').toCharArray())
set('TrustStorePassword',java.lang.String('password').toCharArray())
4. Configure the listener with SSL properties:
configureSSL('inst1',
'ovd1',
'ovd',
'LDAP SSL Endpoint')
Note:
■-U 2 represents the server-auth mode.
■DIRECTORY_SSL_WALLET is the path to a wallet file, not
including the wallet file name.
■This wallet must exist and must contain the trusted certificate of
the CA that issued the server certificate.
Note: If configuring SSL for an LDAP listener, SSL communication is
verified using ldapbind. If it is an http listener, it is verified using a
browser.

Configuring SSL for the Data Tier
Configuring SSL in Oracle Fusion Middleware 6-31
Enabling SSL in Other Authentication Modes
You can do this by running the configureSSL command with a properties file as
parameter and specifying appropriate authentication type parameter value. For
details, see "Creating and Managing Oracle Virtual Directory Listeners" in the Oracle
Fusion Middleware Administrator's Guide for Oracle Virtual Directory.
6.6.3 Configuring SSL for the Database
This section contains these topics:
■SSL-Enable Oracle Database
■SSL-Enable a Data Source
6.6.3.1 SSL-Enable Oracle Database
Take these steps to SSL-enable Oracle database:
1. Create a root CA and a certificate for the DB. Here is an example:
mkdir root
mkdir server
# Create root wallet, add self-signed certificate and export
orapki wallet create -wallet ./root -pwd password
orapki wallet add -wallet ./root -dn CN=root_test,C=US -keysize 2048 -self_
signed -validity 3650 -pwd password
orapki wallet display -wallet ./root -pwd password
orapki wallet export -wallet ./root -dn CN=root_test,C=US -cert
./root/b64certificate.txt -pwd password
#Create server wallet, add self-signed certificate and export
orapki wallet create -wallet ./server -pwd password
orapki wallet add -wallet ./server -dn CN=server_test,C=US -keysize 2048 -pwd
password
orapki wallet display -wallet ./server -pwd password
orapki wallet export -wallet ./server -dn CN=server_test,C=US -request
./server/creq.txt -pwd password
# Import trusted certificates
orapki cert create -wallet ./root -request ./server/creq.txt -cert
./server/cert.txt -validity 3650 -pwd password
orapki cert display -cert ./server/cert.txt -complete
orapki wallet add -wallet ./server -trusted_cert -cert
./root/b64certificate.txt -pwd password
orapki wallet add -wallet ./server -user_cert -cert ./server/cert.txt -pwd
password
orapki wallet create -wallet ./server -auto_login -pwd password}}
Note: Steps 2 and 3 are required only for server-auth and
mutual-auth modes.
Note: Self-signed certificates are not recommended for production
use. For information about obtain production wallets, see
Section 8.4.8.3, "Changing a Self-Signed Wallet to a Third-Party
Wallet.".

Configuring SSL for the Data Tier
6-32 Oracle Fusion Middleware Administrator's Guide
2. Update listener.ora, sqlnet.ora, and tnsnames.ora for the database.
a. This example shows the default listener.ora:
SID_LIST_LISTENER =
(SID_LIST =(SID_DESC =(SID_NAME = PLSExtProc)(ORACLE_HOME = /path_to_O_
H)(PROGRAM = extproc)))
LISTENER =(DESCRIPTION_LIST =(DESCRIPTION =
(ADDRESS = (PROTOCOL = IPC)(KEY = EXTPROC1))
(ADDRESS = (PROTOCOL = TCP)(HOST = mynode.mycorp.com)(PORT = 1521))
(ADDRESS = (PROTOCOL = TCPS)(HOST = mynode.mycorp.com)(PORT = 2490))
))
WALLET_LOCATION=(SOURCE=(METHOD=FILE)(METHOD_DATA=(DIRECTORY=/wallet_
location)))
SSL_CLIENT_AUTHENTICATION=FALSE}}
And here is an updated listener.ora file, illustrating a scenario with no
client authentication:
SID_LIST_LISTENER =
(SID_LIST =
(SID_DESC =
(GLOBAL_DBNAME = dbname)
(ORACLE_HOME = /path_to_O_H)
(SID_NAME = sid)
)
)
SSL_CLIENT_AUTHENTICATION = FALSE
WALLET_LOCATION =
(SOURCE =
(METHOD = FILE)
(METHOD_DATA =
(DIRECTORY = /wallet_path)
)
)
LISTENER =
(DESCRIPTION_LIST =
(DESCRIPTION =
(ADDRESS = (PROTOCOL = IPC)(KEY = EXTPROC1521))
)
(DESCRIPTION =
(ADDRESS = (PROTOCOL = TCP)(HOST = mynode.mycorp.com)(PORT = 1521))
)
(DESCRIPTION =
(ADDRESS = (PROTOCOL = TCPS)(HOST = mycorp.com)(PORT = 2490))
)
)
Note that the SSL port has been added.
b. Likewise, a modified sqlnet.ora file may look like this:
NAMES.DIRECTORY_PATH= (TNSNAMES, EZCONNECT)
SQLNET.AUTHENTICATION_SERVICES=(BEQ,TCPS,NTS)
WALLET_LOCATION=(SOURCE=(METHOD=FILE)(METHOD_DATA=(DIRECTORY=/directory)))
SSL_CLIENT_AUTHENTICATION=FALSE

Configuring SSL for the Data Tier
Configuring SSL in Oracle Fusion Middleware 6-33
c. A modified tnsnames.ora file may look like this:
OID =
(DESCRIPTION =
(ADDRESS = (PROTOCOL = TCP)(HOST = mynode.mycorp.com)(PORT = 1521))
(CONNECT_DATA =
(SERVER = DEDICATED)
(SERVICE_NAME = mynode.mycorp.com)
)
)
SSL =
(DESCRIPTION =
(ADDRESS_LIST =
(ADDRESS = (PROTOCOL = TCPS)(HOST = mynode.mycorp.com)(PORT = 2490))
)
(CONNECT_DATA =
(SERVICE_NAME = mynode.mycorp.com)
or
(SID = mynode.mycorp.com)
)
(SECURITY=(SSL_SERVER_CERT_DN=\"CN=server_test,C=US\"))
)
3. Test the connection to the database using the new connect string. For example:
$ tnsping ssl
$ sqlplus username/password@ssl
6.6.3.2 SSL-Enable a Data Source
Take these steps to configure your data sources on Oracle WebLogic Server to use SSL.
1. Create a truststore and add the root certificate (which is created when
SSL-enabling the database) as a trusted certificate to the truststore.
2. In the Oracle WebLogic Server Administration Console, navigate to the
Connection pool tab of the data source that you are using.
The properties you need to specify in the JDBC Properties text box depend on the
type of authentication you wish to configure.
■If you will require client authentication (two-way authentication):
javax.net.ssl.keyStore=..(password of the keystore)
javax.net.ssl.keyStoreType=JKS
javax.net.ssl.keyStorePassword=...(password of the keystore)
javax.net.ssl.trustStore=...(the truststore location on the disk)
javax.net.ssl.trustStoreType=JKS
javax.net.ssl.trustStorePassword=...(password of the truststore)
See Also: The chapter "Configuring Secure Sockets Layer
Authentication" in the Oracle Database Advanced Security
Administrator's Guide.
Note: The data source can be an existing source such as an Oracle
WebCenter Portal data source, or a new data source. See Creating a
JDBC Data Source in Oracle Fusion Middleware Configuring and
Managing JDBC Data Sources for Oracle WebLogic Server for details.

Advanced SSL Scenarios
6-34 Oracle Fusion Middleware Administrator's Guide
■If you will require no client authentication:
javax.net.ssl.trustStore=...(the truststore location on the disk)
javax.net.ssl.trustStoreType=JKS
javax.net.ssl.trustStorePassword=...(password of the truststore)
3. In the URL text box, enter the JDBC connect string. Ensure that the protocol is
TCPS and that SSL_SERVER_CERT_DN contains the full DN of the database
certificate.
Use the following syntax if tnsnames.ora uses "SERVICE_NAME":
jdbc:oracle:thin:@(DESCRIPTION=(ADDRESS_
LIST=(ADDRESS=(PROTOCOL=TCPS)(HOST=host-name)(PORT=port-number)))(CONNECT_
DATA=(SERVICE_NAME=service))(SECURITY=(SSL_SERVER_CERT_DN="CN=server_
test,C=US")))
Use the following syntax if tnsnames.ora uses "SID":
jdbc:oracle:thin:@(DESCRIPTION=(ADDRESS_
LIST=(ADDRESS=(PROTOCOL=TCPS)(HOST=host-name)(PORT=port-number)))(CONNECT_
DATA=(SID=service))(SECURITY=(SSL_SERVER_CERT_DN="CN=server_test,C=US")))
4. Test and verify the connection. Your data source is now configured to use SSL.
6.7 Advanced SSL Scenarios
This section explains how to handle additional SSL configuration scenarios beyond the
basic topologies described earlier:
■Hardware Security Modules and Accelerators
■CRL Integration with SSL
■Oracle Fusion Middleware FIPS 140-2 Settings
For details and examples of the commands used in this section see Section 6.9.
6.7.1 Hardware Security Modules and Accelerators
A Hardware Security Module (HSM) is a physical plug-in card or an external security
device that can be attached to a computer to provide secure storage and use of
sensitive content.
Oracle Fusion Middleware supports PKCS#11-compliant HSM devices that provide a
secure storage for private keys.
Take these steps to implement SSL for a component using a PKCS#11 wallet:
1. Install the HSM libraries on the machine where the component is running. This is
a one-time task and is device-dependent.
2. Next, create a wallet using Oracle Wallet Manager (OWM) or the orapki
command-line tool. Note the following:
a. Choose PKCS11 as the wallet type.
Note: This discussion applies only to Oracle HTTP Server, Oracle
Web Cache, and Oracle Internet Directory, which are the system
components supporting HSM.

Advanced SSL Scenarios
Configuring SSL in Oracle Fusion Middleware 6-35
b. Specify the device-specific PKCS#11 library used to communicate with the
device. This library is part of the HSM software.
On Linux, the library is located at:
For LunaSA (Safenet): /usr/lunasa/lib/libCryptoki2.so
For nCipher: /opt/nfast/toolkits/pkcs11/libcknfast.so
On Windows, the library is located at:
For LunaSA (Safenet): C:\Program Files\LunaSA\cryptoki.dll
3. Now follow the standard procedure for obtaining third-party certificates, that is,
creating a certificate request, getting the request approved by a Certificate
Authority (CA), and installing the certificate signed by that CA.
The wallet you set up is used like any other wallet.
4. Verify the wallet with the orapki utility. Use the following command syntax:
orapki wallet p11_verify [-wallet [wallet]] [-pwd password]
5. Configure SSL on your component listener using the configureSSL WLST
command, providing a properties file as input. Your properties file should specify
the full path of the PKCS#11 wallet directory on the machine where the component
is running. (Note: Do not save the PKCS#11 wallet in the instance home directory.
Only wallets created and managed through Fusion Middleware Control or WLST
should reside in the instance home.)
A sample properties file could look like this:
SSLEnabled=true
AuthenticationType=Server
PKCS11Wallet=/tmp/lunasa/wallet
6.7.2 CRL Integration with SSL
Components that use SSL can optionally turn on certificate validation using a
certificate revocation list (CRL). This allows them to validate the peer certificate in the
See Also: Appendix H, "Oracle Wallet Manager and orapki" for
details about orapki
Note: You must use the WLST command configureSSL to
configure the PKCS11 wallet. You cannot do this task using Fusion
Middleware Control or any other tool.
Note:
■This discussion applies only to Oracle HTTP Server and Oracle
Web Cache in the context of an Oracle WebLogic Server
environment. For SSL configuration in standalone components,
see Oracle Fusion Middleware Administrator's Guide for Oracle HTTP
Server and Oracle Fusion Middleware Administrator's Guide for Oracle
Web Cache.
■CRL validation is managed through WLST; you cannot perform
this task through Fusion Middleware Control.

Advanced SSL Scenarios
6-36 Oracle Fusion Middleware Administrator's Guide
SSL handshake and ensure that it is not on the list of revoked certificates issued by the
Certificate Authority (CA).
This section describes how to configure a component to use CRL-based validation, and
how to create and set up CRLs on the file system.
6.7.2.1 Configuring CRL Validation for a Component
Configure SSL on your component listener using the configureSSL WLST
command, providing a properties file as input.
The properties file must be set up as follows:
1. The CertValidation attribute must be set to url.
2. The CertValidationPath attribute must be of the form file://file_path or
dir://directory_path.
■Use the first format if you are using a single CRL file for certificate validation.
This CRL file should contain a concatenation of all CRLs.
■Use the second format if you are specifying a directory path that contains
multiple CRL files in hashed form.
See Section 6.7.2.2, "Manage CRLs on the File System" on how to create CRLs
in hashed form.
In this example, the properties file specifies a single CRL file:
SSLEnabled=true
AuthenticationType=Server
CertValidation=crl
KeyStore=ohs1
CertValidationPath=file:///tmp/file.crl
In this example, the properties file specifies a directory path to multiple CRL files:
SSLEnabled=true
AuthenticationType=Server
KeyStore=ohs1
CertValidation=crl
CertValidationPath=dir:///tmp
6.7.2.2 Manage CRLs on the File System
You use the orapki command-line tool to manage CRLs on the file system. For details
on this topic, see Section H.2.5, "Managing Certificate Revocation Lists (CRLs) with
orapki Utility."
CRL Renaming to Hashed Form
If specifying a CRL storage location, the CRL must be renamed. This enables CRLs to
be loaded in an efficient manner at runtime. This operation creates a symbolic link to
the actual CRL file. On Windows, the CRL is copied to a file with a new name.
To ren ame a CRL:
orapki crl hash
[-crl [url|filename]] [-wallet wallet] [-symlink directory]
Note: LDAP-based CRLs or CRL distribution points are not
supported.

Advanced SSL Scenarios
Configuring SSL in Oracle Fusion Middleware 6-37
[-copy directory] [-summary] [-pwd password]
For example:
orapki crl hash -crl nzcrl.txt -symlink wltdir -pwd password
If the CRL file name is specified at runtime, multiple CRLs can be concatenated in that
file. The CRL created in this example is in Base64 format, and you can use a text editor
to concatenate the CRLs.
CRL Creation
To crea te a CRL :
orapki crl create
[-crl [url|filename]] [-wallet [cawallet]] [-nextupdate [days]] [-pwd password]
For example:
orapki crl create
-crl nzcrl.crl -wallet rootwlt -nextupdate 3650 -pwd password
Certificate Revocation
Revoking a certificate adds the certificate's serial number to the CRL.
To revoke a certificate:
orapki crl revoke
[-crl [url|filename]] [-wallet [cawallet]] [-cert [revokecert]] [-pwd password]
For example:
orapki crl revoke
-crl nzcrl.txt -wallet rootwlt -cert cert.txt -pwd password
6.7.2.3 Test a Component Configured for CRL Validation
To test that a component is correctly configured for CRL validation, take these steps:
1. Set up a wallet with a certificate to be used in your component.
2. Generate a CRL with this certificate in the revoked certificates list. Follow the steps
outlined in Section 6.7.2.2, "Manage CRLs on the File System."
3. Configure your component to use this CRL. Follow the steps outlined in
Section 6.7.2.1, "Configuring CRL Validation for a Component."
4. The SSL handshake should fail when this revoked certificate is used.
6.7.3 Oracle Fusion Middleware FIPS 140-2 Settings
This section describes how to configure Oracle Fusion Middleware components to
comply with the FIPS 140-2 advanced security standard. Topics include:
■FIPS-Configurable Products
Note: CRL creation and Certificate Revocation are for test purposes
and only used in conjunction with self-signed certificates. For
production use, obtain production certificates from well-known CAs
and obtain the CRLs from those authorities.

Advanced SSL Scenarios
6-38 Oracle Fusion Middleware Administrator's Guide
■Setting the SSLFIPS_140 Parameter
■Selecting Cipher Suites
■Other Configuration Parameters
6.7.3.1 FIPS-Configurable Products
Any product using the Oracle SSL SDK can be configured to run in the FIPS mode.
Specifically, you can configure the following Oracle Fusion Middleware components:
■Oracle HTTP Server
■Oracle Web Cache
■Oracle Internet Directory
6.7.3.2 Setting the SSLFIPS_140 Parameter
You can configure these components to run in the FIPS mode by setting the
SSLFIPS_140 parameter to TRUE in the fips.ora file:
SSLFIPS_140=TRUE
This file does not exist out-of-the-box and has to be created. Locate fips.ora either in
the $ORACLE_HOME/ldap/admin directory, or in the directory pointed to by the
FIPS_HOME environment variable.
The SSLFIPS_140 parameter is set to FALSE by default. You must set it to TRUE for
FIPS mode operation.
6.7.3.3 Selecting Cipher Suites
A cipher suite is a set of authentication, encryption, and data integrity algorithms used
for exchanging messages between network nodes. During an SSL handshake, for
example, the two nodes negotiate to see which cipher suite they will use when
transmitting messages back and forth.
Only the following cipher suites are approved for use in FIPS mode:
SSL_RSA_WITH_3DES_EDE_CBC_SHA
SSL_DH_anon_WITH_3DES_EDE_CBC_SHA
TLS_RSA_WITH_AES_128_CBC_SHA
TLS_RSA_WITH_AES_256_CBC_SHA
Any other ciphers should not be used while running in FIPS mode.
You can configure one or more of these ciphers using comma-separated values. These
should be specified in the SSL properties file for the key 'Ciphers' in the WLST
configureSSL command, or through Fusion Middleware Control.
See Section 6.9.28, "Properties Files for SSL" for details about specifying the SSL
properties file with the configureSSL command.
6.7.3.4 Other Configuration Parameters
The minimum key size for enabling FIPS mode is 1024 bits. You need to ensure that
the keys used in FIPS mode are at least 1024 bits. This is because the certificate in the
See Also: For more information about this standard, refer to the
Cryptographic Modules Validation Program Web site at:
http://csrc.nist.gov/groups/STM/index.html

WLST Reference for SSL
Configuring SSL in Oracle Fusion Middleware 6-39
wallet used by components like Oracle HTTP Server, Oracle Web Cache, and Oracle
Internet Directory must have a minimum public key size of 1024 bits.
You can only use wallets created using Oracle tools like SSLConfig, Oracle Wallet
Manager, or orapki. Third-party PKCS#12 wallet files cannot be used in FIPS mode.
6.8 Best Practices for SSL
This section outlines some best practices for Oracle Fusion Middleware component
administrators and application developers. It contains these topics:
■Best Practices for Administrators
■Best Practices for Application Developers
6.8.1 Best Practices for Administrators
Best practices for system administrators include the following:
■Use self-signed wallets only in test environment. You should obtain a CA signed
certificate in the wallet before moving to production environment. For details, see
Chapter 8, "Managing Keystores, Wallets, and Certificates."
■It is recommended that components (at least in the Web tier) use certificates that
have the system hostname or virtual host or site name as the DN. This allows
browsers to connect in SSL mode without giving unsettling warning messages.
■A minimum key size of 1024 bits is recommended for certificates used for SSL.
Higher key size provides more security but at the cost of reduced performance.
Pick an appropriate key size value depending on your security and performance
requirements.
■Lack of trust is one of the most common reasons for SSL handshake failures.
Ensure that the client trusts the server (by importing the server CA certificate into
the client keystore) before starting SSL handshake. If client authentication is also
required, then the reverse should also be true.
6.8.2 Best Practices for Application Developers
The following practices are recommended:
■Use Java Key Store (JKS) to store certificates for your Java EE applications.
■Externalize SSL configuration parameters like keystore path, truststore path, and
authentication type in a configuration file, rather than embedding these values in
the application code. This allows you the flexibility to change SSL configuration
without having to change the application itself.
6.9 WLST Reference for SSL
Starting with 11g Release 1 (11.1.1), WLST commands have been added to manage
Oracle wallets and JKS keystores and to configure SSL for Oracle Fusion Middleware
components.
Use the commands listed in Table 6–1,Table 6 –2, and Table 6–3 for this task.
See Also: Section 8.2, "Command-Line Interface for Keystores and
Wallets" for important instructions on how to launch the WLST shell
to run SSL-related commands. Do not launch the WLST interface from
any other location.

WLST Reference for SSL
6-40 Oracle Fusion Middleware Administrator's Guide
You can obtain help for each command by issuing:
help('command_name')
Certain commands require parameters like instance name, ias-component and process
type. You can obtain this information with the command:
$ORACLE_INSTANCE/bin/opmnctl status
Note: All WLST commands for SSL configuration must be run in
online mode.
Table 6–1 WLST Commands for SSL Configuration
Use this command... To...
Use with
WLST...
configureSSL Set the SSL attributes for a component listener. Online
getSSL Display the SSL attributes for a component listener. Online
Table 6–2 WLST Commands for Oracle Wallet Management
Use this command... To...
Use with
WLST...
addCertificateRequest Generate a certificate signing request in an Oracle
wallet.
Online
addSelfSignedCertificate Add a self-signed certificate to an Oracle wallet. Online
changeWalletPassword Change the password to an Oracle wallet. Online
createWallet Create an Oracle wallet. Online
deleteWallet Delete an Oracle wallet. Online
exportWallet Export an Oracle wallet to a file. Online
exportWalletObject Export an object (for example, a certificate) from an
Oracle wallet to a file.
Online
getWalletObject Display a certificate or other object present in an
Oracle wallet.
Online
importWallet Import an Oracle wallet from a file. Online
importWalletObject Import a certificate or other object from a file to an
Oracle wallet.
Online
listWalletObjects List all objects (such as certificates) present in an
Oracle wallet.
Online
listWallets List all Oracle wallets configured for a component
instance.
Online
removeWalletObject Remove a certificate or other object from a
component instance's Oracle wallet.
Online
Table 6–3 WLST Commands for Java Keystore (JKS) Management
Use this command... To...
Use with
WLST...
changeKeyStorePassword Change the password to a JKS keystore. Online

WLST Reference for SSL
Configuring SSL in Oracle Fusion Middleware 6-41
6.9.1 addCertificateRequest
Online command that generates a certificate signing request in an Oracle wallet.
6.9.1.1 Description
This command generates a certificate signing request in Base64 encoded PKCS#10
format in an Oracle wallet for a component instance (Oracle HTTP Server, Oracle
WebCache or Oracle Internet Directory). To get a certificate signed by a certificate
authority (CA), send the certificate signing request to your CA.
6.9.1.2 Syntax
addCertificateRequest('instName', 'compName', 'compType', 'walletName',
'password', 'DN', 'keySize')
createKeyStore Create a JKS keystore. Online
deleteKeyStore Delete a JKS keystore. Online
exportKeyStore Export a JKS keystore to a file. Online
exportKeyStoreObject Export an object (for example, a certificate) from a
JKS keystore to a file.
Online
generateKey Generate a keypair in a JKS keystore. Online
getKeyStoreObject Display a certificate or other object present in a JKS
keystore.
Online
importKeyStore Import a JKS keystore from a file. Online
importKeyStoreObject Import a certificate or other object from a file to a
JKS keystore.
Online
listKeyStoreObjects List all objects (for example, certificates) present in a
JKS keystore.
Online
listKeyStores List all JKS keystores configured for a component
instance.
Online
removeKeyStoreObject Remove a certificate or other object from a
component instance's JKS keystore.
Online
Note: WLST allows you to import certificates only in PEM format.
Argument Definition
instName Specifies the name of the application server instance.
compName Specifies the name of the component instance.
compType Specifies the type of component. Valid values are 'ohs', 'oid', and
'webcache'.
walletName Specifies the name of the wallet file.
password Specifies the password of the wallet.
DN Specifies the Distinguished Name of the key pair entry.
Table 6–3 (Cont.) WLST Commands for Java Keystore (JKS) Management
Use this command... To...
Use with
WLST...

WLST Reference for SSL
6-42 Oracle Fusion Middleware Administrator's Guide
6.9.1.3 Example
The following command generates a certificate signing request with DN
cn=www.acme.com and key size 1024 in wallet1, for Oracle Internet Directory
instance oid1, in application server instance inst1:
wls:/mydomain/serverConfig> addCertificateRequest('inst1', 'oid1',
'oid','wallet1', 'password', 'cn=www.acme.com', '1024',)
6.9.2 addSelfSignedCertificate
Online command that adds a self-signed certificate.
6.9.2.1 Description
This command creates a key pair and wraps it in a self-signed certificate in an Oracle
wallet for the specified component instance (Oracle HTTP Server, Oracle WebCache or
Oracle Internet Directory). Only keys based on the RSA algorithm are generated.
6.9.2.2 Syntax
addSelfSignedCertificate('instName', 'compName', 'compType', 'walletName',
'password', 'DN', 'keySize')
6.9.2.3 Example
The following command adds a self-signed certificate with DN cn=www.acme.com,
key size 1024 to wallet1, for Oracle Internet Directory instance oid1, in application
server instance inst1:
wls:/mydomain/serverConfig> addSelfSignedCertificate('inst1', 'oid1',
'oid','wallet1', 'password', 'cn=www.acme.com', '1024')
6.9.3 changeKeyStorePassword
Online command that changes the keystore password.
6.9.3.1 Description
This command changes the password of a Java Keystore (JKS) file for an Oracle Virtual
Directory instance.
keySize Specifies the key size in bits.
Argument Definition
instName Specifies the name of the application server instance.
compName Specifies the name of the component instance.
compType Specifies the type of component. Valid values are 'ohs', 'oid', and
'webcache'.
walletName Specifies the name of the wallet file.
password Specifies the password of the wallet.
DN Specifies the Distinguished Name of the key pair entry.
keySize Specifies the key size in bits.
Argument Definition

WLST Reference for SSL
Configuring SSL in Oracle Fusion Middleware 6-43
6.9.3.2 Syntax
changeKeyStorePassword('instName', 'compName', 'compType', 'keystoreName',
'currPassword', 'newPassword')
6.9.3.3 Example
The following command changes the password of file keys.jks for Oracle Virtual
Directory instance ovd1 in application server instance inst1:
wls:/mydomain/serverConfig> changeKeyStorePassword('inst1', 'ovd1',
'ovd','keys.jks', 'currpassword', 'newpassword')
6.9.4 changeWalletPassword
Online command that changes the password of an Oracle wallet.
6.9.4.1 Description
This command changes the password of an Oracle wallet for the specified component
instance (Oracle HTTP Server, Oracle WebCache or Oracle Internet Directory). This
command is only applicable to password-protected wallets.
6.9.4.2 Syntax
changeWalletPassword('instName', 'compName', 'compType',
'walletName','currPassword', 'newPassword')
6.9.4.3 Example
The following command changes the password for wallet1 from currpassword to
newpassword for Oracle HTTP Server instance ohs1 in application server instance
inst1:
wls:/mydomain/serverConfig> changeWalletPassword('inst1', 'ohs1', 'ohs','wallet1',
'currpassword', 'newpassword')
Argument Definition
instName Specifies the name of the application server instance.
compName Specifies the name of the component instance.
compType Specifies the type of component. Valid value is 'ovd'.
keystoreName Specifies the filename of the keystore.
currPassword Specifies the current keystore password.
newPassword Specifies the new keystore password.
Argument Definition
instName Specifies the name of the application server instance.
compName Specifies the name of the component instance.
compType Specifies the type of component. Valid values are 'oid', 'ohs', and
'webcache'.
walletName Specifies the filename of the wallet.
currPassword Specifies the current wallet password.
newPassword Specifies the new wallet password.

WLST Reference for SSL
6-44 Oracle Fusion Middleware Administrator's Guide
6.9.5 configureSSL
Online command that sets SSL attributes.
6.9.5.1 Description
This command sets the SSL attributes for a component listener. The attributes are
specified in a properties file format (name=value). If a properties file is not provided,
or it does not contain any SSL attributes, default attribute values are used.
For details about the format of properties files, see Section 6.9.28, "Properties Files for
SSL."
6.9.5.2 Syntax
configureSSL('instName', 'compName', 'compType', 'listener', 'filePath')
6.9.5.3 Examples
The following command configures SSL attributes specified in the properties file
/tmp/ssl.properties for Oracle Virtual Directory instance ovd1 in application
server instance inst1, for listener listener1:
wls:/mydomain/serverConfig> configureSSL('inst1', 'ovd1', 'ovd',
'listener1','/tmp/ssl.properties')
The following command configures SSL attributes without specifying a properties file.
Since no file is provided, the default SSL attribute values are used:
wls:/mydomain/serverConfig> configureSSL('inst1', 'ovd1', 'ovd', 'listener2')
6.9.6 createKeyStore
Online command that creates a JKS keystore.
6.9.6.1 Description
This command creates a Java keystore (JKS) for the specified Oracle Virtual Directory
instance. For keystore file location and other information, see Section 8.3.6.1, "Location
of Keystores."
6.9.6.2 Syntax
createKeyStore('instName', 'compName', 'compType', 'keystoreName', 'password')
Argument Definition
instName Specifies the name of the application server instance.
compName Specifies the name of the component instance.
compType Specifies the type of component. Valid values are 'oid', 'ovd', ohs', and
'webcache'.
listener Specifies the name of the component listener to be configured for SSL.
filePath Specifies the absolute path of the properties file containing the SSL
attributes to set.
Argument Definition
instName Specifies the name of the application server instance.

WLST Reference for SSL
Configuring SSL in Oracle Fusion Middleware 6-45
6.9.6.3 Example
The following command creates JKS file keys.jks with the password password for
Oracle Virtual Directory instance ovd1 in application server instance inst1:
wls:/mydomain/serverConfig> createKeyStore('inst1', 'ovd1', 'ovd','keys.jks',
'password')
6.9.7 createWallet
Online command that creates an Oracle wallet.
6.9.7.1 Description
This command creates an Oracle wallet for the specified component instance (Oracle
HTTP Server, Oracle WebCache or Oracle Internet Directory). Wallets can be of
password-protected or auto-login type. For wallet details, see Chapter 8, "Managing
Keystores, Wallets, and Certificates."
6.9.7.2 Syntax
createWallet('instName', 'compName', 'compType', 'walletName', 'password')
6.9.7.3 Examples
The following command creates a wallet named wallet1 with password password,
for Oracle HTTP Server instance ohs1 in application server instance inst1:
wls:/mydomain/serverConfig> createWallet('inst1', 'ohs1', 'ohs','wallet1',
'password')
The following command creates an auto-login wallet named wallet2 for Oracle
WebCache instance wc1, in application server instance inst1:
wls:/mydomain/serverConfig> createWallet('inst1', 'wc1', 'webcache','wallet2', '')
6.9.8 deleteKeyStore
Online command that deletes a keystore.
compName Specifies the name of the component instance.
compType Specifies the type of component. Valid value is 'ovd'.
keystoreName Specifies the filename of the keystore file to be created.
password Specifies the keystore password.
Argument Definition
instName Specifies the name of the application server instance.
compName Specifies the name of the component instance.
compType Specifies the type of component. Valid values are 'oid', 'ohs', and
'webcache'.
walletName Specifies the name of the wallet file to be created.
password Specifies the wallet password.
Argument Definition

WLST Reference for SSL
6-46 Oracle Fusion Middleware Administrator's Guide
6.9.8.1 Description
This command deletes a keystore for a specified Oracle Virtual Directory instance.
6.9.8.2 Syntax
deleteKeyStore('instName', 'compName', 'compType', 'keystoreName')
6.9.8.3 Example
The following command deletes JKS file keys.jks for Oracle Virtual Directory
instance ovd1 in application server instance inst1:
wls:/mydomain/serverConfig> deleteKeyStore('inst1', 'ovd1', 'ovd','keys.jks')
6.9.9 deleteWallet
Online command that deletes an Oracle wallet.
6.9.9.1 Description
This command deletes an Oracle wallet for the specified component instance (Oracle
HTTP Server, Oracle WebCache or Oracle Internet Directory).
6.9.9.2 Syntax
deleteWallet('instName', 'compName', 'compType', 'walletName')
6.9.9.3 Example
The following command deletes a wallet named wallet1 for Oracle HTTP Server
instance ohs1 in application server instance inst1:
wls:/mydomain/serverConfig> deleteWallet('inst1', 'ohs1', 'ohs','wallet1')
6.9.10 exportKeyStore
Online command that exports the keystore to a file.
Argument Definition
instName Specifies the name of the application server instance.
compName Specifies the name of the component instance.
compType Specifies the type of component. Valid value is 'ovd'.
keystoreName Specifies the name of the keystore file to delete.
Argument Definition
instName Specifies the name of the application server instance.
compName Specifies the name of the component instance.
compType Specifies the type of component. Valid values are 'oid', 'ohs', and
'webcache'.
walletName Specifies the name of the wallet file to be deleted.

WLST Reference for SSL
Configuring SSL in Oracle Fusion Middleware 6-47
6.9.10.1 Description
This command exports a keystore, configured for the specified Oracle Virtual
Directory instance, to a file under the given directory. The exported filename is the
same as the keystore name.
6.9.10.2 Syntax
exportKeyStore('instName', 'compName', 'compType', 'keystoreName',
'password', 'path')
6.9.10.3 Example
The following command exports the keystore keys.jks for Oracle Virtual Directory
instance ovd1 to file keys.jks under /tmp:
wls:/mydomain/serverConfig> exportKeyStore('inst1', 'ovd1', 'ovd', 'keys.jks',
'password', '/tmp')
6.9.11 exportKeyStoreObject
Online command that exports an object from a keystore to a file.
6.9.11.1 Description
This command exports a certificate signing request, certificate/certificate chain, or
trusted certificate present in a Java keystore (JKS) to a file for the specified Oracle
Virtual Directory instance. The certificate signing request is generated before exporting
the object. The alias specifies the object to be exported.
6.9.11.2 Syntax
exportKeyStoreObject('instName', 'compName', 'compType', 'keystoreName',
'password', 'type', 'path', 'alias')
Argument Definition
instName Specifies the name of the application server instance.
compName Specifies the name of the component instance.
compType Specifies the type of component. Valid value is 'ovd'.
keystoreName Specifies the name of the keystore file.
password Specifies the password of the keystore.
path Specifies the absolute path of the directory under which the keystore
is exported.
Argument Definition
instName Specifies the name of the application server instance.
compName Specifies the name of the component instance.
compType Specifies the type of component. Valid value is 'ovd'.
keystoreName Specifies the name of the keystore file.
password Specifies the password of the keystore.
type Specifies the type of the keystore object to be exported. Valid values
are 'CertificateRequest', 'Certificate', 'TrustedCertificate' and
'TrustedChain'.

WLST Reference for SSL
6-48 Oracle Fusion Middleware Administrator's Guide
6.9.11.3 Examples
The following command generates and exports a certificate signing request from the
key-pair indicated by alias mykey in keys.jks, for Oracle Virtual Directory instance
ovd1 in application server instance inst1. The certificate signing request is exported
under the directory /tmp:
wls:/mydomain/serverConfig> exportKeyStoreObject('inst1', 'ovd1',
'ovd','keys.jks', 'password', 'CertificateRequest', '/tmp','mykey')
The following command exports a certificate or certificate chain indicated by alias
mykey in keys.jks, for Oracle Virtual Directory instance ovd1, in application server
instance inst1. The certificate or certificate chain is exported under the directory
/tmp:
wls:/mydomain/serverConfig> exportKeyStoreObject('inst1', 'ovd1',
'ovd','keys.jks', 'password', 'Certificate', '/tmp','mykey')
The following command exports a trusted certificate indicated by alias mykey in
keys.jks, for Oracle Virtual Directory instance ovd1, in application server instance
inst1. The trusted certificate is exported under the directory /tmp:
wls:/mydomain/serverConfig> exportKeyStoreObject('inst1', 'ovd1',
'ovd','keys.jks', 'password', 'TrustedCertificate', '/tmp','mykey')
6.9.12 exportWallet
Online command that exports an Oracle wallet.
6.9.12.1 Description
This command exports an Oracle wallet, configured for a specified component
instance (Oracle HTTP Server, Oracle WebCache or Oracle Internet Directory), to files
under the given directory. If the exported file is an auto-login only wallet, the file name
is cwallet.sso. If it is password-protected wallet, two files are created—ewallet.p12 and
cwallet.sso.
6.9.12.2 Syntax
exportWallet('instName', 'compName', 'compType', 'walletName','password', 'path')
path Specifies the absolute path of the directory under which the object is
exported as a file named base64.txt.
alias Specifies the alias of the keystore object to be exported.
Argument Definition
instName Specifies the name of the application server instance.
compName Specifies the name of the component instance.
compType Specifies the type of component. Valid values are 'oid', 'ohs', and
'webcache'.
walletName Specifies the name of the wallet file.
password Specifies the password of the wallet.
path Specifies the absolute path of the directory under which the object is
exported.
Argument Definition

WLST Reference for SSL
Configuring SSL in Oracle Fusion Middleware 6-49
6.9.12.3 Examples
The following command exports auto-login wallet wallet1 for Oracle Internet
Directory instance oid1 to file cwallet.sso under /tmp:
wls:/mydomain/serverConfig> exportWallet('inst1', 'oid1', 'oid',
'wallet1','','/tmp')
The following command exports password-protected wallet wallet2 for Oracle
Internet Directory instance oid1 to two files, ewallet.p12 and cwallet.sso,
under /tmp:
wls:/mydomain/serverConfig> exportWallet('inst1', 'oid1', 'oid', 'wallet2',
'password', '/tmp')
6.9.13 exportWalletObject
Online command that exports a certificate or other wallet object to a file.
6.9.13.1 Description
This command exports a certificate signing request, certificate, certificate chain or
trusted certificate present in an Oracle wallet to a file for the specified component
instance (Oracle HTTP Server, Oracle WebCache or Oracle Internet Directory). DN
indicates the object to be exported.
6.9.13.2 Syntax
exportWalletObject('instName', 'compName', 'compType', 'walletName', 'password',
'type', 'path', 'DN')
6.9.13.3 Examples
The following command exports a certificate signing request with DN
cn=www.acme.com in wallet1, for Oracle Internet Directory instance oid1, in
application server instance inst1. The certificate signing request is exported under
the directory /tmp:
wls:/mydomain/serverConfig> exportWalletObject('inst1', 'oid1', 'oid','wallet1',
'password', 'CertificateRequest', '/tmp','cn=www.acme.com')
Argument Definition
instName Specifies the name of the application server instance.
compName Specifies the name of the component instance.
compType Specifies the type of component. Valid values are 'ohs', 'oid', and
'webcache'.
walletName Specifies the name of the wallet file.
password Specifies the password of the wallet.
type Specifies the type of wallet object to be exported. Valid values are
'CertificateRequest', 'Certificate', 'TrustedCertificate' or 'TrustedChain'.
path Specifies the absolute path of the directory under which the object is
exported as a file base64.txt.
DN Specifies the Distinguished Name of the wallet object being exported.

WLST Reference for SSL
6-50 Oracle Fusion Middleware Administrator's Guide
The following command exports a certificate with DN cn=www.acme.com in
wallet1, for Oracle Internet Directory instance oid1, in application server instance
inst1. The certificate or certificate chain is exported under the directory /tmp:
wls:/mydomain/serverConfig> exportWalletObject('inst1', 'oid1', 'oid','wallet1',
'password', 'Certificate', '/tmp','cn=www.acme.com')
The following command exports a trusted certificate with DN cn=www.acme.com in
wallet1, for Oracle Internet Directory instance oid1, in application server instance
inst1. The trusted certificate is exported under the directory /tmp:
wls:/mydomain/serverConfig> exportWalletObject('inst1', 'oid1', 'oid','wallet1',
'password', 'TrustedCertificate', '/tmp','cn=www.acme.com')
The following command exports a certificate chain with DN cn=www.acme.com in
wallet1, for Oracle Internet Directory instance oid1, in application server instance
inst1. The certificate or certificate chain is exported under the directory /tmp:
wls:/mydomain/serverConfig> exportWalletObject('inst1', 'oid1', 'oid','wallet1',
'password', 'TrustedChain', '/tmp','cn=www.acme.com')
6.9.14 generateKey
Online command that generates a key pair in a Java keystore.
6.9.14.1 Description
This command generates a key pair in a Java keystore (JKS) for Oracle Virtual
Directory. It also wraps the key pair in a self-signed certificate. Only keys based on the
RSA algorithm are generated.
6.9.14.2 Syntax
generateKey('instName', 'compName', 'compType', 'keystoreName', 'password', 'DN',
'keySize', 'alias', 'algorithm')
6.9.14.3 Examples
The following command generates a key pair with DN cn=www.acme.com, key size
1024, algorithm RSA and alias mykey in keys.jks, for Oracle Virtual Directory
instance ovd1 in application server instance inst1:
wls:/mydomain/serverConfig> generateKey('inst1', 'ovd1', 'ovd','keys.jks',
'password', 'cn=www.acme.com', '1024', 'mykey', 'RSA')
Argument Definition
instName Specifies the name of the application server instance.
compName Specifies the name of the component instance.
compType Specifies the type of component. Valid value is 'ovd'.
keystoreName Specifies the name of the keystore.
password Specifies the password of the keystore.
DN Specifies the Distinguished Name of the key pair entry.
keySize Specifies the key size in bits.
alias Specifies the alias of the key pair entry in the keystore.
algorithm Specifies the key algorithm. Valid value is 'RSA'.

WLST Reference for SSL
Configuring SSL in Oracle Fusion Middleware 6-51
The following command is the same as above, except it does not explicitly specify the
key algorithm:
wls:/mydomain/serverConfig> generateKey('inst1', 'ovd1', 'ovd','keys.jks',
'password', 'cn=www.acme.com', '1024', 'mykey')
6.9.15 getKeyStoreObject
Online command that shows details about a keystore object.
6.9.15.1 Description
This command displays a specific certificate or trusted certificate present in a Java
keystore (JKS) for Oracle Virtual Directory. The keystore object is indicated by its index
number, as given by the listKeyStoreObjects command. It shows the certificate
details including DN, key size, algorithm, and other information.
6.9.15.2 Syntax
getKeyStoreObject('instName', 'compName', 'compType', 'keystoreName', 'password',
'type', 'index')
6.9.15.3 Examples
The following command shows a trusted certificate with index 1 present in
keys.jks, for Oracle Virtual Directory instance ovd1, in application server instance
inst1:
wls:/mydomain/serverConfig> getKeyStoreObject('inst1', 'ovd1', 'ovd','keys.jks',
'password', 'TrustedCertificate', '1')
The following command shows a certificate with index 1 present in keys.jks, for
Oracle Virtual Directory instance ovd1, in application server instance inst1:
wls:/mydomain/serverConfig> getKeyStoreObject('inst1', 'ovd1', 'ovd','keys.jks',
'password', 'Certificate', '1')
6.9.16 getSSL
Online command that lists the configured SSL attributes.
Argument Definition
instName Specifies the name of the application server instance.
compName Specifies the name of the component instance.
compType Specifies the type of component. Valid value is 'ovd'.
keystoreName Specifies the name of the keystore file.
password Specifies the password of the keystore.
type Specifies the type of the keystore object to be listed. Valid values are
'Certificate' and 'TrustedCertificate'.
index Specifies the index number of the keystore object as returned by the
listKeyStoreObjects command.

WLST Reference for SSL
6-52 Oracle Fusion Middleware Administrator's Guide
6.9.16.1 Description
This command lists the configured SSL attributes for the specified component listener.
For Oracle Internet Directory, the listener name is always sslport1.
6.9.16.2 Syntax
getSSL('instName', 'compName', 'compType', 'listener')
6.9.16.3 Example
The following command shows the SSL attributes configured for Oracle Internet
Directory instance oid1, in application server instance inst1, for listener sslport1:
wls:/mydomain/serverConfig> getSSL('inst1', 'oid1', 'oid', 'sslport1')
6.9.17 getWalletObject
Online command that displays information about a certificate or other object in an
Oracle wallet.
6.9.17.1 Description
This command displays a specific certificate signing request, certificate or trusted
certificate present in an Oracle wallet for the specified component instance (Oracle
HTTP Server, Oracle WebCache or Oracle Internet Directory). The wallet object is
indicated by its index number, as given by the listWalletObjects command. For
certificates or trusted certificates, it shows the certificate details including DN, key
size, algorithm and other data. For certificate signing requests, it shows the subject
DN, key size and algorithm.
6.9.17.2 Syntax
getWalletObject('instName', 'compName', 'compType', 'walletName', 'password',
'type', 'index')
Argument Definition
instName Specifies the name of the application server instance.
compName Specifies the name of the component instance.
compType Specifies the type of component. Valid values are 'ovd', 'oid', 'ohs',
and 'webcache'.
listener Specifies the name of the component listener.
Argument Definition
instName Specifies the name of the application server instance.
compName Specifies the name of the component instance.
compType Specifies the type of component. Valid values are 'ohs', 'oid', and
'webcache'.
walletName Specifies the name of the wallet file.
password Specifies the password of the wallet.
type Specifies the type of wallet object to be exported. Valid values are
'CertificateRequest', 'Certificate', and 'TrustedCertificate'.
index Specifies the index number of the wallet object as returned by the
listWalletObjects command.

WLST Reference for SSL
Configuring SSL in Oracle Fusion Middleware 6-53
6.9.17.3 Examples
The following command shows certificate signing request details for the object with
index 0 present in wallet1, for Oracle Internet Directory instance oid1, in
application server instance inst1:
wls:/mydomain/serverConfig> getKeyStoreObject('inst1', 'oid1',
'oid','wallet1','password', 'CertificateRequest', '0')
The following command shows certificate details for the object with index 0 present in
wallet1, for Oracle Internet Directory instance oid1, in application server instance
inst1:
wls:/mydomain/serverConfig> getKeyStoreObject('inst1', 'oid1',
'oid','wallet1','password', 'Certificate', '0')
The following command shows trusted certificate details for the object with index 0,
present in wallet1, for Oracle Internet Directory instance oid1, in application
serverinstance inst1:
wls:/mydomain/serverConfig> getKeyStoreObject('inst1', 'oid1',
'oid','wallet1','password', 'TrustedCertificate', '0')
6.9.18 importKeyStore
Online command that imports a keystore from a file.
6.9.18.1 Description
This command imports a Java keystore (JKS) from a file to the specified Oracle Virtual
Directory instance for manageability. The component instance name must be unique.
6.9.18.2 Syntax
importKeyStore('instName', 'compName', 'compType', 'keystoreName',
'password', 'filePath')
6.9.18.3 Example
The following command imports the keystore /tmp/keys.jks as file.jks into
Oracle Virtual Directory instance ovd1. Subsequently, the keystore is managed
through the name file.jks:
wls:/mydomain/serverConfig> importKeyStore('inst1', 'ovd1', 'ovd', 'file.jks',
'password', '/tmp/keys.jks')
Argument Definition
instName Specifies the name of the application server instance.
compName Specifies the name of the component instance.
compType Specifies the type of component. Valid value is 'ovd'.
keystoreName Specifies the name of the keystore being imported. This name must be
unique for this component instance.
password Specifies the password of the keystore.
filePath Specifies the absolute path of the keystore file to be imported.

WLST Reference for SSL
6-54 Oracle Fusion Middleware Administrator's Guide
6.9.19 importKeyStoreObject
Online command that imports an object from a file to a keystore.
6.9.19.1 Description
This command imports a certificate, certificate chain, or trusted certificate into a Java
keystore (JKS) for Oracle Virtual Directory, assigning it the specified alias which must
be unique in the keystore. If a certificate or certificate chain is being imported, the alias
must match that of the corresponding key-pair.
6.9.19.2 Syntax
importKeyStoreObject('instName', 'compName', 'compType', 'keystoreName',
'password', 'type', 'filePath', 'alias')
6.9.19.3 Examples
The following command imports a certificate or certificate chain from file cert.txt
into keys.jks, using alias mykey for Oracle Virtual Directory instance ovd1, in
application server instance inst1. The file keys.jks must already have an alias
mykey for a key-pair whose public key matches that in the certificate being imported:
wls:/mydomain/serverConfig> > importKeyStoreObject('inst1', 'ovd1',
'ovd','keys.jks', 'password', 'Certificate','/tmp/cert.txt', 'mykey')
The following command imports a trusted certificate from file trust.txt into
keys.jks using alias mykey1, for Oracle Virtual Directory instance ovd1 in
application server instance inst1:
wls:/mydomain/serverConfig> importKeyStoreObject('inst1', 'ovd1',
'ovd','keys.jks', 'password', 'TrustedCertificate','/tmp/trust.txt', 'mykey1')
6.9.20 importWallet
Online command that imports an Oracle wallet from a file.
6.9.20.1 Description
This command imports an Oracle wallet from a file to the specified component
instance (Oracle HTTP Server, Oracle WebCache, or Oracle Internet Directory) for
manageability. If the wallet being imported is an auto-login wallet, the file path must
point to cwallet.sso; if the wallet is password-protected, it must point to
ewallet.p12. The wallet name must be unique for the component instance.
Argument Definition
instName Specifies the name of the application server instance.
compName Specifies the name of the component instance.
compType Specifies the type of component. Valid value is 'ovd'.
keystoreName Specifies the name of the keystore.
password Specifies the password of the keystore.
type Specifies the type of the keystore object to be imported. Valid values
are 'Certificate' and 'TrustedCertificate'.
filePath Specifies the absolute path of the file containing the keystore object.
alias Specifies the alias to assign to the keystore object to be imported.

WLST Reference for SSL
Configuring SSL in Oracle Fusion Middleware 6-55
6.9.20.2 Syntax
importWallet('instName', 'compName', 'compType', 'walletName', 'password',
'filePath')
6.9.20.3 Examples
The following command imports the auto-login wallet file /tmp/cwallet.sso as
wallet1 into Oracle Internet Directory instance oid1. Subsequently, the wallet is
managed with the name wallet1. No password is passed since it is an auto-login
wallet:
wls:/mydomain/serverConfig> importWallet('inst1', 'oid1', 'oid', 'wallet1', '',
'/tmp/cwallet.sso')
The following command imports password-protected wallet /tmp/ewallet.p12 as
wallet2 into Oracle Internet Directory instance oid1. Subsequently, the wallet is
managed with the name wallet2. The wallet password is passed as a parameter:
wls:/mydomain/serverConfig> importWallet('inst1', 'oid1', 'oid', 'wallet2',
'password', '/tmp/ewallet.p12')
6.9.21 importWalletObject
Online command that imports a certificate or other object into an Oracle wallet.
6.9.21.1 Description
This command imports a certificate, trusted certificate or certificate chain into an
Oracle wallet for the specified component instance (Oracle HTTP Server, Oracle
WebCache component or Oracle Internet Directory). When importing a certificate, use
the same wallet file from which the certificate signing request was generated.
6.9.21.2 Syntax
importWalletObject('instName', 'compName', 'compType', 'walletName', 'password',
'type', 'filePath')
Argument Definition
instName Specifies the name of the application server instance.
compName Specifies the name of the component instance.
compType Specifies the type of component. Valid values are 'ohs', 'oid', and
'webcache'.
walletName Specifies the name of the wallet being imported. The name must be
unique for the component instance.
password Specifies the password of the wallet.
filePath Specifies the absolute path of the wallet file being imported.
Argument Definition
instName Specifies the name of the application server instance.
compName Specifies the name of the component instance.
compType Specifies the type of component. Valid values are 'ohs', 'oid', and
'webcache'.
walletName Specifies the name of the wallet file.

WLST Reference for SSL
6-56 Oracle Fusion Middleware Administrator's Guide
6.9.21.3 Examples
The following command imports a certificate chain in PKCS#7 format from file
chain.txt into wallet1, for Oracle Internet Directory instance oid1, in application
server instance inst1:
wls:/mydomain/serverConfig> importWalletObject('inst1', 'oid1', 'oid','wallet1',
'password', 'TrustedChain','/tmp/chain.txt')
The following command imports a certificate from file cert.txt into wallet1, for
Oracle Internet Directory instance oid1, in application server instance inst1:
wls:/mydomain/serverConfig> > importWalletObject('inst1', 'oid1', 'oid','wallet1',
'password', 'Certificate','/tmp/cert.txt')
The following command imports a trusted certificate from file trust.txt into
wallet1, for Oracle Internet Directory instance oid1, in application server instance
inst1:
wls:/mydomain/serverConfig> importWalletObject('inst1', 'oid1', 'oid','wallet1',
'password', 'TrustedCertificate','/tmp/trust.txt')
6.9.22 listKeyStoreObjects
Online command that lists the contents of a keystore.
6.9.22.1 Description
This command lists all the certificates or trusted certificates present in a Java keystore
(JKS) for Oracle Virtual Directory.
6.9.22.2 Syntax
listKeyStoreObjects('instName', 'compName', 'compType', 'keystoreName',
'password', 'type')
6.9.22.3 Examples
The following command lists all trusted certificates present in keys.jks, for Oracle
Virtual Directory instance ovd1, in application server instance inst1:
password Specifies the password of the wallet.
type Specifies the type of wallet object to be imported. Valid values are
'Certificate', 'TrustedCertificate' and 'TrustedChain'.
filePath Specifies the absolute path of the file containing the wallet object.
Argument Definition
instName Specifies the name of the application server instance.
compName Specifies the name of the component instance.
compType Specifies the type of component. Valid value is 'ovd'.
keystoreName Specifies the name of the keystore file.
password Specifies the password of the keystore.
type Specifies the type of keystore object to be listed. Valid values are
'Certificate' and 'TrustedCertificate'.
Argument Definition

WLST Reference for SSL
Configuring SSL in Oracle Fusion Middleware 6-57
wls:/mydomain/serverConfig> listKeyStoreObjects('inst1', 'ovd1', 'ovd','keys.jks',
'password', 'TrustedCertificate')
The following command lists all certificates present in keys.jks, for Oracle Virtual
Directory instance ovd1, in application server instance inst1:
wls:/mydomain/serverConfig> listKeyStoreObjects('inst1', 'ovd1', 'ovd','keys.jks',
'password', 'Certificate')
6.9.23 listKeyStores
Online command that lists all the keystores for a component.
6.9.23.1 Description
This command lists all the Java keystores (JKS) configured for the specified Oracle
Virtual Directory instance.
6.9.23.2 Syntax
listKeyStores('instName', 'compName', 'compType')
6.9.23.3 Example
The following command lists all keystores for Oracle Virtual Directory instance ovd1
in application server instance inst1:
wls:/mydomain/serverConfig> listKeyStores('inst1', 'ovd1', 'ovd')
6.9.24 listWalletObjects
Online command that lists all objects in an Oracle wallet.
6.9.24.1 Description
This command lists all certificate signing requests, certificates, or trusted certificates
present in an Oracle wallet for the specified component instance (Oracle HTTP Server,
Oracle WebCache or Oracle Internet Directory).
6.9.24.2 Syntax
listWalletObjects('instName', 'compName', 'compType', 'walletName', password',
'type')
Argument Definition
instName Specifies the name of the application server instance.
compName Specifies the name of the component instance
compType Specifies the type of component. Valid value is 'ovd'.
Argument Definition
instName Specifies the name of the application server instance.
compName Specifies the name of the component instance.
compType Specifies the type of component. Valid values are 'ohs','oid', and
'webcache'.
walletName Specifies the name of the wallet file.

WLST Reference for SSL
6-58 Oracle Fusion Middleware Administrator's Guide
6.9.24.3 Examples
The following command lists all certificate signing requests in wallet1, for Oracle
Internet Directory instance oid1, in application server instance inst1:
wls:/mydomain/serverConfig> > listWalletObjects('inst1', 'oid1',
'oid','wallet1','password', 'CertificateRequest')
The following command lists all certificates in wallet1, for Oracle Internet Directory
instance oid1, in application server instance inst1:
wls:/mydomain/serverConfig> listWalletObjects('inst1', 'oid1',
'oid','wallet1','password', 'Certificate')
The following command lists all trusted certificates in wallet1, for Oracle Internet
Directory instance oid1, in application server instance inst1:
wls:/mydomain/serverConfig> listWalletObjects('inst1', 'oid1',
'oid','wallet1','password', 'TrustedCertificate')
6.9.25 listWallets
Online command that lists all wallets configured for a component instance.
6.9.25.1 Description
This command displays all the wallets configured for the specified component
instance (Oracle HTTP Server, Oracle WebCache or Oracle Internet Directory), and
identifies the auto-login wallets.
6.9.25.2 Syntax
listWallets('instName', 'compName', 'compType')
6.9.25.3 Example
The following command lists all wallets for Oracle Internet Directory instance oid1 in
application server instance inst1:
wls:/mydomain/serverConfig> > listWallets('inst1', 'oid1', 'oid')
6.9.26 removeKeyStoreObject
Online command that removes an object from a keystore.
password Specifies the password of the wallet.
type Specifies the type of wallet object to be listed. Valid values are
'CertificateRequest', 'Certificate', and 'TrustedCertificate'.
Argument Definition
instName Specifies the name of the application server instance.
compName Specifies the name of the component instance
compType Specifies the type of component. Valid values are 'ohs','oid', and
'webcache'.
Argument Definition

WLST Reference for SSL
Configuring SSL in Oracle Fusion Middleware 6-59
6.9.26.1 Description
This command removes a certificate request, certificate, trusted certificate, or all
trusted certificates from a Java keystore (JKS) for Oracle Virtual Directory. Use an alias
to remove a specific object; no alias is needed if all trusted certificates are being
removed.
6.9.26.2 Syntax
removeKeyStoreObject('instName', 'compName', 'compType', 'keystoreName',
'password', 'type', 'alias')
6.9.26.3 Examples
The following command removes a certificate or certificate chain denoted by alias
mykey in keys.jks, for Oracle Virtual Directory instance ovd1, in application server
instance inst1:
wls:/mydomain/serverConfig> removeKeyStoreObject('inst1', 'ovd1',
'ovd','keys.jks', 'password', 'Certificate','mykey')
The following command removes a trusted certificate denoted by alias mykey in
keys.jks, for Oracle Virtual Directory instance ovd1, in application server instance
inst1:
wls:/mydomain/serverConfig> removeKeyStoreObject('inst1', 'ovd1',
'ovd','keys.jks', 'password', 'TrustedCertificate','mykey')
The following command removes all trusted certificates in keys.jks, for Oracle
Virtual Directory instance ovd1, in application server instance inst1. Since no alias is
required, the value None is passed for that parameter:
wls:/mydomain/serverConfig> removeKeyStoreObject('inst1', 'ovd1',
'ovd','keys.jks', 'password', 'TrustedAll',None)
6.9.27 removeWalletObject
Online command that removes a certificate or other object from an Oracle wallet.
6.9.27.1 Description
This command removes a certificate signing request, certificate, trusted certificate or
all trusted certificates from an Oracle wallet for the specified component instance
(Oracle HTTP Server, Oracle WebCache or Oracle Internet Directory). DN is used to
indicate the object to be removed.
Argument Definition
instName Specifies the name of the application server instance.
compName Specifies the name of the component instance.
compType Specifies the type of component. Valid value is 'ovd'.
keystoreName Specifies the name of the keystore file.
password Specifies the password of the keystore.
type Specifies the type of the keystore object to be removed. Valid values
are 'Certificate', 'TrustedCertificate' or 'TrustedAll'.
alias Specifies the alias of the keystore object to be removed.

WLST Reference for SSL
6-60 Oracle Fusion Middleware Administrator's Guide
6.9.27.2 Syntax
removeWalletObject('instName', 'compName', 'compType', 'walletName', 'password',
'type', 'DN')
6.9.27.3 Examples
The following command removes all trusted certificates from wallet1, for Oracle
Internet Directory instance oid1, in application server instance inst1. It is not
necessary to provide a DN, so you pass null (denoted by None) for the DN parameter:
wls:/mydomain/serverConfig> removeWalletObject('inst1', 'oid1', 'oid','wallet1',
'password', 'TrustedAll',None)
The following command removes a certificate signing request indicated by DN
cn=www.acme.com from wallet1, for Oracle Internet Directory instance oid1, in
application server instance inst1:
wls:/mydomain/serverConfig> removeWalletObject('inst1', 'oid1', 'oid','wallet1',
'password', 'CertificateRequest','cn=www.acme.com')
The following command removes a certificate indicated by DN cn=www.acme.com
from wallet1, for Oracle Internet Directory instance oid1, in application server
instance inst1:
wls:/mydomain/serverConfig> removeWalletObject('inst1', 'oid1', 'oid','wallet1',
'password', 'Certificate','cn=www.acme.com')
The following command removes a trusted certificate indicated by DN
cn=www.acme.com from wallet1, for Oracle Internet Directory instance oid1, in
application server instance inst1:
wls:/mydomain/serverConfig> removeWalletObject('inst1', 'oid1', 'oid','wallet1',
'password', 'TrustedCertificate','cn=www.acme.com')
6.9.28 Properties Files for SSL
SSL configuration employs certain properties files for use with the WLST
configureSSL command. The files contain parameters to specify the desired SSL
configuration, such as authentication type, cipher values, and SSL version.
You can use descriptive names if you need to manage multiple properties files for
different components. For example, you could have properties files named
ohs-ssl-properties.prop or ovd-ssl-properties.prop.
Argument Definition
instName Specifies the name of the application server instance.
compName Specifies the name of the component instance.
compType Specifies the type of component. Valid values are 'ohs','oid', and
'webcache'.
walletName Specifies the name of the wallet file.
password Specifies the password of the wallet.
type Specifies the type of the keystore object to be removed. Valid values
are 'CertificateRequest', 'Certificate', 'TrustedCertificate' or
'TrustedAll'.
DN Specifies the Distinguished Name of the wallet object to be removed.

WLST Reference for SSL
Configuring SSL in Oracle Fusion Middleware 6-61
6.9.28.1 Structure of Properties Files
All the SSL properties files have a consistent structure.
Tabl e 6–4 provides details about the key-value structure and usage of these files.
Tabl e 6–5 shows the default values:
Table 6–4 Parameters in Properties File
Key Mandatory?
Allowed Values for Oracle HTTP
Server, Oracle Internet Directory, and
Oracle Web Cache
Allowed Values for Oracle
Virtual Directory Usage
SSLEnabled No true
false
true
false
Either value
Ciphers No SSL_RSA_WITH_RC4_128_MD5
SSL_RSA_WITH_RC4_128_SHA
SSL_RSA_WITH_3DES_EDE_CBC_SHA
SSL_RSA_WITH_DES_CBC_SHA
SSL_DH_anon_WITH_RC4_128_MD5
SSL_DH_anon_WITH_DES_CBC_SHA
SSL_DH_anon_WITH_3DES_EDE_CBC_
SHA
TLS_RSA_WITH_AES_128_CBC_SHA
TLS_RSA_WITH_AES_256_CBC_SHA
One of more of the ciphers
allowed by the JSSE provider.
For the complete list of ciphers
allowed by JDK 1.5, see
Appendix A of the following
guide:
http://java.sun.com/j2
se/1.5.0/docs/guide/se
curity/jsse/JSSERefGui
de.html
One or more
comma
separated
values
SSLVersions No nzos_Version_3_0
nzos_Version_3_0_With_2_0_Hello
nzos_Version_1_0
TLSv1
SSLv2Hello (cannot be
specified alone, must specify
at least one other version)
SSLv3
One or more
comma
separated
values
CertValidation No none
crl
N/A Either value
CertValidation
Path
No file://crl_file_path
dir://crl_dir_path
N/A Path of the
CRL file, or
directory
containing
CRL files
KeyStore No Valid wallet na me Valid keystore name
TrustStore No N/A Valid truststore name
AuthenticationType No None
Server
Optional
Mutual
None
Server
Optional
Mutual
Any one value
Table 6–5 Default Values of Parameters
Key
Default Value for
Oracle HTTP Server
Default Value for
Oracle Web Cache
Default Value for
Oracle Internet
Directory
Default Value for Oracle
Virtual Directory
SSLEnabled true true true true
Ciphers null null null null
SSLVersions null null null null
CertValidation none none - -
CertValidation
Path
null null - -

WLST Reference for SSL
6-62 Oracle Fusion Middleware Administrator's Guide
6.9.28.2 Examples of Properties Files
Some examples demonstrating the use of the properties files follow.
Example 1: Basic Properties File
SSLEnabled=true
AuthenticationType=None
CertValidation=none
This properties file specifies no authentication mode, and default values will be used
during SSL configuration for ciphers and SSL version. Keystore and truststore
properties are not specified since the authentication type is None. For other
authentication types, keystore must be specified.
Example 2: Basic Properties File
SSLEnabled=
AuthenticationType=None
CertValidation=none
This properties file is exactly the same as above, except that SSLEnabled is explicitly
specified without any value. This is the same as not specifying the key at all. In both
cases, the default value will be used.
Therefore, all the following three settings have the same meaning:
■The setting:
SSLEnabled=true
Here the value true is explicitly specified.
KeyStore default default null keys.jks
TrustSto re - - - keys.jks
Authentication
Type
Server Server none Server
Note:
■At least one DH_anon cipher must be used in SSL no-auth mode.
For all other modes, at least one RSA cipher must be used.
■The value of the KeyStore parameter must be specified when
configuring SSL in server-auth, mutual-auth, or optional client
auth.
■If only AES ciphers have been specified, the SSLVersions
parameter must contain TLSv1 or nzos_Version_1_0.
■If you are doing CRL-based validation, the value of the
CertValidation parameter should be crl and the value of the
CertValidationPath parameter should point to the CRL
file/directory.
Table 6–5 (Cont.) Default Values of Parameters
Key
Default Value for
Oracle HTTP Server
Default Value for
Oracle Web Cache
Default Value for
Oracle Internet
Directory
Default Value for Oracle
Virtual Directory

WLST Reference for SSL
Configuring SSL in Oracle Fusion Middleware 6-63
■The setting:
SSLEnabled=
Since no value is mentioned here, the default value of SSLEnabled (true) is
used.
■The key SSLEnabled is not present in the properties file.
Since the key is not present, its default value (true) is used.
Example 3: Properties File with Version for OHS
SSLEnabled=true
AuthenticationType=Mutual
SSLVersion=nzos_Version_3_0
CertValidation=crl
CertValidationPath=file:///tmp/file.crl
KeyStore=ohs1
This properties file has:
■Default values for ciphers
■Keystore
■SSL version v3
■CRL validation turned on
■Mutual Authentication mode
Example 4: Properties File with Ciphers for Oracle Virtual Directory
AuthenticationType=Server
Ciphers=SSL_RSA_WITH_RC4_128_MD5
SSLVersion=SSLv3,SSLv2Hello
KeyStore=ovdidentity.jks
TrustStore=ovdtrust.jks
SSLEnabled=true
This properties file contains:
■Specific cipher value
■SSL Version
■Server authentication mode

WLST Reference for SSL
6-64 Oracle Fusion Middleware Administrator's Guide

7
Using the SSL Automation Tool 7-1
7Using the SSL Automation Tool
This chapter contains the following sections:
■Introduction to the SSL Automation Tool
■Prerequisites
■Generating the CA Certificate
■Configuring a Component Server
■Configuring a Client
7.1 Introduction to the SSL Automation Tool
The Oracle SSL Automation Tool enables you to configure multiple components in a
domain using a domain-specific CA certificate.
The task of enabling SSL in a deployment can be intimidating and cumbersome for
administrators. Manual configuration of SSL generally requires an administrator to
have some expertise in several areas, such as:
■SSL as a technology
■Low-level tools available to perform SSL configuration and administration
■Best security practices
The Oracle SSL Automation Tool replaces manual procedures and simplifies SSL
configuration. It enables you to generate a central, self-signed CA certificate, configure
component servers with that certificate, and provide the CA certificate as a trusted
certificate to multiple clients. It ensures that a network of trust is established in a
consistent manner on all clients and servers, and can be used for both outward facing
connections and for connections within the DMZ.
The SSL Automation Tool is based on a trust model, which introduces the concept of
SSL Domains. An SSL domain is the security environment in which all the SSL
components are deployed with the same CA signed certificates. Each SSL Domain has
associated with it a self-signed Domain CA. All components within this SSL Domain
implicitly trust the Domain CA. Additionally, this Domain CA can generate SSL Server
Certificates for the server components deployed within that SSL Domain. If the server
components in one SSL Domain (A) need to be trusted by a client component in
another SSL Domain (B), then only the Domain CA certificate from (A) need be
imported and trusted by the client component in SSL Domain (B).
The tool consists of a series of shell scripts: three main SSL scripts and several
component-specific scripts.
Tabl e 7–1 lists the main scripts.

Prerequisites
7-2 Oracle Fusion Middleware Administrator's Guide
The server and client configuration scripts invoke component-specific scripts,
depending on the value of an option that you specify on the command line when you
invoke the main script.
The scripts use the LDAP Policy Store present in a deployment to centrally store the
SSL Domain CA wallets. These SSL Domain CA wallets are protected by LDAP access
controls, with access granted only to members of the SSL Administrators group. You
must be a member of the group to run the scripts.
The SSL Automation Tool provides the following benefits:
■It provides a consistent set of interfaces for consumption by administrators.
■It removes the propagation of self-signed certificates and reduces the number of
relevant trust points, which are now limited to SSL Domain CAs.
■It ensures that only properly authorized SSL Administrators are allowed to
perform SSL related administrative tasks.
■It allows support for additional components to be added incrementally without
the need for fundamental change.
7.2 Prerequisites
Before you attempt to use this tool, ensure that you have performed the tasks
described in this section.
7.2.1 Setting up Oracle Fusion Middleware Environment
All the components of your Oracle Fusion Middleware environment must be up and
running before you invoke the scripts to configure SSL on those components.
If your components are running on Windows platforms, you must obtain and install
Cygwin from http://www.cygwin.com before you can use the scripts. Set the
ORACLE_HOME environment variable in the Cygwin shell. For example:
export ORACLE_HOME='C:/rc8/fmwhome/Oracle_Home/'
7.2.2 Assembling Required Information
Make sure you have the values of the following variables listed in Table 7–2 and
Tabl e 7–3 available before you invoke the SSL scripts.
Table 7–1 Main Scripts
Script Function
SSLGenCA.sh Generates the CA certificate and stores it in an LDAP directory
SSLServerConfig.sh Configures the servers
SSLClientConfig.sh Configures the clients
Table 7–2 Domain-Level Information Variables for SSL Automation Tool
Variable
HOSTNAME
ORACLE_HOME (Fusion Middleware)
ORACLE_COMMON

Generating the CA Certificate
Using the SSL Automation Tool 7-3
7.3 Generating the CA Certificate
You invoke the CA certificate generating script SSLGenCA.sh to initialize and create
an SSL Domain and generate the SSL Domain CA. Run the script only once for the
whole SSL domain. If you run it again, you must configure all the servers and clients
with the newly-generated CA wallet. An SSL domain is the security environment in
which all the SSL components will be deployed with the same CA signed certificates.
Enter a shell that is set up with the default environment for an Oracle Fusion
Middleware installation.
To run this script, you need the following information:
■Connection information (host and port) for the LDAP directory used by the
deployment
■Administrator credentials that enable you to access that LDAP directory
■The name of the SSL Domain
MIDDLEWARE_HOME
DOMAIN_NAME
DOMAIN_HOME
DOMAIN_ADMINISTRATOR_USERNAME
DOMAIN_ADMINISTRATION_PASSWORD
DOMAIN_HOST_NAME
ADMINSERVER_PORT
DOMAIN_ADMINISTRATOR_USERNAME
DOMAIN_ADMINISTRATION_PASSWORD
INSTANCE_HOME
INSTANCE_NAME
Table 7–3 Component-Specific Information Variables for SSL Automation Tool
Variable
OVD_NAME
OVD_PORT
OID_NAME
OID_PORT
OID_SSL_PORT
OID_ADMIN
OID_ADMIN_PASSWORD
DB_HOST
DB_PORT
DB_SERVICE_NAME
DB_SID
Table 7–2 (Cont.) Domain-Level Information Variables for SSL Automation Tool
Variable

Generating the CA Certificate
7-4 Oracle Fusion Middleware Administrator's Guide
Execute this command:
$ORACLE_COMMON_HOME/oracle_common/bin/SSLGenCA.sh
Provide information when prompted.
This script performs the following tasks:
■Creates a Demo Signing CA wallet for use in the domain.
■Extracts the public Demo CA Certificate from the CA wallet.
■Uploads the wallet and the certificate to LDAP and stores them in the entry:
cn=demoCA,Deployment_SSL_Domain.
■Creates an access group in LDAP: cn=sslAdmins, cn=demoCA,Deployment_
SSL_Domain and grants that group administrative privileges to the parent
container. All other entities are denied access. (Add users to the group to give
access.)
The Demo CA Certificate is now available for download by an anonymous or
authenticated user.
■The Demo CA Wallet password is stored locally in an obfuscated wallet for future
use. Its path is: $ORACLE_HOME/credCA/castore.
As administrator, you must secure this wallet so that only SSL administrators can
read it.
7.3.1 Example: Generating a Certificate
This example shows a run of SSLGenCA.sh to generate a new CA wallet and store it in
the Policy Store (LDAP server).
$ SSLGenCA.sh
SSL Certificate Authority Generation Script: Release 11.1.1.4.0 - Production
Copyright (c) 2010 Oracle. All rights reserved.
************************************************************************
*********** This tool will generate a self-signed CA wallet ************
*********** and store it in a central LDAP directory ************
*********** for IDM and FA SSL setup and provisioning ************
************************************************************************
>>>Enter the LDAP hostname [adc2100651.example.com]:
>>>Enter the LDAP port [3060]: 20040
>>>Enter the admin user [cn=orcladmin]
>>>Enter password for cn=orcladmin:
>>>Enter the LDAP sslDomain where your CA will be stored [idm]:
>>>Enter a password to protect your CA wallet:
>>>Enter confirmed password for your CA wallet:
Generate a new CA Wallet...
Create SSL Domains Container for cn=idm,cn=sslDomains...
Storing the newly generated CA to the LDAP...
Setup ACL to protect the CA wallet...
The newly generated CA is stored in LDAP entry cn=demoCA,cn=idm,cn=sslDomains
successfully

Configuring a Component Server
Using the SSL Automation Tool 7-5
7.4 Configuring a Component Server
You configure a server by invoking the SSLServerConfig.sh script. This script uses
the SSL Domain CA to generate a Server Certificate. Then the script passes control to a
component specific configuration script, which picks up the generated Server
Certificate and configures the component to accept SSL connections.
To run this script, you need the following information:
■Connection information (host and port) for the LDAP directory used by the
deployment.
■Administrator credentials that enable you to access that LDAP directory.
■Server name. This can be either the WebLogic Administration Server or a Managed
Server.
Before invoking the script, enter a shell that is set up with the default environment for
an Oracle Fusion Middleware installation. The location of the script is: $ORACLE_
COMMON_HOME/oracle_common/bin/SSLServerConfig.sh The syntax for the
script is:
SSLServerConfig.sh -component [oid|ovd|oam|wls] [-v]
Specify one and only one component. Depending on the component you specify,
SSLServerConfig.sh invokes a component-specific script. Component-specific
server scripts have names of the form COMPONENT_NAME_SSL_Server_Config.sh.
If you specify the component option wls, the script configures all Java EE components
on the named server. Java EE components include Oracle Identity Navigator, Oracle
Access Manager 11g, Oracle Identity Manager, and Oracle Identity Federation.
To configure Oracle Internet Directory, Oracle Virtual Directory, or Oracle Access
Manager 10g, use the appropriate component option, as shown in Table 7 –4.
Provide information when prompted.
If you are using the oid or ovd option, and your Oracle Internet Directory or Oracle
Virtual Directory host is not the same as your WebLogic Server host (in a high
availability environment, for example), you must run the server script on the Oracle
Internet Directory or Oracle Virtual Directory host.
This script performs the following tasks:
■Downloads the Demo Signing CA generated in Section 7.3 and stores it in
$ORACLE_HOME/rootCA.
■Executes the component-specific script COMPONENT_NAME_SSL_Server_
Config.sh, if appropriate.
The component-specific script performs the following tasks:
Table 7–4 Component Options to SSLServerConfig.sh
Component
Option Script Invoked Component Configured
wls WLS_SSL_Server_Config.sh Oracle WebLogic Server and Java EE
components
oid OID_SSL_Server_Config.sh Oracle Internet Directory server
ovd OVD_SSL_Server_Config.sh Oracle Virtual Directory server
oam OAM_SSL_Server_Config.sh Oracle Access Manager 10g server

Configuring a Component Server
7-6 Oracle Fusion Middleware Administrator's Guide
■Generates a server certificate based on the Demo Signing CA Wallet.
■Imports the certificate into the component-specific wallet/keystore.
■Configures the component instance for SSL Server-Auth, based on the new server
certificate in the component specific wallet/keystore.
7.4.1 Example: Configuring a WebLogic Server and Java EE Components
$ ./SSLServerConfig.sh -component wls
Server SSL Automation Script: Release 11.1.1.4.0 - Production
Copyright (c) 2010 Oracle. All rights reserved.
Downloading the CA wallet from the central LDAP location...
>>>Enter the LDAP Hostname [adc2100651.example.com]:
>>>Enter the LDAP port [3060]: 16468
>>>Enter an admin user DN [cn=orcladmin]
>>>Enter password for cn=orcladmin:
>>>Enter the sslDomain for the CA [idm]:
>>>Enter a password to protect your SSL wallet/keystore:
>>>Enter confirmed password for your SSL wallet/keystore:
>>>Enter password for the CA wallet:
>>>Searching the LDAP for the CA usercertificate ...
Importing the CA certifcate into trust stores...
>>>Searching the LDAP for the CA userpkcs12 ...
Invoking Weblogic SSL Server Configuration Script...
Enter attribute values for your certificate DN
>>>Country Name 2 letter code [US]:
>>>State or Province Name [California]:
>>>Locality Name(eg, city) []:Belmont
>>>Organization Name (eg, company) [mycompany]:Oracle
>>>Organizational Unit Name (eg, section) [wls-20101123115644]:wls-admin
>>>Common Name (eg, hostName.domainName.com) [adc2100651.example.com]:
The subject DN is
cn=adc2100651.example.com,ou=wls-admin,O=Oracle,l=Belmont,st=California,c=US
>>>Import the existing CA at /mw784/im7335/rootCA/cacert.der into keystore...
>>>Import the server certificate at /mw784/im7335/rootCA/keystores/wls/cert.txt
into kstore...
Configuring SSL for your WLS server instance...
>>>Enter your WLS domain home directory: /mw784/user_projects/domains/imdomain8017
>>>Enter your WLS server instance name [AdminServer]
Enter SSL Listen Port: [7002] 7778
>>>Enter weblogic admin port: [7001] 19249
>>>Enter weblogic admin user: [weblogic]
>>>Enter password for weblogic:
>>>Enter your keystore name [identity.jks]: id.jks
/mw784/im7335/rootCA/keystores/wls
/mw784/user_projects/domains/imdomain8017/keystores/id.jks
Configuring WLS AdminServer ...
Running /mw784/im7335/common/bin/wlst.sh
/mw784/im7335/rootCA/keystores/wls/wlssvr.py...
Your WLS server has been set up successfully
7.4.2 Example: Configuring an Oracle Internet Directory Server Component
$ ./SSLServerConfig.sh -component oid
Server SSL Automation Script: Release 11.1.1.4.0 - Production
Copyright (c) 2010 Oracle. All rights reserved.

Configuring a Component Server
Using the SSL Automation Tool 7-7
Downloading the CA wallet from the central LDAP location...
>>> Enter the LDAP Hostname [adc2100651.example.com]:
>>> Enter the LDAP port [3060]: 16468
>>> Enter an admin user DN [cn=orcladmin]
>>> Enter password for cn=orcladmin:
>>> Enter the sslDomain for the CA [idm]:
>>> Enter a password to protect your SSL wallet/keystore:
>>> Enter confirmed password for your SSL wallet/keystore:
>>> Enter password for the CA wallet:
>>> Searching the LDAP for the CA usercertificate ...
Importing the CA certifcate into trust stores...
>>> Searching the LDAP for the CA userpkcs12 ...
Invoking OID SSL Server Configuration Script...
Enter attribute values for your certificate DN
>>> Country Name 2 letter code [US]:
>>> State or Province Name [California]:
>>> Locality Name(eg, city) []:Belmont
>> Organization Name (eg, company) [mycompany]:Example
>>> Organizational Unit Name (eg, section) [oid-20101118211946]:
>>> Common Name (eg, hostName.domainName.com) [adc2100651.example.com]:
The subject DN is
cn=adc2100651.example.com,ou=oid-20101118211946,O=Example,l=Belmont,st=California,
c=US
Creating an Oracle SSL Wallet for oid instance...
/mw784/im7335/../oracle_common/bin
>>> Enter your OID component name: [oid1] Enter the weblogic admin port: [7001]
19249
>>> Enter the weblogic admin server host [adc2100658.example.com]
adc2100658.example.com
>>> Enter the weblogic admin user: [weblogic]
>>> Enter weblogic password:
>>> Enter your AS instance name:[asinst_1] iminst8017
>>> Enter an SSL wallet name for OID component [oid_wallet1]
Checking the existence of oid_wallet1 in the OID server...
Configuring the newly generated Oracle Wallet with your OID component...
Do you want to restart your OID component?[y/n]y
Do you want to test your SSL set up?[y/n]y
>>> Please enter your OID ssl port:[3131] 16180
Please enter the oid hostname:[adc2100651] adc2100651.example.com
>>> Invoking /mw784/im7335/bin/ldapbind -h adc2100651.example.com -p 16180 -U 2 -D
cn=orcladmin ...
Bind successful
Your oid1 SSL server has been set up successfully
7.4.3 Example: Configuring an Oracle Virtual Directory Server Component
$ ./SSLServerConfig.sh -component ovd
Server SSL Automation Script: Release 11.1.1.4.0 - Production
Copyright (c) 2010 Oracle. All rights reserved.
Downloading the CA wallet from the central LDAP location...
>>> Enter the LDAP Hostname [adc2100651.example.com]:
>>> Enter the LDAP port [3060]: 16468
>>> Enter an admin user DN [cn=orcladmin]
>>> Enter password for cn=orcladmin:

Configuring a Component Server
7-8 Oracle Fusion Middleware Administrator's Guide
>>> Enter the sslDomain for the CA [idm]:
>>> Enter a password to protect your SSL wallet/keystore:
>>> Enter confirmed password for your SSL wallet/keystore:
>>> Enter password for the CA wallet:
Searching the LDAP for the CA usercertificate ...
Importing the CA certifcate into trust stores...
>>> Searching the LDAP for the CA userpkcs12 ...
Invoking OVD SSL Server Configuration Script...
Enter attribute values for your certificate DN
>>> Country Name 2 letter code [US]:
>>> State or Province Name [California]:
>>> Locality Name(eg, city) []:redwood
>>> Organization Name (eg, company) [mycompany]:
>>> Organizational Unit Name (eg, section) [ovd-20101118212540]:
>>> Common Name (eg, hostName.domainName.com) [adc2100651.example.com]:
The subject DN is
cn=adc2100651.example.com,ou=ovd-20101118212540,l=redwood,st=California,c=US
>>> Import the existing CA at /mw784/im7335/rootCA/cacert.der into keystore...
>>> Import the server certificate at /mw784/im7335/rootCA/keystores/ovd/cert.txt
into kstore...
>>> Enter your OVD instance name [ovd1]
>>> Enter your Oracle instance [asinst_1]: iminst8017
>>> Enter the weblogic admin server host [adc2100658.example.com]
adc2100658.example.com
>>> Enter weblogic admin port: [7001] 19249
>>> Enter weblogic admin user: [weblogic]
>>> Enter password for weblogic:
>>> Enter your keystore name [ovdks1.jks]:
Checking the existence of ovdks1.jks in the OVD...
Configuring ovdks1.jks for ovd1 listener...
Do you want to restart your OVD instance?[y/n]y
Do you want to test your OVD SSL set up?[y/n]y
Please enter your OVD ssl port:[3131] 24888
Please enter the OVD hostname:[adc2100651] adc2100651.example.com
/mw784/im7335/bin/ldapbind -h adc2100651.example.com -p 24888 -U 2 -D =orcladmin
...
Bind successfully to OVD SSL port 24888
Your SSL server has been set up successfully
7.4.4 Example: Configuring an Oracle Access Manager 10g Server Component
$ SSLServerConfig.sh -component oam
Server SSL Automation Script: Release 11.1.1.4.0 - Production
Copyright (c) 2010 Oracle. All rights reserved.
Downloading the CA wallet from the central LDAP location...
>>>Enter the LDAP Hostname [adc123.example.com]:
>>>Enter the LDAP port [3060]: 16625
>>>Enter an admin user DN [cn=orcladmin]
>>>Enter password for cn=orcladmin:
>>>Enter the ssl domain name [idm]:
>>>Searching the LDAP for the CA usercertificate ...
>>>Searching the LDAP for the CA userpkcs12 ...

Configuring a Component Server
Using the SSL Automation Tool 7-9
Invoking OAM SSL Server Configuration Script...
>>>Enter your OAM10 Access Server install location: [e.g.
/scratch/aime/OAM10/access] /scratch/install/OAM10/access
****************************************************************
*** CA root cert has been converted from DER to PEM format. ***
****************************************************************
****************************************************************
*** This script will first invoke configureAAAServer tool to ***
*** reconfig AAA server in cert mode, and then generate a ***
*** certificate request. Please select 3(Cert), 1(request a ***
*** certificate), and enter pass phrase for the first 3 ***
*** prompts. Otherwise, this script is not guaranteed to ***
*** work properly. ***
****************************************************************
Please enter the Mode in which you want the Access Server to run : 1(Open)
2(Simple) 3(Cert) : 3
Do you want to request a certificate (1) or install a certificate (2) ? : 1
Please enter the Pass phrase for this Access Server :
Do you want to store the password in the file ? : 1(Y) 2(N) : 1
Preparing to generate certificate. This may take up to 60 seconds. Please wait.
Generating a 1024 bit RSA private key
.++++++
...................++++++
writing new private key to '/scratch/install/OAM10/access/oblix/config/aaa_
key.pem'
-----
You are about to be asked to enter information that will be incorporated
into your certificate request.
What you are about to enter is what is called a Distinguished Name or a DN.
There are quite a few fields but you can leave some blank
For some fields there will be a default value,
If you enter '.', the field will be left blank.
-----
Country Name (2 letter code) [US]:US
State or Province Name (full name) [Some-State]:California
Locality Name (eg, city) []:Redwood Shores
Organization Name (eg, company) [Some-Organization Pty Ltd]:Example
Organizational Unit Name (eg, section) []:OAM
Common Name (eg, hostName.domainName.com) []:adc123.example.com
Email Address []:
writing RSA key
Your certificate request is in file :
/scratch/install/OAM10/access/oblix/config/aaa_req.pem
Please get your certificate request signed by the Certificate Authority.
On obtaining your certificate, please place your certificate in
'/scratch/install/OAM10/access/oblix/config/aaa_cert.pem' file and the certificate
authority's certificate for the corresponding component (for example: WebGate,
AXML Server) in '/scratch/install/OAM10/access/oblix/config/aaa_chain.pem' file.
Once you have your certificate placed at the above mentioned location, please
follow the instructions on how to start the Access Server.
More Information on setting up Access Server in Certificate mode can be obtained

Configuring a Client
7-10 Oracle Fusion Middleware Administrator's Guide
from the Setup Installation Guide.
Access Server mode has been re-configured successfully.
Please note that new security mode will take effect only after the security mode
for this Access Server is changed to 'cert' from the Access Manager System
Console.
Do you want to specify or update the failover information ? : 1(Y) 2(N) :
Please restart your Access Server by executing the
'/scratch/install/OAM10/access/oblix/apps/common/bin/restart_access_server'
program from command line once you have placed your certificates at the above
mentioned location.
Press enter key to continue ...
****************************************************************
*** Now we will sign the certificate request using CA cert. ***
****************************************************************
>>>Enter the CA wallet password:
Certificate request (aaa_req.pem) has been converted to orapki acceptable format
in /scratch/install/WT/Oracle_WT1/rootCA/OAM
The certificate has been signed by the root CA
****************************************************************
*** OAM server certificate have been installed into Access ***
*** Server config directory. ***
****************************************************************
****************************************************************
*** Restarting AAA Server ... ***
****************************************************************
Do you want to restart your Access Server? [y/n] y
Access Server has been started/restarted
****************************************************************
*** Your OAM10 Access Server has been setup successfully in ***
*** cert mode. ***
****************************************************************
7.5 Configuring a Client
You configure a client by invoking the script SSLClientConfig.sh. The script retrieves
the SSL Domain CA then passes control to a component-specific script to import it and
perform any additional configuration steps required.
To run this script, you need the following information:
■Connection information (host and port) for the LDAP directory used by the
deployment
■Administrator credentials that enable you to access that LDAP directory
■The name of the SSL deployment, for example: idm, fmw

Configuring a Client
Using the SSL Automation Tool 7-11
Before invoking the script, enter a shell that is set up with the default environment for
an Oracle Fusion Middleware installation. The location of the script is: $ORACLE_
COMMON_HOME/oracle_common/bin/SSLClientConfig.sh The syntax for the
script is:
SSLClientConfig.sh -component [cacert|wls|webgate] [-v]
Depending on the -component option specified, SSLClientConfig.sh may invoke
a component script listed in Table 7–5. The component-specific client scripts have
names of the form COMPONENT_NAME_SSL_Client_Config.sh.
Provide information when prompted.
The client script performs the following tasks:
■Downloads the CA certificate or wallet from the LDAP server in the SSL Domain.
■Creates the related Java Trust Store, Oracle Wallet, or Java Keystore for the Oracle
Identity Manager or Oracle Access Manager client.
■Imports the Signing CA certificate as a trusted certificate into the relevant trust
stores, wallet, or keystore.
For WebGate clients, it creates a full Java KeyStore with a private certificate, a
client certificate, and the CA signing certificate.
For other client components, which only need a common trust store or wallet, the
script imports the CA certificate into the newly generated trust store.
7.5.1 Example: Downloading the CA Certificate for SSL Clients
$ ./SSLClientConfig.sh -component cacert
SSL Automation Script: Release 11.1.1.4.0 - Production
Copyright (c) 2010 Oracle. All rights reserved.
Downloading the CA certificate from a central LDAP location
Creating a common trust store in JKS and Oracle Wallet formats ...
Configuring SSL clients with the common trust store...
Make sure that your LDAP server is currently up and running.
Downloading the CA certificate from the LDAP server...
>>> Enter the LDAP hostname [adc2100651.example.com]: Enter the LDAP port: [3060]?
16468
>>> Enter your LDAP user [cn=orcladmin]:
>>> Enter password for cn=orcladmin:
>>> Enter the sslDomain for the CA [idm]:
Searching the LDAP for the CA usercertificate ...
Importing the CA certifcate into trust stores...
>>> The common trust store in JKS format is located at
/mw784/im7335/rootCA/keystores/tmp/trust.jks
Table 7–5 Component Options to SSLClientConfig.sh
Component
Option Script Invoked Component Configured
cacert None Other SSL Clients
wls WLS_SSL_Client_Config.sh Oracle WebLogic clients and Java
EE components.
webgate OAMWG_SSL_Client_Config.sh Oracle Access Manager WebGate

Configuring a Client
7-12 Oracle Fusion Middleware Administrator's Guide
>>> The common trust store in Oracle wallet format is located at
/mw784/im7335/rootCA/keystores/tmp/ewallet.p12
Generate trust store for the CA cert at cn=idm,cn=sslDomains
>>> Enter a password to protect your truststore:
>>> Enter confirmed password for your truststore:
Updating the existing /mw784/im7335/rootCA/keystores/common/trust.jks...
Importing the CA certifcate into trust stores...
>>> The common trust store in JKS format is located at
/mw784/im7335/rootCA/keystores/common/trust.jks
>>> The common trust store in Oracle wallet format is located at
/mw784/im7335/rootCA/keystores/common/ewallet.p12
7.5.2 Example: Downloading the Certificate and Configuring a WebLogic Client
$ ./SSLClientConfig.sh -component wls
SSL Automation Script: Release 11.1.1.4.0 - Production
Copyright (c) 2010 Oracle. All rights reserved.
Downloading the CA certificate from a central LDAP location
Creating a common trust store in JKS and Oracle Wallet formats ...
Configuring SSL clients with the common trust store...
Make sure that your LDAP server is currently up and running.
Downloading the CA certificate from the LDAP server...
>>> Enter the LDAP hostname [adc2100651.example.com]:
>>> Enter the LDAP port: [3060]? 16468
>>> Enter your LDAP user [cn=orcladmin]:
>>> Enter password for cn=orcladmin:
>>> Enter the sslDomain for the CA [idm]:
>>> Searching the LDAP for the CA usercertificate ...
Importing the CA certifcate into trust stores...
>>> The common trust store in JKS format is located at
/mw784/im7335/rootCA/keystores/tmp/trust.jks
>>> The common trust store in Oracle wallet format is located at
/mw784/im7335/rootCA/keystores/tmp/ewallet.p12
Invoking Weblogic SSL Client Configuration Script...
>>> Enter a password to protect your truststore:
>>> Enter confirmed password for your truststore:
Updating the existing /mw784/im7335/rootCA/keystores/wls/trust.jks...
Importing the CA certifcate into trust stores...
>>> The common trust store in JKS format is located at
/mw784/im7335/rootCA/keystores/wls/trust.jks
>>> The common trust store in Oracle wallet format is located at
/mw784/im7335/rootCA/keystores/wls/ewallet.p12
cat: /mw784/im7335/rootCA/cacert_tmp.txt: No such file or directory
Configuring SSL Trust for your WLS server instance...
>>> Enter your trust store name: [trust.jks]mytrust.jkds
>>> Enter your WLS domain home directory: /mw784/user_
projects/domains/imdomain8017
>>> Enter your WLS server instance name [AdminServer]
>>> Enter weblogic admin port: [7001] 19249
>>> Enter weblogic admin user: [weblogic]
>>> Enter password for weblogic:
>>> Copy /mw784/im7335/rootCA/keystores/wls/trust.jks to /mw784/user_
projects/domains/imdomain8017/servers/AdminServer/keystores/mytrust.jkds...
Configuring WLS AdminServer ...
Running /mw784/im7335/common/bin/wlst.sh

Configuring a Client
Using the SSL Automation Tool 7-13
/mw784/im7335/rootCA/keystores/wls/wlscln.py...
Your WLS server has been set up successfully
7.5.3 Example: Downloading the Certificate and Configuring a WebGate Client
$ SSLClientConfig.sh -component webgate
Script started on Thu 28 Oct 2010 10:23:38 AM PDT
SSL Automation Script: Release 11.1.1.4.0 - Production
Copyright (c) 2010 Oracle. All rights reserved.
Downloading the CA certificate from a central LDAP location
Creating a common trus store in JKS and Oracle Wallet formats ...
Configuring SSL clients with the common trust store...
Make sure that your LDAP server is currently up and running.
Downloading the CA certificate from the LDAP server...
>>>Enter the LDAP hostname [adc123.example.com]:
>>>Enter the LDAP port: [3060]? 16625
>>>Enter your LDAP user [cn=orcladmin]:
>>>Enter password for cn=orcladmin:
>>>Enter the sslDomain for the CA [idm]:
>>>Searching the LDAP for the CA usercertificate ...
Invoking Webgate SSL Client Configuration Script...
>>>Searching the LDAP for the CA userpkcs12 ...
>>>Enter your 10g WebGate install location: [e.g. /scratch/aime/wg10/access]
/scratch/install/OAM10/cwg/access
****************************************************************
*** CA root cert has been converted from DER to PEM format. ***
****************************************************************
>>>Enter WebGate ID: wg7777
>>>Enter WebGate Password:
>>>Enter the Access Server Host Name [adc123.example.com]:
>>>Enter the Access Server Port [6021]:
>>>Enter Access Server ID: aaa1
>>>Enter WebGate Pass Phrase:
****************************************************************
*** This script will first invoke configureWebGate tool to ***
*** reconfig webgate in cert mode, and then generate a ***
*** certificate request. ***
****************************************************************
Preparing to generate certificate. This may take up to 60 seconds. Please wait.
Generating a 1024 bit RSA private key
...............++++++
....................++++++
writing new private key to '/scratch/install/OAM10/cwg/access/oblix/config/aaa_
key.pem'
-----
You are about to be asked to enter information that will be incorporated
into your certificate request.

Configuring a Client
7-14 Oracle Fusion Middleware Administrator's Guide
What you are about to enter is what is called a Distinguished Name or a DN.
There are quite a few fields but you can leave some blank
For some fields there will be a default value,
If you enter '.', the field will be left blank.
-----
Country Name (2 letter code) [US]:US
State or Province Name (full name) [Some-State]:California
Locality Name (eg, city) []:Redwood Shores
Organization Name (eg, company) [Some-Organization Pty Ltd]:Example
Organizational Unit Name (eg, section) []:OAM
Common Name (eg, hostName.domainName.com) []:adc123.example.com
Email Address []:
writing RSA key
Your certificate request is in file :
/scratch/install/OAM10/cwg/access/oblix/config/aaa_req.pem
Please get your certificate request signed by the Certificate Authority
On obtaining your certificate, please place your certificate in
'/scratch/install/OAM10/cwg/access/oblix/config/aaa_cert.pem' file and Access
Server's CA certificate in '/scratch/install/OAM10/cwg/access/oblix/config/aaa_
chain.pem' file
Once you have your certificate placed at the above mentioned location, please run
'/scratch/install/OAM10/cwg/access/oblix/tools/configureWebGate/configureWebGate'
program
More Information on setting up Web Gate in Certificate mode can be obtained from
the Setup Installation Guide
Press enter key to continue ...
****************************************************************
*** Now we will sign the certificate request using CA cert. ***
****************************************************************
>>>Enter the CA wallet password:
Certificate request (aaa_req.pem) has been converted to orapki acceptable format
in /scratch/install/WT/Oracle_WT1/rootCA/WEBGATE
The certificate has been signed by the root CA
****************************************************************
*** WebGate certificate have been installed into WebGate ***
*** config directory. ***
****************************************************************
****************************************************************
*** Testing connection to AAA Server ... ***
*** (Make sure AAA Server is up and running.) ***
****************************************************************
Preparing to connect to Access Server. Please wait.
Web Gate installed Successfully.
****************************************************************
*** Restarting OHS ... ***

Configuring a Client
Using the SSL Automation Tool 7-15
****************************************************************
Do you want to restart your OHS webserver? [y/n] y
>>>Enter ORACLE_HOME for your OHS webtier install [e.g. /scratch/aime/WT/Oracle_
WT1]: /scratch/install/WT/Oracle_WT1
>>>Enter ORACLE_INSTANCE for your OHS webtier instance [e.g.
/scratch/aime/WT/Oracle_WT1/instances/instance1]: /scratch/install/WT/Oracle_
WT1/instances/instance1
>>>Enter OHS component id [ohs1]:
OHS instance has been started/restarted
****************************************************************
*** Your 10g WebGate has been setup successfully in cert ***
*** mode. ***
****************************************************************

Configuring a Client
7-16 Oracle Fusion Middleware Administrator's Guide

8
Managing Keystores, Wallets, and Certificates 8-1
8Managing Keystores, Wallets, and
Certificates
This chapter explains how to use Oracle Fusion Middleware security features to
administer keystores, wallets, and certificates. It contains these sections:
■Key and Certificate Storage in Oracle Fusion Middleware
■Command-Line Interface for Keystores and Wallets
■JKS Keystore Management
■Wallet Management
8.1 Key and Certificate Storage in Oracle Fusion Middleware
Private keys, digital certificates, and trusted CA certificates are stored in keystores.
This section describes the keystores available in Oracle Fusion Middleware and
contains these topics:
■Types of Keystores
■Keystore Management Tools
8.1.1 Types of Keystores
Oracle Fusion Middleware provides two types of keystores for keys and certificates:
■JKS Keystore and Truststore
■Oracle Wallet
8.1.1.1 JKS Keystore and Truststore
A JKS keystore is the default JDK implementation of Java keystores provided by Sun
Microsystems. In 11g Release 1 (11.1.1), all Java components and Java EE applications
use the JKS-based keystore and truststore.
You use a JKS-based keystore for the following:
■Oracle WebLogic Server
■Oracle Virtual Directory
■Applications deployed on Oracle WebLogic Server, including:
–Oracle SOA Suite
–Oracle WebCenter Portal

Key and Certificate Storage in Oracle Fusion Middleware
8-2 Oracle Fusion Middleware Administrator's Guide
In Oracle Fusion Middleware, you can use graphical user interface or command-line
tools to create, import, export, and delete a Java keystore and the certificates contained
in the keystore. See Section 8.1.2, "Keystore Management Tools" for details.
While creating a keystore, you can pre-populate it with a keypair wrapped in a
self-signed certificate; such a keystore is typically used in development and testing
phases.
The other choice is to generate a certificate signing request for a keypair, so that you
can request a signed certificate back from a Certificate Authority (CA). Once the CA
sends the certificate back, it is imported into the keystore; the keystore now contains a
trusted certificate, since it comes from a trusted third-party. Such a keystore is typically
used in production environments.
Keystores are always password-protected.
8.1.1.2 Oracle Wallet
An Oracle wallet is a container that stores your credentials, such as certificates, trusted
certificates, certificate requests, and private keys. You can store Oracle wallets on the
file system or in LDAP directories such as Oracle Internet Directory. Oracle wallets can
be auto-login or password-protected wallets.
You use an Oracle Wallet for the following components:
■Oracle HTTP Server
■Oracle Web Cache
■Oracle Internet Directory
In Oracle Fusion Middleware, you can use graphical user interface or command-line
tools to create, import, export and delete a wallet and the certificates contained in the
wallet. See Section 8.1.2, "Keystore Management Tools" for details.
When creating a wallet, you can pre-populate it with a self-signed certificate; such a
wallet is called a test wallet and is typically used in development and testing phases.
The other choice is to create a certificate request, so that you can request a signed
certificate back from a Certificate Authority (CA). Once the CA sends the certificate
back, it is imported into the wallet; such a wallet is called a third-party wallet.
Either the test wallet or the third-party wallet may be password-protected, or may be
configured to not require a password, in which case it is called an auto-login wallet.
8.1.2 Keystore Management Tools
Oracle Fusion Middleware provides these options for keystore operations:
■WLST, a command-line interface for JKS keystores and wallets
■orapki, a command-line tool for wallets
■Fusion Middleware Control, a graphical user interface
■Oracle Wallet Manager, a stand-alone graphical user interface for wallets,
recommended for managing PKCS#11 wallets. Also see the discussion titled Using
Oracle Wallet Manager in a Stand-alone Environment at the end of this section.
Note: Wallets configured for Oracle Internet Directory must have
auto-login enabled.

Key and Certificate Storage in Oracle Fusion Middleware
Managing Keystores, Wallets, and Certificates 8-3
This table shows the type of keystore used by each component, and the tool(s)
available to manage the keystore:
About Importing DER-encoded Certificates
You cannot use Fusion Middleware Control or the WLST command-line tool to import
DER-encoded certificates or trusted certificates into an Oracle wallet or a JKS keystore.
Use these tools instead:
■To import DER-encoded certificates or trusted certificates into an Oracle wallet,
use:
–Oracle Wallet Manager or
–orapki command-line tool
■To import DER-encoded certificates or trusted certificates into a JKS keystore, use
the keytool utility.
Component/Application Type of Keystore Tasks Tool
Oracle HTTP Server
Oracle Web Cache
Oracle Internet Directory
Oracle Wallet Create Wallet, Create Certificate
Request, Delete Wallet, Import
Certificate, Export Certificate,
Enable SSL
Fusion Middleware Control,
WLST
Oracle Wallet Manager and
orapki for PKCS#11,
PKCS#12, and Hardware
Security Modules
(HSM)-based wallets. Also
for environments where
Fusion Middleware Control
and WLST are not available
(such as a stand-alone
upgrade of these
components without a
domain).
Oracle Virtual Directory JKS-based Keystore Create KeyStore, Create
Certificate Request, Delete
KeyStore, Import Certificate,
Export Certificate, Enable SSL
Fusion Middleware Control,
WLST
Oracle SOA Suite JKS-based Keystore All Keystore operations JDK Keytool
Oracle WebCenter Portal JKS-based Keystore All Keystore operations JDK Keytool
Oracle WebLogic Server JKS-based Keystore All Keystore operations JDK Keytool
Oracle WebLogic Server JKS-based Keystore Enable SSL Oracle WebLogic Server
Administration Console
All Java EE applications (for
example Oracle Directory
Integration Platform, Oracle
Directory Services Manager)
JKS-based Keystore All Keystore operations JDK Keytool
See Also: For details about using keytool, see Oracle Fusion
Middleware Securing Oracle WebLogic Server.
Note: Pre-11g wallets (corresponding to 10g Release 10.1.2 and 10.1.3
formats) are supported in 11g Release 1 (11.1.1).

Command-Line Interface for Keystores and Wallets
8-4 Oracle Fusion Middleware Administrator's Guide
Using a Keystore Not Created with WLST or Fusion Middleware Control
If an Oracle wallet or JKS keystore was created with tools such as orapki or
keytool, it must be imported prior to use. Specifically:
■For Oracle HTTP Server, Oracle Web Cache, and Oracle Internet Directory, if a
wallet was created using orapki or Oracle Wallet Manager, in order to view or
manage it in Fusion Middleware Control you must first import it with either
Fusion Middleware Control or the WLST importWallet command. For details,
see Section 8.4.4.9 and Section 8.4.4.10.
■For Oracle Virtual Directory, if a keystore was created using keytool, in order to
view or manage it in Fusion Middleware Control you must first import it with
either Fusion Middleware Control or the WLST importKeyStore command.
Copying Keystores to File System Not Supported
Creating, renaming, or copying keystores directly to any directory on the file system is
not supported. Any existing pre-11g keystore or wallet that you wish to use must be
imported using either Fusion Middleware Control or the WLST utility.
Using Oracle Wallet Manager in a Stand-alone Environment
In a stand-alone environment, such as a stand-alone Web Tier installation, you can use
Oracle Wallet Manager to create and manage wallets.
For details about Oracle Wallet Manager, including its use for PKCS#12 wallets, and
wallet and certificate lifecycle, see the chapter "Using Oracle Wallet Manager", in the
Oracle Advanced Security Administrator's Guide:
http://download.oracle.com/docs/cd/E11882_
01/network.112/e10746/asowalet.htm
Additional Information
Details about the tools are provided in these sections:
■Command-Line Interface for Keystores and Wallets
■JKS Keystore Management
■Wallet Management
■Appendix H, "Oracle Wallet Manager and orapki"
8.2 Command-Line Interface for Keystores and Wallets
Oracle Fusion Middleware provides a set of wlst scripts to create and manage JKS
keystores and Oracle wallets, and to manipulate their stored objects.
How to Launch the WLST Command-Line Interface
When running SSL WLST commands, you must invoke the WLST script from the Oracle
Common home. See Section 3.5.1.1 for more information.
This brings up the WLST shell. Connect to a running Oracle WebLogic Server instance
by specifying the user name, password, and connect URL. After connecting, you are
Note: All SSL-related WLST commands require you to launch the
script from the above-mentioned location only.

JKS Keystore Management
Managing Keystores, Wallets, and Certificates 8-5
now ready to run SSL-related WLST commands as explained in the subsequent
sections.
8.3 JKS Keystore Management
This section describes the typical life cycle of keystores and certificates, and how to use
Oracle Fusion Middleware tools to create and maintain keystores and certificates. It
includes these topics:
■About Keystores and Certificates
■Managing the Keystore Life Cycle
■Common Keystore Operations
■Managing the Certificate Life Cycle
■Common Certificate Operations
■Keystore and Certificate Maintenance
8.3.1 About Keystores and Certificates
Keys and certificates are used to digitally sign and verify data and achieve
authentication, integrity, and privacy in network communications.
A Java keystore (JKS) is a protected database that holds keys and certificates for the
organization. Oracle Fusion Middleware utilizes JKS keystores for Oracle Virtual
Directory, for applications deployed in Oracle WebLogic Server, and for Oracle
WebLogic Server itself.
Access to a keystore requires a password which is defined at the time the keystore is
created, by the person who creates the keystore, and which can only be changed by
providing the current password.
In addition, each private key in a keystore can be secured by its own password.
This section contains these topics:
■Sharing Keystores Across Instances
■Keystore Naming Conventions
8.3.1.1 Sharing Keystores Across Instances
Oracle recommends that you do not share keystores between component instances or
Oracle instances, since each keystore represents a unique identity.
The exception to this is an environment with a cluster of component instances, in
which case keystore sharing would be an acceptable practice.
Note that no management tools or interfaces are available to facilitate keystore
sharing. However, you can export a keystore from one instance and import it into
another instance.
8.3.1.2 Keystore Naming Conventions
Follow these naming conventions for your JKS keystores:
■Do not use a name longer than 256 characters.
■Do not use any of the following characters in a keystore name:
| ; , ! @ # $ ( ) < > / \ " ' ` ~ { } [ ] = + & ^ space tab

JKS Keystore Management
8-6 Oracle Fusion Middleware Administrator's Guide
■Do not use non-ascii characters in a keystore name.
■Additionally, follow the operating system-specific rules for directory and file
names.
8.3.2 Managing the Keystore Life Cycle
Typical life cycle events for a JKS keystore are as follows:
■The keystore is created. Keystores can be created directly, or by importing a
keystore file from the file system.
■The list of available keystores are viewed and specific keystores selected for
update.
■Keystores are updated or deleted. Update operations require that the keystore
password be entered.
■The keystore password can be changed.
■The keystore can be deleted.
■Keystores can be exported and imported.
8.3.3 Common Keystore Operations
This section explains the following keystore operations:
■Creating a Keystore Using Fusion Middleware Control
■Creating a Keystore Using WLST
■Exporting a Keystore Using Fusion Middleware Control
■Exporting a Keystore Using WLST
■Deleting a Keystore Using Fusion Middleware Control
■Deleting a Keystore Using WLST
■Importing a Keystore Using Fusion Middleware Control
■Importing a Keystore Using WLST
■Changing the Keystore Password Using Fusion Middleware Control
■Changing the Keystore Password Using WLST
8.3.3.1 Creating a Keystore Using Fusion Middleware Control
Take these steps to create a keystore:
1. Log in to the domain of interest using Fusion Middleware Control.
2. From the navigation pane, locate your component instance.
3. Navigate to component_name, then Security, then Keystores. For example, navigate
to Oracle Virtual Directory, then Security, then Keystores.
Note: Observe this rule even if your operating system supports the
character.

JKS Keystore Management
Managing Keystores, Wallets, and Certificates 8-7
4. The Java Keystore page appears. On this page you can create, update, and delete
keystores, and perform other keystore management tasks.
5. Click Create. The Create Keystore dialog appears.
6. Provide keystore details such as name and password.
You can also request a self-signed certificate in this dialog, and fill in the alias
name and DN information.
7. Click Submit. The new keystore appears in the list of Java keystores.
8.3.3.2 Creating a Keystore Using WLST
Assuming the instance name is inst1, use this command to create a keystore:
createKeyStore('inst1', 'ovd5', 'ovd', 'newKeyStore', 'password')
where password is the password for this keystore.
8.3.3.3 Exporting a Keystore Using Fusion Middleware Control
If multiple Oracle Virtual Directory instances want to share the same keystore file, this
can be achieved by exporting the keystore from one instance and importing it into the
other instances.
Note: The component type is displayed at the top of the page,
adjacent to the Topology icon.
Note: If you want to use this keystore only to store trusted
certificates, you can uncheck the Create Self-Signed Certificate
checkbox. This will create a keystore with no keypair.
See Also: ■Section 6.9.6, "createKeyStore".
■The discussion at the start of Section 6.9, which explains how you
can obtain the parameter values needed to execute the commands.

JKS Keystore Management
8-8 Oracle Fusion Middleware Administrator's Guide
Take these steps to export a keystore:
1. Navigate to the Java Keystores page for the component instance, as explained in
Section 8.3.3.1, "Creating a Keystore Using Fusion Middleware Control."
2. Select the desired keystore from the list of stores.
3. Click Export.
4. A dialog box appears in which you must enter the keystore password to continue.
5. Specify a file system location, and click OK.
8.3.3.4 Exporting a Keystore Using WLST
Assuming the instance name is inst1, use this command to export a keystore:
exportKeyStore('inst1', 'ovd5', 'ovd', 'test', 'password', '/tmp')
where password is the password for this keystore.
This command exports the keystore into a file named test under the directory /tmp.
8.3.3.5 Deleting a Keystore Using Fusion Middleware Control
Take these steps to delete a keystore:
1. Navigate to the Java Keystores page for the component instance, as explained in
Section 8.3.3.1, "Creating a Keystore Using Fusion Middleware Control."
2. Select the desired keystore from the list of stores.
3. Click Delete.
4. A dialog box appears to request confirmation of the delete request.
See Also: Section 8.3.3.7, "Importing a Keystore Using Fusion
Middleware Control"
See Also: Section 6.9.10, "exportKeyStore".

JKS Keystore Management
Managing Keystores, Wallets, and Certificates 8-9
5. Click Delete.
8.3.3.6 Deleting a Keystore Using WLST
Assuming the application server instance name is inst1, use this command to delete
a keystore:
deleteKeyStore('inst1', 'ovd5', 'ovd', 'demo')
where the component type is ovd, the component instance is ovd5, and the keystore is
named demo.
8.3.3.7 Importing a Keystore Using Fusion Middleware Control
1. Navigate to the Java Keystores page for the component instance, as explained in
Section 8.3.3.1, "Creating a Keystore Using Fusion Middleware Control."
2. Click Import.
3. The Import Keystore dialog box appears.
4. Browse the file system to locate the keystore file.
5. Provide a name for the keystore. Enter the keystore password.
6. Click OK.
7. The imported keystore appears in the list of Java keystores.
See Also: Section 6.9.8, "deleteKeyStore".

JKS Keystore Management
8-10 Oracle Fusion Middleware Administrator's Guide
8.3.3.8 Importing a Keystore Using WLST
Assuming the instance name is inst1, use this command to import a keystore:
importKeyStore('inst1', 'ovd5', 'ovd', 'demojks', 'password', '/tmp/demojks.jks')
where password is the password for this keystore.
8.3.3.9 Changing the Keystore Password Using Fusion Middleware Control
Take these steps to change a keystore password:
1. Navigate to the Java Keystores page for the component instance, as explained in
Section 8.3.3.1, "Creating a Keystore Using Fusion Middleware Control."
2. Select a keystore and click Change Password.
3. A dialog box appears on which you must enter the current password and enter a
new password. The new password must be entered a second time to confirm.
4. Click OK to change the password. In future, any operations performed on this
keystore or its certificates will require the use of the new password.
8.3.3.10 Changing the Keystore Password Using WLST
Assuming the instance name is inst1, use this command to change the keystore
password:
changeKeyStorePassword('inst1', 'ovd5', 'ovd', 'demojks', 'current_password',
'new_password')
where current_password is the current password for this keystore, and new_
password is the new password.
8.3.4 Managing the Certificate Life Cycle
Typical life cycle events for a certificate residing in a keystore are as follows:
■A self-signed certificate is automatically created for the keypair.
■A certificate signing request (CSR) is generated, and can then be exported to a file.
■Certificates are imported into the keystore. A certificate can either be pasted into a
text box or imported from the file system. You can import both user certificates
and trusted certificates (also known as CA certificates) in this way.
■Certificates or trusted certificates are exported from the keystore out to a file.
See Also: Section 6.9.18, "importKeyStore".
See Also: Section 6.9.3, "changeKeyStorePassword".

JKS Keystore Management
Managing Keystores, Wallets, and Certificates 8-11
■Certificates or trusted certificates are deleted from the keystore.
8.3.5 Common Certificate Operations
This section describes the following common certificate operations:
■Generating a New Key for the Keystore Using Fusion Middleware Control
■Generating a New Key for the Keystore Using WLST
■Generating a Certificate Signing Request Using Fusion Middleware Control
■Generating a Certificate Signing Request Using WLST
■Importing a Certificate or Trusted Certificate into a Keystore Using Fusion
Middleware Control
■Importing a Certificate or Trusted Certificate into a Keystore Using WLST
■Exporting a Certificate or Trusted Certificate from the Keystore Using Fusion
Middleware Control
■Exporting a Certificate or Trusted Certificate from the Keystore Using WLST
■Deleting a Certificate or Trusted Certificate from the Keystore Using Fusion
Middleware Control
■Deleting a Certificate or Trusted Certificate from the Keystore Using WLST
■Converting a Self-Signed Certificate to a Third-Party Certificate Using Fusion
Middleware Control
■Converting a Self-Signed Certificate to a Third-Party Certificate Using WLST
8.3.5.1 Generating a New Key for the Keystore Using Fusion Middleware Control
To generate a new key (that is, a new self-signed certificate) for a keystore:
1. Navigate to the Java Keystores page for the component instance, as explained in
Section 8.3.3.1, "Creating a Keystore Using Fusion Middleware Control."
2. Select the keystore from the list of stores.
3. A dialog box appears in which you must enter the keystore password to continue.
4. The Manage Certificates page appears. Here, you can manage both types of
keystore entries, that is, certificates and trusted certificates.
5. Click the Generate Keypair button.
6. In the Generate Keypair dialog, enter the details for the new key and click OK.

JKS Keystore Management
8-12 Oracle Fusion Middleware Administrator's Guide
Example: Generating a Key Pair
When you complete these steps, a new public-private key pair is generated for the
keystore, and the public key is wrapped in a self-signed certificate.
While these steps generate a new keypair for an existing keystore, you can also
generate a new keypair when creating the keystore itself. For details, see
Section 8.3.3.1, "Creating a Keystore Using Fusion Middleware Control."
8.3.5.2 Generating a New Key for the Keystore Using WLST
Assuming the instance name is inst1, use this command to generate a new key for a
keystore:
generateKey('inst1', 'ovd5', 'ovd', 'newKeystore', 'password', 'subject_dn', 'key_
size', 'alias')
where password is the password for this keystore, subject_dn is the distinguished
name by which the key pair is generated, key_size is the key size in bits, and alias
is the key alias.
8.3.5.3 Generating a Certificate Signing Request Using Fusion Middleware Control
Take these steps to create a Certificate Signing Request (CSR):
1. From the navigation pane, locate your component instance.
2. Navigate to component_name, then Security, then Keystores.
3. Select the desired keystore from the list of stores.
4. A dialog box appears in which you must enter the keystore password to continue.
5. The Manage Certificates page appears. Select the self-signed certificate for which
you want to generate the CSR and click Generate CSR.
See Also: See Section 6.9 for details about using WLST commands.

JKS Keystore Management
Managing Keystores, Wallets, and Certificates 8-13
6. A dialog box appears, showing the generated signing request. You can either:
■Copy the CSR from the dialog box and past it to a file.
■Click the Export CSR button to directly save it to a file.
After the CSR is exported, you can send it to a Certificate Authority (CA) to generate a
certificate.
8.3.5.4 Generating a Certificate Signing Request Using WLST
Assuming the instance name is inst1, use this command to generate and export a
CSR:
exportKeyStoreObject('inst1', 'ovd5', 'ovd', 'newKeystore', 'password',
'CertificateRequest', '/tmp', 'alias')
where password is the password for this keystore, /tmp is the path under which the
certificate request is generated in BASE64 format in the file base64.txt, and alias
is the alias of the key pair that is used to generate the certificate request.
8.3.5.5 Importing a Certificate or Trusted Certificate into a Keystore Using Fusion
Middleware Control
See Also: See Section 6.9 for details about using WLST commands.
Note: You cannot use Fusion Middleware Control to import
DER-encoded certificates or trusted certificates into a JKS keystore;
use the keytool utility for this task.

JKS Keystore Management
8-14 Oracle Fusion Middleware Administrator's Guide
Take these steps to import a certificate, or a trusted certificate, into a keystore:
1. From the navigation pane, locate your component instance.
2. Navigate to component_name, then Security, then Keystores.
3. Select the desired keystore from the list of stores.
4. A dialog box appears in which you must enter the keystore password to continue.
5. The Manage Certificates page appears. Click the Import button.
6. A dialog box appears with which you can either:
■Paste the Base-64 encoded contents of a certificate or trusted certificate into the
keystore directly.
■Select a certificate or trusted certificate file from the file system.
You need to specify an alias while importing a certificate.
When importing a certificate, the alias should match the alias of the corresponding
keypair.
When importing a trusted certificate, the alias should be unique in the keystore.
7. Click OK. The Manage Certificates page appears, showing the newly imported
certificate or trusted certificate.
8.3.5.6 Importing a Certificate or Trusted Certificate into a Keystore Using WLST
Note: You cannot use the WLST command-line tool to import
DER-encoded certificates or trusted certificates into a JKS keystore;
use the keytool utility for this purpose.

JKS Keystore Management
Managing Keystores, Wallets, and Certificates 8-15
Assuming the instance name is inst1, use this command to import a certificate into a
keystore:
importKeyStoreObject('inst1', 'ovd5', 'ovd', 'newKeystore', 'password',
'Certificate', '/tmp/cert.txt', 'alias')
where password is the password for this keystore, /tmp/cert.txt is the file that
contains BASE64 encoded certificate, and alias is the alias by which this certificate is
imported. Note that this alias must be same as that of the key pair that was used to
generate this certificate request.
8.3.5.7 Exporting a Certificate or Trusted Certificate from the Keystore Using
Fusion Middleware Control
Take these steps to export a certificate or trusted certificate from the keystore:
1. From the navigation pane, locate your component instance.
2. Navigate to component_name, then Security, then Keystores.
3. Select the desired keystore from the list of stores.
4. A dialog box appears in which you must enter the keystore password to continue.
5. The Manage Certificates page appears. Click Export.
6. A dialog box appears which shows the Base64 encoded certificate or trusted
certificate. You can either copy the contents from the text box and paste it to a file,
or select the Export button to save it directly to a file.
8.3.5.8 Exporting a Certificate or Trusted Certificate from the Keystore Using WLST
Assuming the instance name is inst1, use this command to export a certificate:
exportKeyStoreObject('inst1', 'ovd5', 'ovd', 'newKeystore', 'password',
'Certificate', '/tmp', 'alias')
where password is the password for this keystore, /tmp is the path under which the
certificate is generated in BASE64 format in the file base64.txt, and alias is the
alias of the certificate being exported.
See Also: See Section 6.9 for details about using WLST commands.
See Also: See Section 6.9 for details about using WLST commands.

JKS Keystore Management
8-16 Oracle Fusion Middleware Administrator's Guide
8.3.5.9 Deleting a Certificate or Trusted Certificate from the Keystore Using Fusion
Middleware Control
Take these steps to delete a certificate, or a trusted certificate, from a keystore:
1. From the navigation pane, locate your component instance.
2. Navigate to component_name, then Security, then Keystores.
3. Select the desired keystore from the list of stores.
4. A dialog box appears in which you must enter the keystore password to continue.
5. The Manage Certificates page appears. Select the certificate or trusted certificate to
be deleted, and Click Delete.
6. A dialog box appears asking you to confirm the choice. Select OK to confirm.
8.3.5.10 Deleting a Certificate or Trusted Certificate from the Keystore Using WLST
Assuming the application server instance name is inst1, use this command to delete
a certificate:
removeKeyStoreObject('inst1', 'ovd5', 'ovd', 'newKeystore', 'password',
'Certificate', 'alias')
where password is the password for this keystore and alias is the alias of the
certificate being deleted.
8.3.5.11 Converting a Self-Signed Certificate to a Third-Party Certificate Using
Fusion Middleware Control
Take these steps to convert a self-signed certificate, residing in a keystore, into a
third-party certificate:
1. From the navigation pane, locate your component instance.
2. Navigate to component_name, then Security, then Keystores.
3. Select the keystore that contains the self-signed certificate from the list of stores.
4. A dialog box appears in which you must enter the keystore password; click OK to
continue.
5. The Manage Certificates page appears.
6. A new certificate request must be generated for the self-signed certificate that is to
be converted. Select the certificate and click Generate CSR. In this example, the
request is made for the self-signed certificate with alias demo.
See Also: See Section 6.9 for details about using WLST commands.

JKS Keystore Management
Managing Keystores, Wallets, and Certificates 8-17
The certificate request is displayed.
7. You can either:
■Copy and paste the Base64-encoded certificate request to a file.
■Export it directly to a file with the Export CSR button.
8. Submit the certificate request file to a certificate authority (CA).
9. The CA signs the certificate request and generates a certificate. The CA will return
you one of the following:
■A single file containing both the newly generated certificate and its own CA
certificate in pkcs7 format
■Two files, one containing the newly generated certificate and a second
containing its own CA certificate
10. Use Import to import these files into your keystore:
■If you received a single file from the CA, import it as a certificate, using an
alias that matches the alias of the self-signed certificate you are replacing (from
Step 6)
■If you received two files:
–Import the file containing the CA certificate as a trusted certificate (use an
alias that is unique in the keystore)
–Import the certificate file as a certificate (using an alias that matches the
alias of the self-signed certificate you are replacing
The CA returned a single file, which is imported as a certificate:
Note: The order is important: you must import the trusted certificate
first, followed by the certificate.

JKS Keystore Management
8-18 Oracle Fusion Middleware Administrator's Guide
11. After import, the certificate issued by the CA replaces the self-signed certificate.
8.3.5.12 Converting a Self-Signed Certificate to a Third-Party Certificate Using
WLST
Use these steps to convert a self-signed certificate to a third-party certificate (that is,
one signed by a certificate authority):
1. Generate and export a CSR.
exportKeyStoreObject('inst1', 'ovd5', 'ovd', 'jks1', '<password>',
'CertificateRequest', '/tmp', 'mykey')
2. Submit the CSR /tmp/base64.txt to a certificate authority. The CA will return a
newly generated certificate and its own certificate, either as one file in PKCS#7
format or as two separate files.
3. If you receive a single file from the CA, run the command:
importKeyStoreObject('inst1', 'ovd5', 'ovd', 'jks1', 'password', 'Certificate',
'/tmp/cert.txt', 'alias')
where password is the password for this keystore, /tmp/cert.txt is the file
that the CA returned and contains the BASE64 encoded PKCS#7, and alias is the
alias by which this certificate is imported. Note that this alias must match that of
the key pair that was used to generate the certificate request.
If you receive two files from the CA, import the CA certificate first as a trusted
certificate, followed by the newly generated certificate:
importKeyStoreObject('inst1', 'ovd5', 'ovd', 'jks1', 'password',
'TrustedCertificate', '/tmp/cacert.txt', 'unique_alias')
where unique_alias is a unique alias by which the trusted certificate is
imported.
importKeyStoreObject('inst1', 'ovd5', 'ovd', 'jks1', 'password', 'Certificate',
'/tmp/cert.txt', 'alias')
where password is the password for this keystore, /tmp/cert.txt is the file
that the CA returned and contains BASE64 encoded certificate,
/tmp/cacert.txt is the file containing the BASE64 encoded CA certificate, and
alias is the alias by which this certificate is imported. Note that this alias must
match that of the key pair that was used to generate the certificate request.
See Also: See Section 6.9 for details about using WLST commands.

JKS Keystore Management
Managing Keystores, Wallets, and Certificates 8-19
8.3.6 Keystore and Certificate Maintenance
This section contains the following administration topics:
■Location of Keystores
■Replacing Expiring Certificates
■Effect of Host Name Change on Keystores
8.3.6.1 Location of Keystores
The root directory for Oracle Virtual Directory keystores is located in $ORACLE_
INSTANCE/config/OVD/ovd_instance_name/keystores.
This root directory will contain all the JKS files.
A sample structure, assuming there are two keystores named keys.jks and
trust.jks respectively, would look like this:
ORACLE_INSTANCE/config/OVD/ovd_instance_name/keystores/keys.jks
ORACLE_INSTANCE/config/OVD/ovd_instance_name/keystores/trust.jks
8.3.6.2 Replacing Expiring Certificates
An expiring certificate should be replaced before it actually expires to avoid or reduce
application downtime.
The steps for replacing an expiring certificate are as follows:
1. Generate a certificate request from the keystore (use the same key-pair for which
the current expiring certificate was issued).
2. Provide this certificate request to the third-party Certificate Authority (CA) for
certificate issuance. The validity date of the new certificate should be earlier than
the expiration date of the current certificate. This overlap is recommended to
reduce downtime.
3. Import the newly issued certificate into the keystore using the same alias as that of
the key-pair.
4. If the new certificate was issued by a CA other than the one that issued the
original certificate, you may also need to import the new CA's trusted certificate
before importing the newly issued certificate.
8.3.6.3 Effect of Host Name Change on Keystores
Typically, the certificate DN is based on the host name of the server where the keystore
is used.
For example, if a keystore is being created for the Oracle Virtual Directory server on
host my.example.com, then the DN of the certificate in this Oracle Virtual Directory
keystore will be something like:
"CN=my.example.com,O=organization name"
This synchronization is required because most clients do host name verification during
the SSL handshake.
Note: Steps 1 and 2 are not required when the third-party CA
already maintains the certificate request in a repository. In that case,
simply ask the CA to issue a new certificate for that certificate request.

Wallet Management
8-20 Oracle Fusion Middleware Administrator's Guide
Clients that perform host name verification include Web browsers and Oracle HTTP
Client, among others. If the host name of the server does not match that of the
certificate DN:
■A clear warning is displayed (in the case of browser clients).
■There may be SSL handshake failure (in the case of other clients).
Thus, whenever you have a keystore on a server that is accepting requests from clients,
you must ensure that whenever the host name of this server changes, you also update
the certificate in the keystore.
This can be done by requesting a new certificate with a new DN (based on the new
host name).
For a Production Keystore
The steps are:
1. Generate a new request with the new DN (based on a new host name). See
Section 8.3.5.3 for details.
2. Send this request to a certificate authority (CA).
3. Get back a new certificate from the CA.
4. Import the new certificate with the same alias as the key-pair for which certificate
request was generated. See Section 8.3.5.5 for details.
For a Self-signed Keystore
The steps are:
1. Delete the existing keystore. See Section 8.3.3.5 for details.
2. Create a new keystore with a key-pair using the new DN (based on the new host
name). See Section 8.3.3.1 for details.
For Both Keystore Types
For both production and self-signed keystores, once the new certificate is available in
the keystore, ensure that it is imported into all the component keystores where it needs
to be trusted. For example, if the HTTP listener on Oracle Virtual Directory was
SSL-enabled and its certificate changed due to a host name change, then you need to
import its new certificate into the client keystore or browser repository so that it can
trust its new peer.
8.4 Wallet Management
This section contains the following topics:
■About Wallets and Certificates
■Accessing the Wallet Management Page in Fusion Middleware Control
■Managing the Wallet Life Cycle
■Common Wallet Operations
■Managing the Certificate Life Cycle
■Accessing the Certificate Management Page for Wallets in Fusion Middleware
Control
■Common Certificate Operations

Wallet Management
Managing Keystores, Wallets, and Certificates 8-21
■Wallet and Certificate Maintenance
8.4.1 About Wallets and Certificates
This section contains the following topics:
■Password-Protected and Autologin Wallets
■Self-Signed and Third-Party Wallets
■Sharing Wallets Across Instances
■Wallet Naming Conventions
8.4.1.1 Password-Protected and Autologin Wallets
You can create two types of wallets:
■Auto-login wallet
This is an obfuscated form of a PKCS#12 wallet that provides PKI-based access to
services and applications without requiring a password at runtime. You can also
add to, modify, or delete the wallet without needing a password. File system
permissions provide the necessary security for auto-login wallets.
■Password-protected wallet
As the name suggests, this type of wallet is protected by a password. Any
addition, modification, or deletion to the wallet content requires a password.
Every time a password-protected wallet is created, an auto-login wallet is
automatically generated. However, this auto-login wallet is different from the
user-created auto-login wallet described in the previous bullet. While the
user-created wallet can even be updated at configuration time without a
password, an automatically generated auto-login wallet is a read-only wallet that
does not allow direct updates. Modifications to the wallet must occur through the
password protected file (by providing a password), at which time the auto-login
wallet is regenerated.
The purpose of this system-generated auto-login wallet is to provide PKI-based
access to services and applications without requiring a password at runtime, while
still requiring a password at configuration time.
Note: In previous releases, you could create a wallet with a
password and then enable auto-login to create an obfuscated wallet.
With 11g Release 1 (11.1.1), auto-login wallets are created without a
password. When using such a wallet, you do not need to specify a
password.
If using an auto-login wallet without a password, specify a null
password ("") in the ldapbind command.
Older type of wallets (such as Release 10g wallets) will continue to
work as they did earlier.
Note: Wallets configured for Oracle Internet Directory must have
auto-login enabled.

Wallet Management
8-22 Oracle Fusion Middleware Administrator's Guide
8.4.1.2 Self-Signed and Third-Party Wallets
Self-signed wallets contain certificates for which the issuer is the same as the subject.
These wallets are typically created for use within an intranet environment where trust
is not a high priority. Each self-signed wallet has its own unique issuer; hence, in an
environment with multiple components and wallets, the trust management tasks
increase n-fold.
When created through Fusion Middleware Control, a self-signed wallet is valid for five
years.
Third-party wallets contain certificates that are issued by well known CA's. The
functionality and security remain the same as for self-signed wallets, but the use of
third-party certificates provides added trust because the issuers are well known, so
they are already trusted by most clients.
Difference Between Self-Signed and Third-Party Wallets
From a functional and security perspective, a self-signed certificate is comparable to
one issued by a third party. The only difference is that a self-signed certificate is not
trusted.
8.4.1.3 Sharing Wallets Across Instances
Oracle recommends that you do not share wallets between component instances or
Oracle instances, since each wallet represents a unique identity.
The exception to this is an environment with a cluster of component instances, in
which case wallet sharing would be an acceptable practice.
Note that no management tools or interfaces are available to facilitate wallet sharing.
However, you can export a wallet from one instance and import it into another
instance. See Section 8.4.4 for details of wallet export and import.
8.4.1.4 Wallet Naming Conventions
Follow these naming conventions for your Oracle wallets:
■Do not use a name longer than 256 characters.
■Do not use any of the following characters in a wallet name:
| ; , ! @ # $ ( ) < > / \ " ' ` ~ { } [ ] = + & ^ space tab
■Do not use non-ascii characters in a wallet name.
■Additionally, follow the operating system-specific rules for directory and file
names
Due to the way data is handled in an LDAP directory such as Oracle Internet
Directory, wallet names are not case-sensitive.
Thus, it is recommended that you use case-insensitive wallet names (preferably, using
all lower case letters). For example, if you have created a wallet named UPPER, do not
create another wallet named upper; doing so could cause confusion during wallet
management operations.
Note: Observe this rule even your operating system supports the
character.

Wallet Management
Managing Keystores, Wallets, and Certificates 8-23
8.4.2 Accessing the Wallet Management Page in Fusion Middleware Control
An Oracle wallet is associated with the component where it is utilized. To locate a
component instance:
1. Log into Fusion Middleware Control using administrator credentials.
2. Select the domain of interest.
3. From the navigation pane, locate the instance (for example, an OHS instance) that
will use the wallet. Click on the instance.
The component type now appears on the upper left of the page adjacent to the
Farm drop-down.
4. Select the component type drop-down (for example, Oracle HTTP Server).
If the component is not started, start it by right-clicking to open the component
menu, press Control, then Start Up.
5. Navigate to Security, then Wallets.
6. The Wallets page appears.
On the Wallets page, you can:
■Create a wallet.
■Delete a wallet.
■Import a wallet.
■Export a wallet.
8.4.3 Managing the Wallet Life Cycle
Typical life cycle events for an Oracle wallet are as follows:
■The wallet is created. Wallets can be created directly, or by importing a wallet file
from the file system.
■The list of available wallets are viewed and specific wallets selected for update.
■Wallets are updated or deleted. Update operations for password-protected wallets
require that the wallet password be entered.
■The wallet password can be changed for password-protected wallets.
■The wallet can be deleted.
■Wallets can be exported and imported.
8.4.4 Common Wallet Operations
This section describes the steps required to perform a range of wallet management
functions, including:
■Creating a Wallet Using Fusion Middleware Control
■Creating a Wallet Using WLST
■Creating a Self-Signed Wallet Using Fusion Middleware Control
Note: You can use Setup to discover a specific Oracle WebLogic
Server domain to work with.

Wallet Management
8-24 Oracle Fusion Middleware Administrator's Guide
■Creating a Self-Signed Wallet Using WLST
■Changing a Self-Signed Wallet to a Third-Party Wallet Using Fusion Middleware
Control
■Changing a Self-Signed Wallet to a Third-Party Wallet Using WLST
■Exporting a Wallet Using Fusion Middleware Control
■Exporting a Wallet Using WLST
■Importing a Wallet Using Fusion Middleware Control
■Importing a Wallet Using WLST
■Deleting a Wallet Using Fusion Middleware Control
■Deleting a Wallet Using WLST
8.4.4.1 Creating a Wallet Using Fusion Middleware Control
Take these steps to a wallet:
1. Navigate to the Wallets page for your component instance. See Section 8.4.2,
"Accessing the Wallet Management Page in Fusion Middleware Control."
2. Click Create.
3. The Create Wallet page appears.
4. Enter a wallet name.
5. Check or uncheck the Autologin box, depending on whether your wallet will be
an auto-login wallet. The default is an auto-login wallet.
See Section 8.4.1.1, "Password-Protected and Autologin Wallets" for details.
6. Click Submit.
7. At this point, you must choose whether to add a certificate request (CR) at this
time. If you choose not to do so, you can always add the CR later; see
Section 8.4.7.1, "Adding a Certificate Request Using Fusion Middleware Control."
In this example, we choose to add a CR:
Note: Wallets configured for Oracle Internet Directory must have
auto-login enabled.

Wallet Management
Managing Keystores, Wallets, and Certificates 8-25
8. Click Finish.
9. There are two options for the CR:
■Copy and paste the Base64-encoded certificate request from the text box to a
file
■Export it directly to a file with the Export Certificate Request button.
10. A message appears confirming the wallet creation.
8.4.4.2 Creating a Wallet Using WLST
Assuming the instance name is inst1, use this command to create a wallet:
createWallet('inst1', 'oid1', 'oid', 'oid2', 'password')
where oid2 is the wallet name and password is the password for this wallet. If an
auto-login wallet needs to be created, the password should be specified as '' (that is, no
text between the quotes).
8.4.4.3 Creating a Self-Signed Wallet Using Fusion Middleware Control
Take these steps to create a self-signed wallet:
Note: The common name entered here should match the hostname
of the Oracle HTTP Server to which clients will connect; this helps to
prevent problems of the type mentioned in Section 8.4.8.2.
Note: The WLST commands described in this chapter use Oracle
Internet Directory as the example component. The same commands
can be executed for Oracle HTTP Server or Oracle Web Cache by
changing the third parameter from oid to ohs or webcache
respectively.
See Also: Section 6.9.7, "createWallet".
Note: Wallets configured for Oracle Internet Directory must have
auto-login enabled.
See Also: Section 8.4.1.2, "Self-Signed and Third-Party Wallets"

Wallet Management
8-26 Oracle Fusion Middleware Administrator's Guide
1. Navigate to the Wallets page for your component instance. See Section 8.4.2,
"Accessing the Wallet Management Page in Fusion Middleware Control."
2. Click Create Self-Signed Wallet.
3. On the Self-Signed Wallet page, enter data to create the wallet. This includes:
■The wallet name
■Whether this is an auto-login wallet
■The DN information
■The key size
4. Click Submit.
5. A confirmation message is displayed and the new wallet appears in the list of
wallets.
8.4.4.4 Creating a Self-Signed Wallet Using WLST
Assuming the instance name is inst1, use these commands to create a self-signed
wallet:
createWallet('inst1', 'oid1', 'oid', 'oid2', 'password')
addSelfSignedCertificate('inst1', 'oid1', 'oid', 'oid2', 'password', 'subject_dn',
See Also: Section 8.4.1.1, "Password-Protected and Autologin
Wallets"
Note: Wallets configured for Oracle Internet Directory must have
auto-login enabled.

Wallet Management
Managing Keystores, Wallets, and Certificates 8-27
'key_size')
where oid2 is the wallet name, subject_dn is the distinguished name of the
self-signed certificate, key_size is the key size in bits and password is the password
for this wallet. If an auto-login wallet needs to be created, the password should be
specified as '' (that is, with no text between the quotes).
8.4.4.5 Changing a Self-Signed Wallet to a Third-Party Wallet Using Fusion
Middleware Control
For steps to convert a self-signed wallet into a third-party wallet, see Section 8.4.8.3,
"Changing a Self-Signed Wallet to a Third-Party Wallet."
8.4.4.6 Changing a Self-Signed Wallet to a Third-Party Wallet Using WLST
For steps to convert a self-signed wallet into a third-party wallet, see Section 8.4.8.3,
"Changing a Self-Signed Wallet to a Third-Party Wallet."
8.4.4.7 Exporting a Wallet Using Fusion Middleware Control
Take these steps to export a wallet:
1. Navigate to the Wallets page for your component instance. See Section 8.4.2,
"Accessing the Wallet Management Page in Fusion Middleware Control."
2. Select the row corresponding to the wallet of interest.
3. Click Export.
4. The Export Wallet page appears.
5. Enter the filename and the location where the wallet is to be exported.
6. Click OK.
See Also:
■Section 6.9.7, "createWallet"
■Section 6.9.2, "addSelfSignedCertificate"
Note: Wallets configured for Oracle Internet Directory must have
auto-login enabled.
Note: Do not click on the wallet name itself; this opens the wallet for
certificate management operations.

Wallet Management
8-28 Oracle Fusion Middleware Administrator's Guide
8.4.4.8 Exporting a Wallet Using WLST
Assuming the instance name is inst1, use this command to export a wallet:
exportWallet('inst1', 'oid1', 'oid', 'selfsigned', 'password', '/tmp')
where password is the password for this wallet (specify '' as password for auto-login
wallet).
If it is an auto-login wallet, this command will export the wallet into a file named
cwallet.sso under the directory /tmp. If it is a password-protected wallet, there will be
two files created under /tmp, namely ewallet.p12 and cwallet.sso.
8.4.4.9 Importing a Wallet Using Fusion Middleware Control
Take these steps to import a wallet:
1. Navigate to the Wallets page for your component instance. See Section 8.4.2,
"Accessing the Wallet Management Page in Fusion Middleware Control".
2. Click Import.
3. The Import Wallet page appears.
4. If this is an auto-login wallet, check the box and enter the wallet name. No
password is required.
5. If this is not an auto-login wallet, uncheck the auto-login box. Specify both the
wallet name and password.
See Also: Section 6.9.12, "exportWallet".

Wallet Management
Managing Keystores, Wallets, and Certificates 8-29
6. Click OK. The wallet is imported into the repository.
8.4.4.10 Importing a Wallet Using WLST
Assuming the instance name is inst1, use this command to import a wallet:
importWallet('inst1', 'oid1', 'oid', 'oid5', 'password', '/tmp/ewallet.p12')
where password is the password of the wallet being imported and
/tmp/ewallet.p12 contains the wallet file (if there are two files ewallet.p12 and
cwallet.sso, point to ewallet.p12). Point to cwallet.sso only if it is an
auto-login wallet - in this case, the password should be specified as ''.
8.4.4.11 Deleting a Wallet Using Fusion Middleware Control
Take these steps to delete a wallet:
1. Navigate to the Wallets page for your component instance. See Section 8.4.2,
"Accessing the Wallet Management Page in Fusion Middleware Control."
2. Select the row corresponding to the wallet of interest.
3. Click Delete.
4. The wallet is deleted and no longer appears on the list of wallets.
8.4.4.12 Deleting a Wallet Using WLST
Assuming the instance name is inst1, use this command to delete a wallet:
deleteWallet('inst1', 'oid1', 'oid', 'selfsigned')
8.4.5 Managing the Certificate Life Cycle
The complete certificate life cycle, starting from wallet creation, includes these actions:
See Also: Section 6.9.20, "importWallet".
See Also: Section 6.9.9, "deleteWallet".

Wallet Management
8-30 Oracle Fusion Middleware Administrator's Guide
1. Create an empty wallet (that is, a wallet that does not contain a certificate request).
2. Add a certificate request to the wallet.
3. Export the certificate request.
4. Use the certificate request to obtain the corresponding certificate.
5. Import trusted certificates.
6. Import the certificate.
These steps are needed to generate a wallet with a third-party trusted certificate. For
details about this task, see Section 8.4.7.9, "Converting a Self-Signed Certificate into a
Third-Party Certificate Using Fusion Middleware Control."
8.4.6 Accessing the Certificate Management Page for Wallets in Fusion Middleware
Control
An Oracle wallet is associated with the component where it is utilized.
To locate a component instance:
1. Log into Fusion Middleware Control using administrator credentials.
2. Select the domain of interest.
3. Use the navigation pane to locate the instance (for example, an Oracle HTTP
Server instance) that will use the wallet. Note: Oracle HTTP Server must be
running so that subsequent steps will work.
■Use the navigation pane to locate the instance (for example, an Oracle HTTP
Server instance) that will use the wallet. Note: Oracle HTTP Server must be
running so that subsequent steps will work.
After locating your component instance, there are two ways you can access a wallet's
certificate management page in Fusion Middleware Control:
■Go to the Wallets page, select the line for the wallet of interest and click Manage.
■Go to the Wallets page, locate the wallet of interest, and click on the wallet
name.
On the Certificate Management page, you can:
■Add a certificate request.
■Export a certificate request, a certificate, or a trusted certificate.
■Import a certificate or a trusted certificate.
■Delete a certificate request, a certificate, or a trusted certificate.
8.4.7 Common Certificate Operations
This section describes the following common certificate operations:
■Adding a Certificate Request Using Fusion Middleware Control
See Also: Section 8.4.6, "Accessing the Certificate Management Page
for Wallets in Fusion Middleware Control"
Note: You can use Setup to discover a specific Oracle WebLogic
Server domain to work with.

Wallet Management
Managing Keystores, Wallets, and Certificates 8-31
■Adding a Certificate Request Using WLST
■Exporting a Certificate, Certificate Request, or a Trusted Certificate Using Fusion
Middleware Control
■Exporting a Certificate, Certificate Request, or a Trusted Certificate Using WLST
■Importing a Certificate or a Trusted Certificate Using Fusion Middleware Control
■Importing a Certificate or a Trusted Certificate Using WLST
■Deleting a Certificate Request, a Certificate, or a Trusted Certificate Using Fusion
Middleware Control
■Deleting a Certificate Request, a Certificate, or a Trusted Certificate Using WLST
■Converting a Self-Signed Certificate into a Third-Party Certificate Using Fusion
Middleware Control
■Converting a Self-Signed Certificate into a Third-Party Certificate Using WLST
8.4.7.1 Adding a Certificate Request Using Fusion Middleware Control
It is possible to add a certificate request at the time you create the wallet, but if it was
not done at that time, you can do so using the following steps:
1. Navigate to the Certificate Management page. See Section 8.4.6, "Accessing the
Certificate Management Page for Wallets in Fusion Middleware Control."
2. Click Add Certificate Request.
3. A dialog box appears where you enter the CRs DN values:
Fields marked with an asterisk (*) are required. Note: The common name must be
the hostname that clients will use to access the component.
4. Click OK.
5. The new CR is generated and a dialog box appears with the CR in the text box.
You can either:
■Copy and paste the Base64-encoded certificate request to a file.
■Export it directly to a file with the Export Certificate Request button.

Wallet Management
8-32 Oracle Fusion Middleware Administrator's Guide
8.4.7.2 Adding a Certificate Request Using WLST
Assuming the instance name is inst1, use this command to add a certificate request
for a wallet:
addCertificateRequest('inst1', 'oid1', 'oid', 'selfsigned', 'password', 'subject_
dn', 'key_size')
where password is the password for this wallet, subject_dn is the distinguished
name by which the certificate request is generated and key_size is the key size in
bits.
8.4.7.3 Exporting a Certificate, Certificate Request, or a Trusted Certificate Using
Fusion Middleware Control
Take these steps to export a certificate, a certificate request (CR), or a trusted certificate:
1. Navigate to the Certificate Management page. See Section 8.4.6, "Accessing the
Certificate Management Page for Wallets in Fusion Middleware Control."
2. Select the certificate, CR, or trusted certificate and click Export.
3. A dialog box appears with the certificate, CR, or trusted certificate in the text box.
You can either:
■Copy and paste the Base64-encoded certificate to a file.
■Export it directly to a file with the Export Certificate or Export Trusted
Certificate button.
8.4.7.4 Exporting a Certificate, Certificate Request, or a Trusted Certificate Using
WLST
Assuming the instance name is inst1, use this command to export a certificate
request:
exportWalletObject('inst1', 'oid1', 'oid', 'selfsigned', 'password',
'CertificateRequest', '/tmp', 'subject_dn')
where password is the password for this wallet, /tmp is the path under which the
certificate request is exported in BASE64 format in the file base64.txt, and
subject_dn is the distinguished name of the certificate request that is exported.
To export a certificate or trusted certificate, replace CertificateRequest in the
above command with Certificate or TrustedCertificate.
See Also: Section 6.9.1

Wallet Management
Managing Keystores, Wallets, and Certificates 8-33
8.4.7.5 Importing a Certificate or a Trusted Certificate Using Fusion Middleware
Control
Take these steps to import a certificate or a trusted certificate:
1. Navigate to the Certificate Management page. See Section 8.4.6, "Accessing the
Certificate Management Page for Wallets in Fusion Middleware Control."
2. Click Import.
3. In the Import Certificate dialog, you can select either a certificate or a trusted
certificate.
4. There are two ways to do the import:
■Paste the Base64-encoded certificate or trusted certificate in the text box.
■Use the file selector to browse your file system to locate a file containing the
Base64-encoded certificate or trusted certificate.
5. Click OK.
8.4.7.6 Importing a Certificate or a Trusted Certificate Using WLST
Assuming the instance name is inst1, use this command to import a certificate into a
wallet:
importWalletObject('inst1', 'oid1', 'oid', 'selfsigned', 'password',
'Certificate', '/tmp/cert.txt')
See Also: Section 6.9.13
Note: You cannot use Fusion Middleware Control to import
DER-encoded certificates or trusted certificates into an Oracle wallet.
Use one of these tools instead:
■Oracle Wallet Manager or
■orapki command-line tool
Note: You cannot use the WLST command-line tool to import
DER-encoded certificates or trusted certificates into an Oracle wallet.
Use one of these tools instead:
■Oracle Wallet Manager or
■orapki command-line tool

Wallet Management
8-34 Oracle Fusion Middleware Administrator's Guide
where password is the password for this wallet and /tmp/cert.txt is the file that
contains BASE64 encoded certificate.
To import a trusted certificate, replace Certificate in the above command with
TrustedCertificate.
8.4.7.7 Deleting a Certificate Request, a Certificate, or a Trusted Certificate Using
Fusion Middleware Control
Take these steps to delete a CR, a certificate, or a trusted certificate:
1. Navigate to the Certificate Management page. See Section 8.4.6, "Accessing the
Certificate Management Page for Wallets in Fusion Middleware Control."
2. Select the row containing the certificate request, certificate or trusted certificate.
3. Click Delete.
4. A dialog box appears, requesting confirmation.
5. Click Yes.
6. The object no longer appears in the Manage Certificates list.
8.4.7.8 Deleting a Certificate Request, a Certificate, or a Trusted Certificate Using
WLST
Assuming the instance name is inst1, use this command to delete a certificate:
removeWalletObject('inst1', 'oid1', 'oid', 'selfsigned', 'password',
'Certificate', 'subject_dn')
where password is the password for this wallet and subject_dn is the
distinguished name of the certificate being deleted.
To delete a certificate request or trusted certificate, replace Certificate in the above
command with CertificateRequest or TrustedCertificate.
8.4.7.9 Converting a Self-Signed Certificate into a Third-Party Certificate Using
Fusion Middleware Control
A self-signed certificate residing in a wallet can be converted into a third-party
certificate signed by a certificate authority (CA). Take these steps to perform the task:
See Also: Section 6.9.21
See Also: Section 6.9

Wallet Management
Managing Keystores, Wallets, and Certificates 8-35
1. From the navigation pane, locate your component instance.
2. Navigate to component_name, the Security, then Wallets.
3. From the list of wallets, select the wallet that contains the self-signed certificate.
4. The Manage Certificates page appears. It contains the list of certificates in the
wallet.
5. A new certificate request must be generated for the self-signed certificate that is to
be converted. Select the self-signed certificate and click Add Certificate Request.
A dialog box appears:
6. Enter the certificate request (CR) details and click OK.
The CR is generated. You can either:
■Copy and paste the Base64-encoded certificate request to a file.
■Export it directly to a file with the Export Certificate Request button.
7. Submit the certificate request file to a certificate authority to generate a certificate.
This is an offline procedure that you can execute in accordance with your local
policy for obtaining certificates.
8. The CA signs the certificate request and generates a certificate. The CA will return
you one of the following:
■A single file containing both the newly generated certificate and its own CA
certificate in pkcs7 format
■Two files, one containing the newly generated certificate and a second
containing its own CA certificate (or certificates, if there is a chain)
9. Use Import to import these files into your wallet:
Note: The steps are illustrated for use with Oracle Internet Directory,
and similar steps are applicable for generating wallets to use with
Oracle HTTP Server and Oracle Web Cache.
Note: The common name entered here should match the hostname
of the server to which clients will connect; this helps to prevent
problems of the type mentioned in Section 8.4.8.2.

Wallet Management
8-36 Oracle Fusion Middleware Administrator's Guide
■If you received a single file from the CA, import it as a trusted certificate,
using an alias that matches the alias of the self-signed certificate you are
replacing (from Step 3).
■If you received two files:
–Import the file containing the CA certificate as a trusted certificate (use an
alias that is unique in the wallet).
–Import the certificate file as a certificate (using an alias that matches the
alias of the self-signed certificate you are replacing).
The CA returned a single file, which is imported as a trusted certificate:
10. After import, the certificate issued by the CA replaces the self-signed certificate.
8.4.7.10 Converting a Self-Signed Certificate into a Third-Party Certificate Using
WLST
Follow these steps to convert a self signed certificate to a third-party certificate using
WLST:
1. Add a certificate request, for example:
addCertificateRequest('inst1', 'oid1', 'oid', 'selfsigned', 'password',
'subject_dn', 'key_size')
2. Export the certificate request:
exportWalletObject('inst1', 'oid1', 'oid', 'selfsigned', 'password',
'CertificateRequest', '/tmp', 'subject_dn')
3. Submit the certificate request /tmp/base64.txt to a certificate authority. The
CA will return a newly generated certificate and its own certificate, either as one
file in PKCS#7 format or as two separate files.
4. If you receive a single file from the CA, run the following command
importWalletObject('inst1', 'oid1', 'oid', 'selfsigned', 'password',
'TrustedChain', '/tmp/cert.txt')
Note: The order is important: you must import the trusted certificate
first, followed by the certificate.
See Also: Section 6.9

Wallet Management
Managing Keystores, Wallets, and Certificates 8-37
where password is the password for this wallet and /tmp/cert.txt is the file
that the CA returned and contains BASE64 encoded PKCS#7.
If you receive two files from the CA, import the CA certificate first as a trusted
certificate, followed by the newly generated certificate.
importWalletObject('inst1', 'oid1', 'oid', 'selfsigned', 'password',
'TrustedCertificate', '/tmp/cacert.txt')
importWalletObject('inst1', 'oid1', 'oid', 'selfsigned', 'password',
'Certificate', '/tmp/cert.txt')
where password is the password for this wallet, /tmp/cert.txt is the file that
the CA returned and contains BASE64 encoded certificate and
/tmp/cacert.txt is the file containing the BASE64 encoded CA certificate.
8.4.8 Wallet and Certificate Maintenance
This section contains the following administration topics:
■Location of Wallets
■Effect of Host Name Change on a Wallet
■Changing a Self-Signed Wallet to a Third-Party Wallet
■Replacing an Expiring Certificate in a Wallet
8.4.8.1 Location of Wallets
This section describes the location of wallets for different components.
Root Directory for an Oracle Internet Directory Wallet
The root directory for wallets is $ORACLE_INSTANCE/OID/admin.
This root directory will contain subdirectories with wallet names; these subdirectories
will contain the actual wallet files.
For example, assuming there are two wallets named oid1 and oid2, respectively;
oid1 is a password-protected wallet, and oid2 is an auto-login-only wallet. A sample
structure could look like:
$ORACLE_INSTANCE/OID/admin/oid1/cwallet.sso
$ORACLE_INSTANCE/OID/admin/oid1/ewallet.p12
$ORACLE_INSTANCE/OID/admin/oid2/cwallet.sso
Root Directory for an Oracle HTTP Server Wallet
The root directory for wallets is $ORACLE_INSTANCE/config/OHS/ohs_
instance_name/keystores.
This root directory contains subdirectories with wallet names; these subdirectories
contain the actual wallet files.
For example, assuming there are two wallets named ohs1 and ohs2, respectively; ohs1
is a password-protected wallet, and ohs2 is an auto-login-only wallet. A sample
structure could look like:
$ORACLE_INSTANCE/config/OHS/ohs_instance1/keystores/ohs1/cwallet.sso
$ORACLE_INSTANCE/config/OHS/ohs_instance1/keystores/ohs1/ewallet.p12
$ORACLE_INSTANCE/config/OHS/ohs_instance1/keystores/ohs2/cwallet.sso

Wallet Management
8-38 Oracle Fusion Middleware Administrator's Guide
Root Directory for an Oracle Web Cache Wallet
The root directory for wallets is $ORACLE_
INSTANCE/config/WebCache/webcache_instance_name/keystores.
This root directory will contain subdirectories with wallet names; these subdirectories
will contain the actual wallet files.
For example, assuming there are two wallets named wc1 and wc2, respectively; wc1 is
a password-protected wallet, and wc2 is an auto-login-only wallet. A sample structure
could look like this:
$ORACLE_INSTANCE/config/WebCache/webcache_instance1/keystores/wc1/cwallet.sso
$ORACLE_INSTANCE/config/WebCache/webcache_instance1/keystores/wc1/ewallet.p12
$ORACLE_INSTANCE/config/WebCache/webcache_instance1/keystores/wc2/cwallet.sso
8.4.8.2 Effect of Host Name Change on a Wallet
Typically, the wallet DN is based on the host name of the server where the wallet is
used.
For example, if a wallet is being created for the Oracle HTTP Server my.example.com,
then the DN of the certificate in this Oracle HTTP Server wallet will be something like
"CN=my.example.com,O=organization name".
This synchronization is required because most clients do host name verification during
the SSL handshake.
Clients that perform host name verification include Web browsers and Oracle
HTTPClient, among others. If the host name of the server does not match that of the
certificate DN, then:
■A clear warning will be displayed (in the case of browser clients).
■There may be SSL handshake failure (in the case of other clients).
Thus, when you have a wallet on a server that is accepting requests from clients, you
must ensure that whenever the host name of this server changes, you also update the
certificate in the wallet.
You can do this by requesting a new certificate with a new DN (based on the new host
name).
For a Production Wallet
The steps are:
■Generate a new request with the new DN (based on new host name).
■Send this request to a certificate authority (CA).
■Get back a new certificate from the CA.
■Delete the older certificate and certificate request from the wallet.
■Import the new certificate.
See Section 8.4.4 for details about these operations.
For a Self-signed Wallet
The steps are:
■Delete the existing wallet.
■Create a new wallet with a self-signed certificate using the new DN (based on the
new host name).

Wallet Management
Managing Keystores, Wallets, and Certificates 8-39
See Section 8.4.4 for details about these operations.
For both production and self-signed wallets, once the new certificate is available in the
wallet, you need to ensure that it is imported into all the component wallets where it
needs to be trusted. For example, if Oracle WebLogic Server is SSL-enabled and the
certificate for Oracle WebLogic Server changed due to a host name change, then you
need to import its new certificate into the Oracle HTTP Server wallet so that it can
trust its new peer.
8.4.8.3 Changing a Self-Signed Wallet to a Third-Party Wallet
You can convert a self-signed wallet into a third-party wallet, one that contains
certificates signed by a trusted Certificate Authority (CA).
Assuming a self-signed wallet named MYWallet, containing a certificate with DN as
"CN=my.example.com,O=example", take these steps to convert it into a third-party
wallet:
1. Remove the user certificate "CN=my.example.com,O=example" from the wallet.
2. Remove the trusted certificate "CN=my.example.com,O=example" from the
wallet (this has the same DN as the user certificate, but is a separate entity
nonetheless).
3. Export the certificate request "CN=my.example.com,O=example" from the
wallet and save it to a file.
4. Give this certificate request file to a third-party certificate authority (CA) such as
Ve r is i gn .
5. The CA will return one of the following:
■A user certificate file and its own certificate file
■A single file with a certificate chain consisting of a user certificate and its own
certificate
6. Import the above file(s) into the wallet.
See Section 8.4.4 for details about these operations.
8.4.8.4 Replacing an Expiring Certificate in a Wallet
An expiring certificate should be replaced before it actually expires to avoid or reduce
application downtime.
The steps for replacing an expiring certificate are as follows:
1. Export the certificate request from the wallet (this is the same request for which
the current expiring certificate was issued).
2. Provide this certificate request to the third-party Certificate Authority (CA) for
certificate issuance. The validity date of the new certificate should be earlier than
the expiration date of the current certificate. This overlap is recommended to
reduce downtime.
3. Remove the existing certificate (the one that is about to expire) from the wallet.
Note: Steps 1 and 2 are not required when the third-party CA
already maintains the certificate request in a repository. In that case,
simply request the CA to issue a new certificate for that certificate
request.

Wallet Management
8-40 Oracle Fusion Middleware Administrator's Guide
4. Import the newly issued certificate into the wallet.
To reduce downtime, remove the previous certificate and import the new
certificate in the overlap period when the new certificate has become valid and the
older one has not yet expired.
5. If the new certificate was issued by a CA other than the one that issued the
original certificate, you may also need to import the new CA's trusted certificate
before importing the newly issued certificate.
See Section 8.4.4 for details about these operations.

9
Understanding the Deployment Process 9-1
9Understanding the Deployment Process
Before you deploy Oracle Fusion Middleware applications, such as Java EE
applications or SOA Composite applications, you should understand the deployment
process, such as designing and developing applications and deploying those
applications to Managed Servers.
This chapter describes the following topics:
■What Is a Deployer?
■General Procedures for Moving from Application Design to Production
Deployment
■Diagnosing Typical Problems
9.1 What Is a Deployer?
A deployer is responsible for deploying applications, such as Java EE applications,
ADF applications, SOA Composite applications, or WebCenter Portal applications, to
WebLogic Server instances or clusters.
A user who is functioning as a deployer should be granted the Oracle WebLogic Server
deployer security role. The deployer security role allows deployment operations, as
well as viewing the server configuration and changing startup and shutdown classes.
To grant this role to a user, use the Oracle WebLogic Server Administration Console.
See "Managing Security Roles" in the Oracle WebLogic Server Administration Console
Help for more information.
9.2 General Procedures for Moving from Application Design to
Production Deployment
This section describes the general procedures involved in moving from application
design and development to deployment in a production environment. It contains the
following topics:
■Designing and Developing an Application
■Deploying an Application to Managed Servers
■Automating the Migration of an Application to Other Environments
9.2.1 Designing and Developing an Application
In many cases, developers use Oracle JDeveloper to create their applications. Oracle
JDeveloper is an integrated development environment (IDE) for building
service-oriented applications using the latest industry standards for Java, XML, Web

General Procedures for Moving from Application Design to Production Deployment
9-2 Oracle Fusion Middleware Administrator's Guide
services, portlets, and SQL. JDeveloper supports the complete software development
life cycle, with integrated features for modeling, coding, debugging, testing, profiling,
tuning, and deploying applications.
In this environment, you use the integrated Oracle WebLogic Server, which is
packaged with Oracle JDeveloper for testing your applications.
For information about developing your applications, see:
■Oracle Fusion Middleware Developing Applications for Oracle WebLogic Server
■Oracle Fusion Middleware Fusion Developer's Guide for Oracle Application Development
Framework
■Oracle Fusion Middleware Developer's Guide for Oracle WebCenter Portal
■Oracle Fusion Middleware Developer's Guide for Oracle SOA Suite
9.2.2 Deploying an Application to Managed Servers
After you have designed and tested your application with the integrated Oracle
WebLogic Server, you can deploy the application to a Managed Server instance. For
example, you may have installed Oracle WebLogic Server and configured a domain,
including a Managed Server, in your production environment and you want to deploy
the application to that Managed Server.
The following books provide specific information about deploying the different types
of applications:
■For Java EE applications, see Oracle Fusion Middleware Deploying Applications to
Oracle WebLogic Server
■For Oracle ADF, see the Oracle Fusion Middleware Administrator's Guide for Oracle
Application Development Framework
■For Oracle WebCenter Portal, see the Oracle Fusion Middleware Administrator's
Guide for Oracle WebCenter Portal
■For Oracle SOA Suite, see the Oracle Fusion Middleware Developer's Guide for Oracle
SOA Suite
This section provides an outline of the major steps involved when you migrate your
application from the integrated Oracle WebLogic Server to an environment separate
from the development environment. Those general steps are:
1. Package the application. For Java EE, ADF, and WebCenter Portal applications,
you package the application in an EAR file. For Oracle SOA Suite, you package the
application into a JAR or ZIP file.
For information about packaging the application, see:
■For Java EE applications: "Preparing Applications and Modules for
Deployment" in the Oracle Fusion Middleware Deploying Applications to Oracle
WebLogic Server
■For Oracle ADF: "What You May Need to Know About EAR Files and
Packaging" in the Oracle Fusion Middleware Fusion Developer's Guide for Oracle
Application Development Framework
■For Oracle WebCenter Portal: "Packaging a WebCenter Portal Application" in
the Oracle Fusion Middleware Developer's Guide for Oracle WebCenter Portal
■For Oracle SOA Suite: "Understanding the Packaging Impact" in the Oracle
Fusion Middleware Developer's Guide for Oracle SOA Suite

General Procedures for Moving from Application Design to Production Deployment
Understanding the Deployment Process 9-3
2. Set up your environment. This includes:
■Installing and configuring a domain and a Managed Server that is configured
with the correct domain template. For example, if you are deploying an Oracle
SOA Suite application, the Managed Server must use the Oracle SOA Suite
domain template. The appropriate domain template is applied when you
create the domain using the Configuration Wizard. Alternatively, you can
extend a domain to use another domain template, as described in Section 19.2.
For more information about installing and configuring for specific
components, see:
–For Oracle ADF: "How to Install the ADF Runtime to the WebLogic
Installation" in the Oracle Fusion Middleware Administrator's Guide for Oracle
Application Development Framework
–For Oracle WebCenter Portal: "Installing Oracle WebCenter Portal" and
"Configuring Oracle WebCenter Portal" in the Oracle Fusion Middleware
Installation Guide for Oracle WebCenter Portal
–For Oracle SOA Suite: "Installing Oracle SOA Suite and Oracle Business
Process Management Suite" and "Configuring Oracle SOA Suite and
Oracle Business Process Management Suite" in the Oracle Fusion
Middleware Installation Guide for Oracle SOA Suite and Oracle Business
Process Management Suite
■Creating any necessary schemas in an existing database. See the Oracle Fusion
Middleware Repository Creation Utility User's Guide.
■Registering the MDS Repository with the Oracle WebLogic Server domain, if
your application uses the MDS Repository. For example, Oracle SOA Suite and
Oracle WebCenter Portal applications require MDS. Some ADF applications
involve customizations using MDS. See Section 14.3.2.1.1 for information
about registering the MDS Repository.
3. If your application uses a database, set up the JDBC data sources.
For more information about setting up the JDBC data sources, see:
■For pure Java EE applications: Oracle Fusion Middleware Configuring and
Managing JDBC Data Sources for Oracle WebLogic Server
■For Oracle ADF: "How to Create a JDBC Data Source for Oracle WebLogic
Server" in the Oracle Fusion Middleware Administrator's Guide for Oracle
Application Development Framework
■For Oracle WebCenter Portal: "Choosing the Data Source" in the Oracle Fusion
Middleware Administrator's Guide for Oracle WebCenter Portal
■For Oracle SOA Suite: "Creating Data Sources and Queues" in the Oracle Fusion
Middleware Developer's Guide for Oracle SOA Suite
4. For Oracle SOA Suite, create connection factories and connection pooling. For
more information, see "Creating Connection Factories and Connection Pooling" in
the Oracle Fusion Middleware Developer's Guide for Oracle SOA Suite.
5. Create a connection to the target Managed Server.
From Oracle JDeveloper, you can deploy your applications to Managed Server
instances that reside outside JDeveloper. To do this, you must first create a
connection to the server instance to which you want to deploy your application.
For more information, see:

General Procedures for Moving from Application Design to Production Deployment
9-4 Oracle Fusion Middleware Administrator's Guide
■For Oracle ADF: "How to Create a Connection to the Target Application
Server" in the Oracle Fusion Middleware Fusion Developer's Guide for Oracle
Application Development Framework
■For Oracle WebCenter Portal: "Creating a WebLogic Managed Server
Connection" in the Oracle Fusion Middleware Developer's Guide for Oracle
WebCenter Portal
■For Oracle SOA Suite: "Creating an Application Server Connection" in the
Oracle Fusion Middleware Developer's Guide for Oracle SOA Suite
6. For Oracle SOA Suite, create a SOA-MDS connection, if the SOA composite
application shares metadata with other composites. See "Creating a SOA-MDS
Connection" in the Oracle Fusion Middleware Developer's Guide for Oracle SOA Suite.
7. Create a configuration plan or deployment plan, which contains information about
environment-specific values, such as JDBC connection strings or host names of
various servers. For more information, see:
■For pure Java EE applications: "Creating a New Deployment Plan to Configure
an Application" in the Oracle Fusion Middleware Deploying Applications to Oracle
WebLogic Server
■For Oracle SOA Suite: "Introduction to Configuration Plans" in the Oracle
Fusion Middleware Developer's Guide for Oracle SOA Suite
8. Migrate application security, such as credentials, identities, and policies. For more
information, see:
■For pure Java EE applications: "Migrating Security Data" in the Oracle Fusion
Middleware Securing Oracle WebLogic Server
■For Oracle ADF: "Preparing the Secure Application for Deployment" in the
Oracle Fusion Middleware Fusion Developer's Guide for Oracle Application
Development Framework
■For Oracle WebCenter Portal: "Managing WebCenter Portal Application
Security" in the Oracle Fusion Middleware Administrator's Guide for Oracle
WebCenter Portal
■For Oracle SOA Suite: "Enabling Security" in the Oracle Fusion Middleware
Developer's Guide for Oracle SOA Suite
9. Create a deployment profile. A deployment profile packages or archives a custom
ADF, WebCenter Portal, or SOA application and associated files so that the
application can be deployed to an Oracle WebLogic Server Managed Server
instance. Deployment profiles are created at the project and application level.
For more information, see:
■For Oracle ADF: "How to Create Deployment Profiles" in the Oracle Fusion
Middleware Fusion Developer's Guide for Oracle Application Development
Framework
■For Oracle WebCenter Portal: "Creating Deployment Profiles" in the Oracle
Fusion Middleware Developer's Guide for Oracle WebCenter Portal
■For Oracle SOA Suite: "Optionally Creating a Project Deployment Profile" in
the Oracle Fusion Middleware Developer's Guide for Oracle SOA Suite
10. Migrate Oracle JDeveloper extensions for Oracle SOA Suite and Oracle WebCenter
Portal. Table 9–1 shows the extensions and where they are documented:

Diagnosing Typical Problems
Understanding the Deployment Process 9-5
11. Deploy the application to a Managed Server.
For more information, see:
■For pure Java EE applications: "Exporting an Application for Deployment to
New Environments" in the Oracle Fusion Middleware Deploying Applications to
Oracle WebLogic Server
■For Oracle ADF: "Deploying the Application" in the Oracle Fusion Middleware
Fusion Developer's Guide for Oracle Application Development Framework
■For Oracle WebCenter Portal: "Deploying the Application to a WebLogic
Managed Server" in the Oracle Fusion Middleware Administrator's Guide for
Oracle WebCenter Portal
■For Oracle SOA Suite: "Deploying SOA Composite Applications" in the Oracle
Fusion Middleware Developer's Guide for Oracle SOA Suite
9.2.3 Automating the Migration of an Application to Other Environments
You can automate the migration of an application by using WLST or ant scripts. This
makes it easier to deploy your application to multiple environments or Managed
Servers and to deploy updated versions of the application.
For more information about using scripts to migrate an application to other
environments, see:
■For pure Java EE applications: "Using the WebLogic Scripting Tool" in the Oracle
Fusion Middleware Oracle WebLogic Scripting Tool
■For Oracle ADF: "Deploying Using Scripts and Ant" in the Oracle Fusion
Middleware Administrator's Guide for Oracle Application Development Framework
■For Oracle WebCenter Portal: "Creating and Provisioning a WebLogic Managed
Server Instance" in the Oracle Fusion Middleware Developer's Guide for Oracle
WebCenter Portal
■For Oracle SOA Suite: "Managing SOA Composite Applications with Scripts" in
the Oracle Fusion Middleware Developer's Guide for Oracle SOA Suite
9.3 Diagnosing Typical Problems
The following describes some of the typical problems that you may encounter when
you deploy an application to a Managed Server:
■Connection information. Ensure that you have correctly configured the connection
to the target Managed Server. See Steps 4, 5, and 6 in Section 9.2.2.
Table 9–1 Oracle JDeveloper Extensions
Component Extension See
Oracle WebCenter
Portal
WebCenter Portal
extensions
"Creating and Provisioning a WebLogic
Managed Server Instance" in the Oracle
Fusion Middleware Developer's Guide for
Oracle WebCenter Portal
Oracle SOA Suite SOA extensions "Installing Additional Oracle Fusion
Middleware Design Time Components"
in the Oracle Fusion Middleware
Installation Guide for Oracle JDeveloper

Diagnosing Typical Problems
9-6 Oracle Fusion Middleware Administrator's Guide
■Oracle JDeveloper extensions. Ensure that you have migrated any Oracle
JDeveloper extensions. See Tabl e 9–1.
■Data sources. Ensure that you have correctly configured JDBC data sources. See
Step 3 in Section 9.2.2.
■Security configuration. Ensure that you have migrated application security, such
as credentials, identities, and policies. See Step 8 in Section 9.2.2.
In addition, see the "Troubleshooting Common Deployment Errors" in the Oracle
Fusion Middleware Developer's Guide for Oracle SOA Suite for information about
troubleshooting SOA applications.

10
Deploying Applications 10-1
10Deploying Applications
Deployment is the process of packaging application files as an archive file and
transferring them to a target application server. This chapter describes how to deploy
applications, such as Java EE or SOA applications, to Oracle Fusion Middleware.
It contains the following topics:
■Overview of Deploying Applications
■Understanding and Managing Data Sources
■Deploying, Undeploying, and Redeploying Java EE Applications
■Deploying, Undeploying, and Redeploying Oracle ADF Applications
■Deploying, Undeploying, and Redeploying SOA Composite Applications
■Deploying, Undeploying, and Redeploying WebCenter Portal Applications
■Managing Deployment Plans
■About the Common Deployment Tasks in Fusion Middleware Control
■Changing MDS Configuration Attributes for Deployed Applications
10.1 Overview of Deploying Applications
Oracle WebLogic Server provides a Java EE-compliant infrastructure for deploying,
undeploying, and redeploying Java EE-compliant applications and modules.
The following topics describe:
■What Types of Applications Can You Deploy?
■Understanding Deployment, Redeployment, and Undeployment
10.1.1 What Types of Applications Can You Deploy?
You can deploy the following into Oracle WebLogic Server:
■A complete Java EE application packaged as an Enterprise Archive (EAR) file.
■Standalone modules packaged as Java Archive files (JARs) containing Web
services, Enterprise JavaBeans (EJBs), application clients (CARs), or resource
adapters (RARs).
■An ADF application. Oracle Application Development Framework (Oracle ADF) is
an end-to-end application framework that builds on Java Platform, Enterprise
Edition (Java EE) standards, and open-source technologies to simplify and
accelerate implementing service-oriented applications.

Overview of Deploying Applications
10-2 Oracle Fusion Middleware Administrator's Guide
■An Oracle SOA Suite composite application. A SOA composite application is a
single unit of deployment that greatly simplifies the management and lifecycle of
SOA applications.
■An Oracle WebCenter Portal application. WebCenter Portal applications differ
from traditional Java EE applications in that they support run-time customization,
including the application's pages, the portlets contained within these pages, and
document libraries.
A Metadata Archive (MAR) is a compressed archive of selected metadata, such as the
application-level deployment profile, for an application. A MAR is used to deploy
metadata content to the metadata service (MDS) repository. The following application
types use a MAR as a container for content that is deployed to the MDS Repository:
ADF applications, SOA composite applications, and Oracle WebCenter Portal
applications.
You can use Fusion Middleware Control, Oracle WebLogic Server Administration
Console, Oracle JDeveloper, or the command line to deploy, undeploy, or redeploy an
application. Which method you use depends on the type of application, as described
in Table 10–1.
If your application uses an MDS Repository, you must register the repository with the
Oracle WebLogic Server domain before you deploy your application. Applications
such as custom Java EE applications developed by your organization and some Oracle
Fusion Middleware component applications, such as Oracle B2B and Oracle Web
Note: If your application uses password indirection in the
application-level data source, you cannot use Fusion Middleware
Control to deploy the application. The section "Deploying an
Application to an EAR File to run on Oracle WebLogic Server" in the
Oracle JDeveloper Help describes how to change the settings of the
application to be able to deploy the application using Fusion
Middleware Control.
Table 10–1 Tools to Deploy Applications
Type of Application Tools to Use
Pure Java EE application Oracle WebLogic Server Administration Console
Fusion Middleware Control: Deployment Wizard
Oracle JDeveloper
WLST command line
ADF application Fusion Middleware Control: Deployment Wizard
Oracle JDeveloper
WLST command line
SOA Composite application Fusion Middleware Control: SOA Composite Deployment
Wizard
Oracle JDeveloper
WLST command line
WebCenter Portal
application
Fusion Middleware Control: Deployment Wizard
Oracle JDeveloper
WLST command line

Understanding and Managing Data Sources
Deploying Applications 10-3
Services Manager, use an MDS Repository. For information about the MDS Repository
and registering the repository, see Section 14.3.
10.1.2 Understanding Deployment, Redeployment, and Undeployment
When you deploy an application, you deploy it to the application server for the first
time.
When you redeploy an application, you can:
■Redeploy a new version of the application; the previous version is still available,
but the state is set to "Retired."
This is known as the production redeployment strategy. Oracle WebLogic Server
automatically manages client connections so that only new client requests are
directed to the new version. Clients already connected to the application during
the redeployment continue to use the older version of the application until they
complete their work, at which point Oracle WebLogic Server automatically retires
the older application.
■Redeploy the same version of the application or redeploy an application that is not
assigned a version; the application version you select is replaced with the new
deployment.
■Redeploy a previous version of the application; the earlier, retired version is set to
"Active" and the later version is set to "Retired."
When you undeploy an application, Oracle WebLogic Server stops the application and
removes staged files from target servers. It does not remove the original source files
used for deployment.
10.2 Understanding and Managing Data Sources
The following topics describe data sources and how to manage them:
■Understanding Data Sources
■Creating and Managing JDBC Data Sources
10.2.1 Understanding Data Sources
A data source is a Java object that application components use to obtain connections to
a relational database. Specific connection information, such as the URL or user name
and password, are set on a data source object as properties and do not need to be
explicitly defined in an application's code. This abstraction allows applications to be
built in a portable manner, because the application is not tied to a specific back-end
database. The database can change without affecting the application code.
Applications use the Java Naming and Directory Interface (JNDI) API to access a data
source object. The application uses a JNDI name that is bound to the data source
object. The JNDI name is logical and can be mapped to any data source object. Like
data source properties, using JNDI provides a level of abstraction, since the underlying
Note: If your application contains an application-level credential
store, and you are moving the application from a test to a production
environment, you must reassociate the credential store, as described in
"Reassociating the Domain Policy Store" in the Oracle Fusion
Middleware Application Security Guide.

Understanding and Managing Data Sources
10-4 Oracle Fusion Middleware Administrator's Guide
data source object can change without any changes required in the application code.
The end result is the details of accessing a database are transparent to the application.
When you configure certain Oracle Fusion Middleware components, such as Oracle
SOA Suite or Oracle WebCenter Portal, using the Oracle WebLogic Server
Configuration Wizard, you specify the data source connection information. If the
components use the MDS Repository, the Configuration Wizard prepends "mds-" to
the data source name to indicate that the data source is a system data source used by
MDS Repository.
If you are using Oracle Real Application Clusters (Oracle RAC) or Oracle Fusion
Middleware Cold Failover Cluster, you must configure one of the following types of
data sources:
■Multi data sources
To use multi data sources, you must use the Oracle WebLogic Server
Administration Console. Note that if you create a multi data source and you add
an existing MDS data source to it, the data source you added is no longer
considered a valid MDS Repository. The repository is not displayed in Fusion
Middleware Control or Oracle WebLogic Server Administration Console. For
example, the MDS Repository is not listed in the Fusion Middleware Control
navigation pane and is not displayed as a choice for a target metadata repository
when you deploy an application.
■ GridLink data sources
To use GridLink data sources, you can use the Oracle WebLogic Server
Administration Console or Fusion Middleware Control, as described in
Section 10.2.2.5.
10.2.2 Creating and Managing JDBC Data Sources
You can create and manage JDBC data sources using the following management tools:
■The Oracle WebLogic Server Administration Console
■The WebLogic Scripting Tool (WLST)
■Fusion Middleware Control
To create an MDS data source manually, you should use Fusion Middleware Control or
WLST to set the correct attributes for the data source. The MDS data source is
displayed in the navigation pane in Fusion Middleware Control and in the domain
structure in the Administration Console. If your application uses an MDS Repository,
you must register the repository with the Oracle WebLogic Server domain before you
deploy your application. For information about the MDS Repository and registering
the repository, see Section 14.3.
See Also: Oracle Fusion Middleware Configuring and Managing JDBC
Data Sources for Oracle WebLogic Server for more information about
data sources
See Also: Oracle Fusion Middleware Creating Domains Using the
Configuration Wizard for information about specifying data sources
with the Configuration Wizard
See Also: Oracle Fusion Middleware Configuring and Managing JDBC
Data Sources for Oracle WebLogic Server for more information about
configuring multi data sources and GridLink data sources

Understanding and Managing Data Sources
Deploying Applications 10-5
Although it is not recommended, you can also use the Oracle WebLogic Server
Administration Console to create a MDS data source. If you do, note the following:
■You must prefix the data source name with "mds-" if you intend it to be used with
MDS Repository.
■You must target the data source to the Administration Server and to all Managed
Servers to which you are deploying applications that need the data source.
■You must turn off global transactions.
For information creating and managing JDBC data sources with Fusion Middleware
Control, see the following topics:
■Creating a JDBC Data Source Using Fusion Middleware Control
■Editing a JDBC Data Source Using Fusion Middleware Control
■Monitoring a JDBC Data Source Using Fusion Middleware Control
■Controlling a JDBC Data Source Using Fusion Middleware Control
■Creating a GridLink Data Source Using Fusion Middleware Control
10.2.2.1 Creating a JDBC Data Source Using Fusion Middleware Control
To create a JDBC data source using Fusion Middleware Control:
1. From the navigation pane, expand the farm, then WebLogic Domain.
2. Select the domain to display the Domain home page.
3. From the WebLogic Domain menu, choose JDBC Data Sources.
The JDBC Data Sources page is displayed, as shown in the following figure:
Note: When you create the data source, you must use the MDS
schema created by the Repository Creation Utility (RCU), not other
schemas.
See Also:
■Oracle Fusion Middleware Configuring and Managing JDBC Data
Sources for Oracle WebLogic Server for information about creating
and managing a data source using the Oracle WebLogic Server
Administration Console or WLST
■Oracle Fusion Middleware Configuring and Managing JDBC Data
Sources for Oracle WebLogic Server for more information about
configuring multiple data sources

Understanding and Managing Data Sources
10-6 Oracle Fusion Middleware Administrator's Guide
4. From Create, select Generic Data Source.
5. Follow the instructions in the wizard to set the properties of the data source and to
target the data source for one or more of the Managed Servers in the domain.
For help on individual fields and properties, use your mouse to give focus to a
field. Fusion Middleware Control displays a popup definition of the field.
Note that the data source properties you define in Fusion Middleware Control are
similar to those you define when creating data sources in the Oracle WebLogic
Server Administration Console. As a result, you can also refer to "Creating a JDBC
Data Source" in Oracle Fusion Middleware Configuring and Managing JDBC Data
Sources for Oracle WebLogic Server for more information about the data source
properties.
10.2.2.2 Editing a JDBC Data Source Using Fusion Middleware Control
To edit an existing JDBC data source using Fusion Middleware Control:
1. From the navigation pane, expand the farm, then WebLogic Domain.
2. Select the domain to display the Domain home page.
3. From the WebLogic Domain menu, choose JDBC Data Sources.
The JDBC Data Sources page is displayed.
4. Select the data source that you want to edit.
5. Click Edit to display the Edit JDBC Data Source page.
6. Use the tabs on this page to modify the properties of the selected data source.
For help on individual fields and properties, use your mouse to give focus to a
field. Fusion Middleware Control displays a popup definition of the field.
Note that the data source properties you edit in Fusion Middleware Control are
similar to those you edit when editing data sources in the Oracle WebLogic Server
Administration Console. As a result, you can also refer to "Creating a JDBC Data
Source" in Oracle Fusion Middleware Configuring and Managing JDBC Data Sources for
Oracle WebLogic Server for more information about the data source properties.
10.2.2.3 Monitoring a JDBC Data Source Using Fusion Middleware Control
To monitor a JDBC data source using Fusion Middleware Control:
1. From the navigation pane, expand the farm, then WebLogic Domain.
2. Select the domain to display the Domain home page.
3. From the WebLogic Domain menu, choose JDBC Data Sources.

Understanding and Managing Data Sources
Deploying Applications 10-7
The JDBC Data Sources page is displayed.
4. Select the data source that you want to monitor.
5. Click Monitoring to display the Monitor JDBC Data Source page.
This page shows the current instances of the selected data source.
Note that only data sources that are targeted to a running Managed Server are
shown on this page. If a specific data source is not listed on the monitoring page,
then edit the data source to be sure it is targeted to a running Managed Server.
6. For each data source instance, review the performance metrics.
For information on how to get help on individual performance metrics, see
"Viewing Performance Metrics Using Fusion Middleware Control" in the Oracle
Fusion Middleware Performance and Tuning Guide.
10.2.2.4 Controlling a JDBC Data Source Using Fusion Middleware Control
To start, stop, suspend, resume, or clear the statement cache for a JDBC data source
using Fusion Middleware Control:
1. From the navigation pane, expand the farm, then WebLogic Domain.
2. Select the domain to display the Domain home page.
3. From the WebLogic Domain menu, choose JDBC Data Sources.
The JDBC Data Sources page is displayed.
4. Select the data source that you want to edit.
5. Click Control to display the Control JDBC Data Source page.
Note that only data sources that are targeted to a running Managed Server are
shown on this page. If a specific data source is not listed on the control page, edit
the data source to be sure that it is targeted to a running Managed Server.
6. Click Start, Stop, Force Stop, Resume, Suspend, Force Suspend, Shrink, Reset, or
Clear Statement Cache to control or change the state of the selected JDBC data
source.
Note that the commands you select on this page are similar to those available
when you are managing data sources in the Oracle WebLogic Server
Administration Console. Refer to "Managing WebLogic JDBC Resources" in Oracle
Fusion Middleware Configuring and Managing JDBC Data Sources for Oracle WebLogic
Server for more information about the JDBC data source control options.
10.2.2.5 Creating a GridLink Data Source Using Fusion Middleware Control
A single GridLink data source provides connectivity between WebLogic Server and an
Oracle Database service targeted to an Oracle RAC cluster. For detailed information
about GridLink data sources, see "Creating a GridLink Data Source" in Oracle Fusion
Middleware Configuring and Managing JDBC Data Sources for Oracle WebLogic Server.
To create a Grid Link data source using Fusion Middleware Control:
1. From the navigation pane, expand the farm, then WebLogic Domain.
2. Select the domain to display the Domain home page.
3. From the WebLogic Domain menu, choose JDBC Data Sources.
The JDBC Data Sources page is displayed.
4. From Create, select GridLink Data Source.

Deploying, Undeploying, and Redeploying Java EE Applications
10-8 Oracle Fusion Middleware Administrator's Guide
5. Follow the instructions in the wizard to set the properties of the data source and to
target the data source for one or more of the Managed Servers in the domain.
For help on individual fields and properties, use your mouse to give focus to a
field. Fusion Middleware Control displays a popup definition of the field.
Note that the data source properties you define in Fusion Middleware Control are
similar to those you define when creating data sources in the Oracle WebLogic
Server Administration Console. As a result, you can also refer to "Creating a
GridLink Data Source" in Oracle Fusion Middleware Configuring and Managing JDBC
Data Sources for Oracle WebLogic Server for more information about the data source
properties.
10.3 Deploying, Undeploying, and Redeploying Java EE Applications
You can use Fusion Middleware Control, Oracle WebLogic Server Administration
Console, Oracle JDeveloper, or the command line to deploy, undeploy, or redeploy a
Java EE application. The following topics describe using Fusion Middleware Control
and the command line to accomplish these tasks:
■Deploying Java EE Applications
■Undeploying Java EE Applications
■Redeploying Java EE Applications
10.3.1 Deploying Java EE Applications
You can deploy an application to a WebLogic Server Managed Server instance or a
cluster. This section describes how to deploy an application to a Managed Server.
10.3.1.1 Deploying Java EE Applications Using Fusion Middleware Control
To deploy a Java EE application to a Managed Server using Fusion Middleware
Control:
1. From the navigation pane, expand the farm, then WebLogic Domain, and then the
domain.
2. Select the server in which you want to deploy the application.
The server home page is displayed.
3. From the WebLogic Server menu, choose Application Deployment, then Deploy.
The Deployment Wizard, Select Archive page is displayed, as shown in the
following figure:
See Also: Oracle Fusion Middleware Deploying Applications to Oracle
WebLogic Server for information about deploying using Oracle
WebLogic Server Administration Console and for more information
about using the WLST command line

Deploying, Undeploying, and Redeploying Java EE Applications
Deploying Applications 10-9
4. In the Archive or Exploded Directory section, you can select one of the following:
■Archive is on the machine where this browser is running. Enter the location
of the archive or click Browse to find the archive file.
■Archive or exploded directory is on the server where Enterprise Manager is
running. Enter the location of the archive or click Browse to find the archive
file.
5. In the Deployment Plan section, you can select one of the following:
■Create a new deployment plan when deployment configuration is done.
■Deployment plan is on the machine where this web browser is running. If
you select this option, enter the path to the plan.
■Deployment plan is on the server where Enterprise Manager is running. If
you select this option, enter the path to the plan.
6. Click Next.
The Select Target page is displayed.
7. Select the target to which you want to deploy the application. The Administration
Server, Managed Servers, and clusters are listed. You can select a cluster, one or
more Managed Servers in the cluster, or a Managed Server that is not in a cluster.
Although the Administration Server is shown in the list of targets, you should not
deploy an application to it. The Administration Server is intended only for
administrative applications such as the Oracle WebLogic Server Administration
Console.
8. Click Next.
The Application Attributes page is displayed.
9. In the Application Attributes section, for Application Name, enter the application
name.
10. In the Context Root of Web Modules section, if the Web module does not have the
context root configured in the application.xml file, you can specify the context root
for your application. The context root is the URI for the Web module. Each Web
module or EJB module that contains Web services may have a context root.

Deploying, Undeploying, and Redeploying Java EE Applications
10-10 Oracle Fusion Middleware Administrator's Guide
11. In the Distribution section, you can select one of the following:
■Distribute and start application (servicing all requests)
■Distribute and start application in admin mode (servicing only admin
requests)
■Distribute only
12. You can expand Other Options, which provides the following options:
■Use the defaults defined by the deployment's targets. Recommended selection.
■Copy this application onto every target. During deployment, the files are
copied automatically to the Managed Servers to which the application is
targeted.
13. Click Next.
The Deployment Wizard, Deployment Settings page is displayed.
14. On this page, you can perform common tasks before deploying your application
or you can edit the deployment plan or save it to a disk.
See Section 10.8 for more detailed information about these tasks.
Depending on the type of application, in the Deployment Tasks section, you can:
■Configure Web modules: Click Go to Task in the Configure Web Modules row.
The Configure Web Modules page is displayed. Click Configure General
Properties to view and edit the general configuration for the Web Module or
Map Resource References to map the resource references.
For example, you can change the session invalidation interval or the
maximum age of session cookies.
■Configure EJB modules: Click Go to Task in the Configure EJB modules row to
set standard EJB deployment descriptor properties. The Configure EJB
Modules page is displayed. Click Configure EJB Properties to view and edit
the general configuration for the EJBs or Map Resource References to map the
resource preferences.
For example, you can configure the maximum number of beans in the free
pool or the network access point.
■Configure application security: Click Go to Task in the Configure Application
Security row. Depending on what type of security is used, different pages are
displayed, as described in Section 10.8.
■Configure persistence: Click Go to Task in the Configure Persistence row to
configure Java Persistent API (JPA) persistence units.
15. Expand Deployment Plan.
You can edit and save the deployment plan, if you choose. If you edit the
deployment plan and change descriptor values, those changes are saved to the
deployment plan. In addition, the following configurations are saved to the
deployment plan:
■Application attributes
■Web module configuration
■EJB configuration
Application attributes related to MDS are stored in the file adf-config.xml.
Application security attributes are stored in weblogic-application.xml.

Deploying, Undeploying, and Redeploying Java EE Applications
Deploying Applications 10-11
Fusion Middleware Control updates the relevant files and repackages the .ear file.
16. Click Deploy.
Fusion Middleware Control displays processing messages.
17. When the deployment is completed, click Close.
To deploy an application to multiple servers at the same time, navigate to the domain.
Then, from the WebLogic Domain menu, select Application Deployment, then
Deploy. The deployment wizard displays a page where you can select the servers.
To deploy an application to a cluster, select the cluster. Then, from the Cluster menu,
select Application Deployment, then Deploy.
10.3.1.2 Deploying Java EE Applications Using WLST
You can deploy an application using the WLST command line. To deploy a Java EE
application when WLST is connected to the Administration Server, you use the WLST
command deploy, using the following format:
deploy(app_name, path [,targets] [,stageMode] [,planPath] [,options])
You must invoke the deploy command on the computer that hosts the Administration
Server.
For example, to deploy the application mainWebApp:
deploy("myApp","/scratch/applications/wlserver_
10.3/samples/server/examples/build/mainWebApp")
You can also deploy the application using the weblogic.deployer, as shown in the
following example:
java weblogic.Deployer -adminurl http://localhost:7001
-user username -password password -deploy
-name myApp c:\localfiles\mainWebApp
-plan c:\localfiles\productionEnvPlan.xml
10.3.2 Undeploying Java EE Applications
You can undeploy an application or a specific version of an application from a
WebLogic Server Managed Server instance or a cluster. This section describes how to
undeploy an application from a Managed Server. If an application has been deployed
to multiple servers, when you undeploy it using Fusion Middleware Control, the
application is undeployed from all the servers.
10.3.2.1 Undeploying Java EE Applications Using Fusion Middleware Control
To undeploy a Java EE application from a Managed Server using Fusion Middleware
Control:
1. From the navigation pane, expand Application Deployments.
2. Select the application to undeploy.
See Also:
■"Deployment Tools" in Oracle Fusion Middleware Deploying
Applications to Oracle WebLogic Server for more information about
using WLST to deploy applications
■Oracle Fusion Middleware WebLogic Scripting Tool Command
Reference

Deploying, Undeploying, and Redeploying Java EE Applications
10-12 Oracle Fusion Middleware Administrator's Guide
The application home page is displayed.
3. From the Application Deployment menu, choose Application Deployment, then
Undeploy.
The confirmation page is displayed.
4. Click Undeploy.
Processing messages are displayed.
5. When the operation completes, click Close.
Alternatively, you can navigate to the domain, Managed Server, or cluster. Then, from
the target's menu, choose Application Deployment, then Undeploy. In the Select
Application page, select the application you want to undeploy.
10.3.2.2 Undeploying Java EE Applications Using WLST
You can undeploy an application using the WLST command line. To undeploy a Java
EE application when WLST is connected to the Administration Server, you use the
WLST command undeploy, using the following format:
undeploy(app_name, path [,targets] [,options])
You must invoke the undeploy command on the computer that hosts the
Administration Server.
For example, to undeploy the application businessApp from all target servers and
specify that WLST wait 60,000 ms for the process to complete:
wls:/mydomain/serverConfig> undeploy('businessApp', timeout=60000)
10.3.3 Redeploying Java EE Applications
You can redeploy a new version of an updated application, redeploy the same version,
or redeploy a non-versioned application. You can redeploy an application to a cluster
or a Managed Server. This section describes how to redeploy an application to a
Managed Server.
10.3.3.1 Redeploying Java EE Applications Using Fusion Middleware Control
To redeploy a Java EE application to a Managed Server using Fusion Middleware
Control:
1. From the navigation pane, expand the farm, then Application Deployments.
2. Select the application.
The application home page is displayed.
3. From the Application Deployment menu, choose Application Deployment, and
then Redeploy.
The Select Application page is displayed.
4. Click Next.
5. In the Archive or Exploded Directory section, you can select one of the following:
■Archive is on the machine where this browser is running. Enter the location
of the archive or click Browse to find the archive file.

Deploying, Undeploying, and Redeploying Java EE Applications
Deploying Applications 10-13
■Archive or exploded directory is on the server where Enterprise Manager is
running. Enter the location of the archive or click Browse to find the archive
file.
6. In the Deployment Plan section, you can select one of the following:
■Create a new deployment plan when deployment configuration is done.
■Deployment plan is on the machine where this web browser is running.
Enter the path to the plan or click Browse to find the plan file.
■Deployment plan is on the server where Enterprise Manager is running.
Enter the path to the plan or click Browse to find the plan file.
7. Click Next.
The Application Attributes page is displayed.
8. Click Next.
The Deployment Wizard, Deployment Settings page is displayed.
9. On this page, you can perform common tasks before deploying your application
or you can edit the deployment plan or save it to a disk. Depending on the type of
application, in the Deployment Tasks section, you can:
■Configure Web modules
■Configure application security
■Configure EJB modules
■Configure persistence
See Section 10.8 for detailed information about these tasks.
10. Expand Deployment Plan.
You can edit and save the deployment plan, if you choose. If you edit the
deployment plan and change descriptor values, those changes are saved to the
deployment plan. In addition, the following configurations are saved to the
deployment plan:
■Application attributes
■Web module configuration
■EJB configuration
Application attributes related to MDS are stored in the file adf-config.xml.
Application security attributes are stored in weblogic-application.xml.
Fusion Middleware Control updates the relevant files and repackages the .ear file.
11. Click Redeploy.
Processing messages are displayed.
12. When the operation completes, click Close.
To redeploy an application to a cluster, select the cluster. Then, from the target's menu,
select Application Deployment, then Redeploy.
10.3.3.2 Redeploying Java EE Applications Using WLST
You can redeploy an application using the WLST command line. To redeploy a Java EE
application when WLST is connected to the Administration Server, you use the WLST
command redeploy, using the following format:

Deploying, Undeploying, and Redeploying Oracle ADF Applications
10-14 Oracle Fusion Middleware Administrator's Guide
redeploy(app_name [,planpath] [,options])
You must invoke the redeploy command on the computer that hosts the
Administration Server.
For example, to redeploy the application businessApp from all target servers:
redeploy('businessApp')
10.4 Deploying, Undeploying, and Redeploying Oracle ADF Applications
Oracle ADF is an end-to-end application framework that builds on Java Platform,
Enterprise Edition (Java EE) standards and open-source technologies to simplify and
accelerate implementing service-oriented applications.
You can use Fusion Middleware Control, Oracle WebLogic Server Administration
Console, Oracle JDeveloper, or the command line to deploy, undeploy, or redeploy an
Oracle ADF application. The following topics describe using Fusion Middleware
Control, the Administration Console, and the command line to accomplish these tasks:
■Deploying Oracle ADF Applications
■Undeploying Oracle ADF Applications
■Redeploying Oracle ADF Applications
10.4.1 Deploying Oracle ADF Applications
You can deploy an application to a WebLogic Server Managed Server instance or a
cluster. This section describes how to deploy an application to a Managed Server. This
example assumes that you have created an .ear file containing the ADF application.
10.4.1.1 Deploying ADF Applications Using Fusion Middleware Control
To deploy an Oracle ADF application using Fusion Middleware Control:
1. From the navigation pane, expand the farm, then WebLogic Domain, and then the
domain.
2. Select the server in which you want to deploy the application.
The server home page is displayed.
3. From the WebLogic Server menu, choose Application Deployment, then Deploy.
The Deployment Wizard, Select Archive page is displayed.
4. In the Archive or Exploded Directory section, you can select one of the following:
■Archive is on the machine where this browser is running. Enter the location
of the archive or click Browse to find the archive file.
■Archive or exploded directory is on the server where Enterprise Manager is
running. Enter the location of the archive or click Browse to find the archive
file.
5. In the Deployment Plan section, you can select one of the following:
■Create a new deployment plan when deployment configuration is done.
See Also: Oracle Fusion Middleware Fusion Developer's Guide for Oracle
Application Development Framework for information on developing ADF
applications and for deploying them using Oracle JDeveloper

Deploying, Undeploying, and Redeploying Oracle ADF Applications
Deploying Applications 10-15
■Deployment plan is on the machine where this web browser is running.
Enter the path to the plan.
■Deployment plan is on the server where Enterprise Manager is running.
Enter the path to the plan.
6. Click Next.
The Select Target page is displayed.
7. Select the target to which you want to deploy the application.
You can select a cluster, one or more Managed Servers in the cluster, or a Managed
Server that is not in a cluster.
8. Click Next.
The Application Attributes page is displayed, as shown in the following figure:
9. In the Application Attributes section, for Application Name, enter the application
name.
10. In the Context Root of Web Modules section, if the Web module does not have the
context root configured in the application.xml file, you can specify the context root
for your application. The context root is the URI for the Web module. Each Web
module or EJB module that contains Web services may have a context root.

Deploying, Undeploying, and Redeploying Oracle ADF Applications
10-16 Oracle Fusion Middleware Administrator's Guide
11. In the Target Metadata Repository section, you can choose the repository and
partition for this application. If the partition name is not specified in the
adf-config.xml file, the application name plus the version is used as the default
partition name. This ensures that the partition used is unique in the domain so
that the metadata for different applications are not accidentally imported into the
same repository partition and overwrite each other. Typically, each application's
metadata is deployed to its own partition.
■To change the repository, click the icon next to the Repository Name. In the
Metadata Repositories dialog box, select the repository and click OK.
■To change the partition, enter the partition name in Partition Name. Oracle
recommends that you create a new partition for each application. If you enter
a name of a partition that does not exist, the partition is created.
The adf-config.xml file in the .ear file is updated with the new information.
If the partition or repository specified in the application is not valid in the domain,
Fusion Middleware Control displays a message.
12. If the application's adf-config.xml file archive contains MDS configuration for an
MDS shared repository, the Shared Metadata Repository section is displayed. In
this section, you can choose the repository and partition for this application. If the
partition or repository specified in the application is not valid in the domain,
Fusion Middleware Control displays a message.
If you change the repository or partition, the adf-config.xml file in the .ear file is
updated with the new information.
13. In the Distribution section, you can select one of the following:
■Distribute and start application (servicing all requests)
■Distribute and start application in admin mode (servicing only admin
requests)
■Distribute only
14. Click Next.
The Deployment Wizard, Deployment Settings page is displayed.
15. On this page, you can perform common tasks before deploying your application
or you can edit the deployment plan or save it to a disk. Depending on the type of
application, in the Deployment Tasks section, you can:
■Configure Web modules: Click Go to Task in the Configure Web Modules row.
The Configure Web Modules page is displayed. Click Configure General
Properties to view and edit the general configuration for the Web Module or
Map Resource References to map the resource references.
For example, you can change the session invalidation interval or the
maximum age of session cookies.
■Configure EJB modules: Click Go to Task in the Configure EJB modules row to
set standard EJB deployment descriptor properties. The Configure EJB
Modules page is displayed. Click Configure EJB Properties to view and edit
the general configuration for the EJBs or Map Resource References to map the
resource preferences.
For example, you can configure the maximum number of beans in the free
pool or the network access point.

Deploying, Undeploying, and Redeploying Oracle ADF Applications
Deploying Applications 10-17
■Configure application security: Click Go to Task in the Configure Application
Security row. Depending on what type of security is used, different pages are
displayed, as described in Section 10.8.
■Configure persistence: Click Go to Task in the Configure Persistence row to
configure Java Persistent API (JPA) persistence units.
■Configure ADF Connections: To modify the ADF connections, click Go to Task
in the Configure ADF Connections row. The Configure ADF Connections page
is displayed, showing the current connection information. To modify a
connection type, click the Edit icon for a particular row. For example, you can
modify the connection information for an external application. For more
information about ADF connections, see Oracle Fusion Middleware Fusion
Developer's Guide for Oracle Application Development Framework.
For more information about these options, see Section 10.8.
16. Expand Deployment Plan.
You can edit and save the deployment plan, if you choose.
17. Click Deploy.
Fusion Middleware Control displays processing messages.
18. When the deployment is completed, click Close.
10.4.1.2 Deploying ADF Applications Using WLST or the Administration Console
You can deploy an ADF application using the WLST command line or the Oracle
WebLogic Server Administration Console.
Take the following steps:
1. If your application uses an MDS Repository, you must configure the application
archive (.ear) file before you deploy your application. You must provide the
repository information for the deploy target repository and any shared metadata
repositories using the WLST getMDSArchiveConfig command. The repository
specified must already be registered with the domain before deploying the
application. The following example show how to use this command to get the
MDSArchiveConfig and call the setAppMetadataRepository method to set the
deploy target repository. Otherwise, your application will fail to start.
wls:/offline> archive = getMDSArchiveConfig(fromLocation='/tmp/App1.ear')
wls:/offline> archive.setAppMetadataRepository(repository='AppRepos1',
partition='partition1', type='DB', jndi='mds-jndi1')
The operation places the changes in the MDS configuration portion of the
adf-config.xml file in the archive file.
2. Save the changes to the original .ear file, using the following command:
wls:/offline> archive.save()
3. Deploy the application.
To deploy an application when WLST is connected to the Administration Server,
you use the WLST command deploy, using the following format:
deploy(app_name, path [,targets] [,stageMode] [,planPath] [,options])
You must invoke the deploy command on the computer that hosts the
Administration Server.

Deploying, Undeploying, and Redeploying Oracle ADF Applications
10-18 Oracle Fusion Middleware Administrator's Guide
For example, to deploy the application myApp:
deploy("myApp","/scratch/applications/myApp", targets='myserver',
timeout=120000))
To deploy the application using the Oracle WebLogic Server Administration Console:
1. If you have not already done so, in the Change Center of the Administration
Console, click Lock & Edit.
2. In the left pane of the Administration Console, select Deployments.
3. In the right pane, click Install.
10.4.2 Undeploying Oracle ADF Applications
To undeploy an Oracle ADF application using Fusion Middleware Control:
1. From the navigation pane, expand Application Deployments, then the
application to undeploy.
The application home page is displayed.
2. From the Application Deployment menu, choose Application Deployment, then
Undeploy.
The confirmation page is displayed.
3. Click Undeploy.
Processing messages are displayed.
4. When the operation completes, click Close.
Alternatively, you can navigate to the domain, Managed Server, or cluster. Then, from
the target's menu, choose Application Deployment, then Undeploy. In the Select
Application page, select the application you want to undeploy.
Note that when you undeploy an application, documents stored in the MDS partition
are not deleted.
10.4.3 Redeploying Oracle ADF Applications
When you redeploy an application, if the application contains a Metadata Archive
(MAR), the contents of the MAR is imported to the application's metadata repository
only if the MAR is changed. If the MAR is unchanged from previous deployment of
the application, it is ignored.
To redeploy an Oracle ADF application using Fusion Middleware Control:
1. From the navigation pane, expand the farm, then Application Deployments.
2. Select the application.
See Also:
■"Deployment Tools" in Oracle Fusion Middleware Deploying
Applications to Oracle WebLogic Server for more information about
using WLST to deploy applications
■Oracle Fusion Middleware WebLogic Scripting Tool Command
Reference
See Also: The Help in the Oracle WebLogic Server Administration
Console

Deploying, Undeploying, and Redeploying Oracle ADF Applications
Deploying Applications 10-19
The application home page is displayed.
3. From the Application Deployment menu, choose Application Deployment, and
then Redeploy.
The Select Application page is displayed.
4. Click Next.
The Select Archive page is displayed.
5. In the Archive or Exploded Directory section, you can select one of the following:
■Archive is on the machine where this browser is running. Enter the location
of the archive or click Browse to find the archive file.
■Archive or exploded directory is on the server where Enterprise Manager is
running. Enter the location of the archive or click Browse to find the archive
file.
6. In the Deployment Plan section, you can select one of the following:
■Create a new deployment plan when deployment configuration is done.
■Deployment plan is on the machine where this web browser is running.
Enter the path to the plan.
■Deployment plan is on the server where Enterprise Manager is running.
Enter the path to the plan.
7. Click Next.
The Application Attributes page is displayed.
8. In the Application Attributes section, for Application Name, enter the application
name.
9. In the Context Root of Web Modules section, if the Web module does not have the
context root configured in the application.xml file, you can specify the context root
for your application. The context root is the URI for the Web module. Each Web
module or EJB module that contains Web services may have a context root.
10. The Target Metadata Repository section is displayed. In this section, you can
choose the repository and partition for this application:
■To change the repository, click the icon next to the Repository Name. In the
Metadata Repositories dialog box, select the repository and click OK.
■To change the partition, enter the partition name in Partition Name. Oracle
recommends that you create a new partition for each application. If you enter
a name of a partition that does not exist, the partition is created.
11. If the application's adf-config.xml file archive contains MDS configuration for an
MDS shared repository, the Shared Metadata Repository section is displayed. In
this section, you can choose the repository and partition for this application.
12. Click Next.
The Deployment Settings page is displayed.
13. On this page, you can perform common tasks before deploying your application
or you can edit the deployment plan or save it to a disk. In the Deployment Tasks
section, you can:
■Configure Web modules
■Configure application security

Deploying, Undeploying, and Redeploying SOA Composite Applications
10-20 Oracle Fusion Middleware Administrator's Guide
■Configure persistence
See Section 10.8 for detailed information about these options.
14. Expand Deployment Plan.
You can edit and save the deployment plan, if you choose.
15. Click Deploy.
Fusion Middleware Control displays processing messages.
16. When the deployment is completed, click Close.
17. In the Confirmation page, click Redeploy.
10.5 Deploying, Undeploying, and Redeploying SOA Composite
Applications
SOA composite applications consist of the following:
■Service components such as Oracle Mediator for routing, BPEL processes for
orchestration, human tasks for workflow approvals, business rules for designing
business decisions, and complex event processing for queries of event streams
■Binding components (services and references) for connecting SOA composite
applications to external services, applications, and technologies
These components are assembled together into a SOA composite application. This
application is a single unit of deployment that greatly simplifies the management and
lifecycle of SOA applications.
You can use Fusion Middleware Control, Oracle JDeveloper, or the command line to
deploy, undeploy, or redeploy a SOA application. The following topics describe using
Fusion Middleware Control to accomplish these tasks:
■Deploying SOA Composite Applications
■Undeploying SOA Composite Applications
■Redeploying SOA Composite Applications
10.5.1 Deploying SOA Composite Applications
When you deploy a SOA composite application, the deployment extracts and activates
the composite application in the SOA Infrastructure.
You can deploy SOA composite applications from Fusion Middleware Control with
the Deploy SOA Composite wizard:
1. From the navigation pane, expand the farm, then SOA, and then select soa-infra.
The SOA Infrastructure home page is displayed.
2. From the SOA Infrastructure menu, choose SOA Deployment, then Deploy.
The Deployment Wizard, Select Archive page is displayed, as shown in the
following figure:
See Also: Oracle Fusion Middleware Administrator's Guide for Oracle
SOA Suite and Oracle Business Process Management Suite

Deploying, Undeploying, and Redeploying SOA Composite Applications
Deploying Applications 10-21
3. In the Archive or Exploded Directory section, specify the archive of the SOA
composite application to deploy. The archive contains the project files of the
application to be deployed (for example, HelloWorld_rev1.0.jar for a single
archive or OrderBooking_rev1.0.zip for multiple archives).
4. In the Configuration Plan section, optionally specify the configuration plan to
include with the archive. The configuration plan enables you to define the URL
and property values to use in different environments. During process deployment,
the configuration plan is used to search the SOA project for values that must be
replaced to adapt the project to the next target environment.
5. Click Next.
The Select Target page appears.
6. In the SOA Partition section, select the partition into which to deploy this SOA
composite application. Partitions enable you to logically group SOA composite
applications into separate sections. Note that even if there is only one partition
available, you must explicitly select it. Once deployed, a composite cannot be
transferred to a different partition.
7. Click Next.
The Confirmation page appears.
8. Review your selections.
9. Select whether or not to deploy the SOA composite application as the default
revision. The default revision is instantiated when a new request comes in.
10. Click Deploy.
Processing messages are displayed.
11. When deployment has completed, close the confirmation box.
See Also: "Deploying Applications" in the Oracle Fusion Middleware
Administrator's Guide for Oracle SOA Suite and Oracle Business Process
Management Suite for complete information about deploying SOA
Composite applications

Deploying, Undeploying, and Redeploying SOA Composite Applications
10-22 Oracle Fusion Middleware Administrator's Guide
10.5.2 Undeploying SOA Composite Applications
You can undeploy SOA composite applications from Fusion Middleware Control with
the Undeploy SOA Composite wizard:
1. From the navigation pane, expand the farm, then SOA, and then select soa-infra.
The SOA Infrastructure home page is displayed.
2. From the SOA Infrastructure menu, choose SOA Deployment, then Undeploy.
3. Select the composite to undeploy and click Next.
4. Review your selections. If you are satisfied, click Undeploy.
Processing messages are displayed.
5. When undeployment has completed, close the confirmation window.
10.5.3 Redeploying SOA Composite Applications
You can redeploy SOA composite applications from Fusion Middleware Control with
the Redeploy SOA Composite wizard:
1. From the navigation pane, expand the farm, then SOA, and then select soa-infra.
The SOA Infrastructure home page is displayed.
2. From the SOA Infrastructure menu, choose SOA Deployment, then Redeploy.
The Select Composite page is displayed.
3. Select the composite that you want to redeploy.
4. Click Next.
The Select Archive page appears.
5. In the Archive or Exploded Directory section, select the location of the SOA
composite application revision you want to redeploy.
6. In the Configuration Plan section, optionally specify the configuration plan to
include with the archive.
7. Click Next.
The Confirmation page appears.
8. Select whether or not to redeploy the SOA composite application as the default
revision.
9. Click Redeploy.
Processing messages are displayed.
10. When redeployment has completed, click Close.
See Also: "Undeploying Applications" in the Oracle Fusion
Middleware Administrator's Guide for Oracle SOA Suite and Oracle
Business Process Management Suite for complete information about
undeploying SOA Composite applications
See Also: "Redeploying Applications" in the Oracle Fusion
Middleware Administrator's Guide for Oracle SOA Suite and Oracle
Business Process Management Suite for complete information about
redeploying SOA Composite applications

Deploying, Undeploying, and Redeploying WebCenter Portal Applications
Deploying Applications 10-23
10.6 Deploying, Undeploying, and Redeploying WebCenter Portal
Applications
Oracle WebCenter Portal applications differ from traditional Java EE applications in
that they support run-time customization, such as the application's pages, the portlets
contained within these pages, and the document libraries. Customizations are stored
as follows:
■WebCenter Portal application customizations are stored in Oracle Metadata
Services (MDS), which is installed in a database.
■Portlet Producer customizations (or preferences) are usually stored in a database
preference store.
You can use Fusion Middleware Control, Oracle JDeveloper, or the command line to
deploy, undeploy, or redeploy a WebCenter Portal application. The following topics
describe using Fusion Middleware Control to accomplish these tasks:
■Deploying WebCenter Portal Applications
■Undeploying WebCenter Portal Applications
■Redeploying WebCenter Portal Applications
10.6.1 Deploying WebCenter Portal Applications
To deploy your application to a Managed Server that resides outside JDeveloper, you
must first create an application deployment plan. In Oracle JDeveloper, first create a
project-level deployment profile and then an application-level deployment profile. The
project-level deployment profile is packaged as a Web Application Archive (WAR) file.
The application-level deployment profile is packaged as a Metadata Archive (MAR). A
single MAR can contain metadata content of multiple projects. MAR files are used to
deploy metadata content to the MDS Repository. For information about creating
deployment plans with Oracle JDeveloper, see the Oracle Fusion Middleware Developer's
Guide for Oracle WebCenter Portal.
For complete information about deploying Oracle WebCenter Portal applications, see
"Deploying WebCenter Portal Framework Applications" in the Oracle Fusion
Middleware Administrator's Guide for Oracle WebCenter Portal.
To deploy an Oracle WebCenter Portal application to a Managed Server using Fusion
Middleware Control:
1. From the navigation pane, expand the farm, then WebLogic Domain.
2. Select the domain in which you want to deploy the application.
The server home page is displayed.
3. From the WebLogic Domain menu, select Application Deployment, then Deploy.
The Deployment Wizard, Select Archive page is displayed.
4. In the Archive or Exploded Directory section, you can select one of the following:
■Archive is on the machine where this browser is running. Enter the location
of the archive or click Browse to find the archive file.
See Also: Oracle Fusion Middleware Administrator's Guide for Oracle
WebCenter Portal

Deploying, Undeploying, and Redeploying WebCenter Portal Applications
10-24 Oracle Fusion Middleware Administrator's Guide
■Archive or exploded directory is on the server where Enterprise Manager is
running. Enter the location of the archive or click Browse to find the archive
file.
5. In the Deployment Plan section, you can select one of the following:
■Create a new deployment plan when deployment configuration is done.
■Deployment plan is on the machine where this web browser is running.
Enter the path to the plan.
■Deployment plan is on the server where Enterprise Manager is running.
Enter the path to the plan.
6. Click Next.
The Select Target page is displayed.
7. Select the target to which you want to deploy the application.
You can select a cluster, one or more Managed Servers in the cluster, or a Managed
Server that is not in a cluster.
8. Click Next.
The Application Attributes page is displayed.
9. In the Application Attributes section, for Application Name, enter the application
name.
10. In the Context Root of Web Modules section, specify the context root for your
application if you have not specified it in application.xml. The context root is the
URI for the Web module. Each Web module or EJB module that contains Web
services may have a context root.
11. In the Target Metadata Repository section, you can choose the repository and
partition for this application. If the partition or repository specified in the
application is not valid in the domain, Fusion Middleware Control displays a
message.
■To change the repository, click the icon next to the Repository Name. In the
Metadata Repositories dialog box, select the repository and click OK.
■To change the partition, enter the partition name in Partition Name. Oracle
recommends that you create a new partition for each application. If you enter
a name of a partition that does not exist, the partition is created.
Each application must have a unique partition in the repository.
12. Click Next.
The Deployment Wizard, Deployment Settings page is displayed.
13. On this page, you can perform common tasks before deploying your application
or you can edit the deployment plan or save it to a disk. Depending on the type of
application, in the Deployment Tasks section, you can:
■Configure Web modules: Click Go to Task in the Configure Web Modules row.
The Configure Web Modules page is displayed. Click Configure General
Properties to view and edit the general configuration for the Web Module or
Map Resource References to map the resource references.
For example, you can change the session invalidation interval or the
maximum age of session cookies.

Deploying, Undeploying, and Redeploying WebCenter Portal Applications
Deploying Applications 10-25
■Configure EJB modules: Click Go to Task in the Configure EJB modules row to
set standard EJB deployment descriptor properties. The Configure EJB
Modules page is displayed. Click Configure EJB Properties to view and edit
the general configuration for the EJBs or Map Resource References to map the
resource preferences.
For example, you can configure the maximum number of beans in the free
pool or the network access point.
■Configure application security: Click Go to Task in the Configure Application
Security row. Depending on what type of security is used, different pages are
displayed, as described in Section 10.8.
■Configure persistence: Click Go to Task in the Configure Persistence row to
configure Java Persistent API (JPA) persistence units.
■Configure ADF Connections: To modify the ADF connections, click Go to Task
in the Configure ADF Connections row. The Configure ADF Connections page
is displayed, showing the current connection information. To modify a
connection type, click the Edit icon for a particular row.
See Section 10.8 for more detailed information about these options.
14. Expand Deployment Plan.
You can edit and save the deployment plan, if you choose.
15. Click Deploy.
Fusion Middleware Control displays processing messages.
16. When the deployment is completed, click Close.
10.6.2 Undeploying WebCenter Portal Applications
To undeploy a WebCenter Portal application:
1. From the navigation pane, expand Application Deployments, then the
application to undeploy.
The application home page is displayed.
2. From the Application Deployment menu, select Application Deployment, then
Undeploy.
The confirmation page is displayed.
3. Click Undeploy.
Processing messages are displayed.
4. When the operation completes, click Close.
Alternatively, you can navigate to the domain, Managed Server, or cluster. Then, from
the target's menu, choose Application Deployment, then Undeploy. In the Select
Application page, select the application you want to undeploy.
10.6.3 Redeploying WebCenter Portal Applications
To redeploy a WebCenter Portal application:
1. From the navigation pane, expand the farm, then WebLogic Domain. and then the
domain.
2. Select the server in which you want to redeploy the application.

Deploying, Undeploying, and Redeploying WebCenter Portal Applications
10-26 Oracle Fusion Middleware Administrator's Guide
The server home page is displayed.
3. From the WebLogic Server menu, select Application Deployment, then Redeploy.
The Select Application page is displayed. You can only redeploy applications that
are versioned. If the application is not versioned, you must undeploy, then
redeploy.
4. Select the application to redeploy.
5. Click Next.
The Select Archive page is displayed.
6. In the Archive or Exploded Directory section, you can select one of the following:
■Archive is on the machine where this browser is running. Enter the location
of the archive or click Browse to find the archive file.
■Archive or exploded directory is on the server where Enterprise Manager is
running. Enter the location of the archive or click Browse to find the archive
file.
7. In the Deployment Plan section, you can select one of the following:
■Create a new deployment plan when deployment configuration is done
■Deployment plan is on the machine where this web browser is running.
Enter the path to the plan.
■Deployment plan is on the server where Enterprise Manager is running.
Enter the path to the plan.
8. Click Next.
The Application Attributes page is displayed.
9. In the Application Attributes section, for Application Name, enter the application
name.
10. In the Context Root of Web Modules section, specify the context root for your
application if you have not specified it in application.xml. The context root is the
URI for the Web module. Each Web module or EJB module that contains Web
services may have a context root.
11. In the Target Metadata Repository section, select the MDS Repository and for
Partition Name, enter a partition name. Be careful to use the same repository
connection and partition name that you used when you originally deployed the
application. If you do not, all customizations are lost.
12. Click Next.
The Deployment Settings page is displayed.
13. On this page, you can perform common tasks before deploying your application
or you can edit the deployment plan or save it to a disk. In the Deployment Tasks
section, you can:
■Configure Web modules
■Configure application security
■Configure persistence
See Section 10.8 for detailed information about these options.
14. Expand Deployment Plan.

About the Common Deployment Tasks in Fusion Middleware Control
Deploying Applications 10-27
You can edit and save the deployment plan, if you choose.
15. Click Redeploy.
Fusion Middleware Control displays processing messages.
16. When the deployment is completed, click Close.
10.7 Managing Deployment Plans
A deployment plan is a client-side aggregation of all the configuration data needed to
deploy an archive into Oracle WebLogic Server. A deployment plan allows you to
easily deploy or redeploy an application using a saved set of configuration settings.
A new deployment plan is created by default if you do not apply an existing
deployment plan to an application at the time of deployment, as described in
Section 10.3.1. Once created, you can save a deployment plan as a file and reuse it for
redeploying the application or for deploying other applications.
However, if you change the configuration of an application after it is deployed (for
example, if you modify the MDS configuration of an application), then any existing
deployment plans you saved no longer represent the configuration settings of the
deployed application.
In such a situation, you can fetch a new deployment plan that more closely represents
the configuration of the deployed application.
To fetch the deployment plan of an application that is currently deployed:
1. From the navigation pane, expand the farm, then WebLogic Domain.
2. Select the domain.
The WebLogic Domain page is displayed.
3. From the WebLogic Domain menu, choose Application Deployment, then Fetch
Deployment Plan.
The Fetch Deployment Plan page is displayed.
4. Select an application from the list of currently deployed applications.
5. Select a location where you want to save the deployment plan, and click Fetch.
You can save the plan to the computer where the Web browser is running or to the
computer where Fusion Middleware Control is running.
6. In the resulting dialog box, specify a directory location for the saved deployment
plan.
You can now use this deployment plan to later deploy or redeploy the application
using the configuration currently in use by the application.
Alternatively, you can edit a deployment plan on the Deployment Settings page of the
Application Deployment wizard.
10.8 About the Common Deployment Tasks in Fusion Middleware Control
When you deploy an application using Fusion Middleware Control, you can use the
Deployment Settings page of the Deployment wizard to perform specific deployment
configuration tasks before the application is deployed.
The following describes the deployment tasks that can appear on the Deployment
Settings page, depending on the type of application you are deploying.

About the Common Deployment Tasks in Fusion Middleware Control
10-28 Oracle Fusion Middleware Administrator's Guide
Configure Web modules
This deployment task is available when you are deploying any application that
includes a Web module. In most cases, this means the application contains a Web
application deployment descriptor (web.xml or weblogic.xml); however, a Web
module can also be identified by annotations in the Java code of the application.
You can use this deployment task to set standard Web application deployment
descriptor properties, such as:
■Session validation interval
■Maximum age of session cookies
Configure EJBs
This deployment task is available for any application that includes an EJB module. In
most cases, this means the application contains an EJB deployment descriptor
(ejb-jar.xml or weblogic-ejb-jar.xml); however, an EJB module can also be identified by
annotations in the Java code of the application.
You can use this deployment task to set standard EJB deployment descriptor
properties, such as:
■The maximum number of beans in the free pool
■The EJB network access point
Configure Application Security
This deployment task is available for all application types. However, the options
available when you select this task vary depending on the existence of the following
files in the application:
■jazn-data.xml
If the jazn-data.xml file exists in the application, then you can:
–Append, overwrite, or ignore policy migration.
*If you are deploying the application for the first time, then select Append.
*If the application was previously deployed and the application
authorization policy exists, then select Append, or select Ignore to keep
the application authorization policy.
*To overwrite the previous policy, then select Overwrite.
–Specify the Application stripe ID, if the stripe ID is inconsistent with the one
defined in the migration options.
–Specify that policies are removed when the application is undeployed.
■cwallet.sso
If an cwallet.sso file exists in the application, then you can set additional
application credential migration options.
If the application contains both files, the page displays both sections.
For more information about the settings available when you select the Configure
Application Security deployment task, see "Deploying Java EE and Oracle ADF
Applications with Fusion Middleware Control" in the Oracle Fusion Middleware
Application Security Guide.
If neither of these files exists in the application, then you can use this task to determine
how user roles and policies will be defined when the application is deployed. For

Changing MDS Configuration Attributes for Deployed Applications
Deploying Applications 10-29
example, you can choose to use only the roles and policies defined in the deployment
descriptors, or you can choose to use only the roles and policies defined on the server.
The Configure Application Security page displays the following options:
■Deployment Descriptors Only: Use only roles and policies that are defined in the
deployment descriptors.
■Custom Roles: Use roles that are defined in the Administration Console; use
policies that are defined in the deployment descriptor.
■Custom Roles and Policies: Use only roles and policies that are defined in the
Administration Console.
■Advanced: Use a custom model that you have configured on the realm's
configuration page.
Configure persistence
This deployment task is available for applications that contain one or more
persistence.xml files. Using this task, you can configure the Java Persistent API (JPA)
persistence units for the application.
You can view details about each persistence unit and define a Java Transaction API
(JTA) data source or non-JTA data source for each persistence unit.
Configuring the data sources for persistence units can be useful for applications that
take advantage of Oracle TopLink. For more information, refer to the Oracle Fusion
Middleware Developer's Guide for Oracle TopLink.
For more information about how persistence units and the persistence.xml file can be
used in Java EE applications, refer to the definition of Persistence Units in the Java EE
5 Tutorial at the following Web site:
http://download.oracle.com/javaee/5/tutorial/doc/bnbqw.html#bnbrj
Configure ADF connections
This deployment task is available for applications that use ADF connections. You can
modify the connection information for an external application. For more information
about ADF connections, see the Oracle Fusion Middleware Fusion Developer's Guide for
Oracle Application Development Framework.
10.9 Changing MDS Configuration Attributes for Deployed Applications
If your application uses an MDS Repository, you can modify configuration attributes
after the application is deployed. To view or modify the attributes, you can use the
System MBean Browser or WLST.

Changing MDS Configuration Attributes for Deployed Applications
10-30 Oracle Fusion Middleware Administrator's Guide
The following topics describe how you can change the MDS configuration attributes:
■Changing the MDS Configuration Attributes Using Fusion Middleware Control
■Changing the MDS Configuration Using WLST
■Restoring the Original MDS Configuration for an Application
10.9.1 Changing the MDS Configuration Attributes Using Fusion Middleware Control
To change the MDS configuration attributes of an application, take the following steps:
1. Navigate to the application's home page by expanding the farm, then Application
Deployments. Then, select an application.
The application's home page is displayed.
2. From the Application Deployment menu, choose System MBean Browser.
The System MBean Browser page is displayed.
3. Expand Application Defined MBeans, then oracle.adf.share.config, then Server:
name, then Application: name, then ADFConfig, then ADFConfig, and
ADFConfig.
4. Select MDSAppConfig.
The Application Defined MBeans page is displayed, as shown in the following
figure:
Note: Changes to the configuration persist in MDS as
customizations. Because these persist as customizations:
■Any changes made to the configuration are retained across
application deployments. For example, assume that an application
has an ExternalChangeDetectionInterval configuration attribute
value set to 40 seconds through Oracle JDeveloper. If you change
the ExternalChangeDetectionInterval configuration attribute to 50
seconds, and you redeploy the application, the value of the
attribute remains at 50 seconds.
■In a cluster, because all instances of the deployed application
point to the same MDS Repository partition, all instances of the
application use the same value. If a configuration attribute has
been changed for one application instance, all instances of that
application in a cluster use the changed value.

Changing MDS Configuration Attributes for Deployed Applications
Deploying Applications 10-31
5. You can view the description and values for the attributes.
Tabl e 10–2 describes the configuration attributes that are specific to MDS. Note
that other attributes, such as ConfigMBean appear in the browser, but these are
generic attributes for all MBeans.
Table 10–2 MDS Configuration Attributes for Deployed Applications
Attribute Description
AppMetadataRepositoryInfo Read only. Describes the metadata repository partition
where the application is deployed.
AutoPurgeTimeToLive Automatically purge versions of metadata documents older
than the given time interval, specified in seconds. Any
unlabeled versions older than this time interval are
automatically purged on any subsequent update from this
application. If the value is not set, versions are not
automatically purged.
DeployTargetRepository The name of the target repository configured for the
application.

Changing MDS Configuration Attributes for Deployed Applications
10-32 Oracle Fusion Middleware Administrator's Guide
6. To view or modify an attribute, select the attribute.
The attribute page is displayed.
7. If the attribute is not read-only, you can change the values. For example, for
AutoPurgeTimeToLive, you can change the interval, by entering a new value in
Value.
8. Click Apply.
9. Navigate up to ADFConfig (the parent of MDSAppConfig) and select it.
ExternalChangeDetection Specifies that the MDS Repository is polled to determine if
any metadata changes have been performed on other cluster
nodes or by other applications. If changes are detected,
notifications are sent to applications that share the
repository.
Multiple applications can share metadata that is deployed
to a shared repository. Changes performed by one
application to this shared metadata can be detected by the
other application. To do this, both the applications should
configure the shared repository as part of their application
configuration.
If the MDS Repository is being used by more than one
application in the same JVM, then MDS polls for changes if
any of those applications have ExternalChangeDetection set
to true.
This attribute should only be set to false if the application
metadata is never updated or if it is used only by this
application and on a single server node.
This attribute is applicable only to database-based
repositories. The default is true.
ExternalChangeDetectionInterval The maximum time interval, in seconds, to poll the MDS
Repository to determine if there are external metadata
changes. This attribute is only valid if
ExternalChangeDetection is enabled.
If the MDS Repository is shared and being used by more
than one application in the same JVM, MDS uses the lowest
of the values specified in the different applications for this
attribute. As a result, changing the value of this parameter
in one application only has an effect if the new value is
lower than any values specified in the other applications.
The default is 30 seconds.
MaximumCacheSize The maximum metadata cache size limit, in kilobytes. If the
value is 0, caching is disabled. If no value is specified, there
is no cache limit. In this case, cached data is stored
indefinitely.
ReadOnlyMode Changes the application to read-only mode, so that no
updates can be made to the application's repository
partition, including configuration and application metadata.
RetryConnection Enables the application to retry the connection to the
metadata repository after connection failure.
SharedMetadataRepositoryInfo Read only. Specifies the MDS Repository partition used by
the application. Note that an application can use more than
one shared metadata repository.
Table 10–2 (Cont.) MDS Configuration Attributes for Deployed Applications
Attribute Description

Changing MDS Configuration Attributes for Deployed Applications
Deploying Applications 10-33
10. In the Operations tab, click Save.
11. Click Invoke.
10.9.2 Changing the MDS Configuration Using WLST
You can change the MDS configuration of an application using WLST. The following
example shows a WLST script that reads and then sets the ReadOnlyMode attribute:
"""
Getting ReadOnlyMode Attribute from MBean
"""
connect('username','password','hostname:port')
application = 'application_name'
attribute = 'ReadOnlyMode'
beanName = 'oracle.adf.share.config:ApplicationName='+ application
+',name=MDSAppConfig,type=ADFConfig,Application='+ application
+',ADFConfig=ADFConfig,*'
beanObjectName = ObjectName(beanName)
beans = mbs.queryMBeans(beanObjectName, None)
bean = beans.iterator().next().getObjectName()
custom()
value = mbs.getAttribute(bean, attribute)
print value
"""
Setting ReadOnlyMode Attribute from MBean
"""
attr = Attribute(attribute, Boolean(0))
mbs.setAttribute(bean,attr)
value = mbs.getAttribute(bean, attribute)
print value
"""
Saving the Changes. This is required to persist the changes.
"""
adfConfigName = 'oracle.adf.share.config:ApplicationName='+ application +
',name=ADFConfig,type=ADFConfig,Application='+ application + ',*'
adfConfigObjectName = ObjectName(adfConfigName)
adfConfigMBeans = mbs.queryMBeans(adfConfigObjectName, None)
adfConfigMBean = adfConfigMBeans.iterator().next().getObjectName()
mbs.invoke(adfConfigMBean, 'save', None, None)
10.9.3 Restoring the Original MDS Configuration for an Application
To restore the original MDS configuration for an application:
1. Navigate to the application's home page by expanding the farm, then Application
Deployments. Then, select an application.
The application's home page is displayed.
2. From the Application Deployment menu, choose System MBean Browser.
The System MBean Browser page is displayed.
3. Expand Application Defined MBeans, then oracle.adf.share.config, then Server:
name, then Application: name, then ADFConfig, and then ADFConfig.
4. Select the Operations tab.

Changing MDS Configuration Attributes for Deployed Applications
10-34 Oracle Fusion Middleware Administrator's Guide
5. Select RestoreToOriginalConfiguration.
The Operation: restoreToOriginalConfiguration page is displayed.
6. Click Invoke.
Use this operation with caution. It causes all changes made to the original
adf-config.xml file to be discarded. The adf-config.xml is restored to the base
document.

Part V
Par t V Monitoring Oracle Fusion Middleware
This part provides information about how to find information about the cause of an
error and its corrective action, to view and manage log files to assist in monitoring
system activity and to diagnose problems and how to monitor Oracle Fusion
Middleware.
Part V contains the following chapters:
■Chapter 11, "Monitoring Oracle Fusion Middleware"
■Chapter 12, "Managing Log Files and Diagnostic Data"
■Chapter 13, "Diagnosing Problems"

11
Monitoring Oracle Fusion Middleware 11-1
11Monitoring Oracle Fusion Middleware
This chapter describes how to monitor Oracle Fusion Middleware using Fusion
Middleware Control, Oracle WebLogic Server Administration Console, and the
command line. It describes the following topics:
■Monitoring the Status of Oracle Fusion Middleware
■Viewing the Performance of Oracle Fusion Middleware
■Viewing the Routing Topology
11.1 Monitoring the Status of Oracle Fusion Middleware
Monitoring the health of your Oracle Fusion Middleware environment and ensuring
that it performs optimally is an important task for the administrator.
Oracle Fusion Middleware provides the following methods for monitoring the status
of your environment:
■Oracle WebLogic Server Administration Console: You can monitor the status of
Oracle WebLogic Server domains, clusters, servers, Java components, and
applications. From the Administration Console, navigate to the entity's page. See
"Overview of the Administration Console" in the Oracle Fusion Middleware
Introduction to Oracle WebLogic Server for information on monitoring using the
console.
■Fusion Middleware Control: You can monitor the status of Oracle WebLogic Server
domains, clusters, servers, Java components, system components, and
applications. Navigate to the entity's home page, for example, to the home page
for an Oracle HTTP Server instance.
■The command line: You can monitor the status of your environment using the
WLST or opmnctl command lines.
To monitor the status of Java components, use the WLST state command, with
the following format:
state(name, type)
For example, to get the status of the Managed Server server1, use the following
command:
wls:/mydomain/serverConfig> state('server1','Server')
Note: For information about monitoring servers for IBM WebSphere,
see "Managing Oracle Fusion Middleware on IBM WebSphere" in the
Oracle Fusion Middleware Third-Party Application Server Guide.

Monitoring the Status of Oracle Fusion Middleware
11-2 Oracle Fusion Middleware Administrator's Guide
Current state of "server1": SUSPENDED
To monitor the status of system components, use the opmnctl status
command, with the following format:
opmnctl status [scope] [options]
For example, to view the status of all processes monitored by OPMN, use the
following command:
opmnctl status
Most of the monitoring tasks in this chapter describe how to monitor using Fusion
Middleware Control or the command line.
The following topics provide more detail:
■Viewing General Information
■Monitoring an Oracle WebLogic Server Domain
■Monitoring an Oracle WebLogic Server Administration or Managed Server
■Monitoring a Cluster
■Monitoring a Java Component
■Monitoring a System Component
■Monitoring Java EE Applications
■Monitoring ADF Applications
■Monitoring SOA Composite Applications
■Monitoring Oracle WebCenter Portal Applications
■Monitoring Applications Deployed to a Cluster
11.1.1 Viewing General Information
You can view the overall status of the Oracle Fusion Middleware environment from
the home page of the farm using Fusion Middleware Control. This page lists the
availability of all components, an application deployment summary, including SOA
composites, if any SOA composite applications are deployed.
To view the overall status, from the navigation pane, select the farm.
The farm home page is displayed, as shown in the following figure:

Monitoring the Status of Oracle Fusion Middleware
Monitoring Oracle Fusion Middleware 11-3
This page shows the following:
■A list of deployed applications and the status of each
■Lists of domains, the servers within the domains, metadata repositories, and other
Oracle Fusion Middleware entities, with the status of each
■A Resource Center with links to relevant documentation
11.1.2 Monitoring an Oracle WebLogic Server Domain
You can view the status of a domain, including the servers, clusters, and deployments
in the domain from the domain home page of Fusion Middleware Control:
1. From the navigation pane, expand the farm, then WebLogic Domain.
2. Select the domain.
The domain home page is displayed, as shown in the following figure:

Monitoring the Status of Oracle Fusion Middleware
11-4 Oracle Fusion Middleware Administrator's Guide
This page shows the following:
■A general summary of the domain, along with a link to the Oracle WebLogic
Server Administration Console
■Information about the servers, both the Administration Server and the Managed
Servers, in the domain
■Information about the clusters in the domain
■Information about the deployments in the domain
■A Resource Center, which provides links to more information
11.1.3 Monitoring an Oracle WebLogic Server Administration or Managed Server
You can view the status of a WebLogic Server Administration Server or Managed
Server in Fusion Middleware Control:
1. From the navigation pane, expand the farm, then WebLogic Domain, and then the
domain.
2. Select the server.
The server home page is displayed.
See Also: "Overview of the Administration Console" in the Oracle
Fusion Middleware Introduction to Oracle WebLogic Server for
information about monitoring an Oracle WebLogic Server domain
using the Oracle WebLogic Server Administration Console. The
Administration Console provides details about the health and
performance of the domain.

Monitoring the Status of Oracle Fusion Middleware
Monitoring Oracle Fusion Middleware 11-5
The following figure shows the home page for a Managed Server:
This page shows the following:
■A general summary of the server, including its state, and information about the
servlets, JSPs, and EJBs running in the server
■Response and load
■Information about the applications deployed to the server
11.1.4 Monitoring a Cluster
You can view the status of a cluster, including the servers and deployments in the
cluster using Fusion Middleware Control:
1. From the navigation pane, expand the farm, then WebLogic Domain, and then the
domain.
2. Select the cluster.
The cluster page is displayed, as shown in the following figure:
See Also: "Overview of the Administration Console" in the Oracle
Fusion Middleware Introduction to Oracle WebLogic Server for
information about monitoring servers using the Oracle WebLogic
Server Administration Console. The Administration Console provides
details about the health and performance of the server.

Monitoring the Status of Oracle Fusion Middleware
11-6 Oracle Fusion Middleware Administrator's Guide
This page shows the following:
■A general summary of the cluster, including the broadcast channel, if
appropriate, the load algorithm, and the messaging mode
■A response and load section, which shows the requests per minute and the
request processing time
■A deployments section with information about the applications deployed to
the cluster
■A server section, with a table listing the servers that are part of the cluster
11.1.5 Monitoring a Java Component
You can view the status of a Java component, including whether the component is
started, in the component home page in Fusion Middleware Control.
To monitor a Java component, such as WebCenter Portal: Spaces:
1. From the navigation pane, expand the farm, then the type of component, such as
WebCenter, then the component, such as Portal, then Spaces.
2. Select the component. For example, select the WebCenter Spaces instance.
The component home page is displayed, as shown in the following figure:
See Also: "Overview of the Administration Console" in the Oracle
Fusion Middleware Introduction to Oracle WebLogic Server for
information about monitoring a cluster using Oracle WebLogic Server
Administration Console. The Administration Console provides details
about the health and performance of the cluster.

Monitoring the Status of Oracle Fusion Middleware
Monitoring Oracle Fusion Middleware 11-7
This page shows the following:
■A list of related components
■A Resource Center with links to relevant documentation
■A chart showing the group space page response
■A chart showing the most active group spaces
■A chart showing the slowest group spaces
■A chart showing the group spaces with the most errors
11.1.6 Monitoring a System Component
To monitor a system component, such as Oracle HTTP Server:
1. From the navigation pane, expand the farm, then Web Tier.
2. Select the component, such as ohs1.
The component home page is displayed, as shown in the following figure:
See Also: "Overview of the Administration Console" in the Oracle
Fusion Middleware Introduction to Oracle WebLogic Server for
information about using the Oracle WebLogic Server Administration
Console to monitor Java components

Monitoring the Status of Oracle Fusion Middleware
11-8 Oracle Fusion Middleware Administrator's Guide
This page shows the following:
■A response and load section, which shows the requests per second and the request
processing time
■CPU and memory usage
■The virtual hosts, with their names, request throughput and response size.
■Module request statistics, with a list of modules and the throughput for each.: A
table listing the processing time for each module
■A Resource Center with links to relevant documentation
11.1.7 Monitoring Java EE Applications
To monitor a Java EE application using Fusion Middleware Control:
1. From the navigation pane, expand the farm, expand Application Deployments,
then select the application to monitor.
The application's home page is displayed.
2. In this page, you can view a summary of the application's status, entry points to
the application, Web services and modules associated with the application, and the
response and load.
The following figure shows a portion of the application's home page:

Monitoring the Status of Oracle Fusion Middleware
Monitoring Oracle Fusion Middleware 11-9
This page shows the following:
■A summary of the application, including its state, the Managed Server on which it
is deployed, and information about active sessions, active requests, and request
processing time
■Entry points, including any Web modules and Web services
■A list of modules with the type of module for each
■Response and load, which shows the requests per minute and the request
processing time
■A list of most requested servlets, JSPs, and Web services
11.1.8 Monitoring ADF Applications
To monitor an ADF application:
1. From the navigation pane, expand the farm, expand Application Deployments,
then select the application to monitor.
The application's home page is displayed.
2. In this page, you can view a summary of the application's status, entry points to
the application, Web services and modules associated with the application, and the
response and load.
11.1.9 Monitoring SOA Composite Applications
To monitor a SOA composite application:

Monitoring the Status of Oracle Fusion Middleware
11-10 Oracle Fusion Middleware Administrator's Guide
1. From the navigation pane, expand the farm, expand SOA, then soa-infra. Select
the application to monitor.
The application's home page is displayed.
2. From this page, you can monitor the running instances, faults and rejected
messages, and component metrics.
The following figure shows part of a SOA composite home page:
This page, with the Dashboard tab selected, shows the following:
■The recent instances
■Recent faults and rejected messages
■Component metrics
11.1.10 Monitoring Oracle WebCenter Portal Applications
To monitor an Oracle WebCenter Portal application:
1. From the navigation pane, expand the farm, expand Application Deployments,
then select the application to monitor.
The application's home page is displayed.
2. In this page, you can view a summary of the application's status, entry points to
the application, Web services and modules associated with the application, and the
response and load.
3. For some applications, you can view service metrics. From the Application
Deployment menu, choose Web Center, then Service Metrics.
The following figure shows the Service Metrics page:

Monitoring the Status of Oracle Fusion Middleware
Monitoring Oracle Fusion Middleware 11-11
This page shows the following:
■A summary of WebCenter Service metrics, with the status and invocations for each
service.
■A chart showing the most popular operations,
■A chart showing response time for the different types of operations
■An Operations section that shows the operations since startup and recent
operations
11.1.11 Monitoring Applications Deployed to a Cluster
If you deploy an application to a cluster, Oracle Fusion Middleware automatically
deploys the application to each Managed Server in the cluster. As a result, there is an
instance of the application on each server.
There are times when you want to monitor the performance of the application on an
individual server, and times when you want to monitor the overall performance of the
application across all the servers in the cluster.
For example, normally, you would manage the overall performance of the application
to determine if there are any performance issues affecting all users of the application,
regardless of which instance users access. If you notice a performance problem, you
See Also: "Understanding WebCenter Portal Performance Metrics"
in Oracle Fusion Middleware Administrator's Guide for Oracle WebCenter
Portal for more information about service metrics

Viewing the Performance of Oracle Fusion Middleware
11-12 Oracle Fusion Middleware Administrator's Guide
can then drill down to a specific instance of the application to determine if the problem
is affecting one or all of the application instances in the cluster.
Fusion Middleware Control provides monitoring pages for both of these scenarios:
1. From the navigation pane, expand the farm, expand Application Deployments.
Fusion Middleware lists the applications deployed in the current domain.
If an application has been deployed to a cluster, Fusion Middleware Control shows
a plus sign (+) next to the application to indicate that it represents more than one
instance of the application on the cluster.
2. Expand the cluster application to show each instance of the application, as shown
in the following figure:
3. Monitor the overall performance of the application on the cluster by clicking the
cluster application, or monitor the performance of the application on a single
server by clicking one of the application deployment instances.
11.2 Viewing the Performance of Oracle Fusion Middleware
If you encounter a problem, such as an application that is running slowly or is
hanging, you can view more detailed performance information, including
performance metrics for a particular target, to find out more information about the
problem.
Oracle Fusion Middleware automatically and continuously measures run-time
performance. The performance metrics are automatically enabled; you do not need to
set options or perform any extra configuration to collect them.
Note that Fusion Middleware Control provides real-time data. If you are interested in
viewing historical data, consider using Oracle Enterprise Manager Grid Control.
For example, to view the performance of an Oracle WebLogic Server Managed Server:
1. From the navigation pane, expand the farm, then WebLogic Domain, and then the
domain.
2. Select the server to monitor.
The Managed Server home page is displayed.
3. From the WebLogic Server menu, choose Performance Summary.
The Performance Summary page is displayed. It shows performance metrics, as
well as information about response time and request processing time for
applications deployed to the Oracle WebLogic Server.
4. To see additional metrics, click Show Metric Palette and expand the metric
categories.
The following figure shows the Performance Summary page with the Metric
Palette displayed:

Viewing the Routing Topology
Monitoring Oracle Fusion Middleware 11-13
5. Select a metric to add it to the Performance Summary.
6. To overlay another target, click Overlay, and select the target. The target is added
to the charts, so that you can view the performance of more than one target at a
time, comparing their performance.
7. To customize the time frame shown by the charts, you can:
■Click Slider to display a slider tool that lets you specify that more or less time
is shown in the charts. For example, to show the past 10 minutes, instead of
the past 15 minutes, slide the left slider control to the right until it displays the
last 10 minutes.
■Select the calendar and clock icon. Then, enter the Start Time and End Time. If
there is no data available for those times, a confirmation message displays,
explaining the timeline will be automatically adjusted to the time period for
which the data is available.
You can also view the performance of a components, such as Oracle HTTP Server or
Oracle SOA Suite. Navigate to the component and select Monitoring, then
Performance Summary from the dynamic target menu.
11.3 Viewing the Routing Topology
Fusion Middleware Control provides a Topology Viewer for the farm. The Topology
Viewer is a graphical representation of routing relationships across components and
elements of the farm. You can easily determine how requests are routed across
components. For example, you can see how requests are routed from Oracle Web
Cache, to Oracle HTTP Server, to a Managed Server, to a data source.
Note: To view relationships between Oracle WebLogic Server, Oracle
Web Cache, and Oracle HTTP Server, each target must be running and
show its status as Up.

Viewing the Routing Topology
11-14 Oracle Fusion Middleware Administrator's Guide
The Topology Viewer enables you to easily monitor your Oracle Fusion Middleware
environment. You can see which entities are up and which are down.
You can also print the topology.
To view the topology:
1. Click To po lo gy, as shown in the following figure:
The Topology Viewer is displayed in a separate window.
2. To see information about a particular target, place your mouse over the target. To
view additional information, click More.
The following shows the Topology Viewer window, with information about the
Managed Server soa_server1:
With Topology Viewer, you can also:
■Choose how to group the routing. From the View menu, you can choose to group
by Middleware or by application.

Viewing the Routing Topology
Monitoring Oracle Fusion Middleware 11-15
■Choose the types of nodes to show. From the Show Nodes menu, select the types
of nodes, such as data sources.
■View the targets by status. Click the green up arrow or the red down arrow at the
top of the page. A list of the targets with the specified status is shown.
■Search for a target within the topology. This makes it easier to find a target if you
have many targets. Enter the name in the Find box, and click Find.
The Find results box is displayed. Click the target name to highlight the target. The
topology is repositioned so you can see the target if it was not previously visible in
the viewing area.
You can also specify criteria for the search. From Find, choose the one or more
types of Status or one or more of Targ et Ty pe, or both.
■Hide or show the status or metrics. From Annotations, click Status or Metrics.
If you select Metrics, one key performance metric for the component is displayed.
(You cannot change the metric that is displayed.)
■Reposition the topology and change its orientation:
–To change the orientation, from the Options menu, choose Layout, then Left to
Right or Top Down.
–To reposition the topology, click in the topology, but not on a target or route.
Drag the topology to position it.
–To change what is visible in the topology view, from the Options menu, choose
Show/Hide Navigator. Then, drag the shaded section in the navigator
window, which is located in the bottom right.
■Navigate to the home page of a target. Right-click the target, and select Home.
■Perform operations directly on the target by right-clicking. The right-click target
menu is displayed. For example, from this menu, you can start or stop an Oracle
WebLogic Server or view additional performance metrics.
■View the routing relationships between components. For example, you can view
the routing from Oracle Web Cache to Oracle HTTP Server to Oracle WebLogic
Server. Clicking on the line between the two targets displays the URLs used.
■From the Refresh dropdown, you can refresh manually, or you can enable
automatically refreshing the status and metrics, every minute, every five minutes,
or every thirty minutes. By default, the Topology Viewer refreshes the metrics
every 5 minutes.

Viewing the Routing Topology
11-16 Oracle Fusion Middleware Administrator's Guide
Notes:
■If you use Mozilla Firefox, when you click a link or menu item in
the Topology Viewer to navigate back to the main Fusion
Middleware Control window, the main window does not always
get focus. For example, if you right-click a target node and select
View Log Messages from the target menu, the focus remains on
the Topology Viewer window. (If you go back to the main
window, the Log Messages page is correctly displayed.)
To workaround this problem, make the following change in
Firefox:
From the Tools menu, select Options, and then Content. Click
Advanced. In the Advanced JavaScript Settings dialog box, select
Raise and lower windows.
■If you use Internet Explorer, turn off the Always Open Popups in
New Tab option.

12
Managing Log Files and Diagnostic Data 12-1
12Managing Log Files and Diagnostic Data
Oracle Fusion Middleware components generate log files containing messages that
record all types of events, including startup and shutdown information, errors,
warning messages, and access information on HTTP requests. This chapter describes
how to find information about the cause of an error and its corrective action and to
view and manage log files to assist in monitoring system activity and in diagnosing
problems.
It contains the following topics:
■Overview of Oracle Fusion Middleware Logging
■Understanding ODL Messages and ODL Log Files
■Viewing and Searching Log Files
■Configuring Settings for Log Files
■Correlating Messages Across Log Files and Components
■Configuring Tracing
12.1 Overview of Oracle Fusion Middleware Logging
Most Oracle Fusion Middleware components write diagnostic log files in the Oracle
Diagnostic Logging (ODL) format. Log file naming and the format of the contents of
log files conforms to an Oracle standard. By default, the diagnostic messages are
written in text format.
ODL provides the following benefits:
■The capability to limit the total amount of diagnostic information saved. You can
set the level of information saved and you can specify the maximum size of the log
file and the log file directory.
■When you reach the specified size, older segment files are removed and newer
segment files are saved in chronological fashion.
■Components can remain active, and do not need to be shutdown, when older
diagnostic logging files are deleted.
You can view log files using Fusion Middleware Control or the WLST displayLogs
command, or you can download log files to your local client and view them using
another tool (for example, a text editor or another file viewing utility).
Note: For information about logging for IBM WebSphere, see
"Configuring Oracle Fusion Middleware Logging on IBM WebSphere"
in the Oracle Fusion Middleware Third-Party Application Server Guide.

Understanding ODL Messages and ODL Log Files
12-2 Oracle Fusion Middleware Administrator's Guide
12.2 Understanding ODL Messages and ODL Log Files
Using ODL, diagnostic messages are written to log files and each message includes
information, such as the time, component ID, and user.
The following example shows an ODL format error messages from Oracle SOA Suite:
[2010-09-23T10:54:00.206-07:00] [soa_server1] [NOTIFICATION] [] [oracle.mds]
[tid: [STANDBY].ExecuteThread: '1' for queue: 'weblogic.kernel.Default
(self-tuning)'] [userId: <anonymous>] [ecid:
0000I3K7DCnAhKB5JZ4Eyf19wAgN000001,0]
[APP: wsm-pm] "Metadata Services: Metadata archive (MAR) not found."
In the message, the fields map to the following attributes, which are described in
Tabl e 12–1:
■Timestamp, originating: 2010-09-23T10:54:00.206-07:00
■Organization ID: soa_server1
■Message Type: NOTIFICATION
■Component ID: oracle.mds
■Thread ID: tid: [STANDBY].ExecuteThread: '1' for queue:
'weblogic.kernel.Default (self-tuning)'
■User ID: userId: <anonymous>
■Execution Context ID: ecid: 0000I3K7DCnAhKB5JZ4Eyf19wAgN000001,0
■Supplemental Attribute: APP: wsm-pm
■Message Text: "Metadata Services: Metadata archive (MAR) not
found."
By default, the information is written to the log files in ODL text format. You can
change the format to ODL XML format, as described in Section 12.4.4.
Tabl e 12–1 describes the contents of an ODL message. For any given component, the
optional attributes may not be present in the generated diagnostic messages.
Note: Oracle WebLogic Server does not use the ODL format. For
information about the Oracle WebLogic Server log format, see Oracle
Fusion Middleware Configuring Log Files and Filtering Log Messages for
Oracle WebLogic Server.
Table 12–1 ODL Format Message Fields
Attribute Name Description Required
Timestamp, Originating
(TIME)
The date and time when the message was generated. This reflects the local
time zone.
Yes
Timestamp, normalized
(time_norm)
The timestamp normalized for clock drift across hosts. This field is used
when the diagnostic message is copied to a repository on a different host.
No
Organization ID (org_id) The organization ID for the originating component. No
INSTANCE_ID
(INST_ID)
The name of the Oracle instance to which the component that originated
the message belongs.
No
COMPONENT ID
(COMP)
The ID of the component that originated the message. Yes

Understanding ODL Messages and ODL Log Files
Managing Log Files and Diagnostic Data 12-3
The log file location depends on the type of component:
■For most Java components, the log file location is:
(UNIX) MW_HOME/user_projects/domains/domain_name/servers/server_name/logs
(Windows) MW_HOME\user_projects\domains\domain_name\servers\server_name\logs
The default name of a log file is server-name-diagnostic.log.
■For system components, the default log file location is:
(UNIX) ORACLE_INSTANCE/diagnostics/logs
(Windows) ORACLE_INSTANCE\diagnostics\logs
Tabl e 12–2 shows the log file location for components of Oracle Fusion Middleware.
In the table, DOMAIN_HOME refers to the following directory, which is the WebLogic
Server domain home:
MESSAGE_ID (MSG_ID) The ID that uniquely identifies the message within the component. The ID
consists of a prefix that represents the component, followed by a dash,
then a 5-digit number. For example:
OHS-51009
Yes
MESSAGE_TYPE
(MSG_TYPE)
The type of message. Possible values are: INCIDENT_ERROR, ERROR,
WARNING, NOTIFICATION, TRACE, and UNKNOWN. See Table 12–3
for information about the message types.
Yes
MESSAGE_LEVEL
(MSG_LEVEL)
The message level, represented by an integer value that qualifies the
message type. Possible values are from 1 (highest severity) through 32
(lowest severity). See Table 12–3 for information about the message levels.
Yes
HOST_ID (HOST_ID) The name of the host where the message originated. No
HOST_NW_ADDR
(HOST_ADDR)
The network address of the host where the message originated. No
MODULE_ID (MODULE) The ID of the module that originated the message. If the component is a
single module, the component ID is listed for this attribute.
Yes
PROCESS_ID (PID) The process ID for the process or execution unit associated with the
message.
No
THREAD_ID (TID) The ID of the thread that generated the message. No
USER_ID (USER) The name of the user whose execution context generated the message. No
ECID The Execution Context ID (ECID), which is a global unique identifier of the
execution of a particular request in which the originating component
participates. You can use the ECID to correlate error messages from
different components. See Section 12.5 for information about ECIDs.
Yes
RID The relationship ID (RID), which distinguishes the work done in one
thread on one process, from work done by any other threads on this and
other processes, on behalf of the same request. See Section 12.5 for
information about RIDs.
No
SUPPL_ATTRS An additional list of name/value pairs which contain component-specific
attributes about the event.
No
MESSAGE TEXT (TEXT) The text of the message. Yes
Message Arguments (arg) A list of arguments bound with the message text. No
Supplemental Detail Supplemental information about the event, including more detailed
information than the message text.
No
Table 12–1 (Cont.) ODL Format Message Fields
Attribute Name Description Required

Understanding ODL Messages and ODL Log Files
12-4 Oracle Fusion Middleware Administrator's Guide
MW_HOME/user_projects/domains/domain_name
In the table, ORACLE_INSTANCE refers to the following directory, which is the Oracle
instance home:
MW_HOME/instance_name
Table 12–2 Log File Location
Component Log File Location
Fusion Middleware Control
DOMAIN_HOME/sysman/log/emoms.log
DOMAIN_HOME/sysman/log/emoms.trc
Oracle Application Development
Framework
DOMAIN_HOME/servers/server_name/logs/server-name-diagnostic.log
Oracle Business Activity
Monitoring
DOMAIN_HOME/servers/server_name/logs/bam-diagnostic.log
Oracle Business Intelligence
Discoverer
DOMAIN_HOME/servers/server_
name/logs/discoverer/server/diagnostic.log
DOMAIN_HOME/servers/server_name/logs/discoverer/server_
name-diagnostic.log
DOMAIN_HOME/servers/server_name/logs/discoverer/diagnostic.log
Oracle Business Process
Management
DOMAIN_HOME/servers/server_name/logs/server-name-diagnostic.log
Oracle Directory Integration
Platform
DOMAIN_HOME/servers/server_name/logs/server-name-diagnostic.log
Oracle Forms Services
DOMAIN_HOME/servers/server_name/logs/server-name-diagnostic.log
ORACLE_
HOME/j2ee/DevSuite/application-deployments/forms/application.log
ORACLE_INSTANCE/diagnostics/logs/FormsComponent/forms/*
ORACLE_INSTANCE/diagnostics/logs/FRComponent/dejvm/*
Oracle Fusion Middleware Audit
Framework
DOMAIN_HOME/servers/server_name/logs/server-name-diagnostic.log
Oracle HTTP Server
ORACLE_INSTANCE/diagnostics/logs/OHS/component_name/*.log
Oracle Identity Federation
DOMAIN_HOME/servers/server_name/logs/server-name-diagnostic.log
Oracle WebCenter Content:
Imaging
DOMAIN_HOME/servers/server_name/logs/server-name-diagnostic.log
Oracle Information Rights
Management
DOMAIN_HOME/servers/server_name/logs/server-name-diagnostic.log
Oracle Internet Directory
ORACLE_INSTANCE/diagnostics/logs/OID/component_name/oid*.log
ORACLE_INSTANCE/diagnostics/logs/OID/tools/*.log
Oracle Platform Security Services
DOMAIN_HOME/servers/server_name/logs/server-name-diagnostic.log
Oracle Portal
DOMAIN_HOME/servers/server_name/logs/server-name-diagnostic.log
ORACLE_INSTANCE/diagnostics/logs/portal
Oracle Reports
ORACLE_INSTANCE/diagnostics/logs/ReportsServerComponent/component_
name/*
ORACLE_INSTANCE/diagnostics/logs/ReportsBridgeComponent/component_
name/*
ORACLE_INSTANCE/diagnostics/logs/ReportsToolsComponent/component_
name/*
Oracle SOA Suite
DOMAIN_HOME/servers/server_name/logs/server-name-diagnostic.log
Oracle TopLink
DOMAIN_HOME/servers/server_name/logs/server-name-diagnostic.log

Viewing and Searching Log Files
Managing Log Files and Diagnostic Data 12-5
12.3 Viewing and Searching Log Files
You can view, list, and search log files across Oracle Fusion Middleware components.
You can view and search log files using Fusion Middleware Control or you can
download a log file to your local client and view the log files using another tool. You
can also list, view, and search log files using the WLST command-line tool.
This section covers the following topics:
■Viewing Log Files and Their Messages
■Searching Log Files
■Downloading Log Files
Note the following about using the WLST commands to view the log files:
■To use the custom WLST logging commands, you must invoke the WLST script
from the Oracle Common home. See Section 3.5.1.1 for more information.
■The log viewing commands work whether you are connected or not connected to a
WebLogic server. If you are not connected, you must specify the path in the
oracleInstance parameter. You specify either the WebLogic domain home, or the
Oracle instance.
■Most of the WLST logging commands require that you are running in the
domainRuntime tree. For example, to connect and to run in the domainRuntime
tree, use the following WLST commands:
connect('username', 'password', 'localhost:port_number')
domainRuntime()
12.3.1 Viewing Log Files and Their Messages
You can view the log files using Fusion Middleware Control or WLST commands, as
described in the following topics:
■Viewing Log Files and Their Messages Using Fusion Middleware Control
■Viewing Log Files and Their Messages Using WLST
Oracle Virtual Directory
ORACLE_INSTANCE/diagnostics/logs/OVD/component_name/diagnostic.log
Oracle Web Cache
ORACLE_INSTANCE/diagnostics/logs/WebCache/component_name*.log
Oracle Web Services Manager
DOMAIN_HOME/servers/server_name/logs/owsm/msglogging
DOMAIN_HOME/servers/server_name/logs/owsm-diagnostic.log
Oracle WebCenter Portal
DOMAIN_HOME/servers/server_name/logs/server-name-diagnostic.log
Oracle WebLogic Server
DOMAIN_HOME/servers/server_name/logs/server-name-diagnostic.log
Repository Creation Utility By default, writes to file specified in RCU_LOG_LOCATION. If not
specified, attempts to write to the following locations:
1. ORACLE_HOME/rcu/log/timestamp
2. /tmp/logdir.timestamp
See Also: "Logging Custom WLST Commands" in the Oracle Fusion
Middleware WebLogic Scripting Tool Command Reference
Table 12–2 (Cont.) Log File Location
Component Log File Location

Viewing and Searching Log Files
12-6 Oracle Fusion Middleware Administrator's Guide
12.3.1.1 Viewing Log Files and Their Messages Using Fusion Middleware Control
You can view the messages for all of the entities in a domain, an Oracle WebLogic
Server, a component, or an application.
For example, to view the log files and their messages for a Managed Server:
1. From the navigation pane, expand the farm, then WebLogic Domain, and then the
domain. Right-click the Managed Server name and choose Logs, then View Log
Messages.
The Log Messages page is displayed.
2. Expand Selected Targets and in the row for a particular component or application,
click Target Log Files.
The Log Files page is displayed. On this page, you can see a list of log files related
to the Managed Server, as shown in the following figure:
3. Select a file and click View Log File.
The View Log Files page is displayed. On this page, you can view the list of
messages.
4. To view the details of a message, select the message.
The details are displayed in the pane below the listing, as shown in the following
figure:

Viewing and Searching Log Files
Managing Log Files and Diagnostic Data 12-7
By default, the messages are sorted by time, in ascending order. You can sort the
messages by the any of the columns, such as Message Type, by clicking the column
name.
5. To view messages that are related by time or ECID, click View Related Messages
and select by Time or by ECID (Execution Context ID).
The Related Messages page is displayed.
12.3.1.2 Viewing Log Files and Their Messages Using WLST
You can list the log files for an Oracle WebLogic Server domain, a server, an Oracle
instance, or component using the WLST listLogs command.
You can use this command while connected or disconnected. While connected, the
default target is the Oracle WebLogic Server domain.
To list the log files, first use the domainRuntime command as described in
Section 12.3. The following describes how to list and view log files:
■To list all of the log files for the Oracle WebLogic Server soa_server1, use the
following command:
listLogs(target='server_soa')
file://host/scratch/Oracle/Middleware/user_projects/domains/SOA_
domain/servers/soa_server1/logs/soa_server1.log
2010-09-17 16:40:45 4.9M soa_server1.log00001
2010-09-17 18:35:35 4.9M soa_server1.log00002
2010-09-17 20:30:25 4.9M soa_server1.log00003
...
file://host/scratch/Oracle/Middleware/user_projects/domains/SOA_

Viewing and Searching Log Files
12-8 Oracle Fusion Middleware Administrator's Guide
domain/servers/soa_server1/logs/soa_server1-diagnostic.log
2010-09-22 13:53:32 10M soa_server1-diagnostic-22.log
2010-09-22 19:18:32 10M soa_server1-diagnostic-23.log
2010-09-23 00:42:32 10M soa_server1-diagnostic-24.log
2010-09-23 06:07:32 10M soa_server1-diagnostic-25.log
2010-09-23 11:31:32 10M soa_server1-diagnostic-26.log
2010-09-23 16:56:32 10M soa_server1-diagnostic-27.log
2010-09-23 22:20:32 10M soa_server1-diagnostic-28.log
2010-09-24 03:45:32 10M soa_server1-diagnostic-29.log
2010-09-24 09:11:32 10M soa_server1-diagnostic-30.log
2010-09-24 14:08:32 9.2M soa_server1-diagnostic.log
...
■To list the logs for the Oracle HTTP Server ohs1 in the Oracle instance asinst_1, use
the following command:
listLogs(target='opmn:asinst_1/ohs1')
■To list the logs while disconnected, you must specify the oracleInstance
parameter, passing it the path of either the Oracle WebLogic Server domain or the
Oracle instance home for the system component. For example, to list the log files
for the Managed Server soa_server1:
listLogs(oracleInstance='/scratch/Oracle/Middleware/user_projects/domains/SOA_
domain',
target='soa_server1')
■To view the diagnostic messages in log files, use the WLST displayLogs
command. This command works when you are either connected or disconnected.
For example, to view the messages generated in the last 10 minutes in the log files
for the Oracle WebLogic Server domain, use the following command:
displayLogs(last=10)
[2010-09-05T08:05:29.652-07:00] [soa_server1] [NOTIFICATION] [BEA-000628]
[Common] [host: hostname] [nwaddr: 10.229.149.27] [tid:
[ACTIVE].ExecuteThread: '10' for queue: 'weblogic.kernel.Default
(self-tuning)'] [userId: <WLS Kernel>] [TARGET: /SOA_domain/soa_server1]
[LOG_FILE: /scratch//Oracle/Middleware/user_projects/domains/SOA_
domain/servers/soa_server1/logs/soa_server1.log] Created "1" resources for
pool "SOADataSource", out of which "1" are available and "0" are unavailable.
[2010-09-05T08:05:29.673-07:00] [soa_server1] [NOTIFICATION] [BEA-000628]
[Common] [host: hostname] [nwaddr: 10.229.149.27] [tid:
oracle.integration.platform.blocks.executor.WorkManagerExecutor$1@17f5105]
[userId: <anonymous>] [TARGET: /SOA_domain/soa_server1] [LOG_FILE:
/scratch/Oracle/Middleware/user_projects/domains/SOA
_domain/servers/soa_server1/logs/soa_server1.log] Created "1" resources for
pool "SOADataSource", out of which "1" are available and "0" are unavailable.
[2010-09-05T08:05:30.448-07:00] [soa_server1] [NOTIFICATION] [BEA-001128]
[JDBC] [host: hostname] [nwaddr: 10.229.149.27] [tid:
oracle.integration.platform.blocks.executor.WorkManagerExecutor$1@17f5105]
[userId: <anonymous>] [TARGET: /SOA_domain/soa_server1] [LOG_FILE:
/scratch/Oracle/Middleware/user_projects/domains/SOA
_domain/servers/soa_server1/logs/soa_server1.log] Connection for pool
"SOADataSource" closed.
The previous command returns the messages sorted by time, in ascending order.
■To display the log files for the Oracle HTTP Server ohs1 in the Oracle instance
asinst_1, use the following command:

Viewing and Searching Log Files
Managing Log Files and Diagnostic Data 12-9
displayLogs(target='opmn:asinst_1/ohs1')
You can search the messages by specifying particular criteria and sort the output, as
described in Section 12.3.2.
12.3.2 Searching Log Files
You can search for diagnostic messages by time, type of message, and certain log file
attributes by using Fusion Middleware Control or WLST commands, as described in
the following topics:
■Searching Log Files Using Fusion Middleware Control
■Searching Log Files Using WLST
12.3.2.1 Searching Log Files Using Fusion Middleware Control
You can search for diagnostic messages using standard and supplemental ODL
attributes using the Log Messages page of Fusion Middleware Control. By default, this
page shows a summary of the logged issues for the last hour.
You can modify the search criteria to identify messages of relevance. You can view the
search results in different modes, allowing ease of navigation through large amounts
of data.
The following sections describe how to search log files:
■Searching Log Files: Basic Searches
■Searching Log Files: Advanced Searches
12.3.2.1.1 Searching Log Files: Basic Searches This section describes how to perform
basic searches for log messages.
You can search for all of the messages for all of the entities in a domain, an Oracle
WebLogic Server, a component, or an application.
For example, to search for messages for a domain:
1. From the WebLogic Domain menu, choose Logs, then View Log Messages.
To search for messages for a component or application, select the component or
application. Then choose Logs, then View Log Messages from that target's menu.
The Log Messages page displays a Search section and a table that shows a
summary of the messages for the last hour, as shown in the following figure:
See Also: "Logging Custom WLST Commands" in the Oracle Fusion
Middleware WebLogic Scripting Tool Command Reference for more
information about the listLogs and displayLogs commands

Viewing and Searching Log Files
12-10 Oracle Fusion Middleware Administrator's Guide
2. In the Date Range section, you can select either:
■Most Recent: If you select this option, select a time, such as 3 hours. The
default is 1 hour.
■Time Interval: If you select this option, select the calendar icon for Start Date.
Select a date and time. Then, select the calendar icon for End Date. Select a
date and time.
3. In the Message Types section, select one or more of the message types. The types
are described in Table 12–3.
4. You can specify more search criteria, as described in Section 12.3.2.1.2.
5. Click Search.
6. To help identify messages of relevance, in the table, for Show, select one of the
following modes:
■Messages: Shows the matching messages.
To see the details of a particular message, click the message. The details are
displayed below the table of messages.
To view related messages, select a message, then click View Related Messages
and select by Time or by ECID (Execution Context ID).
■Group by Message Type: Summarizes the matching messages by grouping
them based on message type at the target level. This is the default mode.
To see the messages, click the count in one of the message type columns. The
Messages by Message Type page is displayed. To see the details of a particular
message, click the message. The details are displayed below the table of
messages.
■Group by Message ID: Summarizes the matching messages by grouping them
based on message ID, message type, and module IDs at the target level.
To see the associated messages, click the count in the Occurrences column.
The Messages by Message ID page is displayed. To see the details of a
particular message, click the message. The details are displayed below the
table of messages.
12.3.2.1.2 Searching Log Files: Advanced Searches This section describes some of the
advanced search mechanisms you can use.
You can refine your search criteria using the following controls in the Log Messages
page:

Viewing and Searching Log Files
Managing Log Files and Diagnostic Data 12-11
■Message: You can select an operator, such as contains and then enter a value to be
matched.
■Add Fields: Click this to specify additional criteria, such as Host, which lets you
narrow the search to particular hosts. Then click Add.
For each field you add, select an operator, such as contains and then enter a value
to be matched.
■Broaden Target Scope: Click this to expand the search to logs associated with all
members of the parent of the target. For example, if you are searching an
application's logs, you can expand the search to contain the Managed Server to
which the application is deployed.
■Selected Targets: Expand this to see the targets that are participating in the search.
To add targets, click Add and provide information in the dialog box. To remove
targets, select the target and click Remove.
12.3.2.2 Searching Log Files Using WLST
You can search the log files using the WLST displayLogs command. You can narrow
your search by specifying criteria, such as time, component ID, message type, or ECID.
For example:
■To search for error messages generated in the last 5 minutes, for the Oracle HTTP
Server ohs1, use the following command:
displayLogs(target='opmn:asinst_1/ohs1', last=5)
■To search for error messages generated in the last 10 minutes for the Managed
Server soa_server1, use the following command:
displayLogs(oracleInstance='/scratch/Oracle/Middleware/user_
projects/domains/soa_domain', target='soa_server1', last=10)
You can narrow your search by using the query parameter and specifying criteria,
such as component ID, message type, or ECID. In the query clause, you can specify a
query expression with any of the attributes listed in Table 12–1. Some of the criteria
you can use are:
■Types of messages. For example, to search for ERROR and INCIDENT_ERROR
messages for the Managed Server soa_server1, use the following command:
displayLogs(oracleInstance='/scratch/Oracle/Middleware/user_
projects/domains/soa_domain',
target='soa_server1',
query='MSG_TYPE eq ERROR or MSG_TYPE eq INCIDENT_ERROR')
■A particular ECID. For example, to search for error messages with a particular
ECID (0000I3K7DCnAhKB5JZ4Eyf19wAgN000001,0') for the Managed Server soa_
server1, use the following command:
displayLogs(oracleInstance='/scratch/Oracle/Middleware/user_
projects/domains/soa_domain',
target='soa_server1',
query='ecid eq 0000I3K7DCnAhKB5JZ4Eyf19wAgN000001,0')
■Component type. For example, to search for messages from Oracle HTTP Server
instances, use the following query:
displayLogs(query='COMPONENT_ID eq ohs')

Viewing and Searching Log Files
12-12 Oracle Fusion Middleware Administrator's Guide
■Range of time. To search for error messages that occurred within a specified range
of time, you specify the attribute TSTZ_ORIGINATING with both from and to
operators, using the following format:
displayLogs(query='TSTZ_ORIGINATING from start_time and
TSTZ_ORIGINATING to end_time')
You specify the date using the following ISO 8601 time format:
YYYY-MM-DDThh:mm:ss-hh:mm_offset_from_UTC
For example:
2010-09-30T12:00:00:0000-08:00
For example, to display the error message from between 8:00 a.m. and 11 a.m. on
April 17, 2010, use the following command:
displayLogs(query='TSTZ_ORIGINATING from 2010-04-17T08:00:00-07:00
and TSTZ_ORIGINATING to 2010-04-17T11:00:00-07:00')
■Group messages. To display a count of messages, grouped by specific attributes,
use the groupBy parameter to the WLST command displayLogs. For example,
to display the count of WARNING messages by component, use the following
command:
displayLogs(groupBy=['COMPONENT_ID'], query='MSG_TYPE eq WARNING')
12.3.3 Downloading Log Files
You can download messages using Fusion Middleware Control or WLST commands,
as described in the following topics:
■Downloading Log Files Using Fusion Middleware Control
■Downloading Log Files Using WLST
12.3.3.1 Downloading Log Files Using Fusion Middleware Control
You can download the log messages to a file. You can download either the matching
messages from a search or the messages in a particular log file.
To download the matching messages from a search to a file using Fusion Middleware
Control:
1. From the navigation pane, expand the farm and select the target, for example by
clicking on the domain.
2. From the dynamic target menu, such as the WebLogic Domain menu, choose Logs,
then View Log Messages.
The Log Messages page is displayed.
3. Search for particular types of messages as described in Section 12.3.2.1.
4. Select a file type by clicking Export Messages to File and select one of the
following:
■As Oracle Diagnostic Log Text (.txt)
■As Oracle Diagnostic Log Text (.xml)
■As Comma-Separated List (.csv)
An Opening dialog box is displayed.

Viewing and Searching Log Files
Managing Log Files and Diagnostic Data 12-13
5. Select either Open With or Save to Disk. Click OK.
To export specific types of messages or messages with a particular Message ID to a file:
1. From the navigation pane, expand the farm, then WebLogic Domain, and then the
domain. Select a Managed Server.
2. From the dynamic target menu, choose Logs, then View Log Messages.
The Log Messages page is displayed.
3. Search for particular types of messages as described in Section 12.3.2.1.
4. For Show, select Group by Message Type or Group by Message ID.
5. To download the messages into a file, if you selected Group by Message Type,
select the link in one of the columns that lists the number of messages, such as the
Errors column. If you selected Group by Message ID, select one of the links in the
Occurrences column.
The Messages by Message Type page or Message by Message ID is displayed.
6. Select a file type by clicking the arrow near Export All to File.
You can select one of the following:
■As Oracle Diagnostic Log Text (.txt)
■As Oracle Diagnostic Log Text (.xml)
■As Comma-Separated List (.csv)
An Opening dialog box is displayed.
7. Select either Open With or Save to Disk. Click OK.
To download the log files for a specific component using Fusion Middleware Control:
1. From the navigation pane, expand the farm. For system components, expand the
installation type, such as Web Tier and select the component. For Java
components, expand the farm, then the component type, and then select the
component.
2. From the dynamic target menu, choose Logs, then View Log Messages.
The Log Messages page is displayed.
3. Click Target Log Files.
The Log Files page is displayed. On this page, you can see a list of log files related
to the component or application.
4. Select a log file and click Download.
5. An Opening dialog box is displayed.
6. Select either Open With or Save to Disk. Click OK.
12.3.3.2 Downloading Log Files Using WLST
You can download log files using the WLST displayLogs command and redirecting
the output to a file. For example:
displayLogs(type=['ERROR','INCIDENT_ERROR'], exportFile='/scratch/tmp/download_
log.txt')
The messages are written to the file download_log.txt in the specified directory. By
default, they are written to standard output.

Configuring Settings for Log Files
12-14 Oracle Fusion Middleware Administrator's Guide
12.4 Configuring Settings for Log Files
You can change the log settings of Managed Servers and Java components using
Fusion Middleware Control or WLST.
For Java components, you can configure the names and locations of log files, the size
of the log files, the level of information written to the log files, the format, and the
Locale encoding, as described in the following topics:
■Changing Log File Locations
■Configuring Log File Rotation
■Setting the Level of Information Written to Log Files
■Specifying the Log File Format
■Specifying the Log File Locale
Note the following about using the WLST commands to configure log settings:
■To use the custom WLST logging commands, you must invoke the WLST script
from the Oracle Common home. See Section 3.5.1.1 for more information.
■The configuration commands, such as setLogLevel, only work in connected
mode. That is, you must connect to a running WebLogic Server instance before
you invoke the commands.
The configuration commands are supported for Java components that run within a
WebLogic Server, but are not supported for Oracle WebLogic Server. The
configuration commands are not supported for system components.
■Most of the WLST logging commands require that you are running in the
domainRuntime tree. For example, to connect and to run in the domainRuntime
tree, use the following commands:
connect('username', 'password', 'localhost:port_number')
domainRuntime()
■The listLoggers, getLogLevel, and setLogLevel commands work in
config and runtime mode. In config mode the commands work on loggers
that are defined in the configuration file. In runtime mode, the commands work
directly with loggers that are defined in the server JVM. By default, the
setLogLevel command sets the level on the run-time logger and updates the
logger definition in the configuration file. By default, the listLoggers and
getLogLevel commands return run-time loggers.
12.4.1 Changing Log File Locations
You can change the name and location of log files by using Fusion Middleware Control
or WLST commands, as described in the following topics:
Note: For many system components, which are listed in
Section 3.5.2, you cannot configure settings for log files using Fusion
Middleware Control. For information about how to configure options
for log files for system components, see the Administrator's Guide for
the component.
See Also: "Logging Custom WLST Commands" in the Oracle Fusion
Middleware WebLogic Scripting Tool Command Reference

Configuring Settings for Log Files
Managing Log Files and Diagnostic Data 12-15
■Changing Log File Locations Using Fusion Middleware Control
■Changing Log File Locations Using WLST
12.4.1.1 Changing Log File Locations Using Fusion Middleware Control
To change the name and location of a component log file using Fusion Middleware
Control:
1. From the navigation pane, select the component.
2. From the dynamic target menu, choose Logs, then Log Configuration.
The Log Configuration page is displayed.
Note that the navigation may be different for some components. For example, for
Oracle HTTP Server, you choose Administration, then Log Configuration.
3. Select the Log Files tab.
4. In the table, select the log handler and click Edit Configuration.
The Edit Log File dialog box is displayed, as shown in the following figure:
5. For Log Path, enter a new path.
6. Click OK.
7. In the confirmation window, click Close.
12.4.1.2 Changing Log File Locations Using WLST
To change the log file location using WLST, use the configureLogHandler
command. For example, to change the path of the logger named odl-handler, use the
following command:
configureLogHandler(name='odl-handler', path='/scratch/Oracle/logs')
12.4.2 Configuring Log File Rotation
An ODL log is a set of log files that includes the current ODL log file and zero or more
ODL Archives (segment files) that contain older messages. As the log file grows, new
information is added to the end of the log file, server_name-diagnostic.log.
When the log file reaches the rotation point, it is renamed and a new log file, server_

Configuring Settings for Log Files
12-16 Oracle Fusion Middleware Administrator's Guide
name-diagnostic.log is created. You specify the rotation point, by specifying the
maximum ODL segment size or the rotation time and rotation frequency.
Segment files are created when the ODL log file server_name-diagnostic.log
reaches the rotation point. That is, the server_name-diagnostic.log is renamed
to server_name-diagnostic-n.log, where n is an integer, and a new server_
name-diagnostic.log file is created when the component generates new
diagnostic messages.
To limit the size of the ODL log, you can specify:
■The maximum size of the logging directory. Whenever the sum of the sizes of all of
the files in the directory reaches the maximum, the oldest archive is deleted to
keep the total size under the specified limit.
By default, the log files are rotated when they reach 10 MB. The maximum size of
all log files for a particular component is 100 MB.
■The maximum size of the log file. You specify that a new log file be created when a
specific time or frequency is reached.
The following topics describe how to change the rotation:
■Specifying Log File Rotation Using Fusion Middleware Control
■Specifying Log File Rotation Using WLST
12.4.2.1 Specifying Log File Rotation Using Fusion Middleware Control
To configure log file rotation using Fusion Middleware Control:
1. From the navigation pane, select the component.
2. From the dynamic target menu, choose Logs, then Log Configuration.
The Log Configuration page is displayed.
Note that the navigation may be different for some components. For example, for
Oracle HTTP Server, you choose Administration, then Log Configuration.
3. Select the Log Files tab.
4. In the table, select the logger and click Edit Configuration.
The Edit Log File dialog box is displayed.
5. In the Rotation Policy section, you can select one of the following:
■Size Based: If you select this, enter the following:
–For Maximum Log File Size, enter the size in MB, for example, 15.
–For Maximum Size of All Log Files, enter the size in MB, for example,
150.
■Time Based: If you select this, enter the following:
–For Start Time, click the calendar and select the date and time when you
want the rotation to start. For example, select September 8, 2010 6:00 AM.
Note: After you change the log file rotation, the configuration is
reloaded dynamically. It may take 1 or 2 seconds to reload the
configuration.

Configuring Settings for Log Files
Managing Log Files and Diagnostic Data 12-17
–For Frequency, you can select Minutes and enter the number of minutes,
or you can select Hourly, Daily, or Weekly.
–For Retention Period, you can specify how long the log files are kept. You
can select Minutes and enter the number of minutes, or you can specify
Day, Week, Month, or Year.
Specifying a shorter period means that you use less disk space, but are not
able to retrieve older information.
6. Click OK.
7. In the confirmation window, click Close.
12.4.2.2 Specifying Log File Rotation Using WLST
To specify log file rotation using WLST, use the configureLogHandler command.
You can specify size-based rotation or time-based rotation.
For example, to specify that the log files rotate daily and that they are retained for a
week, use the following command:
configureLogHandler(name='odl-handler', rotationFrequency='daily',
retentionPeriod='week')
To specify that the size of a log file does not exceed 5 MB and rotates when it reaches
that size, use the following command:
configureLogHandler(name='odl-handler', maxFileSize='5M')
12.4.3 Setting the Level of Information Written to Log Files
You can configure the amount and type of information written to log files by
specifying the message type and level. For each message type, possible values for the
message level are from 1 (lowest severity) through 32 (highest severity). Some
components support only some of the levels for each message type. Generally, you
need to specify only the type; you do not need to specify the level.
When you specify the type, Oracle Fusion Middleware returns all messages of that
type, as well as the messages that have a higher severity. For example, if you set the
message type to WARNING, Oracle Fusion Middleware also returns messages of type
INCIDENT_ERROR and ERROR.
Tabl e 12–3 describes the message types and the most common levels for each type.
Table 12–3 Diagnostic Message Types and Level
Message Type Level Description
INCIDENT_ERROR 1 A serious problem that may be caused by a bug in the
product and that should be reported to Oracle Support.
Examples are errors from which you cannot recover or
serious problems.
ERROR 1 A serious problem that requires immediate attention from
the administrator and is not caused by a bug in the product.
An example is if Oracle Fusion Middleware cannot process
a log file, but you can correct the problem by fixing the
permissions on the document.

Configuring Settings for Log Files
12-18 Oracle Fusion Middleware Administrator's Guide
The default is NOTIFICATION, level 1.
The INCIDENT_ERROR, ERROR, WARNING, and NOTIFICATION with level 1 have
no performance impact. For other types and levels, note the following:
■NOTIFICATION, with level 16: Minimal performance impact.
■TRACE, with level 1: Small performance impact. You can enable this level
occasionally on a production environment to debug problems.
■TRACE, with level 16: High performance impact. This level should not be enabled
on a production environment, except on special situations to debug problems.
■TRACE, with level 32: Very high performance impact. This level should not be
enabled in a production environment. It is intended to be used to debug the
product on a test or development environment.
Tabl e 12–4 shows the log level mappings among ODL format, Oracle WebLogic Server,
and Java.
WARNING 1 A potential problem that should be reviewed by the
administrator.
Examples are invalid parameter values or a specified file
does not exist.
NOTIFICATION 1 A major lifecycle event such as the activation or
deactivation of a primary sub-component or feature.
This is the default level for NOTIFICATION.
NOTIFICATION 16 A finer level of granularity for reporting normal events.
TRACE 1 Trace or debug information for events that are meaningful
to administrators, such as public API entry or exit points.
TRACE 16 Detailed trace or debug information that can help Oracle
Support diagnose problems with a particular subsystem.
TRACE 32 Very detailed trace or debug information that can help
Oracle Support diagnose problems with a particular
subsystem.
Table 12–4 Mapping of Log Levels Among ODL, Oracle WebLogic Server, and Java
ODL WebLogic Server Java
OFF OFF 2147483647 - OFF
INCIDENT_ERROR:1 (EMERGENCY) 1100
INCIDENT_ERROR:4 EMERGENCY 1090
INCIDENT_ERROR:14 ALERT 1060
INCIDENT_ERROR:24 CRITICAL 1030
ERROR:1 (ERROR) 1000 - SEVERE
ERROR:7 ERROR 980
WARNING:1 WARNING 900 - WARNING
WARNING:7 NOTICE 880
NOTIFICATION:1 INFO 800 - INFO
Table 12–3 (Cont.) Diagnostic Message Types and Level
Message Type Level Description

Configuring Settings for Log Files
Managing Log Files and Diagnostic Data 12-19
You can configure the message levels using Fusion Middleware Control or WLST
commands, as described in the following topics:
■Configuring Message Levels Using Fusion Middleware Control
■Configuring Message Levels Using WLST
12.4.3.1 Configuring Message Levels Using Fusion Middleware Control
You can set the message level for a particular log file or for loggers.
To set the message level for a component log file:
1. From the navigation pane, select the component.
2. From the dynamic target menu, choose Logs, then Log Configuration.
The Log Configuration page is displayed.
Note that the navigation may be different for some components. For example, for
Oracle HTTP Server, you choose Administration, then Log Configuration.
3. Select the Log Files tab.
4. In the table, select the log file and click Edit Configuration.
The Edit Log File dialog box is displayed, as shown in the following figure:
5. For Log Level, select the logging level. For example, select WA RNING:1
(WARNING).
6. Click OK.
NOTIFICATION:16 (DEBUG) 700 - CONFIG
TRACE:1 (DEBUG) 500 - FINE
TRACE:1 DEBUG 495
TRACE:16 (TRACE) 400 - FINER
TRACE:32 (TRACE) 300 - FINEST
TRACE:32 TRACE 295
Table 12–4 (Cont.) Mapping of Log Levels Among ODL, Oracle WebLogic Server, and
ODL WebLogic Server Java

Configuring Settings for Log Files
12-20 Oracle Fusion Middleware Administrator's Guide
7. In the confirmation window, click Close.
To set the message level for one or more loggers for a component:
1. From the navigation pane, select the component.
2. From the dynamic target menu, choose Logs, then Log Configuration.
The Log Configuration page is displayed.
Note that the navigation may be different for some components. For example, for
Oracle HTTP Server, you choose Administration, then Log Configuration.
3. Select the Log Levels tab.
4. For View, select Runtime Loggers or Loggers with Persistent Log Level State.
Run-time loggers are loggers that are currently active. Persistent loggers are
loggers that are saved in a configuration file and the log levels of these loggers are
persistent across component restarts. A run-time logger can also be a persistent
logger, but not all run-time loggers are persistent loggers.
5. In the table, to specify the same level for all loggers, select the logging level for the
top-level logger. Then, for child loggers that do not specify that the logging level is
inherited from the parent, specify Inherited from Parent. For most situations, that
is sufficient.
However, if you need to specify the level for a particular logger, expand the logger
and then, for the logger that you want to modify, select the logging level. For
example, for the logger oracle.wsm.management.logging, select WARNING:1
(WARNING).
6. Click Apply.
12.4.3.2 Configuring Message Levels Using WLST
To set the message level with WLST, you use the setLoglevel command. To get the
current message level, you use the getLogLevel command. You must be connected
to WebLogic Server before you use the configuration commands.
You can view the log level for a logger for an Oracle WebLogic Server. For example, to
view the log level of the Oracle WebLogic Server soa_server1, use the following
command:
getLogLevel(logger='oracle', target='soa_server1')
NOTIFICATION:1
You can set the log level for a particular logger. The following example sets the
message type to WARNING for the logger oracle.soa:
setLogLevel(target='soa_server1', logger='oracle.soa', level='WARNING')
To get a list of loggers for the Oracle WebLogic Server soa_server1, use the listLoggers
command:
listLoggers(target='soa_server1')
.
.
.
oracle.soa | WARNING:1
oracle.soa.adapter | <Inherited>
orac | <Inherited>
oracle.soa.b2b.apptransport | <Inherited>
oracle.soa.b2b.engine | <Inherited>

Configuring Settings for Log Files
Managing Log Files and Diagnostic Data 12-21
oracle.soa.b2b.repository | <Inherited>
oracle.soa.b2b.transport | <Inherited>
oracle.soa.b2b.ui | <Inherited>
.
.
.
You can also filter logger names using the pattern parameter and a regular expression.
For example, to return all loggers that begin with oracle in the Oracle WebLogic
Server soa_server1, use the following command:
listLoggers(target='soa_server1', pattern='oracle.*')
oracle | NOTIFICATION:1
oracle.adapter | <Inherited>
oracle.adapter.jms.logger | <Inherited>
oracle.adf | <Inherited>
12.4.4 Specifying the Log File Format
By default, information is written to log files in ODL text format. You can change the
format to ODL XML format using Fusion Middleware Control or WLST commands, as
described in the following topics:
■Specifying the Log File Format Using Fusion Middleware Control
■Specifying the Log File Format Using WLST
12.4.4.1 Specifying the Log File Format Using Fusion Middleware Control
To change the format using Fusion Middleware Control:
1. From the navigation pane, select the component.
2. From the dynamic target menu, choose Logs, then Log Configuration.
The Log Configuration page is displayed.
Note that the navigation may be different for some components. For example, for
Oracle HTTP Server, you choose Administration, then Log Configuration.
3. Select the Log Files tab.
4. In the table, select the log file and click Edit Configuration.
The Edit Log File dialog box is displayed.
5. For Log File Format, select Oracle Diagnostics Logging - Text or Oracle
Diagnostics Logging - XML.
6. Click OK.
7. In the confirmation window, click Close.
12.4.4.2 Specifying the Log File Format Using WLST
To specify the log file format using WLST, you use the configureLogHandler
command, with the format parameter and specify either ODL-Text or ODL-XML.
ODL-Text is the default.
For example, to specify ODL-XML format, use the following command:
configureLogHandler(name='odl-handler', format='ODL-XML')

Correlating Messages Across Log Files and Components
12-22 Oracle Fusion Middleware Administrator's Guide
12.4.5 Specifying the Log File Locale
The language and data formats used in the log files are determined by the default
locale of the server Java Virtual Machine (JVM). You can change them using the
Language and Regional Options applet in Control Panel on Windows or the LANG
and LC_ALL environment variables on a UNIX platform.
The character encoding of log files is determined by the server JVM's default character
encoding or an optional configuration setting. You should choose an encoding that
supports all languages used by the users, or the log file may be corrupted. By default,
the log is in the server JVM's default character encoding. If you change the encoding,
delete or rename old log files to prevent them from being damaged by the new logs
appended in a different encoding.
For support of any language, Oracle recommends that you use Unicode UTF-8
encoding. On a UNIX operating system, setting the LANG and LC_All environment
variables to a locale with the UTF-8 character set enables UTF-8 logging (for example,
en_US.UTF-8 for the US locale in UTF-8 encoding).
You can specify the log file locale using WLST commands or by editing a file, as
described in the following topics:
■Specifying the Log File Encoding Using WLST
■Specifying the Log File Encoding in logging.xml
12.4.5.1 Specifying the Log File Encoding Using WLST
To specify the log file encoding using WLST, use the configureLogHandler
command. You can use the encoding parameter to specify the character set encoding.
For example, to specify UTF-8, use the following command:
configureLogHandler(name="odl-handler", encoding="UTF-8")
12.4.5.2 Specifying the Log File Encoding in logging.xml
To specify the log file encoding in the logging.xml file, use an optional encoding
property to specify the character set encoding.
The logging.xml file is located in the following directory:
DOMAIN_HOME/config/fmwconfig/servers/server_name/
For example, to specify UTF-8, add the following encoding property in the log_
handler element:
<property name='encoding' value='UTF-8'/>
12.5 Correlating Messages Across Log Files and Components
Oracle Fusion Middleware components provide message correlation information for
diagnostic messages. Message correlation information helps those viewing diagnostic
messages to determine relationships between messages across components. Each
diagnostic message contains an Execution Context ID (ECID) and a Relationship ID
(RID):
■An ECID is a globally unique identifier associated with the execution of a
particular request. An ECID is generated when the request is first processed.
■A RID distinguishes the work done in one thread on one process, from work done
by any other threads on this and other processes on behalf of the same request.

Correlating Messages Across Log Files and Components
Managing Log Files and Diagnostic Data 12-23
The ECID and RID help you to use log file entries to correlate messages from one
application or across Oracle Fusion Middleware components. By searching for related
messages using the message correlation information, multiple messages can be
examined and the component that first generates a problem can be identified (this
technique is called first-fault component isolation). Message correlation data can help
establish a clear path for a diagnostic message across components, within which errors
and related behavior can be understood.
You can use the ECID and RID to track requests as they move through Oracle Fusion
Middleware.
The following shows an example of an ECID:
0000I3K7DCnAhKB5JZ4Eyf19wAgN000001,0
The RID is one or more numbers separated by a colon (:). The first RID created for a
request is 0. Each time work is passed from a thread that has an ECID associated with
it to another thread or process, a new RID is generated that encodes the relationship to
its creator. That is, a new generation is created. Each shift in generation is represented
by a colon and another number. For example, the seventh child of the third child of the
creator of the request is:
0:3:7
You can view all the messages with the same ECID using the WLST displayLogs
command. The following example searches for the ECID in the domain:
displayLogs(ecid='0000Hl9TwKUCslT6uBi8UH18lkWX000002')
You can also search for the ECID in a WebLogic Server instance, or a system
component, by specifying it in the target option.
You can search for messages with a particular ECID on the Log Messages page in
Fusion Middleware Control:
1. From the WebLogic Domain menu, choose Logs, then View Log Messages.
To search for messages for a component or application, select the component or
application and then choose Logs, then View Log Messages from that target's
menu.
2. Specify search criteria, as described in Section 12.3.2.1.2.
3. Click Search.
4. Select a message, then click View Related Messages and select by ECID
(Execution Context ID).
The messages with the same ECID are displayed, as shown in the following figure:

Configuring Tracing
12-24 Oracle Fusion Middleware Administrator's Guide
5. Trace the ECID to the earliest message. (You may need to increase the scope to
view the first message with the ECID.)
12.6 Configuring Tracing
Sometimes you need more information to troubleshoot a problem than it is usually
recorded in the logs. One way to achieve that is to increase the level of messages
logged by one or more components. For example, you can set the logging level to
TRACE:1 or TRACE:32, as described in Section 12.4.3, which results in more detailed
messages being written to the log files. This is referred to as tracing.
However, this can often result in a large amount of log messages being written to the
log files. Oracle Fusion Middleware provides the following mechanisms to fine-tune
which messages are traced:
■QuickTrace, which provides fine-grained logging to memory
■Selective Trace, which provides fine-grained logging for a specific user or other
properties of a request
The following topics provide information about how to use these mechanisms:
■Configuring and Using QuickTrace
■Configuring and Using Selective Tracing
12.6.1 Configuring and Using QuickTrace
With QuickTrace, you can trace messages from specific loggers and store the messages
in memory. Because QuickTrace logs the messages to memory, it avoids the cost of
formatting, string manipulations, and input/output operations. As as result, you can
enable fine-level application logging for specific loggers without performance
overhead.
By default, QuickTrace writes the messages to one common buffer. However, you can
specify that messages for particular users are written to separate buffers.
You can save the messages that are in memory to a file by invoking the QuickTrace
Dump in Fusion Middleware Control as described in Section 12.6.1.1.2 or by using the
WLST, as described in Section 12.6.1.2.2.

Configuring Tracing
Managing Log Files and Diagnostic Data 12-25
To enable QuickTrace, you create a QuickTrace handler and associate a logger with it.
You can specify the buffer size, as well as other attributes, for the handler. Then, you
set the level of the amount and type of information to be written by the loggers to
memory.
The following topics describe how to enable and use QuickTrace:
■Configuring QuickTrace Using Fusion Middleware Control
■Configuring QuickTrace Using WLST
12.6.1.1 Configuring QuickTrace Using Fusion Middleware Control
You can configure and use QuickTrace using Fusion Middleware Control, as described
in the following topics:
■Configuring QuickTrace Using Fusion Middleware Control
■Writing the Trace Messages to a File Using Fusion Middleware Control
12.6.1.1.1 Configuring QuickTrace Using Fusion Middleware Control To configure QuickTrace
using Fusion Middleware Control:
1. From the navigation pane, expand the farm, then WebLogic Domain, and then the
domain. Right-click the Managed Server name and choose Logs, then Log
Configuration.
The Log Configuration page is displayed.
2. Select the QuickTrace tab.
3. Click Create.
The Create QuickTrace Handler dialog box is displayed, as shown in the following
figure:
4. For Name, enter a name for the handler.
5. For Buffer Size, enter the size, in bytes, for the buffer for storing log messages in
memory. The default is 5242880.
6. For Maximum Field Length, enter the length, in bytes, for each field in a message.
The fields can include the message text, supplemental attributes, and the thread
name. The default is 240.

Configuring Tracing
12-26 Oracle Fusion Middleware Administrator's Guide
An excessively long field for each message can reduce the amount of log records in
the buffer.
7. For Handler Level, select the log level for the handler. See Section 12.4.3 for
information about the levels.
8. For Loggers to Associate, select the loggers that you want to associate with this
QuickTrace handler. All messages of the specified level for these handlers will be
written to memory.
Many loggers are associated with other handlers. For example, the oracle.adf
logger is associated with the handlers odl-handler, wls-domain, and
console-handler. When you set the level of the logger, these handlers will use the
same level, such as TRACE:1, for the logger, such as oracle.adf. As a result, much
information will be written to the log files, consuming resources. To avoid
consuming resources, set the level of the handlers to a lower level, such as
WARNING or INFORMATION.
9. Select Enable User Buffer? if you want to enable a user buffer. If you enable this,
the handler maintains an individual buffer for each user you specify.
Then, for User Names for Reserve Buffer, enter the names of the users, separated
by commas.
10. For the remaining options, accept the default values. For information about the
options, see "ConfigureLogHandler" in the Oracle Fusion Middleware WebLogic
Scripting Tool Command Reference.
11. Click OK.
12. When the configuration completes processing, click OK.
Now, messages of the specified level for the specified loggers are written to memory.
12.6.1.1.2 Writing the Trace Messages to a File Using Fusion Middleware Control You can save
the messages that are in memory to a file by invoking the QuickTrace Dump in Fusion
Middleware Control:
1. From the QuickTrace tab of the Log Configuration page, select the handler and
click Invoke QuickTrace Dump.
The Invoke QuickTrace Dump dialog box is displayed.
2. For Buffer Name, if you have specified user buffers when you configured the
QuickTrace handler, select the user, or select Common Buffer for users that you did
not specify. If you did not specify any user buffers, the Common Buffer is the only
option.
3. Click OK.
When the processing is complete, the View Log Messages page is displayed.
4. You can search the messages, as described in Section 12.3.2, and you can correlate
the messages as described in Section 12.5.
In addition, you can download the messages to a file, as described in
Section 12.3.3.1.
12.6.1.2 Configuring QuickTrace Using WLST
You can configure and use QuickTrace Using WLST, as described in the following
topics:
■Configuring QuickTrace Using WLST

Configuring Tracing
Managing Log Files and Diagnostic Data 12-27
■Writing the Trace Messages to a File Using WLST
■Disabling QuickTrace Using WLST
12.6.1.2.1 Configuring QuickTrace Using WLST To configure QuickTrace using WLST, you
associate a logger with the QuickTrace handler, using the configureLogHandler
command.
For example, to associate the oracle.adf logger with the QuickTrace handler and write
all TRACE:1 messages to memory:
1. Use the configureLogHandler command to associate the logger with the
QuickTrace handler:
configureLogHandler(name="quicktrace-handler", addToLogger="oracle.adf")
Handler Name: quicktrace-handler
type: oracle.core.ojdl.logging.QuickraceHandlerFactory
useLoggingContext: false
bufferSize: 5242880
.
.
.
enableUserBuffer: false
The messages for the handler are written to a common buffer.
You can set additional properties for the QuickTrace handler. For example, to
enable user buffers for the users user1 and user2:
configureLogHandler(name="quicktrace-handler", addToLogger="oracle.adf.faces",
propertyName="enableUserBuffer", propertyValue="true",
propertyName="reserveBufferUserID", propertyValue="user1, user2")
...
Handler Name: quicktrace-handler
type: oracle.core.ojdl.logging.QuickTraceHandlerFactory
useLoggingContext: false
bufferSize: 5242880
.
.
.
reserveBufferUserID: user1, user2
enableUserBuffer: true
Messages for user1 and user2 are written to separate buffers. In addition, messages
related to other users are written to the common buffer.
To confirm the settings for the handler, use the listLogHandlers command, as
described in "listLogHandlers" in the Oracle Fusion Middleware WebLogic Scripting
Tool Command Reference.
2. Set the level of the logger, using the setLogLevel command:
setLogLevel(logger='oracle.adf', level='TRACE:1')
To confirm the settings for the logger, use the listLoggers command, as described
in "listLoggers" in the Oracle Fusion Middleware WebLogic Scripting Tool Command
Reference.
3. Many loggers are associated with other handlers. For example, the oracle.adf
logger is associated with the handlers odl-handler, wls-domain, and
console-handler. When you set the level of the logger, these handlers will use the

Configuring Tracing
12-28 Oracle Fusion Middleware Administrator's Guide
same level (TRACE:1) for the logger oracle.adf. As a result, much information will
be written to the log files, consuming resources. To avoid consuming resources, set
the level of the handlers to a lower level, such as WARNING or INFORMATION.
For this example, set the level of the three handlers to WARNING:1:
configureLogHandler(name="odl-handler", level="WARNING:1")
configureLogHandler(name="wls-domain", level="WARNING:1")
configureLogHandler(name="console-handler", level="WARNING:1")
Note that you should keep the level of the QuickTrace handler at ALL, which is
the default.
To confirm the level for the handler, use the getLogLevel command, as described in
Section 12.4.3.2.
12.6.1.2.2 Writing the Trace Messages to a File Using WLST You can save the messages to a
file by using the executeDump command.
For example:
executeDump(name="odl.quicktrace", outputFile="/scratch/oracle1/qt1.dmp")
The command writes the dump to the specified file.
For more information about the executeDump command, see Section 13.4.4.3.
In addition, if an incident is created (automatically or manually), the QuickTrace
messages are written to dump files in the incident directory. If you enabled user
buffers, each user will have one file and the common buffer will have one file.
The file names have the following format:
odl_quicktraceN_iincident_number.username.dmp
For example:
odl_quicktrace6_i1.weblogic.dmp
See Section 13.4.5.1 for information about creating an incident.
12.6.1.2.3 Disabling QuickTrace Using WLST To disable QuickTrace, use the
configureLogHandler command and specify that the level is OFF:
configureLogHandler(name="quicktrace-handler", level="OFF")
Handler Name: quicktrace-handler
type: oracle.core.ojdl.logging.QuickraceHandlerFactory
.
.
.
reserveBufferUserID: user1, user2
enableUserBuffer: true
To remove a specific logger from association with the QuickTrace handler, use the
configureLogHandler command with the removeFromLogger parameter:
configureLogHandler(name="quicktrace-handler",
removeFromLogger="oracle.adf.faces")
See Also: The command "configureLogHandler" in the Oracle Fusion
Middleware WebLogic Scripting Tool Command Reference

Configuring Tracing
Managing Log Files and Diagnostic Data 12-29
Handler Name: quicktrace-handler
type: oracle.core.ojdl.logging.QuickraceHandlerFactory
reserveBufferUserID: user1, user2
enableUserBuffer: true
12.6.2 Configuring and Using Selective Tracing
Selective tracing provides fine-grained logging for specified users or other attributes of
a request.
For example, a user cannot perform some functions because of security permissions,
but it is not clear what operations or lack of permission for those operations are posing
a problem.
In this case, you can enable tracing across the entire system but this would generate a
large volume of log messages for all users in the system, not only for the user having a
problem. With selective tracing, you can enable tracing only for the user who is having
a problem. Then, you can ask the user to retry the functions. Following that, you can
look at the trace messages which apply to the specific request made by the user.
You can also specify the logger to narrow the scope of the messages being logged.
Before you use selective tracing:
1. Modify the following file:
(UNIX) DOMAIN_HOME/bin/setDomainEnv.sh
(Windows) DOMAIN_HOME\bin\setDomainEnv.cmd
2. Append the following lines to the file:
■On UNIX:
JAVA_
OPTIONS="-Djava.util.logging.manager=oracle.core.ojdl.logging.ODLLogManager
${JAVA_OPTIONS}"
export JAVA_OPTIONS
MWCONFIG_CLASSPATH=${FMWCONFIG_CLASSPATH}${CLASSPATHSEP}${COMMON_
COMPONENTS_HOME}/modules/oracle.odl_11.1.1/ojdl.jar
export FMWCONFIG_CLASSPATH
■On Windows:
set JAVA_
OPTIONS=-Djava.util.logging.manager=oracle.core.ojdl.logging.ODLLogManager
%JAVA_OPTIONS%
FMWCONFIG_CLASSPATH=%FMWCONFIG_CLASSPATH%;%COMMON_COMPONENTS_
HOME%\modules\oracle.odl_11.1.1\ojdl.jar
3. Restart the Administration Server and Managed Servers, as described in
Section 4.2.
If you upgraded a domain from a version previous to 11.1.1.5, you must take the
following steps:
1. Back up the following files:
(UNIX) ORACLE_COMMON_HOME/modules/oracle.odl_11.1.1/domain_config/mbeans/odl_
mbeans.xml
(UNIX) ORACLE_COMMON_HOME/modules/oracle.odl_11.1.1/server_config/mbeans/odl_
mbeans.xml
See Also: The command "configureLogHandler" in the Oracle Fusion
Middleware WebLogic Scripting Tool Command Reference

Configuring Tracing
12-30 Oracle Fusion Middleware Administrator's Guide
(Windows) ORACLE_COMMON_HOME\modules\oracle.odl_11.1.1\domain_
config\mbeans\odl_mbeans.xml
(Windows) ORACLE_COMMON_HOME\modules\oracle.odl_11.1.1\server_
config\mbeans\odl_mbeans.xml
2. Copy the following file:
(UNIX) ORACLE_COMMON_HOME/modules/oracle.odl_11.1.1/domain_config/mbeans/odl_
mbeans.xml
(Windows) ORACLE_COMMON_HOME\modules\oracle.odl_11.1.1\domain_
config\mbeans\odl_mbeans.xml
Copy it to the following location:
(UNIX) DOMAIN_HOME/config/fmwconfig/mbeans/odl_mbeans.xml
(Windows) DOMAIN_HOME\config\fmwconfig\mbeans\odl_mbeans.xml
3. Copy the following file:
(UNIX) ORACLE_COMMON_HOME/modules/oracle.odl_11.1.1/server_config/mbeans/odl_
mbeans.xml
(Windows) ORACLE_COMMON_HOME\modules\oracle.odl_11.1.1\server_
config\mbeans\odl_mbeans.xml
Copy it to the following location:
(UNIX)DOMAIN_HOME/config/fmwconfig/servers/server_name/mbeans/odl_mbeans.xml
(Windows) ORACLE_COMMON_HOME\modules\oracle.odl_11.1.1\server_name\mbeans\odl_
mbeans.xml
Note that if you have multiple servers, you must copy the file to the location for
each server.
You can use Selective Tracing using Fusion Middleware Control or WLST, as described
in the following topics:
■Configuring Selective Tracing Using Fusion Middleware Control
■Configuring Selective Tracing Using WLST
12.6.2.1 Configuring Selective Tracing Using Fusion Middleware Control
You can configure selective tracing, view traces, and disable selective tracing using
Fusion Middleware Control, as described in the following topics:
■Configuring Selective Tracing Using Fusion Middleware Control
■Viewing Selective Traces Using Fusion Middleware Control
■Disabling Selective Tracing Using Fusion Middleware Control
12.6.2.1.1 Configuring Selective Tracing Using Fusion Middleware Control To configure
selective tracing using Fusion Middleware Control:
1. From the navigation pane, expand the farm, then WebLogic Domain. Right-click
the domain name and choose Logs, then Selective Tracing.
The Selective Tracing page is displayed, as shown in the following figure:

Configuring Tracing
Managing Log Files and Diagnostic Data 12-31
2. For Option Name, select an option, such as User Name, Application Name, or
Client Host. Then, enter the name, for example, user1.
3. For Level, select a logging level. Table 12–3 describes the logging levels.
4. For Description, enter a description.
5. For Duration, enter the number of minutes that you want the selective trace to
run.
The selective trace is disabled after the specified time.
6. For Trace ID, select either Generate a New Unique Trace ID or Use a Custom
Trace ID. If you select Use a Custom Trace ID, enter an ID of your choosing, but
make sure that it is unique. Note Fusion Middleware Control does not verify the
uniqueness of the ID.
7. In the Loggers section, by default, all loggers are selected.
You can select specific loggers that you want to trace. To find particular loggers,
you can enter a string in the field above the table and click the Return key. For
example, to find all loggers that begin with oracle.security, enter oracle.security.
Then, in the table, select the loggers in the Enable on All Servers column.
Note when you select loggers, those loggers apply to all current and active traces.
Also note that even if you disable the loggers, you may see messages because all
loggers have a general logging level, such as Notification. Those messages would
still be written.
8. Click Apply.
9. Click Start Tracing.

Configuring Tracing
12-32 Oracle Fusion Middleware Administrator's Guide
Now that you have started the trace, you can view active traces, as well as former
traces, as described in Section 12.6.2.1.2.
12.6.2.1.2 Viewing Selective Traces Using Fusion Middleware Control You can view the
selective traces that are currently active and the history of selective traces.
To view the selective traces:
1. From the Selective Tracing page, select the Active Traces and Tracing History tab.
The tab shows a table with the active traces and a table with the tracing history, as
shown in the following figure:
2. To view a trace, select it from the appropriate table.
The Log Messages page is displayed, with the messages that were captured by
Selective Tracing. You can search the messages, as described in Section 12.3.2, and
you can correlate the messages as described in Section 12.5.
In addition, you can download the messages to a file, as described in
Section 12.3.3.1.
12.6.2.1.3 Disabling Selective Tracing Using Fusion Middleware Control To disable selective
tracing using Fusion Middleware Control:
1. From the navigation pane, expand the farm, then WebLogic Domain. Right-click
the domain name and choose Logs, then Selective Tracing.
2. Select the Active Traces and Tracing History tab.
3. In the Active Traces table, select the trace and click Disable.
12.6.2.2 Configuring Selective Tracing Using WLST
You can configure selective tracing, view traces, and disable selective tracing using
WLST, as described in the following topics:
■Configuring Selective Tracing Using WLST
■Viewing Selective Traces Using WLST
■Disabling Selective Traces Using WLST

Configuring Tracing
Managing Log Files and Diagnostic Data 12-33
12.6.2.2.1 Configuring Selective Tracing Using WLST You can configure loggers for
selective tracing and start tracing using the WLST configureTracingLoggers and
startTracing commands.
For the simplest case, you can configure and start a trace using the startTracing
command. When you do so, the selective tracing includes all loggers enabled for
selective tracing.
For example, user1 receives errors when attempting to perform certain operations. To
start a trace of messages related to user1 and to set the logging level to FINE, use the
following command:
startTracing(user="user1",level="FINE")
Started tracing with ID: 885649f7-8efd-4a7a-9898-accbfc0bbba3
The startTracing command does not provide options to include or exclude particular
loggers. In this case, you can use the configureTracingLoggers command. This
command allows you to configure selective tracing to include only particular loggers
and particular Oracle WebLogic Server instances. Note that the options you specify
apply to all current and active traces.
For example, to configure selective tracing to include only security-related loggers:
1. Specify that all loggers be disabled for tracing, as shown in the following example:
configureTracingLoggers(action="disable")
Configured 1244 loggers
2. Enable the security-related loggers, by specifying the pattern option with a regular
expression:
configureTracingLoggers(pattern='oracle.security.*', action="enable")
Configured 62 loggers
To see a list of the loggers that support selective tracing, use the WLST
listTracingLoggers command, as shown in the following example:
listTracingLoggers(pattern="oracle.security.*")
------------------------------------------------------------------+--------
Logger | Status
------------------------------------------------------------------+--------
oracle.security | enabled
oracle.security.audit.logger | enabled
oracle.security.jps.az.common.util.JpsLock | enabled
.
.
.
3. Use the startTracing command, specifying the users and the level. For example:
startTracing(user="user1",level="FINE")
Started tracing with ID: a9580e65-13c4-420b-977e-5ba7dd88ca7f
See Also: The following commands in the Oracle Fusion Middleware
WebLogic Scripting Tool Command Reference for complete syntax:
■configureTracingLoggers
■startTracing
■listTracingLoggers

Configuring Tracing
12-34 Oracle Fusion Middleware Administrator's Guide
12.6.2.2.2 Viewing Selective Traces Using WLST After you have begun a trace, you can see
the active traces by using the listActiveTraces command, as shown in the following
example:
listActiveTraces()
-------------------------------------+----------+-----------+------+-----------+-----------
Trace ID |Attr. Name|Attr. Value| Level| Exp. Time |Description
-------------------------------------+----------+-----------+------+-----------+-----------
a9580e65-13c4-420b-977e-5ba7dd88ca7f |USER_ID |user1 | FINE | |
a04b47f7-2830-4d80-92ee-ba160cdacf6b |USER_ID |user2 | FINE | |
You can view the contents of the trace using the displayLogs command and passing it
the trace ID. You can also view traces that have stopped. For example:
displayLogs("a9580e65-13c4-420b-977e-5ba7dd88ca7f")
12.6.2.2.3 Disabling Selective Traces Using WLST To avoid excessive logging in the
system, you can disable a selective trace when you have obtained the information that
you need. To disable a selective trace, you use the WLST stopTracing command,
passing it the trace ID or user. For example:
stopTracing(traceId="885649f7-8efd-4a7a-9898-accbfc0bbba3")
Stopped 1 traces
You can also disable all traces by using the stopAll option. For example:
stopTracing(stopAll=1)
See Also: The listActiveTraces command in the Oracle Fusion
Middleware WebLogic Scripting Tool Command Reference for complete
syntax
See Also: The stopTracing command in the Oracle Fusion Middleware
WebLogic Scripting Tool Command Reference for complete syntax

13
Diagnosing Problems 13-1
13Diagnosing Problems
This chapter describes how to use the Oracle Fusion Middleware Diagnostic
Framework to collect and manage information about a problem so that you can resolve
it or send it to Oracle Support for resolution.
This chapter contains the following topics:
■Understanding the Diagnostic Framework
■How the Diagnostic Framework Works
■Configuring the Diagnostic Framework
■Investigating, Reporting, and Solving a Problem
13.1 Understanding the Diagnostic Framework
Oracle Fusion Middleware includes a Diagnostic Framework, which aids in detecting,
diagnosing, and resolving problems. The problems that are targeted in particular are
critical errors such as those caused by code bugs, metadata corruption, customer data
corruption, deadlocked threads, and inconsistent state.
When a critical error occurs, it is assigned an incident number, and diagnostic data for
the error (such as log files) are immediately captured and tagged with this number.
The data is then stored in the Automatic Diagnostic Repository (ADR), where it can
later be retrieved by incident number and analyzed.
The goals of the Diagnostic Framework are:
■First-failure diagnosis
■Limiting damage and interruptions after a problem is detected
■Reducing problem diagnostic time
■Reducing problem resolution time
■Simplifying customer interaction with Oracle Support
The Diagnostic Framework includes the following technologies:
■Automatic capture of diagnostic data upon first failure: For critical errors, the
ability to capture error information at first failure greatly increases the chance of a
quick problem resolution and reduced downtime. The Diagnostic Framework
automatically collects diagnostics, such as thread dumps, DMS metric dumps, and
WebLogic Diagnostics Framework (WLDF) server image dumps. Such diagnostic
data is similar to the data collected by airplane "black box" flight recorders. When
a problem is detected, alerts are generated and the fault diagnosability

Understanding the Diagnostic Framework
13-2 Oracle Fusion Middleware Administrator's Guide
infrastructure is activated to capture and store diagnostic data. The data is stored
in a file-based repository and is accessible with command-line utilities.
■Standardized log formats: Standardized log formats (using the ODL log file
format) across all Oracle Fusion Middleware components allows administrators
and Oracle Support personnel to use a single set of tools for problem analysis.
Problems are more easily diagnosed, and downtime is reduced.
■Diagnostic rules: Each component defines diagnostic rules that are used to
evaluate whether a given log message should result in an incident being created
and which dumps should be executed. The diagnostic rules also indicate whether
an individual dump should be created synchronously or asynchronously.
■Incident detection log filter: The incident detection log filter implements the
java.util.logging filter. It inspects each log message to see if an incident should be
created, basing its decision on the diagnostic rules for components and
applications.
■Incident packaging service (IPS) and incident packages: The IPS enables you to
automatically and easily gather the diagnostic data—log files, dumps, reports, and
more—pertaining to a critical error that has a corresponding incident, and package
the data into a zip file for transmission to Oracle Support. All diagnostic data
relating to a critical error that has been detected by the Diagnostics Framework is
captured and stored as an incident in ADR. The incident packaging service
identifies the required files automatically and adds them to the zip file.
Before creating the zip file, the IPS first collects diagnostic data into an
intermediate logical structure called an incident package. Packages are stored in
the Automatic Diagnostic Repository. If you choose to, you can access this
intermediate logical structure, view and modify its contents, add or remove
additional diagnostic data at any time, and when you are ready, create the zip file
from the package and upload it to Oracle Support.
■Integration with WebLogic Diagnostics Framework (WLDF): The Oracle Fusion
Middleware Diagnostics Framework integrates with some features of WebLogic
Diagnostics Framework (WLDF), including the capturing of WebLogic Server
images on detection of critical errors. WLDF is a monitoring and diagnostic
framework that defines and implements a set of services that run within WebLogic
Server processes and participate in the standard server life cycle. Using WLDF,
you can create, collect, analyze, archive, and access diagnostic data generated by a
running server and the applications deployed within its containers. This data
provides insight into the run-time performance of servers and applications and
enables you to isolate and diagnose faults when they occur.
Oracle Fusion Middleware Diagnostics Framework integrates with the following
components of WLDF:
–WLDF Watch and Notification, which watches specific logs and metrics for
specified conditions and sends a notification when a condition is met. There
are several types of notifications, including JMX notification and a notification
to create a Diagnostic Image. Oracle Fusion Middleware Diagnostics
Framework integrates with the WLDF Watch and Notification component to
create incidents.
–Diagnostic Image Capture, which gathers the most common sources of the key
server state used in diagnosing problems. It packages that state into a single
artifact, the Diagnostic Image. With Oracle Fusion Middleware Diagnostics
Framework, it writes the artifact to ADR.

Understanding the Diagnostic Framework
Diagnosing Problems 13-3
For more information about WLDF, see Oracle Fusion Middleware Configuring and
Using the Diagnostics Framework for Oracle WebLogic Server.
13.1.1 About Incidents and Problems
To facilitate diagnosis and resolution of critical errors, the Diagnostic Framework
introduces two concepts for Oracle Fusion Middleware: problems and incidents.
A problem is a critical error. Critical errors manifest as internal errors or other severe
errors. Problems are tracked in the ADR. Each problem has a problem key, which is a
text string that describes the problem. It includes an error code (in the format
XXX-nnnnn) and in some cases, other error-specific values.
An incident is a single occurrence of a problem. When a problem (critical error) occurs
multiple times, an incident is created for each occurrence. Incidents are timestamped
and tracked in the ADR. Each incident is identified by a numeric incident ID, which is
unique within the ADR home. When an incident occurs, the Diagnostic Framework:
■Gathers first-failure diagnostic data about the incident in the form of dump files
(incident dumps).
■Stores the incident dumps in an ADR subdirectory created for that incident.
■Registers the incidents dumps with the incident in ADR.
13.1.1.1 Incident Flood Control
It is conceivable that a problem could generate dozens or perhaps hundreds of
incidents in a short period of time. This would generate too much diagnostic data,
which would consume too much space in the ADR and could possibly slow down
your efforts to diagnose and resolve the problem. For these reasons, the Diagnostic
Framework applies flood control to incident generation after certain thresholds are
reached. A flood-controlled incident is an incident that is not recorded in the ADR.
Instead, the Diagnostic Framework writes a message at the WARNING level to the log
file and returns an oracle.dfw.incident.Incident object. Flood-controlled incidents
provide a way of informing you that a critical error is ongoing, without overloading
the system with diagnostic data.
By default, if more than 5 incidents with the same problem key occur within 60
minutes, subsequent incidents with the same problem key are flood controlled. You
can change this value using MBeans, as described in Section 13.3.
13.1.2 Diagnostic Framework Components
The following topics describe the key components of the Diagnostic Framework:
■Automatic Diagnostic Repository
■Diagnostic Dumps
■Management MBeans
■WLST Commands for Diagnostic Framework
■ADRCI Command-Line Utility
13.1.2.1 Automatic Diagnostic Repository
The Automatic Diagnostic Repository (ADR) is a file-based hierarchical repository for
Oracle Fusion Middleware diagnostic data, such as traces and dumps. The Oracle
Fusion Middleware components store all incident data in the ADR. Each Oracle
WebLogic Server stores diagnostic data in subdirectories of its own home directory

Understanding the Diagnostic Framework
13-4 Oracle Fusion Middleware Administrator's Guide
within the ADR. For example, each Managed Server and Administration Server has an
ADR home directory.
The ADR root directory is known as ADR base. By default, the ADR base is located in
the following directory:
DOMAIN_HOME/servers/server_name/adr
Within ADR base, there can be multiple ADR homes, where each ADR home is the
root directory for all incident data for a particular instance of Oracle WebLogic Server.
The following path shows the location of the ADR home:
ADR_BASE/diag/ofm/domain_name/server_name
Figure 13–1 illustrates the directory hierarchy of the ADR home for an Oracle
WebLogic Server instance.
Figure 13–1 ADR Directory Structure for Oracle Fusion Middleware
The subdirectories in the ADR home contain the following information:
■alert: The XML-formatted alert log.
domain_name
ofm
server_name
diag
alert (others)
incdir_1 incdir_2
. . .
incdir_n
ADR base
ADR home
incident

Understanding the Diagnostic Framework
Diagnosing Problems 13-5
■incident: A directory that can contain multiple subdirectories, where each
subdirectory is named for a particular incident. The subdirectories are named
incdir_n, with n representing the number of the incident. Each subdirectory
contains information and diagnostic dumps pertaining only to that incident.
■(others): Other subdirectories of ADR home, which store incident packages and
other information.
13.1.2.2 Diagnostic Dumps
A diagnostic dump captures and dumps specific diagnostic information when an
incident is created (automatic) or on the request of an administrator (manual). When
executed as part of incident creation, the dump is included with the set of incident
diagnostics data. Examples of diagnostic dumps include a JVM thread dump, JVM
class histogram dump, and DMS metric dump.
13.1.2.3 Management MBeans
The Diagnostic Framework provides MBeans that you can use to configure the
Diagnostic Framework. For example, you can enable or disable flood control and you
can configure how many incidents with the same problem key can occur within a
specified time period. For information about using the management MBeans to
configure the Diagnostic Framework, see Section 13.3.
You can also use the MBeans to query and create incidents, discover the list of
available diagnostic dump types, and execute individual diagnostic dumps.
13.1.2.4 WLST Commands for Diagnostic Framework
The Diagnostic Framework provides WLST commands that you can use to view
information about problems and incidents, create incidents, execute specific dumps
and query the set of diagnostic dump types. For more information, see:
■Section 13.4.2.1, "Viewing Problems"
■Section 13.4.2.2, "Viewing Incidents"
■Section 13.4.4.1, "Listing Diagnostic Dumps"
■Section 13.4.4.2, "Viewing a Description of a Diagnostic Dump"
■Section 13.4.4.3, "Executing Dumps"
■Section 13.4.5.1, "Creating an Incident Manually"
■"Diagnostic Framework Custom WLST Commands" in the Oracle Fusion
Middleware WebLogic Scripting Tool Command Reference
To use the custom WLST Diagnostic Framework commands, you must invoke the
WLST script from the Oracle Common home. See Section 3.5.1.1 for more
information.
Note: ADR uses the domain name as the Product ID and the server
name as the Instance ID when it packages an incident. However, if
either name is more than 30 characters, ADR truncates the name. In
addition, dollar sign ($) and space characters are replaced with
underscores.

How the Diagnostic Framework Works
13-6 Oracle Fusion Middleware Administrator's Guide
13.1.2.5 ADRCI Command-Line Utility
The ADR Command Interpreter (ADRCI) is a utility that enables you to investigate
problems, and package and upload first-failure diagnostic data to Oracle Support, all
within a command-line environment. ADRCI also enables you to view the names of
the dump files in the ADR, and to view the alert log with XML tags stripped, with and
without content filtering.
ADRCI is installed in the following directory:
(UNIX) MW_HOME/wlserver_10.3/server/adr
(Windows) MW_HOME\wlserver_10.3\server\adr
See the following sections for information about using the ADRCI command-line
utility:
■Packaging an Incident
■Purging Incidents
13.2 How the Diagnostic Framework Works
The Diagnostic Framework is active in each server and provides automatic error
detection through predefined configured rules. Oracle Fusion Middleware
components and applications automatically benefit from this always-on checking.
Incidents are automatically detected in two ways:
■By the incident detection log filter, which is automatically configured to detect
critical errors.
■By the WLDF Watch and Notification component. The Diagnostics Framework
listens for a predefined notification type and creates incidents when it receives
such notifications.
For information about configuring WLDF Watch and Notification, see
Section 13.3.3.
■Programmatic incident creation. Some components create incidents directly.
Figure 13–2 shows the interaction when the incident is detected by the incident log
detector. It shows the interaction among the incident log detector, the WLDF
Diagnostic Image MBean, ADR, and component or application dumps when an
incident is detected by the incident log detector.
See Also:
■The chapter "ADRCI: ADR Command Interpreter" in Oracle Database
Utilities
■The chapter "Managing Diagnostic Data" in the Oracle Database
Administrator's Guide

How the Diagnostic Framework Works
Diagnosing Problems 13-7
Figure 13–2 Incident Creation Generated by Incident Log Detector
The steps represented in Figure 13–2 are:
1. The incident detection log filter is initialized with component and application
diagnostic rules.
2. An application or component (in this case Oracle WebCenter Portal) logs a
message using the java.util.logging API.
3. The ODL log handler passes the message to the incident detection log filter.
4. The incident log detection filter inspects the log message to see if an incident
should be created, basing its decision on the diagnostic rules for the component. If
the diagnostic rule indicates that an incident should be created, it creates an
incident in the ADR.
5. The ODL log handler writes the log message to the log file, and returns control
back to Oracle WebCenter Portal.
When an incident is created, a message, similar to the following, is written to the
log file:
[2010-09-16T06:37:59.264-07:00] [dfw] [NOTIFICATION] [DFW-40104] [oracle.dfw]
[tid: 10] [ecid: 0000IF34gtMC8xT6uBf9EH1AgEck000000,0] [errid: 6]
[detailLoc: /middleware/user_projects/base_
domain/servers/AdminServer/adr/diag/ofm/base_domain/AdminServer]
[probKey: MDS-123456 [testComponent][testModule]] incident 6 created with
problem key "MDS-123456 [testComponent][testModule]", in directory
/middleware/user_projects/base_domain/servers/AdminServer/adr/diag/ofm/base_
domain/AdminServer/incident/incdir_6
6. The Diagnostic Framework executes the diagnostic dumps that are indicated by
the diagnostic rules for the component.
7. The Diagnostic Framework writes the dumps to ADR, in the directory created for
the incident.
Managed Server
ADR
1
2
3
4
6 6
7
8
Write
Log messages
Register
Invoke
Filter
Execute Execute
5Write
Write
WLDF Diagnostic
Image MBean
WebCenter
Portal
Create
Incident
Diagnostic
RulesIncident Detection Log Filter
Application Dump
Log File
Component Dump
9
ODL Log Handler

How the Diagnostic Framework Works
13-8 Oracle Fusion Middleware Administrator's Guide
8. The Diagnostic Framework invokes the WLDF Diagnostic Image MBean
requesting that a Diagnostic Image be created in ADR.
9. WLDF writes the Diagnostic Image to ADR.
Figure 13–3 shows the interaction when an incident is detected by the WLDF Watch
and Notification system. It shows the interaction among the incident notification
listener, the WLDF Watch and Notification system, and the WLDF Diagnostic Image
MBean.
Figure 13–3 Incident Creation Generated by WLDF Watch Notification
The steps represented in Figure 13–3 are:
1. The incident notification listener is initialized with component and application
diagnostic rules.
2. Oracle Fusion Middleware Diagnostic Framework registers a JMX notification
listener with WLDF. The listener listens for events from the WLDF Watch and
Notification system. It only processes notifications of type
oracle.dfw.wldfnotification.
3. Something in the system causes the configured WLDF watch to be triggered,
causing a notification to be sent to the incident notification listener. The
notification includes event information describing the data that caused the watch
to trigger.
4. The Diagnostic Framework creates an incident in ADR.
5. The Diagnostic Framework executes the diagnostic dumps that are indicated by
the diagnostic rules.
6. The Diagnostic Framework writes the dumps to ADR, in the directory created for
the incident.
7. The Diagnostic Framework invokes the WLDF Diagnostic Image MBean
requesting that a Diagnostic Image be created in ADR.
8. WLDF writes the Diagnostic Image to ADR.
Managed Server
ADR
1
2
3
4
55
6
78Write
Register
Register
Invoke
Notify
Execute Execute
Write
WLDF Diagnostic Watch Notification
Create
Incident
Diagnostic Incident Notification Listener
Application Dump Component Dump

Configuring the Diagnostic Framework
Diagnosing Problems 13-9
13.3 Configuring the Diagnostic Framework
You can configure some settings for the Diagnostic Framework. In addition, you can
configure an WLDF Watch and Notification to create an incident. The following topics
describe how to configure the Diagnostic Framework:
■Configuring Diagnostic Framework Settings
■Configuring Problem Suppression
■Configuring WLDF Watch and Notification for the Diagnostic Framework
13.3.1 Configuring Diagnostic Framework Settings
You can configure the following settings:
■Enabling or disabling the detection of incidents through the log files
■Enabling or disabling flood control and setting parameters for flood control
You configure these settings by using the Diagnostic Framework MBean
DiagnosticConfig. The following shows the MBean's ObjectName:
oracle.dfw:type=oracle.dfw.jmx.DiagnosticsConfigMBean,name=DiagnosticsConfig
Tabl e 13–1 shows the attributes for the DiagnosticConfig MBean and a description of
each parameter.
Table 13–1 DiagnosticConfig MBean Attributes for Diagnostic Framework
Attributes Description
floodControlEnabled Enables or disables flood control. Specify true for
enabled or false for disabled. The default is true.
Note that flood control does not apply to manually
created incidents.
floodControlIncidentCount Sets the number of incidents with the same problem
key that can be created within the time period,
specified by floodControlIncidentTimeoutPeriod,
before they are controlled by flood control. The default
is 5.
When flood control is enabled, if the number of
incidents with the same problem key exceeds this
count, no incidents are created, but the Diagnostic
Framework writes a message at the WARNING level to
the log file.
floodControlIncidentTimeoutPeriod Sets the time period in which the number of incidents,
as specified by floodControlIncidentCount, with the
same problem key can be created before they are
controlled by flood control. The default is 60 minutes.
incidentCreationEnabled Enables or disables incident creation. Specify true for
enabled or false for disabled. The default is true.
logDetectionEnabled Enables or disables the detection of incidents through
the log files. Specify true for enabled or false for
disabled. The default is true.

Configuring the Diagnostic Framework
13-10 Oracle Fusion Middleware Administrator's Guide
The following example shows how to configure these settings using the Fusion
Middleware Control System MBean Browser:
1. From the target navigation pane, expand the farm, then WebLogic Domain.
2. Select the domain.
3. From the WebLogic Domain menu, choose System MBean Browser.
The System MBean Browser page is displayed.
4. Expand Application Defined Beans, then oracle.dfw, then domain.domain_name,
then dfw.jmx.DiagnosticsConfigMBean.
5. Select one of the DiagnosticConfig entries. There is one DiagnosticConfig entry
for each server.
6. In the Application Defined MBean pane, expand Show MBean Information to see
the server name.
The following shows the System MBean Browser page:
maxTotalIncidentSize Sets the maximum total size that is allocated for all
incidents. When the limit is reached, the oldest
incidents are purged until the space used by all
incidents is less than the amount specified by this
parameter.
The default is 500 MB. The limit may be exceeded
during the creation of an incident, but when the
incident creation completes, the oldest incidents are
purged.
reservedMemoryKB The amount of reserved memory that is released when
OutOfMemoryError is detected.
When the Diagnostic Framework starts, it allocates 512
KB of memory for its own private use. When the
Diagnostic Framework detects that an
OutOfMemoryError has occurred in the server, it frees
that block of memory and proceeds to create the
incident.
The default is 512 KB.
uncaughtExceptionDetectionEnabled Enables the Java-based uncaught exception handler.
When enabled and an uncaught exception is detected,
an incident is created. Specify true for enabled or
false for disabled.
The default is true.
useExternalCommands Indicates whether external JVM commands should be
used to perform thread dumps. Specify true for
enabled or false for disabled. The default is true.
Table 13–1 (Cont.) DiagnosticConfig MBean Attributes for Diagnostic Framework
Attributes Description

Configuring the Diagnostic Framework
Diagnosing Problems 13-11
7. To change the values for the attributes listed in Table 13–1, enter or select the value
in the Value field.
8. Click Apply.
13.3.2 Configuring Problem Suppression
In certain situations, you may want to suppress the creation of incidents based on a
particular problem key. For example, in a development environment, when you are
developing a servlet, you may generate high number of uncaught exceptions as you
refine the code. This results in the creation of unnecessary incidents.
The Diagnostic Framework allows you to configure problem suppression filters so that
problems that match the filter criteria do not result in the creation of an incident.
When you configure a problem suppression filter, you use a regular expression that
represents a pattern that you want to match. The regular expression is matched using
the java.util.regex class. For example:
■The following regular expression matches any incident with a problem key that
starts with MDS-5000.
MDS-5000.*
■The following regular expression matches any problem with the text
OutOfMemory. Because the regular expression is case-sensitive, it will not match
problems with the text outofmemory.
.*OutOfMemory.*
You can add and remove filters and get a list of filters or the detail of one filter using
the DiagnosticConfig MBean.
Tabl e 13–2 shows the operations and attribute for the configuring problem suppression
filters and a description of each.

Configuring the Diagnostic Framework
13-12 Oracle Fusion Middleware Administrator's Guide
To configure a problem suppression filter:
1. From the target navigation pane in Fusion Middleware Control, expand the farm,
then WebLogic Domain.
2. Select the domain.
3. From the WebLogic Domain menu, choose System MBean Browser.
The System MBean Browser page is displayed.
4. Expand Application Defined Beans, then oracle.dfw, then domain.domain_name,
then dfw.jmx.DiagnosticsConfigMBean.
5. Select one of the DiagnosticConfig entries. There is one DiagnosticConfig entry
for each server.
6. In the Application Defined MBeans pane, select the Operations tab.
7. Click addProblemKeyFilter. The Operation: addProblemKeyFilter page is
displayed, as shown in the following figure:
Table 13–2 DiagnosticConfig MBean Operations and Attributes for Problem
Suppression Filters
Operations and Attribute Description
Operation:
addProblemKeyFilter(filter_pattern)
Adds a new problem suppression filter. You pass it
the regular expression that represents a pattern that
you want to match. For example:
addProblemKeyFilter(".*OutOfMemory.*)
Attribute:
getProblemKeyFilters()
Returns a list of the configured problem suppression
filters. For example:
getProblemKeyFilters()
Operation:
getProblemKeyFilter(filterID)
Returns the filter pattern associated with the specified
ID. For example:
getProblemKeyFilter(id)
To find the ID, use the getProblemKeyFilters()
operation.
Operation:
removeProblemKeyFilter(filterID)
Removes the filter pattern associated with the given
filter ID. For example:
removeProblemKeyFilter(id)

Configuring the Diagnostic Framework
Diagnosing Problems 13-13
8. For Va l u e , enter a regular expression that represents a pattern that you want to
match pattern. For example, in a development environment, you might want to
add a filter so that incidents are not created when java.lang.IllegalStateException
Java Exceptions are reported. In that case, enter the following:
".*[java.lang.IllegalStateException].*"
9. Click Invoke.
10. Click Return to return to the Application Defined MBeans page.
You can delete the filters using the removeProblemKeyFilter operation.
You can retrieve a specific filter, passing the ID of the filter to the getProblemKeyFilter
operation.
Alternatively, you can retrieve a list of the filters using the getProblemKeyFilters
attribute:
1. From the target navigation pane, expand the farm, then WebLogic Domain.
2. Select the domain.
3. From the WebLogic Domain menu, choose System MBean Browser.
The System MBean Browser page is displayed.
4. Expand Application Defined Beans, then oracle.dfw, then domain.domain_name,
then dfw.jmx.DiagnosticsConfigMBean.
5. Select one of the DiagnosticConfig entries. There is one DiagnosticConfig entry
for each server.
6. In the Application Defined MBeans pane, select the Attributes tab.
7. Click ProblemKeyFilters.
The list of problem suppression filters is displayed.
13.3.3 Configuring WLDF Watch and Notification for the Diagnostic Framework
Fusion Middleware configures a WLDF Diagnostics Module that contains a set of
Watch and Notification rules for detecting a specific set of critical errors and creating
an incident for each occurrence of those errors. The module is called
Module-FMWDFW and contains the following set of Watch conditions:
The Diagnostic Module also includes a configured WLDF JMX Notification
FMWDFW-notification of type oracle.dfw.wldfnotification. You can reuse
this WLDF JMX Notification for your own WLDF Watch conditions to create an
incident:
1. Display the Administration Console, as described in Section 3.4.1.
Name Description
Deadlock Two or more Java threads have circular lock chains among their Java
Monitor object usage.
StuckThread An Oracle WebLogic Server ExecuteThread, which is blocked or busy
for more than the time specified by the Oracle WebLogic Server
StuckThreadMaxTime parameter.
UncheckedException This category includes all Unchecked Exception, RuntimeException,
and Errors caught by the Oracle WebLogic Server ExecuteThread, such
as NullPointerException, StackOverflowError, or OutOfMemoryError.

Configuring the Diagnostic Framework
13-14 Oracle Fusion Middleware Administrator's Guide
2. In the Change Center, click Lock & Edit.
3. In the left pane, expand Diagnostics and select Diagnostic Modules.
The Summary of Diagnostic Modules page is displayed.
4. Click Module-FMWDFW.
The Settings for Module-FMWDFW page is displayed.
5. Select the Watches and Notifications tab, which is shown in the following figure:
6. Select the Watches tab and click New.
The Create Watch page is displayed.
7. For Name, enter a name for the watch.
You can enter any name. Alternatively, you can use the following format to force
the Diagnostic Framework to use a custom message ID:
message-id#[application_name]#any_text
The message ID consists of a prefix that can be 1 to 6 characters, and a number,
that can be 1 to 6 digits. The application name is optional. For example:
SOA-40500#My_Watch_Name
The following example uses the application name soa_infra:
SOA-40501#soa-infra#My_Watch_Name

Investigating, Reporting, and Solving a Problem
Diagnosing Problems 13-15
The Diagnostic Framework uses the message ID as the incident message ID in
constructing the incident problem key.
8. For Watch Type, select a type, for example, Server log.
9. Click Next.
10. For Current Watch Rule, construct an expression. For example, to construct the
expression (SEVERITY = 'Error') AND (MSGID = 'BEA-000337'):
a. Click Add Expressions.
b. For Message Attribute, select Severity.
c. For Operator, select =.
d. For Va l u e , enter ERROR.
e. Click OK.
f. Click Add Expressions.
g. For Message Attribute, select MSGID.
h. For Operator, select =.
i. For Va l u e , enter BEA-000337.
j. Click OK.
k. In the Create Watch page, ensure that the operator selected is AND.
l. Click OK.
11. Click Next.
12. Select an alarm type and click NEXT.
13. For Notifications, select FMWDFW-notification and move it to the Chosen box.
14. Click Finish.
For more information on creating watches, see "Construct watch rule expressions" in
the Administration Console Online Help.
13.4 Investigating, Reporting, and Solving a Problem
This section describes how to use WLST and ADRCI commands and Remote
Diagnostic Agent (RDA) to investigate and report a problem (critical error), and in
some cases, resolve the problem. The section begins with a roadmap that summarizes
the typical set of tasks that you must perform. It describes the following topics:
■Roadmap—Investigating, Reporting, and Resolving a Problem
■Viewing Problems and Incidents
■Analyzing Specific Problem Keys
■Working with Diagnostic Dumps
■Managing Incidents
■Generating an RDA Report
13.4.1 Roadmap—Investigating, Reporting, and Resolving a Problem
Typically, investigating, reporting, and resolving a problem begins with a critical error.
This section provides an overview of that workflow.

Investigating, Reporting, and Solving a Problem
13-16 Oracle Fusion Middleware Administrator's Guide
Figure 13–4 illustrates the tasks that you complete to investigate, report, and resolve a
problem.
Figure 13–4 Flow for Investigating a Problem
The following describes the workflow illustrated in Figure 13–4:
1. You notice that the system, component, or application is not functioning as
expected. For example, you notice that there is a performance problem or users
have reported that the application that they are trying to access is reporting errors.
No
Able to
Resolve the
Problem?
Executive Additional Dumps
No
No
Able to
Resolve the
Problem?
View Contents of
Incident Files
View Problems
View Incidents
View Details of
Specific Incident
Incident
Created?
Ye s
Ye s
Ye s
Suspect a Problem
Problem Resolved
Package Incident and Send
to Oracle Support
1
2
3
5
6
7
8
Manually Create
an Incident
4

Investigating, Reporting, and Solving a Problem
Diagnosing Problems 13-17
2. Check to see if a problem and an incident have been created that may be related to
the symptoms you are observing:
a. View the set of problems by using the WLST listProblems command, as
described in Section 13.4.2.1.
b. If a problem has been created, list the incidents related to the specific problem
using the listIncidents command, as described in Section 13.4.2.2.
3. If an incident has not been created, go to Step 4. If an incident has been created, go
to Step 5.
4. If you do not see any incidents listed that are related to your problem, you can
create an incident manually using the createIncident command to capture
diagnostics for the problem.
Consider creating an incident when you encounter an issue, such as software
failure or performance problem, and you want to gather more diagnostic data. You
can view the log files and the messages in the files. If there is a specific message
that you believe is related to the issue you are seeing, you can use the message ID
in the createIncident command.
See Section 13.4.5.1 for more information about creating an incident.
5. View the details of the specific incident using the showIncident command, as
described in Section 13.4.2.2. This command lists information about the incident,
including the related message ID, the time of the incident, the ECID, and the files
generated by the incident.
6. Use the getIncidentFile command to view the contents of files for the
incident, as described in Section 13.4.2.2. The contents may provide information to
guide you to the source of the problem and help in resolving it.
7. If the contents of the files for the incident do not help you to resolve the problem,
you can execute additional dumps to view detailed diagnostics. For example, if
you are experiencing performance problems, execute the dms.metrics dump. See
Section 13.4.4 for information about the dumps available and how to execute
them.
8. If you still cannot resolve the problem, package the incident, along with the RDA
report, and send them to Oracle Support. See Section 13.4.5.2 and Section 13.4.6 for
information about packaging incidents and generating RDA reports.
13.4.2 Viewing Problems and Incidents
You can view the set of problems, the list of incidents, and the details of a particular
incident using the WLST command-line utility, as described in the following topics:
■Viewing Problems
■Viewing Incidents
13.4.2.1 Viewing Problems
You can view the set of problems by executing the WLST listProblems command,
using the following format:
listProblems([adrHome] [,server])
The listProblems command lists the problems in the ADR home. Each problem has
a unique ID:
listProblems()

Investigating, Reporting, and Solving a Problem
13-18 Oracle Fusion Middleware Administrator's Guide
Problem Id Problem Key
1 BEA-101020 [HTTP]
13.4.2.2 Viewing Incidents
You can list of all available incidents or the incidents related to a specific problem by
executing the WLST listIncidents command, using the following format:
listIncidents([id], [ADRHome])
For example, to see the list of all incidents, use the following command:
listIncidents()
Incident Id Problem Key Incident Time
2 BEA-101020 [HTTP] Fri Feb 26 13:42:01 PDT 2010
1 BEA-101020 [HTTP] Tue Feb 23 06:17:39 PDT 2010
To view the incidents related to a specific problem, use the following command:
listIncidents(id='1')
Incident Id Problem Key Incident Time
2 BEA-101020 [HTTP] Fri Feb 26 13:42:01 PDT 2010
1 BEA-101020 [HTTP] Tue Feb 23 06:17:39 PDT 2010
To view the details of a particular incident, use the WLST showIncident command,
using the following format:
showIncident(id, [adrHome] [,server])
For example, to see the details of incident 1, use the following command:
showIncident(id='1')
Incident Id: 1
Problem Id: 1
Problem Key: BEA-101020 [HTTP]
Incident Time: Tue Feb 23 06:17:39 PDT 2010
Error Message Id: BEA-101020
Execution Context: 0000IExqUvyAhKB5JZ4Eyf1Afdj600009i
Flood Controlled: false
Dump Files :
dms_ecidctx1_i1.dmp
jvm_threads2_i1.dmp
dms_metrics3_i1.dmp
odl_logs4_i1.dmp
odl_logs5_i1.dmp
diagnostic_image_AdminServer_2010_02_23_06_17_42.zip
readme.txt
To view the contents of a file in the incident, use the WLST getIncidentFile
command, using the following format:
getIncidentFile(id, name [,outputFile] [,adrHome] [,server])
For example, to view the contents for the file odl_logs4_i1.dmp use the following
command:
getIncidentFile(id='1', name='odl_logs4_i1.dmp', outputFile='/tmp/odl_logs4_i1_
dmp.output')
The command writes the output to the file odl_logs4_i1_dmp.output.

Investigating, Reporting, and Solving a Problem
Diagnosing Problems 13-19
13.4.3 Analyzing Specific Problem Keys
The Diagnostic Framework provides a set of well-defined problem keys for unhandled
exceptions. These exceptions are either detected through the existing WLDF Watch
"UncheckedException" or through the Diagnostic Framework
java.lang.Thread.UncaughtExceptionHandler uncaught exception handler. Previously,
the Diagnostic Framework generated problem keys with different formats for the same
type of issues. Table 13–3 describes these problem keys and how to use them to
investigate a problem.
13.4.4 Working with Diagnostic Dumps
If you suspect a problem, you can make use of the built-in diagnostic dumps to report
detailed diagnostics that can help diagnose the problem. Diagnostic dumps provide a
means to output and record diagnostics data which serve as valuable information
when diagnosing issues with Oracle Fusion Middleware components, applications,
and infrastructure. The output from these dumps is intended to be used by customers
and Oracle Support to diagnose issues with Oracle Fusion Middleware.
Diagnostic dumps are executed in the following ways:
■Manually, using WLST commands, as described in the following sections
For example, if your Java EE application is hanging and you suspect a deadlock,
you could use the jvm.threads dump to obtain the set of threads.
Table 13–3 Uncaught Exception Problem Keys
Exception Problem Key Description
java.land.OutOfMemoryE
rror
DFW-99997
[java.land.OutOfMemoryError]
Used by all java.lang.OUtOfMemoryError
incidents. With each incident of this type, a
jvm.classhistogram dump is executed. The dump
captures statistics about the instances of classes
that have been loaded and the counts of associated
Objects.
Review the contents of this dump for a good
starting point for understanding what has been
loaded into the JVM's memory. In addition, the
dms.metrics dump records statistics about the
overall JVM memory.
java.sql.SQLException DFW-99996
[ora-code|java.sql.SQLException]]
[package.class.method][app-name]
Used for all exceptions of type
java.sql.SQLException, including its subclasses.
The Diagnostic Framework attempts to extract the
Oracle error code from the exception error
message, and if it is successful, uses that in the
problem key. If not, it uses the exception name.
Review the text associated with the exception to
get more details, such as the operation that could
not be performed on the database. In addition, you
can review the SQL error code details for
additional information.
All others DFW-99998
[exception-name][package.class.name
][app-name]
Used by all other types of exceptions, such as
java.lang.NullPointerException,
java.io.IOException,
java.lang.StringIndexOutOfBoundsException, that
are not handled in a unique way.
Review the text associated with the exception to
get more details, such as the reason for the failure.
The source line in the problem key is a
best-attempt indicator of the location of the failure.

Investigating, Reporting, and Solving a Problem
13-20 Oracle Fusion Middleware Administrator's Guide
■Automatically, when the Diagnostic Framework detects a critical error and creates
an incident or when the administrator creates an incident
13.4.4.1 Listing Diagnostic Dumps
You can find a list of diagnostic dumps that are available for a Managed Server by
executing the WLST listDumps command, using the following format:
listDumps([appName] [,server])
For example, to list the available dumps for soa_server1:
listDumps(server='soa_server1')
Location changed to domainRuntime tree. This is a read-only tree with DomainMBean
as the root.
For more help, use help(domainRuntime)
odl.activeLogConfig
jvm.classhistogram
dms.ecidctx
wls.image
odl.logs
dms.metrics
odl.quicktrace
http.requests
jvm.threads
Use the command describeDump(name=<dumpName>) for help on a specific dump.
Tabl e 13–4 lists the diagnostic dump actions that are defined by Oracle Fusion
Middleware and their descriptions.
Table 13–4 Diagnostic Dump Actions
Dump Action Description
dms.ecidctx The data associated with a specific Execution Context ID (ECID),
if specified. Otherwise, the data associated with all available
ECIDs.
dms.metrics Dynamic Monitoring Service (DMS) metrics. For information
about these metrics, see "About Dynamic Monitoring Service
(DMS)" in the Oracle Fusion Middleware Performance and Tuning
Guide.
http.requests A summary of the currently active HTTP requests.
jvm.classhistogram A JVM class histogram, the output of which varies depending on
the JVM vendor.
jvm.flightRecording The active JRockit Flight Recorder recording.
jvm.threads Summary statistics about the threads running in a JVM as well
as performing a full thread dump.
odl.activeLogConfig The active Java logging configuration.
odl.logs Contents of diagnostic logs, correlated by ECID or time range.
odl.quicktrace Quick trace messages.
wls.image The WLDF server image dump.

Investigating, Reporting, and Solving a Problem
Diagnosing Problems 13-21
In addition, Oracle SOA Suite provides diagnostic dumps, as described in "Diagnosing
Problems with SOA Composite Applications" in the Oracle Fusion Middleware
Administrator's Guide for Oracle SOA Suite and Oracle Business Process Management Suite.
13.4.4.2 Viewing a Description of a Diagnostic Dump
You can view a description of a particular dump, including the syntax for executing
the dump by using the WLST describeDump command. You specify the name of the
dump in which you are interested. For example, to view a description of the
dms.metrics dump, use the following command:
describeDump(name='dms.metrics')
Name: dms.metrics
Description: Dumps DMS (Dynamic Monitoring Service) metrics.
Mandatory Arguments:
Optional Arguments:
Name Type Description
format STRING Format of the dump output; raw or xml
13.4.4.3 Executing Dumps
If you detect a problem and want to gather additional diagnostic data, you can invoke
the executeDump command for a specified dump. Each dump may have mandatory
or optional arguments, or both. To view the arguments for a particular dump and how
to specify them, use the describeDump command, as described in Section 13.4.4.2.
The following example executes the dump with the name dms.metrics and the
incident ID 1 and writes it to the file dumpout.txt:
executeDump(name='dms.metrics', outputFile='/tmp/dumpout.txt', id='1')
Dump file dms_metrics1_i1.dmp added to incident 1
The command writes the dump output to the information about incident 1. If you
execute the showIncident command for incident 1, the output includes dms_metrics1_
i1.dmp.
13.4.5 Managing Incidents
The Diagnostic Framework stores incidents, whether they are created automatically or
manually, and Oracle Fusion Middleware provides tools to help you process incident
reports and to package those incidents to send to Oracle Support. The following
sections describe:
■Creating an Incident Manually
■Packaging an Incident
■Generating an RDA Report
■Purging Incidents
13.4.5.1 Creating an Incident Manually
System-generated problems—critical errors generated internally—are automatically
added to the Automatic Diagnostic Repository (ADR). You can gather additional
diagnostic data on these problems, upload diagnostic data to Oracle Support, and in
some cases, resolve the problems, all with the workflow that is explained in
Section 13.4.

Investigating, Reporting, and Solving a Problem
13-22 Oracle Fusion Middleware Administrator's Guide
Consider creating an incident manually when you encounter an issue, such as
software failure or performance problem and you want to gather more diagnostic data,
but the Diagnostic Framework has not automatically created an incident.
You use the WLST command createIncident to create an incident manually. You
can specify an incident based on time, a message ID, an impact area, or an ECID. Then,
you can inspect the content of the incident or send it to Oracle Support for further
analysis.
The following describes how to manually create an incident based on a message ID:
1. Search the log files, as described in Section 12.3.2. If you find a message that you
suspect is related to the issue you are seeing, you can use the message ID when
you create the incident.
2. Use the following commands to invoke WLST, connect to the Managed Server and
navigate to the Managed Server instance:
java weblogic.WLST
connect('weblogic', 'password', 'localhost:7001')
cd('servers/server_name')
3. Create the incident, using the createIncident command, with the following
format:
createIncident([adrHome] [,incidentTime] [,messageId] [,ecid] [,appName]
[,description] [,server])
For example, to create an incident based on the error with the message ID
MDS-50500, use the following command, specifying the message ID, and provide
a description of the incident to help you and Oracle support track the incident:
createIncident(messageId='MDS-50500', description='sample incident')
Incident Id: 55
Problem Id: 4
Problem Key: MDS-50500 [MANUAL]
Incident Time: 23rd February 2010 11:55:45 GMT
Error Message Id: MDS-50500
Flood Controlled: false
If you do not specify a server, the incident collects information from the server to
which you are connected. To specify a server, use the server option, as shown in
the following example:
createIncident(messageId='MDS-50500', description='sample incident',
server='soa_server1')
)
If you do not specify the adrHome option, the incident is created in the server to
which you are connected. For example, if you are connected to the Administration
Server, the incident is created in the adrHome for the Administration Server.
The Diagnostic Framework evaluates the command and invokes the appropriate
diagnostic dumps. The incident and the diagnostic dumps are written to the ADR.
Each diagnostic dump writes its output to the incident.
You can view the information about the incident, as described in Section 13.4.2.2.
You can view the information in the dumps, as described in Section 13.4.4.
13.4.5.2 Packaging an Incident
You can package the incident to facilitate sending the information to Oracle Support
by using the ADR Command Interpreter (ADRCI). The ADRCI utility enables you to

Investigating, Reporting, and Solving a Problem
Diagnosing Problems 13-23
investigate and report problems in a command-line environment. With ADRCI, you
can package incident and problem information into a zip file for transmission to
Oracle Support.
The ADRCI command-line utility is located in the following directory:
(UNIX) MW_HOME/wlserver_10.3/server/adr
(Windows) MW_HOME\wlserver_10.3\server\adr
Packaging an incident involves a three-step process:
1. Create a logical package.
The package is denoted as logical because it exists only as metadata in the ADR. It
has no content until you generate a physical package from the logical package. The
logical package is assigned a package number, and you refer to it by that number
in subsequent commands.
You can create the logical package as an empty package, or as a package based on
an incident number, a problem number, a problem key, or a time interval. If you
create the package as an empty package, you can add diagnostic information to it
in step 2.
Creating a package based on an incident means including diagnostic data, such as
dumps, for that incident. Creating a package based on a problem number or
problem key means including in the package diagnostic data for incidents that
reference that problem number or problem key. Creating a package based on a
time interval means including diagnostic data on incidents that occurred in the
time interval.
2. Add diagnostic information to the package.
If you created a logical package based on an incident number, a problem number, a
problem key, or a time interval, this step is optional. You can add additional
incidents to the package or you can add any file within the ADR to the package. If
you created an empty package, you must use ADRCI commands to add incidents
or files to the package.
3. Generate the physical package.
When you submit the command to generate the physical package, ADRCI gathers
all required diagnostic files and adds them to a zip file in a designated directory.
You can generate a complete zip file or an incremental zip file. An incremental file
contains all the diagnostic files that were added or changed since the last zip file
was created for the same logical package. You can create incremental files only
after you create a complete file, and you can create as many incremental files as
you want. Each zip file is assigned a sequence number so that the files can be
analyzed in the correct order.
Zip files are named according to the following format:
packageName_mode_sequence.zip
In the format:
■packageName consists of a portion of the problem key followed by a
timestamp.
■mode is either COM or INC, for complete or incremental.
■sequence is an integer.
For example, to package an incident, take the following steps:

Investigating, Reporting, and Solving a Problem
13-24 Oracle Fusion Middleware Administrator's Guide
1. Set the ORACLE_HOME and LD_LIBRARY_PATH environment variables to point
to the following directory:
MW_HOME/wlserver_10.3/server/adr
2. Invoke ADRCI. For example:
MW_HOME/wlserver_10.3/server/adr/adrci
3. Use the SET BASE command to specify the ADR Base and the SET HOMEPATH
command to specify the ADR home that contains the incident. The path for the
HOMEPATH is relative to the ADR Base.
SET BASE /scratch/oracle1/Oracle/Middleware/user_projects/domains/soa_
domain/servers/soa_server1/adr
SET HOMEPATH diag/ofm/soa_domain/soa_server1
4. Generate the logical package:
IPS CREATE PACKAGE INCIDENT incident_number
For example, the following command creates a package based on incident 1:
IPS CREATE PACKAGE INCIDENT 1
Created package 1 based on incident id 1, correlation level typical
ADRCI assigns the logical package a number.
5. Optionally, you can add diagnostic information to the logical package. You can
add the following types of information:
–All diagnostic information for a particular incident. For example, you can add
another incident that you think might be related to the incident you are
packaging, using the following command:
IPS ADD INCIDENT incident_number PACKAGE package_number
–A named file within the ADR. For example, if an incident is related to an
application, you can add the .ear file for the application. You can also add a
readme file with notes you provide to Oracle Support. For example, to add a
file to the package, use the following command:
IPS ADD FILE filespec PACKAGE package_number
6. Generate the physical package using the following command:
IPS GENERATE PACKAGE package_number IN path
For example, to generate a package with the number 1, use the following
command:
IPS GENERATE PACKAGE 1 in /tmp
Generated package 1 in file /tmp/BEA337Web_20100223132315_COM_1.zip, mode
complete
This generates a complete physical package (zip file) in the designated path.
See Also: The "ADRCI: ADR Command Interpreter" chapter of the
Oracle Database Utilities

Investigating, Reporting, and Solving a Problem
Diagnosing Problems 13-25
13.4.5.3 Purging Incidents
By default, incidents are purged when the total size of all incidents exceed 500 MB.
You can use the maxTotalIncidentSize MBean parameter to change this value, as
described in Section 13.3.1.
You can manually purge incidents using the ADRCI command. You can purge based
on an ID or range of IDs, the age of the incident, or the type of incident. For example,
to purge incidents that are older than 60 minutes, use the following command:
purge -age 60
See the "ADRCI: ADR Command Interpreter" chapter of the Oracle Database Utilities.
13.4.6 Generating an RDA Report
You can use the Remote Diagnostic Agent (RDA), a command-line diagnostic tool, to
provide a comprehensive picture of your environment. Additionally, RDA can provide
recommendations on various topics, for example configuration and security. This aids
you and Oracle Support in resolving issues.
RDA is designed to be as unobtrusive as possible; it does not modify systems in any
way. A security filter is provided if required.
For more information about RDA, see the readme file, which is located at:
(UNIX) ORACLE_HOME/rda/README_Unix.txt
(Windows) ORACLE_HOME\rda\README_Windows.txt

Investigating, Reporting, and Solving a Problem
13-26 Oracle Fusion Middleware Administrator's Guide

Part VI
Part VI Advanced Administration
This part describes advanced administration tasks, such as managing the metadata
repository and changing the network configuration, that involve reconfiguring Oracle
Fusion Middleware.
Part VI contains the following chapters:
■Chapter 14, "Managing the Metadata Repository"
■Chapter 15, "Changing Network Configurations"

14
Managing the Metadata Repository 14-1
14Managing the Metadata Repository
Many Oracle Fusion Middleware components use metadata repositories to hold
configuration information about the component and metadata for applications. This
chapter provides information on managing the metadata repositories used by Oracle
Fusion Middleware.
It contains the following topics:
■Understanding a Metadata Repository
■Creating a Database-Based Metadata Repository
■Managing the MDS Repository
■Managing Metadata Repository Schemas
■Purging Data
14.1 Understanding a Metadata Repository
A metadata repository contains metadata for Oracle Fusion Middleware components,
such as Oracle BPEL Process Manager, Oracle B2B, and Oracle WebCenter Portal. It
can also contain metadata about the configuration of Oracle Fusion Middleware and
metadata for your applications.
Oracle Fusion Middleware supports multiple repository types. A repository type
represents a specific schema or set of schemas that belong to a specific Oracle Fusion
Middleware component (for example, Oracle BPEL Process Manager or Oracle
Internet Directory.) Oracle Fusion Middleware supports Edition-Based Redefinition
(EBR), which enables you to upgrade the database component of an application while
it is in use, thereby minimizing or eliminating down time. The schemas in a repository
can be EBR-enabled schemas.
A particular type of repository, the Oracle Metadata Services (MDS) Repository,
contains metadata for certain types of deployed applications. This includes custom
Java EE applications developed by your organization and some Oracle Fusion
Middleware component applications, such as Oracle B2B. For information related
specifically to the MDS Repository type, see Section 14.3.
You can create a database-based repository or, for MDS, a database-based repository or
a file-based repository. For production environments, you use a database-based
Note: For information about managing a metadata repository for
IBM WebSphere, see "Configuring Metadata Services (MDS) on IBM
WebSphere" in the Oracle Fusion Middleware Third-Party Application
Server Guide.

Creating a Database-Based Metadata Repository
14-2 Oracle Fusion Middleware Administrator's Guide
repository. Most components, such as Oracle BPEL Process Manager, require that a
schema be installed in a database, necessitating the use of a database-based repository.
MDS supports Edition-Based Redefinition (EBR) enabled schemas.
14.2 Creating a Database-Based Metadata Repository
You use the Oracle Fusion Middleware Metadata Repository Creation Utility (RCU) to
create the metadata repository in an existing database.
You can use RCU to create multiple repositories in a single database. You can use it to
create the MDS Repository or a repository for metadata for particular components,
such as Oracle WebCenter Portal. RCU creates the necessary schemas for the
components. See Appendix D for a list of the schemas and their tablespaces and
datafiles.
With RCU, you can also drop component schemas.
For information about the supported versions of database platforms and versions, and
other prerequisites for the database, see:
http://www.oracle.com/technology/software/products/ias/files/fusion_
certification.html
For information about managing an MDS Repository, see Section 14.3.
14.3 Managing the MDS Repository
Oracle Metadata Services (MDS) Repository contains metadata for certain types of
deployed applications. Those deployed applications can be custom Java EE
applications developed by your organization and some Oracle Fusion Middleware
component applications, such as Oracle B2B and Oracle Web Services Manager. A
Metadata Archive (MAR), a compressed archive of selected metadata, is used to
deploy metadata content to the MDS Repository, which contains the metadata for the
application.
You should deploy your applications to MDS in the following situations, so that the
metadata can be managed after deployment:
■The application contains seeded metadata packaged in a MAR.
■You want to enable user personalizations at run time.
■You have a custom Oracle WebCenter Portal application.
■You have a SOA composite application (SCA).
The following topics provide information about the MDS Repository:
■Understanding the MDS Repository
■Registering and Deregistering a Database-Based MDS Repository
Note: Oracle recommends that all metadata repositories reside on a
database at the same site as the components to minimize network
latency issues.
See Also: Oracle Fusion Middleware Repository Creation Utility User's
Guide for information about how to use RCU to create a
database-based metadata repository

Managing the MDS Repository
Managing the Metadata Repository 14-3
■Registering and Deregistering a File-Based MDS Repository
■Changing the System Data Source
■Using System MBeans to Manage an MDS Repository
■Viewing Information About an MDS Repository
■Configuring an Application to Use a Different MDS Repository or Partition
■Moving Metadata from a Source System to a Target System
■Moving from a File-Based Repository to a Database-Based Repository
■Deleting a Metadata Partition from a Repository
■Purging Metadata Version History
■Managing Metadata Labels in the MDS Repository
14.3.1 Understanding the MDS Repository
The MDS framework allows you to create customizable applications. A customized
application contains a base application (the base documents) and one or more layers
containing customizations. MDS stores the customizations in a metadata repository
and retrieves them at run time to merge the customizations with the base metadata to
reveal the customized application. Since the customizations are saved separately from
the base, the customizations are upgrade safe; a new patch to base can be applied
without breaking customizations. When a customized application is launched, the
customization content is applied over the base application.
A customizable application can have multiple customization layers. Examples of
customization layers are industry and site. Each layer can have multiple customization
layer values, but typically only one such layer value from each layer is applied at run
time. For example, the industry layer for a customizable application can contain values
for health care and financial industries; but in the deployed customized application,
only one of the values from this layer is used at a time. For more information about
base documents and customization layers, see "Customizing Applications with MDS"
in the Oracle Fusion Middleware Fusion Developer's Guide for Oracle Application
Development Framework.
An MDS Repository can be file-based or database-based. For production
environments, you use a database-based repository. You can have more than one MDS
Repository for a domain.
A database-based MDS Repository provides the following features that are not
supported by a file-based MDS Repository:
■Efficient query capability: A database-based MDS Repository is optimized for
set-based queries. As a result, it provides better performance on such searches
with the database repository.
The MDS Repository query API provides constructs to define the query operation
and to specify conditions on metadata objects. These conditions are a set of criteria
that restrict the search results to a certain set of attribute types and values,
component types, text content, and metadata paths. The API allows multiple
conditions to be combined to achieve dynamic recursive composition using OR
and AND constructs.
See Also: Oracle Fusion Middleware High Availability Guide for
information about using an MDS Repository with Oracle Real
Application Clusters (Oracle RAC)

Managing the MDS Repository
14-4 Oracle Fusion Middleware Administrator's Guide
■Atomic transaction semantics: A database-based MDS Repository uses the
database transaction semantics, which provides rollbacks of failed transactions,
such as failed imports or deployments.
■Versioning: A database-based MDS Repository maintains versions of the
documents in a database-based repository. Versioning allows changes to metadata
objects to be stored as separate versions rather than simply overwriting the
existing data in the metadata repository. It provides version history, as well as the
ability to label versions so that you can access the set of metadata as it was at a
given point in time.
■Isolate metadata changes: A database-based MDS Repository has the capability to
isolate metadata changes in a running environment and test them for a subset of
users before committing them for all users.
■Support for external change detection based on polling: This allows one
application to detect changes that another application makes to shared metadata.
For example, if you have an application deployed to Managed Servers A and B in
a cluster, and you modify the customizations for the application deployed to
Managed Server A, the data is written to the database-based repository. The
application deployed to Managed Server B uses the updated customizations. This
supports high availability (in particular, active/active scenarios.)
■Clustered updates: A database-based MDS Repository allows updates from
multiple hosts to the metadata. For a file-based MDS Repository, updates can be
made from only one host at a time.
Multiple applications can share metadata by configuring a shared metadata repository.
When you do this, changes made by one application to the metadata in this repository
are seen by other applications using the shared repository, if you configure external
change detection for the applications.
In an MDS Repository, each application, including Oracle Fusion Middleware
components, is deployed to its own partition. A partition is an independent logical
repository within one physical MDS Repository, whether it is database-based or
file-based.
For information about deploying applications and associating them with an MDS
Repository, see Chapter 10.
Note the following points about patching the MDS Repository:
■An MDS Repository must be registered with a domain before it is patched.
Otherwise, the applied patches cannot be rolled back and no additional patches
can be applied.
■You can apply patches to the following:
–The MDS metadata
–An MDS jar file
–An MDS shared library
–An MDS schema in the database-based metadata repository. The patch can
include additive changes such as adding a new column or increasing the size
of a column. Note that you cannot rollback this type of patch.
–The MDS database PL/SQL in the database-based metadata repository. The
patch can include changes to a PL/SQL package or new PL/SQL packages
and procedures.

Managing the MDS Repository
Managing the Metadata Repository 14-5
–An MDS schema or PL/SQL in the database-based metadata repository that
requires a corresponding MDS JAR file patch.
14.3.1.1 Databases Supported by MDS
The MDS Repository supports Oracle databases, as well as non-Oracle databases,
including SQL Server, DB2, and MySQL. For more information about the supported
versions of these databases, see:
http://www.oracle.com/technology/software/products/ias/files/fusion_
certification.html
For information about using these databases with the MDS Repository, see "Supported
Databases for the MDS Schema" in the Oracle Fusion Middleware System Requirements
and Specifications.
14.3.1.2 Understanding MDS Operations
You can use Fusion Middleware Control or WLST commands to perform most
operations on the MDS Repository. However, for some operations that do not have a
custom user interface in Fusion Middleware Control or do not have WLST commands,
you must use the System MBeans.
The sections that follow describe using Fusion Middleware Control and WLST
commands to perform the operations, unless only System MBeans are supported. In
that case, the sections describe how to use System MBeans to perform the operation.
You can view information about the repositories, including the partitions and the
applications deployed to each partition. You can also perform operations on the
partitions, such as purging, deleting, importing metadata, or exporting metadata.
Note the following when you use the MDS operations described in the sections that
follow:
■The export operation exports a versioned stripe (either the tip version or based on
a label) of metadata documents from an MDS Repository partition to a file system
directory or archive. If you export to a directory, the directory must be accessible
from the host where the application is running. If you export to an archive, the
archive can be located on the system on which you are executing the command.
Because versioning of metadata is not supported for file-based repositories, the tip
version (which is also the only version) is exported from a file-based repository.
■The import operation imports metadata documents from a file system directory or
archive to a MDS Repository partition. If you exported to a directory, the directory
must be accessible from the host where the application is running. If you exported
to an archive, the archive can be located on the system on which you are executing
the command.
If the target repository is a database-based repository, the metadata documents are
imported as new tip versions. If the target repository is a file-based repository, the
metadata documents are overwritten.

Managing the MDS Repository
14-6 Oracle Fusion Middleware Administrator's Guide
Tabl e 14–1 lists the logical roles needed for each operation. The roles apply whether
the operations are performed through the WLST commands, Fusion Middleware
Control, or MBeans.
For information about how these roles map to WebLogic Server roles, see "Mapping of
Logical Roles to WebLogic Roles" in the Oracle Fusion Middleware Application Security
Guide.
14.3.2 Registering and Deregistering a Database-Based MDS Repository
The following topics describe how to register and deregister a database-based MDS
Repository:
■Registering a Database-Based MDS Repository Using Fusion Middleware Control
Note:
■To use the custom WLST MDS commands, you must invoke the
WLST script from the Oracle Common home. See Section 3.5.1 for
more information.
■For more information about the custom WLST MDS commands,
see "Metadata Services (MDS) Custom WLST Commands" in the
Oracle Fusion Middleware WebLogic Scripting Tool Command
Reference.
Table 14–1 MDS Operations and Required Roles
Operation Logical Role
Clear cache Operator role for application
Clone metadata partition Admin role for domain
Create metadata label Admin role for application
Create metadata partition Admin role for domain
Delete metadata Admin role for application
Delete metadata label Admin role for application
Delete metadata partition Admin role for domain
Deregister metadata database repository Admin role for domain
Deregister metadata file repository Admin role for domain
Export metadata Operator role for application
Import MAR Admin role for application
Import metadata Admin role for application
List metadata label Monitor role for application
Promote metadata label Admin role for application
Purge metadata Admin role for application
Purge metadata labels Admin role for application
Register metadata database repository Admin role for domain
Register metadata file repository Admin role for domain

Managing the MDS Repository
Managing the Metadata Repository 14-7
■Deregistering a Database-Based MDS Repository
14.3.2.1 Registering a Database-Based MDS Repository
Before you can deploy an application to an MDS Repository, you must register the
repository with the Oracle WebLogic Server domain. You can register a database-based
MDS Repository using Fusion Middleware Control or WLST, as described in the
following topics:
■Registering a Database-Based MDS Repository Using Fusion Middleware Control
■Registering a Database-Based MDS Repository Using WLST
14.3.2.1.1 Registering a Database-Based MDS Repository Using Fusion Middleware Control
You create a database-based MDS Repository using RCU, as described in Section 14.2.
To register a database-based MDS Repository using Fusion Middleware Control:
1. From the navigation pane, expand the farm, then WebLogic Domain.
2. Select the domain.
3. From the WebLogic Domain menu, choose Metadata Repositories.
The Metadata Repositories page is displayed, as shown in the following figure:
4. In the Database-Based Repositories section, click Register.
The Register Database-Based Metadata Repository page is displayed.
5. In the Database Connection section, enter the following information:
■For Database Type, select the type of database.
■For Host Name, enter the name of the host.
■For Port, enter the port number for the database, for example: 1521.
■For Service Name, enter the service name for the database. The default service
name for a database is the global database name, comprising the database

Managing the MDS Repository
14-8 Oracle Fusion Middleware Administrator's Guide
name, such as orcl, and the domain name. In this case, the service name
would be orcl.domain_name.com.
■For User Name, enter a user name for the database which is assigned the
SYSDBA role, for example: SYS.
■For Password, enter the password for the user.
■For Role, select a database role, for example, SYSDBA.
6. Click Query.
A table is displayed that the metadata repositories in the database, as shown in the
following figure:
7. Select a repository, then enter the following information:
■For Repository Name, enter a name.
■For Schema Password, enter the password you specified when you created
the schema.
8. Click OK.
The repository is registered with the Oracle WebLogic Server domain and is
targeted to the Administration Server. To target the repository to other servers, see
Section 14.3.2.2.
In addition, a system data source is created with the name mds-repository_name.
Global transaction support is disabled for the data source.
14.3.2.1.2 Registering a Database-Based MDS Repository Using WLST To register a
database-based MDS Repository using the command line, you use the WLST
registerMetadataDBRepository command. For example, to register the MDS
Repository mds-repos1, use the following command:
registerMetadataDBRepository(name='mds-repos1', dbVendor='ORACLE',
host='hostname', port='1521', dbName='ora11',
user='username', password='password', targetServers='server1')

Managing the MDS Repository
Managing the Metadata Repository 14-9
14.3.2.2 Adding or Removing Servers Targeted to the MDS Repository
When you register an MDS Repository using Fusion Middleware Control, the
repository is targeted to the Administration Server. You can target the repository to
additional servers or remove servers as targets.
To target the MDS Repository to additional servers:
1. From the navigation pane, expand the farm, then Metadata Repositories.
2. Select the repository.
The repository home page is displayed, as shown in the following figure:
3. In the Targeted Servers section, click Add.
The Target the Repository dialog box is displayed.
4. Select the server or cluster and click Ta rge t.
You can expand the cluster to see the servers in the cluster. However, if you select
a cluster, the repository is targeted to all servers in the cluster.
5. When the operation completes, click Close.
The server is now listed in the Targeted Servers section.
To remove a server as a target for the repository:
1. From the navigation pane, expand the farm, then Metadata Repositories.
2. Select the repository.
The repository home page is displayed.
3. In the Targeted Servers section, select the target server and click Remove.
The Untarget the Repository dialog box is displayed.
4. Select the server or cluster and click Untarget.

Managing the MDS Repository
14-10 Oracle Fusion Middleware Administrator's Guide
You can expand the cluster to see the servers in the cluster. However, if you select
a cluster, the repository will be untargeted from all servers in the cluster.
5. When the operation completes, click Close.
14.3.2.3 Deregistering a Database-Based MDS Repository
Deregistration does not result in loss of data stored in the repository. However, any
applications using a deregistered repository will not function after the repository is
deregistered. You must ensure that no application is using the repository before you
deregister it.
You can deregister a database-based MDS Repository using Fusion Middleware
Control or WLST, as described in the following topics:
■Deregistering a Database-Based MDS Repository Using Fusion Middleware
Control
■Deregistering a Database-Based MDS Repository Using WLST
14.3.2.3.1 Deregistering a Database-Based MDS Repository Using Fusion Middleware Control
To deregister an MDS Repository using Fusion Middleware Control:
1. From the navigation pane, expand the farm, then WebLogic Domain.
2. Select the domain.
3. From the WebLogic Domain menu, choose Metadata Repositories.
The Metadata Repositories page is displayed.
Alternatively, you can navigate to the Register Metadata Repositories page by
choosing Administration, then Register/Deregister from the Metadata Repository
menu when you are viewing a metadata repository home page.
4. Select the repository from the table.
5. Click Deregister.
6. Click Yes in the Confirmation dialog box.
14.3.2.3.2 Deregistering a Database-Based MDS Repository Using WLST To deregister a
database-based MDS Repository using the command line, you use the WLST
deregisterMetadataDBRepository command. For example, to deregister the
MDS Repository mds-repos1, use the following command:
deregisterMetadataDBRepository(name='mds-repos1')
14.3.3 Registering and Deregistering a File-Based MDS Repository
The following topics describe how to register and deregister a file-based metadata
repository:
■Creating and Registering a File-Based MDS Repository
■Deregistering a File-Based MDS Repository
14.3.3.1 Creating and Registering a File-Based MDS Repository
You can create a file-based MDS Repository and register it with an Oracle WebLogic
Server domain using Fusion Middleware Control.
To create and register a file-based repository using Fusion Middleware Control:
1. From the navigation pane, expand the farm, then WebLogic Domain.

Managing the MDS Repository
Managing the Metadata Repository 14-11
2. Select the domain.
3. From the WebLogic Domain menu, choose Metadata Repositories.
The Metadata Repositories page is displayed.
4. In the File-Based Repository section, click Register.
The Register Metadata Repository page is displayed.
5. Enter the following information:
■For Name, enter a name. For example, enter repos1. The prefix mds- is added
to the name and a repository with the name mds-repos1 is registered. If you
enter a name that begins with mds-, a repository with the given name is
registered.
■For Directory, specify the directory. The Administration Server and Managed
Servers that run the applications that use this repository must have write
access to the directory.
Note the following:
–If the specified path exists on the file system, the metadata file repository
is registered; all the subdirectories under this path are automatically
loaded as partitions of this file-based repository.
–If the path specified does not exist, a directory with this name is created on
the file system during the registration. Because there are no partitions
created yet, there are no subdirectories to load.
–If the specified path is invalid and cannot be created for some reason, such
as permission denied, an error is displayed and the registration fails.
–If the specified path exists, but as a file not a directory, an error is not
displayed and the registration succeeds.
6. Click OK.
The repository is created and registered and is displayed on the Metadata Repositories
page.
You can now create and delete partitions. Those changes are reflected in the directory
on the file system.
You can also create a file-based repository using system MBeans. For information
about using the System MBean Browser, see Section 14.3.5.
14.3.3.2 Deregistering a File-Based MDS Repository
You can deregister a file-based MDS Repository using Fusion Middleware Control.
To deregister a file-based repository using Fusion Middleware Control:
1. From the navigation pane, expand the farm, then WebLogic Domain.
2. Select the domain.
3. From the WebLogic Domain menu, choose Metadata Repositories.
The Metadata Repositories page is displayed.
4. In the File-Based Repository section, select the repository and click Deregister.
5. Click OK in the Confirmation dialog box.
If the file-based repository is valid, it is removed from the repository list.
Otherwise, an error is displayed.

Managing the MDS Repository
14-12 Oracle Fusion Middleware Administrator's Guide
You can also deregister a file-based repository using system MBeans. For information
about using the System MBean Browser, see Section 14.3.5.
14.3.4 Changing the System Data Source
You can change the system data source to reassociate an application to a new
repository. You can change the database or the schema that contains the data source.
To do so, you can use Oracle WebLogic Server Administration Console or Fusion
Middleware Control. To use Fusion Middleware Control:
1. From the navigation pane, expand the farm, then WebLogic Domain.
2. Select the domain.
3. From the WebLogic Domain menu, choose JDBC Data Sources.
The JDBC Data Sources page is displayed.
4. Select the data source you want to change and click Edit.
The Edit JDBC Data Source page is displayed.
5. Select the Connection Properties tab.
6. To change the database, modify the Database URL field. For example:
jdbc:oracle:thin:@hostname.domainname.com:1522/orcl
7. For Password, enter the password for the database.
8. To change the schema, modify the Properties section, changing the value for user.
9. If the database is a DB2 database, add the property sendStreamAsBlob, with a
value of true.
10. Click Apply.
11. Restart the servers that use this data source.
14.3.5 Using System MBeans to Manage an MDS Repository
Although most procedures in this chapter discuss using Fusion Middleware Control or
WLST to manage the MDS Repository, you can also use system MBeans:
1. In Fusion Middleware Control, from the navigation pane, navigate to the domain
and select it. From the WebLogic Domain menu, choose System MBean Browser.
The System MBean Browser page is displayed.
2. In the page's navigation pane, expand Application Defined MBeans, then expand
oracle.mds.lcm. Expand the domain, then MDSDomainRuntime, and then select
MDSDomainRuntime.
3. In the Application Defined MBeans pane, select the Operations tab.
4. Click one of the operations, such as registerMetadataFileRepository.
The Operations page is displayed.
5. In the Value column, enter values for the operation.
6. Click Invoke.

Managing the MDS Repository
Managing the Metadata Repository 14-13
14.3.6 Viewing Information About an MDS Repository
You can view information about an MDS Repository using Fusion Middleware Control
or system MBeans, as described in the following topics:
■Viewing Information About an MDS Repository Using Fusion Middleware
Control
■Viewing Information About an MDS Repository Using System MBeans
14.3.6.1 Viewing Information About an MDS Repository Using Fusion Middleware
Control
To view information about an MDS Repository using Fusion Middleware Control:
1. From the navigation pane, expand the farm and then expand Metadata
Repositories.
2. Select the repository.
The following figure shows the home page for an MDS Repository:
3. To see which applications use the repository, click the icon in the Applications
column. The Applications using the partition dialog box is displayed, with tabs for
Deployed Applications and Referenced by Applications:
■The Deployed Applications tab shows the list of applications whose metadata
is deployed to the repository partition.
■The Referenced by Applications tab shows the list of applications that refer to
the metadata stored in the repository partition.
From this page, you can also:

Managing the MDS Repository
14-14 Oracle Fusion Middleware Administrator's Guide
■Delete partitions, as described in Section 14.3.10.1.
■Delete labels, as described in Section 14.3.12.5.
■Add or remove targeted servers, as described in Section 14.3.2.2.
14.3.6.2 Viewing Information About an MDS Repository Using System MBeans
You can use the System MBean operations listPartitions, listRepositories, and
listRepositoryDetails to get a list of partitions in the repository, a list of repositories,
and details of the repository registered with the domain:
1. In Fusion Middleware Control, from the navigation pane, navigate to the domain
and select it. From the WebLogic Domain menu, choose System MBean Browser.
The System MBean Browser page is displayed.
2. In the page's navigation pane, expand Application Defined MBeans, then expand
oracle.mds.lcm. Expand the domain, then MDSDomainRuntime, and then select
MDSDomainRuntime.
3. In the Application Defined MBeans pane, select the Operations tab.
4. Click one of the operations, such as listPartitions, listRepositories, and
listRepositoryDetails.
The Operations page is displayed.
5. Click Invoke.
The information is displayed in the Return Value table.
For information about changing the MDS configuration attributes for an application,
see Section 10.9.
14.3.7 Configuring an Application to Use a Different MDS Repository or Partition
When you deploy an application, you can associate it with an MDS Repository. You
can subsequently change the MDS Repository or partition to which an application is
associated, using WLST or Fusion Middleware Control. For example, a different
repository contains different metadata that needs to be used for a particular
application.
To associate an application with a new MDS Repository or partition, you can either:
■Redeploy the application, specifying the new repository or partition.
To create a new partition, you can either:
–Clone the partition to a different repository. Cloning the partition is valid only
with a database-based repository with databases of the same type and version.
When you clone the partition, you preserve the metadata version history,
including any customizations and labels.
Section 14.3.7.1 describes how to clone a partition and how to redeploy the
application, specifying the partition that you have cloned.
–Create a new partition, then export the metadata from the current partition
and import the metadata into the new partition.
Section 14.3.7.2 describes how to create the partition and export and import
data and how to redeploy the application, specifying the new repository or
partition.

Managing the MDS Repository
Managing the Metadata Repository 14-15
■Change the system data source. When you change the system data source, you can
change the database or the schema in which it is stored.
Section 14.3.4 describes how to change the system data source.
14.3.7.1 Cloning a Partition
You can clone a partition to the same repository or a different repository using the
system MBean cloneMetadataPartition. Both the original repository and the target
repository must be a database-based repository.
To clone the partition, and then redeploy the application to a new repository or to the
same repository:
1. Clone the partition, using the cloneMetadataPartition operation on the system
MBean. The following example clones partition1 from the old repository to the
new repository:
a. In Fusion Middleware Control, from the navigation pane, navigate to the
Managed Server from which the application is deployed. From the WebLogic
Server menu, choose System MBean Browser.
The System MBean Browser page is displayed.
b. In the System MBean Browser's navigation pane, expand Application
Defined MBeans, then expand oracle.mds.lcm. Expand the domain, and then
MDSDomainRuntime. Select MDSDomainRuntime.
c. In the Application Defined MBeans pane, select the Operations tab.
The following figure shows the System MBeans Browser with the Application
Defined MBeans pane:
d. Select cloneMetadataPartiton.
The Operation: cloneMetadataPartiton page is displayed.

Managing the MDS Repository
14-16 Oracle Fusion Middleware Administrator's Guide
e. In the Parameters table, enter the following values:
–For fromRepository, enter the name of the metadata repository that
contains the metadata partition from which the metadata documents are
to be cloned.
–For fromPartition, enter the name of the partition from which the
metadata documents are to be cloned.
–For toRepository, enter the name of the metadata repository to which the
metadata documents from the source repository partition are to be cloned.
–For toPartition, enter the name of metadata repository partition to be used
for the target partition. The name must be unique within the repository. If
you do not supply a value for this parameter, the name of the source
partition is used for the target partition.
If the toRepository name is the same as the original repository, you must
enter a partition name and the name must be unique within the repository.
f. Click Invoke.
g. Verify that the partition has been created by selecting the repository in the
navigation pane. The partition is listed in the Partitions table on the Metadata
Repository home page.
2. Redeploy the application, as described in Section 10.4.3, Section 10.5.3, or
Section 10.6.3, depending on the type of application. When you do so, you specify
the new partition and repository in the Application Attributes page:
a. To change the repository, click the icon next to the Repository Name. In the
Metadata Repositories dialog box, select the repository and click OK.
b. To change the partition, enter the partition name in Partition Name.
14.3.7.2 Creating a New Partition and Reassociating the Application to It
You can create a new partition in the same or a different repository by redeploying the
application and specifying the new partition. Then, you transfer the metadata to the
new partition using WLST.
You can use this procedure to transfer metadata between two different types of
repositories (file-based to database-based or from an Oracle Database to another
database.)
To create a new partition and reassociate the application to it:
1. Export the metadata from the source partition to a directory on the file system
using the WLST exportMetadata command:
exportMetadata(application='sampleApp', server='server1',
toLocation='/tmp/myrepos/mypartition', docs='/**')
2. Redeploy the application, as described in Section 10.4.3, Section 10.5.3, or
Section 10.6.3, depending on the type of application. When you do so, you specify
the new partition and repository in the Application Attributes page:
a. To change the repository, click the icon next to the Repository Name. In the
Metadata Repositories dialog box, select the repository and click OK.
b. To change the partition, enter the partition name in Partition Name.
3. Import the metadata from the file system to the new partition using the WLST
importMetadata command:

Managing the MDS Repository
Managing the Metadata Repository 14-17
importMetadata(application='sampleApp', server='server1',
fromLocation='/tmp/myrepos/mypartiton', docs='/**')
4. Optionally, deregister the original repository, as described in Section 14.3.3.2 or
Section 14.3.2.3.
Alternatively, you can create a new partition using the WLST command
createMetadataPartition. The partition name must be unique within the
repository. If the partition parameter is missing, the name of the source partition is
used for the target partition. The following example creates the partition partition1:
createMetadataPartition(repository='mds-repos1', partition='partition1')
14.3.8 Moving Metadata from a Source System to a Target System
You can transfer the metadata in MDS from one partition to another. As an example,
you want to move an application from a test system to a production system. You have
a test application that is deployed in a domain in the test system and a production
application deployed in a domain in the production system. You want to transfer the
customizations from the test system to the production system. To do that, you transfer
the metadata from the partition in the test system to a partition in the production
system.
To transfer the metadata from one partition to another, you export the metadata from
the partition and then import it into the other partition. You can use Fusion
Middleware Control or WLST to transfer the metadata, as described in the following
topics:
■Transferring Metadata Using Fusion Middleware Control
■Transferring Metadata using WLST
14.3.8.1 Transferring Metadata Using Fusion Middleware Control
To use Fusion Middleware Control to transfer metadata:
1. From the navigation pane, expand the farm for the source, expand Application
Deployments, then select the application.
2. From the Application Deployment menu, choose MDS Configuration.
The MDS Configuration page is displayed, as shown in the following figure:

Managing the MDS Repository
14-18 Oracle Fusion Middleware Administrator's Guide
3. In the Export section, select one of the following:
■Export metadata documents to an archive on the machine where this web
browser is running.
Click Export.
The export operation exports a zip file. Depending on the operating system
and browser, a dialog box is displayed that asks you if you want to save or
open the file.
■Export metadata documents to a directory or archive on the machine where
this application is running.
Enter a directory location or archive to which the metadata can be exported.
The target directory or archive file (.jar, .JAR, .zip or .ZIP) to which to transfer
the documents selected from the source partition. If you export to a directory,
the directory must be a local or network directory or file where the application
is physically deployed. If you export to an archive, the archive can be located
on a local or network directory or file where the application is physically
deployed, or on the system on which you are executing the command.
If the location does not exist in the file system, a directory is created except
that when the names ends with .jar, .JAR, .zip or .ZIP, an archive file is created.
If the archive file already exists, the exportMetadata operation overwrites the
file.
Click Export. Then, in the Confirmation dialog box, click Close.
If you check Exclude base documents, this operation exports only the
customizations, not the base documents. See Section 14.3.1 for information about
base documents and customizations.

Managing the MDS Repository
Managing the Metadata Repository 14-19
4. If the target application is on a different system, copy the exported metadata to
that system.
5. From the navigation pane for the target system, expand the farm, expand
Application Deployments, then select the application.
6. From the Application Deployment menu, choose MDS Configuration.
The MDS Configuration page is displayed
7. In the Import section, select one of the following:
■Import metadata documents from an archive on the machine where this web
browser is running.
■Import metadata documents from a directory or archive on the machine
where this application is running.
Enter the location of the directory or archive that contains the exported metadata.
If you specify a directory, include the subdirectory with the partition name in the
specification. The directory or archive file must be a local or network directory or
file where the application is physically deployed.
8. Click Import.
9. In the Confirmation dialog box, click Close.
14.3.8.2 Transferring Metadata using WLST
To use WLST to transfer metadata:
1. Export the metadata from the original partition using the exportMetadata
command:
exportMetadata(application='sampleApp', server='server1',
toLocation='/tmp/myrepos/mypartition', docs='/**')
This command exports a versioned stripe of the metadata documents from the
metadata partition to a file system directory. Only customization classes declared
in the cust-config element of adf-config.xml are exported. If there is no cust-config
element declared in adf-config.xml, all customization classes are exported.
To export all customizations, use the option restrictCustTo="%".
2. If the production application is on a different system, copy the exported metadata
to that system.
3. Import the metadata to the other partition using the WLST importMetadata
command:
importMetadata(application='sampleApp', server='server1',
fromLocation='/tmp/myrepos/mypartiton', docs='/**')
The value of the fromLocation parameter must be on the same system that is
running WLST or on a mapped network drive or directory mount. You cannot use
direct network references such as \\mymachine\repositories\.
Only customization classes declared in the cust-config element of adf-config.xml
are imported. If there is no cust-config element declared in adf-config.xml, all
customization classes are imported.
To import all customizations, use the option restrictCustTo="%".

Managing the MDS Repository
14-20 Oracle Fusion Middleware Administrator's Guide
14.3.9 Moving from a File-Based Repository to a Database-Based Repository
You can move from a file-based repository to a database-based repository. (You cannot
move from a database-based repository to a file-based repository.)
To minimize downtime, take the following steps to move an application's metadata
from a file-based repository to a database-based repository:
1. Use RCU to create schemas in the new repository, as described in Section 14.2.
2. Create a new partition using the WLST command createMetadataPartition
with same name as source partition:
createMetadataPartition(repository='mds-repos1', partition='partition1')
3. Export the metadata from the source partition to a directory on the file system:
exportMetadata(application='sampleApp', server='server1',
toLocation='/tmp/myrepos/partition1', docs='/**')
4. Import the metadata from the file system to the new partition:
importMetadata(application='sampleApp', server='server1',
fromLocation='/tmp/myrepos/partition1', docs='/**')
5. Redeploy the application, as described in Section 10.4.3, Section 10.5.3, or
Section 10.6.3, depending on the type of application. When you do so, you specify
the new partition and repository in the Application Attributes page:
a. To change the repository, click the icon next to the Repository Name. In the
Metadata Repositories dialog box, select the repository and click OK.
b. To change the partition, enter the partition name in Partition Name.
6. Deregister the file-based repository, as described in Section 14.3.3.2.
14.3.10 Deleting a Metadata Partition from a Repository
You can delete metadata partitions if there are no applications either deployed to the
partition or referring to the partition. You may want to delete a metadata partition
from the repository in the following circumstances:
■When you undeploy an application. Oracle Fusion Middleware leaves the
metadata partition because you may still want the metadata, such as user
customizations, in the partition. If you do not need the metadata, you can delete
the partition.
■When you have transferred metadata from one partition to another and
configured the application to use the new partition.
■When you have cloned a partition and configured the application to use the new
partition.
Note that deleting a partition deletes all the data contained in the partition.
You can delete a metadata partition using WLST or Fusion Middleware Control, as
described in the following topics:
■Deleting a Metadata Partition Using Fusion Middleware Control
■Deleting a Metadata Partition Using WLST

Managing the MDS Repository
Managing the Metadata Repository 14-21
14.3.10.1 Deleting a Metadata Partition Using Fusion Middleware Control
To delete a metadata partition from a repository partition using Fusion Middleware
Control:
1. From the navigation pane, expand the farm and then expand Metadata
Repositories.
2. Select the repository.
The repository home page is displayed.
3. In the Repository Partitions section, select the partition and click Delete.
4. In the confirmation dialog box, click OK.
14.3.10.2 Deleting a Metadata Partition Using WLST
To delete a metadata partition from a repository, you can use the WLST command
deleteMetadataPartition. For example, to delete the metadata partition from the
file-based repository mds-repos1, use the following command:
deleteMetadataPartition(repository='mds-repos1', partition='partition1')
14.3.11 Purging Metadata Version History
For database-based MDS Repositories, you can purge the metadata version history
from a partition. (File-based MDS Repositories do not maintain version history.) This
operation purges version history of unlabeled documents from the application's
repository partition. The tip version (the latest version) is not purged, even if it is
unlabeled.
To purge metadata labels, you use the purgeMetadataLabels command, as
described in Section 14.3.12.4. Then, you can purge the metadata version history.
Consider purging metadata version history on a regular basis as part of MDS
Repository maintenance, when you suspect that the database is running out of space
or performance is becoming slower. This operation may be performance intensive, so
plan to do it in a maintenance window or when the system is not busy.
For specific recommendations for particular types of applications, see the
documentation for a particular component.
You can purge metadata version history using WLST or Fusion Middleware Control,
as described in the following topics:
■Purging Metadata Version History Using Fusion Middleware Control
■Purging Metadata Version History Using WLST
■Enabling Auto-Purge
14.3.11.1 Purging Metadata Version History Using Fusion Middleware Control
To use Fusion Middleware Control to purge the metadata version history:
1. From the navigation pane, expand the farm, expand Application Deployments,
then select the application.
2. From the Application Deployment menu, choose MDS Configuration.
For Oracle SOA Suite, you can expand SOA in the navigation tree, then select
soa-infra. From the SOA Infrastructure menu, select Administration, then MDS
Configuration.

Managing the MDS Repository
14-22 Oracle Fusion Middleware Administrator's Guide
The MDS Configuration page is displayed.
3. In the Purge section, in the Purge all unlabeled past versions older than field,
enter a number and select the unit of time. For example, enter 3 and select months.
4. Click Purge.
5. In the Confirmation dialog box, click Close.
14.3.11.2 Purging Metadata Version History Using WLST
To use WLST to purge metadata version history, use the purgeMetadata command.
You specify the documents to be purged by using the olderThan parameter,
specifying the number of seconds. The following example purges all documents older
than 100 seconds:
purgeMetadata(application='sampleApp', server='server1', olderThan=100)
14.3.11.3 Enabling Auto-Purge
You can enable automatic purging using the MDSAppConfig MBean:
1. In Fusion Middleware Control, from the navigation pane, navigate to the domain
and select it. From the WebLogic Domain menu, choose System MBean Browser.
The System MBean Browser page is displayed.
2. Expand Application Defined MBeans, then oracle.adf.share.config, then Server:
name, then Application: name, then ADFConfig, then ADFConfig, and
ADFConfig.
3. Select MDSAppConfig.
The Application Defined MBeans page is displayed.
4. For AutoPurgeTimeToLive, enter a value, in seconds.
14.3.12 Managing Metadata Labels in the MDS Repository
A metadata label is a means of selecting a particular version of each object from a
metadata repository partition. Conceptually, it is a collection of document versions,
one version per document, representing a horizontal stripe through the various
document versions. This stripe comprises the document versions which were the tip
versions (latest versions) at the time the label was created.
You can use a label to view the metadata as it was at the point in time when the label
was created. You can use the WLST commands to support logical backup and recovery
of an application's metadata contained in the partition.
Labels are supported only in database-based repositories.
Document versions belonging to a label are not deleted by automatic purging, unless
the label is explicitly deleted. In this way, creating a label guarantees that a view of the
metadata as it was at the time the label was created remains available until the label is
deleted.
When an application that contains a MAR is deployed, a label with the prefix
postDeployLabel_ is created. For example: postDeployLabel_mdsappdb_
mdsappdb.mar_2556916398.
Each time you patch the MAR, a new deployment label is created, but the previous
deployment label is not deleted Similarly, when you undeploy an application that
contains a MAR, the application is undeployed, but the label remains in the metadata
repository partition.

Managing the MDS Repository
Managing the Metadata Repository 14-23
If you delete a deployment label, when the application is restarted, the MAR is
automatically redeployed, and the deployment label is also recreated.
The following topics describe how to manage labels:
■Creating Metadata Labels
■Listing Metadata Labels
■Promoting Metadata Labels
■Purging Metadata Labels
■Deleting Metadata Labels
14.3.12.1 Creating Metadata Labels
To create a label for a particular version of objects in a partition in an MDS Repository,
you use the WLST command createMetadataLabel. For example, to create a label
named prod1 for the application my_mds_app, use the following command:
createMetadataLabel(application='my_mds_app', server='server1', name='prod1')
Executing operation: createMetadataLabel.
Created metadata label "prod1".
If the application has more than one version, you must use the applicationVersion
parameter to specify the version.
14.3.12.2 Listing Metadata Labels
You can list the metadata labels for a particular application. To do so, use the WLST
command listMetadataLabel. For example, to list the labels for the application
my_mds_app, use the following command:
listMetadataLabels(application='my_mds_app', server='server1')
Executing operation: listMetadataLabels.
Database Repository partition contains the following labels:
prod1
prod2
postDeployLabel_mdsappdb_mdsappdb.mar_2556916398
If the application has more than one version, you must use the applicationVersion
parameter to specify the version.
14.3.12.3 Promoting Metadata Labels
You can promote documents associated with a metadata label so that they become the
latest version. That is, you can promote them to the tip. Promote a label if you want to
roll back to an earlier version of all of the documents captured by the label.
To promote a label to the tip, use the WLST command promoteMetadataLabel. For
example to promote the label prod1, use the following command:
promoteMetadataLabel(application='my_mds_app', server='server1', name='prod1')
Location changed to domainRuntime tree. This is a read-only tree with DomainMBean
as the root.
For more help, use help(domainRuntime)
Executing operation: promoteMetadataLabel.
Promoted metadata label "prod1" to tip.

Managing the MDS Repository
14-24 Oracle Fusion Middleware Administrator's Guide
If the application has more than one version, you must use the applicationVersion
parameter to specify the version.
14.3.12.4 Purging Metadata Labels
You can purge metadata labels that match the given name pattern or age, allowing you
to purge labels that are no longer in use. This reduces the size of the database,
improving performance. You must delete the labels associated with unused metadata
documents before you can purge the documents and revision history from the
repository.
You may want to delete a label for older applications that were undeployed, but the
labels were not deleted. Each time you patch the MAR, a new label is created, but the
previous label is not deleted.
You can use Fusion Middleware Control or WLST to purge metadata labels, as
described in the following topics:
■Purging Metadata Labels Using Fusion Middleware Control
■Purging Metadata Labels Using WLST
14.3.12.4.1 Purging Metadata Labels Using Fusion Middleware Control To purge metadata
labels using Fusion Middleware Control:
1. Expand the farm, then expand Metadata Repositories.
2. Select the repository.
The repository home page is displayed.
3. Select a partition and click Manage Labels.
The Manage Labels page is displayed, as shown in the following figure:
By default, the table lists all metadata labels created in the selected partition that
are more than one year old and that are not deployed or associated with a
sandbox.
4. To search for a particular label or labels, you can:
■For Label Name, select an operator and enter the filter criteria. The characters
are case sensitive. You can use the following wildcards:

Managing the MDS Repository
Managing the Metadata Repository 14-25
–Percent (%): Matches any number of characters
–Underscore (_): Matches a single character
–Backslash (\): Used as an escape character for the wildcards
For example, the string postDeployLabel% returns any label beginning with
postDeployLabel. As a result, it displays labels associated with a deployed
MAR.
■For Age, enter a number, such as 2. (The only operator available is Older Than.
■For Age (units), select a unit, such as Hours, Days, Weeks, Months, Years. The
only operator available is Equals.
5. Click Search.
6. By default, labels associated with sandboxes and deployed applications are not
shown. To display those labels, select Sandboxes or Deployment or both. Note the
following:
■You cannot delete a label associated with a sandbox.
■If you select Deployment, the labels that are associated with MAR
deployments are displayed.
7. Select the label and click Delete Selected.
8. In the confirmation box, click OK.
If you want to purge all unused labels, for a particular deployed application:
1. Select Deployment.
2. Filter by name, using the string postDeployLabel_application_name%.
3. Select all but the latest (which is in use) to delete. (The most recent label---the one
that is currently being used---is listed first.)
4. Click Delete Selected.
14.3.12.4.2 Purging Metadata Labels Using WLST You can purge metadata labels that
match the given pattern or age, using the WLST command purgeMetadataLabels.
The command purges the labels that match the criteria specified, but it does not delete
the metadata documents that were specified by the labels.
For example, to purge all metadata labels that match the specified namePattern and
that are older than 30 minutes:
purgeMetadataLabels(repository='mds-myRepos', partition='partition1',
namePattern='prod*', olderThanInMin='30')
Location changed to domainRuntime tree. This is a read-only tree with DomainMBean
as the root.
For more help, use help(domainRuntime)
Executing operation: purgeMetadataLabels.
The following metadata labels were purged:
repository=mds-soa,parititon=partition1,namePattern=prod*,olderThanInMin=30:
14.3.12.5 Deleting Metadata Labels
To delete a specified metadata label, you use the WLST command
deleteMetadataLabel. For example, to delete a label named prod1 for the
application my_mds_app, use the following command:

Managing Metadata Repository Schemas
14-26 Oracle Fusion Middleware Administrator's Guide
deleteMetadataLabel(application='my_mds_app', server='server1', name='prod1')
If the application has more than one version, you must use the applicationVersion
parameter to specify the version.
To find the labels associated with an application, use the listMetadataLabels
command, as described in Section 14.3.12.2.
14.4 Managing Metadata Repository Schemas
The following topics describe how to manage the metadata repository schemas:
■Changing Metadata Repository Schema Passwords
■Changing the Character Set of the Metadata Repository
14.4.1 Changing Metadata Repository Schema Passwords
The schema passwords are stored in the database.
For example, to change the password of the schema OFM_MDS:
1. Connect to the database using SQL*Plus. Connect as a user with SYSDBA
privileges.
2. Issue the following command:
SQL> ALTER USER schema IDENTIFIED BY new_password;
For example, to change the OFM_ MDS password to abc123:
SQL> ALTER USER OFM_MDS IDENTIFIED BY abc123;
3. If you change the MDS Repository schema password, you must change the
password for the corresponding MDS Repository data source, using Oracle
WebLogic Server Administration Console:
a. From Domain Structure, expand Services, then Data Sources.
b. Click the data source that is related to the MDS Repository.
c. Click the Configuration tab, then the Connection Pool tab.
d. For Password, enter the new password.
e. Click Save.
f. Restart the Managed Servers that consume the data source.
14.4.2 Changing the Character Set of the Metadata Repository
For information about changing the character set of metadata repository that is stored
in an Oracle Database, see Oracle Database Globalization Support Guide:
http://www.oracle.com/technetwork/database/enterprise-edition/do
cumentation/index.html
Oracle recommends using Unicode for all new system deployments. Deploying your
systems in Unicode offers many advantages in usability, compatibility, and
extensibility. Oracle Database enables you to deploy high-performing systems faster
and more easily while utilizing the advantages of Unicode. Even if you do not need to
support multilingual data today, nor have any requirement for Unicode, it is still likely

Purging Data
Managing the Metadata Repository 14-27
to be the best choice for a new system in the long run and ultimately saves time and
money and gives you competitive advantages in the long term.
When storing the metadata in a SQL Server database, if the character set being
considered for your locale is not case neutral, the case-sensitive collation must be
selected during the creation of the database instance. Unicode support is the default
when creating the MDS schema for SQL Server using RCU. You may overwrite this
default to use non-unicode schema if that meets your requirements.
14.5 Purging Data
When the amount of data in Oracle Fusion Middleware databases grows very large,
maintaining the databases can become difficult and can affect performance. In some
cases, Oracle Fusion Middleware automatically purges data. In other cases, Oracle
Fusion Middleware provides methods to manage growth, including scripts to purge
data that can accumulate over time and that can affect performance.
Many of the Oracle Fusion Middleware components provide scripts written as
PL/SQL procedures to purge the data. The scripts are located in:
ORACLE_HOME/common/sql/component-name_purge_purgetype.sql
For example, a script that purges logs for Oracle Business Process Management is
located in:
ORACLE_HOME/common/sql/bpm_purge_logs.sql
Tabl e 14–2 provides pointers to information about purging data for Oracle Fusion
Middleware components.
Table 14–2 Purging Data Documentation
Component Description
Oracle Application
Development Framework
See "Cleaning Up Temporary Storage Tables" in the Oracle Fusion
Middleware Fusion Developer's Guide for Oracle Application
Development Framework.
Oracle Application
Development Framework
Business Components
Use the following script to purge rows in the database used by
Oracle ADF Business Components to store user session state and
temporary persistent collections:
ORACLE_COMMON_HOME/common/sql/adfbc_purge_
statesnapshots.sql
The PS_TXN table is automatically purged.
Oracle SOA Suite See "Managing Database Growth" in the Oracle Fusion
Middleware Administrator's Guide for Oracle SOA Suite and Oracle
Business Process Management Suite.
Oracle WebLogic Server:
Oracle Infrastructure Web
Services
Use the following script to purge data if WS-RM uses a database
store:
ORACLE_COMMON_HOME/common/sql/ows_purge_wsrm_msgs.sql
Oracle WebLogic Server:
JAXWS Web Services
Clean up the Web service persistence store, as described in
"Cleaning Up Web Service Persistence" in Oracle Fusion
Middleware Programming Advanced Features of JAX-WS Web
Services for Oracle WebLogic Server.
Use the defaultMaximumObjectLifetime field of the
WebServicePersistenceMBean to set the maximum lifetime of the
objects. See "Understanding WebLogic Server MBeans" in Oracle
Fusion Middleware Developing Custom Management Utilities With
JMX for Oracle WebLogic Server.

Purging Data
14-28 Oracle Fusion Middleware Administrator's Guide
In certain circumstances, you can consider using Oracle Scheduler to automate the
running of the scripts. For example, you may want to set up a scheduled job to purge
the last 14 days for completed instances for Oracle SOA Suite.
Oracle Scheduler, an enterprise job scheduler, is part of Oracle Database. Oracle
Scheduler is implemented by the procedures and functions in the DBMS_
SCHEDULER PL/SQL package.
For information about Oracle Scheduler, see " Oracle Scheduler Concepts" and
"Creating, Running, and Managing Jobs" in the Oracle Database Administrator's Guide.
14.5.1 Purging Oracle Infrastructure Web Services Data
Use the following script to purge data if WS-RM uses a database store:
ORACLE_COMMON_HOME/common/sql/ows_purge_wsrm_msgs.sql
Oracle WebLogic Server:
Stateful EJBs
No configuration required. Automatically purges data.
Oracle WebLogic Server:
JMS
See "Configuring Basic JMS System Resources" and "Managing
JMS Messages" in Oracle Fusion Middleware Configuring and
Managing JMS for Oracle WebLogic Server.
Also see "Tuning WebLogic JMS" in Oracle Fusion Middleware
Performance and Tuning for Oracle WebLogic Server.
Oracle WebLogic Server:
Session persistence for JDBC
or file-based data sources
No configuration required. Automatically purges data.
MDS Repository See Section 14.3.11 for information on automatically and
manually purging data.
Oracle Web Services
Manager
No configuration required. Automatically purges data.
Oracle WebCenter Content Export the data with deletion, as described in "Exporting Data in
Archives." Then, remove the collection, as described in
"Removing a Collection." Both sections are in the Oracle
WebCenter Content System Administrator's Guide for Content
Server.
Oracle WebCenter Portal
Spaces and Lists
Purge MDS metadata, as described in Section 14.3.11.
Oracle WebCenter Portal's
Activity Stream
See Section 14.5.2.1.
Oracle WebCenter Portal's
Analytics
See Section 14.5.2.2.
Oracle Real-Time Decisions No configuration required. Automatically purges data.
Oracle BI Enterprise Edition No configuration required. Automatically purges data.
Oracle Business Intelligence
Publisher
Delete job history, as described in "Deleting a Job History" in the
Oracle Fusion Middleware Report Designer's Guide for Oracle
Business Intelligence Publisher.
Oracle Internet Directory No configuration required. Automatically purges data.
Oracle Identity Manager No configuration required. Automatically purges data.
Oracle Identity Federation No configuration required. Automatically purges data.
Table 14–2 (Cont.) Purging Data Documentation
Component Description

Purging Data
Managing the Metadata Repository 14-29
14.5.2 Purging Oracle WebCenter Portal Data
The following topics describe purging Oracle WebCenter Portal data:
■Purging Oracle WebCenter Portal's Activity Stream Data
■Purging Oracle WebCenter Portal's Analytics Data
■Partitioning Oracle WebCenter Portal's Analytics Data
14.5.2.1 Purging Oracle WebCenter Portal's Activity Stream Data
Oracle WebCenter Portal's Activity Streaming provides a set of WLST commands for
purging database records in a nonpartitioned environment. Purging is necessary when
a database contains records that are not needed as an analysis in reports or when the
performance of Oracle WebCenter Portal decreases because of the large volume of
data.
To purge Oracle WebCenter Portal's Activity Stream data, you use the following WLST
commands:
■archiveASByDate: Archives activity stream data that is older than a specified date.
■archiveASByDeletedObjects: Archives activity stream data associated with deleted
objects
■archiveASByClosedSpaces: Archives activity stream data associated with Spaces
that are currently closed.
■archiveASByInactiveSpaces: Archives activity stream data associated with Spaces
that have been inactive since a specified date.
■restoreASByDate: Restores archived activity stream data from a specified date into
production tables.
Note that you must invoke the WLST script from the Oracle home containing Oracle
WebCenter Portal Activity Streaming. Do not use the WLST script in the WebLogic
Server home.
For more information about these commands, see "Activity Stream" in the Oracle
Fusion Middleware WebLogic Scripting Tool Command Reference.
14.5.2.2 Purging Oracle WebCenter Portal's Analytics Data
Oracle WebCenter Portal's Analytics provides a script for purging database records in
a nonpartitioned environment. Purging is necessary when a database contains records
that are not needed for analysis in reports or when the performance of Oracle
WebCenter Portal decreases because of the large volume of data.
The script, analytics_purge_facts.sql, deletes all fact tables that meet the specified
criteria.
When Oracle WebCenter Portal's Analytics runs in a partitioned environment, you
should use the drop partitioning feature of the database before running these scripts.
14.5.2.2.1 Loading the Oracle WebCenter Portal Purge Package Before you run the script for
the first time, you must install the purge package into the database by running the
analytics_purge_package script:
1. Log in to the database as the schema user for the ACTIVITIES schema.
2. Execute the analytics_purge_package script. For example, for an Oracle Database:
@ORACLE_HOME/oracle_common/common/sql/oracle/analytics_purge_package.sql

Purging Data
14-30 Oracle Fusion Middleware Administrator's Guide
For a DB2 database, use the following command:
db2 -td@ -f analytics_purge_package.sql
14.5.2.2.2 Running the Oracle WebCenter Portal Purge Script The location of the analytics_
purge_facts.sql script differs depending on the type of database used:
■Oracle Database:
ORACLE_HOME/oracle_common/common/sql/oracle/analytics_purge_facts.sql
■SQL Server:
ORACLE_HOME/oracle_common/common/sql/sqlserver/analytics_purge_facts.sql
■DB2:
ORACLE_HOME/oracle_common/common/sql/db2/analytics_purge_facts.sql
The analytics_purge_facts.sql script takes the following parameters:
■Month From: The script purges data that was created after the beginning of the
specified month. Enter the month in the format MM. For example, 08 to specify
August.
■Year From: With the Month From parameter, the script purges data that was
created after the beginning of the specified month in the specified year. Enter the
year in YYYY format. For example, 2010.
■Month To: The script purges data that was created through the end of the specified
month. Enter the month in the format MM. For example, if you specify 09 for
September, the script purges all data that was created before the end of September.
■Year To: With the Month To parameter, the script purges data that was created
through the end of the specified month in the specified year. Enter the year in
YYYY format. For example, 2010.
■Record Batch Size: The maximum size of records to commit at one time.
■Max Run Time: The maximum amount of time, in minutes, that the you want the
process to run. When the process reaches this time, it stops, regardless of the
progress of the purge.
When you are using an Oracle Database or a DB2 database, the script prompts you for
input for each parameter.
When you are using a SQL Server database, you must edit the analytics_purge_
facts.sql script to specify the criteria for purging data.
The following shows an example of the script for SQL Server that deletes all Analytics
fact database records from August 1, 2010 through November 30, 2010:
CALL ANALYTICS_PURGE
(
8, --from month
2010, --from year
11, --to month
2010, --to_year
1000, --commit batch size
Note: You cannot delete the current month. If you specify the current
month, the script returns an error.

Purging Data
Managing the Metadata Repository 14-31
60 --max run time minutes
);
To use the script:
1. If you are using a SQL Server database, edit the script to specify the criteria.
2. Execute the script. For example, to execute the script on an Oracle Database:
sqlplus analytics_user/analytics_user_pwd @analytics_purge_facts.sql
Enter value for month_from: 8
old 4: ANALYTICS_PURGE.PURGE_ANALYTICS_INSTANCES ( &month_from,
-- MM format
new 4: ANALYTICS_PURGE.PURGE_ANALYTICS_INSTANCES ( 8, -- MM format
Enter value for year_from: 2010
old 5: &year_from, -- YYYY format
new 5: 2010, -- YYYY format
Enter value for month_to: 11
old 6: &month_to, -- MM format
new 6: 11, -- MM format
Enter value for year_to: 2010
old 7: &year_to, -- YYYY format
new 7: 2010, -- YYYY format
Enter value for record_commit_batch_size: 1000
old 8: &record_commit_batch_size,
new 8: 1000,
Enter value for max_minutes_run: 60
old 10: &max_minutes_run) ;
new 10: 60) ;
Log (09-12-2010 08:27:49) Purge Process Started
.
.
.
Log (09-12-2010 08:27:49)
Log (09-12-2010 08:27:49) Purge Process Finished
PL/SQL procedure successfully completed.
14.5.2.3 Partitioning Oracle WebCenter Portal's Analytics Data
When you use the Oracle Fusion Middleware Metadata Repository Creation Utility
(RCU) to create schemas, you can specify that Activity Graph and Analytics tables are
partitioned (see the Custom Variables screen in RCU). If you chose to partition the
tables, Oracle WebCenter Portal uses the native partitioning of the database to
automatically create partitions.
Oracle WebCenter Portal provides a partition manager process, which runs once every
24 hours as a separate thread. It creates partitions on each Analytics fact table
(ASFACT_*) in the database. Initially, the process generates six partitions in advance,
with each partition corresponding to a month in the future. Whenever a new month
starts, the partition manager creates a new partition.
Partitioning the data makes it easier to purge data, because you can purge the data by
dropping the older partitions that the partition manager creates. Thus, in a partitioned
environment, the recommended method for purging data is simply to drop the
month-based partitions that are no longer required.
Note: The WC_Utilities Managed Server must be started for the
partition manager process to run.

Purging Data
14-32 Oracle Fusion Middleware Administrator's Guide
For example, to drop older partitions for a table, use the following SQL command:
alter table table_name drop partition partition_name;

15
Changing Network Configurations 15-1
15Changing Network Configurations
This chapter provides procedures for changing the network configuration, such as the
host name, domain name, or IP address, of an Oracle Fusion Middleware host and the
Oracle database that Oracle Fusion Middleware uses. It also includes information
about using the IPv6 protocol with Oracle Fusion Middleware.
This chapter includes the following topics:
■Changing the Network Configuration of Oracle Fusion Middleware
■Changing the Network Configuration of a Database
■Moving Between On-Network and Off-Network
■Changing Between a Static IP Address and DHCP
■Using IPv6
15.1 Changing the Network Configuration of Oracle Fusion Middleware
This section describes how to change the host name, domain name, IP address, or any
combination of these, of a host that contains the following installation types:
■Oracle WebLogic Server and Java components. When you change the host name,
domain name, or IP address of Oracle WebLogic Server, you also automatically
change the information for Java components, such as Oracle SOA Suite and Oracle
WebCenter Portal components that are deployed to Oracle WebLogic Server.
■Oracle Fusion Middleware Web Tier components, Oracle Web Cache and Oracle
HTTP Server. You can change the host name or the IP address.
The following topics describe how to change the host name, domain name, or IP
address:
■Changing the Network Configuration of a Managed Server
■Changing the Network Configuration of Web Tier Components
15.1.1 Changing the Network Configuration of a Managed Server
You can change the network configuration of a Managed Server using the Oracle
WebLogic Server Administration Console.
To change the host name, domain name, or IP address of a Managed Server:
1. Display the Administration Console, as described in Section 3.4.1.
2. In the Change Center, click Lock & Edit.

Changing the Network Configuration of Oracle Fusion Middleware
15-2 Oracle Fusion Middleware Administrator's Guide
3. Create a machine, which is a logical representation of the computer that hosts one
or more WebLogic Servers, and point it to the new host. (From the Home page,
select Machines. Then, click New.) Follow the directions in the Administration
Console help.
You must disable Host Name Verification on Administration Servers that access
Node Manager, as described in the Help.
4. Change the Managed Server configuration to point to the new machine:
a. From the left pane of the Console, expand Environment and then Servers.
Then, select the name of the server.
b. Select the Configuration tab, then the General tab. In the Machine field, select
the machine to which you want to assign the server.
c. Change Listen Address to the new host.
Click Save.
5. Start the Managed Server. You can use the Oracle WebLogic Server Administration
Console, WLST, or the following command:
DOMAIN_NAME/bin/startManagedWeblogic.sh managed_server_name
admin_url
The Managed Server connects to the Administration Server and updates its
configuration changes.
15.1.2 Changing the Network Configuration of Web Tier Components
If you change the host name, domain name, or IP address of a host that contains
multiple Oracle instances, you must change the network configuration of each Oracle
instance that resides on that host. You do not need to make changes to any system
component that resides on another host.
You can change the network configuration of Oracle HTTP Server and Oracle Web
Cache by using the following command:
(UNIX) ORACLE_HOME/chgip/scripts/chpiphost.sh
(Windows) ORACLE_HOME\chgip\scripts\chpiphost.bat
The format of the command is:
chgiphost.sh | chgiphost.bat
[-noconfig] [-version] [-help]
[ -oldhost old_host_name -newhost new_host_name]
[-oldip old_IP_address -newip new_IP_address]
-instanceHome Instance_path
The parameters have the following meanings:
■noconfig: The default for changing the network parameters.
■version: Displays the version of the chgiphost tool.
■help: Displays help for the command.
■oldhost: The fully qualified name of the old host. Use this parameter, with
newhost, to change the host name or domain name, or both.
■newhost: The fully qualified name of the new host. Use this parameter, with
oldhost, to change the host name or domain name, or both.
■oldip: The old IP address.

Changing the Network Configuration of a Database
Changing Network Configurations 15-3
■newip: The new IP address.
■instanceHome: The full path of the Oracle instance.
For example, to change the host name, domain name, and IP address of a host that
contains either Oracle HTTP Server or Oracle Web Cache, or both, perform the
following tasks:
■Task 1, "Prepare Your Host"
■Task 2, "Change the Host Name, Domain Name, or IP Address"
■Task 3, "Run the chgiphost Command"
■Task 4, "Restart Processes"
Task 1 Prepare Your Host
Prepare your host for the change:
1. Perform a backup of your environment before you start this procedure. See
Chapter 17.
2. Shutdown all Oracle Fusion Middleware processes. See Chapter 4.
Task 2 Change the Host Name, Domain Name, or IP Address
Update your operating system with the new host name, domain name, IP address, or
any combination of these. Consult your operating system documentation for
information on how to perform the following steps.
1. Make the updates to your operating system to properly change the host name,
domain name, or IP address.
2. Restart the host, if necessary for your operating system.
3. Verify that you can ping the host from another host in your network. Be sure to
ping using the new host name to ensure that everything is resolving properly.
Task 3 Run the chgiphost Command
Follow these steps for each Oracle instance that contains Oracle HTTP Server or Oracle
Web Cache on your host. Be sure to complete the steps entirely for one Oracle instance
before you move on to the next.
1. Log in to the host as the user that installed Oracle Fusion Middleware.
2. Run the chgiphost command.
The following example changes the host name from host_a to host_b and the
domain name from dom_1 to dom_2 for an Oracle instance named inst_a.
chgiphost.sh -noconfig
-oldhost host_a.dom_1 -newhost host_b.dom_2
-instanceHome /scratch/Oracle/Middleware/inst_a
Task 4 Restart Processes
Restart all Oracle Fusion Middleware processes. See Chapter 4.
15.2 Changing the Network Configuration of a Database
This section describes how to change the host name, domain name, or IP address of a
host that contains a database that contains the metadata for Oracle Fusion Middleware
components:

Changing the Network Configuration of a Database
15-4 Oracle Fusion Middleware Administrator's Guide
The following tasks describe the procedure:
■Task 1, "Stop All Oracle Fusion Middleware Components"
■Task 2, "Shut Down the Database"
■Task 3, "Change the Network Configuration"
■Task 4, "Change References to the Network Configuration"
■Task 5, "Start the Database"
■Task 6, "Change the System Data Source"
■Task 7, "Restart Your Environment"
Task 1 Stop All Oracle Fusion Middleware Components
Stop all components that use the database, even if they are on other hosts. Stop the
Administration Server, the Managed Servers, and all components, as described in
Chapter 4.
Task 2 Shut Down the Database
Prepare your host for the change by stopping the database:
1. Set the ORACLE_HOME and ORACLE_SID environment variables.
2. Shut down the listener and database:
lsnrctl stop
sqlplus /nolog
SQL> connect SYS as SYSDBA
SQL> shutdown
SQL> quit
3. Verify that all Oracle Fusion Middleware processes have stopped.
4. To ensure that Oracle Fusion Middleware processes do not start automatically
after a restart of the host, disable any automated startup scripts you may have set
up, such as /etc/init.d scripts.
Task 3 Change the Network Configuration
If you are changing the host name, domain name, or IP address, update your
operating system with the new names or IP address, restart the host, and verify that
the host is functioning properly on your network. Consult your operating system
documentation for information on how to perform the following steps:
1. Make the updates to your operating system to properly change the host name,
domain name or IP address.
2. Restart the host, if required by your operating system.
3. Verify that you can ping the host from another host in your network. Be sure to
ping using the new host name, domain name, or IP address to ensure that
everything is resolving properly.
Task 4 Change References to the Network Configuration
You must modify files that contain the host name, domain name, or IP address,
depending on the components that you are using. The following lists some of the files
that you may need to modify to change references to the new host name, domain
name or IP address:

Changing the Network Configuration of a Database
Changing Network Configurations 15-5
■tnsnames.ora, which is located in:
ORACLE_HOME/network/admin/tnsnames.ora
■listener.ora, which is located in:
(UNIX) ORACLE_HOME/network/admin/listener.ora
(Windows) ORACLE_HOME\network\admin\listener.ora
■For Oracle HTTP Server, edit the httpd.conf file, making the following changes:
–Update the Listen directive with the new host name or IP address and port (if
the production environment Oracle HTTP Server is using a different port).
–Update the VirtualHost directive, if the host name, IP address, or port number
is defined, with the new values for the production environment.
–Update any other nondefault directives that were configured at the test
environment and have topological (host name, IP address, port number) or
other machine-specific information.
■For Oracle HTTP Server, the PlsqlDatabaseConnectString in the dads.conf file
■For Oracle HTTP Server, if you use mod_oradav, the ORACONNECTSN
parameter in the mod_oradav.conf file
■For Oracle HTTP Server, if you use mod_plsql, the PlsqlDatabaseConnectString
attribute in the dads.conf file
■For Oracle HTTP Server, if you use mod_wl_ohs, update the mod_wl_ohs.conf file
Update the WebLogicHost, WebLogicPort, or WebLogicCluster directives with the
host name, IP address, and port number.
■For Oracle Portal, portal_dads.conf and sqlnet.ora
■For Oracle Forms Services, sqlnet.ora
■For Oracle Business Intelligence Discoverer, module_disco.conf
This is not an exhaustive list. See Chapter 21 for additional information about files
used by components. That chapter describes how to move components, including a
database, from a test to a production system, in effect changing the host name.
Task 5 Start the Database
Start the database:
1. Log in to the host as the user that installed the database.
2. Set the ORACLE_HOME and ORACLE_SID environment variables.
3. On UNIX systems, set the LD_LIBRARY_PATH, LD_LIBRARY_PATH_64, LIB_
PATH, or SHLIB_PATH environment variables to the proper values, as shown in
Tabl e 3–1. The actual environment variables and values that you must set depend
on the type of your UNIX operating system.
4. Start the database and listener:
sqlplus /nolog
SQL> connect SYS as SYSDBA
SQL> startup
SQL> quit
lsnrctl start

Moving Between On-Network and Off-Network
15-6 Oracle Fusion Middleware Administrator's Guide
Task 6 Change the System Data Source
Change the system data source to use the new host name, domain name, or IP address
for the database. To do so, you use Oracle WebLogic Server Administration Console:
1. Start the Administration Server, as described in Section 4.2.1.
2. Go to the Administration Console.
3. In the Change Center, click Lock & Edit.
4. In the Domain Structure section, expand Services, then Data Sources.
The Summary of JDBC Data Sources page is displayed.
5. Select the data source you want to change.
The Settings page is displayed.
6. Select the Connection Pool tab.
7. Change the following entries to reflect the information for the database on the
production environment:
–URL: The database host name and port details. For example:
jdbc:oracle:thin:@newhostname.domainname:port/sid
jdbc:sqlserver://newhostname.domainname:port;database=database
–Driver class: This is specific to the type of database. For example:
oracle.jdbc.OracleDrivercom.microsoft.sqlserver.jdbc.SQLServerDriver
– Properties: Database user name
–Password: Database password
8. Click Save.
9. Restart the servers that use this data source. (Click the Target tab to see the servers
that use this data source.)
Task 7 Restart Your Environment
Start the components that use the database:
1. Start all components that use the database, even if they are on other hosts. Start the
Administration Server, the Managed Servers, and all components, as described in
Chapter 4.
2. If you disabled any processes from automatically starting Oracle Fusion
Middleware at the beginning of this procedure, enable them.
15.3 Moving Between On-Network and Off-Network
This section describes how to move an Oracle Fusion Middleware host on and off the
network. The following assumptions and restrictions apply:
■The host must contain an instance that does not use an Infrastructure, or both the
middle-tier instance and Infrastructure must be on the same host.
■DHCP must be used in loopback mode. Refer to the Oracle Fusion Middleware
Installation Planning Guide for more information.
■Only IP address change is supported; the host name must remain unchanged.

Changing Between a Static IP Address and DHCP
Changing Network Configurations 15-7
■Hosts in DHCP mode should not use the default host name
(localhost.localdomain). The hosts should be configured to use a standard
host name and the loopback IP should resolve to that host name.
■A loopback adapter is required for all off-network installations (DHCP or static
IP). Refer to the Oracle Fusion Middleware Installation Planning Guide for more
information.
15.3.1 Moving from Off-Network to On-Network (Static IP Address)
This procedure assumes you have installed Oracle Fusion Middleware on a host that is
off the network, using a standard host name (not localhost), and would like to
move on to the network and use a static IP address. The IP address may be the default
loopback IP, or any standard IP address.
To move on to the network, you can simply connect the host to the network. No
updates to Oracle Fusion Middleware are required.
15.3.2 Moving from Off-Network to On-Network (DHCP)
This procedure assumes you have installed on a host that is off the network, using a
standard host name (not localhost), and would like to move on to the network and
use DHCP. The IP address of the host can be any static IP address or loopback IP
address, and should be configured to the host name.
To move on to the network:
1. Connect the host to the network using DHCP.
2. Configure the host name to the loopback IP address only.
15.3.3 Moving from On-Network to Off-Network (Static IP Address)
Follow this procedure if your host is on the network, using a static IP address, and you
would like to move it off the network:
1. Configure the /etc/hosts file so the IP address and host name can be resolved
locally.
2. Take the host off the network.
There is no need to perform any steps to change the host name or IP address.
15.4 Changing Between a Static IP Address and DHCP
This section describes how to change between a static IP address and DHCP. The
following assumptions and restrictions apply:
■The host must contain all Oracle Fusion Middleware components, including
Identity Management components, and any database associated with those
components. That is, the entire Oracle Fusion Middleware environment must be
on the host.
■DHCP must be used in loopback mode. Refer to Oracle Fusion Middleware
Installation Planning Guide for more information.
■Only IP address change is supported; the host name must remain unchanged.
■Hosts in DHCP mode should not use the default host name
(localhost.localdomain). The hosts should be configured to use a standard
host name and the loopback IP should resolve to that host name.

Using IPv6
15-8 Oracle Fusion Middleware Administrator's Guide
15.4.1 Changing from a Static IP Address to DHCP
To change a host from a static IP address to DHCP:
1. Configure the host to have a host name associated with the loopback IP address
before you convert the host to DHCP.
2. Convert the host to DHCP. There is no need to update Oracle Fusion Middleware.
15.4.2 Changing from DHCP to a Static IP Address
To change a host from DHCP to a static IP address:
1. Configure the host to use a static IP address.
2. There is no need to update Oracle Fusion Middleware.
15.5 Using IPv6
Oracle Fusion Middleware supports Internet Protocol Version 4 (IPv4) and Internet
Protocol Version 6 (IPv6.) Among other features, IPv6 supports a larger address space
(128 bits) than IPv4 (32 bits), providing an exponential increase in the number of
computers that can be addressable on the Web.
An IPv6 address is expressed as 8 groups of 4 hexadecimal digits. For example:
2001:0db8:85a3:08d3:1319:8a2e:0370:7334
Tabl e 15–1 describes support for IPv6 by Oracle Fusion Middleware components. In
the table:
■The column IPv6 Only shows whether a component supports using IPv6 only for
all communication.
■The column Dual Stack shows whether a component supports using both IPv6
and IPv4 for communication. For example, some components do not support
using IPv6 only, because some of the communication is with the Oracle Database,
which supports IPv4, not IPv6. Those components support dual stack, allowing for
IPv6 communication with other components.
Table 15–1 Support for IPv6
Component IPv6 Only Dual Stack Notes
Oracle Access Manager Yes Yes To configure for IPv6, see Section 15.5.5.
Oracle Application
Development
Framework
Yes Yes
Oracle Business
Intelligence Discoverer
No No Uses reverse proxy to communicate
with Oracle Web Cache or Oracle HTTP
Server, which can be configured for
IPv6.
Oracle Data Integrator No Yes Requires a dual stack because Oracle
Database requires IPv4 addresses. The
Agent requires IPv4 addresses. The
Oracle Data Integrator server can be on
a dual-stack host. The browser client can
be on either IPv4 or IPv6 hosts.

Using IPv6
Changing Network Configurations 15-9
Oracle Directory
Integration Platform
Yes Yes Uses JNDI to communicate with LDAP
servers and uses data sources to
communicate with the database. JNDI
and data sources (JDBC) support IPV6.
No additional configuration is
necessary.
Oracle Directory
Services Manager
Yes Yes Uses JNDI to communicate with LDAP
servers and uses data sources to
communicate with the database. JNDI
and data sources (JDBC) support IPV6.
No additional configuration is
necessary.
Oracle Forms Services No No Uses reverse proxy to communicate
with Oracle Web Cache or Oracle HTTP
Server, which can be configured for
IPv6.
Oracle HTTP Server Yes Yes To configure for IPv6, see Section 15.5.2.
Oracle Identity Manager No Yes Requires a dual stack because Oracle
Database requires IPv4 addresses. The
Design Console and Remote Manager
also require IPv4 addresses. The Oracle
Identity Manager server can be on a
dual-stack host. The browser client can
be on either IPv4 or IPv6 hosts.
Oracle Identity
Federation
No Yes Requires a dual stack because Oracle
Database requires IPv4 addresses.
Oracle WebCenter
Content: Imaging
No Yes Requires a dual stack, but the client (the
browser) can be on a host configured for
IPv6
Oracle Information
Rights Management
No Yes Requires a dual stack but the client (the
browser) can be on a host configured for
IPv6
Oracle Internet
Directory
No Yes Requires a dual stack because Oracle
Database requires IPv4 addresses. See
"Managing IP Addresses" in the Oracle
Fusion Middleware Administrator's Guide
for Oracle Internet Directory.
Oracle Platform Security
Services
No Yes Requires a dual stack because Oracle
Database requires IPv4 addresses.
Oracle Portal No No Uses Oracle HTTP Server reverse proxy
to communicate with Oracle Web Cache
or Oracle HTTP Server, which can be
configured for IPv6. See "Configuring
Reverse Proxy Servers" in the Oracle
Fusion Middleware Administrator's Guide
for Oracle Portal for more information.
Oracle Reports No No Uses reverse proxy to communicate
with Oracle Web Cache or Oracle HTTP
Server, which can be configured for
IPv6.
Oracle Single Sign-On
Server
No No Uses Oracle HTTP Server proxy, which
can be configured for IPv6. Oracle
Single Sign-On must be Release 10.1.4.3.
See Section 15.5.4.
Table 15–1 (Cont.) Support for IPv6
Component IPv6 Only Dual Stack Notes

Using IPv6
15-10 Oracle Fusion Middleware Administrator's Guide
The following topics provide more information about Oracle Fusion Middleware
support for IPv6:
■Supported Topologies for IPv6 Network Protocols
■Configuring Oracle HTTP Server for IPv6
■Disabling IPv6 Support for Oracle Web Cache
■Configuring Oracle Single Sign-On to Use Oracle HTTP Server with IPv6
■Configuring Oracle Access Manager Support for IPv6
15.5.1 Supported Topologies for IPv6 Network Protocols
The following topologies for IPv4 and IPv6 are supported (dual-stack means that the
host is configured with both IPv4 and IPv6):
■Topology A:
–Oracle Database on IPv4 protocol host
–Oracle WebLogic Server on dual-stack host
–Clients on IPv4 protocol host
–Clients on IPv6 protocol host
■Topology B:
–Oracle Database on IPv4 protocol host
–One or more of the following components on dual-stack hosts: Oracle
WebLogic Server, Oracle SOA Suite, Oracle WebCenter Portal, Oracle Business
Activity Monitoring, Fusion Middleware Control
–Oracle HTTP Server with mod_wl_ohs on IPv6 protocol host
■Topology C:
–Database, such as MySQL, that supports IPv6 on IPv6 protocol host
–Oracle WebLogic Server on IPv6 protocol host
–Clients on IPv6 protocol host
Oracle SOA Suite No Yes Requires a dual stack because Oracle
Database requires IPv4 addresses.
Oracle Virtual Directory No Yes Requires a dual stack because Oracle
Database requires IPv4 addresses. See
Oracle Fusion Middleware Administrator's
Guide for Oracle Virtual Directory.
Oracle Web Cache Yes Yes Enabled by default. To disable, see
Section 15.5.3.
Oracle WebCenter
Portal
No Yes Requires a dual stack because Oracle
Database requires IPv4 addresses.
Oracle WebLogic Server Yes Yes Most Oracle WebLogic Server plug-ins
do not support IPV6. The mod_wl_ohs
plug-in for Oracle HTTP Server does
support IPv6.
Table 15–1 (Cont.) Support for IPv6
Component IPv6 Only Dual Stack Notes

Using IPv6
Changing Network Configurations 15-11
■Topology D:
–Oracle Database on IPv4 protocol host
–One or more of the following components on dual-stack hosts: Identity
Management, Oracle SOA Suite, Oracle WebCenter Portal, Oracle Business
Activity Monitoring, Fusion Middleware Control
–Clients on IPv4 protocol host
–Clients on IPv6 protocol host
■Topology E:
–Oracle Database on IPv4 protocol host
–One or more of the following components on IPv4 protocol host: Oracle Portal,
Oracle Forms Services, Oracle Reports, Oracle Business Intelligence
Discoverer, and Oracle Single Sign-On Release 10.1.4.3
–Oracle HTTP Server with mod_proxy on dual-stack host
–Clients on IPv6 protocol host
■Topology F:
–Oracle Access Manager Release 10.1.4.3 and applications, such as SOA
composite applications, on IPv4 protocol host
–Oracle HTTP Server with mod_proxy on dual-stack host
–Clients on IPv6 protocol host
■Topology G:
–Oracle Database on IPv4 protocol host
–One or more of the following components on IPv4 protocol host: Oracle SOA
Suite, Oracle WebCenter Portal, Oracle Business Activity Monitoring, Fusion
Middleware Control on IPv4 protocol host
–Oracle HTTP Server with mod_wl_ohs on dual-stack host
–Clients on IPv6 protocol host
15.5.2 Configuring Oracle HTTP Server for IPv6
To configure Oracle HTTP Server to communicate using IPv6, you modify
configuration files in the following directory:
ORACLE_INSTANCE/config/OHS/ohs_name
For example, to configure Oracle HTTP Server to communicate with Oracle WebLogic
Server on hosts that are running IPv6, you configure mod_wl_ohs. You edit the
configuration files in the following directory:
ORACLE_INSTANCE/config/OHS/ohs_name
In the files, specify either the resolvable host name or the IPv6 address in one of the
following parameters:
WebLogicHost hostname | [IPaddress]
WebCluster [IPaddress_1]:portnum1, [IPaddress_2]:portnum2, [IPaddress_3]:portnum3,
...
You must enclose the IPv6 address in brackets.

Using IPv6
15-12 Oracle Fusion Middleware Administrator's Guide
Any errors are logged in the Oracle HTTP Server logs. To generate more information,
set the mod_weblogic directives Debug All and WLLogFile path. Oracle HTTP Server
logs module-specific messages.
15.5.3 Disabling IPv6 Support for Oracle Web Cache
By default, IPv6 support is enabled for Oracle Web Cache. You can disable it in the
webcache.xml file, which is located in the following directory:
(UNIX) ORACLE_INSTANCE/config/WebCache/webcache_name
(Windows) ORACLE_INSTANCE\config\WebCache\webcache_name
In the file, change the value of the IPV6 element to "NO". For example:
<IPV6 ENABLED="NO"/>
If the IPV6 element does not exist in the webcache.xml file, you can add the element to
the file. Add it after the MULTIPORT element, as shown in the following example:
...
<LISTEN IPADDR="ANY" PORT="7786" PORTTYPE="ADMINISTRATION"/>
<LISTEN IPADDR="ANY" PORT="7788" PORTTYPE="INVALIDATION"/>
<LISTEN IPADDR="ANY" PORT="7787" PORTTYPE="STATISTICS"/>
</MULTIPORT>
<IPV6 ENABLED="NO"/>
15.5.4 Configuring Oracle Single Sign-On to Use Oracle HTTP Server with IPv6
Oracle Single Sign-On Server supports IPv4. However, you can configure Oracle Single
Sign-On Server to work with clients that support IPv6 by setting up a proxy server and
a reverse proxy.
The steps in this section assume that you have installed Oracle Single Sign-On Server
Release 10.1.4.3 and a proxy server such as Oracle HTTP Server that acts as a front end
to the Oracle Single Sign-On Server.
Take the following steps to configure Oracle Single Sign-On to work with clients that
support IPv6:
1. Enable the proxy server:
a. Run the ssocfg script on the single sign-on middle tier. This script changes the
host name stored in the single sign-on server to the proxy host name. Use the
following command syntax, entering values for the protocol, host name, and
port of the proxy server:
(UNIX) $ORACLE_HOME/sso/bin/ssocfg.sh http proxy_server_name proxy_port
(Windows) %ORACLE_HOME%\sso\bin\ssocfg.bat http proxy_server_name proxy_
port
b. Update the targets.xml file on the single sign-on middle tier. The file is located
in:
Note: In previous versions, Oracle HTTP Server contained
restrictions about using dynamic clusters with IPv6 nodes. For
example, the Oracle HTTP Server plug-in for Oracle WebLogic Server
had limited IPv6 support in that the DSL (dynamic server list) feature
of the plug-in was not supported; only the static configuration of
server lists was supported (DynamicServerList=OFF). For this release,
those restrictions have been lifted.

Using IPv6
Changing Network Configurations 15-13
(UNIX) ORACLE_HOME/sysman/emd
(Windows) ORACLE_HOME\sysman\emd
Open the file and find the target type oracle_sso_server. Within this
target type, locate and edit the three attributes that you passed to ssocfg:
–HTTPMachine: The HTTP server host name
–HTTPPort: The SSL port number of the Oracle HTTP server
–HTTPProtocol: The server protocol
c. Add the lines that follow to the httpd.conf file on the single sign-on middle
tier. The file is in the directory ORACLE_HOME/Apache/Apache/conf.
These lines change the directive ServerName from the name of the actual
server to the name of the proxy:
KeepAlive off
ServerName proxy_host_name
Port proxy_port
Note that if you are using SSL, the port must be an SSL port such as 4443.
d. (SSL only) If you have configured SSL communication between just the
browser and the proxy server, configure mod_certheaders on the middle tier.
This module enables the Oracle HTTP Server to treat HTTP proxy requests
that it receives as SSL requests. Add the lines that follow to httpd.conf. You
can place them at the end of the file; where they appear is unimportant.
Enter this line to load the module:
(UNIX) LoadModule certheaders_module libexec/mod_certheaders.so
(Windows) LoadModule certheaders_module modules/ApacheModuleCertHeaders.dll
If you are using Oracle Web Cache as a proxy, enter this line:
AddCertHeader HTTPS
If you are using a proxy other than Oracle Web Cache, enter this line:
SimulateHttps on
e. Reregister mod_osso on the single sign-on middle tier. This step configures
mod_osso to use the proxy host name instead of the actual host name. For
example, on Linux:
$ORACLE_HOME/sso/bin/ssoreg.sh
-oracle_home_path ORACLE_HOME
-site_name example.mydomain.com
-config_mod_osso TRUE
-mod_osso_url http://example.mydomain.com
f. Update the Distributed Configuration Management schema:
ORACLE_HOME/dcm/bin/dcmctl updateconfig
g. Restart the single sign-on middle tier:
ORACLE_INSTANCE/opmn/bin/opmnctl restartproc process-type=HTTP_Server
ORACLE_INSTANCE/opmn/bin/opmnctl restartproc process-type=OC4J_SECURITY
h. Log in to the single sign-on server, using the single sign-on login URL:
http://proxy_host_name:proxy_port/sso/

Using IPv6
15-14 Oracle Fusion Middleware Administrator's Guide
This URL takes you to the single sign-on home page. If you are able to log in,
you have configured the proxy correctly.
2. If you have not already done so, install Oracle HTTP Server 11g Release 1 (11.1.1)
to use as a reverse proxy for IPv6.
3. Change the Oracle HTTP Server 11g Release 1 (11.1.1) configuration to enable
reverse proxy:
a. Stop Oracle HTTP Server:
opmnctl stopproc ias-component=component_name
b. Edit the following file:
(UNIX) ORACLE_INSTANCE/config/OHS/ohs_name/httpd.conf
(Windows) ORACLE_INSTANCE\config\OHS\ohs_name\httpd.conf
Append the following to the httpd.conf file:
#---Added for Mod Proxy
ProxyRequests Off
<Proxy *>
Order deny,allow
Allow from all
</Proxy>
ProxyPass /sso http://OHS_host:OHS_port/sso
ProxyPass / http://OHS_host:OHS_port/
ProxyPassReverse / http://OHS_host:OHS_port/
ProxyPreserveHost On
In the example, OHS_host and OHS_port are the host name and port of the
front-end server for Oracle Single Sign-On, discussed in Step 1.
c. Restart the Oracle HTTP Server. For example, to restart ohs1:
opmnctl startproc ias-component=ohs1
15.5.5 Configuring Oracle Access Manager Support for IPv6
Oracle Access Manager supports Internet Protocol Version 4 (IPv4). Oracle Fusion
Middleware supports Internet Protocol Version 4 (IPv4) and Internet Protocol Version
6 (IPv6). IPv6 is enabled with Oracle HTTP Server with the mod_wl_ohs plug-in.
You can configure Oracle Access Manager to work with clients that support IPv6 by
setting up a reverse proxy server. Several scenarios are provided here. Be sure to
choose the right configuration for your environment.
This section describes configuring Oracle Access Manager 10g for IPv6. For
information about configuring Oracle Access Manager 11g for IPv6, see "Configuring
OAM 11g for IPv6 Clients" in the Oracle Fusion Middleware Administrator's Guide for
Oracle Access Manager with Oracle Security Token Service.
15.5.5.1 Simple Authentication with IPv6
Figure 15–1 illustrates simple authentication with Oracle Access Manager configured
to use the IPv6/IPv4 proxy.

Using IPv6
Changing Network Configurations 15-15
Figure 15–1 Simple Authentication with the IPv6/IPv4 Proxy
As illustrated in Figure 15–1, the IPv6 network communicates with the IPv6/IPv4
proxy, which in turn communicates with the Oracle HTTP Server and WebGate using
IPv4. WebGate, Oracle Access Manager servers, and Oracle WebLogic Server with the
Authentication provider all communicate with each other using IPV4.
15.5.5.2 Configuring IPv6 with an Authenticating WebGate and Challenge Redirect
Figure 15–2 illustrates configuration with a single IPv6 to IPv4 proxy (even though
myssohost and myapphost could use separate proxies).
Note: In a WebGate profile, an IPv6 address cannot be specified. In a
WebGate profile, the virtual host name must be specified as a host
name, for example, myapphost.foo.com, not as an IP address.
Note: In a WebGate profile, the virtual host name must be specified
as a host name, for example, myapphost.foo.com, not as an IP address.
The redirect host name, for example, myssohost.foo.com must also be
specified as a host name and not an IP address. The IPv6 address
cannot be specified in a WebGate profile.
IPv6 Network
IPv6/IPv4 Proxy
Oracle HTTP Server
with WebGate
Oracle WebLogic Server
IAP
OAM Server
All IPv4
IPv6
IPv4
IPv4
IPv4
IPv4
myapphost.foo.com

Using IPv6
15-16 Oracle Fusion Middleware Administrator's Guide
Figure 15–2 IPv6 with an Authenticating WebGate and Challenge Redirect
As illustrated in Figure 15–2, the IPv6 network communicates with the IPv6/IPv4
proxy, which in turn communicates with the Oracle HTTP Server using IPv4.
WebGate, Oracle Access Manager server, and Oracle WebLogic Server with the
Identity Asserter all communicate with each other using IPV4.
You should be able to access the application from a browser on the IPv4 network
directly to the IPv4 server host name and have login with redirect to IPv6
myssohost.foo.com.
15.5.5.3 Considerations
The following considerations apply to each intended usage scenario:
■IP validation does not work by default. To enable IP validation, you must add the
IP address of the Proxy server as the WebGate's IPValidationException parameter
value in the Access System Console.
■IP address-based authorization does not work because all requests come through
one IP (proxy IP) that would not serve its purpose.
15.5.5.4 Prerequisites
Regardless of the manner in which you plan to use Oracle Access Manager with IPv6
clients, the following tasks should be completed before you start:
■Install an Oracle HTTP Server instance to act as a reverse proxy to the Web server
(required for WebGate).
■Install and complete the initial set up of Oracle Access Manager (Identity Server,
WebPass, Policy Manager, Access Server, WebGate) as described in Oracle Access
Manager Access Administration Guide.
IPv6 Network
IPv6/IPv4 Proxy
Oracle HTTP Server
with WebGate
Oracle WebLogic ServerIAP
OAM Server
All IPv4
IPv6
IPv4
IPv4IPv4
IPv4
myapphost.foo.com
Oracle HTTP Server
with WebGate
IPv4
IPv4
Myssohost.foo.com

Using IPv6
Changing Network Configurations 15-17
15.5.5.5 Configuring IPv6 with Simple Authentication
Use the procedure in this section to configure your environment for simple
authentication with Oracle Access Manager using the IPv6/IPv4 proxy. See
Figure 15–1 for a depiction of this scenario.
The configuration in this procedure is an example only. In the example, OHS_host and
OHS_port are the host name and port of the actual Oracle HTTP Server with WebGate.
You must use values for your environment.
To configure IPv6 with simple authentication:
1. Configure Oracle HTTP Server 11g Release 1 (11.1.1) or any other server to enable
reverse proxy:
a. Stop Oracle HTTP Server with the following command:
opmnctl stopproc ias-component=component_name
b. Edit the following file:
(UNIX) ORACLE_INSTANCE/config/OHS/ohs_name/httpd.conf
(Windows) ORACLE_INSTANCE\config\OHS\ohs_name\httpd.conf
c. Append the following to the httpd.conf file:
#---Added for Mod Proxy
<IfModule mod_proxy.c>
ProxyRequests Off
ProxyPreserveHost On
ProxyPass /http://OHS_host:OHS_port/
ProxyPassReverse /http://OHS_host:OHS_port/
</IfModule>
d. Restart Oracle HTTP Server using the following command:
opmnctl startproc ias-component=component_name
2. Log in to the Access System Console. For example:
http://hostname:port/access/oblix
In the example, hostname refers to the computer that hosts the WebPass Web
server; port refers to the HTTP port number of the WebPass Web server instance;
/access/oblix connects to the Access System Console.
The Access System main page appears.
See Also:
■Oracle Fusion Middleware Installation Guide for Oracle Web Tier
■Oracle Fusion Middleware Administrator's Guide for Oracle HTTP
Server
Note: For this configuration you must use the Web server on which
the WebGate is deployed as the Preferred HTTP host in the WebGate
profile. You cannot use the IPv6 proxy name.

Using IPv6
15-18 Oracle Fusion Middleware Administrator's Guide
3. Click Access System Configuration, and then click AccessGate Configuration.
The Search for AccessGates page appears. The Search list contains a selection of
attributes that can be searched. Remaining fields allow you to specify search
criteria that are appropriate for the selected attribute.
4. Select the search attribute and condition from the lists (or click All to find all
AccessGates), and then click Go.
5. Click an AccessGate's name to view its details.
6. Click Modify.
7. For Preferred HTTP Host, specify the Web server name on which WebGate is
deployed as it appears in all HTTP requests. The host name within the HTTP
request is translated into the value entered into this field regardless of the way it
was defined in a user's HTTP request.
8. To enable IP validation, add the IP address of the proxy server as the value of the
IPValidationException parameter.
9. Click Save.
15.5.5.6 Configuring IPv6 with an Authenticating WebGate and Challenge Redirect
Use the procedure in this section to configure your environment to use Oracle Access
Manager with the IPv6/IPv4 proxy and an authenticating WebGate and challenge
redirect. Figure 15–2 shows a depiction of this scenario.
The following procedure presumes a common proxy for both form-based
authentication and the resource WebGate. For example, suppose you have the
following configuration:
■Resource WebGate is installed on http://myapphostv4.foo.com/
■Resource is on http://myapphostv4.foo.com/testing.html
■Authenticating WebGate is on http://myssohostv4.foo.com/
■Login form is http://myssohostv4.foo.com/oamsso/login.html
■Reverse proxy URL is http://myapphost.foo.com/
In the following procedure, you configure the Oracle HTTP Server, configure WebGate
profiles to use the corresponding Oracle HTTP Server as the Preferred HTTP host, and
configure the form-based authentication scheme with a challenge redirect value of the
reverse proxy server URL (http://myapphost.foo.com/ in this example).
Be sure to use values for your own environment.
To configure IPv6 with an authenticating WebGate and challenge redirect:
1. Configure Oracle HTTP Server 11g Release 1 (11.1.1) or any other server, as
follows:
a. Stop Oracle HTTP Server with the following command:
Note: For this configuration, the Preferred HTTP host must be the
name of the Oracle HTTP Server Web server that is configured for this
WebGate. For example, a WebGate deployed on myapphost4.foo.com
must use myapphost4.foo.com as the Preferred HTTP host. You cannot
use the IPv6 proxy name.

Using IPv6
Changing Network Configurations 15-19
opmnctl stopproc ias-component=component_name
b. Edit the following file:
(UNIX) ORACLE_INSTANCE/config/OHS/ohs_name/httpd.conf
(Windows) ORACLE_INSTANCE\config\OHS\ohs_name\httpd.conf
c. Append the following information for your environment to the httpd.conf file.
For example:
<IfModule mod_proxy.c>
ProxyRequests On
ProxyPreserveHost On
#Redirect login form requests and redirection requests to Authentication
WebGate
ProxyPass /obrareq.cgi http://myssohostv4.foo.com/obrareq.cgi
ProxyPassReverse /obrareq.cgi http://myssohostv4.foo.com/obrareq.cgi
ProxyPass /oamsso/login.html http://myssohostv4.foo.com/oamsso/login.html
ProxyPassReverse /oamsso/login.html http://myssohostv4.foo.com/oamsso/login
.html
ProxyPass /access/sso http://myssohostv4.foo.com/ /access/sso
ProxyPassReverse /access/sso http://myssohostv4.foo.com/access/sso
# Redirect resource requests to Resource WG
ProxyPass /http://myapphostv4.foo.com /
ProxyPassReverse /http://myapphostv4.foo.com /
</IfModule>
d. Restart Oracle HTTP Server using the following command:
opmnctl startproc ias-component=component_name
2. In the Access System Console, set the Preferred HTTP host for each WebGate as
follows:
a. Log in to the Access System Console. For example:
http://hostname:port/access/oblix
In the example, hostname refers to the computer that hosts the WebPass Web
server; port refers to the HTTP port number of the WebPass Web server
instance; /access/oblix connects to the Access System Console.
The Access System main page appears.
b. Click Access System Configuration, and then click AccessGate
Configuration.
The Search for AccessGates page appears. The Search list contains a selection
of attributes that can be searched. Remaining fields allow you to specify search
criteria that are appropriate for the selected attribute.
c. Select the search attribute and condition from the lists (or click All to find all
AccessGates), and then click Go.
d. Click an AccessGate's name to view its details.
e. Click Modify.

Using IPv6
15-20 Oracle Fusion Middleware Administrator's Guide
f. For Preferred HTTP Host, specify the name of the Oracle HTTP Server Web
server that is configured for this WebGate. For example, a WebGate deployed
on myapphostv4.foo.com must use myapphostv4.foo.com as the Preferred HTTP
host.
g. To enable IP validation, add the IP address of the Proxy server as the value of
the IPValidationException parameter.
h. Click Save.
i. Repeat for each WebGate and specify name of the Oracle HTTP Server Web
server that is configured for this WebGate.
3. From the Access System Console, modify the Form authentication scheme to
include a challenge redirect to the Proxy server, as follows:
a. Click Access System Configuration, and then click Authentication
Management.
b. Click the name of the scheme to modify, and then click Modify.
c. Configure the challenge redirect value to the Proxy server URL. In this
example, the Proxy server URL is http://myapphost.foo.com/.
d. Click Save.
15.5.5.7 Configuring IPv6: Separate Proxy for Authentication and Resource
WebGates
Use the procedure in this section to configure a separate proxy for authentication and
resource WebGates. In this configuration, you have multiple proxies: for example a
separate proxy for the authentication WebGate and another proxy for the resource
WebGate. You can access the application from a browser on the IPv4 network directly
to an IPv4 server host name with a login redirect to an IPv6 host. For example:
■Resource WebGate is on http://myapphostv4.foo.com/
■Authenticating WebGate is on http://myssohostv4.foo.com
■Proxy used for myapphostv4.foo.com should be myapphostv4.foo.com
■Proxy used for myssohostv4.foo.com should be myssohostv4.com
In the example, OHS_host and OHS_port are the host name and port of the Oracle
HTTP Server that is configured for WebGate. Be sure to use values for your own
environment.
To configure IPv6 with a separate proxy for authentication and resource WebGates:
1. Configure Oracle HTTP Server 11g Release 1 (11.1.1) or any other server for
multiple proxies, as follows:
a. Stop Oracle HTTP Server with the following command:
opmnctl stopproc ias-component=component_name
b. Edit the following file:
(UNIX) ORACLE_INSTANCE/config/OHS/ohs_name/httpd.conf
(Windows) ORACLE_INSTANCE\config\OHS\ohs_name\httpd.conf
Note: You cannot use the IPv6 proxy name as the Preferred HTTP
host in a WebGate profile.

Using IPv6
Changing Network Configurations 15-21
c. Append the following information for your environment to the httpd.conf file.
For example:
<IfModule mod_proxy.c>
ProxyRequests Off
ProxyPreserveHost On
ProxyPass /http://OHS_host:OHS_port
ProxyPassReverse /http://OHS_host:OHS_port
</IfModule>
d. Restart Oracle HTTP Server using the following command:
opmnctl startproc ias-component=component_name
2. In the Access System Console, set the Preferred HTTP host for each WebGate as
follows:
a. Log in to the Access System Console. For example:
http://hostname:port/access/oblix
In the example, hostname refers to the computer that hosts the WebPass Web
server; port refers to the HTTP port number of the WebPass Web server
instance; /access/oblix connects to the Access System Console.
The Access System main page appears.
b. Click Access System Configuration, and then click AccessGate
Configuration.
The Search for AccessGates page appears. The Search list contains a selection
of attributes that can be searched. Remaining fields allow you to specify search
criteria that are appropriate for the selected attribute.
c. Select the search attribute and condition from the lists (or click All to find all
AccessGates), and then click Go.
d. Click an AccessGate's name to view its details.
e. Click Modify.
f. For Preferred HTTP Host, specify the name of the Oracle HTTP Server Web
server that is configured for this WebGate. For instance, a WebGate deployed
on myapphostv4.foo.com must use myapphostv4.foo.com as the Preferred HTTP
host.
g. To enable IP validation, add the IP address of the Proxy server as the value of
the IPValidationException parameter.
h. Click Save.
i. Repeat for each WebGate and specify the name of the Oracle HTTP Server
Web server that is configured for this WebGate.
3. From the Access System Console, modify the Form authentication scheme to
include a challenge redirect to the Proxy server, as follows:
a. Click Access System Configuration, and then click Authentication
Management.
b. Click the name of the scheme to modify, and then click Modify.

Using IPv6
15-22 Oracle Fusion Middleware Administrator's Guide
c. Configure the challenge redirect value to the Proxy server URL that acts as a
reverse proxy for the authentication WebGate. In this example, the Proxy
server URL is http://myssohost.foo.com/.
d. Click Save.

Part VII
Part VII Advanced Administration: Backup and
Recovery
Backup and recovery refers to the various strategies and procedures involved in
guarding against hardware failures and data loss, and reconstructing data should loss
occur. This part describes how to back up and recover Oracle Fusion Middleware.
It contains the following chapters:
■Chapter 16, "Introducing Backup and Recovery"
■Chapter 17, "Backing Up Your Environment"
■Chapter 18, "Recovering Your Environment"

16
Introducing Backup and Recovery 16-1
16Introducing Backup and Recovery
This chapter provides an introduction to backing up and recovering Oracle Fusion
Middleware, including backup and recovery recommendations for Oracle Fusion
Middleware components.
This chapter includes the following topics:
■Understanding Oracle Fusion Middleware Backup and Recovery
■Oracle Fusion Middleware Directory Structure
■Overview of the Backup Strategies
■Overview of Recovery Strategies
■Backup and Recovery Recommendations for Oracle Fusion Middleware
Components
■Assumptions and Restrictions
16.1 Understanding Oracle Fusion Middleware Backup and Recovery
An Oracle Fusion Middleware environment can consist of different components and
configurations. A typical Oracle Fusion Middleware environment contains an Oracle
WebLogic Server domain with Java components, such as Oracle SOA Suite, and a
WebLogic Server domain with Identity Management components. It can also include
Oracle instances containing system components such as Oracle HTTP Server, Oracle
Web Cache, Oracle Internet Directory, and Oracle Virtual Directory.
The installations of an Oracle Fusion Middleware environment are interdependent in
that they contain configuration information, applications, and data that are kept in
synchronization. For example, when you perform a configuration change, information
in configuration files is updated. When you deploy an application, you might deploy it
to all Managed Servers in a domain or cluster.
It is, therefore, important to consider your entire Oracle Fusion Middleware
environment when performing backup and recovery. You should back up your entire
Oracle Fusion Middleware environment at once, then periodically. If a loss occurs, you
can restore your environment to a consistent state.
The following topics describe concepts that are important to understanding backup
and recovery:
■Impact of Administration Server Failure
■Managed Server Independence (MSI) Mode
■Configuration Changes in Managed Servers

Understanding Oracle Fusion Middleware Backup and Recovery
16-2 Oracle Fusion Middleware Administrator's Guide
16.1.1 Impact of Administration Server Failure
The failure of an Administration Server does not affect the operation of Managed
Servers in the domain but it does prevent you from changing the domain's
configuration. If an Administration Server fails because of a hardware or software
failure on its host computer, other server instances on the same computer may be
similarly affected.
If an Administration Server for a domain becomes unavailable while the server
instances it manages—clustered or otherwise—are running, those Managed Servers
continue to run. Periodically, these Managed Servers attempt to reconnect to the
Administration Server. For clustered Managed Server instances, the load balancing
and failover capabilities supported by the domain configuration continue to remain
available.
When you first start a Managed Server, it must be able to connect to the
Administration Server to retrieve a copy of the configuration. Subsequently, you can
start a Managed Server even if the Administration Server is not running. In this case,
the Managed Server uses a local copy of the domain's configuration files for its starting
configuration and then periodically attempts to connect with the Administration
Server. When it does connect, it synchronizes its configuration state with that of the
Administration Server.
16.1.2 Managed Server Independence (MSI) Mode
A Managed Server maintains a local copy of the domain configuration. When a
Managed Server starts, it contacts its Administration Server to retrieve any changes to
the domain configuration that were made since the Managed Server was last shut
down. If a Managed Server cannot connect to the Administration Server during
startup, it can use its locally cached configuration information—this is the
configuration that was current at the time of the Managed Server's most recent
shutdown. A Managed Server that starts without contacting its Administration Server
to check for configuration updates is running in Managed Server Independence (MSI)
mode. By default, MSI mode is enabled. However a Managed Server cannot be started
even in MSI mode for the first time if the Administration Server is down due to
non-availability of the cached configuration.
16.1.3 Configuration Changes in Managed Servers
Configuration changes are updated in a Managed Server during the following events:
■On each Managed Server restart, the latest configuration is retrieved from the
Administration Server. This happens even when Node Manager is down on the
node where the Managed Server is running. If the Administration Server is
unavailable during the Managed Server restart and if the MSI (Managed Server
Independence) mode is enabled in the Managed Server, it starts by reading its
See Also:
■Section 2.2 for conceptual information about an Oracle WebLogic
Server domain
■Section 2.2.1 for conceptual information about the Administration
Server
■Section 2.2.2 for conceptual information about Managed Servers
and clusters
■Section 2.2.3 for conceptual information about Node Manager

Overview of the Backup Strategies
Introducing Backup and Recovery 16-3
local copy of the configuration and synchronizes with the Administration Server
when it is available. By default MSI mode is enabled.
■Upon activating every administrative change such as configuration changes,
deployment or redeployment of applications, and topology changes, the
Administration Server pushes the latest configuration to the Managed Server. If
the Managed Server is not running, the Administration Server pushes the latest
version of the configuration to the Managed Server when it does start.
16.2 Oracle Fusion Middleware Directory Structure
The following shows a simplified view of the Oracle Fusion Middleware directory
structure:
16.3 Overview of the Backup Strategies
To back up your Oracle Fusion Middleware environment, you can use:
■File copy utilities such as copy, xcopy, tar, or jar. Make sure that the utilities:
–Preserve symbolic links
–Support long file names
–Preserve the permissions and ownership of the files
For example:
–On Windows, for online backups, use copy; for offline backups, use copy,
xcopy, or jar. Do not use Winzip because it does not work with long filenames
or extensions.
Note that for some versions of Windows, any file name with more than 256
characters fails. You can use the xcopy command with the following switches
to work around this issue:

Overview of the Backup Strategies
16-4 Oracle Fusion Middleware Administrator's Guide
xcopy /s/e "C:\Temp\*.*" "C:\copy"
See the xcopy help for more information about syntax and restrictions.
–On Linux and UNIX, for online and offline backups, use tar.
■Oracle Recovery Manager (RMAN) to back up database-based metadata
repositories and any databases used by Oracle Fusion Middleware. With RMAN,
you can perform full backups or incremental backups. See Oracle Database Backup
and Recovery User's Guide for information about using RMAN to back up a
database.
If you want to retain your backups for a longer duration, you may want to back up to
tape, for example using Oracle Secure Backup.
You can also configure Oracle WebLogic Server to make backup copies of the
configuration files. This facilitates recovery in cases where configuration changes need
to be reversed or in the unlikely case that configuration files become corrupted. When
the Administration Server starts, it saves a .jar file named config-booted.jar that
contains the configuration files. When you make changes to the configuration files, the
old files are saved in the configArchive directory under the domain directory, in a .jar
file with a sequentially numbered name such as config-1.jar. However, the
configuration archive is always local to the Administration Server host. It is a best
practice to back up the archives to an external location.
16.3.1 Types of Backups
You can back up your Oracle Fusion Middleware environment offline or online:
■An offline backup means that you must shut down the environment before
backing up the files. When you perform an offline backup, the Administration
Server, all Managed Servers in the domain, and all system components in the
Oracle instances should be shut down.
Back up the environment offline immediately after installation and after applying
any patches or upgrades.
■An online backup means that you do not shut down the environment before
backing up the files. To avoid an inconsistent backup, do not make any
configuration changes until the backup is completed. To ensure that no changes
are made in the WebLogic Server domain, lock the WebLogic Server configuration,
as described in Section 3.4.2.
You can perform backups on your full Oracle Fusion Middleware environment, or on
the run-time artifacts, which are those files that change frequently.
To perform a full backup, you should back up the static files and directories, as well as
run-time artifacts, which are described in Section 16.3.2.
16.3.2 Backup Artifacts
Backup artifacts include static files and directories and run-time artifacts.
Static files and directories are those that do not change frequently. These include:
■The Middleware home (MW_HOME). A Middleware home consists of a WebLogic
Server home (containing the Oracle WebLogic Server product directories), an
Oracle Common home, and optionally an Oracle home. It can also contain the
user_projects directories, which contains Oracle WebLogic Server domains and
Oracle instance homes, which are not static files.

Overview of the Backup Strategies
Introducing Backup and Recovery 16-5
■OraInventory
■On Linux and UNIX, the OraInst.loc file, which is located in the following
directory:
(Linux and IBM AIX) /etc
(Other UNIX systems) /var/opt/oracle
■On Linux and UNIX, the oratab file, which is located in the following directory:
/etc
■The beahomelist file, which is located at:
(UNIX) user_home/bea/beahomelist
(Windows) C:\bea\beahomelist
■On Windows, the following registry key:
HKEY_LOCAL_MACHINE\Software\oracle
In addition, for system components, such as Oracle Web Cache, you must back up
the following Windows Registry key:
HKEY_LOCAL_MACHINE\System\CurrentControlSet\Services
Run-time artifacts are those files that change frequently. Back up these files when you
perform a full backup and on a regular basis. Run-time artifacts include:
■Domain directories of the Administration Server and the Managed Servers (by
default, a domain directory resides in MW_HOME, but it can be configured by the
user to point to a different location.)
In most cases, you do not need to back up Managed Server directories separately
because the Administration Server contains information about all of the Managed
Servers in its domain.
■All Oracle instance homes, which reside, by default, in the MW_HOME but can be
configured to be in a different location.
■Application artifacts, such as .ear or .war files that reside outside of the domain.
You do not need to back up application artifacts in a Managed Server directory
structure because they can be retrieved from the Administration Server during
Managed Server startup.
■Database artifacts, such as the MDS Repository.
■Any database-based metadata repositories used by Oracle Fusion Middleware.
You use Oracle Recovery Manager (RMAN) to back up an Oracle database.
■Persistent stores, such as JMS Providers and transaction logs, which reside by
default in the user_projects directory, but can be configured in a different location.
16.3.3 Recommended Backup Strategy
This section outlines the recommended strategy for performing backups. Using this
strategy ensures that you can perform the recovery procedures in this book.
■Perform a full offline backup: This involves backing up the entities described in
Section 16.3.1. Perform a full offline backup at the following times:
–Immediately after you install Oracle Fusion Middleware
–Immediately before upgrading your Oracle Fusion Middleware environment

Overview of Recovery Strategies
16-6 Oracle Fusion Middleware Administrator's Guide
–Immediately after an operating system software upgrade
–Immediately after upgrading or patching Oracle Fusion Middleware
■Perform an online backup of run-time artifacts: This involves backing up the
run-time artifacts described in Section 16.3.1. Backing up the run-time artifacts
enables you to restore your environment to a consistent state as of the time of your
most recent configuration and metadata backup. To avoid an inconsistent backup,
do not make any configuration changes until backup completes. Perform an online
backup of run-time artifacts at the following times:
–On a regular basis. Oracle recommends that you back up run-time artifacts
nightly.
–Prior to making configuration changes to a component.
–After making configuration changes to a component.
–Prior to deploying a custom Java EE application to a Managed Server or
cluster.
–After a major change to the deployment architecture, such as creating servers
or clusters.
■Perform a full or incremental backup of your databases: Use RMAN to backup
your databases. See the Oracle Database Backup and Recovery User's Guide for
information about using RMAN and for suggested methods of backing up the
databases.
16.4 Overview of Recovery Strategies
Recovery strategies enable you to recover from critical failures that involve actual data
loss. Depending on the type of loss, they can involve recovering any combination of
the following types of files:
■Oracle software files
■Configuration files
■Oracle system files
■Windows Registry keys
■Application artifacts
You can recover your Oracle Fusion Middleware environment while Oracle Fusion
Middleware is offline.
To recover your Oracle Fusion Middleware environment, you can use:
■File copy utilities such as copy, xcopy, or tar
When you restore the files, use your preferred tool to extract the compressed files:
–On Windows, for online recovery, use copy; for offline recovery, use copy,
xcopy, or jar.
Note that for some versions of Windows, any file name with more than 256
characters fails. You can use the xcopy command with the following switches
to work around this issue:
xcopy /s/e "C:\Temp\*.*" "C:\copy"
See the xcopy help for more information about syntax and restrictions.
Do not use Winzip because it does not work with long filenames or extensions.

Backup and Recovery Recommendations for Oracle Fusion Middleware Components
Introducing Backup and Recovery 16-7
–On Linux and UNIX, use tar.
Ensure that the tool you are using preserves the permissions and timestamps of
the files.
■Oracle Recovery Manager (RMAN) to recover database-based metadata
repositories
16.4.1 Types of Recovery
You can recover your Oracle Fusion Middleware environment in part or in full. You
can recover the following:
■The Middleware home
■WebLogic Server domains
■The WebLogic Server Administration Server
■WebLogic Server Managed Servers
■Oracle homes
■Oracle instance homes
■A component, such as Oracle SOA Suite or Oracle HTTP Server
■WebLogic Server cluster
■Deployed applications
16.4.2 Recommended Recovery Strategies
Note the following key points about recovery:
■Your Oracle Fusion Middleware environment must be offline while you are
performing recovery.
■Rename important existing files and directories before you begin restoring the files
from backup so that you do not unintentionally override necessary files.
■Although, in some cases, it may appear that only one or two files are lost or
corrupted, you should restore the directory structure for the entire element, such
as an Oracle instance home or a domain, rather than just restoring one or two files.
In this way, you are more likely to guarantee a successful recovery.
■Recover the database to the most current state, using point-in-time recovery (if the
database is configured in Archive Log Mode). This is typically a time right before
the database failure occurred.
16.5 Backup and Recovery Recommendations for Oracle Fusion
Middleware Components
The following sections describe backup and recovery recommendations for specific
Oracle Fusion Middleware components:
■Backup and Recovery Recommendations for Oracle WebLogic Server
■Backup and Recovery Recommendations for Oracle Identity Management
■Backup and Recovery Recommendations for Oracle SOA Suite
■Backup and Recovery Recommendations for Oracle WebCenter Portal
■Backup and Recovery Recommendations for Oracle JRF Installations

Backup and Recovery Recommendations for Oracle Fusion Middleware Components
16-8 Oracle Fusion Middleware Administrator's Guide
■Backup and Recovery Recommendations for Web Tier Installations
■Backup and Recovery Recommendations for Oracle Portal, Oracle Forms Services,
Oracle Reports, and Oracle BI Discoverer Installations
■Backup and Recovery Recommendations for Oracle Business Intelligence
■Backup and Recovery Recommendations for Oracle Hyperion Enterprise
Performance Management System
■Backup and Recovery Recommendations for Oracle Data Integrator
■Backup and Recovery Recommendations for Oracle WebCenter Content
These topics include information about configuration files for particular components.
Note that the list of files in not an exhaustive list. You do not back up or recover the
individual files. Generally, you back up or recover a Middleware home, the domain,
Oracle home, or Oracle instance.
For the steps you take to back up your environment, see Section 17.3. For the steps you
take to recover a component, see Chapter 18.
16.5.1 Backup and Recovery Recommendations for Oracle WebLogic Server
The following sections describe backup and recovery recommendations for Oracle
WebLogic Server:
■Backup and Recovery Recommendations for Oracle WebLogic Server
■Backup and Recovery Recommendations for Oracle WebLogic Server JMS
16.5.1.1 Backup and Recovery Recommendations for Oracle WebLogic Server
This section describes the Oracle WebLogic Server data that must be backed up and
restored.
Configuration Files
Configuration files and applications are stored in the domain home.
Database Repository Dependencies
Oracle WebLogic Server does not, by default, depend on any database repository.
However, applications deployed on Oracle WebLogic Server may use databases as
data sources. To back up a database, see the Oracle Database Backup and Recovery User's
Guide.
Backup Recommendations
Back up the Middleware home and the domain.
Recovery Recommendations
Depending on what has failed, you may need to recover the following:
■The domain: See Section 18.2.2.
■The Administration Server configuration: See Section 18.2.5.
■A Managed Server: See Section 18.2.6.
■A cluster: See Section 18.2.8.
■Applications: See Section 18.2.9.

Backup and Recovery Recommendations for Oracle Fusion Middleware Components
Introducing Backup and Recovery 16-9
If you use Whole Server Migration, the leasing information is stored in a table in a
database. If you recover Oracle WebLogic Server, you should discard the information
in the leasing table. (For more information about Whole Server Migration, see "Whole
Server Migration" in Oracle Fusion Middleware Using Clusters for Oracle WebLogic Server.)
After a loss of host, you may need to recover the following:
■The Administration Server host: See Section 18.3.2.
■The Managed Server host: See Section 18.3.3.
16.5.1.2 Backup and Recovery Recommendations for Oracle WebLogic Server JMS
This section describes the Oracle WebLogic Server JMS data that must be backed up
and restored.
Configuration Files
DOMAIN_HOME/config/jms
If a JMS uses file-system accessible stores, the default file-system store is either in a
user-configured location that is specified in config.xml, or in the following location:
DOMAIN_HOME/servers/server_name/data/store/default
Database Repository Dependencies
Only if JMS is database-based
Backup Recommendations
Back up the domain.
If you are using a database-based JMS, back up the database using RMAN.
If you are using file-based JMS, use storage snapshot techniques for taking consistent
online backups. Alternatively, you can use a file system copy to perform an offline
backup.
Recovery Recommendations
Recover the domain.
If the JMS persistent store is file-based, recover it from backup. If the JMS persistent
store is database-based, recover the database to the most recent point in time, if
needed. Note the following:
■Always try to keep JMS data as current as possible. This can be achieved by using
the point-in-time recovery capabilities of Oracle Database, recovering to the most
recent time (in the case of database-based persistence) or using a highly available
RAID-backed storage device (for example, SAN/NAS).
■If you are using a file-based JMS, you can use storage snapshots to recover.
■If, for whatever reason, you need to restore JMS data to a previous point in time,
there are potential implications. Restoring the system state to a previous point in
time not only can cause duplicate messages, but can also cause lost messages. The
lost messages are messages that were enqueued before or after the system restore
point time, but never processed.
Use the following procedure before recovery to drain messages in the JMS queue
after persistent-store recovery to avoid processing duplicate messages:

Backup and Recovery Recommendations for Oracle Fusion Middleware Components
16-10 Oracle Fusion Middleware Administrator's Guide
1. Log into the Oracle WebLogic Server Administration Console.
2. Before recovery, configure JMS server to pause Production, Insertion, and
consumption operations at boot time to ensure that no new messages are
produced or inserted into the destination or consumed from the destination
before you drain stale messages. To do this:
a. Expand Services, then Messaging, and then click JMS Servers.
b. On the Summary of JMS Servers page, click the JMS server you want to
configure for message pausing.
c. On the Configuration: General page, click Advanced to define the
message pausing options. Select Insertion Paused At Startup, Production
Paused At Startup, and Consumption Paused At Startup.
d. Click Save.
Use the following procedure after recovery:
1. After recovering the persistent store, start the Managed Servers.
2. Drain the stale messages from JMS destinations, by taking the following steps:
a. Expand Services, then Messaging, and then JMS Modules.
b. Select a JMS module, then select a target.
c. Select Monitoring, then Show Messages.
3. Click Delete All.
4. Resume operations, by taking the following steps:
a. Expand Services, then Messaging, and then JMS Servers.
b. On the Summary of JMS Servers page, click the JMS server you want to
configure for message pausing.
c. On the Configuration: General page, click Advanced. Deselect Insertion
Paused At Startup, Production Paused At Startup, and Consumption
Paused At Startup.
d. Click Save.
If the store is not dedicated to JMS use, use the Oracle WebLogic Server JMS
message management administrative tool. This tool can perform import, export,
move, and delete operations from the Administration Console, MBeans, and
WLST.
For applications that use publish and subscribe in addition to queuing, you should
manipulate topic subscriptions in addition to queues.
For the steps to recover the domain, see Section 18.2.2 and Section 18.3.1.
Note: Do not drain and discard messages without first being certain
that the messages contain no data that must be preserved. The
recovered messages may include unprocessed messages with
important application data, in addition to duplicate messages that
have already been processed.

Backup and Recovery Recommendations for Oracle Fusion Middleware Components
Introducing Backup and Recovery 16-11
16.5.2 Backup and Recovery Recommendations for Oracle Identity Management
The following sections describe backup and recovery recommendations for Oracle
Identity Management:
■Backup and Recovery Recommendations for Oracle Internet Directory
■Backup and Recovery Recommendations for Oracle Virtual Directory
■Backup and Recovery Recommendations for Oracle Directory Integration Platform
■Backup and Recovery Recommendations for Oracle Directory Services Manager
■Backup and Recovery Recommendations for Oracle Identity Federation
■Backup and Recovery Recommendations for Oracle Access Manager
■Backup and Recovery Recommendations for Oracle Adaptive Access Manager
■Backup and Recovery Recommendations for Oracle Identity Manager
■Backup and Recovery Recommendations for Oracle Identity Navigator
16.5.2.1 Backup and Recovery Recommendations for Oracle Internet Directory
This section describes the Oracle Internet Directory data that must be backed up and
restored.
Configuration Files
ORACLE_INSTANCE/config/tnsnames.ora
ORACLE_INSTANCE/OID/admin
ORACLE_INSTANCE/OID/ldap/server/plugin
ORACLE_INSTANCE/OID/component_name
ORACLE_INSTANCE/config/OID/component_name
Database Repository Dependencies
ODS and ODSSM schemas
Backup Recommendations
Back up the Oracle Internet Directory component directory and the Oracle instance
home that contains Oracle Internet Directory. Back up the database containing the
ODS and ODSSM schemas.
Recovery Recommendations
Recover the Oracle instance home that contains Oracle Internet Directory.
Recover the database to the most recent point in time, if needed.
For the steps to recover the Oracle instance home that contains Oracle Internet
Directory, see Section 18.2.4. For the steps specific to recovering from loss of host, see
Section 18.3.4.5.1.
16.5.2.2 Backup and Recovery Recommendations for Oracle Virtual Directory
This section describes the Oracle Virtual Directory data that must be backed up and
restored.
Configuration Files
ORACLE_INSTANCE/OVD/component_name
ORACLE_INSTANCE/config/OVD/component_name
ORACLE_INSTANCE/diagnostics/logs/OVD/component_name

Backup and Recovery Recommendations for Oracle Fusion Middleware Components
16-12 Oracle Fusion Middleware Administrator's Guide
Database Repository Dependencies
None
Backup Recommendations
Back up the Oracle instance home that contains Oracle Virtual Directory. Back up the
database containing the ODSSM schema.
Recovery Recommendations
Restore the Oracle instance home that contains Oracle Virtual Directory.
For the steps to recover the Oracle instance home that contains Oracle Virtual
Directory, see Section 18.2.4. For the steps specific to recovering from loss of host, see
Section 18.3.4.5.2.
16.5.2.3 Backup and Recovery Recommendations for Oracle Directory Integration
Platform
This section describes the Oracle Directory Integration Platform data that must be
backed up and restored.
Configuration Files
DOMAIN_HOME/config/fmwconfig/servers/server_name/applications/dip_version_
number/configuration/dip-config.xml
The file dip-config.xml is part of the Oracle Directory Integration Platform application.
It is backed up when you back up the Administration Server domain.
Database Repository Dependencies
ODSSM schema, used by Oracle Internet Directory
Backup Recommendations
Back up the Administration Server domain directories, the Managed Server
directories, and Oracle Internet Directory and its dependencies.
Recovery Recommendations
Recover the Managed Server where the Oracle Directory Integration Platform
application is deployed.
Recover Oracle Internet Directory.
For the steps to recover the Managed Server, see Section 18.2.6. For the steps specific to
recovering from loss of host, see Section 18.3.4.5.3.
16.5.2.4 Backup and Recovery Recommendations for Oracle Directory Services
Manager
This section describes the Oracle Directory Services Manager data that must be backed
up and restored.
Configuration Files
Oracle Directory Services Manager, which is the graphical user interface for Oracle
Internet Directory and Oracle Virtual Directory, does not have configuration files, but
keeps track of host and port information of Oracle Internet Directory and Oracle
Virtual Directory in serverlist.txt, which is part of the application .ear file:
DOMAIN_HOME/servers/server_name/tmp/_WL_user/odsm_

Backup and Recovery Recommendations for Oracle Fusion Middleware Components
Introducing Backup and Recovery 16-13
version/nx1i7i/war/WEB-INF/serverlist.txt
Database Repository Dependencies
None
Backup Recommendations
Back up the domain.
Recovery Recommendations
To restore Oracle Directory Services Manager, enter the user name and password to
connect to Oracle Internet Directory or Oracle Virtual Directory.
For the steps to recover components, see Section 18.2.7. For the steps specific to
recovering from loss of host, see Section 18.3.4.
16.5.2.5 Backup and Recovery Recommendations for Oracle Identity Federation
This section describes the Oracle Identity Federation data that must be backed up and
restored.
Configuration Files
DOMAIN_HOME/servers/server_name/stage/OIF/version/OIF/configuration
Database Repository Dependencies
OIF schema
Backup Recommendations
Back up the Administration Server domain, the Managed Server, and the database
containing the OIF schema.
Recovery Recommendations
Recover the Managed Server where the Oracle Identity Federation application is
deployed.
Recover the database to the most recent point in time, if needed.
For the steps to recover the Managed Server, see Section 18.2.7. For the steps specific to
recovering from loss of host, see Section 18.3.4.5.4.
16.5.2.6 Backup and Recovery Recommendations for Oracle Access Manager
This section describes the Oracle Access Manager data that must be backed up and
restored.
Configuration Files
DOMAIN_HOME/config/fmwconfig/oam-config.xml
Database Repository Dependencies
The schema used by the Oracle Access Manager policy store.
Backup Recommendations
Back up the Middleware home and the domain home for the Oracle Access Manager
server. Back up the Oracle home and the Oracle instance for the Oracle HTTP Server
that contains the Webgate, and the database containing the schema used by the Oracle
Access Manager policy store.

Backup and Recovery Recommendations for Oracle Fusion Middleware Components
16-14 Oracle Fusion Middleware Administrator's Guide
Recovery Recommendations
Recover the Middleware home and the domain home for the Oracle Access Manager
server. Recover the Oracle home and the Oracle instance for the Oracle HTTP Server
that contains the Webgate, as needed.
Recover the database to the most recent point in time, if needed.
For the steps to recover Oracle Access Manager, see Section 18.2.7.5. For the steps
specific to recovering from loss of host, see Section 18.3.4.5.7.
16.5.2.7 Backup and Recovery Recommendations for Oracle Adaptive Access
Manager
This section describes the Oracle Adaptive Access Manager data that must be backed
up and restored.
Configuration Files
Configuration files are located within the domain home.
Database Repository Dependencies
OAAM, OAAM_PARTN, and OAAM_OFFLINE schemas
Backup Recommendations
Back up the domain, the Oracle home, and the database containing the schemas.
Recovery Recommendations
Recover the domain or Oracle home depending on the extent of the failure.
Recover the database to the most recent point in time, if needed.
For the steps to recover Oracle Adaptive Access Manager, see Section 18.2.7.6. For the
steps specific to recovering from loss of host, see Section 18.3.4.5.8.
16.5.2.8 Backup and Recovery Recommendations for Oracle Identity Manager
This section describes the Oracle Identity Manager data that must be backed up and
restored.
Configuration Files
Configuration files specific to Oracle WebLogic Server are located in the domain home.
The Oracle Identity Manager configuration file, oim-config.xml, and other
configurations are stored in MDS.
Because Oracle Identity Manager uses Oracle SOA Suite for workflow, see the
configuration files for Oracle SOA Suite, described in Section 16.5.3.
Database Repository Dependencies
OIM, MDS, and Oracle SOA Suite schemas and, optionally, the OID schema
Backup Recommendations
Back up the domain, the Oracle home, and the database containing the schemas.
Recovery Recommendations
Recover the domain or Oracle home depending on the extent of the failure.
Recover the database to the most recent point in time, if needed.

Backup and Recovery Recommendations for Oracle Fusion Middleware Components
Introducing Backup and Recovery 16-15
For the steps to recover Oracle Identity Manager, see Section 18.2.7.3. For the steps
specific to recovering from loss of host, see Section 18.3.4.5.5.
16.5.2.9 Backup and Recovery Recommendations for Oracle Identity Navigator
This section describes the Oracle Identity Navigator data that must be backed up and
restored.
Configuration Files
Configuration files are stored in a file-based MDS repository.
Database Repository Dependencies
MDS schema
Backup Recommendations
Back up the domain and the Oracle home. Back up the file-based MDS repository
using the WLST exportMetadata command. For example:
exportMetadata(application='oinav',server='server_name',toLocation='export_
directory')
Recovery Recommendations
Recover the domain, the Oracle home, and the file-based MDS repository.
For the steps to recover Oracle Identity Navigator, see Section 18.2.7.4. For the steps
specific to recovering from loss of host, see Section 18.3.4.5.6.
16.5.3 Backup and Recovery Recommendations for Oracle SOA Suite
The following sections describe backup and recovery recommendations for Oracle
SOA Suite:
■Backup and Recovery Recommendations for Oracle BPEL Process Manager
■Backup and Recovery Recommendations for Oracle Business Activity Monitoring
■Backup and Recovery Recommendations for Oracle B2B
■Backup and Recovery Recommendations for Oracle Service Bus
■Backup and Recovery Recommendations for Oracle Mediator
■Backup and Recovery Recommendations for Oracle Business Rules
■Backup and Recovery Recommendations for Oracle Business Process Management
For the steps you need to take to recover components, see Section 18.2.7. For the steps
specific to recovering from loss of host, see Section 18.3.4.6.
16.5.3.1 Backup and Recovery Recommendations for Oracle BPEL Process
Manager
This section describes the Oracle BPEL Process Manager data that must be backed up
and restored.
Configuration Files
Configuration files are stored in the database.

Backup and Recovery Recommendations for Oracle Fusion Middleware Components
16-16 Oracle Fusion Middleware Administrator's Guide
Database Repository Dependencies
Process definition and configuration files are stored in the MDS schema. The
dehydration store is stored in the BPEL schema.
Backup Recommendations
Back up the Administration Server domain directories. Back up the database after any
configuration changes, including changes to global fault policies, callback classes for
workflows and resource bundles that can potentially be outside the suitcase. Also back
up the database after deploying a new composite or redeploying a composite.
Recovery Recommendations
Recover the database to the most recent point in time, if needed. Point-in-time
recovery ensures that the latest process definitions and in-flight instances are restored.
However, this may result in reexecution of the process steps. Oracle recommends that
you strive for idempotent Oracle BPEL Process Manager processes. If the system
contains processes that are not idempotent, you must clean them up from the
dehydration store before starting Oracle Fusion Middleware. See the Oracle Fusion
Middleware Administrator's Guide for Oracle SOA Suite and Oracle Business Process
Management Suite for more information.
Because instances obtain the process definition and artifacts entirely from the
database, there is no configuration recovery needed after the database is recovered to
the most current state; instances should continue to function correctly.
For redeployed composites, a database recovery ensures consistency between the
dehydrated in-flight processes and their corresponding definition since the process
definition is stored in database repository where dehydrated instances are also stored.
For the steps to recover components, see Section 18.2.7. For the steps specific to
recovering from loss of host, see Section 18.3.4.6.
16.5.3.2 Backup and Recovery Recommendations for Oracle Business Activity
Monitoring
This section describes the Oracle Business Activity Monitoring data that must be
backed up and restored.
Configuration Files
SOA_ORACLE_HOME/bam
DOMAIN_HOME/config/fmwconfig/servers/AdminServer/adml/server-oracle_
bamweb-11.0.xml
DOMAIN_HOME/config/fmwconfig/servers/AdminServer/adml/server-oracle_
bamserver-11.0.xml
DOMAIN_HOME/config/fmwconfig/servers/bam-server-name/adml/server-oracle_
bamweb-11.0.xml
DOMAIN_HOME/config/fmwconfig/servers/bam-server-name/adml/server-oracle_
bamserver-11.0.xml
Database Repository Dependencies
ORABAM schema
Backup Recommendations
Back up the Middleware home, the Administration Server domain, the Managed
Server directory, and the database containing the ORABAM schema.

Backup and Recovery Recommendations for Oracle Fusion Middleware Components
Introducing Backup and Recovery 16-17
Recovery Recommendations
Recover the Managed Server or the Middleware home, or both, depending on the
extent of failure.
Recover the database to the most recent point in time, if needed.
For the steps to recover components, see Section 18.2.7. For the steps specific to
recovering from loss of host, see Section 18.3.4.6.
16.5.3.3 Backup and Recovery Recommendations for Oracle B2B
This section describes the Oracle B2B data that must be backed up and restored.
Configuration Files
DOMAIN_HOME/config/soa-infra/configuration/b2b-config.xml
Database Repository Dependencies
MDS schema
Backup Recommendations
Back up the Administration Server domain, the Oracle home if changes are made to
the Oracle B2B configuration file, and the database containing the MDS schema.
Recovery Recommendations
Recover the Managed Server where the soa-infra application is deployed.
Recover the database to the most recent point in time, if needed.
After recovery, if the file Xengine.tar.gz is not unzipped, unzip the files. For example:
cd B2B_ORACLE_HOME/soa/thirdparty/edifecs
tar xzvf XEngine.tar.gz
For the steps to recover components, see Section 18.2.7. For the steps specific to
recovering from loss of host, see Section 18.3.4.6.
16.5.3.4 Backup and Recovery Recommendations for Oracle Service Bus
This section describes the Oracle Service Bus data that must be backed up and
recovered.
Configuration Files
DOMAIN_HOME/osb/config/core
Database Repository Dependencies
Oracle Service Bus requires a database if its reporting feature is enabled. It creates two
tables, WLI_QS_REPORT_DATA and WLI_QS_REPORT_ATTRIBUTE, in a
user-specified schema.
Backup Recommendations
Back up the Administration Server domain and the database containing the Oracle
Service Bus tables.
Recovery Recommendations
Recover the Managed Server.
Recover the database to the most recent point in time, if needed.

Backup and Recovery Recommendations for Oracle Fusion Middleware Components
16-18 Oracle Fusion Middleware Administrator's Guide
For the steps you need to take to recover components, see Section 18.2.7. For the steps
specific to recovering from loss of host, see Section 18.3.4.6.
16.5.3.5 Backup and Recovery Recommendations for Oracle Mediator
This section describes the Oracle Mediator data that must be backed up and restored.
Configuration Files
DOMAIN_HOME/config/soa-infra/configuration/mediator-config.xml
DOMAIN_HOME/config/soa-infra/configuration/mediator-xpath-functions-config.xml
Database Repository Dependencies
MDS and SOAINFRA schemas.
Backup Recommendations
Back up the Administration Server domain and the database containing the MDS and
SOAINFRA schemas.
Recovery Recommendations
Recover the Managed Server where the soa-infra application is deployed.
Recover the database to the most recent point in time, if needed.
For the steps you need to take to recover components, see Section 18.2.7 and
Section 18.3.4.
For recommendations specific to recovering from loss of host, see Section 18.3.4.6.
16.5.3.6 Backup and Recovery Recommendations for Oracle Business Rules
This section describes the Oracle Business Rules data that must be backed up and
restored.
Configuration Files
DOMAIN_HOME/config/soa-infra/configuration/businessrules-config.xml
Database Repository Dependencies
MDS schema
Backup Recommendations
Back up the Administration Server domain and the database containing the MDS
schema.
Recovery Recommendations
Recover the Managed Server where the soa-infra application is deployed.
Recover the database to the most recent point in time, if needed.
For the steps to recover components, see Section 18.2.7. For the steps specific to
recovering from loss of host, see Section 18.3.4.6.
16.5.3.7 Backup and Recovery Recommendations for Oracle Business Process
Management
For Oracle Business Process Management, you back up and restore the same data as
Oracle BPEL Process Manager, as described in Section 16.5.3.1. This section describes
data specific to Oracle Business Process Management.

Backup and Recovery Recommendations for Oracle Fusion Middleware Components
Introducing Backup and Recovery 16-19
Configuration Files
DOMAIN_HOME/config/fmwconfig/logging/oracle.bpm-logging.xml
DOMAIN_HOME/config/jms/bpmjmsmodule-jms.xml
Database Repository Dependencies
Process definition and configuration files are stored in the MDS schema.
Backup Recommendations
In addition to the recommendations for Oracle BPEL Process Manager, described in
Section 16.5.3.1, you must back up the Oracle homes, including all Oracle homes in a
cluster. When you extend a SOA domain to Oracle Business Process Management and
configure Oracle Business Process Management, the process adds files to the Oracle
Business Process Management Oracle home. However, it does not copy the files to any
other Oracle homes in the cluster. After you configured Oracle Business Process
Management, you should have copied the files to the other Oracle homes in the
cluster. As a result, you must back up all Oracle homes in the cluster.
Recovery Recommendations
In addition to the recommendations for Oracle BPEL Process Manager, described in
Section 16.5.3.1, you must recover all of the Oracle homes in the cluster.
For the steps to recover Oracle Business Process Management, see Section 18.2.7.7.
16.5.4 Backup and Recovery Recommendations for Oracle WebCenter Portal
The following sections describe backup and recovery recommendations for Oracle
WebCenter Portal:
■Backup and Recovery Recommendations for Oracle WebCenter Portal
■Backup and Recovery Recommendations for Oracle WebCenter Portal's Portlet
Producer
■Backup and Recovery Recommendations for Oracle WebCenter Portal's Discussion
Server
■Backup and Recovery Recommendations for Oracle WebCenter Portal's Activity
Graph
■Backup and Recovery Recommendations for Oracle WebCenter Portal's Analytics
■Backup and Recovery Recommendations for Oracle Content Server
16.5.4.1 Backup and Recovery Recommendations for Oracle WebCenter Portal
This section describes the Oracle WebCenter Portal data that must be backed up and
restored.
Configuration Files
All configuration files are bundled in the EAR file, which is located in the domain.
Database Repository Dependencies
WEBCENTER and MDS schemas
Backup Recommendations
Back up the Administration Server domain and the database containing the
WEBCENTER and MDS schemas.

Backup and Recovery Recommendations for Oracle Fusion Middleware Components
16-20 Oracle Fusion Middleware Administrator's Guide
Recovery Recommendations
Recover the Oracle WebCenter Portal domain.
Recover the database containing the WEBCENTER and MDS schemas to the most
recent point in time, if needed.
For the steps to recover components, see Section 18.2.7. For the steps specific to
recovering from loss of host, see Section 18.3.4.
16.5.4.2 Backup and Recovery Recommendations for Oracle WebCenter Portal's
Portlet Producer
This section describes the Oracle WebCenter Portal's Portlet Producer data that must
be backed up and restored.
Configuration Files
All configuration files are bundled in the EAR file, which is located in the domain.
Database Repository Dependencies
PORTLET schema
Backup Recommendations
Back up the Administration Server domain and the database containing the PORTLET
schema.
Recovery Recommendations
Recover the Oracle WebCenter Portal domain.
Recover the database to the most recent point in time, if needed.
For the steps to recover components, see Section 18.2.7. For the steps specific to
recovering from loss of host, see Section 18.3.4.
16.5.4.3 Backup and Recovery Recommendations for Oracle WebCenter Portal's
Discussion Server
This section describes the Oracle WebCenter Portal's Discussion Server data that must
be backed up and restored.
Configuration Files
Some configuration files are either bundled in the EAR file, which is located in the
domain, or the files are located elsewhere in the domain. Other configuration files are
located in:
DOMAIN_HOME/fmwconfig/server/server_name/owc_discussions
Database Repository Dependencies
DISCUSSIONS schema
Backup Recommendations
Back up the Administration Server domain and the database containing the
DISCUSSIONS schema.
Recovery Recommendations
Recover the Oracle WebCenter Portal domain.

Backup and Recovery Recommendations for Oracle Fusion Middleware Components
Introducing Backup and Recovery 16-21
Recover the database to the most recent point in time, if needed.
For the steps to recover components, see Section 18.2.7. For the steps specific to
recovering from loss of host, see Section 18.3.4.
16.5.4.4 Backup and Recovery Recommendations for Oracle WebCenter Portal's
Activity Graph
This section describes the Oracle WebCenter Portal's Activity Graph data that must be
backed up and restored.
Configuration Files
Configuration information is stored in the ACTIVITIES schema.
Database Repository Dependencies
ACTIVITIES schema
Backup Recommendations
Back up the Oracle home, the domain home, and the database containing the
ACTIVITIES schema.
Recovery Recommendations
Recover the Oracle home and the domain home.
Recover the database to the most recent point in time, if needed.
For the steps to recover Oracle WebCenter Portal's Activity Graph, see Section 18.2.7.8.
16.5.4.5 Backup and Recovery Recommendations for Oracle WebCenter Portal's
Analytics
This section describes the Oracle WebCenter Portal's Analytics data that must be
backed up and restored.
Configuration Files
Configuration information is stored in the Analytics schema, ACTIVITIES.
Database Repository Dependencies
ACTIVITIES and MDS schema
Backup Recommendations
Back up the Oracle home, the domain home, and the database containing the
ACTIVITIES and MDS schemas.
Recovery Recommendations
Recover the Oracle home and the domain home.
Recover the database to the most recent point in time, if needed.
For the steps to recover Oracle WebCenter Portal's Analytics, see Section 18.2.7.9.
16.5.4.6 Backup and Recovery Recommendations for Oracle Content Server
For information about backing up and recovering Oracle Content Server, see Getting
Started with Content Server which is available at:
http://download.oracle.com/docs/cd/E10316_01/owc.htm

Backup and Recovery Recommendations for Oracle Fusion Middleware Components
16-22 Oracle Fusion Middleware Administrator's Guide
For information about backing up and recovering Oracle WebCenter Content, see
Section 16.5.11.3.
Database Repository Dependencies
OCS schema
16.5.5 Backup and Recovery Recommendations for Oracle JRF Installations
The following topics describe backup and recovery recommendations for components
that are installed with more than one type of installation:
■Backup and Recovery Recommendations for Oracle Web Services Manager
■Backup and Recovery Recommendations for Oracle Platform Security Services
16.5.5.1 Backup and Recovery Recommendations for Oracle Web Services
Manager
This section describes the Oracle Web Services Manager data that must be backed up
and restored.
Configuration Files
DOMAIN_HOME/config/fmwconfig/policy-accessor-config.xml
Database Repository Dependencies
If a database-based MDS Repository is used, Oracle Web Services Manager uses a
partition in the MDS schema.
Backup Recommendations
Back up the Oracle Web Services Manager domain.
If Oracle Web Services Manager uses a file-based MDS Repository, back it up using a
file copy mechanism. If it uses a database-based MDS Repository, back up the database
using RMAN.
Recovery Recommendations
Restore the Oracle Web Services Manager Managed Server.
If Oracle Web Services Manager uses a file-based MDS Repository, restore it from the
backup. If it uses a database-based MDS Repository, recover the database to the most
recent point in time, if needed.
For the steps to recover components, see Section 18.2.7. For the steps specific to
recovering from loss of host, see Section 18.3.4.
16.5.5.2 Backup and Recovery Recommendations for Oracle Platform Security
Services
This section describes the Oracle Platform Security Services data that must be backed
up and restored.
Configuration Files
DOMAIN_HOME/config/fmwconfig/jps-config.xml

Backup and Recovery Recommendations for Oracle Fusion Middleware Components
Introducing Backup and Recovery 16-23
Database Repository Dependencies
If a database-based Oracle Platform Security Repository is used, Oracle Platform
Security uses a partition in the OPSS schema.
If an Oracle Internet Directory based Oracle Platform Security repository is used,
Oracle Platform Security, uses Oracle Internet Directory.
Backup Recommendations
Back up the Administration Server domain. Back up Oracle Internet Directory if
Oracle Platform Security uses an Oracle Internet Directory based repository.
Backup the database containing the OPSS schema if Oracle Platform Security uses a
database-based repository.
Recovery Recommendations
Restore the jps-config.xml file.
If Oracle Platform Security uses a database-based repository, restore the database to
the most recent point in time.
For the steps to recover components, see Section 18.2.7. For the steps specific to
recovering from loss of host, see Section 18.3.4 and Section 18.3.4.5.1.
16.5.6 Backup and Recovery Recommendations for Web Tier Installations
The following sections describe backup and recovery recommendations for Web Tier
installations:
■Backup and Recovery Recommendations for Oracle HTTP Server
■Backup and Recovery Recommendations for Oracle Web Cache
16.5.6.1 Backup and Recovery Recommendations for Oracle HTTP Server
This section describes the Oracle HTTP Server data that must be backed up and
restored.
Configuration Files
ORACLE_INSTANCE/config/OHS/component_name
ORACLE_INSTANCE/diagnostics/logs/OHS/component_name
Database Repository Dependencies
None
Backup Recommendations
Back up the Oracle instance that contains Oracle HTTP Server.
Recovery Recommendations
Restore the Oracle instance that contains Oracle HTTP Server.
For the steps to recover components, see Section 18.2.7. For the steps specific to
recovering from loss of host, see Section 18.3.4 andSection 18.3.4.7.1.
16.5.6.2 Backup and Recovery Recommendations for Oracle Web Cache
This section describes the Oracle Web Cache data that must be backed up and restored.

Backup and Recovery Recommendations for Oracle Fusion Middleware Components
16-24 Oracle Fusion Middleware Administrator's Guide
Configuration Files
ORACLE_INSTANCE/config/WebCache/component_name
ORACLE_INSTANCE/diagnostics/logs/WebCache/component_name
Database Repository Dependencies
None
Backup Recommendations
Back up the Oracle instance that contains Oracle Web Cache.
Recovery Recommendations
Restore the Oracle instance that contains Oracle Web Cache.
For the steps to recover components, see Section 18.2.7. For the steps specific to
recovering from loss of host, see Section 18.3.4 and Section 18.3.4.7.2.
16.5.7 Backup and Recovery Recommendations for Oracle Portal, Oracle Forms
Services, Oracle Reports, and Oracle BI Discoverer Installations
The following sections describe backup and recovery recommendations for these
components:
■Backup and Recovery Recommendations for Oracle Portal
■Backup and Recovery Recommendations for Oracle Forms Services
■Backup and Recovery Recommendations for Oracle Reports
■Backup and Recovery Recommendations for Oracle Business Intelligence
Discoverer
16.5.7.1 Backup and Recovery Recommendations for Oracle Portal
This section describes the Oracle Portal data that must be backed up and restored.
Configuration Files
DOMAIN_HOME/config/fmwconfig/servers/WLS_
PORTAL/applications/portal/configuration/appConfig.xml
DOMAIN_HOME/config/fmwconfig/servers/WLS_PORTAL/applications/portal/configuration/portal_
dads.conf
DOMAIN_HOME/config/fmwconfig/servers/WLS_PORTAL/applications/portal/configuration/portal_
plsql.conf
DOMAIN_HOME/config/fmwconfig/servers/WLS_PORTAL/applications/portal/configuration/portal_
cache.conf
Database Repository Dependencies
PORTAL, PORTAL_DEMO, PORTAL_APP, PORTAL_PUBLIC, AND PORTAL_
APPROVAL schemas
Backup Recommendations
Back up the Administration Server domain, the Managed Server directory, the Oracle
instance containing Oracle Portal, and the database containing the schemas.
Recovery Recommendations
Recover the WebLogic Server domain and the Oracle instance containing Oracle
Portal.

Backup and Recovery Recommendations for Oracle Fusion Middleware Components
Introducing Backup and Recovery 16-25
Recover the database to the most recent point in time, if needed.
For the steps to recover components, see Section 18.2.7. For the steps specific to
recovering from loss of host, see Section 18.3.4 and Section 18.3.4.8.1.
16.5.7.2 Backup and Recovery Recommendations for Oracle Forms Services
This section describes the Oracle Forms Services data that must be backed up and
restored.
Configuration Files
Forms Component:
ORACLE_INSTANCE/config/Forms/forms
ORACLE_INSTANCE/Forms/forms
Forms Common Component:
ORACLE_INSTANCE/config/Forms/frcommon
ORACLE_INSTANCE/Forms/frcommon
Forms EE application and its configuration files:
DOMAIN_HOME/forms_managed_server/tmp/_WL_user/formsapp_version
DOMAIN_HOME/config/fmwconfig/servers/forms_managed_server/applications/formsapp_
version/config
Database Repository Dependencies
Any user-configured database for Oracle Forms Services applications.
Backup Recommendations
Back up the Administration Server domain, the Managed Server directory, and the
Oracle instance home where Oracle Forms Services is located.
Recovery Recommendations
Restore the Oracle instance home where Oracle Forms Services is located.
For the steps to recover components, see Section 18.2.7. For the steps specific to
recovering from loss of host, see Section 18.3.4 and Section 18.3.4.8.2.
16.5.7.3 Backup and Recovery Recommendations for Oracle Reports
This section describes the Oracle Reports data that must be backed up and restored.
Configuration Files
For Reports Server:
ORACLE_INSTANCE/config/ReportsServer/server_name/rwserver.conf
ORACLE_INSTANCE/config/ReportsServer/server_name/jdbcpds.conf
ORACLE_INSTANCE/config/ReportsServer/server_name/xmlpds.conf
ORACLE_INSTANCE/config/ReportsServer/server_name/textpds.conf
ORACLE_INSTANCE/config/ReportsServer/server_name/rwnetwork.conf
ORACLE_INSTANCE/config/ReportsServer/server_name/pcscomponent.conf
ORACLE_INSTANCE/config/ReportsServer/server_name/component-logs.xml
ORACLE_INSTANCE/config/ReportsServer/server_name/logging.xml
For Oracle Reports Servlet:

Backup and Recovery Recommendations for Oracle Fusion Middleware Components
16-26 Oracle Fusion Middleware Administrator's Guide
In the following paths, server_name is usually WLS_REPORTS or WLS_REPORTSn
and version is the version of the software, for example, 11.1.1.4.0:
DOMAIN_HOME/config/fmwconfig/servers/server_name/applications/reports_
version/configuration/cgicmd.dat
DOMAIN_HOME/config/fmwconfig/servers/server_name/applications/reports_
version/configuration/rwservlet.properties
DOMAIN_HOME/config/fmwconfig/servers/server_name/applications/reports_
version/configuration/rwserver.conf
DOMAIN_HOME/config/fmwconfig/servers/server_name/applications/reports_
version/configuration/jdbcpds.conf
DOMAIN_HOME/config/fmwconfig/servers/server_name/applications/reports_
version/configuration/xmlpds.conf
DOMAIN_HOME/config/fmwconfig/servers/server_name/applications/reports_
version/configuration/textpds.conf
DOMAIN_HOME/config/fmwconfig/servers/server_name/applications/reports_
version/configuration/rwnetwork.conf
DOMAIN_HOME/config/fmwconfig/servers/server_name/applications/reports_
version/configuration/logging.xml
DOMAIN_HOME/config/fmwconfig/servers/server_name/applications/reports_
version/configuration/logmetadata.xml
For Oracle Reports Bridge:
ORACLE_INSTANCE/config/ReportsBridge/bridge_name/rwbridge.conf
ORACLE_INSTANCE/config/ReportsBridge/bridge_name/rwnetwork.conf
ORACLE_INSTANCE/config/ReportsBridge/bridge_name/component-logs.xml
ORACLE_INSTANCE/config/ReportsBridge/bridge_name/logging.xml
ORACLE_INSTANCE/config/ReportsBridge/bridge_name/pcscomponent.xml
For Oracle Reports Tool:
ORACLE_INSTANCE/config/ReportsTools/rwbuilder.conf
ORACLE_INSTANCE/config/ReportsTools/rwnetwork.conf
ORACLE_INSTANCE/config/ReportsTools/jdbcpds.conf
ORACLE_INSTANCE/config/ReportsTools/xmlpds.conf
ORACLE_INSTANCE/config/ReportsTools/textpds.conf
ORACLE_INSTANCE/config/ReportsTools/pcscomponent.xml
ORACLE_INSTANCE/config/ReportsTools/rwservlet.properties
ORACLE_INSTANCE/config/ReportsTools/cgicmd.dat
ORACLE_INSTANCE/config/ReportsTools/component-logs.xml
ORACLE_INSTANCE/config/ReportsTools/logging.xml
Other directories and files:
ORACLE_INSTANCE/reports/server/*.dat
ORACLE_INSTANCE/reports/cache/
ORACLE_INSTANCE/reports/fonts/
ORACLE_INSTANCE/reports/plugins/resource
ORACLE_INSTANCE/diagnostics/logs/reports/ReportsServer
ORACLE_INSTANCE/diagnostics/logs/reports/ReportsBridge
ORACLE_INSTANCE/diagnostics/logs/reports/ReportsTools
(UNIX) ORACLE_INSTANCE/config/reports/bin/rw*.sh
(Windows) ORACLE_INSTANCE\config\reports\bin\rw*.bat
(UNIX) ORACLE_INSTANCE/config/reports/bin/reports.sh
(Windows) ORACLE_INSTANCE\config\reports\bin\reports.bat
(UNIX) ORACLE_INSTANCE/config/reports/bin/namingservice.sh
(Windows) ORACLE_INSTANCE\config\reports\bin\namingservice.bat

Backup and Recovery Recommendations for Oracle Fusion Middleware Components
Introducing Backup and Recovery 16-27
Database Repository Dependencies
You can configure Oracle Reports to store job-related information, such as scheduled
job data, past job data, or job status data in a database.
Backup Recommendations
Back up the Administration Server domain, the Managed Server directory, and the
Oracle instance home where Oracle Reports is located.
If a database is configured for Oracle Reports, back up the database.
Recovery Recommendations
Restore the Oracle instance home where Oracle Reports is located.
If a database is configured for Oracle Reports, recover the database to most recent
point in time, if needed.
For the steps to recover components, see Section 18.2.7. For the steps specific to
recovering from loss of host, see Section 18.3.4 and Section 18.3.4.8.3.
16.5.7.4 Backup and Recovery Recommendations for Oracle Business Intelligence
Discoverer
This section describes the Oracle Business Intelligence Discoverer data that must be
backed up and restored.
Configuration Files
ORACLE_INSTANCE/config/PreferenceServer/disco-comp-name/pref.txt
ORACLE_INSTANCE/config/PreferenceServer/disco-comp-name/.reg_key.dc
DOMAIN_HOME/config/fmwconfig/servers/WLS_DISCO/applications/discoverer_
version/configuration/configuration.xml
DOMAIN_HOME/config/config.xml
DOMAIN_HOME/config/fmwconfig/servers/server_name/logging.xml
Log Files
ORACLE_INSTANCE/diagnostics/logs/PreferenceServer/Discoverer_instance_
name/console*
ORACLE_INSTANCE/diagnostics/logs/PreferenceServer/Discoverer_instance_name/log*
DOMAIN_HOME/servers/server_name/logs/discoverer/diagnostic-*.xml
DOMAIN_HOME/servers/server_name/logs/discoverer/diagnostics*.xml
DOMAIN_HOME/servers/server_name/logs/WLS_DISCO-diagnostic-*.xml
Database Repository Dependencies
DISCOVERER and DISCOVERER_PS schemas
Backup Recommendations
Back up the Administration Server domain, the Managed Server directory, and the
Oracle BI Discoverer Oracle instance home.
Back up the database containing the DISCOVERER and DISCOVERER_PS schemas.
Recovery Recommendations
Restore the Oracle instance that contains Oracle BI Discoverer.
Recover the database to the most recent point in time, if needed.
For the steps to recover components, see Section 18.2.7. For the steps specific to
recovering from loss of host, see Section 18.3.4 and Section 18.3.4.8.4.

Backup and Recovery Recommendations for Oracle Fusion Middleware Components
16-28 Oracle Fusion Middleware Administrator's Guide
16.5.8 Backup and Recovery Recommendations for Oracle Business Intelligence
The following sections describe backup and recovery recommendations for Oracle
Business Intelligence:
■Backup and Recovery Recommendations for Oracle BI Enterprise Edition
■Backup and Recovery Recommendations for Oracle Business Intelligence
Publisher
■Backup and Recovery Recommendations for Oracle Real-Time Decisions
16.5.8.1 Backup and Recovery Recommendations for Oracle BI Enterprise Edition
This section describes the Oracle BI EE data that must be backed up and restored.
Configuration Files
ORACLE_INSTANCE/bifoundation/OracleBIApplication
ORACLE_INSTANCE/bifoundation/OracleBIClusterControllerComponent
ORACLE_INSTANCE/bifoundation/OracleBIJavaHostComponent
ORACLE_INSTANCE/bifoundation/OracleBIPresentationServicesComponent
ORACLE_INSTANCE/bifoundation/OracleBISchedulerComponent
ORACLE_INSTANCE/bifoundation/OracleBIServerComponent
ORACLE_INSTANCE/bifoundation/OracleBIODBCComponent
ORACLE_INSTANCE/config/OracleBIApplication
ORACLE_INSTANCE/config/OracleBIClusterControllerComponent
ORACLE_INSTANCE/config/OracleBIJavaHostComponent
ORACLE_INSTANCE/config/OracleBIPresentationServicesComponent
ORACLE_INSTANCE/config/OracleBISchedulerComponent
ORACLE_INSTANCE/config/OracleBIServerComponent
ORACLE_INSTANCE/config/OracleBIODBCComponent
ORACLE_INSTANCE/diagnostics/logs/OracleBIApplication
ORACLE_INSTANCE/diagnostics/logs/OracleBIClusterControllerComponent
ORACLE_INSTANCE/diagnostics/logs/OracleBIJavaHostComponent
ORACLE_INSTANCE/diagnostics/logs/OracleBIPresentationServicesComponent
ORACLE_INSTANCE/diagnostics/logs/OracleBISchedulerComponent
ORACLE_INSTANCE/diagnostics/logs/OracleBIServerComponent
ORACLE_INSTANCE/diagnostics/logs/OracleBIODBCComponent
In addition, the following files in a file-based repository:
ORACLE_INSTANCE/bifoundation/OracleBIServerComponent/comp_instance
name/repository/*.rpd
ORACLE_INSTANCE/bifoundation/OracleBIPresentationServicesComponent/comp_instance
name/catalog/catalog-name
The NQSConfig.INI configuration file points to the RPD name. The NQSConfig.INI
file must exist in the following location:
ORACLE_INSTANCE/bifoundation/OracleBIServerComponent/comp_instance
name/repository/
Database Repository Dependencies
MDS and BIPLATFORM schemas
Backup Recommendations
Back up the Middleware home, the domain home, and the Oracle instance containing
the Oracle BI EE components. On Windows, export Oracle BI EE Registry entries, as
described in Section 17.3.3.
Back up the database containing the Oracle BI EE schemas.

Backup and Recovery Recommendations for Oracle Fusion Middleware Components
Introducing Backup and Recovery 16-29
Recovery Recommendations
Depending on the extent of the failure, recover the Middleware home, the domain, and
the Oracle instance containing the Oracle BI EE components. On Windows, import
Oracle BI EE Registry entries.
Recover the database to the most recent point in time, if needed.
For the steps to recover Oracle BI EE, see Section 18.2.7.10. For the steps specific to
recovering from loss of host, see Section 18.3.4.9.
16.5.8.2 Backup and Recovery Recommendations for Oracle Business Intelligence
Publisher
This section describes the Oracle Business Intelligence Publisher data that must be
backed up and restored.
Configuration Files
Configuration files are located in the Middleware home, the domain home, and the
Oracle Business Intelligence Publisher repository.
Database Repository Dependencies
BIPLATFORM schema
Backup Recommendations
Back up the Middleware home, the domain, and the BI Publisher repository.
The BI Publisher repository can be file-based or database-based.
Recovery Recommendations
Recover the Managed Server containing the Oracle BI Publisher component.
Recover the database to the most recent point in time, if needed.
For the steps to recover Oracle BI Publisher, see Section 18.2.7.11. For the steps specific
to recovering from loss of host, see Section 18.3.4.10.
16.5.8.3 Backup and Recovery Recommendations for Oracle Real-Time Decisions
This section describes the Oracle Real-Time Decisions data that must be backed up and
restored.
Note: Before you perform a backup, you must lock the Oracle BI
Presentation Catalogs so that the catalog and RPD remain
synchronized. Run the following script:
ORACLE_
INSTANCE/bifoundation/OracleBIPresentationServicesComponent/coreapp
lication_obips1/catalogmanager/runcat.sh
Use the following command:
./runcat.sh -cmd maintenanceMode -on -online BIP_URL
-login username -pwd password
After the backup is complete, turn off maintenance mode using the
runcat command. For information on this command, see the help:
./runcat.sh -cmd maintenanceMode -help

Backup and Recovery Recommendations for Oracle Fusion Middleware Components
16-30 Oracle Fusion Middleware Administrator's Guide
Configuration Files
Configuration files are located in the Middleware home and the domain home.
Database Repository Dependencies
Database containing analytic models and the RTD schema
Backup Recommendations
Back up the Middleware home, the domain home, and the database containing
analytic models
Recovery Recommendations
Recover the Managed Server containing the Oracle Real-Time Decisions component.
Recover the database to the most recent point in time, if needed.
For the steps to recover Oracle Real-Time Decisions, see Section 18.2.7.12. For the steps
specific to recovering from loss of host, see Section 18.3.4.11.
16.5.9 Backup and Recovery Recommendations for Oracle Hyperion Enterprise
Performance Management System
The following topics describe backup and recovery recommendations for Oracle
Hyperion Enterprise Performance Management System:
■Backup and Recovery Recommendations for Oracle Essbase
■Backup and Recovery Recommendations for Oracle Hyperion Calculation
Manager
■Backup and Recovery Recommendations for Oracle Hyperion Financial Reporting
■Backup and Recovery Recommendations for Oracle Hyperion Smart View
16.5.9.1 Backup and Recovery Recommendations for Oracle Essbase
This section describes the Oracle Essbase data that must be backed up and restored.
Configuration Files
Configuration files are located in the following directories:
ORACLE_HOME
HYPERION_HOME
ESSBASEPATH
ARBORPATH
ARBORPATH/bin/essbase.sec
Dependencies on Oracle Fusion Middleware Components
Oracle Internet Directory, Oracle Fusion Middleware Extensions for Applications, and
the Credential Store
Dependencies on Third-Party Products
None
Database Repository Dependencies
Oracle Essbase schemas

Backup and Recovery Recommendations for Oracle Fusion Middleware Components
Introducing Backup and Recovery 16-31
Backup Recommendations
Back up Oracle Essbase using storage snapshot techniques for taking consistent online
backups. Alternatively, you can use a file system copy to perform an offline backup.
Recovery Recommendations
Recover the following files:
ARBORPATH/app/appname/*.otl
ARBORPATH/app/appname/*.csc
ARBORPATH/app/appname/*.rul
ARBORPATH/app/appname/*.eqd
ARBORPATH/app/appname/*.sel
ARBORPATH/bin/essbase.sec
Recover the database to the most recent point in time, if needed.
Depending upon the extent of failure, recovery should be performed at the desired
granularity. For the steps to recover Oracle Essbase, see Section 18.2.7.13. For the steps
specific to recovering from loss of host, see Section 18.3.4.12.
16.5.9.2 Backup and Recovery Recommendations for Oracle Hyperion Calculation
Manager
This section describes the Oracle Hyperion Calculation Manager data that must be
backed up and restored.
Configuration Files
Configuration files are stored in the database.
Dependencies on Oracle Fusion Middleware Components
None.
Dependencies on Third-Party Products
None.
Database Repository Dependencies
Artifacts are stored in a database.
Backup Recommendations
Back up the Managed Server to which Oracle Hyperion Calculation Manager is
deployed. Back up the artifacts in the database by using the Oracle Hyperion
Calculation Manager export tool. (In Calculation Manager, select File, and then
Export.)
Recovery Recommendations
Recover the Managed Server to which Oracle Hyperion Calculation Manager is
deployed.
Recover the database to the most recent point in time, if needed. Import the artifacts
using the Oracle Hyperion Calculation Manager import tool.
Depending upon the extent of failure, recovery should be performed at the desired
granularity. For the steps to recover Oracle Hyperion Calculation Manager, see
Section 18.2.7.14. For the steps specific to recovering from loss of host, see
Section 18.3.4.13.

Backup and Recovery Recommendations for Oracle Fusion Middleware Components
16-32 Oracle Fusion Middleware Administrator's Guide
16.5.9.3 Backup and Recovery Recommendations for Oracle Hyperion Financial
Reporting
This section describes the Oracle Hyperion Financial Reporting data that must be
backed up and restored.
Configuration Files
ORACLE_HOME/Oracle_BI1/common (HIT common files)
ORACLE_HOME/Oracle_BI1/products/biplus
ORACLE_INSTANCE/products/biplus
Dependencies on Other Oracle Fusion Middleware Components
Oracle JRF, Oracle Enterprise Scheduler (ESS), and Oracle Platform Security Services
Dependencies on Third-Party Products
None
Database Repository Dependencies
The Hyperion Registry, which is stored in the database, EPM schemas
Backup Recommendations
Back up Oracle home and Oracle instance.
Back up the database containing the EPM schemas.
Note that the Oracle BI EE repository and the Annotations database
(jndi:raframework_database) must be kept synchronized. Back up both from the same
point in time.
Recovery Recommendations
Recover Oracle home and Oracle instance.
Recover the database to the most recent point in time, if needed.
Note that the Oracle BI EE repository and the Annotations database
(jndi:raframework_database) must be kept synchronized. Recover both from the same
point in time.
Depending upon the extent of failure, recovery should be performed at the desired
granularity. For the steps to recover Oracle Hyperion Financial Reporting, see
Section 18.2.7.15. For the steps specific to recovering from loss of host, see
Section 18.3.4.14.
16.5.9.4 Backup and Recovery Recommendations for Oracle Hyperion Smart View
This section describes the Oracle Hyperion Smart View data that must be backed up
and restored.
Configuration Files
Configuration files are located in the Oracle Hyperion Smart View install location
selected by user. There is no dependency on Oracle Home or components installed on
this location.
Dependencies on Oracle Fusion Middleware Components
None

Backup and Recovery Recommendations for Oracle Fusion Middleware Components
Introducing Backup and Recovery 16-33
Dependencies on Third-Party Products
None
Database Repository Dependencies
None
Backup Recommendations
Back up the Oracle Hyperion Smart View data, which is stored in the following types
of files. Note that the location of the files is determined when you install Oracle
Hyperion Smart View.
■Microsoft Excel files (XLS and XLSX)
■Microsoft Word files (DOC and DOCX)
■Microsoft Powerpoint files (PPT and PPTX)
Recovery Recommendations
Recover the Oracle Hyperion Smart View data.
Depending upon the extent of failure, recovery should be performed at the desired
granularity. For the steps to recover Oracle Hyperion Smart View, see Section 18.2.7.16.
16.5.10 Backup and Recovery Recommendations for Oracle Data Integrator
This section describes the Oracle Data Integrator data that must be backed up and
restored.
Configuration Files
ODI_Oracle_Home/oracledi/agent/web.xml
Database Repository Dependencies
ODI_REPO schema
Backup Recommendations
Back up the domain, the Oracle home, and the ODI_Oracle_Home/oracledi/agent
folder for each machine where a standalone agent is installed.
Back up the database containing Oracle Data Integrator schema.
Recovery Recommendations
Depending on the extent of the failure, restore the domain or the Oracle home, or both.
Recover the database to the most recent point in time, if needed.
For the steps to recover Oracle Data Integrator, see Section 18.2.7.17. For the steps
specific to recovering from loss of host, see Section 18.3.4.5.
16.5.11 Backup and Recovery Recommendations for Oracle WebCenter Content
The following sections describe backup and recovery recommendations for Oracle
WebCenter Content:
■Backup and Recovery Recommendations for Oracle Information Rights
Management
■Backup and Recovery Recommendations for Oracle WebCenter Content: Imaging

Backup and Recovery Recommendations for Oracle Fusion Middleware Components
16-34 Oracle Fusion Middleware Administrator's Guide
■Backup and Recovery Recommendations for Oracle WebCenter Content
■Backup and Recovery Recommendations for Oracle WebCenter Content: Records
16.5.11.1 Backup and Recovery Recommendations for Oracle Information Rights
Management
This section describes the Oracle Information Rights Management data that must be
backed up and restored.
Configuration Files
Configuration files are located within the domain home.
Database Repository Dependencies
ORAIRM schema (IRM for DB2 and SQL Server databases. You must ensure that the
name is IRM.)
Backup Recommendations
Back up the domain, the Oracle home, and the database containing the ORAIRM
schema. Also, back up the LDAP directory and the keystore. The keystore is usually
named irm.jks or irm.jceks.
Note that the database and the keystore must be kept synchronized. Back up both
from the same point in time.
Recovery Recommendations
Restore the domain, the Oracle home, and the shared file system, depending on the
severity of the failure.
Recover the database containing the ORAIRM schema to the most recent point in time,
if needed.
Note that the database and the keystore must be kept synchronized. If you restore one,
restore the other to the same point in time.
For the steps to recover Oracle Information Rights Management, see Section 18.2.7.18.
You use the same procedure to recover from loss of host.
16.5.11.2 Backup and Recovery Recommendations for Oracle WebCenter Content:
Imaging
This section describes the Oracle WebCenter Content: Imaging data that must be
backed up and restored.
Configuration Files
Configuration files are located within the domain home.
Database Repository Dependencies
IPM and OCS schemas
Backup Recommendations
Back up the domain, the Oracle home, and the database containing the schemas.
Recovery Recommendations
Restore the domain and the Oracle home, depending on the severity of the failure.

Assumptions and Restrictions
Introducing Backup and Recovery 16-35
Recover the database containing the schemas to the most recent point in time, if
needed.
For the steps to recover Oracle WebCenter Content: Imaging, see Section 18.2.7.19. You
use the same procedure to recover from loss of host.
16.5.11.3 Backup and Recovery Recommendations for Oracle WebCenter Content
This section describes the Oracle WebCenter Content data that must be backed up and
restored.
Configuration Files
DOMAIN_HOME/ucm/CONTEXT-ROOT/bin/intradoc.cfg
DOMAIN_HOME/ucm/CONTEXT-ROOT/config/config.cfg
Database Repository Dependencies
OCS schema
Backup Recommendations
Back up the domain, the Oracle home, and database containing the OCS schema. If the
Vault and WebLayout directories are not located in the domain directory, back up their
directories, which are specified in:
DOMAIN_HOME/ucm/CONTEXT-ROOT/config/config.cfg
Also, back up the following directory, which is located in a shared file system:
DOMAIN_HOME/ucm/CONTEXT-ROOT/config
Recovery Recommendations
Restore the domain and the shared file system containing the Vault and WebLayout
directories, depending on the severity of the failure.
Recover the database containing the OCS schema to the most recent point in time, if
needed.
For the steps to recover Oracle WebCenter Content, see Section 18.2.7.20. For the steps
specific to recovering from loss of host, see Section 18.3.4.16.1.
16.5.11.4 Backup and Recovery Recommendations for Oracle WebCenter Content:
Records
Because Oracle WebCenter Content: Records depends on Oracle WebCenter Content
and has no additional backup and recovery artifacts, see the backup and recovery
recommendations for Oracle WebCenter Content in Section 16.5.11.3.
16.6 Assumptions and Restrictions
The following assumptions and restrictions apply to the backup and recovery
procedures in this book. Also see the restrictions listed in Section 17.2.
■Only the user who installs the product or a user who has access privileges to the
directories where Oracle Fusion Middleware has been installed should be able to
execute backup and recovery operations.
■If a single Managed Server and Administration Server run on different hosts and
the Managed Server is not in a cluster, you must use the pack and unpack
commands on the Managed Server to retrieve the correct configuration.

Assumptions and Restrictions
16-36 Oracle Fusion Middleware Administrator's Guide
See Also: If you are using Cold Failover Cluster or Disaster
Recovery, refer to the Oracle Fusion Middleware High Availability Guide
for additional information.

17
Backing Up Your Environment 17-1
17Backing Up Your Environment
This chapter describes recommended backup strategies for Oracle Fusion Middleware
and the procedures for backing up Oracle Fusion Middleware.
This chapter includes the following topics:
■Overview of Backing Up Your Environment
■Limitations and Restrictions for Backing Up Data
■Performing a Backup
■Creating a Record of Your Oracle Fusion Middleware Configuration
17.1 Overview of Backing Up Your Environment
As described in Section 16.3.3, you should use the following recommended strategy
for backing up your Oracle Fusion Middleware environment:
■If you are performing an online backup, do not make any configuration changes
until the backup is completed. To ensure that no changes are made in the
WebLogic Server domain, lock the WebLogic Server configuration, as described in
Section 3.4.2.
■Perform a full offline backup immediately after you install Oracle Fusion
Middleware. See Section 17.3.1 for information on performing a full backup.
■Perform backups of run-time artifacts after every administrative change and on a
regular basis. Oracle recommends that you back up run-time artifacts nightly. See
Section 17.3.2 for information on performing a backup of run-time artifacts.
■Perform a new full backup after a major change, such as any upgrade or patch, or
if any of the following files are modified:
MW_HOME/wlserver_n/common/bin/nodemanager.properties
MW_HOME/wlserver_n/common/bin/wlsifconfig.sh
MW_HOME/wlserver_n/common/bin/setPatchEnv.sh
MW_HOME/wlserver_n/common/bin/commEnvg.sh
See Section 17.3.1 for information on performing a full backup.
■Create a record of your Oracle Fusion Middleware environment. See Section 17.4.
■When you create the backup, name the archive file with a unique name. Consider
appending the date and time to the name. For example, if you create a backup of
the Middleware home on March 20, 2010, name the backup:
mw_home_backup_092010.tar

Limitations and Restrictions for Backing Up Data
17-2 Oracle Fusion Middleware Administrator's Guide
The flowchart in Figure 17–1 provides an overview of how to decide which type of
backup is appropriate for a given circumstance.
Figure 17–1 Decision Flow Chart for Type of Backup
17.2 Limitations and Restrictions for Backing Up Data
Note the following points:
■LDAP backups: If you use the built-in LDAP, do not update the configuration of a
security provider while a backup of LDAP data is in progress. If a change is made
(for example, if an administrator adds a user), while you are backing up the ldap
directory tree, the backups in the ldapfiles subdirectory could become inconsistent.
Refer to WebLogic Server Managing Server Startup and Shutdown for detailed LDAP
backup procedures.
Oracle Fusion Middleware
Installation and
Configuration Completed
Full OffLine Backup of
Oracle Fusion Middleware
Online Backup of Runtime
Artifacts
Oracle Fusion Middleware
Running
Major
Changes
(Upgrade,
Patch)?
Administrative
Changes?
Regular
Scheduled
Backup?
No
No
Ye s
Ye s
Ye s
Ye s

Performing a Backup
Backing Up Your Environment 17-3
■Java Transaction API (JTA): Oracle does not recommend that you back up and
restore JTA transaction logs.
■Audit Framework: If you have configured Oracle Fusion Middleware Audit
Framework to write data to a database, you should not back up the local files in
the bus stop. (Auditable events from each component are stored in a repository
known as a bus stop; each Oracle WebLogic Server has its own bus stop. Data can
be persisted in this file, or uploaded to a central repository at which point the
records are available for viewing and reporting.)
If you back up the local files, duplicate records are uploaded to the database. That
is, they are uploaded to the database when the bus stop is created and then are
uploaded again when you restore the files.
The default locations for bus stop local files are:
–For Java components:
DOMAIN_HOME/servers/server_name/logs/auditlogs/component_type
–For system components, such as Oracle HTTP Server or Oracle Internet
Directory:
ORACLE_INSTANCE/auditlogs/component_type/component_name
For more information about Oracle Fusion Middleware Audit Framework and the
bus stop, see "Configuring and Managing Auditing" in the Oracle Fusion
Middleware Application Security Guide.
17.3 Performing a Backup
You can perform a full offline backup or an online or offline backup of run-time
artifacts, as described in the following topics:
■Performing a Full Offline Backup
■Performing an Online Backup of Run-Time Artifacts
■Backing Up Windows Registry Entries
17.3.1 Performing a Full Offline Backup
To perform a full offline backup, you copy the directories that contain Oracle Fusion
Middleware files.
Archive and compress the source Middleware home, using your preferred tool for
archiving, as described in Section 16.3.
Take the following steps:
1. Shut down all processes in the Middleware home. For example, shut down the
Managed Servers, the Administration Server, and any Oracle instances running in
the Middleware home.
2. Back up the Middleware home (MW_HOME) on all hosts. For example:
tar -cf mw_home_backup_092010.tar MW_HOME/*
3. If the domain is not located within the Middleware home, back up the
Administration Server domain separately. This backs up Java components such as
Oracle SOA Suite and Oracle WebCenter Portal.
For example:

Performing a Backup
17-4 Oracle Fusion Middleware Administrator's Guide
tar -cf domain_home_backup_092010.tar DOMAIN_HOME/*
In most cases, you do not need to back up the Managed Server directories
separately, because the Administration Server domain contains information about
the Managed Servers in its domain. If you have customized your environment for
the Managed Server, back up the Managed Server directories. See Section 16.5 for
information about what you need to back up.
4. If the Oracle instance home is not located within the Middleware home, back up
the Oracle instance home. The Oracle instance home contains configuration
information about system components, such as Oracle HTTP Server or Oracle
Internet Directory. (See Section 3.5.2 for a list of system components.)
For example:
tar -cf sc_home_backup_092010.tar ORACLE_INSTANCE/*
5. If a Managed Server is not located within the domain, back up the Managed
Server directory. For example:
tar -cf mg1_home_backup_092010.tar server_name/*
6. Back up the OraInventory directory. For example:
tar -cf Inven_home_backup_092010.tar /scratch/oracle/OraInventory
7. On Linux and UNIX, back up the OraInst.loc file, which is located in the following
directory:
(Linux and IBM AIX) /etc
(Other UNIX systems) /var/opt/oracle
8. On Linux and UNIX, backup the oratab file, which is located in the following
directory:
/etc
9. Back up the database repositories using the Oracle Recovery Manager (RMAN).
For detailed steps, see the Oracle Database Backup and Recovery User's Guide.
10. On Windows, you should also export the Windows Registry entries, as described
in Section 17.3.3.
11. Create a record of your Oracle Fusion Middleware environment. See Section 17.4.
17.3.2 Performing an Online Backup of Run-Time Artifacts
You should perform a backup of run-time artifacts (which are listed in Section 16.3.2)
on a regular basis and at the times described in Section 16.3.3.
To back up run-time artifacts:
1. To avoid an inconsistent backup, do not make any configuration changes until the
backup is completed. To ensure that no changes are made in the WebLogic Server
domain, lock the WebLogic Server configuration, as described in Section 3.4.2.
2. Back up the Administration Server domain directories. This backs up Java
components such as Oracle SOA Suite and Oracle WebCenter Portal. For example:
tar -cf domain_home_backup_092010.tar MW_HOME/user_projects/domains/domain_
name/*

Creating a Record of Your Oracle Fusion Middleware Configuration
Backing Up Your Environment 17-5
For Oracle Portal, Oracle Reports, Oracle Forms Services, and Oracle Business
Intelligence Discoverer, you must back up the Managed Server directories, in
addition to the Administration Server domain directories.
3. Back up the Oracle instance home. This backs up the system components, such as
Oracle HTTP Server. For example:
tar -cf sc_home_backup_092010.tar ORACLE_INSTANCE/*
4. Back up the database repositories using the Oracle Recovery Manager (RMAN).
For detailed steps, see the Oracle Database Backup and Recovery User's Guide.
5. Create a record of your Oracle Fusion Middleware environment. See Section 17.4.
17.3.3 Backing Up Windows Registry Entries
On Windows, you must back up Windows Registry keys related to Oracle Fusion
Middleware. Which keys you back up depends on what components you have
installed.
To export a key, use the following command:
regedit /E FileName Key
Export the following entries:
■For any component, export the following registry key:
HKEY_LOCAL_MACHINE\Software\Oracle
■For system components, such as Oracle Web Cache, and for Oracle BI Enterprise
Edition, export each node that begins Oracle within the following registry keys:
HKEY_LOCAL_MACHINE\SYSTEM\CurrentControlSet\Services
HKEY_LOCAL_MACHINE\SYSTEM\ControlSet001\Services
HKEY_LOCAL_MACHINE\SYSTEM\ControlSet002\Services
For example:
regedit /E C:\oracleSMP.reg HKEY_LOCAL_
MACHINE\SYSTEM\ControlSet001\Services\Oracleagent10gAgentSNMPPeerEncapsulator
Use a unique file name for the each key.
■For Oracle BI EE, export the following registry key:
HKEY_LOCAL_MACHINE\SOFTWARE\ODBC
For example:
regedit /E C:\oracleregistry.reg HKEY_LOCAL_MACHINE\SOFTWARE\ODBC
You can also use the Registry Editor to export the key. See the Registry Editor Help for
more information.
17.4 Creating a Record of Your Oracle Fusion Middleware Configuration
In the event that you need to restore and recover your Oracle Fusion Middleware
environment, it is important to have all the necessary information at your disposal.
This is especially true in the event of a hardware loss that requires you to reconstruct
all or part of your Oracle Fusion Middleware environment on a new disk or host.

Creating a Record of Your Oracle Fusion Middleware Configuration
17-6 Oracle Fusion Middleware Administrator's Guide
You should maintain an up-to-date record of your Oracle Fusion Middleware
environment that includes the information listed in this section. You should keep this
information both in hardcopy and electronic form. The electronic form should be
stored on a host or e-mail system that is completely separate from your Oracle Fusion
Middleware environment.
Your Oracle Fusion Middleware hardware and software configuration record should
include:
■The following information for each host in your environment:
–Host name
–Virtual host name (if any)
–Domain name
–IP address
–Hardware platform
–Operating system release level and patch information
■The following information for each Oracle Fusion Middleware installation in your
environment:
–Installation type (for example, Oracle SOA Suite)
–Host on which the installation resides
–User name, userid number, group name, groupid number, environment
profile, and type of shell for the operating system user that owns the Oracle
home (/etc/passwd and /etc/group entries)
–Directory structure, mount points, and full path for the Middleware home,
Oracle Common home, Oracle homes, Oracle WebLogic Server domain home
(if it does not reside in the user_projects directory in the Middleware home),
and the Oracle instance home
–Amount of disk space used by the installation
–Port numbers used by the installation
■The following information for the database containing the metadata for
components:
–Host name
–Database version and patch level
–Base language
–Character set
–Global database name
–SID
–Listen port

18
Recovering Your Environment 18-1
18Recovering Your Environment
This chapter describes recommended recovery strategies and procedures for
recovering Oracle Fusion Middleware from different types of failures and outages,
such as media failures or loss of host.
This chapter includes the following topics:
■Overview of Recovering Your Environment
■Recovering After Data Loss, Corruption, Media Failure, or Application
Malfunction
■Recovering After Loss of Host
18.1 Overview of Recovering Your Environment
This section provides an overview of recovery strategies for outages that involve
actual data loss or corruption, host failure, or media failure where the host or disk
cannot be restarted and they are permanently lost. This type of failure requires some
type of data restoration before the Oracle Fusion Middleware environment can be
restarted and continue with normal processing.
When you restore the files, use your preferred tool to extract the compressed files, as
described in Section 16.4.
Ensure that the tool you are using preserves the permissions and timestamps of the
files.
Rename existing files and directories before you begin restoring the files from backup
so that you do not unintentionally override necessary files.
18.2 Recovering After Data Loss, Corruption, Media Failure, or
Application Malfunction
This section describes recovery strategies for outages that involve actual data loss or
corruption, or media failure where the disk cannot be restored. It also describes
recovery strategies for applications that are no longer functioning properly. This type
of failure requires some type of data restoration before the Oracle Fusion Middleware
Note: The procedures in this chapter assume that no administrative
changes were made since the last backup. If administrative changes
were made since the last backup, they must be reapplied after
recovery is complete.

Recovering After Data Loss, Corruption, Media Failure, or Application Malfunction
18-2 Oracle Fusion Middleware Administrator's Guide
environment can be restarted and continue with normal processing. It contains the
following topics:
■Recovering a Middleware Home
■Recovering an Oracle WebLogic Server Domain
■Recovering an Oracle Home
■Recovering an Oracle Instance Home
■Recovering the Administration Server Configuration
■Recovering a Managed Server
■Recovering Components
■Recovering a Cluster
■Recovering Applications
■Recovering a Database
18.2.1 Recovering a Middleware Home
You can recover a Middleware home that was corrupted or from which files were
deleted.
To recover the Middleware home:
1. Stop all relevant processes. That is, stop all processes that are related to the
domain, such as the Administration Server, Node Manager, and Managed Servers.
For example, to stop the Administration Server on Linux:
DOMAIN_HOME/bin/stopWeblogic.sh username password [admin_url]
2. Recover the Middleware home directory from backup. For example:
cd MW_HOME
(UNIX) tar -xf mw_home_backup_092011.tar
(Windows) jar xtf mw_home_backup_092011.jar
3. Start all relevant processes. That is, start all processes that run in the Middleware
home. For example, start the Administration Server:
DOMAIN_HOME/bin/startWebLogic.sh -Dweblogic.management.username=username
-Dweblogic.management.password=password
-Dweblogic.system.StoreBootIdentity=true
18.2.2 Recovering an Oracle WebLogic Server Domain
You can recover an Oracle WebLogic Server domain that was corrupted or deleted
from the file system.
Note: You can only restore an entity to the same path as the original
entity. That path can be on the same host or a different host.
Caution: Performing a domain-level recovery can impact other
aspects of a running system and all of the configuration changes
performed after the backup was taken will be lost.

Recovering After Data Loss, Corruption, Media Failure, or Application Malfunction
Recovering Your Environment 18-3
To recover an Oracle WebLogic Server domain that was corrupted or deleted from the
file system:
1. Stop all relevant processes. That is, stop all processes that are related to the
domain, such as the Administration Server and Managed Servers. For example,
stop the Administration Server:
DOMAIN_HOME/bin/stopWeblogic.sh username password [admin_url]
2. Recover the domain directory from backup:
cd DOMAIN_HOME
(UNIX) tar -xf domain_backup_092011.tar
(Windows) jar xtf domain_backup_092011.jar
3. Start all relevant processes. That is, start all processes that are related to the
domain. For example, start the Administration Server:
DOMAIN_HOME/bin/startWebLogic.sh -Dweblogic.management.username=username
-Dweblogic.management.password=password
-Dweblogic.system.StoreBootIdentity=true
4. If you cannot start the Administration Server, recover it, as described in
Section 18.2.5.
5. If you cannot start a Managed Server, recover it, as described in Section 18.2.6.
18.2.3 Recovering an Oracle Home
To recover your Oracle home for a particular component:
1. Recover the Oracle home to the original directory from a backup file. For example:
cd ORACLE_HOME
tar -xf Oracle_home_backup_092011.tar
2. Restart the Managed Server to which applications are deployed, using the WLST
start command. For example:
wls:/mydomain/serverConfig> start('myserver','Server')
18.2.4 Recovering an Oracle Instance Home
An Oracle instance home contains configuration information for system components,
such as Oracle HTTP Server or Oracle Internet Directory. (See Section 3.5.2 for a list of
system components.) The following topics describe how to recover an Oracle instance
home:
■Recovering After Oracle Instance Home Deleted from File System
■Recovering After Oracle Instance Home Deregistered
18.2.4.1 Recovering After Oracle Instance Home Deleted from File System
To recover an Oracle instance home that was corrupted or deleted from the file system:
1. Stop all relevant processes. That is, kill all processes that are related to that Oracle
instance.
2. Recover the Oracle instance home directory from a backup file. For example:
cd ORACLE_INSTANCE
(UNIX) tar -xf Instance_home_backup_092011.tar
(Windows) jar xtf Instance_home_backup_092011.jar

Recovering After Data Loss, Corruption, Media Failure, or Application Malfunction
18-4 Oracle Fusion Middleware Administrator's Guide
3. Start all relevant processes. That is, start all processes that are related to that Oracle
instance:
opmnctl startall
18.2.4.2 Recovering After Oracle Instance Home Deregistered
To recover an Oracle instance home that was deregistered from the domain:
1. Recover the Oracle instance home directory from a backup file. For example, on
Linux:
cd ORACLE_INSTANCE
tar -xf Instance_home_backup_092011.tar
2. Register the Oracle instance, along with all of its components, with the
Administration Server, using the opmnctl registerinstance command. For
example:
opmnctl registerinstance -adminHost admin_server_host
-adminPort admin_server_port -adminUsername username
-adminPassword password
-oracleInstance ORACLE_INSTANCE_dir -oracleHome ORACLE_HOME_dir
-instanceName Instance_name -wlserverHome Middleware_Home
18.2.5 Recovering the Administration Server Configuration
If the Administration Server configuration has been lost because of file deletion or file
system corruption, the Administration Server console continues to function if it was
already started when the problem occurred. The Administration Server directory is
regenerated automatically, except for security information. As a result, whenever you
start the Administration Server, it prompts for a user name and password. To prevent
this, you can recover the configuration.
To recover the Administration Server configuration:
1. Stop all processes, including the Administration Server, Managed Servers, and
Node Manager, if they are started. For example, to stop the Administration Server:
DOMAIN_HOME/bin/stopWeblogic.sh username password [admin_url]
2. Recover the Administration Server configuration by recovering the domain home
backup to a temporary location. Then, restore the config directory to the following
location:
DOMAIN_HOME/config
3. Start the Administration Server. For example:
DOMAIN_HOME/bin/startWebLogic.sh -Dweblogic.management.username=username
-Dweblogic.management.password=password
-Dweblogic.system.StoreBootIdentity=true
4. Verify that the Administration Server starts properly and is accessible.
Caution: Performing a domain-level recovery can impact other
aspects of a running system and all of the configuration changes
performed after the backup was taken will be lost.

Recovering After Data Loss, Corruption, Media Failure, or Application Malfunction
Recovering Your Environment 18-5
On the next configuration change, the configuration from the Administration Server is
pushed to the Managed Servers. On each Managed Server restart, the configuration is
retrieved from the Administration Server.
18.2.6 Recovering a Managed Server
You can recover a Managed Server's files, including its configuration files if they are
deleted or corrupted.
The following topics describe how to recover a Managed Server's files:
■Recovering a Managed Server When It Cannot Be Started
■Recovering a Managed Server When It Does Not Function Correctly
■Recovering an Oracle SOA Suite Managed Server That Has a Separate Directory
This section pertains when Oracle SOA Suite is configured in a domain and no
Managed Servers share the domain directory with the Administration Server.
18.2.6.1 Recovering a Managed Server When It Cannot Be Started
In this scenario, the Managed Server does not operate properly or cannot be started
because the configuration has been deleted or corrupted or the configuration was
mistakenly changed and you cannot ascertain what was changed.
To recover a Managed Server when it cannot be started:
1. If the Administration Server is not reachable, recover the Administration Server, as
described in Section 18.2.5.
2. If the Managed Server fails to start or if the file system is lost, take the following
steps:
a. Recover the Middleware home from the backup, if required. For example:
tar -xf mw_home_backup_092011.tar
b. Create a domain template jar file for the Administration Server, using the pack
utility. For example:
pack.sh -domain=MW_HOME/user_projects/domains/domain_name
-template=/scratch/temp.jar -template_name=test_install
-template_author=myname -log=/scratch/logs/my.log -managed=true
Specifying the -managed=true option packs up only the Managed Servers. If
you want to pack the entire domain, omit this option.
c. Unpack the domain template jar file, using the unpack utility:
unpack.sh -template=/scratch/aime1/ms.jar
-domain=MW_HOME/user_projects/domains/domain_name
-log=/scratch/logs/new.log -log_priority=info
d. Ensure that the application artifacts are accessible from the Managed Server
host. That is, if the application artifacts are not on the same server as the
Managed Server, they must be in a location accessible by the Managed Server.

Recovering After Data Loss, Corruption, Media Failure, or Application Malfunction
18-6 Oracle Fusion Middleware Administrator's Guide
e. Start the Managed Server. For example:
DOMAIN_HOME/bin/startManagedWebLogic.sh managed_server_name
admin_url
The Managed Server connects to the Administration Server and updates its
configuration changes.
18.2.6.2 Recovering a Managed Server When It Does Not Function Correctly
In this scenario, the Managed Server is running, but the file system for the Managed
Server has been lost or corrupted.
To recover the Managed Server:
1. Stop the Managed Server. For example:
DOMAIN_HOME/bin/stopManagedWeblogic.sh managed_server_name admin_url
username password
2. Recover the Middleware home from the backup, if required:
tar -xf mw_home_backup_092011.tar
3. Create a domain template jar file for the Administration Server, using the pack
utility. For example:
pack.sh -domain=MW_HOME/user_projects/domains/WLS_SOAWC
-template=/scratch/temp.jar -template_name=test_install
-template_author=myname -log=/scratch/logs/my.log -managed=true
Specifying the -managed=true option packs up only the Managed Servers. If you
want to pack the entire domain, omit this option.
4. Unpack the domain template jar file, using the unpack utility:
unpack.sh -template=/scratch/aime1/ms.jar
-domain=MW_HOME/user_projects/domains/WLS_SOAWC
-log=/scratch/logs/new.log -log_priority=info
5. Ensure that the application artifacts are accessible from the Managed Server host.
That is, if the application artifacts are not on the same server as the Managed
Server, they must be in a location accessible by the Managed Server.
Note:
■For stage mode applications, the Administration server copies the
application bits to the staged directories on the Managed Server
hosts.
■For nostage and external_stage mode applications, ensure that
application files are available in the stage directories of the
Managed Server.
See Oracle Fusion Middleware Deploying Applications to Oracle WebLogic
Server for information about stage, nostage and external_stage modes.

Recovering After Data Loss, Corruption, Media Failure, or Application Malfunction
Recovering Your Environment 18-7
6. Restart the Managed Server. For example:
DOMAIN_HOME/bin/startManagedWebLogic.sh managed_server_name admin_url
18.2.6.3 Recovering an Oracle SOA Suite Managed Server That Has a Separate
Directory
When Oracle SOA Suite is configured in a domain and no Managed Servers share the
domain directory with the Administration Server, you must restore the Managed
Server directory. For example, a domain contains two Managed Servers, one of which
contains Oracle SOA Suite, but neither of the Managed Server's directories are in the
same directory structure as the Administration Server.
In this case, you must restore the Managed Server from backup:
1. Restore the Managed Server from backup:
cd ManagedServer_Home
tar -xf managed_server_backup_092011.tar
2. Restart the Managed Server:
DOMAIN_HOME/bin/startManagedWebLogic.sh managed_server_name
admin_url
18.2.7 Recovering Components
For most components, the following topics describe how to recover a component:
■Recovering a Component That Is Not Functioning Properly
■Recovering a Component After Cluster Configuration Change
For some components, you must take different steps. Table 18–1 lists those
components and the section that describes the procedures to recover them.
Note:
■For stage mode applications, the Administration server copies the
application bits to the staged directories on the Managed Server
hosts.
■For nostage and external_stage mode applications, ensure that
application files are available in the stage directories of the
Managed Server.
See Oracle Fusion Middleware Deploying Applications to Oracle WebLogic
Server for information about deploying applications.
Table 18–1 Recovery Procedures for Particular Components
Component Procedure
Oracle Access Manager Section 18.2.7.5
Oracle Adaptive Access Manager Section 18.2.7.6
Oracle BI Enterprise Edition Section 18.2.7.10
Oracle Business Intelligence Publisher Section 18.2.7.11
Oracle Business Process Management Section 18.2.7.7
Oracle Essbase Section 18.2.7.13

Recovering After Data Loss, Corruption, Media Failure, or Application Malfunction
18-8 Oracle Fusion Middleware Administrator's Guide
18.2.7.1 Recovering a Component That Is Not Functioning Properly
You can recover a component if the component's files have been deleted or corrupted
or if the component cannot be started or is not functioning properly because the
component's configuration was changed and committed. You may not be able to
ascertain what change is causing the problem and you want to revert to an earlier
version.
■For Java components, such as Oracle SOA Suite, you recover the Managed Server,
as described in Section 18.2.6.
■For system components, such as Oracle HTTP Server or Oracle Web Cache:
1. Stop the component. For example, to stop Oracle HTTP Server:
opmnctl stopproc ias-component=component_name
For information on stopping components, see Section 4.3.
2. Recover the component-specific files from backup. Section 16.5 lists the
directories and files needed for each component. For example, to recover
Oracle HTTP Server files, you recover the following directories:
ORACLE_INSTANCE/config/OHS/component_name
ORACLE_INSTANCE/diagnostics/logs/OHS/component_name
3. Start the component. For example, to start Oracle HTTP Server:
opmnctl startproc ias-component=component_name
For information on starting components, see Section 4.3.
18.2.7.2 Recovering a Component After Cluster Configuration Change
You can recover components in a cluster when the components cannot be started or
are not functioning properly because the configuration was changed and committed at
the cluster level. You may not be able to ascertain what change is causing the problem
and you want to revert to an earlier version.
Oracle Data Integrator Section 18.2.7.17
Oracle Hyperion Calculation Manager Section 18.2.7.14
Oracle Hyperion Financial Reporting Section 18.2.7.15
Oracle Hyperion Smart View Section 18.2.7.16
Oracle Identity Manager Section 18.2.7.3
Oracle Identity Navigator Section 18.2.7.4
Oracle WebCenter Content: Imaging Section 18.2.7.19
Oracle Information Rights Management Section 18.2.7.18
Oracle Real-Time Decisions Section 18.2.7.12
Oracle WebCenter Content Section 18.2.7.20
Oracle WebCenter Content: Records Section 18.2.7.21
Oracle WebCenter Portal's Activity Graph Section 18.2.7.8
Oracle WebCenter Portal's Analytics Section 18.2.7.9
Table 18–1 (Cont.) Recovery Procedures for Particular Components
Component Procedure

Recovering After Data Loss, Corruption, Media Failure, or Application Malfunction
Recovering Your Environment 18-9
To recover the components:
1. Stop the cluster:
stop('cluster_name', 'Cluster')
2. Stop all processes, such as the Managed Servers and the Administration Server.
For example, to stop the Administration Server on Linux:
DOMAIN_HOME/bin/stopWeblogic.sh username password [admin_url]
3. Recover the Administration Server configuration by recovering the domain home
backup to a temporary location. Then, restore the config directory to the following
location:
DOMAIN_HOME/config
4. Start the Administration Server. For example:
DOMAIN_HOME/bin/startWebLogic.sh -Dweblogic.management.username=username
-Dweblogic.management.password=password
-Dweblogic.system.StoreBootIdentity=true
5. Start the cluster. You can use the Oracle WebLogic Server Administration Console
or WLST. For example, to use the WLST start command:
start('clusterName', 'Cluster')
The latest configuration is retrieved from the Administration Server to every member
of the cluster.
18.2.7.3 Recovering Oracle Identity Manager
To recover Oracle Identity Manager:
1. Restore the domain, as described in Section 18.2.2.
2. Restore the Oracle home, as described in Section 18.2.3.
3. Restore the database containing the OIM, MDS, SOAINFRA, and the OID schemas
to the same point in time. See Section 18.2.10.
Oracle Identity Manager stores users and roles in the LDAP store. If you restore
the database to a different point in time than the LDAP store, the reconciliation
engine checks the change logs and reapplies all the changes that happened in the
time period between the restore of the LDAP store and the database. For example,
if the database is restored so that is 10 hours behind the LDAP store, the
reconciliation engine checks the change logs and reapplies all the changes that
happened in the last 10 hours in the LDAP store to the database.
You do not need to explicitly trigger the reconciliation. LDAP synchronization is
set up as a periodic scheduled task to submit reconciliation events periodically.
You can also start the reconciliation process manually and monitor the
reconciliation events from the Oracle Identity Manager console. See
"Reconciliation Configuration" in Oracle Fusion Middleware User's Guide for Oracle
Identity Manager.
Caution: Performing a domain-level recovery can impact other
aspects of a running system and all of the configuration changes
performed after the backup was taken will be lost.

Recovering After Data Loss, Corruption, Media Failure, or Application Malfunction
18-10 Oracle Fusion Middleware Administrator's Guide
18.2.7.4 Recovering Oracle Identity Navigator
To recover Oracle Identity Navigator:
1. Restore the domain, as described in Section 18.2.2.
2. Restore the Oracle home, as described in Section 18.2.3.
3. Restore the file-based MDS repository, using the WLST importMetadata
command. For example:
importMetadata(application='oinav', server='server_name', fromLocation='export_
directory')
18.2.7.5 Recovering Oracle Access Manager
To recover Oracle Access Manager:
1. Restore the Middleware home and the domain home for the Oracle Access
Manager Managed Server, as described in Section 18.2.1.
2. Restore the domain, as described in Section 18.2.2.
3. Restore the Oracle home for the Oracle HTTP Server that contains the WebGate, if
necessary, as described in Section 18.2.3.
4. Restore the Oracle instance for the Oracle HTTP Server that contains the WebGate,
if necessary, as described in Section 18.2.4.
5. Restore the database containing the schema used by OES for the Oracle Access
Manager policy store, if necessary. See Section 18.2.10.
18.2.7.6 Recovering Oracle Adaptive Access Manager
To recover Oracle Adaptive Access Manager:
1. Restore the domain, as described in Section 18.2.2.
2. Restore the Oracle home, as described in Section 18.2.3.
3. Restore the database containing the OAAM schemas, if necessary. See
Section 18.2.10.
18.2.7.7 Recovering Oracle Business Process Management
To recover Oracle Business Process Management:
1. Restore the Managed Server, as described in Section 18.2.6.
2. Restore the Oracle homes, as described in Section 18.2.3.
18.2.7.8 Recovering Oracle WebCenter Portal's Activity Graph
To recover Oracle WebCenter Portal Activities Graph:
1. Restore the domain, as described in Section 18.2.2.
Note: Oracle recommends that you ensure that the Oracle Identity
Manager application is unavailable to the end users when a bulk
reconciliation is occurring (as in the above recovery scenario). When
the bulk reconciliation is complete, ensure that the Oracle Identity
Manager application is again available to the end users. You can
monitor the reconciliation with the Oracle Identity Manager console.

Recovering After Data Loss, Corruption, Media Failure, or Application Malfunction
Recovering Your Environment 18-11
2. Restore the Oracle home, as described in Section 18.2.3.
3. Restore the database containing the ACTIVITIES schema, if necessary.
18.2.7.9 Recovering Oracle WebCenter Portal's Analytics
To recover Oracle WebCenter Portal's Analytics:
1. Restore the domain, as described in Section 18.2.2.
2. Restore the Oracle home, as described in Section 18.2.3.
3. Restore the database containing the ACTIVITIES and MDS schemas, if necessary.
18.2.7.10 Recovering Oracle BI Enterprise Edition
The following topics describe how to recover Oracle BI EE:
■Recovering Oracle BI Enterprise Edition in a Non-Clustered Environment
■Recovering Oracle BI Enterprise Edition in a Clustered Environment
18.2.7.10.1 Recovering Oracle BI Enterprise Edition in a Non-Clustered Environment This
scenario assumes that Oracle BI Enterprise Edition is running in a non-clustered
environment.
1. Restore the following, depending on the extent of the failure:
■If the entire Middleware home is lost, restore the Middleware home, as
described in Section 18.2.1.
■If the Oracle instance home is lost, restore the Oracle instance home, as
described in Section 18.2.4.
■If the domain home is lost on the Administration Server node, restore it, as
described in Section 18.2.5.
■If the domain home is lost on the Managed Server node, restore it, as
described in Section 18.2.6.
2. Recover the Administration Server, as described in Section 18.2.5.
3. Recover the Managed Server, as described in Section 18.2.6.
4. If necessary, restore the database containing the Oracle BI EE schemas. See
Section 18.2.10.
5. Reconcile the LDAP Database with the Oracle BI EE repository (RPD), as
described in Section 18.2.7.10.3, and with the Oracle BI Presentation Catalog, as
described in Section 18.2.7.10.4.
18.2.7.10.2 Recovering Oracle BI Enterprise Edition in a Clustered Environment This scenario
assumes that Oracle BI Enterprise Edition is running in a clustered environment.
To recover Oracle BI EE in a clustered environment:
1. Restore the following, depending on the extent of the failure:
■If the entire Middleware home is lost, restore the Middleware home, as
described in Section 18.2.1.
Note: When you recover Oracle BI EE, you must ensure that the
Oracle BI Presentation Catalog and the Oracle BI EE repository (RPD)
are restored to the same point in time, by using the same backup set.

Recovering After Data Loss, Corruption, Media Failure, or Application Malfunction
18-12 Oracle Fusion Middleware Administrator's Guide
■If the Oracle instance home is lost, restore the Oracle instance home, as
described in Section 18.2.4.
■If the domain home is lost on the Administration Server node, restore it, as
described in Section 18.2.5.
■If the domain home is lost on the Managed Server node, restore it, as
described in Section 18.2.6.
2. Recover the Administration Server, as described in Section 18.2.5.
3. Recover all Managed Servers, as described in Section 18.2.6.
4. If necessary, restore the database containing the Oracle BI EE schemas, as
described in Section 18.2.10.
5. Reconcile the LDAP Database with the Oracle BI EE repository (RPD), as
described in Section 18.2.7.10.3, and with the Oracle BI Presentation Catalog, as
described in Section 18.2.7.10.4.
18.2.7.10.3 Reconciling the LDAP Database with RPD You must reconcile the LDAP
database with the Oracle BI EE repository (RPD).
Oracle BI Enterprise Edition provides a method to perform synchronization. You can
enable automatic synchronization, at all times, or temporarily to perform the
synchronization. (See "NQSConfig.INI File Configuration Settings" in the Oracle Fusion
Middleware System Administrator's Guide for Oracle Business Intelligence Enterprise Edition
for information about editing the NQSConfig.ini file.)
■To enable synchronization:
1. Edit the following file:
INSTANCE_HOME/config/OracleBIServerComponent/coreapplication_
obis1/NQSConfig.INI
Set the flag FMW_UPDATE_ROLE_AND_USER_REF_GUIDS to yes.
2. Restart the servers. The information in the LDAP database and RPD is
synchronized.
■To disable synchronization:
1. To disable synchronization, edit the following file:
INSTANCE_HOME/config/OracleBIServerComponent/coreapplication_
obis1/NQSConfig.INI
Set the flag FMW_UPDATE_ROLE_AND_USER_REF_GUIDS to no.
2. Restart the servers.
On Windows, the Oracle BI Administration Tool provides a Consistency Check
Manager that checks the validity of your repository and allows you to correct the
inconsistencies. For more information, see "Checking the Consistency of Repository
Objects" in the Oracle Fusion Middleware Metadata Repository Builder's Guide for Oracle
Business Intelligence Enterprise Edition.
18.2.7.10.4 Reconciling the LDAP database with Oracle BI Presentation Catalog If the LDAP
database is restored to a previous point in time resulting in the LDAP database being
behind in time to the Oracle BI Presentation Catalog, use the following command to
reconcile the LDAP database with the Oracle BI Presentation Catalog:
runcat.cmd -cmd forgetAccounts

Recovering After Data Loss, Corruption, Media Failure, or Application Malfunction
Recovering Your Environment 18-13
For information about the runcat command, see the help:
./runcat.sh -cmd maintenanceMode -help
18.2.7.11 Recovering Oracle Business Intelligence Publisher
To recover Oracle Business Intelligence Publisher:
1. Recover the Managed Server containing the Oracle Business Intelligence Publisher
component, as described in Section 18.2.6.
2. If necessary, restore the database containing the Oracle Business Intelligence
Publisher schemas, as described in Section 18.2.10.
If backup artifacts are restored from different times, then user accounts, user reports,
and user permissions revert to the restored version. Restore all artifacts from the same
point in time.
18.2.7.12 Recovering Oracle Real-Time Decisions
To recover Oracle Real-Time Decisions:
1. Recover the Managed Server containing the Oracle Real-Time Decisions
component, as described in Section 18.2.6.
Note that if backup artifacts are restored from a different time, the analytic models
miss a period of learning, but their intelligence is unaffected.
18.2.7.13 Recovering Oracle Essbase
To recover Oracle Essbase:
1. Recover the Middleware home, as described in Section 18.2.1
2. If the Oracle instance does not reside in the Middleware home, recover it, as
described in Section 18.2.4
18.2.7.14 Recovering Oracle Hyperion Calculation Manager
To recover Oracle Hyperion Calculation Manager:
1. Recover the Managed Server to which Oracle Hyperion Calculation Manager is
deployed, as described in Section 18.2.6.
2. If necessary, recover the database to the most recent point in time, or import the
artifacts using the Oracle Hyperion Calculation Manager import tool.
18.2.7.15 Recovering Oracle Hyperion Financial Reporting
To recover Oracle Hyperion Financial Reporting:
1. Recover the Oracle Hyperion Financial Reporting Oracle home, as described in
Section 18.2.3.
2. Recover the Oracle instance, as described in Section 18.2.4.
3. If necessary, recover the database to the most recent point in time.
18.2.7.16 Recovering Oracle Hyperion Smart View
To recover Oracle Hyperion Smart View:
1. Restore the Oracle Hyperion Smart View data files that you backed up, as
described in Section 16.5.9.4, to their original locations.

Recovering After Data Loss, Corruption, Media Failure, or Application Malfunction
18-14 Oracle Fusion Middleware Administrator's Guide
18.2.7.17 Recovering Oracle Data Integrator
To recover Oracle Data Integrator:
1. If necessary, restore the database, as described in Section 18.3.6.
2. Recover the Oracle Data Integrator Oracle home from backup, as described in
Section 18.2.3.
cd ORACLE_HOME
tar -xf oracle_home_backup_092011.tar
3. Recover the domain directory from backup:
cd DOMAIN_HOME
tar -xf domain_backup_092011.tar
18.2.7.18 Recovering Oracle Information Rights Management
To recover Oracle Information Rights Management:
1. Restore the domain, as described in Section 18.2.2.
2. Restore the shared file system.
3. If necessary, restore the database, as described in Section 18.2.10.
Note that the database and the keystore must be kept synchronized. If you restore
one, restore the other to the same point in time.
4. Restore the keystore.
18.2.7.19 Recovering Oracle WebCenter Content: Imaging
Oracle WebCenter Content: Imaging stores data in the following locations:
■A database for Imaging configuration data
■A database that functions as a document repository
■JMS persistent queues
When you recover Imaging, you should ensure that all data is restored from the same
point-in-time.
To recov er Im aging:
1. Restore the domain, as described in Section 18.2.2.
2. Restore the database containing the IPM and OCS schemas, if necessary. See
Section 18.2.10.
18.2.7.20 Recovering Oracle WebCenter Content
To recover Oracle WebCenter Content:
1. If necessary, restore the database, as described in Section 18.3.6.
2. Restore the domain, as described in Section 18.2.2.
3. If the Vault, WebLayout, or Search directories are not located in the domain
directory, restore those directories, if necessary. For example, if the Vault directory
is located on a shared drive in /net/home/vault, restore it from backup:
cd /net/home/vault
tar -xf vault_backup_092011.tar

Recovering After Data Loss, Corruption, Media Failure, or Application Malfunction
Recovering Your Environment 18-15
Note that you should restore the database and the shared file system at the same time.
If you cannot do that, you can use the IDCAnalyse utility to determine if there are any
inconsistencies between the database and the shared file system. If there are, you can
perform a manual recovery using IDCAnalyse.
18.2.7.21 Recovering Oracle WebCenter Content: Records
Because Oracle WebCenter Content: Records depends on Oracle WebCenter Content
and has no additional backup and recovery artifacts, see the recovery procedure for
Oracle WebCenter Content in Section 18.2.7.20.
18.2.8 Recovering a Cluster
The following topics describe how to recover a cluster:
■Recovering a Cluster After Deletion or Cluster-Level Configuration Changes
■Recovering a Cluster After Membership Is Mistakenly Modified
18.2.8.1 Recovering a Cluster After Deletion or Cluster-Level Configuration
Changes
In this scenario, the cluster has been erroneously deleted or the cluster-level
configuration, such as the JMS configuration or container-level data sources, was
mistakenly changed and committed. The server cannot be started or does not operate
properly or the services running inside the server are not starting. You cannot ascertain
what was changed.
If the configuration changes are few, then the easiest way is to redo the configuration
changes. If that is not feasible, use the following procedure to recover the
configuration:
1. Stop the cluster. You can use the Oracle WebLogic Server Administration Console
or WLST. For example, to use WLST:
stop('clusterName', 'Cluster')
2. Stop the Administration Server. For example:
DOMAIN_HOME/bin/stopWeblogic.sh username password [admin_url]
3. Recover the Administration Server configuration by recovering the domain home
backup to a temporary location. Then, restore the config directory to the following
location:
DOMAIN_HOME/config
4. Start the Administration Server. For example:
DOMAIN_HOME/bin/startWebLogic.sh -Dweblogic.management.username=username
-Dweblogic.management.password=password
-Dweblogic.system.StoreBootIdentity=true
5. Start the cluster. You can use the Oracle WebLogic Server Administration Console
or WLST. For example, to use WLST:
Caution: Performing a domain-level recovery can impact other
aspects of a running system and all of the configuration changes
performed after the backup was taken will be lost.

Recovering After Data Loss, Corruption, Media Failure, or Application Malfunction
18-16 Oracle Fusion Middleware Administrator's Guide
start('clusterName', 'Cluster')
18.2.8.2 Recovering a Cluster After Membership Is Mistakenly Modified
You can recover a cluster when the cluster's membership has been mistakenly
modified. For example, if you inadvertently delete a member from the cluster, you can
restore the member to the cluster.
To recover the cluster membership:
1. Stop all processes, such as the Managed Servers and the Administration Server.
For example, to stop the Administration Server on Linux:
DOMAIN_HOME/bin/stopWeblogic.sh username password [admin_url]
2. Recover the Administration Server configuration by recovering the domain home
backup to a temporary location. Then, restore the config directory to the following
location:
DOMAIN_HOME/config
3. Start the Administration Server. For example:
DOMAIN_HOME/bin/startWebLogic.sh -Dweblogic.management.username=username
-Dweblogic.management.password=password
-Dweblogic.system.StoreBootIdentity=true
The deleted member is now back in the cluster.
4. Start all processes, such as the Managed Servers. For example, to start the
Managed Server on Linux, use the following script:
DOMAIN_HOME/bin/startManagedWebLogic.sh managed_server_name
admin_url
5. Start the cluster. You can use the Oracle WebLogic Server Administration Console
or WLST. For example, to use WLST:
start('clusterName', 'Cluster')
The deleted member is now part of the cluster.
6. Start all cluster members if they are not started:
DOMAIN_HOME/bin/startManagedWebLogic.sh managed_server_name admin_url
18.2.9 Recovering Applications
The following topics describe how to recover an application:
■Recovering Application Artifacts
■Recovering a Redeployed Application That Is No Longer Functional
■Recovering an Undeployed Application
■Recovering a Composite Application
Note the following about recovering applications:
Caution: Performing a domain-level recovery can impact other
aspects of a running system and all of the configuration changes
performed after the backup was taken will be lost.

Recovering After Data Loss, Corruption, Media Failure, or Application Malfunction
Recovering Your Environment 18-17
■If the application is staged, the Administration server copies the application bits to
the staged directories on the Managed Server hosts.
■If the deployment mode is nostage or external_stage, ensure that additional
application artifacts are available. For example, applications may reside in
directories outside of the domain directory. Make your application files available
to the new Administration Server by copying them from backups or by using a
shared disk. Your application files should be available in the same relative location
on the new file system as on the file system of the original Administration Server.
18.2.9.1 Recovering Application Artifacts
If an application's artifacts, such as the .ear file, have been lost or corrupted, you can
recover the application.
To recover the application:
1. Start the Managed Server to which the application was deployed. For example:
DOMAIN_HOME/bin/startManagedWebLogic.sh managed_server_name admin_url
This synchronizes the configuration with the Administration Server.
On each Managed Server restart, the configuration and application artifacts are
retrieved from the Administration Server.
18.2.9.2 Recovering a Redeployed Application That Is No Longer Functional
If a Java EE application was redeployed to a Managed Server (whether or not the
Managed Server is part of a cluster) and the application is no longer functional, you
can recover it.
To recover the application:
1. Recover the application files from backup, if needed.
2. Redeploy the old version of the application from the backup.
You cannot just copy the original ear file. Even if the original ear file (from the
backup) is copied back to the Managed Server stage directory and you restart the
Managed Server, the application is still not recovered. You must redeploy the
original version.
18.2.9.3 Recovering an Undeployed Application
If a deployed application was undeployed from Oracle WebLogic Server, you can
recover it.
To recover the application:
1. Recover the application files from backup, if needed.
2. Redeploy the old version of the application from the backup. If the application
was deployed to a cluster, redeploy the application to the same cluster.
You cannot just copy the original ear file. Even if the original ear file (from the
backup) is copied back to the Managed Server stage directory and you restart the
Managed Server, the application is still not recovered. You must redeploy the
original version.
See Also: Oracle Fusion Middleware Deploying Applications to Oracle
WebLogic Server for information about deploying applications

Recovering After Loss of Host
18-18 Oracle Fusion Middleware Administrator's Guide
18.2.9.4 Recovering a Composite Application
A new version of a composite application (such as SOA application) was redeployed
to a Managed Server or cluster. The application is no longer functional.
To recover the application:
1. Recover the application files from backup, if needed.
2. Redeploy the old version of the application. If the application was deployed to a
cluster, redeploy the application to the same cluster.
18.2.10 Recovering a Database
If your database that contains your metadata repository, including the MDS
Repository, is corrupted, you can recover it using RMAN. You can recover the
database at the desired granularity, either a full recovery or a tablespace recovery.
For best results, recover the database to the most current state, using point-in-time
recovery (if the database is configured in Archive Log Mode.) This ensures that the
latest data is recovered. For example:
rman> restore database;
rman> recover database;
See Appendix D for the schemas used by each component.
For detailed steps, see the Oracle Database Backup and Recovery User's Guide.
18.3 Recovering After Loss of Host
This section describes how to recover your Oracle Fusion Middleware environment
after losing the original operating environment. For example, you could have a serious
system malfunction or loss of media. The sections includes the following topics:
■Recovering After Loss of Oracle WebLogic Server Domain Host
■Recovering After Loss of Administration Server Host
■Recovering After Loss of Managed Server Host
■Recovering After Loss of Component Host
■Additional Actions for Recovering Entities After Loss of Host
■Recovering After Loss of Database Host
18.3.1 Recovering After Loss of Oracle WebLogic Server Domain Host
To recover an Oracle WebLogic Server domain:
1. Stop all relevant processes. That is, stop all processes that are related to the
domain, such as the Administration Server and Managed Servers. For example,
stop the Administration Server:
DOMAIN_HOME/bin/stopWeblogic.sh username password [admin_url]
2. Recover the domain directory from backup:
cd DOMAIN_HOME
Note: When you are recovering in the case of loss of host, you must
restore the files using the same path as on the original host.

Recovering After Loss of Host
Recovering Your Environment 18-19
(UNIX) tar -xf domain_backup_092011.tar
(Windows) jar xtf domain_backup_092011.jar
3. Start all relevant processes. That is, start all processes that are related to the
domain. For example, start the Administration Server:
DOMAIN_HOME/bin/startWebLogic.sh -Dweblogic.management.username=username
-Dweblogic.management.password=password
-Dweblogic.system.StoreBootIdentity=true
4. If you cannot start the Administration Server, recover it, as described in
Section 18.3.2.
5. If you cannot start a Managed Server, recover it, as described in Section 18.3.3.
18.3.2 Recovering After Loss of Administration Server Host
If you lose a host that contains the Administration Server, you can recover it to the
same host or a different host, as described in the following topics:
■Recovering the Administration Server to the Same Host
■Recovering the Administration Server to a Different Host
18.3.2.1 Recovering the Administration Server to the Same Host
In this scenario, you recover the Administration Server either to the same host after the
operating system has been reinstalled or to a new host that has the same host name.
For example, the Administration Server is running on Host A and the Managed Server
is running on Host B. Host A has failed for some reason and the Administration Server
must be recovered.
To recover the Administration Server to the same host:
1. Recover the file system. For example, recover the domain containing the
Administration Server, as described in Section 18.3.1.
2. Attempt to start the Administration Server. For example:
DOMAIN_HOME/bin/startWebLogic.sh -Dweblogic.management.username=username
-Dweblogic.management.password=password
-Dweblogic.system.StoreBootIdentity=true
If the Administration Server starts, you do not need to take any further steps.
3. If the Administration Server fails to start, take the following steps on Host A:
a. Stop all relevant processes. That is, stop all processes that are related to the
domain, such as the Administration Server and Managed Servers. For
example, to stop the Administration Server on Linux:
DOMAIN_HOME/bin/stopWeblogic.sh username password [admin_url]
b. Recover the Middleware home, if needed:
tar -xf mw_home_backup_092011.tar
c. If the domain directory does not reside in the Middleware home, recover the
domain directory from backup:
cd DOMAIN_HOME
tar -xf domain_backup_092011.tar
d. Start the Administration Server. For example:

Recovering After Loss of Host
18-20 Oracle Fusion Middleware Administrator's Guide
DOMAIN_HOME/bin/startWebLogic.sh -Dweblogic.management.username=username
-Dweblogic.management.password=password
-Dweblogic.system.StoreBootIdentity=true
e. Start the Managed Servers, specifying the Administration URL for the host:
DOMAIN_HOME/bin/startManagedWebLogic.sh managed_server_name admin_url
f. Start Node Manager:
java weblogic.WLST
wls:/offline> startNodeManager()
18.3.2.2 Recovering the Administration Server to a Different Host
In this scenario, the Administration Server is running on Host A and the Managed
Server is running on Host B. Host A has failed for some reason and the Administration
Server must be moved to Host C.
To recover the Administration Server to a different host:
1. Recover the Middleware home to Host C (the new Host):
cd MW_HOME
tar -xf mw_home_backup_092011.tar
2. If the domain directory does not reside in the Middleware home, recover the
domain directory from backup:
cd DOMAIN_HOME
tar -xf domain_backup_092011.tar
3. If the Administration Server has a Listen address, create a new machine with the
new host name, as described in Section 18.3.5.5.
4. Start Node Manager on Host C if it was configured on the original host:
java weblogic.WLST
wls:/offline> startNodeManager()
5. Start the Administration Server. For example:
DOMAIN_HOME/bin/startWebLogic.sh -Dweblogic.management.username=username
-Dweblogic.management.password=password
-Dweblogic.system.StoreBootIdentity=true
6. Start the Managed Servers. The section "Restarting a Failed Administration Server"
in the Oracle Fusion Middleware Managing Server Startup and Shutdown for Oracle
WebLogic Server describes different ways to restart them, depending on how they
were configured.
One option is to use the following script, specifying the Administration URL of the
new host:
DOMAIN_HOME/bin/startManagedWebLogic.sh managed_server_name admin_url
7. Ensure that additional application artifacts are available. For example, if the
deployment mode is nostage or external_stage, applications may reside in
directories outside of the domain directory. Make your application files available
to the new Administration Server by copying them from backups or by using a
shared disk. Your application files should be available in the same relative location
on the new file system as on the file system of the original Administration Server.

Recovering After Loss of Host
Recovering Your Environment 18-21
If the application is staged, the Administration Server copies the application bits to
the staged directories on the Managed Server hosts.
8. Update Oracle Inventory, as described in Section 18.3.5.7.
9. If your environment contains Oracle HTTP Server, modify the mod_wl_ohs.conf
file, as described in Section 18.3.5.4.
10. Edit the targets.xml file for Fusion Middleware Control, as described in
Section 18.3.5.2.
11. Oracle Management Service, which is part of Fusion Middleware Control, is on the
original host and is recovered to the new host when you restore the
Administration Server. Oracle Management Agent connects to Oracle
Management Service to monitor certain components. If your environment contains
components, such as Oracle Internet Directory and Oracle Virtual Directory, that
use Oracle Management Agent, but they are located on a different host, you must
take the following steps on each host containing the components. For example, the
Administration Server was on Host A, but is restored, along with Oracle
Management Service, to Host B. Oracle Internet Directory is on Host C and Oracle
Virtual Directory is on Host D. You must take these steps on both Host C and Host
D.
a. Edit the following file:
(UNIX) ORACLE_INSTANCE/EMAGENT/emagent_name/sysman/config/emd.properties
(Windows)ORACLE_INSTANCE\EMAGENT\emagent_name\sysman\config\emd.properties
Update the following entries, replacing the host name with the new host for
the Administration Server:
emdWalletSrcUrl=http://newhost.domain.com:port/em/wallets/emd
REPOSITORY_URL=http://newhost.domain.com:port/em/upload/
b. Shut down and restart the EM Agent process:
cd ORACLE_INSTANCE/EMAGENT/emagent_dir
./emctl stop agent
./emctl start agent
./emctl status agent
The status command shows the REPOSITORY_URL pointing to the new host.
Now you can start and stop the Managed Server on Host B using the Administration
Console running on Host C.
If you are recovering the Administration Server for a Web Tier installation, see
Section 18.3.5 for information about additional actions you must take.
18.3.3 Recovering After Loss of Managed Server Host
If you lose a host that contains a Managed Server, you can recover it to the same host
or a different host, as described in the following topics:
■Recovering a Managed Server to the Same Host
■Recovering a Managed Server to a Different Host
■Recovering an Oracle SOA Suite Managed Server That Has a Separate Directory
This section pertains when Oracle SOA Suite is configured in a domain and no
Managed Servers share the domain directory with the Administration Server.

Recovering After Loss of Host
18-22 Oracle Fusion Middleware Administrator's Guide
18.3.3.1 Recovering a Managed Server to the Same Host
In this scenario, you recover a Managed Server to the same host after the operating
system has been reinstalled or to a new host that has the same host name. The
Administration Server is running on Host A and the Managed Server is running on
Host B. Host B failed for some reason and the Managed Server must be recovered to
Host B.
To recover a Managed Server to the same host:
1. Start Node Manager on Host B:
java weblogic.WLST
wls:/offline> startNodeManager()
2. Start the Managed Server. For example:
DOMAIN_HOME/bin/startManagedWebLogic.sh managed_server_name admin_url
If the Managed Server starts, it connects to the Administration Server and updates
its configuration changes. You do not need to take any further steps.
3. If the Managed Server fails to start or if the file system is lost, take the following
steps:
a. Stop Node Manager:
java weblogic.WLST
wls:/offline> stopNodeManager()
b. Recover the Middleware home to Host B from the backup, if required:
tar -xf mw_home_backup_092011.tar
c. If the Managed Server contains Oracle Portal, Oracle Reports, Oracle Forms
Services, or Oracle Business Intelligence Discoverer, and the Managed Server
domain directories reside outside of the Middleware home, restore the
domain, in addition to the Middleware home. For example:
cd Domain_Home
tar -xf domain_home_backup_092011.tar
Go to Step e.
d. If the Managed Server does not contain the components listed in Step c, take
the following steps:
–Create a domain template jar file for the Administration Server running in
Host A, using the pack utility. For example:
pack.sh -domain=MW_HOME/user_projects/domains/domain_name
-template=/scratch/temp.jar -template_name=test_install
-template_author=myname -log=/scratch/logs/my.log -managed=true
Specifying the -managed=true option packs up only the Managed Servers.
If you want to pack the entire domain, omit this option.
–Unpack the domain template jar file in Host B, using the unpack utility:
unpack.sh -template=/scratch/aime1/ms.jar
-domain=MW_HOME/user_projects/domains/domain_name
-log=/scratch/logs/new.log -log_priority=info

Recovering After Loss of Host
Recovering Your Environment 18-23
e. Ensure that the application artifacts are accessible from the Managed Server
host. That is, if the application artifacts are not on the same server as the
Managed Server, they must be in a location accessible by the Managed Server.
f. If Node Manager is not started, start it:
java weblogic.WLST
wls:/offline> startNodeManager()
g. Start the Managed Server. For example:
DOMAIN_HOME/bin/startManagedWebLogic.sh managed_server_name admin_url
The Managed Server connects to the Administration Server and updates its
configuration changes.
18.3.3.2 Recovering a Managed Server to a Different Host
In this scenario, the Administration Server is running on Host A and the Managed
Server is running on Host B. Host B failed for some reason and the Managed Server
must be recovered to Host C.
To recover a Managed Server to a different host:
1. Recover the Middleware home for the Managed Server to Host C.
tar -xf mw_home_backup_092011.tar
2. If the Managed Server contains Oracle Portal, Oracle Reports, Oracle Forms
Services, or Oracle Business Intelligence Discoverer, and the Managed Server
domain directories reside outside of the Middleware home, restore the domain, in
addition to the Middleware home. For example:
cd Domain_Home
tar -xf domain_home_backup_092011.tar
Go to Step 4.
3. If the Managed Server does not contain the components listed in Step 2, take the
following steps:
a. Create a domain template jar file from the Administration Server running in
Host A, using the pack utility. For example:
Note:
■For applications that are deployed in nostage and external_stage
mode, copy the application artifacts from the Administration
Server host directory.
■For applications that are deployed in stage mode, the
Administration server copies the application bits to the staged
directories on the Managed Server hosts.
See Oracle Fusion Middleware Deploying Applications to Oracle WebLogic
Server for information about deploying applications.
Important: Recover the Middleware home to the same location as the
original.

Recovering After Loss of Host
18-24 Oracle Fusion Middleware Administrator's Guide
pack.sh -domain=MW_HOME/user_projects/domains/domain_name
-template=/scratch/temp.jar -template_name=test_install
-template_author=myname -log=/scratch/logs/my.log -managed=true
Specifying the -managed=true option packs up only the Managed Servers. If
you want to pack the entire domain, omit this option.
b. Unpack the domain template jar file on Host C, using the unpack utility:
unpack.sh -template=/scratch/aime1/ms.jar
-domain=MW_HOME/user_projects/domains/domain_name
-log=/scratch/logs/new.log -log_priority=info
If you are recovering to a different domain home, use the -app_dir switch in
the unpack command.
4. Ensure that the application artifacts are accessible from the Managed Server host.
That is, if the application artifacts are not on the same server as the Managed
Server, they must be in a location accessible by the Managed Server.
5. Start Node Manager on Host C, if it is not started:
java weblogic.WLST
wls:/offline> startNodeManager()
6. Using WLST, connect to the Administration Server and then enroll Node Manager
running in the new host with the Administration Server:
connect('username','password','http://host:port')
nmEnroll('MW_HOME/user_projects/domains/domain_name',
'MW_HOME/wlserver_n/common/nodemanager')
7. Change the Managed Server configuration to point to the new host:
a. In the WebLogic Server Administration Console, create a machine, which is a
logical representation of the computer that hosts one or more WebLogic
Servers, and point it to the new host. (From the Home page, select Machines.
Then, click New.) Follow the directions in the Administration Console help.
If you identify the Listen Address by IP address, you must disable Host Name
Verification on the Administration Servers that access Node Manager. For
more information and instructions, see "Using Hostname Verification" in
Oracle Fusion Middleware Securing Oracle WebLogic Server.
b. Change the Managed Server configuration to point to the new machine. (From
the left pane of the Console, expand Environment and then Servers. Then,
select the name of the server. Select the Configuration tab, then the General
Note:
■For applications that are deployed in nostage and external_stage
mode, copy the application artifacts from the Administration
Server host directory.
■For applications that are deployed in stage mode, the
Administration server copies the application bits to the staged
directories on the Managed Server hosts.
See Oracle Fusion Middleware Deploying Applications to Oracle WebLogic
Server for information about deploying applications.

Recovering After Loss of Host
Recovering Your Environment 18-25
tab. In the Machine field, select the machine to which you want to assign the
server.)
Change Listen Address to the new host. (If the listening address was set to
blank, you do not need to change it.)
8. Start the Managed Server. For example:
DOMAIN_HOME/bin/startManagedWebLogic.sh managed_server_name admin_url
The Managed Server connects to the Administration Server and updates its
configuration changes.
9. Update Oracle Inventory, as described in Section 18.3.5.7.
10. If your environment contains Oracle HTTP Server, modify the mod_wl_ohs.conf
file, as described in Section 18.3.5.4.
11. Edit the targets.xml file for Fusion Middleware Control, as described in
Section 18.3.5.2.
Now you can start and stop the Managed Server on Host C using the Administration
Server running on Host A.
18.3.3.3 Recovering an Oracle SOA Suite Managed Server That Has a Separate
Directory
When Oracle SOA Suite is configured in a domain and no Managed Servers share the
domain directory with the Administration Server, you must restore the Managed
Server directory. For example, a domain contains two Managed Servers, one of which
contains Oracle SOA Suite, but neither of the Managed Server's directories are in the
same directory structure as the Administration Server.
To recover to the same host or a different host, use the procedures in Section 18.2.6.3.
18.3.4 Recovering After Loss of Component Host
If you lose a host that contains a component (and its Managed Server, if applicable),
you can recover most components to the same host or a different host using the
procedures described in the following topics:
■Recovering a Java Component to the Same Host
■Recovering a Java Component to a Different Host
■Recovering a System Component to the Same Host
■Recovering a System Component to a Different Host
Some components require additional actions, which are described in the sections listed
in Table 18–2.
Table 18–2 Recovery Procedures for Loss of Host for Particular Components
Component Procedure
Oracle Access Manager Section 18.3.4.5.7
Oracle Adaptive Access Manager Section 18.3.4.5.8
Oracle BI Discoverer Section 18.3.4.8.4
Oracle BI Enterprise Edition Section 18.3.4.9
Oracle BI Publisher Section 18.3.4.10

Recovering After Loss of Host
18-26 Oracle Fusion Middleware Administrator's Guide
18.3.4.1 Recovering a Java Component to the Same Host
To recover a Java component to the same host, such as Oracle SOA Suite:
1. Recover the Managed Server, as described in Section 18.2.6.1.
2. If the component requires additional steps, as noted in Table 18–2, take those steps.
Oracle Business Process
Management
No additional steps needed for loss of host. Follow the
procedure in Section 18.2.7.7.
Oracle Data Integrator Section 18.3.4.15
Oracle Directory Integration
Platform
Section 18.3.4.5.3
Oracle Essbase Section 18.3.4.12
Oracle Forms Services Section 18.3.4.8.2
Oracle Hyperion Calculation
Manager
Section 18.3.4.13
Oracle Hyperion Financial
Reporting
Section 18.3.4.14
Oracle Hyperion Smart View No additional steps needed for loss of host. Follow the
procedure in Section 18.2.7.16.
Oracle HTTP Server Section 18.3.4.7.1
Oracle Identity Federation Section 18.3.4.5.4
Oracle Identity Manager Section 18.3.4.5.5
Oracle Identity Navigator Section 18.3.4.5.6
Oracle WebCenter Content:
Imaging
No additional steps needed for loss of host. Follow the
procedure in Section 18.2.7.19.
Oracle Information Rights
Management
No additional steps needed for loss of host. Follow the
procedure in Section 18.2.7.18.
Oracle Internet Directory Section 18.3.4.5.1
Oracle Portal Section 18.3.4.8.1
Oracle Real-Time Decisions Section 18.3.4.11
Oracle Reports Section 18.3.4.8.3
Oracle SOA Suite No additional steps needed if recovering to the same
host. Follow the procedure in Section 18.3.4.6.
Oracle WebCenter Content Section 18.3.4.16.1
Oracle WebCenter Content: Records Section 18.3.4.16.2
Oracle Virtual Directory Section 18.3.4.5.2
Oracle Web Cache Section 18.3.4.7.2
Oracle WebCenter Portal Activity
Graph
No additional steps needed for loss of host. Follow the
procedure in Section 18.2.7.8.
Oracle WebCenter Portal's
Analytics
No additional steps needed for loss of host. Follow the
procedure inSection 18.2.7.9.
Table 18–2 (Cont.) Recovery Procedures for Loss of Host for Particular Components
Component Procedure

Recovering After Loss of Host
Recovering Your Environment 18-27
18.3.4.2 Recovering a Java Component to a Different Host
To recover a Java component to a different host, such as Oracle SOA Suite:
1. Recover the Managed Server, as described in Section 18.3.3.2.
2. Edit the targets.xml file for Fusion Middleware Control, as described in
Section 18.3.5.2.
However, note that some components require additional steps, as noted in Table 18–2.
18.3.4.3 Recovering a System Component to the Same Host
To recover a system component, such as Oracle HTTP Server, to the same host, you
take the following general steps. However, note that some components require
additional steps, as noted in Table 18–2.
1. Stop all relevant processes. That is, stop all processes that are related to the
component. For example, to stop Oracle HTTP Server:
opmnctl stopproc ias-component=component_name
For information on stopping components, see Section 4.3.
2. Recover the component-specific files from backup. Section 16.5 lists the directories
and files needed for each component. For example, to recover Oracle HTTP Server
files, you recover the following directories:
ORACLE_INSTANCE/config/OHS/component_name
ORACLE_INSTANCE/diagnostics/logs/OHS/component_name
3. If the Oracle instance home has been deregistered from the Administration Server,
register the Oracle instance:
opmnctl registerinstance -adminHost admin_server_host
-adminPort admin_server_port -adminUsername username
-adminPassword password
-wlserverHome wlserver_home_location
If only the file system is being recovered, you do not need to register the Oracle
instance.
4. Start all relevant processes, as described in Section 4.3.
18.3.4.4 Recovering a System Component to a Different Host
To recover a system component, such as Oracle HTTP Server, to a different host, you
take the following general steps. However, note that most components require
additional steps, as noted in Table 18–2.
1. Recover the Middleware home, as described in Section 18.2.1.
2. Start all relevant processes. Section 4.3 explains how to start components.
3. Update the registration of the Oracle instance with the Administration Server,
using the opmnctl updateinstanceregistration command on the new host.
For example:
opmnctl updateinstanceregistration -adminHost admin_server_host
This command updates OPMN's instance.properties file.
4. Update the registration of the component with the Administration Server, using
the opmnctl updatecomponentregistration command on the new host. For

Recovering After Loss of Host
18-28 Oracle Fusion Middleware Administrator's Guide
example, to update the registration for Oracle Virtual Directory, use the following
command:
opmnctl updatecomponentregistration -Host new_host -Port nonSSLPort
-componentName ovd1 -componentType OVD
5. Edit the targets.xml file for Fusion Middleware Control, as described in
Section 18.3.5.2.
18.3.4.5 Recovering Identity Management Components to a Different Host
For most Identity Management components, you recover the Managed Server, as
described in Section 18.3.3.2.
Some components require additional steps to recover the components to a different
host, as described in the following topics:
■Recovering Oracle Internet Directory to a Different Host
■Recovering Oracle Virtual Directory to a Different Host
■Recovering Oracle Directory Integration Platform to a Different Host
■Recovering Oracle Identity Federation to a Different Host
■Recovering Oracle Identity Manager to a Different Host
■Recovering Oracle Identity Navigator to a Different Host
■Recovering Oracle Access Manager to a Different Host
■Recovering Oracle Adaptive Access Manager to a Different Host
18.3.4.5.1 Recovering Oracle Internet Directory to a Different Host To recover Oracle Internet
Directory to a different host:
1. Recover the component, as described in Section 18.3.4.4.
2. On UNIX and Linux systems, before you attempt to start Oracle Internet
Directory, set the following file to have root permission:
ORACLE_HOME/bin/oidldapd
For example:
chown root oidldapd
chmod 4710 oidldapd
3. Recover Oracle Management Agent, as described in Section 18.3.5.3.
4. If the Managed Server on which Oracle Directory Services Manager is deployed is
moved to different host and if SSL is enabled, you must delete the following file on
the new host:
DOMAIN_HOME/servers/wls_ods1/tmp/_WL_user/odsm_
11.1.1.1.0/randomid/war/conf/odsm.cer
Oracle Directory Services Manager uses this file as its keystore and trust store and
the password is stored in JKS. However, when Oracle Directory Services Manager
is copied to another host and is started, it generates a different password. If you
delete the file, Oracle Directory Services Manager creates a new file when it starts,
with the new password.
18.3.4.5.2 Recovering Oracle Virtual Directory to a Different Host To recover Oracle Virtual
Directory to a different host:

Recovering After Loss of Host
Recovering Your Environment 18-29
1. Recover the component, as described in Section 18.3.4.4.
2. Recover Oracle Management Agent, as described in Section 18.3.5.3.
18.3.4.5.3 Recovering Oracle Directory Integration Platform to a Different Host To recover
Oracle Directory Integration Platform to a different host:
1. Recover the Managed Server, as described in Section 18.3.3.2.
2. Before starting the Managed Server, restore the files in the following directory:
DOMAIN_HOME/servers/wls_ods1/stage/DIP/11.1.1.1.0/
3. Start the Managed Servers and Oracle instances.
4. If Oracle Internet Directory is also moved to a different host, execute the following
commands immediately after the Managed Server and the Oracle instance are
started:
set ORACLE_HOME Oracle_home_path
set WLS_HOME WLS_Home_path
cd ORACLE_HOME/bin
./manageDIPServerConfig set -h dip_server_host -p dip_server_port
-D weblogic_user -attribute oidhostport -value oid_host:oid_ssl_port
The manageDIPServerConfig command prompts you for a password.
For example:
./manageDIPServerConfig set -h hostname -p 19523 -D weblogic
-attribute oidhostport -value hostname.domain.com:24163
5. Register the Oracle instance, along with all of its components, with the
Administration Server, using the opmnctl registerinstance command on the
new host. For example:
opmnctl registerinstance -adminHost admin_server_host
-adminPort admin_server_port -adminUsername username
-adminPassword password
-wlserverHome wlserver_home_location
18.3.4.5.4 Recovering Oracle Identity Federation to a Different Host Because Oracle Identity
Federation provides SSO functionality, if the host name on which Oracle Identity
Federation runs is changed as part of loss of host recovery, it impacts remote partners.
In that case, remote partners must make changes regarding the host name to continue
to operate. It may take many days for remote partners to update their data and this
may cause production delays that are unacceptable. Oracle strongly recommends that
you do not change the host name of a standalone Oracle Identity Federation server.
If a load balancer is part of the environment and the host where Oracle Identity
Federation is being recovered is in the list of VIPs, then no host name changes are
required.
In the case of a standalone installation of Oracle Identity Federation, Oracle
recommends using a new host with the same name to minimize the impact. However,
if, for whatever reason, you must use a different host name for recovering Oracle
Identity Federation, then the host name must be updated manually for Oracle Identity
Federation and remote partners.
To recover Oracle Identity Federation to a different host:
1. Recover the Managed Server, as described in Section 18.3.3.2.

Recovering After Loss of Host
18-30 Oracle Fusion Middleware Administrator's Guide
2. Recover Oracle Management Agent, as described in Section 18.3.5.3.
3. Register the Oracle instance, along with all of its components, with the
Administration Server, using the opmnctl registerinstance command on the
new host. For example:
opmnctl registerinstance -adminHost admin_server_host
-adminPort admin_server_port -adminUsername username
-adminPassword password
-wlserverHome wlserver_home_location
4. Provide the updated data to remote partners.
5. Modify the host name using Fusion Middleware Control:
a. In the navigation pane, expand the farm and then Identity and Access.
b. Select the Oracle Identity Federation instance.
c. From the Oracle Identity Federation menu, choose Administration, then
Server Properties.
The Server Properties page is displayed.
d. For Host, replace the old host name with the new host name.
e. For Port, replace the port number if it has changed.
f. For SOAP Port, replace the port number if it has changed.
g. Click Apply.
h. Restart the Managed Server to which Oracle Identity Federation is deployed:
DOMAIN_HOME/bin/startManagedWebLogic.sh managed_server_name
admin_url
6. If Oracle Identity Federation is acting as an SSL server, you must replace the SSL
certificate presented by Oracle Identity Federation to clients with a new one that
has the new host name. Otherwise, host name verification by clients may fail.
18.3.4.5.5 Recovering Oracle Identity Manager to a Different Host To recover Oracle Identity
Manager to a different host:
1. Restore the domain, as described in Section 18.3.2.
2. Restore the Oracle home, as described in Section 18.2.3.
3. Restore the database containing the OIM, OID, MDS, and SOAINFRA schemas, if
necessary. See Section 18.2.10.
4. Synchronize the Oracle Identity Manager database and the LDAP provider. See the
Oracle Fusion Middleware Command Reference for Oracle WebLogic Server for more
information.
5. Export the oim-config.xml file, using the weblogicExportMetadata.sh script. Then,
edit the file, changing the host name or IP address for the SOA URL. Import the
file into MDS, using the weblogicImportMetadata.sh script.
6. Create a new machine with the new host name, as described in Section 18.3.5.5.
7. Reassociate the weblogic user with any groups, as described in Section 18.3.5.6.
18.3.4.5.6 Recovering Oracle Identity Navigator to a Different Host To recover Oracle Identity
Navigator to a different host:

Recovering After Loss of Host
Recovering Your Environment 18-31
1. Create a new machine with the new host name, as described in Section 18.3.5.5.
2. Reassociate the weblogic user with any groups, as described in Section 18.3.5.6.
18.3.4.5.7 Recovering Oracle Access Manager to a Different Host To recover Oracle Access
Manager to a different host:
1. Follow the instructions in Section 18.2.7.5.
2. To restore the WLS Agent, restore the Managed Server, as described in
Section 18.3.3.2.
3. Log into the Oracle Access Manager console.
4. Select the Oracle Access Manager proxy server.
5. Modify Host, specifying the new host name.
6. If you have protected pages, you must reregister Oracle Single Sign-On or
WebGate as partners with Oracle Access Manager, using the oamreg tool,
described in "About the Remote Registration Tool" in the Oracle Fusion Middleware
Administrator's Guide for Oracle Access Manager with Oracle Security Token Service.
Also see "OSSO Remote Registration Request" in the same manual.
7. Create a new machine with the new host name, as described in Section 18.3.5.5.
8. Edit the WebGate configuration file, obAccessClient.xml, to update the host name
for the Oracle Access Manager server. The file is located in the following directory:
DOMAIN_HOME/output/agentName/
9. Reassociate the weblogic user with any groups, as described in Section 18.3.5.6.
18.3.4.5.8 Recovering Oracle Adaptive Access Manager to a Different Host To recover Oracle
Adaptive Access Manager to a different host:
1. Follow the instructions in Section 18.2.7.6.
2. Create a new machine with the new host name, as described in Section 18.3.5.5.
3. Reassociate the weblogic user with any groups, as described in Section 18.3.5.6.
18.3.4.6 Recovering Oracle SOA Suite After Loss of Host
Note that when Oracle SOA Suite is configured in a domain and no Managed Servers
share the domain directory with the Administration Server, take the steps described in
Section 18.3.3.3. Otherwise, follow the steps in this section.
To recover the Oracle SOA Suite Managed Server to the same host, recover the
Managed Server, as described in Section 18.3.3.1.
To recover the Oracle SOA Suite Managed Server to a different host after loss of host:
1. Before you recover, update the WSDL file to point to the new host name and port.
2. Recover the Managed Server, as described in Section 18.3.3.2.
3. After you recover the Oracle SOA Suite Managed Server, take the following
actions:
–If the ant command is used to deploy composites, edit the deploy-sar.xml file,
which is located in:
(UNIX) ORACLE_HOME/bin
(Windows) ORACLE_HOME\bin

Recovering After Loss of Host
18-32 Oracle Fusion Middleware Administrator's Guide
In the following line, replace the previous host name with the new host name:
<property name="wlsHost" value="newhostname"/>
If a Load Balancer is used, do not modify this property. Instead, register the
new host with the Load Balancer.
–Change the host name in the soa-infra MBean:
a. In Fusion Middleware Control, navigate to the Managed Server.
b. From the WebLogic Server menu, choose System MBean Browser.
c. Expand Application Defined MBeans, then oracle.as.soainfra.config,
then Server: server_name and then SoaInfraConfig. Select soa-infra.
d. In the Attributes tab, click ServerURL. If the ServerURL attribute contains
a value, change the host name to the new host name.
e. Click Apply.
–Redeploy all applications which have the WSDL files updated to the new host
name.
If a Load Balancer is configured with the environment, take the following additional
steps:
1. Log in to the Oracle WebLogic Server Administration Server.
2. In Domain Structure, navigate to Servers. For each Managed Server, select the
Protocol tab, then the HTTP tab.
3. For Frontend Host, enter the new host name.
4. For Frontend HTTP Port and Frontend HTTPs Port, if applicable, enter the new
port number.
5. Restart each Managed Server.
18.3.4.7 Recovering Web Tier Components to a Different Host
The Web tier consists of Oracle HTTP Server and Oracle Web Cache. The following
topics describe how to recover these components to a different host:
■Recovering Oracle HTTP Server to a Different Host
■Recovering Oracle Web Cache to a Different Host
18.3.4.7.1 Recovering Oracle HTTP Server to a Different Host To recover Oracle HTTP
Server to a different host:
1. Recover the component, as described in Section 18.3.4.4.
2. Recover Oracle Management Agent, as described in Section 18.3.5.3.
3. Modify the ServerName entry in the following file to have the new host name:
Note: If there is no Load Balancer configured with the environment
and Oracle SOA Suite must be recovered to a different host, then
in-flight instances that are pending a response from task flow and
asynchronous responses are not recovered. Oracle recommends that
you use a Load Balancer to ensure that you can recover to a different
host.

Recovering After Loss of Host
Recovering Your Environment 18-33
(UNIX) ORACLE_INSTANCE/config/OHS/ohs_name/httpd.conf
(Windows) ORACLE_INSTANCE\config\OHS\ohs_name\httpd.conf
18.3.4.7.2 Recovering Oracle Web Cache to a Different Host To recover Oracle Web Cache to
a different host:
1. Recover the component, as described in Section 18.3.4.4.
2. Recover Oracle Management Agent, as described in Section 18.3.5.3.
3. Edit the webcache.xml file, replacing the previous host name with the new host
name. The file is located in:
(UNIX) ORACLE_INSTANCE/config/WebCache/webcache_name
(Windows) ORACLE_INSTANCE\config\WebCache\webcache_name
18.3.4.8 Recovering Oracle Portal, Oracle Reports, Oracle Forms Services, and
Oracle Business Intelligence Discoverer to a Different Host
The following topics describe how to recover these components to a different host:
■Recovering Oracle Portal to a Different Host
■Recovering Oracle Forms Services to a Different Host
■Recovering Oracle Reports to a Different Host
■Recovering Oracle Business Intelligence Discoverer to a Different Host
18.3.4.8.1 Recovering Oracle Portal to a Different Host To recover Oracle Portal to a
different host:
1. Restore the Middleware home, the domain directory, and the Oracle instance
directory to the new host. See Section 18.3.3.2 for more information.
2. Recover Oracle Management Agent, as described in Section 18.3.5.3.
3. If the instance has been deregistered, register the Oracle instance, along with all of
its components, with the Administration Server, using the opmnctl
registerinstance command on the new host. For example:
opmnctl registerinstance -adminHost admin_server_host
-adminPort admin_server_port -adminUsername username
-adminPassword password
-wlserverHome wlserver_home_location
4. Update the registration of the Oracle instance with the Administration Server,
using the opmnctl updateinstanceregistration command on the new host.
For example:
opmnctl updateinstanceregistration -adminHost admin_server_host
This command updates OPMN's instance.properties file.
5. Modify the following files, replacing the old host name with the new host name:
ORACLE_INSTANCE/config/OHS/ohs_name/httpd.conf
ORACLE_INSTANCE/config/OHS/ohs_name/moduleconf/portal.conf
6. Run the ssoreg script, which is located in:
Identity_Management_ORACLE_HOME/sso/bin
Use the following command:

Recovering After Loss of Host
18-34 Oracle Fusion Middleware Administrator's Guide
ssoreg.sh -site_name newhost:http_listen_port
-mod_osso_url http://newhost:http_listen_port -config_mod_osso TRUE
-oracle_home_path $ORACLE_HOME -config_file any_new_file_path
-admin_info cn=orcladmin -virtualhost -remote_midtier
For example:
ssoreg.sh -site_name example.com:8090
-mod_osso_url http://example.com:8090 -config_mod_osso TRUE
-oracle_home_path $ORACLE_HOME -config_file /tmp/loh_osso.conf
-admin_info cn=orcladmin -virtualhost -remote_midtier
7. Copy the file from the previous step to the new host.
8. In the new host, modify the OssoConfigFile section in the following file to include
the path of the file in step 6:
ORACLE_INSTANCE/config/OHS/ohs1/moduleconf/mod_osso.conf
For example:
<IfModule mod_osso.c>
OssoIpCheck off
OssoSecureCookies off
OssoIdleTimeout off
OssoConfigFile /tmp/path_of_file_created
9. Edit the following files, replacing the previous host name with the new host name:
■webcache.xml. This file is located in:
(UNIX) ORACLE_INSTANCE/config/WebCache/webcache_name
(Windows) ORACLE_INSTANCE\config\WebCache\webcache_name
Replace all occurrences of the previous host name with the new host name.
■instance.properties. The file is located in:
(UNIX) ORACLE_INSTANCE/config/OPMN/opmn
(Windows) ORACLE_INSTANCE\config\OPMN\opmn
In the following line, replace the previous host name with the new host name
if the Administration Server host name has changed.
adminHost=host_name
10. If the published host used to access Oracle Portal is changing, take the following
steps. This could happen if you have a single node install which contains both
Oracle Web Cache and WLS_PORTAL, and those processes must move to a
different host. Another scenario is when you have Oracle Web Cache running on a
node remotely from WLS_PORTAL, and Oracle Web Cache must move to a
different host. In both these cases, take the following steps to update the Published
Host information within Oracle Portal. (Note: If you have a load balancer or
reverse proxy configuration, the steps are not needed.)
a. Recursively delete all content from the following directory, but do not delete
the directory itself:
ORACLE_INSTANCE/portal/cache
b. Log in to Fusion Middleware Control. Expand the farm and right-click Portal.
Then, choose Settings, then Wire Configuration.
c. In the Portal Midtier section, update Published Host with the new host name.

Recovering After Loss of Host
Recovering Your Environment 18-35
d. In the Oracle Web Cache section, update Host with the new host name.
11. Restart the WLS_PORTAL instance.
18.3.4.8.2 Recovering Oracle Forms Services to a Different Host To recover Oracle Forms
Services to a different host:
1. Recover the Managed Server, as described in Section 18.3.3.2.
2. Recover Oracle Management Agent, as described in Section 18.3.5.3.
3. Register the Oracle instance, along with all of its components, with the
Administration Server, using the opmnctl registerinstance command on the
new host. For example:
opmnctl registerinstance -adminHost admin_server_host
-adminPort admin_server_port -adminUsername username
-adminPassword password
-wlserverHome wlserver_home_location
4. Edit the following files, replacing the previous host name with the new host name:
■webcache.xml. This file is located in:
(UNIX) ORACLE_INSTANCE/config/WebCache/webcache_name
(Windows) ORACLE_INSTANCE\config\WebCache\webcache_name
Replace all occurrences of the previous host name with the new host name.
■instance.properties. The file is located in:
(UNIX) ORACLE_INSTANCE/config/OPMN/opmn
(Windows) ORACLE_INSTANCE\config\OPMN\opmn
In the following line, replace the previous host name with the new host name
if the Administration Server host name has changed.
adminHost=host_name
■forms.conf. The file is located in:
(UNIX) ORACLE_INSTANCE/config/OHS/ohs_name/moduleconf
(Windows) ORACLE_INSTANCE\config\OHS\ohs_name\moduleconf
Replace the host name in the parameter WebLogicHost with the name of the
new host.
5. On the Administration Server host, edit the following file:
DOMAIN_HOME/opmn/topology.xml
Add properties for the <ias-component id> element for Oracle Forms Services. The
following example shows the element after you modify it:
</ias-component>
<ias-component id="forms" type="FormsComponent" >
<em-properties>
<property name="OracleHome" value="/path_to_oracle_home" />
<property name="instName" value="instance_name" />
<property name="EMTargetType" value="oracle_forms" />
<property name="version" value="11.1.1" />
</em-properties>
</ias-component>

Recovering After Loss of Host
18-36 Oracle Fusion Middleware Administrator's Guide
6. On the host where the Oracle instance has been recovered, update the registration
of the component with the Administration Server, using the opmnctl
updatecomponentregistration command on the new host.
For example:
opmnctl updatecomponentregistration -Host new_host -Port nonSSLPort
-componentName forms -componentType FormsComponent
7. Run the ssoreg script, which is located in:
Identity_Management_ORACLE_HOME/sso/bin
Use the following command:
ssoreg.sh -site_name newhost:http_listen_port
-mod_osso_url http://newhost:http_listen_port -config_mod_osso TRUE
-oracle_home_path $ORACLE_HOME -config_file any_new_file_path
-admin_info cn=orcladmin -virtualhost -remote_midtier
For example:
ssoreg.sh -site_name example.com:8090
-mod_osso_url http://example.com:8090 -config_mod_osso TRUE
-oracle_home_path $ORACLE_HOME -config_file /tmp/loh_osso.conf
-admin_info cn=orcladmin -virtualhost -remote_midtier
8. Copy the file from the previous step to the new host.
9. In the new host, modify the OssoConfigFile section in the following file to include
the path of the file in step 7:
ORACLE_INSTANCE/config/OHS/ohs1/moduleconf/mod_osso.conf
For example:
<IfModule mod_osso.c>
OssoIpCheck off
OssoSecureCookies off
OssoIdleTimeout off
OssoConfigFile /tmp/path_of_file_created
18.3.4.8.3 Recovering Oracle Reports to a Different Host To recover Oracle Reports to a
different host:
1. Recover the Managed Server, as described in Section 18.3.3.2.
2. Recover Oracle Management Agent, as described in Section 18.3.5.3.
3. Register the Oracle instance, along with all of its components, with the
Administration Server, using the opmnctl registerinstance command on the
new host. For example:
opmnctl registerinstance -adminHost admin_server_host
-adminPort admin_server_port -adminUsername username
-adminPassword password
-wlserverHome wlserver_home_location
4. Edit the following files, replacing the previous host name with the new host name:
■reports_install.properties. The file is located in:
(UNIX) ORACLE_INSTANCE/reports
(Windows) ORACLE_INSTANCE\reports

Recovering After Loss of Host
Recovering Your Environment 18-37
Edit the parameters SERVER_NAME, OHS_HOST and REPORTS_
MANAGED_WLS_HOST.
■webcache.xml. This file is located in:
(UNIX) ORACLE_INSTANCE/config/WebCache/webcache_name
(Windows) ORACLE_INSTANCE\config\WebCache\webcache_name
Replace all occurrences of the previous host name with the new host name.
■instance.properties. The file is located in:
(UNIX) ORACLE_INSTANCE/config/OPMN/opmn
(Windows) ORACLE_INSTANCE\config\OPMN\opmn
In the following line, replace the previous host name with the new host name
if the Administration Server host name has changed.
adminHost=host_name
■reports_ohs.conf. The file is located in:
(UNIX) ORACLE_INSTANCE/config/OHS/ohs_name/moduleconf
(Windows) ORACLE_INSTANCE\config\OHS\ohs_name\moduleconf
■rwservlet.properties. The file is located in:
(UNIX) DOMAIN_HOME/config/fmwconfig/servers/server_
name/applications/reports_version/configuration
(Windows) DOMAIN_HOME\config\fmwconfig\servers\server_
name\applications\reports_version\configuration
In the file, modify the <server> element to use the new host name.
5. In the following directory, rename the subdirectory to have the new host name:
(UNIX) ORACLE_INSTANCE/diagnostics/logs/ReportsServer
(Windows) ORACLE_INSTANCE\diagnostics\logs\ReportsServer
6. In the following directory, rename the old_host_name.dat file to the new host name:
(UNIX) ORACLE_INSTANCE/reports/server
(Windows) ORACLE_INSTANCE\reports\server
7. In the following directory, rename the subdirectory to have the new host name:
(UNIX) ORACLE_INSTANCE/config/ReportsServer
(Windows) ORACLE_INSTANCE\config\ReportsServer
8. Run the ssoreg script, which is located in:
Identity_Management_ORACLE_HOME/sso/bin
Use the following command:
ssoreg.sh -site_name newhost:http_listen_port
-mod_osso_url http://newhost:http_listen_port -config_mod_osso TRUE
-oracle_home_path $ORACLE_HOME -config_file any_new_file_path
-admin_info cn=orcladmin -virtualhost -remote_midtier
For example:
ssoreg.sh -site_name example.com:8090
-mod_osso_url http://example.com:8090 -config_mod_osso TRUE
-oracle_home_path $ORACLE_HOME -config_file /tmp/loh_osso.conf

Recovering After Loss of Host
18-38 Oracle Fusion Middleware Administrator's Guide
-admin_info cn=orcladmin -virtualhost -remote_midtier
9. Copy the file from the previous step to the new host.
10. In the new host, modify the OssoConfigFile section in the following file to include
the path of the file in step 8:
ORACLE_INSTANCE/config/OHS/ohs1/moduleconf/mod_osso.conf
For example:
<IfModule mod_osso.c>
OssoIpCheck off
OssoSecureCookies off
OssoIdleTimeout off
OssoConfigFile /tmp/path_of_file_created
11. In the following file, replace occurrences of the host name with the new host name:
(UNIX) DOMAIN_HOME/servers/server_name/tmp/_WL_user/reports_version/random_
string/META-INF/mbeans.xml
(Windows) DOMAIN_HOME\servers\server_name\tmp\_WL_user\reports_version\random_
string\META-INF\mbeans.xml
12. In the following file, replace occurrences of the host name with the new host name:
ORACLE_INSTANCE/EMAGENT/emagent_<instanceName>/sysman/emd/targets.xml
You change the host name in the elements beginning with the following:
<Target TYPE="oracle_repapp" ..>
<Target TYPE="oracle_repserv" ..>
18.3.4.8.4 Recovering Oracle Business Intelligence Discoverer to a Different Host To recover
Oracle Business Intelligence Discoverer to a different host:
1. Recover the Managed Server, as described in Section 18.3.3.2.
2. Recover Oracle Management Agent, as described in Section 18.3.5.3.
3. Register the Oracle instance, along with all of its components, with the
Administration Server, using the opmnctl registerinstance command on the
new host. For example:
opmnctl registerinstance -adminHost admin_server_host
-adminPort admin_server_port -adminUsername username
-adminPassword password
-wlserverHome wlserver_home_location
4. Edit the following files, replacing the previous host name with the new host name:
■module_disco.conf. This file is located in:
(UNIX) ORACLE_INSTANCE/config/OHS/ohs_name//moduleconf
(Windows) ORACLE_INSTANCE\config\OHS\ohs_name\moduleconf
■webcache.xml. This file is located in:
(UNIX) ORACLE_INSTANCE/config/WebCache/webcache_name
(Windows) ORACLE_INSTANCE\config\WebCache\webcache_name
Replace all occurrences of the previous host name with the new host name.
5. Run the ssoreg script, which is located in:

Recovering After Loss of Host
Recovering Your Environment 18-39
Identity_Management_ORACLE_HOME/sso/bin
Use the following command:
ssoreg.sh -site_name newhost:http_listen_port
-mod_osso_url http://newhost:http_listen_port -config_mod_osso TRUE
-oracle_home_path $ORACLE_HOME -config_file any_new_file_path
-admin_info cn=orcladmin -virtualhost -remote_midtier
For example:
ssoreg.sh -site_name example.com:8090
-mod_osso_url http://example.com:8090 -config_mod_osso TRUE
-oracle_home_path $ORACLE_HOME -config_file /tmp/loh_osso.conf
-admin_info cn=orcladmin -virtualhost -remote_midtier
6. Copy the file from the previous step to the new host.
7. In the new host, modify the OssoConfigFile section in the following file to include
the path of the file in step 5:
ORACLE_INSTANCE/config/OHS/ohs1/moduleconf/mod_osso.conf
For example:
<IfModule mod_osso.c>
OssoIpCheck off
OssoSecureCookies off
OssoIdleTimeout off
OssoConfigFile /tmp/path_of_file_created
18.3.4.9 Recovering Oracle BI Enterprise Edition to a Different Host
You can recover Oracle BI EE to a different host.
The following topics describe how to move Oracle BI EE to a different host with the
same name:
■Recovering Oracle BI EE to a Different Host in a Non-Clustered Environment
■Recovering Oracle BI EE to a Different Host in a Clustered Environment
18.3.4.9.1 Recovering Oracle BI EE to a Different Host in a Non-Clustered Environment The
steps you take to recover Oracle BI EE to a different host depend on the operating
system. Note that the host must have the same name as the original host.
■On UNIX, take the following steps:
1. Restore the Middleware home, as described in Section 18.2.1.
2. Restore the database containing the Oracle BI EE schemas, if necessary. See
Section 18.3.6.
■On Windows, take the following steps:
1. Restore the Middleware home from backup, as described in Section 18.2.1,
overwriting the Middleware home that you created with the new installation.
2. Restore the database containing the Oracle BI EE schemas, if necessary. See
Section 18.3.6.
3. Install the C++ libraries from Microsoft, by executing the following file:
Oracle_BI\bifoundation\install\vc80\vcredist_x86.exe

Recovering After Loss of Host
18-40 Oracle Fusion Middleware Administrator's Guide
4. Import the Registry entries that you exported into the new host, as described
in Section 18.3.4.9.4.
18.3.4.9.2 Recovering Oracle BI EE to a Different Host in a Clustered Environment In this
scenario, you have an Oracle BI EE cluster on two hosts, Host A and Host B. Host A
contains instance1 and Host B contains instance2. Host A must be replaced for some
reason, such as a host crash, and you must recover to Host C and scale out the system
so that Host C contains instance3.
Take the following steps:
1. Restore the Middleware home from backup to Host C, as described in
Section 18.2.1.
2. Restore the database containing the Oracle BI EE schemas, if necessary. See
Section 18.3.6.
3. On Windows, install the C++ libraries from Microsoft, by executing the following
file:
Oracle_BI\bifoundation\install\vc80\vcredist_x86.exe
4. On Windows, import the Registry entries that you exported into the new host, as
described in Section 18.3.4.9.4.
5. If the failed node contained the Administration Server, recover it, as described in
steps 1 through 5 in Section 18.3.2.2.
6. Scale out the Oracle BI EE system, as described in "Scaling Out the BI System on
APPHOST2" in the Oracle Fusion Middleware Enterprise Deployment Guide for Oracle
Business Intelligence.
Note the following:
■When you enter the directory specifications for the Domain Home and
Applications Home, enter specifications for directories that do not yet exist or
that are empty.
■If the Domain Home field is empty, update the following file with the domain
directory:
MW_HOME/wlserver_10.3/common/nodemanager/nodemanager.domains
Before you start Node Manager, take the following steps:
a. Stop Node Manager, if it is running.
b. Run the setNMProps.sh script, which is located in the ORACLE_
COMMON_HOME/common/bin directory, to set the StartScriptEnabled
property to true before starting Node Manager:
cd ORACLE_COMMON_HOME/common/bin
./setNMProps.sh
c. Restart Node Manager and enable dynamic registration using the
following commands:
cd WL_HOME/server/bin
export JAVA_OPTIONS=-DDomainRegistrationEnabled=true
./startNodeManager.sh

Recovering After Loss of Host
Recovering Your Environment 18-41
7. Scale out the system components, as described in "Scaling Out the System
Components" in the Oracle Fusion Middleware Enterprise Deployment Guide for Oracle
Business Intelligence. Fusion Middleware Control prompts you to restart the
instances after you have changed their configuration. Restart the instances.
Because instance1 on Host A is no longer available, you must modify its count of
BI Servers, Presentation Services, and JavaHosts to be 0. Fusion Middleware
Control prompts you to restart the instances after you have changed their
configuration. Restart the instances.
8. Make instance2 the primary instance and instance3 the secondary instance using
Fusion Middleware Control:
a. Make instance 2 the primary instance and specify the secondary instance as
none. Activate and restart the instance as prompted by Fusion Middleware
Control.
b. Make instance3 the secondary instance. Activate and restart the instance as
prompted by Fusion Middleware Control.
See "Configuring Secondary Instances of Singleton System Components" in the
Oracle Fusion Middleware Enterprise Deployment Guide for Oracle Business Intelligence
for more information.
9. Set the listen address of the bi_servern Managed Server, as described in "Setting
the Listen Address for the bi_server2 Managed Server" in the Oracle Fusion
Middleware Enterprise Deployment Guide for Oracle Business Intelligence.
10. Disable host name verification for the bi_servern Managed Server, as described in
"Disabling Host Name Verification for the bi_server2 Managed Server" in the
Oracle Fusion Middleware Enterprise Deployment Guide for Oracle Business Intelligence.
11. Depending on your configuration, perform additional configuration, as described
in "Performing Additional Configuration for Oracle Business Intelligence
Availability" in the Oracle Fusion Middleware Enterprise Deployment Guide for Oracle
Business Intelligence.
12. If Oracle HTTP Server is installed, set the frontend HTTP host and port for the
Oracle WebLogic Server cluster to ensure that Oracle BI Search URLs are set
correctly, as described in "Setting the Frontend URL for the Administration
Console" in the Oracle Fusion Middleware Enterprise Deployment Guide for Oracle
Business Intelligence.
13. Configure Node Manager for the Managed Servers as described in "Configuring
Node Manager for the Managed Servers" in the Oracle Fusion Middleware Enterprise
Deployment Guide for Oracle Business Intelligence.
14. Start the Oracle BI EE Managed Server and all of the OPMN-managed
components.
18.3.4.9.3 Additional Steps for Recovering Oracle BI EE Depending on your environment,
you may need to take additional steps after you perform the steps in Section 18.3.4.9.2:
Note: It is important that you set -DDomainRegistrationEnabled=true
whenever you start a Node Manager which must manage the
Administration Server. If there is no Administration Server on this
computer, and if this computer is not an Administration Server failover
node, then Node Manager can be started as follows:
./startNodeManager.sh

Recovering After Loss of Host
18-42 Oracle Fusion Middleware Administrator's Guide
■If the failed host contained the master BI Server, primary cluster controller, and
primary Oracle BI Scheduler and you want the new instance to be the master BI
Server, take the following steps as appropriate. Note that if you want to leave
instance2 as the master BI server, you do not need to take these additional steps.
–If the master BI Server is lost:
a. Stop Oracle WebLogic Server and OPMN processes on all nodes.
b. Update the following configuration file to designate a new master BI
Server:
INSTANCE_
HOME/config/OracleBIApplication/coreapplication/biee-domain.xml
In the section <AvailabilityOptions>, edit the following:
masterBIServerOracleInstanceId="instance_name"
masterBIServerComponentId="component_id"
c. Copy the file to the other host.
d. Restart the Administration Server and the Managed Servers.
–If the primary cluster controller or scheduler is lost, it fails over to the standby
cluster controller or scheduler. You must determine whether you want to
reconfigure it to be the primary cluster controller or scheduler or leave it as
secondary that has been activated because the primary components have
failed. For more information, see "Configuring Secondary Instances of
Singleton System Components" in the Oracle Fusion Middleware Enterprise
Deployment Guide for Oracle Business Intelligence.
■If the failed host contained the BI Server, the secondary cluster controller, and the
secondary Oracle BI Scheduler, designate the new host as the secondary cluster
controller or scheduler.
■If the failed host contained the BI Server and system components such as BI
Presentation Services and BI Java hosts, no additional steps are needed.
■If the failed host contained the following related components, recover them:
–Oracle Business Intelligence Publisher: See Section 18.3.4.10.
–Oracle Real-Time Decisions: See Section 18.3.4.11.
–Oracle Essbase: See Section 18.3.4.12.
–Oracle Hyperion Calculation Manager: See Section 18.3.4.13.
–Oracle Hyperion Financial Reporting: See Section 18.3.4.14.
–Oracle Hyperion Smart View: See Section 18.2.7.16.
18.3.4.9.4 Importing Oracle BI EE Registry Entries On Windows, you must import the
Oracle BI EE Registry entries to the new host. Section 17.3.3 describes how to export
them from the original host.
1. Copy all the files that you exported from the original host to the new host.
2. Double-click each file you copied from the original host. Click Yes when
prompted, to import the file into the Registry.
18.3.4.10 Recovering Oracle Business Intelligence Publisher to a Different Host
To recover Oracle Business Intelligence Publisher to a different host:

Recovering After Loss of Host
Recovering Your Environment 18-43
1. Recover the Managed Server containing the Oracle Business Intelligence Publisher
component, as described in Section 18.3.3.
2. Restore the database containing the Oracle Business Intelligence Publisher
schemas, if necessary. See Section 18.2.10.
If backup artifacts are restored from different time, then user accounts, user reports,
and user permissions revert to the restored version. Restore all artifacts from the same
point in time.
18.3.4.11 Recovering Oracle Real-Time Decisions to a Different Host
To recover Oracle Real-Time Decisions to a different host:
1. Recover the Managed Server containing the Oracle Real-Time Decisions
component, as described in Section 18.3.3.
Note that if backup artifacts are restored from different time, the analytic models miss
a period of learning, but their intelligence is unaffected.
18.3.4.12 Recovering Oracle Essbase After Loss of Host
If Oracle Essbase is in a clustered environment, and the failed host contained Essbase
system component clustering using OPMN, take the following additional steps to
recover Oracle Essbase. In this scenario, Oracle Essbase clustering is set up on Node A
and B, and you lose Node A. You create a new Essbase component on Node C and a
new cluster with Essbase components on Node C and Node B. The old cluster is gone
and should not be recovered at any time.
1. Scale out the Oracle BI EE system and the system components on the new host,
Node C, as described in Steps 6 and 7 in Section 18.3.4.9.
2. Mount the shared ARBORPATH directory to the same path on both Node B and
Node C. For example, on Windows, map the directory to Drive Y on both Node B
and Node C.
3. Edit the following file on Node B and Node C, to update the adminHost property:
ORACLE_INSTANCE/config/OPMN/opmn/instance.properties
For example:
adminHost=ADMINVHN
4. On Node C, copy the wallet and push it to the Administration Server:
a. Copy the wallet from Node B to Node C. The wallet is located in:
ORACLE_INSTANCE/config/OPMN/opmn/wallet
b. Ensure that the opmn.xml file has ssl enabled="true".
c. Push the wallet to the Administration Server, using the following command:
./opmnctl updateinstanceregistration
This command prompts for an Oracle WebLogic Server Administrator
password. The updateinstanceregistration command updates
information registered on the Administration Server for the Oracle instances.
Specifically, the updateinstanceregistration command updates the
registered OPMN remote port, remote host, and wallet from the current
OPMN settings.
d. Restart OPMN on all nodes:

Recovering After Loss of Host
18-44 Oracle Fusion Middleware Administrator's Guide
opmnctl startall
5. Shut down the Oracle Essbase instance on Node B because it will be made part of
the new cluster:
opmnctl stopproc ias-component=essbaseserver1 process-type=Essbase
6. Log in to Fusion Middleware Control, and expand Business Intelligence. Then,
select the Business Intelligence instance.
7. Select the Availability tab, then the Failover tab. In the Essbase Agents section,
specify the value of Shared Folder Path.
8. Click Apply, then Activate Changes.
9. In the same tab, in the Primary/Secondary Configuration section, and in the
Secondary Host/Instance, choose a secondary Oracle Essbase instance on Node C.
10. Click Apply, then Activate Changes.
The Oracle Essbase instance will be created and both servers will be part of a
cluster.
11. Stop all OPMN components on Nodes B and C, and then restart them:
opmnctl stopall
opmnctl startall
18.3.4.13 Recovering Oracle Hyperion Calculation Manager After Loss of Host
To recover Oracle Hyperion Calculation Manager after loss of host, follow the
procedure in Section 18.2.7.14.
If the database must be restored, restore the database and import Calculation Manager
rules and rule sets from the file you exported.
In Calculation Manager, select File, and then Import.
18.3.4.14 Recovering Oracle Hyperion Financial Reporting After Loss of Host
If you lose a host that contains Oracle Hyperion Financial Reporting, you can recover
it to the same host or a different host. To recover Oracle Hyperion Financial Reporting,
recover the Oracle home, as described in Section 18.2.3 and the Oracle instance, as
described in Section 18.2.4.
If the database host has changed, update the host name using the following
commands:
Epmsys_registry updateproperty financial_reporting_product/@host new_host
Epmsys_registry updateproperty financial_reporting_product/logical_web_app/@host
new_host
Epmsys_registry updateproperty financial_reporting_product/logical_web_
app/financial_reporting_web_app@host new_host
18.3.4.15 Recovering Oracle Data Integrator to a Different Host
To recover Oracle Data Integrator to a different host:
1. If the database must be restored to a different host, restore it, as described in
Section 18.3.6.
2. Recover the Oracle Data Integrator Oracle home from backup, as described in
Section 18.2.3
3. Restore the domain, as described in Section 18.3.2.

Recovering After Loss of Host
Recovering Your Environment 18-45
4. Stop each standalone agent, and stop the Oracle Data Integrator applications
deployed in Oracle WebLogic Server.
5. Modify the repository connection information in the topology, if the database is on
a different host:
a. Connect to the restored Oracle Data Integrator repository using ODI Studio.
Create a new connection for the master repository to the new database host, as
described in "Connecting to the Master Repository" in the Oracle Fusion
Middleware Developer's Guide for Oracle Data Integrator.
b. Edit each of the Work Repositories. Click Connection and edit the connection
information so that the JDBC URL points to the new database host containing
the work repository.
c. Edit each physical agent's configuration and provide the updated Host Name
value and, if changed, the Port value.
d. If there are standalone agent scripts generated and they contain the -PORT
property, change the -PORT value to the new port value. The scripts are
named agentName_agent.sh or agentName_agent.bat.
6. For each standalone agent, edit the following files and change the ODI_MASTER_
URL parameter to match the new database host location, if the database is on a
different host:
oracledi/agent/bin/odiparams.*
7. Edit the following file to change the database connection information and the port
number:
oracledi/agent/bin/odi_opmn_standaloneagent_template.xml
8. In the Oracle WebLogic Server configuration, edit the Data Sources to match the
new database host location.
9. Restart the standalone agents and the Oracle Data Integrator applications
deployed in Oracle WebLogic Server.
18.3.4.16 Recovering Oracle WebCenter Content to a Different Host
The following sections describe how to recover Oracle WebCenter Content and Oracle
WebCenter Content: Records to a different host:
■Recovering Oracle WebCenter Content to a Different Host
■Recovering Oracle WebCenter Content: Records After Loss of Host
18.3.4.16.1 Recovering Oracle WebCenter Content to a Different Host To recover Oracle
WebCenter Content to a different host:
1. If the database must be restored to a different host, restore it, as described in
Section 18.3.6.
2. Restore the domain, as described in Section 18.3.2.
3. If the Vault, WebLayout, or Search directories are not located in the domain
directory, restore those directories, if necessary. For example, if the Vault directory
is located on a shared drive in /net/home/vault, restore it from backup:
cd /net/home/vault
tar -xf vault_backup_092011.tar
4. Edit the following file:

Recovering After Loss of Host
18-46 Oracle Fusion Middleware Administrator's Guide
DOMAIN_HOME/ucm_domain/ucm/cs/config/config.cfg
In the file, change the HttpServerAddress setting to specify the new host. For
example:
HttpServerAddress=hostname:port_number
Note that you should restore the database and the shared file system at the same time.
If you cannot do that, you can use the IDCAnalyse utility to determine if there are any
inconsistencies between the database and the shared file system. If there are, you can
perform a manual recovery using IDCAnalyse.
18.3.4.16.2 Recovering Oracle WebCenter Content: Records After Loss of Host Because Oracle
WebCenter Content: Records depends on Oracle WebCenter Content and has no
additional backup and recovery artifacts, see the recovery procedure for Oracle
WebCenter Content in Section 18.3.4.16.1.
18.3.5 Additional Actions for Recovering Entities After Loss of Host
Depending on the entity that you are recovering, you may need to take additional
actions after loss of host. The sections about each entity may require you to follow one
or more of the following procedures. If so, that is noted in the section describing how
to recover the entity.
The following topics describe the actions you may need to take:
■Recovering Fusion Middleware Control to a Different Host
■Changing the Host Name in the targets.xml File for Fusion Middleware Control
■Recovering Oracle Management Agent When Components Are Recovered to a
Different Host
■Modify the mod_wl_ohs.conf File
■Creating a New Machine for Certain Components
■Updating Oracle Inventory
■Recovering the Windows Registry
18.3.5.1 Recovering Fusion Middleware Control to a Different Host
To recover Fusion Middleware Control to a different host, take the following steps:
1. Update the host name in the following file:
DOMAIN_HOME/servers
/AdminServer/tmp/_WL_user/em/hsz5x1/META-INF/emoms.properties
In the file, change the host name for the following properties:
mas.conn.url
oracle.sysman.emSDK.svlt.ConsoleServerHost
2. Edit the following file:
(UNIX) ORACLE_INSTANCE/EMAGENT/emagent_name/sysman/config/emd.properties
(Windows) ORACLE_INSTANCE\EMAGENT\emagent_name\sysman\config\emd.properties
In the file, edit the following entry for each component monitored by Oracle
Management Agent, replacing the host name:
REPOSITORY_URL=http://newhost.domain.com:port/em/upload/

Recovering After Loss of Host
Recovering Your Environment 18-47
18.3.5.2 Changing the Host Name in the targets.xml File for Fusion Middleware
Control
When you recover a component to a different host, you must update the targets.xml
file for Fusion Middleware Control. The file is located at:
DOMAIN_HOME/sysman/state/targets.xml
In the file, change the host name to the new host name for components that are
recovered to a different host.
18.3.5.3 Recovering Oracle Management Agent When Components Are Recovered
to a Different Host
For many components, when you recover to a different host, as in the case of loss of
host, you must take actions to recover Oracle Management Agent so that Fusion
Middleware Control can manage the components. This pertains to the following
installation types and components:
■Identity Management components
■Oracle Identity Federation
■Oracle Portal
■Oracle Business Intelligence Discoverer
■Oracle Forms Services
■Oracle Reports
To recover Oracle Management Agent, take the following actions:
1. Edit the following file:
(UNIX) ORACLE_INSTANCE/EMAGENT/emagent_name/sysman/emd/targets.xml
(Windows) ORACLE_INSTANCE\EMAGENT\emagent_name\sysman\emd\targets.xml
In the file, edit the following element, replacing the host name:
<Target TYPE="host" NAME="newhost.domain.com"
DISPLAY_NAME="newhost.domain.com"/>
2. Edit the following file:
(UNIX) ORACLE_INSTANCE/EMAGENT/emagent_name/sysman/config/emd.properties
(Windows) ORACLE_INSTANCE\EMAGENT\emagent_name\sysman\config\emd.properties
Update the following entry, replacing the host name:
EMD_URL=http://newhost.domain.com:port/emd/main
3. Start Oracle Management Agent, using the following command:
opmnctl startproc ias-component=EMAGENT
4. Start the Administration Server:
DOMAIN_HOME/bin/startWebLogic.sh -Dweblogic.management.username=username
-Dweblogic.management.password=password
-Dweblogic.system.StoreBootIdentity=true
Starting the Administration Server also starts Fusion Middleware Control.

Recovering After Loss of Host
18-48 Oracle Fusion Middleware Administrator's Guide
18.3.5.4 Modify the mod_wl_ohs.conf File
When you recover an Administration Server or a Managed Server to a different host
and your environment includes Oracle HTTP Server, you must modify the following
file on the new host:
(UNIX) ORACLE_INSTANCE/config/OHS/ohs_name/mod_wl_ohs.conf
(Windows) ORACLE_INSTANCE\config\OHS\ohs_name\mod_wl_ohs.conf
Modify all of the instances of the host name, port, and clusters (elements such as
WebLogicHost, WebLogicPort, and WebLogicCluster) entries in that file. For example:
<Location /console>
SetHandler weblogic-handler
WebLogicHost Admin_Host
WeblogicPort Admin_Port
WLProxySSL ON
WLProxySSLPassThrough ON
</Location>
.
.
.
<Location /soa-infra>
SetHandler weblogic-handler
WebLogicCluster SOAHOST1VHN2:8001,*SOAHOST2VHN1*:*8001*
WLProxySSL ON
WLProxySSLPassThrough ON
</Location>
18.3.5.5 Creating a New Machine for Certain Components
For the following Identity Management components (and for the Administration
Server if it has an Listen address,) you must create a new machine with the new host
name before you start the Administration Server:
■Oracle Access Manager
■Oracle Adaptive Access Manager
■Oracle Identity Manager
■Oracle Identity Navigator
Take the following steps:
1. Create a new machine with the new host name. Use the following WLST
commands, in offline mode:
wls:/offline> readDomain('DomainHome')
wls:/offline/sampledomain> machine = create('newhostname', 'Machine')
wls:/offline/sampledomain> cd('/Machine/newhostname')
wls:/offline/sampledomain> nm = create('newhostname', 'NodeManager')
wls:/offline/sampledomain>
cd('/Machine/newhostname/NodeManager/newhostname')
wls:/offline/sampledomain> set('ListenAddress', 'newhostname')
wls:/offline/sampledomain> updateDomain()
wls:/offline/sampledomain> exit()
2. For the Administration Server, set the machine with the new host name, using the
following WLST command, in offline mode:
wls:/offline> readDomain('DomainHome')
wls:/offline/sampledomain> cd ('/Machine/newhostname')
wls:/offline/sampledomain> machine = cmo

Recovering After Loss of Host
Recovering Your Environment 18-49
wls:/offline/sampledomain> cd ('/Server/AdminServer')
wls:/offline/sampledomain> set('Machine', machine)
wls:/offline/sampledomain> updateDomain()
wls:/offline/sampledomain> exit()
3. Set the listen address for the Administration Server:
readDomain("DomainHome")
cd("servers/AdminServer")
cmo.setListenPort(8001)
updateDomain()
18.3.5.6 Reassociate Users to Groups for Certain Identity Management
Components
When you restore a backup of the following Identity Management components, the
weblogic user is no longer associated with groups to which it had previously been
associated:
■Oracle Access Manager
■Oracle Adaptive Access Manager
■Oracle Identity Manager
■Oracle Identity Navigator
You must reassociate the weblogic user with the groups.
For information about associating a user with a group, see the section "Add Users to
Groups" in the Oracle Fusion Middleware Oracle WebLogic Server Administration
Console Help.
18.3.5.7 Updating Oracle Inventory
For many components, when you recover to a different host, as in the case of loss of
host, you must update the Oracle inventory. To do so, execute the following script:
ORACLE_HOME/oui/bin/attachHome.sh
In addition, you must update beahomelist to edit the location of a Middleware home.
Edit the following file to update the Middleware home information:
(UNIX) user_home/bea/beahomelist
(Windows) C:\bea\beahomelist
18.3.5.8 Recovering the Windows Registry
When you recover any component to a different host on Windows, as in the case of
loss of host, you must import any Windows Registry keys related to Oracle Fusion
Middleware to the new host. (You exported the Registry keys in Section 17.3.3.
Recover the following Registry key.
HKEY_LOCAL_MACHINE\Software\Oracle
In addition, recover each node that begins with Oracle within the following registry
keys:
HKEY_LOCAL_MACHINE\SYSTEM\CurrentControlSet\Services
HKEY_LOCAL_MACHINE\SYSTEM\ControlSet001\Services
HKEY_LOCAL_MACHINE\SYSTEM\ControlSet002\Services
To import a key that you have previously exported, use the following command:

Recovering After Loss of Host
18-50 Oracle Fusion Middleware Administrator's Guide
regedit /I FileName
For example:
regedit /I C:\oracleregistry.reg
You can also use the Registry Editor to import the key. See the Registry Editor Help for
more information.
18.3.6 Recovering After Loss of Database Host
If the host that contained your database is lost, you can recover the database using
RMAN.
For example:
rman> restore database;
rman> recover database;
For best results, recover the database to the most current state, using point-in-time
recovery (if the database is configured in Archive Log Mode.) This ensures that the
latest data is recovered. Also, use the same name for the database. Note the following:
■See Appendix D for the schemas used by each component.
■For Oracle BPEL Process Manager, point-in-time recovery ensures that the latest
process definitions and in-flight instances are restored. However, this may result in
reexecution of the process steps. Oracle recommends that you strive for
idempotent Oracle BPEL Process Manager processes. If the system contains
processes that are not idempotent, you must clean them up from the dehydration
store before starting Oracle Fusion Middleware. See Oracle Fusion Middleware
Administrator's Guide for Oracle SOA Suite and Oracle Business Process Management
Suite for more information.
For detailed steps about recovering a database and using RMAN, see the Oracle
Database Backup and Recovery User's Guide.

Part VIII
Part VIII Advanced Administration: Expanding
Your Environment
This part describes how to expand your Oracle Fusion Middleware environment.
It contains the following chapters:
■Chapter 19, "Scaling Your Environment"
■Chapter 20, "Using the Movement Scripts"
■Chapter 21, "Moving from a Test to a Production Environment"

19
Scaling Your Environment 19-1
19Scaling Your Environment
You can expand your environment by adding Managed Servers, expanding your
domain to include other products, creating a cluster of Managed Servers, copying
existing Middleware homes or existing Oracle Fusion Middleware components such as
Oracle SOA Suite or Oracle HTTP Server, as described by the following topics:
■Overview of Scaling Your Environment
■Extending a Domain to Support Additional Components
■Adding Additional Managed Servers to a Domain
■Creating Clusters
■Copying a Middleware Home or Component
19.1 Overview of Scaling Your Environment
Scalability is the ability of a system to provide throughput in proportion to, and
limited only by, available hardware resources. A scalable system is one that can handle
increasing numbers of requests without adversely affecting response time and
throughput.
The growth of computational power within one operating environment is called
vertical scaling. Horizontal scaling is leveraging multiple systems to work together on
a common problem in parallel.
Oracle Fusion Middleware scales both vertically and horizontally. Horizontally, Oracle
Fusion Middleware can increase its throughput with several Managed Servers
grouped together to share a workload. Also, Oracle Fusion Middleware provides great
vertical scalability, allowing you to add more Managed Servers or components to the
same host.
High availability refers to the ability of users to access a system. Deploying a high
availability system minimizes the time when the system is down (unavailable) and
maximizes the time when it is running (available). Oracle Fusion Middleware is
designed to provide a wide variety of high availability solutions, ranging from load
balancing and basic clustering to providing maximum system availability during
catastrophic hardware and software failures.
High availability solutions can be divided into two basic categories: local high
availability and disaster recovery.

Extending a Domain to Support Additional Components
19-2 Oracle Fusion Middleware Administrator's Guide
19.2 Extending a Domain to Support Additional Components
When you create an Oracle WebLogic Server domain, you create it using a particular
domain template. That template supports a particular component or group of
components, such as the Oracle SOA Suite. If you want to add other components, such
as Oracle WebCenter Portal, to that domain, you can extend the domain by creating
additional Managed Servers in the domain, using a domain template for the
component which you want to add.
When you extend a domain, the domain must be offline.
To extend a domain, you use the Oracle WebLogic Server Configuration Wizard from
an Oracle home into which the desired component has been installed. Then, you select
the domain that you want to extend and the component you want to add.
Tabl e 19–1 shows some of the components you can add to an existing domain and the
domain templates needed.
See Also:
■Oracle Fusion Middleware High Availability Guide for more
information about high availability
■Oracle Fusion Middleware Disaster Recovery Guide
Table 19–1 Supported Domain Extensions
Existing Domain Template Components That Can Be Added
Oracle SOA Suite Any Oracle SOA Suite component.
Any Oracle WebCenter Portal component. Extend
with Oracle WebCenter Portal domain template.
Any Web Tier component. Extend with Web Tier
domain template.
Oracle Identity Management Any Identity Management component.
Any Web Tier component. Extend with Web Tier
domain template.
Oracle Portal, Oracle Reports, Oracle
Forms Services, Oracle Business
Intelligence Discoverer
Any of these components.
Any Web Tier component. Extend with Web Tier
domain template.
Note: For Identity Management components, Oracle Portal, Oracle
Forms Services, Oracle Reports, and Oracle Business Intelligence
Discoverer, if the component that you want to include in the domain
is on a remote host, the WebLogic Server home must have the same
full path as the WebLogic Server home for the original component.
For example, you are extending a domain that initially was created to
support Identity Management components so that it can now also
support Web Tier components and you install Web Tier components
on a remote host. In this case, if the WebLogic Server home for
Identity Management is located in
/scratch/oracle/Middleware/wlserver_10.3, the WebLogic Server
home for the Web Tier must also be located in
/scratch/oracle/Middleware/wlserver_10.3.

Extending a Domain to Support Additional Components
Scaling Your Environment 19-3
For example, to extend a domain that initially was created to support Oracle SOA
Suite so that it can now also support Oracle WebCenter Portal:
1. Use RCU to add any required schemas for the component, as described in the
Oracle Fusion Middleware Repository Creation Utility User's Guide.
2. Install Oracle WebCenter Portal, as described in the Oracle Fusion Middleware
Installation Guide for Oracle WebCenter Portal.
3. From an Oracle home that was installed for the component you want to add (for
example, for Oracle WebCenter Portal), invoke the Configuration Wizard, using
the following command:
(UNIX) ORACLE_HOME/common/bin/config.sh
(Windows) ORACLE_HOME\common\bin\config.cmd
The Configuration Wizard's Welcome screen is displayed.
4. Select Extend an existing WebLogic Domain.
5. Click Next.
The Select a WebLogic Domain Directory screen is displayed.
6. Select the directory for the domain to which you want to add the components.
7. Click Next.
The Select Extension Source screen is displayed.
8. Select Extend my domain automatically to support the following added
products, Then, select the source from which this domain is to be extended. For
example, select Oracle WebCenter Spaces.
9. Click Next.
The Configure JDBC Data Sources screen is displayed.
10. Select the schemas for the new component you added, entering the following
information:
–For Ve n do r, select Oracle.
–For Driver, select Oracle's Driver (Thin) for Service connections;
Versions:9.0.1,9.2.0,10,11.
–For Schema Owner, do not enter anything. Each data source uses the user
name specified in the table.
–If you used the same password when you created the schemas, select all of the
schemas and enter the password in Schema Password.
Alternatively, you can specify different passwords for each data source by
selecting each schema individually and entering the password.
–With all of the schemas selected, for DBMS/Service, enter the SID of the
database.
–With all of the schemas selected, for Host Name, enter the host name of the
database.
–With all of the schemas selected, for Port, enter the listening port of the
database.
11. Click Next.
The Test Component Schema screen is displayed.

Adding Additional Managed Servers to a Domain
19-4 Oracle Fusion Middleware Administrator's Guide
12. If the test succeeds, click Next.
The Select Optional Configuration screen is displayed.
13. In this and the following customization screens, you can choose to customize. To
do so, select the type of customization. If you do not want to customize the
settings, click Next.
The Configuration Summary screen is displayed.
14. Review the information on the screen and if it is correct, click Extend.
15. When the operation completes, click Done.
19.3 Adding Additional Managed Servers to a Domain
You can add Managed Servers to a domain to increase the capacity of your system.
The Managed Servers can be added to a cluster.
When a Managed Server is added to a cluster, it inherits the applications and services
that are targeted to the cluster. When a Managed Server is not added as a part of a
cluster, it does not automatically inherit the applications and services from the
template.
To add a Managed Server to a domain, you can use the Oracle WebLogic Server
Administration Console or WLST.
To add a Managed Server to a domain using the Administration Console:
1. Display the Administration Console, as described in Section 3.4.1.
2. Lock the Oracle WebLogic Server configuration, as described in Section 3.4.2.
3. In the left pane, expand Environment, then select Servers.
The Summary of Servers page is displayed.
4. In the Servers table, click New.
The Create a New Server: Server Properties page is displayed.
5. Enter the following information:
■For Name, enter a name for the server.
Each server within a domain must have a name that is unique for all
configuration objects in the domain. Within a domain, each server, computer,
cluster, JDBC connection pool, virtual host, and any other resource type must
be named uniquely and must not use the same name as the domain.
■For Listen Address, to limit the valid addresses for a server instance, enter an
IP address or DNS name. Otherwise, URLs to the server can specify the host
computer's IP address, any DNS name that maps to one of the IP addresses, or
the localhost string.
■For Listen Port, enter the port number from which you want to access the
server instance.
If you run multiple server instances on a single computer, each server must
use its own listen port.
See: Administration Console Online Help and Oracle Fusion
Middleware WebLogic Scripting Tool Command Reference for complete
information about adding Managed Servers.

Adding Additional Managed Servers to a Domain
Scaling Your Environment 19-5
■Specify whether this server is to be a standalone server or a member of an
existing cluster or a new cluster.
–If this server is to be a standalone server, select No, this is a stand-alone
server.
–If this server is to be part of an existing cluster, select Yes, make this server
a member an existing cluster. Then, select the cluster.
This option is not shown if there are no existing clusters.
–If this server is to be part of a new cluster, select Yes, create a new cluster
for this server.
6. Click Next.
The Review Choices page is displayed.
7. Review the information. If it is correct, click Finish.
8. Apply JRF to the Managed Server or cluster as described in Section 19.3.1.
Note that you can also use Fusion Middleware Control to add a Managed Server to a
domain. From the Farm menu, choose Create/Delete Components. Then, in the Fusion
Middleware Components page, select Create, then WebLogic Server.
19.3.1 Applying Oracle JRF Template to a Managed Server or Cluster
Oracle JRF (Java Required Files) consists of those components not included in the
Oracle WebLogic Server installation and that provide common functionality for Oracle
business applications and application frameworks.
JRF consists of several independently developed libraries and applications that are
deployed into a common location. The components that are considered part of Java
Required Files include Oracle Application Development Framework shared libraries
and ODL logging handlers.
You must apply the JRF template to a Managed Server or cluster in certain
circumstances. You can only apply JRF to Managed Servers that are in a domain in
which JRF was configured. That is, you must have selected Oracle JRF in the
Configuration Wizard when you created or extended the domain.
Note the following points about applying JRF:
■When you add a Managed Server to an existing cluster that is already configured
with JRF, you do not need to apply JRF to the Managed Server.
■When you add a Managed Server to a domain and the Managed Server requires
JRF services, but the Managed Server is not part of a cluster, you must apply JRF to
the Managed Server.
■When you create a new cluster and the cluster requires JRF, you must apply JRF to
the cluster.
■You do not need to apply JRF to Managed Servers that are added by product
templates during the template extension process (though you must select JRF in
the Configuration Wizard).
■You must restart the server or cluster after you apply JRF.
■If you create a server using Fusion Middleware Control, the JRF template is
automatically applied.

Creating Clusters
19-6 Oracle Fusion Middleware Administrator's Guide
You use the custom WLST command applyJRF to configure the Managed Servers or
cluster with JRF. To use the custom WLST commands, you must invoke the WLST
script from the Oracle Common home. See Section 3.5.1.1 for more information.
The format of the applyJRF command is:
applyJRF(target={server_name | cluster_name | *}, domainDir=domain_path,
[shouldUpdateDomain= {true | false}])
You can use the applyJRF command online or offline:
■In online mode, the JRF changes are implicitly activated if you use the
shouldUpdateDomain option with the value true (which is the default.) In
online mode, this option calls the online WLST save() and activate() commands.
■In offline mode, you must restart the Administration Server and the Managed
Servers or cluster. (In offline mode, if you specify the shouldUpdateDomain
option with the value true, this option calls the WLST updateDomain()
command.)
For example, to configure the Managed Server server1 with JRF, use the following
command:
applyJRF(target='server1', domainDir='/scratch/Oracle/Middleware/user_
projects/domains/domain1')
To configure all Managed servers in the domain with JRF, specify an asterisk (*) as the
value of the target option.
To configure a cluster with JRF, use the following command:
applyJRF(target='cluster1', domainDir='/scratch/Oracle/Middleware/user_
projects/domains/domain1')
19.4 Creating Clusters
A WebLogic Server cluster consists of multiple WebLogic Server server instances
running simultaneously and working together to provide increased scalability and
reliability. A cluster appears to clients to be a single WebLogic Server instance. The
server instances that constitute a cluster can run on the same computer, or be located
on different computers. You can increase a cluster's capacity by adding additional
server instances to the cluster on an existing computer, or you can add computers to
the cluster to host the incremental server instances. Each server instance in a cluster
must run the same version of WebLogic Server.
You can create a cluster of Managed Servers using WLST, the Oracle WebLogic Server
Administration Console, or Fusion Middleware Control. This section describes how to
create a cluster using Fusion Middleware Control.
See Also:
■"Java Required Files Custom WLST Commands" in the Oracle
Fusion Middleware WebLogic Scripting Tool Command Reference
■Section I.2.2 to use a different version of Spring than that which is
supplied with JRF

Copying a Middleware Home or Component
Scaling Your Environment 19-7
To create a cluster of two Managed Servers, soa_server1 and soa_server2, take the
following steps:
1. From the Farm menu, choose Create/Delete Components.
The Fusion Middleware Components page is displayed.
2. Choose Create, then WebLogic Cluster.
The Create WebLogic Cluster page is displayed.
3. For Name, enter a name for the cluster.
4. In the Cluster Messaging Mode section, select one of the following:
■Unicast. Then, for Unicast Broadcast Channel, enter a channel. This channel is
used to transmit messages within the cluster.
■Multicast. Then, for Multicast Broadcast Channel, enter a channel. A
multicast address is an IP address in the range from 224.0.0.0 to
239.255.255.255. For Multicast Port, enter a port number.
5. In the Servers section, select one or more servers to be added to the cluster. In this
scenario, select soa_server1 and soa_server2.
6. Click Create.
Now, you have a cluster with two members, soa_server1 and soa_server2.
19.5 Copying a Middleware Home or Component
You can copy a Middleware home or many Oracle Fusion Middleware components to
a different location while preserving its configuration. Some situations in which
copying Oracle Fusion Middleware is useful are:
■Creating a Middleware home that is a copy of a production, test, or development
environment, enabling you to create a new Middleware home or component with
all patches applied to it in a single step. This is in contrast to separately installing,
Note: For Identity Management components, Oracle Portal, Oracle
Forms Services, Oracle Reports, and Oracle Business Intelligence
Discoverer, if one or more Managed Servers that you want to include
in a cluster is on a remote host, the WebLogic Server home must have
the same full path as the WebLogic Server home of the other Managed
Servers.
For example, you have a Managed Server on Host A and a Managed
Server on Host B, and you want to include them in a cluster. If the
WebLogic Server home on Host A is located in
/scratch/oracle/Middleware/wlserver_10.3, the WebLogic Server
home on Host B must also be located in
/scratch/oracle/Middleware/wlserver_10.3.
Note: You must ensure that the multicast address is not in use.
See Also: Oracle Fusion Middleware Using Clusters for Oracle WebLogic
Server for more information about clusters

Copying a Middleware Home or Component
19-8 Oracle Fusion Middleware Administrator's Guide
configuring and applying any patches to separate Middleware homes or
components.
■Preparing a "gold" image of a patched home and deploying it to many hosts.
For information about the scripts you use to copy a Middleware home or component,
see Chapter 20.

20
Using the Movement Scripts 20-1
20Using the Movement Scripts
Oracle Fusion Middleware provides a series of scripts that you can use to move your
environment, for example replicating (cloning) a test environment to a production
environment. The scripts enable you to copy a Middleware home and the Oracle
homes and Oracle WebLogic Server domains, as well as the configuration of certain
Oracle Fusion Middleware components, such as Oracle SOA Suite, Oracle HTTP
Server, Oracle Internet Directory, and Oracle Virtual Directory. This chapter explains
the scripts you can use to move these entities.
This chapter includes the following topics:
■Introduction to the Movement Scripts
■Understanding the Movement Process
■Movement Scripts
■Modifying Move Plans
20.1 Introduction to the Movement Scripts
The movement scripts minimize the amount of work that would otherwise be required
to reapply all the customization and configuration changes made in one environment
to another. You can use these scripts to:
■Create a Middleware home that is a copy of a production, test, or development
environment. The scripts create a new Middleware home with all patches applied
to all of the Oracle homes and the WebLogic Server home in a single step. This is
in contrast to separately installing and applying any patches to the WebLogic
Server home and separate Oracle homes.
■Prepare a "gold" image of a patched Middleware home and deploying it to many
hosts.
■Move the configuration of a domain or Oracle instance, including the components
in the domain or Oracle instance, from one environment to another.
You can move the following, to the same host or a different host. The source and target
environments must share the same operating system and the same platform
architecture (in terms of number of bits).
Note: For detailed procedures for moving Oracle Fusion Middleware
from one environment to another, see Chapter 21. That chapter
describes using these scripts, and other steps for moving from a
source environment to a target environment.

Understanding the Movement Process
20-2 Oracle Fusion Middleware Administrator's Guide
■Middleware home: You can copy the Middleware home, the Oracle WebLogic
Server home, and all of the Oracle homes within the Middleware home. (You can
copy a Middleware home that contains no Oracle homes, but you must use the
cloningclient.jar file and movement scripts that are compatible with the version of
the Middleware home that you want to copy.)
■Java components: You can copy the configuration of a domain containing Java
components, such as Oracle SOA Suite and Oracle Business Activity Monitoring,
to the same or a different Middleware home.
■An Oracle instance: You can copy the configuration of an Oracle instance to the
same or a different Middleware home. When you move an Oracle instance, you
move all configuration files in that instance for all system components in that
Oracle instance.
Alternatively, you can move one of the system components, such as Oracle HTTP
Server, within an Oracle instance. In that case, the configuration of the Oracle
instance and the specified component are moved. You can move the following
system components in this way:
–Oracle HTTP Server
–Oracle Virtual Directory
–Oracle Internet Directory
–Oracle BI Enterprise Edition
20.2 Understanding the Movement Process
When you move an entity of Oracle Fusion Middleware, the scripts take a snapshot of
the information required for the movement. The following topics describe the
movement process:
■Understanding the Movement of a Middleware Home
■Understanding the Movement of Components
20.2.1 Understanding the Movement of a Middleware Home
When you move a Middleware home, you create an archive of the source Middleware
home and use the archive to create the copy of the Middleware home:
1. At the source, you run the copyBinary script, specifying the Middleware home
that you want to copy. The script prepares the source and creates an archive. It also
records the file permissions of the Middleware home and the Oracle homes within
the Middleware home.
The archive contains the Oracle WebLogic Server home and all of the Oracle
homes in the Middleware home.
2. At the destination, you run the pasteBinary script, specifying a destination for the
Middleware home. The script checks to see that the prerequisites are met at the
Note: The movement scripts support moving most of the Oracle
Fusion Middleware components, but for some components, you must
take manual steps in addition to, or instead of using the scripts. See
Chapter 21 for the procedures for moving Oracle Fusion Middleware
components from a source to a target environment, including when to
use the scripts.

Understanding the Movement Process
Using the Movement Scripts 20-3
destination. It extracts the files from the archive file, registers the Oracle homes
with the Oracle inventory and registers the WebLogic Server home with the
Middleware home.
The script then restores the file permissions and relinks any files if that is
necessary.
Note the following:
■The copyBinary and pasteBinary scripts do not carry over all the dependencies of
the source Middleware home, WebLogic Server home, and Oracle homes, such as
loadable modules or application-specific libraries to the target home, because the
scripts proceed by copying the Middleware home and the entire source WebLogic
Server home and Oracle homes to the destination Middleware home. Any files
outside the source WebLogic Server or Oracle home are not automatically copied.
Hence, any applications that refer to files outside the source WebLogic Server or
Oracle home may not work properly in the target home.
The Oracle home that is copied as a part of the Middleware home contains only
the binary files.
■When you copy a Middleware home, only the read-only portions of the
Middleware home are copied. Any user configuration files, such as the user_
projects directory, are excluded from the archive. The WebLogic Server domain is
not copied. (Use the copyConfig and pasteConfig scripts to copy the domain.)
■You cannot move a Middleware Home if its path is a symbolic link.
See Section 21.3.4 for detailed information about these steps.
20.2.2 Understanding the Movement of Components
When you move Oracle Fusion Middleware components, you create an archive of the
source component's configuration and use the archive to create the component at the
target. You use the following:
■For Node Manager, you use the copyConfig, extractMovePlan, and pasteConfig
scripts to copy the configuration.
■For Java components, such as Oracle SOA Suite, you use the copyConfig,
extractMovePlan, and pasteConfig scripts to copy the configuration, including the
domain, the Administration Server, and the Managed Servers.
■For Oracle instances, you use the copyConfig, extractMovePlan, and pasteConfig
scripts to copy the configuration of the Oracle instance, including all system
components in the Oracle instance.
Alternatively, you can specify that only one of the components, such as Oracle
HTTP Server, within an Oracle instance be copied. In that case, the configuration
of the Oracle instance and the specified component are moved.
To move components, you take the following general steps:
Note: The scripts replicate the topology of the source. For example, if
the source domain contains Managed Servers server_1 and server_2
on Host A and Managed Servers server_3 and server_4 on Host B, you
must specify a similar relationship between Managed Servers and
hosts at the target. (You specify the hosts for each Managed Server in
the move plan.)

Movement Scripts
20-4 Oracle Fusion Middleware Administrator's Guide
1. You move the Middleware home, as described in Section 20.2.1.
2. At the source, make sure that the Administration Server and all Managed Servers
are started.
3. At the source, run the copyConfig script, specifying the source entity, such as a
domain, Node Manager, or Oracle instance, that you want to copy. The script
creates a configuration archive file that contains a snapshot of the configuration of
an Oracle WebLogic Server domain, Node Manager, or system component
instance.
4. At the source, extract a move plan using the extractMovePlan script. A move plan
contains configuration settings of the source environment.
5. Edit the move plan specifying properties for the target environment.
6. At the target, run the pasteConfig script, specifying the destination for the domain,
Node Manager, or Oracle instance, and the move plan location. The script checks
to see that the prerequisites are met at the target. It extracts the files from the
archive file and uses the information in the move plan to modify the configuration
on the target. Then, it restores the file permissions.
In addition, the pasteConfig scripts starts the Administration Server.
Note that you must ensure that components, such as Oracle WebLogic Server and
Oracle Coherence, are installed in the directory structure of the source Middleware
home.
See Section 21.3.5 and Section 21.3.6 for detailed information about these steps.
20.3 Movement Scripts
Oracle Fusion Middleware uses the following jar file to execute the scripts necessary to
move the binary and configuration files:
(UNIX) ORACLE_COMMON_HOME/jlib/cloningclient.jar
(Windows) ORACLE_COMMON_HOME\jlib\cloningclient.jar
Tabl e 20–1 shows the scripts you use to move a Middleware home or component.
Table 20–1 Movement Scripts
TO: Command See:
Copy the binary files of the
source Middleware home
(UNIX) ORACLE_COMMON_HOME/bin/copyBinary.sh
(Windows) ORACLE_COMMON_HOME\bin\copyBinary.cmd
Section 20.3.1.1
Apply the copied Middleware
home to the target
(UNIX) ORACLE_COMMON_HOME/bin/pasteBinary.sh
(Windows) ORACLE_COMMON_HOME\bin\pasteBinary.cmd
Section 20.3.1.2
Copy the domain and Java
component configuration
(UNIX) ORACLE_COMMON_HOME/bin/copyConfig.sh
(Windows) ORACLE_COMMON_HOME\bin\copyConfig.cmd
Section 20.3.1.3
Copy the Oracle instance
configuration
(UNIX) ORACLE_COMMON_HOME/bin/copyConfig.sh
(Windows) ORACLE_COMMON_HOME\bin\copyConfig.cmd
Section 20.3.1.4
Copy the system component
configuration
(UNIX) ORACLE_COMMON_HOME/bin/copyConfig.sh
(Windows) ORACLE_COMMON_HOME\bin\copyConfig.cmd
Section 20.3.1.5
Copy the Node Manager
configuration
(UNIX) ORACLE_COMMON_HOME/bin/copyConfig.sh
(Windows) ORACLE_COMMON_HOME\bin\copyConfig.cmd
Section 20.3.1.6
Extract a move plan from the
domain or component
(UNIX) ORACLE_COMMON_HOME/bin/extractMovePlan.sh
(Windows) ORACLE_COMMON_HOME\bin\extractMovePlan.cmd
Section 20.3.1.7

Movement Scripts
Using the Movement Scripts 20-5
To view the help on any of these scripts, use the -help option. For example:
./pasteConfig.sh -javaHome /scratch/Oracle/Middleware/jdk160_21 -help
Note that the help shows the UNIX version of the parameter values. For other
platforms, such as Windows, change the parameter values for the platform.
To specify additional Java options, define the T2P_JAVA_OPTIONS environment
variable and specify the options in the variable definition. The following examples set
the value for the Java temp directory:
■On Linux or UNIX:
setenv T2P_JAVA_OPTIONS "-Djava.io.tmpdir=/home/t2p/temp"
export T2P_JAVA_OPTIONS
■On Windows:
set T2P_JAVA_OPTIONS="-Djava.io.tmpdir=c:\home\t2p\temp"
Apply the copied
configuration for the domain
and Java components to the
target
(UNIX) ORACLE_COMMON_HOME/bin/pasteConfig.sh
(Windows) ORACLE_COMMON_HOME\bin\pasteConfig.cmd
Section 20.3.1.8
Apply the copied
configuration for the Oracle
instance to the target
(UNIX) ORACLE_COMMON_HOME/bin/pasteConfig.sh
(Windows) ORACLE_COMMON_HOME\bin\pasteConfig.cmd
Section 20.3.1.9
Apply the copied
configuration for a system
component to the target
(UNIX) ORACLE_COMMON_HOME/bin/pasteConfig.sh
(Windows) ORACLE_COMMON_HOME\bin\pasteConfig.cmd
Section 20.3.1.10
Apply the copied
configuration for the Node
Manager to the target
(UNIX) ORACLE_COMMON_HOME/bin/pasteConfig.sh
(Windows) ORACLE_COMMON_HOME\bin\pasteConfig.cmd
Section 20.3.1.11
Generate a file containing an
obfuscated password
(UNIX) ORACLE_COMMON_HOME/bin/obfuscatePassword.sh
(Windows) ORACLE_COMMON_HOME\bin\obfuscatePassword.cmd
Section 20.3.1.12
Note: A Universal Uniform Naming Convention (UNC) path is not
supported on Windows. For example, the following is not supported:
\\host_name\oracle\java\win64\jdk6\jre\bin\java
Table 20–1 (Cont.) Movement Scripts
TO: Command See:

Movement Scripts
20-6 Oracle Fusion Middleware Administrator's Guide
20.3.1 Movement Scripts Syntax
The following topics describe the syntax of the movement scripts. The options are
described in the tables that follow the syntax.
■copyBinary Script
■pasteBinary Script
■copyConfig Script for Java Components
■copyConfig Script for Oracle Instances
■copyConfig Script for System Components
■copyConfig Script for Node Manager
■extractMovePlan Script
■pasteConfig Script for Java Components
■pasteConfig Script for Oracle Instances
■pasteConfig Script for System Components
■pasteConfig Script for Node Manager
■obfuscatePassword Script
Note: If you are applying the archive of a Middleware home on a
host that does not yet have Oracle Fusion Middleware installed, note
the following:
■The host must have JDK 1.6.04 or higher installed. In addition,
ensure that the PATH, CLASSPATH, and JAVA_HOME
environment variables point to the JDK.
■Copy the pasteBinary script from the following location in the
source host to the target host:
(UNIX) ORACLE_COMMON_HOME/bin/pasteBinary.sh
(Windows) ORACLE_COMMON_HOME\bin\pasteBinary.cmd
■Copy the following file from the following location in the source
host to the target host:
(UNIX) ORACLE_COMMON_HOME/jlib/cloningclient.jar
(Windows) ORACLE_COMMON_HOME\jlib\cloningclient.jar
■If you run the pasteBinary script from a different location than
ORACLE_COMMON_HOME/bin, then the pasteBinary script and the
cloningclient.jar file must be in the same directory.
If you are running pasteBinary on a host that has no prior Oracle
Fusion Middleware installations, ORACLE_COMMON_home/bin
will not exist prior to running pasteBinary, and therefore the
pasteBinary script and cloningclient.jar must be in the same
directory.
■Ensure that the files have execute permission.

Movement Scripts
Using the Movement Scripts 20-7
20.3.1.1 copyBinary Script
Creates an archive file of the source Middleware home, by copying the binary files of
that Middleware home, including all of its Oracle homes and its WebLogic Server
home, into the archive file. The syntax is:
copyBinary -javaHome path_of_jdk
-archiveLoc archive_location
-sourceMWHomeLoc MW_HOME
[-invPtrLoc Oracle_InventoryLocation]
[-logDirLoc log_dir_path]
[-silent {true | false}]
[-ignoreDiskWarning {true | false}]
The following example shows how to create an archive of a Middleware home on
Linux:
copyBinary.sh -javaHome /scratch/Oracle/Middleware1/jrockit_160_20_D1.1.0-18
-archiveLoc /tmp/mw_copy.jar
-sourceMWHomeLoc /scratch/Oracle/Middleware1
-invPtrLoc /scratch/oracle/oraInst.loc
Tabl e 20–2 describes the options for the copyBinary script.
Note:
■All movement scripts ask if you want to continue whenever you
do not specify the -silent true option. To continue, you must
type yes, which is not case sensitive. Any words other than yes
causes the script to return an error. Also note that, in silent mode,
the scripts generate an error if you do not provide passwords
where they are needed.
■Most options have shortcut names, as described in the tables later
in the following sections.
■The value of options must not contain a space. For example, on
Windows, you cannot pass the following as a value to the
-javaHome option:
C:\Program Files\jdk
■The value of the javaHome option must use the Java home that is
defined in the following file (note the period (.) before the
filename):
MW_HOME/wlserver_n/.product.properties
Note: Before you execute the copyBinary script, ensure that all
Oracle homes in the Middleware home are either all 32 bit or all 64 bit.
The operation does not support a mix of 32-bit and 64-bit Oracle
homes.
When you execute the command, you must specify a matching Java
home. That is, if the Oracle homes are 64 bit, you must specify a 64-bit
Java home. If the Oracle homes are 32 bit, you must specify a 32-bit
Java home.

Movement Scripts
20-8 Oracle Fusion Middleware Administrator's Guide
Table 20–2 Options for the copyBinary Script
Options Shortcut Description
Mandatory or
Optional
-javaHome NA The absolute path of the Java Developer's Kit.
If the operating system is SunOS, HP-UX, or Linux 64 bit,
pass the -d64 option to the scripts in the command line.
To set the runtime property, you can specify the -d64
option in the T2P_JAVA_OPTIONS environment variable.
For example:
setenv T2P_JAVA_OPTIONS "-d64
-Djava.io.tmpdir=/home/t2p/temp"
Mandatory
-archiveLoc -al The absolute path of the archive location. Use this option
to specify the location of the archive file to be created with
the copyBinary script.
The archive location must not exist, but its parent
directory must exist and have write permission.
Ensure that the archive location is not within the
Middleware home structure.
Mandatory
-sourceMWHomeLoc -smw The absolute path of the Middleware home to be archived.
You can only specify one Middleware home.
Mandatory
-invPtrLoc -ipl On UNIX and Linux, the absolute path to the Oracle
Inventory pointer. Use this option if the inventory location
is not in the default location, so that the operation can read
the Oracle homes present in the inventory.
The file, oraInst.loc, must exist. If it does not exist, create it
as a root user or user with normal privileges. The
following shows an example of the contents of the file:
inventory_loc=/scratch/oraInventory
You must have write permission to the inventory location.
On UNIX and Linux, the default location is
/etc/oraInst.loc.
On Windows, if you specify this parameter, the script
ignores it.
In previous releases, the shortcut was -invLoc, but that
shortcut is now deprecated.
Optional, if the
inventory is in the
default location.
Otherwise, it is
mandatory on
Linux.
-logDirLoc -ldl The location of an existing directory. A new log file is
created in the directory. The default is the system Temp
location.
Optional
-silent NA Specifies whether the operation operates silently. That is, it
does not prompt for confirmation. The default is that the
operation prompts for confirmation. To continue, you
must type yes, which is not case sensitive. Typing
anything other than yes causes the script to return an
error.
To specify that it does not prompt for confirmation, specify
this option with the value of true.
Optional
-ignoreDiskWarning -idw Specifies whether the operation ignores a warning that
there is not enough free space available. The default is
false.
You may need to use this flag if the target is NFS mounted
or is on a different file system, such as Data ONTAP.
Optional

Movement Scripts
Using the Movement Scripts 20-9
20.3.1.2 pasteBinary Script
Applies the archive to the target destination, by pasting the binary files of the source
Middleware home to the target environment. You can apply the archive to the same
host or a different host. The syntax is:
pasteBinary -javaHome path_of_jdk
-archiveLoc archive_location
-targetMWHomeLoc target_MW_Home_location
[-executeSysPrereqs {true | false}]
[-invPtrLoc Oracle_InventoryLocation]
[-logDirLoc log_dir_path]
[-silent {true | false}]
[-ignoreDiskWarning {true | false}]
The following example shows how to apply the archive to the directory
/scratch/oracle/MW_Home_prod, on Linux:
pasteBinary.sh -javaHome /scratch/Oracle/Middleware1/jrockit_160_20_D1.1.0-18
-archiveLoc /tmp/mw_copy.jar
-targetMWHomeLoc /scratch/oracle/MW_Home_prod
Tabl e 20–3 describes the options for the pasteBinary script.
Table 20–3 Options for the pasteBinary Script
Options Shortcut Description
Mandatory or
Optional
-javaHome NA The absolute path of the Java Developer's Kit.
If the source Middleware home was installed with the JDK
and Oracle JRockit outside of the Middleware home, the
path you specify is used to configure the Middleware
home.
If the operating system is SunOS, HP-UX, or Linux 64 bit,
pass the -d64 option to the scripts in the command line.
To set the runtime property, you can specify the -d64 option
in the T2P_JAVA_OPTIONS environment variable. For
example:
setenv T2P_JAVA_OPTIONS "-d64
-Djava.io.tmpdir=/home/t2p/temp"
Mandatory
-archiveLoc -al The absolute path of the archive location. Use this option to
specify the location of the archive file created with the
copyBinary script.
The location must exist.
In previous releases, this option was named
archiveLocation, but that name is now deprecated.
Mandatory
-targetMWHomeLoc -tmw The absolute path of the target Middleware home.
Ensure that the Middleware home directory does not exist
at that location. If it does exist, the script returns an error
message.
The targetMWHomeLoc cannot be inside another
Middleware home.
In previous releases, this option was named targetLocation
and the shortcut was -tl, but those are now deprecated.
Mandatory

Movement Scripts
20-10 Oracle Fusion Middleware Administrator's Guide
20.3.1.3 copyConfig Script for Java Components
Creates a configuration archive that contains the snapshot of the configuration of an
Oracle WebLogic Server domain. The underlying components of an Oracle WebLogic
Server domain retain their configuration information in different data stores, such as a
file system, Oracle Metadata Services (MDS), LDAP, or a database.
You must run the copyConfig script for each Oracle WebLogic Server domain in the
source environment. A configuration archive is created for each source domain.
The Administration Server and all Managed Servers in the domain must be started
when you run the script.
The syntax is:
copyConfig -javaHome path_of_jdk
-archiveLoc archive_location
-sourceDomainLoc domain_location
-executeSysPrereqs -esp Specifies whether the pasteBinary operation checks the
prerequisites of the Oracle homes. The default is that it
checks the prerequisites. To specify that it does not check
the prerequisites, specify this option with the value false.
In previous releases, the shortcut was -exsysprereqs, but
that shortcut is now deprecated.
Optional
-invPtrLoc -ipl On UNIX and Linux, the absolute path to the Oracle
Inventory pointer. Use this option if the inventory location
is not in the default location, so that the operation can read
the Oracle homes present in the inventory.
The file, oraInst.loc, must exist. If it does not exist, create it
as a root user or user with normal privileges. The following
shows an example of the contents of the file:
inventory_loc=/scratch/oraInventory
You must have write permission to the inventory location.
On UNIX and Linux, the default location is
/etc/oraInst.loc.
On Windows, if you specify this parameter, the script
ignores it.
In previous releases, the shortcut was -invLoc, but that
shortcut is now deprecated.
Optional, if the
inventory is in
the default
location.
Otherwise, it is
mandatory on
Linux.
-logDirLoc -ldl The location of an existing directory. A new log file is
created in the directory. The default is the system Temp
location.
Optional
-silent NA Specifies whether the operation operates silently. That is, it
does not prompt for confirmation. The default is that the
operation prompts for confirmation. To continue, you must
type yes, which is not case sensitive. Typing anything other
than yes causes the script to return an error.
To specify that it does not prompt for confirmation, specify
this option with the value of true.
Optional
-ignoreDiskWarning -idw Specifies whether the operation ignores a warning that
there is not enough free space available. The default is false.
You may need to use this flag if the target is NFS mounted
or is on a different file system, such as Data ONTAP.
Optional
Table 20–3 (Cont.) Options for the pasteBinary Script
Options Shortcut Description
Mandatory or
Optional

Movement Scripts
Using the Movement Scripts 20-11
-sourceMWHomeLoc Middleware_home_location
-domainHostName domain_host_name
-domainPortNum domain_port_number
-domainAdminUserName domain_admin_username
-domainAdminPassword domain_admin_password_file
[-mdsDataImport {true | false}]
[-additionalParams property1=value1[, property2=value2]
[-logDirLoc log_dir_path]
[-silent {true | false}]
The following example copies the configuration of a domain containing Java
components:
copyConfig.sh -javaHome /scratch/jrockit_160_20_D1.1.0-18
-archiveLoc /tmp/a.jar
-sourceDomainLoc /scratch/mw_home1/user_projects/domains/WLS_SOAWC
-sourceMWHomeLoc /scratch/work/mw_home1/
-domainHostName myhost.example.com
-domainPortNum 7001
-domainAdminUserName weblogic
-domainAdminPassword /home/oracle/password
-silent true
Tabl e 20–4 describes the options for the copyConfig script for Java components.
Table 20–4 Options for the copyConfig Script for Java Components
Options Shortcut Description
Mandatory or
Optional
-javaHome NA The absolute path of the Java Developer's Kit.
If the operating system is SunOS, HP-UX, or Linux 64 bit,
pass the -d64 option to the scripts in the command line.
To set the runtime property, you can specify the -d64
option in the T2P_JAVA_OPTIONS environment variable.
For example:
setenv T2P_JAVA_OPTIONS "-d64
-Djava.io.tmpdir=/home/t2p/temp"
Mandatory
-archiveLoc -al The absolute path of the archive location. Use this option
to specify the location of the archive file to be created by
the copyConfig script.
Mandatory
-sourceDomainLoc -sdl The absolute path of the source domain containing the
Java component.
Mandatory
-sourceMWHomeLoc -smw The absolute path of the source Middleware home. Mandatory
-domainHostName -dhn The name of the host on which the domain is configured. Mandatory
-domainPortNum -dpn The port number of the Administration Server for the
domain.
In previous releases, this option was named
domainPortNo, and the shortcut was -domainport, but
those are now deprecated.
Mandatory
-domainAdminUserName -dau The name of the administrative user for the domain.
In previous releases, the shortcut was -domainuser, but
that shortcut is now deprecated.
Mandatory

Movement Scripts
20-12 Oracle Fusion Middleware Administrator's Guide
20.3.1.4 copyConfig Script for Oracle Instances
Creates a configuration archive that contains the snapshot of the configuration of an
Oracle instance. The copyConfig script moves the Oracle instance and the
configuration of all the system components in the Oracle instance.
You must run the copyConfig script for each Oracle instance in the source
environment. A configuration archive is created for each Oracle instance.
The Administration Server and all Managed Servers in the domain must be started
when you run the script.
The syntax is:
copyConfig -javaHome path_of_jdk
-archiveLoc archive_location
-sourceInstanceHomeLoc src_instance_path
[-logDirLoc log_dir_path]
[-silent {true | false}]
The following example shows how to create an archive of the Oracle instance located
in /scratch/Oracle/Middleware/im_1 on Linux:
copyConfig.sh -javaHome /scratch/Oracle/Middleware1/jrockit_160_20_D1.1.0-18
-archiveLoc /tmp/ovd1.jar
-sourceInstanceHomeLoc /scratch/Oracle/Middleware1/im_1
-domainAdminPassword -dap The absolute path of a secure file containing the password
for the administrative user for the domain on the source
environment. You must provide a password file, even if
you are not changing the configuration.
In previous releases, the shortcut was -domainpass, but
that shortcut is now deprecated.
Mandatory
-mdsDataImport -mdi Specifies whether to export the application MDS metadata
to the archive so that it can be imported into the target.
The default is true.
Specify false if you do not want to export the application
MDS metadata.
If this option is set to true, the subsequent pasteConfig
script that copies the component to the target imports the
application MDS metadata to the target.
Optional
-logDirLoc -ldl The location of an existing directory. A new log file is
created in the directory. The default is the system Temp
location.
Optional
-additionalParams An additional parameter and its value to be passed to the
script.
Optional
-silent NA Specifies whether the operation operates silently. That is,
it does not prompt for confirmation. The default is that
the operation prompts for confirmation. To continue, you
must type yes, which is not case sensitive. Typing
anything other than yes causes the script to return an
error.
To specify that it does not prompt for confirmation,
specify this option with the value of true.
Optional
Table 20–4 (Cont.) Options for the copyConfig Script for Java Components
Options Shortcut Description
Mandatory or
Optional

Movement Scripts
Using the Movement Scripts 20-13
Tabl e 20–5 describes the options for the copyConfig script for Oracle instances. It also
describes the options for the copyConfig Script for individual system components. the
only difference is that you use the -sourceComponentName option to move individual
system components.
20.3.1.5 copyConfig Script for System Components
Creates a configuration archive that contains the snapshot of the configuration of an
Oracle instance and the specified individual system component, which retains its
configuration information in different data stores, such as a file system, Oracle
Metadata Services (MDS), LDAP, or a database.
Use this script instead of copyConfig for Oracle instances, if you want to move only
one system component, along with the Oracle instance to the target environment.
The copyConfig script supports moving the following system components:
■Oracle HTTP Server
■Oracle Internet Directory
Table 20–5 Options for the copyConfig Script for Oracle Instances and System Components
Options Shortcut Description
Mandatory or
Optional
-javaHome NA The absolute path of the Java Developer's Kit.
If the operating system is SunOS, HP-UX, or Linux 64
bit, pass the -d64 option to the scripts in the
command line.
To set the runtime property, you can specify the -d64
option in the T2P_JAVA_OPTIONS environment
variable. For example:
setenv T2P_JAVA_OPTIONS "-d64
-Djava.io.tmpdir=/home/t2p/temp"
Mandatory
-archiveLoc -al The absolute path of the archive location. Use this
option to specify the location of the archive file to be
created by the copyConfig script.
In previous releases, this option was named
archiveLocation, but that name is now deprecated.
Mandatory
-sourceInstanceHomeLoc -sih The absolute path of the Oracle instance for the
source component.
Mandatory
-logDirLoc -ldl The location of an existing directory. A new log file is
created in the directory. The default is the system
Temp lo cation .
Optional
-silent NA Specifies whether the operation operates silently.
That is, it does not prompt for confirmation. The
default is that the operation prompts for
confirmation. To continue, you must type yes, which
is not case sensitive. Typing anything other than yes
causes the script to return an error.
To specify that it does not prompt for confirmation,
specify this option with the value of true.
Optional
-sourceComponentName -scn The name of the component to be copied. For
example, if your Oracle Internet Directory
component is named oid1, specify oid1.
Optional. Use if you
want to move only
one system
component, as
described in
Section 20.3.1.5.

Movement Scripts
20-14 Oracle Fusion Middleware Administrator's Guide
■Oracle Virtual Directory
■Oracle BI EE
The Administration Server and all Managed Servers in the domain must be started
when you run the script.
The syntax is:
copyConfig -javaHome path_of_jdk
-archiveLoc archive_location
-sourceInstanceHomeLoc src_instance_path
-sourceComponentName src_component_name
[-logDirLoc log_dir_path]
[-silent {true | false}]
The following example shows how to create an archive of the Oracle Virtual Directory
instance named ovd1 in the Oracle instance located in
/scratch/Oracle/Middleware/im_1 on Linux:
copyConfig.sh -javaHome /scratch/Oracle/Middleware1/jrockit_160_20_D1.1.0-18
-archiveLoc /tmp/ovd1.jar
-sourceInstanceHomeLoc /scratch/Oracle/Middleware1/im_1
-sourceComponentName ovd1
See Table 20–5 for description of the options for the copyConfig script for system
components.
20.3.1.6 copyConfig Script for Node Manager
Creates a configuration archive that contains the snapshot of the configuration of
Node Manager.
You must run the copyConfig script for each Node Manager in the source
environment. A configuration archive is created for each source Node Manager.
The syntax is:
copyConfig -javaHome path_of_jdk
-archiveLoc archive_location
-sourceNMHomeLoc source_Node_Manager_Home_location
[-logDirLoc log_dir_path]
[-silent {true | false}]
The following example shows how to create a copy of the source Node Manager
configuration located in /scratch/Oracle/Middleware/wlserver_
10.3/common/nodemanager:
copyConfig.sh -javaHome USER_HOME/jrockit_160_17_R28.0.0-679/
-archiveLoc /tmp/nm.jar
-sourceNMHomeLoc /scratch/Oracle/Middleware/wlserver_
10.3/common/nodemanager
-silent true
Tabl e 20–6 describes the options for the copyConfig script for Node Manager.

Movement Scripts
Using the Movement Scripts 20-15
20.3.1.7 extractMovePlan Script
Extracts configuration information from the archive into a move plan. It also extracts
any needed configuration plans. Then, you edit the move plan, specifying properties
for the target environment. The syntax is:
extractMovePlan -javaHome path_of_jdk
-archiveLoc archive_location
-planDirLoc move_plan_directory
[-logDirLoc log_dir_path]
The following example extracts the plans from the archive j2ee.jar:
extractMovePlan.sh -javaHome /scratch/Oracle/Middleware1/jrockit_160_20_D1.1.0-18
-archiveLoc /tmp/j2ee.jar
-planDirLoc /scratch/Oracle/t2p_plans
The extractMovePlan script extracts the move plan to the specified directory.
Depending on the type of component that you are moving, the extractMovePlan script
may also extract other configuration plans.
■For Java components, such as Oracle SOA Suite, it may extract the following:
/scratch/Oracle/t2p_plans/moveplan.xml
/scratch/Oracle/t2p_plans/composites/configplan1.xml
/scratch/Oracle/t2p_plans/composites/configplan2.xml
/scratch/Oracle/t2p_plans/adapters/deploymentplan1.xml
/scratch/Oracle/t2p_plans/adapters/deploymentplan2.xml
Table 20–6 Options for the copyConfig Script for Node Manager
Options Shortcut Description
Mandatory or
Optional
-javaHome None The absolute path of the Java Developer's Kit.
If the operating system is SunOS, HP-UX, or Linux 64
bit, pass the -d64 option to the scripts in the command
line.
To set the runtime property, you can specify the -d64
option in the T2P_JAVA_OPTIONS environment
variable. For example:
setenv T2P_JAVA_OPTIONS "-d64
-Djava.io.tmpdir=/home/t2p/temp"
Mandatory
-archiveLoc -al The absolute path of the archive location. Use this
option to specify the location of the archive file to be
created by the copyConfig script.
Mandatory
-sourceNMHomeLoc -snh The absolute path of the source Node Manager home. Mandatory
-logDirLoc -ldl The location of an existing directory. A new log file is
created in the directory. The default is the system Temp
location.
Optional
-silent None Specifies whether the operation operates silently. That
is, it does not prompt for confirmation. The default is
that the operation prompts for confirmation. To
continue, you must type yes, which is not case
sensitive. Typing anything other than yes causes the
script to return an error.
To specify that it does not prompt for confirmation,
specify this option with the value of true.
Optional

Movement Scripts
20-16 Oracle Fusion Middleware Administrator's Guide
■For system components, such as Oracle Internet Directory and Oracle Virtual
Directory, it may extract the following:
/scratch/Oracle/t2p_plans/moveplan.xml
Tabl e 20–7 describes the options for the extractMovePlan script:
For information about the properties in the move plans, and which properties you
should edit, see Section 20.4.
20.3.1.8 pasteConfig Script for Java Components
Applies the copied configurations from the source environment to the target
environment. Inputs for the script include the location of the configuration archive
created with the copyConfig script for the Java components and the location of the
modified move plan. The pasteConfig script recreates the configuration information
for the Oracle WebLogic Server domain in the target environment. It also merges the
move plan property values for the target environment.
The syntax is:
pasteConfig -javaHome path_of_jdk
-archiveLoc archive_location
-targetDomainLoc trgt_domain_path
-targetMWHomeLoc trgt_Middleware_Home_path
-movePlanLoc move_plan_path
-domainAdminPassword domain_admin_password_file
[-appDir WLS_application_directory]
[-logDirLoc log_dir_path]
[-silent {true | false}]
The following example shows how to apply the archive of the domain to the
Middleware home MW_home1:
pasteConfig.sh -javaHome /scratch/Oracle/Middleware1/jrockit_160_20_D1.1.0-18
-archiveLoc /tmp/java_ee_cl.jar
-targetDomainLoc /scratch/oracle/MW_home1/user_projects/domains/dom_cl
-targetMWHomeLoc /scratch/oracle/MW_home1
-movePlanLoc /scratch/oracle/java_ee/move_plan.xml
Table 20–7 Options for the extractMovePlan Script
Options Shortcut Description
Mandatory or
Optional
-javaHome NA The absolute path of the Java Developer's Kit.
If the operating system is SunOS, HP-UX, or Linux 64 bit, pass the
-d64 option to the scripts in the command line.
To set the runtime property, you can specify the -d64 option in the
T2P_JAVA_OPTIONS environment variable. For example:
setenv T2P_JAVA_OPTIONS "-d64
-Djava.io.tmpdir=/home/t2p/temp"
Mandatory
-archiveLoc -al The absolute path of the archive location. Use this option to specify
the location of the archive file created by the copyConfig script.
Mandatory
-planDirLoc -pdl The absolute path to a directory to which the move plan, along with
any needed configuration plans, is to be extracted.
The directory must not exist.
Mandatory
-logDirLoc -ldl The location of an existing directory. A new log file is created in the
directory. The default is the system Temp location.
Optional

Movement Scripts
Using the Movement Scripts 20-17
-domainAdminPassword /scratch/pwd_dir/pass
-logDirLoc /tmp/log
Tabl e 20–8 describes the options for the pasteConfig script for Java components.
20.3.1.9 pasteConfig Script for Oracle Instances
Applies the copied configurations from the source environment to the target
environment. Inputs for the script include the location of the configuration archive
created with the copyConfig script for the Oracle instance and the location of the
Table 20–8 Options for the pasteConfig Script for Java Components
Options Shortcut Description
Mandatory or
Optional
-javaHome NA The absolute path of the Java Developer's Kit.
If the operating system is SunOS, HP-UX, or Linux 64 bit,
pass the -d64 option to the scripts in the command line.
To set the runtime property, you can specify the -d64
option in the T2P_JAVA_OPTIONS environment variable.
For example:
setenv T2P_JAVA_OPTIONS "-d64
-Djava.io.tmpdir=/home/t2p/temp"
Mandatory
-archiveLoc -al The absolute path of the archive location. Use this option
to specify the location of the archive file created by the
copyConfig script.
Mandatory
-targetDomainLoc -tdl The absolute path of the target domain. The domain
location must not exist for the specified Middleware home.
The domain directory may be located outside of the
directory structure of the Middleware home.
Mandatory
-targetMWHomeLoc -tmw The absolute path of the target Middleware home in which
the domain is to be copied.
Mandatory
-movePlanLoc -mpl The absolute path of the move plan extracted from the
source.
Mandatory
-domainAdminPassword -dap The absolute path of a secure file containing the password
for the administrative user for the domain on target
environment. You must provide a password file, even if
you are not changing the configuration.
Note that the password is based on the authentication
provider for the domain. For example, the authenticator
can be an embedded LDAP or an external LDAP.
In previous releases, the shortcut was -domainpass, but
that shortcut is now deprecated.
Mandatory.
-appDir -ad The absolute path of the Oracle WebLogic Server
application directory on the target.
Optional
-logDirLoc -ldl The location of an existing directory. A new log file is
created in the directory. The default is the system Temp
location.
Optional
-silent NA Specifies whether the operation operates silently. That is, it
does not prompt for confirmation. The default is that the
operation prompts for confirmation. To continue, you must
type yes, which is not case sensitive. Typing anything
other than yes causes the script to return an error.
To specify that it does not prompt for confirmation, specify
this option with the value of true.
Optional

Movement Scripts
20-18 Oracle Fusion Middleware Administrator's Guide
modified move plan. The pasteConfig script iterates and recreates the configuration
information for the Oracle instance and all of its system components in the target
environment. It also merges the move plan property values for the target environment.
The syntax is:
pasteConfig -javaHome path_of_jdk
-archiveLoc archive_location
-movePlanLoc move_plan_path
-targetInstanceHomeLoc trgt_Instance_path
[-targetInstanceName trgt_Instance_name]
[-targetOracleHomeLoc trgt_ORACLE_HOME_path]
[-logDirLoc log_dir_path]
[-silent {true | false}]
[ <Domain Detail> ]
<Domain Detail> =
-domainHostName domain_host_name
-domainPortNum domain_port_number
-domainAdminUserName domain_admin_username
-domainAdminPassword domain_admin_password_file
The following example shows how to apply the archive to the target and name the
Oracle instance im_2:
pasteConfig.sh -javaHome /scratch/Oracle/Middleware/jrockit_160_20_D1.1.0-18
-archiveLoc /tmp/ovd1.jar
-movePlanLoc /scratch/oracle/ovd/move_plan.xml
-targetOracleHomeLoc /scratch/Oracle/Middleware/Oracle_IM2
-targetInstanceHomeLoc /scratch/Oracle/Middleware/im_2
-targetInstanceName im_2
-domainHostName myhost
-domainPortNum 7001
-domainAdminUserName domain_admin_username
-domainAdminPassword domain_admin_password_file
Tabl e 20–9 describes the options for the pasteConfig script for system components. It
also describes the options for the pasteConfig Script for individual system
components. The only difference is that you use the -sourceComponentName option to
move individual system components.
Table 20–9 Options for the pasteConfig Script for Oracle Instances
Options Shortcut Description Mandatory or Optional
-javaHome NA The absolute path of the Java Developer's Kit.
If the operating system is SunOS, HP-UX, or
Linux 64 bit, pass the -d64 option to the scripts
in the command line.
To set the runtime property, you can specify the
-d64 option in the T2P_JAVA_OPTIONS
environment variable. For example:
setenv T2P_JAVA_OPTIONS "-d64
-Djava.io.tmpdir=/home/t2p/temp"
Mandatory
-archiveLoc -al The absolute path of the archive location. Use
this option to specify the location of the archive
file created by the copyConfig script.
Mandatory
-movePlanLoc -mpl The absolute path of the move plan extracted
from the source.
Mandatory

Movement Scripts
Using the Movement Scripts 20-19
-targetInstanceHomeLoc -tih The absolute path of the target Oracle instance.
If the Oracle instance directory does not exist at
that location, the script creates the directory.
Mandatory
-targetInstanceName -tin The name of the target Oracle instance, which is
used to register the instance with the domain.
The name must be unique in the domain.
Optional, if the
targetInstanceHomeLoc
directory exists. In this
case, the operation
retrieves the name from
the configuration.
-targetComponentName -tcn The name of the target component to be copied.
The name must be unique in the instance.
Optional. Use if you
want to move only one
system component, as
described in
Section 20.3.1.5.
-targetOracleHomeLoc -toh The absolute path of the target Oracle home.
The target Oracle home must exist and it must
contain the binaries for the component you are
copying.
Optional, if the
targetInstanceHomeLoc
exists. In this case, the
operation retrieves the
value from the
configuration.
-logDirLoc -ldl The location of an existing directory. A new log
file is created in the directory. The default is the
system Temp location.
Optional
-silent NA Specifies whether the operation operates
silently. That is, it does not prompt for
confirmation. The default is that the operation
prompts for confirmation. To continue, you
must type yes, which is not case sensitive.
Typing anything other than yes causes the
script to return an error.
To specify that it does not prompt for
confirmation, specify this option with the value
of true.
Optional
Domain-Detail Options
-domainHostName -dhn The name of the host on which the domain is
configured.
Use this option if you want to register the
component with the domain.
In previous releases, the shortcut was
-domainhost, but that shortcut is now
deprecated.
Optional, if you do not
want to register the
component with the
domain.
-domainPortNum -dpn The port number of the domain.
Use this option if you want to register the
component with the domain.
The domain port number is listed in the
following file as the adminPort:
ORACLE_
INSTANCE/config/OPMN/opmn/instance.properties
For example: adminPort=7001
Optional, if you do not
want to register the
component with the
domain.
Table 20–9 (Cont.) Options for the pasteConfig Script for Oracle Instances
Options Shortcut Description Mandatory or Optional

Movement Scripts
20-20 Oracle Fusion Middleware Administrator's Guide
20.3.1.10 pasteConfig Script for System Components
Applies the copied configurations for individual system components from the source
environment to the target environment. Inputs for the script include the location of the
configuration archive created with the copyConfig script for the Oracle instance and
the location of the modified move plan. The pasteConfig script recreates the
configuration information for the Oracle instance and the specified system component
in the target environment. It also merges the move plan property values for the target
environment.
The copyConfig script supports moving the following system components:
■Oracle HTTP Server
■Oracle Internet Directory
■Oracle Virtual Directory
■Oracle BI EE
The syntax is:
pasteConfig -javaHome path_of_jdk
-archiveLoc archive_location
-movePlanLoc move_plan_path
-targetComponentName trgt_component_name
-targetInstanceHomeLoc trgt_Instance_path
[-targetInstanceName trgt_Instance_name]
[-targetOracleHomeLoc trgt_ORACLE_HOME_path]
[-logDirLoc log_dir_path]
[-silent {true | false}]
[ <Domain Detail> ]
<Domain Detail> =
-domainHostName domain_host_name
-domainPortNum domain_port_number
-domainAdminUserName domain_admin_username
-domainAdminPassword domain_admin_password_file
The following example shows how to apply the archive to the Oracle instance im_2
and to name the target Oracle Virtual Directory instance ovd_cl:
pasteConfig.sh -javaHome /scratch/Oracle/Middleware/jrockit_160_20_D1.1.0-18
-archiveLoc /tmp/ovd1.jar
-movePlanLoc /scratch/oracle/ovd/move_plan.xml
-targetOracleHomeLoc /scratch/Oracle/Middleware/Oracle_IM2
-targetInstanceHomeLoc /scratch/Oracle/Middleware/im_2
-targetInstanceName im_2
-domainAdminUserName -dau The name of the administrative user for the
domain.
Use this option if you want to register the
component with the domain.
Optional, if you do not
want to register the
component with the
domain.
-domainAdminPassword -dap The absolute path of a secure file containing the
password for the administrative user for the
domain. You must provide a password file,
even if you are not changing the configuration.
Use this option if you want to register the
component with the domain.
Optional, if you do not
want to register the
component with the
domain.
Table 20–9 (Cont.) Options for the pasteConfig Script for Oracle Instances
Options Shortcut Description Mandatory or Optional

Movement Scripts
Using the Movement Scripts 20-21
-targetComponentName ovd_cl
-domainHostName myhost
-domainPortNum 7001
-domainAdminUserName domain_admin_username
-domainAdminPassword domain_admin_password_file
See Table 20–9 for descriptions of the options for the pasteConfig script for system
components.
20.3.1.11 pasteConfig Script for Node Manager
Applies the copied configurations of Node Manager from the source environment to
the target environment. Inputs for the script include the location of the configuration
archive created with the copyConfig script for the Oracle WebLogic Server Node
Manger and the location of the modified move plan. The pasteConfig script recreates
the configuration information for Node Manager in the target environment. It also
merges the move plan property values for the target environment.
You must run the pasteConfig script for each Node Manager in the source
environment.
The syntax is:
pasteConfig -javaHome path_of_jdk
-archiveLoc archive_location
-targetNMHomeLoc trgt_Node_Manager_Home_path
-targetMWHomeLoc trgt_Middleware_Home_path
-movePlanLoc move_plan_path
[-logDirLoc log_dir_path]
[-silent {true | false}]
The following example shows how to apply the copy of Node Manager to the Node
Manager home located in /scratch/Oracle/Middleware1/wlserver_
10.3/common/nodemanager:
pasteConfig -javaHome USER_HOME/jrockit_160_17_R28.0.0-679/
-archiveLoc /tmp/nm.jar
-targetNMHomeLoc /scratch/Oracle/Middleware1/wlserver_
10.3/common/nodemanager
-targetMWHomeLoc /scratch/Oracle/Middleware1
-movePlanLoc /scratch/oracle/t2pplans/nm/moveplan.xml
-silent true
Table 20–10 describes the options for the pasteConfig script for Node Manager.
Note: All the domains that are to be managed by Node Manager
should be moved before applying the copy of Node Manager to the
target environment. In addition, the Administration Server must be
running.
Even if the source Node Manager connection between the
Administration Server and Node Manager is configured with SSL,
they will both change to plain socket connection type after the copy of
Node Manager is applied to the target environment.

Modifying Move Plans
20-22 Oracle Fusion Middleware Administrator's Guide
20.3.1.12 obfuscatePassword Script
Generates a file that contains the obfuscated password. In the scripts and in the move
plans, you often need to provide files containing passwords. The script prompts you to
enter the password and the location where the password file is to be written.
The syntax is:
(UNIX) ORACLE_COMMON_HOME/bin/obfuscatePassword.sh
(Windows) ORACLE_COMMON_HOME\bin\obfuscatePassword.cmd
20.4 Modifying Move Plans
When you move Oracle Fusion Middleware components, you run the
extractMovePlan script to create a move plan for the entity that you are moving. The
extractMovePlan script extracts configuration information from the archive into a
move plan. It also extracts any needed configuration plans. Before you apply the
archive to the target, you must edit the move plan to reflect the values of the target
environment.
Table 20–10 Options for the pasteConfig Script for Node Manager
Options Shortcut Description
Mandatory or
Optional
-javaHome None The absolute path of the Java Developer's Kit.
If the operating system is SunOS, HP-UX, or
Linux 64 bit, pass the -d64 option to the scripts
in the command line.
To set the runtime property, you can specify
the -d64 option in the T2P_JAVA_OPTIONS
environment variable. For example:
setenv T2P_JAVA_OPTIONS "-d64
-Djava.io.tmpdir=/home/t2p/temp"
Mandatory
-archiveLoc -al The absolute path of the archive location. Use
this option to specify the location of the
archive file created by the copyConfig script.
Mandatory
-targetNMHomeLoc -tnh The absolute path of the target Node Manager. Mandatory
-targetMWHomeLoc -tmw The absolute path of the target Middleware
home in which the copy of Node Manager is to
be applied.
Mandatory
-movePlanLoc -mpl The absolute path of the modified move plan
in the target environment.
Mandatory
-logDirLoc -ldl The location of an existing directory. A new
log file is created in the directory. The default
is the system Temp location.
Optional
-silent None Specifies whether the operation operates
silently. That is, it does not prompt for
confirmation. The default is that the operation
prompts for confirmation. To continue, you
must type yes, which is not case sensitive.
Typing anything other than yes causes the
script to return an error.
To specify that it does not prompt for
confirmation, specify this option with the
value of true.
Optional

Modifying Move Plans
Using the Movement Scripts 20-23
You can modify properties with the scope of READ_WRITE. Do not modify the
properties with the scope of READ_ONLY.
This section provides the following topics:
■Locating configGroup Elements
■Move Plan Properties
20.4.1 Locating configGroup Elements
Most move plans contain multiple configGroup elements. When a property is
associated with a particular configGroup element, the tables listing the properties
group the properties by configGroup element. For example, Table 20–13, which shows
the properties for the move plan for Java components, shows multiple configGroup
elements, such as SERVER_CONFIG and MACHINE_CONFIG.
The following example shows a portion of the move plan for Java components, with
portions of the SERVER_CONFIG and MACHINE_CONFIG configGroup elements:
<?xml version="1.0" encoding="UTF-8" standalone="yes"?>
<movePlan>
<movableComponent>
<componentType>J2EEDomain</componentType>
<moveDescriptor>
<StartupMode>PRODUCTION</StartupMode>
<configGroup>
<type>SERVER_CONFIG</type>
<configProperty id="Server1">
<configProperty>
<name>Server Name</name>
<value>AdminServer</value>
<itemMetadata>
<dataType>STRING</dataType>
<scope>READ_ONLY</scope>
</itemMetadata>
</configProperty>
.
.
.
</configGroup>
<configGroup>
<type>MACHINE_CONFIG</type>
<configProperty id="Machine1">
<configProperty>
<name>Machine Name</name>
<value>LocalMachine</value>
<itemMetadata>
<dataType>STRING</dataType>
<scope>READ_WRITE</scope>
</itemMetadata>
</configProperty>
<configProperty>
<name>Node Manager Listen Address</name>
<value>example.com</value>
<itemMetadata>
<dataType>STRING</dataType>
<scope>READ_WRITE</scope>
</itemMetadata>
</configProperty>
.

Modifying Move Plans
20-24 Oracle Fusion Middleware Administrator's Guide
.
.
</configGroup>
20.4.2 Move Plan Properties
The tables in this section describe the move plan properties you can customize for
Oracle Fusion Middleware entities and components.
The properties that you edit differ depending on the type of component. Ta ble 20– 11
provides pointers to the appropriate list of properties for each component.
Table 20–12 describes the move plan properties that you can change for Node
Manager.
Note: Many move plan properties require that you provide the
location of a file containing a password. If you want to use obfuscated
passwords, you can use the obfuscatePassword script, as described in
Section 20.3.1.12.
Table 20–11 Move Plan Properties for Components
Component Where to find the list of properties:
Node Manager Table 20–12
All Java components Table 20–13
Oracle ADF connections Table 20–14
Oracle B2B Table 20–16
Oracle BI EE Table 20–13, Table 20–14, Table 20–21, and optionally
Table 20–22, Table 20–23, Table 20–24, Table 20–25
Oracle BI Publisher Table 20–13, Table 20–14, Table 20–21
Oracle Data Integrator Table 20–28
Oracle HTTP Server Table 20–17
Oracle Identity Federation Table 20–13, Table 20–20
Oracle Internet Directory Table 20–18
Oracle SOA Suite Table 20–13, Table 20–14, Table 20–15
Oracle Virtual Directory Table 20–19
Oracle WebCenter Content Server Table 20–13, Table 20–14, Table 20–26
Oracle WebCenter Content: Imaging Table 20–13, Table 20–14, Table 20–27
Oracle WebCenter Content: Inbound
Refinery:
Table 20–13, Table 20–14, Table 20–26
Oracle WebCenter Content: Records Table 20–13, Table 20–14, Table 20–26

Modifying Move Plans
Using the Movement Scripts 20-25
Table 20–13 describes the move plan properties that you can change for Java
components.
Table 20–12 Move Plan Properties for Node Manager
Property Description Sample Value
Properties in the NODE_
MANAGER_PROPERTIES
configGroup:
Node Manager configuration
Listen Address The Listen address of Node
Manager.
example.com
Listen Port The number of the Listen port of
Node Manage.
5557
Custom Identity KeyStore File The absolute path of the custom
identity keystore file location.
This property is present in the move
plan only if the source environment
is configured with SSL.
/scratch/Oracle/Middleware/wlserver_
10.3/server/lib/example_identity.jks
Custom Identity Private Key
Alias
The value of the identity key store
alias.
This property is present in the move
plan only if the source environment
is configured with SSL.
mykey
Custom Identity Private Key
Passphrase File
The absolute path to the secure file
containing the private key used
when creating a certificate.
This property is present in the move
plan only if the source environment
is configured with SSL.
/scratch/oracle/key_passwd
Properties in the DOMAINS
configGroup:
Oracle WebLogic Server domain
configuration
Domain Name The name of the domain.
SOA_domain
Domain Location The absolute path of the domain
location.
/scratch/Oracle/Middleware/user_
projects/domains/SOA_domain
AdminServer Listen Address The Listen address of the
Administration Server.
example.com
AdminServer Listen Port The number of the Listen port of the
Administration Server.
7001
AdminServer User Name The administration user name.
weblogic
AdminServer Password The absolute path to the secure file
containing the administration user's
password.
/scratch/oracle/admin_passwd
Node Manager User Name The Node Manager user name.
weblogic
Node Manager Password The absolute path to the secure file
containing the Node Manager user's
password.
/scratch/oracle/nm_passwd

Modifying Move Plans
20-26 Oracle Fusion Middleware Administrator's Guide
Table 20–13 Common Move Plan Properties for Java Components
Property Description Sample Value
Startup Mode The startup mode of an Oracle WebLogic
Server domain.
Valid values are:
■DEVELOPMENT. Use this mode while
you are developing your applications.
Development mode uses a relaxed security
configuration and enables you to
auto-deploy applications.
■PRODUCTION. Use this mode when your
application is running in its final form. A
production domain uses full security and
may use clusters or other advanced
features.
The default is PRODUCTION.
PRODUCTION
Properties in the SERVER_
CONFIG configGroup:
Common Java properties
Listen Address The Listen address of the WebLogic Server. Set
it to the host name or set it to All Local
Addresses to listen on all addresses on the
host.
All Local Addresses
Listen Port The number of the Listen port.
If you do not provide a port number or if the
port number you provide is not available, the
operation returns an error.
8001
Frontend Host The host name of the HTTP Server.
This property is present in the move plan only
if the HTTP Server is set as the frontend to the
server.
example.com
Frontend HTTP Port The number of the HTTP Server port.
This property is present in the move plan only
if the HTTP Server is set as the frontend to the
server.
10605
Custom Identity Keystore File The absolute path of custom identity keystore
file location.
/scratch/Oracle/Middleware/
wlserver_
10.3/server/lib/example_
identity.jks
Custom Identity Keystore
Passphrase File
The absolute path to the secure file containing
the custom identity keystore password.
/scratch/oracle/i_passwd
Custom Trust Keystore File The absolute path of custom trust keystore file
location.
/scratch/Oracle/Middleware/
wlserver_
10.3/server/lib/example_
trust.jks
Custom Trust Keystore
Passphrase File
The absolute path to the secure file containing
the custom trust keystore password.
/scratch/oracle/key_passwd
Custom Identity Private Key
Alias
The private key alias.
fmw_key
Custom Identity Private Key
Passphrase File
The absolute path to the secure file containing
the custom identity private key password.
/scratch/oracle/i_passwd
Properties in the CLUSTER_
CONFIG configGroup:
Oracle WebLogic Server Cluster configuration
properties

Modifying Move Plans
Using the Movement Scripts 20-27
Messaging Mode The cluster messaging mode. Acceptable values
are unicast and multicast.
multicast
Cluster Address The cluster address.
localhost
Unicast Channel The name of the unicast channel.
MyMulticastChannel
Multicast Address The multicast address.
239.192.0.0
Multicast Port The port number of the multicast address.
8899
Frontend Host The name or IP address of the front-end host
for the cluster.
example.com
Frontend HTTP Port The HTTP port number for the front-end host
for the cluster.
7008
Properties in the MACHINE_
CONFIG configGroup:
Machine configuration properties
Machine Name The name of the machine.
example.com
Node Manager Listen Address The Listen address of the machine running
Node Manager.
example.com
Node Manager Listen Port The port number of the Listen address of the
machine running Node Manager.
5556
Property in the
DEPLOYMENT_PLAN_
CONFIG configGroup:
Deployment plans
Deployment Plan The location where an application's
deployment plan is to be extracted. The
location is relative to the location of the move
plan.
deploy_plans/helloWorldEar_
plan.xml
Properties in the
AUTHENTICATORS
configGroup:
Authenticator configuration
Host Name The LDAP server host name.
example.com
Port The LDAP server port number.
3060
Principal The administration user for the LDAP server.
cn=orcladmin
Password File The absolute path of a secure file containing the
password for the LDAP user. You must provide
a password file, even if you are not changing
the configuration.
/scratch/oracle/ldap_passwd
User Base DN The user base distinguished name (DN).
cn=users,dc=us,dc=oracle,dc
=com
User Object Class The user object class.
person
Group Base DN The group base distinguished name (DN).
cn=groups,dc=us,dc=oracle,d
c=com
GUID Attribute The global unique identifier.
orclguid
Properties in the
DATASOURCE configGroup:
Data source configuration
Table 20–13 (Cont.) Common Move Plan Properties for Java Components
Property Description Sample Value

Modifying Move Plans
20-28 Oracle Fusion Middleware Administrator's Guide
Driver Class The driver class of the data source. Refer to
"Using JDBC Drivers with WebLogic Server" in
the Oracle Fusion Middleware Configuring and
Managing JDBC Data Sources for Oracle WebLogic
Server to choose the appropriate class.
oracle.jdbc.OracleDriver
Url The URL of the database for the data source. It
contains the host name, database service name
or SID, and the database port number.
jdbc:oracle:thin:@orcl.example
com:1521/orcl.example.com
User The schema name of the data source.
OFM_MDS
Password File The absolute path to the secure file containing
the password of the database schema. You
must provide a password file, even if you are
not changing the configuration of the data
source.
/scratch/oracle/ds_passwd
Properties in the OPSS_
SECURITY configGroup, in
the configProperty with the ID
of LDAP.
LDAP-based policy and credential store
configuration.
If the source is a file-based store, these
properties, as well as the LDAP-based and
Database-Based Policy and Credential Store
properties are present in the move plan. When
you configure the move plan, you can change
from a file-based to an LDAP or
database-based store.
If the source is LDAP-based, only the LDAP
properties are present in the move plan. You
cannot change it to a different type, but you can
change the LDAP endpoints.
If the source is database-based, only the
database properties are present in the move
plan. You cannot change it to a different type,
but you can change the database-based
endpoints.
You can only use one type of store. To use one,
uncomment the section in the move plan and
ensure the other is commented.
Password File The absolute path to the secure file containing
the password of the LDAP Server
Administrative user. You must provide a
password file, even if you are not changing the
configuration of the LDAP Server.
/scratch/oracle/ldap_passwd
LDAP User The LDAP Server administrative user name.
cn=orcladmin
Jps Root The LDAP Server context root.
cn=jpsRoot
Domain The name of the domain.
SOA_domain
Server Type The type of server. Valid values are OID (Oracle
Internet Directory) or OVD (Oracle Virtual
Directory).
OID
LDAP Url The URL of the LDAP connection. It contains
the host name and port number of the LDAP
store.
ldap://example.com:3060
Table 20–13 (Cont.) Common Move Plan Properties for Java Components
Property Description Sample Value

Modifying Move Plans
Using the Movement Scripts 20-29
Properties in the OPSS_
SECURITY configGroup, in
the configProperty with the ID
of DB:
Database-based policy and credential store
configuration.
If the source is a database-based store, these
properties are present in the move plan. (The
LDAP-based store is not present and you
cannot move from a database-based to an
LDAP-based store.)
Password File The absolute path to the secure file containing
the password of the OPSS schema owner. You
must provide a password file, even if you are
not changing the configuration.
/scratch/oracle/ldap_passwd
DataSource Jndi Name The name of the data source.
opssds
Jps Root The LDAP Server context root.
cn=jpsRoot
Domain The name of the domain.
SOA_domain
Driver Class The driver class of the data source. Refer to
"Selecting a JDBC Driver" in the Oracle Fusion
Middleware Configuring and Managing JDBC
Data Sources for Oracle WebLogic Server to choose
the appropriate class.
oracle.jdbc.OracleDriver
Url The database URL of the data source. It
contains the host name, the database port
number, and the database service name or SID.
jdbc:oracle:thin:@hostname.
com:1521:orcl
User The name of the OPSS schema owner of the
data source.
DEV_OPSS
Properties in the RDBMS
Security Store configGroup:
Database-based security store configuration
URL The database URL of the security store
connection. It contains the host name, the
database port number, and the database service
name or SID.
jdbc:oracle:thin:@hostname.
com:1521/example.com
Driver Class The driver class of the RDBMS Security Store
connection. Refer to "Using JDBC Drivers with
WebLogic Server" in the Oracle Fusion
Middleware Configuring and Managing JDBC
Data Sources for Oracle WebLogic Server to choose
the appropriate class.
oracle.jdbc.OracleDriver
User The name of the schema owner.
admin
Password File The absolute path to the secure file containing
the password of the security store schema
owner. You must provide a password file, even
if you are not changing the configuration.
/scratch/oracle/rbms_passwd
Property in the ADAPTER
configGroup:
Resource adapter configuration
Deployment Plan The path to the deployment plan to be used
during movement to the target. The path can be
absolute, or relative to the location of the move
plan.
The deployment plan is extracted by the
extractMovePlan script.
/scratch/adapters/adapters.
xml
Table 20–13 (Cont.) Common Move Plan Properties for Java Components
Property Description Sample Value

Modifying Move Plans
20-30 Oracle Fusion Middleware Administrator's Guide
Table 20–14 describes the move plan properties that you can change if you are using
Oracle ADF connections. The table is divided by component. For some components,
the description column lists the OBJECT_NAME_PROPERTY type. You can search for
the type to locate the relevant section.
Table 20–14 Move Plan Properties for Oracle ADF Connections
Property Description Sample Value
Oracle ADF URL Connection OBJECT_NAME_PROPERTY type is
URLConnProvider
Port The port number used for the URL
connections.
7000
URL The URL used for the connection.
example.com
Oracle ADF Business
Components Service
Connection
OBJECT_NAME_PROPERTY type is
ADFBCServiceConnection
ServiceEndpointProvider The Business Components service
endpoint provider.
ADFBC
JndiFactoryInitial The JNDI initial factory class.
com.sun.java.jndi.InitialFacto
ry
JndiProviderUrl The URL of the JNDI provider.
t3://example.com:7101
JndiSecurityPrincipal The JNDI security principal name.
weblogic
WebServiceConnectionName The Web service connection name.
test
Oracle Enterprise Scheduler OBJECT_NAME_PROPERTY type is
EssConnection
NotificationServiceURL The Oracle Enterprise Scheduler
notification service URL.
http://localhost:8001
RequestFileDirectory The path of the directory where request
logs for jobs from OES
ConcurrentProcessor (CP) extension is to
be created.
/tmp/ess/requestFileDirectory
SAMLTokenPolicyURI The SAML Policy URI to be used by CP
extension.
oracle/wss11_saml_token_with_
message_protection_service_
policy
EssCallbackClientSecurityPolicy
URI
The security policy to be used in the
WS-Security headers for Web service
invocations from Oracle Enterprise
Scheduler for Web service callbacks.
oracle/wss11_saml_token_with_
message_protection_client_
policy
Oracle Business Activity
Monitoring
WEBTIER_SERVER The Oracle BAM Web server host.
example.com
USER_NAME The Oracle BAM user name.
user
PASSWORD The password for the Oracle BAM user.
bam_password
WEBTIER_SERVER_PORT The port number for the Web server.
9001
BAM_SERVER_PORT The JNDI port number.
8001
BAM_WEBTIER_PROTOCOL The network protocol. The valid values
are HTTP and HTTPS.
HTTP
BI Presentation Services
connection
OBJECT_NAME_PROPERTY type is
BISoapConnection

Modifying Move Plans
Using the Movement Scripts 20-31
StaticResourcesLocation The location where the browser should
fetch Oracle BI EE static resources.
http://example.com:7001/analyt
ics
WSDLContext The Oracle BI EE context to use when
making a Web services call.
analytics-ws
Host The host where Oracle BI EE is located.
example.com
Port The port that hosts the BI Presentation
Services server.
10621
ShouldPerformImpersonation Whether Oracle BI EE should perform
impersonation. This should always be set
to true.
true
Context The Oracle BI EE context to use when
fetching content.
analytics
Protocol The protocol to use, depending on
whether the Web server is configured
with SSL.
http or https
IsStaticResourcesLocationAutom
atic
The flag indicating whether to
auto-generate the StaticResourcesLocation
from the Host, Port, and Context fields.
true or false
Oracle Essbase OBJECT_NAME_PROPERTY type is
EssbaseConnProvider
Host The host name for the Oracle Essbase
server.
example.com
Cluster The name of the cluster of which the
Oracle Essbase server is a member.
esbCluster
Port The Listen port number of the Oracle
Essbase server.
1423
Username The user name.
user3
Oracle Secure Enterprise Search
in Oracle WebCenter Portal
The OBJECT_NAME_PROPERTY type
is SesConnectionProvider
SoapURL The Web services URL that Oracle SES
exposes to enable search requests.
http:/example.com:port/search/
query/OracleSearch
Oracle WebCenter Portal
Content Repository
OBJECT_NAME_PROPERTY type is
JCR
ServerHost The host name of the machine where the
Content Server is running.
example.com
ServerPort The port number on which the Content
Server listens.
4444
ServerWebUrl The Web server URL for the Content
Server.
http://example.com/cms/idcplg
Oracle WebCenter Portal
Announcements and
Discussions
OBJECT_NAME_PROPERTY type is
ForumConnectionProvider
AdminUser The name of the discussions server
administrator. This account is used by the
Discussions and Announcements services
to perform administrative operations on
behalf of WebCenter Portal users.
admin
Table 20–14 (Cont.) Move Plan Properties for Oracle ADF Connections
Property Description Sample Value

Modifying Move Plans
20-32 Oracle Fusion Middleware Administrator's Guide
Url The URL of the discussions server hosting
discussion forums and announcements.
http://example.com:8890/owc_
discussions
Oracle WebCenter Portal
External Applications
OBJECT_NAME_PROPERTY type is
ExtAppConnectionProvider
Url The login URL for the external
application.
https://example.com/config/log
in?
Oracle WebCenter Portal Instant
Messaging and Presence
OBJECT_NAME_PROPERTY type is
RtcConnectionProvider
BaseConnectionURL The URL of the server hosting instant
messaging and presence services.
http://example.com:8888
Domain The network domain.
example.com
ExternalAppId The external application ID associated
with the Presence server connection. If
present, external application credential
information is used to authenticate users
against the instant messaging and
presence server.
extApp
Oracle WebCenter Portal Mail
Server
OBJECT_NAME_PROPERTY is
MailConnectionProvider
ExternalAppId The external application ID associated
with the mail server.
extApp_Mail
ImapHost The host name of the IMAP server.
example.com
ImapPort The port number of the IMAP server.
993
ImapSecured The flag indicating whether the mail
server connection to the IMAP server is
SSL-enabled. Valid values are true and
false. The default is false.
true
SmtpHost The host name of the computer where the
SMTP (Simple Mail Transfer Protocol)
service is running.
example.com
SmtpPort The port number of the SMTP host.
587
SmtpSecured The flag indicating whether the SMTP
server is secured. Valid values are true
and false. The default is false.
true
Oracle WebCenter Portal
Personal Events
OBJECT_NAME_PROPERTY type is
WebCenterPersonalEventConnectionPro
vider
ExternalAppId The external application associated with
the Microsoft Exchange Server providing
personal events services. If specified,
external application credential
information is used to authenticate users
against the Microsoft Exchange Server.
ExtPEApp
WebServiceURL The URL of the Web service exposing the
event application.
http://example.com:80/Exchange
WS/PersonalEventsWebService.as
mx
Oracle WebCenter Portal WSRP
Producers
OBJECT_NAME_PROPERTY type is
WSRPProducerConnection
Table 20–14 (Cont.) Move Plan Properties for Oracle ADF Connections
Property Description Sample Value

Modifying Move Plans
Using the Movement Scripts 20-33
Table 20–15 describes the move plan properties that you can change for Oracle SOA
Suite.
Table 20–16 describes the move plan properties that you can change for Oracle B2B.
ProxyHost The host name or IP address of the proxy
server.
example.com
ProxyPort The port number of the proxy server.
80
Oracle WebCenter Portal
PDK-Java Producers
OBJECT_NAME_PROPERTY type is
WebProducerConnection
Host The host name of the proxy server to be
used for the PDK Java Producer
connection.
example.com
Port The port number to be used for the PDK
Java Producer connection.
80
URL The URL for the PDK Java Producer
connection.
http:/example.com:port
Oracle WebCenter Portal
Worklists
OBJECT_NAME_PROPERTY type is
BPEL
URL The URL required to access the BPEL
server. The BPEL server URL must be
unique within the WebCenter application.
protocol://example:port
Oracle Web Services OBJECT_NAME_PROPERTY type is
WebServiceConnection
WsdlUrl The URL for the WSDL.
http://example.com:port/MyWebS
ervice1?WSDL
Oracle Web Services OBJECT_NAME_PROPERTY type is
Port
AddressUrl The service endpoint URL.
http://example.com:port/MyWebS
ervice1
ProxyHost The name of the host on which the proxy
server is running.
example.com
ProxyPort The port number to which the proxy
server is listening.
80
Table 20–15 Move Plan Properties for Oracle SOA Suite
Property Description Sample Value
Property in the Composite
configGroup:
SOA Composites configuration
Config Plan Location The location of the configuration plan to be used
during movement to the target to redeploy the
composite application. The path can be absolute, or
relative to the location of the move plan.
The plan is extracted during the extractMovePlan
script.
/scratch/app/config_
plan.xml
Table 20–14 (Cont.) Move Plan Properties for Oracle ADF Connections
Property Description Sample Value

Modifying Move Plans
20-34 Oracle Fusion Middleware Administrator's Guide
Table 20–16 Move Plan Properties for Oracle B2B
Property Description Sample Value
Property in the
File.DeliveryChannel
configGroup:
File Delivery Channel configuration.
file-param-folder The absolute path of the folder.
/tmp/file_deliv
Property in the
File.ListeningChannel
configGroup:
File Listening Channel configuration.
file-param-folder The absolute path of the folder.
/tmp/file_listen
Properties in the JMS
configGroup:
JMS configuration. Each channel has its own
set of property values.
jms-param-is_topic A flag specifying whether or not this is a
configured destination topic. Valid values are
true and false.
false
jms-param-queue_name The JNDI name of the queue or topic.
jms/b2b/B2B_IN_QUEUE
jms-param-DestinationProviderPro
perties
The JMS destination provider properties. Use
a semicolon (;) as the separator for each
key/value pair.
java.naming.provider.url=
t3://example.com:7001;jav
a.naming.factory.initial=
weblogic.jndi.WLInitialCo
ntextFactory;java.naming.
security.principal=weblog
ic;java.naming.security.c
redentials=weblogic
jms-param-user The JMS user name.
user1
Properties in the FTP
configGroup:
FTP configuration. Each channel has its own
set of property values.
ftp-param-folder The absolute path of the folder.
/tmp/test1
ftp-param-host The FTP host name.
example
ftp-param-preserve_filename A flag that specifies whether the file name
will be preserved. Valid values are true and
false.
false
ftp-param-user The FTP user name.
User
Properties in the HTTP
configGroup:
HTTP configuration. Each channel has its
own set of property values.
http-param-use_proxy A flag that specifies whether to use a proxy
server. Valid values are true and false.
false
http-param-additional_headers Additional transport headers, for example,
headers for digest authentication.
http-param-url The fully qualified HTTP URL.
http://example:8001/b2b/h
ttpReceiver
Properties for the SFTP transport
protocol:
The SFTP configuration.
sftp-param-host The SFTP host name.
example
sftp-param-port The SFTP port number.
22
sftp-param-folder The absolute path of the folder.
/scratch/b2b/sftp
sftp-param-user The name of the SFTP user.
user1

Modifying Move Plans
Using the Movement Scripts 20-35
Table 20–17 describes the move plan properties that you can change for Oracle HTTP
Server.
For Oracle HTTP Server, there are many configGroup elements in the move plan. Each
configGroup element is associated with one Oracle HTTP Server configuration file. As
a result, there may be more than one instance of a particular property, such as User.
Properties for the Email transport
protocol:
The email configuration.
email-param-host The email host name.
example
email-param-user The email user name.
user1
email-param-email-id The email address to which messages are
delivered (similar to specifying the path for a
file channel or queues in AQ or JMS).
user1@exampleb2b.com
Properties for the AQ transport
protocol:
The AQ configuration.
aq-param-datasource The JNDI name of the JDBC data source to
access AQ queues.
jdbc/SOADataSource
aq-param-recipient The value used when delivering a message to
the AQ queue.
testuser
aq-param-queue_name The AQ queue name.
IP_OUT_QUEUE
aq-param-consumer The client that receives the message.
b2buser
Properties for the TCP transport
protocol:
The TCP configuration.
tcp-param-host The TCP host name.
example
tcp-param-port The TCP port number.
23456
tcp-param-PermanentConnectionT
ype
A flag indicating whether or not a cached
connection is used to exchange all the
messages. Valid values are true and false.
false
tcp-param-timeout The TCP timeout, in seconds.
300
Table 20–17 Move Plan Properties for Oracle HTTP Server
Property Description Sample Value
Listen The Listen address. It can include the host
name and port or just the port.
orcl3.example.com:8888 or 8888
User The Oracle HTTP Server administration
user.
admin_user
Group The group for the user.
admin_group1
ServerAdmin The administrator's email address.
Webmaster@example.com
ServerName The name of the server for Oracle HTTP
Server. If the host does not have a
registered DNS name, use the IP address.
orcl1.example.com
WebLogicHost The name of the host on which Oracle
WebLogic Server is listening for requests.
orcl2.example.com
WebLogicPort The port number that Oracle WebLogic
Server uses to listen for requests.
9002
Table 20–16 (Cont.) Move Plan Properties for Oracle B2B
Property Description Sample Value

Modifying Move Plans
20-36 Oracle Fusion Middleware Administrator's Guide
Table 20–18 describes the move plan properties that you can change for Oracle Internet
Directory.
WebLogicCluster The name of the host on which an Oracle
WebLogic Server cluster is running and its
port number.
orcl3.example.com:9003
VirtualHost The name of the virtual host. The port
number listed should also be listed in the
Listen directive.
*.8888
PlsqlDatabasePassword Specific to the PLSQL module, the name of
a secure file containing the password. You
must provide a password file, even if you
are not changing the configuration.
/scratch/orcl/plsql_passwd
PlsqlDatabaseConnectString Specific to the PLSQL module, the service
name of the database.
orcl.example.com:1521:orcl1
PlsqlNLSLanguage Specific to the PLSQL module, the NLS_
LANG variable for the database access
descriptor (DAD).
America_America.UTF8
ORAConnectSN Specific to the oradav module, the Oracle
database to which to connect.
db_host:db_port:db_service_name
ORAUser Specific to the oradav module, the
database user (schema) to use when
connecting to the service specified by the
ORAConnectSN property.
db6175_PORTAL
ORACRYPTPASSWORD Specific to the oradav module, the
absolute path to the secure file containing
the password for oradav. You must
provide a password file, even if you are
not changing the configuration.
/scratch/oracle/dav_passwd
SSLWallet The location of the SSL wallet, if the wallet
is not in the default location.
/scratch/oracle/mw_home/ORACLE_
INSTANCE/config/OHS/ohs1/keystore
s/mywallets
DocumentRoot The directory that stores the main content
for the Web site.
/scratch/oracle/mw_home/ORACLE_
INSTANCE/config/ohs/ohs1/htdocs
Alias The location of the alias, if it is not in the
default location. Note that you change the
value within the double quotation marks.
/icons/"/scratch/orcl/icons/"
ScriptAlias The location of the script alias, if it is not
in the default location. Note that you
change the value within the double
quotation marks.
/cgi-bin/"/scratch/oraclcgi-bin/"
WebGateInstalldir The location of the WebGate installation
directory, as specified in the webgate.conf
file.
/scratch/oracle/mw_home/Oracle_
OAMWebGate1/webgate/ohs
Table 20–17 (Cont.) Move Plan Properties for Oracle HTTP Server
Property Description Sample Value

Modifying Move Plans
Using the Movement Scripts 20-37
Table 20–19 describes the move plan properties that you can change for Oracle Virtual
Directory.
Table 20–18 Move Plan Properties for Oracle Internet Directory
Property Description Sample Value
OID Non SSL Port The non-SSL port for Oracle Internet Directory.
If you do not provide a port number or if the port
number you provide is not available, the operation
uses an available port.
3060
OID SSL Port The SSL port for Oracle Internet Directory.
If you do not provide a port number or if the port
number you provide is not available, the operation
uses an available port.
3131
Namespace The Oracle Internet Directory namespace.
dc=us,dc=oracle,dc=com
OID Admin Password The absolute path of a secure file containing the
password for the Oracle Internet Directory
administrator. You must provide a password file,
even if you are not changing the configuration.
/scratch/oracle/oid_passwd
ODS Schema Password The absolute path of a secure file containing the
password for the ODS schema, which is the schema
that contains metadata for Oracle Internet Directory.
You must provide a password file, even if you are not
changing the configuration.
/scratch/oracle/ods_passwd
ODSSM Schema
Password
The absolute path of a secure file containing the
password for the ODSSM schema, which is used to
access server manageability information for Oracle
Internet Directory from the database. You must
provide a password file, even if you are not changing
the configuration.
/scratch/oracle/odssm_passwd
DB Host Name The name of the host on which the database is
running, which can be found in the tnsnames.ora file.
example.com
DB Port The port number of the database listener, which can
be found in the tnsnames.ora file.
1521
DB Service Name The service name for the database, which can be
found in the tnsnames.ora file.
orcl.example.com
Table 20–19 Move Plan Properties for Oracle Virtual Directory
Property Description Sample Value
OVD Non SSL Port The LDAP non-SSL port number for Oracle Virtual
Directory.
If you do not provide a port number or if the port
number you provide is not available, the operation uses
the next available port.
6501
OVD SSL Port The LDAP SSL port number for Oracle Virtual
Directory.
If you do not provide a port number or if the port
number you provide is not available, the operation uses
the next available port.
7501

Modifying Move Plans
20-38 Oracle Fusion Middleware Administrator's Guide
Table 20–20 describes the move plan properties that you can change for Oracle Identity
Federation.
OVD Admin Port The administration port number for Oracle Virtual
Directory.
If you do not provide a port number or if the port
number you provide is not available, the operation uses
the next available port.
8899
OVD Http Port The HTTP listener port number for Oracle Virtual
Directory.
8080
host.port The host name and port for the Oracle Virtual Directory
adapter.
example.com:3060
username The user name for the Oracle Virtual Directory adapter.
cn=orcladmin
root The root for the Oracle Virtual Directory adapter.
dc=us,dc=oracle,dc=com
remotebase The remote base for the Oracle Virtual Directory
adapter.
dc=us,dc=oracle,dc=com
password The absolute path of a secure file containing the
password for the Oracle Virtual Directory adapter user.
/scratch/oracle/ovd_passwd
Table 20–20 Move Plan Properties for Oracle Identity Federation
Property Description Sample Value
Properties in the
ServerConfig
configProperty:
Server configuration
Load Balancer Hostname The name of the host of the Load Balancer.
example.com
Load Balancer Port The port number of the Load Balancer.
7500
SOAP Port The SOAP port number.
7500
SSL Enabled The flag indicating that SSL is enabled. Valid
values are true and false.
true
SOAP SSL Enabled The flag indicating that SSL is enabled for
SOAP. Valid values are true and false.
true
Properties in the User
Data Store
configProperty:
The user data store configuration. These
properties are present in the move plan if the
user data store uses LDAP.
LDAP Server URL The URL of the LDAP connection. The
property contains the host name and port
number of the LDAP store.
ldap://example.com:389
LDAP Username The LDAP Server administrative user name.
cn=orcladmin
LDAP Password File The absolute path of a secure file containing
the password for the administrative user.
/scratch/oracle/oif_ds_passwd
Properties in the
Federation Data Store
configProperty:
Federation data store configuration. These
properties are in the move plan if the
federation data store uses LDAP.
LDAP Server URL The URL of the Federation LDAP
connection. It contains the host name and
port number of the Federation LDAP store.
ldap://example.com:389
Table 20–19 (Cont.) Move Plan Properties for Oracle Virtual Directory
Property Description Sample Value

Modifying Move Plans
Using the Movement Scripts 20-39
Table 20–21 describes the move plan properties that you can change for Oracle BI EE
and Oracle BI Publisher.
LDAP Username The Federation LDAP Server administrative
user name.
cn=orcladmin
LDAP Password File The absolute path of a secure file containing
the password for the Federation LDAP
administrative user.
/scratch/oracle/oif_fed_passwd
Properties in the
AuthnEngine
configProperty:
Authentication engine configuration. These
properties are present in the move plan if the
Authentication Engine uses LDAP. There
may be multiple Authentication engines,
which are independent of each other.
LDAP Connection URL The URL of the LDAP connection. It
contains the host name and port number of
the LDAP store.
ldap://example.com:389
LDAP Username The LDAP administrative user name. This
property is present in the move plan if
LDAP is enabled as an Authentication
Engine.
cn=orcladmin
LDAP Password File The absolute path of a secure file containing
the password for the administrative user.
This property is present in the move plan if
LDAP is enabled as an Authentication
Engine.
/scratch/oracle/oif_ae_pwd_passwd
OAM11g Logout URL The URL for logging out of Oracle Access
Manager 11g. It contains the host name and
port number of Oracle Access Manager 11g.
This property is in the move plan if Oracle
Access Manager 11g is enabled as an
Authentication Engine.
http://oam11g_host:oam11g_
port/logout.jsp
HTTP Header Logout
Redirect URL
The URL for logging out. It contains the host
name and port number of the Oracle HTTP
Server. This property is in the move plan if
HTTP Header is enabled as an
Authentication Engine.
http://example.com:port/logout.jsp
Properties in the
SPEngine configGroup:
The SP engine configuration. There may be
multiple SP engines, which are independent
of each other (used if the SP engine uses
LDAP).
OAM11g Login URL The URL for logging in to Oracle Access
Manager 11g. It contains the host name and
port number of Oracle Access Manager 11g.
This property is present in the move plan if
an SP Engine uses Oracle Access Manager
11g.
http://oam11g_hostname:oam11g_
port/login
OAM11g Logout URL The URL for logging out of Oracle Access
Manager 11g. It contains the host name and
port number of Oracle Access Manager 11g.
This property is present in the move plan if
an SP Engine uses Oracle Access Manager
11g.
http://oam11g_host:oam11g_
port/logout.jsp
Table 20–20 (Cont.) Move Plan Properties for Oracle Identity Federation
Property Description Sample Value

Modifying Move Plans
20-40 Oracle Fusion Middleware Administrator's Guide
Table 20–21 Move Plan Properties for Oracle BI EE and Oracle BI Publisher
Property Description Sample Value
Properties in the
XMLP-SERVER-CONFIG
configGroup:
Oracle BI Publisher configuration
SAW_SERVER The name of the host that is running the
Oracle BI Presentation Services to which you
must connect.
example_host
SAW_PORT The port number for connecting to Oracle BI
Presentation Services.
10217
SAW_PASSWORD The absolute path of a secure file that
contains the password for Oracle BI
Presentation Services.
/scratch/oracle/bip_passwd
SAW_USERNAME The user name for Oracle BI Presentation
Services.
user1
Properties in the
XMLP-DATASOURCES
configGroup:
Data source configuration
Properties in the
connection configProperty:
A sub-property of dataSource. Specifies that
the data source is a Connection type.
Each data source can be either a Connection
or File type.
url The URL of the connection.
jdbc:oracle:thin:@host:port:sid
driver The driver to use for the connection
oracle.jdbc.OracleDriver
username The user name for the connection.
user1
password The absolute path of a secure file that
contains the password for the connection.
/scratch/oracle/ds_conn_passwd
Property in the file
configProperty:
A sub-property of dataSource. Specifies that
the data source is a File type.
path The file system path that points to the
relevant data source file.
/scratch/oracle/Middleware/user_
projects/domains/BIDomain/config
/bipublisher/repository/DemoFile
s
Properties in the
XDO-CLIENT_CONFIG
configGroup:
Oracle BI Publisher client
XMLPClientDirPath The absolute path to the Oracle BI Publisher
client directory.
/scratch/instance/domains/exampl
e.com/CommonDomain/config
* (any name) The Oracle BI Publisher configured endpoint
connecting URL. The move plan may have
more than one endpoint.
http://example.com:10621/xmlpser
ver
Properties in the
XMLP-SCHEDULER-JMS-
CONFIG configGroup:
The Scheduler configuration
JMS_WEBLOGIC_JNDI_
URL
The Oracle WebLogic Server JNDI URL for
the Oracle BI EE Managed Server.
cluster:t3://bi_cluster
JMS_Shared_Temp_
Directory
The JMS shared temp directory used in an
Oracle BI EE cluster environment.
/scratch/oracle/instance/instanc
e1/BIPublisher/biptemp

Modifying Move Plans
Using the Movement Scripts 20-41
Properties in the
XMLP-PROVIDER-CONFI
G configGroup, in the
provider configProperty:
Oracle BI Publisher provider
There is a separate configProperty for each
BI Publisher provider configured.
uri The URI for the Oracle BI Publisher
provider.
http://example.com:10603/bip
nonSSOUri The non-SSO URI for the Oracle BI Publisher
provider.
bip
Property in the
XDO-SERVER_CONFIG
configGroup:
Oracle BI Publisher Server
XMLPServerConfigDirPath The absolute path to the Oracle BI Publisher
server configuration directory.
/scratch/oracle/Middleware/user_
projects/domains/BIDomain/config
/bipublisher
Property in the
RepositoryDirPath
configProperty:
The directory path of the Oracle BI Publisher
server repository.
path The directory of the Oracle BI Publisher
server configuration repository. (It can be
located outside of the BIDomain that is
specified as the server
xdo.server.config.dir' system
property.) The default value is
${xdo.server.config.dir}/repository.
/scratch/oracle/instance/instanc
e1/BIPublisher/repository
Property in the
SawSourcePath
configProperty:
The Oracle BI Publisher server connection
resource details for the Oracle BI EE
Presentation Server
source The path for the Oracle BI Publisher
repository directory.
/scratch/oracle/Middleware/user_
projects/domains/BIDomain/config
/bipublisher/repository
Properties in the
OracleInstances
configGroup:
Oracle BI EE domain configuration
instanceHome The path of the Oracle instance in which
Oracle BI EE is deployed.
scratch/oracle/Middleware/instan
ces/instance1
host The host where the Oracle BI EE Oracle
instance is configured.
example.com
Properties in the
BIInstanceDeployment
configProperty:
Instance configuration details.
listenAddress The listen address for the host. It can be set
to a virtual IP address or a subset on a
multi-homed computer. You can specify an
asterisk to specify multiple network
addresses for the host.
example.com
*
portRangeStart The start of the range of ports used by the
Oracle BI EE system components.
10206
portRangeEnd The end of the range of ports used by the
Oracle BI EE system components.
10214
Table 20–21 (Cont.) Move Plan Properties for Oracle BI EE and Oracle BI Publisher
Property Description Sample Value

Modifying Move Plans
20-42 Oracle Fusion Middleware Administrator's Guide
Properties in the BIInstance
configGroup, in the
EmailOptions
configProperty:
Oracle BI EE instance configuration
smtpServerName The host name of the SMTP server.
example.com
port The port number of the SMTP server.
25
fromDisplayName The sender's name that is used as the display
name by the Oracle BI EE system when it
sends email.
Oracle Business Intelligence
emailAddressOfSender The email address used by the Oracle BI EE
system when it sends email.
defaultuser@defaultmailserver.co
m
Property in the BIInstance
configGroup, in the
MarketingOptions
configProperty:
Oracle BI EE instance configuration
url The base URL used by the Oracle BI EE
system when the emails have embedded
URLs.
http://example.com:7012/_
dav/cs/idcplg
Property in the BIInstance
configGroup, in the
PresentationServerOptions
configProperty:
Presentation Server configuration.
webCatalogLocation The absolute path of the location of the
Oracle BI Presentation Catalog.
/scratch/oracle/instance/instanc
e1/OracleBIPresentationServicesC
omponent/coreapplication_
obips1/catalog/OracleBIApps
Property in the BIInstance
configGroup, in the
Scheduler configProperty:
Scheduler configuration
dataSource The connection details for the Oracle BI
Scheduler data source.
(DESCRIPTION=(ADDRESS_
LIST=(ADDRESS=(PROTOCOL=TCP)(HOS
T=example.com)(PORT=1565)))(CONN
ECT_DATA=(SERVICE_
NAME=d8b4lfc1))
Properties in the BIInstance
configGroup, in the
ServerOptions
configProperty:
Server options configuration
repositoryDataSourceName The name of the data source for the Oracle
BI repository (RPD) file.
Star
repositoryName The name of the RPD.
OracleBI_BI0002
repositorySharedLocation The shared location for the RPD.
/scratch/oracle/instance/BIShare
d/OracleBIServerComponent/coreap
plication_obis1/repository
Property in the BIInstance
configGroup, in the
PerformanceOptions
configProperty:
Performance options configuration
Table 20–21 (Cont.) Move Plan Properties for Oracle BI EE and Oracle BI Publisher
Property Description Sample Value

Modifying Move Plans
Using the Movement Scripts 20-43
Table 20–22 describes the move plan properties that you can change for Oracle BI EE
Data Warehouse Administration Console.
globalCacheStoragePath The global location of the Oracle BI EE
server cache.
/scratch/oracle/instance/instanc
e1/OracleBIServerComponent/corea
pplication_obis1/cache
Properties in the DEPLOY_
USER_CREDENTIALS
configGroup:
Oracle RTD Inline Services (BI_RTD_SPE_
ILS_DEPLOY_CONFIG)
username The user name used to deploy the RTD SPE
inline service.
weblogic
password The absolute path of a secure file that
contains the password for the connection.
/scratch/oracle/rtd_passwd
Properties in the
CONNECTIONPOOLS
configGroup:
RPD configuration
user Connection pool user name (the database
schema name). The name may be a variable,
in the format VALUE_OF(varname) which
would then appear in the VARIABLES
configGroup.
VALUEOF(ORACLE_INITBLOCK_USER)
datasource RPD connection pool data source name or
definition. The name may be a variable, in
the format VALUE_OF(varname) which
would then appear in the VARIABLES
configGroup.
VALUEOF(ORACLE_INITBLOCK_DSN)
appServerName If this is an ADF connection, the Business
Component URL.
http://example.com:10603/fscmAna
lytics/obieebroker
password The absolute path of a secure file that
contains the password for the connection to
the RPD data source.
/scratch/oracle/rpd_ds_conn_
passwd
Properties in the
VARIABLES configGroup:
Definition of variables
name The name of the variable that is used in the
RPD connection pool definitions. There can
be multiple name/value pairs.
ORACLE_INITBLOCK_USER
value The value of the variable that is used in the
RPD connection pool definitions. There are
multiple name/value pairs.
'ORA_INIT_USER'
Table 20–22 Move Plan Properties for Oracle BI EE Data Warehouse Administration Console (DAC)
Property Description Example
Properties in the
DAC-SERVER-CONFIGURA
TION configGroup:
DAC configuration
jdbc.url The URL to connect to the DAC
repository.
jdbc:oracle:thin:@example.com:1521
/example.com
jdbc.driver The name of the JDBC driver.
oracle.jdbc.driver.OracleDriver
Table 20–21 (Cont.) Move Plan Properties for Oracle BI EE and Oracle BI Publisher
Property Description Sample Value

Modifying Move Plans
20-44 Oracle Fusion Middleware Administrator's Guide
Username The user name used to connect to the
DAC repository.
IMPORT_DAC
Password File The absolute path of a secure file
containing the password for the user to
connect to the DAC repository. You
must provide a password file, even if
you are not changing the configuration.
/scratch/biplatform/cloning/dac_
passwd
Properties in the
EMAIL-CONFIGURATION
configGroup:
Email configuration
email_host The host name of the email server.
example
email_protocol The protocol for the email server.
smtp
email_address The email address of the user.
test@test.te
needs_authentication The flag indicating whether the
corporate email server requires
authentication. Valid values are true or
false.
true
needs_ssl The flag indicating whether an SSL
connection is required. Valid values are
true or false.
false
email_host_port The port where the email server listens.
5555
email_user User name for the email account.
test
email_password The absolute path of a secure file
containing the password for the user of
the email server. (Only required if
needs_authentication is true.)
/scratch/biplatform/cloning/email_
passwd
Properties in the
DATAWAREHOUSE-CONFI
GURATION configGroup:
Data Warehouse configuration
jdbc.url The URL to connect to the Data
Warehouse.
jdbc:oracle:thin:@example.com:1521
/example.com
jdbc.driver The name of the JDBC driver.
oracle.jdbc.driver.OracleDriver
Username The user name used to connect to the
Data Warehouse.
IMPORT_DW
Password File The absolute path of a secure file
containing the password for the user to
connect to the Data Warehouse. You
must provide a password file, even if
you are not changing the configuration.
/scratch/biplatform/cloning/DW_
passwd
Properties in the
INFORMATICA-CONFIGUR
ATION configGroup:
Informatica configuration
Informatica server home The Informatica server home.
/scratch/infahome/
Domains infa file location The domain's infa file location.
/scratch/infahome/domains.info
InformaticaParameterFileLocat
ion
The directory where the Informatica
parameter files are stored (or
DEFAULT).
DEFAULT
Table 20–22 (Cont.) Move Plan Properties for Oracle BI EE Data Warehouse Administration Console (DAC)
Property Description Example

Modifying Move Plans
Using the Movement Scripts 20-45
Properties in the
DATASOURCES-CONNECTI
ON-DETAILS configGroup:
Data source connection information
type The physical data source type. Possible
values are: Source, Warehouse,
Informatica Repository, DAC
Repository, Other.
Source
Connection Type The type of database connection.
Possible values are: BI Server, Oracle
(OCI8), Oracle (Thin), DB2, DB2-390,
MSSQL, Teradata, Flat File.
Oracle (Thin)
Connection String The data source connection string. If
you are using:
■Oracle (OCI8): Use the tnsnames
entry.
■Oracle (Thin): Use the instance
name. SQL Server: Use the
database name.
■DB2-UDB/DB2-390: Use the
connect string as defined in the
DB2 configuration.
■Teradata: Use the database name.
orcl.example.com
Table Owner The user name of the table owner.
DB_USER
Host The host name of the server where the
database resides.
example.com
Port The port number where the database
receives requests.
1521
JDBC Driver (Optional) The JDBC driver for the data source
connection. The value in this field must
conform to the database specifications.
oracle.jdbc.driver.OracleDriver
URL (Optional) The JDBC URL for the data source
connection. The value in this field must
conform to the database specifications.
jdbc:oracle:thin:@example.com:1521
/orcl.example.com
Password File The absolute path of a secure file
containing the password for the user to
connect to the data source. You must
provide a password file, even if you are
not changing the configuration.
/scratch/biplatform/cloning/ds_
passwd
Connection Pool Name
(BIPool)
The connection pool name.
FSCM_OLTP."Connection Pool"
Database Type (BIPool) Database type of the transactional data
source.
Oracle
Properties in the
EXTERNAL-EXECUTORS
configGroup:
External executors configuration
Table 20–22 (Cont.) Move Plan Properties for Oracle BI EE Data Warehouse Administration Console (DAC)
Property Description Example

Modifying Move Plans
20-46 Oracle Fusion Middleware Administrator's Guide
Table 20–23 describes the move plan properties that you can change for Oracle
Essbase.
Execution type The execution type for the tasks that
will be executed by the external
executor.
ODI 11g Embedded Agent
name The name of the property that must be
configured to integrate DAC with other
Extract, Transform, and LoadExtract,
Transform, and Load (ETL) tools. There
are multiple properties for the external
executors. Name is the name of the
property. Value is the value that defines
the property.
<name>ODIUser</name>
<value>TestUser</value>
Table 20–23 Move Plan Properties for Oracle Essbase
Property Description Example
Properties in the
EssbaseAgentConfig
configGroup:
Oracle Essbase configuration
ARBORPATH The absolute path for ARBORPATH.
/scratch/oracle/shared_essbase
PortRange The port range for Oracle Essbase.
9000-9499
agent-port The port number of the Oracle Essbase agent.
9799
EssbaseAdminUserName The administration user name for Oracle
Essbase.
weblogic
EssbaseAdminPassword The absolute path of a secure file containing
the password for the Oracle Essbase
administration user.
/scratch/oracle/essbase_passwd
Properties in the
ASOAppsTableSpaceCus
tomizations configGroup:
Aggregate Storage (ASO) application
configuration.
Each aggregate storage (ASO) application has
a name and Table Space property, followed by
the properties in the configGroup.
file_location The absolute path of the application file.
/scratch/oracle/aso
max_file_size The maximum size of the file, in Bytes.
1.34217727E8
max_disk_size The maximum size of the disk, in Bytes.
4.294967295E9
Properties in the
BSOAppsDiskVolumeCu
stomizations
configGroup:
Block Storage (BSO) application configuration.
Each Essbase block storage (BSO) application
has a name and database name property,
followed by the properties in the configGroup.
volume The location of the disk volume.
/scratch/biplatform
file_type The file type of the disk volume, such as
index, data, or index_data.
index_data
file_size The size of the volume, in Bytes.
2.147483648E9
partition_size The size of the partition, in Bytes.
9.007199254739968E15
Table 20–22 (Cont.) Move Plan Properties for Oracle BI EE Data Warehouse Administration Console (DAC)
Property Description Example

Modifying Move Plans
Using the Movement Scripts 20-47
Table 20–24 describes the move plan properties that you can change for the EPM
registry.
Table 20–24 Move Plan Properties for the EPM Registry
Property Description Example
Properties in the
reg.properties configGroup:
EPM Registry
jdbc.url The URL to connect to the EPM Registry
database.
jdbc:oracle:thin:@example.com:1
7328/example.com
jdbc.driver The name of the JDBC driver.
oracle.jdbc.OracleDriver
username The user name used to connect to the EPM
database.
USER_BIPLATFORM
password The absolute path of a secure file containing
the password for the user to connect to the
EPM database. You must provide a password
file, even if you are not changing the
configuration.
/scratch/biplatform/epm_jdbc_
passwd
Properties in the EPM_
COMPONENTS
configGroup, in the
DATABASE_CONN
configProperty:
EPM components configuration
host The database server host name.
example.com
dbUserName The database user name.
FUSION_BIPLATFORM
dbJdbcUrl The JDBC URL to connect to the database.
jdbc:oracle:thin:@example.com:1
570/db20258
dbName The database name. For Oracle Database, use
the service name or SID.
db20258
dbPort The database port number.
1570
dbPassword The absolute path of a secure file containing
the password for the user to connect to the
database. You must provide a password file,
even if you are not changing the
configuration.
/scratch/biplatform/epm_db_
passwd
Properties in the EPM_
COMPONENTS
configGroup, in the Default
configProperty:
EPM components configuration
host The host name of the front-end Web server or
load balancer.
example2.com
port The port number of the front-end Web server
or load balancer. This is a subentry to the
Default property.
10621
isSSL The flag indicating whether the front end is
in SSL mode. Valid values are true and
false.
false
SSLPort The SSL port number of the front-end Web
server or load balancer
10218
Properties in the
WORKSPACE_APP
configProperty:
Workspace configuration.

Modifying Move Plans
20-48 Oracle Fusion Middleware Administrator's Guide
host The host name of the server hosting the
Workspace Web application.
example.com
port The port where the Workspace Web
application is running.
10217
SSLPort The SSL port (if configured for SSL) where
the Workspace Web application is running.
10218
Properties in the EPM_
COMPONENTS
configGroup, in the WEB_
SERVER configProperty:
Web server configuration
host The host name of the Web server that the Web
application is configured to use.
example.com
port The port where the Web application is
running.
10217
isSSL The flag indicating whether the front end is
in SSL mode. Valid values are true and
false.
false
Properties in the EPM_
COMPONENTS
configGroup, in the CALC_
WEBAPP configProperty:
EPM components configuration
host The host name of the server hosting the
Oracle Calculation Manager Web application.
example.com
port The port where the Oracle Calculation
Manager Web application is running.
10217
SSL_Port The SSL port (if configured for SSL) where
the Oracle Calculation Manager Web
application is running.
10218
name The name of the Oracle Essbase cluster. There
may be more than one cluster.
EssbaseCluster-1
Properties in the
essbaseservern
configProperty:
Oracle Essbase server
host The host name of the Oracle Essbase server.
example.com
arborPath The ARBORPATH of the Oracle Essbase
server.
/scratch/oracle/shared_essbase
ess_AppLocation The location of the Oracle Essbase application
location.
/scratch/biplatform/instances/i
nstance1/Essbase/essbaseserver1
agent_PortNumber The agent port number of the Oracle Essbase
server.
9511
agent_StartPort The start of the range of ports used by the
agent for Oracle Essbase server.
9000
agent_StopPort The end of the range of ports used by the
agent for Oracle Essbase server.
9499
Properties in the BIEE_
WEBAPP configProperty:
Oracle BI EE Web application configuration
host The host name of the server hosting the
Oracle BI EE Web application.
example.com
Table 20–24 (Cont.) Move Plan Properties for the EPM Registry
Property Description Example

Modifying Move Plans
Using the Movement Scripts 20-49
Table 20–25 describes the move plan properties that you can change for Oracle BI
Action Framework.
Table 20–26 describes the move plan properties that you can change for Oracle
WebCenter Content Server, Oracle WebCenter Content: Records, and Oracle
WebCenter Content: Inbound Refinery. You must edit the properties for each
component under the appropriate componentType.
port The port where the Oracle BI EE Web
application is running.
10217
SSL_Port The SSL port (if configured for SSL) where
the Oracle BI EE Web application is running.
10218
Properties in the
PROVIDER_SERVICES_
WEB_APP configProperty:
The Oracle Essbase APS Web application
configuration
host The host name of the server hosting the
Oracle Essbase APS Web application.
example.com
port The port where the Oracle Essbase APS Web
application is running.
10217
SSL_Port The SSL port (if configured for SSL) where
the Oracle Essbase APS Web application is
running.
10218
Properties in the
PFINANCIAL_
REPORTING_WEB_APP
configProperty:
The Financial Reporting Web application
configuration
host The host name of the server hosting the
Financial Reporting Web application.
example.com
port The port where the Financial Reporting Web
application is running.
10217
SSL_Port The SSL port (if configured for SSL) where
the Web application is running.
10218
Table 20–25 Move Plan Properties for Oracle BI Action Framework
Property Description Sample Value
Property in the
location-alias
configGroup:
Action Framework configuration
alias_name The URL corresponding to the action name.
Note that there may be more than one
name/value pair.
http://example.com:9704/analytics
Table 20–24 (Cont.) Move Plan Properties for the EPM Registry
Property Description Example

Modifying Move Plans
20-50 Oracle Fusion Middleware Administrator's Guide
Table 20–26 Move Plan Properties for WebCenter Content Server, Records, and Inbound Refinery
Property Description Sample Value
Properties in
componentType
The componentType is Webcenter Content -
Records, Content Server, or Inbound Refinery.
MoveType The flag indicating whether to copy the entire
test system instance, including configuration
and data, or to create a new content server
instance, based on the test system
configuration.
Valid values are copy and init.
This property is not applicable to Inbound
Refinery.
copy
Properties in the
copy configGroup:
Copy the configuration and data
IntradocDir The path to the Intradoc directory. The
directory value can begin with the string
{domainHome} which will be substituted
with the path of the domain home directory
on the target system.
/scratch/mw_home1/user_
projects/domains/domain_name/ucm/cs
or
{domainHome}/ucm/cs
WeblayoutDir The path to the Weblayout directory. The
directory value can begin with the string
{domainHome} which will be substituted
with the path of the domain home directory
on the target system.
This property may not be present if the
WebLayoutDir is located in the default
location, under the Intradoc directory.
/scratch/mw_home1/user_
projects/domains/domain_
name/ucm/cs/weblayout
or
{domainHome}/ucm/cs/weblayout
VaultDir The absolute path to the Vault directory. The
directory value can begin with the string
{domainHome} which will be substituted
with the path of the domain home directory
on the target system.
This property may not be present if the
VaultDir is located in the default location,
under the Intradoc directory.
/scratch/mw_home1/user_
projects/domains/domain_
name/ucm/cs/vault
or
{domainHome}/ucm/cs/vault
UserProfilesDir The absolute path to the user profiles
directory. The directory value can begin with
the string {domainHome} which will be
substituted with the path of the domain home
directory on the target system.
This property may not be present if it is
located in the default location, under the
Intradoc directory.
/scratch/mw_home1/user_
projects/domains/domain_
name/ucm/cs/data/users/profiles
or
{domainHome}/ucm/cs/users/profiles
HttpServerAddress The host name and port for the Content
Server. This property is used to generate
URLs that refer to Content Server.
example.com:16200
SocketHostAddressSe
curityFilter
The security filter which lists the hosts that
are allowed to directly access the server port.
You can specify multiple values by separating
them with a vertical bar (|).
127.0.0.1|0.0.0.0.0.0.0.1
Properties in the init
configGroup:
Create a new instance with the configuration
of the source.

Modifying Move Plans
Using the Movement Scripts 20-51
Table 20–27 describes the move plan properties that you can change for Oracle
WebCenter Content: Imaging.
Table 20–28 describes the move plan properties that you can change for Oracle Data
Integrator.
HttpServerAddress The host name and port for the Content
Server. This property is used to generate
URLs that refer to Content Server
example.com:16200
SocketHostAddressSe
curityFilter
The security filter which lists the hosts that
are allowed to directly access the server port.
You can specify multiple values by separating
them with a vertical bar (|).
127.0.0.1|0.0.0.0.0.0.0.1
Table 20–27 Move Plan Properties for Oracle WebCenter Content: Imaging
Property Description Sample Value
AdminUser Administrative user ID used during the
pasteConfig operation to seed system
security. If left blank, the domain
administrator user provided on the
pasteConfig command line is used. This
property should be used for situations where
the Imaging administrative user must be a
user other than the domain administrator.
Admin2
Properties in the MBean
Settings configGroup:
MBeans configuration
InputAgentInputDirectories A comma-separated list of directories where
input sources look for work.
IPM/InputAgent/Input
InputSampleDirectory The directory that holds the sample data for
the input UI.
IPM/InputAgent/Input/Sample
RenderGDFontPath Location of the TrueType (TTF) font files
used by the OIT rendering package.
/usr/share/X11/fonts/TTF
Properties in the UCM
Connection configGroup:
The WebCenter Content connection
configuration
repository.machine The location of the repository. The value
must be localhost if the connection is
configured for "Use Local Content Server."
localhost
repository.port The WebCenter Content server port used
when the local content server is used. If not
using local content server connection,
remove the configuration property.
4444
repository.useSSL A flag that specifies whether the connection
to WebCenter Content systems use SSL.
Valid values are true or false.
false
Property in the
WORKFLOW Connection
configGroup:
The workflow connection configuration
bpel.front.address The HTTP front-end address used in the
Imaging SOA: Connection Settings UI.
http://example.com:8001
Table 20–26 (Cont.) Move Plan Properties for WebCenter Content Server, Records, and Inbound Refinery
Property Description Sample Value

Modifying Move Plans
20-52 Oracle Fusion Middleware Administrator's Guide
Table 20–28 Move Plan Properties for Oracle Data Integrator
Property Description Sample Value
JPS configuration file The path of the JPS configuration file for
JSE components.
/private/t2p/jps-config.xml
Properties in the Master
Repository configGroup:
Master repository configuration
Master Repository Id Oracle Data Integrator master repository
ID. It should be different than the ID for
the source master repository.
502
SUPERVISOR password
file
The absolute path of a secure file that
contains the password for the ODI user
SUPERVISOR.
/scratch/oracle/odi_passwd
Schema name The name of the schema in the target
database where the target ODI repository
will be created.
odi_master_11g
Schema password file The absolute path of a secure file that
contains the password for the schema.
/scratch/oracle/odi_schema_passwd
Properties in the Physical
Data Servers
configProperty:
Data servers configuration
Schema name The name of the schema for the database
data servers or the directory location for
file type data servers.
FG_Dir_Schema
Work Schema The name of the Work schema for the
database data servers or the directory
location for file type data servers.
/tmp/FG_Dir_Schema
Url JDBC URL for connecting to the data
server.
jdbc:oracle:thin:@localhost:1521/exa
mple.com
User User name for the physical data servers
connection.
username
Password File The absolute path of a secure file that
contains the password for the user for the
physical data servers connection.
/scratch/oracle/rpd_ds_conn_passwd
Properties in the Agents
configProperty:
Agents configuration
Password File The absolute path of a secure file
containing the password for the physical
data servers connection.
/scratch/oracle/odi_ds_passwd
Host name The Agent host name.
localhost
Host port The Agent host port number.
12311
Properties in the Work
repositories
configProperty:
Work repositories configuration
Work Repository Id The ID for the work repository. It should
be different than the ID for the source
work repository.
1
Url JDBC URL for connecting to the work
repository.
jdbc:oracle:thin:@localhost:1521/exa
mple.com

Modifying Move Plans
Using the Movement Scripts 20-53
User User name for connecting to the work
repository.
username
Password File The absolute path of a secure file that
contains the password for the user for the
physical data servers connection.
/scratch/oracle/odi_pds_passwd
Table 20–28 (Cont.) Move Plan Properties for Oracle Data Integrator
Property Description Sample Value

Modifying Move Plans
20-54 Oracle Fusion Middleware Administrator's Guide

21
Moving from a Test to a Production Environment 21-1
21Moving from a Test to a Production
Environment
This chapter describes how to move Oracle Fusion Middleware from a source
environment, such as a test environment, to a target environment, such as a
production environment. You can develop and test applications in a source
environment, and then eventually roll out the test applications and, optionally, test
data to your target environment. You can also use this approach for testing and rolling
out upgrades.
This chapter includes the following topics:
■Introduction to Moving Oracle Fusion Middleware Components
■Overview of Procedures for Moving from a Source to a Target Environment
■Common Procedures for Moving to a Target Environment
■Moving Oracle Fusion Middleware Components
■Considerations in Moving to and from an Oracle RAC Environment
■Limitations in Moving from Source to Target
■Recovering from Test to Production Errors
■A Case Study: Moving Oracle SOA Suite and the Fusion Order Demo to a New
Target Environment
21.1 Introduction to Moving Oracle Fusion Middleware Components
You can move Oracle Fusion Middleware components from a source environment to a
target environment.
Moving Oracle Fusion Middleware components minimizes the amount of work that
would otherwise be required to reapply all the customization and configuration
changes made in one environment to another. You can install, configure, customize,
and validate Oracle Fusion Middleware in a source environment. Once the system is
stable and performs as desired, you can create the target environment by moving a
copy of the components and their configurations from the source environment, instead
of redoing all the changes that were incorporated into the source environment.
If you have an existing target environment, you can move any modifications of the
source environment, such as customizations, to the target environment.

Overview of Procedures for Moving from a Source to a Target Environment
21-2 Oracle Fusion Middleware Administrator's Guide
21.2 Overview of Procedures for Moving from a Source to a Target
Environment
This section describes the general steps in moving installations from a source
environment to a target environment.
The general steps are:
1. Prepare your source environment. See Section 21.3.1.
2. Prepare your target environment. See Section 21.3.2.
3. If your environment uses a database, create a new database or copy the database
from the source environment to the target environment. See Section 21.3.3.
4. Move Oracle Identity Management to the target environment. See Section 21.4.1.
5. Move a copy of the Middleware home for the component or suite from the source
environment to the target environment using the copyBinary and pasteBinary
scripts, as described in Section 21.3.4.
6. Move a copy of the configuration of components, as described in Section 21.3.5 or
Section 21.3.6. In most cases, you use the copyConfig, extractMovePlan, and
pasteConfig scripts.
7. Move other data, such as UMS user messaging preferences, data for Oracle
WebCenter Portal applications, or Oracle Web Cache configuration files. Modify
any information that is specific to the new environment such as host name or
ports. See Section 21.4 for information specific to each component.
21.3 Common Procedures for Moving to a Target Environment
Many of the Oracle Fusion Middleware components use some of the same procedures
to move from a source environment to a target environment. This section describes
those procedures.
This section contains the following topics:
■Preparing the Source Environment
■Preparing the Target Environment
■Installing the Database on the Target Environment
■Moving the Middleware Home and the Binary Files
■Moving the Configuration of Java Components
■Moving the Configuration of Oracle Instances and System Components
■Configuring Users and Groups
21.3.1 Preparing the Source Environment
The procedures in this chapter assume that you have installed and configured Oracle
Fusion Middleware on the source environment, including some or all of the following:
Note: In the scripts used in these procedures and in the move plans,
you often need to provide files containing passwords. To generate a
file that contains an obfuscated password, use the obfuscatePassword
script, which is described in Section 20.3.1.12.

Common Procedures for Moving to a Target Environment
Moving from a Test to a Production Environment 21-3
■Installed one or more databases to be used by Oracle Fusion Middleware
components such as Identity Management, Oracle SOA Suite, or Oracle
WebCenter Portal.
■Created the needed schemas in the source environment using RCU. See the Oracle
Fusion Middleware Repository Creation Utility User's Guide.
■Installed Oracle WebLogic Server and created the Middleware home.
■Installed and configured Identity Management.
This can include creating the desired LDAP trees and entries, in particular, users
and groups for Oracle Internet Directory, creating adapters to data sources for
Oracle Virtual Directory, creating policies for Oracle Web Services Manager. In
addition, it can include configuring self-signed certificates for SSL. (In the target
environment, you use trusted CA-signed certificates.)
■Installed and configured Oracle Fusion Middleware components such as Oracle
SOA Suite or Oracle WebCenter Portal.
■Configured security policies.
■Deployed one or more applications or SOA Composite applications. The
applications may have internal and external references.
Note that all Oracle homes in the Middleware home on the source environment must
be registered in the same Oracle inventory. If you have installed multiple components
under the same Middleware home, but used different Oracle inventory locations, the
scripts are not able to detect all of the Oracle homes.
21.3.2 Preparing the Target Environment
To use the procedures in this chapter, your target environment must meet the
following prerequisites:
■You must use the cloningclient.jar file and movement scripts that are compatible
with the version of the Middleware home and components that you want to copy.
The procedures in this chapter presume that you are using the current version of
the cloningclient.jar file and movement scripts.
■The target environment must be on the same operating system as the source
environment. Also, the operating system architecture must be the same in both
environments. For example, both environments must be running 32-bit operating
systems or 64-bit operating systems.
All Oracle homes in the Middleware home must be either all 32 bit or all 64 bit.
The operation does not support a mix of 32-bit and 64-bit Oracle homes.
When you execute the scripts, you must specify a matching Java home. That is, if
the Oracle homes are 64 bit, you must specify a 64-bit Java home. If the Oracle
homes are 32 bit, you must specify a 32-bit Java home.
■The target environment must have the same superuser or administrative user as
the user at the source environment. The user's password can be different; you
specify it on the command line when you use the pasteConfig script.
After you complete the movement of the installation, you can modify the user on
the target environment.
■The database in the target environment must be the same type of database as in
the source environment. For example, if the database in the source environment is
an Oracle Database, the database in the target environment must be an Oracle

Common Procedures for Moving to a Target Environment
21-4 Oracle Fusion Middleware Administrator's Guide
Database. The database on the target environment should be the same version as
on the source environment.
■If the database is not tuned correctly, the copyConfig and pasteConfig operations
can incur performance issues. To avoid these performance issues, in addition to
following standard database performance tuning guidelines, ensure that you have
sufficient RAM allocated for your database for the import of the MDS tables. Also
run statistics against the target database by executing the following procedure:
BEGIN
dbms_stats.gather_schema_stats(ownname => 'prefix_MDS',
METHOD_OPT => 'FOR ALL COLUMNS SIZE AUTO',
CASCADE => TRUE, ESTIMATE_PERCENT => NULL);
END;
In the procedure, prefix_MDS is the MDS schema name for your installation.
21.3.3 Installing the Database on the Target Environment
Many components, such as Oracle Internet Directory, Oracle SOA Suite, and Oracle
WebCenter Portal, require a database.
Note that the database in the target environment must be the same type of database as
in the source environment. For example, if the database in the source environment is
an Oracle Database, the database in the target environment must be an Oracle
Database. The database on the target environment should be the same version as on
the source environment.
You can install a new database or you can copy the database from the source
environment:
■Install a new database:
1. Install and configure the database software.
2. Create the required schemas in the target database using RCU. See the Oracle
Fusion Middleware Repository Creation Utility User's Guide.
3. Create any custom schemas used by your applications. For example, if your
application uses a custom schema in the source environment, create the
schema in the target environment.
■Create a duplicate database using the Oracle Database RMAN duplicate
command. The duplicate database must be created with a different DBID than the
source database, so that it functions entirely independently.
To create a duplicate Oracle Database, Release 11g, in the target environment:
1. On the target environment, install the Oracle Database software, but do not
create a database. To do this, select Install Database Software only in the
Select Configuration Option screen.
2. On the source environment, edit the tnsnames.ora file, adding an entry for the
database on the target environment.
The following shows an example of the tnsnames.ora file. In the example,
testDB is the database on the source environment and prodDB is the database
on the target environment.
testDB =
(DESCRIPTION =
(ADDRESS =
(PROTOCOL = TCP)

Common Procedures for Moving to a Target Environment
Moving from a Test to a Production Environment 21-5
(HOST = 192.168.1.1)
(PORT = 1521))
(CONNECT_DATA =
(SERVER = DEDICATED)
(SID = testDB)
)
)
prodDB=
(DESCRIPTION =
(ADDRESS =
(PROTOCOL = TCP)
(HOST = 192.168.2.4)
(PORT = 1521))
(CONNECT_DATA =
(SERVER = DEDICATED)
(SID = prodDB)
)
)
3. On the source environment, edit the listener.ora file, adding an entry for the
database on the target environment.
The following shows the added entry:
LISTENER_mts =
(DESCRIPTION_LIST =
(DESCRIPTION =
(ADDRESS = (PROTOCOL = TCP)
(HOST = 192.168.2.4)
(PORT = 1521)(IP = FIRST))
)
)
SID_LIST_LISTENER_mts =
(SID_LIST =
(SID_DESC =
(SID_NAME = prodDB)
(ORACLE_HOME = /scratch/oracle/test)
)
)
4. In the target environment, create a password file in the ORACLE_HOME/dbs
directory. The sys password must be the same as the password for the sys
account in the database in the source environment. The following command
creates the password file:
orapwd password=password file=ORACLE_HOME/dbs/orapwproddb
5. In the target environment, create a parameter file (pfile) in the ORACLE_
HOME/dbs directory. The file should contain only the DB_NAME parameter.
For example:
DB_NAME=prodDB
6. In the target environment, set the ORACLE_SID environment variable to point
to the target database if it is not already set. Then, start the database in
NOMOUNT mode. For example:
SQL> STARTUP NOMOUNT PFILE='ORACLE_HOME/dbs/pfile'
7. To move the database from the source environment to the target environment,
use RMAN on the target environment.

Common Procedures for Moving to a Target Environment
21-6 Oracle Fusion Middleware Administrator's Guide
The following shows an example of using RMAN to duplicate the database.
RMAN
DUPLICATE TARGET DATABASE
TO prodDB
FROM ACTIVE DATABASE
SPFILE
NOFILENAMECHECK;
RMAN automatically copies the server parameter file to the destination host,
starts the auxiliary instance with the server parameter file, copies all necessary
database files and archived redo logs over the network to the destination host,
and recovers the database. Finally, RMAN opens the database with the
RESETLOGS option to create the online redo logs.
For detailed steps, see the Oracle Database Backup and Recovery User's Guide.
21.3.4 Moving the Middleware Home and the Binary Files
You can move a copy of the Middleware home to the target environment using the
copyBinary and pasteBinary scripts. The Oracle WebLogic Server home, the Oracle
homes, and the binary files in the Middleware home are also moved.
To mov e the M iddleware h om e:
1. On Windows, at the source, stop the Administration Server and any Managed
Servers running in the Middleware home. (On UNIX, you do not need to stop the
servers.)
2. At the source, execute the copyBinary script, which copies the Middleware home
and the WebLogic Server home and the Oracle homes contained within the
Middleware home. If there are no Oracle homes in the source Middleware home,
no Oracle homes are present in the archive. See Section 20.3.1.1 for the syntax of
the copyBinary script.
For example, to copy a Middleware home that is located at /scratch/Oracle
/Middleware1, use the following command:
copyBinary.sh -javaHome /scratch/Oracle/Middleware1/jrockit_160_20_D1.1.0-18
-archiveLoc /tmp/mw_copy.jar
-sourceMWHomeLoc /scratch/Oracle/Middleware1
-invPtrLoc /scratch/oracle/oraInst.loc
3. If you are copying the Middleware home to a different host, copy the archive file
to that system.
4. Copy the pasteBinary script and the cloningclient.jar file to the target system and
ensure that they have execute permission. See Section 20.3 for the locations of the
files.
Do not copy the other scripts, such as pasteConfig. Those scripts are generated
when you extract the files, as in step 5.
5. At the target, extract the files from the archive using the pasteBinary script, See
Section 20.3.1.2 for the syntax of the pasteBinary script.
For example, to apply the archive to the directory /scratch/oracle/MW_Home_
prod, use the following command:
pasteBinary.sh -javaHome /scratch/Oracle/Middleware1/jrockit_160_20_D1.1.0-18
-archiveLoc /tmp/mw_copy.jar
-targetMWHomeLoc /scratch/oracle/MW_Home_prod

Common Procedures for Moving to a Target Environment
Moving from a Test to a Production Environment 21-7
The Middleware home is extracted to /scratch/oracle/MW_Home_prod and the
WebLogic Server home and all of the Oracle homes are extracted under it with the
same names as that of the source Oracle home names.
6. At the target, delete the Node Manager directory and the files in it. The default
location of the directory is:
WL_hOME/common/nodemanager
You will move the Node Manager configuration in Section 21.3.5, Step 8.
21.3.5 Moving the Configuration of Java Components
You can move a copy of the domain configuration for Java components, such as Oracle
SOA Suite, using the copyConfig, extractMovePlan, and pasteConfig scripts. This step
moves a copy of the configuration, including the domain, the Administration Server
and Managed Servers. Then, it starts the Administration Server. You also move a copy
of the Node Manager configuration.
Because, in most cases, the user-specific data is not the same in the target environment
as in the source environment, this process does not move user-specific data.
To move a copy of the domain configuration and Node Manager configuration:
1. At the source, make sure that the Administration Server and all Managed Servers
are started.
2. At the source, copy the domain configuration by executing the copyConfig script.
See Section 20.3.1.3 for the syntax of the copyConfig script.
For example, to copy the configuration of the Oracle SOA Suite domain named
SOA_domain1 in the Middleware home /scratch/Oracle/Middleware1, use the
following command:
copyConfig.sh -javaHome /scratch/Oracle/Middleware1/jrockit_160_20_D1.1.0-18
-archiveLoc /tmp/soa.jar
-sourceDomainLoc /scratch/Oracle/Middleware1/user_
projects/domains/SOA_domain1
-sourceMWHomeLoc /scratch/Oracle/Middleware1
-domainHostName example.com
Notes:
■When you move the configuration of a component, the scripts
replicate the topology of the source. For example, if the source
domain contains Managed Servers server_1 and server_2 on Host
A and Managed Servers server_3 and server_4 on Host B, you
must specify a similar relationship between Managed Servers and
hosts at the target. (You specify the hosts for each Managed Server
in the move plan.)
■The domain directory is local to each machine, pasteConfig is
performed only on the Administration Server domain directory.
Subsequently, if the Managed Servers are not in the same
directory as the Administration Server, you must re-create the
domain directory for those Managed Servers by using the Oracle
WebLogic Server pack and unpack commands. For more
information, see Oracle Fusion Middleware Creating Templates and
Domains Using the Pack and Unpack Commands.

Common Procedures for Moving to a Target Environment
21-8 Oracle Fusion Middleware Administrator's Guide
-domainPortNum 8001
-domainAdminUserName domain_admin_username
-domainAdminPassword /scratch/admin/passwd.txt
-logDirLoc /tmp/logs
3. If you are copying the domain configuration to a different host, copy the archive
file to that system.
4. At the source, extract the move plan from the archive, using the extractMovePlan
script. See Section 20.3.1.7 for the syntax of the extractMovePlan script.
For example:
extractMovePlan.sh -javaHome /scratch/Oracle/Middleware1/jrockit_160_20_
D1.1.0-18
-archiveLoc /tmp/soa.jar
-planDirLoc /tmp/Oracle/t2p_plans/soa
5. Edit the move plan, modifying the properties to reflect the values for the target
environment. See Table 20–11 to find the list of properties for the type of
component you are moving.
If you are moving only one domain in an environment that contains more than one
domain, in the move plan, remove the entries for the domains that you are not
moving.
6. At the target, run the following script to generate obfuscated password files
required by the move plan. Run the script for each password file.
ORACLE_COMMON_HOME/bin/obfuscatePassword.sh
The script prompts you to enter the password and the location where the
password file is to be written.
7. At the target, extract the files from the archive using the pasteConfig script, which
is described in Section 20.3.1.8.
For example, to apply the archive to the Middleware home
/scratch/Oracle/Middleware1, use the following command:
pasteConfig.sh -javaHome /scratch/Oracle/Middleware1/jrockit_160_20_D1.1.0-18
-archiveLoc /tmp/soa.jar
-movePlanLoc /tmp/Oracle/t2p_plans/soa/moveplan.xml
-targetDomainLoc /scratch/Oracle/Middleware1/user_
projects/domains/SOA_domain1
-targetMWHomeLoc /scratch/Oracle/Middleware1/
-domainAdminPassword /scratch/pwd_dir/pass.txt
8. At the source, copy the Node Manager configuration, by executing the copyConfig
script, which is described in Section 20.3.1.6. For example, use the following
command:
copyConfig.sh -javaHome /scratch/Oracle/Middleware1/jrockit_160_20_D1.1.0-18
-archiveLoc /tmp/nm.jar
-sourceNMHomeLoc /scratch/Oracle/Middleware/wlserver_
10.3/common/nodemanager
-logDirLoc /tmp/logs
9. If you are copying the Node Manager to a different host, copy the archive file to
that system.
10. At the source, extract the move plan from the archive, using the extractMovePlan
script. See Section 20.3.1.7 for the syntax of the extractMovePlan script.

Common Procedures for Moving to a Target Environment
Moving from a Test to a Production Environment 21-9
For example:
extractMovePlan.sh -javaHome /scratch/Oracle/Middleware1/jrockit_160_20_
D1.1.0-18
-archiveLoc /tmp/nm.jar
-planDirLoc /tmp/Oracle/t2p_plans/nm
11. Edit the move plan, modifying the properties to reflect the values for the target
environment. See Table 20–12 to find the list of properties for Node Manager.
12. At the target, run the following script to generate obfuscated password files
required by the move plan. Run the script for each password file.
ORACLE_COMMON_HOME/bin/obfuscatePassword.sh
The script prompts you to enter the password and the location where the
password file is to be written.
13. At the target, extract the files from the archive using the pasteConfig script, which
is described in Section 20.3.1.11. For example, use the following command:
pasteConfig -javaHome USER_HOME/jrockit_160_17_R28.0.0-679/
-archiveLoc /tmp/nm.jar
-targetNMHomeLoc /scratch/Oracle/Middleware1/wlserver_
10.3/common/nodemanager
-targetMWHomeLoc /scratch/Oracle/Middleware1
-movePlanLoc /tmp/Oracle/t2p_plans/nm/moveplan.xml
-silent true
When you complete this task, you need to perform additional steps for each
component, as described in Section 21.4.
21.3.6 Moving the Configuration of Oracle Instances and System Components
You can move and Oracle instance and system components, such as Oracle HTTP
Server, Oracle Internet Directory, Oracle Virtual Directory, and Oracle BI EE, in one of
the following ways:
■Moving an Oracle Instance and All of Its System Components
■Moving an Individual System Component
In both cases, you use the copyConfig, extractMovePlan, and pasteConfig scripts. The
only difference is in the options that you pass to the scripts.
21.3.6.1 Moving an Oracle Instance and All of Its System Components
You can move the entire Oracle instance, including the configuration of all of the
system components within that instance.
Take the following steps:
1. At the source, execute the copyConfig script. See Section 20.3.1.4 for the syntax of
the script.
For example, to copy the Oracle instance located in
/scratch/Oracle/Middleware1/webtier_1, use the following command:
copyConfig.sh -javaHome /scratch/Oracle/Middleware1/jrockit_160_20_D1.1.0-18
-archiveLoc /tmp/ohs1.jar
-sourceInstanceHomeLoc /scratch/Oracle/Middleware1/webtier_1

Common Procedures for Moving to a Target Environment
21-10 Oracle Fusion Middleware Administrator's Guide
2. If you are copying the component to a different host, copy the archive file to that
system.
3. At the source, extract the move plan from the archive, using the extractMovePlan
script. See Section 20.3.1.7 for the syntax of the script.
For example:
extractMovePlan.sh -javaHome /scratch/Oracle/Middleware1/jrockit_160_20_
D1.1.0-18
-archiveLoc /tmp/ohs1.jar
-planDirLoc /tmp/Oracle/t2p_plans/ohs
4. Edit the move plan, modifying the properties for the particular components to
reflect the values for the target environment:
■For Oracle HTTP Server, see Table 20–17.
■For Oracle Internet Directory, see Table 20–18.
■For Oracle Virtual Directory, see Table 20–19.
■For Oracle BI EE, see Table 20–21.
5. At the target, run the following script to generate obfuscated password files
required by the move plan. Run the script for each password file.
ORACLE_COMMON_HOME/bin/obfuscatePassword.sh
The script prompts you to enter the password and the location where the
password file is to be written.
6. At the target, extract the files from the archive using the pasteConfig script. See
Section 20.3.1.9 for the syntax of the script.
For example, to apply the archive to the Oracle instance webtier_2, use the
following command:
pasteConfig.sh -javaHome /scratch/Oracle/Middleware/jrockit_160_20_D1.1.0-18
-archiveLoc /tmp/ohs1.jar
-movePlanLoc /tmp/Oracle/t2p_plans/ohs/moveplan.xml
-targetOracleHomeLoc /scratch/Oracle/Middleware/Oracle_WebTier
-targetInstanceHomeLoc /scratch/Oracle/Middleware/webtier_2
-targetInstanceName webtier_2
-domainHostName myhost
-domainPortNum 7001
-domainAdminUserName domain_admin_username
-domainAdminPassword domain_admin_password_file
Note that the Oracle instance name must be unique in the domain. If you are
applying the archive of the Oracle instance to the same domain, use the
-targetInstanceName option to specify a different name for the instance.
When you complete this task, you need to perform additional steps for each
component, as described in Section 21.4.
21.3.6.2 Moving an Individual System Component
You can move the configuration of an individual system component within an Oracle
instance.
Take the following steps:

Common Procedures for Moving to a Target Environment
Moving from a Test to a Production Environment 21-11
1. At the source, execute the copyConfig script. Copying an individual component, is
similar to copying an Oracle instance, except that you add the
-sourceComponentName option. See Section 20.3.1.5 for the syntax of the script.
For example, to copy the Oracle HTTP Server instance named ohs1 in the Oracle
instance located in /scratch/Oracle/Middleware1/webtier_1, use the following
command:
copyConfig.sh -javaHome /scratch/Oracle/Middleware1/jrockit_160_20_D1.1.0-18
-archiveLoc /tmp/ohs1.jar
-sourceInstanceHomeLoc /scratch/Oracle/Middleware1/webtier_1
-sourceComponentName ohs1
2. If you are copying the component to a different host, copy the archive file to that
system.
3. At the source, extract the move plan from the archive, using the extractMovePlan
script. See Section 20.3.1.7 for the syntax of the script.
For example:
extractMovePlan.sh -javaHome /scratch/Oracle/Middleware1/jrockit_160_20_
D1.1.0-18
-archiveLoc /tmp/ohs1.jar
-planDirLoc /tmp/Oracle/t2p_plans/ohs
4. Edit the move plan, modifying the properties for the particular components to
reflect the values for the target environment:
■For Oracle HTTP Server, see Table 20–17.
■For Oracle Internet Directory, see Table 20–18.
■For Oracle Virtual Directory, see Table 20–19.
■For Oracle BI EE, see Table 20–21.
5. At the target, run the following script to generate obfuscated password files
required by the move plan. Run the script for each password file.
ORACLE_COMMON_HOME/bin/obfuscatePassword.sh
The script prompts you to enter the password and the location where the
password file is to be written.
6. At the target, extract the files from the archive using the pasteConfig script. To
apply the archive for an individual component, add the -targetComponentName
option. See Section 20.3.1.10 for the syntax of the script.
For example, to apply the archive to the Oracle instance webtier_2 and name the
target Oracle HTTP Server instance ohs_cl, use the following command:
pasteConfig.sh -javaHome /scratch/Oracle/Middleware/jrockit_160_20_D1.1.0-18
-archiveLoc /tmp/ohs1.jar
-movePlanLoc /tmp/Oracle/t2p_plans/ohs/moveplan.xml
-targetOracleHomeLoc /scratch/Oracle/Middleware/Oracle_WebTier
-targetInstanceHomeLoc /scratch/Oracle/Middleware/webtier_2
-targetInstanceName webtier_2
-targetComponentName ohs_cl
-domainHostName myhost
-domainPortNum 7001
-domainAdminUserName domain_admin_username
-domainAdminPassword domain_admin_password_file

Moving Oracle Fusion Middleware Components
21-12 Oracle Fusion Middleware Administrator's Guide
Note that the Oracle instance name must be unique in the domain and the
component name must be unique in the Oracle instance. If you are applying the
archive of the Oracle instance to the same domain, use the -targetInstanceName
and -targetComponentName options to specify a different name for the instance
and component.
When you complete this task, you need to perform additional steps for each
component, as described in Section 21.4.
21.3.7 Configuring Users and Groups
You must configure security in the new target environment. The steps you take
depends on the configuration of your environment and application.
The target environment LDAP identity store may not use the same users and groups
as the source environment, or it may already be populated with users and groups.
Take the following steps only if you need to move users, groups, and passwords from
the source environment to the target environment:
1. Export the users and groups from LDAP identity store on the source environment,
using the ldapsearch command. This produces an ldif file that you later import
into the LDAP identity store in the target environment. The ldapsearch command
is located in the ORACLE_HOME/bin directory of the Identity Management
components. For example:
ORACLE_HOME/bin/ldapsearch -h test_oid_host -p test_oid_port
-D "cn=orcladmin" -w "test_orcladmin_passwd" -b "cn=Users,dc=us"
2. Import the ldif file that you exported from the source environment into the target
environment, using the ldapaddmt command, as shown in the following example.
(ORACLE_HOME is the Oracle home for Identity Management.)
ORACLE_HOME/bin/ldapaddmt -h production_oid_host
-p production_oid_port -D "cn=orcladmin"
-w "production_orcladmin_passwd" -r -f ldif_filename
21.4 Moving Oracle Fusion Middleware Components
The following sections describe the steps you must take to move Oracle Fusion
Middleware components. In many cases, the steps use the common procedures
described in Section 21.3. All components require additional steps as described in the
following topics:
■Moving Identity Management Components to a Target Environment
■Moving Oracle SOA Suite to a Target Environment
■Moving Oracle WebCenter Portal to a Target Environment
■Moving Oracle WebCenter Content to a Target Environment
■Moving Oracle Hyperion Enterprise Performance Management System to a Target
Environment
■Moving the Web Tier to a Target Environment
■Moving Oracle Business Intelligence to a Target Environment
■Moving Oracle Real-Time Decisions to a Target Environment

Moving Oracle Fusion Middleware Components
Moving from a Test to a Production Environment 21-13
■Moving Oracle Portal, Oracle Forms Services, Oracle Reports, and Oracle BI
Discoverer to a Target Environment
■Moving Oracle Data Integrator to a Target Environment
21.4.1 Moving Identity Management Components to a Target Environment
The following topics describe how to move Identity Management from the source
environment to the target environment:
■Moving Identity Management to a New Target Environment
■Moving Identity Management to an Existing Target Environment
In both cases, you have performed the following in the source environment:
■Installed a database to be used for Identity Management components such as
Oracle Internet Directory, Oracle Directory Integration Platform (which depends
on Oracle Internet Directory,) and Oracle Identity Federation.
■Created the needed schemas in the source environment using RCU. See the Oracle
Fusion Middleware Repository Creation Utility User's Guide.
■Installed and configured Identity Management, including some or all of the
following components: Oracle Internet Directory, Oracle Virtual Directory, Oracle
Web Services Manager, or Oracle Adaptive Access Manager.
■For Oracle Internet Directory, created the desired LDAP trees and entries, in
particular, users and groups.
■For Oracle Virtual Directory, created adapters to various data sources, such as
LDAP and databases, and you may have configured a Local Store Adapter (LSA)
to create local LDAP data, which resides in the local file system.
■For Oracle Directory Integration Platform, created synchronization profiles to
various targets. These profiles are in the form of LDAP entries residing in Oracle
Internet Directory.
■For Oracle Identity Federation, configured various trusted identity providers and
service providers.
■For Oracle Access Manager 11g, set up authentication with corresponding
WebGates configured in the Web tier of the protected applications. The Oracle
Access Manager configuration data resides in a file and the policy and
configuration data resides in a database, as described in the Oracle Fusion
Middleware Administrator's Guide for Oracle Access Manager with Oracle Security
Token Service.
■For Oracle Platform Security, created security policies and stored credentials in the
Credential Store Framework (CSF).
■For Oracle Web Services Manager, created Oracle Web Services Manager policies.
These policies are also attached to Web services and clients.
■For SSL, configured self-signed certificates. (In the target environment, you use
trusted CA-signed certificates.)
21.4.1.1 Moving Identity Management to a New Target Environment
In this procedure, you have installed Identity Management components, such as
Oracle Internet Directory, Oracle Virtual Directory, and Oracle Directory Integration
Platform, in the source environment and you want to move them to the target
environment that does not exist.

Moving Oracle Fusion Middleware Components
21-14 Oracle Fusion Middleware Administrator's Guide
Perform the following tasks, depending on which components you use. Note that Task
1 is required for all components.
■Task 1, "Move the Database, Middleware Homes, and Domain Configuration to
the New Target Environment"
■Task 2, "Move Oracle Internet Directory to the New Target Environment"
■Task 3, "Move Oracle Virtual Directory to a New Target Environment"
■Task 4, "Move Oracle Directory Integration Platform to a New Target
Environment"
■Task 5, "Move Oracle Access Manager 11g to a New Target Environment"
■Task 6, "Move Oracle Access Manager 10g to a New Target Environment"
■Task 7, "Move Oracle Identity Federation to a New Target Environment"
■Task 8, "Move Oracle Adaptive Access Manager to a New Target Environment"
■Task 9, "Move Oracle Identity Navigator to a New Target Environment"
■Task 10, "Move Oracle Identity Manager to a New Target Environment"
■Task 11, "Move Audit Policies to a New Target Environment"
■Task 12, "Move Oracle Web Services Manager to a New Target Environment"
Task 1 Move the Database, Middleware Homes, and Domain Configuration to the
New Target Environment
You move the database, a copy of all Identity Management Middleware homes, and
the domain configuration to the target environment, using the following steps:
1. Move or create the database and the schemas, as described in Section 21.3.3.
2. Move a copy of the Middleware home containing the Identity Management
components from the source environment to the target environment using the
copyBinary and pasteBinary scripts, as described in Section 21.3.4.
3. Move a copy of the configuration of each domain containing the Identity
Management configuration, as described in Section 21.3.5. This step moves the
configuration, including the domain, Administration Server, and Managed
Servers. Moving the configuration also:
■Reassociates the security store to an LDAP or database-based store, based on
the values provided in move plan.
■Configures Oracle Identity Federation. For optional tasks that you may take in
certain situations, see Task 4, "Move Oracle Identity Federation to an Existing
Target Environment".
■Moves Oracle Platform Security. The policy and credential stores are moved as
part of the copyConfig and pasteConfig operations.
If you are using Oracle Web Services Manager, move audit policies as
described in Task 11, "Move Audit Policies to a New Target Environment".
■Moves Oracle Web Services Manager and any policies that are stored in the
MDS Repository or deployment plans, and any custom policies that are stored
in DOMAIN_HOME/lib. To move policies that are not stored in the MDS
Repository, see Task 12, "Move Oracle Web Services Manager to a New Target
Environment".
■Configures data sources.

Moving Oracle Fusion Middleware Components
Moving from a Test to a Production Environment 21-15
■Configures JMS resources.
■Starts the Administration Server.
Task 2 Move Oracle Internet Directory to the New Target Environment
To move Oracle Internet Directory to a new target environment:
1. Move the Oracle Internet Directory configuration by moving the configuration of
the Oracle instance, as described in Section 21.3.6.
Note the following:
■If an Oracle Internet Directory component is copied with the same database
credentials as the source component, the name of the target OID component
should be different than the source component to avoid conflicts in the OID
schema.
■If an Oracle Internet Directory component is copied with different database
credentials from the source component, the name of the target Oracle Internet
Directory component should be the same as the source component.
2. Under certain conditions, you may see the following errors when you run the
copyConfig and pasteConfig scripts:
OID Cloning: Error cleaning replication agreements
OID Cloning: Error deleting replication dn
OID Cloning: Error updating orclreplicaid
If you do, take the following steps:
a. Run the following command:
ORACLE_HOME/ldap/bin/remtool -pcleanup
When prompted, enter the Oracle Internet Directory host, non-SSL port, and
the ODS schema password.
b. Perform an ldapsearch on the root dn for the orclreplicaid value. Use the
following command:
ORACLE_HOME/bin/ldapsearch -p port -h host
-b "" -s base "(objectclass=*)" orclreplicaid
c. Using the value obtained in Step b, perform an ldapdelete, deleting the
following dns from Oracle Internet Directory:
cn=replication dn, orclreplicaid=<replicaid>, cn=replication configuration
orclreplicaid=<replicaid>, cn=replication configuration
For example:
ldapdelete -p port -h host "cn=replication dn,
orclreplicaid=replicaid, cn=replication configuration"
d. Set the orclreplicaid value in the root entry to 0. For example:
ORACLE_HOME/bin/ldapmodify -p port -h host -f file.ldif
The ldif file contains the following:
dn:
changetype: modify
replace: orclreplicaid
orclreplicaid: 0

Moving Oracle Fusion Middleware Components
21-16 Oracle Fusion Middleware Administrator's Guide
e. Restart Oracle Internet Directory.
3. If you have configured Oracle Internet Directory replication in the source
environment, you must reconfigure it again in the target environment after
moving. The replication configuration is not moved from the source to the target
environment. See "Setting Up Replication" in the Oracle Fusion Middleware
Administrator's Guide for Oracle Internet Directory.
Task 3 Move Oracle Virtual Directory to a New Target Environment
To move Oracle Virtual Directory to a new target environment:
1. Move the Oracle Virtual Directory configuration by moving the configuration of
the Oracle instance, as described in Section 21.3.6.
If you have already moved the Oracle instance that contains Oracle Virtual
Directory, you do not need to take this step.
Note that, during the pasteConfig operation, if you have not provided a password
file for the Oracle Virtual Directory adapter or you specify an incorrect location for
the password file in the move plan, the adapter configuration is not changed and
the script returns the following message:
Password file is either not provided or invalid for adapter adapter_name.
Nothing will be changed for this adapter configuration.
Task 4 Move Oracle Directory Integration Platform to a New Target Environment
To move Oracle Directory Integration Platform to a new target environment:
1. Move Oracle Internet Directory, as described in Task 2.
Oracle Directory Integration Platform profiles reside in Oracle Internet Directory.
If you have correctly moved Oracle Internet Directory to the target environment,
the profiles are carried over to the target environment.
2. If you configured SSL on the source environment, that configuration is not moved
to the target environment. You must configure SSL on the target environment. See
Section 6.5.4.3.
Task 5 Move Oracle Access Manager 11g to a New Target Environment
To replicate the policy configuration information from the source environment into the
target environment:
1. Update Oracle Access Manager server instances to reflect new host names and
ports. See "Viewing or Editing Individual OAM Server and Proxy Settings" in the
Oracle Fusion Middleware Administrator's Guide for Oracle Access Manager with Oracle
Security Token Service.
2. Set the environment variable JAVA_HOME and add JAVA_HOME to the PATH.
3. Export the policies from the source environment, using the following WLST
command:
exportPolicy(pathTempOAMPolicyFile='path_of_Temp_PolicyFile')
4. Copy the policy file to the target environment.
Note: The Administration Servers in both the source environment
and the target environment must be started.

Moving Oracle Fusion Middleware Components
Moving from a Test to a Production Environment 21-17
5. Import the policies into the target environment, using the following WLST
command:
importPolicy(pathTempOAMPolicyFile='path_of_Temp_PolicyFile')
6. Export the partner information from the source environment, using the following
WLST command:
exportPartners(pathTempOAMPartnerFile='path_of_Temp_PartnerFile')
For example, the following command generates the file oam_partner.xml:
exportPartners(pathTempOAMPartnerFile='/tmp/oam_partner.xml')
7. Copy the partner file to the target environment.
8. Import the partner information to the target environment, using the following
WLST command:
importPartners(pathTempOAMPartnerFile='path_of_Temp_PartnerFile')
9. The partner is automatically registered and the process generates a new modified
ObAccessClient.xml file. Copy this file to the following location:
WebGate_instance_dir/webgate/config
10. Start the Managed Servers.
11. Restart the partner, such as Oracle HTTP Server.
Task 6 Move Oracle Access Manager 10g to a New Target Environment
To move Oracle Access Manager 10g to a new target environment:
1. Move the Directory Server from the source environment to the target environment.
That is, migrate the o=oblix node. See "Preparing the New Directory Server
Instance" in the Oracle Access Manager Installation Guide.
2. Remove the entries that are associated with the Identity Server, Policy Manager,
and Access Servers. The entries are under the following:
obcontainerId=DBAgents,<Configuration DN>
Do not delete the container (obcontainerId=DBAgents).
3. Install and configure Oracle Access Manager, specifying the LDAP information for
the target environment, as described in the Oracle Access Manager Installation Guide.
Oracle Access Manager stores policy and configuration data in the LDAP
directory. If the LDAP directory is correctly configured (for example if you have
correctly moved Oracle Internet Directory from the source environment to the
target environment), Oracle Access Manager inherits the policy and configuration
data from the LDAP directory.
4. On the target environment, install the Identity Server and WebPass using new
identifiers. For more information, see:
■"Installing the Identity Server" in the Oracle Access Manager Installation Guide.
■"Installing WebPass" in the Oracle Access Manager Installation Guide.
After installation, take the following steps:
a. Start the server.

Moving Oracle Fusion Middleware Components
21-18 Oracle Fusion Middleware Administrator's Guide
b. Complete the identity system browser setup. See "Setting Up the Identity
System" in the Oracle Access Manager Installation Guide.
5. Install the Policy Manager, as described in "Installing the Policy Manager" in the
Oracle Access Manager Installation Guide. However, do not update the schema
because you already updated it when you moved the Directory Server. Do not
configure the authentication scheme because it already exists in the Directory
Server.
6. Complete the browser setup from the Access System Console, adding the Access
Server with a new identifier. See "Creating an Access Server Instance in the System
Console" in the Oracle Access Manager Installation Guide for more information.
Also see "About the Access Server and Installation" in the Oracle Access Manager
Installation Guide for additional information.
7. This scenario reuses the existing WebGate identifier for the target WebGates. Take
the following steps:
a. Navigate to the Access System Console and select the Access System
Configuration tab.
b. Select Host Identifiers. On the List all host identifiers page, select the host
identifier that is used by the source environment.
c. Click Modify. Then, add the host name and port for the target Web server to
the Hostname variations field.
d. Click Save.
e. From the Access System Configuration tab, select Access Gate Configuration.
Then, select the relevant Access Gate.
f. In the Details for AccessGate page, click Modify.
g. Change the Hostname and Port, specifying the host name and port of the
target Web server.
Note: After setting up the target Policy Manager, when you log in as
the Oracle Access Manager Administrator, you may get the following
error:
There was a problem obtaining the user ID. One possible reason for
this is a time difference between the Identity System and Access
Systems (Policy Manager and Access System Console).
To fix this, from the LDAP, delete the cookie encryption key (without
changing the CPResponseEncryptionKey) under the o=oblix node,
and restart the Identity Server. Note that you should make a backup of
the cookie encryption entry into an ldif file before deletion.
Note: Resources may become unprotected if you have the same host
and port in multiple host identifiers.
Ensure that only the host identifier used in the policy domain has the
host:port in its definition. Remove host:port from other host
identifiers.

Moving Oracle Fusion Middleware Components
Moving from a Test to a Production Environment 21-19
h. Change the Preferred HTTP Host, specifying the host name variation that you
added in Step c.
i. Associate the WebGate to the newly added target Access Server, as described
in "Associating AccessGates and WebGates with Access Servers" in the Oracle
Access Manager Access Administration Guide.
j. Disable the WebGate temporarily. From the Access System Console, select the
Access System Configuration tab, then select AccessGate Configuration. Click
Go to search. From the results, select an AccessGate. Then, click Modify. Click
Disabled. Then, click Save.
You enable it after you install the Access Server.
8. Install the Access Server using the new identifier that you used while creating the
WebGates. See "Installing the Access Server" in the Oracle Access Manager
Installation Guide.
9. Install the new WebGate. See "Installing the WebGate" in the Oracle Access Manager
Installation Guide.
10. Verify entries and delete entries related to the source environment:
a. From the Identity System Console, select the System Configuration tab, then
select Directory Profiles. Verify that the respective Directory Profiles are
associated with the new Identity Server, Access Server, and Policy Manager.
b. From the Identity System Console, select the System Configuration tab, then
select Webpass and delete the entry for the source WebPass.
c. From the Identity System Console, select the System Configuration tab, then
select Identity Server and delete the entry for the source Identity Server.
d. From the Access System Console, select the Access System Configuration tab,
then select Access Server Configuration. Delete the entry for the source
environment Access Server.
11. From the Identity System Console, select the System Configuration tab, then select
Password Policy. If the host and port are set for Password Change Redirect URL,
change them to point to the new Identity Server.
12. From the Access System Console, select the Access System Configuration tab, then
select Authentication Management. Select the authentication scheme for which
Challenge redirect is set. Modify Challenge Redirect to specify the host and port
of the new Web server, if the new authentication WebGate is installed.
13. From the Access System Console, select the Access System Configuration tab, then
select Authentication Management. Select the authentication scheme for which a
password policy is configured. Change the obWebPassURLprefix (if it exists) to
accommodate the new host and port of the target Web server on which WebPass is
installed, if WebPass and WebGate reside on different Web servers.
For more information, see "Configuring Password Policies" in the Oracle Access
Manager Identity and Common Administration Guide.
Task 7 Move Oracle Identity Federation to a New Target Environment
When you use the copyConfig and pasteConfig scripts, as described in step 3 in Ta sk 1 ,
and modified the move plan as described in Table 20–20, the following are configured
with values for the target environment:
■The load balancer host and port and the SOAP port.
■The service provider ID URL

Moving Oracle Fusion Middleware Components
21-20 Oracle Fusion Middleware Administrator's Guide
■The identity provider ID URL
■The data stores
■The Authentication Engines
■The Service Provider Integration Modules
■The SP Engine
In most cases, you do not need to take any additional steps. If you need to change the
Security and Trust, or Authentication Mechanisms, take the following steps:
1. If you need to change or add partners, see "Add Trusted Providers" and "Delete
Trusted Providers" in the Oracle Fusion Middleware Administrator's Guide for Oracle
Identity Federation.
2. If you need to change the HTTP basic authentication, update the user name and
password:
a. In Fusion Middleware Control, from the target menu on the OIF page, choose
Administration, then Federations.
b. Select a Trusted Provider and click Edit. Update HTTP Authentication
Username and HTTP Authentication Password. Then, confirm the password.
c. Click Apply.
3. Start the Managed Servers.
Task 8 Move Oracle Adaptive Access Manager to a New Target Environment
To move Oracle Adaptive Access Manager to a new target environment:
1. Export snapshots from the source environment. Use the Oracle Adaptive Access
Manager Administration console to export the configuration to a zip file. See
"System Snapshot Import/Export" in the Oracle Fusion Middleware Administrator's
Guide for Oracle Adaptive Access Manager for more information.
You can export the following types of items:
■Policies
■Rule conditions
■Patterns
■Configurable actions
■Transaction definitions
■Entities
■KBA questions
■KBA validations
■All group types, including alert and action groups, and black list and white list
groups used in rules
2. Import snapshots into the target environment. Use the Oracle Adaptive Access
Manager Administration console to import the contents of the zip file saved in
step 1. See "System Snapshot Import/Export" in the Oracle Fusion Middleware
Administrator's Guide for Oracle Adaptive Access Manager for more information.
3. Manually update the target environment for the following items, when necessary:

Moving Oracle Fusion Middleware Components
Moving from a Test to a Production Environment 21-21
a. Because snapshot export and import only copies action and alert group types,
you must export the group members from source environment and import
them into the target environment.
To export the groups, see "Exporting a Group" in the Oracle Fusion Middleware
Administrator's Guide for Oracle Adaptive Access Manager.
To import the groups into the target environment, see "Importing a Group" in
the Oracle Fusion Middleware Administrator's Guide for Oracle Adaptive Access
Manager.
b. Use the oaam_extensions shared library to package the configurable actions
jar.
c. Manually copy any items customized in the OAAM server, such as headers,
footers, cascading style sheets (CSS), and JavaScript, from the source
environment to target environment. These items are located in the oaam_
extensions shared library.
d. Manually re-create the KBA logic, OTP logic, and policy set overrides using
the Oracle Adaptive Access Manager Administration Console. See the Oracle
Fusion Middleware Administrator's Guide for Oracle Adaptive Access Manager.
e. Copy the following from the source environment to the target environment:
properties files, resource bundles, and end user JSP screens. These items are
located in the oaam_extensions shared library.
f. Copy the VAD images, which are in a custom jar, from the source environment
to the target environment.
Task 9 Move Oracle Identity Navigator to a New Target Environment
To move Oracle Identity Navigator to a new target environment:
1. On the target system, configure a proxy, as described in "Configuring a Proxy to
Access News Feeds" in the Oracle Fusion Middleware Administrator's Guide for Oracle
Identity Navigator.
Task 10 Move Oracle Identity Manager to a New Target Environment
You can use the Oracle Identity Manager Deployment Manager to move most
metadata from the source environment to a target environment. The following table
lists the entities that you can move using Deployment Manager:
Entities Deployment Manager Category
Roles Role
Organizations Organization
Access Policies Access Policy
Attestation Processes Attestation Process
Authorization Policies Authorization Policy
User Metadata User Metadata
Roles and Org Metadata Roles and Org Metadata
Scheduled Tasks Scheduled Task
Scheduled Jobs Job
IT Resources IT Resource

Moving Oracle Fusion Middleware Components
21-22 Oracle Fusion Middleware Administrator's Guide
To move Oracle Identity Manager to a new target environment:
1. On the source environment, use the Deployment Manager to export the metadata
for the entities listed in the preceding table. In the wizard, select the entities'
children and dependencies. See "Exporting Deployments" in the Oracle Fusion
Middleware Administrator's Guide for Oracle Identity Manager for information about
how to export metadata.
The data is exported as .xml files.
2. On the target environment, use the Deployment Manager to import the metadata
for the entities listed in the preceding table. See "Importing Deployments" in the
Oracle Fusion Middleware Administrator's Guide for Oracle Identity Manager for
information about how to import metadata.
The Deployment Manager does not manage resource bundles, jars and plug-ins,
and Custom Reconciliation Profiles.
3. Move the Approval Workflows, which are SOA composite applications, using
JDeveloper:
a. Copy all of the files in the JDeveloper project from the source environment to
the target environment, using any standard file transfer method.
b. In the application, change any calls to external systems to point to the systems
in the target environment. For example, if the workflow uses an LDAP server
in the source environment, change references to point to an LDAP server in
the target environment.
Resource Objects Resource
Lookup Definitions Lookup
Process Forms Process Form
Provisioning Workflows and Adapters Process
Resource Forms Resource Form
Data Object Definitions Data Object Definition
Rules Rule
Notification Templates Notification Template
GTC Providers GTC Provider
Error Codes Error Code
System Properties System Property
EmailDef Email Definition
EventHandler Event Handlers
PasswordPolicy Password Policy
GenericConnector Generic Connector
ITResourceDef IT Resource Definition
Request Templates Request Template
Request Datasets Request Dataset
Approval Policies Approval Policy
Entities Deployment Manager Category

Moving Oracle Fusion Middleware Components
Moving from a Test to a Production Environment 21-23
c. Use JDeveloper to build the sca jar file from the SOA composite.
d. Deploy the SOA composite application on the target environment, using the
SOA Deployment wizard in Fusion Middleware Control (see Section 10.5.1) or
JDeveloper.
4. In the source environment, export localization resource bundles, as well as the
following sets of plug-in code from the source environment:
■Scheduled Task jars
■Adapter Java tasks
■Third-party jars
■Other plug-in code jars
Take the following steps:
a. Edit the following script, which exports the entities into a zip file:
(UNIX) OIM_ORACLE_HOME/server/bin/exportMetadata.sh
(Windows) OIM_ORACLE_HOME\server\bin\exportMetadata.bat
Edit the script to specify the following values:
–CONTEXT: The URL of the application. For example,
weblogic.jndi.WLInitialContextFactory.
–EXPORT_LOCATION: The full path to the directory where the zip file is
to be created.
–TEMP_LOCATION_TO_EXTRACT: The full path to a directory where the
files are to be stored temporarily before they are packaged into a zip file.
–CONTROL_FILE: The full path to an XML file that controls what needs to
be exported. You create the file, as described in Step b.
b. Create a control file to specify the types of entities to be exported. The
following example shows a sample control file that specifies that all custom
resource bundles, jar files, and plug-ins be exported:
<?xml version='1.0' encoding='UTF-8'?>
<MigrationDetails Operation ="Export">
<entityDetails>
<EntityType>CustomResourceBundles</EntityType>
<FilteringCriteria>
<Attribute>
<Name>Resource_Type</Name>
<Filter>*</Filter>
</Attribute>
</FilteringCriteria>
</entityDetails>
<entityDetails>
<EntityType>Jars</EntityType>
<FilteringCriteria>
<Attribute>
<Name>Jar_Type</Name><Filter>*</Filter>
</Attribute>
</FilteringCriteria>
</entityDetails>
<entityDetails>
<EntityType>Plugins</EntityType>
<FilteringCriteria>
<Attribute>

Moving Oracle Fusion Middleware Components
21-24 Oracle Fusion Middleware Administrator's Guide
<Name>Type</Name><Filter>*</Filter>
</Attribute>
</FilteringCriteria>
</entityDetails>
</MigrationDetails>
c. Execute the script, specifying the user name, password, and JNDI URL when
prompted. (The JNDI URL is the URL to connect to the application. For
example, t3://hostname:port).
The script creates a zip file named exportPackage_timestamp.zip, which is
created in the directory exportPackage_timestamp.
5. In the target environment, import localization resource bundles, as well as the sets
of plug-in code from the source environment.
To import these entities, you use the importMetadata command, which imports
the entities into a zip file. Take the following steps:
a. Edit the following script:
(UNIX) OIM_ORACLE_HOME/server/bin/importMetadata.sh
(Windows) OIM_ORACLE_HOME\server\bin\importMetadata.bat
Edit the script to specify the following values:
–CONTEXT: The URL of the application. For example,
weblogic.jndi.WLInitialContextFactory.
–IMPORT_LOCATION: The full path to the directory where the zip file
created by the export operation is located.
–TEMP_LOCATION_TO_EXTRACT: The full path to a directory where the
files in the zip file are to be extracted before they are imported.
b. Execute the script, specifying the user name, password, and JNDI URL when
prompted. (The JNDI URL is the URL to connect to the application. For
example, t3://hostname:port).
The script imports the data into the target environment.
6. Move any custom reconciliation profiles, as described in "Updating Reconciliation
Profiles Manually" in the Oracle Fusion Middleware Administrator's Guide for Oracle
Identity Manager.
a. Use the WLST command exportMetadata to export the custom
reconciliation profiles from the source environment:
connect('username','password',JNDI-URL')
exportMetadata(application='OIM', server='server_name',
toLocation='directory', docs='path_to_reconciliation_profiles')
b. Copy the exported files to the target environment.
c. Use the WLST command importMetadata to import the custom
reconciliation profiles to the target environment:
connect('username','password',JNDI-URL')
importMetadata(application='OIM', server='server_name',
fromLocation='directory', docs='/**')
7. For connectors, if there are any changes to the forms that need the older versions
of these forms to be upgraded with the new definition on the target environment,

Moving Oracle Fusion Middleware Components
Moving from a Test to a Production Environment 21-25
move the connectors, then run the Form Version Control (FVC) utility. For more
information, see the section "Upgrading the Connector" of the Connector Patch
Readme file. The Readme file is located in the top-level directory of the connector
distribution media.
Task 11 Move Audit Policies to a New Target Environment
To move audit policies to a new target environment, see the following topics in the
Oracle Fusion Middleware Application Security Guide:
■"Migrating Audit Policies"
■"Managing Audit Policies"
Task 12 Move Oracle Web Services Manager to a New Target Environment
To move Oracle Web Services Manager to a new target environment:
1. Migrate audit policies, as described in "Migrating Audit Policies" in the Oracle
Fusion Middleware Application Security Guide.
2. Move policies that are not stored in the MDS Repository. For ADF BC and Oracle
WebCenter Portal policy attachments, migrate them, as described in "Managing
Application Migration Between Environments" in the Oracle Fusion Middleware
Security and Administrator's Guide for Web Services.
For other policy attachments, the attachments are moved with the application if
you use the Oracle WebLogic Server cloning feature.
21.4.1.2 Moving Identity Management to an Existing Target Environment
In this procedure, you have installed Identity Management components, such as
Oracle Internet Directory, Oracle Directory Integration Platform, and Oracle Web
Services Manager, in the source environment and you want to move them to the target
environment that already exists.
On the existing target environment, you have installed and configured the
components. You want to move an application from the source environment to the
target environment while retaining its security-related configuration. This requires
migrating application-specific data from the source Identity Management environment
to the target Identity Management environment.
To move Identity Management to an existing target environment, perform the
following tasks:
■Task 1, "Move Oracle Internet Directory to an Existing Target Environment"
■Task 2, "Move Oracle Access Manager 11g to an Existing Target Environment"
■Task 3, "Move Oracle Access Manager 10g to an Existing Target Environment"
■Task 4, "Move Oracle Identity Federation to an Existing Target Environment"
■Task 5, "Move Oracle Adaptive Access Manager to an Existing Target
Environment"
■Task 6, "Move Oracle Identity Manager to an Existing Target Environment"
■Task 7, "Move Oracle Identity Navigator to an Existing Target Environment"
■Task 8, "Move Oracle Platform Security to an Existing Target Environment"
See Also: "Managing Horizontal Policy Migration" in the Oracle
Fusion Middleware Security and Administrator's Guide for Web Services

Moving Oracle Fusion Middleware Components
21-26 Oracle Fusion Middleware Administrator's Guide
■Task 9, "Move Oracle Web Services Manager to an Existing Target Environment"
Task 1 Move Oracle Internet Directory to an Existing Target Environment
To move Oracle Internet Directory to an existing target environment:
1. You may have configured Oracle Platform Security to use the users and groups in
the source environment. To move the users and groups from the source
environment, take the following steps:
a. Identify the Default Subscriber for the source Oracle Internet Directory
instance by running the following command from the source Oracle home:
ORACLE_HOME/bin/ldapsearch -h test_oid_host -p test_oid_port
-D "cn=orcladmin" -w "test_orcladmin_passwd"
-b "cn=Common,cn=Products,cn=OracleContext"
-s base "objectclass=*" orcldefaultsubscriber
This query returns a value for the attribute orcldefaultSubscriber. The value is
used in following steps as default_subscriber.
b. Retrieve the users from the source Oracle Internet Directory instance by
running the following command from the source Oracle home:
ORACLE_HOME/bin/ldapsearch -h test_oid_host -p test_oid_port
-D "cn=orcladmin" -w "test_orcladmin_passwd"
-L -b "cn=users, default_subscriber"
-s sub "objectclass=*" * orclguid > ldif_filename
c. Move the users into the target Oracle Internet Directory instance by running
the following command from the target Oracle home:
ORACLE_HOME/bin/ldapaddmt -h production_oid_host
-p production_oid_port -D "cn=orcladmin"
-w "production_orcladmin_passwd" -r -f ldif_filename
Specify the -r argument to move data and resolve conflicts. The ldif_filename is
the file you obtained in the previous step.
2. If the source environment is set up as a staging environment to mimic the target
environment, Oracle recommends that you set up one-way replication from the
target Oracle Internet Directory to the source Oracle Internet Directory to ensure
that any users or groups that exist in the target environment are available in the
fan-out replica, which can be used to test applications. Fan-out replication also
provides the capability to keep the source Oracle Internet Directory synchronized
with the target and to replicate any users or groups that are added into target on
real-time basis.
For information about fan-out replication, see the following sections in the Oracle
Fusion Middleware Administrator's Guide for Oracle Internet Directory:
■"Understanding Oracle Internet Directory Replication"
■"Setting Up a One-Way, Two-Way, or Multimaster LDAP-Based Replication
Agreement by Using the Replication Wizard in Fusion Middleware Control"
3. If you use Oracle Forms Services or Oracle Reports, move Resource Access
Descriptors (RAD). This procedure assumes that you have moved the Default
Subscriber from the source environment to the target environment, as described in
Step 1. It also assumes that the orclGUIDs of the users at the source Oracle Internet
Directory are identical to those in the target Oracle Internet Directory.
Take the following steps:

Moving Oracle Fusion Middleware Components
Moving from a Test to a Production Environment 21-27
a. Identify the Default Subscriber as described in Step 1a.
b. Retrieve the RADs from the source Oracle Internet Directory instance using
the following command:
ORACLE_HOME/bin/ldapsearch -h test_oid_host -w test_orcladmin_passwd
-p test_oid_port -D "cn=orcladmin"
-L -b "cn=Extended Properties,cn=OracleContext, default_subscriber"
-s sub "objectclass=*" * orclguid > ldif_filename
c. Move the RADs into the target Oracle Internet Directory instance using the
following command:
ORACLE_HOME/bin/ldapaddmt -h production_oid_host
-p production_oid_port -D "cn=orcladmin"
-w "production_orcladmin_passwd" -r -f ldif_filename
Specify the -r argument to move data and resolve conflicts. The ldif_filename is
the file you obtained in the previous step.
Note that this command generates the file add.log in the directory where you
run it. Check the add.log file for errors encountered during RADs migration. If
there are any errors, fix the errors and rerun the command.
Task 2 Move Oracle Access Manager 11g to an Existing Target Environment
In this procedure, you move incremental changes that you have made in the source
environment to the target environment.
To replicate the policy configuration information from the source environment into the
target environment:
1. Set the environment variable JAVA_HOME and add JAVA_HOME to the PATH.
2. Export the policies from the source environment, using the following WLST
command:
exportPolicy(pathTempOAMPolicyFile='path_of_Temp_PolicyFile')
Note that you must run the WLST commands in this task from the following
directory:
Identity_Mgmt_ORACLE_HOME/common/bin
For example, the following command generates the file oam_policy.xml:
exportPolicy(pathTempOAMPolicyFile='/tmp/oam_policy.xml')
3. Edit the oam_policy.xml policy file to change the host and port identifiers to the
values for the target environment. These are specified in the <host-identifiers>
section of the file.
4. Copy the policy file to the target environment.
5. Import the policies into the target environment, using the following WLST
command:
importPolicy(pathTempOAMPolicyFile='path_of_Temp_PolicyFile')
Note: The Administration Servers in both the source environment
and the target environment must be started.

Moving Oracle Fusion Middleware Components
21-28 Oracle Fusion Middleware Administrator's Guide
For example:
importPolicy(pathTempOAMPolicyFile='/tmp/oam_policy.xml')
6. Export the partner information from the source environment, using the following
WLST command:
exportPartners(pathTempOAMPartnerFile='path_of_Temp_PartnerFile')
For example, the following command generates the file oam_partner.xml:
exportPartners(pathTempOAMPartnerFile='/tmp/oam_partner.xml')
7. Copy the partner file to the target environment.
8. Import the partner information to the target environment, using the following
WLST command:
importPartners(pathTempOAMPartnerFile='path_of_Temp_PartnerFile')
For example:
importPartners(pathTempOAMPartnerFile='/tmp/oam_partner.xml')
9. The following directory on the target system now contains the partner artifacts
that were generated for the migrated partners.
DOMAIN_HOME/output
Copy the partner artifacts, ObAccessClient.xml and logout.html, to the partner
Oracle HTTP Server and update with values for the target environment, if
necessary.
10. Update the mod_wl_ohs.conf file with the URI, host, and port of WebLogic Server
where the application is deployed. For example:
WebLogicHost=example.com|WebLogicPort=18357
11. Restart the partner Oracle HTTP Server.
Task 3 Move Oracle Access Manager 10g to an Existing Target Environment
To move Oracle Access Manager 10g to an existing target environment:
1. In the target environment, use the Oracle Access Manager OAMCfgTool to create
the same policy domain for the application. Ensure that the following specify
values for the target environment:
web_domain (The Host identifier is derived from this entry)
protected_uris="uri1,uri2,uri3"
app_agent_password=password to be provisioned for the WebGate
ldap_host=hostname_of_LDAP_server
ldap_port=port_of_LDAP_server
ldap_userdn=DN_of_LDAP_Admin_User
ldap_userpassword=password_of_LDAP_Admin_User
oam_aaa_host=host_of_OAM_server
oam_aaa_port=port_of_OAM_server
If you are using a uris_file to specify the protected and public URIs in a file, review
the file to ensure that you are listed the corrected URIs.
See Also: "Delta-Replication" in the Oracle Fusion Middleware
Administrator's Guide for Oracle Access Manager with Oracle Security
Token Service

Moving Oracle Fusion Middleware Components
Moving from a Test to a Production Environment 21-29
2. If you made other changes to the Oracle Access Manager entities, such as the
policy domain, in the source environment, make the same types of changes in the
target environment.
Task 4 Move Oracle Identity Federation to an Existing Target Environment
To move Oracle Identity Federation to an existing target environment:
1. Set up the WLST environment on both the source and target environments as
described in "Setting up the WLST Environment" in the Oracle Fusion Middleware
Administrator's Guide for Oracle Identity Federation.
2. On the source environment, extract the partner metadata and configuration
properties by running the following script:
java weblogic.WLST extractPartnerMetadataAndProperties.py providerID
outputFilePrefix
Two files are created: outputFilePrefix_metadata.xml and outputFilePrefix_
properties.txt.
3. Copy the files to the target system.
4. On the target environment, import the partner metadata and configuration
properties by running the following script:
java weblogic.WLST setPartnerMetadataAndProperties.py outputFilePrefix_
metadata.xml
outputFilePrefix_properties.txt description
5. If you have removed a partner from the source environment, remove it from the
target environment, as described in "Delete Trusted Providers" in the Oracle Fusion
Middleware Administrator's Guide for Oracle Identity Federation
6. If you made any other configuration changes in the source environment that you
want to replicate in the target environment, make those changes. See the Oracle
Fusion Middleware Administrator's Guide for Oracle Identity Federation for more
information.
Task 5 Move Oracle Adaptive Access Manager to an Existing Target Environment
To move Oracle Adaptive Access Manager to an existing target environment:
1. Export the necessary delta data from the source environment to one or more zip
files. You can export the following types of items: policies, rule conditions,
patterns, configurable actions, transactions, entities, KBA questions, KBA
validations, all group types including alert and action groups, and black list and
white list groups used in rules. See Step 1 in Task 8, "Move Oracle Adaptive Access
Manager to a New Target Environment" in Section 21.4.1.1.
2. Import the zip files created in Step 1 in the target environment. See Step 2 in Ta sk
8, "Move Oracle Adaptive Access Manager to a New Target Environment" in
Section 21.4.1.1.
3. Manually update the target environment for the following items, when necessary:
a. Because snapshot export and import only copies action and alert group types,
you must export the group members from the source environment and import
them into the target environment.
To export the groups, see "Exporting a Group" in the Oracle Fusion Middleware
Administrator's Guide for Oracle Adaptive Access Manager.

Moving Oracle Fusion Middleware Components
21-30 Oracle Fusion Middleware Administrator's Guide
To import the groups into the target environment, see "Importing a Group" in
the Oracle Fusion Middleware Administrator's Guide for Oracle Adaptive Access
Manager.
b. Use the oaam_extensions shared library to package the configurable actions
jar.
c. Manually copy any items customized in the OAAM server, such as headers,
footers, cascading style sheets (CSS), and JavaScript, from the source
environment to target environment. These items are located in the oaam_
extensions shared library.
d. Manually re-create the KBA logic, OTP logic, and policy set overrides using
the Oracle Adaptive Access Manager Admin Console. See the Oracle Fusion
Middleware Administrator's Guide for Oracle Adaptive Access Manager.
e. Copy the following from the source environment to the target environment:
properties files, resource bundles, and end user JSP screens. These items are
located in the oaam_extensions shared library.
f. Copy the VAD images, which are in a custom jar, from the source environment
to the target environment.
g. Copy the following from the source environment to the target environment:
properties files, resource bundles, VAD images, and end user JSP screens.
Task 6 Move Oracle Identity Manager to an Existing Target Environment
To move Oracle Identity Manager to an existing target environment, follow the steps
described in Section 21.4.1.1, Task 10, "Move Oracle Identity Manager to a New Target
Environment".
Task 7 Move Oracle Identity Navigator to an Existing Target Environment
To move Oracle Identity Navigator to an existing target environment, perform the
tasks described in "Managing Oracle Identity Navigator" in the Oracle Fusion
Middleware Administrator's Guide for Oracle Identity Navigator. Note that you do not
need to configure the identity store and policy store if they have already been
configured.
Task 8 Move Oracle Platform Security to an Existing Target Environment
If you have made changes in the policy store, credential store, users, and groups, and
you want to move them from the source environment to an existing target
environment:
1. If the policy store on the source environment is not file-based, migrate the policy
store, using the WLST command migrateSecurityStore, as described in
"Migrating Policies with the Command migrateSecurityStore" in the Oracle Fusion
Middleware Application Security Guide.
2. If the credential store on the source environment is not file-based, migrate the
credential store, using the script migrateSecurityStore, as described in
"Migrating Credentials Manually" in the Oracle Fusion Middleware Application
Security Guide.
3. Users and groups in the target LDAP may differ from that in the LDAP. There is a
mapping between Oracle Platform Security application roles and LDAP roles.
While the application roles may remain the same, the mapping to LDAP groups
can be changed to map to the corresponding LDAP group in the target
environment. See "Managing Application Roles" in the Oracle Fusion Middleware
Application Security Guide.

Moving Oracle Fusion Middleware Components
Moving from a Test to a Production Environment 21-31
4. If you are using Oracle Web Services Manager, migrate audit policies, as described
in "Migrating Audit Policies" in the Oracle Fusion Middleware Application Security
Guide.
Task 9 Move Oracle Web Services Manager to an Existing Target Environment
To move Oracle Web Services Manager to an existing target environment:
1. Move policies for SOA Composite applications, WebCenter Portal, or ADF
applications, which are stored in the MDS Repository.
To do so using Fusion Middleware Control:
a. On the source environment, select the domain. Then, from the WebLogic
Domain menu, choose Web Services, then Policies.
b. Select a policy, then click Export to File.
The policy is copied to a file on the source environment.
c. Click Save File, then OK.
d. Navigate to the location on your local directory to which you want to save the
file and update the file name as desired. Click Save.
e. Copy the file to the target environment.
f. On the target environment, select the domain. Then, from the WebLogic
Domain menu, choose Web Services, then Policies.
g. Click Import from File. Browse to the file and click OK.
h. On source environment, select the domain. Then, from the WebLogic Domain
menu, choose Web Services, then Policies.
i. Click Web Services Assertion Templates in the upper right corner of the page.
j. Click Export to File.
k. Click Save File, then OK.
l. Navigate to the location on your local directory to which you want to save the
file and update the filename as desired. Click Save.
m. On the target environment, select the domain. Then, from the WebLogic
Domain menu, choose Web Services, then Policies.
n. Click Import from File. Browse to the file and click OK.
o. Click Web Services Assertion Templates in the upper right corner of the page.
p. Click Import from File. Browse to the file and click OK.
To move policies using WLST:
a. From the source environment, execute the following WLST commands:
exportMetadata(application='wsm-pm',server='server_name',
docs='/assertiontemplates/assert_template_name',
toLocation='/tmp/owsmexport/')
exportMetadata(application='wsm-pm',server='server_name',
docs='/policies/policy_name',toLocation='/tmp/owsmexport/')
b. Copy the /tmp/owsmexport directory from the source environment to the
target environment.
c. In the target environment, execute the following WLST commands:

Moving Oracle Fusion Middleware Components
21-32 Oracle Fusion Middleware Administrator's Guide
importMetadata(application='wsm-pm',server='server_name',
docs='/assertiontemplates/assert_template_name'',
fromLocation='/tmp/owsmexport/')
importMetadata(application='wsm-pm',server='server_name',
docs='/policies/policy_name',fromLocation='/tmp/owsmexport/')
d. If you have custom-built policies, move those by copying the jar files from the
source to the target environment. The jar files are located in the following
directory:
DOMAIN_HOME/lib
2. Oracle WebLogic Server JAX-WS applications use policies stored in
wsm-seed-policies.jar instead of in MDS. Move these policies by copying the
following file from the source environment to the target environment:
ORACLE_HOME/modules/oracle.wsm.policies_11.1.1/wsm-seed-policies.jar
You can also use the Oracle WebLogic Server Administration Console to move
these policies.
3. Move any policy attachments for a SOA, ADF, or WebCenter Portal application if
they have changed since the application was first deployed in the target
environment. For example, policy A was initially configured in the source
environment with the BASIC 128 algorithm and attached to the HelloWorld
application. The application was deployed to the target environment. Then, on the
source environment, you changed policy A to use the Basic 129 algorithm.
4. Move any policy attachments for JAX-WS applications if they have changed since
the application was first deployed.
21.4.2 Moving Oracle SOA Suite to a Target Environment
The following topics describe how to move Oracle SOA Suite from the source
environment to the target environment:
■Moving Oracle SOA Suite to a New Target Environment
■Moving Oracle SOA Suite to an Existing Target Environment
In both cases, you have performed the following in the source environment:
■Installed Oracle WebLogic Server and created the Middleware home.
■Created the needed schemas in the source environment using RCU. See the Oracle
Fusion Middleware Repository Creation Utility User's Guide.
■Installed Oracle SOA Suite.
■Configured Oracle SOA Suite using the Configuration Wizard.
■If required for your environment, installed and configured Identity Management
components, such as Oracle Internet Directory, Oracle Platform Security, and
Oracle Web Services Manager.
■Configured security policies.
■Deployed one or more applications or SOA Composite applications. The
applications have internal and external references.
See Also: "Managing Horizontal Policy Migration" in the Oracle
Fusion Middleware Security and Administrator's Guide for Web Services

Moving Oracle Fusion Middleware Components
Moving from a Test to a Production Environment 21-33
■Changed some configuration settings. For example, you may have changed
something in the config directory, in MDS, or another data source.
■Optionally, configured Oracle WebLogic Server dependent artifacts for Oracle
Business Activity Monitoring, such as:
–BAM Adapter
–Data sources for the database or JMS
■Configured and populated the identity store for Oracle Business Activity
Monitoring users.
■Set up UMS and all required subcomponents, configured UMS drivers and user
preferences in the source environment.
21.4.2.1 Moving Oracle SOA Suite to a New Target Environment
To move Oracle SOA Suite to a new target environment, perform the following tasks:
■Task 1, "Move the Database, Middleware Home and Perform the Initial
Configuration"
■Task 2, "Create Directory Structures"
■Task 3, "Export JKS Certificates"
■Task 4, "Move Human Workflow to the New Target Environment"
■Task 5, "Move Oracle Business Activity Monitoring Data to the New Target
Environment"
■Task 6, "Move Oracle Business Process Management to the New Target
Environment"
■Task 7, "Move UMS-Related Details to the New Target Environment"
■Task 8, "Move Oracle Service Bus to a New Target Environment"
Task 1 Move the Database, Middleware Home and Perform the Initial
Configuration
To move the database and Middleware home and perform the initial configuration:
1. Move or create the database and the schemas, as described in Section 21.3.3.
2. Move Identity Management components, as described in Section 21.4.1.
3. Move the Middleware home and binary files, as described in Section 21.3.4.
Note: The Oracle User Messaging Service (UMS) is used in SOA and
BAM procedures. The functionality and actions in both procedures are
similar, but there are small differences. In particular, for BAM, only the
email driver is supported, so the reconfiguration steps for UMS only
apply to the email driver. Also, BAM does not make use of the UMS
User Preferences in this release. Hence, the userprefs migration in
UMS migration does not apply to BAM. See Task 7 for details on
moving UMS from the source to the target environment.
See Also: Oracle Fusion Middleware Enterprise Deployment Guide for
Oracle SOA Suite for information about setting up an enterprise
deployment for Oracle SOA Suite

Moving Oracle Fusion Middleware Components
21-34 Oracle Fusion Middleware Administrator's Guide
4. Move the configuration, as described in Section 21.3.5.
Note that when you move the configuration, the pasteConfig script copies the
configuration of the domain, including the Administration Server and Managed
Servers. In addition, that step:
■Moves SOA composite applications.
■Moves Oracle Human Workflow attribute labels, flex field mappings, approval
groups and standard views.
■Moves Oracle B2B.
■Reassociates the security store to an LDAP or database-based store, based on
the values provided in move plan.
■Moves Oracle Platform Security.
■Moves Oracle Web Services Manager, any policies that are stored in the MDS
Repository or deployment plans, and any custom policies that are stored in
DOMAIN_HOME/lib.
■Deploys applications in the target environment.
■Configures adapters, such as the database adapters, AQ adapters, JMS
adapters. Note, however, that you must edit the deployment plan of any
adapters before you use the pasteConfig script.
■Configures data sources.
■Configures JMS resources.
■Starts the Administration Server.
5. Configure users and groups, as described in Section 21.3.7.
Task 2 Create Directory Structures
Create directory structures for any inbound or outbound files. For example, if you are
using a file adapter that reads an inbound file from the /tmp/inbound_msg directory
and writes outbound files to the /tmp/outbound_msg directory, create those
directories on the target environment. Similarly, if Oracle B2B is using a listening
channel that reads inbound messages from the /tmp/inbound directory and writes
outbound messages to the /tmp/outbound directory, create those directories.
Task 3 Export JKS Certificates
Export any JKS certificates for B2B endpoints from the source environment to the
target environment. Then, import them to the target environment. For information
about exporting and importing JKS certificates, see Section 8.3.3.
Task 4 Move Human Workflow to the New Target Environment
When you moved a copy of the domain from the source environment to the target
environment, the scripts moved the following Human Workflow entities:
■Attribute labels
■Flex field mappings
See Also: Oracle Fusion Middleware Enterprise Deployment Guide for
Oracle SOA Suite for information about setting up an enterprise
deployment for Oracle SOA Suite

Moving Oracle Fusion Middleware Components
Moving from a Test to a Production Environment 21-35
■Approval groups
■Standard views
Given that the movement scripts do not move user-specific artifacts, the following are
not moved:
■User views
■User rules and group rules
In most cases, the user-specific data is not the same in the target environment as in the
source environment. However, if you want to move the user views and rules from the
source environment to the target environment, see "Moving Human Workflow Data
from a Test to a Production Environment" in the Oracle Fusion Middleware
Administrator's Guide for Oracle SOA Suite and Oracle Business Process Management Suite.
Task 5 Move Oracle Business Activity Monitoring Data to the New Target
Environment
To move Oracle Business Activity Monitoring to the new target environment:
1. At the source, export the ORACLEBAM database schema, using the following
commands (ORACLE_HOME is the Oracle home for the Oracle Database):
ORACLE_HOME/bin/sqlplus "sys/password as sysdba"
create or replace directory directory as 'path';
grant read,write on DIRECTORY directory to oraclebam;
exit;
ORACLE_HOME/bin/expdp userid=oraclebam/bam@connect_id
directory=directory dumpfile=orabam.dmp
schemas=oraclebam logfile=oraclebam_date.log
The Oracle BAM objects, such as reports, alerts, and data definitions from the
source environment are exported.
2. At the target, import the ORACLEBAM database schema that you exported from
the source environment, using the following commands (ORACLE_HOME is the
Oracle home for the Oracle Database):
ORACLE_HOME/bin/impdp userid=system/password dumpfile=ORACLEBAM.DMP
remap_schema=oraclebam:oraclebam TABLE_EXISTS_ACTION=replace
ORACLE_HOME/bin/sqlplus "sys/password as sysdba"
alter user oraclebam account unlock;
alter user oraclebam identified by bam;
Note that impdp may report the following errors:
–ORA-00959: tablespace <source tablespace> does not exist.
You can fix this error by creating the tablespace in the import database before
the import or use REMAP_TABLESPACES to change the tablespace referenced
in the table definition to a tablespace in the import database.
–You may see failure with restoring index statistics if you use an Oracle
database version earlier than 11.2.0.2. You can work around this issue by
rebuilding the index statistics after import.
3. Restart the Oracle Business Activity Monitoring Managed Server.
See Also: "Overview of Oracle Data Pump" and other chapters on
Oracle Data Pump in Oracle Database Utilities

Moving Oracle Fusion Middleware Components
21-36 Oracle Fusion Middleware Administrator's Guide
Task 6 Move Oracle Business Process Management to the New Target
Environment
To move Oracle Business Process Management to the new target environment:
■To create organizational units, see "Managing Organizational Units in Process
Workspace" in the Oracle Fusion Middleware Getting Started With Installation for
Oracle WebLogic Server.
■To move dashboards, use the ant-t2p-workspace.xml migration tool. The
migration tool is available as an ant target that can be executed in the command
line. It calls a configuration file that you create specifying the input parameters for
the migration of data, as described in this task.
This script moves dashboards data with the BAM_WIDGET data type in the
BPMUserApplicationData table to the target environment.
Note that the migration tool does not move any user-specific configuration because
users in the source and target environments would not be same.
You use the following script:
ORACLE_HOME/bin/ant-t2p-workspace.xml
The command has the following format:
ant -f ant-t2p-workspace.xml
-Dbea.home=BEA_HOME
-Dbpm.home=BPM_HOME
-Dbpm.t2p.migration.config=MIGRATION_CONFIG_FILE
Take the following steps:
1. Ensure that the PATH environment variable contains the required JAVA_HOME
and ANT_HOME environment variables and that they point to the locations
within the Oracle SOA Suite installation.
2. Export dashboards:
a. Create a configuration file to export dashboards:
<?xml version="1.0" encoding="UTF-8" standalone="yes"?>
<testToProductionMigrationConfiguration
xmlns="http://xmlns.oracle.com/bpm/t2p/migration/config"
xmlns:ns2="http://xmlns.oracle.com/bpm/common"
override="true" skip="true">
<sourceEndPoint>
<serverEndPoint>
<serverURL>t3://host:port</serverURL>
<adminUserLogin>admin_username</adminUserLogin>
<adminUserPassword>admin_password</adminUserPassword>
<realm>jazn.com</realm>
</serverEndPoint>
</sourceEndPoint>
<targetEndPoint>
<fileEndPoint>
<migrationFile>/tmp/bpm_dashboard.xml</migrationFile>
</fileEndPoint>
</targetEndPoint>
<operation>EXPORT</operation>
<object>DASHBOARD</object>
<objectDetails>
<login>username</login>
<password>password</password>

Moving Oracle Fusion Middleware Components
Moving from a Test to a Production Environment 21-37
<identityContext>jazn.com</identityContext>
<userApplicationData>
<ownerId>username/ownerId>
</userApplicationData>
</objectDetails>
</testToProductionMigrationConfiguration>
In the configuration file, you must specify the values for the source
environment in the following elements:
–serverURL: The SOA server URL.
–adminUserLogin: The Administration user name.
–adminUserPassword: The password for the Administration user.
–migrationFile. The file that was generated by the export operation.
–objectDetails: The login and password elements.
–userApplicationData: The ownerID element.
b. Export dashboards, using the following command:
ant -f ant-t2p-workspace.xml
-Dbea.home=BEA_HOME
-Dbpm.home=BPM_HOME
-Dbpm.t2p.migration.config=Dashboard_MIGRATION_CONFIG_FILE
3. Import dashboards:
a. Create a configuration file to import dashboards:
<?xml version="1.0" encoding="UTF-8" standalone="yes"?>
<testToProductionMigrationConfiguration
xmlns="http://xmlns.oracle.com/bpm/t2p/migration/config"
xmlns:ns2="http://xmlns.oracle.com/bpm/common"
override="true" skip="true">
<sourceEndPoint>
<fileEndPoint>
<migrationFile>/tmp/bpm_dashboard.xml</migrationFile>
</fileEndPoint>
</sourceEndPoint>
<targetEndPoint>
<serverEndPoint>
<serverURL>t3://host:port</serverURL>
<adminUserLogin>admin_username</adminUserLogin>
<adminUserPassword>admin_password</adminUserPassword>
<realm>jazn.com</realm>
</serverEndPoint>
</targetEndPoint>
<operation>IMPORT</operation>
<object>DASHBOARD</object>
<objectDetails>
<login>username</login>
<password>password</password>
<identityContext>jazn.com</identityContext>
<userApplicationData>
<ownerId>username/ownerId>
</userApplicationData>
</objectDetails>
</testToProductionMigrationConfiguration>

Moving Oracle Fusion Middleware Components
21-38 Oracle Fusion Middleware Administrator's Guide
In the configuration file, you must update the following elements with the
values for the target environment:
–serverURL: The SOA server URL
–adminUserLogin: The Administration user name.
–adminUserPassword: The password for the Administration user.
–migrationFile. The file that was generated by the export operation.
–objectDetails: The login and password elements.
–userApplicationData: The ownerID element.
b. Import dashboards, using the following command:
ant -f ant-t2p-workspace.xml
-Dbea.home=BEA_HOME
-Dbpm.home=BPM_HOME
-Dbpm.t2p.migration.config=Dashboard_MIGRATION_CONFIG_FILE
Task 7 Move UMS-Related Details to the New Target Environment
To move UMS details to the new target environment:
1. Configure the required UMS drivers in the target environment.
a. Use Fusion Middleware Control to configure the User Messaging Service
drivers with target driver information.
b. Use the WLST command deployUserMessagingDriver to deploy multiple
drivers similar to the source environment.
c. Re-create any custom-created business terms in the target environment. This
step is essential in order to use the same set of User Preferences filter settings in
the target environment, and to ensure that filters built with custom business
terms are functional.
d. Restart the target environment to apply the changes.
2. Move the User Messaging preferences from the source to the target environment:
a. In the source environment, run the following WLST command to download
the User Messaging preferences from the backend database to the specified
.xml file:
wls:/offline> manageUserMessagingPrefs(operation='download',
filename='/tmp/userprefs-dump.xml', url='t3://localhost:8001',
username='username', password='password')
In this example, 8001 is the Managed Server port on which UMS is running.
Replace it with the appropriate value.
b. Copy the /tmp/userprefs-dump.xml file to the target environment.
c. In the target environment, run the following WLST command to upload the
User Messaging preferences from file to the backend database:
wls:/offline> manageUserMessagingPrefs(operation='upload',
Note: To see different options for deploying additional drivers,
execute help('deployUserMessagingDriver') at the
wls:/offline> prompt.

Moving Oracle Fusion Middleware Components
Moving from a Test to a Production Environment 21-39
filename='/tmp/userprefs-dump.xml', url='t3://localhost:8001',
username='username', password='password')
In this example, 8001 is the Managed Server port on which UMS is running.
Replace it with the appropriate value.
d. Observe the message displayed for successful upload. Exit the WLST
command line tool.
e. Test the UMS drivers for send and receive capabilities for supported drivers.
f. Test the successful upload of user messaging preferences by invoking the
http://host:port/sdpmessaging/userprefs-ui URL. Log in as the
desired user and validate that the messaging channels and filters are identical
to those in the test environment. Alternatively, send and receive messages that
are expected to be delivered based on the User Messaging preferences.
Task 8 Move Oracle Service Bus to a New Target Environment
For information about moving Oracle Service Bus to a new target environment, see the
chapter "Customization" in the Oracle Fusion Middleware Administrator's Guide for
Oracle Service Bus. This chapter describes how to change environment values that
differ between domains. Environment values are certain predefined fields in the
configuration data whose values are very likely to change when you move your
configuration from one domain to another (for example, from test to production).
21.4.2.2 Moving Oracle SOA Suite to an Existing Target Environment
In this procedure, you have a working target environment and want to test changes in
your applications or configuration before rolling those changes into the target
environment. In the source environment, you have the same environment as described
in Section 21.4.2.
To move Oracle SOA Suite to an existing target environment:
■Task 1, "Move Oracle SOA Suite Changes to an Existing Target Environment"
■Task 2, "Move Oracle B2B Changes to an Existing Target Environment"
■Task 3, "Move Oracle Business Process Management Changes to an Existing Target
Environment"
■Task 4, "Move Oracle Business Activity Monitoring Data to an Existing Target
Environment"
■Task 5, "Move Oracle User Messaging Service Data to an Existing Target
Environment"
■Task 6, "Move Oracle Service Bus to an Existing Target Environment"
Task 1 Move Oracle SOA Suite Changes to an Existing Target Environment
To move any changes that you have made to Oracle SOA Suite:
Note: To see different options for performing download and upload
operations, execute help('manageUserMessagingPrefs') at the
wls:/offline> prompt. Please note that user devices provisioned in
the LDAP store are dynamic. The assumption is that both the source
and target environments point to the same LDAP store or you
reconfigured it to use the same set of information.

Moving Oracle Fusion Middleware Components
21-40 Oracle Fusion Middleware Administrator's Guide
1. If you have added users and groups in the source environment, follow the steps in
Section 21.3.7 to move them to the target environment.
2. If you have modified EJBs or Plain Old Java Objects (POJOs) in the source
environment that support the composite references, move them to the target
environment:
a. To deploy EJB Modules, see "Deploy EJB Modules" in the Oracle WebLogic
Server Administration Console Online Help.
b. To deploy Enterprise Applications, see "Working with Enterprise
Applications" in the Oracle WebLogic Server Administration Console Online
Help.
c. If you have made any changes to Human Workflow in the source
environment, move them to the target environment. See "Moving Human
Workflow Data from a Test to a Production Environment" in the Oracle Fusion
Middleware Administrator's Guide for Oracle SOA Suite and Oracle Business
Process Management Suite.
3. If you have modified any information in the configuration plans, copy those
changes to the target environment. For more information about configuration
plans, see "Moving SOA Composite Applications to and from Development, Test,
and Production Environments" in the Oracle Fusion Middleware Developer's Guide for
Oracle SOA Suite.
Task 2 Move Oracle B2B Changes to an Existing Target Environment
If you have made any changes to Oracle B2B in the source environment, move those
changes to the target environment.
Note that if you export selective agreements using the tpanames parameter, you must
import each zip file individually.
To move Oracle B2B system changes:
1. Move Oracle B2B system configuration parameters by using the Oracle B2B
interface to configure the properties. See "Configuring B2B System Parameters" in
the Oracle Fusion Middleware User's Guide for Oracle B2B for details.
2. Move the B2B agreements and trading partners to the target environment:
a. Export the data from the source environment. The following example exports
multiple deployed and active agreements:
ant -f ant-b2b-util.xml b2bexport -Dtpanames="Acme_GC_Agreement1,
GC_Acme_Agreement1" -Dactive=true -Dexportfile="/tmp/export.zip"
b. Import the data to the target environment. The following example imports the
elements in the file /tmp/export.zip:
ant -f ant-b2b-util.xml b2bimport -Dlocalfile=true
-Dexportfile="/tmp/export.zip"
For more information about these commands, see "B2B Command Line Tools"
in the Oracle Fusion Middleware User's Guide for Oracle B2B.
3. Configure B2B agreement external endpoints with target locations and credentials,
as described in "Configuring Channels" in the Oracle Fusion Middleware User's
Guide for Oracle B2B.

Moving Oracle Fusion Middleware Components
Moving from a Test to a Production Environment 21-41
4. If your Oracle B2B environment has been configured with Java callouts, manually
move the callout library. See "Managing Callouts" in the Oracle Fusion Middleware
User's Guide for Oracle B2B.
5. Deploy the B2B agreements, as described in "Deploying an Agreement" in the
Oracle Fusion Middleware User's Guide for Oracle B2B.
Task 3 Move Oracle Business Process Management Changes to an Existing
Target Environment
If you have made any changes to Oracle Business Process Management in the source
environment, re-create them or move them to the target environment:
■To create organizational units, see "Managing Organizational Units in Process
Workspace" in the Oracle Fusion Middleware Getting Started With Installation for
Oracle WebLogic Server.
■To move dashboards, as described in Task 6, "Move Oracle Business Process
Management to the New Target Environment" in Section 21.4.2.1.
Task 4 Move Oracle Business Activity Monitoring Data to an Existing Target
Environment
To move any Oracle BAM data that has changed:
1. Export Oracle BAM artifacts from the source environment using the icommand,
which is located in the following directory:
(UNIX) ORACLE_HOME\bam\bin\icommand.sh
(Windows) ORACLE_HOME\bam\bin\icommand.bat
For example:
icommand -cmd export -type dataobject -all 1 -PERMISSIONS 1 -OWNER 1
-file dataobject.xml
icommand -cmd export -type folder -all 1 -PERMISSIONS 1 -OWNER 1
-file folder.xml
icommand -cmd export -type report -all 1 -file reports.xml
icommand -cmd export -type rule -all 1 -file rules.xml
icommand -cmd export -type ems -all 1 -file ems.xml
icommand -cmd export -type eds -all 1 -file eds.xml
In addition to exporting all artifacts of a particular type, you can export individual
artifacts. For more information about using the icommand to export artifacts, see
"Export" in the Oracle Fusion Middleware Developer's Guide for Oracle SOA Suite.
2. Export the BAM users from the LDAP identity store on the source environment,
using the ldapsearch command. This produces an ldif file that you later import
into the LDAP identity store in the target environment. The ldapsearch command
is located in the ORACLE_HOME/bin directory of the Identity Management
components. For example:
ORACLE_HOME/bin/ldapsearch -h test_oid_host -p test_oid_port
-D "cn=orcladmin"
-w "test_orcladmin_passwd" -b "cn=Users,dc=us"
3. Import BAM data and artifacts into the target environment:
a. Deactivate the rules that are set up by default, using Oracle BAM Architect.
See "To change the activity status of an alert rule" in the Oracle Fusion
Middleware Developer's Guide for Oracle SOA Suite.

Moving Oracle Fusion Middleware Components
21-42 Oracle Fusion Middleware Administrator's Guide
b. Import the BAM users from the ldif file that you exported from the source
environment into the LDAP provider, such as Oracle Internet Directory, on the
target environment. (ORACLE_HOME is the Oracle home for Identity
Management.)
ORACLE_HOME/bin/ldapadd -h production_oid_host -p production_oid_port
-D "cn=orcladmin" -w production_orcladmin_passwd -vf ldif_filename
c. Move the BAM application policy and roles to LDAP using Fusion
Middleware Control:
–From the navigation pane, right-click the domain that contains Oracle
BAM and choose Security, then Security Provider Configuration.
–Follow the steps in "Reassociating Domain Stores with Fusion Middleware
Control" in the Oracle Fusion Middleware Application Security Guide.
d. Import the Oracle BAM artifacts using the icommand, which is located in the
following directory:
(UNIX) ORACLE_HOME\bam\bin\icommand.sh
(Windows) ORACLE_HOME\bam\bin\icommand.bat
For example:
icommand -cmd import -file dataobject.xml -UPDATELAYOUT 1
-MODE UPDATE -CONTINUEONERROR
icommand -cmd import -file folder.xml -MODE OVERWRITE -PRESERVEOWNER
icommand -cmd import -file reports.xml -MODE OVERWRITE -PRESERVEOWNER
icommand -cmd import -file ems.xml -MODE OVERWRITE
icommand -cmd import -file eds.xml -MODE OVERWRITE
4. Start the BAM server.
Task 5 Move Oracle User Messaging Service Data to an Existing Target
Environment
To move Oracle User Messaging Service data:
1. Configure the required UMS drivers in the target environment.
a. Use Fusion Middleware Control to configure the User Messaging Service
drivers with target driver information.
b. Use the WLST command deployUserMessagingDriver to deploy multiple
drivers similar to the source environment.
Note: While moving Oracle User Messaging Service to an existing
target environment configured against an LDAP Store, only use the
Userprefs-UI option to change User Preferences. Using the WLST
command manageUserMessagingPrefs is not recommended as it
may not correctly migrate identity-store backed device preferences
that have been removed from the source instance.
Note: To see different options for deploying additional drivers,
execute help('deployUserMessagingDriver') at the
wls:/offline> prompt.

Moving Oracle Fusion Middleware Components
Moving from a Test to a Production Environment 21-43
c. Re-create any custom-created business terms in the target environment. This
step is essential in order to use the same set of User Preferences filter settings
in the target environment, and to ensure that filters built with custom business
terms are functional.
d. Restart the target environment to apply the changes.
2. Move the User Messaging preferences from the source environment to the target
environment. Filters cannot be updated or appended to an existing filter set. You
must do one of the following:
■Delete the entire filter set and upload a new set if there are changes made to
the filter set in the source environment.
■Newly created or modified user devices and filters in the source environment
must be created or modified using the following URL in the target
environment:
http://host:port/sdpmessaging/userprefs-ui
3. Test the UMS drivers for send and receive capabilities for supported drivers.
4. Test the successful upload of user messaging preferences by invoking the
http://host:port/sdpmessaging/userprefs-ui URL. Log in as the
desired user and validate that the messaging channels and filters are identical to
those in the test environment. Alternatively, send and receive messages that are
expected to be delivered based on the User Messaging preferences.
Task 6 Move Oracle Service Bus to an Existing Target Environment
For information about moving Oracle Service Bus to an existing target environment,
see the chapter "Customization" in the Oracle Fusion Middleware Administrator's Guide
for Oracle Service Bus. This chapter describes how to change environment values that
differ between domains. Environment values are certain predefined fields in the
configuration data whose values are very likely to change when you move your
configuration from one domain to another (for example, from test to production).
21.4.3 Moving Oracle WebCenter Portal to a Target Environment
The following topics describe how to move Oracle WebCenter Portal from the source
environment to the target environment:
■Moving Oracle WebCenter Portal to a New Target Environment
■Moving Oracle WebCenter Portal to an Existing Target Environment
In both cases, you have performed the following in the source environment:
■Installed Oracle WebLogic Server.
■Installed Oracle WebCenter Portal.
■Created the needed schemas in the source environment using RCU. See the Oracle
Fusion Middleware Repository Creation Utility User's Guide.
■Installed and configured Oracle SOA Suite.
■Configured Oracle WebCenter Portal using the Configuration Wizard. You created
a domain and Managed Servers for WebCenter Portal products.
■Installed and configured Oracle WebCenter Content.
■Installed Identity Management components, such as Oracle Internet Directory,
Oracle Identity Federation, and Oracle Access Manager.

Moving Oracle Fusion Middleware Components
21-44 Oracle Fusion Middleware Administrator's Guide
■Configured Oracle WebCenter Portal to use LDAP and created some users and
groups in the embedded LDAP or an LDAP store.
■Created the required Oracle Platform Security Services policies in the policy store.
■Created the required user credentials in the credential store.
■Created your WebCenter Portal application by using WebCenter Spaces to build
one or more spaces or by using JDeveloper to create and deploy your own portal
application, or both.
21.4.3.1 Moving Oracle WebCenter Portal to a New Target Environment
To move Oracle WebCenter Portal to a new target environment, perform the following
tasks:
■Task 1, "Move the Database, Middleware Home, and Perform the Initial
Configuration"
■Task 2, "Move Discussion Server Data to the Target Environment"
■Task 3, "Move Oracle WebCenter Portal: Spaces Data to the Target Environment
(Optional)"
■Task 4, "Move Oracle WebCenter Content Documents and Folders Associated with
Spaces (Optional)"
Task 1 Move the Database, Middleware Home, and Perform the Initial
Configuration
Note that if the source environment includes portlet producers that are not being used,
the portlet producer connection details are moved without the associated registrations
and therefore, you must manually register those portlet producers in the target. When
you register the portlet producers in the target, do not use the source connection
names as they will conflict with the connections moved by this procedure.
To move the database and Middleware home, and perform the initial configuration:
1. Move or create the database, as described in Section 21.3.3.
2. Move Identity Management components, as described in Section 21.4.1.
3. Move the Middleware home and binary files, as described in Section 21.3.4.
4. Move Oracle HTTP Server (a requirement for Oracle WebCenter Content), as
described in Section 21.4.6.1.1.
5. Move the configuration, as described in Section 21.3.5.
Note that when you move the configuration, the pasteConfig script copies the
configuration of the domain, including the Administration Server and Managed
Servers. In addition, that step:
■Creates authenticators for Identity Management in Oracle WebLogic Server.
■Reassociates the policy and credential store.
■Moves WebCenter Portal application metadata from the source environment
to the target environment.
■Starts the Administration Server.
Task 2 Move Discussion Server Data to the Target Environment
If your Oracle WebCenter Portal application uses the Discussion service, move the
discussion server data from the source environment to the target environment:

Moving Oracle Fusion Middleware Components
Moving from a Test to a Production Environment 21-45
1. Export the discussion server data using the Oracle Database export utility from the
ORACLE_home/bin (UNIX) and the ORACLE_HOME\bin (Windows) directories,
where ORACLE_HOME is the Oracle home for the Oracle Database:
sqlplus "sys/password@connect_id as sysdba"
create or replace directory directory as 'path';
exit;
expdp "sys/password@connect_id as sysdba"
schemas=prefix_DISCUSSIONS directory=directory dumpfile=filename
2. Import the discussion server data using the following command, where ORACLE_
HOME is the Oracle home for the Oracle Database:
ORACLE_HOME/bin/sqlplus "sys/password as sysdba"
create or replace directory directory as 'path';
exit;
ORACLE_HOME/bin/impdb "sys/password@connect_id as sysdba"
DIRECTORY=directory dumpfile=filename
TABLE_EXISTS_ACTION=REPLACE
Task 3 Move Oracle WebCenter Portal: Spaces Data to the Target Environment
(Optional)
If you want to move Spaces application data such as spaces, space templates, and
service-related data for lists, links, tags, people connections, to the target environment:
1. Export Spaces application data from the source database, using the following
commands from the ORACLE_home/bin (UNIX) and the ORACLE_HOME\bin
(Windows) directories, where ORACLE_HOME is the Oracle home for the Oracle
Database:
sqlplus "sys/password as sysdba"
create or replace directory directory as 'path';
exit;
expdp "sys/password@connect_id as sysdba"
schemas=prefix_WEBCENTER directory=directory dumpfile=filename
2. Import Spaces application data to the target database, using the file you exported
in Step 1. Execute the following commands, where ORACLE_HOME is the Oracle
home for the Oracle Database:
ORACLE_HOME/bin/sqlplus "sys/password as sysdba"
create or replace directory directory as 'path';
exit;
ORACLE_HOME/bin/impdb "sys/password@connect_id as sysdba"
DIRECTORY=directory dumpfile=filename
TABLE_EXISTS_ACTION=REPLACE
Task 4 Move Oracle WebCenter Content Documents and Folders Associated with
Spaces (Optional)
If you moved Spaces application data, as described in Task 3, or you want to move
documents previously uploaded through Document service task flows to the target
environment, move the Oracle WebCenter Content data, as described in Section 21.4.4.

Moving Oracle Fusion Middleware Components
21-46 Oracle Fusion Middleware Administrator's Guide
21.4.3.2 Moving Oracle WebCenter Portal to an Existing Target Environment
In this procedure, you have a working target environment with Oracle WebCenter
Portall installed and configured and you want to test changes in your applications or
configuration before rolling those changes into the target environment.
Take the following steps:
1. To move changes to individual spaces or space templates to an existing target
environment, refer to:
■"Migrating individual spaces" in the Oracle Fusion Middleware Administrator's
Guide for Oracle WebCenter Portal.
■"Migrating spaces templates" in the Oracle Fusion Middleware Administrator's
Guide for Oracle WebCenter Portal.
2. To propagate changes to WebCenter Portal applications built using WebCenter
Portal: Framework to an existing target environment, refer to "Using the
Propagation Tool to Propagate From Staging to Production" in the Oracle Fusion
Middleware Developer's Guide for Oracle WebCenter Portal.
21.4.4 Moving Oracle WebCenter Content to a Target Environment
The following topics describe how to move Oracle WebCenter Content to the target
environment:
■Moving Oracle WebCenter Content to a New Target Environment
■Moving Oracle WebCenter Content to an Existing Target Environment
In both cases, you have performed the following in the source environment:
■Installed a database to be used for required schemas.
■Created the needed schemas in the source environment using RCU. See the Oracle
Fusion Middleware Repository Creation Utility User's Guide.
■Installed Oracle WebLogic Server and created the Middleware home.
■Installed and configured Oracle WebCenter Content.
■Configured Oracle WebCenter Content.
■Configured Oracle WebCenter Content: Imaging.
If Imaging uses Oracle Universal Content Management 10g repository, ensure that
the repository was manually configured for Imaging.
■If Oracle WebCenter Content: Imaging uses Workflow or Oracle Application
Extension Framework (AXF), installed and configured Oracle SOA Suite.
■Configured Oracle WebCenter Content: Records.
■Defined several definitions, such as Connections, Applications, Searches, and
Inputs for Imaging.
■Installed and configured Identity Management components, such as Oracle
Internet Directory.
21.4.4.1 Moving Oracle WebCenter Content to a New Target Environment
To move Oracle WebCenter Content to a new target environment, perform the
following tasks:

Moving Oracle Fusion Middleware Components
Moving from a Test to a Production Environment 21-47
■Task 1, "Move the Database, Middleware Home, and Perform the Initial
Configuration"
■Task 2, "Configure Full-Text for Oracle Universal Content Management 10g"
■Task 3, "Modify Oracle Information Rights Management Settings"
■Task 4, "Move Oracle WebCenter Content to a New Target Environment"
■Task 5, "Move Oracle WebCenter Content: Imaging to a New Target Environment"
■Task 6, "Move Oracle WebCenter Content: Records to a New Target Environment"
■Task 7, "Move Oracle WebCenter Content: Inbound Refinery to a New Target
Environment"
Note that in a target environment, Oracle WebCenter Content applications need to use
an external Lightweight Directory Application Protocol (LDAP) authentication
provider rather than the Oracle WebLogic Server embedded LDAP server, which is
part of the default configuration. You reassociate the identity store for your application
with one of the following external LDAP authentication providers before you
complete the configuration of a Managed Server, before you connect a Managed Server
to a repository, and before the first user logs in to the application:
■Oracle Internet Directory
■Oracle Virtual Directory
■A third-party LDAP Server
Task 1 Move the Database, Middleware Home, and Perform the Initial
Configuration
To move the database and the Middleware home, and perform the initial
configuration:
1. Move or create the database, as described in Section 21.3.3.
2. Move Identity Management components, as described in Section 21.4.1.
Note that because Oracle WebCenter Content: Imaging uses Oracle Internet
Directory, you need to move users and groups into the LDAP identity store on the
target system.
3. Move the Middleware home and binary files, as described in Section 21.3.4.
4. Move the configuration, as described in Section 21.3.5.
Note the following:
■For the Oracle WebCenter Content server or Oracle WebCenter Content:
Records, you have two options for moving the component:
–copy: This option copies the entire source system, including configuration
and data, to the target system.
–init: This option initializes a new Content Server or Records instance in the
target system.
You specify the copy or init option in the move plan, in the MoveType
configProperty, as described in Table 20–26. Then, you modify the properties
listed in that configGroup.
■If the Administration Server and the component servers (WebCenter Content
server, Records server, and Inbound Refinery servers) are on separate hosts
and the domain home is not on a shared disk, take the following steps:

Moving Oracle Fusion Middleware Components
21-48 Oracle Fusion Middleware Administrator's Guide
a. Before you run the copyConfig script, create soft links for each of the
following:
Admin_Server_domain_home/ucm/cs
to
Content_Server_domain_home/ucm/cs
Admin_Server_domain_home/ucm/urm
to
URM_Server_domain_home/ucm/urm
Admin_Server_domain_home/ucm/ibr
to
IBR_Server_domain_home/ucm/ibr
Check the value of IntradocDir in the following files to make sure that the
path is mounted and accessible from the Administration Server host:
Admin_Server_domain_home/ucm/cs/bin/intradoc.cfg
Admin_Server_domain_home/ucm/urm/bin/intradoc.cfg
Admin_Server_domain_home/ucm/ibr/bin/intradoc.cfg
Note that in a high-availability setting where you have multiple
WebCenter Content hosts, you can create the soft link to any WebCenter
Content host.
b. If you are using the copy option and the IntradocDir is not a subdirectory
of the Admin_Server_domain_home/ucm directory, take the following
steps on the target system, before you run the pasteConfig script:
Mount the IntradocDir on the Administration Server host. Modify the
move plan, specifying the path of the IntradocDir for WebCenter Content
server, Records, and Inbound Refinery on the Administration Server host.
After you run the pasteConfig script, update the following file to specify
the location of the IntradocDir on the WebCenter Content server host:
Admin_Server_domain_home/ucm/cs/bin/intradoc.cfg
Admin_Server_domain_home/ucm/urm/bin/intradoc.cfg
Admin_Server_domain_home/ucm/ibr/bin/intradoc.cfg
Note that in a high-availability setting where you have multiple
WebCenter Content hosts, edit the file on each host.
■When you use the copy option, the pasteConfig script copies the configuration
of the domain, including the Administration Server and Managed Servers. In
addition, that step:
–Copies the configuration, including the modified settings, of Oracle
WebCenter Content and its components.
–Copies the Imaging sample input files, if they are in the domain directory.
–Copies the BPEL credentials.
–Moves Oracle Web Services Manager policies.
–Sets the Listen address for the Managed Server that contains Oracle
Application Extension Framework (AXF).
–Starts the Administration Server and Managed Servers.

Moving Oracle Fusion Middleware Components
Moving from a Test to a Production Environment 21-49
■For the Oracle WebCenter Content server and Oracle WebCenter Content:
Records, the init option copies the following initialization properties from the
source system:
IDC_Name
IDC_Id
InstanceMenuLabel
InstanceDescription
IntradocServerPort
IdcCommandServerHost
SocketHostAddressSecurityFilter
HttpServerAddress
HttpRelativeWebRoot
UseSSL
MailServer
SysAdminAddress
IsAutoNumber
AutoNumberPrefix
AdditionalRegisteredComponents
AdditionalEnabledComponents
5. Configure users and groups, as described in Section 21.3.7.
Task 2 Configure Full-Text for Oracle Universal Content Management 10g
If you are using an Oracle Universal Content Management 10g repository, ensure that
Full-Text is configured correctly on the target Oracle UCM system, if configured on the
source Oracle Universal Content Management 10g system.
Note that if you are using an Oracle Universal Content Management 10g server, it is
not configured when you move the Oracle WebCenter Content. you must install it,
similar to the way you installed it in the source environment, using the procedures
described in the Oracle Universal Content Management page at:
http://www.oracle.com/technetwork/middleware/content-management/overview/index.h
tml
Task 3 Modify Oracle Information Rights Management Settings
To move Oracle IRM, you need to modify some Oracle IRM settings in the new target
environment:
1. Set up SSL. For Oracle IRM, SSL should be enabled so that Oracle IRM Desktop
does not show prompts to accept certificates when it contacts the Managed Server.
The certificate used must be trusted by Microsoft Internet Explorer on computers
running Oracle IRM Desktop. Follow the standard SSL setup instructions for
Oracle WebLogic Server, as described in "Configuring SSL" in Oracle Fusion
Middleware Securing Oracle WebLogic Server.
2. Each Oracle IRM installation requires access to a keystore with installation specific
keys. The unpacked domain may have a keystore. If it does and if the Content
Tracker component is enabled and being used in their source environment., delete
this keystore, clear the passwords details, and create a new keystore:
a. Delete the keystore file. By default, the keystore is located in the following
directory:
DOMAIN_HOME/config/fmwconfig
By default, the file name is irm.jks. It may be named differently or use a
different type, depending on the template used.

Moving Oracle Fusion Middleware Components
21-50 Oracle Fusion Middleware Administrator's Guide
b. Keystore passwords are stored in the credential store. If passwords have been
set in the template domain, clear the passwords using the following WLST
commands:
connect('username', 'password', 'localhost:7001')
deleteCred('IRM', 'keystore:keystore_filename')
deleteCred('IRM', 'key:irm.jks:oracle.irm.wrap')
For the key, you use the keystore file name stored in the template.
c. Create a new keystore, as described in "Configuring the Keystore for Oracle
IRM" in the Oracle WebCenter Content Installation Guide.
3. If the target environment is not using the same LDAP store as the source
environment, migrate the users from the source environment to the target
environment. See "Reassociating the Identity Store with an External LDAP
Authentication Provider" in the Oracle WebCenter Content Installation Guide.
Task 4 Move Oracle WebCenter Content to a New Target Environment
If you selected the init option in the move plan, the only step you need to take is Step
3, but you need to do that only if your environment has a full text search solution
using external databases.
If you selected the copy option in the move plan, take the following steps:
1. Export the OCS database schema from the source environment, using the
following command (ORACLE_HOME is the Oracle home for the Oracle
Database):
ORACLE_HOME/bin/expdp \"sys/password as sysdba\"
schemas=test_env_schema_name
directory=directory dumpfile=ucm.dmp
Make sure that the dumpfile is in a location that can be accessed by the target
database.
2. Import the OCS database schema that you exported from the source environment,
using the following commands (ORACLE_HOME is the Oracle home for the
Oracle Database):
ORACLE_HOME/bin/impdp \"sys/password as sysdba\"
remap_schema=test_env_schema_name:prod_env_schema_name
directory=directory dumpfile=ucm.dmp
TABLE_EXISTS_ACTION=REPLACE
3. For a system that has a full text search solution using external databases, set up
Oracle Secure Enterprise Search and configure it for WebCenter Content on the
target system:
a. Install Oracle Secure Enterprise Search as described in the Oracle Secure
Enterprise Search Installation and Upgrade Guide.
b. If you selected init in the move plan, on the Oracle WebCenter Content Post
Configuration page, choose External Full Text Search, and enter the name of
the data source. See "Configuring Oracle SES and Oracle UCM" in the Oracle
WebCenter Content System Administrator's Guide for Content Server.
4. If you configured the IntradocDir, WeblayoutDir, VaultDir, and UserProfilesDir
directories to be outside of the domain structure, copy the directories to the target
environment.
5. Restart the Administration Server and the Managed Server.

Moving Oracle Fusion Middleware Components
Moving from a Test to a Production Environment 21-51
Task 5 Move Oracle WebCenter Content: Imaging to a New Target Environment
Note that when you use the copy mode with Oracle WebCenter Content, Imaging data
is moved. However, if you have created instances within SOA, those instances are not
moved, because the Oracle SOA Suite procedures do not move this data.
Before you begin this procedure, if you use Workflow Integration or Oracle
Application Extension Framework (AXF), make sure that you have:
■Installed and configured Oracle SOA Suite and moved its source environment to
the target environment, as described in Section 21.4.2.1.
■Configured Imaging, extending the SOA domain, as described in "Extending an
Existing Domain" in the Oracle WebCenter Content Installation Guide.
To complete the movement of Imaging to the new target environment:
1. Start the Administration Server and the Imaging Managed Server.
2. Move the Oracle Application Extension Framework (AXF) configuration database:
a. If you have installed the EBS adapter as part of AXF, export the following
tables from the source EBS database schema and insert them into the target
database schema:
–AXF_COMMAND_PARAMETERS
–AXF_COMMANDS
–AXF_CONFIGS
–AXF_FND_MAP
–AXF_PROPERTIES
b. Modify the AXF_CONFIGS table in the EBS schema to point to the solution
endpoint in the target AXF system, using the following command:
UPDATE AXF_CONFIGS SET SOLUTIONENDPOINT = 'AXFConnectionURL'
Task 6 Move Oracle WebCenter Content: Records to a New Target Environment
If you selected the init option in the move plan, you do not need to take any additional
steps.
If you selected the copy option in the move plan, take the following steps:
1. Export the Records database schema (prefix_urmserver) from the source
environment, using the following command (ORACLE_HOME is the Oracle home
for the Oracle Database):
ORACLE_HOME/bin/expdp \"sys/password as sysdba\"
schemas=test_env_schema_name
directory=directory dumpfile=urm.dmp
Make sure that the dumpfile is in a location that can be accessed by the target
database.
2. Import the Records database schema that you exported from the source
environment, using the following commands (ORACLE_HOME is the Oracle home
for the Oracle Database):
ORACLE_HOME/bin/impdp \"sys/password as sysdba\"
remap_schema=test_env_schema_name:prod_env_schema_name
directory=directory dumpfile=urm.dmp
TABLE_EXISTS_ACTION=REPLACE

Moving Oracle Fusion Middleware Components
21-52 Oracle Fusion Middleware Administrator's Guide
3. If you configured the IntradocDir, WeblayoutDir, VaultDir, and UserProfilesDir
directories to be outside of the domain structure, copy the directories to the target
environment.
4. Restart the Administration Server and the Managed Server.
Task 7 Move Oracle WebCenter Content: Inbound Refinery to a New Target
Environment
To complete the movement of Oracle WebCenter Content: Inbound Refinery to a new
target environment:
1. If you configured the IntradocDir, WeblayoutDir, VaultDir, and UserProfilesDir
directories to be outside of the domain structure, copy the directories to the target
environment.
2. If you have set up third-party software to convert certain types of content,
additional steps may be required. The third-party software could include
FlipFactory to convert video, Microsoft Office to perform native conversion for
Office documents, or Adobe Distiller to convert PDF files. If you have installed
this software, note the following:
■You must install the software on the target system.
■Oracle recommends that you install the third-party software and fonts at the
exact same absolute path on the target system as they are on the source
system. This ensures that Inbound Refinery is properly configured at the start
up of the target system.
■If you do not install the third-party software and fonts at the exact same
absolute path, you must perform the same manual steps to configure the
software on the target system as you did on the source system.
■Do not submit any jobs that require the software before you complete the
configuration. Otherwise, the conversion will fail.
3. Start the Managed Server.
21.4.4.2 Moving Oracle WebCenter Content to an Existing Target Environment
In this procedure, you have installed Oracle WebCenter Content components in the
source environment and you want to move them to the target environment that
already exists.
To move Oracle WebCenter Content to an existing target environment, perform the
following tasks:
■Task 1, "Move Oracle Information Rights Management to an Existing Target
Environment"
■Task 2, "Move Oracle WebCenter Content to an Existing Target Environment"
■Task 3, "Move Oracle WebCenter Content: Imaging to an Existing Target
Environment"
■Task 4, "Move Oracle WebCenter Content: Records to an Existing Target
Environment."

Moving Oracle Fusion Middleware Components
Moving from a Test to a Production Environment 21-53
Task 1 Move Oracle Information Rights Management to an Existing Target
Environment
Organizations that run a proof of concept or pilot (source) deployment can copy the
operational service into the target environment and continue to use all existing source
content, contexts, and rights.
The IRM server URL (for example protocol_schema:\\hostname:port\irm_desktop) is
sealed into source content. Therefore, this value must not change on moving from
source to target. For this reason, make sure you consider the following points when
installing the source deployment:
■Configure SSL in the source deployment because switching from the HTTP
protocol in the source environment to the HTTPS protocol in the target
environment would prevent source-sealed content from working in the target
environment.
■Use a generic host name such as irm.example.com for the source deployment
rather than a machine-specific host name such as
mytestdeploymachine.example.com.
After the source to target installation has been completed, the DNS entries for domain
name can be switched from the source server to the target environment. If needed, you
can use port redirection to ensure that the source deployment IRM Server URL points
to the target environment deployment.
To move the source deployment into the target environment:
1. If the target database is different from the source database, you should back up the
Oracle IRM schema. Restore the backup into the target database.
2. Copy the Oracle IRM keystore set up during the source installation to the target
environment. This is typically called irm.jks. This file is usually located in the
following directory:
DOMAIN_HOME/config/fmwconfig
3. The Oracle IRM Java EE application needs a password for the keystore copied in
the previous step and each key stored in that keystore. If the passwords are not
specified, the Oracle IRM Java EE application will not be able to retrieve the keys.
To switch to using more secure passwords than those used in the source
environment, use the keytool command line to change the passwords before
proceeding. See the keytool Help for syntax.
4. With secure passwords in place, use WLST commands to specify these passwords
to the Oracle IRM Java EE application. The following example connects to an
Administration Server and sets the keystore credentials:
connect("username", "password", "t3://adminServerHost:adminServerPort")
createCred("IRM", "keystore:irm.jks", "dummy", "secureproductionpassword")
createCred("IRM", "key:irm.jks:oracle.irm.wrap", "dummy",
"secureproductionpassword")
For more information, see "Setting Passwords for the Keystore" in the Oracle
WebCenter Content Installation Guide.
5. Copy the Oracle IRM configuration file, irm-config.xml, which is usually located
in the following directory, from the source environment to the target environment:
DOMAIN_HOME/config/fmwconfig

Moving Oracle Fusion Middleware Components
21-54 Oracle Fusion Middleware Administrator's Guide
6. Because the source environment configuration may contain source-specific
settings, you should review the contents of the file. You can use Fusion
Middleware Control, WLST, or you can edit the configuration file, irm-config.xml.
To use Fusion Middleware Control, expand the navigation tree and click IRM.
From the IRM menu, choose Administration, then General Settings. The
following settings may need to be changed:
■Privacy URL: A URL to a page hosting the Oracle IRM usage privacy policy
for the installation. There is no default value, so typically you do not need to
alter this setting after unpacking a domain. The default behavior is to show
the built-in privacy page.
■Status Page Redirection: An optional URL to a page hosting alternative
Oracle IRM Desktop status pages. There is no default value, so typically you
do not need to alter this setting after a domain is unpacked. The default
behavior is to use the built-in status pages.
■Keystore location: The path should reflect the location of the restored source
environment keystore. The following is the suggested location of the file:
DOMAIN_HOME/config/fmwconfig
7. If the target environment is not using the same user store as the source
environment, migrate the users from the source environment to the target
environment. See "Reassociating the Identity Store with an External LDAP
Authentication Provider" in the Oracle WebCenter Content Installation Guide.
Task 2 Move Oracle WebCenter Content to an Existing Target Environment
To move Oracle WebCenter Content to an existing target environment:
1. Select the Configuration Templates option from the Migration Options or from the
top menu on any Migration screen.
2. From Actions, select Create New Template.
3. For Server Config, select SearchIndexEngineName.
4. For Content Metadata, select the text fields that you want to export.
5. For Content Profile Rules, select the rules that you want to export.
6. For Personalization Data, select the profiles that you want to export.
7. From Action, select Save.
8. From Action, select Export.
9. Click Configuration Bundles.
10. On the Configuration Bundles page, select the bundle you created when you
exported the data. Then, from Action, select Download.
11. If you are using Records Manager for UCM and you want to perform incremental
migrations from the source environment to the target environment, export
archives from the source environment and then import them into the target
environment, as described in "Managing Imports and Exports" in the Oracle
WebCenter Content Administrator's Guide for Records.
Task 3 Move Oracle WebCenter Content: Imaging to an Existing Target
Environment
To move Oracle WebCenter Content: Imaging from the source environment to an
existing target environment, you use the same steps as described in Task 5, "Move

Moving Oracle Fusion Middleware Components
Moving from a Test to a Production Environment 21-55
Oracle WebCenter Content: Imaging to a New Target Environment". However, note the
following about updating definitions on the target environment:
■When you import a definition from the source environment to the existing target
environment and the definition has the same name as an existing definition, the
original definition is overwritten. The following rules apply to importing existing
definitions:
–If an application deletes a field, it is not imported if the any of the existing
search or input definitions refer to the deleted field.
–If a search or input definition references a field that is not in the currently
defined in the application, the definition is not imported.
■You cannot delete definitions through the export and import process. If you delete
a search in the source environment, you must manually delete it in the target
environment using the Manage Search functions.
■You cannot import an input definition if there is an existing definition with the
same name and that input definition is online. To import the definition, you must
first place the definition offline:
1. On the target environment, open the Managed Inputs folder and select the
input that you want to import.
2. Select Toggle On-Line.
Task 4 Move Oracle WebCenter Content: Records to an Existing Target
Environment.
To move Records to an existing target environment:
1. On the source environment, export any configuration settings that have changed,
as described in "Exporting an Archive" in Oracle WebCenter Content Administrator's
Guide for Records.
2. Copy the archive to the target environment.
3. Import the archive to the target environment, as described in "Importing an
Archive" in Oracle WebCenter Content Administrator's Guide for Records.
21.4.5 Moving Oracle Hyperion Enterprise Performance Management System to a
Target Environment
The section describes how to move Oracle Hyperion Enterprise Performance
Management System components to the target environment.
In this procedure, you have performed the following in the source environment:
■Installed a database to be used for required schemas.
■Created the needed schemas in the source environment using RCU. See the Oracle
Fusion Middleware Repository Creation Utility User's Guide.
■Installed Oracle WebLogic Server and created the Middleware home.
■Installed and configured Oracle Hyperion Enterprise Performance Management
components.
To move Oracle Hyperion Enterprise Performance Management to the target
environment, perform the following tasks:
■Task 1, "Move the Database, Middleware Home, and Perform the Initial
Configuration"

Moving Oracle Fusion Middleware Components
21-56 Oracle Fusion Middleware Administrator's Guide
■Task 2, "Move Oracle Essbase to a Target Environment"
■Task 3, "Move Oracle Hyperion Calculation Manager to a Target Environment"
■Task 4, "Move Oracle Hyperion Financial Reporting to a Target Environment"
■Task 5, "Move Oracle Hyperion Provider Services to a Target Environment"
■Task 6, "Move Oracle Hyperion Smart View to a Target Environment"
■Task 7, "Move Oracle EPM Workspace to a Target Environment"
Task 1 Move the Database, Middleware Home, and Perform the Initial
Configuration
To move the database and Middleware home, and perform the initial configuration:
1. Move or create the database, as described in Section 21.3.3.
2. Move Identity Management components, as described in Section 21.4.1.
3. Move the Middleware home and binary files, as described in Section 21.3.4.
4. Move the configuration, as described in Section 21.3.5.
5. Configure users and groups, as described in Section 21.3.7.
Task 2 Move Oracle Essbase to a Target Environment
For Oracle Essbase, only configuration settings need to be moved from the source
environment to the target environment. For example, copy essbase.cfg from the
source to the target environment:
ORACLE_INSTANCE/Essbase/essbaseserver1/bin/essbase.cfg
Task 3 Move Oracle Hyperion Calculation Manager to a Target Environment
To move Oracle Hyperion Calculation Manager from the source environment to the
target environment, do one of the following:
■Back up the repository
Since the Calculation Manager schema does not change, you can use the same
repository with the new Calculation Manager environment. All pre-existing
Calculation Manager objects and other related information are available in the
new environment.
■Export/import allocation rules and rule sets
Export Calculation Manager rules and rule sets from the source environment (in
Calculation Manager, select File, and then Export) and then import them back into
the target environment (in Calculation Manager, select File, and then Import).
Notes:
■Use only one (not both) of the above options to move from the
source environment to the target environment. Use the option that
makes the most sense for your environment. The export/import
option is simpler; however, backing up the repository saves more
information in the database.
■Rules that have already been deployed to Fusion GL and have
since been modified in Calculation Manager will not be handled
by Calculation Manager. (Calculation Manager does not keep
versions of rules).

Moving Oracle Fusion Middleware Components
Moving from a Test to a Production Environment 21-57
Task 4 Move Oracle Hyperion Financial Reporting to a Target Environment
You can export Oracle Hyperion Financial Reporting content from the source
environment and import it into the target environment:
1. Export Financial Reporting report content from the source environment:
a. Log in to the source environment.
b. Select File, and then Export.
c. Navigate to and select the content or directory that you want to move to the
target environment.
d. Export the selected content or directory to the local file system.
2. Import Financial Reporting report content into the target environment:
a. Log in to the target environment and select File, then Import, and then
Financial Reporting.
b. Browse to the target location where you want to import the Financial
Reporting report content, and select the local file to which you saved the
exported content.
Task 5 Move Oracle Hyperion Provider Services to a Target Environment
Oracle Hyperion Provider Services artifacts need to be copied from source
environment to the target environment.
■To move Provider services when it is used by Smart View:
1. Use the Smart View client to manually add any Oracle Essbase servers created
in the source server to the target server.
2. Copy the following file to the target environment:
ORACLE_INSTANCE/products/Essbase/aps/bin/essbase.properties
3. From Smart View, re-create any Cube views created under the source
environment in the target environment.
■To move Provider Services when it is used by the Oracle Essbase Java API:
If the default Java API preferences are changed in the essbase.properties file
on the Java API client program configuration, then copy essbase.properties
to the target environment.
Task 6 Move Oracle Hyperion Smart View to a Target Environment
Because Oracle Hyperion Smart View for Office is a client side application,
spreadsheets and other Microsoft Office documents created with source servers must
be associated with target server connections. You can point an existing report from
source to target if the metadata remains the same.
To associate shared connections:
1. Open the existing report.
The location of existing reports depends on where you stored the reports when
you first created them.
Note: Oracle Hyperion Financial Reporting annotations and
scheduler output cannot be migrated from the source environment to
the target environment.

Moving Oracle Fusion Middleware Components
21-58 Oracle Fusion Middleware Administrator's Guide
2. In Excel with Smart View installed, select Smart View, then Options, and then
Advanced.
3. Change the Shared Connections URL to the new connection URL; for example:
https://host.example.com/workspace/SmartViewProviders
4. Select Smart View, then Open, then Smart View Panel, then Shared Connections,
and do one of the following:
■If Essbase Server is not listed, click Create New Connection.
■If Essbase Server is listed, enter the user name and password, and click
Connect.
5. From the drop-down list, select Essbase Server.
a. From the drop-down list, select Locate worksheet connection.
The connection is created under cube.
b. Select the connection and right-click to connect.
6. Click Refresh.
7. For ad-hoc analysis, you need to connect to a new server and choose to maintain
POV. To do this, select Reuse sheet contents and POV when prompted.
To associate private connections:
1. Select Smart View, then Open, and then Smart View Panel.
2. Select Private Connections.
3. Enter the Provider Services URL: for example:
https://host.example.com/aps/SmartView
4. Log in to Oracle Hyperion Provider Services.
5. Select the Oracle Essbase application and log in.
6. Select the Oracle Essbase application, right-click, and select Add to Private
Connections.
7. Enter the connection name or use the default name, and click OK.
8. Associate the connection (SVC, then Open, and then Active Connection) and
select the connection. Click OK to confirm the message.
9. Click Refresh.
10. For ad-hoc analysis, you need to connect to a new server and choose to maintain
POV. Select Reuse sheet contents and POV when prompted.
Task 7 Move Oracle EPM Workspace to a Target Environment
When you move Oracle Enterprise Performance Management Workspace information
from the source environment to the target environment, the system settings and user
preferences must be manually migrated. Any changes to server settings and user
preferences must be made in the target system. See "Administering EPM Workspace"
in the Oracle Enterprise Performance Management Workspace, Fusion Edition
Administrator's Guide.

Moving Oracle Fusion Middleware Components
Moving from a Test to a Production Environment 21-59
21.4.6 Moving the Web Tier to a Target Environment
In this procedure, you have installed Oracle HTTP Server and Oracle Web Cache in the
source environment and you want to move them to the target environment.
The following topics describe how to move the Web tier from the source environment
to the target environment:
■Moving the Web Tier to a New Target Environment
■Moving the Web Tier to an Existing Target Environment
21.4.6.1 Moving the Web Tier to a New Target Environment
The following topics describe how to move the Web tier to a new target environment:
■Moving Oracle HTTP Server to a New Target Environment
■Moving Oracle Web Cache to a New Target Environment
21.4.6.1.1 Moving Oracle HTTP Server to a New Target Environment In this procedure, you
have installed Oracle HTTP Server in the source environment and you want to move it
to the target environment, which does not yet exist. In the source environment, you
have:
■Installed Oracle HTTP Server.
■Created an Oracle instance and one or more Oracle HTTP Server component
instances.
■Registered the Oracle instance and the Oracle HTTP Server component instances,
with an existing JRF-enabled Oracle WebLogic Server Administration Server if you
want to manage the components with Fusion Middleware Control.
■Configured mod_wl_ohs to route requests to one or more virtual hosts.
■Configured SSL for one or more virtual hosts.
■Configured Oracle Single Sign-On.
■Configured mod_plsql.
■Configured mod_oradav.
■In addition, you may be using Oracle Access Manager. In this procedure, the
Oracle Access Manager Access Servers are not in the source environment. They
reside on a separate target environment. However, WebGate is running in the
source environment.
To move this environment to a new target environment, perform the following tasks:
■Task 1, "Move Oracle Access Manager If It Uses Oracle HTTP Server"
■Task 2, "Move the Middleware Home and Perform the Initial Configuration"
■Task 3, "Start the Processes"
Task 1 Move Oracle Access Manager If It Uses Oracle HTTP Server
If Oracle HTTP Server is used by WebGate, you must first move Oracle Access
Manager to the target environment, as described in Section 21.4.1, Task 5 or Task 6,
depending on your version of Oracle Access Manager.
Note the following:
■The WebGateInstalldir property and references to this path are updated in the
webgate.conf file.

Moving Oracle Fusion Middleware Components
21-60 Oracle Fusion Middleware Administrator's Guide
■The WebGate directory must be in the following directory:
Oracle_Instance/config/OHS/ohs_component_name
Task 2 Move the Middleware Home and Perform the Initial Configuration
To move the Middleware home and perform the initial configuration:
1. Move the Middleware home and binary files, as described in Section 21.3.4.
2. Move the configuration. You can choose to:
■Move the Oracle instance and all of the components in that particular Oracle
Instance, as described in Section 21.3.6.1.
■Move the Oracle instance and only one component in that particular Oracle
instance, as described in Section 21.3.6.2.
This step moves the configuration. In addition, it:
■Updates the Listen address and the name of the virtual host.
■Configures SSL, if it was configured in the source environment.
■Updates the httpd.conf file with new values for the environment and topology
directives, such as host name and IP address.
■Updates the WebLogicHost, WebLogicPort, or WebLogicCluster directives in
the mod_wl_ohs.conf file with the host name, IP address, and port number for
the target environment.
■Configures SSL for mod_wl_ohs, if SSL is configured for mod_wl_ohs.
■Configures mod_osso, if it was configured in the source environment.
■Configures PL/SQL, if it was configured in the source environment.
■Configures mod_osso, if it was configured in the source environment.
■Updates audit.config.xml, if any changes were made to it in the source
environment.
■Updates component-log.xml, if any changes were made to it in the source
environment.
■Configures WebGate if you are using Oracle Access Manager.
Task 3 Start the Processes
Start the processes in the Oracle instance:
ORACLE_INSTANCE/bin/opmnctl stopall
ORACLE_INSTANCE/bin/opmnctl startall
21.4.6.1.2 Moving Oracle Web Cache to a New Target Environment In this procedure, you
have installed Oracle Web Cache in the source environment and you want to move it
to the target environment, which does not yet exist. In the source environment, you
have:
■Installed Oracle Web Cache.
■Configured two or more Oracle instances, each containing an Oracle Web Cache
instance.
■Registered the Oracle instances and the Oracle Web Cache instances with an
existing JRF-enabled Oracle WebLogic Server Administration Server, if you want
to manage the components with Fusion Middleware Control.

Moving Oracle Fusion Middleware Components
Moving from a Test to a Production Environment 21-61
■Configured the Oracle Web Cache instances as a Oracle Web Cache cluster.
■Created a site and configured site-to-server mapping.
■Configured Oracle Web Cache to have an SSL-enabled listening address.
■Configured caching rules, and defined filters for request filtering.
To move this environment to a new target environment, perform the following tasks:
■Task 1, "Create the Oracle Instances and the Oracle Web Cache Instances"
■Task 2, "Update Oracle Web Cache"
Task 1 Create the Oracle Instances and the Oracle Web Cache Instances
In the target environment, move the binary files and create the Oracle instances and
Oracle Web Cache instances:
1. Move the Middleware home and binary files, as described in Section 21.3.4.
2. Create the Oracle instances and the Oracle Web Cache instances:
a. From the command line, go the following directory:
(UNIX) ORACLE_HOME/opmn/bin
(Windows) ORACLE_HOME\opmn\bin
b. Create the Oracle instances, using the opmnctl createinstance command.
For example:
opmnctl createinstance -oracleInstance /scratch/Oracle/Middleware/inst1
-adminHost hostname -adminPort 7001
This command creates the Oracle instance and, by default, registers the
instance with the Oracle WebLogic Server Administration Server.
c. Create the Oracle Web Cache instances, using the opmnctl
createcomponent command. For example:
opmnctl createcomponent -componentType WebCache
-oracleInstance /scratch/Oracle/Middleware/inst1
-componentName webcache1
3. Register the Oracle instances, along with all of its components, with the
Administration Server, using the opmnctl registerinstance command. For
example:
opmnctl registerinstance -adminHost admin_server_host
-adminPort admin_server_port -adminUsername username
-adminPassword password
-oracleInstance ORACLE_INSTANCE_dir -oracleHome ORACLE_HOME_dir
-instanceName Instance_name -wlserverHome Middleware_Home
Note: If you have already moved the entire Oracle instance, as
described in Section 21.3.6.1, any Oracle Web Cache instance is already
moved. For example, if you moved Oracle HTTP Server, and chose to
move the entire Oracle instance and that Oracle instance contains
Oracle Web Cache, Oracle Web Cache is moved along with Oracle
HTTP Server.
In that case, you can omit Task 1.

Moving Oracle Fusion Middleware Components
21-62 Oracle Fusion Middleware Administrator's Guide
Task 2 Update Oracle Web Cache
For each Oracle Web Cache instance, take the following steps:
1. Copy the webcache.xml file, which is located in the following directory, from the
source environment to a temporary location:
(UNIX) ORACLE_INSTANCE/config/WebCache/webcache_name
(Windows) ORACLE_INSTANCE\config\WebCache\webcache_name
2. Make the following changes to webcache.xml in the temporary location:
■If the Web Cache Administration password at the target environment is
different from the password at the source environment:
–Copy the value of the PASSWORDHASH attribute of the <USER
TYPE="INVALIDATION"> element from the webcache.xml file for the
target environment Web Cache instance and replace the current value of
the corresponding PASSWORDHASH attribute in this temporary
webcache.xml.
–Copy the value of the PASSWORDHASH attributes of the <USER
TYPE="MONITORING"> element from the webcache.xml file for the
target environment Web Cache instance and replace the current value of
the corresponding PASSWORDHASH attribute in this temporary
webcache.xml.
■Update the NAME and PORT attributes of each <HOST> and
<VIRTUALHOSTMAP> elements with the new host name or IP address and
port number of the origin servers at the target environment.
■For each <CACHE> element in webcache.xml, change the following,
substituting the values that correspond to the host where the target
environment Oracle Web Cache instance is located:
–Update the NAME, ORACLE_HOME and HOSTNAME attributes.
–Search for and replace the Oracle instance path.
Note: Update this information on one Oracle Web Cache instance at a
time. Do not do a global search and replace, because other Oracle Web
Cache instances might be configured in a different Oracle instance
running at a different path.
–For each <LISTEN> element, update IPADDR (if it is configured other
than ANY) and PORT (if Oracle Web Cache uses different ports at the target
environment).
–Update the wallet location (if different) for a SSL-enabled listen address.
The wallet location is specified within the <WALLET> element for each
SSL listen port.
–Update the USERID and GROUPID attributes of the <IDENTITY>
element.
–In the <OSWALLET> element, update the wallet location (if different on
the target environment) for the original servers. This is the wallet used by
Oracle Web Cache to talk to an SSL-enabled origin server).
3. Copy the edited webcache.xml to the following location on the target
environment:
(UNIX) ORACLE_INSTANCE/config/WebCache/webcache_name
(Windows) ORACLE_INSTANCE\config\WebCache\webcache_name

Moving Oracle Fusion Middleware Components
Moving from a Test to a Production Environment 21-63
4. If any changes have been made to auditconfig.xml, copy the following file from
the source environment to the corresponding target environment.
(UNIX) ORACLE_INSTANCE/config/WebCache/webcache_name/auditconfig.xml
(Windows) ORACLE_INSTANCE\config\WebCache\webcache_name\auditconfig.xml
5. If any changes have been made to component-log.xml, first, edit the file to update
the log path, and then copy the file from the source environment to the
corresponding target environment.
6. If any changes have been made to the Oracle Web Cache error pages, which are
located in the following directory, copy the error pages from the source
environment to the target environment location:
(UNIX) ORACLE_INSTANCE/config/WebCache/webcache_name/files
(Windows) ORACLE_INSTANCE\config\WebCache\webcache_name\files
7. If a non-default wallet was used at the source environment for either an
SSL-enabled listen address or an OSwallet, or both, export the wallets from the
source environment and import them at the target environment. For information
about exporting and importing wallets, see Section 8.4.4.
21.4.6.2 Moving the Web Tier to an Existing Target Environment
In this procedure, you have a working target environment and want to test changes in
your applications or configuration before rolling those changes into the target
environment.
■For Oracle HTTP Server, see Section 21.4.6.2.1.
■For Oracle Web Cache, perform Task 2 in Section 21.4.6.1.2.
21.4.6.2.1 Moving Oracle HTTP Server to an Existing Target Environment To move Oracle
HTTP Server to an existing target environment, you update the configuration:
1. Copy any custom contents, such as contents that have been changed or added to
the htdocs directory, to the target environment Oracle HTTP Server.
2. If any changes have been made to auditconfig.xml, which is located in the
following directory, make a backup copy of the file in the target environment.
Then, copy auditconfig.xml from the source environment to the corresponding
target environment:
ORACLE_INSTANCE/config/OHS/ohs_component_name/auditconfig.xml
3. If any changes have been made to component-log.xml, make a backup copy of the
file in the target environment. Then, copy the file, which is located in the following
directory, from the source environment to the target environment:
ORACLE_INSTANCE/diagnostics/logs/OHS/ohs_component_name
21.4.7 Moving Oracle Business Intelligence to a Target Environment
This section describes the steps for moving Oracle Business Intelligence from the
source environment to the target environment.

Moving Oracle Fusion Middleware Components
21-64 Oracle Fusion Middleware Administrator's Guide
The following procedures assume that you have already installed and configured
Oracle Business Intelligence components in the source environment and that you want
to move them to either a new or an existing target environment:
■Moving Oracle Business Intelligence to a New Target Environment
■Moving Oracle Business Intelligence to an Existing Target Environment When
There Are Few Patches to Apply
■Moving Oracle Business Intelligence Components to an Existing Target
Environment When There are Many Patches to Apply
If you are applying patches to an existing target environment, the steps you take
depend on how many patches you need to apply. If there are few patches, you use the
steps in Section 21.4.7.2, which apply the patches to the master host and all cluster
hosts in the environment. If there are many patches to apply, consider using the steps
in Section 21.4.7.3, which apply the patches to one host and use different means to
propagate that to the other hosts, depending on whether or not new hardware is
available.
21.4.7.1 Moving Oracle Business Intelligence to a New Target Environment
This section describes the steps for moving Oracle Business Intelligence from the
source environment to a new target environment.
This procedure assumes that you have already installed and configured Oracle
Business Intelligence components in the source environment and that you have
patched the source environment, if necessary, and tested the environment. You want to
move them to a new target environment.
To move Oracle Business Intelligence components to a new target environment,
perform the following tasks:
■Task 1, "Move the Database, Middleware Home, and Perform the Initial
Configuration"
■Task 2, "Patch-Merge the Repository File"
■Task 3, "Configure Security in the New Target Environment"
■Task 4, "Move the Configuration of the Oracle BI Enterprise Edition Components"
■Task 5, "Copy and Scale Out to New Cluster Hosts in the Target Environment"
■Task 6, "Enable New Agents and Oracle BI Publisher Scheduled Jobs"
■Task 7, "Update Links to External Systems"
■Task 8, "(Optional) Move Oracle Business Intelligence Related Applications"
Task 1 Move the Database, Middleware Home, and Perform the Initial
Configuration
To move the database and Middleware home, and perform the initial configuration:
1. Move or create the database, as described in Section 21.3.3.
See Also: "Managing the Repository Lifecycle in a Multiuser
Development Environment" in Oracle Fusion Middleware Metadata
Repository Builder's Guide for Oracle Business Intelligence Enterprise
Edition for detailed information about the life cycle for the Oracle
Business Intelligence repository, including source to target
considerations for the repository.

Moving Oracle Fusion Middleware Components
Moving from a Test to a Production Environment 21-65
2. Move Identity Management components, as described in Section 21.4.1.
3. Move the Middleware home and binary files, as described in Section 21.3.4.
4. Move the configuration of the domain and Node Manager, as described in
Section 21.3.5.
Note that when you move the configuration of the domain, the pasteConfig script
copies the configuration of the domain, including the Administration Server and
Managed Servers.
5. Configure users and groups, as described in Section 21.3.7.
Task 2 Patch-Merge the Repository File
In the source environment, use the Administration Tool and the Oracle BI Server XML
API to perform a patch merge of the source repository file (.rpd) with the target file.
See "Performing Patch Merges" in Oracle Fusion Middleware Metadata Repository
Builder's Guide for Oracle Business Intelligence Enterprise Edition for more information.
Task 3 Configure Security in the New Target Environment
Configure security if you use something other than the default Oracle WebLogic
Server LDAP. For information, see Oracle Fusion Middleware Security Guide for Oracle
Business Intelligence Enterprise Edition.
For information about migrating security data (for example, users, groups, and roles),
see the appropriate documentation for your authentication provider. The following list
provides sources for various components:
■Oracle Internet Directory: See Task 2, "Move Oracle Internet Directory to the New
Target Environment" in Section 21.4.1.1.
■Oracle WebLogic Server: See Oracle Fusion Middleware Securing Oracle WebLogic
Server
■Oracle Platform Security Services: See Oracle Fusion Middleware Application Security
Guide
Task 4 Move the Configuration of the Oracle BI Enterprise Edition Components
You move the configuration of the following Oracle BI EE components using the
copyConfig, extractMovePlan, and pasteConfig scripts:
■Oracle BI server
■Oracle BI Presentation Services
■Oracle BI Cluster Controller
■Oracle BI Scheduler
■JavaHost
■Oracle Essbase server, if it is installed in your environment
To move the configuration of the components:
1. At the source Middleware home, execute the copyConfig script for the Oracle BI
EE components. The following shows examples of the commands for each.
Oracle BI Server
copyConfig.cmd -javahome c:\Utilities\Java\jrockit-jdk1.6.0_24-R28.1.3-4.0.1
-archiveLoc c:\toTarget\biconfig_bis.jar
-sourceInstanceHomeLoc c:\Oracle\Middleware\instance\instance1
-sourceComponentName coreapplication_obis1

Moving Oracle Fusion Middleware Components
21-66 Oracle Fusion Middleware Administrator's Guide
Oracle BI Presentation Services
copyConfig.cmd -javahome c:\Utilities\Java\jrockit-jdk1.6.0_24-R28.1.3-4.0.1
-archiveLoc c:\toTarget\biconfig_bips.jar
-sourceInstanceHomeLoc c:\Oracle\Middleware\instance\instance1
-sourceComponentName coreapplication_obips1
Cluster Controller
copyConfig.cmd -javahome c:\Utilities\Java\jrockit-jdk1.6.0_24-R28.1.3-4.0.1
-archiveLoc c:\toTarget\biconfig_biccs.jar
-sourceInstanceHomeLoc c:\Oracle\Middleware\instance\instance1
-sourceComponentName coreapplication_obiccs1
Scheduler
copyConfig.cmd -javahome c:\Utilities\Java\jrockit-jdk1.6.0_24-R28.1.3-4.0.1
-archiveLoc c:\toTarget\biconfig_bisch.jar
-sourceInstanceHomeLoc c:\Oracle\Middleware\instance\instance1
-sourceComponentName coreapplication_obisch1
JavaHost
copyConfig.cmd -javahome c:\Utilities\Java\jrockit-jdk1.6.0_24-R28.1.3-4.0.1
-archiveLoc c:\toTarget\biconfig_bijh.jar
-sourceInstanceHomeLoc c:\Oracle\Middleware\instance\instance1
-sourceComponentName coreapplication_obijh1
Oracle Essbase server
copyConfig.cmd -javahome c:\Utilities\Java\jrockit-jdk1.6.0_24-R28.1.3-4.0.1
-archiveLoc c:\toTarget\biconfig_biess.jar
-sourceInstanceHomeLoc c:\Oracle\Middleware\instance\instance1
-sourceComponentName essbaseserver1
-domainAdminUserName domain_admin_username
-domainAdminPassword c:\toTarget\password.txt
2. If you are copying the component to a different host, copy the archive file to that
system.
3. Extract the move plan from the archive for each component, using the
extractMovePlan script. For example, to extract the move plan for the Oracle BI
Server:
extractMovePlan.cmd -javahome c:\Utilities\Java\jrockit-jdk1.6.0_
24-R28.1.3-4.0.1
-archiveLoc c:\toTarget\biconfig_bis.jar
-planDirLoc c:\totarget\plans\bis
4. Edit the move plan, modifying the properties for the particular component to
reflect the values for the target environment. See Table 20–21 for the properties to
change.
Note that for Oracle Essbase, you must specify valid file locations and disk volume
customization locations. Otherwise, you will receive an error.
5. At the target, extract the files from each archive using the pasteConfig script. For
example, to apply the archive of the BI Server to the Oracle instance instance1:
pasteConfig.cmd -javahome c:\Utilities\Java\jrockit-jdk1.6.0_24-R28.1.3-4.0.1
-archiveLoc c:\fromSource\biconfig_bis.jar
-targetOracleHomeLoc c:\NewOra\Oracle_BI1
-targetComponentName coreapplication_obis1
-targetInstanceHomeLoc c:\NewOra\instance\instance1
-targetInstanceName instance1

Moving Oracle Fusion Middleware Components
Moving from a Test to a Production Environment 21-67
-movePlanLoc c:\fromSource\plans\bis\moveplan.xml
-domainHostName example.com
-domainPortNum 7001
-domainAdminUserName domain_admin_username
-domainAdminPassword c:\fromSource\password.txt
Note that the Oracle instance name and the component name in the target
environment must be the same as the name in the source environment.
Task 5 Copy and Scale Out to New Cluster Hosts in the Target Environment
1. Copy the archive file (created in Task 1, "Move the Database, Middleware Home,
and Perform the Initial Configuration") to the new cluster host.
2. Copy the following files to the new cluster host:
■UNIX:
ORACLE_COMMON_HOME/bin/pasteBinary.sh
ORACLE_HOME/jlib/cloningclient.jar
■Windows:
ORACLE_COMMON_HOME\bin\pasteBinary.cmd
ORACLE_HOME\jlib\cloningclient.jar
3. Use the pasteBinary script to copy the Middleware home to the new cluster host,
as described in Section 20.2.1.
Note: You must use exactly the same Middleware home name on the new cluster
host that is used on the master host.
4. Use Fusion Middleware Control to scale out to the new cluster host.
For information, see "Using Fusion Middleware Control to Scale System
Components" in Oracle Fusion Middleware System Administrator's Guide for Oracle
Business Intelligence Enterprise Edition.
5. Repeat the previous steps for each new cluster host.
Task 6 Enable New Agents and Oracle BI Publisher Scheduled Jobs
If new agents were created in the source environment, click each agent in the Oracle BI
Presentation Services Catalog Manager (in the target environment) to enable it.
Because Oracle BI Publisher reports are stored in the Oracle BI Presentation Catalog,
existing reports and new reports that are created in the source environment should be
available.
In a target environment, Oracle WebLogic Server administrators should create JNDI
connections (to be used by Oracle BI Publisher reports), using the same names as in
the source environment. The connections should point to the target databases instead
of the source databases. In this way, all reports automatically point to the target
environment databases, instead of source environment databases, without any
modification.
Task 7 Update Links to External Systems
To ensure that you move the static content that relates to external systems to the target
environment, edit the Action Framework configuration file and ensure that the
endpoints refer to relevant resources in the target system.

Moving Oracle Fusion Middleware Components
21-68 Oracle Fusion Middleware Administrator's Guide
For information on configuring for different types of actions, see "Configuring the
Action Framework" in Oracle Fusion Middleware Integrator's Guide for Oracle Business
Intelligence Enterprise Edition.
Task 8 (Optional) Move Oracle Business Intelligence Related Applications
Move Oracle Business Intelligence related applications (such as Calculation Manager,
Financial Reporting, and Oracle BI for Microsoft Office) to the new target environment.
For information, see Section 21.4.5.
21.4.7.2 Moving Oracle Business Intelligence to an Existing Target Environment
When There Are Few Patches to Apply
This section describes the steps for moving Oracle Business Intelligence from the
source environment to an existing target environment when there are few patches to
apply. (See Section 21.4.7.3 if you have many patches to apply).
The following steps assume that you have already installed and configured Oracle
Business Intelligence components in the source environment and that you want to
move them to an existing target environment.
To move Oracle Business Intelligence components to an existing target environment
when there are few patches to apply, perform the following tasks:
■Task 1, "Patch the Source and Existing Target Environments"
■Task 2, "Deploy the Source Repository File to the Existing Target Environment"
■Task 3, "Deploy the Source Oracle BI Presentation Catalog to the Existing Target
Environment"
■Task 4, "(Optional) Refresh Global Unique Identifiers (GUIDs)"
■Task 5, "Enable New Agents and Oracle BI Publisher Scheduled Jobs"
■Task 6, "Update Links to External Systems"
■Task 7, "(Optional) Move Oracle Business Intelligence Related Applications"
Task 1 Patch the Source and Existing Target Environments
A patch applies a collection of bug fixes to an existing environment and includes new
binary files and metadata updates.
1. Patch the source environment as required, and test.
2. Patch the existing target environment to the same level as the source environment
on the master host and on all cluster hosts.
Note: Patching also includes non-Oracle Business Intelligence patches and one-off
patches.
For information, see "Patching Oracle Business Intelligence Systems" in Oracle
Fusion Middleware System Administrator's Guide for Oracle Business Intelligence
Enterprise Edition.
Task 2 Deploy the Source Repository File to the Existing Target Environment
1. In the source environment, use the Administration Tool and the Oracle BI Server
XML API to perform a patch merge of the source repository file (.rpd) with the
target file.
You must complete this task only if you are moving to an existing target
environment and have made changes to the RPD file in the source environment.

Moving Oracle Fusion Middleware Components
Moving from a Test to a Production Environment 21-69
See "Performing Patch Merges" in the Oracle Fusion Middleware Metadata Repository
Builder's Guide for Oracle Business Intelligence Enterprise Edition for more
information.
2. Use Fusion Middleware Control in the target environment to upload the RPD file.
For information, see "Using Fusion Middleware Control to Upload a Repository
and Set the Oracle BI Presentation Catalog Location" in the Oracle Fusion
Middleware System Administrator's Guide for Oracle Business Intelligence Enterprise
Edition.
3. If necessary, use the Administration Tool or the Oracle BI Server XML API to
update connection pool and database settings in the repository. The RPD file might
contain data source connection information from the source environment that
must be changed to the target environment connection settings.
See "Moving from Test to Production Environments" in the Oracle Fusion
Middleware XML Schema Reference for Oracle Business Intelligence Enterprise Edition
for information about performing this step using the Oracle BI Server XML API.
4. (Optional) Make the target repository file read-only by selecting Disallow Online
RPD Updates in the Performance tab of the Capacity Management page in Fusion
Middleware Control.
Task 3 Deploy the Source Oracle BI Presentation Catalog to the Existing Target
Environment
1. Drag and drop new or updated folders from the source catalog into the target
catalog as follows:
a. Open two Catalog Manager windows: one with the source catalog and
another with the target catalog.
b. Selectively copy and paste the folders that you want from the source catalog
into the target catalog.
Note: If you copy and paste folders where the same content has been changed
in the source or target environments, then the source content overwrites the
target content.
For information, see the Oracle Fusion Middleware System Administrator's Guide
for Oracle Business Intelligence Enterprise Edition.
2. Use Fusion Middleware Control in the existing target environment to specify the
location of the new catalog.
For information, see "Using Fusion Middleware Control to Upload a Repository
and Set the Oracle BI Presentation Catalog Location" in the Oracle Fusion
Middleware System Administrator's Guide for Oracle Business Intelligence Enterprise
Edition.
Task 4 (Optional) Refresh Global Unique Identifiers (GUIDs)
You do not normally refresh GUIDs in the LDAP directory (identity store users)
between source and target environments, because the LDAP directories that contain
the GUIDs should be fan-out replicas in both the source and the target environments.
Possible scenarios for refreshing are described in the following list:
■Oracle Business Intelligence source servers and target servers are both configured
against the corporate LDAP directory.
There is no need to refresh LDAP GUIDs.

Moving Oracle Fusion Middleware Components
21-70 Oracle Fusion Middleware Administrator's Guide
■Oracle Business Intelligence source servers are configured against a source LDAP
and the target servers against the corporate LDAP, but the source LDAP is a
fan-out replica of the corporate LDAP directory.
There is no need to refresh LDAP GUIDs.
■Oracle Business Intelligence source servers are configured against a source LDAP
and the target servers against the corporate LDAP, but the source LDAP is not a
fan-out copy of the corporate LDAP directory.
A refresh of the LDAP GUIDs is needed. Follow the procedures in this section.
After changing the directory server that is used as the data source for the
authentication provider, it is best practice to update the user GUIDs. If the same user
name exists in both directory servers (original and new), then the original user GUID
might conflict with the user GUID that is contained in new directory server. A refresh
forces the system to reference the user GUID that is contained in the new directory
server. Authentication errors might result if the GUIDs are not refreshed and the
system detects a mismatch for the user GUID.
The GUIDs that are stored in the Oracle BI Presentation Catalog or in the RPD file can
be resynchronized and refreshed as described in the following procedure. Before you
begin this procedure, ensure that you are familiar with the information in "Manually
Updating Oracle Business Intelligence Configuration Settings Not Normally Managed
by Fusion Middleware Control" in the Oracle Fusion Middleware System Administrator's
Guide for Oracle Business Intelligence Enterprise Edition.
This procedure requires that you manually edit the configuration files to instruct
Oracle BI Server and Oracle BI Presentation Services to refresh the GUIDs on restart.
Once completed, you edit these files to remove the modification. For information
about where to locate Oracle Business Intelligence configuration files, see the section
that describes where configuration files are located, in Oracle Fusion Middleware System
Administrator's Guide for Oracle Business Intelligence Enterprise Edition.
To refresh the user GUIDs:
1. Open the NQSConfig.INI file for editing. For information, see "Where are
Configuration Files Located?" in Oracle Fusion Middleware System Administrator's
Guide for Oracle Business Intelligence Enterprise Edition.
2. Locate the setting FMW_UPDATE_ROLE_AND_USER_REF_GUIDS = NO and
change its value to YES.
3. Modify the instanceconfig.xml file to instruct Presentation Services to refresh
GUIDs on restart. Edit the file and find the following section:
<Catalog>
<UpgradeAndExit>false</UpgradeAndExit>
</Catalog>
Comment out the <UpgradeAndExit> line and add an extra line in this section as
in the following example:
<Catalog>
<!--UpgradeAndExit>false</UpgradeAndExit-->
<UpdateAccountGUIDs>UpdateAndExit</UpdateAccountGUIDs>
</Catalog>
4. Stop and restart the managed processes using the opmnctl command with the
parameters stopall and startall. You can use the parameter status to verify
process status throughout.

Moving Oracle Fusion Middleware Components
Moving from a Test to a Production Environment 21-71
The following components are involved: Presentation Services, Oracle BI Server,
Oracle BI Scheduler, Oracle BI Cluster Controller, and Oracle BI JavaHost.
For information about using opmnctl commands, see "Using the OPMN
command line to Start and Stop Oracle Business Intelligence System Components"
in Oracle Fusion Middleware System Administrator's Guide for Oracle Business
Intelligence Enterprise Edition.
5. Edit the NQSConfig.INI file to reset the FMW_UPDATE_ROLE_AND_USER_REF_
GUIDS = YES to NO and restart the Oracle BI Servers.
6. Comment out the line added in Step 3 and remove the commenting from the
original line so that it reads as shown in the following example:
<Catalog>
<UpgradeAndExit>false</UpgradeAndExit>
<!--UpdateAccountGUIDs>UpdateAndExit</UpdateAccountGUIDs-->
</Catalog>
7. Restart Presentation Services for the instanceconfig.xml file that was updated.
8. Ensure that Oracle WebLogic Server and the system components are also running.
If they are not running, then restart them.
For information, see "Starting and Stopping the Oracle Business Intelligence
Components" in Oracle Fusion Middleware System Administrator's Guide for Oracle
Business Intelligence Enterprise Edition.
Task 5 Enable New Agents and Oracle BI Publisher Scheduled Jobs
If new agents were created in the source environment, then click each agent in the
Oracle BI Presentation Services Catalog Manager (in the target environment) to enable
it.
Because Oracle BI Publisher reports are stored in the Oracle BI Presentation Catalog,
existing reports and new reports created in the source environment should be
available.
In the target environment, Oracle WebLogic Server administrators should create JNDI
connections (to be used by Oracle BI Publisher reports), using the same names as in
the source environment. The connections should point to the target databases instead
of the source databases. In this way, all reports automatically point to the target
environment databases, instead of source environment databases, without any
modification.
Task 6 Update Links to External Systems
Ensure that you move the static content that relates to external systems to the target
environment, as described in the following steps:
1. Copy the Action Framework configuration file from its location on the source
system to the same location on the target system. In addition, the
ActionFramework configuration file might contain policy elements that refer to
files in the same directory as the configuration file. Copy these files to the same
location on the target system.
2. Edit the Action Framework configuration file and ensure that the endpoints refer
to relevant resources in the target system.

Moving Oracle Fusion Middleware Components
21-72 Oracle Fusion Middleware Administrator's Guide
For information on configuring for different types of actions, see "Configuring the
Action Framework" in Oracle Fusion Middleware Integrator's Guide for Oracle Business
Intelligence Enterprise Edition.
Task 7 (Optional) Move Oracle Business Intelligence Related Applications
Move Oracle Business Intelligence related applications (such as Calculation Manager,
Financial Reporting, and Oracle BI for Microsoft Office) to the existing target
environment. For information, see Section 21.4.5.
21.4.7.3 Moving Oracle Business Intelligence Components to an Existing Target
Environment When There are Many Patches to Apply
This section describes the steps for moving Oracle Business Intelligence from the
source environment to an existing target environment when there are many patches to
apply.
The following procedures assume that you have already installed and configured
Oracle Business Intelligence components in the source environment and that you want
to move them to an existing target environment.
Use one of the following strategies to move Oracle Business Intelligence components
to an existing target environment when there are many patches to apply:
■Moving Oracle BI EE to an Existing Target Environment When New Hardware Is
Available
■Moving Oracle BI EE to an Existing Target Environment When New Hardware Is
Not Available
21.4.7.3.1 Moving Oracle BI EE to an Existing Target Environment When New Hardware Is
Available Perform the following tasks to move Oracle Business Intelligence components
to an existing target environment when there are many patches to apply and new
hardware is available:
■Task 1, "Follow the Steps for Moving to a New Target Environment"
■Task 2, "Switch Users from the Existing Target Environment to the New One"
■Task 3, "Remove the Existing Target Environment and Prepare It for the Next
Patch"
Task 1 Follow the Steps for Moving to a New Target Environment
Complete the steps in Section 21.4.7.1 for moving to a new target environment.
These steps include merging the new source RPD file and catalog with those in the
existing target environment. Ideally you merge once and resolve the issues while users
continue using the existing environment. When the files are correct, you lock the target
environment and repeat the merge to access the latest changes.
Task 2 Switch Users from the Existing Target Environment to the New One
Use a load balancer such as Oracle Web Cache to redirect users from a standard URL
to the new target environment.
Task 3 Remove the Existing Target Environment and Prepare It for the Next Patch
Shut down the existing environment and deinstall all software. When needed, you can
apply the next patchset to this host, and the sequence can start all over again.

Moving Oracle Fusion Middleware Components
Moving from a Test to a Production Environment 21-73
21.4.7.3.2 Moving Oracle BI EE to an Existing Target Environment When New Hardware Is Not
Available Perform the following tasks to move Oracle Business Intelligence components
to an existing target environment when there are many patches to apply and new
hardware is not available:
■Task 1, "Scale the Target Environment Back to One Host"
■Task 2, "Patch the Host in the Target Environment"
■Task 3, "Remove the Existing Software on the Cluster Hosts"
■Task 4, "Move the Target Environment and Then Copy to the Cluster Hosts"
Task 1 Scale the Target Environment Back to One Host
Use the Capacity Management tab of the Scalability page in Fusion Middleware
Control in the target environment to scale back system components to apply only to
the first host in the list. This scaling makes it much easier to patch the existing target
environment.
For more information, see the Fusion Middleware Control Help system.
Task 2 Patch the Host in the Target Environment
Patch the host in the target environment. Doing so imposes less downtime on users
than having to patch multiple cluster hosts.
For information, see the Oracle Fusion Middleware Patching Guide.
Task 3 Remove the Existing Software on the Cluster Hosts
Deinstall all the Oracle Business Intelligence software on the cluster hosts. For
information, see the Oracle Fusion Middleware Installation Guide for Oracle Business
Intelligence.
Task 4 Move the Target Environment and Then Copy to the Cluster Hosts
Complete the tasks beginning with Task 5, "Copy and Scale Out to New Cluster Hosts
in the Target Environment" in Section 21.4.7.1.
21.4.8 Moving Oracle Real-Time Decisions to a Target Environment
The following topics describe how to move Oracle Real-Time Decisions (Oracle RTD)
from the source environment to a new target environment:
■Moving Oracle Real-Time Decisions to a New Target Environment
■Moving Oracle Real-Time Decisions to an Existing Target Environment
21.4.8.1 Moving Oracle Real-Time Decisions to a New Target Environment
To move the environment to the target environment, perform the following tasks:
■Task 1, "Move the Database, Middleware Home, and Perform the Initial
Configuration"
■Task 2, "Install Oracle RTD Clients (If Used) on the Target Environment"
■Task 3, "Move Oracle RTD Inline Services"
■Task 4, "Edit Additional Oracle RTD Components for the Target"

Moving Oracle Fusion Middleware Components
21-74 Oracle Fusion Middleware Administrator's Guide
Task 1 Move the Database, Middleware Home, and Perform the Initial
Configuration
To move the database, Middleware home, and Oracle RTD software and perform the
initial configuration:
1. Move or create the database and the required schemas, as described in
Section 21.3.1.
2. Move the a copy of the Middleware home and binary files, as described in
Section 21.4.1.
If your environment includes Oracle BI EE and you have already moved Oracle BI
EE to a new target environment, as described in Section 21.4.7.1, you do not need
to take this step because the binary files for Oracle RTD were moved as well those
for Oracle BI EE.
3. Move the configuration, as described in Section 21.3.5.
Note that when you move the configuration, the pasteConfig script copies the
configuration of the domain, including the Administration Server and Managed
Servers.
Task 2 Install Oracle RTD Clients (If Used) on the Target Environment
If used for the integration of Oracle RTD to a customer's front-end applications, Oracle
RTD clients must be installed in the target environment, according to the setup steps
outlined in the Oracle Fusion Middleware Administrator's Guide for Oracle Real-Time
Decisions.
Configuration of client parameters should reflect values specific to the target
architecture.
Task 3 Move Oracle RTD Inline Services
Move Oracle RTD Inline Services that exist on the source environment to the target
environment:
1. Moving Inline Services to the target environment can be performed in two ways:
■Command-line deployment: For more information, see the chapter "Command
Line Deployment of Inline Services" in Oracle Fusion Middleware
Administrator's Guide for Oracle Real-Time Decisions.
■Decision Studio deployment: For information about Oracle RTD deployment
in Decision Studio, see the chapter "Deploying, Testing, and Debugging Inline
Services" in Oracle Fusion Middleware Platform Developer's Guide for Oracle
Real-Time Decisions.
2. When moving Inline Services from one environment to another, note the following
areas that may also need editing within the Inline Service:
■Calls to third party APIs and third party JAR files.
Any addition of new jar files must be put into the corresponding location in
the new environment.
Note: Prior to moving an Inline Service, if changes have been made
to the Inline Service used by the Oracle RTD server, for example,
through the Decision Center, you should first download the latest
Inline Service version to Decision Studio before redeploying to the
production environment.

Moving Oracle Fusion Middleware Components
Moving from a Test to a Production Environment 21-75
■Calls to third party web services.
Location paths, web service parameters, and so on, if different in the new
environment, need to be modified.
■References to custom tables, such as location, user names, and passwords,
within the Inline Service, if different in the production environment, must be
edited before redeploying.
■References to the data sources, if different in the target environment, should be
edited before deploying. This includes modifying the data sources for
dynamic choices, if used.
■References to any debugging code (logInfo statements, logTrace statements,
and so on) that may not be desired in the new environment should be
commented out or removed in the Inline Service before redeploying.
3. For Inline Services that include external objects, such as dynamic choices or
external rules, the following considerations apply:
■For dynamic choices:
If dynamic choices are part of the Inline Service configuration, you must
re-create both the data and the tables that store the dynamic choices, if the
source and target environment do not share the same source.
Data source elements in the Inline Service also need to be modified as
appropriate.
■For external rules:
If external rules are part of the Inline Service configuration, you must re-create
both the data and the tables that store the rule data if the source and target
environment do not share the same source.
Data source elements in the Inline Service need to be modified as appropriate.
In addition, the external rule editor used in the target environment should be
configured to point to the target database.
Task 4 Edit Additional Oracle RTD Components for the Target
Additional tasks that you may need to perform with Oracle RTD include the
following:
1. Creating and configuring the model snapshot tables:
a. You can create the Oracle RTD model snapshot tables in the target
environment in two ways: using RCU or the tool sdexec/SDDBTool, which is
provided with the installation.
RCU creates the necessary snapshot tables in the same schema as the Oracle
RTD platform tables, while sdexec/SDDBTool allows you to create the tables
in another location.
b. After the model snapshot tables are created, use the Enterprise Manager
console to configure the settings needed to populate the tables. For details, see
the chapter "Setting Up and Using Model Snapshots" in the Oracle Fusion
Middleware Administrator's Guide for Oracle Real-Time Decisions.
2. Modifying the loadgen files.
If you have created loadgen files that will also be used in the target environment,
you must modify the following parameters according to the new environment
(each must be modified within the specific loadgen configuration file):

Moving Oracle Fusion Middleware Components
21-76 Oracle Fusion Middleware Administrator's Guide
■ClientHttpEndpoints.properties files
■Inline Service name (if changed)
■Path references to data files if used as inputs to a loadgen script
■Path to the loadgen log file
3. Modifying batch processing files.
If using the RTD Batch module, you should also pay attention to any data sources
referenced in the batch files that are environment specific and modify the files
accordingly.
21.4.8.2 Moving Oracle Real-Time Decisions to an Existing Target Environment
After the target environment has been created, typical Oracle RTD incremental
changes include the following:
■Task 1, "Oracle RTD Patch Updates"
■Task 2, "Update Inline Services"
■Task 3, "Update Data Sources"
Task 1 Oracle RTD Patch Updates
Because each specific patch addresses unique functional enhancements and known
bugs, you should always refer to the release notes that come with each patch for
specific instructions on how to apply it.
Task 2 Update Inline Services
For incremental Inline Service changes, moving the Inline Service to the target follows
the same steps as outlined for a moving the full product source environment to the
target environment.
Task 3 Update Data Sources
If additional data sources are to be added incrementally to an Inline Service, refer to
the "Configuring Data Access" chapter in the Oracle Fusion Middleware Administrator's
Guide for Oracle Real-Time Decisions.
21.4.9 Moving Oracle Portal, Oracle Forms Services, Oracle Reports, and Oracle BI
Discoverer to a Target Environment
In these procedures, you have installed Oracle Portal, Oracle Forms Services, Oracle
Reports, and Oracle Business Intelligence Discoverer in the source environment and
you want to move them to the target environment.
The following topics describe how to move these components from the source
environment to the target environment:
■Moving Oracle Portal, Oracle Forms Services, Oracle Reports, and Oracle Business
Intelligence Discoverer to a New Target Environment
■Moving Oracle Portal, Oracle Forms Services, Oracle Reports, and Oracle Business
Intelligence Discoverer to an Existing Target Environment
In both cases, you have performed the following in the source environment:
■Installed a database to be used for these components.

Moving Oracle Fusion Middleware Components
Moving from a Test to a Production Environment 21-77
■Created the needed schemas in the source environment using RCU. See the Oracle
Fusion Middleware Repository Creation Utility User's Guide.
■For Oracle BI Discoverer, installed an additional database to be used for the End
User Layer (EUL), Discoverer catalog, and OLAP catalog.
■Installed Oracle WebLogic Server and created a Middleware home.
■Installed and configured Identity Management, including Oracle Internet
Directory and Oracle Single Sign-On, and a database for Identity Management
data.
■Installed and configured Oracle Portal, Oracle Forms Services, Oracle Reports, and
Oracle BI Discoverer.
■For Oracle Portal:
–Created users and groups and assigned page access permissions to the groups.
–Created new page groups, new templates, and new pages, and added
contents, such as items and portlets, to the pages.
–Customized pages, layouts, items, and portlets.
–Registered producers (database, Web, and WSRP) and customized the portlet
from the producers.
–Registered external applications.
■Set up Forms applications.
■Configured Oracle Reports instances and created connections to the database.
■For Oracle BI Discoverer:
–For Discoverer Plus, created a new workbook with parameters, calculations,
conditions, and totals. Saved the workbook.
–For Discoverer Viewer, opened the workbook created in Discoverer Plus and
performed some formatting, sorting, exporting, and drilling.
–For Discoverer Plus OLAP, created a new workbook in Discoverer Plus OLAP
with custom members, custom expressions, and saved selections. Saved the
workbook.
–For Viewer OLAP, opened the workbook created in Discoverer Plus OLAP and
performed some operations such as exporting, linking and unlinking layouts.
21.4.9.1 Moving Oracle Portal, Oracle Forms Services, Oracle Reports, and Oracle
Business Intelligence Discoverer to a New Target Environment
In this procedure, you have installed Oracle Portal, Oracle Forms Services, Oracle
Reports, and Oracle Business Intelligence Discoverer in the source environment and
you want to move the components to the target environment that does not exist.
Although this section describes how to move all of the components to the target
environment, you can choose to move only some of them.
To move this environment to a new target environment, perform the following tasks:
■Task 1, "Move the Database, Middleware Home and Perform the Initial
Configuration"
■Task 2, "Move Oracle Portal to the New Target Environment"
■Task 3, "Move Oracle Forms Services to the New Target Environment"

Moving Oracle Fusion Middleware Components
21-78 Oracle Fusion Middleware Administrator's Guide
■Task 4, "Move Oracle Reports to the New Target Environment"
■Task 5, "Move Oracle Business Intelligence Discoverer to the New Target
Environment"
Task 1 Move the Database, Middleware Home and Perform the Initial
Configuration
To move the database and Middleware home, and perform the initial configuration:
1. Move or create the database and the schemas, as described in Section 21.3.3.
2. Move the Middleware home and binary files, as described in Section 21.3.4.
3. Configure the components, as described in the Oracle Fusion Middleware Installation
Guide for Oracle Portal, Forms, Reports and Discoverer. For Oracle Portal, this
includes installing Oracle Internet Directory and Oracle Single Sign-On Release
10.1.3.4.
For Oracle Portal, specify the credentials to connect to Oracle Internet Directory at
the Configure Components screen.
Task 2 Move Oracle Portal to the New Target Environment
To move the Oracle Portal configuration to a new target environment:
1. Create a transport set on the source instance that contains the list of page groups to
be moved. For information about creating a transport set, see "Creating Transport
Sets" in the Oracle Fusion Middleware Administrator's Guide for Oracle Portal.
2. Export the data from the source environment, as described in "Exporting Data" in
the Oracle Fusion Middleware Administrator's Guide for Oracle Portal.
3. On the target environment, create a database link to the source environment, as
described in "Creating a Database Link" in the Oracle Fusion Middleware
Administrator's Guide for Oracle Portal.
4. Before moving data from a source portal, you must register the portal. Once
registered, the source portal can be selected and used to specify the data source in
the Transport Sets. See "Register a Source Portal" in the Oracle Fusion Middleware
Administrator's Guide for Oracle Portal.
5. Before importing your objects, you must move the contents of the transport set to
the transport set tables on the target system. You do this by acquiring the transport
set from the source environment, using the registered database link described in
Step 1. For information about acquiring the transport set, see "Moving Data to the
Target System" in the Oracle Fusion Middleware Administrator's Guide for Oracle
Portal.
6. Import the data, as described in "Import in Oracle Portal" in the Oracle Fusion
Middleware Administrator's Guide for Oracle Portal.
7. Move users and groups from the LDAP directory in the source environment to the
LDAP directory in the target environment, as described in "Migrating Users and
Groups" in the Oracle Fusion Middleware Administrator's Guide for Oracle Portal.
8. Import the external applications list using the SSOMig utility:
a. Run ssomig in export mode on the source environment. The command creates
a dump file. For example:
ssomig -export -s orasso -p orasso_schema_password
-c tns_alias_for_sso_schema
-log_d directory_where_dump_needs_to_be_created

Moving Oracle Fusion Middleware Components
Moving from a Test to a Production Environment 21-79
-log_f ssomig.log -d ssomig.dmp
b. Run ssomig in import mode on the target environment, specifying the dump
file created in the previous step. For example:
ssomig -import -overwrite -s orasso -p orasso_schema_password
-c tns_alias_for_sso_schema -d ssomig.dmp
-log_d directory_where_dump_is_located -discoforce
9. For the following files, copy any customizations that you want to maintain from
the source environment file to the target environment file:
DOMAIN_HOME/config/fmwconfig/servers/WLS_
PORTAL/applications/portal/configuration/portal_plsql.conf
DOMAIN_HOME/config/fmwconfig/servers/WLS_
PORTAL/applications/portal/configuration/portal_dads.conf
DOMAIN_HOME/config/fmwconfig/servers/WLS_
PORTAL/applications/portal/configuration/appConfig.xml
10. If you modified any configuration files, restart the Managed Server WLS_
PORTAL.
Note that when Oracle Portal is moved from source to target using export and import,
portlet customizations are included in transport set. You do not need to take any
additional steps.
Task 3 Move Oracle Forms Services to the New Target Environment
To move Oracle Forms Services to a new target environment:
1. Stop the processes running in the Oracle instance and stop the Managed Servers in
the target environment, using the following commands:
ORACLE_INSTANCE/bin/opmnctl stopall
DOMAIN_NAME/bin/stopManagedWebLogic.sh
managed_server_name admin_url username password
2. Copy the Oracle Forms Services application files (FMX, MMX, and PLX) from the
source environment to the target environment. The location of the files may be
specified in the Forms environment configuration file, default.env.
Note that if the files are in a shared network location, you do not need to copy
them to the target environment. Instead, add the location to the default.env file.
3. Move the application-related data from the source environment to a database in
the target environment using database migration tools.
4. Create entries in the SQL*Net configuration files to refer to the database in the
target environment.
5. Forms applications have single sign-on user names and passwords mapped to the
database connect strings. This information is stored in Oracle Internet Directory.
Move the Forms RAD data from Oracle Internet Directory in the source
environment to Oracle Internet Directory in the target environment. See Step 3 in
Task 1, "Move Oracle Internet Directory to an Existing Target Environment" in
Section 21.4.1.
6. Copy any customizations in the following files that you want to maintain from the
source environment file to the target environment file:

Moving Oracle Fusion Middleware Components
21-80 Oracle Fusion Middleware Administrator's Guide
7. If you modified the Oracle HTTP Server forms.conf file, restart Oracle HTTP
Server:
ORACLE_INSTANCE/bin/opmnctl restartproc ias-component=ohs_name
8. Copy the following files from the source environment to the target environment:
Type of File Location
Forms application
configuration
DOMAIN_HOME/config/fmwconfig/servers/WLS_
FORMS/applications/formsapp_11.1.1/config/formsweb.cfg
Forms server
configuration
DOMAIN_HOME/config/fmwconfig/servers/WLS_
FORMS/applications/formsapp_11.1.1/config/default.env
Forms HTML
template
ORACLE_INSTANCE/config/FormsComponent/forms/server/base.htm
ORACLE_INSTANCE/config/FormsComponent/forms/server/basejpi.htm
WebUtil
configuration
ORACLE_INSTANCE/config/FormsComponent/forms/server/webutil.cfg
WebUtil HTML
template
ORACLE_
INSTANCE/config/FormsComponent/forms/server/webutiljpi.htm
ORACLE_
INSTANCE/config/FormsComponent/forms/server/webutilbase.htm
Forms OHS
directives
configuration
ORACLE_INSTANCE/config/OHS/OHS_name/moduleconf/forms.conf
Type of File Location
Forms application
configuration client-side
downloadable pluggable
contents
These files are user customizations such as images and are in a
location accessible to a Web browser.
Forms trace
configuration
ORACLE_INSTANCE/config/FormsComponent/forms/server/ftrace.cfg
Forms applications .ear
ORACLE_HOME/forms/j2ee/formsapp.ear
JVM Controllers
configuration
ORACLE_
INSTANCE/config/FRComponent/frcommon/tools/jvm/jvmcontrollers.cfg
FMA configuration
ORACLE_INSTANCE/config/FormsComponent/forms/search_
replace.properties
ORACLE_INSTANCE/config/FormsComponent/forms/converter.properties

Moving Oracle Fusion Middleware Components
Moving from a Test to a Production Environment 21-81
For the Forms utilities-specific configuration wrapper shell scripts, replace any
occurrences of the Oracle home and Oracle instance with the details for the target
environment.
9. Start the components in the instance and start the Managed Server, using the
following commands:
ORACLE_INSTANCE/bin/opmnctl startall
DOMAIN_NAME/bin/startManagedWebLogic.sh
managed_server_name admin_url
10. If you made customizations to the Forms Java EE application .ear file, such as
overriding the default Forms servlet access URL, custom deploy the Forms Java
EE application .ear file and create servlet aliases similar to source environment in
the Forms Java EE application web.xml file.
Task 4 Move Oracle Reports to the New Target Environment
To move Oracle Reports to the target environment:
1. For the following Oracle Reports Server configuration files, merge changes made
from the source environment to the target environment files. Note that you cannot
just copy the files from the source environment to the target environment, because
they may have environment-specific information such as Oracle home and Oracle
instance names or locations and port numbers.
Forms utilities-specific
configuration wrapper
shell scripts
UNIX:
ORACLE_INSTANCE/bin/frmbld.sh
ORACLE_INSTANCE/bin/frmcmp.sh
ORACLE_INSTANCE/bin/frmplsqlconv.sh
ORACLE_INSTANCE/bin/frmxmlsg.sh
ORACLE_INSTANCE/bin/frmcmp_batch.sh
ORACLE_INSTANCE/bin/frmf2xml.sh
ORACLE_INSTANCE/bin/frmxml2f.sh
ORACLE_INSTANCE/bin/frmxmlv.sh
Windows:
ORACLE_HOME\bin\frmbld.bat
ORACLE_HOME\bin\frmcmp.bat
ORACLE_INSTANCE\bin\frmplsqlconv.bat
ORACLE_INSTANCE\bin\frmxmlsg.bat
ORACLE_INSTANCE\bin\frmcmp_batch.bat
ORACLE_INSTANCE\bin\frmf2xml.bat
ORACLE_INSTANCE\bin\frmxml2f.bat
ORACLE_INSTANCE\bin\frmxmlv.bat
Type of File Location
Reports standalone
server configuration
ORACLE_INSTANCE/config/ReportsServerComponent/server_
name/rwserver.conf
ORACLE_INSTANCE/config/ReportsServer/server_name/jdbcpds.conf
ORACLE_INSTANCE/config/ReportsServer/server_name/xmlpds.conf
ORACLE_INSTANCE/config/ReportsServer/server_name/textpds.conf
ORACLE_INSTANCE/config/ReportsServer/server_name/rwnetwork.conf
ORACLE_INSTANCE/config/ReportsServer/server_name/component-logs.xml
ORACLE_INSTANCE/config/ReportsServer/server_name/logging.xml
Type of File Location

Moving Oracle Fusion Middleware Components
21-82 Oracle Fusion Middleware Administrator's Guide
2. For the following Oracle Fusion Middleware configuration files, which are related
to Oracle Reports Server configuration files, merge changes made from the source
environment to the target environment files. Note that you cannot just copy the
files from the source environment to the target environment, because they may
have environment-specific information such as Oracle home and Oracle instance
names or locations and port numbers.
Reports in-process
server and servlet
configuration
DOMAIN_HOME/config/fmwconfig/servers/server_name/applications/reports_
version/configuration/cgicmd.dat
DOMAIN_HOME/config/fmwconfig/servers/server_name/applications/reports_
version/configuration/rwservlet.properties
DOMAIN_HOME/config/fmwconfig/servers/server_name/applications/reports_
version/configuration/rwserver.conf
DOMAIN_HOME/config/fmwconfig/servers/server_name/applications/reports_
version/configuration/jdbcpds.conf
DOMAIN_HOME/config/fmwconfig/servers/server_name/applications/reports_
version/configuration/xmlpds.conf
DOMAIN_HOME/config/fmwconfig/servers/server_name/applications/reports_
version/configuration/textpds.conf
DOMAIN_HOME/config/fmwconfig/servers/server_name/applications/reports_
version/configuration/rwnetwork.conf
DOMAIN_HOME/config/fmwconfig/servers/server_name/applications/reports_
version/configuration/logging.xml
DOMAIN_HOME/config/fmwconfig/servers/server_name/applications/reports_
version/configuration/logmetadata.xml
DOMAIN_HOME/config/fmwconfig/servers/server_name/applications/reports_
version/configuration/jazn-data.xml
Reports Tools
configuration
ORACLE_INSTANCE/config/ReportsTools/rwbuilder.conf
ORACLE_INSTANCE/config/ReportsTools/rwnetwork.conf
ORACLE_INSTANCE/config/ReportsTools/jdbcpds.conf
ORACLE_INSTANCE/config/ReportsTools/xmlpds.conf
ORACLE_INSTANCE/config/ReportsTools/textpds.conf
ORACLE_INSTANCE/config/ReportsTools/component-logs.xml
ORACLE_INSTANCE/config/ReportsTools/logging.xml
Reports Bridge
configuration
ORACLE_INSTANCE/config/ReportsBridge/bridge_name/rwbridge.conf
ORACLE_INSTANCE/config/ReportsBridge/bridge_name/rwnetwork.conf
ORACLE_INSTANCE/config/ReportsBridge/bridge_name/component-logs.xml
ORACLE_INSTANCE/config/ReportsBridge/bridge_name/loggin.xml
Reports shell scripts
(UNIX) ORACLE_INSTANCE/config/reports/bin/rw*.sh
(Windows) ORACLE_INSTANCE\config\reports\bin\rw*.bat
(UNIX) ORACLE_INSTANCE/config/reports/bin/reports.sh
(Windows) ORACLE_INSTANCE\config\reports\bin\reports.bat
(UNIX) ORACLE_INSTANCE/config/reports/bin/namingservice.sh
(Windows) ORACLE_INSTANCE\config\reports\bin\namingservice.bat
Type of File Location
JPS
configuration
DOMAIN_HOME/config/fmwconfig/jps-config.xml
DOMAIN_HOME/config/fmwconfig/jps-config-jse.xml
DOMAIN_HOME/config/fmwconfig/system-jazn-data.xml
Type of File Location

Moving Oracle Fusion Middleware Components
Moving from a Test to a Production Environment 21-83
3. If you created additional Oracle Reports Server component instances in the source
environment, create these in the target environment using opmnctl.
4. For resources related to Oracle Reports Server, take the following actions:
■Copy any fonts used in the source environment from the directory specified by
environment variable REPORTS_FONT_DIRECTORY to target environment.
By default, they are in ORACLE_INSTANCE/reports/fonts.
■Move the Common UNIX Printing System (CUPS) printing configuration to
the target environment, if applicable.
For more information about using CUPS with Oracle Reports, see "Enhanced
Printing on Linux Using CUPS" in the Oracle Fusion Middleware Publishing
Reports to the Web with Oracle Reports Services.
5. For Reports definition files and data tables, take the following actions:
■Copy the reports files, such as RDF, JSP, REP, and XML files, used in the source
environment to the target environment.
■Deploy JSP Web reports to the target environment in the following location:
DOMAIN_HOME/servers/WLS_REPORTS/stage/reports/reports/web.war
■Move Reports-specific data tables that are referred to in the RDF files to the
database in the target environment using database migration tools, such as the
Oracle Database export and import utilities.
6. For Reports job-related configuration files, take the following actions:
■Copy Reports Server cache files to the following location in the target
environment:
ORACLE_INSTANCE/reports/cache
■For Reports scheduled job information, copy the server data (server_name.dat)
file to the following location in target environment:
ORACLE_INSTANCE/reports/server
Note that because the server name is generated automatically when it is
created and the .dat file is named with the server name, the name of the .dat
file differs between the source environment and the target environment.
Depending on whether it is a standalone server or an in-process server, the
name takes one of the following forms:
ReportsServer_hostname_instanceName
rep_wls_reports_hostname_instanceName
Forms and
Reports
common files
Font setup, aliasing, subsetting, embedding:
ORACLE_INSTANCE/config/FRComponent/frcommon/guicommon/tk/admin/Uifont.ali
Printer configuration (UNIX only):
ORACLE_INSTANCE/config/FRComponent/frcommon/guicommon/tk/admin/uiprint.txt
Toolkit configuration, encoding (UNIX only):
ORACLE_
INSTANCE/config/FRComponent/frcommon/guicommon/tk/admin/uTk2Motif.rgb
PPD files (UNIX only):
ORACLE_INSTANCE/config/FRComponent/frcommon/guicommon//tk/admin/PPD/*
AFM files (UNIX only):
ORACLE_INSTANCE/config/FRComponent/frcommon/guicommon/tk/admin/AFM/*
Type of File Location

Moving Oracle Fusion Middleware Components
21-84 Oracle Fusion Middleware Administrator's Guide
Change the name of the file to reflect the host name and Oracle instance name
in the target environment.
7. If the job repository or job status repository is configured in the database, you
must create the same schemas in the target environment database and move the
data:
a. Use the following script:
ORACLE_HOME/reports/admin/sql/rw_job_repos.sql
b. Move any data from the source database for the schemas RW_JOBS, RW_
SERVER_JOB_QUEUE, and RW_SERVER_QUEUE to target database using
database migration tools, such as the Oracle Database export and import
utilities.
8. Move any user and reports server security policy information. See "Securing
Oracle Reports" in the Oracle Fusion Middleware Publishing Reports to the Web with
Oracle Reports Services.
9. If you use Oracle Internet Directory as the identity and policy store, move the
Forms RAD data from Oracle Internet Directory in the source environment to
Oracle Internet Directory in the target environment. See Step 3 in Task 1, "Move
Oracle Internet Directory to an Existing Target Environment" in Section 21.4.1.
10. If you used JAZN-XML-based identity and policy store in the source environment,
move them to the LDAP in the target environment. You can use the WLST
command migrateSecurityStore, as described in "Migrating Policies with the
Command migrateSecurityStore" in the Oracle Fusion Middleware Application
Security Guide.
11. Migrate the credential store, using the script migrateSecurityStore, as
described in "Migrating Credentials Manually" in the Oracle Fusion Middleware
Application Security Guide.
12. Move any database proxy users to the target database using database cloning
tools.
13. If any Reports plug-ins are registered, copy the corresponding .jar files to the
target environment and add the path to the files to the environment variable
REPORTS_CLASSPATH.
Task 5 Move Oracle Business Intelligence Discoverer to the New Target
Environment
To move Oracle BI Discoverer to the new target environment:
1. If you have modified the default user preferences, copy the following files from
the source environment to the target environment:
ORACLE_INSTANCE/config/PreferenceServer/disco-comp-name/.reg_key.dc
ORACLE_INSTANCE/config/PreferenceServer/disco-comp-name/pref.txt
ORACLE_INSTANCE/config/PreferenceServer/disco-comp-name/defaults.txt
2. If you have changed the Oracle BI Discoverer settings, copy following files from
the source environment to the target environment:
DOMAIN_HOME/config/fmwconfig/servers/WLS_DISCO/applications/discoverer_
11.1.1.3.0/configuration/configuration.xml
DOMAIN_HOMEconfig/fmwconfig/servers/WLS_DISCO/applications/discoverer_
11.1.1.3.0/configuration/configuration-preview.xml

Moving Oracle Fusion Middleware Components
Moving from a Test to a Production Environment 21-85
In the configuration.xml file, change the values of the following elements to reflect
the target environment:
■applicationURL
■oracleInstance
■discovererComponentName
3. If you have changed the server configuration files, copy the following file from the
source environment to the target environment:
ORACLE_INSTANCE/config/OPMN/opmn/opmn.xml
4. Copy the following file from the source environment to the target environment:
ORACLE_INSTANCE/config/OHS/ohs_name/moduleconf/module_disco.conf
In the file, change the values of the following elements to reflect the target
environment:
■WebLogicCluster. Valid only if a cluster exists.
■WebLogicHost
■WebLogicPort
5. Copy the following files from the source environment to the target environment:
DOMAIN_HOME/servers/WLS_
DISCO/stage/discoverer/11.1.1.1.0/discoverer/configuration/base-descktop.xss
DOMAIN_HOME/servers/WLS_
DISCO/stage/discoverer/11.1.1.1.0/discoverer/configuration/blstyles.xss
DOMAIN_HOME/servers/WLS_
DISCO/stage/discoverer/11.1.1.1.0/discoverer/configuration/dc-blaf-review.xss
DOMAIN_HOME/servers/WLS_
DISCO/stage/discoverer/11.1.1.1.0/discoverer/configuration/dc-blaf.xsd
DOMAIN_HOME/servers/WLS_
DISCO/stage/discoverer/11.1.1.1.0/discoverer/configuration/dc-blaf.xss
DOMAIN_HOME/servers/WLS_
DISCO/stage/discoverer/11.1.1.1.0/discoverer/configuration/minimal-desktop.xss
DOMAIN_HOME/servers/WLS_
DISCO/stage/discoverer/11.1.1.1.0/discoverer/configuration/minimal-pda.xss
DOMAIN_HOME/servers/WLS_
DISCO/stage/discoverer/11.1.1.1.0/discoverer/configuration/oracle-desktop.xss
DOMAIN_HOME/servers/WLS_
DISCO/stage/discoverer/11.1.1.1.0/discoverer/configuration/oracle-pda.xss
DOMAIN_HOME/servers/WLS_
DISCO/stage/discoverer/11.1.1.1.0/discoverer/configuration/pocketPC.xss
DOMAIN_HOME/servers/WLS_
DISCO/stage/discoverer/11.1.1.1.0/discoverer/configuration/simple-desktop.xss
DOMAIN_HOME/servers/WLS_
DISCO/stage/discoverer/11.1.1.1.0/discoverer/configuration/swan-desktop.xss
6. Copy some or all of the files in the following directory, depending on which files
you use:
DOMAIN_HOME/servers/WLS_
DISCO/stage/discoverer/11.1.1.1.0/discoverer/discoverer.war/custom_logos/
The files that are used are listed in the configuration.xml file.
7. To use the same database service entries, copy the following file from the source
environment to the target environment:

Moving Oracle Fusion Middleware Components
21-86 Oracle Fusion Middleware Administrator's Guide
ORACLE_HOME/network/admin/tnsnames.ora
8. Move the DISCOVERER schema from the source environment to the target
environment. You can use the Oracle Database export and import utilities to move
the schema.
Note that if you choose to use the same database for source and target, you do not
need to move the data.
9. Move the EUL data from the source environment to the target environment:
a. Create the EUL user and an empty EUL on the target database. See "How to
Create an End User Layer in a New Database User" in the Oracle Fusion
Middleware Administrator's Guide for Oracle Business Intelligence Discoverer.
b. Move the EUL schema from the source database by using the Discoverer
Administrator to export the schema from the source database and import it
into the database in the target environment. For more information, see "About
Using the Discoverer Export Wizard and Import Wizard" in the Oracle Fusion
Middleware Administrator's Guide for Oracle Business Intelligence Discoverer.
c. Run the eul5_id.sql script to give the new EUL a unique reference number.
Then, grant the entire Discoverer end user community access to the EUL. The
script is located in:
ORACLE_ HOME/discoverer/util/eul5_id.sql
For more information, see "Creating and Maintaining End User Layers" in the
Oracle Fusion Middleware Administrator's Guide for Oracle Business Intelligence
Discoverer.
10. Move the catalog data from the source environment to the target environment:
a. Install the catalog in the target OLAP database, using the following command:
java -classpath d4o.jar oracle.dss.d4o.administration.D4OCommand install
-h hostname -po port -sid sid -su "sys as sysdba"
-sp password -p d4osys-password -t users
b. Authorize users in the target OLAP database, using the following command:
java -classpath d4o.jar oracle.dss.d4o.administration.D4OCommand
authorize -h hostname -po port -sid sid -p d4osys-password -u user
c. Export the Discoverer catalog from the source database and import it into the
database in the target environment by using the OLAP command utility. For
more information see "Using the Discoverer Plus OLAP Command Line
Utility to Manage the Discoverer Catalog" in the Oracle Fusion Middleware
Configuration Guide for Oracle Business Intelligence Discoverer.
11. Move Portlet data from the source Discoverer metadata repository to the target
Discoverer metadata repository:
a. Use the Oracle Database export and import utilities.
Note that you may need to perform the import multiple times to ensure that
parent tables are populated before child tables. Use the following order to
avoid SQL errors: PTM5_PARTITION, PTM5_PORTLET, PTM5_VERSION,
PTM5_INSTANCE, PTM5_SCHEDULE, PTM5_CACHE,PTM5_
CUSTOMINFO.
b. Modify the Portlet Provider URL in the Portal to point to the new target setup.
12. Move PStore data:

Moving Oracle Fusion Middleware Components
Moving from a Test to a Production Environment 21-87
a. Delete the default encryption key from the table WWSSO_PS_
CONFIGURATION_INFO_T.
b. Move the PStore data for the Discoverer metadata repository using Oracle
Database export and import utilities.
Note that the user names and schema names must be the same in the target
environment as in the source environment.
21.4.9.2 Moving Oracle Portal, Oracle Forms Services, Oracle Reports, and Oracle
Business Intelligence Discoverer to an Existing Target Environment
In this procedure, you have installed Oracle Portal, Oracle Forms Services, Oracle
Reports, and Oracle Business Intelligence Discoverer in the source environment and
you want to move the components to the target environment that already exists.
To move to an existing target environment, perform the following tasks:
■Task 1, "Move Oracle Portal to an Existing Target Environment"
■Task 2, "Move Oracle Forms Services to an Existing Target Environment"
■Task 3, "Move Oracle Reports to an Existing Target Environment"
■Task 4, "Move Oracle Business Intelligence Discoverer to an Existing Target
Environment"
Task 1 Move Oracle Portal to an Existing Target Environment
This procedure assumes that you have made changes to Oracle Portal in the source
environment, such as adding pages, adding content to pages, creating new users and
groups, and assigning page access permissions for newly created pages to new users
and groups.
To move Oracle Portal to an existing target environment, take the steps described in
Task 2, "Move Oracle Portal to the New Target Environment" in Section 21.4.9.1.
Task 2 Move Oracle Forms Services to an Existing Target Environment
To move Oracle Forms Services to the existing target environment:
1. Copy the Oracle Forms Services application files (FMX, MMX, and PLX) from the
source environment to the target environment. The location of the files may be
specified in the Forms environment configuration file, default.env.
Note that if the files are in a shared network location, you do not need to copy
them to the target environment. Instead, add the location to the default.env file.
2. Make any necessary configuration changes as described in "Deploying Your
Application" in the Oracle Fusion Middleware Forms Services Deployment Guide.
3. Restart the components:
ORACLE_INSTANCE/bin/opmnctl stopall
ORACLE_INSTANCE/bin/opmnctl startall
Task 3 Move Oracle Reports to an Existing Target Environment
To move Oracle Reports to an existing target environment, take the same steps as
described in Task 4, "Move Oracle Reports to the New Target Environment" in
Section 21.4.9.1.

Moving Oracle Fusion Middleware Components
21-88 Oracle Fusion Middleware Administrator's Guide
Task 4 Move Oracle Business Intelligence Discoverer to an Existing Target
Environment
In this procedure, you primarily use the source environment to create EULs for
developing a business area without compromising the performance of target
environments.
To move Oracle BI Discoverer to an existing target environment:
1. Move the configuration files that are listed in Steps 1 and 5 in Task 5, "Move Oracle
Business Intelligence Discoverer to the New Target Environment" in
Section 21.4.9.1.
2. Move the DISCOVERER schema from the source environment to the target
environment. You can use the Oracle Database export and import utilities to move
the schema.
Note that if you choose to use the same database for source and target, you do not
need to move the data.
3. Move the EUL schema from the source environment to the target environment by
using the Oracle database export and import utilities to export the schema from
the source database and import it into the database in the target environment.
Note that the user names and schema names must be the same in the target
environment as in the source environment.
21.4.10 Moving Oracle Data Integrator to a Target Environment
The following topics describe how to move Oracle Data Integrator from the source
environment to the target environment:
■Moving Oracle Data Integrator to a New Target Environment
■Moving Oracle Data Integrator to an Existing Target Environment
In both cases, you have performed the following in the source environment:
■Installed Oracle WebLogic Server and created the Middleware home for the Java
components.
■Created the needed schemas in the source environment using RCU. See the Oracle
Fusion Middleware Repository Creation Utility User's Guide.
■Installed Oracle Data Integrator.
■Configured and deployed Oracle Data Integrator Java components using the
Configuration Wizard. The Java components can connect and use the source
repositories.
■The source environment should be fully functional in terms of Oracle Data
Integrator agents in Oracle WebLogic Server and have a working repository.
21.4.10.1 Moving Oracle Data Integrator to a New Target Environment
In this procedure, you have installed Oracle Data Integrator in the source environment
and you want to move it to a target environment which does not yet exist.
To move Oracle Data Integrator to a new target environment, perform the following
tasks:
■Task 1, "Move the Database, Middleware Home, and Perform the Initial
Configuration"
■Task 2, "Review the Settings for the Target Environment"

Moving Oracle Fusion Middleware Components
Moving from a Test to a Production Environment 21-89
■Task 3, "Restart the Java EE Agents in the Target Environment"
Task 1 Move the Database, Middleware Home, and Perform the Initial
Configuration
To move the database, Middleware home, and perform the initial configuration on the
target environment:
1. Create the required master and work repositories schemas in the target database
using RCU. See the Oracle Fusion Middleware Repository Creation Utility User's
Guide.
Make sure that both the work and master repositories in the target environment
are created with unique IDs across your entire organization, including your
development and source repositories. Also make sure that the target work
repository is created with the same type as the source repository (For example, if
the source work repository is created as a development repository, the target work
repository must also be created as a development repository).
2. Move the configuration of Oracle Data Integrator and its repository from the
source environment to the target environment using the copyConfig and
pasteConfig scripts, as described in Section 21.3.5.
When you run the copyConfig script, note the following:
■You must pass a configuration file to the copyConfig script. You pass this
using the additionalParams option. For example:
./copyConfig.sh -javaHome /private/Middleware/jrockit_160_26_D1.2.0-5
-archiveLocation /tmp/ar.jar
-sourceMWHomeLoc /private/Middleware
-sourceDomainLoc /private/Middleware/user_projects/domains/base_domain
-domainHostName adc99999.us.oracle.com
-domainPortNo 7001
-domainAdminUserName weblogic
-domainAdminPassword /tmp/wls_pswd.txt
-additionalParams odiCustomArg=/private/t2p/odiCustomArg.xml
The file odiCustomArg.xml is the configuration file.
■The configuration file that you pass to the script contains the connection
information for all Oracle Data Integrator master repositories. The following
shows a sample configuration file:
<?xml version="1.0" encoding="UTF-8" ?>
<config>
<jps-config-path>/private/t2p/jps-config.xml</jps-config-path>
<masterRepositories>
<masterRepository>
<driver>oracle.jdbc.OracleDriver</driver>
<url>jdbc:oracle:thin:@localhost:1521/example.com</url>
<schema>odi_master_11g</schema>
<schema_password_file>/tmp/all_pswd.txt</schema_password_file>
<supervisor>SUPERVISOR</supervisor>
<supervisor_password_file>/tmp/sup_pswd.txt</supervisor_
password_file>
</masterRepository>
<masterRepository>
.....content for 2nd master repository
</masterRepository>
</masterRepositories>
</config>

Considerations in Moving to and from an Oracle RAC Environment
21-90 Oracle Fusion Middleware Administrator's Guide
Note that when you move the configuration, the pasteConfig script copies the
configuration of the domain, including the Administration Server and Managed
Servers.
Task 2 Review the Settings for the Target Environment
The movement scripts update the physical architecture in the target environment
according to the information you specified in the move plan. Review the following
items in the physical architecture in the target environment before proceeding:
■Physical Agents: Change the host, port, and Web application context (for Java EE
Agent) to match the configuration of the target environment.
■Data Servers: Change the data server connection information (JDBC, JNDI, data
source name) to match the configuration of the target environment.
■Physical Schemas: The schemas (including file folder location) defined for the data
servers must match the configuration of the target environment.
Task 3 Restart the Java EE Agents in the Target Environment
Restart the Java EE agents in the target environment. These agents start processing the
scheduled scenarios.
21.4.10.2 Moving Oracle Data Integrator to an Existing Target Environment
In this procedure, you have a number of new or regenerated scenarios in the source
environment and you want to move them to the target environment that already
exists.
The movement scripts support repeated runs to the target environment. To overwrite
the target environment with the latest source environment follow the process in
Section 21.4.10.1, but take one of the following actions:
■If the repository is in internal authentication mode, supply the supervisor
password in move plan before running the pasteConfig script.
■If the repository is in external authentication mode, change it to internal
authentication mode and supply the supervisor password in move plan before
running the pasteConfig script.
21.5 Considerations in Moving to and from an Oracle RAC Environment
If you are moving your environment to or from an Oracle Real Application Cluster
(Oracle RAC) environment, note the following:
■If you are moving from a source environment that is not an Oracle RAC
environment to a target environment that uses Oracle RAC, the move plan will
have one entry for a generic data source (for example mds-soa.) You update the
move plan to point to one of the Oracle RAC instances and complete the move
from the source environment to the target environment.
Then, you configure your target environment for Oracle RAC, as described in the
Oracle Fusion Middleware High Availability Guide, especially "Considerations for
High Availability Oracle Database Access."
■If you are moving from a source environment that uses Oracle RAC to a target
environment that does not use Oracle RAC, the move plan will have multiple
entries for generic data sources. For example, if you have four Oracle RAC
instances, you will have four generic data sources that are named mds-soa-rac1

Limitations in Moving from Source to Target
Moving from a Test to a Production Environment 21-91
through mds-soa-rac4. You update the move plan to point all generic data sources
to the single non-RAC instance in the target environment.
■If you are moving from a source environment that uses Oracle RAC to a target
environment that uses Oracle RAC, but you have more Oracle RAC instances in
the target environment, the move plan will have one entry for a multi data source
(for example, mds-soa). In addition, it will have multiple entries for generic data
sources. For example, if you have three Oracle RAC instances on the source
environment, you will have three generic data sources that are named
mds-soa-rac1 through mds-soa-rac3. You have four Oracle RAC instances in the
target environment. You update the move plan to point the generic data sources to
the first three generic data sources in the target environment.
■If you are moving from a source environment that uses Oracle RAC to a target
environment that uses Oracle RAC, but you have fewer Oracle RAC instances in
the target environment, the move plan will have one entry for a multi data source
(for example, mds-soa). In addition, it will have multiple entries for generic data
sources. For example, if you have four Oracle RAC instances on the source
environment, you will have four generic data sources that are named mds-soa-rac1
through mds-soa-rac4. You have three Oracle RAC instances in the target
environment. You update the move plan to point the first three generic data
sources to the three generic data sources in the target environment. You point the
last generic data source to the third generic data source. (The third Oracle RAC
instance will contain both mds-soa-rac3 and mds-soa-rac4).
Then, you can add an additional data source, as described in Section 10.2.2.1.
21.6 Limitations in Moving from Source to Target
Note the following limitations and restrictions:
■The target environment must be on the same operating system as the source
environment. Also, the operating system architecture must be the same in both
environments. For example, both environments must be running 32-bit operating
systems or 64-bit operating systems.
■The target environment must have the same superuser or administrative user as
the user at the source environment. The user's password can be different; you
specify it on the command line when you use the pasteConfig script.
After you complete the movement of the installation, you can modify the user on
the target environment.
■When you move the configuration of a component, the scripts replicate the
topology of the source. For example, if the source domain contains Managed
Servers server_1 and server_2 on Host A and Managed Servers server_3 and
server_4 on Host B, you must specify a similar relationship between Managed
Servers and hosts at the target. (You specify the hosts for each Managed Server in
the move plan.)
■All Oracle homes in the Middleware home must be registered in the same Oracle
inventory. If you have installed multiple components under the same Middleware
home, but used different Oracle inventory locations, the scripts are not able to
detect all of the Oracle homes.
Note: Multi data sources are moved to the target environment, even
though they are not listed in the move plan.

Recovering from Test to Production Errors
21-92 Oracle Fusion Middleware Administrator's Guide
■If a custom application uses an internal data source (for example, the application
was created and deployed with an internal data source using JDeveloper), the
internal data source is not migrated during the pasteConfig operation.
To work around this, create an external data source in the domain, modify the
application to use that data source, and deploy the application again.
■If you are applying the clone of a Middleware home on a host that does not yet
have Oracle Fusion Middleware installed, the host must have JDK 1.6.04 or higher
installed. In addition, the PATH, CLASSPATH, and JAVA_HOME environment
variables must point to the JDK.
■If the source Middleware home uses a JDK that is external to the Middleware
Home, the pasteBinary operation must also use an external JDK.
■If there is not enough space in the temporary directory when you are moving an
entity, an error is returned, noting the space needed. To work around this problem,
specify a different location for the temporary directory by using the T2P_JAVA_
OPTIONS environment variable as described in Section 20.3.
■When you use the pasteBinary script to move a Web Tier installation, you may
receive the following error:
SEVERE : Jun 14, 2011 12:35:27 AM - SEVERE - CLONE-20901 Unable to restore
permission of a few files of the Oracle home
You can ignore this message, because the files are not needed.
21.7 Recovering from Test to Production Errors
When you execute the pasteBinary or pasteConfig scripts and enter incorrect
information in the move plan, the scripts return an error. In some cases, the scripts
may have partially completed the paste operation. To recover, take the following
actions, depending on the script that returned the error:
■If the pasteBinary script returns an error while moving the Middleware home
directory at the target:
1. Delete the target Middleware home.
2. Remove the Oracle home entry from the Oracle inventory, if it is present.
3. For Windows, remove the shortcut for the Middleware home and Oracle
home.
■The copyConfig script requires that all servers be running, but that they are idle,
so that no directories are being modified. If a server is not idle, the copyConfig
script reports that the cloning operation completed successfully and the
copyConfig error log file will remain at 0 bytes. However, the copyConfig
standard log file will contain an error regarding writing to the packed_domain.jar.
That error will cause the pasteConfig process to fail.
To work around this issue, wait for a short period of time, then retry the
copyConfig operation again.
■If the pasteConfig script returns an error while moving Java components:
1. Stop all processes related to the domain.
2. Delete the following directories:
MW_HOME/user_projects/domains/domain_home
MW_HOME/user_projects/applications/domain_name

Recovering from Test to Production Errors
Moving from a Test to a Production Environment 21-93
3. Drop the schemas and recreate them using RCU.
In addition, if the Oracle Platform Security reassociation failed:
–For an LDAP store, delete the domain node or specify a different value in the
move plan.
–For a database-based store, drop the schema and recreate it using RCU.
■If the pasteConfig script returns an error while moving system components:
1. Deinstall the instance.
2. If you cannot deinstall the instance, stop all processes related to that instance
and delete the Oracle instance.
■If the machine is specified as unix-machineType in the config.xml file, the
pasteConfig script fails with the error CLONE-20408. To work around this
problem, change the machine type in the following file:
DOMAIN_HOME/config/config.xml
In the following line in the file, remove xsi:type="unix-machineType":
<machine xsi:type="unix-machineType">
<name>machine_name</name>
For example:
<machine>
<name>machine_name</name>
■If you encounter an out-of-memory error when you are using the pasteConfig
script, you can work around this in one of the following ways:
–Increase the JVM heap size: Use the option -Xmx for maximum heap size, and
-Xms for initial heap size. For example:
CONFIG_JVM_ARGS="-Xms512m -Xmx1024m"
–Often, the Oracle WebLogic Server domain directory structure contains some
large, unnecessary files, such as large older log files. You can delete these files,
then run the copyConfig and pasteConfig scripts again.
■If you receive an error when you attempt to start the Oracle SOA Suite Managed
Server, you must modify system parameters using the Administration Console
after you run the pasteConfig script. (Note that the pasteConfig script sets these
system parameters with temporary values.)
a. Log into the Oracle WebLogic Server Administration Console.
b. In the Domain Structure window, expand the Environment.
c. Click Servers. The Summary of Servers page appears.
d. Select the server.
e. Select the Server Start tab.
f. In the Arguments field, enter the following parameters:
-Dtangosol.coherence.wkan=hostname
-Dtangosol.coherence.localhost=hostname
-Dtangosol.coherence.localport=localport_number
-Dtangosol.coherence.wka1.port=port_number_for_Coherence

A Case Study: Moving Oracle SOA Suite and the Fusion Order Demo to a New Target Environment
21-94 Oracle Fusion Middleware Administrator's Guide
g. Click Save and Activate Changes.
h. Start the server.
21.8 A Case Study: Moving Oracle SOA Suite and the Fusion Order Demo
to a New Target Environment
In this case study, you move Oracle SOA Suite, along with the deployed SOA
composite application, the Fusion Order Demo, to a new target environment.
In this procedure, you have performed the following in the source environment:
■Installed Oracle WebLogic Server and created the Middleware home.
■Created the required schemas in the source database using RCU.
■Installed Oracle SOA Suite.
■Configured Oracle SOA Suite using the Configuration Wizard.
■If required for your environment, installed and configured Identity Management
components, such as Oracle Internet Directory, Oracle Platform Security, and
Oracle Web Services Manager.
■Configured security policies.
■Deployed the Fusion Order Demo sample application.
See "Introduction to the SOA Sample Application" in the Oracle Fusion Middleware
Developer's Guide for Oracle SOA Suite for information on how to download the zip
file for the application and how to deploy it.
To move the Oracle SOA Suite to a new target environment, perform the following
tasks:
■Task 1, "Move the Database and the Middleware Home"
■Task 2, "Move the Domain Configuration"
■Task 3, "Deploy Oracle B2B Agreements and Enable Listening Channel"
■Task 4, "Validate the Fusion Order Demo"
Task 1 Move the Database and the Middleware Home
To move the Middleware home and binary files:
1. Move or create the database and the schemas, as described in Section 21.3.3.
2. Move Identity Management components, as described in Section 21.4.1.
3. Move the Middleware home and binary files:
a. On Windows, at the source Middleware home, stop the Administration Server
and any Managed Servers running in the Middleware home. (On UNIX, you
do not need to stop the servers.)
b. At the source Middleware home, execute the copyBinary script, which copies
the WebLogic Server home and the Oracle homes contained within the
Middleware home. If there are no Oracle homes in the source Middleware
home, no Oracle homes are present in the archive.
For example, to copy a Middleware home that is located at /scratch/Oracle
/Middleware1, use the following command:
copyBinary.sh -javaHome /scratch/Oracle/Middleware1/jrockit_160_20_

A Case Study: Moving Oracle SOA Suite and the Fusion Order Demo to a New Target Environment
Moving from a Test to a Production Environment 21-95
D1.1.0-18
-archiveLoc /tmp/mw_copy.jar
-sourceMWHomeLoc /scratch/Oracle/Middleware1
-invPtrLoc /scratch/oracle/oraInst.loc
c. If you are copying the Middleware home to a different host, copy the archive
file to that system.
d. Copy the pasteBinary script and the cloningclient.jar file to the target system
and ensure that they have execute permission. See Section 20.3 for the
locations of the files.
Do not copy the other scripts, such as pasteConfig. Those scripts are generated
when you extract the files, as in step e.
e. At the target, extract the files from the archive using the pasteBinary script.
For example, to apply the archive to the directory /scratch/oracle/MW_
Home_prod, use the following command:
pasteBinary.sh -javaHome /scratch/Oracle/Middleware1/jrockit_160_20_
D1.1.0-18
-archiveLoc /tmp/mw_copy.jar
-targetMWHomeLoc /scratch/oracle/MW_Home_prod
The Middleware home is extracted to /scratch/oracle/MW_Home_prod and
the WebLogic Server home and all of the Oracle homes are extracted under it
with the same names as that of the source Oracle home names.
Task 2 Move the Domain Configuration
To move a copy of the domain configuration and Node Manager configuration:
1. At the source Middleware home, make sure that the Administration Server and all
Managed Servers are started.
2. At the source, execute the copyConfig script, which is described in Section 20.3.1.3,
to copy the domain configuration.
For example, to copy the configuration of the Oracle SOA Suite domain named
SOA_domain1 in the Middleware home /scratch/Oracle/Middleware1, use the
following command:
copyConfig.sh -javaHome /scratch/Oracle/Middleware1/jrockit_160_20_D1.1.0-18
-archiveLoc /tmp/soa.jar
-sourceDomainLoc /scratch/Oracle/Middleware1/user_
projects/domains/SOA_domain1
-sourceMWHomeLoc /scratch/Oracle/Middleware1
-domainHostName example.com
-domainPortNum 8001
-domainAdminUserName domain_admin_username
-domainAdminPassword /scratch/admin/passwd.txt
-logDirLoc /tmp/logs
3. If you are copying the component to a different host, copy the archive file to that
system.
4. Extract the move plan from the archive, using the extractMovePlan script. For
example:
extractMovePlan.sh -javaHome /scratch/Oracle/Middleware1/jrockit_160_20_
D1.1.0-18
-archiveLoc /tmp/soa.jar

A Case Study: Moving Oracle SOA Suite and the Fusion Order Demo to a New Target Environment
21-96 Oracle Fusion Middleware Administrator's Guide
-planDirLoc /tmp/Oracle/t2p_plans/soa
5. Edit the move plan, modifying the properties to reflect the values for the target
environment. See Table 20–13, Table 20–14, Table 20–15 and Table 20–16 for the list
of properties for Oracle SOA Suite.
For example, edit the host and port numbers for all properties, updating the
properties with the correct values for the target environment.
6. Edit the adapters deployment plan files, which are located in the following
directory:
move_plan_dir/adapters
(The location is specified in the move plan, under the configGroup Adapter.)
If you only have the Fusion Order Demo configured, the files are:
■FileAdapter_plan.xml
■JmsAdapter_plan.xml
■OracleBamAdapter_plan.xml
If you updated other adapters, those files will be located in the adapter directory.
For each file, edit the <config-root> element to specify the location of the adapters
configuration plan on the target. For example:
<config-root>/scratch/Oracle/Middleware/Oracle_
SOA1/soa/connectors/plan</config-root>
In the example, Oracle_SOA1 is the SOA Oracle home.
7. Edit the Composites configuration plan files, which are located in the following
directory:
move_plan_dir/composites
The location is specified in the move plan, under the configProperty, Config Plan
Location. For more information about Composites configuration plan files, see
"Introduction to a Configuration Plan File" in the Oracle Fusion Middleware
Developer's Guide for Oracle SOA Suite.
The files are:
■B2BX12OrderGateway_1.0_soaFusionOrderDemo.xml
In this file, update the host and Managed Server port in the URLs in the
location attribute to specify the values for the target. For example:
<attribute name="location">
<replace>
http://example.com:18937/soa-infra/services/soaFusionOrderDemo/OrderSDOComp
osite!1.0/StoreFrontService?wsdl</replace>
</attribute>
■PartnerSupplierComposite_1.0_soaFusionOrderDemo.xml
In this file, for each <wsdlAndSchema> element, change the location, if
necessary, to specify a different location on the target. (The location is specified
in the <replace> element.)
■OrderBookingComposite_1.0_soaFusionOrderDemo.xml

A Case Study: Moving Oracle SOA Suite and the Fusion Order Demo to a New Target Environment
Moving from a Test to a Production Environment 21-97
In this file, update the host and Managed Server port in the URLs in the
location attribute. For example:
<attribute name="location">
<replace>http://example.com:18937/WebServices_WebLogicFusionOrderDemo_
CreditCardAuthorization/CreditAuthorizationPort?wsdl</replace>
</attribute>
■OrderSDOComposite_1.0_soaFusionOrderDemo.xml
This file does not require any changes.
8. At the target, extract the files from the archive using the pasteConfig script, which
is described in Section 20.3.1.8. The pasteConfig scripts creates the domain and
deploys all the configurations and composites.
For example, to apply the archive to the Middleware home
/scratch/Oracle/Middleware1, use the following command:
pasteConfig.sh -javaHome /scratch/Oracle/Middleware1/jrockit_160_20_D1.1.0-18
-archiveLoc /tmp/soa.jar
-movePlanLoc /tmp/Oracle/t2p_plans/soa/moveplan.xml
-targetDomainLoc /scratch/Oracle/Middleware1/user_
projects/domains/SOA_domain1
-targetMWHomeLoc /scratch/Oracle/Middleware1/
-domainAdminPassword /scratch/pwd_dir/pass.txt
After the script completes, the Administration Server is running, but the Managed
Servers are not.
9. At the source, execute the copyConfig script, which is described in Section 20.3.1.6,
to copy the Node Manager configuration. For example, use the following
command:
copyConfig.sh -javaHome /scratch/Oracle/Middleware1/jrockit_160_20_D1.1.0-18
-archiveLoc /tmp/nm.jar
-sourceNMHomeLoc /scratch/Oracle/Middleware/wlserver_
10.3/common/nodemanager
-logDirLoc /tmp/logs
10. If you are copying the Node Manager to a different host, copy the archive file to
that system.
11. Extract the move plan from the archive, using the extractMovePlan script. For
example:
extractMovePlan.sh -javaHome /scratch/Oracle/Middleware1/jrockit_160_20_
D1.1.0-18
-archiveLoc /tmp/nm.jar
-planDirLoc /tmp/Oracle/t2p_plans/nm
12. Edit the move plan, modifying the properties to reflect the values for the target
environment. See Table 20–12 to find the list of properties for Node Manager.
13. At the target, extract the files from the archive using the pasteConfig script, which
is described in Section 20.3.1.11. For example, use the following command:
pasteConfig -javaHome USER_HOME/jrockit_160_17_R28.0.0-679/
-archiveLoc /tmp/nm.jar
-targetNMHomeLoc /scratch/Oracle/Middleware1/wlserver_
10.3/common/nodemanager
-targetMWHomeLoc /scratch/Oracle/Middleware1
-movePlanLoc /tmp/Oracle/t2p_plans/nm/moveplan.xml

A Case Study: Moving Oracle SOA Suite and the Fusion Order Demo to a New Target Environment
21-98 Oracle Fusion Middleware Administrator's Guide
-silent true
After the script completes, the Administration Server is running, but the Managed
Servers are not.
14. Start all Managed Servers.
Task 3 Deploy Oracle B2B Agreements and Enable Listening Channel
You must explicitly deploy the Oracle B2B agreements. (See "Deploying an
Agreement" in the Oracle Fusion Middleware User's Guide for Oracle B2B for more
information.)
To deploy the Oracle B2B agreements and enable the listening channel:
1. Log in to the Oracle B2B console, by entering the following URL, and providing
the user name and password:
http://host:8001/b2bconsole
2. Deploy the Oracle B2B agreements
a. Select the Administration tab, then the Deploy tab.
b. Use the search parameters to find the agreement you want to deploy and click
Search.
c. Highlight one or more agreements and click Deploy.
3. Enable the listening channel:
a. Select the Administration tab, then the Listening Channel tab, and then the
Channel Attributes tab.
b. Select the channel and click Enable.
Task 4 Validate the Fusion Order Demo
To validate the Fusion Order Demo:
For more information about running Fusion Order Demo, see "Running Fusion Order
Demo" in the Oracle Fusion Middleware Developer's Guide for Oracle SOA Suite.
1. Access the Store Front from the following URL:
http://hostname:port/StoreFrontModule/faces/home.jspx
In the example, hostname is the DNS name or IP address of the Oracle WebLogic
Server for Oracle SOA Suite and port is the address of the port, for example, port
8001, on which the Store Front module is deployed.
You begin the order process by browsing the product catalog. When you click Add
next to a product, the site updates the shopping cart region to display the item.
2. Begin the order process by browsing the product catalog. Click Add under the Tre
650 Phone/PDA for $299.99.
3. Click Checkout and log in using ngreenbe and welcome1 in the Username and
Password fields.
4. Provide the shipping and invoice details.
5. Click Logout.

Part IX
Part IX Appendixes
This part contains the following appendixes:
■Appendix A, "Oracle Fusion Middleware Command-Line Tools"
■Appendix B, "URLs for Components"
■Appendix C, "Port Numbers"
■Appendix D, "Metadata Repository Schemas"
■Appendix E, "Using Oracle Fusion Middleware Accessibility Options"
■Appendix F, "Examples of Administrative Changes"
■Appendix G, "Viewing Release Numbers"
■Appendix H, "Oracle Wallet Manager and orapki"
■Appendix I, "Troubleshooting Oracle Fusion Middleware"

A
Oracle Fusion Middleware Command-Line Tools A-1
AOracle Fusion Middleware Command-Line
Tools
This appendix summarizes the command-line tools that are available in Oracle Fusion
Middleware.
Table A–1 Oracle Fusion Middleware Command-Line Tools
Command Path Description
adrci UNIX: MW_HOME/wlserver_n/server/adr
Windows: MW_HOME\wlserver_n\server\adr
Package incident and problem information into a zip
file for transmission to Oracle Support.
bulkdelete UNIX: ORACLE_HOME/ldap/bin/bulkdelete.sh
Windows: ORACLE_HOME\ldap\bin\bulkdelete.bat
Delete a subtree efficiently in Oracle Internet
Directory.
See: Oracle Fusion Middleware Reference for Oracle
Identity Management
bulkload UNIX: ORACLE_HOME/ldap/bin/bulkload.sh
Windows: ORACLE_HOME\ldap\bin\bulkload.bat
Create Oracle Internet Directory entries from data
residing in or created by other applications.
See: Oracle Fusion Middleware Reference for Oracle
Identity Management
bulkmodify UNIX: ORACLE_HOME/ldap/ bin/bulkmodify
Windows: ORACLE_HOME\ldap\bin\bulkmodify
Modify a large number of existing Oracle Internet
Directory entries in an efficient way.
See: Oracle Fusion Middleware Reference for Oracle
Identity Management
catalog UNIX: ORACLE_HOME/ldap/bin/catalog.sh
Windows: ORACLE_HOME\ldap\bin\catalog.bat
Add and delete catalog entries in Oracle Internet
Directory.
See: Oracle Fusion Middleware Reference for Oracle
Identity Management
chgiphost UNIX: ORACLE_HOME/chgip/scripts/chpiphost.sh
Windows: ORACLE_
HOME\chgip\scripts\chpiphost.bat
Changes the network configuration of Oracle HTTP
Server and Oracle Web Cache.
See: Section 15.1.2
config UNIX: ORACLE_HOME/common/bin/config.sh
Windows: ORACLE_
HOME\common\bin\config.cmd
Invoke the Configuration Wizard to created and
configure a domain or extend a domain.
See: The Installation Guide for the component.
eulbuilder.jar UNIX: ORACLE_HOME/bin/eulbuilder.jar
Windows: ORACLE_HOME\bin\eulbuilder.jar
Discoverer EUL Java command-line interface. Create
and manipulate Discoverer EULs without installing
Oracle Discoverer Administrator.
See: Oracle Business Intelligence Discoverer EUL
Command Line for Java User's Guide
iasua UNIX: ORACLE_HOME/upgrade/iasua.sh
Windows: ORACLE_HOME\upgrade\iasua.bat
Oracle Fusion Middleware Upgrade Assistant.
See: Oracle Fusion Middleware Upgrade Planning Guide
frmcmp UNIX: ORACLE_HOME/bin/frmcmp.sh
Windows: ORACLE_HOME\bin\frmcmp.exe
Start Form Compiler to generate a form.
See: Oracle Forms Services Online Help

A-2 Oracle Fusion Middleware Administrator's Guide
ldapadd UNIX: ORACLE_HOME/bin/ldapadd
Windows: ORACLE_HOME\bin\ldapadd
Add entries, their object classes, attributes, and values
to Oracle Internet Directory.
See: Oracle Fusion Middleware Reference for Oracle
Identity Management
ldapaddmt UNIX: ORACLE_HOME/bin/ldapaddmt
Windows: ORACLE_HOME\bin\ldapaddmt
Add entries, their object classes, attributes, and values
to Oracle Internet Directory. Like ldapadd, except
supports multiple threads for adding entries
concurrently.
See: Oracle Fusion Middleware Reference for Oracle
Identity Management
ldapbind UNIX: ORACLE_HOME/bin/ldapbind
Windows: ORACLE_HOME\bin\ldapbind
Determine if you can authenticate a client to a server.
See: Oracle Fusion Middleware Reference for Oracle
Identity Management
ldapcompare UNIX: ORACLE_HOME/bin/ldapcompare
Windows: ORACLE_HOME\bin\ldapcompare
Match attribute values you specify in the command
line with the attribute values in the Oracle Internet
Directory entry.
See: Oracle Fusion Middleware Reference for Oracle
Identity Management
ldapdelete UNIX: ORACLE_HOME/bin/ldapdelete
Windows: ORACLE_HOME\bin\ldapdelete
Remove entire entries from Oracle Internet Directory.
See: Oracle Fusion Middleware Reference for Oracle
Identity Management
ldapmoddn UNIX: ORACLE_HOME/bin/ldapmoddn
Windows: ORACLE_HOME\bin\ldapmoddn
Modify the DN or RDN of an Oracle Internet
Directory entry.
See: Oracle Fusion Middleware Reference for Oracle
Identity Management
ldapmodify UNIX: ORACLE_HOME/bin/ldapmodify
Windows: ORACLE_HOME\ bin\ldapmodify
Perform actions on attributes in Oracle Internet
Directory.
See: Oracle Fusion Middleware Reference for Oracle
Identity Management
ldapmodifymt UNIX: ORACLE_HOME/bin/ldapmodifymt
Windows: ORACLE_HOME\bin\ldapmodifymt
Modify several Oracle Internet Directory entries
concurrently.
See: Oracle Fusion Middleware Reference for Oracle
Identity Management
ldapsearch UNIX: ORACLE_HOME/bin/ldapsearch
Windows: ORACLE_HOME\bin\ldapsearch
Search and retrieve specific entries in Oracle Internet
Directory.
See: Oracle Fusion Middleware Reference for Oracle
Identity Management
ldifmigrator UNIX: ORACLE_HOME/ bin/ldifmigrator
Windows: ORACLE_HOME\bin\ldifmigrator.bat
Migrate data from application-specific repositories
into Oracle Internet Directory.
See: Oracle Fusion Middleware Reference for Oracle
Identity Management
ldifwrite UNIX: ORACLE_HOME/ldap/ bin/ldifwrite
Windows: ORACLE_HOME\ldap\bin\ldifwrite.bat
Convert to LDIF all or part of the information residing
in an Oracle Internet Directory.
See: Oracle Fusion Middleware Reference for Oracle
Identity Management
oidcmprec UNIX: ORACLE_HOME/ldap/bin/oidcmprec
Windows: ORACLE_HOME\ldap\bin\oidcmprec
Compare one Oracle Internet Directory with another,
detect conflicts or discrepancies, and optionally
resolve them.
See: Oracle Fusion Middleware Reference for Oracle
Identity Management
oidcred UNIX: ORACLE_HOME/ldap/bin/oidcred
Windows: ORACLE_HOME\ldap\ bin\oidcred
Add, update, or delete a credential that has been
created in the Credential Store Framework.
See: Oracle Fusion Middleware Reference for Oracle
Identity Management
Table A–1 (Cont.) Oracle Fusion Middleware Command-Line Tools
Command Path Description

Oracle Fusion Middleware Command-Line Tools A-3
oidctl UNIX: ORACLE_HOME/bin/oidctl
Windows: ORACLE_HOME\ bin\oidctl
Start and stop Oracle Internet Directory.
See: Oracle Fusion Middleware Reference for Oracle
Identity Management
oiddiag UNIX: ORACLE_HOME/ldap/bin/oiddiag
Windows: ORACLE_HOME\ldap\ bin\oiddiag
Collects diagnostic information for Oracle Internet
Directory.
See: Oracle Fusion Middleware Reference for Oracle
Identity Management
oidmon UNIX: ORACLE_HOME/ bin/oidmon
Windows: ORACLE_HOME\bin\oidmon
Monitor Oracle Internet Directory processes.
See: Oracle Fusion Middleware Reference for Oracle
Identity Management
oidpasswd UNIX: ORACLE_HOME/ldap/ bin/oidpasswd
Windows: ORACLE_HOME\ldap\bin\oidpasswd
Change the Oracle Internet Directory password and
otherwise restricts access for Oracle Internet Directory
See: Oracle Fusion Middleware Reference for Oracle
Identity Management
oidprovtool UNIX: ORACLE_HOME/bin/oidprovtool
Windows: ORACLE_HOME\bin\oidprovtool.bat
Administer provisioning profile entries in Oracle
Internet Directory.
See: Oracle Fusion Middleware Reference for Oracle
Identity Management
oidrealm UNIX: ORACLE_HOME/ldap/bin/oidrealm
Windows: ORACLE_HOME\ldap\bin\oidrealm.bat
Create multiple realms in Oracle Internet Directory.
See: Oracle Fusion Middleware Reference for Oracle
Identity Management
oidstats UNIX: SQL command, oidstats.sql
Windows: SQL command, oidstats.sql
Analyze the various database ods schema objects to
estimate statistics.
See: Oracle Fusion Middleware Reference for Oracle
Identity Management
opmnctl UNIX: ORACLE_INSTANCE/bin/opmnctl.exe
Windows: ORACLE_INSTANCE\bin\opmnctl.exe
Start, stop, and get status on OPMN-managed
processes.
See: Oracle Fusion Middleware Oracle Process Manager
and Notification Server Administrator's Guide
orapki UNIX: ORACLE_HOME/bin/orapki
Windows: ORACLE_HOME\bin\orapki.bat
Manages wallets and certificates. See Appendix H.
remtool UNIX: ORACLE_HOME/ldap/bin/remtool
Windows: ORACLE_HOME\ldap\bin\remtool
Search for problems and seek to rectify them in the
event of an Oracle Internet Directory replication
failure.
See: Oracle Fusion Middleware Reference for Oracle
Identity Management
rwbuilder UNIX: ORACLE_HOME/bin/rwbuilder
Windows: ORACLE_HOME\bin\rwbuilder
Invoke the Reports Builder.
See: Oracle Fusion Middleware Publishing Reports to the
Web with Oracle Reports Services
rwclient UNIX: ORACLE_HOME/ bin/rwclient
Windows: ORACLE_HOME\bin\rwclient
Parse and transfer a command line to the specified (or
default) Reports Server.
See: Oracle Fusion Middleware Publishing Reports to the
Web with Oracle Reports Services
rwconverter UNIX: ORACLE_HOME/bin/rwconverter
Windows: ORACLE_HOME\bin\rwconverter
Convert one or more report definitions or PL/SQL
libraries from one storage format to another.
See: Oracle Fusion Middleware Publishing Reports to the
Web with Oracle Reports Services
rwrun UNIX: ORACLE_HOME/bin/rwrun
Windows: ORACLE_HOME\bin\rwrun
Run a report using the Oracle Reports Services
in-process server.
See: Oracle Fusion Middleware Publishing Reports to the
Web with Oracle Reports Services
Table A–1 (Cont.) Oracle Fusion Middleware Command-Line Tools
Command Path Description

A-4 Oracle Fusion Middleware Administrator's Guide
rwserver UNIX: ORACLE_HOME/bin/rwserver
Windows: ORACLE_HOME\bin\rwserver.bat
Invoke the Reports Server.
See: Oracle Fusion Middleware Publishing Reports to the
Web with Oracle Reports Services
ssocfg UNIX: sso/bin/ssocfg.sh
Windows: sso\bin\ssocfg.bat
Update host, port, and protocol of Oracle Single
Sign-On URL.
See: Oracle Fusion Middleware Administrator's Guide for
Oracle Single Sign-On, Release 10.1.3.4
ssooconf.sql UNIX: ORACLE_
HOME/portal/admin/plsql/sso/ssooconf.sql
Windows: ORACLE_
HOME\portal\admin\plsql\sso\ssooconf.sql
Script to point Oracle Single Sign-On server to a
different Oracle Internet Directory.
See: Oracle Fusion Middleware Administrator's Guide for
Oracle Single Sign-On Release 10.1.3.4
wlst UNIX: WLS_HOME/common/bin/wlst.sh
Windows: WLS_HOME\common\bin\wlst.cmd
UNIX: ORACLE_HOME_for_
component/common/bin/wlst.sh
Windows: ORACLE_HOME_for_
component\common\bin\wlst.cmd
(WebLogic Scripting tool) Manages Oracle WebLogic
Server and the components in a Oracle WebLogic
Server domain.
See: Section 3.5.1 and Oracle Fusion Middleware
WebLogic Scripting Tool Command Reference
Table A–1 (Cont.) Oracle Fusion Middleware Command-Line Tools
Command Path Description

B
URLs for Components B-1
BURLs for Components
This appendix provides the URLs needed to access Oracle Fusion Middleware
components.
Tabl e B–1 shows the URLs, and the default user to access components after
installation.
The URLs in the table are shown with the default ports. The components in your
environment might use different ports. To determine the port numbers, from the
WebLogic Domain menu in Fusion Middleware Control, select Port Usage.
Unless otherwise noted, the password for each user is the password supplied during
installation or the password you assigned to the user when you either created the user
or changed the user's password.
Table B–1 URLs for Components
Component URL (with Default Port Number) Default User and Password
Oracle B2B http://host:8001/b2b weblogic
Oracle Business Activity
Monitoring
http://host:9001/oracleBAM weblogic
Oracle Business Intelligence
Discoverer Plus
http://host:7777/discoverer/plus n/a
Oracle Business Intelligence
Discoverer Portlet Provider
http://host:7777/discoverer/portletprovider n/a
Oracle Business Intelligence
Discoverer Viewer
http://host:7777/discoverer/viewer n/a
Oracle Directory Services
Manager
https://host:7001/odsm The superuser, such as
cn=orcladmin
Oracle Enterprise Manager
Fusion Middleware Control
http://host:7001/em weblogic
Oracle Forms Services http://host:http_listen_port/forms/frmservlet Not Applicable
Oracle HTTP Server http://host:7777 Not Applicable
Oracle Portal http://host:http_listen_port/pls/portal orcladmin
Use the password that you
supplied during installation.

B-2 Oracle Fusion Middleware Administrator's Guide
Oracle Reports Services http://host:http_listen_port/reports/rwservlet orcladmin
The default password is the
same as the weblogic
password of the Infrastructure
instance used by Oracle
Reports.
Oracle WebCenter Content:
Imaging
http://host:16000/imaging First user to log in to Imaging
Oracle WebCenter Portal Portlets http://host:8889/richtextportlet/info
http://host:8889/wsrp-tools/info
http://host:8889/portalTools
weblogic
Oracle WebCenter Portal Spaces http://host:8888/webcenter weblogic
Oracle WebCenter Portal's
Discussion Server Server
http://host:8890/owc_discussions weblogic
Oracle WebLogic Server
Administration Console
http://host:7001/console weblogic
Table B–1 (Cont.) URLs for Components
Component URL (with Default Port Number) Default User and Password

C
Port Numbers C-1
CPort Numbers
This appendix provides information about Oracle Fusion Middleware port numbers.
It contains the following topics:
■Port Numbers by Component
■Port Numbers (Sorted by Number)
C.1 Port Numbers by Component
This section provides the following information for each Oracle Fusion Middleware
component or service that uses a port:
■Component or Service: The name of the component and service.
■Default Port Number: The first port number Oracle Fusion Middleware attempts
to assign to a component. It is usually the lowest number in the allotted port
range. If the port is in use, the next available port number, within the allotted
range, is assigned.
■Allotted Port Range: The set of port numbers Oracle Fusion Middleware attempts
to use when assigning a port.
Port numbers for Oracle WebLogic Server servers are assigned sequentially for each
server created. For example, the first Administration Server is assigned the port 7001,
the second 7002. Managed Servers created during installation and configuration for
particular components may have specific default port numbers.
Tabl e C–1 shows the default port number and the port number range for components,
sorted alphabetically by component.
Table C–1 Port Numbers Sorted by Component
Component or Service Default Port Number
Allotted Port
Range
Oracle Business Activity Monitoring 9001 9000-9080
Oracle Directory Integration Platform 7005 7005-9000
Oracle Directory Services Manager 7005 7005-9000
Oracle Forms Services Managed Server 9001 9001-9100
Oracle HTTP Server non-SSL Listen Port 7777 or 8888 7777-7877, 8888
Oracle HTTP Server SSL Listen Port 4443 4443-4543
Oracle Identity Federation Server Managed
Server
7499 7499-9000

Port Numbers by Component
C-2 Oracle Fusion Middleware Administrator's Guide
Oracle Internet Directory (non-SSL) 3060 3061 to 3070,
13060 to 13070
Oracle Internet Directory (SSL) 3131 3132 to 3141,
13131 to 13141
Oracle Management Agent (used by Fusion
Middleware Control)
5162 5162-6162
Oracle Notification Server Local Port 6100 6100 - 6199
Oracle Notification Server Remote Port 6200 6200 - 6299
Oracle Notification Server Request Port 6003 6003 - 6099
Oracle Portal Managed Server 9001 9001-9100
Oracle Reports Managed Server 9001 9001-9100
Oracle Virtual Directory (non-SSL) 6501 6501-6510
Oracle Virtual Directory (SSL) 7501 7501-7510
Oracle Web Cache Administration Port 7786 7781-7790
Oracle Web Cache Invalidation Port 7788 7781-7790
Oracle Web Cache Listen Port 7785 7781-7790
Oracle Web Cache SSL Listen Port 7789 7781-7790
Oracle Web Cache Statistics Port 7787 7781-7790
Oracle WebCenter Content: Imaging 16000 16000
Oracle WebCenter Personalization 8891 8891
Oracle WebCenter Portal Custom Portal
managed server
8793 8793
Oracle WebCenter Portal Custom Portal
managed server
8892 8892
Oracle WebCenter Portal: Spaces 8888 8881-8890
Oracle WebCenter Portal's Activity Graph
Engines
8891 8891
Oracle WebCenter Portal's Pagelet Producer 8889 8881-8890
Oracle WebCenter Portal's Portlet Producer 8889 8881-8890
Oracle WebCenter Portal's Discussion Server 8890 8881-8890
Oracle WebLogic Server Listen Port for
Administration Server
7001 7001-9000
Oracle WebLogic Server Listen Port for Managed
Server
8001 8000 - 8080
Oracle WebLogic Server Node Manager Port 5556 5556
Oracle WebLogic Server SSL Listen Port for
Administration Server
7002 7002-9000
Table C–1 (Cont.) Port Numbers Sorted by Component
Component or Service Default Port Number
Allotted Port
Range

Port Numbers (Sorted by Number)
Port Numbers C-3
C.2 Port Numbers (Sorted by Number)
Tabl e C–2 lists Oracle Fusion Middleware ports numbers and components, sorted in
ascending order by port number.
Table C–2 Port Numbers Sorted by Number
Default Port Number Component or Service
3060 Oracle Internet Directory (non-SSL)
3131 Oracle Internet Directory (SSL)
4443 Oracle HTTP Server (SSL)
5162 Oracle Management Agent
5556 Oracle WebLogic Server Node Manager Port
6003 Oracle Notification Server Request Port
6100 Oracle Notification Server Local Port
6200 Oracle Notification Server Remote Port
6501 Oracle Virtual Directory (non-SSL)
7001 Oracle WebLogic Server Listen Port for Administration Server
7002 Oracle WebLogic Server SSL Listen Port for Administration Server
7005 Oracle Directory Integration Platform
7005 Oracle Directory Services Manager
7499 Oracle Identity Federation Server Managed Server
7501 Oracle Virtual Directory (SSL)
7777 Oracle HTTP Server (non-SSL)
7785 Oracle Web Cache (non-SSL)
7786 Oracle Web Cache Administration Port
7787 Oracle Web Cache Statistics Port
7788 Oracle Web Cache Invalidation Port
7789 Oracle Web Cache (SSL)
8001 Oracle WebLogic Server Listen Port for Managed Server
8793 Oracle WebCenter Portal Custom Services Producer managed
server
8888 Oracle HTTP Server, Oracle WebCenter Portal Spaces
8889 Oracle WebCenter Portal's Pagelet Producer
8889 Oracle WebCenter Portal's Portlet Producer
8890 Oracle WebCenter Portal's Discussion Server
8891 Oracle WebCenter Analytics Collector
8891 Oracle WebCenter Personalization
8891 Oracle WebCenter Portal Activity Graph Engines
8892 Oracle WebCenter Portal Custom Portal managed server
9001 Oracle Business Activity Monitoring Managed Server
9001 Oracle Forms Services Managed Server

Port Numbers (Sorted by Number)
C-4 Oracle Fusion Middleware Administrator's Guide
9001 Oracle Portal Managed Server
9001 Oracle Reports Managed Server
16000 Oracle WebCenter Content: Imaging
Table C–2 (Cont.) Port Numbers Sorted by Number
Default Port Number Component or Service

D
Metadata Repository Schemas D-1
DMetadata Repository Schemas
Oracle Fusion Middleware components store metadata in a repository. Many
components require a database repository to store schemas to support the component.
This appendix provides information about those schemas.
This appendix contains the following topics:
■Metadata Repository Schema Descriptions
■Metadata Repository Schemas, Tablespaces, and Data Files
D.1 Metadata Repository Schema Descriptions
Tabl e D–1 lists the schemas used by Oracle Fusion Middleware components, sorted
alphabetically by component. Note that the schema names are prefixed by the prefix
you supplied when you ran the Repository Creation Utility.
Table D–1 Metadata Schemas Created by Repository Creation Utility
Component Schema Description
Oracle Access Manager OAM Contains information for Oracle Access Manager.
Oracle Adaptive Access
Manager
OAAM
OAAM_PARTN
Contains information for Oracle Adaptive Access
Manager.
Oracle B2B SOAINFRA Contains the design and run-time repository. The design
repository has modeling metadata and profile data for an
integration. These describe the behavior of the integration
and sequence of steps required to execute the business
process. The modeling and profile metadata is the design
of the integration prior to deployment and execution.
Once the integration is deployed, the run-time repository
contains the metadata required to execute the integration
as well as the business process instance, event instances,
role instances, and other data created during execution.
Oracle BPEL Process
Manager
MDS
SOAINFRA
MDS contains process definitions and configuration
information.
SOAINFRA contains instance and metadata database
objects for Oracle Business Activity Monitoring and
Oracle BPEL Process Manager.
Oracle Business Activity
Monitoring
ORABAM
MDS
Contains instance and metadata database objects for
Oracle Business Activity Monitoring.
Oracle Business Intelligence BIPLATFORM Contains metadata for Business Intelligence Server.

Metadata Repository Schema Descriptions
D-2 Oracle Fusion Middleware Administrator's Guide
Oracle Business Intelligence
Discoverer
DISCOVERER
DISCOVERER_PS
Contains metadata for Discoverer Portlet Provider, portlet
definitions for user portlets, and cached data obtained by
running scheduled Discoverer queries. Has RESOURCE
and CONNECT privileges.
Oracle Business Process
Management
SOAINFRA Contains metadata related to Oracle Business Process
Management, as well as other SOA components.
Oracle Business Rules MDS Contains configuration information for Oracle Business
Rules.
Oracle Content Server OCS Contains metadata information for Oracle Content Server
11g.
Oracle Data Integrator ODI_REPO Contains information for Oracle Data Integrator
Oracle Deployment Server ODSSERVER Contains metadata information for Oracle Deployment
Server.
Oracle Directory Integration
Platform
ODSSM Contains configuration data for Oracle Directory
Integration Platform.
Oracle Event Processing MDS MDS stores .MAR files, which store Oracle Event
Processing .cqlsx files
Oracle Hyperion Enterprise
Performance Management
EPM Contains metadata for Oracle Hyperion Enterprise
Performance Management.
Oracle Identity Federation OIF Contains metadata for Oracle Identity Federation.
Oracle Identity Manager OIM Contains metadata for applications that use Oracle
Identity Manager.
Oracle Information Rights
Management
ORAIRM Contains metadata for Oracle Information Rights
Management.
Oracle Internet Directory ODS
ODSSM
For internal use.
Oracle Mediator MDS
SOAINFRA
Contains metadata for Oracle Mediator.
Oracle Metadata Services MDS Contains metadata for applications that use MDS.
Oracle Portal PORTAL Contains Oracle Portal database objects and code.
Oracle Real-Time Decisions RTD For internal use.
Oracle Single Sign-On ORASSO For internal use.
Oracle SOA Suite
Infrastructure
SOAINFRA Contains metadata related to Oracle B2B, Oracle BPEL
Process Manager, Oracle Business Process Management,
Workflow, Sensor, Mediator, and CEP.
Oracle User Messaging ORASDPM Contains metadata related to User Messaging.
Oracle Web Services
Manager
MDS Contains configuration information.
Oracle WebCenter Content OCS
OCSSEARCH
Contains metadata for Oracle WebCenter Content.
Oracle WebCenter Content:
Imaging
IPM Contains metadata for Oracle WebCenter Content:
Imaging.
Oracle WebCenter Content:
Records
URMSERVER Contains metadata for Oracle WebCenter Content:
Records
Table D–1 (Cont.) Metadata Schemas Created by Repository Creation Utility
Component Schema Description

Metadata Repository Schemas, Tablespaces, and Data Files
Metadata Repository Schemas D-3
D.2 Metadata Repository Schemas, Tablespaces, and Data Files
Tabl e D–2 lists the tablespace and default data file for each Metadata Repository
schema. It is sorted alphabetically by schema name. Note that the default data files are
prefixed by the prefix you assigned the schemas in RCU.
In addition to the tablespaces listed, the tablespace IAS_TEMP is always created when
you create a schema with RCU. Its data file is iastemp.dbf.
Oracle WebCenter Portal WEBCENTER
MDS
Contains information for Oracle WebCenter Portal.
Oracle WebCenter Portal:
Spaces
WEBCENTER
MDS
Contains information for WebCenter Portal services such
as Links, lists, Tags, and Events.
Oracle WebCenter Portal's
Activity Graph and
Analytics
ACTIVITIES Contains information for Oracle WebCenter Portal's
Activity Graph and Analytics services.
Oracle WebCenter Portal's
Portlet Producer
PORTLET Contains information for WebCenter Portal's Portlet
Producers.
Oracle WebCenter Portal's
Discussion Server
DISCUSSIONS
DISCUSSIONS_
CRAWLER
Contains information for Oracle WebCenter Portal
discussion server.
Table D–2 Metadata Repository Tablespaces and Data Files
Schema Tablespace Default Data File
ACTIVITIES IAS_ACTIVITIES activities.dbf
BIPLATFORM BIPLATFORM biplatform.dbf
DISCOVERER DISCO_PTM5_META
DISCO_PTMS_CACHE
DISCO_PSTORE
discoptm5meta.dbf
discoptm5cache.dbf
discopstore.dbf
DISCUSSIONS IAS_DISCUSS iasjive.dbf
DISCUSSIONS_CRAWLER IAS_DSCRAWL iasjivecrawl.dbf
EPM EPM epm.dbf
IPM IPM ipm.dbf
MDS MDS iasmds.dbf
OAAM BRSADATA brsdatan.dbf
OAAM_PARTN OAAM_DATA partn_brsadatan.dbf
OAM OAM oam.dbf
OAM OAM oam.dbf
OCS OCS ocs.dbf
OCSSEARCH OCSSEARCH ocssearch.dbf
ODI_REPO ODI_USER prefix_odi_user_n.dbf
ODS OLTS_DEFAULT default1_oid.dbf
ODSERVER ODSERVER odserver.dbf
Table D–1 (Cont.) Metadata Schemas Created by Repository Creation Utility
Component Schema Description

Metadata Repository Schemas, Tablespaces, and Data Files
D-4 Oracle Fusion Middleware Administrator's Guide
ODSSM ODSSM odssm.dbf
OIF IAS_OIF iasoif.dbf
OIM OIM oim.dbf
ORABAM ORABAM orabam.dbf
ORAIRM ORAIRM orairm.dbf
ORASDPLS IAS_ORASDPLS orasdpls.dbf
ORASDPM IAS_ORASDPM
IAS_ORASDPM_AQ
iassdpm.dbf
iassdpmaq.dbf
ORASDPSDS IAS_ORASDPSDS orasdpsds.dbf
ORASDPSXDMS IAS_ORASDPSXDMS orasdpsxdms.dbf
ORASSO IAS_ORASSO iasorasso.dbf
PORTAL PORTAL
PORTAL_IDX
PORTAL_LOG
PORTAL_DOC
portal.dbf
portalidx.dbf
portallog.dbf
portaldoc.dbf
PORTLET IAS_PORTLET webcenter_portlet.dbf
RTD IAS_RTD iasrtd.dbf
SOAINFRA SOAINFRA soainfra.dbf
URMSERVER URMSERVER urmserver.dbf
WEBCENTER IAS_WEBCENTER iaswebcenter.dbf
Table D–2 (Cont.) Metadata Repository Tablespaces and Data Files
Schema Tablespace Default Data File

E
Using Oracle Fusion Middleware Accessibility Options E-1
EUsing Oracle Fusion Middleware
Accessibility Options
This appendix includes information about using Oracle Fusion Middleware
accessibility options. It includes:
■Install and Configure Java Access Bridge (Windows Only)
■Enabling Fusion Middleware Control Accessibility Mode
■Fusion Middleware Control Keyboard Navigation
E.1 Install and Configure Java Access Bridge (Windows Only)
If you are installing on a Windows computer, you can install and configure Java Access
Bridge for Section 508 Accessibility:
1. Download Java Access Bridge from the following URL:
http://www.oracle.com/technetwork/java/javase/tech/index-jsp-136191
.html
2. Install Java Access Bridge.
3. Copy the access-bridge.jar and jaccess-1_4.jar files from your
installation location to the jre/lib/ext directory.
4. Copy the WindowsAccessBridge.dll, JavaAccessBridge.dll, and
JAWTAccessBridge.dll files from your installation location to the jre/bin
directory.
5. Copy the accessibility.properties file to the jre/lib directory.
E.2 Enabling Fusion Middleware Control Accessibility Mode
The following sections provide information on the benefits of running Fusion
Middleware Control in accessibility mode, as well as instructions for enabling
accessibility mode:
■Making HTML Pages More Accessible
■Viewing Text Descriptions of Fusion Middleware Control Charts
E.2.1 Making HTML Pages More Accessible
In Fusion Middleware Control, you can enable screen reader support. Screen reader
support improves behavior with a screen reader. This is accomplished by adding

Enabling Fusion Middleware Control Accessibility Mode
E-2 Oracle Fusion Middleware Administrator's Guide
accessibility-specific constructs to the HTML, and by altering some navigation
elements on the pages.
To enable screen reader mode in Fusion Middleware Control:
1. Choose Setup, then My Preferences, then Accessibility.
The Accessibility Preference page is displayed.
2. Select one or both of the following options:
■I use a screen reader: Accessibility-specific constructs are added to improve
behavior with a screen reader.
■Show me the Accessibility Preference dialog when I log in: When you log in,
the Accessibility Preference dialog is displayed, with the following options:
–I use a screen reader
–Do not show me these options again
When you select screen reader support, Fusion Middleware Control renders the Web
pages so that they can be read by a screen reader. For example, each node in the
navigation tree includes a Select button.
The following figure shows the navigation pane and the Administration Server
Performance Summary after enabling screen reader support:
E.2.2 Viewing Text Descriptions of Fusion Middleware Control Charts
Throughout Fusion Middleware Control, charts are used to display performance data.
For most users, these charts provide a valuable graphical view of the data that can
reveal trends and help identify minimum and maximum values for performance
metrics.
However, charts do not convey information in a manner that can be read by a screen
reader. To remedy this problem, you can configure Fusion Middleware Control to
provide a complete textual representation of each performance chart. When you
enable screen reader mode, Fusion Middleware Control displays the information in
tables, instead of charts.
To view a representation of the data in a table, instead of a chart, without enabling
screen reader mode, click Table View below a chart.

Fusion Middleware Control Keyboard Navigation
Using Oracle Fusion Middleware Accessibility Options E-3
E.3 Fusion Middleware Control Keyboard Navigation
This section describes the keyboard navigation in Fusion Middleware Control.
Much of the keyboard navigation is the same whether or not you use screen reader
mode.
Generally, you use the following keys to navigate:
■Tab key: Move to the next control, such as a dynamic target menu, navigation tree,
content pane, or tab in a page. Tab traverses the page left to right, top to bottom.
Use Shift +Tab to move to the previous control.
■Up and Down Arrow keys: Move to the previous or next item in the navigation
tree, menu, or table. Down Arrow also opens a menu.
■Left and Right Arrow keys: Collapse and expand an item in the navigation tree or
a submenu.
■Esc: Close a menu.
■Spacebar: Activate a control. For example, in a check box, spacebar toggles the
state, checking or unchecking the box. On a link, spacebar navigates to the target
of the link.
■Enter: Activate a button.
Tabl e E–1 shows some common tasks and the keyboard navigation used.
Table E–1 Keyboard Navigation for Common Tasks
Task Navigation
Move to next control, such as navigation tree or
menu
Tab
Move to previous control, such as navigation
tree or menu
Shift+Tab
Move to navigation pane Tab until navigation tree has input focus
Move down the navigation tree Down Arrow
Move up the navigation tree Up Arrow
Expand a folder Right Arrow
Collapse a folder Left Arrow
Open a menu Down Arrow
Move to the next item in a menu Down Arrow
Move to the previous item in a menu Up Arrow
Select a menu item Enter
Open a submenu Right Arrow
Close a submenu Left Arrow
Move out of a menu Esc
Activate a button Enter
Open a tab in a content pane Tab to the content pane, Tab to the tab to get
input focus, then Enter to select the tab
Select an item, such as Message type in Log
Messages screen
Spacebar

Fusion Middleware Control Keyboard Navigation
E-4 Oracle Fusion Middleware Administrator's Guide
Tabl e E–2 shows the keyboard navigation for the Topology Viewer. The navigation
from one node to another is based on the geometry of the topology.
Select a row in a table Tab to the header of the table, then Down
Arrow to move to a row
Select a cell in a table Tab to the header of the table, then Tab until
you reach the cell you want to select, then
Enter
Table E–2 Keyboard Navigation for Topology Viewer
Task Navigation
Navigate into the topology Tab, until you have reached a node.
Navigate nodes based on geometry Arrow keys
In a top-to-bottom orientation, navigate to a
destination link
Ctrl+Shift+Down Arrow
In a top-to-bottom orientation, navigate to a
source link
Ctrl+Shift+Up Arrow
In a left-to-right orientation, navigate to a
destination link
Ctrl+Shift+Right Arrow
In a left-to-right orientation, navigate to a
source link
Ctrl+Shift+Left Arrow
In a top-down orientation, when on a link,
navigate to other links. The focus moves to
another link based on the geometry.
Right Arrow or Left Arrow
In a left-to-right orientation, when on a link,
navigate to other links. The focus moves to
another link based on the geometry.
Up Arrow or Down Arrow
Move into or out of a group node Shift+Arrow
Simulate a mouse click on the node. This can
bring up a popup or it can navigate to another
page.
Enter
Simulate a mouse over. Typically, this brings
ups a popup.
Shift+Enter
Simulate a right-mouse click. Typically, this
brings up a context menu.
m
Expand or contract a node subtree e
Expand or contract a group. Note that if you
use Shift+Arrow to move into a group, the
group automatically expands.
g
Pan up or down, left or right Ctrl+Arrow keys
Zoom in Ctrl+Alt+Plus Key(+)
Zoom out Ctrl+Alt+Minus Key(-)
Move out of a menu. Esc
Table E–1 (Cont.) Keyboard Navigation for Common Tasks
Task Navigation

F
Examples of Administrative Changes F-1
FExamples of Administrative Changes
This appendix provides examples of administrative changes that can be performed on
an Oracle Fusion Middleware environment. It is a companion to Part VII, "Advanced
Administration: Backup and Recovery" in this book, and to the Disaster Recovery
section in Oracle Fusion Middleware High Availability Guide.
It contains the following topics:
■How to Use This Appendix
■Examples of Administrative Changes (by Component)
F.1 How to Use This Appendix
Some administrative operations cause configuration changes to your Oracle Fusion
Middleware environment. These are called administrative changes, and include
deploying and undeploying applications, adding or deleting Managed Servers or
components, changing ports, creating and deleting users, and changing passwords. As
an administrator, you should be aware when administrative changes occur because
you may need to back up your environment or perform some synchronization
procedures.
This appendix provides examples of administrative changes, listed by component. You
can use this as a guide for performing the following procedures:
■Backup and Recovery
Oracle recommends you perform a backup after each administrative change to
your environment. You can use this appendix to determine the types of
administrative changes that require you to back up your environment.
■Disaster Recovery Synchronization Between the Primary and Standby Sites
When you implement Disaster Recovery, you must update standby sites when you
make an administrative change to your environment. You can use this appendix to
determine the types of administrative changes that require you to update your
standby sites.
See Also: Part VII, "Advanced Administration: Backup and
Recovery"
See Also: Oracle Fusion Middleware High Availability Guide

Examples of Administrative Changes (by Component)
F-2 Oracle Fusion Middleware Administrator's Guide
F.2 Examples of Administrative Changes (by Component)
Tabl e F–1 provides examples of administrative changes, by component. Consult your
component documentation to learn more about these operations.
Table F–1 Examples of Administrative Changes
Component Examples of Administrative Changes
Directory Integration and
Provisioning
Directory Integration and Provisioning administrative and configuration
operations, such as running the ldapsearch utility
Dynamic Monitoring Service (DMS) Manual edits to DMS configuration files, such as dms.conf
Fusion Middleware Control Domain-wide or component-specific administrative and configuration
operations performed using Fusion Middleware Control, changing port
numbers, deploying and undeploying applications, and operations that
result in configuration file changes
Oracle HTTP Server Oracle HTTP Server administrative and configuration operations
performed using Fusion Middleware Control, such as configuring
modules, such as mod_wl_ohs, and creating virtual hosts
Manual edits to Oracle HTTP Server configuration files
Oracle HTTP Server administrative and configuration operations, such as
registering a component with a domain, using the opmnctl utility
Oracle Internet Directory Oracle Internet Directory administrative and configuration operations,
such as running the oidpasswd utility (password management), and
installing and removing components
Oracle Forms Services Oracle Forms Services administrative and configuration operations
performed using Fusion Middleware Control
Oracle Portal Oracle Portal administrative and configuration operations performed using
Fusion Middleware Control
Oracle Portal administrative and configuration operations using the
Administration screen in the Portal User Interface
Manual edits to Oracle Portal configuration files
Running the ptlconfig script
Running any Portal-specific scripts that modify the database-side
configuration for Portal, for example, disabling Oracle Web Cache or
changing some background job frequencies in Portal
Oracle BPEL Process Analytics Oracle BPEL Process Analytics administrative and configuration
operations performed using Fusion Middleware Control
Oracle Reports Services Oracle Reports Services administrative and configuration operations
performed using Fusion Middleware Control, such as operations on the
"Reports/Configuration" page
Manual edits to Oracle Reports Services configuration files
When the Reports server receives a job insert or update, such as when
adding a new job or moving a job from one queue to another. Note: Oracle
recommends that you perform backup and file synchronization more frequently
when running Oracle Reports Services.
Oracle Web Cache Oracle Web Cache configuration properties performed using Fusion
Middleware Control. (Web Cache menu, then Administration)
Oracle WebLogic Server
Administration Console
Domain-wide or component-specific administrative and configuration
operations performed using the Administration Console, such as changing
passwords, deploying and undeploying applications, and operations that
result in configuration file changes

G
Viewing Release Numbers G-1
GViewing Release Numbers
This appendix describes how to view Oracle Fusion Middleware release numbers.
This appendix contains the following topics:
■Release Number Format
■Viewing the Software Inventory and Release Numbers
G.1 Release Number Format
To understand the release level nomenclature used by Oracle, examine the example of
an Oracle Fusion Middleware release number shown in Figure G–1.
Figure G–1 Example of an Oracle Fusion Middleware Release Number
In Figure G–1, each digit is labeled:
■Major Oracle platform number
This is the most general identifier. It represents a major new edition (or version) of
an application, such as Oracle database server or Oracle Fusion Middleware, and
indicates that the release contains significant new functionality.
■Database maintenance release number
This digit represents a maintenance release level. Some new features may also be
included.
■Oracle Fusion Middleware release number
This digit reflects the release level of Oracle Fusion Middleware.
11.1.1.6.0
Major Oracle
Platform Number
Database Maintenance
Release Number
Oracle Fusion Middleware
Release Number
Component-Specic
Release Number
Platform-Specic
Release Number

Viewing the Software Inventory and Release Numbers
G-2 Oracle Fusion Middleware Administrator's Guide
■Component-specific release number
This digit identifies a release level specific to a component. Different components
can have different numbers in this position depending upon, for example,
component patch sets or interim releases.
■Platform-specific release number
This digit identifies a platform-specific release.
G.2 Viewing the Software Inventory and Release Numbers
The following sections describe how to obtain the release numbers of Oracle Fusion
Middleware:
■Viewing Oracle Fusion Middleware Installation Release Numbers
■Viewing Component Release Numbers
■Viewing Oracle Internet Directory Release Numbers
■Viewing Metadata Repository Release Numbers
G.2.1 Viewing Oracle Fusion Middleware Installation Release Numbers
All Oracle Fusion Middleware installations have a release number. This number is
updated when you apply a patch set release or upgrade the installation.
You can view the release number of an Oracle Fusion Middleware installation using
Opatch. Run the following command:
(UNIX) ORACLE_HOME/Opatch/opatch lsinventory
(Windows) ORACLE_HOME\Opatch\opatch lsinventory
For example, on UNIX:
./opatch lsinventory
Invoking OPatch 11.1.0.8.3
Oracle Interim Patch Installer version 11.1.0.8.3
Copyright (c) 2010, Oracle Corporation. All rights reserved.
Oracle Home : /scratch/oracle1/Oracle/Middleware/Oracle_SOA1
Central Inventory : /scratch/oracle1/oraInventory
from : /etc/oraInst.loc
OPatch version : 11.1.0.8.3
OUI version : 11.1.0.9.0
OUI location : /scratch/oracle1/Oracle/Middleware/Oracle_SOA1/oui
Log file location : /scratch/oracle1/Oracle/Middleware/Oracle_
SOA1/cfgtoollogs/opatch/opatch2011-07-18_13-55-10PM.log
Patch history file: /scratch/oracle1/Oracle/Middleware/Oracle_
SOA1/cfgtoollogs/opatch/opatch_history.txt
OPatch detects the Middleware Home as "/scratch/oracle1/Oracle/Middleware"
Lsinventory Output file location : /scratch/oracle1/Oracle/Middleware/Oracle_
SOA1/cfgtoollogs/opatch/lsinv/lsinventory2011-07-18_13-55-10PM.txt
--------------------------------------------------------------------------------

Viewing the Software Inventory and Release Numbers
Viewing Release Numbers G-3
Installed Top-level Products (1):
Oracle SOA Suite 11g 11.1.1.5.0
There are 1 products installed in this Oracle Home.
There are no Interim patches installed in this Oracle Home.
--------------------------------------------------------------------------------
OPatch succeeded.
G.2.2 Viewing Oracle WebLogic Server Release Numbers
You can use the following command to view the release number of Oracle WebLogic
Server:
(UNIX) cat $MW_HOME/wlserver_10.3/.product.properties | grep WLS_PRODUCT_VERSION
(Windows) type %MW_HOME%\wlserver_10.3\.product.properties | findstr WLS_PRODUCT_
VERSION
For example, on UNIX:
cat $MW_HOME/wlserver_10.3/.product.properties | grep WLS_PRODUCT_VERSION
WLS_PRODUCT_VERSION=10.3.6.0
G.2.3 Viewing Component Release Numbers
All Oracle Fusion Middleware components have a release number and many contain
services that have release numbers. These numbers may be updated when you apply a
patch set release or upgrade the installation.
You can view the release number of components and their services by using the
following commands:
■On UNIX:
cd ORACLE_HOME/inventory
ls -d Components*/*/*
■On Windows:
cd ORACLE_HOME/inventory/Componentsn
dir /S /A:D
G.2.4 Viewing Oracle Internet Directory Release Numbers
Oracle Internet Directory has a server release number, which is the version of the
binaries. It also has schema and context versions. All of these numbers correspond to
the Oracle Fusion Middleware installation release number through the third digit.
These numbers may be updated when you apply a patch set release or upgrade the
installation.
Viewing the Oracle Internet Directory Server Release Number
The Oracle Internet Directory server release number is the version of the binaries. You
can view the Oracle Internet Directory server release number as follows:
1. Ensure that the ORACLE_HOME environment variable is set.
2. Run the following command:

Viewing the Software Inventory and Release Numbers
G-4 Oracle Fusion Middleware Administrator's Guide
(UNIX) ORACLE_HOME/bin/oidldapd -version
(Windows) ORACLE_HOME\bin\oidldapd -version
Viewing the Oracle Internet Directory Schema and Context Versions
You can view the Oracle Internet Directory schema and context versions in this file:
(UNIX) ORACLE_HOME/ldap/schema/versions.txt
(Windows) ORACLE_HOME\ldap\schema\versions.txt
The contents of this file are kept up-to-date, however, you can also query the schema
and context release from Oracle Internet Directory, just to be sure.
To view the schema version:
1. Ensure that the ORACLE_HOME environment variable is set.
2. Run the following command:
ldapsearch -h oid_host -p oid_port -D "cn=orcladmin"
-q -b "cn=base,cn=oracleschemaversion"
-s base "objectclass=*" orclproductversion
Because you use the -q option, the command prompts you for your password.
The output is in this form:
cn=BASE,cn=OracleSchemaVersion
orclproductversion=90500
To view the context version:
1. Ensure that the ORACLE_HOME environment variable is set.
2. Run the following command:
ldapsearch -h oid_host -p oid_port -D "cn=orcladmin"
-q -b "cn=oraclecontext" -s base "objectclass=*" orclversion
Because you use the -q option, the command prompts you for your password.
The output is in this form:
cn=oraclecontext
orclversion=101200
G.2.5 Viewing Metadata Repository Release Numbers
If you are using an Oracle Database instance for your metadata repository, you can
view the release number of the database using SQL*Plus as follows (you can be
connected to the database as any user to issue these commands):
SQL> COL PRODUCT FORMAT A40
SQL> COL VERSION FORMAT A15
SQL> COL STATUS FORMAT A15
SQL> SELECT * FROM PRODUCT_COMPONENT_VERSION;
PRODUCT VERSION STATUS
---------------------------------- -------------- ----------------
NLSRTL 11.2.0.1.0 Production
Oracle Database 11g Enterprise Edition 11.2.0.1.0 Production
PL/SQL 11.2.0.1.0 Production
TNS for Linux: 11.2.0.1.0 Production

Viewing the Software Inventory and Release Numbers
Viewing Release Numbers G-5
G.2.6 Viewing Schema Release Numbers
If you are using an Oracle Database instance for your metadata repository, you can
view the release number of the schema using SQL*Plus, as follows:
SQL> COL COMP_ID FORMAT A20
SQL> COL COMP_NAME A30
SQL> COL VERSION FORMAT A20
SQL> SELECT COMP_ID, COMP_NAME, VERSION FROM SCHEMA_VERSION_REGISTRY;
COMP_ID COMP_NAME VERSION
-------------------- ----------------------------- --------------------
APM Authorization Policy Manager 11.1.1.3.0
BAM BAM Services 11.1.1.5.0
BIPLATFORM OracleBI and EPM 11.1.1.4.0
.
.
.

Viewing the Software Inventory and Release Numbers
G-6 Oracle Fusion Middleware Administrator's Guide

H
Oracle Wallet Manager and orapki H-1
HOracle Wallet Manager and orapki
Oracle Application Server 10g provided two utilities for managing wallets and
certificates:
■Oracle Wallet Manager, a graphical user interface tool to manage PKI certificates
■The orapki utility, a command-line tool to manage certificate revocation lists
(CRLs), create and manage Oracle wallets, and create signed certificates for testing
purposes
Additionally, Oracle Application Server 10g provided the SSL Configuration Tool.
Oracle Fusion Middleware 11g Release 1 (11.1.1) provides:
■Additional orapki features
■The ability to manage JKS-based keystores, wallets, and certificates using Fusion
Middleware Control
■Both command-line and graphical user interfaces to configure SSL. See Chapter 6
for details.
Use this appendix to learn about orapki updates, and to help transition to the new
certificate, wallet management, and SSL configuration tools provided in 11g Release 1
(11.1.1). The appendix contains these topics:
■New orapki Features
■Using the orapki Utility for Certificate Validation and CRL Management
■Equivalent Features for Oracle Wallet Manager
■Equivalent Features for orapki
■Equivalent Features for the SSL Configuration Tool
See Also: Oracle Advanced Security Administrator's Guide for details of
Oracle Wallet Manager and orapki usage:
http://docs.oracle.com/cd/E11882_
01/network.112/e10746/toc.htm
Note: The orapki utility is located in the binary directory of Oracle
Common home, that is, $MIDDLEWARE_HOME/oracle_
common/bin.

New orapki Features
H-2 Oracle Fusion Middleware Administrator's Guide
H.1 New orapki Features
The orapki command-line utility contains these new features in Oracle Fusion
Middleware 11g Release 1 (11.1.1):
■orapki Usage Examples
■New CRL Management Features
■New Version 3 Certificate Support
■Trust Chain Export
■Wallet Password Change
■Converting Between Oracle Wallet and JKS Keystore
H.1.1 orapki Usage Examples
Here are a few examples of using orapki:
# Create root wallet (for example, CA wallet)
orapki wallet create -wallet ./root -pwd mypasswd
# Add a self-signed certificate (CA certificate) to the root wallet
orapki wallet add -wallet ./root -dn 'CN=root_test,C=US' -keysize 1024 -self_
signed -validity 3650 -pwd mypasswd
# Export self-signed certificate from the wallet
orapki wallet export -wallet ./root -dn 'CN=root_test,C=US' -cert
./root/b64certificate.txt -pwd mypasswd
# Create a user wallet (for example, a customer wallet)
orapki wallet create -wallet ./user -pwd mypasswd
# Add a certificate request
orapki wallet add -wallet ./user -dn 'CN=user_test,C=US' -keysize 1024 -pwd
mypasswd
# Export the certificate request
orapki wallet export -wallet ./user -dn 'CN=user_test,C=US' -request
./user/creq.txt -pwd mypasswd
# Create a certificate (issued by CA)
orapki cert create -wallet ./root -request ./user/creq.txt -cert ./user/cert.txt
-validity 3650 -pwd mypasswd
# Add a trusted certificate (CA certificate) to the wallet
orapki wallet add -wallet ./user -trusted_cert -cert ./root/b64certificate.txt
-pwd mypasswd
# Add a user certificate
orapki wallet add -wallet ./user -user_cert -cert ./user/cert.txt -pwd mypasswd
# Display contents of wallet
orapki wallet display -wallet ./root -pwd mypasswd
See Also: Doc ID 1226654.1, "How To Create a Wallet via ORAPKI in
FMW 11g" on the OTN Knowledge Base.

New orapki Features
Oracle Wallet Manager and orapki H-3
H.1.2 New CRL Management Features
orapki supports several new command options to work with CRLs:
Creating a CRL
You use orapki crl create to create a CRL.
See Section H.2.6.3, "orapki crl create."
Revoking a Certificate
You use orapki crl revoke to revoke a certificate.
See Section H.2.6.8, "orapki crl revoke."
Verifying a CRL Signature
You use orapki crl verify to verify a CRL signature.
See Section H.2.6.11, "orapki crl verify."
Checking If a Certificate Is Revoked in a CRL
You use orapki crl status to check if a certificate is revoked.
See Section H.2.6.9, "orapki crl status."
H.1.3 New Version 3 Certificate Support
orapki provides:
■The ability to add a subject key identifier extension to a certificate request
■The ability to add a version3 self-signed certificate to a wallet
See Section H.2.6.12, "orapki wallet add" for information about these features.
H.1.4 Trust Chain Export
You use orapki wallet export_trust_chain to export a chain of trust (certificate chain)
for a user.
See Section H.2.6.17, "orapki wallet export_trust_chain."
H.1.5 Wallet Password Change
You use orapki wallet change_pwd to change a wallet password.
See Section H.2.6.13, "orapki wallet change_pwd."
H.1.6 Converting Between Oracle Wallet and JKS Keystore
You can convert a JKS keystore to an Oracle wallet, and convert an Oracle wallet to
JKS.
Converting JKS to Oracle Wallet
Use this command to migrate entries from JKS store to p12 wallet:
jks_to_pkcs12 -wallet wallet -pwd pwd -keystore keystore
-jkspwd jkspwd [-aliases [alias:alias..]]
where the parameters are as follows:

New orapki Features
H-4 Oracle Fusion Middleware Administrator's Guide
■wallet is the wallet location; entries from the JKS keystore will be migrated to
this wallet.
■pwd is the wallet password.
■keystore is the keystore location; this JKS will be migrated to the p12 wallet.
■jkspwd is the JKS password.
■aliases are optional. If specified, only entries corresponding to the specified
alias are migrated. If not specified, all the entries are migrated.
To illustrate this command, start by creating a self-signed JKS keystore:
keytool -genkey -alias myalias -keyalg RSA -keysize 1024 -dname CN=root,C=US
-validity 3650 -keystore ./ewallet.jks -storetype jks -storepass password
-keypass password
Next, create an Oracle wallet:
orapki wallet create -wallet ./ -pwd password
Migrate the JKS keystore entries to the wallet:
orapki wallet jks_to_pkcs12 -wallet ./ -pwd password -keystore ./ewallet.jks
-jkspwd password
Converting Oracle Wallet to JKS
Use this command to migrate entries from a p12 wallet to a JKS keystore:
pkcs12_to_jks -wallet p12wrl -pwd p12pwd
[-jksKeyStoreLoc jksKSloc -jksKeyStorepwd jksKS_pwd]
[-jksTrustStoreLoc loc -jksTrustStorepwd pwd]
where the parameters are as follows:
■wallet is the p12 wallet location
■pwd is the wallet password
■jksKeyStoreLoc is the JKS keystore location
■jksKeyStorepwd is the JKS keystore password
■jksTrustStoreLoc is the JKS truststore location
■jksTrustStorepwd is the JKS truststore password
This example migrates all wallet entries to the same JKS keystore:
orapki wallet pkcs12_to_jks -wallet ./ -pwd mypasswd -jksKeyStoreLoc ./ewallet.jks
-jksKeyStorepwd mypasswd2
This example migrates keys and trusted certificate entries into separate JKS keystores:
Note: In this example the wallet was newly created and is empty.
However, in practice the wallet need not be empty when you use this
command; pre-existing entries are preserved.
Note: Passwords must have a minimum length of eight characters
and contain alphabetic characters combined with numbers or special
characters.

Using the orapki Utility for Certificate Validation and CRL Management
Oracle Wallet Manager and orapki H-5
orapki wallet pkcs12_to_jks -wallet ./ -pwd mypasswd
-jksKeyStoreLoc ./ewalletK.jks -jksKeyStorepwd mypasswd2
-jksTrustStoreLoc ./ewalletT.jks -jksTrustStorepwd mypasswd2
H.2 Using the orapki Utility for Certificate Validation and CRL
Management
This section contains these topics:
■orapki Overview
■Displaying orapki Help
■Creating Signed Certificates for Testing Purposes
■Managing Oracle Wallets with the orapki Utility
■Managing Certificate Revocation Lists (CRLs) with orapki Utility
■orapki Utility Commands Summary
H.2.1 orapki Overview
The orapki utility is provided to manage public key infrastructure (PKI) elements,
such as wallets and certificate revocation lists, on the command line so the tasks it
performs can be incorporated into scripts. This enables you to automate many of the
routine tasks of maintaining a PKI.
This command-line utility can be used to perform the following tasks:
■Creating signed certificates for testing purposes
■Managing Oracle wallets:
–Creating and displaying Oracle wallets
–Adding and removing certificate requests
–Adding and removing certificates
–Adding and removing trusted certificates
■Managing certificate revocation lists (CRLs):
–Renaming CRLs with a hash value for certificate validation
–Uploading, listing, viewing, and deleting CRLs in Oracle Internet Directory
orapki allows you to import certificates in both DER and PEM formats.
H.2.1.1 orapki Syntax
The basic syntax of the orapki command-line utility is as follows:
orapki module command -parameter value
In the preceding command, module can be wallet (Oracle wallet), crl (certificate
revocation list), or cert (PKI digital certificate). The available commands depend on
the module you are using. For example, if you are working with a wallet, then you
can add a certificate or a key to the wallet with the add command. The following
example adds the user certificate located at /private/lhale/cert.txt to the
wallet located at ORACLE_HOME/wallet/ewallet.p12:
orapki wallet add -wallet ORACLE_HOME/wallet/ewallet.p12
-user_cert -cert /private/lhale/cert.txt

Using the orapki Utility for Certificate Validation and CRL Management
H-6 Oracle Fusion Middleware Administrator's Guide
H.2.1.2 Environment Setup for orapki
When running orapki, ensure that one of these following environment settings is in
place:
■If running in the context of Identity Management or Web Tier or Classic
installations, set ORACLE_HOME to point to the product installation location.
■If running in the context of Oracle SOA Suite or Oracle WebCenter Portal
installations, set JAVA_HOME to point to a valid JDK location that contains Java 1.5
or higher.
H.2.2 Displaying orapki Help
You can display all the orapki commands that are available for a specific mode by
entering the following at the command line:
orapki mode help
For example, to display all available commands for managing certificate revocation
lists (CRLs), enter the following at the command line:
orapki crl help
H.2.3 Creating Signed Certificates for Testing Purposes
This command-line utility provides a convenient, lightweight way to create signed
certificates for testing purposes. The following syntax can be used to create signed
certificates and to view certificates:
To create a signed certificate for testing purposes:
orapki cert create [-wallet wallet_location] -request
certificate_request_location
-cert certificate_location -validity number_of_days [-summary]
This command creates a signed certificate from the certificate request. The -wallet
parameter specifies the wallet containing the user certificate and private key that will
be used to sign the certificate request. The -validity parameter specifies the number
of days, starting from the current date, that this certificate will be valid. Specifying a
certificate and certificate request is mandatory for this command.
To view a certificate:
orapki cert display -cert certificate_location [-summary | -complete]
This command enables you to view a test certificate that you have created with
orapki. You can choose either -summary or -complete, which determines how
much detail the command will display. If you choose -summary, the command will
display the certificate and its expiration date. If you choose -complete, it will display
additional certificate information, including the serial number and public key.
Note: Using the -summary, -complete, or -wallet command
options is always optional. A command will still run if these
command options are not specified.

Using the orapki Utility for Certificate Validation and CRL Management
Oracle Wallet Manager and orapki H-7
H.2.4 Managing Oracle Wallets with the orapki Utility
The following sections describe the syntax used to create and manage Oracle wallets
with the orapki command-line utility. You can use these orapki utility wallet
module commands in scripts to automate the wallet creation process.
■Creating and Viewing Oracle Wallets with orapki
■Adding Certificates and Certificate Requests to Oracle Wallets with orapki
■Exporting Certificates and Certificate Requests from Oracle Wallets with orapki
H.2.4.1 Creating and Viewing Oracle Wallets with orapki
To create an Oracle wallet:
orapki wallet create -wallet wallet_location
This command will prompt you to enter and re-enter a wallet password. It creates a
wallet in the location specified for -wallet.
To create an Oracle wallet with auto-login enabled:
orapki wallet create -wallet wallet_location -auto_login
This command creates a wallet with auto-login enabled, or it can also be used to
enable auto-login on an existing wallet. If the wallet_location already contains a
wallet, then auto-login will be enabled for it. To disable the auto-login feature, delete
cwallet.sso.
To view an Oracle wallet:
orapki wallet display -wallet wallet_location
This command displays the certificate requests, user certificates, and trusted
certificates contained in the wallet.
H.2.4.2 Adding Certificates and Certificate Requests to Oracle Wallets with orapki
To add a certificate request to an Oracle wallet:
orapki wallet add -wallet wallet_location -dn user_dn -keysize 512|1024|2048|4096
This command adds a certificate request to a wallet for the user with the specified
distinguished name (user_dn). The request also specifies the requested certificate's
key size (512, 1024, or 2048 bits). To sign the request, export it with the export option.
Note: The -wallet parameter is mandatory for all wallet module
commands.
See Also: For examples of how to create either a password-protected
wallet or an auto-login wallet, see Doc ID 1226654.1, "How To Create a
Wallet via ORAPKI in FMW 11g" on the OTN Knowledge Base.
Note: For wallets with the auto-login feature enabled, you are
prompted for a password only for operations that modify the wallet,
such as add.

Using the orapki Utility for Certificate Validation and CRL Management
H-8 Oracle Fusion Middleware Administrator's Guide
See Section H.2.4.3, "Exporting Certificates and Certificate Requests from Oracle
Wallets with orapki."
To add a trusted certificate to an Oracle wallet:
orapki wallet add -wallet wallet_location -trusted_cert -cert
certificate_location
This command adds a trusted certificate, at the specified location (-cert
certificate_location), to a wallet. You must add all trusted certificates in the
certificate chain of a user certificate before adding a user certificate, or the command to
add the user certificate will fail.
To add a root certificate to an Oracle wallet:
orapki wallet add -wallet wallet_location -dn
certificate_dn -keysize 512|1024|2048 -self_signed -validity number_of_days
This command creates a new self-signed (root) certificate and adds it to the wallet. The
-validity parameter (mandatory) specifies the number of days, starting from the
current date, that this certificate will be valid. You can specify a key size for this root
certificate (-keysize) of 512, 1024, 2048, or 4096 bits.
To add a user certificate to an Oracle wallet:
orapki wallet add -wallet wallet_location -user_cert -cert certificate_location
This command adds the user certificate at the location specified with the -cert
parameter to the Oracle wallet at the wallet_location. Before you add a user
certificate to a wallet, you must add all the trusted certificates that make up the
certificate chain. If all trusted certificates are not installed in the wallet before you add
the user certificate, then adding the user certificate will fail.
H.2.4.3 Exporting Certificates and Certificate Requests from Oracle Wallets with
orapki
To export a certificate from an Oracle wallet:
orapki wallet export -wallet wallet_location -dn
certificate_dn -cert certificate_filename
This command exports a certificate with the subject's distinguished name (-dn) from a
wallet to a file that is specified by -cert.
To export a certificate request from an Oracle wallet:
orapki wallet export -wallet wallet_location -dn
certificate_request_dn -request certificate_request_filename
This command exports a certificate request with the subject's distinguished name
(-dn) from a wallet to a file that is specified by -request.
H.2.5 Managing Certificate Revocation Lists (CRLs) with orapki Utility
CRLs must be managed with orapki. This utility creates a hashed value of the CRL
issuer's name to identify the CRLs location in your system. If you do not use orapki,
your Oracle server cannot locate CRLs to validate PKI digital certificates. The
following sections describe CRLs, how you use them, and how to use orapki to
manage them:

Using the orapki Utility for Certificate Validation and CRL Management
Oracle Wallet Manager and orapki H-9
■Section H.2.5.1, "About Certificate Validation with Certificate Revocation Lists"
■Section H.2.5.2, "Certificate Revocation List Management"
H.2.5.1 About Certificate Validation with Certificate Revocation Lists
The process of determining whether a given certificate can be used in a given context
is referred to as certificate validation. Certificate validation includes determining that:
■A trusted certificate authority (CA) has digitally signed the certificate.
■The certificate's digital signature corresponds to the independently-calculated
hash value of the certificate itself and the certificate signer's (CA's) public key.
■The certificate has not expired.
■The certificate has not been revoked.
The SSL network layer automatically performs the first three validation checks, but
you must configure certificate revocation list (CRL) checking to ensure that certificates
have not been revoked. CRLs are signed data structures that contain a list of revoked
certificates. They are usually issued and signed by the same entity who issued the
original certificate.
H.2.5.1.1 What CRLs Should You Use? You should have CRLs for all of the trust points
that you honor. The trust points are the trusted certificates from a third-party identity
that is qualified with a level of trust. Typically, the certificate authorities you trust are
called trust points.
H.2.5.1.2 How CRL Checking Works Certificate revocation status is checked against CRLs
which are located in file system directories, Oracle Internet Directory, or downloaded
from the location specified in the CRL Distribution Point (CRL DP) extension on the
certificate. If you store your CRLs on the local file system or in the directory, then you
must update them regularly. If you use CRL DPs then CRLs are downloaded when the
corresponding certificates are first used.
The server searches for CRLs in the following locations in the order listed. When the
system finds a CRL that matches the certificate CA's DN, it stops searching.
1. Local file system
The system checks the sqlnet.ora file for the SSL_CRL_FILE parameter first,
followed by the SSL_CRL_PATH parameter. If these two parameters are not
specified, then the system checks the wallet location for any CRLs.
Note: if you store CRLs on your local file system, then you must use the orapki
utility to periodically update them. See Section H.2.5.2.1, "Renaming CRLs with a
Hash Value for Certificate Validation."
2. Oracle Internet Directory
If the server cannot locate the CRL on the local file system and directory
connection information has been configured in the ORACLE_
HOME/ldap/admin/ldap.ora file, then the server searches in the directory. It
See Also: "Certificate Revocation List Management" in the Oracle
Advanced Security Administrator's Guide for details about managing
CRLs with orapki:
http://docs.oracle.com/cd/E11882_
01/network.112/e10746/asossl.htm

Using the orapki Utility for Certificate Validation and CRL Management
H-10 Oracle Fusion Middleware Administrator's Guide
searches the CRL subtree by using the CA's distinguished name (DN) and the DN
of the CRL subtree.
The server must have a properly configured ldap.ora file to search for CRLs in
the directory. It cannot use the Domain Name System (DNS) discovery feature of
Oracle Internet Directory. Also note that if you store CRLs in the directory, then
you must use the orapki utility to periodically update them. See
Section H.2.5.2.2, "Uploading CRLs to Oracle Internet Directory."
3. CRL DP
If the CA specifies a location in the CRL DP X.509, version 3, certificate extension
when the certificate is issued, then the appropriate CRL that contains revocation
information for that certificate is downloaded. Currently, Oracle Advanced
Security supports downloading CRLs over HTTP and LDAP.
H.2.5.2 Certificate Revocation List Management
Before you can enable certificate revocation status checking, you must ensure that the
CRLs you receive from the CAs you use are in a form (renamed with a hash value) or
in a location (uploaded to the directory) in which your system can use them. Oracle
Advanced Security provides a command-line utility, orapki, that you can use to
perform the following tasks:
■Renaming CRLs with a Hash Value for Certificate Validation
■Uploading CRLs to Oracle Internet Directory
■Listing CRLs Stored in Oracle Internet Directory
■Viewing CRLs in Oracle Internet Directory
■Deleting CRLs from Oracle Internet Directory
You can also use LDAP command-line tools to manage CRLs in Oracle Internet
Directory.
H.2.5.2.1 Renaming CRLs with a Hash Value for Certificate Validation When the system
validates a certificate, it must locate the CRL issued by the CA who created the
certificate. The system locates the appropriate CRL by matching the issuer name in the
certificate with the issuer name in the CRL.
When you specify a CRL storage location for the Certificate Revocation Lists Path
field in Oracle Net Manager (sets the SSL_CRL_PATH parameter in the sqlnet.ora
Notes:
■For performance reasons, only user certificates are checked.
■Oracle recommends that you store CRLs in the directory rather
than the local file system.
Note: CRLs must be updated at regular intervals (before they expire)
for successful validation. You can automate this task by using orapki
commands in a script.
See Also: Command-Line Tools Overview in the Oracle Fusion
Middleware Reference for Oracle Identity Management for information
about LDAP command-line tools and their syntax.

Using the orapki Utility for Certificate Validation and CRL Management
Oracle Wallet Manager and orapki H-11
file), use the orapki utility to rename CRLs with a hash value that represents the
issuer's name. Creating the hash value enables the server to load the CRLs.
On UNIX systems, orapki creates a symbolic link to the CRL. On Windows systems,
it creates a copy of the CRL file. In either case, the symbolic link or the copy created by
orapki are named with a hash value of the issuer's name. Then when the system
validates a certificate, the same hash function is used to calculate the link (or copy)
name so the appropriate CRL can be loaded.
Depending on your operating system, enter one of the following commands to rename
CRLs stored in the file system.
To rename CRLs stored in UNIX file systems:
orapki crl hash -crl crl_filename [-wallet wallet_location]
-symlink crl_directory [-summary]
To rename CRLs stored in Windows file systems:
orapki crl hash -crl crl_filename
[-wallet wallet_location] -copy crl_directory [-summary]
In the preceding commands, crl_filename is the name of the CRL file, wallet_
location is the location of a wallet that contains the certificate of the CA that issued
the CRL, and crl_directory is the directory in which the CRL is located.
Using -wallet and -summary are optional. Specifying -wallet causes the tool to
verify the validity of the CRL against the CA's certificate prior to renaming the CRL.
Specifying the -summary option causes the tool to display the CRL issuer's name.
H.2.5.2.2 Uploading CRLs to Oracle Internet Directory Publishing CRLs in the directory
enables CRL validation throughout your enterprise, eliminating the need for
individual applications to configure their own CRLs. All applications can use the CRLs
stored in the directory in which they can be centrally managed, greatly reducing the
administrative overhead of CRL management and use.
The user who uploads CRLs to the directory by using orapki must be a member of
the directory group CRLAdmins (cn=CRLAdmins,cn=groups,%s_
OracleContextDN%). This is a privileged operation because these CRLs are
accessible to the entire enterprise. Contact your directory administrator to be added to
this administrative directory group.
To upload CRLs to the directory, enter the following at the command line:
orapki crl upload -crl crl_location
-ldap hostname:ssl_port -user username [-wallet wallet_location] [-summary]
In the preceding command, crl_location is the file name or URL in which the CRL
is located, hostname and ssl_port (SSL port with no authentication) are for the
system on which your directory is installed, username is the directory user who has
permission to add CRLs to the CRL subtree, and wallet_location is the location of
a wallet that contains the certificate of the CA that issued the CRL.
Using -wallet and -summary are optional. Specifying -wallet causes the tool to
verify the validity of the CRL against the CA's certificate prior to uploading it to the
directory. Specifying the -summary option causes the tool to print the CRL issuer's
name and the LDAP entry in which the CRL is stored in the directory.

Using the orapki Utility for Certificate Validation and CRL Management
H-12 Oracle Fusion Middleware Administrator's Guide
H.2.5.2.3 Listing CRLs Stored in Oracle Internet Directory You can display a list of all CRLs
stored in the directory with orapki, which is useful for browsing to locate a particular
CRL to view or download to your local system. This command displays the CA who
issued the CRL (Issuer) and its location (DN) in the CRL subtree of your directory.
To list CRLs in Oracle Internet Directory, enter the following at the command line:
orapki crl list -ldap hostname:ssl_port
In the preceding command, the hostname and ssl_port are for the system on which
your directory is installed. Note that this is the directory SSL port with no
authentication as described in the preceding section.
H.2.5.2.4 Viewing CRLs in Oracle Internet Directory You can view specific CRLs that are
stored in Oracle Internet Directory in a summarized format or you can request a
complete listing of revoked certificates for the specified CRL. A summary listing
provides the CRL issuer's name and its validity period. A complete listing provides a
list of all revoked certificates contained in the CRL.
To view a summary listing of a CRL in Oracle Internet Directory, enter the following
at the command line:
orapki crl display -crl crl_location [-wallet wallet_location] -summary
In the preceding command, crl_location is the location of the CRL in the directory.
It is convenient to paste the CRL location from the list that displays when you use the
orapki crl list command. See "Section H.2.5.2.3, "Listing CRLs Stored in Oracle
Internet Directory".
To view a list of all revoked certificates contained in a specified CRL, which is
stored in Oracle Internet Directory, enter the following at the command line:
orapki crl display -crl crl_location [-wallet wallet_location] -complete
For example, the following orapki command:
orapki crl display -crl $T_WORK/pki/wlt_crl/nzcrl.txt -wallet $T_WORK/pki/wlt_crl
-complete
produces the following output, which lists the CRL issuer's DN, its publication date,
date of its next update, and the revoked certificates it contains:
issuer = CN=root,C=us, thisUpdate = Sun Nov 16 10:56:58 PST 2003,
nextUpdate = Mon Sep 30 11:56:58 PDT 2013, revokedCertificates =
{(serialNo = 153328337133459399575438325845117876415,
revocationDate - Sun Nov 16 10:56:58 PST 2003)}
CRL is valid
Note:
■The orapki utility will prompt you for the directory password
when you perform this operation.
■Ensure that you specify the directory SSL port on which the
Diffie-Hellman-based SSL server is running. This is the SSL port
that does not perform authentication. Neither the server
authentication nor the mutual authentication SSL ports are
supported by the orapki utility.

Using the orapki Utility for Certificate Validation and CRL Management
Oracle Wallet Manager and orapki H-13
Using the -wallet option causes the orapki crl display command to validate
the CRL against the CA's certificate.
Depending on the size of your CRL, choosing the -complete option may take a long
time to display.
You can also use Oracle Directory Manager, a graphical user interface tool that is
provided with Oracle Internet Directory, to view CRLs in the directory. CRLs are
stored in the following directory location:
cn=CRLValidation,cn=Validation,cn=PKI,cn=Products,cn=OracleContext
H.2.5.2.5 Deleting CRLs from Oracle Internet Directory The user who deletes CRLs from the
directory by using orapki must be a member of the directory group CRLAdmins. See
Section H.2.5.2.2, "Uploading CRLs to Oracle Internet Directory" for information about
this directory administrative group.
To delete CRLs from the directory, enter the following at the command line:
orapki crl delete -issuer issuer_name -ldap hostname:ssl_port
-user username [-summary]
In the preceding command, issuer_name is the name of the CA who issued the CRL,
the hostname and ssl_port are for the system on which your directory is installed,
and username is the directory user who has permission to delete CRLs from the CRL
subtree. Note that this must be a directory SSL port with no authentication. See
Section H.2.5.2.2, "Uploading CRLs to Oracle Internet Directory" for more information
about this port.
Using the -summary option causes the tool to print the CRL LDAP entry that was
deleted.
For example, the following orapki command:
orapki crl delete -issuer "CN=root,C=us"
-ldap machine1:3500 -user cn=orcladmin -summary
produces the following output, which lists the location of the deleted CRL in the
directory:
Deleted CRL at cn=root
cd45860c.rN,cn=CRLValidation,cn=Validation,cn=PKI,cn=Products,cn=OracleContext
H.2.6 orapki Utility Commands Summary
This section lists and describes the following orapki commands:
■orapki cert create
■orapki cert display
■orapki crl create
■orapki crl delete
■orapki crl display
■orapki crl hash
■orapki crl list
■orapki crl revoke
■orapki crl status

Using the orapki Utility for Certificate Validation and CRL Management
H-14 Oracle Fusion Middleware Administrator's Guide
■orapki crl upload
■orapki crl verify
■orapki wallet add
■orapki wallet change_pwd
■orapki wallet create
■orapki wallet display
■orapki wallet export
■orapki wallet export_trust_chain
H.2.6.1 orapki cert create
The following sections describe this command.
H.2.6.1.1 Purpose Use this command to create a signed certificate for testing purposes.
H.2.6.1.2 Syntax
orapki cert create [-wallet wallet_location]
-request certificate_request_location
-cert certificate_location -validity number_of_days [-summary]
■The -wallet parameter specifies the wallet containing the user certificate and
private key that will be used to sign the certificate request.
■The -request parameter (mandatory) specifies the location of the certificate
request for the certificate you are creating.
■The -cert parameter (mandatory) specifies the directory location in which the
tool places the new signed certificate.
■The -validity parameter (mandatory) specifies the number of days, starting
from the current date, that this certificate will be valid.
H.2.6.2 orapki cert display
The following sections describe this command.
H.2.6.2.1 Purpose Use this command to display details of a specific certificate.
H.2.6.2.2 Syntax
orapki cert display -cert certificate_location
[-summary|-complete]
■The -cert parameter specifies the location of the certificate you want to display.
■You can use either the -summary or the -complete parameter to display the
following information:
–-summary displays the certificate and its expiration date
–-complete displays additional certificate information, including the serial
number and public key
H.2.6.3 orapki crl create
The following sections describe this command.
H.2.6.3.1 Purpose Use this command to create a CRL.
H.2.6.3.2 Syntax
orapki crl create [-crl [url|filename]]

Using the orapki Utility for Certificate Validation and CRL Management
Oracle Wallet Manager and orapki H-15
[-wallet [cawallet]]
[-nextupdate [days]]
[-pwd pwd]
■-crl is the location where the CRL will be created (for example ./nzcrl.txt)
■-wallet is the cawallet, which contains self-signed certificate and corresponding
private key
■-nextupdate is the number of days until the next update
■-pwd is the password of cawallet
H.2.6.4 orapki crl delete
The following sections describe this command.
H.2.6.4.1 Purpose Use this command to delete CRLs from Oracle Internet Directory.
Note that the user who deletes CRLs from the directory by using orapki must be a
member of the CRLAdmins (cn=CRLAdmins,cn=groups,%s_OracleContextDN%)
directory group.
H.2.6.4.2 Syntax
orapki crl delete -issuer issuer_name
-ldap hostname:ssl_port -user username [-summary]
■The -issuer parameter specifies the name of the certificate authority (CA) who
issued the CRL.
■The -ldap parameter specifies the hostname and SSL port for the directory in
which the CRLs are to be deleted. Note that this must be a directory SSL port with
no authentication. See Section H.2.5.2.2, "Uploading CRLs to Oracle Internet
Directory" for more information about this port.
■The -user parameter specifies the username of the directory user who has
permission to delete CRLs from the CRL subtree in the directory.
■The -summary parameter is optional. Using it causes the tool to print the CRL
LDAP entry that was deleted.
H.2.6.5 orapki crl display
The following sections describe this command.
H.2.6.5.1 Purpose Use this command to display specific CRLs that are stored in Oracle
Internet Directory.
H.2.6.5.2 Syntax
orapki crl display -crl crl_location
[-wallet wallet_location] [-summary|-complete]
■The -crl parameter specifies the location of the CRL in the directory. It is
convenient to paste the CRL location from the list that displays when you use the
orapki crl list command. See Section H.2.6.7, "orapki crl list".
■The -wallet parameter (optional) specifies the location of the wallet that
contains the certificate of the certificate authority (CA) who issued the CRL. Using
it causes the tool to verify the validity of the CRL against the CA's certificate prior
to displaying it.
■Choosing either the -summary or the -complete parameters displays the following
information:

Using the orapki Utility for Certificate Validation and CRL Management
H-16 Oracle Fusion Middleware Administrator's Guide
–-summary provides a listing that contains the CRL issuer's name and the
CRL's validity period
–-complete provides a list of all revoked certificates that the CRL contains.
Note that this option may take a long time to display, depending on the size of
the CRL.
H.2.6.6 orapki crl hash
The following sections describe this command.
H.2.6.6.1 Purpose Use this command to generate a hash value of the certificate
revocation list (CRL) issuer to identify the location of the CRL in your file system for
certificate validation.
H.2.6.6.2 Syntax
orapki crl hash -crl crl_filename|URL
[-wallet wallet_location] [-symlink|-copy] crl_directory [-summary]
■The -crl parameter specifies the filename that contains the CRL or the URL in
which it can be found.
■The -wallet parameter (optional) specifies the location of the wallet that
contains the certificate of the certificate authority (CA) who issued the CRL. Using
it causes the tool to verify the validity of the CRL against the CA's certificate prior
to uploading it to the directory.
■Depending on your operating system, use either the -symlink or the -copy
parameter:
–On UNIX: Use -symlink to create a symbolic link to the CRL at the crl_
directory location
–On Windows: Use -copy to create a copy of the CRL at the crl_directory
location
■The -summary parameter (optional) causes the tool to display the CRL issuer's
name.
H.2.6.7 orapki crl list
The following sections describe this command.
H.2.6.7.1 Purpose Use this command to display a list of CRLs stored in Oracle Internet
Directory. This is useful for browsing to locate a particular CRL to view or download
to your local file system.
H.2.6.7.2 Syntax
orapki crl list -ldap hostname:ssl_port
The -ldap parameter specifies the hostname and SSL port for the directory server
from which you want to list CRLs. Note that this must be a directory SSL port with no
authentication. See Section H.2.5.2.2, "Uploading CRLs to Oracle Internet Directory"
for more information about this port.
H.2.6.8 orapki crl revoke
The following sections describe this command.
H.2.6.8.1 Purpose Use this command to revoke a certificate.
H.2.6.8.2 Syntax
orapki crl revoke [-crl [url|filename]]

Using the orapki Utility for Certificate Validation and CRL Management
Oracle Wallet Manager and orapki H-17
[-wallet [cawallet]]
[-cert [revokecert]]
[-pwd pwd]
where:
■-crl specifies the CRL as either a URL or a filename
■-wallet is the cawallet, which contains self-signed certificate and corresponding
private key
■-cert: certificate to be revoked
■-pwd is the password of cawallet.
H.2.6.9 orapki crl status
The following sections describe this command.
H.2.6.9.1 Purpose Use this command to check if a certificate is revoked in a CRL.
H.2.6.9.2 Syntax
orapki crl status [-crl [url|filename]]
[-cert [cert]]
■ -crl specifies the CRL as either a URL or a filename
■ -cert is the CA's certificate
H.2.6.10 orapki crl upload
The following sections describe this command.
H.2.6.10.1 Purpose Use this command to upload certificate revocation lists (CRLs) to
the CRL subtree in Oracle Internet Directory. Note that you must be a member of the
directory administrative group CRLAdmins (cn=CRLAdmins,cn=groups,%s_
OracleContextDN%) to upload CRLs to the directory.
H.2.6.10.2 Syntax
orapki crl upload -crl crl_location
-ldap hostname:ssl_port -user username
[-wallet wallet_location] [-summary]
■The -crl parameter specifies the directory location or the URL of the CRL that
you are uploading to the directory.
■The -ldap parameter specifies the hostname and SSL port for the directory to
which you are uploading the CRLs. Note that this must be a directory SSL port
with no authentication. See Section H.2.5.2.2, "Uploading CRLs to Oracle Internet
Directory" for more information about this port.
■The -user parameter specifies the username of the directory user who has
permission to add CRLs to the CRL subtree in the directory.
■The -wallet parameter specifies the location of the wallet that contains the
certificate of the certificate authority (CA) who issued the CRL. This is an optional
parameter. Using it causes the tool to verify the validity of the CRL against the
CA's certificate prior to uploading it to the directory.
■The -summary parameter is also optional. Using it causes the tool to display the
CRL issuer's name and the LDAP entry in which the CRL is stored in the directory.

Using the orapki Utility for Certificate Validation and CRL Management
H-18 Oracle Fusion Middleware Administrator's Guide
H.2.6.11 orapki crl verify
The following sections describe this command.
H.2.6.11.1 Purpose Use this command to verify a CRL signature.
H.2.6.11.2 Syntax
orapki crl verify [-crl [url|filename]]
[-cert [cacert]]
where:
■-crl specifies the CRL as either a URL or a filename
■-cert specifies the certificate to be checked
H.2.6.12 orapki wallet add
The following sections describe this command.
H.2.6.12.1 Purpose Use this command to add certificate requests and certificates to an
Oracle wallet.
H.2.6.12.2 Syntax To add certificate requests:
orapki wallet add -wallet wallet_location -dn user_dn -keysize 512|1024|2048
■The -wallet parameter specifies the location of the wallet to which you want to
add a certificate request.
■The -dn parameter specifies the distinguished name of the certificate owner.
■The -keysize parameter specifies the key size for the certificate.
■To sign the request, export it with the export option. See Section H.2.6.16, "orapki
wallet export".
To add trusted certificates:
orapki wallet add -wallet wallet_location -trusted_cert -cert certificate_location
■The -trusted_cert parameter causes the tool to add the trusted certificate, at
the location specified with -cert, to the wallet.
To add root certificates:
orapki wallet add -wallet wallet_location -dn
certificate_dn -keysize 512|1024|2048 -self_signed
-valid_from [mm/dd/yyyy] -valid_until [mm/dd/yyyy]
-validity number_of_days
■The -self_signed parameter causes the tool to create a root certificate.
■The -validity parameter can be used to specify the number of days, starting
from the current date, that this root certificate will be valid.
■The -valid_from and valid_until parameters can be used to specify an exact
date range for which this root certificate will be valid. You may specify validity in
this way instead of -validity number_of_days.
To add user certificates:
orapki wallet add -wallet wallet_location -user_cert -cert certificate_location

Using the orapki Utility for Certificate Validation and CRL Management
Oracle Wallet Manager and orapki H-19
■The -user_cert parameter causes the tool to add the user certificate at the
location specified with the -cert parameter to the wallet. Before you add a user
certificate to a wallet, you must add all the trusted certificates that make up the
certificate chain. If all trusted certificates are not installed in the wallet before you
add the user certificate, then adding the user certificate will fail.
To add a subject key identifier extension to a certificate request:
orapki wallet add -wallet wallet_location -dn user_dn -keysize 512|1024|2048
-addext_ski
To add a Version 3 self-signed certificate to a wallet:
orapki wallet add -wallet wallet_location -dn certificate_dn -keysize
512|1024|2048 -self_signed -validity number_of_days -addext_ski
H.2.6.13 orapki wallet change_pwd
The following sections describe this command.
H.2.6.13.1 Purpose Use this command to change the password for an Oracle wallet.
H.2.6.13.2 Syntax
orapki wallet change_pwd [-wallet [wallet_location]] [-oldpwd
oldpassword] [-newpwd newpassword]
■The -wallet parameter specifies the location of the wallet whose password you
want to change.
■The -oldpwd parameter specifies the existing wallet password.
■The -newpwd parameter specifies the new wallet password.
H.2.6.14 orapki wallet create
The following sections describe this command.
H.2.6.14.1 Purpose Use this command to create an Oracle wallet or to set auto-login on
for an Oracle wallet.
H.2.6.14.2 Syntax
orapki wallet create -wallet wallet_location [-auto_login]
■The -wallet parameter specifies a location for the new wallet or the location of
the wallet for which you want to turn on auto-login.
■The -auto_login parameter creates an auto-login wallet, or it turns on
automatic login for the wallet specified with the -wallet option.
H.2.6.15 orapki wallet display
The following sections describe this command.
H.2.6.15.1 Purpose Use this command to view the certificate requests, user certificates,
and trusted certificates in an Oracle wallet.
H.2.6.15.2 Syntax
orapki wallet display -wallet wallet_location
■The -wallet parameter specifies a location for the wallet you want to open if it is
not located in the current working directory.

Equivalent Features for Oracle Wallet Manager
H-20 Oracle Fusion Middleware Administrator's Guide
H.2.6.16 orapki wallet export
The following sections describe this command.
H.2.6.16.1 Purpose Use this command to export certificate requests and certificates
from an Oracle wallet.
H.2.6.16.2 Syntax
orapki wallet export -wallet wallet_location -dn
certificate_dn -cert certificate_filename
■The -wallet parameter specifies the directory where the wallet, from which you
want to export the certificate, is located.
■The -dn parameter specifies the distinguished name of the certificate.
■The -cert parameter specifies the path and filename of the file that contains the
exported certificate.
To export a certificate request from an Oracle wallet:
orapki wallet export -wallet wallet_location -dn
certificate_request_dn -request certificate_request_filename
■The -request parameter specifies the path and filename of the file that contains
the exported certificate request.
H.2.6.17 orapki wallet export_trust_chain
The following sections describe this command.
H.2.6.17.1 Purpose Use this command to export a chain of trust (certificate chain) for a
user.
H.2.6.17.2 Syntax
orapki wallet export_trust_chain [-wallet [wallet]]
[-certchain [filename]]
[-dn [user_cert_dn] ]
[-pwd pwd]
■The -wallet parameter specifies the location of the wallet from which you want
to export the certificate chain.
■The -certchain parameter specifies the name of the file to contain the exported
certificate chain.
■The -dn parameter specifies the distinguished name of the entry to be exported.
■The -pwd specifies the wallet password.
H.3 Equivalent Features for Oracle Wallet Manager
Tabl e H–1 shows the wallet management features provided by Oracle Wallet Manager,
and the commands or options that provide equivalent functionality in 11g Release 1
(11.1.1).

Equivalent Features for Oracle Wallet Manager
Oracle Wallet Manager and orapki H-21
Tabl e H–2 shows the certificate management features provided by Oracle Wallet
Manager, and the equivalent commands or options in 11g Release 1 (11.1.1).
Table H–1 Mapping for Oracle Wallet Manager Features for Wallets
Oracle Wallet Manager Feature
How Implemented in 11gR1 Fusion
Middleware Control Notes
Creating a standard PKCS #12 wallet Security, then Wallets
Creating a PKCS#11 wallet Not supported Use Oracle Wallet Manager or the
orapki command line tool
Opening a wallet Security, then Wallets Click on the wallet and enter a
password, unless it is an auto-login
wallet
Closing a wallet Navigating to the wallets page, or
opening another wallet, automatically
closes the existing wallet.
Uploading a wallet to an LDAP directory Not supported Use the orapki command line tool
Downloading a wallet from an LDAP
directory
Not supported Use the orapki command line tool
Saving changes to an open wallet See Notes. Any changes made on the Manage
Certificate page are automatically
saved when the operation is
completed.
Saving the open wallet to a new location Security, then Wallets, then Export
Saving in System Default Security, then Wallets, then Export
Deleting the wallet Security, then Wallets, then Delete
Changing the password Not supported Use WLST or orapki command line
tools.
Enabling auto-login See Notes. An Auto-login wallet is automatically
created with every password
protected wallet.
Disabling auto-login Not supported You cannot disable generation of an
auto-login wallet since it is always
required for runtime.
Table H–2 Mapping for Oracle Wallet Manager Features for Certificates
Oracle Wallet Manager Feature
How Implemented in 11gR1 Fusion
Middleware Control Notes
Adding a certificate request Security, then Wallets. Select a wallet, then
Add Certificate Request
Importing a user certificate Security, then Wallets, select a wallet, then
Import
Select User Certificate in the drop
down box
Importing a trusted certificate Security, then Wallets, select a wallet, then
Import
Select Trusted Certificate in the drop
down box
Remove certificate request Security, then Wallets, select a wallet, select a
certificate request, then Delete
Remove user certificate Security, then Wallets, select a wallet, select a
user certificate, then Delete
Remove trusted certificate Security, then Wallets, select a wallet, select a
trusted certificate, then Delete
Export user certificate Security, then Wallets, select a wallet, select a
user certificate, then Export
Export certificate request Security, then Wallets, select a wallet, select a
certificate request, then Export
Export trusted certificate Security, then Wallets, select a wallet, select a
trusted certificate, then Export

Equivalent Features for orapki
H-22 Oracle Fusion Middleware Administrator's Guide
Location of Default Wallet
The default location of the wallet depends on the ORACLE_HOME setting:
■When ORACLE_HOME is set, the default wallet location is $ORACLE_
HOME/owm/wallets/username.
■When ORACLE_HOME is not set, the default wallet location is
CurrentDir/owm/wallets/username.
H.4 Equivalent Features for orapki
Tabl e H–3 shows the features provided by the orapki utility for Oracle wallets and
CRLs, and the equivalent commands and options in 11g Release 1 (11.1.1).
Tabl e H–4 shows the features provided by the orapki utility for certificates, and the
equivalent commands or options in 11g Release 1 (11.1.1).
Export all trusted certificates Not supported Use WLST or orapki command-line
tools
Importing a PKCS#7 certificate chain
into the wallet
Not supported Use WLST or orapki command-line
tools
Exporting a PKCS#7 certificate chain
from the wallet
Not supported Use WLST or orapki command-line
tools
Table H–3 Mapping for orapki Features for Wallets and CRLs
orapki Feature How Implemented in 11gR1 Notes
Creating a standard PKCS#12 wallet WLST createWallet() To manage a password-protected and auto-login
wallet, provide a non-empty password value. To
manage just an auto-login wallet, provide an empty
password value (that is, '')
Creating a PKCS#11 wallet Not supported Use orapki command-line tool
Uploading a wallet to an LDAP
Directory
Not supported Use orapki command-line tool
Downloading a wallet from an LDAP
directory
Not supported Use orapki command-line tool
Deleting a wallet WLST deleteWallet()
Changing the wallet password WLST changeWalletPassword() For obvious reasons, password can only be changed
for a password-protected wallet
Enabling auto-login Auto-login wallet is automatically created with every
password-protected wallet.
Enabling auto-login wallet that works
only on local machine
Not supported Use orapki command line tool
Create, revoke, hash, verify, upload,
list, display, delete CRLs
Not supported Use orapki command line tool
Table H–2 (Cont.) Mapping for Oracle Wallet Manager Features for Certificates
Oracle Wallet Manager Feature
How Implemented in 11gR1 Fusion
Middleware Control Notes

Equivalent Features for the SSL Configuration Tool
Oracle Wallet Manager and orapki H-23
H.5 Equivalent Features for the SSL Configuration Tool
Tabl e H–5 shows the features provided by the pre-11g Release 1 (11.1.1) SSL
Configuration Tool, and the equivalent commands or options in 11g Release 1 (11.1.1).
Table H–4 Mapping for orapki Features for Certificates
orapki Feature How Implemented in WLST in 11gR1 Notes
Adding a certificate request addCertificateRequest()
Adding a self-signed certificate addSelfSignedCertificate()
Listing all entries in a wallet listWalletObjects() Provide a valid value of type
("CertificateRequest", "Certificate" or
"TrustedCertificate")
Importing a user certificate importWalletObject() Enter type as "Certificate"
Importing a trusted certificate importWalletObject() Enter type as "TrustedCertificate"
Removing a certificate request removeWalletObject() Enter type as "CertificateRequest"
Removing a user certificate removeWalletObject() Enter type as "Certificate"
Removing a trusted certificate removeWalletObject() Enter type as "TrustedCertificate"
Removing all trusted certificates removeWalletObject() Enter type as "TrustedAll"
Exporting a user certificate exportKeyStoreObject() Enter type as "Certificate"
Exporting a certificate request exportWalletObject() Enter type as "CertificateRequest"
Exporting a trusted certificate exportWalletObject() Enter type as "TrustedCertificate"
Exporting a certificate chain exportWalletObject() Enter type as "CertificateChain"
Importing a PKCS#7 certificate chain into
the wallet
importWalletObject() Enter type as "TrustedChain"
Table H–5 Equivalent Features for the SSL Configuration Tool
SSL Configuration Tool SSL Configuration in 11g Release 1 (11.1.1)
No support for wallet management Supports management of Oracle Wallets and Java
Keystores, in addition to SSL configuration
Oracle Web Cache was the only
standalone type supported for SSL
Oracle HTTP Server, Oracle Web Cache, Oracle
Internet Directory, and Oracle Virtual Directory are
supported for standalone SSL configuration
Provided only command line interface Provides both command line interface (WLST) and
graphical interface (Fusion Middleware Control)
Configuration file was required to run
this tool. If the file was not provided, the
tool prompted for values.
Configuration file is optional in the WLST
command. If not provided, default values are used
for SSL attributes.
Supported SSL configuration for Web tier
only.
Supports SSL configuration for both Web tier and
data tier.
Tool had to be run on the same physical
host where component was installed.
Allows remote management of components.

Equivalent Features for the SSL Configuration Tool
H-24 Oracle Fusion Middleware Administrator's Guide

I
Troubleshooting Oracle Fusion Middleware I-1
ITroubleshooting Oracle Fusion Middleware
This appendix provides information on how to troubleshoot problems that you might
encounter when using Oracle Fusion Middleware. It contains the following topics:
■Diagnosing Oracle Fusion Middleware Problems
■Common Problems and Solutions
■Troubleshooting Fusion Middleware Control
■Troubleshooting SSL
■Need More Help?
I.1 Diagnosing Oracle Fusion Middleware Problems
Oracle Fusion Middleware components generate log files containing messages that
record all types of events, including startup and shutdown information, errors,
warning messages, access information on HTTP requests, and additional information.
The log files can be used to identify and diagnose problems. See Chapter 12,
"Managing Log Files and Diagnostic Data" for more information about using and
reading log files.
Oracle Fusion Middleware includes a Diagnostic Framework which aids in detecting,
diagnosing, and resolving problems. The problems that are targeted in particular are
critical errors such as those caused by code bugs, metadata corruption, and customer
data corruption, deadlocked threads, and inconsistent state.
When a critical error occurs, it is assigned an incident number, and diagnostic data for
the error (such as log files) are immediately captured and tagged with this number.
The data is then stored in the Automatic Diagnostic Repository (ADR), where it can
later be retrieved by incident number and analyzed. See Chapter 13, "Diagnosing
Problems" for more information about the Diagnostic Framework.
I.2 Common Problems and Solutions
This section describes common problems and solutions. It contains the following
topics:
■Running out of Data Source Connections
■Using a Different Version of Spring
■ClassNotFound Errors When Starting Managed Servers

Troubleshooting Fusion Middleware Control
I-2 Oracle Fusion Middleware Administrator's Guide
I.2.1 Running out of Data Source Connections
If the database performance has slowed or you receive the following message in the
Oracle WebLogic Server log files, you may have leaks in the data source connections:
No resources currently available in pool datasource name
Any product functionality that depend on the datasource will not function as it
can't connect database to get required data.
If you receive this message, monitor the connection usage from the Administration
Console data source monitoring page:
1. From Domain Structure, expand Services, then Data Sources.
2. Click the data source that you want to monitor.
3. Select the Monitoring tab, then the Statistics tab.
4. If the table does not display Active Connection Current Count, click Customize
this table.
5. In Column Display, select Active Connection Current Count and move it from the
Available to the Chosen box. Click Apply.
6. In the table, note the number in the Active Connection Current Count column.
If the active current count for a data source keeps increasing and does not go down,
this data source is leaking connections. Contact Oracle Support.
I.2.2 Using a Different Version of Spring
When you configure a Managed Server with JRF, Spring 2.0.6 is installed and is placed
in the Oracle WebLogic Server system classpath. If a custom application running in a
JRF environment requires a different version of Spring, you must use the Filtering
ClassLoader mechanism to specify the version of Spring.
Oracle WebLogic Server provides the FilteringClassLoader mechanism so that you can
configure deployment descriptors to explicitly specify that certain packages should
always be loaded from the application, rather than being loaded by the system
classloader. This allows you to use alternate versions of applications such as Spring or
Ant.
For more information about using the FilteringClassLoader mechanism, see "Using a
Filtering ClassLoader" in the Oracle Fusion Middleware Developing Applications for Oracle
WebLogic Server.
I.2.3 ClassNotFound Errors When Starting Managed Servers
If a Managed Server is started by Node Manager (as is the case when the servers are
started by the Oracle WebLogic Server Administration Console or Fusion Middleware
Control), you may receive a ClassNotFound error if Node Manager has not been
configured to use the start scripts when starting Managed Servers. See Section 4.2.4 for
information about resolving this problem.
I.3 Troubleshooting Fusion Middleware Control
The following sections describe problems and issues when using Fusion Middleware
Control:

Troubleshooting Fusion Middleware Control
Troubleshooting Oracle Fusion Middleware I-3
■Troubleshooting the Display of Performance Metrics and Charts in Fusion
Middleware Control
■Securing the Connection from Fusion Middleware Control to Oracle WebLogic
Server Administration Console
I.3.1 Troubleshooting the Display of Performance Metrics and Charts in Fusion
Middleware Control
If you are using Fusion Middleware Control to manage system components, then you
might encounter situations where the performance metrics and charts do not display
properly for certain managed targets.
The following sections provide information about managed targets and describe some
common troubleshooting tasks to perform if Fusion Middleware Control displays
errors when attempting to display performance metrics, such as response time and
load metrics:
■What Are Agent-Monitored Targets?
■Setting Monitoring Credentials for All Agent-Monitored Targets in a Farm
■Changing the Monitoring Credentials for a Specific Agent-Monitored Target
■Verifying or Changing the Oracle Management Agent URL
I.3.1.1 What Are Agent-Monitored Targets?
To discover and view the following components with Fusion Middleware Control, an
Oracle Management Agent must be available and running:
■Oracle Internet Directory
■Oracle Virtual Directory
■Oracle Directory Integration Platform
■Oracle Identity Federation
■Oracle Reports Application, Oracle Reports Server
These components can be referred to as agent-monitored targets.
When you install and configure an Oracle Fusion Middleware environment that
includes these components, a management agent, Oracle Management Agent, is also
installed and running in the Oracle instance.
In contrast, Java components and some system components can be managed by Fusion
Middleware Control without a management agent.
For more information about the Oracle Management Agent, refer to the Oracle
Enterprise Manager documentation on the Oracle Technology Network (OTN):
http://www.oracle.com/technetwork/oem/grid-control/documentation/index.
html
I.3.1.2 Setting Monitoring Credentials for All Agent-Monitored Targets in a Farm
To make it easier to manage the monitoring credentials for all of your agent-monitored
targets, you can use the Monitoring Credentials page to set the monitoring credentials
for all of the agent-monitored targets in the farm:
1. From the Farm menu, select Monitoring Credentials.

Troubleshooting Fusion Middleware Control
I-4 Oracle Fusion Middleware Administrator's Guide
2. Enter the user name and password of an Oracle WebLogic Server user account that
has at least the monitoring level of privileges.
When you set the monitoring credentials on this page, you override all the monitoring
credentials for the agent-monitored targets in the farm. However, after you set the
monitoring credentials for all the targets, you can override the credentials for a specific
target by using the Agent-Monitored Targets page, as described in Section I.3.1.3.
I.3.1.3 Changing the Monitoring Credentials for a Specific Agent-Monitored Target
To manage a target (an Oracle Fusion Middleware component), the Oracle
Management Agent uses an Oracle WebLogic Server administration account to
connect to the target. After it connects to the target, the Oracle Management Agent can
gather performance metrics and send them back to the Fusion Middleware Control
where they appear on monitoring pages and in performance charts.
This administration account and its password are called the monitoring credentials for
an agent-monitored target.
If the monitoring credentials for a particular target are changed in Oracle WebLogic
Server, then the Oracle Management Agent can no longer obtain the performance
metrics. As a result, no metrics for the target appear on the Fusion Middleware
Control pages and the performance charts are not rendered.
To fix this problem, you can modify the monitoring credentials of the
Agent-Monitored target in Fusion Middleware Control:
1. From the Farm menu, select Monitoring Credentials.
The Monitoring Credentials page is displayed.
2. Click Agent-Monitored Targets.
The Agent-Monitored Targets page is displayed.
3. Click the Configure icon for the target that you need to modify.
4. On the Configuration page, locate the monitoring credentials fields and change the
credentials to match those of an Oracle WebLogic Server user account that has at
least the monitoring level of privileges.
I.3.1.4 Verifying or Changing the Oracle Management Agent URL
If the performance metrics for all of the agent-monitored targets in the farm are
unavailable, and you have verified that the monitoring credentials for the
agent-monitored targets are correct, then you might have to modify the URL used by
the Oracle Management Agent to communicate with Fusion Middleware Control.
This situation can occur if you have backed up your environment and restored it to
another host, or if you have moved your test environment to a production
environment. In either case, the host name required in the Oracle Management Agent
URL must be changed before the Oracle Management Agent can once again
communicate with Fusion Middleware Control.
To modify the Oracle Management Agent URL:
1. From the Farm menu, select Monitoring Credentials.
The Monitoring Credentials page is displayed.
2. Click Agent-Monitored Targets.
The Agent-Monitored Targets page is displayed.
3. Click the Configure icon for one of the agent-monitored targets listed on the page.

Troubleshooting SSL
Troubleshooting Oracle Fusion Middleware I-5
4. Change the Oracle Management Agent URL.
I.3.2 Securing the Connection from Fusion Middleware Control to Oracle WebLogic
Server Administration Console
By default, if you access Oracle WebLogic Server Administration Console from Fusion
Middleware Control, the connection is a non-SSL connection. To access the Oracle
WebLogic Server Administration Console using an SSL connection, you need to access
it manually using the SSL port. Alternatively, you can enable a secure Administration
port.
See "Understanding Network Channels" in the Oracle Fusion Middleware Configuring
Server Environments for Oracle WebLogic Server for information about the admin channel
and how to establish a channel.
To enable a secure mode of communication with the Administration Server domain
and to disable all other non-secure modes, you may need to perform the following
explicit steps to enable Oracle Management Agent to monitor agent-monitored targets
in Fusion Middleware Control. (See Section I.3.1.1 for information about
agent-monitored targets.) These steps are needed only if you are using the default
self-signed certificates on the Administration Server instance or other signed
certificates whose Certification Authorities (CAs) are not available in the default trust
store of the JVM used by Oracle Management Agent.
In this case, take the following steps:
1. Stop the Oracle Management Agent using the following command:
ORACLE_HOME/bin/emctl stop agent
2. Export the certificate from Oracle WebLogic Server:
JAVA_HOME/jdk/bin/keytool -export -alias demoidentity -file /tmp/wlcert
-keystore MW_HOME/wlserver_10.3/server/lib/DemoIdentity.jks
When prompted, enter the password.
3. Update the JDKs default trust store (JAVA_HOME/jre/lib/security/cacerts) with
the certificate. (This is the JDK being used by Oracle Management Agent.)
keytool -import -alias demoidentity -trustcacerts -file /temp/wlcert -keystore
JAVA_HOME/jre/lib/security/cacerts -storepass password
When asked if you trust this certificate, enter yes.
4. Start the Oracle Management Agent using the following command:
ORACLE_HOME/bin/emctl start agent
I.4 Troubleshooting SSL
This section describes common problems and solutions when working with SSL
configuration. It contains the following topic:
■Components May Enable All Supported Ciphers
I.4.1 Components May Enable All Supported Ciphers
You should be aware that when no cipher is explicitly configured, some 11g Release 1
(11.1.1) components enable all supported SSL ciphers including DH_Anon
(Diffie-Hellman Anonymous) ciphers.

Need More Help?
I-6 Oracle Fusion Middleware Administrator's Guide
At this time, Oracle HTTP Server is the only component known to set ciphers like this.
Configure the components with the desired cipher(s) if DH_Anon is not wanted.
I.5 Need More Help?
You can find more solutions on My Oracle Support, http://support.oracle.com.
If you do not find a solution for your problem, log a service request.
You can also use the Remote Diagnostic Agent, as described in Section I.5.1.
I.5.1 Using Remote Diagnostic Agent
Remote Diagnostic Agent (RDA) is a command-line diagnostic tool that provides a
comprehensive picture of your environment. Additionally, RDA can provide
recommendations on various topics, for example configuration and security. This aids
you and Oracle Support in resolving issues.
RDA is designed to be as unobtrusive as possible; it does not modify systems in any
way. A security filter is provided if required.
For more information about RDA, see the readme file, which is located at:
(UNIX) ORACLE_HOME/rda/README_Unix.txt
(Windows) ORACLE_HOME\rda\README_Windows.txt
See Also: Oracle Fusion Middleware Release Notes, available on the Oracle
Technology Network:
http://www.oracle.com/technology/documentation/index.html

Index-1
Index
A
ACTIVITIES schema, D-3
addCertificateRequest, 6-41
addSelfSignedCertificate, 6-42
Administration Server, 2-4, 4-2
recovery of, 18-4, 18-19, 18-20
recovery of host, 18-18
starting and stopping, 4-1
without credentials, 4-3
administration users, 3-7, 3-21
administrative changes, F-1
ADR Command Interpreter (ADRCI), 13-6, 13-22
adrci utility, 13-22
agent-monitored targets, I-3
setting credentials for, I-3
allotted port range, C-1
applications
base documents, 14-3
customizations, 14-3
deploying, 10-1, 10-8
recovery of, 18-16
redeploying, 10-12
starting and stopping, 4-6
transferring to new repository, 14-16
undeploying, 10-11
applyJRF command, 19-6
audit policies
moving from test to production, 21-25
authentication
SSL and, 6-2
auto-login wallet, 8-21
Automatic Diagnostic Repository (ADR), 13-3
B
backing up files, 17-3
backup and recovery
backup strategies, 16-3
creating record of environment, 17-5
overview, 16-1
restrictions, 16-35
backup and recovery recommendations, 16-7
backups
Audit Framework and, 17-3
databases and, 17-5
domains, 17-3, 17-4
full, 16-4, 17-3
Java components and, 17-3, 17-4
LDAP data and, 17-2
limitations, 17-2
Managed Servers and, 17-4
Middleware home and, 17-3
Oracle instance homes, 17-4, 17-5
OraInventory and, 17-4
recommendations, 17-1
run-time artifacts, 16-5
system components and, 17-4, 17-5
types of, 16-4, 17-3
WebLogic Server configuration files, 16-4
BIPLATFORM schema
datafile, D-3
description, D-1
tablespace, D-3
bulkdelete command, A-1
bulkload command, A-1
bulkmodify command, A-1
Business Intelligence
schemas for, D-1
C
catalog command, A-1
certificate
converting to third-party, 8-34
deleting, 8-34
exporting, 8-32
importing, 8-33
lifecycle, 8-10, 8-29
managing with Fusion Middleware Control, 8-30
operations, 8-11
replacing, 8-19
requesting, 8-31
certificate authority, 6-3
certificate operations, 8-30
Certificate Revocation, 6-37
certificate revocation lists, H-9
deleting, H-13
listing, H-12
managing with orapki, H-8
renaming, H-10
uploading, H-11

Index-2
uploading to LDAP directory, H-10
validation and, H-9
viewing, H-12
Certificate Signing Request, 8-12
changeKeyStorePassword command, 6-42
changeWalletPassword command, 6-43
changing IP address, 15-7
character sets
changing for metadata repository, 14-26
chgiphost command, 15-2, A-1
ClassNotFound error
when starting Managed Servers, I-2
CLASSPATH environment variable, 3-2, 3-3
cloneMetadataPartition system MBean, 14-15
cloning
See moving from test to production environment
cloning MDS Repository partition, 14-15
clusters, 2-5
creating, 19-6
monitoring, 11-5
recovery of, 18-15, 18-16
command-line tools, 3-16, A-1
components
recovery of, 18-7, 18-8
recovery of host, 18-25
starting, 4-5
starting and stopping, 4-4
stopping, 4-5
viewing status, 11-6
config command
invoking the Configuration Wizard, A-1
configureLogHandler command, 12-15, 12-17, 12-21,
12-22, 12-27
configureSSL command, 6-44
configureTracingLoggers command, 12-33
content pane
in Fusion Middleware Control, 3-8
context pane
in Fusion Middleware Control, 3-9
context root, 10-9
copyBinary script, 20-7, 21-6, 21-94
copyConfig script, 21-7, 21-8, 21-9, 21-11, 21-65,
21-95, 21-97
for Java components, 20-10
for Node Manager, 20-14
for system components, 20-12, 20-13
createIncident command, 13-22
createKeyStore command, 6-44
createMetadataLabel command, 14-23
createMetadataPartition command, 14-17, 14-20
createWallet command, 6-45
CRL
configuring for validation, 6-37
creation, 6-37
renaming to hashed form, 6-36
CRL integration, 6-35
CRLAdmins directory administrative group, H-17
cryptography
private key, 6-2
public key, 6-3
D
dads.conf file, 5-14
data sources
configuring, 10-3
creating, 10-4
managing, 10-5, 10-6
monitoring, 10-6
database-based repository
creating, 14-2
starting, 4-7, 4-8
databases
backing up, 17-5
recovery of, 18-18, 18-50
default port numbers, C-1
deleteKeyStore command, 6-45
deleteMetadataLabel command, 14-25
deleteMetadataPartiton command, 14-21
deleteWallet command, 6-46
deploy command, 10-11, 10-17
deploying applications, 10-8
application security, 10-28
configure EJBs, 10-28
configure persistence, 10-29
configure Web modules, 10-28
overview, 10-1
deployment plan
fetching, 10-27
deployment plans
creating automatically, 10-9, 10-13, 10-14, 10-19,
10-24, 10-26
managing, 10-27
deployment profile, 9-4
deregisterMetadataDBRepository command, 14-10
DER-encoded certificates, 8-3
describeDump command, 13-21
DHCP addresses
changing, 15-7
moving to, 15-7
diagnostic dumps, 13-5
Diagnostic Framework, 13-1, 13-3, I-1
configuring, 13-9
diagnostic rules, 13-2
first-fault capture, 13-2
incident detection log filter, 13-2
incident flood control, 13-3
incidents, 13-3
invoking WLST, 3-17
MBean, 13-9
problem keys, 13-3
problems, 13-3
Diagnostic Image, 13-2
diagnostic messages
levels, 12-17
types, 12-17
diagnostics
early detection, I-1
first-fault capture, 13-2, I-1
incident detection log filter, 13-2
messages, 12-22
troubleshooting, I-1

Index-3
disconnected mode
monitoring status, 11-1
Discoverer
See Oracle Business Intelligence Discoverer
DISCOVERER schema
datafile, D-3
description, D-2
tablespaces, D-3
DISPLAY environment variable, 3-1
displayLogs command, 12-8, 12-11
domain home, 2-3
domain names
changing, 15-1
domain templates
extending domains, 19-2
domains
adding Managed Servers to, 19-4
extending, 19-2
recovery of, 18-2
WebLogic Server, 2-3
dumps
diagnostic, 13-5
executing, 13-21
viewing list of, 13-20
Dynamic Monitoring Service (DMS)
invoking WLST, 3-17
dynamic target menu
in Fusion Middleware Control, 3-8
E
ECID
See Execution Context ID (ECID)
Edition-Based Redefinition (EBR) schemas, 14-1,
14-2
encryption, 6-2
environment variables
setting, 3-1
ERROR message type, 12-17
error messages
See diagnostics
eulbuilder.jar command-line tool, A-1
executeDump command, 13-21
Execution Context ID (ECID), 12-22
searching log files for, 12-11
expand tree
in Fusion Middleware Control, 3-9
exportKeyStore command, 6-46
exportKeyStoreObject command, 6-47
exportMetadata command, 14-16, 14-19, 14-20
exportWallet command, 6-48
exportWalletObject command, 6-49
extractMovePlan script, 20-15
F
farm menu
in Fusion Middleware Control, 3-8
farms, 3-6
first-fault component isolation, 12-22
flood-control
enabling for incidents, 13-9
flood-controlled incidents
Diagnostic Framework, 13-3
frmcmp command
Oracle Forms Services, A-1
Fusion Middleware Control
content pane, 3-8
context pane, 3-9
dynamic target menu, 3-8
expand tree, 3-9
farm menu, 3-8
recovery of, 18-46
refresh page, 3-9
right-click target menu, 3-9
securing, I-5
starting and stopping, 4-5
target information icon, 3-9
target name, 3-9
target navigation pane, 3-8
Topology Viewer, 3-9
troubleshooting, I-2
URL for, 3-6, B-1
using, 3-6
G
generateKey command, 6-50
getIncidentFile command, 13-17, 13-18
getKeyStoreObject command, 6-51
getLogLevel command, 12-20
getMDSArchiveConfig command, 10-17
getSSL command, 6-51
getWalletObject command, 6-52
GridLink data sources, 10-4
H
high availability environments
starting and stopping, 4-8
home pages, 3-6
host names
changing, 15-1
HTTP port
changing, 5-5
HTTPS port
changing, 5-5
Human Workflow
moving from test to production, 21-34
I
iasua command, A-1
IMMEDIATE option for Oracle Database
shutdown, 4-9
importKeyStore command, 6-53
importKeyStoreObject command, 6-54
importMetadata command, 14-16, 14-19
importWallet command, 6-54
importWalletObject command, 6-55
incident flood control, 13-3

Index-4
INCIDENT_ERROR message type, 12-17
incidents
Diagnostic Framework, 13-3
enabling creation, 13-9
listing, 13-18
managing, 13-21
packaging, 13-22, 13-23
purging, 13-25
viewing details, 13-18
IP addresses
changing, 15-1, 15-7
metadata repository, 15-3
moving off-network, 15-7
moving to static address, 15-7
IPC Listener
KEY value, 5-14
IPM schema, D-2
IPv4 protocol
support for, 15-8
IPv6 protocol
Oracle Access Manager, 15-14
Oracle HTTP Server, 15-11
Oracle Single Sign-On, 15-12
Oracle Web Cache
disabling IPv6, 15-12
support for, 15-8
topologies supported, 15-10
J
Java components, 2-1
recovery of, 18-26
Java EE application, 10-1
Java EE applications
deploying, 10-8
redeploying, 10-12
starting and stopping, 4-6
undeploying, 10-11
Java keystore, 8-5
Java Naming and Directory Interface (JNDI), 10-3
Java Required Files (JRF)
configuring Managed Server for, 19-5
JAVA_HOME environment variable, 3-2, 3-3
JKS, 8-5
JKS keystore, 8-1
component using, 6-7
lifecycle, 8-6
K
keystore
changing password, 8-10
converting self-signed certificate, 8-16
creating, 8-6
deleting, 8-8
deleting certificate, 8-16
exporting, 8-7
exporting certificate, 8-15
generating new key, 8-11
importing, 8-9
importing certificate, 8-14
JKS and Oracle wallet, 6-3
location of, 8-19
types of, 6-7, 8-1
using Fusion Middleware Control, 8-6
keystore and certificate maintenance, 8-19
keystore management tools, 8-2
L
labels
creating, 14-23
deleting, 14-25
listing, 14-23
metadata
managing, 14-22
promoting, 14-23
rolling back to, 14-23
LD_LIBRARY_PATH environment variable, 3-2
LD_LIBRARY_PATH_64 environment variable, 3-2
ldapadd command, A-2
ldapaddmt command, A-2
ldapcompare command, A-2
ldapdelete command, A-2
ldapmoddn command, A-2
ldapmodify command, A-2
ldapmodifymt command, A-2
ldap.ora file
directory SSL port for no authentication, H-12
ldapsearch command, A-2
viewing context version, G-4
viewing schema version, G-4
ldifmigrator command, A-2
LIBPATH environment variable, 3-2
listActiveTraces command, 12-34
listDumps command, 13-20
listen ports
changing, 5-5
listIncidents command, 13-18
listKeyStoreObjects command, 6-56
listKeyStores command, 6-57
listLoggers command, 12-20
listLogs command, 12-7
listMetadataLabel command, 14-23
listProblems command, 13-17
listWalletObjects command, 6-57
listWallets command, 6-58
locking configuration
for WebLogic Server, 3-15
log detection
enabling, 13-9
log files
displaying count of messages, 12-12
downloading, 12-12
formats
setting, 12-21
levels, 12-17
retrieving, 12-20
setting, 12-20
listing, 12-5

Index-5
locales
setting, 12-22
location, 12-14
naming, 12-14
overview, 12-1
retention period, 12-17
rotation, 12-15
size-based, 12-16
searching, 12-9, 12-11
by component type, 12-11
by ECID, 12-11
by time, 12-11, 12-12
by type of message, 12-11
specifying size of, 12-16
time-based rotation, 12-16
viewing, 12-5
logging commands
invoking WLST, 3-17
loss of host
recovery from, 18-18
limitations, 18-46
M
managed beans
See MBeans
Managed Servers, 2-4, 4-2
adding to domain, 19-4
backing up, 17-4
recovery of, 18-5, 18-6
recovery of host, 18-21, 18-22, 18-23
starting and stopping, 4-1, 4-2
troubleshooting start problems, I-2
MBeans
for Diagnostic Framework, 13-5
searching for, 3-20
viewing, 3-20
viewing for application, 3-20
MDS Repository, 14-1, 14-3
benefits of database-based repository, 14-3
changing configuration attributes, 10-30
configuring application
to use different repository, 14-14
creating database-based, 14-2
creating labels, 14-23
deleting labels, 14-25
deregistering file-based, 14-11
file-based
registering, 14-10
listing labels, 14-23
managing, 14-2, 14-5
moving to database-based, 14-20
promoting labels, 14-23
purging labels, 14-24
purging metadata versions, 14-21
registering database-based, 14-7
registering file-based, 14-10
supported databases, 14-5
transferring metadata, 14-17
versions, 14-4
viewing, 14-13
MDS schema
datafile, D-3
description, D-2
tablespace, D-3
message correlation, 12-22
message levels, 12-17
message types, 12-17
metadata
exporting from partition, 14-16
importing to partition, 14-16
transferring to new partition, 14-17
Metadata Archive (MAR), 10-2, 14-2
metadata labels
creating, 14-23
deleting, 14-25
listing, 14-23
managing, 14-22
promoting, 14-23
purging, 14-24
rolling back to, 14-23
metadata repository, 2-6, 14-1
changing characters sets, 14-26
ports, changing, 5-11
release numbers, G-4
schemas
changing passwords, 14-26
schemas for components, D-1
starting, 4-6, 4-7, 4-8
stopping, 4-7
version numbers, G-4
metrics
troubleshooting, I-3
Middleware Home, 2-5
backing up, 17-3
recovery of, 18-2
migrating to a production environment, 21-1
mod_osso
port numbers and, 5-6
monitoring status, 11-1
move plans, 20-4
customizing, 20-22
for ADF connections, 20-30
for Oracle B2B, 20-34
for Oracle HTTP Server, 20-35
for Oracle Internet Directory, 20-37
for Oracle SOA Suite, 20-33
for Oracle Virtual Directory, 20-37
customizing for components, 20-24
locating configGroup elements, 20-23
movement
move plans and, 20-4
process, 20-2
recovering from errors, 21-92
movement scripts, 20-1, 20-4, 20-6
and error CLONE-20408, 21-93
copyBinary, 20-7, 21-6, 21-94
copyConfig, 21-7, 21-8, 21-9, 21-11, 21-65, 21-95,
21-97
for Java components, 20-10

Index-6
for Node Manager, 20-14
for system components, 20-12, 20-13
extractMovePlan, 20-15
help, 20-5
introduction, 20-1
Java options and, 20-5
JDK and, 20-6, 20-7
pasteBinary, 20-9, 21-6, 21-95
pasteConfig, 21-8, 21-9, 21-10, 21-11, 21-66, 21-97
for Java components, 20-16
for Node Manager, 20-21
for system components, 20-17, 20-20
supported entities, 20-1
moving from test to production environment, 21-1
audit policies, 21-25
considerations for Oracle RAC, 21-90
Human Workflow, 21-34
Inbound Refinery, 21-52
Oracle Access Manager, 21-16
Oracle Adaptive Access Manager, 21-20
Oracle BI Discoverer, 21-84
Oracle Business Activity Monitoring, 21-35
Oracle Business Process Management, 21-36
Oracle Data Integrator, 21-88
Oracle Directory Integration Platform, 21-16
Oracle EPM Workspace, 21-58
Oracle Essbase, 21-56
Oracle Forms Services, 21-79
Oracle HTTP Server, 21-59
Oracle Hyperion Calculation Manager, 21-56
Oracle Hyperion Enterprise Performance
Management, 21-55
Oracle Hyperion Financial Reporting, 21-57
Oracle Hyperion Provider Services, 21-57
Oracle Hyperion Smart View, 21-57
Oracle Identity Federation, 21-19
Oracle Identity Management, 21-13
Oracle Identity Manager, 21-21
Oracle Identity Navigator, 21-21
Oracle Information Rights Management, 21-49,
21-53
Oracle Internet Directory, 21-15
Oracle Portal, 21-78
Oracle Real-time Decisions, 21-73
Oracle Reports, 21-81
Oracle SOA Suite, 21-32
Oracle Virtual Directory, 21-16
Oracle Web Cache, 21-60
Oracle Web Services Manager, 21-25
Oracle WebCenter Content, 21-46, 21-50, 21-54
Oracle WebCenter Content Imaging, 21-51, 21-54
Oracle WebCenter Content Records, 21-51, 21-55
Oracle WebCenter Portal, 21-43
multiple installations on one host, 3-3
MW_HOME environment variable, 3-2, 3-3
N
navigation pane
in Fusion Middleware Control, 3-8
Net Listener
starting, 4-7
network configuration
changing, 15-1
Oracle HTTP Server, 15-2
Oracle Web Cache, 15-2
Oracle WebLogic Server, 15-1
Node Manager, 2-5
configuring to enable scripts, 4-3
NOTIFICATION message type, 12-18
O
OAAM schema, D-1
OAAM_OFFLINE schema, D-1
OAAM_PARTN schema, D-1
OCS schema, D-2
ODI_REPO schema, D-2
ODL
See Oracle Diagnostic Logging (ODL)
ODL Archives, 12-15
ODL log, 12-15
offline backup, 16-4
off-network
moving on-network
DHCP address, 15-7
static IP address, 15-7
OID schema
datafile, D-3
description, D-2
tablespace, D-3
oidcmprec command, A-2
oidctl command, A-2, A-3
oiddiag command, A-3
oidmon command, A-3
oidprovtool command, A-3
oidstats command, A-3
OIM schema
datafile, D-4
tablespace, D-4
online backup, 16-4
on-network
moving off-network
IP address, 15-7
ONS local port
changing, 5-7
ONS remote port
changing, 5-7
ONS request port
changing, 5-7
OPMN
See Oracle Process Manager and Notification
Server (OPMN)
opmnctl commands, 3-18, A-3
registerinstance, 18-4, 18-29, 18-30, 18-33, 18-35,
18-36, 18-38, 21-61
restartproc, 4-5
startall, 4-5
startproc, 4-5
status, 3-18, 11-2
Index-7
stopall, 4-5
stopproc, 4-5
updatecomponentregistration, 5-13, 18-27, 18-36
updateinstanceregistration, 18-27, 18-28, 18-33,
18-36
opmn.xml file
ports and, 5-7
ORABAM schema
datafile, D-4
description, D-1
tablespaces, D-4
Oracle Access Manager, 1-3
backup and recovery recommendations, 16-13
IPV6 support, 15-14
moving from test to production, 21-16
recovery of, 18-10, 18-31
Oracle Adaptive Access Manager
backup and recovery recommendations, 16-14
moving from test to production, 21-20
recovery of, 18-10, 18-31
schemas for, D-1
Oracle Application Development Framework
applications, 10-1
invoking WLST, 3-17
Oracle B2B
backup and recovery recommendations, 16-17
moving from test to production, 21-34
schemas for, D-1
Oracle BI Intelligence Enterprise Edition
See Oracle Business Intelligence
Oracle BPEL Process Manager
backup and recovery recommendations, 16-15
schemas for, D-1
Oracle Business Activity Monitoring
backup and recovery recommendations, 16-16
moving from test to production, 21-35
schemas for, D-1
Oracle Business Intelligence, 1-3
backup and recovery recommendations, 16-28
moving from test to production, 21-63
recovery of, 18-11, 18-39
Oracle Business Intelligence Discoverer
backup and recovery recommendations, 16-27
command-line tool, A-1
moving from test to production, 21-76, 21-84
recovery of, 18-38
schemas for, D-2
Oracle Business Intelligence Publisher
backup and recovery recommendations, 16-29
moving from test to production, 21-63
recovery of, 18-13, 18-42
Oracle Business Process Management
backup and recovery recommendations, 16-18
moving from test to production, 21-36
recovery of, 18-10
schemas for, D-2
Oracle Business Rules
backup and recovery recommendations, 16-18
schemas for, D-2
Oracle Common home, 2-6
Oracle Content Server
backup and recovery recommendations, 16-21
schemas for, D-2
Oracle Data Integrator
backup and recovery recommendations, 16-33
moving from test to production, 21-88
recovery of, 18-14, 18-44
schema for, D-2
Oracle Database
immediate shutdown, 4-9
recovery of, 18-50
Oracle Diagnostic Logging (ODL), 12-1
message format, 12-2
message header fields, 12-2
Oracle Directory Integration Platform
backup and recovery recommendations, 16-12
moving from test to production, 21-13, 21-16
recovery of, 18-29
schemas for, D-2
Oracle Directory Services Manager
backup and recovery recommendations, 16-12
Oracle Enterprise Content Management Suite
backup and recovery recommendations, 16-33
Oracle Enterprise Manager Fusion Middleware
Control
See Fusion Middleware Control
Oracle EPM Workspace
moving from test to production
environment, 21-58
Oracle Essbase
backup and recovery recommendations, 16-30
moving from test to production
environment, 21-56
recovering, 18-13, 18-43
Oracle Event Processing
schemas for, D-2
Oracle Forms Services
backup and recovery recommendations, 16-25
moving from test to production, 21-76, 21-79
recovery of, 18-35
Oracle Fusion Middleware
overview, 2-1
Oracle Fusion Middleware Audit Framework, 17-3
invoking WLST, 3-17
Oracle Fusion Middleware environment
starting, 4-6
stopping, 4-7
Oracle Fusion Middleware Upgrade Assistant, A-1
Oracle home, 2-6
recovery of, 18-3
Oracle HTTP Server, 1-2
backup and recovery recommendations, 16-23
changing network configuration, 15-2
IPV6 support, 15-11
moving from test to production, 21-59
ports
changing listen, 5-4, 5-5
changing SSL listen, 5-5
less than 1024, 5-4
recovery of, 18-32
Index-8
URL for, B-1
Oracle Hyperion Calculation Manager
backup and recovery recommendations, 16-31
moving from test to production
environment, 21-56
recovering, 18-13, 18-44
Oracle Hyperion Enterprise Performance
Management
moving from test to production, 21-55
schemas for, D-2
Oracle Hyperion Financial Reporting
backup and recovery recommendations, 16-32
moving from test to production
environment, 21-57
recovering, 18-13, 18-44
Oracle Hyperion Provider Services
moving from test to production
environment, 21-57
Oracle Hyperion Smart View
backup and recovery recommendations, 16-32
moving from test to production
environment, 21-57
recovering, 18-13
Oracle Identity Federation, 1-3
backup and recovery recommendations, 16-13
moving from test to production, 21-19
recovery of, 18-29
schemas for, D-2
Oracle Identity Management, 1-2
backup and recovery recommendations, 16-11
moving from test to production, 21-13
starting, 4-6
Oracle Identity Manager
backup and recovery recommendations, 16-14
moving from test to production, 21-21
recovery of, 18-9, 18-30
schemas for, D-2
Oracle Identity Navigator
backup and recovery recommendations, 16-15
moving from test to production, 21-21
recovery of, 18-10, 18-30
Oracle Imaging and Process Management
backup and recovery recommendations, 16-34
Oracle Information Rights Management
backup and recovery recommendations, 16-34
moving from test to production, 21-49, 21-53
recovery of, 18-14
schemas for, D-2
Oracle instances, 2-5
environment variable, 3-2, 3-3
recovery of, 18-3
viewing log files, 12-7
viewing status, 3-18
Oracle Internet Directory, 1-2
adding entries, A-2
administering provisioning entries, A-3
authenticating client, A-2
backup and recovery recommendations, 16-11
catalog entries, A-1
comparing, A-2
comparing attribute values, A-2
creating entries in, A-1
deleting entries, A-2
deleting subtree in, A-1
diagnostic tool, A-3
Diffie-Hellman SSL port, H-12
estimating statistics, A-3
migrating data, A-2
modifying entries, A-1, A-2
monitoring, A-3
moving from test to production, 21-13, 21-15
ports
updating, 5-13
recovery of, 18-28
release numbers, G-3
replication tool, A-3
schemas for, D-2
searching entries, A-2
starting and stopping, A-2, A-3
version numbers, G-3
Oracle Inventory
updating for recovery, 18-49
Oracle JRF, 19-5
applying, 19-5
backup and recovery recommendations, 16-22
invoking JRF, 3-17
Oracle Management Agent
changing URL, I-4
recovery of, 18-47
Oracle Mediator
schemas for, D-2
Oracle Metadata Services
invoking WLST, 3-17
schemas for, D-2
Oracle Platform Security Services, 1-3
backup and recovery recommendations, 16-22
invoking WLST, 3-17
Oracle Portal, 1-3
backup and recovery recommendations, 16-24
moving from test to production, 21-76, 21-78
ports
changing, 5-8
recovery of, 18-33
schemas for, D-2
Oracle Process Manager and Notification Server
(OPMN), 3-18, A-3
ports
changing, 5-7
Oracle Real-Time Decisions
backup and recovery recommendations, 16-29
moving from test to production, 21-73
recovery of, 18-13, 18-43
schema for, D-2
Oracle Reports
backup and recovery recommendations, 16-25
moving from test to production, 21-76, 21-81
recovery of, 18-36
Oracle Service Bus
backup and recovery recommendations, 16-17
Oracle Single Sign-On
Index-9
changing Oracle Internet Directory, A-4
IPV6 support, 15-12
ports, updating, 5-13
schema for, D-2
updating URL, A-4
Oracle SOA Suite, 1-1
backup and recovery recommendations, 16-15
composite application, 10-2
moving from test to production, 21-32
recovery of, 18-25, 18-31
schemas for, D-2
Oracle User Messaging Service
schema for, D-2
Oracle Virtual Directory, 1-2
backup and recovery recommendations, 16-11
moving from test to production, 21-13, 21-16
recovery of, 18-28
Oracle wallet, 8-2
and JKS keystore, H-3
auto-login, 8-21
changing to third-party, 8-27, 8-39
components using, 6-3
creating, 8-24
deleting, 8-28, 8-29
exporting, 8-28
importing, 8-28
lifecycle, 8-23
maintenance, 8-37
managing in Fusion Middleware Control, 8-23
naming conventions, 8-22
operations, 8-23
types, 8-21
Oracle Wallet Manager, H-1
equivalent features for, H-20
Oracle Web Cache, 1-2
backup and recovery recommendations, 16-23
changing network configuration, 15-2
disabling IPV6, 15-12
moving from test to production, 21-60
ports
changing, 5-7
recovery of, 18-33
Oracle Web Services
invoking WLST, 3-17
Oracle Web Services Manager, 1-3
backup and recovery recommendations, 16-22
invoking WLST, 3-17
moving from test to production, 21-25
schemas for, D-2
Oracle WebCenter Content, 1-4
backup and recovery recommendations, 16-35
moving from test to production, 21-46, 21-50,
21-54
recovery of, 18-14, 18-45
schema for, D-2
Oracle WebCenter Content Imaging
moving from test to production, 21-51, 21-54
recovery of, 18-14
schemas for, D-2
Oracle WebCenter Content Inbound Refinery
moving from test to production, 21-52
Oracle WebCenter Content Records
backup and recovery recommendations, 16-35
moving from test to production, 21-51, 21-55
recovery of, 18-15, 18-46
Oracle WebCenter Portal, 1-1
application, 10-2
backup and recovery recommendations, 16-19
deploying applications, 10-23
moving from test to production, 21-43
schema for, D-2, D-3
schemas for, D-3
Oracle WebCenter Portal’s Activity Graph
backup and recovery recommendations, 16-21
recovery, 18-10
schemas for, D-3
Oracle WebCenter Portal’s Analytics
backup and recovery recommendations, 16-21
recovery, 18-11
schemas for, D-3
Oracle WebCenter Portal’s Discussions Server
backup and recovery recommendations, 16-20
schemas for, D-3
Oracle WebCenter Portal’s Portlet Producer
backup and recovery recommendations, 16-20
Oracle WebLogic Scripting Tool (WLST)
commands for system components, 3-17
custom commands, 3-17
See also WLST commands
Oracle WebLogic Server, 1-1
backing up, 16-4
backup and recovery recommendations, 16-8
changing network configuration, 15-1
changing port numbers, 5-3
JMS
backup and recovery recommendations, 16-9
Oracle WebLogic Server Administration
Console, 3-14
ORACLE_HOME environment variable, 3-2, 3-3
ORACLE_INSTANCE environment variable, 3-2,
3-3
ORAIRM schema, D-2
datafile, D-4
tablespace, D-4
orapki utility, H-1, H-10
adding certificate requests, H-7, H-18
adding certificates, H-18
adding root certificates, H-8
adding trusted certificates, H-8
adding user certificates, H-8
certificate creation, H-14
changing wallet password with, H-19
commands, H-13
creating auto-login wallets with, H-7
creating signed certificates, H-6, H-14
creating wallets with, H-7, H-19
deleting certificate revocation lists, H-14, H-15
displaying certificate revocation lists, H-15
displaying certificates, H-14
displaying help, H-6

Index-10
equivalent features for, H-22
exporting certificate requests, H-8
exporting certificates, H-8, H-20
exporting trust chain, H-20
generating CRL hash value, H-16
listing certificate revocation lists, H-16, H-17,
H-18
managing certificate revocation lists, H-8
managing wallets with, H-7
new features, H-2
obtaining certificate status, H-17
overview, H-5
syntax, H-5
uploading certificate revocation lists, H-17
usage, H-2
verifying CRL signature, H-18
viewing certificates, H-6, H-19
viewing wallets with, H-7
ORASDPM schema, D-2
datafile, D-4
tablespace, D-4
ORASSO schema
datafile, D-4
description, D-2
tablespaces, D-4
P
partitions
about, 14-4
cloning, 14-15
creating, 14-16, 14-17, 14-20
deleting, 14-21
exporting metadata from, 14-16, 14-19, 14-20
importing metadata to, 14-16, 14-19
transferring metadata to, 14-17
password-protected wallet, 8-21
passwords
changing for administrative user, 3-21
pasteBinary script, 20-9, 21-6, 21-95
pasteConfig script, 21-8, 21-9, 21-10, 21-11, 21-66,
21-97
for Java components, 20-16
for Node Manager, 20-21
for system components, 20-17, 20-20
PATH environment variable, 3-2, 3-3
PKI, 6-2
port numbers
changing, 5-2
managing, 5-1
viewing, 5-1
with command line, 5-1
with Fusion Middleware Control, 5-2
PORTAL schema
datafile, D-4
description, D-2
tablespace, D-4
PORTLET schema
datafile, D-4
description, D-3
tablespaces, D-4
ports
changing, 5-2
metadata repository, 5-11
OPMN, 5-7
Oracle HTTP Server, 5-4, 5-5
Oracle Portal, 5-8
Oracle Web Cache, 5-7
WebLogic Server, 5-3
managing, 5-1
updating
Oracle Internet Directory, 5-13
Oracle Single Sign-On, 5-13
See also port numbers
private key cryptography, 6-2
problem keys
Diagnostic Framework, 13-3
problems
Diagnostic Framework, 13-3
promoteMetadataLabel command, 14-23
public key cryptography, 6-3
purgeMetadata command, 14-21, 14-22
purgeMetadataLabels command, 14-25
purging data, 14-27
MDS Repository, 14-28
Oracle Application Development
Framework, 14-27
Oracle Business Intelligence Publisher, 14-28
Oracle SOA Suite, 14-27
Oracle Web Services
JRF data, 14-28
Oracle Web Services Manager, 14-28
Oracle WebCenter, 14-29
Oracle WebCenter Content, 14-28
Oracle WebCenter Portal, 14-28
Oracle WebCenter Portal’s Activity Stream, 14-29
Oracle WebCenter Portal’s Analytics, 14-29, 14-31
Oracle WebLogic Server, 14-28
Oracle WebLogic Services, 14-27, 14-28
Web Services, 14-27, 14-28
purging metadata version history
from MDS, 14-21
Q
QuickTrace, 12-24
configuring, 12-25
configuring with WLST, 12-26
disabling, 12-28
incidents and, 12-28
writing messages to file, 12-28
writing to file, 12-26
R
recovering
Oracle Hyperion Calculation Manager, 18-13,
18-44
recovery, 18-1
Administration Server, 18-4

Index-11
Administration Server host and, 18-18
applications and, 18-16
clusters, 18-15
components, 18-7
components host and, 18-25
database, 18-50
databases, 18-18, 18-50
domain, 18-2
Fusion Middleware Control, 18-46
Java components, 18-26
loss of host, 18-18
limitations, 18-46
Managed Server, 18-5
Managed Server host and, 18-21
Middleware Home and, 18-2
Oracle Access Manager, 18-10, 18-31
Oracle Adaptive Access Manager, 18-10, 18-31
Oracle BI Enterprise Edition, 18-11, 18-39
Oracle Business Intelligence Discoverer, 18-38
Oracle Business Intelligence Publisher, 18-13,
18-42
Oracle Business Process Management, 18-10
Oracle Data Integrator, 18-14, 18-44
Oracle Directory Integration Platform, 18-29
Oracle Essbase, 18-13
Oracle Forms Services, 18-35
Oracle home, 18-3
Oracle HTTP Server, 18-32
Oracle Hyperion Financial Reporting, 18-13,
18-44
Oracle Hyperion Smart View, 18-13
Oracle Identity Federation, 18-29
Oracle Identity Manager, 18-9, 18-30
Oracle Identity Navigator, 18-10, 18-30
Oracle Information Rights Management, 18-14
Oracle instance home, 18-3
Oracle Internet Directory, 18-28
Oracle Management Agent, 18-47
Oracle Portal, 18-33
Oracle Real-Time Decisions, 18-13, 18-43
Oracle Reports, 18-36
Oracle SOA Suite, 18-31
Oracle Virtual Directory, 18-28
Oracle Web Cache, 18-33
Oracle WebCenter Content, 18-14, 18-45
Oracle WebCenter Content Imaging, 18-14
Oracle WebCenter Content Records, 18-15, 18-46
Oracle WebCenter Portal’s Activity Graph, 18-10
Oracle WebCenter Portal’s Analytics, 18-11
recommendations, 18-1
strategies, 16-7
system components, 18-27
Windows Registry, 18-49
redeploy command, 10-13
redeploying applications, 10-12
refresh pages
in Fusion Middleware Control, 3-9
register components
updating, 5-13, 18-28, 18-36
register instance
updating, 18-27, 18-33
registerinstance command, 18-4, 18-29, 18-30, 18-33,
18-35, 18-36, 18-38, 21-61
registerMetadataDBRepository command, 14-8
Relationship ID (RID), 12-22
release numbers
application server, G-2
component, G-3
format, G-1
metadata repository, G-4
Oracle Internet Directory, G-3
viewing, G-2
Remote Diagnostic Agent (RDA), 13-25, I-6
removeKeyStoreObject command, 6-58
removeWalletObject command, 6-59
remtool command, A-3
replicating an environment, 21-1
Repository Creation Utility (RCU)
using, 14-2
right-click target menu
in Fusion Middleware Control, 3-9
roles, 3-10
MDS Repository and, 14-6
RTD schema
datafile, D-4
description, D-2
tablespaces, D-4
S
scalability, 19-1
schemas
database-based repository
managing, 14-26
for components, D-1
Secure Sockets Layer
See SSL
security, 6-1
selective tracing, 12-29
configuring, 12-33
disabling, 12-32, 12-34
viewing messages, 12-34
viewing traces, 12-32
self-signed certificate, 8-16
setAppMetadataRepository command, 10-17
setLogLevel command, 12-20
setNMProps script, 4-4
SHLIB_PATH environment variable, 3-2
showIncident command, 13-18
SHUTDOWN IMMEDIATE, 4-9
SOAINFRA schema
datafile, D-4
description, D-1, D-2
tablespaces, D-4
software inventory
viewing, G-2
Spring
using different version, I-2
SSL, 6-1
authentication modes, 6-8

Index-12
best practices, 6-39
certificate lifecycle, 8-10
client-side, 6-25
concepts, 6-2
configuring, 6-1
with script, 7-1
CRL integration, 6-35
data sources on Oracle WebLogic Server, 6-33
data tier, 6-25
for component using PKCS#11 wallet, 6-34
for configuration tools, 6-9
for Web tier, 6-9
HSM device, 6-34
in middle tier, 6-19
in Oracle Fusion Middleware, 6-1, 6-6
invoking WLST, 3-17
LDAP authenticator
outbound, 6-20
OPSS
outbound, 6-19
Oracle Database, 6-31
Oracle Directory Integration Platform, 6-22
Oracle Directory Services Manager, 6-23
Oracle Discoverer, 6-25
Oracle Forms, 6-24
Oracle HTTP Server, 6-15
Oracle Identity and Access Management, 6-22
Oracle Identity Federation, 6-22
Oracle Internet Directory, 6-25
Oracle Portal, 6-25
Oracle Reports, 6-23
Oracle SOA Suite, 6-21
Oracle Virtual Directory, 6-28
Oracle Web Cache, 6-10
Oracle WebCenter Portal, 6-22
Oracle WebLogic Server, 6-19
outbound, 6-19
Oracle WebLogic Server to Oracle database, 6-21
overview, 6-2
properties files, 6-60
tools, 6-7, 6-8, 8-2
keystore management, 8-1
keytool, 6-23
Oracle Wallet Manager, H-1
orapki, H-1
SSL Configuration Tool, H-23
WLST, 6-39, 8-2
WLST commands, 6-39
SSL Automation Tool, 7-1
SSL Configuration Tool
equivalent features for, H-23
SSL Listen port
changing, 5-5
SSL protocol, 6-4
ssocfg command, A-4
ssooconf.sql command, A-4
startApplication command, 4-5, 4-6
starting
Administration Server, 4-2
without credentials, 4-3
applications, 4-5
components, 4-4, 4-5
Managed Servers, 4-2
without credentials, 4-3
metadata repository, 4-6
Net Listener, 4-7
Oracle Identity Management, 4-6
subprocesses, 4-5
starting and stopping, 4-1 to 4-9
startTracing command, 12-33
state command, 11-1
static IP address
moving off-network, 15-7
moving to, 15-7
status
viewing, 11-1
for components, 11-6
status command, 11-2
stopApplication command, 4-5, 4-6
stopping, 4-2, 4-3
applications, 4-5
components, 4-4, 4-5
Managed Server, 4-2
without credentials, 4-3
subprocesses, 4-5
stopping and starting, 4-1 to 4-9
stopTracing command, 12-34
system components, 2-1, 3-18
recovery of, 18-27
System MBean Browser, 3-20
cloning MDS partition, 14-15
system MBeans
cloneMetadataPartition, 14-15
T
T2P_JAVA_OPTIONS environment variable, 20-5
target information icon
in Fusion Middleware Control, 3-9
target menu
in Fusion Middleware Control, 3-8, 3-9
target name
in Fusion Middleware Control, 3-9
target navigation pane
in Fusion Middleware Control, 3-8
TEMP environment variable, 3-3
test to production, 21-1
moving audit policies, 21-25
moving Human Workflow, 21-34
moving Oracle Access Manager, 21-16
moving Oracle Adaptive Access Manager, 21-20
moving Oracle BI Discoverer, 21-84
moving Oracle Business Intelligence
Discoverer, 21-76
moving Oracle Business Process
Management, 21-36
moving Oracle Data Integrator, 21-88
moving Oracle Directory Integration
Platform, 21-13, 21-16
moving Oracle Directory Services Manager, 21-13

Index-13
moving Oracle Forms Services, 21-76, 21-79
moving Oracle HTTP Server, 21-59
moving Oracle Identity Federation, 21-19
moving Oracle Identity Management, 21-13
moving Oracle Identity Manager, 21-21
moving Oracle Identity Navigator, 21-21
moving Oracle Information Rights
Management, 21-49, 21-53
moving Oracle Internet Directory, 21-13, 21-15
moving Oracle Portal, 21-76, 21-78
moving Oracle Reports, 21-76, 21-81
moving Oracle Single Sign-On Server, 21-13
moving Oracle SOA Suite, 21-32
moving Oracle Virtual Directory, 21-13, 21-16
moving Oracle Web Cache, 21-60
moving Oracle Web Services Manager, 21-25
moving Oracle WebCenter Content, 21-46, 21-50,
21-54
moving Oracle WebCenter Content
Imaging, 21-51, 21-54
moving Oracle WebCenter Content Inbound
Refinery, 21-52
moving Oracle WebCenter Content
Records, 21-51, 21-55
moving Oracle WebCenter Portal, 21-43
Oracle BI Publisher, 21-63
Oracle Business Activity Monitoring, 21-35
Oracle Business Intelligence, 21-63
Oracle Essbase, 21-56
Oracle Hyperion Calculation Manager, 21-56
Oracle Hyperion Enterprise Performance
Management, 21-55
Oracle Hyperion Financial Reporting, 21-57
Oracle Hyperion Provider Services, 21-57
Oracle Hyperion Smart View, 21-57
Oracle Real-Time Decisions, 21-73
overview, 21-2
TMP environment variable, 3-3
Topology Viewer, 11-13
in Fusion Middleware Control, 3-9
TRACE message type, 12-18
tracing, 12-24
QuickTrace, 12-24
selective, 12-29
troubleshooting, I-1 to I-6
Fusion Middleware Control, I-2
U
UCM schema, D-2
undeploy command, 10-12
undeploying applications, 10-11
updatecomponentregistration command, 5-13,
18-27, 18-28, 18-36
updateinstanceregistration command, 18-27, 18-33
user names
administrator, 3-7
users, 3-10
V
version numbers
application server, G-2
component, G-3
format, G-1
metadata repository, G-4
Oracle Internet Directory, G-3
viewing, G-2
versions
in MDS Repository, 14-4
W
wallets
managing with orapki, H-7
WARNING message type, 12-18
WEBCENTER schema
datafile, D-4
description, D-3
tablespaces, D-4
WebLogic Diagnostics Framework (WLDF), 13-2
WebLogic Server home, 2-6
Windows Registry
recovery of, 18-49
wlst command, A-4
WLST commands
applyJRF, 19-6
configureLogHandler, 12-15, 12-17, 12-21, 12-22,
12-27
configureTracingLoggers, 12-33
createIncident, 13-22
createMetadataLabel, 14-23
createMetadataPartition, 14-17, 14-20
deleteMetadataLabel, 14-25
deleteMetadataPartition, 14-21
deploy, 10-11, 10-17
deregisterMetadataDBRepository, 14-10
describeDump, 13-21
displayLogs, 12-8, 12-11
executeDump, 13-21
exportMetadata, 14-16, 14-19, 14-20
for SSL, 6-39
getIncidentFile, 13-17, 13-18
getMDSArchiveConfig, 10-17
importMetadata, 14-16, 14-19
listActiveTraces, 12-34
listDumps, 13-20
listIncidents, 13-18
listLogs, 12-7
listMetadataLabel, 14-23
listProblems, 13-17
promoteMetadataLabel, 14-23
purgeMetadata, 14-21, 14-22
purgeMetadataLabels, 14-25
redeploy, 10-13
registerMetadataDBRepository, 14-8
setAppMetadataRepository, 10-17
showIncident, 13-18
startApplication, 4-5, 4-6
startTracing, 12-33
