P70
User Manual: P70
Open the PDF directly: View PDF
.
Page Count: 57
- P-70/P-70S
- IMPORTANT NOTICE
- SPECIFICATIONS (総合仕様)
- PANEL LAYOUT (パネルレイアウト)
- CIRCUIT BOARD LAYOUT & WIRING (ユニットレイアウト&束線図)
- BLOCK DIAGRAM (ブロックダイアグラム)
- DISASSEMBLY PROCEDURE (分解手順)
- LSI PIN DESCRIPTION (LSI 端子機能表)
- IC BLOCK DIAGRAM (IC ブロック図)
- CIRCUIT BOARDS (シート基板図)
- TEST PROGRAM
- テストプログラム
- MIDI IMPLEMENTATION CHART
- MIDI インプリメンテーションチャート
- CIRCUIT DIAGRAM
- PARTS LIST
- L-70 KEYBOARD STAND (L- 70 スタンド)
- L-70S KEYBOARD STAND (L- 70S スタンド)

SERVICE MANUAL
PK 001747
Copyright (c) Yamaha Corporation. All rights reserved. PDF KM ’06.01
P-70: 20051201- オープンプライス
P-70S: 20051201- オープンプライス
■ CONTENTS(目次)
SPECIFICATION(総合仕様)........................................................... 3
PANEL LAYOUT(パネルレイアウト).............................................. 4
CIRCUIT BOARD LAYOUT & WIRING
(ユニットレイアウト&束線図)................... 5
BLOCK DIAGRAM(ブロックダイアグラム).................................. 6
DISASSEMBLY PROCEDURE(分解手順)................................... 7
LSI PIN DESCRIPTION(LSI 端子機能表)................................... 18
IC BLOCK DIAGRAM(IC ブロック図)......................................... 20
CIRCUIT BOARDS(シート基板図).............................................. 21
TEST PROGRAM(テストプログラム)................................... 27/30
MIDI IMPLEMENTATION CHART
(MIDI インプリメンテーションチャート)........ 33/34
OVERALL CIRCUIT DIAGRAM(総回路図)
PARTS LIST
P-70/P-70S
ELECTRONIC PIANO
● OPTION(別売品)
L-70 KEYBOARD STAND
(L-70 スタンド)
L-70S KEYBOARD STAND
(L-70S スタンド)
P-70
P-70S

P-70/P-70S
2
IMPORTANT NOTICE
This manual has been provided for the use of authorized Yamaha Retailers and their service personnel. It has been assumed that basic
service procedures inherent to the industry, and more specifically Yamaha Products, are already known and understood by the users,
and have therefore not been restated.
WARNING: Failure to follow appropriate service and safety procedures when servicing this product may result in personal injury,
destruction of expensive components, and failure of the product to perform as specified. For these reasons, we
advise all Yamaha product owners that all service required should be performed by an authorized Yamaha Retailer or
the appointed service representative.
IMPORTANT: The presentation or sale of this manual to any individual or firm does not constitute authorization, certification or
recognition of any applicable technical capabilities, or establish a principle-agent relationship of any form.
The data provided is believed to be accurate and applicable to the unit(s) indicated on the cover. The research, engineering, and
service departments of Yamaha are continually striving to improve Yamaha products. Modifications are, therefore, inevitable and
changes in specification are subject to change without notice or obligation to retrofit. Should any discrepancy appear to exist, please
contact the distributor's Service Division.
WARNING: Static discharges can destroy expensive components. Discharge any static electricity your body may have
accumulated by grounding yourself to the ground bus in the unit (heavy gauge black wires connect to this bus).
IMPORTANT: Turn the unit OFF during disassembly and part replacement. Recheck all work before you apply power to the unit.
WARNING: CHEMICAL CONTENT NOTICE!
The solder used in the production of this product contains LEAD. In addition, other electrical/electronic and/or plastic (where applicable)
components may also contain traces of chemicals found by the California Health and Welfare Agency (and possibly other entities) to cause
cancer and/or birth defects or other reproductive harm.
DO NOT PLACE SOLDER, ELECTRICAL/ELECTRONIC OR PLASTIC COMPONENTS IN YOUR MOUTH FOR ANY REASON WHAT-
SOEVER!
Avoid prolonged, unprotected contact between solder and your skin! When soldering, do not inhale solder fumes or expose eyes to solder/
flux vapor!
If you come in contact with solder or components located inside the enclosure of this product, wash your hands before handling food.
■ WARNING ( 安全上の注意 )
Components having special characteristics are marked and must be replaced with parts having specification equal to those originally installed.
印の部品は、安全を維持するために重要な部品です。交換をする場合は、安全のため必ず指定の部品をご使用下さい。

3
P-70/P-70S
■ SPECIFICATIONS(総合仕様)
Keyboard 88 keys (A-1—C7)
Sound Source AWM Stereo Sampling
Polyphony (Max.) 32
Voice Selection 10
Effect Reverb
Volume Master Volume
Controls Dual, Transpose, Touch (Hard/Medium/Soft/Fixed)
Pedal SUSTAIN PEDAL*
Demo Songs 10 voice Demo Songs, 50 preset Songs
Jacks/Connectors MIDI (IN/OUT), PHONES × 2, DC IN 12V, PEDAL
Main Ampli ers 6 W × 2
Speakers (12 cm × 6 cm) × 2
Dimensions (W × D × H) 1,330 mm × 355 mm × 133 mm [52-3/8" × 14" × 5-1/4"]
(1,330 mm × 402 mm × 319 mm) [52-3/8" × 15-13/16" × 12-9/16"]
Weight 13 kg (28 lbs. 11 oz.)
Accessories Owner’s Manual, Yamaha PA-5D power adaptor, Pedal (FC5), Music Rest
鍵盤 88鍵(A-1∼C7)
音源
AWMステレオサンプリング
最大同時発音数 32
音色数 10
効果 リバーブ
ボリューム マスターボリューム
コントロール デュアル、トランスポーズ、タッチ(ハード、ミディアム、ソフト、フィックスト)
ペダル サステイン(ハーフペダル対応) *
デモ 各音色デモ曲、ピアノ曲50曲(プリセットソング)
付属端子 MIDI端子(IN/OUT)、PHONES(ミニ)×2、PEDAL端子、DC IN+12 V端子
メインアンプ 6 W×2
スピーカー 楕円(12 cm×6 cm)×2
定格電源 電源アダプター PA-5D
消費電力 25W
寸法[間口×奥行き×高さ]
( )内は譜面立てを立てた場合
1330 mm×355 mm×133 mm
(1330 mm×402 mm×319 mm)
質量 13kg
付属品
保証書、取扱説明書(本書)、ピアノで弾く名曲50選(楽譜集)、
クイックオペレーションガイド、電源アダプター PA-5D、
フットスイッチFC5、譜面立て

P-70/P-70S
4
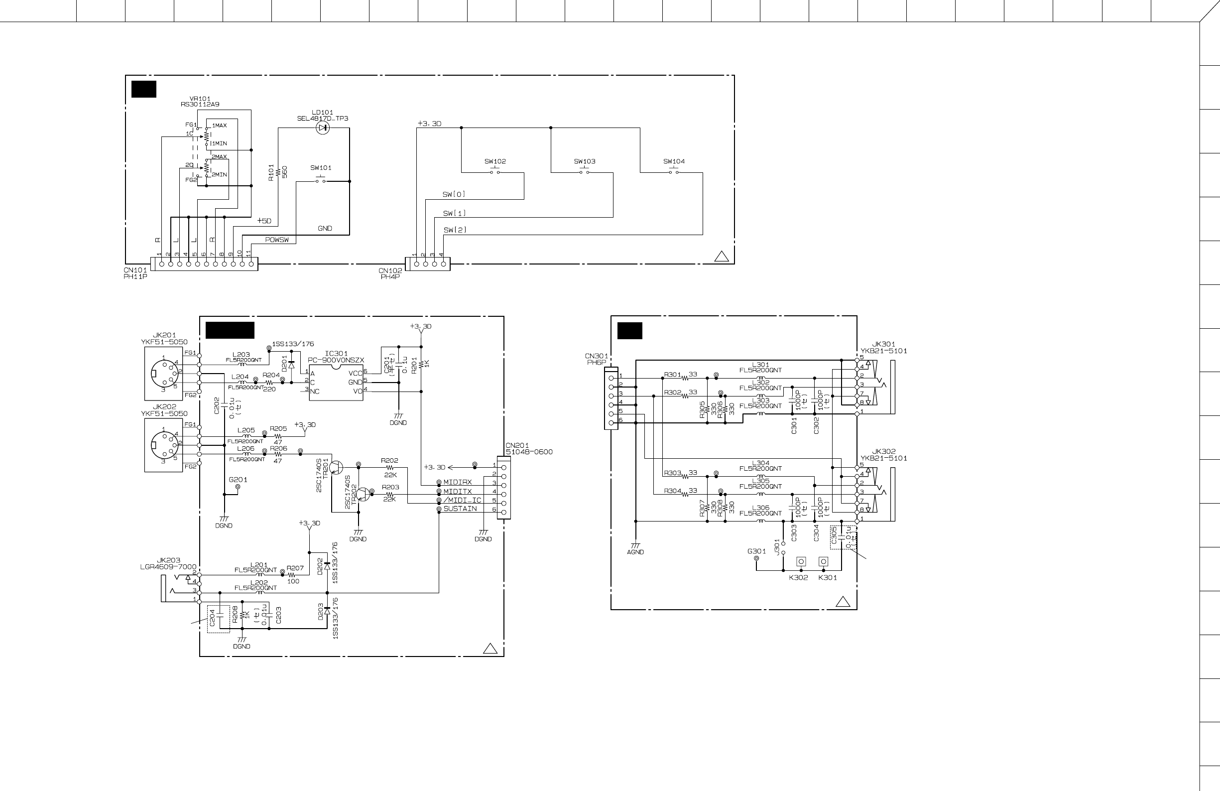
■ PANEL LAYOUT(パネルレイアウト)
q w e r tuy
o
i
q[STANDBY/ON] switch
w[MASTER VOLUME] slider
e[DEMO/SONG] button
r[GRAND PIANO/VOICE] button
t [SELECT] button
y [DC IN 12V] jack.
u MIDI [IN] [OUT] terminals
i [PEDAL] jack
o[PHONES] jack
PHONES
q[STANDBY/ON]スイッチ
スタンバイ /オン
w[MASTER VOLUME]スライダー
マスターボリューム
e[DEMO/SONG]ボタン
デモ/ ソング
r[GRAND PIANO/VOICE]ボタン
グランドピアノ / ボイス
t
[
SELECT
]ボタン
セレクト
y[DC IN12V]端子
ディーシーイン12 ボルト
uMIDI [IN][OUT]端子
ミディ イン アウト
i[PEDAL]端子
ペダル
o[PHONES]端子
フォーンズ

5
P-70/P-70S
■ CIRCUIT BOARD LAYOUT & WIRING(ユニットレイアウト&束線図)
Upper Case (Inside view)
CN301
CN101 CN102
CN104
CN2CN3 CN1
CN1 CN1
CN201
CN202
CN301
CN401
CN105
CN101
CN103
CN201
DM
DJACK
HP
PN
AM
GHL-H GHL-M GHL-L
u
e
t
r
y
r
yy
w
t
e
q
q
w
e
r
t
y
u
DJACK-CN201
AM-CN103
PN-CN102
PN-CN101
HP-CN301
DM-CN202
DM-CN401
DM-CN201
AM-CN101
AM-CN105
Speaker L
Speaker R
D M-CN301
6 Pin
15 Pin
4 Pin
11 Pin
6 Pin
27 Pin
DJACK
AM
PN
VR
PN3
DESTINATION REMARKS
CONNECTOR
ASSEMBLY
(WG27850)
(WF20690)
WF207000
(WF20710)
(WF20720)
WG123900
6 Pin
(WF20730)
WH201
WH103
M101
M102
WH004
AM-CN104SPM104
GHL-M-CN2FFC-
Note: "( )" are not available as spare parts.
注: "( )" の部品は、サービス用部品として準備されていません。
REF. No.
No.
Speaker(スピーカ)
Keyboard
Assembly
(鍵盤Ass'y)
Speaker(スピーカ)
DMDJACK
PN
HP
AM
Speaker(スピーカ) Speaker(スピーカ)

P-70/P-70S
6
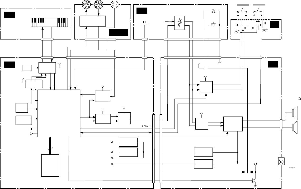
■ BLOCK DIAGRAM(ブロックダイアグラム)
RESET
DC IN 12V
PA-5D
+2.5D
SPEAKERS
4
12 x 6cm
+3.3D
+5D
+5A
+5A
LA4625
R
+3.3D
+2.5D
Keyboard
88KEY GH-L
B1-B15
+3.6V
16.934MHz
CRYSTAL
RESONATOR
POWER AMP
6W X 2
N11-N16
N21-N26
ADC
8bit
+3.3D
/PSWI
SDI
BCLK,WCLK
MIDI
IN
MIDI
OUT
I/F
STANDBY/
ON SW
L
ADCS7478
+5D
MASTER
VOLUME
A10KΩ
HPAMP
+5A
DAC
24bit LPF
OP AMP
SYSCK
BCLK
WCLK L CH
R CH
+5A
SDO
HPSW
SW x3
MIDITX
MIDIRX
SPOFF
PSWCNT
/PSWI
+5D
P.L
HPSW
R
L
Headphone 1 Headphone 2
16
CPU
AND
IC302, 303
IC103
UPD789022GB
IC301
5MHz
CN301
CN2
CN202
CN201
CN201
CN102
CN101
CN101
CN103
CN401
CN105
CN104
CN301
3.3V→5V
MKS_ACK
MKS_RX
MKS_CLK
/MKC_IC
+5D
EQ
OP AMP
+5A
Fc=27KHz
/MUTE
/MUTE
LA4536M
PSWCNT
28CA1-2000004792
+5D
SW[0-2]
SUSTAIN
PEDAL
AK4385ET
MK
DM
PN
HP
AM
DJACK
SWL01(T)
YMW767-VT
CPU
IC101
PROG/WAVE
64M
IC102
ROM
+3.3V
IC403
REGULATOR +5V
IC401
IC105
IC301
IC101-104
REGULATOR
+5V
IC402
REGULATOR
+2.5V
IC404
IC402IC401
IC201
IC301
REGULATOR

7
P-70/P-70S
■ DISASSEMBLY PROCEDURE(分解手順)
Lower Case (Bottom view)
Upper Case (Inside view)
1. Lower Case Assembly
(Time Required: about 12 min)
1-1 Remove the seventy two (72) screws marked [S03].
The
lower case assembly can then be removed.
(Photo 1)
1. 下ケースAss'y(所要時間: 約12分)
1-1. [S03]のネジ72本を外して、下ケースAss'yを
外します。(Photo 1)
2. DM Circuit Board
(Time Required: about 12 min)
2-1
Remove the lower case assembly. (See procedure 1.)
2-2
Remove the four (4) screws marked [S01a] . The DM
circuit board can then be removed. (Photo 2, 3)
2. DMシート(所要時間: 約12分)
2-1. 下ケースAss'yを外します。(1項参照)
2-2. [S01a]のネジ4本を外して、DMシートを外し
ます。(Photo 2, 3)
[S03]: Bind Head Tapping Screw-B 4.0x16 MFZN2W3 (WF154100) Bタイト+BIND
(Photo 1)
[S01]: Bind Head Tapping Screw-B 3.0x8 MFZN2W3 (WE774300) Bタイト+BIND
(Photo 3)
(Photo 2)
[S03]Lower Case Assembly
(下ケースAss'y)
Speaker(スピーカ)
Keyboard
Assembly
(鍵盤Ass'y)
Speaker(スピーカ)
[S03]
[S03]
[S03]
[S03]
[S03][S03]
DM
DMDJACK
PN
[S01a][S01a]
HP
AM

P-70/P-70S
8
[S01]: Bind Head Tapping Screw-B 3.0x8 MFZN2W3 (WE774300) Bタイト+BIND
(Photo 4)
[S01]: Bind Head Tapping Screw-B 3.0x8 MFZN2W3 (WE774300) Bタイト+BIND
(Photo 5)
[S01]: Bind Head Tapping Screw-B 3.0x8 MFZN2W3 (WE774300) Bタイト+BIND
(Photo 6)
3.
AM Circuit Board (Time Required: about 13 min)
3-1
Remove the lower case assembly. (See procedure 1.)
3-2
Remove the ten (10) screws marked [S01b] . The AM
circuit board can then be removed. (Photo 2, 4)
3. AMシート(所要時間: 約13分)
3-1. 下ケースAss'yを外します。(1項参照)
3-2. [S01b]のネジ10本を外して、AMシートを外
し
ます。(Photo 2, 4)
4.
DJACK Circuit Board (Time Required: about 13 min)
4-1
Remove the lower case assembly. (See procedure 1.)
4-2 Remove the four (4) screws marked [S01c] . The
DJACK circuit board can then be removed. (Photo 2, 5)
4. DJACKシート(所要時間: 約13分)
4-1. 下ケースAss'yを外します。(1項参照)
4-2. [S01c]のネジ4本を外して、DJACKシートを
外します。(Photo 2, 5)
5.
HP Circuit Board (Time Required: about 13 min)
5-1
Remove the lower case assembly. (See procedure 1.)
5-2
Remove the two (2) screws marked [S01d] . The HP
circuit board can then be removed. (Photo 2, 6)
5. HPシート(所要時間: 約13分)
5-1. 下ケースAss'yを外します。(1項参照)
5-2. [S01d]のネジ2本を外して、HPシートを外し
ます。(Photo 2, 6)
Upper Case Assembly
(上ケースAss'y)
Upper Case Assembly
(上ケースAss'y)
Upper Case Assembly
(上ケースAss'y)
[S01c][S01c]
AM
[S01b]
[S01b]
AM
DJACK
[S01d]

9
P-70/P-70S
[U40]: Bind Head Tapping Screw-B 4.0x8 MFZN2B3
(WE962000) Bタイト+BIND
[U60]: Bind Head Tapping Screw-B 3.0x8 MFZN2W3
(WE774300) Bタイト+BIND
(Photo 7) (Photo 8)
[S01]: Bind Head Tapping Screw-B 3.0x8 MFZN2W3 (WE774300) Bタイト+BIND
[S02]: Bind Head Tapping Screw-B 3.0x25 MFZN2W3 (WE473400) Bタイト+BIND
(Photo 9)
7.
Keyboard Assembly (Time Required: about 14 min)
7-1
Remove the lower case assembly. (See procedure 1.)
7-2
Remove the DM circuit board. (See procedure 2.)
7-3 Remove the two (2) screws marked [S01e]. The
cord binder can then be removed. (Photo 9)
7-4
Remove the four (4) screws marked [S01f]. The DM
protect sheet can then be removed. (Photo 9)
7-5
Remove the six (6) screws marked [S01g] and the
eight (8) screws marked [S02].
The keyboard assembly
can then be removed. (Photo 9)
7. 鍵盤Ass'y(所要時間: 約14分)
7-1. 下ケースAss'yを外します。(1項参照)
7-2. DMシートを外します。(2項参照)
7-3.
[S01e]のネジ2本を外して、
GHL MK束線止め
を外します。(Photo 9)
7-4.
[S01f]のネジ4本を外して、 DM
プロテクトシ
ートを外します。(Photo 9)
7-5.
[S01g]のネジ6本と[S02]のネジ8本を外して、
鍵盤Ass'yを外します。(Photo 9)
6.
Speaker (Time Required: about 14 min)
6-1
Remove the lower case assembly. (See procedure 1.)
6-2
Remove the two (2) screws marked [U60]. The speaker
grille assembly
c
an then be removed
. (Photo 2, 7)
6-3
Remove the four (4) screws marked [U40] . The speaker
c
an then be removed. (Photo 8)
6. スピーカ(所要時間: 約14分)
6-1. 下ケースAss'yを外します。(1項参照)
6-2. [U60]のネジ2本を外して、SPグリルAss'yを外
します。(Photo 2, 7)
6-3. [U40]のネジ4本を外して、スピーカを外し
ます。(Photo 8)
Speaker(スピーカ)Speaker grille(スピーカグリル)
[S01g] [S01g]
[S02] [S02]
Upper Case
(Inside view)
[U40]
[U60]
Speaker(スピーカ)
[S01e]
[S01f]
[S01f]
Cord binder(GHL MK束線止め)
DM protect sheet
(DMプロテクトシート)

P-70/P-70S
10
[S01]: Bind Head Tapping Screw-B 3.0x8 MFZN2W3 (WE774300) Bタイト+BIND
(Photo 10)
8.
PN Circuit Board (Time Required: about 15 min)
8-1
Remove the top cover. (See procedure 1.)
8-2 Remove the six (6) screws marked [S01h]. The PN
circuit board can then be removed. (Photo 2, 10)
8. PNシート(所要時間: 約15分
)
8-1. 下ケースAss'yを外します。(1項参照)
8-2. [S01h]のネジ6本を外して、PNシートを外し
ます。(Photo 2, 10)
Upper Case Assembly
(上ケースAss'y)
PN
[S01h]
[S01h]

11
P-70/P-70S
Keyboard Assembly (Top view)
[270B]
A-1 Key
(A-1鍵)
B-1 Key
(B-1鍵)
One octave
(1オクターブ)
(C0—B0)
[270A] [270A] [270A] [270A] [270A] [270A] [270A] [270C]
C7 Key
(C7鍵)
One octave
(1オクターブ)
(C1—B1)
One octave
(1オクターブ)
(C2—B2)
One octave
(1オクターブ)
(C3—B3)
One octave
(1オクターブ)
(C4—B4)
One octave
(1オクターブ)
(C5—B5)
One octave
(1オクターブ)
(C6—B6)
Grease
(グリス)
Rubber contact
(接点ゴム)
GHL88M
End lug of white key
(白鍵の爪)
Actuate rubber
(駆動ラバー)
Remove in this way.
(取り出す)
9. Disassembling the Keyboard Assembly
9-1 White key assembly and black key assembly
Remove the four (4) screws marked [270A] fixing the
black and white key assembly for one octave (C—B).
To remove the back of the black and white key
assembly of each octave, while pushing the end lug
of white keys rearward and lifting the back of keys,
slide the black and white key assembly towards you.
(Fig. 1, Fig. 2)
9-2
When removing white keys numbered as A-1 and B-1
key and black key, remove two (2) screws marked
[270B] and then lift the back of the keys and slide
the black and white keys towards you. (Fig. 1)
9-3
When removing the C7 key, remove a screw marked
[270C] and then lift the back of C7 key and slide it
towards you. (Fig. 1)
Note:
When removing white key assembly and black key
assembly, be careful not to allow grease to attach to
the circuit board and rubber contacts, etc. (Fig. 2)
9-4 Actuate Rubber
Remove the actuate rubber. (Fig. 3)
9. GHL (GHS) 鍵盤Ass'yの分解
9-1 白鍵Ass'y、黒鍵Ass'y
各オクターブ(C∼B)の白鍵Ass'yと黒鍵Ass'yを止
めている[270A]のネジ4本を外し、白鍵のツメを後
方に押しながら1オクターブ分の白鍵Ass'y/黒鍵
Ass'yを外します。このとき、白鍵Ass'y/黒鍵
Ass'yの後部を持ち上げてから、手前にスライドさ
せて取り外してください。(図1、図2)
9-2 A-1, B-1鍵は、[270B]のネジ2本を外し、A-1, B-1鍵
の後方を持ち上げてから、手前にスライドさせて
取り外します。(図1)
9-3 C7鍵は、[270C]のネジ1本を外し、C7鍵の後方を
持ち上げてから、手前にスライドさせて取り外し
ます。(図1)
注) 白鍵Ass'y、黒鍵Ass'yの取り外しの際、グリスが基
板や接点ゴム等に付かないように注意してくださ
い。(図2)
9-4 駆動ラバー
白鍵(黒鍵)の駆動ラバーを外します。(図3)
[270]: Bind Head Tapping Screw-P 3.0x16 MFZN2W3 (WF973000) Pタイト+BIND
(Fig. 1)
(Fig. 2) (Fig. 3)

P-70/P-70S
12
Keyboard Assembly (Top view)
[260A]
Rubber contact
(接点ゴム)
[260B] [260C]
Rubber contact
(接点ゴム)
Rubber contact
(接点ゴム)
Rubber contact
(接点ゴム)
Rubber contact
(接点ゴム) Rubber contact
(接点ゴム)
Rubber contact
(接点ゴム) Rubber contact
(接点ゴム)
GHL88H
GHL88MGHL88L
One octave
(1オクターブ)
(C—B)
One octave
(1オクターブ)
(C—B)
One octave
(1オクターブ)
(C#—C)
Rubber contact
(接点ゴム)
Key
(鍵盤)
To remove the rubber contact for one octave, keys for 2 octaves need to be removed.
1オクターブ分の接点ゴムを外すのに、2オクターブ分の鍵盤を外します。
9-5 Rubber Contact
Remove the black and white key assembly for two
octaves related to the subject rubber contact. The rubber
contact can then be removed. (Fig. 4, Fig. 4-1)
*
Note that the rubber contact has a specific installation
direction.
* One rubber contact fits for C#—C (for C—B keys).
9-5 接点ゴム
該当する接点ゴムの2オクターブ分の白鍵Ass'y/
黒鍵Ass'yを外して、接点ゴムを外します。
(図4、図4-1)
※ 接点ゴムには、向きがあります。
※ 接点ゴムは、C#∼Cの一連です。(キーはC∼B)
[260]: Bind Head Tapping Screw-P 2.6x8 MFZN2W3 (WF267300) Pタイト+BIND
(Fig. 4)
(Fig. 4-1)

13
P-70/P-70S
Keyboard Assembly (Top view) Keyboard Assembly (Side view)
GHL88M
FFC cable
(FFCケーブル)
Frame
(フレーム)
FFC cable
(FFCケーブル)
Filament tape
(フィラメントテープ)
Keyboard assembly
(GHL (GHS) 鍵盤Ass'y)
CN2 (27P)
GHL88M
CN2
(27P)
Through hole
(通し穴)
Filament tape
(フィラメントテープ)
9-6 GHL88L Circuit Board
Remove the black and white key assembly (A1—B2).
(See procedure 4-1)
Remove the six (6) screws marked [260A]. The
GHL88L circuit board can then be removed. (Fig. 4)
9-7 GHL88M Circuit Board
Remove the black and white key assembly (C1—B5).
(See procedure 4-1)
Remove the seven (7) screws marked [260B]. The
GHL88M circuit board can then be removed. (Fig. 4)
Detach the filament tape and disconnect the FFC cable.
(Fig. 5)
9-8 GHL88H Circuit Board
Remove the black and white key assembly (C5—C7).
(See procedure 4-1)
Remove the five (5) screws marked [260C]. The
GHL88H circuit board can then be removed. (Fig. 4)
9-6 GHL88Lシート
A-1∼B2までの白鍵Ass'y/黒鍵Ass'yを外します。
(4-1項参照)
[260A]のネジ6本を外して、GHL88Lシートを外し
ます。(図4)
9-7 GHL88Mシート
C1∼B5までの白鍵Ass'y/黒鍵Ass'yを外します。
(4-1項参照)
[260B]のネジ7本を外して、GHL88Mシートを外
し
ます。(図4)
フィラメントテープをはがして、FFCケーブルを
抜き取ります。(図5)
9-8 GHL88Hシート
C5∼C7までの白鍵Ass'y/黒鍵Ass'yを外します。
(4-1項参照)
[260C]のネジ5本を外して、GHL88Hシートを外し
ます。(図4)
(Fig. 5)

P-70/P-70S
14
Keyboard Assembly (Rear view)
Frame
(鍵盤フレーム)
Hammer, white key
(ハンマー(白鍵))
Hammer, black key
(ハンマー(黒鍵))
Bearing claw
(軸受け爪)
Hammer axis
(ハンマー軸)
Bottom side(ボトム側)
Push(押す)
Hammer, W1 (white key)
(ハンマーW1 (白鍵))
Hammer, B1 (black key)
(ハンマーB1(黒鍵))
Bearing claw
(軸受け爪)
Bearing section
(軸受け部)
9-9 Hammer (White Key), (Black Key)
Remove the black and white key assembly for the
related keys.
With the key frame placed upside down, push the
hammer forward from the rear, then a click sound is
heard and the hammer bearing section can be removed
from the hammer axis of the key frame. Take out the
hammer sideways. (Fig. 6, Fig. 7)
* When removing the hammer, use care not to cause
damage to the hammer bearing and its claw.
9-9 ハンマー(白鍵)、(黒鍵)
該当する白鍵Ass’y/黒鍵Ass’yを外します。
鍵盤フレームを裏側にして、後方からハンマーを
前に押すと、「カチッ」と音がして鍵盤フレームの
ハンマー軸からハンマーの軸受け部が外れます。
ハンマーを横にして取り出します。(図6、図7)
※
ハンマーを外すとき、ハンマーの軸受け爪や軸受
け
部を傷めないように注意して作業してください。
(Fig. 6)
(Fig. 7)

15
P-70/P-70S
Keyboard Assembly (Rear view)
Frame
(鍵盤フレーム)
Hammer, white key
(ハンマー(白鍵))
Hammer, black key
(ハンマー(黒鍵))
Hammer axis
(ハンマー軸)
Bottom side(ボトム側)
Pull forward(手前に引く)
Bearing section(軸受け部)
Apply grease
(グリス塗布)
10. Assembling the Keyboard Assembly
10-1
Hammer (White Key), (Black Key)
After applying grease to the bearing section of the
hammer, bring the hammer (white key) (black key)
sideways from the rear, fit its bearing section to the
hammer axis of the key frame and pull it forward until
a click sound is heard. (Fig. 8)
*
There are 8 hammer types differing in weight. Be sure
to check the type of the hammer for correct installation.
(See the table below)
10. GHL (GHS) 鍵盤Ass'yの組立
10-1 ハンマー(白鍵)、(黒鍵)
ハンマー軸部にグリス塗布後、後方からハンマー(白
鍵)、(黒鍵)を横にして入れて、ハンマーの軸受け部
を鍵盤フレームのハンマー軸にはめ込み、「カチッ」
と音がするまでハンマーを手前に引いて取り付け
ます。(図8)
※ 重りの違いにより8種類のハンマーがあります。種
類に注意して取り付けてください。(下表参照)
10-2
GHL88L Circuit Board
Tighten the six (6) screws marked [260A] to fix the
GHL88L circuit boards. (Fig. 4)
10-3
GHL88M Circuit Board
Connect the FFC cable to CN2 of the GHL88M circuit
board, attach the filament tape. (Fig. 5)
Pass the end of the cable into the through hole in the
frame and pull it out from its outlet. (Fig. 5)
Tighten the seven (7) screws marked [260B] to fix the
GHL88M circuit board. (Fig. 4)
10-2 GHL88Lシート
GHL88Lシートを取り付け、[260A]のネジ6本で固定し
ます。(図4)
10-3 GHL88Mシート
F
FCケーブルをGHL88MシートのCN2に差し込み、
フィラメントテープを貼り付けます。(図5)
ケーブルの先をフレームの通し穴に通して、抜き口
から引き出します。(図5)
GHL88Mシートを取り付け、[260B]のネジ7本で固定
します。(図4)
(Fig. 8)

P-70/P-70S
16
Rubber contact
(接点ゴム) Rubber contact
(接点ゴム)
GHL88L
Triangle mark
(三角マーク) Triangle mark
(三角マーク)
Front
(フロント)
Rubber contact
(接点ゴム)
Clip
(クリップ)GHL88L
Actuate rubber
(駆動ラバー)
Fit in this way.
(はめ込む)
Apply grease
(グリス塗布)
10-4
GHL88H Circuit Board
Tighten the five (5) screws marked [260C] to fix the
GHL88H circuit board. (Fig. 4)
10-5
Rubber Contact
Note that the rubber contact has s specific installation
direction. Be careful not to install it in the wrong
direction.
*
A triangle mark ( ) on the rubber contact must face
the front. (Fig. 9)
To prevent looseness of the rubber contact, fit it
securely in place using a clip or similar object.
(Fig. 10)
10-4 GHL88Hシート
GHL88Hシートを取り付け、[260C]のネジ5本で固
定します。(図4)
10-5 接点ゴム
接点ゴムには、取り付けの向きが決まっています。
接点ゴムを逆に取り付けないように注意してくだ
さい。
※ 接点ゴムの三角マーク( )がフロント側になるこ
とを確認します。(図9)
接点ゴムの浮きがないように、クリップ等で接点
ゴムを基板にはめ込みます。(図10)
10-6
Actuate Rubber
After applying grease to top and bottom faces of the
actuate rubber, fit it to the white key (black key).
(Fig. 11)
10-6 駆動ラバー
駆動ラバーの上下にグリスを塗布後、白鍵(黒鍵)
に駆動ラバーをはめ込みます。(図11)
(Fig. 11)
(Fig. 9) (Fig. 10)

17
P-70/P-70S
Contact arm(接点アーム)
Hammer
(ハンマー)
Actuate rubber
(駆動ラバー) Slit
(スリット)
Key guide
(キーガイド)
Actuate rubber
(駆動ラバー) Slit
(スリット)
Contact arm(接点アーム)
<Side view>
Apply grease
(グリス塗布)
Key guide
(キーガイド)
10-7
White key assembly and black key assembly
After applying grease to the key guide, install the white
key assembly/black key assembly. At this time, check
to make sure that the key guide of the key frame and
inside slit at the front of white key as well as the contact
arm of the hammer and actuate rubber of the white key
assembly/black key assembly are installed properly.
(Fig. 12)
Use the four (4) screws marked [270A] to fix 1 octave
white key assembly/black key assembly. (Fig. 1)
10-8
Use the two (2) screws marked [270B] to fix the A-1
to B-1 keys. (Fig. 1)
10-9
Use a screw marked [270C] to fix the C7 key.
(Fig. 1)
10-7 白鍵Ass'y、黒鍵Ass'y
キーガイドにグリス塗布後、白鍵Ass'y/黒鍵Ass
'y
を取り付けます。
このとき、鍵盤フレームのキーガイドと白鍵前部の
内側スリット、ハンマーの接点アームと白鍵Ass'y/
黒鍵Ass'yの駆動ラバーがはめ込まれていることを
確認してください。(図12)
1オクターブの白鍵Ass'y/黒鍵Ass'yは、[270A]の
ネジ4本で固定します。(図1)
10-8 A-1∼B-1鍵は、[270B]のネジ2本で固定します。
(図1)
10-9 C7鍵は、[270C]のネジ1本で固定します。(図1)
(Fig. 12)

P-70/P-70S
18
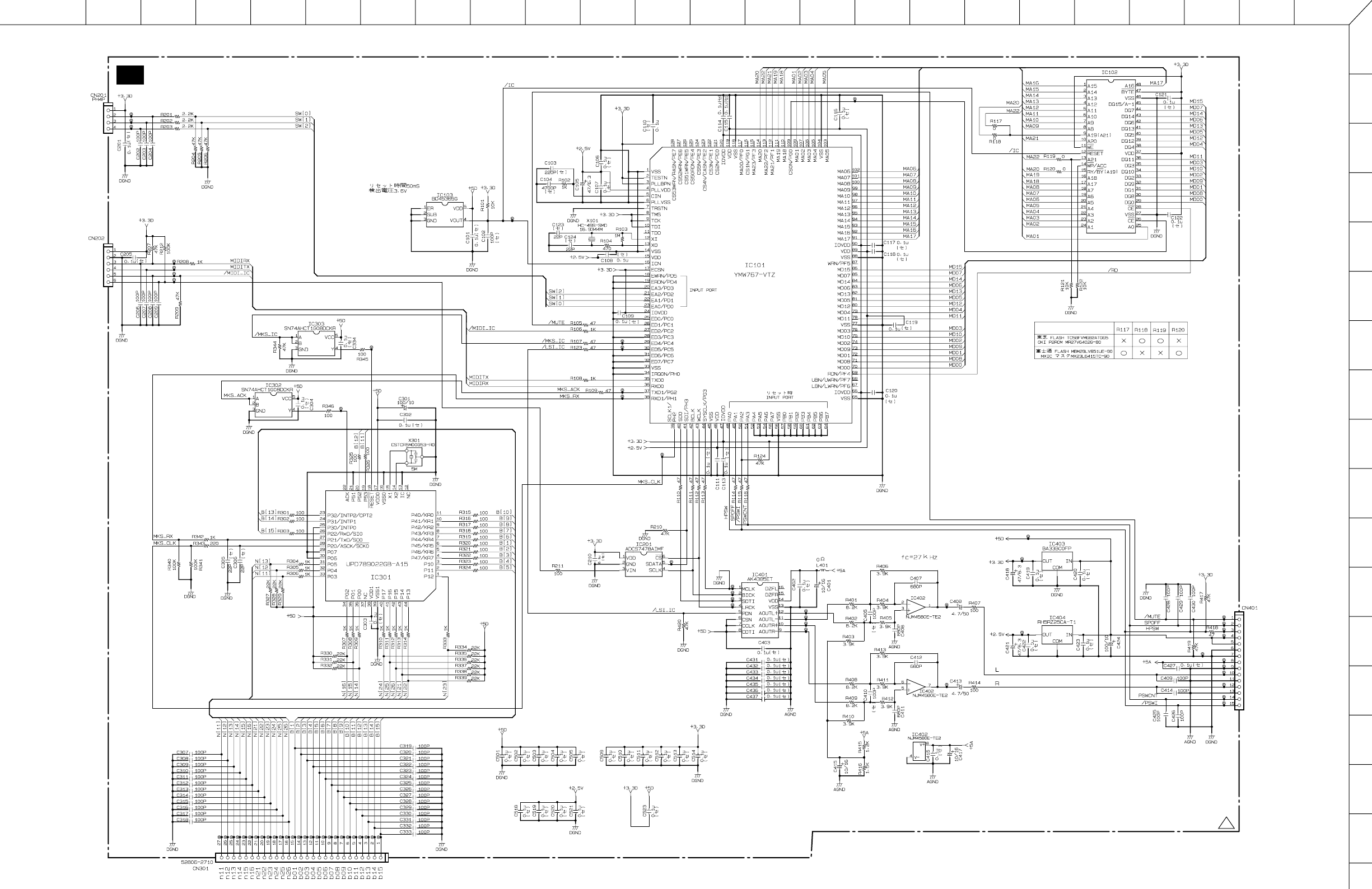
■ LSI PIN DESCRIPTION(LSI 端子機能表)
PIN
NO. I/O FUNCTIONNAME PIN
NO. I/O FUNCTIONNAME
1
2
3
4
5
6
7
8
9
10
11
12
13
14
15
16
17
18
19
20
21
22
23
24
25
26
27
28
29
30
31
32
33
34
35
36
37
38
39
40
41
42
43
44
45
46
47
48
49
50
51
52
53
54
55
56
57
58
59
60
61
62
63
64
Vss
TESTN
PLLBPN
PLLVDD
CIN
PLLVss
TRSTN
TMS
TCK
TDI
TDO
XI
XO
Vss
VDD
ICN
ECSN
EWRN/PD5
ERDN/PD4
EA3/PD3
EA2/PD2
EA1/PD1
EA0/PD0
IOVDD
ED0/PC0
ED1/PC1
ED2/PC2
ED3/PC3
ED4/PC4
ED5/PC5
ED6/PC6
ED7/PC7
Vss
IRQ0N/PH0
TxD0
RxD0
TxD1/PG2
RxD1/PH1
SCLK1/PH2
SDO
SDI/PH3
BCLK
WCLK/SYO
SYSCLK/PG3
Vss
VDD
IOVDD
PA0
PA1
PA2
PA3
PA4
PA5
PA6
PA7
Vss
PB0
PB1
PB2
PB3
PB4
PB5
PB6
PB7/SYI
-
I
I
-
-
-
I
I
I
I
O
I
O
-
-
I
I
I
I
I
I
I
I
-
I/O
I/O
I/O
I/O
I/O
I/O
I/O
I/O
-
I
O
I
O
I
I
O
I
O
O
O
-
-
-
I/O
I/O
I/O
I/O
I/O
I/O
I/O
I/O
-
I/O
I/O
I/O
I/O
I/O
I/O
I/O
I/O
Ground
Input for TEST
PLL bypass select
PLL Power supply +2.5 V
Capacitor terminal for PLL
PLL Ground
JTAG input
JTAG output
Crystal oscillator
Crystal oscillator
Ground
Power supply +2.5 V
Hardware reset
CPU I/F chip select
CPU I/F write enable / Port D
CPU I/F read enable / Port D
CPU I/F address bus / Port D
Power supply +3.3 V
CPU I/F data bus / Port C
Ground
Interrupt input / Port H
Serial output
Serial input
Serial output / Port G
Serial input / Port H
External synchronization clock / Port H
Serial output
Serial input / Port H
Bit clock output
Word clock output
Clock output / Port G
Ground
Power supply +2.5 V
Power supply +3.3 V
I/O port A
Ground
I/O port B
65
66
67
68
69
70
71
72
73
74
75
76
77
78
79
80
81
82
83
84
85
86
87
88
89
90
91
92
93
94
95
96
97
98
99
100
101
102
103
104
105
106
107
108
109
110
111
112
113
114
115
116
117
118
119
120
121
122
123
124
125
126
127
128
Vss
IOVDD
LBN/LWRN/PF6
UBN/UWRN/PF7
RDN/PF4
MD00
MD08
MD01
MD09
MD02
MD10
MD03
Vss
MD11
MD04
MD12
MD05
MD13
MD06
MD14
MD07
MD15
WRN/PF5
Vss
VDD
IOVDD
MA17
MA16
MA15
MA14
MA13
MA12
MA11
MA10
MA09
MA08
MA07
MA06
MA05
Vss
MA04
MA03
MA02
MA01
CS0N/PG0
MA18
MA19
MA21/PF1
MA22/PF2
MA20
MA23/PF3
CSIN/PG1
MA00/PF0
Vss
VDD
IOVDD
CS2N/PE0
CS3N/PE1
CS4N/CASN/PE2
CS5N/PE3
CS50RDN/PE4
CS51WRN/PE5
CS52WRN/PE6
CS53WRN/RASN/PE7
-
-
O
O
O
I/O
I/O
I/O
I/O
I/O
I/O
I/O
-
I/O
I/O
I/O
I/O
I/O
I/O
I/O
I/O
I/O
O
-
-
-
O
O
O
O
O
O
O
O
O
O
O
O
O
-
O
O
O
O
O
O
O
O
O
O
O
O
O
-
-
-
O
O
O
O
O
O
O
O
Ground
Power supply +3.3 V
External memory lower-byte enable / Port F
External memory upper-byte enable / Port F
External memory read enable / Port F
External memory data bus
Ground
External memory data bus
Ground
Power supply +2.5 V
Power supply +3.3 V
External memory address bus
Ground
External memory address bus
External memory chip select / Port G
External memory address bus
External memory address bus / Port F
External memory address bus
External memory address bus / Port F
External memory chip select / Port G
External memory address bus / Port F
Ground
Power supply +2.5 V
Power supply +3.3 V
External memory chip select / Port E
YMW767-VTZ (X6055A00) CPU (SWL01B)

19
P-70/P-70S
AK4385ET (X6040A00) DAC (Digital to Analog Converter)
PIN
NO. NAME I/O FUNCTION PIN
NO. NAME I/O FUNCTION
I Master Clock Rch Analog out(-)
I Audio Serial Data Clock Rch Analog out(+)
I Audio Serial Date Input Lch Analog out(-)
I L/R Clock Lch Analog out(+)
I Power Down mode Ground
I Chip Select Power Supply
I Control Data Input Rch Data Zero Input Detect
I Control Data Input Lch Data Zero Input Detect
1
2
3
4
5
6
7
8
MCLK
BICK
SDTI
LRCK
PDN
CSN
CCLK
CDTI
9
10
11
12
13
14
15
16
AOUTR-
AOUTR+
AOUTL-
AOUTL+
Vss
VDD
DZFR
DZFL
O
O
O
O
-
-
O
O
PIN
NO. I/O FUNCTIONNAME PIN
NO. I/O FUNCTIONNAME
1
2
3
4
5
6
7
8
9
10
11
12
13
14
15
16
17
18
19
20
21
22
P12
P11
P10
P47/KR7
P46/KR6
P45/KR5
P44/KR4
P43/KR3
P42/KR2
P41/KR1
P40/KR0
NC
IC
X2
X1
VSS0
VDD0
/RESET
P53
P52
P51/TO2
P50/TI0/TO0
I/O
I/O
I/O
I/O
I/O
I/O
I/O
I/O
I/O
I/O
I/O
I
I
I/O
I/O
I/O
I/O
Port 1
Port 4/Key return signal detection input
Internally connected (N.C.)
Clock
Ground
Power supply
System reset
Port 5
Port 5/16-bit timer output
Port 5/External count clock input to 8-bit timer/8-bit timer output
23
24
25
26
27
28
29
30
31
32
33
34
35
36
37
38
39
40
41
42
43
44
P32/INTP2/CPT2
P31/INTP1
P30/INTP0
P22/RXD/SI0
P21/TXD/SO0
P20/ASCK//SCK0
P07
P06
P05
P04
P03
P02
P01
P00
NC
VDD1
VSS1
P17
P16
P15
P14
P13
I/O
I/O
I/O
I/O
I/O
I/O
I/O
I/O
I/O
I/O
I/O
I/O
I/O
I/O
I/O
I/O
I/O
I/O
I/O
Port 3/External interrupt input/Capture edge input
Port 3/External interrupt input
Port 2/Asynchronous serial interface serial data input/Serial interface serial data input
Port 2/Asynchronous serial interface serial data output/Serial interface serial data output
Port 2/Asynchronous serial interface serial clock input/Serial interface serial clock
Port 0
Power supply
Ground
Port 1
PD789022GB-A15-8E
(XZ560100) CPU

P-70/P-70S
20
■ IC BLOCK DIAGRAM(IC ブロック図)
M4580L (XF195A00)
Dual Operational Amplifier
AM: IC101-104
NJM4580E (TE2) (X2331A00)
Dual Operatinal Amplifier
DM: IC402
SN74AHCT1G08DCKR (X0158A00)
Single 2-Input Positive-AND Gate
DM: IC302, 303
LA4536M (X6813A00)
Headphone-stereo Power Amplifier
AM: IC301
ADCS7478AIMF (X5892A00)
Analog to Digital Converter
DM: IC201
1
A
2345678
IN V
+
IN
OUT
AAA
+
VIN
+
IN OUT
BBB
+
B
+
1
2
3
A
B
GND
5
4
Vcc
Y
INPUTS
FUNCTION TABLE
OUTPUT
AB Y
H
L
L
H
X
L
H
L
X
1
2
3
4-V
8
7
6
5
Output A
+V
Non-Inverting
Input A
-DC Voltage Supply
+DC Voltage
Supply
Output B
Inverting
Input B
Non-Inverting
Input B
Inverting
Input A
+-
+-
POWER
SWITCH
P/SW
IN 1
PRE GND
IN 2
REF
MT/SW
OUT 1
POWER GND
OUT 2
V
CC
BIAS
MUTE
CIRCUIT
Amp1
Amp2
1
2
3
4
56
7
8
9
10
1
2
34
6
5
V
DD
V
IN
T/H SCLK
CS
SDATA
SUCCESSIVE
APPROXIMATION
ADC
CONTROL
LOGIC
GND
Oscillating circuit
Counter timer
Vref
-
+
1
3
4
5
GND ER
V
DD
Vout
BD45365G (X5888A00)
Reset
DM: IC103
Oscillating circuit
Counter timer
Delaying circuit
+
-
1
3
2
4
5
N.C DS
V
DD
V
SS
OUT
S-80136ANMC-JCV-T2 (X4374A00)
Reset
DM: IC103
V
REF

21
P-70/P-70S
■ CIRCUIT BOARDS(シート基板図)
AM (X6634D0) ................................................. 22/23
DM (X6631C0) ...................................................... 21
DJACK (X6632B0) ................................................ 26
GHL88H (X6246D0).............................................. 24
GHL88L (X6244D0) .............................................. 25
GHL88M (X6245G0) ............................................. 25
HP (X6632B0) .......................................................25
PN (X6632B0) .......................................................26
to GHL-M-CN2
to DJACK-CN201
to AM-CN103
to PN-CN102
Components side (部品側)
Pattern side (パターン側)
● DM Circuit Board
(DMシート)
DM: 2NA-WF20620

23
P-70/P-70S
B
B’
B
B’
●
AM Circuit Board(AMシート)
Pattern side (パターン側)

25
P-70/P-70S
to GHL-M-CN3
to GHL-L-CN1
C
C’
D
D’
E
E’
Pattern side (パターン側)
Pattern side (パターン側)
Pattern side (パターン側)

P-70/P-70S
26
IN
MIDI IN
OUT PEDAL
Components side (部品側)
to DM-CN202
● DJACK Circuit Board
(DJACKシート)
to HP-CN301
to AM-CN105
to AM-CN101
MASTER VOLUMESTANDBY/ON MIN MAX
DEMO/SONG
FUNCTION
GRAND PIANO/
VOICE SELECT
PHONES
Components side (部品側)
Components side (部品側)
● HP Circuit Board
(HPシート)
● PN Circuit Board
(
PN
シート)
DJACK. PN, HP: 2NA-WF20250

27
P-70/P-70S
■ TEST PROGRAM
1. Preparation
・ Use an AC adaptor PA-5D.
・ Following items are required for testing. (Input impedance of measuring instrument is more than 1M ohm)
- Level meter (with JIS-C Filter)
- Frequency counter: Below decimal point 3 or more figures measurement is possible.
- MIDI cable
・ Set each control as follows.
- MASTER VOLUME: Max
- PEDAL: OFF
Connect the measurement plug (stereo plug) to the [PHONES] jack. (33 ohm load)
2. To enter the Test Program
Turn on the power with [C#2], [F2] and [G#2] keys pressed and held simultaneously. (Fig. 1)
Once the Test Program is started properly, the sine wave of A3 sounds. To stop the sound, press the [DEMO/SONG] button.
3. To proceed the test
Test items are listed in Table 1.
Press the corresponding key to select and execute each test. (See Fig. 2)
To enter the test item select mode after completing each test item, press the [DEMO/SONG] button.
4. Test result
Each test result is indicated by the sound.
When the test result is OK, the sine wave of C4 sounds.
When the test result is NG, the sine wave of C2 sounds.
C0 D0
C#0D
#0
E0 F0 G0 A0
F#0G
#0A
#0
B0 C1 D1
C#1D
#1
E1 F1 G1 A1
F#1G
#1A
#1
B1 C2 D2
C#2D
#2
E2 F2 G2 A2
F#2G
#2A
#2
B2 C3 D3
C#3D
#3
E3 F3 G3 A3
F#3G
#3A
#3
B3 C4 D4
C#4D
#4
E4 F4 G4 A4
F#4G
#4A
#4
B4 C5 D5
C#5D
#5
E5 F5 G5 A5
F#5G
#5A
#5
B5 C6 D6
C#6D
#6
E6 F6 G6 A6
F#6G
#6A
#6
B6 C7
B-1A-1
A#-1
129111315
12 14
Test No.
16 17 2831 41 48
C
#
2F2 G
#
2
(Fig. 1)
(Fig. 2)

P-70/P-70S
28
No.
1
2
9
11
Key
C3
C#3
F3
G3
Test item
ROM version check
Master ROM check 1
TG1 check
(Auto Scaling)
Pitch check
Test function and judgment criteria
To check the Master ROM version using C0-A2 keys.
Press keys in the specified range and find the key where the sine wave sounds. Check
the version by the scale of that key. (See Fig. 3)
Press keys C0-A0 to check the integer of the Master ROM version.
Press keys C1-A1 to check the first decimal place of the Master ROM version.
Press keys C2-A2 to check the second decimal place of the Master ROM version.
When the number corresponding to the pressed key agrees with the current version,
an OK (sine wave of C4) sound is generated and when disagrees, an NG (sine wave
of C2) sound is generated.
For the Key-to-number correspondence, refer to Fig. 3.
Example) When the current version is Ver.1.01
When the C#0 key is pressed. the sine wave of C4 sounds, indicating 1 for the
integer.
When the C1 key is pressed, the sine wave of C4 sounds, indicating 0 for the
first decimal place.
When the C#2 key is pressed, the sine wave of C4 sounds, indicating 1 for the
second decimal place.
In this way, the version 1.01 is confirmed.
(The sine wave of C2 sounds when any key other than C#0, C1 and C#2 is pressed.)
To check the ROM checksum connected to the CPU bus (Simplified check)
For the OK test result, the sine wave of C4 sounds (for 1 second).
For NG, the sine wave of C2 sounds (continuously until any key is pressed).
The sine wave sounds from the low range in the key range (A0-E3) capable of
sounding while the sound production channel of the sound source is changed one
after another. (The sound stops after sounding of all 32 channels.)
Check that no abnormal sound or noise is generated.
When a key is pressed after Auto Scaling, the sine wave sounds. (Single sound,
priority on first-come)
Press the [DEMO/SONG] button to end this test.
Check that the sine wave of 439.92 Hz +/- 0.22 Hz sounds at the level of specification
(DAC input full bit -12dB). (PAN = Center)
Connect the frequency counter to the [PHONES] jack for measurement.
When the test item is ended with the [DEMO/SONG] button, the sound stops.
C0 D0
C#0D
#0
E0 F0 G0 A0
F#0G
#0A
#0
B0 C1 D1
C#1D
#1
E1 F1 G1 A1
F#1G
#1A
#1
B1 C2 D2
C#2D
#2
E2 F2 G2 A2
F#2G
#2A
#2
B2 C3 D3
C#3D
#3
E3 F3 G3 A3
F#3G
#3A
#3
B3 C4 D4
C#4D
#4
E4 F4 G4 A4
F#4G
#4A
#4
B4 C5 D5
C#5D
#5
E5 F5 G5 A5
F#5G
#5A
#5
B5 C6 D6
C#6D
#6
E6 F6 G6 A6
F#6G
#6A
#6
B6 C7
B-1A-1
A#-1
02
13
4579
68
Integer of the
Master ROM version
02
13
4579
68
First decimal place
of the Master
ROM version
02
13
4579
68
Second decimal place
of the Master
ROM version
Fig. 3
Table 1 Test items

29
P-70/P-70S
No.
12
13
14
15
16
17
28
31
41
48
Key
G#3
A3
A#3
B3
C4
C#4
F4
F#4
G#4
C7
Test item
Output Level R check
Output Level L check
EQ-LOW frequency check
EQ-MID frequency check
EQ-HIGH frequency check
SW check
Pedal check
MIDI check
Master ROM check 2
Test Mode Exit
Test function and judgment criteria
Check that the sine wave of 1kHz sounds at the level specified below (DAC input
full bit -12 dB). (PAN = R)
Connect a level meter (with JIS-C Filter) to the [PHONES] jack for measurement.
PHONES L: -50.0 dBu or less PHONES R: -7.5 dBu +/- 2 dB
When the test item is ended with the [DEMO/SONG] button, the sound stops.
Check that the sine wave of 1kHz sounds at the level specified below (DAC input
full bit -12 dB). (PAN = L)
Connect a level meter (with JIS-C Filter) to the [PHONES] jack for measurement.
PHONES L: -7.5 dBu +/- 2 dB PHONES R: -50.0 dBu or less
When the test item is ended with the [DEMO/SONG] button, the sound stops.
This test is executed as a factory test.
This test is executed as a factory test.
This test is executed as a factory test.
Press switches one at a time in the order as in Table 2. The sine wave sounds at the
scale corresponding to each switch being pressed (Refer to Table 2.).
Check that all switches are pressed correctly, resulting in OK.
Pressing a switch other than specified ones results in NG.
When the pressed switch is not detected even though it is actually pressed, no sound
is produced and the test results in NG.
For the OK test result, the sine wave of C4 sounds (for 1 second).
For NG, the sine wave of C2 sounds (continuously until any key is pressed).
The sine wave of C3 sounds when the test is started and the sine wave of C4 sounds
when the pedal is depressed.
When the pedal is released, the sound of the C4 sine wave stops and the test result is OK.
For the NG test result, the sine wave sounds continuously (until any key is pressed).
Connect the [MIDI IN] jack and [MIDI OUT] jack with the MIDI cable and execute
the test.
For the OK test result, the sine wave of C4 sounds (for 1 second).
For NG, the sine wave of C2 sounds (continuously until any key is pressed).
To check the ROM checksum connected to the CPU bus (Full address)
For the OK test result, the sine wave of C4 sounds (for 1 second).
For NG, the sine wave of C2 sounds (continuously until any key is pressed).
It takes 10 seconds before checking is completed.
To end the test program and reset to the normal mode (for restarting).
DEMO/SONG
GRAND PIANO/VOICE
SELECT
Order Switch name
1
2
3
Note No.
C3
D3
E3
Table 2 Switch test order

P-70/P-70S
30
■ テストプログラム
1. 準備
ACアダプターは、PA-5Dを使用します。
テストを行うためには、以下の測定器、治具が必要です。(測定器の入力インピーダンスは、1MΩ以上あること。
)
・レベルメーター(JIS‐Cフィルター使用)
・周波数カウンター:小数点以下3桁以上測定可能であること。
・MIDI ケーブル
[ MASTER VOLUME ]を最大にして、ペダルはOFFにしておきます。
[ PHONES ]端子に、測定プラグ(ステレオプラグ)を挿入します。( 33 Ω負荷)
2. テストプログラムの起動
[ C#2 ]と[ F2 ]と[ G#2 ]の鍵盤を同時に押さえながら、パワースイッチをON にします。(図1)
テストプログラムが正しく起動されると、A3のサイン波が発音されます。 [ DEMO/SONG ]ボタンを押すと、
音が止まります。
3. テストの進め方
テスト項目の一覧は、表1のとおりです。
各テストに対応する鍵盤を押すと、テストが実行されます。(図2参照)
また、各テスト項目を終了してテスト項目選択状態にする場合、[ DEMO/SONG ]ボタンを押します。
4. テストの結果
テスト結果は、発音で知らせます。
結果が OK の場合は、C4のサイン波が発音されます。
結果が NG の場合は、C2のサイン波が発音されます。
C0 D0
C#0D
#0
E0 F0 G0 A0
F#0G
#0A
#0
B0 C1 D1
C#1D
#1
E1 F1 G1 A1
F#1G
#1A
#1
B1 C2 D2
C#2D
#2
E2 F2 G2 A2
F#2G
#2A
#2
B2 C3 D3
C#3D
#3
E3 F3 G3 A3
F#3G
#3A
#3
B3 C4 D4
C#4D
#4
E4 F4 G4 A4
F#4G
#4A
#4
B4 C5 D5
C#5D
#5
E5 F5 G5 A5
F#5G
#5A
#5
B5 C6 D6
C#6D
#6
E6 F6 G6 A6
F#6G
#6A
#6
B6 C7
B-1A-1
A#-1
129111315
12 14
Test No.
16 17 2831 41 48
C
#
2F2 G
#
2
(図1)
(図2)

31
P-70/P-70S
No.
1
2
9
11
12
鍵盤
C3
C#3
F3
G3
G#3
テスト項目
ROMバージョン確認
Master ROM チェック1
音源チェック1
(Auto Scaling)
ピッチ精度チェック
出力レベルRチェック
テスト内容及び判定条件など
C0∼A2の鍵盤でMaster ROMのバージョンを確認します。
指定された範囲の鍵盤を押した時、正弦波が発音される鍵盤の音階でバージ
ョンを確認します。(図3参照)
鍵盤C0∼A0を押してMaster ROMのバージョンの整数部を確認します。
鍵盤C1∼A1を押してMaster ROMのバージョンの小数部第1位を確認します。
鍵盤C2∼A2を押してMaster ROMのバージョンの小数部第2位を確認します。
押された鍵盤に対応する数字が現在のバージョンと一致する場合はOK音(
C4正弦波)が、一致しない場合はNG音(C2正弦波)が発音されます。
鍵盤と数字の対応は図3を参照してください。
例)Ver. 1. 01の場合
C#0鍵を押した時にC4の正弦波が発音され、
C1鍵を押した時にC4の正弦波が発音され、
C#2鍵を押した時にC4の正弦波が発音されます。
3つのC4正弦波の発音で1. 01が確認できます。
(C#0, C1, C#2以外の鍵盤を押すとC2の正弦波が発音されます)
CPU のバスに接続されているROMのチェックサム検査です。(簡易チェック
)
OKの場合は、C4の正弦波が発音されます。(1秒間、発音します)
NGの場合は、C2の正弦波が発音されます。(NGの場合は何らかの鍵盤を押
すまで発音は止まりません)
音源の発音チャンネルを順番に切り替えながら、発音可能な鍵域(A0∼E3)
で低域から正弦波が発音されます。(32 ch分の発音が終了すると発音が止ま
ります)
異音、ノイズが無いことを確認します。
Auto Scaling終了後に鍵盤を押すと、正弦波が発音されます。(単音、先着優先)
[ DEMO/SONG ]ボタンを押して終了します。
439.92 Hz ±0.22 Hzの正弦波が特定のレベル(DAC入力フルビット-12 dB)
で発音されることを確認します。
[ PHONES ] 端子に周波数カウンターを接続して測定します。
[ DEMO/SONG ]ボタンでテスト項目を終了する際、発音が止まります。
1 kHzの正弦波が下記に指定のレベル(DAC入力フルビット-12 dB)で発音
されることを確認します。
[ PHONES ] 端子にレベルメーター(JIS- C フィルター使用)を接続して測定
します。
PHONES L: - 50.0 dBu 以下
PHONES R: - 7.5 dBu ±2 dB
[ DEMO/SONG ]ボタンでテスト項目を終了する際、発音が止まります。
C0 D0
C#0D
#0
E0 F0 G0 A0
F#0G
#0A
#0
B0 C1 D1
C#1D
#1
E1 F1 G1 A1
F#1G
#1A
#1
B1 C2 D2
C#2D
#2
E2 F2 G2 A2
F#2G
#2A
#2
B2 C3 D3
C#3D
#3
E3 F3 G3 A3
F#3G
#3A
#3
B3 C4 D4
C#4D
#4
E4 F4 G4 A4
F#4G
#4A
#4
B4 C5 D5
C#5D
#5
E5 F5 G5 A5
F#5G
#5A
#5
B5 C6 D6
C#6D
#6
E6 F6 G6 A6
F#6G
#6A
#6
B6 C7
B-1A-1
A#-1
02
13
4579
68
Master ROM
バージョンの整数部
02
13
4579
68
Master ROM
バージョンの
小数部第1位
02
13
4579
68
Master ROM
バージョンの
小数部第2位
(図3)
表1 テスト項目

P-70/P-70S
32
No.
13
14
15
16
17
28
31
41
48
鍵盤
A3
A#3
B3
C4
C#4
F4
F#4
G#4
C7
テスト項目
出力レベルLチェック
EQ-LOW周波数チェック
EQ-MID周波数チェック
EQ-HIGH周波数チェック
SWチェック
ペダルチェック
MIDIチェック
Master ROM チェック2
Test Mode Exit
テスト内容及び判定条件など
1 kHzの正弦波が下記に指定のレベル(DAC入力フルビット-12 dB)で発音さ
れることを確認します。
[ PHONES ] 端子にレベルメーター(JIS- C フィルター使用)を接続して測定
します。 PHONES L: - 7.5 dBu ±2 dB PHONES R: - 50.0 dBu 以下
[ DEMO/SONG ]ボタンでテスト項目を終了する際、発音が止まります。
工場検査用のテストです。
工場検査用のテストです。
工場検査用のテストです。
表2の順番に各スイッチを2個押ししないように押して行きます。各スイッチ
を押した時、そのスイッチに対応する音程で(表2参照)正弦波が発音され
ます。
すべてのスイッチが正しく押され、 OKとなることを確認します。
指定外のスイッチが押された場合はNGとなります。
スイッチを実際には押しているが、押されたことが検知されない場合は、発
音しないので、NGとします。
OKの場合は、C4の正弦波が発音されます。(1秒間、発音します)
NGの場合は、C2の正弦波が発音されます。(NGの場合は何らかの鍵盤を押
すまで発音は止まりません)
テストに入るとC3の正弦波が発音され、ペダルを踏むとC4の正弦波が発音
されます。
ペダルを離すとC4の正弦波の発音が止まり、テストOKとなります。
NGの場合は、正弦波が発音され続けます。(NGの場合は何らかの鍵盤を押
すまで発音は止まりません)
[ MIDI IN ]端子と[ MIDI OUT ]端子をMIDIケーブルで接続後、テストを実行
します。
OKの場合は、C4の正弦波が発音されます。(1秒間、発音します)
NGの場合は、C2の正弦波が発音されます。(NGの場合は何らかの鍵盤を押
すまで発音は止まりません)
CPU のバスに接続されているROMのチェックサム検査です。(フルアドレス)
OKの場合は、C4の正弦波が発音されます。(1秒間、発音します)
NGの場合は、C2の正弦波が発音されます。(NGの場合は何らかの鍵盤を押
すまで発音は止まりません)
テストプログラムを終了し、通常モードに戻ります。(再起動します)
DEMO/SONG
PIANO/VOICE
SELECT
順番 スイッチ名
1
2
3
ノート番号
C3
D3
E3
表2 スイッチテスト順

33
P-70/P-70S
TransmittedFunction Recognized Remarks
Basic
Channel
Note
Number : True voice
Velocity
After
Touch
Pitch Bend
Control
Change
Prog
Change : True #
System Exclusive
Common : Song Pos.
: Song Sel.
: Tune
System : Clock
Real Time : Commands
: All Sound Off
Aux :
Reset All Cntrls
: Local ON/OFF
Mes- : All Notes OFF
sages: Active Sense
: Reset
Notes:
Mode
Default
Changed
Note ON
Note OFF
Key's
Ch's
0,32
1
7
10
11
6,38
64
66,67
84
91,94
96-97
100-101
1
1 - 16
9nH,v=1-127
0 - 127
**************
3
**************
0 - 127
**************
Mode 1 : OMNI ON , POLY Mode 2 : OMNI ON ,MONO
Mode 3 : OMNI OFF, POLY Mode 4 : OMNI OFF,MONO
0 - 24 semi
1 - 16
1 - 16
9nH,v=1-127
(120,126,127)
(121)
(122)
(123-125)
3
0 - 127
0 - 127
: Yes
: No
Default
Messages
Altered
YAMAHA [ Electronic Piano ] Date : 08-APR-2005
Model P-70 MIDI Implementation Chart
Version : 1.0
Bank Select
Modulation
Main Volume
Panpot
Expression
Data Entry
Sustain
Portamento Control
Effect Depth
RPN Inc,Dec
RPN LSB,MSB
0 - 127
■ MIDI IMPLEMENTATION CHART

P-70/P-70S
34
■ MIDI インプリメンテーションチャート
送信 ファンクション 受信 備考
ベーシック
チャンネル
ベロシティ
アフタータッチ:
ピッチベンド
コントロールチェンジ
プログラムチェンジ:設定可能範囲
システムエクスクルーシブ
コモン: ソングポジション
ソングセレクト
チューン
システム:
リアルタイム:
クロック
コマンド
:オールサウンドオフ
:
リセットオールコントロール
:ローカルオン/オフ
:オールノートオフ
:アクティブセンス
:リセット
Aux
メッセージ
備考:
モード
電源ON時
設定可能
ノートオン
ノートオフ
ノートナンバー 音域
キー別
チャンネル別
0,32
1
7
10
11
6,38
64
66,67
84
91,94
96-97
100-101
1
1 - 16
9nH,v=1-127
0 - 127
**************
3
**************
0 - 127
**************
モード1:オムニオン、ポリ モード2:オムニオン、モノ
モード3:オムニオフ、ポリ モード4:オムニオフ、モノ
0 - 24 semi
1 - 16
1 - 16
9nH,v=1-127
(120,126,127)
(121)
(122)
(123-125)
3
0 - 127
0 - 127
: あり
: なし
電源ON時
メッセージ
代用
YAMAHA
[電子ピアノ]
Date : 08,Apr 2005
Version : 1.0
バンクセレクト
モジュレーション
メインボリューム
パンポット
エクスプレッション
データエントリー
サステイン
ポルタメントコントロール
エフェクトデプス
RPN Inc,Dec
RPN LSB,MSB
0 - 127
P-70 MIDIインプリメンテーションチャート

CIRCUIT DIAGRAM
■ CONTENTS(目次)
IC & DIODE OUTSIDE FIGURE(外形図).......................................... 2
OVERALL CIRCUIT DIAGRAM(総回路図)
DM................................................................................................... 3
AM ................................................................................................... 4
PN, DJACK, HP................................................................................5
GHL88-L, GHL88-M, GHL88-H ....................................................... 6
Note : See parts list for details of circuit board component parts.
(注意: シートの部品詳細はパーツリストをご参照下さい。)
WARNING
Components having special characteristics are marked and must be replaced with parts having specification
equal to those originally installed.
Capacitor(コンデンサ)
(セ): Ceramic Capacitor(セラミックコンデンサ)
(マ): Mylar Capacitor(マイラーコンデンサ)
(半セ): Semiconductive Ceramic Capacitor(半導体セラミックコンデンサ)
(安全上の注意)
印の部品は、安全を維持するために重要な部品です。交換をする場合は、安全のため必ず指定の部品をご使用下さい。
P-70/P-70S
ELECTRONIC PIANO

P-70/P-70S
2
●
BA33BC0FP (X5889A00)
REGULATOR +3.3V
DM: IC403
●
RH5RZ25CA-T1-F (X3679A00)
REGULATOR +5V
DM: IC404
●
BA50BC0T (X5887A00)
REGULATOR +5V
AM: IC401, 402
123
1. GND
2. INPUT
3. OUTPUT
1
2
3
1. INPUT
2. GND
3. OUTPUT
123
1. INPUT
2. OUTPUT
3. GND

4
BACDEFGHIJKLMNOPQRSTUVWX
2
1
3
4
5
6
7
8
9
10
11
12
13
14
15
16
17
P-70/P70S
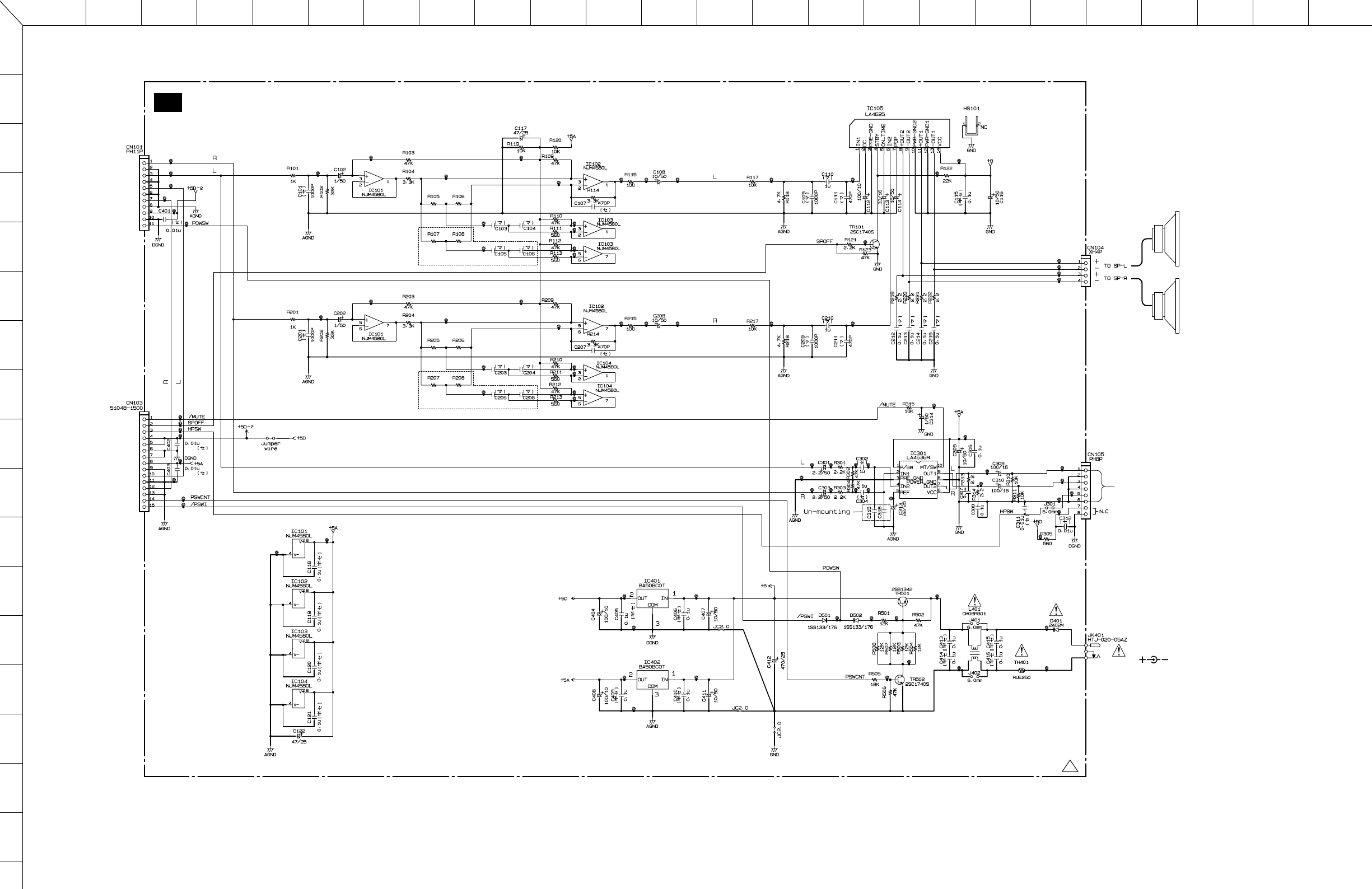
■ AM OVERALL CIRCUIT DIAGRAM (AM回路図) (P-70/P-70S)
■ AM OVERALL CIRCUIT DIAGRAM (AM回路図) (P-70/P-70S)
AM
to DM-CN401
to PN-CN101 to Speaker
to HP-CN301
DC IN 12V
AC ADAPTOR
PA-5D
OP AMP
POWER AMP
REGULOTOR +5V
REGULOTOR +5V
28CC1-2000007069 4
R207, R208, C205 and C206
are not installed.(未実装)
R107, R108, C105 and C106
are not installed.(未実装)

5
P-70/P70S
■ PN, DJACK. HP OVERALL CIRCUIT DIAGRAM (PN、DJACK、HP回路図) (P-70/P-70S)
■ PN, DJACK. HP OVERALL CIRCUIT DIAGRAM (PN、DJACK、HP回路図) (P-70/P-70S)
BACDEFGHIJKLMNOPQRSTUVWX
2
1
3
4
5
6
7
8
9
10
11
12
13
14
15
16
17
PN
HP
DJACK
MASTER VR
DEMO/SONG
STANDBY/ON
GRAND PIANO/
VOICE SELECT
to AM-CN101 to DM-CN201
to DM-CN202
to AM-CN105
MIDI IN
MIDI OUT
HP1
HP2
SUSUTAIN
PEDAL
28CC1-2000004795
1
28CC1-2000004795
1
28CC1-2000004795
1
C204 is not installed.
(未実装)
C305 is not installed.
(未実装)

PARTS LIST
P-70/P-70S
ELECTRONIC PIANO
■ CONTENTS(目次)
OVERALL ASSEMBLY(総組立)............................................... 2
KEYBOARD ASSEMBLY(鍵盤 Ass’y)..................................... 4
FOOT PEDAL(フットペダル).................................................. 6
ELECTRICAL PARTS(電気部品)........................................ 7-13
OPTION(オプション)
L-70 KEYBOARD STAND(L-70 スタンド)............................. 14
L-70S KEYBOARD STAND(L-70S スタンド)........................ 16
■ WARNING ( 安全上の注意 )
Components having special characteristics are marked and must be replaced with parts having
specification equal to those originally installed.
印の部品は、安全を維持するために重要な部品です。交換をする場合は、安全のため必ず指定の部
品をご使用下さい。
• The numbers in “QTY” show quantities for each unit.
• The parts with “--” in “Parts No.” are not available as spare parts.
• The mark “ } ” in the remarks column indicates that these parts are interchangeable.
• The second letter of the shaded ( ) part number is I, not one.
• 部品価格ランクは、変更になることがあります。
• QTY 欄に記されている数字は、使用個数です。
• PART NO. が“--”の部品は、サービス用部品として準備されておりません。
• REMARKS 欄の“ ”部品は、併用部品です。
• 網掛けの付いた PART NO. の 2 番目の文字は「イチ」ではなく、「アイ」です。
}
A: Australian model
B: British model
C: Canadian model
D: German model
E: European model
F: French model
H: North European model
I: Indonesian model
J: Japanese model
K: Korean model
Notes: DESTINATION ABBREVIATIONS
M: South African model
O: Chinese model
Q: South-east Asia model
T: Taiwan model
U: U.S.A. model
V: General export model (110V)
W: General export model (220V)
N,X
: General export model
Y: Export model

P-70/P-70S
2
■ OVERALL ASSEMBLY(総組立)
Music Rest
U50
U50
U80
40
50
60
70
90
80
10
90
20
30
130
130
110
130
150
160
120
U60
S01
S01
S01
S01
S01
S01
S01
U60
S01
S01
S01
L30
L20
L30 L20
L40
L40
L50
L10
L70
L60
L50
S01
S02
S03
S03
S03
S03
130
130
100
180
30
180
S01
S01
140c
140b
140d
140a
U40
U40
U30
U20
U10
U70
140
140
140
140
20
U30
U20

P-70S/P-70S
3
01
01
01
02
03
01
06
01
01
03
01
01
01
08
08
09
4
4
4
2
14
4
50
8
72
2
2
8
2
4
2
4
8
2
2
4
P-70/P-70S
P-70 (WF13870)
P-70S (WF13880)
P-70 (WF08720)
P-70S (WF08730)
P-70
STANDBY/ON, DEMO/SONG,
GRAND PIANO/VOICE, SELECT
P-70S
STANDBY/ON, DEMO/SONG,
GRAND PIANO/VOICE, SELECT
(WF13690)
(WF20250)(X6632B0)
(WF20250)(X6632B0)
(WF20660)(X6634C0)
(WF20620)(X6631C0)
(WF20250)(X6632B0)
(WF15350)
P-70
P-70S
P-70 MASTER VOLUME
P-70S MASTER VOLUME
(WF15700)
(WF20710)
(WF20720)
(WF20730)
(WF34240)
(WF34250)
(WG65540)
P-70 (WF08720)
P-70S (WF08730)
P-70
P-70S
(WF43800)
P-70
P-70S
P-70 (WF08190)
P-70S (WF08200)
(WF12940)
(WF12950)
(VJ70000)
J
U
E
B
O
総組立
総組立
総組立
上ケースAss’y
上ケースAss’y
ボタン(A)
ボタン(A)
不織布
HPシート
PNシート
AMシート
DMシート
DJACKシート
GHLアングル
GHL鍵盤束線付A
下ケースAss’y
下ケースAss’y
スライドツマミ
スライドツマミ
束線止め
束線構成メイン
PN束線
VR束線
HP束線
SP束線
GHL MK束線止め
DMプロテクトシート
不織布
Bタイト+BIND
Bタイト+BIND
Bタイト+BIND
上ケースAss’y
上ケースAss’y
上ケース印刷品
上ケース印刷品
スピーカクッション
スピーカ
Bタイト+BIND
SPグリルAss’y
Bタイト+BIND
フェルト
束線止め
下ケースAss’y
下ケースAss’y
下ケース成形品
下ケース成形品
脚取り付け金具
Bタイト+BIND
クッション(PE)
クッション(PE)
ゴム脚
ゴム脚
付属品
譜面板セット
フットペダル
ACアダプタ
ACアダプタ
ACアダプタ
ACアダプタ
ACアダプタ
A
A LIGHT GRAY
HP
PN
AM
DM
DJACK
GHL A88 K6
CL
LIGHT GRAY
S-34B-E
PN
VR
HP
SP
GHL MK
DM
3.0X8 MFZN2W3
3.0X25 MFZN2W3
4.0X16 MFZN2W3
13.0cm 4ohm 10W
4.0X10 MFZN2B3
3.0X8 MFZN2W3
S-34B-E
3.0X8 MFZN2W3
PEFU 315X15
PEFU 1272X15
T1.6
T1.6
IN PLASTIC BAG
PA-5D J
PA-5D U
PA-5D E
PA-5D GBR
PA-5D CHN
OVERALL ASSEMBLY
Overall Assembly
Overall Assembly
Upper Case Assembly
Upper Case Assembly
Button
Button
Dust Proof Cloth
Circuit Board
Circuit Board
Circuit Board
Circuit Board
Circuit Board
GHL Angle
Keyboard Assembly
Lower Case Assembly
Lower Case Assembly
Knob
Knob
Cord Binder
Connector Assembly
Connector Assembly
Connector Assembly
Connector Assembly
Connector Assembly
Cord Binder
Protect Sheet
Dust Proof Cloth
Bind Head Tapping Screw-B
Bind Head Tapping Screw-B
Bind Head Tapping Screw-B
Upper Case Assembly
Upper Case Assembly
Upper Case
Upper Case
Speaker Cushion
Speaker
Bind Head Tapping Screw-B
Speaker Grille Assembly
Bind Head Tapping Screw-B
Felt
Cord Binder
Lower Case Assembly
Lower Case Assembly
Lower Case
Lower Case
Plate, Foot
Bind Head Tapping Screw-B
Cushion
Cushion
Foot
Foot
ACCESSORIES
Music Rest Set
Foot Pedal
AC Adapter
AC Adapter
AC Adapter
AC Adapter
AC Adapter
--
--
--
--
WC605700
WF223500
--
WF205900
WF205800
WF206700
WF206300
WF205500
--
WF575600
WF120400
WF120500
WC446300
WF224600
CB829850
--
WF207000
--
--
--
--
--
--
WE774300
WF473400
WF154100
--
--
WF086900
WF087000
WF086600
X6686A00
WE972300
WF131100
WE774300
--
CB829850
WF120400
WF120500
--
--
VI104400
WE774300
--
--
V9281800
CB043750
WF156800
--
V8029000
V8029100
V8029200
V8029300
WF324900
10
10
20
20
30
40
50
60
70
80
90
100
110
110
120
120
130
140
140a
140b
140c
140d
150
160
180
S01
S02
S03
U10
U10
U20
U30
U40
U50
U60
U70
U80
L10
L10
L20
L30
L40
L50
L60
L70
∗
∗
∗
∗
∗
∗
∗
∗
∗
∗
∗
∗
∗
∗
∗
∗
∗
∗
DESCRIPTION
REF NO.
PART NO. 部品名REMARKS
QTY
RANK
∗: New parts RANK: Japan only

P-70/P-70S
4
■ KEYBOARD ASSEMBLY(鍵盤 Ass’y)
A-1
F#1G1
E3 F3
D5
D#5
C7
90
130
100
140
110
190
190
150
180
170
230
230c
230d
230d
230b
230a
260
270
270
270
270
20a
20b
20b
30a
70a
70a
30a
30
70
20
20
30
60
70
20a
80a
80
80b
40a
40
50
50a
50b
40b
30b
30b
70b
70b
60b
60a
260
260
210
200
200
200
200
200
200
200
10
120
160
GHL88 Circuit
Board Assembly
(GHL88シート)
1Keyboard Assembly
(GHL鍵盤Ass'y)
4
2
3

P-70S/P-70S
5
01
7
4
7
3
7
5
13
13
13
13
9
9
9
9
2
7
2
18
31
P-70/P-70S
(WF15380)
(WG47940)
(WF45020)
(WF15050)
(WF16320)
(WF16340)
(WF16420)
(WF16430)
(WF16440)
(WF16450)
(WF16460)
(WF21190)
C#0-C1, C#1-C2, C#2-C3,
C#3-C4, C#4-C5, C#5-C6,
C#6-C7
A-1-C0 (WG31750)
(WF46230)(X6244D0)
(WF46240)(X6245G0)
(WF46250)(X6246D0)
(WC77150)
GHL鍵盤Ass’y
GHL鍵盤束線付A
GHL鍵盤Ass’y
FFCケーブル
フィラメントテープ
防振スポンジ
GHL鍵盤Ass’y
フレーム88
CEGB白鍵Ass’y
白鍵CEGB
駆動ラバー
DFA白鍵Ass’y
白鍵DFA
駆動ラバー
A白鍵Ass’y
白鍵A
駆動ラバー
B白鍵Ass’y
白鍵B
駆動ラバー
C白鍵Ass’y
白鍵C
駆動ラバー
黒鍵Ass’y
黒鍵
駆動ラバー
A#黒鍵Ass’y
黒鍵A#
駆動ラバー
ハンマーW1
ハンマーW2
ハンマーW3
ハンマーW4
ハンマーB1
ハンマーB2
ハンマーB3
ハンマーB4
ストッパーU88
ストッパーL88
リミットストッパー
接点ゴムOCT
接点ゴムA−C
GHL88シート
GHL88シートL
GHL88シートM
GHL88シートH
中継束線
Pタイト+BIND
Pタイト+BIND
グリス
GHL A88 K6
GHL A88 K6
12X50
GHL A88 K6
A88
CEGB
CEGB
GHL
DFA
DFA
GHL
A
A
GHL
B
B
GHL
C
C
GHL
GHL
A#
A#
GHL
W1 A-1-F1
W2 G1-E3
W3 F3-D5
W4 E5-C7
B1 A#-1-F#1
B2 G#1-D#3
B3 F#3-C#5
B4 D#5-A#6
U88
L88
88
OCT
A-C
GHL88
GHL88L
GHL88M
GHL88H
2.6X8 MFZN2W3
3.0X16 MFZN2W3
MORI G-1030Y
KEYBOARD ASSEMBLY
Keyboard Assembly
Keyboard Assembly
FFC Cable
Filament Tape
Vibration-proof Sponge
Keyboard Assembly
MK Frame
White Key Assembly
White Key
Actuate Rubber
White Key Assembly
White Key Assembly
Actuate Rubber
White Key Assembly
White Key
Actuate Rubber
White Key Assembly
White Key
Actuate Rubber
White Key Assembly
White Key
Actuate Rubber
Black Key Assembly
Black Key
Actuate Rubber
Black Key Assembly
Black Key
Actuate Rubber
Hammer Assembly, White Key
Hammer Assembly, White Key
Hammer Assembly, White Key
Hammer Assembly, White Key
Hammer Assembly, Black Key
Hammer Assembly, Black Key
Hammer Assembly, Black Key
Hammer Assembly, Black Key
Stopper
Stopper
Limit Stopper
Rubber Contact
Rubber Contact
Circuit Board
Circuit Board
Circuit Board
Circuit Board
Connector Assembly
Bind Head Tapping Screw-P
Bind Head Tapping Screw-P
Grease
WF575600
--
WG123900
--
--
WF153800
--
WG491100
--
WG437600
WG491200
--
WG437600
WG491300
--
WG437600
WG491400
--
WG437600
WG491500
--
WG437600
WG491600
--
WG437600
WG491700
--
WG437600
WF151400
WF151500
WF151600
WF151700
WF151800
WF151900
WF152000
WF152100
WF212000
WF211800
--
WF212200
WF212400
--
WF212500
WF212600
WF212800
WF212900
WF267300
WE973000
--
1
2
3
4
10
20
20a
20b
30
30a
30b
40
40a
40b
50
50a
50b
60
60a
60b
70
70a
70b
80
80a
80b
90
100
110
120
130
140
150
160
170
180
190
200
210
230
230a
230b
230c
230d
260
270
290
∗
∗
∗
∗
∗
∗
∗
∗
∗
∗
∗
∗
∗
∗
∗
∗
∗
∗
∗
∗
∗
∗
∗
∗
∗
∗
∗
∗
∗
∗
∗
∗
DESCRIPTION
REF NO.
PART NO. 部品名REMARKS
QTY
RANK
∗: New parts RANK: Japan only
90
100
110
120
● Hammer, white key
(ハンマー(白鍵))
130
140
150
160
● Hammer, black key
(ハンマー(黒鍵))

P-70/P-70S
6
05
03
03
03
05
05
05
01
01
2
2
2
P-70/P-70S (VJ07000)
(CB01285)
(CC01476)
(CH00219)
(CC01479)
フットペダル
フットペダル
ペダル上蓋
ペダル底蓋
ペダルバネ
上蓋マット
底蓋マット
スイッチアセンブリー
アクチェーター
フェルトクロ
ケーブル加工品
ファイバーワッシャー
UL.CSAチューブ
特注ネジ
小ネジ+PAN
フェルトクロ
束線止め
IN PLASTIC BAG
50X10X1.5
1.9M 2SHIN6.3PURAG
AWG#4 D..2
4.0X10 MFZN2B3
3.0X12 MFZN2W3
20X10X1.5
L=160
FOOT PEDAL
Foot Pedal
Pedal Top Cover
Pedal Bottom Cover
Pedal Spring
Top Cover Mat
Bottom Cover Mat
Switch Assembly
Actuator
Felt
Cable
Fiber Washer
Tube
Screw
Pan Head Screw
Felt
Cord Binder
--
AA812880
AA812890
AA812900
CB815140
CB815150
NB037130
--
--
MI801120
CA800450
--
WF493200
WE967500
--
CB033610
1
2
3
4
5
7
7a
8
9
10
11
13
14
17
19
∗
∗
DESCRIPTION
REF NO.
PART NO. 部品名REMARKS
QTY
RANK
∗: New parts RANK: Japan only
■ FOOT PEDAL(フットペダル)
9
11
5
2
3
10
7 7a
14
13
1
13
817
4
8
White
Black
Connection Diagram

P-70S/P-70S
7
}
■ ELECTRICAL PARTS(電気部品)
01
01
01
01
01
01
01
01
01
01
01
01
01
01
01
01
01
01
01
01
01
01
01
01
01
01
01
01
01
01
01
01
01
01
01
01
01
01
01
01
01
01
01
01
01
01
01
01
01
01
01
P-70/P-70S (WF20660)(X6634D0)
(WF20620)(X6631C0)
(WF20250)(X6632B0)
(WF20250)(X6632B0)
(WF20250)(X6632B0)
(WF46230)(X6244D0)
(WF46240)(X6245G0)
(WF46250)(X6246D0)
(WF20660)(X6634D0)
(VA07890)
電気部品
AMシート
DMシート
DJACKシート
PNシート
HPシート
GHL88シートL
GHL88シートM
GHL88シートH
AMシート
ジャンパー線
Bタイト+BIND
セラコン(B)
セラコン2B
ケミコン
ケミコン
積層マイラーコン
積層マイラーコン
積層マイラーコン
積層マイラーコン
セラコン(B)
セラコン2B
ケミコン
マイラーコン
積層セラコン
マイラーコン
ケミコン
ケミコン
ケミコン
ケミコン
半導体セラコン
半導体セラコン
ケミコン
ケミコン
半導体セラコン
半導体セラコン
半導体セラコン
半導体セラコン
ケミコン
セラコン(B)
セラコン2B
ケミコン
ケミコン
積層マイラーコン
積層マイラーコン
積層マイラーコン
積層マイラーコン
セラコン(B)
セラコン2B
ケミコン
マイラーコン
積層セラコン
マイラーコン
マイラーコン
マイラーコン
マイラーコン
マイラーコン
ケミコン
積層セラコン
ケミコン
積層セラコン
ケミコン
半導体セラコン
半導体セラコン
マイラーコン
マイラーコン
マイラーコン
マイラーコン
ケミコン
AM
DM
DJACK
PN
HP
GHL88L
GHL88M
GHL88H
AM
0.55 TIN
3.0X8 MFZN2W3
1000P 50V K RX TP
1000P 63V K FORM.
1.00 50.0V RX TP
1.00 50.0V TP
0.10 50V J RX TP
ECQ-V1H104JL3
0.10 50V J RX TP
ECQ-V1H104JL3
470P 50V K RX TP
470P 63V K FORMING
10.00 50.0V RX TP
1000P 50V J RX TP
1.000 25V Z
470P 50V J RX TP
100.00 10.0V RX TP
100.00 10.0V TP
33.00 16.0V RX TP
10.00 50.0V RX TP
0.1000 25V Z RX TP
0.1000 25V Z FORM.
10.00 50.0V RX TP
47.00 25.0V RX TP
0.1000 25V Z RX TP
0.1000 25V Z RX TP
0.1000 25V Z FORM.
0.1000 25V Z RX TP
47.00 25.0V RX TP
1000P 50V K RX TP
1000P 63V K FORM.
1.00 50.0V RX TP
1.00 50.0V TP
0.10 50V J RX TP
ECQ-V1H104JL3
0.10 50V J RX TP
ECQ-V1H104JL3
470P 50V K RX TP
470P 63V K FORMING
10.00 50.0V RX TP
1000P 50V J RX TP
1.000 25V Z
470P 50V J RX TP
0.1000 50V J RX TP
0.1000 50V J RX TP
0.1000 50V J RX TP
0.1000 50V J RX TP
2.20 50.0V RX TP
1.000 25V Z
2.20 50.0V RX TP
1.000 25V Z
10.00 50.0V RX TP
0.1000 25V Z RX TP
0.1000 25V Z FORM.
0.1000 50V J RX TP
0.1000 50V J RX TP
0.1000 50V J RX TP
0.1000 50V J RX TP
100.00 16.0V RX TP
ELECTRICAL PARTS
Circuit Board
Circuit Board
Circuit Board
Circuit Board
Circuit Board
Circuit Board
Circuit Board
Circuit Board
Circuit Board
Jumper Wire
Bind Head Tapping Screw-B
Ceramic Capacitor-B
Ceramic Capacitor-2B
Electrolytic Cap.
Electrolytic Cap.
Monolithic Mylar Capacitor
Monolithic Mylar Capacitor
Monolithic Mylar Capacitor
Monolithic Mylar Capacitor
Ceramic Capacitor-B
Ceramic Capacitor-2B
Electrolytic Cap.
Mylar Capacitor
Monolithic Ceramic Cap.
Mylar Capacitor
Electrolytic Cap.
Electrolytic Cap.
Electrolytic Cap.
Electrolytic Cap.
Semiconductive Cera. Cap.
Semiconductive Cera. Cap.
Electrolytic Cap.
Electrolytic Cap.
Semiconductive Cera. Cap.
Semiconductive Cera. Cap.
Semiconductive Cera. Cap.
Semiconductive Cera. Cap.
Electrolytic Cap.
Ceramic Capacitor-B
Ceramic Capacitor-2B
Electrolytic Cap.
Electrolytic Cap.
Monolithic Mylar Capacitor
Monolithic Mylar Capacitor
Monolithic Mylar Capacitor
Monolithic Mylar Capacitor
Ceramic Capacitor-B
Ceramic Capacitor-2B
Electrolytic Cap.
Mylar Capacitor
Monolithic Ceramic Cap.
Mylar Capacitor
Mylar Capacitor
Mylar Capacitor
Mylar Capacitor
Mylar Capacitor
Electrolytic Cap.
Monolithic Ceramic Cap.
Electrolytic Cap.
Monolithic Ceramic Cap.
Electrolytic Cap.
Semiconductive Cera. Cap.
Semiconductive Cera. Cap.
Mylar Capacitor
Mylar Capacitor
Mylar Capacitor
Mylar Capacitor
Electrolytic Cap.
WF206700
WF206300
WF205500
WF205800
WF205900
WF212500
WF212600
WF212800
WF206700
--
WE774300
FG613100
VR026200
UR866100
V3511900
VE326000
VR168300
VE326000
VR168300
FG612470
VR025800
UR867100
UA353100
V6490000
UA352470
UR828100
V3507300
UR837330
UR867100
VC694800
VM902400
UR867100
UR847470
VC694800
VC694800
VM902400
VC694800
UR847470
FG613100
VR026200
UR866100
V3511900
VE326000
VR168300
VE326000
VR168300
FG612470
VR025800
UR867100
UA353100
V6490000
UA352470
UA355100
UA355100
UA655100
UA655100
UR866220
V6490000
UR866220
V6490000
UR867100
VC694800
VM902400
UA355100
UA655100
UA355100
UA655100
UR838100
C101
C101
C102
C102
C103
C103
C104
C104
C107
C107
C108
C109
C110
C111
C112
C112
C113
C114
C115
C115
C116
C117
C118
-121
C118
-121
C122
C201
C201
C202
C202
C203
C203
C204
C204
C207
C207
C208
C209
C210
C211
C212
-215
C212
-215
C301
C302
C303
C304
C305
C306
C306
C307
C307
C308
C308
C309
∗
∗
∗
∗
∗
∗
∗
∗
∗
DESCRIPTION
REF NO.
PART NO. 部品名REMARKS
QTY
RANK
∗: New parts RANK: Japan only
}
}
}
}
}
}
}
}
}
}
}
}
}
}
}

P-70/P-70S
8
}
01
01
01
01
01
01
01
01
01
01
01
01
01
01
01
01
01
01
01
01
01
01
01
01
01
01
01
01
01
01
01
01
01
01
04
04
05
03
03
02
04
03
01
01
01
01
01
01
01
01
01
01
01
01
OP AMP
OP AMP
13.5W
0.1W 2CH
REGULATOR +5V 1.0A
REGULATOR +5V 1.0A
(WF11700)
(VA07890)
ケミコン
ケミコン
ケミコン
セラコン(F)
セラコン
セラコン(F)
セラコン
ケミコン
ケミコン
ケミコン
セラコン(F)
セラコン
セラコン(F)
セラコン
セラコン(F)
セラコン
ケミコン
半導体セラコン
半導体セラコン
半導体セラコン
半導体セラコン
ケミコン
ケミコン
半導体セラコン
半導体セラコン
半導体セラコン
半導体セラコン
ケミコン
ケミコン
ケミコン
半導体セラコン
半導体セラコン
半導体セラコン
半導体セラコン
ベースポスト
ケーブルホルダ
ベースツキポスト
ベースポスト
ダイオード
ダイオード
ダイオード
ダイオード
ダイオード
ダイオード
ダイオード
ダイオード
IC
IC
IC
IC
IC
IC
放熱板
ジャンパー線
電源コネクタ
電源コネクタ
ラインフィルタ−
ラインフィルタ−
チップ抵抗
チップ抵抗
チップ抵抗
チップ抵抗
チップ抵抗
チップ抵抗
チップ抵抗
チップ抵抗
チップ抵抗
チップ抵抗
チップ抵抗
チップ抵抗
100.00 16.0V TP
100.00 16.0V RX TP
100.00 16.0V TP
0.0100 50V Z RX TP
0.01 63V Z FORMING
0.0100 50V Z RX TP
0.01 63V Z FORMING
22.00 25.0V RX TP
1.00 50.0V RX TP
1.00 50.0V TP
0.0100 50V Z RX TP
0.01 63V Z FORMING
0.0100 50V Z RX TP
0.01 63V Z FORMING
0.0100 50V Z RX TP
0.01 63V Z FORMING
100.00 10.0V TATET
0.1000 25V Z RX TP
0.1000 25V Z FORM.
0.1000 25V Z RX TP
0.1000 25V Z FORM.
10.00 50.0V RX TP
100.00 10.0V TATET
0.1000 25V Z RX TP
0.1000 25V Z FORM.
0.1000 25V Z RX TP
0.1000 25V Z FORM.
10.00 50.0V RX TP
470.00 25.0V RX TP
470.00 25.0V TP
0.1000 25V Z RX TP
0.1000 25V Z RX TP
0.1000 25V Z FORM.
0.1000 25V Z FORM.
PH 11P TE
51048 15P TE
XH 4P TE
PH 6P TE
2A02GM
2A02M FORMING
1SS133,1SS176 TE-
1SS133,176,HSS104
1N4148(DO-34)
1SS133,1SS176 TE-
1SS133,176,HSS104
1N4148(DO-34)
M4580L
M4580L
LA4625
LA4536M
BA50BC0T
BA50BC0T
0.55 TIN
HEC0470-01-630
HTJ-020-05AZ
BDL40-01
CM08RB01 RX
1.0K 63M J RECT.
33.0K 63M J RECT.
47.0K 63M J RECT.
3.3K 63M J RECT.
1.2K 63M J RECT.
18.0K 63M J RECT.
47.0K 63M J RECT.
47.0K 63M J RECT.
560.0 63M J RECT.
47.0K 63M J RECT.
560.0 63M J RECT.
3.3K 63M J RECT.
Electrolytic Cap.
Electrolytic Cap.
Electrolytic Cap.
Electrolytic Cap.-F
Electrolytic Cap.
Electrolytic Cap.-F
Electrolytic Cap.
Electrolytic Cap.
Electrolytic Cap.
Electrolytic Cap.
Electrolytic Cap.-F
Electrolytic Cap.
Electrolytic Cap.-F
Electrolytic Cap.
Electrolytic Cap.-F
Electrolytic Cap.
Electrolytic Cap.
Semiconductive Cera. Cap.
Semiconductive Cera. Cap.
Semiconductive Cera. Cap.
Semiconductive Cera. Cap.
Electrolytic Cap.
Electrolytic Cap.
Semiconductive Cera. Cap.
Semiconductive Cera. Cap.
Semiconductive Cera. Cap.
Semiconductive Cera. Cap.
Electrolytic Cap.
Electrolytic Cap.
Electrolytic Cap.
Semiconductive Cera. Cap.
Semiconductive Cera. Cap.
Semiconductive Cera. Cap.
Semiconductive Cera. Cap.
Base Post Connector
Cable Holder
Base Post Connector
Base Post Connector
Diode
Diode
Diode
Diode
Diode
Diode
Diode
Diode
IC
IC
IC
IC
IC
IC
Heat Sink
Jumper Wire
Connector
Connector
Line Filter
Line Filter
Carbon Resistor (chip)
Carbon Resistor (chip)
Carbon Resistor (chip)
Carbon Resistor (chip)
Carbon Resistor (chip)
Carbon Resistor (chip)
Carbon Resistor (chip)
Carbon Resistor (chip)
Carbon Resistor (chip)
Carbon Resistor (chip)
Carbon Resistor (chip)
Carbon Resistor (chip)
V3508500
UR838100
V3508500
FG644100
VQ175700
FG644100
VQ175700
UR847220
UR866100
V3511900
FG644100
VQ175700
FG644100
VQ175700
FG644100
VQ175700
WF405000
VC694800
VM902400
VC694800
VM902400
UR867100
WF405000
VC694800
VM902400
VC694800
VM902400
UR867100
UR848470
V3510000
VC694800
VC694800
VM902400
VM902400
VB390700
VI879300
LB918040
VB390200
V8603100
VV731400
VB941200
VD631600
VV437800
VB941200
VD631600
VV437800
XF195A00
XF195A00
XY209A00
X6813A00
X5887A00
X5887A00
--
--
LB302260
V6557600
V6795600
VQ884000
RD356100
RD357330
RD357470
RD356330
RD356120
RD357180
RD357470
RD357470
RD355560
RD357470
RD355560
RD356330
C309
C310
C310
C311
C311
C312
C312
C313
C314
C314
C401
C401
C402
C402
C403
C403
C404
C405
C405
C406
C406
C407
C408
C409
C409
C410
C410
C411
C412
C412
C413
-416
C413
-416
CN101
CN103
CN104
CN105
D401
D401
D501
D501
D501
D502
D502
D502
IC101
-104
IC105
IC301
IC401
IC402
HS101
J301
JK401
JK401
L401
L401
R101
R102
R103
R104
R105
R106
R109
R110
R111
R112
R113
R114
∗
DESCRIPTION
REF NO.
PART NO. 部品名REMARKS
QTY
RANK
∗: New parts RANK: Japan only
}
}
}
}
}
}
}
}
}
}
}
}
}
}
}
}
}
}

P-70S/P-70S
9
01
01
01
01
01
01
01
01
01
01
01
01
01
01
01
01
01
01
01
01
01
01
01
01
01
01
01
01
01
01
01
01
01
01
01
01
01
01
01
01
01
01
01
03
01
01
01
01
01
01
01
01
01
01
01
01
01
01
01
01
01
(WF20690)
(WF20620)(X6631C0)
チップ抵抗
チップ抵抗
チップ抵抗
チップ抵抗
チップ抵抗
チップ抵抗
チップ抵抗
チップ抵抗
チップ抵抗
チップ抵抗
チップ抵抗
チップ抵抗
チップ抵抗
チップ抵抗
チップ抵抗
チップ抵抗
チップ抵抗
チップ抵抗
チップ抵抗
チップ抵抗
チップ抵抗
チップ抵抗
チップ抵抗
不燃化カーボン抵抗
不燃化カーボン抵抗
チップ抵抗
チップ抵抗
チップ抵抗
チップ抵抗
チップ抵抗
チップ抵抗
チップ抵抗
不燃化カーボン抵抗
不燃化カーボン抵抗
チップ抵抗
ジャンパー線
チップ抵抗
チップ抵抗
チップ抵抗
チップ抵抗
チップ抵抗
チップ抵抗
チップ抵抗
チップ抵抗
ポリスイッチ
トランジスタ
トランジスタ
トランジスタ
トランジスタ
トランジスタ
トランジスタ
トランジスタ
AM線材
DMシート
チップセラ(F)
チップセラ(SL)
チップセラ(SL)
チップセラ(B)
チップケミコン
チップセラ(F)
チップセラ(F)
チップセラ(F)
チップセラ(F)
チップセラ(CH)
チップセラ(CH)
チップセラ(F)
チップセラ(SL)
チップセラ(SL)
チップセラ(F)
100.0 63M J RECT.
10.0K 63M J RECT.
4.7K 63M J RECT.
10.0K 63M J RECT.
10.0K 63M J RECT.
2.2K 63M J RECT.
22.0K 63M J RECT.
47.0K 63M J RECT.
1.0K 63M J RECT.
33.0K 63M J RECT.
47.0K 63M J RECT.
3.3K 63M J RECT.
1.2K 63M J RECT.
18.0K 63M J RECT.
47.0K 63M J RECT.
47.0K 63M J RECT.
560.0 63M J RECT.
47.0K 63M J RECT.
560.0 63M J RECT.
3.3K 63M J RECT.
100.0 63M J RECT.
10.0K 63M J RECT.
4.7K 63M J RECT.
2.2 1/4 J
2.2 1/4 J
2.2K 63M J RECT.
47.0K 63M J RECT.
2.2K 63M J RECT.
47.0K 63M J RECT.
560.0 63M J RECT.
10.0K 63M J RECT.
10.0K 63M J RECT.
2.2 1/4 J
2.2 1/4 J
10.0K 63M J RECT.
0.55 TIN
12.0K 63M J RECT.
47.0K 63M J RECT.
12.0K 63M J RECT.
12.0K 63M J RECT.
18.0K 63M J RECT.
47.0K 63M J RECT.
12.0K 63M J RECT.
12.0K 63M J RECT.
RUEF250 2.50A 30V
2SC2SC1740S R,S
2SC5395-T112-E/F/G
2SCKTC3199 GR,BL
2SB1342
2SC2SC1740S R,S
2SC5395-T112-E/F/G
2SCKTC3199 GR,BL
AM 15P
DM
0.1000 25V Z RECT.
100P 50V J RECT.
220P 50V J RECT.
4700P 50V K RECT.
47 6.3V
0.1000 25V Z RECT.
0.1000 25V Z RECT.
0.1000 25V Z RECT.
0.1000 25V Z RECT.
22P 50V J RECT.
22P 50V J RECT.
0.1000 25V Z RECT.
100P 50V J RECT.
100P 50V J RECT.
0.1000 25V Z RECT.
Carbon Resistor (chip)
Carbon Resistor (chip)
Carbon Resistor (chip)
Carbon Resistor (chip)
Carbon Resistor (chip)
Carbon Resistor (chip)
Carbon Resistor (chip)
Carbon Resistor (chip)
Carbon Resistor (chip)
Carbon Resistor (chip)
Carbon Resistor (chip)
Carbon Resistor (chip)
Carbon Resistor (chip)
Carbon Resistor (chip)
Carbon Resistor (chip)
Carbon Resistor (chip)
Carbon Resistor (chip)
Carbon Resistor (chip)
Carbon Resistor (chip)
Carbon Resistor (chip)
Carbon Resistor (chip)
Carbon Resistor (chip)
Carbon Resistor (chip)
Flame Proof C. Resistor
Flame Proof C. Resistor
Carbon Resistor (chip)
Carbon Resistor (chip)
Carbon Resistor (chip)
Carbon Resistor (chip)
Carbon Resistor (chip)
Carbon Resistor (chip)
Carbon Resistor (chip)
Flame Proof C. Resistor
Flame Proof C. Resistor
Carbon Resistor (chip)
Jumper Wire
Carbon Resistor (chip)
Carbon Resistor (chip)
Carbon Resistor (chip)
Carbon Resistor (chip)
Carbon Resistor (chip)
Carbon Resistor (chip)
Carbon Resistor (chip)
Carbon Resistor (chip)
Poly Switch
Transistor
Transistor
Transistor
Transistor
Transistor
Transistor
Transistor
Wire
Circuit Board
Ceramic Capacitor-F (chip)
Ceramic Capacitor-SL(chip)
Ceramic Capacitor-SL(chip)
Ceramic Capacitor-B (chip)
Electrolytic Cap. (chip)
Ceramic Capacitor-F (chip)
Ceramic Capacitor-F (chip)
Ceramic Capacitor-F (chip)
Ceramic Capacitor-F (chip)
Ceramic Capacitor-CH(chip)
Ceramic Capacitor-CH(chip)
Ceramic Capacitor-F (chip)
Ceramic Capacitor-SL(chip)
Ceramic Capacitor-SL(chip)
Ceramic Capacitor-F (chip)
RD355100
RD357100
RD356470
RD357100
RD357100
RD356220
RD357220
RD357470
RD356100
RD357330
RD357470
RD356330
RD356120
RD357180
RD357470
RD357470
RD355560
RD357470
RD355560
RD356330
RD355100
RD357100
RD356470
WD556700
WD556700
RD356220
RD357470
RD356220
RD357470
RD355560
RD357100
RD357100
WD556700
WD556700
RD357100
VA078900
RD357120
RD357470
RD357120
RD357120
RD357180
RD357470
RD357120
RD357120
VV458000
IC174070
WE435900
WE436000
WD926900
IC174070
WE435900
WE436000
--
WF206300
US145100
US062100
US062220
US063470
UF017470
US145100
US145100
US145100
US145100
US061220
US061220
US145100
US062100
US062100
US145100
R115
R117
R118
R119
R120
R121
R122
R123
R201
R202
R203
R204
R205
R206
R209
R210
R211
R212
R213
R214
R215
R217
R218
R219
-222
R301
R302
R303
R304
R305
R310
R311
R313
R314
R315
R316
R501
R502
R503
R504
R505
R506
R507
R508
TH401
TR101
TR101
TR101
TR501
TR502
TR502
TR502
WH103
C101
C102
C103
C104
C105
C106
-111
C113
-122
C123
C124
C201
C202
C204
C205
∗
DESCRIPTION
REF NO.
PART NO. 部品名REMARKS
QTY
RANK
∗: New parts RANK: Japan only
}
}

P-70/P-70S
10
01
01
01
01
01
01
01
01
01
01
01
01
01
01
01
01
01
01
01
01
01
01
01
01
01
01
01
01
01
01
01
01
01
01
01
01
01
01
01
01
01
01
01
01
01
01
01
01
01
10
01
05
04
01
01
03
01
03
03
01
01
01
01
01
01
CPU
MASK ROM
RESET
RESET
ADC
CPU
AND
AND
DAC
OP AMP
REGULATOR +3.3V
REGULATOR +2.5V
チップセラ(SL)
チップセラ(SL)
チップセラ(F)
チップケミコン
チップセラ(F)
チップセラ(F)
チップセラ(CH)
チップセラ(CH)
チップセラ(SL)
チップセラ(SL)
チップセラ(F)
チップケミコン
チップセラ(F)
チップセラ(F)
チップセラ(SL)
チップセラ(SL)
チップセラ(SL)
チップケミコン
チップセラ(SL)
チップセラ(SL)
チップセラ(SL)
チップセラ(SL)
チップケミコン
チップセラ(SL)
チップケミコン
チップセラ(F)
チップケミコン
チップケミコン
チップセラ(F)
チップセラ(F)
チップケミコン
チップセラ(F)
チップセラ(F)
チップケミコン
チップセラ(SL)
チップセラ(SL)
チップセラ(F)
チップセラ(SL)
チップセラ(SL)
チップセラ(F)
チップセラ(F)
チップセラ(F)
チップセラ(F)
チップセラ(F)
チップセラ(F)
チップセラ(F)
チップセラ(F)
チップセラ(F)
ベースポスト
ワイヤートラップ
FFCコネクタ
ワイヤートラップ
IC
IC
IC
IC
IC
IC
IC
IC
IC
IC
IC
IC
チップ抵抗
チップ抵抗
チップ抵抗
チップ抵抗
チップ抵抗
チップ抵抗
100P 50V J RECT.
100P 50V J RECT.
0.1000 25V Z RECT.
100 10V
0.1000 25V Z RECT.
0.1000 25V Z RECT.
22P 50V J RECT.
22P 50V J RECT.
100P 50V J RECT.
100P 50V J RECT.
0.1000 25V Z RECT.
10 16V
0.1000 25V Z RECT.
0.1000 25V Z RECT.
100P 50V J RECT.
680P 50V J RECT.
680P 50V J RECT.
4.7 50V UWX1H4
100P 50V J RECT.
100P 50V J RECT.
680P 50V J RECT.
680P 50V J RECT.
4.7 50V UWX1H4
100P 50V J RECT.
10 16V
0.1000 25V Z RECT.
10 16V
47 6.3V EEEFK0J470
0.1000 25V Z RECT.
0.1000 25V Z RECT.
47 6.3V EEEFK0J470
0.1000 25V Z RECT.
0.1000 25V Z RECT.
100 10V
100P 50V J RECT.
100P 50V J RECT.
0.1000 25V Z RECT.
100P 50V J RECT.
100P 50V J RECT.
0.1000 25V Z RECT.
0.1000 25V Z RECT.
0.1000 25V Z RECT.
0.1000 25V Z RECT.
0.1000 25V Z RECT.
0.1000 25V Z RECT.
0.1000 25V Z RECT.
0.1000 25V Z RECT.
0.1000 25V Z RECT.
PH 4P TE
52147 6P TE
52806 27P TE
52147 15P TE
YMW767-VTZ
MR27V6402G-1KRTNZ0
S-80136ANMC-JCV-T2
BD45365G
ADCS7478AIMF
UPD789022GB-A15-8E
SN74AHCT1G08DCKR
SN74AHCT1G08DCKR
AK4385ET
NJM4580E(TE2)OPAMP
BA33BC0FP
RH5RZ25CA-T1-F
0 63M J RECT.
10.0K 63M J RECT.
1.0K 63M J RECT.
1.0M 63M J RECT.
470.0 63M J RECT.
47.0 63M J RECT.
Ceramic Capacitor-SL(chip)
Ceramic Capacitor-SL(chip)
Ceramic Capacitor-F (chip)
Electrolytic Cap. (chip)
Ceramic Capacitor-F (chip)
Ceramic Capacitor-F (chip)
Ceramic Capacitor-CH(chip)
Ceramic Capacitor-CH(chip)
Ceramic Capacitor-SL(chip)
Ceramic Capacitor-SL(chip)
Ceramic Capacitor-F (chip)
Electrolytic Cap. (chip)
Ceramic Capacitor-F (chip)
Ceramic Capacitor-F (chip)
Ceramic Capacitor-SL(chip)
Ceramic Capacitor-SL(chip)
Ceramic Capacitor-SL(chip)
Electrolytic Cap. (chip)
Ceramic Capacitor-SL(chip)
Ceramic Capacitor-SL(chip)
Ceramic Capacitor-SL(chip)
Ceramic Capacitor-SL(chip)
Electrolytic Cap. (chip)
Ceramic Capacitor-SL(chip)
Electrolytic Cap. (chip)
Ceramic Capacitor-F (chip)
Electrolytic Cap. (chip)
Electrolytic Cap. (chip)
Ceramic Capacitor-F (chip)
Ceramic Capacitor-F (chip)
Electrolytic Cap. (chip)
Ceramic Capacitor-F (chip)
Ceramic Capacitor-F (chip)
Electrolytic Cap. (chip)
Ceramic Capacitor-SL(chip)
Ceramic Capacitor-SL(chip)
Ceramic Capacitor-F (chip)
Ceramic Capacitor-SL(chip)
Ceramic Capacitor-SL(chip)
Ceramic Capacitor-F (chip)
Ceramic Capacitor-F (chip)
Ceramic Capacitor-F (chip)
Ceramic Capacitor-F (chip)
Ceramic Capacitor-F (chip)
Ceramic Capacitor-F (chip)
Ceramic Capacitor-F (chip)
Ceramic Capacitor-F (chip)
Ceramic Capacitor-F (chip)
Base Post Connector
Wire Trap
FFC Connector
Wire Trap
IC
IC
IC
IC
IC
IC
IC
IC
IC
IC
IC
IC
Carbon Resistor (chip)
Carbon Resistor (chip)
Carbon Resistor (chip)
Carbon Resistor (chip)
Carbon Resistor (chip)
Carbon Resistor (chip)
US062100
US062100
US145100
UF028100
US145100
US145100
US061220
US061220
US062100
US062100
US145100
UF037100
US145100
US145100
US062100
US062680
US062680
UF066470
US062100
US062100
US062680
US062680
UF066470
US062100
UF037100
US145100
UF037100
WF621700
US145100
US145100
WF621700
US145100
US145100
UF028100
US062100
US062100
US145100
US062100
US062100
US145100
US145100
US145100
US145100
US145100
US145100
US145100
US145100
US145100
VB390000
VF728300
WC338900
VF667600
X6055A00
X6667100
X4374A00
X5888A00
X5892A00
XZ560100
X0158A00
X0158A00
X6040A00
X2331A00
X5889A00
X3679A00
RD350000
RD357100
RD356100
RD359100
RD355470
RD354470
C206
-209
C210
C301
C302
-304
C305
C306
C307
-333
C334
C401
C402
C403
C405
C406
C407
C408
C409
C410
C411
C412
C413
C414
C415
C416
C417
C418
C419
C420
C421
C422
C423
C424
C425
C426
C427
C428
-430
C431
-437
C501
-505
C509
-514
C518
-521
C523
CN201
CN202
CN301
CN401
IC101
IC102
IC103
IC103
IC201
IC301
IC302
IC303
IC401
IC402
IC403
IC404
L401
R101
R102
R103
R104
R105
∗
∗
∗
DESCRIPTION
REF NO.
PART NO. 部品名REMARKS
QTY
RANK
∗: New parts RANK: Japan only

P-70S/P-70S
11
01
01
01
01
01
01
01
01
01
01
01
01
01
01
01
01
01
01
01
01
01
01
01
01
01
01
01
01
01
01
01
01
01
01
01
01
01
01
01
01
01
01
01
01
01
01
01
01
01
01
01
01
01
01
01
01
01
01
01
01
01
(WF20250)(X6632B0)
(WF20250)(X6632B0)
(WF20250)(X6632B0)
(VA07890)
(WF15340)
チップ抵抗
チップ抵抗
チップ抵抗
チップ抵抗
チップ抵抗
チップ抵抗
チップ抵抗
チップ抵抗
チップ抵抗
チップ抵抗
チップ抵抗
チップ抵抗
チップ抵抗
チップ抵抗
チップ抵抗
チップ抵抗
チップ抵抗
チップ抵抗
チップ抵抗
チップ抵抗
チップ抵抗
チップ抵抗
チップ抵抗
チップ抵抗
チップ抵抗
チップ抵抗
チップ抵抗
チップ抵抗
チップ抵抗
チップ抵抗
チップ抵抗
チップ抵抗
チップ抵抗
チップ抵抗
チップ抵抗
チップ抵抗
チップ抵抗
チップ抵抗
チップ抵抗
チップ抵抗
チップ抵抗
チップ抵抗
チップ抵抗
チップ抵抗
チップ抵抗
チップ抵抗
チップ抵抗
チップ抵抗
チップ抵抗
チップ抵抗
チップ抵抗
チップ抵抗
チップ抵抗
チップ抵抗
チップ抵抗
水晶振動子
セラミック振動子
DJACKシート
PNシート
HPシート
ジャンパー線
HPアングル
Bタイト+BIND
半導体セラコン
半導体セラコン
セラコン(F)
セラコン
セラコン(F)
セラコン
1.0K 63M J RECT.
47.0 63M J RECT.
1.0K 63M J RECT.
47.0 63M J RECT.
47.0 63M J RECT.
0 63M J RECT.
0 63M J RECT.
10.0K 63M J RECT.
10.0K 63M J RECT.
47.0 63M J RECT.
47.0K 63M J RECT.
2.2K 63M J RECT.
2.2K 63M J RECT.
47.0K 63M J RECT.
47.0K 63M J RECT.
1.0K 63M J RECT.
47.0K 63M J RECT.
47.0K 63M J RECT.
100.0 63M J RECT.
100.0K 63M J RECT.
100.0 63M J RECT.
100.0 63M J RECT.
1.0K 63M J RECT.
1.0K 63M J RECT.
100.0 63M J RECT.
100.0 63M J RECT.
22.0K 63M J RECT.
22.0K 63M J RECT.
1.0K 63M J RECT.
22.0K 63M J RECT.
22.0K 63M J RECT.
22.0K 63M J RECT.
100.0K 63M J RECT.
100.0K 63M J RECT.
1.0K 63M J RECT.
220.0 63M J RECT.
47.0K 63M J RECT.
100.0 63M J RECT.
100.0 63M J RECT.
8.2K 63M J RECT.
8.2K 63M J RECT.
3.9K 63M J RECT.
3.9K 63M J RECT.
100.0 63M J RECT.
8.2K 63M J RECT.
8.2K 63M J RECT.
3.9K 63M J RECT.
3.9K 63M J RECT.
100.0 63M J RECT.
1.2K 63M J RECT.
1.5K 63M J RECT.
47.0K 63M J RECT.
47.0 63M J RECT.
47.0K 63M J RECT.
47.0K 63M J RECT.
16.9344M HC-49S-SM
5M CSTCR5M00G53-R0
DJACK
PN
HP
0.55 TIN
3.0X8 MFZN2W3
0.1000 25V Z RX TP
0.1000 25V Z FORM.
0.0100 50V Z RX TP
0.01 63V Z FORMING
0.0100 50V Z RX TP
0.01 63V Z FORMING
Carbon Resistor (chip)
Carbon Resistor (chip)
Carbon Resistor (chip)
Carbon Resistor (chip)
Carbon Resistor (chip)
Carbon Resistor (chip)
Carbon Resistor (chip)
Carbon Resistor (chip)
Carbon Resistor (chip)
Carbon Resistor (chip)
Carbon Resistor (chip)
Carbon Resistor (chip)
Carbon Resistor (chip)
Carbon Resistor (chip)
Carbon Resistor (chip)
Carbon Resistor (chip)
Carbon Resistor (chip)
Carbon Resistor (chip)
Carbon Resistor (chip)
Carbon Resistor (chip)
Carbon Resistor (chip)
Carbon Resistor (chip)
Carbon Resistor (chip)
Carbon Resistor (chip)
Carbon Resistor (chip)
Carbon Resistor (chip)
Carbon Resistor (chip)
Carbon Resistor (chip)
Carbon Resistor (chip)
Carbon Resistor (chip)
Carbon Resistor (chip)
Carbon Resistor (chip)
Carbon Resistor (chip)
Carbon Resistor (chip)
Carbon Resistor (chip)
Carbon Resistor (chip)
Carbon Resistor (chip)
Carbon Resistor (chip)
Carbon Resistor (chip)
Carbon Resistor (chip)
Carbon Resistor (chip)
Carbon Resistor (chip)
Carbon Resistor (chip)
Carbon Resistor (chip)
Carbon Resistor (chip)
Carbon Resistor (chip)
Carbon Resistor (chip)
Carbon Resistor (chip)
Carbon Resistor (chip)
Carbon Resistor (chip)
Carbon Resistor (chip)
Carbon Resistor (chip)
Carbon Resistor (chip)
Carbon Resistor (chip)
Carbon Resistor (chip)
Quartz Crystal Unit
Ceramic Resonator
Circuit Board
Circuit Board
Circuit Board
Jumper Wire
Angle Bracket, HP
Bind Head Tapping Screw-B
Semiconductive Cera. Cap.
Semiconductive Cera. Cap.
Electrolytic Cap.-F
Electrolytic Cap.
Electrolytic Cap.-F
Electrolytic Cap.
RD356100
RD354470
RD356100
RD354470
RD354470
RD350000
RD350000
RD357100
RD357100
RD354470
RD357470
RD356220
RD356220
RD357470
RD357470
RD356100
RD357470
RD357470
RD355100
RD358100
RD355100
RD355100
RD356100
RD356100
RD355100
RD355100
RD357220
RD357220
RD356100
RD357220
RD357220
RD357220
RD358100
RD358100
RD356100
RD355220
RD357470
RD355100
RD355100
RD356820
RD356820
RD356390
RD356390
RD355100
RD356820
RD356820
RD356390
RD356390
RD355100
RD356120
RD356150
RD357470
RD354470
RD357470
RD357470
WE194400
WA782100
WF205500
WF205800
WF205900
--
--
WE774300
VC694800
VM902400
FG644100
VQ175700
FG644100
VQ175700
R106
R107
R108
R109
-116
R118
R119
R121
R122
R123
R124
R201
-203
R204
-207
R208
R209
R210
R211
R212
R301
-303
R304
-314
R315
-326
R327
-332
R333
R334
R335
-339
R340
R341
R342
R343
R344
R345
R346
R401
R402
R403
-406
R407
R408
R409
R410
-413
R414
R415
R416
R417
R418
R419
R420
X101
X301
C201
C201
C202
C202
C203
C203
∗
∗
∗
DESCRIPTION
REF NO.
PART NO. 部品名REMARKS
QTY
RANK
∗: New parts RANK: Japan only
}
}
}

P-70/P-70S
12
01
01
01
01
01
01
01
01
01
01
01
01
01
01
01
01
01
01
04
01
01
01
01
01
03
03
01
01
01
01
01
01
01
01
01
01
01
01
01
01
01
03
(VA07890)
PHONES
PHONES
STANDBY/ON
DEMO/SONG
GRAND PIANO/VOICE
SELECT
MASTER VOLME (WG27850)
セラコン(B)
セラコン2B
セラコン(B)
セラコン2B
セラコン(B)
セラコン2B
セラコン(B)
セラコン2B
ベースポスト
ベースポスト
ケーブルホルダ
ケーブルホルダ
ベースポスト
ダイオード
ダイオード
ダイオード
ダイオード
ダイオード
ダイオード
ダイオード
ダイオード
ダイオード
フォトカプラ
ジャンパー線
DINコネクタ
DINコネクタ
DINコネクタ
DINコネクタ
ホーンコネクタ(黒)
ホーンコネクタ
ホーンコネクタ
コイル 20U
コイル 20U
コイル 20U
コイル 20U
コイル 20U
コイル 20U
コイル 20U
コイル 20U
LED
カーボン抵抗
カーボン抵抗
カーボン抵抗
カーボン抵抗
カーボン抵抗
カーボン抵抗
カーボン抵抗
カーボン抵抗
カーボン抵抗
カーボン抵抗
カーボン抵抗
カーボン抵抗
カーボン抵抗
プッシュSW
タクトSW
プッシュSW
タクトSW
プッシュSW
タクトSW
プッシュSW
タクトSW
トランジスタ
トランジスタ
トランジスタ
トランジスタ
トランジスタ
トランジスタ
二連スライドVR
DJACK線材
1000P 50V K RX TP
1000P 63V K FORM.
1000P 50V K RX TP
1000P 63V K FORM.
1000P 50V K RX TP
1000P 63V K FORM.
1000P 50V K RX TP
1000P 63V K FORM.
PH 11P SE
PH 4P SE
51048 6P TE
51048 6P TE
PH 6P TE
1SS133,1SS176 TE-
1SS133,176,HSS104
1N4148(DO-34)
1SS133,1SS176 TE-
1SS133,176,HSS104
1N4148(DO-34)
1SS133,1SS176 TE-
1SS133,176,HSS104
1N4148(DO-34)
PC900V0NSZX
0.55 TIN
JACK5P YKF51-5050N
5P HDC-052S-01
JACK5P YKF51-5050N
5P HDC-052S-01
LGR4609-7100F
JACK
JACK
FL5R200QNT RX TP
FL5R200QNT RX TP
DX001-20UH TATEJI
DX001-20UH TATEJI
FL5R200QNT RX TP
FL5R200QNT RX TP
DX001-20UH TATEJI
DX001-20UH TATEJI
SEL4817D-TP3 AMBER
560.0 1/6J 26TP
1.0K 1/6 J 26TP
22.0K 1/6J 26TP
22.0K 1/6J 26TP
220.0 1/6J 26TP
47.0 1/6J 26TP
47.0 1/6J 26TP
100.0 1/6J 26TP
1.0K 1/6 J 26TP
33.0 1/6J 26TP
33.0 1/6J 26TP
330.0 1/6J 26TP
330.0 1/6J 26TP
EVQ 11Y 07K
SKQNAJ
EVQ 11Y 07K
SKQNAJ
EVQ 11Y 07K
SKQNAJ
EVQ 11Y 07K
SKQNAJ
2SC2SC1740S R,S
2SC5395-T112-E/F/G
2SCKTC3199 GR,BL
2SC2SC1740S R,S
2SC5395-T112-E/F/G
2SCKTC3199 GR,BL
A10K RS30112A9
DJACK 6P
Ceramic Capacitor-B
Ceramic Capacitor-2B
Ceramic Capacitor-B
Ceramic Capacitor-2B
Ceramic Capacitor-B
Ceramic Capacitor-2B
Ceramic Capacitor-B
Ceramic Capacitor-2B
Base Post Connector
Base Post Connector
Cable Holder
Cable Holder
Base Post Connector
Diode
Diode
Diode
Diode
Diode
Diode
Diode
Diode
Diode
Photo Coupler
Jumper Wire
DIN Connector
DIN Connector
DIN Connector
DIN Connector
Phone Jack
Phone Jack
Phone Jack
Coil
Coil
Coil
Coil
Coil
Coil
Coil
Coil
LED
Carbon Resistor
Carbon Resistor
Carbon Resistor
Carbon Resistor
Carbon Resistor
Carbon Resistor
Carbon Resistor
Carbon Resistor
Carbon Resistor
Carbon Resistor
Carbon Resistor
Carbon Resistor
Carbon Resistor
Push Switch
Tact Switch
Push Switch
Tact Switch
Push Switch
Tact Switch
Push Switch
Tact Switch
Transistor
Transistor
Transistor
Transistor
Transistor
Transistor
Slide Variable Resistor
Connector Assembly
FG613100
VR026200
FG613100
VR026200
FG613100
VR026200
FG613100
VR026200
VB389600
VB858300
VI878400
VY668500
VB390200
VB941200
VD631600
VV437800
VB941200
VD631600
VV437800
VB941200
VD631600
VV437800
WA645200
--
VJ107200
VZ085800
VJ107200
VZ085800
VS115400
VB230400
VB230400
VB835000
VB835000
VT279200
VT279200
VB835000
VB835000
VT279200
VT279200
WE811700
V2548900
V2549200
V2550800
V2550800
V2548400
V2547600
V2547600
V2548000
V2549200
V2547400
V2547400
V2548600
V2548600
V8889300
VV439800
V8889300
VV439800
V8889300
VV439800
V8889300
VV439800
IC174070
WE435900
WE436000
IC174070
WE435900
WE436000
VK369000
--
C301
C301
C302
C302
C303
C303
C304
C304
CN101
CN102
CN201
CN201
CN301
D201
D201
D201
D202
D202
D202
D203
D203
D203
IC301
J301
JK201
JK201
JK202
JK202
JK203
JK301
JK302
L201
-206
L201
-206
L301
-306
L301
-306
LD101
R101
R201
R202
R203
R204
R205
R206
R207
R208
R301
-304
R305
-308
SW101
SW101
SW102
SW102
SW103
SW103
SW104
SW104
TR201
TR201
TR201
TR202
TR202
TR202
VR101
WH201
∗
∗
∗
DESCRIPTION
REF NO.
PART NO. 部品名REMARKS
QTY
RANK
∗: New parts RANK: Japan only
}
}
}
}
}
}
}
}
}
}
}
}
}
}
}
}
}
}

P-70S/P-70S
13
01
01
01
01
01
01
01
01
01
01
01
06
2
(WF46230)(X6244D0)
(WF46240)(X6245G0)
(WF46250)(X6246D0)
GHL88シートL
ワイヤ−トラップ
ダイオード
ダイオード
ダイオード
GHL88シートM
ワイヤートラップ
FFCコネクタ
ワイヤートラップ
ダイオード
ダイオード
GHL88シートH
ワイヤ−トラップ
ダイオード
ダイオード
スピーカ
GHL88L
52151 17P SE
1SS133,1SS176 TE-
1SS133,1SS176 TE-
1SS133,1SS176 TE-
GHL88M
52151 17P SE
52807SHIRI-ZU 27P
52151 17P SE
1SS133,1SS176 TE-
1SS133,1SS176 TE-
GHL88H
52151 17P SE
1SS133,1SS176 TE-
1SS133,1SS176 TE-
13.0cm 4ohm 10W
Circuit Board
Wire Trap
Diode
Diode
Diode
Circuit Board
Wire Trap
FFC Connector
Wire Trap
Diode
Diode
Circuit Board
Wire Trap
Diode
Diode
Speaker
WF212500
WA619500
VB941200
VB941200
VB941200
WF212600
WA619500
WG011900
WA619500
VB941200
VB941200
WF212800
WA619500
VB941200
VB941200
X6686A00
CN1
D1
D5
-60
CN1
CN2
CN3
D1
-72
CN1
D1
-48
∗
∗
∗
∗
DESCRIPTION
REF NO.
PART NO. 部品名REMARKS
QTY
RANK
∗: New parts RANK: Japan only

L-70/L-70S
14
■ L-70 KEYBOARD STAND(L-70 スタンド)
10
20
40
60
40
30
S20
S10
S30
S40
S40
20c
30c
S30
10c
10c 10b
10b
S10
S10
S20
S20
20c
20a
20b
10a
S30
30c
30a
30b
30b
130
140 140a

L-70S/L-70S
15
04
01
04
01
01
01
2
6
2
6
2
6
2
4
4
6
4
L-70 (WF60220)
(WF59060)
(WF59070)
(WF59380)
スタンド
スタンド
側板Ass’y L
側板木部集成 L
ST.アングル
TP#1+BIND
側板Ass’y R
側板木部集成 R
ST.アングル
TP#1+BIND
スタンド框Ass’y
スタンド框
スタンド框金具
TP#1+BIND
妻土台袋入り
ネジセット
スタンドパイプAss’y
ネジセット
ネジセット
ナット 特殊
特注ネジ+TRUS
小ネジ+BIND
小ネジ+TRUS
LEFT
LEFT
24
3.5X16 MFZN2B3
RIGHT
RIGHT
24
3.5X16 MFZN2B3
CL BLACK
3.5X16 MFZN2B3
6.0X13
6.0X70 MFZN2B3
6.0X14 MFZN2B3
5.0X16 MFZN2B3
KEYBOARD STAND
Keyboard Stand
Side Board
Side Board Wood Assembly
Angle Bracket, ST
Bind Head Tapping Screw-1
Side Stand Assembly
Side Board Wood Assembly
Angle Bracket, ST
Bind Head Tapping Screw-1
Back top Board Assembly
Back top Board
Holder, Back Top Board
Bind Head Tapping Screw-1
Stand Base
Screw Set
Stand Pipe Assembly
Screw Set, Stand Pipe
Screw Set
Nut
Truss Head Screw
Bind Head Screw
Truss Head Screw
--
WF590200
--
VN973100
WE955100
WF590300
--
VN973100
WE955100
WF593600
--
WF564200
WE955100
WF559400
WF597200
WG889000
WG903600
WF597200
WF559100
WF492300
WE987700
WF610400
10
10a
10b
10c
20
20a
20b
20c
30
30a
30b
30c
40
60
130
140
S10
S20
S30
S40
∗
∗
∗
∗
∗
∗
DESCRIPTION
REF NO.
PART NO. 部品名REMARKS
QTY
RANK
∗: New parts RANK: Japan only

L-70/L-70S
16
■ L-70S KEYBOARD STAND(L-70S スタンド)
10
20
40
60
40
30
S20
S10
S30
S40
S40
20c
30c
S30
10c
10c 10b
10b
S10
S10
S20
S20
20c
20a
20b
10a
S30
30c
30a
30b
30b
130
140 140a

L-70S/L-70S
17
02
02
01
2
6
2
6
2
6
2
4
4
6
4
L-70S (WF60230)
(WF59080)
(WF59090)
(WF59390)
スタンド
スタンド
側板Ass’y L
側板木部集成 L
ST.アングル
TP#1+BIND
側板Ass’y R
側板木部集成 R
ST.アングル
TP#1+BIND
スタンド框Ass’y
スタンド框
スタンド框金具
TP#1+BIND
妻土台袋入り
ネジセット
スタンドパイプAss’y
ネジセット
ネジセット
ナット 特殊
特注ネジ+TRUS
小ネジ+BIND
小ネジ+TRUS
LEFT
LEFT
2.0 L MFZN2B
3.5X16 MFZN2W3
RIGHT
RIGHT
2.0 L MFZN2B
3.5X16 MFZN2W3
CL SILVER
3.5X16 MFZN2W3
6.0X13
6.0X70 MFZN2B3
6.0X14 MFZN2W3
5.0X16 MFZN2W3
KEYBOARD STAND
Keyboard Stand
Side Board Assembly
Side Board Wood Assembly
Angle Bracket, ST
Bind Head Tapping Screw-1
Side Board Assembly
Side Board Wood Assembly
Angle Bracket, ST
Bind Head Tapping Screw-1
Back top Board Assembly
Back top Board
Holder, Back Top Board
Bind Head Tapping Screw-1
Stand Base
Screw Set
Stand Pipe Assembly
Screw Set, Stand Pipe
Screw Set
Nut
Truss Head Screw
Bind Head Tapping Screw-1
Truss Head Screw
--
WF590400
--
V8390100
WE970700
WF590500
--
V8390100
WE970700
WF593700
--
WF564300
WE970700
WF559500
WF559700
WG889000
WG903600
WF559700
WF559100
WF492300
WF574700
WF492400
10
10a
10b
10c
20
20a
20b
20c
30
30a
30b
30c
40
60
130
140
S10
S20
S30
S40
∗
∗
∗
∗
∗
∗
DESCRIPTION
REF NO.
PART NO. 部品名REMARKS
QTY
RANK
∗: New parts RANK: Japan only



