Service_Manual_hdd14xx_hdd16xx_1_0 Go Gear HDD1630 PHILIPS HDD1420 Service Manual
User Manual: GoGear HDD1630
Open the PDF directly: View PDF
.
Page Count: 24

Micro Audio Jukebox HDD1420/00HDD1620/00/05HDD1630/HDD1635/17
All version
3141 785 30701
Version 1.1
TABLE OF CONTENTS
Chapter
Technical Specification and Service hints.…………………1
Safety Instructions………………………………………………2
Instructions for Use……………………………………………. 3
Mechanical Instructions………………………………………. 4
Exploded view and Service parts list…………………...….. 5
Troubleshooting flow.…………………………………………. 6
Overall Block diagram…………………………………………. 7
Overall Electrical diagram……………………………………. 8
Revision list……………………………………………………… 9
Service Manual
©Copyright 2005 Philips Consumer Electronics B.V. Eindhoven, The Netherlands
A
ll rights reserved. No part of this publication may by reproduced, stored in a
retrieval system or transmitted, in any form or by any means, electronics,
mechanical, photocopying, or otherwise without the prior permission of Philips

1.0 TECHNICAL SPECIFICATION and SERVICE HINTS
General
Dimensions (WxHxD) : 53.7 X 86.0 X 16.3 mm
(2.11 x 3.39 x 0.64 inch)
Weight : 87 g
Output power : 2 x 5 mW (16 Ohm)
Frequency response : 20 – 16 000 Hs
Equalizer : 5-bands
Hard disk :
Capacity : 4GB – 6GB
Display : 128 x 128 pixels, 65K color
Backlight : White
Battery : 630 mAh Li-Ion
rechargeable battery
Battery life time: >16hrs
File transfer rate using
USB2.0 : >4Mbyte
Battery charging current 450mA
Maximum charging time :
4hr
Battery cutoff voltage: 3.7V
Connections: Headphone Line Out Jack
Power Connector
Battery level detection
Detection Level Typ.
4-step to 3-step voltage 3.6 – 3.7V
3-step to 2-step voltage 3.53 – 3.6V
2-step to 1-step voltage 3.48 – 3.53V
Force Power Off voltage <3.5V
Current consumption
DC-IN SUPPLY (4.5V)
Battery Charging Current 450mA
BATT. SUPPLY (3.7V)
Power Off 300uA
Idle 30mA
Playback without HDD reading 30mA
Playback with HDD reading 345mA
File transfer using USB2.0 350mA
Headphone out (headphone output load 2x16 ohm)
Maximum output power : 10 mW
Frequency response : 45Hz – 16kHz (16Ω load)
20Hz – 16kHz (15kΩ load)
SNR (A-wght) : 85dB
THD (1kHz) : 0.1%
Left-Right Channel
Separation :
45dB typ. (1k Hz)
40dB typ. (20Hz – 16kHz)
Left-Right Channel
Balance :
<1.0dB (1k Hz)
<2.0dB (20Hz – 16kHz)
Supported playback format
MP3 : 8 - 320 Kbps and VBR
WMA : 32 - 192 Kbps
Sample rates : 8, 11.025, 16, 22.050
32, 44.1, 48
ID3-tag support : Yes
PC Connectivity : USB
File Transfer
via Windows Media Player 10 for music and picture
playback or Windows Explorer for general data (music
playback disabled)
Firmware and software upgrades
1. If you have not already installed the Device Manager
download the latest version of the Device Manager
from http://www.philips.com/support. You may need to
enter your language preference and the model number
e.g.HDD1630, to access the Device/Firmware Manager
upgrade file.
2. Download the zip file into a temp folder in your
computer. Unzip the file and then double click the
Setup.exe file to start the installation of the Device
Manager.
3. Once the installation is complete, connect the GoGear
to the power supply with the AC/DC adapter.
4. Make sure all other applications such as Philips Device
plug-in, Windows Media Player or Windows Explorer
that accessing the device are closed or else Device
Manager will not recognize the device. Launch the
Philips Device Manager at Start->Programs-
>Philips Device Manager->Philips Device Manager
on your PC.
5. Click Update in the dialogue box
the Philips Device Manager will detect the connection
of your GoGear and the application will automatically
check on the server to see if an update is available and
prompt user to download the updated firmware. Click
YES to start the downloading.

1.0 TECHNICAL SPECIFICATION and SERVICE HINTS
6. A status bar will show the downloading progress of the
firmware. Once the downloading is complete the
application will prompt you to install the update onto
your GoGear. Click YES to confirm
7. The application will show the status of updating and at
the end you need to click OK to complete the update.
(Please do not disconnect the jukebox during the
upgrading process as this interruption may damage the
firmware!)
8. Follow all screen instructions to complete the firmware
upgrade.
9. The Device Manager will close automatically once the
success message is displayed. Close all opened
application and then unplug your GoGear.
10. Once the GoGear micro jukebox is disconnected from
the computer, the display will show “Firmware
Upgrading” for a couple of seconds and then start up
as usual. If the message does not disappear after 2
minutes, do a soft reset by pressing and holding the
Power on/off key and the volume + key for a couple of
seconds.
Repair the firmware with Device Manager
1. If you have not already installed the Device Manager
download the latest version of the Device Manager
from http://www.philips.com/support. You may need to
enter your language preference and the model number
e.g.HDD1630, to access the Device/Firmware Manager
upgrade file.
2. Download the zip file into a temp folder in your
computer. Unzip the file and then double click the
Setup.exe file to start the installation of the Device
Manager.
3. Once the installation is complete, connect the GoGear
to the power supply with the AC/DC adapter.
4. Make sure all other applications such as Philips Device
plug-in, Windows Media Player or Windows Explorer
that accessing the device are closed or else Device
Manager will not recognize the device. Launch the
Philips Device Manager at Start->Programs-
>Philips Device Manager->Philips Device Manager
on your PC.

1.0 TECHNICAL SPECIFICATION and SERVICE HINTS
5. Click YES to start the downloading. A status bar will
show the downloading progress of the firmware. Once
the downloading is complete the application will prompt
you to install the update onto your GoGear.
6. Once the repair is complete a dialogue box will pop up;
click OK and unplug the GoGear from the computer.
IMPORTANT: All music & content of your micro
jukebox will be erased once the factory setting is
restored.
7. Follow all screen instructions to complete the repair.
8. The Device Manager will close automatically once the
success message is displayed. Close all opened
application and then unplug your micro jukebox.
9. Once the GoGear micro jukebox is disconnected from
the computer, the display will show “Firmware
Upgrading” for a couple of seconds and then start up
as usual.
Service Hints
Re Rebuild database, firmware and
Microsoft (Plays For Sure) copy
protection key after replacement of
hard disk or PCBA
IMPORTANT: All devices having the hard disk or
PCBA replaced must have the firmware image,
database and the Plays For Sure key rebuilt before
returning to customers.
1. Connect the GoGear to the power supply and the
computer with the combined charger and USB
cable.
2. Reset the device by pressing and holding down
the Volume + and the power on/off slider switch
until the display turns off.
3. While the device restart, press and hold the
volume – key until the Philips splash screen
disappear and showing the connection icon to put
the device in USB Mass Storage Device mode.
4. The device will be listed as a new drive named
GOGEAR or MDJUKEBOX in Windows Explorer.
5. Launch Windows Explorer and then quick format
the new drive to the file system FAT32.

1.0 TECHNICAL SPECIFICATION and SERVICE HINTS
IMPORTANT: All music & content of your micro
jukebox will be erased once the device is
formatted.
6. Unzip and copy all the content of the shipment ui
files of the corresponding model version into the
root directory of the device. (CD ROM with the
Shipment ui files will be provided to repair
workshops.)
7. Disconnect the GoGear from the computer by
clicking on the safely remove hardware icon
on the task tray.
8. Wait until the display shows “Burn success”.
9. Reset the device again by pressing and holding
down the Volume + and the power on/off slider
switch until the display turns off.
10. Upgrade the firmware of the device to the latest
version by following the procedure as mentioned
under “Firmware software upgrades”

2.0 SAFTETY INSTRUCTIONS
GB
WARNING
All ICs and many other semi-conductors are
susceptible to electrostatic discharges (ESD).
Careless handling during repair can reduce life
drastically.
When repairing, make sure that you are
connected with the same potential as the mass
of the set via a wrist wrap with resistance.
Keep components and tools also at this
potential.
F
ATTENTION
Tous les IC et beaucoup d’autres
semi-conducteurs sont sensibles aux
décharges statiques (ESD).
Leur longévité pourrait être considérablement
écourtée par le fait qu’aucune précaution n’est
prise à leur manipulation.
Lors de réparations, s’assurer de bien être relié
au même potentiel que la masse de l’appareil et
enfiler le bracelet serti d’une résistance de
sécurité.
Veiller à ce que les composants ainsi que les
outils que l’on utilise soient également à ce
potentiel.
ESD
D
WARNUNG
Alle ICs und viele andere Halbleiter sind
empfindlich gegenüber elektrostatischen
Entladungen (ESD).
Unsorgfältige Behandlung im Reparaturfall kan
die Lebensdauer drastisch reduzieren.
Veranlassen Sie, dass Sie im Reparaturfall über
ein Pulsarmband mit Widerstand verbunden
sind mit dem gleichen Potential wie die Masse
des Gerätes.
Bauteile und Hilfsmittel auch auf dieses gleiche
Potential halten.
NL
WAARSCHUWING
Alle IC’s en vele andere halfgeleiders zijn
gevoelig voor electrostatische ontladingen
(ESD).
Onzorgvuldig behandelen tijdens reparatie kan
de levensduur drastisch doen verminderen.
Zorg ervoor dat u tijdens reparatie via een
polsband met weerstand verbonden bent met
hetzelfde potentiaal als de massa van het
apparaat.
Houd componenten en hulpmiddelen ook op
ditzelfde potentiaal.
I
AVVERTIMENTO
Tutti IC e parecchi semi-conduttori sono
sensibili alle scariche statiche (ESD).
La loro longevità potrebbe essere fortemente
ridatta in caso di non osservazione della più
grande cauzione alla loro manipolazione.
Durante le riparazioni occorre quindi essere
collegato allo stesso potenziale che quello della
massa dell’apparecchio tramite un braccialetto
a resistenza.
Assicurarsi che i componenti e anche gli utensili
con quali si lavora siano anche a questo
potenziale.
“Pour votre sécurité, ces documents
doivent être utilisés par des spécia-
listes agréés, seuls habilités à réparer
votre appareil en panne”.
GB
Safety regulations require that the set be restored to its original
condition and that parts which are identical with those specified,
be used.
NL
Veiligheidsbepalingen vereisen, dat het apparaat bij reparatie in
zijn oorspronkelijke toestand wordt teruggebracht en dat onderdelen,
identiek aan de gespecificeerde, worden toegepast.
F
Les normes de sécurité exigent que l’appareil soit remis à l’état
d’origine et que soient utiliséés les piéces de rechange identiques
à celles spécifiées.
D
Bei jeder Reparatur sind die geltenden Sicherheitsvorschriften zu
beachten. Der Original zustand des Geräts darf nicht verändert werden;
für Reparaturen sind Original-Ersatzteile zu verwenden.
I
Le norme di sicurezza esigono che l’apparecchio venga rimesso
nelle condizioni originali e che siano utilizzati i pezzi di ricambio
identici a quelli specificati.
"After servicing and before returning set to customer perform a
leakage current measurement test from all exposed metal parts to
earth ground to assure no shock hazard exist. The leakage current
must not exceed 0.5mA."
CLASS 1
LASER PRODUCT
3122 110 03420
GB
Warning !
Invisible laser radiation when open.
Avoid direct exposure to beam.
S
Varning !
Osynlig laserstrålning när apparaten är öppnad och spärren
är urkopplad. Betrakta ej strålen.
SF
Varoitus !
Avatussa laitteessa ja suojalukituksen ohitettaessa olet alttiina
näkymättömälle laserisäteilylle. Älä katso säteeseen!
DK Advarse !
Usynlig laserstråling ved åbning når sikkerhedsafbrydere er
ude af funktion. Undgå udsaettelse for stråling.

3.0 INSTRUCTION FOR USE
Power Connector

4.0 MECHANICAL INTRUCTIONS
Set Disassembly
1. Remove the cosmetic screw on the back cover by Allen
Key.
2. Finger inset the gap of the top cover assy and the
housing, and then carefully lift up the top cover.
3. Generally remove the housing.
4. Remove the 4 screws on four corners. See pointed
arrows.

4.0 MECHANICAL INTRUCTIONS
5. Carefully pull out the mainboard assy, which include the
HDD drive, LCD, battery and PCBA board.
6. Disconnect the flex cable from the front touch screen
module carefully, then free the top cover assy.
7. Lift up the double side tape of the side buttons.
8. Turn to the bottom side.

4.0 MECHANICAL INTRUCTIONS
9. Open up the metal shielding and disconnect the cable
connected to the battery. Carefully disassemble the
mini mic as circled in the picture from the plastic audio
jack holder.
10. Remove the battery part form PCBA.
11. Lift up the hard disk and disconnect the flex cable
underneath from the PCBA.
12. After remove both battery and hard disk.

5.0 EXPLODED VIEW AND SERVICE PARTS LIST
101 114
100 105
103
102 106
107
108
109
110
111
117116
118
115
104
112113
MECHANICAL PARTS
100 994000003554 COSMETIC SREW PHOENIX
101 994000003555 BACK CABINET PHOENIX
102 994000003559 AUDIO JACK HOLDER ASSY
103 994000003556 SHIELDING PHOENIX
104 994000003572 CRADLE HOLDER PHOENIX
105 994000003558 SCREW 1.7X5 PHOENIX
106 994000003557 BATTERY PACK PHOENIX
107 282206200084
282206200079 HDD 4GB (HDD1420/00)
HDD 6GB (HDD1620/00/05,
HDD1630/17 & HDD1635/17)
108 994000003563 HDD DAMPER PHOENIX
109 994000003564 HDD HOLDER PHOENIX
110 994000003568 HD FPC PHOENIX
111 994000003565 FFC PHOENIX
112 994000003566 KEY FPC 1 PHOENIX
113 994000003567 KEY FPC 2 PHOENIX
114 994000003569
994000003571
PCBA W/Z RADIO LCD PHOENIX
(HDD1630/17 & HDD1635/17)
PCBA W/O RADIO LCE PHOENIX
(HDD1420/00 & HDD1620/00/05)
115 994000003573 RIGHT SIDE KEYPAD PHOENIX
116 994000003574 HOLD KEY PHOENIX
117 994000003575 LEFT SIDE KEYPAD PHOENIX
118 994000003576 HOUSING TOUCHPAD PHOENIX
MISCELLENEOUS
994000003527 EARPHONE SHE9500
994000003577
994000003578
994000003579
AC ADAPTOR AD7150/00
AC ADAPTOR AD7153/17
AC ADAPTOR AD715B/05
994000003791 CRADLE ASSY PHOENIX
(HDD1635/17)

5.0 EXPLODED VIEW AND SERVICE PARTS LIST
100
101
105
103
107
106
114
118
118
102
104
116
112 113
115
117
MECHANICAL PARTS
100 994000003554 COSMETIC SREW PHOENIX
101 994000003555 BACK CABINET PHOENIX
102 994000003559 AUDIO JACK HOLDER ASSY
103 994000003556 SHIELDING PHOENIX
104 994000003572 CRADLE HOLDER PHOENIX
105 994000003558 SCREW 1.7X5 PHOENIX
106 994000003557 BATTERY PACK PHOENIX
107 282206200084
282206200079 HDD 4GB (HDD1420/00)
HDD 6GB (HDD1620/00/05,
HDD1630/17 & HDD1635/17)
108 994000003563 HDD DAMPER PHOENIX
109 994000003564 HDD HOLDER PHOENIX
110 994000003568 HD FPC PHOENIX
111 994000003565 FFC PHOENIX
112 994000003566 KEY FPC 1 PHOENIX
113 994000003567 KEY FPC 2 PHOENIX
114 994000003569
994000003571
PCBA W/Z RADIO LCD PHOENIX
(HDD1630/17 & HDD1635/17)
PCBA W/O RADIO LCE PHOENIX
(HDD1420/00 & HDD1620/00/05)
115 994000003573 RIGHT SIDE KEYPAD PHOENIX
116 994000003574 HOLD KEY PHOENIX
117 994000003575 LEFT SIDE KEYPAD PHOENIX
118 994000003576 HOUSING TOUCHPAD PHOENIX
MISCELLENEOUS
994000003527 EARPHONE SHE9500
994000003577
994000003578
994000003579
AC ADAPTOR AD7150/00
AC ADAPTOR AD7153/17
AC ADAPTOR AD715B/05
994000003791 CRADLE ASSY PHOENIX
(HDD1635/17)

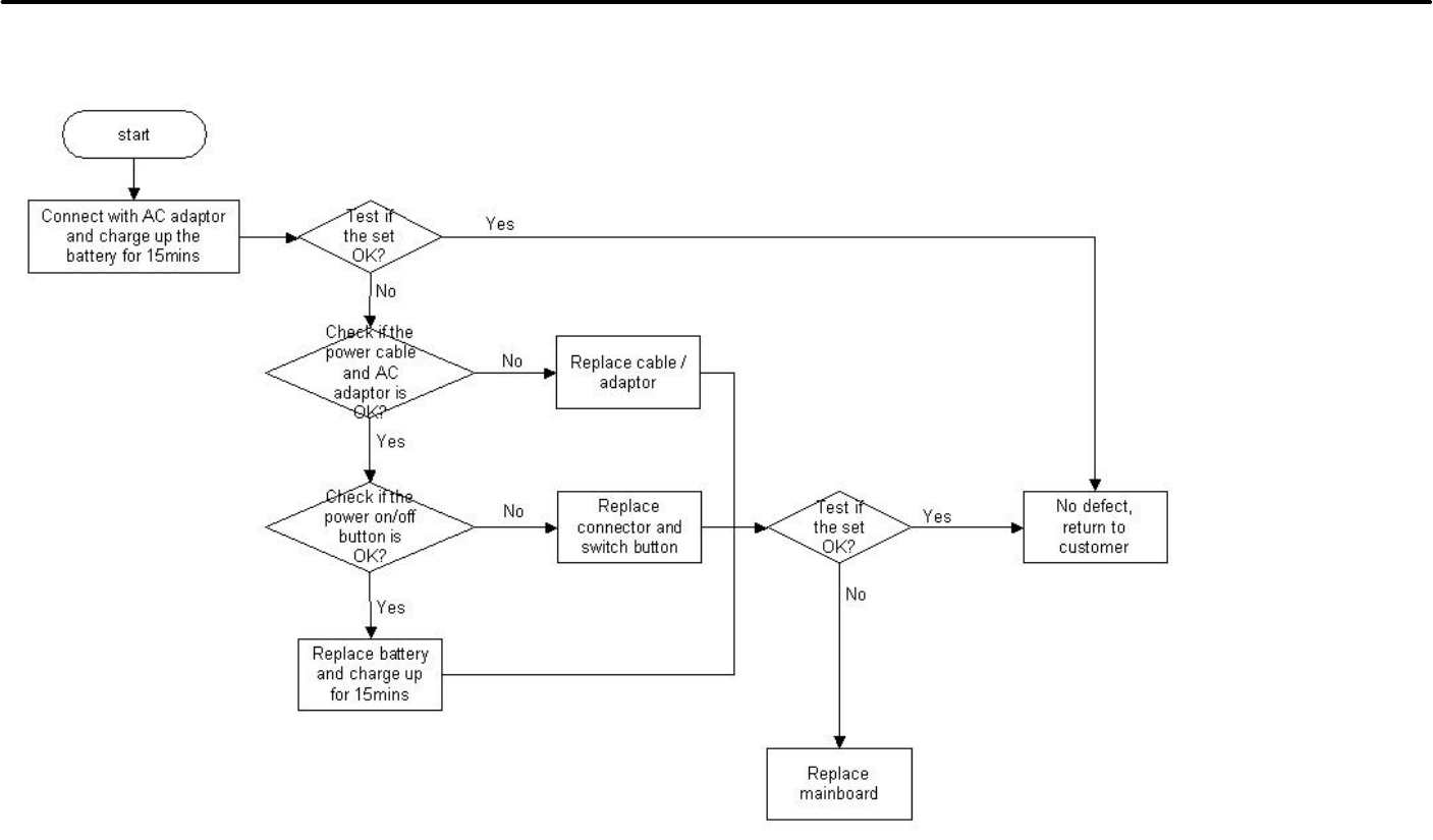
6.0 TROUBLESHOOTING FLOW
SYMPTOM 1: NO POWER

6.0 TROUBLESHOOTING FLOW
SYMPTOM 2: JUKEBOX FREEZES / HANGS UP
Open up the unit, unplug battery
connector and reconnect again

6.0 TROUBLESHOOTING FLOW
SYMPTOM 3: ERROR MESSAGE SCROLLS ON THE DISPLAY

6.0 TROUBLESHOOTING FLOW
SYMPTOM 4: NO SOUND

7.0 Overall Block Diagram
PortalPlayer
PP5022
U510
1.5"CSTN
LCD
U509
SDRAM/64MB
U508
Flash Memory/ 4MB
1"HDD EIDE Control
Data Bus
MIC
J501
Earphone
Jack
U505
Audio Codec
WM8731L
I2S
U9
RTC
PCF8563T
X2
32.768K
J507
Cradle
Connector
J502
Li-Lon Battery
U2
Charger
BQ24032
LCD Power 2.8V
LCD Backlight
x3 LED U502
FM
TEA5767HN
KeyPad
(TouchPad + 2 Function Key)
Remote Control
USB 2.0
Cradle
BD line In, Headphone Out
I2C
Video Out
Line Out
VBUS V_CRADLE
I2S

5
5
4
4
3
3
2
2
1
1
D D
C C
B B
A A
XM2_MA6
XM2_MA5
XM2_MD1
XM2_MD7
XM2_MA19
XM2_MD11
BM3_KSI6
XM2_MD12
VCC_BATR
XM2_MD8
XM2_MD3
XM2_MD13
XM2_MA9
USB_RBIAS
BM3_KSI0
XM2_MD4
RESET#
XM2_MA15
XM2_MA18/WE#
GP4
XM2_MA10
XM2_MD5
XM2_MA13
XM2_MD6
PSEL1
USB_VDDA
USBS_DN
XM2_MA1
BM3_KSI3
XM2_MD[0..15]
REMOTE_JACK_D
XM2_MA17/CAS0#
XM2_MD14
XM2_MA2
BM3_KSI2
XM2_MA4
BM3_KSI1
XM2_MA7
I2C_DAT_IN
XM2_ROM.RDY
XM2_MA11
BM3_KSI5
I2C_CLK_IN
XM2_MA20_1
XTAL_33M.IN
XM2_MA14
XM2_MA8
XM2_MA26
BM3_KSI4
XM2_MD9
XM2_MA25
XM2_MA3
CLK_24M.CODEC_R
XM2_MD0
XM2_MD15
XM2_MD2
XM2_MD10
XM2_MA12
BM3_KSI7
XM2_MIO.RDY
CLK_SYS.OUTR
CSC
MBID2
VCC_BATCMBID0
MBID1
XM2_MA16/RAS0#
VBUS_SENSE
BZZ_PWM
BZZ_CRL#_R
XM2_MA[1..15]
USBS_DP
OC_CRL_PWR#
+1.2V_AVDD +1.2V_USB_VDDP
XTAL_33M.IN
I2S_SDIN
AT3_HD15
AT3_HD14
AT3_HD13
AT3_HD12
AT3_HD11
AT3_HD10
AT3_HD9
AT3_HD8
AT3_HD7
AT3_HD6
AT3_HD4
AT3_HD3
AT3_HD2
AT3_HD5
AT3_HD1
AT3_HD0
BKL_ON
Cradle_In_S
I2C_DAT_IN
I2C_CLK_IN
XM2_ROM.RDY
XM2_MIO.RDY
XTAL_32K.IN
ACPG#1
ACPG#1
VCC_AC
LEA
VBUS_Detect
PJ_In
S2_R
BZZ_CRL#_R
REMOTE_JACK_D
ADC_EN#_M
VCC_AC
VBUS_Detect
LEA
ADC_EN#
PJ_In
LCD_D2
LCD_D3
LCD_D6
LCD_D7
LCD_D1
LCD_D5
LCD_D4
LCD_D0
LCD_CS#
OC_USB.PWR#
ADC_EN#
BM3_KSI9
MBID2
MBID0
MBID1
+3.3V
+3.3V
VCC_BAT
VBUS
+3.3V +1.2VVCC_MEM +3.3V
+1.2V
+1.2V
VCC_MEM
VCC_MEM
+3.3V
VBUS
+3.3V
+1.2V
+3.3V
BM3_KSI4 6
XTAL_32K.IN 4
DBG3_TCK4
DBG3_TDO4
BM3_KSI5 6
AT3_HA1 7
STAT1 5
AT3_HIOR# 7
AT3_HIRQ.0 7
AT3_HDMACK# 7
XM2_ROM.WR#4
I2S_DOUT 6
DBG3_TMS4
XM2_DQML#4
I2S_SCLK 6
XM2_ROM.RD#4
XM2_MA18/WE#4
XM2_MD[0..15]4
DBG3_TRST4
XTAL_24M.IN 4
AT3_HA0 7
ANT_SW1# 6
DBG3_TDI4
AT3_HIOW# 7
XM2_MA20_14
AT3_HRESET# 7
XM2_MA254
XM2_ROM.RDY4
XM2_MA17/CAS0#4
AT3_HDMARQ 7
BM3_KSI106BM3_KSI96,7
XM2_MA264
XM2_DQMH#4
AT3_HCS1# 7
XM2_MA194
XTAL_24M.OUT 4
RESET#4,7
XM2_CKE4
BM3_KSI0 6
XM2_MA16/RAS0#4
AT3_HA2 7
AT3_HIORDY 7
BM3_KSI1 6,7
BM3_KSI2 6
AT3_HIRQ.1 7
XM2_SDR_CS0#4
BM3_KSI3 6
AT3_HCS0# 7
CLK_SYS.OUT4
I2S_SDIN 6
XM2_MA[1..15]4
BM3_KSI86
XM2_ROM.CS1#4
I2S_LRC 6
CLK_24M.CODEC 6
LCD_ON8
PSEL15
DC-DC_RUN 5
OC_CRL_PWR# 7
USBID-DEV/HOST# 7
BKLT_PWM 8
USB_DP 7
USB_DN 7
GPIO2 7
GPIO1 7
Wake_up# 7
Power_Request# 7
Cradle_in#7
AT3_HD[0:15] 7
I2C_CLK 4,6,7,8
I2C_DAT 4,6,7,8
Power_Out_C 6,7
Current_Set 5
AT3_PWR.OFF 5
ACPG#1 5
AC_PWR 5
LEARNING 5
PJ_In 6
BZZ_PWM6
BKL_ON8
LCD_RST#8
REMOTE_JACK 4,6
TP_PWR#6
GPIO4 4,7
STAT2 5
RTC_WAKE#5
REMOTE_INT4
LCD_D7 8
LCD_D6 8
LCD_D5 8
LCD_D4 8
LCD_D3 8
LCD_D1 8
LCD_D2 8
LCD_D0 8
BM3_KSI126BM3_KSI116
LCD_R/W# 8
LCD_RD# 8
LCD_CS# 8
LCD_RS 8
MUTE6
I2C_C_EN 7
BZZ_CRL# 6
Cradle_in_SW#8
Title
Size Document
Number
Rev
Date: Sheet of
PP5022 / USB2.0 R00
C
3 8, 04, 2005
星期四 八月
Title
Size Document
Number
Rev
Date: Sheet of
PP5022 / USB2.0 R00
C
3 8, 04, 2005
星期四 八月
Title
Size Document
Number
Rev
Date: Sheet of
PP5022 / USB2.0 R00
C
3 8, 04, 2005
星期四 八月
Value change
5VREG_ON
DTV_27MHz
DTV_PD[0:7]
Check
RC removed
4/8 IR function remove
Place Close Each Power Pin
Place Close Each Power Pin
For EMI Close to PP5022
For EMI & close PP5022
Battery Shuntdown point detect
Now:3.5V
When Power-off reduce
the power loss
ACK---
Remove damp Res.
Line_in_SW
USB wakeup&detect
4/8 Pin Swap
Change for
PP5022 difference
with PP5020
4/8
Check=>Reserved
DTV_RESET#
CLK
ACK
DATA
KSI1
KSI0
KSI2
KSI3
KSI4
KSI5
KSI6
KSI7
KSI8
KSI9
KSI10
KSI11
KSI12
Recording
Volume up
Volume down
View
Like Music
xxxxx
PWR_ON_OFF#
xxxxx
HOLD
xxxxx
Phoenix DVT R0D
Place Close Each Power Pin
27M_OFF#
Battery_ID:Low=>Plug-In
Pin
M17=>LCD_R/W#
L16=>LCD_RD#
N17=>LCD_CS#
J16=>ACPG#1
FW3_D[7:0]=>LCD_D[7:0]
Pin
R10=>TP503 (OC_USB.PWR#)
U10=>TP508 (ENA_USB.PWR)
U11=>BM3_KSI12 (HOLD)
R11=>BM3_KSI11 (LCM_SE<1.9">)
Pin
R14=>REMOTE_INT
U13=>TP510 (Line_in_SW)
T13=>VCC_AC
R13=>RTC_WAKE#
U12=>LEA
T12=>VBUS_Detect
R12=>ADC_EN#
P12=>PJ_In
LCM_SE (1.9"LCD)
HOLD
ENA_USB.PWR
OC_USB.PWR#
pin R15=>LCD_RS
PWR_ON_OFF#
View
XM2_SDR_CS1# HD_ON/OFF#
unused_only pull high
TouchPad Power Enable
Ckose to U510(PP5022)
with FM
MBID0
MBID1
MBID2
0
0
0
w/o FM
0
0
1
6/24
1
TP3TP3
12
R90
100K
0402
R90
100K
0402
VSS2
E7
VSS4
E10
VSS5
E11
VDD_IO_5 K14
VDD_IO_7 N5
VSS9
G5
RM3_SCL R6
RM3_SDA U5
AT3_HD04 L2
AT3_HD07 P4
AT3_HD06 N4
AT3_HD09 M2
AT3_HD11 P3
AT3_HD12 N2
VSS12
G11
VDD_IO_10 P9
AT3_HA0 J3
AT3_HD14 R1
AT3_HA2 K1
AT3_HCS0# L4
AT3_S.HDMACK# U1
AT3_H.DMARQ T3
AT3_S.HIOR# U2
AT3_S.HIOW# R4
AT3_HCS1# L3
UA3_TXD
G1
UA3_RTS
G2
UA3_RXD
G3
UA3_CTS
E4
USB_DM D17
VDD_IO_1 E13
VSS1
E6
VSS10
G7
AT3_HD10 N1
AT3_HD15 P2
AT3_HA1 K3
USB_DP E17
VDD_IO_2 G14
VDD_IO_3 H14
BM3_KSI.00 U7
BM3_KSI.01 T8
BM3_KSI.02 R8
BM3_KSI.03 P8
VSS3
E8
VDD_CORE_1 E9
BM3_KSI.04 T9
BM3_KSI.05 U8
BM3_KSI.06 R9
BM3_KSI.07 U9
VDD_IO_4 K4
USB_VSSP
A17
VDD_IO_6 M14
VSS6
E12
CLK_DEV.OUT P6
XTAL_24M.IN G16
XTAL_24M.OUT G15
XTAL_32K.OUT F14
XTAL_32K.IN E15
CLK_SUS.OUT D12
VSS7
F5
RESERVED
C16
SPDIF_OUT F4
SPDIF_IN H2
I2S_RST P5
I2S_DIN U3
I2S_LRC T5
I2S_DOUT T4
I2S_SCLK U4
VSS8
F13
BM3_KSO.00 U6
BM3_KSO.01 R5
BM3_KSO.02 R7
BM3_KSO.03 T7
VDD_IO_8 N13
AT3_HIOW# R3
AT3_HIOR# T1
AT3_HIORDY J2
AT3_HRESET# H3
AT3_HIRQ.0 J4
AT3_HIRQ.1 J1
AT3_HDMARQ R2
AT3_HDMACK# T2
CLK_SYS.OUT
D7
VSS11
G9
AT3_HD00 K2
AT3_HD01 M4
AT3_HD02 L1
AT3_HD03 M3
AT3_HD05 M1
AT3_HD13 P1
VSS13
G13
AT3_HD08 N3
VSS14
H5
VSS15
H8
VSS16
H10
VDD_IO_9 P7
OT3_Y.UD U14
OT3_X.CK R15
PM3_PWM0 T15
OT3_Y.CK T14
ADC_AIN.0 U16
OT3_X.UD U15
PM3_PWM1 T16
ADC_AIN.1 U17
FW3_D7 K17
FW3_D6 J15
FW3_D5 J14
FW3_D4 L17
FW3_D3 K16
FW3_D2 K15
FW3_D1 L14
FW3_D0 L15
FW3_SCLK J16
FW3_LREQ N17
USB_RREF C17
USB_VDDA E16
USB_VSSA
D16
XTAL_33M.IN H16
XTAL_33M.OUT H15
CD3_BCLK B16
CD3_C2PO A16
CD3_DATA B15
CD3_LRCK A15
FW3_CTL1 M17
FW3_CTL0 L16
DTV3_XCLK
P14
DTV3_PD.3
N15
DTV3_PD.2
P16
DTV3_PD.1
N14
DTV3_PD.0
R17
DTV3_PD.7
M15
DTV3_PD.6
N16
DTV3_PD.5
P17
DTV3_PD.4
M16
XM2_MA02
D13
DBG3_TMS
F15
LCD3_DB7
R14
XM2_MD05
B6
XM2_MA10
A10
XM2_MA00
B12
XM2_MA14
A9
DBG3_TDI
H17
LCD3_DB4
R13 LCD3_DB5
T13
LCD3_DB0
P12
XM2_MD14
C1
XM2_MD12
B1
LCD3_CS2#/CLE
U10
XM2_MA05
B11
XM2_MD06
A4
XM2_MA03
C13
XM2_MA23
E2
LCD3_DB1
R12
CNF3_TST
D14
XM2_MD03
B4
XM2_MA17
A6
XM2_ROM.RDY
B14
LCD3_AA0
R10
XM2_MA18
F1
XM2_MD08
C3
XM2_MD01
B5
LCD3_CS1#/ALE
P10
XM2_MA25
D3
XM2_MD09
A1
XM2_MD11
B2
XM2_MA01
A13
XM2_MA11
C10
LCD3_RST#
T10
XM2_MA15
C7
LCD3_CS3#/DLE
T11
XM2_MA12
B10
DBG3_TDO
G17
LCD3_DB6
U13
XM2_MA09
C11
XM2_MA20
F3
XM2_MA06
C12
XM2_MA13
B9
DBG3_TRST#
J17
LCD3_DB3
U12
XM2_MA24
D1
XM2_MA07
A11 XM2_MA08
D11
XM2_MIO.RDY
A14
XM2_MD07
C5
XM2_WMSK1
B7
XM2_MD02
A3
XM2_MA04
A12
XM2_WE_N
C9
XM2_CS.A#
C14
LCD3_RD#
U11
LCD3_R/W#
R11
XM2_MD04
C4
LCD3_DB2
T12
XM2_MD00
A2
XM2_MA16
C6
XM2_MA19
E3
XM2_MD13
C2
XM2_MD10
B3
DBG3_TCK
F16
XM2_MA21
F2 XM2_MA22
E1
XM2_MD15
D2
BM3_KSO.06
R16 BM3_KSO.07
T17
BM3_KSO.05
P15
BM3_KSO.04 T6
IR3_RXD
G4
IR3_TXD
H1
RESET#
C15
XM2_CKE
A7
XM2_RE_N
C8
XM2_CS.B#
B13
XM2_CS.C#
A8
XM2_CS.D#
B8
XM2_WMSK2
A5
VDD_IO_11 P11
VDD_IO_12 P13
USB_VDDP B17
VDD_CORE_2 F6
VDD_CORE_3 F9
VDD_CORE_4 F12
VDD_CORE_5 J5
VDD_CORE_6 J6
VDD_CORE_7 J12
VDD_CORE_8 J13
AVDD E14
VSS17
H13
VSS18
J7
VSS19
J9
VSS20
J11
VSS21
K5
VSS22
K8
VSS23
K10
VSS24
K13
AVSS
D15
USB_VBUS F17
VDD_CORE_9 M6
VDD_CORE_10 M9
VDD_CORE_11 M12
VDD_CORE_12 N9
VSS25
L5
VSS26
L7
VSS27
L9
VSS28
L11
VSS29
L13
VSS30
M5
VSS31
M13
VSS32
N6
VSS33
N7
VSS34
N8
VSS35
N10
VSS36
N11
VSS37
N12
VDD_IO_MEM_1 D4
VDD_IO_MEM_2 D5
VDD_IO_MEM_3 D6
VDD_IO_MEM_4 D8
VDD_IO_MEM_5 D9
VDD_IO_MEM_6 D10
VDD_IO_MEM_7 E5
VDD_IO_M32 H4
PP5022
U510
BGA240_21_065MM
PP5022
U510
BGA240_21_065MM
1 2
R538 100K 04025% R538 100K 04025%
12
R5570/NA 0402
R5570/NA 0402
1
TP11TP11
12
C53
2200P
0402
50V
10%
C53
2200P
0402
50V
10%
12
R566
2M
0402
1%
R566
2M
0402
1%
12
R600
0
0402
R600
0
0402
12
C543
0.1U/NA
0402
16V
C543
0.1U/NA
0402
16V
12
C57
10P
0402
50V
+/-10%
C57
10P
0402
50V
+/-10%
1 2
R542
100 0402
1%R542
100 0402
1%
1
TP9TP9
12
R588
10K
0402
5%
R588
10K
0402
5%
12
C566
10U
6.3V
0805
10%
C566
10U
6.3V
0805
10%
1 2
R543
100
0402
1%
R543
100
0402
1%
12
C20
10P
0402
50V
+/-10%
C20
10P
0402
50V
+/-10%
12
C58
0.1U
0402
16V
+80-20%
C58
0.1U
0402
16V
+80-20%
1 2
R550 6.81K0402 1%
R550 6.81K0402 1%
1
TP506TP506
12
R5771M
0402
1%
R5771M
0402
1%
1
TP507TP507
1
TP508TP508
12
C569
0.1U
0402
16V
+80-20%
C569
0.1U
0402
16V
+80-20%
12
R604
100K
0402
R604
100K
0402
12
C59
10U
0805
6.3V
10%
C59
10U
0805
6.3V
10%
12
R576
1M
0402
1%
R576
1M
0402
1%
12
C47
2200P
0402
50V
10%
C47
2200P
0402
50V
10%
1 2
R60 100K
0402
5%
R60 100K
0402
5%
1
TP10TP10
12
C46
0.1U
0402
16V
+80-20%
C46
0.1U
0402
16V
+80-20%
12
C54
2200P
0402
50V
10%
C54
2200P
0402
50V
10%
12
R603
100K/NA
0402
R603
100K/NA
0402
12
R586
0
0402
5%
R586
0
0402
5%
12
R556
10K
0402
1%
R556
10K
0402
1%
12
R567
2M
0402
1%
R567
2M
0402
1%
1 2
R582 10
0603R582 10
0603
1 2
R56810
0402
1%
R56810
0402
1%
1
TP503TP503
12
C71
0.1U
0402
16V
+80-20%
C71
0.1U
0402
16V
+80-20%
1 2
R564 15K
0402
1%
R564 15K
0402
1%
1 2
R541 100K
0402
5%
R541 100K
0402
5%
1 2
R51 33
0402
5%
R51 33
0402
5%
1
TP2TP2
12
C64
0.1U
0402
16V
+80-20%
C64
0.1U
0402
16V
+80-20%
1 2
R583
10
0402
1%
R583
10
0402
1%
12
C66
0.1U
0402
16V
+80-20%
C66
0.1U
0402
16V
+80-20%
12
C60
10U
0805
6.3V
10%
C60
10U
0805
6.3V
10%
1
TP504TP504
12
C55
0.1U
0402
16V
+80-20%
C55
0.1U
0402
16V
+80-20%
1 2
R572
5.76K
0402
1%
R572
5.76K
0402
1%
12
R574
10K/NA
0402
5%
R574
10K/NA
0402
5%
12
C68
0.1U
0402
16V
+80-20%
C68
0.1U
0402
16V
+80-20%
1
TP13TP13
12
C38
0.1U
0402
16V
+80-20%
C38
0.1U
0402
16V
+80-20%
1 2
R554 1K
0402
5%
R554 1K
0402
5%
12
C37
0.1U
0402
16V
+80-20%
C37
0.1U
0402
16V
+80-20%
12
C559
10U
6.3V
0805
10%
C559
10U
6.3V
0805
10%
12
C39
0.1U
0402
16V
+80-20%
C39
0.1U
0402
16V
+80-20%
A K
D511
1PS79SB30
SOD523
D511
1PS79SB30
SOD523
12
C67
0.1U
0402
16V
+80-20%
C67
0.1U
0402
16V
+80-20%
12
C558
0.1U
0402
16V
+80-20%
C558
0.1U
0402
16V
+80-20%
12
R607
100K/NA
0402
R607
100K/NA
0402
12
C61
2200P
0402
50V
10%
C61
2200P
0402
50V
10%
1 2
R552
0
0402
5%
R552
0
0402
5%
12
C563
1U/NA
0603
C563
1U/NA
0603
12
R590 00402
R590 00402
12
C63
10U
0805
6.3V
10%
C63
10U
0805
6.3V
10%
1
TP8TP8
12
C562
0.1U
0402
16V
+80-20%
C562
0.1U
0402
16V
+80-20%
12
R608
100K
0402
R608
100K
0402
12
C565
10U
0805
6.3V
10%
C565
10U
0805
6.3V
10%
12
C69
0.1U/NA
0402
16V
+80-20%
C69
0.1U/NA
0402
16V
+80-20%
12
R67
39K
0402
1%
R67
39K
0402
1%
1
TP509TP509
6
2
1
G1
S1
D1
Q502A
AO7600
SC70_6_EIAJ
G1
S1
D1
Q502A
AO7600
SC70_6_EIAJ
12
R565
0
0402
R565
0
0402
12
R605
100K/NA
0402
R605
100K/NA
0402
12
R560 00402R560 00402
1 2
R55 33
0402
5%
R55 33
0402
5%
1
TP505TP505
12
C561
0.1U
0402
16V
+80-20%
C561
0.1U
0402
16V
+80-20%
12
C48
2200P
0402
50V
10%
C48
2200P
0402
50V
10%
1 2
R61
1M 0402
5%
R61
1M 0402
5%
12
R606
100K
0402
R606
100K
0402
12
C62
2200P
0402
50V
10%
C62
2200P
0402
50V
10%
5
3 4
D2
S2
G2
Q502B AO7600
SC70_6_EIAJ
D2
S2
G2
Q502B AO7600
SC70_6_EIAJ
12
C51
0.1U
0402
16V
+80-20%
C51
0.1U
0402
16V
+80-20%
MiTac Secret
Confidential Document

5
5
4
4
3
3
2
2
1
1
D D
C C
B B
A A
XM2_CKE_RESET#
XM2_MA18/WE#
XM2_MA19
XM2_MA16/RAS0#
XM2_BYTE#
XM2_MA17/CAS0#
XM2_MD3
XM2_MD15
XM2_MD9
XM2_MD10
XM2_MD9
XM2_MD11
XM2_MD7
XM2_MD2
XM2_MD5
XM2_MD2
XM2_MD1
XM2_MD14
XM2_MD4
XM2_MD13
XM2_MD15
XM2_MD5
XM2_MD10
XM2_MD6
XM2_MD6
XM2_MD12
XM2_MD4
XM2_MD1
XM2_MD0
XM2_MD8
XM2_MD3
XM2_MD13
XM2_MD12
XM2_MD8
XM2_MD14
XM2_MD11
XM2_MD7
XM2_MD0
REMOTE_JACK_OP-
REMOTE_JACK_OP+
XM2_MA8
XM2_MA4
XM2_MA2
XM2_MA11
XM2_MA15
XM2_MA7
XM2_MA7
XM2_MA12
XM2_MA9
XM2_MA13
XM2_MA6
XM2_MA10
XM2_MA5
XM2_MA4
XM2_MA1
XM2_MA11
XM2_MA13
XM2_MA14 XM2_MA5
XM2_MA10
XM2_MA12
XM2_MA9
XM2_MA3
XM2_MA1
XM2_MA2
XM2_MA8
XM2_MA6
XM2_MA3
DBG3_TCK
XTAL_32K.IN_R
RTC_OSCO
RTC_OSCI
DBG3_TMS
DBG3_TDI
DBG3_TDO
DBG3_TRST
I2C_CLK
BTV_RTC
REMOTE_JACK
XM2_MA20
REMOTE_JACK
BTV BTV_R
XM2_MA17/CAS0#
XM2_MA1
GPIO4
VCC_MEM
VCC_MEM
VCC_MEM
+3.3V+3.3V +3.3V
+3.3V
+3.3V
+3.3V
VCC_MEM
+1.8V
VCC_MEM
VCC_MEM
+3.3V
+3.3V
VCC_BAT
VCC_BAT
RF_GND
XM2_MA193
CLK_SYS.OUT 3
XM2_MA15 3
XM2_SDR_CS0# 3
XM2_MA17/CAS0# 3
XM2_MA16/RAS0# 3
XM2_DQMH# 3
XM2_MA[1..15]3
XM2_ROM.CS1#3
XM2_MA16/RAS0#3
XM2_MA18/WE#3
XM2_MA14 3
XM2_ROM.RD#3XM2_ROM.WR#3
XM2_DQML# 3
XM2_MD[0..15]3
XM2_MA18/WE# 3
XM2_MA17/CAS0#3
XM2_MA20_13
REMOTE_INT 3I2C_CLK 3,6,7,8
XTAL_32K.IN 3
I2C_DAT 3,6,7,8
XTAL_24M.OUT 3
XTAL_24M.IN 3
XM2_MA253
XM2_MA153
XM2_MA16/RAS0#3
XM2_MA53XM2_MA143
XM2_MA263
XM2_MA193
DBG3_TCK3
DBG3_TDI3DBG3_TRST3
DBG3_TDO3
DBG3_TMS3
XTAL_32K_V 8
REMOTE_JACK 3,6
XM2_CKE3
RESET#3,7
RTC_INT#5
DC-DC_START# 5,6
RESET#3,7 XM2_ROM.RDY 3
GPIO4 3,7
Title
Size Document
Number
Rev
Date: Sheet of
FLASH / SDRAM / RTC R00
C
4 8, 04, 2005
星期四 八月
Title
Size Document
Number
Rev
Date: Sheet of
FLASH / SDRAM / RTC R00
C
4 8, 04, 2005
星期四 八月
Title
Size Document
Number
Rev
Date: Sheet of
FLASH / SDRAM / RTC R00
C
4 8, 04, 2005
星期四 八月
Place Close Each Power Pin
Only For PP5022 Ver.B CKE reset issue
Can be eliminate
Replace for Ver.C
For EMI & close U505 (RTC)
Let "XM2_MA17/CAS0#"
open from FAE note
BANK 0 FLASH MEMORY
512Kx16Bits => 1MBYTE
REMOTE CONTROL
JTAG CONFIG (HARDWARE SELECT)
BOOT CLOCK SOURCE (HARDWARE SELECT)
RAM TYPE/WIDTH (UPPER 2 BITS ARE FIRMWARE SELECT)
DESCRIPTION
ADDRESS
0 = 16 BIT
1 = 8 BIT
00 = Serial (CPU->COP)(DEFAULT)
01 = CPU only (CPU)
10 = COP only (COP)
11 = Parallel (CPU||COP)
0 = IDE0 (DEFAULT)
1 = IDE 1
DESCRIPTION
A26 A25
ADDRESS
SRAM 16-BIT
SRAM 32-BIT
SDRAM 16-BIT
SDRAM 32-BIT
DESCRIPTION
0 X 0
0 X 1
1 X 0
1 X 1
ADDRESS
DESCRIPTION
A17 A16
BOOT VECTOR LOCATION (HARDWARE SELECT)
FLASH BUS WIDTH
0
1
A19
0 0
0 1
1 0
1 1
ADDRESS
EXT ROM0 (0000:0000) (DEFAULT)
EXT ROM1 (0800:0000)
BOOTROM UART
BOOTROM OTHER
A7 A6 A5
DEFAULT
24.000MHZ (DEFAULT)
24.576MHZ
48.000MHZ
RESERVED
0 0
0 1
1 0
1 1
0
1
A1
0 0
0 1
1 0
1 1
ADDRESS
DESCRIPTION
A15 A14
X X 0
ADDRESS
BOOT OPTION
DESCRIPTION
Phoenix DVT R0D
SDRAM Pin:BYTE# need to pull
high to VCC_MEM
4/12 Change R & C value for PP5022
4/12 For Sub items
4/12
REMOTE Power-On CONTROL
4/13 change Footprint size from
SOD123(BAT43W-Ir=0.5uA) to
SOT523(BAT54T-Ir=2uA)
Flash: SST(SST39WF400A-90-4C,1.8V)=283439400001
AMIC(A29L400UG-70F,3.3V)=283480190001
16Mx16(256Mbit): Infineon=283780190001
Sumsung=283780190002
I(charge current)< 0.006mA
Power Supply Voltage:1.65V~1.95V
Power Supply Voltage:1.65V~1.95V
These net length must be equivalent
1
2
3
4
5
6
7
8
RP505 100K*4
0804
RP505 100K*4
0804
1 2
C9
1U
0402
6.3V
+/-10%
C9
1U
0402
6.3V
+/-10%
1
2
3
D4
1PS89SB15
SOT523N
D4
1PS89SB15
SOT523N
12
R65
1M/NA
0402
5%
R65
1M/NA
0402
5%
1 2
R2
100K
0402
5%
R2
100K
0402
5%
12
C567
0.1U
0402
16V
+80-20%
C567
0.1U
0402
16V
+80-20%
1 2
R5
2M
0402
1%
R5
2M
0402
1%
1 2
R50 0/NA
0402 5%
R50 0/NA
0402 5%
12
C49
0.1U
0402
16V
+80-20%
C49
0.1U
0402
16V
+80-20%
12
R63 10K
0402
5%
R63 10K
0402
5%
1
2
3
4
5
6
7
8
RP501
10K*4
0804
RP501
10K*4
0804
1 2
R82
100K/NA
0402
5%
R82
100K/NA
0402
5%
1
2
3
4
5
6
7
8
RP502
100K*4
0804
RP502
100K*4
0804
12
C91
1U
0402
6.3V
+/-10%
C91
1U
0402
6.3V
+/-10%
1 2
R579
0/NA 0402
5%
R579
0/NA 0402
5%
1 2
R575
0
0603
R575
0
0603
12
C36
0.1U
0402
16V
+80-20%
C36
0.1U
0402
16V
+80-20%
2
1 6
Q1A
BC847BPN
SC70_6_EIAJ
Q1A
BC847BPN
SC70_6_EIAJ
12
C75
12P
0402
25V
+/-10%
C75
12P
0402
25V
+/-10%
1 2
R71
33
0402
5% R71
33
0402
5%
OE
1
A
2
GND
3
VCC 5
Y4
U512
SN74AUC1G126
SC70_5
U512
SN74AUC1G126
SC70_5
12
C77
10P/NA
0402
50V
+/-10%
C77
10P/NA
0402
50V
+/-10%
VSSQ_0
A3
VDD_0 A9
VSSQ_1
B7
VSSQ_2
C3
VSSQ_3
D7
VDD_1 E7
A12
G1
A9
G3
VDD_2 J9
DQ15
A2
DQ0
A8
DQ14
B1 DQ13
B2
DQ2
B8 DQ1
B9
DQ12
C1 DQ11
C2
DQ4
C8 DQ3
C9
DQ10
D1 DQ9
D2
DQ6
D8 DQ5
D9
DQ8
E1 DQ7
E9
A11
G2
A8
H1 A7
H2 A6
H3
A0
H7
A1
H8
A10
H9
A5
J2 A4
J3 A3
J7 A2
J8
VDDQ_0 A7
VDDQ_1 B3
VDDQ_2 C7
VDDQ_3 D3
VSS_0
A1
VSS_1
E3
VSS_2
J1
BA0 G7
BA1 G8
LDQM E8
UDQM F1
CLK F2
CKE F3
CAS F7
RAS F8
WE F9
CS G9
NC0 E2
U509
HY5V56DF-H
BGA_CSP_54_4
U509
HY5V56DF-H
BGA_CSP_54_4
12
C40
0.1U
0402
16V
+80-20%
C40
0.1U
0402
16V
+80-20%
12
R547
22K
0402
1%
R547
22K
0402
1%
43
5
Q1B
BC847BPN
SC70_6_EIAJ
Q1B
BC847BPN
SC70_6_EIAJ
1 2
R548
100K
0402 5%
R548
100K
0402 5%
12
R4
10M
0402
1%
R4
10M
0402
1%
12
R81
0
0402
5%
R81
0
0402
5%
12
R15
1M
0402
5%
R15
1M
0402
5%
1 3
2
4
X3
24MHZ
X3
24MHZ
12
C560
0.1U
0402
16V
+80-20%
C560
0.1U
0402
16V
+80-20%
12
R551
100K
0402
1%
R551
100K
0402
1%
OSCI
1
OSCO
2
INT
3
VSS
4SDA 5
SCL 6
CLKOUT 7
VDD 8
U9
PCF8563T
U9
PCF8563T
12
R72
4.7K
0402
5%
R72
4.7K
0402
5%
1 2
R5550/NA
0402
5%
R5550/NA
0402
5%
12
R38
10K
0402
5%
R38
10K
0402
5%
12
BT1
ML414RH/F9C
BT1
ML414RH/F9C
1 2
R558
00402
R558
00402
AK
D2
1PS79SB30
SOD523
D2
1PS79SB30
SOD523
12
R549
10K
0402
5%
R549
10K
0402
5%
12
C43
0.1U
0402
16V
+80-20%
C43
0.1U
0402
16V
+80-20%
1 2
R587
0/NA
0603
R587
0/NA
0603
1 2
R563
0/NA
0402
5%
R563
0/NA
0402
5%
12
C1
0.1U
0402
16V
+80-20%
C1
0.1U
0402
16V
+80-20%
12
C45
0.1U
0402
16V
+80-20%
C45
0.1U
0402
16V
+80-20%
1 2
R16
1M
0402
5%
R16
1M
0402
5%
1
1
2
2
3
3
4
4
5
5
6
6
7
7
8
8
GND1 GND1
GND2 GND2
J503
FPC/FFC-12P/0.5MM/NA
6239-012-001-800
J503
FPC/FFC-12P/0.5MM/NA
6239-012-001-800
1 4
X2
32.768K
MC146
X2
32.768K
MC146
1 2
R805
00402
R805
00402
12
R578
100K
0402
5%
R578
100K
0402
5%
RY/BY A3
A14
C6
A2
C1
A0
E1
VSS_1
H1
OE
G1
DQ0 E2
DQ1 H2
A5
D2
DQ7 E5
A7
A2
RESET
B4
A3
A1
A4
B1
DQ6 H5
WE
A4
A8
B5
A9
A5
CE
F1
VSS_0
H6
A12
B6
A13
A6
NC_3
C3
A1
D1
DQ2 E3
DQ3 H3
A10
C5
A16
E6 A15
D6
A11
D5
DQ4 H4
NC_4
D4
BYTE
F6
A6
C2
VCC G4
DQ5 E4
A17
B2
DQ8 F2
DQ9 G2
DQ10 F3
DQ11 G3
DQ12 F4
DQ13 G5
DQ14 F5
DQ15/A-1 G6
NC_0 C4
NC_1 D3
NC_2 B3
U508
SST39WF400A-90-4C
BGA48_08MM_2
U508
SST39WF400A-90-4C
BGA48_08MM_2
12
C557
0.1U
0402
16V
+80-20%
C557
0.1U
0402
16V
+80-20%
12
C80
8P
0402
50V
+/-10%
C80
8P
0402
50V
+/-10%
12
R66
1K
0402
5%
R66
1K
0402
5%
12
C70
15P
0402
50V
5%
C70
15P
0402
50V
5%
1
3
52
4
+
-
U511
G1214
SC70_5
+
-
U511
G1214
SC70_5
12
C52
0.1U
0402
16V
+80-20%
C52
0.1U
0402
16V
+80-20%
12
R6
2M
0402
1%
R6
2M
0402
1%
12
C90
8P
0402
50V
+/-10%
C90
8P
0402
50V
+/-10%
12
R53
100K/NA
0402
5%
R53
100K/NA
0402
5%
MiTac Secret
Confidential Document

5
5
4
4
3
3
2
2
1
1
D D
C C
B B
A A
IN_+3.3VP
+3.3VP_LX
DC-DC_RUN
REGS_PWR
IN_+1.8VP
+1.8VP_LX
STAT2
ACPG#1
USBPG# DPPM
REGS_PWR_P
BAT_TS
VBUS
STAT1
ACPG#
ACPG#
REGS_PWR_P
PSEL
VBUS
AC_PWR
PSEL1PSEL
BAT_T
+1.2VP_FB
IN_+1.2VP
BAT_P
BAT_P
BAT_T
REGS_PWR
REGS_PWR
REGS_PWR
DC-DC_START#
MD_G
IN_+3.3V_HDD1P
+3.3V_HDD1P_FB
REGS_PWR
MD_G
IN_+3.3V_HDD1P
AC_PWR
Current_Set
+1.8V
VDD
VCC_BAT
+3.3V
+3.3V
LDO_3.3V
V_Cradle
VBUS
LDO_3.3V
VDD
+1.2V
+3.3VP
+1.8VP
+1.2VP
+3.3V
+3.3V_HDD1P +3.3V_HDD
VDDVDD
DC-DC_RUN3
DC-DC_START#4,6
AC_PWR3
STAT13
ACPG#13
STAT23
PSEL1 3
Current_Set3
RTC_INT#4RTC_WAKE# 3
REGS_PWR 8
AT3_PWR.OFF3
LEARNING3
Title
Size Document
Number
Rev
Date: Sheet of
SYSTEM POWER / RESET R00
C
5 8, 04, 2005
星期四 八月
Title
Size Document
Number
Rev
Date: Sheet of
SYSTEM POWER / RESET R00
C
5 8, 04, 2005
星期四 八月
Title
Size Document
Number
Rev
Date: Sheet of
SYSTEM POWER / RESET R00
C
5 8, 04, 2005
星期四 八月
To change into 2A
Value change
SCDS3D16T-3R3T-B奇力新
SCDS3D16T-3R3T-B奇力新
For Only AC or USB Input to Auto-Power-On
To show the Battery charge status
Battery Connector
Vout = 0.5 x [ 1+ (R1 / R2) ]
Battery Charge cycle
Now:4 hours
Soft-Start
To set Battery Charge Current
when Plug-in non-high power PC.
Phoenix DVT R0D
Check Pin
assignment
4/7 Remove L15 0402GA Bead filter
ADD EMI ESD Protect
Footprint=SPARKGAP-6
Only for XC9217_PWM
Only for XC9217_PWM
4/14 HD Power IC change from XC6366 to TPS62040
SPC-04702-6R8-GP (4.7*4.7*2)
沛波
50 mil
dI=Vo*(1-Vo/Vi)/(L*f)
Imax=Iomax+(dI/2)
4/14 CoLayout two select one
Case B
Set Adaper power 1A
Set Charg Current 450mA
SMT2=>20mil
SMT3=>30mil
SMT4=>50mil
272411476505 : TF041-TH-CAP;47U,6.3V,
+/-20%,3216,1.6H, (A case),F930J476MAA,SMT
MSCDRI-2D18-100MG (H=1.8mm)美磊
Use low height Cap.
Place it to 1.5mm limit
region
12
R37
100K/NA
0402
5%
R37
100K/NA
0402
5%
12
R594
100K
0402
R594
100K
0402
1
32
D
S
Q3
PMF780SN
SOT_SC70N_1
D
S
Q3
PMF780SN
SOT_SC70N_1
12
C81
10U
16V
1206
C81
10U
16V
1206
1 2
L10
3.3UH
L10
3.3UH
VIN
1
VSS
2
CE/MODE
3VOUT 4
LX 5
U6
XC9216
SOT25
U6
XC9216
SOT25
1
2
3
D506
1PS89SB15
SOT523N
D506
1PS89SB15
SOT523N
1 2
JO501
SPARKGAP_6
JO501
SPARKGAP_6
1
23
D3
1PS89SB15
SOT523N
D3
1PS89SB15
SOT523N
G
DS
D
S
Q4
AO3415
SOT23_FET
D
S
Q4
AO3415
SOT23_FET
12
C32
0.1U
0402
16V
C32
0.1U
0402
16V
12
C21
0.1U
0402
10V
C21
0.1U
0402
10V
12
R529
100K
0402
5%
R529
100K
0402
5%
12
+
C28
47U
10V
3528
+
C28
47U
10V
3528
1 2
JO4
SHORT-SMT2
JO4
SHORT-SMT2
1 2
JO7
SHORT-SMT3
JO7
SHORT-SMT3
12
C31
1U
0402
6.3V
+/-10% C31
1U
0402
6.3V
+/-10%
12
R34
10K
0402
5%
R34
10K
0402
5%
1 2
JO6
SHORT-SMT3
JO6
SHORT-SMT3
12
R531
0/NA
0402
5%
R531
0/NA
0402
5%
1
32
D
S
Q2
PMF780SN
SOT_SC70N_1
D
S
Q2
PMF780SN
SOT_SC70N_1
1 2
JO502
SPARKGAP_6
JO502
SPARKGAP_6
1 2
F2
2A/32V
F2
2A/32V
VIN
1
VSS
2
CE/MODE
3VOUT 4
LX 5
U8
XC9216
SOT25
U8
XC9216
SOT25
12
R54
100K
0402
1%
R54
100K
0402
1%
1 2
JO3
SHORT-SMT3
JO3
SHORT-SMT3
1 2
JO2
SHORT-SMT3
JO2
SHORT-SMT3
12
R83
100K/NA
0402
R83
100K/NA
0402
12
C539
180P
0402
50V
+/-10%
C539
180P
0402
50V
+/-10%
STAT1
2
STAT2
3
AC
4
ISET2
7
PSEL/ISET3
8CE
9VSS 11
ISET1 10
TS 12
DPPM 13
TMR
14
ACPG
18 USBPG
19
USB
20
LDO 1
GND 21
OUT_0 15
OUT_1 16
OUT_2 17
BAT_0 5
BAT_1 6
U2
BQ24032
QFN_RHL20
U2
BQ24032
QFN_RHL20
12
C76
0.1U
0402
10V
C76
0.1U
0402
10V
1 2
R64
0
0402
R64
0
0402
1 2
JO503
SHORT-SMT3
JO503
SHORT-SMT3
12
R35
2.32K
0402
1%
R35
2.32K
0402
1%
12
C65
10U
6.3V
0805
10%
C65
10U
6.3V
0805
10%
12
R75
33K/NA
0402
5%
R75
33K/NA
0402
5%
12
C56
0.1U
0402
10V
C56
0.1U
0402
10V
12
+
C95
47U
10V
3528
+
C95
47U
10V
3528
12
R522
100K 0402
1%
R522
100K 0402
1%
12
R44
10K
0402
5%
R44
10K
0402
5%
1 2
L3
6.8UH
SPC-04702
30%
L3
6.8UH
SPC-04702
30%
12
R57
100K/NA
0402
R57
100K/NA
0402
12
R31
100K
0402
5%
R31
100K
0402
5%
1
2
GND1
GND2
3
J502
MA/3PX1/ST
ACES
87212-0300
J502
MA/3PX1/ST
ACES
87212-0300
1 2
R33
100
0402
R33
100
0402
12
C42
10U
16V
1206
C42
10U
16V
1206
12
C24
0.1U
0402
10V
C24
0.1U
0402
10V
12
C536
27P
0402
50V
5%
C536
27P
0402
50V
5%
1 2
JO8
SHORT-SMT3
JO8
SHORT-SMT3
1 2
R74
0
0402
R74
0
0402
1 2
L8
10UH
MSCDRI-2D18C
20%
L8
10UH
MSCDRI-2D18C
20%
12
R29
2M
0402
1%
R29
2M
0402
1%
12
R523
560K
0402
1%
R523
560K
0402
1%
1 2
F1
2A/32V
F1
2A/32V
12
C78
10U
6.3V
0805
C78
10U
6.3V
0805
12
C79
10U
6.3V
0805
C79
10U
6.3V
0805
12
R573
100K
0402
R573
100K
0402
12
R32
1M
0402
1%
R32
1M
0402
1%
12
R28
10K
0402
1%
R28
10K
0402
1%
VI
1
FB 4
GND
2
EN
3
SW 5
U7
TPS62200
SOT25
U7
TPS62200
SOT25
12
R70
47K
0402
1%
R70
47K
0402
1%
12
R39
0/NA
0402_DFS
5%
R39
0/NA
0402_DFS
5%
1
TP6TP6
12
R598
100K
0402
5%
R598
100K
0402
5%
12
R599
1M
0402
1%
R599
1M
0402
1%
12
R62
33K/NA
0402
5%
R62
33K/NA
0402
5%
1 2
R27
0/NA 0402
R27
0/NA 0402
1
32
D
S
Q504
PMF780SN
SOT_SC70N_1
D
S
Q504
PMF780SN
SOT_SC70N_1
12
C22
1U
0402
6.3V
+80-20%
C22
1U
0402
6.3V
+80-20%
12
R26
20K
0402
1%
R26
20K
0402
1%
EN
1
VIN_0
2
VIN_1
3
GND
4FB 5
MODE
6
SW_0 7
SW_1 8
PGND_0 9
PGND_1 10
GND1
11
U3
TPS62040
MLFP10A_05MM_GND
U3
TPS62040
MLFP10A_05MM_GND
12
C34
0.1U
0402
16V
+80-20%
C34
0.1U
0402
16V
+80-20%
12
C25
10U
0805
10V
+80-20%
C25
10U
0805
10V
+80-20%
1 2
R530
0/NA
0402R530
0/NA
0402
1 2
L9
3.3UH
L9
3.3UH
12
R48
100K
0402
R48
100K
0402
1 2
R36 1K
0402 1%R36 1K
0402 1%
12
R69
33K
0402
1%
R69
33K
0402
1%
12
R45
40.2K
0402
1%
R45
40.2K
0402
1%
12
R30
100K
0402
5%
R30
100K
0402
5%
1 2
JO5
SHORT-SMT3
JO5
SHORT-SMT3
A K
D5
PMEG3005AEA
SOD323B
D5
PMEG3005AEA
SOD323B
12
R41
100K
0402
R41
100K
0402
12
C30
0.1U
0402
10V
C30
0.1U
0402
10V
12
R73
100K
0402
1%
R73
100K
0402
1%
12
C73
10U
16V
1206
C73
10U
16V
1206
12
C74
0.1U
0402
10V
C74
0.1U
0402
10V
12
R40
36K
0402
1%
R40
36K
0402
1%
12
C23
10U
16V
1206
C23
10U
16V
1206
MiTac Secret
Confidential Document

5
5
4
4
3
3
2
2
1
1
D D
C C
B B
A A
I2S_SCLK_IN
BM3_KSI12
MIC_BIAS
I2C.DAT
BM3_KSI1
BM3_KSI6
DCVDD
I2C.CLK
DBVDD
BM3_KSI0
BM3_KSI10
BM3_KSI8
FM_AUDIO_AC_L
FM_AUDIO_AC_R
BM3_KSI5
BM3_KSI11
HP_OUT_L
I2S_DOUT
MIC_BIAS I2S_LRC
AVDD
HPVDD
BM3_KSI2
BM3_KSI3
MIC_IN
BM3_KSI4
I2S_SCLK
BM3_KSI7
I2S_SDIN
PWR_ON_OFF#
BZZ_GND
BM3_KSI12
BM3_KSI1
BM3_KSI2
PWR_ON_OFF#
BM3_KSI8 BM3_KSI3
BM3_KSI0
HP_OUT_R
LED_PWR
AUDIO_LDO_IN
BM3_KSI5
BM3_KSI4
BM3_KSI3
BM3_KSI1
BM3_KSI2
BM3_KSI0
BM3_KSI5
BM3_KSI4
BM3_KSI10
BZZ_PWM
BM3_KSI9
HP_OUT_R_1
REMOTE_JACK_1
HP_OUT_R_1 Cradle_R_OUT
HP_OUT_L_AC
REMOTE_JACK_1
FM_OUT_L
FM_OUT_R
AUDIO_LDO_OUT
PJ_In_T
FM_AUDIO_DC_L
HP_OUT_L_AC
MIC_IN_1
FM_OUT_L
FM_OUT_R FM_AUDIO_DC_R
HP_OUT_L_1
PJ_In_T
HP_OUT_R_AC
HP_OUT_R_AC
HP_OUT_L_1
HP_OUT_R_1
MIC_P_IN
MIC_IN_1
+3.3V
GND
GND
+3.3V
GND
GND
GND
GND
+3.3V
GND
+3.3V
+1.8V
+3.3V
+3.3V
GND
+3.3V
GND
+1.8V
+1.8V
GND
JGND RF_GND
GND
+3.3V
+3.3V
VCC_MEM
+3.3V
+3.3V
GND GND
GND
GND
GND GND
GND
Power_Out_C3,7
I2S_SDIN 3
BM3_KSI43
I2C_DAT 3,4,7,8
I2S_DOUT 3
BM3_KSI123
BM3_KSI113
CLK_24M.CODEC 3
ANT_SW1#3
BM3_KSI93,7
BM3_KSI33BM3_KSI83
I2C_CLK 3,4,7,8
BM3_KSI103
I2S_LRC 3
BM3_KSI03
I2S_SCLK 3
BM3_KSI53
BM3_KSI23BM3_KSI13,7 DC-DC_START# 4,5
BZZ_PWM3
HP_ANT8
TP_PWR#3
Cradle_R_OUT 7
MUTE3
PJ_In 3
REMOTE_JACK 3,4
BZZ_CRL#3
FM_OUT_L8
FM_OUT_R8
Cradle_L_OUT 7
Title
Size Document
Number
Rev
Date: Sheet of
AUDIO / KEY MATRIX R00
C
6 8, 04, 2005
星期四 八月
Title
Size Document
Number
Rev
Date: Sheet of
AUDIO / KEY MATRIX R00
C
6 8, 04, 2005
星期四 八月
Title
Size Document
Number
Rev
Date: Sheet of
AUDIO / KEY MATRIX R00
C
6 8, 04, 2005
星期四 八月
I2C ADDRESS: 0011011
KEY MATRIX GPI DESCRIPTIONS
MICROPHONE
GPIO
Touch Pad
FUNCTION DESCRIPTIONS
KSI0
KSI1
KSI2
KSI3
KSI4
KSI5
KSI6
KSI7
KSI8
KSI9
KSI10
KSI11
KSI12
Recording
Volume up
Volume down
View
Like Music
xxxxx
xxxxx
xxxxx
HOLD
xxxxx
HOLD
Buzzer
ACK
CLK
DATA
CLK
ACK
DATA
No AGND=>Check
Solder point
JGND is the Antenna
using HeadPhone
Cable
Close to PhoneJack (J501)
EMI two Cap.s removed for placement
LED Current limit
Check MIC_BIAS
Check FPC Pin assignment
Diff.with Arizona
Phoenix DVT R0D
4/8
4/8 Check Size to smaller
4/14
default high
Co-layout
place R580 under the trace of
"Cradle_R_OUT"; Don't out of the trace
Pin E place on the trace ;
No Branch
Critical components
PBSS2515F
SOT523N
PBSS2515F
SOT523N
only for Phoenix
For Soft-star
V(MICBIAS)=0.75*AVDD =>0.75*1.8=1.35V
Input Full Scale input to ADC:
V(INMIC)=1*AVDD/3.3=1.8/3.3=0.55V (max)
Replace
BUZZER MUX
CONNECT CGND TO AGND VIA
FERRITE BEAD AT THE JACK
LC->CL to Swap
Unuse if need to pull high or low?!
1
2
3
4
5
6
7
8
9
10
11
12 GND1
GND2
J3
0.5MM/HDR/MA-12
MOLEX
54548-1211
J3
0.5MM/HDR/MA-12
MOLEX
54548-1211
1 2
R591
330
0402
5%
R591
330
0402
5%
1 2
JO506
SPARKGAP_6
JO506
SPARKGAP_6
1 2
L11 120Z/100M
0402
L11 120Z/100M
0402
VIN
1
GND
2
SHDN
3ADJ 4
VOUT 5
U507
AME8834AEIVADJ
SC70_5
U507
AME8834AEIVADJ
SC70_5
12
R23
0
0402
5%
R23
0
0402
5%
1 2
L908
1K/100M
0402
L908
1K/100M
0402
1 2
L506
1K/100M 0402
L506
1K/100M 0402
1
2
3
D512
1PS89SB16
SOT523N
D512
1PS89SB16
SOT523N
1
2
3
SP501
OWMB-505025S-40-12
SP501
OWMB-505025S-40-12
5
3
1
4
2
6
J501
RA/D5/6P
2SJ-A390-002
J501
RA/D5/6P
2SJ-A390-002
12
C926
10P
0402
50V
+/-10%
C926
10P
0402
50V
+/-10%
12
R584
0/NA
0402 5%
R584
0/NA
0402 5%
12
R519
10K
0402
5%
R519
10K
0402
5%
12
C35
10P
0402
50V
+/-10%
C35
10P
0402
50V
+/-10%
1 2
R532
18K/NA
0402
1%
R532
18K/NA
0402
1%
1 2
R562
0
0402R562
0
0402
1 2
L510
1K/100M 0402
L510
1K/100M 0402
1 2
R42
330402
5%
R42
330402
5%
12
+
C12 220U
4V
3528
+
C12 220U
4V
3528
1 2
L503
1K/100M
0402
L503
1K/100M
0402
12
C529
10U
0805
6.3V
10%
C529
10U
0805
6.3V
10%
1
2 3
Q501
PMST3904
SOT_SC70N_1
Q501
PMST3904
SOT_SC70N_1
G
DS
D
S
Q6
AO7401
SOT_SC70_FET
D
S
Q6
AO7401
SOT_SC70_FET
1 2
R595
100K
0402
5%
R595
100K
0402
5%
12
C17
10U
0805
10V
+80-20%
C17
10U
0805
10V
+80-20%
12
C572
10P/NA
0402
50V
+/-10%
C572
10P/NA
0402
50V
+/-10%
1
TP501
TOUCHPAD_12_SMD
TP501
TOUCHPAD_12_SMD
1 2
L6 120Z/100M/NA
0402
L6 120Z/100M/NA
0402
12
C26
10P/NA
0402
50V
+/-10%
C26
10P/NA
0402
50V
+/-10%
1
2
3
4
5
6
J505
0.5MM/HDR/MA-6
MOLEX
54548-0611
J505
0.5MM/HDR/MA-6
MOLEX
54548-0611
1 2
L509
1K/100M 0402
L509
1K/100M 0402
12
C14
1U
0402
6.3V +/-10%
C14
1U
0402
6.3V +/-10%
1 2
L910
1K/100M
0402
L910
1K/100M
0402
12
C927
10P
0402
50V
+/-10%
C927
10P
0402
50V
+/-10%
1 2
R585
330
0402
5%
R585
330
0402
5%
12
C550
10P
0402
50V
+/-10%
C550
10P
0402
50V
+/-10%
12
C18
0.1U
0402
16V
+80-20%
C18
0.1U
0402
16V
+80-20%
1 2
C534 1U
0402 6.3V +/-10%
C534 1U
0402 6.3V +/-10%
12
C549
0.1U
0402
16V
+80-20%
C549
0.1U
0402
16V
+80-20%
1
2
3
4
5
6
7
8
RP503
100K*4
0804
RP503
100K*4
0804
12
R9
1K
0402
5%
R9
1K
0402
5%
12
R506
10K
0402
1%
R506
10K
0402
1%
A K
D507
1PS79SB30
SOD523
D507
1PS79SB30
SOD523
1 2
L512 120Z/100M
0402
L512 120Z/100M
0402
12
C33
10P/NA
0402
50V
+/-10%
C33
10P/NA
0402
50V
+/-10%
1 2
L911
1K/100M
0402
L911
1K/100M
0402
1
2
3
4
5
6
7
8
RP504
100K*4
0804
RP504
100K*4
0804
1 2
L501
1UH
0805
L501
1UH
0805
1
2
3
4
5
6
J506
0.5MM/HDR/MA-6
MOLEX
54548-0611
J506
0.5MM/HDR/MA-6
MOLEX
54548-0611
1 2
R521 0
0402
5%
R521 0
0402
5%
12
R22
0
0402 5%
R22
0
0402 5%
1 2
R546 100K
0402R546 100K
0402
12
C548
0.1U
0402
16V
+80-20%
C548
0.1U
0402
16V
+80-20%
12
C11
2200P
0402
50V
10%
C11
2200P
0402
50V
10%
1 2
C533 1U
0402 6.3V +/-10%
C533 1U
0402 6.3V +/-10%
B
EC
Q503
MMST3904
SOT_SC70_1
Q503
MMST3904
SOT_SC70_1
12
C41
10P
0402
50V
+/-10%
C41
10P
0402
50V
+/-10%
12
C506
47P
0402
50V
+/-10%
C506
47P
0402
50V
+/-10%
12
R539
63.4K
0402
1%
R539
63.4K
0402
1%
1 2
L514
120Z/100M/NA
0402
L514
120Z/100M/NA
0402
12
R553
10K/NA
0402
5%
R553
10K/NA
0402
5%
1 2
R601
2.2K
0402
1%
R601
2.2K
0402
1%
12
R46
100K
0402
5%
R46
100K
0402
5%
12
C924
4700P
0402
25V
10%
C924
4700P
0402
25V
10%
12
C541
0.1U
0402
10V
10%
C541
0.1U
0402
10V
10%
1
2
3
4
5
6
7
8
RP1
100K*4
0804
RP1
100K*4
0804
1
23
D504
1PS89SB15
SOT523N
D504
1PS89SB15
SOT523N
12
C27
10P/NA
0402
50V
+/-10%
C27
10P/NA
0402
50V
+/-10%
12
C509
10U
0805
10V
+80-20%
C509
10U
0805
10V
+80-20%
1 2
R580
0/NA
0402
5%
R580
0/NA
0402
5%
12
C546
10U
0805
6.3V
10%
C546
10U
0805
6.3V
10%
1 2
JO505
SPARKGAP_6
JO505
SPARKGAP_6
1 2
L504
120Z/100M
0402
L504
120Z/100M
0402
1 2
L515 120Z/100M
0402
L515 120Z/100M
0402
12
R11
1K
0402
5%
R11
1K
0402
5%
1 2
L7 120Z/100M
0402
L7 120Z/100M
0402
1 2
R517 10K
0402
5%
R517 10K
0402
5%
12
R561
1K/NA
0402
5%
R561
1K/NA
0402
5%
1
TP521TP521
1
2
3
4
5
6
7
GND
SW1
4V/0.3A
RST-1202
GND
SW1
4V/0.3A
RST-1202
12
C925
4700P
0402
25V
10%
C925
4700P
0402
25V
10%
12
R56
1K
0402
5%
R56
1K
0402
5%
12
C512
4700P
0402
50V
10%
C512
4700P
0402
50V
10%
2
1 6
Q805A
BC847BPN/NA
Q805A
BC847BPN/NA
12
C553
10P/NA
0402
50V
+/-10%
C553
10P/NA
0402
50V
+/-10%
XTI/MCLK 1
XTO 2
DCVDD 3
DGND
4DBVDD 5
CLKOUT 6
BCLK 7
DACDAT 8
DACLRC 9
ADCDAT 10
ADCLRC 11
HPVDD 12
LHPOUT
13 RHPOUT
14
HPGND
15
LOUT
16 ROUT
17
AVDD 18
AGND
19
VMID
20
MICBIAS
21
MICIN
22
RLINEIN
23
LLINEIN
24
MODE 25
CSB 26
SDIN 27
SCLK 28
GND0
29
GND1
30
GND2
31
GND3
32
GND4
33
GND5
34 GND6
35 GND7
36 GND8
37
GND9
38
U505
WM8731L
HVQFN28_4
U505
WM8731L
HVQFN28_4
12
C19
0.1U
0402
16V
C19
0.1U
0402
16V
1 2
R17
100K
0402
5%
R17
100K
0402
5%
1 2
R503
680
0402
5%
R503
680
0402
5%
1 2
L517 120Z/100M
0402
L517 120Z/100M
0402
1 2
L507 120Z/100M
0402
L507 120Z/100M
0402
12
C544
0.1U
0402
10V
10%
C544
0.1U
0402
10V
10%
1 2
R43 33 0402
5%
R43 33 0402
5%
12
C7
2200P
0402
50V
10%
C7
2200P
0402
50V
10%
4 3
5
Q805B
BC847BPN/NA
SC70_6_EIAJ
Q805B
BC847BPN/NA
SC70_6_EIAJ
12
L4
120Z/100M
0402
L4
120Z/100M
0402
12
C526
4700P
0402
50V
10%
C526
4700P
0402
50V
10%
1 2
R592
330
0402
5%
R592
330
0402
5%
1 2
R59 0/NA
0402
R59 0/NA
0402
12
C520
10P/NA
0402
50V
+/-10%
C520
10P/NA
0402
50V
+/-10%
12
C540
0.1U
0402
10V
10%
C540
0.1U
0402
10V
10%
12
C551
10P/NA
0402
50V
+/-10%
C551
10P/NA
0402
50V
+/-10%
1 2
L5 120Z/100M/NA
0402
L5 120Z/100M/NA
0402
B
EC
Q505
MMST3904
SOT_SC70_1
Q505
MMST3904
SOT_SC70_1
12
C547
10U
0805
6.3V
10%
C547
10U
0805
6.3V
10%
1 2
R535 56
0402
R535 56
0402
12
R559
8.8K/NA
0402
5%
R559
8.8K/NA
0402
5%
12
R528
100K
0402
5%
R528
100K
0402
5%
1 2
R593
47K/NA
0402
1%
R593
47K/NA
0402
1%
1 2
JO504
SPARKGAP_6
JO504
SPARKGAP_6
12
+
C8
220U
4V
3528
+
C8
220U
4V
3528
1 2
L505
1K/100M 0402
L505
1K/100M 0402
12
C556
1U
0603
C556
1U
0603
12
R510
1K
0402
5%
R510
1K
0402
5%
12
R520
10K
0402
5%
R520
10K
0402
5%
12
C531
10P/NA
0402
50V
+/-10%
C531
10P/NA
0402
50V
+/-10%
12
C538
0.1U
0402
10V
10%
C538
0.1U
0402
10V
10%
1 2
R518 10K
0402 5%
R518 10K
0402 5%
1
TP520TP520
12
R540
30K
0402
1%
R540
30K
0402
1%
A K
D510
1PS79SB30/NA
SOD523
D510
1PS79SB30/NA
SOD523
1 2
R20 10K
0402
1%
R20 10K
0402
1%
12
R505
10K
0402
1%
R505
10K
0402
1%
1
TP502
TOUCHPAD_12_SMD
TP502
TOUCHPAD_12_SMD
1 2
L516
120Z/100M
0402L516
120Z/100M
0402
12
C554
10U
0805
6.3V
10%
C554
10U
0805
6.3V
10%
12
R508
1M/NA
0402
5%
R508
1M/NA
0402
5%
MiTac Secret
Confidential Document

5
5
4
4
3
3
2
2
1
1
D D
C C
B B
A A
AT3_HD12
AT3_HD2
AT3_HRESET#
AT3_HD7
AT3_HD4
AT3_HA2
AT3_HD3
AT3_HA1
AT3_HD9
AT3_HD0
AT3_HD11
AT3_HD10
AT3_HCS1#
AT3_HIOW#
AT3_HD14
AT3_HD6
AT3_HD15
AT3_HIOR#
AT3_HD5
AT3_HD13
AT3_HD1
AT3_HDMACK#
AT3_HD8
AT3_HCS0#
AT3_HA0
AT3_HIORDY
AT3_HIORDY
MN
Wake_Up#
Cradle_R_OUT
I2C_SCL_SW
Cradle_in#
USB_ID
Power_Request#
I2C_SDA_SW
Cradle_L_OUT
Cradle_R_OUT
Cradle_in#
GPIO2
GPIO1
Wake_Up#
V_Cradle
I2C_SDA_SW
I2C_SCL_SW
Power_Request#
USB_ID
VBUS
AT3_HIRQ.0
AT3_HDMARQ
Cradle_R_OUT
Cradle_L_OUT
AT3_HA2
AT3_HD1
AT3_HD0
AT3_HA0
AT3_HD9
AT3_HD2
AT3_HDMACK#
AT3_HDMARQ
AT3_HD8
AT3_HD10
AT3_HA1
AT3_HIORDY
AT3_HRESET#
AT3_HD3
AT3_HD11
AT3_HD4
AT3_HD12
AT3_HD5
AT3_HD13
AT3_HD6
AT3_HD14
AT3_HD7
AT3_HD15
AT3_HCS0#
AT3_HCS1#
AT3_HIOR#
AT3_HIOW#
AT3_HIRQ.0
RESET#
I2C_SDA_SW
I2C_SCL_SWUSB_ID
Power_Request#
Wake_Up#
GPIO1
Cradle_in#
GPIO2
AT3_HDMARQ
AT3_HIRQ.0
AT3_HIRQ.1
Ext_ANT
Cradle_Power_Out
DN
DP
Cradle_L_OUT
Cradle_in#
Ext_ANT
VBUS
DN
DP
OC#_R
Cradle_Power_Out_R Cradle_Power_Out
USBID-DEV/HOST#
I2C_SDA_SW
I2C_SCL_SW
+3.3V_HDD
+3.3V_HDD
+3.3V
+3.3V
+3.3V_HDD
GND
+3.3V
GND
GND
V_Cradle
VBUS
GND
V_Cradle
VBUS
+3.3V
+3.3V
+3.3V
+3.3V
AT3_HIOW#3
AT3_HA03
AT3_HDMARQ3
AT3_HDMACK#3
AT3_HD[0:15]3
AT3_HIOR#3
AT3_HA13
AT3_HIORDY3
AT3_HRESET#3
AT3_HIRQ.13AT3_HCS1#3AT3_HCS0#3
AT3_HA23
AT3_HIRQ.03
USBID-DEV/HOST#3
USB_DP3
USB_DN3
Power_Request#3
Wake_Up#3GPIO13GPIO23
Cradle_R_OUT6
Cradle_in#3
RESET# 3,4
Cradle_L_OUT6
Ext_ANT8
GPIO43,4
BM3_KSI93,6
BM3_KSI13,6
Power_Out_C3,6
OC_CRL_PWR#3
I2C_CLK 3,4,6,8
I2C_DAT 3,4,6,8
I2C_C_EN3
Title
Size Document
Number
Rev
Date: Sheet of
BATTERY / HDD R00
C
7 8, 04, 2005
星期四 八月
Title
Size Document
Number
Rev
Date: Sheet of
BATTERY / HDD R00
C
7 8, 04, 2005
星期四 八月
Title
Size Document
Number
Rev
Date: Sheet of
BATTERY / HDD R00
C
7 8, 04, 2005
星期四 八月
1" HDD FPC Connector
2 Key buttons to reset
CoLayout
Cradle plug_in-->L
Cradle plug_out-->H
For EMI
Volume up
Power_on/off
Phoenix DVT R0D
Remove 11 Res.
For ESD Negative power Cut
4/8
RC Delay Time:
I=C*dV/dt
=>t=C*V/I
(dV is both sides voltage of Res. ; dt is the time of charge Cap.)
Cradle POWER SWITCH
Cradle to
System
Logic 0
I2C connect
Function
Logic 1
Floating
I2C_SW
High Bandwidth: 250 MHz
Fast Transition Speed: 5.2ns max. at 5V
Low On-Resistance: 8. at 3.0V
1
2
3
6
5
4
U11
CM1218-05SC/NA
SC70_6_EIAJ
U11
CM1218-05SC/NA
SC70_6_EIAJ
1 2
C94
10P 0402
50V 10%C94
10P 0402
50V 10%
1 2
R524 10K
0402 5%
R524 10K
0402 5%
12
R85
100K
0402
5%
R85
100K
0402
5%
1 2
R589
0/NA
0603_DFS
R589
0/NA
0603_DFS
21
34
L518
90Z/100M/NA
CHOKE_ACM2012
L518
90Z/100M/NA
CHOKE_ACM2012
12
C537
0.1U
0402
16V
+80-20%
C537
0.1U
0402
16V
+80-20%
1 2
JO9
SPARKGAP_6
JO9
SPARKGAP_6
12
R58
100K
0402
5%
R58
100K
0402
5%
GND 1
RESET 2
VCC
4
MN
3
U5
G692L293T
SOT143
U5
G692L293T
SOT143
1 2
R21
330
0402
5%
R21
330
0402
5%
A0 1
0B0
2
GND_0 3
A1 4
0B1
5
GND_1 6
S1
7
VCC_1 12
1B0
11
S0
10
VCC_0 9
1B1
8
U13
PI5A3158 TDFN12
U13
PI5A3158 TDFN12
1 2
R571
0
0402
R571
0
0402
1 2
C89
10P 0402
50V 10%C89
10P 0402
50V 10%
12
C50
10U
0805
10V
+80-20%
C50
10U
0805
10V
+80-20%
1 2
R570
0
0402
R570
0
0402
1 2
C568
10P 0402
50V 10%C568
10P 0402
50V 10%
OUT 1
GND 2
FLAG 3
ON
4
IN
5
U513
FPF2006
SC70_5
U513
FPF2006
SC70_5
12
R87
100K
0402
5%
R87
100K
0402
5%
1 2
JO10
SPARKGAP_6
JO10
SPARKGAP_6
1
23
D1
1PS89SB15
SOT523N
D1
1PS89SB15
SOT523N
12
C2
0.1U
0402
16V
+80-20%
C2
0.1U
0402
16V
+80-20%
1 2
C83
10P 0402
50V 10%C83
10P 0402
50V 10%
12
C44
0.1U
0402
16V
+80-20%
C44
0.1U
0402
16V
+80-20%
1 2
C82
10P 0402
50V 10%C82
10P 0402
50V 10%
12
R47
1M
0402
1%
R47
1M
0402
1%
1 2
C87
10P 0402
50V 10%C87
10P 0402
50V 10%
1 2
R1
10K
0402
5%
R1
10K
0402
5%
12
R84
100K
0402
5%
R84
100K
0402
5%
1 2
C564
10P 0402
50V 10%C564
10P 0402
50V 10%
12
R602
100K
0402
5%
R602
100K
0402
5%
1 2
R527 10K
0402 5%
R527 10K
0402 5%
1 2
R537 10K
0402 5%
R537 10K
0402 5%
1
1
2
2
3
3
4
4
5
5
6
6
7
7
8
8
9
9
10
10
11
11
12
12
13
13
14
14
15
15
16
16
17
17
18
18
19
19
20
20
21
21
22
22
23
23
24
24
25
25
26
26
27
27
28
28
29
29
30
30
GND1
GND1
GND2
GND2
GND3
GND3
GND4
GND4
J507
FM/30P/RA
JAE
DD1R030HA1
J507
FM/30P/RA
JAE
DD1R030HA1
12
R77
100K
0402
5%
R77
100K
0402
5%
A K
D509
ESD0603A/NA
DC0603
D509
ESD0603A/NA
DC0603
1
2
3
4
5
6
7
8
9
10
11
12
13
14
15
16
17
18
19
20
21
22
23
24
25
26
27
28
29
30
31
32
33
34
35
36
37
38
39
40
41
42
43
44
45
GND1
GND2
J504
FPC/0.5MM/45P
MOLEX
51296-4541
J504
FPC/0.5MM/45P
MOLEX
51296-4541
1 2
C93
10P 0402
50V 10%C93
10P 0402
50V 10%
1 2
C84
10P 0402
50V 10%C84
10P 0402
50V 10%
1 2
R526 10K 04025%
R526 10K 04025%
A K
D508
ESD0603A/NA
DC0603
D508
ESD0603A/NA
DC0603
1
2
3
6
5
4
U10
CM1218-05SC/NA
SC70_6_EIAJ
U10
CM1218-05SC/NA
SC70_6_EIAJ
1 2
C88
10P 0402
50V 10%C88
10P 0402
50V 10%
12
C552
0.1U
0402
16V
+80-20%
C552
0.1U
0402
16V
+80-20%
1 2
R86 1K/NA
0402
5%
R86 1K/NA
0402
5%
2
1
5
4
3
VCC
GND
U4
74LVC1G125GW
SC70_5
VCC
GND
U4
74LVC1G125GW
SC70_5
12
R52
10K
0402
1%
R52
10K
0402
1%
1 2
JO11
SPARKGAP_6
JO11
SPARKGAP_6
12
R78
100K
0402
5%
R78
100K
0402
5%
12
R525
4.7K
0402 5%
R525
4.7K
0402 5%
1 2
R49
0
0402
5%
R49
0
0402
5%
1 2
C86
10P 0402
50V 10%C86
10P 0402
50V 10%
1 2
C85
10P 0402
50V 10%C85
10P 0402
50V 10%
1
2
3
6
5
4
U12
CM1218-05SC/NA
SC70_6_EIAJ
U12
CM1218-05SC/NA
SC70_6_EIAJ
12
C575
0.1U
0402
16V
+80-20%
C575
0.1U
0402
16V
+80-20%
12
C3
0.1U
0402
16V
+80-20%
C3
0.1U
0402
16V
+80-20%
MiTac Secret
Confidential Document

5
5
4
4
3
3
2
2
1
1
D D
C C
B B
A A
BKL_ON_R
VCC_2.8V_JS
LCD_CS#
LCD_RD#
LCD_CS#
LCD_R/W#
LCD_D2
LCD_D0
LCD_D1
LCD_D3
LCD_D7
LCD_D4
LCD_D5
LCD_D6
LED1_SW
FM_ANT_CFM_ANT
I2C_DAT
I2C_CLK
FM_OUT_L
FM_OUT_R
BK_RS
BK_FB
VCC_2.8V_FB
LCD_RS
LCD_RST#
BKLT_PWM_RC
Ext_ANT_1
SW2
Cradle_in_SW#
FM_ANT_C
+3.3V VCC_2.8V
VCC_2.8V
VCC_3VFM
VCC_3VFM
VCC_3VFM
RF_GND
RF_GND
RF_GND
RF_GND
RF_GND
RF_GND
RF_GND
RF_GND
RF_GND
RF_GND
+3.3VVCC_3VFM
RF_GND
VCC_3VFM
RF_GND
RF_GND
RF_GND
LED1
LED2
LED1 LED2
VCC_3VFM_1
RF_GND
+3.3V
RF_GND RF_GND
RF_GND
RF_GNDRF_GND
LCD_RD#3
LCD_CS#3
LCD_R/W#3
LCD_D23LCD_D33
LCD_D53
LCD_D73
LCD_D03LCD_D13
LCD_D63
LCD_D43
XTAL_32K_V4
FM_OUT_R 6
FM_OUT_L 6
I2C_CLK3,4,6,7
I2C_DAT3,4,6,7
LCD_ON3
LCD_RS3LCD_RST#3
REGS_PWR5
BKLT_PWM3
BKL_ON3
Cradle_in_SW# 3
Ext_ANT7
HP_ANT6
Title
Size Document
Number
Rev
Date: Sheet of
FM TUNER / LCM R00
C
8 8, 04, 2005
星期四 八月
Title
Size Document
Number
Rev
Date: Sheet of
FM TUNER / LCM R00
C
8 8, 04, 2005
星期四 八月
Title
Size Document
Number
Rev
Date: Sheet of
FM TUNER / LCM R00
C
8 8, 04, 2005
星期四 八月
1.5" CSTN PANEL
Vout = 0.59 x [ 1+ (R1 / R2) ]
Swap return
S/W request to Control enable LCD output
Using on PA020
Change from 0402 to 0603
Change from 0402 to 0603
FM Switch
Phoenix DVT R0D
High->On
Low ->Off
If CTRL is pulled to GND
,it will disconnect LEDs
from GND
Ip=400mA+Vin*100ns/L
=402.27mA
LDO
Place on particular Position
25V
15mils
ANTENNA SWITCH
MSCDRI-2D18-4R7MG (H=1.8mm)美磊
6via6via
6via6via
6via 6via
6via 6via (type:VRD016_008)
2.33V/680ohm = 3.426mA
1 2
R536
5.6K
0402
1%
R536
5.6K
0402
1%
1 2
C571
0.1U
0402
10V
10%
C571
0.1U
0402
10V
10%
12
C570
0.1U
0402
16V
+80-20%
C570
0.1U
0402
16V
+80-20%
12
R8
20K
0402
1%
R8
20K
0402
1%
1 2
C5
220P
0402
50V
10%
C5
220P
0402
50V
10%
NC_0
1
NC_1
2
PS0
3
NC_2
4
NC_3
5
CS1
6
RESET
7
RS
8
WR
9
RD
10
D0
11
D1
12
D2
13
3
14
D4
15
D5
16
D6
17
D7
18
D8
19
D9
20
D10
21
D11
22
D12
23
D13
24
D14
25
D15
26
VSS
27
VDD
28
NC_4
29
NC_5
30
NC_6
31
NC_7
32
NC_8
33
J1
FPC/FFC-0.8MM-33P
PHILIPS
9360-304-XXXX
J1
FPC/FFC-0.8MM-33P
PHILIPS
9360-304-XXXX
1 2
R581
0
0402
R581
0
0402
12
C514 0.033U
0402 16V 10%
C514 0.033U
0402 16V 10%
1 2
R14 00402R14 00402
12
C524
0.022U
0402
16V
10%
C524
0.022U
0402
16V
10%
1
TP17TP17
1 2
C501
27P 0402
50V
5%
C501
27P 0402
50V
5%
12
R507
22
0402
1%
R507
22
0402
1%
12
R24
47K
0402
5%
R24
47K
0402
5%
1 2
R545 0
0402
5%
R545 0
0402
5%
12
C10
10U
0805
10V
+80-20%
C10
10U
0805
10V
+80-20%
12
R533
22
0402
1%
R533
22
0402
1%
1 2
C4
220P
0402
50V
10%
C4
220P
0402
50V
10%
1 2
R509 0/NA
0402_DFS
5%
R509 0/NA
0402_DFS
5%
12
C15
1U
0402
6.3V
+/-10%
C15
1U
0402
6.3V
+/-10%
12
C515 1000P
0402 50V 10%
C515 1000P
0402 50V 10%
A K
D6
1SS381
SOD523
D6
1SS381
SOD523
1 2
R10 10K 0402
5%
R10 10K 0402
5%
1 2
L2 120Z/100M/NA
0402
L2 120Z/100M/NA
0402
12
C519
2200P
0402
50V
10%
C519
2200P
0402
50V
10%
N.C._0
1
CPOUT
2
VCOTANK1
3
VCOTANK2
4
VC(VCO)
5
DGND
6
VCCD
7
DATA
8
CLOCK
9
N.C._2
10
WRITE/READ
11
BUSMODE
12
BUSENABLE
13
SWPORT1
14
SWPORT2
15
XTAL1
16
XTAL2
17
PHASEFIL
18
PILFIL
19
N.C._3
20
N.C._4 21
VAFR 22
VAFL 23
TMUTE 24
MPXO 25
VREF 26
TIFC 27
LIMDEC1 28
LIMDEC2 29
N.C._5 30
N.C._6 31
IGAIN 32
AGND 33
VCCA 34
RFI1 35
RFGND 36
RFI2 37
TAGC 38
LOOPSW 39
N.C._7 40
GND 41
U502
TEA5767HN
HVQFN40
U502
TEA5767HN
HVQFN40
1 2
R502
18K
0402
1%
R502
18K
0402
1%
12
R544
10K
0402
5%
R544
10K
0402
5%
1 2
R12
0/NA
0402
5%
R12
0/NA
0402
5%
1
TP16TP16
1 2
C517
0.022U
0402
16V
10%
C517
0.022U
0402
16V
10%
VIN
1
GND
2
SHDN
3ADJ 4
VOUT 5
U504
AME8834AEIVADJ
SC70_5
U504
AME8834AEIVADJ
SC70_5
12
C6
0.1U
0402
10V
10%
C6
0.1U
0402
10V
10%
1 2
C803
220P
0402
50V
10%
C803
220P
0402
50V
10%
1 2
R512
10K
0402
1%
R512
10K
0402
1%
1 2
L513
4.7UH
MSCDRI-2D18C
30%
L513
4.7UH
MSCDRI-2D18C
30%
12
L508
33nH
0603
2%
L508
33nH
0603
2%
12
C545
0.01U
0402
25V
10%
C545
0.01U
0402
25V
10%
1 2
C504
47P 0402
50V
10%
C504
47P 0402
50V
10%
1 2
R516 00402
5%
R516 00402
5%
12
R534
18.2
0402
1%
R534
18.2
0402
1%
12
R18
43.2K
0402
1%
R18
43.2K
0402
1%
1
TP4TP4
1 2
R25
10K
0402
1%
R25
10K
0402
1%
12
R804
47
0402
5%
R804
47
0402
5%
1 2
C527 0.1U
0402
16V +80-20%
C527 0.1U
0402
16V +80-20%
1 2
R596
63.4K
0402
1%
R596
63.4K
0402
1%
1 2
R513 10K
0402 1%R513 10K
0402 1%
12
C528
10U
16V
1206
C528
10U
16V
1206
12
C508 0.047U
0402 16V 10%
C508 0.047U
0402 16V 10%
12
C516 0.033U
0402 16V 10%
C516 0.033U
0402 16V 10%
12
C535
0.1U
0402
10V
10%
C535
0.1U
0402
10V
10%
A K
D505
PMEG3005AEA
SOD323B
D505
PMEG3005AEA
SOD323B
12
C29
1000P
0402
50V
+80-20%
C29
1000P
0402
50V
+80-20%
12
L511
33nH
0603
2%
L511
33nH
0603
2%
12
C510
0.033U
0402
16V
10%
C510
0.033U
0402
16V
10%
VIN
1
GND
2
SHDN
3ADJ 4
VOUT 5
U1
AME8834AEIVADJ
SC70_5
U1
AME8834AEIVADJ
SC70_5
1 2
R80 004025%
R80 004025%
12
C574
1000P
0402
50V
+80-20%
C574
1000P
0402
50V
+80-20%
1 2
C518
0.022U
0402
16V
10%
C518
0.022U
0402
16V
10%
12
C5730.1U
0402
16V
+80-20%
C5730.1U
0402
16V
+80-20%
1 2
C502
220P
0402
50V
10%
C502
220P
0402
50V
10%
1 2
R514 10K 0402
1%
R514 10K 0402
1%
LED 1
GND_1
9OVP 7
GND_0
6
RS 2
FB
4
VIN
3
SW 8
CTRL
5
U506
TPS61043
HVQFN8_065MM
U506
TPS61043
HVQFN8_065MM
12
C542
4.7U
1206
10%
C542
4.7U
1206
10%
12
C511 0.047U
0402 16V 10%
C511 0.047U
0402 16V 10%
1 2
C503 4700P
0402
50V
10%
C503 4700P
0402
50V
10%
12
C530
0.1U
0402
10V
10%
C530
0.1U
0402
10V
10%
12
C13
1U
0603
C13
1U
0603
12
L12
2700/100M
0805C
L12
2700/100M
0805C
1 2
C16 0.1U
0402
16V +80-20%
C16 0.1U
0402
16V +80-20%
1 2
L1 120Z/100M
0402
L1 120Z/100M
0402
1 2
R597
6.81K
0402
1%
R597
6.81K
0402
1%
1 2
C805
220P
0402
50V
10%
C805
220P
0402
50V
10%
1 2
R515 1.13K
04021%
R515 1.13K
04021%
12
C532
1U
0402
6.3V
+/-10%
C532
1U
0402
6.3V
+/-10%
1 2
R13 00402R13 00402
12
R504
10K
0402
1%
R504
10K
0402
1%
1 2
C505
0.1U
040210V10%
C505
0.1U
040210V10%
1 2
C507
0.033U 0402
16V
10%
C507
0.033U 0402
16V
10%
1 2
R511 0/NA
0402_DFS
5%
R511 0/NA
0402_DFS
5%
12
C555
0.1U
0402
16V
+80-20%
C555
0.1U
0402
16V
+80-20%
A K
D501
BB202
SOD523
D501
BB202
SOD523
12
R19
33K
0402
1%
R19
33K
0402
1%
12
C525
0.022U
0402
16V
10%
C525
0.022U
0402
16V
10%
12
C513 0.047U
0402 16V 10%
C513 0.047U
0402 16V 10%
12
R569
100K
0402
5%
R569
100K
0402
5%
1
23
Q5
BC860BW
SOT_SC70N_1
Q5
BC860BW
SOT_SC70N_1
12
L502
120nH
0603
2%
L502
120nH
0603
2%
12
R7
29.4K
0402
1%
R7
29.4K
0402
1%
A1
K2
J2
FPC/FFC-1MM-2P/NA
PHILIPS
9360-304-XXXX
J2
FPC/FFC-1MM-2P/NA
PHILIPS
9360-304-XXXX
1 2
JS1
SHORT-SMT2
JS1
SHORT-SMT2
12
R68
680
0402
5%
R68
680
0402
5%
AK
D503
BB202
SOD523
D503
BB202
SOD523
12
R501
100K
0402
1%
R501
100K
0402
1%
12
L802
2700/100M
0805C
L802
2700/100M
0805C
1 2
R3 100K
0402
R3 100K
0402
MiTac Secret
Confidential Document

9.0 REVISION LIST
Version 1.0 (3141 785 30700)
• Initial release HDD1420/HDD1620/HDD1630/DD1635
Version 1.1 (3141 785 30701)
Chapter 5 – Service part list revised service 12NC as listed below
• Added the new part cradle assy for HDD1635/17 (994000003791)