PLCXF30
User Manual: PLCXF30
Open the PDF directly: View PDF
.
Page Count: 114 [warning: Documents this large are best viewed by clicking the View PDF Link!]

SERVICE MANUAL
REFERENCE NO. SM5110295
FILE NO.
PRODUCT CODE :
PLC-XF30 MY6A 1 122 105 00 U.S.A. , Canada
PLC-XF30 PY6A 1 122 106 00 Continental Europe, Asia, Africa, M.E.
PLC-XF30 PY6C 1 122 106 02 U.K.
PLC-XF30N MY6AA 1 122 105 20 U.S.A. , Canada
PLC-XF30NL MY6AL 1 122 105 30 U.S.A. , Canada
Multimedia Projector
Give complete “CHASSIS NO." for
parts order or servicing, it is shown on
the rating sheet on the cabinet of the
Projector.
Chassis No. MY6-XF3000
MY6-XF30N00
MY6-XF30NL00
NOTE: Match the Chassis No. on the rating
sheet on the cabinet with the
Chassis No. in the Service Manual.
If the Original Version Service
Manual Chassis No. does not
match the unit’s, additional
Service Literature is required. You
must refer to “Notices” to the
Original Service Manual prior to
servicing the unit.
CONTENTS ;
Specifications 2
Safety Instructions 3
Protections 4
Ass'y lamp replacement 6
Mechanical disassemblies 9
Optical unit disassemblies 13
Troubleshooting 18
Waveforms 33
Electrical adjustments 35
Optical adjustments 43
CPU input/output port functions 49
The cautions in schematic diagrams 53
Unit PFC, Unit lamp ballast and IC block diagrams 55
Parts list 60
Cabinet, Chassis and Optical parts list 63
Electrical parts list 66
Schematic diagrams S1~S10
Block diagrams B1~B2
PWB parts location diagrams P1~P5
MODEL NO.
PLC-XF30(Projection lens is optional.)
Canada,Europe, Asia, Africa, M.E., U.K.
PLC-XF30N
U.S.A., Canada
PLC-XF30L(Projection lens is optional.)
U.S.A.
Production change notice : (Combination of fan and filter-net has changed.)
Combination before change. Combination after change.
Note : About the model before change.
Surely change the attachment direction of fan(FN902) to direction of exhaust, when the filter-net-B deletes.
■Attachment direction of fan(FN902).
(Page 11, 17 and 62.) Direction of inhalation of air. Direction of exhaust.
Part No. Description Part No. Description
■Owner's manual for PLC-XF30 only.
(009MY6A).
Owner's manual for PLC-XF30N only.
(009MY6AA).
Owner's manual for PLC-XF30NL only.
(009MY6AL).
610 297 5383 O/M-MY6A-A
610 293 5073 O/M-MY6A-D
610 293 5080 O/M-MY6A-F
610 293 5097 O/M-MY6A-I
610 293 5103 O/M-MY6A-E
610 297 8032 O/M-MY6AA
610 297 8049 O/M-MY6AA-D
610 297 8056 O/M-MY6AA-F
610 297 8063 O/M-MY6AA-I
610 297 8070 O/M-MY6AA-E
610 297 5383 O/M-MY6A-A
610 299 6487 O/M-MY6A-B
610 299 6494 O/M-MY6A-D-A
610 299 6500 O/M-MY6A-F-A
610 299 6517 O/M-MY6A-I-A
610 299 6524 O/M-MY6A-E-A
610 299 6692 O/M-MY6AA-A
610 299 6708 O/M-MY6AA-D-A
610 299 6715 O/M-MY6AA-F-A
610 299 6722 O/M-MY6AA-I-A
610 299 6739 O/M-MY6AA-E-A
610 299 6487 O/M-MY6A-B
■Filter-net-B (Page-63 NO. 19 ) 610 292 3179 Filter-net-B Delete.
■Serial No. PLC-XF30 .
PLC-XF30N .
PLC-XF30N L .
G1601001~G2101420
G1X01001~G1Z01130
G1X01061~G1Y01120
After left lots.
After left lots.
After left lots.
Service Instructions & Parts List
Schematic Diagrams
Printed Wiring Board Diagrams
This Service Manual is provided
with the above sections. Click the
sections you wish.

SERVICE MANUAL
REFERENCE NO. SM5110295
FILE NO.
PRODUCT CODE :
PLC-XF30 MY6A 1 122 105 00 U.S.A. , Canada
PLC-XF30 PY6A 1 122 106 00 Continental Europe, Asia, Africa, M.E.
PLC-XF30 PY6C 1 122 106 02 U.K.
PLC-XF30N MY6AA 1 122 105 20 U.S.A. , Canada
PLC-XF30NL MY6AL 1 122 105 30 U.S.A. , Canada
Multimedia Projector
Give complete “CHASSIS NO." for
parts order or servicing, it is shown on
the rating sheet on the cabinet of the
Projector.
Chassis No. MY6-XF3000
MY6-XF30N00
MY6-XF30NL00
NOTE: Match the Chassis No. on the rating
sheet on the cabinet with the
Chassis No. in the Service Manual.
If the Original Version Service
Manual Chassis No. does not
match the unit’s, additional
Service Literature is required. You
must refer to “Notices” to the
Original Service Manual prior to
servicing the unit.
CONTENTS ;
Specifications 2
Safety Instructions 3
Protections 4
Ass'y lamp replacement 6
Mechanical disassemblies 9
Optical unit disassemblies 13
Troubleshooting 18
Waveforms 33
Electrical adjustments 35
Optical adjustments 43
CPU input/output port functions 49
The cautions in schematic diagrams 53
Unit PFC, Unit lamp ballast and IC block diagrams 55
Parts list 60
Cabinet, Chassis and Optical parts list 63
Electrical parts list 66
Schematic diagrams S1~S10
Block diagrams B1~B2
PWB parts location diagrams P1~P5
MODEL NO.
PLC-XF30(Projection lens is optional.)
Canada,Europe, Asia, Africa, M.E., U.K.
PLC-XF30N
U.S.A., Canada
PLC-XF30L(Projection lens is optional.)
U.S.A.
Production change notice : (Combination of fan and filter-net has changed.)
Combination before change. Combination after change.
Note : About the model before change.
Surely change the attachment direction of fan(FN902) to direction of exhaust, when the filter-net-B deletes.
■Attachment direction of fan(FN902).
(Page 11, 17 and 62.) Direction of inhalation of air. Direction of exhaust.
Part No. Description Part No. Description
■Owner's manual for PLC-XF30 only.
(009MY6A).
Owner's manual for PLC-XF30N only.
(009MY6AA).
Owner's manual for PLC-XF30NL only.
(009MY6AL).
610 297 5383 O/M-MY6A-A
610 293 5073 O/M-MY6A-D
610 293 5080 O/M-MY6A-F
610 293 5097 O/M-MY6A-I
610 293 5103 O/M-MY6A-E
610 297 8032 O/M-MY6AA
610 297 8049 O/M-MY6AA-D
610 297 8056 O/M-MY6AA-F
610 297 8063 O/M-MY6AA-I
610 297 8070 O/M-MY6AA-E
610 297 5383 O/M-MY6A-A
610 299 6487 O/M-MY6A-B
610 299 6494 O/M-MY6A-D-A
610 299 6500 O/M-MY6A-F-A
610 299 6517 O/M-MY6A-I-A
610 299 6524 O/M-MY6A-E-A
610 299 6692 O/M-MY6AA-A
610 299 6708 O/M-MY6AA-D-A
610 299 6715 O/M-MY6AA-F-A
610 299 6722 O/M-MY6AA-I-A
610 299 6739 O/M-MY6AA-E-A
610 299 6487 O/M-MY6A-B
■Filter-net-B (Page-63 NO. 19 ) 610 292 3179 Filter-net-B Delete.
■Serial No. PLC-XF30 .
PLC-XF30N .
PLC-XF30N L .
G1601001~G2101420
G1X01001~G1Z01130
G1X01061~G1Y01120
After left lots.
After left lots.
After left lots.

-2-
Accessories
●Specifications are subject to change without notice.
TECHNICAL SPECIFICATIONS
1.8" TFT Active Matrix type, 3 panels
Multi-media Projector
17.3" x 9.1" x 23.8" (439 mm x 230 mm x 605.6 mm)
1024 x 768 dots
2,359,296 (1024 x 768 x 3 panels)
PAL, SECAM, NTSC, NTSC4.43, PAL-M and PAL-N
Up and Down
800 TV lines
INT. SP. Stereo (R and L), 3 watt RMS (T.H.D. 10%)
41 ˚F ~ 95 ˚F (5 ˚C ~ 35 ˚C)
14 ˚F ~ 140 ˚F (-10 ˚C ~ 60 ˚C)
Owner’s Manual
AC Power Cord
Wireless/Wired Remote Control Transmitter and Batteries
Remote Control Cable
VGA Cable and DVI Cable
MAC/VGA Adapter and DVI/VGA Adapter
3 Types Control Cable (For PS/2, Serial and ADB port)
3 Types Light-Block Sheet (For option lens)
Lens Mounting Adapter
Protective Dust Cover
Projector Type
Dimensions (W x H x D)
Panel Resolution
Number of Pixels
Color System
Scanning Frequency
Horizontal Resolution
Built-in Speakers
Operating Temperature
Storage Temperature
LCD Panel System
200 watt type x 2
Projection Lamp
0˚ to 6.9˚
Feet Adjustment
Power Source : AA, UM3 or R06 Type x 2
Operating Range : 16.4’ (5m) / ±30˚
Dimensions : 2.2” x 1.3” x 7.6” (55mm x 34mm x 192mm)
Net Weight : 0.36 lbs (165 g) (including batteries)
Laser Pointer : Class II Laser (Max. Output : 1mW / Wave length : 650±20nm)
Remote Control Transmitter
480i, 480p, 575i, 575p, 720p, 1035i, 1080i-50 and 1080i-60
High Definition TV Signal
AC 100 ~ 120 V (7.8 A Max. Ampere), 50 / 60 Hz
AC 200 ~ 240 V (3.3 A Max. Ampere), 50 / 60 Hz
Voltage and
Power Consumption
H-sync. 15 ~ 120 KHz, V-sync. 50 ~ 120 Hz
Motorized Lens Shift
DVI-I Terminal (Digital/Analog), RCA Type (Audio R and L)
and DIN 8-pin (Control port)
Input 1 Jacks
BNC Type x 5 (R/Pr, G/Y, B/Pb, H/HV and V), RCA Type (Audio R and L)
and DIN 8-pin (Control port)
Input 2 Jacks
BNC Type x 2 (VIDEO/Y, C), RCA Type (Audio R and L)
and DIN 4-pin (S-Video)
Input 3 Jacks
Serial port in (DB 9), Serial port out (DB 9), USB port,
Audio Monitor out (RCA Type R and L) and Wired Remote Jack
Other Jacks

-3-
SERVICE PERSONNEL WARNING
Eye damage may result from directly viewing the
light produced by the Lamp used in this equipment.
Always turn off Lamp before opening cover. The
Ultraviolet radiation eye protection is required during
this servicing.
Never turn the power on without the lamp to avoid
electric-shock or damage of the devices since the
stabilizer generates high voltages (20~25kV) at its
starts.
Since the lamp is very high temperature during units
operation. Replacement of the lamp should be done
at least 45 minutes after the power has been turned
off, to allow the lamp cool-off.
WARNING:
The chassis of this projector is isolated (COLD) from
AC line by using the converter transformer. Primary
side of the converter and lamp power supply unit cir-
cuit is connected to the AC line and it is hot, which
hot circuit is identified with the line ( ) in the
schematic diagram. For continued product safety and
protection of personnel injury, servicing should be
made with qualified personnel.
The following precautions must be observed.
SAFETY PRECAUTIONS
1: An isolation transformer should be connected in the
power line between the projector and the AC line
before any service is performed on the projector.
2: Comply with all caution and safety-related notes pro-
vided on the cabinet back, cabinet bottom, inside the
cabinet or on the chassis.
3: When replacing a chassis in the cabinet, always be
certain that all the protective devices are installed
properly, such as, control knobs, adjustment covers
or shields, barriers, etc.
DO NOT OPERATE THIS PROJECTOR WITHOUT
THE PROTECTIVE SHIELD IN POSITION AND
PROPERLY SECURED.
4: Before replacing the cabinet cover, thoroughly
inspect the inside of the cabinet to see that no stray
parts or tools have been left inside.
Before returning any projector to the customer, the
service personnel must be sure it is completely safe
to operate without danger of electric shock.
PRODUCT SAFETY NOTICE
Product safety should be considered when a compo-
nent replacement is made in any area of the projec-
tor. Components indicated by mark in the parts
list and the schematic diagram designate compo-
nents in which safety can be of special significance.
It is, therefore, particularly recommended that the
replacement of the parts must be made by exactly
the same parts.
DO NOT ATTEMPT TO SERVICING THE
REMOTE CONTROL UNIT.
Laser Beam may be leaked out when in disassem-
ble the Unit. As the Laser Beam used in this
Remote control unit is harmful to the eyes.
LASER RADIATION
DO NOT STARE INTO BEAM
MAX. OUTPUT: 1mW
WAVE LENGTH: 650 ±20nm
CLASS II LASER PRODUCT
This product is complied with 21 CFR
part 1040.10
CAUTION LASER RADIATION
DO NOT STARE INTO BEAM
CLASS 2 LASER PRODUCT
LASER-STRAHLING
NICHT IN DEN STRAHL BLICKEN
LASER KLASSE 2
IEC60825-1, Am. 1 1997
MAX OUTPUT ( ) : 1 mW
WAVE LENGTH ( ) : 650±20nm
!
Safety Instructions

This projector is equipped with the following protections
to operate in safety.
❏ Fuse for circuit protection
Protections
The fuse is located in the rear inside a projector. (Refer to figure.) When
either the LAMP indicator or the READY indicator is not illuminated,
fuse may be opened. Check the fuse as following steps.
1. Remove the Cabinet-top following to “Mechanical Disassemblies”.
2. Remove the fuse from fuse holder.
3. Check the resistance of fuse using a tester.
To install the fuse, take reversed step in the above.
It should be used the specified fuse as follows;
Fuse Part No.: 423 027 2602
TYPE T10AH250V FUSE
LITTLEFUSE INC. TYPE 215010
MY6A
INTERLOCK
SWITCH
SW902
LAMP COVER
■ The Lamp circuit (the lamp and the electrode of the lamp socket)of this
projector is not insulated from AC line, and it is "HOT." Therefore,
when replacing lamp assembly, an electric shock may be received.
However, the interlock switch (SW902) is designed so that it may protect
from the accident.
■ This switch(SW902) insulates a lamp circuit from AC line, when a lamp
cover is removed. (The lamp circuit changes to "COLD.")
❏ Protection equipment for users Electric shock protection. (Interlock switch)
AC INPUT Fuse
F901 Main sw
SW901
Lamp
ballast
Interlock SW
SW902
Ass'y
Power P.F.C.
Lamp 1
Lamp 2
Lamp socket
MY6A
CALIBRES A T10AH250V. (LITTLEFUSE INC TYPE 215010)
-4-

-5-
❏
Overheating Protection -- The temperature monitor system --
B-Side
Main board
Temp. SW904
for Lamp-1.
It operates
at 90˚C
Temp. SW903
for Lamp-2.
It operates
at 100˚C
A-Side
PRESSURE
SENSOR
IC886
TEMP.
SENSOR
IC2541
TEMP.
SENSOR
IC5801
Temperature sensors
location
----- The temperature monitor -1: -----
■To control the driving power of the cooling fans.
The CPU checks the temperature and atmospheric pressure
inside a projector. It checks a temperature using temperature
sensor-IC5801 and it checks an atmospheric pressure using
pressure sensor-IC886.
The CPU controls the driving power of the cooling fans so the
temperature inside the projector is maintained to normal tem-
perature.
■To shut down the projector.
The CPU checks temperature of Red-LCD panel periphery
(IC2541) and inhalation air(IC5801). If each part temperature
reaches to abnormal temperature(IC2541 ; 47degrees /
IC5801 ; 42degrees), the CPU will turn off a projector, and
will blink TEMPERATURE WARNING indicator at intervals
of 0.6 seconds. Cooling fans operate until temperature returns
to normal. Indicator will stop blink, if temperature returns to
normal.
Y/V
The temperature monitor system is provided to prevents damage of optical components (the LCD panel and polarization film etc.)
inside a projector from overheat. Two protection systems are provided.
Each system operation as follows ;
--- The temperature monitor -2 : ---
(Temperature check of lamps. )
Temperature switches (SW 903~904) are arranged near the
two lamps. Temperature switches will operate, if temperature
reaches 90~100 degrees.
SW904 (Lamp-1)----- It operates at 90 degrees.
SW903 (Lamp-2)----- It operates at 100 degrees.
When temperature switches have operated, lamp ballast units
will be shut down, then a projector will be turned off.
Note.
CPU does not check operation of temperature switches.
Therefore, when temperature switches have operated and a
projector has shut down, TEMPERATURE-WARNING
indicator does not blink.
Y/V

-6-
LAMP REPLACEMENT
Before Replacement
This Projector is equipped with 2 Projection Lamps to ensure brighter image and those lamps are controlled by Lamp
Management Function. Lamp Management Function detects status of two lamps and shows status on screen or on LAMP
REPLACE indicator. This function also automatically controls Lamp Mode when any of lamps is out for end of life or
malfunctions.
Lamp Status Display
Lamp Status Display appears on screen when power switch is on or changed input position (input 1, input 2 or input 3). This
shows status of each lamp as; ON, OFF, NEAR END, or OUT. Refer to following for each status.
Projection Lamp lights normally.
Lamp Replace Indicator
This LAMP REPLACE indicator lights yellow when any of Projection Lamps is nearing its end, and flashes when any of them
becomes out. Check number of lamp on Lamp Status Display and replace lamp.
Yellow Lamp
Dim Lamp
X Mark on Lamp
Red Lamp
LAMP REPLACE
INDICATOR
Projection Lamp is turned off.
Projection Lamp is nearing its end. When image becomes
darker or color becomes unnatural, replace lamp.
(LAMP REPLACE indicator lights yellow.)
(LAMP REPLACE indicator flashes yellow.)
Projection lamp is defective or fails to be turned on. Restart a
projector on, and make sure lamp is on. If this mark still
appears, replace lamp corresponding with number marked X.
LAMP STATUS
DISPLAY
12
Lamp Mode Changeover
Lamp Management Function automatically changes combination of lighting lamp (Lamp Mode) by detecting status of lamp.
When any of 2 lamps becomes out, Lamp Mode is changed over from 2 lamps to 1 lamp. Lamp Mode can be switched to 2
lamps or 1 lamp manually. Refer to SETTING section on page 39, 40 of Owner's manual.
1 2
12
2 LAMP MODE 1 LAMP MODE
(Example)
12
30
1 2
LAMP STATUS
INPUT 1

-7-
Check number of lamp to be replaced on Lamp Status Display.
Loosen 3 screws on Lamp Cover and remove Lamp Cover.
(See right figure.)
1
3
Loosen 2 screws and pull out Lamp Assembly to be replaced
by grasping handle.
4
Turn off a projector and disconnect AC Power Cord. Allow a
projector to cool for at least 45 minutes.
2
Replace Lamp Assembly with a new one and tighten 2 screws.
Make sure that Lamp Assembly is set properly
6
Follow these steps to replace lamp assembly.
Replace Lamp Cover and tighten 3 screws.
5
7
8
Connect AC Power Cord to a projector and turn projector on.
Reset Lamp Replacement Counter. (Refer to section "Lamp
Counter Reset".)
NOTE : Do not reset LAMP REPLACEMENT COUNTER
when lamp is not replaced.
CAUTION : DO NOT OPERATE A PROJECTOR WHILE ANY OF LAMPS IS REMOVED. IT MAY
RESULT IN MALFUNCTIONS, FIRE HAZARD, OR OTHER ACCIDENTS.
SCREWS
LAMP
COVER
SCREWS
ORDER REPLACEMENT LAMP
● Replacement Lamp Type No. : POA-LMP39
Lamp Service Parts No. : 610 292 4848
Make sure which number of lamp needs to be
replaced on Lamp Status Display.
Figure shows case of replacing LAMP 2.
LAMP 1
LAMP 2
NOTES ON LAMP REPLACEMENT
To maintain quality of picture (better balance of color and brightness in entire screen), we recommend replacing
all 2 lamps at a time.
CAUTION
Do not drop a lamp assembly or touch a glass
bulb! Glass can shatter and may cause injury.
CAUTION
For continued safety, replace with a lamp
assembly of same type.
Allow a projector to cool for at least 45
minutes before you open Lamp Cover. Inside
of a projector can become very hot.
Lamp Replacement

-8-
Lamp counter reset
Move pointer to Lamp counter reset and then
press SELECT button. Move arrow to
replaced lamp number (Lamp 1 or Lamp
2) and then press SELECT button.
Be sure to reset Lamp Counter when Lamp Assembly is replaced. When Lamp Replace Counter is reset, LAMP
REPLACE indicator stops lighting.
Turn projector on, press MENU button and ON-SCREEN
MENU will appear. Press POINT LEFT/RIGHT button(s) to
move a red frame pointer to SETTING Menu icon.
1
Press POINT DOWN button to move a red frame pointer to
“Lamp counter reset” and then press SELECT button.
2
Do not reset Lamp Replace Counter except after Projection lamp is
replaced.
Another confirmation dialog box appears and select [Yes] to
reset Lamp Replace Counter.
4
Move arrow to replaced lamp number (Lamp 1 or Lamp 2) and
then press SELECT button. Message "Lamp replace counter
Reset?" is displayed. Move pointer to [Yes] and then press
SELECT button.
3
NOTE: Be sure to reset correct lamp number otherwise LAMP
REPLACE indicator continues lighting.
Message "Lamp replace counter Reset?" is
displayed. Move pointer to [Yes] and then
press SELECT button.
1 2
MY6A

-9-
A
A
B
B
B
B
C
C
C
C
C
C
C
Cabinet front bottom
Cabinet front top
Cabinet front
Hook
Hook
(a)
(a)
Mechanical
disassemblies
Lamp-ballast-1
Panel-ballast
Lamp-ballast-2
A
A
A
A
A
B
B
BB
BB
B
B
Black color
White color
No mark and clear tube.
Black mark and clear tube
or no mark and black tube.
Lamp-ballast-1
Lamp-ballast-2
Figure (a)
K7A3
K7B3
K7B4
K7A4
1. Remove 5 screws A and remove the Panel ballast.
2. Remove the connectors. Remove 8 screws B and
remove the 2 Lamp ballast assemblies.
Note : To connect the connector.
Be careful to connecting the connec-
tors of the Lamp ballast assemblies.
Refer to the figure-(a).
Note :
Be careful not to damage Hook. The
cabinet-front-bottom is being fixed
with cabinet-front-top by hook.
1. Remove 2 screws-A. Push part(a) and pull
the Cabinet-front-bottom down.
2. Remove 4 screws B and remove the Cabinet
front top.
3. Remove 7 screws C and remove the Cabinet
front.
1. Panel ballast and Lamp ballast
Assemblies removal.
2. Cabinet front bottom, Cabinet
front top and Cabinet front
removal.

-10-
1. Remove the connectors and the flexible cables of the
LCD panels from the assembly Main. (Never touch the
electrode of flexible cables.) Remove 6 screws A and
remove the Assembly main.
2. Remove 2 screws B and pull the Terminal slots unit
upward and remove.
Note :
Two screws B are not used in
some particular models.
1. Remove 3 screws A and remove the Lamp cover.
2. Remove 8 screws B and remove the Cabinet top.
3. Lamp cover and cabinet top removal.
4. Assembly main and Terminal
slots unit removal.
B
B
B
B
B
B
B
A
A
A
Cabinet top
Lamp cover
B
Terminal-slots-unit
Ass'y main
B
B
A
A
A
AA
A

-11-
Remove 12 screws and then pull the optical unit upward and
remove.
NOTE :
Be careful of the attachment direction of Fan.
FN902 is Fan for an exhaust. *
1. Remove 3 screws A and remove the assembly motor & audio
2. Remove 4 screws B and remove the power holder.
3. Remove 4 screws C and remove the power holder top.
4. Remove 6 screws D and remove the assembly sub power.
5. Remove 4 screws E and remove the Fan (FN902).
6. Pull the assembly power upward and remove.
7. Pull the assembly PFC upward and remove.
5. Assembly Motor & audio, assembly Power, assembly
PFC, assembly Sub power and Fan(FN902) Removal.
6. Optical unit removal.
B
B
AA
A
B
B
C
C
C
C
D
D
DD
D
D
E
E
E
E
Power holder
power holder top
Ass'y Motor & audio
Ass'y Sub-power
Ass'y
PFC
Ass'y
power
FN902
The direction of a wind. *
Optical unit
FN902 :
See the Production change
notice of the cover. (Page-1)

-12-
NOTE :
Be careful of the attachment direction of Fan.
FN908 is Fan for an exhaust.
Mark the Fans as they are removed from the cabinet bottom so
that they may be reassembled in the same location from which
they were removed.
1. Remove 5 screws A and remove the duct for FN907 and remove the Fan (FN907).
2. Remove 9 screws B and remove the Fans (FN903 and FN904) and remove the duct
for FN903/4.
3. Remove 8 screws C and remove the holder for FN908 and remove the Fan
(FN908).
4. Remove 8 screws D and remove the holder for FN905 and remove the Fan
(FN905) and remove the duct for FN905.
5. Remove 8 screws E and remove the AC switch unit.
6. Remove 4 screws F and remove 2 pins F and remove the handle.
7. Remove 8 screws G and remove the adjustable feet.
NOTE :
Be careful of the attachment direction of Fan.
FN906 is Fan for an exhaust.
1. Remove 4 screws A and remove the fan FN909 and remove the
fan FN910.
2. Remove 4 screws B and remove the assembly fan.
3. Remove 4 screws C and remove the fan FN906.
7. Fans(FN906, FN909 and FN910)
removal.
8. Fans(FN903, FN904, FN905, FN907 and FN908),
AC SW unit, Handle and Adjustable feet removal.
FAN908
FAN904
FAN907
FAN903
FAN905
DUCT for FAN903 & 4
HOLDER for FAN908
HOLDER for FAN905
DUCT for FAN905
DUCT for FAN907
AC SW UNIT
E
A
A
A
A
A
B
B
B
B
B
B
B
B
B
C
C
CC
C
C
C
C
D
D
D
D
D
D
D
D
E
E
E
E
E
E
E
F
F
F
F
F
F
GX4
GX4
The direction of a wind.
Adjustable foot.
Handle
Adjustable foot.
A
A
A
A
B
B
B
B
C
C
C
C
FN910
FN906
FN909
The direction of a wind.
Assembly fan

-13-
1. Remove 4 screws A and remove the Projection lens.
2. Remove 4 screws B and remove the Holder lens unit.
Note :
Each polarizer unit uses different charac-
teristic polarization glasses. Mark the
Polarizer units as they are removed from
the optical unit so that they may be
reassembled in the same location from
which they were removed.
1. Remove 2 screws A and remove the Integrator lens in
unit.
2. Remove 3 screws B and remove the Integrator lens out
& PBS unit.
3. Remove 2 screws C and remove the Condenser lens
unit.
4. Remove 2 screws D and remove the Relay lens unit.
5. Remove 6 screws E and remove the 3 Polarizer units.
2. Integrator lens in unit, Integrator
lens out & PBS unit, Condenser
lens unit, Relay lens unit and Polarizer
units removal.
1. Projection lens and Holder lens
unit removal.
Optical unit disassemblies
Projection lens
Holder lens unit.
B
B
B
B
A
A
A
A
Integrator
lens in unit
Relay lens unit
Polarizer
unit Blue
Integrator
lens out
& PBS unit
Condenser
lens unit
A
A
B
B
B
CC
DD
EEEE
EE
Polarizer
unit Red
Polarizer
unit Green
Optical unit

-14-
3. Lamp assemblies and Assembly mirror
removal.
Note :
The characteristics and ages of lamps are managed by CPU. Mark the
lamp assemblies as they are removed from the optical unit so that they
may be reassembled in the same location from which they were
removed.
1. Remove 4 screws A and remove the 2 Lamp assemblies.
2. Remove 4 screws B and remove the assembly mirror.
B
B
B
B
A
A
A
A
LAMP-1
LAMP-2
Assembly mirror

-15-
4. Prism / LCD panel assembly removal.
Note :
Prism / LCD panel assembly is a precision part. be
sure to handle this part with special attention. Do
not drop it or give it excessive force. It may dam-
age the parts and alignment.
Never touch
the electrode of flexible cables.
Prism / LCD panel assembly.
Remove 4 screws and remove the prism / LCD panel assembly.
At the time, be careful not to damage the prism / LCD panel assembly with the driver.
Caution :
(1). Never touch the LCD panel and prism part directly with
hand. Otherwise the optical parts may get dirty.
(2). Since the LCD panel is equipped with CMOS-LSI, pay atten-
tion to static electricity.
And never touch the electrode of flexible cables.
(3). Don't disassemble prism / LCD panel assembly, otherwise it
can be damaged.

-16-
Optics
72
71
112
112
112
128
122
118
117
121
116
119
113
113
106
123
109
124
111
114
102
102
108
107
108
108
111
Blue
Red
A : Printed mark comes this side
B : Plane surface comes this side
C : Printed black point mark
comes this side
A
A
A
B
B
A
A
A
A
Relay-lens
53 86
103
C
Condenser-lens
107
54 (Without "89")
89
B
104
Integrator-lens-out/PBS
57 (Without "88")
101
B
Integrator-lens-in
56
104
87
87
B
B
B
77
Film side
Film side
81
79
78
77
77
77
Polarization glasses
88
88
Red
Green
Blue
Light
souse IN OUT
Axis
A
(Bottom side)
116(R)
117(G)
118(B)
119(R)
121(G)
122(B)
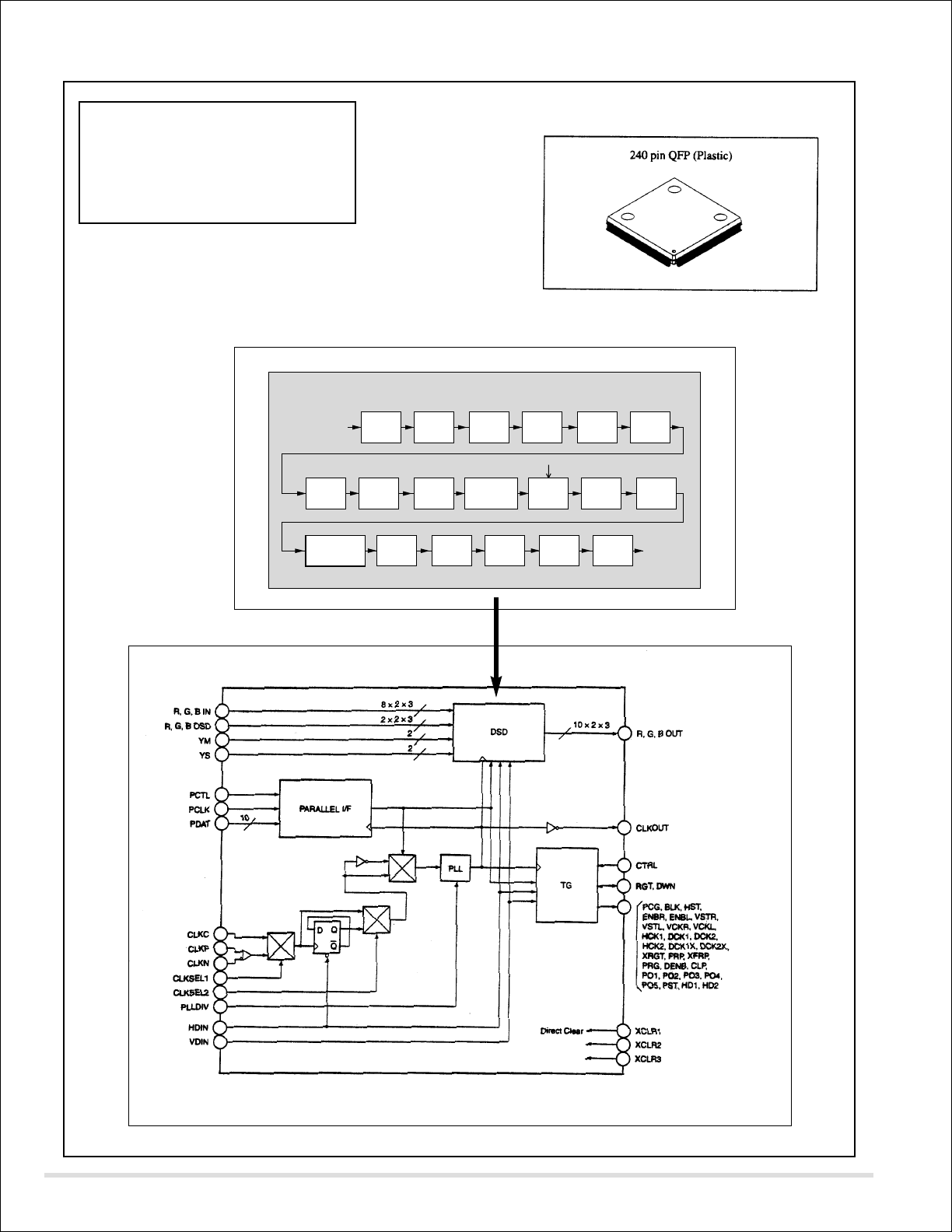
Optical parts location --- The optical parts name(description) can see it on parts list(page65).
NOTE :
Set the direction of arrow marks in
the output direction of the optics
axis, about the lenses by which arrow
marks were printed. (Refer to figure.)

-17-
FRONT SIDE
FN902
INTERLOCK
SW SW902
FN905
EXHAUST
FN903
FN907
:Direction of a wind.
F901
FN904
FN909
FN906
FN901
FN908
FN910
EXHAUST
EXHAUST
EXHAUST
MOTOR FANS
LOCATION
EXHAUST *
FRONT SIDE
MAIN
CONTROL
LAMP BALLAST
LED
LAMP BALLAST
MOTOR
& AUDIO
RGB FANNET
RC/2
OPTICAL
FANNET
LENS NET
SENSOR
CG MOTHER
RS232C
P.F.C.
POWER
F-G NET
SUB
POWER
RC/1
PWB ASSEMBLIES
LOCATION
FN902 :
See the Production change
notice of the cover. (Page-1)

-18-
LATCH
CLP
VIDEO
DVI
PC
DVI-RGB
DVI-CLK
DVI-HV
H
V
OP-AMPOP-AMP
OP-AMP FILTER
IC2331
IC3295
IC3271
IC3273
IC3275
IC3277
TP-221
TP-211
TP-201
PC
PROGRESSIVE SCAN
DVI
ASS'Y MAIN
TP-32V1
TP-32H1
TP-V
TP-HV
H
V
H
V
Troubleshooting
INPUT-3
INPUT-2
SLOT SEL1
SLOT SEL2
HV
SW- SYNC
B
G
SW- R G B
CG MOTHER
R
INPUT-4
INPUT-1
AUDIO
INPUT
CONTROL
PORT
DATA
TERMINAL BOARD DVI
R
G
B
H
V
B
G
R
AUDIO
INPUT
CONTROL
PORT
R/Pr
G/Y
B/Pb
H/HV
V
TERMINAL BOARD-COMPONENT
S-VIDEO
VIDEO-Y
AUDIO INPUT
TERMINAL BOARD AV
VIDEO-C
AUDIO
INPUT
CONTROL
PORT
ANALOG RGB INPUT
I I C
V
H
B
G
R
TERMINAL BOARD-D-SUB15
B
G
R
B
G
R
B
G
R
The input-4 does not exist
in some particular models.
The Terminal board D-SUB15 does
not exist in some particular models.
CHECK
SYNC SIGNAL
CHECK
RGB SIGNAL
CHECK
RGB SIGNAL
NO PICTURE -1

-19-
SCAN
CON-
VERTER
A/D
VCO
PRO.
SCAN
CON-
VERTER
1 TO 2
CON-
VERTER
PC-RGB
PC-CLK
PC-HV
VIDEO
ENHAN
CER FIFO DIGITAL
S&H
DIGITAL
S&H
DIGITAL
S&H
DIGITAL
S&H
DIGITAL
S&H
DIGITAL
S&H LCD
PANEL
GREEN
LCD
PANEL
LCD
PANEL
DIGITAL
GAMMA
FROM SCAN
CONVERTOR
A/D
CLP
SGRAM
MEMORY
SGRAM
MEMORY
SGRAM
MEMORY TO PRO.
SCAN
CON-
VERTER
EEP-ROM
MEMORY
FLASH
MEMORY
SRAM
MEMORY
OSC
OSC
BUFFER
FILP
FLOP
CPU
IC801
BUFFER
SRAM
MEMORY
FLASH
MEMORY
I/O EXP.
RS232C
USB
VCO
BUFFER
TTL
DAC
TO LCD
PANEL RGB
PSIG
TO LCD
PANEL RGB
TP-2517
TP-2516
TP-2527
TP-2526
TP-2537
TP-2536
RS232C
SWITCH
USB
FROM
CPU
FROM
CPU
PSIG1~4
TP-2561
IC2561
IC2571
IC2581
IC2591
IC501
IC1501
IC531
IC1531
IC561
IC1561
IC3351
IC871
IC892
IC401
HRST
VRST
DATA
DHS
DVS
DCLK
DATA
IC3401 IC2401
GHOST
CANCELER
CLK
DHS
DVS
DCLK
DATA
IC301IC3231
VV GHS
IC1311
IC1351
IC1352
IC1341
IC1331
BUFFER
IC3201
IC3202
IC3203
16bit
16bit
16bit
IC4201
IC8201
BUFFER
OP-AMP IC2311
FROM IC301
H /V
IC281
H
H
IC3296
IC6301
IC6321
IC6341
IC3272
IC3274
IC3276
IC3278
V
IC9801
TP-2303B
TP-2302G
TP-2301R
TP-820B
TP-820G
TP-820R
PRO. SCAN
DVI
PC
SERIAL
DVI-RGB
DVI-CLK
DVI-HV
The IC1501, IC1531 and IC1561
exist in UXGA model only.
CHECK
RGB SIGNAL
CHECK
PSIG SIGNAL
CHECK
LCD PANEL
DRIVE
SIGNAL
INPUT
SIGNAL
Timing Chart
TP201
TP2301R
TP820R
RED
TP211
TP2301G
TP820G
GREEN
TP221
TP2301B
TP820B
BLUE
TP2561
PSIG
Timing Chart
RED
S & H
OUTPUT
GREEN
TP2526
TP2527
BLUE
S & H
OUTPUT

-20-
TP-80R
TP-80B
TP-80G
B
G
R
K81B
K81A
K80A
AUDIO
INPUT
CONTROL
PORT
D V I
I C
2
EXP.
I/OI/O
CPU
H_DIF
V_DIF
DE_DIF
CLK_DIF
DATA
DATA
CLK_DIF
DE_DIF
V_DIF
H_DIF
Digital
Interface
IC8001
AUDIO L
CONTROL
DVI
R
SEP.
IC8201
SYNC
AFC
IC8041
G
B
H
V
G-SYNC
H
V
H
V
SW
H
AUDIO R
B
G
R
CS
VS
HS
EXP.
I/O
EXP.
I/O ROM
EEP
MOUSE
AUDIO R
CONTROL
AUDIO L
TP-80V
TP-80H
V
H
LATCH
NO PICTURE -2
Troubleshooting
Check the terminal board-DVI.
Check the terminal board-COMPONENT.
TP-1001
TP-1003
TP-1002
B
G
R
AUDIO
INPUT
CONTROL
PORT
R/Pr
G/Y
B/Pb
H/HV
V
INPUT
BLK
IIC
V
H
G-SYNC
H
V
B
G
R
H
V
B-Y Y R-Y
MATRIX SW
ADJ.
PEDESTAL
SW
SEP.
SYNC AFC
CONTROL
MOUSE CONTROL
AUDIO R / L
CONTROL
CS
VS
HS
EXP.
I/O ROM
EEP
B
G
R
AUDIO R / L
K10H
K10C
K10B
K10A
ASSY COMPONENT
TP-2071
TP-2073
TP-2072
B
G
R
IC2071
IC2001
IC1051
IIC
IC1053
IC1052
IC1061
Check the Vcc voltages.
S9V / -5V / S6V (Always)
9V / 5VB (Switched)
Check the test points.
Check the Vcc voltages.
S9V / -5V / S6V (Always)
9V / 5VB (Switched)
Check the test points.

-21-
TP-5181
K101
K121
K131
S-VIDEO
VIDEO-Y
AUDIO INPUT
K131
I C
2
2
I C
C.V.-C
Cr
Cb
Y
B
G
R
B
G
R
Y/C-C
NR-C
NR-Y
YY
C
C
Y/C-C
C.V.-C
S-C
BNC-C
BNC-Y
Y/C-Y
NR-Y
C.V.-Y
Y/C-Y
PAL-C
NTSC-C
PAL-Y
NTSC-Y
PAL
NTSC
C.V.
BNC-Y
S-Y
SW SW SW
SW
SW
SW
SW SW
SW
SW
SW
SW SW
LPF LPF
LPF
LPF
BPF
NR
3D DECORDER
SECAM DELAY
PAL SECAM
DEMOD
IC3141
YCbCr DEMATRIX
IC401
YCbCr BLK
Y/C
3D
COMB
3LINE
EEP
EXP.
I/OI/O
DAC
IC141B IC141C
SEP.
SYNC IC1191
IC141A IC1141A
IC1181A
IC1181C
IC1181B
IC1141B
IC1141C
IC2161B
IC2161A
IC2161C IC2151
AUDIO R AUDIO R
AUDIO L
AUDIO L
ASS'Y AV
VIDEO-C
TP-5183
TP-5182
B
G
R
TP-3142
TP-3141
TP-5102
TP-5101
IC5101
TP-141
TP-142
C
AUDIO
INPUT
CONTROL
PORT
AUDIO R / L
CONTROL
K72A
K72B
K71A K71H
ANALOG_RGB INPUT
IIC
IIC
I I C
CONTROL
CONTROL
MOUSE
ROM
EEP
EXP.
I/O
HS
VS
CS
R
G
B
H
SW
V
H
V
H
G-SYNC
V
H
B
G
DDC
SW
AFC
SEP.
SYNC
R
D-SUB15
AUDIO R / L
Check the terminal board-AV.
Check the terminal board-DSUB15.
INPUT
K131
Timing Chart
TP5101
TP3141
C
TP5102
TP3142
Y
TP5181
RED
TP5182
GREEN
TP5183
BLUE
Check the Vcc voltages.
S9V / -5V / S6V (Always)
9V / 5VB (Switched)
Check the test points.
Check the Vcc voltages.
S9V / -5V / S6V (Always)
9V / 5VB (Switched)
Terminal board DSUB15 does not
exist in some particular models.

-22-
ASS'Y POWER
Hot circuit
AC-INPUT
CPU IC801
and
I / O
EXPANDER
IC1831
SUB POWER
System Control
INTERLOCK SW
FUSE
SW902
F901
DC out
WARNING
TEMP.
READY
POWER-ON/OFF
IIC-SCL & SDA
AC
DC out
I / O
EXPANDER
POWER
CONTROL SWITCH
INDICATORS
FAN
ON/OFF
FANS
FANS
POWER-FAIL
CONTROL
LAMP
REPLACE
LAMP
Always
Switched
16V /9V /6.25V /-6V
* NO POWER -1 Troubleshooting
Power on/off
Fan on/off
PFC on/off
Ballast on/off
Power sw
OFF
Power sw
ON
Cooling time after power off.
400~600ms(Stability period of PFC.)
Timing chart
Isn't the lamp cover
of a projector
removed?
When it is removed, the
projector cannot be
turned on.
Is fuse (F901) blown?
Fuse may be opened
when either the LAMP
indicator or the READY
indicator isn't Illuminated.
Check the fuse.
For continued safety,
replace it with a new fuse
of the same type
Is the lamp cover attached
correctly? And has not the
boss(Inner side of the lamp
cover) broken?
Check the boss and the
Interlock switch (SW902).
SW902--open: Abnormality
Are the LAMP
indicator(red) and READY
indicator(green) light?
If the LAMP and READY
indicators are not illuminat-
ed, check the primary cir-
cuit and S5V of standby
power supply circuit.
Check that the
POWER FAIL sig-
nals are correct.
L : Abnormality Check that the
Vcc-voltages are
correct.
Check that the POWER
ON/OFF signal is correct.
L : Abnormality
Check that the Fan
on/off signal is cor-
rect.
L : Abnormality
Check that the IIC
Bus signals for fan
control are correct.
Refer to next
page but one

-23-
LAMP BALLAST-ON/OFF
PFC-ON/OFF
PRESSURE
SENSOR
TEMP.
SENSOR
CIRCUIT
LAMP-MONITOR
LAMP
BALLAST units
LAMP
assemblies
PFC units
TEMP.
SENSOR
TEMP. SW
THERMAL-Switches
for LAMP assemblies
TEMP. SW
RL-12V +B
POWER-FAIL
TEMP.
SENSOR
RESET
SWITCH HAND OPERATED RESET
for CPU SW3801
FOR FAN CONTROL
IC5801
ABNORMAL TEMP. DETECT
IC2541
FOR FAN CONTROL
IC886
ABNORMAL TEMP. DETECT
PTH901
The PTH901 does not exist
in some particular models.
IIC-SCL & SDA
IIC-SCL & SDA
RESET
TEMP. SENSOR
PRESSURE SENSOR
Check that the POWER
FAIL signal is correct.
L : Abnormality
Check +B(RL12)
voltage for PFC
circuits.
Check that the Lamp mon-
itor signals are correct.
Check that the PFC circuit
on/off signals are correct.
Check that the Lamp
ballast on/off signals
are correct.
Occasionally, this CPU may
malfunction and need to be
reset.

-24-
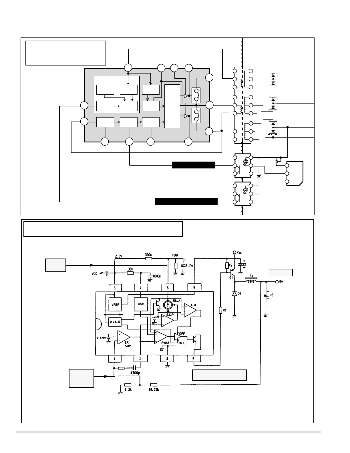
9V
16V
6.25V
DELAY
ABNORMAL
VOL. DET.
LATCH
START
LOGIC
OC-RC OSC
CONTROL
REF
OSC
3
2
1
ABNORMAL
TEMP. DET.
PC612
PC611
D652
D651
IC652
D655
T621
6
5
43
2
1
6
5
43
2
1
1
2
3
PROTECTION
8 9 15 2
1
14
12
10456
11
7
Vcc
FET
FET
CONT G (L)
G (H)
OUT
Vin
VOLTAGE CONTROL
ABNORMAL VOLTAGE DETECT
-6V
<FF>
STR-Z2156
Switching regulator
* NO POWER-2 Troubleshooting
IC632
If a temperature of this
frame reaches to 150˚C,
the IC632 will be shut
down.
If this Vcc voltage reaches to
abnormal voltage (exceeds
22V), the IC632 will be shut
down.
If this voltage reaches to
abnormal voltage (exceeds
6.8V), the IC632 will be shut
down.
Timing chart
Pin 4
OSC OUT
Pin 2
Pin 10
Check the signal at pin 5
of T621. (Switching power
IC output signal.)
Caution : "HOT" Circuit !
5
CHECK !
Check the switching regulator.

-25-
ASS'Y MOTOR&AUDIO
SP-OFF
AUDIO-MUTE
2
5
3
7
10
IC001
AUDIO_AMP.
K16A
SLOT - SELECTIC9002
ASS'Y CGMOTHER
K90K
Terminal board
- Component
Terminal board
- DVI
IC801
IC1801
K8F K8E
I/O EXPANDER
CPU
K16B
K16F
Audio system
ASS'Y_MAIN
Terminal board
- AV
13
3
Terminal board
-DSUB15
19
10
9
72
IC1851
14
AUDIO_CONTROL
SDA
SCL
IC1871
13
57
K90C
SLOT_1
AUDIO INPUT
L
R
33
122
K90D
SLOT_2
AUDIO INPUT
L
R
33
122
K90E
SLOT_3
AUDIO INPUT
L
R
33
122
K90F
SLOT_4
AUDIO INPUT
L
R
33
122
L
R
MONITOR OUT
K38E
ASS'Y_RS232C
K38F
L-OUT
R-OUT
L
R
L
R
L
R
L
R
L
R
The terminal D-SUB15 and the SLOT-4 K90F do not exist
in some particular models.
K80H
K10H
K3101
K71H
No sound Troubleshooting
Terminal board DVI, Component, AV and D-SUB15.
1. Check that the R and L signals are correct.
Pins122(R) and 33(L).
K80H, K10H, K3101 and K71H.
Terminal board DSUB15 does not exist in some particular models.
assembly CG-Mother
1. Check that the R and L signals are correct.
Pins 3(R) and 13(L) of IC9002.
Assembly Main
1. Check that the Vcc-voltages are correct.
2. Check that the R and L input signals are correct.
Pins 2 and 19 of IC1851
3. Check that the IC1851 output signals are correct.
Pins 7(L) and 14(R).
4. Check that the audio output signals are correct.
Pins 7(L) and 1(R) of IC1871.
5. Check that the AUDIO MUTE signal is correct.
6. Check that the SP-OFF signal is correct.
7. Check that the SDA-signal is correct. Pin 9 of IC1851.
8. Check that the SCL-signal is correct. Pin10 of IC1851.
Assembly Motor audio
1. Check that the Vcc-voltages are correct.
2. Check that the R and L input signals are correct.
Pins 2(R) and 5(L) of IC001
3. Check that the AUDIO MUTE signal is correct.
4. Check that the SP-OFF signal is correct.
5. Check that the IC001 output signals are correct.
Pins 10(L) and 7(R).

-26-
ASS'Y POWER
Hot circuit
AC-INPUT
CPU IC801
and
I / O
EXPANDER
IC1831
SUB POWER
System Control
INTERLOCK SW
FUSE
SW902
F901
DC out
WARNING
TEMP.
READY
POWER-ON/OFF
IIC-SCL & SDA
AC
DC out
I / O
EXPANDER
POWER
CONTROL SWITCH
INDICATORS
FAN
ON/OFF
FANS
FANS
POWER-FAIL
CONTROL
LAMP
REPLACE
LAMP
Always
Switched
16V /9V /6.25V /-6V
NOTE :
■ The lamp emits light through arc discharge. To initiate arc discharge, dielectric breakdown must
occur between the lamp electrodes. The high-voltage pulse generator generates and applies high-
voltage pulses with peak values of about 20kV between the lamp electrodes in order to generate
glow discharge.This in turn results in dielectric breakdown between the electrodes, causing a shift
from glow discharge to arc discharge.
■ After projector turned on, 30 seconds are required until the light output stabilizes. After the projector
is turned off, the cooling fan operates for 90 seconds to cool down the lamp and reduce gas pres-
sure inside the lamp. During this "cooling down" period, the projector cannot be turned on.
CPU : ---- Lamp monitor operation.----
■ CPU performs an input check by the lamp monitor pin.
■ When the "H" signal continues 1 second or more continu-
ously, CPU judges the state to be abnormal.
■ When it has detected abnormal condition, CPU turns off a
projector compulsorily. And CPU sets up the cooling time for
90 seconds.
■ The projector cannot be turned on during a cooling time.
NOTE :
■ The ready (green) LED indicates lamp monitor
operation as follows:
LED off: Lamp is being cooled.
LED on: Lamp is being lit or already cooled down.
Isn't the lamp cover of a projec-
tor removed?
When it is removed, the projector
cannot be turned on.
Is the lamp cover attached correctly?
And has not the boss(Inner side of the
lamp cover) broken?
Check the boss and the Interlock switch
(SW902).
SW902 -- open : Abnormality
LAMP ABNORMALITY -1
Troubleshooting

-27-
LAMP BALLAST-ON/OFF
PFC-ON/OFF
PRESSURE
SENSOR
TEMP.
SENSOR
CIRCUIT
LAMP-MONITOR
LAMP
BALLAST units
LAMP
assemblies
PFC units
TEMP.
SENSOR
TEMP. SW
THERMAL-Switches
for LAMP assemblies
TEMP. SW
RL-12V +B
POWER-FAIL
TEMP.
SENSOR
RESET
SWITCH HAND OPERATED RESET
for CPU SW3801
FOR FAN CONTROL
IC5801
ABNORMAL TEMP. DETECT
IC2541
FOR FAN CONTROL
IC886
ABNORMAL TEMP. DETECT
PTH901
The PTH901 does not exist
in some particular models.
IIC-SCL & SDA
IIC-SCL & SDA
RESET
TEMP. SENSOR
PRESSURE SENSOR
NOTE :
■ The lamp-ballast-unit controls the power supply
to the lamp to maintain and stabilize the arc dis-
charge, keeping illumination at a constant level.
■ If the lamp does not light or is extinguished sud-
denly, the "Hi" signal is fed to I/O expander and
CPU. (Lamp monitor signal)
Refer to next page
CHECK !
CHECK !
CHECK !

-28-
LAMP ABNORMALITY -2
Troubleshooting
BALLAST-2 ON/OFF
LAMP-2 MONITOR
BALLAST-1 ON/OFF
LAMP-1 MONITOR
LAMP
BALLAST-1
LAMP
BALLAST-2
UNIT PFC
PFC-1 ON/OFF
PFC-2 ON/OFF
AC-INPUT
RL12
CN1B
CN4B
CN2B
12V (+B)
IC1801
I /O EXP.
U20B34600
PFC-2
TEMP. SW
CONTROL
FET
CN3B
PFC-1
TEMP. SW
CONTROL
FET
AC 90V~264V
OUTPUT
DC 380V~400V
TEMP. SW
85˚C
85˚C
H: ON
H: ON
STABILISER
( CHOPPER )
LAMP
DRIVER IGNITER
LAMP MONITOR
LAMP ON/OFF CONTROL
K7B K7C
K7A
MAINS ISOLATION
LAMP
ASS'Y
UNIT P.F.C.
IC1801
I/O EXP.
Output voltage.
At the time of a start : 20KVp-p
At the time of stability : AC 85V typ. (70~100V)
Output Frequency : 88 Hz typ.
DC INPUT
DC380~400V
UNIT LAMP BALLAST
H : Abnormality
H : ON
U20B39500/39800
TEMP.
SENSOR 85˚C
Check the unit P.F.C..
Check the unit lamp Ballast.
Has not the temperature
switch operated?
If the temperature around
FET reaches 85 degrees, the
PFC circuit will be shut down.
Check!
Check!
Check! Check!
When the temperature
around a lamp driver reaches
85 degrees, unit lamp ballast
will be shut down and a lamp
monitor signal changes to H
from L.
Check!
Check!
Check!
Check!
When this output voltage
reaches abnormal voltage
(exceeds AC-130V), unit lamp
ballast will be shut down and a
lamp monitor signal changes
from L to H.
Caution : "HOT" Circuit !
Caution : "HOT" Circuit !
Check!

-29-
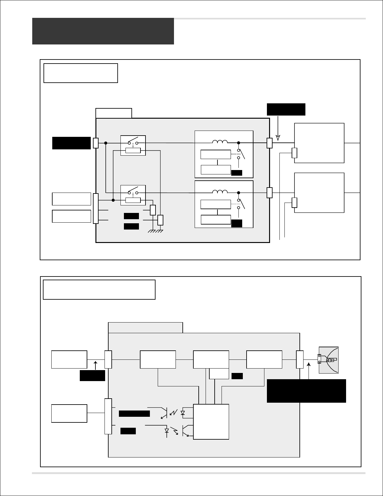
IC1611
10
2
6
5
4
7, 8
10
2
6
5
4
7, 8
10
2
6
5
4
7, 8
10
2
6
5
4
7, 8
LENS_UP
LENS_DOWN
LENS_R
LENS_L
FOCUS+
FOCUS-
ZOOM+
ZOOM-
RIGHT DET.
CENTER DET.
LEFT DET.
K8E
K8N
Motor-driven lens system.
(Zoom, Focus and lens shift.)
Ass'y Main
K16H
K16A
LENS_L
LENS_R
LENS-UP
LENS-DOWN
FOCUS-
FOCUS+
ZOOM-
ZOOM+
MOTOR_EN
MOTOR_EN
MOTOR_EN
TOP DET.
BOTTOM DET.
FOCUS +
ZOOM +
ZOOM -
FOCUS -
IC1601
CENTER DET.
TOP DET.
BOTTOM DET.
CENTER DET.
TOP DET.
BOTTOM DET.
CENTER DET.
16V
P_FAIL
FOCUS
MOTOR DRIVE
ZOOM
MOTOR DRIVE
ASSY MOTOR & AUDIO
IC1631
MOTOR_EN
SHIFT L
SHIFT R
Vertical
shift
LENS_UP
LENS_DOWN
Projection lens and lens shift system
MOTOR_EN
IC801
IC1801
CPU
EXPANDER
I/O
P_FAIL
The waveform edges are center positions.
( H to L and L to H )
H
L
Horizontal
shift
IC1621
IC1611
Horizontal shift function does not exist
in some particular models.
Therefore IC1621, K8N, etc. do
not exist in those models.
9
11
10
2
17
1
8
9
12
13
10
11
6
7
14
25
2
17
1
8
9
12
13
10
11
6
7
14
Horizontal shift function does not exist
in some particular models.
POWER LENS SYSTEM ABNORMALITY Troubleshooting
S1
S2
S2
S3
S1
M
5
6
1
4
8+B
2
10
LOGIC
VZ
INPUT
INPUT
ON/OFF
CONTROL
FORWARD (reverse) DRIVE
REVERSE (forward) DRIVE
BRAKING
S1=ON , OTHER=OFF
S2=ON , OTHER=OFF
S3=ON , OTHER=OFF
<FF>
LB1641/1645N
Truth table IC1601/IC1611/IC1621/IC1631
Input
5Operation
Output
6
H L
2 10
H L
L H L H
L L L L
Reverse(forward) drive
Braking
Forward(reverse) drive
Motor drive IC block diagram
Assembly Main
1. Check that the Vcc-voltages are correct.
2. Check that the POWER FAIL signal is correct.
Pin125 of IC801 H: Normal
3. Check that the LENS SHIFT up and down signals are correct.
Pins 6 and 7 of K8E
4. Check that the LENS SHIFT left and right signals are correct.
Pins 8 and 9 of K8E
5. Check that the FOCUS up and down signals are correct.
Pins 10 and 11 of K8E
6. Check that the ZOOM up and down signals are correct.
Pins 12 and 13 of K8E
7. Check that the TOP DET. signal is correct.
Pin 2 of K8E L : TOP
8. Check that the BOTTOM DET. signal is correct.
Pin 1 of K8E L : BOTTOM
9. Check that the CENTER DET. signal is correct.
Pin 17 of K8E Center position=The edge of "H to L" or "L to H."
10. Check that the LEFT DET. signal is correct.
Pin 9 of K8N L : LEFT
11. Check that the RIGHT DET. signal is correct.
Pin 10 of K8N L : RIGHT
12. Check that the CENTER DET. signal is correct.
Pin 11 of K8N Center position=The edge of "H to L" or "L to H."
Assembly Motor audio
1. Check that the Vcc-voltages are correct.
2. Check that the POWER FAIL signal is correct.
Pin14 of K16A. H: Normal
3. Check that the LENS SHIFT up and down signals are correct.
Pins 5 and 6 of IC1631.
4. Check that the LENS SHIFT left and right signals are correct.
Pins 5 and 6 of IC1621.
5. Check that the FOCUS up and down signals are correct.
Pins 5 and 6 of IC1611.
6. Check that the ZOOM up and down signals are correct.
Pins 5 and 6 of IC1601.
7. Check that the LENS SHIFT motor drive signals are correct.
Pins 10 and 2 of IC1631 and IC1621.
8. Check that the FOCUS motor drive signals are correct.
Pins 10 and 2 of IC1611.
9. Check that the ZOOM motor drive signals are correct.
Pins 10 and 2 of IC1601.
---- Horizontal shift function does not exist in some particular models. -----

-30-
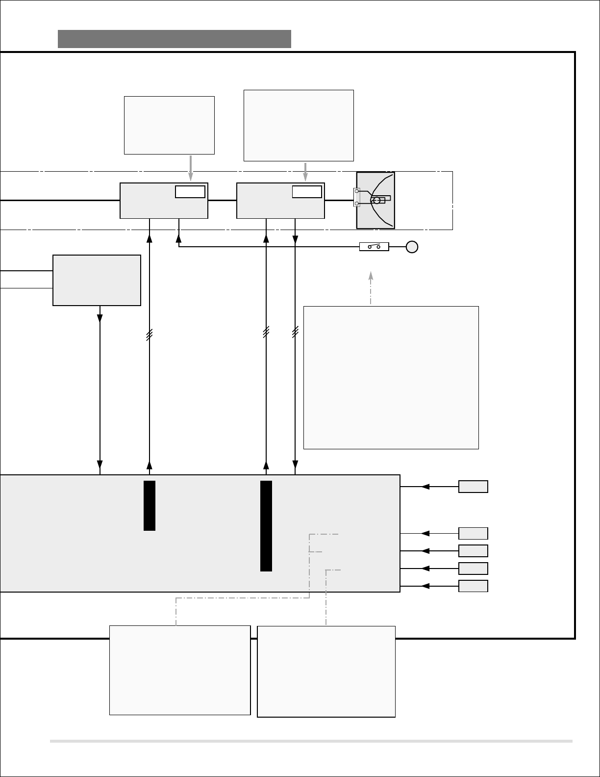
ASS'Y POWER
Hot circuit
AC-INPUT
CPU IC801
and
I / O
EXPANDER
IC1831
SUB POWER
System Control
INTERLOCK SW
FUSE
SW902
F901
DC out
WARNING
TEMP.
READY
POWER-ON/OFF
IIC-SCL & SDA
AC
DC out
I / O
EXPANDER
POWER
CONTROL SWITCH
INDICATORS
FAN
ON/OFF
FANS
FANS
POWER-FAIL
CONTROL
LAMP
REPLACE
LAMP
Always
Switched
16V /9V /6.25V /-6V
NOTE : Temperature monitor operation.
■ The temperature monitor system is provided to prevents damage of optical components (the
LCD panel and polarization film etc.) inside a projector from overheat.Two protection systems
are provided. Each system operation as follows ;
■ Temperature monitor -1.
--- To control the driving power of the cooling fans. ----
CPU checks the temperature and atmospheric pressure inside a projector. And CPU controls the
drive power of the cooling fans so the temperature inside the projector is maintained to normal
temperature.
---- To shut down the projector. ---
CPU checks temperature of LCD panel periphery and inhalation air(IC5801). If each part temper-
ature reaches to abnormal temperature, CPU will turn off a projector, and will blink TEMPERA-
TURE WARNING indicator at intervals of 0.6 seconds. Cooling fans operate until temperature
returns to normal. Indicator will stop blink, if temperature returns to normal.
■ Temperature monitor -2. --- (Temperature check of lamps) . ----
Temperature switches are arranged near each lamp. Temperature switches will operate, if tem-
perature reaches 90 - 100 degrees.
When temperature switches have operated, lamp ballast units will be shut down, then a projec-
tor will be turned off.
Note. CPU does not check operation of temperature switches. Therefore, when temperature
switches have operated and a projector has shut down, TEMPERATURE-WARNING indicator
does not blink.
TEMPERATURE ABNORMALITY -1
Troubleshooting
NOTE : CPU OPERATION
■ CPU (IC801) performs an input check by the IIC-SDA
signal pin.
■ When it has detected abnormal condition, CPU turns off
the projector compulsorily. Cooling fans operate until
temperature returns to normal. Moreover, a projector
cannot be turned on during this period.
*NOTE : TEMP. MONITOR LED OPERATION
■ The red LED indicates temperature monitor operation as follows:
LED off: Normal temperature.
LED flashes in 0.6 second interval: Abnormality temperature.
Doesn't the temperature warn-
ing indicator (red) blink?
The projector is turned off when
the temperature around the LCD
panel reaches 46 - 48 degrees.
And a temperature warning indi-
cator blinks.
Refer to next
page but one
CHECK !
CHECK !
CHECK Fan

-31-
LAMP BALLAST-ON/OFF
PFC-ON/OFF
PRESSURE
SENSOR
TEMP.
SENSOR
CIRCUIT
LAMP-MONITOR
LAMP
BALLAST units
LAMP
assemblies
PFC units
TEMP.
SENSOR
TEMP. SW
THERMAL-Switches
for LAMP assemblies
TEMP. SW
RL-12V +B
POWER-FAIL
TEMP.
SENSOR
RESET
SWITCH HAND OPERATED RESET
for CPU SW3801
FOR FAN CONTROL
IC5801
ABNORMAL TEMP. DETECT
IC2541
FOR FAN CONTROL
IC886
ABNORMAL TEMP. DETECT
PTH901
The PTH901 does not exist
in some particular models.
IIC-SCL & SDA
IIC-SCL & SDA
RESET
TEMP. SENSOR
PRESSURE SENSOR
Has not the temperature
switch operated?
If the temperature around FET
reaches 85 degrees, a PFC
circuit will be shut down.
Has not the temperature switch
operated?
When the temperature around a
lamp driver reaches 85 degrees, unit
lamp ballast will be shut down and a
lamp monitor signal changes from L
to H.
❐ Cooling fans drive power control.
CPU checks the temperature and atmo-
spheric pressure inside a projector. And
CPU controls the drive power of the cool-
ing fans so the temperature inside the pro-
jector is maintained to normal temperature.
Have not the temperature switches operated?
Temperature switches are arranged near each lamp.
Temperature switches will operate, if temperature reach-
es 90 - 100 degrees.
When temperature switches have operated, lamp ballast
units will be shut down, then a projector will be turned off.
■Note :
CPU does not check operation of temperature switches.
Therefore, when temperature switches have operated
and a projector has shut down, TEMPERATURE-WARN-
ING indicator does not blink.
❐ Projector shut down.
CPU performs temperature check
around the LCD panel using tempera-
ture sensor IC2541 (B-side of assembly
main). If this temperature reaches 47
degrees, CPU will turn off a projector,
and will blink TEMPERATURE WARN-
ING indicator at intervals of 0.6 sec-
onds.
Temperature sensors location can see it on "protections"( page-5).

-32-
Check the fan control circuit
FAN DRIVE
OUTPUT
VOLTAGE
CONTROL
SIGNAL
BUFFER
●
●
●
VOLTAGE CONTROL OUT
TEMPERATURE ABNORMALITY -2
Troubleshooting
FAN
ON/OFF
SIGNAL
From pin4 of IC6611
H : ON L : OFF
From IC6611
CHECK !
CHECK !
CHECK !
CHECK !

-33-
10us/Div
Waveforms
NTSC
0.5V/Div
TP_32H1
H_sync 2V/Div
TP_5101
C 0.5V/Div
TP_5102
Y 0.5V/Div
TP_3141
C 0.5V/Div
TP_3142
Y 0.5V/Div
TP_5181
Red 0.5V/Div
TP_5182
Green 0.5V/Div
TP_5183
Blue 0.5V/Div
TP_201
0.5V/Div
TP_211
0.5V/Div
TP_221
0.5V/Div
TP_2301R
0.5V/p_p
TP_2301G
0.5V/p_p
TP_2301B
0.5V/p_p
TP_820R
0.5V/Div
TP_820G
0.5V/Div
TP_820B
0.5V/Div
Timing chart
Terminal board-AV Video-in

-34-
5us/Div
2ms/Div
TP_2561
TP_2571
PSIG
5V/Div
TP_2527
G 5V/Div
5V/Div
TP_2526
G 5V/Div
Input_signal
NTSC 0.5V/Div
TP_32V1
V_sync 5V/Div
Timing chart
Red LCD panel drive signal
Green LCD panel drive signal
Blue LCD panel drive signal

-35-
Normal Mode Service Mode
"MENU"
"IMAGE"
"POWER
ON/OFF"
Adjustment itemAdjustment deta value
Service Mode
"Point Up / Down"
"Volume + / -"
020
80
Group
Data
NO.
"Point Left / Right"
Service Mode
020
80
Group
Data
NO.
Alignment procedures
Service adjustment menu operation
■Readjustments after Parts Replacement
After replacing electric parts and optical parts, electric readjustment
and optical readjustment are required. Refer to the section of "parts
list" for the required readjustment items after parts replacement.
(Refer to page 60.)
■ To enter the "service mode."
To enter the service mode, press the "MENU" and "IMAGE"
buttons on the projector simultaneously and hold for 2 sec-
onds. As shown in a figure, a service mode display appears
on a screen.
■ Adjustment.
Adjust service data using the following control buttons.
1. "POINT RIGHT" -- A group number increases.
2. "POINT LEFT" ---- A group number decreases.
3. "POINT UP" ------- An item number increases.
4. "POINT DOWN" -- An item number decreases.
5. "VOLUME+" ------ An adjustment value increases.
6. "VOLUME - " ----- An adjustment value decreases.
■ To exit the "service mode."
Press the "POWER on/off" button only once on the projector
or remote control unit to quit the service mode.

-36-
Not designated PC AV Component
140-0 Fans-A driving voltage adjustment ●
140-1 Fans-A driving voltage adjustment ●
140-2 Fans-C driving voltage adjustment ●
140-3 Fans-C driving voltage adjustment ●
140-4 Fans-B driving voltage adjustment ●
140-5 Fans-B driving voltage adjustment ●
200-0 G-Video center DC adjustment ●
200-1 R-Video center DC adjustment ●
200-2 B-Video center DC adjustment ●
200-3 PSIG signal adjustment ●
200-4 PSIG signal adjustment ●
200-5 Green pedestal level adjustment -PC ●
200-6 Red pedestal level adjustment -PC ●
200-7 Blue pedestal level adjustment -PC ●
200-8 Green Contrast adjustment-PC ●
200-9 Red Contrast adjustment-PC ●
200-10 Blue Contrast adjustment-PC ●
200-11 Green panel driving signal adjustment -PC ●
200-12 Green panel driving signal adjustment -PC ●
200-13 Red panel driving signal adjustment -PC ●
200-14 Red panel driving signal adjustment -PC ●
200-15 Blue panel driving signal adjustment -PC ●
200-16 Blue panel driving signal adjustment -PC ●
200-17 Flicker reduction--Green ●
200-18 Flicker reduction--Red ●
200-19 Flicker reduction--Blue ●
210-5 Green pedestal level adjustment -AV ●
210-6 Red pedestal level adjustment -AV ●
210-7 Blue pedestal level adjustment -AV ●
210-8 Green Contrast adjustment-AV ●
210-9 Red Contrast adjustment-AV ●
210-10 Blue Contrast adjustment-AV ●
210-11 Green panel driving signal adjustment -AV ●
210-12 Green panel driving signal adjustment -AV ●
210-13 Red panel driving signal adjustment -AV ●
210-14 Red panel driving signal adjustment -AV ●
210-15 Blue panel driving signal adjustment -AV ●
210-16 Blue panel driving signal adjustment -AV ●
Group-no. Adjustment Item Adjustment Mode
■ Service mode adjustment Menu

-37-
Not designated PC AV Component
210-14 & 16 AV White balance adjustment. 2 lamp mode ●
200-14 & 16 PC White balance adjustment. 2 lamp mode ●
211-14 & 16 AV White balance adjustment. Lamp-1 of 1 lamp mode ●
212-14 & 16 AV White balance adjustment. Lamp-2 of 1 lamp mode ●
1000-25 AV Color and Tint adjustment ●
1000-24 AV Color and Tint adjustment ●
1010-0 AV Green Video signal adjustment ●
1010-1 AV Green Video signal adjustment ●
1010-2 AV Red Video signal adjustment ●
1010-3 AV Red Video signal adjustment ●
1010-4 AV Blue Video signal adjustment ●
1010-5 AV Blue Video signal adjustment ●
5010-0 Component G Video signal adjustment ●
5010-1 Component G Video signal adjustment ●
5010-2 Component R Video signal adjustment ●
5010-3 Component R Video signal adjustment ●
5010-4 Component B Video signal adjustment ●
5010-5 Component B Video signal adjustment ●
0-0 Temperature monitor IC5801 Read only ●
0-1 Temperature monitor IC2541 Read only ●
1-0 Atmospheric Pressure monitor IC886 Read only ●
10-0 RS232C Baud rate (0:9600 / 1:19200) ●
10-0 RS232C RTS/CTS Flow Control (0:Disable / 1:Enable) ●
111-0 Lamp-1 Lamp illumination time Read only ●
111-1 Lamp-2 Lamp illumination time Read only ●
930-0 Lamp mode 2 Lamp Mode (See Note.) ●
930-1 Lamp mode Lamp-1 of 1 Lamp Mode (See Note.) ●
930-2 Lamp mode Lamp-2 of 1 Lamp Mode (See Note.) ●
998-0 Grid Test Pattern Display ●
Caution :
Other adjustment items are not related to service and a mainte-
nance. Don't change the data values of those adjustment items.
Otherwise it may cause loss of product safety.
Group-no. Adjustment Item Adjustment Mode
Note :Group-no. 930
■If the data value appears "11" on the screen, the lamp
mode is selected.
■If the data value appears "0" on the screen, the lamp
mode is not selected. Set the data value to "10."
■If the data value appears "99" on the screen, it is period
for cooling of the lamp. Wait until it is changed to "0."
Then set the data value to "10."

-38-
1. Voltage adjustment
Equipment Digital voltmeter
Connections + K6D(2)
- chassis ground
Adjustment:
Adjust the voltage of K6D to 6.35± 0.05V DC with the VR652.
2. AV Video signal adjustments
Equipment Oscilloscope
Input mode AV
Input signal 16 step gray scale signal
Picture condition Normal
Set the image to "Service mode."
2-1. AV Green Video adjustment
Connections : + TP211 or TP5182 / - chassis ground.
Adjust each item for below values with the Volume + and - buttons.
Group No. Adjustment part. Adjustment or adjustment value.
1010-0Amplitude-A in a figure. 0.7± 0.05Vp-p
1010- 1Pedestal level and black level. Make it the same level.
2-2. AV Red Video adjustment
Connections : + TP201 or TP5181 / - chassis ground.
Adjust each item for below values with the Volume + and - buttons.
Group No. Adjustment part. Adjustment or adjustment value.
1010-2Amplitude-A in a figure. 0.7± 0.05Vp-p
1010- 3Pedestal level and black level. Make it the same level.
2-3. AV Blue Video adjustment
Connections : + TP221 or TP5183 / - chassis ground.
Adjust each item for below values with the Volume + and - buttons.
Group No. Adjustment part. Adjustment or adjustment value.
1010-4Amplitude-A in a figure. 0.7± 0.05Vp-p
1010- 5Pedestal level and black level. Make it the same level.
Black Level
Pedestal
Level
A
Note :
■The following adjustment is the adjustment item for Assembly power.
The test point exists on the Assembly power.
1. Voltage adjustment.
■The following adjustments are the adjustment item for Terminal board-
AV. The adjustment data is stored to Terminal board-AV (IC2143). The
test points exist on the Terminal board-AV and the Assembly main.
2. AV Video signal adjustments.
3. 3DNR-PLL Lock check.
4. AV Color and Tint adjustments.
■The following adjustment is the adjustment item for Terminal board
component. The adjustment data is stored to Terminal board-component
(IC2082). The test points exist on the Terminal board component and
the Assembly main.
5. Component Video signal adjustments.
■The following adjustment is the adjustment item for Assembly sub
power. But the adjustment data is stored to Assembly main (IC1811 and
IC871). The test points exist on the Assembly optical fan-net and the
Assembly sub-power.
6. Fans driving voltage adjustments.
■The following adjustments are the adjustment item for Assembly main.
The adjustment data is stored to Assembly main (IC1811 and IC871). The
test points exist on the Assembly main.
7. Video center DC adjustments.
8. PSIG signal adjustments.
9. PC pedestal level adjustments.
10. PC contrast adjustments.
11. AV pedestal level adjustment.
12. AV contrast adjustments.
13. Panel driving signal adjustments -AV.
14. Panel driving signal adjustments -PC.
15. Flicker reduction.
16. White balance adjustments.
Location of test points can see it on "PWB
location diagrams."
■ Electrical adjustments

-39-
3. The voltage check of the 3D-Noise-reduction-PLL circuit.
Equipment Digital voltmeter
Connections : + TP5103/ - chassis ground.
Input mode AV
Input signal Color bar signal(PAL)
Picture condition Normal
Check that the voltage of TP5103 is 2.9± 0.5VDC.
If it is not 2.9± 0.5VDC, check the periphery of the 3D-Noise-reduction-PLL cir-
cuit and repair it.
4. AV Color and Tint adjustments
Equipment Oscilloscope.
Input mode AV.
Input signal Color bar signal(NTSC)
Picture condition Normal.
Connections + TP221 or TP5183
- chassis ground.
Set the image to "Service mode."
Adjust each item for below values with the Volume + and - buttons.
Group No. Adjustment part. Adjustment or adjustment value.
1000-25 Amplitude-A in a figure. 0.45± 0.02Vp-p
1000- 24 Part-B, C and D in a figure. Make those the same width.
A
B
C
D
5. Component Video signal adjustments
Equipment Oscilloscope.
Input mode Y, Cb, Cr.
Input signal 16 step gray scale signal
Picture condition Normal.
Set the image to "Service mode."
3-1. Component G Video adjustment
Connections + TP211 or TP2072 / - chassis ground.
Adjust each item for below values with the Volume + and - buttons.
Group No. Adjustment part. Adjustment or adjustment value.
5010-0Amplitude-A in a figure. 0.66± 0.05Vp-p
5010- 1Pedestal level and black level. Make it the same level.
3-2. Component R Video adjustment
Connections + TP201 or TP2071 / - chassis ground.
Adjust each item for below values with the Volume + and - buttons.
Group No. Adjustment part. Adjustment or adjustment value.
5010-2Amplitude-A in a figure. 0.66± 0.05Vp-p
5010- 3Pedestal level and black level. Make it the same level.
3-3. Component B Video adjustment
Connections + TP221 or TP2073 / - chassis ground.
Adjust each item for below values with the Volume + and - buttons.
Group No. Adjustment part. Adjustment or adjustment value.
5010-4Amplitude-A in a figure. 0.66± 0.05Vp-p
5010- 5Pedestal level and black level. Make it the same level.
Black Level
Pedestal
Level
A

-40-
6. Fan driving voltage adjustments
Equipment Digital voltmeter.
Set the image to "Service mode."
Adjust each item for below values with the Volume + and - buttons.
Group No. Connection Adjustment or adjustment value.
140-0TP7611 (Fan-A) 9.0± 0.1VDC
140- 1TP7611 (Fan-A) 13.5± 0.1VDC
140-2TP2641 (Fan-C) 9.0± 0.1VDC
140-3TP2641 (Fan-C) 13.5± 0.1VDC
140-4TP7613 (Fan-B) 9.0± 0.1VDC
140-5TP7613 (Fan-B) 13.5± 0.1VDC
7. Video center DC adjustments
Equipment Digital voltmeter.
Input mode Computer.
Input signal 16 step gray scale signal.
Set the image to "Service mode."
Adjust each item for below values with the Volume + and - buttons.
Group No. Connection Adjustment or adjustment value.
200-0TP2526 (G-DC) 7.4 ± 0.1VDC
200-1TP2536 (R-DC) 7.4 ± 0.1VDC
200-2TP2516 (B-DC) 7.4 ± 0.1VDC
8. PSIG signal adjustments
Equipment Oscilloscope.
Input mode Computer.
Input signal 16 step gray scale signal
Set the image to "Service mode."
Adjust each item for below values with the Volume + and - buttons.
Group No. Connection Adjustment part.Adjustment or adjustment value.
200-3TP2561 Amplitude-A in a figure.10.0 ± 0.1Vp-p
200- 4TP2571 Amplitude-A in a figure 3.8 ± 0.1Vp-p
A
9. Pedestal level adjustments -PC
Equipment Oscilloscope.
Input mode Computer.
Input signal 16 step gray scale signal
Set the image to "Service mode."
Adjust the pedestal level and black level in same level with the Volume + and - but-
tons.
However, the amplitude-A in a figure must not shrink.
Group No. Connection
200- 5TP2526 (Green pedestal level adjustment)
200- 6TP2536 (Red pedestal level adjustment)
200- 7TP2516 (Blue pedestal level adjustment)
10. Contrast adjustments-PC
Equipment Oscilloscope.
Input mode Computer.
Input signal 16 step gray scale signal
Set the image to "Service mode."
Adjust each test point value part-A in a figure minimum amplitude with the Volume
+ and - buttons.
Group No. Connection
200- 8TP2526 (Green contrast adjustment)
200- 9TP2536 (Red contrast adjustment)
200- 10 TP2516 (Blue contrast adjustment)
A
Black Level
Pedestal
Level
Black Level
Pedestal
Level
A

-41-
11. Pedestal level adjustments AV
Equipment Oscilloscope.
Input mode AV
Input signal 16 step gray scale signal
Set the image to "Service mode."
Adjust the pedestal level and black level in same level with the Volume + and - but-
tons.
However, the amplitude-A in a figure must not shrink.
Group No. Connection
210- 5TP2526 (Green pedestal level adjustment)
210- 6TP2536 (Red pedestal level adjustment)
210- 7TP2516 (Blue pedestal level adjustment)
12. Contrast adjustments-AV
Equipment Oscilloscope.
Input mode AV.
Input signal 16 step gray scale signal
Set the image to "Service mode."
Adjust each test point value part-A in a figure minimum amplitude with the Volume
+ and - buttons.
Group No. Connection
210- 8TP2526 (Green contrast adjustment)
210- 9TP2536 (Red contrast adjustment)
210- 10 TP2516 (Blue contrast adjustment)
A
Black Level
Pedestal
Level
Black Level
Pedestal
Level
A
13. Panel driving signal adjustments -AV
Equipment Oscilloscope.
Input mode AV.
Input signal 16 step gray scale signal
Picture condition Normal.
Set the image to "Service mode."
Adjust each item for below values with the Volume + and - buttons.
Group No. Connection Adjustment part. Adjustment or adjustment value.
210-11 TP2526(Green) Amplitude-A in a figure. 4.1 ± 0.05Vp-p
210- 12 TP2526(Green) Amplitude-B in a figure. 1.6 ± 0.05Vp-p
210-13 TP2536(Red) Amplitude-A in a figure. 4.1 ± 0.05Vp-p
210- 14 TP2536(Red) Amplitude-B in a figure. 1.6 ± 0.05Vp-p
210-15 TP2516(Blue) Amplitude-A in a figure. 4.1 ± 0.05Vp-p
210- 16 TP2516(Blue) Amplitude-B in a figure. 1.6 ± 0.05Vp-p
14. Panel driving signal adjustments -PC
Equipment Oscilloscope.
Input mode Computer
Input signal 16 step gray scale signal
Set the image to "Service mode."
Adjust each item for below values with the Volume + and - buttons.
Group No. Connection Adjustment part. Adjustment or adjustment value.
200-11 TP2526(Green) Amplitude-A in a figure. 4.1 ± 0.05Vp-p
200- 12 TP2526(Green) Amplitude-B in a figure. 1.5 ± 0.05Vp-p
200-13 TP2536(Red) Amplitude-A in a figure. 4.1 ± 0.05Vp-p
200- 14 TP2536(Red) Amplitude-B in a figure. 1.5 ± 0.05Vp-p
200-15 TP2516(Blue) Amplitude-A in a figure. 4.1 ± 0.05Vp-p
200- 16 TP2516(Blue) Amplitude-B in a figure. 1.5 ± 0.05Vp-p
A
B
A
B

-42-
15. Flicker reduction
Input mode Computer.
Input signal 1 dot line computer signal
Set the image to "Service mode."
Adjust each color for minimum flickers with the Volume + - buttons.
Group No. Screen
200-17 Display only green light.
200- 18 Display only red light.
200- 19 Display only blue light.
16. White balance adjustments
Input signal 16 step gray scale signal
Set the image to "Service mode."
Adjust each item value with the Volume + and - buttons and to obtain better white
balance.
Group No. Lamp mode Input mode Adjustment value.
930-0See note.
210-14 and 16 2 lamp mode AV Better white balance.
200- 14 and 16 2 lamp mode Computer Better white balance.
930-1See note.
211-14 and 16 Lamp-1 of 1 lamp mode AV Better white balance.
930-2See note.
212-14 and 16 Lamp-2 of 1 lamp mode AV Better white balance.
Note :
■. If the data value appears "11" on the screen, go to next item.
■. If the data value appears "0" on the screen, set the data value to "10"
and go to next item.
■. If the data value appears "99" on the screen, wait until it is changed to
"0". Then set the data value to "10" and go to next item.

-43-
Integrator lens in
adjustment
Integrator lens out
adjustment
Prism PBS
adjustment
Condenser lens
adjustment
Relay lens
adjustment
Polarizer
adjustment
Polarizer
adjustment
Polarizer
adjustment
Focus of
LCD panel
adjustment
■Adjustment optical components location
■
Before Adjustment
Optical components adjustments
1. Each adjustment requires ball allen wrenches set and slot screwdrivers set.
2. Set the position of motorized lens shift to the center position.
(The position where an arrow becomes red on a screen is a center position.)
3. The test pattern display exists in service mode. Use it at the time of Panel's Focus adjustment.
(a) Set the image to "service mode."
(b) Select Group no. 998-0.
(c) Press the Volume+ - buttons, and each color grid pattern is displayed.
(d) Press menu button to quit the service mode.
4. When adjusting lenses of the Relay and Condenser, follow the following procedure.
(a) Remove the connector K8E, connector K8V and the flexible cables of the LCD panels
from the assembly Main. (Never touch the electrode of flexible cables.)
(b) As shown in a figure, Set the assembly-Main to the upright position.
(c) At this time, the assembly main must not short-circuit with the chassis. Protect assembly-
Main using an insulator.
Y/V
Main
Y/V
K8E K8V

-44-
■
Focus of LCD Panel Adjustment
Before Adjustment :
1. Turn on a projector.
2. Set the image to "service mode" and project a green grid pattern on a screen. And adjust green grid pattern
to sharp focus, pressing Focus(▲)(▼) buttons on the projector or remote control unit.
3. Press Zoom(▲)(▼) buttons on the projector or remote control unit. And if the focus shifts by the ZOOM
position moves between TELE and WIDE, adjust in the following procedure.
Adjustment :
1. Loosen four screws-A using ball allen wrench.
2. Set image size to the maximum, pressing Zoom(▲) button on the projector or remote control unit.
3. Adjust center part of green grid pattern to sharp focus, pressing Focus(▲)(▼) buttons on the projector or
remote control unit.
4. Set image size to the minimum, pressing Zoom(▼) button on the projector or remote control unit.
5. Insert a slot screwdriver into slot-B, turn it and adjust center part and four corners on the green grid pattern to
sharp focus.
6. Repeat steps 2 to 5. If the focus does not shift by the ZOOM position moves between TELE and WIDE, it
will be the completion of adjustment.
7. Tighten four screws-A to fix the assembly LCD panel / prism using ball allen wrench.
SCREW-A
SCREW-A
SLOT-B
SCREW-A
SCREW-A
Prism / LCD Panel
assembly

-45-
Shade
■
Integrator-lens-in adjustment-1
■
Integrator-lens-out adjustment
Before Adjustment :
* Remove the flexible cables of LCD panels from
the assembly Main. And turn on the projector.
* Shift the adjustment position of Integrator-lens-
out temporarily until shade appears the right or
the left on the screen. After the Integrator-lens-
in-1 adjustment, readjust the Integrator-lens-out.
* Refer to "Integrator-lens-out adjustment" of next
step for the adjustment method.
Adjustment :
1. Insert light block sheets in front of the Red and Blue
panels to block the red and blue lights so that green
light is projected.
2. loosen 2 screws A.
3. Insert slot screwdriver into slot B, turn it until the shade
edge is sharp focus.
4. Tighten the 2 screws A to fix the integrator-lens-in unit.
Before Adjustment :
1. Remove the flexible cables of LCD panels from the
assembly Main. And turn on the projector.
2. Insert light block sheets in front of the Red and Blue
panels to block the red and blue lights so that green
light is projected.
3. If the shade appears on the left or right of the screen,
adjust in the following procedure.
Adjustment :
1. Loosen three screws-B.
2. Insert a slot screwdriver into slot-A, turn it and erase
shade.
3. Tighten the three screws B to fix the integrator lens-
out unit.
SCREW-A
SCREW-A
SLOT-B
SCREW-B
SCREW-B
BOTTOM
SIDE
SCREW-B
SLOT-A

-46-
■
Integrator-lens-in adjustment-2
Shade
SCREW-A
SCREW-A
SCREW-B
Before Adjustment :
1. Remove the flexible cables of LCD panels from the assembly Main. And turn on the projector.
2. Insert light block sheets in front of the Red and Blue panels to block the red and blue lights so that green light is project-
ed.
3. If the shade appears on the top or bottom of the screen, adjust in the following procedure.
Adjustment :
1. Loosen two screws-A.
2. Insert a ball allen wrench into screw-B, turn it and erase shade.
3. Tighten the two screws A to fix the integrator lens-in unit.

-47-
■
Condenser-lens adjustment
■
Relay-lens adjustment
Shade
SCREWS-A
SCREWS-A
SLOT-B
SLOT-B
SLOT-C
SLOT-C
SLOT-B
SCREW-A
SCREWS-A
SCREW-A
Before Adjustment :
1. Remove the connector K8E and connector K8V, and
remove the flexible cables of LCD panels from the
assembly Main. And turn on the projector.
2. Insert light block sheet in front of the blue panel to block
the blue light so that yellow(Green and Red lights) light is pro-
jected.
3. If the shade appears on the screen, adjust in the follow-
ing procedure.
Adjustment :
1. Set the assembly-Main to the upright position.
2. Loosen four screws-A.
3. If it appears on the top or bottom.---> Use two slots-B.
If it appears on the left or right. -----> Use slot-C.
-- Insert slot screwdriver into each slot, turn it and erase shade. --
4. Tighten the four screws-A to fix the condenser-lens unit.
Before Adjustment :
1. Remove the connector K8E and connector K8V, and
remove the flexible cables of LCD panels from the
assembly Main. And turn on the projector.
2. Insert light block sheet in front of the red panel to block
the red light so that cyan(Green and Blue lights) light is project-
ed.
3. If the shade appears on the screen, adjust in the follow-
ing procedure.
Adjustment :
1. Set the assembly-Main to the upright position.
2. Loosen four screws-A.
3. If it appears on the top or bottom.---> Use slot-B.
If it appears on the left or right. -----> Use slot-C.
-- Insert slot screwdriver into each slot, turn it and erase shade. --
4. Tighten the four screws-A to fix the Relay-lens unit.
Shade
Shade
Shade

-48-
■
Prism P.B.S. adjustment
■
Polarizer adjustment
R, G and B polarizer adjustment :
1. Turn on a projector. And input the black
raster signal(0% of white raster signal.)
2. Loosen two screws-A on the polarizer unit
which you intend to adjust using ball allen
wrench.
3. Block the lights of the color which do not
adjust using light block sheets.
4. Move the lever-B in the direction of an arrow
and adjust the brightness on the screen to the
lowest level of black.
5. Tighten the two screws-A to fix the polarizer
unit.
6. Adjust the polarizer of other colors.
Y/V
SCREW-B
SLOT-A
SCREW-B
Y/V
LEVER-B
SCREW-A
SCREW-A
Adjustment :
1. Remove the flexible cables of LCD panels from the
assembly Main. And turn on the projector.
2. Loosen two screws-B.
3. Insert a slot screwdriver into slot-A, turn it and
adjust the center position of screen to maximum
brightness.
4. Tighten the two screws-B to fix the prism PBS unit.

-49-
1 PA23/WRHH USB RESET USB Reset signal Active L O
2 PE14/TIOC4C/DACK0/AH O
3 PA22/WRHL
4 PA21/CASHH RS232C_SW RS232C Output select signal O
5 PE15/TIOC4D/DACK1/IRQOUT POWER SW "L":Power OFF "H":Power ON O
6 VSS GND
7 PC0/A0 ADDRESS0 Address Bus 0 O
8 PC1/A1 ADDRESS1 Address Bus 1 O
9 PC2/A2 ADDRESS2 Address Bus 2 O
10 PC3/A3 ADDRESS3 Address Bus 3 O
11 PC4/A4 ADDRESS4 Address Bus 4 O
12 VCC 5V
13 PC5/A5 ADDRESS5 Address Bus 5 O
14 VSS GND
15 PC6/A6 ADDRESS6 Address Bus 6 O
16 PC7/A7 ADDRESS7 Address Bus 7 O
17 PC8/A8 ADDRESS8 Address Bus 8 O
18 PC9/A9 ADDRESS9 Address Bus 9 O
19 PC10/A10 ADDRESS10 Address Bus 10 O
20 PC11/A11 ADDRESS11 Address Bus 11 O
21 PC12/A12 ADDRESS12 Address Bus 12 O
22 PC13/A13 ADDRESS13 Address Bus 13 O
23 PC14/A14 ADDRESS14 Address Bus 14 O
24 PC15/A15 ADDRESS15 Address Bus 15 O
25 PB0/A16 ADDRESS16 Address Bus 16 O
26 VCC 5V
27 PB1/A17 ADDRESS17 Address Bus 17 O
28 VSS GND
29 PA20/CASHL SCL 1 IIC Bus 1 Clock I/O
30 PA19/BACK/DRAK1 SDA 1 IIC Bus 1 Data I/O
31 PB2/IRQ0/POE0/RAS
32 PB3/IRQ1/POE1/CASL
33 PA18/BREQ/DRAK0 SYS SW IC on/off Switch (ON="L", OFF="H") O
34 PB4/IRQ2/POE2/CASH AFT-V V SYNC Input (LCD Panel Drive) Active L I
35 VSS GND
36 PB5/IRQ3/POE3/RDWR I
37 PB6/IRQ4/A18/BACK ADDRESS18 Address Bus 18 O
38 PB7/IRQ5/A19/BREQ ADDRESS19 Address Bus 19 O
39 PB8/IRQ6/A20/WAIT ADDRESS20 Address Bus 20 O
40 VCC 5V
41 PB9/IRQ7/A21/ADTRG ADDRESS21 Address Bus 21 O
42 VSS GND
43 PA14/RD READ Read Signal Active L O
44 WDTOVF
45 PD31/D31/ADTRG RTS RS232C RTS (Request To Send) O
46 PD30/D30/IRQOUT CTS RS232C CTS (Clear To Send) I
47 PA13/WRH
48 PA12/WRL WRL Write Signal (L-8Bit) Active L O
49 PA11/CS1
50 PA10/CS0 CS0 Flash Memory Chip Select Active L O
51 PA9/TCLKD/IRQ3 SCL 2 IIC Bus 2 Clock I/O
52 PA8/TCLKC/IRQ2 SDA 2 IIC Bus 2 Data I/O
53 PA7/TCLKB/CS3 CS3 USB/IP/IO EXP/SRAM/FIFO Chip Select Active L O
54 PA6/TCLKA/CS2 CS2 CXD3511Q Chip Select Active L O
55 VSS GND
56 PD29/D29/CS3
57 PD28/D28/CS2 PW_SEL PW365 232C Select(SH="H",PIXEL="L") O
58 PD27/D27/DACK1 PW_INTR PW365 Interrupt Signal O
59 PD26/D26/DACK0 PW_OUT1 PW365 Data Outout O
60 PD25/D25/DREQ1 PW_OUT0 PW365 Data Output O
61 VSS GND
62 PD24/D24/DREQ0
63 VCC 5V
64 PD23/D23/IRQ7
65 PD22/D22/IRQ6
66 PD21/D21/IRQ5
67 PD20/D20/IRQ4 SCONF_DONE Single to Dual converter Enhancer Done Signal I/O
68 PD19/D19/IRQ3 SSTATUSq Single to Dual converter Enhancer Status Signal I/O
69 PD18/D18/IRQ2 PW_IN1 PW365 Data Input I
70 PD17/D17/IRQ1 PW_IN0 PW365 Data Input I
71 VSS GND
Pin No. Name Function Name Function Polarity I/O
CPU and I/O-Expander Control port functions
CPU (IC801 144 pin) Control port functions

-50-
72 PD16/D16/IRQ0 PW_PG_SEL PW365 232C Write SW(SH="H",PIXEL="L") I
73 PD15/D15 DATA15 Data Bus 15 I/O
74 PD14/D14 DATA14 Data Bus 14 I/O
75 PD13/D13 DATA13 Data Bus 13 I/O
76 PD12/D12 DATA12 Data Bus 12 I/O
77 VCC 5V
78 PD11/D11 DATA11 Data Bus 11 I/O
79 VSS GND
80 PD10/D10 DATA10 Data Bus 10 I/O
81 PD9/D9 DATA9 Data Bus 9 I/O
82 PD8/D8 DATA8 Data Bus 8 I/O
83 PD7/D7 DATA7 Data Bus 7 I/O
84 PD6/D6 DATA6 Data Bus 6 I/O
85 VCC 5V
86 PD5/D5 DATA5 Data Bus 5 I/O
87 VSS GND
88 PD4/D4 DATA4 Data Bus 4 I/O
89 PD3/D3 DATA3 Data Bus 3 I/O
90 PD2/D2 DATA2 Data Bus 2 I/O
91 PD1/D1 DATA1 Data Bus 1 I/O
92 PD0/D0 DATA0 Data Bus 0 I/O
93 VSS GND
94 XTAL XTAL OSC Signal Input I
95 MD3 Mode-3 Mode-3 I
96 EXTAL EXTAL OSC Signal Output O
97 MD2 Mode-2 Mode-2 I
98 NMI NONMASK NONMASK I
99 VCC (FWP) FWP Flash Memory Write Mode I
100 PA16/AH FLASH MODE FWP Control O
101 PA17/WAIT O
102 MD1 Mode-1 Mode-1 I
103 MD0 Mode-0 Mode-0 I
104 PLLVCC PLLVCC PLL Vcc
105 PLLCAP PLLCAP PLL Filter
106 PLLVSS PLLGND PLL Gnd
107 PA15/CK M-CLK CPU Clock Output (Auto Image FPGA) O
108 RES Reset Reset Active L I
109 PE0/TIOC0A/DREQ0 PCTL CXD3511Q O
110 PE1/TIOC0B/DRAK0 SCL 6 IIC Bus 6 Clock I/O
111 PE2/TIOC0C/DREQ1 SDA 6 IIC Bus 6 Data I/O
112 VCC 5V
113 PE3/TIOC0D/DRAK1 SDA 3 IIC Bus 3 Data I/O
114 PE4/TIOC1A SCL 3 IIC Bus 3 Clock I/O
115 PE5/TIOC1B SDA 4 IIC Bus 4 Data I/O
116 PE6/TIOC2A SCL 4 IIC Bus 4 Clock I/O
117 VSS GND
118 PF0/AN0 KEY1 Top Control Keys-1 (A/D Input) I
119 PF1/AN1 KEY2 Top Control Keys-2 (A/D Input) I
120 PF2/AN2 KEY3 Top Control Keys-3 (A/D Input) I
121 PF3/AN3 OPT1 Logo Mark I
122 PF4/AN4 Press Sensor Atmospheric Pressure Sensor I
123 PF5/AN5 Temp Sensor Thermistor I
124 AVSS GND A / D Gnd
125 PF6/AN6 POWER FAIL Power Fail (L : Abnormality) I
126 PF7/AN7 SDATA IN SDATA IN I
127 AVREF 5V 5V A / D REF.
128 AVCC 5V 5V A / D Vcc
129 VSS Gnd
130 PA0/RXD0 SH_RX PW365 Rx I
131 PA1/TXD0 SH_TX PW365 Tx O
132 PA2/SCK0/DREQ0/IRQ0
133 PA3/RXD1 Rx RS232C Rx I
134 PA4/TXD1 Tx RS232C Tx O
135 VCC 5V
136 PA5/SCK1/DREQ1/IRQ1 USB INTR USB Interrupt Signal Input Active L I
137 PE7/TIOC2B SDA 5 IIC Bus 5 Data I/O
138 PE8/TIOC3A SCL 5 IIC Bus 5 Clock I/O
139 PE9/TIOC3B SDATA OUT Single to Dual converter Enhancer Data Output Signal O
140 PE10/TIOC3C SCLK Single to Dual converter Enhancer Clock Output Signal O
141 VSS Gnd
142 PE11/TIOC3D EXP RESET I/ O Expander Active H O
143 PE12/TIOC4A R/C R / C Input Active L I
144 PE13/TIOC4B/MRES PW RESET PW365 Reset Signal Active L O
Pin No. Name Function Name Function Polarity I/O
CPU and I/O-Expander Control port functions

-51-
CPU and I/O-Expander Control port functions
1 PF6 BLAST_SW3 Lamp Ballast 1On/Off SW * ON = H O
2 PF7 BLAST_SW4 Lamp Ballast 2On/Off SW * ON = H O
3 Vcc Vcc 5V ±10% -
4 PE0 LENS_UP Lens Up O
5 PE1 LENS_DOWN Lens Down O
6 PE2 LENS_RIGHT Not used Lens Right * O
7 PE3 LENS_LEFT Not used Lens Left * O
8 PE4 FOCUS+ Focus + O
9 PE5 FOCUS- Focus - O
10 PE6 ZOOM+ Zoom + O
11 PE7 ZOOM- Zoom - O
12 GND3 GND -
13 PB0 LENS_TOP Lens Top Detection Top= " L " I
14 PB1 LENS_VC Lens U/D Center Detection Center= Edge I
15 PB2 LENS_BOT Lens Bottom Detection Bottom= "L" I
16 PB3 LENS_RE Not used Lens Right Detection * Right= "L" I
17 PB4 LENS_HC Not used Lens R/L Detection * Center= Edge I
18 PB5 LENS_LE Not used Lens Left Detection * Left= "L" I
19 PB6 SEL_CTIN1 SEL_CTIN1 INIT I
20 PB7 SEL_CTIN2 SEL_CTIN2 DONE_SEL I
21 PA7 O
22 PA6 O
23 PA5 O
24 PA4 RESET FPGA Reset Low->High Reset O
25 PA3 O
26 PA2 50_60_SW 50/60Hz Select SW 50Hz= "L" O
27 PA1 CG_SW CG Select SW CG= "H" O
28 PA0 COMP_SW COMPONENT Select SW COMPO= "L" O
29 Vcc Vcc 5V ±10% -
30 RD READ_CPU Read Select Active "L" I
31 WR WRITE_CPU Write Select Active "L" I
32 CS CS_EXP Chip Select Active "L" I
33 RESET EXP_RST Reset Active "H" I
34 GND1 GND -
35 A2 A2CPU Port Select 2 I
36 A1 A1CPU Port Select 1 I
37 A0 A0CPU Port Select 0 I
38 D0 D0CPU Data Bus 0 I/O
39 D1 D1CPU Data Bus 1 I/O
40 D2 D2CPU Data Bus 2 I/O
41 D3 D3CPU Data Bus 3 I/O
42 D4 D4CPU Data Bus 4 I/O
43 D5 D5CPU Data Bus 5 I/O
44 D6 D6CPU Data Bus 6 I/O
45 D7 D7CPU Data Bus 7 I/O
46 PC7 SLOT_SEL1 Slot select 1 O
47 PC6 SLOT_SEL2 Slot select 2 O
48 PC5 O
49 PC4 AUDIO_MUTE Mute Output O
50 PC0 LAMP1 Not used PFC On/Off SW * ON = H O
51 PC1 LAMP2 Not used PFC On/Off SW * ON = H O
52 PC2 LAMP3 PFC 1On/Off SW * ON = H O
53 PC3 LAMP4 PFC 2On/Off SW * ON = H O
54 PG0 LAMP1_ERR Not used Lamp monitor * Abnormality "H" I
55 PG1 LAMP_ERR Not used Lamp monitor * Abnormality "H" I
56 PG2 LAMP3_ERR Lamp monitor 1* Abnormality "H" I
57 PG3 LAMP4_ERR Lamp monitor 2* Abnormality "H" I
58 GND2 GND -
59 PF0 TEMP_LED Temp Warning LED Drive LED ON = "L" O
60 PF1 LAMP_LED Lamp Replacement LED Drive LED ON = "L" O
61 PF2 READY_LED Ready LED Drive LED ON = "L" O
62 PF3 SP_SW Speaker on/off Switch "L":ON "H":OFF O
63 PF4 BLAST_SW1 Not used Lamp Ballast On/Off SW * ON = H O
64 PF5 BLAST_SW2 Not used Lamp Ballast On/Off SW * ON = H O
Pin No. Name Function Name Function Polarity I/O
I/O Expander Control port functions (IC1801 64 pin) Y / V

-52-
1 OE EXP_RST
2 O0 SCONFIG Single to Dual converter Enhancer CONFIG Signal O
3 D0 Data Bus 0
4 D1 Data Bus 1
5 O1 IP_RESET IP_RESET O
6 O2 PROGRAM PROGRAM O
7 D2 Data Bus 2
8 D3 Data Bus 3
9 O3 USB_BRST USB on-off O
10 GND GND
11 CP
12 O4 BUS_SW1 BUS Select SW1 O
13 D4 Data Bus 4
14 D5 Data Bus 5
15 O5 BUS_SW2 BUS Select SW2 O
16 O6 BUS_SW3 BUS Select SW3 O
17 D6 Data Bus 6
18 Çc7 Data Bus 7
19 O7 SSTB Single to Dual converter Enhancer STB Signal O
20 Vcc +5V
Pin No. Name Function Name Function Polarity I/O
Output Expander Control port functions (IC1822 20 pin)
CPU and I/O-Expander Control port functions
1 SO S0 Serial Data Output O
2 SCL IIC BUS SCL I
3 SDA IIC BUS SDA I/O
4 D0 M-IDA1 Slot 1 Type Detection 1 I
5 D1 M-IDA2 Slot 2 Type Detection 1 I
6 D2 M-IDA3 Slot 3 Type Detection 1 I
7 D3 M-IDA4 Slot 4 Type Detection 1 I
8 Vss GND -
9 D4 M-IDB1 Slot 1 Type Detection 2 I
10 D5 M-IDB2 Slot 2 Type Detection 2 I
11 D6 M-IDB3 Slot 3 Type Detection 2 I
12 D7 M-IDB4 Slot 4 Type Detection 2 I
13 Vdd 5V ±10% -
14 CS2 CS2 I
15 CS1 CS1 I
16 CS0 CS0 I
Pin No. Name Function Name Function Polarity I/O
I/O Expander Control port functions (IC9021 16 pin)
1 SO S0 Serial Data Output O
2 SCL IIC BUS SCL I
3 SDA IIC BUS SDA I/O
4 D0 M-IDC1 Slot 1 Type Detection 3 I
5 D1 M-IDC2 Slot 2 Type Detection 3 I
6 D2 M-IDC3 Slot 3 Type Detection 3 I
7 D3 M-IDC4 Slot 4 Type Detection 3 I
8 Vss GNDÅ -
9 D4 SLOT1 ID SLOT1 ID I
10 D5 SLOT2 ID SLOT2 ID I
11 D6 SLOT3 ID SLOT3 ID I
12 D7 SLOT4 ID SLOT4 ID I
13 VDD 5V ±10% -
14 CS2 CS2 I
15 CS1 CS1 I
16 CS0 CS0 I
Pin No. Name Function Name Function Polarity I/O
I/O Expander Control port functions (IC9022 16 pin)

-53-
The cautions in schematic diagrams
!
■ 1. PRODUCT SAFETY NOTICE
THECOMPONENTS DESIGNATED BY A MARK ( ) IN THIS SCHEMATIC DIAGRAM
DESIGNATE COMPONENTS WHOSE VALUES ARE OF SPECIAL SIGNIFICANCE
TO PRODUCT SAFETY. SHOULD ANY COMPONENT DESIGNATED BY A MARK NEED TO BE
REPLACED, USE ONLY THE PART DESIGNATED IN THE PARTS LIST. DO NOT DEVIATE
FROM THE RESISTANCE, WATTAGE AND VOLTAGE RATINGS SHOWN.
■ 2. The cautions in collation of parts.
Specification of capacitor and resistors will be shown with coded symbols, reading code symbols following the chart and
notes. Some capacitor and resistors will be shown directly with values and no other information. Detailed information on
each capacitor and resistor will be shown in the list.
NOTE; DO NOT REPLACE OR ORDER RESISTOR AND CAPACITOR PARTS FOLLOWING THE SPECIFICATIONS
SHOWN IN THE SCHEMATIC DIAGRAMS. ALWAYS CHECK FOR THE CORRECT SPECIFICATIONS IN THE
PARTS LIST. ESPECIALLY FOR CRITICAL COMPONENT MARKED . SPECIAL ATTENTION MUST BE GIVEN
TO CRITICAL COMPONENTS.
■ 3. Reading of parts.
Read resistor codes as follows:
1. All resistance values are indicated in ohms: K=1,000. M=1,000,000.
2. Resistor which is indicated with resistance value only are 1/6W carbon resistor. Resistor which is indicated with material
tolerance and value are 1/4W rated wattage.
Read capacitor codes as follows:
1. For capacitors identified with , values less than 1 are expressed in uF, values more than 1 are in pF.
2. For capacitors (electrolytic) identified with , values are expressed in uF.
Voltage and waveforms were taken using a video color bar signal (1V p-p at 75 ohms terminated) and controls to nor-
mal.
Voltages were taken with a high-impedance voltmeter.
!

-54-
Read description in the Capacitor and Resister as follows:
CAPACITOR
16 K K 0.47 BA
Characteristic
Rated value
Rated Voltage
FIXED RESISTER
1/10 G J 100K
Rated Wattage
Chip transistor (list of replaceable)
Tolerance Symbols
Static capacitance of 10PF or less
A: Nondesignated
B: ±0.1PF
C: ±0.25PF
D: ±0.5PF
F: ±1PF
G: ±2PF
H: +0.1 ~ -0PF
L: +0 ~ -0.1PF
R: +0.25 ~ -0PF
S: +0 ~ -0.25PF
E: +0 ~ -1PF
J: ±5%
K: ±10%
M: ±20%
Note: J. K. and M are used only for
tubular Ceramic Capacitors
Static capacitance of more than
10PF
A: Nondesignated
B: ±0.1%
C: ±0.25%
D: ±0.5%
F: ±1%
G: ±2%
E: ±2.5%
H: ±3%
J : ±5%
K: ±10%
L : ±15%
M: ±20%
N: ±30%
P: +100 ~ -0%
Q: +30 ~ -10%
R: +20 ~ -0%
T: +50 ~ -10%
U: +75 ~ -10%
V: +20 ~ -10%
W: +100 ~ -10%
X: +40 ~ -20%
Y: +150 ~ -10%
Z: +80 ~ -20%
Material :
C CERAMIC Temperature compensating ceramic
K CERAMIC High dielectric rate ceramic
B CERAMIC Semiconductor ceramic
Z MT-PAPER Metallized paper
F POLYESTER Polyester
G MT-POLYEST Metallized polyester
N POLYPRO Polypropylene
M MT-POLYPRO Metallized polypropylene
Y COMPO FILM Composite film
H MT-COMPO Metallized composite film
S STYRENE Styrol
T TA-SOLID Tantalum oxide solid electrolytic
A AL-SOLID Aluminum solid electrolytic
E ELECT Aluminum foil electrolytic
P NP-ELECT Non-polarized electrolytic
U OS-SOLID Aluminum solid capacitors with organic semiconductive electrolyte
V POS-SOLID Polymerized organic semiconductor
D DL-ELECT Electric double layer electrolytic
J AL-SOLID Aluminum manganese wind solid
L PPS-FILM Polyphenylene sulfide film
Q MT-PPS-FILM Metallized Polyphenylene sulfide film
R MT-PEN-FILM Metallized polyethylenenaphthalate film
W EP-ELECT Electric Conductor Polymerized Aluminum foil electrolytic
X CAPACITOR Other
Material :
D CARBON Carbon film fixed
N MT-FILM Metal film fixed
S OXIDE-MT Metal oxide film fixed
C SOLID Solid
G MT-GLAZE Metal glaze type fixed
W WIRE WOUND Power type covered wiring fixed
H CERAMIC RES Ceramic fixed
F FUSIBLE RES Fusible
X RESISTER Used for "others"
Tolerance Symbols:
A: ±0.05%
B: ±0.1%
C: ±0.25%
D: ±0.5%
F: ±1%
G: ±2%
J: ±5%
K: ±10%
M: ±20%
P: +5 ~-15%
Z: Use when 0 ohm
Rated value, ohms : K: x1,000 ohms.
M: x1,000,000 ohms
Mark AH
2SC2812-L6
2SC2812-L7
2SC2412K-R
2SC2412K-S
Mark AJ
2SA1179-M6
2SA1179-M7
2SA1037K-R
2SA1037K-S
2SA1037AK-R
2SA1037AK-S
The cautions in schematic diagrams

-55-
UNIT P.F.C., UNIT LAMP BALLAST
and IC BLOCK DIAGRAMS
BALLAST-2 ON/OFF
LAMP-2 MONITOR
BALLAST-1 ON/OFF
LAMP-1 MONITOR
LAMP
BALLAST-1
LAMP
BALLAST-2
UNIT PFC
PFC-1 ON/OFF
PFC-2 ON/OFF
AC-INPUT
RL12
CN1B
CN4B
CN2B
12V (+B)
IC1801
I /O EXP.
U20B34600
PFC-2
TEMP. SW
CONTROL
FET
CN3B
PFC-1
TEMP. SW
CONTROL
FET
AC 90V~264V
OUTPUT
DC 380V~400V
TEMP. SW
85˚C
85˚C
H: ON
H: ON
STABILISER
( CHOPPER )
LAMP
DRIVER IGNITER
LAMP MONITOR
LAMP ON/OFF CONTROL
K7B K7C
K7A
MAINS ISOLATION
LAMP
ASS'Y
UNIT P.F.C.
IC1801
I/O EXP.
Output voltage.
At the time of a start : 20KVp-p
At the time of stability : AC 85V typ. (70~100V)
Output Frequency : 88 Hz typ.
DC INPUT
DC380~400V
UNIT LAMP BALLAST
H : Abnormality
H : ON
U20B39500/39800
TEMP.
SENSOR 85˚C
UNIT P.F.C.
UNIT LAMP BALLAST

-56-
9V
16V
6.25V
DELAY
ABNORMAL
VOL. DET.
LATCH
START
LOGIC
OC-RC OSC
CONTROL
REF
OSC
3
2
1
ABNORMAL
TEMP. DET.
PC612
PC611
D652
D651
IC652
D655
T621
6
5
43
2
1
6
5
43
2
1
1
2
3
PROTECTION
8 9 15 2
1
14
12
10456
11
7
Vcc
FET
FET
CONT G (L)
G (H)
OUT
Vin
VOLTAGE CONTROL
ABNORMAL VOLTAGE DETECT
-6V
<FF>
STR-Z2156
Switching regulator
FA7612CN PWM POWER CONTROL
OUTPUT
VOLTAGE
CONTROL
SIGNAL
ON/OFF
SIGNAL
●
●
●
VOLTAGE CONTROL OUT
<FF>

-57-
S1
S2
S2
S3
S1
M
5
6
1
4
8+B
2
10
LOGIC
VZ
INPUT
INPUT
ON/OFF
CONTROL
FORWARD (reverse) DRIVE
REVERSE (forward) DRIVE
BRAKING
S1=ON , OTHER=OFF
S2=ON , OTHER=OFF
S3=ON , OTHER=OFF
<FF>
LB1641/1645N
MOTOR DRIVER
SMALL OUTLINE
PACKAGE
PPXA4115A
CASE 482–01
<FF>
VS
SENSING
ELEMENT Vout
GND
THIN FILM
TEMPERATURE
COMPENSATION
AND
GAIN STAGE #1
GAIN STAGE #2
AND
GROUND
REFERENCE
SHIFT CIRCUITRY
PINS 1, 5, 6, 7 AND 8 ARE NO CONNECTS
FOR SURFACE MOUNT DEVICE
PINS 4, 5 AND 6 ARE NO CONNECTS FOR
UNIBODY DEVICE
Figure 2. Cross Sectional Diagram
(not to scale)
FLUORO SILICONE
GEL DIE COAT
WIRE BOND
LEAD
FRAME
STAINLESS
STEEL CAP
EPOXY
PLASTIC
CASE
DIE
BOND
ABSOLUTE ELEMENT
SEALED VACUUM REFERENCE
DIE
P1
P2
MPXA4115A
Pressure sensor for altimeter
110
110
LB1645N
LB1641
2
4
3

-58-
CXD3511Q
DIGITAL SIGNAL
DRIVER
DATA BUS
SWITCH PRE
GAIN PRE
BRIGHT USER
GAIN USER
BRIGHT SUB
GAIN
GAMMA
CORRECTION
UNEVEN
COLOR
CORRECTION
YS, YM, R, G, B, OSD
OSD
PATTERN
GENERATOR
MUTE 1
SUB
BRIGHT
DELAY
LINE MUTE 2 LIMITER POST
GAIN POST
BRIGHT CYCLE
OFFSET
R, G, B, IN
R, G, B, OUT
DSD BLOCK
<FF>

-59-
CXA3562R
LCD DRIVER
<FF>

-60-
■ PRODUCT SAFETY NOTICE
Product safety should be considered when a component replacement is made in any
area of a Projector. Components indicated by a mark in this parts list and the
schematic diagram show components whose value have special significance to product
safety. It is particularly recommended that only parts specified on the following parts list
be used for components replacement pointed out by the mark.
-- Unit-lamp-ballast --
■ In case this unit is fault, replace the unit
completely, do not replace the individual
component. Readjustment is unnecessary.
■ Readjustments after parts replacement.
Parts list
■Replace memory ICs in the follow-
ing procedure.
1. Remove IC871 and IC1811 from an old
(damaged) assembly-main.
2. Attach IC removed to new assembly-
main. The data recorded is all taken over
to a new assembly-main, r
eadjustment is
unnecessary.
■When ICs are not replaced.
(1). The life data of a lamp starts from an initial
value compulsorily. Manually, this life data cannot
be set up.
(2). Readjust the following adjustment items.
6. Fans driving voltage adjustments
7. Video center DC adjustments
8. PSIG signal adjustments
9. PC pedestal level adjustments
10. PC contrast adjustments-1
11. AV pedestal level adjustment
12. AV contrast adjustments-2
13. Panel driving signal adjustments -AV
14. Panel driving signal adjustments -PC
15. Flicker reduction.
16. White balance adjustments
Note:
Part order must contain Chassis No., Part
No., and descriptions.
-- Assembly Power --
■ When it is replaced to the new assembly power.
* Factory adjustment of the new assembly power has
completed. Readjustment is unnecessary.
■ When the component parts of assembly-power are
replaced.
* Readjust the following adjustment item.
1. DC voltage adjustment.
-- The component parts inside the optical unit --
(Part no. 102, 106~111, 114, and 123~124. )
■ When the optical component parts inside the opti-
cal unit are replaced.
* Check the following adjustment items.
Integrator-lens-in adjustment-1
Integrator-lens-out adjustment
Integrator-lens-in adjustment-2
Condenser-lens adjustment
Relay-lens adjustment
Prism-P.B.S. adjustment
Polarizer. adjustment
-- Terminal board AV --
■ When it is replaced to the new terminal-board-AV.
* Factory adjustments of the new terminal-board-AV
have completed. Readjustments are unnecessary.
■ When the component parts of terminal-board-AV are
replaced.
* Readjust the following adjustment items.
2. AV Video signal adjustments
3. 3DNR-PLL Lock check
4. AV Color and Tint adjustments
-- Terminal board component --
■ When it is replaced to the new terminal-board-compo-
nent.
* Factory adjustment of the new terminal-board-compo-
nent has completed. Readjustment is unnecessary.
■ When the component parts of terminal-board-compo-
nent are replaced.
* Readjust the following adjustment item.
5. Component Video signal adjustments
-- Integrator-lens-in --
■ When the integrator-lens-in is replaced.
* Readjust the following adjustment items.
Integrator-lens-in adjustment-1
Integrator-lens-in adjustment-2
-- Integrator-lens-out and prism-PBS --
■ When the integrator-lens-out and prism-PBS
are replaced.
* Readjust the following adjustment item.
Integrator-lens-out adjustment
Prism-P.B.S. adjustment
-- Condenser-lens --
■ When the Condenser-lens is replaced.
* Readjust the following adjustment item.
Condenser-lens adjustment
-- Relay-lens --
■ When the relay-lens is replaced.
* Readjust the following adjustment item.
Relay-lens adjustment
-- Polarization-glasses--
■ When the Polarization-glasses are replaced.
* Readjust the following adjustment item.
Polarizer adjustment
-- Prism / LCD panel Assembly ---
■ When the Assembly LCD-panel/prism is
replaced.
* Readjust the following adjustment items.
Focus of LCD Panel adjustment
15. Flicker reduction
16. White balance adjustments
-- Unit-PFC. --
■ In case this unit is fault, replace the unit
completely, do not replace the individual
component. Readjustment is unnecessary.
Assembly-main.
-- Assembly Sub power --
■ When it is replaced to the new assembly-sub-power or
when component parts are replaced. * Readjust the fol-
lowing adjustment item.
6. Fans driving voltage adjustments
Y/V
Y/V

-61-
CAPACITOR
CERAMIC 100P K50V Rated Voltage
Rated value: P=Pico farad, U=Micro farad
FIXED RESISTER
CARBON 4.7K J A 1/4W Rated Wattage
Rated value, ohms : K: X1,000 ohms. M: X1,000,000 ohms
Material :
CERAMIC Temperature compensating ceramic
High dielectric rate ceramic
Semiconductor ceramic
MT-PAPER Metallized paper
POLYESTER Polyester
MT-POLYEST Metallized polyester
POLYPRO Polypropylene
MT-POLYPRO Metallized polypropylene
COMPO FILM Composite film
MT-COMPO Metallized composite film
STYRENE Styrol
TA-SOLID Tantalum oxide solid electrolytic
AL-SOLID Aluminum solid electrolytic
ELECT Aluminum foil electrolytic
NP-ELECT Non-polarized electrolytic
OS-SOLID Aluminum solid capacitors with
organic semiconductive electrolyte
POS-SOLID Polymerized organic semiconductor
DL-ELECT Electric double layer electrolytic
AL-SOLID Aluminum manganese wind solid
PPS-FILM Polyphenylene sulfide film
MT-PPS-FILM Metallized Polyphenylene sulfide film
MT-PEN-FILM Metallized polyethylenenaphthalate film
EP-ELECT Electric Conductor Polymerized Aluminum foil electrolytic
CAPACITOR Other
Tolerance Symbols
Static capacitance of 10PF or less
A: Nondesignated
B: ±0.1PF
C: ±0.25PF
D: ±0.5PF
F: ±1PF
G: ±2PF
H: +0.1 ~ -0PF
L: +0 ~ -0.1PF
R: +0.25 ~ -0PF
S: +0 ~ -0.25PF
E: +0 ~ -1PF
J: ±5%
K: ±10%
M: ±20%
Note: J. K. and M are used only for
tubular Ceramic Capacitors
Static capacitance of more than 10PF
A: Nondesignated
B: ±0.1%
C: ±0.25%
D: ±0.5%
F: ±1%
G: ±2%
E: ±2.5%
H: ±3%
J : ±5%
K: ±10%
L : ±15%
M: ±20%
N: ±30%
P: +100 ~ -0%
Q: +30 ~ -10%
R: +20 ~ -0%
T: +50 ~ -10%
U: +75 ~ -10%
V: +20 ~ -10%
W: +100 ~ -10%
X: +40 ~ -20%
Y: +150 ~ -10%
Z: +80 ~ -20%
Performance Symbols:
A: General
B: Flame retardance (including noncombustible)
Z: Low noise ( Less than 100Kohms : 0.3uV/V,
100Kohms to 1Mohm : 0.5uV/V,
More than 1Mohm : 1.0uV/V )
C~Y : Temperature characteristics
T: ±10ppm/˚C
U: ±25ppm/˚C
C: ±50ppm/˚C
D: ±100ppm/˚C
E: ±200ppm/˚C
F: ±250ppm/˚C
G: ±350ppm/˚C
H: ±1000ppm/˚C±10%
W: ±1200ppm/˚C±10%
Y: ±1400ppm/˚C±10%
J: ±2000ppm/˚C±10%
K: ±2400ppm/˚C±10%
L: ±2700ppm/˚C±10%
M: ±3000ppm/˚C±10%
N: ±3300ppm/˚C±10%
P: ±3600ppm/˚C±10%
Q: ±3900ppm/˚C±10%
R: ±4200ppm/˚C±10%
S: ±4300ppm/˚C±10%
V: ±4500ppm/˚C±10%
X: ±800ppm/˚C±150ppm/˚C
O: +500ppm/˚C ~ -250ppm/˚C
Tolerance Symbols:
A: ±0.05%
B: ±0.1%
C: ±0.25%
D: ±0.5%
F: ±1%
G: ±2%
J: ±5%
K: ±10%
M: ±20%
P: +5 ~-15%
Z: Use when 0 ohm
Material :
CARBON Carbon film fixed
MT-FILM Metal film fixed
OXIDE-MT Metal oxide film fixed
SOLID Solid
MT-GLAZE Metal glaze type fixed
WIRE WOUND power type covered wiring fixed
CERAMIC RES Ceramic fixed
FUSIBLE RES Fusible
RESISTER Used for "others" Note :
1. "General" (symbol A) means properties for which there are some differences among manu-
facturers but which can be used when within the range given in the catalogs.
2. Parts for which temperature characteristics are especially designated (required) due to
design are indicated by "temperature characteristic classifications" (symbol C to Y). Others
are indicated by "General" (symbol A).
3. What are called "cement resistors" are noncombustible, so are indicated as "General"(sym-
bol A), not "Flame retardant (including noncombustible)"(symbol B)
Read description in the Capacitor and Resister as follows:

-62-
FRONT SIDE
FN902
INTERLOCK
SW SW902
FN905
EXHAUST
FN903
FN907
:Direction of a wind.
F901
FN904
FN909
FN906
FN901
FN908
FN910
EXHAUST
EXHAUST
EXHAUST
MOTOR FANS
LOCATION
EXHAUST *
FRONT SIDE
MAIN
CONTROL
LAMP BALLAST
LED
LAMP BALLAST
MOTOR
& AUDIO
RGB FANNET
RC/2
OPTICAL
FANNET
LENS NET
SENSOR
CG MOTHER
RS232C
P.F.C.
POWER
F-G NET
SUB
POWER
RC/1
PWB ASSEMBLIES
LOCATION
FN902 :
See the Production change
notice of the cover. (Page-1)

-63-
11
23
38
38
27
28 36
36
12
*
6
19
32
38
38
24
11
26
6
39
36
7
4
13
14
1
9
9
72
71
61
58
62
59
82
83
84
51
51B
51A
126
126A
127 76
68
69
36
66
67
63
64
29
17
16
8
8
22
34
37
18
31
2
3
21
33
74
73
51B
51B
37
37
Refer to
lens instruction
manual.
96
96
96
96
96
97
97
96
96
96
96
96
96
96
96 96
96
96
96 96
96
96
96
96
96
96
96 96
Cabinet
Chassis
98
99 98
99
98
99
98--screw
99--Washer
*

-64-
Optics
72
71
112
112
112
128
122
118
117
121
116
119
113
113
106
123
109
124
111
114
102
102
108
107
108
108
111
Blue
Red
A : Printed mark comes this side
B : Plane surface comes this side
C : Printed black point mark
comes this side
A
A
A
B
B
A
A
A
A
Relay-lens
53 86
103
C
Condenser-lens
107
54 (Without "89")
89
B
104
Integrator-lens-out/PBS
57 (Without "88")
101
B
Integrator-lens-in
56
104
87
87
B
B
B
77
Film side
Film side
81
79
78
77
77
77
Polarization glasses
88
88
Red
Green
Blue
Light
souse IN OUT
Axis
A
(Bottom side)
116(R)
117(G)
118(B)
119(R)
121(G)
122(B)
NOTE :
Set the direction of arrow marks in
the output direction of the optics
axis, about the lenses by which arrow
marks were printed. (Refer to figure.)

-65-
******************************************************
CABINET PARTS 005MY6A
1. 610 290 9180 ASSY,BUTTON-MV6A
2. 610 290 5366 ASSY,STAND LEG A-MV6A
3. 610 291 9431 ASSY,STAND LEG B-MV6A
4. 610 289 1829 BADGE V MARK L-ML6A
6. 610 290 4062 CABINET FRONT-MV6A
7. 610 292 9379 CABINET TOP-MY6A
8. 610 290 4086 CABINET BOTTOM-MV6A
9. 610 290 4093 COVER,LMP-MV6A
11. 610 290 9241 COVER LNS A-MV6A
12. 610 290 9265 DEC INLAY R/C-MV6A
13. 610 290 9272 DEC INLAY A-MV6A
14. 610 293 2409 DEC INLAY REAR-MV6A
16. 610 290 9296 DEC COMP SHEET A-MV6A
17. 610 290 9302 DEC COMP SHEET B-MV6A
18. 610 292 3162 FILTER NET A-MV6A
19. See the Production change notice of the cover. (Page-1)
21. 610 292 3186 FILTER NET C-MV6A
22. 610 290 9326 HANDLE-MV6A
23. 610 290 9364 MOUNTING COVER LNS A-MV6A
24. 610 290 9371 MOUNTING COVER LNS B-MV6A
26. 610 290 4116 PANEL FRONT BTM-MV6A
27. 610 290 4123 PANEL FRONT TOP-MV6A
28. 610 290 4130 PANEL FRONT MID-MV6A
29. 610 290 4147 PANEL COMP A-MV6A
31. 610 290 9388 PANEL FILTER A-MV6A
32. 610 290 9395 PANEL FILTER B-MV6A
33. 610 290 9401 PANEL FILTER C-MV6A
34. 610 291 8762 PANEL BLST A-MV6A
36. 610 290 9456 SPACER CT-MV6A
37. 610 289 1263 STAND LEG CT-MJ6A
38. 610 272 9238 SPRING COIL-M6MA
39. 645 032 6400 BADGE,SANYO*43.5X10L43.5
******************************************************
CHASSIS PARTS 006MY6A
51. 610 290 1887 COMPL,HOLDER LNS-MV6A
51-A 645 048 3929 MOTOR,SHIFT LNS
51-B 645 012 2422 SWITCH,LEVER
53. 610 290 5328 COMPL,HOLDER REL A-MV6A
54. 610 297 4430 COMPL,HOLDER COND C-MY6A
56. 610 293 8111 COMPL,HOLDER INT A-MY6A
57. 610 293 8135 COMPL,HOLDER PBS A-MY6A
58. 610 292 4350 COVER DUCT TOP A-MV6A
59. 610 292 4367 COVER DUCT BTM A-MV6A
61. 610 292 4374 COVER DUCT TOP B-MV6A
62. 610 292 4381 COVER DUCT BTM B-MV6A
63. 610 292 4398 COVER DUCT TOP C-MV6A
64. 610 292 4404 COVER DUCT BTM C-MV6A
66. 610 292 4411 COVER DUCT TOP D-MV6A
67. 610 292 4428 COVER DUCT BTM D-MV6A
68. 610 292 4435 COVER DUCT TOP E-MV6A
69. 610 292 4442 COVER DUCT BTM E-MV6A
71. 610 290 9098 HOLDER,PRM BTM-MV6A
72. 610 290 9104 HOLDER,PRM TOP-MV6A
73. 610 292 4459 HOLDER POWER PWB BTM-MV6A
74. 610 292 4466 HOLDER POWER PWB TOP-MV6A
76. 610 293 4335 HOLDER FN C-MV6A
77. 610 282 7996 MOUNTING PLT A-MJ6A
78. 610 290 5526 MOUNTING POL IN A MV6A
79. 610 290 5533 MOUNTING POL IN B MV6A
81. 610 290 5540 MOUNTING POL IN C MV6A
82. 610 294 2255 OPTICAL BASE TOP-MY6A
83. 610 290 2235 OPTICAL BASE BTM A-MV6A
84. 610 290 2242 OPTICAL BASE BTM B-MV6A
86. 610 290 5373 HOLDER REL D-MV6A
87. 610 290 5380 HOLDER INT D-MV6A
88. 610 290 5397 HOLDER PBS D-MV6A
89. 610 293 9088 HOLDER COND D-MY6A
******************************************************
SCREWS
96. 411 102 2203 SCR BIN 4X8
97. 411 182 6207 PIN PARALLEL 5X35
98. 412 063 3209 SPECIAL SCREW
99. 411 109 2107 WASHER Y 3.6X6X0.5
******************************************************
******************************************************
OPTICAL PARTS 014MY6A
101. 645 046 1323 ASSY,PRISM(PBS)
or 645 046 1330 ASSY,PRISM(PBS)
102. 645 046 9459 LENS,RELAY(IN)
103. 645 046 9466 LENS,RELAY(OUT)
104. 645 046 9411 LENS,INTEGRATOR
106. 645 047 9731 LENS,CONDENSER 1
107. 645 047 9748 LENS,CONDENSER 2
108. 645 051 1431 LENS,CONDENSER
109. 645 046 1361 MIRROR(RH)
111. 645 046 1378 MIRROR(B-COLD)
112. 645 046 9428 MIRROR(COLD)
113. 645 046 1392 OPTICAL FILTER(UV/IR)
114. 645 046 1408 OPTICAL FILTER(UV CUT)
116. 645 041 2837 POLARIZATION GLASS(HIN/R)
117. 645 041 2882 POLARIZATION GLASS(HIN/G)
118. 645 041 2899 POLARIZATION GLASS(HIN/B)
119. 645 041 2905 POLARIZATION GLASS(IN/R)
121. 645 041 2912 POLARIZATION GLASS(IN/G)
122. 645 041 2929 POLARIZATION GLASS(IN/B)
123. 645 046 1446 DICHROIC MIRROR (C)
124. 645 046 1453 DICHROIC MIRROR (Y)
128. 610 296 8224 ASSY,LCD PNL/PRISM-MY6A
**************************
For model PLC-XF30N Only
126. 645 044 0977 ASSY,LENS,PROJECTION
126-A 645 034 8327 MOTOR,LENS(Z,F) DC 0.3W
127. 610 277 8755 CAP LENS A-M6VA
********************************************************
SANYO--
Ref. No. Part No. Description
Cabinet and Optical Parts List
Ref. No. Part No. Description

******************************************************************
Out of PWB Assembly
COIL
LF901 645 040 7628 UNIT,NOISE FILTER
L901 645 050 8417 CORE,CLAMP
645 044 3817 CORE,CLAMP
L902 645 050 8417 CORE,CLAMP
645 044 3817 CORE,CLAMP
L903 645 050 8417 CORE,CLAMP
645 044 3817 CORE,CLAMP
L904 645 050 8417 CORE,CLAMP
645 044 3817 CORE,CLAMP
L905 645 050 8417 CORE,CLAMP
645 044 3817 CORE,CLAMP
MISCELLANEOUS
FN901 645 047 9120 MOTOR,FAN DC 1.68W
FN902 645 041 7542 MOTOR,FAN DC 1.68W
FN903 645 047 9700 MOTOR,FAN DC 11W
FN904 645 047 9700 MOTOR,FAN DC 11W
FN905 645 047 3333 MOTOR,FAN DC 11W
FN906 645 049 5274 MOTOR,FAN DC 1.68W
FN907 645 043 3115 MOTOR,FAN DC 5.3W
FN908 645 042 7787 MOTOR,FAN DC 1.68W
FN909 645 047 7416 MOTOR,FAN DC 3.8W
FN910 645 047 7416 MOTOR,FAN DC 3.8W
F901 423 027 2602 FUSE 250V 10A
F901A 645 023 3777 HOLDER,FUSE
K901 645 040 7598 SOCKET,INLET AC 3P
LP901 610 292 4848 COMPL OPTICAL LAMP-MY6A
LP902 610 292 4848 COMPL OPTICAL LAMP-MY6A
SP901 610 055 5471 SPEAKER
SP902 610 055 5471 SPEAKER
SW901 645 047 0400 SWITCH,POWER 2P-2TX2
SW902 645 031 7743 SWITCH,PUSH 2P-2TX2
SW903 645 043 5966 SWITCH,REED
SW904 645 043 7335 SWITCH,REED
WK2B-K90 610 287 1005 CORD,SHIELD 1P
WK2G-K90 610 287 0992 CORD,SHIELD 1P
WK2R-K90 610 287 0985 CORD,SHIELD 1P
W901 610 293 0719 CORD, 32P
W902 610 295 2810 CORD,SHIELD 40P(BLACK)
W903 610 295 2827 CORD,SHIELD 40P(GRAY)
W904 610 294 5072 CABLE,LANP
W905 610 294 5072 CABLE,LANP
******************************************************************
BALAST1 645 047 1346 UNIT,BALLAST LAMP
BALAST2 645 047 1346 UNIT,BALLAST LAMP
******************************************************************
PFC1 645 042 2928 UNIT,PFC
******************************************************************
610 286 8791 ASSY PWB AV ML6A
TRANSISTOR
Q101 405 014 4509 TR 2SC2412K T146 R
405 014 4608 TR 2SC2412K T146 S
405 015 8704 TR 2SC2812-L6-TB
405 015 8902 TR 2SC2812-L7-TB
405 163 1602 TR 2SC2812N-L6-TB0
405 163 1701 TR 2SC2812N-L7-TB0
Q102 405 014 4509 TR 2SC2412K T146 R
405 014 4608 TR 2SC2412K T146 S
405 015 8704 TR 2SC2812-L6-TB
405 015 8902 TR 2SC2812-L7-TB
405 163 1602 TR 2SC2812N-L6-TB0
405 163 1701 TR 2SC2812N-L7-TB0
Q1101 405 014 4509 TR 2SC2412K T146 R
405 014 4608 TR 2SC2412K T146 S
405 015 8704 TR 2SC2812-L6-TB
405 015 8902 TR 2SC2812-L7-TB
405 163 1602 TR 2SC2812N-L6-TB0
405 163 1701 TR 2SC2812N-L7-TB0
Q1151 405 134 5905 TR 2SA1037AK-T146-R
405 147 2205 TR 2SA1037AK-S-T146
405 002 0308 TR 2SA1037K T146 R
405 002 0407 TR 2SA1037K T146 S
405 002 6706 TR 2SA1179-M6-TB
405 002 6904 TR 2SA1179-M7-TB
405 163 1503 TR 2SA1179N-M6-TB
405 163 2708 TR 2SA1179N-M7-TB
Q1152 405 014 4509 TR 2SC2412K T146 R
405 014 4608 TR 2SC2412K T146 S
405 015 8704 TR 2SC2812-L6-TB
405 015 8902 TR 2SC2812-L7-TB
405 163 1602 TR 2SC2812N-L6-TB0
405 163 1701 TR 2SC2812N-L7-TB0
Q1153 405 134 5905 TR 2SA1037AK-T146-R
405 147 2205 TR 2SA1037AK-S-T146
405 002 0308 TR 2SA1037K T146 R
405 002 0407 TR 2SA1037K T146 S
405 002 6706 TR 2SA1179-M6-TB
405 002 6904 TR 2SA1179-M7-TB
405 163 1503 TR 2SA1179N-M6-TB
405 163 2708 TR 2SA1179N-M7-TB
Q1156 405 134 5905 TR 2SA1037AK-T146-R
405 147 2205 TR 2SA1037AK-S-T146
405 002 0308 TR 2SA1037K T146 R
405 002 0407 TR 2SA1037K T146 S
405 002 6706 TR 2SA1179-M6-TB
405 002 6904 TR 2SA1179-M7-TB
405 163 1503 TR 2SA1179N-M6-TB
405 163 2708 TR 2SA1179N-M7-TB
Q1161 405 134 5905 TR 2SA1037AK-T146-R
405 147 2205 TR 2SA1037AK-S-T146
405 002 0308 TR 2SA1037K T146 R
405 002 0407 TR 2SA1037K T146 S
405 002 6706 TR 2SA1179-M6-TB
405 002 6904 TR 2SA1179-M7-TB
405 163 1503 TR 2SA1179N-M6-TB
405 163 2708 TR 2SA1179N-M7-TB
Q1162 405 014 4509 TR 2SC2412K T146 R
405 014 4608 TR 2SC2412K T146 S
405 015 8704 TR 2SC2812-L6-TB
405 015 8902 TR 2SC2812-L7-TB
405 163 1602 TR 2SC2812N-L6-TB0
405 163 1701 TR 2SC2812N-L7-TB0
Q1163 405 134 5905 TR 2SA1037AK-T146-R
405 147 2205 TR 2SA1037AK-S-T146
405 002 0308 TR 2SA1037K T146 R
405 002 0407 TR 2SA1037K T146 S
405 002 6706 TR 2SA1179-M6-TB
405 002 6904 TR 2SA1179-M7-TB
405 163 1503 TR 2SA1179N-M6-TB
405 163 2708 TR 2SA1179N-M7-TB
Q1164 405 134 5905 TR 2SA1037AK-T146-R
405 147 2205 TR 2SA1037AK-S-T146
405 002 0308 TR 2SA1037K T146 R
405 002 0407 TR 2SA1037K T146 S
405 002 6706 TR 2SA1179-M6-TB
405 002 6904 TR 2SA1179-M7-TB
405 163 1503 TR 2SA1179N-M6-TB
405 163 2708 TR 2SA1179N-M7-TB
Q161 405 014 4509 TR 2SC2412K T146 R
405 014 4608 TR 2SC2412K T146 S
405 015 8704 TR 2SC2812-L6-TB
405 015 8902 TR 2SC2812-L7-TB
405 163 1602 TR 2SC2812N-L6-TB0
405 163 1701 TR 2SC2812N-L7-TB0
Q162 405 014 4509 TR 2SC2412K T146 R
405 014 4608 TR 2SC2412K T146 S
405 015 8704 TR 2SC2812-L6-TB
405 015 8902 TR 2SC2812-L7-TB
405 163 1602 TR 2SC2812N-L6-TB0
405 163 1701 TR 2SC2812N-L7-TB0
Q163 405 014 4509 TR 2SC2412K T146 R
405 014 4608 TR 2SC2412K T146 S
405 015 8704 TR 2SC2812-L6-TB
405 015 8902 TR 2SC2812-L7-TB
405 163 1602 TR 2SC2812N-L6-TB0
405 163 1701 TR 2SC2812N-L7-TB0
Q164 405 134 5905 TR 2SA1037AK-T146-R
405 147 2205 TR 2SA1037AK-S-T146
405 002 0308 TR 2SA1037K T146 R
405 002 0407 TR 2SA1037K T146 S
405 002 6706 TR 2SA1179-M6-TB
405 002 6904 TR 2SA1179-M7-TB
405 163 1503 TR 2SA1179N-M6-TB
405 163 2708 TR 2SA1179N-M7-TB
Q165 405 014 4509 TR 2SC2412K T146 R
405 014 4608 TR 2SC2412K T146 S
405 015 8704 TR 2SC2812-L6-TB
405 015 8902 TR 2SC2812-L7-TB
405 163 1602 TR 2SC2812N-L6-TB0
405 163 1701 TR 2SC2812N-L7-TB0
Q166 405 134 5905 TR 2SA1037AK-T146-R
405 147 2205 TR 2SA1037AK-S-T146
405 002 0308 TR 2SA1037K T146 R
405 002 0407 TR 2SA1037K T146 S
405 002 6706 TR 2SA1179-M6-TB
405 002 6904 TR 2SA1179-M7-TB
405 163 1503 TR 2SA1179N-M6-TB
405 163 2708 TR 2SA1179N-M7-TB
Q167 405 014 4509 TR 2SC2412K T146 R
405 014 4608 TR 2SC2412K T146 S
405 015 8704 TR 2SC2812-L6-TB
405 015 8902 TR 2SC2812-L7-TB
405 163 1602 TR 2SC2812N-L6-TB0
405 163 1701 TR 2SC2812N-L7-TB0
Q168 405 014 4509 TR 2SC2412K T146 R
405 014 4608 TR 2SC2412K T146 S
405 015 8704 TR 2SC2812-L6-TB
405 015 8902 TR 2SC2812-L7-TB
405 163 1602 TR 2SC2812N-L6-TB0
405 163 1701 TR 2SC2812N-L7-TB0
Q2101 405 134 5905 TR 2SA1037AK-T146-R
405 147 2205 TR 2SA1037AK-S-T146
!
!
!
!
!
!
!
!
!
!
!
!
!
!
!
!
!
!
!
!
!
Electrical Parts List
-66-
Ref. No. Part No. DescriptionRef. No. Part No. Description

405 002 0308 TR 2SA1037K T146 R
405 002 0407 TR 2SA1037K T146 S
405 002 6706 TR 2SA1179-M6-TB
405 002 6904 TR 2SA1179-M7-TB
405 163 1503 TR 2SA1179N-M6-TB
405 163 2708 TR 2SA1179N-M7-TB
Q2151 405 014 4509 TR 2SC2412K T146 R
405 014 4608 TR 2SC2412K T146 S
405 015 8704 TR 2SC2812-L6-TB
405 015 8902 TR 2SC2812-L7-TB
405 163 1602 TR 2SC2812N-L6-TB0
405 163 1701 TR 2SC2812N-L7-TB0
Q2191 405 134 5905 TR 2SA1037AK-T146-R
405 147 2205 TR 2SA1037AK-S-T146
405 002 0308 TR 2SA1037K T146 R
405 002 0407 TR 2SA1037K T146 S
405 002 6706 TR 2SA1179-M6-TB
405 002 6904 TR 2SA1179-M7-TB
405 163 1503 TR 2SA1179N-M6-TB
405 163 2708 TR 2SA1179N-M7-TB
Q3100 405 014 4509 TR 2SC2412K T146 R
405 014 4608 TR 2SC2412K T146 S
405 015 8704 TR 2SC2812-L6-TB
405 015 8902 TR 2SC2812-L7-TB
405 163 1602 TR 2SC2812N-L6-TB0
405 163 1701 TR 2SC2812N-L7-TB0
Q3101 405 014 4509 TR 2SC2412K T146 R
405 014 4608 TR 2SC2412K T146 S
405 015 8704 TR 2SC2812-L6-TB
405 015 8902 TR 2SC2812-L7-TB
405 163 1602 TR 2SC2812N-L6-TB0
405 163 1701 TR 2SC2812N-L7-TB0
Q3102 405 014 4509 TR 2SC2412K T146 R
405 014 4608 TR 2SC2412K T146 S
405 015 8704 TR 2SC2812-L6-TB
405 015 8902 TR 2SC2812-L7-TB
405 163 1602 TR 2SC2812N-L6-TB0
405 163 1701 TR 2SC2812N-L7-TB0
Q3141 405 134 5905 TR 2SA1037AK-T146-R
405 147 2205 TR 2SA1037AK-S-T146
405 002 0308 TR 2SA1037K T146 R
405 002 0407 TR 2SA1037K T146 S
405 002 6706 TR 2SA1179-M6-TB
405 002 6904 TR 2SA1179-M7-TB
405 163 1503 TR 2SA1179N-M6-TB
405 163 2708 TR 2SA1179N-M7-TB
Q3143 405 014 4509 TR 2SC2412K T146 R
405 014 4608 TR 2SC2412K T146 S
405 015 8704 TR 2SC2812-L6-TB
405 015 8902 TR 2SC2812-L7-TB
405 163 1602 TR 2SC2812N-L6-TB0
405 163 1701 TR 2SC2812N-L7-TB0
Q3144 405 014 4509 TR 2SC2412K T146 R
405 014 4608 TR 2SC2412K T146 S
405 015 8704 TR 2SC2812-L6-TB
405 015 8902 TR 2SC2812-L7-TB
405 163 1602 TR 2SC2812N-L6-TB0
405 163 1701 TR 2SC2812N-L7-TB0
Q3145 405 134 5905 TR 2SA1037AK-T146-R
405 147 2205 TR 2SA1037AK-S-T146
405 002 0308 TR 2SA1037K T146 R
405 002 0407 TR 2SA1037K T146 S
405 002 6706 TR 2SA1179-M6-TB
405 002 6904 TR 2SA1179-M7-TB
405 163 1503 TR 2SA1179N-M6-TB
405 163 2708 TR 2SA1179N-M7-TB
Q3160 405 014 4509 TR 2SC2412K T146 R
405 014 4608 TR 2SC2412K T146 S
405 015 8704 TR 2SC2812-L6-TB
405 015 8902 TR 2SC2812-L7-TB
405 163 1602 TR 2SC2812N-L6-TB0
405 163 1701 TR 2SC2812N-L7-TB0
Q3181 405 014 4509 TR 2SC2412K T146 R
405 014 4608 TR 2SC2412K T146 S
405 015 8704 TR 2SC2812-L6-TB
405 015 8902 TR 2SC2812-L7-TB
405 163 1602 TR 2SC2812N-L6-TB0
405 163 1701 TR 2SC2812N-L7-TB0
Q3182 405 014 4509 TR 2SC2412K T146 R
405 014 4608 TR 2SC2412K T146 S
405 015 8704 TR 2SC2812-L6-TB
405 015 8902 TR 2SC2812-L7-TB
405 163 1602 TR 2SC2812N-L6-TB0
405 163 1701 TR 2SC2812N-L7-TB0
Q3183 405 014 4509 TR 2SC2412K T146 R
405 014 4608 TR 2SC2412K T146 S
405 015 8704 TR 2SC2812-L6-TB
405 015 8902 TR 2SC2812-L7-TB
405 163 1602 TR 2SC2812N-L6-TB0
405 163 1701 TR 2SC2812N-L7-TB0
Q4101 405 014 4509 TR 2SC2412K T146 R
405 014 4608 TR 2SC2412K T146 S
405 015 8704 TR 2SC2812-L6-TB
405 015 8902 TR 2SC2812-L7-TB
405 163 1602 TR 2SC2812N-L6-TB0
405 163 1701 TR 2SC2812N-L7-TB0
Q4182 405 014 4509 TR 2SC2412K T146 R
405 014 4608 TR 2SC2412K T146 S
405 015 8704 TR 2SC2812-L6-TB
405 015 8902 TR 2SC2812-L7-TB
405 163 1602 TR 2SC2812N-L6-TB0
405 163 1701 TR 2SC2812N-L7-TB0
Q4185 405 134 5905 TR 2SA1037AK-T146-R
405 147 2205 TR 2SA1037AK-S-T146
405 002 0308 TR 2SA1037K T146 R
405 002 0407 TR 2SA1037K T146 S
405 002 6706 TR 2SA1179-M6-TB
405 002 6904 TR 2SA1179-M7-TB
405 163 1503 TR 2SA1179N-M6-TB
405 163 2708 TR 2SA1179N-M7-TB
Q5101 405 014 4509 TR 2SC2412K T146 R
405 014 4608 TR 2SC2412K T146 S
405 015 8704 TR 2SC2812-L6-TB
405 015 8902 TR 2SC2812-L7-TB
405 163 1602 TR 2SC2812N-L6-TB0
405 163 1701 TR 2SC2812N-L7-TB0
Q5103 405 134 5905 TR 2SA1037AK-T146-R
405 147 2205 TR 2SA1037AK-S-T146
405 002 0308 TR 2SA1037K T146 R
405 002 0407 TR 2SA1037K T146 S
405 002 6706 TR 2SA1179-M6-TB
405 002 6904 TR 2SA1179-M7-TB
405 163 1503 TR 2SA1179N-M6-TB
405 163 2708 TR 2SA1179N-M7-TB
Q5104 405 014 4509 TR 2SC2412K T146 R
405 014 4608 TR 2SC2412K T146 S
405 015 8704 TR 2SC2812-L6-TB
405 015 8902 TR 2SC2812-L7-TB
405 163 1602 TR 2SC2812N-L6-TB0
405 163 1701 TR 2SC2812N-L7-TB0
Q5105 405 014 4509 TR 2SC2412K T146 R
405 014 4608 TR 2SC2412K T146 S
405 015 8704 TR 2SC2812-L6-TB
405 015 8902 TR 2SC2812-L7-TB
405 163 1602 TR 2SC2812N-L6-TB0
405 163 1701 TR 2SC2812N-L7-TB0
Q5106 405 014 4509 TR 2SC2412K T146 R
405 014 4608 TR 2SC2412K T146 S
405 015 8704 TR 2SC2812-L6-TB
405 015 8902 TR 2SC2812-L7-TB
405 163 1602 TR 2SC2812N-L6-TB0
405 163 1701 TR 2SC2812N-L7-TB0
Q5107 405 014 4509 TR 2SC2412K T146 R
405 014 4608 TR 2SC2412K T146 S
405 015 8704 TR 2SC2812-L6-TB
405 015 8902 TR 2SC2812-L7-TB
405 163 1602 TR 2SC2812N-L6-TB0
405 163 1701 TR 2SC2812N-L7-TB0
INTEGRATED CIRCUIT
IC1101 409 453 9309 IC UPD64082GF-3BA
IC1121 409 416 6406 IC BA033FP-E2
IC1131 410 342 8808 IC MSM54V16258BSL-40TS-K
IC1141 409 051 2900 IC TC4053BF(EL)
IC1181 409 051 2900 IC TC4053BF(EL)
IC1191 409 397 3005 IC TC7SET04FU-(TE85L)
IC141 409 051 2900 IC TC4053BF(EL)
IC181 409 461 7304 IC AD8057ART
IC182 409 429 6400 IC AD8055ART
IC183 409 461 7304 IC AD8057ART
IC184 409 461 7304 IC AD8057ART
IC2101 409 442 1307 IC CXD2064Q
IC2141 409 422 5806 IC M62398FP
IC2142 409 404 6302 IC M62320FP
IC2143 409 392 7503 IC 24LC08BT/SN
IC2151 409 250 9809 IC TC4W53F-TE12L
IC2161 409 051 2900 IC TC4053BF(EL)
IC3121 409 408 4205 IC TDA8395T/N3
IC3131 409 435 3806 IC TDA4665T/V5T
IC3141 409 449 2901 IC CXA2019AQ
IC3151 409 461 7304 IC AD8057ART
IC3161 409 493 2902 IC SI-3012LU-TL
IC4101 409 474 0002 IC CXA2101AQ
IC4111 409 397 3005 IC TC7SET04FU-(TE85L)
IC4112 409 397 3005 IC TC7SET04FU-(TE85L)
IC4181 409 051 2900 IC TC4053BF(EL)
IC5101 409 422 6605 IC TC90A11F
IC5111 409 325 4203 IC PST600DMT
IC5150 410 365 2005 IC MSM518221A-25GS-K
IC5181 409 461 7304 IC AD8057ART
IC5182 409 461 7304 IC AD8057ART
IC5183 409 461 7304 IC AD8057ART
CAPACITOR
C101 403 162 4709 ELECT 10U M 16V
C102 403 162 4709 ELECT 10U M 16V
C103 403 164 0204 CERAMIC 0.1U Z 25V
C104 403 280 1604 ELECT 220U M 16V
C1101 403 145 9905 CERAMIC 22P J 50V
C1102 403 145 9905 CERAMIC 22P J 50V
C1103 403 164 0204 CERAMIC 0.1U Z 25V
C1104 403 164 0204 CERAMIC 0.1U Z 25V
-67-
Ref. No. Part No. Description
Electrical Parts List
Ref. No. Part No. Description

C1105 403 215 0900 CERAMIC 390P J 50V
C1106 403 164 0204 CERAMIC 0.1U Z 25V
C1107 403 164 0204 CERAMIC 0.1U Z 25V
C1108 403 164 0204 CERAMIC 0.1U Z 25V
C1109 403 283 6309 CERAMIC 1U Z 10V
C1110 403 283 6309 CERAMIC 1U Z 10V
C1112 403 283 6309 CERAMIC 1U Z 10V
C1113 403 164 0204 CERAMIC 0.1U Z 25V
C1114 403 164 0204 CERAMIC 0.1U Z 25V
C1115 403 164 0204 CERAMIC 0.1U Z 25V
C1116 403 164 0204 CERAMIC 0.1U Z 25V
C1117 403 266 8108 NP-ELECT 1U M 50V
C1119 403 162 4709 ELECT 10U M 16V
C1121 403 164 0204 CERAMIC 0.1U Z 25V
C1122 403 164 0204 CERAMIC 0.1U Z 25V
C1123 403 164 0204 CERAMIC 0.1U Z 25V
C1124 403 164 0204 CERAMIC 0.1U Z 25V
C1125 403 164 0204 CERAMIC 0.1U Z 25V
C1126 403 164 0204 CERAMIC 0.1U Z 25V
C1127 403 175 4505 ELECT 47U M 6.3V
C1128 403 164 0204 CERAMIC 0.1U Z 25V
C1129 403 175 4505 ELECT 47U M 6.3V
C1132 403 280 0805 ELECT 330U M 6.3V
C1133 403 164 0204 CERAMIC 0.1U Z 25V
C1134 403 283 6309 CERAMIC 1U Z 10V
C1135 403 280 0805 ELECT 330U M 6.3V
C1136 403 283 6309 CERAMIC 1U Z 10V
C1137 403 283 6309 CERAMIC 1U Z 10V
C1141 403 175 4505 ELECT 47U M 6.3V
C1146 403 164 0204 CERAMIC 0.1U Z 25V
C1147 403 283 6309 CERAMIC 1U Z 10V
C1148 403 164 0204 CERAMIC 0.1U Z 25V
C1151 403 283 6309 CERAMIC 1U Z 10V
C1152 403 283 6309 CERAMIC 1U Z 10V
C1161 403 283 6309 CERAMIC 1U Z 10V
C1162 403 145 9905 CERAMIC 22P J 50V
C1187 403 283 6309 CERAMIC 1U Z 10V
C1188 403 164 0204 CERAMIC 0.1U Z 25V
C123 403 164 0204 CERAMIC 0.1U Z 25V
C146 403 283 6309 CERAMIC 1U Z 10V
C147 403 164 0204 CERAMIC 0.1U Z 25V
C161 403 266 8108 NP-ELECT 1U M 50V
C162 403 323 8805 CERAMIC 2.2U Z 16V
403 255 7907 CERAMIC 2.2U Z 16V
C163 403 164 0204 CERAMIC 0.1U Z 25V
C164 403 283 6309 CERAMIC 1U Z 10V
C165 403 113 3805 CERAMIC 1000P K 50V
C166 403 162 6208 ELECT 1U M 50V
C167 403 164 0204 CERAMIC 0.1U Z 25V
C168 403 283 6309 CERAMIC 1U Z 10V
C2101 403 175 4802 NP-ELECT 10U M 10V
C2102 403 164 0204 CERAMIC 0.1U Z 25V
C2103 403 283 6309 CERAMIC 1U Z 10V
C2104 403 164 0204 CERAMIC 0.1U Z 25V
C2105 403 164 0204 CERAMIC 0.1U Z 25V
C2106 403 164 0204 CERAMIC 0.1U Z 25V
C2107 403 283 6309 CERAMIC 1U Z 10V
C2108 403 164 0204 CERAMIC 0.1U Z 25V
C2109 403 164 0204 CERAMIC 0.1U Z 25V
C2111 403 164 0204 CERAMIC 0.1U Z 25V
C2112 403 164 0204 CERAMIC 0.1U Z 25V
C2113 403 215 2201 CERAMIC 0.01U K 50V
C2114 403 283 6309 CERAMIC 1U Z 10V
C2116 403 283 6309 CERAMIC 1U Z 10V
C2117 403 164 0204 CERAMIC 0.1U Z 25V
C2118 401 105 0405 MT-GLAZE 100 JA 1/16W
C2119 403 215 2201 CERAMIC 0.01U K 50V
C2121 403 283 6309 CERAMIC 1U Z 10V
C2122 403 164 0204 CERAMIC 0.1U Z 25V
C2123 403 280 0805 ELECT 330U M 6.3V
C2124 403 215 2201 CERAMIC 0.01U K 50V
C2125 403 215 2201 CERAMIC 0.01U K 50V
C2126 403 215 2904 CERAMIC 0.022U K 25V
C2127 403 164 0204 CERAMIC 0.1U Z 25V
C2128 403 283 6309 CERAMIC 1U Z 10V
C2129 403 283 6309 CERAMIC 1U Z 10V
C2131 403 215 2201 CERAMIC 0.01U K 50V
C2133 401 219 1107 MT-GLAZE 1.8K FA 1/16W
C2134 403 215 2201 CERAMIC 0.01U K 50V
C2135 403 215 2201 CERAMIC 0.01U K 50V
C2136 403 215 2201 CERAMIC 0.01U K 50V
C2137 403 280 0805 ELECT 330U M 6.3V
C2138 403 280 0805 ELECT 330U M 6.3V
C2141 403 164 0204 CERAMIC 0.1U Z 25V
C2143 403 283 6309 CERAMIC 1U Z 10V
C2144 403 175 4505 ELECT 47U M 6.3V
C2145 403 164 0204 CERAMIC 0.1U Z 25V
C2146 403 164 0204 CERAMIC 0.1U Z 25V
C2147 403 164 0204 CERAMIC 0.1U Z 25V
C2148 403 164 0204 CERAMIC 0.1U Z 25V
C2149 403 164 0204 CERAMIC 0.1U Z 25V
C2150 403 164 0204 CERAMIC 0.1U Z 25V
C2151 403 164 0204 CERAMIC 0.1U Z 25V
C2152 403 164 0204 CERAMIC 0.1U Z 25V
C2153 403 164 0204 CERAMIC 0.1U Z 25V
C2154 403 164 0204 CERAMIC 0.1U Z 25V
C2155 403 164 0204 CERAMIC 0.1U Z 25V
C2156 403 164 0204 CERAMIC 0.1U Z 25V
C2157 403 164 0204 CERAMIC 0.1U Z 25V
C2158 403 164 0204 CERAMIC 0.1U Z 25V
C2159 403 164 0204 CERAMIC 0.1U Z 25V
C2160 403 164 0204 CERAMIC 0.1U Z 25V
C2167 403 283 6309 CERAMIC 1U Z 10V
C2168 403 164 0204 CERAMIC 0.1U Z 25V
C2170 403 164 0204 CERAMIC 0.1U Z 25V
C2171 403 164 0204 CERAMIC 0.1U Z 25V
C2172 403 164 0204 CERAMIC 0.1U Z 25V
C2173 403 164 0204 CERAMIC 0.1U Z 25V
C2174 403 164 0204 CERAMIC 0.1U Z 25V
C2182 403 175 4109 ELECT 22U M 16V
C2184 403 175 4109 ELECT 22U M 16V
C2186 403 164 0204 CERAMIC 0.1U Z 25V
C2188 403 164 0204 CERAMIC 0.1U Z 25V
C2191 401 105 0603 MT-GLAZE 10K JA 1/16W
C2192 403 145 9905 CERAMIC 22P J 50V
C2193 403 145 9905 CERAMIC 22P J 50V
C3016 403 280 1604 ELECT 220U M 16V
C3018 403 164 0204 CERAMIC 0.1U Z 25V
C3105 403 164 0204 CERAMIC 0.1U Z 25V
C3106 403 215 2201 CERAMIC 0.01U K 50V
C3121 403 162 4709 ELECT 10U M 16V
C3122 403 164 0204 CERAMIC 0.1U Z 25V
C3123 403 298 9609 CERAMIC 0.1U K 16V
C3124 403 298 9609 CERAMIC 0.1U K 16V
C3125 403 298 9609 CERAMIC 0.1U K 16V
C3131 403 215 2201 CERAMIC 0.01U K 50V
C3132 403 283 6309 CERAMIC 1U Z 10V
C3134 403 175 4109 ELECT 22U M 16V
C3135 403 164 0204 CERAMIC 0.1U Z 25V
C3136 403 164 0204 CERAMIC 0.1U Z 25V
C3137 403 164 0204 CERAMIC 0.1U Z 25V
C3140 403 283 6309 CERAMIC 1U Z 10V
C3141 403 215 2201 CERAMIC 0.01U K 50V
C3142 403 283 6309 CERAMIC 1U Z 10V
C3143 403 164 0204 CERAMIC 0.1U Z 25V
C3144 403 162 6604 ELECT 2.2U M 50V
C3146 403 164 0204 CERAMIC 0.1U Z 25V
C3147 403 266 8108 NP-ELECT 1U M 50V
C3148 403 266 8108 NP-ELECT 1U M 50V
C3149 403 266 8108 NP-ELECT 1U M 50V
C3150 403 286 8508 ELECT 330U M 16V
C3151 403 348 5803 CERAMIC 0.47U K 10V
C3152 403 348 5803 CERAMIC 0.47U K 10V
C3153 403 139 7108 CERAMIC 12P J 50V
C3154 403 139 7108 CERAMIC 12P J 50V
C3155 403 139 7108 CERAMIC 12P J 50V
C3157 403 157 2109 CERAMIC 13P J 50V
C3159 403 155 1500 CERAMIC 180P J 50V
C3160 403 215 2201 CERAMIC 0.01U K 50V
C3163 403 162 5300 ELECT 4.7U M 25V
C3164 403 343 8809 CERAMIC 0.47U Z 16V
C3165 403 153 9102 CERAMIC 5P C 50V
C3166 403 266 8108 NP-ELECT 1U M 50V
C3167 403 215 2102 CERAMIC 8200P K 50V
C3168 403 162 6000 ELECT 0.47U M 50V
C3169 403 153 9102 CERAMIC 5P C 50V
C3172 403 157 3601 CERAMIC 100P J 50V
C3175 403 164 0204 CERAMIC 0.1U Z 25V
C3176 403 175 4109 ELECT 22U M 16V
C3177 403 162 6000 ELECT 0.47U M 50V
C4119 403 164 0204 CERAMIC 0.1U Z 25V
C4126 403 215 2201 CERAMIC 0.01U K 50V
C4129 403 164 0204 CERAMIC 0.1U Z 25V
C4132 403 164 0204 CERAMIC 0.1U Z 25V
C4133 403 164 0204 CERAMIC 0.1U Z 25V
C4134 403 164 0204 CERAMIC 0.1U Z 25V
C4135 403 162 4709 ELECT 10U M 16V
C4137 403 348 5803 CERAMIC 0.47U K 10V
C4138 403 162 4709 ELECT 10U M 16V
C4139 403 298 9609 CERAMIC 0.1U K 16V
C4140 403 215 2201 CERAMIC 0.01U K 50V
C4141 403 215 2201 CERAMIC 0.01U K 50V
C4142 403 215 2201 CERAMIC 0.01U K 50V
C4143 403 215 2201 CERAMIC 0.01U K 50V
C4144 403 215 2201 CERAMIC 0.01U K 50V
C4145 403 215 2201 CERAMIC 0.01U K 50V
C4146 403 215 2201 CERAMIC 0.01U K 50V
C4147 403 215 2201 CERAMIC 0.01U K 50V
C4148 403 215 2201 CERAMIC 0.01U K 50V
C4157 403 162 4709 ELECT 10U M 16V
C4158 403 348 5803 CERAMIC 0.47U K 10V
C4160 403 343 8809 CERAMIC 0.47U Z 16V
C4164 403 164 0204 CERAMIC 0.1U Z 25V
C4165 403 164 0204 CERAMIC 0.1U Z 25V
C4166 403 164 0204 CERAMIC 0.1U Z 25V
C4169 403 215 2201 CERAMIC 0.01U K 50V
C4171 403 215 2201 CERAMIC 0.01U K 50V
C4172 403 215 2201 CERAMIC 0.01U K 50V
C4181 403 164 0204 CERAMIC 0.1U Z 25V
C4182 403 283 6309 CERAMIC 1U Z 10V
Ref. No. Part No. Description
Electrical Parts List
-68-
Ref. No. Part No. Description

C4183 403 283 6309 CERAMIC 1U Z 10V
C4184 403 283 6309 CERAMIC 1U Z 10V
C4185 403 224 7006 CERAMIC 0.047U Z 50V
C4186 403 224 7006 CERAMIC 0.047U Z 50V
C4187 403 283 6309 CERAMIC 1U Z 10V
C4188 403 164 0204 CERAMIC 0.1U Z 25V
C5100 403 164 0204 CERAMIC 0.1U Z 25V
C5101 403 164 0204 CERAMIC 0.1U Z 25V
C5102 403 164 0204 CERAMIC 0.1U Z 25V
C5103 403 215 1006 CERAMIC 470P J 50V
C5104 403 298 9609 CERAMIC 0.1U K 16V
C5105 403 155 1302 CERAMIC 150P J 50V
C5106 403 139 7108 CERAMIC 12P J 50V
C5107 403 164 0204 CERAMIC 0.1U Z 25V
C5108 403 164 0204 CERAMIC 0.1U Z 25V
C5109 403 164 0204 CERAMIC 0.1U Z 25V
C5110 403 162 4709 ELECT 10U M 16V
C5111 403 280 0805 ELECT 330U M 6.3V
C5112 403 164 0204 CERAMIC 0.1U Z 25V
C5113 403 215 2201 CERAMIC 0.01U K 50V
C5114 403 155 1500 CERAMIC 180P J 50V
C5115 403 215 2201 CERAMIC 0.01U K 50V
C5116 403 164 0204 CERAMIC 0.1U Z 25V
C5117 403 164 0204 CERAMIC 0.1U Z 25V
C5118 403 164 0204 CERAMIC 0.1U Z 25V
C5119 403 164 0204 CERAMIC 0.1U Z 25V
C5120 403 153 9102 CERAMIC 5P C 50V
C5121 403 164 0204 CERAMIC 0.1U Z 25V
C5122 403 164 0204 CERAMIC 0.1U Z 25V
C5123 403 164 0204 CERAMIC 0.1U Z 25V
C5124 403 164 0204 CERAMIC 0.1U Z 25V
C5125 403 164 0204 CERAMIC 0.1U Z 25V
C5126 403 164 0204 CERAMIC 0.1U Z 25V
C5128 403 155 4204 CERAMIC 15P J 50V
C5129 403 155 1609 CERAMIC 33P J 50V
C5130 403 157 1706 CERAMIC 8P D 50V
C5132 403 162 6208 ELECT 1U M 50V
C5133 403 139 7306 CERAMIC 18P J 50V
C5134 403 215 2201 CERAMIC 0.01U K 50V
C5135 403 139 7306 CERAMIC 18P J 50V
C5136 403 157 1508 CERAMIC 3P C 50V
C5137 403 157 1706 CERAMIC 8P D 50V
C5138 403 164 0204 CERAMIC 0.1U Z 25V
C5139 403 153 9102 CERAMIC 5P C 50V
C5141 403 145 9905 CERAMIC 22P J 50V
C5142 403 157 1706 CERAMIC 8P D 50V
C5143 403 164 0204 CERAMIC 0.1U Z 25V
C5144 403 283 6309 CERAMIC 1U Z 10V
C5145 403 164 0204 CERAMIC 0.1U Z 25V
C5146 403 164 0204 CERAMIC 0.1U Z 25V
C5147 403 164 0204 CERAMIC 0.1U Z 25V
C5148 403 164 0204 CERAMIC 0.1U Z 25V
C5149 403 280 0805 ELECT 330U M 6.3V
C5151 403 283 6309 CERAMIC 1U Z 10V
C5152 403 164 0204 CERAMIC 0.1U Z 25V
C5181 403 280 1604 ELECT 220U M 16V
C5182 403 164 0204 CERAMIC 0.1U Z 25V
C5183 403 153 9102 CERAMIC 5P C 50V
C5184 403 153 9102 CERAMIC 5P C 50V
C5185 403 153 9102 CERAMIC 5P C 50V
RESISTOR
R100 401 105 3000 MT-GLAZE 220K JA 1/16W
R101 401 105 5509 MT-GLAZE 470K JA 1/16W
R102 401 105 5509 MT-GLAZE 470K JA 1/16W
R103 401 105 0405 MT-GLAZE 100 JA 1/16W
R104 401 105 3000 MT-GLAZE 220K JA 1/16W
R105 401 105 7909 MT-GLAZE 0.000 ZA 1/16W
R106 401 105 2805 MT-GLAZE 2.2K JA 1/16W
R107 401 105 0405 MT-GLAZE 100 JA 1/16W
R108 401 105 3000 MT-GLAZE 220K JA 1/16W
R109 401 105 7909 MT-GLAZE 0.000 ZA 1/16W
R110 401 105 3000 MT-GLAZE 220K JA 1/16W
R1101 401 105 5202 MT-GLAZE 470 JA 1/16W
R1102 401 105 7909 MT-GLAZE 0.000 ZA 1/16W
R1103 401 105 7909 MT-GLAZE 0.000 ZA 1/16W
R1104 401 105 7909 MT-GLAZE 0.000 ZA 1/16W
R1105 401 105 7909 MT-GLAZE 0.000 ZA 1/16W
R1106 401 105 5202 MT-GLAZE 470 JA 1/16W
R1107 401 105 5202 MT-GLAZE 470 JA 1/16W
R1108 401 105 7909 MT-GLAZE 0.000 ZA 1/16W
R1109 401 105 5301 MT-GLAZE 4.7K JA 1/16W
R111 401 105 2805 MT-GLAZE 2.2K JA 1/16W
R1111 401 105 0405 MT-GLAZE 100 JA 1/16W
R1112 401 105 0405 MT-GLAZE 100 JA 1/16W
R1113 401 105 0405 MT-GLAZE 100 JA 1/16W
R1128 401 105 0405 MT-GLAZE 100 JA 1/16W
R1129 401 105 0405 MT-GLAZE 100 JA 1/16W
R1131 401 105 0405 MT-GLAZE 100 JA 1/16W
R1132 401 105 7909 MT-GLAZE 0.000 ZA 1/16W
R1133 401 105 7909 MT-GLAZE 0.000 ZA 1/16W
R1141 401 105 1105 MT-GLAZE 12K JA 1/16W
R1142 401 105 8104 MT-GLAZE 56K JA 1/16W
R1149 401 105 0405 MT-GLAZE 100 JA 1/16W
R1151 401 105 0405 MT-GLAZE 100 JA 1/16W
R1152 401 105 0405 MT-GLAZE 100 JA 1/16W
R1155 401 105 7503 MT-GLAZE 82K JA 1/16W
R1156 401 105 2102 MT-GLAZE 18K JA 1/16W
R1157 401 105 0504 MT-GLAZE 1K JA 1/16W
R1158 401 105 5301 MT-GLAZE 4.7K JA 1/16W
R1159 401 105 5905 MT-GLAZE 560 JA 1/16W
R1161 401 105 6001 MT-GLAZE 5.6K JA 1/16W
R1162 401 105 0504 MT-GLAZE 1K JA 1/16W
R1163 401 105 2706 MT-GLAZE 220 JA 1/16W
R1165 401 105 4502 MT-GLAZE 390 JA 1/16W
R1166 401 105 5103 MT-GLAZE 47 JA 1/16W
R1167 401 105 0504 MT-GLAZE 1K JA 1/16W
R1168 401 105 0504 MT-GLAZE 1K JA 1/16W
R1169 401 105 5301 MT-GLAZE 4.7K JA 1/16W
R1171 401 105 5905 MT-GLAZE 560 JA 1/16W
R1172 401 105 6001 MT-GLAZE 5.6K JA 1/16W
R1173 401 105 0504 MT-GLAZE 1K JA 1/16W
R1174 401 105 2706 MT-GLAZE 220 JA 1/16W
R1175 401 105 2706 MT-GLAZE 220 JA 1/16W
R1176 401 105 5905 MT-GLAZE 560 JA 1/16W
R1177 401 105 5103 MT-GLAZE 47 JA 1/16W
R1178 401 105 0504 MT-GLAZE 1K JA 1/16W
R1183 401 105 2706 MT-GLAZE 220 JA 1/16W
R1184 401 105 4106 MT-GLAZE 3.3K JA 1/16W
R1187 401 105 0405 MT-GLAZE 100 JA 1/16W
R1188 401 105 0405 MT-GLAZE 100 JA 1/16W
R1189 401 105 0405 MT-GLAZE 100 JA 1/16W
R121 401 226 1206 MT-GLAZE 150 FA 1/16W
R122 401 226 1206 MT-GLAZE 150 FA 1/16W
R123 401 226 1206 MT-GLAZE 150 FA 1/16W
R124 401 226 1206 MT-GLAZE 150 FA 1/16W
R125 401 105 0405 MT-GLAZE 100 JA 1/16W
R126 401 105 4106 MT-GLAZE 3.3K JA 1/16W
R131 401 226 1206 MT-GLAZE 150 FA 1/16W
R132 401 226 1206 MT-GLAZE 150 FA 1/16W
R133 401 226 1206 MT-GLAZE 150 FA 1/16W
R134 401 226 1206 MT-GLAZE 150 FA 1/16W
R147 401 105 0405 MT-GLAZE 100 JA 1/16W
R148 401 105 0405 MT-GLAZE 100 JA 1/16W
R149 401 105 0405 MT-GLAZE 100 JA 1/16W
R161 401 105 4809 MT-GLAZE 390K JA 1/16W
R162 401 105 4106 MT-GLAZE 3.3K JA 1/16W
R163 401 105 6001 MT-GLAZE 5.6K JA 1/16W
R164 401 105 0405 MT-GLAZE 100 JA 1/16W
R165 401 105 2805 MT-GLAZE 2.2K JA 1/16W
R166 401 105 0405 MT-GLAZE 100 JA 1/16W
R167 401 105 2805 MT-GLAZE 2.2K JA 1/16W
R168 401 105 7305 MT-GLAZE 820 JA 1/16W
R169 401 105 4106 MT-GLAZE 3.3K JA 1/16W
R171 401 105 1501 MT-GLAZE 1.5K JA 1/16W
R172 401 105 2706 MT-GLAZE 220 JA 1/16W
R173 401 105 3000 MT-GLAZE 220K JA 1/16W
R174 401 105 2805 MT-GLAZE 2.2K JA 1/16W
R175 401 105 5202 MT-GLAZE 470 JA 1/16W
R176 401 105 5400 MT-GLAZE 47K JA 1/16W
R177 401 105 0504 MT-GLAZE 1K JA 1/16W
R178 401 105 5301 MT-GLAZE 4.7K JA 1/16W
R179 401 105 2805 MT-GLAZE 2.2K JA 1/16W
R180 401 218 4505 MT-GLAZE 2.2K FA 1/16W
R182 401 219 1107 MT-GLAZE 1.8K FA 1/16W
R183 401 105 2904 MT-GLAZE 22K JA 1/16W
R184 401 105 7404 MT-GLAZE 8.2K JA 1/16W
R185 401 218 4505 MT-GLAZE 2.2K FA 1/16W
R187 401 219 1107 MT-GLAZE 1.8K FA 1/16W
R188 401 105 2904 MT-GLAZE 22K JA 1/16W
R189 401 105 7404 MT-GLAZE 8.2K JA 1/16W
R190 401 105 2805 MT-GLAZE 2.2K JA 1/16W
R192 401 105 1501 MT-GLAZE 1.5K JA 1/16W
R193 401 105 4700 MT-GLAZE 39K JA 1/16W
R194 401 105 7404 MT-GLAZE 8.2K JA 1/16W
R195 401 105 2805 MT-GLAZE 2.2K JA 1/16W
R197 401 105 1501 MT-GLAZE 1.5K JA 1/16W
R198 401 105 4700 MT-GLAZE 39K JA 1/16W
R199 401 105 7404 MT-GLAZE 8.2K JA 1/16W
R2101 401 105 7909 MT-GLAZE 0.000 ZA 1/16W
R2102 401 105 7909 MT-GLAZE 0.000 ZA 1/16W
R2103 401 105 1402 MT-GLAZE 150 JA 1/16W
R2104 401 235 4106 MT-GLAZE 120 FA 1/16W
R2105 401 105 4106 MT-GLAZE 3.3K JA 1/16W
R2106 401 105 2805 MT-GLAZE 2.2K JA 1/16W
R2107 401 105 4106 MT-GLAZE 3.3K JA 1/16W
R2108 401 105 4106 MT-GLAZE 3.3K JA 1/16W
R2109 401 105 7909 MT-GLAZE 0.000 ZA 1/16W
R2110 401 105 7909 MT-GLAZE 0.000 ZA 1/16W
R2111 401 105 7909 MT-GLAZE 0.000 ZA 1/16W
R2112 401 105 7909 MT-GLAZE 0.000 ZA 1/16W
R2113 401 105 0405 MT-GLAZE 100 JA 1/16W
R2114 401 105 0405 MT-GLAZE 100 JA 1/16W
R2116 401 105 5301 MT-GLAZE 4.7K JA 1/16W
R2117 401 105 8104 MT-GLAZE 56K JA 1/16W
R2118 401 105 5905 MT-GLAZE 560 JA 1/16W
R2119 401 105 0504 MT-GLAZE 1K JA 1/16W
R2120 401 105 1501 MT-GLAZE 1.5K JA 1/16W
R2121 401 105 0603 MT-GLAZE 10K JA 1/16W
R2122 401 105 0900 MT-GLAZE 120 JA 1/16W
R2123 401 226 1206 MT-GLAZE 150 FA 1/16W
-69-
Ref. No. Part No. Description
Electrical Parts List
Ref. No. Part No. Description

R2124 401 105 7909 MT-GLAZE 0.000 ZA 1/16W
R2125 401 105 7909 MT-GLAZE 0.000 ZA 1/16W
R2126 401 105 0405 MT-GLAZE 100 JA 1/16W
R2127 401 105 0405 MT-GLAZE 100 JA 1/16W
R2128 401 105 0405 MT-GLAZE 100 JA 1/16W
R2129 401 105 7909 MT-GLAZE 0.000 ZA 1/16W
R2130 401 105 4601 MT-GLAZE 3.9K JA 1/16W
R2131 401 105 7909 MT-GLAZE 0.000 ZA 1/16W
R2132 401 105 7909 MT-GLAZE 0.000 ZA 1/16W
R2140 401 038 2002 MT-GLAZE 270 JA 1/10W
R2141 401 105 0405 MT-GLAZE 100 JA 1/16W
R2142 401 105 0405 MT-GLAZE 100 JA 1/16W
R2144 401 105 7909 MT-GLAZE 0.000 ZA 1/16W
R2145 401 105 0405 MT-GLAZE 100 JA 1/16W
R2146 401 105 0405 MT-GLAZE 100 JA 1/16W
R2147 401 105 0405 MT-GLAZE 100 JA 1/16W
R2148 401 105 0405 MT-GLAZE 100 JA 1/16W
R2149 401 105 0603 MT-GLAZE 10K JA 1/16W
R2150 401 038 2002 MT-GLAZE 270 JA 1/10W
R2151 401 037 5004 MT-GLAZE 0.000 ZA 1/10W
R2153 401 105 0603 MT-GLAZE 10K JA 1/16W
R2155 401 105 0405 MT-GLAZE 100 JA 1/16W
R2156 401 105 0405 MT-GLAZE 100 JA 1/16W
R2157 401 105 0504 MT-GLAZE 1K JA 1/16W
R2160 401 105 2805 MT-GLAZE 2.2K JA 1/16W
R2161 401 105 7404 MT-GLAZE 8.2K JA 1/16W
R2162 401 105 0603 MT-GLAZE 10K JA 1/16W
R2163 401 105 2706 MT-GLAZE 220 JA 1/16W
R2164 401 105 4106 MT-GLAZE 3.3K JA 1/16W
R2165 401 105 7909 MT-GLAZE 0.000 ZA 1/16W
R2167 401 105 0405 MT-GLAZE 100 JA 1/16W
R2168 401 105 0405 MT-GLAZE 100 JA 1/16W
R2169 401 105 0405 MT-GLAZE 100 JA 1/16W
R2170 401 105 4007 MT-GLAZE 330 JA 1/16W
R2191 401 105 0504 MT-GLAZE 1K JA 1/16W
R2192 401 105 0504 MT-GLAZE 1K JA 1/16W
R2193 401 105 2805 MT-GLAZE 2.2K JA 1/16W
R3105 401 105 0504 MT-GLAZE 1K JA 1/16W
R3106 401 105 1006 MT-GLAZE 1.2K JA 1/16W
R3107 401 105 5202 MT-GLAZE 470 JA 1/16W
R3108 401 105 2904 MT-GLAZE 22K JA 1/16W
R3109 401 105 7404 MT-GLAZE 8.2K JA 1/16W
R3110 401 105 0405 MT-GLAZE 100 JA 1/16W
R3120 401 105 0504 MT-GLAZE 1K JA 1/16W
R3121 401 037 9101 MT-GLAZE 180 JA 1/10W
R3122 401 037 9101 MT-GLAZE 180 JA 1/10W
R3130 401 105 6506 MT-GLAZE 680 JA 1/16W
R3131 401 105 0504 MT-GLAZE 1K JA 1/16W
R3132 401 105 0306 MT-GLAZE 10 JA 1/16W
R3140 401 105 0504 MT-GLAZE 1K JA 1/16W
R3142 401 105 4007 MT-GLAZE 330 JA 1/16W
R3143 401 105 0603 MT-GLAZE 10K JA 1/16W
R3144 401 105 4106 MT-GLAZE 3.3K JA 1/16W
R3145 401 105 0504 MT-GLAZE 1K JA 1/16W
R3147 401 105 0504 MT-GLAZE 1K JA 1/16W
R3148 401 105 4106 MT-GLAZE 3.3K JA 1/16W
R3151 401 105 1501 MT-GLAZE 1.5K JA 1/16W
R3152 401 105 6506 MT-GLAZE 680 JA 1/16W
R3153 401 105 5202 MT-GLAZE 470 JA 1/16W
R3154 401 105 8104 MT-GLAZE 56K JA 1/16W
R3155 401 105 8104 MT-GLAZE 56K JA 1/16W
R3156 401 105 8104 MT-GLAZE 56K JA 1/16W
R3157 401 105 8104 MT-GLAZE 56K JA 1/16W
R3158 401 105 8104 MT-GLAZE 56K JA 1/16W
R3159 401 105 0504 MT-GLAZE 1K JA 1/16W
R3160 401 105 1204 MT-GLAZE 120K JA 1/16W
R3162 401 105 2706 MT-GLAZE 220 JA 1/16W
R3163 401 105 2706 MT-GLAZE 220 JA 1/16W
R3165 401 105 0405 MT-GLAZE 100 JA 1/16W
R3166 401 105 0405 MT-GLAZE 100 JA 1/16W
R3167 401 105 3307 MT-GLAZE 2.7K JA 1/16W
R3168 401 105 4304 MT-GLAZE 330K JA 1/16W
R3169 401 105 0504 MT-GLAZE 1K JA 1/16W
R3170 401 105 3000 MT-GLAZE 220K JA 1/16W
R3171 401 105 2805 MT-GLAZE 2.2K JA 1/16W
R3173 401 105 4106 MT-GLAZE 3.3K JA 1/16W
R3174 401 113 9506 MT-GLAZE 620K JA 1/16W
R3175 401 218 4505 MT-GLAZE 2.2K FA 1/16W
R3176 401 219 1602 MT-GLAZE 100K FA 1/16W
R3177 401 105 5301 MT-GLAZE 4.7K JA 1/16W
R3178 401 105 6001 MT-GLAZE 5.6K JA 1/16W
R3179 401 286 3400 MT-GLAZE 10 FA 1/16W
R3180 401 105 0603 MT-GLAZE 10K JA 1/16W
R3181 401 105 0504 MT-GLAZE 1K JA 1/16W
R3182 401 105 0504 MT-GLAZE 1K JA 1/16W
R3183 401 105 5202 MT-GLAZE 470 JA 1/16W
R3184 401 105 0504 MT-GLAZE 1K JA 1/16W
R3185 401 105 0504 MT-GLAZE 1K JA 1/16W
R3186 401 105 5202 MT-GLAZE 470 JA 1/16W
R3187 401 105 0504 MT-GLAZE 1K JA 1/16W
R3188 401 105 0504 MT-GLAZE 1K JA 1/16W
R3189 401 105 4007 MT-GLAZE 330 JA 1/16W
R3190 401 105 4007 MT-GLAZE 330 JA 1/16W
R3191 401 105 0405 MT-GLAZE 100 JA 1/16W
R3192 401 105 8104 MT-GLAZE 56K JA 1/16W
R3193 401 105 0702 MT-GLAZE 100K JA 1/16W
R4101 401 217 5404 MT-GLAZE 47K FA 1/16W
R4102 401 105 0504 MT-GLAZE 1K JA 1/16W
R4103 401 105 0504 MT-GLAZE 1K JA 1/16W
R4104 401 105 0405 MT-GLAZE 100 JA 1/16W
R4105 401 105 0405 MT-GLAZE 100 JA 1/16W
R4106 401 105 0405 MT-GLAZE 100 JA 1/16W
R4108 401 105 0603 MT-GLAZE 10K JA 1/16W
R4109 401 105 0603 MT-GLAZE 10K JA 1/16W
R4110 401 105 0603 MT-GLAZE 10K JA 1/16W
R4111 401 105 0603 MT-GLAZE 10K JA 1/16W
R4112 401 114 0502 MT-GLAZE 2.2M JA 1/16W
R4113 401 105 0603 MT-GLAZE 10K JA 1/16W
R4116 401 105 0405 MT-GLAZE 100 JA 1/16W
R4117 401 105 0405 MT-GLAZE 100 JA 1/16W
R4118 401 105 0405 MT-GLAZE 100 JA 1/16W
R4119 401 105 0900 MT-GLAZE 120 JA 1/16W
R4122 401 105 0405 MT-GLAZE 100 JA 1/16W
R4124 401 105 0405 MT-GLAZE 100 JA 1/16W
R4125 401 105 0405 MT-GLAZE 100 JA 1/16W
R4126 401 217 4100 MT-GLAZE 22K FA 1/16W
R4127 401 105 1501 MT-GLAZE 1.5K JA 1/16W
R4128 401 105 6001 MT-GLAZE 5.6K JA 1/16W
R4181 401 105 6605 MT-GLAZE 6.8K JA 1/16W
R4182 401 105 7305 MT-GLAZE 820 JA 1/16W
R4183 401 105 0504 MT-GLAZE 1K JA 1/16W
R4184 401 105 6001 MT-GLAZE 5.6K JA 1/16W
R4186 401 158 4108 MT-GLAZE 4.7 JA 1/16W
R4187 401 105 1907 MT-GLAZE 180 JA 1/16W
R4188 401 112 8005 MT-GLAZE 5.6 JA 1/16W
R4189 401 105 6605 MT-GLAZE 6.8K JA 1/16W
R4190 401 105 2904 MT-GLAZE 22K JA 1/16W
R4191 401 105 7305 MT-GLAZE 820 JA 1/16W
R5100 401 105 2904 MT-GLAZE 22K JA 1/16W
R5101 401 105 1709 MT-GLAZE 150K JA 1/16W
R5102 401 105 0504 MT-GLAZE 1K JA 1/16W
R5103 401 105 0702 MT-GLAZE 100K JA 1/16W
R5104 401 105 4205 MT-GLAZE 33K JA 1/16W
R5105 401 105 0702 MT-GLAZE 100K JA 1/16W
R5106 401 105 8005 MT-GLAZE 1M JA 1/16W
R5107 401 105 5905 MT-GLAZE 560 JA 1/16W
R5108 401 105 7305 MT-GLAZE 820 JA 1/16W
R5109 401 217 3905 MT-GLAZE 3.3K FA 1/16W
R5110 401 105 8203 MT-GLAZE 68K JA 1/16W
R5111 401 217 3905 MT-GLAZE 3.3K FA 1/16W
R5113 401 105 1006 MT-GLAZE 1.2K JA 1/16W
R5116 401 105 7305 MT-GLAZE 820 JA 1/16W
R5117 401 105 7404 MT-GLAZE 8.2K JA 1/16W
R5118 401 105 0504 MT-GLAZE 1K JA 1/16W
R5119 401 105 0603 MT-GLAZE 10K JA 1/16W
R5120 401 105 4700 MT-GLAZE 39K JA 1/16W
R5121 401 105 0603 MT-GLAZE 10K JA 1/16W
R5122 401 105 7404 MT-GLAZE 8.2K JA 1/16W
R5123 401 105 0504 MT-GLAZE 1K JA 1/16W
R5124 401 105 0405 MT-GLAZE 100 JA 1/16W
R5125 401 105 0504 MT-GLAZE 1K JA 1/16W
R5126 401 105 0603 MT-GLAZE 10K JA 1/16W
R5127 401 105 6506 MT-GLAZE 680 JA 1/16W
R5128 401 105 0504 MT-GLAZE 1K JA 1/16W
R5129 401 105 0603 MT-GLAZE 10K JA 1/16W
R5130 401 105 2904 MT-GLAZE 22K JA 1/16W
R5131 401 105 0504 MT-GLAZE 1K JA 1/16W
R5132 401 105 0603 MT-GLAZE 10K JA 1/16W
R5133 401 105 0405 MT-GLAZE 100 JA 1/16W
R5134 401 105 0405 MT-GLAZE 100 JA 1/16W
R5135 401 105 0405 MT-GLAZE 100 JA 1/16W
R5136 401 105 0405 MT-GLAZE 100 JA 1/16W
R5137 401 105 7909 MT-GLAZE 0.000 ZA 1/16W
R5138 401 105 7909 MT-GLAZE 0.000 ZA 1/16W
R5139 401 105 7909 MT-GLAZE 0.000 ZA 1/16W
R5140 401 105 7909 MT-GLAZE 0.000 ZA 1/16W
R5141 401 105 7909 MT-GLAZE 0.000 ZA 1/16W
R5142 401 105 0504 MT-GLAZE 1K JA 1/16W
R5143 401 105 5202 MT-GLAZE 470 JA 1/16W
R5150 401 105 4700 MT-GLAZE 39K JA 1/16W
R5160 401 105 0504 MT-GLAZE 1K JA 1/16W
R5170 401 105 0504 MT-GLAZE 1K JA 1/16W
R5180 401 203 9904 MT-GLAZE 4.7K FA 1/16W
R5181 401 105 0405 MT-GLAZE 100 JA 1/16W
R5182 401 105 0405 MT-GLAZE 100 JA 1/16W
R5183 401 105 0405 MT-GLAZE 100 JA 1/16W
R5184 401 113 4402 MT-GLAZE 75 JA 1/16W
R5185 401 105 0504 MT-GLAZE 1K JA 1/16W
R5187 401 113 4402 MT-GLAZE 75 JA 1/16W
R5188 401 105 0504 MT-GLAZE 1K JA 1/16W
R5191 401 113 4402 MT-GLAZE 75 JA 1/16W
R5192 401 105 0504 MT-GLAZE 1K JA 1/16W
COIL
L101 645 014 2659 FILTER,EMI 10MHZ
L102 645 014 2659 FILTER,EMI 10MHZ
L1101 645 004 1587 INDUCTOR,4.7U J
L1104 645 026 1008 INDUCTOR,3.3U M
L1131 645 026 1008 INDUCTOR,3.3U M
L1151 645 044 3626 FILTER,LP 7MHZ
L1161 645 044 3626 FILTER,LP 7MHZ
Ref. No. Part No. Description
Electrical Parts List
-70-
Ref. No. Part No. Description

L1162 645 021 1607 INDUCTOR,10U J
L121 401 037 5004 MT-GLAZE 0.000 ZA 1/10W
L122 401 037 5004 MT-GLAZE 0.000 ZA 1/10W
L123 645 002 3910 FILTER,EMI 100MHZ
L124 645 002 3910 FILTER,EMI 100MHZ
L125 645 014 2659 FILTER,EMI 10MHZ
L131 401 037 5004 MT-GLAZE 0.000 ZA 1/10W
L132 645 002 3910 FILTER,EMI 100MHZ
L133 401 037 5004 MT-GLAZE 0.000 ZA 1/10W
L134 645 002 3910 FILTER,EMI 100MHZ
L161 645 044 3626 FILTER,LP 7MHZ
L2101 645 026 1008 INDUCTOR,3.3U M
L2102 645 026 1008 INDUCTOR,3.3U M
L2191 645 021 1614 INDUCTOR,12U J
L5101 645 026 1008 INDUCTOR,3.3U M
L5102 645 021 1713 INDUCTOR,39U J
L5103 645 021 1706 INDUCTOR,33U J
L5104 645 021 1737 INDUCTOR,47U J
L5121 645 021 1713 INDUCTOR,39U J
DIODE
D101 407 187 8209 ZENER DIODE UDZ12B-TE-17
D102 407 187 8209 ZENER DIODE UDZ12B-TE-17
D103 407 187 8209 ZENER DIODE UDZ12B-TE-17
D104 407 187 8209 ZENER DIODE UDZ12B-TE-17
D1101 407 149 0807 DIODE 1SS355-TE-17
D1121 407 149 0807 DIODE 1SS355-TE-17
D121 407 209 1201 ZD UDZS-TE-176.2B
D122 407 209 1201 ZD UDZS-TE-176.2B
D123 407 209 1201 ZD UDZS-TE-176.2B
D124 407 209 1201 ZD UDZS-TE-176.2B
D125 407 187 8209 ZENER DIODE UDZ12B-TE-17
D131 407 209 1201 ZD UDZS-TE-176.2B
D132 407 209 1201 ZD UDZS-TE-176.2B
D133 407 209 1201 ZD UDZS-TE-176.2B
D134 407 209 1201 ZD UDZS-TE-176.2B
D2140 407 206 6308 ZD UDZS-TE-175.1B
D3121 407 149 0807 DIODE 1SS355-TE-17
D3131 407 206 6308 ZD UDZS-TE-175.1B
D4181 407 149 0807 DIODE 1SS355-TE-17
D4182 407 149 0807 DIODE 1SS355-TE-17
D5101 407 216 7609 VARACTOR DI HVU17
MISCELLANEOUS
TP141 645 036 5010 TERMINAL
TP142 645 036 5010 TERMINAL
TP3141 645 036 5010 TERMINAL
TP3142 645 036 5010 TERMINAL
TP5101 645 036 5010 TERMINAL
TP5102 645 036 5010 TERMINAL
TP5103 645 036 5010 TERMINAL
TP5181 645 036 5010 TERMINAL
TP5182 645 036 5010 TERMINAL
TP5183 645 036 5010 TERMINAL
K101 645 040 9974 JACK,RCA-2
K121 645 040 9967 SOCKET,DIN 4P
K131 645 031 6067 SOCKET,BNC 2P
K3101 645 041 6071 SOCKET,I/O 176P
K3101A 610 289 9795 JOINT GUIDE BUSH ML6A
K3101B 610 289 9795 JOINT GUIDE BUSH ML6A
X1101 645 028 5622 OSC,CRYSTAL 20.000MHZ
645 028 5646 OSC,CRYSTAL 20.000MHZ
X3141 610 012 0532 OSC,CERAMIC 500.0KHZ
X3142 645 024 8788 OSC,CRYSTAL 3.579545MHZ
645 025 1108 OSC,CRYSTAL 3.579545MHZ
X3143 645 024 8801 OSC,CRYSTAL 4.433619MHZ
645 025 1122 OSC,CRYSTAL 4.433619MHZ
X3145 645 028 1372 OSC,CRYSTAL 3.575611MHZ
X3146 645 028 1365 OSC,CRYSTAL 3.582056MHZ
X5101 645 040 7819 OSC,CRYSTAL 17.734475MHZ
********************************************************
610 295 5170 ASSY,PWB,POWER MV6A
INTEGRATED CIRCUIT
IC601 409 179 4503 IC STR81145A
IC632 409 421 4701 IC STR-Z2156
IC652 409 308 8600 IC SE005N
CAPACITOR
C602 403 222 1303 CERAMIC 1000P K 1K
C603 403 222 1303 CERAMIC 1000P K 1K
C604 403 146 5500 ELECT 2.2U M 450V
C605 403 070 0909 CERAMIC 0.1U K 50V
C606 403 180 4101 MT-POLYEST 0.1U K 630V
C607 403 126 4608 ELECT 100U M 25V
C608 404 085 7501 ELECT 820U M 250V
C609 404 085 7501 ELECT 820U M 250V
C611 403 332 7806 ELECT 2.2U M 200V
C612 403 237 7901 MT-COMPO 0.22U J 50V
C613 403 113 3805 CERAMIC 1000P K 50V
C614 403 164 0204 CERAMIC 0.1U Z 25V
C615 403 245 4404 CERAMIC 470P K 2K
C616 403 167 8603 CERAMIC 220P K 2K
C617 403 083 6806 POLYPRO 0.056U J 400V
C618 403 164 0204 CERAMIC 0.1U Z 25V
C619 403 164 0204 CERAMIC 0.1U Z 25V
C621 403 148 1807 ELECT 220U M 35V
C622 403 156 8805 ELECT 1U M 50V
C623 403 157 6800 CERAMIC 680P K 50V
C625 403 147 9606 ELECT 1000U M 10V
403 301 2306 ELECT 1000U M 10V
C626 403 147 9606 ELECT 1000U M 10V
403 301 2306 ELECT 1000U M 10V
C650 403 134 6403 ELECT 2200U M 16V
C651 403 134 6403 ELECT 2200U M 16V
C652 403 164 0204 CERAMIC 0.1U Z 25V
C653 403 155 1203 ELECT 3300U M 25V
C654 403 155 1203 ELECT 3300U M 25V
C655 403 164 0204 CERAMIC 0.1U Z 25V
C656 403 164 0204 CERAMIC 0.1U Z 25V
C657 403 126 4806 ELECT 3300U M 10V
403 313 6408 ELECT 3300U M 10V
C658 403 155 5607 ELECT 220U M 10V
C659 403 126 4806 ELECT 3300U M 10V
403 313 6408 ELECT 3300U M 10V
C661 403 126 4806 ELECT 3300U M 10V
403 313 6408 ELECT 3300U M 10V
C662 403 156 9208 ELECT 4.7U M 50V
RESISTOR
R600 401 008 8607 CARBON 220K JA 1/2W
R601 402 078 5701 WIRE WOUND 3.9 JA 7W
R605 401 068 1501 OXIDE-MT 4.7 JA 2W
R606 401 263 0101 MT-GLAZE 100K JA 1W
R607 401 263 0101 MT-GLAZE 100K JA 1W
R608 401 263 0101 MT-GLAZE 100K JA 1W
R609 401 263 0101 MT-GLAZE 100K JA 1W
R611 401 069 4402 OXIDE-MT 68K JA 2W
R612 401 069 4402 OXIDE-MT 68K JA 2W
R614 401 240 7208 MT-GLAZE 33 JA 1/3W
R615 401 105 5905 MT-GLAZE 560 JA 1/16W
R616 401 258 8303 MT-GLAZE 150 JA 1/3W
R617 401 105 0504 MT-GLAZE 1K JA 1/16W
R618 401 105 0603 MT-GLAZE 10K JA 1/16W
R619 402 079 7803 FUSIBLE RES 22 JH 1/4W
R621 401 166 0802 MT-GLAZE 330 JA 1/2W
R622 402 080 7809 MT-GLAZE 150 KA 1W
R623 402 080 7908 MT-GLAZE 180 KA 1W
R653 401 105 5905 MT-GLAZE 560 JA 1/16W
R654 401 105 0306 MT-GLAZE 10 JA 1/16W
R655 401 105 0504 MT-GLAZE 1K JA 1/16W
R656 402 079 7704 FUSIBLE RES 1.0 JH 1/4W
R657 401 105 5103 MT-GLAZE 47 JA 1/16W
VARIABLE RESISTOR
VA601 407 130 2902 VARISTOR ENC471D-14A
VR652 645 002 3521 VR,SEMI,470 S
TRANSFORMER
T621 645 043 3832 TRANS,POWER,PULSE
COIL
L611 645 047 0493 INDUCTOR,4M
DIODE
DB601 407 141 1000 DIODE RBV-408
DB601A 610 292 3193 HEAT SINK-A MV6A
DB601B 411 047 0104 SCR PAN+SW+W 3X8
DS601 407 175 2400 THYRISTOR CR12AM-12
DS601B 411 047 0104 SCR PAN+SW+W 3X8
DZ611 407 175 2806 ZD 02CZ12Y(TE85R)
DZ655 407 198 6607 ZD 02CZ6.8Z(TE85R)
D601 407 009 6901 DIODE RM11C
D602 407 009 6901 DIODE RM11C
D603 407 009 6901 DIODE RM11C
D611 407 190 4106 DIODE SFPL-52V
D612 407 124 6800 DIODE AG01A
D613 407 190 4106 DIODE SFPL-52V
D651 407 202 9808 DIODE FMB-26L
D651A 610 292 3223 HEAT SINK-D MV6A
D651B 411 047 0104 SCR PAN+SW+W 3X8
D652 407 164 2206 DIODE FMB-24L
D652B 411 047 0104 SCR PAN+SW+W 3X8
D653 407 190 4106 DIODE SFPL-52V
D655 407 164 2206 DIODE FMB-24L
D655B 411 047 0104 SCR PAN+SW+W 3X8
MISCELLANEOUS
IC601A 610 292 3209 HEAT SINK-B MV6A
IC601B 411 046 8507 SCR PAN+SW+W 3X10
IC632A 610 292 3216 HEAT SINK-C MV6A
IC632B 411 047 0104 SCR PAN+SW+W 3X8
IC632D 411 047 0104 SCR PAN+SW+W 3X8
K6D 645 008 4485 PLUG,10P
PC611 408 014 9703 PC CNY17F-3OPT1+6
408 016 8803 PC PC113 (VDE0884)
PC612 408 014 9703 PC CNY17F-3OPT1+6
408 016 8803 PC PC113 (VDE0884)
********************************************************
610 295 5187 ASSY,PWB,SUBPOWER MV6A
TRANSISTOR
Q6601 405 014 4509 TR 2SC2412K T146 R
405 014 4608 TR 2SC2412K T146 S
405 015 8704 TR 2SC2812-L6-TB
405 015 8902 TR 2SC2812-L7-TB
405 163 1602 TR 2SC2812N-L6-TB0
!
!
!
!
!
-71-
Ref. No. Part No. Description
Electrical Parts List
Ref. No. Part No. Description

405 163 1701 TR 2SC2812N-L7-TB0
Q6602 405 047 9007 TR 2SB1204-S-TL
405 047 9106 TR 2SB1204-T-TL
Q6603 405 014 4509 TR 2SC2412K T146 R
405 014 4608 TR 2SC2412K T146 S
405 015 8704 TR 2SC2812-L6-TB
405 015 8902 TR 2SC2812-L7-TB
405 163 1602 TR 2SC2812N-L6-TB0
405 163 1701 TR 2SC2812N-L7-TB0
Q6607 405 014 4509 TR 2SC2412K T146 R
405 014 4608 TR 2SC2412K T146 S
405 015 8704 TR 2SC2812-L6-TB
405 015 8902 TR 2SC2812-L7-TB
405 163 1602 TR 2SC2812N-L6-TB0
405 163 1701 TR 2SC2812N-L7-TB0
Q6608 405 014 4509 TR 2SC2412K T146 R
405 014 4608 TR 2SC2412K T146 S
405 015 8704 TR 2SC2812-L6-TB
405 015 8902 TR 2SC2812-L7-TB
405 163 1602 TR 2SC2812N-L6-TB0
405 163 1701 TR 2SC2812N-L7-TB0
Q6609 405 144 6503 TR 2SK2312
Q6611 405 144 6503 TR 2SK2312
Q6616 405 047 9007 TR 2SB1204-S-TL
405 047 9106 TR 2SB1204-T-TL
Q6617 405 014 4509 TR 2SC2412K T146 R
405 014 4608 TR 2SC2412K T146 S
405 015 8704 TR 2SC2812-L6-TB
405 015 8902 TR 2SC2812-L7-TB
405 163 1602 TR 2SC2812N-L6-TB0
405 163 1701 TR 2SC2812N-L7-TB0
Q6618 405 014 4509 TR 2SC2412K T146 R
405 014 4608 TR 2SC2412K T146 S
405 015 8704 TR 2SC2812-L6-TB
405 015 8902 TR 2SC2812-L7-TB
405 163 1602 TR 2SC2812N-L6-TB0
405 163 1701 TR 2SC2812N-L7-TB0
Q6621 405 047 9007 TR 2SB1204-S-TL
405 047 9106 TR 2SB1204-T-TL
Q6622 405 014 4509 TR 2SC2412K T146 R
405 014 4608 TR 2SC2412K T146 S
405 015 8704 TR 2SC2812-L6-TB
405 015 8902 TR 2SC2812-L7-TB
405 163 1602 TR 2SC2812N-L6-TB0
405 163 1701 TR 2SC2812N-L7-TB0
Q6623 405 014 4509 TR 2SC2412K T146 R
405 014 4608 TR 2SC2412K T146 S
405 015 8704 TR 2SC2812-L6-TB
405 015 8902 TR 2SC2812-L7-TB
405 163 1602 TR 2SC2812N-L6-TB0
405 163 1701 TR 2SC2812N-L7-TB0
Q6631 405 014 4509 TR 2SC2412K T146 R
405 014 4608 TR 2SC2412K T146 S
405 015 8704 TR 2SC2812-L6-TB
405 015 8902 TR 2SC2812-L7-TB
405 163 1602 TR 2SC2812N-L6-TB0
405 163 1701 TR 2SC2812N-L7-TB0
Q6632 405 014 4509 TR 2SC2412K T146 R
405 014 4608 TR 2SC2412K T146 S
405 015 8704 TR 2SC2812-L6-TB
405 015 8902 TR 2SC2812-L7-TB
405 163 1602 TR 2SC2812N-L6-TB0
405 163 1701 TR 2SC2812N-L7-TB0
Q6633 405 014 4509 TR 2SC2412K T146 R
405 014 4608 TR 2SC2412K T146 S
405 015 8704 TR 2SC2812-L6-TB
405 015 8902 TR 2SC2812-L7-TB
405 163 1602 TR 2SC2812N-L6-TB0
405 163 1701 TR 2SC2812N-L7-TB0
Q7602 405 047 9007 TR 2SB1204-S-TL
405 047 9106 TR 2SB1204-T-TL
Q7603 405 014 4509 TR 2SC2412K T146 R
405 014 4608 TR 2SC2412K T146 S
405 015 8704 TR 2SC2812-L6-TB
405 015 8902 TR 2SC2812-L7-TB
405 163 1602 TR 2SC2812N-L6-TB0
405 163 1701 TR 2SC2812N-L7-TB0
Q7604 405 014 4509 TR 2SC2412K T146 R
405 014 4608 TR 2SC2412K T146 S
405 015 8704 TR 2SC2812-L6-TB
405 015 8902 TR 2SC2812-L7-TB
405 163 1602 TR 2SC2812N-L6-TB0
405 163 1701 TR 2SC2812N-L7-TB0
Q7611 405 014 4509 TR 2SC2412K T146 R
405 014 4608 TR 2SC2412K T146 S
405 015 8704 TR 2SC2812-L6-TB
405 015 8902 TR 2SC2812-L7-TB
405 163 1602 TR 2SC2812N-L6-TB0
405 163 1701 TR 2SC2812N-L7-TB0
INTEGRATED CIRCUIT
IC6601 409 459 5404 IC FA7612CN
IC6602 409 459 5404 IC FA7612CN
IC6607 409 459 5404 IC FA7612CN
IC6611 409 428 9600 IC M62399FP
IC6612 409 505 6102 IC MD1222N
CAPACITOR
C6601 403 358 1307 ELECT 330U M 25V
C6602 403 358 1307 ELECT 330U M 25V
C6603 403 358 1307 ELECT 330U M 25V
C6611 403 164 0204 CERAMIC 0.1U Z 25V
C6612 403 350 5006 ELECT 1000U M 25V
C6613 403 350 5006 ELECT 1000U M 25V
C6614 403 164 0204 CERAMIC 0.1U Z 25V
C6615 403 148 0701 ELECT 2200U M 25V
403 313 6002 ELECT 2200U M 25V
C6617 403 149 9208 CERAMIC 0.01U Z 50V
C6618 403 134 6403 ELECT 2200U M 16V
C6621 403 119 7609 ELECT 2200U M 10V
403 313 5906 ELECT 2200U M 10V
C6622 403 119 7609 ELECT 2200U M 10V
403 313 5906 ELECT 2200U M 10V
C6623 403 149 9208 CERAMIC 0.01U Z 50V
C6629 403 148 0305 ELECT 470U M 16V
C6630 403 156 9208 ELECT 4.7U M 50V
C6636 403 358 1307 ELECT 330U M 25V
C6637 403 350 5006 ELECT 1000U M 25V
C6638 403 358 1307 ELECT 330U M 25V
C6639 403 350 5006 ELECT 1000U M 25V
C6641 403 113 3805 CERAMIC 1000P K 50V
C6642 403 149 1400 ELECT 33U M 25V
C6643 403 164 0204 CERAMIC 0.1U Z 25V
C6646 403 113 3805 CERAMIC 1000P K 50V
C6647 403 149 1400 ELECT 33U M 25V
C6648 403 164 0204 CERAMIC 0.1U Z 25V
C6649 403 149 1400 ELECT 33U M 25V
C6651 403 164 0204 CERAMIC 0.1U Z 25V
C6655 403 164 0204 CERAMIC 0.1U Z 25V
C6656 403 164 0204 CERAMIC 0.1U Z 25V
C6660 403 369 2904 ELECT 680U M 25V
C6661 403 358 1307 ELECT 330U M 25V
C6662 403 358 1307 ELECT 330U M 25V
C6663 403 369 2904 ELECT 680U M 25V
C6664 403 164 0204 CERAMIC 0.1U Z 25V
C6665 403 113 3805 CERAMIC 1000P K 50V
C6666 403 205 2808 CERAMIC 0.047U K 25V
C6667 403 149 9208 CERAMIC 0.01U Z 50V
C6668 403 369 2904 ELECT 680U M 25V
C6669 403 369 2904 ELECT 680U M 25V
C6672 403 149 9208 CERAMIC 0.01U Z 50V
C6675 403 164 0204 CERAMIC 0.1U Z 25V
C6676 403 164 0204 CERAMIC 0.1U Z 25V
C6677 403 164 0204 CERAMIC 0.1U Z 25V
C7601 403 113 3805 CERAMIC 1000P K 50V
C7602 403 358 1307 ELECT 330U M 25V
C7603 403 164 0204 CERAMIC 0.1U Z 25V
C7604 403 149 1400 ELECT 33U M 25V
C7605 403 350 5006 ELECT 1000U M 25V
C7607 403 358 1307 ELECT 330U M 25V
C7608 403 164 0204 CERAMIC 0.1U Z 25V
C7614 403 358 1307 ELECT 330U M 25V
C7626 403 164 0204 CERAMIC 0.1U Z 25V
C7627 403 164 0204 CERAMIC 0.1U Z 25V
C7631 403 358 1109 ELECT 100U M 25V
RESISTOR
R6601 401 105 8203 MT-GLAZE 68K JA 1/16W
R6602 401 105 4304 MT-GLAZE 330K JA 1/16W
R6603 401 105 5103 MT-GLAZE 47 JA 1/16W
R6604 401 105 2201 MT-GLAZE 180K JA 1/16W
R6605 401 105 5301 MT-GLAZE 4.7K JA 1/16W
R6607 401 105 0603 MT-GLAZE 10K JA 1/16W
R6608 401 212 0206 MT-GLAZE 33K FA 1/16W
R6609 401 162 6303 MT-GLAZE 330 JA 1W
R6611 401 105 4502 MT-GLAZE 390 JA 1/16W
R6613 401 105 0603 MT-GLAZE 10K JA 1/16W
R6614 401 105 4007 MT-GLAZE 330 JA 1/16W
R6615 401 105 4007 MT-GLAZE 330 JA 1/16W
R6617 401 276 4707 MT-GLAZE 0.000 ZA 1/3W
R6621 401 105 8203 MT-GLAZE 68K JA 1/16W
R6622 401 105 4304 MT-GLAZE 330K JA 1/16W
R6623 401 105 5103 MT-GLAZE 47 JA 1/16W
R6624 401 105 2201 MT-GLAZE 180K JA 1/16W
R6625 401 105 5301 MT-GLAZE 4.7K JA 1/16W
R6627 401 105 0603 MT-GLAZE 10K JA 1/16W
R6628 401 212 0206 MT-GLAZE 33K FA 1/16W
R6629 401 162 6303 MT-GLAZE 330 JA 1W
R6633 401 105 0603 MT-GLAZE 10K JA 1/16W
R6634 401 105 5806 MT-GLAZE 56 JA 1/16W
R6637 401 276 4707 MT-GLAZE 0.000 ZA 1/3W
R6641 401 105 0603 MT-GLAZE 10K JA 1/16W
R6642 401 105 5301 MT-GLAZE 4.7K JA 1/16W
R6643 401 238 4400 MT-GLAZE 2.7K JA 1/3W
R6644 401 238 4202 MT-GLAZE 1.5K JA 1/3W
R6648 401 105 0603 MT-GLAZE 10K JA 1/16W
R6649 401 105 5301 MT-GLAZE 4.7K JA 1/16W
R6650 401 105 0603 MT-GLAZE 10K JA 1/16W
R6651 401 105 0603 MT-GLAZE 10K JA 1/16W
R6652 401 105 1600 MT-GLAZE 15K JA 1/16W
R6653 401 219 1602 MT-GLAZE 100K FA 1/16W
R6655 401 105 1600 MT-GLAZE 15K JA 1/16W
R6656 401 105 0702 MT-GLAZE 100K JA 1/16W
Ref. No. Part No. Description
Electrical Parts List
-72-
Ref. No. Part No. Description

R6661 402 079 4208 FUSIBLE RES 1.5 JH 1/10W
R6665 401 105 0504 MT-GLAZE 1K JA 1/16W
R6681 401 203 1106 MT-GLAZE 8.2 JA 1W
R6682 401 203 1106 MT-GLAZE 8.2 JA 1W
R6685 401 105 0603 MT-GLAZE 10K JA 1/16W
R6687 401 105 0603 MT-GLAZE 10K JA 1/16W
R6688 401 105 0603 MT-GLAZE 10K JA 1/16W
R6691 401 105 0702 MT-GLAZE 100K JA 1/16W
R6692 401 105 8005 MT-GLAZE 1M JA 1/16W
R6693 401 105 0603 MT-GLAZE 10K JA 1/16W
R6695 401 218 4505 MT-GLAZE 2.2K FA 1/16W
R6696 401 257 7000 MT-GLAZE 820 FA 1/16W
R6697 401 299 2803 MT-GLAZE 0.068 JA 1W
R6698 401 299 2803 MT-GLAZE 0.068 JA 1W
R7601 401 105 8203 MT-GLAZE 68K JA 1/16W
R7602 401 105 4304 MT-GLAZE 330K JA 1/16W
R7603 401 105 5103 MT-GLAZE 47 JA 1/16W
R7604 401 276 4707 MT-GLAZE 0.000 ZA 1/3W
R7607 401 105 4205 MT-GLAZE 33K JA 1/16W
R7611 401 162 6303 MT-GLAZE 330 JA 1W
R7614 401 105 2201 MT-GLAZE 180K JA 1/16W
R7615 401 105 5301 MT-GLAZE 4.7K JA 1/16W
R7617 401 105 0603 MT-GLAZE 10K JA 1/16W
R7618 401 105 0603 MT-GLAZE 10K JA 1/16W
R7625 401 105 2904 MT-GLAZE 22K JA 1/16W
R7626 401 105 2904 MT-GLAZE 22K JA 1/16W
R7627 401 105 0702 MT-GLAZE 100K JA 1/16W
R7628 401 105 0504 MT-GLAZE 1K JA 1/16W
R7629 401 105 2904 MT-GLAZE 22K JA 1/16W
R7631 401 105 8203 MT-GLAZE 68K JA 1/16W
R7632 401 105 1006 MT-GLAZE 1.2K JA 1/16W
R7633 401 105 7909 MT-GLAZE 0.000 ZA 1/16W
R7635 401 105 2904 MT-GLAZE 22K JA 1/16W
R7636 401 105 2904 MT-GLAZE 22K JA 1/16W
R7637 401 105 0702 MT-GLAZE 100K JA 1/16W
R7638 401 105 0504 MT-GLAZE 1K JA 1/16W
R7639 401 105 2904 MT-GLAZE 22K JA 1/16W
R7641 401 105 8203 MT-GLAZE 68K JA 1/16W
R7642 401 105 1006 MT-GLAZE 1.2K JA 1/16W
R7643 401 105 7909 MT-GLAZE 0.000 ZA 1/16W
R7645 401 105 2904 MT-GLAZE 22K JA 1/16W
R7646 401 105 2904 MT-GLAZE 22K JA 1/16W
R7647 401 105 0702 MT-GLAZE 100K JA 1/16W
R7648 401 105 0504 MT-GLAZE 1K JA 1/16W
R7649 401 105 2904 MT-GLAZE 22K JA 1/16W
R7651 401 105 8203 MT-GLAZE 68K JA 1/16W
R7652 401 105 1006 MT-GLAZE 1.2K JA 1/16W
R7653 401 105 7909 MT-GLAZE 0.000 ZA 1/16W
R7661 401 105 7909 MT-GLAZE 0.000 ZA 1/16W
R7662 401 105 5400 MT-GLAZE 47K JA 1/16W
R7663 401 105 5400 MT-GLAZE 47K JA 1/16W
R7664 401 105 7909 MT-GLAZE 0.000 ZA 1/16W
COIL
L6601 645 007 8118 INDUCTOR,390U K
L6603 645 007 8118 INDUCTOR,390U K
L6604 645 007 7968 INDUCTOR,10U M
L6605 645 007 7968 INDUCTOR,10U M
L6611 645 007 7968 INDUCTOR,10U M
L6612 645 007 7968 INDUCTOR,10U M
L6613 645 047 6570 INDUCTOR,6.8U M
L7601 645 007 7968 INDUCTOR,10U M
DIODE
DL6601 407 042 7309 LED TLR144
DZ6609 407 223 1003 ZENER DIODE 02DZ5.1Y(TPH3
DZ6617 407 223 0501 ZENER DIODE 02DZ12Y(TPH3)
DZ6623 407 223 1003 ZENER DIODE 02DZ5.1Y(TPH3
DZ6627 407 223 1003 ZENER DIODE 02DZ5.1Y(TPH3
D6601 407 149 0807 DIODE 1SS355-TE-17
D6602 407 004 0706 DIODE DCB015-TB
D6603 407 149 0807 DIODE 1SS355-TE-17
D6604 407 004 0706 DIODE DCB015-TB
D6605 407 004 0706 DIODE DCB015-TB
D6606 407 213 8500 DIODE SPB-G56SVR
D6607 407 149 0807 DIODE 1SS355-TE-17
D6608 407 213 8500 DIODE SPB-G56SVR
D6611 407 004 0706 DIODE DCB015-TB
D6613 407 004 0706 DIODE DCB015-TB
D6622 407 149 0807 DIODE 1SS355-TE-17
D6623 407 223 5001 DIODE D1FM3
D7601 407 213 8500 DIODE SPB-G56SVR
D7602 407 004 0706 DIODE DCB015-TB
MISCELLANEOUS
TP7611 610 012 3991 JUNPER LEAD
TP7613 610 220 7101 PIN
K66A 645 008 4485 PLUG,10P
K66D 645 030 6358 PLUG,32P
K66E 645 004 2911 PLUG,5P
K66F 645 004 2928 PLUG,6P
K66H 645 005 7373 PLUG,3P
K66J 645 005 7373 PLUG,3P
K66K 645 005 7373 PLUG,3P
********************************************************
610 295 5194 ASSY,PWB,RGB FANNET MV6A
CAPACITOR
C2691 403 358 1307 ELECT 330U M 25V
C2692 403 164 0204 CERAMIC 0.1U Z 25V
C2693 403 358 1307 ELECT 330U M 25V
C2694 403 164 0204 CERAMIC 0.1U Z 25V
C2696 403 358 1307 ELECT 330U M 25V
C2697 403 164 0204 CERAMIC 0.1U Z 25V
C2698 403 358 1307 ELECT 330U M 25V
C2699 403 358 1307 ELECT 330U M 25V
RESISTOR
R2691 401 105 0603 MT-GLAZE 10K JA 1/16W
R2692 401 105 0603 MT-GLAZE 10K JA 1/16W
R2693 401 105 0603 MT-GLAZE 10K JA 1/16W
R2694 401 105 0603 MT-GLAZE 10K JA 1/16W
R2695 401 105 0603 MT-GLAZE 10K JA 1/16W
DIODE
D2691 407 149 0807 DIODE 1SS355-TE-17
D2692 407 149 0807 DIODE 1SS355-TE-17
D2693 407 149 0807 DIODE 1SS355-TE-17
D2694 407 149 0807 DIODE 1SS355-TE-17
D2695 407 149 0807 DIODE 1SS355-TE-17
MISCELLANEOUS
K56C 645 004 2928 PLUG,6P
K56E 645 005 7373 PLUG,3P
K56F 645 005 7373 PLUG,3P
K56G 645 005 7373 PLUG,3P
K56H 645 004 2898 PLUG,3P
K56J 645 004 2898 PLUG,3P
********************************************************
610 295 5200 ASSY,PWB,LENS NET MV6A
MISCELLANEOUS
K56X 645 004 2706 PLUG,4P
K56Y 645 004 2706 PLUG,4P
********************************************************
610 295 5217 ASSY,PWB, F-G NET MV6A
MISCELLANEOUS
K56V 645 036 1326 TERMINAL
K56W 645 036 1326 TERMINAL
********************************************************
610 295 5224 ASSY,PWB,OPTICAL FANNET
CAPACITOR
C2641 403 358 1109 ELECT 100U M 25V
RESISTOR
R2641 401 105 0603 MT-GLAZE 10K JA 1/16W
R2642 401 105 0603 MT-GLAZE 10K JA 1/16W
R2643 401 190 1707 MT-GLAZE 0.000 ZA 1W
R2644 401 105 0603 MT-GLAZE 10K JA 1/16W
R2645 401 190 1707 MT-GLAZE 0.000 ZA 1W
R2646 401 105 0603 MT-GLAZE 10K JA 1/16W
DIODE
D2641 407 149 0807 DIODE 1SS355-TE-17
D2642 407 149 0807 DIODE 1SS355-TE-17
D2643 407 149 0807 DIODE 1SS355-TE-17
D2644 407 149 0807 DIODE 1SS355-TE-17
MISCELLANEOUS
TP2641 610 012 3991 JUNPER LEAD
K56K 645 004 2911 PLUG,5P
K56L 645 004 2904 PLUG,4P
K56M 645 004 2904 PLUG,4P
K56N 645 005 7373 PLUG,3P
K56P 645 004 2898 PLUG,3P
K56Q 645 004 2898 PLUG,3P
K56R 645 004 2898 PLUG,3P
K56S 645 004 2898 PLUG,3P
********************************************************
610 292 1373 ASSY,PWB,CGMOTHER MV6A
TRANSISTOR
Q9001 405 014 4509 TR 2SC2412K T146 R
405 014 4608 TR 2SC2412K T146 S
405 015 8704 TR 2SC2812-L6-TB
405 015 8902 TR 2SC2812-L7-TB
405 163 1602 TR 2SC2812N-L6-TB0
405 163 1701 TR 2SC2812N-L7-TB0
Q9002 405 134 5905 TR 2SA1037AK-T146-R
405 147 2205 TR 2SA1037AK-S-T146
405 002 0308 TR 2SA1037K T146 R
405 002 0407 TR 2SA1037K T146 S
405 002 6706 TR 2SA1179-M6-TB
405 002 6904 TR 2SA1179-M7-TB
405 163 1503 TR 2SA1179N-M6-TB
405 163 2708 TR 2SA1179N-M7-TB
Q9003 405 014 4509 TR 2SC2412K T146 R
405 014 4608 TR 2SC2412K T146 S
405 015 8704 TR 2SC2812-L6-TB
405 015 8902 TR 2SC2812-L7-TB
405 163 1602 TR 2SC2812N-L6-TB0
405 163 1701 TR 2SC2812N-L7-TB0
-73-
Ref. No. Part No. Description
Electrical Parts List
Ref. No. Part No. Description

Q9004 405 134 5905 TR 2SA1037AK-T146-R
405 147 2205 TR 2SA1037AK-S-T146
405 002 0308 TR 2SA1037K T146 R
405 002 0407 TR 2SA1037K T146 S
405 002 6706 TR 2SA1179-M6-TB
405 002 6904 TR 2SA1179-M7-TB
405 163 1503 TR 2SA1179N-M6-TB
405 163 2708 TR 2SA1179N-M7-TB
Q9012 405 047 9007 TR 2SB1204-S-TL
Q9013 405 014 4509 TR 2SC2412K T146 R
405 014 4608 TR 2SC2412K T146 S
405 015 8704 TR 2SC2812-L6-TB
405 015 8902 TR 2SC2812-L7-TB
405 163 1602 TR 2SC2812N-L6-TB0
405 163 1701 TR 2SC2812N-L7-TB0
Q9016 405 047 9007 TR 2SB1204-S-TL
Q9017 405 014 4509 TR 2SC2412K T146 R
405 014 4608 TR 2SC2412K T146 S
405 015 8704 TR 2SC2812-L6-TB
405 015 8902 TR 2SC2812-L7-TB
405 163 1602 TR 2SC2812N-L6-TB0
405 163 1701 TR 2SC2812N-L7-TB0
Q9021 405 047 9007 TR 2SB1204-S-TL
Q9022 405 014 4509 TR 2SC2412K T146 R
405 014 4608 TR 2SC2412K T146 S
405 015 8704 TR 2SC2812-L6-TB
405 015 8902 TR 2SC2812-L7-TB
405 163 1602 TR 2SC2812N-L6-TB0
405 163 1701 TR 2SC2812N-L7-TB0
Q9027 405 014 4509 TR 2SC2412K T146 R
405 014 4608 TR 2SC2412K T146 S
405 015 8704 TR 2SC2812-L6-TB
405 015 8902 TR 2SC2812-L7-TB
405 163 1602 TR 2SC2812N-L6-TB0
405 163 1701 TR 2SC2812N-L7-TB0
Q9028 405 014 4509 TR 2SC2412K T146 R
405 014 4608 TR 2SC2412K T146 S
405 015 8704 TR 2SC2812-L6-TB
405 015 8902 TR 2SC2812-L7-TB
405 163 1602 TR 2SC2812N-L6-TB0
405 163 1701 TR 2SC2812N-L7-TB0
INTEGRATED CIRCUIT
IC9001 409 438 5500 IC TC4052BFT
IC9002 409 438 5500 IC TC4052BFT
IC9005 409 153 5601 IC MC74F244M
409 451 4108 IC SN74F244NSR
IC9006 409 476 0208 IC AD8184AR
IC9007 409 476 0208 IC AD8184AR
IC9008 409 476 0208 IC AD8184AR
IC9009 409 461 7304 IC AD8057ART
IC9011 409 461 7304 IC AD8057ART
IC9012 409 461 7304 IC AD8057ART
IC9013 409 438 5500 IC TC4052BFT
IC9014 409 445 7306 IC QS3125QX
IC9021 409 404 6302 IC M62320FP
IC9022 409 404 6302 IC M62320FP
IC9091 409 416 6505 IC BA05FP-E2
IC9092 409 416 6505 IC BA05FP-E2
IC9093 409 416 6505 IC BA05FP-E2
CAPACITOR
C9001 403 175 4505 ELECT 47U M 6.3V
C9002 403 164 0204 CERAMIC 0.1U Z 25V
C9003 403 229 3508 ELECT 100U M 16V
C9004 403 164 0204 CERAMIC 0.1U Z 25V
C9005 403 205 7803 TA-SOLID 2.2U M 16V
C9006 403 205 7803 TA-SOLID 2.2U M 16V
C9008 403 205 7803 TA-SOLID 2.2U M 16V
C9009 403 205 7803 TA-SOLID 2.2U M 16V
C9011 403 205 7803 TA-SOLID 2.2U M 16V
C9012 403 205 7803 TA-SOLID 2.2U M 16V
C9014 403 175 4505 ELECT 47U M 6.3V
C9015 403 164 0204 CERAMIC 0.1U Z 25V
C9016 403 175 4505 ELECT 47U M 6.3V
C9017 403 164 0204 CERAMIC 0.1U Z 25V
C9018 403 175 4505 ELECT 47U M 6.3V
C9019 403 164 0204 CERAMIC 0.1U Z 25V
C9021 403 164 0204 CERAMIC 0.1U Z 25V
C9022 403 175 4505 ELECT 47U M 6.3V
C9023 403 164 0204 CERAMIC 0.1U Z 25V
C9024 403 175 4505 ELECT 47U M 6.3V
C9025 403 164 0204 CERAMIC 0.1U Z 25V
C9026 403 175 4505 ELECT 47U M 6.3V
C9027 403 164 0204 CERAMIC 0.1U Z 25V
C9028 403 175 4505 ELECT 47U M 6.3V
C9029 403 164 0204 CERAMIC 0.1U Z 25V
C9031 403 175 4505 ELECT 47U M 6.3V
C9032 403 164 0204 CERAMIC 0.1U Z 25V
C9033 403 175 4505 ELECT 47U M 6.3V
C9034 403 164 0204 CERAMIC 0.1U Z 25V
C9035 403 175 4505 ELECT 47U M 6.3V
C9037 403 157 1904 CERAMIC 10P D 50V
C9038 401 105 7909 MT-GLAZE 0.000 ZA 1/16W
C9039 403 164 0204 CERAMIC 0.1U Z 25V
C9041 403 175 4505 ELECT 47U M 6.3V
C9042 403 164 0204 CERAMIC 0.1U Z 25V
C9043 403 175 4505 ELECT 47U M 6.3V
C9045 403 157 1904 CERAMIC 10P D 50V
C9046 401 105 7909 MT-GLAZE 0.000 ZA 1/16W
C9047 403 164 0204 CERAMIC 0.1U Z 25V
C9048 403 175 4505 ELECT 47U M 6.3V
C9049 403 164 0204 CERAMIC 0.1U Z 25V
C9051 403 175 4505 ELECT 47U M 6.3V
C9053 403 157 1904 CERAMIC 10P D 50V
C9054 401 105 7909 MT-GLAZE 0.000 ZA 1/16W
C9055 403 164 0204 CERAMIC 0.1U Z 25V
C9056 403 175 4505 ELECT 47U M 6.3V
C9057 403 280 1604 ELECT 220U M 16V
C9058 403 280 1604 ELECT 220U M 16V
C9059 403 280 0805 ELECT 330U M 6.3V
C9061 403 280 0805 ELECT 330U M 6.3V
C9062 403 280 1604 ELECT 220U M 16V
C9063 403 280 1604 ELECT 220U M 16V
C9064 403 280 0805 ELECT 330U M 6.3V
C9065 403 280 0805 ELECT 330U M 6.3V
C9066 403 175 4505 ELECT 47U M 6.3V
C9067 403 164 0204 CERAMIC 0.1U Z 25V
C9068 403 175 4505 ELECT 47U M 6.3V
C9069 403 164 0204 CERAMIC 0.1U Z 25V
C9070 403 229 3508 ELECT 100U M 16V
C9071 403 164 0204 CERAMIC 0.1U Z 25V
C9072 403 175 4505 ELECT 47U M 6.3V
C9073 403 164 0204 CERAMIC 0.1U Z 25V
C9074 403 229 3508 ELECT 100U M 16V
C9075 403 164 0204 CERAMIC 0.1U Z 25V
C9076 403 175 4505 ELECT 47U M 6.3V
C9077 403 164 0204 CERAMIC 0.1U Z 25V
C9078 403 229 3508 ELECT 100U M 16V
C9079 403 164 0204 CERAMIC 0.1U Z 25V
C9084 403 164 0204 CERAMIC 0.1U Z 25V
C9091 403 366 6202 CERAMIC 22U Z 10V
C9092 403 164 0204 CERAMIC 0.1U Z 25V
C9093 403 162 4006 ELECT 22U M 6.3V
C9094 403 164 0204 CERAMIC 0.1U Z 25V
C9095 403 162 4006 ELECT 22U M 6.3V
C9096 403 164 0204 CERAMIC 0.1U Z 25V
RESISTOR
R9001 401 105 0405 MT-GLAZE 100 JA 1/16W
R9002 401 105 0405 MT-GLAZE 100 JA 1/16W
R9003 401 105 0603 MT-GLAZE 10K JA 1/16W
R9004 401 105 0405 MT-GLAZE 100 JA 1/16W
R9005 401 105 0405 MT-GLAZE 100 JA 1/16W
R9006 401 105 0405 MT-GLAZE 100 JA 1/16W
R9007 401 105 0405 MT-GLAZE 100 JA 1/16W
R9008 401 105 0603 MT-GLAZE 10K JA 1/16W
R9009 401 105 0405 MT-GLAZE 100 JA 1/16W
R9010 401 105 0306 MT-GLAZE 10 JA 1/16W
R9011 401 105 0405 MT-GLAZE 100 JA 1/16W
R9012 401 105 0603 MT-GLAZE 10K JA 1/16W
R9013 401 105 0603 MT-GLAZE 10K JA 1/16W
R9015 401 105 0603 MT-GLAZE 10K JA 1/16W
R9017 401 105 0603 MT-GLAZE 10K JA 1/16W
R9018 401 105 0603 MT-GLAZE 10K JA 1/16W
R9019 401 105 0603 MT-GLAZE 10K JA 1/16W
R9020 401 105 0603 MT-GLAZE 10K JA 1/16W
R9021 401 105 0603 MT-GLAZE 10K JA 1/16W
R9022 401 105 2805 MT-GLAZE 2.2K JA 1/16W
R9023 401 105 2805 MT-GLAZE 2.2K JA 1/16W
R9024 401 105 0603 MT-GLAZE 10K JA 1/16W
R9025 401 105 2805 MT-GLAZE 2.2K JA 1/16W
R9026 401 105 2805 MT-GLAZE 2.2K JA 1/16W
R9027 401 105 0405 MT-GLAZE 100 JA 1/16W
R9028 401 105 0702 MT-GLAZE 100K JA 1/16W
R9029 401 105 0405 MT-GLAZE 100 JA 1/16W
R9030 401 105 0603 MT-GLAZE 10K JA 1/16W
R9031 401 105 0702 MT-GLAZE 100K JA 1/16W
R9033 401 105 0702 MT-GLAZE 100K JA 1/16W
R9034 401 105 0405 MT-GLAZE 100 JA 1/16W
R9035 401 105 0702 MT-GLAZE 100K JA 1/16W
R9036 401 105 0702 MT-GLAZE 100K JA 1/16W
R9037 401 105 0405 MT-GLAZE 100 JA 1/16W
R9038 401 105 0702 MT-GLAZE 100K JA 1/16W
R9039 401 105 0405 MT-GLAZE 100 JA 1/16W
R9040 401 105 0603 MT-GLAZE 10K JA 1/16W
R9041 401 105 0702 MT-GLAZE 100K JA 1/16W
R9042 401 105 0405 MT-GLAZE 100 JA 1/16W
R9043 401 105 0702 MT-GLAZE 100K JA 1/16W
R9047 401 105 0603 MT-GLAZE 10K JA 1/16W
R9048 401 105 0603 MT-GLAZE 10K JA 1/16W
R9049 401 105 0603 MT-GLAZE 10K JA 1/16W
R9050 401 105 0603 MT-GLAZE 10K JA 1/16W
R9051 401 105 0603 MT-GLAZE 10K JA 1/16W
R9052 401 105 0702 MT-GLAZE 100K JA 1/16W
R9053 401 105 0405 MT-GLAZE 100 JA 1/16W
R9054 401 105 0702 MT-GLAZE 100K JA 1/16W
R9055 401 105 0405 MT-GLAZE 100 JA 1/16W
R9056 401 105 0702 MT-GLAZE 100K JA 1/16W
R9057 401 105 0405 MT-GLAZE 100 JA 1/16W
R9058 401 105 0702 MT-GLAZE 100K JA 1/16W
R9063 401 105 7909 MT-GLAZE 0.000 ZA 1/16W
R9064 401 105 0405 MT-GLAZE 100 JA 1/16W
Ref. No. Part No. Description
Electrical Parts List
-74-
Ref. No. Part No. Description

R9065 401 105 0405 MT-GLAZE 100 JA 1/16W
R9066 401 105 0603 MT-GLAZE 10K JA 1/16W
R9067 401 105 0603 MT-GLAZE 10K JA 1/16W
R9068 401 105 0603 MT-GLAZE 10K JA 1/16W
R9069 401 105 0603 MT-GLAZE 10K JA 1/16W
R9071 401 105 0603 MT-GLAZE 10K JA 1/16W
R9072 401 105 0603 MT-GLAZE 10K JA 1/16W
R9073 401 105 3307 MT-GLAZE 2.7K JA 1/16W
R9074 401 105 1501 MT-GLAZE 1.5K JA 1/16W
R9075 401 105 5301 MT-GLAZE 4.7K JA 1/16W
R9076 401 105 0603 MT-GLAZE 10K JA 1/16W
R9081 401 226 1206 MT-GLAZE 150 FA 1/16W
R9082 401 226 1206 MT-GLAZE 150 FA 1/16W
R9083 401 105 0405 MT-GLAZE 100 JA 1/16W
R9084 401 226 1206 MT-GLAZE 150 FA 1/16W
R9085 401 226 1206 MT-GLAZE 150 FA 1/16W
R9086 401 105 0405 MT-GLAZE 100 JA 1/16W
R9087 401 226 1206 MT-GLAZE 150 FA 1/16W
R9088 401 226 1206 MT-GLAZE 150 FA 1/16W
R9089 401 105 0405 MT-GLAZE 100 JA 1/16W
R9093 401 105 0603 MT-GLAZE 10K JA 1/16W
R9094 401 105 0306 MT-GLAZE 10 JA 1/16W
R9095 401 105 0405 MT-GLAZE 100 JA 1/16W
R9096 401 105 0405 MT-GLAZE 100 JA 1/16W
R9097 401 105 0306 MT-GLAZE 10 JA 1/16W
R9098 401 226 1206 MT-GLAZE 150 FA 1/16W
R9099 401 226 1206 MT-GLAZE 150 FA 1/16W
R9100 401 105 3307 MT-GLAZE 2.7K JA 1/16W
R9101 401 105 0405 MT-GLAZE 100 JA 1/16W
R9102 401 226 1206 MT-GLAZE 150 FA 1/16W
R9103 401 226 1206 MT-GLAZE 150 FA 1/16W
R9104 401 105 0405 MT-GLAZE 100 JA 1/16W
R9105 401 226 1206 MT-GLAZE 150 FA 1/16W
R9106 401 226 1206 MT-GLAZE 150 FA 1/16W
R9107 401 105 0405 MT-GLAZE 100 JA 1/16W
R9110 401 105 1501 MT-GLAZE 1.5K JA 1/16W
R9111 401 105 0603 MT-GLAZE 10K JA 1/16W
R9112 401 105 0306 MT-GLAZE 10 JA 1/16W
R9113 401 105 0405 MT-GLAZE 100 JA 1/16W
R9114 401 105 0405 MT-GLAZE 100 JA 1/16W
R9115 401 105 0306 MT-GLAZE 10 JA 1/16W
R9116 401 226 1206 MT-GLAZE 150 FA 1/16W
R9117 401 226 1206 MT-GLAZE 150 FA 1/16W
R9118 401 105 0405 MT-GLAZE 100 JA 1/16W
R9119 401 226 1206 MT-GLAZE 150 FA 1/16W
R9120 401 105 5301 MT-GLAZE 4.7K JA 1/16W
R9121 401 226 1206 MT-GLAZE 150 FA 1/16W
R9122 401 105 0405 MT-GLAZE 100 JA 1/16W
R9123 401 226 1206 MT-GLAZE 150 FA 1/16W
R9124 401 226 1206 MT-GLAZE 150 FA 1/16W
R9125 401 105 0405 MT-GLAZE 100 JA 1/16W
R9128 401 105 0603 MT-GLAZE 10K JA 1/16W
R9129 401 105 0306 MT-GLAZE 10 JA 1/16W
R9130 401 105 0603 MT-GLAZE 10K JA 1/16W
R9131 401 105 0405 MT-GLAZE 100 JA 1/16W
R9132 401 105 0405 MT-GLAZE 100 JA 1/16W
R9133 401 105 0306 MT-GLAZE 10 JA 1/16W
R9134 401 105 0405 MT-GLAZE 100 JA 1/16W
R9135 401 257 7000 MT-GLAZE 820 FA 1/16W
R9136 401 257 7000 MT-GLAZE 820 FA 1/16W
R9137 401 105 0405 MT-GLAZE 100 JA 1/16W
R9138 401 257 7000 MT-GLAZE 820 FA 1/16W
R9139 401 257 7000 MT-GLAZE 820 FA 1/16W
R9141 401 105 0405 MT-GLAZE 100 JA 1/16W
R9142 401 257 7000 MT-GLAZE 820 FA 1/16W
R9143 401 257 7000 MT-GLAZE 820 FA 1/16W
R9144 401 113 4402 MT-GLAZE 75 JA 1/16W
R9145 401 113 4402 MT-GLAZE 75 JA 1/16W
R9146 401 113 4402 MT-GLAZE 75 JA 1/16W
R9158 401 105 3307 MT-GLAZE 2.7K JA 1/16W
R9159 401 105 1501 MT-GLAZE 1.5K JA 1/16W
R9160 401 105 5301 MT-GLAZE 4.7K JA 1/16W
R9161 401 105 0603 MT-GLAZE 10K JA 1/16W
R9171 401 105 0405 MT-GLAZE 100 JA 1/16W
R9172 401 105 0405 MT-GLAZE 100 JA 1/16W
R9174 401 105 0405 MT-GLAZE 100 JA 1/16W
R9175 401 105 0405 MT-GLAZE 100 JA 1/16W
R9176 401 105 0405 MT-GLAZE 100 JA 1/16W
R9177 401 105 0405 MT-GLAZE 100 JA 1/16W
R9183 401 105 0603 MT-GLAZE 10K JA 1/16W
R9184 401 105 0603 MT-GLAZE 10K JA 1/16W
R9185 401 105 0603 MT-GLAZE 10K JA 1/16W
R9186 401 105 0603 MT-GLAZE 10K JA 1/16W
R9187 401 105 0603 MT-GLAZE 10K JA 1/16W
R9188 401 105 0603 MT-GLAZE 10K JA 1/16W
R9189 401 105 0603 MT-GLAZE 10K JA 1/16W
R9191 401 105 0603 MT-GLAZE 10K JA 1/16W
R9501 401 105 0603 MT-GLAZE 10K JA 1/16W
R9502 401 105 5301 MT-GLAZE 4.7K JA 1/16W
R9503 401 105 5301 MT-GLAZE 4.7K JA 1/16W
R9504 401 105 0603 MT-GLAZE 10K JA 1/16W
R9505 401 105 5301 MT-GLAZE 4.7K JA 1/16W
R9506 401 105 5301 MT-GLAZE 4.7K JA 1/16W
R9507 401 105 0405 MT-GLAZE 100 JA 1/16W
R9508 401 105 5301 MT-GLAZE 4.7K JA 1/16W
R9509 401 105 5301 MT-GLAZE 4.7K JA 1/16W
R9511 401 105 0603 MT-GLAZE 10K JA 1/16W
R9512 401 105 0603 MT-GLAZE 10K JA 1/16W
R9513 401 105 0603 MT-GLAZE 10K JA 1/16W
R9515 401 105 0405 MT-GLAZE 100 JA 1/16W
R9516 401 105 0405 MT-GLAZE 100 JA 1/16W
R9517 401 105 0405 MT-GLAZE 100 JA 1/16W
R9518 401 105 0405 MT-GLAZE 100 JA 1/16W
R9519 401 105 0405 MT-GLAZE 100 JA 1/16W
R9521 401 105 0405 MT-GLAZE 100 JA 1/16W
R9522 401 105 0405 MT-GLAZE 100 JA 1/16W
COIL
L9001 645 026 1008 INDUCTOR,3.3U M
L9002 645 026 1008 INDUCTOR,3.3U M
L9003 645 026 1008 INDUCTOR,3.3U M
L9004 645 026 1008 INDUCTOR,3.3U M
L9005 645 026 1008 INDUCTOR,3.3U M
L9006 645 026 1008 INDUCTOR,3.3U M
DIODE
D9001 407 149 0807 DIODE 1SS355-TE-17
D9002 407 149 0807 DIODE 1SS355-TE-17
D9003 407 149 0807 DIODE 1SS355-TE-17
D9011 407 206 5608 ZENER DIODE UDZS-TE-1710B
D9012 407 206 5608 ZENER DIODE UDZS-TE-1710B
D9013 407 223 1102 ZENER DIODE 02DZ6.2Y(TPH3
D9014 407 223 1102 ZENER DIODE 02DZ6.2Y(TPH3
D9021 407 190 4106 DIODE SFPL-52V
MISCELLANEOUS
K90A 645 049 9708 SOCKET,PWB 40P
K90B 645 049 9708 SOCKET,PWB 40P
K90C 645 041 6064 PLUG,I/O 176P
K90C1 610 289 9788 JOINT GUIDE PIN ML6A
K90C2 610 289 9788 JOINT GUIDE PIN ML6A
K90D 645 041 6064 PLUG,I/O 176P
K90D1 610 289 9788 JOINT GUIDE PIN ML6A
K90D2 610 289 9788 JOINT GUIDE PIN ML6A
K90E 645 041 6064 PLUG,I/O 176P
K90E1 610 289 9788 JOINT GUIDE PIN ML6A
K90E2 610 289 9788 JOINT GUIDE PIN ML6A
K90G 645 032 6523 PLUG,13P
K90K 645 009 8390 PLUG,ANT 2P
K90L 645 009 8390 PLUG,ANT 2P
K90M 645 009 8390 PLUG,ANT 2P
K90N 645 036 1326 TERMINAL
K90P 645 036 1326 TERMINAL
K90Q 645 041 8136 PLUG,40P
********************************************************
610 292 1380 ASSY,PWB,MOTOR&AUDIO MV6A
TRANSISTOR
Q001 405 014 4509 TR 2SC2412K T146 R
405 014 4608 TR 2SC2412K T146 S
405 015 8704 TR 2SC2812-L6-TB
405 015 8902 TR 2SC2812-L7-TB
405 163 1602 TR 2SC2812N-L6-TB0
405 163 1701 TR 2SC2812N-L7-TB0
Q003 405 014 4509 TR 2SC2412K T146 R
405 014 4608 TR 2SC2412K T146 S
405 015 8704 TR 2SC2812-L6-TB
405 015 8902 TR 2SC2812-L7-TB
405 163 1602 TR 2SC2812N-L6-TB0
405 163 1701 TR 2SC2812N-L7-TB0
Q004 405 014 4509 TR 2SC2412K T146 R
405 014 4608 TR 2SC2412K T146 S
405 015 8704 TR 2SC2812-L6-TB
405 015 8902 TR 2SC2812-L7-TB
405 163 1602 TR 2SC2812N-L6-TB0
405 163 1701 TR 2SC2812N-L7-TB0
Q005 405 014 4509 TR 2SC2412K T146 R
405 014 4608 TR 2SC2412K T146 S
405 015 8704 TR 2SC2812-L6-TB
405 015 8902 TR 2SC2812-L7-TB
405 163 1602 TR 2SC2812N-L6-TB0
405 163 1701 TR 2SC2812N-L7-TB0
INTEGRATED CIRCUIT
IC001 409 017 7208 IC LA4261
IC1601 409 114 4803 IC LB1641
IC1611 409 114 4803 IC LB1641
IC1631 409 085 1900 IC LB1645N
CAPACITOR
C001 403 280 1802 ELECT 100U M 25V
C003 403 215 2201 CERAMIC 0.01U K 50V
C004 403 280 1802 ELECT 100U M 25V
C006 403 215 2201 CERAMIC 0.01U K 50V
C007 403 280 1802 ELECT 100U M 25V
C008 403 162 6604 ELECT 2.2U M 50V
C009 403 298 9609 CERAMIC 0.1U K 16V
C010 403 298 9609 CERAMIC 0.1U K 16V
C011 403 343 4900 ELECT 470U M 25V
C012 403 298 9609 CERAMIC 0.1U K 16V
C013 403 343 4900 ELECT 470U M 25V
C014 403 343 4900 ELECT 470U M 25V
C015 403 266 8801 NP-ELECT 2.2U M 50V
C016 403 266 8801 NP-ELECT 2.2U M 50V
-75-
Ref. No. Part No. Description
Electrical Parts List
Ref. No. Part No. Description

C017 403 280 1802 ELECT 100U M 25V
C018 403 343 4900 ELECT 470U M 25V
C019 403 343 4900 ELECT 470U M 25V
C021 403 343 4900 ELECT 470U M 25V
C026 403 343 4900 ELECT 470U M 25V
C1602 403 215 2201 CERAMIC 0.01U K 50V
C1603 403 215 2201 CERAMIC 0.01U K 50V
C1612 403 215 2201 CERAMIC 0.01U K 50V
C1613 403 215 2201 CERAMIC 0.01U K 50V
C1631 403 343 4900 ELECT 470U M 25V
C1632 403 215 2201 CERAMIC 0.01U K 50V
C1633 403 343 4900 ELECT 470U M 25V
C1642 403 215 2201 CERAMIC 0.01U K 50V
C1643 403 281 5205 CERAMIC 0.22U Z 16V
C1653 403 343 4900 ELECT 470U M 25V
C1654 403 215 2201 CERAMIC 0.01U K 50V
C1656 403 343 4900 ELECT 470U M 25V
C1893 403 164 0204 CERAMIC 0.1U Z 25V
C1894 403 164 0204 CERAMIC 0.1U Z 25V
C1895 403 164 0204 CERAMIC 0.1U Z 25V
RESISTOR
R001 401 105 3208 MT-GLAZE 270 JA 1/16W
R002 401 105 5301 MT-GLAZE 4.7K JA 1/16W
R003 401 105 2102 MT-GLAZE 18K JA 1/16W
R004 401 105 5301 MT-GLAZE 4.7K JA 1/16W
R005 401 105 2102 MT-GLAZE 18K JA 1/16W
R006 401 105 3208 MT-GLAZE 270 JA 1/16W
R007 401 105 2706 MT-GLAZE 220 JA 1/16W
R008 401 105 0603 MT-GLAZE 10K JA 1/16W
R009 401 105 4205 MT-GLAZE 33K JA 1/16W
R011 401 148 6006 MT-GLAZE 2.2 JA 1/16W
R012 401 105 5905 MT-GLAZE 560 JA 1/16W
R013 401 148 6006 MT-GLAZE 2.2 JA 1/16W
R014 401 105 5905 MT-GLAZE 560 JA 1/16W
R016 401 105 0504 MT-GLAZE 1K JA 1/16W
R017 401 105 6001 MT-GLAZE 5.6K JA 1/16W
R018 401 105 0603 MT-GLAZE 10K JA 1/16W
R021 401 105 7909 MT-GLAZE 0.000 ZA 1/16W
R022 401 105 6001 MT-GLAZE 5.6K JA 1/16W
R023 401 105 7909 MT-GLAZE 0.000 ZA 1/16W
R024 401 105 6001 MT-GLAZE 5.6K JA 1/16W
R028 401 105 7909 MT-GLAZE 0.000 ZA 1/16W
R031 401 105 7909 MT-GLAZE 0.000 ZA 1/16W
R035 401 105 7909 MT-GLAZE 0.000 ZA 1/16W
R036 401 105 7909 MT-GLAZE 0.000 ZA 1/16W
R1601 401 105 4106 MT-GLAZE 3.3K JA 1/16W
R1602 401 105 4106 MT-GLAZE 3.3K JA 1/16W
R1603 401 105 0504 MT-GLAZE 1K JA 1/16W
R1604 401 105 7909 MT-GLAZE 0.000 ZA 1/16W
R1611 401 105 4106 MT-GLAZE 3.3K JA 1/16W
R1612 401 105 4106 MT-GLAZE 3.3K JA 1/16W
R1613 401 105 0504 MT-GLAZE 1K JA 1/16W
R1614 401 105 7909 MT-GLAZE 0.000 ZA 1/16W
R1631 401 105 4106 MT-GLAZE 3.3K JA 1/16W
R1632 401 105 4106 MT-GLAZE 3.3K JA 1/16W
R1633 401 105 0504 MT-GLAZE 1K JA 1/16W
R1634 401 105 7909 MT-GLAZE 0.000 ZA 1/16W
COIL
L002 645 026 1008 INDUCTOR,3.3U M
DIODE
D001 407 149 0807 DIODE 1SS355-TE-17
D002 407 223 1003 ZENER DIODE 02DZ5.1Y(TPH3
D1601 407 223 1003 ZENER DIODE 02DZ5.1Y(TPH3
D1602 407 149 0807 DIODE 1SS355-TE-17
D1603 407 149 0807 DIODE 1SS355-TE-17
D1611 407 223 1003 ZENER DIODE 02DZ5.1Y(TPH3
D1612 407 149 0807 DIODE 1SS355-TE-17
D1613 407 149 0807 DIODE 1SS355-TE-17
D1631 407 223 0501 ZENER DIODE 02DZ12Y(TPH3)
D1632 407 149 0807 DIODE 1SS355-TE-17
D1633 407 149 0807 DIODE 1SS355-TE-17
MISCELLANEOUS
IC001A 610 295 1271 ASSY,HEAT SINK MV6A
IC001B 411 003 8908 SCR PAN+SW 3X6
IC001D 411 004 4404 NUT HEX 3
411 054 7509 NUT HEX 3
*04* 610 295 1370 HEAT SINK E-MV6A
*04* 610 230 8341 RADIATER MTG BRKT-S6KH
K16A 645 041 8136 PLUG,40P
K16B 645 029 6314 PULG,3P
K16C 645 004 2904 PLUG,4P
K16D 645 004 2898 PLUG,3P
K16E 645 029 6321 PULG,4P
K16F 645 043 3719 PLUG,3P
K16H 645 029 6345 PULG,6P
********************************************************
610 292 1397 ASSY,PWB,CONTROL MV6A
CAPACITOR
C6801 403 298 9609 CERAMIC 0.1U K 16V
C6802 403 298 9609 CERAMIC 0.1U K 16V
C6803 403 298 9609 CERAMIC 0.1U K 16V
RESISTOR
R6801 401 105 2904 MT-GLAZE 22K JA 1/16W
R6802 401 105 1600 MT-GLAZE 15K JA 1/16W
R6803 401 105 6001 MT-GLAZE 5.6K JA 1/16W
R6804 401 105 5301 MT-GLAZE 4.7K JA 1/16W
R6806 401 105 3307 MT-GLAZE 2.7K JA 1/16W
R6807 401 105 2003 MT-GLAZE 1.8K JA 1/16W
R6808 401 105 1501 MT-GLAZE 1.5K JA 1/16W
R6809 401 105 5202 MT-GLAZE 470 JA 1/16W
R6812 401 105 2904 MT-GLAZE 22K JA 1/16W
R6813 401 105 1600 MT-GLAZE 15K JA 1/16W
R6814 401 105 6001 MT-GLAZE 5.6K JA 1/16W
R6816 401 105 5301 MT-GLAZE 4.7K JA 1/16W
R6817 401 105 3307 MT-GLAZE 2.7K JA 1/16W
R6818 401 105 2003 MT-GLAZE 1.8K JA 1/16W
R6819 401 105 1501 MT-GLAZE 1.5K JA 1/16W
R6821 401 105 5202 MT-GLAZE 470 JA 1/16W
R6823 401 105 2904 MT-GLAZE 22K JA 1/16W
R6824 401 105 1600 MT-GLAZE 15K JA 1/16W
R6826 401 105 6001 MT-GLAZE 5.6K JA 1/16W
R6827 401 105 5301 MT-GLAZE 4.7K JA 1/16W
R6828 401 105 3307 MT-GLAZE 2.7K JA 1/16W
R6829 401 105 2003 MT-GLAZE 1.8K JA 1/16W
R6831 401 105 1501 MT-GLAZE 1.5K JA 1/16W
R6832 401 105 5202 MT-GLAZE 470 JA 1/16W
DIODE
D6801 407 223 1102 ZENER DIODE 02DZ6.2Y(TPH3
D6802 407 223 1102 ZENER DIODE 02DZ6.2Y(TPH3
D6803 407 223 1102 ZENER DIODE 02DZ6.2Y(TPH3
D6804 407 223 1102 ZENER DIODE 02DZ6.2Y(TPH3
MISCELLANEOUS
K96A 645 046 8254 PLUG,30P
K96B 645 005 8387 PLUG,6P
K96U 645 012 2248 PLUG,4P
SW6801 645 025 3478 SWITCH,PUSH 1P-2TX1
SW6802 645 025 3478 SWITCH,PUSH 1P-2TX1
SW6803 645 025 3478 SWITCH,PUSH 1P-2TX1
SW6804 645 025 3478 SWITCH,PUSH 1P-2TX1
SW6806 645 025 3478 SWITCH,PUSH 1P-2TX1
SW6807 645 025 3478 SWITCH,PUSH 1P-2TX1
SW6809 645 025 3478 SWITCH,PUSH 1P-2TX1
SW6811 645 025 3478 SWITCH,PUSH 1P-2TX1
SW6812 645 025 3478 SWITCH,PUSH 1P-2TX1
SW6813 645 025 3478 SWITCH,PUSH 1P-2TX1
SW6814 645 025 3478 SWITCH,PUSH 1P-2TX1
SW6816 645 025 3478 SWITCH,PUSH 1P-2TX1
SW6817 645 025 3478 SWITCH,PUSH 1P-2TX1
SW6819 645 025 3478 SWITCH,PUSH 1P-2TX1
SW6821 645 025 3478 SWITCH,PUSH 1P-2TX1
SW6822 645 025 3478 SWITCH,PUSH 1P-2TX1
SW6824 645 025 3478 SWITCH,PUSH 1P-2TX1
SW6825 645 025 3478 SWITCH,PUSH 1P-2TX1
********************************************************
610 292 1403 ASSY,PWB,RS232C MV6A
INTEGRATED CIRCUIT
IC3801 409 380 6303 IC HIN232CB
409 273 3501 IC SP232ACT
IC3803 409 380 6303 IC HIN232CB
409 273 3501 IC SP232ACT
IC3804 409 438 5609 IC TC74ACT08FT
CAPACITOR
C3851 403 162 6208 ELECT 1U M 50V
C3852 403 162 6208 ELECT 1U M 50V
C3853 403 162 6208 ELECT 1U M 50V
C3854 403 162 6208 ELECT 1U M 50V
C3855 403 283 6309 CERAMIC 1U Z 10V
C3856 403 175 4505 ELECT 47U M 6.3V
C3857 403 162 4709 ELECT 10U M 16V
C3858 403 162 4709 ELECT 10U M 16V
C3859 403 162 6208 ELECT 1U M 50V
C3861 403 162 6208 ELECT 1U M 50V
C3862 403 162 6208 ELECT 1U M 50V
C3863 403 162 6208 ELECT 1U M 50V
C3864 403 175 4505 ELECT 47U M 6.3V
C3865 403 283 6309 CERAMIC 1U Z 10V
C3866 403 175 4505 ELECT 47U M 6.3V
C3867 403 283 6309 CERAMIC 1U Z 10V
RESISTOR
R3851 401 105 0405 MT-GLAZE 100 JA 1/16W
R3852 401 105 0405 MT-GLAZE 100 JA 1/16W
R3855 401 105 0405 MT-GLAZE 100 JA 1/16W
R3856 401 105 0603 MT-GLAZE 10K JA 1/16W
R3857 401 105 4007 MT-GLAZE 330 JA 1/16W
R3858 401 105 0405 MT-GLAZE 100 JA 1/16W
R3859 401 105 0405 MT-GLAZE 100 JA 1/16W
R3861 401 105 5509 MT-GLAZE 470K JA 1/16W
R3862 401 105 5509 MT-GLAZE 470K JA 1/16W
R3863 401 105 0405 MT-GLAZE 100 JA 1/16W
R3864 401 105 0405 MT-GLAZE 100 JA 1/16W
R3865 401 105 0405 MT-GLAZE 100 JA 1/16W
R3866 401 105 0405 MT-GLAZE 100 JA 1/16W
R3868 401 105 7909 MT-GLAZE 0.000 ZA 1/16W
R3869 401 105 7909 MT-GLAZE 0.000 ZA 1/16W
R3871 401 105 7909 MT-GLAZE 0.000 ZA 1/16W
R3872 401 105 7909 MT-GLAZE 0.000 ZA 1/16W
Ref. No. Part No. Description
Electrical Parts List
-76-
Ref. No. Part No. Description

R3873 401 105 7909 MT-GLAZE 0.000 ZA 1/16W
R3874 401 105 7909 MT-GLAZE 0.000 ZA 1/16W
R3877 401 105 0405 MT-GLAZE 100 JA 1/16W
R3878 401 105 0405 MT-GLAZE 100 JA 1/16W
R3882 401 105 7909 MT-GLAZE 0.000 ZA 1/16W
R3883 401 105 7909 MT-GLAZE 0.000 ZA 1/16W
R3884 401 105 0405 MT-GLAZE 100 JA 1/16W
R3885 401 105 0405 MT-GLAZE 100 JA 1/16W
COIL
L3851 645 014 2659 FILTER,EMI 10MHZ
L3852 645 014 2659 FILTER,EMI 10MHZ
L3853 645 014 2659 FILTER,EMI 10MHZ
L3854 645 014 2659 FILTER,EMI 10MHZ
L3855 645 014 2659 FILTER,EMI 10MHZ
L3856 645 014 2659 FILTER,EMI 10MHZ
L3857 645 026 1008 INDUCTOR,3.3U M
L3858 645 014 2659 FILTER,EMI 10MHZ
L3859 645 014 2659 FILTER,EMI 10MHZ
DIODE
D3851 407 223 0501 ZENER DIODE 02DZ12Y(TPH3)
D3852 407 223 0501 ZENER DIODE 02DZ12Y(TPH3)
D3853 407 223 0501 ZENER DIODE 02DZ12Y(TPH3)
D3854 407 223 0501 ZENER DIODE 02DZ12Y(TPH3)
D3855 407 223 0501 ZENER DIODE 02DZ12Y(TPH3)
D3856 407 223 0501 ZENER DIODE 02DZ12Y(TPH3)
D3857 407 223 0501 ZENER DIODE 02DZ12Y(TPH3)
D3858 407 223 0501 ZENER DIODE 02DZ12Y(TPH3)
D3859 407 223 0501 ZENER DIODE 02DZ12Y(TPH3)
D3861 407 223 0501 ZENER DIODE 02DZ12Y(TPH3)
D3862 407 223 0501 ZENER DIODE 02DZ12Y(TPH3)
D3863 407 223 0501 ZENER DIODE 02DZ12Y(TPH3)
D3866 407 223 1102 ZENER DIODE 02DZ6.2Y(TPH3
D3867 407 223 1102 ZENER DIODE 02DZ6.2Y(TPH3
D3868 407 223 1102 ZENER DIODE 02DZ6.2Y(TPH3
D3869 407 223 0501 ZENER DIODE 02DZ12Y(TPH3)
D3871 407 223 0501 ZENER DIODE 02DZ12Y(TPH3)
D3872 407 223 0501 ZENER DIODE 02DZ12Y(TPH3)
D3873 407 223 0501 ZENER DIODE 02DZ12Y(TPH3)
D3874 407 223 1102 ZENER DIODE 02DZ6.2Y(TPH3
D3875 407 223 1102 ZENER DIODE 02DZ6.2Y(TPH3
D3876 407 223 0501 ZENER DIODE 02DZ12Y(TPH3)
D3877 407 223 0501 ZENER DIODE 02DZ12Y(TPH3)
D3878 407 223 0501 ZENER DIODE 02DZ12Y(TPH3)
D3879 407 223 0501 ZENER DIODE 02DZ12Y(TPH3)
D3881 407 223 0501 ZENER DIODE 02DZ12Y(TPH3)
D3882 407 223 0501 ZENER DIODE 02DZ12Y(TPH3)
D3883 407 223 0501 ZENER DIODE 02DZ12Y(TPH3)
D3884 407 223 0501 ZENER DIODE 02DZ12Y(TPH3)
MISCELLANEOUS
IC3802 408 016 8803 PC PC113 (VDE0884)
K38A 645 027 8778 PLUG,D-SUB 9P
K38B 645 027 8778 PLUG,D-SUB 9P
K38C 645 028 0382 SOCKET,USB 4P
K38D 645 000 2571 JACK,PHONE D8.0
K38DA 610 266 0715 EARTH BRKT MIC-M6FA
K38E 645 044 8263 JACK,RCA-2
K38F 645 032 6523 PLUG,13P
K38G 645 036 1326 TERMINAL
SW3801 645 042 8197 SWITCH,PUSH 1P-1TX1
********************************************************
610 292 1410 ASSY,PWB,LED MV6A
TRANSISTOR
Q6851 405 134 5905 TR 2SA1037AK-T146-R
405 147 2205 TR 2SA1037AK-S-T146
405 002 0308 TR 2SA1037K T146 R
405 002 0407 TR 2SA1037K T146 S
405 002 6706 TR 2SA1179-M6-TB
405 002 6904 TR 2SA1179-M7-TB
405 163 1503 TR 2SA1179N-M6-TB
405 163 2708 TR 2SA1179N-M7-TB
Q6852 405 134 5905 TR 2SA1037AK-T146-R
405 147 2205 TR 2SA1037AK-S-T146
405 002 0308 TR 2SA1037K T146 R
405 002 0407 TR 2SA1037K T146 S
405 002 6706 TR 2SA1179-M6-TB
405 002 6904 TR 2SA1179-M7-TB
405 163 1503 TR 2SA1179N-M6-TB
405 163 2708 TR 2SA1179N-M7-TB
Q6853 405 134 5905 TR 2SA1037AK-T146-R
405 147 2205 TR 2SA1037AK-S-T146
405 002 0308 TR 2SA1037K T146 R
405 002 0407 TR 2SA1037K T146 S
405 002 6706 TR 2SA1179-M6-TB
405 002 6904 TR 2SA1179-M7-TB
405 163 1503 TR 2SA1179N-M6-TB
405 163 2708 TR 2SA1179N-M7-TB
Q6854 405 134 5905 TR 2SA1037AK-T146-R
405 147 2205 TR 2SA1037AK-S-T146
405 002 0308 TR 2SA1037K T146 R
405 002 0407 TR 2SA1037K T146 S
405 002 6706 TR 2SA1179-M6-TB
405 002 6904 TR 2SA1179-M7-TB
405 163 1503 TR 2SA1179N-M6-TB
405 163 2708 TR 2SA1179N-M7-TB
RESISTOR
R6851 401 105 5202 MT-GLAZE 470 JA 1/16W
R6852 401 105 5202 MT-GLAZE 470 JA 1/16W
R6853 401 105 5202 MT-GLAZE 470 JA 1/16W
R6854 401 105 5202 MT-GLAZE 470 JA 1/16W
R6855 401 105 5202 MT-GLAZE 470 JA 1/16W
R6856 401 105 5202 MT-GLAZE 470 JA 1/16W
R6857 401 105 5202 MT-GLAZE 470 JA 1/16W
R6858 401 105 5202 MT-GLAZE 470 JA 1/16W
R6861 401 105 0405 MT-GLAZE 100 JA 1/16W
R6862 401 105 2805 MT-GLAZE 2.2K JA 1/16W
R6863 401 105 0405 MT-GLAZE 100 JA 1/16W
R6864 401 105 2805 MT-GLAZE 2.2K JA 1/16W
R6865 401 105 0405 MT-GLAZE 100 JA 1/16W
R6866 401 105 2805 MT-GLAZE 2.2K JA 1/16W
R6867 401 105 0405 MT-GLAZE 100 JA 1/16W
R6868 401 105 2805 MT-GLAZE 2.2K JA 1/16W
DIODE
D6851 407 196 9907 LED SEL4828A
D6851A 610 290 9340 HOLDER LED A-MV6A
D6852 407 196 9709 LED SEL4228C
D6853 407 196 9808 LED SEL4428E
D6854 407 196 9709 LED SEL4228C
D6855 407 223 1102 ZENER DIODE 02DZ6.2Y(TPH3
D6856 407 223 1102 ZENER DIODE 02DZ6.2Y(TPH3
D6857 407 223 1102 ZENER DIODE 02DZ6.2Y(TPH3
D6858 407 223 1102 ZENER DIODE 02DZ6.2Y(TPH3
D6859 407 223 1102 ZENER DIODE 02DZ6.2Y(TPH3
MISCELLANEOUS
K68B 645 005 8387 PLUG,6P
********************************************************
610 292 1427 ASSY,PWB,R/C1 MV6A
CAPACITOR
C6841 403 348 5803 CERAMIC 0.47U K 10V
C6842 403 348 5803 CERAMIC 0.47U K 10V
RESISTOR
R6841 401 105 0405 MT-GLAZE 100 JA 1/16W
R6842 401 105 0405 MT-GLAZE 100 JA 1/16W
DIODE
D6841 407 223 0501 ZENER DIODE 02DZ12Y(TPH3)
MISCELLANEOUS
A6841 645 034 5029 UNIT,REMOCON RECEIVER
K68E 645 012 2248 PLUG,4P
********************************************************
610 292 1434 ASSY,PWB,R/C2 MV6A
CAPACITOR
C6846 403 348 5803 CERAMIC 0.47U K 10V
C6847 403 348 5803 CERAMIC 0.47U K 10V
RESISTOR
R6846 401 105 0405 MT-GLAZE 100 JA 1/16W
R6847 401 105 0405 MT-GLAZE 100 JA 1/16W
DIODE
D6846 407 223 0501 ZENER DIODE 02DZ12Y(TPH3)
MISCELLANEOUS
A6846 645 034 5029 UNIT,REMOCON RECEIVER
K68D 645 012 2248 PLUG,4P
********************************************************
610 292 1441 ASSY,PWB,SENSOR MV6A
INTEGRATED CIRCUIT
IC5801 409 481 8602 IC LM76CHMX-5
CAPACITOR
C5801 403 164 0204 CERAMIC 0.1U Z 25V
C5802 403 162 4709 ELECT 10U M 16V
RESISTOR
R5802 401 105 7909 MT-GLAZE 0.000 ZA 1/16W
R5803 401 105 0603 MT-GLAZE 10K JA 1/16W
R5805 401 105 0603 MT-GLAZE 10K JA 1/16W
R5807 401 105 0405 MT-GLAZE 100 JA 1/16W
R5808 401 105 0405 MT-GLAZE 100 JA 1/16W
MISCELLANEOUS
K58A 645 012 2248 PLUG,4P
********************************************************
610 290 6059 ASSY PWB DVI MV6A
TRANSISTOR
Q8041 405 014 4509 TR 2SC2412K T146 R
405 014 4608 TR 2SC2412K T146 S
405 015 8704 TR 2SC2812-L6-TB
405 015 8902 TR 2SC2812-L7-TB
405 163 1602 TR 2SC2812N-L6-TB0
405 163 1701 TR 2SC2812N-L7-TB0
Q8051 405 014 4509 TR 2SC2412K T146 R
Q8061 405 014 4509 TR 2SC2412K T146 R
405 014 4608 TR 2SC2412K T146 S
405 015 8704 TR 2SC2812-L6-TB
405 015 8902 TR 2SC2812-L7-TB
405 163 1602 TR 2SC2812N-L6-TB0
405 163 1701 TR 2SC2812N-L7-TB0
-77-
Ref. No. Part No. Description
Electrical Parts List
Ref. No. Part No. Description

Q8071 405 014 4509 TR 2SC2412K T146 R
405 014 4608 TR 2SC2412K T146 S
405 015 8704 TR 2SC2812-L6-TB
405 015 8902 TR 2SC2812-L7-TB
405 163 1602 TR 2SC2812N-L6-TB0
405 163 1701 TR 2SC2812N-L7-TB0
Q8081 405 014 4509 TR 2SC2412K T146 R
405 014 4608 TR 2SC2412K T146 S
405 015 8704 TR 2SC2812-L6-TB
405 015 8902 TR 2SC2812-L7-TB
405 163 1602 TR 2SC2812N-L6-TB0
405 163 1701 TR 2SC2812N-L7-TB0
Q8091 405 014 4509 TR 2SC2412K T146 R
405 014 4608 TR 2SC2412K T146 S
405 015 8704 TR 2SC2812-L6-TB
405 015 8902 TR 2SC2812-L7-TB
405 163 1602 TR 2SC2812N-L6-TB0
405 163 1701 TR 2SC2812N-L7-TB0
Q8101 405 014 4509 TR 2SC2412K T146 R
405 014 4608 TR 2SC2412K T146 S
405 015 8704 TR 2SC2812-L6-TB
405 015 8902 TR 2SC2812-L7-TB
405 163 1602 TR 2SC2812N-L6-TB0
405 163 1701 TR 2SC2812N-L7-TB0
Q8102 405 014 4509 TR 2SC2412K T146 R
405 014 4608 TR 2SC2412K T146 S
405 015 8704 TR 2SC2812-L6-TB
405 015 8902 TR 2SC2812-L7-TB
405 163 1602 TR 2SC2812N-L6-TB0
405 163 1701 TR 2SC2812N-L7-TB0
INTEGRATED CIRCUIT
IC8001 410 365 2203 IC SII161ACT100
IC8015 409 462 2308 IC TC7SZ04FU-TE852
IC8016 409 462 2308 IC TC7SZ04FU-TE852
IC8017 409 462 2308 IC TC7SZ04FU-TE852
IC8020 410 391 2109 IC TC74VCX374FT(EL)
IC8021 409 484 2003 IC BA7078AF-E2
IC8031 410 343 7008 IC SN74AHCT1G14DBVR
IC8032 410 343 7008 IC SN74AHCT1G14DBVR
IC8033 410 343 7008 IC SN74AHCT1G14DBVR
IC8041 409 441 8406 IC LA7217M-T-TRM
IC8051 409 445 7306 IC QS3125QX
IC8061 409 429 6400 IC AD8055ART
IC8062 409 429 6400 IC AD8055ART
IC8063 409 429 6400 IC AD8055ART
IC8064 410 343 7008 IC SN74AHCT1G14DBVR
IC8065 410 343 7008 IC SN74AHCT1G14DBVR
IC8071 410 401 7506 IC TC74VCX16374FT
IC8072 410 401 7506 IC TC74VCX16374FT
IC8073 410 401 7506 IC TC74VCX16374FT
IC8141 409 380 6303 IC HIN232CB
409 273 3501 IC SP232ACT
IC8151 410 296 5700 IC TWM7000-151020
IC8152 410 275 5707 IC TWM7000-162020
410 275 5806 IC TWM7000-162020
IC8171 409 395 5902 IC TC7SH00FU-(TE85L)
IC8172 409 416 6505 IC BA05FP-E2
IC8181 409 404 6302 IC M62320FP
IC8182 409 404 6302 IC M62320FP
IC8191 409 505 6102 IC MD1222N
IC8193 409 487 5803 IC 24C01CT/SN
IC8194 409 434 8109 IC TC4053BFT-(EL)
CAPACITOR
C8002 403 164 0204 CERAMIC 0.1U Z 25V
C8003 403 280 0508 ELECT 470U M 4V
C8004 403 164 0204 CERAMIC 0.1U Z 25V
C8005 403 157 3601 CERAMIC 100P J 50V
C8006 403 157 3601 CERAMIC 100P J 50V
C8007 403 157 3601 CERAMIC 100P J 50V
C8008 403 157 3601 CERAMIC 100P J 50V
C8009 403 164 0204 CERAMIC 0.1U Z 25V
C8010 403 164 0204 CERAMIC 0.1U Z 25V
C8012 403 157 3601 CERAMIC 100P J 50V
C8013 403 280 0508 ELECT 470U M 4V
C8014 403 164 0204 CERAMIC 0.1U Z 25V
C8015 403 155 1500 CERAMIC 180P J 50V
C8016 403 169 2807 CERAMIC 330P J 50V
C8017 403 169 2807 CERAMIC 330P J 50V
C8018 403 155 1500 CERAMIC 180P J 50V
C8019 403 169 2807 CERAMIC 330P J 50V
C8021 403 169 2807 CERAMIC 330P J 50V
C8022 403 155 1500 CERAMIC 180P J 50V
C8023 403 164 0204 CERAMIC 0.1U Z 25V
C8024 403 280 0508 ELECT 470U M 4V
C8025 403 169 2807 CERAMIC 330P J 50V
C8026 403 267 0606 NP-ELECT 4.7U M 16V
C8028 403 266 6807 NP-ELECT 0.1U M 50V
C8029 403 162 6208 ELECT 1U M 50V
C8030 403 164 0204 CERAMIC 0.1U Z 25V
C8032 403 266 8108 NP-ELECT 1U M 50V
C8033 403 162 6604 ELECT 2.2U M 50V
C8034 403 162 6208 ELECT 1U M 50V
C8035 403 157 3601 CERAMIC 100P J 50V
C8036 403 164 0204 CERAMIC 0.1U Z 25V
C8037 403 280 0805 ELECT 330U M 6.3V
C8038 403 164 0204 CERAMIC 0.1U Z 25V
C8043 403 164 0204 CERAMIC 0.1U Z 25V
C8044 403 266 8108 NP-ELECT 1U M 50V
C8045 403 308 2101 CERAMIC 0.056U K 16V
C8046 403 215 2904 CERAMIC 0.022U K 25V
C8047 403 157 6909 CERAMIC 820P K 50V
C8048 403 215 2201 CERAMIC 0.01U K 50V
C8049 403 162 6208 ELECT 1U M 50V
C8050 403 164 0204 CERAMIC 0.1U Z 25V
C8052 403 164 0204 CERAMIC 0.1U Z 25V
C8053 403 164 0204 CERAMIC 0.1U Z 25V
C8061 403 164 0204 CERAMIC 0.1U Z 25V
C8063 403 164 0204 CERAMIC 0.1U Z 25V
C8064 403 157 1904 CERAMIC 10P D 50V
C8065 403 157 3106 CERAMIC 56P J 50V
C8070 403 280 0508 ELECT 470U M 4V
C8072 403 157 1904 CERAMIC 10P D 50V
C8073 403 164 0204 CERAMIC 0.1U Z 25V
C8075 403 157 3106 CERAMIC 56P J 50V
C8076 403 164 0204 CERAMIC 0.1U Z 25V
C8077 403 164 0204 CERAMIC 0.1U Z 25V
C8079 403 164 0204 CERAMIC 0.1U Z 25V
C8082 403 157 1904 CERAMIC 10P D 50V
C8085 403 157 3106 CERAMIC 56P J 50V
C8086 403 164 0204 CERAMIC 0.1U Z 25V
C8088 403 164 0204 CERAMIC 0.1U Z 25V
C8090 403 347 5507 POS-SOLID 470U M 4V
C8091 403 162 4709 ELECT 10U M 16V
C8092 403 162 4709 ELECT 10U M 16V
C8093 403 155 1500 CERAMIC 180P J 50V
C8094 403 146 0505 CERAMIC 1200P K 50V
C8096 403 347 5507 POS-SOLID 470U M 4V
C8101 403 162 4709 ELECT 10U M 16V
C8102 403 162 4709 ELECT 10U M 16V
C8132 403 283 6309 CERAMIC 1U Z 10V
C8133 403 164 0204 CERAMIC 0.1U Z 25V
C8141 403 175 4505 ELECT 47U M 6.3V
C8142 403 162 6208 ELECT 1U M 50V
C8143 403 162 6208 ELECT 1U M 50V
C8144 403 162 6208 ELECT 1U M 50V
C8145 403 162 6208 ELECT 1U M 50V
C8151 403 162 6208 ELECT 1U M 50V
C8152 403 164 0204 CERAMIC 0.1U Z 25V
C8153 403 280 0805 ELECT 330U M 6.3V
C8154 403 164 0204 CERAMIC 0.1U Z 25V
C8156 403 164 0204 CERAMIC 0.1U Z 25V
C8157 403 175 4505 ELECT 47U M 6.3V
C8158 403 164 0204 CERAMIC 0.1U Z 25V
C8171 403 280 0805 ELECT 330U M 6.3V
C8172 403 164 0204 CERAMIC 0.1U Z 25V
C8175 403 164 0204 CERAMIC 0.1U Z 25V
C8176 403 280 0805 ELECT 330U M 6.3V
C8177 403 164 0204 CERAMIC 0.1U Z 25V
C8178 403 280 0805 ELECT 330U M 6.3V
C8181 403 164 0204 CERAMIC 0.1U Z 25V
C8182 403 164 0204 CERAMIC 0.1U Z 25V
C8190 403 164 0204 CERAMIC 0.1U Z 25V
C8191 403 205 2808 CERAMIC 0.047U K 25V
C8192 403 113 3805 CERAMIC 1000P K 50V
C8193 403 358 1307 ELECT 330U M 25V
C8194 403 215 2201 CERAMIC 0.01U K 50V
C8195 403 358 1307 ELECT 330U M 25V
C8196 403 164 0204 CERAMIC 0.1U Z 25V
C8197 403 164 0204 CERAMIC 0.1U Z 25V
C8198 403 113 3805 CERAMIC 1000P K 50V
RESISTOR
RB8001 645 028 0696 R-NETWORK 100X4 1/32W
RB8002 645 028 0696 R-NETWORK 100X4 1/32W
RB8003 645 028 0696 R-NETWORK 100X4 1/32W
RB8004 645 028 0696 R-NETWORK 100X4 1/32W
RB8005 645 028 0696 R-NETWORK 100X4 1/32W
RB8006 645 028 0696 R-NETWORK 100X4 1/32W
RB8007 645 028 0696 R-NETWORK 100X4 1/32W
RB8008 645 028 0696 R-NETWORK 100X4 1/32W
RB8009 645 028 0696 R-NETWORK 100X4 1/32W
RB8010 645 028 0696 R-NETWORK 100X4 1/32W
RB8011 645 028 0696 R-NETWORK 100X4 1/32W
RB8012 645 028 0696 R-NETWORK 100X4 1/32W
RB8013 645 028 0696 R-NETWORK 100X4 1/32W
RB8014 645 028 0696 R-NETWORK 100X4 1/32W
RB8015 645 028 0696 R-NETWORK 100X4 1/32W
RB8016 645 028 0696 R-NETWORK 100X4 1/32W
RB8021 645 028 0696 R-NETWORK 100X4 1/32W
RB8022 645 028 0696 R-NETWORK 100X4 1/32W
RB8023 645 028 0696 R-NETWORK 100X4 1/32W
RB8024 645 028 0696 R-NETWORK 100X4 1/32W
RB8031 645 028 0696 R-NETWORK 100X4 1/32W
RB8032 645 028 0696 R-NETWORK 100X4 1/32W
RB8033 645 028 0696 R-NETWORK 100X4 1/32W
RB8034 645 028 0696 R-NETWORK 100X4 1/32W
RB8131 645 026 8014 R-NETWORK 10KX4 1/16W
R8001 401 105 5905 MT-GLAZE 560 JA 1/16W
R8002 401 105 7909 MT-GLAZE 0.000 ZA 1/16W
R8003 401 105 4205 MT-GLAZE 33K JA 1/16W
R8004 401 105 4205 MT-GLAZE 33K JA 1/16W
Ref. No. Part No. Description
Electrical Parts List
-78-
Ref. No. Part No. Description

R8005 401 105 4205 MT-GLAZE 33K JA 1/16W
R8006 401 105 4205 MT-GLAZE 33K JA 1/16W
R8007 401 105 4205 MT-GLAZE 33K JA 1/16W
R8008 401 105 4205 MT-GLAZE 33K JA 1/16W
R8009 401 105 4205 MT-GLAZE 33K JA 1/16W
R8010 401 105 7909 MT-GLAZE 0.000 ZA 1/16W
R8011 401 105 0405 MT-GLAZE 100 JA 1/16W
R8012 401 113 6406 MT-GLAZE 5.1K JA 1/16W
R8013 401 105 7909 MT-GLAZE 0.000 ZA 1/16W
R8014 401 105 5103 MT-GLAZE 47 JA 1/16W
R8015 401 105 5103 MT-GLAZE 47 JA 1/16W
R8017 401 105 5103 MT-GLAZE 47 JA 1/16W
R8018 401 105 5103 MT-GLAZE 47 JA 1/16W
R8019 401 105 7909 MT-GLAZE 0.000 ZA 1/16W
R8021 401 105 7909 MT-GLAZE 0.000 ZA 1/16W
R8025 401 105 7909 MT-GLAZE 0.000 ZA 1/16W
R8028 401 105 0405 MT-GLAZE 100 JA 1/16W
R8029 401 105 8005 MT-GLAZE 1M JA 1/16W
R8030 401 105 7909 MT-GLAZE 0.000 ZA 1/16W
R8031 401 105 4601 MT-GLAZE 3.9K JA 1/16W
R8032 401 105 0405 MT-GLAZE 100 JA 1/16W
R8033 401 105 0405 MT-GLAZE 100 JA 1/16W
R8034 401 105 0405 MT-GLAZE 100 JA 1/16W
R8035 401 105 0405 MT-GLAZE 100 JA 1/16W
R8036 401 105 0405 MT-GLAZE 100 JA 1/16W
R8037 401 105 0405 MT-GLAZE 100 JA 1/16W
R8039 401 105 8005 MT-GLAZE 1M JA 1/16W
R8040 401 105 2805 MT-GLAZE 2.2K JA 1/16W
R8042 401 105 7909 MT-GLAZE 0.000 ZA 1/16W
R8043 401 105 0504 MT-GLAZE 1K JA 1/16W
R8044 401 105 0504 MT-GLAZE 1K JA 1/16W
R8045 401 105 1709 MT-GLAZE 150K JA 1/16W
R8046 401 105 0405 MT-GLAZE 100 JA 1/16W
R8048 401 105 7909 MT-GLAZE 0.000 ZA 1/16W
R8049 401 105 5905 MT-GLAZE 560 JA 1/16W
R8050 401 105 4601 MT-GLAZE 3.9K JA 1/16W
R8051 401 105 7909 MT-GLAZE 0.000 ZA 1/16W
R8052 401 105 5103 MT-GLAZE 47 JA 1/16W
R8053 401 105 7909 MT-GLAZE 0.000 ZA 1/16W
R8054 401 105 7909 MT-GLAZE 0.000 ZA 1/16W
R8056 401 105 7909 MT-GLAZE 0.000 ZA 1/16W
R8057 401 105 0603 MT-GLAZE 10K JA 1/16W
R8058 401 105 4205 MT-GLAZE 33K JA 1/16W
R8059 401 105 0603 MT-GLAZE 10K JA 1/16W
R8060 401 105 0603 MT-GLAZE 10K JA 1/16W
R8061 401 113 4402 MT-GLAZE 75 JA 1/16W
R8063 401 105 4502 MT-GLAZE 390 JA 1/16W
R8064 401 105 0504 MT-GLAZE 1K JA 1/16W
R8066 401 105 7909 MT-GLAZE 0.000 ZA 1/16W
R8067 401 105 0603 MT-GLAZE 10K JA 1/16W
R8071 401 113 4402 MT-GLAZE 75 JA 1/16W
R8073 401 105 4502 MT-GLAZE 390 JA 1/16W
R8075 401 105 0504 MT-GLAZE 1K JA 1/16W
R8076 401 105 7909 MT-GLAZE 0.000 ZA 1/16W
R8077 401 105 0603 MT-GLAZE 10K JA 1/16W
R8078 401 105 0702 MT-GLAZE 100K JA 1/16W
R8079 401 105 0702 MT-GLAZE 100K JA 1/16W
R8081 401 113 4402 MT-GLAZE 75 JA 1/16W
R8083 401 105 4502 MT-GLAZE 390 JA 1/16W
R8085 401 105 0504 MT-GLAZE 1K JA 1/16W
R8086 401 105 7909 MT-GLAZE 0.000 ZA 1/16W
R8087 401 105 0603 MT-GLAZE 10K JA 1/16W
R8088 645 048 4711 PROTECTOR,IC 0.75A 6V
R8090 401 105 7909 MT-GLAZE 0.000 ZA 1/16W
R8091 401 105 7909 MT-GLAZE 0.000 ZA 1/16W
R8092 401 105 7909 MT-GLAZE 0.000 ZA 1/16W
R8093 401 105 0504 MT-GLAZE 1K JA 1/16W
R8094 401 105 0603 MT-GLAZE 10K JA 1/16W
R8095 401 105 5103 MT-GLAZE 47 JA 1/16W
R8096 401 105 5103 MT-GLAZE 47 JA 1/16W
R8097 401 105 5103 MT-GLAZE 47 JA 1/16W
R8098 401 105 7909 MT-GLAZE 0.000 ZA 1/16W
R8101 401 105 5509 MT-GLAZE 470K JA 1/16W
R8102 401 105 5509 MT-GLAZE 470K JA 1/16W
R8103 401 105 0405 MT-GLAZE 100 JA 1/16W
R8104 401 105 0405 MT-GLAZE 100 JA 1/16W
R8105 401 105 3000 MT-GLAZE 220K JA 1/16W
R8106 401 105 3000 MT-GLAZE 220K JA 1/16W
R8107 401 105 3000 MT-GLAZE 220K JA 1/16W
R8108 401 105 3000 MT-GLAZE 220K JA 1/16W
R8109 401 105 0405 MT-GLAZE 100 JA 1/16W
R8111 401 105 2805 MT-GLAZE 2.2K JA 1/16W
R8112 401 105 0405 MT-GLAZE 100 JA 1/16W
R8113 401 105 2805 MT-GLAZE 2.2K JA 1/16W
R8114 401 105 0405 MT-GLAZE 100 JA 1/16W
R8115 401 105 0405 MT-GLAZE 100 JA 1/16W
R8121 401 105 0603 MT-GLAZE 10K JA 1/16W
R8122 401 105 4205 MT-GLAZE 33K JA 1/16W
R8131 401 105 7909 MT-GLAZE 0.000 ZA 1/16W
R8132 401 105 7909 MT-GLAZE 0.000 ZA 1/16W
R8133 401 105 7909 MT-GLAZE 0.000 ZA 1/16W
R8134 401 105 0603 MT-GLAZE 10K JA 1/16W
R8135 401 105 0603 MT-GLAZE 10K JA 1/16W
R8136 401 105 0603 MT-GLAZE 10K JA 1/16W
R8145 401 105 7909 MT-GLAZE 0.000 ZA 1/16W
R8151 401 105 0603 MT-GLAZE 10K JA 1/16W
R8152 401 105 0603 MT-GLAZE 10K JA 1/16W
R8153 401 105 7909 MT-GLAZE 0.000 ZA 1/16W
R8154 401 105 7909 MT-GLAZE 0.000 ZA 1/16W
R8155 401 105 7909 MT-GLAZE 0.000 ZA 1/16W
R8156 401 105 0603 MT-GLAZE 10K JA 1/16W
R8157 401 105 0603 MT-GLAZE 10K JA 1/16W
R8158 401 105 0405 MT-GLAZE 100 JA 1/16W
R8159 401 105 0603 MT-GLAZE 10K JA 1/16W
R8161 401 105 0603 MT-GLAZE 10K JA 1/16W
R8162 401 035 4108 MT-GLAZE 0.000 ZA 1/8W
R8171 401 105 7909 MT-GLAZE 0.000 ZA 1/16W
R8172 401 105 7909 MT-GLAZE 0.000 ZA 1/16W
R8173 401 105 7909 MT-GLAZE 0.000 ZA 1/16W
R8177 401 105 0405 MT-GLAZE 100 JA 1/16W
R8179 401 105 0603 MT-GLAZE 10K JA 1/16W
R8180 401 113 6406 MT-GLAZE 5.1K JA 1/16W
R8183 401 105 0603 MT-GLAZE 10K JA 1/16W
R8184 401 105 0603 MT-GLAZE 10K JA 1/16W
R8185 401 105 7909 MT-GLAZE 0.000 ZA 1/16W
R8187 401 257 7000 MT-GLAZE 820 FA 1/16W
R8188 401 218 4505 MT-GLAZE 2.2K FA 1/16W
R8189 401 105 0603 MT-GLAZE 10K JA 1/16W
R8190 401 105 0405 MT-GLAZE 100 JA 1/16W
R8191 401 105 0405 MT-GLAZE 100 JA 1/16W
R8192 401 105 0603 MT-GLAZE 10K JA 1/16W
R8193 401 105 0603 MT-GLAZE 10K JA 1/16W
R8194 401 290 1508 MT-GLAZE 0.1 JE 1/2W
R8195 401 105 0405 MT-GLAZE 100 JA 1/16W
R8196 401 105 0405 MT-GLAZE 100 JA 1/16W
R8197 401 105 8005 MT-GLAZE 1M JA 1/16W
R8198 401 105 0702 MT-GLAZE 100K JA 1/16W
R8199 401 105 0603 MT-GLAZE 10K JA 1/16W
TRANSFORMER
TE8001 645 036 5010 TERMINAL
TE8101 645 036 5010 TERMINAL
COIL
L8001 645 026 1008 INDUCTOR,3.3U M
L8002 645 026 1008 INDUCTOR,3.3U M
L8003 645 026 1008 INDUCTOR,3.3U M
L8088 645 014 2659 FILTER,EMI 10MHZ
L8089 645 026 1008 INDUCTOR,3.3U M
L8101 645 014 2659 FILTER,EMI 10MHZ
L8102 645 014 2659 FILTER,EMI 10MHZ
L8121 645 014 2659 FILTER,EMI 10MHZ
L8122 645 014 2659 FILTER,EMI 10MHZ
L8123 645 014 2659 FILTER,EMI 10MHZ
L8124 645 014 2659 FILTER,EMI 10MHZ
L8125 645 014 2659 FILTER,EMI 10MHZ
L8126 645 014 2659 FILTER,EMI 10MHZ
L8141 645 014 2659 FILTER,EMI 10MHZ
L8191 645 037 7396 INDUCTOR,22U M
DIODE
D8061 407 209 1201 ZD UDZS-TE-176.2B
D8062 407 209 1201 ZD UDZS-TE-176.2B
D8071 407 209 1201 ZD UDZS-TE-176.2B
D8072 407 209 1201 ZD UDZS-TE-176.2B
D8081 407 209 1201 ZD UDZS-TE-176.2B
D8082 407 209 1201 ZD UDZS-TE-176.2B
D8088 407 223 1102 ZENER DIODE 02DZ6.2Y(TPH3
D8091 407 223 1102 ZENER DIODE 02DZ6.2Y(TPH3
D8092 407 223 1102 ZENER DIODE 02DZ6.2Y(TPH3
D8093 407 223 1102 ZENER DIODE 02DZ6.2Y(TPH3
D8094 407 223 1102 ZENER DIODE 02DZ6.2Y(TPH3
D8095 407 149 0807 DIODE 1SS355-TE-17
D8096 407 149 0807 DIODE 1SS355-TE-17
D8101 407 223 0501 ZENER DIODE 02DZ12Y(TPH3)
D8102 407 223 0501 ZENER DIODE 02DZ12Y(TPH3)
D8103 407 223 0501 ZENER DIODE 02DZ12Y(TPH3)
D8104 407 223 0501 ZENER DIODE 02DZ12Y(TPH3)
D8121 407 223 0501 ZENER DIODE 02DZ12Y(TPH3)
D8122 407 223 0501 ZENER DIODE 02DZ12Y(TPH3)
D8123 407 223 0501 ZENER DIODE 02DZ12Y(TPH3)
D8124 407 223 0501 ZENER DIODE 02DZ12Y(TPH3)
D8125 407 223 0501 ZENER DIODE 02DZ12Y(TPH3)
D8126 407 223 0501 ZENER DIODE 02DZ12Y(TPH3)
D8127 407 223 0501 ZENER DIODE 02DZ12Y(TPH3)
D8128 407 223 1102 ZENER DIODE 02DZ6.2Y(TPH3
D8141 407 223 0501 ZENER DIODE 02DZ12Y(TPH3)
D8142 407 223 0501 ZENER DIODE 02DZ12Y(TPH3)
D8175 407 149 0807 DIODE 1SS355-TE-17
D8176 407 149 0807 DIODE 1SS355-TE-17
D8191 407 201 2701 DIODE RB051L-40-TE25
D8192 407 201 2701 DIODE RB051L-40-TE25
D8193 407 149 0807 DIODE 1SS355-TE-17
D8194 407 201 2701 DIODE RB051L-40-TE25
D8195 407 223 1102 ZENER DIODE 02DZ6.2Y(TPH3
D8196 407 223 1102 ZENER DIODE 02DZ6.2Y(TPH3
D8197 407 223 1102 ZENER DIODE 02DZ6.2Y(TPH3
D8198 407 223 1102 ZENER DIODE 02DZ6.2Y(TPH3
MISCELLANEOUS
TP80B 645 036 5010 TERMINAL
TP80G 645 036 5010 TERMINAL
TP80H 645 036 5010 TERMINAL
TP80R 645 036 5010 TERMINAL
-79-
Ref. No. Part No. Description
Electrical Parts List
Ref. No. Part No. Description

TP80V 645 036 5010 TERMINAL
K80A 645 048 4643 SOCKET,DVI 29P
K80A1 412 062 1909 SPECIAL SCREW
K80A2 412 062 1909 SPECIAL SCREW
K80H 645 041 6071 SOCKET,I/O 176P
K80H1 610 289 9795 JOINT GUIDE BUSH ML6A
K80H2 610 289 9795 JOINT GUIDE BUSH ML6A
K81A 645 040 9974 JACK,RCA-2
K81B 645 041 1076 SOCKET,DIN 8P
X8041 645 006 3459 OSC,CERAMIC 500.0KHZ
X8151 645 021 1218 OSC,CERAMIC 8.00MHZ
645 037 5187 OSC,CERAMIC 8.00MHZ
X8152 645 021 1218 OSC,CERAMIC 8.00MHZ
645 037 5187 OSC,CERAMIC 8.00MHZ
********************************************************
610 292 1618 ASSY,PWB,CONPONENT MV6A
TRANSISTOR
Q1011 405 014 4509 TR 2SC2412K T146 R
405 014 4608 TR 2SC2412K T146 S
405 015 8704 TR 2SC2812-L6-TB
405 015 8902 TR 2SC2812-L7-TB
405 163 1602 TR 2SC2812N-L6-TB0
405 163 1701 TR 2SC2812N-L7-TB0
Q1015 405 014 4509 TR 2SC2412K T146 R
405 014 4608 TR 2SC2412K T146 S
405 015 8704 TR 2SC2812-L6-TB
405 015 8902 TR 2SC2812-L7-TB
405 163 1602 TR 2SC2812N-L6-TB0
405 163 1701 TR 2SC2812N-L7-TB0
Q1061 405 014 4509 TR 2SC2412K T146 R
405 014 4608 TR 2SC2412K T146 S
405 015 8704 TR 2SC2812-L6-TB
405 015 8902 TR 2SC2812-L7-TB
405 163 1602 TR 2SC2812N-L6-TB0
405 163 1701 TR 2SC2812N-L7-TB0
Q1091 405 014 4509 TR 2SC2412K T146 R
405 014 4608 TR 2SC2412K T146 S
405 015 8704 TR 2SC2812-L6-TB
405 015 8902 TR 2SC2812-L7-TB
405 163 1602 TR 2SC2812N-L6-TB0
405 163 1701 TR 2SC2812N-L7-TB0
Q2061 405 014 4509 TR 2SC2412K T146 R
405 014 4608 TR 2SC2412K T146 S
405 015 8704 TR 2SC2812-L6-TB
405 015 8902 TR 2SC2812-L7-TB
405 163 1602 TR 2SC2812N-L6-TB0
405 163 1701 TR 2SC2812N-L7-TB0
Q2062 405 134 5905 TR 2SA1037AK-T146-R
405 147 2205 TR 2SA1037AK-S-T146
405 002 0308 TR 2SA1037K T146 R
405 002 0407 TR 2SA1037K T146 S
405 002 6706 TR 2SA1179-M6-TB
405 002 6904 TR 2SA1179-M7-TB
405 163 1503 TR 2SA1179N-M6-TB
405 163 2708 TR 2SA1179N-M7-TB
Q2063 405 014 4509 TR 2SC2412K T146 R
405 014 4608 TR 2SC2412K T146 S
405 015 8704 TR 2SC2812-L6-TB
405 015 8902 TR 2SC2812-L7-TB
405 163 1602 TR 2SC2812N-L6-TB0
405 163 1701 TR 2SC2812N-L7-TB0
Q2071 405 014 4509 TR 2SC2412K T146 R
405 014 4608 TR 2SC2412K T146 S
405 015 8704 TR 2SC2812-L6-TB
405 015 8902 TR 2SC2812-L7-TB
405 163 1602 TR 2SC2812N-L6-TB0
405 163 1701 TR 2SC2812N-L7-TB0
Q2072 405 014 4509 TR 2SC2412K T146 R
405 014 4608 TR 2SC2412K T146 S
405 015 8704 TR 2SC2812-L6-TB
405 015 8902 TR 2SC2812-L7-TB
405 163 1602 TR 2SC2812N-L6-TB0
405 163 1701 TR 2SC2812N-L7-TB0
Q2073 405 014 4509 TR 2SC2412K T146 R
405 014 4608 TR 2SC2412K T146 S
405 015 8704 TR 2SC2812-L6-TB
405 015 8902 TR 2SC2812-L7-TB
405 163 1602 TR 2SC2812N-L6-TB0
405 163 1701 TR 2SC2812N-L7-TB0
Q2081 405 014 4509 TR 2SC2412K T146 R
405 014 4608 TR 2SC2412K T146 S
405 015 8704 TR 2SC2812-L6-TB
405 015 8902 TR 2SC2812-L7-TB
405 163 1602 TR 2SC2812N-L6-TB0
405 163 1701 TR 2SC2812N-L7-TB0
Q3011 405 014 4509 TR 2SC2412K T146 R
405 014 4608 TR 2SC2412K T146 S
405 015 8704 TR 2SC2812-L6-TB
405 015 8902 TR 2SC2812-L7-TB
405 163 1602 TR 2SC2812N-L6-TB0
405 163 1701 TR 2SC2812N-L7-TB0
Q3015 405 014 4509 TR 2SC2412K T146 R
405 014 4608 TR 2SC2412K T146 S
405 015 8704 TR 2SC2812-L6-TB
405 015 8902 TR 2SC2812-L7-TB
405 163 1602 TR 2SC2812N-L6-TB0
405 163 1701 TR 2SC2812N-L7-TB0
INTEGRATED CIRCUIT
IC1001 409 461 7304 IC AD8057ART
IC1002 409 461 7304 IC AD8057ART
IC1003 409 461 7304 IC AD8057ART
IC1004 410 343 7008 IC SN74AHCT1G14DBVR
IC1005 410 343 7008 IC SN74AHCT1G14DBVR
IC1051 409 484 2003 IC BA7078AF-E2
IC1052 410 343 7008 IC SN74AHCT1G14DBVR
IC1053 410 343 7008 IC SN74AHCT1G14DBVR
IC1061 409 502 8703 IC TA1318N
IC2001 409 449 2802 IC AN5393FBQ
IC2041 409 461 7809 IC PQ20WZ11
IC2061 409 051 2900 IC TC4053BF(EL)
IC2071 409 470 2604 IC AD8183ARU
IC2081 409 404 6302 IC M62320FP
IC2082 409 463 7500 IC 24LC02BT/SN-T
409 417 5507 IC 24LC04BT/SN
IC3031 409 380 6303 IC HIN232CB
409 273 3501 IC SP232ACT
IC3051 410 296 5700 IC TWM7000-151020
IC3061 410 275 5707 IC TWM7000-162020
410 275 5806 IC TWM7000-162020
IC3071 409 416 6505 IC BA05FP-E2
IC3081 409 461 7304 IC AD8057ART
IC3082 409 461 7304 IC AD8057ART
IC3083 409 461 7304 IC AD8057ART
IC3091 409 395 5902 IC TC7SH00FU-(TE85L)
CAPACITOR
C1001 403 267 0606 NP-ELECT 4.7U M 16V
C1002 403 267 0606 NP-ELECT 4.7U M 16V
C1003 403 155 1500 CERAMIC 180P J 50V
C1004 403 146 0505 CERAMIC 1200P K 50V
C1005 403 157 1508 CERAMIC 3P C 50V
C1006 403 157 1904 CERAMIC 10P D 50V
C1007 403 157 1508 CERAMIC 3P C 50V
C1008 403 157 1904 CERAMIC 10P D 50V
C1009 403 157 1508 CERAMIC 3P C 50V
C1010 403 351 1106 POS-SOLID 47U M 16V
C1011 403 157 1904 CERAMIC 10P D 50V
C1012 403 280 0805 ELECT 330U M 6.3V
C1013 403 164 0204 CERAMIC 0.1U Z 25V
C1014 403 280 0805 ELECT 330U M 6.3V
C1015 403 164 0204 CERAMIC 0.1U Z 25V
C1041 403 164 0204 CERAMIC 0.1U Z 25V
C1051 403 267 0606 NP-ELECT 4.7U M 16V
C1052 403 266 6807 NP-ELECT 0.1U M 50V
C1053 403 162 6208 ELECT 1U M 50V
C1054 403 266 8108 NP-ELECT 1U M 50V
C1055 403 162 6604 ELECT 2.2U M 50V
C1056 403 162 6208 ELECT 1U M 50V
C1057 403 157 3601 CERAMIC 100P J 50V
C1058 403 164 0204 CERAMIC 0.1U Z 25V
C1059 403 280 0805 ELECT 330U M 6.3V
C1063 403 162 6604 ELECT 2.2U M 50V
C1064 403 215 2201 CERAMIC 0.01U K 50V
C1065 403 229 3508 ELECT 100U M 16V
C1066 403 149 9208 CERAMIC 0.01U Z 50V
C1069 403 162 6208 ELECT 1U M 50V
C1071 403 162 6208 ELECT 1U M 50V
C1072 403 280 1604 ELECT 220U M 16V
C2004 403 283 6309 CERAMIC 1U Z 10V
C2005 403 149 9208 CERAMIC 0.01U Z 50V
C2006 403 149 9208 CERAMIC 0.01U Z 50V
C2007 403 283 6309 CERAMIC 1U Z 10V
C2008 403 149 9208 CERAMIC 0.01U Z 50V
C2009 403 283 6309 CERAMIC 1U Z 10V
C2011 403 157 1904 CERAMIC 10P D 50V
C2012 403 164 0204 CERAMIC 0.1U Z 25V
C2014 403 157 1904 CERAMIC 10P D 50V
C2015 403 164 0204 CERAMIC 0.1U Z 25V
C2017 403 157 1904 CERAMIC 10P D 50V
C2018 403 164 0204 CERAMIC 0.1U Z 25V
C2019 403 280 1604 ELECT 220U M 16V
C2021 403 162 4709 ELECT 10U M 16V
C2022 403 164 0204 CERAMIC 0.1U Z 25V
C2023 401 105 7909 MT-GLAZE 0.000 ZA 1/16W
C2024 401 105 7909 MT-GLAZE 0.000 ZA 1/16W
C2025 403 215 2201 CERAMIC 0.01U K 50V
C2026 403 215 2201 CERAMIC 0.01U K 50V
C2027 403 215 2201 CERAMIC 0.01U K 50V
C2028 403 283 6309 CERAMIC 1U Z 10V
C2029 403 283 6309 CERAMIC 1U Z 10V
C2030 403 280 1604 ELECT 220U M 16V
C2031 403 283 6309 CERAMIC 1U Z 10V
C2032 403 162 4709 ELECT 10U M 16V
C2033 403 175 4109 ELECT 22U M 16V
C2034 403 162 5300 ELECT 4.7U M 25V
C2037 403 164 0204 CERAMIC 0.1U Z 25V
C2038 403 280 1604 ELECT 220U M 16V
C2039 403 215 2201 CERAMIC 0.01U K 50V
C2040 403 280 1604 ELECT 220U M 16V
Ref. No. Part No. Description
Electrical Parts List
-80-
Ref. No. Part No. Description

C2041 403 215 2201 CERAMIC 0.01U K 50V
C2042 403 215 2201 CERAMIC 0.01U K 50V
C2043 403 215 2201 CERAMIC 0.01U K 50V
C2044 403 280 0805 ELECT 330U M 6.3V
C2045 403 164 0204 CERAMIC 0.1U Z 25V
C2046 403 266 8108 NP-ELECT 1U M 50V
C2047 403 266 8108 NP-ELECT 1U M 50V
C2048 403 266 8108 NP-ELECT 1U M 50V
C2049 403 215 2201 CERAMIC 0.01U K 50V
C2051 403 215 2201 CERAMIC 0.01U K 50V
C2052 403 215 2201 CERAMIC 0.01U K 50V
C2053 403 164 0204 CERAMIC 0.1U Z 25V
C2054 403 215 2201 CERAMIC 0.01U K 50V
C2055 403 215 2201 CERAMIC 0.01U K 50V
C2056 403 215 2201 CERAMIC 0.01U K 50V
C2057 403 157 6602 CERAMIC 470P K 50V
C2058 403 175 4505 ELECT 47U M 6.3V
C2061 403 283 6309 CERAMIC 1U Z 10V
C2062 403 283 6309 CERAMIC 1U Z 10V
C2063 403 205 2808 CERAMIC 0.047U K 25V
C2064 403 205 2808 CERAMIC 0.047U K 25V
C2065 403 283 6309 CERAMIC 1U Z 10V
C2066 403 280 1604 ELECT 220U M 16V
C2067 403 149 9208 CERAMIC 0.01U Z 50V
C2072 403 164 0204 CERAMIC 0.1U Z 25V
C2073 403 164 0204 CERAMIC 0.1U Z 25V
C2074 403 149 9208 CERAMIC 0.01U Z 50V
C2075 403 149 9208 CERAMIC 0.01U Z 50V
C2076 403 149 9208 CERAMIC 0.01U Z 50V
C2078 403 164 0204 CERAMIC 0.1U Z 25V
C2079 403 164 0204 CERAMIC 0.1U Z 25V
C2081 403 280 0607 ELECT 220U M 6.3V
C2082 403 149 9208 CERAMIC 0.01U Z 50V
C2083 403 149 9208 CERAMIC 0.01U Z 50V
C2085 403 149 9208 CERAMIC 0.01U Z 50V
C2086 403 280 0607 ELECT 220U M 6.3V
C2087 403 164 0204 CERAMIC 0.1U Z 25V
C2088 403 164 0204 CERAMIC 0.1U Z 25V
C2089 403 164 0204 CERAMIC 0.1U Z 25V
C2091 403 175 3300 ELECT 47U M 16V
C2092 403 175 3300 ELECT 47U M 16V
C2093 403 175 3300 ELECT 47U M 16V
C3001 403 162 4709 ELECT 10U M 16V
C3002 403 162 4709 ELECT 10U M 16V
C3021 403 283 6309 CERAMIC 1U Z 10V
C3031 403 283 6309 CERAMIC 1U Z 10V
C3032 403 162 6208 ELECT 1U M 50V
C3033 403 162 6208 ELECT 1U M 50V
C3034 403 162 6208 ELECT 1U M 50V
C3035 403 162 6208 ELECT 1U M 50V
C3041 403 283 6309 CERAMIC 1U Z 10V
C3051 403 175 4505 ELECT 47U M 6.3V
C3052 403 283 6309 CERAMIC 1U Z 10V
C3053 403 162 6208 ELECT 1U M 50V
C3054 403 283 6309 CERAMIC 1U Z 10V
C3061 403 283 6309 CERAMIC 1U Z 10V
C3062 403 283 6309 CERAMIC 1U Z 10V
C3071 403 164 0204 CERAMIC 0.1U Z 25V
C3072 403 280 0805 ELECT 330U M 6.3V
C3081 403 157 1508 CERAMIC 3P C 50V
C3082 403 157 1904 CERAMIC 10P D 50V
C3083 403 157 1508 CERAMIC 3P C 50V
C3084 403 157 1904 CERAMIC 10P D 50V
C3085 403 157 1508 CERAMIC 3P C 50V
C3086 403 157 1904 CERAMIC 10P D 50V
RESISTOR
RB3041 645 025 5380 R-NETWORK 10KX4 1/16W
645 026 8014 R-NETWORK 10KX4 1/16W
R1001 401 226 1206 MT-GLAZE 150 FA 1/16W
R1002 401 226 1206 MT-GLAZE 150 FA 1/16W
R1003 401 105 7909 MT-GLAZE 0.000 ZA 1/16W
R1004 401 226 1206 MT-GLAZE 150 FA 1/16W
R1005 401 226 1206 MT-GLAZE 150 FA 1/16W
R1006 401 105 7909 MT-GLAZE 0.000 ZA 1/16W
R1007 401 226 1206 MT-GLAZE 150 FA 1/16W
R1008 401 226 1206 MT-GLAZE 150 FA 1/16W
R1009 401 105 7909 MT-GLAZE 0.000 ZA 1/16W
R1010 401 113 4709 MT-GLAZE 130 JA 1/16W
R1011 401 113 4709 MT-GLAZE 130 JA 1/16W
R1012 401 105 7909 MT-GLAZE 0.000 ZA 1/16W
R1014 401 105 0405 MT-GLAZE 100 JA 1/16W
R1015 401 113 4709 MT-GLAZE 130 JA 1/16W
R1016 401 105 7909 MT-GLAZE 0.000 ZA 1/16W
R1018 401 105 0405 MT-GLAZE 100 JA 1/16W
R1019 401 113 4709 MT-GLAZE 130 JA 1/16W
R1022 401 105 4502 MT-GLAZE 390 JA 1/16W
R1024 401 105 0504 MT-GLAZE 1K JA 1/16W
R1026 401 105 4502 MT-GLAZE 390 JA 1/16W
R1028 401 105 0504 MT-GLAZE 1K JA 1/16W
R1031 401 105 4502 MT-GLAZE 390 JA 1/16W
R1033 401 105 0504 MT-GLAZE 1K JA 1/16W
R1034 401 105 7909 MT-GLAZE 0.000 ZA 1/16W
R1035 401 105 7909 MT-GLAZE 0.000 ZA 1/16W
R1036 401 105 7909 MT-GLAZE 0.000 ZA 1/16W
R1037 401 105 0702 MT-GLAZE 100K JA 1/16W
R1038 401 105 0702 MT-GLAZE 100K JA 1/16W
R1046 401 105 0405 MT-GLAZE 100 JA 1/16W
R1051 401 105 7909 MT-GLAZE 0.000 ZA 1/16W
R1053 401 105 8005 MT-GLAZE 1M JA 1/16W
R1054 401 105 4601 MT-GLAZE 3.9K JA 1/16W
R1055 401 105 0405 MT-GLAZE 100 JA 1/16W
R1056 401 105 0405 MT-GLAZE 100 JA 1/16W
R1058 401 105 0603 MT-GLAZE 10K JA 1/16W
R1059 401 105 0405 MT-GLAZE 100 JA 1/16W
R1061 401 105 0405 MT-GLAZE 100 JA 1/16W
R1062 401 105 0405 MT-GLAZE 100 JA 1/16W
R1063 401 113 6604 MT-GLAZE 7.5K JA 1/16W
R1064 401 113 5201 MT-GLAZE 360 JA 1/16W
R1065 401 105 0405 MT-GLAZE 100 JA 1/16W
R1066 401 105 0405 MT-GLAZE 100 JA 1/16W
R1067 401 105 0405 MT-GLAZE 100 JA 1/16W
R1068 401 105 0603 MT-GLAZE 10K JA 1/16W
R1069 401 105 0405 MT-GLAZE 100 JA 1/16W
R1070 401 105 3000 MT-GLAZE 220K JA 1/16W
R1071 401 105 0405 MT-GLAZE 100 JA 1/16W
R1072 401 105 3000 MT-GLAZE 220K JA 1/16W
R1073 401 105 0405 MT-GLAZE 100 JA 1/16W
R1075 401 105 0603 MT-GLAZE 10K JA 1/16W
R1076 401 105 0405 MT-GLAZE 100 JA 1/16W
R1077 401 105 0405 MT-GLAZE 100 JA 1/16W
R1078 401 105 0405 MT-GLAZE 100 JA 1/16W
R1091 401 105 0603 MT-GLAZE 10K JA 1/16W
R1092 401 105 0603 MT-GLAZE 10K JA 1/16W
R1093 401 105 0603 MT-GLAZE 10K JA 1/16W
R1094 401 105 0603 MT-GLAZE 10K JA 1/16W
R2001 401 105 0405 MT-GLAZE 100 JA 1/16W
R2002 401 105 0603 MT-GLAZE 10K JA 1/16W
R2003 401 105 0504 MT-GLAZE 1K JA 1/16W
R2004 401 105 0405 MT-GLAZE 100 JA 1/16W
R2005 401 105 0405 MT-GLAZE 100 JA 1/16W
R2007 403 164 0204 CERAMIC 0.1U Z 25V
R2008 401 105 0504 MT-GLAZE 1K JA 1/16W
R2009 401 105 0504 MT-GLAZE 1K JA 1/16W
R2011 401 105 0405 MT-GLAZE 100 JA 1/16W
R2012 401 105 7909 MT-GLAZE 0.000 ZA 1/16W
R2013 401 105 1907 MT-GLAZE 180 JA 1/16W
R2014 401 105 0405 MT-GLAZE 100 JA 1/16W
R2015 401 105 7909 MT-GLAZE 0.000 ZA 1/16W
R2016 401 105 1907 MT-GLAZE 180 JA 1/16W
R2017 401 105 0405 MT-GLAZE 100 JA 1/16W
R2018 401 105 7909 MT-GLAZE 0.000 ZA 1/16W
R2019 401 105 1907 MT-GLAZE 180 JA 1/16W
R2021 401 105 7404 MT-GLAZE 8.2K JA 1/16W
R2022 401 105 4601 MT-GLAZE 3.9K JA 1/16W
R2023 401 105 2102 MT-GLAZE 18K JA 1/16W
R2025 401 105 7503 MT-GLAZE 82K JA 1/16W
R2026 401 105 2805 MT-GLAZE 2.2K JA 1/16W
R2027 401 105 5301 MT-GLAZE 4.7K JA 1/16W
R2028 401 105 3406 MT-GLAZE 27K JA 1/16W
R2031 401 105 0603 MT-GLAZE 10K JA 1/16W
R2032 401 105 7909 MT-GLAZE 0.000 ZA 1/16W
R2033 401 105 7909 MT-GLAZE 0.000 ZA 1/16W
R2034 401 105 7909 MT-GLAZE 0.000 ZA 1/16W
R2035 401 105 7909 MT-GLAZE 0.000 ZA 1/16W
R2042 401 113 5201 MT-GLAZE 360 JA 1/16W
R2043 401 105 5301 MT-GLAZE 4.7K JA 1/16W
R2044 401 105 2805 MT-GLAZE 2.2K JA 1/16W
R2045 401 035 4108 MT-GLAZE 0.000 ZA 1/8W
R2046 401 035 4108 MT-GLAZE 0.000 ZA 1/8W
R2047 401 036 8907 MT-GLAZE 5.6 JA 1/8W
R2050 401 105 0504 MT-GLAZE 1K JA 1/16W
R2060 401 105 0504 MT-GLAZE 1K JA 1/16W
R2061 401 105 0603 MT-GLAZE 10K JA 1/16W
R2062 401 105 4700 MT-GLAZE 39K JA 1/16W
R2063 401 105 0603 MT-GLAZE 10K JA 1/16W
R2064 401 105 4700 MT-GLAZE 39K JA 1/16W
R2065 401 158 4108 MT-GLAZE 4.7 JA 1/16W
R2066 401 105 0405 MT-GLAZE 100 JA 1/16W
R2067 401 158 4108 MT-GLAZE 4.7 JA 1/16W
R2068 401 105 4700 MT-GLAZE 39K JA 1/16W
R2069 401 105 0603 MT-GLAZE 10K JA 1/16W
R2070 401 105 0603 MT-GLAZE 10K JA 1/16W
R2071 401 105 0603 MT-GLAZE 10K JA 1/16W
R2072 401 105 0603 MT-GLAZE 10K JA 1/16W
R2073 401 105 0603 MT-GLAZE 10K JA 1/16W
R2074 401 105 0405 MT-GLAZE 100 JA 1/16W
R2075 401 105 0405 MT-GLAZE 100 JA 1/16W
R2076 401 105 0405 MT-GLAZE 100 JA 1/16W
R2077 401 105 7909 MT-GLAZE 0.000 ZA 1/16W
R2078 401 105 7909 MT-GLAZE 0.000 ZA 1/16W
R2079 401 105 7909 MT-GLAZE 0.000 ZA 1/16W
R2081 401 105 2805 MT-GLAZE 2.2K JA 1/16W
R2082 401 105 7909 MT-GLAZE 0.000 ZA 1/16W
R2084 401 105 0405 MT-GLAZE 100 JA 1/16W
R2085 401 105 0405 MT-GLAZE 100 JA 1/16W
R2086 401 105 0405 MT-GLAZE 100 JA 1/16W
R2087 401 105 0405 MT-GLAZE 100 JA 1/16W
R2088 401 105 0603 MT-GLAZE 10K JA 1/16W
R2089 401 105 0603 MT-GLAZE 10K JA 1/16W
R2094 401 105 0603 MT-GLAZE 10K JA 1/16W
-81-
Ref. No. Part No. Description
Electrical Parts List
Ref. No. Part No. Description

R2095 401 105 0603 MT-GLAZE 10K JA 1/16W
R2096 401 105 0603 MT-GLAZE 10K JA 1/16W
R2097 401 105 7909 MT-GLAZE 0.000 ZA 1/16W
R2098 401 105 7909 MT-GLAZE 0.000 ZA 1/16W
R2099 401 105 7909 MT-GLAZE 0.000 ZA 1/16W
R3001 401 105 5509 MT-GLAZE 470K JA 1/16W
R3002 401 105 5509 MT-GLAZE 470K JA 1/16W
R3003 401 105 0405 MT-GLAZE 100 JA 1/16W
R3004 401 105 0405 MT-GLAZE 100 JA 1/16W
R3006 401 105 2805 MT-GLAZE 2.2K JA 1/16W
R3007 401 113 6604 MT-GLAZE 7.5K JA 1/16W
R3008 401 105 3000 MT-GLAZE 220K JA 1/16W
R3009 401 105 3000 MT-GLAZE 220K JA 1/16W
R3011 401 105 3000 MT-GLAZE 220K JA 1/16W
R3012 401 105 0405 MT-GLAZE 100 JA 1/16W
R3013 401 105 2805 MT-GLAZE 2.2K JA 1/16W
R3014 401 105 0405 MT-GLAZE 100 JA 1/16W
R3015 401 105 3000 MT-GLAZE 220K JA 1/16W
R3016 401 105 0405 MT-GLAZE 100 JA 1/16W
R3017 401 105 2805 MT-GLAZE 2.2K JA 1/16W
R3018 401 105 0405 MT-GLAZE 100 JA 1/16W
R3021 401 105 7909 MT-GLAZE 0.000 ZA 1/16W
R3022 401 105 7909 MT-GLAZE 0.000 ZA 1/16W
R3031 401 105 7909 MT-GLAZE 0.000 ZA 1/16W
R3045 401 105 0603 MT-GLAZE 10K JA 1/16W
R3046 401 105 0603 MT-GLAZE 10K JA 1/16W
R3047 401 105 0603 MT-GLAZE 10K JA 1/16W
R3048 401 105 7909 MT-GLAZE 0.000 ZA 1/16W
R3051 401 105 0603 MT-GLAZE 10K JA 1/16W
R3052 401 105 0603 MT-GLAZE 10K JA 1/16W
R3053 401 105 7909 MT-GLAZE 0.000 ZA 1/16W
R3054 401 105 7909 MT-GLAZE 0.000 ZA 1/16W
R3061 401 105 0603 MT-GLAZE 10K JA 1/16W
R3062 401 105 0603 MT-GLAZE 10K JA 1/16W
R3063 401 105 0405 MT-GLAZE 100 JA 1/16W
R3064 401 105 0603 MT-GLAZE 10K JA 1/16W
R3065 401 105 0603 MT-GLAZE 10K JA 1/16W
R3066 401 105 7909 MT-GLAZE 0.000 ZA 1/16W
R3072 401 035 4108 MT-GLAZE 0.000 ZA 1/8W
R3081 401 105 4502 MT-GLAZE 390 JA 1/16W
R3083 401 105 0504 MT-GLAZE 1K JA 1/16W
R3084 401 105 4502 MT-GLAZE 390 JA 1/16W
R3086 401 105 0504 MT-GLAZE 1K JA 1/16W
R3087 401 105 4502 MT-GLAZE 390 JA 1/16W
R3089 401 105 0504 MT-GLAZE 1K JA 1/16W
R3091 401 105 7909 MT-GLAZE 0.000 ZA 1/16W
R3092 401 105 7909 MT-GLAZE 0.000 ZA 1/16W
R3093 401 105 7909 MT-GLAZE 0.000 ZA 1/16W
COIL
L1004 645 025 0637 FILTER,EMI 190PF
L1005 645 025 0637 FILTER,EMI 190PF
L1061 645 036 3894 INDUCTOR,220 OHM
L2001 645 036 3894 INDUCTOR,220 OHM
L2004 645 036 3894 INDUCTOR,220 OHM
L2007 645 036 3894 INDUCTOR,220 OHM
L2071 645 036 3894 INDUCTOR,220 OHM
L2072 645 036 3894 INDUCTOR,220 OHM
L3001 645 014 2659 FILTER,EMI 10MHZ
L3002 645 014 2659 FILTER,EMI 10MHZ
L3003 645 014 2659 FILTER,EMI 10MHZ
L3004 645 014 2659 FILTER,EMI 10MHZ
L3005 645 014 2659 FILTER,EMI 10MHZ
L3006 645 014 2659 FILTER,EMI 10MHZ
L3007 645 014 2659 FILTER,EMI 10MHZ
L3008 645 014 2659 FILTER,EMI 10MHZ
L3009 645 014 2659 FILTER,EMI 10MHZ
DIODE
D1001 407 209 1201 ZD UDZS-TE-176.2B
D1002 407 209 1201 ZD UDZS-TE-176.2B
D1003 407 209 1201 ZD UDZS-TE-176.2B
D1004 407 209 1201 ZD UDZS-TE-176.2B
D1005 407 209 1201 ZD UDZS-TE-176.2B
D1006 407 209 1201 ZD UDZS-TE-176.2B
D1007 407 223 1102 ZENER DIODE 02DZ6.2Y(TPH3
D1008 407 223 1102 ZENER DIODE 02DZ6.2Y(TPH3
D1009 407 223 1102 ZENER DIODE 02DZ6.2Y(TPH3
D1011 407 223 1102 ZENER DIODE 02DZ6.2Y(TPH3
D1012 407 149 0807 DIODE 1SS355-TE-17
D1013 407 149 0807 DIODE 1SS355-TE-17
D2001 407 149 0807 DIODE 1SS355-TE-17
D2061 407 149 0807 DIODE 1SS355-TE-17
D2062 407 149 0807 DIODE 1SS355-TE-17
D2081 407 149 0807 DIODE 1SS355-TE-17
D2082 407 149 0807 DIODE 1SS355-TE-17
D3001 407 223 0501 ZENER DIODE 02DZ12Y(TPH3)
D3002 407 223 0501 ZENER DIODE 02DZ12Y(TPH3)
D3003 407 223 0501 ZENER DIODE 02DZ12Y(TPH3)
D3004 407 223 0501 ZENER DIODE 02DZ12Y(TPH3)
D3005 407 223 0501 ZENER DIODE 02DZ12Y(TPH3)
D3006 407 223 0501 ZENER DIODE 02DZ12Y(TPH3)
D3007 407 223 0501 ZENER DIODE 02DZ12Y(TPH3)
D3008 407 223 0501 ZENER DIODE 02DZ12Y(TPH3)
D3009 407 223 0501 ZENER DIODE 02DZ12Y(TPH3)
D3011 407 223 0501 ZENER DIODE 02DZ12Y(TPH3)
D3012 407 223 0501 ZENER DIODE 02DZ12Y(TPH3)
D3013 407 223 0501 ZENER DIODE 02DZ12Y(TPH3)
D3014 407 223 0501 ZENER DIODE 02DZ12Y(TPH3)
D3015 407 223 1102 ZENER DIODE 02DZ6.2Y(TPH3
MISCELLANEOUS
TP1001 645 036 5010 TERMINAL
TP1002 645 036 5010 TERMINAL
TP1003 645 036 5010 TERMINAL
TP2071 645 036 5010 TERMINAL
TP2072 645 036 5010 TERMINAL
TP2073 645 036 5010 TERMINAL
K10A 645 028 0412 SOCKET,BNC 5P
K10B 645 040 9974 JACK,RCA-2
K10C 645 041 1076 SOCKET,DIN 8P
K10H 645 041 6071 SOCKET,I/O 176P
K10H1 610 289 9795 JOINT GUIDE BUSH ML6A
K10H2 610 289 9795 JOINT GUIDE BUSH ML6A
X1061 645 046 9213 OSC,CERAMIC 503.0KHZ
X3051 645 021 1218 OSC,CERAMIC 8.00MHZ
645 037 5187 OSC,CERAMIC 8.00MHZ
X3061 645 021 1218 OSC,CERAMIC 8.00MHZ
645 037 5187 OSC,CERAMIC 8.00MHZ
********************************************************
ASSY PWB MAIN --- See page-93 ---
TRANSISTOR
Q1833 405 014 4509 TR 2SC2412K T146 R
405 014 4608 TR 2SC2412K T146 S
405 015 8704 TR 2SC2812-L6-TB
405 015 8902 TR 2SC2812-L7-TB
405 163 1602 TR 2SC2812N-L6-TB0
405 163 1701 TR 2SC2812N-L7-TB0
Q1834 405 014 4509 TR 2SC2412K T146 R
405 014 4608 TR 2SC2412K T146 S
405 015 8704 TR 2SC2812-L6-TB
405 015 8902 TR 2SC2812-L7-TB
405 163 1602 TR 2SC2812N-L6-TB0
405 163 1701 TR 2SC2812N-L7-TB0
Q1881 405 014 4509 TR 2SC2412K T146 R
405 014 4608 TR 2SC2412K T146 S
405 015 8704 TR 2SC2812-L6-TB
405 015 8902 TR 2SC2812-L7-TB
405 163 1602 TR 2SC2812N-L6-TB0
405 163 1701 TR 2SC2812N-L7-TB0
Q2361 405 014 4509 TR 2SC2412K T146 R
405 014 4608 TR 2SC2412K T146 S
405 015 8704 TR 2SC2812-L6-TB
405 015 8902 TR 2SC2812-L7-TB
405 163 1602 TR 2SC2812N-L6-TB0
405 163 1701 TR 2SC2812N-L7-TB0
Q281 405 014 4509 TR 2SC2412K T146 R
405 014 4608 TR 2SC2412K T146 S
405 015 8704 TR 2SC2812-L6-TB
405 015 8902 TR 2SC2812-L7-TB
405 163 1602 TR 2SC2812N-L6-TB0
405 163 1701 TR 2SC2812N-L7-TB0
Q4861 405 014 4509 TR 2SC2412K T146 R
405 014 4608 TR 2SC2412K T146 S
405 015 8704 TR 2SC2812-L6-TB
405 015 8902 TR 2SC2812-L7-TB
405 163 1602 TR 2SC2812N-L6-TB0
405 163 1701 TR 2SC2812N-L7-TB0
Q4862 405 134 5905 TR 2SA1037AK-T146-R
405 147 2205 TR 2SA1037AK-S-T146
405 002 0308 TR 2SA1037K T146 R
405 002 0407 TR 2SA1037K T146 S
405 002 6706 TR 2SA1179-M6-TB
405 002 6904 TR 2SA1179-M7-TB
405 163 1503 TR 2SA1179N-M6-TB
405 163 2708 TR 2SA1179N-M7-TB
Q5630 405 156 0209 TR 2SK2376
Q5851 405 014 4509 TR 2SC2412K T146 R
405 014 4608 TR 2SC2412K T146 S
405 015 8704 TR 2SC2812-L6-TB
405 015 8902 TR 2SC2812-L7-TB
405 163 1602 TR 2SC2812N-L6-TB0
405 163 1701 TR 2SC2812N-L7-TB0
Q9801 405 134 5905 TR 2SA1037AK-T146-R
405 147 2205 TR 2SA1037AK-S-T146
405 002 0308 TR 2SA1037K T146 R
405 002 0407 TR 2SA1037K T146 S
405 002 6706 TR 2SA1179-M6-TB
405 002 6904 TR 2SA1179-M7-TB
405 163 1503 TR 2SA1179N-M6-TB
405 163 2708 TR 2SA1179N-M7-TB
INTEGRATED CIRCUIT
IC1302 409 301 5309 IC TC7S32FU-TE85L
IC1311 409 339 3605 IC 24LC16BT/SN-T
IC1331 409 501 9107 IC ICS512MT
IC1341 409 501 9107 IC ICS512MT
IC1351 410 406 6702 IC MBM29LV800TA90NB869S
410 406 7006 IC MBM29LV800TA90NB869
IC1352 410 352 8508 IC IDT71V016S15PHTR
410 397 0406 IC IS61LV6416-15T
IC1362 409 475 8403 IC SI-3025LS-TL
Ref. No. Part No. Description
Electrical Parts List
-82-
Ref. No. Part No. Description

IC1801 409 475 3705 IC M66500FP
IC1811 409 339 3605 IC 24LC16BT/SN-T
IC1821 410 364 6905 IC TC74ACT138FT-EL
IC1822 410 367 1402 IC SN74LVC374APW
IC1823 409 301 5309 IC TC7S32FU-TE85L
IC1824 409 301 5309 IC TC7S32FU-TE85L
IC1851 409 421 8808 IC M62420FP
IC1871 409 390 6201 IC EL2244CS
IC1881 410 311 5708 IC MC74HCT244ADT
410 315 5506 IC HD74HCT244TV
410 356 7507 IC SN74HCT244PWR
IC201 409 461 7304 IC AD8057ART
IC211 409 461 7304 IC AD8057ART
IC221 409 461 7304 IC AD8057ART
IC231 409 461 7304 IC AD8057ART
IC2311 409 444 0902 IC AD9483KS-100
IC2331 409 357 6602 IC LT1260CS
IC2381 409 461 7304 IC AD8057ART
IC2386 409 461 7304 IC AD8057ART
IC2391 409 461 7304 IC AD8057ART
IC2401 410 376 3404 IC XC2S100-5 PQ208C
410 388 2105 IC XC2S100-5 PQ208CES
IC2404 410 325 4605 IC TC74LCX244FT
410 325 4704 IC HD74LVC244AT
410 421 4400 IC 74LCX244MTCX
IC241 409 461 7304 IC AD8057ART
IC251 409 461 7304 IC AD8057ART
IC2541 409 481 8602 IC LM76CHMX-5
IC2561 409 390 0001 IC LM7171AIMX
409 486 7709 IC LM7171BIMX
IC2571 409 390 0001 IC LM7171AIMX
409 486 7709 IC LM7171BIMX
IC2581 409 390 0001 IC LM7171AIMX
409 486 7709 IC LM7171BIMX
IC2591 409 390 0001 IC LM7171AIMX
409 486 7709 IC LM7171BIMX
IC261 409 461 7304 IC AD8057ART
IC262 409 461 7304 IC AD8057ART
IC263 409 461 7304 IC AD8057ART
IC281 409 357 6602 IC LT1260CS
IC295 409 416 6505 IC BA05FP-E2
IC301 409 502 4903 IC PW365-20U
IC3201 410 321 8300 IC TC74VCX16244FT
IC3202 410 321 8300 IC TC74VCX16244FT
IC3203 410 321 8300 IC TC74VCX16244FT
IC3204 410 401 7407 IC TC74VCX244FT
IC3231 410 403 4206 IC EP1K10TC144-1
IC3232 409 475 8403 IC SI-3025LS-TL
IC3270 409 462 2308 IC TC7SZ04FU-TE852
IC3271 410 401 7506 IC TC74VCX16374FT
IC3272 410 321 8300 IC TC74VCX16244FT
IC3273 410 401 7506 IC TC74VCX16374FT
IC3274 410 321 8300 IC TC74VCX16244FT
IC3275 410 401 7506 IC TC74VCX16374FT
IC3276 410 321 8300 IC TC74VCX16244FT
IC3277 410 391 2109 IC TC74VCX374FT(EL)
IC3278 410 401 7407 IC TC74VCX244FT
IC3295 410 337 0602 IC HD74LVC14T
IC3296 410 392 4706 IC SN74AHCT1G125DCK
IC3297 410 392 4706 IC SN74AHCT1G125DCK
IC3298 409 330 2508 IC TC7SH04FU-(TE85L)
410 356 7606 IC SN74AHC1G04HDCKR
IC3299 409 439 8906 IC TC7WH125FU
IC3351 409 419 3709 IC MC10H351ML1
IC3401 410 403 4305 IC EP1K100QC208-2
IC3511 410 311 5708 IC MC74HCT244ADT
410 315 5506 IC HD74HCT244TV
410 356 7507 IC SN74HCT244PWR
IC3521 410 311 5708 IC MC74HCT244ADT
410 315 5506 IC HD74HCT244TV
410 356 7507 IC SN74HCT244PWR
IC3561 409 422 5806 IC M62398FP
IC401 409 487 8002 IC CXD3511Q
IC406 410 311 5708 IC MC74HCT244ADT
410 315 5506 IC HD74HCT244TV
410 356 7507 IC SN74HCT244PWR
IC407 410 311 5708 IC MC74HCT244ADT
410 315 5506 IC HD74HCT244TV
410 356 7507 IC SN74HCT244PWR
IC408 410 311 5708 IC MC74HCT244ADT
410 315 5506 IC HD74HCT244TV
410 356 7507 IC SN74HCT244PWR
IC4201 410 362 7904 IC TC220C700TB-503
IC4231 409 444 8700 IC ICS1523M-ER
IC4261 409 475 8403 IC SI-3025LS-TL
IC4811 410 325 4605 IC TC74LCX244FT
410 325 4704 IC HD74LVC244AT
410 421 4400 IC 74LCX244MTCX
IC4821 410 325 4605 IC TC74LCX244FT
410 325 4704 IC HD74LVC244AT
410 421 4400 IC 74LCX244MTCX
IC4831 410 325 4605 IC TC74LCX244FT
410 325 4704 IC HD74LVC244AT
410 421 4400 IC 74LCX244MTCX
IC4851 409 330 2508 IC TC7SH04FU-(TE85L)
410 356 7606 IC SN74AHC1G04HDCKR
IC4855 410 356 7903 IC SN74AHC1G08HDCKR
IC4861 409 416 6505 IC BA05FP-E2
IC4871 410 325 4605 IC TC74LCX244FT
410 325 4704 IC HD74LVC244AT
410 421 4400 IC 74LCX244MTCX
IC4881 410 325 4605 IC TC74LCX244FT
410 325 4704 IC HD74LVC244AT
410 421 4400 IC 74LCX244MTCX
IC4891 409 497 6302 IC BA09FP-E2
IC501 409 498 6004 IC CXA3562R
IC531 409 498 6004 IC CXA3562R
IC561 409 498 6004 IC CXA3562R
IC5630 409 344 6509 IC UPC1093T-E1
IC5631 409 461 7809 IC PQ20WZ11
IC6301 410 319 4208 IC MB81G163222-80TQ
410 365 4603 IC MS82V16520-8AGA
IC6321 410 319 4208 IC MB81G163222-80TQ
410 365 4603 IC MS82V16520-8AGA
IC6341 410 319 4208 IC MB81G163222-80TQ
410 365 4603 IC MS82V16520-8AGA
IC801 410 402 7307 IC HD64F7045F28-B841-S
410 402 7901 IC HD64F7045F28-B841
IC802 409 344 1900 IC MN1382-Q-TX
IC8201 409 504 8206 IC AD9886KS-140
IC8202 409 416 6406 IC BA033FP-E2
409 410 1001 IC UPC2933T-E1
IC8281 409 458 3401 IC M62393FP
IC871 410 407 1409 IC MBM29LV160BE-90-B875-S
410 407 1607 IC MBM29LV160BE-90-B875
IC872 410 365 5600 IC SN74LVCC4245APWR
IC873 410 365 5600 IC SN74LVCC4245APWR
IC874 410 311 5708 IC MC74HCT244ADT
410 315 5506 IC HD74HCT244TV
410 356 7507 IC SN74HCT244PWR
IC875 410 311 5708 IC MC74HCT244ADT
410 315 5506 IC HD74HCT244TV
410 356 7507 IC SN74HCT244PWR
IC876 410 311 5708 IC MC74HCT244ADT
410 315 5506 IC HD74HCT244TV
410 356 7507 IC SN74HCT244PWR
IC887 409 461 7304 IC AD8057ART
IC892 410 367 1501 IC M5M51008CFP-70HI
410 415 5208 IC M5M51008DFP-70HI
IC893 409 330 2508 IC TC7SH04FU-(TE85L)
410 356 7606 IC SN74AHC1G04HDCKR
IC9801 409 468 8908 IC ML60851CTB
CAPACITOR
C1311 403 280 0508 ELECT 470U M 4V
C1312 403 164 0204 CERAMIC 0.1U Z 25V
C1331 403 149 9208 CERAMIC 0.01U Z 50V
C1341 403 149 9208 CERAMIC 0.01U Z 50V
C1351 403 280 0508 ELECT 470U M 4V
C1352 403 164 0204 CERAMIC 0.1U Z 25V
C1354 403 164 0204 CERAMIC 0.1U Z 25V
C1365 403 280 0805 ELECT 330U M 6.3V
C1367 403 280 0508 ELECT 470U M 4V
C1368 403 164 0204 CERAMIC 0.1U Z 25V
C1376 403 164 0204 CERAMIC 0.1U Z 25V
C1377 403 164 0204 CERAMIC 0.1U Z 25V
C1503 403 164 0204 CERAMIC 0.1U Z 25V
C1533 403 164 0204 CERAMIC 0.1U Z 25V
C1563 403 164 0204 CERAMIC 0.1U Z 25V
C1801 403 164 0204 CERAMIC 0.1U Z 25V
C1802 403 164 0204 CERAMIC 0.1U Z 25V
C1803 403 164 0204 CERAMIC 0.1U Z 25V
C1804 403 280 0805 ELECT 330U M 6.3V
C1811 403 164 0204 CERAMIC 0.1U Z 25V
C1821 403 164 0204 CERAMIC 0.1U Z 25V
C1822 403 164 0204 CERAMIC 0.1U Z 25V
C1823 403 164 0204 CERAMIC 0.1U Z 25V
C1850 403 280 1604 ELECT 220U M 16V
C1851 403 267 0606 NP-ELECT 4.7U M 16V
C1852 403 280 1604 ELECT 220U M 16V
C1853 403 215 2904 CERAMIC 0.022U K 25V
C1854 403 272 5603 CERAMIC 0.033U K 16V
C1856 403 348 5803 CERAMIC 0.47U K 10V
C1857 403 149 9208 CERAMIC 0.01U Z 50V
C1858 403 175 3300 ELECT 47U M 16V
C1859 403 164 0204 CERAMIC 0.1U Z 25V
C1861 403 272 5603 CERAMIC 0.033U K 16V
C1862 403 348 5803 CERAMIC 0.47U K 10V
C1863 403 215 2904 CERAMIC 0.022U K 25V
C1864 403 280 1604 ELECT 220U M 16V
C1865 403 164 0204 CERAMIC 0.1U Z 25V
C1866 403 280 1604 ELECT 220U M 16V
C1867 403 267 0606 NP-ELECT 4.7U M 16V
C1871 403 157 1904 CERAMIC 10P D 50V
C1872 403 348 5803 CERAMIC 0.47U K 10V
C1873 403 157 1904 CERAMIC 10P D 50V
C1881 403 164 0204 CERAMIC 0.1U Z 25V
C1893 403 164 0204 CERAMIC 0.1U Z 25V
C1894 403 164 0204 CERAMIC 0.1U Z 25V
C1895 403 164 0204 CERAMIC 0.1U Z 25V
C202 403 164 0204 CERAMIC 0.1U Z 25V
-83-
Ref. No. Part No. Description
Electrical Parts List
Ref. No. Part No. Description

C204 403 164 0204 CERAMIC 0.1U Z 25V
C205 403 157 1904 CERAMIC 10P D 50V
C206 403 267 0804 NP-ELECT 47U M 6.3V
C211 403 157 1904 CERAMIC 10P D 50V
C212 403 267 0804 NP-ELECT 47U M 6.3V
C214 403 157 1508 CERAMIC 3P C 50V
C215 403 157 1508 CERAMIC 3P C 50V
C216 403 157 1508 CERAMIC 3P C 50V
C221 403 157 1904 CERAMIC 10P D 50V
C222 403 267 0804 NP-ELECT 47U M 6.3V
C2301 403 267 0804 NP-ELECT 47U M 6.3V
C2302 403 267 0804 NP-ELECT 47U M 6.3V
C2303 403 267 0804 NP-ELECT 47U M 6.3V
C2311 403 280 0805 ELECT 330U M 6.3V
C2312 403 164 0204 CERAMIC 0.1U Z 25V
C2313 403 280 0607 ELECT 220U M 6.3V
C2314 403 164 0204 CERAMIC 0.1U Z 25V
C2315 403 162 6208 ELECT 1U M 50V
C2316 403 164 0204 CERAMIC 0.1U Z 25V
C2318 403 164 0204 CERAMIC 0.1U Z 25V
C2319 403 164 0204 CERAMIC 0.1U Z 25V
C232 403 164 0204 CERAMIC 0.1U Z 25V
C2321 403 164 0204 CERAMIC 0.1U Z 25V
C2331 403 164 0204 CERAMIC 0.1U Z 25V
C2332 403 164 0204 CERAMIC 0.1U Z 25V
C2334 403 164 0204 CERAMIC 0.1U Z 25V
C2336 403 164 0204 CERAMIC 0.1U Z 25V
C2338 403 164 0204 CERAMIC 0.1U Z 25V
C234 403 164 0204 CERAMIC 0.1U Z 25V
C2370 403 164 0204 CERAMIC 0.1U Z 25V
C2377 403 280 0805 ELECT 330U M 6.3V
C2378 403 164 0204 CERAMIC 0.1U Z 25V
C2379 403 280 0805 ELECT 330U M 6.3V
C2381 403 157 1508 CERAMIC 3P C 50V
C2382 403 157 1904 CERAMIC 10P D 50V
C2386 403 157 1508 CERAMIC 3P C 50V
C2387 403 157 1904 CERAMIC 10P D 50V
C2391 403 157 1508 CERAMIC 3P C 50V
C2392 403 157 1904 CERAMIC 10P D 50V
C2401 403 280 0508 ELECT 470U M 4V
C2402 403 164 0204 CERAMIC 0.1U Z 25V
C2403 403 280 0508 ELECT 470U M 4V
C2404 403 164 0204 CERAMIC 0.1U Z 25V
C2406 403 164 0204 CERAMIC 0.1U Z 25V
C2407 403 164 0204 CERAMIC 0.1U Z 25V
C2408 403 164 0204 CERAMIC 0.1U Z 25V
C2409 403 164 0204 CERAMIC 0.1U Z 25V
C2413 403 164 0204 CERAMIC 0.1U Z 25V
C2414 403 164 0204 CERAMIC 0.1U Z 25V
C2416 403 164 0204 CERAMIC 0.1U Z 25V
C2417 403 164 0204 CERAMIC 0.1U Z 25V
C2419 403 164 0204 CERAMIC 0.1U Z 25V
C2421 403 164 0204 CERAMIC 0.1U Z 25V
C2423 403 164 0204 CERAMIC 0.1U Z 25V
C2424 403 164 0204 CERAMIC 0.1U Z 25V
C2428 403 164 0204 CERAMIC 0.1U Z 25V
C2429 403 164 0204 CERAMIC 0.1U Z 25V
C2470 403 162 4709 ELECT 10U M 16V
C2471 403 164 0204 CERAMIC 0.1U Z 25V
C2472 403 164 0204 CERAMIC 0.1U Z 25V
C2473 403 162 4709 ELECT 10U M 16V
C2491 403 164 0204 CERAMIC 0.1U Z 25V
C2501 403 280 1604 ELECT 220U M 16V
C2502 403 164 0204 CERAMIC 0.1U Z 25V
C2503 403 280 1604 ELECT 220U M 16V
C2504 403 164 0204 CERAMIC 0.1U Z 25V
C2511 403 164 0204 CERAMIC 0.1U Z 25V
C2520 403 280 1604 ELECT 220U M 16V
C2521 403 164 0204 CERAMIC 0.1U Z 25V
C2522 403 280 1604 ELECT 220U M 16V
C2530 403 280 1604 ELECT 220U M 16V
C2531 403 164 0204 CERAMIC 0.1U Z 25V
C2532 403 280 1604 ELECT 220U M 16V
C2541 403 164 0204 CERAMIC 0.1U Z 25V
C2563 403 157 1904 CERAMIC 10P D 50V
C2573 403 157 1904 CERAMIC 10P D 50V
C2583 403 157 1904 CERAMIC 10P D 50V
C2593 403 157 1904 CERAMIC 10P D 50V
C261 403 304 1801 ELECT 100U M 6.3V
C262 403 283 6309 CERAMIC 1U Z 10V
403 336 5600 CERAMIC 1U Z 10V
C263 403 304 1801 ELECT 100U M 6.3V
C264 403 283 6309 CERAMIC 1U Z 10V
403 336 5600 CERAMIC 1U Z 10V
C265 403 155 4204 CERAMIC 15P J 50V
C266 403 157 1904 CERAMIC 10P D 50V
C267 403 157 2109 CERAMIC 13P J 50V
C268 403 157 1904 CERAMIC 10P D 50V
C269 403 157 2208 CERAMIC 16P J 50V
C270 403 157 1904 CERAMIC 10P D 50V
C281 403 164 0204 CERAMIC 0.1U Z 25V
C282 403 164 0204 CERAMIC 0.1U Z 25V
C283 403 164 0204 CERAMIC 0.1U Z 25V
C284 403 164 0204 CERAMIC 0.1U Z 25V
C287 403 164 0204 CERAMIC 0.1U Z 25V
C296 403 175 0606 ELECT 100U M 6.3V
C297 403 164 0204 CERAMIC 0.1U Z 25V
C311 403 280 0508 ELECT 470U M 4V
C312 403 164 0204 CERAMIC 0.1U Z 25V
C313 403 280 0508 ELECT 470U M 4V
C314 403 164 0204 CERAMIC 0.1U Z 25V
C315 403 164 0204 CERAMIC 0.1U Z 25V
C316 403 164 0204 CERAMIC 0.1U Z 25V
C3201 403 280 0508 ELECT 470U M 4V
C3202 403 164 0204 CERAMIC 0.1U Z 25V
C3203 403 164 0204 CERAMIC 0.1U Z 25V
C3204 403 113 3805 CERAMIC 1000P K 50V
C3205 403 164 0204 CERAMIC 0.1U Z 25V
C3206 403 164 0204 CERAMIC 0.1U Z 25V
C3207 403 113 3805 CERAMIC 1000P K 50V
C3208 403 164 0204 CERAMIC 0.1U Z 25V
C3209 403 164 0204 CERAMIC 0.1U Z 25V
C3211 403 113 3805 CERAMIC 1000P K 50V
C3212 403 164 0204 CERAMIC 0.1U Z 25V
C3213 403 164 0204 CERAMIC 0.1U Z 25V
C3231 403 280 0508 ELECT 470U M 4V
C3232 403 164 0204 CERAMIC 0.1U Z 25V
C3233 403 280 0508 ELECT 470U M 4V
C3234 403 164 0204 CERAMIC 0.1U Z 25V
C3235 403 164 0204 CERAMIC 0.1U Z 25V
C3236 403 164 0204 CERAMIC 0.1U Z 25V
C3237 403 164 0204 CERAMIC 0.1U Z 25V
C3239 403 164 0204 CERAMIC 0.1U Z 25V
C3241 403 164 0204 CERAMIC 0.1U Z 25V
C3261 403 164 0204 CERAMIC 0.1U Z 25V
C3263 403 164 0204 CERAMIC 0.1U Z 25V
C3264 403 164 0204 CERAMIC 0.1U Z 25V
C3265 403 164 0204 CERAMIC 0.1U Z 25V
C3266 403 164 0204 CERAMIC 0.1U Z 25V
C3271 403 280 0508 ELECT 470U M 4V
C3272 403 113 3805 CERAMIC 1000P K 50V
C3273 403 164 0204 CERAMIC 0.1U Z 25V
C3274 403 164 0204 CERAMIC 0.1U Z 25V
C3275 403 164 0204 CERAMIC 0.1U Z 25V
C3276 403 164 0204 CERAMIC 0.1U Z 25V
C3277 403 113 3805 CERAMIC 1000P K 50V
C3278 403 113 3805 CERAMIC 1000P K 50V
C3279 403 164 0204 CERAMIC 0.1U Z 25V
C3281 403 164 0204 CERAMIC 0.1U Z 25V
C3282 403 164 0204 CERAMIC 0.1U Z 25V
C3283 403 164 0204 CERAMIC 0.1U Z 25V
C3284 403 113 3805 CERAMIC 1000P K 50V
C3285 403 113 3805 CERAMIC 1000P K 50V
C3286 403 164 0204 CERAMIC 0.1U Z 25V
C3287 403 164 0204 CERAMIC 0.1U Z 25V
C3288 403 164 0204 CERAMIC 0.1U Z 25V
C3289 403 164 0204 CERAMIC 0.1U Z 25V
C3291 403 113 3805 CERAMIC 1000P K 50V
C3292 403 164 0204 CERAMIC 0.1U Z 25V
C3293 403 164 0204 CERAMIC 0.1U Z 25V
C3294 403 164 0204 CERAMIC 0.1U Z 25V
C3297 403 164 0204 CERAMIC 0.1U Z 25V
C3351 403 164 0204 CERAMIC 0.1U Z 25V
C3352 403 304 1801 ELECT 100U M 6.3V
C3401 403 175 0606 ELECT 100U M 6.3V
C3402 403 164 0204 CERAMIC 0.1U Z 25V
C3403 403 175 0606 ELECT 100U M 6.3V
C3404 403 164 0204 CERAMIC 0.1U Z 25V
C3405 403 164 0204 CERAMIC 0.1U Z 25V
C3410 403 164 0204 CERAMIC 0.1U Z 25V
C3411 403 164 0204 CERAMIC 0.1U Z 25V
C3414 403 164 0204 CERAMIC 0.1U Z 25V
C3415 403 164 0204 CERAMIC 0.1U Z 25V
C3416 403 164 0204 CERAMIC 0.1U Z 25V
C3417 403 164 0204 CERAMIC 0.1U Z 25V
C3418 403 164 0204 CERAMIC 0.1U Z 25V
C3419 403 164 0204 CERAMIC 0.1U Z 25V
C3421 403 164 0204 CERAMIC 0.1U Z 25V
C3425 403 164 0204 CERAMIC 0.1U Z 25V
C3427 403 164 0204 CERAMIC 0.1U Z 25V
C3428 403 164 0204 CERAMIC 0.1U Z 25V
C3431 403 164 0204 CERAMIC 0.1U Z 25V
C3432 403 164 0204 CERAMIC 0.1U Z 25V
C3433 403 164 0204 CERAMIC 0.1U Z 25V
C3434 403 164 0204 CERAMIC 0.1U Z 25V
C3511 403 164 0204 CERAMIC 0.1U Z 25V
C3521 403 164 0204 CERAMIC 0.1U Z 25V
C3522 403 280 0805 ELECT 330U M 6.3V
C3523 403 113 3805 CERAMIC 1000P K 50V
C3561 403 164 0204 CERAMIC 0.1U Z 25V
C3562 403 304 1801 ELECT 100U M 6.3V
C3563 403 113 3805 CERAMIC 1000P K 50V
C3564 403 164 0204 CERAMIC 0.1U Z 25V
C400 403 164 0204 CERAMIC 0.1U Z 25V
C401 403 280 0508 ELECT 470U M 4V
C402 403 164 0204 CERAMIC 0.1U Z 25V
C403 403 280 0508 ELECT 470U M 4V
C404 403 164 0204 CERAMIC 0.1U Z 25V
C405 403 113 3805 CERAMIC 1000P K 50V
C406 403 164 0204 CERAMIC 0.1U Z 25V
Ref. No. Part No. Description
Electrical Parts List
-84-
Ref. No. Part No. Description

C409 403 164 0204 CERAMIC 0.1U Z 25V
C410 403 164 0204 CERAMIC 0.1U Z 25V
C411 403 164 0204 CERAMIC 0.1U Z 25V
C412 403 164 0204 CERAMIC 0.1U Z 25V
C413 403 164 0204 CERAMIC 0.1U Z 25V
C415 403 113 3805 CERAMIC 1000P K 50V
C416 403 164 0204 CERAMIC 0.1U Z 25V
C419 403 113 3805 CERAMIC 1000P K 50V
C420 403 164 0204 CERAMIC 0.1U Z 25V
C4201 403 280 0508 ELECT 470U M 4V
C4202 403 164 0204 CERAMIC 0.1U Z 25V
C4204 403 164 0204 CERAMIC 0.1U Z 25V
C4205 403 164 0204 CERAMIC 0.1U Z 25V
C4206 403 164 0204 CERAMIC 0.1U Z 25V
C4208 403 164 0204 CERAMIC 0.1U Z 25V
C4209 403 164 0204 CERAMIC 0.1U Z 25V
C421 403 164 0204 CERAMIC 0.1U Z 25V
C4212 403 164 0204 CERAMIC 0.1U Z 25V
C4213 403 164 0204 CERAMIC 0.1U Z 25V
C4214 403 164 0204 CERAMIC 0.1U Z 25V
C4215 403 164 0204 CERAMIC 0.1U Z 25V
C4232 403 164 0204 CERAMIC 0.1U Z 25V
C4233 403 162 4709 ELECT 10U M 16V
C4234 403 164 0204 CERAMIC 0.1U Z 25V
C4235 403 162 4709 ELECT 10U M 16V
C4236 403 164 0204 CERAMIC 0.1U Z 25V
C4237 403 155 1609 CERAMIC 33P J 50V
C4238 403 157 7302 CERAMIC 6800P K 50V
C4239 403 164 0204 CERAMIC 0.1U Z 25V
C4241 403 113 3805 CERAMIC 1000P K 50V
C4242 403 164 0204 CERAMIC 0.1U Z 25V
C4243 403 149 9208 CERAMIC 0.01U Z 50V
C4244 403 162 4709 ELECT 10U M 16V
C426 403 113 3805 CERAMIC 1000P K 50V
C4263 403 280 0508 ELECT 470U M 4V
C4264 403 164 0204 CERAMIC 0.1U Z 25V
C427 403 113 3805 CERAMIC 1000P K 50V
C428 403 113 3805 CERAMIC 1000P K 50V
C434 403 113 3805 CERAMIC 1000P K 50V
C440 403 164 0204 CERAMIC 0.1U Z 25V
C445 403 164 0204 CERAMIC 0.1U Z 25V
C446 403 164 0204 CERAMIC 0.1U Z 25V
C447 403 164 0204 CERAMIC 0.1U Z 25V
C449 403 113 3805 CERAMIC 1000P K 50V
C454 403 164 0204 CERAMIC 0.1U Z 25V
C456 403 164 0204 CERAMIC 0.1U Z 25V
C457 403 113 3805 CERAMIC 1000P K 50V
C458 403 164 0204 CERAMIC 0.1U Z 25V
C461 403 164 0204 CERAMIC 0.1U Z 25V
C463 403 164 0204 CERAMIC 0.1U Z 25V
C464 403 113 3805 CERAMIC 1000P K 50V
C465 403 164 0204 CERAMIC 0.1U Z 25V
C467 403 113 3805 CERAMIC 1000P K 50V
C468 403 164 0204 CERAMIC 0.1U Z 25V
C471 403 113 3805 CERAMIC 1000P K 50V
C474 403 164 0204 CERAMIC 0.1U Z 25V
C477 403 164 0204 CERAMIC 0.1U Z 25V
C481 403 164 0204 CERAMIC 0.1U Z 25V
C4811 403 164 0204 CERAMIC 0.1U Z 25V
C4821 403 164 0204 CERAMIC 0.1U Z 25V
C4831 403 164 0204 CERAMIC 0.1U Z 25V
C4851 403 164 0204 CERAMIC 0.1U Z 25V
C4855 403 164 0204 CERAMIC 0.1U Z 25V
C4861 403 164 0204 CERAMIC 0.1U Z 25V
C4862 403 280 0805 ELECT 330U M 6.3V
C4871 403 164 0204 CERAMIC 0.1U Z 25V
C4881 403 164 0204 CERAMIC 0.1U Z 25V
C4891 403 341 7507 ELECT 100U M 25V
C501 403 280 1604 ELECT 220U M 16V
C502 403 164 0204 CERAMIC 0.1U Z 25V
C504 403 280 0805 ELECT 330U M 6.3V
C505 403 164 0204 CERAMIC 0.1U Z 25V
C506 403 164 0204 CERAMIC 0.1U Z 25V
C507 403 164 0204 CERAMIC 0.1U Z 25V
C508 403 323 1301 CERAMIC 0.47U Z 10V
C509 403 323 1301 CERAMIC 0.47U Z 10V
C510 403 323 1301 CERAMIC 0.47U Z 10V
C511 403 341 7507 ELECT 100U M 25V
C512 403 164 0204 CERAMIC 0.1U Z 25V
C531 403 280 1604 ELECT 220U M 16V
C532 403 164 0204 CERAMIC 0.1U Z 25V
C534 403 280 0805 ELECT 330U M 6.3V
C535 403 164 0204 CERAMIC 0.1U Z 25V
C536 403 164 0204 CERAMIC 0.1U Z 25V
C537 403 164 0204 CERAMIC 0.1U Z 25V
C538 403 323 1301 CERAMIC 0.47U Z 10V
C539 403 323 1301 CERAMIC 0.47U Z 10V
C540 403 323 1301 CERAMIC 0.47U Z 10V
C541 403 341 7507 ELECT 100U M 25V
C542 403 164 0204 CERAMIC 0.1U Z 25V
C561 403 280 1604 ELECT 220U M 16V
C562 403 164 0204 CERAMIC 0.1U Z 25V
C564 403 280 0805 ELECT 330U M 6.3V
C565 403 164 0204 CERAMIC 0.1U Z 25V
C566 403 164 0204 CERAMIC 0.1U Z 25V
C567 403 164 0204 CERAMIC 0.1U Z 25V
C568 403 323 1301 CERAMIC 0.47U Z 10V
C569 403 323 1301 CERAMIC 0.47U Z 10V
C570 403 323 1301 CERAMIC 0.47U Z 10V
C571 403 341 7507 ELECT 100U M 25V
C572 403 164 0204 CERAMIC 0.1U Z 25V
C5811 403 164 0204 CERAMIC 0.1U Z 25V
C5812 403 164 0204 CERAMIC 0.1U Z 25V
C5813 403 164 0204 CERAMIC 0.1U Z 25V
C5835 403 299 1602 CERAMIC 1U K 16V
C5836 403 341 7507 ELECT 100U M 25V
C5837 403 341 7507 ELECT 100U M 25V
C5853 403 164 0204 CERAMIC 0.1U Z 25V
C5864 403 164 0204 CERAMIC 0.1U Z 25V
C5865 403 341 7507 ELECT 100U M 25V
C5866 403 341 7507 ELECT 100U M 25V
C5867 403 164 0204 CERAMIC 0.1U Z 25V
C5868 403 341 7507 ELECT 100U M 25V
C5875 403 164 0204 CERAMIC 0.1U Z 25V
C5876 403 164 0204 CERAMIC 0.1U Z 25V
C6301 403 164 0204 CERAMIC 0.1U Z 25V
C6302 403 280 0508 ELECT 470U M 4V
C6303 403 164 0204 CERAMIC 0.1U Z 25V
C6304 403 113 3805 CERAMIC 1000P K 50V
C6307 403 164 0204 CERAMIC 0.1U Z 25V
C6308 403 164 0204 CERAMIC 0.1U Z 25V
C6309 403 164 0204 CERAMIC 0.1U Z 25V
C6311 403 113 3805 CERAMIC 1000P K 50V
C6314 403 164 0204 CERAMIC 0.1U Z 25V
C6321 403 164 0204 CERAMIC 0.1U Z 25V
C6323 403 164 0204 CERAMIC 0.1U Z 25V
C6324 403 113 3805 CERAMIC 1000P K 50V
C6325 403 164 0204 CERAMIC 0.1U Z 25V
C6328 403 164 0204 CERAMIC 0.1U Z 25V
C6329 403 164 0204 CERAMIC 0.1U Z 25V
C6331 403 164 0204 CERAMIC 0.1U Z 25V
C6332 403 113 3805 CERAMIC 1000P K 50V
C6335 403 164 0204 CERAMIC 0.1U Z 25V
C6341 403 164 0204 CERAMIC 0.1U Z 25V
C6343 403 164 0204 CERAMIC 0.1U Z 25V
C6344 403 113 3805 CERAMIC 1000P K 50V
C6345 403 164 0204 CERAMIC 0.1U Z 25V
C6348 403 164 0204 CERAMIC 0.1U Z 25V
C6349 403 164 0204 CERAMIC 0.1U Z 25V
C6351 403 164 0204 CERAMIC 0.1U Z 25V
C6352 403 113 3805 CERAMIC 1000P K 50V
C6355 403 164 0204 CERAMIC 0.1U Z 25V
C801 403 164 0204 CERAMIC 0.1U Z 25V
C802 403 164 0204 CERAMIC 0.1U Z 25V
C803 403 155 1609 CERAMIC 33P J 50V
C804 403 155 1609 CERAMIC 33P J 50V
C806 403 175 4505 ELECT 47U M 6.3V
C807 403 164 0204 CERAMIC 0.1U Z 25V
C808 403 215 1006 CERAMIC 470P J 50V
C809 403 162 4709 ELECT 10U M 16V
C811 403 283 6309 CERAMIC 1U Z 10V
403 336 5600 CERAMIC 1U Z 10V
C812 403 164 0204 CERAMIC 0.1U Z 25V
C813 403 164 0204 CERAMIC 0.1U Z 25V
C814 403 280 0805 ELECT 330U M 6.3V
C815 403 164 0204 CERAMIC 0.1U Z 25V
C816 403 164 0204 CERAMIC 0.1U Z 25V
C8201 403 164 0204 CERAMIC 0.1U Z 25V
C8202 403 164 0204 CERAMIC 0.1U Z 25V
C8203 403 164 0204 CERAMIC 0.1U Z 25V
C8204 403 164 0204 CERAMIC 0.1U Z 25V
C8218 403 175 0606 ELECT 100U M 6.3V
C8219 403 164 0204 CERAMIC 0.1U Z 25V
C8221 403 164 0204 CERAMIC 0.1U Z 25V
C8222 403 164 0204 CERAMIC 0.1U Z 25V
C8223 403 164 0204 CERAMIC 0.1U Z 25V
C8231 403 164 0204 CERAMIC 0.1U Z 25V
C8232 403 157 7203 CERAMIC 3900P K 50V
C8233 403 306 5401 CERAMIC 0.039U K 16V
C8235 403 164 0204 CERAMIC 0.1U Z 25V
C8237 403 164 0204 CERAMIC 0.1U Z 25V
C8250 401 105 7909 MT-GLAZE 0.000 ZA 1/16W
C8251 403 164 0204 CERAMIC 0.1U Z 25V
C8253 403 164 0204 CERAMIC 0.1U Z 25V
C8255 403 164 0204 CERAMIC 0.1U Z 25V
C8257 401 105 7909 MT-GLAZE 0.000 ZA 1/16W
C8258 403 215 2904 CERAMIC 0.022U K 25V
C8259 401 105 7909 MT-GLAZE 0.000 ZA 1/16W
C8271 403 164 0204 CERAMIC 0.1U Z 25V
C8272 403 164 0204 CERAMIC 0.1U Z 25V
C8273 403 162 6208 ELECT 1U M 50V
C8274 403 164 0204 CERAMIC 0.1U Z 25V
C8275 403 164 0204 CERAMIC 0.1U Z 25V
C8281 403 283 6309 CERAMIC 1U Z 10V
403 336 5600 CERAMIC 1U Z 10V
C8282 403 283 6309 CERAMIC 1U Z 10V
403 336 5600 CERAMIC 1U Z 10V
C8283 403 322 7809 ELECT 220U M 6.3V
C8284 403 113 3805 CERAMIC 1000P K 50V
C8291 403 280 0805 ELECT 330U M 6.3V
-85-
Ref. No. Part No. Description
Electrical Parts List
Ref. No. Part No. Description

C8292 403 164 0204 CERAMIC 0.1U Z 25V
C8296 403 175 0606 ELECT 100U M 6.3V
C8297 403 164 0204 CERAMIC 0.1U Z 25V
C871 403 280 0508 ELECT 470U M 4V
C872 403 164 0204 CERAMIC 0.1U Z 25V
C873 403 164 0204 CERAMIC 0.1U Z 25V
C874 403 164 0204 CERAMIC 0.1U Z 25V
C875 403 164 0204 CERAMIC 0.1U Z 25V
C876 403 164 0204 CERAMIC 0.1U Z 25V
C877 403 164 0204 CERAMIC 0.1U Z 25V
C878 403 164 0204 CERAMIC 0.1U Z 25V
C879 403 164 0204 CERAMIC 0.1U Z 25V
C886 403 164 0204 CERAMIC 0.1U Z 25V
C887 403 283 6309 CERAMIC 1U Z 10V
403 336 5600 CERAMIC 1U Z 10V
C888 403 157 6602 CERAMIC 470P K 50V
C892 403 164 0204 CERAMIC 0.1U Z 25V
C893 403 164 0204 CERAMIC 0.1U Z 25V
C894 403 280 0805 ELECT 330U M 6.3V
C9801 403 280 0508 ELECT 470U M 4V
C9802 403 164 0204 CERAMIC 0.1U Z 25V
C9804 403 113 3805 CERAMIC 1000P K 50V
C9805 403 153 9102 CERAMIC 5P C 50V
C9806 403 298 9609 CERAMIC 0.1U K 16V
C9807 403 164 0204 CERAMIC 0.1U Z 25V
C9809 403 164 0204 CERAMIC 0.1U Z 25V
C9811 403 280 0805 ELECT 330U M 6.3V
C9812 403 164 0204 CERAMIC 0.1U Z 25V
RESISTOR
RB2511 645 037 3107 R-NETWORK 10X4 0.063W
645 028 5981 R-NETWORK 10X4 1/16W
RB2512 645 037 3107 R-NETWORK 10X4 0.063W
645 028 5981 R-NETWORK 10X4 1/16W
RB2513 645 037 3107 R-NETWORK 10X4 0.063W
645 028 5981 R-NETWORK 10X4 1/16W
RB2514 645 037 3107 R-NETWORK 10X4 0.063W
645 028 5981 R-NETWORK 10X4 1/16W
RB2515 645 037 3107 R-NETWORK 10X4 0.063W
645 028 5981 R-NETWORK 10X4 1/16W
RB2516 645 037 3107 R-NETWORK 10X4 0.063W
645 028 5981 R-NETWORK 10X4 1/16W
RB2521 645 037 3107 R-NETWORK 10X4 0.063W
645 028 5981 R-NETWORK 10X4 1/16W
RB2522 645 037 3107 R-NETWORK 10X4 0.063W
645 028 5981 R-NETWORK 10X4 1/16W
RB2523 645 037 3107 R-NETWORK 10X4 0.063W
645 028 5981 R-NETWORK 10X4 1/16W
RB2524 645 037 3107 R-NETWORK 10X4 0.063W
645 028 5981 R-NETWORK 10X4 1/16W
RB2525 645 037 3107 R-NETWORK 10X4 0.063W
645 028 5981 R-NETWORK 10X4 1/16W
RB2526 645 037 3107 R-NETWORK 10X4 0.063W
645 028 5981 R-NETWORK 10X4 1/16W
RB2531 645 037 3107 R-NETWORK 10X4 0.063W
645 028 5981 R-NETWORK 10X4 1/16W
RB2532 645 037 3107 R-NETWORK 10X4 0.063W
645 028 5981 R-NETWORK 10X4 1/16W
RB2533 645 037 3107 R-NETWORK 10X4 0.063W
645 028 5981 R-NETWORK 10X4 1/16W
RB2534 645 037 3107 R-NETWORK 10X4 0.063W
645 028 5981 R-NETWORK 10X4 1/16W
RB2535 645 037 3107 R-NETWORK 10X4 0.063W
645 028 5981 R-NETWORK 10X4 1/16W
RB2536 645 037 3107 R-NETWORK 10X4 0.063W
645 028 5981 R-NETWORK 10X4 1/16W
RB301 645 020 7822 R-NETWORK 10KX4 0.063W
645 025 5380 R-NETWORK 10KX4 1/16W
RB331 645 031 3363 R-NETWORK 680X4 1/16W
RB332 645 031 3363 R-NETWORK 680X4 1/16W
RB333 645 031 3363 R-NETWORK 680X4 1/16W
RB334 645 031 3363 R-NETWORK 680X4 1/16W
RB335 645 031 3363 R-NETWORK 680X4 1/16W
RB336 645 031 3363 R-NETWORK 680X4 1/16W
RB337 645 031 3363 R-NETWORK 680X4 1/16W
RB338 645 031 3363 R-NETWORK 680X4 1/16W
RB339 645 031 3363 R-NETWORK 680X4 1/16W
RB341 645 031 3363 R-NETWORK 680X4 1/16W
RB342 645 031 3363 R-NETWORK 680X4 1/16W
RB343 645 031 3363 R-NETWORK 680X4 1/16W
RB4881 645 037 3107 R-NETWORK 10X4 0.063W
645 028 5981 R-NETWORK 10X4 1/16W
RB4882 645 037 3107 R-NETWORK 10X4 0.063W
645 028 5981 R-NETWORK 10X4 1/16W
RB4883 645 021 0358 R-NETWORK 100X4 0.063W
645 031 3325 R-NETWORK 100X4 1/16W
RB4885 645 021 0358 R-NETWORK 100X4 0.063W
645 031 3325 R-NETWORK 100X4 1/16W
RB5811 645 020 7822 R-NETWORK 10KX4 0.063W
645 025 5380 R-NETWORK 10KX4 1/16W
RB5851 645 037 3107 R-NETWORK 10X4 0.063W
645 028 5981 R-NETWORK 10X4 1/16W
RB5852 645 037 3107 R-NETWORK 10X4 0.063W
645 028 5981 R-NETWORK 10X4 1/16W
RB804 645 037 4920 R-NETWORK 3.3KX4 0.063W
645 031 4070 R-NETWORK 3.3KX4 1/16W
RB805 645 037 4920 R-NETWORK 3.3KX4 0.063W
645 031 4070 R-NETWORK 3.3KX4 1/16W
RB806 645 037 4920 R-NETWORK 3.3KX4 0.063W
645 031 4070 R-NETWORK 3.3KX4 1/16W
RB807 645 037 4920 R-NETWORK 3.3KX4 0.063W
645 031 4070 R-NETWORK 3.3KX4 1/16W
RB9801 645 021 0365 R-NETWORK 100KX4 0.063W
645 025 5397 R-NETWORK 100KX4 1/16W
RB9802 645 021 0365 R-NETWORK 100KX4 0.063W
645 025 5397 R-NETWORK 100KX4 1/16W
R1302 401 105 7909 MT-GLAZE 0.000 ZA 1/16W
R1303 401 105 0405 MT-GLAZE 100 JA 1/16W
R1304 401 105 7909 MT-GLAZE 0.000 ZA 1/16W
R1305 401 105 0405 MT-GLAZE 100 JA 1/16W
R1306 401 105 0405 MT-GLAZE 100 JA 1/16W
R1307 401 105 0405 MT-GLAZE 100 JA 1/16W
R1311 401 105 2003 MT-GLAZE 1.8K JA 1/16W
R1312 401 105 0306 MT-GLAZE 10 JA 1/16W
R1313 401 105 2003 MT-GLAZE 1.8K JA 1/16W
R1314 401 105 0306 MT-GLAZE 10 JA 1/16W
R1321 401 105 7909 MT-GLAZE 0.000 ZA 1/16W
R1322 401 105 7909 MT-GLAZE 0.000 ZA 1/16W
R1323 401 105 7909 MT-GLAZE 0.000 ZA 1/16W
R1332 401 105 7909 MT-GLAZE 0.000 ZA 1/16W
R1334 401 105 0603 MT-GLAZE 10K JA 1/16W
R1337 401 105 7909 MT-GLAZE 0.000 ZA 1/16W
R1342 401 105 7909 MT-GLAZE 0.000 ZA 1/16W
R1343 401 105 7909 MT-GLAZE 0.000 ZA 1/16W
R1345 401 105 7909 MT-GLAZE 0.000 ZA 1/16W
R1350 401 105 7909 MT-GLAZE 0.000 ZA 1/16W
R1352 401 105 0603 MT-GLAZE 10K JA 1/16W
R1355 401 105 0603 MT-GLAZE 10K JA 1/16W
R1356 401 105 7909 MT-GLAZE 0.000 ZA 1/16W
R1358 401 105 0603 MT-GLAZE 10K JA 1/16W
R1366 401 105 7909 MT-GLAZE 0.000 ZA 1/16W
R1369 401 276 4707 MT-GLAZE 0.000 ZA 1/3W
R1371 401 105 0405 MT-GLAZE 100 JA 1/16W
R1372 401 105 0405 MT-GLAZE 100 JA 1/16W
R1373 401 105 7909 MT-GLAZE 0.000 ZA 1/16W
R1376 401 105 7909 MT-GLAZE 0.000 ZA 1/16W
R1379 401 105 0603 MT-GLAZE 10K JA 1/16W
R1381 401 105 0603 MT-GLAZE 10K JA 1/16W
R1383 401 105 0603 MT-GLAZE 10K JA 1/16W
R1384 401 105 0603 MT-GLAZE 10K JA 1/16W
R1385 401 105 7909 MT-GLAZE 0.000 ZA 1/16W
R1503 401 105 7909 MT-GLAZE 0.000 ZA 1/16W
R1516 401 105 7909 MT-GLAZE 0.000 ZA 1/16W
R1517 401 105 7909 MT-GLAZE 0.000 ZA 1/16W
R1520 401 105 7909 MT-GLAZE 0.000 ZA 1/16W
R1533 401 105 7909 MT-GLAZE 0.000 ZA 1/16W
R1546 401 105 7909 MT-GLAZE 0.000 ZA 1/16W
R1547 401 105 7909 MT-GLAZE 0.000 ZA 1/16W
R1550 401 105 7909 MT-GLAZE 0.000 ZA 1/16W
R1563 401 105 7909 MT-GLAZE 0.000 ZA 1/16W
R1576 401 105 7909 MT-GLAZE 0.000 ZA 1/16W
R1577 401 105 7909 MT-GLAZE 0.000 ZA 1/16W
R1580 401 105 7909 MT-GLAZE 0.000 ZA 1/16W
R1801 401 105 2003 MT-GLAZE 1.8K JA 1/16W
R1802 401 105 4106 MT-GLAZE 3.3K JA 1/16W
R1811 401 105 0405 MT-GLAZE 100 JA 1/16W
R1812 401 105 0405 MT-GLAZE 100 JA 1/16W
R1813 401 105 5301 MT-GLAZE 4.7K JA 1/16W
R1814 401 105 5301 MT-GLAZE 4.7K JA 1/16W
R1815 401 105 0405 MT-GLAZE 100 JA 1/16W
R1816 401 105 0405 MT-GLAZE 100 JA 1/16W
R1820 401 105 0603 MT-GLAZE 10K JA 1/16W
R1821 401 105 7909 MT-GLAZE 0.000 ZA 1/16W
R1822 401 105 0504 MT-GLAZE 1K JA 1/16W
R1823 401 105 2003 MT-GLAZE 1.8K JA 1/16W
R1824 401 105 4106 MT-GLAZE 3.3K JA 1/16W
R1825 401 105 2003 MT-GLAZE 1.8K JA 1/16W
R1826 401 105 2003 MT-GLAZE 1.8K JA 1/16W
R1829 401 105 0603 MT-GLAZE 10K JA 1/16W
R1841 401 105 0504 MT-GLAZE 1K JA 1/16W
R1843 401 105 0603 MT-GLAZE 10K JA 1/16W
R1844 401 105 0504 MT-GLAZE 1K JA 1/16W
R1846 401 105 0603 MT-GLAZE 10K JA 1/16W
R1850 401 105 2003 MT-GLAZE 1.8K JA 1/16W
R1851 401 105 4502 MT-GLAZE 390 JA 1/16W
R1852 401 105 0405 MT-GLAZE 100 JA 1/16W
R1853 401 105 0405 MT-GLAZE 100 JA 1/16W
R1854 401 105 0702 MT-GLAZE 100K JA 1/16W
R1855 401 105 4502 MT-GLAZE 390 JA 1/16W
R1856 401 105 2003 MT-GLAZE 1.8K JA 1/16W
R1857 401 105 1501 MT-GLAZE 1.5K JA 1/16W
R1858 401 105 5301 MT-GLAZE 4.7K JA 1/16W
R1859 401 105 5301 MT-GLAZE 4.7K JA 1/16W
R1860 401 105 0603 MT-GLAZE 10K JA 1/16W
R1861 401 105 0603 MT-GLAZE 10K JA 1/16W
R1862 401 105 0603 MT-GLAZE 10K JA 1/16W
R1863 401 105 0603 MT-GLAZE 10K JA 1/16W
R1864 401 105 0603 MT-GLAZE 10K JA 1/16W
R1865 401 105 0603 MT-GLAZE 10K JA 1/16W
R1866 401 105 0603 MT-GLAZE 10K JA 1/16W
R1867 401 105 0603 MT-GLAZE 10K JA 1/16W
Ref. No. Part No. Description
Electrical Parts List
-86-
Ref. No. Part No. Description

R1868 401 105 0603 MT-GLAZE 10K JA 1/16W
R1869 401 105 0603 MT-GLAZE 10K JA 1/16W
R1871 401 105 6605 MT-GLAZE 6.8K JA 1/16W
R1872 401 105 0504 MT-GLAZE 1K JA 1/16W
R1873 401 105 0504 MT-GLAZE 1K JA 1/16W
R1874 401 105 6605 MT-GLAZE 6.8K JA 1/16W
R1876 401 105 7909 MT-GLAZE 0.000 ZA 1/16W
R1877 401 105 7909 MT-GLAZE 0.000 ZA 1/16W
R1878 401 105 7909 MT-GLAZE 0.000 ZA 1/16W
R1881 401 105 0702 MT-GLAZE 100K JA 1/16W
R1883 401 105 0405 MT-GLAZE 100 JA 1/16W
R1884 401 105 0603 MT-GLAZE 10K JA 1/16W
R1885 401 105 0603 MT-GLAZE 10K JA 1/16W
R1888 401 105 4106 MT-GLAZE 3.3K JA 1/16W
R1889 401 105 0306 MT-GLAZE 10 JA 1/16W
R1898 401 105 0603 MT-GLAZE 10K JA 1/16W
R201 401 105 7909 MT-GLAZE 0.000 ZA 1/16W
R202 401 113 4402 MT-GLAZE 75 JA 1/16W
R204 401 105 3901 MT-GLAZE 33 JA 1/16W
R205 401 105 0504 MT-GLAZE 1K JA 1/16W
R208 401 105 3901 MT-GLAZE 33 JA 1/16W
R211 401 105 7909 MT-GLAZE 0.000 ZA 1/16W
R212 401 113 4402 MT-GLAZE 75 JA 1/16W
R214 401 105 3901 MT-GLAZE 33 JA 1/16W
R215 401 105 0504 MT-GLAZE 1K JA 1/16W
R218 401 105 3901 MT-GLAZE 33 JA 1/16W
R220 401 105 3901 MT-GLAZE 33 JA 1/16W
R221 401 105 7909 MT-GLAZE 0.000 ZA 1/16W
R222 401 113 4402 MT-GLAZE 75 JA 1/16W
R225 401 105 0504 MT-GLAZE 1K JA 1/16W
R228 401 105 3901 MT-GLAZE 33 JA 1/16W
R2304 401 105 7909 MT-GLAZE 0.000 ZA 1/16W
R2305 401 105 7909 MT-GLAZE 0.000 ZA 1/16W
R2306 401 105 7909 MT-GLAZE 0.000 ZA 1/16W
R231 401 105 2805 MT-GLAZE 2.2K JA 1/16W
R2313 401 105 7909 MT-GLAZE 0.000 ZA 1/16W
R2314 401 105 7909 MT-GLAZE 0.000 ZA 1/16W
R2322 401 105 7909 MT-GLAZE 0.000 ZA 1/16W
R2323 401 105 0504 MT-GLAZE 1K JA 1/16W
R2324 401 105 7909 MT-GLAZE 0.000 ZA 1/16W
R233 401 105 3901 MT-GLAZE 33 JA 1/16W
R2331 401 105 0603 MT-GLAZE 10K JA 1/16W
R2332 401 105 0603 MT-GLAZE 10K JA 1/16W
R2333 401 105 0603 MT-GLAZE 10K JA 1/16W
R2334 401 105 0504 MT-GLAZE 1K JA 1/16W
R2335 401 105 0504 MT-GLAZE 1K JA 1/16W
R2336 401 105 0504 MT-GLAZE 1K JA 1/16W
R2337 401 105 3901 MT-GLAZE 33 JA 1/16W
R2338 401 105 3901 MT-GLAZE 33 JA 1/16W
R2339 401 105 3901 MT-GLAZE 33 JA 1/16W
R234 401 105 0504 MT-GLAZE 1K JA 1/16W
R235 401 105 5905 MT-GLAZE 560 JA 1/16W
R2351 401 105 0603 MT-GLAZE 10K JA 1/16W
R2352 401 105 0603 MT-GLAZE 10K JA 1/16W
R2353 401 105 0603 MT-GLAZE 10K JA 1/16W
R2354 401 105 0603 MT-GLAZE 10K JA 1/16W
R2355 401 105 0603 MT-GLAZE 10K JA 1/16W
R2356 401 105 0603 MT-GLAZE 10K JA 1/16W
R2361 401 105 6506 MT-GLAZE 680 JA 1/16W
R2362 401 105 2706 MT-GLAZE 220 JA 1/16W
R2363 401 105 5301 MT-GLAZE 4.7K JA 1/16W
R2364 401 105 0603 MT-GLAZE 10K JA 1/16W
R237 401 105 0405 MT-GLAZE 100 JA 1/16W
R2371 401 105 0405 MT-GLAZE 100 JA 1/16W
R2372 401 105 0405 MT-GLAZE 100 JA 1/16W
R2373 401 105 0405 MT-GLAZE 100 JA 1/16W
R2374 401 105 0405 MT-GLAZE 100 JA 1/16W
R2375 401 105 0405 MT-GLAZE 100 JA 1/16W
R2376 401 105 0405 MT-GLAZE 100 JA 1/16W
R238 401 105 0405 MT-GLAZE 100 JA 1/16W
R2382 401 105 3901 MT-GLAZE 33 JA 1/16W
R2383 401 105 0504 MT-GLAZE 1K JA 1/16W
R2387 401 105 3901 MT-GLAZE 33 JA 1/16W
R2388 401 105 0504 MT-GLAZE 1K JA 1/16W
R239 401 105 0405 MT-GLAZE 100 JA 1/16W
R2392 401 105 3901 MT-GLAZE 33 JA 1/16W
R2393 401 105 0504 MT-GLAZE 1K JA 1/16W
R2401 401 105 7909 MT-GLAZE 0.000 ZA 1/16W
R2402 401 105 7909 MT-GLAZE 0.000 ZA 1/16W
R241 401 105 2805 MT-GLAZE 2.2K JA 1/16W
R2415 401 105 7909 MT-GLAZE 0.000 ZA 1/16W
R2417 401 105 7909 MT-GLAZE 0.000 ZA 1/16W
R2419 401 105 0603 MT-GLAZE 10K JA 1/16W
R2423 401 105 7909 MT-GLAZE 0.000 ZA 1/16W
R2425 401 105 0603 MT-GLAZE 10K JA 1/16W
R2426 401 105 0603 MT-GLAZE 10K JA 1/16W
R2428 401 105 0306 MT-GLAZE 10 JA 1/16W
R2429 401 105 0306 MT-GLAZE 10 JA 1/16W
R243 401 105 3901 MT-GLAZE 33 JA 1/16W
R2430 401 105 7909 MT-GLAZE 0.000 ZA 1/16W
R2431 401 105 5905 MT-GLAZE 560 JA 1/16W
R2433 401 105 7909 MT-GLAZE 0.000 ZA 1/16W
R2434 401 105 0504 MT-GLAZE 1K JA 1/16W
R2435 401 105 0504 MT-GLAZE 1K JA 1/16W
R2436 401 105 7909 MT-GLAZE 0.000 ZA 1/16W
R2437 401 105 5301 MT-GLAZE 4.7K JA 1/16W
R2438 401 105 5301 MT-GLAZE 4.7K JA 1/16W
R2439 401 105 7909 MT-GLAZE 0.000 ZA 1/16W
R244 401 105 0504 MT-GLAZE 1K JA 1/16W
R2440 401 105 5301 MT-GLAZE 4.7K JA 1/16W
R2441 401 105 7909 MT-GLAZE 0.000 ZA 1/16W
R2442 401 105 7909 MT-GLAZE 0.000 ZA 1/16W
R2443 401 105 7909 MT-GLAZE 0.000 ZA 1/16W
R2445 401 105 7909 MT-GLAZE 0.000 ZA 1/16W
R2446 401 105 7909 MT-GLAZE 0.000 ZA 1/16W
R2447 401 105 7909 MT-GLAZE 0.000 ZA 1/16W
R2448 401 105 7909 MT-GLAZE 0.000 ZA 1/16W
R2449 401 105 7909 MT-GLAZE 0.000 ZA 1/16W
R245 401 105 5905 MT-GLAZE 560 JA 1/16W
R2451 401 105 7909 MT-GLAZE 0.000 ZA 1/16W
R2452 401 105 7909 MT-GLAZE 0.000 ZA 1/16W
R2453 401 105 0306 MT-GLAZE 10 JA 1/16W
R2455 401 105 7909 MT-GLAZE 0.000 ZA 1/16W
R2458 401 105 0306 MT-GLAZE 10 JA 1/16W
R2460 401 105 0504 MT-GLAZE 1K JA 1/16W
R2462 401 105 5905 MT-GLAZE 560 JA 1/16W
R2463 401 105 0504 MT-GLAZE 1K JA 1/16W
R2465 401 105 7909 MT-GLAZE 0.000 ZA 1/16W
R2466 401 105 7909 MT-GLAZE 0.000 ZA 1/16W
R2470 401 105 7909 MT-GLAZE 0.000 ZA 1/16W
R2471 401 105 7909 MT-GLAZE 0.000 ZA 1/16W
R2483 401 105 7909 MT-GLAZE 0.000 ZA 1/16W
R2484 401 105 7909 MT-GLAZE 0.000 ZA 1/16W
R2485 401 105 7909 MT-GLAZE 0.000 ZA 1/16W
R2486 401 105 7909 MT-GLAZE 0.000 ZA 1/16W
R2492 401 105 7909 MT-GLAZE 0.000 ZA 1/16W
R2496 401 105 7909 MT-GLAZE 0.000 ZA 1/16W
R2497 401 105 7909 MT-GLAZE 0.000 ZA 1/16W
R2498 401 105 7909 MT-GLAZE 0.000 ZA 1/16W
R2501 401 035 4108 MT-GLAZE 0.000 ZA 1/8W
R2502 401 037 7800 MT-GLAZE 150 JA 1/10W
R2503 401 037 7800 MT-GLAZE 150 JA 1/10W
R2504 401 037 7800 MT-GLAZE 150 JA 1/10W
R251 401 105 2805 MT-GLAZE 2.2K JA 1/16W
R253 401 105 3901 MT-GLAZE 33 JA 1/16W
R254 401 105 0504 MT-GLAZE 1K JA 1/16W
R2541 401 105 0405 MT-GLAZE 100 JA 1/16W
R2542 401 105 0405 MT-GLAZE 100 JA 1/16W
R2543 401 105 0603 MT-GLAZE 10K JA 1/16W
R255 401 105 5905 MT-GLAZE 560 JA 1/16W
R2561 401 105 5905 MT-GLAZE 560 JA 1/16W
R2562 401 105 2003 MT-GLAZE 1.8K JA 1/16W
R2565 401 105 7909 MT-GLAZE 0.000 ZA 1/16W
R2568 401 105 7909 MT-GLAZE 0.000 ZA 1/16W
R2571 401 105 5905 MT-GLAZE 560 JA 1/16W
R2572 401 105 2003 MT-GLAZE 1.8K JA 1/16W
R2575 401 105 7909 MT-GLAZE 0.000 ZA 1/16W
R2578 401 105 7909 MT-GLAZE 0.000 ZA 1/16W
R2581 401 105 5905 MT-GLAZE 560 JA 1/16W
R2582 401 105 2003 MT-GLAZE 1.8K JA 1/16W
R2585 401 105 7909 MT-GLAZE 0.000 ZA 1/16W
R2588 401 105 7909 MT-GLAZE 0.000 ZA 1/16W
R2591 401 105 5905 MT-GLAZE 560 JA 1/16W
R2592 401 105 2003 MT-GLAZE 1.8K JA 1/16W
R2595 401 105 7909 MT-GLAZE 0.000 ZA 1/16W
R2598 401 105 7909 MT-GLAZE 0.000 ZA 1/16W
R261 401 105 2706 MT-GLAZE 220 JA 1/16W
R263 401 105 0504 MT-GLAZE 1K JA 1/16W
R266 401 105 2706 MT-GLAZE 220 JA 1/16W
R268 401 105 0504 MT-GLAZE 1K JA 1/16W
R271 401 105 2706 MT-GLAZE 220 JA 1/16W
R273 401 105 0504 MT-GLAZE 1K JA 1/16W
R284 401 105 0504 MT-GLAZE 1K JA 1/16W
R285 401 105 0504 MT-GLAZE 1K JA 1/16W
R286 401 105 7909 MT-GLAZE 0.000 ZA 1/16W
R287 401 105 7909 MT-GLAZE 0.000 ZA 1/16W
R288 401 105 7909 MT-GLAZE 0.000 ZA 1/16W
R289 401 105 0504 MT-GLAZE 1K JA 1/16W
R290 401 105 5301 MT-GLAZE 4.7K JA 1/16W
R291 401 105 6506 MT-GLAZE 680 JA 1/16W
R292 401 105 2706 MT-GLAZE 220 JA 1/16W
R293 401 105 0603 MT-GLAZE 10K JA 1/16W
R294 401 105 2805 MT-GLAZE 2.2K JA 1/16W
R295 401 105 2805 MT-GLAZE 2.2K JA 1/16W
R296 401 105 2805 MT-GLAZE 2.2K JA 1/16W
R301 401 105 7909 MT-GLAZE 0.000 ZA 1/16W
R302 401 105 7909 MT-GLAZE 0.000 ZA 1/16W
R303 401 105 2003 MT-GLAZE 1.8K JA 1/16W
R304 401 105 7909 MT-GLAZE 0.000 ZA 1/16W
R305 401 105 2003 MT-GLAZE 1.8K JA 1/16W
R306 401 105 7909 MT-GLAZE 0.000 ZA 1/16W
R307 401 105 0405 MT-GLAZE 100 JA 1/16W
R308 401 105 0405 MT-GLAZE 100 JA 1/16W
R309 401 105 0405 MT-GLAZE 100 JA 1/16W
R318 401 105 0603 MT-GLAZE 10K JA 1/16W
R3201 401 105 0405 MT-GLAZE 100 JA 1/16W
R3203 401 105 7909 MT-GLAZE 0.000 ZA 1/16W
R3204 401 105 7909 MT-GLAZE 0.000 ZA 1/16W
R3229 401 105 0405 MT-GLAZE 100 JA 1/16W
R3232 401 105 0405 MT-GLAZE 100 JA 1/16W
-87-
Ref. No. Part No. Description
Electrical Parts List
Ref. No. Part No. Description

R3233 401 105 0405 MT-GLAZE 100 JA 1/16W
R3234 401 105 7909 MT-GLAZE 0.000 ZA 1/16W
R3235 401 105 7909 MT-GLAZE 0.000 ZA 1/16W
R3236 401 105 7909 MT-GLAZE 0.000 ZA 1/16W
R3237 401 105 7909 MT-GLAZE 0.000 ZA 1/16W
R3238 401 105 7909 MT-GLAZE 0.000 ZA 1/16W
R3239 401 105 0405 MT-GLAZE 100 JA 1/16W
R324 401 105 0405 MT-GLAZE 100 JA 1/16W
R3240 401 105 7909 MT-GLAZE 0.000 ZA 1/16W
R3241 401 105 7909 MT-GLAZE 0.000 ZA 1/16W
R3244 401 105 0306 MT-GLAZE 10 JA 1/16W
R3245 401 105 0306 MT-GLAZE 10 JA 1/16W
R3246 401 105 0306 MT-GLAZE 10 JA 1/16W
R3248 401 105 7909 MT-GLAZE 0.000 ZA 1/16W
R3249 401 105 7909 MT-GLAZE 0.000 ZA 1/16W
R325 401 105 7909 MT-GLAZE 0.000 ZA 1/16W
R3250 401 105 0405 MT-GLAZE 100 JA 1/16W
R3251 401 105 7909 MT-GLAZE 0.000 ZA 1/16W
R3254 401 105 0405 MT-GLAZE 100 JA 1/16W
R3255 401 105 0405 MT-GLAZE 100 JA 1/16W
R3256 401 105 0405 MT-GLAZE 100 JA 1/16W
R3257 401 105 7909 MT-GLAZE 0.000 ZA 1/16W
R3258 401 105 7909 MT-GLAZE 0.000 ZA 1/16W
R326 401 105 0603 MT-GLAZE 10K JA 1/16W
R3261 401 105 7909 MT-GLAZE 0.000 ZA 1/16W
R3268 401 105 7909 MT-GLAZE 0.000 ZA 1/16W
R3269 401 105 7909 MT-GLAZE 0.000 ZA 1/16W
R3271 401 105 7909 MT-GLAZE 0.000 ZA 1/16W
R3272 401 105 7909 MT-GLAZE 0.000 ZA 1/16W
R3273 401 105 0405 MT-GLAZE 100 JA 1/16W
R3274 401 105 7909 MT-GLAZE 0.000 ZA 1/16W
R3275 401 105 7909 MT-GLAZE 0.000 ZA 1/16W
R3278 401 105 7909 MT-GLAZE 0.000 ZA 1/16W
R328 401 105 0603 MT-GLAZE 10K JA 1/16W
R3284 401 105 7909 MT-GLAZE 0.000 ZA 1/16W
R3295 401 105 7909 MT-GLAZE 0.000 ZA 1/16W
R3296 401 105 7909 MT-GLAZE 0.000 ZA 1/16W
R3297 401 105 7909 MT-GLAZE 0.000 ZA 1/16W
R3298 401 105 7909 MT-GLAZE 0.000 ZA 1/16W
R3299 401 105 7909 MT-GLAZE 0.000 ZA 1/16W
R331 401 105 7909 MT-GLAZE 0.000 ZA 1/16W
R332 401 105 7909 MT-GLAZE 0.000 ZA 1/16W
R333 401 105 7909 MT-GLAZE 0.000 ZA 1/16W
R334 401 105 7909 MT-GLAZE 0.000 ZA 1/16W
R335 401 105 7909 MT-GLAZE 0.000 ZA 1/16W
R3356 401 105 7909 MT-GLAZE 0.000 ZA 1/16W
R336 401 105 7909 MT-GLAZE 0.000 ZA 1/16W
R3360 401 105 7909 MT-GLAZE 0.000 ZA 1/16W
R3361 401 105 7909 MT-GLAZE 0.000 ZA 1/16W
R3362 401 105 7909 MT-GLAZE 0.000 ZA 1/16W
R3363 401 105 7909 MT-GLAZE 0.000 ZA 1/16W
R3364 401 105 7909 MT-GLAZE 0.000 ZA 1/16W
R3366 401 105 7909 MT-GLAZE 0.000 ZA 1/16W
R3367 401 105 7909 MT-GLAZE 0.000 ZA 1/16W
R3368 401 105 7909 MT-GLAZE 0.000 ZA 1/16W
R3369 401 105 7909 MT-GLAZE 0.000 ZA 1/16W
R337 401 105 7909 MT-GLAZE 0.000 ZA 1/16W
R338 401 105 7909 MT-GLAZE 0.000 ZA 1/16W
R3380 401 105 7909 MT-GLAZE 0.000 ZA 1/16W
R3381 401 105 7909 MT-GLAZE 0.000 ZA 1/16W
R3382 401 105 7909 MT-GLAZE 0.000 ZA 1/16W
R3383 401 105 7909 MT-GLAZE 0.000 ZA 1/16W
R3384 401 105 7909 MT-GLAZE 0.000 ZA 1/16W
R3385 401 105 7909 MT-GLAZE 0.000 ZA 1/16W
R3386 401 105 7909 MT-GLAZE 0.000 ZA 1/16W
R3387 401 105 7909 MT-GLAZE 0.000 ZA 1/16W
R3388 401 105 7909 MT-GLAZE 0.000 ZA 1/16W
R339 401 105 0306 MT-GLAZE 10 JA 1/16W
R3390 401 105 7909 MT-GLAZE 0.000 ZA 1/16W
R3392 401 105 7909 MT-GLAZE 0.000 ZA 1/16W
R3395 401 105 7909 MT-GLAZE 0.000 ZA 1/16W
R3398 401 105 7909 MT-GLAZE 0.000 ZA 1/16W
R3399 401 105 7909 MT-GLAZE 0.000 ZA 1/16W
R340 401 105 7909 MT-GLAZE 0.000 ZA 1/16W
R3401 401 105 7909 MT-GLAZE 0.000 ZA 1/16W
R3402 401 105 7909 MT-GLAZE 0.000 ZA 1/16W
R3403 401 105 7909 MT-GLAZE 0.000 ZA 1/16W
R3404 401 105 7909 MT-GLAZE 0.000 ZA 1/16W
R3405 401 105 7909 MT-GLAZE 0.000 ZA 1/16W
R3406 401 105 7909 MT-GLAZE 0.000 ZA 1/16W
R3407 401 105 7909 MT-GLAZE 0.000 ZA 1/16W
R3408 401 105 7909 MT-GLAZE 0.000 ZA 1/16W
R3409 401 105 7909 MT-GLAZE 0.000 ZA 1/16W
R341 401 105 7909 MT-GLAZE 0.000 ZA 1/16W
R3410 401 105 7909 MT-GLAZE 0.000 ZA 1/16W
R3411 401 105 7909 MT-GLAZE 0.000 ZA 1/16W
R3412 401 105 7909 MT-GLAZE 0.000 ZA 1/16W
R3413 401 105 7909 MT-GLAZE 0.000 ZA 1/16W
R3414 401 105 7909 MT-GLAZE 0.000 ZA 1/16W
R3415 401 105 7909 MT-GLAZE 0.000 ZA 1/16W
R3416 401 105 7909 MT-GLAZE 0.000 ZA 1/16W
R3417 401 105 7909 MT-GLAZE 0.000 ZA 1/16W
R3418 401 105 7909 MT-GLAZE 0.000 ZA 1/16W
R3419 401 105 7909 MT-GLAZE 0.000 ZA 1/16W
R342 401 105 7909 MT-GLAZE 0.000 ZA 1/16W
R3420 401 105 7909 MT-GLAZE 0.000 ZA 1/16W
R3421 401 105 7909 MT-GLAZE 0.000 ZA 1/16W
R3422 401 105 7909 MT-GLAZE 0.000 ZA 1/16W
R3423 401 105 7909 MT-GLAZE 0.000 ZA 1/16W
R3424 401 105 7909 MT-GLAZE 0.000 ZA 1/16W
R3425 401 105 7909 MT-GLAZE 0.000 ZA 1/16W
R3426 401 105 7909 MT-GLAZE 0.000 ZA 1/16W
R3427 401 105 7909 MT-GLAZE 0.000 ZA 1/16W
R3428 401 105 7909 MT-GLAZE 0.000 ZA 1/16W
R3429 401 105 7909 MT-GLAZE 0.000 ZA 1/16W
R343 401 105 0306 MT-GLAZE 10 JA 1/16W
R3430 401 105 7909 MT-GLAZE 0.000 ZA 1/16W
R3431 401 105 7909 MT-GLAZE 0.000 ZA 1/16W
R3432 401 105 7909 MT-GLAZE 0.000 ZA 1/16W
R3433 401 105 7909 MT-GLAZE 0.000 ZA 1/16W
R3434 401 105 7909 MT-GLAZE 0.000 ZA 1/16W
R3435 401 105 7909 MT-GLAZE 0.000 ZA 1/16W
R3436 401 105 7909 MT-GLAZE 0.000 ZA 1/16W
R3437 401 105 7909 MT-GLAZE 0.000 ZA 1/16W
R3438 401 105 7909 MT-GLAZE 0.000 ZA 1/16W
R3439 401 105 7909 MT-GLAZE 0.000 ZA 1/16W
R3440 401 105 7909 MT-GLAZE 0.000 ZA 1/16W
R3441 401 105 7909 MT-GLAZE 0.000 ZA 1/16W
R3442 401 105 7909 MT-GLAZE 0.000 ZA 1/16W
R3443 401 105 7909 MT-GLAZE 0.000 ZA 1/16W
R3444 401 105 7909 MT-GLAZE 0.000 ZA 1/16W
R3445 401 105 7909 MT-GLAZE 0.000 ZA 1/16W
R3446 401 105 7909 MT-GLAZE 0.000 ZA 1/16W
R3447 401 105 7909 MT-GLAZE 0.000 ZA 1/16W
R3448 401 105 7909 MT-GLAZE 0.000 ZA 1/16W
R3449 401 105 7909 MT-GLAZE 0.000 ZA 1/16W
R3450 401 105 7909 MT-GLAZE 0.000 ZA 1/16W
R3451 401 105 7909 MT-GLAZE 0.000 ZA 1/16W
R3452 401 105 7909 MT-GLAZE 0.000 ZA 1/16W
R3453 401 105 7909 MT-GLAZE 0.000 ZA 1/16W
R3454 401 105 7909 MT-GLAZE 0.000 ZA 1/16W
R3455 401 105 0603 MT-GLAZE 10K JA 1/16W
R3456 401 105 7909 MT-GLAZE 0.000 ZA 1/16W
R3457 401 105 7909 MT-GLAZE 0.000 ZA 1/16W
R3458 401 105 7909 MT-GLAZE 0.000 ZA 1/16W
R3459 401 105 7909 MT-GLAZE 0.000 ZA 1/16W
R3460 401 105 7909 MT-GLAZE 0.000 ZA 1/16W
R3461 401 105 7909 MT-GLAZE 0.000 ZA 1/16W
R3462 401 105 7909 MT-GLAZE 0.000 ZA 1/16W
R3463 401 105 7909 MT-GLAZE 0.000 ZA 1/16W
R3464 401 105 7909 MT-GLAZE 0.000 ZA 1/16W
R3465 401 105 7909 MT-GLAZE 0.000 ZA 1/16W
R3466 401 105 7909 MT-GLAZE 0.000 ZA 1/16W
R3467 401 105 7909 MT-GLAZE 0.000 ZA 1/16W
R3468 401 105 7909 MT-GLAZE 0.000 ZA 1/16W
R3469 401 105 7909 MT-GLAZE 0.000 ZA 1/16W
R3470 401 105 7909 MT-GLAZE 0.000 ZA 1/16W
R3471 401 105 7909 MT-GLAZE 0.000 ZA 1/16W
R3472 401 105 7909 MT-GLAZE 0.000 ZA 1/16W
R3473 401 105 7909 MT-GLAZE 0.000 ZA 1/16W
R3474 401 105 7909 MT-GLAZE 0.000 ZA 1/16W
R3475 401 105 7909 MT-GLAZE 0.000 ZA 1/16W
R3476 401 105 7909 MT-GLAZE 0.000 ZA 1/16W
R3477 401 105 7909 MT-GLAZE 0.000 ZA 1/16W
R3478 401 105 7909 MT-GLAZE 0.000 ZA 1/16W
R3479 401 105 7909 MT-GLAZE 0.000 ZA 1/16W
R348 401 105 0306 MT-GLAZE 10 JA 1/16W
R3481 401 105 7909 MT-GLAZE 0.000 ZA 1/16W
R3482 401 105 7909 MT-GLAZE 0.000 ZA 1/16W
R3483 401 105 7909 MT-GLAZE 0.000 ZA 1/16W
R3484 401 105 7909 MT-GLAZE 0.000 ZA 1/16W
R3486 401 105 0306 MT-GLAZE 10 JA 1/16W
R3487 401 105 7909 MT-GLAZE 0.000 ZA 1/16W
R3488 401 105 7909 MT-GLAZE 0.000 ZA 1/16W
R3489 401 105 7909 MT-GLAZE 0.000 ZA 1/16W
R349 401 105 0306 MT-GLAZE 10 JA 1/16W
R3490 401 105 7909 MT-GLAZE 0.000 ZA 1/16W
R3491 401 105 7909 MT-GLAZE 0.000 ZA 1/16W
R3492 401 105 7909 MT-GLAZE 0.000 ZA 1/16W
R3493 401 105 7909 MT-GLAZE 0.000 ZA 1/16W
R3494 401 105 7909 MT-GLAZE 0.000 ZA 1/16W
R3495 401 105 7909 MT-GLAZE 0.000 ZA 1/16W
R3496 401 105 7909 MT-GLAZE 0.000 ZA 1/16W
R3497 401 105 7909 MT-GLAZE 0.000 ZA 1/16W
R3498 401 105 7909 MT-GLAZE 0.000 ZA 1/16W
R3499 401 105 7909 MT-GLAZE 0.000 ZA 1/16W
R3511 401 105 7909 MT-GLAZE 0.000 ZA 1/16W
R3512 401 105 7909 MT-GLAZE 0.000 ZA 1/16W
R3513 401 105 7909 MT-GLAZE 0.000 ZA 1/16W
R3514 401 105 7909 MT-GLAZE 0.000 ZA 1/16W
R3515 401 105 7909 MT-GLAZE 0.000 ZA 1/16W
R3516 401 105 7909 MT-GLAZE 0.000 ZA 1/16W
R3517 401 105 7909 MT-GLAZE 0.000 ZA 1/16W
R3518 401 105 7909 MT-GLAZE 0.000 ZA 1/16W
R352 401 105 0603 MT-GLAZE 10K JA 1/16W
R3521 401 105 7909 MT-GLAZE 0.000 ZA 1/16W
R3522 401 105 7909 MT-GLAZE 0.000 ZA 1/16W
R3523 401 105 7909 MT-GLAZE 0.000 ZA 1/16W
R3524 401 105 7909 MT-GLAZE 0.000 ZA 1/16W
R3525 401 105 7909 MT-GLAZE 0.000 ZA 1/16W
Ref. No. Part No. Description
Electrical Parts List
-88-
Ref. No. Part No. Description

R3526 401 105 7909 MT-GLAZE 0.000 ZA 1/16W
R3527 401 105 7909 MT-GLAZE 0.000 ZA 1/16W
R3528 401 105 7909 MT-GLAZE 0.000 ZA 1/16W
R353 401 105 6506 MT-GLAZE 680 JA 1/16W
R354 401 105 7909 MT-GLAZE 0.000 ZA 1/16W
R355 401 105 7909 MT-GLAZE 0.000 ZA 1/16W
R3562 401 105 7909 MT-GLAZE 0.000 ZA 1/16W
R3563 401 105 0504 MT-GLAZE 1K JA 1/16W
R3564 401 105 0504 MT-GLAZE 1K JA 1/16W
R3565 401 105 0603 MT-GLAZE 10K JA 1/16W
R3566 401 105 0603 MT-GLAZE 10K JA 1/16W
R3567 401 105 0603 MT-GLAZE 10K JA 1/16W
R3568 401 105 0405 MT-GLAZE 100 JA 1/16W
R3569 401 105 0405 MT-GLAZE 100 JA 1/16W
R357 401 105 0405 MT-GLAZE 100 JA 1/16W
R3571 401 105 1105 MT-GLAZE 12K JA 1/16W
R3572 401 105 1105 MT-GLAZE 12K JA 1/16W
R3573 401 105 1105 MT-GLAZE 12K JA 1/16W
R3574 401 105 7909 MT-GLAZE 0.000 ZA 1/16W
R3575 401 105 7909 MT-GLAZE 0.000 ZA 1/16W
R3576 401 105 7909 MT-GLAZE 0.000 ZA 1/16W
R358 401 105 0405 MT-GLAZE 100 JA 1/16W
R3581 401 105 5301 MT-GLAZE 4.7K JA 1/16W
R3582 401 105 2904 MT-GLAZE 22K JA 1/16W
R3583 401 105 5301 MT-GLAZE 4.7K JA 1/16W
R3584 401 105 2904 MT-GLAZE 22K JA 1/16W
R3585 401 105 5301 MT-GLAZE 4.7K JA 1/16W
R3586 401 105 2904 MT-GLAZE 22K JA 1/16W
R359 401 105 7909 MT-GLAZE 0.000 ZA 1/16W
R361 401 105 7909 MT-GLAZE 0.000 ZA 1/16W
R3611 401 105 5301 MT-GLAZE 4.7K JA 1/16W
R3612 401 105 5400 MT-GLAZE 47K JA 1/16W
R3613 401 105 2805 MT-GLAZE 2.2K JA 1/16W
R3614 401 105 5301 MT-GLAZE 4.7K JA 1/16W
R3615 401 105 5400 MT-GLAZE 47K JA 1/16W
R3616 401 105 2805 MT-GLAZE 2.2K JA 1/16W
R3617 401 105 5301 MT-GLAZE 4.7K JA 1/16W
R3618 401 105 5400 MT-GLAZE 47K JA 1/16W
R3619 401 105 2805 MT-GLAZE 2.2K JA 1/16W
R363 401 105 7909 MT-GLAZE 0.000 ZA 1/16W
R371 401 105 0405 MT-GLAZE 100 JA 1/16W
R372 401 105 0405 MT-GLAZE 100 JA 1/16W
R373 401 105 0405 MT-GLAZE 100 JA 1/16W
R374 401 105 0405 MT-GLAZE 100 JA 1/16W
R375 401 105 0405 MT-GLAZE 100 JA 1/16W
R376 401 105 0405 MT-GLAZE 100 JA 1/16W
R377 401 105 0405 MT-GLAZE 100 JA 1/16W
R378 401 105 0405 MT-GLAZE 100 JA 1/16W
R379 401 105 0405 MT-GLAZE 100 JA 1/16W
R382 401 105 7909 MT-GLAZE 0.000 ZA 1/16W
R383 401 105 7909 MT-GLAZE 0.000 ZA 1/16W
R388 401 105 0405 MT-GLAZE 100 JA 1/16W
R390 401 105 0603 MT-GLAZE 10K JA 1/16W
R392 401 105 0603 MT-GLAZE 10K JA 1/16W
R393 401 105 7909 MT-GLAZE 0.000 ZA 1/16W
R395 401 105 0603 MT-GLAZE 10K JA 1/16W
R397 401 105 0603 MT-GLAZE 10K JA 1/16W
R398 401 105 0603 MT-GLAZE 10K JA 1/16W
R399 401 105 0603 MT-GLAZE 10K JA 1/16W
R401 401 105 7909 MT-GLAZE 0.000 ZA 1/16W
R402 401 105 7909 MT-GLAZE 0.000 ZA 1/16W
R410 401 105 0603 MT-GLAZE 10K JA 1/16W
R412 401 105 7909 MT-GLAZE 0.000 ZA 1/16W
R413 401 105 0603 MT-GLAZE 10K JA 1/16W
R415 401 105 0603 MT-GLAZE 10K JA 1/16W
R4200 401 105 7909 MT-GLAZE 0.000 ZA 1/16W
R4201 401 105 7909 MT-GLAZE 0.000 ZA 1/16W
R4202 401 105 7909 MT-GLAZE 0.000 ZA 1/16W
R4204 401 105 7909 MT-GLAZE 0.000 ZA 1/16W
R4205 401 105 2706 MT-GLAZE 220 JA 1/16W
R4206 401 105 5905 MT-GLAZE 560 JA 1/16W
R4207 401 105 7909 MT-GLAZE 0.000 ZA 1/16W
R4211 401 105 7909 MT-GLAZE 0.000 ZA 1/16W
R4212 401 105 7909 MT-GLAZE 0.000 ZA 1/16W
R4213 401 105 7909 MT-GLAZE 0.000 ZA 1/16W
R4214 401 105 7909 MT-GLAZE 0.000 ZA 1/16W
R4215 401 105 7909 MT-GLAZE 0.000 ZA 1/16W
R4216 401 105 7909 MT-GLAZE 0.000 ZA 1/16W
R4217 401 105 7909 MT-GLAZE 0.000 ZA 1/16W
R4219 401 105 7909 MT-GLAZE 0.000 ZA 1/16W
R4231 401 105 7909 MT-GLAZE 0.000 ZA 1/16W
R4232 401 105 7909 MT-GLAZE 0.000 ZA 1/16W
R4236 401 105 7909 MT-GLAZE 0.000 ZA 1/16W
R4237 401 105 6605 MT-GLAZE 6.8K JA 1/16W
R4238 401 105 0603 MT-GLAZE 10K JA 1/16W
R4239 401 105 7909 MT-GLAZE 0.000 ZA 1/16W
R4241 401 105 7909 MT-GLAZE 0.000 ZA 1/16W
R4244 401 105 7909 MT-GLAZE 0.000 ZA 1/16W
R4245 401 105 4007 MT-GLAZE 330 JA 1/16W
R4261 401 105 7909 MT-GLAZE 0.000 ZA 1/16W
R4264 401 276 4707 MT-GLAZE 0.000 ZA 1/3W
R440 401 105 0603 MT-GLAZE 10K JA 1/16W
R441 401 105 1402 MT-GLAZE 150 JA 1/16W
R442 401 105 1402 MT-GLAZE 150 JA 1/16W
R472 401 105 1402 MT-GLAZE 150 JA 1/16W
R474 401 105 1402 MT-GLAZE 150 JA 1/16W
R475 401 105 1402 MT-GLAZE 150 JA 1/16W
R476 401 105 1402 MT-GLAZE 150 JA 1/16W
R481 401 105 7909 MT-GLAZE 0.000 ZA 1/16W
R482 401 105 7909 MT-GLAZE 0.000 ZA 1/16W
R483 401 105 7909 MT-GLAZE 0.000 ZA 1/16W
R4844 401 105 0504 MT-GLAZE 1K JA 1/16W
R4845 401 105 0504 MT-GLAZE 1K JA 1/16W
R4846 401 105 7909 MT-GLAZE 0.000 ZA 1/16W
R4847 401 105 4106 MT-GLAZE 3.3K JA 1/16W
R4855 401 105 0603 MT-GLAZE 10K JA 1/16W
R4857 401 105 7909 MT-GLAZE 0.000 ZA 1/16W
R4858 401 105 7909 MT-GLAZE 0.000 ZA 1/16W
R4859 401 105 7909 MT-GLAZE 0.000 ZA 1/16W
R4861 401 105 0603 MT-GLAZE 10K JA 1/16W
R4865 401 105 5301 MT-GLAZE 4.7K JA 1/16W
R4867 401 105 6001 MT-GLAZE 5.6K JA 1/16W
R4868 401 105 5202 MT-GLAZE 470 JA 1/16W
R4869 401 105 2003 MT-GLAZE 1.8K JA 1/16W
R487 401 105 7909 MT-GLAZE 0.000 ZA 1/16W
R4871 401 105 0900 MT-GLAZE 120 JA 1/16W
R4872 401 105 0405 MT-GLAZE 100 JA 1/16W
R4873 401 105 0504 MT-GLAZE 1K JA 1/16W
R4874 401 105 7909 MT-GLAZE 0.000 ZA 1/16W
R4875 401 105 7909 MT-GLAZE 0.000 ZA 1/16W
R4876 401 105 7909 MT-GLAZE 0.000 ZA 1/16W
R4877 401 105 7909 MT-GLAZE 0.000 ZA 1/16W
R4878 401 105 7909 MT-GLAZE 0.000 ZA 1/16W
R4879 401 105 7909 MT-GLAZE 0.000 ZA 1/16W
R488 401 105 7909 MT-GLAZE 0.000 ZA 1/16W
R4881 401 035 4108 MT-GLAZE 0.000 ZA 1/8W
R4882 401 105 7909 MT-GLAZE 0.000 ZA 1/16W
R4883 401 035 4108 MT-GLAZE 0.000 ZA 1/8W
R4884 401 035 4108 MT-GLAZE 0.000 ZA 1/8W
R4885 401 105 7909 MT-GLAZE 0.000 ZA 1/16W
R4886 401 105 7909 MT-GLAZE 0.000 ZA 1/16W
R4887 401 035 4108 MT-GLAZE 0.000 ZA 1/8W
R4888 401 035 4108 MT-GLAZE 0.000 ZA 1/8W
R489 401 105 7909 MT-GLAZE 0.000 ZA 1/16W
R4891 401 105 7909 MT-GLAZE 0.000 ZA 1/16W
R4892 401 105 7909 MT-GLAZE 0.000 ZA 1/16W
R4893 401 105 7909 MT-GLAZE 0.000 ZA 1/16W
R4895 401 035 4108 MT-GLAZE 0.000 ZA 1/8W
R4896 401 105 7909 MT-GLAZE 0.000 ZA 1/16W
R4897 401 035 4108 MT-GLAZE 0.000 ZA 1/8W
R4898 401 105 7909 MT-GLAZE 0.000 ZA 1/16W
R4899 401 105 7909 MT-GLAZE 0.000 ZA 1/16W
R490 401 105 7909 MT-GLAZE 0.000 ZA 1/16W
R491 401 105 7909 MT-GLAZE 0.000 ZA 1/16W
R492 401 105 7909 MT-GLAZE 0.000 ZA 1/16W
R501 401 105 0306 MT-GLAZE 10 JA 1/16W
R502 401 105 0603 MT-GLAZE 10K JA 1/16W
R503 401 105 7909 MT-GLAZE 0.000 ZA 1/16W
R504 401 105 0306 MT-GLAZE 10 JA 1/16W
R505 401 105 0306 MT-GLAZE 10 JA 1/16W
R506 401 105 0306 MT-GLAZE 10 JA 1/16W
R507 401 105 0306 MT-GLAZE 10 JA 1/16W
R508 401 105 0306 MT-GLAZE 10 JA 1/16W
R509 401 105 0306 MT-GLAZE 10 JA 1/16W
R510 401 105 0306 MT-GLAZE 10 JA 1/16W
R511 401 105 0306 MT-GLAZE 10 JA 1/16W
R512 401 105 0306 MT-GLAZE 10 JA 1/16W
R513 401 105 0306 MT-GLAZE 10 JA 1/16W
R514 401 105 0603 MT-GLAZE 10K JA 1/16W
R515 401 105 0306 MT-GLAZE 10 JA 1/16W
R516 401 105 0306 MT-GLAZE 10 JA 1/16W
R517 401 105 1402 MT-GLAZE 150 JA 1/16W
R518 401 105 3208 MT-GLAZE 270 JA 1/16W
R519 401 105 1402 MT-GLAZE 150 JA 1/16W
R520 401 105 3208 MT-GLAZE 270 JA 1/16W
R521 401 105 7909 MT-GLAZE 0.000 ZA 1/16W
R531 401 105 0306 MT-GLAZE 10 JA 1/16W
R532 401 105 0603 MT-GLAZE 10K JA 1/16W
R533 401 105 7909 MT-GLAZE 0.000 ZA 1/16W
R534 401 105 0306 MT-GLAZE 10 JA 1/16W
R535 401 105 0306 MT-GLAZE 10 JA 1/16W
R536 401 105 0306 MT-GLAZE 10 JA 1/16W
R537 401 105 0306 MT-GLAZE 10 JA 1/16W
R538 401 105 0306 MT-GLAZE 10 JA 1/16W
R539 401 105 0306 MT-GLAZE 10 JA 1/16W
R540 401 105 0306 MT-GLAZE 10 JA 1/16W
R541 401 105 0306 MT-GLAZE 10 JA 1/16W
R542 401 105 0306 MT-GLAZE 10 JA 1/16W
R543 401 105 0306 MT-GLAZE 10 JA 1/16W
R544 401 105 0603 MT-GLAZE 10K JA 1/16W
R545 401 105 0306 MT-GLAZE 10 JA 1/16W
R546 401 105 0306 MT-GLAZE 10 JA 1/16W
R547 401 105 1402 MT-GLAZE 150 JA 1/16W
R548 401 105 3208 MT-GLAZE 270 JA 1/16W
R549 401 105 1402 MT-GLAZE 150 JA 1/16W
R550 401 105 3208 MT-GLAZE 270 JA 1/16W
R551 401 105 7909 MT-GLAZE 0.000 ZA 1/16W
R561 401 105 0306 MT-GLAZE 10 JA 1/16W
R562 401 105 0603 MT-GLAZE 10K JA 1/16W
R563 401 105 7909 MT-GLAZE 0.000 ZA 1/16W
-89-
Ref. No. Part No. Description
Electrical Parts List
Ref. No. Part No. Description

R5631 401 105 5301 MT-GLAZE 4.7K JA 1/16W
R5632 401 105 5301 MT-GLAZE 4.7K JA 1/16W
R5633 401 105 4502 MT-GLAZE 390 JA 1/16W
R5634 401 105 4601 MT-GLAZE 3.9K JA 1/16W
R564 401 105 0306 MT-GLAZE 10 JA 1/16W
R565 401 105 0306 MT-GLAZE 10 JA 1/16W
R566 401 105 0306 MT-GLAZE 10 JA 1/16W
R567 401 105 0306 MT-GLAZE 10 JA 1/16W
R568 401 105 0306 MT-GLAZE 10 JA 1/16W
R569 401 105 0306 MT-GLAZE 10 JA 1/16W
R570 401 105 0306 MT-GLAZE 10 JA 1/16W
R571 401 105 0306 MT-GLAZE 10 JA 1/16W
R572 401 105 0306 MT-GLAZE 10 JA 1/16W
R573 401 105 0306 MT-GLAZE 10 JA 1/16W
R574 401 105 0603 MT-GLAZE 10K JA 1/16W
R575 401 105 0306 MT-GLAZE 10 JA 1/16W
R576 401 105 0306 MT-GLAZE 10 JA 1/16W
R577 401 105 1402 MT-GLAZE 150 JA 1/16W
R578 401 105 3208 MT-GLAZE 270 JA 1/16W
R579 401 105 1402 MT-GLAZE 150 JA 1/16W
R580 401 105 3208 MT-GLAZE 270 JA 1/16W
R5801 401 035 4108 MT-GLAZE 0.000 ZA 1/8W
R5802 401 105 7909 MT-GLAZE 0.000 ZA 1/16W
R581 401 105 7909 MT-GLAZE 0.000 ZA 1/16W
R5831 401 035 4108 MT-GLAZE 0.000 ZA 1/8W
R5832 401 035 4108 MT-GLAZE 0.000 ZA 1/8W
R5834 401 035 4108 MT-GLAZE 0.000 ZA 1/8W
R5835 401 035 4108 MT-GLAZE 0.000 ZA 1/8W
R5836 645 030 1056 PROTECTOR,IC 3.8A 72V
R5837 401 105 7404 MT-GLAZE 8.2K JA 1/16W
R5838 401 105 1501 MT-GLAZE 1.5K JA 1/16W
R5839 401 105 2409 MT-GLAZE 2K JA 1/16W
R5842 402 080 6802 FUSIBLE RES 0.39 JH 1/4W
R5843 645 030 1056 PROTECTOR,IC 3.8A 72V
R5851 401 105 3307 MT-GLAZE 2.7K JA 1/16W
R5853 401 105 0405 MT-GLAZE 100 JA 1/16W
R5854 401 105 0405 MT-GLAZE 100 JA 1/16W
R5855 401 105 0405 MT-GLAZE 100 JA 1/16W
R5856 401 105 0405 MT-GLAZE 100 JA 1/16W
R5857 401 105 0405 MT-GLAZE 100 JA 1/16W
R5858 401 105 0405 MT-GLAZE 100 JA 1/16W
R5859 401 035 4108 MT-GLAZE 0.000 ZA 1/8W
R5860 401 105 0603 MT-GLAZE 10K JA 1/16W
R5861 401 105 7909 MT-GLAZE 0.000 ZA 1/16W
R5862 401 105 7909 MT-GLAZE 0.000 ZA 1/16W
R5863 401 105 0603 MT-GLAZE 10K JA 1/16W
R5864 401 105 5202 MT-GLAZE 470 JA 1/16W
R5865 401 105 5202 MT-GLAZE 470 JA 1/16W
R5866 401 105 0603 MT-GLAZE 10K JA 1/16W
R5869 401 105 0603 MT-GLAZE 10K JA 1/16W
R5870 401 105 7909 MT-GLAZE 0.000 ZA 1/16W
R5871 401 035 4108 MT-GLAZE 0.000 ZA 1/8W
R5872 401 105 7909 MT-GLAZE 0.000 ZA 1/16W
R5873 401 105 7909 MT-GLAZE 0.000 ZA 1/16W
R5881 401 035 4108 MT-GLAZE 0.000 ZA 1/8W
R5882 401 105 7909 MT-GLAZE 0.000 ZA 1/16W
R5883 401 105 7909 MT-GLAZE 0.000 ZA 1/16W
R5884 401 105 7909 MT-GLAZE 0.000 ZA 1/16W
R5885 401 105 7909 MT-GLAZE 0.000 ZA 1/16W
R5886 401 105 7909 MT-GLAZE 0.000 ZA 1/16W
R5894 401 105 0603 MT-GLAZE 10K JA 1/16W
R5895 401 105 0603 MT-GLAZE 10K JA 1/16W
R5896 401 105 0603 MT-GLAZE 10K JA 1/16W
R5897 401 105 0603 MT-GLAZE 10K JA 1/16W
R5898 401 105 0603 MT-GLAZE 10K JA 1/16W
R5899 401 105 0603 MT-GLAZE 10K JA 1/16W
R6301 401 105 2706 MT-GLAZE 220 JA 1/16W
R6302 401 105 5905 MT-GLAZE 560 JA 1/16W
R6321 401 105 2706 MT-GLAZE 220 JA 1/16W
R6322 401 105 5905 MT-GLAZE 560 JA 1/16W
R6341 401 105 2706 MT-GLAZE 220 JA 1/16W
R6343 401 105 5905 MT-GLAZE 560 JA 1/16W
R7301 401 105 2607 MT-GLAZE 22 JA 1/16W
R7302 401 105 2607 MT-GLAZE 22 JA 1/16W
R7303 401 105 2607 MT-GLAZE 22 JA 1/16W
R7304 401 105 2607 MT-GLAZE 22 JA 1/16W
R7305 401 105 2607 MT-GLAZE 22 JA 1/16W
R7306 401 105 2607 MT-GLAZE 22 JA 1/16W
R7307 401 105 2607 MT-GLAZE 22 JA 1/16W
R7308 401 105 2607 MT-GLAZE 22 JA 1/16W
R7309 401 105 2607 MT-GLAZE 22 JA 1/16W
R7311 401 105 2607 MT-GLAZE 22 JA 1/16W
R7312 401 105 2607 MT-GLAZE 22 JA 1/16W
R7313 401 105 2607 MT-GLAZE 22 JA 1/16W
R7314 401 105 2607 MT-GLAZE 22 JA 1/16W
R7315 401 105 2607 MT-GLAZE 22 JA 1/16W
R7316 401 105 2607 MT-GLAZE 22 JA 1/16W
R7317 401 105 2607 MT-GLAZE 22 JA 1/16W
R7318 401 105 2607 MT-GLAZE 22 JA 1/16W
R7319 401 105 2607 MT-GLAZE 22 JA 1/16W
R7321 401 105 2607 MT-GLAZE 22 JA 1/16W
R7322 401 105 2607 MT-GLAZE 22 JA 1/16W
R7323 401 105 2607 MT-GLAZE 22 JA 1/16W
R7324 401 105 2607 MT-GLAZE 22 JA 1/16W
R7325 401 105 2607 MT-GLAZE 22 JA 1/16W
R7326 401 105 2607 MT-GLAZE 22 JA 1/16W
R7327 401 105 2607 MT-GLAZE 22 JA 1/16W
R7328 401 105 2607 MT-GLAZE 22 JA 1/16W
R7329 401 105 2607 MT-GLAZE 22 JA 1/16W
R7331 401 105 2607 MT-GLAZE 22 JA 1/16W
R7332 401 105 2607 MT-GLAZE 22 JA 1/16W
R7333 401 105 2607 MT-GLAZE 22 JA 1/16W
R7334 401 105 2607 MT-GLAZE 22 JA 1/16W
R7335 401 105 2607 MT-GLAZE 22 JA 1/16W
R7336 401 105 2607 MT-GLAZE 22 JA 1/16W
R7337 401 105 2607 MT-GLAZE 22 JA 1/16W
R7338 401 105 2607 MT-GLAZE 22 JA 1/16W
R7339 401 105 2607 MT-GLAZE 22 JA 1/16W
R7341 401 105 2607 MT-GLAZE 22 JA 1/16W
R7342 401 105 2607 MT-GLAZE 22 JA 1/16W
R7343 401 105 2607 MT-GLAZE 22 JA 1/16W
R7344 401 105 2607 MT-GLAZE 22 JA 1/16W
R7345 401 105 2607 MT-GLAZE 22 JA 1/16W
R7346 401 105 2607 MT-GLAZE 22 JA 1/16W
R7347 401 105 2607 MT-GLAZE 22 JA 1/16W
R7348 401 105 2607 MT-GLAZE 22 JA 1/16W
R7349 401 105 2607 MT-GLAZE 22 JA 1/16W
R7361 401 105 2607 MT-GLAZE 22 JA 1/16W
R7362 401 105 2607 MT-GLAZE 22 JA 1/16W
R7363 401 105 2607 MT-GLAZE 22 JA 1/16W
R7364 401 105 2607 MT-GLAZE 22 JA 1/16W
R7365 401 105 2607 MT-GLAZE 22 JA 1/16W
R7366 401 105 2607 MT-GLAZE 22 JA 1/16W
R7367 401 105 2607 MT-GLAZE 22 JA 1/16W
R7368 401 105 2607 MT-GLAZE 22 JA 1/16W
R7370 401 105 2607 MT-GLAZE 22 JA 1/16W
R7371 401 105 7909 MT-GLAZE 0.000 ZA 1/16W
R7372 401 105 7909 MT-GLAZE 0.000 ZA 1/16W
R7373 401 105 7909 MT-GLAZE 0.000 ZA 1/16W
R7374 401 105 7909 MT-GLAZE 0.000 ZA 1/16W
R7375 401 105 7909 MT-GLAZE 0.000 ZA 1/16W
R7376 401 105 7909 MT-GLAZE 0.000 ZA 1/16W
R7377 401 105 2607 MT-GLAZE 22 JA 1/16W
R7501 401 105 0306 MT-GLAZE 10 JA 1/16W
R7502 401 105 0306 MT-GLAZE 10 JA 1/16W
R7503 401 105 0306 MT-GLAZE 10 JA 1/16W
R7504 401 105 0306 MT-GLAZE 10 JA 1/16W
R7505 401 105 0306 MT-GLAZE 10 JA 1/16W
R7506 401 105 0306 MT-GLAZE 10 JA 1/16W
R7507 401 105 0306 MT-GLAZE 10 JA 1/16W
R7508 401 105 0306 MT-GLAZE 10 JA 1/16W
R7509 401 105 0306 MT-GLAZE 10 JA 1/16W
R7510 401 105 0306 MT-GLAZE 10 JA 1/16W
R7511 401 105 7909 MT-GLAZE 0.000 ZA 1/16W
R7514 401 105 7909 MT-GLAZE 0.000 ZA 1/16W
R7516 401 105 7909 MT-GLAZE 0.000 ZA 1/16W
R7518 401 105 7909 MT-GLAZE 0.000 ZA 1/16W
R7520 401 105 7909 MT-GLAZE 0.000 ZA 1/16W
R7522 401 105 7909 MT-GLAZE 0.000 ZA 1/16W
R7524 401 105 7909 MT-GLAZE 0.000 ZA 1/16W
R7525 401 105 7909 MT-GLAZE 0.000 ZA 1/16W
R7526 401 105 7909 MT-GLAZE 0.000 ZA 1/16W
R7531 401 105 0306 MT-GLAZE 10 JA 1/16W
R7532 401 105 0306 MT-GLAZE 10 JA 1/16W
R7533 401 105 0306 MT-GLAZE 10 JA 1/16W
R7534 401 105 0306 MT-GLAZE 10 JA 1/16W
R7535 401 105 0306 MT-GLAZE 10 JA 1/16W
R7536 401 105 0306 MT-GLAZE 10 JA 1/16W
R7537 401 105 0306 MT-GLAZE 10 JA 1/16W
R7538 401 105 0306 MT-GLAZE 10 JA 1/16W
R7539 401 105 0306 MT-GLAZE 10 JA 1/16W
R7540 401 105 0306 MT-GLAZE 10 JA 1/16W
R7541 401 105 7909 MT-GLAZE 0.000 ZA 1/16W
R7544 401 105 7909 MT-GLAZE 0.000 ZA 1/16W
R7546 401 105 7909 MT-GLAZE 0.000 ZA 1/16W
R7548 401 105 7909 MT-GLAZE 0.000 ZA 1/16W
R7550 401 105 7909 MT-GLAZE 0.000 ZA 1/16W
R7551 401 105 7909 MT-GLAZE 0.000 ZA 1/16W
R7554 401 105 7909 MT-GLAZE 0.000 ZA 1/16W
R7555 401 105 7909 MT-GLAZE 0.000 ZA 1/16W
R7556 401 105 7909 MT-GLAZE 0.000 ZA 1/16W
R7561 401 105 0306 MT-GLAZE 10 JA 1/16W
R7562 401 105 0306 MT-GLAZE 10 JA 1/16W
R7563 401 105 0306 MT-GLAZE 10 JA 1/16W
R7564 401 105 0306 MT-GLAZE 10 JA 1/16W
R7565 401 105 0306 MT-GLAZE 10 JA 1/16W
R7566 401 105 0306 MT-GLAZE 10 JA 1/16W
R7567 401 105 0306 MT-GLAZE 10 JA 1/16W
R7568 401 105 0306 MT-GLAZE 10 JA 1/16W
R7569 401 105 0306 MT-GLAZE 10 JA 1/16W
R7570 401 105 0306 MT-GLAZE 10 JA 1/16W
R7571 401 105 7909 MT-GLAZE 0.000 ZA 1/16W
R7574 401 105 7909 MT-GLAZE 0.000 ZA 1/16W
R7576 401 105 7909 MT-GLAZE 0.000 ZA 1/16W
R7578 401 105 7909 MT-GLAZE 0.000 ZA 1/16W
R7580 401 105 7909 MT-GLAZE 0.000 ZA 1/16W
R7584 401 105 7909 MT-GLAZE 0.000 ZA 1/16W
R800 401 105 0603 MT-GLAZE 10K JA 1/16W
R803 401 105 0603 MT-GLAZE 10K JA 1/16W
R804 401 105 0603 MT-GLAZE 10K JA 1/16W
Ref. No. Part No. Description
Electrical Parts List
-90-
Ref. No. Part No. Description

R805 401 105 7909 MT-GLAZE 0.000 ZA 1/16W
R806 401 105 7909 MT-GLAZE 0.000 ZA 1/16W
R809 401 105 0405 MT-GLAZE 100 JA 1/16W
R810 401 105 7909 MT-GLAZE 0.000 ZA 1/16W
R812 401 105 0603 MT-GLAZE 10K JA 1/16W
R815 401 105 7909 MT-GLAZE 0.000 ZA 1/16W
R816 401 105 0603 MT-GLAZE 10K JA 1/16W
R817 401 105 7909 MT-GLAZE 0.000 ZA 1/16W
R818 401 105 0603 MT-GLAZE 10K JA 1/16W
R820 401 105 7909 MT-GLAZE 0.000 ZA 1/16W
R821 401 105 5301 MT-GLAZE 4.7K JA 1/16W
R8218 401 037 5004 MT-GLAZE 0.000 ZA 1/10W
R822 401 105 7909 MT-GLAZE 0.000 ZA 1/16W
R8222 401 105 7909 MT-GLAZE 0.000 ZA 1/16W
R823 401 105 5301 MT-GLAZE 4.7K JA 1/16W
R8231 401 105 4106 MT-GLAZE 3.3K JA 1/16W
R8232 401 037 5004 MT-GLAZE 0.000 ZA 1/10W
R8234 401 105 7909 MT-GLAZE 0.000 ZA 1/16W
R8235 401 105 7909 MT-GLAZE 0.000 ZA 1/16W
R8236 401 105 0603 MT-GLAZE 10K JA 1/16W
R8237 401 105 7909 MT-GLAZE 0.000 ZA 1/16W
R824 401 105 4007 MT-GLAZE 330 JA 1/16W
R825 401 105 2904 MT-GLAZE 22K JA 1/16W
R8251 401 105 0405 MT-GLAZE 100 JA 1/16W
R8252 401 105 0405 MT-GLAZE 100 JA 1/16W
R8254 401 105 7909 MT-GLAZE 0.000 ZA 1/16W
R8256 401 105 7909 MT-GLAZE 0.000 ZA 1/16W
R827 401 105 2904 MT-GLAZE 22K JA 1/16W
R8271 401 105 7909 MT-GLAZE 0.000 ZA 1/16W
R8272 401 105 7909 MT-GLAZE 0.000 ZA 1/16W
R8274 401 105 0306 MT-GLAZE 10 JA 1/16W
R8275 401 105 0306 MT-GLAZE 10 JA 1/16W
R8280 401 105 0603 MT-GLAZE 10K JA 1/16W
R8281 401 105 7909 MT-GLAZE 0.000 ZA 1/16W
R8284 401 105 7909 MT-GLAZE 0.000 ZA 1/16W
R8286 401 105 7909 MT-GLAZE 0.000 ZA 1/16W
R8287 401 105 7909 MT-GLAZE 0.000 ZA 1/16W
R8288 401 105 0603 MT-GLAZE 10K JA 1/16W
R8289 401 105 0603 MT-GLAZE 10K JA 1/16W
R829 401 105 0900 MT-GLAZE 120 JA 1/16W
R8291 401 105 0405 MT-GLAZE 100 JA 1/16W
R8292 401 105 0405 MT-GLAZE 100 JA 1/16W
R8296 401 037 5004 MT-GLAZE 0.000 ZA 1/10W
R831 401 105 5202 MT-GLAZE 470 JA 1/16W
R832 401 105 0702 MT-GLAZE 100K JA 1/16W
R833 401 105 0405 MT-GLAZE 100 JA 1/16W
R834 401 105 5301 MT-GLAZE 4.7K JA 1/16W
R835 401 105 0405 MT-GLAZE 100 JA 1/16W
R836 401 105 0405 MT-GLAZE 100 JA 1/16W
R837 401 105 0405 MT-GLAZE 100 JA 1/16W
R838 401 105 0405 MT-GLAZE 100 JA 1/16W
R839 401 105 5301 MT-GLAZE 4.7K JA 1/16W
R840 401 105 0603 MT-GLAZE 10K JA 1/16W
R841 401 105 5301 MT-GLAZE 4.7K JA 1/16W
R842 401 105 5301 MT-GLAZE 4.7K JA 1/16W
R843 401 105 5301 MT-GLAZE 4.7K JA 1/16W
R844 401 105 0504 MT-GLAZE 1K JA 1/16W
R845 401 105 0504 MT-GLAZE 1K JA 1/16W
R846 401 105 0504 MT-GLAZE 1K JA 1/16W
R847 SEE PAGE-93
R848 401 105 0603 MT-GLAZE 10K JA 1/16W
R849 401 105 0405 MT-GLAZE 100 JA 1/16W
R850 401 105 0603 MT-GLAZE 10K JA 1/16W
R851 401 105 0603 MT-GLAZE 10K JA 1/16W
R852 401 105 0603 MT-GLAZE 10K JA 1/16W
R853 401 105 2904 MT-GLAZE 22K JA 1/16W
R854 401 105 2904 MT-GLAZE 22K JA 1/16W
R855 401 105 2904 MT-GLAZE 22K JA 1/16W
R856 401 105 2904 MT-GLAZE 22K JA 1/16W
R857 401 105 5301 MT-GLAZE 4.7K JA 1/16W
R858 401 105 5301 MT-GLAZE 4.7K JA 1/16W
R859 401 105 0603 MT-GLAZE 10K JA 1/16W
R861 401 105 0405 MT-GLAZE 100 JA 1/16W
R862 401 105 5301 MT-GLAZE 4.7K JA 1/16W
R863 401 105 5301 MT-GLAZE 4.7K JA 1/16W
R864 401 105 0405 MT-GLAZE 100 JA 1/16W
R865 401 105 0405 MT-GLAZE 100 JA 1/16W
R866 401 105 2003 MT-GLAZE 1.8K JA 1/16W
R867 401 105 4106 MT-GLAZE 3.3K JA 1/16W
R868 401 105 7909 MT-GLAZE 0.000 ZA 1/16W
R869 401 105 4304 MT-GLAZE 330K JA 1/16W
R870 401 105 7909 MT-GLAZE 0.000 ZA 1/16W
R871 401 105 7909 MT-GLAZE 0.000 ZA 1/16W
R873 401 105 0603 MT-GLAZE 10K JA 1/16W
R875 401 105 0603 MT-GLAZE 10K JA 1/16W
R877 401 105 5301 MT-GLAZE 4.7K JA 1/16W
R878 401 105 0405 MT-GLAZE 100 JA 1/16W
R879 401 105 0504 MT-GLAZE 1K JA 1/16W
R880 401 105 7909 MT-GLAZE 0.000 ZA 1/16W
R882 401 105 7909 MT-GLAZE 0.000 ZA 1/16W
R886 401 105 7909 MT-GLAZE 0.000 ZA 1/16W
R890 401 105 0603 MT-GLAZE 10K JA 1/16W
R891 401 105 0603 MT-GLAZE 10K JA 1/16W
R893 401 105 0603 MT-GLAZE 10K JA 1/16W
R895 401 105 0603 MT-GLAZE 10K JA 1/16W
R896 401 105 0603 MT-GLAZE 10K JA 1/16W
R9801 401 105 1501 MT-GLAZE 1.5K JA 1/16W
R9803 401 105 8005 MT-GLAZE 1M JA 1/16W
R9804 401 105 0405 MT-GLAZE 100 JA 1/16W
R9805 401 105 0405 MT-GLAZE 100 JA 1/16W
R9806 401 105 0405 MT-GLAZE 100 JA 1/16W
R9807 401 105 0405 MT-GLAZE 100 JA 1/16W
R9809 401 105 7909 MT-GLAZE 0.000 ZA 1/16W
R9813 401 105 0702 MT-GLAZE 100K JA 1/16W
COIL
L2311TM 645 008 0081 INDUCTOR,390U K
L2341 645 040 7796 FILTER,LP 30MHZ
L2342 645 040 7796 FILTER,LP 30MHZ
L2343 645 040 7796 FILTER,LP 30MHZ
L2501 645 026 1008 INDUCTOR,3.3U M
L2506 645 026 1008 INDUCTOR,3.3U M
L3201 645 020 1776 INDUCTOR,3.3U M
L3202 401 035 4108 MT-GLAZE 0.000 ZA 1/8W
L3231 645 020 1776 INDUCTOR,3.3U M
L3232 645 020 1776 INDUCTOR,3.3U M
L3271 645 020 1776 INDUCTOR,3.3U M
L3351 645 026 1008 INDUCTOR,3.3U M
L3521 645 026 1008 INDUCTOR,3.3U M
L401 645 020 1776 INDUCTOR,3.3U M
L402 645 020 1776 INDUCTOR,3.3U M
L4231 401 037 5004 MT-GLAZE 0.000 ZA 1/10W
L501 645 020 1776 INDUCTOR,3.3U M
L502 645 002 5129 INDUCTOR,0.47U M
L531 645 020 1776 INDUCTOR,3.3U M
L532 645 002 5129 INDUCTOR,0.47U M
L561 645 020 1776 INDUCTOR,3.3U M
L562 645 002 5129 INDUCTOR,0.47U M
L6301 401 035 4108 MT-GLAZE 0.000 ZA 1/8W
L8281 645 026 1008 INDUCTOR,3.3U M
L9801 645 021 1645 INDUCTOR,2.2U J
DIODE
D1301 407 223 1102 ZENER DIODE 02DZ6.2Y(TPH3
D1851 407 223 1003 ZENER DIODE 02DZ5.1Y(TPH3
D1852 407 092 9506 DIODE SB07-03C-TB
D2502 407 149 0807 DIODE 1SS355-TE-17
D2503 407 149 0807 DIODE 1SS355-TE-17
D4871 407 223 1102 ZENER DIODE 02DZ6.2Y(TPH3
D4872 407 223 1102 ZENER DIODE 02DZ6.2Y(TPH3
D4873 407 223 1102 ZENER DIODE 02DZ6.2Y(TPH3
D4874 407 223 1102 ZENER DIODE 02DZ6.2Y(TPH3
D5631 407 149 0807 DIODE 1SS355-TE-17
D5801 407 223 1102 ZENER DIODE 02DZ6.2Y(TPH3
D5811 407 223 1102 ZENER DIODE 02DZ6.2Y(TPH3
D5812 407 223 1102 ZENER DIODE 02DZ6.2Y(TPH3
D5813 407 223 1102 ZENER DIODE 02DZ6.2Y(TPH3
D5831 407 223 5001 DIODE D1FM3
D5832 407 223 5001 DIODE D1FM3
D5833 407 223 5001 DIODE D1FM3
D5862 407 223 1102 ZENER DIODE 02DZ6.2Y(TPH3
D5863 407 223 1102 ZENER DIODE 02DZ6.2Y(TPH3
D5867 407 223 1102 ZENER DIODE 02DZ6.2Y(TPH3
D5868 407 223 1102 ZENER DIODE 02DZ6.2Y(TPH3
D5871 407 223 1102 ZENER DIODE 02DZ6.2Y(TPH3
D5881 407 223 1102 ZENER DIODE 02DZ6.2Y(TPH3
D801 407 092 9506 DIODE SB07-03C-TB
MISCELLANEOUS
IC886 407 221 9704 SENSOR MPXA4115A6T1
TPBLK 645 036 4266 TERMINAL
TPCLKCG 645 036 4266 TERMINAL
TPCLKI 645 036 4266 TERMINAL
TPCOAST 645 036 4266 TERMINAL
TPDCKE 645 036 4266 TERMINAL
TPDCLK 645 036 4266 TERMINAL
TPDENB 645 036 4266 TERMINAL
TPDENG 645 036 4266 TERMINAL
TPDENR 645 036 4266 TERMINAL
TPDHS 645 036 5010 TERMINAL
TPDVS 645 036 5010 TERMINAL
TPGADCL 645 036 4266 TERMINAL
TPGCLKO 645 036 4266 TERMINAL
TPGFBK 645 036 5010 TERMINAL
TPGHS 645 036 5010 TERMINAL
TPGPEN 645 036 5010 TERMINAL
TPGREF 645 036 5010 TERMINAL
TPGVS 645 036 5010 TERMINAL
TPHCG 645 036 4266 TERMINAL
TPHSFO 645 036 4266 TERMINAL
TPHV 645 036 5010 TERMINAL
TPMCK 645 036 4266 TERMINAL
TPMSCL 645 036 4266 TERMINAL
TPMSDA 645 036 4266 TERMINAL
TPNMI 645 036 5010 TERMINAL
TPRSTPW1 645 036 5010 TERMINAL
TPRXDPW 645 036 4266 TERMINAL
TPSINTR 645 036 4266 TERMINAL
TPTXDPW 645 036 4266 TERMINAL
TPV 645 036 5010 TERMINAL
TPVCG 645 036 4266 TERMINAL
TP1351 645 036 5010 TERMINAL
TP1352 645 036 5010 TERMINAL
-91-
Ref. No. Part No. Description
Electrical Parts List
Ref. No. Part No. Description

TP1381 645 036 5010 TERMINAL
TP201 645 036 5010 TERMINAL
TP211 645 036 5010 TERMINAL
TP221 645 036 5010 TERMINAL
TP2301R 645 036 5010 TERMINAL
TP2302G 645 036 5010 TERMINAL
TP2303B 645 036 5010 TERMINAL
TP2401-H 645 036 5010 TERMINAL
TP2401-V 645 036 5010 TERMINAL
TP2516 645 036 5010 TERMINAL
TP2517 645 036 5010 TERMINAL
TP2526 645 036 5010 TERMINAL
TP2527 645 036 5010 TERMINAL
TP2536 645 036 5010 TERMINAL
TP2537 645 036 5010 TERMINAL
TP2561 645 036 5010 TERMINAL
TP2571 645 036 5010 TERMINAL
TP303 645 036 4266 TERMINAL
TP304 645 036 4266 TERMINAL
TP32DE 645 036 5010 TERMINAL
TP32H1 645 036 5010 TERMINAL
TP32H2 645 036 5010 TERMINAL
TP32V1 645 036 5010 TERMINAL
TP32V2 645 036 5010 TERMINAL
TP401 645 036 5010 TERMINAL
TP402 645 036 5010 TERMINAL
TP4201 645 036 4266 TERMINAL
TP4202 645 036 4266 TERMINAL
TP4203 645 036 4266 TERMINAL
TP4204 645 036 4266 TERMINAL
TP4205 645 036 4266 TERMINAL
TP4232 645 036 5010 TERMINAL
TP801 645 036 5010 TERMINAL
TP820B 645 036 5010 TERMINAL
TP820G 645 036 5010 TERMINAL
TP820R 645 036 5010 TERMINAL
K1301 645 029 6338 PULG,5P
K2B 645 009 8390 PLUG,ANT 2P
K2G 645 009 8390 PLUG,ANT 2P
K2R 645 009 8390 PLUG,ANT 2P
K25D 645 050 2309 SOCKET,FPC 32P
K25E 645 050 2309 SOCKET,FPC 32P
K25F 645 050 2309 SOCKET,FPC 32P
K301 645 005 6949 PLUG,SIDE-ZR-SM3 6P
K302 645 030 5702 SOCKET,FPC 50P
K32A 645 040 6775 SOCKET,PWB 40P
K32B 645 040 6775 SOCKET,PWB 40P
K8A 645 041 8136 PLUG,40P
K8B 645 042 6834 PLUG,30P
K8D 645 030 6679 PLUG,32P
K8E 645 041 8136 PLUG,40P
K8F 645 041 0079 PLUG,13P
K8P 645 029 6314 PULG,3P
K8Q 645 029 6338 PULG,5P
K8R 645 043 3719 PLUG,3P
K8S 645 029 6314 PULG,3P
K8U 645 029 6314 PULG,3P
K8V 645 029 6321 PULG,4P
K8W 645 023 8659 PLUG,5P
K8X 645 023 8659 PLUG,5P
X1331 645 047 6587 OSC,CRYSTAL 26.000MHZ
X1341 645 029 6468 OSC,CRYSTAL 27.000MHZ
X801 645 035 2249 OSC,CRYSTAL 6.7584MHZ
X9801 645 035 8906 OSC,CRYSTAL 48MHZ
Ref. No. Part No. Description
Electrical Parts List
-92-
Ref. No. Part No. Description

********************************************************
ASSY PWB MAIN MY6A
610 293 0894 ASSY PWB MAIN MY6A
R847 401 105 8203 MT-GLAZE 68K JA 1/16W
********************************************************
ACCESSORIES FOR PLC-XF30 ONLY. (009MY6A)
645 015 3976 CABLE,FXAF
610 234 0969 CABLE
610 293 9699 COMPL,COVER LENS A-MV6A
(including "**")
** 610 290 9258 COVER LNS B-MV6A
** 610 293 8937 COVER LNS C-MV6A
** 610 293 8944 COVER LNS D-MV6A
610 289 1645 COMPL,HOLDER LENS-ML6A
(including "***")
*** 412 062 4009 SPECIAL SCREW
*** 411 001 9303 SCR BIN 4X10
*** 610 289 1676 HOLDER LENS A-ICPP
AA9901 645 047 7867 ASSY,REMOCON CXJT
A9901C 610 283 3867 RC-BATTERY LID-CXFJ
610 294 3115 LENS INST MANUAL-MV6A
645 031 8207 ADAPTOR,MAC/IBM
645 043 9704 ADAPTOR,DVI/VGA
610 294 3344 COVER,DUST-MV6A
645 002 9189 CORD,POWER-3.0MK
645 002 9196 CORD,POWER-3.0MK,EU
645 003 1137 CORD,POWER-3.0MK,UK
645 030 6624 CABLE,INTERFACE VGA
645 039 7196 CABLE,MOUSE MAC
645 039 7202 CABLE,MOUSE PS/2
645 039 7219 CABLE,MOUSE SRAL
645 043 3702 CABLE,DVI-D
Owner's Manual See the Production change notice of the cover. (Page-1)
********************************************************
ACCESSORIES FOR PLC-XF30N ONLY . (009MY6AA)
645 015 3976 CABLE,FXAF
610 234 0969 CABLE
610 293 9699 COMPL,COVER LENS A-MV6A
(including "**")
** 610 290 9258 COVER LNS B-MV6A
** 610 293 8937 COVER LNS C-MV6A
** 610 293 8944 COVER LNS D-MV6A
610 289 1645 COMPL,HOLDER LENS-ML6A
(including "***")
*** 412 062 4009 SPECIAL SCREW
*** 411 001 9303 SCR BIN 4X10
*** 610 289 1676 HOLDER LENS A-ICPP
AA9901 645 047 7867 ASSY,REMOCON CXJT
A9901C 610 283 3867 RC-BATTERY LID-CXFJ
610 294 3115 LENS INST MANUAL-MV6A
645 031 8207 ADAPTOR,MAC/IBM
645 043 9704 ADAPTOR,DVI/VGA
610 294 3344 COVER,DUST-MV6A
645 002 9189 CORD,POWER-3.0MK
645 002 9196 CORD,POWER-3.0MK,EU
645 003 1137 CORD,POWER-3.0MK,UK
645 030 6624 CABLE,INTERFACE VGA
645 039 7196 CABLE,MOUSE MAC
645 039 7202 CABLE,MOUSE PS/2
645 039 7219 CABLE,MOUSE SRAL
645 043 3702 CABLE,DVI-D
Owner's Manual See the Production change notice of the cover. (Page-1)
********************************************************
********************************************************
ACCESSORIES FOR PLC-XF30NL ONLY . (009MY6AL)
645 015 3976 CABLE,FXAF
610 234 0969 CABLE
610 293 9699 COMPL,COVER LENS A-MV6A
(including "**")
** 610 290 9258 COVER LNS B-MV6A
** 610 293 8937 COVER LNS C-MV6A
** 610 293 8944 COVER LNS D-MV6A
610 289 1645 COMPL,HOLDER LENS-ML6A
(including "***")
*** 412 062 4009 SPECIAL SCREW
*** 411 001 9303 SCR BIN 4X10
*** 610 289 1676 HOLDER LENS A-ICPP
AA9901 645 047 7867 ASSY,REMOCON CXJT
A9901C 610 283 3867 RC-BATTERY LID-CXFJ
610 294 3115 LENS INST MANUAL-MV6A
645 031 8207 ADAPTOR,MAC/IBM
645 043 9704 ADAPTOR,DVI/VGA
610 294 3344 COVER,DUST-MV6A
645 002 9189 CORD,POWER-3.0MK
645 030 6624 CABLE,INTERFACE VGA
645 039 7196 CABLE,MOUSE MAC
645 039 7202 CABLE,MOUSE PS/2
645 039 7219 CABLE,MOUSE SRAL
645 043 3702 CABLE,DVI-D
Owner's Manual See the Production change notice of the cover. (Page-1)
********************************************************
SANYO --
!
!
!
!
!
!
!
-93-
Ref. No. Part No. Description
Electrical Parts List
Ref. No. Part No. Description

Memo

Memo

SANYO Electric Co., Ltd
Jan./ '02/ 2000 Printed in Japan

231 4 5 6 7 8 9 10 11 12
231 4 5 6 7 8 9 10 11 12
B
A
C
D
E
F
G
H
B
A
C
D
E
F
G
H
VIN GND CONT CD OC OUTDRI
CT CSS VCC OS VB
1357911 14
1512108642
GND
S6V
LAMP_REPLACE
WARNING
READY
POWER
(LED HOLDER)
ASSY,PWB,LED MV6A
123
41
ASSY,PWB,R/C2
321
41
ASSY,PWB,R/C1
F_G
F_G F_G
F_G
F_G F_G
F_G F_G
F_GF_GF_G F_G
F_G
F_G
F_GF_GF_GF_GF_GF_G
F_G
F_GF_G
F_GF_G
F_G
3311 31
41
5V
5V
6
1
(10UH)
(Q7603,Q7604)
LOAD (FAN) SW
LOAD (FAN) SW
(Q6617,Q6618)
6.25V
16V
5V
(Q6622,Q6623)
LOAD (FAN) SW
-6V
9V
1
ASSY PWB SUBPOWER
51
10
16V
6.25V
2
31 32
AUDIO-GND
AUDIO-GND
16V(AUDIO)
16V(AUDIO)
GND
GND
3.3V
3.3V
3.3V
GND
GND
-5V
RL12
3.3V
16VA
16VA
IICSCL
IICSDA
GND
S9V
GND
POWER SW
P_FAIL
S6.25V
S6.25V
9V
9V
9V
GND
21
(SECONDARY CIRCUIT)(PRIMARY CIRCUIT)
-6V
6.25V
16V
9V
C
G
A
(DS601,R601)
RUSH CURRENT SUPPRESSION
1AA2HEA0202--
D651A
1AA2HEA0199--
DB601A
1AA2HEA0200--
IC601A
2
13
121
AC100V/AC200V AUTOMATIC SWITCHING CONTROL
(B-470)
Switching Power Supply
ASSY,PWB,POWER
110
6.25V 16V 9V -6V
F.G.
S6V
GND
USB+
USB-
GND
TX_DSUB9
RX_DSUB9
RESET_SW
RTS
R/C
CTS
AUDIO_OUTL
AUDIO_OUTR AUDIO_OUTR
AUDIO_OUTL
CTS
R/C
RTS
RESET_SW
RX_DSUB9
TX_DSUB9
GND
USB-
USB+
GND
S6V
W30B19100
W30B19100
J11B5160G
J11B5160G
GND
GND
RL12V
RL12V
LAMP1
GND
LAMP2
BLAST_SW2
LAMP1_ERR
BLAST_SW1
LAMP2_ERR
GND
KEY1
KEY2
KEY3
GND
POWER
READY
WARNING
LAMP LEPLACE
R/C
GND
IICSCA
GND
IICSCL
GND
S6V
S6V
GND
GND
AUDIO_GND
AUDIO_GND
AUDIO_GND
AUDIO_GND
AUDIO_GND
AUDIO_GND
16V
16V
16V
16V
16V
16V
GND
GND
GND
R/C
S6V
S6V
AUDIO_L
AUDIO_L
AUDIO_R
AUDIO_R
SP_OFF
LENS_VC
AUDIO_MUTE
AUDIO_MUTE
P_FAIL
ZOOM-
ZOOM+
FOCUS-
FOCUS+
LENS_DOWN
LENS_OP
MOTOR_EN
GND
GND
LENS_TOP
LENS_BOT.
AUDIO_OUTR
AUDIO_OUTL
R/C
CTS
RTS
RESET_SW
RX_DSUB9
TX_DSUB9
GND
USB-
USB+
GND
S6V
CENTER DET.
GND
IICSDA
21
31 32
AUDIO-GND
AUDIO-GND
16V(AUDIO)
16V(AUDIO)
RL12
-5V
17.2V
17.2V
P_FAIL
POWER SW
GND
5V
5V
5V
GND
S9V
IICSCL
IICSDA
S6V
S6V
9V
9V
GND
9V
3.3V
3.3V
3.3V
3.3V
GND
GND
GND
GND
12
RIGHIT DET.
GND
LAMP_REPLACE
WARNING
1
READY
POWER
S5V
LEFT DET.
IICSCL
R/C
RS232C_TX
RS232C_RX
SLOT_SEL2
SLOT_SEL1
S6V
S6V
S6V
IICSDA
GND
IICSCL
GND
SCL4
SDA4
SCL3
SDA3
SCL2
SDA2
GND
GND
-5V
-5V
GND
GND
5V
5V
RS232C_CTS
RS232C_RTS
9V
9V
S9V
S9V
GND
GND
AUDIO_R
AUDIO_L
GND
GND
40PIN
40PIN
J11B4050G
J11B4050G
W11B01100
W11B00900
W11B00800
PFC-1
BALAST-2
BALAST-1
LAMP-2
1AV4U20B34600
1AV4U20B39500
LAMP-1
1AV4U20B39500
J11B4060N
K901
U20B32000
LF901
INTERLOCK SW
K25D
K25E
PANEL
RED
PANEL
GREEN
PANEL
BLUE
K25F
SLOT1 SLOT2 SLOT3
TO:ACTIVE
K32B
K32A
K90B
K90A
K90EK90DK90C
ASSY,PWB RS232C
AUDIO
&
MOTOR
ASSY,PWB,
ASSY,PWB, DVI ASSY,PWB, COMP. ASSY,PWB, AV
ASSY,PWB,CGMOTHER
ASSY,PWB,MAIN
M
Lens
Projection
(NEUT)
(LIVE)
F.G.
AC CORD
AC200-240V
AC100-120V
MAINS SW
(NEUT)
(LIVE)
(250V 15A)
Cold Sode
Fan-B
Fan-A
Fan-C
See Page S4.
See Page S2.
See Page S3.See Page S4. See Page S2.
See Page S2.
See Page S5~S10.
SCHEMATIC DIAGRAM
Cold Sode
S6V
S6V
S6V
S6V
S6V
S6V
S6V
S6V
TP2641
TP7613
16VA
9V
5.1V
5.1V
16V
9V
16V
S3.3V
S9V
S6.25V
S9V
TP7611
5V
16V
5V
-5V
-5V
16VA
S3.3V
S6.25V
F.G.
GND2
Hot Side
S1
Hot Side
POWER/SUBPOWER
0SDMY6A----01
(REAR)
R/C2
(FRONT)
R/C1
K56W
K56V
K56Y
K56X
R5808
R5807
C5802
K58A
R5805
R5803
R5801
R5806
R5804
R5802
K58A_G
K58A_3
K58A_2
K58A_1
GND
SCL
SDA
S5V
ASSY PWB SENSOR
SENSOR_1
TEMP. Sensor
A2
A1
A0
+VS
GND
O.S.
SCL
SDA
C5801
IC5801
K68B_1
K68B_2
K68B_3
K68B_4
K68B_5
K68B_6
POWER
READY
WARNING
LAMP_REPLACE
K68B
(RED)
(GREEN)
(RED)
(YELLOW)
R6867
R6865
R6863
R6861
R6868
R6866
R6864
R6862
Q6854
Q6853
Q6852
Q6851
R6858
R6857
R6856
R6855
D6859
D6858
D6857
D6856
D6855
R6854
R6853
R6852
R6851
(RED)
(GREEN)
(YELLOW)
(RED)
D6851A
1AA2HLM0347--
D6853
D6852
D6854
D6851
K96U_4
K96U_3
K96U_2
K96U_1
K96B_1
K96B_2
K96B_3
K96B_4
K96B_5
K96B_6
K96A-1
K96A-3
K96A-5
K96A-7
K96A-8
K96A-9
K96A-10
K96A-11
K96A-12
K96A-27
K96A-29
41
6
1
K96A-13
K96A-14
K96A-15
K96A-17
K96A-18
K96A-19
K96A-20
K96A-21
K96A-23
K96A-25
2930
21
K96A
K96UK96B
MODE_DOWN
MODE_UP
SW6825
SW6824
VOLUME-
VOLUME+
SHIFT
LENS
IMAGE
P-UP
P-DOWN
P-LEFT
P-RIGHT
ENTER
POWER
ZOOM +
ZOOM -
FOCUS +
FOCUS -
MEMU
PC ADJ
AUTO
KEY2
KEY1
ASSY PWB CONTROL
SW6801
SW6811
SW6812
SW6813
SW6814
SW6816
SW6817
SW6819
SW6809
SW6807
SW6806
SW6804
SW6803
SW6802
C6802
R6812
R6813
R6814
R6816
R6817
R6818
R6819
R6821
R6809
R6808
R6807
R6806
R6804
R6803
R6802
R6801
R6831
R6829
R6828
R6827
R6826
R6824
R6823
C6803
SW6822
SW6821
C6801
R6832
D6801
D6803
D6802
D6804
K68D_3
K68D_2
K68D_1
K68D
C6847
D6846
C6846
R6846
A6846
R6847
K68E
C6842
D6841
C6841
R6841
A6841
R6842
C2696
C2693
C2691
C2699
C2698
C2697
C2694
C2692
D2695
R2695
K56E
K56C
D2691
R2691
K56F
K56G
R2692
D2692
K56H
K56J
R2693
R2694
D2693
D2694
C2641
R2645
R2643
K56M
K56L
K56N
K56P
K56K
R2641
D2641
R2642 K56Q
K56R
K56S
R2644
R2646
D2642
D2643
D2644
C7631
K66KK66J
R7633
R7643 R7653
R7663
C7627C7626
R7662
C7625
R7664
R7661
D6607
R6688
K66H
R6616
R6689
R6693 R6695
R6696
R6698
R6697
L6613
C6603
D6602
L6601
D
G
S
C6614
C6615
L6604
R6651
R6652
R6650
R6648
Q6607
C6617
C6618
Q6609
Q6608
R6653
R6649
C7623C7622
C7621
C6677
IC6611
R6665
DL6601 C6648C6643
C6660
D6623
R6691
C6665
R6692
D6622
C6672
C6666
C6667
IC6612
C6675
DZ6617
R6611
C6676
Q6631
Q6633
Q6632
R7645
R7649
R7651
R7652
R7648 R7647
R7646
R7636
R7637R7638R7642
R7641
R7639
R7635
R7625R7629
R7631
R7632
R7628 R7627
R7626
R6682
R6681
DZ6627
R6615
DZ6623
R6614
C6669C6668
C6664
C6663
C7603
R7607
Q7611
R7624
D7622
C7615
C7614
K66G
C7611
R6656
C6630
C6659C6658
K66F
D7601
D6608D6606
D6605
C6662C6661
K66E
Q7603
R7614
IC6607
R7601 R7602
C7601
R7603
R7611
Q7602
L7601
R7604
C7602
C7604
C7605 D7602
R7615
Q7604
R7618
R7617 C7607
C7608
D6603
D6601
D6604
R6687
R6685
C6602
C6636 C6638
C6639C6637
C6655 C6656
D6611
R6637R6617
R6634
DZ6609
C6649
R6607
IC6601
R6608
C6641
R6601 R6602
R6603
R6609
L6611
Q6616
R6604 C6642
Q6617
R6605 Q6618
R6613 R6633
R6627
Q6623
R6625
Q6622
C6651
C6647R6624
Q6621
L6612
R6629
R6623
R6622R6621
C6646
R6628
IC6602
K66A
C6621
G
DS
Q6611
R6646R6645
L6605
C6613
R6655
R6641
R6644
R6643
Q6603
Q6602
R6642
L6603
C6612C6611
Q6601
C6601
K66D
D6613
C6629
R6661
C6622
C6623
R657
T621
L611
R621
C626
C625
DS601
R622 R623 D613
C655
C651C650
D655
IC652
R600
VA601
K6D
K6A
R601
K6B
C654
R652
R619
C611
C612
C613
R614
D612
C614
C622
C623
R617
R616
R615
C615
C616
C621 C619
R618
R653
R656
C659C661
C652
C605
IC601
IC632
DB601
C602
C603
D601
C606
R605
R611
D611
R612
C618
C617
D651
D652
VR652
C662
D653 C658
C653
K6C
C604
C607
C609
C608
R606
R608
R607
R609
R654
R655
PC611
PC612
DZ611
DZ655
D602
D603
C656
C657
K8P
13 13
11
K16E
K16C
31
K90G K38F
K8U
SW903
SW904
FN902
FN903
41
K8V
1
5
1
5
K8X
K8W
SP902
K16B
K16D
K38G
K90P
K90N
5
1
5
1K7A4
K7A3
W903
W902
FN906
131
K16H
(BLACK)
5
3
K8R
1
1
1
K8S
K8Q
K8N
K8B
J11B2450N J11B2450N
J11B2450N J11B2450N
KSW902D KSW902C
KSW902B KSW902A
KLF901D KLF901C
KLF901B KLF901A
2TU9SD02--
2TU9SD02--2TU9SD02--
2TU9SD02--
2TU9SD02--2TU9SD02--
2TU9SD02-- 2TU9SD02--
KSW901D KSW901C
KSW901B KSW901A
3
FN909
FN904
FN907
FN908
METAL HALIDE LAMP
TO:K6B
METAL HALIDE LAMP
CN2B
K7C4K7C3
CN5B
SW902
39 40
1221
39 40
30 29
21
K8F
SP901
K16F
SW1 SW1 SW1
K2R
K90K K90L
K2G
K90M
K2B
1
1
2
2
39
39
40
40
K8A
K90Q
K16A
K8E
FN901
FN910
FN905
K8D
J20B0140N
F901A
F901
W901
SW901
VR652
TP7613
TP7611
TP2641
D / A Converter
Fan control
FOR LAMP-1
FOR LAMP-2
ASSY,PWB,F-G NET
J30B1260N
J30B1260N
LENS NET2
ASSY,PWB,
J10AR040NJ10AR040N
1/16GJ100C
1/16GJ100C
16EM10D
J10EP040G
10KC
1/16GJ
10KC
1/16GJ
X
X
X
1/16GZ0C
NT1
NT1
NT1
NT1
GQFY
25KZ0.1
LM76CHX-5P
NT1
NT1
NT1
NT1
NT1
NT1
J10EP060G
GJ100C
1/16
GJ100C
1/16
GJ100C
1/16
GJ100C
1/16
2.2KC
GJ
1/16
2.2KC
GJ
1/16
2.2KC
GJ
1/16
2.2KC
GJ
1/16
AJ
AJ
AJ
AJ
470C
1/16GJ
470C
1/16GJ
470C
1/16GJ
470C
1/16GJ
02DZ6.2YG02DZ6.2YG02DZ6.2YG02DZ6.2YG02DZ6.2YG
470C
1/16GJ
470C
1/16GJ
470C
1/16GJ
470C
1/16GJ
1
6
SEL4428E
SEL4228C
SEL4228C
SEL4828A
NT1NT1NT1NT1
NT1
NT1
NT1
NT1
NT1
NT1
NT1
NT1
NT1
NT1
NT1
NT1
NT1
NT1
NT1
NT1
NT1
NT1
NT1
NT1
NT1
NT1
NT1
NT1
NT1
NT1
NT1
J10QY300G
J10EP040GJ10EP060G
GQBY
16KK0.1
22KC
1/16GJ
15KC
1/16GJ
5.6KC
1/16GJ
4.7KC
1/16GJ
2.7KC
1/16GJ
1.8KC
1/16GJ
1.5KC
1/16GJ
470C
1/16GJ
470C
1/16GJ
1.5KC
1/16GJ
1.8KC
1/16GJ
2.7KC
1/16GJ
4.7KC
1/16GJ
5.6KC
1/16GJ
15KC
1/16GJ
22KC
1/16GJ
1.5KC
1/16GJ
1.8KC
1/16GJ
2.7KC
1/16GJ
4.7KC
1/16GJ
5.6KC
1/16GJ
15KC
1/16GJ
22KC
1/16GJ
GQBY
16KK0.1
GQBY
16KK0.1
470C
1/16GJ
02DZ6.2YG
02DZ6.2YG
02DZ6.2YG
02DZ6.2YG
NT1 NT1 NT1
J10EP040G
UGQBY
0.47
10KK
02DZ12YG
UGQBY
0.47
10KK
100C
1/16GJ
U20B24400
100C
1/16GJ
NT1 NT1
J10EP040G
UGQBY
0.47
10KK
02DZ12YG
UGQBY
0.47
10KK
100C
1/16GJ
U20B24400
100C
1/16GJ
3302F
25EM
3302F
25EM
3302F
25EM
3302F
25EM
3302F
25EM
0.1GQFY
25KZ
0.1GQFY
25KZ
0.1GQFY
25KZ 3
1
1SS355
GJ10KC
1/16
060N
J10EA
1SS355
GJ10KC
1/16 1
3
1
GJ10KC
1/16
1SS355
6
1
ASSY PWB RGB FANNET
3
3
1
1
3
GJ10KC
1/16
GJ10KC
1/16
1SS355
1SS355
1002F
25EM
1GZ0
1GZ0
4
J10EA040N
040N
J10EA
3
4
1
1
1
J10AU030N
J10EA030N
XXA
EZ0070
J10EA050N
1
3
GJ10KC
1/16
1SS355
5
1
ASSY PWB OPTICAL FANNET
1
3
3
1
1
3
GJ10KC
1/16
J10EA030N
J10EA030N
J10EA030N
GJ10KC
1/16
GJ10KC
1/16
1SS355
1SS355
1SS355
1002F
25EM
J10AU030NJ10AU030N
0C
GZ
1/16
0C
GZ
1/16
0C
GZ
1/16
1/16GJ47KC
0.1GQFY
25KZ
GQFY
0.1
25KZ
47KC
GJ
1/16
XGZ0C
1/16
EZ0223-
4AA4J3
1/16GZ0C
1SS355 GJ10KC
1/16
030N
J10AU
X
X
10KC
GJ
1/16
2.2KC
1/16GF
820C
GF
1/16
0.068
1GJ
0.068
1GJ
6R8MN
L2GB
(6.8UH)
(390UH)
3302F
25EM
DCB015P
391KN
L2E6
(10UH)
GQFY
0.1
25KZ
:25EM2200MV
25EM2200T
100MN
L2E6
10KC
GJ
1/16
15KC
GJ
1/16
10KC
1/16GJ
10KC
1/16GJ
AH
GQFY
KZ0.01
2200T
16EM
2SK2312
AH
100KC
1/16GF
1/16GJ4.7KC
XX
X
0.1GQFY
25KZ
M62399FPP
1KC
1/16GJ
TLR144 0.1GQFY
25KZ
0.1GQFY
25KZ
6802F
25EM
D1FM3G
100KC
1/16GJ
GQBY
KK1000
GJ1MC
1/16
1SS355
GQFY
0.01
KZ
GQBY
0.047
25KK
GQFY
KZ0.01
MD1222NP
GQFY
0.1
25KZ
12YG
02DZ
390C
1/16GJ
GQFY
25KZ0.1
AH
AHAH
22KC
GJ
1/16
22KC
1/16GJ
68KC
1/16GJ
1.2KC
1/16GJ
1KC
GJ
1/16
100KC
GJ
1/16
22KC
1/16GJ
22KC
1/16GJ
100KC
GJ
1/16
1KC
GJ
1/16
1.2KC
1/16GJ
68KC
1/16GJ
22KC
1/16GJ
22KC
GJ
1/16
22KC
GJ
1/16
22KC
1/16GJ
68KC
1/16GJ
1.2KC
1/16GJ
1KC
1/16GJ
100KC
GJ
1/16
22KC
GJ
1/16
1GJ8.2
1GJ8.2
5.1YG
02DZ
330C
1/16GJ
5.1YG
02DZ
330C
1/16GJ
6802F
25EM
6802F
25EM
GQFY
0.1
25KZ
6802F
25EM
0.1GQFY
25KZ
33KC
1/16GJ
XXA
EZ0070
AH
X
X
X
3302F
25EM
X
X
1/16GJ100KC
EM4.7T
XX
J10EA060N
SPB-G56SG
SPB-G56SGSPB-G56SG
015P
DCB
3302F
25EM
3302F
25EM
050N
J10EA
180KC
1/16GJ
FA7612CNG
1/16GJ68KC 1/16GJ330KC
GQBY
KK1000
47C
GJ
1/16
1GJ330
1204SP
:2SB
1204TP
2SB
100MN
L2E6
0
GZ
1/3
3302F
25EM
33T
25EM
10002F
25EM DCB015P
AH
4.7KC
1/16GJ
AH
GJ10KC
1/16
GJ10KC
1/16 3302F
25EM
GQFY
0.1
25KZ
355
1SS
355
1SS
DCB015P
GJ10KC
1/16
GJ10KC
1/16
3302F
25EM
25EM3302F 25EM3302F
25EM10002F25EM10002F
(10UH)
(10UH)(10UH)
GQFY
0.1
25KZ
GQFY
0.1
25KZ
DCB015P
1/3GZ01/3GZ0
GJ56C
1/16
02DZ5.1YG
25EM33T
10KC
GJ
1/16
FA7612CNG
33KC
GF
1/16
GQBY
KK1000
68KC
1/16GJ 330KC
1/16GJ
47C
GJ
1/16
1GJ330
100MN
L2E6
1204SP
:2SB
1204TP
2SB
180KC
1/16GJ 33T
25EM
AH
4.7KC
1/16GJ AH
10KC
1/16GJ 10KC
1/16GJ
10KC
GJ
1/16
AH
4.7KC
1/16GJ
AH
GQFY
0.1
25KZ
33T
25EM
180KC
1/16GJ
1204SP
:2SB
1204TP
2SB
100MN
L2E6
1GJ330
47C
GJ
1/16
330KC
1/16GJ
68KC
1/16GJ
GQBY
KK1000
33KC
GF
1/16
FA7612CNG
J10AP100N
:10EM2200MV
10EM2200T
(390UH)
2SK2312
XX
L2E6100MN
10002F
25EM
15KC
1/16GJ
10KC
GJ
1/16 1500
1/3GJ
2700
1/3GJ
AH 1204SP
:2SB
1204TP
2SB
1/16GJ4.7KC
391KN
L2E6
10002F
25EM
0.1GQFY
25KZ
AH
3302F
25EM
J10DV320N
DCB015P
470T
16EM
1.5VX
1/10FJ
2200MV
:10EM
2200T
10EM
GQFY
KZ0.01
47C
1/16GJ
L51B3710N
L26B4070N
1/2GJ330 :10EM1000MV
10EM1000T
1000MV
:10EM
1000T
10EM
AM-12
CR12
150VB
1GK 180VB
1GK SFPL-52V
25KZ0.1GQFY
2200T
16EM
2200T
16EM
FMB-24L
SE005N
1/2DJ220K
D14A
ENC471
J10AP100N
X
3.9VBA
7WJ
0320N
J10B
:PC113)
(CNY17F-3
:PC113)
(CNY17F-3
1
2
3
3300T
25EM
X
VRH
FJ22
EM2.2T
HJ0.22G
GQBY
KK1000
1/3GJ33
AG01A
GQFY
25KZ0.1
EM1T
GQBY
KK680
1KC
1/16GJ
150
1/3GJ
560C
1/16GJ
470NH
2000KK
220AHH
2000KK
220T
35EM 0.1GQFY
25KZ
10KC
1/16GJ
560C
1/16GJ
FJ1VRH
3300MV
:10EM
3300T
10EM
3300MV
:10EM
3300T
10EM
25KZ0.1GQFY
BA
KK0.1
STR81145A
STR-Z2156
RBV-408
1000NH
1000KK
1000NH
1000KK
RM11C
630GK0.1P
2SJ4.7C
2SJ68KC
SFPL-52V
2SJ68KC
0.1GQFY
25KZ
EAQ
0.056
400NJ
FMB-26L
FMB-24L
R3G4471SJ
EM4.7T
SFPL-52V 10EM220T
3300T
25EM
0330N
J10B
2.2BE
450EM
25EM100T
250EM820VCD
820VCD
250EM
1GJ100K
1GJ100K
1GJ100K
1GJ100K
10C
1/16GJ
1KC
1/16GJ
:EL0202
EL0201--
:EL0202
EL0201--
12Y
02CZ
02CZ6.8Z
RM11C
RM11C
0.1GQFY
25KZ
:10EM3300MV
10EM3300T
TO:K16B
TO:K66J
100˚C Break
90˚C Break
TO:K56N
TO:K8U
J10QF030G
J10QF040G
J10EA040N
FOR LAMP2
EXHAUST FAN
J10EP130G J10EP130G
J10QF030G
S10B5160N
S10B5220N
FOR B PANEL
INTAKE FAN
FOR G PANEL
INTAKE FAN
FOR BALAST&PBS
COOLING FAN
M10B16701
J10QF040G
J10EZ050G
J10EZ050G
VS003PEB
L
J10QF030G
J10EA030N
J30B1260NJ30B1260N
J30B1260N
NET FAN(NEAR LENS)
LAMP ERR
GND
SW
LAMP ERR
GND
SW
X
X
FOR R PANEL
INTAKE FAN
1.68W
J10QF060G
(250V 10A)
J10QF031G
J10QF030G
J10QF050G
X
J10QG401G
FOR_POWER
COOLING_FAN
FOR SETSIDE
COOLING FAN
FOR SET
EXHAUST FAN
FOR LAMP1
EXHAUST FAN
FOR B UV
COOLING FAN
X
K7B3
CN3B
CN4B
CN1B
K7B4
XX
X
S10B4130N
J10QF130G
R
VS003PEB
J10QF031G
(LENS SHIFT SENS. SW)
XXX
J10B0300G
J10B0300G J10B0300G
J10B0300G
J10B0300G
J10B0300G
J10QG401G
J10QG401G
J10QG401G
J10QG401G
J10DF320G
10A250VT
S10B4971N
8
7
6
54
3
2
1
20 19 18 17 16 15 14 13 12 11
10987654321
32 31 30 29 28 27 26 25 24 23 22 21 20 19 18 17
16151413121110987654321
1234
5678
1234
5678 8765
4321
17
16
15
14
13
12
11
10
98
7
6
5
4
3
2
1
3
2
1
5
4
3
2
1
15
14
12
11
10
9
8
7
6
5
4
3
2
1
1
2
34
5
6
1
2
34
5
6
4
3
2
1
4
3
2
11
2
3
4
1
2
3
4
4
3
2
1
4
3
2
1
KEY1
KEY2
KEY3
R_C
POWER
READY
WARNING
REPLACE
KEY1
KEY2
KEY3
POWER
READY
WARNING
REPLACE
R_C
AUDIO-GND
AUDIO-GND
IICSDA
IICSCL
FAN
POWER-SW
IICSCL
IICSDA
P-FAIL
FANS1
FAN
FANS1
FAN
FAN
POWER-SW
P-FAIL
P-FAIL
RL12A
RL12B
IICSCL
IICSDA
S6V
LAMP ERR
GND
ON/OFF
GND
GND
GND
GND
ON/OFF
GND
LAMP ERR TO_K8S
TO BALAST2
AC1N
AC1L
PLC-XF30/30N/30NL
Reference No. SM5110295

231 4 5 6 7 8 9 10 11 12
231 4 5 6 7 8 9 10 11 12
B
A
C
D
E
F
G
H
B
A
C
D
E
F
G
H
GND 41~44
40
39
38
37
36
35
34
33
32
31
30
29
28
27
26
25
24
23
22
21
20
19
18
17
16
15
14
13
12
11
10
9
8
7
6
5
4
3
2
1
GND 41~44
40
39
38
37
36
35
34
33
32
31
30
29
28
27
26
25
24
23
22
21
20
19
18
17
16
15
14
13
12
11
10
9
8
7
6
5
4
3
2
1
GND
VCC
AUDIO_OUTR
AUDIO_OUTL
R/C
RESET
S6V
GND
GND
USB-
USB+
DSUB_CTS
DSUB_RTS
DSUB_RXD
DSUB_TXD
CTS2
RXD2
VCC
GND
OUT
T1
IN
R1
IN
T1
IN
T2
OUT
R2
C1+
V+
C1-
C2+
C2-
V-
OUT
T2
IN
R2
OUT
R1
GND
VCC
BUTTON
RESET
RESET
TO:CHASIS_EARTH
R/C INPUTAUDIO OUTPUT USB PORT
AUDIO_OUTR
AUDIO_OUTL
R/C
L
R
1AA2SHA0006A-
SHIELD PLATE
RTS
CTS
RXD
TXD
OUT
R1
IN
R2
OUT
T2
V-
C2-
C2+
C1-
V+
C1+
OUT
R2
IN
T2
IN
T1
IN
R1
OUT
T1
GND
VCC
SERIAL POET
TXD
CTS2
RTS_Buffered
TXD_Buffered
RXD2
ASSY PWB RS232C
CTS
RTS
TO:CGMOTHER
1
13
RXD
TXD
CTS
RTS
USB D-
USB D+
RXD
USB1 D+
USB1 D-
USB1 GND
USB1 D+
USB1 D-
3
2
1
4
4
1
1
4
2
3
2
1
3
TO:RS232C
GND
V_SYNC
GND
H_SYNC
GND
BLK
CLP
GND
SCDT
DE_DIF
GND
CS
GND
RA7
RA6
RA5
RA4
RA3
RA2
RA1
RA0
GA7
GA6
GA5
GA4
GA3
GA2
GA1
GA0
BA7
BA3
BA6
BA5
BA4
BA2
BA1
GND
BA0
A_OUTR
A_OUTL
GND
RESET
GND
V_IF
GND
H_DIF
GND
DIFCLK
GND
GND
USB-
USB+
RB7
RB6
RB5
RB4
RB3
RB2
RB1
RB0
GB7
GB6
GB5
GB4
GB3
GB2
GB1
GB0
BB7
BB6
BB2
BB5
BB4
BB3
BB1
BB0
RTS
CTS
RX
TX
13
1
D4
D5
VSS
D3
D6D2
VDD
D7
CS2
CS1
CS0
D1
D0
SDA
SCL
SO
CS2
D3
VDD
D7
D6
D5
D4VSS
D2
D1
D0
SDA
CS1
CS0
SCL
SO
S6V
NC
1OE
1A
1Y
2OE
2A
2Y
GND NC
3Y
3A
3OE
4Y
4A
4OE
VCC
K32A,K32BTO:MAIN
TO:MAIN
VCC
XY 3 2 1 0
9 H H L L
10 H L H L
GND
VEE
EN
Y1
Y3
Y
Y2
Y0
X3
X0
X1
X2
X
SLOT_ON_SW
GND
GND
RS232C_TX
RS232C_RTS
GND
RS232C_CTS
R/C
GND
RS232C_RX
GND
GND
RS232C_RX
GND
R/C
RS232C_CTS
GND
RS232C_RTS
RS232C_TX
RS232C_TX
RS232C_RTS
GND
RS232C_CTS
R/C
GND
RS232C_RX
GND
TO:CHASIS_EARTH
A-HS
GND
GND
CLP BLK GND
CS
GND
GND
CS
GNDCLP
GND
GND
BLK
CLOCK
TO K90B
TO K90A
GND
GND
GND
GND GND
GND
GND
GND
GND
GND
GND
GND
GND
GND
GND
GND
GND
GND
GND
GND
GND
GND
GND
HDSDI
GND
GND
GND
GND
GND
GND
GND
GND
GND
GND GND
GND
GND
GND
GND
GND
GND
GND
GND
GND
GND
GND
GND
GND
GND
GND
GND
GND
GND
GND
GND
GND
GND
GND
GND
GND
GND
GND GND
GND
GND
GND GND
GND
GND
GND GND
GND
GND
GND
GND
GND
GND
GND
GND
GND
GND
GND
GND
GND
GND
GND
GND
GND
GND
GND
GND
GND
GND
GND
GND
9V
9V
9V
9V
GND
GND
GND
GND
A-B
GND
A-B
GND
GND
A-G
GND
A-G
A-R
GND
A-R
GND
-5V
GND
-5V
GND
GND
5V
GND
5V
S9V
GND
S9V
GND
GND
AUDIO-R
GND
GND
GND
GND
SLOT-DT
AUDIO-L
M-IDC
M-IDB
I2CSCL
M-IDA
A-VS
I2CSDA GND
GND
GND
GND
GND
GND
A-HS
GND
GND
GND
GND GND
GND
I2CSDA
A-VS M-IDA
I2CSCL M-IDB
M-IDC AUDIO-L
SLOT-DT
GND
GND GND
GND
AUDIO-R
GND GND
S9V
GND
S9V 5V
GND
5V
GND GND
-5V
GND
-5V GND
A-R
GND
A-R A-G
GND
A-G
GND GND
A-B
GND
A-B GND
GND
GND
GND 9V
9V
9V
9V GND
GND
GND
GND GND
GND
GND
GND
GND
GND
GND
GND GND
GND
GND
GND GND
GND
GND
GND
D-BA9
D-BA8
D-RB0
D-RB2 D-RB1
D-RB3D-RB7 D-RB5
D-RB6 D-RB4
D-RB8
GND D-RB9
HDSDI
D-GB3 D-GB1D-GB2 D-GB0
D-GB4
D-GB6 D-GB5
D-GB7
D-GB9
D-GB8 D-BB0
D-BB2 D-BB1
D-BB3D-BB7 D-BB5
D-BB6 D-BB4D-BB8
D-BB9
D-RA3 D-RA1
D-RA2 D-RA0
D-RA4
D-RA6
D-RA5
D-RA7
D-RA9
D-RA8 D-GA0
D-GA2
D-GA1
D-GA3D-GA7 D-GA5
D-GA6 D-GA4D-GA8
D-GA9 D-BA3 D-BA1
D-BA2 D-BA0
D-BA4
D-BA6
D-BA5
D-BA7
GND
GND
GND
GND
GND
GND
GND
GND
9V
9V
9V
9V
GND
GND
GND
GND
A-B
GND
A-B
GND
GND
A-G
GND
A-G
A-R
GND
A-R
GND
-5V
GND
-5V
GND
GND
5V
GND
5V
S9V
GND
S9V
GND
GND
AUDIO-R
GND
GND
GND
GND
SLOT-DT
AUDIO-L
M-IDC
M-IDB
I2CSCL
M-IDA
A-VS
I2CSDA GND
GND
GND
GND
GND
GND
A-HS
GND
CS
GND
GND
GND
CLP BLK
176
132
88
44
1
45
89
133
SLOT_3
SLOT_2
133
89
45
144
88
132
176
176
132
88
44
1
45
89
133
V_DIF
H_DIF GND
GND
GND
GND
CLOCK
ENABLE
HOTPLUG
ANALOG_B
ANALOG_G
ANALOG_R
A-G
A-R
A-B
A-VS
A-HS
SLOT_1
GND
IICSCL
GND
SLOT_SEL1
SLOT_SEL2
RS232C_RX
RS232C_TX
AUDIO_L
AUDIO_R
GND
GND
GND
GND
S9V
S9V
9V
9V
GND
GND
5V
5V
RS232C_CTS
RS232C_RTS
-5V
-5V
GND
GND
SDA2
SCL2
SDA3
SCL3
SDA4
SCL4
IICSDA
S6V
S6V
R/C
12
3940
IN3
GND
IN2
GND
IN1
GND
IN0
-VS
NC
OUT
/ENABLE
A1
+VS
A0
A0
+VS
A1
/ENABLE
OUT
NC
-VS
IN0
GND
IN1
GND
IN2
GND
IN3
IN3
GND
IN2
GND
IN1
GND
IN0
-VS
NC
OUT
/ENABLE
A1
+VS
A0
+-
IN I-IN
OUT V+
V-
M-ID SW
(AUDIO-L)
X
VCC
(AUDIO-L3)
X2
(AUDIO-L2)
X1
(AUDIO-L1)
X0
(AUDIO-L4)
X3
(AUDIO-R1)
Y0
(AUDIO-R3)
Y2
(AUDIO-R)
Y
(AUDIO-R4)
Y3
(AUDIO-R2)
Y1
EN
VEE
GND
10 H L H L
9 H H L L
XY 3 2 1 0
AUDIO-L&R SW
(A-HS2)
X1
(A-HS4)
X3
(A-HS OUT)
X
VCC
(A-HS3)
X2
(A-HS1)
X0
(A-VS1)
YO
(A-VS3)
Y2
(A-VS OUT)
Y
(A-VS4)
Y3
(A-VS2)
'Y1
EN
VEE
GND
10 H L H L
9 H H L L
XY 3 2 1 0
A-HS&A-VS SW
PRG.=HIGH
NOR=LOW
BUFFER
+-
IN I-IN
OUT V+
V-
V-
V+OUT
I-ININ
-+
ASSY PWB CGMOTHER
3
1
1
1
1
4
4
GND
AUDIO-GND
SP-L
(VERTICAL)
TO:LENS SIFT
LENS_VC
LENS_TOP
LENS_BOT.
GND
DET.
CENTER
GND
TOP DET.
GND
DET.
BOTTOM
6
1
R/C
S5V
AUDIO-GND
SP-R
GND
3
LENS-DOWN
LENS-UP
FOCUS-
FOCUS+
ZOOM-
AUDIO_MUTE
AUDIO_GND
AUDIO_GND
GND
R/C
16V
16V
16V
16V
AUDIO_GND
AUDIO_GND
S6V
S6V
AUDIO_R
AUDIO_L
SP_OFF
AUDIO_MUTE
P_FAIL
ZOOM-
ZOOM+
FOCUS-
FOCUS+
LENS_DOWN
LENS_UP
MOTOR_EN
GND
AUDIO_GND
AUDIO_GND
16V
16V
GND
GND
AUDIO_R
AUDIO_L
GND
TO:MAIN K8E
ZOOM+
L
R
SHIFT -
SHIFT +
LENS SHIFT MOTOR DRIVE
GND OUT1 P1 VZ IN1 IN2 VCC1 VCC2 P2 OUT2
FOCUS MOTOR DRIVE
ZOOM MOTOR DRIVE
FOCUS +
FOCUS -
ZOOM +
ZOOM -
GND OUT1 P1 VZ IN1 IN2 VCC1 VCC2 P2 OUT2
GND OUT1 P1 VZ IN1 IN2 VCC1 VCC2 P2 OUT2
ASSY PWB MOTOR&AUDIO
SCHEMATIC DIAGRAM
S2
M-ID SW
OUT IN
S6V2
S6V2
S6V2
S6V2
S6V2
S6V
S6V
S6V
5V
9V
5V
5V
9V
-5V
S9V S9V
-5V
9VS9V
5V -5V
S9V
9V
-5V
5V
9V
5V
-5V
5V
-5V
5V
-5V
9V
5V
S9V
S6V
S6V
16V
16V
16V
16V
16V
0SDMY6A----02
LT_SCH
0SDMY6A----02
R3885
D3884D3883
D3881 D3882
R3884
R3883
R3882
R3881
R3879
R3878
R3877
R3876
R3875
D3876 D3877
D3879D3878
L3859
R3852
L3858
C3859
C3863
C3862
C3861
R3869
R3868
C3865
C3864
R3874
R3873
R3871
R3872
C3866 C3867
D3874 D3875
SW3801
IC3803
IC3804
K38G
K38E
K38C
L3857
C3858
C3857
AV-R
AV-L
R3859
R3858
L3856
L3855
R3861 R3862 D3873D3872
D3871D3869
R3866
R3865
C3856
C3855
C3851
C3854
C3853
C3852
IC3801
R3864
K38F
D3854D3853
D3851 D3852
K38A
L3851
R3851
L3852
D3856D3855
D3857 D3858
0008--
1AA2EAA
K38DA
R3863
K38B
L3853
L3854
R3855
IC3802
R3857
R3856
D3859
D3862
D3861
D3863
D3866
D3868
D3867
K38D
R9522
R9521
R9519
R9518
R9516
R9517
R9515
K90B
K90A
K90G
D9021
IC9013
C9017C9016
R9513
R9051
R9049 R9048
R9047
R9058
R9052
R9054
R9056
R9053
R9055
R9057
IC9022 I / O EXP.
IC9021 I / O EXP.
R9020
R9128
R9111
R9093
R9003
R9008
R9033
R9043
R9187
R9185
C9096C9095
IC9093
IC9092
C9093 C9094
C9092C9091
IC9091
R9512
R9511
R9509
R9508
R9507
R9503
R9506
R9501
R9504
R9502
R9505
Q9027
Q9028
IC9014
R9196
R9197
R9195
R9194
R9178
R9179
Q9012
Q9016
Q9021
K90P
D9013
D9011
D9014
D9012
R9177
R9176
R9175
R9174
R9172
R9171
C9066
C9067
R9010
R9030
R9040
R9050
C9084
C9079
C9078
R9160
Q9022
R9158
R9159
R9161
R9157
R9150
R9140
Q9019 R9156
C9076
C9077
C9073
C9072
R9079
Q9015
R9077
R9078 R9170
R9130
R9110
R9100
Q9017
R9120
C9074
C9075
R9090
R9070
R9060
Q9011 R9080
C9068
C9069
C9071
C9070
R9075
Q9013
R9073
R9074
R9076
K90N
C9063
C9065C9064
C9062
R9193
R9192
R9191
R9189
R9188
R9186
R9184
R9183
K90E
K90D
K90C
C9002
C9015C9014
C9061
C9058
C9059
C9057
K90Q
K90M
K90L
K90K
C9019
C9018
R9132
R9131
R9114
R9113
R9096
R9095
R9024
Q9003
R9025
Q9004
R9026
R9023
Q9002
R9022
Q9001
L9002
L9001
C9003 C9004
R9146
R9145
R9144
L9003
L9004
L9005
C9051
C9049
C9034
C9035
C9042
C9043
L9006
C9041
C9056
R9133C9033C9032
R9129
C9029 C9031
R9124
R9123
R9119 R9121
R9117
R9116
R9125
R9122
R9118
IC9008
IC9007
R9101
R9104
R9107
R9098 R9099
R9103
R9102
R9105 R9106
C9026C9025
R9112
C9027 C9028 R9115
R9141
R9137
R9134
R9097C9024C9023
R9094
C9021 C9022
R9088
R9087
R9084 R9085
R9082
R9081
R9089
R9086
R9083
IC9006
C9053
R9142
R9143
C9054
C9052 D9003
IC9012
C9055
R9064
R9067
R9066
R9072
R9071
R9069
R9068
R9028
R9035
R9031
R9038
R9036
R9041
R9027
R9034
R9029
R9039
R9037
R9011
R9009
R9007
R9006
R9005
R9004
R9002
R9042
C9009
C9012
C9011
C9008
C9006
C9005
IC9002
R9012
R9013
R9015
R9017
R9018
R9019
R9021
R9001
C9001
IC9001
R9063
IC9005
R9065
C9039
C9048
IC9011
IC9009
D9001
D9002
C9036
C9044
C9047
C9038
C9046
R9139
R9136
R9135
C9037
C9045
R9138
K16E
K16C
K16D
K16B
R035
R036
K16H
C1893
C1894
C1895
R031 Q004
R007
R008
Q005
R017
R009
C008
R018
C010
L002
C1656
C1633
C018
C021
C019
39
40
K16A
R013
R011
D001
R016
D002
R028
IC001
C012
C013
R014
C011
R012
C014
C009
C007
R006R001
C001
C006
R004
R002
C003
R003
C004
R005
2
1
D1633
D1631
D1632
C1642
C1643
R1631
R1632
R1633 R1634
IC1631
C1654C1653
IC001A
0097--
1AA0HEA
LENS SHIFT
ZOOM/FOCUS
LENS
R-OUT
L-OUT
C1612
C1613
R1611
R1612
R1613
C1603
C1602
R1601
R1602
R1603
R1614
IC1611
IC1601
R1604
C026
C017
C015
C016
Q001
Q003
R021
R023
R022
R024
K16F
C1632
C1631
D1613
D1603
D1611
D1601
D1612
D1602
AUDIO AMP.
BUFFER
RGB Signal select switch
100C
1/16GJ
02DZ12YG
02DZ12YG
02DZ12YG 02DZ12YG
100C
1/16GJ
GZ0C
1/16
GZ0C
1/16
X
X
GJ100C
1/16
GJ100C
1/16
X
X
02DZ12YG 02DZ12YG
02DZ12YG
02DZ12YG
5106G
F34A
100C
1/16GJ
5106G
F34A
1D
EM
1D
EM
1D
EM
1D
EM
0C
1/16GZ
1/16GZ0C
1UGQFY
10KZ
47D
6.3EM
1/16GZ0C
1/16GZ0C
1/16GZ0C
1/16GZ0C
47D
6.3EM 1UGQFY
10KZ
02DZ6.2YG 02DZ6.2YG
S10B5120N
;SP232ACTP
HIN232CB
TC74ACT08FTP
J30B1260N
J12A00204
J11B2770N
L2PD3R3MG
16EM10D
16EM10D
GJ100C
1/16
GJ100C
1/16
5106G
F34A
5106G
F34A
470KC
1/16GJ
470KC
1/16GJ
02DZ12YG02DZ12YG
02DZ12YG
02DZ12YG
GJ100C
1/16
GJ100C
1/16
47D
6.3EM
1UGQFY
10KZ
1D
EM
1D
EM
1D
EM
1D
EM
;SP232ACTP
HIN232CB
GJ100C
1/16
J10EP130G
02DZ12YG
02DZ12YG
02DZ12YG 02DZ12YG
J10B0830N
5106G
F34A
1/16GJ100C
5106G
F34A
02DZ12YG
02DZ12YG
02DZ12YG 02DZ12YG
GJ100C
1/16
J10B0830N
F34A5106G
F34A5106G
1/16GJ100C
EL0202
GJ330C
1/16
GJ10KC
1/16
02DZ12YG
02DZ12YG
02DZ12YG
02DZ12YG
02DZ6.2YG
02DZ6.2YG
02DZ6.2YG
J12A00400
1/16GJ100C
1/16GJ100C
1/16GJ100C
1/16GJ100C
1/16GJ100C
1/16GJ100C
1/16GJ100C
J11B5160G
J11B5160G
J10EP130G
SFPL-52V
TC4052BFTP
0.1GQFY
25KZ
47D
6.3EM
1/16GJ10KC
10KC
1/16GJ
10KC
1/16GJ 10KC
1/16GJ
10KC
1/16GJ
100KC
1/16GJ
100KC
1/16GJ
100KC
1/16GJ
100KC
1/16GJ
100C
1/16GJ
100C
1/16GJ
100C
1/16GJ
M62320FP
M62320FP
1/16GJ10KC
10KC
1/16GJ
10KC
1/16GJ
10KC
1/16GJ
1/16GJ10KC
10KC
1/16GJ
100KC
1/16GJ
100KC
1/16GJ
1/16GJ10KC
1/16GJ10KC
GQFY
25KZ0.1
22D
6.3EM
BA05FP-E2P
BA05FP-E2P
22D
6.3EM GQFY
25KZ0.1
GQFY
25KZ0.1
22MNF
10KZ
BA05FP-E2P
10KC
1/16GJ
10KC
1/16GJ
4.7KC
1/16GJ
4.7KC
1/16GJ
DIFCLK_SEL
1/16GJ100C
4.7KC
1/16GJ
4.7KC
1/16GJ 10KC
1/16GJ
10KC
1/16GJ
4.7KC
1/16GJ
4.7KC
1/16GJ
AH
AH
QS3125QXP
X
X
X
X
X
X
2SB1204SP
2SB1204SP
2SB1204SP
J30B1260N
02DZ6.2YG
UDZS10BG
02DZ6.2YG
UDZS10BG
100C
1/16GJ
100C
1/16GJ
100C
1/16GJ
100C
1/16GJ
100C
1/16GJ
100C
1/16GJ
47D
6.3EM
0.1GQFY
25KZ
10C
1/16GJ
1/16GJ10KC
1/16GJ10KC
1/16GJ10KC
GQFY
25KZ0.1
GQFY
25KZ0.1
16EM100D
4.7KC
1/16GJ
AH
2.7KC
1/16GJ
1.5KC
1/16GJ 10KC
1/16GJ
X
X
X
XX
6.3EM47D
GQFY
25KZ0.1
GQFY
25KZ0.1
6.3EM47D
X
X
X
XX
10KC
1/16GJ
1.5KC
1/16GJ
2.7KC
1/16GJ
AH
4.7KC
1/16GJ
16EM100D
GQFY
25KZ0.1
X
X
X
XX
6.3EM47D
GQFY
25KZ0.1
GQFY
25KZ0.1
16EM100D
4.7KC
1/16GJ
AH
2.7KC
1/16GJ
1.5KC
1/16GJ
10KC
1/16GJ
J30B1260N
16EM220D
6.3EM330D
6.3EM330D
16EM220D
X
X
1/16GJ10KC1/16GJ10KC1/16GJ10KC
1/16GJ10KC
1/16GJ10KC
1/16GJ10KC
J10B1440M
J10B1440M
J10B1440M
0.1GQFY
25KZ
0.1GQFY
25KZ
47D
6.3EM
6.3EM330D
16EM220D
6.3EM330D
16EM220D
J10QG401G
0300G
J10B
0300G
J10B
0300G
J10B
0.1GQFY
25KZ
47D
6.3EM
100C
1/16GJ
100C
1/16GJ
100C
1/16GJ
100C
1/16GJ
100C
1/16GJ
100C
1/16GJ
10KC
1/16GJ
AH
2.2KC
1/16GJ
AJ
2.2KC
1/16GJ
2.2KC
1/16GJ
AJ 2.2KC
1/16GJ
AH
L2PD3R3MG
L2PD3R3MG
100D
16EM 0.1GQFY
25KZ
75C
1/16GJ
75C
1/16GJ
75C
1/16GJ
L2PD3R3MG
L2PD3R3MG
L2PD3R3MG
47D
6.3EM
0.1GQFY
25KZ
0.1GQFY
25KZ
47D
6.3EM
0.1GQFY
25KZ
47D
6.3EM
L2PD3R3MG
47D
6.3EM
47D
6.3EM
10C
1/16GJ
47D
6.3EM
0.1GQFY
25KZ
10C
1/16GJ
0.1GQFY
25KZ 47D
6.3EM
150C
1/16GF
150C
1/16GF
150C
1/16GF 150C
1/16GF
150C
1/16GF
150C
1/16GF
100C
1/16GJ
100C
1/16GJ
100C
1/16GJ
AD8184ARP
AD8184ARP
100C
1/16GJ
100C
1/16GJ
100C
1/16GJ
150C
1/16GF 150C
1/16GF
150C
1/16GF
150C
1/16GF
150C
1/16GF 150C
1/16GF
47D
6.3EM
0.1GQFY
25KZ
10C
1/16GJ
0.1GQFY
25KZ 47D
6.3EM 10C
1/16GJ
100C
1/16GJ
100C
1/16GJ
100C
1/16GJ
10C
1/16GJ
47D
6.3EM
0.1GQFY
25KZ
10C
1/16GJ
0.1GQFY
25KZ 47D
6.3EM
150C
1/16GF
150C
1/16GF
150C
1/16GF 150C
1/16GF
150C
1/16GF
150C
1/16GF
100C
1/16GJ
100C
1/16GJ
100C
1/16GJ
AD8184ARP
CD10CGQ
820C
1/16GF
820C
1/16GF
0C
1/16GZ
X1SS355
AD8057ARTK
0.1GQFY
25KZ
100C
1/16GJ
10KC
1/16GJ
10KC
1/16GJ
10KC
1/16GJ
10KC
1/16GJ
10KC
1/16GJ
10KC
1/16GJ
100KC
1/16GJ
100KC
1/16GJ 100KC
1/16GJ
100KC
1/16GJ
100KC
1/16GJ
100KC
1/16GJ
100C
1/16GJ
100C
1/16GJ
100C
1/16GJ
100C
1/16GJ
100C
1/16GJ
100C
1/16GJ
100C
1/16GJ
100C
1/16GJ
100C
1/16GJ
100C
1/16GJ
100C
1/16GJ
100C
1/16GJ
100C
1/16GJ
16TM2.2FD
16TM2.2FD
16TM2.2FD
16TM2.2FD
16TM2.2FD
16TM2.2FD
TC4052BFTP
1/16GJ10KC
1/16GJ10KC
1/16GJ10KC
1/16GJ10KC
1/16GJ10KC
1/16GJ10KC
10KC
1/16GJ
100C
1/16GJ 47D
6.3EM
TC4052BFTP
0C
1/16GZ
SN74F244NSRP
MC74F244MP
100C
1/16GJ
0.1GQFY
25KZ
47D
6.3EM
AD8057ARTK
AD8057ARTK
1SS355
1SS355
X
X
0.1GQFY
25KZ
0C
1/16GZ
0C
1/16GZ
820C
1/16GF
820C
1/16GF
820C
1/16GF
CD10CGQ
CD10CGQ
820C
1/16GF
J10QF040G
J10EA040N
J10EA030N
J10QF030G
0C
1/16GZ
0C
1/16GZ
J10QF060G
GQFY
25KZ0.1
GQFY
25KZ0.1
GQFY
25KZ0.1
0C
1/16GZ AH
220C
1/16GJ
10KC
1/16GJ
AH
5.6KC
1/16GJ
33KC
1/16GJ
EM2.2D
10KC
1/16GJ
GQBY
0.1
16KK
3R3MG
L2PD
470WV
25EM
470WV
25EM
470WV
25EM
470WV
25EM
470WV
25EM
J10QG401G
2.2C
1/16GJ
2.2C
1/16GJ
1SS355
1KC
1/16GJ
5.1YG
02DZ
0C
1/16GZ
LA4261
16KK0.1GQBY
470WV
25EM
560C
1/16GJ
470WV
25EM
560C
1/16GJ
470WV
25EM
0.1GQBY
16KK
100D
25EM
270C
1/16GJ
270C
1/16GJ
100D
25EM
0.01GQBY
KK
4.7KC
1/16GJ
4.7KC
1/16GJ
0.01GQBY
KK
18KC
1/16GJ
100D
25EM
18KC
1/16GJ
1SS355
02DZ12YG
1SS355
KK0.01GQBY GQFY
16KZ0.22
3.3KC
1/16GJ
3.3KC
1/16GJ
1KC
1/16GJ 0C
1/16GZ
LB1645N
0.01GQBY
KK
470WV
25EM
0.01GQBY
KK 0.01GQBY
KK
3.3KC
1/16GJ
3.3KC
1/16GJ
1KC
1/16GJ
GQBY
KK0.01
0.01GQBY
KK
3.3KC
1/16GJ
3.3KC
1/16GJ
1KC
1/16GJ
0C
1/16GZ
LB1641
LB1641
0C
1/16GZ
470WV
25EM
100D
25EM
PM2.2DB
PM2.2DB
AH
AH
0C
1/16GZ
0C
1/16GZ
5.6KC
1/16GJ
5.6KC
1/16GJ
J10QF031G
0.01GQBY
KK
470WV
25EM
1SS355
1SS355
5.1YG
02DZ
5.1YG
02DZ
1SS355
1SS355
123
3
2
1
1
2
3
4
5
6
7
89
10
11
12
13
14
15
16
14
13
12
11
10
9
87
6
5
4
3
2
1
123
3
2
1
16
15
14
13
12
11
10
98
7
6
5
4
3
2
1
1
2
3
4
5
6
7
8
9
123
3
2
1
9
8
7
6
5
4
3
2
1
123
123
1
2
34
5
6
16
15
14
13
12
11
10
98
7
6
5
4
3
2
1
16
15
14
13
12
11
10
98
7
6
5
4
3
2
1
16
15
14
13
12
11
10
98
7
6
5
4
3
2
1
3
2
1
1
2
3
3
2
1
1
2
3
4
5
6
7
89
10
11
12
13
14
15
16
1
2
3
4
5
6
78
9
10
11
12
13
14
14
13
12
11
10
9
87
6
5
4
3
2
1
1
2
3
4
5
6
78
9
10
11
12
13
14
1
2
34
5
16
15
14
13
12
11
10
98
7
6
5
4
3
2
1
16
15
14
13
12
11
10
98
7
6
5
4
3
2
1
20
19
18
17
16
15
14
13
12
1110
9
8
7
6
5
4
3
2
1
1
2
34
5
5
43
2
1
12345678910
10987654321
10987654321
10987654321
CS
CS2
CS3
CS1
CS3 CS2 CS1
CS
AUDIO_OUTR
AUDIO_OUTL
RESET_SW
USB+
USB-
TX_DSUB9
RX_DSUB9
RTS
CTS
AUDIO_OUTR
AUDIO_OUTL
R/C
CTS
RTS
RESET_SW
RX_DSUB9
TX_DSUB9
USB-
USB+
SLOT3 SLOT2 SLOT1
SLOT1
SLOT2
SLOT3
IICSDA
IICSCL
M-IDC3
M-IDC2
M-IDC1
HDSDI
DIFCLK2 HDSDI
HDSDI
DIFCLK1
DIFCLK
DIFCLK2
SLOT_2_ON
SLOT_1_ON
CLP
BLK
RS232C_CTS
RS232C_RTS
SLOT_1_ON
SLOT_2_ON
SLOT_3_ON
SLOT_3_ON SLOT_2_ON SLOT_1_ON
R/C
RS232C_RX
RS232C_TX
RS232C_RTS
RS232C_CTSRS232C_CTS
RS232C_RTS
RS232C_TX
RS232C_RX
R/CR/C
RS232C_RX
RS232C_TX
RS232C_RTS
RS232C_CTS
R/C
BLK
CLP
R/C
BLK
CLP
BLK
CLP
BA6
RB0
RB1
RB2
RB3
RB4
RB5
RB6
RB7
GB0
GB1
GB2
GB3
GB4
GB5
GB6
GB7
BB0
BB1
BB2
BB3
BB4
BB5
BB6
BB7
BA0
BA1
BA2
BA3
BA4
BA5
BA7
GA0
GA1
GA2
GA3
GA4
GA5
GA6
GA7
RA0
RA1
RA2
RA3
RA4
RA5
RA6
RA7
DE_DIF
SCDT_DIF
H_SYNC
V_SYNC
BB0
BB1
BB2
BB3
BB4
BB5
BB6
BB7
GB0
GB1
GB2
GB3
GB4
GB5
GB6
GB7
RB0
RB1
RB2
RB3
RB4
RB5
RB6
RB7
DIFCLK
H_DIF
V_DIF
R/C
RS232C_TX
RS232C_RX
SLOT_SEL1
SLOT_SEL2
IICSCL
IICSDA
SDA2
SCL4
SDA4
SCL3
SDA3
SCL2
AUDIO_L
AUDIO_R
SCL4
SDA4
AUDIO-R3
AUDIO-L3
M-IDC3
M-IDB3
M-IDA3
A-B3
A-G3
A-R3
A-VS3
A-HS3 A-HS2
A-VS2
A-R2
A-G2
A-B2
M-IDA2
M-IDB2
M-IDC2
AUDIO-L2
AUDIO-R2
SDA3
SCL3
H_SYNC
V_SYNC
SLOT_SEL1
SLOT_SEL2
A-B3
A-B2
A-B1
A-G1
A-G2
A-G3
A-R3
A-R2
A-R1
AUDIO_L
AUDIO_R
M-IDA1
M-IDA2
M-IDA3
M-IDB1
M-IDB2
M-IDB3
AUDIO-R1
AUDIO-R2
AUDIO-R3
AUDIO-L1
AUDIO-L2
AUDIO-L3
A-HS3
A-HS2
A-HS1
A-VS3
A-VS2
A-VS1
SCDT_DIF
DE_DIF
DIFCLK1
V_DIF
H_DIF
BA7
BA6
BA5
BA4
BA3
BA2
BA1
BA0
GA7
GA6
GA5
GA4
GA3
GA2
GA1
GA0
RA7
RA6
RA5
RA4
RA3
RA2
RA1
RA0
SCL2
SDA2
AUDIO-R1
AUDIO-L1
M-IDC1
M-IDB1
M-IDA1
A-B1
A-G1
A-R1
A-VS1
A-HS1
R/C
R/C
AUDIO-MUTE
SP-OFF
P-FAIL
P-FAIL
SP-OFF
AUDIO-MUTE

231 4 5 6 7 8 9 10 11 12
231 4 5 6 7 8 9 10 11 12
B
A
C
D
E
F
G
H
B
A
C
D
E
F
G
H
(26MHZ)(27MHZ)
(3.3V 1M FLASH)
PTSTOUT
SCANEN
ICS_SW
WDTEN_PW
WR_PW RD_PW
(TC7S32FUP)
1234567891011121314151617181920212223242526
GFBK
GREF
GVS
GHS
GSOG
PORTC1
(2.5V REG.)
(GREEN A/D)
X2
S1
SD
CLK
REF
GND
VDD
X1
TO:MAIN-CPU(IC801)
RESET
GND
VCC
500mA
(SL-3000LS 2.5V)
TO:CLOCK CONV.
V-
V+OUT
I-ININ
-+
PORTC0
TO:CLOCK CONV.
TO:CLOCK CONV.
TO:CLOCK CONV.
TO:CLOCK CONV.
FROM:A/D
FROM:A/D FROM:A/D
EXTINT1EXTINT0
SCAN-CONVERTER
PORTB7
PORTB0
PORTB1
PORTB2 PORTB3
BLE
BHEN
OE
VDD
VSS
VSS
VDD
D15
D14
D13
D12
D11
D10
D9
D8
NC
NCNC
WE
D7
D6
D5
D4
D3
D2
D1
D0
A15
A14
A13
A12 A11
A10
A9
A8
A7
A6
A5A4
A3
A2
A1
A0
PORTA0PORTA1
PORTA2
26 25 24 23 22 21 20 19 18 17 16 15 14 13 12 11 10 9 8 7 6 5 4 3 2 1
(MBM29LV800TA90NB845)
EXTINT2
NMI
CPUEN
VR1
IRRC
PORTB6
PORTB4
PORTB5
PORTC5
PORTC6
PORTC4
PLLCLKGFIELD
GPEN
DTCLK
DTMB
UCSRC
MOD
SCAN
IN0
PTST
IN1
PTST
A15
A14
A13
A12
A11
A10
A9
A8
NC
NC
WE
NC
RESET
NC
RY/BY
NC
A17
A7
A6
A5
A4
A3
A2
A1 A0
CE
VSS
OE
D0
D8
D1
D9
D2
D10
D3
D11
VCC
D4
D12
D5
D13
D6
D14
D7
D15
VSS
BYTE
A16
<BOTTOM VIEW>
X1
VDD
GND
REF CLK
SD
S1
X2
VDD
TEST
SCL
SDA
VSS
A2
A1
A0
SCHEMATIC DIAGRAM
S7
ASSY MAIN 3 / 6
S3.3V
S3.3V
3.3V
S2.5V2
S3.3V
S3.3V
S3.3V
S3.3V
S3.3V
S2.5V2
S3.3V
5V
5V
S3.3V
S3.3V
S3.3V
S3.3V
S3.3V
S3.3V
S2.5V2
S3.3V
S3.3V
S3.3V
S2.5V2
S2.5V2
S2.5V2
S2.5V2
S3.3V
S3.3V
S2.5V2
S3.3V
S3.3V
S3.3V
S3.3V
S3.3V
S3.3V
S3.3V
S3.3V
S3.3V
S3.3V
SCAN-CONVERTER
0SDMY6A----07
D3
D2
D1
D0
NC
D4
D5
D6
D7
D8
D9
NC
CLK
BLK
CE
NC
DVDD
VB
DVSS
NC
IREF
SREF
VREF
AVDD
AVDD
VG
IO
IO
AVSS
NC
DVSS
DVDD
R1324
IC1321
R370
R360
X1331
D1301
K1301-1
K1301-2
K1301-5
K1301-4
K1301-3
R1307
R1306
R1305
K1301
R1304
R368
R369
X1341
R1320
R390
R394
R372-2
R373-2
R1323
R1322
R1321
R325
C316
C315
R303R305
R1382
R1395
R395
R331
R306
R1350
R367
R365
R366
R330
R345
R344
R327
R391
R309
R308
R307
R304
C1376
C1377
R1347
R1344
IC1341
C1341
R1342
R1341
R1343
R1346
R1345
R1301
R1303
R1302
C1301
C1302
IC1302
R301
R302
IC1301
IC1362
C1366
R1366
R1369
C1368
C1367
C1365
R353
RB343
RB342
RB341
RB339
RB338
RB333
RB334
RB335
RB336
RB337
RB331
RB332
IC1392
R1398
R1397
C1397
R1399
R1394
R1390
C1394C1393
C1392
R1392
IC1391
C1395
R1391
C1396
R1393
C1398
R354
R350
R351
R349
R348
R346
R343
R342
R341
R340
R339
R338
R347
R352
R332
R333
R334
R335
R337
R336
R329
RB307 RB306 RB305 RB304 RB303 RB302
R355
R356
R357
R358
R359
R399
R396
R397
R398
R393
R375
R374
R372
R373
R378
R379
R377
R376
R371
R392
R383
R382
R381
R380
R386
R385
R384
R387
R388
R315
R318
R317
R316
R313
R311
R312
R314
R320
R321
R322
R323
RB301
R1385
R1376
R1371
R1372
C1371
R1373
K301
IS61LV6416
1
3
5
7
9
11
13
15
17
19
21
23
25
27
29
31
33
35
37
39
41
43
45
47
49
50
R1359
R1355
R1352
IC1351
C1351
C1352
R1358
IC1352
C1354
TE1381
IC301
R1335
R1336
R1333
R1331
R1332
C1331
IC1331
C312
C314C313
C311
R324
R328
R326
R361
IC3_064
IC3_065
IC3_160
IC3_247
IC3_326
IC3_066
IC3_161
IC3_067
IC3_162 IC3_163IC3_250
IC3_329
IC3_069
IC3_251
IC3_330
IC3_070 IC3_165
IC3_071
IC3_166
IC3_332
IC3_167
IC3_254
IC3_073
IC3_169
IC3_276
IC3_265
IC3_342
IC3_341
IC3_264
IC3_086
IC3_085
IC3_178
IC3_192
IC3_099
IC3_100
IC3_075
R1354
R1353
R1356
R1379
R1381
R1383
R1384
IC3_179
R362
R364 R363
K302
R1357
R1334
R1337
R1314
R1312
C1312
C1311
R1313
R1311
IC1311
GQFY
KZ0.01
ICS512MTP
10KC
1/16GJ
0C
1/16GZ
V10B5090G
X
Not Used
X
X
6.2YG
02DZ
NT2
NT2
NT2
NT2
NT2
1/16GJ100C
1/16GJ100C
1/16GJ100C
J10QF050G
00102
J30A
10KC
1/16GJ
X
X
V10B3400G
X
1/16GJ10KC
X
NT2
NT2
1/16GZ0C
1/16GZ0C
1/16GZ0C
1/16GZ0C
J30B1270G
J30B1270G
GQFZ
25KZ0.1
GQFZ
25KZ0.1
J30B1270G
J30B1270G
J30B1270G
J30B1270G
J30B1270G
1.8KC
1/16GJ
1.8KC
1/16GJ
X
J30B1270G
J30B1270G
J30B1270G
J30B1270G
J30B1270G
J30B1270G
00102
J30A
00102
J30A
X
1/16GJ10KC
1/16GZ0C
1/16GZ0C
GZ0C
1/16
X
X
X
X
00102
J30A
00102
J30A
X
X
X
X
J30B1270G J30B1270G
X
1/16GJ100C
1/16GJ100C
1/16GJ100C
1/16GZ0C
GQFZ
25KZ0.1
GQFZ
25KZ0.1
X
X
ICS512MTP
GQFZ
KZ0.01
1/16GZ0C
X
GZ0C
1/16
X
1/16GZ0C
X
1/16GJ100C
GZ0C
1/16
X
X
TC7S32FUP
1/16GZ0C
1/16GZ0C
Not Used
SI-3025LSP
X
GZ0C
1/16
GZ0
1/3
GQFZ
25KZ0.1
470D
4EM
330D
6.3EM
1/16GJ680C
6814G
R1EA
6814G
R1EA
6814G
R1EA
6814G
R1EA
6814G
R1EA
6814G
R1EA
6814G
R1EA
6814G
R1EA
6814G
R1EA
6814G
R1EA
6814G
R1EA
6814G
R1EA
Not Used X
X
X
X
X
X
X
XX
X
X
Not Used
X
X
X
X
X
1/16GZ0C
X
X
1/16GZ0C
1/16GZ0C
X
1/16GZ0C
1/16GZ0C
1/16GZ0C
1/16GZ0C
1/16GZ0C
1/16GZ0C
X
1/16GJ10KC
1/16GZ0C
1/16GZ0C
1/16GZ0C
1/16GZ0C
1/16GZ0C
1/16GZ0C
X
XX XX X X
1/16GZ0C
1/16GZ0C
1/16GJ100C
1/16GJ100C
1/16GZ0C
1/16GJ10KC
X
1/16GJ10KC
1/16GJ10KC
1/16GZ0C
1/16GJ100C
1/16GJ100C
1/16GJ100C
1/16GJ100C
1/16GJ100C
1/16GJ100C
1/16GJ100C
1/16GJ100C
1/16GJ100C
1/16GJ10KC
1/16GZ0C
1/16GZ0C
X
X
X
X
X
X
1/16GJ100C
X
1/16GJ10KC
X
X
X
X
X
X
X
X
X
X
:R1EA1034G
R1A41034G
GZ0C
1/16
1/16GZ0C
1/16GJ100C
1/16GJ100C
X
1/16GZ0C
J10EG060G
X
10KC
1/16GJ
10KC
1/16GJ
470D
4EM
GQFZ
0.1
25KZ
10KC
1/16GJ
GQFZ
25KZ0.1
00102
J30A
00102
J30A
PW365-20UM
X
X
X
X
GQFZ
25KZ0.1
GQFZ
25KZ0.1
470D
4EM
470D
4EM
100C
GJ
1/16
00102
J30A
10KC
GJ
1/16
GJ10KC
1/16
0C
1/16GZ
NT2
NT2
NT2
NT2
NT2
NT2
NT2
NT2
NT2 NT2NT2
NT2
NT2NT2
NT2 NT2 NT2
NT2
NT2
NT2
NT2
NT2
NT2
NT2
NT2
NT2
NT2
NT2
NT2
NT2
NT2
NT2
NT2
NT2
NT2
NT2
X
X
0C
1/16GZ
00102
J30A
00102
J30A
1/16GJ10KC
1/16GJ10KC
1/16GJ10KC
1/16GJ10KC
NT2
J30B1270G
J30B1270G
X
X0C
1/16GZ
00102
J30A
00102
J30A
00102
J30A
J11B2940G
X
J30B1270G
J30B1270G
10C
1/16GJ
10C
1/16GJ
GQFZ
0.1
25KZ
470D
4EM
1.8KC
1/16GJ
1.8KC
1/16GJ
24LC16BT/SNP
0C
1/16GZ
5
43
2
1
8
7
6
54
3
2
1
5
43
2
1
3
2
1
8
7
6
54
3
2
1
5
43
2
1
9
10
11
12
13
14
15
16
1718192021222324
25
26
27
28
29
30
31
32
12345678
1
2
3
4
5
6
7
8
9
10
11
12
13
14
15
16
17
18
19
20
21
22
23
24 25
26
27
28
29
30
31
32
33
34
35
36
37
38
39
40
41
42
43
44
45
46
47
48
1 2 3 4 5 6 7 8 910111213141516171819202122
23242526272829303132333435363738394041424344
1234567891011121314151617181920212223242526
27
28
29
30
31
32
33
34
35
36
37
38
39
40
41
42
43
44
45
46
47
48
49
50
51 52 53 54 55 56 57 58 59 60 61 62 63 64 65 66 67 68 69 70 71 72 73 74 75 76
77
78
79
80
81
82
83
84
85
86
87
88
89
90
91
92
93
94
95
96
97
98
99
100101102103104105106107108109110111112113114115116117118119120121122123124
125
126
127
128
129
130
131
132
133
134
135
136
137
138
139
140
141
142
143
144
145
146
147 148 149 150 151 152 153 154 155 156 157 158 159 160 161 162 163 164 165 166 167 168 169 170
171
172
173
174
175
176
177
178
179
180
181
182
183
184
185
186
187
188
189
190
191
192193194195196197198199200201202203204205206207208209210211212213214
215
216
217
218
219
220
221
222
223
224
225
226
227
228
229
230
231
232
233
234
235 236 237 238 239 240 241 242 243 244 245 246 247 248 249 250 251 252 253 254 255 256
257
258
259
260
261
262
263
264
265
266
267
268
269
270
271
272
273
274
275
276277278279280281282283284285286287288289290291292293294295296
297
298
299
300
301
302
303
304
305
306
307
308
309
310
311
312
313
314
315 316 317 318 319 320 321 322 323 324 325 326 327 328 329 330 331 332 333 334
335
336
337
338
339
340
341
342
343
344
345
346
347
348
349
350
351
352
1
2
3
45
6
7
8
8
7
6
54
3
2
1
PW_SEL
PW_SW
ICE_RESET
TPRSTPW1
TPMCK
ZCLK311
ZCLK309
ZCLK308
ZCLK307
ZCLK306
ZCLK305
TPSINTR
ZCLK304
ZCLK302
ZCLK303
ZCLK301
A
B
C
D
E
F
G
H
J
K
L
M
N
P
R
T
U
V
W
Y
AA
AB
AC
AD
AE
AF
PORTB1_PW
PORTB0_PW
PORTB1_PW
PORTB0_PW
TPDENR
TPDENB
TPDENG
TPGADCL
TPGCLKO
TPDCLK
TPHSFO
TPBLK
TPCOAST
TPDCKE
TPCLKI
TPGREF
TPGFBK
BOOTWE_PW
TPGVS
TPGHS
UCSRC_PW
TPRXDPW TPTXDPW
TPRSTPW
SCANMOD_PW
DCKEXT_PW
ICE_RESET
RESET_PW
S_RESET_PW
SDA_PW2
TP1391
DCLK_PWDGE0_PW
DGE3_PW
DGE2_PW
DGE1_PW
DGE4_PW
DGE5_PW
DGE6_PW
DGE7_PW
IRRCVR1_PW
IRRCVR0_PW
GPEN_PW
CPUEN_PW
CS1_PW
CS0_PW
NMI_PW
EXTINT2_PW
EXTINT1_PW
S_INTR_PW
SDA_PW1
SCL_PW1
PORTB4_PW
PORTB5_PW
PORTB3_PW
PORTB6_PW
PORTB7_PW
CS2_PW
CS3_PW
NMI_PW
ICE_RESET
EXTINT1_PW
SDT_PW
SCK_PW
P_S_1_PW
A
B
C
D
E
F
G
H
J
K
L
M
N
P
R
T
U
AA
AB
AC
V
W
Y
AD
AE
AF
VFIELD
VCLKEN
VLAV
VPEN
D15_PW
D14_PW
D13_PW
D12_PW
D11_PW
D10_PW
D9_PW
D8_PW
D7_PW
D6_PW
D5_PW
D4_PW
D3_PW
D2_PW
D1_PW
D0_PW
A17_PW
ROMOE_PW
A1_PW
A16_PW
A15_PW
A14_PW
A13_PW
A12_PW
A11_PW
A10_PW
A9_PW
ROMWE_PW
A19_PW
A18_PW
A8_PW
A7_PW
A6_PW
A5_PW
A4_PW
A3_PW
A2_PW
A12_PW
A11_PW
A10_PW
A9_PW
D8_PW
D9_PW
D10_PW
D12_PW
D13_PW
D14_PW
D15_PW
A0_PW
BHEN_PW
RAMOE_PW
A4_PW
A3_PW
A2_PW
A1_PW
A5_PW
D0_PW
D1_PW
D2_PW
RAMWE_PW
A16_PW
A15_PW
A14_PW
A13_PW
D6_PW
D7_PW
D3_PW
D4_PW
A2_PW
TP1381
GRE0_PW
GVS_PW
GHS_PW
GREF_PW
GCOAST_PW
GBLKSPL_PW
GCLK_PW
GFBK_PW
GGE2_PW
GGE0_PW
GGE1_PW
GGO7_PW
GGO6_PW
GGO3_PW
GGO0_PW
GBE3_PW
GBE7_PW
GGO4_PW
GGO5_PW
GGE6_PW
GGE5_PW
GGE4_PW
GGE3_PW
GGE7_PW
GRO0_PW
GRO1_PW
GRO2_PW
GRO6_PW
GRO5_PW
GRO4_PW
GRO3_PW
GRO7_PW
GRE2_PW
GRE1_PW
GRE3_PW
GRE4_PW
GRE5_PW
GRE6_PW
GRE7_PW
DRE0_PW
DRE1_PW
DRE2_PW
DRE4_PW
DRE5_PW
DGE0_PW
DRE3_PW
DRE6_PW
DRE7_PW
DGE1_PW
DGE3_PW
DGE2_PW
DGE5_PW
DBE0_PW
GGO2_PW
GGO1_PW
GBE2_PW
GBE6_PW
GBE4_PW
GBO6_PW
GBO4_PW
GBE0_PW
GBE5_PW
GBE1_PW
GBO7_PW
GBO3_PW
GBO1_PW
GBO2_PW
GBO5_PW
GBO0_PW
VB7_PW
VCLK_PW
VB6_PW
VB5_PW
VB1_PW
VB2_PW
VB3_PW
VB4_PW
VB0_PW
VG7_PW
VG6_PW
VG5_PW
VG3_PW
VG4_PW
VG2_PW
VG1_PW
VG0_PW
VR7_PW
VR3_PW
VR4_PW
VR5_PW
VR6_PW
VR2_PW
VR1_PW
S_P_0_PW
S_P_1_PW
VR0_PW
P_S_0_PW
PORTB7_PW
STB_PW
PORTB6_PW
DBE3_PW
DGE4_PW
DBE2_PW
DBE4_PW
DBE5_PW
DBE6_PW
DBE7_PW
DHS_PW
DVS_PW
MCLKEXT_PW
DCKEXT_PW
DCLK_PW
DRO0_PW
DRO4_PW
DRO3_PW
DRO2_PW
DRO1_PW
DRO5_PW
DRO6_PW
DGO0_PW
DRO7_PW
DGO2_PW
DGO1_PW
DGO3_PW
DGO6_PW
DGO4_PW
DGO5_PW
DBO0_PW
DGO7_PW
DBO1_PW
DBO2_PW
DBO3_PW
DBO5_PW
DBO4_PW
DBO6_PW
DGE6_PW
DGE7_PW
DBE1_PW
D1_PW
D0_PW
D2_PW
D3_PW
D4_PW
D5_PW
D9_PW
D8_PW
D7_PW
D6_PW
D10_PW
D11_PW
D15_PW
D14_PW
D13_PW
D12_PW
RAMWE_PW
RAMOE_PW
CS1_PW
CS0_PW ROMOE_PW
ROMWE_PW
CS2_PW
CS3_PW
A0_PW
BHEN_PW
A1_PW
A2_PW
A4_PW
A5_PW
A7_PW
A6_PW
A3_PW
CLKIN_PW
A10_PW
A8_PW
A9_PW
A12_PW
A16_PW
A17_PW
A11_PW
A13_PW
A15_PW
A19_PW
A18_PW
A14_PW
RXD_PW
SCL_PW1
SDA_PW1
PORTB3_PW
BOOTWE_PW
SCL_PW2
TXD_PW
DBO7_PW
MCLKEXT_PW
CLKIN_PW
TPGPEN
D5_PW
D11_PW
A8_PW
A6_PW
A7_PW
GHSFOUT_PW
RESET_PW
IRRCVR1_PW
IRRCVR0_PW
EXTINT2_PW
NMI_PW
CPUEN_PW
UCSRC_PW
SCANMOD_PW
TP1352
TP1351
A4_PW
A6_PW
A9_PW
A11_PW
A12_PW
A14_PW
A17_PW
A19_PW
BOOTWE_PW
D15_PW
D14_PW
ROMOE_PW
D5_PW
D4_PW
D3_PW
D2_PW
D9_PW
D8_PW
A1_PW
A3_PW
A5_PW
A8_PW
A10_PW
A13_PW
A15_PW
A16_PW
A18_PW
ROMWE_PW
D7_PW
D6_PW
D13_PW
D12_PW
A7_PW
D11_PW
D10_PW
D1_PW
D0_PW
TP303
TP304
PTSTIN0_PW
PTSTIN0_PW
PTSTIN1_PW
PTSTIN1_PW
PORTB5_PW
PORTB4_PW
VG2_PW
VG1_PW
VG0_PW
VR7_PW
VR6_PW
VR5_PW
VR4_PW
VR3_PW
VR2_PW
VR1_PW
VR0_PW
VB0_PW
VG7_PW
VG6_PW
VG5_PW
VG4_PW
VG3_PW
VB4_PW
VB3_PW
VB2_PW
VB1_PW
VB7_PW
VCLK_PW
VB6_PW
VB5_PW
TPNMI
TPDHS
DHS_PW
TPDVS
DVS_PW
TPMSCL
TPMSDA
GFIELD_PW

231 4 5 6 7 8 9 10 11 12
231 4 5 6 7 8 9 10 11 12
B
A
C
D
E
F
G
H
B
A
C
D
E
F
G
H
(EP1K100QC208-2)
Enhancer
ALTERA
IREF
CLK2+
CLK2-
CLK+
CLK
VSSQ
VDDQ
CLK
CLK2
FUNC
LOCK
IICADR
VDDD
VSSD
SDA
SCL
PDEN
EXTFB
HSYNC
EXTFIL
XFILRET
VDDA
VSSA
OSC
Ghost Canceler
XC2S100-5 PC208CES
XC2S100-5 PQ208C
W2404TM
SCHEMATIC DIAGRAM
S8
ASSY MAIN 4 / 6
3.3V
2.5VDG
TP2401-V
3.3V
3.3V
Enhancer & Clock converter
0SDMY6A----08
DATA0
VCCIO
GND
MSEL0
RAOUT0
RAOUT1
GND
BAOUT5
RESERVED
RESERVED
RESERVED
RESERVED
RESERVED
RESERVED
GND
BB_IN2
SHP_EN_SW
nCONFIG
EN_SWO
RESR
RESERVED
RBOUT4
RBOUT3
RBOUT1
RBOUT0
nSTATUS
nTRST
CONF_DONE
TCK
BAOUT7
RESERVED
RESERVED
GND
RESERVED
RESERVED
RESERVED
RESERVED
TDI
VCCINT
GND
RB_IN0
GND
RB_IN4
RB_IN5
VCCIO
RB_IN7
BB_IN3
RESERVED
RBOUT2
RESERVED
RESERVED
RESERVED
RESERVED
VCCIO
RESERVED
RESERVED
RESERVED
BA_IN6
BA_IN5
GND
VCCIO
BA_IN4
BA_IN3
BA_IN2
GA_IN7
GA_IN6
GA_IN5
GND
GA_IN4
GA_IN3
GA_IN2
GA_IN1
RA_IN7
RA_IN2
RA_IN1
RAOUT2
RAOUT3
RAOUT4
RAOUT5
RAOUT6
VCCINT
RAOUT7
GAOUT0
GAOUT1
GAOUT2
GAOUT3
GAOUT4
VCCIO
GAOUT5
GAOUT6
GAOUT7
BAOUT0
BAOUT1
GND
BAOUT2
BAOUT3
VCCINT
CLK
CIB
GND
HS
BAOUT4
VCCIO
BAOUT6
RESERVED
RESERVED
VCCIO
RESERVED
RESERVED
nCE
DCLK
RB_IN1
RB_IN2
RB_IN3
RB_IN6
GB_IN0
GB_IN1
VCCIO
GB_IN2
GB_IN3
GB_IN4
GB_IN5
GB_IN6
GB_IN7
VCCINT
GND
BB_IN0
BB_IN1
VCCINT
GND
BB_IN4
BB_IN5
BB_IN6
BB_IN7
VCCIO
GND
RESERVED
RESERVED
RESERVED
RESERVED
MSEL1
VCCINT
REVERSED
REVERSED
REVERSED
REVERSED
VCCIO
REVERSED
REVERSED
REVERSED
REVERSED
REVERSED
REVERSED
VCCINT
REVERSED
RESERVED
BBOUT7
BBOUT6
BBOUT5
VCCIO
BBOUT4
GND
GND_CKLK
SDT
SCK
STB
VCC_CKLK
GND
BBOUT3
BBOUT2
BBOUT1
VCCINT
BBOUT0
GBOUT7
GBOUT6
GBOUT5
GBOUT4
VCCIO
GBOUT3
GBOUT2
GBOUT1
GBOUT0
RBOUT7
RBOUT6
GND
RBOUT5
VCCINT
GND
TMS
GND
BA_IN7
VCCINT
GND
BA_IN1
BA_IN0
GND
VCCIO
VCCINT
GA_IN0
RA_IN6
RA_IN5
RA_IN4
RA_IN3
RA_IN0
GND
VCCIO
#TDO
nCEO
RBI3
RBI4
RBI5
RBI6
RBI7
***
GND
VCC
VCCINT
GAI1
GAI6
GAI7
GAI8
GBI0
VCCINT
GND
GBI4
VCCINT
BAI1
M1
BAI7
BAI6
***
BBI0
BBI1
BBI2
BBI3
BBI4
GND
VCC
VCCINT
BBI5
BBI6
BBI7
BBI8
***
GND
FH2_1
PR_CLK
PR_CLK
VCCINT
PR_CLK
VCC
GND
DACLK_IP
VDOUT
GND
VCCINT
VCC
GND
BBO7
BBO6
BBO5
BBO4
BBO3
BBO2
BBO1
BBO0
BAO7
PROGRAM
INIT
BAO3
BAO2
BAO1
D6
VCC
VCCINT
D5
BAO0
GBO7
GBO6
GBO5
GND
GBO3
VCCINT
GBO2
VCC
GND
GBO1
GBO0
GAO7
D3
GAO6
GAO5
GAO4
GAO3
D2
GAO1
GAO0
RBO7
CCLK
BYSY
TDO
WRITE
RBO0
RBO1
RAO2
RAO0
***
STB
SDT
SCK
CLK1IN_SEL
GND
CLK
VCCINT
HRST
VRST
***
GND
RAI0
RAI1
RAI2
RAI3
RAI4
VCCINT
VCC
GND
RAI5
RAI6
RAI7
RAI8
***
RBI0
RBI1
RBI2
RBI8
***
GAI0
GAI2
GAI3
GAI4
GND
GAI5
***
GND
VCC
GBI1
GBI2
GBI3
GBI5
GBI6
GBI7
GBI8
VCC
GND
***
BAI0
BAI2
BAI3
BAI4
BAI5
PWDN
GND
GBO4
GAO2
D1
VCCINT
VCC
GND
RBO6
RBO5
RBO4
D_I/O
RAO7
RAO6
RAO5
VCC
VCCINT
RAO4
RAO3
RAO1
GND
TMS
GND
M0
VCC
M2
STATUS
BAI8
GND
DONE_SEL
VCC
BAO4
D4
GND
GND
RBO3
RBO2
TDI
CS
GND
GND
VCC
TCK
VCC
D7
BAO6
BAO5
VCC
R2485
R2486
2401V2401H
R2436
R2417
R2416
R2414
R2413
R2415
R2468
R2467
R2435
R2434
R2458
C2421
C2417
C2416
C2414C2413
R2423
C2423
C2424
C2409
C2408
C2407
C2406
R2402
C2403 C2404
C3405
C3410
C3411
C3414 C3415 C3417 C3418 C3419
C3421
C3425
C3427
C3428
C3431
C3432
C3433
C3434
C3403
C3404
R2412
R2411
R2496
R2497
R2498
R3399
R3398
R3395
R3390
R3392
R2455
R2451
R2492
R2495
IC24_088
IC24_087
IC24_086IC24_084
IC24_083
IC24_082
IC24_081
IC34_180
R3485 R3400
C2474
R3487
IC34_001
IC34_004
IC34_003
IC34_041
IC34_040
IC34_039
IC34_051
IC34_047
IC34_046
IC34_045
IC34_044
IC34_050
IC34_088
IC34_089
IC34_090
IC34_092
IC34_093
IC34_094
IC34_095
IC34_096
IC34_097
IC34_099
IC34_100
IC34_101
IC34_102
IC34_103
IC34_104
IC34_112
IC34_113
IC34_114
IC34_115
IC34_116
IC34_153
R3452
R3453
R3480
R3447
R3446
R3445
IC34_157
IC34_158
IC34_159
IC34_160
IC34_161
IC34_162
IC34_163
IC34_164
IC34_174
IC34_173
IC34_172 IC34_170
IC34_169
IC34_168
IC34_167
IC34_166
R3451
R3450
R3449
R3448
R3444
R3443
R3442
R3441
R3433
R3434
R3435
R3436
R3437
R3438
R3439
R3440
R3432
R3431
R3430
R3429
R3428
R3427
R3426
R3425
R3491
R3490
R3489
R3488
R3484
R3483
R3482
R3481
R3499
R3498
R3497
R3496
R3495
R3494
R3493
R3492
R3380
R3381
R3382
R3383
R3384
R3385
R3386
R3387
R3460
R3456
R3457
R3458
R3459
R3461
R3462
R3463
R3464
R3465
R3466
R3467
R3468
R3469
R3470
R3471
R3472
R3473
R3474
R3475
R3476
R3477
R3478
R3479
R3424
R3423
R3422
R3421
R3420
R3419
R3418
R3417
R3416
R3415
R3414
R3413
R3412
R3411
R3410
R3409
R3408
R3407
R3406
R3405
R3404
R3403
R3402
R3401
R3454
R3455
C3416
R3388
IC3401
R3486
C3401
C3402
IC24_070
IC24_037
IC24_023
IC24_202
IC24_008
R2494
R2493
R2491
R2490
C2491
IC2404
RB2410
R2484
R2483
C2475
R2441
R2442
R2443
R2445
R2446
R2447
R2448
R2453
R2454
R2472
R2481
R2482
R2479
R2477
R2478
C2470
C2472
C2476
C2477
R2476
R2474
R2475
IC2403
R2470
C2473
C2471 R2471
C2478
R2480
C2481
C2480
C2479
R2457
R2429
RB2420
RB2418
RB2414
RB2406
R2456
R2459
R2465
R2466
R2428
RB2404
RB2402
RB2424
RB2416
RB2412
RB2408
RB2422
R2450
IC2401
R2430
R2433
R2439
R2419
R2422
R2421
R2425 R2426
R2424
R2431
R2432
R2437
R2438
R2440
R2464
R2462 R2461
R2463
R2460
C2428
C2429
R2401
C2401
C2402
R2427
C2419
R2449
R2452
1/16GZ0C
1/16GZ0C
NT2NT2
1/16GZ0C
GZ0C
1/16
X
X
X
1/16GZ0C
X
X
1/16GJ1KC
1/16GJ1KC
GJ10C
1/16
GQFZ
25KZ0.1
GQFZ
0.1
25KZ
GQFZ
0.1
25KZ
GQFZ
0.1
25KZ
GQFZ
0.1
25KZ
0C
1/16GZ
GQFZ
25KZ0.1
GQFZ
25KZ0.1
GQFZ
25KZ0.1
GQFZ
25KZ0.1
GQFZ
25KZ0.1
GQFZ
25KZ0.1
0C
1/16GZ
470D
4EM GQFZ
25KZ0.1
GQFZ
25KZ0.1
GQFZ
25KZ0.1
GQFZ
25KZ0.1
GQFZ
25KZ0.1 GQFZ
25KZ0.1 GQFZ
25KZ0.1
GQFZ
25KZ0.1 GQFZ
25KZ0.1
GQFZ
25KZ0.1
GQFZ
25KZ0.1
GQFZ
25KZ0.1
GQFZ
25KZ0.1
GQFZ
25KZ0.1
GQFZ
25KZ0.1
GQFZ
25KZ0.1
GQFZ
25KZ0.1
100D
6.3EM
GQFZ
25KZ0.1
X
X
1/16GZ0C
1/16GZ0C
1/16GZ0C
1/16GZ0C
1/16GZ0C
1/16GZ0C
1/16GZ0C
1/16GZ0C
GZ0C
1/16
GZ0C
1/16
1/16GZ0C
X
NT2NT2NT2NT2NT2NT2NT2
NT2
XX
X
1/16GZ0C
NT2
NT2
NT2
NT2
NT2
NT2
NT2
NT2
NT2
NT2
NT2
NT2
NT2 NT2 NT2 NT2 NT2 NT2 NT2 NT2 NT2 NT2 NT2 NT2 NT2 NT2 NT2
NT2
NT2
NT2
NT2
NT2
NT2
GZ0C
1/16
GZ0C
1/16
X
1/16GZ0C
1/16GZ0C
1/16GZ0C
NT2NT2NT2NT2NT2NT2NT2NT2NT2 NT2 NT2 NT2 NT2 NT2 NT2 NT2
1/16GZ0C
1/16GZ0C
1/16GZ0C
1/16GZ0C
1/16GZ0C
1/16GZ0C
1/16GZ0C
1/16GZ0C
1/16GZ0C
1/16GZ0C
1/16GZ0C
1/16GZ0C
1/16GZ0C
1/16GZ0C
1/16GZ0C
1/16GZ0C
1/16GZ0C
1/16GZ0C
1/16GZ0C
1/16GZ0C
1/16GZ0C
1/16GZ0C
1/16GZ0C
1/16GZ0C
1/16GZ0C
1/16GZ0C
1/16GZ0C
1/16GZ0C
1/16GZ0C
1/16GZ0C
1/16GZ0C
1/16GZ0C
1/16GZ0C
1/16GZ0C
1/16GZ0C
1/16GZ0C
1/16GZ0C
1/16GZ0C
1/16GZ0C
1/16GZ0C
1/16GZ0C
1/16GZ0C
1/16GZ0C
1/16GZ0C
1/16GZ0C
1/16GZ0C
1/16GZ0C
1/16GZ0C
1/16GZ0C
1/16GZ0C
1/16GZ0C
1/16GZ0C
1/16GZ0C
1/16GZ0C
1/16GZ0C
1/16GZ0C
1/16GZ0C
1/16GZ0C
1/16GZ0C
1/16GZ0C
1/16GZ0C
1/16GZ0C
1/16GZ0C
1/16GZ0C
1/16GZ0C
1/16GZ0C
1/16GZ0C
1/16GZ0C
1/16GZ0C
1/16GZ0C
1/16GZ0C
1/16GZ0C
1/16GZ0C
1/16GZ0C
1/16GZ0C
1/16GZ0C
1/16GZ0C
1/16GZ0C
1/16GZ0C
1/16GZ0C
1/16GZ0C
1/16GZ0C
1/16GZ0C
1/16GZ0C
1/16GZ0C
1/16GZ0C
1/16GZ0C
1/16GZ0C
1/16GZ0C
1/16GZ0C
1/16GZ0C
1/16GZ0C
1/16GZ0C
1/16GZ0C
1/16GZ0C
1/16GZ0C
1/16GZ0C
1/16GJ10KC
0.1GQFZ
25KZ
GZ0C
1/16
GJ10C
1/16
100D
6.3EM
GQFZ
25KZ0.1
00102
J30A 00102
J30A
NT2
NT2
NT2
NT2
NT2
X
X
X
X
GQFZ
25KZ0.1
X
1/16GZ0C
1/16GZ0C
X
1/16GZ0C
1/16GZ0C
1/16GZ0C
1/16GZ0C
1/16GZ0C
1/16GZ0C
1/16GZ0C
1/16GJ10C
X
X
X
X
X
X
X
10D
16EM
GQFZ
0.1
25KZ
X
X
X
X
X
Not Used
1/16GZ0C
10D
16EM
GQFZ
25KZ0.1 0C
1/16GZ
X
X
X
X
X
X
X
1/16GJ10C
X
X
X
X
X
X
1/16GZ0C
1/16GZ0C
1/16GJ10C
X
X
X
X
X
X
X
X
1/16GZ0C
GZ0C
1/16
1/16GZ0C
10KC
1/16GJ
X
X
10KC
1/16GJ 10KC
1/16GJ
X
GJ560C
1/16
X
4.7KC
1/16GJ
4.7KC
1/16GJ
4.7KC
1/16GJ
X
GJ560C
1/16 X
GJ1KC
1/16
GJ1KC
1/16
GQFZ
25KZ0.1
GQFZ
25KZ0.1
0C
1/16GZ
470D
4EM
GQFZ
25KZ0.1
X
GQFZ
0.1
25KZ
1/16GZ0C
1/16GZ0C
1
208 207 206 205 204 203 202 201 200 199 198 197 196 195 194 193 192 191 190 189 188 187 186 185 184 183 182 181 180 179 178 177 176 175 174 173 172 171 170 169 168 167 166 165 164 163 162 161 160 159 158 157
156
155
154
153
152
151
150
149
148
147
146
145
144
143
142
141
140
139
138
137
136
135
134
133
132
131
130
129
128
127
126
125
124
123
122
121
120
119
118
117
116
115
114
113
112
111
110
109
108
107
106
105
1041031021011009998979695949392919089888786858483828180797877767574737271706968676665646362616059585756555453
52
51
50
49
48
47
46
45
44
43
42
41
40
39
38
37
36
35
34
33
32
31
30
29
28
27
26
25
24
23
22
21
20
19
18
17
16
15
14
13
12
11
10
9
8
7
6
5
4
3
2
20
19
18
17
16
15
14
13
12
1110
9
8
7
6
5
4
3
2
1
1
2
3
4
5
6
7
8
9
10
11
12 13
14
15
16
17
18
19
20
21
22
23
24
2
3
4
5
6
7
8
9
10
11
12
13
14
15
16
17
18
19
20
21
22
23
24
25
26
27
28
29
30
31
32
33
34
35
36
37
38
39
40
41
42
43
44
45
46
47
48
49
50
51
52
53 54 55 56 57 58 59 60 61 62 63 64 65 66 67 68 69 70 71 72 73 74 75 76 77 78 79 80 81 82 83 84 85 86 87 88 89 90 91 92 93 94 95 96 97 98 99 100 101 102 103 104
105
106
107
108
109
110
111
112
113
114
115
116
117
118
119
120
121
122
123
124
125
126
127
128
129
130
131
132
133
134
135
136
137
138
139
140
141
142
143
144
145
146
147
148
149
150
151
152
153
154
155
156
157158159160161162
163164165166167168169170171172173174175176177178179180181182183184185186187188189190191192193194195196197198199200201202203204205206
207208
1
FRP_FIFO
XFRP_FIFO
DONE_SEL_FIFO
DCLK_PW
IICSCL6
IICSDA6
SCLK
SDATA
CS_1/2
SDATA
SCLK
SCONFIG
SCONF_DONE
SSTATUS
SHCLKR
SHCLKG
SHCLKB
SH_MCLK
DG_CLKOUT
(FROM: PW)
DCLK_PW
DHS_PW
NCE_ENH
(TO: CLOCK CONVERTER) (TO: CLOCK CONVERTER) (TO: CLOCK CONVERTER) (TO: CLOCK CONVERTER)
(TO: CLOCK CONVERTER) (TO: CLOCK CONVERTER)
(FROM: CPU(SH2))
SDATA
SCLK
CS_1/2
(TO: CLOCK CONVERTER)
(TO: CLOCK CONVERTER)
(FROM: PW) (FROM: PW)
(FROM: PW)(FROM: PW)
BDB7_ENHA
BDB6_ENHA
BDB5_ENHA
BDB4_ENHA
BDB3_ENHA
BDB2_ENHA
BDB1_ENHA
BDB0_ENHA
GDB0_ENHA
GDB1_ENHA
GDB2_ENHA
GDB3_ENHA
GDB4_ENHA
GDB5_ENHA
GDB6_ENHA
GDB7_ENHA
RDB7_ENHA
RDB6_ENHA
RDB5_ENHA
RDB4_ENHA
RDB3_ENHA
RDB2_ENHA
RDB1_ENHA
BDA7_ENHA
BDA6_ENHA
BDA0_ENHA
BDA5_ENHA
BDA4_ENHA
BDA3_ENHA
BDA2_ENHA
BDA1_ENHA
GDA7_ENHA
GDA6_ENHA
GDA0_ENHA
GDA5_ENHA
GDA4_ENHA
GDA3_ENHA
GDA2_ENHA
GDA1_ENHA
DBE7_PW
DBE6_PW
DBE5_PW
DBE4_PW
DBE3_PW
DBE2_PW
DBE1_PW
DBE0_PW
DGE7_PW
DGE6_PW
DGE5_PW
DGE4_PW
DGE3_PW
DGE2_PW
DGE1_PW
DRE7_PW
DRE6_PW
DRE5_PW
DRE4_PW
DRE3_PW
DRE2_PW
DRE1_PW
DRE0_PW
DGE0_PW
(FROM: PW)
(FROM: PW)
RDA1_ENHA
RDA2_ENHA
RDA3_ENHA
RDA4_ENHA
RDA5_ENHA
RDA0_ENHA
RDA6_ENHA
RDA7_ENHA
DBO7_PW
DBO6_PW
DBO5_PW
DBO4_PW
DBO3_PW
DBO2_PW
DBO1_PW
DBO0_PW
DGO0_PW
DGO1_PW
DGO2_PW
DGO3_PW
DGO4_PW
DGO5_PW
DGO6_PW
DGO7_PW
DRO7_PW
DRO6_PW
DRO5_PW
DRO4_PW
DRO3_PW
DRO2_PW
DRO1_PW
DRO0_PW
RDB0_ENHA
(TO: GUMMA)(TO: GUMMA) (TO: GUMMA) (TO: GUMMA) (TO: GUMMA) (TO: GUMMA)
TP2401-H
(74LCX244)
(TO: ENHANSA) (TO: ENHANSA) (TO: ENHANSA) (TO: ENHANSA) (TO: ENHANSA)
HRST
VRST (PW_323)
(TO: ENHANSA)
(TO PW)
RDA7
HRST
VRST
D7
D6
D5
D4
D3
D2
D1
CS_FIFO
WRL_FIFO
(PW_246)
M_CLK
DG_CLKIN
SDA_PW2
SCL_PW2 TP2472
M_CLK
RDB2
RDB1
RDB0
RDA1
RDA2
RDA3
RDA4
RDA5
RDA0
RDA6
RDA7
BDB7
BDB6
BDB5
BDB4
BDB3
BDB2
BDB1
BDB0
BDA1
BDA2
BDA3
BDA4
BDA5
BDA0
BDA6
BDA7
GDB7
GDB1
GDB6
GDB5
GDB4
GDB3
GDB2
GDA3
GDA4
GDA5
GDA6
GDA7
GDA2
GDB0
GDA1
GDA0
BDB0_ENHA
BDB1_ENHA
BDB2_ENHA
BDB3_ENHA
BDB4_ENHA
BDB5_ENHA
BDB6_ENHA
BDB7_ENHA
BDA7_ENHA
BDA6_ENHA
BDA5_ENHA
BDA4_ENHA
BDA3_ENHA
BDA2_ENHA
BDA1_ENHA
BDA0_ENHA
GDB7_ENHA
GDB6_ENHA
GDB5_ENHA
GDB4_ENHA
GDB3_ENHA
GDB2_ENHA
GDB1_ENHA
GDB0_ENHA
GDA0_ENHA
GDA1_ENHA
GDA2_ENHA
GDA3_ENHA
GDA4_ENHA
GDA5_ENHA
GDA6_ENHA
GDA7_ENHA
RDB0_ENHA
RDB1_ENHA
RDB2_ENHA
RDB3_ENHA
RDB4_ENHA
RDB5_ENHA
RDB6_ENHA
RDB7_ENHA
RDA7_ENHA
RDA6_ENHA
RDA5_ENHA
RDA4_ENHA
RDA3_ENHA
RDA2_ENHA
RDA1_ENHA
RDA0_ENHA
RDB3
BDB0
BDB1
BDB2
BDB3
BDB4
BDB5
BDB6
BDB7
BDA7
BDA6
BDA5
BDA4
BDA3
BDA2
BDA1
BDA0
GDB7
GDB6
GDB5
GDB4
GDB3
GDB2
GDB1
GDB0
GDA7
GDA6
GDA5
GDA4
GDA3
GDA2
GDA1
GDA0
RDB7
RDB6
RDB5
RDB4
RDB3
RDB2
RDB1
RDB0
RDA6
RDA5
RDA4
RDA3
RDA2
RDA1
RDB7
RDB6
RDB5
RDB4
RDA0
PROGRAM_FIFO
INIT_FIFO
D0
STB_PW
SDT_PW
SCK_PW
DHS_PW
DVS_PW
DCLK_PW
2.5VDG

231 4 5 6 7 8 9 10 11 12
231 4 5 6 7 8 9 10 11 12
B
A
C
D
E
F
G
H
B
A
C
D
E
F
G
H
GND
VCC
GND
VCC
GND
VCC
GND
VCC
GND
VCC
+
-
+
-
+
-
+
-
TEMP. SENSOR
S/HS/H
S/H
Sample Hold
S/H
VSSG
PVDD
VCKL
ENBL
VVDDL
VVDDH
HKCX
DCK1
DCK1X
DCK2X
DCK2
VCOM
VSSL
SIG24
SIG23
SIG22
SIG21
SIG20
SIG19
SIG18
SIG17
SIG16
SIG15
SIG14
SIG13
PCG
VCOM
SOUT
VVDDR
PST
DWN
VSTL
VCKR
ENBR
VSSL
VSSR
HCK
HST
RGT
HVDD
SIG12
SIG11
SIG10
SIG9
SIG8
SIG7
SIG6
SIG5
SIG4
SIG3
SIG2
SIG1
VSSR
PSIG4
PSIG3
PSIG2
PSIG1
PSIG1
PSIG2
PSIG3
PSIG4
VSSGR
SIG1
SIG2
SIG3
SIG4
SIG5
SIG6
SIG7
SIG8
SIG9
SIG10
SIG11
SIG12
HVDD
RGT
HST
HCK2
HCK1
VSS
VSSGL
ENB
VCK
VST
DWN
PST
VVDD
SOUT
VCOM VCOM
SOUT
VVDD
PST
DWN
VST
VCK
ENB
VSSGL
VSS
HCK1
HCK2
HST
RGT
HVDD
SIG12
SIG11
SIG10
SIG9
SIG8
SIG7
SIG6
SIG5
SIG4
SIG3
SIG2
SIG1
VSSGR
PSIG4
PSIG3
PSIG2
PSIG1 PSIG1
PSIG2
PSIG3
PSIG4
VSSGR
SIG1
SIG2
SIG3
SIG4
SIG5
SIG6
SIG7
SIG8
SIG9
SIG10
SIG11
SIG12
HVDD
RGT
HST
HCK2
HCK1
VSS
VSSGL
ENB
VCK
VST
DWN
PST
VVDD
SOUT
VCOM
1561-54)
(561-54
1561-55)
(561-55
R3363~R3367
YS1
R2OSD1
R2OSD0
G2OSD1
G2OSD0
VDD1
VSS
B2OSD1
B2OSD0
YM2
YS2
PCTL
PCLK
PDAT9
PDAT8
PDAT7
PDAT6
VDD1
VSS
PDAT5
PDAT4
PDAT3
PDAT2
PDAT1
VDD2
PDAT0
XCLR1
XCLR2
AWHITE
VSS
HDIN
VDIN
VSS
VSS
CLKC
VDD2
VDD2
CLKP
CLKN
VDD1
CLKSEL1
VDD2
VSS
CLKSEL2
CLKPOL
VSS
CLKOUT
VSS
B2OUT0
B2OUT1
B2OUT2
B2OUT3
B2OUT4
VDD1
VSS
B2OUT5
B2OUT6
B2OUT7
B2OUT8
B2OUT9
B1OUT0
B1OUT3
B1OUT4
VDD1
VSS
B1OUT5
B1OUT6
B1OUT7
B1OUT2
B1OUT1
B1OUT8
B1OUT9
G2OUT0
G2OUT1
G2OUT2
G2OUT3
VDD2
VSS
G2OUT4
G2OUT5
G2OUT6
G2OUT7
G2OUT8
VDD1
VDD1
VSS
VSS
VSS
VSS
VSS
VSS
VSS
VSS
VSS
VSS
VSS
VSS
VSS
VDD1
VDD1
VDD1
VDD1
VDD1
VDD1
VDD1
VDD2
VDD2
VDD2
VDD2
VDD2
VDD2
VDD2
VDD2
G2OUT9
G1OUT0
G1OUT1
G1OUT2
G1OUT3
G1OUT4
G1OUT5
G1OUT6
G1OUT7
G1OUT8
G1OUT9
R2OUT0
R2OUT1
R2OUT2
R2OUT3
R2OUT4
R2OUT5
R2OUT6
R2OUT7
R2OUT8
R2OUT9
R1OUT0
R1OUT1
R1OUT2
R1OUT3
R1OUT4
R1OUT5
R1OUT6
R1OUT7
R1OUT8
R2OUT9
VSTR
VCKR
ENBR
DCK2
DCK2X
DCK1X
DCK1
HCK1
HCK2
RGT
XRGT
HST
BLK
ENBL
VCKL
VSTL
DWN
CTRL
PCG
VSS
PST
PO3
PO2
PO1
HD2
FRP
XFRP
SHST
DENB
PRG
VSS
PO4
CLP
PO5
HD1
TEST1
TEST2
TEST3
TEST4
TEST5
TEST6
R1IN7
R1IN6
R1IN5
R1IN4
R1IN3
R1IN2
R1IN1
R1IN0
R2IN7
R2IN6
R2IN5
R2IN4
R2IN3
R2IN2
R2IN1
R2IN0
G1IN7
G1IN6
G1IN5
G1IN4
G1IN3
G1IN2
G1IN1
G1IN0
G2IN7
G2IN6
G2IN5
G2IN4
G2IN3
G2IN2
G2IN1
G2IN0
B1IN7
B1IN6
B1IN5
B1IN4
B1IN3
B1IN2
B1IN1
B1IN0
B2IN7
B2IN6
B2IN5
B2IN4
B2IN3
B2IN2
B2IN1
B2IN0
R1OSD1
R1OSD0
G1OSD1
G1OSD0
B1OSD1
B1OSD0
YM1
BOUT
BOUT
N.C.
AOUT
AOUT
VCC
BIN
AIN
STB
GND VCC
TTL
DIN
N.C.
CIN
VCC2
DOUT
DOUT
COUT
COUT
VCC
ECL
FRP
MCLKX
MCLK
DCFBOFF
CAL_OL
CAL_OH
CAL_IL
CAL_IH
PRG_LV
PRG
VDD
F/H_CNT
DIRC
SL_DAT
SL_SCN
SL_INV
SIG.C
SIG_OFST SID_LV
SID_OUTX
SID_OUT
VCOM_OUT
VCOM_OSFT
VREF_I
VREF_O
SH_OUT12
POSCTR3
POSCTR2
POSCTR1
POSCTR0
VCC
PVCC
PVCC
SH_OUT1
SH_OUT11
SH_OUT10
SH_OUT9
SH_OUT8
SH_OUT7
SH_OUT6
SH_OUT5
SH_OUT4
SH_OUT3
SH_OUT2
D_B0
D_B1
D_B2
D_B3
D_B4
D_B5
D_B6
D_B7
D_B8
D_B9
D_A0
D_A1
D_A2
D_A3
D_A4
D_A5
D_A6
D_A7
D_A8
D_A9
P.S.
N.C.
N.C.
N.C.
N.C.
N.C.
N.C.
N.C.
N.C.
N.C.
N.C.
PGND
GND
GND
GND
GND
GND
GND
GND
GND
GND
GND
GND
GND
GND
GND
GND
GND
GND
GND
GND
GND
SHTEST
SHST
TESTTEST TEST TEST
SHST
SHTEST
GND
GND
GND
GND
GND
GND
GND
GND
GND
GND
GND
GND
GND
GND
GND
GND
GND
GND
GND
GND
PGND
N.C.
N.C.
N.C.
N.C.
N.C.
N.C.
N.C.
N.C.
N.C.
N.C.
P.S.
D_A9
D_A8
D_A7
D_A6
D_A5
D_A4
D_A3
D_A2
D_A1
D_A0
D_B9
D_B8
D_B7
D_B6
D_B5
D_B4
D_B3
D_B2
D_B1
D_B0
SH_OUT2
SH_OUT3
SH_OUT4
SH_OUT5
SH_OUT6
SH_OUT7
SH_OUT8
SH_OUT9
SH_OUT10
SH_OUT11
SH_OUT1
PVCC
PVCC
VCC
POSCTR0
POSCTR1
POSCTR2
POSCTR3
SH_OUT12
VREF_O
VREF_I
VCOM_OFST
VCOM_OUT
SID_OUT
SID_OUTX
SID_LVSIG_OFST
SIG.C
SL_INV
SL_SCN
SL_DAT
DIRC
F/H_CNT
VDD
PRG
PRG_LV
CAL_IH
CAL_IL
CAL_OH
CAL_OL
DCFBOFF
MCLK
MCLKX
FRP
FRP
MCLKX
MCLK
DCFBOFF
CAL_OL
CAL_OH
CAL_IL
CAL_IH
PRG_LV
PRG
VDD
F/H_CNT
DIRC
SL_DAT
SL_SCN
SL_INV
SIG.C
SIG_OFST SID_LV
SID_OUTX
SID_OUT
VCOM_OUT
VCOM_OSFT
VREF_I
VREF_O
SH_OUT12
POSCTR3
POSCTR2
POSCTR1
POSCTR0
VCC
PVCC
PVCC
SH_OUT1
SH_OUT11
SH_OUT10
SH_OUT9
SH_OUT8
SH_OUT7
SH_OUT6
SH_OUT5
SH_OUT4
SH_OUT3
SH_OUT2
D_B0
D_B1
D_B2
D_B3
D_B4
D_B5
D_B6
D_B7
D_B8
D_B9
D_A0
D_A1
D_A2
D_A3
D_A4
D_A5
D_A6
D_A7
D_A8
D_A9
P.S.
N.C.
N.C.
N.C.
N.C.
N.C.
N.C.
N.C.
N.C.
N.C.
N.C.
PGND
GND
GND
GND
GND
GND
GND
GND
GND
GND
GND
GND
GND
GND
GND
GND
GND
GND
GND
GND
GND
SHTEST
SHST
TESTTEST TEST TEST
SHST
SHTEST
GND
GND
GND
GND
GND
GND
GND
GND
GND
GND
GND
GND
GND
GND
GND
GND
GND
GND
GND
GND
PGND
N.C.
N.C.
N.C.
N.C.
N.C.
N.C.
N.C.
N.C.
N.C.
N.C.
P.S.
D_A9
D_A8
D_A7
D_A6
D_A5
D_A4
D_A3
D_A2
D_A1
D_A0
D_B9
D_B8
D_B7
D_B6
D_B5
D_B4
D_B3
D_B2
D_B1
D_B0
SH_OUT2
SH_OUT3
SH_OUT4
SH_OUT5
SH_OUT6
SH_OUT7
SH_OUT8
SH_OUT9
SH_OUT10
SH_OUT11
SH_OUT1
PVCC
PVCC
VCC
POSCTR0
POSCTR1
POSCTR2
POSCTR3
SH_OUT12
VREF_O
VREF_I
VCOM_OFST
VCOM_OUT
SID_OUT
SID_OUTX
SID_LVSIG_OFST
SIG.C
SL_INV
SL_SCN
SL_DAT
DIRC
F/H_CNT
VDD
PRG
PRG_LV
CAL_IH
CAL_IL
CAL_OH
CAL_OL
DCFBOFF
MCLK
MCLKX
FRP FRP
MCLKX
MCLK
DCFBOFF
CAL_OL
CAL_OH
CAL_IL
CAL_IH
PRG_LV
PRG
VDD
F/H_CNT
DIRC
SL_DAT
SL_SCN
SL_INV
SIG.C
SIG_OFST SID_LV
SID_OUTX
SID_OUT
VCOM_OUT
VCOM_OSFT
VREF_I
VREF_O
SH_OUT12
POSCTR3
POSCTR2
POSCTR1
POSCTR0
VCC
PVCC
PVCC
SH_OUT1
SH_OUT11
SH_OUT10
SH_OUT9
SH_OUT8
SH_OUT7
SH_OUT6
SH_OUT5
SH_OUT4
SH_OUT3
SH_OUT2
D_B0
D_B1
D_B2
D_B3
D_B4
D_B5
D_B6
D_B7
D_B8
D_B9
D_A0
D_A1
D_A2
D_A3
D_A4
D_A5
D_A6
D_A7
D_A8
D_A9
P.S.
N.C.
N.C.
N.C.
N.C.
N.C.
N.C.
N.C.
N.C.
N.C.
N.C.
PGND
GND
GND
GND
GND
GND
GND
GND
GND
GND
GND
GND
GND
GND
GND
GND
GND
GND
GND
GND
GND
SHTEST
SHST
TESTTEST TEST TEST
SHST
SHTEST
GND
GND
GND
GND
GND
GND
GND
GND
GND
GND
GND
GND
GND
GND
GND
GND
GND
GND
GND
GND
PGND
N.C.
N.C.
N.C.
N.C.
N.C.
N.C.
N.C.
N.C.
N.C.
N.C.
P.S.
D_A9
D_A8
D_A7
D_A6
D_A5
D_A4
D_A3
D_A2
D_A1
D_A0
D_B9
D_B8
D_B7
D_B6
D_B5
D_B4
D_B3
D_B2
D_B1
D_B0
SH_OUT2
SH_OUT3
SH_OUT4
SH_OUT5
SH_OUT6
SH_OUT7
SH_OUT8
SH_OUT9
SH_OUT10
SH_OUT11
SH_OUT1
PVCC
PVCC
VCC
POSCTR0
POSCTR1
POSCTR2
POSCTR3
SH_OUT12
VREF_O
VREF_I
VCOM_OFST
VCOM_OUT
SID_OUT
SID_OUTX
SID_LVSIG_OFST
SIG.C
SL_INV
SL_SCN
SL_DAT
DIRC
F/H_CNT
VDD
PRG
PRG_LV
CAL_IH
CAL_IL
CAL_OH
CAL_OL
DCFBOFF
MCLK
MCLKX
FRP
VSSG
PVDD
VCKL
ENBL
VVDDL
VVDDH
HKCX
DCK1
DCK1X
DCK2X
DCK2
VCOM
VSSL
SIG24
SIG23
SIG22
SIG21
SIG20
SIG19
SIG18
SIG17
SIG16
SIG15
SIG14
SIG13
PCG
VCOM
SOUT
VVDDR
PST
DWN
VSTL
VCKR
ENBR
VSSL
VSSR
HCK
HST
RGT
HVDD
SIG12
SIG11
SIG10
SIG9
SIG8
SIG7
SIG6
SIG5
SIG4
SIG3
SIG2
SIG1
VSSR
PSIG4
PSIG3
PSIG2
PSIG1
VSSG
PVDD
VCKL
ENBL
VVDDL
VVDDH
HKCX
DCK1
DCK1X
DCK2X
DCK2
VCOM
VSSL
SIG24
SIG23
SIG22
SIG21
SIG20
SIG19
SIG18
SIG17
SIG16
SIG15
SIG14
SIG13
PCG
VCOM
SOUT
VVDDR
PST
DWN
VSTL
VCKR
ENBR
VSSL
VSSR
HCK
HST
RGT
HVDD
SIG12
SIG11
SIG10
SIG9
SIG8
SIG7
SIG6
SIG5
SIG4
SIG3
SIG2
SIG1
VSSR
PSIG4
PSIG3
PSIG2
PSIG1
(TO P8)
(1501-54)
(1531-54)
(1561-54)
(501/531/561-59)
(1501/1531/1561-59)
(1561-16)
(1531-16)
(1501-16)
(TO CPU)
(TO CPU)
R
SCL
SDA
A07
A08
A09
A10
A11
A12
VREF
VREFU1
GND VREFU2
A01
A02
A03
A04
A05
A06
VCC
VDD
CS1
CS2
CS0
(SL-3000LS 2.5V)
SCHEMATIC DIAGRAM
S9
ASSY MAIN 5 / 6
Sample Hold
B5V
B5V
G5V
G5V
R5V
R5V
15.5VP
13.5VP
13.5VP
15.5VP 15.5VP
13.5VP
5VD
5V
B15.5V
B5V
G15.5V
G5V
R15.5V
R5V
3.3V2
3.3V
5VD 5VD
2.5VDG
5VD 5VD
5V
5V
5V 15.5V
5V 15.5V
5V 15.5V
13.5VP15.5VP13.5VP15.5VP13.5VP15.5VP
15.5V
15.5V
15.5V
15.5V
15.5V
5VD
5VA
3.3V
2.5VDG
S5V
0SDMY6A----09
57
56
55
54
53
52
51
50
49
48
47
46
45
44
43
42
41
40
39
38
37
36
35
34
33
1
2
3
4
5
6
7
8
9
10
11
12
13
14
15
16
17
18
19
20
21
22
23
24
25
26
27
28
29
30
31
32
32
31
30
29
28
27
26
25
24
23
22
21
20
19
18
17
16
15
14
13
12
11
10
9
8
7
6
5
4
3
2
1 1
2
3
4
5
6
7
8
9
10
11
12
13
14
15
16
17
18
19
20
21
22
23
24
25
26
27
28
29
30
31
32 32
31
30
29
28
27
26
25
24
23
22
21
20
19
18
17
16
15
14
13
12
11
10
9
8
7
6
5
4
3
2
1
57
56
55
54
53
52
51
50
49
48
47
46
45
44
43
42
41
40
39
38
37
36
35
34
33
1
2
3
4
5
6
7
8
9
10
11
12
13
14
15
16
17
18
19
20
21
22
23
24
25
26
27
28
29
30
31
32
57
56
55
54
53
52
51
50
49
48
47
46
45
44
43
42
41
40
39
38
37
36
35
34
33
1
2
3
4
5
6
7
8
9
10
11
12
13
14
15
16
17
18
19
20
21
22
23
24
25
26
27
28
29
30
31
32
R2543
C572C571
C541 C542C512C511
R1562
R563
R1532
R533
R1502
R503
R3586R3584R3582
R3585R3583R3581
R411
R7558
R7557
TE25B
TE25GTE25R
C1563
K25A
C2511
K25D K25E
C2521 C2522
C2520 C2530
C2532
C2531
K25F
C1539
R552
C2593
C2573
C2583
C2563
R7555
R7556
R7526
R7525
R7523
R7522
R7521
R7519
R7524
R7520
R1503C1503
R7515 R7517
R7518R7516R7514
R7513R7511
R7512
R7510
R7509
R7508
R7507
R7506
R7505
R7504
R7503
R7502
R7501
C534
R7554
R7549
R7551
R7552
R7553
R7550
C1533 R1533
R7542
R7541 R7543
R7544 R7546 R7548
R7547R7545
R7531
R7532
R7533
R7534
R7535
R7536
R7537
R7538
R7539
R7540
R7583
R7582
R7581
R7579
R7577R7575R7573R7571
R7584
R7580
R7578R7576R7574R7572
R7570
R7569
R7568
R7567
R7566
R7565
R7564
R7563
R7562
R7561
R493
L3351
C1501
C1561
C1531
R3357
R3358
R3356
R3361
R3360
R3362
R3368
R3369
L3521
R4264
L402
R441
R442
R462
R461
C427
C426
C467
C428
C400 R410
C421
L401
C401
C402
C404
C468
C406
C419
IC407
R471
R472
R474
R473
R475
R476
R477
R478
IC406
C461
C463
C416 C415
C413
C456
C411
C409
R413
R414 R416
R415
C403
R412
R402
R401
IC401
C477
C420
C412
C434
C405
C445
C446 C447
C454
C449
C457
C458
C464
C465
C474
C410
R440
C440
R419
R425
IC408
C471
C481
R481
R482
R483
R3366
R3367
R3364
R3363
C3352
C3351
IC3351
C3353
R484
C3511
IC3511
C3523
C3522
IC3521
C3521
R3518
R3517
R3516
R3515
R3521
R3522
R3524
R3523
R3525
R3526
R3527
R3528
R3511
R3512
R3513
R3514
R485
R486
R488
R487 R489
R490
R492
R491
C1572
C570
C1542
C540
C1512
C510
C1506
RB2511
RB2512
RB2513
RB2514
RB2515
RB2516
R502
C505 C504
R514
R505
R506
R507
R508
R509
R510
R511
R512
R513
R515
R516
C501
C502
L502
C1502
IC1501
R1516
R1514
R519
R1518
R1501
R1504
R1505
R1506
R1507
R1508
R1509
R1510
R1511
R1512
R1513
R1515
R1517
IC501
R517
R518 R520
C509C508
R521
C507
C506
C1507
C1511C1510
C1509C1508
R1520
R1519
R501
R504
L501
RB2531
RB2532
RB2533
RB2534
RB2535
RB2536
R562
C565
C564
R574
R565
R566
R567
R568
R569
R570
R571
R572
R573
R575
R576
C561
C562
L562
C1562
IC1561
R1576
R1574
R579
R1578
C1566
R1561
R1564
R1565
R1566
R1567
R1568
R1569
R1570
R1571
R1572
R1573
R1575
R1577
IC561
R577
R578 R580
C569C568
R581 C567
C566
C1567
C1571C1570
C1569
C1568
R1580
R1579
R561 R1563
R564
L561
RB2521
RB2522
RB2523
RB2524
RB2525
RB2526
R532
C535
R544
R535
R536
R537
R538
R539
R540
R541
R542
R543
R545
R546
C531
C532
L532
C1532
IC1531
R1546
R1544
R549
R1548
C1536
R1531
R1534
R1535
R1536
R1537
R1538
R1539
R1540
R1541
R1542
R1543
R1545
R1547
IC531
R547
R548 R550
C539C538
R551
C537
C536
C1537
C1541C1540
C1538
R1550
R1549
R531
R534
L531
C2527
C2528
C2517
C2518
C2507
C2508
C2529
K25C
C2525 C2526
C2519
K25B
C2515 C2516
C2509
C2506 C2505
R2503 D2502
R2502
R2501
D2501
D2503
C2504
C2502
C2503
R2504
L2506
L2501 C2501
IC2581
C2581
R2583 R2584
R2582
R2585
C2582
R2587
R2586
R2588
R2581
IC2561
C2561
R2563 R2564
R2562
R2565
C2562
R2567
R2566
R2568
R2561
IC2591
C2591
R2593 R2594
R2592
R2595
C2592
R2597
R2596
R2598
R2591
IC2571
C2571
R2573 R2574
R2572
R2575
C2572
R2577
R2576
R2578
R2571
R3619
R3616
R3613
R3612 R3618R3615
R3617R3611 R3614
C3561
C3564
C3563
R3561
R3562
IC3561
D / A Converter
R3568
R3569
R3563
R3564
R3565
R3566
R3567
R3571
R3572
R3573
R3574
R3575
R3576
C3562
R4262
C4263 C4264
R4261
C4262
R4263
IC4261
IC2541
R2541
R2542 C2541
Sample Hold
Digital Gamma
Uneveness color corretction
1/16GJ10KC
0.1GQFZ
25KZ
100WV
25EM
100WV
25EM 0.1GQFZ
25KZ
0.1GQFZ
25KZ
100WV
25EM
X
GZ0C
1/16
X
GZ0C
1/16
X
GZ0C
1/16
22KC
1/16GJ
22KC
1/16GJ
22KC
1/16GJ
4.7KC
1/16GJ
4.7KC
1/16GJ
4.7KC
1/16GJ
X
X
X
00102
J30A
00102
J30A
00102
J30A
GQFZ
0.1
25KZ
Not Used
GQFZ
25KZ0.1
J11B5200G J11B5200G
GQFZ
25KZ0.1 220D
16EM
220D
16EM 220D
16EM
220D
16EM
GQFZ
25KZ0.1
J11B5200G
X
X
CGQY
CD10
CGQY
CD10
CGQY
CD10
CGQY
CD10
1/16GZ0C
1/16GZ0C
1/16GZ0C
1/16GZ0C
X
1/16GZ0C
X
X
GZ0C
1/16
1/16GZ0C
GZ0C
1/16
GQFZ
0.1
25KZ
XX
GZ0C
1/16
GZ0C
1/16
GZ0C
1/16
X
GZ0C
1/16
X
1/16GJ10C
1/16GJ10C
1/16GJ10C
1/16GJ10C
1/16GJ10C
1/16GJ10C
1/16GJ10C
1/16GJ10C
1/16GJ10C
1/16GJ10C
330D
6.3EM
GZ0C
1/16
X
GZ0C
1/16
X
X
1/16GZ0C
GQFZ
0.1
25KZ 1/16GZ0C
X
GZ0C
1/16 X
GZ0C
1/16 GZ0C
1/16 GZ0C
1/16
XX
1/16GJ10C
1/16GJ10C
1/16GJ10C
1/16GJ10C
1/16GJ10C
1/16GJ10C
1/16GJ10C
1/16GJ10C
1/16GJ10C
1/16GJ10C
X
X
X
X
XXX
GZ0C
1/16
GZ0C
1/16
1/16GZ0C
GZ0C
1/16
GZ0C
1/16
GZ0C
1/16
X
1/16GJ10C
1/16GJ10C
1/16GJ10C
1/16GJ10C
1/16GJ10C
1/16GJ10C
1/16GJ10C
1/16GJ10C
1/16GJ10C
1/16GJ10C
X
3R3MG
L2PD
X
X
X
X
X
1/16GZ0C
GZ0C
1/16
GZ0C
1/16
GZ0C
1/16
GZ0C
1/16
GZ0C
1/16
3R3MG
L2PD
1/3GZ0
L2A73R3MG
1/16GJ150C
1/16GJ150C
X
X
GQBZ
1000
KK
GQBZ
1000
KK
GQBZ
1000
KK
GQBZ
KK1000
0.1GQFZ
25KZ
10KC
GJ
1/16
0.1GQFZ
25KZ
L2A73R3MG
4EM470D
GQFZ
25KZ0.1
0.1GQFZ
25KZ
0.1GQFZ
25KZ
0.1GQFZ
25KZ
GQBZ
KK1000
:QXXAVB578P
:QXXAVB264P
QXXAVB213P
X
150C
1/16GJ
150C
1/16GJ
X
1/16GJ150C
1/16GJ150C
X
X
:QXXAVB578P
:QXXAVB264P
QXXAVB213P
0.1GQFZ
25KZ
0.1GQFZ
25KZ
0.1GQFZ
25KZ GQBZ
KK1000
0.1GQFZ
25KZ
0.1GQFZ
25KZ
0.1GQFZ
25KZ
GQFZ
0.1
25KZ
10KC
GJ
1/16
XX
10KC
GJ
1/16
4EM470D
1/16GZ0C
GZ0C
1/16
GZ0C
1/16
00102
J30A
00102
J30A
CXD3511QM
0.1GQFZ
25KZ
GQFZ
0.1
25KZ
25KZ0.1GQFZ
KK1000GQBZ
GQBZ
KK1000
GQFZ
0.1
25KZ
GQFZ
0.1
25KZ
GQFZ
0.1
25KZ
0.1GQFZ
25KZ
GQBZ
KK1000
KK1000GQBZ
0.1GQFZ
25KZ
GQBZ
KK1000
0.1GQFZ
25KZ
0.1GQFZ
25KZ
GQFZ
0.1
25KZ
GJ10KC
1/16
GQFZ
0.1
25KZ
X
X
:QXXAVB578P
:QXXAVB264P
QXXAVB213P
GQBZ
KK1000
0.1GQFZ
25KZ
GZ0C
1/16
GZ0C
1/16
GZ0C
1/16
0C
1/16GZ
0C
1/16GZ
0C
1/16GZ
0C
1/16GZ
0C
1/16GZ
0C
1/16GZ
0C
1/16GZ
0C
1/16GZ
100WM
6.3EM
GQFZ
25KZ0.1
MC10H351ML1P
X
X
0.1GQFZ
25KZ
:QXXAVB578P
:QXXAVB264P
QXXAVB213P
GQBZ
KK1000
330D
6.3EM
:QXXAVB578P
:QXXAVB264P
QXXAVB213P
0.1GQFZ
25KZ
1/16GZ0C
1/16GZ0C
1/16GZ0C
1/16GZ0C
1/16GZ0C
1/16GZ0C
1/16GZ0C
1/16GZ0C
1/16GZ0C
1/16GZ0C
1/16GZ0C
1/16GZ0C
1/16GZ0C
1/16GZ0C
1/16GZ0C
1/16GZ0C
X
X
1/16GZ0C
1/16GZ0C 1/16GZ0C
1/16GZ0C
1/16GZ0C
1/16GZ0C
X
GQFY
0.47
10KZ
X
GQFY
0.47
10KZ
X
GQFY
0.47
10KZ
X
:R1A41004G
R1EA1004G
:R1A41004G
R1EA1004G
:R1A41004G
R1EA1004G
:R1A41004G
R1EA1004G
:R1A41004G
R1EA1004G
:R1A41004G
R1EA1004G
00102
J30A X
10KC
1/16GJ
GQFZ
0.1
25KZ 330D
6.3EM
10KC
GJ
1/16
1/16GJ10C
1/16GJ10C
1/16GJ10C
1/16GJ10C
1/16GJ10C
1/16GJ10C
1/16GJ10C
1/16GJ10C
1/16GJ10C
1/16GJ10C
1/16GJ10C
220D
16EM
0.1GQFZ
25KZ
L2A9R47MG
X
Not Used
1/16GZ0C
X
150C
GJ
1/16
X
X
X
X
X
X
X
X
X
X
X
X
X
1/16GZ0C
CXA3562RM
150C
GJ
1/16
270C
GJ
1/16
270C
GJ
1/16
GQFY
0.47
10KZ
GQFY
0.47
10KZ
1/16GZ0C
GQFZ
0.1
25KZ
0.1GQFZ
25KZ
X
XX
X
X
GZ0C
1/16
X
1/16GJ10C
1/16GJ10C
3R3MG
L2A7
00102
J30A
X
:R1A41004G
R1EA1004G
:R1A41004G
R1EA1004G
:R1A41004G
R1EA1004G
:R1A41004G
R1EA1004G
:R1A41004G
R1EA1004G
:R1A41004G
R1EA1004G
00102
J30A X
10KC
1/16GJ
0.1GQFZ
25KZ
330D
6.3EM
10KC
GJ
1/16
1/16GJ10C
1/16GJ10C
1/16GJ10C
1/16GJ10C
1/16GJ10C
1/16GJ10C
1/16GJ10C
1/16GJ10C
1/16GJ10C
1/16GJ10C
1/16GJ10C
220D
16EM
0.1GQFZ
25KZ
L2A9R47MG
X
Not Used
1/16GZ0C
X
150C
GJ
1/16
X
X
X
X
X
X
X
X
X
X
X
X
X
X
1/16GZ0C
CXA3562RM
150C
GJ
1/16
270C
GJ
1/16
270C
GJ
1/16
GQFY
0.47
10KZ
GQFY
0.47
10KZ
1/16GZ0C
GQFZ
0.1
25KZ
0.1GQFZ
25KZ
X
XX
X
X
GZ0C
1/16
X
1/16GJ10C 1/16GZ0C
1/16GJ10C
3R3MG
L2A7
00102
J30A
X
:R1A41004G
R1EA1004G
:R1A41004G
R1EA1004G
:R1A41004G
R1EA1004G
:R1A41004G
R1EA1004G
:R1A41004G
R1EA1004G
:R1A41004G
R1EA1004G
00102
J30A X
10KC
1/16GJ
GQFZ
0.1
25KZ
10KC
GJ
1/16
1/16GJ10C
1/16GJ10C
1/16GJ10C
1/16GJ10C
1/16GJ10C
1/16GJ10C
1/16GJ10C
1/16GJ10C
1/16GJ10C
1/16GJ10C
1/16GJ10C
220D
16EM
0.1GQFZ
25KZ
L2A9R47MG
X
Not Used
1/16GZ0C
X
150C
GJ
1/16
X
X
X
X
X
X
X
X
X
X
X
X
X
X
1/16GZ0C
CXA3562RM
150C
GJ
1/16
270C
GJ
1/16
270C
GJ
1/16
GQFY
0.47
10KZ
GQFY
0.47
10KZ
1/16GZ0C
GQFZ
0.1
25KZ
0.1GQFZ
25KZ
X
X
X
X
GZ0C
1/16
X
1/16GJ10C
1/16GJ10C
3R3MG
L2A7
00102
J30A
X
X
X
X
X
X
X
X
Not Used
XX
X
Not Used
XX
X
XX
150
1/10GJ 1SS355
150
1/10GJ
000
1/8GZ
X
1SS355
GQFZ
25KZ0.1
GQFZ
25KZ0.1
16EM220D
150
1/10GJ
L2PD3R3MG
3R3MG
L2PD 220D
16EM
X
;LM7171BIMXP
LM7171AIMX
X
XX
1.8KC
1/16GJ
1/16GZ0C
X
X
X
1/16GZ0C
560C
1/16GJ
00102
J30A
;LM7171BIMXP
LM7171AIMX
X
XX
1.8KC
1/16GJ
1/16GZ0C
X
X
X
1/16GZ0C
560C
1/16GJ
X
;LM7171BIMXP
LM7171AIMX
X
XX
1.8KC
1/16GJ
1/16GZ0C
X
X
X
1/16GZ0C
560C
1/16GJ
00102
J30A
;LM7171BIMXP
LM7171AIMX
X
XX
1.8KC
1/16GJ
1/16GZ0C
X
X
X
1/16GZ0C
560C
1/16GJ
1/16GJ2.2KC
1/16GJ2.2KC
1/16GJ2.2KC
47KC
1/16GJ 47KC
1/16GJ
47KC
1/16GJ
4.7KC
1/16GJ
4.7KC
1/16GJ 4.7KC
1/16GJ
GQFZ
25KZ0.1
GQFZ
25KZ0.1
GQBZ
KK1000
X
GZ0C
1/16
M62398FPP
100C
1/16GJ
100C
1/16GJ
1KC
1/16GJ
1KC
1/16GJ
10KC
1/16GJ
10KC
1/16GJ
10KC
1/16GJ
12KC
1/16GJ
12KC
1/16GJ
12KC
1/16GJ
0C
1/16GZ
0C
1/16GZ
0C
1/16GZ
100WM
6.3EM
X
470D
4EM GQFZ
25KZ0.1
GZ0C
1/16
X
X
SI-3025LSP
LM76CHX-5P
1/16GJ100C
1/16GJ100C 0.1GQFZ
25KZ
1
2
3
4
5
6
7
8
9
10 11
12
13
14
15
16
17
18
19
20 1
2
3
4
5
6
7
8
9
10 11
12
13
14
15
16
17
18
19
20
1 2 3 4 5 6 7 8 9 10 11 12 13 14 15 16 17 18 19 20 21 22 23 24 25 26 27 28 29 30 31 32 33 34 35 36 37 38 39 40 41 42 43 44 45 46 47 48 49 50 51 52 53 54 55 56 57 58 59 60
61
62
63
64
65
66
67
68
69
70
71
72
73
74
75
76
77
78
79
80
81
82
83
84
85
86
87
88
89
90
91
92
93
94
95
96
97
98
99
100
101
102
103
104
105
106
107
108
109
110
111
112
113
114
115
116
117
118
119
120
121122123124125126127128129130131132133134135136137138139140141142143144145146147148149150151152153154155156157158159160161162163164165166167168169170171172173174175176177178179180
181
182
183
184
185
186
187
188
189
190
191
192
193
194
195
196
197
198
199
200
201
202
203
204
205
206
207
208
209
210
211
212
213
214
215
216
217
218
219
220
221
222
223
224
225
226
227
228
229
230
231
232
233
234
235
236
237
238
239
240
20
19
18
17
16
15
14
13
12
1110
9
8
7
6
5
4
3
2
1
1
2
3
4
5
6
7
8
9
10 11
12
13
14
15
16
17
18
19
20
20
19
18
17
16
15
14
13
12
1110
9
8
7
6
5
4
3
2
1
1
2
3
4
5
6
7
8
9
10 11
12
13
14
15
16
17
18
19
20
100
99
98
97
96
95
94
93
92
91
90
89
88
87
86
85
84
83
82
81
80
79
78
77
76
75 74 73 72 71 70 69 68 67 66 65 64 63 62 61 60 59 58 57 56 55 54 53 52 51
50
49
48
47
46
45
44
43
42
41
40
39
38
37
36
35
34
33
32
31
30
29
28
27
26
25242322212019181716151413121110987654321
1 2 3 4 5 6 7 8 910111213141516171819202122232425
26
27
28
29
30
31
32
33
34
35
36
37
38
39
40
41
42
43
44
45
46
47
48
49
50
51525354555657585960616263646566676869707172737475
76
77
78
79
80
81
82
83
84
85
86
87
88
89
90
91
92
93
94
95
96
97
98
99
100
100
99
98
97
96
95
94
93
92
91
90
89
88
87
86
85
84
83
82
81
80
79
78
77
76
75 74 73 72 71 70 69 68 67 66 65 64 63 62 61 60 59 58 57 56 55 54 53 52 51
50
49
48
47
46
45
44
43
42
41
40
39
38
37
36
35
34
33
32
31
30
29
28
27
26
25242322212019181716151413121110987654321
1 2 3 4 5 6 7 8 9 10 11 12 13 14 15 16 17 18 19 20 21 22 23 24 25
26
27
28
29
30
31
32
33
34
35
36
37
38
39
40
41
42
43
44
45
46
47
48
49
50
51525354555657585960616263646566676869707172737475
76
77
78
79
80
81
82
83
84
85
86
87
88
89
90
91
92
93
94
95
96
97
98
99
100
100
99
98
97
96
95
94
93
92
91
90
89
88
87
86
85
84
83
82
81
80
79
78
77
76
75 74 73 72 71 70 69 68 67 66 65 64 63 62 61 60 59 58 57 56 55 54 53 52 51
50
49
48
47
46
45
44
43
42
41
40
39
38
37
36
35
34
33
32
31
30
29
28
27
26
25242322212019181716151413121110987654321
1 2 3 4 5 6 7 8 9 10 11 12 13 14 15 16 17 18 19 20 21 22 23 24 25
26
27
28
29
30
31
32
33
34
35
36
37
38
39
40
41
42
43
44
45
46
47
48
49
50
51525354555657585960616263646566676869707172737475
76
77
78
79
80
81
82
83
84
85
86
87
88
89
90
91
92
93
94
95
96
97
98
99
100
8
7
6
54
3
2
1
8
7
6
54
3
2
1
8
7
6
54
3
2
1
8
7
6
54
3
2
1
1
2
3
4
5
6
7
8
9
10
11
12 13
14
15
16
17
18
19
20
21
22
23
24
1
2
3
45
6
7
8
1
2
3
45
6
7
8
FRP_FIFO
XFRP_FIFO
PSIG1
B2OUT7
R_SIG1
R_SIG3
R_SIG5
R_SIG7
R_SIG9
R_SIG11
R_SIG13
R_SIG15
R_SIG17
R_SIG19
R_SIG21
R_SIG23
R_VCOM
PSIG1
PST
DWN
VST
VCKR
ENBL
R_HCKX
R_HCK
HST
RGT
PSIG4
PSIG3
PSIG2 PSIG2
PSIG3
PSIG4
XRGT
HST
G_HCK
G_HCKX
ENBL
VCKR
VST
DWN
PST
PSIG1
G_VCOM
G_SIG23
G_SIG21
G_SIG19
G_SIG17
G_SIG15
G_SIG13
G_SIG11
G_SIG9
G_SIG7
G_SIG5
G_SIG3
G_SIG1 B_SIG1
B_SIG3
B_SIG5
B_SIG7
B_SIG9
B_SIG11
B_SIG13
B_SIG15
B_SIG17
B_SIG19
B_SIG21
B_SIG23
B_VCOM
PSIG1
PST
DWN
VST
VCKR
ENBL
B_HCKX
B_HCK
HST
RGT
PSIG4
PSIG3
PSIG2
PRG
XFRP
SID2
PRG
SID1
VCOM_R
R2OUT9
R2OUT8
R2OUT7
R2OUT3
R2OUT4
R2OUT5
R2OUT6
R2OUT2
R2OUT1
R2OUT0
SID1
PRG
SID2
VCOM_G
G2OUT0
G2OUT1
G2OUT2
G2OUT6
G2OUT5
G2OUT4
G2OUT3
G2OUT7
G2OUT8
G2OUT9
SID2
PRG
B2OUT9
B2OUT8
B2OUT7
B2OUT6
B2OUT5
B2OUT4
B2OUT3
B2OUT2
B2OUT1
B2OUT0
ZCLK501
PST
SH_MCLK
RDA3
RDA2
RDA1
RDA0
RDA6
RDA7
GDA7
GDA6
GDA5
GDA4
GDA1
GDA2
GDA3
GDA0
BDA4
BDA7
BDA6
BDA5
BDA1
BDA2
BDA3
BDA0
G_HCKX
VRST
R_HCK
R_HCKX
B_HCK
B_HCKX
DG_CLKIN
PCTL
D3
D2
D1
D0
D4
D5
D6
D7
PCLKDRV
D9
D8
HRST
G1OUT9
G1OUT8
G1OUT7
G1OUT6
G1OUT5
G1OUT4
G1OUT3
G1OUT2
G1OUT1
G1OUT0
B1OUT7
B1OUT6
B1OUT5
B1OUT4
B1OUT3
B1OUT2
B1OUT1
B1OUT0
B1OUT9
R1OUT0
R1OUT1
R1OUT2
R1OUT8
R1OUT9
TP401
TP402
DG_CLKOUT
B2OUT0
B2OUT1
B2OUT2
B2OUT4
B2OUT3
B2OUT5
B2OUT6
B2OUT7
B2OUT8
B2OUT9
B1OUT8
G2OUT1
G2OUT9
G2OUT8
G2OUT7
G2OUT6
G2OUT5
G2OUT4
G2OUT3
G2OUT2
G2OUT0
R2OUT0
R2OUT1
R2OUT2
R2OUT3
R2OUT4
R2OUT5
R2OUT6
R2OUT7
R2OUT8
R2OUT9
R1OUT3
R1OUT4
R1OUT5
R1OUT6
R1OUT7
VST
VCKR
G_HCK
RGT
XRGT
HST
DWN PCG
FRP
XFRP
SHST
BDB7
BDB6
BDB5
BDB4
BDB3
BDB2
BDB1
BDB0
GDB7
GDB6
GDB5
GDB4
GDB3
GDB2
GDB1
GDB0
RDA4
RDA5
RDB7
RDB6
RDB5
RDB4
RDB3
RDB2
RDB1
RDB0
RMCLK
RMCLK1
BMCLK
GMCLK
GMCLK1
BMCLK1
VCKL
ENBL
R_DCK2
G_DCK2
B_DCK2
ENBR
G_DCK2X
B_DCK2X
R_DCK2X
R_DCK1XR_DCK1
G_DCK1
B_DCK1
G_DCK1X
B_DCK1X
to B_PANEL
to G_PANEL
to R_PANEL
TP2517 TP2518
R1OUT8
R1OUT9
R1OUT7
R1OUT6
R1OUT5
R1OUT4
R1OUT3
R1OUT2
R1OUT1
R1OUT0
FRP
SHST
XFRP
R2OUT9
RMCLK1
R2OUT8
R2OUT5
R2OUT3
R2OUT2
R2OUT1
R2OUT0
R2OUT6
R2OUT7
R2OUT4
RSIG_OFST
RSIG_C
RMCLK
SHCLKR
RGT
TP2515
SID_BUF4
SID_BUF3
R_VCOM
R_SIG24
R_SIG23
R_SIG22
R_SIG21
R_SIG20
R_SIG19
R_SIG18
R_SIG17
R_SIG16
R_SIG15
R_SIG14
R_SIG13
R_SIG12
R_SIG11
R_SIG10
R_SIG9
R_SIG8
R_SIG7
R_SIG6
R_SIG5
R_SIG4
R_SIG3
R_SIG2
R_SIG1
TP2537 TP2538
SID1
B1OUT8
B1OUT9
B1OUT7
B1OUT6
B1OUT5
B1OUT4
B1OUT3
B1OUT2
B1OUT1
B1OUT0
FRP
SHST
XFRP
B2OUT9
BMCLK1
B2OUT8
B2OUT5
B2OUT3
B2OUT2
B2OUT1
B2OUT0
B2OUT6
B2OUT4
BSIG_OFST
BSIG_C
BMCLK
SHCLKB
VCOM_B
RGT
TP2535
B_VCOM
B_SIG24
B_SIG23
B_SIG22
B_SIG21
B_SIG20
B_SIG19
B_SIG18
B_SIG17
B_SIG16
B_SIG15
B_SIG14
B_SIG13
B_SIG12
B_SIG11
B_SIG10
B_SIG9
B_SIG8
B_SIG7
B_SIG6
B_SIG5
B_SIG4
B_SIG3
B_SIG2
B_SIG1
TP2527 TP2528
G1OUT8
G1OUT9
G1OUT7
G1OUT6
G1OUT5
G1OUT4
G1OUT3
G1OUT2
G1OUT1
G1OUT0
FRP
SHST
XFRP
G2OUT9
GMCLK1
G2OUT8
G2OUT5
G2OUT3
G2OUT2
G2OUT1
G2OUT0
G2OUT6
G2OUT7
G2OUT4
GSIG_OFST
GSIG_C
GMCLK
SHCLKG
XRGT
TP2525
SID_BUF1
SID_BUF2
G_VCOM
G_SIG24
G_SIG23
G_SIG22
G_SIG21
G_SIG20
G_SIG19
G_SIG18
G_SIG17
G_SIG16
G_SIG15
G_SIG14
G_SIG13
G_SIG12
G_SIG11
G_SIG10
G_SIG9
G_SIG8
G_SIG7
G_SIG6
G_SIG5
G_SIG4
G_SIG3
G_SIG2
G_SIG1
DWN
HST
RGT
B_HCKX
B_HCK
B_DCK1
B_DCK1X
B_DCK2X
B_DCK2
ENBR
VCKR
PCG
PSIG2
PSIG3
PSIG4
PST
VST
VCKL
ENBL
B_SIG24
B_SIG23
B_SIG22
B_SIG20
B_SIG19
B_SIG18
B_SIG17
B_SIG16
B_SIG15
B_SIG14
B_SIG13
B_SIG12
B_SIG21
B_SIG11
B_SIG10
B_SIG9
B_SIG8
B_SIG7
B_SIG6
B_SIG5
B_SIG4
B_SIG3
B_SIG2
B_SIG1
B_VCOM
DWN
HST
XRGT
G_HCKX
G_HCK
G_DCK1
G_DCK1X
G_DCK2X
G_DCK2
ENBR
VCKR
PCG
PSIG1
PSIG2
PSIG3
PSIG4
PST
VST
VCKL
ENBL
G_SIG24
G_SIG23
G_SIG22
G_SIG20
G_SIG19
G_SIG18
G_SIG17
G_SIG16
G_SIG15
G_SIG14
G_SIG13
G_SIG12
G_SIG21
G_SIG11
G_SIG10
G_SIG9
G_SIG8
G_SIG7
G_SIG6
G_SIG5
G_SIG4
G_SIG3
G_SIG2
G_SIG1
G_VCOM
DWN
HST
RGT
R_HCKX
R_HCK
R_DCK1
R_DCK1X
R_DCK2X
R_DCK2
ENBR
VCKR
PCG
PSIG1
PSIG2
PSIG3
PSIG4
PST
VST
P_FAIL
VCKL
ENBL
R_SIG24
R_SIG23
R_SIG22
R_SIG20
R_SIG19
R_SIG18
R_SIG17
R_SIG16
R_SIG15
R_SIG14
R_SIG13
R_SIG12
R_SIG21
R_SIG11
R_SIG10
R_SIG9
R_SIG8
R_SIG7
R_SIG6
R_SIG5
R_SIG4
R_SIG3
R_SIG2
R_SIG1
R_VCOM
SID_BUF4
SID_BUF3
SID_BUF2
SID_BUF1
TP2581
PSIG2
PSIG1
TP2591
PSIG4
PSIG3
BSIG_OFST
GSIG_OFST
RSIG_OFST
IICSCL
IICSDA
VCOM_B
VCOM_G
VCOM_R
BSIG_C
GSIG_C
RSIG_C
SID1
SID2 IICSCL
IICSDA
TP2536
TP2536
TP2526
TP2526
TP2516
TP2516
TP2571
TP2571
TP2561
TP2561

231 4 5 6 7 8 9 10 11 12
231 4 5 6 7 8 9 10 11 12
B
A
C
D
E
F
G
H
B
A
C
D
E
F
G
H
GND
VCC
GND
VCC
GND
VCC
GND
VCC
GND
VCC
+
+
-
-
CHIP
AH (7T200220)
AJ (7T200221)
2SA1037AK
R,S
2SA1179
M6,M7
2SC2812
L6,L7
R,S
2SC2412K
R,S
2SA1037K
Atmospheric Pressure
Sensor
15
51 1
Not Used
GND
THERMO
13
TO:K58ATO:NET
31
+-
IN I-IN
OUT V+
V-
N/C
N/C
N/C
N/CVout
GND
VS
N/C
51
(SMPXA4115AJ)
(SENSOR)
VSS
VDD
CS2
VCCB
NC
OE
B1
B2
B3
B4
B5
B6
B7
B8
GND
GND
GND
A8
A7
A6
A5
A4
A3
A2
A1
DIR
VCCA
VCCA
DIR
A1
A2
A3
A4
A5
A6
A7
A8
GND
GND GND
B8
B7
B6
B5
B4
B3
B2
B1
OE
NC
VCCB
SSTATUS
SCONF_DONE
IICSCL
CS1
SC1
SD1
VSS
SC0SD0
VDD
SDA
SCL
AUDIO_MUTE
SP_OFF
AUDIO_L
AUDIO_R
GND
RIGHT DET.
LEFT DET.
IICSCL
IICSDA
CENTER DET.
GND
LAMP_REPLACE
WARNING
READY
POWER
S5V
121
10
20
30
TO:PFC_1TO:BALLAST1 & LAMP1 TO:BALLAST2 & LAMP2
33
1
S5V
BLAST_SW1
GND
GND
GND
GND
RL12V
GND
GND
BLAST_SW2
KEY2
GND
POWER
WARNING
GND
RL12V
GND
LAMP1
LAMP1_ERR
KEY1
KEY3
READY
LAMP REPLACE
IICSDA
GND
LAMP2
S5V
LAMP2_ERR
R/C
IICSCL
AUDIO_OUTR
AUDIO_OUTL
R_C
CTS
RTS
RX_DSUB9
TX_DSUB9
USB-
USB+
RESET_SW
GND
GND
S5V
TO:NET LAMP K96A
(74ACT138FT-EL)
(IC9801 11PIN)
LENS_BOT.
LENS_TOP
GND
AUDIO_L
GND
GND
16V
16V
AUDIO_GND
AUDIO_GND
GND
MOTOR_EN
LENS_UP
LENS_DOWN
LENS_L
LENS_R
FOCUS+
FOCUS-
ZOOM+
ZOOM-
P_FAIL
AUDIO_MUTE
AUDIO_R
S5V
S5V
AUDIO_GND
AUDIO_GND
16V
16V
16V
16V
R/C
GND
AUDIO_GND
AUDIO_GND
LENS_VC
39 40
21
USB CONTROLLER
I/O EXPANDER
1
2
29
30
Audio control
TRE2
R OUT
A-GND
DVDD
RESET
TRE1
L OUT
D-GND
SDA
SCL
OUT2
SIM
S1
BAS
OUT1
SIM
OUT1
SIM
L IN
REF
S2
BAS
OUT2
SIM
R IN
AVDD
131
TO:CGMOTHER K90K
TO:USB&RS232C K38FTO:SUBPOWER K66D
TO:MOTOR-DRVE&AUDIO-AMP K16A
SDA5
SCL5
GND
GND
AUDIO_L
AUDIO_R
GND
GND
S9V
S9V
9V
9V
GND
GND
5V
5V
GND
GND
-5V
-5V
GND
GND
40 39
21
SDA2
SCL2
SDA3
SCL3
SDA4
SCL4
GND
IICSCL
GND
IICSDA
S6V
S6V
S6V
SLOT_SEL1
SLOT_SEL2
RS232C_RX
RS232C_TX
R/C
2
31
32
AUDIO-GND
AUDIO-GND
16V(AUDIO)
16V(AUDIO)
GND
GND
3.3V
3.3V
3.3V
GND
GND
-5V
RL12
3.3V
17.2V
17.2V
IICSCL
IICSDA
GND
S9V
5V
5V
5V
GND
POWER_SW
P_FAIL
S6V
S6V
9V
9V
9V
GND
2
1
RL12
S5V
IICSDA
RL12
GND
14
(SN74LVC374APW)
OSD_RST
_RESET
_BUS
SGRAM
Y6
Y5
Y4
Y3
Y2
Y1
VCC
Y0
GND
Y7
CS1
CS3
CS2
A2
A1
A0
PW_LOAD
PW_IN0
AREF
KEY3
(MBM29LV160BE-90)
PW_IN1
PLLVSS
PLLVCC
FLASH_MODE
PW_SEL
RTS
PW_OUT0
ADDRESS21
SCL1
SDA1
RAS
CASL
DESERVE
AFT_V(PANEL_V)
(V_IN)
BF_V
SYS_SW
WDT
WRL
SCL2
SDA2
PLLCAP
M_CLK
PW_RESET
ADDRESS20
VCC
A15
S2
W
A13
A8
A9
A11
OE
A10
S1
DQ8
DQ7
DQ6
DQ5
DQ4GND
DQ3
DQ2
DQ1
A0
A1
A2
A3
A4
A5
A6
A7
A12
A14
A16
NC
FILTER1
SEL_CONT
VCC
LENS_UP
FOCUS+
LENS_L
LENS_R
LENS_DOWN
FOCUS-
ZOOM+
ZOOM-
GND
LENS_RE
LENS_BOT.
LENS_VC
LENS_TOP
LENS_HC
LENS_LE
SEL_CT1
RESET
GND
PORT_SEL2
D1
D0
PORT_SEL0
PORT_SEL1
D2
D3
D4
D5
SLOT_SEL2
SLOT_SEL1
D7
D6
AUDIO_MUTE
LAMP1
LAMP2
WR
CS
RD
VCC
OUT0
OUT1
OUT5
OUT4
OUT3
OUT2
OUT6
CAL_END
SEL_CT2
BGA_RST
SP_OFF
GND
WARNING
LAMP_REP
READY
LAMP4_ERR
LAMP3_ERR
LAMP2_ERR
LAMP1_ERR
LAMP3
LAMP4
DREQ
AD7
AD6
AD5
AD4
GND
VCC5
AD3
AD2
AD1
AD0
ALE
ADSEL
A7
A6
A5
A4
A3
A2
A1
A0
DACK
D8
D9
D10
D11
VCC5
GND
D12
D13
D14
D15
INTR
RESET
WR
RD
CS
XOUT
XIN
TEST2
TEST1
VCC3
D-
D+
FAN_ON/OFF
CPU_I/NI_ID
GND
USB_INTR
VCC
SH_TX
SH_RX
GND
VCC
GND
GND
VCC
GND
VCC
GND
GND
VCC
GND
PW_OUT1
GND
GND
VCC
GND
VCC
GND
SDATA_IN
POWER_FAIL
OPT1
EXP_RESET
R/C
SCLK
SDATA_OUT
SCL5
SDA5
PW_CLK
RS232C_TX
RS232C_RX
DESERVE
KEY2
KEY1
SCL4
SDA4
SCL3
SDA3
IICSDA6
IICSCL6
PCTL
RESET
MD0
MD1
NONMASK
MD2
EXTAL
MD3
XTAL
D0
D1
D2
FWP
D3
D4
D5
D6
D7
D8
D9
D10
D11
D12
D13
D14
D15
VCC
GND
PW_INTR
GND
CS3(USB&EXP)
CS0(SRAM)
WRH
CTS
READ
GND
VCC
ADDRESS19
ADDRESS18
ADDRESS17
ADDRESS16
ADDRESS15
ADDRESS14
ADDRESS13
ADDRESS12
ADDRESS11
ADDRESS10
ADDRESS9
ADDRESS8
ADDRESS7
ADDRESS6
ADDRESS5
ADDRESS4
ADDRESS3
ADDRESS2(I/O EXPAND)
ADDRESS1(I/O EXPAND)
ADDRESS0(I/O EXPAND)
WRHL
RS232C_SW
PWR_SW
FAN_CS1
USB_RST
VDD
TEST
SCL
SDA
VSS
A2
A1
A0
A16
BYTE
VSS
D15
D7
D14
D6
D13
D5
D12
D4
VCC
D11
D3
D10
D2
D9
D1
D8
D0
OE
VSS
CE
A0A1
A2
A3
A4
A5
A6
A7
A17
A18
RY/BY
NC
RESET
NC
WE
NC
A19
A8
A9
A10
A11
A12
A13
A14
A15
SCHEMATIC DIAGRAM
S10
ASSY MAIN 6 / 6
OUTPUT EXPANDER
9V
5VB
RL12A
S5V
S5V
S5V
S6V
S5V
S5V
3.3V
PCLKDRV
S5V
S3.3V
S5V
S3.3V
S5V
S5V
5V
S3.3V
S3.3V
S3.3V
S3.3V
S3.3V
S3.3V
S3.3V
S3.3V
S5V
S5V
S5VRL12V
S5V
S5V
S5V
S6V
S9V
RL12V
S5V
9V
9V
S5V
16V
RL12V
S9V
5VB
-5V
-5V
15.5V
S3.3V
5V
16V
9V
S5V
S5V
S3.3V
S5V
S6V
S5V
S3.3V
S5V
S5V
S5V
S5V
S5V
RL12A
CPU_I/O_USB
0SDMY6A----10
OE
O0
D0
D1
O1
O2
D2
D3
O3
GND CP
O4
D4
D5
O5
O6
D6
D7
O7
VCC
R5822
R5821
C5837
C4891
IC4891
R5832
R881
R882
R883
Q888
Q887
D5833 D5832
D5831
R1881
R884
C5867
C5866
C5865C5868
R4888
D5631
R1807
K8P
R5864
R5860
D5867
R5867
K8W K8U K8V
K8X
R868 R869
IC887
R879 C885
R880
R870
C884
C887
IC886
R5838
C5864
R5839
R5837
IC5631
R4887
C888
R4847
R4848
K8Q
R4898
R4896
R1845
R1842
R1835
R1832
R876
R877
R878
C874
C5836 C5835
R1844
R1841
R1834
R1846
R1843
R1836
R1833
R1831
Q1834
Q1833
Q1832
Q1831
D5863D5862
R5866R5863
R4855
IC4855
R893
R850
R840
R897R896R816R812
R805
R804
R803
R800
R5634
R5633
R5632 R5631
Q5630
IC5630
R1824
R1826
C894
R817
R815
C1823
R4882
R1829
R1820
IC1824
IC1823
C873
C876
C875
IC873
C877 C878 C879
IC876IC875
IC874
R891
IC872
R894R814
R886
C886
R4879
R4859
R4846
R4845
R4844
IC4851
C4851
R4857
R4874
R4858
R4875
R4876
R4877
R4878
C4855
C4871
IC4871
IC4881
C4881
C893
C4831
IC4831
IC4821
C4821
C4811
IC4811
R892
R813 R888
R5869
R1840
R1810 R1899R1894R1893R1892
R1891
R1890
R1880
R1870
C1810
IC1812
C1895
C1893C1894
R5865
R1898
R5877
Q5876
D5876
R5876
D5814
R5811
K8N
R5874
C5801
R5802
R1802
R1801
R5898
R5899
R5897
R5895
R5896
R5894
R890 R895
R1860
D5868
R5868
R5873
R5872
K8SK8R
R5870
D5866
K8B
R1889
R1888
C9806
R9813 R9812
Q9801
R1879
R1878
R1877
R1876
R1869
R1868
R1867
R1866
R1865
R1864
R1863
R1862
R1861
C1881
R1884
R1885
R1883
Q1881
IC1881
R5818
R5816
R5815
R5814
R5817
Q5811
R5813
R5812
D5815 D5816 D5817 D5818
D5801
R5801
C816
R4899
R821
R5886
R4886
R4885
C1822
R810
IC893
R1806
R1805
C1850
R867
R866
K8E
R4893
RB9801
RB9802
D801
R1825
R5843
R5842
R5871
D5861
R5862
R5861
R1823
C1891
C1892
C1890
IC1871
R1872
R1871
R1873
R1874
C1871
C1873
R1853
R1852
C1872
IC1851
R1858
C1861
C1863
C1865
C1862
C1864
R1856
R1857
C1858
C1857
R1854
C1859
R1850
C1853
C1856
C1854
C1852
R1859
C1867
C1851
C1866
R1851 R1855
D1851
D1852
K8F
R5853
R5854
R5855
RB5852
RB5851
R5851 Q5851
C5851
C5852R5856
R5858
R5857
C5853
R5859
R5834
C5875
C5876
C5862
C5863
R4894
R4891
R4892
R4895
R4897
C1821
R4881
R4883
R4884
RB4881
K8A RB4885
RB4883
RB4882
K8D
IC1822
D5881
R857
R858
R5882
R5883
R5884
R5885
R1822
R1821
IC1821
C1803
C1802
C1804
C1801
R806
C4861
C4862
D4873
D4872 D4871
D5871
D4874
D5812
D5813
D5811
R9802
R9801
R855
R856
R9806
R9805
R9804
C9811
C9809
L9801
C9805
C9804 R9803
X9801
R9807
C9801
C9802
C9807
C9812
IC9801
R853
R4861
R4871
R4873
R4872
R5852
R4863
R4868
Q4862
R4869
R4856
R4865
Q4861
R4867
IC4861
C5813
C5812
C5811
R5836
R5835
RB5811
C805
R823R824
R859
R861
R834
R833
C814
C806 C807
R809
R1813 R1814
R1816
R1815
R818
R819
R822
IC801
CPU
R820
R854
TE801
X801
C872
C871
C801
C802
C812
C813
C815
R848
IC1811
C1811
C811
R831
C804
C803
IC871
C808
R829
R825
R827
C892 TP801 TE802
R849
R851
R871
R826
R828
R872 R873
R874
R875
R852 IC802
R844
R4862
IC892
R845R846
R802
R807
R865
R864
R863
R862
R1811 R1812
R835
RB804 RB805
RB806
RB807
C809
R5831
R9809
R9811
R832
R843
R842
R841
R839R836
R837
R838
IC1801
R5881
R801
MEMORY
EEP ROM
R847
See
Parts List
R847
See
Parts List
X
X
100WV
25EM
100WV
25EM
BA09FPP
1/8GZ000
X
GZ0C
1/16
X
X
X
D1FM3G D1FM3G
D1FM3G
100KC
1/16GJ
X
GQFZ
0.1
25KZ
100WV
25EM
100WV
25EM
100WV
25EM
1/8GZ000
1SS355
X
J10QF030G
470C
1/16GJ
GJ10KC
1/16
6.2YG
02DZ
X
J10EZ050G
J10QF030G J10QF040G
J10EZ050G
GZ0C
1/16 GJ330KC
1/16
AD8057ARTK
GJ1KC
1/16 X
GZ0C
1/16
GZ0C
1/16
X
MAFY
;10KZ1U
GQFZ
10KZ1U
MPXA4115AJ
1.5KC
1/16GJ
GQFZ
0.1
25KZ
GJ2KC
1/16
8.2KC
1/16GJ
PQ20WZ11P
000
1/8GZ
GQBY
KK470
3.3KC
1/16GJ
X
J10QF050G
GZ0C
1/16
GZ0C
1/16
X
X
X
X
X
4.7KC
1/16GJ
GJ100C
1/16
0.1GQFZ
25KZ
100WV
25EM 1BB
16KK
1KC
1/16GJ
1KC
1/16GJ
X
10KC
1/16GJ
10KC
1/16GJ
X
X
X
AH
AH
X
X
6.2YG
02DZ
6.2YG
02DZ
10KC
1/16GJ
10KC
1/16GJ
10KC
1/16GJ
QXXAVB582P
GJ10KC
1/16
GJ10KC
1/16
GJ10KC
1/16
XGJ10KC
1/16
GJ10KC
1/16
GJ10KC
1/16
GZ0C
1/16
10KC
1/16GJ
10KC
1/16GJ
GJ10KC
1/16
3.9KC
1/16GJ
390C
1/16GJ
4.7KC
1/16GJ
4.7K
1/10GJ
2SK2376P
TP
UPC1093
1/16GJ3.3KC
1/16GJ1.8KC
330D
6.3EM
GZ0C
1/16
GZ0C
1/16
GQFZ
0.1
25KZ
GZ0C
1/16
GJ10KC
1/16
GJ10KC
1/16
TC7S32FUP
TC7S32FUP
0.1GQFZ
25KZ
0.1GQFZ
25KZ
0.1GQFZ
25KZ
0.1GQFZ
25KZ
0.1GQFZ
25KZ 0.1GQFZ
25KZ
QXXAVB578P
QXXAVB264P:
QXXAVB213P:
QXXAVB578P
QXXAVB264P:
QXXAVB213P:
QXXAVB578P
QXXAVB264P:
QXXAVB213P:
QXXAVB649P
1/16GJ10KC
QXXAVB649P
XX
1/16GZ0C
GQFZ
0.1
25KZ
GZ0C
1/16
GZ0C
1/16
1/16GZ0C
GJ1KC
1/16
GJ1KC
1/16
:QXXAVB579P
TC7SH04FUP
GQFZ
0.1
25KZ
GZ0C
1/16
GZ0C
1/16
GZ0C
1/16
GZ0C
1/16
GZ0C
1/16
GZ0C
1/16
GZ0C
1/16
GQFZ
0.1
25KZ
GQFZ
0.1
25KZ
:QXXAVB318P
QXXAVB317P
:QXXAVB318P
QXXAVB317P
0.1GQFZ
25KZ
0.1GQFZ
25KZ
0.1GQFZ
25KZ
:QXXAVB318P
QXXAVB317P
:QXXAVB318P
QXXAVB317P
0.1GQFZ
25KZ
0.1GQFZ
25KZ
:QXXAVB318P
QXXAVB317P
X
XX
GJ10KC
1/16
X
X XXXX
X
X
X
X
X
Not Used
0.1GQFZ
25KZ
GQFZ
0.1
25KZ
0.1GQFZ
25KZ
470C
1/16GJ
10KC
1/16GJ
X
X
X
X
X
X
Not Used
X
XGZ0C
1/16
GJ3.3KC
1/16
GJ1.8KC
1/16
GJ10KC
1/16
GJ10KC
1/16
GJ10KC
1/16
GJ10KC
1/16
GJ10KC
1/16
GJ10KC
1/16
GJ10KC
1/16
10KC
GJ
1/16
10KC
1/16GJ
6.2YG
02DZ
X
1/16GZ0C
1/16GZ0C
J10QF030GJ10QF031G
GZ0C
1/16
X
J10QG301G
GJ10C
1/16
GJ3.3KC
1/16
0.1GQBY
16KK
100KC
1/16GJ X
AJ
X
1/16GZ0C
1/16GZ0C
1/16GZ0C
1/16GJ10KC
GJ10KC
1/16
GJ10KC
1/16
GJ10KC
1/16
GJ10KC
1/16
GJ10KC
1/16
GJ10KC
1/16
GJ10KC
1/16
GJ10KC
1/16
GQFZ
0.1
25KZ
GJ10KC
1/16
GJ10KC
1/16
GJ100C
1/16
AH
QXXAVB578P
QXXAVB264P:
QXXAVB213P:
X
X
X
X
X
X
X
X
XX
XX
6.2YG
02DZ
1/8GZ000
0.1GQFZ
25KZ
1/16GZ0C
4.7KC
1/16GJ
1/16GZ0C
1/16GZ0C
1/16GZ0C
GQFZ
25KZ0.1
GZ0C
1/16
:QXXAVB579P
TC7SH04FUP
X
X
220D
16EM
GJ3.3KC
1/16
GJ1.8KC
1/16
J10QG401G
1/16GZ0C
1044G
R1EA
1044G:
R1A4
1044G
R1EA
1044G:
R1A4
03CP
SB07-
GJ1.8KC
1/16
3R8G
S30CA
FJ0.39VRH
000
1/8GZ
X
1/16GZ0C
1/16GZ0C
GJ1.8KC
1/16
X
X
X
EL2244CSP
1KC
1/16GJ
6.8KC
1/16GJ
1KC
1/16GJ
6.8KC
1/16GJ
CGQY
CD10
CGQY
CD10
1/16GJ100C
1/16GJ100C
GQBY
0.47U
10KK
M62420FPP
GJ4.7KC
1/16
GQBY
0.033
16KK
GQBY
0.022
25KK GQFZ
0.1
25KZ
GQBY
10KK0.47U
220D
16EM
GJ1.8KC
1/16
GJ1.5KC
1/16
47D
16EM
GQFZ
KZ0.01
GJ100KC
1/16
GQFZ
0.1
25KZ
GJ1.8KC
1/16
GQBY
0.022
25KK
GQBY
0.47U
10KK
GQBY
0.033
16KK
220D
16EM
GJ4.7KC
1/16
4.7DB
16PM
4.7DB
16PM
220D
16EM
GJ390C
1/16
GJ390C
1/16
5.1YG
02DZ
SB07-03CP
130G
J10QF
1/16GJ100C
1/16GJ100C
1/16GJ100C
1004G
R1EA
1004G:
R1A4
1004G
R1EA
1004G:
R1A4
GJ2.7KC
1/16 AH
X
X1/16GJ100C
1/16GJ100C
1/16GJ100C
GQFZ
0.1
25KZ
GZ000
1/8
GZ000
1/8
GQFZ
0.1
25KZ
GQFZ
0.1
25KZ
X
X
X
1/16GZ0C
1/16GZ0C
1/8GZ000
GZ000
1/8
GQFZ
0.1
25KZ
000
1/8GZ
GZ000
1/8
000
1/8GZ
R1EA1004G
R1A41004G:
J10QG401G R1EA1014G
R1A41014G:
R1EA1014G
R1A41014G:
R1EA1004G
R1A41004G:
J10DS320G
QXXAVB660P
6.2YG
02DZ
GJ4.7KC
1/16
GJ4.7KC
1/16
1/16GZ0C
1/16GZ0C
1/16GZ0C
1/16GZ0C
GJ1KC
1/16
GZ0C
1/16
QXXAVB637P
GQFZ
0.1
25KZ
25KZ0.1GQFZ
330D
6.3EM
GQFZ
0.1
25KZ
GZ0C
1/16
0.1GQFZ
25KZ
330D
6.3EM
6.2YG
02DZ
6.2YG
02DZ 6.2YG
02DZ
6.2YG
02DZ
6.2YG
02DZ
6.2YG
02DZ
6.2YG
02DZ
6.2YG
02DZ
X
1.5KC
1/16GJ
22KC
1/16GJ
22KC
1/16GJ
1/16GJ100C
1/16GJ100C
1/16GJ100C
330D
6.3EM
GQFZ
25KZ0.1
2R2JG
L2A5
CC5CGQY
GQBZ
KK1000
1MC
1/16GJ
3960G
V10B
GJ100C
1/16
470D
4EM
GQFZ
0.1
25KZ
0.1GQFZ
25KZ
GQFZ
25KZ0.1
ML60851CTBM
GJ22KC
1/16
10KC
1/16GJ
120C
1/16GJ
1KC
1/16GJ
100C
1/16GJ
X
X
470C
1/16GJ
AJ
1.8KC
1/16GJ
X
4.7KC
1/16GJ
AH
5.6KC
1/16GJ
BA05FP-E2P
GQFZ
25KZ0.1
GQFZ
25KZ0.1
GQFZ
25KZ0.1
3R8G
S30CA
1/8GZ000
1034G
R1EA
1034G:
R1A4
X
1/16GJ4.7KC
GJ330C
1/16
10KC
1/16GJ
100C
1/16GJ
4.7KC
1/16GJ
1/16GJ100C
330D
6.3EM
47D
6.3EM
GQFZ
25KZ0.1
100C
1/16GJ
4.7KC
1/16GJ 4.7KC
1/16GJ
100C
1/16GJ
100C
1/16GJ
10KC
1/16GJ
X
GZ0C
1/16
GZ0C
1/16
GJ22KC
1/16
00102
J30A
3920G
V10B
GQFZ
0.1
25KZ
470D
4EM
25KZ0.1GQFZ
0.1GQFZ
25KZ
GQFZ
25KZ0.1
GQFZ
0.1
25KZ
GQFZ
25KZ0.1
1/16GJ10KC
24LC16BT/SNP
GQFZ
0.1
25KZ
MAFY
:10KZ1U
GQFZ
10KZ1U
GJ470C
1/16
CJ33CGQY
CJ33CGQY
CGQY
470
CJ
120C
1/16GJ
GJ22KC
1/16
22KC
1/16GJ
GQFZ
0.1
25KZ 00102
J30A 00102
J30A
100C
1/16GJ
10KC
GJ
1/16
GZ0C
1/16
X
X
X10KC
1/16GJ
X
GJ10KC
1/16
10KC
GJ
1/16 MN1382-Q-TW
1KC
GJ
1/16
X
QXXAVB661P
1KC
GJ
1/16
1KC
GJ
1/16
X
X
100C
1/16GJ
100C
1/16GJ
4.7KC
1/16GJ
4.7KC
1/16GJ
100C
1/16GJ
100C
1/16GJ
1/16GJ100C
3324G
R1EA
3324G:
R1A4
3324G
R1EA
3324G:
R1A4
3324G
R1EA
3324G:
R1A4
3324G
R1EA
3324G:
R1A4
10D
16EM
GZ000
1/8
1/16GZ0C
X
100KC
GJ
1/16
1/16GJ4.7KC
1/16GJ4.7KC
1/16GJ4.7KC
1/16GJ4.7KC1/16GJ100C
1/16GJ100C
1/16GJ100C
M66500FPM
000
GZ
1/8
X
1
2
3
1
2
34
5
8
7
6
54
3
2
1
54321
5
43
2
1
5
43
2
1
1
2
34
5
20
19
18
17
16
15
14
13
12
1110
9
8
7
6
5
4
3
2
11
2
3
4
5
6
7
8
9
10 11
12
13
14
15
16
17
18
19
2020
19
18
17
16
15
14
13
12
1110
9
8
7
6
5
4
3
2
1
242322212019181716151413
12 11 10 9 8 7 6 5 4 3 2 1123456789101112
13 14 15 16 17 18 19 20 21 22 23 24
5
43
2
1
1
2
3
4
5
6
7
8
9
10 11
12
13
14
15
16
17
18
19
20
20
19
18
17
16
15
14
13
12
1110
9
8
7
6
5
4
3
2
1
1
2
3
4
5
6
7
8
9
10 11
12
13
14
15
16
17
18
19
20
20
19
18
17
16
15
14
13
12
1110
9
8
7
6
5
4
3
2
1
1
2
3
4
5
6
7
8
9
10 11
12
13
14
15
16
17
18
19
20
8
7
6
54
3
2
1
1
2
3
4
5
6
7
8
9
10 11
12
13
14
15
16
17
18
19
20
5
43
2
1
1234
5678
20
19
18
17
16
15
14
13
12
1110
9
8
7
6
5
4
3
2
1
1
2
3
4
5
6
7
8
9
10 11
12
13
14
15
16
17
18
19
20
16
15
14
13
12
11
10
98
7
6
5
4
3
2
1
44 43 42 41 40 39 38 37 36 35 34
33
32
31
30
29
28
27
26
25
24
23
2221201918171615141312
11
10
9
8
7
6
5
4
3
2
1
3
2
1
144 143 142 141 140 139 138 137 136 135 134 133 132 131 130 129 128 127 126 125 124 123 122 121 120 119 118 117 116 115 114 113 112 111 110 109
108
107
106
105
104
103
102
101
100
99
98
97
96
95
94
93
92
91
90
89
88
87
86
85
84
83
82
81
80
79
78
77
76
75
74
73
727170696867666564636261605958575655545352515049484746454443424140393837
36
35
34
33
32
31
30
29
28
27
26
25
24
23
22
21
20
19
18
17
16
15
14
13
12
11
10
9
8
7
6
5
4
3
2
1
8
7
6
54
3
2
1
48
47
46
45
44
43
42
41
40
39
38
37
36
35
34
33
32
31
30
29
28
27
26
2524
23
22
21
20
19
18
17
16
15
14
13
12
11
10
9
8
7
6
5
4
3
2
1
321
32 31 30 29 28 27 26 25 24 23 22 21 20 19 18 17
16151413121110987654321
1 2 3 4 5 6 7 8 9 10 11 12 13 14 15 16 17 18 19
20
21
22
23
24
25
26
27
28
29
30
31
32
33343536373839404142434445464748495051
52
53
54
55
56
57
58
59
60
61
62
63
64
IICSDA6
IICSCL6
P_FAIL
DONE_SEL_FIFO
50/60_SW
CG_SW
COMP_SW
THERMO
BLAST_SW3
LAMP3_ERR
THERMO
PW_SW
IICSDA
IICSCL
BLAST_SW4
BLAST_SW3
BLAST_SW1
BLAST_SW2
BLAST_BUT4
BLAST_BUT3
BLAST_BUT1
BLAST_BUT2
(SN74AHC1G08HDCKR)
MEMORY (SRAM)
(3.3V 2M FLASH)
DE_CPU
PCTL_CPU
PCLKDRV_CPU
PCTL
SCLK
SDATA
PCLKDRV_CPU
SDATA_CPU
SCLK_CPU
PCTL_CPU
WRLCPU
CS2
BLAST_BUT1
BLAST_BUT2
SW2
CS_FIFO_CPU
CS_SRAM
CS2
CS_SRAM
A2CPU
A13CPU
A12CPU
A11CPU
A10CPU
A3CPU
A4CPU
A5CPU
A1CPU
CS0
READ_CPU
A19CPU
WRLCPU
A20CPU
A9CPU
A18CPU
A8CPU
A7CPU
A6CPU
A14CPU
A15CPU
A16CPU
A17CPU
CS0
READ_CPU
READ_CPU
WRLCPU
A16CPU
A14CPU
A12CPU
A7CPU
A6CPU
A5CPU
A4CPU
A3CPU
A2CPU
A1CPU
A0CPU
A15CPU
A13CPU
A8CPU
A9CPU
A11CPU
A10CPU
SCONF_DONE
SSTATUS
SW3
SW1
CS_1/2_CPU CS_1/2
(SN74AHC1G04HDCKR)
TX
RS232C_TX
PW_IN0
PW_IN1
P_S_0_PW
P_S_1_PW
(74LCX244)
(74LCX244)
RXD_PW
SH_TXTXD_PW
RX
PW_SEL
PW_INTR
PW_RESET
PW_OUT1
PW_OUT0
S_INTR_PW
S_RESET_PW
S_P_1_PW
S_P_0_PW
SH_RX
(74LCX244)
(74LCX244)
(74LCX244)
D2CPU
D1CPU
WRL_FIFO
CS_FIFO
D9
D8
WRLCPU
CS_FIFO_CPU
D9CPU
D8CPU
SYSSW_CPU
SYSSW_CPU
D0CPU
D1CPU
D2CPU
D3CPU
D5CPU
D4CPU
D6CPU
D7CPU
D0D4
D1
D2
D3
D5
D6
D7
A6_I/P
A5_I/P
A3_I/P
A2_I/P
A1_I/P
A4_I/P A0_I/P
A7CPU
A6CPU
A4CPU
A5CPU
A3CPU
A2CPU
A1CPU
A0CPU
SYSSW_CPU
IICSCL
M_CLK
RTS(IC1881-16)
(IC1881-11)
PW_IN0
PW_IN1
PW_OUT0
PW_OUT1
PW_INTR
PW_SEL
CTS
BLAST_SW4
BLAST_SW1
BLAST_SW2
IICSCL
IICSDA
BLAST_BUT3
LENS_VC
LENS_BOT.
LENS_TOP
R_C
PWR_LED
PWR_LED PWR_LED
LAMP_REP
WARNING
READY
LAMP4_ERR
P_FAIL
P_FAIL
BLAST_BUT4
INIT_FIFO
USB_BRST
USB_BRST
(74HCT244)
TX_SLOT
CTS_SLOT CTS_DSUB9
CTS
TX
TX_DSUB9
RTS
RX
RS232C_SW
RTS_DSUB9
RX_DSUB9
RTS_SLOT
RX_SLOT
RS232C_SW
IICSDA
RESET_SW
RESET_SW
CTS_SLOT
RTS_SLOT
USB_RST
CS_1/2_CPU
CS0
SYSSW_CPU
PROGRAM_FIFO
LAMP4
LAMP3
KEY1
KEY2
KEY3
KEY3
KEY2
KEY1
R_C
LENS_LE
LENS_HC
LENS_RE
AUDIO_INR
AUDIO_INL
AUDIO_INR
IICSCL
IICSDA
AUDIO_OUTL
AUDIO_OUTR
USB-
USB+
SDATA_CPU
SCLK_CPU
AUDIO_GND
AUDIO_OUTL
AUDIO_OUTR
SP_OFF
LENS_L
LENS_R
LENS_DOWN
LENS_UP
FOCUS+
FOCUS-
ZOOM+
ZOOM-
AUDIO_MUTE
P_FAIL
AUDIO_OUTR
AUDIO_OUTL
LAMP1_ERR
LAMP2_ERR
LAMP2
LAMP1
P_FAIL
PWR_SW
AUDIO_INL
SDA2
SCL2
SDA3
SCL3
IICSDA
IICSCL
SCL5
SDA5
SCL4
SDA4
SLOT_SEL2
SLOT_SEL1
RX_SLOT
TX_SLOT
R_C
AUDIO_GND
IP_RESET
SCONFIG
EXP_RST
D7CPU
D6CPU
D5CPU
D4CPU
D3CPU
D2CPU
D1CPU
D0CPU
CTS_DSUB9
RTS_DSUB9
RX_DSUB9
TX_DSUB9
LAMP2
LAMP1
AUDIO_MUTE
SLOT_SEL2
SLOT_SEL1
A0CPU
CS_EXP
CS_IP
CS_USB
CS3
CS3
A21CPU
A20CPU
A19CPU
RX
RS232C_TX
A21CPU
A20CPU
A19CPU
A18CPU
A17CPU
A16CPU
A15CPU
A14CPU
A13CPU
A11CPU
(HD64F7045F28-B841)
(M5M51008CFP-70HI)
A1CPU
A12CPU
USB-
USB+
READ_CPU
USBINT
PW_RESET
EXP_RST
USBINT
CS_USB
READ_CPU
WRLCPU
USB_RST
A5CPU
A6CPU
A7CPU
A4CPU
A3CPU
A2CPU
A1CPU
D7CPU
D6CPU
D5CPU
D4CPU
D3CPU
D2CPU
D1CPU
D0CPU
R_C
R_C
D0CPU
D1CPU
D2CPU
D3CPU
D4CPU
D5CPU
D6CPU
D7CPU
D8CPU
D9CPU
D10CPU
D11CPU
D12CPU
D13CPU
D14CPU
D15CPU
IICSDA
IICSCL
VRST
A10CPU
A9CPU
A7CPU
A3CPU
A2CPU
A4CPU
A5CPU
A6CPU
A8CPU
P_FAIL
PWR_SW
WARNING
LAMP_REP
READY
D3CPU
D4CPU
D5CPU
D6CPU
D7CPU
D0CPU
D1CPU
D2CPU
SDA5
WRLCPU
SDA2
SCL2
PWR_SW
A0CPU
SDA3
SCL3
SDA4
SCL4
SH_RX
SH_TX
SCL5
LENS_UP
LENS_DOWN
LENS_R
LENS_L
FOCUS+
FOCUS-
ZOOM+
ZOOM-
LENS_TOP
LENS_VC
LENS_BOT.
LENS_RE
LENS_HC
LENS_LE
A2CPU
A1CPU
A0CPU
D1CPU
D2CPU
D3CPU
D4CPU
D5CPU
D6CPU
D7CPU
D0CPU
CS_EXP
WRLCPU
READ_CPU
SP_OFF
READY
LAMP_REP
WARNING
LAMP4_ERR
LAMP3_ERR
LAMP1_ERR
LAMP4
LAMP3
LAMP2_ERR
EXP_RST
D0CPU
D3CPU
D4CPU
D5CPU
D6CPU
D7CPU
D15CPU
D14CPU
D13CPU
D12CPU
D11CPU
D10CPU
D9CPU
D8CPU

231 4 5 6 7 8 9 10 11 12
231 4 5 6 7 8 9 10 11 12
B
A
C
D
E
F
G
H
B
A
C
D
E
F
G
H
GND
VO16
VO15
VO14
VO13
GND
VO12
VO11
VO10
VO9
NC
LCAS
UCAS
OE
A8
A7
A6
A5
A4
GND
NC
NC
NC
WE
RAS
A0
A1
A2
A3
VCC
VO8
VO7
VO6
VO5
VCC
VO4
VO3
VO2
VO1
VCC
C
VCC-SIG
IREF-YC
GND-SIG
SELV-OUT
SELH-OUT
SELCR-OUT
SELCB-OUT
SELY-OUT
SELY-IN
SELCB-IN
SELCR-IN
Y1-IN
CB1-IN
CR1-IN
H1-IN
V1-IN
YS/YM-1
YS/YM-2
ADDRESS
DPIC-C
SCL
SDA
DPLC-MUTE
CLP-C
VM-OUT
VM/SHP/COL-OFF
YCBCR-SW
PABL-FIL
ABL-FIL
IK-IN
ABL-IN
LR1-IN
LG1-IN
LB1-IN
LR2-IN
LG2-IN
LB2-IN
ECR-IN
ECB-IN
EY-IN
YG-OUT
YG-IN
IREF-SYNC
SCP-IN
VTIM-IN
HP-IN
VS-OUT
HS-OUT
VCC-OUT
GND-OUT
R-OUT
R-SH
G-OUT
G-SH
B-OUT
B-SH
H-HP
GND-MAT
VCC-MAT
IN5-3
IN5-2
IN5-1
IN5-V
IN5-H
IN4-3
IN4-2
IN4-1
IN4-V
IN4-H
IN3-3
IN3-2
IN3-1
IN3-V
IN3-H
IN2-3
IN2-2
IN2-1
IN2-V
IN2-H
C.V_/_Y/C
Y/C:LOW
C.V:HIGH
SW
&NTSC/PAL
S/BNC
OTHER_/_OFF&Y/C
?_/_?
SW
&NTSC/PAL
S/BNC
?:LOW
?:HIGH
NR OFF&Y/C:LOW
OTHER:HIGH
Y/C_C
Y/C_Y
OTHER_Y
OTHER_C
CERA
AFC
JVCC
IREF
JGND
V2OUT
U2OUT
Y2OUT
FILIN
ABL
CP_IN
Y2IN
U2IN
V2IN
VTIM
HTIM
SCP
SGND2
YOUT
UOUT
VOUT
-(R-Y)IN
-(B-Y)IN
-(B-Y)OUT
-(R-Y)OUT
SVCC
XNTSC
X358
X443/358
APC
REF
SECAM
SGND
CIN
APED
/YIN
CVBS
ADRS
SCL
SDA
VSYNC
HSYNC
VHOLD
C.V/y
COM
INH
VEE
VSS
VDD
CH0
CH1
A
GND
GND
GND GND
GND
GND
GND
GND
GND
GND
GND
GND
GND
GND
GND
GND
GND
GND
GND
GND
GND
9V
9V
9V
9V
GND
GND
GND
GND
A-B
GND
A-B
GND
GND
A-G
GND
A-G
A-R
GND
A-R
GND
-5V
GND
-5V
GND
GND
5V
GND
5V
S9V
GND
S9V
GND
GND
AUDIO-R
GND
GND
GND
GND
SLOT-DT
AUDIO-L
M-IDC
M-IDB
I2CSCL
M-IDA
A-VS
I2CSDA GND
GND
GND
GND
GND
GND
A-HS
GND
GND
GND
GND
176
132
88
44
1
45
89
133
GND
GNDGND
RSTW
SWCK
NC
RE
OE
VSS
RSTR
SRCK
NC
WE
IE
VCC
DOUT0
DOUT1
DOUT2
DOUT3
DOUT4
DOUT5
DOUT6
DOUT7
DIN3
DIN2
DIN1
DIN0
DIN7
DIN6
DIN5
DIN4
Y
C
C
Y
Hi
CLK
DATA
C.Sync
Y
C
C
Y
Y/C_Y
Y/C_Y
C.V_/_Y/C
Y/C:LOW
C.V:HIGH
D4
D5
D6
D7
VDD
CS2
CS1
CS0
VSS
D3
D2
D1
D0
SDA
SCL
SO
Y/C_C
NR_C
NR_Y
BNC_Y
S_Y
NTSC
C.V
PAL
BNC_C
S_C
SW
&NTSC/PAL
S/BNC
BNC/S
S:LOW
BNC:HIGH
NTSC/PAL
PAL:LOW
NTSC:HIGH
C.V_C
Y/C_C
C.V_Y
OFF:LOW
ON:HIGH
SW
&NTSC/PAL
S/BNC
NR_ON/OFF
C.V_/_Y/C
NTSC/PAL
SW
&NTSC/PAL
S/BNC
PAL:LOW
NTSC:HIGH
Y/C:LOW
C.V:HIGH
NTSC_Y
PAL_Y
NTSC_C
PAL_C
Y
C
CLVS
CLPEN
CLVD
PLVD
VCV
PLVS
CPO
ADCK
MCKO
PLSL
CKSL
FIN
DVSS
TEST
DVDD
TEST
TEST
TRAP
APCN
DVSS
TEST
DVDD
NTPL1
NTPL2
DTR
PNR
VEH1
SO
VEH3
MOD-1
DVSS
MOD-2
DVDD
TEST
VB
IRF
VRF
VG
DAVS
AYO
DAVD
ACO
RT
ADVD
ADVS
RB
AD-IN
CLPO
3D_YC_SEPARATE
SEPARATE
3LINE_YC
REDUCTION
3D_NOISE
PROCESSOR
MULTI-COMPONENT
CHROMA_DECODER
NTSC/PAL
GND
GND
GND
GND
GND GND
GND
GND
GND GND
GND
GND
GND
GND
GND
GND
GND GND
GND
GND
GND
GND C
B
A
B
A
C
VCC
H
H
H
L
L
L
GND C
B
A
B
A
C
VCC
H
H
H
L
L
L
+-
INI-IN
OUTV+
V-
V-
V+OUT
I-ININ
-+
+-
IN I-IN
OUT V+
V-
V-
V+OUT
I-ININ
-+
Wck
RSTW
VDD1
POT0
POT1
POT2
POT3
POT4
POT5
POT6
POT7
GND1
PWM
RET0
ADT0
ADT1
ADT2
ADT3
ADT4
ADT5
ADT6
ADT7
GND2
FS
VDD2
VCX0
VDD3
INV0
INV1
GND3
GND4
PUL FIL
FSC
GND5
VDD5
CLAMP
GND6
YrefH
YIN
YrefL
BIAS1
VDD6
CrefL
CIN
CrefH
GND7
BIAS2
Cbias
Vref
COUT
VDD7
Ybias
GND8
YOUT
GND9
VDD8
BLANK
PVPH
MOD0
MOD1
MOD2
GND10
PST0
PST1
PST2
PST3
PST4
PST5
PST6
PST7
DOC
CSYNC
KILL
IICCK
IICDT
ACK
VDD9
SWCONT
RSTR
RCK
MI7
MI6
MI5
MI4
MO7
MO6
MO4
MO5
VDD10
4fsc
GND11
MO3
MO2
MO1
MO0
MI3
MI2
MI1
MI0VDD4
A0
A1
A2
VSS SDA
SCL
TEST
VDD
GND C
B
A
B
A
C
VCC
H
H
H
L
L
L
L
L
L
H
H
H
VCC
C
A
B
A
B
CGND
GND C
B
A
B
A
C
VCC
H
H
H
L
L
L
DGND
MA7
MA6
MA5
MA4
MA3
MA2
MA1
MA0
MCAS
MWE
MOE
MIO15
MIO14
MIO13
MIO12
MIO11
MIO10
MIO9
MIO8
MIO7
MIO6
MIO5
MIO4
MIO3
MIO2
MIO1
MIO0
DGND
X1
X0
DVDD
HO3
HO2
HO1
HO0
HWCK
HRCK
HRST
DGND
HI3
HI2
HI1
HI0
DVDD
AVDD
FSCO
AH
AH
FSCI
CPLL
RPLL
AVDD
CKMD
DGND
CLK8
RSTB
SLA0
SCL
SDA
ST0
ST1
NSTD
DVDD
DYCO0
DYCO1
DYCO2
DYCO3
DYCO4
DYCO5
DYCO6
DYCO7
DYCO8
DYCO9
ALTF
CS1
TEST
LINE
KIL
DGND
AVDD
CBPC
ACO
AYO
CBPY
AH
AH
AYI
VCLY
VRBY
VRTY
AVDD
AVDD
VRTC
VRBC
ACI
AH
MRAS
MA8
DVDD
R
SCL
SDA
A07
A08
A09
A10
A11
A12
VREF
VREFU1
GND
VREFU2
A01
A02
A03
A04
A05
A06
VCC
VDD
CS1
CS2
CS0
+-
IN I-IN
OUT V+
V- V-
V+OUT
I-ININ
-++-
IN I-IN
OUT V+
V- V-
V+OUT
I-ININ
-+
SCHEMATIC DIAGRAM
S3
TERMINAL BOARD-AV
CY
VIDEO INPUT
AUDIO INPUT S-VIDEO INPUT
RL
TP5181
TP5183
TP5182
TP5103
+9V
+9V
+9V
+9V
+9V
TP5183
TP5182
TP5181
TP3141
TP3142
-5V
+9V
5V
S9V
5V
TP5102
TP5101
5V
S5V
+9V
+9V
3.3V
+9V
+9V
+9V
+9V
5V
3.3V
3.3V
3.3V
+9VS9V
+9V
+9V
TP142
TP141
5V
5V
S5V
S9V
TP5103
+9V
+9V
0SDMY6A----03
PAL SECAM DELAY
SECAM DECORDER
AV-R
AV-L
S-C
S-Y
AV1-COMP.VIDEO/Y/y
AV1-C/R-y
C4119
R3172
C3171
L3151
R3131
R4184
R3166
R3165
C4181
C3018 C3016
C2168
R4182
R2169
R2155
R4102
C4128
R4103
R4189
R4191
R4186 R4187
D4181
D4182
C4185
C4186
R4188
C4188
R4181
R4183
R4127
R4128
C4135
R4108
R4109
R4111
IC4181
R4101
C4129
R4104
R4105
R4106
C4132
C4133
C4134
C4172
C4171
C4169
C4166
C4165
C4164
R4126
R4125
R4124
C4126
C4138
R4112
R4113
C4159
R4121
R4119
C4157
R4116
R4117
R4118
R4122
IC4101
IC2161
R2167
R2168
IC3141
R3142
X3141
C3141
R3144
C3144
C3146
R3143
C3175
R3151
X3142
C3159
C3177
R3158
C3163
R3162
R3163
C3166
C3167 C3168
R3168
C3161 C3147
R3161
R3164
R3159
C3162
L3143
C3145
R3152 C3153
R3153
X3143
C3154
R3154
C3156 R3155
X3145
C3155
C3157 X3146
R3156
C3158
R3157
IC3131
C3124
C3123
C3125
C3122
C3121
IC3121
D3121
R3121
R3122
C3135
C3134
C3133
R3132
C3132
C3136C3137
D3131
R3167
R3106 R3108
R3109
R3105
R3107
C3106
C3105
R3148
R3145
R3146 R3147
R3169
R3171
C3169
C3143
R3173
C3172
IC3151
C5185
C5183
C5184
R5192
R5188
R5185
R5186
R5193
R5189
C5181 C5182
IC5183
IC5182
IC5181
TE5184
R5181
R5182
R5183
R5184
R5187
R5191
C3148
C3149
Q2151
R2157
R2156
Q4101
Q4182
Q4185
Q3141
R3183
Q3181
R3181
R3184
Q3182 R3186
R3189
Q3183
R3187 R3188
R3185
R3182
Q3102
Q3101
Q3143
Q3144
Q3145
C4137
C4139
C4158
C3151
C3152
C2167
C3142
IC2151
C3131
C3164
C4182
C4183
C4184
C4187
K3101
R2161
R2162
C5148C5149
C5152
R5129
C5138
R5124
R5125
R5126 C5139
L5103
C5141 C5142
R5127
R5142
R5122
C5135 C5137
L5104
C5136
R5123
C5146
C5111
R5143 L5102
C5128
C5129
R5113
C5132
C5133
R5117
C5134
R5121
R5119
R5118
C5126
R5111
R5131
R5128
C5145
C5143
R5136
R5135
R5134
R5133
R5132
R5109
C5124
R5108 C5113
C5114
C5116
C5125
C5123
C5122
C5121
C5119
C5118
C5117
C5115
C5112
C5147
R5107
R5106 R5105
C5105
C5106
R5104
C5104
C5103
R5103
C5107 C5108
C5109 R5102
R5101
C5102
C5101
IC5111
IC5150
R5112
L5101
IC5101
R5141
R5139
R5138
R5137
X5101
C5140
L5121
C5120
C5130
R5116
R5140
Q5104Q5105
Q5103
Q5101
C5151
C5144
D5101
C1132 C1133
IC1121
IC2143
R2147
R2148
R2145
R2146
R2142
R2141
R1102
R1103
R1104
R1105
R1111
R1113
R155
C1188
C2145C2144
R179
R1152
R1187
R147
C1161
C1152
C1153
R1157
Q1151
R1158
R1159
R1161
Q1152
R1163
R1165
R1164
R1162
Q1153
R1166
Q1156
R1167
R1178
Q1164
R1177
Q1163
R1173
L1162
C1162
R1175
R1176
R1174
Q1162
R1172
R1171
R1169
Q1161
R1168
D101
D102
R102
R101
L101
R103
C101
R104
Q101
R105
R106
D103
D104
L102
R107
C102
Q102R108
R109
C103
C104
IC141
C147
R148
R149
R1189
R1188
IC1181
IC1141
C1148
R1149
R1151
IC2142
C2123
C2122
D131 D132
D134D133
D125
D121
D122
D123
D124
L125
R125
C123 L123
L124
L132
C131
C121
C122
L131
L121
L122
R132
R131
R124R123
R122
R121
L134
C132
L133
R134
R133
C2126
C2127
R2118
R2117
C2125
R2115
C2118
C2119
C2115
R2113
R2114
R2109
R2111
C2113
C2108
R2102
Q168
C161
R171
R163
R165
Q164
Q163
R169
R167
R168
Q162
R164
R166
R161
R162
Q161
C163
R172
C165
C166
R173
Q165
R176 R177
C167
Q166
R174 R175
Q167
R178
IC1101
C1135
R1101
X1101 C1102
C1101
C1103
C1108
C1111
R1108
R1109
C1106
R1106C1105
R1107 C1107
C1113
C1114
C1115
C1116
C1124
C1118
C1125
C1126
C1127
C1128
C1129
L1101
D1101
C1121
Q1101
C1104
R1112
L1131
C1112
C162
C1117
C1119
C1122
C1123
L1104
C1136 C1137
C1134
C2111
C2131
R2108
R2112
R2105
C2106
C2105
C2104
C2117
C2101
R2116
R2107
C2112
R2103
C2109
C2102
R2106
R2101
R2104
IC2101
R2143
R2144
C2143
C2141
IC2141
R2149
D2140
R2140
R2150
R111
D1121
R1131
L161
L1151
L1161
IC1191
R1128
R1129
C1138 C1139
IC181
R183
R184 R189
R188
IC182
C2181 C2183
R182 R187 R192
C2185
IC183
R193
R194 R199
R198
IC184
C2187
R197
C2182 C2184
R196
R191
R186R181
Q2191
R2191
R2193
R2192
Q2101
R2121
R2119 R2125
R2124
R2122
C2132
R2123
C2133
R2128
R2127
C2134
C2135
C2136
R2126
R180 R185 R190 R195
C146
C164
C168
C1109
C1147 C1151
L2101
L2102
C2138
C2107
C2114
C2116
C2121
C2128
C2129
C2137
C2103
R2132
R2131
R2129
C1187
K131
K101
C2186 C2188
R1132
R1133
R1142
R1141
C1141
C1146
R1155
R1156
R2134
R2133
R110
R100
IC1131
IC4112
IC4111
C149
R2120
R2130
C4140
C4141
C4142
C4143
C4145
R4110
C4160
C5110
C5100
R5120
R5150
R5110
R5100
C3140
C3150
Q3100
R3130
R3120 R3140
R3110
Q3160
R3170R3180
R3160
C3160
C2150
C2151
C2149
C2148
C2147
C2146
C2152
C2153
C2154
C2155
C2156
C2157
C2170
C2160
C2159
C2158
C2171
C2172
C2173
C2174
Q5107
Q5106
R5170 R5180
R5160
C4146
C4147
C4148
R3190
R3191
R2152
R2151
C4144
K121
C2124
C1110
R4190
R2110
R2135
R2170
R2160
R5130
RC2161
R2163
R2164
R1184
R1183
R2153
IC3161
R3174
C3176
R126
R3177
R3178
R3176
R3179
R3150
R3175
C2191 C2192
L2191
R3192
C2193
R3193
GND3
GND2
GND4
25KZ0.1GQFY
X
X
X
1KC
1/16GJ
5.6KC
1/16GJ
100C
1/16GJ
100C
1/16GJ
0.1GQFY
25KZ
0.1GQFY
25KZ 220D
16EM
0.1GQFY
25KZ
820C
1/16GJ
1/16GJ100C
1/16GJ100C
1KC
1/16GJ
X
1KC
1/16GJ
1/16GJ6.8KC
820C
1/16GJ
4.7C
1/16GJ 180C
1/16GJ
1SS355
1SS355
GQFY
KZ0.047
GQFY
KZ0.047
5.6C
1/16GJ
0.1GQFY
25KZ
1/16GJ6.8KC
1/16GJ1KC
1.5KC
1/16GJ
5.6KC
1/16GJ
10D
16EM
10KC
1/16GJ
10KC
1/16GJ
10KC
1/16GJ
TC4053BFP
47KC
1/16GF
0.1GQFY
25KZ
1/16GJ100C
1/16GJ100C
1/16GJ100C
0.1GQFY
25KZ
0.1GQFY
25KZ
0.1GQFY
25KZ
KK0.01GQBY
KK0.01GQBY
KK0.01GQBY
25KZ0.1GQFY
25KZ0.1GQFY
25KZ0.1GQFY
1/16GF22KC
1/16GJ100C
1/16GJ100C
KK0.01GQBY
16EM10D
1/16GJ2.2MC
1/16GJ10KC
X
X
120C
1/16GJ
16EM10D
1/16GJ100C
1/16GJ100C
1/16GJ100C
1/16GJ100C
CXA2101AQM
TC4053BFP
1/16GJ100C
1/16GJ100C
CXA2019AQM
330C
1/16GJ
0350N
V11B
GQBY
0.01
KK
1/16GJ3.3KC
EM2.2D
0.1GQFY
25KZ
10KC
1/16GJ
0.1GQFY
25KZ
1/16GJ1.5KC
;V10B2950N
V10B2920N
CGQY
CJ180
EM0.47D
56KC
1/16GJ
25EM4.7D
220C
1/16GJ
220C
1/16GJ
PM1DB
GQBY
KK8200
0.47D
EM
330KC
1/16GJ
X
PM1DB
X
X
1KC
1/16GJ
X
X
X
680C
1/16GJ CGQY
CJ12
470C
1/16GJ
2960N
;V10B
2930N
V10B
CJ12CGQY
56KC
1/16GJ
X
56KC
1/16GJ
3300N
V10B
12CGQY
CJ
13CGQY
CJ 3290N
V10B
56KC
1/16GJ
X
56KC
1/16GJ
TDA4665T/V5P
GQBY
16KK0.1
GQBY
16KK0.1
GQBY
16KK0.1
0.1GQFY
25KZ
10D
16EM
TDA8395T/N3P
1SS355
180
1/10GJ
180
1/10GJ
25KZ0.1GQFY
16EM22D
X
1/16GJ10C
10KZ1UGQFY
0.1GQFY
25KZ
0.1GQFY
25KZ
UDZS5.1BG
2.7KC
1/16GJ
1.2KC
1/16GJ 22KC
1/16GJ
8.2KC
1/16GJ
1KC
1/16GJ
470C
1/16GJ
GQBY
KK0.01
0.1GQFY
25KZ
3.3KC
1/16GJ
1KC
1/16GJ
X1KC
1/16GJ
1KC
1/16GJ
2.2KC
1/16GJ
CGQY
CC5
0.1GQFY
25KZ
3.3KC
1/16GJ
CJ100CGQY
AD8057ARTK
CGQY
CC5
CGQY
CC5
CGQY
CC5
1KC
1/16GJ
1KC
1/16GJ
1KC
1/16GJ
X
X
X
220D
16EM 0.1GQFY
25KZ
AD8057ARTK
AD8057ARTK
AD8057ARTK
J30A00102
100C
1/16GJ
100C
1/16GJ
100C
1/16GJ
J30A00102
J30A00102
J30A00102
75C
1/16GJ
75C
1/16GJ
75C
1/16GJ
PM1DB
PM1DB
AH
1KC
1/16GJ
100C
1/16GJ
AH
AH
AJ
AJ
470C
1/16GJ
AH
1KC
1/16GJ
1KC
1/16GJ
AH 470C
1/16GJ
330C
1/16GJ
AH
1KC
1/16GJ 1KC
1/16GJ
1KC
1/16GJ
1KC
1/16GJ
AH
AH
AH
AH
AJ
UGQBY
10KK0.47
16KK0.1GQBY
UGQBY
10KK0.47
10KK0.47UGQBY
10KK0.47UGQBY
1UGQFY
10KZ
1UGQFY
10KZ
TC4W53FP
GQBY
KK0.01
00102
J30A
00102
J30A
16KZ0.47MAF
GQFY
10KZ1U
1UGQFY
10KZ
1UGQFY
10KZ
1UGQFY
10KZ
J11B4210M
8.2KC
1/16GJ
10KC
1/16GJ
0.1GQFY
25KZ
330D
6.3EM
25KZ0.1GQFY
00102
J30A
10KC
1/16GJ
0.1GQFY
25KZ
100C
1/16GJ
1KC
1/16GJ
10KC
1/16GJ CC5CGQY
5330JG
L2A
CGQY
CJ22 CGQY
CD8
680C
1/16GJ
1KC
1/16GJ
8.2KC
1/16GJ
CJ18CGQY CGQY
CD8
L2A5470JG
CC3CGQY
1KC
1/16GJ
25KZ0.1GQFY
330D
6.3EM
470C
1/16GJ 5390JG
L2A
CGQY
CJ15
CGQY
CJ33
1.2KC
1/16GJ
EM1D
CGQY
CJ18
8.2KC
1/16GJ
GQBY
KK0.01
10KC
1/16GJ
10KC
1/16GJ
1KC
1/16GJ
0.1GQFY
25KZ
3.3KC
1/16GF
1KC
1/16GJ
1KC
1/16GJ
0.1GQFY
25KZ0.1GQFY
25KZ
1/16GJ100C
1/16GJ100C
1/16GJ100C
1/16GJ100C
10KC
1/16GJ
3.3KC
1/16GF 0.1GQFY
25KZ
820C
1/16GJ GQBY
KK0.01
CGQY
CJ180
25KZ0.1GQFY
25KZ0.1GQFY
25KZ0.1GQFY
25KZ0.1GQFY
25KZ0.1GQFY
25KZ0.1GQFY
25KZ0.1GQFY
25KZ0.1GQFY
0.01GQBY
KK
0.1GQFY
25KZ
0.1GQFY
25KZ
1/16GJ560C
1/16GJ1MC 100KC
1/16GJ
CGQY
CJ150
CGQ
CJ12
33KC
1/16GJ
0.1GQBY
16KK
CGQY
CJ470
100KC
1/16GJ
0.1GQFY
25KZ
0.1GQFY
25KZ
0.1GQFY
25KZ 1KC
1/16GJ
150KC
1/16GJ
0.1GQFY
25KZ
0.1GQFY
25KZ
PST600DMTP
QXXAVB642P
X
L2PD3R3MG
TC90A11FM
GZ0C
1/16
GZ0C
1/16
GZ0C
1/16
GZ0C
1/16
4710G
V10B
X
390JG
L2A5
CC5CGQY
CD8CGQY
820C
1/16GJ
GZ0C
1/16
AH
AH
AJ
AH
1UGQFY
10KZ
1UGQFY
10KZ
HVU17G
00102
J30A
330D
6.3EM 0.1GQFY
25KZ
BA033FPP
24LC08BT/SN
100C
1/16GJ
100C
1/16GJ
1/16GJ100C
1/16GJ100C
1/16GJ100C
1/16GJ100C
1/16GZ0C
1/16GZ0C
1/16GZ0C
1/16GZ0C
100C
1/16GJ
1/16GJ100C
X
0.1GQFY
25KZ
0.1GQFY
25KZ
47D
6.3EM
2.2KC
1/16GJ
1/16GJ100C
1/16GJ100C
00C
1/16GJ1
GQFY
10KZ1U
GQFY
10KZ1U
X
1KC
1/16GJ
AJ
4.7KC
1/16GJ
560C
1/16GJ
5.6KC
1/16GJ
AH
220C
1/16GJ
390C
1/16GJ
X
1KC
1/16GJ
AJ 47C
1/16GJ
AJ
1KC
1/16GJ
1KC
1/16GJ
AJ
47C
1/16GJ
AJ
1KC
1/16GJ
100JG
L2A5
CJ22CGQY
220C
1/16GJ
560C
1/16GJ
220C
1/16GJ
AH
5.6KC
1/16GJ
560C
1/16GJ
4.7KC
1/16GJ
AJ
1KC
1/16GJ
UDZ12B
UDZ12B
GJ470KC
1/16
GJ470KC
1/16
5106G
F34A
GJ100C
1/16
16EM10D
GJ220KC
1/16
AH
GZ0C
1/16
GJ2.2KC
1/16
UDZ12B
UDZ12B
5106G
F34A
GJ100C
1/16
16EM10D
AH
GJ220KC
1/16
GZ0C
1/16
0.1GQFY
25KZ
220D
16EM
TC4053BFP
0.1GQFY
25KZ
1/16GJ100C
100C
1/16GJ
1/16GJ100C
1/16GJ100C
TC4053BFP
TC4053BFP
0.1GQFY
25KZ
1/16GJ100C
1/16GJ100C
M62320FP
330D
6.3EM
0.1GQFY
25KZ
UDZS6.2BG UDZS6.2BG
UDZS6.2BGUDZS6.2BG
UDZ12B
UDZS6.2BG
UDZS6.2BG
UDZS6.2BG
UDZS6.2BG
F34A5106G
100C
1/16GJ
0.1GQFY
25KZ F34A5107G
F34A5107G
F34A5107G
X
X
X
1/10GZ0.0
1/10GZ0.0
1/10GZ0.0
GF150C
1/16
GF150C
1/16
GF150C
1/16
GF150C
1/16
GF150C
1/16
GF150C
1/16
F34A5107G
X
1/10GZ0.0
GF150C
1/16
GF150C
1/16
GQBY
25KK0.022
25KZ0.1GQFY
1/16GJ560C
1/16GJ56KC
GQBY
KK0.01
X
100C
1/16GJ
GQBY
KK0.01
X
1/16GJ100C
1/16GJ100C
1/16GZ0C
0C
1/16GZ
KK0.01GQBY
0.1GQFY
25KZ
1/16GZ0C
AH
PM1DB
1.5KC
1/16GJ
5.6KC
1/16GJ
2.2KC
1/16GJ
AJ
AH
1/16GJ3.3KC
2.2KC
1/16GJ
1/16GJ820C
AH
100C
1/16GJ
100C
1/16GJ
390KC
1/16GJ
3.3KC
1/16GJ
AH
0.1GQFY
25KZ
220C
1/16GJ
KK1000GQBY
EM1D
220KC
1/16GJ
AH
47KC
1/16GJ 1KC
1/16GJ
0.1GQFY
25KZ
AJ
2.2KC
1/16GJ 470C
1/16GJ
AH
4.7KC
1/16GJ
UPD64082GFM
330D
6.3EM
470C
1/16GJ
:V10B3340N
V10B3330N CJ22CGQY
CJ22CGQY
0.1GQFY
25KZ
0.1GQFY
25KZ
X
1/16GZ0C
4.7KC
1/16GJ
0.1GQFY
25KZ
470C
1/16GJ
CGQY
CJ390
470C
1/16GJ 0.1GQFY
25KZ
0.1GQFY
25KZ
25KZ0.1GQFY
25KZ0.1GQFY
25KZ0.1GQFY
25KZ0.1GQFY
X
25KZ0.1GQFY
25KZ0.1GQFY
47D
6.3EM
25KZ0.1GQFY
47D
6.3EM
4R7JG
L2A6
1SS355
25KZ0.1GQFY
AH
25KZ0.1GQFY
100C
1/16GJ
L2PD3R3MG
1UGQFY
10KZ
:16KZ2.2GMF
16KZ2.2FA
PM1DB
16EM10D
25KZ0.1GQFY
25KZ0.1GQFY
L2PD3R3MG
GQFY
10KZ1U GQFY
10KZ1U
10KZ1UGQFY
0.1GQFY
25KZ
GQBY
KK0.01
1/16GJ3.3KC
0C
1/16GZ
3.3KC
1/16GJ
0.1GQFY
25KZ
0.1GQFY
25KZ
0.1GQFY
25KZ
0.1GQFY
25KZ
10DB
10PM
4.7KC
1/16GJ
3.3KC
1/16GJ
25KZ0.1GQFY
GJ150C
1/16
25KZ0.1GQFY
25KZ0.1GQFY
2.2KC
1/16GJ
GZ0C
1/16
120C
1/16GF
CXD2064QM
X
0C
1/16GZ
GQFY
10KZ1U
GQFY
25KZ0.1
M62398FPP
10KC
1/16GJ
UDZS5.1BG
1/10GJ270
1/10GJ270
GJ2.2KC
1/16
1SS355
100C
1/16GJ
F30B2820G
F30B2820G
F30B2820G
TC7SET04FUP
1/16GJ100C
1/16GJ100C
XX
AD8057ARTK
22KC
1/16GJ
8.2KC
1/16GJ 8.2KC
1/16GJ
22KC
1/16GJ
AD8055ARTK
XX
1.8KC
1/16GF 1.8KC
1/16GF 1.5KC
1/16GJ
X
AD8057ARTK
39KC
1/16GJ
8.2KC
1/16GJ 8.2KC
1/16GJ
39KC
1/16GJ
AD8057ARTK
X
1.5KC
1/16GJ
16EM22D 16EM22D
XXXX
AJ
1KC
1/16GJ
2.2KC
1/16GJ
1KC
1/16GJ
AJ
10KC
1/16GJ
1KC
1/16GJ 1/16GZ0C
1/16GZ0C
GJ120C
1/16
X
150C
1/16GF
1.8KC
1/16GF
1/16GJ100C
1/16GJ100C
KK0.01GQBY
KK0.01GQBY
KK0.01GQBY
100C
1/16GJ
2.2KC
1/16GF 2.2KC
1/16GF 2.2KC
1/16GJ 2.2KC
1/16GJ
1UGQFY
10KZ
1UGQFY
10KZ
1UGQFY
10KZ
1UGQFY
10KZ
1UGQFY
10KZ
1UGQFY
10KZ
L2PD3R3MG
3R3MG
L2PD
330D
6.3EM
1UGQFY
10KZ
10KZ1UGQFY
1UGQFY
10KZ
1UGQFY
10KZ
10KZ1UGQFY
1UGQFY
10KZ
330D
6.3EM
1UGQFY
10KZ
GZ0C
1/16
GZ0C
1/16
GZ0C
1/16
1UGQFY
10KZ
3060N
J11B
2870N
J12B
0.1GQFY
25KZ 0.1GQFY
25KZ
00102
J30A
00102
J30A
1/16GZ0C
1/16GZ0C
56KC
1/16GJ
12KC
1/16GJ
6.3EM47D
0.1GQFY
25KZ
82KC
1/16GJ
18KC
1/16GJ
X
X
GJ220KC
1/16
GJ220KC
1/16
QXXAVB487M
T04FUP
TC7SE
T04FUP
TC7SE
X
1.5KC
1/16GJ
3.9KC
1/16GJ
KK0.01GQBY
KK0.01GQBY
KK0.01GQBY
KK0.01GQBY
KK0.01GQBY
1/16GJ10KC
16KZ0.47MAF
10D
16EM
25KZ0.1GQFY
39KC
1/16GJ
39KC
1/16GJ
68KC
1/16GJ
22KC
1/16GJ
GQFY
10KZ1U
330D
16EM
AH
680C
1/16GJ
1KC
1/16GJ 1KC
1/16GJ
100C
1/16GJ
AH
220KC
1/16GJ
10KC
1/16GJ
120KC
1/16GJ
KK0.01GQBY
GQFY
25KZ0.1
GQFY
25KZ0.1
GQFY
25KZ0.1
GQFY
25KZ0.1
GQFY
25KZ0.1
GQFY
25KZ0.1
GQFY
25KZ0.1
GQFY
25KZ0.1
GQFY
25KZ0.1
GQFY
25KZ0.1
GQFY
25KZ0.1
GQFY
25KZ0.1
GQFY
25KZ0.1
GQFY
25KZ0.1
GQFY
25KZ0.1
GQFY
25KZ0.1
GQFY
25KZ0.1
GQFY
25KZ0.1
GQFY
25KZ0.1
GQFY
25KZ0.1
AH
AH
1KC
1/16GJ
4.7KC
1/16GF
1KC
1/16GJ
KK0.01GQBY
KK0.01GQBY
KK0.01GQBY
1/16GJ330C
100C
1/16GJ
X
1/10GZ0.0
KK0.01GQBY
4080N
J11B
KK0.01GQBY
1UGQFY
10KZ
22KC
1/16GJ
1/16GZ0C
X
1/16GJ330C
1/16GJ2.2KC
22KC
1/16GJ
1/10GZ0.0
220C
1/16GJ
3.3KC
1/16GJ
3.3KC
1/16GJ
220C
1/16GJ
10KC
1/16GJ
SI-3012LUP
620KC
1/16GJ
22D
16EM
3.3KC
1/16GJ
00102
J30A
4.7KC
1/16GJ
5.6KC
1/16GJ
100KC
1/16GF
10C
1/16GF
X
2.2KC
1/16GF
10KC
1/16GJ CGQY
CJ22
120JG
L2A5
56KC
1/16GJ
CGQY
CJ22
100KC
1/16GJ
40
39
38
37
36
35
34
33
32
31
30 29 28 27 26 25 24 23 22 21
20
19
18
17
16
15
14
13
12
11
10987654321
16
15
14
13
12
11
10
98
7
6
5
4
3
2
1
80
79
78
77
76
75
74
73
72
71
70
69
68
67
66
65
64 63 62 61 60 59 58 57 56 55 54 53 52 51 50 49 48 47 46 45 44 43 42 41
40
39
38
37
36
35
34
33
32
31
30
29
28
27
26
25
242322212019181716151413121110987654321
16
15
14
13
12
11
10
98
7
6
5
4
3
2
1
161514131211109
87654321
12345678910
11121314151617181920
1
2
34
5
5
43
2
1
1
2
34
5
5
43
2
1
1
2
3
45
6
7
8
321
28
27
26
25
24
23
22
21
20
19
18
17
16
1514
13
12
11
10
9
8
7
6
5
4
3
2
1
1
2
3
4
5
6
7
8
9
10
11
12
13
14
15
16
17
18
19
20
21
22
23
24
25
26
27
28
29
30
31 32 33 34 35 36 37 38 39 40 41 42 43 44 45 46 47 48 49 50
51
52
53
54
55
56
57
58
59
60
61
62
63
64
65
66
67
68
69
70
71
72
73
74
75
76
77
78
79
80
81828384858687888990919293949596979899100
321
1
2
3
45
6
7
8
3
2
1
123
16
15
14
13
12
11
10
98
7
6
5
4
3
2
1
1
2
3
4
5
6
7
89
10
11
12
13
14
15
16
16
15
14
13
12
11
10
98
7
6
5
4
3
2
1
16
15
14
13
12
11
10
98
7
6
5
4
3
2
1
3
2
1
3
2
1
3
2
1
3
2
1
3
2
1
12345678910 11 12 13 14 15 16 17 18 19 20 21 22 23 24 25 26 27 28 29 30
31
32
33
34
35
36
37
38
39
40
41
42
43
44
45
46
47
48
49
50
5152
53
54
55
5657
585960
61
62636465
66
676869
70
7172
73
74
75
76
7778
7980
81
82
83
84
85
86
87
88
89
90
91
92
93
94
95
96
97
98
99
100
121110987654321
48
47
46
45
44
43
42
41
40
39
38
37
36 35 34 33 32 31 30 29 28 27 26 25
24
23
22
21
20
19
18
17
16
15
14
13
1
2
3
4
5
6
7
8
9
10
11
12 13
14
15
16
17
18
19
20
21
22
23
24
123
46
8
123
46
8
123
46
8
1
2
34
5
1
2
34
55
43
2
11
2
34
55
43
2
1
12345678910111213141516171819202122
23 24 25 26 27 28 29 30 31 32 33 34 35 36 37 38 39 40 41 42 43 44
1
2
34
5
1
2
34
5
12345
C.V_IN
C.V_in
IIC_SCL
IIC_SDA
B_BLNK_DC
R_BLNK_DC
PAL-N_Hi
PAL-M_Hi
IIC_SDA
IIC_SCL
C.V_/_Y/C
SW_2+3
SW_4
C.V_in
C.V_in
fsc
HS
VS
GOUT
BOUT
ROUT
ROUT
R
G
B
GOUT
BOUT
IIC_SCL
IIC_SDA
AUDIO-R
AUDIO-L
B
G
R
VS
HS
W/B_Hi
C.SYNC
IIC_SDA
IIC_SCL
fsc
IIC_SDA
IIC_SCL
R_BLNK_DC
B_BLNK_DC
PAL-N_Hi
PAL-M_Hi
W/B_Hi
C.SYNC
IIC_SCL
IIC_SDA
SW_2+3
SW_4
NR_ON/OFF
NR_ON/OFF
C.V_/_Y/C
C.V_/_Y/C
C.V_/_Y/C
NTSC/PAL
NTSC/PAL
NTSC/PAL
MSV_SW
S-SW
fsc
AUDIO-R
AUDIO-L
P-FAIL
P-FAIL
SECAM
SECAM
MSV_SW
S-SW

231 4 5 6 7 8 9 10 11 12
231 4 5 6 7 8 9 10 11 12
B
A
C
D
E
F
G
H
B
A
C
D
E
F
G
H
8
1
6
7
85
4
31
2
8
1
6
7
85
4
31
2
30 29
28
27
26
25
24
23
22
21
20
19
18
17
16
15
14
13
12
11
10
9
8
7
6
5
4
3
2
W1061TM
W1051TM
VSS
VDD
GND
GND
GND
GNDGND
GND
GND GND
GND CLP
BLK
P-FAIL
ASSY PWB COMPONENT
V-
V+
OUT
I-IN
IN
-
++
-
IN
I-IN
OUT
V+
V- V-
V+
OUT
I-IN
IN
-
+
R/C
VSS
D3
D2
D1
D0
SDA
SCL
SO CS0
CS1
CS2
VDD
D7
D6
D5
D4
GND
B-Y_IN
Y_IN
R-Y_IN
CLP_IN
B-Y_IN
Y_IN
R-Y_IN
CLP_IN
M/S_IN
VCC
B-Y_IN
Y_IN
R-Y_IN
ABL_IN
VM_OUT
LEVEL_IN
DC_PB
VCC
BP_DET
WP_DET.
APL_DET.
R-CLP
G-CLP
B-CLP
OSD_RIN
OSD_GIN
OSD_BIN
YSIN
YMIN
LIM.IN
SK_IN
G_VCC
G_OUT
G_GND
B_VCC
B_OUT
B_GND
R_VCC
R_OUT
R_GND
GND
VCC
DIIN
CRTMUTE
NECKMUTE
RGBMUTE
BLKIN
GND
VCC
SCL
SDA
SLAVE_SW
VPIN
VCC
RGB
BIN
GIN
RIN
CLP
R-Y_OUT
Y_OUT
B-Y_OUT
GND
GND
A0
A1
A2
VSS SDA
SCL
TEST
VDD
GND C
B
A
B
A
C
VCC
H
H
H
L
L
L
GND
GND
GND
OUT
R1
IN
R2
OUT
T2
V-
C2-
C2+
C1-
V+
C1+
OUT
R2
IN
T2
IN
T1
IN
R1
OUT
T1
GND
VCC
SLOT1
M-IDC1
M-IDB1
M-IDA1
GND
GND GND
GNDGND
GND
GND
GND
GND
GND
GND
GND
GND
GND
GND
GND
GND
GND GND
GND GND
GND
GND
GND
GND
GND
GND
GND
9V
9V
9V
9V
GND
GND
GND
GND
A-B
GND
A-B
GND
GND
A-G
GND
A-G
A-R
GND
A-R
GND
-5V
GND
-5V
GND
GND
5V
GND
5V
S9V
GND
S9V
GND
GND
AUDIO-R
GND
GND
GND
GND
SLOT-DT
AUDIO-L
M-IDC
M-IDB
I2CSCL
M-IDA
A-VS
I2CSDA GND
GND
GND
GND
GND
GND
A-HS
GND
A-CS
GND
GND
GND
176
132
88
44
1
45
89
133
GND
GND GND
GND
GND
GND
+-
IN I-IN
OUT V+
V-
V-
V+OUT
I-ININ
-+
+-
IN I-IN
OUT V+
V-
SRC11
SRC10
SRC01
SRC00SRD03
SRD02
SRD01
SRD00
SRD07
SRD06
SRD05
SRD04
SEL1
SEL0
DATA IN
SA
XB
SDATA INT
Ready
TXD
YB
YA
RC01
RC00
RC11
RC10
RD13
RD12
RD11
RD10
RD17
RD16
RD15
RD14
R / Pr
G / Y
B / Pb
H / HV
V
VSS
VDD
GND C
B
A
B
A
C
VCC
H
H
H
L
L
L
1
DIF_CLK
NC
SEP
SYNC.
V.SEP
VD
SYNC
IN
NC
DOWN
COUNT
AFC
VCO
32FH
DET
LOCK
VCC
GND HD
DET
VCC
4OE
4A
4Y
3OE
3A
3Y
NC
GND
2Y
2A
2OE
1Y
1A
1OE
NC
DIF_CLK
ASSY PWB DVI
V-
V+OUT
I-ININ
-+
+-
IN I-IN
OUT V+
V-
V-
V+OUT
I-ININ
-+
SLOT1
M-IDC1
M-IDB1
M-IDA1
RD14
RD15
RD16
RD17
RD10
RD11
RD12
RD13
RC10
RC11
RC00
RC01
YA
YB
TXD
Ready
SDATA INT
XB
SA
DATA IN
SEL0
SEL1
SRD04
SRD05
SRD06
SRD07
SRD00
SRD01
SRD02
SRD03 SRC00
SRC01
SRC10
SRC11
VDD
TEST
SCL
SDA
VSS
A2
A1
A0
OUT
R1
IN
R2
OUT
T2
V-
C2-
C2+
C1-
V+
C1+
OUT
R2
IN
T2
IN
T1
IN
R1
OUT
T1
GND
VCC
GND
GND
GND
GND
GND
GND
GND
GND
GND
GND
GND R/C
133
89
45
144
88
132
176
GND
GND
GND
GND
GND
CS
GND
A-HS
GND
GND
GND
GND GND
GND
IICSDA
A-VS M-IDA
IICSCL M-IDB
M-IDC AUDIO-L
SLOT-DT
GND
GND GND
GND
AUDIO-R
GND GND
S9V
GND
S9V 5V
GND
5V
GND GND
-5V
GND
-5V GND
A-R
GND
A-R A-G
GND
A-G
GND GND
A-B
GND
A-B GND
GND
GND
GND 9V
9V
9V
9V GND
GND
GND
GND GND
GND
GND
GND
D-BA1
D-BB0
D-BA0
D-BB1 NC
NC
NC
NCGND
GND
GND
GND GND
GND
GND
GND GND
GND
GND
GND D-BB5
D-BA4
D-BB4
D-BA5
D-BA7
D-BB6
D-BA6
D-BB7
GND
GND
GND
GND
NC
NC
NC
NC
D-GB1
D-GA0
D-GB0
D-GA1
D-GA3
D-GB2
D-GA2
D-GB3
D-GB5
D-GA4
D-GB4
D-GA5
D-GA7
D-GB6
D-GA6
D-GB7
GND
GND
GND
GND
NC
NC
NC
NC
D-RB1
D-RA0
D-RB0
D-RA1
D-RA3
D-RB2
D-RA2
D-RB3
D-RB5
D-RA4
D-RB4
D-RA5
D-RA7
D-RB6
D-RA6
D-RB7
GND
GND
GND
GND
GND
GND
CLK
D-V
DE
D-H
SCDT D-BA3
D-BB2
D-BA2
D-BB3
DFO
PD
ST
PIXS
GND
VCC
STAG_OUT
SCDT
PDO
QE0
QE1
QE2
QE3
QE4
QE5
QE6
QE7
OVCC
OGND
QE8
QE9
QE10
QE11
QE12
QE13
QE14
QE15
OGND
OVCC
QE16
QE17
QE18
QE19
QE20
QE21
QE22
QE23
VCC
GND
CTL1
CTL2
CTL3
OVCC
ODCK
OGND
DE
VSYNC
HSYNC
QO0
QO1
QO2
QO3
QO4
QO5
QO6
QO7
OVCC
OGND
QO8
QO9
QO10
QO11
QO12
QO13
QO14
QO15
VCC
GND
QO16
QO17
QO18
QO19
QO20
QO21
QO22
OGND
QO23
OVCC
AGND
RX2+
RX2-
AVCC
AGND
AVCC
RX1+
RX1-
AGND
AVCC
AGND
RX0+
RX0-
AGND
RXC+
RXC-
AVCC
EXT_RES
PVCC
PGND
RESERVED
OCK_INV
SCHEMATIC DIAGRAM
S4
TERMINAL BOARD-COMPONENT and TERMINAL BOARD-DVI
TP2071
TP2071
TP2071
TP2073
TP2071
TP2072
9V_2
9V_1
9V
S9V
5V
9V_2
9V_1
5V
-5V
TP2072
TP2073
TP2071
5V
-5V
9V_1
5V
_S5V
SOLT
9V_1
9V_1
5V
5V
-5V
9V
5V
S9V
TP1003
TP1002
TP1001
5V
-5V
5V
_S5V
SOLT
S9V
_S5V
SOLT
9V_1
5V
3.3V
3.3V
5V
S9V
3.3V
3.3V
3.3V
3.3V
3.3V
5V
5V
5V
5V
5V
S5V
3.3V
S5V
TP80V
TP80H
TP80G
TP80B
TP80R
-5V 5V
5V
5VDVI
5VDVI
5VDVI
9V
S5V S9V
S5V
S9V5V
9V
-5V
3.3V
3.3V
0SDMY6A----04
LT_SCH
0SDMY6A----04
R1077
R1078
R1037TM
R1038TM
C1010TM
C2030
R2036
C2007
C2067
R1058
Q1061
R1057
C1072
C2057
C2058
C2044
C2040
C2056
C2055
C2052
C2051
C2049
C2054
C2066
C1002
C1001
L1061
R2047
R2046
R1076
R2045
R2044
R2043
R2042
R2041
C1071
IC2041
R3093
R1015
R1011
R3092
R3091
IC3091
R1091
Q1011
R1093
R1092
Q1091
R1094
Q1015
R1070
K10H
R2034
R2035
R1073
C1067
G-SYNC
C1069
R1067
R1074
R1069
R1071
R1072
DAC3
VD2-OUT
VD1-OUT
SYNC1-IN
DAC1
SYNC2-IN
SW
ADDRESS
SCL
SDA
HD2-OUT
D-GND
HD1-OUTCP-OUT
HD3-IN
VD3-IN
DAC2
VCC
HVCO
FILTER
AFC
A-GND
VD1-IN
HD1-IN
VD2-IN
HD2-IN
R1075
R1068
R1063
C1063 R1064
X1061
C1065 C1066
R1062
R1061
C1062
C1061
C1064
C1068
R1065
R1066
IC1061
R2060
Q2063
R2050
R3072
D2082
D2081
R2070
C1054
C1052
C1051
R2096
R2095
R2094
C2093
C2092
C2091
R2091
R2092
R2093
R2074
R2075
R2076
R1036
R1035
R1034
R3082
C3082
R3083
C3081
R3081
IC3081 IC3082
R3084
C3083
R3086
C3084
R3085 R3088
C3086
R3089
C3085
R3087
IC3083
R2099
R2098
R2097
R2061
R2069
C2062
R2063
R2062
C2061
C2087
C3035
R1051
R1052
CG-G
CG-B
CG-R
SW1
+5V
-5V
CG1-G
CG1-R
CG1-B
CG2-R
CG2-G
CG2-B
CG1=LOW
CG2=HIGH
-5V
+5V
+5V
+5V
+5V
+5V
-5V
SW2
GND
GND
GND
GND
C2078
C2073
R2077
R2079
R2078
L2072
L2071
IC2071
SWITCH
C2072
C2081
C2079
C2084
R2081
C2086
R2083
R2082
C2085
C2083
C2082
C2076
C2075
C2074
R2006
Y
B-Y
R-Y
R1059
C2053
R2001
C2011
C2014
C2017
R2011
R2014
C2034
R2019
R2016
R2013
R2018
R2015
R2012
D2001
C2021
C2022
R2021
R2022
C2035
R2026
R2025
R2017
C2045
R2023
C2032
R2024
C2033
R2027
R2028
C2039
C2037
R2031 R2029
R2032
R2033
C2004
C2006
R2005
R2004
R2003
R2002
R2007
R2008
R2009
C2008
C2019
C2012
C2015
C2018
L2001
L2004
C2023
C2024
C2025
C2026
C2027
C2028
C2029
C2031
C2043
C2042
C2041
C2046
C2047
C2048
TE2001
IC2001
IC2082
IC2081
C2088
C2089
R2085
R2084
R2064
R2068
R2065
R2066
D2061
D2062
C2063
C2064
R2067
IC2061
Q2061
Q2062
C2065
R2086
R2087
L2007
C2038
C2005
C2009
C1057
R1054
C1058 C1059
C1053
C1056
C1055
R1053
IC1051
K10A
IC1005
IC1004
C1009
C1007
C1005
IC3031
K10B
D1009
D1007
R3071
L1004
D1013
D1012
C3031
C1004
C1003
TE1001
IC1001
IC1002
IC1003
C1013
C1012
C1015C1014
R1027
R1032
R1023
R1024
R1028
R1033
R1021
R1025
R1029
C1008
C1006
C1011
R1022
R1026
R1031
C3072
R1056
R1055
IC1053
IC1052
POLH
EXIH
POLV
EXIV
VCC
HDRV
CLAMP
VDRV
CPWIDGND
CPSEL
CVEXI
CVPOL
VSYNC IN
VSEPA
(VIDEO IN)
G-SYNC IN
IN
C/HSYNC
HSCTL
R1046
C1041
M2/PIN-11
M2/SEL0
M2/SEL1
SCPU/RESET
M2/RESET
M2/PIN-12
M1/PIN8
M1/PIN7
M1/RESET
M1/SEL0
M1/SEL1
MOUSE/CPU-SW2
R/C
M1/RESET
RXD1
CLK/SDATA
DATA
READY
M1/PIN7
M1/PIN8
TXD1
D3015
D3014
D3013
D3012
D3011
D3009
D3008D3007
R3052 R3051
L3009
L3006
RB3041
IC3041
R3063
C3051
L3007
L3005
L3004
C3062
C3063
R3066
C3061
C3055 R3054
R3048
R3021 R3045
R3047
R3046
C3041
C3022
R3022
C3021
X3041
IC3021
C3054
R3007
R3006
R3053
C3053
X3061
X3051
IC3061
IC3051
R3065
R3064
R3062
R3061
C3052
R3001
D3004
D3003
R3003
R3004
R3002
C3034
C3033
R3031
IC3071
C3071
C3001
C3002
L3002
L3003
K10C
C3032
L3008
R3005
L3001
D3002
D3001
D3005
D3006
R3044
R3042
R3043
R3041
R3009
R3008
R3011
R3015
R3012
R3016
Q3011
Q3015
R3017
R3013
R3014
R3018
R1008
R1001
R1005
L1003
L1002
L1001
L1005
R1018
R1014
R1009
R1006
R1003
R1017
R1013
R1007
R1004
R1002
R1019
R1016
R1012
R1010
D1006
D1005
D1003
D1004
D1002
D1001
D1008
D1011
R2088R2071 R2072 R2073
Q2081
C2071
C2069
C2068
Q2073Q2072Q2071 R2089
C8099
C8097
C8096
C8095
C8098
C8090
C8070
RB8004
RB8003
RB8002RB8001
RB8007
RB8009
RB8008
RB8010RB8015
RB8005
RB8006
RB8016
L8089D8088
K80B
L8088
RB8034
RB8033
RB8032
RB8031
RB8021
RB8022
RB8023
RB8024
R8090
R8099
RB8014
RB8013
RB8012
RB8011
R8014
C8010
IC8132
IC8017
IC8016
C8009
R8039
R8171
R8173
R8172
IC8171
R8088
R8187
C8194
ampO
amp-
Vref
VB
VGH
VGL
Vboot
OCL+
OCL-
D8193
C8192
C8193 R8188
R8194
D8194
L8191
S/S
C8191
R8199
R/C
C8198
R8198
R8197
C8197
C8195
VDD
VDD
VDD
VDD
VOUT
VOUT
VOUT
VOUT
VCC
GND
GND
GND
NC
NC
NC
NC
NC
NC
NC
NC
IC8191
C8085
C8075
C8065
R8010
R8020
4OE
4Y4
4Y3
GND
4Y2
4Y1
VCC
3Y4
3Y3
GND
3Y2
3Y1
2Y4
2Y3
GND
2Y2
2Y1
VCC
1Y4
1Y3
GND
1Y2
1Y1
1OE2OE
1A1
GND
1A2
1A3
1A4
VCC
2A1
2A2
GND
2A3
2A4
3A1
3A2
GND
3A3
3A4
VCC
4A1
4A2
GND
4A3
4A4
3OE
C8088
C8086
IC8073
4OE
4Y4
4Y3
GND
4Y2
4Y1
VCC
3Y4
3Y3
GND
3Y2
3Y1
2Y4
2Y3
GND
2Y2
2Y1
VCC
1Y4
1Y3
GND
1Y2
1Y1
1OE2OE
1A1
GND
1A2
1A3
1A4
VCC
2A1
2A2
GND
2A3
2A4
3A1
3A2
GND
3A3
3A4
VCC
4A1
4A2
GND
4A3
4A4
3OE
C8073
C8076
IC8071
4OE
4Y4
4Y3
GND
4Y2
4Y1
VCC
3Y4
3Y3
GND
3Y2
3Y1
2Y4
2Y3
GND
2Y2
2Y1
VCC
1Y4
1Y3
GND
1Y2
1Y1
1OE2OE
1A1
GND
1A2
1A3
1A4
VCC
2A1
2A2
GND
2A3
2A4
3A1
3A2
GND
3A3
3A4
VCC
4A1
4A2
GND
4A3
4A4
3OE
C8077
C8079
IC8072
C8060
C8190
R8189
IC8194
K80H
K81B
K80A
C8031
R8177
R8097
R8096
R8095
R8018
R8017
R8016
R8098
R8015
R8019
R8191
R8190
DE_DIF
V_DIF
H_DIF
C8030
V_DIF
DE_DIF
H_DIF
C8050
Q0
D0
D1
Q1
Q2
D2
D3
Q3
GND CK
Q4
D4
D5
Q5
Q6
D6
D7
Q7
VCCOE
IC8020
VIN
HIN
GIN
BIN
RIN
R8094
Q8061 Q8071 Q8081 Q8091
R8087R8077R8067 R8093
V-SYNC
HSCTL
IN
C/HSYNC
(VIDEO IN)
G-SYNC IN
VSEPA
VSYNC IN
CVPOL
CVEXI
CPSEL
GND CPWID
VDRV
CLAMP
HDRV
VCC
EXIV
POLV
EXIH
POLH
H-SYNC
C8027
R8023
R8026
R8024
R8028
R8027
R8025
IC8031
IC8032
R8032
R8034
Q8021
IC8021
R8029
C8033
C8034
C8029
C8037
C8036
R8031
C8035
R8022
R8021
C8026
C8028
C8032
C8038
R8033
R8035
C8044
C8043
C8042
R8042
R8043
R8041
Q8041
R8044
R8045
C8045
R8040
C8041
C8048
C8046
IC8041
R8048
R8050
C8049
R8049
X8041
C8047
C8052
R8046
R8047
Q8051
R8059
R8058
R8060
R8057
C8053
R8037
IC8033
R8036
R8056
R8054
R8053
R8051
IC8051
R8183R8182
R8181
R8179
C8182
D4
D5
D6
D7
VDD
CS2
CS1
CS0
VSS
D3
D2
D1
D0
SDA
SCL
SO
IC8182
IC8015
D8192
D8191
D8175
D8176
R8184
R8162
C8181
R8052
R8000
R8030
C8145
R8092
R8091
R8086
R8076
R8066
C8196
C8177
C8175
C8178
C8176
C8061
C8063
TE8101
D8198
D8197
D8093
D8094
D8092
D8091
D8062
D8061
D8072
D8071
D8081
IC8065
IC8064
D8195
D8196
D8082
C8092
C8091
R8083
C8082
R8082
R8085
R8084
IC8063
C8081
C8071
IC8062
R8074
R8075
R8072
C8072
R8073
R8063
C8064
R8062 R8064
R8065
IC8061
TE8001
C8093
C8094
D8095
D8096
C8062
R8081
R8071
R8061
R8176
R8175
C8141
C8011
L8002
L8001
TXD1
M1/PIN8
M1/PIN7
0006--
1AA2EAA
READY
DATA
CLK/SDATA
RXD1
K81BA
M1/RESET
R/C
MOUSE/CPU-SW2
M1/SEL1
M1/SEL0
M1/RESET
M1/PIN7
M1/PIN8
M2/PIN-12
M2/RESET
SCPU/RESET
M2/SEL1
M2/SEL0
M2/PIN-11
SO
SCL
SDA
D0
D1
D2
D3
VSS
CS0
CS1
CS2
VDD
D7
D6
D5
D4
R8115
R8114
R8111
R8113
Q8102
Q8101
R8112
R8109
R8108
R8107R8105
R8106
R8141
R8139
R8138
R8137
D8104
D8103
D8141
D8142
L8141
R8123
L8125
C8144
L8102
L8101
C8102
C8101
C8172 IC8172
R8196
R8195
IC8193
R8192
R8145
C8143
C8142
IC8141
R8102
R8104
R8103
D8101
D8102
R8101
K81A
C8152
R8161
R8159
R8157
R8156
IC8151 IC8152
X8151
X8152
C8151
R8153
R8121
R8122
C8154
X8131
C8132
R8131
C8131
C8133
R8135
R8134
R8136
R8132
R8133
R8154
C8155
C8158
R8155
C8157
C8156
L8121
L8122
L8124
C8153
R8158
IC8131
RB8131
L8123
L8126
R8152
R8151
D8121 D8122
D8123
D8124
D8125
D8126
D8127
D8128
IC8181
C8171
R8013
D8004
R8193
R8180
R8007
R8055
D8001
R8009
IC8001
C8015
C8016
R8012
R8011
R8006
R8005
R8004
R8003
R8008
C8022
C8018
C8019
C8017
C8021
C8014
C8013
C8012
L8003
C8023C8024
C8025
C8002
C8001
C8003
C8004
C8005
C8006
C8007
C8008
R8002R8001
DATA
SYNC SEP.
DVI Input
Audio Input
L
R
Mouse
Control
AFC
EEP-ROM
I / O EXP.
I / O EXP.
Audio Input
L
R
Control Port Component Input
SWITCH
Pedetal Adj.
MATRIX
I / O EXP.
EEP ROM
SYNC SEP.
Mouse
Control
GJ100C
1/16
GJ100C
1/16
100KC
1/16GJ
100KC
1/16GJ
16UM47
16EM220D
X
1UGQFY
10KZ
0.01GQFY
KZ
10KC
1/16GJ
AH
X
220D
16EM
KK470GQBY
47D
6.3EM
330D
6.3EM
220D
16EM
KK0.01GQBY
KK0.01GQBY
KK0.01GQBY
KK0.01GQBY
KK0.01GQBY
KK0.01GQBY
220D
16EM
4.7DB
16PM
4.7DB
16PM
2770G
L26B
5.6
1/8GJ
000
1/8GZ
GJ100C
1/16
000
1/8GZ
GJ2.2KC
1/16
GJ4.7KC
1/16
GJ360C
1/16
X
EM1D
PQ20WZ11P
GZ0C
1/16
GJ130C
1/16
GJ130C
1/16
1/16GZ0C
1/16GZ0C
TC7SH00FUP
AH
GJ10KC
1/16
AH
GJ10KC
1/16
GJ10KC
1/16
AH
GJ10KC
1/16
GJ220KC
1/16
J11B4210M
GZ0C
1/16
GZ0C
1/16
GJ100C
1/16
X
EM1D
GJ100C
1/16
X
GJ100C
1/16
GJ100C
1/16
GJ220KC
1/16
GJ10KC
1/16
GJ10KC
1/16
7.5KC
1/16GJ
EM2.2D 360C
1/16GJ
1480N
V11B
100D
16EM GQFY
KZ0.01
GJ100C
1/16
GJ100C
1/16
X
X
GQBY
KK0.01
X
GJ100C
1/16
GJ100C
1/16
TA1318N
1KC
1/16GJ
AH
1KC
1/16GJ
1/8GZ000
1SS355
1SS355
10KC
1/16GJ
PM1DB
PM0.1DB
16PM4.7DB
10KC
1/16GJ
10KC
1/16GJ
10KC
1/16GJ
16EM47D
16EM47D
16EM47D
X
X
X
100C
1/16GJ
100C
1/16GJ
100C
1/16GJ
1/16GZ0C
1/16GZ0C
1/16GZ0C
X
CGQY
CD10
1KC
1/16GJ
CGQY
CC3
390C
1/16GJ
AD8057ARTK AD8057ARTK
390C
1/16GJ
CGQY
CC3
1KC
1/16GJ
CGQY
CD10
XX
CGQY
CD10 1KC
1/16GJ
CGQY
CC3
390C
1/16GJ AD8057ARTK
0C
1/16GZ
0C
1/16GZ
0C
1/16GZ
10KC
1/16GJ
10KC
1/16GJ
1UGQFY
10KZ
GJ10KC
1/16
39KC
1/16GJ
1UGQFY
10KZ
0.1GQFY
25KZ
EM1D
GZ0C
1/16
X
J30A00102
J30A00102
J30A00102
25KZ0.1GQFY
GQFY
25KZ0.1
1/16GZ0C
1/16GZ0C
1/16GZ0C
L26B2770G
L26B2770G
AD8183ARUP
GQFY
25KZ0.1
220D
6.3EM
GQFY
25KZ0.1
X
GJ2.2KC
1/16
6.3EM220D
X
1/16GZ0C
GQFY
KZ0.01
0.01GQFY
KZ
KZ0.01GQFY
0.01GQFY
KZ
0.01GQFY
KZ
0.01GQFY
KZ
X
GJ100C
1/16
0.1GQFY
25KZ
100C
1/16GJ
CD10CGQY
CD10CGQY
CD10CGQY
1/16GJ100C
1/16GJ100C
4.7D
25EM
180C
1/16GJ
180C
1/16GJ
180C
1/16GJ
GZ0C
1/16
GZ0C
1/16
GZ0C
1/16
1SS355
10D
16EM
0.1GQFY
25KZ
8.2KC
1/16GJ
3.9KC
1/16GJ
X
2.2KC
1/16GJ
82KC
1/16GJ
1/16GJ100C
0.1GQFY
25KZ
1/16GJ18KC
16EM10D
X
16EM22D
4.7KC
1/16GJ
27KC
1/16GJ
GQBY
KK0.01
0.1GQFY
25KZ
10KC
1/16GJ X
1/16GZ0C
1/16GZ0C
10KZ1UGQFY
0.01GQFY
KZ
1/16GJ100C
1/16GJ100C
1/16GJ1KC
1/16GJ10KC
0.1GQFY
25KZ
1KC
1/16GJ
1KC
1/16GJ
0.01GQFY
KZ
220D
16EM
0.1GQFY
25KZ
0.1GQFY
25KZ
0.1GQFY
25KZ
2770G
L26B
2770G
L26B
1/16GZ0C
1/16GZ0C
KK0.01GQBY
KK0.01GQBY
KK0.01GQBY
10KZ1UGQFY
10KZ1UGQFY
10KZ1UGQFY
GQBY
KK0.01
GQBY
KK0.01
GQBY
KK0.01
PM1DB
PM1DB
PM1DB
J30A00102
AN5393FBQM
;24LC04BT/SNP
24LC02BT/SNP
M62320FP
25KZ0.1GQFY
25KZ0.1GQFY
1/16GJ100C
1/16GJ100C
39KC
1/16GJ
39KC
1/16GJ
GJ4.7C
1/16
100C
1/16GJ
1SS355
1SS355
0.047GQBY
25KK
0.047GQBY
25KK
GJ4.7C
1/16
TC4053BFP
AH
AJ
1UGQFY
10KZ
1/16GJ100C
1/16GJ100C
2770G
L26B
220D
16EM
KZ0.01GQFY
1UGQFY
10KZ
CJ100CGQY
1/16GJ3.9KC
0.1GQFY
25KZ 330D
6.3EM
EM1D
EM1D
EM2.2D
1/16GJ1MC
BA7078AFP
J11B2800N
QXXAVB492P
QXXAVB492P
CGQY
CC3
CGQY
CC3
CGQY
CC3
;SP232ACTP
HIN232CB
J12B2870N
6.2YG
02DZ
6.2YG
02DZ
X
191G
F34DA
1SS355
1SS355
1UGQFY
10KZ
GQBY
KK1200
CGQY
CJ180
J30A00102
00102
J30A
00102
J30A
00102
J30A
AD8057ARTK
AD8057ARTK
AD8057ARTK
0.1GQFY
25KZ
330D
6.3EM
0.1GQFY
25KZ
330D
6.3EM
X
X
X
1KC
1/16GJ
1KC
1/16GJ
1KC
1/16GJ
X
X
X
CGQY
CD10
CGQY
CD10
CGQY
CD10
390C
1/16GJ
390C
1/16GJ
390C
1/16GJ
0.1GQFY
25KZ
100C
1/16GJ
GJ100C
1/16
QXXAVB492P
QXXAVB492P
1/16GJ100C
0.1GQFY
25KZ
02DZ6.2YG
02DZ12YG
02DZ12YG
02DZ12YG
02DZ12YG
02DZ12YG
02DZ12YG02DZ12YG
GJ10KC
1/16 GJ10KC
1/16
5106G
F34A
5106G
F34A
;R1HA1034G
R1EA1034G
Not used
GJ100C
1/16
47D
EM
6.3
5106G
F34A
5106G
F34A
5106G
F34A
1UGQFY
10KZ
X
GZ0C
1/16
1UGQFY
10KZ
XGZ0C
1/16
GZ0C
1/16
GZ0C
1/16
GJ10KC
1/16
GJ10KC
1/16
GJ10KC
1/16
1UGQFY
10KZ
X
GZ0C
1/16
1UGQFY
10KZ
X
Not used
1UGQFY
10KZ
GJ7.5KC
1/16
GJ2.2KC
1/16
GZ0C
1/16
EM1D
;V11B1240G
V11B0770P
;V11B1240G
V11B0770P
GJ10KC
1/16
GJ10KC
1/16
GJ10KC
1/16
GJ10KC
1/16
1UGQFY
10KZ
470KC
1/16GJ
02DZ12YG
02DZ12YG
100C
1/16GJ
100C
1/16GJ
470KC
1/16GJ
EM1D
EM1D
1/16GZ0C
BA05FP-E2P
330D
6.3EM
16EM10D
16EM10D
5106G
F34A
5106G
F34A
J11B4090N
EM1D
5106G
F34A
X
5106G
F34A
02DZ12YG
02DZ12YG
02DZ12YG
02DZ12YG
X
X
X
X
GJ220KC
1/16
GJ220KC
1/16
GJ220KC
1/16
GJ220KC
1/16
100C
1/16GJ
100C
1/16GJ
AH
AH
2.2KC
1/16GJ
2.2KC
1/16GJ
100C
1/16GJ
100C
1/16GJ
GF150C
1/16
GF150C
1/16
GF150C
1/16
X
X
X
191G
F34DA
GJ100C
1/16
GJ100C
1/16
GZ0C
1/16
GZ0C
1/16
GZ0C
1/16
X
XGF150C
1/16
GF150C
1/16
GF150C
1/16
GJ130C
1/16
GZ0C
1/16
GZ0C
1/16
1/16GJ130C
6.2BG
UDZS
6.2BG
UDZS
6.2BG
UDZS
6.2BG
UDZS
6.2BG
UDZS
6.2BG
UDZS
6.2YG
02DZ
6.2YG
02DZ
GJ10KC
1/16
GJ10KC
1/16 GJ10KC
1/16 GJ10KC
1/16
AH
XXX
AHAHAH
GJ10KC
1/16
X
X
470D
4VM
X
X
470D
4VM
470D
4EM
R1JA1014G
R1JA1014GR1JA1014GR1JA1014G
R1JA1014G
R1JA1014G R1JA1014GR1JA1014GR1JA1014G
R1JA1014G
R1JA1014G
R1JA1014G
3R3MG
L2PD
02DZ6.2YG
X
5106G
F34A
R1JA1014G
R1JA1014G
R1JA1014G
R1JA1014G
R1JA1014G
R1JA1014G
R1JA1014G
R1JA1014G
GZ0C
1/16
X
R1JA1014G
R1JA1014G
R1JA1014G
R1JA1014G
1/16GJ47C
0.1GQFY
25KZ
Not used
TC7SZ04FUK
TC7SZ04FUK
0.1GQFY
25KZ
1/16GJ1MC
1/16GZ0C
1/16GZ0C
1/16GZ0C
TC7SH00FUP
S30DBR75G
820C
1/16GF
GQBY
KK0.01
1SS355
GQBY
KK1000
3302F
25EM 2.2KC
1/16GF
0.1E
1/2GJ
-40G
RB051L
220MG
L2PN
0.047GQBY
25KK
10KC
1/16GJ
GQBY
KK1000
100KC
1/16GJ
GJ1MC
1/16
0.1GQFY
25KZ
3302F
25EM
MD1222NP
56CGQY
CJ
56CGQY
CJ
56CGQY
CJ
GZ0C
1/16
X
GQFY
25KZ0.1
GQFY
25KZ0.1
(VCX16374)
GQFY
25KZ0.1
GQFY
25KZ0.1
(VCX16374)
GQFY
25KZ0.1
GQFY
25KZ0.1
(VCX16374)
X
25KZ0.1GQFY
10KC
1/16GJ
TC4053BFTP
J11B4210M
J11B4090N
J11B4920N
X
1/16GJ100C
1/16GJ47C
1/16GJ47C
1/16GJ47C
1/16GJ47C
1/16GJ47C
X
GZ0C
1/16
47C
1/16GJ
GZ0C
1/16
100C
1/16GJ
100C
1/16GJ
0.1GQFY
25KZ
0.1GQFY
25KZ
QXXAVB768P
GJ10KC
1/16
AH AH AH AH
GJ10KC
1/16
GJ10KC
1/16
GJ10KC
1/16
GJ1KC
1/16
X
X
X
X
1/16GJ100C
X
GZ0C
1/16 GJ100C
1/16
GJ100C
1/16
X
BA7078AFP
1/16GJ1MC
EM2.2D
EM1D
EM1D
330D
6.3EM
0.1GQFY
25KZ
3.9KC
1/16GJ
100CGQY
CJ
X
GZ0C
1/16
16PM4.7DB
PM0.1DB
PM1DB
0.1GQFY
25KZ
GJ100C
1/16
GJ100C
1/16
PM1DB
0.1GQFY
25KZ
X
1/16GZ0C
1KC
1/16GJ
X
AH
1KC
1/16GJ
150KC
1/16GJ
GQBY
0.056
16KK
2.2KC
1/16GJ
X
15-16KHz:Hi
GQBY
KK0.01
0.022GQBY
25KK
LA7217M-TG
GZ0C
1/16
3.9KC
1/16GJ
EM1D
560C
1/16GJ
0190N
V11B
GQBY
KK820
0.1GQFY
25KZ
GJ100C
1/16
X
2412KR
2SC
10KC
1/16GJ
33KC
1/16GJ
10KC
1/16GJ
10KC
1/16GJ
0.1GQFY
25KZ
GJ100C
1/16
GJ100C
1/16
1/16GZ0C
1/16GZ0C
1/16GZ0C
1/16GZ0C
QS3125QXP
10KC
1/16GJ
X
X
10KC
1/16GJ
0.1GQFY
25KZ
M62320FP
TC7SZ04FUK
RB051L-40G
RB051L-40G
1SS355
1SS355
10KC
1/16GJ
000
1/8GZ
0.1GQFY
25KZ
1/16GJ47C
X
0C
1/16GZ
EM1D
00102
J30A
00102
J30A
00102
J30A
00102
J30A
00102
J30A
1/16GZ0C
1/16GZ0C
1/16GZ0C
1/16GZ0C
1/16GZ0C
0.1GQFY
25KZ
0.1GQFY
25KZ
0.1GQFY
25KZ
330D
6.3EM
330D
6.3EM
0.1GQFY
25KZ
0.1GQFY
25KZ
J30A00102
6.2YG
02DZ
6.2YG
02DZ
6.2YG
02DZ
6.2YG
02DZ
6.2YG
02DZ
6.2YG
02DZ
6.2BG
UDZS
6.2BG
UDZS
6.2BG
UDZS
6.2BG
UDZS
6.2BG
UDZS
492P
QXXAVB
492P
QXXAVB
6.2YG
02DZ
6.2YG
02DZ
6.2BG
UDZS
16EM10D
16EM10D
390C
1/16GJ 10CGQY
CD
X
1KC
1/16GJ
X
AD8055ARTK
X
X
AD8055ARTK X
1KC
1/16GJ
X
10CGQY
CD
390C
1/16GJ
390C
1/16GJ
10CGQY
CD
X1/16GJ1KC
X
AD8055ARTK
J30A00102
CGQY
CJ180
GQBY
KK1200
1SS355
1SS355
X
75C
1/16GJ
75C
1/16GJ
75C
1/16GJ
X
X
47D
6.3EM
X
3R3MG
L2PD
3R3MG
L2PD
100C
1/16GJ
100C
1/16GJ
2.2KC
1/16GJ
2.2KC
1/16GJ
AH
AH
100C
1/16GJ
100C
1/16GJ
220KC
1/16GJ
220KC
1/16GJ
220KC
1/16GJ
220KC
1/16GJ
X
X
X
X
02DZ12YG
02DZ12YG
02DZ12YG
02DZ12YG
5106G
F34A
X
5106G
F34A
EM1D
5106G
F34A
5106G
F34A
10D
16EM
10D
16EM
0.1GQFY
25KZ BA05FP-E2P
100C
1/16GJ
100C
1/16GJ
24C01CT/SNP
10KC
1/16GJ
1/16GZ0C
EM1D
EM1D
:SP232ACTP
HIN232CB
470KC
1/16GJ
100C
1/16GJ
100C
1/16GJ
02DZ12YG
02DZ12YG
470KC
1/16GJ
J12B2870N
0.1GQFY
25KZ
GJ10KC
1/16
GJ10KC
1/16
GJ10KC
1/16
GJ10KC
1/16
;V11B1240G
V11B0770P
;V11B1240G
V11B0770P
1D
EM
0C
1/16GZ
GJ10KC
1/16
GJ33KC
1/16
0.1GQFY
25KZ
X
1UGQFY
10KZ
GZ0C
1/16
X
0.1GQFY
25KZ
GJ10KC
1/16
GJ10KC
1/16
GJ10KC
1/16
GZ0C
1/16
GZ0C
1/16
GZ0C
1/16
X
0.1GQFY
25KZ
GZ0C
1/16
47D
6.3EM
0.1GQFY
25KZ
5106G
F34A
5106G
F34A
5106G
F34A
330D
6.3EM
GJ100C
1/16
Not used
1034G
R1HA
5106G
F34A
5106G
F34A
GJ10KC
1/16GJ10KC
1/16
02DZ12YG 02DZ12YG
02DZ12YG
02DZ12YG
02DZ12YG
02DZ12YG
02DZ12YG
02DZ6.2YG
M62320FP
330D
6.3EM
GZ0C
1/16
X
10KC
1/16GJ
5.1KC
1/16GJ
33KC
1/16GJ
X
X
33KC
1/16GJ
Digital Interface
CGQY
CJ180
330CGQY
CJ
5.1KC
GJ
1/16
100C
1/16GJ
1/16GJ33KC
1/16GJ33KC
1/16GJ33KC
1/16GJ33KC
33KC
1/16GJ
CGQY
CJ180
CGQY
CJ180
CGQY
CJ330
CGQY
CJ330
CGQY
CJ330
0.1GQFY
25KZ
470D
4EM
100CGQY
CJ
L2PD3R3MG
0.1GQFY
25KZ
470D
4EM
330CGQY
CJ
0.1GQFY
25KZ
X
4EM470D
0.1GQFY
25KZ
100CGQY
CJ
100CGQY
CJ
100CGQY
CJ
100CGQY
CJ
0C
1/16GZ
560C
1/16GJ
LATCH
Control Port
54321
5
43
2
1
178
177
176
175
174
173
172
171
170
169
168
167
166
165
164
163
162
161
87
42
38
59
160
159
158
157
156
155
154
153
152
151
150
149
148
147
146
145
144
143
142
141
140
139
138
137
136
135
134
133
132
131
130
129
128
127
126
125
124
123
122
121
120
119
118
117
116
115
114
113
112
111
110
109
108
107
106
105
104
103
102
101
100
99
98
97
96
95
94
93
92
91
90
89
88
86
85
84
83
82
81
80
79
78
77
76
75
74
73
72
71
70
69
68
67
66
65
64
63
62
61
60
58
57
56
55
54
53
52
51
50
49
48
47
46
45
44
43
41
40
39
37
36
35
34
33
32
31
30
29
28
27
26
25
24
23
22
21
20
19
18
17
16
15
14
13
12
11
10
9
8
7
6
5
4
3
2
1
24
23
22
21
20
19
18
17
16
15
14
1312
11
10
9
8
7
6
5
4
3
2
1
54
321 123
45 54
321
1
2
3
4
5
6
7
8
9
10
11
12 13
14
15
16
17
18
19
20
21
22
23
24
64
63
62
61
60
59
58
57
56
55
54
53
52
51
50
49
48 47 46 45 44 43 42 41 40 39 38 37 36 35 34 33
32
31
30
29
28
27
26
25
24
23
22
21
20
19
18
17
16151413121110987654321
1
2
3
45
6
7
8
1
2
3
4
5
6
7
89
10
11
12
13
14
15
16
16
15
14
13
12
11
10
98
7
6
5
4
3
2
1
18
17
16
15
14
13
12
11
109
8
7
6
5
4
3
2
1
1
2
34
5
1
2
34
5
16
15
14
13
12
11
10
98
7
6
5
4
3
2
1
1
2
34
5
5
43
2
1
1
2
34
5
5
43
2
1
5
43
2
1
3
2
1
123
16
15
14
13
12
11
10
98
7
6
5
4
3
2
1
3
2
1
3
2
1
3
2
1
3
2
1
24
23
22
21
20
19
18
17
16
15
14
1312
11
10
9
8
7
6
5
4
3
2
1
28
27
26
25
24
23
22
21
20
19
18
17
16
15 14
13
12
11
10
9
8
7
6
5
4
3
2
1
1
2
3
123
123
123
123
3
2
1
3
2
1
1
2
34
5
5
43
2
1
5
43
2
1
32
31
30
29
28
27
26
25
24
23
22
21
20
19
18
1716
15
14
13
12
11
10
9
8
7
6
5
4
3
2
1
1
2
3
4
5
6
7
8
9
10
11
12
13
14
15
16
17
18
19
20
21
22
23
2425
26
27
28
29
30
31
32
33
34
35
36
37
38
39
40
41
42
43
44
45
46
47
48
1
2
3
4
5
6
7
8
9
10
11
12
13
14
15
16
17
18
19
20
21
22
23
2425
26
27
28
29
30
31
32
33
34
35
36
37
38
39
40
41
42
43
44
45
46
47
48
1
2
3
4
5
6
7
8
9
10
11
12
13
14
15
16
17
18
19
20
21
22
23
2425
26
27
28
29
30
31
32
33
34
35
36
37
38
39
40
41
42
43
44
45
46
47
48
16
15
14
13
12
11
10
98
7
6
5
4
3
2
1
178
177
176
175
174
173
172
171
170
169
168
167
166
165
164
163
162
161
87
42
38
59
160
159
158
157
156
155
154
153
152
151
150
149
148
147
146
145
144
143
142
141
140
139
138
137
136
135
134
133
132
131
130
129
128
127
126
125
124
123
122
121
120
119
118
117
116
115
114
113
112
111
110
109
108
107
106
105
104
103
102
101
100
99
98
97
96
95
94
93
92
91
90
89
88
86
85
84
83
82
81
80
79
78
77
76
75
74
73
72
71
70
69
68
67
66
65
64
63
62
61
60
58
57
56
55
54
53
52
51
50
49
48
47
46
45
44
43
41
40
39
37
36
35
34
33
32
31
30
29
28
27
26
25
24
23
22
21
20
19
18
17
16
15
14
13
12
11
10
9
8
7
6
5
4
3
2
11
2
3
4
5
6
7
8
9
10 11
12
13
14
15
16
17
18
19
20
1
2
34
5
1
2
34
5
1
2
3
4
5
6
7
8
910
11
12
13
14
15
16
17
18
1
2
3
4
5
6
78
9
10
11
12
13
14
8
7
6
5
4
3
2
116
15
14
13
12
11
10
9
1
2
34
5
16
15
14
13
12
11
10
98
7
6
5
4
3
2
1
5
43
2
1
1
2
34
5
5
43
2
1
5
43
2
1
1
2
34
5
5
43
2
1
3
2
1
3
2
1
3
2
1
3
2
1
3
2
1
8
7
6
54
3
2
1
16
15
14
13
12
11
10
98
7
6
5
4
3
2
1
1
2
3
4
5
6
7
8
9
10
11
12
13
1415
16
17
18
19
20
21
22
23
24
25
26
27
28
1
2
3
4
5
6
7
8
9
10
11
12 13
14
15
16
17
18
19
20
21
22
23
24
123
123
1
2
3
1
2
3
4
5
6
7
89
10
11
12
13
14
15
16
3
2
1
123
1
2
3
4
5
6
7
89
10
11
12
13
14
15
16
1 2 3 4 5 6 7 8 910111213141516171819202122232425
26
27
28
29
30
31
32
33
34
35
36
37
38
39
40
41
42
43
44
45
46
47
48
49
50
51525354555657585960616263646566676869707172737475
76
77
78
79
80
81
82
83
84
85
86
87
88
89
90
91
92
93
94
95
96
97
98
99
100
D6
D6
C-SYNC
C-SYNC
D3
D3
V
C-SYNC
V
HS
GND
GND
H-SYNC
V-SYNC
V-SYNC
H-SYNC
R-Y_O
Y_O
B-Y_O
B-Y_O
Y_O
R-Y_O
BLK
CLP
CG_SW
CG_SW
R/C
B
G
R
/CPU-SW
MOUSE
/CPU-SW
MOUSE
F_C
F_C
R-Y
Y
B-Y
CLP
IIC_SDA
IIC_SCL
BLK
BLK
R/C
VS
IIC_SCL
IIC_SDA
AUDIO-R
AUDIO-L
B
G
R
VS
HS
AUDIO-L
AUDIO-R
D2
D2
GA4_BUFF
GB4_BUFF
GB5_BUFF
GA3_BUFF
GA2_BUFF
GB3_BUFF
GB2_BUFF
GA1_BUFF
GA0_BUFF
GB1_BUFF
GB0_BUFF
GA7_BUFF
GA5_BUFF
GB6_BUFF
GB7_BUFF
GA6_BUFF
RB0_BUFF
RB1_BUFF
RA0_BUFF
RA1_BUFF
RB2_BUFF
RB3_BUFF
RA2_BUFF
RA3_BUFF
RA7_BUFF
RA6_BUFF
RA5_BUFF
RA3_BUFF
RA2_BUFF
RA1_BUFF
RA0_BUFF
RA4_BUFF
GA2_BUFF
GA0_BUFF
GA1_BUFF
BA7_BUFF
BA6_BUFF
BA5_BUFF
BA4_BUFF
BA3_BUFF
BA2_BUFF
BA1_BUFF
BA0_BUFF
GA7_BUFF
GA3_BUFF
GA4_BUFF
GA5_BUFF
GA6_BUFF
D2
D2
D2
DIF_CLK
DIF_CLK
DIF_CLK
DIF_CLK
BB0_BUFF
BB1_BUFF
BA0_BUFF
BA1_BUFF
BB2_BUFF
BB3_BUFF
BA2_BUFF
BA3_BUFF
BA7_BUFF
BA6_BUFF
BB7_BUFF
BB6_BUFF
BA5_BUFF
BA4_BUFF
BB5_BUFF
BB4_BUFF
RB4_BUFF
RB5_BUFF
RA4_BUFF
RA5_BUFF
RB6_BUFF
RB7_BUFF
RA6_BUFF
RA7_BUFF
BA6
BB7
BB6
BA5
BA7
BB0
BB1
BA0
BA1
BB2
BB3
BA2
BA3
BB5
BB4
BA4
GA6
GB7
GB6
GA5
GA7
GB0
GB1
GA0
GA1
GB2
GB3
GA2
GA3
GB5
GB4
GA4
RA6
RB7
RB6
RA5
RA7
RB5
RB4
RA4
DDC_DATA
IICSDADDCSCL
DDCSDA
DDC_CLK
IICSCL
DDC_WRITE
DDC_WRITE
D2
D2
A-B1
A-G1
A-R1
CS
HD/NTSC
D5
D1
D0
D0
D5
CS
D1
HD/NTSC
P_FAIL
P_FAIL
N.C.
N.C
N.C
N.C.
RB4
RB5
RA4
RA5
RB6
RB7
RA6
RA7
RA3
RA2
RB3
RB2
RA1
RA0
RB1
RB0
GB0
GB1
GA0
GA1
GB2
GB3
GA2
GA3
GA7
GA6
GB7
GB6
GA5
GA4
GB5
GB4
BB4
BB5
BA4
BA5
BB6
BB7
BA6
BA7
PD
SCDT_DIF
R/C
A-VS1
A-HS1
AUDIO-R1
AUDIO-L1
IICSCL
IICSDA
A-HS1
A-VS1
AUDIO-L1
AUDIO-R1
IICSDA
IICSCL
BA3
BA2
BB3
BB2
BA1
BA0
BB1
BB0
SCDT_DIF
R/C
RB2
RB0
RB1
RA0
RA1
RB3
RA2
RA3
BB0_BUFF
BB1_BUFF
BB2_BUFF
BB3_BUFF
BB4_BUFF
BB5_BUFF
BB6_BUFF
BB7_BUFF
GB0_BUFF
GB1_BUFF
GB2_BUFF
GB3_BUFF
GB4_BUFF
GB5_BUFF
GB6_BUFF
GB7_BUFF
RB0_BUFF
RB1_BUFF
RB2_BUFF
RB3_BUFF
RB4_BUFF
RB5_BUFF
RB6_BUFF
RB7_BUFF
DDCSCL
DDCSDA
DDC_DATA
DDC_CLK
PD
SCDT_DIF
SCDT_DIF

231 4 5 6 7 8 9 10 11 12
231 4 5 6 7 8 9 10 11 12
B
A
C
D
E
F
G
H
B
A
C
D
E
F
G
H
A / D Converter
(AD9886KS-140)
FROM:PW
FROM:IC3295
TO:IC301
BLOCK
TO:SELECTOR
+-
IN I-IN
OUT V+
V-
V-
V+OUT
I-ININ
-+
+-
IN I-IN
OUT V+
V- V-
V+OUT
I-ININ
-+
+-
IN I-IN
OUT V+
V-
V-
V+OUT
I-ININ
-+
TO:LATCHTO:LATCH
TO:LATCH
10mA
36mA
107mA
A / D Converter
VDD
VDD
VDD
VDD
VDD
VDD
VDD
VDD
VD
VD
VD
VD
VD
VD
VD
VD
VD
VD
VD
VD
VD
VD
VD
VD
VD
GND
GND
GND
GND
GND
GND
GND
GND
GND
GND
GNDGND
GND
GND
GND
GND
GND
GND
GND
GND
GND
GND
GND
GND
GND
GND
GND
GND
GND
GND
GND
GND
GREEN A<7>
GREEN A<6>
GREEN A<5>
GREEN A<4>
GREEN A<3>
GREEN A<2>
GREEN A<1>
GREEN A<0>
GREEN B<0>
GREEN B<1>
GREEN B<2>
GREEN B<3>
GREEN B<4>
GREEN B<5>
GREEN B<6>
GREEN B<7>
BLUE B<7>
BLUE B<6>
BLUE B<5>
BLUE B<4>
BLUE B<3>
BLUE B<2>
BLUE B<1>
BLUE B<0>
BLUE A<0>
BLUE A<1>
BLUE A<2>
BLUE A<3>
BLUE A<4>
BLUE A<5>
BLUE A<6>
BLUE A<7>
RED A<7>
RED A<6>
RED A<5>
RED A<4>
RED A<3>
RED A<2>
RED A<1>
RED A<0>
RED B<0>
RED B<1>
RED B<2>
RED B<3>
RED B<4>
RED B<5>
RED B<6>
RED B<7>
PVD
PVD
PVD
PVD
PVD
GND
NC
NC
NC
CTL0
CTL1
CTL2
CTL3
RX2+
RX2-
RX1-
RX1+
RX0+
RX0-
RXC-
RXC+
FILT
VSYNC
HSYNC
CKEXT
COAST
A1
A0
SCL
SDA
CLAMP
CKINV
SOGIN
DE
SOGout
HSout
VSout
syncDT
DataClkb
DataClk
Scanln
RefOut
Refln
RmidscV
Rain
GmidscV
Gain
Rclampv
Gclampv
Bclampv
Bain
BmidscV
RTerm
ScanClk
ScanOut
(4201-L)
V-
V+OUT
I-ININ
-+
+-
IN I-IN
OUT V+
V-
V-
V+OUT
I-ININ
-+
(LPF 30MHZ)
(LPF 30MHZ)
(LPF 30MHZ)
VA
VA
CAL_DATA_IN
SCLK
ENCODE
ENCODE
DS
DS
DATA_CLK_OUT
DATA_CLK_OUT
OUTC_B6
OUTC_B7
OUTC_B5
OUTC_B4
OUTC_B3
OUTC_B2
OUTC_B1
OUTC_B0
OUTC_A7
OUTC_A6
OUTC_A5
OUTC_A4
OUTC_A3
OUTC_A2
OUTC_A1
OUTC_A0
OUTB_B7
OUTB_B3
OUTB_B4
OUTB_B5
OUTB_B6
OUTB_B2
OUTB_B1
OUTB_B0
OUTB_A7
OUTB_A6
OUTB_A5
OUTB_A4
OUTB_A3
OUTB_A2
OUTB_A1
OUTB_A0
OUTA_B7
OUTA_B6
OUTA_B5
OUTA_B4
OUTA_B3
OUTA_B2
OUTA_B1
OUTA_B0
OUTA_A7
OUTA_A6
OUTA_A5
OUTA_A4
OUTA_A3
OUTA_A1
OUTA_A0
OUTA_A2
VDD
VDD
VA
VA
VA
VA
VDD
VDD
VDD
VDD
GND
GND
GND
GND
GND
GND
VDD
GND
GND
GND
GND
GND
GND
GND
GND
AIN_A
AIN_B
A_REF_IN
B_REF_IN
C_REF_IN
AIN_C
AIN_A
AIN_B
AIN_C
VA
REF_OUT
CAL_DATA_OUT
PAR_LOAD
OWS
I/P
BLOW
PWR_ON
V-
V+OUT
I-ININ
-+
+-
IN I-IN
OUT V+
V-
V-
V+OUT
I-ININ
-+
GND
GND
V+
V-
R
-
+
-
+G
B
-
+
A03
A04
VCC
VDD
CS2
CS1
CS0
A02
A01
VrefU2
GND
VrefU1
VrefL
A08
A07
A06
A05
SDA
SCL
R
+
-B
G
+
-
+
-R
V-
V+
GND
GND
5VA
5VA_AD
5V_AD
5V
TPCLKCG TPHCGTPVCG
5VB 5VA
TP221
TP211
TP201
-5V
5VA 5VA
-5V
3.3V_AD
5V
3.3V_AD 3.3V_AD
5VA
5VA
-5V
5VA
-5V
5VA_AD
5V_AD
5VA
5VA
5V
TP2302_A
TP2303_A
TP2301_A
TP2301R
TP2302G
TP2303B
5VA
5VA
-5V
5VA
-5V
5VA
TP21_G
TP21_B
TP21_R
TP820R
TP820G
TP820B
CG_A/D,AV_A/D
0SDMY6A---05
SCHEMATIC DIAGRAM
S5
ASSY MAIN 1 / 6
R8292
R8291
R2326
R2325
C282
R281
R294
R282
R295
R283
R296
R293
R8287
R2364
R8256
R8250
R8238
IC295
C297
C296
C290
C2363
R290
R2363
C269
C267
C265
TE201
R202
R212
R222
IC201
IC211
IC221
C202 C204
R216
R226
R206
R205
R215
R225
R203
R213
R223
C211
C205
C221
R204
R214
R220
R201
R211
R221
C214
C215
C216
C263
R271
R266
R261
C270
C266
C268
R270
R265
R260
R273
R268
R263
R264
R274
R269
C261
C262
IC263
IC262
IC261
R279
R278
R277
TE28
C264
R8280
C8250
C8259
C8258
C8257
R227
R217
R207
R8234
R8235
C8291 C8292
IC8202
C8251
C8253
C8255
C8271 C8274 C8275
C8201
C8202
C8203
C8204
C8221
C8222
C8223
C8231
C8237
C8235
R8232
C8297
C8296
R8296
C8218 C8219
R8218
R8237
R8236
R8252
R8251
R8253
R8254
C8252
C8254
C8256
C8273C8272
R8271
R8272
R8274
R8275
R8221
R8222
R8224
R8223
RB8221
RB8222
RB8224
RB8223
IC8201
R8231
C8234 C8233
C8232
R2304
R237
R238
R239
K2R
K2G
K2B
C251
C235
C241
R254
R244
R234
R235
R255
R245
C234
C232
IC251
IC241
IC231
R251
R241
R231 R233
R253
R243
C236
C242
C252
C206
C2392
C2382
C2387
R2393
R2388
R2383
R2384
R2394
R2389
C2379 C2370
C2377
C2378
IC2391
IC2386
IC2381
R2382
R2392
R2387
C2381
C2386
C2391
R2376
R2374
R2375
R2373
R2372
R2371
L2343
L2342
L2341
R2356
R2355
R2354
R2353
R2352
R2351
R2322 C2317
C2315 C2316
R2324
IC2311
IC231108 IC231109
C2318
C2319
C2321
R2323
C2312
C2311
C2314
C2313
R2313
R2314
R2312
R2311
C2304
R2305
C2305
R2306
C2306
C2303
C2302
C2301
C2334
C2332
C2331
C2338
R2335
R2336
C2336
R2333
R2332
R2331
IC2331
R2334
Q2361 R2361
R2362
R2337 R2339
R2338
TE8201
R8289
R8288
R8282
R8284
R8283R8285
L8281
C8281
R8286
R8281
C8284
IC8281
C8282C8283
R284
IC281
C287
R285
R289
C284
C281
C283
R288
R287
R286
C222
C212
Q281
R291
R292
R208
R218
R228
C277
C275
C276
L2311TM
TP201
TP221
TP211
OP. AMP.
PC
Progressive Scan
OP. AMP.
OP. AMP.
FILTER
CLAMP
CLAMP
D / A CONVERTER
1/16GJ100C
1/16GJ100C
X
X
0.1GQFZ
25KZ
X
2.2KC
1/16GJ
X
2.2KC
1/16GJ
X
2.2KC
1/16GJ
10KC
1/16GJ
GZ0C
1/16
10KC
1/16GJ
1/16GZ0C
X
J30B1270G J30B1270GJ30B1270G
X
BA05FP-E2P
GQFZ
25KZ0.1
100D
6.3EM
X
X
1/16GJ4.7KC
1/16GJ4.7KC
X
X
X
J30A00102
00102
J30A
00102
J30A
00102
J30A
75C
1/16GJ
75C
1/16GJ
75C
1/16GJ
AD8057ARTK
AD8057ARTK
AD8057ARTK
GQFZ
25KZ0.1 GQFZ
25KZ0.1
X
X
X
1KC
1/16GJ
1KC
1/16GJ
1KC
1/16GJ
X
X
X
CGQY
CD10
CGQY
CD10
CGQY
CD10
GJ33C
1/16
GJ33C
1/16
GJ33C
1/16
GZ0C
1/16
GZ0C
1/16
GZ0C
1/16
CGQY
CC3
CGQY
CC3
CGQY
CC3
100WM
6.3EM
GZ0C
1/16
GZ0C
1/16
GZ0C
1/16
CGQY
CD10
CGQY
CD10
CGQY
CD10
X
X
X
1KC
1/16GJ
1KC
1/16GJ
1KC
1/16GJ
X
X
X
100WM
6.3EM
;10KZ1UMAFY
10KZ1UGQFZ
AD8057ARTK
AD8057ARTK
AD8057ARTK
X
X
X
00102
J30A
;10KZ1UMAFY
10KZ1UGQFZ
1/16GJ10KC
1/16GZ0C
1/16GZ0C
GQBY
25KK0.022
1/16GZ0C
X
X
X
1/16GZ0C
1/16GZ0C
330D
6.3EM
GQFZ
25KZ0.1
:BA033FPP
UPC2933TP
25KZ0.1GQFZ
25KZ0.1GQFZ
25KZ0.1GQFZ
0.1GQFZ
25KZ 0.1GQFZ
25KZ 0.1GQFZ
25KZ
25KZ0.1GQFZ
25KZ0.1GQFZ
25KZ0.1GQFZ
25KZ0.1GQFZ
0.1GQFZ
25KZ
0.1GQFZ
25KZ
0.1GQFZ
25KZ
0.1GQFZ
25KZ
0.1GQFZ
25KZ
GQFZ
25KZ0.1
1/10GZ0.0
GQFZ
25KZ0.1
100D
6.3EM
1/10GZ0.0
100D
6.3EM GQFZ
25KZ0.1
1/10GZ0.0
1/16GZ0C
1/16GJ10KC
1/16GJ100C
1/16GJ100C
X
1/16GZ0C
X
X
X
EM1D
0.1GQFZ
25KZ
1/16GZ0C
1/16GZ0C
1/16GJ10C
1/16GJ10C
X
1/16GZ0C
X
X
X
X
X
X
AD9886KS140M
3.3KC
GJ
1/16
XGQBY
16KK0.039
GQBY
3900
KK
1/16GZ0C
100C
1/16GJ
100C
1/16GJ
100C
1/16GJ
0300G
J10B
0300G
J10B
0300G
J10B
X
X
X
1KC
1/16GJ
1KC
1/16GJ
1KC
1/16GJ
680C
1/16GJ
680C
1/16GJ
680C
1/16GJ
GQFZ
25KZ0.1
GQFZ
25KZ0.1
AD8057ARTK
AD8057ARTK
AD8057ARTK
2.2KC
1/16GJ
2.2KC
1/16GJ
2.2KC
1/16GJ 33C
1/16GJ
33C
1/16GJ
33C
1/16GJ
X
X
X
6.3PM47DB
CGQY
CD10
CGQY
CD10
CGQY
CD10
1KC
1/16GJ
1KC
1/16GJ
1KC
1/16GJ
X
X
X
330D
6.3EM GQFZ
25KZ0.1
330D
6.3EM
GQFZ
25KZ0.1
AD8057ARTK
AD8057ARTK
AD8057ARTK
33C
1/16GJ
33C
1/16GJ
33C
1/16GJ
CGQY
CC3
CGQY
CC3
CGQY
CC3
GJ100C
1/16
GJ100C
1/16
GJ100C
1/16
GJ100C
1/16
GJ100C
1/16
GJ100C
1/16
F30B2610G
F30B2610G
F30B2610G
10KC
1/16GJ
10KC
1/16GJ
10KC
1/16GJ
10KC
1/16GJ
10KC
1/16GJ
10KC
1/16GJ
0C
GZ
1/16 X
EM1D
GQFZ
0.1
25KZ
1/16GZ0C
AD9483KS100M
NT2 NT2
GQFZ
25KZ0.1
GQFZ
25KZ0.1
0.1GQFZ
25KZ
1KC
1/16GJ
25KZ0.1GQFZ
330D
6.3EM
GQFZ
25KZ0.1
220D
6.3EM
1/16GZ0C
1/16GZ0C
X
X
NT2
NT2
NT2
00102
J30A
00102
J30A
00102
J30A
X
1/16GZ0C
X
1/16GZ0C
X
6.3PM47DB
6.3PM47DB
6.3PM47DB
0.1GQFZ
25KZ
0.1GQFZ
25KZ
0.1GQFZ
25KZ
0.1GQFZ
25KZ
1/16GJ1KC
1KC
GJ
1/16
0.1GQFZ
25KZ
1/16GJ10KC
1/16GJ10KC
1/16GJ10KC
LT1260C
1/16GJ1KC
AH 1/16GJ680C
GJ220C
1/16
33C
1/16GJ 33C
1/16GJ
33C
1/16GJ
00102
J30A
1/16GJ10KC
1/16GJ10KC X
GZ0C
1/16
XX
3R3MG
L2PD
MAFY
:10KZ1U
GQFZ
10KZ1U
GZ0C
1/16
GZ0C
1/16
GQBZ
KK1000
M62393FPP
MAFY
:10KZ1U
GQFZ
10KZ1U
220WM
6.3EM
1/16GJ1KC
LT1260C
GQFZ
25KZ0.1
1KC
GJ
1/16
1/16GJ1KC
GQFZ
25KZ0.1
0.1GQFZ
25KZ
0.1GQFZ
25KZ
1/16GZ0C
1/16GZ0C
1/16GZ0C
6.3PM47DB
6.3PM47DB
AH
1/16GJ680C
1/16GJ220C
1/16GJ33C
1/16GJ33C
1/16GJ33C
NT2
NT2
X
X
NT2
X
00102
J30A
00102
J30A
00102
J30A
L2C1391KN
1
2
3
1
2
34
5
5
43
2
1
1
2
34
5 5
43
2
1
1
2
34
5
5
43
2
1
3
2
1
1
2
3
4
5
6
7
8
9
10
11
12
13
14
15
16
17
18
19
20
21
22
23
24
25
26
27
28
29
30
31
32
33
34
35
36
37
38
39
40
41424344454647484950515253545556575859606162636465666768697071727374757677787980
81
82
83
84
85
86
87
88
89
90
91
92
93
94
95
96
97
98
99
100
101
102
103
104
105
106
107
108
109
110
111
112
113
114
115
116
117
118
119
120
121 122 123 124 125 126 127 128 129 130 131 132 133 134 135 136 137 138 139 140 141 142 143 144 145 146 147 148 149 150 151 152 153 154 155 156 157 158 159 160
5
43
2
1
1
2
34
5
5
43
2
1
5
43
2
1
1
2
34
5
5
43
2
1
1 2 3 4 5 6 7 8 9101112131415161718192021222324252627282930
31
32
33
34
35
36
37
38
39
40
41
42
43
44
45
46
47
48
49
50
515253545556575859606162636465666768697071727374757677787980
81
82
83
84
85
86
87
88
89
90
91
92
93
94
95
96
97
98
99
100
1
2
3
4
5
6
7
89
10
11
12
13
14
15
16
20
19
18
17
16
15
14
13
12
1110
9
8
7
6
5
4
3
2
1
16
15
14
13
12
11
10
98
7
6
5
4
3
2
1
ZCLK102
ZCLK101
VWDWI2
BBCLP
GBCLP
RBCLP
GREF_AD
CGV
GCOAST_PW
GHSFOUT_PW
GBLKSPL_PW
SDA_PW2
SCL_PW2
CLK_CG
VS_CG
HS_CG
RO7_CG
RO6_CG
RO5_CG
RO4_CG
RO3_CG
RO2_CG
RO1_CG
RO0_CG
RE7_CG
RE6_CG
RE5_CG
RE4_CG
RE3_CG
RE2_CG
RE1_CG
RE0_CG
GE0_CG
GE1_CG
GE2_CG
GE3_CG
GE4_CG
GE5_CG
GE6_CG
GE7_CG
GO7_CG
GO6_CG
GO5_CG
GO4_CG
GO3_CG
GO2_CG
GO1_CG
GO0_CG
BO0_CG
BO1_CG
BO2_CG
BO3_CG
BO4_CG
BO5_CG
BO6_CG
BO7_CG
BE7_CG
BE6_CG
BE5_CG
BE4_CG
BE3_CG
BE2_CG
BE1_CG
BE0_CG
CR1IN_0
CR1IN_1
CR1IN_2
CR1IN_3
CR1IN_4
CR1IN_5
CR1IN_6
CR1IN_7
CB1IN_0
CB1IN_1
CB1IN_2
CB1IN_3
CB1IN_4
CB1IN_5
CB1IN_6
CB1IN_7
Y1IN_0
Y1IN_1
Y1IN_2
Y1IN_3
Y1IN_4
Y1IN_5
Y1IN_6
Y1IN_7
ADCLK_IP
ACP
IICSDA
IICSCL
BBCLP
GBCLP
RBCLP
GBLKSPL_PW

231 4 5 6 7 8 9 10 11 12
231 4 5 6 7 8 9 10 11 12
B
A
C
D
E
F
G
H
B
A
C
D
E
F
G
H
GND 41~46
40
39
38
37
36
35
34
33
32
31
30
29
28
27
26
25
24
23
22
21
20
19
18
17
16
15
14
13
12
11
10
9
8
7
6
5
4
3
2
1
GND 41~46
40
39
38
37
36
35
34
33
32
31
30
29
28
27
26
25
24
23
22
21
20
19
18
17
16
15
14
13
12
11
10
9
8
7
6
5
4
3
2
1
VCC
GND
CHIP
AH
AJ
2SA1037AK
R,S
2SA1179
M6,M7
2SC2812
L6,L7
R,S
2SC2412K
R,S
2SA1037K
AUDIO_L
AUDIO_R
BA0
GND
BA1
BA2
BA4
BA5
BA6
BA3
BA7
GA0
GA1
GA2
GA3
GA4
GA5
GA6
GA7
RA0
RA1
RA2
RA3
RA4
RA5
RA6
RA7
GND
C_SYNC
GND
DE_DIF
SCDT
GND
AV_CLP
AV_BLK
GND
H_SYNC
GND
V_SYNC
GND
TX
RX
CTS
RTS
BB0
BB1
BB3
BB4
BB5
BB2
BB6
BB7
GB0
GB1
GB2
GB3
GB4
GB5
GB6
GB7
RB0
RB1
RB2
RB3
RB4
RB5
RB6
RB7
USB+
USB-
GND
GND
DIFCLK
GND
H_DIF
GND
V_IF
GND
RESET
GND
VCC
GND
GND
VCC
VCC
GND
GND
VCC
(EP1K10TC144-1)
(TC74VCX374FT)
HDTV(P)
COMPONENT(P)
1OE
1Q1
1Q2
GND
1Q3
1Q4
VCC
1Q5
1Q6
GND
1Q7
2Q1
1Q8
2Q2
GND
2Q3
2Q4
VCC
2Q5
2Q6
GND
2Q7
2Q8
2OE2CK
2D8
2D7
GND
2D6
2D5
VCC
2D4
2D3
GND
2D2
2D1
1D8
1D7
GND
1D6
1D5
VCC
1D4
1D3
GND
1D2
1D1
1CK
COMPONENT(i)
Y/C
COMPOSITTE
H
H
H
H
H
H
L
L
L
DVI
DVI ANALOG
ANALOG CG
SW3SW2SW1
SW
INPUT
DVI BUFFER
DVI -LATCH
(SL-3000LS 2.5V)
SINGLE to DUAL CONVERTER
VCCINT
^DCLK
^nCE
N.C.(TDI)
N.C.
DATA_A1
DATA_A17
DATA_A18
DATA_A19
DATA_A20
DATA_A21
GND
DATA_A22
DATA_A23
BLK
VIN
HIN
DATA_B23
DATA_B20
DATA23
DATA19
DATA18
VCCIO
DATA17
GND
DATA13
STB
DATA7
DATA3
GND
VCCINT
DATA_A9
DATA_A14
^MSEL0
VCCIO
GND
DATA_B19
^nSTATUS
N.C.
DATA_B10
DATA_B4
N.C.
N.C.
SDATA
SCLK
GND
DATA10
HSYNC
VSYNC
RESERVED
DATA22
GND
DATA21
DATA20
DATA16
DATA15
DATA14
DATA12
DATA11
DATA9
DATA8
DATA6
VCCIO
DATA5
DATA4
DATA2
DATA1
DATA0
^DATA0
VCCINT
DATA_A0
N.C.
DATA_A2
DATA_A3
DATA_A4
DATA_A5
VCCIO
RESERVED
DATA_A6
DATA_A7
N.C.
N.C.
DATA_A8
DATA_A10
GND
DATA_A11
N.C.
DATA_A12
DATA_A13
DATA_A15
^MSEL1
VCCINT
^nCONFIG
DATA_A16
RESERVED
CLKOUT
VCCIO
CLP
GND_CKLK
GND
CLK
CTL
VCC_CKLK
GND
TOUT
VCCINT
VOUT
HOUT
VCCIO
DATA_B22
DATA_B21
GND
DATA_B18
DATA_B17
DATA_B16
N.C.(TMS)
DATA_B15
DATA_B14
N.C.
DATA_B13
DATA_B12
DATA_B11
GND
VCCIO
DATA_B9
N.C.
DATA_B8
N.C.
DATA_B7
DATA_B6
DATA_B5
VCCINT
GND
DATA_B3
DATA_B2
N.C.
DATA_B1
DATA_B0
RESERVED
N.C.(TD0)
VCCIO
^nCE0
CONF_DONE
N.C.(TCK)
(TC74VCX16244FT) (TC74VCX16244FT)
:MS82V16520-8GA)
(MB81G163222-80TQ
:MS82V16520-8GA)
(MB81G163222-80TQ
:MS82V16520-8GA)
(MB81G163222-80TQ
Progressive Scan Converter
1
2
3
4
5
6
7
8
9
10
11
12
13
14
15
16
17
18
19
20
21
22
23
24
25
2626
25
24
23
22
21
20
19
18
17
16
15
14
13
12
11
10
9
8
7
6
5
4
3
2
1
BA CDEF GHJ KL MNPRT UVWYAAABACADAEAF
AFAEADACABAAYWVUTRPNMLKJHGFEDCAB
(TC74VCX364FT) (TC74VCX16244FT)
(TC74VCX364FT)
(TC74VCX374FT) (TC74VCX16244FT)
(TC74VCX16244FT)
DVI -LATCH
DVI -LATCH DVI -LATCH
DVI -BUFFERDVI -BUFFER
DVI -BUFFER
(TC74VCX16244FT) (TC74VCX244FT)
CG BUFFER
CG BUFFER
CG BUFFER
(TC74VCX244FT)
IREF
CLK2+
CLK2-
CLK+
CLK
VSSQ
VDDQ
CLK
CLK2
FUNC
LOCK
IICADR
VDDD
VSSD
SDA
SCL
PDEN
EXTFB
HSYNC
EXTFIL
XFILRET
VDDA
VSSA
OSC
<TOP_VIEW>
1OE
1Y1
1Y2
GND
1Y3
1Y4
VCC
2Y1
2Y2
GND
2Y3
3Y1
2Y4
3Y2
GND
3Y3
3Y4
VCC
4Y1
AY2
GND
4Y3
4Y4
4OE3OE
4A4
4A3
GND
4A2
4A1
VCC
3A4
3A3
GND
3A2
3A1
2A4
2A3
GND
2A2
2A1
VCC
1A4
1A3
GND
1A2
1A1
2OE
2OE
1A1
1A2
GND
1A3
1A4
VCC
2A1
2A2
GND
2A3
2A4
3A1
3A2
GND
3A3
3A4
VCC
4A1
4A2
GND
4A3
4A4
3OE 4OE
4Y4
4Y3
GND
AY2
4Y1
VCC
3Y4
3Y3
GND
3Y2
2Y4
3Y1
2Y3
GND
2Y2
2Y1
VCC
1Y4
1Y3
GND
1Y2
1Y1
1OE
1CK
1D1
1D2
GND
1D3
1D4
VCC
1D5
1D6
GND
1D7
1D8
2D1
2D2
GND
2D3
2D4
VCC
2D5
2D6
GND
2D7
2D8
2CK 2OE
2Q8
2Q7
GND
2Q6
2Q5
VCC
2Q4
2Q3
GND
2Q2
1Q8
2Q1
1Q7
GND
1Q6
1Q5
VCC
1Q4
1Q3
GND
1Q2
1Q1
1OE 1OE
1Y1
1Y2
GND
1Y3
1Y4
VCC
2Y1
2Y2
GND
2Y3
3Y1
2Y4
3Y2
GND
3Y3
3Y4
VCC
4Y1
AY2
GND
4Y3
4Y4
4OE3OE
4A4
4A3
GND
4A2
4A1
VCC
3A4
3A3
GND
3A2
3A1
2A4
2A3
GND
2A2
2A1
VCC
1A4
1A3
GND
1A2
1A1
1OE
1OE
1Q1
1Q2
GND
1Q3
1Q4
VCC
1Q5
1Q6
GND
1Q7
2Q1
1Q8
2Q2
GND
2Q3
2Q4
VCC
2Q5
2Q6
GND
2Q7
2Q8
2OE2CK
2D8
2D7
GND
2D6
2D5
VCC
2D4
2D3
GND
2D2
2D1
1D8
1D7
GND
1D6
1D5
VCC
1D4
1D3
GND
1D2
1D1
1CK
1OE
1A1
1A2
GND
1A3
1A4
VCC
2A1
2A2
GND
2A3
2A4
3A1
3A2
GND
3A3
3A4
VCC
4A1
4A2
GND
4A3
4A4
3OE 4OE
4Y4
4Y3
GND
AY2
4Y1
VCC
3Y4
3Y3
GND
3Y2
2Y4
3Y1
2Y3
GND
2Y2
2Y1
VCC
1Y4
1Y3
GND
1Y2
1Y1
1OE1OE
1Y1
1Y2
GND
1Y3
1Y4
VCC
2Y1
2Y2
GND
2Y3
3Y1
2Y4
3Y2
GND
3Y3
3Y4
VCC
4Y1
AY2
GND
4Y3
4Y4
4OE3OE
4A4
4A3
GND
4A2
4A1
VCC
3A4
3A3
GND
3A2
3A1
2A4
2A3
GND
2A2
2A1
VCC
1A4
1A3
GND
1A2
1A1
1OE1OE
1A1
1A2
GND
1A3
1A4
VCC
2A1
2A2
GND
2A3
2A4
3A1
3A2
GND
3A3
3A4
VCC
4A1
4A2
GND
4A3
4A4
3OE 4OE
4Y4
4Y3
GND
AY2
4Y1
VCC
3Y4
3Y3
GND
3Y2
2Y4
3Y1
2Y3
GND
2Y2
2Y1
VCC
1Y4
1Y3
GND
1Y2
1Y1
1OE
3.3V_12
TP4205 TP4204
3.3VCO2
3.3V_SG
3.3VIP3.3VIP
2.5V_SD
3.3V_SD
3.3V
2.5V_SD
3.3V 3.3V_SD
TP32DE
TP32V2
TP32H2
TP32V1
TP32H1
3.3VCO23.3V
TP4232
3.3V_SG
TP4201
TP4202
TP4203
3.3V
3.3V
TPV
TPHV
3.3V
3.3V
3.3V_12
3.3V_12
3.3V
3.3V_12
I/P&SELECT
0SDMY6A----06
SCHEMATIC DIAGRAM
S6
ASSY MAIN 2 / 6
K32B
K32A
C3267
R3285
R3284
IC3279
R3206
R3205
C3266
C3265
R3299
C3264
IC3298
IC3297
IC3299
IC3296
R7377
R7375
R7376
D5885
D5884
D5883
D5882
R7374
R7373
R7372
R7371
R3281
R3282
R3280
R3279
R3278
R3229
R3250
R4200
R3204
R4219
R3276
R3277
L3202
IC3271
R3268
R3269
R3259
C3294
R3273
R3274
R3275
R3203
R3202
C3234
C3232
C3241
C3239
C3236
C3235
C3238
R3258
R3257
R3233
C3213
R3201
R3256
R3255
R3254
R3238
R3248
R3249
R3243
R3242
R3234
R3235
R3236
R3237
R3239
R3241
R3244
R3245
R3246
C3237
R3240
C3261
IC3232
C3262
R3261
C3263
R3262
C3233
L3232 C3231
L3231
R3232 R3251
IC3231
C3298
Q0
D0
D1
Q1
Q2
D2
D3
Q3
GND CK
Q4
D4
D5
Q5
Q6
D6
D7
Q7
VCCOE
R4207
TE32
R4217
R4216
R4215
R4214
R4213
R4212
R4211
R4205 R4206
R4243
R4242
R4244
R4241
R4238
R4239
C4232 C4233
C4234
C4237
C4238
R4237
R4233
R4234
IC4231
R4232
C4235
C4236
R4231
R4236
C4239
C4244 R4245
C4243
L4231
C4242
C4241
L6301
R4201
C4201
C4214
C4215
C4213
C4212
C4208
C4209
C4206
C4204C4202
C4205
R4202
R4204
C6349
C6308
C6329
R6302
R6303
C6302
IC6301
R6301
C6307
C6304C6303
C6314 C6311 C6309
C6301
R6322
R6323
IC6321
R6321
C6331
C6332C6335
C6321
C6323 C6324 C6325
C6328
R6343
R6342
IC6341
R6341
C6341
C6355 C6352 C6351
C6348C6345C6344C6343
IC4201
R7301
R7302
R7303
R7304
R7305
R7306
R7307
R7308
R7309
R7312
R7311
R7313
R7315
R7314
R7316
R7318
R7317
R7319
R7327
R7325
R7326
R7324
R7322
R7323
R7321
R7328
R7329
R7331
R7332
R7333
R7334
R7335
R7336
R7337
R7338
R7339
R7341
R7342
R7363
R7362
R7361
R7349
R7348
R7347
R7346
R7345
R7344
R7343
R7364
R7365
R7366
R7369
R7368
R7367
R7370
R3296
R3297
IC3295
R3298
R3295
C3296
C3295 C3297
L3271
C3274
C3273
C3272
C3271
IC3272
C3275
C3277
C3276
IC3270
R3272
R3271
C3289
C3291
C3288
IC3276
C3285
C3286
C3287
C3281
C3279
C3278
IC3273 IC3274
C3282
C3284
C3283
C3207
C3206
C3205 C3208
C3209
C3211
C3201
C3204
C3203
C3202
L3201
IC3275
IC3278
IC3277
C3292
C3293
IC3203
IC3202
IC3201
C3212
IC3204
Memory (SGRAM)
Memory (SGRAM)
Memory (SGRAM)
J11B4050G
J11B4050G
X
X
1/16GZ0C
Not Used
X
X
GQFZ
25KZ0.1
GQFZ
25KZ0.1
1/16GZ0C
GQFZ
25KZ0.1
TC7SH04FUP
QXXAVB780P
TC7WH125FUK
QXXAVB780P
1/16GJ22C
1/16GZ0C
1/16GZ0C
X
X
X
X
1/16GZ0C
1/16GZ0C
1/16GZ0C
1/16GZ0C
X
X
X
X
1/16GZ0C
1/16GJ100C
1/16GJ100C
1/16GZ0C
GZ0C
1/16
1/16GZ0C
X
X
J30B1270G J30B1270G
1/8GZ000
1/16GZ0C
1/16GZ0C
X
0.1GQFZ
25KZ
1/16GJ100C
1/16GZ0C
1/16GZ0C
1/16GZ0C
X
GQFZ
0.1
25KZ
GQFZ
0.1
25KZ
GQFZ
0.1
25KZ
GQFZ
0.1
25KZ
0.1GQFZ
25KZ
0.1GQFZ
25KZ
X
1/16GZ0C
1/16GZ0C
1/16GJ100C
0.1GQFZ
25KZ
1/16GJ100C
1/16GJ100C
1/16GJ100C
1/16GJ100C
1/16GZ0C
1/16GZ0C
1/16GZ0C
X
X
1/16GZ0C
1/16GZ0C
1/16GZ0C
1/16GZ0C
1/16GJ100C
1/16GZ0C
1/16GJ10C
1/16GJ10C
1/16GJ10C
0.1GQFZ
25KZ
1/16GZ0C
GQFZ
25KZ0.1
SI-3025LSP
X
GZ0C
1/16
GQFZ
25KZ0.1
X
470D
4EM
3R3MG
L2A7 470D
4EM
3R3MG
L2A7
1/16GJ100C 1/16GZ0C
X
1/16GZ0C
00102
J30A
00102
J30A
00102
J30A
00102
J30A
00102
J30A
00102
J30A
1/16GZ0C
1/16GZ0C
1/16GZ0C
1/16GZ0C
1/16GZ0C
1/16GZ0C
1/16GZ0C
GJ220C
1/16
GJ560C
1/16
X
X
1/16GZ0C
1/16GZ0C
1/16GJ10KC
1/16GZ0C
GQFZ
25KZ0.1 10D
16EM
GQFZ
0.1
25KZ
CJ33CGQY
GQBY
KK6800
6.8KC
1/16GJ
X
X
ICS1523M-ERP
1/16GZ0C
10D
16EM
25KZ0.1GQFZ
0C
1/16GZ
1/16GZ0C
GQFZ
0.1
25KZ
10D
16EM
330C
GJ
1/16
GQFZ
0.01
KZ
0.0
1/10GZ
00102
J30A
GQFZ
0.1
25KZ
GQBZ
1000
KK
GZ000
1/8
1/16GZ0C
470D
4EM
GQFZ
0.1
25KZ
GQFZ
0.1
25KZ
GQFZ
0.1
25KZ
GQFZ
25KZ0.1
GQFZ
0.1
25KZ
GQFZ
0.1
25KZ
GQFZ
0.1
25KZ
GQFZ
0.1
25KZ
GQFZ
0.1
25KZ
GQFZ
0.1
25KZ
J30B1270G
J30B1270G
J30B1270G
1/16GZ0C
1/16GZ0C
GQFZ
0.1
25KZ
GQFZ
0.1
25KZ
GQFZ
0.1
25KZ
560C
1/16GJ
X
470D
4EM
220C
1/16GJ
GQFZ
0.1
25KZGQBZ
KK1000
GQFZ
25KZ0.1
GQFZ
25KZ0.1 GQBZ
1000
KK
GQFZ
25KZ0.1
0.1GQFZ
25KZ
560C
1/16GJ
X220C
1/16GJGQFZ
25KZ0.1
GQBZ
KK1000
GQFZ
25KZ0.1
GQFZ
25KZ0.1
GQFZ
25KZ0.1
GQBZ
1000
KK
GQFZ
0.1
25KZ GQFZ
0.1
25KZ
560C
1/16GJ
X
220C
GJ
1/16
GQFZ
25KZ0.1
GQFZ
25KZ0.1 GQBZ
1000
KK
GQFZ
0.1
25KZ
GQFZ
0.1
25KZ
GQFZ
0.1
25KZ
GQBZ
1000
KK
GQFZ
25KZ0.1
1/16GJ22C
1/16GJ22C
1/16GJ22C
1/16GJ22C
1/16GJ22C
1/16GJ22C
1/16GJ22C
1/16GJ22C
1/16GJ22C
1/16GJ22C
1/16GJ22C
1/16GJ22C
1/16GJ22C
1/16GJ22C
1/16GJ22C
1/16GJ22C
1/16GJ22C
1/16GJ22C
1/16GJ22C
1/16GJ22C
1/16GJ22C
1/16GJ22C
1/16GJ22C
1/16GJ22C
1/16GJ22C
1/16GJ22C
1/16GJ22C
1/16GJ22C
1/16GJ22C
1/16GJ22C
1/16GJ22C
1/16GJ22C
1/16GJ22C
1/16GJ22C
1/16GJ22C
1/16GJ22C
1/16GJ22C
1/16GJ22C
1/16GJ22C
1/16GJ22C
1/16GJ22C
1/16GJ22C
1/16GJ22C
1/16GJ22C
1/16GJ22C
1/16GJ22C
1/16GJ22C
1/16GJ22C
1/16GJ22C
1/16GJ22C
1/16GJ22C
X
1/16GJ22C
1/16GJ22C
1/16GJ22C
J30A00102
J30A00102
1/16GZ0C
1/16GZ0C
QXXAVB450P
1/16GZ0C
1/16GZ0C
X
X0.1GQFZ
25KZ
3R3MG
L2A7
0.1GQFZ
25KZ
0.1GQFZ
25KZ
GQBZ
KK1000
470D
4EM
GQFZ
0.1
25KZ
GQBZ
1000
KK
GQFZ
0.1
25KZ
TC7SZ04FUK
1/16GZ0C
1/16GZ0C
0.1GQFZ
25KZ
GQBZ
KK1000
0.1GQFZ
25KZ
GQBZ
KK1000
0.1GQFZ
25KZ
0.1GQFZ
25KZ
0.1GQFZ
25KZ
0.1GQFZ
25KZ
GQBZ
KK1000
GQFZ
0.1
25KZ
GQBZ
1000
KK
0.1GQFZ
25KZ
GQBZ
KK1000
0.1GQFZ
25KZ
0.1GQFZ
25KZ 0.1GQFZ
25KZ
0.1GQFZ
25KZ
GQBZ
KK1000
470D
4EM
GQBZ
KK1000
0.1GQFZ
25KZ
0.1GQFZ
25KZ
3R3MG
L2A7
0.1GQFZ
25KZ
0.1GQFZ
25KZ
0.1GQFZ
25KZ
1
2
3
4
5
5
43
2
15
4
3
2
1
8
7
6
54
3
2
1
5
4
3
2
1
1
2
3
4
5
6
7
8
9
10
11
12
13
14
15
16
17
18
19
20
21
22
23
2425
26
27
28
29
30
31
32
33
34
35
36
37
38
39
40
41
42
43
44
45
46
47
48
8
7
6
54
3
2
1
144
143
142
141
140
139
138
137
136
135
134
133
132
131
130
129
128
127
126
125
124
123
122
121
120
119
118
117
116
115
114
113
112
111
110
109
108 107 106 105 104 103 102 101 100 99 98 97 96 95 94 93 92 91 90 89 88 87 86 85 84 83 82 81 80 79 78 77 76 75 74 73
72
71
70
69
68
67
66
65
64
63
62
61
60
59
58
57
56
55
54
53
52
51
50
49
48
47
46
45
44
43
42
41
40
39
38
37
363534333231302928272625242322212019181716151413121110987654321
1
2
3
4
5
6
7
8
9
10
11
12 13
14
15
16
17
18
19
20
21
22
23
24
1
2
3
4
5
6
7
8
9
10
11
12
13
14
15
16
17
18
19
20
21
22
23
24
25
26
27
28
29
30
31 32 33 34 35 36 37 38 39 40 41 42 43 44 45 46 47 48 49 50
51
52
53
54
55
56
57
58
59
60
61
62
63
64
65
66
67
68
69
70
71
72
73
74
75
76
77
78
79
80
8182838485868788899091929394959697989910010099989796959493929190898887868584838281
80
79
78
77
76
75
74
73
72
71
70
69
68
67
66
65
64
63
62
61
60
59
58
57
56
55
54
53
52
51
5049484746454443424140393837363534333231
30
29
28
27
26
25
24
23
22
21
20
19
18
17
16
15
14
13
12
11
10
9
8
7
6
5
4
3
2
11
2
3
4
5
6
7
8
9
10
11
12
13
14
15
16
17
18
19
20
21
22
23
24
25
26
27
28
29
30
31 32 33 34 35 36 37 38 39 40 41 42 43 44 45 46 47 48 49 50
51
52
53
54
55
56
57
58
59
60
61
62
63
64
65
66
67
68
69
70
71
72
73
74
75
76
77
78
79
80
81828384858687888990919293949596979899100
352 351 350 349 348 347 346 345 344 343 342 341 340 339 338 337 336 335 334
333
332
331
330
329
328
327
326
325
324
323
322
321
320
319
318
317
316
315314313312311310309308307306305304303302301300299298297296
295
294
293
292
291
290
289
288
287
286
285
284
283
282
281
280
279
278
277
276 275 274 273 272 271 270 269 268 267 266 265 264 263 262 261 260 259 258 257 256
255
254
253
252
251
250
249
248
247
246
245
244
243
242
241
240
239
238
237
236
235234233232231230229228227226225224223222221220219218217216215214
213
212
211
210
209
208
207
206
205
204
203
202
201
200
199
198
197
196
195
194
193
192 191 190 189 188 187 186 185 184 183 182 181 180 179 178 177 176 175 174 173 172 171 170
169
168
167
166
165
164
163
162
161
160
159
158
157
156
155
154
153
152
151
150
149
148
147146145144143142141140139138137136135134133132131130129128127126125
27
124
123
122
121
120
119
118
117
116
115
114
113
112
111
110
109
108
107
106
105
104
103
102
101
100999897969594939291908988878685848382818079787776
75
74
73
72
71
70
69
68
67
66
65
64
63
62
61
60
59
58
57
56
55
54
53
52
51504948474645444342414039383736353433323130292826
25
24
23
22
21
20
19
18
17
16
15
14
13
12
11
10
9
8
7
6
5
4
3
2
1
1
2
3
4
5
6
78
9
10
11
12
13
14
1
2
3
4
5
6
7
8
9
10
11
12
13
14
15
16
17
18
19
20
21
22
23
2425
26
27
28
29
30
31
32
33
34
35
36
37
38
39
40
41
42
43
44
45
46
47
48
1
2
34
5
48
47
46
45
44
43
42
41
40
39
38
37
36
35
34
33
32
31
30
29
28
27
26
25 24
23
22
21
20
19
18
17
16
15
14
13
12
11
10
9
8
7
6
5
4
3
2
1
48
47
46
45
44
43
42
41
40
39
38
37
36
35
34
33
32
31
30
29
28
27
26
25 24
23
22
21
20
19
18
17
16
15
14
13
12
11
10
9
8
7
6
5
4
3
2
1 1
2
3
4
5
6
7
8
9
10
11
12
13
14
15
16
17
18
19
20
21
22
23
2425
26
27
28
29
30
31
32
33
34
35
36
37
38
39
40
41
42
43
44
45
46
47
48
1
2
3
4
5
6
7
8
9
10
11
12
13
14
15
16
17
18
19
20
21
22
23
2425
26
27
28
29
30
31
32
33
34
35
36
37
38
39
40
41
42
43
44
45
46
47
48
1
2
3
4
5
6
7
8
9
10 11
12
13
14
15
16
17
18
19
201
2
3
4
5
6
7
8
9
10 11
12
13
14
15
16
17
18
19
20
48
47
46
45
44
43
42
41
40
39
38
37
36
35
34
33
32
31
30
29
28
27
26
25 24
23
22
21
20
19
18
17
16
15
14
13
12
11
10
9
8
7
6
5
4
3
2
11
2
3
4
5
6
7
8
9
10
11
12
13
14
15
16
17
18
19
20
21
22
23
2425
26
27
28
29
30
31
32
33
34
35
36
37
38
39
40
41
42
43
44
45
46
47
4848
47
46
45
44
43
42
41
40
39
38
37
36
35
34
33
32
31
30
29
28
27
26
25 24
23
22
21
20
19
18
17
16
15
14
13
12
11
10
9
8
7
6
5
4
3
2
1
20
19
18
17
16
15
14
13
12
1110
9
8
7
6
5
4
3
2
1
IICSCL6
IICSDA6
50/60_SW
GREF_AD
GREF_PW
GHS_PW
C_SYNC
COMP_SW
C_SYNC
AUDIO_OUTR
AUDIO_OUTL
RESET_SW
USB-
USB+
CTS_DSUB9
RTS_DSUB9
RX_DSUB9
TX_DSUB9
DE_CPU
SCONF_DONE
SCONFIG
ZCLK204
ZCLK203
ZCLK202
ZCLK201
ZCLK207
ZCLK205
GFIELD_PW
AVH
CG_SW
CGV
GCLK_PW
GVS_PW
GFBK_PW
GBO0_PW
GBO1_PW
GBO2_PW
GBO3_PW
GBO4_PW
GBO5_PW
GBO6_PW
GBO7_PW
GGO0_PW
GGO1_PW
GGO2_PW
GGO3_PW
GGO4_PW
GGO5_PW
GGO6_PW
GGO7_PW
GRO0_PW
GRO1_PW
GRO2_PW
GRO3_PW
GRO4_PW
GRO5_PW
GRO6_PW
GRO7_PW
GBE0_PW
GBE1_PW
GBE2_PW
GBE3_PW
GBE4_PW
GBE5_PW
GBE6_PW
GBE7_PW
GGE0_PW
GGE1_PW
GGE3_PW
GGE2_PW
GGE4_PW
GGE5_PW
GGE7_PW
GGE6_PW
GRE6_PW
GRE7_PW
GRE5_PW
GRE4_PW
GRE2_PW
GRE3_PW
GRE1_PW
GRE0_PW
CS_1/2
SDATA
SCLK
NCE_ENH
AV_CLP1
AV_BLK1
SSTATUS
VWDWI2
SW2
DACLK_IP
HDOUT
VDOUT
HD1IN
AVV
CBOUT_7
CBOUT_5
CBOUT_6
CBOUT_1
CBOUT_2
CBOUT_3
CBOUT_4
CBOUT_0
YOUT_7
YOUT_6
YOUT_5
YOUT_1
YOUT_2
YOUT_3
YOUT_4
YOUT_0
CROUT_7
CROUT_6
CROUT_5
CROUT_4
CROUT_3
CROUT_2
CROUT_1
CROUT_0
GFBK_PW
DQ3
VCCQ
DQ4
DQ5
VSSQ
DQ6
DQ7
VCCQ
DQ16
DQ17
VSSQ
DQ18
DQ19
VCCQ
VCC
VSS
DQ20
DQ21
VSSQ
DQ22
DQ23
VCCQ
DQM0
DQM2
WE
CAS
RAS
CS
BANK
A8 A9
NC
DSF
CKE
CLK
DQM1
DQM3
NC(VREF)
VCCQ
DQ8
DQ9
VSSQ
DQ10
DQ11
VCC
VSS
VCCQ
DQ12
DQ13
VSSQ
DQ14
DQ15
VCCQ
DQ24
DQ25
VSSQ
DQ26
DQ27
VCCQ
DQ28
A7
A6
A5
A4
VSS
NC
NC
NC
NC
NC
NC
NC
NC
NC
NC
VCC
A3
A2
A1
A0DQ2
VSSQ
DQ1
DQ0
VCC
NC
NC
NC
NC
NC
NC
NC
NC
NC
NC
VSS
DQ31
DQ30
VSSQ
DQ29
DQ29
VSSQ
DQ30
DQ31
VSS
NC
NC
NC
NC
NC
NC
NC
NC
NC
NC
VCC
DQ0
DQ1
VSSQ
DQ2 A0
A1
A2
A3
VCC
NC
NC
NC
NC
NC
NC
NC
NC
NC
NC
VSS
A4
A5
A6
A7
DQ28
VCCQ
DQ27
DQ26
VSSQ
DQ25
DQ24
VCCQ
DQ15
DQ14
VSSQ
DQ13
DQ12
VCCQ
VSS
VCC
DQ11
DQ10
VSSQ
DQ9
DQ8
VCCQ
NC(VREF)
DQM3
DQM1
CLK
CKE
DSF
NC
A9A8
BANK
CS
RAS
CAS
WE
DQM2
DQM0
VCCQ
DQ23
DQ22
VSSQ
DQ21
DQ20
VSS
VCC
VCCQ
DQ19
DQ18
VSSQ
DQ17
DQ16
VCCQ
DQ7
DQ6
VSSQ
DQ5
DQ4
VCCQ
DQ3DQ3
VCCQ
DQ4
DQ5
VSSQ
DQ6
DQ7
VCCQ
DQ16
DQ17
VSSQ
DQ18
DQ19
VCCQ
VCC
VSS
DQ20
DQ21
VSSQ
DQ22
DQ23
VCCQ
DQM0
DQM2
WE
CAS
RAS
CS
BANK
A8 A9
NC
DSF
CKE
CLK
DQM1
DQM3
NC(VREF)
VCCQ
DQ8
DQ9
VSSQ
DQ10
DQ11
VCC
VSS
VCCQ
DQ12
DQ13
VSSQ
DQ14
DQ15
VCCQ
DQ24
DQ25
VSSQ
DQ26
DQ27
VCCQ
DQ28
A7
A6
A5
A4
VSS
NC
NC
NC
NC
NC
NC
NC
NC
NC
NC
VCC
A3
A2
A1
A0DQ2
VSSQ
DQ1
DQ0
VCC
NC
NC
NC
NC
NC
NC
NC
NC
NC
NC
VSS
DQ31
DQ30
VSSQ
DQ29
AVV
AV_BLK1
AV_CLP1
WEB_IP
YOUT_0
ADA_7
CLK1IN
HD1IN
IICSDA
IICSCL
GREF_AD
VWDWI2
V_DIF
H_DIF DIFCLK
RO7_DVI
RO6_DVI
RO5_DVI
RO4_DVI
RO3_DVI
RO2_DVI
RO1_DVI
RO0_DVI
GO7_DVI
GO6_DVI
GO5_DVI
GO4_DVI
GO3_DVI
GO2_DVI
GO1_DVI
GO0_DVI
BO7_DVI
BO6_DVI
BO5_DVI
BO4_DVI
BO3_DVI
BO2_DVI
BO1_DVI
BO0_DVI
V_SYNC
H_SYNC
DE_DIF
RE7_DVI
RE6_DVI
RE5_DVI
RE4_DVI
RE3_DVI
RE2_DVI
RE1_DVI
RE0_DVI
GE7_DVI
GE6_DVI
GE5_DVI
GE4_DVI
GE3_DVI
GE2_DVI
GE1_DVI
GE0_DVI
BE7_DVI
BE6_DVI
BE5_DVI
BE4_DVI
BE3_DVI
BE2_DVI
BE1_DVI
BE0_DVI
DQA_9
DQMA_IP
DQA_13
DQA_14
DQA_15
DQA_12
DQA_16
DQA_17
DQA_18
DQA_19
DQA_20
DQA_21
DQA_22
DQA_23
DQA_24
DQA_25
DQA_26
DQA_27
DQA_28
DQA_29
DQA_30
DQA_31
DQA_10
DQA_8
DQA_6
DQA_11
DQA_9
DQA_7
DQA_5
DQA_1
DQA_3
DQA_0
DQA_2
DQA_4
ADA_7
ADA_6
ADA_5
ADA_4
ADA_3
ADA_2
ADA_1
ADA_0
CASA_IP
CSA_IP
RASA_IP
WEA_IP
CLKA_IP
ADA_9
DQMA_IP
ADA_8
BANKA_IP
DQMB_IP
ADB_0
ADB_1
ADB_2
ADB_3
ADB_4
ADB_5
ADB_6
ADB_7
WEB_IP
RASB_IP
CSB_IP
CASB_IP
DQMB_IP
BANKB_IP
ADB_9
ADB_8
CLKB_IP
DQB_9
DQB_11
DQB_8
DQB_10
DQB_27
DQB_26
DQB_25
DQB_24
DQB_12
DQB_15
DQB_14
DQB_13
DQB_2
DQB_0
DQB_3
DQB_1
DQB_28
DQB_29
DQB_30
DQB_31
DQB_4
DQB_5
DQB_7
DQB_6
DQB_19
DQB_18
DQB_17
DQB_16
DQB_23
DQB_22
DQB_21
DQB_20
DQMY_IP
ADY_7
ADY_6
ADY_5
ADY_4
ADY_3
ADY_2
ADY_1
ADY_0
CASY_IP
CSY_IP
RASY_IP
WEY_IP
BANKY_IP
ADY_8
DQMY_IP
ADY_9
CLKY_IP
DQY_1
DQY_3
DQY_0
DQY_2
DQY_31
DQY_30
DQY_28
DQY_29
DQY_24
DQY_25
DQY_26
DQY_27
DQY_13
DQY_14
DQY_15
DQY_12
DQY_10
DQY_8
DQY_11
DQY_9
DQY_6
DQY_7
DQY_5
DQY_4
DQY_16
DQY_17
DQY_18
DQY_19
DQY_20
DQY_21
DQY_22
DQY_23
CBOUT_5
CBOUT_3
CBOUT_2
YOUT_7
YOUT_3
CBOUT_4
CBOUT_1
CROUT_0
CROUT_1
CBOUT_7
CBOUT_6
CROUT_5
CROUT_4
CROUT_3
CROUT_2
CROUT_7
CROUT_6
DACLK_IP
VDOUT
HDOUT
A2_I/P
A1_I/P
A0_I/P
A4_I/P
A3_I/P
WRL_FIFO
CS_IP A6_I/P
A5_I/P
D1
D0
D5
D4
D3
D2
D7
D6
DQA_3
DQA_2
DQA_0
DQA_1
DQA_4
DQA_5
DQA_6
DQA_7
DQA_8
DQA_11
DQA_12
DQA_10
DQA_13
DQA_16
DQA_14
DQA_15
DQA_17
DQB_10
DQB_31
DQB_28
DQB_21
DQB_4
DQB_6
DQB_17
CLKA_IP
RASA_IP
DQA_27
DQA_22
ADA_2
DQB_16
DQB_27
DQB_20
DQB_11
DQB_5
DQB_7
ADA_8
CSA_IP
DQA_30
DQA_26
DQA_18
ADA_4
DQB_19
DQB_29
DQB_25
DQB_23
DQB_14
DQB_12
DQB_8
DQB_2
DQB_0
ADA_9
ADA_1
BANKA_IP
WEA_IP
DQA_31
DQA_28
DQA_23
DQA_20
DQA_19
DQA_21
DQA_24
DQA_25
DQA_29
DQMA_IP
CASA_IP
ADA_0
ADA_3
ADA_5
ADA_6
DQB_1
DQB_3
DQB_9
DQB_13
DQB_15
DQB_18
DQB_22
DQB_24
DQB_26
RASB_IP
CSB_IP
DQB_30
DQMB_IP
ADB_1
CASB_IP
BANKB_IP
ADB_2
ADB_3
ADB_5
ADB_6
ADB_0
ADB_8
ADB_9
ADB_4
ADB_7
CLKB_IP
DQY_1
DQY_2
DQY_0
DQY_3
DQY_4
DQY_5
DQY_6
DQY_7
DQY_8
DQY_9
DQY_10
DQY_11
DQY_12
DQY_13
DQY_14
DQY_15
DQY_16
DQY_17
DQY_18
DQY_19
DQY_20
DQY_21
DQY_22
DQY_23
DQY_24
DQY_25
DQY_26
DQY_27
DQY_28
DQY_30
DQY_29
DQY_31
DQMY_IP
RASY_IP
CASY_IP
WEY_IP
BANKY_IP
CSY_IP
ADY_3
ADY_2
ADY_1
ADY_0
ADY_7
ADY_5
ADY_4
CBOUT_0
YOUT_2
CR1IN_3
CB1IN_7
Y1IN_3
ADY_8
ADY_6
YOUT_6
YOUT_4
ACP
CLK1IN
CR1IN_4
CB1IN_2
Y1IN_7
Y1IN_2
ADY_9
YOUT_5
CR1IN_0
CB1IN_5
HD1IN CR1IN_6
CR1IN_2
CB1IN_3
CB1IN_0
Y1IN_4
Y1IN_0
CLKY_IP
YOUT_1
ADCLK_IP
IP_RESET
CR1IN_7
CR1IN_5
CR1IN_1
CB1IN_6
CB1IN_1
Y1IN_6
CB1IN_4
Y1IN_5
Y1IN_1
AVH
GHS_PW
H_SYNC
AVV
V_SYNC
CGV
BO0_DVI
BO1_DVI
BO2_DVI
BO3_DVI
BO4_DVI
BO5_DVI
BO6_DVI
BO7_DVI
GO0_DVI
GO1_DVI
GO2_DVI
GO3_DVI
GO4_DVI
GO5_DVI
GO6_DVI
GO7_DVI
RO0_DVI
RO1_DVI
RO2_DVI
RO3_DVI
RO4_DVI
RO5_DVI
RO6_DVI
RO7_DVI
DIFCLK
H_DIF
V_DIF
BE0_DVI
BE1_DVI
BE2_DVI
BE3_DVI
BE4_DVI
BE5_DVI
BE6_DVI
BE7_DVI
GE0_DVI
GE1_DVI
GE2_DVI
GE3_DVI
GE4_DVI
GE5_DVI
GE6_DVI
GE7_DVI
RE0_DVI
RE1_DVI
RE2_DVI
RE3_DVI
RE4_DVI
RE5_DVI
RE6_DVI
RE7_DVI
DE_DIF
BE7_CG
BE6_CG
BE5_CG
BE4_CG
BE3_CG
BE2_CG
BE1_CG
BE0_CG
RO7_CG
RO6_CG
RO5_CG
RO4_CG
RO3_CG
RO2_CG
RO1_CG
RO0_CG
RE7_CG
RE6_CG
RE5_CG
RE4_CG
RE3_CG
RE2_CG
RE1_CG
RE0_CG
GE7_CG
GE6_CG
GE5_CG
GE4_CG
GE3_CG
GE2_CG
GE1_CG
GE0_CG
GO7_CG
GO6_CG
GO5_CG
GO4_CG
GO3_CG
GO2_CG
GO1_CG
GO0_CG
BO7_CG
BO6_CG
BO5_CG
BO4_CG
BO3_CG
BO2_CG
BO1_CG
BO0_CG
DIFCLK
DIFCLK
DIFCLK_INV
SW3
DIFCLK_INV
GCLK_PW
GPEN_PW
GVS_PW
GHS_PW
GBO0_PW
GBO1_PW
GBO2_PW
GBO3_PW
GBO4_PW
GBO5_PW
GBO6_PW
GBO7_PW
GGO0_PW
GGO1_PW
GGO2_PW
GGO3_PW
GGO4_PW
GGO5_PW
GGO6_PW
GGO7_PW
GRO0_PW
GRO1_PW
GRO2_PW
GRO3_PW
GRO4_PW
GRO5_PW
GRO6_PW
GRO7_PW
GBE0_PW
GBE1_PW
GBE2_PW
GBE3_PW
GBE4_PW
GBE5_PW
GBE6_PW
GBE7_PW
GGE0_PW
GGE1_PW
GGE3_PW
GGE2_PW
GGE4_PW
GGE5_PW
GGE7_PW
GGE6_PW
GRE6_PW
GRE7_PW
GRE5_PW
GRE4_PW
GRE2_PW
GRE3_PW
GRE1_PW
GRE0_PW
GGO7_PW
GGO6_PW
GGO5_PW
GGO4_PW
GGO3_PW
GGO2_PW
GGO1_PW
GGO0_PW
GBO7_PW
GBO6_PW
GBO5_PW
GBO4_PW
GBO3_PW
GBO2_PW
GBO1_PW
GBO0_PW
GRE0_PW
GRE1_PW
GRE3_PW
GRE2_PW
GRE4_PW
GRE5_PW
GRE7_PW
GRE6_PW
GGE6_PW
GGE7_PW
GGE5_PW
GGE4_PW
GGE2_PW
GGE3_PW
GGE1_PW
GGE0_PW
GBE7_PW
GBE6_PW
GBE5_PW
GBE4_PW
GBE3_PW
GBE2_PW
GBE1_PW
GBE0_PW
GRO7_PW
GRO6_PW
GRO5_PW
GRO4_PW
GRO3_PW
GRO2_PW
GRO1_PW
GRO0_PW
SW1
GFBK_PW
GVS_PW
GCLK_PW
CLK_CG
VS_CG
HS_CG

231 4 5 6 7 8 9 10 11 12
231 4 5 6 7 8 9 10 11 12
B
A
C
D
E
F
G
H
B
A
C
D
E
F
G
H
SCAN
CON-
VERTER
A/D
VCO
PRO.
SCAN
CON-
VERTER
1 TO 2
CON-
VERTER
LATCH
CLP
VIDEO
DVI
PC
PC-RGB
PC-CLK
PC-HV
DVI-RGB
DVI-CLK
DVI-HV
H
V
VIDEO
ENHAN
CER FIFO DIGITAL
S&H
DIGITAL
S&H
DIGITAL
S&H
DIGITAL
S&H
DIGITAL
S&H
DIGITAL
S&H LCD
PANEL
GREEN
LCD
PANEL
LCD
PANEL
DIGITAL
GAMMA
FROM SCAN
CONVERTOR
A/D
CLP
SGRAM
MEMORY
SGRAM
MEMORY
SGRAM
MEMORY TO PRO.
SCAN
CON-
VERTER
EEP-ROM
MEMORY
FLASH
MEMORY
SRAM
MEMORY
OSC
OSC
BUFFER
FILP
FLOP
CPU
IC801
BUFFER
SRAM
MEMORY
FLASH
MEMORY
I/O EXP.
RS232C
USB
VCO
BUFFER
TTL
DAC
TO LCD
PANEL RGB
PSIG
TO LCD
PANEL RGB
TP-2517
TP-2516
TP-2527
TP-2526
TP-2537
TP-2536
RS232C
SWITCH
USB
FROM
CPU
FROM
CPU
PSIG1~4
TP-2561
IC2561
IC2571
IC2581
IC2591
IC501
IC1501
IC531
IC1531
IC561
IC1561
IC3351
IC871
IC892
IC401
HRST
VRST
DATA
DHS
DVS
DCLK
DATA
IC3401 IC2401
GHOST
CANCELER
CLK
DHS
DVS
DCLK
DATA
IC301IC3231
VV GHS
IC1311
IC1351
IC1352
IC1341
IC1331
BUFFER
IC3201
IC3202
IC3203
16bit
16bit
16bit
IC4201
IC8201
OP-AMPOP-AMP
OP-AMP
BUFFER
FILTER OP-AMP IC2311
IC2331
FROM IC301
H /V
IC281
H
H
IC3296
IC6301
IC6321
IC6341
IC3295
IC3271
IC3273
IC3275
IC3277
IC3272
IC3274
IC3276
IC3278
V
IC9801
TP-2303B
TP-2302G
TP-2301R
TP-820B
TP-820G
TP-820RTP-221
TP-211
TP-201
PRO. SCAN
DVI
PC
SERIAL
PC
PROGRESSIVE SCAN
DVI
DVI-RGB
DVI-CLK
DVI-HV
ASS'Y MAIN
TP-32V1
TP-32H1
TP-V
TP-HV
H
V
H
V
The IC1501, IC1531 and IC1561
exist in UXGA model only.
INPUT4
INPUT3
INPUT2
INPUT1
INPUT 1 ON
INPUT 2 ON
INPUT SEL2
INPUT SEL1
INPUT SEL1
INPUT SEL2
INPUT SEL2
INPUT SEL1
INPUT SEL1
INPUT SEL2
INPUT SEL2
INPUT SEL1
INPUT SEL1
INPUT SEL2
INPUT SEL2
INPUT SEL1
DETECT3
INPUT
DETECT2
INPUT
DETECT1
INPUT
DIGITAL CLK
SW
DIF CLK1
DIF CLK2
SW
INPUT1 IDB1
INPUT2 IDB2
INPUT3 IDB3
INPUT4 IDB4
INPUT1 IDC1
INPUT2 IDC2
INPUT3 IDC3
INPUT4 IDC4
DIGITAL CG
DIGITAL HV
HV
INPUT1 HV
INPUT2 HV
INPUT3 HV
INPUT4 HV
SW
SW
INPUT4 IDA4
INPUT3 IDA3
INPUT2 IDA2
INPUT1 IDA1
INPUT4 AUDIO
INPUT3 AUDIO
INPUT2 AUDIO
AUDIO L/R
INPUT1 AUDIO
SW
SW
INPUT4 B
INPUT3 B
INPUT2 B
INPUT1 B
B
G
INPUT1 G
INPUT2 G
INPUT3 G
INPUT4 G
SW
SW
INPUT4 R
INPUT3 R
INPUT2 R
CGMOTHER
INPUT1 R
DIGITAL CG
R
TP-80R
TP-80B
TP-80G
B
G
R
K81B
K81A
K80A
AUDIO
INPUT
CONTROL
PORT
D V I
I C
2
EXP.
I/OI/O
CPU
H_DIF
V_DIF
DE_DIF
CLK_DIF
DATA
DATA
CLK_DIF
DE_DIF
V_DIF
H_DIF
Digital
Interface
IC8001
AUDIO L
CONTROL
DVI
R
SEP.
IC8201
SYNC
AFC
IC8041
G
B
H
V
G-SYNC
H
V
H
V
SW
H
AUDIO R
B
G
R
CS
VS
HS
EXP.
I/O
EXP.
I/O ROM
EEP
MOUSE
AUDIO R
CONTROL
AUDIO L
TP-80V
TP-80H
V
H
LATCH
TP-1001
TP-1003
TP-1002
B
G
R
AUDIO
INPUT
CONTROL
PORT
R/Pr
G/Y
B/Pb
H/HV
V
INPUT
BLK
IIC
V
H
G-SYNC
H
V
B
G
R
H
V
B-Y Y R-Y
MATRIX SW
ADJ.
PEDESTAL
SW
SEP.
SYNC AFC
CONTROL
MOUSE CONTROL
AUDIO R / L
CONTROL
CS
VS
HS
EXP.
I/O ROM
EEP
B
G
R
AUDIO R / L
K10H
K10C
K10B
K10A
ASSY COMPONENT
TP-2071
TP-2073
TP-2072
B
G
R
IC2071
IC2001
IC1051
IIC
IC1053
IC1052
IC1061
TP-5181
K101
K121
K131
S-VIDEO
VIDEO-Y
AUDIO INPUT
K131
I C
2
2
I C
C.V.-C
Cr
Cb
Y
B
G
R
B
G
R
Y/C-C
NR-C
NR-Y
YY
C
C
Y/C-C
C.V.-C
S-C
BNC-C
BNC-Y
Y/C-Y
NR-Y
C.V.-Y
Y/C-Y
PAL-C
NTSC-C
PAL-Y
NTSC-Y
PAL
NTSC
C.V.
BNC-Y
S-Y
SW SW SW
SW
SW
SW
SW SW
SW
SW
SW
SW SW
LPF LPF
LPF
LPF
BPF
NR
3D DECORDER
SECAM DELAY
PAL SECAM
DEMOD
IC3141
YCbCr DEMATRIX
IC401
YCbCr BLK
Y/C
3D
COMB
3LINE
EEP
EXP.
I/OI/O
DAC
IC141B IC141C
SEP.
SYNC IC1191
IC141A IC1141A
IC1181A
IC1181C
IC1181B
IC1141B
IC1141C
IC2161B
IC2161A
IC2161C IC2151
AUDIO R AUDIO R
AUDIO L
AUDIO L
ASS'Y AV
VIDEO-C
TP-5183
TP-5182
B
G
R
TP-3142
TP-3141
TP-5102
TP-5101
IC5101
TP-141
TP-142
C
R/C-IN
USB
RESET
AUDIO L/R
RTS
CTS
TXD
RXD
TXD
RXD
CTS
RTS
RTS
CTS
RXD
TXD
T
T
T
T
R
R
R
R
RESET SW
ASS'Y_RS232C
USB
R/C-IN
K38F
IC3801
IC3803
IC3804
RS232C_DRIVER
2
3
7
8
SERIAL_PORT_IN
SERIAL_PORT_OUT
2
3
7
8
K38C
USB1 D+
USB1 D-
K38A
K38D
K38B
SW3801
K38E
L
R
MONITOR OUT
BLOCKDIAGRAM
AUDIO
INPUT
CONTROL
PORT
AUDIO R / L
CONTROL
K72A
K72B
K71A K71H
ANALOG_RGB INPUT
IIC
IIC
I I C
CONTROL
CONTROL
MOUSE
ROM
EEP
EXP.
I/O
HS
VS
CS
R
G
B
HSW
V
H
V
H
G-SYNC
V
H
B
G
DDC
SW
AFC
SEP.
SYNC
R
D-SUB15
AUDIO R / L
The input-4 does
not exist in some
partcular models.
The Terminal board D-SUB15 does
not exist in some partcular models.
Terminal board DVI
Terminal board Component
Terminal board AV
Terminal board D-SUB15
Input-output Terminal
B1 Block diagram -- Signal lines

231 4 5 6 7 8 9 10 11 12
231 4 5 6 7 8 9 10 11 12
B
A
C
D
E
F
G
H
B
A
C
D
E
F
G
H
ASS'Y POWER
Hot circuit
AC-INPUT
LAMP BALLAST-ON/OFF
PFC-ON/OFF
CPU IC801
and
I / O
EXPANDER
IC1831
PRESSURE
SENSOR
TEMP.
SENSOR
CIRCUIT
SUB POWER
LAMP-MONITOR
LAMP
BALLAST units
LAMP
assemblies
PFC units
System Control
INTERLOCK SW
FUSE
SW902
F901
DC out
TEMP.
SENSOR
WARNING
TEMP.
READY
TEMP. SW
THERMAL-Switches
for LAMP assemblies
TEMP. SW
RL-12V +B
POWER-FAIL
POWER-ON/OFF
IIC-SCL & SDA
AC
DC out
I / O
EXPANDER
POWER
CONTROL SWITCH
INDICATORS
FAN
ON/OFF
FANS
FANS
POWER-FAIL
CONTROL
LAMP
REPLACE
LAMP
TEMP.
SENSOR
RESET
SWITCH HAND OPERATED RESET
for CPU SW3801
FOR FAN CONTROL
IC5801
ABNORMAL TEMP. DETECT
IC2541
FOR FAN CONTROL
IC886
ABNORMAL TEMP. DETECT
PTH901
The PTH901 does not exist
in some particular models.
Always
Switched
16V /9V /6.25V /-6V
IIC-SCL & SDA
IIC-SCL & SDA
RESET
TEMP. SENSOR
PRESSURE SENSOR
S 6.25V
16V
9V
-5V
Q6611 5V
5.1V
Q6602 16VA
16V
S9V
6.25V
16V
9V
-5V
6.25V
IC6607
Q7602
IC6601
Q6616
IC6602
Q6621
P-FAIL
P-FAIL
S 3.3V
9V
S 6.25V
S9V
P-FAIL
5V
16VA
-5V
16V
S 3.3V
9V
S 6.25V
S9V
P-FAIL
5V
16VA
-5V
16V
P-FAIL
-5V
16V
-5V
16V
K66AK6D
K66E
K66F
K66D
S6V
5VB 5V
IC5631 15.5V
K8E
P-FAIL
K16A
S9V
9V
5VB
-5V
S6V
S9V
5VB
S6V
K8A
IC48919V
Fans
P-FAIL
K66G Fans
Fans
Fans
K8D
K90QK90C
K90D
K90E K90F
INPUT-1
INPUT-2
INPUT-3
INPUT-4
ASS'Y MOTOR AUDIO
ASS'Y CG-MOTHER
ASS'Y MAIM
ASS'Y SUB-POWERASS'Y POWER
POWER DISTRIBUTION
DIAGRAM
IC6612 S3.3V
Q6609 9V
P-FAIL
POWER ON/OFF
POWER ON/OFF
POWER ON/OFF
P-FAIL
FAN-ON/OFF
FAN-ON/OFF
FAN-ON/OFF
Q5630 3.3V IC3232 2.5V_SD
P-FAIL
POWER
ON/OFF
IC4261 2.5V_DG
IC1362 S2.5VV2
S5VIC4861
IC295 5VA
IC8202 3.3V_AD
The K90F(slot-4)
does not exist in some
particular models. The input-4 does
not exist in some
particular models.
Always outputted lines
Switched lines by power on/off signal
Switched lines by fan on/off signal
The K66G and the Fans
do not exist in some
particular models.
-5V
S9V
5VB
S6V
9V
-5V
S9V
5VB
S6V
9V
-5V
S9V
5VB
S6V
9V
-5V
S9V
5VB
S6V
9V
-5V
S9V
5VB
S6V
9V
-5V
S9V
5VB
S6V
9V
-5V
S9V
5VB
S6V
9V
-5V
S9V
5VB
S6V
9V
-5V
B2 Block diagram -- System control

231 4 5 6 7 8 9 10 11 12
231 4 5 6 7 8 9 10 11 12
B
A
C
D
E
F
G
H
B
A
C
D
E
F
G
H
D
E
H
1
2
40
40 1
H
BLACK
GRAY
TP32V2
TP32V1
TP32H2
TP32H1
TP32DE
TE32
R3277
R3276
K8B
K32B
K32A
IC8202
25
48 IC3275
25
48
IC3271
25
48
C5812
1
C261
C8273 C8296
IC261
IC262
80
120
121 81
TP820R
C
B
TP211
IC201
C212
C290
C8283
IC221
IC211
20
1
K2G
K2R
R290
R292
TE8201
TP201
C206
IC2381
C2302
R233
R231
L2343
L2342
L2341
IC2386
IC2391
C2303
C2301
12
C2315
K8N
TP2302G
R5822
R5821
R5818
R5817
R5816
R5815
R5814
R5813
R2326
R2325
R2322
R2312
R2311
C2321
C2319
C2318
C2317
C2316
C2314
C2313
C2312
C2311
TP2301R
TP2303B
1
30
29
A
TP221
TP820B
TP4232
R4867
R4865
R4856
R4245 R4242
R4241
R4236
R4207
R4206
R4205
R4204
R4202
R4201
R3269
R3229 R253
R251
R243
R241
IC8281
IC3296
241
24
125
48
IC3273 124 IC295
IC263
C8218
C4212
C3241
C3235 C252
C242 C2379
C263
C3236 C4213
C4214 C4244
D4871
D4874
D5812
IC8201
160 41
1
40
R3232
R3244
R3251
R4233
R4234
TP4203
TPV
C4236
25
48 25
48 25
1
IC3274
48 25 48
31
50
R3236
R3237
R3238
R3245 R3246
R3249
R3473
R3474
R3475
R3476
R3477
R3478
R3479
R3480
R4211 R4213 R4231
TP4201
TPVCG
TP4202
24 48
C4243
C4235
C4233
C4215
C3239
C3231
C4242
IC3272
R3268
R4232
R4243
R4244
TPCLKCG
TPHV
B
TPGFBK
TP4205
R7325
R7324
R7323
R7318
R7317
R7316
R7312
R7311
R7309
R7308
R7304
R7303
R7302
R7301
R4219 R4217
R4216
R4215
R4214
R3250
R3243
R3240 R3234
R285 R2356
R2355
R2335 R2334
R2333
L3202
11
20
241
IC3276
24
1
11
20
241 24
11
IC3202 IC3201
24
5
4
IC1362
C4206
C4204
C4201
C3237
C3232
C3201
C2336
A
D
C
TPHSFO
TPGVS
TPGREF
R7370 R7322
R7321 R7315
R7314 R7307
R7306
R4893 R340
R296
R295
R291
R287
R286
R284
R282
R281 R2361
R2354
R2353
R2351
R2336
R1399
1
11
IC3277
10
1
8
1
C3294
C284
C283
C282
C281 C2338
C2332
C2331
C5868
C1392
C2334 C4205C4208
C4209
IC3204
20
R1392
R1393
R1394
R1395
R2332
R294
R3272
R7305R7313R7319R7326
TP1391
TP4204
TPGHS
C3271
TPHCG
R4212
R3248
R3242
R3241 R3235 R3233
30
51
25
IC3203
C4202
C222
C236 C2377
C8291
D5871
10
11
K2B
R4238
R5812
TP820G
31
6
C1397
C315
C316
C3403
C3431
C3433
C3434
C4238
25
32
24
IC1392
1
4
IC3232
1
8
110
50
80
81
51
81
51
50
80
81
100
80
1
50
R1397
R1398
R2331
R288
R289
R3390
R3398
R3399
R341
R346
R352
R354
R4237
R4239
RB333
TE1381
TE201
TPCOAST
TPDHS TPGADCL
1
RB331
RB342
RB343
RB341
RB307
C1394
C3405
C3427
9
17
16
8
IC5630
IC6321
K301
R3452
R3453
R3454
R3455
R3456
R3457
R3458
R3459
R353
R356
R358
R4899
R562
R5631
R5632
R5633
R5634
RB335
RB336
RB337
RB338
RB339
TPDENB
TPDENR
TPGCLKO
TPNMI
TPBLK
RB332
R342
K8U
5
IC1391
C3432
C3428
1
2
TP1381
RB305
RB303
C1393
C1567
C1572
C313
C3401
C3402
C3410
C3425
C565
C570
IC1321
IC6301
1
30
1
30
R1324
R1347
R1561 R1562
R1574
R1575
R1576
R1578
R1579
R311
R315
R316
R3380
R3381
R3382
R3497
R3498
R3499
R357
R359
R363
R364 R391
R393
R396 R574
R575
R577 R578
R580
RB302
TPDCLK
X1341
F
RB301
C1561
C1563
C1566 C1568
C1569 C1570
C1571
C3414
C3416
C3417
C3418
C3419
C562
C566
C572
C5837
4
5
1
8
4
5
1
K8D
R1341
R1344
R1345
R1346 R1577 R1580
R317
R324
R3384
R3385
R3386
R3387
R3392
R368
R371
R374
R375
R377
R379
R390
R394
R395
R4897 R579
R581
R5843 TPMSCL
C571
R5831
R576
R563
R369
R362
R361
R3388
R3383 R313
IC1341
C3421
C3415
C3411
C1341
RB304
C314
100
31
31
100
K302
Q5630
R312
R355
R561
RB306
TPDCKE
TPDENG
TPGPEN
RB334
R4894
R3273
R283 R2352
10
IC3278
C4241
C4239
C4237
C287
C1367
C1365
56
2
TP2537
RB2531
RB2532RB2533 RB2534
RB2535 RB2536
X1331
TPCLKI
TP304
TP303
TP2538
TP2536
TE28
TE25B
R7583
R7582
R7581
R5835
R5834
R399
R397
R392
R388
R387
R386
R383
R382
R378
R376
R3496
R3495
R3494
R3493
R3492
R3491
R3490
R3489
R3466
R3465
R3464
R3463
R3462
R3461
R3460
R309
R301
R1357
R1356
R1355
R1354
R1353
R1352 R1343 R1342
R1303
K25C
1
8
1
8
IC1302
D5833
D5832
C5836
C569
C568
C2531
C2530
C2404
C1311
157
31
32
TP2535
1
IC1351
RB2406
TPTXDPW
TPDVS
R5832
R4895
R398
R385R384 R381R380R373
R372
R367
R366
R365
R306
R304
R303
R302
R2427
R2426
R2425
R2424
R2423
R2422
R2402
R1350
R1333
R1331
R1322
R1321
R1302
R1301
1K25F 32
52
1
53
208
5
4
D5831
C2541
C2526
C2525
C2403
C1301
C1302
48
C1331
C2532
IC1301
IC1331
R1304
R2419
R2421
R2541
R2542
R305
R5836
R7584
TPRSTPW
TPSINTR
5
RB2424
24
TPRSTPW1
RB2402
C2401
C2471
C2472
12
13
R1306
R1307
R1358
R1359
R2470
RB2422
TP1351
TP1352
1
2
1
C2402
C541
D1301
IC2403
1
24
R1305
R2428
R2429
R2430
R2431
R2434
R2453
R2454
TE25G
TP2401-H
TP2401-V
A_SIDE
RB4885
TP2472
IC2401
39
40
RB4882
C477
105
IC2404
1
20
10
11
240
1
K8A
R2415
R2416
R2417
R2436
R2438
R2439
R2440
R2441
R2442
R2443
R2445
R2446
R2447
R4881
R4883
R4884
R4885
RB4881
TP2527
C1531
C1538 C1539
C1540
C1541
C1542
C2515
C2522
C463
C542
156 180
181
R1544
R1545
R1546
R1548
R1549
R1550
R2448
R2449
R2450
R2451
R2452
R485
R486
R488
R493
TP2528
1AA4B10C29300_
K1301
RB4883
104
157
R2437
F
25
RB2404
TPMCK
13
C4263
R462 R461
R412
R411
R402
R401
L401
K8F
IC4861
5
4
8
1
IC4261
IC401
D5885
D5884
D5882
C4891
C421
C403
C402
56
57
C1532
C1533
C1536
C1537
C419
1
20
10
11
32
R1531
R1533
R487
R546
R551
R7547
R7548
R7551
R7552
R7553
R7554
RB2524
RB2525
RB2526
TP401
2
1
RB2522
C2516
C532
C535
C536
C537
C538
C540
11
IC406
IC407
20
10
1
R3582
R441
R473
R504
R531
R532
R545
R547
R548
R549
R550
RB2521
TP2525
TP402
RB2523
R544
R533
K25E
K25B
11
C539
1
24 13
10
11
TP2526
TE802
R5881
R513
R512
R511
R510
R509
R508
R507
R506
R505
R4848
R3586
R3581
R3562
R3561
R3522
R1512
R1511
R1510
R1509
61
120
1
10
D5881
C534
C531
C4821
C3563
C3561
C2521
C2520
J
112
1
20
X801
TP801
R852
R851
R849
R848
R847
R845
R843
R842
R841
R839
R838
R837
R836
R835
R833
R826
R825
R823
R821
R820
R3618
R3615
R3612
R3585
R3574
R3569
R3568
R1508
R1507
R1506
R1505
R1504
20
1
1
20
IC4871
IC4855
11
10
20
1
IC3521
11
20
C816
C812
C804
C803
C4811
C3562
C3352
IC3561
IC3351
IC3511
R1513
R3521
R3523
R3524
R834
R7550
R3584
R3583
R3567
R3566
R3565
R3564
R3563
1
10
60
121
D5883 C4831
IC408
1
20
R1532
R1547
3
JRB804
RB806
RB805
R867
R866
R861
R829
R827
R3528
R3527
R3526
R3525
32 1
IC801
108
72
73
109
11
10
IC4881
11
10
IC4851
IC1851
1
11
10
20
IC1822
1
9
8
16
IC1821
C809 C808
C3523
C3522
C1867
C1864
C1850
2
56
1
57 1
G
1
8
4
5
IC2591
IC887
TP2591
RB2514RB2516 RB2512
TE25R
R893
R2598
R2597
Q888
K25A
17
32
1
IC1824
IC1823
D2503
D2502
C894
C5866
C2506
C2505
C2504
C2503
C2502
C2501
20
K25D
K8P
C1881
C806
1
8
10
IC1871
1
8
4
5
36
37
144
1
IC873
1
24
IC892
1
44
IC9801
34
Q1881
R1885
R800
R801
R802
R803
R805
R806
R807
R809
1
8
4
5
IC2571
1
8
4
5
IC2561
1
8
4
5
IC2581
C879
51
52
16
R2577
R2578
R2587
R2588
TP2571
RB2515 RB2511
TP2516
TP2518
TP2517
TP2515
R7558
R7557
R7549
R7526
R7525
R7523
R2567
R1503
L2506
IC5631
32
D2501
C5867
C509
C508 C502
C1503
C1502
C1501
33
R2568
RB2513
TP2581
TP2561
TE801
Q887
11
C1858
C1851
E
WHITE
15
31
5
RB9801RB9802
K8Q
C9801C9811
4
1
4
22
12
23
11
K8S
K8X
L9801
R7331
R7332
R7333
R7334
R7335
R7336
R7337
R7338
R7339
R7341
R7342
R7343
R7344
R7345
R7346
R7347
R7348
R7349
R7361
R7362
R7363
R7364
R7365
R7366
R9807
X9801
1
1
15
3
BLACK
C871
85
5
48
IC872
1
24
12
13
12
13
K8R
K8W
IC1812
IC1811
G
R895
R894
R890
R888
R817
R815
R814
R813
R810
R5899
R5898
R5897
R5896
R5895
R5894
R5872
R5867
R5864
R5860
R4845
R4844
1
IC871
19
1
64
IC1801
D5876
D5867
D5866
D5862
C878
C877
C5876
R5873
41
R4898
R4896
R1881
R1879
R1878
R1877
R1876
R1807
R1806
R1805
R1519
R1518
R1517
R1516
R1515
R1514
R1502
K8V
54
81
IC886
20
C1803
C1512
C1507
C1506
139
40
2
R7524
R5859
R5801
R521
R520
R519
R518
R517
R514
R502
R501
K8E
C510
C506
C505
C504
C501
R1501
R503
R515
R516
C1509
C507
C9806
24
25
33
1
R9803
RB807
R859 R824
IC893
C1562C311
C561
C567
IC1311
R1332 R1563
R3467
R3468
R3469
R3470
R3471
R3472
R3488
R5842
TPMSDA
TPRXDPW
IC6341
MAIN Side-A
MY6
D
E
H
1
2
40
4040
1
H
BLACKCK
GRAGRAYY
TP32V2TP32V2
TP32V1TP32V1
TP32H2TP32H2
TP32H1TP32H1
TP32DETP32DE
TE32TE32
R3277R3277
R3276R3276
K8BK8B
K32BK32B
K32AK32A
IC8202IC8202
2525
4848
IC3275IC3275
2525
4848
IC3271IC3271
2525
4848
C5812C5812
1
C261C261
C8273C8273
C8296C8296
IC261IC261
IC262IC262
80
120120
121121
8181
TP820RTP820R
C
B
TP211TP211
IC201IC201
C212C212
C290C290
C8283C8283
IC221IC221
IC211IC211
20
1
K2GK2G
K2RK2R
R290R290
R292R292
TE8201TE8201
TP201TP201
C206C206
IC2381IC2381
C2302C2302
R233R233
R231R231
L2343L2343
L2342L2342
L2341L2341
IC2386IC2386
IC2391IC2391
C2303C2303
C2301C2301
1212
C2315C2315
K8NK8N
TP2302GTP2302G
R5822R5822
R5821R5821
R5818R5818
R5817R5817
R5816R5816
R5815R5815
R5814R5814
R5813R5813
R2326R2326
R2325R2325
R2322R2322
R2312R2312
R2311R2311
C2321C2321
C2319C2319
C2318C2318
C2317C2317
C2316C2316
C2314C2314
C2313C2313
C2312C2312
C2311C2311
TP2301RTP2301R
TP2303BTP2303B
1
30
29
A
TP221TP221
TP820BTP820B
TP4232TP4232
R4867R4867
R4865R4865
R4856R4856
R4245R4245
R4242R4242
R4241R4241
R4236R4236
R4207R4207
R4206R4206
R4205R4205
R4204R4204
R4202R4202
R4201R4201
R3269R3269
R3229R3229
R253R253
R251R251
R243R243
R241R241
IC8281IC8281
IC3296IC3296
241
2424
1
2525
4848
IC3273IC3273
1
2424
IC295IC295
IC263IC263
C8218C8218
C4212C4212
C3241C3241
C3235C3235
C252C252
C242C242
C2379C2379
C263C263
C3236C3236
C4213C4213
C4214C4214
C4244C4244
D4871D4871
D4874D4874
D5812D5812
IC8201IC8201
160160
41
1
4040
R3232R3232
R3244R3244
R3251R3251
R4233R4233
R4234R4234
TP4203TP4203
TPVTPV
C4236C4236
2525
48
2525
48
2525
1
IC3274IC3274
4848
25
4848
3131
50
R3236R3236
R3237R3237
R3238R3238
R3245R3245
R3246R3246
R3249R3249
R3473R3473
R3474R3474
R3475R3475
R3476R3476
R3477R3477
R3478R3478
R3479R3479
R3480R3480
R4211R4211
R4213R4213
R4231R4231
TP4201TP4201
TPVCGTPVCG
TP4202TP4202
2424
4848
C4243C4243
C4235C4235
C4233C4233
C4215C4215
C3239C3239
C3231C3231
C4242C4242
IC3272IC3272
R3268R3268
R4232R4232
R4243R4243
R4244R4244
TPCLKCGTPCLKCG
TPHVTPHV
B
TPGFBKTPGFBK
TP4205TP4205
R7325R7325
R7324R7324
R7323R7323
R7318R7318
R7317R7317
R7316R7316
R7312R7312
R7311R7311
R7309R7309
R7308R7308
R7304R7304
R7303R7303
R7302R7302
R7301R7301
R4219R4219
R4217R4217
R4216R4216
R4215R4215
R4214R4214
R3250R3250
R3243R3243
R3240R3240
R3234R3234
R285R285
R2356R2356
R2355R2355
R2335R2335
R2334R2334
R2333R2333
L3202L3202
1111
2020
241
IC3276IC3276
2424
1
1111
2020
24241
24
1
1
IC3202IC3202
IC3201IC3201
2424
5
4
IC1362IC1362
C4206C4206
C4204C4204
C4201C4201
C3237C3237
C3232C3232
C3201C3201
C2336C2336
A
D
C
TPHSFOTPHSFO
TPGVSTPGVS
TPGREFTPGREF
R7370R7370
R7322R7322
R7321R7321
R7315R7315
R7314R7314
R7307R7307
R7306R7306
R4893R4893
R340R340
R296R296
R295R295
R291R291
R287R287
R286R286
R284R284
R282R282
R281R281
R2361R2361
R2354R2354
R2353R2353
R2351R2351
R2336R2336
R1399R1399
1
11
IC3277IC3277
1010
1
8
1
C3294C3294
C284C284
C283C283
C282C282
C281C281
C2338C2338
C2332C2332
C2331C2331
C5868C5868
C1392C1392
C2334C2334 C4205C4205C4208C4208
C4209C4209
IC3204IC3204
2020
R1392R1392
R1393R1393
R1394R1394
R1395R1395
R2332R2332
R294R294
R3272R3272
R7305R7305R7313R7313R7319R7319R7326R7326
TP1391TP1391
TP4204TP4204
TPGHSTPGHS
C3271C3271
TPHCGTPHCG
R4212R4212
R3248R3248
R3242R3242
R3241R3241 R3235R3235
R3233R3233
3030
5151
2525
IC3203IC3203
C4202C4202
C222C222
C236C236
C2377C2377
C8291C8291
D5871D5871
1010
1111
K2BK2B
R4238R4238
R5812R5812
TP820GTP820G
3
1
6
C1397C1397
C315C315
C316C316
C3403C3403
C3431C3431
C3433C3433
C3434C3434
C4238C4238
25
3232
2424
IC1392IC1392
1
4
IC3232IC3232
1
8
1
1010
50
80
81
5151
81
5151
50
80
8181
100100
80
1
50
R1397R1397
R1398R1398
R2331R2331
R288R288
R289R289
R3390R3390
R3398R3398
R3399R3399
R341R341
R346R346
R352R352
R354R354
R4237R4237
R4239R4239
RB333RB333
TE1381TE1381
TE201TE201
TPCOTPCOASTAST
TPDHSTPDHS
TPGADCLTPGADCL
1
RB331RB331
RB342RB342
RB343RB343
RB341RB341
RB307RB307
C1394C1394
C3405C3405
C3427C3427
9
1717
16
8
IC5630IC5630
IC6321IC6321
K301K301
R3452R3452
R3453R3453
R3454R3454
R3455R3455
R3456R3456
R3457R3457
R3458R3458
R3459R3459
R353R353
R356R356
R358R358
R4899R4899
R562R562
R5631R5631
R5632R5632
R5633R5633
R5634R5634
RB335RB335
RB336RB336
RB337RB337
RB338RB338
RB339RB339
TPDENBTPDENB
TPDENRTPDENR
TPGCLKTPGCLKO
TPNMITPNMI
TPBLKTPBLK
RB332RB332
R342R342
K8UK8U
5
IC1391IC1391
C3432C3432
C3428C3428
1
2
TP1381TP1381
RB305RB305
RB303RB303
C1393C1393
C1567C1567
C1572C1572
C313C313
C3401C3401
C3402C3402
C3410C3410
C3425C3425
C565C565
C570C570
IC1321IC1321
IC6301IC6301
1
3030
1
30
R1324R1324
R1347R1347
R1561R1561
R1562R1562
R1574R1574
R1575R1575
R1576R1576
R1578R1578
R1579R1579
R311R311
R315R315
R316R316
R3380R3380
R3381R3381
R3382R3382
R3497R3497
R3498R3498
R3499R3499
R357R357
R359R359
R363R363
R364R364 R391R391
R393R393
R396R396
R574R574
R575R575
R577R577
R578R578
R580R580
RB302RB302
TPDCLKTPDCLK
X1341X1341
F
RB301RB301
C1561C1561
C1563C1563
C1566C1566
C1568C1568
C1569C1569
C1570C1570
C1571C1571
C3414C3414
C3416C3416
C3417C3417
C3418C3418
C3419C3419
C562C562
C566
C572C572
C5837C5837
4
5
1
8
4
5
1
K8DK8D
R1341R1341
R1344R1344
R1345R1345
R1346R1346
R1577R1577
R1580R1580
R317R317
R324R324
R3384R3384
R3385R3385
R3386R3386
R3387R3387
R3392R3392
R368R368
R371R371
R374R374
R375R375
R377R377
R379R379
R390R390
R394R394
R395R395
R4897R4897
R579R579
R581R581
R5843R5843
TPMSCLTPMSCL
C571C571
R5831R5831
R576R576
R563R563
R369R369
R362R362
R361R361
R3388R3388
R3383R3383
R313R313
IC1341IC1341
C3421C3421
C3415C3415
C3411C3411
C1341C1341
RB304RB304
C314C314
100100
3131
31
100100
K302K302
Q5630Q5630
R312R312
R355R355
R561R561
RB306RB306
TPDCKETPDCKE
TPDENGTPDENG
TPGPENTPGPEN
RB334RB334
R4894R4894
R3273R3273
R283R283
R2352R2352
1010
IC3278IC3278
C4241C4241
C4239C4239
C4237C4237
C287C287
C1367C1367
C1365C1365
56
2
TP2537TP2537
RB2531RB2531
RB2532RB2532
RB2533RB2533
RB2534RB2534
RB2535RB2535
RB2536RB2536
X1331X1331
TPCLKITPCLKI
TP304TP304
TP303TP303
TP2538TP2538
TP2536TP2536
TE28TE28
TE25BTE25B
R7583R7583
R7582R7582
R7581R7581
R5835R5835
R5834R5834
R399R399
R397R397
R392R392
R388R388
R387R387
R386R386
R383R383
R382R382
R378R378
R376R376
R3496R3496
R3495R3495
R3494R3494
R3493R3493
R3492R3492
R3491R3491
R3490R3490
R3489R3489
R3466R3466
R3465R3465
R3464R3464
R3463R3463
R3462R3462
R3461R3461
R3460R3460
R309R309
R301R301
R1357R1357
R1356R1356
R1355R1355
R1354R1354
R1353R1353
R1352R1352
R1343R1343
R1342R1342
R1303R1303
K25CK25C
1
8
1
8
IC1302IC1302
D5833D5833
D5832D5832
C5836C5836
C569C569
C568C568
C2531C2531
C2530C2530
C2404C2404
C1311C1311
1
57
31
32
TP2535TP2535
1
IC1351IC1351
RB2406RB2406
TPTXDPWTPTXDPW
TPDTPDVSVS
R5832R5832
R4895R4895
R398R398
R385R385R384R384
R381R381R380R380R373R373
R372R372
R367R367
R366R366
R365R365
R306R306
R304R304
R303R303
R302R302
R2427R2427
R2426R2426
R2425R2425
R2424R2424
R2423R2423
R2422R2422
R2402R2402
R1350R1350
R1333R1333
R1331R1331
R1322R1322
R1321R1321
R1302R1302
R1301R1301
1
K25FK25F
3232
5252
1
5353
208208
5
4
D5831D5831
C2541C2541
C2526C2526
C2525C2525
C2403C2403
C1301C1301
C1302C1302
48
C1331C1331
C2532C2532
IC1301IC1301
IC1331IC1331
R1304R1304
R2419R2419
R2421R2421
R2541R2541
R2542R2542
R305R305
R5836R5836
R7584R7584
TPRSTPWTPRSTPW
TPSINTRTPSINTR
***
??????
5
RB2424RB2424
2424
TPRSTPW1TPRSTPW1
RB2402RB2402
C2401C2401
C2471C2471
C2472C2472
1212
13
R1306R1306
R1307R1307
R1358R1358
R1359R1359
R2470R2470
RB2422RB2422
TP1351TP1351
TP1352TP1352
1
2
1
C2402C2402
C541C541
D1301D1301
IC2403IC2403
1
24
R1305R1305
R2428R2428
R2429R2429
R2430R2430
R2431R2431
R2434R2434
R2453R2453
R2454R2454
TE25GTE25G
TP2401-HTP2401-H
TP2401-VTP2401-V
A_SIDEA_SIDE
RB4885RB4885
TP2472TP2472
IC2401IC2401
39
40
RB4882RB4882
C477C477
105105
IC2404IC2404
1
20
10
1111
240240
1
K8AK8A
R2415R2415
R2416R2416
R2417R2417
R2436R2436
R2438R2438
R2439R2439
R2440R2440
R2441R2441
R2442R2442
R2443R2443
R2445R2445
R2446R2446
R2447R2447
R4881R4881
R4883R4883
R4884R4884
R4885R4885
RB4881RB4881
TP2527TP2527
C1531C1531
C1538C1538
C1539C1539
C1540C1540
C1541C1541
C1542C1542
C2515C2515
C2522C2522
C463C463
C542C542
156156
180180
181181
R1544R1544
R1545R1545
R1546R1546
R1548R1548
R1549R1549
R1550R1550
R2448R2448
R2449R2449
R2450R2450
R2451R2451
R2452R2452
R485R485
R486R486
R488R488
R493R493
TP2528TP2528
1AA4B10C293001AA4B10C29300
K1301K1301
RB4883RB4883
104104
157157
R2437R2437
F
25
RB2404RB2404
TPMCKTPMCK
1313
C4263C4263
R462R462
R461R461
R412R412
R411R411
R402R402
R401R401
L401L401
K8FK8F
IC4861IC4861
5
4
8
1
IC4261IC4261
IC401IC401
D5885D5885
D5884D5884
D5882D5882
C4891C4891
C421C421
C403C403
C402C402
56
5757
C1532C1532
C1533C1533
C1536C1536
C1537C1537
C419C419
1
20
1010
1111
3232
R1531R1531
R1533R1533
R487R487
R546R546
R551R551
R7547R7547
R7548R7548
R7551R7551
R7552R7552
R7553R7553
R7554R7554
RB2524RB2524
RB2525RB2525
RB2526RB2526
TP401TP401
2
1
RB2522RB2522
C2516C2516
C532C532
C535C535
C536C536
C537C537
C538C538
C540C540
1111
IC406IC406
IC407IC407
2020
10
1
R3582R3582
R441R441
R473R473
R504R504
R531R531
R532R532
R545R545
R547R547
R548R548
R549R549
R550R550
RB2521RB2521
TP2525TP2525
TP402TP402
RB2523RB2523
R544R544
R533R533
K25EK25E
K25BK25B
1111
C539C539
1
2424
1313
1010
1111
TP2526TP2526
TE802TE802
R5881R5881
R513
R512
R511
R510
R509
R508
R507
R506
R505R505
R4848R4848
R3586R3586
R3581R3581
R3562R3562
R3561R3561
R3522R3522
R1512R1512
R1511R1511
R1510R1510
R1509R1509
61
120
1
1010
D5881D5881
C534C534
C531C531
C4821C4821
C3563C3563
C3561C3561
C2521C2521
C2520C2520
J
1
1212
1
20
X801X801
TP801TP801
R852R852
R851R851
R849R849
R848R848
R847R847
R845R845
R843R843
R842R842
R841R841
R839R839
R838R838
R837R837
R836R836
R835R835
R833R833
R826R826
R825R825
R823R823
R821R821
R820R820
R3618R3618
R3615R3615
R3612R3612
R3585R3585
R3574R3574
R3569R3569
R3568R3568
R1508R1508
R1507R1507
R1506R1506
R1505R1505
R1504R1504
20
1
1
20
IC4871IC4871
IC4855IC4855
1111
10
20
1
IC3521IC3521
11
2020
C816C816
C812
C804C804
C803C803
C4811C4811
C3562C3562
C3352C3352
IC3561IC3561
IC3351IC3351
IC3511IC3511
R1513R1513
R3521R3521
R3523R3523
R3524R3524
R834R834
R7550R7550
R3584R3584
R3583R3583
R3567R3567
R3566R3566
R3565R3565
R3564R3564
R3563R3563
1
1010
60
121121
D5883D5883
C4831C4831
IC408IC408
1
2020
R1532R1532
R1547R1547
3
J
RB804RB804
RB806RB806
RB805RB805
R867R867
R866R866
R861R861
R829R829
R827R827
R3528R3528
R3527R3527
R3526R3526
R3525R3525
32
1
IC801IC801
108
72
7373
109109
11
1010
IC4881IC4881
11
1010
IC4851IC4851
IC1851IC1851
1
11
10
20
IC1822IC1822
1
9
8
16
IC1821IC1821
C809C809 C808C808
C3523C3523
C3522C3522
C1867C1867
C1864C1864
C1850C1850
2
56
1
57
1
G
1
8
4
5
IC2591IC2591
IC887IC887
TP2591TP2591
RB2514RB2514RB2516RB2516 RB2512RB2512
TE25RTE25R
R893R893
R2598R2598
R2597R2597
Q888Q888
K25AK25A
17
3232
1
IC1824IC1824
IC1823IC1823
D2503D2503
D2502D2502
C894C894
C5866C5866
C2506C2506
C2505C2505
C2504C2504
C2503C2503
C2502C2502
C2501C2501
2020
K25DK25D
K8PK8P
C1881C1881
C806C806
1
8
10
IC1871IC1871
1
8
4
5
3636
3737
144
1
IC873IC873
1
24
IC892IC892
1
4444
IC9801IC9801
34
Q1881Q1881
R1885R1885
R800R800
R801
R802R802
R803
R805R805
R806R806
R807R807
R809R809
1
8
4
5
IC2571IC2571
1
8
4
5
IC2561IC2561
1
8
4
5
IC2581IC2581
C879C879
51
52
1616
R2577R2577
R2578R2578
R2587R2587
R2588R2588
TP2571TP2571
RB2515RB2515
RB2511RB2511
TP2516TP2516
TP2518TP2518
TP2517TP2517
TP2515TP2515
R7558R7558
R7557R7557
R7549R7549
R7526R7526
R7525R7525
R7523R7523
R2567R2567
R1503R1503
L2506L2506
IC5631IC5631
32
D2501D2501
C5867C5867
C509C509
C508C508
C502C502
C1503C1503
C1502C1502
C1501C1501
3333
R2568R2568
RB2513RB2513
TP2581TP2581
TP2561TP2561
TE801TE801
Q887Q887
1111
C1858C1858
C1851C1851
E
WHITEWHITE
1
5
3 1
5
RB9801RB9801RB9802RB9802
K8QK8Q
C9801C9801C9811C9811
4
1
4
22
12
23
11
K8SK8S
K8XK8X
L9801L9801
R7331R7331
R7332R7332
R7333R7333
R7334R7334
R7335R7335
R7336R7336
R7337R7337
R7338R7338
R7339R7339
R7341R7341
R7342R7342
R7343R7343
R7344R7344
R7345R7345
R7346R7346
R7347R7347
R7348R7348
R7349R7349
R7361R7361
R7362R7362
R7363R7363
R7364R7364
R7365R7365
R7366R7366
R9807R9807
X9801X9801
1
1
1 5
3
BLACK
C871C871
8
5
5
48
IC872IC872
1
2424
12
1313
1212
1313
K8RK8R
K8WK8W
IC1812IC1812
IC1811IC1811
G
R895R895
R894R894
R890R890
R888R888
R817R817
R815R815
R814R814
R813R813
R810R810
R5899
R5898
R5897
R5896
R5895
R5894
R5872R5872
R5867R5867
R5864R5864
R5860R5860
R4845R4845
R4844R4844
1
IC871IC871
1919
1
64
IC1801IC1801
D5876D5876
D5867D5867
D5866D5866
D5862D5862
C878C878
C877C877
C5876C5876
R5873R5873
4
1
R4898R4898
R4896R4896
R1881R1881
R1879R1879
R1878R1878
R1877R1877
R1876R1876
R1807R1807
R1806R1806
R1805R1805
R1519R1519
R1518R1518
R1517R1517
R1516R1516
R1515R1515
R1514R1514
R1502R1502
K8VK8V
5
4
8
1
IC886IC886
20
C1803C1803
C1512C1512
C1507C1507
C1506C1506
1
39
40
2
R7524R7524
R5859
R5801R5801
R521R521
R520R520
R519R519
R518R518
R517R517
R514R514
R502R502
R501R501
K8E
C510C510
C506C506
C505C505
C504C504
C501C501
R1501R1501
R503R503
R515R515
R516R516
C1509C1509
C507C507
C9806C9806
24
25
33
1
R9803R9803
RB807RB807
R859R859 R824R824
IC893IC893
C1562C1562C311C311
C561C561
C567C567
IC1311IC1311
R1332R1332
R1563R1563
R3467R3467
R3468R3468
R3469R3469
R3470R3470
R3471R3471
R3472R3472
R3488R3488
R5842R5842
TPMSDTPMSDA
TPRXDPWTPRXDPW
IC6341IC6341
TP221
TP201
TP211
TP2516
TP2561
TP2526
TP2571
TP2536
P1 PWB parts location diagram

231 4 5 6 7 8 9 10 11 12
231 4 5 6 7 8 9 10 11 12
B
A
C
D
E
F
G
H
B
A
C
D
E
F
G
H
B
A
A
A
B
J
K
L
T
U
V
W
1
2
34
5
6
7
8
9
10
11
12
13
14
15
1617
18
19
20
21
22
23
24
25
26
B_SIDE
B
A
BC
D
E
F
G
H
J
K
L
M
NP
R
TU
V
W
Y
AA
AB AC
AD
AE
AF
26
25
24
23
22
21
8
7
6
5
4
3
2
1
19
18
17
16
15
14
13
12
11
10
9
20
D
G
F
E
AB
R
P
N
M
C
AE
AD
AC
AA
Y
H
AF
RB5811
R8218
R7377
R7376
R7375
R7374
R7373
R7369
R7368
R7367
R7329
R7328
R7327
R5871
R5862
R5861
R4873
R4871
R4869
R4868
R3296
R3285
R3284
IC3297
8
7
IC3295
IC3279
D5861
D5813
D5811
D4873
D4872
C8292
C8219
C5863
C5862
C5813
C5811
C3287
C3286 C3281
C3279
C3274
C3273
C3267
C3264
C262
C265
C266
C267
C269
C276
C277
C8223
C8231
C8232
C8233
C8234
C8235
C8237
C8250
C8251
C8252
C8253
C8254
C8255
C8256
C8257 C8258
C8259
C8271
C8272
C8297
R207
R208
R260
R261
R263
R264
R7371
R8231
R8232
R8234
R8235
R8236
R8237
R8238
R8250
R8251
R8252
R8253
R8254 R8256
R8271
R8272 R8274
R8275
R8296
RB8223
RB8224
C202
C204
C205
C211
C214
C215
C221
C8281
IC2331
16
8
9
1
IC281
16
8
9
1
L8281
Q281
R201
R202
R203
R204
R205
R206
R211
R212
R213
R214
R215
R216
R225
R237
R238
R239
R277
R278
R279
R293
R8287
R8291
R8292
R266
R265
R227
R218
R217
C8274
R7372
R8289
R8288
R8286
R8285
R8284
R8283
R8282
R8281 R8280
R4200
R255
R254
R245
R244
R2394
R2389
R2388
R2387
R2384
R2383
R2382
R2376
R2375
R2374
R2373 R2372
R2371
R235
R234
R2339
R2338
R2337
R2314
R2306
R2305
R2304
Q2361
IC251
IC241
IC231
C8284
C251
C241
C2391
C2387
C2386
C2382
C2381
C2370 C2363
C235
C234
C2306
C2305
C2304
R2324
R2323
Q5811
30
1
51
31
81
80
50
100
IC2311
D5818
D5817
D5816
C1892C1891
C1890
R2313
R2362
C232
RB8222
R8221
R5870
R5811 R4872
R4863
R4862
R4861
R3299
R3298
R3297
R3295
R3256
R274
R273
R271
R270
R2364 R2363 R228
R221
R220
Q4862
Q4861
1
4
1
14
1
108
144
109
D5815
D5814 C8275
C8222
C8221
C3296
C3285 C3276
C3275
C3272
C275
C270
C216
C264
C268
C297
C3205C3206
C3234
C3277
C3297
C3298
C8201
C8202
C8203
C8204
IC3299
8
5
24
R222
R223
R268
R269
R8222
R8223
R8224
C296
C3202
C3203
C3208
C3209 C3265 C3266
C3282
C3288
C3289
C4232 IC3298
L3201
L3271
L4231
1
IC4231
C4234
C3278
C3295
R6343
R6342
R6341
R350
R349 R3275
R3274
R3259
R3258
R3257
R3206
R3202
R1366
36
72
73
37
C6351
C6348
C3291 C3284
C3238
C3212
C3211
C3207
C3204
R3487
R3486
R3485
R3484
R3483
R3482
R3481
R348
R345
R344
R343
R3401
R3400
R329
R328
R327
R326
R325
R323
R3204
R3203
R3201
R1323
D5631
C6352
C6345
C3293
C3292
C1368
C1366
C3213
R3205
R3239
R3278
R3281
R351
IC4201
IC3231
C6349
C6343
C3283
C3233
C2378
C2392
C8282
12
13
R226
R2392
R2393
R3254
R3255
RB8221
C1396
C3261
C3262
C3263
C6302
C6314
C6329
C6331
C6344
157
208
156
1
L3232
R1320
R1369
R1373
R308
R320
R321
R3261
R3262
R336
R339
R3402
R3403
R3405
R3406
R360
C1371
C1377
C6301
C6303
C6304
C6308
C6321
C6323
L3231
L6301
R1371 R1372
R1384
R1385
R1390
R333
R334
R335
R337 R3408
R3409
R3410
R3411
R3412
R3414
R370
R6302
R6321
R6322
R6323
R7562
R7563
R7564
R7565
R7566
R7567
R7568
R7569
R7570
R7571
R7572
R7573
R7574
R7575
R7576
R6303
R6301
R3407
R3404
R1391
C6335
C6332
C6311
C6309
C1395
C1376
C1866
75
76
100
1
75
76
100
1
L561
R1376
R1379
R1381
R1382
R331
R332
R3416
R3417
R3418
R3419
R3420
R3421
R3422
IC3401
53
105
104
52
IC561
25
R1312
R1313
R1314
R314
R318
R3395
R3424
R3450
R3451
R4891
R4892
R7577
R7578
R7579
R7580
R3423
R307
IC1561
C6307
C6324
C6325
C6328
R1383 R330
R3413
R3415
R7561
R347
R338
R3282
R3280
R3279
R3271
R322
IC3270
C6355
C6341
C3404
C1398
R4888
R3449
R3448
R3447
R3446
R3433
R1337
L562
26
50
IC301
26
44
1
C5835
C564
C312
C1312
R3445
R3444
R3443
R3442
R3441
R3440
R3438
R3437
R3436
R3435
R3432
R3431
R3430
R3429
R3428
R3427
R3426
R3425
R2543
R2401
R1335
R1334
54
8
IC2541
IC1352
C5865
C2529
C2528
C2527
C2409
C2408
C2407
C2406
C1354
C1351
1
R1336 R3434 R3439
RB2408
RB2410
C2413
C2414
C2470
C2476
C2477
C2479
22
23
R2432
R2433
R2435
R2461
R2462
R2463
R2464 R2465
R2466
R2467
R2468
R2477
R2478
RB2416
RB2420
C2416 C2417
C2428
C2429
C2473
C2474
C2480
R2455
R2456
R2457
R2458
R2459
R2471
R2472
R2474
R2475
R2479
R2481
R2482
R2483
R2484
R2485
R2486
R2496
R2497 R2498
R4887
RB2418
R2476
R2460 C2478
C2475
C2481
C2491
C405
C406
C464
C467
C468
C474
L402
R2413
R2414
R2490
R2491
R2492
R2493
R2494
R2495
R4886
C404
C481
IC1531
26
100
1
25
R1534
R1535
R1536
R1537
R1538
R1539
R1540
R1541
R1542
R1543
R7540
C2419
C2421
C2423
C2424
R2411
R2412
R2480
RB2414
RB2412
C1352
R5886
R5885
R5884
R5883
R5882
R573
R572
R571
R570
R569
R568
R567
R566
R565
R564
R440
R4264
R4263
R4262
R4261
R419
R416
R415
R414
R413
R410
R1573
R1572
R1571
R1570
R1569
R1568
R1567
R1566
R1565
R1564
11
10
C4862
C447 C446
C445 C440
C428
C427
C4264
C4262
C426
C420
C410
C401
C400
C2517
C471
50
75
76
51
IC531
26
1
25
R481
R482
R483
R484
R490
R491
R492
R552
R7538
C415
C416 C458
C461
50
R442
R471
R472
R474
R489
R537
R538
R539
R540
R541
R542
R543
R7556
100
C2519
C2518
R425
R7531
R7532
R7533
R7534
R7535
R7536
R7537
R7555
R7546
R7545
R7544
R7543
R7542
R7541
R534
R478
R477
R476
R475
R3619
R3616
R3613
R3518
R3517
R3516
R3515
R3514
R3513
R3512
R3511
R3367
R3362
R3361
R3360
R3358
R3357
R3356
L532
L531
20
1
1
IC4821
11
10
20
C4861
C456
C449
C413
C3511
C3353
R892
R831R4882
R4878
R4877
R4876
R4874
R4858
R4857
R4855
R3617
R3614
R3611
R3573
R3572
R3571
R3369
R3368
R3366
R3364
R3363
IC802
20
1
IC4811
D801
C893
C814
C805
C4881
C4871
C4855
C4851
C3351
C3564
10
11
L3351
R3575
R3576
R536
R535
51
76
75
IC4831
C457
C454
C434
C412
C411
C409
C465
IC4891
R7539
R897
R886
R878
R877
R846
R844
R832
R828
R822
R819
R818
R4875
R4847
R4846
R1859
R1858
R1857
R1826
R1825
R1824
R1823
R1822
R1821
L3521
D1852
C3521
C2511
C1865
C1854
C1822 C1821
R891
R884
R883
R882
R881
R880
R879
R870
R868 R865
R864
R863
R862
R858
R856
R855
R854
R853
R850
R840
R816
R812
R2594
R2593
R2592 R1856
R1855
R1852
R1851
R1850
C892
C885
C884
C2593
C2509
C2508
C2507
C1863
C1862
C1861 C1856
C1823
C1853
C802
C813
R896
C1810
C1873
C1872
C2581
C807
C875
C876
D1851
IC1881
1
20
10
11
R1810
R1840
R1873
R1874
R1883
R1884
R1891
R1892
R1899
R2581
R804
R857
R876
R9801
R9813
C2561
C2562
C2563
C2571
C2572 C2573
C2582
10
11
R1801
R1802
R2561
R2562
R2563
R2564
R2565
R2566
R2571
R2572
R2574
R2575
R2576
R2584
R2585
R2586
R5863
R869 R2583
R2582
C2583
R7522
R7521
R7520
R7519
R5839
R5838
R5837
R2504
R2503
R2502
R2501
L2501
25
51
26
IC501
50
25
51
26
50
C5864
C512
C1511
R2596
R2595
R2591
R2573
R1854
R1853
C815
C801
C2592
C2591
C1859
C1857
C5875
C9802
C9804
C9805
C9807
C9809
D5863
D5868
Q9801
R5865
R5868
R5869
R9802
R9804
R9805
R9806
R9809
R9811
R9812
C1811
C872
C873
C874
Q5876
R1813
R1814
R1815
R1816
R1880
R1890
R1893
R1894
R5874
R5876
R5877
R871
R873
R874
R875
R1812
R1811
R5866
R1898
R1889
R1888
R1869
R1868
R1867
R1866
R1865
R1864
R1863
R1860
R1846
R1845
R1844
R1843
R1842
R1841 R1836
R1835
R1834
R1833
R1832
R1831
R1829
R1820
Q1834
Q1833
Q1831
Q1832
1
11
10
20
1
IC876
11
10
20
1
IC875
IC874
C1801
R872
RB5852
R7510
R7509
R7508
R7507
R7506
R7505
R7504
R7503
R7502
R7501
R5852
R5851
R1520
Q5851
1
76
IC1501
100
C888
C887
C886
C1804
C1508
R7518
R7517
R7516
R7515
R7514
R7513
R7512
R7511
R5858
R5857
R5856
R5855
R5854
R5853
R5802
L501
1
76
75
100
D5801 C5853
C5852
C5851
C5801
C511
C1895
C1894
C1893
75
RB5851
C1510 C1802
C1871
C9812
20
L502
R1861
R1862
R1870
R1871
R1872
R4879
R4859 C811
C1852
50
51
25
51
R1311
MY6
MAIN Side-B
B
A
A
A
B
J
K
L
T
U
V
W
1
2
3
4
5
6
7
8
9
1010
1111
1212
1313
1414
1515
1616
1717
18
19
2020
2121
2222
2323
2424
25
2626
B_SIDEB_SIDE
B
A
B
C
D
E
F
G
H
J
K
L
M
N
P
R
T
U
V
W
Y
AAAA
ABAB
AC
ADAD
AEAE
AFAF
2626
2525
2424
2323
2222
2121
8
7
6
5
4
3
2
1
1919
1818
1717
1616
1515
1414
1313
1212
1111
1010
9
2020
D
G
F
E
ABAB
R
P
N
M
C
AEAE
ADAD
AC
AAAA
Y
H
AFAF
RB5811RB5811
R8218R8218
R7377R7377
R7376R7376
R7375R7375
R7374R7374
R7373R7373
R7369R7369
R7368R7368
R7367
R7329R7329
R7328R7328
R7327R7327
R5871R5871
R5862R5862
R5861R5861
R4873R4873
R4871R4871
R4869R4869
R4868R4868
R3296R3296
R3285R3285
R3284R3284
IC3297IC3297
8
7
IC3295IC3295
IC3279IC3279
D5861D5861
D5813D5813
D5811D5811
D4873D4873
D4872D4872
C8292C8292
C8219C8219
C5863C5863
C5862C5862
C5813C5813
C5811C5811
C3287C3287
C3286C3286
C3281C3281
C3279C3279
C3274C3274
C3273C3273
C3267C3267
C3264C3264
C262
C265C265
C266C266
C267C267
C269C269
C276C276
C277C277
C8223C8223
C8231C8231
C8232C8232
C8233C8233
C8234C8234
C8235C8235
C8237C8237
C8250C8250
C8251C8251
C8252C8252
C8253C8253
C8254
C8255C8255
C8256C8256
C8257C8257
C8258C8258
C8259C8259
C8271C8271
C8272C8272
C8297C8297
R207R207
R208R208
R260R260
R261R261
R263R263
R264R264
R7371R7371
R8231R8231
R8232R8232
R8234R8234
R8235R8235
R8236R8236
R8237R8237
R8238R8238
R8250R8250
R8251R8251
R8252R8252
R8253R8253
R8254R8254
R8256R8256
R8271R8271
R8272R8272
R8274R8274
R8275R8275
R8296R8296
RB8223RB8223
RB8224RB8224
C202C202
C204C204
C205C205
C211C211
C214C214
C215C215
C221C221
C8281C8281
IC2331IC2331
16
8
9
1
IC281IC281
16
8
9
1
L8281L8281
Q281Q281
R201R201
R202R202
R203R203
R204R204
R205R205
R206R206
R211R211
R212R212
R213R213
R214
R215R215
R216R216
R225R225
R237R237
R238R238
R239R239
R277R277
R278R278
R279R279
R293R293
R8287R8287
R8291R8291
R8292R8292
R266R266
R265R265
R227R227
R218R218
R217R217
C8274C8274
R7372R7372
R8289R8289
R8288R8288
R8286R8286
R8285R8285
R8284R8284
R8283R8283
R8282R8282
R8281R8281
R8280R8280
R4200R4200
R255R255
R254R254
R245R245
R244R244
R2394R2394
R2389R2389
R2388R2388
R2387R2387
R2384R2384
R2383R2383
R2382R2382
R2376R2376
R2375R2375
R2374R2374
R2373R2373
R2372R2372
R2371R2371
R235R235
R234
R2339R2339
R2338R2338
R2337R2337
R2314R2314
R2306R2306
R2305R2305
R2304R2304
Q2361Q2361
IC251IC251
IC241IC241
IC231IC231
C8284C8284
C251C251
C241C241
C2391C2391
C2387C2387
C2386C2386
C2382C2382
C2381C2381
C2370C2370
C2363C2363
C235C235
C234C234
C2306C2306
C2305C2305
C2304C2304
R2324R2324
R2323R2323
Q5811Q5811
30
1
5151
31
8181
80
50
100
IC2311IC2311
D5818D5818
D5817D5817
D5816D5816
C1892C1892C1891C1891
C1890C1890
R2313R2313
R2362R2362
C232C232
RB8222RB8222
R8221R8221
R5870R5870
R5811R5811
R4872R4872
R4863R4863
R4862R4862
R4861R4861
R3299R3299
R3298R3298
R3297R3297
R3295R3295
R3256R3256
R274R274
R273R273
R271R271
R270R270
R2364R2364 R2363R2363
R228R228
R221R221
R220R220
Q4862Q4862
Q4861
1
4
1
1414
1
108108
144
109109
D5815D5815
D5814D5814
C8275C8275
C8222C8222
C8221C8221
C3296C3296
C3285C3285
C3276C3276
C3275C3275
C3272C3272
C275C275
C270C270
C216C216
C264C264
C268C268
C297C297
C3205C3205C3206C3206
C3234C3234
C3277C3277
C3297C3297
C3298C3298
C8201C8201
C8202C8202
C8203C8203
C8204C8204
IC3299IC3299
8
5
24
R222R222
R223R223
R268R268
R269R269
R8222R8222
R8223R8223
R8224R8224
C296C296
C3202C3202
C3203C3203
C3208C3208
C3209C3209
C3265C3265
C3266C3266
C3282C3282
C3288C3288
C3289C3289
C4232C4232
IC3298IC3298
L3201L3201
L3271L3271
L4231L4231
1
IC4231IC4231
C4234C4234
C3278C3278
C3295C3295
R6343R6343
R6342R6342
R6341R6341
R350R350
R349R349
R3275R3275
R3274R3274
R3259R3259
R3258R3258
R3257R3257
R3206R3206
R3202R3202
R1366R1366
36
7272
73
37
C6351C6351
C6348C6348
C3291C3291
C3284C3284
C3238C3238
C3212C3212
C3211C3211
C3207C3207
C3204C3204
R3487R3487
R3486R3486
R3485R3485
R3484R3484
R3483R3483
R3482R3482
R3481R3481
R348R348
R345R345
R344R344
R343R343
R3401R3401
R3400R3400
R329R329
R328R328
R327R327
R326R326
R325R325
R323R323
R3204R3204
R3203R3203
R3201R3201
R1323R1323
D5631D5631
C6352C6352
C6345C6345
C3293C3293
C3292C3292
C1368C1368
C1366C1366
C3213C3213
R3205R3205
R3239R3239
R3278R3278
R3281R3281
R351R351
IC4201IC4201
IC3231IC3231
C6349C6349
C6343C6343
C3283C3283
C3233C3233
C2378C2378
C2392C2392
C8282C8282
12
1313
R226R226
R2392R2392
R2393R2393
R3254R3254
R3255R3255
RB8221RB8221
C1396C1396
C3261C3261
C3262C3262
C3263C3263
C6302C6302
C6314C6314
C6329C6329
C6331C6331
C6344C6344
157157
208
156
1
L3232L3232
R1320R1320
R1369R1369
R1373R1373
R308R308
R320R320
R321R321
R3261R3261
R3262R3262
R336R336
R339R339
R3402R3402
R3403R3403
R3405R3405
R3406R3406
R360R360
C1371C1371
C1377C1377
C6301C6301
C6303C6303
C6304C6304
C6308C6308
C6321C6321
C6323C6323
L3231L3231
L6301L6301
R1371R1371
R1372R1372
R1384R1384
R1385R1385
R1390R1390
R333R333
R334R334
R335R335
R337R337
R3408R3408
R3409R3409
R3410R3410
R3411R3411
R3412R3412
R3414R3414
R370R370
R6302R6302
R6321R6321
R6322R6322
R6323R6323
R7562R7562
R7563R7563
R7564R7564
R7565R7565
R7566R7566
R7567R7567
R7568R7568
R7569R7569
R7570R7570
R7571R7571
R7572R7572
R7573R7573
R7574R7574
R7575R7575
R7576R7576
R6303R6303
R6301R6301
R3407R3407
R3404R3404
R1391R1391
C6335C6335
C6332C6332
C6311C6311
C6309C6309
C1395C1395
C1376C1376
C1866C1866
7575
76
100100
1
75
76
100100
1
L561L561
R1376R1376
R1379R1379
R1381R1381
R1382R1382
R331R331
R332R332
R3416R3416
R3417R3417
R3418R3418
R3419R3419
R3420R3420
R3421R3421
R3422R3422
IC3401IC3401
5353
105105
104104
5252
IC561IC561
2525
R1312R1312
R1313R1313
R1314R1314
R314R314
R318R318
R3395R3395
R3424R3424
R3450R3450
R3451R3451
R4891R4891
R4892R4892
R7577R7577
R7578R7578
R7579R7579
R7580R7580
R3423R3423
R307R307
IC1561IC1561
C6307C6307
C6324C6324
C6325C6325
C6328C6328
R1383R1383
R330R330
R3413R3413
R3415R3415
R7561R7561
R347R347
R338R338
R3282R3282
R3280R3280
R3279R3279
R3271R3271
R322R322
IC3270IC3270
C6355C6355
C6341C6341
C3404C3404
C1398C1398
R4888R4888
R3449R3449
R3448R3448
R3447R3447
R3446R3446
R3433R3433
R1337R1337
L562L562
2626
5050
IC301IC301
2626
4444
1
C5835C5835
C564C564
C312C312
C1312C1312
R3445R3445
R3444R3444
R3443R3443
R3442R3442
R3441R3441
R3440R3440
R3438R3438
R3437R3437
R3436R3436
R3435R3435
R3432R3432
R3431R3431
R3430R3430
R3429R3429
R3428R3428
R3427R3427
R3426R3426
R3425R3425
R2543R2543
R2401R2401
R1335R1335
R1334R1334
5
4
8
IC2541IC2541
IC1352IC1352
C5865C5865
C2529C2529
C2528C2528
C2527C2527
C2409C2409
C2408C2408
C2407C2407
C2406C2406
C1354C1354
C1351C1351
1
R1336R1336 R3434R3434
R3439R3439
RB2408RB2408
RB2410RB2410
C2413C2413
C2414C2414
C2470C2470
C2476C2476
C2477C2477
C2479C2479
2222
2323
R2432R2432
R2433R2433
R2435R2435
R2461R2461
R2462R2462
R2463R2463
R2464R2464
R2465R2465
R2466R2466
R2467R2467
R2468R2468
R2477R2477
R2478R2478
RB2416RB2416
RB2420RB2420
C2416C2416
C2417C2417
C2428C2428
C2429C2429
C2473C2473
C2474C2474
C2480C2480
R2455R2455
R2456R2456
R2457R2457
R2458R2458
R2459R2459
R2471R2471
R2472R2472
R2474R2474
R2475R2475
R2479R2479
R2481R2481
R2482R2482
R2483R2483
R2484R2484
R2485R2485
R2486R2486
R2496R2496
R2497R2497
R2498R2498
R4887R4887
RB2418RB2418
R2476R2476
R2460R2460
C2478C2478
C2475C2475
C2481C2481
C2491C2491
C405C405
C406C406
C464C464
C467C467
C468C468
C474C474
L402L402
R2413R2413
R2414R2414
R2490R2490
R2491R2491
R2492R2492
R2493R2493
R2494R2494
R2495R2495
R4886R4886
C404C404
C481C481
IC1531IC1531
26
100100
1
2525
R1534R1534
R1535R1535
R1536R1536
R1537R1537
R1538R1538
R1539R1539
R1540R1540
R1541R1541
R1542R1542
R1543R1543
R7540R7540
C2419C2419
C2421C2421
C2423C2423
C2424C2424
R2411R2411
R2412R2412
R2480R2480
RB2414RB2414
RB2412RB2412
C1352C1352
R5886R5886
R5885R5885
R5884R5884
R5883R5883
R5882R5882
R573R573
R572R572
R571R571
R570R570
R569R569
R568R568
R567R567
R566R566
R565R565
R564R564
R440R440
R4264R4264
R4263R4263
R4262R4262
R4261R4261
R419R419
R416R416
R415R415
R414R414
R413R413
R410R410
R1573R1573
R1572R1572
R1571R1571
R1570R1570
R1569R1569
R1568R1568
R1567R1567
R1566R1566
R1565R1565
R1564R1564
1111
1010
C4862C4862
C447C447
C446C446
C445C445 C440C440
C428C428
C427C427
C4264C4264
C4262C4262
C426C426
C420C420
C410C410
C401C401
C400C400
C2517C2517
C471C471
5050
7575
76
5151
IC531IC531
2626
1
2525
R481R481
R482R482
R483R483
R484R484
R490R490
R491R491
R492R492
R552R552
R7538R7538
C415C415
C416C416
C458C458
C461C461
50
R442R442
R471R471
R472R472
R474R474
R489R489
R537R537
R538R538
R539R539
R540R540
R541R541
R542R542
R543R543
R7556R7556
100100
C2519C2519
C2518C2518
R425R425
R7531R7531
R7532R7532
R7533R7533
R7534R7534
R7535R7535
R7536R7536
R7537R7537
R7555R7555
R7546R7546
R7545R7545
R7544R7544
R7543R7543
R7542R7542
R7541R7541
R534R534
R478R478
R477R477
R476R476
R475R475
R3619R3619
R3616R3616
R3613R3613
R3518R3518
R3517R3517
R3516R3516
R3515R3515
R3514R3514
R3513R3513
R3512R3512
R3511R3511
R3367R3367
R3362R3362
R3361R3361
R3360R3360
R3358R3358
R3357R3357
R3356R3356
L532L532
L531L531
2020
1
1
IC4821IC4821
11
1010
20
C4861C4861
C456C456
C449C449
C413C413
C3511C3511
C3353C3353
R892R892
R831R831R4882R4882
R4878R4878
R4877R4877
R4876R4876
R4874R4874
R4858R4858
R4857R4857
R4855R4855
R3617R3617
R3614R3614
R3611R3611
R3573R3573
R3572R3572
R3571R3571
R3369R3369
R3368R3368
R3366R3366
R3364R3364
R3363R3363
IC802IC802
2020
1
IC4811IC4811
D801D801
C893C893
C814C814
C805C805
C4881C4881
C4871C4871
C4855C4855
C4851C4851
C3351C3351
C3564C3564
1010
11
L3351L3351
R3575R3575
R3576R3576
R536R536
R535R535
5151
7676
7575
IC4831IC4831
C457C457
C454C454
C434C434
C412C412
C411C411
C409C409
C465C465
IC4891IC4891
R7539R7539
R897R897
R886R886
R878R878
R877R877
R846R846
R844R844
R832R832
R828R828
R822R822
R819R819
R818R818
R4875R4875
R4847R4847
R4846R4846
R1859R1859
R1858R1858
R1857R1857
R1826R1826
R1825R1825
R1824R1824
R1823R1823
R1822R1822
R1821R1821
L3521L3521
D1852D1852
C3521C3521
C2511C2511
C1865C1865
C1854C1854
C1822C1822
C1821C1821
R891R891
R884R884
R883R883
R882R882
R881R881
R880R880
R879R879
R870R870
R868R868
R865R865
R864R864
R863R863
R862R862
R858R858
R856R856
R855R855
R854R854
R853R853
R850R850
R840R840
R816R816
R812R812
R2594R2594
R2593R2593
R2592R2592
R1856R1856
R1855R1855
R1852R1852
R1851R1851
R1850R1850
C892C892
C885C885
C884C884
C2593C2593
C2509C2509
C2508C2508
C2507C2507
C1863C1863
C1862C1862
C1861C1861
C1856C1856
C1823C1823
C1853C1853
C802C802
C813C813
R896R896
C1810C1810
C1873C1873
C1872C1872
C2581C2581
C807C807
C875C875
C876C876
D1851D1851
IC1881IC1881
1
2020
1010
1111
R1810R1810
R1840R1840
R1873R1873
R1874R1874
R1883R1883
R1884R1884
R1891R1891
R1892R1892
R1899R1899
R2581R2581
R804R804
R857R857
R876R876
R9801R9801
R9813R9813
C2561C2561
C2562C2562
C2563C2563
C2571C2571
C2572C2572
C2573C2573
C2582C2582
1010
1111
R1801R1801
R1802R1802
R2561R2561
R2562R2562
R2563R2563
R2564R2564
R2565R2565
R2566R2566
R2571R2571
R2572R2572
R2574R2574
R2575R2575
R2576R2576
R2584R2584
R2585R2585
R2586R2586
R5863R5863
R869R869
R2583R2583
R2582R2582
C2583C2583
R7522R7522
R7521R7521
R7520R7520
R7519R7519
R5839R5839
R5838R5838
R5837R5837
R2504R2504
R2503R2503
R2502R2502
R2501R2501
L2501L2501
2525
5151
2626
IC501IC501
5050
2525
5151
2626
5050
C5864C5864
C512C512
C1511C1511
R2596R2596
R2595R2595
R2591R2591
R2573R2573
R1854R1854
R1853R1853
C815C815
C801C801
C2592C2592
C2591C2591
C1859C1859
C1857C1857
C5875C5875
C9802C9802
C9804C9804
C9805C9805
C9807C9807
C9809C9809
D5863D5863
D5868D5868
Q9801Q9801
R5865R5865
R5868R5868
R5869R5869
R9802R9802
R9804R9804
R9805R9805
R9806R9806
R9809R9809
R9811R9811
R9812R9812
C1811C1811
C872C872
C873C873
C874C874
Q5876Q5876
R1813R1813
R1814R1814
R1815R1815
R1816R1816
R1880R1880
R1890R1890
R1893R1893
R1894R1894
R5874R5874
R5876R5876
R5877R5877
R871R871
R873R873
R874R874
R875R875
R1812R1812
R1811R1811
R5866R5866
R1898R1898
R1889R1889
R1888R1888
R1869R1869
R1868R1868
R1867R1867
R1866R1866
R1865R1865
R1864R1864
R1863R1863
R1860R1860
R1846R1846
R1845R1845
R1844R1844
R1843R1843
R1842R1842
R1841R1841
R1836R1836
R1835R1835
R1834R1834
R1833R1833
R1832R1832
R1831R1831
R1829R1829
R1820R1820
Q1834Q1834
Q1833Q1833
Q1831Q1831
Q1832Q1832
1
1111
1010
2020
1
IC876IC876
11
10
2020
1
IC875IC875
IC874IC874
C1801C1801
R872R872
RB5852RB5852
R7510R7510
R7509R7509
R7508R7508
R7507R7507
R7506R7506
R7505R7505
R7504R7504
R7503R7503
R7502R7502
R7501R7501
R5852R5852
R5851R5851
R1520R1520
Q5851Q5851
1
76
IC1501IC1501
100100
C888C888
C887C887
C886C886
C1804C1804
C1508C1508
R7518R7518
R7517R7517
R7516R7516
R7515R7515
R7514R7514
R7513R7513
R7512R7512
R7511R7511
R5858R5858
R5857R5857
R5856R5856
R5855R5855
R5854R5854
R5853R5853
R5802R5802
L501L501
1
76
75
100100
D5801D5801
C5853C5853
C5852C5852
C5851C5851
C5801C5801
C511C511
C1895C1895
C1894C1894
C1893C1893
7575
RB5851RB5851
C1510C1510
C1802C1802
C1871C1871
C9812C9812
2020
L502L502
R1861R1861
R1862R1862
R1870R1870
R1871R1871
R1872R1872
R4879R4879
R4859R4859 C811C811
C1852C1852
5050
5151
2525
51
R1311R1311
P2 PWB parts location diagram

231 4 5 6 7 8 9 10 11 12
231 4 5 6 7 8 9 10 11 12
B
A
C
D
E
F
G
H
B
A
C
D
E
F
G
H
D
D
C8131
C8132
C8133
C8141
C8151
C8154
C8190
D8121 D8122
D8123
D8124
D8125
D8126 D8127
D8128
D8141
D8142
D8191
IC8131
16
89
116
9
IC8151
28
15
IC8194
1
16
8
9
L8121
L8122L8123 L8124
L8125
L8126
L8141
R8121
R8122
R8123
R8131
R8132
R8133
R8134
R8135
R8136
R8137
R8138
R8139
R8141
R8145
R8151
R8152
R8153
R8188
R8189
R8192
R8195
R8196
R8187
R8197
R8198
R8199
RB8131
X8131
X8151
17
K81B
C8198
IC8171
C8197
R8173
R8172
R8171
IC8132
C8195
32
C8142
C8144
C8143
C8145
C8152
C8153
C8155
C8156
C8157
C8158
C8171
C8172
8
IC8141
1
IC8152
1
14
IC8172
124
12
13
R8154
R8155
R8156
R8157
R8158
R8159
R8161
R8162
X8152
C
C8070C8088
C8193
1
D8194
D8193
R8194
L8191
16
IC8191
TE8001
R8177
R8176
R8175
R8115
R8114
R8113
R8112
R8111
R8109
R8108
R8107
R8106
R8105
R8104
R8103
R8102
R8101
R8076
R8075 R8074
R8073
R8071
Q8102
Q8101
Q8071
L8102
K81A
1
5
4
IC8193
D8192
D8176
D8175
D8104
D8103
D8102
D8101
C8192
C8191
C8178
C8177
C8102
C8101
C8075
C8072
C8061
C
C8099
1
48 C8086
RB8032
RB8033RB8034
TP80R
TP80G
TP80B
R8191
R8190
R8184
R8181
R8179
R8094
R8093
R8087
R8086
R8085
R8084
R8083
R8082
R8081
R8077
R8072
R8067
R8066
R8065
R8064
R8063
R8062
R8061
R8019
R8013
R8011
R8000
Q8081
Q8061
1
IC8181
9
8
16
IC8062
IC8063
IC8061
D8198
D8197
D8195
D8082
D8081
D8071
D8062
D8061 D8001
C8196
C8182
C8181
C8085
C8082
C8081
C8065
C8064
C8063
C8062
C8071
C8175
C8176
D8072
B
A
C8005
C8006
C8007
C8008
C8012
C8014
C8015 C8016
C8017
C8025
C8030
D8004
D8196
100
25
26
1
IC8182
16
8
9
1
K80H
L8003
R8001
R8008
R8009
R8012
R8016 R8098
R8182
C8013
C8011
RB8006
RB8005
RB8004
RB8002
RB8001
RB8003
RB8024 RB8023
C8010
RB8022
RB8014 RB8013 RB8011
RB8012
C8009
C8079
C8077
C8076
C8073
IC8016
IC8073
25 24
25 24
48 1
IC8071
25 24
48 1
C8097
C8096
K80A
B
AC8002
C8004
C8018
C8019
C8021
C8022
C8042
C8043
C8045
C8046
IC8001
51
50
75
76
IC8015
IC8020
120
IC8051
1
16
8
9
L8002
Q8041 Q8051
R8003
R8004
R8005
R8006
R8007
R8014
R8015
R8017
R8030
R8041
R8042
R8043
R8044
R8045
R8049
R8051
R8052
R8053
R8054
R8056
R8057R8058
R8060
TE8101
X8041
R8020
RB8016 RB8015
RB8010
RB8009
RB8008
RB8007
C8060
R8090
IC8017
R8099
R8039
R8010
C8095
IC8072
RB8021
R8059
10 11 C8053
1AA4B10C2750A
A_side
C8023
C8026
C8027
C8029
C8028
C8031
C8032
C8033 C8034
C8037
C8091
C8092
C8093
C8094
D8091
D8092
D8093
D8094
D8095 D8096
IC8021
1
18
9
10
IC8064
IC8065
L8001
Q8021
R8018
R8021
R8022
R8023
R8024
R8025
R8026 R8027
R8028
R8029
R8091
R8092
R8095
R8096
R8097
TP80H
TP80V
L8089
C8024
D8088
K80B
C8003
R8088
L8088
C8098
C8035 C8038
C8044
C8047
C8048
C8049
C8052
IC8031
IC8033
IC8032
IC8041
14
7
8
1
R8031
R8032
R8033
R8034
R8035
R8036
R8037
R8040
R8046
R8047
R8048
R8050
C8036
C8001
C8041
C8050
C8090
RB8031
R8183
R8180
R8055
R8002
Q8091
C8194
8
R8193
DVI Side-A
4 17
128
9
351
26
8
652
B_side
2
44 1
46
43 45
88
87
90
89
132
131
176
175 134
133
K80H
K81A
X8041
C8195
K81B
C8193
K80B
K80A
4 17
128
9
351
26
8
652
B_side
2
44 1
46
43 45
88
87
90
89
132
131
176
175 134
133
PBb
PBa
DVI Side-B
TP2073
TP2072
TP2071
A_side
E
B10C2790AB10C2790A
F
G
X3061
R3048
R3047
R3046
R3045
R3044
R3043
R3042
R3041
R2099
R2098
R2097
R2096
R2095
R2094
R2083
R2082
R2081
L3008
L3006
L3004
L3001
1
IC3031
8
C3041
C3033
C2084
C2083
C2082
C2078
C2075
C2074
C2073
C2072
H
H
8
6
53
4
K10C
R3091R3091
R3092R3092
R3093R3093
IC3091 X3041X3041
RB3041RB3041
R3007
R3006
R3005
L3009
L3005
13
12
24
1
14
1
8
1
IC3051
9
16
D3015
D3011
D3001
C3071
C3055
C3051
C3034
C3032C3032
C3021
C3035
C3063
IC3061IC3061
2
56
G
4443
8887
132
131
176
C3002C3002
C3053
D3003
D3004
D3005
D3006
D3007
D3009
D3012
D3013
D3014
IC3041IC3041
16 9
28 15
IC3071IC3071
L3002
L3003
L3007L3007
Q3015
R3017
R3018R3018
R3021R3021
X3051
C2040
C1065
R2045
R2046
Q1061
R2042
R2043
R2044R2044
IC2041IC2041
12
5
1
3
10
C1002C1002
C1041C1041
C3001
IC1005IC1005
IC1053IC1053
K10BK10B
L1005
Q3011
R1062
R1063
R1064
R1066R1066
R1065
R1067
R1069
R1071
R3013
R3014
R3071R3071
C1069
C1071C1071
C1063C1063
R2047R2047
R1057
R2041
R1058
L1061L1061
R1094R1094
Q1091
Q1015
X1061
Q1011
175
13
IC3021
D
IC1061IC1061
24
C1052
C1072
C1054
TP1003
R3087R3087
R2073
R1055
R1036R1036
Q2073
L1004
IC3083IC3083
1
IC1052
10
9
18
IC1051
IC1004IC1004
C3085 C1051
C1059
C1056C1056
C1055
C1053
C1012
C1009C1009
C1001
2
E
IC3082IC3082
C3083C3083
R1035R1035
R1029
R2089R2089
1
16
9
R2072R2072
L1003
R2035
TP2073
TP2072
TP2071
TP1002
R3084R3084
R2088
R2011
R2009
R2008
R2007
R2006 R1031R1031
Q2072
13
12
24
1
IC2071
C2086
C2081
C2011
C2009
C2008
F
C2057C2057
IC1003IC1003
K10H
Q2081
R1075
R1074
R1061
R1056
B
C2044
R2034R2034
C2051
C2049
C2052
TP1001
R3081R3081
R2085R2085
R2084R2084
R2071R2071
R2033
R2032
R2017
R2001
R1034R1034
R1026R1026
R1025R1025
Q2071
L1002
IC3081IC3081
1
64
IC1001IC1001
C3081C3081
C2087
C2053
C2043
C2042
C2017
C2014
C1005
A
6
A
1
K10AK10A
TE1001TE1001
R2029R2029
R2022R2022
R2021R2021
R1022R1022
R1021
L1001L1001
49
48
C2048C2048
C2047C2047
C2046C2046
C2039C2039
C2034
C2031
C2029
C2028C2028
C2027C2027
C2026C2026
C2025C2025
C2024C2024
C2023C2023
C2022C2022
C1014C1014
C2041
C
B
C
C2066
C2019C2019
C2033
C2058C2058
TE2001
R2069
R2068 R2067
R2066R2066
R2065R2065
R2064
R2063
R2062
R2061R2061
R2019R2019
R2018R2018
R2016R2016
R2015R2015
R2013R2013
R2012R2012
R2005
R2004
R2003R2003
Q2062
Q2061
L2072
16
33
17
IC2001IC2001
32
C2007
C2093C2093
C2092
C2067
C2065
C2064
C2063C2063
C2062
C2061C2061
C2056
C2055C2055
C2038
C2032C2032
C2021
C2006
C2054C2054
C2030C2030
1
46
45
90
89
134
133
8
IC2081IC2081
C1007C1007
C2085
C2091
IC1002
R2014
CONPONENT Side-A
A_sideA_side
E
B10C2790AB10C2790A
F
G
X3061X3061
R3048R3048
R3047R3047
R3046R3046
R3045R3045
R3044R3044
R3043R3043
R3042R3042
R3041R3041
R2099R2099
R2098R2098
R2097R2097
R2096R2096
R2095R2095
R2094R2094
R2083R2083
R2082R2082
R2081R2081
L3008L3008
L3006L3006
L3004L3004
L3001L3001
1
IC3031IC3031
8
C3041C3041
C3033C3033
C2084C2084
C2083C2083
C2082C2082
C2078C2078
C2075C2075
C2074C2074
C2073C2073
C2072C2072
H
H
8
6
53
4
K10CK10C
R3091R3091
R3092R3092
R3093R3093
IC3091IC3091
X3041X3041
RB3041RB3041
R3007R3007
R3006R3006
R3005R3005
L3009L3009
L3005L3005
13
12
24
1
14
1
8
1
IC3051IC3051
9
16
D3015D3015
D3011D3011
D3001D3001
C3071C3071
C3055C3055
C3051C3051
C3034C3034
C3032C3032
C3021C3021
C3035C3035
C3063C3063
IC3061IC3061
2
5
6
G
4444
4343
8888
8787
132132
131131
176176
C3002C3002
C3053C3053
D3003D3003
D3004D3004
D3005D3005
D3006D3006
D3007D3007
D3009D3009
D3012D3012
D3013D3013
D3014D3014
IC3041IC3041
16
9
28
15
IC3071IC3071
L3002L3002
L3003L3003
L3007L3007
Q3015Q3015
R3017R3017
R3018R3018
R3021R3021
X3051X3051
C2040C2040
C1065C1065
R2045R2045
R2046R2046
Q1061Q1061
R2042R2042
R2043R2043
R2044R2044
IC2041IC2041
12
5
1
3
1010
C1002C1002
C1041C1041
C3001C3001
IC1005IC1005
IC1053IC1053
K10BK10B
L1005L1005
Q3011Q3011
R1062R1062
R1063R1063
R1064R1064
R1066R1066
R1065R1065
R1067R1067
R1069R1069
R1071R1071
R3013R3013
R3014R3014
R3071R3071
C1069C1069
C1071C1071
C1063C1063
R2047R2047
R1057R1057
R2041R2041
R1058R1058
L1061L1061
R1094R1094
Q1091Q1091
Q1015Q1015
X1061X1061
Q1011Q1011
175175
13
IC3021IC3021
D
IC1061IC1061
2424
C1052C1052
C1072C1072
C1054C1054
TP1003TP1003
R3087R3087
R2073R2073
R1055R1055
R1036R1036
Q2073Q2073
L1004L1004
IC3083IC3083
1
IC1052IC1052
1010
9
18
IC1051IC1051
IC1004IC1004
C3085C3085
C1051C1051
C1059C1059
C1056C1056
C1055C1055
C1053C1053
C1012C1012
C1009C1009
C1001C1001
2
E
IC3082IC3082
C3083C3083
R1035R1035
R1029R1029
R2089R2089
1
1616
9
R2072R2072
L1003L1003
R2035R2035
TP2073TP2073
TP2072TP2072
TP2071TP2071
TP1002TP1002
R3084R3084
R2088R2088
R2011R2011
R2009R2009
R2008R2008
R2007R2007
R2006R2006
R1031R1031
Q2072Q2072
13
12
24
1
IC2071IC2071
C2086C2086
C2081C2081
C2011C2011
C2009C2009
C2008C2008
F
C2057C2057
IC1003IC1003
K10HK10H
Q2081Q2081
R1075R1075
R1074R1074
R1061R1061
R1056R1056
B
C2044C2044
R2034R2034
C2051C2051
C2049C2049
C2052C2052
TP1001TP1001
R3081R3081
R2085R2085
R2084R2084
R2071R2071
R2033R2033
R2032R2032
R2017R2017
R2001R2001
R1034R1034
R1026R1026
R1025R1025
Q2071Q2071
L1002L1002
IC3081IC3081
1
64
IC1001IC1001
C3081C3081
C2087C2087
C2053C2053
C2043C2043
C2042C2042
C2017C2017
C2014C2014
C1005C1005
A
6
A
1
K10AK10A
TE1001TE1001
R2029R2029
R2022R2022
R2021R2021
R1022R1022
R1021R1021
L1001L1001
49
4848
C2048C2048
C2047C2047
C2046C2046
C2039C2039
C2034C2034
C2031C2031
C2029C2029
C2028C2028
C2027C2027
C2026C2026
C2025C2025
C2024C2024
C2023C2023
C2022C2022
C1014C1014
C2041C2041
C
B
C
C2066C2066
C2019C2019
C2033C2033
C2058C2058
TE2001TE2001
R2069R2069
R2068R2068
R2067R2067
R2066R2066
R2065R2065
R2064R2064
R2063R2063
R2062R2062
R2061R2061
R2019R2019
R2018R2018
R2016R2016
R2015R2015
R2013R2013
R2012R2012
R2005R2005
R2004R2004
R2003R2003
Q2062Q2062
Q2061Q2061
L2072L2072
16
33
17
IC2001IC2001
3232
C2007C2007
C2093C2093
C2092C2092
C2067C2067
C2065C2065
C2064C2064
C2063C2063
C2062C2062
C2061C2061
C2056C2056
C2055C2055
C2038C2038
C2032C2032
C2021C2021
C2006C2006
C2054C2054
C2030C2030
1
46
45
90
89
134134
133
8
IC2081IC2081
C1007C1007
C2085C2085
C2091C2091
IC1002IC1002
R2014R2014
B_side
16
8
9
IC2082
1
8
4
5
PB6
R3072
R3065
R3064 R3063
R3062
R3061
R3054
R3031 D3008
D3002
C3072
C3062
C3061
C3054
C3052
C3031
R3066
C3022
R1068
R3001
R3002
R3004
R3011
R3012
R3015
R3016
R3022
R3051
R3052
R3053
C1004
C1061
C1064
C1066
D1009
D1011
R1015
R1016 R1017
R1018
R1072
R3008
R3009
C1062
R1076
R1070
R1093
R1092
R1091
R1019
D1013
C1068
C1067
R3003
D1012
R1010
R3089 R3088
R2087
R1059
R1054
R1053
R1052
R1051
R1046
R1013
R1012
R1011
R1009
R1008
R1007
D1008
D1007 D1006
D1005
C3086
C2089
C2071
C1058
C1057 C1013
C1003
D2081
R2070
R3086 R3085
R2079
R2078
R2077
R1033
R1006
R1005
R1004
L2071
D1004
D1003
C3084
C2088
C2076 C2069
C1011
C2079
R1032
R2086
R1073
R1014
D2082
R3083 R3082
R1028
R1002
R1001
C3082
C2068
PB5
R2031
R2028
R2026
R2025
R1024
R1003
D1001
C2045
C2037
C1015
C1006
D1002
R1023
Q2063 R2050
R2060
R2093
R2092
R2091
R2076
R2075
R2074
R2027
R2024
R2023
R2002
L2007
L2004
L2001
D2062
D2061
D2001
C2035
C2018
C2015
C2012
C2005
R2036
C2004
C1008
R1027
B_side
K10C
16
8
9
IC2061
1
8
4
5
K10B
K10H
K10A
13
X1061
1
12
24
IC1061
CONPONENT Side-B
P
L
O
K
L3140
X3141
TP3142
TP3141
R3173
R3172
R3169
R3167
R3164
R3162
R3140
R3130
R3121
R3120
R2169
R2168
R2167
Q3145
L3151
L102
L101
IC3151
IC2151
5
4
8
1
D3131
C3176
C3172
C3166
C3160
C3135
C102
C101
P
B10C2180A_B
A_side
Q
R3163
R3132
R3131
Q3182
Q3181
L3143
IC4112
IC4111
64
IC3141
30
20
40
21
11
31
10
1
C4157
C4146
C3177
C3168
C3167
C3164
C3150
C3149
C3148 C3147
C3133
C3132
C3131
C3136
C3137
C3144
C3163
R3122
J
Q
C4147
C4148
C4158
C4164
C4165
C4166
C4169
C4171
C4172
1
65
80
IC5182IC5183
R4122
R4125
R4126
R5182R5183 R5189R5193
R4124
O
N
X3146 X3145
X3143 R4189
R4182
R4181
R3109
R3108
R3107
R3106
Q3100
IC4101
40
41
25
24
C4188
C4183
C4138
C3106
C3105
C3016
C2156
NM
L
J
R3192
R4191
R4184
R3191
R3180
R3105
R2163
13
12
D3121
C4187
C4184
C3158
C3122
C3121
C2155
C2154
C2147
C2150
C2151
C2157
C4129
C4135
R3157
R4101
X3142
M
K
X5101
TE5184
R5191
R5187
R2164
R2162
Q3160
IC2141
24
1
C3124
C3123
C2168
C2167
C2161
C103
HTP5181
TP5103
TP5101
R5150
R5141
R5121
R5120
R5119
R5113
R5103
R2161
L5101
100 31
30
1
C5181
C5152
C5151 C5132
C5111
C2148
C104
C2146
R5184
R4183
R3170
R3160
Q3102
Q3101
C3134
C3125
IC5181
K101
R3110
R5181
R5186
G
I
HE
C5136
81 50
80
L5103
L5104
Q5105
R5127
R5137
R5138
R5139 TP5102
TP5182
F
G
F
D
C1152
C5110
C5139
IC5101
K121
K3101
L1151
L5102
Q1153
Q5103
Q5104
Q5106
R1162
R1183
R1184
R1189
R5126
R5143
R5170
R5180
R5123
51
C5149
B
D
C1141
C1146
C1147
C1148
C1161
C121
C122
C123
C2108
C2132
C2133
C5128
D125
L1161
L5121
Q1161
Q5101
R1151 R1152
R1168
R1169
R1173
R1187
R125
R2103
R2104
R2122
R2123
R2124
R2125
B
C1127
C2101
C2111
C2171
C2172
112
IC2101
8
5
K131
L123
L124
L125
R1149
R121
R124
R2101
R5117
R5116
R2106
R123
R122 R1171
L1162
C5133
C5130
E
C1151
C5129
Q1156
Q1163
Q1164
R1157
R1165
R1166
R1167
R1176
R1177
R1178
R1188
TP5183
R1159
R1158
Q1151
I
C1117 C1119
C1129
C2158
C2159
C2160
C2170
C5122
C5123
C5125
C5134
81
22
23
48
1
4
IC2143
L1104
R2145
A
A
C1132
C2112
C2134
C2135
1
80
IC1131
IC1191
25
36
L134
L2102
Q167
R2107
R2126
R5109
R5111
R2146
24
37
IC1101
100
C5126
C2138
C1135
C166
C2136
1
44
L132
L161
L2101
Q165
Q166Q168
Q2101
Q2191
R168
R2121
R2127
R2128
R2193
TP141
C1106
C2181
C2183
C2184
C2185
C2187
30
31
51
50
L1131
L2191
Q1101
Q161
R126
R148
R149
R155
R163
R166
R167
R180
R185
R190
R195
R2119
R2192
C2193
Q162
C2192
C2123
C2137
TP142
C1105
C1107
C149
C2182
C2186
C2188
C2191
IC181
IC182
IC183
IC184
L1101
R1107
R193
R194
R198
R199
R2191
X1101
R162
R1106
C161
C2144
C2173
13
R2149
AV Side-A
TP5181
TP5182
TP5183
TP5103
5
2
B_side
44
88 43
87
132
131
176
175
1
16
8
9
1
16
8
9
K101
X3141
X3142
X3143
X3145
X3146
2
1
35 4
21
46 45
9089
134
133
1
16
8
9
1
16
8
9
K121
K3101 R2140
R2150
51
R
R
X1101
K131
9
8
16
1
9
8
16
1
C162
5
2
S
B_side
44
88 43
87
132
131
176
175
S
1
16
8
9
1
16
8
9
2
1
35 4
21
46 45
9089
134
133
1
16
8
9
1
16
8
9
R2140
R2150
51
9
8
16
1
9
8
16
1
C162
ANA2
R3178
R3177
R3176
R2157
R2156
R2155
R111
R110
R109
R108
R106
R105
R104
R100
Q2151
Q102 Q101
IC3161
1
C3171
C3169
R4121
R4119
R4118
R4117
R4116
R4113
R4110
R3186
R3185
R3184
R3183
R3182
R3181
R3179
R3168
R3166
R3165
R3161
R3159
R3158
R3153
R3151
R3150
R3148
R3147
R3146
R3145
R3144
R3143
R3142
Q4185
Q3183
Q3141
C4159
C4139
C3175
C3162
C3161
C3159
C3152
C3151
C3146
C3145
C3142
C3141
C3140
C3018
C3143
R3171
R3174
R3175
R3190
C4128
C4140
C4141
C4142
C4143
C4144 C4145
C4185
C4186
D4181
D4182
Q4101
Q4182
R4102
R4103
R4186
R4187
R4188
R4190
R3189
R3188
R3187
R3193
R4112
R4105
R107
R103
Q3143
C4137
C4126
C3155
C3153
R4127
R4108
R3156
R3155
R2170
R2160
Q3144
IC4181
IC3131
9
11
10
C3156
C3154
C4160
IC3121
R102
R3154
R4109
R4111
R4128
R5192
R5188
R5105
R2144
R2142
R2141
R2130
R2120
R101
16
1
IC2161
D104
D103
D102
D101
C5185
C5184
C5183 C5103
C2153
C2152
C2149
C2143
C2141
R5108
R5107
R5106
R5104
R5102
R5101
R2152 R2151
IC5150
28
1
C5182
C5117
C5116
C5114
C5113
C5112
C5109
C5108
C5107
C5106
C5105
C5102
C5101
C5104
D5101
R2143
R5185
R4106
8
C4181
C4134
C4133
C4132
C3157
C4119
C4182
20
R3152
R4104
C1188
C5115
C5118
C5119
C5121
C5124
C5143
C5144
C5145
C5146
C5147
C5148
IC5111
14
15
R5128
R5129
R5131
R5132
R5133
R5134
R5136
R5140
C1153
C1187
C5135
C5137
C5138
C5140
C5141C5142
IC1181
R1141
R1161
R1163
R1164
R5112
R5122
R5124
R5125
R5142
R5135
R5130
C1162
C5100
L121
L122
Q1152
Q1162
R1156
R1172
R1174
R1175
R5160
C2102
C2103
C2106
C2107
C2109
C2126
C2131
C2145
D121
D122
D123
D124
D2140
Q5107
R1155
R2102
R2110
R2118
R2135
R5100
R5110
IC1141
C5120
R1142
R5118
C1114
C1118
C1121
C1124
C1125
C1126
C1128
C1137
C2105
C2125
C2127
C2128
IC2142
R1102
R1103
R1104
R1105
R1132
R133
R2105
R2108
R2109
R2111
R2112
R2115
R2116
R2147
R2148
C1115
C1116
C1122
C1123
C1133
C1138
C1139
C132
C168
C2116 C2121 C2124
D1121 D133
D134
L133
R1128
R1129
R1131
R1133
R175 R179
R2113
R2129
R2131
R2132
R2133
R134
C2119
C2117
C1113
C1136 C131
C2122
D131
IC141
Q164
R1111
R1112
R1113
R132
R147
R161
R164
R165
R171
R172
R173
R174
R176
R177
C1101
C1103
C1104
C1108
C1109
C1111
C1134
C146
C147
C163
D1101
L131
Q163
R1108
R183
R188
R189
R191
R192
R196
R197
ANA1
R169 D132
C165
C164
C167
C2115
C2118
IC1121
R131
R2114
R2134
C1102
C1110
C1112
R1101
R1109
R181
R182
R187
R186
R184
C2104
C2113
C2114
C2129
C2174
R2117
R2153
AV Side-B
b
c
a
b
c
C7221
C7222
C7252
C7233
C7251
C7253
D7201
D7202
D7205
D7206
D7207
D7208
D7209
D7211
D7212
D7213
D7214
D7215
1
116
9
8
IC7241
28
15
14
IC7251
K72B
L7201
L7203
L7204
L7205
L7206
L7207
L7208
L7209
R7205
R7206
R7207
R7221
R7222
R7251
R7252
R7253
RB7241
X7251
X7241
R7204
R7202
IC7221
a
R7245
C7241
C7261
C7262
C7255
C7272
C7263
R7243
C7235
24
1312
1
85
4
IC7281
R7241
R7242
R7244
R7246
R7247
R7248
R7261
R7254
R7262
R7283
R7264
R7265
R7281
R7282
R7284
R7286 R7287
X7261
C7254
C7271
R7263
IC7271
R7288
IC7261
1
1
C7234
e
h
R7164
R7163
R7162
D7196
R7203
R7123
R7103
R7211
TE7101
C7106
R7231
R7217
R7215
R7216
R7213
R7214
R7212 R7218
R7208
R7209
C7151
R7154
R7148
R7124
Q7215
Q7211
L7202
L7101
K72A
IC7231
9
16
R7201
D7204
D7203
D7102
IC7144
C7231
C7202
C7201
C7111
C7113
C7112
C7105
C7163
d
(R)
f
TP7106
R7149
R7129
TP7102
R7181
R7146
R7145
R7143R7137
R7132 R7133
R7127
R7128
R7126
R7106 Q7181
L7102
IC7102
D7104
C7181
C7182
C7142
C7114
C7109
C7108
C7107
D7101
R7151
TP7101 IC7143
C7161
R7156
d
(B)
f
g
(G)
(G)
(HS)
(R)
C7141
C7154
C7155
IC7103
K71A K71H
Q7141
Q7182
Q7183
R7105
R7141
R7144R7142
R7152
R7153
R7155
R7183
R7182
TP7109
R7102
C7172 C7171
R7101
IC7142
TP7107
R7104
IC7141
TP7108
(VS)
(VS)
h
17
IC7161
C7149
C7145
D7108
IC7104
L7103
L7105
R7107 R7108
R7109
R7115
R7118
R7134
R7135
R7147
C7148
TP7111
R7184
TP7103
C7146
C7104
R7116
TP7105
C7162
109
C7166
C7165
C7164
Q7161
R7161
R7165
R7166
R7171
D7195
R7185
Q7184
D7106
C7183
C7115
(HS)
A_side 1AA4B10C2230A
g
(CS)
X7161
TP7112
R7179
R7178
R7177
R7176
R7175
R7174
R7173
R7172
R7169
R7167
R7119
Q7171
IC7171
8
9
16
1
R7195
C7167
TE7102
18
1
C7168
TP7104
C7169
IC7191
4
5
8
1
R7193
C7173
R7114
R7192R7191
R7122
R7117
R7121
R7113
R7112
R7111
C7103
L7104
C7152
C7101
C7102
IC7172
8
916
1
D7192
D7191
R7194
IC7192
8
9
16
1
D7115
D7114
D7112
D7111
D7109
D7107
C7143
C7153
8
14
C7144
D7113
IC7105
IC7106
R7168
R7170
R7285
R7138
D7103
C7232
8 R7266
D-SUB15 Side-A
D-SUB15 does not exist in some particular models.
G
G
G
PIN8
PIN7
READY
DATA
RXD1
HS
VS
TXD1
B
GND
I2C_SCL
PIN2
AUDIO-L
GND
S9V
9V
R
GND
HS
5V
R
-5V AUDIO-L
AUDIO-R
AUDIO-R
VS
B
CLK/SDATA
I2C_SDA
R/C
K71A
K72A
K72B
K71H
X7161
G
G
G
PIN8
PIN7
READY
DATA
RXD1
HS
VS
TXD1
B
GND
I2C_SCL
PIN2
AUDIO-L
GND
S9V
9V
R
GND
HS
5V
R
-5V AUDIO-L
AUDIO-R
AUDIO-R
VS
B
CLK/SDATA
I2C_SDA
R/C
PB6
PB5
D-SUB15 Side-B
D-SUB15 does not exist in some particular models.
P3 PWB parts location diagram

231 4 5 6 7 8 9 10 11 12
231 4 5 6 7 8 9 10 11 12
B
A
C
D
E
F
G
H
B
A
C
D
E
F
G
H
OPTICAL-FANNET Side-A
SUB-POWER Side-A
POWER Side-A
PBS-FANNET Side-A
LENS-
NET
Side-A
RGB-IN-FANNET Side-A
RGB-FANNET Side-A F-G NET Side-A
EXH-FANNET Side-A
Y
Y
Y
J
J
YJ
VR652
TP7611
TP7641
TP7613 locates to part-A or part-B.
Check indication of "TP7613" on the Sub Power board.
TP7613
Part-A
Part-B
OPTICAL-FANNET Side-BSUB-POWER Side-B
POWER Side-B
PBS-FANNET Side-B
LENS-
NET
Side-B
RGB-IN-FANNET Side-B
RGB-FANNET Side-BF-G NET Side-B
EXH-FANNET Side-B
Y
Y
Y
YJ
J
J
P4 PWB parts location diagram

231 4 5 6 7 8 9 10 11 12
231 4 5 6 7 8 9 10 11 12
B
A
C
D
E
F
G
H
B
A
C
D
E
F
G
H
G
H
A
2
90
46
134
90
134
1
45
89
133
45
89
133
G
PB4
D9021
R9047
C9062
R9048
R9049
IC9022
C9057
9
K90P
1
16 C9017
R9191
R9189
R9186
R9187
R9188
R9185
R9184
R9183
R9134
R9088
R9087
R9085
R9058
R9056
R9054
R9052
R9035
R9033
R9028
K90E
K90D
R9031
8
R9051
C9061
16
9
C9036
C9015
C9016
BLACK
90
2
46
134
2
1
89
133
1
45
PB1
1
8
140
K90A
R9507
R9082
R9081
R9043
R9041
R9038
R9036
R9004
R9003
R9002
R9001
K90C
1
C9014
46 R9084
IC9021
GRAY
D175
131
87
43
175
131
87
43
176
132
44
88
176
132
88
44
175
131
87
43
176
132
88
44
C9064 C9058
C9065 C9063
C9074
C9078
Q9012
Q9016
Q9021
R9005
R9006
R9007
R9008
R9009
R9011
R9175
R9174
C9096
C9094
C9092
C9095
R9515
R9516
C9059
K90B 40
C9093
B10C2740A
H
1
PB3
C9072
Q9028
Q9027
1
R9501
8
R9503
R9502
R9506
C9068
C9076
R9194
R9177
R9176
R9128
R9125
R9124
R9123
R9122
R9121
R9119
R9118
R9117
R9116
R9111
R9107
R9106
R9105 R9104
R9103
R9102 R9101
R9099
R9098
R9093
R9089
R9086
R9083
R9050
R9040
R9030
R9020
IC9093 IC9092
IC9091
71171
1
8
C9070
C9066
C9091
C9019
R9196
D
E
13
PB2
C9001
C9018
C9031
C9044
IC9001
16
9
IC9007
14
8
14
8
148
IC9013
16 9
1
R9068
R9069
R9131
R9137
R9505
9
16
R9504
E
C
F
A
D9001
D9002
IC9005
10
11
L9004
L9005
L9006
R9518
R9072
K90G
A_side
IC9014
C9084
R9132
R9071
R9010
L9001
C9067
C9033
C9028
C9026
C9024
C9022
IC9006
1
20
IC9008
7
R
G
B
2
40
1
39
F
C
C9003
C9004
C9034
C9035 C9041
C9042
C9043
C9048
C9049
C9051
C9052
C9056
D9003
9
IC9002
1
16
8
K90K
K90L
K90M
K90Q
L9002
Q9002
Q9003
R9022 R9023 R9024
R9139
R9141
R9143
R9144
R9145
R9146
R9192
IC9011
IC9009
IC9012
K90N
R9511
C9046
C9054
B10C2740A
C9038
R9172
R9171
R9136
L9003
CG-MOTHER Side-A
132
87
132
132
87
87
176
176
176
44
88
44
88
44
88
175
43
175
43
43
131
131
131
175
B_side
2
2
2
46
1
1
46
46
1
134
134
89
134
89
89
133
133
133
45
90
90
45
90
45
+
+
++
+
+
R9521
R9522
R9513
R9057
R9055
R9053
R9034
R9029
R9027
D9014 D9011
R9042
R9039
R9037
C9075
C9079
D9012 D9013
Q9017
Q9022
R9100
R9110
R9120
R9130
R9158
R9159
R9160
R9161
R9195
R9197
R9519
R9517
R9178
R9179
R9097
R9096
R9095
R9094
R9090
R9080
R9074
R9070
R9060
Q9019 Q9015
Q9013
Q9011
C9071
C9069
C9023
C9021
C9012
C9011
C9009
C9025
C9027
C9032
R9112
R9113
R9114
R9115
R9133
R9508
R9509
C9045
C9047
Q9001 R9021
R9063
R9064
R9065
R9066
R9067
R9138 R9193
R9129
C9029
C9002
R9075
R9076
C9005
C9006
C9008
C9037
C9039
C9053
C9055
Q9004
R9012
R9013
R9015 R9017
R9018
R9019
R9025
R9026
R9135
R9512
R9142
C9073
C9077
R9073
R9077
R9078
R9079
R9140
R9150
R9156
R9157
R9170
K90P
K90E
K90D
K90C
K90N
CG-MOTHER Side-B
39
133
R
40
4
1L
1
1
3
C008
C013
C014
K16B
C019
C021 IC001
K16F
K16E
K16D
MOTOR&AUDIO MV6A
B10C2740B
6
12
41
C001
C004C007
C010
C011
C017
C026
C1602
C1603
C1612
C1613
C1631 C1633
C1642
C1643
C1653
C1656
IC1601
IC1611
IC1631
K16A
K16H L002
R001
R003
R005
R028
R1603 R1604
R1613 R1614
R1633 R1634
K16C
1
C016C015
R031
C018
MOTOR & AUDIO Side-A
MOTOR & AUDIO Side-B
B10C2740B
PWB,MOTOR&AUDIO MV6A
110
IC001
110
IC1601
110
IC1611
110
IC1631
K16D
K16C
1
C009
C012
D001
D002
Q004
Q005
R007
R008
R009
R011
R012
R013
R014
R017
R018
C003
C006
C1632
C1654
C1893
C1894
C1895
D1601
D1602
D1603
D1611
D1612
D1613
D1631
D1632
D1633
Q001
Q003
R002
R004
R006
R016
R021
R022
R023
R024 R035 R036
R1601
R1602
R1611
R1612
R1631
R1632
ZOOM +
1
AUTO
PC ADJ
B10C2740C
ZOOM -
ON-OFF
VOLUME +
SELECT
MENU
IMAGE LENSSHIFT
VOLUME - INPUT_DOWN
INPUT_UP P-UP
P-LEFT P-RIGHT
P-DOWN
FOCUS -
FOCUS +
PWB,CONTROL MV6A
16
4
C6801
C6802
C6803
D6801
D6802
D6803
D6804
R6801
R6802
R6803
R6804
R6806
R6807 R6808 R6809
R6812
R6813
R6814
R6816
R6817
R6818
R6819
R6821
R6823
R6824
R6826
R6827
R6828 R6829
R6831 R6832
SW6801
SW6802
SW6803
SW6804
SW6806
SW6807 SW6809
SW6811
SW6812
SW6813
SW6814
SW6816
SW6817
SW6819
SW6821
SW6822
SW6824
SW6825
K96A
2
29
30
1
K96U K96B
CONTROL Side-A
PWB,CONTROL MV6A
B10C2740C
CONTROL Side-B
K38G
1
64
3
IC3802
SW3801
R3878
R3877
R3875
R3872
R3871
R3859
R3856
L3859 L3858
L3854
L3853
L3852 L3851
K38E
K38D
K38B
K38A
IC3804
7
814
1
D3875D3874
D3867
D3866
D3858D3857
D3856 D3855
D3854D3853
D3852 D3851
C3866
C3864
C3863
C3862C3861
C3859
C3856
C3854
C3853 C3852
C3851
1
B10C2740D
PWB,RS232C MV6A
13
R3869
R3868
R3864
R3863
R3858
L3857
L3855
K38F
K38C
C3858
C3857
L3856
RS232C Side-A
D3862
B10C2740D
PWB,RS232C MV6A
K38G
K38A
K38B
K38C
K38D
K38E
SW3801
IC3802
4
3
6
1
B10C2740D
PWB,RS232C MV6A
R3862
R3885 R3884 R3881R3879
R3876
R3874
R3873
R3857
R3855
R3852R3851
IC3803
8
916
1
IC3801
8
916
1
D3884 D3883
D3882 D3881
D3879D3878 D3877D3876
D3868
C3867
C3865
C3855
R3861
D3873
D3872
D3871
D3869
R3883
R3882
R3866
R3865
D3863
D3861
D3859
D3862
RS232C Side-B
D6857
B10C2740E
PWB,LED MV6A
D6851
D6852
D6853
D6854
D6855
D6856
D6858
D6859
K68B
LED Side-A
PWB,LED MV6A
B10C2740E
D6851
D6852
D6853
D6854
PWB,LED MV6A
B10C2740E Q6851
Q6852
Q6853
Q6854
R6851
R6852
R6853
R6854
R6855
R6856
R6857
R6858
R6861
R6862
R6863
R6864
R6865
R6866
R6867
R6868
LED Side-B
1
B10C2740F
FRONT R/C
4
C6841
C6842
D6841
R6841
R6842
A6841
K68E
RC-1 Side-A
A6841
RC-1 Side-B
41
PWB,R/C2 MV6A
B10C2740G
C6847
C6846
A6846
K68D
RC-2 Side-A
PWB,R/C2 MV6A
B10C2740G
A6846
R6847
R6846
D6846
RC-1 Side-B
A_side
B10C27400H
14
C5801
R5808
R5801
R5807
R5802
R5803
R5804
R5805
R5806
C5802
K58A
SENSOR Side-A
B_side
1
8
45
IC5801
SENSOR Side-B
P5 PWB parts location diagram