PMBOK®GUIDE(Sixth Edition)
User Manual:
Open the PDF directly: View PDF
.
Page Count: 978 [warning: Documents this large are best viewed by clicking the View PDF Link!]

Not
For
Distribution,
Sale
or
Reproduction.
ISBN: 978-1-62825-382-5
PMI Member benefit licensed to: Wanpeng Cui - 2150818. Not for distribution, sale, or reproduction.

Not
For
Distribution,
Sale
or
Reproduction.
ISBN: 978-1-62825-382-5
PMI Member benefit licensed to: Wanpeng Cui - 2150818. Not for distribution, sale, or reproduction.

Reproduction.
Reproduction.
Reproduction.
Reproduction.
Reproduction.
Not
Distribution,
For
Distribution,
Not
For
Not
Not
For
Distribution,
Reproduction.
Reproduction.
Reproduction.
Reproduction.
Reproduction.
Reproduction.
Reproduction.
Distribution,
Distribution,
Distribution,
Distribution,
Distribution,
Distribution,
For
Distribution,
For
For
Distribution,
Sale
Sale
Reproduction.
Reproduction.
or
or
Reproduction.
Reproduction.
Reproduction.
Reproduction.
Reproduction.
Reproduction.
Reproduction.
Reproduction.
Reproduction.
Distribution,
Distribution,
Distribution,
Distribution,
Distribution,
Distribution,
Distribution,
Distribution,
Distribution,
Distribution,
Distribution,
Distribution,
Distribution,
Sale
Sale
Sale
Sale
Sale
Distribution,
Sale
Sale
Sale
Distribution,
Sale
Distribution,
Sale
Sale
Distribution,
Distribution,
Sale
Distribution,
Distribution,
Distribution,
Distribution,
Distribution,
Distribution,
Sale
Distribution,
Sale
Distribution,
Sale
Sale
Sale
Sale
Sale
Sale
Distribution,
Sale
Distribution,
Distribution,
Sale
Sale
Sale
Distribution,
Sale
Distribution,
Sale
Sale
Sale
Distribution,
Sale
Distribution,
Distribution,
Sale
Sale
Sale
Distribution,
Sale
Distribution,
Distribution,
Sale
Sale
Sale
Distribution,
Sale
Distribution,
Distribution,
Sale
Sale
Distribution,
Distribution,
Distribution,
Reproduction.
Reproduction.
Reproduction.
Reproduction.
Reproduction.
Reproduction.
Reproduction.
Reproduction.
Reproduction.
Reproduction.
Reproduction.
Reproduction.
Reproduction.
Reproduction.
Reproduction.
or
or
or
or
or
Sale
or
or
or
or
or
Reproduction.
or
Reproduction.
Reproduction.
or
or
Reproduction.
or
Reproduction.
Reproduction.
Reproduction.
Reproduction.
Reproduction.
Reproduction.
Reproduction.
INCLUDES: THE STANDARD
FOR PROJECT MANAGEMENT
ANSI/PMI 99-001-2017
PMI Member benefit licensed to: Wanpeng Cui - 2150818. Not for distribution, sale, or reproduction.

Not
For
Distribution,
Sale
or
Reproduction.
A Guide to the
PROJECT MANAGEMENT
BODY OF KNOWLEDGE
(PMBOK® GUIDE )
Sixth Edition
PMI Member benefit licensed to: Wanpeng Cui - 2150818. Not for distribution, sale, or reproduction.

Not
For
Distribution,
Sale
or
Reproduction.
ISBN: 978-1-62825-184-5
Published by:
Project Management Institute, Inc.
14 Campus Boulevard
Newtown Square, Pennsylvania 19073-3299 USA
Phone: +1 610-356-4600
Fax: +1 610-356-4647
Email: customercare@pmi.org
Website: www.PMI.org
©2017 Project Management Institute, Inc. All rights reserved.
Project Management Institute, Inc. content is copyright protected by U.S. intellectual property law that is recognized
by most countries. To republish or reproduce PMI’s content, you must obtain our permission. Please go to
http://www.pmi.org/permissions for details.
To place a Trade Order or for pricing information, please contact Independent Publishers Group:
Independent Publishers Group
Order Department
814 North Franklin Street
Chicago, IL 60610 USA
Phone: +1 800-888-4741
Fax: +1 312- 337-5985
Email: orders@ipgbook.com (For orders only)
For all other inquiries, please contact the PMI Book Service Center.
PMI Book Service Center
P.O. Box 932683, Atlanta, GA 31193-2683 USA
Phone: 1-866-276-4764 (within the U.S. or Canada) or +1-770-280-4129 (globally)
Fax: +1-770-280-4113
Email: info@bookorders.pmi.org
Printed in the United States of America. No part of this work may be reproduced or transmitted in any form or by any means,
electronic, manual, photocopying, recording, or by any information storage and retrieval system, without prior written permission
of the publisher.
The paper used in this book complies with the Permanent Paper Standard issued by the National Information Standards
Organization (Z39.48—1984).
PMI, the PMI logo, PMBOK, OPM3, PMP, CAPM, PgMP, PfMP, PMI-RMP, PMI-SP, PMI-ACP, PMI-PBA, PROJECT MANAGEMENT JOURNAL, PM NETWORK, PMI TODAY,
PULSE OF THE PROFESSION and the slogan MAKING PROJECT MANAGEMENT INDISPENSABLE FOR BUSINESS RESULTS. are all marks of Project Management
Institute, Inc. For a comprehensive list of PMI trademarks, contact the PMI Legal Department. All other trademarks, service marks, trade names, trade dress,
product names and logos appearing herein are the property of their respective owners. Any rights not expressly granted herein are reserved.
10 9 8 7 6 5 4 3 2 1
Library of Congress Cataloging-in-Publication Data
Names: Project Management Institute, publisher.
Title: A guide to the project management body of knowledge (PMBOK guide) / Project Management Institute.
Other titles: PMBOK guide
Description: Sixth edition. | Newtown Square, PA: Project Management Institute, 2017. | Series: PMBOK guide | Includes
bibliographical references and index.
Identifiers: LCCN 2017032505 (print) | LCCN 2017035597 (ebook) | ISBN 9781628253900 (ePUP) |
ISBN 9781628253917 (kindle) | ISBN 9781628253924 ( Web PDF) | ISBN 9781628251845 (paperback)
Subjects: LCSH: Project management. | BISAC: BUSINESS & ECONOMICS / Project Management.
Classification: LCC HD69.P75 (ebook) | LCC HD69.P75 G845 2017 (print) | DDC 658.4/04--dc23
LC record available at https://lccn.loc.gov/2017032505
PMI Member benefit licensed to: Wanpeng Cui - 2150818. Not for distribution, sale, or reproduction.
Not
For
Distribution,
Sale
or
Reproduction.
NOTICE
The Project Management Institute, Inc. (PMI) standards and guideline publications, of which the document contained
herein is one, are developed through a voluntary consensus standards development process. This process brings
together volunteers and/or seeks out the views of persons who have an interest in the topic covered by this publication.
While PMI administers the process and establishes rules to promote fairness in the development of consensus, it does
not write the document and it does not independently test, evaluate, or verify the accuracy or completeness of any
information or the soundness of any judgments contained in its standards and guideline publications.
PMI disclaims liability for any personal injury, property or other damages of any nature whatsoever, whether special,
indirect, consequential or compensatory, directly or indirectly resulting from the publication, use of application, or
reliance on this document. PMI disclaims and makes no guaranty or warranty, expressed or implied, as to the accuracy
or completeness of any information published herein, and disclaims and makes no warranty that the information in this
document will fulfill any of your particular purposes or needs. PMI does not undertake to guarantee the performance of
any individual manufacturer or seller’s products or services by virtue of this standard or guide.
In publishing and making this document available, PMI is not undertaking to render professional or other services
for or on behalf of any person or entity, nor is PMI undertaking to perform any duty owed by any person or entity to
someone else. Anyone using this document should rely on his or her own independent judgment or, as appropriate,
seek the advice of a competent professional in determining the exercise of reasonable care in any given circumstances.
Information and other standards on the topic covered by this publication may be available from other sources, which the
user may wish to consult for additional views or information not covered by this publication.
PMI has no power, nor does it undertake to police or enforce compliance with the contents of this document. PMI
does not certify, test, or inspect products, designs, or installations for safety or health purposes. Any certification or other
statement of compliance with any health or safety-related information in this document shall not be attributable to PMI
and is solely the responsibility of the certifier or maker of the statement.
PMI Member benefit licensed to: Wanpeng Cui - 2150818. Not for distribution, sale, or reproduction.
Not
For
Distribution,
Sale
or
Reproduction.
PMI Member benefit licensed to: Wanpeng Cui - 2150818. Not for distribution, sale, or reproduction.

Not
For
Distribution,
Sale
or
Reproduction.
I
TABLE OF CONTENTS
PART 1.
A GUIDE TO THE PROJECT MANAGEMENT BODY OF KNOWLEDGE (PMBOK® Guide)
1. INTRODUCTION ...........................................................................................................................1
1.1 Overview and Purpose of this Guide ................................................................................1
1.1.1 The Standard for Project Management ............................................................... 2
1.1.2 Common Vocabulary ............................................................................................ 3
1.1.3 Code of Ethics and Professional Conduct ........................................................... 3
1.2 Foundational Elements .....................................................................................................4
1.2.1 Projects .................................................................................................................4
1.2.2 The Importance of Project Management ...........................................................10
1.2.3 Relationship of Project, Program, Portfolio,
and Operations Management .............................................................................11
1.2.4 Components of the Guide ...................................................................................17
1.2.5 Tailoring ..............................................................................................................28
1.2.6 Project Management Business Documents ......................................................29
2. THE ENVIRONMENT IN WHICH PROJECTS OPERATE ................................................................ 37
2.1 Overview ......................................................................................................................... 37
2.2 Enterprise Environmental Factors.................................................................................. 38
2.2.1 EEFs Internal to the Organization ...................................................................... 38
2.2.2 EEFs External to the Organization ..................................................................... 39
PMI Member benefit licensed to: Wanpeng Cui - 2150818. Not for distribution, sale, or reproduction.

Not
For
Distribution,
Sale
or
Reproduction.
II Table of Contents
2.3 Organizational Process Assets ...................................................................................... 39
2.3.1 Processes, Policies, and Procedures .................................................................40
2.3.2 Organizational Knowledge Repositories ........................................................... 41
2.4 Organizational Systems .................................................................................................42
2.4.1 Overview .............................................................................................................42
2.4.2 Organizational Governance Frameworks .......................................................... 43
2.4.3 Management Elements ......................................................................................44
2.4.4 Organizational Structure Types ......................................................................... 45
3. THE ROLE OF THE PROJECT MANAGER.................................................................................... 51
3.1 Overview ......................................................................................................................... 51
3.2 Definition of a Project Manager ..................................................................................... 52
3.3 The Project Manager’s Sphere of Influence .................................................................. 52
3.3.1 Overview .............................................................................................................52
3.3.2 The Project..........................................................................................................53
3.3.3 The Organization ................................................................................................54
3.3.4 The Industry .......................................................................................................55
3.3.5 Professional Discipline ......................................................................................56
3.3.6 Across Disciplines .............................................................................................. 56
3.4 Project Manager Competences ...................................................................................... 56
3.4.1 Overview .............................................................................................................56
3.4.2 Technical Project Management Skills ...............................................................58
3.4.3 Strategic and Business Management Skills .....................................................58
3.4.4 Leadership Skills ................................................................................................60
3.4.5 Comparison of Leadership and Management ...................................................64
3.5 Performing Integration ................................................................................................... 66
3.5.1 Performing Integration at the Process Level.....................................................67
3.5.2 Integration at the Cognitive Level ......................................................................67
3.5.3 Integration at the Context Level ........................................................................67
3.5.4 Integration and Complexity................................................................................68
PMI Member benefit licensed to: Wanpeng Cui - 2150818. Not for distribution, sale, or reproduction.

Not
For
Distribution,
Sale
or
Reproduction.
III
4. PROJECT INTEGRATION MANAGEMENT ................................................................................... 69
4.1 Develop Project Charter .................................................................................................75
4.1.1 Develop Project Charter: Inputs .........................................................................77
4.1.2 Develop Project Charter: Tools and Techniques ................................................ 79
4.1.3 Develop Project Charter: Outputs ......................................................................81
4.2 Develop Project Management Plan ................................................................................82
4.2.1 Develop Project Management Plan: Inputs .......................................................83
4.2.2 Develop Project Management Plan: Tools and Techniques .............................. 85
4.2.3 Develop Project Management Plan: Outputs .....................................................86
4.3 Direct and Manage Project Work ...................................................................................90
4.3.1 Direct and Manage Project Work: Inputs .......................................................... 92
4.3.2 Direct and Manage Project Work: Tools and Techniques .................................94
4.3.3 Direct and Manage Project Work: Outputs ........................................................95
4.4 Manage Project Knowledge ........................................................................................... 98
4.4.1 Manage Project Knowledge: Inputs .................................................................100
4.4.2 Manage Project Knowledge: Tools and Techniques ........................................ 102
4.4.3 Manage Project Knowledge: Outputs .............................................................. 104
4.5 Monitor and Control Project Work ...............................................................................105
4.5.1 Monitor and Control Project Work: Inputs ....................................................... 107
4.5.2 Monitor and Control Project Work: Tools and Techniques .............................. 110
4.5.3 Monitor and Control Project Work: Outputs ....................................................112
4.6 Perform Integrated Change Control .............................................................................113
4.6.1 Perform Integrated Change Control: Inputs ....................................................116
4.6.2 Perform Integrated Change Control: Tools and Techniques ........................... 118
4.6.3 Perform Integrated Change Control: Outputs .................................................. 120
4.7 Close Project or Phase .................................................................................................121
4.7.1 Close Project or Phase: Inputs .........................................................................124
4.7.2 Close Project or Phase: Tools and Techniques ................................................ 126
4.7.3 Close Project or Phase: Outputs ......................................................................127
PMI Member benefit licensed to: Wanpeng Cui - 2150818. Not for distribution, sale, or reproduction.

Not
For
Distribution,
Sale
or
Reproduction.
IV Table of Contents
5. PROJECT SCOPE MANAGEMENT ............................................................................................129
5.1 Plan Scope Management ..............................................................................................134
5.1.1 Plan Scope Management: Inputs .....................................................................135
5.1.2 Plan Scope Management: Tools and Techniques ............................................ 136
5.1.3 Plan Scope Management: Outputs .................................................................. 137
5.2 Collect Requirements ................................................................................................... 138
5.2.1 Collect Requirements: Inputs ..........................................................................140
5.2.2 Collect Requirements: Tools and Techniques .................................................142
5.2.3 Collect Requirements: Outputs ........................................................................147
5.3 Define Scope .................................................................................................................150
5.3.1 Define Scope: Inputs ........................................................................................152
5.3.2 Define Scope: Tools and Techniques ............................................................... 153
5.3.3 Define Scope: Outputs ......................................................................................154
5.4 Create WBS ...................................................................................................................156
5.4.1 Create WBS: Inputs ..........................................................................................157
5.4.2 Create WBS: Tools and Techniques .................................................................158
5.4.3 Create WBS: Outputs ........................................................................................161
5.5 Validate Scope ..............................................................................................................163
5.5.1 Validate Scope: Inputs ..................................................................................... 165
5.5.2 Validate Scope: Tools and Techniques ............................................................166
5.5.3 Validate Scope: Outputs ...................................................................................166
5.6 Control Scope ...............................................................................................................167
5.6.1 Control Scope: Inputs ....................................................................................... 169
5.6.2 Control Scope: Tools and Techniques ..............................................................170
5.6.3 Control Scope: Outputs .................................................................................... 170
6. PROJECT SCHEDULE MANAGEMENT...................................................................................... 173
6.1 Plan Schedule Management ........................................................................................179
6.1.1 Plan Schedule Management: Inputs ................................................................ 180
6.1.2 Plan Schedule Management: Tools and Techniques .......................................181
6.1.3 Plan Schedule Management: Outputs ............................................................. 181
6.2 Define Activities ............................................................................................................ 183
6.2.1 Define Activities: Inputs ................................................................................... 184
PMI Member benefit licensed to: Wanpeng Cui - 2150818. Not for distribution, sale, or reproduction.

Not
For
Distribution,
Sale
or
Reproduction.
V
6.2.2 Define Activities: Tools and Techniques ..........................................................184
6.2.3 Define Activities: Outputs ................................................................................185
6.3 Sequence Activities ......................................................................................................187
6.3.1 Sequence Activities: Inputs .............................................................................188
6.3.2 Sequence Activities: Tools and Techniques .................................................... 189
6.3.3 Sequence Activities: Outputs ...........................................................................194
6.4 Estimate Activity Durations ..........................................................................................195
6.4.1 Estimate Activity Durations: Inputs .................................................................198
6.4.2 Estimate Activity Durations: Tools and Techniques ........................................ 200
6.4.3 Estimate Activity Durations: Outputs .............................................................. 203
6.5 Develop Schedule .........................................................................................................205
6.5.1 Develop Schedule: Inputs ................................................................................207
6.5.2 Develop Schedule: Tools and Techniques ....................................................... 209
6.5.3 Develop Schedule: Outputs ..............................................................................217
6.6 Control Schedule .......................................................................................................... 222
6.6.1 Control Schedule: Inputs ..................................................................................224
6.6.2 Control Schedule: Tools and Techniques .........................................................226
6.6.3 Control Schedule: Outputs ............................................................................... 228
7. PROJECT COST MANAGEMENT .............................................................................................. 231
7.1 Plan Cost Management ................................................................................................235
7.1.1 Plan Cost Management: Inputs ........................................................................ 236
7.1.2 Plan Cost Management: Tools and Techniques ...............................................237
7.1.3 Plan Cost Management: Outputs .....................................................................238
7.2 Estimate Costs .............................................................................................................. 240
7.2.1 Estimate Costs: Inputs ..................................................................................... 241
7.2.2 Estimate Costs: Tools and Techniques ............................................................ 243
7.2.3 Estimate Costs: Outputs ................................................................................... 246
7.3 Determine Budget .........................................................................................................248
7.3.1 Determine Budget: Inputs ................................................................................250
7.3.2 Determine Budget: Tools and Techniques ....................................................... 252
7.3.3 Determine Budget: Outputs..............................................................................254
PMI Member benefit licensed to: Wanpeng Cui - 2150818. Not for distribution, sale, or reproduction.

Not
For
Distribution,
Sale
or
Reproduction.
VI Table of Contents
7.4 Control Costs ................................................................................................................ 257
7.4.1 Control Costs: Inputs ........................................................................................259
7.4.2 Control Costs: Tools and Techniques ............................................................... 260
7.4.3 Control Costs: Outputs ..................................................................................... 268
8. PROJECT QUALITY MANAGEMENT .........................................................................................271
8.1 Plan Quality Management ............................................................................................ 277
8.1.1 Plan Quality Management: Inputs ................................................................... 279
8.1.2 Plan Quality Management: Tools and Techniques ..........................................281
8.1.3 Plan Quality Management: Outputs ................................................................. 286
8.2 Manage Quality .............................................................................................................288
8.2.1 Manage Quality: Inputs ....................................................................................290
8.2.2 Manage Quality: Tools and Techniques ........................................................... 292
8.2.3 Manage Quality: Outputs ..................................................................................296
8.3 Control Quality .............................................................................................................. 298
8.3.1 Control Quality: Inputs ..................................................................................... 300
8.3.2 Control Quality: Tools and Techniques ............................................................302
8.3.3 Control Quality: Outputs ................................................................................... 305
9. PROJECT RESOURCE MANAGEMENT ..................................................................................... 307
9.1 Plan Resource Management ........................................................................................312
9.1.1 Plan Resource Management: Inputs................................................................314
9.1.2 Plan Resource Management: Tools and Techniques ....................................... 315
9.1.3 Plan Resource Management: Outputs ............................................................. 318
9.2 Estimate Activity Resources ........................................................................................ 320
9.2.1 Estimate Activity Resources: Inputs ................................................................322
9.2.2 Estimate Activity Resources: Tools and Techniques ....................................... 324
9.2.3 Estimate Activity Resources: Outputs .............................................................325
9.3 Acquire Resources .......................................................................................................328
9.3.1 Acquire Resources: Inputs ............................................................................... 330
9.3.2 Acquire Resources: Tools and Techniques ......................................................332
9.3.3 Acquire Resources: Outputs ............................................................................333
PMI Member benefit licensed to: Wanpeng Cui - 2150818. Not for distribution, sale, or reproduction.

Not
For
Distribution,
Sale
or
Reproduction.
VII
9.4 Develop Team................................................................................................................336
9.4.1 Develop Team: Inputs .......................................................................................339
9.4.2 Develop Team: Tools and Techniques .............................................................. 340
9.4.3 Develop Team: Outputs .................................................................................... 343
9.5 Manage Team................................................................................................................345
9.5.1 Manage Team: Inputs .......................................................................................347
9.5.2 Manage Team: Tools and Techniques .............................................................. 348
9.5.3 Manage Team: Outputs .................................................................................... 350
9.6 Control Resources ........................................................................................................ 352
9.6.1 Control Resources: Inputs ................................................................................ 354
9.6.2 Control Resources: Tools and Techniques ....................................................... 356
9.6.3 Control Resources: Outputs .............................................................................357
10. PROJECT COMMUNICATIONS MANAGEMENT ...................................................................... 359
10.1 Plan Communications Management ..........................................................................366
10.1.1 Plan Communications Management: Inputs .................................................368
10.1.2 Plan Communications Management: Tools and Techniques ........................ 369
10.1.3 Plan Communications Management: Outputs ...............................................377
10.2 Manage Communications ..........................................................................................379
10.2.1 Manage Communications: Inputs .................................................................. 381
10.2.2 Manage Communications: Tools and Techniques .........................................383
10.2.3 Manage Communications: Outputs ............................................................... 387
10.3 Monitor Communications ........................................................................................... 388
10.3.1 Monitor Communications: Inputs .................................................................. 390
10.3.2 Monitor Communications: Tools and Techniques .........................................391
10.3.3 Monitor Communications: Outputs ................................................................392
11. PROJECT RISK MANAGEMENT .............................................................................................395
11.1 Plan Risk Management .............................................................................................. 401
11.1.1 Plan Risk Management: Inputs ......................................................................402
11.1.2 Plan Risk Management: Tools and Techniques ............................................. 404
11.1.3 Plan Risk Management: Outputs ...................................................................405
PMI Member benefit licensed to: Wanpeng Cui - 2150818. Not for distribution, sale, or reproduction.

Not
For
Distribution,
Sale
or
Reproduction.
VIII Table of Contents
11.2 Identify Risks .............................................................................................................. 409
11.2.1 Identify Risks: Inputs ..................................................................................... 411
11.2.2 Identify Risks: Tools and Techniques ............................................................ 414
11.2.3 Identify Risks: Outputs ................................................................................... 417
11.3 Perform Qualitative Risk Analysis .............................................................................419
11.3.1 Perform Qualitative Risk Analysis: Inputs ..................................................... 421
11.3.2 Perform Qualitative Risk Analysis: Tools and Techniques ............................422
11.3.3 Perform Qualitative Risk Analysis: Outputs ..................................................427
11.4 Perform Quantitative Risk Analysis ........................................................................... 428
11.4.1 Perform Quantitative Risk Analysis: Inputs ..................................................430
11.4.2 Perform Quantitative Risk Analysis: Tools and Techniques .........................431
11.4.3 Perform Quantitative Risk Analysis: Outputs ................................................ 436
11.5 Plan Risk Responses ..................................................................................................437
11.5.1 Plan Risk Responses: Inputs ......................................................................... 439
11.5.2 Plan Risk Responses: Tools and Techniques ................................................ 441
11.5.3 Plan Risk Responses: Outputs .......................................................................447
11.6 Implement Risk Responses ........................................................................................449
11.6.1 Implement Risk Responses: Inputs ............................................................... 450
11.6.2 Implement Risk Responses: Tools and Techniques ...................................... 451
11.6.3 Implement Risk Responses: Outputs.............................................................451
11.7 Monitor Risks .............................................................................................................. 453
11.7.1 Monitor Risks: Inputs ..................................................................................... 455
11.7.2 Monitor Risks: Tools and Techniques ............................................................ 456
11.7.3 Monitor Risks: Outputs ..................................................................................457
12. PROJECT PROCUREMENT MANAGEMENT ............................................................................459
12.1 Plan Procurement Management ................................................................................ 466
12.1.1 Plan Procurement Management: Inputs ........................................................468
12.1.2 Plan Procurement Management: Tools and Techniques ...............................472
12.1.3 Plan Procurement Management: Outputs ..................................................... 475
PMI Member benefit licensed to: Wanpeng Cui - 2150818. Not for distribution, sale, or reproduction.

Not
For
Distribution,
Sale
or
Reproduction.
IX
12.2 Conduct Procurements ...............................................................................................482
12.2.1 Conduct Procurements: Inputs ...................................................................... 484
12.2.2 Conduct Procurements: Tools and Techniques ............................................. 487
12.2.3 Conduct Procurements: Outputs....................................................................488
12.3 Control Procurements ................................................................................................492
12.3.1 Control Procurements: Inputs ........................................................................495
12.3.2 Control Procurements: Tools and Techniques ............................................... 497
12.3.3 Control Procurements: Outputs .....................................................................499
13. PROJECT STAKEHOLDER MANAGEMENT .............................................................................503
13.1 Identify Stakeholders ................................................................................................. 507
13.1.1 Identify Stakeholders: Inputs .........................................................................509
13.1.2 Identify Stakeholders: Tools and Techniques ................................................ 511
13.1.3 Identify Stakeholders: Outputs ...................................................................... 514
13.2 Plan Stakeholder Engagement ................................................................................... 516
13.2.1 Plan Stakeholder Engagement: Inputs .......................................................... 518
13.2.2 Plan Stakeholder Engagement: Tools and Techniques .................................520
13.2.3 Plan Stakeholder Engagement: Outputs ........................................................ 522
13.3 Manage Stakeholder Engagement .............................................................................523
13.3.1 Manage Stakeholder Engagement: Inputs ....................................................525
13.3.2 Manage Stakeholder Engagement: Tools and Techniques ........................... 526
13.3.3 Manage Stakeholder Engagement: Outputs ..................................................528
13.4 Monitor Stakeholder Engagement .............................................................................530
13.4.1 Monitor Stakeholder Engagement: Inputs.....................................................532
13.4.2 Monitor Stakeholder Engagement: Tools and Techniques ............................533
13.4.3 Monitor Stakeholder Engagement: Outputs .................................................. 535
REFERENCES .............................................................................................................................. 537
PMI Member benefit licensed to: Wanpeng Cui - 2150818. Not for distribution, sale, or reproduction.

Not
For
Distribution,
Sale
or
Reproduction.
X Table of Contents
PART 2.
THE STANDARD FOR PROJECT MANAGEMENT
1. INTRODUCTION .......................................................................................................................541
1.1 Projects and Project Management ............................................................................... 542
1.2 Relationships Among Portfolios, Programs, and Projects .......................................... 543
1.3 Linking Organizational Governance and Project Governance ....................................545
1.4 Project Success and Benefits Management ................................................................ 546
1.5 The Project Life Cycle ................................................................................................... 547
1.6 Project Stakeholders ....................................................................................................550
1.7 Role of the Project Manager .........................................................................................552
1.8 Project Management Knowledge Areas ......................................................................553
1.9 Project Management Process Groups .........................................................................554
1.10 Enterprise Environmental Factors and Organizational Process Assets ................... 557
1.11 Tailoring the Project Artifacts .................................................................................... 558
2. INITIATING PROCESS GROUP .................................................................................................561
2.1 Develop Project Charter ...............................................................................................563
2.2 Identify Stakeholders ................................................................................................... 563
2.2.1 Project Management Plan Components .......................................................... 564
2.2.2 Project Documents Examples ..........................................................................564
2.2.3 Project Management Plan Updates ................................................................. 564
2.2.4 Project Documents Updates ............................................................................564
3. PLANNING PROCESS GROUP .................................................................................................. 565
3.1 Develop Project Management Plan ..............................................................................567
3.2 Plan Scope Management ..............................................................................................567
3.2.1 Project Management Plan Components .......................................................... 568
3.3 Collect Requirements ................................................................................................... 568
3.3.1 Project Management Plan Components .......................................................... 568
3.3.2 Project Documents Examples ..........................................................................569
PMI Member benefit licensed to: Wanpeng Cui - 2150818. Not for distribution, sale, or reproduction.

Not
For
Distribution,
Sale
or
Reproduction.
XI
3.4 Define Scope .................................................................................................................569
3.4.1 Project Management Plan Components .......................................................... 569
3.4.2 Project Documents Examples ..........................................................................569
3.4.3 Project Documents Updates ............................................................................570
3.5 Create WBS ...................................................................................................................570
3.5.1 Project Management Plan Components .......................................................... 570
3.5.2 Project Documents Examples ..........................................................................571
3.5.3 Project Documents Updates ............................................................................571
3.6 Plan Schedule Management ........................................................................................ 571
3.6.1 Project Management Plan Components .......................................................... 572
3.7 Define Activities ............................................................................................................ 572
3.7.1 Project Management Plan Components .......................................................... 572
3.7.2 Project Management Plan Updates ................................................................. 572
3.8 Sequence Activities ......................................................................................................573
3.8.1 Project Management Plan Components .......................................................... 573
3.8.2 Project Documents Examples ..........................................................................573
3.8.3 Project Documents Updates ............................................................................573
3.9 Estimate Activity Durations ..........................................................................................574
3.9.1 Project Management Plan Components .......................................................... 574
3.9.2 Project Documents Examples ..........................................................................574
3.9.3 Project Documents Updates ............................................................................575
3.10 Develop Schedule .......................................................................................................575
3.10.1 Project Management Plan Components ........................................................ 575
3.10.2 Project Documents Examples ........................................................................576
3.10.3 Project Management Plan Updates ............................................................... 576
3.10.4 Project Documents Updates ..........................................................................576
3.11 Plan Cost Management ..............................................................................................577
3.11.1 Project Management Plan Components ........................................................ 577
PMI Member benefit licensed to: Wanpeng Cui - 2150818. Not for distribution, sale, or reproduction.

Not
For
Distribution,
Sale
or
Reproduction.
XII Table of Contents
3.12 Estimate Costs ............................................................................................................ 577
3.12.1 Project Management Plan Components ........................................................ 578
3.12.2 Project Documents Examples ........................................................................578
3.12.3 Project Documents Updates ..........................................................................578
3.13 Determine Budget .......................................................................................................578
3.13.1 Project Management Plan Components ........................................................ 579
3.13.2 Project Documents Examples ........................................................................579
3.13.3 Project Documents Updates ..........................................................................579
3.14 Plan Quality Management .......................................................................................... 580
3.14.1 Project Management Plan Components ........................................................ 580
3.14.2 Project Documents Examples ........................................................................580
3.14.3 Project Management Plan Updates ............................................................... 581
3.14.4 Project Documents Updates ..........................................................................581
3.15 Plan Resource Management ......................................................................................581
3.15.1 Project Management Plan Components ........................................................ 582
3.15.2 Project Documents ......................................................................................... 582
3.15.3 Project Documents Updates ..........................................................................582
3.16 Estimate Activity Resources ...................................................................................... 582
3.16.1 Project Management Plan Components ........................................................ 583
3.16.2 Project Documents Examples ........................................................................583
3.16.3 Project Documents Updates ..........................................................................583
3.17 Plan Communications Management ..........................................................................584
3.17.1 Project Management Plan Components ........................................................ 584
3.17.2 Project Documents Examples ........................................................................584
3.17.3 Project Management Plan Updates ............................................................... 584
3.17.4 Project Documents Updates ..........................................................................585
3.18 Plan Risk Management .............................................................................................. 585
3.18.1 Project Management Plan Components ........................................................ 585
3.18.2 Project Documents Examples ........................................................................585
PMI Member benefit licensed to: Wanpeng Cui - 2150818. Not for distribution, sale, or reproduction.

Not
For
Distribution,
Sale
or
Reproduction.
XIII
3.19 Identify Risks .............................................................................................................. 586
3.19.1 Project Management Plan Components ........................................................ 586
3.19.2 Project Documents Examples ........................................................................587
3.19.3 Project Documents Updates ..........................................................................587
3.20 Perform Qualitative Risk Analysis .............................................................................588
3.20.1 Project Management Plan Components ........................................................ 588
3.20.2 Project Documents Examples ........................................................................588
3.20.3 Project Documents Updates ..........................................................................589
3.21 Perform Quantitative Risk Analysis ........................................................................... 589
3.21.1 Project Management Plan Components ........................................................ 589
3.21.2 Project Documents Examples ........................................................................590
3.21.3 Project Documents Updates ..........................................................................590
3.22 Plan Risk Responses ..................................................................................................590
3.22.1 Project Management Plan Components ........................................................ 591
3.22.2 Project Documents Examples ........................................................................591
3.22.3 Project Management Plan Updates ............................................................... 591
3.22.4 Project Documents Updates ..........................................................................592
3.23 Plan Procurement Management ................................................................................ 592
3.23.1 Project Management Plan Components ........................................................ 593
3.23.2 Project Documents Examples ........................................................................593
3.23.3 Project Documents Updates ..........................................................................593
3.24 Plan Stakeholder Engagement ................................................................................... 594
3.24.1 Project Management Plan Components ........................................................ 594
3.24.2 Project Documents Examples ........................................................................594
4. EXECUTING PROCESS GROUP ................................................................................................595
4.1 Direct and Manage Project Work ................................................................................. 597
4.1.1 Project Management Plan Components .......................................................... 597
4.1.2 Project Documents Examples ..........................................................................597
4.1.3 Project Management Plan Updates ................................................................. 598
4.1.4 Project Documents Updates ............................................................................598
PMI Member benefit licensed to: Wanpeng Cui - 2150818. Not for distribution, sale, or reproduction.

Not
For
Distribution,
Sale
or
Reproduction.
XIV Table of Contents
4.2 Manage Project Knowledge ......................................................................................... 598
4.2.1 Project Management Plan Components .......................................................... 599
4.2.2 Project Documents ........................................................................................... 599
4.2.3 Project Management Plan Updates ................................................................. 599
4.3 Manage Quality .............................................................................................................599
4.3.1 Project Management Plan Components .......................................................... 600
4.3.2 Project Documents Examples ..........................................................................600
4.3.3 Project Management Plan Updates ................................................................. 600
4.3.4 Project Documents Updates ............................................................................600
4.4 Acquire Resources .......................................................................................................601
4.4.1 Project Management Plan Components .......................................................... 601
4.4.2 Project Documents Examples ..........................................................................601
4.4.3 Project Management Plan Updates ................................................................. 602
4.4.4 Project Documents Updates ............................................................................602
4.5 Develop Team................................................................................................................602
4.5.1 Project Management Plan Components .......................................................... 603
4.5.2 Project Documents Examples ..........................................................................603
4.5.3 Project Management Plan Updates ................................................................. 603
4.5.4 Project Documents Updates ............................................................................603
4.6 Manage Team................................................................................................................604
4.6.1 Project Management Plan Components .......................................................... 604
4.6.2 Project Documents Examples ..........................................................................604
4.6.3 Project Management Plan Updates ................................................................. 605
4.6.4 Project Documents Updates ............................................................................605
4.7 Manage Communications ............................................................................................605
4.7.1 Project Management Plan Components .......................................................... 606
4.7.2 Project Documents Example ............................................................................606
4.7.3 Project Management Plan Updates ................................................................. 606
4.7.4 Project Documents Updates ............................................................................606
PMI Member benefit licensed to: Wanpeng Cui - 2150818. Not for distribution, sale, or reproduction.

Not
For
Distribution,
Sale
or
Reproduction.
XV
4.8 Implement Risk Responses ..........................................................................................607
4.8.1 Project Management Plan Components .......................................................... 607
4.8.2 Project Documents Examples ..........................................................................607
4.8.3 Project Documents Updates ............................................................................607
4.9 Conduct Procurements .................................................................................................608
4.9.1 Project Management Plan Components .......................................................... 608
4.9.2 Project Documents Examples ..........................................................................609
4.9.3 Project Management Plan Updates ................................................................. 609
4.9.4 Project Documents Updates ............................................................................609
4.10 Manage Stakeholder Engagement .............................................................................610
4.10.1 Project Management Plan Components ........................................................ 610
4.10.2 Project Documents Examples ........................................................................610
4.10.3 Project Management Plan Updates ............................................................... 611
4.10.4 Project Documents Updates ..........................................................................611
5. MONITORING AND CONTROLLING PROCESS GROUP ............................................................613
5.1 Monitor and Control Project Work ...............................................................................615
5.1.1 Project Management Plan Components .......................................................... 615
5.1.2 Project Documents Examples ..........................................................................615
5.1.3 Project Management Plan Updates ................................................................. 616
5.1.4 Project Documents Updates ............................................................................616
5.2 Perform Integrated Change Control .............................................................................616
5.2.1 Project Management Plan Components .......................................................... 617
5.2.2 Project Documents Examples ..........................................................................617
5.2.3 Project Management Plan Updates ................................................................. 617
5.2.4 Project Documents Updates ............................................................................617
5.3 Validate Scope .............................................................................................................. 618
5.3.1 Project Management Plan Components .......................................................... 618
5.3.2 Project Documents Examples ..........................................................................618
5.3.3 Project Documents Updates ............................................................................619
PMI Member benefit licensed to: Wanpeng Cui - 2150818. Not for distribution, sale, or reproduction.

Not
For
Distribution,
Sale
or
Reproduction.
XVI Table of Contents
5.4 Control Scope ...............................................................................................................619
5.4.1 Project Management Plan Components .......................................................... 619
5.4.2 Project Documents Examples ..........................................................................620
5.4.3 Project Management Plan Updates ................................................................. 620
5.4.4 Project Documents Updates ............................................................................620
5.5 Control Schedule .......................................................................................................... 621
5.5.1 Project Management Plan Components .......................................................... 621
5.5.2 Project Documents Examples ..........................................................................621
5.5.3 Project Management Plan Updates ................................................................. 622
5.5.4 Project Documents Updates ............................................................................622
5.6 Control Costs ................................................................................................................ 622
5.6.1 Project Management Plan Components .......................................................... 623
5.6.2 Project Documents Examples ..........................................................................623
5.6.3 Project Management Plan Updates ................................................................. 623
5.6.4 Project Documents Updates ............................................................................623
5.7 Control Quality .............................................................................................................. 624
5.7.1 Project Management Plan Components .......................................................... 624
5.7.2 Project Documents Examples ..........................................................................624
5.7.3 Project Management Plan Updates ................................................................. 625
5.7.4 Project Documents Updates ............................................................................625
5.8 Control Resources ........................................................................................................ 625
5.8.1 Project Management Plan Components .......................................................... 626
5.8.2 Project Documents Examples ..........................................................................626
5.8.3 Project Management Plan Updates ................................................................. 626
5.8.4 Project Documents Updates ............................................................................626
5.9 Monitor Communications ............................................................................................. 627
5.9.1 Project Management Plan Components .......................................................... 627
5.9.2 Project Documents Examples ..........................................................................627
5.9.3 Project Management Plan Updates ................................................................. 628
5.9.4 Project Documents Updates ............................................................................628
PMI Member benefit licensed to: Wanpeng Cui - 2150818. Not for distribution, sale, or reproduction.

Not
For
Distribution,
Sale
or
Reproduction.
XVII
5.10 Monitor Risks .............................................................................................................. 628
5.10.1 Project Management Plan Components ........................................................ 629
5.10.2 Project Documents Examples ........................................................................629
5.10.3 Project Management Plan Updates ............................................................... 629
5.10.4 Project Documents Updates ..........................................................................629
5.11 Control Procurements ................................................................................................629
5.11.1 Project Management Plan Components ........................................................ 630
5.11.2 Project Documents Examples ........................................................................630
5.11.3 Project Management Plan Updates ............................................................... 631
5.11.4 Project Documents Updates ..........................................................................631
5.12 Monitor Stakeholder Engagement .............................................................................631
5.12.1 Project Management Plan Components ........................................................ 632
5.12.2 Project Documents Examples ........................................................................632
5.12.3 Project Management Plan Updates ............................................................... 632
5.12.4 Project Documents Updates ..........................................................................632
6. CLOSING PROCESS GROUP ..................................................................................................... 633
6.1 Close Project or Phase .................................................................................................634
6.1.1 Project Management Plan Components .......................................................... 634
6.1.2 Project Documents Examples ..........................................................................635
6.1.3 Project Documents Updates ............................................................................635
PMI Member benefit licensed to: Wanpeng Cui - 2150818. Not for distribution, sale, or reproduction.

Not
For
Distribution,
Sale
or
Reproduction.
XVIII Table of Contents
PART 3.
APPENDICES, GLOSSARY, AND INDEX
APPENDIX X1
SIXTH EDITION CHANGES .......................................................................................................... 639
APPENDIX X2
CONTRIBUTORS AND REVIEWERS OF THE PMBOK® GUIDE—SIXTH EDITION .......................... 651
APPENDIX X3
AGILE, ITERATIVE, ADAPTIVE, AND HYBRID PROJECT ENVIRONMENTS .................................. 665
APPENDIX X4
SUMMARY OF KEY CONCEPTS FOR KNOWLEDGE AREAS ......................................................... 673
APPENDIX X5
SUMMARY OF TAILORING CONSIDERATIONS FOR KNOWLEDGE AREAS .................................. 679
APPENDIX X6
TOOLS AND TECHNIQUES .......................................................................................................... 685
GLOSSARY ................................................................................................................................. 695
PMI Member benefit licensed to: Wanpeng Cui - 2150818. Not for distribution, sale, or reproduction.

Not
For
Distribution,
Sale
or
Reproduction.
XIX
LIST OF TABLES AND FIGURES
PART 1.
A GUIDE TO THE PROJECT MANAGEMENT BODY OF KNOWLEDGE (PMBOK® Guide)
Figure 1-1. Organizational State Transition via a Project .....................................................6
Figure 1-2. Project Initiation Context ..................................................................................... 8
Figure 1-3. Portfolio, Programs, Projects, and Operations..................................................12
Figure 1-4. Organizational Project Management ................................................................ 17
Figure 1-5. Interrelationship of PMBOK® Guide Key Components in Projects ...................18
Figure 1-6. Example Process: Inputs, Tools & Techniques, and Outputs............................ 22
Figure 1-7. Project Data, Information, and Report Flow ..................................................... 27
Figure 1-8. Interrelationship of Needs Assessment and Critical Business/
Project Documents ............................................................................................ 30
Figure 2-1. Project Influences .............................................................................................. 37
Figure 3-1. Example of Project Manager’s Sphere of Influence ......................................... 53
Figure 3-2. The PMI Talent Triangle® ................................................................................... 57
Figure 4-1. Project Integration Management Overview ...................................................... 71
Figure 4-2. Develop Project Charter: Inputs, Tools & Techniques, and Outputs .................75
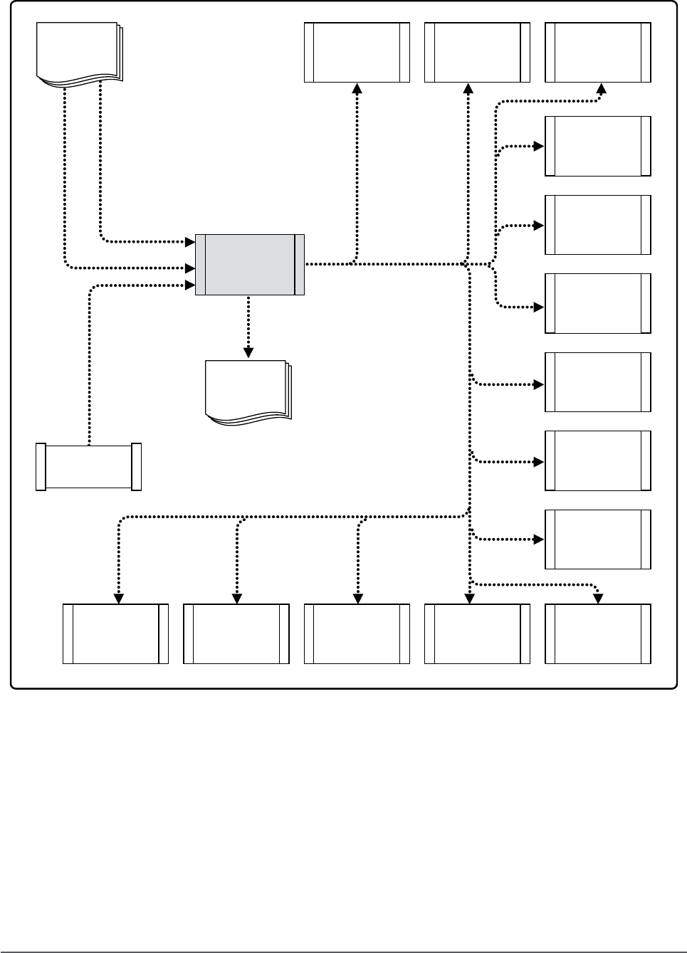
Figure 4-3. Develop Project Charter: Data Flow Diagram ................................................... 76
Figure 4-4. Develop Project Management Plan: Inputs, Tools & Techniques,
and Outputs........................................................................................................82
PMI Member benefit licensed to: Wanpeng Cui - 2150818. Not for distribution, sale, or reproduction.

Not
For
Distribution,
Sale
or
Reproduction.
XX List of Tables and Figures
Figure 4-5. Develop Project Management Plan: Data Flow Diagram ................................. 82
Figure 4-6. Direct and Manage Project Work: Inputs, Tools & Techniques,
and Outputs........................................................................................................90
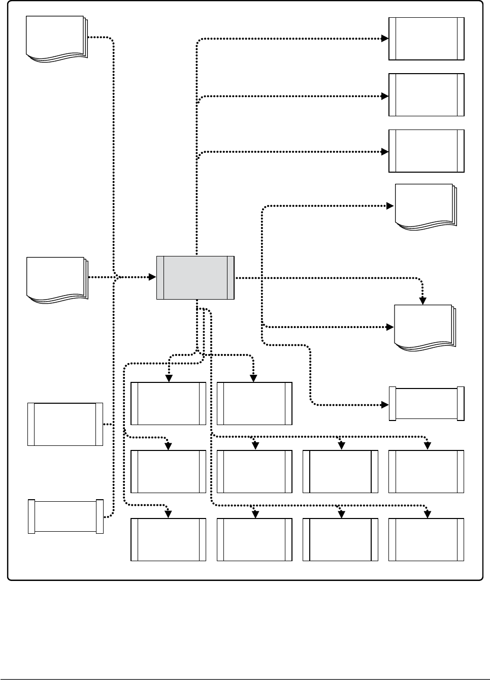
Figure 4-7. Direct and Manage Project Work: Data Flow Diagram .....................................91
Figure 4-8. Manage Project Knowledge: Inputs, Tools & Techniques, and Outputs ...........98
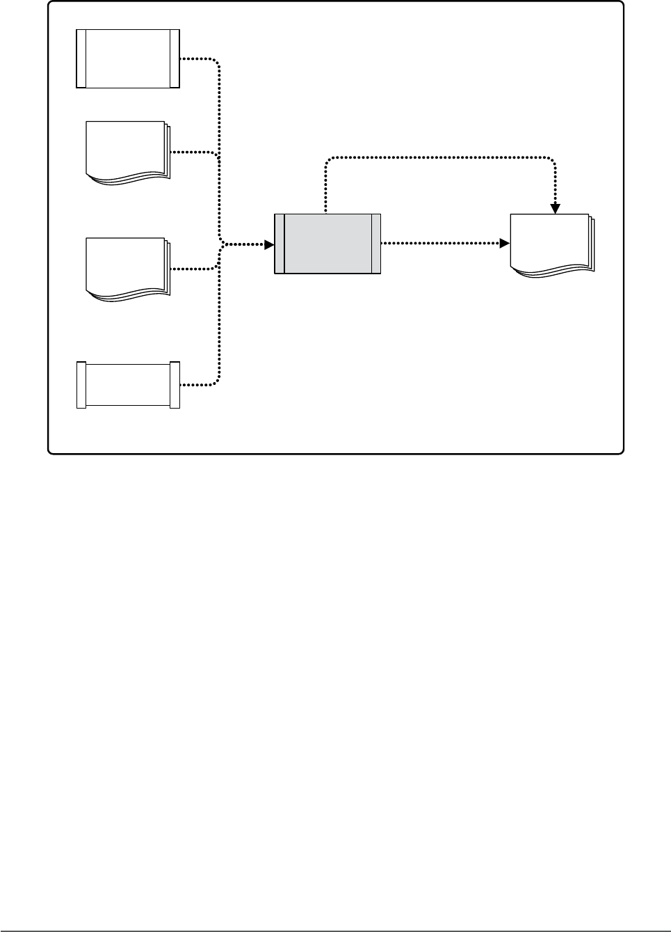
Figure 4-9. Manage Project Knowledge: Data Flow Diagram .............................................99
Figure 4-10. Monitor and Control Project Work: Inputs, Tools & Techniques,
and Outputs......................................................................................................105
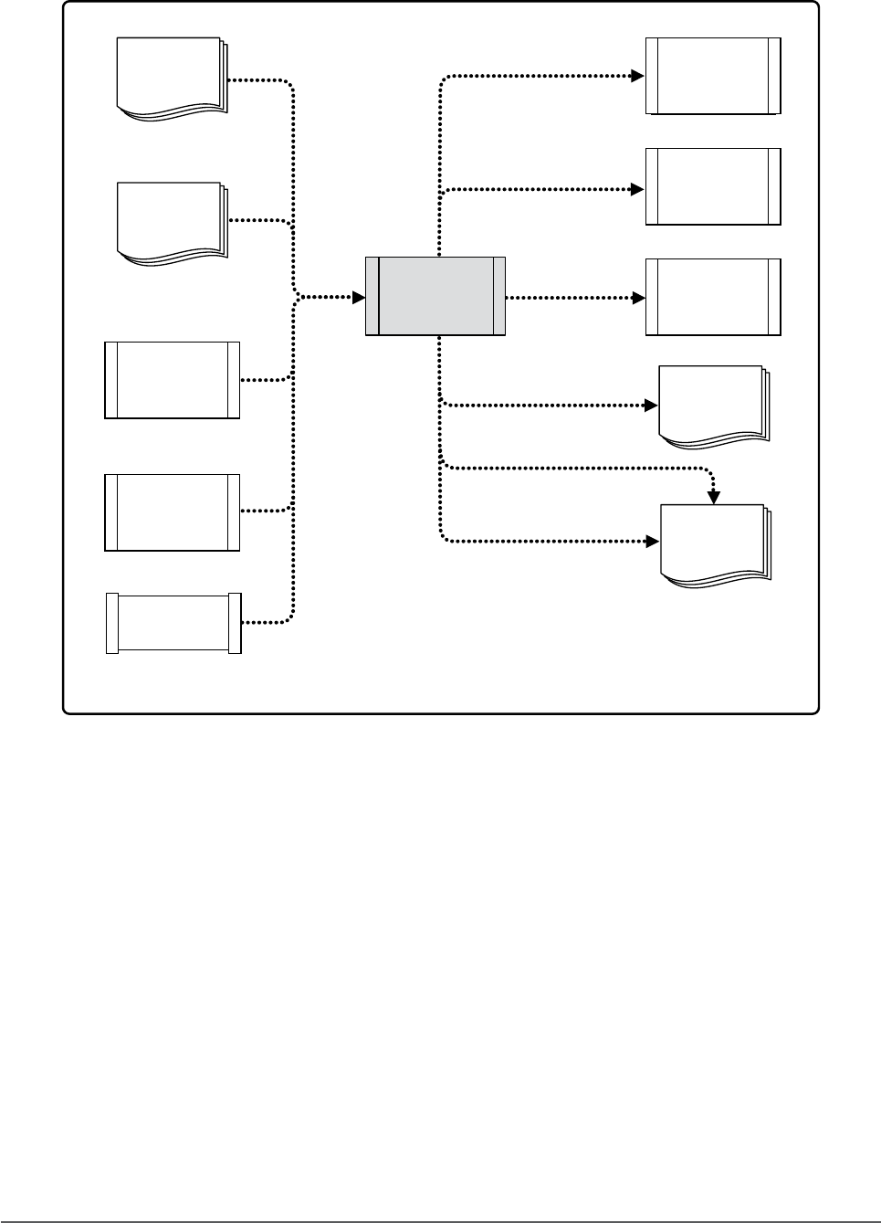
Figure 4-11. Monitor and Control Project Work: Data Flow Diagram ................................. 106
Figure 4-12. Perform Integrated Change Control: Inputs, Tools & Techniques,
and Outputs......................................................................................................113
Figure 4-13. Perform Integrated Change Control: Data Flow Diagram ..............................114
Figure 4-14. Close Project or Phase: Inputs, Tools & Techniques, and Outputs ................. 121
Figure 4-15. Close Project or Phase: Data Flow Diagram ................................................... 122
Figure 5-1. Project Scope Management Overview ............................................................ 130
Figure 5-2. Plan Scope Management: Inputs, Tools & Techniques, and Outputs ............. 134
Figure 5-3. Plan Scope Management: Data Flow Diagram ...............................................134
Figure 5-4. Collect Requirements: Inputs, Tools & Techniques, and Outputs ..................138
Figure 5-5. Collect Requirements: Data Flow Diagram ..................................................... 139
Figure 5-6. Context Diagram .............................................................................................. 146
Figure 5-7. Example of a Requirements Traceability Matrix ............................................149
Figure 5-8. Define Scope: Inputs, Tools & Techniques, and Outputs ................................150
Figure 5-9. Define Scope: Data Flow Diagram .................................................................. 151
Figure 5-10. Create WBS: Inputs, Tools & Techniques, and Outputs ..................................156
Figure 5-11. Create WBS: Data Flow Diagram .....................................................................156
Figure 5-12. Sample WBS Decomposed Down Through Work Packages ...........................158
Figure 5-13. Sample WBS Organized by Phase ................................................................... 159
PMI Member benefit licensed to: Wanpeng Cui - 2150818. Not for distribution, sale, or reproduction.

Not
For
Distribution,
Sale
or
Reproduction.
XXI
Figure 5-14. Sample WBS with Major Deliverables.............................................................160
Figure 5-15. Validate Scope: Inputs, Tools & Techniques, and Outputs ............................. 163
Figure 5-16. Validate Scope: Data Flow Diagram ................................................................164
Figure 5-17. Control Scope: Inputs, Tools & Techniques, and Outputs ............................... 167
Figure 5-18. Control Scope: Data Flow Diagram .................................................................168
Figure 6-1. Project Schedule Management Overview .......................................................174
Figure 6-2. Scheduling Overview .......................................................................................176
Figure 6-3. Plan Schedule Management: Inputs, Tools & Techniques, and Outputs ........ 179
Figure 6-4. Plan Schedule Management: Data Flow Diagram ..........................................179
Figure 6-5. Define Activities: Inputs, Tools & Techniques, and Outputs ........................... 183
Figure 6-6. Define Activities: Data Flow Diagram .............................................................183
Figure 6-7. Sequence Activities: Inputs, Tools & Techniques, and Outputs ..................... 187
Figure 6-8. Sequence Activities: Data Flow Diagram ........................................................ 187
Figure 6-9. Precedence Diagramming Method (PDM) Relationship Types ...................... 190
Figure 6-10. Examples of Lead and Lag .............................................................................. 192
Figure 6-11. Project Schedule Network Diagram ................................................................ 193
Figure 6-12. Estimate Activity Durations: Inputs, Tools & Techniques, and Outputs ......... 195
Figure 6-13. Estimate Activity Durations: Data Flow Diagram ........................................... 196
Figure 6-14. Develop Schedule: Inputs, Tools & Techniques, and Outputs ........................205
Figure 6-15. Develop Schedule: Data Flow Diagram ...........................................................206
Figure 6-16. Example of Critical Path Method .....................................................................211
Figure 6-17. Resource Leveling ........................................................................................... 212
Figure 6-18. Example Probability Distribution of a Target Milestone .................................214
Figure 6-19. Schedule Compression Comparison ............................................................... 215
Figure 6-20. Relationship Between Product Vision, Release Planning,
and Iteration Planning ..................................................................................... 216
PMI Member benefit licensed to: Wanpeng Cui - 2150818. Not for distribution, sale, or reproduction.

Not
For
Distribution,
Sale
or
Reproduction.
XXII List of Tables and Figures
Figure 6-21. Project Schedule Presentations—Examples .................................................. 219
Figure 6-22. Control Schedule: Inputs, Tools & Techniques, and Outputs ..........................222
Figure 6-23. Control Schedule: Data Flow Diagram ............................................................ 223
Figure 6-24. Iteration Burndown Chart ................................................................................226
Figure 7-1. Project Cost Management Overview ...............................................................232
Figure 7-2. Plan Cost Management: Inputs, Tools & Techniques, and Outputs ................235
Figure 7-3. Plan Cost Management: Data Flow Diagram .................................................. 235
Figure 7-4. Estimate Costs: Inputs, Tools & Techniques, and Outputs .............................240
Figure 7-5. Estimate Costs: Data Flow Diagram ...............................................................240
Figure 7-6. Determine Budget: Inputs, Tools & Techniques, and Outputs ........................ 248
Figure 7-7. Determine Budget: Data Flow Diagram .......................................................... 249
Figure 7-8. Project Budget Components ............................................................................255
Figure 7-9. Cost Baseline, Expenditures, and Funding Requirements ............................. 255
Figure 7-10. Control Costs: Inputs, Tools & Techniques, and Outputs ................................257
Figure 7-11. Control Costs: Data Flow Diagram ..................................................................258
Figure 7-12. Earned Value, Planned Value, and Actual Costs .............................................264
Figure 7-13. To-Complete Performance Index (TCPI) ..........................................................268
Figure 8-1. Project Quality Management Overview ...........................................................272
Figure 8-2. Major Project Quality Management Process Interrelations ........................... 273
Figure 8-3. Plan Quality Management: Inputs, Tools & Techniques, and Outputs ...........277
Figure 8-4. Plan Quality Management: Data Flow Diagram ..............................................278
Figure 8-5. Cost of Quality..................................................................................................283
Figure 8-6. The SIPOC Model..............................................................................................285
Figure 8-7. Manage Quality: Inputs, Tools & Techniques, and Outputs ............................288
Figure 8-8. Manage Quality: Data Flow Diagram .............................................................. 289
Figure 8-9. Cause-and-Effect Diagram ..............................................................................294
PMI Member benefit licensed to: Wanpeng Cui - 2150818. Not for distribution, sale, or reproduction.

Not
For
Distribution,
Sale
or
Reproduction.
XXIII
Figure 8-10. Control Quality: Inputs, Tools & Techniques, and Outputs ............................. 298
Figure 8-11. Control Quality: Data Flow Diagram ................................................................ 299
Figure 8-12. Check Sheets ...................................................................................................302
Figure 9-1. Project Resource Management Overview .......................................................308
Figure 9-2. Plan Resource Management: Inputs, Tools & Techniques, and Outputs .......312
Figure 9-3. Plan Resource Management: Data Flow Diagram .......................................... 313
Figure 9-4. Sample RACI Chart .......................................................................................... 317
Figure 9-5. Estimate Activity Resources: Inputs, Tools & Techniques, and Outputs ........321
Figure 9-6. Estimate Activity Resources: Data Flow Diagram .......................................... 321
Figure 9-7. Sample Resource Breakdown Structure .........................................................327
Figure 9-8. Acquire Resources: Inputs, Tools & Techniques, and Outputs .......................328
Figure 9-9. Acquire Resources: Data Flow Diagram ......................................................... 329
Figure 9-10. Develop Team: Inputs, Tools & Techniques, and Outputs ...............................336
Figure 9-11. Develop Team: Data Flow Diagram .................................................................337
Figure 9-12. Manage Team: Inputs, Tools & Techniques, and Outputs ...............................345
Figure 9-13. Manage Team: Data Flow Diagram .................................................................346
Figure 9-14. Control Resources: Inputs, Tools & Techniques, and Outputs........................ 352
Figure 9-15. Control Resources: Data Flow Diagram ..........................................................353
Figure 10-1. Project Communications Overview .................................................................360
Figure 10-2. Plan Communications Management: Inputs, Tools & Techniques,
and Outputs......................................................................................................366
Figure 10-3. Plan Communications Management: Data Flow Diagram ............................. 367
Figure 10-4. Communication Model for Cross-Cultural Communication ...........................373
Figure 10-5. Manage Communications: Inputs, Tools & Techniques, and Outputs ............379
Figure 10-6. Manage Communications: Data Flow Diagram .............................................. 380
Figure 10-7. Monitor Communications: Inputs, Tools & Techniques, and Outputs ............ 388
PMI Member benefit licensed to: Wanpeng Cui - 2150818. Not for distribution, sale, or reproduction.

Not
For
Distribution,
Sale
or
Reproduction.
XXIV List of Tables and Figures
Figure 10-8. Monitor Communications: Data Flow Diagram ..............................................389
Figure 11-1. Project Risk Management Overview ............................................................... 396
Figure 11-2. Plan Risk Management: Inputs, Tools & Techniques, and Outputs ................401
Figure 11-3. Plan Risk Management: Data Flow Diagram .................................................. 402
Figure 11-4. Extract from Sample Risk Breakdown Structure (RBS) ................................. 406
Figure 11-5. Example Probability and Impact Matrix with Scoring Scheme ..................... 408
Figure 11-6. Identify Risks: Inputs, Tools & Techniques, and Outputs ............................... 409
Figure 11-7. Identify Risks: Data Flow Diagram .................................................................410
Figure 11-8. Perform Qualitative Risk Analysis: Inputs, Tools & Techniques,
and Outputs......................................................................................................419
Figure 11-9. Perform Qualitative Risk Analysis: Data Flow Diagram ................................. 420
Figure 11-10. Example Bubble Chart Showing Detectability, Proximity,
and Impact Value ............................................................................................. 426
Figure 11-11. Perform Quantitative Risk Analysis: Inputs, Tools & Techniques,
and Outputs......................................................................................................428
Figure 11-12. Perform Quantitative Risk Analysis: Data Flow Diagram ............................... 429
Figure 11-13. Example S-Curve from Quantitative Cost Risk Analysis ................................ 433
Figure 11-14. Example Tornado Diagram .............................................................................. 434
Figure 11-15. Example Decision Tree .................................................................................... 435
Figure 11-16. Plan Risk Responses: Inputs, Tools & Techniques, and Outputs ...................437
Figure 11-17. Plan Risk Responses: Data Flow Diagram ......................................................438
Figure 11-18. Implement Risk Responses: Inputs, Tools & Techniques, and Outputs ......... 449
Figure 11-19. Implement Risk Responses: Data Flow Diagram ...........................................449
Figure 11-20. Monitor Risks: Inputs, Tools & Techniques, and Outputs ...............................453
Figure 11-21. Monitor Risks: Data Flow Diagram ................................................................. 454
Figure 12-1. Project Procurement Management Overview ................................................. 460
PMI Member benefit licensed to: Wanpeng Cui - 2150818. Not for distribution, sale, or reproduction.

Not
For
Distribution,
Sale
or
Reproduction.
XXV
Figure 12-2. Plan Procurement Management: Inputs, Tools & Techniques, and Outputs .... 466
Figure 12-3. Plan Procurement Management: Data Flow Diagram ....................................467
Figure 12-4. Conduct Procurements: Inputs, Tools & Techniques, and Outputs ................482
Figure 12-5. Conduct Procurements: Data Flow Diagram .................................................. 483
Figure 12-6. Control Procurements: Inputs, Tools & Techniques, and Outputs .................. 492
Figure 12-7. Control Procurements: Data Flow Diagram .................................................... 493
Figure 13-1. Project Stakeholder Management Overview .................................................. 504
Figure 13-2. Identify Stakeholders: Inputs, Tools & Techniques, and Outputs...................507
Figure 13-3. Identify Stakeholders: Data Flow Diagram ..................................................... 508
Figure 13-4. Plan Stakeholder Engagement: Inputs, Tools & Techniques, and Outputs .... 516
Figure 13-5. Plan Stakeholder Engagement: Data Flow Diagram ......................................517
Figure 13-6. Stakeholder Engagement Assessment Matrix ...............................................522
Figure 13-7. Manage Stakeholder Engagement: Inputs, Tools & Techniques,
and Outputs......................................................................................................523
Figure 13-8. Manage Stakeholder Engagement: Data Flow Diagram ................................ 524
Figure 13-9. Monitor Stakeholder Engagement: Inputs, Tools & Techniques,
and Outputs......................................................................................................530
Figure 13-10. Monitor Stakeholder Engagement: Data Flow Diagram ................................. 531
Table 1-1. Examples of Factors that Lead to the Creation of a Project ..............................9
Table 1-2. Comparative Overview of Portfolios, Programs, and Projects ......................... 13
Table 1-3. Description of PMBOK® Guide Key Components ..............................................18
Table 1-4. Project Management Process Group and Knowledge Area Mapping .............. 25
Table 1-5. Project Business Documents ............................................................................29
Table 2-1. Influences of Organizational Structures on Projects ....................................... 47
Table 3-1. Team Management and Team Leadership Compared ......................................64
PMI Member benefit licensed to: Wanpeng Cui - 2150818. Not for distribution, sale, or reproduction.

Not
For
Distribution,
Sale
or
Reproduction.
XXVI List of Tables and Figures
Table 4-1. Project Management Plan and Project Documents .......................................... 89
Table 5-1. Elements of the Project Charter and Project Scope Statement .....................155
Table 7-1. Earned Value Calculations Summary Table .................................................... 267
Table 11-1. Example of Definitions for Probability and Impacts ......................................407
Table 12-1. Comparison of Procurement Documentation .................................................481
PART 2.
The Standard For Project Management
Figure 1-1. Example of Portfolio, Program, and Project Management Interfaces ...........544
Figure 1-2. Generic Depiction of a Project Life Cycle........................................................548
Figure 1-3. Impact of Variables Over Time ........................................................................ 549
Figure 1-4. Examples of Project Stakeholders .................................................................. 551
Figure 1-5. Example of Process Group Interactions Within a Project or Phase ...............555
Figure 2-1. Project Boundaries .......................................................................................... 562
Figure 2-2. Initiating Process Group .................................................................................. 562
Figure 2-3. Develop Project Charter: Inputs and Outputs .................................................563
Figure 2-4. Identify Stakeholders: Inputs and Outputs ..................................................... 563
Figure 3-1. Planning Process Group ..................................................................................566
Figure 3-2. Develop Project Management Plan: Inputs and Outputs ............................... 567
Figure 3-3. Plan Scope Management: Inputs and Outputs ............................................... 567
Figure 3-4. Collect Requirements: Inputs and Outputs .....................................................568
Figure 3-5. Define Scope: Inputs and Outputs ..................................................................569
Figure 3-6. Create WBS: Inputs and Outputs ..................................................................... 570
Figure 3-7. Plan Schedule Management: Inputs and Outputs .......................................... 571
Figure 3-8. Define Activities: Inputs and Outputs .............................................................572
PMI Member benefit licensed to: Wanpeng Cui - 2150818. Not for distribution, sale, or reproduction.

Not
For
Distribution,
Sale
or
Reproduction.
XXVII
Figure 3-9. Sequence Activities: Inputs and Outputs ........................................................573
Figure 3-10. Estimate Activity Durations: Inputs and Outputs ........................................... 574
Figure 3-11. Develop Schedule: Inputs and Outputs ........................................................... 575
Figure 3-12. Plan Cost Management: Inputs and Outputs .................................................. 577
Figure 3-13. Estimate Costs: Inputs and Outputs................................................................577
Figure 3-14. Determine Budget: Inputs and Outputs .......................................................... 579
Figure 3-15. Plan Quality Management: Inputs and Outputs .............................................. 580
Figure 3-16. Plan Resource Management: Inputs and Outputs ..........................................581
Figure 3-17. Estimate Activity Resources: Inputs and Outputs ..........................................583
Figure 3-18. Plan Communications Management: Inputs and Outputs ............................. 584
Figure 3-19. Plan Risk Management: Inputs and Outputs ..................................................585
Figure 3-20. Identify Risks: Inputs and Outputs.................................................................. 586
Figure 3-21. Perform Qualitative Risk Analysis: Inputs and Outputs .................................588
Figure 3-22. Perform Quantitative Risk Analysis: Inputs and Outputs ...............................589
Figure 3-23. Plan Risk Responses: Inputs and Outputs ......................................................590
Figure 3-24. Plan Procurement Management: Inputs and Outputs .................................... 592
Figure 3-25. Plan Stakeholder Engagement: Inputs and Outputs ...................................... 594
Figure 4-1. Executing Process Group ................................................................................596
Figure 4-2. Direct and Manage Project Work: Inputs and Outputs ................................... 597
Figure 4-3. Manage Project Knowledge: Inputs and Outputs ........................................... 598
Figure 4-4. Manage Quality: Inputs and Outputs ..............................................................599
Figure 4-5. Acquire Resources: Inputs and Outputs .........................................................601
Figure 4-6. Develop Team: Inputs and Outputs ................................................................. 602
Figure 4-7. Manage Team: Inputs and Outputs ................................................................. 604
Figure 4-8. Manage Communications: Inputs and Outputs ..............................................605
Figure 4-9. Implement Risk Responses: Inputs and Outputs ........................................... 607
PMI Member benefit licensed to: Wanpeng Cui - 2150818. Not for distribution, sale, or reproduction.

Not
For
Distribution,
Sale
or
Reproduction.
XXVIII List of Tables and Figures
Figure 4-10. Conduct Procurements: Inputs and Outputs ..................................................608
Figure 4-11. Manage Stakeholder Engagement: Inputs and Outputs ................................610
Figure 5-1. Monitoring and Controlling Process Group .................................................... 614
Figure 5-2. Monitor and Control Project Work: Inputs and Outputs .................................615
Figure 5-3. Perform Integrated Change Control: Inputs and Outputs ............................... 616
Figure 5-4. Validate Scope: Inputs and Outputs ................................................................ 618
Figure 5-5. Control Scope: Inputs and Outputs ................................................................. 619
Figure 5-6. Control Schedule: Inputs and Outputs ............................................................ 621
Figure 5-7. Control Costs: Inputs and Outputs .................................................................. 622
Figure 5-8. Control Quality: Inputs and Outputs ................................................................624
Figure 5-9. Control Resources: Inputs and Outputs .......................................................... 625
Figure 5-10. Monitor Communications: Inputs and Outputs ..............................................627
Figure 5-11. Monitor Risks: Inputs and Outputs .................................................................628
Figure 5-12. Control Procurements: Inputs and Outputs .................................................... 630
Figure 5-13. Monitor Stakeholder Engagement: Inputs and Outputs .................................631
Figure 6-1. Closing Process Group .................................................................................... 633
Figure 6-2. Close Project or Phase: Inputs and Outputs ................................................... 634
Table 1-1. Project Management Process Group and Knowledge Area Mapping ............ 556
Table 1-2. Project Management Plan and Project Documents ........................................ 559
PMI Member benefit licensed to: Wanpeng Cui - 2150818. Not for distribution, sale, or reproduction.

Not
For
Distribution,
Sale
or
Reproduction.
XXIX
PART 3.
APPENDICES, GLOSSARY, AND INDEX
Figure X3-1. The Continuum of Project Life Cycles ............................................................. 666
Figure X3-2. Level of Effort for Process Groups across Iteration Cycles ...........................667
Figure X3-3. Relationship of Process Groups in Continuous Phases .................................668
Table X1-1. Section 4 Changes ........................................................................................... 645
Table X1-2. Section 6 Changes ........................................................................................... 646
Table X1-3. Section 8 Changes ........................................................................................... 646
Table X1-4. Section 9 Changes ........................................................................................... 647
Table X1-5. Section 10 Changes ......................................................................................... 648
Table X1-6. Section 11 Changes ......................................................................................... 648
Table X1-7. Section 12 Changes ......................................................................................... 649
Table X1-8. Section 13 Changes ......................................................................................... 650
Table X6-1. Categorization and Index of Tools and Techniques ........................................686
PMI Member benefit licensed to: Wanpeng Cui - 2150818. Not for distribution, sale, or reproduction.

Not
For
Distribution,
Sale
or
Reproduction.
XXX PMI Member benefit licensed to: Wanpeng Cui - 2150818. Not for distribution, sale, or reproduction.

Reproduction.
Sale
Distribution,
Sale
Distribution,
Distribution,
Distribution,
Distribution,
Distribution,
Distribution,
Distribution,
Distribution,
Not
For
Distribution,
For
Distribution,
Not
For
For
Not
Distribution,
Distribution,
Not
For
Distribution,
Sale
Distribution,
Sale
Distribution,
Reproduction.
Reproduction.
Reproduction.
Reproduction.
Reproduction.
Reproduction.
Reproduction.
or
Sale
Sale
or
Sale
Sale
Sale
Distribution,
Sale
Sale
Sale
Sale
Distribution,
Reproduction.
Reproduction.
Reproduction.
or
Sale
Sale
Reproduction.
Reproduction.
Reproduction.
Reproduction.
or
Sale
or
or
or
Sale
or
or
Sale
Reproduction.
Reproduction.
Reproduction.
or
Reproduction.
Reproduction.
or
Sale
or
Reproduction.
Reproduction.
Reproduction.
or
Reproduction.
Reproduction.
Reproduction.
Sale
Distribution,
Distribution,
Sale
Sale
Reproduction.
Reproduction.
Sale
Distribution,
Distribution,
Sale
Sale
Reproduction.
Sale
Distribution,
Distribution,
Distribution,
Sale
Sale
Reproduction.
Sale
Distribution,
Distribution,
Reproduction.
Distribution,
Sale
Sale
Reproduction.
Reproduction.
Sale
Distribution,
Distribution,
Sale
Sale
Reproduction.
Reproduction.
Reproduction.
Reproduction.
Reproduction.
Reproduction.
Reproduction.
Reproduction.
Part 1
A Guide to the
Project Management
Body of Knowledge
(PMBOK® GUIDE )
The information contained in this part is not an American National Standard (ANS) and has not
been processed in accordance with ANSI’s requirements for an ANS. As such, the information in
this part may contain material that has not been subjected to public review or a consensus process.
In addition, it does not contain requirements necessary for conformance to an ANS standard.
PMI Member benefit licensed to: Wanpeng Cui - 2150818. Not for distribution, sale, or reproduction.
Not
For
Distribution,
Sale
or
Reproduction.
PMI Member benefit licensed to: Wanpeng Cui - 2150818. Not for distribution, sale, or reproduction.

Not
For
Distribution,
Sale
or
Reproduction.
1
1
INTRODUCTION
1.1 OVERVIEW AND PURPOSE OF THIS GUIDE
Project management is not new. It has been in use for hundreds of years. Examples of project outcomes include:
Pyramids of Giza,
Olympic games,
Great Wall of China,
Taj Mahal,
Publication of a children’s book,
Panama Canal,
Development of commercial jet airplanes,
Polio vaccine,
Human beings landing on the moon,
Commercial software applications,
Portable devices to use the global positioning system (GPS), and
Placement of the International Space Station into Earth’s orbit.
The outcomes of these projects were the result of leaders and managers applying project management practices,
principles, processes, tools, and techniques to their work. The managers of these projects used a set of key skills and
applied knowledge to satisfy their customers and other people involved in and affected by the project. By the mid-20th
century, project managers began the work of seeking recognition for project management as a profession. One aspect
of this work involved obtaining agreement on the content of the body of knowledge (BOK) called project management.
This BOK became known as the Project Management Body of Knowledge (PMBOK). The Project Management Institute
(PMI) produced a baseline of charts and glossaries for the PMBOK. Project managers soon realized that no single book
could contain the entire PMBOK. Therefore, PMI developed and published A Guide to the Project Management Body of
Knowledge (PMBOK® Guide).
PMI defines the project management body of knowledge (PMBOK) as a term that describes the knowledge within the
profession of project management. The project management body of knowledge includes proven traditional practices
that are widely applied as well as innovative practices that are emerging in the profession.
PMI Member benefit licensed to: Wanpeng Cui - 2150818. Not for distribution, sale, or reproduction.

Not
For
Distribution,
Sale
or
Reproduction.
2 Part 1 - Guide
The body of knowledge (BOK) includes both published and unpublished materials. This body of knowledge is
constantly evolving. This PMBOK® Guide identifies a subset of the project management body of knowledge that is
generally recognized as good practice.
Generally recognized means the knowledge and practices described are applicable to most projects most of the
time, and there is consensus about their value and usefulness.
Good practice means there is general agreement that the application of the knowledge, skills, tools, and techniques
to project management processes can enhance the chance of success over many projects in delivering the
expected business values and results.
The project manager works with the project team and other stakeholders to determine and use the appropriate
generally recognized good practices for each project. Determining the appropriate combination of processes, inputs,
tools, techniques, outputs and life cycle phases to manage a project is referred to as “tailoring” the application of the
knowledge described in this guide.
This PMBOK® Guide is different from a methodology. A methodology is a system of practices, techniques,
procedures, and rules used by those who work in a discipline. This PMBOK® Guide is a foundation upon which
organizations can build methodologies, policies, procedures, rules, tools and techniques, and life cycle phases
needed to practice project management.
1.1.1 THE STANDARD FOR PROJECT MANAGEMENT
This guide is based on The Standard for Project Management [1]. A standard is a document established by an authority,
custom, or general consent as a model or example. As an American National Standards Institute (ANSI) standard, The
Standard for Project Management was developed using a process based on the concepts of consensus, openness, due
process, and balance. The Standard for Project Management is a foundational reference for PMI’s project management
professional development programs and the practice of project management. Because project management needs to
be tailored to fit the needs of the project, the standard and the guide are both based on descriptive practices, rather
than prescriptive practices. Therefore, the standard identifies the processes that are considered good practices on most
projects, most of the time. The standard also identifies the inputs and outputs that are usually associated with those
processes. The standard does not require that any particular process or practice be performed. The Standard for Project
Management is included as Part II of A Guide to the Project Management Body of Knowledge (PMBOK® Guide).
The PMBOK® Guide provides more detail about key concepts, emerging trends, considerations for tailoring the project
management processes, and information on how tools and techniques are applied to projects. Project managers may
use one or more methodologies to implement the project management processes outlined in the standard.
PMI Member benefit licensed to: Wanpeng Cui - 2150818. Not for distribution, sale, or reproduction.

Not
For
Distribution,
Sale
or
Reproduction.
3
The scope of this guide is limited to the discipline of project management, rather than the full spectrum of portfolios,
programs, and projects. Portfolios and programs will be addressed only to the degree they interact with projects. PMI
publishes two other standards that address the management of portfolios and programs:
The Standard for Portfolio Management [2], and
The Standard for Program Management [3].
1.1.2 COMMON VOCABULARY
A common vocabulary is an essential element of a professional discipline. The PMI Lexicon of Project Management
Terms [4] provides the foundational professional vocabulary that can be consistently used by organizations, portfolio,
program, and project managers and other project stakeholders. The Lexicon will continue to evolve over time. The
glossary to this guide includes the vocabulary in the Lexicon along with additional definitions. There may be other
industry-specific terms used in projects that are defined by that industry’s literature.
1.1.3 CODE OF ETHICS AND PROFESSIONAL CONDUCT
PMI publishes the Code of Ethics and Professional Conduct [5] to instill confidence in the project management
profession and to help an individual in making wise decisions, particularly when faced with difficult situations where the
individual may be asked to compromise his or her integrity or values. The values that the global project management
community defined as most important were responsibility, respect, fairness, and honesty. The Code of Ethics and
Professional Conduct affirms these four values as its foundation.
The Code of Ethics and Professional Conduct includes both aspirational standards and mandatory standards. The
aspirational standards describe the conduct that practitioners, who are also PMI members, certification holders, or
volunteers, strive to uphold. Although adherence to the aspirational standards is not easily measured, conduct in
accordance with these is an expectation for those who consider themselves to be professionals—it is not optional. The
mandatory standards establish firm requirements and, in some cases, limit or prohibit practitioner behavior. Practitioners
who are also PMI members, certification holders, or volunteers and who do not conduct themselves in accordance with
these standards will be subject to disciplinary procedures before PMI’s Ethics Review Committee.
PMI Member benefit licensed to: Wanpeng Cui - 2150818. Not for distribution, sale, or reproduction.

Not
For
Distribution,
Sale
or
Reproduction.
4 Part 1 - Guide
1.2 FOUNDATIONAL ELEMENTS
This section describes foundational elements necessary for working in and understanding the discipline of project
management.
1.2.1 PROJECTS
A project is a temporary endeavor undertaken to create a unique product, service, or result.
Unique product, service, or result. Projects are undertaken to fulfill objectives by producing deliverables.
An objective is defined as an outcome toward which work is to be directed, a strategic position to be attained,
a purpose to be achieved, a result to be obtained, a product to be produced, or a service to be performed.
A deliverable is defined as any unique and verifiable product, result, or capability to perform a service that is
required to be produced to complete a process, phase, or project. Deliverables may be tangible or intangible.
Fulfillment of project objectives may produce one or more of the following deliverables:
A unique product that can be either a component of another item, an enhancement or correction to an item,
or a new end item in itself (e.g., the correction of a defect in an end item);
A unique service or a capability to perform a service (e.g., a business function that supports production
or distribution);
A unique result, such as an outcome or document (e.g., a research project that develops knowledge that can
be used to determine whether a trend exists or a new process will benefit society); and
A unique combination of one or more products, services, or results (e.g., a software application, its associated
documentation, and help desk services).
Repetitive elements may be present in some project deliverables and activities. This repetition does not change
the fundamental and unique characteristics of the project work. For example, office buildings can be constructed
with the same or similar materials and by the same or different teams. However, each building project remains
unique in key characteristics (e.g., location, design, environment, situation, people involved).
Projects are undertaken at all organizational levels. A project can involve a single individual or a group. A project
can involve a single organizational unit or multiple organizational units from multiple organizations.
PMI Member benefit licensed to: Wanpeng Cui - 2150818. Not for distribution, sale, or reproduction.

Not
For
Distribution,
Sale
or
Reproduction.
5
Examples of projects include but are not limited to:
Developing a new pharmaceutical compound for market,
Expanding a tour guide service,
Merging two organizations,
Improving a business process within an organization,
Acquiring and installing a new computer hardware system for use in an organization,
Exploring for oil in a region,
Modifying a computer software program used in an organization,
Conducting research to develop a new manufacturing process, and
Constructing a building.
Temporary endeavor. The temporary nature of projects indicates that a project has a definite beginning and end.
Temporary does not necessarily mean a project has a short duration. The end of the project is reached when one
or more of the following is true:
The project’s objectives have been achieved;
The objectives will not or cannot be met;
Funding is exhausted or no longer available for allocation to the project;
The need for the project no longer exists (e.g., the customer no longer wants the project completed, a change
in strategy or priority ends the project, the organizational management provides direction to end the project);
The human or physical resources are no longer available; or
The project is terminated for legal cause or convenience.
Projects are temporary, but their deliverables may exist beyond the end of the project. Projects may produce
deliverables of a social, economic, material, or environmental nature. For example, a project to build a national
monument will create a deliverable expected to last for centuries.
PMI Member benefit licensed to: Wanpeng Cui - 2150818. Not for distribution, sale, or reproduction.

Not
For
Distribution,
Sale
or
Reproduction.
6 Part 1 - Guide
Projects drive change. Projects drive change in organizations. From a business perspective, a project is aimed
at moving an organization from one state to another state in order to achieve a specific objective (see Figure 1-1).
Before the project begins, the organization is commonly referred to as being in the current state. The desired
result of the change driven by the project is described as the future state.
For some projects, this may involve creating a transition state where multiple steps are made along a continuum
to achieve the future state. The successful completion of a project results in the organization moving to the
future state and achieving the specific objective. For more information on project management and change, see
Managing Change in Organizations: A Practice Guide [6].
Figure 1-1. Organizational State Transition via a Project
Organization
Business
Value
Time
Project Activities
• Activity A
• Activity B
• Activity C
• Etc.
Future State
Current State
Project
PMI Member benefit licensed to: Wanpeng Cui - 2150818. Not for distribution, sale, or reproduction.

Not
For
Distribution,
Sale
or
Reproduction.
7
Projects enable business value creation. PMI defines business value as the net quantifiable benefit derived
from a business endeavor. The benefit may be tangible, intangible, or both. In business analysis, business value is
considered the return, in the form of elements such as time, money, goods, or intangibles in return for something
exchanged (see Business Analysis for Practitioners: A Practice Guide, p. 185 [7]).
Business value in projects refers to the benefit that the results of a specific project provide to its stakeholders.
The benefit from projects may be tangible, intangible, or both.
Examples of tangible elements include:
Monetary assets,
Stockholder equity,
Utility,
Fixtures,
Tools, and
Market share.
Examples of intangible elements include:
Goodwill,
Brand recognition,
Public benefit,
Trademarks,
Strategic alignment, and
Reputation.
Project Initiation Context. Organizational leaders initiate projects in response to factors acting upon their
organizations. There are four fundamental categories for these factors, which illustrate the context of a project
(see Figure 1-2):
Meet regulatory, legal, or social requirements;
Satisfy stakeholder requests or needs;
Implement or change business or technological strategies; and
Create, improve, or fix products, processes, or services.
PMI Member benefit licensed to: Wanpeng Cui - 2150818. Not for distribution, sale, or reproduction.

Not
For
Distribution,
Sale
or
Reproduction.
8 Part 1 - Guide
Figure 1-2. Project Initiation Context
These factors influence an organization’s ongoing operations and business strategies. Leaders respond to these
factors in order to keep the organization viable. Projects provide the means for organizations to successfully make the
changes necessary to deal with these factors. These factors ultimately should link to the strategic objectives of the
organization and the business value of each project.
Table 1-1 illustrates how example factors could align with one or more of the fundamental factor categories.
Satisfy Stakeholder
Requests or Needs
Implement or
Change Business
or Technological
Strategies
Meet Regulatory,
Legal, or Social
Requirements
Create, Improve,
or Fix Products,
Processes, or
Services
Project
PMI Member benefit licensed to: Wanpeng Cui - 2150818. Not for distribution, sale, or reproduction.

Not
For
Distribution,
Sale
or
Reproduction.
9
X
X
X
X
XX
X
X
X
XX
X
X
X
X
X
X
X
XX
Examples of Specific Factors
Meet Regulatory, Legal, or
Social Requirements
Satisfy Stakeholder
Requests or Needs
Create, Improve, or Fix Products,
Processes, or Services
Implement or Change Business
or Technological Strategies
An electronics firm authorizes a new project to develop a faster, cheaper, and
smaller laptop based on advances in computer memory and electronics
technology
Lower pricing on products by a competitor results in the need to lower
production costs to remain competitive
A municipal bridge developed cracks in some support members resulting in a
project to fix the problems
A newly elected official instigating project funding changes to a current project
A car company authorizes a project to build more fuel-efficient cars in response
to gasoline shortages
An economic downturn results in a change in the priorities for a current project
An electric utility authorizes a project to build a substation to serve a new
industrial park
A stakeholder requires that a new output be produced by the organization
A chemical manufacturer authorizes a project to establish guidelines for the
proper handling of a new toxic material
An organization implements a project resulting from a Lean Six Sigma value
stream mapping exercise
A training company authorizes a project to create a new course to increase its
revenues
A nongovernmental organization in a developing country authorizes a project to
provide potable water systems, latrines, and sanitation education to
communities suffering from high rates of infectious diseases
A public company authorizes a project to create a new service for electric car
sharing to reduce pollution
New technology
Competitive forces
Material issues
Political changes
Market demand
Economic changes
Customer request
Stakeholder demands
Legal requirement
Business process
improvements
Strategic opportunity
or business need
Social need
Environmental
considerations
Specific Factor
Table 1-1. Examples of Factors that Lead to the Creation of a Project
PMI Member benefit licensed to: Wanpeng Cui - 2150818. Not for distribution, sale, or reproduction.

Not
For
Distribution,
Sale
or
Reproduction.
10 Part 1 - Guide
1.2.2 THE IMPORTANCE OF PROJECT MANAGEMENT
Project management is the application of knowledge, skills, tools, and techniques to project activities to meet the
project requirements. Project management is accomplished through the appropriate application and integration of the
project management processes identified for the project. Project management enables organizations to execute projects
effectively and efficiently.
Effective project management helps individuals, groups, and public and private organizations to:
Meet business objectives;
Satisfy stakeholder expectations;
Be more predictable;
Increase chances of success;
Deliver the right products at the right time;
Resolve problems and issues;
Respond to risks in a timely manner;
Optimize the use of organizational resources;
Identify, recover, or terminate failing projects;
Manage constraints (e.g., scope, quality, schedule, costs, resources);
Balance the influence of constraints on the project (e.g., increased scope may increase cost or schedule); and
Manage change in a better manner.
Poorly managed projects or the absence of project management may result in:
Missed deadlines,
Cost overruns,
Poor quality,
Rework,
Uncontrolled expansion of the project,
Loss of reputation for the organization,
Unsatisfied stakeholders, and
Failure in achieving the objectives for which the project was undertaken.
Projects are a key way to create value and benefits in organizations. In today’s business environment, organizational
leaders need to be able to manage with tighter budgets, shorter timelines, scarcity of resources, and rapidly changing
technology. The business environment is dynamic with an accelerating rate of change. To remain competitive in the
world economy, companies are embracing project management to consistently deliver business value.
PMI Member benefit licensed to: Wanpeng Cui - 2150818. Not for distribution, sale, or reproduction.

Not
For
Distribution,
Sale
or
Reproduction.
11
Effective and efficient project management should be considered a strategic competency within organizations. It enables
organizations to:
Tie project results to business goals,
Compete more effectively in their markets,
Sustain the organization, and
Respond to the impact of business environment changes on projects by appropriately adjusting project
management plans (see Section 4.2).
1.2.3 RELATIONSHIP OF PROJECT, PROGRAM, PORTFOLIO, AND OPERATIONS MANAGEMENT
1.2.3.1 OVERVIEW
Using project management processes, tools, and techniques puts in place a sound foundation for organizations to
achieve their goals and objectives. A project may be managed in three separate scenarios: as a stand-alone project
(outside of a portfolio or program), within a program, or within a portfolio. Project managers interact with portfolio and
program managers when a project is within a program or portfolio. For example, multiple projects may be needed to
accomplish a set of goals and objectives for an organization. In those situations, projects may be grouped together into
a program. A program is defined as a group of related projects, subsidiary programs, and program activities managed in
a coordinated manner to obtain benefits not available from managing them individually. Programs are not large projects.
A very large project may be referred to as a megaproject. As a guideline, megaprojects cost US$1billion or more, affect
1 million or more people, and run for years.
Some organizations may employ the use of a project portfolio to effectively manage multiple programs and projects
that are underway at any given time. A portfolio is defined as projects, programs, subsidiary portfolios, and operations
managed as a group to achieve strategic objectives. Figure 1-3 illustrates an example of how portfolios, programs,
projects, and operations are related in a specific situation.
Program management and portfolio management differ from project management in their life cycles, activities,
objectives, focus, and benefits. However, portfolios, programs, projects, and operations often engage with the same
stakeholders and may need to use the same resources (see Figure 1-3), which may result in a conflict in the organization.
This type of a situation increases the need for coordination within the organization through the use of portfolio, program,
and project management to achieve a workable balance in the organization.
PMI Member benefit licensed to: Wanpeng Cui - 2150818. Not for distribution, sale, or reproduction.

Not
For
Distribution,
Sale
or
Reproduction.
12 Part 1 - Guide
Figure 1-3 illustrates a sample portfolio structure indicating relationships between the programs, projects, shared
resources, and stakeholders. The portfolio components are grouped together in order to facilitate the effective governance
and management of the work that helps to achieve organizational strategies and priorities. Organizational and portfolio
planning impact the components by means of prioritization based on risk, funding, and other considerations. The
portfolio view allows organizations to see how the strategic goals are reflected in the portfolio. This portfolio view
also enables the implementation and coordination of appropriate portfolio, program, and project governance. This
coordinated governance allows authorized allocation of human, financial, and physical resources based on expected
performance and benefits.
Figure 1-3. Portfolio, Programs, Projects, and Operations
Looking at project, program, and portfolio management from an organizational perspective:
Program and project management focus on doing programs and projects the “right” way; and
Portfolio management focuses on doing the “right” programs and projects.
Table 1-2 gives a comparative overview of portfolios, programs, and projects.
Organizational Strategy
Sample Portfolio
Project
1
Project
2
Project
3
Project
4
Project
5
Project
6
Project
7
Project
8
Project
9Operations
Shared Resources and Stakeholders
Program
C
Program
B1
Program
A
Program
B
Portfolio
A
PMI Member benefit licensed to: Wanpeng Cui - 2150818. Not for distribution, sale, or reproduction.

Not
For
Distribution,
Sale
or
Reproduction.
13
Table 1-2. Comparative Overview of Portfolios, Programs, and Projects
Organizational Project Management
Projects Programs Portfolios
A project is a temporary endeavor
undertaken to create a unique
product, service, or result.
Projects have defined objectives.
Scope is progressively elaborated
throughout the project life cycle.
Project managers expect change and
implement processes to keep change
managed and controlled.
Project managers progressively
elaborate high-level information into
detailed plans throughout the project
life cycle.
Project managers manage the project
team to meet the project objectives.
Project managers monitor and control
the work of producing the products,
services, or results that the project
was undertaken to produce.
Success is measured by product and
project quality, timeliness, budget
compliance, and degree of customer
satisfaction.
A program is a group of related
projects, subsidiary programs, and
program activities that are managed
in a coordinated manner to obtain
benefits not available from managing
them individually.
Programs have a scope that
encompasses the scopes of its
program components. Programs
produce benefits to an organization by
ensuring that the outputs and
outcomes of program components are
delivered in a coordinated and
complementary manner.
Programs are managed in a manner
that accepts and adapts to change as
necessary to optimize the delivery of
benefits as the program’s components
deliver outcomes and/or outputs.
Programs are managed using
high-level plans that track the
interdependencies and progress of
program components. Program plans
are also used to guide planning at the
component level.
Programs are managed by program
managers who ensure that program
benefits are delivered as expected, by
coordinating the activities of a
program’s components.
Program managers monitor the
progress of program components to
ensure the overall goals, schedules,
budget, and benefits of the program
will be met.
A program’s success is measured by
the program’s ability to deliver its
intended benefits to an organization,
and by the program’s efficiency and
effectiveness in delivering those
benefits.
A portfolio is a collection of projects,
programs, subsidiary portfolios, and
operations managed as a group to
achieve strategic objectives.
Portfolios have an organizational
scope that changes with the strategic
objectives of the organization.
Portfolio managers continuously
monitor changes in the broader
internal and external environments.
Portfolio managers create and
maintain necessary processes and
communication relative to the
aggregate portfolio.
Portfolio managers may manage or
coordinate portfolio management
staff, or program and project staff that
may have reporting responsibilities
into the aggregate portfolio.
Portfolio managers monitor strategic
changes and aggregate resource
allocation, performance results, and
risk of the portfolio.
Success is measured in terms of the
aggregate investment performance
and benefit realization of the portfolio.
Definition
Scope
Change
Planning
Management
Monitoring
Success
PMI Member benefit licensed to: Wanpeng Cui - 2150818. Not for distribution, sale, or reproduction.

Not
For
Distribution,
Sale
or
Reproduction.
14 Part 1 - Guide
1.2.3.2 PROGRAM MANAGEMENT
Program management is defined as the application of knowledge, skills, and principles to a program to achieve the
program objectives and to obtain benefits and control not available by managing program components individually.
A program component refers to projects and other programs within a program. Project management focuses on
interdependencies within a project to determine the optimal approach for managing the project. Program management
focuses on the interdependencies between projects and between projects and the program level to determine the
optimal approach for managing them. Actions related to these program and project-level interdependencies may include:
Aligning with the organizational or strategic direction that affects program and project goals and objectives;
Allocating the program scope into program components;
Managing interdependencies among the components of the program to best serve the program;
Managing program risks that may impact multiple projects in the program;
Resolving constraints and conflicts that affect multiple projects within the program;
Resolving issues between component projects and the program level;
Managing change requests within a shared governance framework;
Allocating budgets across multiple projects within the program; and
Assuring benefits realization from the program and component projects.
An example of a program is a new communications satellite system with projects for the design and construction of
the satellite and the ground stations, the launch of the satellite, and the integration of the system.
For more information on program management, see The Standard for Program Management [3].
PMI Member benefit licensed to: Wanpeng Cui - 2150818. Not for distribution, sale, or reproduction.

Not
For
Distribution,
Sale
or
Reproduction.
15
1.2.3.3 PORTFOLIO MANAGEMENT
A portfolio is defined as projects, programs, subsidiary portfolios, and operations managed as a group to achieve
strategic objectives.
Portfolio management is defined as the centralized management of one or more portfolios to achieve strategic
objectives. The programs or projects of the portfolio may not necessarily be interdependent or directly related.
The aim of portfolio management is to:
Guide organizational investment decisions.
Select the optimal mix of programs and projects to meet strategic objectives.
Provide decision-making transparency.
Prioritize team and physical resource allocation.
Increase the likelihood of realizing the desired return on investment.
Centralize the management of the aggregate risk profile of all components.
Portfolio management also confirms that the portfolio is consistent with and aligned with organizational strategies.
Maximizing the value of the portfolio requires careful examination of the components that comprise the portfolio.
Components are prioritized so that those contributing the most to the organization’s strategic objectives have the
required financial, team, and physical resources.
For example, an infrastructure organization that has the strategic objective of maximizing the return on its investments
may put together a portfolio that includes a mix of projects in oil and gas, power, water, roads, rail, and airports. From
this mix, the organization may choose to manage related projects as one portfolio. All of the power projects may be
grouped together as a power portfolio. Similarly, all of the water projects may be grouped together as a water portfolio.
However, when the organization has projects in designing and constructing a power plant and then operates the power
plant to generate energy, those related projects can be grouped in one program. Thus, the power program and similar
water program become integral components of the portfolio of the infrastructure organization.
For more information on portfolio management, see The Standard for Portfolio Management [2].
PMI Member benefit licensed to: Wanpeng Cui - 2150818. Not for distribution, sale, or reproduction.

Not
For
Distribution,
Sale
or
Reproduction.
16 Part 1 - Guide
1.2.3.4 OPERATIONS MANAGEMENT
Operations management is an area that is outside the scope of formal project management as described in this guide.
Operations management is concerned with the ongoing production of goods and/or services. It ensures that business
operations continue efficiently by using the optimal resources needed to meet customer demands. It is concerned with
managing processes that transform inputs (e.g., materials, components, energy, and labor) into outputs (e.g., products,
goods, and/or services).
1.2.3.5 OPERATIONS AND PROJECT MANAGEMENT
Changes in business or organizational operations may be the focus of a project—especially when there are substantial
changes to business operations as a result of a new product or service delivery. Ongoing operations are outside of the
scope of a project; however, there are intersecting points where the two areas cross.
Projects can intersect with operations at various points during the product life cycle, such as;
When developing a new product, upgrading a product, or expanding outputs;
While improving operations or the product development process;
At the end of the product life cycle; and
At each closeout phase.
At each point, deliverables and knowledge are transferred between the project and operations for implementation of
the delivered work. This implementation occurs through a transfer of project resources or knowledge to operations or
through a transfer of operational resources to the project.
1.2.3.6 ORGANIZATIONAL PROJECT MANAGEMENT (OPM) AND STRATEGIES
Portfolios, programs, and projects are aligned with or driven by organizational strategies and differ in the way each
contributes to the achievement of strategic goals:
Portfolio management aligns portfolios with organizational strategies by selecting the right programs or projects,
prioritizing the work, and providing the needed resources.
Program management harmonizes its program components and controls interdependencies in order to realize
specified benefits.
Project management enables the achievement of organizational goals and objectives.
PMI Member benefit licensed to: Wanpeng Cui - 2150818. Not for distribution, sale, or reproduction.

Not
For
Distribution,
Sale
or
Reproduction.
17
Within portfolios or programs, projects are a means of achieving organizational goals and objectives. This is often
accomplished in the context of a strategic plan that is the primary factor guiding investments in projects. Alignment
with the organization’s strategic business goals can be achieved through the systematic management of portfolios,
programs, and projects through the application of organizational project management (OPM). OPM is defined as a
framework in which portfolio, program, and project management are integrated with organizational enablers in order to
achieve strategic objectives.
The purpose of OPM is to ensure that the organization undertakes the right projects and allocates critical resources
appropriately. OPM also helps to ensure that all levels in the organization understand the strategic vision, the initiatives
that support the vision, the objectives, and the deliverables. Figure 1-4 shows the organizational environment where
strategy, portfolio, programs, projects, and operations interact.
For more information on OPM, refer to Implementing Organizational Project Management: A Practice Guide [8].
Figure 1-4. Organizational Project Management
1.2.4 COMPONENTS OF THE GUIDE
Projects comprise several key components that, when effectively managed, result in their successful completion.
This guide identifies and explains these components. The various components interrelate to one another during the
management of a project.
The key components are described briefly in Table 1-3. These components are more fully explained in the sections
that follow the table.
Strategy
Portfolio:
Value
Decisions
Portfolio Review and Adjustments
Organizational Environment
Business Impact Analysis
Value Performance Analysis
Programs
and Projects:
Results
Delivery
Operations:
Business Value
Realization
PMI Member benefit licensed to: Wanpeng Cui - 2150818. Not for distribution, sale, or reproduction.

Not
For
Distribution,
Sale
or
Reproduction.
18 Part 1 - Guide
PMBOK® Guide Key Component Brief Description
The series of phases that a project passes through from its start to its completion.
A collection of logically related project activities that culminates in the completion of
one or more deliverables.
A review at the end of a phase in which a decision is made to continue to the next
phase, to continue with modification, or to end a program or project.
A systematic series of activities directed toward causing an end result where one or
more inputs will be acted upon to create one or more outputs.
A logical grouping of project management inputs, tools and techniques, and outputs.
The Project Management Process Groups include Initiating, Planning, Executing,
Monitoring and Controlling, and Closing. Project Management Process Groups are not
project phases.
An identified area of project management defined by its knowledge requirements and
described in terms of its component processes, practices, inputs, outputs, tools, and
techniques.
Project life cycle (Section 1.2.4.1)
Project phase (Section 1.2.4.2)
Phase gate (Section 1.2.4.3)
Project management processes
(Section 1.2.4.4)
Project Management Process Group
(Section 1.2.4.5)
Project Management Knowledge Area
(Section 1.2.4.6)
Project Life Cycle
Starting
the Project
KEY: Phase
Gate
Project
Phase
Potential
Use Timeline
Organizing
and Preparing
Carrying Out
the Work
Ending the
Project
Process Groups
10 Knowledge Areas
Initiating
Processes
Planning
Processes
Executing
Processes
Monitoring
and
Controlling
Processes
Closing
Processes
Figure 1-5. Interrelationship of PMBOK® Guide Key Components in Projects
Table 1-3. Description of PMBOK® Guide Key Components
PMI Member benefit licensed to: Wanpeng Cui - 2150818. Not for distribution, sale, or reproduction.

Not
For
Distribution,
Sale
or
Reproduction.
19
1.2.4.1 PROJECT AND DEVELOPMENT LIFE CYCLES
A project life cycle is the series of phases that a project passes through from its start to its completion. It provides
the basic framework for managing the project. This basic framework applies regardless of the specific project work
involved. The phases may be sequential, iterative, or overlapping. All projects can be mapped to the generic life cycle
shown in Figure 1-5.
Project life cycles can be predictive or adaptive. Within a project life cycle, there are generally one or more phases
that are associated with the development of the product, service, or result. These are called a development life cycle.
Development life cycles can be predictive, iterative, incremental, adaptive, or a hybrid model:
In a predictive life cycle, the project scope, time, and cost are determined in the early phases of the life cycle. Any
changes to the scope are carefully managed. Predictive life cycles may also be referred to as waterfall life cycles.
In an iterative life cycle, the project scope is generally determined early in the project life cycle, but time
and cost estimates are routinely modified as the project team’s understanding of the product increases.
Iterations develop the product through a series of repeated cycles, while increments successively add to the
functionality of the product.
In an incremental life cycle, the deliverable is produced through a series of iterations that successively add
functionality within a predetermined time frame. The deliverable contains the necessary and sufficient capability
to be considered complete only after the final iteration.
Adaptive life cycles are agile, iterative, or incremental. The detailed scope is defined and approved before the start
of an iteration. Adaptive life cycles are also referred to as agile or change-driven life cycles. See Appendix X3.
A hybrid life cycle is a combination of a predictive and an adaptive life cycle. Those elements of the project that
are well known or have fixed requirements follow a predictive development life cycle, and those elements that
are still evolving follow an adaptive development life cycle.
It is up to the project management team to determine the best life cycle for each project. The project life cycle
needs to be flexible enough to deal with the variety of factors included in the project. Life cycle flexibility may be
accomplished by:
Identifying the process or processes needed to be performed in each phase,
Performing the process or processes identified in the appropriate phase,
Adjusting the various attributes of a phase (e.g., name, duration, exit criteria, and entrance criteria).
Project life cycles are independent of product life cycles, which may be produced by a project. A product life cycle
is the series of phases that represent the evolution of a product, from concept through delivery, growth, maturity, and
to retirement.
PMI Member benefit licensed to: Wanpeng Cui - 2150818. Not for distribution, sale, or reproduction.

Not
For
Distribution,
Sale
or
Reproduction.
20 Part 1 - Guide
1.2.4.2 PROJECT PHASE
A project phase is a collection of logically related project activities that culminates in the completion of one or more
deliverables. The phases in a life cycle can be described by a variety of attributes. Attributes may be measurable and
unique to a specific phase. Attributes may include but are not limited to:
Name (e.g., Phase A, Phase B, Phase 1, Phase 2, proposal phase),
Number (e.g., three phases in the project, five phases in the project),
Duration (e.g., 1 week, 1 month, 1 quarter),
Resource requirements (e.g., people, buildings, equipment),
Entrance criteria for a project to move into that phase (e.g., specified approvals documented, specified documents
completed), and
Exit criteria for a project to complete a phase (e.g., documented approvals, completed documents, completed
deliverables).
Projects may be separated into distinct phases or subcomponents. These phases or subcomponents are generally
given names that indicate the type of work done in that phase. Examples of phase names include but are not limited to:
Concept development,
Feasibility study,
Customer requirements,
Solution development,
Design,
Prototype,
Build,
Test,
Transition,
Commissioning,
Milestone review, and
Lessons learned.
PMI Member benefit licensed to: Wanpeng Cui - 2150818. Not for distribution, sale, or reproduction.

Not
For
Distribution,
Sale
or
Reproduction.
21
The project phases may be established based on various factors including, but not limited to:
Management needs;
Nature of the project;
Unique characteristics of the organization, industry, or technology;
Project elements including, but not limited to, technology, engineering, business, process, or legal; and
Decision points (e.g., funding, project go/no-go, and milestone review).
Using multiple phases may provide better insight to managing the project. It also provides an opportunity to assess
the project performance and take necessary corrective or preventive actions in subsequent phases. A key component
used with project phases is the phase review (see Section 1.2.4.3).
1.2.4.3 PHASE GATE
A phase gate, is held at the end of a phase. The project’s performance and progress are compared to project and
business documents including but not limited to:
Project business case (see Section 1.2.6.1),
Project charter (see Section 4.1),
Project management plan (see Section 4.2), and
Benefits management plan (see Section 1.2.6.2).
A decision (e.g., go/no-go decision) is made as a result of this comparison to:
Continue to the next phase,
Continue to the next phase with modification,
End the project,
Remain in the phase, or
Repeat the phase or elements of it.
Depending on the organization, industry, or type of work, phase gates may be referred to by other terms such as,
phase review, stage gate, kill point, and phase entrance or phase exit. Organizations may use these reviews to examine
other pertinent items which are beyond the scope of this guide, such as product-related documents or models.
PMI Member benefit licensed to: Wanpeng Cui - 2150818. Not for distribution, sale, or reproduction.

Not
For
Distribution,
Sale
or
Reproduction.
22 Part 1 - Guide
1.2.4.4 PROJECT MANAGEMENT PROCESSES
The project life cycle is managed by executing a series of project management activities known as project
management processes. Every project management process produces one or more outputs from one or more inputs by
using appropriate project management tools and techniques. The output can be a deliverable or an outcome. Outcomes
are an end result of a process. Project management processes apply globally across industries.
Project management processes are logically linked by the outputs they produce. Processes may contain overlapping
activities that occur throughout the project. The output of one process generally results in either:
An input to another process, or
A deliverable of the project or project phase.
Figure 1-6 shows an example of how inputs, tools and techniques, and outputs relate to each other within a process,
and with other processes.
Figure 1-6. Example Process: Inputs, Tools & Techniques, and Outputs
The number of process iterations and interactions between processes varies based on the needs of the project.
Processes generally fall into one of three categories:
Processes used once or at predefined points in the project. The processes Develop Project Charter and Close
Project or Phase are examples.
Processes that are performed periodically as needed. The process Acquire Resources is performed as
resources are needed. The process Conduct Procurements is performed prior to needing the procured item.
Processes that are performed continuously throughout the project. The process Define Activities may
occur throughout the project life cycle, especially if the project uses rolling wave planning or an adaptive
development approach. Many of the monitoring and control processes are ongoing from the start of the
project, until it is closed out.
Project management is accomplished through the appropriate application and integration of logically grouped project
management processes. While there are different ways of grouping processes, the PMBOK® Guide groups processes
into five categories called Process Groups.
Inputs Tools & Techniques Outputs
.1 Technique A
.2 Tool C
.1 Project Output A
.2 Project Output B
.1 Input H
.2 Input J
PMI Member benefit licensed to: Wanpeng Cui - 2150818. Not for distribution, sale, or reproduction.

Not
For
Distribution,
Sale
or
Reproduction.
23
1.2.4.5 PROJECT MANAGEMENT PROCESS GROUPS
A Project Management Process Group is a logical grouping of project management processes to achieve specific
project objectives. Process Groups are independent of project phases. Project management processes are grouped into
the following five Project Management Process Groups:
Initiating Process Group. Those processes performed to define a new project or a new phase of an existing
project by obtaining authorization to start the project or phase.
Planning Process Group. Those processes required to establish the scope of the project, refine the objectives,
and define the course of action required to attain the objectives that the project was undertaken to achieve.
Executing Process Group. Those processes performed to complete the work defined in the project management
plan to satisfy the project requirements.
Monitoring and Controlling Process Group. Those processes required to track, review, and regulate the
progress and performance of the project; identify any areas in which changes to the plan are required; and
initiate the corresponding changes.
Closing Process Group. Those processes performed to formally complete or close the project, phase, or contract.
Process flow diagrams are used throughout this guide. The project management processes are linked by
specific inputs and outputs where the result or outcome of one process may become the input to another process
that is not necessarily in the same Process Group. Note that Process Groups are not the same as project phases
(see Section 1.2.4.2).
1.2.4.6 PROJECT MANAGEMENT KNOWLEDGE AREAS
In addition to Process Groups, processes are also categorized by Knowledge Areas. A Knowledge Area is an identified
area of project management defined by its knowledge requirements and described in terms of its component processes,
practices, inputs, outputs, tools, and techniques.
Although the Knowledge Areas are interrelated, they are defined separately from the project management perspective.
The ten Knowledge Areas identified in this guide are used in most projects most of the time. The ten Knowledge Areas
described in this guide are:
Project Integration Management. Includes the processes and activities to identify, define, combine, unify,
and coordinate the various processes and project management activities within the Project Management
Process Groups.
Project Scope Management. Includes the processes required to ensure the project includes all the work
required, and only the work required, to complete the project successfully.
PMI Member benefit licensed to: Wanpeng Cui - 2150818. Not for distribution, sale, or reproduction.

Not
For
Distribution,
Sale
or
Reproduction.
24 Part 1 - Guide
Project Schedule Management. Includes the processes required to manage the timely completion of the project.
Project Cost Management. Includes the processes involved in planning, estimating, budgeting, financing,
funding, managing, and controlling costs so the project can be completed within the approved budget.
Project Quality Management. Includes the processes for incorporating the organization’s quality policy
regarding planning, managing, and controlling project and product quality requirements, in order to meet
stakeholders’ expectations.
Project Resource Management. Includes the processes to identify, acquire, and manage the resources needed
for the successful completion of the project.
Project Communications Management. Includes the processes required to ensure timely and appropriate
planning, collection, creation, distribution, storage, retrieval, management, control, monitoring, and ultimate
disposition of project information.
Project Risk Management. Includes the processes of conducting risk management planning, identification,
analysis, response planning, response implementation, and monitoring risk on a project.
Project Procurement Management. Includes the processes necessary to purchase or acquire products,
services, or results needed from outside the project team.
Project Stakeholder Management. Includes the processes required to identify the people, groups, or
organizations that could impact or be impacted by the project, to analyze stakeholder expectations and their
impact on the project, and to develop appropriate management strategies for effectively engaging stakeholders
in project decisions and execution.
The needs of a specific project may require one or more additional Knowledge Areas, for example, construction may
require financial management or safety and health management. Table 1-4 maps the Project Management Process
Groups and Knowledge Areas. Sections 4 through 13 provide more detail about each Knowledge Area. This table is an
overview of the basic processes described in Sections 4 through 13.
PMI Member benefit licensed to: Wanpeng Cui - 2150818. Not for distribution, sale, or reproduction.

Not
For
Distribution,
Sale
or
Reproduction.
25
Table 1-4. Project Management Process Group and Knowledge Area Mapping
4.1 Develop
Project Charter
4.2 Develop Project
Management Plan
4.3 Direct and
Manage Project
Work
4.4 Manage Project
Knowledge
4.5 Monitor and
Control Project
Work
4.6 Perform
Integrated Change
Control
4.7 Close Project
or Phase
Knowledge
Areas
Project Management Process Groups
Planning
Process
Group
Executing
Process
Group
Initiating
Process
Group
Monitoring
and Controlling
Process Group
Closing
Process
Group
Project
Integration
Management
Project Scope
Management
Project Schedule
Management
Project Cost
Management
Project
Quality
Management
Project
Resource
Management
Project
Communications
Management
Project Risk
Management
Project
Procurement
Management
Project
Stakeholder
Management
4.
5.
6.
7.
8.
9.
10.
11.
12.
13. 13.1 Identify
Stakeholders
13.2 Plan
Stakeholder
Engagement
13.3 Manage
Stakeholder
Engagement
13.4 Monitor
Stakeholder
Engagement
12.1 Plan
Procurement
Management
12.2 Conduct
Procurements
12.3 Control
Procurements
11.1 Plan Risk
Management
11.2 Identify Risks
11.3 Perform
Qualitative Risk
Analysis
11.4 Perform
Quantitative Risk
Analysis
11.5 Plan Risk
Responses
11.6 Implement
Risk Responses
11.7 Monitor Risks
10.1 Plan
Communications
Management
10.2 Manage
Communications
10.3 Monitor
Communications
9.1 Plan Resource
Management
9.2 Estimate
Activity Resources
9.3 Acquire
Resources
9.4 Develop Team
9.5 Manage Team
9.6 Control
Resources
8.1 Plan Quality
Management
8.2 Manage Quality 8.3 Control Quality
7.1 Plan Cost
Management
7.2 Estimate Costs
7.3 Determine
Budget
7.4 Control Costs
6.1 Plan Schedule
Management
6.2 Dene
Activities
6.3 Sequence
Activities
6.4 Estimate
Activity Durations
6.5 Develop
Schedule
6.6 Control
Schedule
5.1 Plan Scope
Management
5.2 Collect
Requirements
5.3 Dene Scope
5.4 Create WBS
5.5 Validate Scope
5.6 Control Scope
PMI Member benefit licensed to: Wanpeng Cui - 2150818. Not for distribution, sale, or reproduction.

Not
For
Distribution,
Sale
or
Reproduction.
26 Part 1 - Guide
1.2.4.7 PROJECT MANAGEMENT DATA AND INFORMATION
Throughout the life cycle of a project, a significant amount of data is collected, analyzed, and transformed. Project
data are collected as a result of various processes and are shared within the project team. The collected data
are analyzed in context, aggregated, and transformed to become project information during various processes.
Information is communicated verbally or stored and distributed in various formats as reports. See Section 4.3 for
more detail on this topic.
Project data are regularly collected and analyzed throughout the project life cycle. The following definitions identify
key terminology regarding project data and information:
Work performance data. The raw observations and measurements identified during activities performed to
carry out the project work. Examples include reported percent of work physically completed, quality and technical
performance measures, start and finish dates of schedule activities, number of change requests, number of
defects, actual costs, actual durations, etc. Project data are usually recorded in a Project Management Information
System (PMIS) (see Section 4.3.2.2) and in project documents.
Work performance information. The performance data collected from various controlling processes, analyzed
in context and integrated based on relationships across areas. Examples of performance information are status
of deliverables, implementation status for change requests, and forecast estimates to complete.
Work performance reports. The physical or electronic representation of work performance information
compiled in project documents, which is intended to generate decisions or raise issues, actions, or
awareness. Examples include status reports, memos, justifications, information notes, electronic dashboards,
recommendations, and updates.
Figure 1-7 shows the flow of project information across the various processes used in managing the project.
PMI Member benefit licensed to: Wanpeng Cui - 2150818. Not for distribution, sale, or reproduction.

Not
For
Distribution,
Sale
or
Reproduction.
27
Project Change
Control
Various Project
Processes
Overall
Project Control
Controling
Processes
Executing
Processes
Project
Communications
• Approved
change
requests
• Work performance reports
• Work performance information
• Project management plan
and project documents updates
• Work performance data
• Project team members
• Project stakeholders
Figure 1-7. Project Data, Information, and Report Flow
PMI Member benefit licensed to: Wanpeng Cui - 2150818. Not for distribution, sale, or reproduction.

Not
For
Distribution,
Sale
or
Reproduction.
28 Part 1 - Guide
1.2.5 TAILORING
Usually, project managers apply a project management methodology to their work. A methodology is a system of
practices, techniques, procedures, and rules used by those who work in a discipline. This definition makes it clear that
this guide itself is not a methodology.
This guide and The Standard for Project Management [1] are recommended references for tailoring, because these
standard documents identify the subset of the project management body of knowledge that is generally recognized as
good practice. “Good practice” does not mean that the knowledge described should always be applied uniformly to all
projects. Specific methodology recommendations are outside the scope of this guide.
Project management methodologies may be:
Developed by experts within the organization,
Purchased from vendors,
Obtained from professional associations, or
Acquired from government agencies.
The appropriate project management processes, inputs, tools, techniques, outputs, and life cycle phases should be
selected to manage a project. This selection activity is known as tailoring project management to the project. The project
manager collaborates with the project team, sponsor, organizational management, or some combination thereof, in the
tailoring. In some cases, the organization may require specific project management methodologies be used.
Tailoring is necessary because each project is unique; not every process, tool, technique, input, or output identified
in the PMBOK® Guide is required on every project. Tailoring should address the competing constraints of scope,
schedule, cost, resources, quality, and risk. The importance of each constraint is different for each project, and the
project manager tailors the approach for managing these constraints based on the project environment, organizational
culture, stakeholder needs, and other variables.
In tailoring project management, the project manager should also consider the varying levels of governance that may
be required and within which the project will operate, as well as considering the culture of the organization. In addition,
consideration of whether the customer of the project is internal or external to the organization may affect project
management tailoring decisions.
Sound project management methodologies take into account the unique nature of projects and allow tailoring,
to some extent, by the project manager. However, the tailoring that is included in the methodology may still require
additional tailoring for a given project.
PMI Member benefit licensed to: Wanpeng Cui - 2150818. Not for distribution, sale, or reproduction.

Not
For
Distribution,
Sale
or
Reproduction.
29
1.2.6 PROJECT MANAGEMENT BUSINESS DOCUMENTS
The project manager needs to ensure that the project management approach captures the intent of business
documents. These documents are defined in Table 1-5. These two documents are interdependent and iteratively
developed and maintained throughout the life cycle of the project.
Table 1-5. Project Business Documents
The project sponsor is generally accountable for the development and maintenance of the project business case
document. The project manager is responsible for providing recommendations and oversight to keep the project
business case, project management plan, project charter, and project benefits management plan success measures in
alignment with one another and with the goals and objectives of the organization.
Project managers should appropriately tailor the noted project management documents for their projects. In some
organizations, the business case and benefits management plan are maintained at the program level. Project managers
should work with the appropriate program managers to ensure the project management documents are aligned with
the program documents. Figure 1-8 illustrates the interrelationship of these critical project management business
documents and the needs assessment. Figure 1-8 shows an approximation of the life cycle of these various documents
against the project life cycle.
Project Business Documents Definition
A documented economic feasibility study used to establish the validity of the benefits
of a selected component lacking sufficient definition and that is used as a basis for
the authorization of further project management activities.
The documented explanation defining the processes for creating, maximizing, and
sustaining the benefits provided by a project.
Project business case
Project benets management plan
PMI Member benefit licensed to: Wanpeng Cui - 2150818. Not for distribution, sale, or reproduction.

Not
For
Distribution,
Sale
or
Reproduction.
30 Part 1 - Guide
Figure 1-8. Interrelationship of Needs Assessment and Critical Business/Project Documents
1.2.6.1 PROJECT BUSINESS CASE
The project business case is a documented economic feasibility study used to establish the validity of the benefits
of a selected component lacking sufficient definition and that is used as a basis for the authorization of further project
management activities. The business case lists the objectives and reasons for project initiation. It helps measure the
project success at the end of the project against the project objectives. The business case is a project business document
that is used throughout the project life cycle. The business case may be used before the project initiation and may result
in a go/no-go decision for the project.
A needs assessment often precedes the business case. The needs assessment involves understanding business
goals and objectives, issues, and opportunities and recommending proposals to address them. The results of the needs
assessment may be summarized in the business case document.
Project Life Cycle
Timeline
Generic Phases
Pre-Project
Work
Starting
the Project
Organizing
and Preparing
Carrying Out
the Work
Completing
the Project
Phase
Gate
Needs
Assessment
Business
Case
Project
Charter
Project
Management
Plan
Benets
Management
Plan
PMI Member benefit licensed to: Wanpeng Cui - 2150818. Not for distribution, sale, or reproduction.

Not
For
Distribution,
Sale
or
Reproduction.
31
The process of defining the business need, analyzing the situation, making recommendations, and defining evaluation
criteria is applicable to any organization’s projects. A business case may include but is not limited to documenting
the following:
Business needs:
Determination of what is prompting the need for action;
Situational statement documenting the business problem or opportunity to be addressed including the value
to be delivered to the organization;
Identification of stakeholders affected; and
Identification of the scope.
Analysis of the situation:
Identification of organizational strategies, goals, and objectives;
Identification of root cause(s) of the problem or main contributors of an opportunity;
Gap analysis of capabilities needed for the project versus existing capabilities of the organization;
Identification of known risks;
Identification of critical success factors;
Identification of decision criteria by which the various courses of action may be assessed;
Examples of criteria categories used for analysis of a situation are:
Required. This is a criterion that is “required” to be fulfilled to address the problem or opportunity.
Desired. This is a criterion that is “desired” to be fulfilled to address the problem or opportunity.
Optional. This is a criterion that is not essential. Fulfillment of this criterion may become a differentiator
between alternative courses of action.
Identification of a set of options to be considered for addressing the business problem or opportunity. Options
are alternative courses of action that may be taken by the organization. Options may also be described as
business scenarios. For example, a business case could present the following three options:
Do nothing. This is also referred to as the “business as usual” option. Selection of this option results in the
project not being authorized.
Do the minimum work possible to address the problem or opportunity. The minimum may be established
by identifying the set of documented criteria that are key in addressing the problem or opportunity.
Do more than the minimum work possible to address the problem or opportunity. This option meets the
minimum set of criteria and some or all of the other documented criteria. There may be more than one of
these options documented in the business case.
PMI Member benefit licensed to: Wanpeng Cui - 2150818. Not for distribution, sale, or reproduction.

Not
For
Distribution,
Sale
or
Reproduction.
32 Part 1 - Guide
Recommendation:
A statement of the recommended option to pursue in the project;
Items to include in the statement may include but are not limited to:
Analysis results for the potential option;
Constraints, assumptions, risks, and dependencies for the potential options;
and
Success measures (see Section 1.2.6.4).
An implementation approach that may include but is not limited to:
Milestones,
Dependencies, and
Roles and responsibilities.
Evaluation:
Statement describing the plan for measuring benefits the project will deliver. This should include any ongoing
operational aspects of the recommended option beyond initial implementation.
The business case document provides the basis to measure success and progress throughout the project life cycle
by comparing the results with the objectives and the identified success criteria. See Business Analysis for Practitioners:
A Practice Guide [7].
PMI Member benefit licensed to: Wanpeng Cui - 2150818. Not for distribution, sale, or reproduction.

Not
For
Distribution,
Sale
or
Reproduction.
33
1.2.6.2 PROJECT BENEFITS MANAGEMENT PLAN
The project benefits management plan is the document that describes how and when the benefits of the project
will be delivered, and describes the mechanisms that should be in place to measure those benefits. A project benefit
is defined as an outcome of actions, behaviors, products, services, or results that provide value to the sponsoring
organization as well as to the project’s intended beneficiaries. Development of the benefits management plan begins
early in the project life cycle with the definition of the target benefits to be realized. The benefits management plan
describes key elements of the benefits and may include but is not limited to documenting the following:
Target benefits (e.g., the expected tangible and intangible value to be gained by the implementation of the
project; financial value is expressed as net present value);
Strategic alignment (e.g., how well the project benefits align to the business strategies of the organization);
Timeframe for realizing benefits (e.g., benefits by phase, short-term, long-term, and ongoing);
Benefits owner (e.g., the accountable person to monitor, record, and report realized benefits throughout the
timeframe established in the plan);
Metrics (e.g., the measures to be used to show benefits realized, direct measures, and indirect measures);
Assumptions (e.g., factors expected to be in place or to be in evidence); and
Risks (e.g., risks for realization of benefits).
Developing the benefits management plan makes use of the data and information documented in the business case
and needs assessment. For example, the cost-benefit analyses recorded in the documents illustrate the estimate of
costs compared to the value of the benefits realized by the project. The benefits management plan and the project
management plan include a description of how the business value resulting from the project becomes part of the
organization’s ongoing operations, including the metrics to be used. The metrics provide verification of the business
value and validation of the project’s success.
Development and maintenance of the project benefits management plan is an iterative activity. This document
complements the business case, project charter, and project management plan. The project manager works with the
sponsor to ensure that the project charter, project management plan, and the benefits management plan remain in
alignment throughout the life cycle of the project. See Business Analysis for Practitioners: A Practice Guide [7], The
Standard for Program Management [3], and The Standard for Portfolio Management [2].
PMI Member benefit licensed to: Wanpeng Cui - 2150818. Not for distribution, sale, or reproduction.

Not
For
Distribution,
Sale
or
Reproduction.
34 Part 1 - Guide
1.2.6.3 PROJECT CHARTER AND PROJECT MANAGEMENT PLAN
The project charter is defined as a document issued by the project sponsor that formally authorizes the existence
of a project and provides the project manager with the authority to apply organizational resources to project activities.
The project management plan is defined as the document that describes how the project will be executed, monitored,
and controlled.
See Section 4 on Project Integration Management for more information on the project charter and the project
management plan.
1.2.6.4 PROJECT SUCCESS MEASURES
One of the most common challenges in project management is determining whether or not a project is successful.
Traditionally, the project management metrics of time, cost, scope, and quality have been the most important factors
in defining the success of a project. More recently, practitioners and scholars have determined that project success
should also be measured with consideration toward achievement of the project objectives.
Project stakeholders may have different ideas as to what the successful completion of a project will look like and
which factors are the most important. It is critical to clearly document the project objectives and to select objectives that
are measurable. Three questions that the key stakeholders and the project manager should answer are:
What does success look like for this project?
How will success be measured?
What factors may impact success?
The answer to these questions should be documented and agreed upon by the key stakeholders and the
project manager.
Project success may include additional criteria linked to the organizational strategy and to the delivery of business
results. These project objectives may include but are not limited to:
Completing the project benefits management plan;
Meeting the agreed-upon financial measures documented in the business case. These financial measures may
include but are not limited to:
Net present value (NPV),
Return on investment (ROI),
Internal rate of return (IRR),
Payback period (PBP), and
Benefit-cost ratio (BCR).
PMI Member benefit licensed to: Wanpeng Cui - 2150818. Not for distribution, sale, or reproduction.

Not
For
Distribution,
Sale
or
Reproduction.
35
Meeting business case nonfinancial objectives;
Completing movement of an organization from its current state to the desired future state;
Fulfilling contract terms and conditions;
Meeting organizational strategy, goals, and objectives;
Achieving stakeholder satisfaction;
Acceptable customer/end-user adoption;
Integration of deliverables into the organization’s operating environment;
Achieving agreed-upon quality of delivery;
Meeting governance criteria; and
Achieving other agreed-upon success measures or criteria (e.g., process throughput).
The project team needs to be able to assess the project situation, balance the demands, and maintain proactive
communication with stakeholders in order to deliver a successful project.
When the business alignment for a project is constant, the chance for project success greatly increases because the
project remains aligned with the strategic direction of the organization.
It is possible for a project to be successful from a scope/schedule/budget viewpoint, and to be unsuccessful from a
business viewpoint. This can occur when there is a change in the business needs or the market environment before the
project is completed.
PMI Member benefit licensed to: Wanpeng Cui - 2150818. Not for distribution, sale, or reproduction.

Not
For
Distribution,
Sale
or
Reproduction.
36 Part 1 - Guide
PMI Member benefit licensed to: Wanpeng Cui - 2150818. Not for distribution, sale, or reproduction.

Not
For
Distribution,
Sale
or
Reproduction.
37
2
THE ENVIRONMENT IN WHICH PROJECTS OPERATE
2.1 OVERVIEW
Projects exist and operate in environments that may have an influence on them. These influences can have a favorable
or unfavorable impact on the project. Two major categories of influences are enterprise environmental factors (EEFs) and
organizational process assets (OPAs).
EEFs originate from the environment outside of the project and often outside of the enterprise. EEFs may have an
impact at the organizational, portfolio, program, or project level. See Section 2.2 for additional information on EEFs.
OPAs are internal to the organization. These may arise from the organization itself, a portfolio, a program, another
project, or a combination of these. Figure 2-1 shows the breakdown of project influences into EEFs and OPAs. See
Section 2.3 for additional information on OPAs.
Figure 2-1. Project Influences
In addition to EEFs and OPAs, organizational systems play a significant role in the life cycle of the project. System
factors that impact the power, influence, interests, competencies, and political capabilities of the people to act within the
organizational system are discussed further in the section on organizational systems (see Section 2.4).
Corporate
Knowledge
Base
Processes,
Policies, and
Procedures
InternalExternal
EEFs Internal
OPAs
Inuences
PMI Member benefit licensed to: Wanpeng Cui - 2150818. Not for distribution, sale, or reproduction.

Not
For
Distribution,
Sale
or
Reproduction.
38 Part 1 - Guide
2.2 ENTERPRISE ENVIRONMENTAL FACTORS
Enterprise environmental factors (EEFs) refer to conditions, not under the control of the project team, that influence,
constrain, or direct the project. These conditions can be internal and/or external to the organization. EEFs are
considered as inputs to many project management processes, specifically for most planning processes. These factors
may enhance or constrain project management options. In addition, these factors may have a positive or negative
influence on the outcome.
EEFs vary widely in type or nature. These factors need to be considered if the project is to be effective. EEFs include
but are not limited to the factors described in Sections 2.2.1 and 2.2.2.
2.2.1 EEFS INTERNAL TO THE ORGANIZATION
The following EEFs are internal to the organization:
Organizational culture, structure, and governance. Examples include vision, mission, values, beliefs, cultural
norms, leadership style, hierarchy and authority relationships, organizational style, ethics, and code of conduct.
Geographic distribution of facilities and resources. Examples include factory locations, virtual teams, shared
systems, and cloud computing.
Infrastructure. Examples include existing facilities, equipment, organizational telecommunications channels,
information technology hardware, availability, and capacity.
Information technology software. Examples include scheduling software tools, configuration management
systems, web interfaces to other online automated systems, and work authorization systems.
Resource availability. Examples include contracting and purchasing constraints, approved providers and
subcontractors, and collaboration agreements.
Employee capability. Examples include existing human resources expertise, skills, competencies, and
specialized knowledge.
PMI Member benefit licensed to: Wanpeng Cui - 2150818. Not for distribution, sale, or reproduction.

Not
For
Distribution,
Sale
or
Reproduction.
39
2.2.2 EEFS EXTERNAL TO THE ORGANIZATION
The following EEFs are external to the organization.
Marketplace conditions. Examples include competitors, market share brand recognition, and trademarks.
Social and cultural influences and issues. Examples include political climate, codes of conduct, ethics,
and perceptions.
Legal restrictions. Examples include country or local laws and regulations related to security, data protection,
business conduct, employment, and procurement.
Commercial databases. Examples include benchmarking results, standardized cost estimating data, industry
risk study information, and risk databases.
Academic research. Examples include industry studies, publications, and benchmarking results.
Government or industry standards. Examples include regulatory agency regulations and standards related to
products, production, environment, quality, and workmanship.
Financial considerations. Examples include currency exchange rates, interest rates, inflation rates, tariffs, and
geographic location.
Physical environmental elements. Examples include working conditions, weather, and constraints.
2.3 ORGANIZATIONAL PROCESS ASSETS
Organizational process assets (OPAs) are the plans, processes, policies, procedures, and knowledge bases specific to
and used by the performing organization. These assets influence the management of the project.
OPAs include any artifact, practice, or knowledge from any or all of the performing organizations involved in the
project that can be used to execute or govern the project. The OPAs also include the organization’s lessons learned from
previous projects and historical information. OPAs may include completed schedules, risk data, and earned value data.
OPAs are inputs to many project management processes. Since OPAs are internal to the organization, the project team
members may be able to update and add to the organizational process assets as necessary throughout the project. They
may be grouped into two categories:
Processes, policies, and procedures; and
Organizational knowledge bases.
PMI Member benefit licensed to: Wanpeng Cui - 2150818. Not for distribution, sale, or reproduction.

Not
For
Distribution,
Sale
or
Reproduction.
40 Part 1 - Guide
Generally, the assets in the first category are not updated as part of the project work. Processes, policies, and
procedures are usually established by the project management office (PMO) or another function outside of the project.
These can be updated only by following the appropriate organizational policies associated with updating processes,
policies, or procedures. Some organizations encourage the team to tailor templates, life cycles, and checklists for the
project. In these instances, the project management team should tailor those assets to meet the needs of the project.
The assets in the second category are updated throughout the project with project information. For example,
information on financial performance, lessons learned, performance metrics and issues, and defects are continually
updated throughout the project.
2.3.1 PROCESSES, POLICIES, AND PROCEDURES
The organization’s processes and procedures for conducting project work include but are not limited to:
Initiating and Planning:
Guidelines and criteria for tailoring the organization’s set of standard processes and procedures to satisfy the
specific needs of the project;
Specific organizational standards such as policies (e.g., human resources policies, health and safety policies,
security and confidentiality policies, quality policies, procurement policies, and environmental policies);
Product and project life cycles, and methods and procedures (e.g., project management methods,
estimation metrics, process audits, improvement targets, checklists, and standardized process definitions
for use in the organization);
Templates (e.g., project management plans, project documents, project registers, report formats, contract
templates, risk categories, risk statement templates, probability and impact definitions, probability and
impact matrices, and stakeholder register templates); and
Preapproved supplier lists and various types of contractual agreements (e.g., fixed-price, cost-reimbursable,
and time and material contracts).
Executing, Monitoring, and Controlling:
Change control procedures, including the steps by which performing organization standards, policies, plans, and
procedures or any project documents will be modified, and how any changes will be approved and validated;
Traceability matrices;
Financial controls procedures (e.g., time reporting, required expenditure and disbursement reviews,
accounting codes, and standard contract provisions);
PMI Member benefit licensed to: Wanpeng Cui - 2150818. Not for distribution, sale, or reproduction.

Not
For
Distribution,
Sale
or
Reproduction.
41
Issue and defect management procedures (e.g., defining issue and defect controls, identifying and resolving
issues and defects, and tracking action items);
Resource availability control and assignment management;
Organizational communication requirements (e.g., specific communication technology available, authorized
communication media, record retention policies, videoconferencing, collaborative tools, and security
requirements);
Procedures for prioritizing, approving, and issuing work authorizations;
Templates (e.g., risk register, issue log, and change log);
Standardized guidelines, work instructions, proposal evaluation criteria, and performance measurement
criteria; and
Product, service, or result verification and validation procedures.
Closing. Project closure guidelines or requirements (e.g., final project audits, project evaluations, deliverable
acceptance, contract closure, resource reassignment, and knowledge transfer to production and/or operations).
2.3.2 ORGANIZATIONAL KNOWLEDGE REPOSITORIES
The organizational knowledge repositories for storing and retrieving information include but are not limited to:
Configuration management knowledge repositories containing the versions of software and hardware components and
baselines of all performing organization standards, policies, procedures, and any project documents;
Financial data repositories containing information such as labor hours, incurred costs, budgets, and any project
cost overruns;
Historical information and lessons learned knowledge repositories (e.g., project records and documents, all project
closure information and documentation, information regarding both the results of previous project selection decisions
and previous project performance information, and information from risk management activities);
Issue and defect management data repositories containing issue and defect status, control information, issue and
defect resolution, and action item results;
Data repositories for metrics used to collect and make available measurement data on processes and
products; and
Project files from previous projects (e.g., scope, cost, schedule, and performance measurement baselines, project
calendars, project schedule network diagrams, risk registers, risk reports, and stakeholder registers).
PMI Member benefit licensed to: Wanpeng Cui - 2150818. Not for distribution, sale, or reproduction.

Not
For
Distribution,
Sale
or
Reproduction.
42 Part 1 - Guide
2.4 ORGANIZATIONAL SYSTEMS
2.4.1 OVERVIEW
Projects operate within the constraints imposed by the organization through their structure and governance framework.
To operate effectively and efficiently, the project manager needs to understand where responsibility, accountability, and
authority reside within the organization. This understanding will help the project manager effectively use his or her
power, influence, competence, leadership, and political capabilities to successfully complete the project.
The interaction of multiple factors within an individual organization creates a unique system that impacts the project
operating in that system. The resulting organizational system determines the power, influence, interests, competence,
and political capabilities of the people who are able to act within the system. The system factors include but are not
limited to:
Management elements,
Governance frameworks, and
Organizational structure types.
The complete information and explanation of the organizational system factors and how the combination of
these factors impacts a project are beyond the scope of this guide. There are disciplines with associated literature,
methodologies, and practices that address these factors in more depth than is possible within this guide. This section
provides an overview of these factors and their interrelationship.
This overview begins by discussing systems in general. A system is a collection of various components that together
can produce results not obtainable by the individual components alone. A component is an identifiable element within
the project or organization that provides a particular function or group of related functions. The interaction of the various
system components creates the organizational culture and capabilities. There are several principles regarding systems:
Systems are dynamic,
Systems can be optimized,
System components can be optimized,
Systems and their components cannot be optimized at the same time, and
Systems are nonlinear in responsiveness (a change in the input does not produce a predictable change in
the output).
PMI Member benefit licensed to: Wanpeng Cui - 2150818. Not for distribution, sale, or reproduction.

Not
For
Distribution,
Sale
or
Reproduction.
43
Multiple changes may occur within the system and between the system and its environment. When these changes
take place, adaptive behavior occurs within the components that in turn add to the system’s dynamics. The system’s
dynamics are defined by the interaction between the components based on the relationships and dependencies that
exist between the components.
Systems are typically the responsibility of an organization’s management. The organization’s management examines
the optimization trade-offs between the components and the system in order to take the appropriate action to achieve
the best outcomes for the organization. The results of this examination will impact the project under consideration.
Therefore, it is important that the project manager take these results into account when determining how to fulfill the
project’s objectives. In addition, the project manager should take into account the organization’s governance framework.
2.4.2 ORGANIZATIONAL GOVERNANCE FRAMEWORKS
Recent PMI research reveals that governance refers to organizational or structural arrangements at all levels of
an organization designed to determine and influence the behavior of the organization’s members [9]. This research
suggests that the concept of governance is multidimensional and:
Includes consideration of people, roles, structures, and policies; and
Requires providing direction and oversight through data and feedback.
2.4.2.1 GOVERNANCE FRAMEWORK
Governance is the framework within which authority is exercised in organizations. This framework includes but is not
limited to:
Rules,
Policies,
Procedures,
Norms,
Relationships,
Systems, and
Processes.
This framework influences how:
Objectives of the organization are set and achieved,
Risk is monitored and assessed, and
Performance is optimized.
PMI Member benefit licensed to: Wanpeng Cui - 2150818. Not for distribution, sale, or reproduction.

Not
For
Distribution,
Sale
or
Reproduction.
44 Part 1 - Guide
2.4.2.2 GOVERNANCE OF PORTFOLIOS, PROGRAMS, AND PROJECTS
The Governance of Portfolios, Programs, and Projects: A Practice Guide [10] describes a common governance
framework aligning organizational project management (OPM) and portfolio, program, and project management.
The practice guide describes four governance domains of alignment, risk, performance, and communications.
Each domain has the following functions: oversight, control, integration, and decision making. Each function has
governance supporting processes and activities for stand-alone projects, or projects operating within the portfolio or
program environments.
Project governance refers to the framework, functions, and processes that guide project management activities in
order to create a unique product, service, or result to meet organizational, strategic, and operational goals. There is
no one governance framework that is effective in all organizations. A governance framework should be tailored to the
organizational culture, types of projects, and the needs of the organization in order to be effective.
For more information regarding project governance, including its implementation, see Governance of Portfolios,
Programs, and Projects: A Practice Guide [10].
2.4.3 MANAGEMENT ELEMENTS
Management elements are the components that comprise the key functions or principles of general management in
the organization. The general management elements are allocated within the organization according to its governance
framework and the organizational structure type selected.
The key functions or principles of management include but are not limited to:
Division of work using specialized skills and availability to perform work;
Authority given to perform work;
Responsibility to perform work appropriately assigned based on such attributes as skill and experience;
Discipline of action (e.g., respect for authority, people, and rules);
Unity of command (e.g., only one person gives orders for any action or activity to an individual);
Unity of direction (e.g., one plan and one head for a group of activities with the same objective);
General goals of the organization take precedence over individual goals;
Paid fairly for work performed;
PMI Member benefit licensed to: Wanpeng Cui - 2150818. Not for distribution, sale, or reproduction.

Not
For
Distribution,
Sale
or
Reproduction.
45
Optimal use of resources;
Clear communication channels;
Right materials to the right person for the right job at the right time;
Fair and equal treatment of people in the workplace;
Clear security of work positions;
Safety of people in the workplace;
Open contribution to planning and execution by each person; and
Optimal morale.
Performance of these management elements are assigned to selected individuals within the organization. These
individuals may perform the noted functions within various organizational structures. For example, in a hierarchical
structure, there are horizontal and vertical levels within the organization. These hierarchical levels range from the line
management level through to the executive management level. The responsibility, accountability, and authority assigned
to the hierarchical level indicate how the individual may perform the noted function within that organizational structure.
2.4.4 ORGANIZATIONAL STRUCTURE TYPES
Determination of the appropriate organizational structure type is a result of the study of tradeoffs between two
key variables. The variables are the organizational structure types available for use and how to optimize them for a
given organization. There is not a one-size-fits-all structure for any given organization. The final structure for a given
organization is unique due to the numerous variables to be considered. Sections 2.4.4.1 and 2.4.4.2 give examples of
some of the factors to be included when considering the two variables given. Section 2.4.4.3 discusses one organizational
structure that is prevalent in project management.
2.4.4.1 ORGANIZATIONAL STRUCTURE TYPES
Organizational structures take many forms or types. Table 2-1 compares several types of organizational structures
and their influence on projects.
PMI Member benefit licensed to: Wanpeng Cui - 2150818. Not for distribution, sale, or reproduction.

Not
For
Distribution,
Sale
or
Reproduction.
46 Part 1 - Guide
2.4.4.2 FACTORS IN ORGANIZATION STRUCTURE SELECTION
Each organization considers numerous factors for inclusion in its organizational structure. Each factor may carry
a different level of importance in the final analysis. The combination of the factor, its value, and relative importance
provides the organization’s decision makers with the right information for inclusion in the analysis.
Factors to consider in selecting an organizational structure include but are not limited to:
Degree of alignment with organizational objectives,
Specialization capabilities,
Span of control, efficiency, and effectiveness,
Clear path for escalation of decisions,
Clear line and scope of authority,
Delegation capabilities,
Accountability assignment,
Responsibility assignment,
Adaptability of design,
Simplicity of design,
Efficiency of performance,
Cost considerations,
Physical locations (e.g., colocated, regional, and virtual), and
Clear communication (e.g., policies, status of work, and organization’s vision).
PMI Member benefit licensed to: Wanpeng Cui - 2150818. Not for distribution, sale, or reproduction.

Not
For
Distribution,
Sale
or
Reproduction.
47
Table 2-1. Influences of Organizational Structures on Projects
Who Manages
the Project
Budget?
Resource
Availability
Project
Manager’s
Role
Project
Manager’s
Authority
Work Groups
Arranged by:
Flexible; people
working
side-by-side
Job being done
(e.g., engineering,
manufacturing)
One of: product;
production
processes;
portfolio; program;
geographic region;
customer type
By job function,
with project
manager as a
function
Job function
Job function
Project
Network structure
with nodes at
points of contact
with other people
Mix of other types
Mix of other types
Little or none
Little or none
Little or none
Moderate to high
Low
Low to moderate
High to almost total
Low to moderate
Mixed
High to almost total
Organic or Simple
Functional
(centralized)
Multi-divisional
(may replicate
functions for each
division with little
centralization)
Matrix – strong
Matrix – weak
Matrix – balanced
Project-oriented
(composite,
hybrid)
Virtual
Hybrid
PMO*
Part-time; may or
may not be a
designated job role
like coordinator
Part-time; may or
may not be a
designated job role
like coordinator
Part-time; may or
may not be a
designated job role
like coordinator
Full-time
designated job role
Part-time; done as
part of another job
and not a
designated job role
like coordinator
Part-time;
embedded in the
functions as a skill
and may not be a
designated job role
like coordinator
Full-time
designated job role
Full-time or
part-time
Mixed
Full-time
designated job role
Little or none
Little or none
Little or none
Moderate to high
Low
Low to moderate
High to almost total
Low to moderate
Mixed
High to almost total
Owner or operator
Functional manager
Functional manager
Project manager
Functional manager
Mixed
Project manager
Mixed
Mixed
Project manager
Project
Management
Administrative
Staff
Little or none
Part-time
Part-time
Full-time
Part-time
Part-time
Full-time
Could be full-time
or part-time
Mixed
Full-time
Organizational
Structure Type
Project Characteristics
*PMO refers to a portfolio, program, or project management ofce or organization.
PMI Member benefit licensed to: Wanpeng Cui - 2150818. Not for distribution, sale, or reproduction.

Not
For
Distribution,
Sale
or
Reproduction.
48 Part 1 - Guide
2.4.4.3 PROJECT MANAGEMENT OFFICE
A project management office (PMO) is an organizational structure that standardizes the project-related governance
processes and facilitates the sharing of resources, methodologies, tools, and techniques. The responsibilities of a PMO
can range from providing project management support functions to the direct management of one or more projects.
There are several types of PMOs in organizations. Each type varies in the degree of control and influence it has on
projects within the organization, such as:
Supportive. Supportive PMOs provide a consultative role to projects by supplying templates, best practices,
training, access to information, and lessons learned from other projects. This type of PMO serves as a project
repository. The degree of control provided by the PMO is low.
Controlling. Controlling PMOs provide support and require compliance through various means. The degree of
control provided by the PMO is moderate. Compliance may involve:
Adoption of project management frameworks or methodologies;
Use of specific templates, forms, and tools; and
Conformance to governance frameworks.
Directive. Directive PMOs take control of the projects by directly managing the projects. Project managers are
assigned by and report to the PMO. The degree of control provided by the PMO is high.
The project management office may have organization-wide responsibility. It may play a role in supporting strategic
alignment and delivering organizational value. The PMO integrates data and information from organizational strategic
projects and evaluates how higher-level strategic objectives are being fulfilled. The PMO is the natural liaison between the
organization’s portfolios, programs, projects, and the organizational measurement systems (e.g., balanced scorecard).
The projects supported or administered by the PMO may not be related other than by being managed together. The
specific form, function, and structure of a PMO are dependent upon the needs of the organization that it supports.
PMI Member benefit licensed to: Wanpeng Cui - 2150818. Not for distribution, sale, or reproduction.

Not
For
Distribution,
Sale
or
Reproduction.
49
A PMO may have the authority to act as an integral stakeholder and a key decision maker throughout the life of each
project in order to keep it aligned with the business objectives. The PMO may:
Make recommendations,
Lead knowledge transfer,
Terminate projects, and
Take other actions, as required.
A primary function of a PMO is to support project managers in a variety of ways, which may include but are not
limited to:
Managing shared resources across all projects administered by the PMO;
Identifying and developing project management methodology, best practices, and standards;
Coaching, mentoring, training, and oversight;
Monitoring compliance with project management standards, policies, procedures, and templates by means of
project audits;
Developing and managing project policies, procedures, templates, and other shared documentation (organizational
process assets); and
Coordinating communication across projects.
PMI Member benefit licensed to: Wanpeng Cui - 2150818. Not for distribution, sale, or reproduction.

Not
For
Distribution,
Sale
or
Reproduction.
50 Part 1 - Guide
PMI Member benefit licensed to: Wanpeng Cui - 2150818. Not for distribution, sale, or reproduction.

Not
For
Distribution,
Sale
or
Reproduction.
51
3
THE ROLE OF THE PROJECT MANAGER
3.1 OVERVIEW
The project manager plays a critical role in the leadership of a project team in order to achieve the project’s
objectives. This role is clearly visible throughout the project. Many project managers become involved in a project from
its initiation through closing. However, in some organizations, a project manager may be involved in evaluation and
analysis activities prior to project initiation. These activities may include consulting with executive and business unit
leaders on ideas for advancing strategic objectives, improving organizational performance, or meeting customer needs.
In some organizational settings, the project manager may also be called upon to manage or assist in business analysis,
business case development, and aspects of portfolio management for a project. A project manager may also be involved
in follow-on activities related to realizing business benefits from the project. The role of a project manager may vary
from organization to organization. Ultimately, the project management role is tailored to fit the organization in the same
way that the project management processes are tailored to fit the project.
A simple analogy may help in understanding the roles of a project manager for a large project by comparing them to
the roles of a conductor for a large orchestra:
Membership and roles. A large project and an orchestra each comprise many members, each playing a
different role. A large orchestra may have more than 100 musicians who are led by a conductor. These musicians
may play 25 different kinds of instruments placed into major sections, such as strings, woodwinds, brass, and
percussion. Similarly, a large project may have more than 100 project members led by a project manager. Team
members may fulfill many different roles, such as design, manufacturing, and facilities management. Like the
major sections of the orchestra, they represent multiple business units or groups within an organization. The
musicians and the project members make up each leader’s team.
Responsibility for team. The project manager and conductor are both responsible for what their teams
produce—the project outcome or the orchestra concert, respectively. The two leaders need to take a holistic
view of their team’s products in order to plan, coordinate, and complete them. The two leaders begin by reviewing
the vision, mission, and objectives of their respective organizations to ensure alignment with their products.
The two leaders establish their interpretation of the vision, mission, and objectives involved in successfully
completing their products. The leaders use their interpretation to communicate and motivate their teams toward
the successful completion of their objectives.
PMI Member benefit licensed to: Wanpeng Cui - 2150818. Not for distribution, sale, or reproduction.

Not
For
Distribution,
Sale
or
Reproduction.
52 Part 1 - Guide
Knowledge and skills:
The conductor is not expected to be able to play every instrument in the orchestra, but should possess
musical knowledge, understanding, and experience. The conductor provides the orchestra with leadership,
planning, and coordination through communications. The conductor provides written communication in the
form of musical scores and practice schedules. The conductor also communicates in real time with the team
by using a baton and other body movements.
The project manager is not expected to perform every role on the project, but should possess project
management knowledge, technical knowledge, understanding, and experience. The project manager provides
the project team with leadership, planning, and coordination through communications. The project manager
provides written communications (e.g., documented plans and schedules) and communicates in real time
with the team using meetings and verbal or nonverbal cues.
The remainder of this section covers the key aspects of the role of the project manager. While there are thousands
of books and articles available on the subject, this section is not intended to cover the entire spectrum of information
available. Rather, it is designed to present an overview that will provide the practitioner with a basic understanding of
the subject in preparation for a more concentrated study on the various aspects discussed.
3.2 DEFINITION OF A PROJECT MANAGER
The role of a project manager is distinct from that of a functional manager or operations manager. Typically, the
functional manager focuses on providing management oversight for a functional or business unit. Operations managers
are responsible for ensuring that business operations are efficient. The project manager is the person assigned by the
performing organization to lead the team that is responsible for achieving the project objectives.
3.3 THE PROJECT MANAGER’S SPHERE OF INFLUENCE
3.3.1 OVERVIEW
Project managers fulfill numerous roles within their sphere of influence. These roles reflect the project manager’s
capabilities and are representative of the value and contributions of the project management profession. This section
highlights the roles of the project manager in the various spheres of influence shown in Figure 3-1.
PMI Member benefit licensed to: Wanpeng Cui - 2150818. Not for distribution, sale, or reproduction.

Not
For
Distribution,
Sale
or
Reproduction.
53
Project
Manager
Project Team
PPP Managers
Resource Managers
Sponsors
Governing Bodies
Steering Committees
PMOs
Stakeholders
Suppliers
Customers
End Users
Figure 3-1. Example of Project Manager’s Sphere of Influence
3.3.2 THE PROJECT
The project manager leads the project team to meet the project’s objectives and stakeholders’ expectations. The
project manager works to balance the competing constraints on the project with the resources available.
The project manager also performs communication roles between the project sponsor, team members, and other
stakeholders. This includes providing direction and presenting the vision of success for the project. The project manager
uses soft skills (e.g., interpersonal skills and the ability to manage people) to balance the conflicting and competing
goals of the project stakeholders in order to achieve consensus. In this context, consensus means that the relevant
stakeholders support the project decisions and actions even when there is not 100% agreement.
Research shows that successful project managers consistently and effectively use certain essential skills. Research
reveals that the top 2% of project managers as designated by their bosses and team members distinguish themselves
by demonstrating superior relationship and communication skills while displaying a positive attitude [12].
PMI Member benefit licensed to: Wanpeng Cui - 2150818. Not for distribution, sale, or reproduction.

Not
For
Distribution,
Sale
or
Reproduction.
54 Part 1 - Guide
The ability to communicate with stakeholders, including the team and sponsors applies across multiple aspects of
the project including, but not limited to, the following:
Developing finely tuned skills using multiple methods (e.g., verbal, written, and nonverbal);
Creating, maintaining, and adhering to communications plans and schedules;
Communicating predictably and consistently;
Seeking to understand the project stakeholders’ communication needs (communication may be the only
deliverable that some stakeholders received until the project’s end product or service is completed);
Making communications concise, clear, complete, simple, relevant, and tailored;
Including important positive and negative news;
Incorporating feedback channels; and
Relationship skills involving the development of extensive networks of people throughout the project manager’s
spheres of influence. These networks include formal networks such as organizational reporting structures.
However, the informal networks that project managers develop, maintain, and nurture are more important.
Informal networks include the use of established relationships with individuals such as subject matter experts
and influential leaders. Use of these formal and informal networks allows the project manager to engage multiple
people in solving problems and navigating the bureaucracies encountered in a project.
3.3.3 THE ORGANIZATION
The project manager proactively interacts with other project managers. Other independent projects or projects that
are part of the same program may impact a project due to but not limited to the following:
Demands on the same resources,
Priorities of funding,
Receipt or distribution of deliverables, and
Alignment of project goals and objectives with those of the organization.
Interacting with other project managers helps to create a positive influence for fulfilling the various needs of the
project. These needs may be in the form of human, technical, or financial resources and deliverables required by the
team for project completion. The project manager seeks ways to develop relationships that assist the team in achieving
the goals and objectives of the project.
PMI Member benefit licensed to: Wanpeng Cui - 2150818. Not for distribution, sale, or reproduction.

Not
For
Distribution,
Sale
or
Reproduction.
55
In addition, the project manager maintains a strong advocacy role within the organization. The project manager
proactively interacts with managers within the organization during the course of the project. The project manager also
works with the project sponsor to address internal political and strategic issues that may impact the team or the viability
or quality of the project.
The project manager may work toward increasing the project management competency and capability within the
organization as a whole and is involved in both tacit and explicit knowledge transfer or integration initiatives (see
Section 4.4 on Manage Project Knowledge). The project manager also works to:
Demonstrate the value of project management,
Increase acceptance of project management in the organization, and
Advance the efficacy of the PMO when one exists in the organization.
Depending on the organizational structure, a project manager may report to a functional manager. In other cases,
a project manager may be one of several project managers who report to a PMO or a portfolio or program manager
who is ultimately responsible for one or more organization-wide projects. The project manager works closely with all
relevant managers to achieve the project objectives and to ensure the project management plan aligns with the portfolio
or program plan. The project manager also works closely and in collaboration with other roles, such as organizational
managers, subject matter experts, and those involved with business analysis. In some situations, the project manager
may be an external consultant placed in a temporary management role.
3.3.4 THE INDUSTRY
The project manager stays informed about current industry trends. The project manager takes this information and
sees how it may impact or apply to the current projects. These trends include but are not limited to:
Product and technology development;
New and changing market niches;
Standards (e.g., project management, quality management, information security management);
Technical support tools;
Economic forces that impact the immediate project;
Influences affecting the project management discipline; and
Process improvement and sustainability strategies.
PMI Member benefit licensed to: Wanpeng Cui - 2150818. Not for distribution, sale, or reproduction.

Not
For
Distribution,
Sale
or
Reproduction.
56 Part 1 - Guide
3.3.5 PROFESSIONAL DISCIPLINE
Continuing knowledge transfer and integration is very important for the project manager. This professional
development is ongoing in the project management profession and in other areas where the project manager maintains
subject matter expertise. This knowledge transfer and integration includes but is not limited to:
Contribution of knowledge and expertise to others within the profession at the local, national, and global levels
(e.g., communities of practice, international organizations); and
Participation in training, continuing education, and development:
In the project management profession (e.g., universities, PMI);
In a related profession (e.g., systems engineering, configuration management); and
In other professions (e.g., information technology, aerospace).
3.3.6 ACROSS DISCIPLINES
A professional project manager may choose to orient and educate other professionals regarding the value of a
project management approach to the organization. The project manager may serve as an informal ambassador by
educating the organization as to the advantages of project management with regard to timeliness, quality, innovation,
and resource management.
3.4 PROJECT MANAGER COMPETENCES
3.4.1 OVERVIEW
Recent PMI studies applied the Project Manager Competency Development (PMCD) Framework to the skills needed
by project managers through the use of The PMI Talent Triangle® shown in Figure 3-2. The talent triangle focuses on
three key skill sets:
Technical project management. The knowledge, skills, and behaviors related to specific domains of project,
program, and portfolio management. The technical aspects of performing one’s role.
Leadership. The knowledge, skills, and behaviors needed to guide, motivate, and direct a team, to help an
organization achieve its business goals.
Strategic and business management. The knowledge of and expertise in the industry and organization that
enhanced performance and better delivers business outcomes.
PMI Member benefit licensed to: Wanpeng Cui - 2150818. Not for distribution, sale, or reproduction.

Not
For
Distribution,
Sale
or
Reproduction.
57
TM
Technical Project
Management
Leadership
©Project Management Institute. All rights reserved.
Strategic and
Business Management
The PMI Talent Triangle®
Figure 3-2. The PMI Talent Triangle®
While technical project management skills are core to program and project management, PMI research indicates that
they are not enough in today’s increasingly complicated and competitive global marketplace. Organizations are seeking
added skills in leadership and business intelligence. Members of various organizations state their belief that these
competencies can support longer-range strategic objectives that contribute to the bottom line. To be the most effective,
project managers need to have a balance of these three skill sets.
PMI Member benefit licensed to: Wanpeng Cui - 2150818. Not for distribution, sale, or reproduction.

Not
For
Distribution,
Sale
or
Reproduction.
58 Part 1 - Guide
3.4.2 TECHNICAL PROJECT MANAGEMENT SKILLS
Technical project management skills are defined as the skills to effectively apply project management knowledge
to deliver the desired outcomes for programs or projects. There are numerous technical project management skills.
The Knowledge Areas in this guide describe many of these necessary project management skills. Project managers
frequently rely on expert judgment to perform well. Being aware of personal expertise and where to find others with the
needed expertise are important for success as a project manager.
According to research. the top project managers consistently demonstrated several key skills including, but not
limited to, the ability to:
Focus on the critical technical project management elements for each project they manage. This focus is as
simple as having the right artifacts readily available. At the top of the list were the following:
Critical success factors for the project,
Schedule,
Selected financial reports, and
Issue log.
Tailor both traditional and agile tools, techniques, and methods for each project.
Make time to plan thoroughly and prioritize diligently.
Manage project elements, including, but not limited to, schedule, cost, resources, and risks.
3.4.3 STRATEGIC AND BUSINESS MANAGEMENT SKILLS
Strategic and business management skills involve the ability to see the high-level overview of the organization and
effectively negotiate and implement decisions and actions that support strategic alignment and innovation. This ability
may include a working knowledge of other functions such as finance, marketing, and operations. Strategic and business
management skills may also include developing and applying pertinent product and industry expertise. This business
knowledge is also known as domain knowledge. Project managers should be knowledgeable enough about the business
to be able to:
Explain to others the essential business aspects of a project;
Work with the project sponsor, team, and subject matter experts to develop an appropriate project delivery
strategy; and
Implement that strategy in a way that maximizes the business value of the project.
PMI Member benefit licensed to: Wanpeng Cui - 2150818. Not for distribution, sale, or reproduction.

Not
For
Distribution,
Sale
or
Reproduction.
59
In order to make the best decisions regarding the successful delivery of their projects, project managers should seek
out and consider the expertise of the operational managers who run the business in their organization. These managers
should know the work performed in their organization and how project plans will affect that work. The more the project
manager is able to know about the project’s subject matter, the better. At a minimum, the project manager should be
knowledgeable enough to explain to others the following aspects of the organization:
Strategy;
Mission;
Goals and objectives;
Products and services;
Operations (e.g., location, type, technology);
The market and the market condition, such as customers, state of the market (i.e., growing or shrinking), and
time-to-market factors, etc.; and
Competition (e.g., what, who, position in the market place).
The project manager should apply the following knowledge and information about the organization to the project to
ensure alignment:
Strategy,
Mission,
Goals and objectives,
Priority,
Tactics, and
Products or services (e.g., deliverables).
PMI Member benefit licensed to: Wanpeng Cui - 2150818. Not for distribution, sale, or reproduction.

Not
For
Distribution,
Sale
or
Reproduction.
60 Part 1 - Guide
Strategic and business skills help the project manager to determine which business factors should be considered for
their project. The project manager determines how these business and strategic factors could affect the project while
understanding the interrelationship between the project and the organization. These factors include but are not limited to:
Risks and issues,
Financial implications,
Cost versus benefits analysis (e.g., net present value, return on investment), including the various options
considered,
Business value,
Benefits realization expectations and strategies, and
Scope, budget, schedule, and quality.
Through the application of this business knowledge, a project manager has the ability to make the appropriate
decisions and recommendations for a project. As conditions change, the project manager should be continuously
working with the project sponsor to keep the business and the project strategies aligned.
3.4.4 LEADERSHIP SKILLS
Leadership skills involve the ability to guide, motivate, and direct a team. These skills may include demonstrating
essential capabilities such as negotiation, resilience, communication, problem solving, critical thinking, and interpersonal
skills. Projects are becoming increasingly more complicated with more and more businesses executing their strategy
through projects. Project management is more than just working with numbers, templates, charts, graphs, and computing
systems. A common denominator in all projects is people. People can be counted, but they are not numbers.
3.4.4.1 DEALING WITH PEOPLE
A large part of the project manager’s role involves dealing with people. The project manager should study people’s
behaviors and motivations. The project manager should strive to be a good leader, because leadership is crucial to the
success of projects in organizations. A project manager applies leadership skills and qualities when working with all
project stakeholders, including the project team, the steering team, and project sponsors.
PMI Member benefit licensed to: Wanpeng Cui - 2150818. Not for distribution, sale, or reproduction.

Not
For
Distribution,
Sale
or
Reproduction.
61
3.4.4.2 QUALITIES AND SKILLS OF A LEADER
Research shows that the qualities and skills of a leader include but are not limited to:
Being a visionary (e.g., help to describe the products, goals, and objectives of the project; able to dream and
translate those dreams for others);
Being optimistic and positive;
Being collaborative;
Managing relationships and conflict by:
Building trust;
Satisfying concerns;
Seeking consensus;
Balancing competing and opposing goals;
Applying persuasion, negotiation, compromise, and conflict resolution skills;
Developing and nurturing personal and professional networks;
Taking a long-term view that relationships are just as important as the project; and
Continuously developing and applying political acumen.
Communicating by:
Spending sufficient time communicating (research shows that top project managers spend about 90% of
their time on a project in communicating);
Managing expectations;
Accepting feedback graciously;
Giving feedback constructively; and
Asking and listening.
Being respectful (helping others retain their autonomy), courteous, friendly, kind, honest, trustworthy, loyal,
and ethical;
Exhibiting integrity and being culturally sensitive, courageous, a problem solver, and decisive;
Giving credit to others where due;
Being a life-long learner who is results- and action-oriented;
PMI Member benefit licensed to: Wanpeng Cui - 2150818. Not for distribution, sale, or reproduction.

Not
For
Distribution,
Sale
or
Reproduction.
62 Part 1 - Guide
Focusing on the important things, including:
Continuously prioritizing work by reviewing and adjusting as necessary;
Finding and using a prioritization method that works for them and the project;
Differentiating high-level strategic priorities, especially those related to critical success factors for the project;
Maintaining vigilance on primary project constraints;
Remaining flexible on tactical priorities; and
Being able to sift through massive amounts of information to obtain the most important information.
Having a holistic and systemic view of the project, taking into account internal and external factors equally;
Being able to apply critical thinking (e.g., application of analytical methods to reach decisions) and identify him
or herself as a change agent.
Being able to build effective teams, be service-oriented, and have fun and share humor effectively with
team members.
3.4.4.3 POLITICS, POWER, AND GETTING THINGS DONE
Leadership and management are ultimately about being able to get things done. The skills and qualities noted help
the project manager to achieve the project goals and objectives. At the root of many of these skills and qualities is the
ability to deal with politics. Politics involves influence, negotiation, autonomy, and power.
Politics and its associated elements are not “good” or “bad,” “positive” or “negative” alone. The better the project
manager understands how the organization works, the more likely he or she will be successful. The project manager
observes and collects data about the project and organizational landscapes. The data then needs to be reviewed in the
context of the project, the people involved, the organization, and the environment as a whole. This review yields the
information and knowledge necessary for the project manager to plan and implement the most appropriate action. The
project manager’s action is a result of selecting the right kind of power to influence and negotiate with others. Exercise
of power also carries with it the responsibility of being sensitive to and respectful of other people. The effective action of
the project manager maintains the autonomy of those involved. The project manager’s action results in the right people
performing the activities necessary to fulfill the project’s objectives.
PMI Member benefit licensed to: Wanpeng Cui - 2150818. Not for distribution, sale, or reproduction.

Not
For
Distribution,
Sale
or
Reproduction.
63
Power can originate with traits exhibited by the individual or the organization. Power is often supported by other
people’s perception of the leader. It is essential for project managers to be aware of their relationships with other people.
Relationships enable project managers to get things done on the project. There are numerous forms of power at the
disposal of project managers. Power and its use can be complex given its nature and the various factors at play in a
project. Various forms of power include but are not limited to:
Positional (sometimes called formal, authoritative, legitimate) (e.g., formal position granted in the organization
or team);
Informational (e.g., control of gathering or distribution);
Referent (e.g., respect or admiration others hold for the individual, credibility gained);
Situational (e.g., gained due to unique situation such as a specific crisis);
Personal or charismatic (e.g., charm, attraction);
Relational (e.g., participates in networking, connections, and alliances);
Expert (e.g., skill, information possessed; experience, training, education, certification);
Reward-oriented (e.g., ability to give praise, monetary or other desired items);
Punitive or coercive (e.g., ability to invoke discipline or negative consequences);
Ingratiating (e.g., application of flattery or other common ground to win favor or cooperation);
Pressure-based (e.g., limit freedom of choice or movement for the purpose of gaining compliance to desired action);
Guilt-based (e.g., imposition of obligation or sense of duty);
Persuasive (e.g., ability to provide arguments that move people to a desired course of action); and
Avoiding (e.g., refusing to participate).
Top project managers are proactive and intentional when it comes to power. These project managers will work to
acquire the power and authority they need within the boundaries of organizational policies, protocols, and procedures
rather than wait for it to be granted.
PMI Member benefit licensed to: Wanpeng Cui - 2150818. Not for distribution, sale, or reproduction.

Not
For
Distribution,
Sale
or
Reproduction.
64 Part 1 - Guide
3.4.5 COMPARISON OF LEADERSHIP AND MANAGEMENT
The words leadership and management are often used interchangeably. However, they are not synonymous. The
word management is more closely associated with directing another person to get from one point to another using a
known set of expected behaviors. In contrast, leadership involves working with others through discussion or debate in
order to guide them from one point to another.
The method that a project manager chooses to employ reveals a distinct difference in behavior, self-perception, and
project role. Table 3-1 compares management and leadership on several important levels.
Project managers need to employ both leadership and management in order to be successful. The skill is in finding
the right balance for each situation. The way in which management and leadership are employed often shows up in the
project manager’s leadership style.
Table 3-1. Team Management and Team Leadership Compared
Management Leadership
Guide, influence, and collaborate using relational power
Develop
Innovate
Focus on relationships with people
Inspire trust
Focus on long-range vision
Ask what and why
Focus on the horizon
Challenge status quo
Do the right things
Focus on vision, alignment, motivation, and inspiration
Direct using positional power
Maintain
Administrate
Focus on systems and structure
Rely on control
Focus on near-term goals
Ask how and when
Focus on bottom line
Accept status quo
Do things right
Focus on operational issues and problem solving
PMI Member benefit licensed to: Wanpeng Cui - 2150818. Not for distribution, sale, or reproduction.

Not
For
Distribution,
Sale
or
Reproduction.
65
3.4.5.1 LEADERSHIP STYLES
Project managers may lead their teams in many ways. The style a project manager selects may be a personal
preference, or the result of the combination of multiple factors associated with the project. The style a project manager
uses may change over time based on the factors in play. Major factors to consider include but are not limited to:
Leader characteristics (e.g., attitudes, moods, needs, values, ethics);
Team member characteristics (e.g., attitudes, moods, needs, values, ethics);
Organizational characteristics (e.g., its purpose, structure, and type of work performed); and
Environmental characteristics (e.g., social situation, economic state, and political elements).
Research describes numerous leadership styles that a project manager can adopt. Some of the most common
examples of these styles include but are not limited to:
Laissez-faire (e.g., allowing the team to make their own decisions and establish their own goals, also referred to
as taking a hands-off style);
Transactional (e.g., focus on goals, feedback, and accomplishment to determine rewards; management
by exception);
Servant leader (e.g., demonstrates commitment to serve and put other people first; focuses on other people’s
growth, learning, development, autonomy, and well-being; concentrates on relationships, community and
collaboration; leadership is secondary and emerges after service);
Transformational (e.g., empowering followers through idealized attributes and behaviors, inspirational motivation,
encouragement for innovation and creativity, and individual consideration);
Charismatic (e.g., able to inspire; is high-energy, enthusiastic, self-confident; holds strong convictions); and
Interactional (e.g., a combination of transactional, transformational, and charismatic).
PMI Member benefit licensed to: Wanpeng Cui - 2150818. Not for distribution, sale, or reproduction.

Not
For
Distribution,
Sale
or
Reproduction.
66 Part 1 - Guide
3.4.5.2 PERSONALITY
Personality refers to the individual differences in characteristic patterns of thinking, feeling, and behaving. Personality
characteristics or traits include but are not limited to:
Authentic (e.g., accepts others for what and who they are, show open concern);
Courteous (e.g., ability to apply appropriate behavior and etiquette);
Creative (e.g., ability to think abstractly, to see things differently, to innovate);
Cultural (e.g., measure of sensitivity to other cultures including values, norms, and beliefs);
Emotional (e.g., ability to perceive emotions and the information they present and to manage them; measure of
interpersonal skills);
Intellectual (e.g., measure of human intelligence over multiple aptitudes);
Managerial (e.g., measure of management practice and potential);
Political (e.g., measure of political intelligence and making things happen);
Service-oriented (e.g., evidence of willingness to serve other people);
Social (e.g., ability to understand and manage people); and
Systemic (e.g., drive to understand and build systems).
An effective project manager will have some level of ability with each of these characteristics in order to be successful.
Each project, organization, and situation requires that the project manager emphasize different aspects of personality.
3.5 PERFORMING INTEGRATION
The role of the project manager is twofold when performing integration on the project:
Project managers play a key role in working with the project sponsor to understand the strategic objectives and
ensure the alignment of the project objectives and results with those of the portfolio, program, and business
areas. In this way, project managers contribute to the integration and execution of the strategy.
Project managers are responsible for guiding the team to work together to focus on what is really essential at the
project level. This is achieved through the integration of processes, knowledge, and people.
Integration is a critical skill for project managers. Integration is covered more in depth in the Project Integration
Management Knowledge Area of this guide. Sections 3.5.1 through 3.5.4 focus on integration that takes place at
three different levels: the process, cognitive, and context levels. Section 3.5.4 concludes by addressing complexity
and integration.
PMI Member benefit licensed to: Wanpeng Cui - 2150818. Not for distribution, sale, or reproduction.

Not
For
Distribution,
Sale
or
Reproduction.
67
3.5.1 PERFORMING INTEGRATION AT THE PROCESS LEVEL
Project management may be seen as a set of processes and activities that are undertaken to achieve the project
objectives. Some of these processes may take place once (e.g., the initial creation of the project charter), but many others
overlap and occur several times throughout the project. One example of this process overlap and multiple occurrences
is a change in a requirement that impacts scope, schedule, or budget and requires a change request. Several project
management processes such as the Control Scope process and the Perform Integrated Change Control process may
involve a change request. The Perform Integrated Change Control process occurs throughout the project for integrating
change requests.
Although there is no stated definition on how to integrate the project processes, it is clear that a project has a small
chance of meeting its objective when the project manager fails to integrate the project processes where they interact.
3.5.2 INTEGRATION AT THE COGNITIVE LEVEL
There are many different ways to manage a project, and the method selected typically depends on the specific
characteristics of the project including its size, how complicated the project or organization may be, and the culture of
the performing organization. It is clear that the personal skills and abilities of the project manager are closely related to
the way in which the project is managed.
The project manager should strive to become proficient in all of the Project Management Knowledge Areas. In concert
with proficiency in these Knowledge Areas, the project manager applies experience, insight, leadership, and technical
and business management skills to the project. Finally, it is through the project manager’s ability to integrate the
processes in these Knowledge Areas that makes it possible to achieve the desired project results.
3.5.3 INTEGRATION AT THE CONTEXT LEVEL
There have been many changes in the context in which business and projects take place today compared to a
few decades ago. New technologies have been introduced. Social networks, multicultural aspects, virtual teams, and
new values are part of the new reality of projects. An example is knowledge and people integration in the context of
a large cross-functional project implementation involving multiple organizations. The project manager considers the
implications of this context in communications planning and knowledge management for guiding the project team.
Project managers need to be cognizant of the project context and these new aspects when managing the
integration. Then project managers can decide how to best use these new elements of the environment in their
projects to achieve success.
PMI Member benefit licensed to: Wanpeng Cui - 2150818. Not for distribution, sale, or reproduction.

Not
For
Distribution,
Sale
or
Reproduction.
68 Part 1 - Guide
3.5.4 INTEGRATION AND COMPLEXITY
Some projects may be referred to as complex and considered difficult to manage. In simple terms, complex and
complicated are concepts often used to describe what is considered to be intricate or complicated.
Complexity within projects is a result of the organization’s system behavior, human behavior, and the uncertainty at
work in the organization or its environment. In Navigating Complexity: A Practice Guide [13], these three dimensions of
complexity are defined as:
System behavior. The interdependencies of components and systems.
Human behavior. The interplay between diverse individuals and groups.
Ambiguity. Uncertainty of emerging issues and lack of understanding or confusion.
Complexity itself is a perception of an individual based on personal experience, observation, and skill. Rather than
being complex, a project is more accurately described as containing complexity. Portfolios, programs, and projects may
contain elements of complexity.
When approaching the integration of a project, the project manager should consider elements that are both inside and
outside of the project. The project manager should examine the characteristics or properties of the project. Complexity
as a characteristic or property of a project is typically defined as:
Containing multiple parts,
Possessing a number of connections between the parts,
Exhibiting dynamic interactions between the parts, and
Exhibiting behavior produced as a result of those interactions that cannot be explained as the simple sum of the
parts (e.g., emergent behavior).
Examining these various items that appear to make the project complex should help the project manager identify key
areas when planning, managing, and controlling the project to ensure integration.
PMI Member benefit licensed to: Wanpeng Cui - 2150818. Not for distribution, sale, or reproduction.

Not
For
Distribution,
Sale
or
Reproduction.
69
4
PROJECT INTEGRATION MANAGEMENT
Project Integration Management includes the processes and activities to identify, define, combine, unify, and
coordinate the various processes and project management activities within the Project Management Process Groups. In
the project management context, integration includes characteristics of unification, consolidation, communication, and
interrelationship. These actions should be applied from the start of the project through completion. Project Integration
Management includes making choices about:
Resource allocation,
Balancing competing demands,
Examining any alternative approaches,
Tailoring the processes to meet the project objectives, and
Managing the interdependencies among the Project Management Knowledge Areas.
PMI Member benefit licensed to: Wanpeng Cui - 2150818. Not for distribution, sale, or reproduction.

Not
For
Distribution,
Sale
or
Reproduction.
70 Part 1 - Guide
The Project Integration Management processes are:
4.1 Develop Project Charter—The process of developing a document that formally authorizes the existence of
a project and provides the project manager with the authority to apply organizational resources to project activities.
4.2 Develop Project Management Plan—The process of defining, preparing, and coordinating all plan components
and consolidating them into an integrated project management plan.
4.3 Direct and Manage Project Work—The process of leading and performing the work defined in the project
management plan and implementing approved changes to achieve the project’s objectives.
4.4 Manage Project Knowledge—The process of using existing knowledge and creating new knowledge to achieve
the project’s objectives and contribute to organizational learning.
4.5 Monitor and Control Project Work—The process of tracking, reviewing, and reporting overall progress to meet
the performance objectives defined in the project management plan.
4.6 Perform Integrated Change Control—The process of reviewing all change requests; approving changes and
managing changes to deliverables, organizational process assets, project documents, and the project management
plan; and communicating the decisions.
4.7 Close Project or Phase—The process of finalizing all activities for the project, phase, or contract.
Figure 4-1 provides an overview of the Project Integration Management processes. The Project Integration
Management processes are presented as discrete processes with defined interfaces while, in practice, they overlap
and interact in ways that cannot be completely detailed in the PMBOK® Guide.
PMI Member benefit licensed to: Wanpeng Cui - 2150818. Not for distribution, sale, or reproduction.

Not
For
Distribution,
Sale
or
Reproduction.
71
.1 Inputs
.1 Business documents
.2 Agreements
.3 Enterprise environmental
factors
.4 Organizational process
assets
.2 Tools & Techniques
.1 Expert judgment
.2 Data gathering
.3 Interpersonal and team
skills
.4 Meetings
.3 Outputs
.1 Project charter
.2 Assumption log
Project Integration
Management Overview
4.1 Develop
Project Charter
.1 Inputs
.1 Project charter
.2 Outputs from other
processes
.3 Enterprise environmental
factors
.4 Organizational process
assets
.2 Tools & Techniques
.1 Expert judgment
.2 Data gathering
.3 Interpersonal and team
skills
.4 Meetings
.3 Outputs
.1 Project management plan
4.2 Develop Project
Management Plan
.1 Inputs
.1 Project management plan
.2 Project documents
.3 Approved change requests
.4 Enterprise environmental
factors
.5 Organizational process
assets
.2 To ols & Techniques
.1 Expert judgment
.2 Project management
information system
.3 Meetings
.3 Outputs
.1 Deliverables
.2 Work performance data
.3 Issue log
.4 Change requests
.5 Project management plan
updates
.6 Project documents updates
.7 Organizational process
assets updates
4.3 Direct and Manage
Project Work
.1 Inputs
.1 Project management plan
.2 Project documents
.3 Work performance
information
.4 Agreements
.5 Enterprise environmental
factors
.6 Organizational process
assets
.2 Tools & Techniques
.1 Expert judgment
.2 Data analysis
.3 Decision making
.4 Meetings
.3 Outputs
.1 Work performance reports
.2 Change requests
.3 Project management plan
updates
.4 Project documents updates
4.5 Monitor and
Control Project Work
.1 Inputs
.1 Project management plan
.2 Project documents
.3 Work performance reports
.4 Change requests
.5 Enterprise environmental
factors
.6 Organizational process
assets
.2 Tools & Techniques
.1 Expert judgment
.2 Change control tools
.3 Data analysis
.4 Decision making
.5 Meetings
.3 Outputs
.1 Approved change requests
.2 Project management plan
updates
.3 Project documents
updates
4.6 Perform Integrated
Change Control
.1 Inputs
.1 Project charter
.2 Project management plan
.3 Project documents
.4 Accepted deliverables
.5 Business documents
.6 Agreements
.7 Procurement
documentation
.8 Organizational process
assets
.2 To ols & Techniques
.1 Expert judgment
.2 Data analysis
.3 Meetings
.3 Outputs
.1 Project documents updates
.2 Final product, service, or
result transition
.3 Final report
.4 Organizational process
assets updates
4.7 Close Project
or Phase
.1 Inputs
.1 Project management plan
.2 Project documents
.3 Deliverables
.4 Enterprise environmental
factors
.5 Organizational process
assets
.2 To ols & Techniques
.1 Expert judgment
.2 Knowledge management
.3 Information management
.4 Interpersonal and team
skills
.3 Outputs
.1 Lessons learned register
.2 Project management plan
updates
.3 Organizational process
assets updates
4.4 Manage
Project Knowledge
Figure 4-1. Project Integration Management Overview
PMI Member benefit licensed to: Wanpeng Cui - 2150818. Not for distribution, sale, or reproduction.

Not
For
Distribution,
Sale
or
Reproduction.
72 Part 1 - Guide
KEY CONCEPTS FOR PROJECT INTEGRATION MANAGEMENT
Project Integration Management is specific to project managers. Whereas other Knowledge Areas may be managed
by specialists (e.g., cost analysis, scheduling specialists, risk management experts), the accountability of Project
Integration Management cannot be delegated or transferred. The project manager is the one who combines the results
in all the other Knowledge Areas and has the overall view of the project. The project manager is ultimately responsible
for the project as a whole.
Projects and project management are integrative by nature. For example, a cost estimate needed for a contingency
plan involves integrating the processes in the Project Cost Management, Project Schedule Management, and Project
Risk Management Knowledge Areas. When additional risks associated with various staffing alternatives are identified,
then one or more of those processes may be revisited.
The links among the processes in the Project Management Process Groups are often iterative. For example, the
Planning Process Group provides the Executing Process Group with a documented project management plan early in the
project and then updates the project management plan if changes occur as the project progresses.
Project Integration Management is about:
Ensuring that the deliverable due dates of the product, service, or result; project life cycle; and the benefits
management plan are aligned;
Providing a project management plan to achieve the project objectives;
Ensuring the creation and the use of the appropriate knowledge to and from the project as necessary;
Managing the performance and changes of the activities in the project management plan;
Making integrated decisions regarding key changes impacting the project;
Measuring and monitoring the project’s progress and taking appropriate action to meet project objectives;
Collecting data on the results achieved, analyzing the data to obtain information, and communicating this
information to relevant stakeholders;
Completing all the work of the project and formally closing each phase, contract, and the project as a whole;
and
Managing phase transitions when necessary.
The more complex the project and the more varied the expectations of the stakeholders, the more a sophisticated
approach to integration is needed.
PMI Member benefit licensed to: Wanpeng Cui - 2150818. Not for distribution, sale, or reproduction.

Not
For
Distribution,
Sale
or
Reproduction.
73
TRENDS AND EMERGING PRACTICES IN PROJECT INTEGRATION MANAGEMENT
The Project Integration Management Knowledge Area requires combining the results from all the other Knowledge
Areas. Evolving trends in integration processes include but are not limited to:
Use of automated tools. The volume of data and information that project managers need to integrate makes it
necessary to use a project management information system (PMIS) and automated tools to collect, analyze, and
use information to meet project objectives and realize project benefits.
Use of visual management tools. Some project teams use visual management tools, rather than written plans
and other documents, to capture and oversee critical project elements. Making key project elements visible to
the entire team provides a real-time overview of the project status, facilitates knowledge transfer, and empowers
team members and other stakeholders to help identify and solve issues.
Project knowledge management. The increasingly mobile and transitory work force requires a more rigorous
process of identifying knowledge throughout the project life cycle and transferring it to the target audience so
that the knowledge is not lost.
Expanding the project manager’s responsibilities. Project managers are being called on to initiate and finalize
the project, such as project business case development and benefits management. Historically, these activities
have been the responsibility of management and the project management office, but project managers are more
frequently collaborating with them to better meet project objectives and deliver benefits. Project managers are
also engaging in more comprehensive identification and engagement of stakeholders. This includes managing
the interfaces with various functional and operational departments and senior management personnel.
Hybrid methodologies. Some project management methodologies are evolving to incorporate successfully
applied new practices. Examples include the use of agile and other iterative practices; business analysis
techniques for requirements management; tools for identifying complex elements in projects; and organizational
change management methods to prepare for transitioning the project outputs into the organization.
PMI Member benefit licensed to: Wanpeng Cui - 2150818. Not for distribution, sale, or reproduction.

Not
For
Distribution,
Sale
or
Reproduction.
74 Part 1 - Guide
TAILORING CONSIDERATIONS
Because each project is unique, the project manager may need to tailor the way that Project Integration Management
processes are applied. Considerations for tailoring include but are not limited to:
Project life cycle. What is an appropriate project life cycle? What phases should comprise the project life cycle?
Development life cycle. What development life cycle and approach are appropriate for the product, service,
or result? Is a predictive or adaptive approach appropriate? If adaptive, should the product be developed
incrementally or iteratively? Is a hybrid approach best?
Management approaches. What management processes are most effective based on the organizational culture
and the complexity of the project?
Knowledge management. How will knowledge be managed in the project to foster a collaborative working
environment?
Change. How will change be managed in the project?
Governance. What control boards, committees, and other stakeholders are part of the project? What are the
project status reporting requirements?
Lessons learned. What information should be collected throughout and at the end of the project? How will
historical information and lessons learned be made available to future projects?
Benefits. When and how should benefits be reported: at the end of the project or at the end of each iteration
or phase?
CONSIDERATIONS FOR AGILE/ADAPTIVE ENVIRONMENTS
Iterative and agile approaches promote the engagement of team members as local domain experts in integration
management. The team members determine how plans and components should integrate.
The expectations of the project manager as noted in the Key Concepts for Integration Management do not change in
an adaptive environment, but control of the detailed product planning and delivery is delegated to the team. The project
manager’s focus is on building a collaborative decision-making environment and ensuring the team has the ability to
respond to changes. This collaborative approach can be further enhanced when team members possess a broad skill
base rather than a narrow specialization.
PMI Member benefit licensed to: Wanpeng Cui - 2150818. Not for distribution, sale, or reproduction.

Not
For
Distribution,
Sale
or
Reproduction.
75
4.1 DEVELOP PROJECT CHARTER
Develop Project Charter is the process of developing a document that formally authorizes the existence of a project
and provides the project manager with the authority to apply organizational resources to project activities. The key
benefits of this process are that it provides a direct link between the project and the strategic objectives of the
organization, creates a formal record of the project, and shows the organizational commitment to the project. This
process is performed once or at predefined points in the project. The inputs, tools and techniques, and outputs of the
process are depicted in Figure 4-2. Figure 4-3 depicts the data flow diagram for the process.
Figure 4-2. Develop Project Charter: Inputs, Tools & Techniques, and Outputs
Tools & TechniquesInputs Outputs
Develop Project Charter
.1 Expert judgment
.2 Data gathering
• Brainstorming
• Focus groups
• Interviews
.3 Interpersonal and team skills
• Conflict management
• Facilitation
• Meeting management
.4 Meetings
.1 Business documents
• Business case
• Benefits management plan
.2 Agreements
.3 Enterprise environmental
factors
.4 Organizational process assets
.1 Project charter
.2 Assumption log
PMI Member benefit licensed to: Wanpeng Cui - 2150818. Not for distribution, sale, or reproduction.

Not
For
Distribution,
Sale
or
Reproduction.
76 Part 1 - Guide
• Enterprise environmental factors
• Organizational process assets
Business documents
• Business case
• Benefits management plan
• Assumption log
• Agreements • Project charter
Business
Documents
5.1
Plan Scope
Management
5.2
Collect
Requirements
5.3
Define Scope
6.1
Plan Schedule
Management
7.1
Plan Cost
Management
8.1
Plan Quality
Management
9.1
Plan Resource
Management
10.1
Plan
Communications
Management
11.1
Plan Risk
Management
12.1
Plan Procurement
Management
13.1
Identify
Stakeholders
13.2
Plan
Stakeholder
Engagement
4.7
Close Project
or Phase
4.2
Develop Project
Management
Plan
Enterprise/
Organization
Project
Documents
4.1
Develop Project
Charter
Figure 4-3. Develop Project Charter: Data Flow Diagram
PMI Member benefit licensed to: Wanpeng Cui - 2150818. Not for distribution, sale, or reproduction.

Not
For
Distribution,
Sale
or
Reproduction.
77
The project charter establishes a partnership between the performing and requesting organizations. In the case
of external projects, a formal contract is typically the preferred way to establish an agreement. A project charter may
still be used to establish internal agreements within an organization to ensure proper delivery under the contract. The
approved project charter formally initiates the project. A project manager is identified and assigned as early in the
project as is feasible, preferably while the project charter is being developed and always prior to the start of planning.
The project charter can be developed by the sponsor or the project manager in collaboration with the initiating entity.
This collaboration allows the project manager to have a better understanding of the project purpose, objectives, and
expected benefits. This understanding will better allow for efficient resource allocation to project activities. The project
charter provides the project manager with the authority to plan, execute, and control the project.
Projects are initiated by an entity external to the project such as a sponsor, program, or project management office
(PMO), or a portfolio governing body chairperson or authorized representative. The project initiator or sponsor should
be at a level that is appropriate to procure funding and commit resources to the project. Projects are initiated due to
internal business needs or external influences. These needs or influences often trigger the creation of a needs analysis,
feasibility study, business case, or description of the situation that the project will address. Chartering a project validates
alignment of the project to the strategy and ongoing work of the organization. A project charter is not considered to be
a contract because there is no consideration or money promised or exchanged in its creation.
4.1.1 DEVELOP PROJECT CHARTER: INPUTS
4.1.1.1 BUSINESS DOCUMENTS
The business case (described in Section 1.2.6.1) and the benefits management plan (described in Section 1.2.6.2)
are sources of information about the project´s objectives and how the project will contribute to the business goals.
Although the business documents are developed prior to the project, they are reviewed periodically.
Business case. The approved business case, or similar, is the business document most commonly used to
create the project charter. The business case describes the necessary information from a business standpoint to
determine whether the expected outcomes of the project justify the required investment. It is commonly used for
decision making by managers or executives above the project level. Typically, the business need and the cost-
benefit analysis are contained in the business case to justify and establish boundaries for the project. For more
information on the business case, see Section 1.2.6.1. The business case is created as a result of one or more
of the following:
PMI Member benefit licensed to: Wanpeng Cui - 2150818. Not for distribution, sale, or reproduction.

Not
For
Distribution,
Sale
or
Reproduction.
78 Part 1 - Guide
Market demand (e.g., an automobile manufacturer authorizing a project to build more fuel-efficient cars in
response to gasoline shortages),
Organizational need (e.g., due to high overhead costs, a company may combine staff functions and streamline
processes to reduce costs),
Customer request (e.g., an electric utility authorizing a project to build a new substation to serve a new
industrial park),
Technological advance (e.g., an airline authorizing a new project to develop electronic tickets instead of paper
tickets based on technological advances),
Legal requirement (e.g., a paint manufacturer authorizing a project to establish guidelines for handling
toxic materials),
Ecological impacts (e.g., a company authorizing a project to lessen its environmental impact), or
Social need (e.g., a nongovernmental organization in a developing country authorizing a project to
provide potable water systems, latrines, and sanitation education to communities suffering from high
rates of cholera).
The project charter incorporates the appropriate information for the project from the business documents. The project
manager does not update or modify the business documents since they are not project documents; however, the project
manager may make recommendations.
4.1.1.2 AGREEMENTS
Described in Section 12.2.3.2. Agreements are used to define initial intentions for a project. Agreements may take
the form of contracts, memorandums of understanding (MOUs), service level agreements (SLA), letters of agreement,
letters of intent, verbal agreements, email, or other written agreements. Typically, a contract is used when a project is
being performed for an external customer.
4.1.1.3 ENTERPRISE ENVIRONMENTAL FACTORS
The enterprise environmental factors that can influence the Develop Project Charter process include but are not
limited to:
Government or industry standards (e.g., product standards, quality standards, safety standards, and workmanship
standards),
Legal and regulatory requirements and/or constraints,
Marketplace conditions,
Organizational culture and political climate,
Organizational governance framework (a structured way to provide control, direction, and coordination through
people, policies, and processes to meet organizational strategic and operational goals), and
Stakeholders’ expectations and risk thresholds.
PMI Member benefit licensed to: Wanpeng Cui - 2150818. Not for distribution, sale, or reproduction.

Not
For
Distribution,
Sale
or
Reproduction.
79
4.1.1.4 ORGANIZATIONAL PROCESS ASSETS
The organizational process assets that can influence the Develop Project Charter process include but are not
limited to:
Organizational standard policies, processes, and procedures;
Portfolio, program, and project governance framework (governance functions and processes to provide guidance
and decision making);
Monitoring and reporting methods;
Templates (e.g., project charter template); and
Historical information and lessons learned repository (e.g., project records and documents, information about the
results of previous project selection decisions, and information about previous project performance).
4.1.2 DEVELOP PROJECT CHARTER: TOOLS AND TECHNIQUES
4.1.2.1 EXPERT JUDGMENT
Expert judgment is defined as judgment provided based upon expertise in an application area, Knowledge Area,
discipline, industry, etc., as appropriate for the activity being performed. Such expertise may be provided by any group
or person with specialized education, knowledge, skill, experience, or training.
For this process, expertise should be considered from individuals or groups with specialized knowledge of or training
in the following topics:
Organizational strategy,
Benefits management,
Technical knowledge of the industry and focus area of the project,
Duration and budget estimation, and
Risk identification.
PMI Member benefit licensed to: Wanpeng Cui - 2150818. Not for distribution, sale, or reproduction.

Not
For
Distribution,
Sale
or
Reproduction.
80 Part 1 - Guide
4.1.2.2 DATA GATHERING
Data-gathering techniques that can be used for this process include but are not limited to:
Brainstorming. This technique is used to identify a list of ideas in a short period of time. It is conducted in a
group environment and is led by a facilitator. Brainstorming comprises two parts: idea generation and analysis.
Brainstorming can be used to gather data and solutions or ideas from stakeholders, subject matter experts, and
team members when developing the project charter.
Focus groups. Described in Section 5.2.2.2. Focus groups bring together stakeholders and subject matter
experts to learn about the perceived project risk, success criteria, and other topics in a more conversational way
than a one-on-one interview.
Interviews. Described in Section 5.2.2.2. Interviews are used to obtain information on high-level requirements,
assumptions or constraints, approval criteria, and other information from stakeholders by talking directly to them.
4.1.2.3 INTERPERSONAL AND TEAM SKILLS
Interpersonal and team skills that can be used for this process include but are not limited to:
Conflict management. Described in Section 9.5.2.1. Conflict management can be used to help bring
stakeholders into alignment on the objectives, success criteria, high-level requirements, project description,
summary milestones, and other elements of the charter.
Facilitation. Facilitation is the ability to effectively guide a group event to a successful decision, solution,
or conclusion. A facilitator ensures that there is effective participation, that participants achieve a mutual
understanding, that all contributions are considered, that conclusions or results have full buy-in according to the
decision process established for the project, and that the actions and agreements achieved are appropriately
dealt with afterward.
Meeting management. Described in Section 10.2.2.6. Meeting management includes preparing the agenda,
ensuring that a representative for each key stakeholder group is invited, and preparing and sending the follow-up
minutes and actions.
4.1.2.4 MEETINGS
For this process, meetings are held with key stakeholders to identify the project objectives, success criteria, key
deliverables, high-level requirements, summary milestones, and other summary information.
PMI Member benefit licensed to: Wanpeng Cui - 2150818. Not for distribution, sale, or reproduction.

Not
For
Distribution,
Sale
or
Reproduction.
81
4.1.3 DEVELOP PROJECT CHARTER: OUTPUTS
4.1.3.1 PROJECT CHARTER
The project charter is the document issued by the project initiator or sponsor that formally authorizes the existence
of a project and provides the project manager with the authority to apply organizational resources to project activities.
It documents the high-level information on the project and on the product, service, or result the project is intended to
satisfy, such as:
Project purpose;
Measurable project objectives and related success criteria;
High-level requirements;
High-level project description, boundaries, and key deliverables;
Overall project risk;
Summary milestone schedule;
Preapproved financial resources;
Key stakeholder list;
Project approval requirements (i.e., what constitutes project success, who decides the project is successful, and
who signs off on the project);
Project exit criteria (i.e., what are the conditions to be met in order to close or to cancel the project or phase);
Assigned project manager, responsibility, and authority level; and
Name and authority of the sponsor or other person(s) authorizing the project charter.
At a high level, the project charter ensures a common understanding by the stakeholders of the key deliverables,
milestones, and the roles and responsibilities of everyone involved in the project.
4.1.3.2 ASSUMPTION LOG
High-level strategic and operational assumptions and constraints are normally identified in the business case before
the project is initiated and will flow into the project charter. Lower-level activity and task assumptions are generated
throughout the project such as defining technical specifications, estimates, the schedule, risks, etc. The assumption log
is used to record all assumptions and constraints throughout the project life cycle.
PMI Member benefit licensed to: Wanpeng Cui - 2150818. Not for distribution, sale, or reproduction.

Not
For
Distribution,
Sale
or
Reproduction.
82 Part 1 - Guide
4.2 DEVELOP PROJECT MANAGEMENT PLAN
Develop Project Management Plan is the process of defining, preparing, and coordinating all plan components and
consolidating them into an integrated project management plan. The key benefit of this process is the production of a
comprehensive document that defines the basis of all project work and how the work will be performed. This process is
performed once or at predefined points in the project. The inputs, tools and techniques, and outputs of the process are
depicted in Figure 4-4. Figure 4-5 depicts the data flow diagram for the process.
Figure 4-4. Develop Project Management Plan: Inputs, Tools & Techniques, and Outputs
Figure 4-5. Develop Project Management Plan: Data Flow Diagram
Tools & TechniquesInputs Outputs
Develop Project Management Plan
.1 Expert judgment
.2 Data gathering
• Brainstorming
• Checklists
• Focus groups
• Interviews
.3 Interpersonal and team skills
• Conflict management
• Facilitation
• Meeting management
.4 Meetings
.1 Project charter
.2 Outputs from other processes
.3 Enterprise environmental
factors
.4 Organizational process assets
.1 Project management plan
• Project
charter
4.2
Develop Project
Management
Plan
Enterprise/
Organization
4.1
Develop Project
Charter
Outputs from
Other Processes
• Project management plan
• Project charter
• Any baseline or
component plan
• Enterprise environmental factors
• Organizational process assets
Project
Management
Plan
PMI Member benefit licensed to: Wanpeng Cui - 2150818. Not for distribution, sale, or reproduction.

Not
For
Distribution,
Sale
or
Reproduction.
83
The project management plan defines how the project is executed, monitored and controlled, and closed. The project
management plan’s content varies depending on the application area and complexity of the project.
The project management plan may be either summary level or detailed. Each component plan is described to the
extent required by the specific project. The project management plan should be robust enough to respond to an ever-
changing project environment. This agility may result in more accurate information as the project progresses.
The project management plan should be baselined; that is, it is necessary to define at least the project references
for scope, time, and cost, so that the project execution can be measured and compared to those references and
performance can be managed. Before the baselines are defined, the project management plan may be updated as
many times as necessary. No formal process is required at that time. But, once it is baselined, it may only be changed
through the Perform Integrated Change Control process. Consequently, change requests will be generated and decided
upon whenever a change is requested. This results in a project management plan that is progressively elaborated by
controlled and approved updates extending through project closure.
Projects that exist in the context of a program or portfolio should develop a project management plan that is consistent
with the program or portfolio management plan. For example, if the program management plan indicates all changes
exceeding a specified cost need to be reviewed by the change control board (CCB), then this process and cost threshold
need to be defined in the project management plan.
4.2.1 DEVELOP PROJECT MANAGEMENT PLAN: INPUTS
4.2.1.1 PROJECT CHARTER
Described in Section 4.1.3.1. The project team uses the project charter as a starting point for initial project planning.
The type and amount of information in the project charter varies depending on the complexity of the project and the
information known at the time of its creation. At a minimum, the project charter should define the high-level information
about the project that will be elaborated in the various components of the project management plan.
4.2.1.2 OUTPUTS FROM OTHER PROCESSES
Outputs from many of the other processes described in Sections 5 through 13 are integrated to create the project
management plan. Subsidiary plans and baselines that are an output from other planning processes are inputs to this
process. In addition, changes to these documents may necessitate updates to the project management plan.
PMI Member benefit licensed to: Wanpeng Cui - 2150818. Not for distribution, sale, or reproduction.

Not
For
Distribution,
Sale
or
Reproduction.
84 Part 1 - Guide
4.2.1.3 ENTERPRISE ENVIRONMENTAL FACTORS
The enterprise environmental factors that can influence the Develop Project Management Plan process include but
are not limited to:
Government or industry standards (e.g., product standards, quality standards, safety standards, and workmanship
standards);
Legal and regulatory requirements and/or constraints;
Project management body of knowledge for vertical market (e.g., construction) and/or focus area (e.g.,
environmental, safety, risk, or agile software development);
Organizational structure, culture, management practices, and sustainability;
Organizational governance framework (a structured way to provide control, direction, and coordination through
people, policies, and processes to meet organizational strategic and operational goals); and
Infrastructure (e.g., existing facilities and capital equipment).
4.2.1.4 ORGANIZATIONAL PROCESS ASSETS
The organizational process assets that can influence the Develop Project Management Plan process include but are
not limited to:
Organizational standard policies, processes, and procedures;
Project management plan template, including:
Guidelines and criteria for tailoring the organization’s set of standard processes to satisfy the specific needs
of the project, and
Project closure guidelines or requirements such as the product validation and acceptance criteria.
Change control procedures, including the steps by which official organizational standards, policies, plans,
procedures, or any project documents will be modified and how any changes will be approved and validated;
Monitoring and reporting methods, risk control procedures, and communication requirements;
Project information from previous similar projects (e.g., scope, cost, schedule and performance measurement
baselines, project calendars, project schedule network diagrams, and risk registers); and
Historical information and lessons learned repository.
PMI Member benefit licensed to: Wanpeng Cui - 2150818. Not for distribution, sale, or reproduction.

Not
For
Distribution,
Sale
or
Reproduction.
85
4.2.2 DEVELOP PROJECT MANAGEMENT PLAN: TOOLS AND TECHNIQUES
4.2.2.1 EXPERT JUDGMENT
Described in Section 4.1.2.1. Expertise should be considered from individuals or groups with specialized
knowledge of or training in the following topics:
Tailoring the project management process to meet the project needs, including the dependencies and interactions
among those processes and the essential inputs and outputs;
Developing additional components of the project management plan if needed;
Determining the tools and techniques to be used for accomplishing those processes;
Developing technical and management details to be included in the project management plan;
Determining resources and skill levels needed to perform project work;
Defining the level of configuration management to apply on the project;
Determining which project documents will be subject to the formal change control process; and
Prioritizing the work on the project to ensure the project resources are allocated to the appropriate work at the
appropriate time.
4.2.2.2 DATA GATHERING
Data-gathering techniques that can be used for this process include but are not limited to:
Brainstorming. Described in Section 4.1.2.2. Brainstorming is frequently used when developing the project
management plan to gather ideas and solutions about the project approach. Attendees include the project team
members although other subject matter experts (SMEs) or stakeholders may also participate.
Checklists. Described in Section 11.2.2.2. Many organizations have standardized checklists available based in
their own experience or use checklists from the industry. A checklist may guide the project manager to develop
the plan or may help to verify that all the required information is included in the project management plan.
Focus groups. Described in Section 5.2.2.2. Focus groups bring together stakeholders to discuss the project
management approach and the integration of the different components of the project management plan.
Interviews. Described in Section 5.2.2.2. Interviews are used to obtain specific information from stakeholders to
develop the project management plan or any component plan or project document.
PMI Member benefit licensed to: Wanpeng Cui - 2150818. Not for distribution, sale, or reproduction.

Not
For
Distribution,
Sale
or
Reproduction.
86 Part 1 - Guide
4.2.2.3 INTERPERSONAL AND TEAM SKILLS
The interpersonal and team skills used when developing the project management plan include:
Conflict management. Described in Section 9.5.2.1. Conflict management may be necessary to bring diverse
stakeholders into alignment on all aspects of the project management plan.
Facilitation. Described in Section 4.1.2.3. Facilitation ensures that there is effective participation, that participants
achieve a mutual understanding, that all contributions are considered, and that conclusions or results have full
buy-in according to the decision process established for the project.
Meeting management. Described in Section 10.2.2.6. Meeting management is necessary to ensure that the
numerous meetings that are necessary to develop, unify, and agree on the project management plan are well run.
4.2.2.4 MEETINGS
For this process, meetings are used to discuss the project approach, determine how work will be executed to
accomplish the project objectives, and establish the way the project will be monitored and controlled.
The project kick-off meeting is usually associated with the end of planning and the start of executing. Its purpose is
to communicate the objectives of the project, gain the commitment of the team for the project, and explain the roles and
responsibilities of each stakeholder. The kick-off may occur at different points in time depending on the characteristics
of the project:
For small projects, there is usually only one team that performs the planning and the execution. In this case, the
kick-off occurs shortly after initiation, in the Planning Process Group, because the team is involved in planning.
In large projects, a project management team normally does the majority of the planning, and the remainder of the
project team is brought on when the initial planning is complete, at the start of the development/implementation.
In this instance, the kick-off meeting takes place with processes in the Executing Process Group.
Multiphase projects will typically include a kick-off meeting at the beginning of each phase.
4.2.3 DEVELOP PROJECT MANAGEMENT PLAN: OUTPUTS
4.2.3.1 PROJECT MANAGEMENT PLAN
The project management plan is the document that describes how the project will be executed, monitored and
controlled, and closed. It integrates and consolidates all of the subsidiary management plans and baselines, and other
information necessary to manage the project. The needs of the project determine which components of the project
management plan are needed.
PMI Member benefit licensed to: Wanpeng Cui - 2150818. Not for distribution, sale, or reproduction.

Not
For
Distribution,
Sale
or
Reproduction.
87
Project management plan components include but are not limited to:
Subsidiary management plans:
Scope management plan. Described in Section 5.1.3.1. Establishes how the scope will be defined, developed,
monitored, controlled, and validated.
Requirements management plan. Described in Section 5.1.3.2. Establishes how the requirements will be
analyzed, documented, and managed.
Schedule management plan. Described in Section 6.1.3.1. Establishes the criteria and the activities for
developing, monitoring, and controlling the schedule.
Cost management plan. Described in Section 7.1.3.1. Establishes how the costs will be planned, structured,
and controlled.
Quality management plan. Described in Section 8.1.3.1. Establishes how an organization´s quality policies,
methodologies, and standards will be implemented in the project.
Resource management plan. Described in Section 9.1.3.1 Provides guidance on how project resources should
be categorized, allocated, managed, and released.
Communications management plan. Described in Section 10.1.3.1. Establishes how, when, and by whom
information about the project will be administered and disseminated.
Risk management plan. Described in Section 11.1.3.1. Establishes how the risk management activities will
be structured and performed.
Procurement management plan. Described in Section 12.1.3.1. Establishes how the project team will acquire
goods and services from outside of the performing organization.
Stakeholder engagement plan. Described in Section 13.2.3.1. Establishes how stakeholders will be engaged
in project decisions and execution, according to their needs, interests, and impact.
Baselines:
Scope baseline. Described in Section 5.4.3.1. The approved version of a scope statement, work breakdown
structure (WBS), and its associated WBS dictionary, which is used as a basis for comparison.
Schedule baseline. Described in Section 6.5.3.1. The approved version of the schedule model that is used as
a basis for comparison to the actual results.
Cost baseline. Described in Section 7.3.3.1. The approved version of the time-phased project budget that is
used as a basis for comparison to the actual results.
PMI Member benefit licensed to: Wanpeng Cui - 2150818. Not for distribution, sale, or reproduction.

Not
For
Distribution,
Sale
or
Reproduction.
88 Part 1 - Guide
Additional components. Most components of the project management plan are produced as outputs from other
processes, though some are produced during this process. Those components developed as part of this process
will be dependent on the project; however, they often include but are not limited to:
Change management plan. Describes how the change requests throughout the project will be formally
authorized and incorporated.
Configuration management plan. Describes how the information about the items of the project (and which
items) will be recorded and updated so that the product, service, or result of the project remains consistent
and/or operative.
Performance measurement baseline. An integrated scope-schedule-cost plan for the project work against
which project execution is compared to measure and manage performance.
Project life cycle. Describes the series of phases that a project passes through from its initiation to its closure.
Development approach. Describes the product, service, or result development approach, such as predictive,
iterative, agile, or a hybrid model.
Management reviews. Identifies the points in the project when the project manager and relevant stakeholders
will review the project progress to determine if performance is as expected, or if preventive or corrective
actions are necessary.
While the project management plan is one of the primary documents used to manage the project, other project
documents are also used. These other documents are not part of the project management plan; however, they are
necessary to manage the project effectively. Table 4-1 is a representative list of the project management plan components
and project documents.
PMI Member benefit licensed to: Wanpeng Cui - 2150818. Not for distribution, sale, or reproduction.

Not
For
Distribution,
Sale
or
Reproduction.
89
Table 4-1. Project Management Plan and Project Documents
1. Scope management plan
2. Requirements management plan
3. Schedule management plan
4. Cost management plan
5. Quality management plan
6. Resource management plan
7. Communications management plan
8. Risk management plan
9. Procurement management plan
10. Stakeholder engagement plan
11. Change management plan
12. Configuration management plan
13. Scope baseline
14. Schedule baseline
15. Cost baseline
16. Performance measurement baseline
17. Project life cycle description
18. Development approach
1. Activity attributes
2. Activity list
3. Assumption log
4. Basis of estimates
5. Change log
6. Cost estimates
7. Cost forecasts
8. Duration estimates
9. Issue log
10. Lessons learned register
11. Milestone list
12. Physical resource assignments
13. Project calendars
14. Project communications
15. Project schedule
16. Project schedule network diagram
17. Project scope statement
18. Project team assignments
19. Quality control measurements
20. Quality metrics
21. Quality report
22. Requirements documentation
23. Requirements traceability matrix
24. Resource breakdown structure
25. Resource calendars
26. Resource requirements
27. Risk register
28. Risk report
29. Schedule data
30. Schedule forecasts
31. Stakeholder register
32. Team charter
33. Test and evaluation documents
Project DocumentsProject Management Plan
PMI Member benefit licensed to: Wanpeng Cui - 2150818. Not for distribution, sale, or reproduction.

Not
For
Distribution,
Sale
or
Reproduction.
90 Part 1 - Guide
4.3 DIRECT AND MANAGE PROJECT WORK
Direct and Manage Project Work is the process of leading and performing the work defined in the project management
plan and implementing approved changes to achieve the project’s objectives. The key benefit of this process is that it
provides overall management of the project work and deliverables, thus improving the probability of project success.
This process is performed throughout the project. The inputs, tools and techniques, and outputs of the process are
depicted in Figure 4-6. Figure 4-7 depicts the data flow diagram for the process.
Figure 4-6. Direct and Manage Project Work: Inputs, Tools & Techniques, and Outputs
Tools & TechniquesInputs Outputs
Direct and Manage Project Work
.1 Expert judgment
.2 Project management
information system
.3 Meetings
.1 Project management plan
• Any component
.2 Project documents
• Change log
• Lessons learned register
• Milestone list
• Project communications
• Project schedule
• Requirements traceability
matrix
• Risk register
• Risk report
.3 Approved change requests
.4 Enterprise environmental
factors
.5 Organizational process assets
.1 Deliverables
.2 Work performance data
.3 Issue log
.4 Change requests
.5 Project management plan
updates
• Any component
.6 Project documents updates
• Activity list
• Assumption log
• Lessons learned register
• Requirements
documentation
• Risk register
• Stakeholder register
.7 Organizational process assets
updates
PMI Member benefit licensed to: Wanpeng Cui - 2150818. Not for distribution, sale, or reproduction.

Not
For
Distribution,
Sale
or
Reproduction.
91
• Enterprise environmental factors
• Organizational process assets
• Approved change requests
• Work performance data
Project management plan updates
• Any component
• Issue log
• Deliverables
• Change requests
• Deliverables
• Deliverables
• Organizational process
assets updates
Project documents
• Change log
• Lessons learned register
• Milestone list
• Project communications
• Project schedule
• Requirements traceability
matrix
• Risk register
• Risk report
Project management plan
• Any component
Project
Management
Plan
4.4
Manage Project
Knowledge
4.6
Perform Integrated
Change Control
8.3
Control
Quality
4.3
Direct and
Manage
Project Work
Project
Documents
4.6
Perform
Integrated
Change Control
Enterprise/
Organization 13.4
Monitor
Stakeholder
Engagementt
12.3
Control
Procurements
11.7
Monitor
Risks
10.3
Monitor
Communications
9.6
Control
Resources
8.3
Control
Quality
7.4
Control
Costs
6.6
Control
Scehdule
5.6
Control
Scope
5.5.
Validate
Scope
Enterprise/
Organization
Project
Documents
Project
Management
Plan
Project documents updates
• Activity list
• Assumption log
• Lessons learned register
• Requirements documentation
• Risk register
• Stakeholder register
Figure 4-7. Direct and Manage Project Work: Data Flow Diagram
PMI Member benefit licensed to: Wanpeng Cui - 2150818. Not for distribution, sale, or reproduction.

Not
For
Distribution,
Sale
or
Reproduction.
92 Part 1 - Guide
Direct and Manage Project Work involves executing the planned project activities to complete project deliverables
and accomplish established objectives. Available resources are allocated, their efficient use is managed, and changes in
project plans stemming from analyzing work performance data and information are carried out. The Direct and Manage
Project Work process is directly affected by the project application area. Deliverables are produced as outputs from
processes performed to accomplish the project work as planned and scheduled in the project management plan.
The project manager, along with the project management team, directs the performance of the planned project
activities and manages the various technical and organizational interfaces that exist in the project. Direct and Manage
Project Work also requires review of the impact of all project changes and the implementation of approved changes:
corrective action, preventive action, and/or defect repair.
During project execution, the work performance data is collected and communicated to the applicable controlling
processes for analysis. Work performance data analysis provides information about the completion status of deliverables
and other relevant details about project performance. The work performance data will also be used as an input to the
Monitoring and Controlling Process Group, and can be used as feedback into lessons learned to improve the performance
of future work packages.
4.3.1 DIRECT AND MANAGE PROJECT WORK: INPUTS
4.3.1.1 PROJECT MANAGEMENT PLAN
Described in Section 4.2.3.1. Any component of the project management plan may be an input to this process.
4.3.1.2 PROJECT DOCUMENTS
Project documents that can be considered as inputs for this process include but are not limited to:
Change log. Described in Section 4.6.3.3. The change log contains the status of all change requests.
Lessons learned register. Described in Section 4.4.3.1. Lessons learned are used to improve the performance
of the project and to avoid repeating mistakes. The register helps identify where to set rules or guidelines so the
team’s actions are aligned.
Milestone list. Described in Section 6.2.3.3. The milestone list shows the scheduled dates for specific milestones.
Project communications. Described in Section 10.2.3.1. Project communications include performance reports,
deliverable status, and other information generated by the project.
PMI Member benefit licensed to: Wanpeng Cui - 2150818. Not for distribution, sale, or reproduction.

Not
For
Distribution,
Sale
or
Reproduction.
93
Project schedule. Described in Section 6.5.3.2. The schedule includes at least the list of work activities, their
durations, resources, and planned start and finish dates.
Requirements traceability matrix. Described in Section 5.2.3.2. The requirements traceability matrix links
product requirements to the deliverables that satisfy them and helps to focus on the final outcomes.
Risk register. Described in Section 11.2.3.1. The risk register provides information on threats and opportunities
that may impact project execution.
Risk report. Described in Section 11.2.3.2. The risk report provides information on sources of overall project risk
along with summary information on identified individual project risks.
4.3.1.3 APPROVED CHANGE REQUESTS
Described in Section 4.6.3.1. Approved change requests are an output of the Perform Integrated Change Control
process, and include those requests reviewed and approved for implementation by the project manager or by the
change control board (CCB) when applicable. The approved change request may be a corrective action, a preventive
action, or a defect repair. Approved change requests are scheduled and implemented by the project team and can
impact any area of the project or project management plan. The approved change requests can also modify the formally
controlled project management plan components or project documents.
4.3.1.4 ENTERPRISE ENVIRONMENTAL FACTORS
The enterprise environmental factors that can influence the Direct and Manage Project Work process include but are
not limited to:
Organizational structure, culture, management practices, and sustainability;
Infrastructure (e.g., existing facilities and capital equipment); and
Stakeholder risk thresholds (e.g., allowable cost overrun percentage).
PMI Member benefit licensed to: Wanpeng Cui - 2150818. Not for distribution, sale, or reproduction.

Not
For
Distribution,
Sale
or
Reproduction.
94 Part 1 - Guide
4.3.1.5 ORGANIZATIONAL PROCESS ASSETS
The organizational process assets that can influence the Direct and Manage Project Work process include but are
not limited to:
Organizational standard policies, processes, and procedures;
Issue and defect management procedures defining issue and defect controls, issue and defect identification and
resolution, and action item tracking;
Issue and defect management database(s) containing historical issue and defect status, issue and defect
resolution, and action item results;
Performance measurement database used to collect and make available measurement data on processes and
products;
Change control and risk control procedures; and
Project information from previous projects (e.g., scope, cost, schedule, performance measurement baselines,
project calendars, project schedule network diagrams, risk registers, risk reports, and lessons learned repository).
4.3.2 DIRECT AND MANAGE PROJECT WORK: TOOLS AND TECHNIQUES
4.3.2.1 EXPERT JUDGMENT
Described in Section 4.1.2.1. Expertise should be considered from individuals or groups with specialized knowledge
or training in the following topics:
Technical knowledge on the industry and focus area of the project,
Cost and budget management,
Legal and procurement,
Legislation and regulations, and
Organizational governance.
PMI Member benefit licensed to: Wanpeng Cui - 2150818. Not for distribution, sale, or reproduction.

Not
For
Distribution,
Sale
or
Reproduction.
95
4.3.2.2 PROJECT MANAGEMENT INFORMATION SYSTEM (PMIS)
The PMIS provides access to information technology (IT) software tools, such as scheduling software tools, work
authorization systems, configuration management systems, information collection and distribution systems, as well as
interfaces to other online automated systems such as corporate knowledge base repositories. Automated gathering and
reporting on key performance indicators (KPI) can be part of this system.
4.3.2.3 MEETINGS
Meetings are used to discuss and address pertinent topics of the project when directing and managing project work.
Attendees may include the project manager, the project team, and appropriate stakeholders involved or affected by
the topics addressed. Each attendee should have a defined role to ensure appropriate participation. Types of meetings
include but are not limited to: kick-off, technical, sprint or iteration planning, Scrum daily standups, steering group,
problem solving, progress update, and retrospective meetings.
4.3.3 DIRECT AND MANAGE PROJECT WORK: OUTPUTS
4.3.3.1 DELIVERABLES
A deliverable is any unique and verifiable product, result, or capability to perform a service that is required to be
produced to complete a process, phase, or project. Deliverables are typically the outcomes of the project and can include
components of the project management plan.
Change control should be applied once the first version of a deliverable has been completed. The control of the multiple
versions or editions of a deliverable (e.g., documents, software, and building blocks) is supported by configuration
management tools and procedures.
4.3.3.2 WORK PERFORMANCE DATA
Work performance data are the raw observations and measurements identified during activities being performed
to carry out the project work. Data are often viewed as the lowest level of detail from which information is derived by
other processes. Data is gathered through work execution and passed to the controlling processes for further analysis.
Examples of work performance data include work completed, key performance indicators (KPIs), technical performance
measures, actual start and finish dates of schedule activities, story points completed, deliverables status, schedule
progress, number of change requests, number of defects, actual costs incurred, actual durations, etc.
PMI Member benefit licensed to: Wanpeng Cui - 2150818. Not for distribution, sale, or reproduction.

Not
For
Distribution,
Sale
or
Reproduction.
96 Part 1 - Guide
4.3.3.3 ISSUE LOG
Throughout the life cycle of a project, the project manager will normally face problems, gaps, inconsistencies, or
conflicts that occur unexpectedly and that require some action so they do not impact the project performance. The issue
log is a project document where all the issues are recorded and tracked. Data on issues may include:
Issue type,
Who raised the issue and when,
Description,
Priority,
Who is assigned to the issue,
Target resolution date,
Status, and
Final solution.
The issue log will help the project manager effectively track and manage issues, ensuring that they are investigated
and resolved. The issue log is created for the first time as an output of this process, although issues may happen at
any time during the project. The issue log is updated as a result of the monitoring and control activities throughout the
project’s life cycle.
4.3.3.4 CHANGE REQUESTS
A change request is a formal proposal to modify any document, deliverable, or baseline. When issues are found while
project work is being performed, change requests can be submitted, which may modify project policies or procedures,
project or product scope, project cost or budget, project schedule, or quality of the project or product results. Other
change requests cover the needed preventive or corrective actions to forestall negative impact later in the project.
Any project stakeholder may request a change. Change requests are processed for review and disposition through the
Perform Integrated Change Control process (Section 4.6). Change requests can be initiated from inside or outside the
project and they can be optional or legally/contractually mandated. Change requests may include:
Corrective action. An intentional activity that realigns the performance of the project work with the project
management plan.
Preventive action. An intentional activity that ensures the future performance of the project work is aligned with
the project management plan.
Defect repair. An intentional activity to modify a nonconforming product or product component.
Updates. Changes to formally controlled project documents, plans, etc., to reflect modified or additional ideas
or content.
PMI Member benefit licensed to: Wanpeng Cui - 2150818. Not for distribution, sale, or reproduction.

Not
For
Distribution,
Sale
or
Reproduction.
97
4.3.3.5 PROJECT MANAGEMENT PLAN UPDATES
Any change to the project management plan goes through the organization’s change control process via a change
request. Any component of the project management plan may require a change request as a result of this process.
4.3.3.6 PROJECT DOCUMENTS UPDATES
Project documents that may be updated as a result of carrying out this process include but are not limited to:
Activity list. Described in Section 6.2.3.1. The activity list may be updated with additional or modified activities
to be performed to complete project work.
Assumption log. Described in Section 4.1.3.2. New assumptions and constraints may be added, and the status
of existing assumptions and constraints may be updated or closed out.
Lessons learned register. Described in Section 4.4.3.1. Any lessons learned that will improve performance for
current or future projects is recorded as it is learned.
Requirements documentation. Described in Section 5.2.3.1. New requirements may be identified during this
process. Progress on meeting requirements can also be updated.
Risk register. Described in Section 11.2.3.1. New risks may be identified and existing risks may be updated
during this process. Risks are recorded in the risk register via risk management processes.
Stakeholder register. Described in Section 13.1.3.1. Where additional information on existing or new stakeholders
is gathered as a result of this process, it is recorded in the stakeholder register.
4.3.3.7 ORGANIZATIONAL PROCESS ASSETS UPDATES
Any organizational process asset can be updated as a result of this process.
PMI Member benefit licensed to: Wanpeng Cui - 2150818. Not for distribution, sale, or reproduction.

Not
For
Distribution,
Sale
or
Reproduction.
98 Part 1 - Guide
4.4 MANAGE PROJECT KNOWLEDGE
Manage Project Knowledge is the process of using existing knowledge and creating new knowledge to achieve the
project’s objectives and contribute to organizational learning. The key benefits of this process are that prior organizational
knowledge is leveraged to produce or improve the project outcomes, and knowledge created by the project is available
to support organizational operations and future projects or phases. This process is performed throughout the project.
The inputs, tools and techniques, and outputs of the process are depicted in Figure 4-8. Figure 4-9 depicts the data flow
diagram for the process.
Figure 4-8. Manage Project Knowledge: Inputs, Tools & Techniques, and Outputs
Tools & TechniquesInputs Outputs
Manage Project Knowledge
.1 Expert judgment
.2 Knowledge management
.3 Information management
.4 Interpersonal and team skills
• Active listening
• Facilitation
• Leadership
• Networking
• Political awareness
.1 Project management plan
• All components
.2 Project documents
• Lessons learned register
• Project team assignments
• Resource breakdown
structure
• Source selection criteria
• Stakeholder register
.3 Deliverables
.4 Enterprise environmental
factors
.5 Organizational process assets
.1 Lessons learned register
.2 Project management plan
updates
• Any component
.3 Organizational process assets
updates
PMI Member benefit licensed to: Wanpeng Cui - 2150818. Not for distribution, sale, or reproduction.

Not
For
Distribution,
Sale
or
Reproduction.
99
• Project
charter
4.4
Manage
Project
Knowledge
Enterprise/
Organization
4.3
Direct and
Manage
Project Work
• Organizational process
assets updates
• Lessons learned
register
• Deliverables
Project management
plan updates
• Any component
Project management plan
• All components
Project documents
• Lessons learned register
• Project team assignments
• Resource breakdown structure
• Source selection criteria
• Stakeholder register
• Enterprise environmental factors
• Organizational process assets
Project
Management
Plan
Project
Management
Plan
Project
Documents
Enterprise/
Organization
Project
Documents
Figure 4-9. Manage Project Knowledge: Data Flow Diagram
PMI Member benefit licensed to: Wanpeng Cui - 2150818. Not for distribution, sale, or reproduction.

Not
For
Distribution,
Sale
or
Reproduction.
100 Part 1 - Guide
Knowledge is commonly split into “explicit” (knowledge that can be readily codified using words, pictures, and
numbers) and “tacit” (knowledge that is personal and difficult to express, such as beliefs, insights, experience,
and “know-how”). Knowledge management is concerned with managing both tacit and explicit knowledge for two
purposes: reusing existing knowledge and creating new knowledge. The key activities that underpin both purposes are
knowledge sharing and knowledge integration (of knowledge from different domains, contextual knowledge, and project
management knowledge).
It is a common misconception that managing knowledge involves just documenting it so it can be shared. Another
common misconception is that managing knowledge involves just obtaining lessons learned at the end of the project,
in order to use it in the future projects. Only codified explicit knowledge can be shared in this way. But codified explicit
knowledge lacks context and is open to different interpretations, so even though it can easily be shared, it isn’t always
understood or applied in the right way. Tacit knowledge has context built in but is very difficult to codify. It resides in
the minds of individual experts or in social groups and situations, and is normally shared through conversations and
interactions between people.
From an organizational perspective, knowledge management is about making sure the skills, experience, and expertise
of the project team and other stakeholders are used before, during, and after the project. Because knowledge resides in
the minds of people and people cannot be forced to share what they know (or to pay attention to others’ knowledge), the
most important part of knowledge management is creating an atmosphere of trust so that people are motivated to share
their knowledge. Even the best knowledge management tools and techniques will not work if people are not motivated
to share what they know or to pay attention to what others know. In practice, knowledge is shared using a mixture of
knowledge management tools and techniques (interactions between people) and information management tools and
techniques (in which people codify part of their explicit knowledge by documenting it so it can be shared).
4.4.1 MANAGE PROJECT KNOWLEDGE: INPUTS
4.4.1.1 PROJECT MANAGEMENT PLAN
Described in Section 4.2.3.1. All components of the project management plan are inputs.
PMI Member benefit licensed to: Wanpeng Cui - 2150818. Not for distribution, sale, or reproduction.

Not
For
Distribution,
Sale
or
Reproduction.
101
4.4.1.2 PROJECT DOCUMENTS
Project documents that can be considered as inputs for this process include but are not limited to:
Lessons learned register. Described in Section 4.4.3.1. The lessons learned register provides information on
effective practices in knowledge management.
Project team assignments. Described in Section 9.3.3.1. Project team assignments provide information on the
type of competencies and experience available in the project and the knowledge that may be missing.
Resource breakdown structure. Described in Section 9.2.3.3. The resource breakdown structure includes
information on the composition of the team and may help to understand what knowledge is available as a group
and what knowledge is missing.
Stakeholder register. Described in Section 13.1.3.1. The stakeholder register contains details about the identified
stakeholders to help understand the knowledge they may have.
4.4.1.3 DELIVERABLES
A deliverable is any unique and verifiable product, result, or capability to perform a service that is required to be
produced to complete a process, phase, or project. Deliverables are typically tangible components completed to meet
the project objectives and can include components of the project management plan.
4.4.1.4 ENTERPRISE ENVIRONMENTAL FACTORS
The enterprise environmental factors that can influence the Manage Project Knowledge process include but are not
limited to:
Organizational, stakeholder, and customer culture. The existence of trusting working relationships and a
no-blame culture is particularly important in managing knowledge. Other factors include the value placed on
learning and social behavioral norms.
Geographic distribution of facilities and resources. The location of team members helps determine methods
for gaining and sharing knowledge.
Organizational knowledge experts. Some organizations have a team or individual that specializes in knowledge
management.
Legal and regulatory requirements and/or constraints. These include confidentiality of project information.
PMI Member benefit licensed to: Wanpeng Cui - 2150818. Not for distribution, sale, or reproduction.

Not
For
Distribution,
Sale
or
Reproduction.
102 Part 1 - Guide
4.4.1.5 ORGANIZATIONAL PROCESS ASSETS
Knowledge about project management is often embedded in processes and routines. The organizational process
assets that can influence the Manage Project Knowledge process include but are not limited to:
Organizational standard policies, processes, and procedures. These may include: confidentiality and access
to information; security and data protection; record retention policies; use of copyrighted information; destruction
of classified information; format and maximum size of files; registry data and metadata; authorized technology
and social media; etc.
Personnel administration. These include, for example, employee development and training records, and
competency frameworks that refer to knowledge-sharing behaviors.
Organizational communication requirements. Formal, rigid communication requirements are good for sharing
information. Informal communication is more effective for creating new knowledge and integrating knowledge
across diverse stakeholder groups.
Formal knowledge-sharing and information-sharing procedures. These include learning reviews before,
during, and after projects and project phases; for example, identifying, capturing, and sharing lessons learned
from the current project and other projects.
4.4.2 MANAGE PROJECT KNOWLEDGE: TOOLS AND TECHNIQUES
4.4.2.1 EXPERT JUDGMENT
Described in Section 4.1.2.1. Expertise should be considered from individuals or groups with specialized knowledge
or training in the following topics:
Knowledge management,
Information management,
Organizational learning,
Knowledge and information management tools, and
Relevant information from other projects.
4.4.2.2 KNOWLEDGE MANAGEMENT
Knowledge management tools and techniques connect people so they can work together to create new knowledge,
share tacit knowledge, and integrate the knowledge of diverse team members. The tools and techniques appropriate in
a project depend on the nature of the project, especially the degree of innovation involved, the project complexity, and
the level of diversity (including diversity of disciplines) among team members.
PMI Member benefit licensed to: Wanpeng Cui - 2150818. Not for distribution, sale, or reproduction.

Not
For
Distribution,
Sale
or
Reproduction.
103
Tools and techniques include but are not limited to:
Networking, including informal social interaction and online social networking. Online forums where people
can ask open questions (“What does anyone know about…?”) are useful for starting knowledge-sharing
conversations with specialists;
Communities of practice (sometimes called communities of interest or just communities) and special
interest groups;
Meetings, including virtual meetings where participants can interact using communications technology;
Work shadowing and reverse shadowing;
Discussion forums such as focus groups;
Knowledge-sharing events such as seminars and conferences;
Workshops, including problem-solving sessions and learning reviews designed to identify lessons learned;
Storytelling;
Creativity and ideas management techniques;
Knowledge fairs and cafés; and
Training that involves interaction between learners.
All of these tools and techniques can be applied face-to-face or virtually, or both. Face-to-face interaction is usually
the most effective way to build the trusting relationships that are needed to manage knowledge. Once relationships are
established, virtual interaction can be used to maintain the relationship.
4.4.2.3 INFORMATION MANAGEMENT
Information management tools and techniques are used to create and connect people to information. They are
effective for sharing simple, unambiguous, codified explicit knowledge. They include but are not limited to:
Methods for codifying explicit knowledge; for example, for producing lessons to be learned entries for the lessons
learned register;
Lessons learned register;
Library services;
Information gathering, for example, web searches and reading published articles; and
Project management information system (PMIS). Described in Section 4.3.2.2. Project management information
systems often include document management systems.
Tools and techniques that connect people to information can be enhanced by adding an element of interaction, for
example, include a “contact me” function so users can get in touch with the originators of the lessons and ask for advice
specific to their project and context.
PMI Member benefit licensed to: Wanpeng Cui - 2150818. Not for distribution, sale, or reproduction.

Not
For
Distribution,
Sale
or
Reproduction.
104 Part 1 - Guide
Interaction and support also helps people find relevant information. Asking for help is generally quicker and easier
than trying to identify search terms. Search terms are often difficult to select because people may not know which
keywords or key phrases to use to access the information they need.
Knowledge and information management tools and techniques should be connected to project processes and process
owners. Communities of practice and subject matter experts (SMEs), for example, may generate insights that lead
to improved control processes; having an internal sponsor can ensure improvements are implemented. Lessons learned
register entries may be analyzed to identify common issues that can be addressed by changes to project procedures.
4.4.2.4 INTERPERSONAL AND TEAM SKILLS
The interpersonal and team skills used include but are not limited to:
Active listening. Described in Section 10.2.2.6. Active listening helps reduce misunderstandings and improves
communication and knowledge sharing.
Facilitation. Described in Section 4.1.2.3. Facilitation helps effectively guide a group to a successful decision,
solution, or conclusion.
Leadership. Described in Section 3.4.4. Leadership is used to communicate the vision and inspire the project
team to focus on the appropriate knowledge and knowledge objectives.
Networking. Described in Section 10.2.2.6. Networking allows informal connections and relations among project
stakeholders to be established and creates the conditions to share tacit and explicit knowledge.
Political awareness. Described in Section 10.1.2.6. Political awareness helps the project manager to plan
communications based on the project environment as well as the organization’s political environment.
4.4.3 MANAGE PROJECT KNOWLEDGE: OUTPUTS
4.4.3.1 LESSONS LEARNED REGISTER
The lessons learned register can include the category and description of the situation. The lessons learned register
may also include the impact, recommendations, and proposed actions associated with the situation. The lessons learned
register may record challenges, problems, realized risks and opportunities, or other content as appropriate.
The lessons learned register is created as an output of this process early in the project. Thereafter it is used as an
input and updated as an output in many processes throughout the project. The persons or teams involved in the work are
also involved in capturing the lessons learned. Knowledge can be documented using videos, pictures, audios, or other
suitable means that ensure the efficiency of the lessons captured.
At the end of a project or phase, the information is transferred to an organizational process asset called a lessons
learned repository.
PMI Member benefit licensed to: Wanpeng Cui - 2150818. Not for distribution, sale, or reproduction.

Not
For
Distribution,
Sale
or
Reproduction.
105
4.4.3.2 PROJECT MANAGEMENT PLAN UPDATES
Any change to the project management plan goes through the organization’s change control process via a change
request. Any component of the project management plan may be updated as a result of this process.
4.4.3.3 ORGANIZATIONAL PROCESS ASSETS UPDATES
All projects create new knowledge. Some of this knowledge is codified, embedded in deliverables, or embedded in
improvements to processes and procedures as a result of the Manage Project Knowledge process. Existing knowledge
can also be codified or embedded for the first time as a result of this process; for example, if an existing idea for a new
procedure is piloted in the project and found to be successful.
Any organizational process asset can be updated as a result of this process.
4.5 MONITOR AND CONTROL PROJECT WORK
Monitor and Control Project Work is the process of tracking, reviewing, and reporting the overall progress to meet
the performance objectives defined in the project management plan. The key benefits of this process are that it allows
stakeholders to understand the current state of the project, to recognize the actions taken to address any performance
issues, and to have visibility into the future project status with cost and schedule forecasts. This process is performed
throughout the project. The inputs, tools and techniques, and outputs of the process are depicted in Figure 4-10. Figure
4-11 depicts the data flow diagram for the process.
Figure 4-10. Monitor and Control Project Work: Inputs, Tools & Techniques, and Outputs
Tools & TechniquesInputs Outputs
Monitor and Control Project Work
.1 Expert judgment
.2 Data analysis
• Alternatives analysis
• Cost-benefit analysis
• Earned value analysis
• Root cause analysis
• Trend analysis
• Variance analysis
.3 Decision making
.4 Meetings
.1 Project management plan
• Any component
.2 Project documents
• Assumption log
• Basis of estimates
• Cost forecasts
• Issue log
• Lessons learned register
• Milestone list
• Quality reports
• Risk register
• Risk report
• Schedule forecasts
.3 Work performance information
.4 Agreements
.5 Enterprise environmental
factors
.6 Organizational process assets
.1 Work performance reports
.2 Change requests
.3 Project management plan
updates
• Any component
.4 Project documents updates
• Cost forecasts
• Issue log
• Lessons learned register
• Risk register
• Schedule forecasts
PMI Member benefit licensed to: Wanpeng Cui - 2150818. Not for distribution, sale, or reproduction.

Not
For
Distribution,
Sale
or
Reproduction.
106 Part 1 - Guide
11.7
Monitor
Risks
10.2
Manage
Communications
9.5
Manage
Team
4.6
Perform
Integrated
Change Control
5.6.
Control
Scope
5.5
Validate
Scope
9.6
Control
Resources
8.3
Control
Quality
7.4
Control
Costs
6.6
Control
Schedule
13.4
Monitor
Stakeholder
Engagement
12.3
Control
Procurements
11.7
Monitor
Risks
10.3
Monitor
Communications
• Project
charter
12.2
Conduct
Procurements
Project
Management
Plan
Project
Documents
Project
Documents
4.5
Monitor and
Control
Project Work
• Agreements
• Change requests
• Work performance reports
• Work performance reports
• Work performance reports
• Work performance information
• Work performance reports
Project documents updates
• Cost forecasts
• Issue log
• Lessons learned register
• Risk register
• Schedule forecasts
Project management
plan updates
• Any component
Project management plan
• Any component
Project documents
• Assumption log
• Basis of estimates
• Cost forecasts
• Issue log
• Lessons learned register
• Milestone list
• Quality reports
• Risk register
• Risk report
• Schedule forecasts
Project
Management
Plan
• Enterprise environmental factors
• Organizational process assets
Enterprise/
Organization
Figure 4-11. Monitor and Control Project Work: Data Flow Diagram
PMI Member benefit licensed to: Wanpeng Cui - 2150818. Not for distribution, sale, or reproduction.

Not
For
Distribution,
Sale
or
Reproduction.
107
Monitoring is an aspect of project management performed throughout the project. Monitoring includes collecting,
measuring, and assessing measurements and trends to effect process improvements. Continuous monitoring gives
the project management team insight into the health of the project and identifies any areas that may require special
attention. Control includes determining corrective or preventive actions or replanning and following up on action plans
to determine whether the actions taken resolved the performance issue. The Monitor and Control Project Work process
is concerned with:
Comparing actual project performance against the project management plan;
Assessing performance periodically to determine whether any corrective or preventive actions are indicated, and
then recommending those actions as necessary;
Checking the status of individual project risks;
Maintaining an accurate, timely information base concerning the project’s product(s) and their associated
documentation through project completion;
Providing information to support status reporting, progress measurement, and forecasting;
Providing forecasts to update current cost and current schedule information;
Monitoring implementation of approved changes as they occur;
Providing appropriate reporting on project progress and status to program management when the project is part
of an overall program; and
Ensuring that the project stays aligned with the business needs.
4.5.1 MONITOR AND CONTROL PROJECT WORK: INPUTS
4.5.1.1 PROJECT MANAGEMENT PLAN
Described in Section 4.2.3.1. Monitoring and controlling project work involves looking at all aspects of the project.
Any component of the project management plan may be an input for this process.
PMI Member benefit licensed to: Wanpeng Cui - 2150818. Not for distribution, sale, or reproduction.

Not
For
Distribution,
Sale
or
Reproduction.
108 Part 1 - Guide
4.5.1.2 PROJECT DOCUMENTS
Project documents that can be considered as inputs for this process include but are not limited to:
Assumption log. Described in Section 4.1.3.2. The assumption log contains information about assumptions and
constraints identified as affecting the project.
Basis of estimates. Described in Sections 6.4.3.2 and 7.2.3.2. Basis of estimates indicates how the various
estimates were derived and can be used to make a decision on how to respond to variances.
Cost forecasts. Described in Section 7.4.3.2. Based on the project’s past performance, the cost forecasts are
used to determine if the project is within defined tolerance ranges for budget and to identify any necessary
change requests.
Issue log. Described in Section 4.3.3.3. The issue log is used to document and monitor who is responsible for
resolving specific issues by a target date.
Lessons learned register. Described in Section 4.4.3.1. The lessons learned register may have information on
effective responses for variances, and corrective and preventive actions.
Milestone list. Described in Section 6.2.3.3. The milestone list shows the scheduled dates for specific milestones
and is used to check if the planned milestones have been met.
Quality reports. Described in Section 8.2.3.1. The quality report includes quality management issues;
recommendations for process, project, and product improvements; corrective actions recommendations
(includes rework, defect/bugs repair, 100% inspection, and more); and the summary of findings from the
Control Quality process.
Risk register. Described in Section 11.2.3.1. The risk register provides information on threats and opportunities
that have occurred during project execution.
Risk report. Described in Section 11.2.3.2. The risk report provides information on the overall project risks as
well as information on specified individual risks.
Schedule forecasts. Described in Section 6.6.3.2. Based on the project’s past performance, the schedule
forecasts are used to determine if the project is within defined tolerance ranges for schedule and to identify any
necessary change requests.
PMI Member benefit licensed to: Wanpeng Cui - 2150818. Not for distribution, sale, or reproduction.

Not
For
Distribution,
Sale
or
Reproduction.
109
4.5.1.3 WORK PERFORMANCE INFORMATION
Work performance data is gathered through work execution and passed to the controlling processes. To become work
performance information, the work performance data are compared with the project management plan components,
project documents, and other project variables. This comparison indicates how the project is performing.
Specific work performance metrics for scope, schedule, budget, and quality are defined at the start of the project
as part of the project management plan. Performance data are collected during the project through the controlling
processes and compared to the plan and other variables to provide a context for work performance.
For example, work performance data on cost may include funds that have been expended. However, to be useful, that
data has to be compared to the budget, the work that was performed, the resources used to accomplish the work, and
the funding schedule. This additional information provides the context to determine if the project is on budget or if there
is a variance. It also indicates the degree of variance from the plan, and by comparing it to the variance thresholds in
the project management plan it can indicate if preventive or corrective action is required. Interpreting work performance
data and the additional information as a whole provides a context that provides a sound foundation for project decisions.
4.5.1.4 AGREEMENTS
Described in Section 12.2.3.2. A procurement agreement includes terms and conditions, and may incorporate other
items that the buyer specifies regarding what the seller is to perform or provide. If the project is outsourcing part of the
work, the project manager needs to oversee the contractor’s work to make certain that all the agreements meet the
specific needs of the project while adhering to organizational procurement policies.
4.5.1.5 ENTERPRISE ENVIRONMENTAL FACTORS
The enterprise environmental factors that can influence the Monitor and Control Project Work process include but are
not limited to:
Project management information systems such as scheduling, cost, resourcing tools, performance indicators,
databases, project records, and financials;
Infrastructure (e.g., existing facilities and equipment, organization´s telecommunications channels);
Stakeholders’ expectations and risk thresholds; and
Government or industry standards (e.g., regulatory agency regulations, product standards, quality standards, and
workmanship standards).
PMI Member benefit licensed to: Wanpeng Cui - 2150818. Not for distribution, sale, or reproduction.

Not
For
Distribution,
Sale
or
Reproduction.
110 Part 1 - Guide
4.5.1.6 ORGANIZATIONAL PROCESS ASSETS
The organizational process assets that can influence the Monitor and Control Project Work process include but are
not limited to:
Organizational standard policies, processes, and procedures;
Financial controls procedures (e.g., required expenditure and disbursement reviews, accounting codes, and
standard contract provisions);
Monitoring and reporting methods;
Issue management procedures defining issue controls, issue identification, and resolution and action item tracking;
Defect management procedures defining defect controls, defect identification, and resolution and action item
tracking; and
Organizational knowledge base, in particular process measurement and the lessons learned repository.
4.5.2 MONITOR AND CONTROL PROJECT WORK: TOOLS AND TECHNIQUES
4.5.2.1 EXPERT JUDGMENT
Described in Section 4.1.2.1. Expertise should be considered from individuals or groups with specialized knowledge
or training in the following topics:
Earned value analysis,
Interpretation and contextualization of data,
Techniques to estimate duration and costs,
Trend analysis,
Technical knowledge on the industry and focus area of the project,
Risk management, and
Contract management.
PMI Member benefit licensed to: Wanpeng Cui - 2150818. Not for distribution, sale, or reproduction.

Not
For
Distribution,
Sale
or
Reproduction.
111
4.5.2.2 DATA ANALYSIS
Data analysis techniques that can be used include but are not limited to:
Alternatives analysis. Alternatives analysis is used to select the corrective actions or a combination of corrective
and preventive actions to implement when a deviation occurs.
Cost-benefit analysis. Described in Section 8.1.2.3. Cost-benefit analysis helps to determine the best corrective
action in terms of cost in case of project deviations.
Earned value analysis. Described in Section 7.4.2.2. Earned value provides an integrated perspective on scope,
schedule, and cost performance.
Root cause analysis. Described in Section 8.2.2.2. Root cause analysis focuses on identifying the main reasons
of a problem. It can be used to identify the reasons for a deviation and the areas the project manager should focus
on in order to achieve the objectives of the project.
Trend analysis. Trend analysis is used to forecast future performance based on past results. It looks ahead in the
project for expected slippages and warns the project manager ahead of time that there may be problems later in
the schedule if established trends persist. This information is made available early enough in the project timeline
to give the project team time to analyze and correct any anomalies. The results of trend analysis can be used to
recommend preventive actions if necessary.
Variance analysis. Variance analysis reviews the differences (or variance) between planned and actual
performance. This can include duration estimates, cost estimates, resources utilization, resources rates, technical
performance, and other metrics.
Variance analysis may be conducted in each Knowledge Area based on its particular variables. In Monitor and
Control Project Work, the variance analysis reviews the variances from an integrated perspective considering
cost, time, technical, and resource variances in relation to each other to get an overall view of variance on the
project. This allows for the appropriate preventive or corrective actions to be initiated.
4.5.2.3 DECISION MAKING
A decision-making technique that can be used includes but is not limited to voting. Described in Section 5.2.2.4.
Voting can include making decisions based on unanimity, majority, or plurality.
4.5.2.4 MEETINGS
Meetings may be face-to-face, virtual, formal, or informal. They may include project team members and other project
stakeholders when appropriate. Types of meetings include but are not limited to user groups and review meetings.
PMI Member benefit licensed to: Wanpeng Cui - 2150818. Not for distribution, sale, or reproduction.

Not
For
Distribution,
Sale
or
Reproduction.
112 Part 1 - Guide
4.5.3 MONITOR AND CONTROL PROJECT WORK: OUTPUTS
4.5.3.1 WORK PERFORMANCE REPORTS
Work performance information is combined, recorded, and distributed in a physical or electronic form in order to create
awareness and generate decisions or actions. Work performance reports are the physical or electronic representation of
work performance information intended to generate decisions, actions, or awareness. They are circulated to the project
stakeholders through the communication processes as defined in the project communications management plan.
Examples of work performance reports include status reports and progress reports. Work performance reports can
contain earned value graphs and information, trend lines and forecasts, reserve burndown charts, defect histograms,
contract performance information, and risk summaries. They can be presented as dashboards, heat reports, stop light
charts, or other representations useful for creating awareness and generating decisions and actions.
4.5.3.2 CHANGE REQUESTS
Described in Section 4.3.3.4. As a result of comparing planned results to actual results, change requests may
be issued to expand, adjust, or reduce project scope, product scope, or quality requirements and schedule or cost
baselines. Change requests may necessitate the collection and documentation of new requirements. Changes can
impact the project management plan, project documents, or product deliverables. Change requests are processed for
review and disposition through the Perform Integrated Change Control process (Section 4.6). Changes may include but
are not limited to:
Corrective action. An intentional activity that realigns the performance of the project work with the project
management plan.
Preventive action. An intentional activity that ensures the future performance of the project work is aligned with
the project management plan.
Defect repair. An intentional activity that modifies a nonconforming product or product component.
4.5.3.3 PROJECT MANAGEMENT PLAN UPDATES
Any change to the project management plan goes through the organization’s change control process via a change
request. Changes identified during the Monitor and Control Project Work process may affect the overall project
management plan.
PMI Member benefit licensed to: Wanpeng Cui - 2150818. Not for distribution, sale, or reproduction.

Not
For
Distribution,
Sale
or
Reproduction.
113
4.5.3.4 PROJECT DOCUMENTS UPDATES
Project documents that may be updated as a result of carrying out this process include but are not limited to:
Cost forecasts. Described in Section 7.4.3.2. Changes in cost forecasts resulting from this process are recorded
using cost management processes.
Issue log. Described in Section 4.3.3.3. New issues raised as a result of this process are recorded in the
issue log.
Lessons learned register. Described in Section 4.4.3.1. The lessons learned register is updated with effective
responses for variances and corrective and preventive actions.
Risk register. Described in Section 11.2.3.1. New risks identified during this process are recorded in the risk
register and managed using the risk management processes.
Schedule forecasts. Described in Section 6.6.3.2. Changes in schedule forecasts resulting from this process are
recorded using schedule management processes.
4.6 PERFORM INTEGRATED CHANGE CONTROL
Perform Integrated Change Control is the process of reviewing all change requests; approving changes and managing
changes to deliverables, project documents, and the project management plan; and communicating the decisions.
This process reviews all requests for changes to project documents, deliverables, or the project management plan
and determines the resolution of the change requests. The key benefit of this process is that it allows for documented
changes within the project to be considered in an integrated manner while addressing overall project risk, which often
arises from changes made without consideration of the overall project objectives or plans. This process is performed
throughout the project. The inputs, tools and techniques, and outputs of the process are depicted in Figure 4-12. Figure
4-13 depicts the data flow diagram for the process.
Figure 4-12. Perform Integrated Change Control: Inputs, Tools & Techniques, and Outputs
Tools & TechniquesInputs Outputs
Perform Integrated Change Control
.1 Expert judgment
.2 Change control tools
.3 Data analysis
• Alternatives analysis
• Cost-benefit analysis
.4 Decision making
• Voting
• Autocratic decision making
• Multicriteria decision
analysis
.5 Meetings
.1 Project management plan
• Change management plan
• Configuration management
plan
• Scope baseline
• Schedule baseline
• Cost baseline
.2 Project documents
• Basis of estimates
• Requirements traceability
matrix
• Risk report
.3 Work performance reports
.4 Change requests
.5 Enterprise environmental
factors
.6 Organizational process assets
.1 Approved change requests
.2 Project management plan
updates
• Any component
.3 Project documents updates
• Change log
PMI Member benefit licensed to: Wanpeng Cui - 2150818. Not for distribution, sale, or reproduction.

Not
For
Distribution,
Sale
or
Reproduction.
114 Part 1 - Guide
12.3
Control
Procurements
8.3
Control
Quality
4.3
Direct and
Manage
Project Work
13.4
Monitor
Stakeholder
Engagement
12.1
Plan Procurement
Management
10.3
Monitor
Communications
9.3
Acquire
Resources
4.3
Direct and
Manage
Project Work
12.2
Conduct
Procurements
11.5
Plan Risk
Responses
9.4
Develop
Team
5.5
Validate
Scope
12.3
Control
Procurements
11.6
Implement Risk
Responses
9.5
Manage
Team
5.6.
Control
Scope
13.1
Identify
Stakeholders
11.7
Monitor
Risks
9.6
Control
Resources
6.6
Control
Schedule
13.3
Manage
Stakeholder
Engagement
8.3
Control
Quality
8.2
Manage
Quality
7.4.
Control
Costs
• Project
charter
4.5
Monitor and
Control
Project Work
Project
Management
Plan
Project
Documents
Project
Documents
4.6
Perform
Integrated
Change Control
• Work performance reports
• Change requests
• Approved change requests
• Approved change requests
• Change requests
• Approved change requests
Project documents updates
• Change log
Project management
plan updates
• Any component
Project management plan
• Change management plan
• Configuration management plan
• Scope baseline
• Schedule baseline
• Cost baseline
Project documents
• Basis of estimates·
• Requirements traceability matrix
• Risk report
Project
Management
Plan
Enterprise/
Organization
• Enterprise
environmental
factors
• Organizational
process assets
Figure 4-13. Perform Integrated Change Control: Data Flow Diagram
PMI Member benefit licensed to: Wanpeng Cui - 2150818. Not for distribution, sale, or reproduction.

Not
For
Distribution,
Sale
or
Reproduction.
115
The Perform Integrated Change Control process is conducted from project start through completion and is the
ultimate responsibility of the project manager. Change requests can impact the project scope and the product scope,
as well as any project management plan component or any project document. Changes may be requested by any
stakeholder involved with the project and may occur at any time throughout the project life cycle. The applied level
of change control is dependent upon the application area, complexity of the specific project, contract requirements,
and the context and environment in which the project is performed.
Before the baselines are established, changes are not required to be formally controlled by the Perform Integrated
Change Control process. Once the project is baselined, change requests go through this process. As a general rule, each
project’s configuration management plan should define which project artifacts need to be placed under configuration
control. Any change in a configuration element should be formally controlled and will require a change request.
Although changes may be initiated verbally, they should be recorded in written form and entered into the change
management and/or configuration management system. Change requests may require information on estimated
schedule impacts and estimated cost impacts prior to approval. Whenever a change request may impact any of the
project baselines, a formal integrated change control process is always required. Every documented change request
needs to be either approved, deferred, or rejected by a responsible individual, usually the project sponsor or project
manager. The responsible individual will be identified in the project management plan or by organizational procedures.
When required, the Perform Integrated Change Control process includes a change control board (CCB), which is a
formally chartered group responsible for reviewing, evaluating, approving, deferring, or rejecting changes to the project
and for recording and communicating such decisions.
Approved change requests can require new or revised cost estimates, activity sequences, schedule dates, resource
requirements, and/or analysis of risk response alternatives. These changes can require adjustments to the project
management plan and other project documents. Customer or sponsor approval may be required for certain change
requests after CCB approval, unless they are part of the CCB.
PMI Member benefit licensed to: Wanpeng Cui - 2150818. Not for distribution, sale, or reproduction.

Not
For
Distribution,
Sale
or
Reproduction.
116 Part 1 - Guide
4.6.1 PERFORM INTEGRATED CHANGE CONTROL: INPUTS
4.6.1.1 PROJECT MANAGEMENT PLAN
Described in Section 4.2.3.1. Project management plan components include but are not limited to:
Change management plan. Described in Section 4.2.3.1. The change management plan provides the direction
for managing the change control process and documents the roles and responsibilities of the change control
board (CCB).
Configuration management plan. Described in Section 4.2.3.1. The configuration management plan describes
the configurable items of the project and identifies the items that will be recorded and updated so that the
product of the project remains consistent and operable.
Scope baseline. Described in Section 5.4.3.1. The scope baseline provides the project and product definition.
Schedule baseline. Described in Section 6.5.3.1. The schedule baseline is used to assess the impact of the
changes in the project schedule.
Cost baseline. Described in Section 7.3.3.1. The cost baseline is used to assess the impact of the changes to
the project cost.
4.6.1.2 PROJECT DOCUMENTS
Project documents that can be considered as inputs for this process include but are not limited to:
Basis of estimates. Described in Section 6.4.3.2. Basis of estimates indicate how the duration, cost, and
resources estimates were derived and can be used to calculate the impact of the change in time, budget, and
resources.
Requirements traceability matrix. Described in Section 5.2.3.2. The requirements traceability matrix helps
assess the impact of the change on the project scope.
Risk report. Described in Section 11.2.3.2. The risk report presents information on sources of overall and
individual project risks involved by the change requested.
4.6.1.3 WORK PERFORMANCE REPORTS
Described in Section 4.5.3.1. Work performance reports of particular interest to the Perform Integrated Change Control
process include resource availability, schedule and cost data, earned value reports, and burnup or burndown charts.
PMI Member benefit licensed to: Wanpeng Cui - 2150818. Not for distribution, sale, or reproduction.

Not
For
Distribution,
Sale
or
Reproduction.
117
4.6.1.4 CHANGE REQUESTS
Many processes produce change requests as an output. Change requests (described in Section 4.3.3.4) may
include corrective action, preventive action, defect repairs, as well as updates to formally controlled documents or
deliverables to reflect modified or additional ideas or content. Changes may or may not impact the project baselines—
sometimes only the performance against the baseline is affected. Decisions on those changes are usually made by
the project manager.
Change requests that have an impact on the project baselines should normally include information about the cost
of implementing the change, modifications in the scheduled dates, resource requirements, and risks. These changes
should be approved by the CCB (if it exists) and by the customer or sponsor, unless they are part of the CCB. Only
approved changes should be incorporated into a revised baseline.
4.6.1.5 ENTERPRISE ENVIRONMENTAL FACTORS
The enterprise environmental factors that can influence the Perform Integrated Change Control process include but
are not limited to:
Legal restrictions, such as country or local regulations;
Government or industry standards (e.g., product standards, quality standards, safety standards, and workmanship
standards);
Legal and regulatory requirements and/or constraints;
Organizational governance framework (a structured way to provide control, direction, and coordination through
people, policies, and processes to meet organizational strategic and operational goals); and
Contracting and purchasing constraints.
4.6.1.6 ORGANIZATIONAL PROCESS ASSETS
The organizational process assets that can influence the Perform Integrated Change Control process include but are
not limited to:
Change control procedures, including the steps by which organizational standards, policies, plans, procedures, or
any project documents will be modified, and how any changes will be approved and validated;
Procedures for approving and issuing change authorizations; and
Configuration management knowledge base containing the versions and baselines of all official organizational
standards, policies, procedures, and any project documents.
PMI Member benefit licensed to: Wanpeng Cui - 2150818. Not for distribution, sale, or reproduction.

Not
For
Distribution,
Sale
or
Reproduction.
118 Part 1 - Guide
4.6.2 PERFORM INTEGRATED CHANGE CONTROL: TOOLS AND TECHNIQUES
4.6.2.1 EXPERT JUDGMENT
Described in Section 4.1.2.1. Expertise should be considered from individuals or groups with specialized knowledge
of or training in the following topics:
Technical knowledge of the industry and focus area of the project,
Legislation and regulations,
Legal and procurement,
Configuration management, and
Risk management.
4.6.2.2 CHANGE CONTROL TOOLS
In order to facilitate configuration and change management, manual or automated tools may be used. Configuration
control is focused on the specification of both the deliverables and the processes, while change control is focused on
identifying, documenting, and approving or rejecting changes to the project documents, deliverables, or baselines.
Tool selection should be based on the needs of the project stakeholders including organizational and environmental
considerations and/or constraints. Tools should support the following configuration management activities:
Identify configuration item. Identification and selection of a configuration item to provide the basis for which
the product configuration is defined and verified, products and documents are labeled, changes are managed,
and accountability is maintained.
Record and report configuration item status. Information recording and reporting about each configuration item.
Perform configuration item verification and audit. Configuration verification and configuration audits ensure
that the composition of a project’s configuration items is correct and that corresponding changes are registered,
assessed, approved, tracked, and correctly implemented. This ensures that the functional requirements defined
in the configuration documentation are met.
PMI Member benefit licensed to: Wanpeng Cui - 2150818. Not for distribution, sale, or reproduction.

Not
For
Distribution,
Sale
or
Reproduction.
119
Tools should support the following change management activities as well:
Identify changes. Identifying and selecting a change item for processes or project documents.
Document changes. Documenting the change into a proper change request.
Decide on changes. Reviewing the changes; approving, rejecting, deferring, or making any other decision about
changes to the project documents, deliverables, or baselines.
Track changes. Verifying that the changes are registered, assessed, approved, and tracked and communicating
final results to stakeholders.
Tools are also used to manage the change requests and the resulting decisions. Additional considerations should be
made for communications to assist the change control board (CCB) members in their duties, as well as to distribute the
decisions to the appropriate stakeholders.
4.6.2.3 DATA ANALYSIS
Data analysis techniques that can be used for this process include but are not limited to:
Alternatives analysis. Described in Section 9.2.2.5. This technique is used to assess the requested changes and
decide which are accepted, rejected, or need to be modified to be finally accepted.
Cost-benefit analysis. Described in Section 8.1.2.3. This analysis helps to determine if the requested change is
worth its associated cost.
4.6.2.4 DECISION MAKING
Decision-making techniques that can be used for this process include but are not limited to:
Voting. Described in Section 5.2.2.4. Voting can take the form of unanimity, majority, or plurality to decide on
whether to accept, defer, or reject change requests.
Autocratic decision making. In this decision-making technique, one individual takes the responsibility for
making the decision for the entire group.
Multicriteria decision analysis. Described in Section 8.1.2.4. This technique uses a decision matrix to provide
a systematic analytical approach to evaluate the requested changes according to a set of predefined criteria.
PMI Member benefit licensed to: Wanpeng Cui - 2150818. Not for distribution, sale, or reproduction.

Not
For
Distribution,
Sale
or
Reproduction.
120 Part 1 - Guide
4.6.2.5 MEETINGS
Change control meetings are held with a change control board (CCB) that is responsible for meeting and reviewing
the change requests and approving, rejecting, or deferring change requests. Most changes will have some sort of impact
on time, cost, resources, or risks. Assessing the impact of the changes is an essential part of the meeting. Alternatives
to the requested changes may also be discussed and proposed. Finally, the decision is communicated to the request
owner or group.
The CCB may also review configuration management activities. The roles and responsibilities of these boards are
clearly defined and agreed upon by the appropriate stakeholders and are documented in the change management plan.
CCB decisions are documented and communicated to the stakeholders for information and follow-up actions.
4.6.3 PERFORM INTEGRATED CHANGE CONTROL: OUTPUTS
4.6.3.1 APPROVED CHANGE REQUESTS
Change requests (described in Section 4.3.3.4) are processed according to the change management plan by the
project manager, CCB, or an assigned team member. As a result, changes may be approved, deferred, or rejected.
Approved change requests will be implemented through the Direct and Manage Project Work process. Deferred or
rejected change requests are communicated to the person or group requesting the change.
The disposition of all change requests are recorded in the change log as a project document update.
4.6.3.2 PROJECT MANAGEMENT PLAN UPDATES
Any formally controlled component of the project management plan may be changed as a result of this process.
Changes to baselines are only made from the last baseline forward. Past performance is not changed. This protects the
integrity of the baselines and the historical data of past performance.
4.6.3.3 PROJECT DOCUMENTS UPDATES
Any formally controlled project document may be changed as a result of this process. A project document that is
normally updated as a result of this process is the change log. The change log is used to document changes that occur
during a project.
PMI Member benefit licensed to: Wanpeng Cui - 2150818. Not for distribution, sale, or reproduction.

Not
For
Distribution,
Sale
or
Reproduction.
121
4.7 CLOSE PROJECT OR PHASE
Close Project or Phase is the process of finalizing all activities for the project, phase, or contract. The key benefits of
this process are the project or phase information is archived, the planned work is completed, and organizational team
resources are released to pursue new endeavors. This process is performed once or at predefined points in the project.
The inputs, tools and techniques, and outputs of the process are depicted in Figure 4-14. Figure 4-15 depicts the data
flow diagram for the process.
Figure 4-14. Close Project or Phase: Inputs, Tools & Techniques, and Outputs
Tools & TechniquesInputs Outputs
Close Project or Phase
.1 Expert judgment
.2 Data analysis
• Document analysis
• Regression analysis
• Trend analysis
• Variance analysis
.3 Meetings
.1 Project charter
.2 Project management plan
• All components
.3 Project documents
• Assumption log
• Basis of estimates
• Change log
• Issue log
• Lessons learned register
• Milestone list
• Project communications
• Quality control
measurements
• Quality reports
• Requirements
documentation
• Risk register
• Risk report
.4 Accepted deliverables
.5 Business documents
• Business case
• Benefits management plan
.6 Agreements
.7 Procurement documentation
.8 Organizational process assets
.1 Project documents updates
• Lessons learned register
.2 Final product, service, or
result transition
.3 Final report
.4 Organizational process assets
updates
PMI Member benefit licensed to: Wanpeng Cui - 2150818. Not for distribution, sale, or reproduction.

Not
For
Distribution,
Sale
or
Reproduction.
122 Part 1 - Guide
Figure 4-15. Close Project or Phase: Data Flow Diagram
• Project
charter
5.5
Validate
Scope
12.1
Plan
Procurement
Management
4.1
Develop
Project Charter
Project
Management
Plan
Project
Documents
Project
Documents
4.7
Close
Project or
Phase
Enterprise/
Organization
Enterprise/
Organization
Customer
• Accepted deliverables
• Project Charter
• Procurement documentation
12.2
Conduct
Procurements
• Organizational process assets
• Final product, service, or
result transition
Project documents updates
• Lessons learned register
• Final report
• Organizational process
assets updates
Project management plan
• All components
Project documents
• Assumption log
• Basis of estimates
• Change log
• Issue log
• Lessons learned register
• Milestone list
• Project communications
• Quality control measurements
• Quality reports
• Requirements documentation
• Risk register
• Risk report
Project
Documents
• Agreements • Business case
• Benefits management plan
PMI Member benefit licensed to: Wanpeng Cui - 2150818. Not for distribution, sale, or reproduction.

Not
For
Distribution,
Sale
or
Reproduction.
123
When closing the project, the project manager reviews the project management plan to ensure that all project work
is completed and that the project has met its objectives. The activities necessary for the administrative closure of the
project or phase include but are not limited to:
Actions and activities necessary to satisfy completion or exit criteria for the phase or project such as:
Making certain that all documents and deliverables are up-to-date and that all issues are resolved;
Confirming the delivery and formal acceptance of deliverables by the customer;
Ensuring that all costs are charged to the project;
Closing project accounts;
Reassigning personnel;
Dealing with excess project material;
Reallocating project facilities, equipment, and other resources; and
Elaborating the final project reports as required by organizational policies.
Activities related to the completion of the contractual agreements applicable to the project or project phase
such as:
Confirming the formal acceptance of the seller’s work,
Finalizing open claims,
Updating records to reflect final results, and
Archiving such information for future use.
Activities needed to:
Collect project or phase records,
Audit project success or failure,
Manage knowledge sharing and transfer,
Identify lessons learned, and
Archive project information for future use by the organization.
Actions and activities necessary to transfer the project’s products, services, or results to the next phase or to
production and/or operations.
Collecting any suggestions for improving or updating the policies and procedures of the organization, and sending
them to the appropriate organizational unit.
Measuring stakeholder satisfaction.
The Close Project or Phase process also establishes the procedures to investigate and document the reasons for
actions taken if a project is terminated before completion. In order to successfully achieve this, the project manager
needs to engage all the proper stakeholders in the process.
PMI Member benefit licensed to: Wanpeng Cui - 2150818. Not for distribution, sale, or reproduction.

Not
For
Distribution,
Sale
or
Reproduction.
124 Part 1 - Guide
4.7.1 CLOSE PROJECT OR PHASE: INPUTS
4.7.1.1 PROJECT CHARTER
Described in Section 4.1.3.1. The project charter documents the project success criteria, the approval requirements,
and who will sign off on the project.
4.7.1.2 PROJECT MANAGEMENT PLAN
Described in Section 4.2.3.1. All components of the project management plan are an input to this process.
4.7.1.3 PROJECT DOCUMENTS
Project documents that may be inputs for this process include but are not limited to:
Assumption log. Described in Section 4.1.3.2. The assumption log has a record of all the assumptions and
constraints that guided the technical specifications, estimates, schedule, risks, etc.
Basis of estimates. Described in Sections 6.4.3.2 and 7.2.3.2. The basis of estimates is used to evaluate how
the estimation of durations, cost, resources, and cost control compared to the actual results.
Change log. Described in Section 4.6.3.3. The change log contains the status of all change requests throughout
the project or phase.
Issue log. Described in Section 4.3.3.3. The issue log is used to check that there is no open issue.
Lessons learned register. Described in Section 4.3.3.1. The lessons learned in the phase or project will be
finalized before being entered into the lessons learned repository.
Milestone list. Described in Section 6.2.3.3. The milestone list shows the final dates on which the project
milestones have been accomplished.
Project communications. Described in Section 10.2.3.1. Project communications include any and all
communications that have been created throughout the project.
Quality control measurements. Described in Section 8.3.3.1. The quality control measurements document the
results of Control Quality activities and demonstrate compliance with the quality requirements.
Quality reports. Described in Section 8.2.3.1. The information presented in the quality report may include all
quality assurance issues managed or escalated by the team, recommendations for improvement, and the summary
of findings from the Control Quality process.
Requirements documentation. Described in Section 5.2.3.1. Requirements documentation is used to
demonstrate compliance with the project scope.
PMI Member benefit licensed to: Wanpeng Cui - 2150818. Not for distribution, sale, or reproduction.

Not
For
Distribution,
Sale
or
Reproduction.
125
Risk register. Described in Section 11.2.3.1. The risk register provides information on risks that have occurred
throughout the project.
Risk report. Described in Section 11.2.3.2. The risk report provides information on the risk status and is used to
check that there are no open risks at the end of the project.
4.7.1.4 ACCEPTED DELIVERABLES
Described in Section 5.5.3.1. Accepted deliverables may include approved product specifications, delivery receipts,
and work performance documents. Partial or interim deliverables may also be included for phased or cancelled projects.
4.7.1.5 BUSINESS DOCUMENTS
Described in Section 1.2.6. Business documents include but are not limited to:
Business case. The business case documents the business need and the cost benefit analysis that justify the
project.
Benefits management plan. The benefits management plan outlines the target benefits of the project.
The business case is used to determine if the expected outcomes from the economic feasibility study used to justify
the project occurred. The benefits management plan is used to measure whether the benefits of the project were
achieved as planned.
4.7.1.6 AGREEMENTS
Described in Section 12.2.3.2. The requirements for formal procurement closure are usually defined in the terms
and conditions of the contract and are included in the procurement management plan. A complex project may involve
managing multiple contracts simultaneously or in sequence.
4.7.1.7 PROCUREMENT DOCUMENTATION
Described in Section 12.3.1.4. To close the contract, all procurement documentation is collected, indexed, and filed.
Information on contract schedule, scope, quality, and cost performance along with all contract change documentation,
payment records, and inspection results are cataloged. “As-built” plans/drawing or “as-developed” documents, manuals,
troubleshooting, and other technical documentation should also be considered as part of the procurement documents
when closing a project. This information can be used for lessons learned information and as a basis for evaluating
contractors for future contracts.
PMI Member benefit licensed to: Wanpeng Cui - 2150818. Not for distribution, sale, or reproduction.

Not
For
Distribution,
Sale
or
Reproduction.
126 Part 1 - Guide
4.7.1.8 ORGANIZATIONAL PROCESS ASSETS
The organizational process assets that can influence the Close Project or Phase process include but are not limited to:
Project or phase closure guidelines or requirements (e.g., lessons learned, final project audits, project evaluations,
product validations, acceptance criteria, contract closure, resource reassignment, team performance appraisals,
and knowledge transfer).
Configuration management knowledge base containing the versions and baselines of all official organizational
standards, policies, procedures, and any project documents.
4.7.2 CLOSE PROJECT OR PHASE: TOOLS AND TECHNIQUES
4.7.2.1 EXPERT JUDGMENT
Described in Section 4.1.2.1. Expertise should be considered from individuals or groups with specialized knowledge
or training in the following topics:
Management control,
Audit,
Legal and procurement, and
Legislation and regulations.
4.7.2.2 DATA ANALYSIS
Data analysis techniques that can be used in project closeout include but are not limited to:
Document analysis. Described in Section 5.2.2.3. Assessing available documentation will allow identifying
lessons learned and knowledge sharing for future projects and organizational assets improvement.
Regression analysis. This technique analyzes the interrelationships between different project variables that
contributed to the project outcomes to improve performance on future projects.
Trend analysis. Described in Section 4.5.2.2. Trend analysis can be used to validate the models used in the
organization and to implement adjustments for future projects.
Variance analysis. Described in Section 4.5.2.2. Variance analysis can be used to improve the metrics of the
organization by comparing what was initially planned and the end result.
PMI Member benefit licensed to: Wanpeng Cui - 2150818. Not for distribution, sale, or reproduction.

Not
For
Distribution,
Sale
or
Reproduction.
127
4.7.2.3 MEETINGS
Meetings are used to confirm that the deliverables have been accepted, to validate that the exit criteria have been
met, to formalize the completion of the contracts, to evaluate the satisfaction of the stakeholders, to gather lessons
learned, to transfer knowledge and information from the project, and to celebrate success. Attendees may include
project team members and other stakeholders involved in or affected by the project. Meetings may be face-to-face,
virtual, formal, or informal. Types of meetings include but are not limited to close-out reporting meetings, customer
wrap-up meetings, lessons learned meetings, and celebration meetings.
4.7.3 CLOSE PROJECT OR PHASE: OUTPUTS
4.7.3.1 PROJECT DOCUMENTS UPDATES
All project documents may be updated and marked as final versions as a result of project closure. Of particular
interest is the lessons learned register, which is finalized to include final information on phase or project closure.
The final lessons learned register may include information on benefits management, accuracy of the business
case, project and development life cycles, risk and issue management, stakeholder engagement, and other project
management processes.
4.7.3.2 FINAL PRODUCT, SERVICE, OR RESULT TRANSITION
A product, service, or result, once delivered by the project, may be handed over to a different group or organization
that will operate, maintain, and support it throughout its life cycle.
This output refers to this transition of the final product, service, or result that the project was authorized to produce
(or in the case of phase closure, the intermediate product, service, or result of that phase) from one team to another.
4.7.3.3 FINAL REPORT
The final report provides a summary of the project performance. It can include information such as:
Summary level description of the project or phase.
Scope objectives, the criteria used to evaluate the scope, and evidence that the completion criteria were met.
Quality objectives, the criteria used to evaluate the project and product quality, the verification and actual
milestone delivery dates, and reasons for variances.
Cost objectives, including the acceptable cost range, actual costs, and reasons for any variances.
Summary of the validation information for the final product, service, or result.
PMI Member benefit licensed to: Wanpeng Cui - 2150818. Not for distribution, sale, or reproduction.

Not
For
Distribution,
Sale
or
Reproduction.
128 Part 1 - Guide
Schedule objectives including whether results achieved the benefits that the project was undertaken to address.
If the benefits are not met at the close of the project, indicate the degree to which they were achieved and
estimate for future benefits realization.
Summary of how the final product, service, or result achieved the business needs identified in the business plan.
If the business needs are not met at the close of the project, indicate the degree to which they were achieved and
estimate for when the business needs will be met in the future.
Summary of any risks or issues encountered on the project and how they were addressed.
4.7.3.4 ORGANIZATIONAL PROCESS ASSET UPDATES
Organizational process assets that are updated include but are not limited to:
Project documents. Documentation resulting from the project’s activities; for example, project management
plan; scope, cost, schedule, and project calendars; and change management documentation.
Operational and support documents. Documents required for an organization to maintain, operate, and support
the product or service delivered by the project. These may be new documents or updates to existing documents.
Project or phase closure documents. Project or phase closure documents, consisting of formal documentation
that indicates completion of the project or phase and the transfer of the completed project or phase deliverables
to others, such as an operations group or to the next phase. During project closure, the project manager reviews
prior phase documentation, customer acceptance documentation from the Validate Scope process (Section 5.5),
and the agreement (if applicable) to ensure that all project requirements are completed prior to finalizing the
closure of the project. If the project was terminated prior to completion, the formal documentation indicates
why the project was terminated and formalizes the procedures for the transfer of the finished and unfinished
deliverables of the cancelled project to others.
Lessons learned repository. Lessons learned and knowledge gained throughout the project are transferred to
the lessons learned repository for use by future projects.
PMI Member benefit licensed to: Wanpeng Cui - 2150818. Not for distribution, sale, or reproduction.

Not
For
Distribution,
Sale
or
Reproduction.
129
5
PROJECT SCOPE MANAGEMENT
Project Scope Management includes the processes required to ensure that the project includes all the work required,
and only the work required, to complete the project successfully. Managing the project scope is primarily concerned with
defining and controlling what is and is not included in the project.
The Project Scope Management processes are:
5.1 Plan Scope Management—The process of creating a scope management plan that documents how the project
and product scope will be defined, validated, and controlled.
5.2 Collect Requirements—The process of determining, documenting, and managing stakeholder needs and
requirements to meet project objectives.
5.3 Define Scope—The process of developing a detailed description of the project and product.
5.4 Create WBS—The process of subdividing project deliverables and project work into smaller, more manageable
components.
5.5 Validate Scope—The process of formalizing acceptance of the completed project deliverables.
5.6 Control Scope—The process of monitoring the status of the project and product scope and managing changes
to the scope baseline.
Figure 5-1 provides an overview of the Project Scope Management processes. The Project Scope Management
processes are presented as discrete processes with defined interfaces while, in practice, they overlap and interact in
ways that cannot be completely detailed in the PMBOK® Guide.
PMI Member benefit licensed to: Wanpeng Cui - 2150818. Not for distribution, sale, or reproduction.

Not
For
Distribution,
Sale
or
Reproduction.
130 Part 1 - Guide
.1 Inputs
.1 Project charter
.2 Project management plan
.3 Enterprise environmental
factors
.4 Organizational process assets
.2 Tools & Techniques
.1 Expert judgment
.2 Data analysis
.3 Meetings
.3 Outputs
.1 Scope management plan
.2 Requirements management
plan
.1 Inputs
.1 Project charter
.2 Project management plan
.3 Project documents
.4 Business documents
.5 Agreements
.6 Enterprise environmental
factors
.7 Organizational process assets
.2 Tools & Techniques
.1 Expert judgment
.2 Data gathering
.3 Data analysis
.4 Decision making
.5 Data representation
.6 Interpersonal and team skills
.7 Context diagram
.8 Prototypes
.3 Outputs
.1 Requirements documentation
.2 Requirements traceability
matrix
.1 Inputs
.1 Project charter
.2 Project management plan
.3 Project documents
.4 Enterprise environmental
factors
.5 Organizational process assets
.2 Tools & Techniques
.1 Expert judgment
.2 Data analysis
.3 Decision making
.4 Interpersonal and team skills
.5 Product analysis
.3 Outputs
.1 Project scope statement
.2 Project documents updates
.1 Inputs
.1 Project management plan
.2 Project documents
.3 Enterprise environmental
factors
.4 Organizational process assets
.2 Tools & Techniques
.1 Expert judgment
.2 Decomposition
.3 Outputs
.1 Scope baseline
.2 Project documents updates
.1 Inputs
.1 Project management plan
.2 Project documents
.3 Verified deliverables
.4 Work performance data
.2 Tools & Techniques
.1 Inspection
.2 Decision making
.3 Outputs
.1 Accepted deliverables
.2 Work performance information
.3 Change requests
.4 Project documents updates
.1 Inputs
.1 Project management plan
.2 Project documents
.3 Work performance data
.4 Organizational process assets
.2 Tools & Techniques
.1 Data analysis
.3 Outputs
.1 Work performance information
.2 Change requests
.3 Project management plan
updates
.4 Project documents updates
Project Scope Management
Overview
5.2 Collect
Requirements
5.1 Plan Scope
Management 5.3 Define Scope
5.4 Create WBS
5.5 Validate Scope
5.6 Control Scope
Figure 5-1. Project Scope Management Overview
PMI Member benefit licensed to: Wanpeng Cui - 2150818. Not for distribution, sale, or reproduction.

Not
For
Distribution,
Sale
or
Reproduction.
131
KEY CONCEPTS FOR PROJECT SCOPE MANAGEMENT
In the project context, the term “scope” can refer to:
Product scope. The features and functions that characterize a product, service, or result.
Project scope. The work performed to deliver a product, service, or result with the specified features and
functions. The term “project scope” is sometimes viewed as including product scope.
Project life cycles can range along a continuum from predictive approaches at one end to adaptive or agile approaches
at the other. In a predictive life cycle, the project deliverables are defined at the beginning of the project and any changes
to the scope are progressively managed. In an adaptive or agile life cycle, the deliverables are developed over multiple
iterations where a detailed scope is defined and approved for each iteration when it begins.
Projects with adaptive life cycles are intended to respond to high levels of change and require ongoing stakeholder
engagement. The overall scope of an adaptive project will be decomposed into a set of requirements and work to
be performed, sometimes referred to as a product backlog. At the beginning of an iteration, the team will work to
determine how many of the highest-priority items on the backlog list can be delivered within the next iteration. Three
processes (Collect Requirements, Define Scope, and Create WBS) are repeated for each iteration. On the contrary, in a
predictive project, these processes are performed toward the beginning of the project and updated as necessary, using
the integrated change control process.
In an adaptive or agile life cycle, the sponsor and customer representatives should be continuously engaged with the
project to provide feedback on deliverables as they are created and to ensure that the product backlog reflects their
current needs. Two processes (Validate Scope and Control Scope) are repeated for each iteration. On the contrary, in a
predictive project, Validate Scope occurs with each deliverable or phase review and Control Scope is an ongoing process.
In predictive projects, the scope baseline for the project is the approved version of the project scope statement, work
breakdown structure (WBS), and its associated WBS dictionary. A baseline can be changed only through formal change
control procedures and is used as a basis for comparison while performing Validate Scope and Control Scope processes
as well as other controlling processes. Projects with adaptive life cycles use backlogs (including product requirements
and user stories) to reflect their current needs.
Completion of the project scope is measured against the project management plan, while completion of the product
scope is measured against the product requirements. The term “requirement” is defined as a condition or capability that
is required to be present in a product, service, or result to satisfy an agreement or other formally imposed specification.
Validate Scope is the process of formalizing acceptance of the completed project deliverables. The verified deliverables
obtained from the Control Quality process are an input to the Validate Scope process. One of the outputs of Validate
Scope is accepted deliverables that are formally signed off and approved by the authorized stakeholder. Therefore, the
stakeholder needs to get involved early on during planning (sometimes initiating as well) and to provide inputs about
quality of deliverables so that Control Quality can assess the performance and recommend necessary changes.
PMI Member benefit licensed to: Wanpeng Cui - 2150818. Not for distribution, sale, or reproduction.

Not
For
Distribution,
Sale
or
Reproduction.
132 Part 1 - Guide
TRENDS AND EMERGING PRACTICES IN PROJECT SCOPE MANAGEMENT
Requirements have always been a concern in project management and have continued to gain more attention in
the profession. As the global environment becomes more complex, organizations are starting to recognize how to
use business analysis to their competitive advantage by defining, managing, and controlling requirements activities.
Activities of business analysis may start before a project is initiated and a project manager is assigned. According
to Requirements Management: A Practice Guide [14], the requirements management process starts with a needs
assessment, which may begin in portfolio planning, in program planning, or within a discrete project.
Eliciting, documenting, and managing stakeholder requirements takes place within the Project Scope Management
processes. Trends and emerging practices for Project Scope Management include but are not limited to a focus on
collaborating with business analysis professionals to:
Determine problems and identify business needs;
Identify and recommend viable solutions for meeting those needs;
Elicit, document, and manage stakeholder requirements in order to meet business and project objectives; and
Facilitate the successful implementation of the product, service, or end result of the program or project [7].
The process ends with the requirements closure, which transitions the product, service, or result to the recipient in
order to measure, monitor, realize, and sustain benefits over time.
The role with responsibility to conduct business analysis should be assigned to resources with sufficient business
analysis skills and expertise. If a business analyst is assigned to a project, requirement-related activities are the
responsibility of that role. The project manager is responsible for ensuring that requirements-related work is accounted
for in the project management plan and that requirements-related activities are performed on time and within budget
and deliver value.
The relationship between a project manager and a business analyst should be a collaborative partnership. A project
will have a higher likelihood of being successful if project managers and business analysts fully understand each other’s
roles and responsibilities to successfully achieve project objectives.
PMI Member benefit licensed to: Wanpeng Cui - 2150818. Not for distribution, sale, or reproduction.

Not
For
Distribution,
Sale
or
Reproduction.
133
TAILORING CONSIDERATIONS
Because each project is unique, the project manager will need to tailor the way Project Scope Management processes
are applied. Considerations for tailoring include but are not limited to:
Knowledge and requirements management. Does the organization have formal or informal knowledge and
requirements management systems? What guidelines should the project manager establish for requirements to
be reused in the future?
Validation and control. Does the organization have existing formal or informal validation and control-related
policies, procedures, and guidelines?
Development approach. Does the organization use agile approaches in managing projects? Is the development
approach iterative or incremental? Is a predictive approach used? Will a hybrid approach be productive?
Stability of requirements. Are there areas of the project with unstable requirements? Do unstable requirements
necessitate the use of lean, agile, or other adaptive techniques until they are stable and well defined?
Governance. Does the organization have formal or informal audit and governance policies, procedures,
and guidelines?
CONSIDERATIONS FOR AGILE/ADAPTIVE ENVIRONMENTS
In projects with evolving requirements, high risk, or significant uncertainty, the scope is often not understood at the
beginning of the project or it evolves during the project. Agile methods deliberately spend less time trying to define
and agree on scope in the early stage of the project and spend more time establishing the process for its ongoing
discovery and refinement. Many environments with emerging requirements find that there is often a gap between
the real business requirements and the business requirements that were originally stated. Therefore, agile methods
purposefully build and review prototypes and release versions in order to refine the requirements. As a result, scope is
defined and redefined throughout the project. In agile approaches, the requirements constitute the backlog.
PMI Member benefit licensed to: Wanpeng Cui - 2150818. Not for distribution, sale, or reproduction.

Not
For
Distribution,
Sale
or
Reproduction.
134 Part 1 - Guide
5.1 PLAN SCOPE MANAGEMENT
Plan Scope Management is the process of creating a scope management plan that documents how the project and
product scope will be defined, validated, and controlled. The key benefit of this process is that it provides guidance and
direction on how scope will be managed throughout the project. This process is performed once or at predefined points
in the project. The inputs, tools and techniques, and outputs of this process are depicted in Figure 5-2. Figure 5-3 depicts
the data flow diagram of the process.
Figure 5-2. Plan Scope Management: Inputs, Tools & Techniques, and Outputs
Figure 5-3. Plan Scope Management: Data Flow Diagram
Tools & TechniquesInputs Outputs
Plan Scope Management
.1 Expert judgment
.2 Data analysis
• Alternatives analysis
.3 Meetings
.1 Project charter
.2 Project management plan
• Quality management plan
• Project life cycle description
• Development approach
.3 Enterprise environmental
factors
.4 Organizational process assets
.1 Scope management plan
.2 Requirements management
plan
• Project
charter
5.1
Plan Scope
Management
Enterprise/
Organization
4.1
Develop Project
Charter
• Scope management plan
• Requirements
management plan
• Project charter
• Quality management plan
• Project life cycle description
• Development approach
• Enterprise environmental factors
• Organizational process assets
Project
Management
Plan
Project
Management
Plan
PMI Member benefit licensed to: Wanpeng Cui - 2150818. Not for distribution, sale, or reproduction.

Not
For
Distribution,
Sale
or
Reproduction.
135
The scope management plan is a component of the project or program management plan that describes how the
scope will be defined, developed, monitored, controlled, and validated. The development of the scope management plan
and the detailing of the project scope begin with the analysis of information contained in the project charter (Section
4.1.3.1), the latest approved subsidiary plans of the project management plan (Section 4.2.3.1), historical information
contained in the organizational process assets (Section 2.3), and any other relevant enterprise environmental factors
(Section 2.2).
5.1.1 PLAN SCOPE MANAGEMENT: INPUTS
5.1.1.1 PROJECT CHARTER
Described in Section 4.1.3.1. The project charter documents the project purpose, high-level project description,
assumptions, constraints, and high-level requirements that the project is intended to satisfy.
5.1.1.2 PROJECT MANAGEMENT PLAN
Described in Section 4.2.3.1. Project management plan components include but are not limited to:
Quality management plan. Described in Section 8.1.3.1. The way the project and product scope will be
managed can be influenced by how the organization’s quality policy, methodologies, and standards are
implemented on the project.
Project life cycle description. The project life cycle determines the series of phases that a project passes
through from its inception to the end of the project.
Development approach. The development approach defines whether waterfall, iterative, adaptive, agile, or a
hybrid development approach will be used.
5.1.1.3 ENTERPRISE ENVIRONMENTAL FACTORS
The enterprise environmental factors that can influence the Plan Scope Management process include but are not
limited to:
Organization’s culture,
Infrastructure,
Personnel administration, and
Marketplace conditions.
PMI Member benefit licensed to: Wanpeng Cui - 2150818. Not for distribution, sale, or reproduction.

Not
For
Distribution,
Sale
or
Reproduction.
136 Part 1 - Guide
5.1.1.4 ORGANIZATIONAL PROCESS ASSETS
The organizational process assets that can influence the Plan Scope Management process include but are not
limited to:
Policies and procedures, and
Historical information and lessons learned repositories.
5.1.2 PLAN SCOPE MANAGEMENT: TOOLS AND TECHNIQUES
5.1.2.1 EXPERT JUDGMENT
Described in Section 4.1.2.1 Expertise should be considered from individuals or groups with specialized knowledge
or training in the following topics:
Previous similar projects, and
Information in the industry, discipline, and application area.
5.1.2.2 DATA ANALYSIS
A data analysis technique that can be used for this process includes but is not limited to alternatives analysis.
Various ways of collecting requirements, elaborating the project and product scope, creating the product, validating
the scope, and controlling the scope are evaluated.
5.1.2.3 MEETINGS
Project teams may attend project meetings to develop the scope management plan. Attendees may include the
project manager, the project sponsor, selected project team members, selected stakeholders, anyone with responsibility
for any of the scope management processes, and others as needed.
PMI Member benefit licensed to: Wanpeng Cui - 2150818. Not for distribution, sale, or reproduction.

Not
For
Distribution,
Sale
or
Reproduction.
137
5.1.3 PLAN SCOPE MANAGEMENT: OUTPUTS
5.1.3.1 SCOPE MANAGEMENT PLAN
The scope management plan is a component of the project management plan that describes how the scope will be
defined, developed, monitored, controlled, and validated. The components of a scope management plan include:
Process for preparing a project scope statement;
Process that enables the creation of the WBS from the detailed project scope statement;
Process that establishes how the scope baseline will be approved and maintained; and
Process that specifies how formal acceptance of the completed project deliverables will be obtained.
The scope management plan can be formal or informal, broadly framed or highly detailed, based on the needs
of the project.
5.1.3.2 REQUIREMENTS MANAGEMENT PLAN
The requirements management plan is a component of the project management plan that describes how project and
product requirements will be analyzed, documented, and managed. According to Business Analysis for Practitioners:
A Practice Guide [7], some organizations refer to it as a business analysis plan. Components of the requirements
management plan can include but are not limited to:
How requirements activities will be planned, tracked, and reported;
Configuration management activities such as: how changes will be initiated; how impacts will be analyzed; how
they will be traced, tracked, and reported; as well as the authorization levels required to approve these changes;
Requirements prioritization process;
Metrics that will be used and the rationale for using them; and
Traceability structure that reflects the requirement attributes captured on the traceability matrix.
PMI Member benefit licensed to: Wanpeng Cui - 2150818. Not for distribution, sale, or reproduction.

Not
For
Distribution,
Sale
or
Reproduction.
138 Part 1 - Guide
5.2 COLLECT REQUIREMENTS
Collect Requirements is the process of determining, documenting, and managing stakeholder needs and requirements
to meet objectives. The key benefit of this process is that it provides the basis for defining the product scope and project
scope. This process is performed once or at predefined points in the project. The inputs, tools and techniques, and
outputs of this process are depicted in Figure 5-4. Figure 5-5 depicts the data flow diagram of the process.
Figure 5-4. Collect Requirements: Inputs, Tools & Techniques, and Outputs
Tools & TechniquesInputs Outputs
Collect Requirements
.1 Expert judgment
.2 Data gathering
• Brainstorming
• Interviews
• Focus groups
• Questionnaires and
surveys
• Benchmarking
.3 Data analysis
• Document analysis
.4 Decision making
• Voting
• Multicriteria decision
analysis
.5 Data representation
• Affinity diagrams
• Mind mapping
.6 Interpersonal and team skills
• Nominal group technique
• Observation/conversation
• Facilitation
.7 Context diagram
.8 Prototypes
.1 Project charter
.2 Project management plan
• Scope management plan
• Requirements management
plan
• Stakeholder engagement
plan
.3 Project documents
• Assumption log
• Lessons learned register
• Stakeholder register
.4 Business documents
• Business case
.5 Agreements
.6 Enterprise environmental
factors
.7 Organizational process assets
.1 Requirements documentation
.2 Requirements traceability
matrix
PMI Member benefit licensed to: Wanpeng Cui - 2150818. Not for distribution, sale, or reproduction.

Not
For
Distribution,
Sale
or
Reproduction.
139
• Project
charter
5.2
Collect
Requirements
Enterprise/
Organization
12.2
Conduct
Procurements
4.1
Develop
Project Charter
• Requirements
documentation
• Requirements
traceability matrix
• Agreements
• Project charter
Project documents
• Assumption log
• Lessons learned register
• Stakeholder register
Business documents
• Business case
Project management plan
• Requirements management plan
• Scope management plan
• Stakeholder engagement plan
• Enterprise environmental factors
• Organizational process assets
Project
Management
Plan
Project
Documents
Project
Documents
Business
Documents
Figure 5-5. Collect Requirements: Data Flow Diagram
PMI Member benefit licensed to: Wanpeng Cui - 2150818. Not for distribution, sale, or reproduction.

Not
For
Distribution,
Sale
or
Reproduction.
140 Part 1 - Guide
The PMBOK® Guide does not specifically address product requirements since those are industry specific. Note that
Business Analysis for Practitioners: A Practice Guide [7] provides more in-depth information about product requirements.
The project’s success is directly influenced by active stakeholder involvement in the discovery and decomposition of
needs into project and product requirements and by the care taken in determining, documenting, and managing the
requirements of the product, service, or result of the project. Requirements include conditions or capabilities that are
required to be present in a product, service, or result to satisfy an agreement or other formally imposed specification.
Requirements include the quantified and documented needs and expectations of the sponsor, customer, and other
stakeholders. These requirements need to be elicited, analyzed, and recorded in enough detail to be included in the
scope baseline and to be measured once project execution begins. Requirements become the foundation of the WBS.
Cost, schedule, quality planning, and procurement are all based on these requirements.
5.2.1 COLLECT REQUIREMENTS: INPUTS
5.2.1.1 PROJECT CHARTER
Described in Section 4.1.3.1. The project charter documents the high-level project description and high-level
requirements that will be used to develop detailed requirements.
5.2.1.2 PROJECT MANAGEMENT PLAN
Described in Section 4.2.3.1. Project management plan components include but are not limited to:
Scope management plan. Described in Section 5.1.3.1. The scope management plan contains information on
how the project scope will be defined and developed.
Requirements management plan. Described in Section 5.1.3.2. The requirements management plan has
information on how project requirements will be collected, analyzed, and documented.
Stakeholder engagement plan. Described in Section 13.2.3.1. The stakeholder engagement plan is used
to understand stakeholder communication requirements and the level of stakeholder engagement in order to
assess and adapt to the level of stakeholder participation in requirements activities.
PMI Member benefit licensed to: Wanpeng Cui - 2150818. Not for distribution, sale, or reproduction.

Not
For
Distribution,
Sale
or
Reproduction.
141
5.2.1.3 PROJECT DOCUMENTS
Examples of project documents that can be considered as inputs for this process include but are not limited to:
Assumption Log. Described in Section 4.1.3.2. The assumption log identified assumptions about the product,
project, environment, stakeholders, and other factors that can influence requirements.
Lessons learned register. Described in Section 4.4.3.1. The lessons learned register is used to provide
information on effective requirements collection techniques, especially for projects that are using an iterative or
adaptive product development methodology.
Stakeholder Register. Described in Section 13.1.3.1. The stakeholder register is used to identify stakeholders
who can provide information on the requirements. It also captures requirements and expectations that
stakeholders have for the project.
5.2.1.4 BUSINESS DOCUMENTS
Described in Section 1.2.6. A business document that can influence the Collect Requirements process is the
business case, which can describe required, desired, and optional criteria for meeting the business needs.
5.2.1.5 AGREEMENTS
Described in Section 12.2.3.2. Agreements can contain project and product requirements.
5.2.1.6 ENTERPRISE ENVIRONMENTAL FACTORS
The enterprise environmental factors that can influence the Collect Requirements process include but are not limited to:
Organization’s culture,
Infrastructure,
Personnel administration, and
Marketplace conditions.
5.2.1.7 ORGANIZATIONAL PROCESS ASSETS
The organizational process assets that can influence the Collect Requirements process include but are not limited to:
Policies and procedures, and
Historical information and lessons learned repository with information from previous projects.
PMI Member benefit licensed to: Wanpeng Cui - 2150818. Not for distribution, sale, or reproduction.

Not
For
Distribution,
Sale
or
Reproduction.
142 Part 1 - Guide
5.2.2 COLLECT REQUIREMENTS: TOOLS AND TECHNIQUES
5.2.2.1 EXPERT JUDGMENT
Described in Section 4.1.2.1. Expertise should be considered from individuals or groups with specialized knowledge
or training in the following topics:
Business analysis,
Requirements elicitation,
Requirements analysis,
Requirements documentation,
Project requirements in previous similar projects,
Diagramming techniques,
Facilitation, and
Conflict management.
5.2.2.2 DATA GATHERING
Data-gathering techniques that can be used for this process include but are not limited to:
Brainstorming. Described in Section 4.1.2.2. Brainstorming is a technique used to generate and collect multiple
ideas related to project and product requirements.
Interviews. An interview is a formal or informal approach to elicit information from stakeholders by talking
to them directly. It is typically performed by asking prepared and spontaneous questions and recording the
responses. Interviews are often conducted on an individual basis between an interviewer and an interviewee, but
may involve multiple interviewers and/or multiple interviewees. Interviewing experienced project participants,
sponsors, other executives, and subject matter experts can aid in identifying and defining the features and
functions of the desired product deliverables. Interviews are also useful for obtaining confidential information.
Focus groups. Focus groups bring together prequalified stakeholders and subject matter experts to learn about
their expectations and attitudes about a proposed product, service, or result. A trained moderator guides the
group through an interactive discussion designed to be more conversational than a one-on-one interview.
PMI Member benefit licensed to: Wanpeng Cui - 2150818. Not for distribution, sale, or reproduction.

Not
For
Distribution,
Sale
or
Reproduction.
143
Questionnaires and surveys. Questionnaires and surveys are written sets of questions designed to quickly
accumulate information from a large number of respondents. Questionnaires and/or surveys are most appropriate
with varied audiences, when a quick turnaround is needed, when respondents are geographically dispersed, and
where statistical analysis could be appropriate.
Benchmarking. Described in Section 8.1.2.2. Benchmarking involves comparing actual or planned products,
processes, and practices to those of comparable organizations to identify best practices, generate ideas for
improvement, and provide a basis for measuring performance. The organizations compared during benchmarking
can be internal or external.
5.2.2.3 DATA ANALYSIS
Described in Section 4.5.2.2. Data analysis techniques that can be used for this process include but are not limited
to document analysis. Document analysis consists of reviewing and assessing any relevant documented information.
In this process, document analysis is used to elicit requirements by analyzing existing documentation and identifying
information relevant to the requirements. There is a wide range of documents that may be analyzed to help elicit relevant
requirements. Examples of documents that may be analyzed include but are not limited to:
Agreements;
Business plans;
Business process or interface documentation;
Business rules repositories;
Current process flows;
Marketing literature;
Problem/issue logs;
Policies and procedures;
Regulatory documentation such as laws, codes, or ordinances, etc.;
Requests for proposal; and
Use cases.
PMI Member benefit licensed to: Wanpeng Cui - 2150818. Not for distribution, sale, or reproduction.

Not
For
Distribution,
Sale
or
Reproduction.
144 Part 1 - Guide
5.2.2.4 DECISION MAKING
Decision-making techniques that can be used in the Collect Requirements process include but are not limited to:
Voting. Voting is a collective decision-making technique and an assessment process having multiple alternatives
with an expected outcome in the form of future actions. These techniques can be used to generate, classify, and
prioritize product requirements. Examples of voting techniques include:
Unanimity. A decision that is reached whereby everyone agrees on a single course of action.
Majority. A decision that is reached with support obtained from more than 50% of the members of the group.
Having a group size with an uneven number of participants can ensure that a decision will be reached, rather
than resulting in a tie.
Plurality. A decision that is reached whereby the largest block in a group decides, even if a majority is not
achieved. This method is generally used when the number of options nominated is more than two.
Autocratic decision making. In this method, one individual takes responsibility for making the decision
for the group.
Multicriteria decision analysis. A technique that uses a decision matrix to provide a systematic analytical
approach for establishing criteria, such as risk levels, uncertainty, and valuation, to evaluate and rank many ideas.
5.2.2.5 DATA REPRESENTATION
Data representation techniques that can be used for this process include but are not limited to:
Affinity diagrams. Affinity diagrams allow large numbers of ideas to be classified into groups for review and
analysis.
Mind mapping. Mind mapping consolidates ideas created through individual brainstorming sessions into a
single map to reflect commonality and differences in understanding and to generate new ideas.
5.2.2.6 INTERPERSONAL AND TEAM SKILLS
Described in Section 4.1.2.3. The interpersonal and team skills that can be used in this process include but are not
limited to:
Nominal group technique. The nominal group technique enhances brainstorming with a voting process used
to rank the most useful ideas for further brainstorming or for prioritization. The nominal group technique is a
structured form of brainstorming consisting of four steps:
PMI Member benefit licensed to: Wanpeng Cui - 2150818. Not for distribution, sale, or reproduction.

Not
For
Distribution,
Sale
or
Reproduction.
145
A question or problem is posed to the group. Each person silently generates and writes down their ideas.
The moderator writes down the ideas on a flip chart until all ideas are recorded.
Each recorded idea is discussed until all group members have a clear understanding.
Individuals vote privately to prioritize the ideas, usually using a scale of 1 – 5, with 1 being the lowest and 5
being the highest. Voting may take place in many rounds to reduce and focus in on ideas. After each round,
the votes are tallied and the highest scoring ideas are selected.
Observation/conversation. Observation and conversation provide a direct way of viewing individuals in their
environment and how they perform their jobs or tasks and carry out processes. It is particularly helpful for detailed
processes when the people who use the product have difficulty or are reluctant to articulate their requirements.
Observation is also known as “job shadowing.” It is usually done externally by an observer viewing a business
expert performing a job. It can also be done by a “participant observer” who actually performs a process or
procedure to experience how it is done to uncover hidden requirements.
Facilitation. Described in Section 4.1.2.3. Facilitation is used with focused sessions that bring key stakeholders
together to define product requirements. Workshops can be used to quickly define cross-functional
requirements and reconcile stakeholder differences. Because of their interactive group nature, well-facilitated
sessions can build trust, foster relationships, and improve communication among the participants, which can
lead to increased stakeholder consensus. In addition, issues can be discovered earlier and resolved more
quickly than in individual sessions.
Facilitation skills are used in the following situations, but are not limited to:
Joint application design/development (JAD). JAD sessions are used in the software development industry.
These facilitated sessions focus on bringing business subject matter experts and the development team
together to gather requirements and improve the software development process.
Quality function deployment (QFD). In the manufacturing industry, QFD is another facilitation technique that
helps determine critical characteristics for new product development. QFD starts by collecting customer
needs, also known as voice of the customer (VOC). These needs are then objectively sorted and prioritized,
and goals are set for achieving them.
User stories. User stories, which are short, textual descriptions of required functionality, are often developed
during a requirements workshop. User stories describe the stakeholder role, who benefits from the feature
(role), what the stakeholder needs to accomplish (goal), and the benefit to the stakeholder (motivation).
PMI Member benefit licensed to: Wanpeng Cui - 2150818. Not for distribution, sale, or reproduction.

Not
For
Distribution,
Sale
or
Reproduction.
146 Part 1 - Guide
5.2.2.7 CONTEXT DIAGRAM
The context diagram is an example of a scope model. Context diagrams visually depict the product scope by showing
a business system (process, equipment, computer system, etc.), and how people and other systems (actors) interact
with it (see Figure 5-6). Context diagrams show inputs to the business system, the actor(s) providing the input, the
outputs from the business system, and the actor(s) receiving the output.
Figure 5-6. Context Diagram
Hiring
Managers
Internal
Associates
Internal
Full-Time and
Part-Time
Contractors
Recruiting
Agencies
Job
Seekers
HR Talent Management Systems of ABC Company
External
Jobs
Websites
External UsersInternal Users
External UsersInternal Users
Internal Users Internal Data Flow External Users
LEGEND
External Data Flow
External
Jobs
Postings
External
User
Profiles
Internal
Jobs
Postings
Internal
User
Profiles
PMI Member benefit licensed to: Wanpeng Cui - 2150818. Not for distribution, sale, or reproduction.

Not
For
Distribution,
Sale
or
Reproduction.
147
5.2.2.8 PROTOTYPES
Prototyping is a method of obtaining early feedback on requirements by providing a model of the expected product
before actually building it. Examples of prototypes are small-scale products, computer generated 2D and 3D models,
mock-ups, or simulations. Prototypes allow stakeholders to experiment with a model of the final product rather than
being limited to discussing abstract representations of their requirements. Prototypes support the concept of progressive
elaboration in iterative cycles of mock-up creation, user experimentation, feedback generation, and prototype revision.
When enough feedback cycles have been performed, the requirements obtained from the prototype are sufficiently
complete to move to a design or build phase.
Storyboarding is a prototyping technique showing sequence or navigation through a series of images or illustrations.
Storyboards are used on a variety of projects in a variety of industries, such as film, advertising, instructional design,
and on agile and other software development projects. In software development, storyboards use mock-ups to show
navigation paths through web pages, screens, or other user interfaces.
5.2.3 COLLECT REQUIREMENTS: OUTPUTS
5.2.3.1 REQUIREMENTS DOCUMENTATION
Requirements documentation describes how individual requirements meet the business need for the project.
Requirements may start out at a high level and become progressively more detailed as more information about the
requirements is known. Before being baselined, requirements need to be unambiguous (measurable and testable),
traceable, complete, consistent, and acceptable to key stakeholders. The format of the requirements document may
range from a simple document listing all the requirements categorized by stakeholder and priority, to more elaborate
forms containing an executive summary, detailed descriptions, and attachments.
PMI Member benefit licensed to: Wanpeng Cui - 2150818. Not for distribution, sale, or reproduction.

Not
For
Distribution,
Sale
or
Reproduction.
148 Part 1 - Guide
Many organizations categorize requirements into different types, such as business and technical solutions, the
former referring to stakeholder needs and the latter as to how those needs will be implemented. Requirements can
be grouped into classifications allowing for further refinement and detail as the requirements are elaborated. These
classifications include:
Business requirements. These describe the higher-level needs of the organization as a whole, such as the
business issues or opportunities, and reasons why a project has been undertaken.
Stakeholder requirements. These describe needs of a stakeholder or stakeholder group.
Solution requirements. These describe features, functions, and characteristics of the product, service, or
result that will meet the business and stakeholder requirements. Solution requirements are further grouped into
functional and nonfunctional requirements:
Functional requirements. Functional requirements describe the behaviors of the product. Examples include
actions, processes, data, and interactions that the product should execute.
Nonfunctional requirements. Nonfunctional requirements supplement functional requirements and describe
the environmental conditions or qualities required for the product to be effective. Examples include: reliability,
security, performance, safety, level of service, supportability, retention/purge, etc.
Transition and readiness requirements. These describe temporary capabilities, such as data conversion and
training requirements, needed to transition from the current as-is state to the desired future state.
Project requirements. These describe the actions, processes, or other conditions the project needs to meet.
Examples include milestone dates, contractual obligations, constraints, etc.
Quality requirements. These capture any condition or criteria needed to validate the successful completion
of a project deliverable or fulfillment of other project requirements. Examples include tests, certifications,
validations, etc.
5.2.3.2 REQUIREMENTS TRACEABILITY MATRIX
The requirements traceability matrix is a grid that links product requirements from their origin to the deliverables
that satisfy them. The implementation of a requirements traceability matrix helps ensure that each requirement adds
business value by linking it to the business and project objectives. It provides a means to track requirements throughout
the project life cycle, helping to ensure that requirements approved in the requirements documentation are delivered at
the end of the project. Finally, it provides a structure for managing changes to the product scope.
PMI Member benefit licensed to: Wanpeng Cui - 2150818. Not for distribution, sale, or reproduction.

Not
For
Distribution,
Sale
or
Reproduction.
149
Tracing requirements includes but is not limited to:
Business needs, opportunities, goals, and objectives;
Project objectives;
Project scope and WBS deliverables;
Product design;
Product development;
Test strategy and test scenarios; and
High-level requirements to more detailed requirements.
Attributes associated with each requirement can be recorded in the requirements traceability matrix. These
attributes help to define key information about the requirement. Typical attributes used in the requirements traceability
matrix may include: a unique identifier, a textual description of the requirement, the rationale for inclusion, owner,
source, priority, version, current status (such as active, cancelled, deferred, added, approved, assigned, completed),
and status date. Additional attributes to ensure that the requirement has met stakeholders’ satisfaction may include
stability, complexity, and acceptance criteria. Figure 5-7 provides an example of a requirements traceability matrix
with its associated attributes.
Figure 5-7. Example of a Requirements Traceability Matrix
Requirements Traceability Matrix
Requirements DescriptionID
Business Needs,
Opportunities,
Goals, Objectives
Project
Objectives
Associate
ID
WBS
Deliverables
Product
Design
Product
Development
Test
Cases
Programs Portfolios
Project Name:
Cost Center:
Project Description:
1.0
1.1
1.2
1.2.1
2.0
2.1
2.1.1
3.0
3.1
3.2
4.0
5.0
001
002
003
004
005
PMI Member benefit licensed to: Wanpeng Cui - 2150818. Not for distribution, sale, or reproduction.

Not
For
Distribution,
Sale
or
Reproduction.
150 Part 1 - Guide
5.3 DEFINE SCOPE
Define Scope is the process of developing a detailed description of the project and product. The key benefit of
this process is that it describes the product, service, or result boundaries and acceptance criteria. The inputs, tools
and techniques, and outputs of this process are depicted in Figure 5-8. Figure 5-9 depicts the data flow diagram
of the process.
Figure 5-8. Define Scope: Inputs, Tools & Techniques, and Outputs
Tools & TechniquesInputs Outputs
Define Scope
.1 Expert judgment
.2 Data analysis
• Alternatives analysis
.3 Decision making
• Multicriteria decision
analysis
.4 Interpersonal and team skills
• Facilitation
.5 Product analysis
.1 Project charter
.2 Project management plan
• Scope management plan
.3 Project documents
• Assumption log
• Requirements
documentation
• Risk register
.4 Enterprise environmental
factors
.5 Organizational process assets
.1 Project scope statement
.2 Project documents updates
• Assumption log
• Requirements
documentation
• Requirements traceability
matrix
• Stakeholder register
PMI Member benefit licensed to: Wanpeng Cui - 2150818. Not for distribution, sale, or reproduction.

Not
For
Distribution,
Sale
or
Reproduction.
151
• Project
charter
5.3
Define
Scope
Enterprise/
Organization
4.1
Develop Project
Charter
• Project scope statement
• Project charter
Project documents
• Assumption log
• Requirements documentation
• Risk register
• Enterprise environmental factors
• Organizational process assets
Project
Documents
Project management plan
• Scope management plan
Project
Management
Plan
Project
Documents
Project document updates
• Assumption log
• Requirements documentation
• Requirements traceability matrix
• Stakeholder register
Figure 5-9. Define Scope: Data Flow Diagram
Since all the requirements identified in Collect Requirements may not be included in the project, the Define Scope
process selects the final project requirements from the requirements documentation developed during the Collect
Requirements process. It then develops a detailed description of the project and product, service, or result.
The preparation of a detailed project scope statement builds upon the major deliverables, assumptions, and
constraints that are documented during project initiation. During project planning, the project scope is defined and
described with greater specificity as more information about the project is known. Existing risks, assumptions, and
constraints are analyzed for completeness and added or updated as necessary. The Define Scope process can be highly
iterative. In iterative life cycle projects, a high-level vision will be developed for the overall project, but the detailed scope
is determined one iteration at a time, and the detailed planning for the next iteration is carried out as work progresses
on the current project scope and deliverables.
PMI Member benefit licensed to: Wanpeng Cui - 2150818. Not for distribution, sale, or reproduction.

Not
For
Distribution,
Sale
or
Reproduction.
152 Part 1 - Guide
5.3.1 DEFINE SCOPE: INPUTS
5.3.1.1 PROJECT CHARTER
Described in Section 4.1.3.1. The project charter provides the high-level project description, product characteristics,
and approval requirements.
5.3.1.2 PROJECT MANAGEMENT PLAN
Described in Section 4.2.3.1. A project management plan component includes but is not limited to the scope
management plan as described in Section 5.1.3.1, which documents how the project scope will be defined, validated,
and controlled.
5.3.1.3 PROJECT DOCUMENTS
Examples of project documents that can be considered as inputs for this process include but are not limited to:
Assumption log. Described in Section 4.1.3.2. The assumption log identifies assumptions and constraints about
the product, project, environment, stakeholders, and other factors that can influence the project and product scope.
Requirements documentation. Described in Section 5.2.3.1. Requirements documentation identifies
requirements that will be incorporated into the scope.
Risk register. Described in Section 11.2.3.1. The risk register contains response strategies that may affect the
project scope, such as reducing or changing project and product scope to avoid or mitigate a risk.
5.3.1.4 ENTERPRISE ENVIRONMENTAL FACTORS
The enterprise environmental factors that can influence the Define Scope process include but are not limited to:
Organization’s culture,
Infrastructure,
Personnel administration, and
Marketplace conditions.
5.3.1.5 ORGANIZATIONAL PROCESS ASSETS
The organizational process assets that can influence the Define Scope process include but are not limited to:
Policies, procedures, and templates for a project scope statement;
Project files from previous projects; and
Lessons learned from previous phases or projects.
PMI Member benefit licensed to: Wanpeng Cui - 2150818. Not for distribution, sale, or reproduction.

Not
For
Distribution,
Sale
or
Reproduction.
153
5.3.2 DEFINE SCOPE: TOOLS AND TECHNIQUES
5.3.2.1 EXPERT JUDGMENT
Described in Section 4.1.2.1. Expertise should be considered from individuals or groups with knowledge of or
experience with similar projects.
5.3.2.2 DATA ANALYSIS
An example of a data analysis technique that can be used in this process includes but is not limited to alternatives
analysis. Alternatives analysis can be used to evaluate ways to meet the requirements and the objectives identified in
the charter.
5.3.2.3 DECISION MAKING
Described in Section 5.1.2.2. A decision-making technique that can be used in this process includes but is not limited
to multicriteria decision analysis. Described in Section 8.1.2.4, multicriteria decision analysis is a technique that uses
a decision matrix to provide a systematic analytical approach for establishing criteria, such as requirements, schedule,
budget, and resources, in order to refine the project and product scope for the project.
5.3.2.4 INTERPERSONAL AND TEAM SKILLS
Described in Section 4.1.2.3. An example of an interpersonal and team skills technique is facilitation. Facilitation
is used in workshops and working sessions with key stakeholders who have a variety of expectations or fields of
expertise. The goal is to reach a cross-functional and common understanding of the project deliverables and project
and product boundaries.
5.3.2.5 PRODUCT ANALYSIS
Product analysis can be used to define products and services. It includes asking questions about a product or service
and forming answers to describe the use, characteristics, and other relevant aspects of what is going to be delivered.
Each application area has one or more generally accepted methods for translating high-level product or service
descriptions into meaningful deliverables. Requirements are captured at a high level and decomposed to the level of
detail needed to design the final product. Examples of product analysis techniques include but are not limited to:
Product breakdown,
Requirements analysis,
Systems analysis,
Systems engineering,
Value analysis, and
Value engineering.
PMI Member benefit licensed to: Wanpeng Cui - 2150818. Not for distribution, sale, or reproduction.

Not
For
Distribution,
Sale
or
Reproduction.
154 Part 1 - Guide
5.3.3 DEFINE SCOPE: OUTPUTS
5.3.3.1 PROJECT SCOPE STATEMENT
The project scope statement is the description of the project scope, major deliverables, assumptions, and constraints.
The project scope statement documents the entire scope, including project and product scope. It describes the project’s
deliverables in detail. It also provides a common understanding of the project scope among project stakeholders. It may
contain explicit scope exclusions that can assist in managing stakeholder expectations. It enables the project team
to perform more detailed planning, guides the project team’s work during execution, and provides the baseline for
evaluating whether requests for changes or additional work are contained within or outside the project’s boundaries.
The degree and level of detail to which the project scope statement defines the work that will be performed and the
work that is excluded can help determine how well the project management team can control the overall project scope.
The detailed project scope statement, either directly or by reference to other documents, includes the following:
Product scope description. Progressively elaborates the characteristics of the product, service, or result
described in the project charter and requirements documentation.
Deliverables. Any unique and verifiable product, result, or capability to perform a service that is required
to be produced to complete a process, phase, or project. Deliverables also include ancillary results, such as
project management reports and documentation. These deliverables may be described at a summary level
or in great detail.
Acceptance criteria. A set of conditions that is required to be met before deliverables are accepted.
Project exclusions. Identifies what is excluded from the project. Explicitly stating what is out of scope for the
project helps manage stakeholders’ expectations and can reduce scope creep.
Although the project charter and the project scope statement are sometimes perceived as containing a certain
degree of redundancy, they are different in the level of detail contained in each. The project charter contains high-
level information, while the project scope statement contains a detailed description of the scope components. These
components are progressively elaborated throughout the project. Table 5-1 describes some of the key elements for
each document.
PMI Member benefit licensed to: Wanpeng Cui - 2150818. Not for distribution, sale, or reproduction.

Not
For
Distribution,
Sale
or
Reproduction.
155
Project Charter
Project purpose
Measurable project objectives and related
success criteria
High-level requirements
High-level project description, boundaries,
and key deliverables
Overall project risk
Summary milestone schedule
Preapproved financial resources
Key stakeholder list
Project approval requirements (i.e., what
constitutes success, who decides the
project is successful, who signs off on the
project)
Project exit criteria (i.e., what are the
conditions to be met in order to close or to
cancel the project or phase
Assigned project manager, responsibility,
and authority level
Name and authority of the sponsor or other
person(s) authorizing the project charter
Project Scope Statement
Project scope description (progressively
elaborated)
Project deliverables
Acceptance criteria
Project exclusions
Table 5-1. Elements of the Project Charter and Project Scope Statement
5.3.3.2 PROJECT DOCUMENTS UPDATES
Project documents that may be updated as a result of carrying out this process include but are not limited to:
Assumption log. Described in Section 4.1.3.2. The assumption log is updated with additional assumptions or
constraints that were identified during this process.
Requirements documentation. Described in Section 5.2.3.1. Requirements documentation may be updated
with additional or changed requirements.
Requirements traceability matrix. Described in Section 5.2.3.2. The requirements traceability matrix may be
updated to reflect updates in requirement documentation.
Stakeholder register. Described in Section 13.1.3.1. Where additional information on existing or new
stakeholders is gathered as a result of this process, it is recorded in the stakeholder register.
PMI Member benefit licensed to: Wanpeng Cui - 2150818. Not for distribution, sale, or reproduction.

Not
For
Distribution,
Sale
or
Reproduction.
156 Part 1 - Guide
5.4 CREATE WBS
Create WBS is the process of subdividing project deliverables and project work into smaller, more manageable
components. The key benefit of this process is that it provides a framework of what has to be delivered. This process is
performed once or at predefined points in the project. The inputs, tools and techniques, and outputs of this process are
depicted in Figure 5-10. Figure 5-11 depicts the data flow diagram of the process.
Figure 5-10. Create WBS: Inputs, Tools & Techniques, and Outputs
Figure 5-11. Create WBS: Data Flow Diagram
Tools & TechniquesInputs Outputs
Create WBS
.1 Expert judgment
.2 Decomposition
.1 Project management plan
• Scope management plan
.2 Project documents
• Project scope statement
• Requirements
documentation
.3 Enterprise environmental
factors
.4 Organizational process assets
.1 Scope baseline
.2 Project documents updates
• Assumption log
• Requirements
documentation
• Project
charter
5.4
Create
WBS
Enterprise/
Organization
• Scope baseline
Project management plan
• Scope management plan
Project documents
• Project scope statement
• Requirements documentation
• Enterprise environmental factors
• Organizational process assets
Project
Documents
Project
Management
Plan
Project
Documents
Project document updates
• Assumption log
• Requirements documentation
Project
Management
Plan
PMI Member benefit licensed to: Wanpeng Cui - 2150818. Not for distribution, sale, or reproduction.

Not
For
Distribution,
Sale
or
Reproduction.
157
The WBS is a hierarchical decomposition of the total scope of work to be carried out by the project team to accomplish
the project objectives and create the required deliverables. The WBS organizes and defines the total scope of the project
and represents the work specified in the current approved project scope statement.
The planned work is contained within the lowest level of WBS components, which are called work packages. A work
package can be used to group the activities where work is scheduled and estimated, monitored, and controlled. In the
context of the WBS, work refers to work products or deliverables that are the result of activity and not to the activity itself.
5.4.1 CREATE WBS: INPUTS
5.4.1.1 PROJECT MANAGEMENT PLAN
A project management plan component includes but is not limited to the scope management plan. Described in
Section 5.1.3.1, the scope management plan documents how the WBS will be created from the project scope statement.
5.4.1.2 PROJECT DOCUMENTS
Examples of project documents that can be considered as inputs for this process include but are not limited to:
Project scope statement. Described in Section 5.3.3.1. The project scope statement describes the work that
will be performed and the work that is excluded.
Requirements documentation. Described in Section 5.2.3.1. Detailed requirements describe how individual
requirements meet the business need for the project.
5.4.1.3 ENTERPRISE ENVIRONMENTAL FACTORS
The enterprise environmental factors that can influence the Create WBS process include but are not limited to
industry-specific WBS standards that are relevant to the nature of the project. These industry-specific standards may
serve as external reference sources for creating the WBS.
5.4.1.4 ORGANIZATIONAL PROCESS ASSETS
The organizational process assets that can influence the Create WBS process include but are not limited to:
Policies, procedures, and templates for the WBS;
Project files from previous projects; and
Lessons learned from previous projects.
PMI Member benefit licensed to: Wanpeng Cui - 2150818. Not for distribution, sale, or reproduction.

Not
For
Distribution,
Sale
or
Reproduction.
158 Part 1 - Guide
5.4.2 CREATE WBS: TOOLS AND TECHNIQUES
5.4.2.1 EXPERT JUDGMENT
Described in Section 4.1.2.1. Expertise should be considered from individuals or groups with knowledge of or
experience with similar projects.
5.4.2.2 DECOMPOSITION
Decomposition is a technique used for dividing and subdividing the project scope and project deliverables into
smaller, more manageable parts. The work package is the work defined at the lowest level of the WBS for which cost and
duration can be estimated and managed. The level of decomposition is often guided by the degree of control needed to
effectively manage the project. The level of detail for work packages will vary with the size and complexity of the project.
Decomposition of the total project work into work packages generally involves the following activities:
Identifying and analyzing the deliverables and related work,
Structuring and organizing the WBS,
Decomposing the upper WBS levels into lower-level detailed components,
Developing and assigning identification codes to the WBS components, and
Verifying that the degree of decomposition of the deliverables is appropriate.
A portion of a WBS with some branches of the WBS decomposed down through the work package level is shown in
Figure 5-12.
Figure 5-12. Sample WBS Decomposed Down Through Work Packages
1.0
Value Management
System Project
1.1
Needs
Assessment
1.2
Standards
Development
1.3
Systems
Engineering
1.4
Project
Management
The WBS is illustrative only. It is not intended to represent the full project scope of any specific project,
nor to imply that this is the only way to organize a WBS on this type of project.
1.1.1.1
Components
Identification
1.1.2.1
Gap
Assessment
1.1.3.1
Alternatives
Identification
1.1.4
System Requirements
Development
1.1.3
Alternatives
Development
1.1.2
Requirements
Determination
1.1.1
Current System
Audit
1.1.1.2
Components
Analysis
1.1.2.2
Requirements
Changes Identification
1.1.3.2
Alternatives
Analysis
PMI Member benefit licensed to: Wanpeng Cui - 2150818. Not for distribution, sale, or reproduction.

Not
For
Distribution,
Sale
or
Reproduction.
159
A WBS structure may be created through various approaches. Some of the popular methods include the top-down
approach, the use of organization-specific guidelines, and the use of WBS templates. A bottom-up approach can be used
to group subcomponents. The WBS structure can be represented in a number of forms, such as:
Using phases of the project life cycle as the second level of decomposition, with the product and project
deliverables inserted at the third level, as shown in Figure 5-13;
Using major deliverables as the second level of decomposition, as shown in Figure 5-14; and
Incorporating subcomponents that may be developed by organizations outside the project team, such as
contracted work. The seller then develops the supporting contract WBS as part of the contracted work.
Figure 5-13. Sample WBS Organized by Phase
Planning
Software Product
Release 5.0
Detail
Design Construct Integration
and Test
Project
Management
Product
Requirements
Software Software Software Software
Meetings User
Documentation
User
Documentation
User
Documentation
User
Documentation
Administration Training Program
Materials
Training Program
Materials
Training Program
Materials
Training Program
Materials
The WBS is illustrative only. It is not intended to represent the full project scope of any specific project,
nor to imply that this is the only way to organize a WBS on this type of project.
PMI Member benefit licensed to: Wanpeng Cui - 2150818. Not for distribution, sale, or reproduction.

Not
For
Distribution,
Sale
or
Reproduction.
160 Part 1 - Guide
System
Engineering
Management
Supporting
PM Activities
Aircraft
System
Project
Management
Equipment
Training
Facilities
Training
Services
Training
Training
Technical
Orders
Engineering
Data
Management
Data
Data Air
Vehicle
Organizational
Level SE
Intermediate
Level SE
Depot
Level SE
Support
Equipment
Airframe Engine Communication
System
Navigation
System
Fire Control
System
Base
Buildings
Maintenance
Facility
Facilities
Mock-ups
Operational
Test
Developmental
Test
Test
Test and
Evaluation
The WBS is illustrative only. It is not intended to represent the full project scope of any specific project,
nor to imply that this is the only way to organize a WBS on this type of project.
Figure 5-14. Sample WBS with Major Deliverables
Decomposition of the upper-level WBS components requires subdividing the work for each of the deliverables or
subcomponents into its most fundamental components, where the WBS components represent verifiable products, services,
or results. If an agile approach is used, epics can be decomposed into user stories. The WBS may be structured as an
outline, an organizational chart, or other method that identifies a hierarchical breakdown. Verifying the correctness of the
decomposition requires determining that the lower-level WBS components are those that are necessary and sufficient for
completion of the corresponding higher-level deliverables. Different deliverables can have different levels of decomposition.
To arrive at a work package, the work for some deliverables needs to be decomposed only to the next level, while others need
additional levels of decomposition. As the work is decomposed to greater levels of detail, the ability to plan, manage, and
control the work is enhanced. However, excessive decomposition can lead to nonproductive management effort, inefficient
use of resources, decreased efficiency in performing the work, and difficulty aggregating data over different levels of the WBS.
Decomposition may not be possible for a deliverable or subcomponent that will be accomplished far into the future.
The project management team usually waits until the deliverable or subcomponent is agreed on, so the details of the
WBS can be developed. This technique is sometimes referred to as rolling wave planning.
PMI Member benefit licensed to: Wanpeng Cui - 2150818. Not for distribution, sale, or reproduction.

Not
For
Distribution,
Sale
or
Reproduction.
161
The WBS represents all product and project work, including the project management work. The total of the work at
the lowest levels should roll up to the higher levels so that nothing is left out and no extra work is performed. This is
sometimes called the 100 percent rule.
For specific information regarding the WBS, refer to the Practice Standard for Work Breakdown Structures – Second
Edition [15]. This standard contains industry-specific examples of WBS templates that can be tailored to specific projects
in a particular application area.
5.4.3 CREATE WBS: OUTPUTS
5.4.3.1 SCOPE BASELINE
The scope baseline is the approved version of a scope statement, WBS, and its associated WBS dictionary, which can
be changed only through formal change control procedures and is used as a basis for comparison. It is a component of
the project management plan. Components of the scope baseline include:
Project scope statement. The project scope statement includes the description of the project scope, major
deliverables, assumptions, and constraints (Section 5.3.3.1).
WBS. The WBS is a hierarchical decomposition of the total scope of work to be carried out by the project team
to accomplish the project objectives and create the required deliverables. Each descending level of the WBS
represents an increasingly detailed definition of the project work.
Work package. The lowest level of the WBS is a work package with a unique identifier. These identifiers provide
a structure for hierarchical summation of costs, schedule, and resource information and form a code of accounts.
Each work package is part of a control account. A control account is a management control point where scope,
budget, and schedule are integrated and compared to the earned value for performance measurement. A control
account has two or more work packages, though each work package is associated with a single control account.
Planning package. A control account may include one or more planning packages. A planning package is a
work breakdown structure component below the control account and above the work package with known work
content but without detailed schedule activities.
PMI Member benefit licensed to: Wanpeng Cui - 2150818. Not for distribution, sale, or reproduction.

Not
For
Distribution,
Sale
or
Reproduction.
162 Part 1 - Guide
WBS dictionary. The WBS dictionary is a document that provides detailed deliverable, activity, and scheduling
information about each component in the WBS. The WBS dictionary is a document that supports the WBS. Most
of the information included in the WBS dictionary is created by other processes and added to this document at a
later stage. Information in the WBS dictionary may include but is not limited to:
Code of account identifier,
Description of work,
Assumptions and constraints,
Responsible organization,
Schedule milestones,
Associated schedule activities,
Resources required,
Cost estimates,
Quality requirements,
Acceptance criteria,
Technical references, and
Agreement information.
5.4.3.2 PROJECT DOCUMENTS UPDATES
Project documents that may be updated as a result of carrying out this process include but are not limited to:
Assumption log. Described in Section 4.1.3.2. The assumption log is updated with additional assumptions
or constraints that were identified during the Create WBS process.
Requirements documentation. Described in Section 5.2.3.1. Requirements documentation may be updated
to include approved changes resulting from the Create WBS process.
PMI Member benefit licensed to: Wanpeng Cui - 2150818. Not for distribution, sale, or reproduction.

Not
For
Distribution,
Sale
or
Reproduction.
163
5.5 VALIDATE SCOPE
Validate Scope is the process of formalizing acceptance of the completed project deliverables. The key benefit of this
process is that it brings objectivity to the acceptance process and increases the probability of final product, service,
or result acceptance by validating each deliverable. This process is performed periodically throughout the project as
needed. The inputs, tools and techniques, and outputs of this process are depicted in Figure 5-15. Figure 5-16 depicts
the data flow diagram of the process.
Figure 5-15. Validate Scope: Inputs, Tools & Techniques, and Outputs
Tools & TechniquesInputs Outputs
Validate Scope
.1 Inspection
.2 Decision making
• Voting
.1 Project management plan
• Scope management plan
• Requirements management
plan
• Scope baseline
.2 Project documents
• Lessons learned register
• Quality reports
• Requirements
documentation
• Requirements traceability
matrix
.3 Verified deliverables
.4 Work performance data
.1 Accepted deliverables
.2 Work performance
information
.3 Change requests
.4 Project document updates
• Lessons learned register
• Requirements
documentation
• Requirements traceability
matrix
PMI Member benefit licensed to: Wanpeng Cui - 2150818. Not for distribution, sale, or reproduction.

Not
For
Distribution,
Sale
or
Reproduction.
164 Part 1 - Guide
• Project
charter
8.3
Control
Quality
4.3
Direct and
Manage
Project Execution
• Work performance data
• Verified deliverables
• Accepted
deliverables
• Change
requests
• Work
performance
information
Project documents updates
• Lessons learned register
• Requirements
documentation
• Requirements traceability
matrix
Project management plan
• Scope management plan
• Requirements management plan
• Scope baseline
Project documents
• Lessons learned register
• Quality report
• Requirements documentation
• Requirements traceability matrix
Project
Management
Plan
Project
Documents
Project
Documents
4.5
Monitor and
Control
Project Work
4.6
Perform
Integrated
Change Control
4.7
Close Project
or Phase
5.5
Validate
Scope
Figure 5-16. Validate Scope: Data Flow Diagram
The verified deliverables obtained from the Control Quality process are reviewed with the customer or sponsor to
ensure they are completed satisfactorily and have received formal acceptance of the deliverables by the customer or
sponsor. In this process, the outputs obtained as a result of the Planning processes in the Project Scope Management
Knowledge Area, such as the requirements documentation or the scope baseline, as well as the work performance data
obtained from the Execution processes in other Knowledge Areas, are the basis for performing the validation and for
final acceptance.
The Validate Scope process differs from the Control Quality process in that the former is primarily concerned with
acceptance of the deliverables, while the latter is primarily concerned with correctness of the deliverables and meeting
the quality requirements specified for the deliverables. Control Quality is generally performed before Validate Scope,
although the two processes may be performed in parallel.
PMI Member benefit licensed to: Wanpeng Cui - 2150818. Not for distribution, sale, or reproduction.

Not
For
Distribution,
Sale
or
Reproduction.
165
5.5.1 VALIDATE SCOPE: INPUTS
5.5.1.1 PROJECT MANAGEMENT PLAN
Described in Section 4.2.3.1. Project management plan components include but are not limited to:
Scope management plan. Described in Section 5.1.3.1. The project management plan specifies how formal
acceptance of the completed project deliverables will be obtained.
Requirements management plan. Described in Section 5.1.3.2. The requirements management plan describes
how the project requirements are validated.
Scope baseline. Described in Section 5.4.3.1. The scope baseline is compared to actual results to determine if
a change, corrective action, or preventive action is necessary.
5.5.1.2 PROJECT DOCUMENTS
Project documents that can be considered as inputs for this process include but are not limited to:
Lessons learned register: Described in Section 4.4.3.1. Lessons learned earlier in the project can be applied to
later phases in the project to improve the efficiency and effectiveness of validating deliverables.
Quality reports. Described in Section 8.2.3.1. The information presented in the quality report may include
all quality assurance issues managed or escalated by the team, recommendations for improvement, and the
summary of findings from the Control Quality process. This information is reviewed prior to product acceptance.
Requirements documentation. Described in Section 5.2.3.1. Requirements are compared to the actual results
to determine if a change, corrective action, or preventive action is necessary.
Requirements traceability matrix. Described in Section 5.2.3.2. The requirements traceability matrix contains
information about requirements, including how they will be validated.
5.5.1.3 VERIFIED DELIVERABLES
Verified deliverables are project deliverables that are completed and checked for correctness through the Control
Quality process.
5.5.1.4 WORK PERFORMANCE DATA
Described in Section 4.3.3.2. Work performance data can include the degree of compliance with requirements, number
of nonconformities, severity of the nonconformities, or the number of validation cycles performed in a period of time.
PMI Member benefit licensed to: Wanpeng Cui - 2150818. Not for distribution, sale, or reproduction.

Not
For
Distribution,
Sale
or
Reproduction.
166 Part 1 - Guide
5.5.2 VALIDATE SCOPE: TOOLS AND TECHNIQUES
5.5.2.1 INSPECTION
Described in Section 8.3.2.3. Inspection includes activities such as measuring, examining, and validating to
determine whether work and deliverables meet requirements and product acceptance criteria. Inspections are
sometimes called reviews, product reviews, and walkthroughs. In some application areas, these different terms have
unique and specific meanings.
5.5.2.2 DECISION MAKING
Described in Section 5.2.2.4. An example of decision making that may be used in this process includes but is
not limited to voting. Voting is used to reach a conclusion when the validation is performed by the project team
and other stakeholders.
5.5.3 VALIDATE SCOPE: OUTPUTS
5.5.3.1 ACCEPTED DELIVERABLES
Deliverables that meet the acceptance criteria are formally signed off and approved by the customer or sponsor.
Formal documentation received from the customer or sponsor acknowledging formal stakeholder acceptance of the
project’s deliverables is forwarded to the Close Project or Phase process (Section 4.7).
5.5.3.2 WORK PERFORMANCE INFORMATION
Work performance information includes information about project progress, such as which deliverables have been
accepted and which have not been accepted and the reasons why. This information is documented as described in
Section 10.3.3.1 and communicated to stakeholders.
5.5.3.3 CHANGE REQUESTS
The completed deliverables that have not been formally accepted are documented, along with the reasons for
non-acceptance of those deliverables. Those deliverables may require a change request for defect repair. The change
requests (described in Section 4.3.3.4) are processed for review and disposition through the Perform Integrated Change
Control process (Section 4.6).
PMI Member benefit licensed to: Wanpeng Cui - 2150818. Not for distribution, sale, or reproduction.

Not
For
Distribution,
Sale
or
Reproduction.
167
5.5.3.4 PROJECT DOCUMENTS UPDATES
Project documents that may be updated as a result of carrying out this process include but are not limited to:
Lessons learned register. Described in Section 4.4.3.1. The lessons learned register is updated with information
on challenges encountered and how they could have been avoided as well as approaches that worked well for
validating deliverables.
Requirements documentation. Described in Section 5.2.3.1. The requirements documentation may be updated
with the actual results of validation activity. Of particular interest is when the actual results are better than the
requirement or where a requirement was waived.
Requirements traceability matrix. Described in Section 5.2.3.2. The requirements traceability matrix is updated
with the results of the validation, including the method used and the outcome.
5.6 CONTROL SCOPE
Control Scope is the process of monitoring the status of the project and product scope and managing changes to
the scope baseline. The key benefit of this process is that the scope baseline is maintained throughout the project. This
process is performed throughout the project. The inputs, tools and techniques, and outputs of this process are depicted
in Figure 5-17. Figure 5-18 depicts the data flow diagram of the process.
Figure 5-17. Control Scope: Inputs, Tools & Techniques, and Outputs
Tools & TechniquesInputs Outputs
Control Scope
.1 Data analysis
• Variance analysis
• Trend analysis
.1 Project management plan
• Scope management plan
• Requirements management
plan
• Change management plan
• Configuration management
plan
• Scope baseline
• Performance measurement
baseline
.2 Project documents
• Lessons learned register
• Requirements
documentation
• Requirements traceability
matrix
.3 Work performance data
.4 Organizational process assets
.1 Work performance
information
.2 Change requests
.3 Project management plan
updates
• Scope management plan
• Scope baseline
• Schedule baseline
• Cost baseline
• Performance measurement
baseline
.4 Project documents updates
• Lessons learned register
• Requirements
documentation
• Requirements traceability
matrix
PMI Member benefit licensed to: Wanpeng Cui - 2150818. Not for distribution, sale, or reproduction.

Not
For
Distribution,
Sale
or
Reproduction.
168 Part 1 - Guide
• Project
charter
4.3
Direct and
Manage
Project Work
• Work performance data
Project management plan
• Scope management plan
• Requirements management plan
• Change management plan
• Configuration management plan
• Scope baseline
• Performance measurement
baseline
Project documents
• Lessons learned register
• Requirements documentation
• Requirements traceability matrix
Project
Management
Plan
Project
Documents
Project
Documents
4.6
Perform
Integrated
Change Control
4.5
Monitor and
Control
Project Work
5.6
Control
Scope
Enterprise/
Organization
• Organizational process assets
• Work performance information
• Change requests
Project
Management
Plan
Project management
plan updates
• Scope management plan
• Scope baseline
• Schedule baseline
• Cost baseline
• Performance
measurement
baseline
Project documents
updates
• Lessons learned register
• Requirements documentation
• Requirements traceability matrix
Figure 5-18. Control Scope: Data Flow Diagram
Controlling the project scope ensures all requested changes and recommended corrective or preventive actions
are processed through the Perform Integrated Change Control process (see Section 4.6). Control Scope is also used
to manage the actual changes when they occur and is integrated with the other control processes. The uncontrolled
expansion to product or project scope without adjustments to time, cost, and resources is referred to as scope creep.
Change is inevitable; therefore, some type of change control process is mandatory for every project.
PMI Member benefit licensed to: Wanpeng Cui - 2150818. Not for distribution, sale, or reproduction.

Not
For
Distribution,
Sale
or
Reproduction.
169
5.6.1 CONTROL SCOPE: INPUTS
5.6.1.1 PROJECT MANAGEMENT PLAN
Described in Section 4.2.3.1. Project management plan components include but are not limited to:
Scope management plan. Described in Section 5.1.3.1. The scope management plan documents how the
project and product scope will be controlled.
Requirements management plan. Described in Section 5.1.3.2. The requirements management plan describes
how the project requirements will be managed.
Change management plan. Described in Section 4.2.3.1. The change management plan defines the process
for managing change on the project.
Configuration management plan. Described in Section 4.2.3.1. The configuration management plan defines
those items that are configurable, those items that require formal change control, and the process for controlling
changes to such items.
Scope baseline. Described in Section 5.4.3.1. The scope baseline is compared to actual results to determine if
a change, corrective action, or preventive action is necessary.
Performance measurement baseline. Described in Section 4.2.3.1. When using earned value analysis, the
performance measurement baseline is compared to actual results to determine if a change, corrective action, or
preventive action is necessary.
5.6.1.2 PROJECT DOCUMENTS
Project documents that can be considered as inputs for this process include but are not limited to:
Lessons learned register. Described in Section 4.4.3.1. Lessons learned earlier in the project can be applied to
later phases in the project to improve scope control.
Requirements documentation. Described in Section 5.2.3.1. Requirements documentation is used to detect
any deviation in the agreed-upon scope for the project or product.
Requirements traceability matrix. Described in Section 5.2.3.2. The requirements traceability matrix helps
to detect the impact of any change or deviation from the scope baseline on the project objectives. It may also
provide status of requirements being controlled.
5.6.1.3 WORK PERFORMANCE DATA
Work performance data can include the number of change requests received, the number of requests accepted, and
the number of deliverables verified, validated, and completed.
PMI Member benefit licensed to: Wanpeng Cui - 2150818. Not for distribution, sale, or reproduction.

Not
For
Distribution,
Sale
or
Reproduction.
170 Part 1 - Guide
5.6.1.4 ORGANIZATIONAL PROCESS ASSETS
The organizational process assets that can influence the Control Scope process include but are not limited to:
Existing formal and informal scope, control-related policies, procedures, guidelines; and
Monitoring and reporting methods and templates to be used.
5.6.2 CONTROL SCOPE: TOOLS AND TECHNIQUES
5.6.2.1 DATA ANALYSIS
Data analysis techniques that can be used in the Control Scope process include but are not limited to:
Variance analysis. Described in Section 4.5.2.2. Variance analysis is used to compare the baseline to the actual
results and determine if the variance is within the threshold amount or if corrective or preventive action is
appropriate.
Trend analysis. Described in Section 4.5.2.2. Trend analysis examines project performance over time to
determine if performance is improving or deteriorating.
Important aspects of project scope control include determining the cause and degree of variance relative to the scope
baseline (Section 5.4.3.1) and deciding whether corrective or preventive action is required.
5.6.3 CONTROL SCOPE: OUTPUTS
5.6.3.1 WORK PERFORMANCE INFORMATION
Work performance information produced includes correlated and contextualized information on how the project
and product scope are performing compared to the scope baseline. It can include the categories of the changes
received, the identified scope variances and their causes, how they impact schedule or cost, and the forecast of the
future scope performance.
5.6.3.2 CHANGE REQUESTS
Described in Section 4.3.3.4. Analysis of project performance may result in a change request to the scope and
schedule baselines or other components of the project management plan. Change requests are processed for review
and disposition through the Perform Integrated Change Control process (Section 4.6).
PMI Member benefit licensed to: Wanpeng Cui - 2150818. Not for distribution, sale, or reproduction.

Not
For
Distribution,
Sale
or
Reproduction.
171
5.6.3.3 PROJECT MANAGEMENT PLAN UPDATES
Any change to the project management plan goes through the organization’s change control process via a change
request. Components that may require a change request for the project management plan include but are not limited to:
Scope management plan. Described in Section 5.1.3.1. The scope management plan may be updated to reflect
a change in how the scope is managed.
Scope baseline. Described in Section 5.4.3.1. Changes to the scope baseline are incorporated in response to
approved changes in scope, scope statement, the WBS, or the WBS dictionary. In some cases, scope variances can
be so severe that a revised scope baseline is needed to provide a realistic basis for performance measurement.
Schedule baseline. Described in Section 6.5.3.1. Changes to the schedule baseline are incorporated in response
to approved changes in scope, resources, or schedule estimates. In some cases, schedule variances can be so
severe that a revised schedule baseline is needed to provide a realistic basis for performance measurement.
Cost baseline. Described in Section 7.3.3.1. Changes to the cost baseline are incorporated in response to
approved changes in scope, resources, or cost estimates. In some cases, cost variances can be so severe that a
revised cost baseline is needed to provide a realistic basis for performance measurement.
Performance measurement baseline. Described in Section 4.2.3.1. Changes to the performance measurement
baseline are incorporated in response to approved changes in scope, schedule performance, or cost estimates.
In some cases, the performance variances can be so severe that a change request is put forth to revise the
performance measurement baseline to provide a realistic basis for performance measurement.
5.6.3.4 PROJECT DOCUMENTS UPDATES
Project documents that may be updated as a result of carrying out this process include but are not limited to:
Lessons learned register. Described in Section 4.4.3.1. The lessons learned register can be updated with
techniques that are efficient and effective in controlling scope, including causes of variances and corrective
actions chosen.
Requirements documentation. Described in Section 5.2.3.1. Requirements documentation may be updated
with additional or changed requirements.
Requirements traceability matrix. Described in Section 5.2.3.2. The requirements traceability matrix may be
updated to reflect updates in requirement documentation.
PMI Member benefit licensed to: Wanpeng Cui - 2150818. Not for distribution, sale, or reproduction.

Not
For
Distribution,
Sale
or
Reproduction.
172 Part 1 - Guide
PMI Member benefit licensed to: Wanpeng Cui - 2150818. Not for distribution, sale, or reproduction.

Not
For
Distribution,
Sale
or
Reproduction.
173
6
PROJECT SCHEDULE MANAGEMENT
Project Schedule Management includes the processes required to manage the timely completion of the project.
The Project Schedule Management processes are:
6.1 Plan Schedule Management—The process of establishing the policies, procedures, and documentation for
planning, developing, managing, executing, and controlling the project schedule.
6.2 Define Activities—The process of identifying and documenting the specific actions to be performed to produce
the project deliverables.
6.3 Sequence Activities—The process of identifying and documenting relationships among the project activities.
6.4 Estimate Activity Durations—The process of estimating the number of work periods needed to complete
individual activities with the estimated resources.
6.5 Develop Schedule—The process of analyzing activity sequences, durations, resource requirements, and
schedule constraints to create the project schedule model for project execution and monitoring and controlling.
6.6 Control Schedule—The process of monitoring the status of the project to update the project schedule and
manage changes to the schedule baseline.
Figure 6-1 provides an overview of the Project Schedule Management processes. The Project Schedule Management
processes are presented as discrete processes with defined interfaces while, in practice, they overlap and interact in
ways that cannot be completely detailed in the PMBOK® Guide.
PMI Member benefit licensed to: Wanpeng Cui - 2150818. Not for distribution, sale, or reproduction.

Not
For
Distribution,
Sale
or
Reproduction.
174 Part 1 - Guide
.1 Inputs
.1 Project charter
.2 Project management plan
.3 Enterprise environmental
factors
.4 Organizational process assets
.2 Tools & Techniques
.1 Expert judgment
.2 Data analysis
.3 Meetings
.3 Outputs
.1 Schedule management plan
.1 Inputs
.1 Project management plan
.2 Enterprise environmental
factors
.3 Organizational process assets
.2 Tools & Techniques
.1 Expert judgment
.2 Decomposition
.3 Rolling wave planning
.4 Meetings
.3 Outputs
.1 Activity list
.2 Activity attributes
.3 Milestone list
.4 Change requests
.5 Project management plan
updates
.1 Inputs
.1 Project management plan
.2 Project documents
.3 Enterprise environmental
factors
.4 Organizational process assets
.2 Tools & Techniques
.1 Precedence diagramming
method
.2 Dependency determination
and integration
.3 Leads and lags
.4 Project management
information system
.3 Outputs
.1 Project schedule network
diagrams
.2 Project documents updates
.1 Inputs
.1 Project management plan
.2 Project documents
.3 Enterprise environmental
factors
.4 Organizational process assets
.2 Tools & Techniques
.1 Expert judgment
.2 Analogous estimating
.3 Parametric estimating
.4 Three-point estimating
.5 Bottom-up estimating
.6 Data analysis
.7 Decision making
.8 Meetings
.3 Outputs
.1 Duration estimates
.2 Basis of estimates
.3 Project documents updates
.1 Inputs
.1 Project management plan
.2 Project documents
.3 Agreements
.4 Enterprise environmental
factors
.5 Organizational process assets
.2 Tools & Techniques
.1 Schedule network analysis
.2 Critical path method
.3 Resource optimization
.4 Data analysis
.5 Leads and lags
.6 Schedule compression
.7 Project management
information system
.8 Agile release planning
.3 Outputs
.1 Schedule baseline
.2 Project schedule
.3 Schedule data
.4 Project calendars
.5 Change requests
.6 Project management plan
updates
.7 Project documents updates
.1 Inputs
.1 Project management plan
.2 Project documents
.3 Work performance data
.4 Organizational process assets
.2 Tools & Techniques
.1 Data analysis
.2 Critical path method
.3 Project management
information system
.4 Resource optimization
.5 Leads and lags
.6 Schedule compression
.3 Outputs
.1 Work performance information
.2 Schedule forecasts
.3 Change requests
.4 Project management plan
updates
.5 Project documents updates
Project Schedule
Management Overview
6.2 Define Activities
6.1 Plan Schedule
Management 6.3 Sequence Activities
6.4 Estimate
Activity Durations
6.5 Develop Schedule 6.6 Control Schedule
Figure 6-1. Project Schedule Management Overview
PMI Member benefit licensed to: Wanpeng Cui - 2150818. Not for distribution, sale, or reproduction.

Not
For
Distribution,
Sale
or
Reproduction.
175
KEY CONCEPTS FOR PROJECT SCHEDULE MANAGEMENT
Project scheduling provides a detailed plan that represents how and when the project will deliver the products,
services, and results defined in the project scope and serves as a tool for communication, managing stakeholders’
expectations, and as a basis for performance reporting.
The project management team selects a scheduling method, such as critical path or an agile approach. Then, the
project-specific data, such as the activities, planned dates, durations, resources, dependencies, and constraints, are
entered into a scheduling tool to create a schedule model for the project. The result is a project schedule. Figure 6-2
provides a scheduling overview that shows how the scheduling method, scheduling tool, and outputs from the Project
Schedule Management processes interact to create a schedule model.
For smaller projects, defining activities, sequencing activities, estimating activity durations, and developing the
schedule model are so tightly linked that they are viewed as a single process that can be performed by a person
over a relatively short period of time. These processes are presented here as distinct elements because the tools and
techniques for each process are different. Some of these processes are presented more fully in the Practice Standard
for Scheduling [2].
When possible, the detailed project schedule should remain flexible throughout the project to adjust for knowledge
gained, increased understanding of the risk, and value-added activities.
PMI Member benefit licensed to: Wanpeng Cui - 2150818. Not for distribution, sale, or reproduction.

Not
For
Distribution,
Sale
or
Reproduction.
176 Part 1 - Guide
Examples of Project Schedule Presentations
Network Diagram
Bar ChartActivity List
Project
Schedule
Schedule
Model
Project
Information
Scheduling
Method
Scheduling
Tool
Output
Generates
Project Specific Data
(e.g., WBS, activities,
resources, durations,
dependencies, constraints,
calendars, milestones
lags, etc.)
For example,
CPM
Figure 6-2. Scheduling Overview
PMI Member benefit licensed to: Wanpeng Cui - 2150818. Not for distribution, sale, or reproduction.

Not
For
Distribution,
Sale
or
Reproduction.
177
TRENDS AND EMERGING PRACTICES IN PROJECT SCHEDULE MANAGEMENT
With high levels of uncertainty and unpredictability in a fast-paced, highly competitive global marketplace where
long term scope is difficult to define, it is becoming even more important to have a contextual framework for effective
adoption and tailoring of development practices to respond to the changing needs of the environment. Adaptive
planning defines a plan but acknowledges that once work starts, the priorities may change and the plan needs to
reflect this new knowledge.
Some of the emerging practices for project scheduling methods include but are not limited to:
Iterative scheduling with a backlog. This is a form of rolling wave planning based on adaptive life cycles,
such as the agile approach for product development. The requirements are documented in user stories that are
then prioritized and refined just prior to construction, and the product features are developed using time-boxed
periods of work. This approach is often used to deliver incremental value to the customer or when multiple
teams can concurrently develop a large number of features that have few interconnected dependencies. This
scheduling method is appropriate for many projects as indicated by the widespread and growing use of adaptive
life cycles for product development. The benefit of this approach is that it welcomes changes throughout the
development life cycle.
On-demand scheduling. This approach, typically used in a Kanban system, is based on the theory-of-
constraints and pull-based scheduling concepts from lean manufacturing to limit a team’s work in progress
in order to balance demand against the team’s delivery throughput. On-demand scheduling does not rely
on a schedule that was developed previously for the development of the product or product increments,
but rather pulls work from a backlog or intermediate queue of work to be done immediately as resources
become available. On-demand scheduling is often used for projects that evolve the product incrementally in
operational or sustainment environments, and where tasks may be made relatively similar in size and scope
or can be bundled by size and scope.
PMI Member benefit licensed to: Wanpeng Cui - 2150818. Not for distribution, sale, or reproduction.

Not
For
Distribution,
Sale
or
Reproduction.
178 Part 1 - Guide
TAILORING CONSIDERATIONS
Because each project is unique, the project manager may need to tailor the way Project Schedule Management
processes are applied. Considerations for tailoring include but are not limited to:
Life cycle approach. What is the most appropriate life cycle approach that allows for a more detailed schedule?
Resource availability. What are the factors influencing durations (such as the correlation between available
resources and their productivity)?
Project dimensions. How will the presence of project complexity, technological uncertainty, product novelty,
pace, or progress tracking (such as earned value, percentage complete, red-yellow-green (stop light) indicators)
impact the desired level of control?
Technology support. Is technology used to develop, record, transmit, receive, and store project schedule model
information and is it readily accessible?
For more specific information regarding scheduling, refer to the Practice Standard for Scheduling [16].
CONSIDERATIONS FOR AGILE/ADAPTIVE ENVIRONMENTS
Adaptive approaches use short cycles to undertake work, review the results, and adapt as necessary. These
cycles provide rapid feedback on the approaches and suitability of deliverables, and generally manifest as iterative
scheduling and on-demand, pull-based scheduling, as discussed in the section on Key Trends and Emerging Practices
in Project Schedule Management.
In large organizations, there may be a mixture of small projects and large initiatives requiring long-term roadmaps
to manage the development of these programs using scaling factors (e.g., team size, geographical distribution,
regulatory compliance, organizational complexity, and technical complexity). To address the full delivery life cycle for
larger, enterprise-wide systems, a range of techniques utilizing a predictive approach, adaptive approach, or a hybrid
of both, may need to be adopted. The organization may need to combine practices from several core methods, or
adopt a method that has already done so, and adopt a few principles and practices of more traditional techniques.
The role of the project manager does not change based on managing projects using a predictive development life
cycle or managing projects in adaptive environments. However, to be successful in using adaptive approaches, the
project manager will need to be familiar with the tools and techniques to understand how to apply them effectively.
PMI Member benefit licensed to: Wanpeng Cui - 2150818. Not for distribution, sale, or reproduction.

Not
For
Distribution,
Sale
or
Reproduction.
179
6.1 PLAN SCHEDULE MANAGEMENT
Plan Schedule Management is the process of establishing the policies, procedures, and documentation for
planning, developing, managing, executing, and controlling the project schedule. The key benefit of this process is
that it provides guidance and direction on how the project schedule will be managed throughout the project. This
process is performed once or at predefined points in the project. The inputs, tools and techniques, and outputs of the
process are depicted in Figure 6-3. Figure 6-4 depicts the data flow diagram for the process.
Figure 6-3. Plan Schedule Management: Inputs, Tools & Techniques, and Outputs
Figure 6-4. Plan Schedule Management: Data Flow Diagram
Tools & TechniquesInputs Outputs
Plan Schedule Management
.1 Expert judgment
.2 Data analysis
.3 Meetings
.1 Project charter
.2 Project management plan
• Scope management plan
• Development approach
.3 Enterprise environmental
factors
.4 Organizational process assets
.1 Schedule management plan
• Project
charter
6.1
Plan Schedule
Management
Enterprise/
Organization
4.1
Develop Project
Charter
• Schedule management plan
• Project charter
Project management plan
• Scope management plan
• Development approach
• Enterprise environmental factors
• Organizational process assets
Project
Management
Plan
Project
Management
Plan
PMI Member benefit licensed to: Wanpeng Cui - 2150818. Not for distribution, sale, or reproduction.

Not
For
Distribution,
Sale
or
Reproduction.
180 Part 1 - Guide
6.1.1 PLAN SCHEDULE MANAGEMENT: INPUTS
6.1.1.1 PROJECT CHARTER
Described in Section 4.1.3.1. The project charter defines the summary milestone schedule that will influence the
management of the project schedule.
6.1.1.2 PROJECT MANAGEMENT PLAN
Described in Section 4.3.2.1. Project management plan components include but are not limited to:
Scope management plan. Described in Section 5.1.3.1. The scope management plan describes how the scope
will be defined and developed, which will provide information on how the schedule will be developed.
Development approach. Described in Section 4.2.3.1. The product development approach will help define the
scheduling approach, estimating techniques, scheduling tools, and techniques for controlling the schedule.
6.1.1.3 ENTERPRISE ENVIRONMENTAL FACTORS
The enterprise environmental factors that can influence the Plan Schedule Management process include but are not
limited to:
Organizational culture and structure,
Team resource availability and skills and physical resource availability,
Scheduling software,
Guidelines and criteria for tailoring the organization’s set of standard processes and procedures to satisfy the
specific needs of the project, and
Commercial databases, such as standardized estimating data.
6.1.1.4 ORGANIZATIONAL PROCESS ASSETS
The organizational process assets that can influence the Plan Schedule Management process include but are not
limited to:
Historical information and lessons learned repositories;
Existing formal and informal schedule development, management- and control-related policies, procedures,
and guidelines;
Templates and forms; and
Monitoring and reporting tools.
PMI Member benefit licensed to: Wanpeng Cui - 2150818. Not for distribution, sale, or reproduction.

Not
For
Distribution,
Sale
or
Reproduction.
181
6.1.2 PLAN SCHEDULE MANAGEMENT: TOOLS AND TECHNIQUES
6.1.2.1 EXPERT JUDGMENT
Described in Section 4.1.2.1 Expertise should be considered from individuals or groups with specialized knowledge
or training in previous, similar projects:
Schedule development, management, and control;
Scheduling methodologies (e.g., predictive or adaptive life cycle);
Scheduling software; and
The specific industry for which the project is developed.
6.1.2.2 DATA ANALYSIS
A data analysis technique that can be used for this process includes but is not limited to alternatives analysis.
Alternatives analysis can include determining which schedule methodology to use, or how to combine various
methods on the project. It can also include determining how detailed the schedule needs to be, the duration of
waves for rolling wave planning, and how often it should be reviewed and updated. An appropriate balance between
the level of detail needed to manage the schedule and the amount of time it takes to keep it up to date needs to be
reached for each project.
6.1.2.3 MEETINGS
Project teams may hold planning meetings to develop the schedule management plan. Participants at these meetings
may include the project manager, the project sponsor, selected project team members, selected stakeholders, anyone
with responsibility for schedule planning or execution, and others as needed.
6.1.3 PLAN SCHEDULE MANAGEMENT: OUTPUTS
6.1.3.1 SCHEDULE MANAGEMENT PLAN
The schedule management plan is a component of the project management plan that establishes the criteria
and the activities for developing, monitoring, and controlling the schedule. The schedule management plan may be
formal or informal, highly detailed, or broadly framed based on the needs of the project, and includes appropriate
control thresholds.
PMI Member benefit licensed to: Wanpeng Cui - 2150818. Not for distribution, sale, or reproduction.

Not
For
Distribution,
Sale
or
Reproduction.
182 Part 1 - Guide
The schedule management plan can establish the following:
Project schedule model development. The scheduling methodology and the scheduling tool to be used in the
development of the project schedule model are specified.
Release and iteration length. When using an adaptive life cycle, the time-boxed periods for releases, waves,
and iterations are specified. Time-boxed periods are durations during which the team works steadily toward
completion of a goal. Time-boxing helps to minimize scope creep as it forces the teams to process essential
features first, then other features when time permits.
Level of accuracy. The level of accuracy specifies the acceptable range used in determining realistic activity
duration estimates and may include an amount for contingencies.
Units of measure. Each unit of measurement (such as staff hours, staff days, or weeks for time measures, or
meters, liters, tons, kilometers, or cubic yards for quantity measures) is defined for each of the resources.
Organizational procedures links. The work breakdown structure (WBS) (Section 5.4) provides the framework
for the schedule management plan, allowing for consistency with the estimates and resulting schedules.
Project schedule model maintenance. The process used to update the status and record progress of the
project in the schedule model during the execution of the project is defined.
Control thresholds. Variance thresholds for monitoring schedule performance may be specified to indicate an
agreed-upon amount of variation to be allowed before some action needs to be taken. Thresholds are typically
expressed as percentage deviations from the parameters established in the baseline plan.
Rules of performance measurement. Earned value management (EVM) rules or other physical measurement
rules of performance measurement are set. For example, the schedule management plan may specify:
Rules for establishing percent complete,
EVM techniques (e.g., baselines, fixed-formula, percent complete, etc.) to be employed (for more specific
information, refer to the Practice Standard for Earned Value Management [17]), and
Schedule performance measurements such as schedule variance (SV) and schedule performance index (SPI)
used to assess the magnitude of variation to the original schedule baseline.
Reporting formats. The formats and frequency for the various schedule reports are defined.
PMI Member benefit licensed to: Wanpeng Cui - 2150818. Not for distribution, sale, or reproduction.

Not
For
Distribution,
Sale
or
Reproduction.
183
6.2 DEFINE ACTIVITIES
Define Activities is the process of identifying and documenting the specific actions to be performed to produce
the project deliverables. The key benefit of this process is that it decomposes work packages into schedule activities
that provide a basis for estimating, scheduling, executing, monitoring, and controlling the project work. This process
is performed throughout the project. The inputs, tools and techniques, and outputs of this process are depicted in
Figure 6-5. Figure 6-6 depicts the data flow diagram of the process.
Figure 6-5. Define Activities: Inputs, Tools & Techniques, and Outputs
Figure 6-6. Define Activities: Data Flow Diagram
Tools & TechniquesInputs Outputs
Define Activities
.1 Expert judgment
.2 Decomposition
.3 Rolling wave planning
.4 Meetings
.1 Project management plan
• Schedule management plan
• Scope baseline
.2 Enterprise environmental
factors
.3 Organizational process assets
.1 Activity list
.2 Activity attributes
.3 Milestone list
.4 Change requests
.5 Project management plan
updates
• Schedule baseline
• Cost baseline
• Project
charter
6.2
Define
Activities
Enterprise/
Organization
• Activity list
• Activity attributes
• Milestone list
• Change requests
Project management plan
• Scope management plan
• Scope baseline
• Enterprise environmental factors
• Organizational process assets
Project
Documents
Project
Management
Plan
Project management
plan updates
• Schedule baseline
• Cost baseline
Project
Management
Plan
4.6
Perform Integrated
Change Control
PMI Member benefit licensed to: Wanpeng Cui - 2150818. Not for distribution, sale, or reproduction.

Not
For
Distribution,
Sale
or
Reproduction.
184 Part 1 - Guide
6.2.1 DEFINE ACTIVITIES: INPUTS
6.2.1.1 PROJECT MANAGEMENT PLAN
Described in Section 4.2.3.1. Project management plan components include but are not limited to:
Schedule management plan. Described in Section 6.1.3.1. The schedule management plan defines the
schedule methodology, the duration of waves for rolling wave planning, and the level of detail necessary to
manage the work.
Scope baseline. Described in Section 5.4.3.1. The project WBS, deliverables, constraints, and assumptions
documented in the scope baseline are considered explicitly while defining activities.
6.2.1.2 ENTERPRISE ENVIRONMENTAL FACTORS
Enterprise environmental factors that influence the Define Activities process include but are not limited to:
Organizational cultures and structure,
Published commercial information from commercial databases, and
Project management information system (PMIS).
6.2.1.3 ORGANIZATIONAL PROCESS ASSETS
The organizational process assets that can influence the Define Activities process include but are not limited to:
Lessons learned repository containing historical information regarding activity lists used by previous similar projects,
Standardized processes,
Templates that contain a standard activity list or a portion of an activity list from a previous project, and
Existing formal and informal activity planning-related policies, procedures, and guidelines, such as the scheduling
methodology, that are considered in developing the activity definitions.
6.2.2 DEFINE ACTIVITIES: TOOLS AND TECHNIQUES
6.2.2.1 EXPERT JUDGMENT
Described in Section 4.1.2.1. Expertise should be considered from individuals or groups with specialized knowledge
of similar past projects and the work being performed.
PMI Member benefit licensed to: Wanpeng Cui - 2150818. Not for distribution, sale, or reproduction.

Not
For
Distribution,
Sale
or
Reproduction.
185
6.2.2.2 DECOMPOSITION
Described in Section 5.4.2.2. Decomposition is a technique used for dividing and subdividing the project scope and
project deliverables into smaller, more manageable parts. Activities represent the effort needed to complete a work
package. The Define Activities process defines the final outputs as activities rather than deliverables, as done in the
Create WBS process (Section 5.4).
The activity list, WBS, and WBS dictionary can be developed either sequentially or concurrently, with the WBS and WBS
dictionary used as the basis for development of the final activity list. Each work package within the WBS is decomposed
into the activities required to produce the work package deliverables. Involving team members in the decomposition can
lead to better and more accurate results.
6.2.2.3 ROLLING WAVE PLANNING
Rolling wave planning is an iterative planning technique in which the work to be accomplished in the near term is
planned in detail, while work further in the future is planned at a higher level. It is a form of progressive elaboration
applicable to work packages, planning packages, and release planning when using an agile or waterfall approach.
Therefore, work can exist at various levels of detail depending on where it is in the project life cycle. During early
strategic planning when information is less defined, work packages may be decomposed to the known level of detail. As
more is known about the upcoming events in the near term, work packages can be decomposed into activities.
6.2.2.4 MEETINGS
Meetings may be face-to-face, virtual, formal, or informal. Meetings may be held with team members or subject
matter experts to define the activities needed to complete the work.
6.2.3 DEFINE ACTIVITIES: OUTPUTS
6.2.3.1 ACTIVITY LIST
The activity list includes the schedule activities required on the project. For projects that use rolling wave planning
or agile techniques, the activity list will be updated periodically as the project progresses. The activity list includes
an activity identifier and a scope of work description for each activity in sufficient detail to ensure that project team
members understand what work is required to be completed.
PMI Member benefit licensed to: Wanpeng Cui - 2150818. Not for distribution, sale, or reproduction.

Not
For
Distribution,
Sale
or
Reproduction.
186 Part 1 - Guide
6.2.3.2 ACTIVITY ATTRIBUTES
Activity attributes extend the description of the activity by identifying multiple components associated with each
activity. The components for each activity evolve over time. During the initial stages of the project, they include
the unique activity identifier (ID), WBS ID, and activity label or name. When completed, they may include activity
descriptions, predecessor activities, successor activities, logical relationships, leads and lags (Section 6.3.2.3),
resource requirements, imposed dates, constraints, and assumptions. Activity attributes can be used to identify the
place where the work has to be performed, the project calendar the activity is assigned to, and the type of effort
involved. Activity attributes are used for schedule development and for selecting, ordering, and sorting the planned
schedule activities in various ways within reports
6.2.3.3 MILESTONE LIST
A milestone is a significant point or event in a project. A milestone list identifies all project milestones and indicates
whether the milestone is mandatory, such as those required by contract, or optional, such as those based on historical
information. Milestones have zero duration because they represent a significant point or event.
6.2.3.4 CHANGE REQUESTS
Described in Section 4.3.3.4. Once the project has been baselined, the progressive elaboration of deliverables into
activities may reveal work that was not initially part of the project baselines. This may result in a change request.
Change requests are processed for review and disposition through the Perform Integrated Change Control process
(Section 4.6).
6.2.3.5 PROJECT MANAGEMENT PLAN UPDATES
Any change to the project management plan goes through the organization’s change control process via a change
request. Components that may require a change request for the project management plan include but are not limited to:
Schedule baseline. Described in Section 6.5.3.1. Throughout the project, work packages are progressively
elaborated into activities. This process may reveal work that was not part of the initial schedule baseline,
necessitating a change to delivery dates or other significant schedule milestones that are part of the
schedule baseline.
Cost baseline. Described in Section 7.3.3.1. Changes to the cost baseline are incorporated in response to
approved changes in schedule activities.
PMI Member benefit licensed to: Wanpeng Cui - 2150818. Not for distribution, sale, or reproduction.

Not
For
Distribution,
Sale
or
Reproduction.
187
6.3 SEQUENCE ACTIVITIES
Sequence Activities is the process of identifying and documenting relationships among the project activities. The key
benefit of this process is that it defines the logical sequence of work to obtain the greatest efficiency given all project
constraints. This process is performed throughout the project. The inputs, tools and techniques, and outputs of this
process are depicted in Figure 6-7. Figure 6-8 depicts the data flow diagram of the process.
Figure 6-7. Sequence Activities: Inputs, Tools & Techniques, and Outputs
Figure 6-8. Sequence Activities: Data Flow Diagram
Tools & TechniquesInputs Outputs
Sequence Activities
.1 Precedence diagramming
method
.2 Dependency determination
and integration
.3 Leads and lags
.4 Project management
information system
.1 Project management plan
• Schedule management plan
• Scope baseline
.2 Project documents
• Activity attributes
• Activity list
• Assumption log
• Milestone list
.3 Enterprise environmental
factors
.4 Organizational process assets
.1 Project schedule network
diagrams
.2 Project documents updates
• Activity attributes
• Activity list
• Assumption log
• Milestone list
6.3
Sequence
Activities
Enterprise/
Organization
Project documents updates
• Activity attributes
• Activity list
• Assumption log
• Milestone list
• Project schedule
network diagrams
Project management plan
• Schedule management plan
• Scope baseline
Project documents
• Activity attributes
• Activity list
• Assumption log
• Milestone list
• Enterprise environmental factors
• Organizational process assets
Project
Documents
Project
Documents
Project
Management
Plan
PMI Member benefit licensed to: Wanpeng Cui - 2150818. Not for distribution, sale, or reproduction.

Not
For
Distribution,
Sale
or
Reproduction.
188 Part 1 - Guide
Every activity except the first and last should be connected to at least one predecessor and at least one successor
activity with an appropriate logical relationship. Logical relationships should be designed to create a realistic project
schedule. It may be necessary to use lead or lag time between activities to support a realistic and achievable project
schedule. Sequencing can be performed by using project management software or by using manual or automated
techniques. The Sequence Activities process concentrates on converting the project activities from a list to a diagram to
act as a first step to publish the schedule baseline.
6.3.1 SEQUENCE ACTIVITIES: INPUTS
6.3.1.1 PROJECT MANAGEMENT PLAN
Described in Section 4.2.3.1. Project management plan components include but are not limited to:
Schedule management plan. Described in Section 6.1.3.1. The schedule management plan defines the method
used and the level of accuracy along with other criteria required to sequence activities.
Scope baseline. Described in Section 5.4.3.1. The project WBS, deliverables, constraints, and assumptions
documented in the scope baseline are considered explicitly while sequencing activities.
6.3.1.2 PROJECT DOCUMENTS
Project documents that can be considered as inputs for this process include but are not limited to:
Activity attributes. Described in Section 6.2.3.2. Activity attributes may describe a necessary sequence of
events or defined predecessor or successor relationships, as well as defined lead and lag and logical relationships
between the activities.
Activity list. Described in Section 6.2.3.1. The activity list contains all schedule activities required on the project
that are to be sequenced. Dependencies and other constraints for these activities can influence the sequencing
of the activities.
Assumption log. Described in Section 4.1.3.2. Assumptions and constraints recorded in the assumption log may
influence the way activities are sequenced, the relationship between activities, and the need for leads and lags,
and may give rise to individual project risks that may impact the project schedule.
Milestone list. Described in Section 6.2.3.3. The milestone list may have scheduled dates for specific milestones,
which may influence the way activities are sequenced.
PMI Member benefit licensed to: Wanpeng Cui - 2150818. Not for distribution, sale, or reproduction.

Not
For
Distribution,
Sale
or
Reproduction.
189
6.3.1.3 ENTERPRISE ENVIRONMENTAL FACTORS
The enterprise environmental factors that can influence the Sequence Activities process include but are not limited to:
Government or industry standards,
Project management information system (PMIS),
Scheduling tools, and
Organization work authorization systems.
6.3.1.4 ORGANIZATIONAL PROCESS ASSETS
The organizational process assets that can influence the Sequence Activities process include but are not limited to:
Portfolio and program plans and project dependencies and relationships;
Existing formal and informal activity planning-related policies, procedures, and guidelines, such as the scheduling
methodology that is considered in developing logical relationships;
Templates that can be used to expedite the preparation of networks for project activities. Related activity attributes
information in templates can also contain additional descriptive information useful in sequencing activities; and
Lessons learned repository containing historical information that can help optimize the sequencing process.
6.3.2 SEQUENCE ACTIVITIES: TOOLS AND TECHNIQUES
6.3.2.1 PRECEDENCE DIAGRAMMING METHOD
The precedence diagramming method (PDM) is a technique used for constructing a schedule model in which activities
are represented by nodes and are graphically linked by one or more logical relationships to show the sequence in which
the activities are to be performed.
PDM includes four types of dependencies or logical relationships. A predecessor activity is an activity that logically
comes before a dependent activity in a schedule. A successor activity is a dependent activity that logically comes after
another activity in a schedule. These relationships are defined below and are illustrated in Figure 6-9:
PMI Member benefit licensed to: Wanpeng Cui - 2150818. Not for distribution, sale, or reproduction.

Not
For
Distribution,
Sale
or
Reproduction.
190 Part 1 - Guide
Finish-to-start (FS). A logical relationship in which a successor activity cannot start until a predecessor activity
has finished. For example, installing the operating system on a PC (successor) cannot start until the PC hardware
is assembled (predecessor).
Finish-to-finish (FF). A logical relationship in which a successor activity cannot finish until a predecessor activity
has finished. For example, writing a document (predecessor) is required to finish before editing the document
(successor) can finish.
Start-to-start (SS). A logical relationship in which a successor activity cannot start until a predecessor activity
has started. For example, level concrete (successor) cannot begin until pour foundation (predecessor) begins.
Start-to-finish (SF). A logical relationship in which a successor activity cannot finish until a predecessor activity
has started. For example, a new accounts payable system (successor) has to start before the old accounts
payable system can be shut down (predecessor).
In PDM, FS is the most commonly used type of precedence relationship. The SF relationship is very rarely used, but
is included to present a complete list of the PDM relationship types.
Two activities can have two logical relationships at the same time (for example, SS and FF). Multiple relationships
between the same activities are not recommended, so a decision has to be made to select the relationship with the
highest impact. Closed loops are also not recommended in logical relationships.
Figure 6-9. Precedence Diagramming Method (PDM) Relationship Types
Activity A Activity B
Activity A Activity A
Activity B Activity B
Activity A Activity B
Finish to Start (FS)
Start to Finish (SF)
Start to Start (SS) Finish to Finish (FF)
PMI Member benefit licensed to: Wanpeng Cui - 2150818. Not for distribution, sale, or reproduction.

Not
For
Distribution,
Sale
or
Reproduction.
191
6.3.2.2 DEPENDENCY DETERMINATION AND INTEGRATION
Dependencies may be characterized by the following attributes: mandatory or discretionary, internal or external
(as described below). Dependency has four attributes, but two can be applicable at the same time in the following
ways: mandatory external dependencies, mandatory internal dependencies, discretionary external dependencies, or
discretionary internal dependencies.
Mandatory dependencies. Mandatory dependencies are those that are legally or contractually required or
inherent in the nature of the work. Mandatory dependencies often involve physical limitations, such as on a
construction project, where it is impossible to erect the superstructure until after the foundation has been built,
or on an electronics project, where a prototype has to be built before it can be tested. Mandatory dependencies
are sometimes referred to as hard logic or hard dependencies. Technical dependencies may not be mandatory.
The project team determines which dependencies are mandatory during the process of sequencing the activities.
Mandatory dependencies should not be confused with assigning schedule constraints in the scheduling tool.
Discretionary dependencies. Discretionary dependencies are sometimes referred to as preferred logic,
preferential logic, or soft logic. Discretionary dependencies are established based on knowledge of best
practices within a particular application area or some unusual aspect of the project where a specific sequence
is desired, even though there may be other acceptable sequences. For example, generally accepted best
practices recommend that during construction, the electrical work should start after finishing the plumbing
work. This order is not mandatory and both activities may occur at the same time (in parallel), but performing
the activities in sequential order reduces the overall project risk. Discretionary dependencies should be fully
documented since they can create arbitrary total float values and can limit later scheduling options. When fast
tracking techniques are employed, these discretionary dependencies should be reviewed and considered for
modification or removal. The project team determines which dependencies are discretionary during the process
of sequencing the activities.
PMI Member benefit licensed to: Wanpeng Cui - 2150818. Not for distribution, sale, or reproduction.

Not
For
Distribution,
Sale
or
Reproduction.
192 Part 1 - Guide
External dependencies. External dependencies involve a relationship between project activities and non-
project activities. These dependencies are usually outside of the project team’s control. For example, the
testing activity in a software project may be dependent on the delivery of hardware from an external source, or
governmental environmental hearings may need to be held before site preparation can begin on a construction
project. The project management team determines which dependencies are external during the process of
sequencing the activities.
Internal dependencies. Internal dependencies involve a precedence relationship between project activities and
are generally inside the project team’s control. For example, if the team cannot test a machine until they assemble
it, there is an internal mandatory dependency. The project management team determines which dependencies
are internal during the process of sequencing the activities.
6.3.2.3 LEADS AND LAGS
A lead is the amount of time a successor activity can be advanced with respect to a predecessor activity. For example,
on a project to construct a new office building, the landscaping could be scheduled to start 2 weeks prior to the scheduled
punch list completion. This would be shown as a finish-to-start with a 2-week lead as shown in Figure 6-10. Lead is often
represented as a negative value for lag in scheduling software.
Figure 6-10. Examples of Lead and Lag
Complete
Punch List
Write
Draft
Landscape
Building Lot
Edit
Draft
SS – 15 Days (Lag)FS – 2 Weeks (Lead)
PMI Member benefit licensed to: Wanpeng Cui - 2150818. Not for distribution, sale, or reproduction.

Not
For
Distribution,
Sale
or
Reproduction.
193
A lag is the amount of time a successor activity will be delayed with respect to a predecessor activity. For example,
a technical writing team may begin editing the draft of a large document 15 days after they begin writing it. This can be
shown as a start-to-start relationship with a 15-day lag as shown in Figure 6-10. Lag can also be represented in project
schedule network diagrams as shown in Figure 6-11 in the relationship between activities H and I (as indicated by the
nomenclature SS+10 (start-to-start plus 10 days lag) even though the offset is not shown relative to a timescale).
The project management team determines the dependencies that may require a lead or a lag to accurately define the
logical relationship. The use of leads and lags should not replace schedule logic. Also, duration estimates do not include
any leads or lags. Activities and their related assumptions should be documented.
Figure 6-11. Project Schedule Network Diagram
6.3.2.4 PROJECT MANAGEMENT INFORMATION SYSTEM (PMIS)
Described in Section 4.3.2.2. Project management information systems includes scheduling software that has the
capability to help plan, organize, and adjust the sequence of the activities; insert the logical relationships, lead and lag
values; and differentiate the different types of dependencies.
A B
C D E
Begin H F G End
I J
K L
FF
FS + 15
SS + 10
SS
PMI Member benefit licensed to: Wanpeng Cui - 2150818. Not for distribution, sale, or reproduction.

Not
For
Distribution,
Sale
or
Reproduction.
194 Part 1 - Guide
6.3.3 SEQUENCE ACTIVITIES: OUTPUTS
6.3.3.1 PROJECT SCHEDULE NETWORK DIAGRAMS
A project schedule network diagram is a graphical representation of the logical relationships, also referred to as
dependencies, among the project schedule activities. Figure 6-11 illustrates a project schedule network diagram. A
project schedule network diagram is produced manually or by using project management software. It can include full
project details, or have one or more summary activities. A summary narrative can accompany the diagram and describe
the basic approach used to sequence the activities. Any unusual activity sequences within the network should be fully
described within the narrative.
Activities that have multiple predecessor activities indicate a path convergence. Activities that have multiple successor
activities indicate a path divergence. Activities with divergence and convergence are at greater risk as they are affected
by multiple activities or can affect multiple activities. Activity I is called a path convergence, as it has more than one
predecessor, while activity K is called a path divergence, as it has more than one successor.
6.3.3.2 PROJECT DOCUMENTS UPDATES
Project documents that may be updated as a result of carrying out this process include but are not limited to:
Activity attributes. Described in Section 6.2.3.2. Activity attributes may describe a necessary sequence of
events or defined predecessor or successor relationships, as well as defined lead and lag and logical relationships
between the activities.
Activity list. Described in Section 6.2.3.1. The activity list may be impacted by the change in relationships
among the project activities during the sequencing activities.
Assumption log. Described in Section 4.1.3.2. Assumptions and constraints recorded in the assumption log may
need to be updated based on the sequencing, relationship determination, and leads and lags, and may give rise
to individual project risks that may impact the project schedule.
Milestone list. Described in Section 6.2.3.3. The scheduled dates for specific milestones may be impacted by
changes in relationships among the project activities during the sequencing activities.
PMI Member benefit licensed to: Wanpeng Cui - 2150818. Not for distribution, sale, or reproduction.

Not
For
Distribution,
Sale
or
Reproduction.
195
6.4 ESTIMATE ACTIVITY DURATIONS
Estimate Activity Durations is the process of estimating the number of work periods needed to complete individual
activities with estimated resources. The key benefit of this process is that it provides the amount of time each activity
will take to complete. This process is performed throughout the project. The inputs, tools and techniques, and outputs of
this process are depicted in Figure 6-12. Figure 6-13 depicts the data flow diagram of the process.
Figure 6-12. Estimate Activity Durations: Inputs, Tools & Techniques, and Outputs
Tools & TechniquesInputs Outputs
Estimate Activity Durations
.1 Expert judgment
.2 Analogous estimating
.3 Parametric estimating
.4 Three-point estimating
.5 Bottom-up estimating
.6 Data analysis
• Alternatives analysis
• Reserve analysis
.7 Decision making
.8 Meetings
.1 Project management plan
• Schedule management plan
• Scope baseline
.2 Project documents
• Activity attributes
• Activity list
• Assumption log
• Lessons learned register
• Milestone list
• Project team assignments
• Resource breakdown
structure
• Resource calendars
• Resource requirements
• Risk register
.3 Enterprise environmental
factors
.4 Organizational process assets
.1 Duration estimates
.2 Basis of estimates
.3 Project documents updates
• Activity attributes
• Assumption log
• Lessons learned register
PMI Member benefit licensed to: Wanpeng Cui - 2150818. Not for distribution, sale, or reproduction.

Not
For
Distribution,
Sale
or
Reproduction.
196 Part 1 - Guide
• Project
charter
6.4
Estimate Activity
Durations
Enterprise/
Organization
• Duration estimates
• Basis of estimates
Project management plan
• Schedule management plan
• Scope baseline
Project documents
• Activity attributes
• Activity list
• Assumption log
• Lessons learned register
• Milestone list
• Project team assignments
• Resource breakdown structure
• Resource calendars
• Resource requirements
• Risk register
• Enterprise environmental factors
• Organizational process assets
Project
Documents
Project
Management
Plan
Project
Documents
Project document updates
• Activity attributes
• Assumption log
• Lessons learned register
Figure 6-13. Estimate Activity Durations: Data Flow Diagram
Estimating activity durations uses information from the scope of work, required resource types or skill levels,
estimated resource quantities, and resource calendars. Other factors that may influence the duration estimates include
constraints imposed on the duration, effort involved, or type of resources (e.g., fixed duration, fixed effort or work, fixed
number of resources), as well as the schedule network analysis technique used. The inputs for the estimates of duration
originate from the person or group on the project team who is most familiar with the nature of the work in the specific
activity. The duration estimate is progressively elaborated, and the process considers the quality and availability of the
input data. For example, as more detailed and precise data are available about the project engineering and design work,
the accuracy and quality of the duration estimates improve.
PMI Member benefit licensed to: Wanpeng Cui - 2150818. Not for distribution, sale, or reproduction.

Not
For
Distribution,
Sale
or
Reproduction.
197
The Estimate Activity Durations process requires an estimation of the amount of work effort required to complete
the activity and the amount of available resources estimated to complete the activity. These estimates are used to
approximate the number of work periods (activity duration) needed to complete the activity using the appropriate project
and resource calendars. In many cases, the number of resources that are expected to be available to accomplish an
activity, along with the skill proficiency of those resources, may determine the activity’s duration. A change to a driving
resource allocated to the activity will usually have an effect on the duration, but this is not a simple “straight-line” or
linear relationship. Sometimes, the intrinsic nature of the work (i.e., constraints imposed on the duration, effort involved,
or number of resources) will take a predetermined amount of time to complete regardless of the resource allocation
(e.g., a 24-hour stress test). Other factors for consideration when estimating duration include:
Law of diminishing returns. When one factor (e.g., resource) used to determine the effort required to produce a
unit of work is increased while all other factors remain fixed, a point will eventually be reached at which additions
of that one factor start to yield progressively smaller or diminishing increases in output.
Number of resources. Increasing the number of resources to twice the original number of the resources does
not always reduce the time by half, as it may increase extra duration due to risk, and at some point adding
too many resources to the activity may increase duration due to knowledge transfer, learning curve, additional
coordination, and other factors involved.
Advances in technology. This may also play an important role in determining duration estimates. For example, an
increase in the output of a manufacturing plant may be achieved by procuring the latest advances in technology,
which may impact duration and resource needs.
Motivation of staff. The project manager also needs to be aware of Student Syndrome—or procrastination—
when people start to apply themselves only at the last possible moment before the deadline, and Parkinson’s Law
where work expands to fill the time available for its completion.
All data and assumptions that support duration estimating are documented for each activity duration estimate.
PMI Member benefit licensed to: Wanpeng Cui - 2150818. Not for distribution, sale, or reproduction.

Not
For
Distribution,
Sale
or
Reproduction.
198 Part 1 - Guide
6.4.1 ESTIMATE ACTIVITY DURATIONS: INPUTS
6.4.1.1 PROJECT MANAGEMENT PLAN
Described in Section 4.2.3.1. Project management plan components include but are not limited to:
Schedule management plan. Described in Section 6.1.3.1. The schedule management plan defines the method
used, as well as the level of accuracy and other criteria required to estimate activity durations.
Scope baseline. Described in Section 5.4.3.1. The scope baseline includes the WBS dictionary, which contains
technical details that can influence the effort and duration estimates.
6.4.1.2 PROJECT DOCUMENTS
Project documents that can be considered as inputs for this process include but are not limited to:
Activity attributes. Described in Section 6.2.3.2. Activity attributes may describe defined predecessor or
successor relationships, as well as defined lead and lag and logical relationships between the activities that may
impact duration estimates.
Activity list. Described in Section 6.2.3.1. The activity list contains all schedule activities required on the
project, which are to be estimated. Dependencies and other constraints for these activities can influence the
duration estimates.
Assumption log. Described in Section 4.1.3.2. Assumptions and constraints recorded in the assumption log may
give rise to individual project risks that may impact the project schedule.
Lessons learned register. Described in Section 4.4.3.1. Lessons learned earlier in the project with regard to
effort and duration estimating can be applied to later phases in the project to improve the accuracy and precision
of effort and duration estimates.
Milestone list. Described in Section 6.2.3.3. The milestone list may have scheduled dates for specific milestones
that may impact the duration estimates.
Project team assignments. Described in Section 9.3.3.1. The project is staffed when the appropriate people
have been assigned to the team.
Resource breakdown structure. Described in Section 9.2.3.3. The resource breakdown structure provides a
hierarchical structure of the identified resources by resource category and resource type.
PMI Member benefit licensed to: Wanpeng Cui - 2150818. Not for distribution, sale, or reproduction.

Not
For
Distribution,
Sale
or
Reproduction.
199
Resource calendars. Described in Section 9.2.1.2. The resource calendars influence the duration of schedule
activities due to the availability of specific resources, type of resources, and resources with specific attributes.
Resource calendars specify when and how long identified project resources will be available during the project.
Resource requirements. Described in Section 9.2.3.1. The estimated activity resource requirements will have
an effect on the duration of the activity, since the level to which the resources assigned to the activity meet
the requirements will significantly influence the duration of most activities. For example, if additional or lower-
skilled resources are assigned to an activity, there may be reduced efficiency or productivity due to increased
communication, training, and coordination needs leading to a longer duration estimate.
Risk register. Described in Section 11.2.3.1. Individual project risks may impact resource selection and
availability. Updates to the risk register are included with project documents updates, described in Section
11.5.3.2, from Plan Risk Responses.
6.4.1.3 ENTERPRISE ENVIRONMENTAL FACTORS
The enterprise environmental factors that can influence the Estimate Activity Durations process include but are not
limited to:
Duration estimating databases and other reference data,
Productivity metrics,
Published commercial information, and
Location of team members.
6.4.1.4 ORGANIZATIONAL PROCESS ASSETS
The organizational process assets that can influence the Estimate Activity Durations process include but are not
limited to:
Historical duration information,
Project calendars,
Estimating policies,
Scheduling methodology, and
Lessons learned repository.
PMI Member benefit licensed to: Wanpeng Cui - 2150818. Not for distribution, sale, or reproduction.

Not
For
Distribution,
Sale
or
Reproduction.
200 Part 1 - Guide
6.4.2 ESTIMATE ACTIVITY DURATIONS: TOOLS AND TECHNIQUES
6.4.2.1 EXPERT JUDGMENT
Described in Section 4.1.2.1. Expertise should be considered from individuals or groups with specialized knowledge
or training in the following topics:
Schedule development, management, and control;
Expertise in estimating; and
Discipline or application knowledge.
6.4.2.2 ANALOGOUS ESTIMATING
Analogous estimating is a technique for estimating the duration or cost of an activity or a project using historical
data from a similar activity or project. Analogous estimating uses parameters from a previous, similar project, such as
duration, budget, size, weight, and complexity, as the basis for estimating the same parameter or measure for a future
project. When estimating durations, this technique relies on the actual duration of previous, similar projects as the basis
for estimating the duration of the current project. It is a gross value estimating approach, sometimes adjusted for known
differences in project complexity. Analogous duration estimating is frequently used to estimate project duration when
there is a limited amount of detailed information about the project.
Analogous estimating is generally less costly and less time-consuming than other techniques, but it is also
less accurate. Analogous duration estimates can be applied to a total project or to segments of a project and may
be used in conjunction with other estimating methods. Analogous estimating is most reliable when the previous
activities are similar in fact and not just in appearance, and the project team members preparing the estimates
have the needed expertise.
6.4.2.3 PARAMETRIC ESTIMATING
Parametric estimating is an estimating technique in which an algorithm is used to calculate cost or duration based
on historical data and project parameters. Parametric estimating uses a statistical relationship between historical data
and other variables (e.g., square footage in construction) to calculate an estimate for activity parameters, such as cost,
budget, and duration.
PMI Member benefit licensed to: Wanpeng Cui - 2150818. Not for distribution, sale, or reproduction.

Not
For
Distribution,
Sale
or
Reproduction.
201
Durations can be quantitatively determined by multiplying the quantity of work to be performed by the number of labor
hours per unit of work. For example, duration on a design project is estimated by the number of drawings multiplied by
the number of labor hours per drawing, or on a cable installation, the meters of cable multiplied by the number of labor
hours per meter. If the assigned resource is capable of installing 25 meters of cable per hour, the duration required to
install 1,000 meters is 40 hours (1,000 meters divided by 25 meters per hour).
This technique can produce higher levels of accuracy depending on the sophistication and underlying data built into
the model. Parametric schedule estimates can be applied to a total project or to segments of a project, in conjunction
with other estimating methods.
6.4.2.4 THREE-POINT ESTIMATING
The accuracy of single-point duration estimates may be improved by considering estimation uncertainty and risk.
Using three-point estimates helps define an approximate range for an activity’s duration:
Most likely (tM). This estimate is based on the duration of the activity, given the resources likely to be assigned,
their productivity, realistic expectations of availability for the activity, dependencies on other participants, and
interruptions.
Optimistic (tO). The activity duration based on analysis of the best-case scenario for the activity.
Pessimistic (tP). The duration based on analysis of the worst-case scenario for the activity.
Depending on the assumed distribution of values within the range of the three estimates, the expected duration, tE,
can be calculated. One commonly used formula is triangular distribution:
tE = (tO + tM + tP) / 3.
Triangular distribution is used when there is insufficient historical data or when using judgmental data. Duration
estimates based on three points with an assumed distribution provide an expected duration and clarify the range of
uncertainty around the expected duration.
PMI Member benefit licensed to: Wanpeng Cui - 2150818. Not for distribution, sale, or reproduction.

Not
For
Distribution,
Sale
or
Reproduction.
202 Part 1 - Guide
6.4.2.5 BOTTOM-UP ESTIMATING
Bottom-up estimating is a method of estimating project duration or cost by aggregating the estimates of the lower-
level components of the WBS. When an activity’s duration cannot be estimated with a reasonable degree of confidence,
the work within the activity is decomposed into more detail. The detail durations are estimated. These estimates are
then aggregated into a total quantity for each of the activity’s durations. Activities may or may not have dependencies
between them that can affect the application and use of resources. If there are dependencies, this pattern of resource
usage is reflected and documented in the estimated requirements of the activity.
6.4.2.6 DATA ANALYSIS
Data analysis techniques that can be used for this process include but are not limited to:
Alternatives analysis. Alternatives analysis is used to compare various levels of resource capability or skills;
scheduling compression techniques (described in Section 6.5.2.6); different tools (manual versus automated);
and make, rent, or buy decisions regarding the resources. This allows the team to weigh resource, cost, and
duration variables to determine an optimal approach for accomplishing project work.
Reserve analysis. Reserve analysis is used to determine the amount of contingency and management reserve
needed for the project. Duration estimates may include contingency reserves, sometimes referred to as schedule
reserves, to account for schedule uncertainty. Contingency reserves are the estimated duration within the schedule
baseline, which is allocated for identified risks that are accepted. Contingency reserves are associated with the
known-unknowns, which may be estimated to account for this unknown amount of rework. The contingency
reserve may be a percentage of the estimated activity duration or a fixed number of work periods. Contingency
reserves may be separated from the individual activities and aggregated. As more precise information about the
project becomes available, the contingency reserve may be used, reduced, or eliminated. Contingency should be
clearly identified in the schedule documentation.
Estimates may also be produced for the amount of management reserve of schedule for the project. Management
reserves are a specified amount of the project budget withheld for management control purposes and are
reserved for unforeseen work that is within scope of the project. Management reserves are intended to address
the unknown-unknowns that can affect a project. Management reserve is not included in the schedule baseline,
but it is part of the overall project duration requirements. Depending on contract terms, use of management
reserves may require a change to the schedule baseline.
PMI Member benefit licensed to: Wanpeng Cui - 2150818. Not for distribution, sale, or reproduction.

Not
For
Distribution,
Sale
or
Reproduction.
203
6.4.2.7 DECISION MAKING
Described in Section 5.2.2.4. Decision-making techniques that can be used in this process include but are not limited
to voting. One variation of the voting method that is often used in agile-based projects is called the fist of five (also called
fist to five). In this technique, the project manager asks the team to show their level of support for a decision by holding
up a closed fist (indicating no support) up to five fingers (indicating full support). If a team member holds up fewer than
three fingers, the team member is given the opportunity to discuss any objections with the team. The project manager
continues the fist-of-five process until the team achieves consensus (everyone holds up three or more fingers) or agrees
to move on to the next decision.
6.4.2.8 MEETINGS
The project team may hold meetings to estimate activity durations. When using an agile approach, it is necessary
to conduct sprint or iteration planning meetings to discuss prioritized product backlog items (user stories) and decide
which of these items the team will commit to work on in the upcoming iteration. The team breaks down user stories to
low-level tasks, with estimates in hours, and then validates that the estimates are achievable based on team capacity
over the duration (iteration). This meeting is usually held on the first day of the iteration and is attended by the product
owner, the Scrum team, and the project manager. The outcome of the meeting includes an iteration backlog, as well as
assumptions, concerns, risks, dependencies, decisions, and actions.
6.4.3 ESTIMATE ACTIVITY DURATIONS: OUTPUTS
6.4.3.1 DURATION ESTIMATES
Duration estimates are quantitative assessments of the likely number of time periods that are required to complete
an activity, a phase, or a project. Duration estimates do not include any lags as described in Section 6.3.2.3. Duration
estimates may include some indication of the range of possible results. For example:
A range of 2 weeks ± 2 days, which indicates that the activity will take at least 8 days and not more than 12
(assuming a 5-day work week); or
A 15% probability of exceeding 3 weeks, which indicates a high probability—85%—that the activity will take
3 weeks or less.
PMI Member benefit licensed to: Wanpeng Cui - 2150818. Not for distribution, sale, or reproduction.

Not
For
Distribution,
Sale
or
Reproduction.
204 Part 1 - Guide
6.4.3.2 BASIS OF ESTIMATES
The amount and type of additional details supporting the duration estimate vary by application area. Regardless of
the level of detail, the supporting documentation should provide a clear and complete understanding of how the duration
estimate was derived.
Supporting detail for duration estimates may include:
Documentation of the basis of the estimate (i.e., how it was developed),
Documentation of all assumptions made,
Documentation of any known constraints,
Indication of the range of possible estimates (e.g., ±10%) to indicate that the duration is estimated between a
range of values),
Indication of the confidence level of the final estimate, and
Documentation of individual project risks influencing this estimate.
6.4.3.3 PROJECT DOCUMENTS UPDATES
Project documents that may be updated as a result of carrying out this process include but are not limited to:
Activity attributes. Described in Section 6.2.3.2. Activity duration estimates produced during this process are
documented as part of the activity attributes.
Assumption log. Described in Section 4.1.3.2. This includes assumptions made in developing the duration
estimate, such as resource skill levels and availability, as well as a basis of estimates for durations. Additionally,
constraints arising out of the scheduling methodology and scheduling tool are also documented.
Lessons learned register. Described in Section 4.4.3.1. The lessons learned register can be updated with
techniques that were efficient and effective in developing effort and duration estimates.
PMI Member benefit licensed to: Wanpeng Cui - 2150818. Not for distribution, sale, or reproduction.

Not
For
Distribution,
Sale
or
Reproduction.
205
6.5 DEVELOP SCHEDULE
Develop Schedule is the process of analyzing activity sequences, durations, resource requirements, and schedule
constraints to create a schedule model for project execution and monitoring and controlling. The key benefit of this
process is that it generates a schedule model with planned dates for completing project activities. This process
is performed throughout the project. The inputs, tools and techniques, and outputs of this process are depicted in
Figure 6-14. Figure 6-15 depicts the data flow diagram of the process.
Figure 6-14. Develop Schedule: Inputs, Tools & Techniques, and Outputs
Tools & TechniquesInputs Outputs
Develop Schedule
.1 Schedule network analysis
.2 Critical path method
.3 Resource optimization
.4 Data analysis
• What-if scenario analysis
• Simulation
.5 Leads and lags
.6 Schedule compression
.7 Project management
information system
.8 Agile release planning
.1 Project management plan
• Schedule management plan
• Scope baseline
.2 Project documents
• Activity attributes
• Activity list
• Assumption log
• Basis of estimates
• Duration estimates
• Lessons learned register
• Milestone list
• Project schedule network
diagrams
• Project team assignments
• Resource calendars
• Resource requirements
• Risk register
.3 Agreements
.4 Enterprise environmental
factors
.5 Organizational process assets
.1 Schedule baseline
.2 Project schedule
.3 Schedule data
.4 Project calendars
.5 Change requests
.6 Project management plan
updates
• Schedule management plan
• Cost baseline
.7 Project documents updates
• Activity attributes
• Assumption log
• Duration estimates
• Lessons learned register
• Resource requirements
• Risk register
PMI Member benefit licensed to: Wanpeng Cui - 2150818. Not for distribution, sale, or reproduction.

Not
For
Distribution,
Sale
or
Reproduction.
206 Part 1 - Guide
Figure 6-15. Develop Schedule: Data Flow Diagram
• Project
charter
12.2
Conduct
Procurements
• Agreements
• Change requests
Project management plan
• Schedule management plan
• Scope baseline
Project documents
• Activity attributes
• Activity list
• Assumption log
• Basis of estimates
• Duration estimates
• Lessons learned register
• Milestone list
• Project schedule network diagrams
• Project team assignments
• Resource calendars
• Resource requirements
• Risk register
Project
Management
Plan
Project
Documents
Project
Documents
4.6
Perform
Integrated
Change Control
6.5
Develop
Schedule
Enterprise/
Organization
• Enterprise environmental factors
• Organizational process assets
• Schedule baseline
Project management plan updates
• Schedule management plan
• Cost baseline
• Project schedule
• Schedule data
• Project calendars
Project documents updates
• Activity attributes
• Assumption log
• Duration estimates
• Lessons learned register
• Resource requirements
• Risk register
Project
Management
Plan
PMI Member benefit licensed to: Wanpeng Cui - 2150818. Not for distribution, sale, or reproduction.

Not
For
Distribution,
Sale
or
Reproduction.
207
Developing an acceptable project schedule is an iterative process. The schedule model is used to determine the
planned start and finish dates for project activities and milestones based on the best available information. Schedule
development can require the review and revision of duration estimates, resource estimates, and schedule reserves to
establish an approved project schedule that can serve as a baseline to track progress. Key steps include defining the
project milestones, identifying and sequencing activities, and estimating durations. Once the activity start and finish
dates have been determined, it is common to have the project staff assigned to the activities review their assigned
activities. The staff confirms that the start and finish dates present no conflict with resource calendars or assigned
activities on other projects or tasks and thus are still valid. The schedule is then analyzed to determine conflicts with
logical relationships and if resource leveling is required before the schedule is approved and baselined. Revising and
maintaining the project schedule model to sustain a realistic schedule continues throughout the duration of the project,
as described in Section 6.7.
For more specific information regarding scheduling, refer to the Practice Standard for Scheduling.
6.5.1 DEVELOP SCHEDULE: INPUTS
6.5.1.1 PROJECT MANAGEMENT PLAN
Described in Section 4.2.3.1. Project management plan components include but are not limited to:
Schedule management plan. Described in Section 6.1.3.1. The schedule management plan identifies the
scheduling method and tool used to create the schedule and how the schedule is to be calculated.
Scope baseline. Described in Section 5.4.3.1. The scope statement, WBS, and WBS dictionary have details about
the project deliverables that are considered when building the schedule model.
6.5.1.2 PROJECT DOCUMENTS
Project documents that can be considered as inputs for this process include but are not limited to:
Activity attributes. Described in Section 6.2.3.2. The activity attributes provide the details used to build the
schedule model.
Activity list. Described in Section 6.2.3.1. The activity list identifies the activities that will be included in the
schedule model.
Assumption log. Described in Section 4.1.3.2. Assumptions and constraints recorded in the assumption log may
give rise to individual project risks that may impact the project schedule.
PMI Member benefit licensed to: Wanpeng Cui - 2150818. Not for distribution, sale, or reproduction.

Not
For
Distribution,
Sale
or
Reproduction.
208 Part 1 - Guide
Basis of estimates. Described in Section 6.4.3.2. The amount and type of additional details supporting the
duration estimate vary by application area. Regardless of the level of detail, the supporting documentation should
provide a clear and complete understanding of how the duration estimate was derived.
Duration estimates. Described in Section 6.4.3.1. The duration estimates contain the quantitative assessments
of the likely number of work periods that will be required to complete an activity. This will be used to calculate
the schedule.
Lessons learned. Described in Section 4.4.3.1. Lessons learned earlier in the project with regard to developing
the schedule model can be applied to later phases in the project to improve the validity of the schedule model.
Milestone list. Described in Section 6.2.3.3. The milestone list has scheduled dates for specific milestones.
Project schedule network diagrams. Described in Section 6.3.3.1. The project schedule network diagrams
contain the logical relationships of predecessors and successors that will be used to calculate the schedule.
Project team assignments. Described in Section 9.3.3.1. The project team assignments specify which resources
are assigned to each activity.
Resource calendars. Described in Sections 9.2.1.2. The resource calendars contain information on the
availability of resources during the project.
Resource requirements. Described in Section 9.2.3.1. The activity resource requirements identify the types and
quantities of resources required for each activity used to create the schedule model.
Risk register. Described in Section 11.2.3.1. The risk register provides the details of all identified risks, and their
characteristics, that affect the schedule model. Risk information relevant to the schedule is reflected in schedule
reserves using the expected or mean risk impact.
6.5.1.3 AGREEMENTS
Described in Section 12.2.3.2. Vendors may have an input to the project schedule as they develop the details of how
they will perform the project work to meet contractual commitments.
PMI Member benefit licensed to: Wanpeng Cui - 2150818. Not for distribution, sale, or reproduction.

Not
For
Distribution,
Sale
or
Reproduction.
209
6.5.1.4 ENTERPRISE ENVIRONMENTAL FACTORS
The enterprise environmental factors that can influence the Develop Schedule process include but are not limited to:
Government or industry standards, and
Communication channels.
6.5.1.5 ORGANIZATIONAL PROCESS ASSETS
The organizational process assets that can influence the Develop Schedule process include but are not limited to:
Scheduling methodology containing the policies governing schedule model development and maintenance,
and
Project calendar(s).
6.5.2 DEVELOP SCHEDULE: TOOLS AND TECHNIQUES
6.5.2.1 SCHEDULE NETWORK ANALYSIS
Schedule network analysis is the overarching technique used to generate the project schedule model. It employs
several other techniques such as critical path method (described in Section 6.5.2.2), resource optimization techniques
(described in Section 6.5.2.3), and modeling techniques (described in Section 6.5.2.4). Additional analysis includes but
is not limited to:
Assessing the need to aggregate schedule reserves to reduce the probability of a schedule slip when multiple
paths converge at a single point in time or when multiple paths diverge from a single point in time, to reduce the
probability of a schedule slip.
Reviewing the network to see if the critical path has high-risk activities or long lead items that would necessitate
use of schedule reserves or the implementation of risk responses to reduce the risk on the critical path.
Schedule network analysis is an iterative process that is employed until a viable schedule model is developed.
PMI Member benefit licensed to: Wanpeng Cui - 2150818. Not for distribution, sale, or reproduction.

Not
For
Distribution,
Sale
or
Reproduction.
210 Part 1 - Guide
6.5.2.2 CRITICAL PATH METHOD
The critical path method is used to estimate the minimum project duration and determine the amount of schedule
flexibility on the logical network paths within the schedule model. This schedule network analysis technique calculates
the early start, early finish, late start, and late finish dates for all activities without regard for any resource limitations
by performing a forward and backward pass analysis through the schedule network, as shown in Figure 6-16. In this
example, the longest path includes activities A, C, and D, and therefore the sequence of A-C-D is the critical path.
The critical path is the sequence of activities that represents the longest path through a project, which determines
the shortest possible project duration. The longest path has the least total float—usually zero. The resulting early
and late start and finish dates are not necessarily the project schedule; rather they indicate the time periods within
which the activity could be executed, using the parameters entered in the schedule model for activity durations, logical
relationships, leads, lags, and other known constraints. The critical path method is used to calculate the critical path(s)
and the amount of total and free float or schedule flexibility on the logical network paths within the schedule model.
On any network path, the total float or schedule flexibility is measured by the amount of time that a schedule
activity can be delayed or extended from its early start date without delaying the project finish date or violating a
schedule constraint. A critical path is normally characterized by zero total float on the critical path. As implemented
with the precedence diagramming method sequencing, critical paths may have positive, zero, or negative total float
depending on the constraints applied. Positive total float is caused when the backward pass is calculated from a
schedule constraint that is later than the early finish date that has been calculated during forward pass calculation.
Negative total float is caused when a constraint on the late dates is violated by duration and logic. Negative float
analysis is a technique that helps to find possible accelerated ways of bringing a delayed schedule back on track.
Schedule networks may have multiple near-critical paths. Many software packages allow the user to define the
parameters used to determine the critical path(s). Adjustments to activity durations (when more resources or less
scope can be arranged), logical relationships (when the relationships were discretionary to begin with), leads and
lags, or other schedule constraints may be necessary to produce network paths with a zero or positive total float.
Once the total float and the free float have been calculated, the free float is the amount of time that a schedule
activity can be delayed without delaying the early start date of any successor or violating a schedule constraint. For
example the free float for Activity B, in Figure 6-16, is 5 days.
PMI Member benefit licensed to: Wanpeng Cui - 2150818. Not for distribution, sale, or reproduction.

Not
For
Distribution,
Sale
or
Reproduction.
211
Critical Path Link
Non-Critical Path Link
Activity
Node
Start Finish
A
155
105
C
61015
6015
B
6510
11515
D
16 15 30
16030
Activity Name
Early
Start Duration Early
Finish
Late
Start
Total
Float
Late
Finish
Path A–B–D = 25
Path A–C–D = 30
(Critical Path)
KEY
NOTE: This example uses the accepted convention of the project
starting on day 1 for calculating start and finish dates. There are
other accepted conventions that may be used.
Figure 6-16. Example of Critical Path Method
6.5.2.3 RESOURCE OPTIMIZATION
Resource optimization is used to adjust the start and finish dates of activities to adjust planned resource use to be
equal to or less than resource availability. Examples of resource optimization techniques that can be used to adjust the
schedule model due to demand and supply of resources include but are not limited to:
Resource leveling. A technique in which start and finish dates are adjusted based on resource constraints with
the goal of balancing the demand for resources with the available supply. Resource leveling can be used when
shared or critically required resources are available only at certain times or in limited quantities, or are over-
allocated, such as when a resource has been assigned to two or more activities during the same time period (as
shown in Figure 6-17), or there is a need to keep resource usage at a constant level. Resource leveling can often
cause the original critical path to change. Available float is used for leveling resources. Consequently, the critical
path through the project schedule may change.
Resource smoothing. A technique that adjusts the activities of a schedule model such that the requirements for
resources on the project do not exceed certain predefined resource limits. In resource smoothing, as opposed to
resource leveling, the project’s critical path is not changed and the completion date may not be delayed. In other
words, activities may only be delayed within their free and total float. Resource smoothing may not be able to
optimize all resources.
PMI Member benefit licensed to: Wanpeng Cui - 2150818. Not for distribution, sale, or reproduction.

Not
For
Distribution,
Sale
or
Reproduction.
212 Part 1 - Guide
Figure 6-17. Resource Leveling
Start
Activity A Tom: 8 hrs
Sue: 8 hrs
Activity B Sue: 8 hrs
Activity C Tom: 8 hrs
Tom: 8 hrs
Sue: 16 hrs
Tom: 8 hrs
Day
2D
ay 3Day 1
Start
Activity A Tom: 8 hrs
Sue: 8 hrs
Activity B Sue: 8 hrs
Activity C Tom: 8 hrs
Tom: 8 hrs
Sue: 8 hrs
Sue: 8 hrsTom: 8 hrs
Day
2D
ay 3Day 1
Activities Before Resource Leveling
Activities After Resource Leveling
PMI Member benefit licensed to: Wanpeng Cui - 2150818. Not for distribution, sale, or reproduction.

Not
For
Distribution,
Sale
or
Reproduction.
213
6.5.2.4 DATA ANALYSIS
Data analysis techniques that can be used for this process include but are not limited to:
What-if scenario analysis. What-if scenario analysis is the process of evaluating scenarios in order to predict
their effect, positive or negative, on project objectives. This is an analysis of the question, “What if the situation
represented by scenario X happens?” A schedule network analysis is performed using the schedule to compute
the different scenarios, such as delaying a major component delivery, extending specific engineering durations,
or introducing external factors, such as a strike or a change in the permit process. The outcome of the what-if
scenario analysis can be used to assess the feasibility of the project schedule under different conditions, and in
preparing schedule reserves and response plans to address the impact of unexpected situations.
Simulation. Simulation models the combined effects of individual project risks and other sources of uncertainty
to evaluate their potential impact on achieving project objectives. The most common simulation technique is
Monte Carlo analysis (see Section 11.4.2.5), in which risks and other sources of uncertainty are used to calculate
possible schedule outcomes for the total project. Simulation involves calculating multiple work package durations
with different sets of activity assumptions, constraints, risks, issues, or scenarios using probability distributions
and other representations of uncertainty (see Section 11.4.2.4). Figure 6-18 shows a probability distribution for a
project with the probability of achieving a certain target date (i.e., project finish date). In this example, there is a
10% probability that the project will finish on or before the target date of May 13, while there is a 90% probability
of completing the project by May 28.
PMI Member benefit licensed to: Wanpeng Cui - 2150818. Not for distribution, sale, or reproduction.

Not
For
Distribution,
Sale
or
Reproduction.
214 Part 1 - Guide
Project Finish Date
0.08
0.07
0.06
0.05
0.04
0.03
0.02
0.01
0.00
100.0%
87.5%
75.0%
62.5%
50.0%
37.5%
25.0%
12.5%
0.0%
10.0%
05/28/17 19:4505/13/2017 20:30
80.0%10.0%
05/05/2017 05/10/2017 05/15/2017 05/20/2017 05/25/2017 05/30/2017 06/04/2017 06/09/2017 06/14/2017
Figure 6-18. Example Probability Distribution of a Target Milestone
For more information on how Monte Carlo simulation is used for schedule models, see the Practice Standard
for Scheduling.
6.5.2.5 LEADS AND LAGS
Described in Section 6.3.2.3. Leads and lags are refinements applied during network analysis to develop a viable
schedule by adjusting the start time of the successor activities. Leads are used in limited circumstances to advance a
successor activity with respect to the predecessor activity, and lags are used in limited circumstances where processes
require a set period of time to elapse between the predecessors and successors without work or resource impact.
PMI Member benefit licensed to: Wanpeng Cui - 2150818. Not for distribution, sale, or reproduction.

Not
For
Distribution,
Sale
or
Reproduction.
215
6.5.2.6 SCHEDULE COMPRESSION
Schedule compression techniques are used to shorten or accelerate the schedule duration without reducing the
project scope in order to meet schedule constraints, imposed dates, or other schedule objectives. A helpful technique
is the negative float analysis. The critical path is the one with the least float. Due to violating a constraint or imposed
date, the total float can become negative. Schedule compression techniques are compared in Figure 6-19 and include:
Crashing. A technique used to shorten the schedule duration for the least incremental cost by adding resources.
Examples of crashing include approving overtime, bringing in additional resources, or paying to expedite delivery
to activities on the critical path. Crashing works only for activities on the critical path where additional resources
will shorten the activity’s duration. Crashing does not always produce a viable alternative and may result in
increased risk and/or cost.
Fast tracking. A schedule compression technique in which activities or phases normally done in sequence
are performed in parallel for at least a portion of their duration. An example is constructing the foundation for a
building before completing all of the architectural drawings. Fast tracking may result in rework and increased
risk. Fast tracking only works when activities can be overlapped to shorten the project duration on the critical
path. Using leads in case of schedule acceleration usually increases coordination efforts between the activities
concerned and increases quality risk. Fast tracking may also increase project costs.
Figure 6-19. Schedule Compression Comparison
Normal
Crashing
Fast
Tracking
1 2 3 4 5
1 2 3 4 5
4 5 6 7 8
7 8 9 10 11
1
21 3
4 5 6 7
88 9 10
6 7 8 9 10
11 12 13 14 15
High Risk
High Cost
PMI Member benefit licensed to: Wanpeng Cui - 2150818. Not for distribution, sale, or reproduction.

Not
For
Distribution,
Sale
or
Reproduction.
216 Part 1 - Guide
6.5.2.7 PROJECT MANAGEMENT INFORMATION SYSTEM (PMIS)
Described in Section 4.3.2.2. Project management information systems include scheduling software that expedites
the process of building a schedule model by generating start and finish dates based on the inputs of activities, network
diagrams, resources, and activity durations.
6.5.2.8 AGILE RELEASE PLANNING
Agile release planning provides a high-level summary timeline of the release schedule (typically 3 to 6 months)
based on the product roadmap and the product vision for the product’s evolution. Agile release planning also
determines the number of iterations or sprints in the release, and allows the product owner and team to decide
how much needs to be developed and how long it will take to have a releasable product based on business goals,
dependencies, and impediments.
Since features represent value to the customer, the timeline provides a more easily understood project schedule
as it defines which feature will be available at the end of each iteration, which is exactly the depth of information the
customer is looking for.
Figure 6-20 shows the relationship among product vision, product roadmap, release planning, and iteration planning.
Figure 6-20. Relationship Between Product Vision, Release Planning, and Iteration Planning
Release 3Release 2Release 1
Release Plan
Iteration Plan
Iteration 0 Iteration 1 Iteration 2 Iteration 3 Iteration n
Feature D
(User Story 5)
Feature C
(User Story 4)
Feature B
(User Story 3)
Feature A
(User Story 2)
Feature A
(User Story 1)
5 Hours
8 Hours
4 Hours
12 Hours
Task A
Task B
Task C
Task D
Product vision drives
product roadmap
Product roadmap
drives release plans
Release plan
establishes
the iterations
Iteration plans
schedules feature
development
Tasks (estimated in
hours) created to
deliver user stories
Prioritized features
delivered by user
stories (estimated
in story points)
PMI Member benefit licensed to: Wanpeng Cui - 2150818. Not for distribution, sale, or reproduction.

Not
For
Distribution,
Sale
or
Reproduction.
217
6.5.3 DEVELOP SCHEDULE: OUTPUTS
6.5.3.1 SCHEDULE BASELINE
A schedule baseline is the approved version of a schedule model that can be changed only through formal change
control procedures and is used as a basis for comparison to actual results. It is accepted and approved by the appropriate
stakeholders as the schedule baseline with baseline start dates and baseline finish dates. During monitoring and
controlling, the approved baseline dates are compared to the actual start and finish dates to determine if variances have
occurred. The schedule baseline is a component of the project management plan.
6.5.3.2 PROJECT SCHEDULE
The project schedule is an output of a schedule model that presents linked activities with planned dates, durations,
milestones, and resources. At a minimum, the project schedule includes a planned start date and planned finish date
for each activity. If resource planning is done at an early stage, the project schedule remains preliminary until resource
assignments have been confirmed and scheduled start and finish dates are established. This process usually occurs no
later than the completion of the project management plan (Section 4.2.3.1). A target project schedule model may also
be developed with a defined target start and target finish for each activity. The project schedule may be presented in
summary form, sometimes referred to as the master schedule or milestone schedule, or presented in detail. Although
a project schedule model can be presented in tabular form, it is more often presented graphically, using one or more of
the following formats:
Bar charts. Also known as Gantt charts, bar charts represent schedule information where activities are listed
on the vertical axis, dates are shown on the horizontal axis, and activity durations are shown as horizontal
bars placed according to start and finish dates. Bar charts are relatively easy to read and are commonly used.
Depending on the audience, float can be depicted or not. For control and management communications, the
broader, more comprehensive summary activity is used between milestones or across multiple interdependent
work packages and is displayed in bar chart reports. An example is the summary schedule portion of Figure 6-21
that is presented in a WBS-structured format.
PMI Member benefit licensed to: Wanpeng Cui - 2150818. Not for distribution, sale, or reproduction.

Not
For
Distribution,
Sale
or
Reproduction.
218 Part 1 - Guide
Milestone charts. These charts are similar to bar charts, but only identify the scheduled start or completion of
major deliverables and key external interfaces. An example is the milestone schedule portion of Figure 6-21.
Project schedule network diagrams. These diagrams are commonly presented in the activity-on-node
diagram format showing activities and relationships without a time scale, sometimes referred to as a pure
logic diagram, as shown in Figure 6-11, or presented in a time-scaled schedule network diagram format that
is sometimes called a logic bar chart, as shown for the detailed schedule in Figure 6-21. These diagrams, with
activity date information, usually show both the project network logic and the project’s critical path schedule
activities. This example also shows how each work package is planned as a series of related activities.
Another presentation of the project schedule network diagram is a time-scaled logic diagram. These diagrams
include a time scale and bars that represent the duration of activities with the logical relationships. They are
optimized to show the relationships between activities where any number of activities may appear on the
same line of the diagram in sequence.
Figure 6-21 shows schedule presentations for a sample project being executed, with the work in progress reported
through as-of date or status date. For a simple project schedule model, Figure 6-21 reflects schedule presentations in
the forms of (1) a milestone schedule as a milestone chart, (2) a summary schedule as a bar chart, and (3) a detailed
schedule as a project schedule linked bar chart diagram. Figure 6-21 also visually shows the relationships among the
different levels of detail of the project schedule.
PMI Member benefit licensed to: Wanpeng Cui - 2150818. Not for distribution, sale, or reproduction.

Not
For
Distribution,
Sale
or
Reproduction.
219
Project Schedule Time Frame
Period 5Period 1Period 2Period 3
Activity
Identifier
1.1.MB Begin New Product Z
Period 4
Calendar
units
Calendar
units
Calendar
units
Complete Component 1
Complete Component 2
Finish New Product Z
0
0
0
0
Activity Description
Project Schedule Time Frame
Period 5Period 1Period 2Period 3
Activity
Identifier
1.1.MB 0
120
67
20
33
14
0
53
14
28
11
0
53
14
32
0
7
0
Period 4
Activity Description
1.1.1.M1
1.1.2.M1
1.1.3.MF
Complete Integration of Components 1 & 20
1.1.3.M1
Project Schedule Time Frame
Period 5Period 1Period 2Period 3
Activity
Identifier
1.1Develop and Deliver New Product Z
Period 4
Work Package 1: Component 1
Work Package 2: Component 2
Work Package 3: Integrated Components 1 and 2
120
67
53
53
Activity Description
1.1.1
1.1.2
1.1.3
Milestone Schedule
Data Date
Data Date
Detailed Schedule
1.1.1.T
1.1
1.1.1
1.1.1.D
1.1.1.B
1.1.2.T
1.1.1.M1
1.1.2
1.1.2.D
1.1.2.B
1.1.3.M1
1.1.2.M1
1.1.3
1.1.3.G
1.1.3.T
Data Date
SS
FS
1.1.3.P
1.1.3.MF
Summary Schedule
Begin New Product Z
Develop and Deliver Product Z
Work Package 1: Component 1
Design Component 1
Build Component 1
Test Component 1
Complete Component 1
Work Package 2: Component 2
Design Component 2
Build Component 2
Test Component 2
Complete Component 2
Work Package 3: Integrated Components 1 and 2
Integrate Components 1 and 2 as Product Z
Complete Integration of Components 1 and 2
Test Integrated Components as Product Z
Deliver Product Z
Finish New Product Z
Figure 6-21. Project Schedule Presentations—Examples
PMI Member benefit licensed to: Wanpeng Cui - 2150818. Not for distribution, sale, or reproduction.

Not
For
Distribution,
Sale
or
Reproduction.
220 Part 1 - Guide
6.5.3.3 SCHEDULE DATA
The schedule data for the project schedule model is the collection of information for describing and controlling the
schedule. The schedule data includes, at a minimum, the schedule milestones, schedule activities, activity attributes,
and documentation of all identified assumptions and constraints. The amount of additional data varies by application
area. Information frequently supplied as supporting detail includes but is not limited to:
Resource requirements by time period, often in the form of a resource histogram;
Alternative schedules, such as best-case or worst-case, not resource-leveled or resource-leveled, or with or
without imposed dates; and
Applied schedule reserves.
Schedule data could also include such items as resource histograms, cash-flow projections, order and delivery
schedules, or other relevant information.
6.5.3.4 PROJECT CALENDARS
A project calendar identifies working days and shifts that are available for scheduled activities. It distinguishes
time periods in days or parts of days that are available to complete scheduled activities from time periods that are not
available for work. A schedule model may require more than one project calendar to allow for different work periods for
some activities to calculate the project schedule. The project calendars may be updated.
6.5.3.5 CHANGE REQUESTS
Described in Section 4.3.3.4. Modifications to the project scope or project schedule may result in change requests
to the scope baseline, and/or other components of the project management plan. Change requests are processed for
review and disposition through the Perform Integrated Change Control process (Section 4.6). Preventive actions may
include recommended changes to eliminate or reduce the probability of negative schedule variances.
PMI Member benefit licensed to: Wanpeng Cui - 2150818. Not for distribution, sale, or reproduction.

Not
For
Distribution,
Sale
or
Reproduction.
221
6.5.3.6 PROJECT MANAGEMENT PLAN UPDATES
Any change to the project management plan goes through the organization’s change control process via a change
request. Components that may require a change request for the project management plan include but are not limited to:
Schedule management plan. Described in Section 6.1.3.1. The schedule management plan may be updated to
reflect a change in the way the schedule was developed and will be managed.
Cost baseline. Described in Section 7.3.3.1. Changes to the cost baseline are incorporated in response to
approved changes in scope, resources, or cost estimates. In some cases, cost variances can be so severe that a
revised cost baseline is needed to provide a realistic basis for performance measurement.
6.5.3.7 PROJECT DOCUMENTS UPDATES
Project documents that may be updated as a result of carrying out this process include but are not limited to:
Activity attributes. Described in Section 6.2.3.2. Activity attributes are updated to include any revised resource
requirements and any other revisions generated by the Develop Schedule process.
Assumption log. Described in Section 4.1.3.2. The assumption log may be updated with changes to assumptions
in duration, resource utilization, sequencing, or other information that is revealed as a result of developing the
schedule model.
Duration estimates. Described in Section 6.4.3.1. The number and availability of resources, along with the
activity dependencies can result in a change to the duration estimates. If the resource-leveling analysis changes
the resource requirements, then the duration estimates will likely need to be updated as well.
Lessons learned register. Described in Section 4.4.3.1. The lessons learned register can be updated with
techniques that were efficient and effective in developing the schedule model.
Resource requirements. Described in Section 9.2.3.1. Resource leveling can have a significant effect on
preliminary estimates for the types and quantities of resources required. If the resource-leveling analysis changes
the resource requirements, then the resource requirements are updated.
Risk register. Described in Section 11.2.3.1. The risk register may need to be updated to reflect opportunities or
threats perceived through scheduling assumptions.
PMI Member benefit licensed to: Wanpeng Cui - 2150818. Not for distribution, sale, or reproduction.

Not
For
Distribution,
Sale
or
Reproduction.
222 Part 1 - Guide
6.6 CONTROL SCHEDULE
Control Schedule is the process of monitoring the status of the project to update the project schedule and managing
changes to the schedule baseline. The key benefit of this process is that the schedule baseline is maintained throughout
the project. This process is performed throughout the project. The inputs, tools and techniques, and outputs of this
process are depicted in Figure 6-22. Figure 6-23 depicts the data flow diagram of the process.
Figure 6-22. Control Schedule: Inputs, Tools & Techniques, and Outputs
Tools & TechniquesInputs Outputs
Control Schedule
.1 Data analysis
• Earned value analysis
• Iteration burndown chart
• Performance reviews
• Trend analysis
• Variance analysis
• What-if scenario analysis
.2 Critical path method
.3 Project management
information system
.4 Resource optimization
.6 Leads and lags
.7 Schedule compression
.1 Project management plan
• Schedule management plan
• Schedule baseline
• Scope baseline
• Performance measurement
baseline
.2 Project documents
• Lessons learned register
• Project calendars
• Project schedule
• Resource calendars
• Schedule data
.3 Work performance data
.4 Organizational process assets
.1 Work performance
information
.2 Schedule forecasts
.3 Change requests
.4 Project management plan
updates
• Schedule management plan
• Schedule baseline
• Cost baseline
• Performance measurement
baseline
.5 Project documents updates
• Assumption log
• Basis of estimates
• Lessons learned register
• Project schedule
• Resource calendars
• Risk register
• Schedule data
PMI Member benefit licensed to: Wanpeng Cui - 2150818. Not for distribution, sale, or reproduction.

Not
For
Distribution,
Sale
or
Reproduction.
223
• Project
charter
4.3
Direct and
Manage
Project Work
• Work performance data
Project management plan
• Schedule management plan
• Schedule baseline
• Scope baseline
• Performance measurement baseline
Project documents
• Lessons learned register
• Project calendars
• Project schedule
• Resource calendars
• Schedule data
Project
Management
Plan
Project
Documents
Project
Documents
4.6
Perform
Integrated
Change Control
4.5
Monitor and
Control
Project Work
6.6
Control
Schedule
Enterprise/
Organization
• Organizational process assets
• Work performance information
• Change requests
• Schedule forecasts
Project documents
updates
• Assumption log
• Basis of estimates
• Lessons learned register
• Project schedule
• Resource calendars
• Risk register
• Schedule data
Project management
plan updates
• Schedule management
plan
• Schedule baseline
• Cost baseline
• Performance
measurement baseline
Project
Management
Plan
Figure 6-23. Control Schedule: Data Flow Diagram
Updating the schedule model requires knowing the actual performance to date. Any change to the schedule baseline
can only be approved through the Perform Integrated Change Control process (Section 4.6). Control Schedule, as a
component of the Perform Integrated Change Control process, is concerned with:
Determining the current status of the project schedule,
Influencing the factors that create schedule changes,
Reconsidering necessary schedule reserves,
Determining if the project schedule has changed, and
Managing the actual changes as they occur.
PMI Member benefit licensed to: Wanpeng Cui - 2150818. Not for distribution, sale, or reproduction.

Not
For
Distribution,
Sale
or
Reproduction.
224 Part 1 - Guide
When an agile approach is used, Control Schedule is concerned with:
Determining the current status of the project schedule by comparing the total amount of work delivered and
accepted against the estimates of work completed for the elapsed time cycle;
Conducting retrospectives (scheduled reviews to record lessons learned) for correcting processes and improving,
if required;
Reprioritizing the remaining work plan (backlog);
Determining the rate at which the deliverables are produced, validated, and accepted (velocity) in the given time
per iteration (agreed-upon work cycle duration, typically 2 weeks or 1 month);
Determining that the project schedule has changed; and
Managing the actual changes as they occur.
When work is being contracted, regular and milestone status updates from contractors and suppliers are a means of
ensuring the work is progressing as agreed upon to ensure the schedule is under control. Scheduled status reviews and
walkthroughs should be done to ensure the contractor reports are accurate and complete.
6.6.1 CONTROL SCHEDULE: INPUTS
6.6.1.1 PROJECT MANAGEMENT PLAN
Described in Section 4.2.3.1. Project management plan components include but are not limited to:
Schedule management plan. Described in Section 6.1.3.1. The schedule management describes the frequency
that the schedule will be updated, how reserve will be used, and how the schedule will be controlled.
Schedule baseline. Described in Section 6.5.3.1. The schedule baseline is compared with actual results to
determine if a change, corrective action, or preventive action is necessary.
Scope baseline. Described in Section 5.4.3.1. The project WBS, deliverables, constraints, and assumptions
documented in the scope baseline are considered explicitly when monitoring and controlling the schedule
baseline.
Performance measurement baseline. Described in Section 4.2.3.1. When using earned value analysis the
performance measurement baseline is compared to actual results to determine if a change, corrective action, or
preventive action is necessary.
PMI Member benefit licensed to: Wanpeng Cui - 2150818. Not for distribution, sale, or reproduction.

Not
For
Distribution,
Sale
or
Reproduction.
225
6.6.1.2 PROJECT DOCUMENTS
Project documents that can be considered as inputs for this process include but are not limited to:
Lessons learned register. Described in Section 4.4.3.1. Lessons learned earlier in the project can be applied to
later phases in the project to improve schedule control.
Project calendars. Described in Section 6.5.3.4. A schedule model may require more than one project calendar
to allow for different work periods for some activities to calculate the schedule forecasts.
Project schedule. Described in Section 6.5.3.2. Project schedule refers to the most recent version with notations
to indicate updates, completed activities, and started activities as of the indicated date.
Resource calendars. Described in Section 9.2.1.2. Resource calendars show the availability of team and
physical resources.
Schedule data. Described in Section 6.5.3.3. Schedule data will be reviewed and updated in the Control
Schedule process.
6.6.1.3 WORK PERFORMANCE DATA
Described in Section 4.3.3.2. Work performance data contains data on project status such as which activities have
started, their progress (e.g., actual duration, remaining duration, and physical percent complete), and which activities
have finished.
6.6.1.4 ORGANIZATIONAL PROCESS ASSETS
The organizational process assets that can influence the Control Schedule process include but are not limited to:
Existing formal and informal schedule control-related policies, procedures, and guidelines;
Schedule control tools; and
Monitoring and reporting methods to be used.
PMI Member benefit licensed to: Wanpeng Cui - 2150818. Not for distribution, sale, or reproduction.

Not
For
Distribution,
Sale
or
Reproduction.
226 Part 1 - Guide
6.6.2 CONTROL SCHEDULE: TOOLS AND TECHNIQUES
6.6.2.1 DATA ANALYSIS
Data analysis techniques that can be used for this process include but are not limited to:
Earned value analysis. Described in Section 7.4.2.2. Schedule performance measurements such as schedule
variance (SV) and schedule performance index (SPI) are used to assess the magnitude of variation to the original
schedule baseline.
Iteration burndown chart. This chart tracks the work that remains to be completed in the iteration backlog. It
is used to analyze the variance with respect to an ideal burndown based on the work committed from iteration
planning (see Section 6.4.2.8). A forecast trend line can be used to predict the likely variance at iteration
completion and take appropriate actions during the course of the iteration. A diagonal line representing the ideal
burndown and daily actual remaining work is then plotted. A trend line is then calculated to forecast completion
based on remaining work. Figure 6-24 is an example of an iteration burndown chart.
Figure 6-24. Iteration Burndown Chart
Iteration Burndown Chart
Iteration Days
Remaining Work
300
250
200
150
100
50
0
12345678910 11 12
Actual
Remaining
Work
Ideal
Remaining
Work
Forecast
Remaining
Work
PMI Member benefit licensed to: Wanpeng Cui - 2150818. Not for distribution, sale, or reproduction.

Not
For
Distribution,
Sale
or
Reproduction.
227
Performance reviews. Performance reviews measure, compare, and analyze schedule performance against
the schedule baseline such as actual start and finish dates, percent complete, and remaining duration for work
in progress.
Trend analysis. Described in Section 4.5.2.2. Trend analysis examines project performance over time to determine
whether performance is improving or deteriorating. Graphical analysis techniques are valuable for understanding
performance to date and for comparing to future performance goals in the form of completion dates.
Variance analysis. Variance analysis looks at variances in planned versus actual start and finish dates, planned
versus actual durations, and variances in float. Part of variance analysis is determining the cause and degree of
variance relative to the schedule baseline (see Section 6.5.3.1), estimating the implications of those variances
for future work to completion, and deciding whether corrective or preventive action is required. For example, a
major delay on any activity not on the critical path may have little effect on the overall project schedule, while a
much shorter delay on a critical or near-critical activity may require immediate action.
What-if scenario analysis. Described in Section 6.5.2.4. What-if scenario analysis is used to assess the various
scenarios guided by the output from the Project Risk Management processes to bring the schedule model into
alignment with the project management plan and approved baseline.
6.6.2.2 CRITICAL PATH METHOD
Described in Section 6.5.2.2. Comparing the progress along the critical path can help determine schedule status. The
variance on the critical path will have a direct impact on the project end date. Evaluating the progress of activities on
near critical paths can identify schedule risk.
6.6.2.3 PROJECT MANAGEMENT INFORMATION SYSTEM (PMIS)
Described in Section 4.3.2.2. Project management information systems include scheduling software that provides
the ability to track planned dates versus actual dates, to report variances to and progress made against the schedule
baseline, and to forecast the effects of changes to the project schedule model.
6.6.2.4 RESOURCE OPTIMIZATION
Described in Section 6.5.2.3. Resource optimization techniques involve the scheduling of activities and the resources
required by those activities while taking into consideration both the resource availability and the project time.
PMI Member benefit licensed to: Wanpeng Cui - 2150818. Not for distribution, sale, or reproduction.

Not
For
Distribution,
Sale
or
Reproduction.
228 Part 1 - Guide
6.6.2.5 LEADS AND LAGS
Adjusting leads and lags is applied during network analysis to find ways to bring project activities that are behind into
alignment with the plan. For example, on a project to construct a new office building, the landscaping can be adjusted to
start before the exterior work of the building is completed by increasing the lead time in the relationship, or a technical
writing team can adjust the start of editing the draft of a large document immediately after the document is written by
eliminating or decreasing lag time.
6.6.2.6 SCHEDULE COMPRESSION
Schedule compression techniques (see Section 6.5.2.6) are used to find ways to bring project activities that are
behind into alignment with the plan by fast tracking or crashing the schedule for the remaining work.
6.6.3 CONTROL SCHEDULE: OUTPUTS
6.6.3.1 WORK PERFORMANCE INFORMATION
Described in Section 4.5.1.3. Work performance information includes information on how the project work
is performing compared to the schedule baseline. Variances in the start and finish dates and the durations can be
calculated at the work package level and control account level. For projects using earned value analysis, the (SV) and
(SPI) are documented for inclusion in work performance reports (see Section 4.5.3.1).
6.6.3.2 SCHEDULE FORECASTS
Schedule updates are forecasts of estimates or predictions of conditions and events in the project’s future based on
information and knowledge available at the time of the forecast. Forecasts are updated and reissued based on work
performance information provided as the project is executed. The information is based on the project’s past performance
and expected future performance based on corrective or preventive actions. This can include earned value performance
indicators, as well as schedule reserve information that could impact the project in the future.
PMI Member benefit licensed to: Wanpeng Cui - 2150818. Not for distribution, sale, or reproduction.

Not
For
Distribution,
Sale
or
Reproduction.
229
6.6.3.3 CHANGE REQUESTS
Described in Section 4.3.3.4. Schedule variance analysis, as well as reviews of progress reports, results of performance
measures, and modifications to the project scope or project schedule, may result in change requests to the schedule
baseline, scope baseline, and/or other components of the project management plan. Change requests are processed
for review and disposition through the Perform Integrated Change Control process (Section 4.6). Preventive actions may
include recommended changes to eliminate or reduce the probability of negative schedule variances.
6.6.3.4 PROJECT MANAGEMENT PLAN UPDATES
Any change to the project management plan goes through the organization’s change control process via a change
request. Components that may require a change request for the project management plan include but are not limited to:
Schedule management plan. Described in Section 6.1.3.1. The schedule management plan may be updated to
reflect a change in the way the schedule is managed.
Schedule baseline. Described in Section 6.5.3.1. Changes to the schedule baseline are incorporated in
response to approved change requests related to change in project scope, resources, or activity duration
estimates. The schedule baseline may be updated to reflect changes caused by schedule compression
techniques or performance issues.
Cost baseline. Described in Section 7.3.3.1. Changes to the cost baseline are incorporated in response to
approved changes in scope, resources, or cost estimates.
Performance measurement baseline. Described in Section 4.2.3.1. Changes to the performance measurement
baseline are incorporated in response to approved changes in scope, schedule performance, or cost estimates.
In some cases, the performance variances can be so severe that a change request is put forth to revise the
performance measurement baseline to provide a realistic basis for performance measurement.
PMI Member benefit licensed to: Wanpeng Cui - 2150818. Not for distribution, sale, or reproduction.

Not
For
Distribution,
Sale
or
Reproduction.
230 Part 1 - Guide
6.6.3.5 PROJECT DOCUMENTS UPDATES
Project documents that may be updated as a result of carrying out this process include but are not limited to:
Assumption log. Described in Section 4.1.3.2. Schedule performance may indicate the need to revise
assumptions on activity sequencing, durations, and productivity.
Basis of estimates. Described in Section 6.4.3.2. Schedule performance may indicate the need to revise the
way duration estimates were developed.
Lessons learned register. Described in Section 4.4.3.1. The lessons learned register can be updated with
techniques that were effective in maintaining the schedule, causes of variances, and corrective actions that were
used to respond to schedule variances.
Project schedule. An updated project schedule (see Section 6.5.3.2) will be generated from the schedule model
populated with updated schedule data to reflect the schedule changes and manage the project.
Resource calendars. Described in Section 9.2.1.2. Resource calendars are updated to reflect changes to
the utilization of resource calendars that were the result of optimizing resources, schedule compression, and
corrective or preventive actions.
Risk register. Described in Section 11.2.3.1. The risk register and risk response plans within it, may be updated
based on the risks that may arise due to schedule compression techniques.
Schedule data. Described in Section 6.5.3.3. New project schedule network diagrams may be developed to
display approved remaining durations and approved modifications to the schedule. In some cases, project
schedule delays can be so severe that a new target schedule with forecasted start and finish dates is needed to
provide realistic data for directing the work, measuring performance, and measuring progress.
PMI Member benefit licensed to: Wanpeng Cui - 2150818. Not for distribution, sale, or reproduction.

Not
For
Distribution,
Sale
or
Reproduction.
231
7
PROJECT COST MANAGEMENT
Project Cost Management includes the processes involved in planning, estimating, budgeting, financing, funding,
managing, and controlling costs so that the project can be completed within the approved budget. The Project Cost
Management processes are:
7.1 Plan Cost Management—The process of defining how the project costs will be estimated, budgeted, managed,
monitored, and controlled.
7.2 Estimate Costs—The process of developing an approximation of the monetary resources needed to complete
project work.
7.3 Determine Budget—The process of aggregating the estimated costs of individual activities or work packages to
establish an authorized cost baseline.
7.4 Control Costs—The process of monitoring the status of the project to update the project costs and manage
changes to the cost baseline.
Figure 7-1 provides an overview of the Project Cost Management processes. The Project Cost Management processes
are presented as discrete processes with defined interfaces, while in practice they overlap and interact in ways that
cannot be completely detailed in the PMBOK® Guide. These processes interact with each other and with processes in
other Knowledge Areas.
On some projects, especially those of smaller scope, cost estimating and cost budgeting are tightly linked and can
be viewed as a single process that can be performed by a single person over a relatively short period of time. They are
presented here as distinct processes because the tools and techniques for each are different. The ability to influence
cost is greatest at the early stages of the project, making early scope definition critical (see Section 5.3).
PMI Member benefit licensed to: Wanpeng Cui - 2150818. Not for distribution, sale, or reproduction.

Not
For
Distribution,
Sale
or
Reproduction.
232 Part 1 - Guide
.1 Inputs
.1 Project charter
.2 Project management plan
.3 Enterprise environmental
factors
.4 Organizational process assets
.2 Tools & Techniques
.1 Expert judgment
.2 Data analysis
.3 Meetings
.3 Outputs
.1 Cost management plan
.1 Inputs
.1 Project management plan
.2 Project documents
.3 Enterprise environmental
factors
.4 Organizational process assets
.2 Tools & Techniques
.1 Expert judgment
.2 Analogous estimating
.3 Parametric estimating
.4 Bottom-up estimating
.5 Three-point estimating
.6 Data analysis
.7 Project management
information system
.8 Decision making
.3 Outputs
.1 Cost estimates
.2 Basis of estimates
.3 Project documents updates
.1 Inputs
.1 Project management plan
.2 Project documents
.3 Business documents
.4 Agreements
.5 Enterprise environmental
factors
.6 Organizational process assets
.2 Tools & Techniques
.1 Expert judgment
.2 Cost aggregation
.3 Data analysis
.4 Historical information review
.5 Funding limit reconciliation
.6 Financing
.3 Outputs
.1 Cost baseline
.2 Project funding requirements
.3 Project documents updates
.1 Inputs
.1 Project management plan
.2 Project documents
.3 Project funding requirements
.4 Work performance data
.5 Organizational process assets
.2 Tools & Techniques
.1 Expert judgment
.2 Data analysis
.3 To-complete performance
index
.4 Project management
information system
.3 Outputs
.1 Work performance
information
.2 Cost forecasts
.3 Change requests
.4 Project management plan
updates
.5 Project documents updates
Project Cost
Management Overview
7.2 Estimate Costs
7.1 Plan Cost
Management 7.3 Determine Budget
7.4 Control Costs
Figure 7-1. Project Cost Management Overview
PMI Member benefit licensed to: Wanpeng Cui - 2150818. Not for distribution, sale, or reproduction.

Not
For
Distribution,
Sale
or
Reproduction.
233
KEY CONCEPTS FOR PROJECT COST MANAGEMENT
Project Cost Management is primarily concerned with the cost of the resources needed to complete project activities.
Project Cost Management should consider the effect of project decisions on the subsequent recurring cost of using,
maintaining, and supporting the product, service, or result of the project. For example, limiting the number of design
reviews can reduce the cost of the project but could increase the resulting product’s operating costs.
Another aspect of cost management is recognizing that different stakeholders measure project costs in different
ways and at different times. For example, the cost of an acquired item may be measured when the acquisition decision
is made or committed, the order is placed, the item is delivered, or the actual cost is incurred or recorded for project
accounting purposes. In many organizations, predicting and analyzing the prospective financial performance of
the project’s product is performed outside of the project. In others, such as a capital facilities project, Project Cost
Management can include this work. When such predictions and analyses are included, Project Cost Management may
address additional processes and numerous general financial management techniques such as return on investment,
discounted cash flow, and investment payback analysis.
TRENDS AND EMERGING PRACTICES IN PROJECT COST MANAGEMENT
Within the practice of Project Cost Management, trends include the expansion of earned value management (EVM) to
include the concept of earned schedule (ES).
ES is an extension to the theory and practice of EVM. Earned schedule theory replaces the schedule variance
measures used in traditional EVM (earned value − planned value) with ES and actual time (AT). Using the alternate
equation for calculating schedule variance ES − AT, if the amount of earned schedule is greater than 0, then the project
is considered ahead of schedule. In other words, the project earned more than planned at a given point in time. The
schedule performance index (SPI) using earned schedule metrics is ES/AT. This indicates the efficiency with which work
is being accomplished. Earned schedule theory also provides formulas for forecasting the project completion date, using
earned schedule, actual time, and estimated duration.
PMI Member benefit licensed to: Wanpeng Cui - 2150818. Not for distribution, sale, or reproduction.

Not
For
Distribution,
Sale
or
Reproduction.
234 Part 1 - Guide
TAILORING CONSIDERATIONS
Because each project is unique, the project manager may need to tailor the way Project Cost Management processes
are applied. Considerations for tailoring include but are not limited to:
Knowledge management. Does the organization have a formal knowledge management and financial database
repository that a project manager is required to use and that is readily accessible?
Estimating and budgeting. Does the organization have existing formal or informal cost estimating and
budgeting-related policies, procedures, and guidelines?
Earned value management. Does the organization use earned value management in managing projects?
Use of agile approach. Does the organization use agile methodologies in managing projects? How does this
impact cost estimating?
Governance. Does the organization have formal or informal audit and governance policies, procedures, and guidelines?
CONSIDERATIONS FOR AGILE/ADAPTIVE ENVIRONMENTS
Projects with high degrees of uncertainty or those where the scope is not yet fully defined may not benefit from
detailed cost calculations due to frequent changes. Instead, lightweight estimation methods can be used to generate a
fast, high-level forecast of project labor costs, which can then be easily adjusted as changes arise. Detailed estimates
are reserved for short-term planning horizons in a just-in-time fashion.
In cases where high-variability projects are also subject to strict budgets, the scope and schedule are more often
adjusted to stay within cost constraints.
PMI Member benefit licensed to: Wanpeng Cui - 2150818. Not for distribution, sale, or reproduction.

Not
For
Distribution,
Sale
or
Reproduction.
235
7.1 PLAN COST MANAGEMENT
Plan Cost Management is the process of defining how the project costs will be estimated, budgeted, managed,
monitored, and controlled. The key benefit of this process is that it provides guidance and direction on how the project
costs will be managed throughout the project. This process is performed once or at predefined points in the project. The
inputs, tools and techniques, and outputs of this process are depicted in Figure 7-2. Figure 7-3 depicts the data flow
diagram of the process.
Figure 7-2. Plan Cost Management: Inputs, Tools & Techniques, and Outputs
Figure 7-3. Plan Cost Management: Data Flow Diagram
Tools & TechniquesInputs Outputs
Plan Cost Management
.1 Expert judgment
.2 Data analysis
.3 Meetings
.1 Project charter
.2 Project management plan
• Schedule management plan
• Risk management plan
.3 Enterprise environmental
factors
.4 Organizational process assets
.1 Cost management plan
• Project
charter
7.1
Plan Cost
Management
Enterprise/
Organization
4.1
Develop Project
Charter
• Cost management plan
• Project charter
Project management plan
• Schedule management plan
• Risk management plan
• Enterprise environmental factors
• Organizational process assets
Project
Management
Plan
Project
Management
Plan
PMI Member benefit licensed to: Wanpeng Cui - 2150818. Not for distribution, sale, or reproduction.

Not
For
Distribution,
Sale
or
Reproduction.
236 Part 1 - Guide
The cost management planning effort occurs early in project planning and sets the framework for each of the cost
management processes so that performance of the processes will be efficient and coordinated. The cost management
processes and their associated tools and techniques are documented in the cost management plan. The cost management
plan is a component of the project management plan.
7.1.1 PLAN COST MANAGEMENT: INPUTS
7.1.1.1 PROJECT CHARTER
Described in Section 4.2.3.1. The project charter provides the preapproved financial resources from which the detailed
project costs are developed. The project charter also defines the project approval requirements that will influence the
management of the project costs.
7.1.1.2 PROJECT MANAGEMENT PLAN
Described in Section 4.2.3.1. Project management plan components include but are not limited to:
Schedule management plan. Described in Section 6.1.3.1. The schedule management plan establishes the
criteria and the activities for developing, monitoring, and controlling the schedule. The schedule management
plan provides processes and controls that will impact cost estimation and management.
Risk management plan. Described in Section 11.1.3.1. The risk management plan provides the approach for
identifying, analyzing, and monitoring risks. The risk management plan provides processes and controls that will
impact cost estimation and management.
7.1.1.3 ENTERPRISE ENVIRONMENTAL FACTORS
The enterprise environmental factors that can influence the Plan Cost Management process include but are not
limited to:
Organizational culture and structure can influence cost management.
Market conditions describe what products, services, and results are available in the regional and global markets.
Currency exchange rates for project costs are sourced from more than one country.
PMI Member benefit licensed to: Wanpeng Cui - 2150818. Not for distribution, sale, or reproduction.

Not
For
Distribution,
Sale
or
Reproduction.
237
Published commercial information such as resource cost rate information is often available from commercial
databases that track skills and human resource costs, and provide standard costs for material and equipment.
Published seller price lists are another source of information.
Project management information system provides alternative possibilities for managing cost.
Productivity differences in different parts of the world can have a large influence on the cost of projects.
7.1.1.4 ORGANIZATIONAL PROCESS ASSETS
The organizational process assets that can influence the Plan Cost Management process include but are not limited to:
Financial controls procedures (e.g., time reporting, required expenditure and disbursement reviews, accounting
codes, and standard contract provisions);
Historical information and lessons learned repository;
Financial databases; and
Existing formal and informal cost estimating and budgeting-related policies, procedures, and guidelines.
7.1.2 PLAN COST MANAGEMENT: TOOLS AND TECHNIQUES
7.1.2.1 EXPERT JUDGMENT
Described in Section 4.1.2.1 Expertise should be considered from individuals or groups with specialized knowledge
or training in the following topics:
Previous similar projects;
Information in the industry, discipline, and application area;
Cost estimating and budgeting; and
Earned value management.
PMI Member benefit licensed to: Wanpeng Cui - 2150818. Not for distribution, sale, or reproduction.

Not
For
Distribution,
Sale
or
Reproduction.
238 Part 1 - Guide
7.1.2.2 DATA ANALYSIS
A data analysis technique that can be used for this process includes but is not limited to alternatives analysis.
Alternatives analysis can include reviewing strategic funding options such as: self-funding, funding with equity, or
funding with debt. It can also include consideration of ways to acquire project resources such as making, purchasing,
renting, or leasing.
7.1.2.3 MEETINGS
Project teams may hold planning meetings to develop the cost management plan. Attendees may include the project
manager, the project sponsor, selected project team members, selected stakeholders, anyone with responsibility for
project costs, and others as needed.
7.1.3 PLAN COST MANAGEMENT: OUTPUTS
7.1.3.1 COST MANAGEMENT PLAN
The cost management plan is a component of the project management plan and describes how the project costs will
be planned, structured, and controlled. The cost management processes and their associated tools and techniques are
documented in the cost management plan.
For example, the cost management plan can establish the following:
Units of measure. Each unit used in measurements (such as staff hours, staff days, or weeks for time measures;
meters, liters, tons, kilometers, or cubic yards for quantity measures; or lump sum in currency form) is defined
for each of the resources.
Level of precision. This is the degree to which cost estimates will be rounded up or down (e.g., US$995.59 to
US$1,000), based on the scope of the activities and magnitude of the project.
Level of accuracy. The acceptable range (e.g., ±10%) used in determining realistic cost estimates is specified,
and may include an amount for contingencies.
PMI Member benefit licensed to: Wanpeng Cui - 2150818. Not for distribution, sale, or reproduction.

Not
For
Distribution,
Sale
or
Reproduction.
239
Organizational procedures links. The work breakdown structure (WBS) (Section 5.4) provides the
framework for the cost management plan, allowing for consistency with the estimates, budgets, and control
of costs. The WBS component used for the project cost accounting is called the control account. Each
control account is assigned a unique code or account number(s) that links directly to the performing
organization’s accounting system.
Control thresholds. Variance thresholds for monitoring cost performance may be specified to indicate an
agreed-upon amount of variation to be allowed before some action needs to be taken. Thresholds are typically
expressed as percentage deviations from the baseline plan.
Rules of performance measurement. Earned value management (EVM) rules of performance measurement are
set. For example, the cost management plan may:
Define the points in the WBS at which measurement of control accounts will be performed;
Establish the EVM techniques (e.g., weighted milestones, fixed-formula, percent complete, etc.) to be
employed; and
Specify tracking methodologies and the EVM computation equations for calculating projected estimate at
completion (EAC) forecasts to provide a validity check on the bottom-up EAC.
Reporting formats. The formats and frequency for the various cost reports are defined.
Additional details. Additional details about cost management activities include but are not limited to:
Description of strategic funding choices,
Procedure to account for fluctuations in currency exchange rates, and
Procedure for project cost recording.
For more specific information regarding earned value management, refer to the Practice Standard for Earned Value
Management – Second Edition [17].
PMI Member benefit licensed to: Wanpeng Cui - 2150818. Not for distribution, sale, or reproduction.

Not
For
Distribution,
Sale
or
Reproduction.
240 Part 1 - Guide
7.2 ESTIMATE COSTS
Estimate Costs is the process of developing an approximation of the cost of resources needed to complete project
work. The key benefit of this process is that it determines the monetary resources required for the project. This process
is performed periodically throughout the project as needed. The inputs, tools and techniques, and outputs of this process
are depicted in Figure 7-4. Figure 7-5 depicts the data flow diagram of the process.
Figure 7-4. Estimate Costs: Inputs, Tools & Techniques, and Outputs
Figure 7-5. Estimate Costs: Data Flow Diagram
Tools & TechniquesInputs Outputs
Estimate Costs
.1 Expert judgment
.2 Analogous estimating
.3 Parametric estimating
.4 Bottom-up estimating
.5 Three-point estimating
.6 Data analysis
• Alternatives analysis
• Reserve analysis
• Cost of quality
.7 Project management
information system
.8 Decision making
• Voting
.1 Project management plan
• Cost management plan
• Quality management plan
• Scope baseline
.2 Project documents
• Lessons learned register
• Project schedule
• Resources requirements
• Risk register
.3 Enterprise environmental
factors
.4 Organizational process assets
.1 Cost estimates
.2 Basis of estimates
.3 Project documents updates
• Assumption log
• Lessons learned register
• Risk register
7.2
Estimate
Costs
Enterprise/
Organization
Project documents updates
• Assumption log
• Lessons learned register
• Risk register
• Cost estimates
• Basis of estimates
Project management plan
• Cost management plan
• Quality management.plan
• Scope baseline
Project documents
• Lessons learned register
• Project schedule
• Resources requirements
• Risk register
• Enterprise environmental factors
• Organizational process assets
Project
Documents
Project
Documents
Project
Management
Plan
PMI Member benefit licensed to: Wanpeng Cui - 2150818. Not for distribution, sale, or reproduction.

Not
For
Distribution,
Sale
or
Reproduction.
241
A cost estimate is a quantitative assessment of the likely costs for resources required to complete the activity. It is a
prediction that is based on the information known at a given point in time. Cost estimates include the identification and
consideration of costing alternatives to initiate and complete the project. Cost trade-offs and risks should be considered,
such as make versus buy, buy versus lease, and the sharing of resources in order to achieve optimal costs for the project.
Cost estimates are generally expressed in units of some currency (i.e., dollars, euros, yen, etc.), although in some
instances other units of measure, such as staff hours or staff days, are used to facilitate comparisons by eliminating the
effects of currency fluctuations.
Cost estimates should be reviewed and refined during the course of the project to reflect additional detail as it becomes
available and assumptions are tested. The accuracy of a project estimate will increase as the project progresses through
the project life cycle. For example, a project in the initiation phase may have a rough order of magnitude (ROM) estimate
in the range of −25% to +75%. Later in the project, as more information is known, definitive estimates could narrow
the range of accuracy to −5% to +10%. In some organizations, there are guidelines for when such refinements can be
made and the degree of confidence or accuracy that is expected.
Costs are estimated for all resources that will be charged to the project. This includes but is not limited to labor,
materials, equipment, services, and facilities, as well as special categories such as an inflation allowance, cost of
financing, or contingency costs. Cost estimates may be presented at the activity level or in summary form.
7.2.1 ESTIMATE COSTS: INPUTS
7.2.1.1 PROJECT MANAGEMENT PLAN
Described in Section 4.2.3.1. Project management plan components include but are not limited to:
Cost management plan. Described in Section 7.1.3.1. The cost management plan describes estimating methods
that can be used and the level of precision and accuracy required for the cost estimate.
Quality management plan. Described in Section 8.1.3.1. The quality management plan describes the activities
and resources necessary for the project management team to achieve the quality objectives set for the project.
PMI Member benefit licensed to: Wanpeng Cui - 2150818. Not for distribution, sale, or reproduction.

Not
For
Distribution,
Sale
or
Reproduction.
242 Part 1 - Guide
Scope baseline. Described in Section 5.4.3.1. The scope baseline includes the project scope statement, WBS,
and WBS dictionary:
Project scope statement. The scope statement (Section 5.3.3.1) reflects funding constraints by period for the
expenditure of project funds or other financial assumptions and constraints.
Work breakdown structure. The WBS (Section 5.4.3.1) provides the relationships among all the project
deliverables and their various components.
WBS dictionary. The WBS dictionary (Section 5.4.3.) and related detailed statements of work provide an
identification of the deliverables and a description of the work in each WBS component required to produce
each deliverable.
7.2.1.2 PROJECT DOCUMENTS
Project documents that can be considered as inputs for this process include but are not limited to:
Lessons learned register. Described in Section 4.4.3.1. Lessons learned earlier in the project with regard to
developing cost estimates can be applied to later phases in the project to improve the accuracy and precision of
the cost estimates.
Project schedule. Described in Section 6.5.3.2. The schedule includes the type, quantity, and amount of time
that team and physical resources will be active on the project. The duration estimates (Section 6.4.3.1) will
affect cost estimates when resources are charged per unit of time and when there are seasonal fluctuations
in costs. The schedule also provides useful information for projects that incorporate the cost of financing
(including interest charges).
Resource requirements. Described in Section 9.2.3.1. Resource requirements identify the types and quantities
of resources required for each work package or activity.
Risk register. Described in Section 11.2.3.1. The risk register contains details of individual project risks that
have been identified and prioritized, and for which risk responses are required. The risk register provides detailed
information that can be used to estimate costs.
PMI Member benefit licensed to: Wanpeng Cui - 2150818. Not for distribution, sale, or reproduction.

Not
For
Distribution,
Sale
or
Reproduction.
243
7.2.1.3 ENTERPRISE ENVIRONMENTAL FACTORS
The enterprise environmental factors that can influence the Estimate Costs process include but are not limited to:
Market conditions. These conditions describe what products, services, and results are available in the market,
from whom, and under what terms and conditions. Regional and/or global supply and demand conditions greatly
influence resource costs.
Published commercial information. Resource cost rate information is often available from commercial
databases that track skills and human resource costs, and provide standard costs for material and equipment.
Published seller price lists are another source of information.
Exchange rates and inflation. For large-scale projects that extend multiple years with multiple currencies, the
fluctuations of currencies and inflation need to be understood and built into the Estimate Cost process.
7.2.1.4 ORGANIZATIONAL PROCESS ASSETS
The organizational process assets that can influence the Estimate Costs process include but are not limited to:
Cost estimating policies,
Cost estimating templates,
Historical information and lessons learned repository.
7.2.2 ESTIMATE COSTS: TOOLS AND TECHNIQUES
7.2.2.1 EXPERT JUDGMENT
Described in Section 4.1.2.1 Expertise should be considered from individuals or groups with specialized knowledge
or training in the following topics:
Previous similar projects;
Information in the industry, discipline, and application area; and
Cost estimating methods.
PMI Member benefit licensed to: Wanpeng Cui - 2150818. Not for distribution, sale, or reproduction.

Not
For
Distribution,
Sale
or
Reproduction.
244 Part 1 - Guide
7.2.2.2 ANALOGOUS ESTIMATING
Described in Section 6.4.2.2. Analogous cost estimating uses values, or attributes, of a previous project that are
similar to the current project. Values and attributes of the projects may include but are not limited to: scope, cost, budget,
duration, and measures of scale (e.g., size, weight). Comparison of these project values, or attributes, becomes the basis
for estimating the same parameter or measurement for the current project.
7.2.2.3 PARAMETRIC ESTIMATING
Described in Section 6.4.2.3. Parametric estimating uses a statistical relationship between relevant historical data
and other variables (e.g., square footage in construction) to calculate a cost estimate for project work. This technique can
produce higher levels of accuracy depending on the sophistication and underlying data built into the model. Parametric
cost estimates can be applied to a total project or to segments of a project, in conjunction with other estimating methods.
7.2.2.4 BOTTOM-UP ESTIMATING
Described in Section 6.4.2.5. Bottom-up estimating is a method of estimating a component of work. The cost
of individual work packages or activities is estimated to the greatest level of specified detail. The detailed cost
is then summarized or “rolled up” to higher levels for subsequent reporting and tracking purposes. The cost and
accuracy of bottom-up cost estimating are typically influenced by the size or other attributes of the individual
activity or work package.
7.2.2.5 THREE-POINT ESTIMATING
Described in Section 6.4.2.4. The accuracy of single-point cost estimates may be improved by considering estimation
uncertainty and risk and using three estimates to define an approximate range for an activity’s cost:
Most likely (cM). The cost of the activity, based on realistic effort assessment for the required work and any
predicted expenses.
Optimistic (cO). The cost based on analysis of the best-case scenario for the activity.
Pessimistic (cP). The cost based on analysis of the worst-case scenario for the activity.
PMI Member benefit licensed to: Wanpeng Cui - 2150818. Not for distribution, sale, or reproduction.

Not
For
Distribution,
Sale
or
Reproduction.
245
Depending on the assumed distribution of values within the range of the three estimates, the expected cost, cE, can
be calculated using a formula. Two commonly used formulas are triangular and beta distributions. The formulas are:
Triangular distribution. cE = (cO + cM + cP) / 3
Beta distribution. cE = (cO + 4cM + cP) / 6
Cost estimates based on three points with an assumed distribution provide an expected cost and clarify the range of
uncertainty around the expected cost.
7.2.2.6 DATA ANALYSIS
Data analysis techniques that can be used in the Estimate Costs process include but are not limited to:
Alternatives analysis. Alternatives analysis is a technique used to evaluate identified options in order to select
which options or approaches to use to execute and perform the work of the project. An example would be
evaluating the cost, schedule, resource, and quality impacts of buying versus making a deliverable.
Reserve analysis. Cost estimates may include contingency reserves (sometimes called contingency allowances)
to account for cost uncertainty. Contingency reserves are the budget within the cost baseline that is allocated for
identified risks. Contingency reserves are often viewed as the part of the budget intended to address the known-
unknowns that can affect a project. For example, rework for some project deliverables could be anticipated, while
the amount of this rework is unknown. Contingency reserves may be estimated to account for this unknown
amount of rework. Contingency reserves can be provided at any level from the specific activity to the entire
project. The contingency reserve may be a percentage of the estimated cost, a fixed number, or may be developed
by using quantitative analysis methods.
As more precise information about the project becomes available, the contingency reserve may be used, reduced,
or eliminated. Contingency should be clearly identified in cost documentation. Contingency reserves are part of
the cost baseline and the overall funding requirements for the project.
Cost of quality. Assumptions about costs of quality (Section 8.1.2.3) may be used to prepare the estimates. This
includes evaluating the cost impact of additional investment in conformance versus the cost of nonconformance.
It can also include looking at short-term cost reductions versus the implication of more frequent problems later
on in the product life cycle.
PMI Member benefit licensed to: Wanpeng Cui - 2150818. Not for distribution, sale, or reproduction.

Not
For
Distribution,
Sale
or
Reproduction.
246 Part 1 - Guide
7.2.2.7 PROJECT MANAGEMENT INFORMATION SYSTEM (PMIS)
Described in Section 4.3.2.2. The project management information system can include spreadsheets, simulation
software, and statistical analysis tools to assist with cost estimating. Such tools simplify the use of some cost-estimating
techniques and thereby facilitate rapid consideration of cost estimate alternatives.
7.2.2.8 DECISION MAKING
The decision-making techniques that can be used in the Estimate Costs process include but are not limited to voting.
Described in Section 5.2.2.4, voting is an assessment process having multiple alternatives with an expected outcome in
the form of future actions. These techniques are useful for engaging team members to improve estimate accuracy and
commitment to the emerging estimates.
7.2.3 ESTIMATE COSTS: OUTPUTS
7.2.3.1 COST ESTIMATES
Cost estimates include quantitative assessments of the probable costs required to complete project work, as well as
contingency amounts to account for identified risks, and management reserve to cover unplanned work. Cost estimates
can be presented in summary form or in detail. Costs are estimated for all resources that are applied to the cost
estimate. This includes but is not limited to direct labor, materials, equipment, services, facilities, information technology,
and special categories such as cost of financing (including interest charges), an inflation allowance, exchange rates,
or a cost contingency reserve. Indirect costs, if they are included in the project estimate, can be included at the activity
level or at higher levels.
PMI Member benefit licensed to: Wanpeng Cui - 2150818. Not for distribution, sale, or reproduction.

Not
For
Distribution,
Sale
or
Reproduction.
247
7.2.3.2 BASIS OF ESTIMATES
The amount and type of additional details supporting the cost estimate vary by application area. Regardless of
the level of detail, the supporting documentation should provide a clear and complete understanding of how the cost
estimate was derived.
Supporting detail for cost estimates may include:
Documentation of the basis of the estimate (i.e., how it was developed),
Documentation of all assumptions made,
Documentation of any known constraints,
Documentation of identified risks included when estimating costs,
Indication of the range of possible estimates (e.g., US$10,000 (±10%) to indicate that the item is expected to
cost between a range of values), and
Indication of the confidence level of the final estimate.
7.2.3.3 PROJECT DOCUMENTS UPDATES
Project documents that may be updated as a result of carrying out this process include but are not limited to:
Assumption log. Described in Section 4.1.3.2. During the Cost Estimates process, new assumptions may be
made, new constraints may be identified, and existing assumptions or constraints may be revisited and changed.
The assumption log should be updated with this new information.
Lessons learned register. Described in Section 4.4.3.1. The lessons learned register can be updated with
techniques that were efficient and effective in developing cost estimates.
Risk register. Described in Section 11.2.3.1. The risk register may be updated when appropriate risk responses
are chosen and agreed upon during the Estimate Cost process.
PMI Member benefit licensed to: Wanpeng Cui - 2150818. Not for distribution, sale, or reproduction.

Not
For
Distribution,
Sale
or
Reproduction.
248 Part 1 - Guide
7.3 DETERMINE BUDGET
Determine Budget is the process of aggregating the estimated costs of individual activities or work packages to
establish an authorized cost baseline. The key benefit of this process is that it determines the cost baseline against
which project performance can be monitored and controlled. This process is performed once or at predefined points in
the project. The inputs, tools and techniques, and outputs of this process are depicted in Figure 7-6. Figure 7-7 depicts
the data flow diagram of the process.
A project budget includes all the funds authorized to execute the project. The cost baseline is the approved version of
the time-phased project budget that includes contingency reserves, but excludes management reserves.
Figure 7-6. Determine Budget: Inputs, Tools & Techniques, and Outputs
Tools & TechniquesInputs Outputs
Determine Budget
.1 Expert judgment
.2 Cost aggregation
.3 Data analysis
• Reserve analysis
.4 Historical information review
.5 Funding limit reconciliation
.6 Financing
.1 Project management plan
• Cost management plan
• Resource management plan
• Scope baseline
.2 Project documents
• Basis of estimates
• Cost estimates
• Project schedule
• Risk register
.3 Business documents
• Business case
• Benefits management plan
.4 Agreements
.5 Enterprise environmental
factors
.6 Organizational process assets
.1 Cost baseline
.2 Project funding requirements
.3 Project documents updates
• Cost estimates
• Project schedule
• Risk register
PMI Member benefit licensed to: Wanpeng Cui - 2150818. Not for distribution, sale, or reproduction.

Not
For
Distribution,
Sale
or
Reproduction.
249
Figure 7-7. Determine Budget: Data Flow Diagram
• Project
charter
12.2
Conduct
Procurements
• Agreements
Project management plan
• Cost management plan
• Resource management plan
• Scope baseline
Project documents
• Basis of estimates
• Cost estimates
• Project schedule
• Risk register
• Business case
• Benefits management plan
Project
Management
Plan
Project
Documents
Project
Documents
Business
Documents
7.4
Control
Costs
7.3
Determine
Budget
Enterprise/
Organization
• Enterprise environmental factors
• Organizational process assets
• Cost baseline
• Project funding
requirements
Project documents updates
• Cost estimates
• Project schedule
• Risk register
Project
Management
Plan
PMI Member benefit licensed to: Wanpeng Cui - 2150818. Not for distribution, sale, or reproduction.

Not
For
Distribution,
Sale
or
Reproduction.
250 Part 1 - Guide
7.3.1 DETERMINE BUDGET: INPUTS
7.3.1.1 PROJECT MANAGEMENT PLAN
Described in Section 4.2.3.1. Project management plan components include but are not limited to:
Cost management plan. Described in Section 7.1.3.1. The cost management plan describes how the project
costs will be structured into the project budget.
Resource management plan. Described in Section 9.1.3.1. The resource management plan provides information
on rates (personnel and other resources), estimation of travel costs, and other foreseen costs that are necessary
to estimate the overall project budget.
Scope baseline. Described in Section 5.4.3.1. The scope baseline includes the project scope statement, WBS,
and WBS dictionary details for cost estimation and management.
7.3.1.2 PROJECT DOCUMENTS
Examples of project documents that can be considered as inputs for this process include but are not limited to:
Basis of estimates. Described in Section 6.4.3.2. Supporting detail for cost estimates contained in the basis for
estimates should specify any basic assumptions dealing with the inclusion or exclusion of indirect or other costs
in the project budget.
Cost estimates. Described in Section 7.2.3.1. Cost estimates for each activity within a work package are
aggregated to obtain a cost estimate for each work package.
Project schedule. Described in Section 6.5.3.2. The project schedule includes planned start and finish dates
for the project’s activities, milestones, work packages, and control accounts. This information can be used to
aggregate costs to the calendar periods in which the costs are planned to be incurred.
Risk register. Described in Section 11.2.3.1. The risk register should be reviewed to consider how to aggregate
the risk response costs. Updates to the risk register are included with project documents updates described in
Section 11.5.3.3.
PMI Member benefit licensed to: Wanpeng Cui - 2150818. Not for distribution, sale, or reproduction.

Not
For
Distribution,
Sale
or
Reproduction.
251
7.3.1.3 BUSINESS DOCUMENTS
Described in Section 1.2.6. The business documents that can be considered as inputs for this process include but
are not limited to:
Business case. The business case identifies the critical success factors for the project, including financial
success factors.
Benefits management plan. The benefits management plan includes the target benefits, such as net present
value calculations, timeframe for realizing benefits, and the metrics associated with the benefits.
7.3.1.4 AGREEMENTS
Described in Section 12.2.3.2. Applicable agreement information and costs relating to products, services, or results
that have been or will be purchased are included when determining the budget.
7.3.1.5 ENTERPRISE ENVIRONMENTAL FACTORS
The enterprise environmental factors that can influence the Estimate Costs process include but are not limited
to exchange rates. For large-scale projects that extend multiple years with multiple currencies, the fluctuations of
currencies need to be understood and built into the Determine Budget process.
7.3.1.6 ORGANIZATIONAL PROCESS ASSETS
The organizational process assets that can influence the Determine Budget process include but are not limited to:
Existing formal and informal cost budgeting-related policies, procedures, and guidelines;
Historical information and lessons learned repository.
Cost budgeting tools; and
Reporting methods.
PMI Member benefit licensed to: Wanpeng Cui - 2150818. Not for distribution, sale, or reproduction.

Not
For
Distribution,
Sale
or
Reproduction.
252 Part 1 - Guide
7.3.2 DETERMINE BUDGET: TOOLS AND TECHNIQUES
7.3.2.1 EXPERT JUDGMENT
Described in Section 4.1.2.1. Expertise should be considered from individuals or groups with specialized knowledge
or training in the following topics:
Previous similar projects;
Information in the industry, discipline, and application area;
Financial principles; and
Funding requirement and sources.
7.3.2.2 COST AGGREGATION
Cost estimates are aggregated by work packages in accordance with the WBS. The work package cost estimates
are then aggregated for the higher component levels of the WBS (such as control accounts) and, ultimately, for the
entire project.
7.3.2.3 DATA ANALYSIS
A data analysis technique that can be used in the Determine Budget process includes but is not limited to reserve
analysis, which can establish the management reserves for the project. Management reserves are an amount of
the project budget withheld for management control purposes and are reserved for unforeseen work that is within
scope of the project. Management reserves are intended to address the unknown unknowns that can affect a project.
The management reserve is not included in the cost baseline but is part of the overall project budget and funding
requirements. When an amount of management reserves is used to fund unforeseen work, the amount of management
reserve used is added to the cost baseline, thus requiring an approved change to the cost baseline.
PMI Member benefit licensed to: Wanpeng Cui - 2150818. Not for distribution, sale, or reproduction.

Not
For
Distribution,
Sale
or
Reproduction.
253
7.3.2.4 HISTORICAL INFORMATION REVIEW
Reviewing historical information can assist in developing parametric estimates or analogous estimates. Historical
information may include project characteristics (parameters) to develop mathematical models to predict total project
costs. Such models may be simple (e.g., residential home construction is based on a certain cost per square foot of space)
or complex (e.g., one model of software development costing uses multiple separate adjustment factors, each of which
has numerous points within it).
Both the cost and accuracy of analogous and parametric models can vary widely. They are most likely to be
reliable when:
Historical information used to develop the model is accurate,
Parameters used in the model are readily quantifiable, and
Models are scalable, such that they work for large projects, small projects, and phases of a project.
7.3.2.5 FUNDING LIMIT RECONCILIATION
The expenditure of funds should be reconciled with any funding limits on the commitment of funds for the project.
A variance between the funding limits and the planned expenditures will sometimes necessitate the rescheduling of
work to level out the rate of expenditures. This is accomplished by placing imposed date constraints for work into
the project schedule.
7.3.2.6 FINANCING
Financing entails acquiring funding for projects. It is common for long-term infrastructure, industrial, and public
services projects to seek external sources of funds. If a project is funded externally, the funding entity may have certain
requirements that are required to be met.
PMI Member benefit licensed to: Wanpeng Cui - 2150818. Not for distribution, sale, or reproduction.

Not
For
Distribution,
Sale
or
Reproduction.
254 Part 1 - Guide
7.3.3 DETERMINE BUDGET: OUTPUTS
7.3.3.1 COST BASELINE
The cost baseline is the approved version of the time-phased project budget, excluding any management reserves,
which can only be changed through formal change control procedures. It is used as a basis for comparison to actual
results. The cost baseline is developed as a summation of the approved budgets for the different schedule activities.
Figure 7-8 illustrates the various components of the project budget and cost baseline. Cost estimates for the various
project activities, along with any contingency reserves (see Section 7.2.2.6) for these activities, are aggregated
into their associated work package costs. The work package cost estimates, along with any contingency reserves
estimated for the work packages, are aggregated into control accounts. The summation of the control accounts
make up the cost baseline. Since the cost estimates that make up the cost baseline are directly tied to the schedule
activities, this enables a time-phased view of the cost baseline, which is typically displayed in the form of an S-curve,
as is illustrated in Figure 7-9. For projects that use earned value management, the cost baseline is referred to as the
performance measurement baseline.
Management reserves (Section 7.2.2.3) are added to the cost baseline to produce the project budget. As changes
warranting the use of management reserves arise, the change control process is used to obtain approval to move the
applicable management reserve funds into the cost baseline.
PMI Member benefit licensed to: Wanpeng Cui - 2150818. Not for distribution, sale, or reproduction.

Not
For
Distribution,
Sale
or
Reproduction.
255
Figure 7-8. Project Budget Components
Figure 7-9. Cost Baseline, Expenditures, and Funding Requirements
Activity Cost
Estimates
Activity
Contingency Reserve
Work Package
Cost Estimates
Contingency
Reserve
Cost
Baseline
Control
Accounts
Management
Reserve
Project
Budget
Project Budget Component
Total Amount
BAC
Project Budget
Management Reserve
Funding Requirements
Cost Baseline
Expenditures
Time
Cumulative Values
PMI Member benefit licensed to: Wanpeng Cui - 2150818. Not for distribution, sale, or reproduction.

Not
For
Distribution,
Sale
or
Reproduction.
256 Part 1 - Guide
7.3.3.2 PROJECT FUNDING REQUIREMENTS
Total funding requirements and periodic funding requirements (e.g., quarterly, annually) are derived from the cost
baseline. The cost baseline will include projected expenditures plus anticipated liabilities. Funding often occurs in
incremental amounts, and may not be evenly distributed, which appear as steps in Figure 7-9. The total funds required
are those included in the cost baseline plus management reserves, if any. Funding requirements may include the
source(s) of the funding.
7.3.3.3 PROJECT DOCUMENTS UPDATES
Project documents that may be updated as a result of carrying out this process include but are not limited to:
Cost estimates. Described in Section 7.2.3.1. Cost estimates are updated to record any additional information.
Project schedule. Described in Section 6.5.3.2. Estimated costs for each activity may be recorded as part of the
project schedule.
Risk register. Described in Section 11.2.3.1. New risks identified during this process are recorded in the risk
register and managed using the risk management processes.
PMI Member benefit licensed to: Wanpeng Cui - 2150818. Not for distribution, sale, or reproduction.

Not
For
Distribution,
Sale
or
Reproduction.
257
7.4 CONTROL COSTS
Control Costs is the process of monitoring the status of the project to update the project costs and managing changes
to the cost baseline. The key benefit of this process is that the cost baseline is maintained throughout the project. This
process is performed throughout the project. The inputs, tools and techniques, and outputs of this process are depicted
in Figure 7-10. Figure 7-11 depicts the data flow diagram of the process.
Figure 7-10. Control Costs: Inputs, Tools & Techniques, and Outputs
Tools & TechniquesInputs Outputs
Control Costs
.1 Expert judgment
.2 Data analysis
• Earned value analysis
• Variance analysis
• Trend analysis
• Reserve analysis
.3 To-complete performance
index
.4 Project management
information system
.1 Project management plan
• Cost management plan
• Cost baseline
• Performance measurement
baseline
.2 Project documents
• Lessons learned register
.3 Project funding requirements
.4 Work performance data
.5 Organizational process assets
.1 Work performance
information
.2 Cost forecasts
.3 Change requests
.4 Project management plan
updates
• Cost management plan
• Cost baseline
• Performance measurement
baseline
.5 Project documents updates
• Assumption log
• Basis of estimates
• Cost estimates
• Lessons learned register
• Risk register
PMI Member benefit licensed to: Wanpeng Cui - 2150818. Not for distribution, sale, or reproduction.

Not
For
Distribution,
Sale
or
Reproduction.
258 Part 1 - Guide
• Project
charter
4.3
Direct and
Manage
Project Work
7.3
Determine
Budget
• Work performance data
Project management plan
• Cost management plan
• Cost baseline
• Performance measurement baseline
• Lessons learned register
• Project funding requirements
Project
Management
Plan
Project
Documents
Project
Documents
4.6
Perform
Integrated
Change Control
4.5
Monitor and
Control
Project Work
7.4
Control
Costs
Enterprise/
Organization
• Organizational process assets
• Change requests
• Cost forecasts
• Work performance information
Project management
plan updates
• Cost management plan
• Cost baseline
• Performance measurement baseline
Project documents updates
• Assumption log
• Basis of estimates
• Cost estimates
• Lessons learned register
• Risk register
Project
Management
Plan
Figure 7-11. Control Costs: Data Flow Diagram
PMI Member benefit licensed to: Wanpeng Cui - 2150818. Not for distribution, sale, or reproduction.

Not
For
Distribution,
Sale
or
Reproduction.
259
Updating the budget requires knowledge of the actual costs spent to date. Any increase to the authorized budget can
only be approved through the Perform Integrated Change Control process (Section 4.6). Monitoring the expenditure of
funds without regard to the value of work being accomplished for such expenditures has little value to the project, other
than to track the outflow of funds. Much of the effort of cost control involves analyzing the relationship between the
consumption of project funds and the work being accomplished for such expenditures. The key to effective cost control
is the management of the approved cost baseline.
Project cost control includes:
Influencing the factors that create changes to the authorized cost baseline;
Ensuring that all change requests are acted on in a timely manner;
Managing the actual changes when and as they occur;
Ensuring that cost expenditures do not exceed the authorized funding by period, by WBS component, by activity,
and in total for the project;
Monitoring cost performance to isolate and understand variances from the approved cost baseline;
Monitoring work performance against funds expended;
Preventing unapproved changes from being included in the reported cost or resource usage;
Informing appropriate stakeholders of all approved changes and associated cost; and
Bringing expected cost overruns within acceptable limits.
7.4.1 CONTROL COSTS: INPUTS
7.4.1.1 PROJECT MANAGEMENT PLAN
Described in Section 4.2.3.1. Project management plan components include but are not limited to:
Cost management plan. Described in Section 7.1.3.1. The cost management plan describes how the project
costs will be managed and controlled.
Cost baseline. Described in Section 7.3.3.1. The cost baseline is compared with actual results to determine if a
change, corrective action, or preventive action is necessary.
Performance measurement baseline. Described in Section 4.2.3.1. When using earned value analysis, the
performance measurement baseline is compared to actual results to determine if a change, corrective action, or
preventive action is necessary.
PMI Member benefit licensed to: Wanpeng Cui - 2150818. Not for distribution, sale, or reproduction.

Not
For
Distribution,
Sale
or
Reproduction.
260 Part 1 - Guide
7.4.1.2. PROJECT DOCUMENTS
Examples of project documents that can be considered as inputs for this process include but are not limited to the
lessons learned register. Described in Section 4.4.3.1. Lessons learned earlier in the project can be applied to later
phases in the project to improve cost control.
7.4.1.3 PROJECT FUNDING REQUIREMENTS
Described in Section 7.3.3.2. The project funding requirements include projected expenditures plus anticipated liabilities.
7.4.1.4 WORK PERFORMANCE DATA
Described in Section 4.3.3.2. Work performance data contains data on project status such as which costs have been
authorized, incurred, invoiced, and paid.
7.4.1.5 ORGANIZATIONAL PROCESS ASSETS
The organizational process assets that can influence the Control Costs process include but are not limited to:
Existing formal and informal cost control-related policies, procedures, and guidelines;
Cost control tools; and
Monitoring and reporting methods to be used.
7.4.2 CONTROL COSTS: TOOLS AND TECHNIQUES
7.4.2.1 EXPERT JUDGMENT
Described in Section 4.1.2.1. Examples of expert judgment during the Control Costs process include but are not
limited to:
Variance analysis,
Earned value analysis,
Forecasting, and
Financial analysis.
PMI Member benefit licensed to: Wanpeng Cui - 2150818. Not for distribution, sale, or reproduction.

Not
For
Distribution,
Sale
or
Reproduction.
261
7.4.2.2 DATA ANALYSIS
Data analysis techniques that can be used to control costs include but are not limited to:
Earned value analysis (EVA). Earned value analysis compares the performance measurement baseline to the
actual schedule and cost performance. EVM integrates the scope baseline with the cost baseline and schedule
baseline to form the performance measurement baseline. EVM develops and monitors three key dimensions for
each work package and control account:
Planned value. Planned value (PV) is the authorized budget assigned to scheduled work. It is the authorized
budget planned for the work to be accomplished for an activity or work breakdown structure (WBS) component,
not including management reserve. This budget is allocated by phase over the life of the project, but at a given
point in time, planned value defines the physical work that should have been accomplished. The total of the
PV is sometimes referred to as the performance measurement baseline (PMB). The total planned value for the
project is also known as budget at completion (BAC).
Earned value. Earned value (EV) is a measure of work performed expressed in terms of the budget authorized
for that work. It is the budget associated with the authorized work that has been completed. The EV being
measured needs to be related to the PMB, and the EV measured cannot be greater than the authorized
PV budget for a component. The EV is often used to calculate the percent complete of a project. Progress
measurement criteria should be established for each WBS component to measure work in progress. Project
managers monitor EV, both incrementally to determine current status and cumulatively to determine the long-
term performance trends.
Actual cost. Actual cost (AC) is the realized cost incurred for the work performed on an activity during a
specific time period. It is the total cost incurred in accomplishing the work that the EV measured. The AC
needs to correspond in definition to what was budgeted in the PV and measured in the EV (e.g., direct hours
only, direct costs only, or all costs including indirect costs). The AC will have no upper limit; whatever is spent
to achieve the EV will be measured.
PMI Member benefit licensed to: Wanpeng Cui - 2150818. Not for distribution, sale, or reproduction.

Not
For
Distribution,
Sale
or
Reproduction.
262 Part 1 - Guide
Variance analysis. Described in Section 4.5.2.2. Variance analysis, as used in EVM, is the explanation (cause,
impact, and corrective actions) for cost (CV = EV – AC), schedule (SV = EV – PV), and variance at completion
(VAC = BAC – EAC) variances. Cost and schedule variances are the most frequently analyzed measurements.
For projects not using formal earned value analysis, similar variance analyses can be performed by comparing
planned cost against actual cost to identify variances between the cost baseline and actual project performance.
Further analysis can be performed to determine the cause and degree of variance relative to the schedule
baseline and any corrective or preventive actions needed. Cost performance measurements are used to assess
the magnitude of variation to the original cost baseline. An important aspect of project cost control includes
determining the cause and degree of variance relative to the cost baseline (see Section 7.3.3.1) and deciding
whether corrective or preventive action is required. The percentage range of acceptable variances will tend to
decrease as more work is accomplished. Examples of variance analysis include but are not limited to:
Schedule variance. Schedule variance (SV) is a measure of schedule performance expressed as the difference
between the earned value and the planned value. It is the amount by which the project is ahead or behind
the planned delivery date, at a given point in time. It is a measure of schedule performance on a project. It
is equal to the earned value (EV) minus the planned value (PV). The EVA schedule variance is a useful metric
in that it can indicate when a project is falling behind or is ahead of its baseline schedule. The EVA schedule
variance will ultimately equal zero when the project is completed because all of the planned values will have
been earned. Schedule variance is best used in conjunction with critical path method (CPM) scheduling and
risk management. Equation: SV = EV – PV.
Cost variance. Cost variance (CV) is the amount of budget deficit or surplus at a given point in time, expressed
as the difference between earned value and the actual cost. It is a measure of cost performance on a project.
It is equal to the earned value (EV) minus the actual cost (AC). The cost variance at the end of the project will
be the difference between the budget at completion (BAC) and the actual amount spent. The CV is particularly
critical because it indicates the relationship of physical performance to the costs spent. Negative CV is often
difficult for the project to recover. Equation: CV = EV – AC.
PMI Member benefit licensed to: Wanpeng Cui - 2150818. Not for distribution, sale, or reproduction.

Not
For
Distribution,
Sale
or
Reproduction.
263
Schedule performance index. The schedule performance index (SPI) is a measure of schedule efficiency
expressed as the ratio of earned value to planned value. It measures how efficiently the project team is
accomplishing the work. It is sometimes used in conjunction with the cost performance index (CPI) to forecast
the final project completion estimates. An SPI value less than 1.0 indicates less work was completed than
was planned. An SPI greater than 1.0 indicates that more work was completed than was planned. Since the
SPI measures all project work, the performance on the critical path also needs to be analyzed to determine
whether the project will finish ahead of or behind its planned finish date. The SPI is equal to the ratio of the
EV to the PV. Equation: SPI = EV/PV.
Cost performance index. The cost performance index (CPI) is a measure of the cost efficiency of budgeted
resources, expressed as a ratio of earned value to actual cost. It is considered the most critical EVA metric
and measures the cost efficiency for the work completed. A CPI value of less than 1.0 indicates a cost overrun
for work completed. A CPI value greater than 1.0 indicates a cost underrun of performance to date. The CPI is
equal to the ratio of the EV to the AC. Equation: CPI = EV/AC.
Trend analysis. Described in Section 4.5.2.2. Trend analysis examines project performance over time to determine
if performance is improving or deteriorating. Graphical analysis techniques are valuable for understanding
performance to date and for comparison to future performance goals in the form of BAC versus estimate at
completion (EAC) and completion dates. Examples of the trend analysis techniques include but are not limited to:
Charts. In earned value analysis, three parameters of planned value, earned value, and actual cost can be
monitored and reported on both a period-by-period basis (typically weekly or monthly) and on a cumulative
basis. Figure 7-12 uses S-curves to display EV data for a project that is performing over budget and behind
the schedule.
PMI Member benefit licensed to: Wanpeng Cui - 2150818. Not for distribution, sale, or reproduction.

Not
For
Distribution,
Sale
or
Reproduction.
264 Part 1 - Guide
Figure 7-12. Earned Value, Planned Value, and Actual Costs
Forecasting. As the project progresses, the project team may develop a forecast for the estimate at completion
(EAC) that may differ from the budget at completion (BAC) based on the project performance. If it becomes
obvious that the BAC is no longer viable, the project manager should consider the forecasted EAC. Forecasting
the EAC involves making projections of conditions and events in the project’s future based on current
performance information and other knowledge available at the time of the forecast. Forecasts are generated,
updated, and reissued based on work performance data (Section 4.3.3.2) that is provided as the project is
executed. The work performance information covers the project’s past performance and any information that
could impact the project in the future.
EACs are typically based on the actual costs incurred for work completed, plus an estimate to complete (ETC)
the remaining work. It is incumbent on the project team to predict what it may encounter to perform the ETC,
based on its experience to date. Earned value analysis works well in conjunction with manual forecasts of the
required EAC costs. The most common EAC forecasting approach is a manual, bottom-up summation by the
project manager and project team.
The project manager’s bottom-up EAC method builds upon the actual costs and experience incurred for
the work completed, and requires a new estimate to complete the remaining project work. Equation: EAC =
AC + Bottom-up ETC.
BAC
ETC
Project Budget
Management Reserve
Planned
Value (PV)
Earned
Value (EV)
Actual
Cost (AC)
EAC
Time
Cumulative Cost
Data Date
PMI Member benefit licensed to: Wanpeng Cui - 2150818. Not for distribution, sale, or reproduction.

Not
For
Distribution,
Sale
or
Reproduction.
265
The project manager’s manual EAC is quickly compared with a range of calculated EACs representing
various risk scenarios. When calculating EAC values, the cumulative CPI and SPI values are typically
used. While EVM data quickly provide many statistical EACs, only three of the more common methods are
described as follows:
EAC forecast for ETC work performed at the budgeted rate. This EAC method accepts the actual project
performance to date (whether favorable or unfavorable) as represented by the actual costs, and predicts
that all future ETC work will be accomplished at the budgeted rate. When actual performance is unfavorable,
the assumption that future performance will improve should be accepted only when supported by project
risk analysis. Equation: EAC = AC + (BAC – EV).
EAC forecast for ETC work performed at the present CPI. This method assumes that what the project has
experienced to date can be expected to continue in the future. The ETC work is assumed to be performed
at the same cumulative cost performance index (CPI) as that incurred by the project to date. Equation:
EAC = BAC / CPI.
EAC forecast for ETC work considering both SPI and CPI factors. In this forecast, the ETC work will be
performed at an efficiency rate that considers both the cost and schedule performance indices. This
method is most useful when the project schedule is a factor impacting the ETC effort. Variations of this
method weight the CPI and SPI at different values (e.g., 80/20, 50/50, or some other ratio) according to
the project manager’s judgment. Equation: EAC = AC + [(BAC – EV) / (CPI × SPI)].
Reserve analysis. Described in Section 7.2.2.6. During cost control, reserve analysis is used to monitor the
status of contingency and management reserves for the project to determine if these reserves are still needed or
if additional reserves need to be requested. As work on the project progresses, these reserves may be used as
planned to cover the cost of risk responses or other contingencies. Conversely, when opportunities are captured
and resulting in cost savings, funds may be added to the contingency amount, or taken from the project as
margin/profit.
If the identified risks do not occur, the unused contingency reserves may be removed from the project budget to
free up resources for other projects or operations. Additional risk analysis during the project may reveal a need
to request that additional reserves be added to the project budget.
PMI Member benefit licensed to: Wanpeng Cui - 2150818. Not for distribution, sale, or reproduction.

Not
For
Distribution,
Sale
or
Reproduction.
266 Part 1 - Guide
7.4.2.3 TO-COMPLETE PERFORMANCE INDEX
The to-complete performance index (TCPI) is a measure of the cost performance that is required to be achieved with
the remaining resources in order to meet a specified management goal, expressed as the ratio of the cost to finish
the outstanding work to the remaining budget. TCPI is the calculated cost performance index that is achieved on the
remaining work to meet a specified management goal, such as the BAC or the EAC. If it becomes obvious that the BAC
is no longer viable, the project manager should consider the forecasted EAC. Once approved, the EAC may replace the
BAC in the TCPI calculation. The equation for the TCPI based on the BAC: (BAC – EV) / (BAC – AC).
The TCPI is conceptually displayed in Figure 7-13. The equation for the TCPI is shown in the lower left as the work
remaining (defined as the BAC minus the EV) divided by the funds remaining (which can be either the BAC minus the
AC, or the EAC minus the AC).
If the cumulative CPI falls below the baseline (as shown in Figure 7-13), all future work of the project will need
to be performed immediately in the range of the TCPI (BAC) (as reflected in the top line of Figure 7-13) to stay
within the authorized BAC. Whether this level of performance is achievable is a judgment call based on a number of
considerations, including risk, time remaining in the project, and technical performance. This level of performance
is displayed as the TCPI (EAC) line. The equation for the TCPI is based on the EAC: (BAC – EV) / (EAC – AC). The EVM
formulas are provided in Table 7-1.
PMI Member benefit licensed to: Wanpeng Cui - 2150818. Not for distribution, sale, or reproduction.

Not
For
Distribution,
Sale
or
Reproduction.
267
Earned Value Analysis
Lexicon Denition How Used EquationAbbreviation Name Interpretation of Result
The authorized budget assigned to
scheduled work.
The measure of work performed
expressed in terms of the budget
authorized for that work.
The realized cost incurred for the
work performed on an activity during
a specific time period.
The sum of all budgets established
for the work to be performed.
The amount of budget deficit or
surplus at a given point in time,
expressed as the difference between
the earned value and the actual cost.
The amount by which the project is
ahead or behind the planned
delivery date, at a given point in
time, expressed as the difference
between the earned value and the
planned value.
A projection of the amount of budget
deficit or surplus, expressed as the
difference between the budget at
completion and the estimate at
completion.
A measure of the cost efficiency of
budgeted resources
expressed as the ratio of earned
value to actual cost.
A measure of schedule efficiency
expressed as the ratio of earned
value to planned value.
The expected total cost of com-
pleting all work expressed as the
sum of the actual cost to date and
the estimate to complete.
The expected cost to finish all the
remaining project work.
A measure of the cost performance
that must be achieved with the
remaining resources in order to meet
a specified management goal,
expressed as the ratio of the cost to
finish the outstanding work to the
budget available.
Planned
Value
Earned Value
Actual Cost
Budget at
Completion
Cost Variance
Schedule
Variance
Variance at
Completion
Cost
Performance
Index
Schedule
Performance
Index
Estimate At
Completion
Estimate to
Complete
To Complete
Performance
Index
PV
EV
AC
BAC
CV
SV
VAC
CPI
SPI
EAC
ETC
TCPI
The value of the work planned to be
completed to a point in time, usually
the data date, or project completion.
The planned value of all the work
completed (earned) to a point in
time, usually the data date, without
reference to actual costs.
The actual cost of all the work
completed to a point in time, usually
the data date.
The value of total planned work, the
project cost baseline.
The difference between the value of
work completed to a point in time,
usually the data date, and the actual
costs to the same point in time.
The difference between the work
completed to a point in time, usually
the data date, and the work planned
to be completed to the same point
in time.
The estimated difference in cost at
the completion of the project.
A CPI of 1.0 means the project is
exactly on budget, that the work
actually done so far is exactly the
same as the cost so far. Other values
show the percentage of how much
costs are over or under the budgeted
amount for work accomplished.
An SPI of 1.0 means that the project
is exactly on schedule, that the work
actually done so far is exactly the
same as the work planned to be
done so far. Other values show the
percentage of how much costs are
over or under the budgeted amount
for work planned.
If the CPI is expected to be the same
for the remainder of the project, EAC
can be calculated using:
If future work will be accomplished
at the planned rate, use:
If the initial plan is no longer valid,
use:
If both the CPI and SPI influence the
remaining work, use:
Assuming work is proceeding on
plan, the cost of completing the
remaining authorized work can be
calculated using:
Reestimate the remaining work from
the bottom up.
The efficiency that must be
maintained in order to complete on
plan.
The efficiency that must be
maintained in order to complete the
current EAC.
EV = sum of the planned
value of completed work
CV = EV – AC
SV = EV – PV
VAC = BAC – EAC
CPI = EV/AC
SPI = EV/PV
EAC = BAC/CPI
EAC = AC + BAC – EV
EAC = AC + Bottom-up ETC
EAC = AC + [(BAC – EV)/
(CPI x SPI)]
ETC = EAC – AC
ETC = Reestimate
TCPI = (BAC – EV )/(BAC – AC )
TCPI = (BAC – EV)/(EAC – AC )
Positive = Under planned cost
Neutral = On planned cost
Negative = Over planned cost
Positive = Ahead of Schedule
Neutral = On schedule
Negative = Behind Schedule
Positive = Under planned cost
Neutral = On planned cost
Negative = Over planned cost
Greater than 1.0 = Under planned
cost
Exactly 1.0 = On planned cost
Less than 1.0 = Over planned cost
Greater than 1.0 = Ahead of
schedule
Exactly 1.0 = On schedule
Less than 1.0 = Behind schedule
Greater than 1.0 = Harder to
complete
Exactly 1.0 = Same to complete
Less than 1.0 = Easier to complete
Greater than 1.0 = Harder to
complete
Exactly 1.0 = Same to complete
Less than 1.0 = Easier to complete
Table 7-1. Earned Value Calculations Summary Table
PMI Member benefit licensed to: Wanpeng Cui - 2150818. Not for distribution, sale, or reproduction.

Not
For
Distribution,
Sale
or
Reproduction.
268 Part 1 - Guide
Status Date
1.00
>1
<1
TCPI
(BAC)
TCPI
(EAC)
Baseline Plan
Cumulative
CPI
Formula:
= TCPI
Work Remaining (BAC-EV)
Funds Remaining (BAC-AC) or (EAC-AC)
Figure 7-13. To-Complete Performance Index (TCPI)
7.4.2.4 PROJECT MANAGEMENT INFORMATION SYSTEM (PMIS)
Described in Section 4.3.2.2. Project management information systems are often used to monitor the three EVM
dimensions (PV, EV, and AC), to display graphical trends, and to forecast a range of possible final project results.
7.4.3 CONTROL COSTS: OUTPUTS
7.4.3.1 WORK PERFORMANCE INFORMATION
Described in Section 4.5.1.3. Work performance information includes information on how the project work is
performing compared to the cost baseline. Variances in the work performed and the cost of the work are evaluated at
the work package level and control account level. For projects using earned value analysis, CV, CPI, EAC, VAC, and TCPI
are documented for inclusion in work performance reports (Section 4.5.3.1).
PMI Member benefit licensed to: Wanpeng Cui - 2150818. Not for distribution, sale, or reproduction.

Not
For
Distribution,
Sale
or
Reproduction.
269
7.4.3.2 COST FORECASTS
Either a calculated EAC value or a bottom-up EAC value is documented and communicated to stakeholders.
7.4.3.3 CHANGE REQUESTS
Described in Section 4.3.3.4. Analysis of project performance may result in a change request to the cost and
schedule baselines or other components of the project management plan. Change requests are processed for review
and disposition through the Perform Integrated Change Control process (Section 4.6).
7.4.3.4 PROJECT MANAGEMENT PLAN UPDATES
Any change to the project management plan goes through the organization’s change control process via a change
request. Components that may require a change request for the project management plan include but are not limited to:
Cost management plan. Described in Section 7.1.3.1. Changes to the cost management plan, such as changes
to control thresholds or specified levels of accuracy required in managing the project’s cost, are incorporated in
response to feedback from relevant stakeholders.
Cost baseline. Described in Section 7.3.3.1. Changes to the cost baseline are incorporated in response to
approved changes in scope, resources, or cost estimates. In some cases, cost variances can be so severe that a
revised cost baseline is needed to provide a realistic basis for performance measurement.
Performance measurement baseline. Described in Section 4.2.3.1. Changes to the performance measurement
baseline are incorporated in response to approved changes in scope, schedule performance, or cost estimates.
In some cases, the performance variances can be so severe that a change request is put forth to revise the
performance measurement baseline to provide a realistic basis for performance measurement.
PMI Member benefit licensed to: Wanpeng Cui - 2150818. Not for distribution, sale, or reproduction.

Not
For
Distribution,
Sale
or
Reproduction.
270 Part 1 - Guide
7.4.3.5 PROJECT DOCUMENTS UPDATES
Project documents that may be updated as a result of carrying out this process include but are not limited to:
Assumption log. Described in Section 4.1.3.2. Cost performance may indicate the need to revise assumptions
on resource productivity and other factors influencing cost performance.
Basis of estimates. Described in Section 6.4.3.2. Cost performance may indicate the need to revisit the original
basis of estimates.
Cost estimates. Described in Section 7.2.3.1. Cost estimates may need to be updated to reflect the actual cost
efficiency for the project.
Lessons learned register. Described in Section 4.4.3.1. The lessons learned register can be updated with
techniques that were effective in maintaining the budget, variance analysis, earned value analysis, forecasting,
and corrective actions that were used to respond to cost variances.
Risk register. Described in Section 11.2.3.1. The risk register may be updated if the cost variances have crossed,
or are likely to cross, the cost threshold.
PMI Member benefit licensed to: Wanpeng Cui - 2150818. Not for distribution, sale, or reproduction.

Not
For
Distribution,
Sale
or
Reproduction.
271
8
PROJECT QUALITY MANAGEMENT
Project Quality Management includes the processes for incorporating the organization’s quality policy regarding
planning, managing, and controlling project and product quality requirements in order to meet stakeholders’ objectives.
Project Quality Management also supports continuous process improvement activities as undertaken on behalf of the
performing organization.
The Project Quality Management processes are:
8.1 Plan Quality Management—The process of identifying quality requirements and/or standards for the project
and its deliverables, and documenting how the project will demonstrate compliance with quality requirements and/
or standards.
8.2 Manage Quality—The process of translating the quality management plan into executable quality activities that
incorporate the organization’s quality policies into the project.
8.3 Control Quality—The process of monitoring and recording the results of executing the quality management
activities to assess performance and ensure the project outputs are complete, correct, and meet customer expectations.
Figure 8-1 provides an overview of the Project Quality Management processes. The Project Quality Management
processes are presented as discrete processes with defined interfaces while, in practice, they overlap and interact in
ways that cannot be completely detailed in the PMBOK® Guide. In addition, these quality processes may differ within
industries and companies.
PMI Member benefit licensed to: Wanpeng Cui - 2150818. Not for distribution, sale, or reproduction.

Not
For
Distribution,
Sale
or
Reproduction.
272 Part 1 - Guide
.1 Inputs
.1 Project management plan
.2 Project documents
.3 Organizational process assets
.2 Tools & Techniques
.1 Data gathering
.2 Data analysis
.3 Decision making
.4 Data representation
.5 Audits
.6 Design for X
.7 Problem solving
.8 Quality improvement methods
.3 Outputs
.1 Quality reports
.2 Test and evaluation
documents
.3 Change requests
.4 Project management plan
updates
.5 Project documents updates
.1 Inputs
.1 Project charter
.2 Project management plan
.3 Project documents
.4 Enterprise environmental
factors
.5 Organizational process assets
.2 Tools & Techniques
.1 Expert judgement
.2 Data gathering
.3 Data analysis
.4 Decision making
.5 Data representation
.6 Test and inspection planning
.7 Meetings
.3 Outputs
.1 Quality management plan
.2 Quality metrics
.3 Project management plan
updates
.4 Project documents updates
.1 Inputs
.1 Project management plan
.2 Project documents
.3 Approved change requests
.4 Deliverables
.5 Work performance data
.6 Enterprise environmental
factors
.7 Organizational process assets
.2 Tools & Techniques
.1 Data gathering
.2 Data analysis
.3 Inspection
.4 Testing/product evaluations
.5 Data representation
.6 Meetings
.3 Outputs
.1 Quality control measurements
.2 Verified deliverables
.3 Work performance information
.4 Change requests
.5 Project management plan
updates
.6 Project documents updates
Project Quality
Management Overview
8.2 Manage Quality
8.1 Plan Quality
Management 8.3 Control Quality
Figure 8-1. Project Quality Management Overview
Figure 8-2 provides an overview of the major inputs and outputs of the Project Quality Management processes
and the interrelations of these processes in the Project Quality Management Knowledge Area. The Plan Quality
Management process is concerned with the quality that the work needs to have. Manage Quality is concerned with
managing the quality processes throughout the project. During the Manage Quality process, quality requirements
identified during the Plan Quality Management process are turned into test and evaluation instruments, which are
then applied during the Control Quality process to verify these quality requirements are met by the project. Control
Quality is concerned with comparing the work results with the quality requirements to ensure the result is acceptable.
There are two outputs specific to the Project Quality Management Knowledge Area that are used by other Knowledge
Areas: verified deliverables and quality reports.
PMI Member benefit licensed to: Wanpeng Cui - 2150818. Not for distribution, sale, or reproduction.

Not
For
Distribution,
Sale
or
Reproduction.
273
Figure 8-2. Major Project Quality Management Process Interrelations
KEY CONCEPTS FOR PROJECT QUALITY MANAGEMENT
Project Quality Management addresses the management of the project and the deliverables of the project. It
applies to all projects, regardless of the nature of their deliverables. Quality measures and techniques are specific
to the type of deliverables being produced by the project. For example, the project quality management of software
deliverables may use different approaches and measures from those used when building a nuclear power plant. In
either case, failure to meet the quality requirements can have serious negative consequences for any or all of the
project’s stakeholders. For example:
Meeting customer requirements by overworking the project team may result in decreased profits and increased
levels of overall project risks, employee attrition, errors, or rework.
Meeting project schedule objectives by rushing planned quality inspections may result in undetected errors,
decreased profits, and increased post-implementation risks.
To Other
Project
Processes
Validate
Scope
Manage
Quality
Control
Quality
Project
Integration
Management
Plan
Quality
Management
Quality templates
from organizational
process assets
Quality management
plan
Quality metrics
Test and evaluate documents
Quality reports
Quality control
measurements
Work performance
information
Quality reports
Veried deliverables
Deliverables
Work performance data
PMI Member benefit licensed to: Wanpeng Cui - 2150818. Not for distribution, sale, or reproduction.

Not
For
Distribution,
Sale
or
Reproduction.
274 Part 1 - Guide
Quality and grade are not the same concepts. Quality as a delivered performance or result is “the degree to which a
set of inherent characteristics fulfill requirements” (ISO 9000 [18].). Grade as a design intent is a category assigned to
deliverables having the same functional use but different technical characteristics. The project manager and the project
management team are responsible for managing the trade-offs associated with delivering the required levels of both
quality and grade. While a quality level that fails to meet quality requirements is always a problem, a low-grade product
may not be a problem. For example:
It may not be a problem if a suitable low-grade product (one with a limited number of features) is of high quality
(no obvious defects). In this example, the product would be appropriate for its general purpose of use.
It may be a problem if a high-grade product (one with numerous features) is of low quality (many defects). In
essence, a high-grade feature set would prove ineffective and/or inefficient due to low quality.
Prevention is preferred over inspection. It is better to design quality into deliverables, rather than to find quality issues
during inspection. The cost of preventing mistakes is generally much less than the cost of correcting mistakes when
they are found by inspection or during usage.
Depending on the project and the industry area, the project team may need a working knowledge of statistical control
processes to evaluate data contained in the Control Quality outputs. The team should know the differences between the
following pairs of terms:
Prevention (keeping errors out of the process) and inspection (keeping errors out of the hands of the customer);
Attribute sampling (the result either conforms or does not conform) and variable sampling (the result is rated on
a continuous scale that measures the degree of conformity); and
Tolerances (specified range of acceptable results) and control limits (that identify the boundaries of common
variation in a statistically stable process or process performance).
The cost of quality (COQ) includes all costs incurred over the life of the product by investment in preventing
nonconformance to requirements, appraising the product or service for conformance to requirements, and failing to
meet requirements (rework). Failure costs are often categorized into internal (found by the project team) and external
(found by the customer). Failure costs are also called the cost of poor quality. Section 8.1.2.3 provides some examples
to consider in each area. Organizations choose to invest in defect prevention because of the benefits over the life of the
product. Because projects are temporary, decisions about the COQ over a product’s life cycle are often the concern of
program management, portfolio management, the PMO, or operations.
PMI Member benefit licensed to: Wanpeng Cui - 2150818. Not for distribution, sale, or reproduction.

Not
For
Distribution,
Sale
or
Reproduction.
275
There are five levels of increasingly effective quality management as follows:
Usually, the most expensive approach is to let the customer find the defects. This approach can lead to warranty
issues, recalls, loss of reputation, and rework costs.
Detect and correct the defects before the deliverables are sent to the customer as part of the quality control
process. The control quality process has related costs, which are mainly the appraisal costs and internal
failure costs.
Use quality assurance to examine and correct the process itself and not just special defects.
Incorporate quality into the planning and designing of the project and product.
Create a culture throughout the organization that is aware and committed to quality in processes and products.
TRENDS AND EMERGING PRACTICES IN PROJECT QUALITY MANAGEMENT
Modern quality management approaches seek to minimize variation and to deliver results that meet defined
stakeholder requirements. Trends in Project Quality Management include but are not limited to:
Customer satisfaction. Understand, evaluate, define, and manage requirements so that customer expectations
are met. This requires a combination of conformance to requirements (to ensure the project produces what it
was created to produce) and fitness for use (the product or service needs to satisfy the real needs). In agile
environments, stakeholder engagement with the team ensures customer satisfaction is maintained throughout
the project.
Continual improvement. The plan-do-check-act (PDCA) cycle is the basis for quality improvement as defined by
Shewhart and modified by Deming. In addition, quality improvement initiatives such as total quality management
(TQM), Six Sigma, and Lean Six Sigma may improve both the quality of project management, as well as the
quality of the end product, service, or result.
Management responsibility. Success requires the participation of all members of the project team.
Management retains, within its responsibility for quality, a related responsibility to provide suitable resources
at adequate capacities.
Mutually beneficial partnership with suppliers. An organization and its suppliers are interdependent.
Relationships based on partnership and cooperation with the supplier are more beneficial to the organization and
to the suppliers than traditional supplier management. The organization should prefer long-term relationships
over short-term gains. A mutually beneficial relationship enhances the ability for both the organization and the
suppliers to create value for each other, enhances the joint responses to customer needs and expectations, and
optimizes costs and resources.
PMI Member benefit licensed to: Wanpeng Cui - 2150818. Not for distribution, sale, or reproduction.

Not
For
Distribution,
Sale
or
Reproduction.
276 Part 1 - Guide
TAILORING CONSIDERATIONS
Each project is unique; therefore, the project manager will need to tailor the way Project Quality Management
processes are applied. Considerations for tailoring include but are not limited to:
Policy compliance and auditing. What quality policies and procedures exist in the organization? What quality
tools, techniques, and templates are used in the organization?
Standards and regulatory compliance. Are there any specific quality standards in the industry that need to be
applied? Are there any specific governmental, legal, or regulatory constraints that need to be taken into consideration?
Continuous improvement. How will quality improvement be managed in the project? Is it managed at the
organizational level or at the level of each project?
Stakeholder engagement. Is there a collaborative environment for stakeholders and suppliers?
CONSIDERATIONS FOR AGILE/ADAPTIVE ENVIRONMENTS
In order to navigate changes, agile methods call for frequent quality and review steps built in throughout the project
rather than toward the end of the project.
Recurring retrospectives regularly check on the effectiveness of the quality processes. They look for the root cause of
issues then suggest trials of new approaches to improve quality. Subsequent retrospectives evaluate any trial processes
to determine if they are working and should be continued or new adjusting or should be dropped from use.
In order to facilitate frequent, incremental delivery, agile methods focus on small batches of work, incorporating as
many elements of project deliverables as possible. Small batch systems aim to uncover inconsistencies and quality
issues earlier in the project life cycle when the overall costs of change are lower.
PMI Member benefit licensed to: Wanpeng Cui - 2150818. Not for distribution, sale, or reproduction.

Not
For
Distribution,
Sale
or
Reproduction.
277
8.1 PLAN QUALITY MANAGEMENT
Plan Quality Management is the process of identifying quality requirements and/or standards for the project and its
deliverables, and documenting how the project will demonstrate compliance with quality requirements and/or standards.
The key benefit of this process is that it provides guidance and direction on how quality will be managed and verified
throughout the project. This process is performed once or at predefined points in the project. The inputs and outputs of
this process are depicted in Figure 8.3. Figure 8.4 depicts the data flow diagram for the process.
Figure 8-3. Plan Quality Management: Inputs, Tools & Techniques, and Outputs
Tools & TechniquesInputs Outputs
Plan Quality Management
.1 Expert judgment
.2 Data gathering
• Benchmarking
• Brainstorming
• Interviews
.3 Data analysis
• Cost-benefit analysis
• Cost of quality
.4 Decision making
• Multicriteria decision
analysis
.5 Data representation
• Flowcharts
• Logical data model
• Matrix diagrams
• Mind mapping
.6 Test and inspection planning
.7 Meetings
.1 Project charter
.2 Project management plan
• Requirements management
plan
• Risk management plan
• Stakeholder engagement
plan
• Scope baseline
.3 Project documents
• Assumption log
• Requirements
documentation
• Requirements traceability
matrix
• Risk register
• Stakeholder register
.4 Enterprise environmental
factors
.5 Organizational process assets
.1 Quality management plan
.2 Quality metrics
.3 Project management plan
updates
• Risk management plan
• Scope baseline
.4 Project documents updates
• Lessons learned register
• Requirements traceability
matrix
• Risk register
• Stakeholder register
PMI Member benefit licensed to: Wanpeng Cui - 2150818. Not for distribution, sale, or reproduction.

Not
For
Distribution,
Sale
or
Reproduction.
278 Part 1 - Guide
• Project
charter
4.1
Develop
Project
Charter
Project management plan
• Requirements management plan
• Risk management plan
• Stakeholder engagement plan
• Scope baseline
Project documents
• Assumption log
• Requirements documentation
• Requirements traceability matrix
• Risk register
• Stakeholder register
• Project charter
Project
Management
Plan
Project
Documents
Project
Documents
8.1
Plan Quality
Management
Enterprise/
Organization
• Enterprise environmental factors
• Organizational process assets
• Quality metrics
• Quality management plan
Project management plan updates
• Risk management plan
• Scope baseline
Project documents updates
• Lessons learned register
• Requirements traceability matrix
• Risk register
• Stakeholder register
Project
Management
Plan
Figure 8-4. Plan Quality Management: Data Flow Diagram
Quality planning should be performed in parallel with the other planning processes. For example, changes proposed
in the deliverables in order to meet identified quality standards may require cost or schedule adjustments and a detailed
risk analysis of the impact to plans.
The quality planning techniques discussed here are those used most frequently on projects. There are many others
that may be useful on certain projects or in specific application areas.
PMI Member benefit licensed to: Wanpeng Cui - 2150818. Not for distribution, sale, or reproduction.

Not
For
Distribution,
Sale
or
Reproduction.
279
8.1.1 PLAN QUALITY MANAGEMENT: INPUTS
8.1.1.1 PROJECT CHARTER
Described in Section 4.1.3.1. The project charter provides the high-level project description and product characteristics.
It also contains the project approval requirements, measurable project objectives, and related success criteria that will
influence the quality management of the project.
8.1.1.2 PROJECT MANAGEMENT PLAN
Described in Section 4.2.3.1. Project management plan components include but are not limited to:
Requirements management plan. Described in Section 5.1.3.2. The requirements management plan provides
the approach for identifying, analyzing, and managing the requirements that the quality management plan and
quality metrics will reference.
Risk management plan. Described in Section 11.1.3.1. The risk management plan provides the approach for
identifying, analyzing, and monitoring risks. The information in the risk management plan and quality management
plan work together to successfully deliver product and project success.
Stakeholder engagement plan. Described in Section 13.2.3.1. The stakeholder engagement plan provides
the method for documenting the stakeholders’ needs and expectations that provide the foundation for quality
management.
Scope baseline. Described in Section 5.4.3.1. The WBS along with the deliverables documented in the project
scope statement are considered while determining which quality standards and objectives are suitable for the
project, and which project deliverables and processes will be subjected to quality review. The scope statement
includes the acceptance criteria for the deliverables. The definition of acceptance criteria may significantly
increase or decrease quality costs and, therefore, project costs. Satisfying all acceptance criteria implies the
needs of the stakeholders have been met.
PMI Member benefit licensed to: Wanpeng Cui - 2150818. Not for distribution, sale, or reproduction.

Not
For
Distribution,
Sale
or
Reproduction.
280 Part 1 - Guide
8.1.1.3 PROJECT DOCUMENTS
Project documents that can be considered as inputs for this process include but are not limited to:
Assumption log. Described in Section 4.1.3.2. The assumption log has all the assumptions and constraints
regarding quality requirements and standard compliance.
Requirements documentation. Described in Section 5.2.3.1. Requirements documentation captures the
requirements that the project and product should attain to meet stakeholder expectations. The components
of the requirements documentation include but are not limited to project and product quality requirements.
Requirements are used by the project team to help plan how quality control will be implemented on the project.
Requirements traceability matrix. Described in Section 5.2.3.2. The requirements traceability matrix links
product requirements to deliverables and helps to ensure each requirement in the requirements documentation
is tested. The matrix provides an overview of the tests required to verify the requirements.
Risk register. Described in Section 11.2.3.1. The risk register contains information on threats and opportunities
that may impact quality requirements.
Stakeholder register. Described in Section 13.1.3.1. The stakeholder register helps to identify stakeholders who
have a particular interest in or impact on quality, with the emphasis on the customer and project sponsor needs
and expectations.
8.1.1.4 ENTERPRISE ENVIRONMENTAL FACTORS
The enterprise environmental factors that can influence the Plan Quality Management process include but are not
limited to:
Governmental agency regulations;
Rules, standards, and guidelines specific to the application area;
Geographic distribution;
Organizational structure;
Marketplace conditions;
Working or operating conditions of the project or its deliverables; and
Cultural perceptions.
PMI Member benefit licensed to: Wanpeng Cui - 2150818. Not for distribution, sale, or reproduction.

Not
For
Distribution,
Sale
or
Reproduction.
281
8.1.1.5 ORGANIZATIONAL PROCESS ASSETS
The organizational process assets that can influence the Plan Quality Management process include but are not
limited to:
Organizational quality management system including policies, procedures, and guidelines;
Quality templates such as check sheets, traceability matrix, and others; and
Historical databases and lessons learned repository.
8.1.2 PLAN QUALITY MANAGEMENT: TOOLS AND TECHNIQUES
8.1.2.1 EXPERT JUDGMENT
Described in Section 4.1.2.1. Expertise should be considered from individuals or groups with specialized knowledge
or training in the following topics:
Quality assurance,
Quality control,
Quality measurements,
Quality improvements, and
Quality systems.
8.1.2.2 DATA GATHERING
Data-gathering techniques that can be used for this process include but are not limited to:
Benchmarking. Benchmarking involves comparing actual or planned project practices or the project’s quality
standards to those of comparable projects to identify best practices, generate ideas for improvement, and provide
a basis for measuring performance. Benchmarked projects may exist within the performing organization or
outside of it, or can be within the same application area or other application area. Benchmarking allows for
analogies from projects in a different application area or different industries to be made.
Brainstorming. Described in Section 4.1.2.2. Brainstorming can be used to gather data creatively from a
group of team members or subject matter experts to develop the quality management plan that best fits
the upcoming project.
PMI Member benefit licensed to: Wanpeng Cui - 2150818. Not for distribution, sale, or reproduction.

Not
For
Distribution,
Sale
or
Reproduction.
282 Part 1 - Guide
Interviews. Described in Section 5.2.2.2. Project and product quality needs and expectations, implicit and
explicit, formal and informal, can be identified by interviewing experienced project participants, stakeholders,
and subject matter experts. Interviews should be conducted in an environment of trust and confidentiality to
encourage honest and unbiased contributions.
8.1.2.3 DATA ANALYSIS
Data analysis techniques that can be used for this process include but are not limited to:
Cost-benefit analysis. A cost-benefit analysis is a financial analysis tool used to estimate the strengths and
weaknesses of alternatives in order to determine the best alternative in terms of benefits provided. A cost-
benefit analysis will help the project manager determine if the planned quality activities are cost effective. The
primary benefits of meeting quality requirements include less rework, higher productivity, lower costs, increased
stakeholder satisfaction, and increased profitability. A cost-benefit analysis for each quality activity compares the
cost of the quality step to the expected benefit.
Cost of quality. The cost of quality (COQ) associated with a project consists of one or more of the following costs
(Figure 8-5 lists examples for each cost group):
Prevention costs. Costs related to the prevention of poor quality in the products, deliverables, or services of
the specific project.
Appraisal costs. Costs related to evaluating, measuring, auditing, and testing the products, deliverables, or
services of the specific project.
Failure costs (internal/external). Costs related to nonconformance of the products, deliverables, or services to
the needs or expectations of the stakeholders.
The optimal COQ is one that reflects the appropriate balance for investing in the cost of prevention and appraisal
to avoid failure costs. Models show that there is an optimal quality cost for projects, where investing in additional
prevention/appraisal costs is neither beneficial nor cost effective.
PMI Member benefit licensed to: Wanpeng Cui - 2150818. Not for distribution, sale, or reproduction.

Not
For
Distribution,
Sale
or
Reproduction.
283
Cost of Conformance Cost of Nonconformance
Prevention Costs
(Build a quality product)
• Training
• Document processes
• Equipment
• Time to do it right
Appraisal Costs
(Assess the quality)
• Testing
• Destructive testing loss
• Inspections
Money spent during the project
to avoid failures
Internal Failure Costs
(Failures found by the project)
• Rework
• Scrap
External Failure Costs
(Failures found by the customer)
• Liabilities
• Warranty work
• Lost business
Money spent during and after
the project because of failures
Figure 8-5. Cost of Quality
8.1.2.4 DECISION MAKING
A decision-making technique that can be used for this process includes but is not limited to multicriteria decision
analysis. Multicriteria decision analysis tools (e.g., prioritization matrix) can be used to identify the key issues and
suitable alternatives to be prioritized as a set of decisions for implementation. Criteria are prioritized and weighted
before being applied to all available alternatives to obtain a mathematical score for each alternative. The alternatives
are then ranked by score. As used in this process, it can help prioritize quality metrics.
PMI Member benefit licensed to: Wanpeng Cui - 2150818. Not for distribution, sale, or reproduction.

Not
For
Distribution,
Sale
or
Reproduction.
284 Part 1 - Guide
8.1.2.5 DATA REPRESENTATION
Data representation techniques that can be used for this process include but are not limited to:
Flowcharts. Flowcharts are also referred to as process maps because they display the sequence of steps
and the branching possibilities that exist for a process that transforms one or more inputs into one or more
outputs. Flowcharts show the activities, decision points, branching loops, parallel paths, and the overall order
of processing by mapping the operational details of procedures that exist within a horizontal value chain. One
version of a value chain, known as a SIPOC (suppliers, inputs, process, outputs, and customers) model, is shown
in Figure 8-6. Flowcharts may prove useful in understanding and estimating the cost of quality for a process.
Information is obtained by using the workflow branching logic and associated relative frequencies to estimate
the expected monetary value for the conformance and nonconformance work required to deliver the expected
conforming output. When flowcharts are used to represent the steps in a process, they are sometimes called
process flows or process flow diagrams and they can be used for process improvement as well as identifying
where quality defects can occur or where to incorporate quality checks.
Logical data model. Logical data models are a visual representation of an organization’s data, described in
business language and independent of any specific technology. The logical data model can be used to identify
where data integrity or other quality issues can arise.
Matrix diagrams. Matrix diagrams help find the strength of relationships among different factors, causes, and
objectives that exist between the rows and columns that form the matrix. Depending on how many factors
may be compared, the project manager can use different shapes of matrix diagrams; for example, L, T, Y, X, C,
and roof–shaped. In this process they facilitate identifying the key quality metrics that are important for the
success of the project.
Mind mapping. Described in Section 5.2.2.3. Mind mapping is a diagrammatic method used to visually
organizing information. A mind map in quality is often created around a single quality concept, drawn as an
image in the center of a blank landscape page, to which associated representations of ideas such as images,
words, and parts of words are added. The mind-mapping technique may help in the rapid gathering of project
quality requirements, constraints, dependencies, and relationships.
PMI Member benefit licensed to: Wanpeng Cui - 2150818. Not for distribution, sale, or reproduction.

Not
For
Distribution,
Sale
or
Reproduction.
285
Requirements and
Feedback Loop
Requirements and
Feedback Loop
OUTPUTINPUT
PROCES
SC
USTOMERSUPPLIER
SuppliersInputs ProcessOutputs Customers
•
•
•
•
•
•
•
•
•
•
•
•
•
•
•
•
•
•
•
•
Requirements List Measurements List Requirements List Measurements List
•
•
•
•
•
•
•
•
•
•
•
•
•
•
•
•
NOTE: The components of this diagram are flexible and can take any direction depending upon the circumstance.
Figure 8-6. The SIPOC Model
8.1.2.6 TEST AND INSPECTION PLANNING
During the planning phase, the project manager and the project team determine how to test or inspect the product,
deliverable, or service to meet the stakeholders’ needs and expectations, as well as how to meet the goal for the
product’s performance and reliability. The tests and inspections are industry dependent and can include, for example,
alpha and beta tests in software projects, strength tests in construction projects, inspection in manufacturing, and field
tests and nondestructive tests in engineering.
PMI Member benefit licensed to: Wanpeng Cui - 2150818. Not for distribution, sale, or reproduction.

Not
For
Distribution,
Sale
or
Reproduction.
286 Part 1 - Guide
8.1.2.7 MEETINGS
Project teams may hold planning meetings to develop the quality management plan. Attendees can include the
project manager, the project sponsor, selected project team members, selected stakeholders, anyone with responsibility
for project quality management activities, and others as needed.
8.1.3 PLAN QUALITY MANAGEMENT: OUTPUTS
8.1.3.1 QUALITY MANAGEMENT PLAN
The quality management plan is a component of the project management plan that describes how applicable
policies, procedures, and guidelines will be implemented to achieve the quality objectives. It describes the activities
and resources necessary for the project management team to achieve the quality objectives set for the project.
The quality management plan may be formal or informal, detailed, or broadly framed. The style and detail of the
quality management plan are determined by the requirements of the project. The quality management plan should
be reviewed early in the project to ensure that decisions are based on accurate information. The benefits of this
review can include a sharper focus on the project’s value proposition, reductions in costs, and less frequent schedule
overruns that are caused by rework.
The quality management plan may include but is not limited to the following components:
Quality standards that will be used by the project;
Quality objectives of the project;
Quality roles and responsibilities;
Project deliverables and processes subject to quality review;
Quality control and quality management activities planned for the project;
Quality tools that will be used for the project; and
Major procedures relevant for the project, such as dealing with nonconformance, corrective actions procedures,
and continuous improvement procedures.
PMI Member benefit licensed to: Wanpeng Cui - 2150818. Not for distribution, sale, or reproduction.

Not
For
Distribution,
Sale
or
Reproduction.
287
8.1.3.2 QUALITY METRICS
A quality metric specifically describes a project or product attribute and how the Control Quality process will
verify compliance to it. Some examples of quality metrics include percentage of tasks completed on time, cost
performance measured by CPI, failure rate, number of defects identified per day, total downtime per month, errors
found per line of code, customer satisfaction scores, and percentage of requirements covered by the test plan as
a measure of test coverage.
8.1.3.3 PROJECT MANAGEMENT PLAN UPDATES
Any change to the project management plan goes through the organization’s change control process via a change
request. Components that may require a change request for the project management plan include but are not limited to:
Risk management plan. Described in Section 11.1.3.1. Decisions on the quality management approach may
require changes to the agreed-upon approach to managing risk on the project, and these will be recorded in the
risk management plan.
Scope baseline. Described in Section 5.4.3.1. The scope baseline may change as a result of this process if
specific quality management activities need to be added. The WBS dictionary also records quality requirements,
which may need updating.
8.1.3.4 PROJECT DOCUMENTS UPDATES
Project documents that may be updated as a result of carrying out this process include but are not limited to:
Lessons learned register. Described in Section 4.4.3.1. The lessons learned register is updated with information
on challenges encountered in the quality planning process.
Requirements traceability matrix. Described in Section 5.2.3.2. Where quality requirements are specified by
this process, they are recorded in the requirements traceability matrix.
Risk register. Described in Section 11.2.3.1. New risks identified during this process are recorded in the risk
register and managed using the risk management processes.
Stakeholder register. Described in Section 13.1.3.1. Where additional information on existing or new stakeholders
is gathered as a result of this process, it is recorded in the stakeholder register.
PMI Member benefit licensed to: Wanpeng Cui - 2150818. Not for distribution, sale, or reproduction.

Not
For
Distribution,
Sale
or
Reproduction.
288 Part 1 - Guide
8.2 MANAGE QUALITY
Manage Quality is the process of translating the quality management plan into executable quality activities that
incorporate the organization’s quality policies into the project. The key benefits of this process are that it increases
the probability of meeting the quality objectives as well as identifying ineffective processes and causes of poor quality.
Manage Quality uses the data and results from the control quality process to reflect the overall quality status of the
project to the stakeholders. This process is performed throughout the project.
The inputs, tools and techniques, and outputs of this process are depicted in Figure 8-7. Figure 8-8 depicts the data
flow diagram of the process.
Figure 8-7. Manage Quality: Inputs, Tools & Techniques, and Outputs
Tools & TechniquesInputs Outputs
Manage Quality
.1 Data gathering
• Checklists
.2 Data analysis
• Alternatives analysis
• Document analysis
• Process analysis
• Root cause analysis
.3 Decision making
• Multicriteria decision
analysis
.4 Data representation
• Affinity diagrams
• Cause-and-effect diagrams
• Flowcharts
• Histograms
• Matrix diagrams
• Scatter diagrams
.5 Audits
.6 Design for X
.7 Problem solving
.8 Quality improvement methods
.1 Project management plan
• Quality management plan
.2 Project documents
• Lessons learned register
• Quality control
measurements
• Quality metrics
• Risk report
.3 Organizational process assets
.1 Quality reports
.2 Test and evaluation
documents
.3 Change requests
.4 Project management plan
updates
• Quality management plan
• Scope baseline
• Schedule baseline
• Cost baseline
.5 Project documents updates
• Issue log
• Lessons learned register
• Risk register
PMI Member benefit licensed to: Wanpeng Cui - 2150818. Not for distribution, sale, or reproduction.

Not
For
Distribution,
Sale
or
Reproduction.
289
• Project
charter
4.6
Perform
Integrated
Change Control
Project management plan
• Quality management plan
Project documents
• Lessons learned register
• Quality control measurements
• Quality metrics
• Risk report
Project
Management
Plan
Project
Documents
Project
Documents
8.2
Manage
Quality
Enterprise/
Organization
• Organizational process assets
• Quality reports
• Test and evaluation
documents
• Change requests
Project management plan updates
• Quality management plan
• Scope baseline
• Schedule baseline
• Cost baseline
Project documents updates
• Issue log
• Lessons learned register
• Risk register
Project
Management
Plan
Figure 8-8. Manage Quality: Data Flow Diagram
Manage Quality is sometimes called quality assurance, although Manage Quality has a broader definition than quality
assurance as it is used in nonproject work. In project management, the focus of quality assurance is on the processes
used in the project. Quality assurance is about using project processes effectively. It involves following and meeting
standards to assure stakeholders that the final product will meet their needs, expectations, and requirements. Manage
Quality includes all the quality assurance activities, and is also concerned with the product design aspects and process
improvements. Manage Quality work will fall under the conformance work category in the cost of quality framework.
PMI Member benefit licensed to: Wanpeng Cui - 2150818. Not for distribution, sale, or reproduction.

Not
For
Distribution,
Sale
or
Reproduction.
290 Part 1 - Guide
The Manage Quality process implements a set of planned and systematic acts and processes defined within the
project’s quality management plan that helps to:
Design an optimal and mature product by implementing specific design guidelines that address specific aspects
of the product,
Build confidence that a future output will be completed in a manner that meets the specified requirements and
expectations through quality assurance tools and techniques such as quality audits and failure analysis,
Confirm that the quality processes are used and that their use meets the quality objectives of the project, and
Improve the efficiency and effectiveness of processes and activities to achieve better results and performance
and enhance stakeholders’ satisfaction.
The project manager and project team may use the organization’s quality assurance department, or other organizational
functions, to execute some of the Manage Quality activities such as failure analysis, design of experiments, and quality
improvement. Quality assurance departments usually have cross-organizational experience in using quality tools and
techniques and are a good resource for the project.
Manage Quality is considered the work of everybody—the project manager, the project team, the project sponsor, the
management of the performing organization, and even the customer. All of these have roles in managing quality in the
project, though the roles differ in size and effort. The level of participation in the quality management effort may differ
between industries and project management styles. In agile projects, quality management is performed by all team
members throughout the project, but in traditional projects, quality management is often the responsibility of specific
team members.
8.2.1 MANAGE QUALITY: INPUTS
8.2.1.1 PROJECT MANAGEMENT PLAN
Described in Section 4.2.3.1. Project management plan components include but are not limited to the quality
management plan. Described in Section 8.1.3.1, the quality management plan defines the acceptable level of project
and product quality and describes how to ensure this level of quality in its deliverables and processes. The quality
management plan also describes what to do with nonconforming products and what corrective action to implement.
PMI Member benefit licensed to: Wanpeng Cui - 2150818. Not for distribution, sale, or reproduction.

Not
For
Distribution,
Sale
or
Reproduction.
291
8.2.1.2 PROJECT DOCUMENTS
Project documents that can be considered as inputs for this process include but are not limited to:
Lessons learned register. Described in Section 4.4.3.1. Lessons learned earlier in the project with regard to
managing quality can be applied to later phases in the project to improve the efficiency and effectiveness of
managing quality.
Quality control measurements. Described in Section 8.3.3.1. Quality control measurements are used to analyze
and evaluate the quality of the processes and deliverables of the project against the standards of the performing
organization or the requirements specified. Quality control measurements can also compare the processes used
to create the measurements and validate actual measurements to determine their level of correctness.
Quality metrics. Described in Section 8.1.3.2. Quality metrics are verified as part of the Control Quality process.
The Manage Quality process uses these quality metrics as a basis for the development of test scenarios for the
project and its deliverables and as a basis for improvement initiatives.
Risk report. Described in Section 11.2.3.2. Risk report is used in the Manage Quality process to identify sources
of overall project risk and the most important drivers of overall risk exposure that can impact the quality objectives
of the project.
8.2.1.3 ORGANIZATIONAL PROCESS ASSETS
The organizational process assets that can influence the Manage Quality process include but are not limited to:
Organizational quality management system that includes policies, procedures, and guidelines;
Quality templates such as check sheets, traceability matrix, test plans, test documents, and others;
Results from previous audits; and
Lessons learned repository with information from similar projects.
PMI Member benefit licensed to: Wanpeng Cui - 2150818. Not for distribution, sale, or reproduction.

Not
For
Distribution,
Sale
or
Reproduction.
292 Part 1 - Guide
8.2.2 MANAGE QUALITY: TOOLS AND TECHNIQUES
8.2.2.1 DATA GATHERING
A data-gathering technique that can be used for this process includes but is not limited to checklists (see Section
11.2.2.2). A checklist is a structured tool, usually component-specific, used to verify that a set of required steps has
been performed or to check if a list of requirements has been satisfied. Based on the project’s requirements and
practices, checklists may be simple or complex. Many organizations have standardized checklists available to ensure
consistency in frequently performed tasks. In some application areas, checklists are also available from professional
associations or commercial service providers. Quality checklists should incorporate the acceptance criteria included in
the scope baseline.
8.2.2.2 DATA ANALYSIS
Data analysis techniques that can be used for this process include but are not limited to:
Alternatives analysis. Described in Section 9.2.2.5. This technique is used to evaluate identified options in order
to select which different quality options or approaches are most appropriate to use.
Document analysis. Described in Section 5.2.2.3. The analysis of different documents produced as part of
the output of project control processes, such as quality reports, test reports, performance reports, and variance
analysis, can point to and focus on processes that may be out of control and may jeopardize meeting the
specified requirements or stakeholders’ expectations.
Process analysis. Process analysis identifies opportunities for process improvements. This analysis also
examines problems, constraints, and non-value-added activities that occur during a process.
Root cause analysis (RCA). Root cause analysis is an analytical technique used to determine the basic underlying
reason that causes a variance, defect, or risk. A root cause may underlie more than one variance, defect, or risk. It
may also be used as a technique for identifying root causes of a problem and solving them. When all root causes
for a problem are removed, the problem does not recur.
PMI Member benefit licensed to: Wanpeng Cui - 2150818. Not for distribution, sale, or reproduction.

Not
For
Distribution,
Sale
or
Reproduction.
293
8.2.2.3 DECISION MAKING
A decision-making technique that can be used for this process includes but is not limited to multicriteria decision
analysis. Described in Section 8.1.2.4. Multicriteria decision making is used to evaluate several criteria when discussing
alternatives that impact project or product quality. Project decisions can include choosing among different implementation
scenarios or suppliers. Product decisions can include evaluating the life cycle cost, schedule, stakeholder satisfaction,
and risks associated with resolving product defects.
8.2.2.4 DATA REPRESENTATION
Data representation techniques that can be used for this process include but are not limited to:
Affinity diagrams. Described in Section 5.2.2.5. Affinity diagrams can organize potential causes of defects into
groups showing areas that should be focused on the most.
Cause-and-effect diagrams. Cause-and-effect diagrams are also known as fishbone diagrams, why-why
diagrams, or Ishikawa diagrams. This type of diagram breaks down the causes of the problem statement identified
into discrete branches, helping to identify the main or root cause of the problem. Figure 8-9 is an example of a
cause-and-effect diagram.
Flowcharts. Described in Section 8.1.2.5. Flowcharts show a series of steps that lead to a defect.
Histograms. Histograms show a graphical representation of numerical data. Histograms can show the number
of defects per deliverable, a ranking of the cause of defects, the number of times each process is noncompliant,
or other representations of project or product defects.
Matrix diagrams. Described in Section 8.1.2.5. The matrix diagram seeks to show the strength of relationships
among factors, causes, and objectives that exist between the rows and columns that form the matrix.
Scatter diagrams. A scatter diagram is a graph that shows the relationship between two variables. Scatter
diagrams can demonstrate a relationship between any element of a process, environment, or activity on one axis
and a quality defect on the other axis.
PMI Member benefit licensed to: Wanpeng Cui - 2150818. Not for distribution, sale, or reproduction.

Not
For
Distribution,
Sale
or
Reproduction.
294 Part 1 - Guide
Figure 8-9. Cause-and-Effect Diagram
8.2.2.5 AUDITS
An audit is a structured, independent process used to determine if project activities comply with organizational and
project policies, processes, and procedures. A quality audit is usually conducted by a team external to the project,
such as the organization’s internal audit department, PMO, or by an auditor external to the organization. Quality audit
objectives may include but are not limited to:
Identifying all good and best practices being implemented;
Identifying all nonconformity, gaps, and shortcomings;
Sharing good practices introduced or implemented in similar projects in the organization and/or industry;
Proactively offering assistance in a positive manner to improve the implementation of processes to help raise
team productivity; and
Highlighting contributions of each audit in the lessons learned repository of the organization.
Product quality
not matching
the requirements
ManagementEnvironmentMaterial
EquipmentProcessPeople
Worker’s fatigue
Lack of training
Low quality of
raw material
Bad working
conditions
Low commitment
to quality
Delay in arrival
Low maintenance
Old technology
Improper handling
Not enough R&D
Nonoptional
manufacturing methods
PMI Member benefit licensed to: Wanpeng Cui - 2150818. Not for distribution, sale, or reproduction.

Not
For
Distribution,
Sale
or
Reproduction.
295
The subsequent effort to correct any deficiencies should result in a reduced cost of quality and an increase in sponsor
or customer acceptance of the project’s product. Quality audits may be scheduled or random, and may be conducted by
internal or external auditors.
Quality audits can confirm the implementation of approved change requests including updates, corrective actions,
defect repairs, and preventive actions.
8.2.2.6 DESIGN FOR X
Design for X (DfX) is a set of technical guidelines that may be applied during the design of a product for the optimization
of a specific aspect of the design. DfX can control or even improve the product’s final characteristics. The X in DfX can
be different aspects of product development, such as reliability, deployment, assembly, manufacturing, cost, service,
usability, safety, and quality. Using the DfX may result in cost reduction, quality improvement, better performance, and
customer satisfaction.
8.2.2.7 PROBLEM SOLVING
Problem solving entails finding solutions for issues or challenges. It can include gathering additional information,
critical thinking, creative, quantitative and/or logical approaches. Effective and systematic problem solving is a
fundamental element in quality assurance and quality improvement. Problems can arise as a result of the Control Quality
process or from quality audits and can be associated with a process or deliverable. Using a structured problem-solving
method will help eliminate the problem and develop a long-lasting solution. Problem-solving methods generally include
the following elements:
Defining the problem,
Identifying the root-cause,
Generating possible solutions,
Choosing the best solution,
Implementing the solution, and
Verifying solution effectiveness.
PMI Member benefit licensed to: Wanpeng Cui - 2150818. Not for distribution, sale, or reproduction.

Not
For
Distribution,
Sale
or
Reproduction.
296 Part 1 - Guide
8.2.2.8 QUALITY IMPROVEMENT METHODS
Quality improvements can occur based on findings and recommendations from quality control processes, the findings
of the quality audits, or problem solving in the Manage Quality process. Plan-do-check-act and Six Sigma are two of the
most common quality improvement tools used to analyze and evaluate opportunities for improvement.
8.2.3 MANAGE QUALITY: OUTPUTS
8.2.3.1 QUALITY REPORTS
The quality reports can be graphical, numerical, or qualitative. The information provided can be used by other
processes and departments to take corrective actions in order to achieve the project quality expectations. The information
presented in the quality reports may include all quality management issues escalated by the team; recommendations for
process, project, and product improvements; corrective actions recommendations (including rework, defect/bugs repair,
100% inspection, and more); and the summary of findings from the Control Quality process.
8.2.3.2 TEST AND EVALUATION DOCUMENTS
Test and evaluation documents can be created based on industry needs and the organization’s templates. They are
inputs to the Control Quality process and are used to evaluate the achievement of quality objectives. These documents
may include dedicated checklists and detailed requirements traceability matrices as part of the document.
8.2.3.3 CHANGE REQUESTS
Described in Section 4.3.3.4. If changes occur during the Manage Quality process that impact any of the components
of the project management plan, project documents, or project or product management processes, the project manager
should submit a change request and follow the Perform Integrated Change Control process as defined in Section 4.6.
PMI Member benefit licensed to: Wanpeng Cui - 2150818. Not for distribution, sale, or reproduction.

Not
For
Distribution,
Sale
or
Reproduction.
297
8.2.3.4 PROJECT MANAGEMENT PLAN UPDATES
Any change to the project management plan goes through the organization’s change control process via a change
request. Components that may require a change request for the project management plan include but are not limited to:
Quality management plan. Described in Section 8.1.3.1. The agreed-upon approach to managing quality may
need to be modified due to the actual results.
Scope baseline. Described in Section 5.4.3.1. The scope baseline may change as a result of specific quality
management activities.
Schedule baseline. Described in Section 6.5.3.1. The schedule baseline may change as a result of specific
quality management activities.
Cost baseline. Described in Section 7.3.3.1. The cost baseline may change as a result of specific quality
management activities.
8.2.3.5 PROJECT DOCUMENTS UPDATES
Project documents that may be updated as a result of carrying out this process include but are not limited to:
Issue log. Described in Section 4.3.3.3. New issues raised as a result of this process are recorded in the
issue log.
Lessons learned register. Described in Section 4.4.3.1. The lessons learned register is updated with information
on challenges encountered and how they could have been avoided as well as approaches that worked well for
the managing quality.
Risk register. Described in Section 11.2.3.1. New risks identified during this process are recorded in the risk
register and managed using the risk management processes.
PMI Member benefit licensed to: Wanpeng Cui - 2150818. Not for distribution, sale, or reproduction.

Not
For
Distribution,
Sale
or
Reproduction.
298 Part 1 - Guide
8.3 CONTROL QUALITY
Control Quality is the process of monitoring and recording results of executing the quality management activities in
order to assess performance and ensure the project outputs are complete, correct, and meet customer expectations.
The key benefit of this process is verifying that project deliverables and work meet the requirements specified by key
stakeholders for final acceptance. The Control Quality process determines if the project outputs do what they were
intended to do. Those outputs need to comply with all applicable standards, requirements, regulations, and specifications.
This process is performed throughout the project.
The inputs, tools and techniques, and outputs of this process are depicted in Figure 8-10. Figure 8-11 depicts the
data flow diagram of the process.
Figure 8-10. Control Quality: Inputs, Tools & Techniques, and Outputs
Tools & TechniquesInputs Outputs
Control Quality
.1 Data gathering
• Checklists
• Check sheets
• Statistical sampling
• Questionnaires and surveys
.2 Data analysis
• Performance reviews
• Root cause analysis
.3 Inspection
.4 Testing/product evaluations
.5 Data representation
• Cause-and-effect diagrams
• Control charts
• Histogram
• Scatter diagrams
.6 Meetings
.1 Project management plan
• Quality management plan
.2 Project documents
• Lessons learned register
• Quality metrics
• Test and evaluation
documents
.3 Approved change requests
.4 Deliverables
.5 Work performance data
.6 Enterprise environmental
factors
.7 Organizational process assets
.1 Quality control measurements
.2 Verified deliverables
.3 Work performance
information
.4 Change requests
.5 Project management plan
updates
• Quality management plan
.6 Project documents updates
• Issue log
• Lessons learned register
• Risk register
• Test and evaluation
documents
PMI Member benefit licensed to: Wanpeng Cui - 2150818. Not for distribution, sale, or reproduction.

Not
For
Distribution,
Sale
or
Reproduction.
299
• Project
charter
4.5
Monitor and
Control
Project Work
4.6
Perform
Integrated
Change Control
5.5
Validate
Scope
Project management plan
• Quality management plan
Project documents
• Lessons learned register
• Quality metrics
• Test and evaluation documents
Project
Management
Plan
Project
Documents
Project
Documents
8.3
Control
Quality
Enterprise/
Organization
• Enterprise environmental factors
• Organizational process assets
• Approved change requests
• Deliverables
• Work performance data
• Work performance information
• Change requests
• Quality control measurements
• Verified deliverables
Project management plan updates
• Quality management plan
Project documents updates
• Issue log
• Lessons learned register
• Risk register
• Test and evaluation documents
Project
Management
Plan
4.6
Perform
Integrated
Change Control
4.3
Direct and
Manage
Project Work
Figure 8-11. Control Quality: Data Flow Diagram
The Control Quality process is performed to measure the completeness, compliance, and fitness for use of a product
or service prior to user acceptance and final delivery. This is done by measuring all steps, attributes, and variables used
to verify conformance or compliance to the specifications stated during the planning stage.
Quality control should be performed throughout the project to formally demonstrate, with reliable data, that the
sponsor’s and/or customer’s acceptance criteria have been met.
PMI Member benefit licensed to: Wanpeng Cui - 2150818. Not for distribution, sale, or reproduction.

Not
For
Distribution,
Sale
or
Reproduction.
300 Part 1 - Guide
The level of effort to control quality and the degree of implementation may differ between industries and project
management styles; in pharmaceutical, health, transportation, and nuclear industries, for example, there may be stricter
quality control procedures compared to other industries, and the effort needed to meet the standards may be extensive.
For example, in agile projects, the Control Quality activities may be performed by all team members throughout the
project life cycle. In waterfall model-based projects, the quality control activities are performed at specific times, toward
the end of the project or phase, by specified team members.
8.3.1 CONTROL QUALITY: INPUTS
8.3.1.1 PROJECT MANAGEMENT PLAN
Described in Section 4.2.3.1. Project management plan components include but are not limited to the quality
management plan. Described in Section 8.1.3.1, the quality management plan defines how quality control will be
performed within the project.
8.3.1.2 PROJECT DOCUMENTS
Project documents that can be considered as inputs for this process include but are not limited to:
Lessons learned register. Described in Section 4.4.3.1. Lessons learned earlier in the project can be applied to
later phases in the project to improve quality control.
Quality metrics. Described in Section 8.1.3.2. A quality metric specifically describes a project or product attribute
and how the Control Quality process will verify compliance to it.
Test and evaluation documents. Described in Section 8.2.3.2. Test and evaluation documents are used to
evaluate achievement of the quality objectives.
PMI Member benefit licensed to: Wanpeng Cui - 2150818. Not for distribution, sale, or reproduction.

Not
For
Distribution,
Sale
or
Reproduction.
301
8.3.1.3 APPROVED CHANGE REQUESTS
Described in Section 4.6.3.1. As part of the Perform Integrated Change Control process, a change log update indicates
that some changes are approved and some are not. Approved change requests may include modifications such as
defect repairs, revised work methods, and revised schedules. Partial change completion may result in inconsistencies
and later delays due to incomplete steps or corrections. The implementation of approved changes should be verified,
confirmed for completeness, retested, and certified as correct.
8.3.1.4 DELIVERABLES
A deliverable is any unique and verifiable product, result, or capability to perform a service that is required to be
produced to complete a process, phase, or project. Deliverables that are outputs from the Direct and Manage Project
Work process are inspected and compared to the acceptance criteria defined in the project scope statement.
8.3.1.5 WORK PERFORMANCE DATA
Described in Section 4.3.3.2. Work performance data contains data on product status such as observations, quality
metrics, and measurements for technical performance, as well as project quality information on schedule performance
and cost performance.
8.3.1.6 ENTERPRISE ENVIRONMENTAL FACTORS
The enterprise environmental factors that can influence the Control Quality process include but are not limited to:
Project management information system; quality management software can be used to track errors and variations
in processes or deliverables;
Governmental agency regulations; and
Rules, standards, and guidelines specific to the application area.
PMI Member benefit licensed to: Wanpeng Cui - 2150818. Not for distribution, sale, or reproduction.

Not
For
Distribution,
Sale
or
Reproduction.
302 Part 1 - Guide
8.3.1.7 ORGANIZATIONAL PROCESS ASSETS
The organizational process assets that can influence the Control Quality process include but are not limited to:
Quality standards and policies;
Quality templates, for example, check sheets, checklists, etc. and;
Issue and defect reporting procedures and communication policies.
8.3.2 CONTROL QUALITY: TOOLS AND TECHNIQUES
8.3.2.1 DATA GATHERING
Data-gathering techniques that can be used for this process include but are not limited to:
Checklists. Described in Section 11.2.2.2. Checklists help in managing the control quality activities in a
structured manner.
Check sheets. Check sheets are also known as tally sheets and are used to organize facts in a manner that will
facilitate the effective collection of useful data about a potential quality problem. They are especially useful for
gathering attributes data while performing inspections to identify defects; for example, data about the frequencies
or consequences of defects collected. See Figure 8-12.
Figure 8-12. Check Sheets
Defects/Date Date 1 Date 2 Date 3 Date 4 Total
Small scratch
Large scratch
Bent
Missing component
Wrong color
Labeling error
1
0
3
5
2
1
2
1
3
0
0
2
2
0
1
2
1
1
2
0
2
1
3
2
7
1
9
8
6
6
PMI Member benefit licensed to: Wanpeng Cui - 2150818. Not for distribution, sale, or reproduction.

Not
For
Distribution,
Sale
or
Reproduction.
303
Statistical sampling. Statistical sampling involves choosing part of a population of interest for inspection (for
example, selecting 10 engineering drawings at random from a list of 75). The sample is taken to measure controls
and verify quality. Sample frequency and sizes should be determined during the Plan Quality Management process.
Questionnaires and Surveys. Surveys may be used to gather data about customer satisfaction after the
deployment of the product or service. The cost regarding defects identified in the surveys may be considered
external failure costs in the COQ model and can have extensive cost implications for the organization.
8.3.2.2 DATA ANALYSIS
Data analysis techniques that can be used for this process include but are not limited to:
Performance reviews. Performance reviews measure, compare, and analyze the quality metrics defined by the
Plan Quality Management process against the actual results.
Root cause analysis (RCA). Described in Section 8.2.2.2. Root cause analysis is used to identify the source
of defects.
8.3.2.3 INSPECTION
An inspection is the examination of a work product to determine if it conforms to documented standards. The results
of inspections generally include measurements and may be conducted at any level. The results of a single activity can be
inspected, or the final product of the project can be inspected. Inspections may be called reviews, peer reviews, audits,
or walkthroughs. In some application areas, these terms have narrow and specific meanings. Inspections also are used
to verify defect repairs.
8.3.2.4 TESTING/PRODUCT EVALUATIONS
Testing is an organized and constructed investigation conducted to provide objective information about the quality
of the product or service under test in accordance with the project requirements. The intent of testing is to find errors,
defects, bugs, or other nonconformance problems in the product or service. The type, amount, and extent of tests
needed to evaluate each requirement are part of the project quality plan and depend on the nature of the project, time,
budget, and other constraints. Tests can be performed throughout the project, as different components of the project
become available, and at the end of the project on the final deliverables. Early testing helps identify nonconformance
problems and helps reduce the cost of fixing the nonconforming components.
PMI Member benefit licensed to: Wanpeng Cui - 2150818. Not for distribution, sale, or reproduction.

Not
For
Distribution,
Sale
or
Reproduction.
304 Part 1 - Guide
Different application areas require different tests. For example, software testing may include unit testing, integration
testing, black-box, white-box, interface testing, regression testing, Alpha testing, etc. In construction projects, testing
may include cement strength, concrete workability test, nondestructive tests at construction sites for testing the quality
of hardened concrete structures, and soil tests. In hardware development, testing may include environmental stress
screening, burn-in tests, system testing, and more.
8.3.2.5 DATA REPRESENTATION
Data representation techniques that can be used for this process include but are not limited to:
Cause-and-effect diagrams. Described in Section 8.2.2.4. Cause-and-effect diagrams are used to identify the
possible effects of quality defects and errors.
Control charts. Control charts are used to determine whether or not a process is stable or has predictable
performance. Upper and lower specification limits are based on the requirements and reflect the maximum and
minimum values allowed. Upper and lower control limits are different from specification limits. The control limits
are determined using standard statistical calculations and principles to ultimately establish the natural capability
for a stable process. The project manager and appropriate stakeholders may use the statistically calculated
control limits to identify the points at which corrective action will be taken to prevent performance that remains
outside the control limits. Control charts can be used to monitor various types of output variables. Although used
most frequently to track repetitive activities required for producing manufactured lots, control charts may also be
used to monitor cost and schedule variances, volume, frequency of scope changes, or other management results
to help determine if the project management processes are in control.
Histograms. Described in Section 8.2.2.4. Histograms can demonstrate the number of defects by source
or by component.
Scatter diagrams. Described in Section 8.2.2.4. Scatter diagrams can show the planned performance on one
axis and the actual performance on the second axis.
PMI Member benefit licensed to: Wanpeng Cui - 2150818. Not for distribution, sale, or reproduction.

Not
For
Distribution,
Sale
or
Reproduction.
305
8.3.2.6 MEETINGS
The following meetings may be used as part of the Control Quality process:
Approved change requests review. All approved change requests should be reviewed to verify that they were
implemented as approved. This review should also check that partial changes are completed and all parts have
been properly implemented, tested, completed, and certified.
Retrospectives/lesson learned. A meeting held by a project team to discuss:
Successful elements in the project/phase,
What could be improved,
What to incorporate in the ongoing project and what in future projects, and
What to add to the organization process assets.
8.3.3 CONTROL QUALITY: OUTPUTS
8.3.3.1 QUALITY CONTROL MEASUREMENTS
Quality control measurements are the documented results of Control Quality activities. They should be captured in the
format that was specified in the quality management plan.
8.3.3.2 VERIFIED DELIVERABLES
A goal of the Control Quality process is to determine the correctness of deliverables. The results of performing the
Control Quality process are verified deliverables that become an input to the Validate Scope process (Section 5.5) for
formalized acceptance. If there were any change requests or improvements related to the deliverables, they may be
changed, inspected, and reverified.
8.3.3.3 WORK PERFORMANCE INFORMATION
Described in Section 4.5.1.3. Work performance information includes information on project requirements fulfillment,
causes for rejections, rework required, recommendations for corrective actions, lists of verified deliverables, status of
the quality metrics, and the need for process adjustments.
PMI Member benefit licensed to: Wanpeng Cui - 2150818. Not for distribution, sale, or reproduction.

Not
For
Distribution,
Sale
or
Reproduction.
306 Part 1 - Guide
8.3.3.4 CHANGE REQUESTS
Described in Section 4.3.3.4. If changes occur during the Control Quality process that may impact any of the
components of the project management plan or project documents, the project manager should submit a change
request. Change requests are processed for review and disposition through the Perform Integrated Change Control
process (Section 4.6).
8.3.3.5 PROJECT MANAGEMENT PLAN UPDATES
Any change to the project management plan goes through the organization’s change control process via a change
request. Components that may require a change request for the project management plan include but are not limited to
the quality management plan, as described in Section 8.1.3.1.
8.3.3.6 PROJECT DOCUMENTS UPDATES
Project documents that may be updated as a result of carrying out this process include but are not limited to:
Issue log. Described in Section 4.3.3.3. Many times a deliverable that does not meet the quality requirements
is documented as an issue.
Lessons learned register. Described in Section 4.4.3.1. The lessons learned register is updated with information
on the source of quality defects and how they could have been avoided as well as approaches that worked well.
Risk register. Described in Section 11.2.3.1. New risks identified during this process are recorded in the risk
register and managed using the risk management processes.
Test and evaluation documents. Described in Section 8.2.3.2. Test and evaluation documents may be modified
as a result of this process in order to make future tests more effective.
PMI Member benefit licensed to: Wanpeng Cui - 2150818. Not for distribution, sale, or reproduction.

Not
For
Distribution,
Sale
or
Reproduction.
307
9
PROJECT RESOURCE MANAGEMENT
Project Resource Management includes the processes to identify, acquire, and manage the resources needed for
the successful completion of the project. These processes help ensure that the right resources will be available to the
project manager and project team at the right time and place.
The Project Resource Management processes are:
9.1 Plan Resource Management—The process of defining how to estimate, acquire, manage, and utilize physical
and team resources.
9.2 Estimate Activity Resources—The process of estimating team resources and the type and quantities of
material, equipment, and supplies necessary to perform project work.
9.3 Acquire Resources—The process of obtaining team members, facilities, equipment, materials, supplies, and
other resources necessary to complete project work.
9.4 Develop Team—The process of improving competencies, team member interaction, and the overall team
environment to enhance project performance.
9.5 Manage Team—The process of tracking team member performance, providing feedback, resolving issues,
and managing team changes to optimize project performance.
9.6 Control Resources—The process of ensuring that the physical resources assigned and allocated to the
project are available as planned, as well as monitoring the planned versus actual use of resources, and performing
corrective action as necessary.
Figure 9-1 provides an overview of the Project Resource Management processes. The Project Resource
Management processes are presented as discrete processes with defined interfaces while, in practice, they overlap
and interact in ways that cannot be completely detailed in the PMBOK® Guide.
PMI Member benefit licensed to: Wanpeng Cui - 2150818. Not for distribution, sale, or reproduction.

Not
For
Distribution,
Sale
or
Reproduction.
308 Part 1 - Guide
.1 Inputs
.1 Project charter
.2 Project management plan
.3 Project documents
.4 Enterprise environmental
factors
.5 Organizational process
assets
.2 Tools & Techniques
.1 Expert judgment
.2 Data representation
.3 Organizational theory
.4 Meetings
.3 Outputs
.1 Resource management plan
.2 Team charter
.3 Project documents updates
.1 Inputs
.1 Project management plan
.2 Project documents
.3 Enterprise environmental
factors
.4 Organizational process
assets
.2 Tools & Techniques
.1 Expert judgment
.2 Bottom-up estimating
.3 Analogous estimating
.4 Parametric estimating
.5 Data analysis
.6 Project management
information system
.7 Meetings
.3 Outputs
.1 Resource requirements
.2 Basis of estimates
.3 Resource breakdown
structure
.4 Project documents updates
1 Inputs
.1 Project management plan
.2 Project documents
.3 Enterprise environmental
factors
.4 Organizational process assets
.2 Tools & Techniques
.1 Decision making
.2 Interpersonal and team skills
.3 Pre-assignment
.4 Virtual teams
.3 Outputs
.1 Physical resource
assignments
.2 Project team assignments
.3 Resource calendars
.4 Change requests
.5 Project management plan
updates
.6 Project documents updates
.7 Enterprise environmental
factors updates
.8 Organizational process
assets updates
.1 Inputs
.1 Project management plan
.2 Project documents
.3 Enterprise environmental
factors
.4 Organizational process
assets
.2 Tools & Techniques
.1 Colocation
.2 Virtual teams
.3 Communication technology
.4 Interpersonal and team skills
.5 Recognition and rewards
.6 Training
.7 Individual and team
assessments
.8 Meetings
.3 Outputs
.1 Team performance
assessments
.2 Change requests
.3 Project management plan
updates
.4 Project documents updates
.5 Enterprise environmental
factors updates
.6 Organizational process assets
updates
1 Inputs
.1 Project management plan
.2 Project documents
.3 Work performance reports
.4 Team performance
assessments
.5 Enterprise environmental
factors
.6 Organizational process assets
.2 Tools & Techniques
.1 Interpersonal and team skills
.2 Project management
information system
.3 Outputs
.1 Change requests
.2 Project management plan
updates
.3 Project documents updates
.4 Enterprise environmental
factors updates
.1 Inputs
.1 Project management plan
.2 Project documents
.3 Work performance data
.4 Agreements
.5 Organizational process assets
.2 Tools & Techniques
.1 Data analysis
.2 Problem solving
.3 Interpersonal and team skills
.4 Project management
information system
.3 Outputs
.1 Work performance information
.2 Change requests
.3 Project management plan
updates
.4 Project documents updates
Project Resource
Management Overview
9.2 Estimate
Activity Resources
9.1 Plan Resource
Management 9.3 Acquire Resources
9.4 Develop Team
9.5 Manage Team
9.6 Control Resources
Figure 9-1. Project Resource Management Overview
PMI Member benefit licensed to: Wanpeng Cui - 2150818. Not for distribution, sale, or reproduction.

Not
For
Distribution,
Sale
or
Reproduction.
309
There is a distinction between the skills and competencies needed for the project manager to manage team
resources versus physical resources. Physical resources include equipment, materials, facilities, and infrastructure.
Team resources or personnel refer to the human resources. Personnel may have varied skill sets, may be assigned
full- or part-time, and may be added or removed from the project team as the project progresses. There is some overlap
between Project Resource Management and Project Stakeholder Management (Section 13). This section (Section 9)
focuses on the subset of stakeholders who make up the project team.
KEY CONCEPTS FOR PROJECT RESOURCE MANAGEMENT
The project team consists of individuals with assigned roles and responsibilities who work collectively to achieve
a shared project goal. The project manager should invest suitable effort in acquiring, managing, motivating, and
empowering the project team. Although specific roles and responsibilities for the project team members are assigned,
the involvement of all team members in project planning and decision making is beneficial. Participation of team
members during planning adds their expertise to the process and strengthens their commitment to the project.
The project manager should be both leader and manager of the project team. In addition to project management
activities such as initiating, planning, executing, monitoring and controlling, and closing the various project phases, the
project manager is responsible for the team formation as an effective group. The project manager should be aware of
different aspects that influence the team, such as:
Team environment,
Geographical locations of team members,
Communications among stakeholders,
Organizational change management,
Internal and external politics,
Cultural issues and organizational uniqueness, and
Other factors that may alter project performance.
As a leader, the project manager is also responsible for proactively developing team skills and competencies while
retaining and improving team satisfaction and motivation. The project manager should be aware of, and subscribe to,
professional and ethical behavior, and ensure that all team members adhere to these behaviors.
PMI Member benefit licensed to: Wanpeng Cui - 2150818. Not for distribution, sale, or reproduction.

Not
For
Distribution,
Sale
or
Reproduction.
310 Part 1 - Guide
Physical resource management is concentrated in allocating and using the physical resources (material, equipment,
and supplies, for example) needed for successful completion of the project in an efficient and effective way. In order to do
that, organizations should have data on resource demands (now and in the reasonable future), resource configurations
that will be required to meet those demands, and the supply of resources. Failing to manage and control resources
efficiently is a source of risk for successful project completion. For example:
Failing to secure critical equipment or infrastructure on time may result in delays in the manufacturing of the
final product,
Ordering low-quality material may damage the quality of the product causing a high rate of recalls or rework, and
Keeping too much inventory may result in high operations costs and reduce the organization’s profit. Unacceptably
low inventory level, on the other hand, may result in not satisfying customer demand and, again, reduce the
organization’s profit.
TRENDS AND EMERGING PRACTICES IN PROJECT RESOURCE MANAGEMENT
Project management styles are shifting away from a command and control structure for managing projects and
toward a more collaborative and supportive management approach that empowers teams by delegating decision
making to the team members. In addition, modern project resource management approaches seek to optimize resource
utilization. Trends and emerging practices for Project Resource Management include but are not limited to:
Resource management methods. Due to the scarce nature of critical resources, in some industries, several
trends have become popular in the past several years. There is extensive literature about lean management, just-
in-time (JIT) manufacturing, Kaizen, total productive maintenance (TPM), theory of constraints (TOC), and other
methods. A project manager should determine if the performing organization has adopted one or more resource
management tools and adapt the project accordingly.
Emotional intelligence (EI). The project manager should invest in personal EI by improving inbound (e.g.,
self-management and self-awareness) and outbound (e.g., relationship management) competencies. Research
suggests that project teams that succeed in developing team EI or become an emotionally competent group are
more effective. Additionally, there is a reduction in staff turnover.
Self-organizing teams. The increase in using agile approaches mainly for the execution of IT projects has given
rise to the self-organizing team, where the team functions with an absence of centralized control. In projects
that have self-organizing teams, the project manager (who may not be called a project manager) role provides
the team with the environment and support needed and trusts the team to get the job done. Successful self-
organizing teams usually consist of generalized specialists, instead of subject matter experts, who continuously
adapt to the changing environment and embrace constructive feedback.
PMI Member benefit licensed to: Wanpeng Cui - 2150818. Not for distribution, sale, or reproduction.

Not
For
Distribution,
Sale
or
Reproduction.
311
Virtual teams/distributed teams. The globalization of projects has promoted the need for virtual teams that work
on the same project, but are not colocated at the same site. The availability of communication technology such as
email, audio conferencing, social media, web-based meetings, and video conferencing has made virtual teams
feasible. Managing virtual teams has unique advantages, such as being able to use special expertise on a project
team even when the expert is not in the same geographic area, incorporating employees who work from home
offices, and including people with mobility limitations or disabilities. The challenges of managing virtual teams
are mainly in the communication domain, including a possible feeling of isolation, gaps in sharing knowledge
and experience between team members, and difficulties in tracking progress and productivity, possible time zone
difference and cultural differences.
TAILORING CONSIDERATIONS
Because each project is unique, the project manager will need to tailor the way Project Resource Management
processes are applied. Considerations for tailoring include but are not limited to:
Diversity. What is the diversity background of the team?
Physical location. What is the physical location of team members and physical resources?
Industry-specific resources. What special resources are needed in the industry?
Acquisition of team members. How will team members be acquired for the project? Are team resources
full-time or part-time on the project?
Management of team. How is team development managed for the project? Are there organizational tools to
manage team development or will new ones need to be established? Are there team members who have special
needs? Will the team need special training to manage diversity?
Life cycle approaches. What life cycle approach will be used on the project?
CONSIDERATIONS FOR AGILE/ADAPTIVE ENVIRONMENTS
Projects with high variability benefit from team structures that maximize focus and collaboration, such as self-
organizing teams with generalizing specialists.
Collaboration is intended to boost productivity and facilitate innovative problem solving. Collaborative teams may
facilitate accelerated integration of distinct work activities, improve communication, increase knowledge sharing, and
provide flexibility of work assignments in addition to other advantages.
PMI Member benefit licensed to: Wanpeng Cui - 2150818. Not for distribution, sale, or reproduction.

Not
For
Distribution,
Sale
or
Reproduction.
312 Part 1 - Guide
Although the benefits of collaboration also apply to other project environments, collaborative teams are often critical
to the success of projects with a high degree of variability and rapid changes, because there is less time for centralized
tasking and decision making.
Planning for physical and human resources is much less predictable in projects with high variability. In these
environments, agreements for fast supply and lean methods are critical to controlling costs and achieving the schedule.
9.1 PLAN RESOURCE MANAGEMENT
Plan Resource Management is the process of defining how to estimate, acquire, manage, and use team and physical
resources. The key benefit of this process is that it establishes the approach and level of management effort needed
for managing project resources based on the type and complexity of the project. This process is performed once or at
predefined points in the project. The inputs, tools and techniques, and outputs of the process are depicted in Figure 9-2.
Figure 9-3 depicts the data flow diagram for the process.
Figure 9-2. Plan Resource Management: Inputs, Tools & Techniques, and Outputs
Tools & TechniquesInputs Outputs
Plan Resource Management
.1 Expert judgment
.2 Data representation
• Hierarchical charts
• Responsibility assignment
matrix
• Text-oriented formats
.3 Organizational theory
.4 Meetings
.1 Project charter
.2 Project management plan
• Quality management plan
• Scope baseline
.3 Project documents
• Project schedule
• Requirements
documentation
• Risk register
• Stakeholder register
.4 Enterprise environmental
factors
.5 Organizational process assets
.1 Resource management plan
.2 Team charter
.3 Project documents updates
• Assumption log
• Risk register
PMI Member benefit licensed to: Wanpeng Cui - 2150818. Not for distribution, sale, or reproduction.

Not
For
Distribution,
Sale
or
Reproduction.
313
• Project
charter
4.1
Develop
Project
Charter
Project management plan
• Quality management plan
• Scope baseline
Project documents
• Project schedule
• Requirements documentation
• Risk register
• Stakeholder register
• Project charter
Project
Management
Plan
Project
Documents
Project
Documents
9.1
Plan
Resource
Management
Enterprise/
Organization
• Enterprise environmental factors
• Organizational process assets
• Resource management plan
• Team charter
Project documents updates
• Assumption log
• Risk register
Project
Management
Plan
Figure 9-3. Plan Resource Management: Data Flow Diagram
Resource planning is used to determine and identify an approach to ensure that sufficient resources are available for
the successful completion of the project. Project resources may include team members, supplies, materials, equipment,
services and facilities. Effective resource planning should consider and plan for the availability of, or competition for,
scarce resources.
Those resources can be obtained from the organization’s internal assets or from outside the organization through a
procurement process. Other projects may be competing for the same resources required for the project at the same time
and location. This may significantly impact project costs, schedules, risks, quality, and other project areas.
PMI Member benefit licensed to: Wanpeng Cui - 2150818. Not for distribution, sale, or reproduction.

Not
For
Distribution,
Sale
or
Reproduction.
314 Part 1 - Guide
9.1.1 PLAN RESOURCE MANAGEMENT: INPUTS
9.1.1.1 PROJECT CHARTER
Described in Section 4.1.3.1. The project charter provides the high-level project description and requirements. It also
has the key stakeholder list, summary milestones, and preapproved financial resources that may influence the resource
management of the project.
9.1.1.2 PROJECT MANAGEMENT PLAN
Described in Section 4.2.3.1. Project management plan components include but are not limited to:
Quality management plan. Described in Section 8.1.3.1. The quality management plan helps define the level of
resources that will be required to achieve and maintain the defined level of quality and achieve the metrics for
the project.
Scope baseline. Described in Section 5.4.3.1. The scope baseline identifies the deliverables that drive the types
and quantities of resources that will need to be managed.
9.1.1.3 PROJECT DOCUMENTS
Project documents that can be considered as inputs for this process include but are not limited to:
Project schedule. Described in Section 6.5.3.2. The project schedule shows the timeline for needed resources.
Requirements documentation. Described in Section 5.2.3.1. Requirements will dictate the type and amount of
resources needed for the project and may influence how they are managed.
Risk register. Described in Section 11.2.3.1. The risk register contains information on threats and opportunities
that may impact resource planning.
Stakeholder register. Described in Section 13.1.3.1. The stakeholder register aids in identifying those
stakeholders who have a particular interest in or an impact on resources needed for the project. It also helps to
identify stakeholders who can influence the use of one kind of resource over another.
PMI Member benefit licensed to: Wanpeng Cui - 2150818. Not for distribution, sale, or reproduction.

Not
For
Distribution,
Sale
or
Reproduction.
315
9.1.1.4 ENTERPRISE ENVIRONMENTAL FACTORS
The enterprise environmental factors that can influence the Plan Resource Management include but are not limited to:
Organizational culture and structure,
Geographic distribution of facilities and resources,
Existing resources competencies and availability, and
Marketplace conditions.
9.1.1.5 ORGANIZATIONAL PROCESS ASSETS
The organizational process assets that can influence the Plan Resource Management include but are not limited to:
Human resource policies and procedures,
Physical resource management policies and procedures,
Safety policies,
Security policies,
Templates for the resource management plan, and
Historical information for similar projects.
9.1.2 PLAN RESOURCE MANAGEMENT: TOOLS AND TECHNIQUES
9.1.2.1 EXPERT JUDGMENT
Described in Section 4.1.2.1. Expertise should be considered from individuals or groups with specialized knowledge
or training in the following topics:
Negotiating for the best resources within the organization;
Talent management and personnel development;
Determining the preliminary effort level needed to meet project objectives;
Determining reporting requirements based on the organizational culture;
Estimating lead times required for acquisition, based on lessons learned and market conditions;
Identifying risks associated with resource acquisition, retention, and release plans;
Complying with applicable government and union regulations; and
Managing sellers and the logistics effort to ensure materials and supplies are available when needed.
PMI Member benefit licensed to: Wanpeng Cui - 2150818. Not for distribution, sale, or reproduction.

Not
For
Distribution,
Sale
or
Reproduction.
316 Part 1 - Guide
9.1.2.2 DATA REPRESENTATION
Data representation techniques that can be used for this process include but are not limited to charts. Various formats
exist to document and communicate team member roles and responsibilities. Most fall into hierarchical, matrix, or text-
oriented formats. Some project assignments are listed in subsidiary plans, such as the risk, quality, or communications
management plans. Regardless of the method used to document team member roles, the objective is to ensure that
each work package has an unambiguous owner and that all team members have a clear understanding of their roles
and responsibilities. A hierarchical format may be used to represent high-level roles, while a text-based format may be
better suited to document the detailed responsibilities.
Hierarchical charts. The traditional organizational chart structure can be used to show positions and relationships
in a graphical, top-down format.
Work breakdown structures (WBS). The WBS is designed to show how project deliverables are broken down
into work packages and provide a way of showing high-level areas of responsibility.
Organizational breakdown structure (OBS). While the WBS shows a breakdown of project deliverables, an OBS
is arranged according to an organization’s existing departments, units, or teams, with the project activities or
work packages listed under each department. An operational department, such as information technology or
purchasing, can see all of its project responsibilities by looking at its portion of the OBS.
Resource breakdown structure. The resource breakdown structure is a hierarchical list of team and physical
resources related by category and resource type that is used for planning, managing and controlling project
work. Each descending (lower) level represents an increasingly detailed description of the resource until the
information is small enough to be used in conjunction with the work breakdown structure (WBS) to allow the
work to be planned, monitored, and controlled.
PMI Member benefit licensed to: Wanpeng Cui - 2150818. Not for distribution, sale, or reproduction.

Not
For
Distribution,
Sale
or
Reproduction.
317
Assignment Matrix. A RAM shows the project resources assigned to each work package. It is used to illustrate
the connections between work packages, or activities, and project team members. On larger projects, RAMs can
be developed at various levels. For example, a high-level RAM can define the responsibilities of a project team,
group, or unit within each component of the WBS. Lower-level RAMs are used within the group to designate roles,
responsibilities, and levels of authority for specific activities. The matrix format shows all activities associated
with one person and all people associated with one activity. This also ensures that there is only one person
accountable for any one task to avoid confusion about who is ultimately in charge or has authority for the work.
One example of a RAM is a RACI (responsible, accountable, consult, and inform) chart, shown in Figure 9-4.
The sample chart shows the work to be done in the left column as activities. The assigned resources can be
shown as individuals or groups. The project manager can select other options, such as “lead” and “resource”
designations, as appropriate for the project. A RACI chart is a useful tool to use to ensure clear assignment of
roles and responsibilities when the team consists of internal and external resources.
Text-oriented formats. Team member responsibilities that require detailed descriptions can be specified in text-
oriented formats. Usually in outline form, these documents provide information such as responsibilities, authority,
competencies, and qualifications. The documents are known by various names including position descriptions
and role-responsibility-authority forms. These documents can be used as templates for future projects, especially
when the information is updated throughout the current project by applying lessons learned.
Figure 9-4. Sample RACI Chart
RACI Char
tP
erson
Activity
Create charter
Collect
requirements
Submit change
request
Develop test plan
Ann Ben Carlos Dina Ed
A
I
R
R = Responsible A = Accountable C = Consult I = Inform
C
CC
A
A
AI
II
I
I
C
R
R
R
IR
PMI Member benefit licensed to: Wanpeng Cui - 2150818. Not for distribution, sale, or reproduction.

Not
For
Distribution,
Sale
or
Reproduction.
318 Part 1 - Guide
9.1.2.3 ORGANIZATIONAL THEORY
Organizational theory provides information regarding the way in which people, teams, and organizational units
behave. Effective use of common techniques identified in organizational theory can shorten the amount of time, cost,
and effort needed to create the Plan Resource Management process outputs and improve planning efficiency. Applicable
organizational theories may recommend exercising a flexible leadership style that adapts to the changes in a team’s
maturity level throughout the project life cycle. It is important to recognize that the organization’s structure and culture
impacts the project organizational structure.
9.1.2.4 MEETINGS
The project team may hold meetings to plan resource management for the project.
9.1.3 PLAN RESOURCE MANAGEMENT: OUTPUTS
9.1.3.1 RESOURCE MANAGEMENT PLAN
The resource management plan is the component of the project management plan that provides guidance on how
project resources should be categorized, allocated, managed, and released. It may be divided between the team
management plan and physical resource management plan according to the specifics of the project. The resource
management plan may include but is not limited to:
Identification of resources. Methods for identifying and quantifying team and physical resources needed.
Acquiring resources. Guidance on how to acquire team and physical resources for the project.
Roles and responsibilities:
Role. The function assumed by, or assigned to, a person in the project. Examples of project roles are civil
engineer, business analyst, and testing coordinator.
Authority. The rights to apply project resources, make decisions, sign approvals, accept deliverables, and
influence others to carry out the work of the project. Examples of decisions that need clear authority
include the selection of a method for completing an activity, quality acceptance criteria, and how to
respond to project variances. Team members operate best when their individual levels of authority match
their individual responsibilities.
PMI Member benefit licensed to: Wanpeng Cui - 2150818. Not for distribution, sale, or reproduction.

Not
For
Distribution,
Sale
or
Reproduction.
319
Responsibility. The assigned duties and work that a project team member is expected to perform in order to
complete the project’s activities.
Competence. The skill and capacity required to complete assigned activities within the project constraints.
If project team members do not possess required competencies, performance can be jeopardized. When
such mismatches are identified, proactive responses such as training, hiring, schedule changes, or scope
changes are initiated.
Project organization charts. A project organization chart is a graphic display of project team members and their
reporting relationships. It can be formal or informal, highly detailed or broadly framed, based on the needs of the
project. For example, the project organization chart for a 3,000-person disaster response team will have greater
detail than a project organization chart for an internal, 20-person project.
Project team resource management. Guidance on how project team resources should be defined, staffed,
managed, and eventually released.
Training. Training strategies for team members.
Team development. Methods for developing the project team.
Resource control. Methods for ensuring adequate physical resources are available as needed and that the
acquisition of physical resources is optimized for project needs. Includes information on managing inventory,
equipment, and supplies during throughout the project life cycle.
Recognition plan. Which recognition and rewards will be given to team members, and when they will be given.
9.1.3.2 TEAM CHARTER
The team charter is a document that establishes the team values, agreements, and operating guidelines for the team.
The team charter may include but is not limited to:
Team values,
Communication guidelines,
Decision-making criteria and process,
Conflict resolution process,
Meeting guidelines, and
Team agreements.
PMI Member benefit licensed to: Wanpeng Cui - 2150818. Not for distribution, sale, or reproduction.

Not
For
Distribution,
Sale
or
Reproduction.
320 Part 1 - Guide
The team charter establishes clear expectations regarding acceptable behavior by project team members. Early
commitment to clear guidelines decreases misunderstandings and increases productivity. Discussing areas such as
codes of conduct, communication, decision making, and meeting etiquette allows team members to discover values that
are important to one another. The team charter works best when the team develops it, or at least has an opportunity to
contribute to it. All project team members share responsibility for ensuring the rules documented in the team charter are
followed. The team charter can be reviewed and updated periodically to ensure a continued understanding of the team
ground rules and to orient and integrate new team members.
9.1.3.3 PROJECT DOCUMENTS UPDATES
Project documents that may be updated as a result of carrying out this process include but are not limited to:
Assumption log. Described in Section 4.1.3.2. The assumption log is updated with assumptions regarding the
availability, logistics requirements, and location of physical resources as well as the skill sets and availability of
team resources.
Risk register. Described in Section 11.2.3.1. The risk register is updated with risks associated with team and
physical resource availability or other known resource-related risks.
9.2 ESTIMATE ACTIVITY RESOURCES
Estimate Activity Resources is the process of estimating team resources and the type and quantities of materials,
equipment, and supplies necessary to perform project work. The key benefit of this process is that it identifies the
type, quantity, and characteristics of resources required to complete the project. This process is performed periodically
throughout the project as needed. The inputs, tools and techniques, and outputs of this process are depicted in Figure
9-5. Figure 9-6 depicts the data flow diagram of the process.
PMI Member benefit licensed to: Wanpeng Cui - 2150818. Not for distribution, sale, or reproduction.

Not
For
Distribution,
Sale
or
Reproduction.
321
Figure 9-5. Estimate Activity Resources: Inputs, Tools & Techniques, and Outputs
Figure 9-6. Estimate Activity Resources: Data Flow Diagram
Tools & TechniquesInputs Outputs
Estimate Activity Resources
.1 Expert judgment
.2 Bottom-up estimating
.3 Analogous estimating
.4 Parametric estimating
.5 Data analysis
• Alternatives analysis
.6 Project management
information system
.7 Meetings
.1 Project management plan
• Resource management plan
• Scope baseline
.2 Project documents
• Activity attributes
• Activity list
• Assumption log
• Cost estimates
• Resource calendars
• Risk register
.3 Enterprise environmental
factors
.4 Organizational process assets
.1 Resource requirements
.2 Basis of estimates
.3 Resource breakdown
structure
.4 Project documents updates
• Activity attributes
• Assumption log
• Lessons learned register
• Project
charter
9.2
Estimate Activity
Resources
Enterprise/
Organization
• Resource requirements
• Basis of estimates
• Resource breakdown
structure
Project management plan
• Resource management plan
• Scope baseline
Project documents
• Activity attributes
• Activity list
• Assumption log
• Cost estimates
• Resource calendars
• Risk register
• Enterprise environmental factors
• Organizational process assets
Project
Documents
Project
Management
Plan
Project
Documents
Project document updates
• Activity attributes
• Assumption log
• Lessons learned register
PMI Member benefit licensed to: Wanpeng Cui - 2150818. Not for distribution, sale, or reproduction.

Not
For
Distribution,
Sale
or
Reproduction.
322 Part 1 - Guide
The Estimate Activity Resources process is closely coordinated with other processes, such as the Estimate Costs
process. For example:
A construction project team will need to be familiar with local building codes. Such knowledge is often readily
available from local sellers. If the internal labor pool lacks experience with unusual or specialized construction
techniques, the additional cost for a consultant may be the most effective way to secure knowledge of the local
building codes.
An automotive design team will need to be familiar with the latest automated assembly techniques. The requisite
knowledge could be obtained by hiring a consultant, by sending a designer to a seminar on robotics, or by
including someone from manufacturing as a member of the project team.
9.2.1 ESTIMATE ACTIVITY RESOURCES: INPUTS
9.2.1.1 PROJECT MANAGEMENT PLAN
Described in Section 4.2.3.1. Project management plan components include but are not limited to:
Resource management plan. Described in Section 9.1.3.1. The resource management plan defines the
approach to identify the different resources needed for the project. It also defines the methods to quantify the
resources needed for each activity and aggregates this information.
Scope baseline. Described in Section 5.4.3.1. The scope baseline identifies the project and product scope
necessary to meet the project objectives. The scope drives the needs for both team and physical resources.
9.2.1.2 PROJECT DOCUMENTS
Project documents that can be considered as inputs for this process include but are not limited to:
Activity attributes. Described in Section 6.2.3.2. Activity attributes provide the primary data source for use
in estimating team and physical resources required for each activity on the activity list. Examples of attributes
include the resource requirements, imposed dates, activity location, assumptions, and constraints.
Activity list. Described in Section 6.2.3.1. The activity list identifies the activities that will need resources.
PMI Member benefit licensed to: Wanpeng Cui - 2150818. Not for distribution, sale, or reproduction.

Not
For
Distribution,
Sale
or
Reproduction.
323
Assumption log. Described in Section 4.1.3.2. The assumption log may have information on productivity factors,
availability, cost estimates, and approaches to work that will influence the nature and number of team and
physical resources.
Cost estimates. Described in Section 7.2.3.1. The cost of resources may impact resource selection from the
quantity and skill level perspectives.
Resource calendars. A resource calendar identifies the working days, shifts, start and end of normal business
hours, weekends, and public holidays when each specific resource is available. Information on which resources
(such as team resource, equipment, and material) are potentially available during a planned activity period is
used for estimating resource utilization. Resource calendars also specify when, and for how long, identified
team and physical resources will be available during the project. This information may be at the activity or
project level. This includes consideration of attributes such as resource experience and/or skill level, as well
as various geographical locations.
Risk register. Described in Section 11.2.3.1. The risk register describes the individual risks that can impact
resource selection and availability.
9.2.1.3 ENTERPRISE ENVIRONMENTAL FACTORS
The enterprise environmental factors that can influence the Estimate Activity Resources process include but are not
limited to:
Resource location,
Resource availability,
Team resource skills,
Organizational culture,
Published estimating data, and
Marketplace conditions.
PMI Member benefit licensed to: Wanpeng Cui - 2150818. Not for distribution, sale, or reproduction.

Not
For
Distribution,
Sale
or
Reproduction.
324 Part 1 - Guide
9.2.1.4 ORGANIZATIONAL PROCESS ASSETS
The organizational process assets that can influence the Estimate Activity Resources process include but are not
limited to:
Policies and procedures regarding staffing,
Policies and procedures relating to supplies and equipment, and
Historical information regarding types of resources used for similar work on previous projects.
9.2.2 ESTIMATE ACTIVITY RESOURCES: TOOLS AND TECHNIQUES
9.2.2.1 EXPERT JUDGMENT
Described in Section 4.1.2.1. Expertise should be considered from individuals or groups with specialized knowledge
or training in team and physical resource planning and estimating.
9.2.2.2 BOTTOM-UP ESTIMATING
Described in Section 6.4.2.5. Team and physical resources are estimated at the activity level and then aggregated to
develop the estimates for work packages, control accounts, and summary project levels.
9.2.2.3 ANALOGOUS ESTIMATING
Described in Section 6.4.2.2. Analogous estimating uses information regarding resources from a previous similar
project as the basis for estimating a future project. It is used as quick estimating method and can be used when the
project manager can only identify a few top levels of the WBS.
9.2.2.4 PARAMETRIC ESTIMATING
Described in Section 6.4.2.3. Parametric estimating uses an algorithm or a statistical relationship between historical
data and other variables to calculate resource quantities needed for an activity, based on historical data and project
parameters. For example, if an activity needs 4,000 hours of coding and it needs to finish it in 1 year, it will require two
people to code (each doing 2,000 hours a year). This technique can produce higher levels of accuracy depending on the
sophistication and underlying data built into the model.
PMI Member benefit licensed to: Wanpeng Cui - 2150818. Not for distribution, sale, or reproduction.

Not
For
Distribution,
Sale
or
Reproduction.
325
9.2.2.5 DATA ANALYSIS
A data analysis technique used in this process includes but is not limited to alternatives analysis. Alternatives analysis
is used to evaluate identified options in order to select the options or approaches to use to execute and perform the work
of the project. Many activities have multiple options for accomplishment. They include using various levels of resource
capability or skills, different sizes or types of machines, different tools (manual versus automated), and make-rent-or-
buy decisions regarding the resources. Alternatives analysis assists in providing the best solution to perform the project
activities, within the defined constraints.
9.2.2.6 PROJECT MANAGEMENT INFORMATION SYSTEM (PMIS)
Described in Section 4.3.2.2. Project management information systems can include resource management software
that can help plan, organize, and manage resource pools and develop resource estimates. Depending on the sophistication
of the software, resource breakdown structures, resource availability, resource rates, and various resource calendars
can be defined to assist in optimizing resource utilization.
9.2.2.7 MEETINGS
The project manager may hold planning meetings with functional managers to estimate the resources needed per
activity, level of effort (LoE), skill level of the team resources, and the quantity of the materials needed. Participants
at these meetings may include the project manager, the project sponsor, selected project team members, selected
stakeholders, and others as needed.
9.2.3 ESTIMATE ACTIVITY RESOURCES: OUTPUTS
9.2.3.1 RESOURCE REQUIREMENTS
Resource requirements identify the types and quantities of resources required for each work package or activity in a
work package and can be aggregated to determine the estimated resources for each work package, each WBS branch,
and the project as a whole. The amount of detail and the level of specificity of the resource requirement descriptions
can vary by application area. The resource requirements’ documentation can include assumptions that were made in
determining which types of resources are applied, their availability, and what quantities are needed.
PMI Member benefit licensed to: Wanpeng Cui - 2150818. Not for distribution, sale, or reproduction.

Not
For
Distribution,
Sale
or
Reproduction.
326 Part 1 - Guide
9.2.3.2 BASIS OF ESTIMATES
Described in Section 6.4.3.2. The amount and type of additional details supporting the resource estimate vary by
application area. Regardless of the level of detail, the supporting documentation should provide a clear and complete
understanding of how the resource estimate was derived.
Supporting detail for resource estimates may include:
Method used to develop the estimate,
Resources used to develop the estimate (such as information from previous similar projects),
Assumptions associated with the estimate,
Known constraints,
Range of estimates,
Confidence level of the estimate, and
Documentation of identified risks influencing the estimate.
9.2.3.3 RESOURCE BREAKDOWN STRUCTURE
The resource breakdown structure is a hierarchical representation of resources by category and type (see Figure 9-7
for example). Examples of resource categories include but are not limited to labor, material, equipment, and supplies.
Resource types may include the skill level, grade level, required certifications, or other information as appropriate to the
project. In Plan Resource Management, the resource breakdown structure was used to guide the categorization for the
project. In this process it is a completed document that will be used to acquire and monitor resources.
PMI Member benefit licensed to: Wanpeng Cui - 2150818. Not for distribution, sale, or reproduction.

Not
For
Distribution,
Sale
or
Reproduction.
327
Figure 9-7. Sample Resource Breakdown Structure
9.2.3.4 PROJECT DOCUMENTS UPDATES
Project documents that may be updated as a result of carrying out this process include but are not limited to:
Activity attributes. Described in Section 6.2.3.2. The activity attributes are updated with the resource
requirements.
Assumption log. Described in Section 4.1.3.2. The assumption log is updated with assumptions regarding the
types and quantities of resources required. Additionally, any resource constraints are entered including collective
bargaining agreements, continuous hours of operation, planned leave, etc.
Lessons learned register. Described in Section 11.2.3.1. The lessons learned register can be updated with
techniques that were efficient and effective in developing resource estimates, and information on those
techniques that were not efficient or effective.
Project
Role
1
Role
2
PersonnelMaterialEquipment
Role
3
Material
1
Material
2
Level
1
Level
2
Grade
2
Equipment
1
Equipment
2
PMI Member benefit licensed to: Wanpeng Cui - 2150818. Not for distribution, sale, or reproduction.

Not
For
Distribution,
Sale
or
Reproduction.
328 Part 1 - Guide
9.3 ACQUIRE RESOURCES
Acquire Resources is the process of obtaining team members, facilities, equipment, materials, supplies, and other
resources necessary to complete project work. The key benefit of this process is that it outlines and guides the selection
of resources and assigns them to their respective activities. This process is performed periodically throughout the
project as needed. The inputs, tools and techniques, and outputs of the process are depicted in Figure 9-8. Figure 9-9
depicts the data flow diagram for the process.
Figure 9-8. Acquire Resources: Inputs, Tools & Techniques, and Outputs
Tools & TechniquesInputs Outputs
Acquire Resources
.1 Decision making
• Multicriteria decision
analysis
.2 Interpersonal and team skills
• Negotiation
.3 Pre-assignment
.4 Virtual teams
.1 Project management plan
• Resource management plan
• Procurement management
plan
• Cost baseline
.2 Project documents
• Project schedule
• Resource calendars
• Resource requirements
• Stakeholder register
.3 Enterprise environmental
factors
.4 Organizational process assets
.1 Physical resource
assignments
.2 Project team assignments
.3 Resource calendars
.4 Change requests
.5 Project management plan
updates
• Resource management plan
• Cost baseline
.6 Project documents updates
• Lessons learned register
• Project schedule
• Resource breakdown
structure
• Resource requirements
• Risk register
• Stakeholder register
.7 Enterprise environmental
factors updates
.8 Organizational process assets
updates
PMI Member benefit licensed to: Wanpeng Cui - 2150818. Not for distribution, sale, or reproduction.

Not
For
Distribution,
Sale
or
Reproduction.
329
Enterprise/
Organization
• Project
charter
4.6
Perform
Integrated
Change Control
Project management plan
• Resource management plan
• Procurement management plan
• Cost baseline
Project documents
• Project schedule
• Resource calendars
• Resource requirements
• Stakeholder register
Project
Management
Plan
Project
Documents
Project
Documents
9.3
Acquire
Resources
Enterprise/
Organization
• Enterprise environmental factors
• Organizational process assets
• Change requests
Project management plan updates
• Resource management plan
• Cost baseline
Project documents updates
• Lessons learned register
• Project schedule
• Resource breakdown structure
• Resource requirements
• Risk register
• Stakeholder register
• Physical resource assignments
• Project team assignments
• Resource calendars
Project
Management
Plan
• Enterprise environmental factors updates
• Organizational process assets updates
Figure 9-9. Acquire Resources: Data Flow Diagram
The resources needed for the project can be internal or external to the project-performing organization. Internal
resources are acquired (assigned) from functional or resource managers. External resources are acquired through the
procurement processes.
The project management team may or may not have direct control over resource selection because of collective
bargaining agreements, use of subcontractor personnel, a matrix project environment, internal or external reporting
relationships, or other reasons. It is important that the following factors are considered during the process of acquiring
the project resources:
PMI Member benefit licensed to: Wanpeng Cui - 2150818. Not for distribution, sale, or reproduction.

Not
For
Distribution,
Sale
or
Reproduction.
330 Part 1 - Guide
The project manager or project team should effectively negotiate and influence others who are in a position to
provide the required team and physical resources for the project.
Failure to acquire the necessary resources for the project may affect project schedules, budgets, customer
satisfaction, quality, and risks. Insufficient resources or capabilities decrease the probability of success and, in a
worst-case scenario, could result in project cancellation.
If the team resources are not available due to constraints such as economic factors or assignment to other
projects, the project manager or project team may be required to assign alternative resources, perhaps with
different competencies or costs. Alternative resources are allowed provided there is no violation of legal,
regulatory, mandatory, or other specific criteria.
These factors should be considered and accounted for in the planning stages of the project. The project manager
or project management team will be required to document the impact of the unavailability of required resources in the
project schedule, project budget, project risks, project quality, training plans, and other project management plans.
9.3.1 ACQUIRE RESOURCES: INPUTS
9.3.1.1 PROJECT MANAGEMENT PLAN
Described in Section 4.2.3.1. Project management plan components include but are not limited to:
Resource management plan. Described in Section 9.1.3.1. The resource management plan provides guidance
on how to acquire resources for the project.
Procurement management plan. Described in Section 12.1.3.1. The procurement management plan has
information regarding resources that will be acquired from outside the project. This includes information on how
procurements will be integrated with other project work and stakeholders involved in procuring resources.
Cost baseline. Described in Section 7.3.3.1. The cost baseline provides the overall budget for the project activities.
PMI Member benefit licensed to: Wanpeng Cui - 2150818. Not for distribution, sale, or reproduction.

Not
For
Distribution,
Sale
or
Reproduction.
331
9.3.1.2 PROJECT DOCUMENTS
Project documents that can be considered as inputs for this process include but are not limited to:
Project schedule. Described in Section 6.5.3.2. The project schedule shows the activities and their planned start
and end dates to help determine when the resources need to be available and acquired.
Resource calendars. Described in Section 9.3.3.3. Resource calendars document the time periods that each
resource needed for the project is available for the project. Creating a reliable schedule depends on having a
good understanding of each resource’s availability and schedule constraints, including time zones, work hours,
vacation time, local holidays, maintenance schedule and commitments to other projects. Resource calendars are
progressively elaborated and updated throughout the project. Once created as an output of this process, they are
used as needed whenever this process is repeated.
Resource requirements. Described in Section 9.2.3.1. Resource requirements identify which resources need
to be acquired.
Stakeholder register. Described in Section 13.1.3.1. The stakeholder register may reveal stakeholders’ needs
or expectations for specific resources to be used on the project that need to be considered in the Acquire
Resources process.
9.3.1.3 ENTERPRISE ENVIRONMENTAL FACTORS
The enterprise environmental factors that can influence the Acquire Resources process include but are not limited to:
Existing information on organizational resources including availability, competence levels, and prior experience
for team resources and resource costs;
Marketplace conditions;
Organizational structure; and
Geographic locations.
9.3.1.4 ORGANIZATIONAL PROCESS ASSETS
The organizational process assets that can influence the Acquire Resources process include but are not limited to:
Policies and procedures for acquiring, allocating, and assigning resources to the project; and
Historical information and lessons learned repository.
PMI Member benefit licensed to: Wanpeng Cui - 2150818. Not for distribution, sale, or reproduction.

Not
For
Distribution,
Sale
or
Reproduction.
332 Part 1 - Guide
9.3.2 ACQUIRE RESOURCES: TOOLS AND TECHNIQUES
9.3.2.1 DECISION MAKING
Described in Section 5.2.2.4. Decision-making techniques that can be used in the Acquire Resources process include
but are not limited to multicriteria decision analysis, as described in Section 8.1.2.4. Selection criteria are often used to
select physical project resources, or the project team. Using a multicriteria decision analysis tool, criteria are developed
and used to rate or score potential resources (for example, choosing between internal and external team resources). The
criteria are weighted according to their relative importance and values can be changed for different types of resources.
Some examples of selection criteria that can be used are:
Availability. Verify that the resource is available to work on the project within the time period needed.
Cost. Verify if the cost of adding the resource is within the prescribed budget.
Ability. Verify that the team member provides the capability needed by the project.
Some selection criteria that are unique for team resources are:
Experience. Verify that the team member has the relevant experience that will contribute to the project success.
Knowledge. Consider if the team member has relevant knowledge of the customer, similar implemented projects,
and nuances of the project environment.
Skills. Determine if the team member has the relevant skills to use a project tool.
Attitude. Determine if the team member has the ability to work with others as a cohesive team.
International factors. Consider team member location, time zone, and communication capabilities.
9.3.2.2 INTERPERSONAL AND TEAM SKILLS
An interpersonal and team skill that can be used for this process includes but is not limited to negotiation. Described
in Section 12.2.2.5. Many projects need to negotiate for required resources. The project management team may need
to negotiate with:
Functional managers. Ensure that the project receives the best resources possible in the required timeframe
and until their responsibilities are complete.
Other project management teams within the performing organization. Appropriately assign or share scarce
or specialized resources.
External organizations and suppliers. Provide appropriate, scarce, specialized, qualified, certified, or other
specific team or physical resources. Special consideration should be given to external negotiating policies,
practices, processes, guidelines, legal, and other such criteria.
PMI Member benefit licensed to: Wanpeng Cui - 2150818. Not for distribution, sale, or reproduction.

Not
For
Distribution,
Sale
or
Reproduction.
333
The project management team’s ability to influence others plays an important role in negotiating resource allocation,
as does the politics of the organizations involved. For example, convincing a functional manager about the high visibility
of the project may influence him or her to assign the best resources to this project over competing ones.
9.3.2.3 PRE-ASSIGNMENT
When physical or team resources for a project are determined in advance, they are considered pre-assigned. This
situation can occur if the project is the result of specific resources being identified as part of a competitive proposal or if
the project is dependent upon the expertise of particular persons. Pre-assignment might also include the team members
who have already been assigned in Develop Project Charter Process or other processes before the initial Resource
Management Plan has been completed.
9.3.2.4 VIRTUAL TEAMS
The use of virtual teams creates new possibilities when acquiring project team members. Virtual teams can be
defined as groups of people with a shared goal who fulfill their roles with little or no time spent meeting face to face. The
availability of communication technology such as email, audio conferencing, social media, web-based meetings, and
video conferencing has made virtual teams feasible. The virtual team model makes it possible to:
Form teams of people from the same organization who live in widespread geographic areas;
Add special expertise to a project team even though the expert is not in the same geographic area;
Incorporate employees who work from home offices;
Form teams of people who work different shifts, hours, or days;
Include people with mobility limitations or disabilities;
Move forward with projects that would have been held or canceled due to travel expenses; and
Save the expense of offices and all physical equipment needed for employees.
Communication planning becomes increasingly important in a virtual team environment. Additional time may be
needed to set clear expectations, facilitate communications, develop protocols for resolving conflict, include people in
decision making, understand cultural differences, and share credit in successes.
9.3.3 ACQUIRE RESOURCES: OUTPUTS
9.3.3.1 PHYSICAL RESOURCE ASSIGNMENTS
Documentation of the physical resource assignments records the material, equipment, supplies, locations, and other
physical resources that will be used during the project.
PMI Member benefit licensed to: Wanpeng Cui - 2150818. Not for distribution, sale, or reproduction.

Not
For
Distribution,
Sale
or
Reproduction.
334 Part 1 - Guide
9.3.3.2 PROJECT TEAM ASSIGNMENTS
Documentation of team assignments records the team members and their roles and responsibilities for the project.
Documentation can include a project team directory and names inserted into the project management plan, such as the
project organization charts and schedules.
9.3.3.3 RESOURCE CALENDARS
A resource calendar identifies the working days, shifts, start and end of normal business hours, weekends, and public
holidays when each specific resource is available. Information on which resources (such as team resource, equipment,
and material) are potentially available during a planned activity period is used for estimating resource utilization.
Resource calendars also specify when and for how long identified team and physical resources will be available during
the project. This information may be at the activity or project level. This includes consideration of attributes such as
resource experience and/or skill level, as well as various geographical locations.
9.3.3.4 CHANGE REQUESTS
Described in Section 4.3.3.4. When changes occur as a result of carrying out the Acquire Resources process (for
example, impacts to the schedule) or when recommended corrective or preventive actions impact any of the components
of the project management plan or project documents, the project manager needs to submit a change request. Change
requests are processed for review and disposition through the Perform Integrated Change Control process (Section 4.6).
9.3.3.5 PROJECT MANAGEMENT PLAN UPDATES
Any change to the project management plan goes through the organization’s change control process via a change
request. Components of the project management plan that may be updated as a result of carrying out this process
include but are not limited to:
Resource management plan. Described in Section 9.1.3.1. The resource management plan may be updated to
reflect actual experience in acquiring resources for the project, including lessons learned in acquiring resources
early in the project that will impact how resources are acquired later in the project.
Cost baseline. Described in Section 7.3.3.1. The cost baseline may change as a result of the acquisition of
resources for the project.
PMI Member benefit licensed to: Wanpeng Cui - 2150818. Not for distribution, sale, or reproduction.

Not
For
Distribution,
Sale
or
Reproduction.
335
9.3.3.6 PROJECT DOCUMENTS UPDATES
Project documents that may be updated as a result of carrying out this process include but are not limited to:
Lessons learned register. Described in Section 4.4.3.1. The lessons learned register is updated with information
on challenges encountered and how they could have been avoided as well as approaches that worked well for
acquiring resources.
Project schedule. Described in Section 6.5.3.2. Changes to the project schedule may result from the availability
of required resources.
Resource breakdown structure. Described in Section 9.2.3.3. Resources acquired during this process are
recorded in the resource breakdown structure.
Resource requirements. Described in Section 9.2.3.1. Resource requirements documentation is updated to
reflect resources acquired for the project.
Risk register. Described in Section 11.2.3.1. New risks identified during this process are recorded in the risk
register and managed using the risk management processes.
Stakeholder register. Described in Section 13.1.3.1. The stakeholder register is updated with any new
stakeholders and any new information about existing stakeholders that has been gained as a result of
this process.
9.3.3.7 ENTERPRISE ENVIRONMENTAL FACTORS UPDATES
Enterprise environmental factors that are updated include but are not limited to:
Resource availability within the organization, and
Amount of the organization’s consumable resources that have been used.
9.3.3.8 ORGANIZATIONAL PROCESS ASSETS UPDATES
Organizational process assets that are updated as a result of the Acquire Resources process include but are not
limited to documentation related to acquiring, assigning and allocating resources.
PMI Member benefit licensed to: Wanpeng Cui - 2150818. Not for distribution, sale, or reproduction.

Not
For
Distribution,
Sale
or
Reproduction.
336 Part 1 - Guide
9.4 DEVELOP TEAM
Develop Team is the process of improving competencies, team member interaction, and the overall team environment
to enhance project performance. The key benefit of this process is that it results in improved teamwork, enhanced
interpersonal skills and competencies, motivated employees, reduced attrition, and improved overall project performance.
This process is performed throughout the project.
The inputs, tools and techniques, and outputs of the process are depicted in Figure 9-10. Figure 9-11 depicts the data
flow diagram for the process.
Figure 9-10. Develop Team: Inputs, Tools & Techniques, and Outputs
Tools & TechniquesInputs Outputs
Develop Team
.1 Colocation
.2 Virtual teams
.3 Communication technology
.4 Interpersonal and team skills
• Conflict management
• Influencing
• Motivation
• Negotiation
• Team building
.5 Recognition and rewards
.6 Training
.7 Individual and team
assessments
.8 Meetings
.1 Project management plan
• Resource management plan
.2 Project documents
• Lessons learned register
• Project schedule
• Project team assignments
• Resource calendars
• Team charter
.3 Enterprise environmental
factors
.4 Organizational process assets
1. Team performance
assessments
.2 Change requests
.3 Project management plan
updates
• Resource management plan
.4 Project documents updates
• Lessons learned register
• Project schedule
• Project team assignments
• Resource calendars
• Team charter
.5 Enterprise environmental
factors updates
.6 Organizational process assets
updates
PMI Member benefit licensed to: Wanpeng Cui - 2150818. Not for distribution, sale, or reproduction.

Not
For
Distribution,
Sale
or
Reproduction.
337
Enterprise/
Organization
• Project
charter
4.6
Perform
Integrated
Change Control
9.5
Manage
Team
Project management plan
• Resource management plan
Project documents
• Lessons learned register
• Project schedule
• Project team assignments
• Resource calendars
• Team charter
Project
Management
Plan
Project
Documents
Project
Documents
9.4
Develop
Team
Enterprise/
Organization
• Enterprise environmental factors
• Organizational process assets
• Change requests
• Team performance assessments
Project management plan updates
• Resource management plan
Project documents updates
• Lessons learned register
• Project schedule
• Project team assignments
• Resource calendars
• Team charter
Project
Management
Plan
• Enterprise environmental factors updates
• Organizational process assets updates
Figure 9-11. Develop Team: Data Flow Diagram
Project managers require the skills to identify, build, maintain, motivate, lead, and inspire project teams to achieve
high team performance and to meet the project’s objectives. Teamwork is a critical factor for project success, and
developing effective project teams is one of the primary responsibilities of the project manager. Project managers
should create an environment that facilitates teamwork and continually motivates the team by providing challenges
and opportunities, providing timely feedback and support as needed, and recognizing and rewarding good performance.
High team performance can be achieved by employing these behaviors:
Using open and effective communication,
Creating team-building opportunities,
Developing trust among team members,
Managing conflicts in a constructive manner,
Encouraging collaborative problem solving, and
Encouraging collaborative decision making.
PMI Member benefit licensed to: Wanpeng Cui - 2150818. Not for distribution, sale, or reproduction.

Not
For
Distribution,
Sale
or
Reproduction.
338 Part 1 - Guide
Project managers operate in a global environment and work on projects characterized by cultural diversity. Team
members often have diverse industry experience, communicate in multiple languages, and sometimes work with a
“team language” or cultural norm that may be different from their native one. The project management team should
capitalize on cultural differences, focus on developing and sustaining the project team throughout the project life cycle,
and promote working together interdependently in a climate of mutual trust. Developing the project team improves
the people skills, technical competencies, and overall team environment and project performance. It requires clear,
timely, effective, and efficient communication between team members throughout the life of the project. Objectives of
developing a project team include but are not limited to:
Improving the knowledge and skills of team members to increase their ability to complete project deliverables,
while lowering costs, reducing schedules, and improving quality;
Improving feelings of trust and agreement among team members to raise morale, lower conflict, and increase
teamwork;
Creating a dynamic, cohesive, and collaborative team culture to: (1) improve individual and team productivity,
team spirit, and cooperation; and (2) allow cross-training and mentoring between team members to share
knowledge and expertise; and
Empowering the team to participate in decision making and take ownership of the provided solutions to improve
team productivity for more effective and efficient results.
One of the models used to describe team development is the Tuckman ladder [19, 20], which includes five stages of
development that teams may go through. Although it is common for these stages to occur in order, it is not uncommon
for a team to get stuck in a particular stage or regress to an earlier stage. Projects with team members who worked
together in the past might skip a stage.
Forming. This phase is where the team members meet and learn about the project and their formal roles and
responsibilities. Team members tend to be independent and not as open in this phase.
Storming. During this phase, the team begins to address the project work, technical decisions, and the project
management approach. If team members are not collaborative or open to differing ideas and perspectives, the
environment can become counterproductive.
Norming. In this phase, team members begin to work together and adjust their work habits and behaviors to
support the team. The team members learn to trust each other.
Performing. Teams that reach the performing stage function as a well-organized unit. They are interdependent
and work through issues smoothly and effectively.
Adjourning. In this phase, the team completes the work and moves on from the project. This typically occurs when
staff is released from the project as deliverables are completed or as part of the Close Project or Phase process.
PMI Member benefit licensed to: Wanpeng Cui - 2150818. Not for distribution, sale, or reproduction.

Not
For
Distribution,
Sale
or
Reproduction.
339
The duration of a particular stage depends upon team dynamics, team size, and team leadership. Project managers
should have a good understanding of team dynamics in order to move their team members through all stages in an
effective manner.
9.4.1 DEVELOP TEAM: INPUTS
9.4.1.1 PROJECT MANAGEMENT PLAN
Described in Section 4.2.3.1. Project management plan components include but are not limited to the resource
management plan. Described in Section 9.1.3.1, the resource management plan provides guidance on providing
project team member rewards, feedback, additional training, and disciplinary actions as a result of team performance
assessments and other forms of project team management. The resource management plan may include also the team
performance assessment criteria.
9.4.1.2 PROJECT DOCUMENTS
Project documents that can be considered as inputs for this process include but are not limited to:
Lessons learned register. Described in Section 4.4.3.1. Lessons learned earlier in the project with regard to
developing the team can be applied to later phases in the project to improve team performance.
Project schedule. Described in Section 6.5.3.2. The project schedule defines how and when to provide training
to the project team and develop the competencies required at different phases. It identifies the need for team
development strategies based on variations, if any, during the project execution.
Project team assignments. Described in Section 9.3.3.1. Project team assignments identify the team and
member roles and responsibilities.
Resource calendars. Described in Section 9.2.1.2. Resource calendars identify times when the project team
members can participate in team development activities. It also helps illustrate team availability during the
entire project.
Team charter. Described in Section 9.1.3.2. The team charter is where the team operating guidelines are
documented. The team values and operating guidelines provide the structure that describes how the team will
operate together.
9.4.1.3 ENTERPRISE ENVIRONMENTAL FACTORS
The enterprise environmental factors that can influence the Develop Team process include but are not limited to:
Human resource management policies regarding hiring and termination, employee performance reviews,
employee development and training records, and recognition and rewards;
Team member skills, competencies, and specialized knowledge; and
Geographic distribution of team members.
PMI Member benefit licensed to: Wanpeng Cui - 2150818. Not for distribution, sale, or reproduction.

Not
For
Distribution,
Sale
or
Reproduction.
340 Part 1 - Guide
9.4.1.4 ORGANIZATIONAL PROCESS ASSETS
The organizational process assets that can influence the Develop Team process include but are not limited to historical
information and the lessons learned repository.
9.4.2 DEVELOP TEAM: TOOLS AND TECHNIQUES
9.4.2.1 COLOCATION
Colocation involves placing many or all of the most active project team members in the same physical location to
enhance their ability to perform as a team. Colocation can be temporary, such as at strategically important times during
the project, or can continue for the entire project. Colocation strategies can include a team meeting room, common
places to post schedules, and other conveniences that enhance communication and a sense of community.
9.4.2.2 VIRTUAL TEAMS
The use of virtual teams can bring benefits such as the use of more skilled resources, reduced costs, less travel and
relocation expenses, and the proximity of team members to suppliers, customers, or other key stakeholders. Virtual
teams can use technology to create an online team environment where the team can store files, use conversations
threads to discuss issues, and keep a team calendar.
9.4.2.3 COMMUNICATION TECHNOLOGY
Described in Section 10.1.2.3. Communication technology is important in addressing the team development issues in
colocated and virtual teams. It helps build a harmonious environment for the colocated team and a better understanding
for the virtual team, especially those working in different time zones. Examples of communication technology that may
be used are:
Shared portal. A shared repository for information sharing (e.g., website, collaboration software or intranet) is
effective for virtual project teams.
Video conferencing. Video conferencing is an important technique for effective communication with
virtual teams.
Audio conferencing. Communication within a team using audio conferencing is another technique to build
rapport and confidence within virtual teams.
Email/chat. Regular communications using email and chat is also an effective technique.
PMI Member benefit licensed to: Wanpeng Cui - 2150818. Not for distribution, sale, or reproduction.

Not
For
Distribution,
Sale
or
Reproduction.
341
9.4.2.4 INTERPERSONAL AND TEAM SKILLS
Interpersonal and team skills that can be used for this process include but are not limited to:
Conflict management. Described in Section 9.5.2.1. The project manager needs to resolve conflicts in a timely
manner and in a constructive way in order to achieve a high-performing team.
Influencing. Described in Section 9.5.2.1. An influencing skill used in this process is gathering relevant and
critical information to address important issues and reach agreements while maintaining mutual trust.
Motivation. Motivation is providing a reason for someone to act. Teams are motivated by empowering them to
participate in decision making and encouraging them to work independently.
Negotiation. Described in Section 12.2.2.5. Negotiation among team members is used to reach consensus on
project needs. Negotiation can build trust and harmony among the team members.
Team building. Team building is conducting activities that enhance the team’s social relations and build a
collaborative and cooperative working environment. Team building activities can vary from a 5-minute agenda
item in a status review meeting to an offsite, professionally facilitated event designed to improve interpersonal
relationships. The objective of team-building activities is to help individual team members work together effectively.
Team-building strategies are particularly valuable when team members operate from remote locations without the
benefit of face-to-face contact. Informal communication and activities can help in building trust and establishing
good working relationships. While team building is essential during the initial stages of a project, it should be a
continuous process. Changes in a project environment are inevitable, and to manage them effectively, a continuous
or renewed team-building effort may be applied. The project manager should continually monitor team functionality
and performance to determine if any actions are needed to prevent or correct various team problems.
9.4.2.5 RECOGNITION AND REWARDS
Part of the team development process involves recognizing and rewarding desirable behavior. The original
plan for rewarding people is developed during the Plan Resource Management process. Rewards will be effective
only if they satisfy a need that is valued by that individual. Reward decisions are made, formally or informally,
during the process of managing the project team. Cultural differences should be considered when determining
recognition and rewards.
PMI Member benefit licensed to: Wanpeng Cui - 2150818. Not for distribution, sale, or reproduction.

Not
For
Distribution,
Sale
or
Reproduction.
342 Part 1 - Guide
People are motivated when they feel they are valued in the organization and this value is demonstrated by the rewards
given to them. Generally, money is viewed as a tangible aspect of any reward system, but intangible rewards could be
equally or even more effective. Most project team members are motivated by an opportunity to grow, accomplish, be
appreciated, and apply their professional skills to meet new challenges. A good strategy for project managers is to give
the team recognition throughout the life cycle of the project rather than waiting until the project is completed.
9.4.2.6 TRAINING
Training includes all activities designed to enhance the competencies of the project team members. Training can be
formal or informal. Examples of training methods include classroom, online, computer-based, on-the-job training from
another project team member, mentoring, and coaching. If project team members lack the necessary management or
technical skills, such skills can be developed as part of the project work. Scheduled training takes place as stated in
the resource management plan. Unplanned training takes place as a result of observation, conversation, and project
performance appraisals conducted during management of the project team. Training costs could be included in the
project budget or supported by the performing organization if the added skills may be useful for future projects. It may
be performed by in-house or by external trainers.
9.4.2.7 INDIVIDUAL AND TEAM ASSESSMENTS
Individual and team assessment tools give the project manager and the project team insight into areas of strengths
and weaknesses. These tools help project managers assess team members’ preferences, aspirations, how they process
and organize information, how they make decisions, and how they interact with people. Various tools are available such
as attitudinal surveys, specific assessments, structured interviews, ability tests, and focus groups. These tools can
provide improved understanding, trust, commitment, and communications among team members and facilitate more
productive teams throughout the project.
9.4.2.8 MEETINGS
Meetings are used to discuss and address pertinent topics for developing the team. Attendees include the project
manager and the project team. Types of meetings include but are not limited to project orientation meetings, team-
building meetings, and team development meetings.
PMI Member benefit licensed to: Wanpeng Cui - 2150818. Not for distribution, sale, or reproduction.

Not
For
Distribution,
Sale
or
Reproduction.
343
9.4.3 DEVELOP TEAM: OUTPUTS
9.4.3.1 TEAM PERFORMANCE ASSESSMENTS
As project team development efforts such as training, team building, and colocation are implemented, the project
management team makes formal or informal assessments of the project team’s effectiveness. Effective team
development strategies and activities are expected to increase the team’s performance, which increases the likelihood
of meeting project objectives.
The evaluation of a team’s effectiveness may include indicators such as:
Improvements in skills that allow individuals to perform assignments more effectively,
Improvements in competencies that help team members perform better as a team,
Reduced staff turnover rate, and
Increased team cohesiveness where team members share information and experiences openly and help each
other to improve the overall project performance.
As a result of conducting an evaluation of the team’s overall performance, the project management team can
identify the specific training, coaching, mentoring, assistance, or changes required to improve the team’s performance.
This should also include identifying the appropriate or required resources necessary to achieve and implement the
improvements identified in the assessment.
9.4.3.2 CHANGE REQUESTS
Described in Section 4.3.3.4. If change requests occur as a result of carrying out the Develop Team process or if
recommended corrective or preventive actions impact any of the components of the project management plan or project
documents, the project manager needs to submit a change request and follow the Perform Integrated Change Control
process as defined in Section 4.6.
9.4.3.3 PROJECT MANAGEMENT PLAN UPDATES
Any change to the project management plan goes through the organization’s change control process via a change
request. Components that may require a change request for the project management plan include but are not limited to
the resource management plan, as described in Section 9.1.3.1.
PMI Member benefit licensed to: Wanpeng Cui - 2150818. Not for distribution, sale, or reproduction.

Not
For
Distribution,
Sale
or
Reproduction.
344 Part 1 - Guide
9.4.3.4 PROJECT DOCUMENTS UPDATES
Project documents that may be updated as a result of carrying out this process include but are not limited to:
Lessons learned register. Described in Section 4.4.3.1. The lessons learned register is updated with information
on challenges encountered and how they could have been avoided as well as approaches that worked well for
the development of the team.
Project schedule. Described in Section 6.5.3.2. Activities to develop the project team may result in changes to
the project schedule.
Project team assignments. Described in Section 9.3.3.1. When team development results in changes to agreed-
upon assignments, these changes are recorded in the project team assignments documentation.
Resource calendars. Described in Section 9.2.1.2. Resource calendars are updated to reflect the availability of
resources for the project.
Team charter. Described in Section 9.1.3.2. The team charter may be updated to reflect changes to agreed-upon
team operating guidelines that result from team development.
9.4.3.5 ENTERPRISE ENVIRONMENTAL FACTORS UPDATES
Enterprise environmental factors that are updated as a result of the Develop Project Team process include but are
not limited to:
Employee development plan records, and
Skill assessments.
9.4.3.6 ORGANIZATIONAL PROCESS ASSETS UPDATES
Organizational process assets that are updated as a result of the Develop Team process include but are not limited to:
Training requirements, and
Personnel assessment.
PMI Member benefit licensed to: Wanpeng Cui - 2150818. Not for distribution, sale, or reproduction.

Not
For
Distribution,
Sale
or
Reproduction.
345
9.5 MANAGE TEAM
Manage Team is the process of tracking team member performance, providing feedback, resolving issues, and
managing team changes to optimize project performance. The key benefit of this process is that it influences team
behavior, manages conflict, and resolves issues. This process is performed throughout the project.
The inputs, tools and techniques, and outputs of the process are depicted in Figure 9-12. Figure 9-13 depicts the data
flow diagram for the process.
Figure 9-12. Manage Team: Inputs, Tools & Techniques, and Outputs
Tools & TechniquesInputs Outputs
Manage Team
.1 Interpersonal and team skills
• Conflict management
• Decision making
• Emotional intelligence
• Influencing
• Leadership
.2 Project management
information system
.1 Project management plan
• Resource management plan
.2 Project documents
• Issue log
• Lessons learned register
• Project team assignments
• Team charter
.3 Work performance reports
.4 Team performance
assessments
.5 Enterprise environmental
factors
.6 Organizational process assets
.1 Change requests
.2 Project management plan
updates
• Resource management plan
• Schedule baseline
• Cost baseline
.3 Project documents updates
• Issue log
• Lessons learned register
• Project team assignments
.4 Enterprise environmental
factors updates
PMI Member benefit licensed to: Wanpeng Cui - 2150818. Not for distribution, sale, or reproduction.

Not
For
Distribution,
Sale
or
Reproduction.
346 Part 1 - Guide
Enterprise/
Organization
• Project
charter
4.6
Perform
Integrated
Change Control
4.5
Monitor and
Control
Project Work
Project management plan
• Resource management plan
• Work performance reports
9.4
Develop
Team
• Team performance assessments
Project documents
• Issue log
• Lessons learned register
• Project team assignments
• Team charter
Project
Management
Plan
Project
Documents
Project
Documents
9.5
Manage
Team
Enterprise/
Organization
• Enterprise environmental factors
• Organizational process assets
• Change requests
Project management plan updates
• Resource management plan
• Schedule baseline
• Cost baseline
Project documents updates
• Issue log
• Lessons learned register
• Project team assignments
Project
Management
Plan
• Enterprise environmental factors updates
Figure 9-13. Manage Team: Data Flow Diagram
Managing the project team requires a variety of management and leadership skills for fostering teamwork and
integrating the efforts of team members to create high-performance teams. Team management involves a combination
of skills with special emphasis on communication, conflict management, negotiation, and leadership. Project managers
should provide challenging assignments to team members and provide recognition for high performance.
The project manager needs to be sensitive to both the willingness and the ability of team members to perform their
work and adjust their management and leadership styles accordingly. Team members with low-skill abilities will require
more intensive oversight than those who have demonstrated ability and experience.
PMI Member benefit licensed to: Wanpeng Cui - 2150818. Not for distribution, sale, or reproduction.

Not
For
Distribution,
Sale
or
Reproduction.
347
9.5.1 MANAGE TEAM: INPUTS
9.5.1.1 PROJECT MANAGEMENT PLAN
Described in Section 4.2.3.1. Project management plan components include but are not limited to the resource
management plan. Described in Section 9.1.3.1, the resource management plan provides guidance on how project team
resources should be managed and eventually released.
9.5.1.2 PROJECT DOCUMENTS
Project documents that can be considered as inputs for this process include but are not limited to:
Issue log. Described in Section 4.3.3.3. Issues arise in the course of managing the project team. An issue log can
be used to document and monitor who is responsible for resolving specific issues by a target date.
Lessons learned register. Described in Section 4.4.3.1. Lessons learned earlier in the project can be applied to
later phases in the project to improve the efficiency and effectiveness of managing the team.
Project team assignments. Described in Section 9.3.3.1. Project team assignments identify the team member
roles and responsibilities.
Team charter. Described in Section 9.1.3.2. The team charter provides guidance for how the team will make
decisions, conduct meetings, and resolve conflict.
9.5.1.3 WORK PERFORMANCE REPORTS
Described in Section 4.5.3.1. Work performance reports are the physical or electronic representation of work
performance information intended to generate decisions, actions, or awareness. Performance reports that can help with
project team management include results from schedule control, cost control, quality control, and scope validation. The
information from performance reports and related forecasts assists in determining future team resource requirements,
recognition and rewards, and updates to the resource management plan.
9.5.1.4 TEAM PERFORMANCE ASSESSMENTS
Described in Section 9.4.3.1. The project management team makes ongoing formal or informal assessments of the
project team’s performance. By continually assessing the project team’s performance, actions can be taken to resolve
issues, modify communication, address conflict, and improve team interaction.
PMI Member benefit licensed to: Wanpeng Cui - 2150818. Not for distribution, sale, or reproduction.

Not
For
Distribution,
Sale
or
Reproduction.
348 Part 1 - Guide
9.5.1.5 ENTERPRISE ENVIRONMENTAL FACTORS
The enterprise environmental factors that can influence the Manage Team process include but are not limited to
human resource management policies.
9.5.1.6 ORGANIZATIONAL PROCESS ASSETS
The organizational process assets that can influence the Manage Team process include but are not limited to:
Certificates of appreciation,
Corporate apparel, and
Other organizational perquisites.
9.5.2 MANAGE TEAM: TOOLS AND TECHNIQUES
9.5.2.1 INTERPERSONAL AND TEAM SKILLS
Interpersonal and team skills that can be used for this process include but are not limited to:
Conflict management. Conflict is inevitable in a project environment. Sources of conflict include scarce
resources, scheduling priorities, and personal work styles. Team ground rules, group norms, and solid project
management practices, like communication planning and role definition, reduce the amount of conflict.
Successful conflict management results in greater productivity and positive working relationships. When managed
properly, differences of opinion can lead to increased creativity and better decision making. If the differences
become a negative factor, project team members are initially responsible for their resolution. If conflict escalates,
the project manager should help facilitate a satisfactory resolution. Conflict should be addressed early and
usually in private, using a direct, collaborative approach. If disruptive conflict continues, formal procedures may
be used, including disciplinary actions.
The success of project managers in managing their project teams often depends on their ability to resolve
conflict. Different project managers may use different conflict resolution methods. Factors that influence conflict
resolution methods include:
Importance and intensity of the conflict,
Time pressure for resolving the conflict,
Relative power of the people involved in the conflict,
Importance of maintaining a good relationship, and
Motivation to resolve conflict on a long-term or short-term basis.
PMI Member benefit licensed to: Wanpeng Cui - 2150818. Not for distribution, sale, or reproduction.

Not
For
Distribution,
Sale
or
Reproduction.
349
There are five general techniques for resolving conflict. Each technique has its place and use:
Withdraw/avoid. Retreating from an actual or potential conflict situation; postponing the issue to be better
prepared or to be resolved by others.
Smooth/accommodate. Emphasizing areas of agreement rather than areas of difference; conceding one’s
position to the needs of others to maintain harmony and relationships.
Compromise/reconcile. Searching for solutions that bring some degree of satisfaction to all parties in order
to temporarily or partially resolve the conflict. This approach occasionally results in a lose-lose situation.
Force/direct. Pushing one’s viewpoint at the expense of others; offering only win-lose solutions, usually enforced
through a power position to resolve an emergency. This approach often results to a win-lose situation.
Collaborate/problem solve. Incorporating multiple viewpoints and insights from differing perspectives;
requires a cooperative attitude and open dialogue that typically leads to consensus and commitment. This
approach can result in a win-win situation.
Decision making. Decision making, in this context, involves the ability to negotiate and influence the organization
and the project management team, rather than the set of tools described in the decision making tool set. Some
guidelines for decision making include:
Focus on goals to be served,
Follow a decision-making process,
Study the environmental factors,
Analyze available information,
Stimulate team creativity, and
Account for risk.
Emotional intelligence. Emotional intelligence is the ability to identify, assess, and manage the personal
emotions of oneself and other people, as well as the collective emotions of groups of people. The team
can use emotional intelligence to reduce tension and increase cooperation by identifying, assessing, and
controlling the sentiments of project team members, anticipating their actions, acknowledging their concerns,
and following up on their issues.
PMI Member benefit licensed to: Wanpeng Cui - 2150818. Not for distribution, sale, or reproduction.

Not
For
Distribution,
Sale
or
Reproduction.
350 Part 1 - Guide
Influencing. Because project managers often have little or no direct authority over team members in a matrix
environment, their ability to influence stakeholders on a timely basis is critical to project success. Key influencing
skills include:
Ability to be persuasive;
Clearly articulating points and positions;
High levels of active and effective listening skills;
Awareness of, and consideration for, the various perspectives in any situation; and
Gathering relevant information to address issues and reach agreements while maintaining mutual trust.
Leadership. Successful projects require leaders with strong leadership skills. Leadership is the ability to lead
a team and inspire them to do their jobs well. It encompasses a wide range of skills, abilities and actions.
Leadership is important through all phases of the project life cycle. There are multiple leadership theories
defining leadership styles that should be used as needed for each situation or team. It is especially important to
communicate the vision and inspire the project team to achieve high performance.
9.5.2.2 PROJECT MANAGEMENT INFORMATION SYSTEM (PMIS)
Described in Section 4.3.2.2. Project management information systems can include resource management or
scheduling software that can be used for managing and coordinating team members across project activities.
9.5.3 MANAGE TEAM: OUTPUTS
9.5.3.1 CHANGE REQUESTS
Described in Section 4.3.3.4. When change requests occur as a result of carrying out the Manage Team process or
when recommended corrective or preventive actions impact any of the components of the project management plan or
project documents, the project manager needs to submit a change request. Change requests are processed for review
and disposition through the Perform Integrated Change Control process (Section 4.6).
For example, staffing changes, whether made by choice or by uncontrollable events, can disrupt the project team.
This disruption can cause the schedule to slip or the budget to be exceeded. Staffing changes include moving people to
different assignments, outsourcing some of the work, or replacing team members who leave.
PMI Member benefit licensed to: Wanpeng Cui - 2150818. Not for distribution, sale, or reproduction.

Not
For
Distribution,
Sale
or
Reproduction.
351
9.5.3.2 PROJECT MANAGEMENT PLAN UPDATES
Any change to the project management plan goes through the organization’s change control process via a change
request. Components of the project management plan that may require a change request for the project management
plan include but are not limited to:
Resource management plan. Described in Section 9.1.3.1. The resource management plan is updated to reflect
actual experience in managing the project team.
Schedule baseline. Described in Section 6.5.3.1. Changes to the project schedule may be required to reflect the
way the team is performing.
Cost baseline. Described in Section 7.3.3.1. Changes to the project cost baseline may be required to reflect the
way the team is performing.
9.5.3.3 PROJECT DOCUMENTS UPDATES
Project documents that may be updated as a result of carrying out this process include but are not limited to:
Issue log. Described in Section 4.3.3.3. New issues raised as a result of this process are recorded in the issue log.
Lessons learned register. Described in Section 4.4.3.1. The lessons learned register is updated with information
on challenges encountered and how they could have been avoided as well as approaches that worked well for
the managing the team.
Project team assignments. Described in Section 9.3.3.1. If changes to the team are required, those changes
are recorded in the project team assignments documentation.
9.5.3.4 ENTERPRISE ENVIRONMENTAL FACTORS UPDATES
Enterprise environmental factors that are updated as a result of the Manage Team process include but are not
limited to:
Input to organizational performance appraisals, and
Personnel skill.
PMI Member benefit licensed to: Wanpeng Cui - 2150818. Not for distribution, sale, or reproduction.

Not
For
Distribution,
Sale
or
Reproduction.
352 Part 1 - Guide
9.6 CONTROL RESOURCES
Control Resources is the process of ensuring that the physical resources assigned and allocated to the project are
available as planned, as well as monitoring the planned versus actual utilization of resources and taking corrective
action as necessary. The key benefit of this process is ensuring that the assigned resources are available to the project
at the right time and in the right place and are released when no longer needed. This process is performed throughout
the project. The inputs and outputs of this process are depicted in Figure 9-14. Figure 9-15 depicts the data flow
diagram for the process.
Figure 9-14. Control Resources: Inputs, Tools & Techniques, and Outputs
Tools & TechniquesInputs Outputs
Control Resources
.1 Data analysis
• Alternatives analysis
• Cost-benefit analysis
• Performance reviews
• Trend analysis
.2 Problem solving
.3 Interpersonal and team skills
• Negotiation
• Influencing
.4 Project management
information system
.1 Project management plan
• Resource management plan
.2 Project documents
• Issue log
• Lessons learned register
• Physical resource
assignments
• Project schedule
• Resource breakdown
structure
• Resource requirements
• Risk register
.3 Work performance data
.4 Agreements
.5 Organizational process assets
.1 Work performance
information
.2 Change requests
.3 Project management plan
updates
• Resource management plan
• Schedule baseline
• Cost baseline
.4 Project documents updates
• Assumption log
• Issue log
• Lessons learned register
• Physical resource
assignments
• Resource breakdown
structure
• Risk register
PMI Member benefit licensed to: Wanpeng Cui - 2150818. Not for distribution, sale, or reproduction.

Not
For
Distribution,
Sale
or
Reproduction.
353
• Project
charter
4.6
Perform
Integrated
Change Control
4.3
Direct and
Manage
Project Work
Project management plan
• Resource management plan
12.2
Conduct
Procurements
• Agreements
Project documents
• Issue log
• Lessons learned register
• Physical resource assignments
• Project schedule
• Resource breakdown structure
• Resource requirements
• Risk register
Project
Management
Plan
Project
Documents
Project
Documents
9.6
Control
Resources
Enterprise/
Organization
• Organizational process assets
• Work performance information
• Change requests
Project management plan updates
• Resource management plan
• Schedule baseline
• Cost baseline
Project documents updates
• Assumption log
• Issue log
• Lessons learned register
• Physical resource assignments
• Resource breakdown structure
• Risk register
Project
Management
Plan
4.5
Monitor and
Control
Project Work
• Work performance data
Figure 9-15. Control Resources: Data Flow Diagram
The Control Resources process should be performed continuously in all project phases and throughout the project
life cycle. The resources needed for the project should be assigned and released at the right time, right place, and right
amount for the project to continue without delays. The Control Resources process is concerned with physical resources
such as equipment, materials, facilities, and infrastructure. Team members are addressed in the Manage Team process.
The Control Resources techniques discussed here are those used most frequently on projects. There are many others
that may be useful on certain projects or in some application areas.
PMI Member benefit licensed to: Wanpeng Cui - 2150818. Not for distribution, sale, or reproduction.

Not
For
Distribution,
Sale
or
Reproduction.
354 Part 1 - Guide
Updating resource allocation requires knowing what actual resources have been used to date and what is still
needed. This is done mainly by reviewing the performance usage to date. Control Resources is concerned with:
Monitoring resource expenditures,
Identifying and dealing with resource shortage/surplus in a timely manner,
Ensuring that resources are used and released according to the plan and project needs,
Informing appropriate stakeholders if any issues arise with relevant resources,
Influencing the factors that can create resources utilization change, and
Managing the actual changes as they occur.
Any changes needed to the schedule or cost baselines can be approved only through the Perform Integrated Change
Control process (Section 4.6).
9.6.1 CONTROL RESOURCES: INPUTS
9.6.1.1 PROJECT MANAGEMENT PLAN
Described in Section 4.2.3.1. Project management plan components include but are not limited to the resource
management plan. Described in Section 9.1.3.1, the resource management plan provides guidance on how physical
resources should be used, controlled, and eventually released.
9.6.1.2 PROJECT DOCUMENTS
Project documents that can be considered as inputs for this process include but are not limited to:
Issue log. Described in Section 4.3.3.3. The issue log is used to identify issues such as lack of resources, delays
in raw material supplies, or low grades of raw material.
Lessons learned register. Described in Section 4.4.3.1. Lessons learned earlier in the project can be applied to
later phases in the project to improve physical resource control.
Physical resource assignments. Described in Section 9.3.3.1. The physical resource assignments describe
the expected resource utilization along with details such as type, amount, location, and whether the resource is
internal to the organization or outsourced.
PMI Member benefit licensed to: Wanpeng Cui - 2150818. Not for distribution, sale, or reproduction.

Not
For
Distribution,
Sale
or
Reproduction.
355
Project schedule. Described in Section 6.5.3.2. The project schedule shows the resources that are needed,
when they are needed, and the location where they are needed.
Resource breakdown structure. Described in Section 9.2.3.3. The resource breakdown structure provides a
reference in case any resource needs to be replaced or reacquired during the course of the project.
Resource requirements. Described in Section 9.2.3.1. Resource requirements identify the needed material,
equipment, supplies, and other resources.
Risk register. Described in Section 11.2.3.1. The risk register identifies individual risks that can impact
equipment, materials, or supplies.
9.6.1.3 WORK PERFORMANCE DATA
Described in Section 4.3.3.2. Work performance data contains data on project status such as the number and type
of resources that have been used.
9.6.1.4 AGREEMENTS
Described in Section 12.2.3.2. Agreements made within the context of the project are the basis for all resources
external to the organization and should define procedures when new, unplanned resources are needed or when issues
arise with the current resources.
9.6.1.5 ORGANIZATIONAL PROCESS ASSETS
The organizational process assets that can influence the Control Resources process include but are not limited to:
Policies regarding resource control and assignment,
Escalation procedures for handling issues within the performing organization, and
Lessons learned repository from previous similar projects.
PMI Member benefit licensed to: Wanpeng Cui - 2150818. Not for distribution, sale, or reproduction.

Not
For
Distribution,
Sale
or
Reproduction.
356 Part 1 - Guide
9.6.2 CONTROL RESOURCES: TOOLS AND TECHNIQUES
9.6.2.1 DATA ANALYSIS
Data analysis techniques that can be used in this process include but are not limited to:
Alternatives analysis. Described in Section 9.2.2.5. Alternatives can be analyzed to select the best resolution
for correcting variances in resource utilization. Alternatives such as paying additional for overtime or additional
team resources can be weighed against a late delivery or phased deliveries.
Cost-benefit analysis. Described in Section 8.1.2.3. This analysis helps to determine the best corrective action
in terms of cost in case of project deviations.
Performance reviews. Performance reviews measure, compare, and analyze planned resource utilization
to actual resource utilization. Cost and schedule work performance information can also be analyzed to help
pinpoint issues that can influence resource utilization.
Trend analysis. Described in Section 4.5.2.2. As the project progresses, the project team may use trend analysis,
based on current performance information, to determine the resources needed at upcoming stages of the project.
Trend analysis examines project performance over time and can be used to determine whether performance is
improving or deteriorating.
9.6.2.2 PROBLEM SOLVING
Described in Section 8.2.2.7. Problem solving may use a set of tools that helps the project manager to solve
problems that arise during the control resource process. The problem can come from inside the organization (machines
or infrastructure used by another department in the organization and not released in time, materials that have been
damaged because of unsuitable storage conditions, etc.) or from outside the organization (major supplier that has gone
bankrupt or bad weather that has damaged resources). The project manager should use methodical steps to deal with
problem solving, which can include:
Identify the problem. Specify the problem.
Define the problem. Break it into smaller, manageable problems.
Investigate. Collect data.
Analyze. Find the root cause of the problem.
Solve. Choose the suitable solution from a variety of available ones.
Check the solution. Determine if the problem has been fixed.
PMI Member benefit licensed to: Wanpeng Cui - 2150818. Not for distribution, sale, or reproduction.

Not
For
Distribution,
Sale
or
Reproduction.
357
9.6.2.3 INTERPERSONAL AND TEAM SKILLS
Interpersonal and team skills, sometimes known as “soft skills,” are personal competencies. The interpersonal and
team skills used in this process include:
Negotiation. Described in Section 12.2.2.5. The project manager may need to negotiate for additional physical
resources, changes in physical resources, or costs associated with the resources.
Influencing. Described in Section 9.5.2.1. Influencing can help the project manager solve problems and obtain
the resources needed in a timely manner.
9.6.2.4 PROJECT MANAGEMENT INFORMATION SYSTEM (PMIS)
Described in Section 4.3.2.2. Project management information systems can include resource management or
scheduling software that can be used to monitor the resource utilization which helps ensure that the right resources are
working on the right activities at the right time and place.
9.6.3 CONTROL RESOURCES: OUTPUTS
9.6.3.1 WORK PERFORMANCE INFORMATION
Described in Section 4.5.1.3. Work performance information includes information on how the project work is
progressing by comparing resource requirements and resource allocation to resource utilization across the project
activities. This comparison can show gaps in resource availability that need to be addressed.
9.6.3.2 CHANGE REQUESTS
Described in Section 4.3.3.4. When change requests occur as a result of carrying out the Control Resources process
or when recommended, corrective, or preventive actions impact any of the components of the project management
plan or project documents, the project manager needs to submit a change request. Change requests are processed for
review and disposition through the Perform Integrated Change Control process (Section 4.6).
PMI Member benefit licensed to: Wanpeng Cui - 2150818. Not for distribution, sale, or reproduction.

Not
For
Distribution,
Sale
or
Reproduction.
358 Part 1 - Guide
9.6.3.3 PROJECT MANAGEMENT PLAN UPDATES
Any change to the project management plan goes through the organization’s change control process via a change
request. Components that may require a change request for the project management plan include but are not limited to:
Resource management plan. Described in Section 9.1.3.1. The resource management plan is updated to reflect
actual experience in managing project resources.
Schedule baseline. Described in Section 6.5.3.1. Changes to the project schedule may be required to reflect the
way project resources are being managed.
Cost baseline. Described in Section 7.3.3.1. Changes to the project cost baseline may be required to reflect the
way project resources are being managed.
9.6.3.4 PROJECT DOCUMENTS UPDATES
Project documents that may be updated as a result of performing this process include but are not limited to:
Assumption log. Described in Section 4.1.3.2. The assumption log may be updated with new assumptions
regarding equipment, materials, supplies, and other physical resources.
Issue log. Described in Section 4.3.3.3. New issues raised as a result of this process are recorded in the
issue log.
Lessons learned register. Described in Section 4.4.3.1. The lessons learned register can be updated with
techniques that were effective in managing resource logistics, scrap, utilization variances, and corrective actions
that were used to respond to resource variances.
Physical resource assignments. Described in Section 9.3.3.1. Physical resource assignments are dynamic and
subject to change due to availability, the project, organization, environment, or other factors.
Resource breakdown structure. Described in Section 9.2.3.3. Changes to the resource breakdown structure
may be required to reflect the way project resources are being used.
Risk register. Described in Section 11.2.3.1. The risk register is updated with any new risks associated with
resource availability, utilization, or other physical resource risks.
PMI Member benefit licensed to: Wanpeng Cui - 2150818. Not for distribution, sale, or reproduction.

Not
For
Distribution,
Sale
or
Reproduction.
359
10
PROJECT COMMUNICATIONS MANAGEMENT
Project Communications Management includes the processes necessary to ensure that the information needs of
the project and its stakeholders are met through development of artifacts and implementation of activities designed
to achieve effective information exchange. Project Communications Management consists of two parts. The first part
is developing a strategy to ensure communication is effective for stakeholders. The second part is carrying out the
activities necessary to implement the communication strategy.
The Project Communications Management processes are:
10.1 Plan Communications Management—The process of developing an appropriate approach and plan for project
communication activities based on the information needs of each stakeholder or group, available organizational assets,
and the needs of the project.
10.2 Manage Communications—The process of ensuring timely and appropriate collection, creation, distribution,
storage, retrieval, management, monitoring, and the ultimate disposition of project information.
10.3 Monitor Communications—The process of ensuring the information needs of the project and its stakeholders
are met.
Figure 10-1 provides an overview of the Project Communications Management processes. The Project
Communications Management processes are presented as discrete processes with defined interfaces while, in
practice, they overlap and interact in ways that cannot be completely detailed in the PMBOK® Guide.
PMI Member benefit licensed to: Wanpeng Cui - 2150818. Not for distribution, sale, or reproduction.

Not
For
Distribution,
Sale
or
Reproduction.
360 Part 1 - Guide
.1 Inputs
.1 Project management plan
.2 Project documents
.3 Work performance reports
.4 Enterprise environmental
factors
.5 Organizational process assets
.2 Tools & Techniques
.1 Communication technology
.2 Communication methods
.3 Communication skills
.4 Project management
information system
.5 Project reporting
.6 Interpersonal and team skills
.7 Meetings
.3 Outputs
.1 Project communications
.2 Project management plan
updates
.3 Project documents updates
.4 Organizational process assets
updates
.1 Inputs
.1 Project charter
.2 Project management plan
.3 Project documents
.4 Enterprise environmental
factors
.5 Organizational process assets
.2 Tools & Techniques
.1 Expert judgment
.2 Communication requirements
analysis
.3 Communication technology
.4 Communication models
.5 Communication methods
.6 Interpersonal and team skills
.7 Data representation
.8 Meetings
.3 Outputs
.1 Communications management
plan
.2 Project management plan
updates
.3 Project documents update
.1 Inputs
.1 Project management plan
.2 Project documents
.3 Work performance data
.4 Enterprise environmental
factors
.5 Organizational process assets
.2 Tools & Techniques
.1 Expert judgment
.2 Project management
information system
.3 Data representation
.4 Interpersonal and team skills
.5 Meetings
.3 Outputs
.1 Work performance information
.2 Change requests
.3 Project management plan
updates
.4 Project documents updates
Project Communications
Management Overview
10.2 Manage
Communications
10.1 Plan Communications
Management
10.3 Monitor
Communications
Figure 10-1. Project Communications Overview
KEY CONCEPTS FOR PROJECT COMMUNICATIONS MANAGEMENT
Communication is the exchange of information, intended or involuntary. The information exchanged can be in the
form of ideas, instructions, or emotions. The mechanisms by which information is exchanged can be in:
Written form. Either physical or electronic.
Spoken. Either face-to-face or remote.
Formal or informal (as in formal papers or social media).
Through gestures. Tone of voice and facial expressions.
Through media. Pictures, actions, or even just the choice of words.
Choice of words. There is often more than one word to express an idea; there can be subtle differences in the
meaning of each of these words and phrases.
PMI Member benefit licensed to: Wanpeng Cui - 2150818. Not for distribution, sale, or reproduction.

Not
For
Distribution,
Sale
or
Reproduction.
361
Communications describe the possible means by which the information can be sent or received, either through
communication activities, such as meetings and presentations, or artifacts, such as emails, social media, project reports,
or project documentation.
Project managers spend most of their time communicating with team members and other project stakeholders, both
internal (at all organizational levels) and external to the organization. Effective communication builds a bridge between
diverse stakeholders who may have different cultural and organizational backgrounds as well as different levels of
expertise, perspectives, and interests.
Communication activities have many dimensions, including but not limited to:
Internal. Focus on stakeholders within the project and within the organization.
External. Focus on external stakeholders such as customers, vendors, other projects, organizations, government,
the public, and environmental advocates.
Formal. Reports, formal meetings (both regular and ad hoc), meeting agendas and minutes, stakeholder briefings,
and presentations.
Informal. General communications activities using emails, social media, websites, and informal ad hoc discussions.
Hierarchical focus. The position of the stakeholder or group with respect to the project team will affect the
format and content of the message, in the following ways:
Upward. Senior management stakeholders.
Downward. The team and others who will contribute to the work of the project.
Horizontal. Peers of the project manager or team.
Official. Annual reports; reports to regulators or government bodies.
Unofficial. Communications that focus on establishing and maintaining the profile and recognition of the
project and building strong relationships between the project team and its stakeholders using flexible and
often informal means.
Written and oral. Verbal (words and voice inflections) and nonverbal (body language and actions), social media
and websites, media releases.
PMI Member benefit licensed to: Wanpeng Cui - 2150818. Not for distribution, sale, or reproduction.

Not
For
Distribution,
Sale
or
Reproduction.
362 Part 1 - Guide
Communication develops the relationships necessary for successful project and program outcomes. Communication
activities and artifacts to support communication vary widely, ranging from emails and informal conversations to
formal meetings and regular project reports. The act of sending and receiving information takes place consciously
or unconsciously through words, facial expressions, gestures and other actions. In the context of successfully
managing project relationships with stakeholders, communication includes developing strategies and plans for suitable
communications artifacts and activities with the stakeholder community and the application of skills to enhance the
effectiveness of the planned and other ad hoc communications.
There are two parts to successful communication. The first part involves developing an appropriate communication
strategy based on both the needs of the project and the project’s stakeholders. From that strategy, a communications
management plan is developed to ensure that the appropriate messages are communicated to stakeholders in
various formats and various means as defined by the communication strategy. These messages constitute the
project’s communications—the second part of successful communication. Project communications are the products
of the planning process, addressed by the communications management plan that defines the collection, creation,
dissemination, storage, retrieval, management, tracking, and disposition of these communications artifacts. Finally,
the communication strategy and communications management plan will form the foundation to monitor the effect of
the communication.
The project’s communications are supported by efforts to prevent misunderstandings and miscommunication and by
careful selection of the methods, messengers, and messages developed from the planning process.
Misunderstandings can be reduced but not eliminated through using the 5Cs of written communications in composing
a traditional (non-social media) written or spoken message:
PMI Member benefit licensed to: Wanpeng Cui - 2150818. Not for distribution, sale, or reproduction.

Not
For
Distribution,
Sale
or
Reproduction.
363
Correct grammar and spelling. Poor use of grammar or inaccurate spelling can be distracting and can also
introduce distortions in the message, diminishing credibility.
Concise expression and elimination of excess words. A concise, well-crafted message reduces the
opportunities for misunderstanding the intent of the message.
Clear purpose and expression directed to the needs of the reader. Ensure that the needs and interests of the
audience are factored into the message.
Coherent logical flow of ideas. A coherent logical flow of ideas and using “markers” such as introduction and
summaries of the ideas throughout the writing.
Controlling flow of words and ideas. Controlling the flow of words and ideas may involve graphics or
just summaries.
The 5Cs of written communications are supported by communication skills, such as:
Listening actively. Staying engaged with the speaker and summarizing conversations to ensure effective
information exchange.
Awareness of cultural and personal differences. Developing the team’s awareness of cultural and personal
differences to reduce misunderstandings and enhance communication capability.
Identifying, setting, and managing stakeholder expectations. Negotiating with stakeholders reduces the
existence of conflicting expectations among the stakeholder community.
Enhancement of skills. Enhancing the skills of all team members in the following activities:
Persuading a person, a team, or an organization to perform an action;
Motivating people and providing encouragement or reassurance;
Coaching to improve performance and achieve desired results;
Negotiating to achieve mutually acceptable agreements between parties and reduce approval or decision
delays; and
Resolving conflict to prevent disruptive impacts.
The fundamental attributes of effective communication activities and developing effective communication
artifacts are:
Clarity on the purpose of the communication—defining its purpose;
Understanding as much as possible about the receiver of the communications, meeting needs, and
preferences; and
Monitoring and measuring the effectiveness of the communications.
PMI Member benefit licensed to: Wanpeng Cui - 2150818. Not for distribution, sale, or reproduction.

Not
For
Distribution,
Sale
or
Reproduction.
364 Part 1 - Guide
TRENDS AND EMERGING PRACTICES IN PROJECT COMMUNICATIONS MANAGEMENT
Along with a focus on stakeholders and recognition of the value to projects and organizations of effective stakeholder
engagement comes the recognition that developing and implementing appropriate communication strategies is vital
to maintaining effective relationships with stakeholders. Trends and emerging practices for Project Communications
Management include but are not limited to:
Inclusion of stakeholders in project reviews. The stakeholder community of each project includes individuals,
groups, and organizations that the project team has identified as essential to the successful delivery of project
objectives and organizational outcomes. An effective communication strategy requires regular and timely reviews
of the stakeholder community and updates to manage changes in its membership and attitudes.
Inclusion of stakeholders in project meetings. Project meetings should include stakeholders from outside
the project and even the organization, where appropriate. Practices inherent in the agile approaches can be
applied to all types of projects. Practices often include short, daily standup meetings, where the achievements
and issues of the previous day, and plans for the current day’s work, are discussed with the project team and
key stakeholders.
Increased use of social computing. Social computing in the form of infrastructure, social media services,
and personal devices has changed how organizations and their people communicate and do business. Social
computing incorporates different approaches to collaboration supported by public IT infrastructure. Social
networking refers to how users build networks of relationships to explore their interests and activities with
others. Social media tools can not only support information exchange, but also build relationships accompanied
by deeper levels of trust and community.
Multifaceted approaches to communication. The standard communication strategy for project stakeholder
communications embraces and selects from all technologies and respects cultural, practical, and personal
preferences for language, media, content, and delivery. When appropriate, social media and other advanced
computing technologies may be included. Multifaceted approaches such as these are more effective for
communicating to stakeholders from different generations and cultures.
PMI Member benefit licensed to: Wanpeng Cui - 2150818. Not for distribution, sale, or reproduction.

Not
For
Distribution,
Sale
or
Reproduction.
365
TAILORING CONSIDERATIONS
Because each project is unique, the project team will need to tailor the way that Project Communications Management
processes are applied. Considerations for tailoring include but are not limited to:
Stakeholders. Are the stakeholders internal or external to the organization, or both?
Physical location. What is the physical location of team members? Is the team colocated? Is the team in the
same geographical area? Is the team distributed across multiple time zones?
Communications technology. What technology is available to develop, record, transmit, retrieve, track, and
store communication artifacts? What technologies are most appropriate and cost effective for communicating to
stakeholders?
Language. Language is a main factor to consider in communication activities. Is one language used? Or are
many languages used? Have allowances been made to adjust to the complexity of team members from diverse
language groups?
Knowledge management. Does the organization have a formal knowledge management repository? Is the
repository used?
CONSIDERATIONS FOR AGILE/ADAPTIVE ENVIRONMENTS
Project environments subject to various elements of ambiguity and change have an inherent need to communicate
evolving and emerging details more frequently and quickly. This motivates streamlining team member access to
information, frequent team checkpoints, and colocating team members as much as possible.
In addition, posting project artifacts in a transparent fashion, and holding regular stakeholder reviews are intended to
promote communication with management and stakeholders.
PMI Member benefit licensed to: Wanpeng Cui - 2150818. Not for distribution, sale, or reproduction.

Not
For
Distribution,
Sale
or
Reproduction.
366 Part 1 - Guide
10.1 PLAN COMMUNICATIONS MANAGEMENT
Plan Communications Management is the process of developing an appropriate approach and plan for project
communications activities based on the information needs of each stakeholder or group, available organizational
assets, and the needs of the project. The key benefit of this process is a documented approach to effectively and
efficiently engage stakeholders by presenting relevant information in a timely manner. This process is performed
periodically throughout the project as needed. The inputs, tools and techniques, and outputs of the process are depicted
in Figure 10-2. Figure 10-3 depicts the data flow diagram for the process.
Figure 10-2. Plan Communications Management: Inputs, Tools & Techniques, and Outputs
Tools & TechniquesInputs Outputs
Plan Communications Management
.1 Expert judgment
.2 Communication requirements
analysis
.3 Communication technology
.4 Communication models
.5 Communication methods
.6 Interpersonal and team skills
• Communication styles
assessment
• Political awareness
• Cultural awareness
.7 Data representation
• Stakeholder engagement
assessment matrix
.8 Meetings
.1 Project charter
.2 Project management plan
• Resource management plan
• Stakeholder engagement
plan
.3 Project documents
• Requirements
documentation
• Stakeholder register
.4 Enterprise environmental
factors
.5 Organizational process assets
.1 Communications management
plan
.2 Project management plan
updates
• Stakeholder engagement
plan
.3 Project documents updates
• Project schedule
• Stakeholder register
PMI Member benefit licensed to: Wanpeng Cui - 2150818. Not for distribution, sale, or reproduction.

Not
For
Distribution,
Sale
or
Reproduction.
367
• Project
charter
4.1
Develop
Project
Charter
Project management plan
• Resource management plan
• Stakeholder engagement plan
Project documents
• Requirements documentation
• Stakeholder register
• Project charter
Project
Management
Plan
Project
Documents
Project
Documents
10.1
Plan
Communications
Management
Enterprise/
Organization
• Enterprise environmental factors
• Organizational process assets
• Communications management plan
Project management
plan updates
• Stakeholder
engagement plan
Project documents updates
• Project schedule
• Stakeholder register
Project
Management
Plan
Figure 10-3. Plan Communications Management: Data Flow Diagram
An effective communications management plan that recognizes the diverse information needs of the project’s
stakeholders is developed early in the project life cycle. It should be reviewed regularly and modified when necessary,
when the stakeholder community changes or at the start of each new project phase.
On most projects, communications planning is performed very early, during stakeholder identification and project
management plan development.
While all projects share the need to communicate project information, the information needs and methods of distribution
may vary widely. In addition, the methods of storage, retrieval, and ultimate disposition of the project information need
to be considered and documented during this process. The results of the Plan Communications Management process
should be reviewed regularly throughout the project and revised as needed to ensure continued applicability.
PMI Member benefit licensed to: Wanpeng Cui - 2150818. Not for distribution, sale, or reproduction.

Not
For
Distribution,
Sale
or
Reproduction.
368 Part 1 - Guide
10.1.1 PLAN COMMUNICATIONS MANAGEMENT: INPUTS
10.1.1.1 PROJECT CHARTER
Described in Section 4.1.3.1. The project charter identifies the key stakeholder list. It may also contain information
about the roles and responsibilities of the stakeholders.
10.1.1.2 PROJECT MANAGEMENT PLAN
Described in Section 4.2.3.1. Project management plan components include but are not limited to:
Resource management plan. Described in Section 9.1.3.1. Provides guidance on how team resources will
be categorized, allocated, managed, and released. Team members and groups may have communication
requirements that should be identified in the communications management plan.
Stakeholder engagement plan. Described in Section 13.2.3.1. The stakeholder engagement plan identifies
the management strategies required to effectively engage stakeholders. These strategies are often fulfilled via
communications.
10.1.1.3 PROJECT DOCUMENTS
Project documents that can be considered as inputs for this process include but are not limited to:
Requirements documentation. Described in Section 5.2.3.1. Requirements documentation can include project
stakeholder communications.
Stakeholder register. Described in Section 13.1.3.1. The stakeholder register is used to plan communications
activities with stakeholders.
10.1.1.4 ENTERPRISE ENVIRONMENTAL FACTORS
The enterprise environmental factors that can influence the Plan Communications Management process include but
are not limited to:
Organizational culture, political climate, and governance framework;
Personnel administration policies;
Stakeholder risk thresholds;
Established communication channels, tools, and systems;
Global, regional, or local trends, practices, or habits; and
Geographic distribution of facilities and resources.
PMI Member benefit licensed to: Wanpeng Cui - 2150818. Not for distribution, sale, or reproduction.

Not
For
Distribution,
Sale
or
Reproduction.
369
10.1.1.5 ORGANIZATIONAL PROCESS ASSETS
The organizational process assets that can influence the Plan Communications Management process include but are
not limited to:
Organizational policies and procedures for social media, ethics, and security;
Organizational policies and procedures for issue, risk, change, and data management;
Organizational communication requirements;
Standardized guidelines for development, exchange, storage, and retrieval of information;
Historical information and lessons learned repository; and
Stakeholder and communications data and information from previous projects.
10.1.2 PLAN COMMUNICATIONS MANAGEMENT: TOOLS AND TECHNIQUES
10.1.2.1 EXPERT JUDGMENT
Described in Section 4.1.2.1. Expertise should be considered from individuals or groups with specialized
knowledge or training in the following topics:
Politics and power structures in the organization;
Environment and culture of the organization and other customer organizations;
Organizational change management approach and practices;
Industry or type of project deliverables;
Organizational communications technologies;
Organizational policies and procedures regarding legal requirements of corporate communications;
Organizational policies and procedures regarding security; and
Stakeholders, including customers or sponsors.
10.1.2.2 COMMUNICATION REQUIREMENTS ANALYSIS
Analysis of communication requirements determines the information needs of the project stakeholders. These
requirements are defined by combining the type and format of information needed with an analysis of the value of
that information.
PMI Member benefit licensed to: Wanpeng Cui - 2150818. Not for distribution, sale, or reproduction.

Not
For
Distribution,
Sale
or
Reproduction.
370 Part 1 - Guide
Sources of information typically used to identify and define project communication requirements include but are not
limited to:
Stakeholder information and communication requirements from within the stakeholder register and stakeholder
engagement plan;
Number of potential communication channels or paths, including one-to-one, one-to-many, and many-to-many
communications;
Organizational charts;
Project organization and stakeholder responsibility, relationships, and interdependencies;
Development approach;
Disciplines, departments, and specialties involved in the project;
Logistics of how many persons will be involved with the project and at which locations;
Internal information needs (e.g., when communicating within organizations);
External information needs (e.g., when communicating with the media, public, or contractors); and
Legal requirements.
10.1.2.3 COMMUNICATION TECHNOLOGY
The methods used to transfer information among project stakeholders may vary significantly. Common methods
used for information exchange and collaboration include conversations, meetings, written documents, databases, social
media, and websites.
Factors that can affect the choice of communication technology include:
Urgency of the need for information. The urgency, frequency, and format of the information to be communicated
may vary from project to project and also within different phases of a project.
Availability and reliability of technology. The technology that is required for distribution of project
communications artifacts should be compatible, available, and accessible for all stakeholders throughout
the project.
Ease of use. The choice of communication technologies should be suitable for project participants and proper
training events should be planned, where appropriate.
PMI Member benefit licensed to: Wanpeng Cui - 2150818. Not for distribution, sale, or reproduction.

Not
For
Distribution,
Sale
or
Reproduction.
371
Project environment. Whether the team will meet and operate on a face-to-face basis or in a virtual environment;
whether they will be located in one or multiple time zones; whether they will use multiple languages for
communication; and finally, whether there are any other project environmental factors, such as various aspects
of culture, which may constrain the efficiency of the communication.
Sensitivity and confidentiality of the information. Some aspects to consider are:
Whether information to be communicated is sensitive or confidential. If so, additional security measures may
be required.
Social media policies for employees to ensure appropriate behavior, security, and the protection of
proprietary information.
10.1.2.4 COMMUNICATION MODELS
Communication models can represent the communication process in its most basic linear form (sender and receiver),
in a more interactive form that encompasses the additional element of feedback (sender, receiver, and feedback), or in
a more complex model that incorporates the human elements of the sender(s) or receiver(s) and attempts to show the
complexity of any communication that involves people.
Sample basic sender/receiver communication model. This model describes communication as a process
and consists of two parties, defined as the sender and receiver. This model is concerned with ensuring that the
message is delivered, rather than understood. The sequence of steps in a basic communication model is:
Encode. The message is coded into symbols, such as text, sound or some other medium for transmission
(sending).
Transmit message. The message is sent via a communication channel. The transmission of this message
may be compromised by various physical factors such as unfamiliar technology or inadequate infrastructure.
Noise and other factors may be present and contribute to loss of information in transmission and/or reception
of the message.
Decode. The data received is translated by the receiver back into a form useful to the receiver.
PMI Member benefit licensed to: Wanpeng Cui - 2150818. Not for distribution, sale, or reproduction.

Not
For
Distribution,
Sale
or
Reproduction.
372 Part 1 - Guide
Sample interactive communication model. This model also describes communication as a process consisting
of two parties, the sender and receiver, but recognizes the need to ensure that the message has been understood.
In this model, noise includes any interference or barriers that might compromise the understanding of the
message, such as the distraction of the receiver, variations in the perceptions of receivers, or lack of appropriate
knowledge or interest. The additional steps in an interactive communication model are:
Acknowledge. Upon receipt of a message, the receiver may signal (acknowledge) receipt of the message, but
this does not necessarily mean agreement with or comprehension of the message—merely that it has been
received.
Feedback/response. When the received message has been decoded and understood, the receiver
encodes thoughts and ideas into a message and then transmits this message to the original sender. If
the sender perceives that the feedback matches the original message, the communication has been
successful. In communication between people, feedback can be achieved through active listening,
described in Section 10.2.2.6.
As part of the communication process, the sender is responsible for the transmission of the message, ensuring
the information being communicated is clear and complete, and confirming the message is correctly interpreted.
The receiver is responsible for ensuring that the information is received in its entirety, interpreted correctly, and
acknowledged or responded to appropriately. These components take place in an environment where there will
likely be noise and other barriers to effective communication.
PMI Member benefit licensed to: Wanpeng Cui - 2150818. Not for distribution, sale, or reproduction.

Not
For
Distribution,
Sale
or
Reproduction.
373
Cross-cultural communication presents challenges to ensuring that the meaning of the message has been
understood. Differences in communication styles can arise from differences in working methods, age, nationality,
professional discipline, ethnicity, race, or gender. People from different cultures communicate using different languages
(e.g., technical design documents, different styles) and expect different processes and protocols.
The communication model shown in Figure 10-4 incorporates the idea that the message itself and how it is
transmitted are influenced by the sender’s current emotional state, knowledge, background, personality, culture, and
biases. Similarly, the receiver’s emotional state knowledge, background, personality, culture, and biases will influence
how the message is received and interpreted, and will contribute to the barriers or noise.
This communication model and its enhancements can assist in developing communication strategies and plans for
person-to-person or even small group to small group communications. It is not useful for other communications artifacts
such as emails, broadcast messages, or social media.
Figure 10-4. Communication Model for Cross-Cultural Communication
Sender
Encode
Decode
Receiver
Decode
Encode
Transmit
Message
Feedback
Message
Current
Emotional
State
Culture:
• Generational
• National
• Professional
discipline
• Gender
Personality
biases
(assumptions)
Current
Emotional
State
Culture:
• Generational
• National
• Professional
discipline
• Gender
Personality
biases
(assumptions)
Noise
Medium
Noise
Noise
Acknowledge
Message
PMI Member benefit licensed to: Wanpeng Cui - 2150818. Not for distribution, sale, or reproduction.

Not
For
Distribution,
Sale
or
Reproduction.
374 Part 1 - Guide
10.1.2.5 COMMUNICATION METHODS
There are several communication methods that are used to share information among project stakeholders. These
methods are broadly classified as follows:
Interactive communication. Between two or more parties performing a multidirectional exchange of information
in real time. It employs communications artifacts such as meetings, phone calls, instant messaging, some forms
of social media, and videoconferencing.
Push communication. Sent or distributed directly to specific recipients who need to receive the information.
This ensures that the information is distributed but does not ensure that it actually reached or was understood
by the intended audience. Push communications artifacts include letters, memos, reports, emails, faxes, voice
mails, blogs, and press releases.
Pull communication. Used for large complex information sets, or for large audiences, and requires the recipients
to access content at their own discretion subject to security procedures. These methods include web portals,
intranet sites, e-learning, lessons learned databases, or knowledge repositories.
Different approaches should be applied to meet the needs of the major forms of communication defined in the
communications management plan:
Interpersonal communication. Information is exchanged between individuals, typically face-to-face.
Small group communication. Occurs within groups of around three to six people.
Public communication. A single speaker addressing a group of people.
Mass communication. There is a minimal connection between the person or group sending the message and
the large, sometimes anonymous groups for whom the information is intended.
Networks and social computing communication. Supports emerging communication trends of many-to-many
supported by social computing technology and media.
PMI Member benefit licensed to: Wanpeng Cui - 2150818. Not for distribution, sale, or reproduction.

Not
For
Distribution,
Sale
or
Reproduction.
375
Possible communications artifacts and methods include but are not limited to:
Notice boards,
Newsletters/in-house magazines/e-magazines,
Letters to staff/volunteers,
Press releases,
Annual reports,
Emails and intranets,
Web portals and other information repositories (for pull communication)
Phone conversations,
Presentations,
Team briefings/group meetings,
Focus groups,
Face-to-face formal or informal meetings between various stakeholders,
Consultation groups or staff forums, and
Social computing technology and media.
10.1.2.6 INTERPERSONAL AND TEAM SKILLS
Interpersonal and team skills that can be used for this process include but are not limited to:
Communication styles assessment. A technique used to assess communication styles and identify the
preferred communication method, format, and content for planned communication activities. Often used with
unsupportive stakeholders, this assessment may follow a stakeholder engagement assessment (described in
Section 13.2.2.5) to identify gaps in stakeholder engagement that require additional tailored communication
activities and artifacts.
PMI Member benefit licensed to: Wanpeng Cui - 2150818. Not for distribution, sale, or reproduction.

Not
For
Distribution,
Sale
or
Reproduction.
376 Part 1 - Guide
Political awareness. Political awareness helps the project manager to plan communications based on the project
environment as well as the organization’s political environment. Political awareness concerns the recognition of
power relationships, both formal and informal, and also the willingness to operate within these structures. An
understanding of the strategies of the organization, knowing who wields power and influence in this arena, and
developing an ability to communicate with these stakeholders are all aspects of political awareness.
Cultural awareness. Cultural awareness is an understanding of the differences between individuals, groups,
and organizations and adapting the project’s communication strategy in the context of these differences. This
awareness and any consequent actions minimize misunderstandings and miscommunication that may result from
cultural differences within the project’s stakeholder community. Cultural awareness and cultural sensitivity help
the project manager to plan communications based on the cultural differences and requirements of stakeholders
and team members.
10.1.2.7 DATA REPRESENTATION
A data representation technique that can be used for this process includes but is not limited to a stakeholder
engagement assessment matrix. Described in Section 13.2.2.5. The stakeholder engagement assessment matrix,
shown in Figure 13-6, displays gaps between current and desired engagement levels of individual stakeholders, it can
be further analyzed in this process to identify additional communication requirements (beyond the regular reports) as a
method to close any engagement level gaps.
10.1.2.8 MEETINGS
Project meetings can include virtual (e-meetings) or face-to-face meetings, and can be supported with document
collaboration technologies, including email messages and project websites. The Plan Communications Management
process requires discussion with the project team to determine the most appropriate way to update and communicate
project information, and to respond to requests from various stakeholders for information.
PMI Member benefit licensed to: Wanpeng Cui - 2150818. Not for distribution, sale, or reproduction.

Not
For
Distribution,
Sale
or
Reproduction.
377
10.1.3 PLAN COMMUNICATIONS MANAGEMENT: OUTPUTS
10.1.3.1 COMMUNICATIONS MANAGEMENT PLAN
The communications management plan is a component of the project management plan that describes how project
communications will be planned, structured, implemented, and monitored for effectiveness. The plan contains the
following information:
Stakeholder communication requirements;
Information to be communicated, including language, format, content, and level of detail;
Escalation processes;
Reason for the distribution of that information;
Timeframe and frequency for the distribution of required information and receipt of acknowledgment or response,
if applicable;
Person responsible for communicating the information;
Person responsible for authorizing release of confidential information;
Person or groups who will receive the information, including information about their needs, requirements, and
expectations;
Methods or technologies used to convey the information, such as memos, email, press releases, or social media;
Resources allocated for communication activities, including time and budget;
Method for updating and refining the communications management plan as the project progresses and develops,
such as when the stakeholder community changes as the project moves through different phases;
Glossary of common terminology;
Flow charts of the information flow in the project, workflows with possible sequence of authorization, list of
reports, meeting plans, etc.; and
Constraints derived from specific legislation or regulation, technology, organizational policies, etc.
The communications management plan can include guidelines and templates for project status meetings, project
team meetings, e-meetings, and email messages. The use of a project website and project management software can
be included if these are to be used in the project.
PMI Member benefit licensed to: Wanpeng Cui - 2150818. Not for distribution, sale, or reproduction.

Not
For
Distribution,
Sale
or
Reproduction.
378 Part 1 - Guide
10.1.3.2 PROJECT MANAGEMENT PLAN UPDATES
Any change to the project management plan goes through the organization’s change control process via a change
request. Components that may require a change request for the project management plan include but are not limited
to the stakeholder engagement plan, which is described in Section 13.2.3.1. The stakeholder engagement plan is
updated to reflect any processes, procedures, tools, or techniques that affect the engagement of stakeholders in project
decisions and execution.
10.1.3.3 PROJECT DOCUMENTS UPDATES
Project documents that may be updated as a result of carrying out this process include but are not limited to:
Project schedule. Described in Section 6.5.3.2. The project schedule may be updated to reflect communication
activities.
Stakeholder register. Described in Section 13.1.3.1.The stakeholder register may be updated to reflect
communications planned.
PMI Member benefit licensed to: Wanpeng Cui - 2150818. Not for distribution, sale, or reproduction.

Not
For
Distribution,
Sale
or
Reproduction.
379
10.2 MANAGE COMMUNICATIONS
Manage Communications is the process of ensuring timely and appropriate collection, creation, distribution, storage,
retrieval, management, monitoring, and the ultimate disposition of project information. The key benefit of this process is
that it enables an efficient and effective information flow between the project team and the stakeholders. This process
is performed throughout the project.
The Manage Communications process identifies all aspects of effective communication, including choice of
appropriate technologies, methods, and techniques. In addition, it should allow for flexibility in the communications
activities, allowing adjustments in the methods and techniques to accommodate the changing needs of stakeholders
and the project. The inputs, tools, techniques, and outputs of this process are depicted in Figure 10-5. Figure 10-6
depicts the data flow diagram of the Manage Communications process.
Figure 10-5. Manage Communications: Inputs, Tools & Techniques, and Outputs
Tools & TechniquesInputs Outputs
Manage Communications
.1 Communication technology
.2 Communication methods
.3 Communication skills
• Communication competence
• Feedback
• Nonverbal
• Presentations
.4 Project management
information system
.5 Project reporting
.6 Interpersonal and team skills
• Active listening
• Conflict management
• Cultural awareness
• Meeting management
• Networking
• Political awareness
.7 Meetings
.1 Project management plan
• Resource management plan
• Communications
management plan
• Stakeholder engagement
plan
.2 Project documents
• Change log
• Issue log
• Lessons learned register
• Quality report
• Risk report
• Stakeholder register
.3 Work performance reports
.4 Enterprise environmental
factors
.5 Organizational process assets
.1 Project communications
.2 Project management plan
updates
• Communications
management plan
• Stakeholder engagement
plan
.3 Project documents updates
• Issue log
• Lessons learned register
• Project schedule
• Risk register
• Stakeholder register
.4 Organizational process
assets updates
PMI Member benefit licensed to: Wanpeng Cui - 2150818. Not for distribution, sale, or reproduction.

Not
For
Distribution,
Sale
or
Reproduction.
380 Part 1 - Guide
Enterprise/
Organization
• Project
charter
4.5
Monitor and
Control
Project Work
Project management plan
• Resource management plan
• Communications management plan
• Stakeholder engagement plan
Project documents
• Change log
• Issue log
• Lessons learned register
• Quality report
• Risk report
• Stakeholder register
• Work performance reports
Project
Management
Plan
Project
Documents
Project
Documents
10.2
Manage
Communications
Enterprise/
Organization
• Enterprise environmental factors
• Organizational process assets
• Project communications
Project documents updates
• Issue log
• Lessons learned register
• Project schedule
• Risk register
• Stakeholder register
Project management
plan updates
• Communications
management plan
• Stakeholder
engagement plan
• Organizational process
assets updates
Project
Management
Plan
Figure 10-6. Manage Communications: Data Flow Diagram
PMI Member benefit licensed to: Wanpeng Cui - 2150818. Not for distribution, sale, or reproduction.

Not
For
Distribution,
Sale
or
Reproduction.
381
This process goes beyond the distribution of relevant information and seeks to ensure that the information being
communicated to project stakeholders has been appropriately generated and formatted, and received by the intended
audience. It also provides opportunities for stakeholders to make requests for further information, clarification, and
discussion. Techniques and considerations for effective communications management include but are not limited to:
Sender-receiver models. Incorporating feedback loops to provide opportunities for interaction/participation and
remove barriers to effective communication.
Choice of media. Decisions about application of communications artifacts to meet specific project needs, such
as when to communicate in writing versus orally, when to prepare an informal memo versus a formal report, and
when to use push/pull options and the choice of appropriate technology.
Writing style. Appropriate use of active versus passive voice, sentence structure, and word choice.
Meeting management. Described in Section 10.2.2.6. Preparing an agenda, inviting essential participants, and
ensuring they attend. Dealing with conflicts within the meeting or resulting from inadequate follow-up of minutes
and actions, or attendance of the wrong people.
Presentations. Awareness of the impact of body language and design of visual aids.
Facilitation. Described in Section 4.1.2.3. Building consensus and overcoming obstacles such as difficult group
dynamics, and maintaining interest and enthusiasm among group members.
Active listening. Described in Section 10.2.2.6. Listening actively involves acknowledging, clarifying and
confirming, understanding, and removing barriers that adversely affect comprehension.
10.2.1 MANAGE COMMUNICATIONS: INPUTS
10.2.1.1 PROJECT MANAGEMENT PLAN
Described in Section 4.2.3.1. Project management plan components include but are not limited to:
Resource management plan. Described in Section 9.1.3.1. The resource management plan describes the
communications that are needed for management of team or physical resources.
Communications management plan. Described in Section 10.1.3.1. The communications management plan
describes how project communications will be planned, structured, monitored, and controlled.
Stakeholder engagement plan. Described in detail in Section 13.2.3.1. The stakeholder engagement plan
describes how stakeholders will be engaged through appropriate communication strategies.
PMI Member benefit licensed to: Wanpeng Cui - 2150818. Not for distribution, sale, or reproduction.

Not
For
Distribution,
Sale
or
Reproduction.
382 Part 1 - Guide
10.2.1.2 PROJECT DOCUMENTS
Project documents that can be considered as inputs for this process include but are not limited to
Change log. Described in Section 4.6.3.3. The change log is used to communicate changes and approved,
deferred, and rejected change requests to the impacted stakeholders.
Issue log. Described in Section 4.6.3.3. Information about issues is communicated to impacted stakeholders.
Lessons learned register. Described in Section 4.4.3.1. Lessons learned earlier in the project with regard to
managing communications can be applied to later phases in the project to improve the efficiency and effectiveness
of communications and the communication process.
Quality report. Described in Section 8.2.3.1. Information in the quality report includes quality issues, project
and product improvements, and process improvements. This information is forwarded to those who can take
corrective actions in order to achieve the project quality expectations.
Risk report. Described in Section 11.2.3.2. The risk report presents information on sources of overall project
risk, together with summary information on identified individual project risks. This information is communicated
to risk owners and other impacted stakeholders.
Stakeholder register. Described in Section 13.1.3.1. The stakeholder register identifies the individuals, groups,
or organizations that will need various types of information.
10.2.1.3 WORK PERFORMANCE REPORTS
Described in Section 4.5.3.1. Work performance reports are circulated to the project stakeholders through this
process as defined in the communications management plan. Examples of work performance reports include status
reports and progress reports. Work performance reports can contain earned value graphs and information, trend lines
and forecasts, reserve burndown charts, defect histograms, contract performance information, and risk summaries.
They can be presented as dashboards, heat reports, stop light charts, or other representations useful for creating
awareness and generating decisions and actions.
PMI Member benefit licensed to: Wanpeng Cui - 2150818. Not for distribution, sale, or reproduction.

Not
For
Distribution,
Sale
or
Reproduction.
383
10.2.1.4 ENTERPRISE ENVIRONMENTAL FACTORS
The enterprise environmental factors that can influence this process include but are not limited to:
Organizational culture, political climate, and governance framework;
Personnel administration policies;
Stakeholder risk thresholds;
Established communication channels, tools, and systems;
Global, regional, or local trends and practices or habits; and
Geographic distribution of facilities and resources.
10.2.1.5 ORGANIZATIONAL PROCESS ASSETS
The organizational process assets that can influence this process include but are not limited to:
Corporate policies and procedures for social media, ethics, and security;
Corporate policies and procedures for issue, risk, change, and data management;
Organizational communication requirements;
Standardized guidelines for development, exchange, storage, and retrieval of information; and
Historical information from previous projects, including the lessons learned repository.
10.2.2 MANAGE COMMUNICATIONS: TOOLS AND TECHNIQUES
10.2.2.1 COMMUNICATION TECHNOLOGY
Described in Section 10.1.2.3. Factors that influence the technology include whether the team is colocated, the
confidentiality of any information that needs to be shared, resources available to the team members, and how the
organization’s culture influences the way in which meetings and discussions are normally conducted.
10.2.2.2 COMMUNICATION METHODS
Described in Section 10.1.2.5. The choice of communication methods should allow flexibility in the event that the
membership of the stakeholder community changes or their needs and expectations change.
PMI Member benefit licensed to: Wanpeng Cui - 2150818. Not for distribution, sale, or reproduction.

Not
For
Distribution,
Sale
or
Reproduction.
384 Part 1 - Guide
10.2.2.3 COMMUNICATION SKILLS
Communication techniques that can be used for this process include but are not limited to:
Communication competence. A combination of tailored communication skills that considers factors such as
clarity of purpose in key messages, effective relationships and information sharing, and leadership behaviors.
Feedback. Feedback is information about reactions to communications, a deliverable, or a situation. Feedback
supports interactive communication between the project manager, team and all other project stakeholders.
Examples include coaching, mentoring, and negotiating.
Nonverbal. Examples of nonverbal communication include appropriate body language to transmit meaning
through gestures, tone of voice, and facial expressions. Mirroring and eye contact are also important techniques.
The team members should be aware of how they are expressing themselves both through what they say and
what they don’t say.
Presentations. A presentation is the formal delivery of information and/or documentation. Clear and effective
presentations of project information to relevant stakeholders can include but are not limited to:
Progress reports and information updates to stakeholders;
Background information to support decision making;
General information about the project and its objectives, for the purposes of raising the profile of the work of
the project and the team; and
Specific information aimed at increasing understanding and support of the work and objectives of the project.
Presentations will be successful when the content and delivery take the following into account:
The audience, their expectations, and needs; and
The needs and objectives of the project and project team.
PMI Member benefit licensed to: Wanpeng Cui - 2150818. Not for distribution, sale, or reproduction.

Not
For
Distribution,
Sale
or
Reproduction.
385
10.2.2.4 PROJECT MANAGEMENT INFORMATION SYSTEM (PMIS)
Described in Section 4.3.2.2. Project management information systems can ensure that stakeholders can easily
retrieve the information they need in a timely way. Project information is managed and distributed using a variety of
tools, including:
Electronic project management tools. Project management software, meeting and virtual office support
software, web interfaces, specialized project portals and dashboards, and collaborative work management tools.
Electronic communications management. Email, fax, and voice mail; audio, video and web conferencing; and
websites and web publishing.
Social media management. Websites and web publishing; and blogs and applications, which offer the
opportunity to engage with stakeholders and form online communities.
10.2.2.5 PROJECT REPORTING
Project reporting is the act of collecting and distributing project information. Project information is distributed to
many groups of stakeholders and should be adapted to provide information at an appropriate level, format, and detail
for each type of stakeholder. The format may range from a simple communication to more elaborate custom reports
and presentations. Information may be prepared regularly or on an exception basis. While work performance reports are
the output of the Monitor and Control Project Work process, this process develops ad hoc reports, project presentations,
blogs, and other types of communication about the project.
PMI Member benefit licensed to: Wanpeng Cui - 2150818. Not for distribution, sale, or reproduction.

Not
For
Distribution,
Sale
or
Reproduction.
386 Part 1 - Guide
10.2.2.6 INTERPERSONAL AND TEAM SKILLS
Interpersonal and team skills that can be used for this process include but are not limited to:
Active listening. Techniques of active listening involve acknowledging, clarifying and confirming, understanding,
and removing barriers that adversely affect comprehension.
Conflict management. Described in Section 9.5.2.1.
Cultural awareness. Described in Section 10.1.2.6.
Meeting management. Meeting management is taking steps to ensure meetings meet their intended objectives
effectively and efficiently. The following steps should be used for meeting planning:
Prepare and distribute the agenda stating the objectives of the meeting.
Ensure that the meetings start and finish at the published time.
Ensure the appropriate participants are invited and attend.
Stay on topic.
Manage expectations, issues, and conflicts during the meeting.
Record all actions and those who have been allocated the responsibility for completing the action.
Networking. Networking is interacting with others to exchange information and develop contacts. Networks
provide project managers and their teams with access to informal organizations to solve problems, influence
actions of their stakeholders, and increase stakeholder support for the work and outcomes of the project, thus
improving performance.
Political awareness. Described in Section 10.1.2.6. Political awareness assists the project manager in engaging
stakeholders appropriately to maintain their support throughout the project.
10.2.2.7 MEETINGS
Meetings support the actions defined in the communication strategy and communications plan.
PMI Member benefit licensed to: Wanpeng Cui - 2150818. Not for distribution, sale, or reproduction.

Not
For
Distribution,
Sale
or
Reproduction.
387
10.2.3 MANAGE COMMUNICATIONS: OUTPUTS
10.2.3.1 PROJECT COMMUNICATIONS
Project communications artifacts may include but are not limited to: performance reports, deliverable status, schedule
progress, cost incurred, presentations, and other information required by stakeholders.
10.2.3.2 PROJECT MANAGEMENT PLAN UPDATES
Any change to the project management plan goes through the organization’s change control process via a change
request. Components of the project management plan that may be updated as a result of carrying out this process
include but are not limited to:
Communications management plan. Described in Section 10.1.3.1. When changes are made to the
project communications approach as a result of this process, these changes are reflected in the project
communications plan.
Stakeholder engagement plan. Described in Section 13.2.3.1. Stakeholder communication requirements and
agreed-upon communications strategies are updated as a result of this process.
10.2.3.3 PROJECT DOCUMENTS UPDATES
Project documents that may be updated as a result of carrying out this process include but are not limited to:
Issue log. Described in Sections 4.3.3.3. The issue log is updated to reflect any communication issues on the
project, or how any communications have been used to impact active issues.
Lessons learned register. Described in Section 4.3.3.1. The lessons learned register is updated with information
on challenges encountered and how they could have been avoided as well as approaches that worked well and
what did not work well for managing communications.
Project schedule. Described in Section 6.5.3.2. The project schedule may be updated to reflect the status of
communication activities.
Risk register. Described in Section 11.2.3.1. The risk register is updated to capture risks associated with
managing communications.
Stakeholder register. Described in Section 13.1.3.1. The stakeholder register can be updated to include
information regarding communications activities with project stakeholders.
PMI Member benefit licensed to: Wanpeng Cui - 2150818. Not for distribution, sale, or reproduction.

Not
For
Distribution,
Sale
or
Reproduction.
388 Part 1 - Guide
10.2.3.4 ORGANIZATIONAL PROCESS ASSETS UPDATES
Organizational process assets that may be updated as a result of this process include but are not limited to:
Project records such as correspondence, memos, meeting minutes and other documents used on the project; and
Planned and ad hoc project reports and presentations.
10.3 MONITOR COMMUNICATIONS
Monitor Communications is the process of ensuring the information needs of the project and its stakeholders are met.
The key benefit of this process is the optimal information flow as defined in the communications management plan and
the stakeholder engagement plan. This process is performed throughout the project. The inputs, tools and techniques,
and outputs of the process are depicted in Figure 10-7. Figure 10-8 depicts the data flow diagram for the process.
Figure 10-7. Monitor Communications: Inputs, Tools & Techniques, and Outputs
Tools & TechniquesInputs Outputs
Monitor Communications
.1 Project management plan
• Resource management plan
• Communications
management plan
• Stakeholder engagement
plan
.2 Project documents
• Issue log
• Lessons learned register
• Project communications
.3 Work performance data
.4 Enterprise environmental
factors
.5 Organizational process assets
.1 Expert judgment
.2 Project management
information system
.3 Data analysis
• Stakeholder engagement
assessment matrix
.4 Interpersonal and team skills
• Observation/conversation
.5 Meetings
.1 Work performance
information
.2 Change requests
.3 Project management plan
updates
• Communications
management plan
• Stakeholder engagement
plan
.4 Project documents updates
• Issue log
• Lessons learned register
• Stakeholder register
PMI Member benefit licensed to: Wanpeng Cui - 2150818. Not for distribution, sale, or reproduction.

Not
For
Distribution,
Sale
or
Reproduction.
389
• Project
charter
4.3
Direct and
Manage
Project Work
Project management plan
• Resource management plan
• Communications management plan
• Stakeholder engagement plan
Project documents
• Issue log
• Lessons learned register
• Project communications
• Work performance reports
Project
Management
Plan
Project
Documents
Project
Documents
10.3
Monitor
Communications
Enterprise/
Organization
• Enterprise environmental factors
• Organizational process assets
• Work performance information
• Change requests
Project management
plan updates
• Communications
management plan
• Stakeholder
engagement plan
Project documents updates:
• Issue log
• Lessons learned register
• Stakeholder register
Project
Management
Plan
4.6
Perform
Integrated
Change Control
4.5
Monitor and
Control
Project Work
Figure 10-8. Monitor Communications: Data Flow Diagram
Monitor Communications determines if the planned communications artifacts and activities have had the desired
effect of increasing or maintaining stakeholders’ support for the project’s deliverables and expected outcomes. The
impact and consequences of project communications should be carefully evaluated and monitored to ensure that the
right message with the right content (the same meaning for sender and receiver) is delivered to the right audience,
through the right channel, and at the right time. Monitor Communications may require a variety of methods, such as
customer satisfaction surveys, collecting lessons learned, observations of the team, reviewing data from the issue log,
or evaluating changes in the stakeholder engagement assessment matrix described in Section 13.2.2.5.
The Monitor Communications process can trigger an iteration of the Plan Communications Management and/or
Manage Communications processes to improve effectiveness of communication through additional and possibly amended
communications plans and activities. Such iterations illustrate the continuous nature of the Project Communications
Management processes. Issues or key performance indicators, risks, or conflicts may trigger an immediate revision.
PMI Member benefit licensed to: Wanpeng Cui - 2150818. Not for distribution, sale, or reproduction.

Not
For
Distribution,
Sale
or
Reproduction.
390 Part 1 - Guide
10.3.1 MONITOR COMMUNICATIONS: INPUTS
10.3.1.1 PROJECT MANAGEMENT PLAN
Described in Section 4.2.3.1. Project management plan components include but are not limited to:
Resource management plan. Described in Section 9.1.3.1. The resource management plan can be used to
understand the actual project organization and any changes through understanding of roles and responsibilities
and the project organization charts.
Communications management plan. Described in Section 10.1.3.1. The communications management plan
contains the current plan for collecting, creating, and distributing information in a timely manner. It identifies the
team members, stakeholders, and the work involved in the communication process.
Stakeholder engagement plan. Described in Section 13.2.3.1. The stakeholder engagement plan identifies the
communication strategies that are planned to engage stakeholders.
10.3.1.2 PROJECT DOCUMENTS
Project documents that can be considered as inputs for this process include but are not limited to:
Issue log. Described in Section 4.3.3.3. The issue log provides the project’s history, a record of stakeholder
engagement issues, and how they were resolved.
Lessons learned register. Described in Section 4.4.3.1. Lessons learned earlier in the project can be applied to
later phases in the project to improve communication effectiveness.
Project communications. Described in Section 10.2.3.1. Provides information about communications that have
been distributed.
10.3.1.3 WORK PERFORMANCE DATA
Described in Section 4.3.3.2. Work performance data contains data on the types and quantities of communications
that have actually been distributed.
PMI Member benefit licensed to: Wanpeng Cui - 2150818. Not for distribution, sale, or reproduction.

Not
For
Distribution,
Sale
or
Reproduction.
391
10.3.1.4 ENTERPRISE ENVIRONMENTAL FACTORS
The enterprise environmental factors that can influence the Monitor Communications process include but are not
limited to:
Organizational culture, political climate, and governance framework;
Established communication channels, tools, and systems;
Global, regional, or local trends, practices, or habits; and
Geographic distribution of facilities and resources.
10.3.1.5 ORGANIZATIONAL PROCESS ASSETS
The organizational process assets that may influence the Monitor Communications process include but are not
limited to:
Corporate policies and procedures for social media, ethics, and security;
Organizational communication requirements;
Standardized guidelines for development, exchange, storage, and retrieval of information;
Historical information and lessons learned repository from previous projects; and
Stakeholder and communications data and information from previous projects.
10.3.2 MONITOR COMMUNICATIONS: TOOLS AND TECHNIQUES
10.3.2.1 EXPERT JUDGMENT
Described in Section 4.1.2.1. Expertise should be considered from individuals or groups with specialized knowledge
or training in the following topics:
Communications with the public, the community, and the media, and, in an international environment, between
virtual groups; and
Communications and project management systems.
PMI Member benefit licensed to: Wanpeng Cui - 2150818. Not for distribution, sale, or reproduction.

Not
For
Distribution,
Sale
or
Reproduction.
392 Part 1 - Guide
10.3.2.2 PROJECT MANAGEMENT INFORMATION SYSTEM (PMIS)
Described in Section 4.3.2.2. Project management information systems provides a set of standard tools for the
project manager to capture, store, and distribute information to internal and external stakeholders with the information
they need according the communications plan. The information contained in the system is monitored to assess its
validity and effectiveness.
10.3.2.3 DATA REPRESENTATION
A data representation technique that can be used includes but is not limited to the stakeholder engagement
assessment matrix (Section 13.2.2.5), which can provide information about the effectiveness of the communications
activities. This is achieved by reviewing changes between desired and current engagement and adjusting
communications as necessary.
10.3.2.4 INTERPERSONAL AND TEAM SKILLS
Interpersonal and team skills that can be used for this process include but are not limited to observation/conversation
as described in Section 5.2.2.6. Discussion and dialogue with the project team helps determine the most appropriate
way to update and communicate project performance, and to respond to requests from stakeholders for information.
Observation and conversation enables the project manager to identify issues within the team, conflicts between people,
or individual performance issues.
10.3.2.5 MEETINGS
Face-to-face or virtual meetings are used for decision making; responding to stakeholder requests; and having
discussions with suppliers, vendors, and other project stakeholders.
10.3.3 MONITOR COMMUNICATIONS: OUTPUTS
10.3.3.1 WORK PERFORMANCE INFORMATION
Described in Section 4.5.1.3. Work performance information includes information on how project communication is
performing by comparing the communications that were implemented compared to those that were planned. It also
considers feedback on communications, such as survey results on communication effectiveness.
PMI Member benefit licensed to: Wanpeng Cui - 2150818. Not for distribution, sale, or reproduction.

Not
For
Distribution,
Sale
or
Reproduction.
393
10.3.3.2 CHANGE REQUESTS
Described in Section 4.3.3.4. The Monitor Communications process often results in the need for adjustment, action,
and intervention on communications activities defined in the communications management plan. Change requests are
processed through the Perform Integrated Change Control process (Section 4.6).
These change requests may result in:
Revision of stakeholder communication requirements, including stakeholders’ information distribution, content or
format, and distribution method; and
New procedures to eliminate bottlenecks.
10.3.3.3 PROJECT MANAGEMENT PLAN UPDATES
Any change to the project management plan goes through the organization’s change control process via a change
request. Components that may require a change request for the project management plan include but are not limited to:
Communications management plan. Described in Section 10.1.3.1. The communications management plan is
updated with new information to make communication more effective.
Stakeholder engagement plan. Described in Section 13.2.3.1. The stakeholder engagement plan is updated to
reflect the actual situation of stakeholders, their communication needs, and their importance.
10.3.3.4 PROJECT DOCUMENTS UPDATES
Project documents that may be updated as a result of carrying out this process include but are not limited to:
Issue log. Described in Section 4.3.3.3. The issue log may be updated with new information on issues raised,
their progress, and resolution.
Lessons learned register. Described in Section 4.4.3.1. The lessons learned register may be updated with
causes of issues, reasons behind the corrective actions chosen, and other communication lessons learned
as appropriate.
Stakeholder register. Described in Section 13.1.3.1. The stakeholder register may be updated with revised
stakeholder communication requirements.
PMI Member benefit licensed to: Wanpeng Cui - 2150818. Not for distribution, sale, or reproduction.

Not
For
Distribution,
Sale
or
Reproduction.
394 Part 1 - Guide
PMI Member benefit licensed to: Wanpeng Cui - 2150818. Not for distribution, sale, or reproduction.

Not
For
Distribution,
Sale
or
Reproduction.
395
11
PROJECT RISK MANAGEMENT
Project Risk Management includes the processes of conducting risk management planning, identification, analysis,
response planning, response implementation, and monitoring risk on a project. The objectives of project risk management
are to increase the probability and/or impact of positive risks and to decrease the probability and/or impact of negative
risks, in order to optimize the chances of project success.
The Project Risk Management processes are:
11.1 Plan Risk Management—The process of defining how to conduct risk management activities for a project.
11.2 Identify Risks—The process of identifying individual project risks as well as sources of overall project risk,
and documenting their characteristics.
11.3 Perform Qualitative Risk Analysis—The process of prioritizing individual project risks for further analysis
or action by assessing their probability of occurrence and impact as well as other characteristics.
11.4 Perform Quantitative Risk Analysis—The process of numerically analyzing the combined effect of identified
individual project risks and other sources of uncertainty on overall project objectives.
11.5 Plan Risk Responses—The process of developing options, selecting strategies, and agreeing on actions to
address overall project risk exposure, as well as to treat individual project risks.
11.6 Implement Risk Responses—The process of implementing agreed-upon risk response plans.
11.7 Monitor Risks—The process of monitoring the implementation of agreed-upon risk response plans,
tracking identified risks, identifying and analyzing new risks, and evaluating risk process effectiveness throughout
the project.
Figure 11-1 provides an overview of the Project Risk Management processes. The Project Management Risk processes
are presented as discrete processes with defined interfaces while, in practice, they overlap and interact in ways that
cannot be completely detailed in this PMBOK® Guide.
PMI Member benefit licensed to: Wanpeng Cui - 2150818. Not for distribution, sale, or reproduction.

Not
For
Distribution,
Sale
or
Reproduction.
396 Part 1 - Guide
Figure 11-1. Project Risk Management Overview
.1 Inputs
.1 Project charter
.2 Project management plan
.3 Project documents
.4 Enterprise environmental
factors
.5 Organizational process
assets
.2 Tools & Techniques
.1 Expert judgment
.2 Data analysis
.3 Meetings
.3 Outputs
.1 Risk management plan
Project Risk
Management Overview
11.1 Plan
Risk Management
.1 Inputs
.1 Project management plan
.2 Project documents
.3 Agreements
.4 Procurement
documentation
.5 Enterprise environmental
factors
.6 Organizational process
assets
.2 Tools & Techniques
.1 Expert judgment
.2 Data gathering
.3 Data analysis
.4 Interpersonal and team
skills
.5 Prompt lists
.6 Meetings
. 3 Outputs
.1 Risk register
.2 Risk report
.3 Project documents
updates
11.2 Identify Risks
.1 Inputs
.1 Project management plan
.2 Project documents
.3 Enterprise environmental
factors
.4 Organizational process
assets
.2 To ols & Techniques
.1 Expert judgment
.2 Data gathering
.3 Data analysis
.4 Interpersonal and team
skills
.5 Risk categorization
.6 Data representation
.7 Meetings
.3 Outputs
.1 Project documents updates
11.4 Perform
Quantitative Risk Analysis
1 Inputs
.1 Project management plan
.2 Project documents
.3 Enterprise environmental
factors
.4 Organizational process
assets
.2 Tools & Techniques
.1 Expert judgment
.2 Data gathering
.3 Interpersonal and team
skills
.4 Strategies for threats
.5 Strategies for opportunities
.6 Contingent response
strategies
.7 Strategies for overall
project risk
.8 Data analysis
.9 Decision making
.3 Outputs
.1 Change requests
.2 Project management plan
updates
.3 Project documents updates
11.5 Plan
Risk Responses
.1 Inputs
.1 Project management plan
.2 Project documents
.3 Organizational process
assets
.2 Tools & Techniques
.1 Expert judgment
.2 Interpersonal and team
skills
.3 Project management
information system
.3 Outputs
.1 Change requests
.2 Project documents updates
11.6 Implement
Risk Responses
.1 Inputs
.1 Project management plan
.2 Project documents
.3 Work performance data
.4 Work performance reports
.2 To ols & Techniques
.1 Data analysis
.2 Audits
.3 Meetings
.3 Outputs
.1 Work performance
information
.2 Change requests
.3 Project management plan
updates
.4 Project documents updates
.5 Organizational process
assets updates
11.7 Monitor Risks
.1 Inputs
.1 Project management plan
.2 Project documents
.3 Enterprise environmental
factors
.4 Organizational process
assets
.2 Tools & Techniques
.1 Expert judgment
.2 Data gathering
.3 Interpersonal and team
skills
.4 Representations of
uncertainty
.5 Data analysis
.3 Outputs
.1 Project documents
updates
11.3 Perform
Qualitative Risk Analysis
PMI Member benefit licensed to: Wanpeng Cui - 2150818. Not for distribution, sale, or reproduction.

Not
For
Distribution,
Sale
or
Reproduction.
397
KEY CONCEPTS FOR PROJECT RISK MANAGEMENT
All projects are risky since they are unique undertakings with varying degrees of complexity that aim to deliver
benefits. They do this in a context of constraints and assumptions, while responding to stakeholder expectations that
may be conflicting and changing. Organizations should choose to take project risk in a controlled and intentional manner
in order to create value while balancing risk and reward.
Project Risk Management aims to identify and manage risks that are not addressed by the other project management
processes. When unmanaged, these risks have the potential to cause the project to deviate from the plan and fail to
achieve the defined project objectives. Consequently, the effectiveness of Project Risk Management is directly related
to project success.
Risk exists at two levels within every project. Each project contains individual risks that can affect the achievement of
project objectives. It is also important to consider the riskiness of the overall project, which arises from the combination
of individual project risks and other sources of uncertainty. Project Risk Management processes address both levels of
risk in projects, and these are defined as follows:
Individual project risk is an uncertain event or condition that, if it occurs, has a positive or negative effect on
one or more project objectives.
Overall project risk is the effect of uncertainty on the project as a whole, arising from all sources of uncertainty
including individual risks, representing the exposure of stakeholders to the implications of variations in project
outcome, both positive and negative.
Individual project risks can have a positive or negative effect on project objectives if they occur. Project Risk
Management aims to exploit or enhance positive risks (opportunities) while avoiding or mitigating negative risks
(threats). Unmanaged threats may result in issues or problems such as delay, cost overruns, performance shortfall,
or loss of reputation. Opportunities that are captured can lead to benefits such as reduced time and cost, improved
performance, or reputation.
Overall project risk can also be positive or negative. Management of overall project risk aims to keep project risk
exposure within an acceptable range by reducing drivers of negative variation, promoting drivers of positive variation,
and maximizing the probability of achieving overall project objectives.
PMI Member benefit licensed to: Wanpeng Cui - 2150818. Not for distribution, sale, or reproduction.

Not
For
Distribution,
Sale
or
Reproduction.
398 Part 1 - Guide
Risks will continue to emerge during the lifetime of the project, so Project Risk Management processes should be conducted
iteratively. Risk is initially addressed during project planning by shaping the project strategy. Risk should also be monitored and
managed as the project progresses to ensure that the project stays on track and emergent risks are addressed.
In order to manage risk effectively on a particular project, the project team needs to know what level of risk exposure
is acceptable in pursuit of the project objectives. This is defined by measurable risk thresholds that reflect the risk
appetite of the organization and project stakeholders. Risk thresholds express the degree of acceptable variation around
a project objective. They are explicitly stated and communicated to the project team and reflected in the definitions of
risk impact levels for the project.
TRENDS AND EMERGING PRACTICES IN PROJECT RISK MANAGEMENT
The focus of project risk management is broadening to ensure that all types of risk are considered, and that project
risks are understood in a wider context. Trends and emerging practices for Project Risk Management include but are
not limited to:
Non-event risks. Most projects focus only on risks that are uncertain future events that may or may not occur.
Examples of event-based risks include: a key seller may go out of business during the project, the customer may
change the requirement after design is complete, or a subcontractor may propose enhancements to the standard
operating processes.
There is an increasing recognition that non-event risks need to be identified and managed. There are two main
types of non-event risks:
Variability risk. Uncertainty exists about some key characteristics of a planned event or activity or decision.
Examples of variability risks include: productivity may be above or below target, the number of errors found
during testing may be higher or lower than expected, or unseasonal weather conditions may occur during the
construction phase.
Ambiguity risk. Uncertainty exists about what might happen in the future. Areas of the project where
imperfect knowledge might affect the project’s ability to achieve its objectives include: elements of the
requirement or technical solution, future developments in regulatory frameworks, or inherent systemic
complexity in the project.
PMI Member benefit licensed to: Wanpeng Cui - 2150818. Not for distribution, sale, or reproduction.

Not
For
Distribution,
Sale
or
Reproduction.
399
Variability risks can be addressed using Monte Carlo analysis, with the range of variation reflected in probability
distributions, followed by actions to reduce the spread of possible outcomes. Ambiguity risks are managed by
defining those areas where there is a deficit of knowledge or understanding, then filling the gap by obtaining
expert external input or benchmarking against best practices. Ambiguity is also addressed through incremental
development, prototyping, or simulation.
Project resilience. The existence of emergent risk is becoming clear, with a growing awareness of so-called
unknowable-unknowns. These are risks that can only be recognized after they have occurred. Emergent risks
can be tackled through developing project resilience. This requires each project to have:
Right level of budget and schedule contingency for emergent risks, in addition to a specific risk budget for
known risks;
Flexible project processes that can cope with emergent risk while maintaining overall direction toward project
goals, including strong change management;
Empowered project team that has clear objectives and that is trusted to get the job done within agreed-
upon limits;
Frequent review of early warning signs to identify emergent risks as early as possible; and
Clear input from stakeholders to clarify areas where the project scope or strategy can be adjusted in response
to emergent risks.
Integrated risk management. Projects exist in an organizational context, and they may form part of a program
or portfolio. Risk exists at each of these levels, and risks should be owned and managed at the appropriate level.
Some risks identified at higher levels will be delegated to the project team for management, and some project
risks may be escalated to higher levels if they are best managed outside the project. A coordinated approach to
enterprise-wide risk management ensures alignment and coherence in the way risk is managed across all levels.
This builds risk efficiency into the structure of programs and portfolios, providing the greatest overall value for a
given level of risk exposure.
PMI Member benefit licensed to: Wanpeng Cui - 2150818. Not for distribution, sale, or reproduction.

Not
For
Distribution,
Sale
or
Reproduction.
400 Part 1 - Guide
TAILORING CONSIDERATIONS
Because each project is unique, it is necessary to tailor the way Project Risk Management processes are applied.
Considerations for tailoring include but are not limited to:
Project size. Does the project’s size in terms of budget, duration, scope, or team size require a more detailed
approach to risk management? Or is it small enough to justify a simplified risk process?
Project complexity. Is a robust risk approach demanded by high levels of innovation, new technology, commercial
arrangements, interfaces, or external dependencies that increase project complexity? Or is the project simple
enough that a reduced risk process will suffice?
Project importance. How strategically important is the project? Is the level of risk increased for this project
because it aims to produce breakthrough opportunities, addresses significant blocks to organizational
performance, or involves major product innovation?
Development approach. Is this a waterfall project, where risk processes can be followed sequentially and
iteratively, or does the project follow an agile approach where risk is addressed at the start of each iteration as
well as during its execution?
Tailoring of the Project Risk Management processes to meet these considerations is part of the Plan Risk Management
process, and the outcomes of tailoring decisions are recorded in the risk management plan.
CONSIDERATIONS FOR AGILE/ADAPTIVE ENVIRONMENTS
High-variability environments, by definition, incur more uncertainty and risk. To address this, projects managed using
adaptive approaches make use of frequent reviews of incremental work products and cross-functional project teams to
accelerate knowledge sharing and ensure that risk is understood and managed. Risk is considered when selecting the
content of each iteration, and risks will also be identified, analyzed, and managed during each iteration.
Additionally, the requirements are kept as a living document that is updated regularly, and work may be reprioritized
as the project progresses, based on an improved understanding of current risk exposure.
PMI Member benefit licensed to: Wanpeng Cui - 2150818. Not for distribution, sale, or reproduction.

Not
For
Distribution,
Sale
or
Reproduction.
401
11.1 PLAN RISK MANAGEMENT
Plan Risk Management is the process of defining how to conduct risk management activities for a project. The key
benefit of this process is that it ensures that the degree, type, and visibility of risk management are proportionate to both
risks and the importance of the project to the organization and other stakeholders. This process is performed once or
at predefined points in the project. The inputs, tools and techniques, and outputs of the process are depicted in Figure
11-2. Figure 11-3 depicts the data flow diagram for the process.
Figure 11-2. Plan Risk Management: Inputs, Tools & Techniques, and Outputs
Tools & TechniquesInputs Outputs
Plan Risk Management
.1 Expert judgment
.2 Data analysis
• Stakeholder analysis
.3 Meetings
.1 Project charter
.2 Project management plan
• All components
.3 Project documents
• Stakeholder register
.4 Enterprise environmental
factors
.5 Organizational process assets
.1 Risk management plan
PMI Member benefit licensed to: Wanpeng Cui - 2150818. Not for distribution, sale, or reproduction.

Not
For
Distribution,
Sale
or
Reproduction.
402 Part 1 - Guide
• Project
charter
11.1
Plan Risk
Management
Enterprise/
Organization
4.1
Develop Project
Charter
• Project charter
Project documents
• Stakeholder register
• Enterprise environmental factors
• Organizational process assets
Project
Management
Plan
Project management plan
• All components
Project
Management
Plan
Project
Documents
• Risk management plan
Figure 11-3. Plan Risk Management: Data Flow Diagram
The Plan Risk Management process should begin when a project is conceived and should be completed early in the
project. It may be necessary to revisit this process later in the project life cycle, for example at a major phase change, or
if the project scope changes significantly, or if a subsequent review of risk management effectiveness determines that
the Project Risk Management process requires modification.
11.1.1 PLAN RISK MANAGEMENT: INPUTS
11.1.1.1 PROJECT CHARTER
Described in Section 4.1.3.1. The project charter documents the high-level project description and boundaries, high-
level requirements, and risks.
PMI Member benefit licensed to: Wanpeng Cui - 2150818. Not for distribution, sale, or reproduction.

Not
For
Distribution,
Sale
or
Reproduction.
403
11.1.1.2 PROJECT MANAGEMENT PLAN
Described in Section 4.2.3.1. In planning Project Risk Management, all approved subsidiary management plans
should be taken into consideration in order to make the risk management plan consistent with them. The methodology
outlined in other project management plan components might influence the Plan Risk Management process.
11.1.1.3 PROJECT DOCUMENTS
Project documents that can be considered as inputs for this process include but are not limited to the stakeholder
register as described in Section 13.1.3.1. The stakeholder register contains details of the project’s stakeholders and
provides an overview of their project roles and their attitude toward risk on this project. This is useful in determining
roles and responsibilities for managing risk on the project, as well as setting risk thresholds for the project.
11.1.1.4 ENTERPRISE ENVIRONMENTAL FACTORS
The enterprise environmental factors that can influence the Plan Risk Management process include but are not
limited to overall risk thresholds set by the organization or key stakeholders.
11.1.1.5 ORGANIZATIONAL PROCESS ASSETS
The organizational process assets that can influence the Plan Risk Management process include but are not
limited to:
Organizational risk policy;
Risk categories, possibly organized into a risk breakdown structure;
Common definitions of risk concepts and terms;
Risk statement formats;
Templates for the risk management plan, risk register, and risk report;
Roles and responsibilities;
Authority levels for decision making; and
Lessons learned repository from previous similar projects.
PMI Member benefit licensed to: Wanpeng Cui - 2150818. Not for distribution, sale, or reproduction.

Not
For
Distribution,
Sale
or
Reproduction.
404 Part 1 - Guide
11.1.2 PLAN RISK MANAGEMENT: TOOLS AND TECHNIQUES
11.1.2.1 EXPERT JUDGMENT
Described in Section 4.1.2.1. Expertise should be considered from individuals or groups with specialized knowledge
or training in the following topics:
Familiarity with the organization’s approach to managing risk, including enterprise risk management where this
is performed;
Tailoring risk management to the specific needs of a project; and
Types of risk that are likely to be encountered on projects in the same area.
11.1.2.2 DATA ANALYSIS
Data analysis techniques that can be used for this process includes but are not limited to a stakeholder analysis
(Section 13.1.2.3) to determine the risk appetite of project stakeholders.
11.1.2.3 MEETINGS
The risk management plan may be developed as part of the project kick-off meeting or a specific planning meeting
may be held. Attendees may include the project manager, selected project team members, key stakeholders, or team
members who are responsible to manage the risk management process on the project. Others outside the organization
may also be invited, as needed, including customers, sellers, and regulators. A skilled facilitator can help participants
remain focused on the task, agree on key aspects of the risk approach, identify and overcome sources of bias, and
resolve any disagreements that may arise.
Plans for conducting risk management activities are defined in these meetings and documented in the risk
management plan (see Section 11.1.3.1).
PMI Member benefit licensed to: Wanpeng Cui - 2150818. Not for distribution, sale, or reproduction.

Not
For
Distribution,
Sale
or
Reproduction.
405
11.1.3 PLAN RISK MANAGEMENT: OUTPUTS
11.1.3.1 RISK MANAGEMENT PLAN
The risk management plan is a component of the project management plan that describes how risk management
activities will be structured and performed. The risk management plan may include some or all of the following elements:
Risk strategy. Describes the general approach to managing risk on this project.
Methodology. Defines the specific approaches, tools, and data sources that will be used to perform risk
management on the project.
Roles and responsibilities. Defines the lead, support, and risk management team members for each type of
activity described in the risk management plan, and clarifies their responsibilities.
Funding. Identifies the funds needed to perform activities related to Project Risk Management. Establishes
protocols for the application of contingency and management reserves.
Timing. Defines when and how often the Project Risk Management processes will be performed throughout the
project life cycle, and establishes risk management activities for inclusion into the project schedule.
Risk categories. Provide a means for grouping individual project risks. A common way to structure risk categories
is with a risk breakdown structure (RBS), which is a hierarchical representation of potential sources of risk (see
example in Figure 11-4). An RBS helps the project team consider the full range of sources from which individual
project risks may arise. This can be useful when identifying risks or when categorizing identified risks. The
organization may have a generic RBS to be used for all projects, or there may be several RBS frameworks for
different types of projects, or the project may develop a tailored RBS. Where an RBS is not used, an organization
may use a custom risk categorization framework, which may take the form of a simple list of categories or a
structure based on project objectives.
PMI Member benefit licensed to: Wanpeng Cui - 2150818. Not for distribution, sale, or reproduction.

Not
For
Distribution,
Sale
or
Reproduction.
406 Part 1 - Guide
RBS LEVEL 0
0. ALL SOURCES OF
PROJECT RISK
1. TECHNICAL RISK
2. MANAGEMENT RISK
3. COMMERCIAL RISK
4. EXTERNAL RISK
RBS LEVEL 1RBS LEVEL 2
1.1 Scope definition
1.2 Requirements definition
1.3 Estimates, assumptions, and constraints
1.4 Technical processes
1.5 Technology
1.6 Technical interfaces
Etc.
2.1 Project management
2.2 Program/portfolio management
2.3 Operations management
2.4 Organization
2.5 Resourcing
2.6 Communication
Etc.
3.1 Contractual terms and conditions
3.2 Internal procurement
3.3 Suppliers and vendors
3.4 Subcontracts
3.5 Client/customer stability
3.6 Partnerships and joint ventures
Etc.
4.1 Legislation
4.2 Exchange rates
4.3 Site/facilities
4.4 Environmental/weather
4.5 Competition
4.6 Regulatory
Etc.
Figure 11-4. Extract from Sample Risk Breakdown Structure (RBS)
PMI Member benefit licensed to: Wanpeng Cui - 2150818. Not for distribution, sale, or reproduction.

Not
For
Distribution,
Sale
or
Reproduction.
407
Stakeholder risk appetite. The risk appetites of key stakeholders on the project are recorded in the risk
management plan, as they inform the details of the Plan Risk Management process. In particular, stakeholder risk
appetite should be expressed as measurable risk thresholds around each project objective. These thresholds will
determine the acceptable level of overall project risk exposure, and they are also used to inform the definitions of
probability and impacts to be used when assessing and prioritizing individual project risks.
Definitions of risk probability and impacts. Definitions of risk probability and impact levels are specific to the
project context and reflect the risk appetite and thresholds of the organization and key stakeholders. The project
may generate specific definitions of probability and impact levels or it may start with general definitions provided
by the organization. The number of levels reflects the degree of detail required for the Project Risk Management
process, with more levels used for a more detailed risk approach (typically five levels), and fewer for a simple
process (usually three). Table 11-1 provides an example of definitions of probability and impacts against three
project objectives. These scales can be used to evaluate both threats and opportunities by interpreting the impact
definitions as negative for threats (delay, additional cost, and performance shortfall) and positive for opportunities
(reduced time or cost, and performance enhancement).
Table 11-1. Example of Definitions for Probability and Impacts
SCALEPROBABILITY
TIME COST QUALITY
+/– IMPACT ON PROJECT OBJECTIVES
Very significant impact on overall functionality
Significant impact on overall functionality
Some impact in key functional areas
Minor impact on overall functionality
Minor impact on secondary functions
No change in functionality
Very High
High
Medium
Low
Very Low
Nil
>70%
51-70%
31-50%
11-30%
1-10%
<1%
>6 months
3-6 months
1-3 months
1-4 weeks
1 week
No change
>$5M
$1M-$5M
$501K-$1M
$100K-$500K
<$100K
No change
PMI Member benefit licensed to: Wanpeng Cui - 2150818. Not for distribution, sale, or reproduction.

Not
For
Distribution,
Sale
or
Reproduction.
408 Part 1 - Guide
Probability and impact matrix. Described in Section 11.3.2.6. Prioritization rules may be specified by the
organization in advance of the project and be included in organizational process assets, or they may be tailored to
the specific project. Opportunities and threats are represented in a common probability and impact matrix using
positive definitions of impact for opportunities and negative impact definitions for threats. Descriptive terms
(such as very high, high, medium, low, and very low) or numeric values can be used for probability and impact.
Where numeric values are used, these can be multiplied to give a probability-impact score for each risk, which
allows the relative priority of individual risks to be evaluated within each priority level. An example probability and
impact matrix is presented in Figure 11-5, which also shows a possible numeric risk scoring scheme.
Figure 11-5. Example Probability and Impact Matrix with Scoring Scheme
Reporting formats. Reporting formats define how the outcomes of the Project Risk Management process will
be documented, analyzed, and communicated. This section of the risk management plan describes the content
and format of the risk register and the risk report, as well as any other required outputs from the Project Risk
Management processes.
Tracking. Tracking documents how risk activities will be recorded and how risk management processes will
be audited.
Probability
Probability
0.05
0.04
0.03
0.02
0.01
Very Low
0.05
Very High
0.90
High
0.70
Medium
0.50
Low
0.30
Very Low
0.10
Very High
0.90
High
0.70
Medium
0.50
Low
0.30
Very Low
0.10
0.09
0.07
0.05
0.03
0.01
Low
0.10
0.18
0.14
0.10
0.06
0.02
Moderate
0.20
0.36
0.28
0.20
0.12
0.04
High
0.40
0.72
0.56
0.40
0.24
0.08
Very High
0.80
Threats
0.05
0.04
0.03
0.02
0.01
Very Low
0.05
0.09
0.07
0.05
0.03
0.01
Low
0.10
0.18
0.14
0.10
0.06
0.02
Moderate
0.20
0.36
0.28
0.20
0.12
0.04
High
0.40
0.72
0.56
0.40
0.24
0.08
Very High
0.80
Opportunities
Negative Impact Positive Impact
PMI Member benefit licensed to: Wanpeng Cui - 2150818. Not for distribution, sale, or reproduction.

Not
For
Distribution,
Sale
or
Reproduction.
409
11.2 IDENTIFY RISKS
Identify Risks is the process of identifying individual project risks as well as sources of overall project risk, and
documenting their characteristics. The key benefit of this process is the documentation of existing individual project risks
and the sources of overall project risk. It also brings together information so the project team can respond appropriately
to identified risks. This process is performed throughout the project. The inputs, tools and techniques, and outputs of the
process are depicted in Figure 11-6. Figure 11-7 depicts the data flow diagram for the process.
Figure 11-6. Identify Risks: Inputs, Tools & Techniques, and Outputs
Tools & TechniquesInputs Outputs
.1 Expert judgment
.2 Data gathering
• Brainstorming
• Checklists
• Interviews
.3 Data analysis
• Root cause analysis
• Assumption and constraint
analysis
• SWOT analysis
• Document analysis
.4 Interpersonal and team skills
• Facilitation
.5 Prompt lists
.6 Meetings
.1 Project management plan
• Requirements management
plan
• Schedule management plan
• Cost management plan
• Quality management plan
• Resource management plan
• Risk management plan
• Scope baseline
• Schedule baseline
• Cost baseline
.2 Project documents
• Assumption log
• Cost estimates
• Duration estimates
• Issue log
• Lessons learned register
• Requirements
documentation
• Resource requirements
• Stakeholder register
.3 Agreements
.4 Procurement documentation
.5 Enterprise environmental
factors
.6 Organizational process assets
.1 Risk register
.2 Risk report
.3 Project documents updates
• Assumption log
• Issue log
• Lessons learned register
Identify Risks
PMI Member benefit licensed to: Wanpeng Cui - 2150818. Not for distribution, sale, or reproduction.

Not
For
Distribution,
Sale
or
Reproduction.
410 Part 1 - Guide
• Project
charter
12.1
Plan
Procurement
Management
Project management plan
• Requirements management plan
• Schedule management plan
• Cost management plan
• Resource management plan
• Quality management plan
• Risk management plan
• Scope baseline
• Schedule baseline
• Cost baseline
Project documents
• Assumption log
• Cost estimates
• Duration estimates
• Issue log
• Lessons learned register
• Requirements documentation
• Resource requirements
• Stakeholder register
• Procurement documentation
12.2
Conduct
Procurements
• Agreements
Project
Management
Plan
Project
Documents
Project
Documents
11.2
Identify
Risks
Enterprise/
Organization
• Enterprise environmental factors
• Organizational process assets
• Risk register
• Risk report
Project documents updates
• Assumption log
• Issue log
• Lessons learned register
Figure 11-7. Identify Risks: Data Flow Diagram
PMI Member benefit licensed to: Wanpeng Cui - 2150818. Not for distribution, sale, or reproduction.

Not
For
Distribution,
Sale
or
Reproduction.
411
Identify Risks considers both individual project risks and sources of overall project risk. Participants in risk
identification activities may include the following: project manager, project team members, project risk specialist
(if assigned), customers, subject matter experts from outside the project team, end users, other project managers,
operations managers, stakeholders, and risk management experts within the organization. While these personnel are
often key participants for risk identification, all project stakeholders should be encouraged to identify individual project
risks. It is particularly important to involve the project team so they can develop and maintain a sense of ownership and
responsibility for identified individual project risks, the level of overall project risk, and associated risk response actions.
When describing and recording individual project risks, a consistent format should be used for risk statements to
ensure that each risk is understood clearly and unambiguously in order to support effective analysis and risk response
development. Risk owners for individual project risks may be nominated as part of the Identify Risks process, and will
be confirmed during the Perform Qualitative Risk Analysis process. Preliminary risk responses may also be identified
and recorded and will be reviewed and confirmed as part of the Plan Risk Responses process.
Identify Risks is an iterative process, since new individual project risks may emerge as the project progresses through
its life cycle and the level of overall project risk will also change. The frequency of iteration and participation in each risk
identification cycle will vary by situation, and this will be defined in the risk management plan.
11.2.1 IDENTIFY RISKS: INPUTS
11.2.1.1 PROJECT MANAGEMENT PLAN
Described in Section 4.2.3.1. Project management plan components include but are not limited to:
Requirements management plan. Described in Section 5.1.3.2. The requirements management plan may
indicate project objectives that are particularly at risk.
Schedule management plan. Described in Section 6.1.3.1. The schedule management plan may identify areas
that are subject to uncertainty or ambiguity.
Cost management plan. Described in Section 7.1.3.1. The cost management plan may identify areas that are
subject to uncertainty or ambiguity.
Quality management plan. Described in Section 8.1.3.1. The quality management plan may identify areas that
are subject to uncertainty or ambiguity, or where key assumptions have been made that might give rise to risk.
Resource management plan. Described in Section 9.1.3.1. The resource management plan may identify
areas that are subject to uncertainty or ambiguity, or where key assumptions have been made that might give
rise to risk.
PMI Member benefit licensed to: Wanpeng Cui - 2150818. Not for distribution, sale, or reproduction.

Not
For
Distribution,
Sale
or
Reproduction.
412 Part 1 - Guide
Risk management plan. Described in Section 11.1.3.1. The risk management plan provides information on
risk-related roles and responsibilities, indicates how risk management activities are included in the budget and
schedule, and describes categories of risk, which may be expressed as a risk breakdown structure (Figure 11-4).
Scope baseline. Described in Section 5.4.3.1. The scope baseline includes deliverables and criteria for their
acceptance, some of which might give rise to risk. It also contains the WBS, which can be used as a framework
to structure risk identification techniques.
Schedule baseline. Described in Section 6.5.3.1. The schedule baseline may be reviewed to identify milestones
and deliverable due dates that are subject to uncertainty or ambiguity, or where key assumptions have been
made that might give rise to risk.
Cost baseline. Described in Section 7.3.3.1. The cost baseline may be reviewed to identify costs or funding
requirements that are subject to uncertainty or ambiguity, or where key assumptions have been made that might
give rise to risk.
11.2.1.2 PROJECT DOCUMENTS
Project documents that can be considered as inputs for this process include but are not limited to:
Assumption log. Described in Section 4.1.3.2. Assumptions and constraints recorded in the assumption log may
give rise to individual project risks and may also influence the level of overall project risk.
Cost estimates. Described in Section 7.2.3.1. Cost estimates provide quantitative assessments of project costs,
ideally expressed as a range, indicating the degree of risk, where a structured review of the documents may
indicate that the current estimate is insufficient and poses a risk to the project.
Duration estimates. Described in Section 6.4.3.1. Duration estimates provide quantitative assessments of
project durations, ideally expressed as a range, indicating the degree of risk, where a structured review of the
documents may indicate that the current estimate is insufficient and poses a risk to the project.
Issue log. Described in Section 4.3.3.3. Issues recorded in the issue log may give rise to individual project risks
and may also influence the level of overall project risk.
Lessons learned register. Described in Section 4.4.3.1. Lessons learned about risk identified from earlier phases
of the project are reviewed to determine whether similar risks might recur during the remainder of the project.
Requirements documentation. Described in Section 5.2.3.1. Requirements documentation lists the project
requirements and allows the team to identify those that could be at risk.
PMI Member benefit licensed to: Wanpeng Cui - 2150818. Not for distribution, sale, or reproduction.

Not
For
Distribution,
Sale
or
Reproduction.
413
Resource requirements. Described in Section 9.2.3.1. Resource requirements provide quantitative
assessments of project resource requirements, ideally expressed as a range, indicating the degree of risk,
where a structured review of the documents may indicate that the current estimate is insufficient and poses
a risk to the project.
Stakeholder register. Described in Section 13.1.3.1. The stakeholder register indicates which individuals or
groups might participate in identifying risks to the project. It also details those individuals who are available to
act as risk owners.
11.2.1.3 AGREEMENTS
Described in Section 12.2.3.2. If the project requires external procurement of resources, the agreements may have
information such as milestone dates, contract type, acceptance criteria, and awards and penalties that can present
threats or opportunities.
11.2.1.4 PROCUREMENT DOCUMENTATION
Described in Section 12.3.1.4. If the project requires external procurement of resources, the initial procurement
documentation should be reviewed as procuring goods and services from outside the organization may increase or
decrease overall project risk and may introduce additional individual project risks. As the procurement documentation
is updated throughout the project, the most up to date documentation can be reviewed for risks. For example, seller
performance reports, approved change requests and information on inspections.
11.2.1.5 ENTERPRISE ENVIRONMENTAL FACTORS
The enterprise environmental factors that can influence the Identify Risks process include but are not limited to:
Published material, including commercial risk databases or checklists,
Academic studies,
Benchmarking results, and
Industry studies of similar projects.
11.2.1.6 ORGANIZATIONAL PROCESS ASSETS
The organizational process assets that can influence the Identify Risks process include but are not limited to:
Project files, including actual data,
Organizational and project process controls,
Risk statement formats, and
Checklists from previous similar projects.
PMI Member benefit licensed to: Wanpeng Cui - 2150818. Not for distribution, sale, or reproduction.

Not
For
Distribution,
Sale
or
Reproduction.
414 Part 1 - Guide
11.2.2 IDENTIFY RISKS: TOOLS AND TECHNIQUES
11.2.2.1 EXPERT JUDGMENT
Described in Section 4.1.2.1. Expertise should be considered from individuals or groups with specialized knowledge
of similar projects or business areas. Such experts should be identified by the project manager and invited to consider
all aspects of individual project risks as well as sources of overall project risk, based on their previous experience and
areas of expertise. The experts’ bias should be taken into account in this process.
11.2.2.2 DATA GATHERING
Data-gathering techniques that can be used for this process include but are not limited to:
Brainstorming. The goal of brainstorming (see Section 4.1.2.2) is to obtain a comprehensive list of individual
project risks and sources of overall project risk. The project team usually performs brainstorming, often with
a multidisciplinary set of experts who are not part of the team. Ideas are generated under the guidance of a
facilitator, either in a free-form brainstorm session or one that uses more structured techniques. Categories of
risk, such as in a risk breakdown structure, can be used as a framework. Particular attention should be paid to
ensuring that risks identified through brainstorming are clearly described, since the technique can result in ideas
that are not fully formed.
Checklists. A checklist is a list of items, actions, or points to be considered. It is often used as a reminder.
Risk checklists are developed based on historical information and knowledge that has been accumulated from
similar projects and from other sources of information. They are an effective way to capture lessons learned
from similar completed projects, listing specific individual project risks that have occurred previously and that
may be relevant to this project. The organization may maintain a risk checklist based on its own completed
projects or may use generic risk checklists from the industry. While a checklist may be quick and simple to use,
it is impossible to build an exhaustive one, and care should be taken to ensure the checklist is not used to avoid
the effort of proper risk identification. The project team should also explore items that do not appear on the
checklist. Additionally, the checklist should be reviewed from time to time to update new information as well as
remove or archive obsolete information.
Interviews. Individual project risks and sources of overall project risk can be identified by interviewing experienced
project participants, stakeholders, and subject matter experts. Interviews (see Section 5.2.2.2) should be
conducted in an environment of trust and confidentiality to encourage honest and unbiased contributions.
PMI Member benefit licensed to: Wanpeng Cui - 2150818. Not for distribution, sale, or reproduction.

Not
For
Distribution,
Sale
or
Reproduction.
415
11.2.2.3 DATA ANALYSIS
Data analysis techniques that can be used for this process include but are not limited to:
Root cause analysis. Root cause analysis (see Section 8.2.2.2) is typically used to discover the underlying
causes that lead to a problem, and develop preventive action. It can be used to identify threats by starting with a
problem statement (for example, the project might be delayed or over budget) and exploring which threats might
result in that problem occurring. The same technique can be used to find opportunities by starting with a benefit
statement (for example, early delivery or under budget) and exploring which opportunities might result in that
benefit being realized.
Assumption and constraint analysis. Every project and its project management plan are conceived
and developed based on a set of assumptions and within a series of constraints. These are often already
incorporated in the scope baseline and project estimates. Assumption and constraint analysis explores the
validity of assumptions and constraints to determine which pose a risk to the project. Threats may be identified
from the inaccuracy, instability, inconsistency, or incompleteness of assumptions. Constraints may give rise to
opportunities through removing or relaxing a limiting factor that affects the execution of a project or process.
SWOT analysis. This technique examines the project from each of the strengths, weaknesses, opportunities,
and threats (SWOT) perspectives. For risk identification, it is used to increase the breadth of identified risks by
including internally generated risks. The technique starts with the identification of strengths and weaknesses
of the organization, focusing on either the project, organization, or the business area in general. SWOT analysis
then identifies any opportunities for the project that may arise from strengths, and any threats resulting from
weaknesses. The analysis also examines the degree to which organizational strengths may offset threats and
determines if weaknesses might hinder opportunities.
Document analysis. Described in Section 5.2.2.3. Risks may be identified from a structured review of project
documents, including, but not limited to, plans, assumptions, constraints, previous project files, contracts,
agreements, and technical documentation. Uncertainty or ambiguity in project documents, as well as
inconsistencies within a document or between different documents, may be indicators of risk on the project.
PMI Member benefit licensed to: Wanpeng Cui - 2150818. Not for distribution, sale, or reproduction.

Not
For
Distribution,
Sale
or
Reproduction.
416 Part 1 - Guide
11.2.2.4 INTERPERSONAL AND TEAM SKILLS
Interpersonal and team skills that can be used for this process includes but are not limited to facilitation (see Section
4.1.2.3). Facilitation improves the effectiveness of many of the techniques used to identify individual project risks and
sources of overall project risk. A skilled facilitator can help participants remain focused on the risk identification task,
follow the method associated with the technique accurately, ensure clear risk descriptions, identify and overcome
sources of bias, and resolve any disagreements that may arise.
11.2.2.5 PROMPT LISTS
A prompt list is a predetermined list of risk categories that might give rise to individual project risks and that could also
act as sources of overall project risk. The prompt list can be used as a framework to aid the project team in idea generation
when using risk identification techniques. The risk categories in the lowest level of the risk breakdown structure can be
used as a prompt list for individual project risks. Some common strategic frameworks are more suitable for identifying
sources of overall project risk, for example PESTLE (political, economic, social, technological, legal, environmental), TECOP
(technical, environmental, commercial, operational, political), or VUCA (volatility, uncertainty, complexity, ambiguity).
11.2.2.6 MEETINGS
To undertake risk identification, the project team may conduct a specialized meeting (often called a risk workshop).
Most risk workshops include some form of brainstorming (see Section 4.1.2.2), but other risk identification techniques
may be included depending on the level of the risk process defined in the risk management plan. Use of a skilled
facilitator will increase the effectiveness of the meeting. It is also essential to ensure that the right people participate in
the risk workshop. On larger projects, it may be appropriate to invite the project sponsor, subject matter experts, sellers,
representatives of the customer, or other project stakeholders. Risk workshops for smaller projects may be restricted to
a subset of the project team.
PMI Member benefit licensed to: Wanpeng Cui - 2150818. Not for distribution, sale, or reproduction.

Not
For
Distribution,
Sale
or
Reproduction.
417
11.2.3 IDENTIFY RISKS: OUTPUTS
11.2.3.1 RISK REGISTER
The risk register captures details of identified individual project risks. The results of Perform Qualitative Risk Analysis,
Plan Risk Responses, Implement Risk Responses, and Monitor Risks are recorded in the risk register as those processes
are conducted throughout the project. The risk register may contain limited or extensive risk information depending on
project variables such as size and complexity.
On completion of the Identify Risks process, the content of the risk register may include but is not limited to:
List of identified risks. Each individual project risk is given a unique identifier in the risk register. Identified risks
are described in as much detail as required to ensure unambiguous understanding. A structured risk statement
may be used to distinguish risks from their cause(s) and their effect(s).
Potential risk owners. Where a potential risk owner has been identified during the Identify Risks process, the
risk owner is recorded in the risk register. This will be confirmed during the Perform Qualitative Risk Analysis
process.
List of potential risk responses. Where a potential risk response has been identified during the Identify Risks
process, it is recorded in the risk register. This will be confirmed during the Plan Risk Responses process.
Additional data may be recorded for each identified risk, depending on the risk register format specified in the risk
management plan. This may include: a short risk title, risk category, current risk status, one or more causes, one or
more effects on objectives, risk triggers (events or conditions that indicate that a risk is about to occur), WBS reference
of affected activities, and timing information (when was the risk identified, when might the risk occur, when might it no
longer be relevant, and what is the deadline for taking action).
PMI Member benefit licensed to: Wanpeng Cui - 2150818. Not for distribution, sale, or reproduction.

Not
For
Distribution,
Sale
or
Reproduction.
418 Part 1 - Guide
11.2.3.2 RISK REPORT
The risk report presents information on sources of overall project risk, together with summary information on identified
individual project risks. The risk report is developed progressively throughout the Project Risk Management process. The
results of Perform Qualitative Risk Analysis, Perform Quantitative Risk Analysis, Plan Risk Responses, Implement Risk
Responses, and Monitor Risks are also included in the risk report as those processes are completed. On completion of
the Identify Risks process, information in the risk report may include but is not limited to:
Sources of overall project risk, indicating which are the most important drivers of overall project risk exposure;
and
Summary information on identified individual project risks, such as number of identified threats and opportunities,
distribution of risks across risk categories, metrics and trends, etc.
Additional information may be included in the risk report, depending on the reporting requirements specified in the
risk management plan.
11.2.3.3 PROJECT DOCUMENTS UPDATES
Project documents that may be updated as a result of this process include but are not limited to:
Assumption log. Described in Section 4.1.3.2. During the Identify Risks process, new assumptions may be
made, new constraints may be identified, and existing assumptions or constraints may be revisited and changed.
The assumption log should be updated with this new information.
Issue log. Described in Section 4.3.3.3. The issue log should be updated to capture any new issues uncovered
or changes in currently logged issues.
Lessons learned register. Described in Section 4.4.3.1. The lessons learned register can be updated with
information on techniques that were effective in identifying risks to improve performance in later phases or
other projects.
PMI Member benefit licensed to: Wanpeng Cui - 2150818. Not for distribution, sale, or reproduction.

Not
For
Distribution,
Sale
or
Reproduction.
419
11.3 PERFORM QUALITATIVE RISK ANALYSIS
Perform Qualitative Risk Analysis is the process of prioritizing individual project risks for further analysis or action
by assessing their probability of occurrence and impact as well as other characteristics. The key benefit of this
process is that it focuses efforts on high-priority risks. This process is performed throughout the project. The inputs,
tools and techniques, and outputs of the process are depicted in Figure 11-8. Figure 11-9 depicts the data flow
diagram for the process.
Figure 11-8. Perform Qualitative Risk Analysis: Inputs, Tools & Techniques, and Outputs
Tools & TechniquesInputs Outputs
.1 Expert judgment
.2 Data gathering
• Interviews
.3 Data analysis
• Risk data quality
assessment
• Risk probability and impact
assessment
• Assessment of other risk
parameters
.4 Interpersonal and team skills
• Facilitation
.5 Risk categorization
.6 Data representation
• Probability and impact
matrix
• Hierarchical charts
.7 Meetings
.1 Project management plan
• Risk management plan
.2 Project documents
• Assumption log
• Risk register
• Stakeholder register
.3 Enterprise environmental
factors
.4 Organizational process assets
.1 Project documents updates
• Assumption log
• Issue log
• Risk register
• Risk report
Perform Qualitative Risk Analysis
PMI Member benefit licensed to: Wanpeng Cui - 2150818. Not for distribution, sale, or reproduction.

Not
For
Distribution,
Sale
or
Reproduction.
420 Part 1 - Guide
• Project
charter
11.3
Perform
Qualitative
Risk Analysis
Enterprise/
Organization
Project documents updates
• Assumption log
• Issue log
• Risk register
• Risk report
Project management plan
• Risk management plan
Project documents
• Assumption log
• Risk register
• Stakeholder register
• Enterprise environmental factors
• Organizational process assets
Project
Documents
Project
Management
Plan
Project
Documents
Figure 11-9. Perform Qualitative Risk Analysis: Data Flow Diagram
Perform Qualitative Risk Analysis assesses the priority of identified individual project risks using their probability of
occurrence, the corresponding impact on project objectives if the risks occur, and other factors. Such assessments are
subjective as they are based on perceptions of risk by the project team and other stakeholders. Effective assessment
therefore requires explicit identification and management of the risk attitudes of key participants in the Perform
Qualitative Risk Analysis process. Risk perception introduces bias into the assessment of identified risks, so attention
should be paid to identifying bias and correcting for it. Where a facilitator is used to support the Perform Qualitative
Risk Analysis process, addressing bias is a key part of the facilitator’s role. An evaluation of the quality of the available
information on individual project risks also helps to clarify the assessment of each risk’s importance to the project.
PMI Member benefit licensed to: Wanpeng Cui - 2150818. Not for distribution, sale, or reproduction.

Not
For
Distribution,
Sale
or
Reproduction.
421
Perform Qualitative Risk Analysis establishes the relative priorities of individual project risks for Plan Risk Responses.
It identifies a risk owner for each risk who will take responsibility for planning an appropriate risk response and ensuring
that it is implemented. Perform Qualitative Risk Analysis also lays the foundation for Perform Quantitative Risk Analysis
if this process is required.
The Perform Qualitative Risk Analysis process is performed regularly throughout the project life cycle, as defined in
the risk management plan. Often, in an agile development environment, the Perform Qualitative Risk Analysis process is
conducted before the start of each iteration.
11.3.1 PERFORM QUALITATIVE RISK ANALYSIS: INPUTS
11.3.1.1 PROJECT MANAGEMENT PLAN
Described in Section 4.2.3.1. Project management plan components include the risk management plan as
described in Section 11.1.3.1. Of particular interest in this process are the roles and responsibilities for conducting risk
management, budgets for risk management, schedule activities for risk management, risk categories (often defined in
a risk breakdown structure), definitions of probability and impact, the probability and impact matrix, and stakeholders’
risk thresholds. These inputs are usually tailored to the project during the Plan Risk Management process. If they are
not available, they may be developed during the Perform Qualitative Risk Analysis process and presented to the project
sponsor for approval before use.
11.3.1.2 PROJECT DOCUMENTS
Project documents that can be considered as inputs for this process include but are not limited to:
Assumption log. Described in Section 4.1.3.2. The assumption log is used for identifying, managing, and
monitoring key assumptions and constraints that may affect the project. These may inform the assessment of
the priority of individual project risks.
Risk register. Described in Section 11.2.3.1. The risk register contains details of each identified individual project
risk that will be assessed during the Perform Qualitative Risk Analysis process.
Stakeholder register. Described in Section 13.1.3.1. This includes details of project stakeholders who may be
nominated as risk owners.
PMI Member benefit licensed to: Wanpeng Cui - 2150818. Not for distribution, sale, or reproduction.

Not
For
Distribution,
Sale
or
Reproduction.
422 Part 1 - Guide
11.3.1.3 ENTERPRISE ENVIRONMENTAL FACTORS
The enterprise environmental factors that can influence Perform Qualitative Risk Analysis include but are not limited to:
Industry studies of similar projects, and
Published material, including commercial risk databases or checklists.
11.3.1.4 ORGANIZATIONAL PROCESS ASSETS
The organizational process assets that can influence Perform Qualitative Risk Analysis include but are not limited to
information from similar completed projects.
11.3.2 PERFORM QUALITATIVE RISK ANALYSIS: TOOLS AND TECHNIQUES
11.3.2.1 EXPERT JUDGMENT
Described in Section 4.1.2.1. Expertise should be considered from individuals or groups with specialized knowledge
or training in the following topics:
Previous similar projects, and
Qualitative risk analysis.
Expert judgment is often obtained through facilitated risk workshops or interviews. The possibility of expert views
being biased should be taken into account in this process.
11.3.2.2 DATA GATHERING
Data-gathering techniques that can be used for this process include but are not limited to interviews. Structured or
semi-structured interviews (Section 5.2.2.2) can be used to assess the probability and impacts of individual project risks,
as well as other factors. The interviewer should promote an environment of trust and confidentiality in the interview
setting to encourage honest and unbiased assessments.
PMI Member benefit licensed to: Wanpeng Cui - 2150818. Not for distribution, sale, or reproduction.

Not
For
Distribution,
Sale
or
Reproduction.
423
11.3.2.3 DATA ANALYSIS
Data analysis techniques that can be used during this process include but are not limited to:
Risk data quality assessment. Risk data quality assessment evaluates the degree to which the data about
individual project risks is accurate and reliable as a basis for qualitative risk analysis. The use of low-quality
risk data may lead to a qualitative risk analysis that is of little use to the project. If data quality is unacceptable,
it may be necessary to gather better data. Risk data quality may be assessed via a questionnaire measuring
the project’s stakeholder perceptions of various characteristics, which may include completeness, objectivity,
relevancy, and timeliness. A weighted average of selected data quality characteristics can then be generated to
give an overall quality score.
Risk probability and impact assessment. Risk probability assessment considers the likelihood that a specific
risk will occur. Risk impact assessment considers the potential effect on one or more project objectives such
as schedule, cost, quality, or performance. Impacts will be negative for threats and positive for opportunities.
Probability and impact are assessed for each identified individual project risk. Risks can be assessed in
interviews or meetings with participants selected for their familiarity with the types of risk recorded in the
risk register. Project team members and knowledgeable persons external to the project are included. The level
of probability for each risk and its impact on each objective are evaluated during the interview or meeting.
Differences in the levels of probability and impact perceived by stakeholders are to be expected, and such
differences should be explored. Explanatory detail, including assumptions justifying the levels assigned, are
also recorded. Risk probabilities and impacts are assessed using the definitions given in the risk management
plan (see Table 11-1). Risks with low probability and impact may be included within the risk register as part
of a watch list for future monitoring.
Assessment of other risk parameters. The project team may consider other characteristics of risk (in addition
to probability and impact) when prioritizing individual project risks for further analysis and action. These
characteristics may include but are not limited to:
PMI Member benefit licensed to: Wanpeng Cui - 2150818. Not for distribution, sale, or reproduction.

Not
For
Distribution,
Sale
or
Reproduction.
424 Part 1 - Guide
Urgency. The period of time within which a response to the risk is to be implemented in order to be effective.
A short period indicates high urgency.
Proximity. The period of time before the risk might have an impact on one or more project objectives. A short
period indicates high proximity.
Dormancy. The period of time that may elapse after a risk has occurred before its impact is discovered. A
short period indicates low dormancy.
Manageability. The ease with which the risk owner (or owning organization) can manage the occurrence or
impact of a risk. Where management is easy, manageability is high.
Controllability. The degree to which the risk owner (or owning organization) is able to control the risk’s
outcome. Where the outcome can be easily controlled, controllability is high.
Detectability. The ease with which the results of the risk occurring, or being about to occur, can be detected
and recognized. Where the risk occurrence can be detected easily, detectability is high.
Connectivity. The extent to which the risk is related to other individual project risks. Where a risk is connected
to many other risks, connectivity is high.
Strategic impact. The potential for the risk to have a positive or negative effect on the organization’s strategic
goals. Where the risk has a major effect on strategic goals, strategic impact is high.
Propinquity. The degree to which a risk is perceived to matter by one or more stakeholders. Where a risk is
perceived as very significant, propinquity is high.
The consideration of some of these characteristics can provide a more robust prioritization of risks than is possible
by only assessing probability and impact.
11.3.2.4 INTERPERSONAL AND TEAM SKILLS
Interpersonal and team skills that can be used for this process include but are not limited to facilitation (see Section
4.1.2.3). Facilitation improves the effectiveness of the qualitative analysis of individual project risks. A skilled facilitator
can help participants remain focused on the risk analysis task, follow the method associated with the technique
accurately, reach consensus on assessments of probability and impacts, identify and overcome sources of bias, and
resolve any disagreements that may arise.
PMI Member benefit licensed to: Wanpeng Cui - 2150818. Not for distribution, sale, or reproduction.

Not
For
Distribution,
Sale
or
Reproduction.
425
11.3.2.5 RISK CATEGORIZATION
Risks to the project can be categorized by sources of risk (e.g., using the risk breakdown structure (RBS); see
Figure 11-4), the area of the project affected (e.g., using the work breakdown structure (WBS); see Figures 5-12,
5-13, and 5-14), or other useful categories (e.g., project phase, project budget, and roles and responsibilities) to
determine the areas of the project most exposed to the effects of uncertainty. Risks can also be categorized by
common root causes. Risk categories that may be used for the project are defined in the risk management plan.
Grouping risks into categories can lead to the development of more effective risk responses by focusing attention and
effort on the areas of highest risk exposure, or by developing generic risk responses to address groups of related risks.
11.3.2.6 DATA REPRESENTATION
Data representation techniques that can be used during this process include but are not limited to:
Probability and impact matrix. A probability and impact matrix is a grid for mapping the probability of each
risk occurrence and its impact on project objectives if that risk occurs. This matrix specifies combinations of
probability and impact that allow individual project risks to be divided into priority groups (see Figure 11-5). Risks
can be prioritized for further analysis and planning of risk responses based on their probability and impacts.
The probability of occurrence for each individual project risk is assessed as well as its impact on one or more
project objectives if it does occur, using definitions of probability and impact for the project as specified in the
risk management plan. Individual project risks are assigned to a priority level based on the combination of their
assessed probability and impact, using a probability and impact matrix.
An organization can assess a risk separately for each objective (e.g., cost, time, and scope) by having a separate
probability and impact matrix for each. Alternatively, it may develop ways to determine one overall priority level
for each risk, either by combining assessments for different objectives, or by taking the highest priority level
regardless of which objective is affected.
Hierarchical charts. Where risks have been categorized using more than two parameters, the probability and
impact matrix cannot be used and other graphical representations are required. For example, a bubble chart displays
three dimensions of data, where each risk is plotted as a disk (bubble), and the three parameters are represented
by the x-axis value, the y-axis value, and the bubble size. An example bubble chart is shown in Figure 11-10, with
detectability and proximity plotted on the x and y axes, and impact value represented by bubble size.
PMI Member benefit licensed to: Wanpeng Cui - 2150818. Not for distribution, sale, or reproduction.

Not
For
Distribution,
Sale
or
Reproduction.
426 Part 1 - Guide
Figure 11-10. Example Bubble Chart Showing Detectability, Proximity, and Impact Value
11.3.2.7 MEETINGS
To undertake qualitative risk analysis, the project team may conduct a specialized meeting (often called a risk
workshop) dedicated to the discussion of identified individual project risks. The goals of this meeting include the review
of previously identified risks, assessment of probability and impacts (and possibly other risk parameters), categorization,
and prioritization. A risk owner, who will be responsible for planning an appropriate risk response and for reporting
progress on managing the risk, will be allocated to each individual project risk as part of the Perform Qualitative Risk
Analysis process. The meeting may start by reviewing and confirming the probability and impact scales to be used for
the analysis. The meeting may also identify additional risks during the discussion, and these should be recorded for
analysis. Use of a skilled facilitator will increase the effectiveness of the meeting.
Proximity
High
Low
Low High
Detectability
Large
bubbles
in this
area are
unacceptable
Bubble size = Impact Value
Small bubbles
in this area are
acceptable
PMI Member benefit licensed to: Wanpeng Cui - 2150818. Not for distribution, sale, or reproduction.

Not
For
Distribution,
Sale
or
Reproduction.
427
11.3.3 PERFORM QUALITATIVE RISK ANALYSIS: OUTPUTS
11.3.3.1 PROJECT DOCUMENTS UPDATES
Project documents that may be updated as a result of carrying out this process include but are not limited to:
Assumption log. Described in Section 4.1.3.2. During the Perform Qualitative Risk Analysis process, new
assumptions may be made, new constraints may be identified, and existing assumptions or constraints may be
revisited and changed. The assumption log should be updated with this new information.
Issue log. Described in Section 4.3.3.3. The issue log should be updated to capture any new issues uncovered
or changes in currently logged issues.
Risk register. Described in Section 11.2.3.1. The risk register is updated with new information generated during
the Perform Qualitative Risk Analysis process. Updates to the risk register may include assessments of probability
and impacts for each individual project risk, its priority level or risk score, the nominated risk owner, risk urgency
information or risk categorization, and a watch list for low-priority risks or risks requiring further analysis.
Risk report. Described in Section 11.2.3.2. The risk report is updated to reflect the most important individual
project risks (usually those with the highest probability and impact), as well as a prioritized list of all identified
risks on the project and a summary conclusion.
PMI Member benefit licensed to: Wanpeng Cui - 2150818. Not for distribution, sale, or reproduction.

Not
For
Distribution,
Sale
or
Reproduction.
428 Part 1 - Guide
11.4 PERFORM QUANTITATIVE RISK ANALYSIS
Perform Quantitative Risk Analysis is the process of numerically analyzing the combined effect of identified individual
project risks and other sources of uncertainty on overall project objectives. The key benefit of this process is that it
quantifies overall project risk exposure, and it can also provide additional quantitative risk information to support risk
response planning. This process is not required for every project, but where it is used, it is performed throughout the
project. The inputs and outputs of this process are depicted in Figure 11-11. Figure 11-12 depicts the data flow diagram
for the process.
Figure 11-11. Perform Quantitative Risk Analysis: Inputs, Tools & Techniques, and Outputs
Tools & TechniquesInputs Outputs
.1 Expert judgment
.2 Data gathering
• Interviews
.3 Interpersonal and team skills
• Facilitation
.4 Representations of
uncertainty
.5 Data analysis
• Simulations
• Sensitivity analysis
• Decision tree analysis
• Influence diagrams
.1 Project management plan
• Risk management plan
• Scope baseline
• Schedule baseline
• Cost baseline
.2 Project documents
• Assumption log
• Basis of estimates
• Cost estimates
• Cost forecasts
• Duration estimates
• Milestone list
• Resource requirements
• Risk register
• Risk report
• Schedule forecasts
.3 Enterprise environmental
factors
.4 Organizational process assets
.1 Project documents updates
• Risk report
Perform Quantitative Risk Analysis
PMI Member benefit licensed to: Wanpeng Cui - 2150818. Not for distribution, sale, or reproduction.

Not
For
Distribution,
Sale
or
Reproduction.
429
• Project
charter
11.4
Perform
Quantitative
Risk Analysis
Enterprise/
Organization
Project documents updates
• Risk report
Project documents
• Assumption log
• Basis of estimates
• Cost estimates
• Cost forecasts
• Duration estimates
• Milestone list
• Resource requirements
• Risk register
• Risk report
• Schedule forecasts
• Enterprise environmental factors
• Organizational process assets
Project
Documents
Project
Management
Plan
Project
Documents
Project management plan
• Risk management plan
• Scope baseline
• Schedule baseline
• Cost baseline
Figure 11-12. Perform Quantitative Risk Analysis: Data Flow Diagram
Perform Quantitative Risk Analysis is not required for all projects. Undertaking a robust analysis depends on the availability
of high-quality data about individual project risks and other sources of uncertainty, as well as a sound underlying project
baseline for scope, schedule, and cost. Quantitative risk analysis usually requires specialized risk software and expertise
in the development and interpretation of risk models. It also consumes additional time and cost. The use of quantitative
risk analysis for a project will be specified in the project’s risk management plan. It is most likely appropriate for large or
complex projects, strategically important projects, projects for which it is a contractual requirement, or projects in which
a key stakeholder requires it. Quantitative risk analysis is the only reliable method to assess overall project risk through
evaluating the aggregated effect on project outcomes of all individual project risks and other sources of uncertainty.
Perform Quantitative Risk Analysis uses information on individual project risks that have been assessed by the
Perform Qualitative Risk Analysis process as having a significant potential to affect the project’s objectives.
Outputs from Perform Quantitative Risk Analysis are used as inputs to the Plan Risk Responses process, particularly
in recommending responses to the level of overall project risk and key individual risks. A quantitative risk analysis
may also be undertaken following the Plan Risk Responses process, to determine the likely effectiveness of planned
responses in reducing overall project risk exposure.
PMI Member benefit licensed to: Wanpeng Cui - 2150818. Not for distribution, sale, or reproduction.

Not
For
Distribution,
Sale
or
Reproduction.
430 Part 1 - Guide
11.4.1 PERFORM QUANTITATIVE RISK ANALYSIS: INPUTS
11.4.1.1 PROJECT MANAGEMENT PLAN
Described in Section 4.2.3.1. Project management plan components include but are not limited to:
Risk management plan. Described in Section 11.1.3.1. The risk management plan specifies whether quantitative
risk analysis is required for the project. It also details the resources available for the analysis and the expected
frequency of analyses.
Scope baseline. Described in Section 5.4.3.1. The scope baseline describes the starting point from which the
effect of individual project risks and other sources of uncertainty are evaluated.
Schedule baseline. Described in Section 6.5.3.1. The schedule baseline describes the starting point from which
the effect of individual project risks and other sources of uncertainty can be evaluated.
Cost baseline. Described in Section 7.3.3.1. The cost baseline describes the starting point from which the effect
of individual project risks and other sources of uncertainty can be evaluated.
11.4.1.2 PROJECT DOCUMENTS
Project documents that can be considered as inputs for this process include but are not limited to:
Assumption log. Described in Section 4.1.3.2. Assumptions may form inputs to the quantitative risk analysis if
they are assessed as posing a risk to project objectives. The effect of constraints may also be modeled during a
quantitative risk analysis.
Basis of estimates. Described in Sections 6.4.3.2 and 7.2.3.2. The basis of estimates used in the planning of
the project may be reflected in variability modeled during a quantitative risk analysis process. This may include
information on the estimate’s purpose, classification, assumed accuracy, methodology, and source.
Cost estimates. Described in Section 7.2.3.1. Cost estimates provide the starting point from which cost variability
is evaluated.
Cost forecasts. Described in Section 7.4.3.2. Forecasts such as the project’s estimate to complete (ETC),
estimate at completion (EAC), budget at completion (BAC), and to-complete performance index (TCPI) may be
compared to the results of a quantitative cost risk analysis to determine the confidence level associated with
achieving these targets.
Duration estimates. Described in Section 6.4.3.1. Duration estimates provide the starting point from which
schedule variability is evaluated.
Milestone list. Described in Section 6.2.3.3. Significant events in the project define the schedule targets against
which the results of a quantitative schedule risk analysis are compared, in order to determine the confidence
level associated with achieving these targets.
PMI Member benefit licensed to: Wanpeng Cui - 2150818. Not for distribution, sale, or reproduction.

Not
For
Distribution,
Sale
or
Reproduction.
431
Resource requirements. Described in Section 9.2.3.1. Resource requirements provide the starting point from
which variability is evaluated.
Risk register. Described in Section 11.2.3.1. The risk register contains details of individual project risks to be
used as input for quantitative risk analysis.
Risk report. Described in Section 11.2.3.2. The risk report describes sources of overall project risk and the
current overall project risk status.
Schedule forecasts. Described in Section 6.6.3.2. Forecasts may be compared to the results of a quantitative
schedule risk analysis to determine the confidence level associated with achieving these targets.
11.4.1.3 ENTERPRISE ENVIRONMENTAL FACTORS
The enterprise environmental factors that can influence the Perform Quantitative Risk Analysis process include but
are not limited to:
Industry studies of similar projects, and
Published material, including commercial risk databases or checklists.
11.4.1.4 ORGANIZATIONAL PROCESS ASSETS
The organizational process assets that can influence the Perform Quantitative Risk Analysis process include
information from similar completed projects.
11.4.2 PERFORM QUANTITATIVE RISK ANALYSIS: TOOLS AND TECHNIQUES
11.4.2.1 EXPERT JUDGMENT
Described in Section 4.1.2.1. Expertise should be considered from individuals or groups with specialized knowledge
or training in the following topics:
Translating information on individual project risks and other sources of uncertainty into numeric inputs for the
quantitative risk analysis model,
Selecting the most appropriate representation of uncertainty to model particular risks or other sources of uncertainty,
Modeling techniques that are appropriate in the context of the project,
Identifying which tools would be most suitable for the selected modeling techniques, and
Interpreting the outputs of quantitative risk analysis.
PMI Member benefit licensed to: Wanpeng Cui - 2150818. Not for distribution, sale, or reproduction.

Not
For
Distribution,
Sale
or
Reproduction.
432 Part 1 - Guide
11.4.2.2 DATA GATHERING
Interviews (see Section 5.2.2.2) may be used to generate inputs for the quantitative risk analysis, drawing on inputs
that include individual project risks and other sources of uncertainty. This is particularly useful where information is
required from experts. The interviewer should promote an environment of trust and confidentiality during the interview
to encourage honest and unbiased contributions.
11.4.2.3 INTERPERSONAL AND TEAM SKILLS
Interpersonal and team skills that can be used for this process include but are not limited to facilitation (see
Section 4.1.2.3). A skilled facilitator is useful for gathering input data during a dedicated risk workshop involving
project team members and other stakeholders. Facilitated workshops can improve effectiveness by establishing a
clear understanding of the purpose of the workshop, building consensus among participants, ensuring continued
focus on the task, and using creative approaches to deal with interpersonal conflict or sources of bias.
11.4.2.4 REPRESENTATIONS OF UNCERTAINTY
Quantitative risk analysis requires inputs to a quantitative risk analysis model that reflect individual project risks and
other sources of uncertainty.
Where the duration, cost, or resource requirement for a planned activity is uncertain, the range of possible values
can be represented in the model as a probability distribution. This may take several forms. The most commonly used
are triangular, normal, lognormal, beta, uniform, or discrete distributions. Care should be taken when selecting an
appropriate probability distribution to reflect the range of possible values for the planned activity.
Individual project risks may be covered by probability distributions. Alternatively, risks may be included in the
model as probabilistic branches, where optional activities are added to the model to represent the time and/or cost
impact of the risk should it occur, and the chance that these activities actually occur in a particular simulation run
matches the risk’s probability. Branches are most useful for risks that might occur independently of any planned
activity. Where risks are related, for example, with a common cause or a logical dependency, correlation is used in
the model to indicate this relationship.
Other sources of uncertainty may also be represented using branches to describe alternative paths through
the project.
PMI Member benefit licensed to: Wanpeng Cui - 2150818. Not for distribution, sale, or reproduction.

Not
For
Distribution,
Sale
or
Reproduction.
433
11.4.2.5 DATA ANALYSIS
Data analysis techniques that can be used during this process include but are not limited to:
Simulation. Quantitative risk analysis uses a model that simulates the combined effects of individual project risks
and other sources of uncertainty to evaluate their potential impact on achieving project objectives. Simulations
are typically performed using a Monte Carlo analysis. When running a Monte Carlo analysis for cost risk, the
simulation uses the project cost estimates. When running a Monte Carlo analysis for schedule risk, the schedule
network diagram and duration estimates are used. An integrated quantitative cost-schedule risk analysis uses
both inputs. The output is a quantitative risk analysis model.
Computer software is used to iterate the quantitative risk analysis model several thousand times. The input
values (e.g., cost estimates, duration estimates, or occurrence of probabilistic branches) are chosen at random
for each iteration. Outputs represent the range of possible outcomes for the project (e.g., project end date,
project cost at completion). Typical outputs include a histogram presenting the number of iterations where a
particular outcome resulted from the simulation, or a cumulative probability distribution (S-curve) representing
the probability of achieving any particular outcome or less. An example S-curve from a Monte Carlo cost risk
analysis is shown in Figure 11-13.
Figure 11-13. Example S-Curve from Quantitative Cost Risk Analysis
100
90
80
70
60
50
40
30
20
10
0
100
90
80
70
60
50
40
30
20
10
0
$2.0M
23% Chance
of Meeting
Target
Target
$2.2M
Expected
Value
$2.35M
85% Chance
of Costing
$2.45M or Less
$2.1M $2.2M $2.3M $2.4M $2.5M $2.6M $2.7M $2.8M
Predicted Total Project Cost
Cumulative Probability (%)
Cumulative Probability (%)
Range of Uncertainty
PMI Member benefit licensed to: Wanpeng Cui - 2150818. Not for distribution, sale, or reproduction.

Not
For
Distribution,
Sale
or
Reproduction.
434 Part 1 - Guide
For a quantitative schedule risk analysis, it is also possible to conduct a criticality analysis that determines which
elements of the risk model have the greatest effect on the project critical path. A criticality index is calculated for
each element in the risk model, which gives the frequency with which that element appears on the critical path
during the simulation, usually expressed as a percentage. The output from a criticality analysis allows the project
team to focus risk response planning efforts on those activities with the highest potential effect on the overall
schedule performance of the project.
Sensitivity analysis. Sensitivity analysis helps to determine which individual project risks or other sources of
uncertainty have the most potential impact on project outcomes. It correlates variations in project outcomes with
variations in elements of the quantitative risk analysis model.
One typical display of sensitivity analysis is the tornado diagram, which presents the calculated correlation
coefficient for each element of the quantitative risk analysis model that can influence the project outcome.
This can include individual project risks, project activities with high degrees of variability, or specific sources
of ambiguity. Items are ordered by descending strength of correlation, giving the typical tornado appearance.
An example tornado diagram is shown in Figure 11-14.
Figure 11-14. Example Tornado Diagram
Activity or Risk Driving
Projection Duration
Correlation with Project Duration
-0.2 -0.1 0 0.1 0.2 0.3 0.4 0.5
Activity B12.3 Manufacture reactors
Risk 5.2 DCS may fail installation test
Risk 5.7 Duplicate test may not be required
Activity A3.12 Construct control room
Risk 4.6 Piling contractor may deliver early
Activity A7.1 Provide temporary facilities
Activity D1.9 Install Equipment
Risk 7.2 Hydrotest may find fewer faults
PMI Member benefit licensed to: Wanpeng Cui - 2150818. Not for distribution, sale, or reproduction.

Not
For
Distribution,
Sale
or
Reproduction.
435
Decision tree analysis. Decision trees are used to support selection of the best of several alternative courses of
action. Alternative paths through the project are shown in the decision tree using branches representing different
decisions or events, each of which can have associated costs and related individual project risks (including both
threats and opportunities). The end-points of branches in the decision tree represent the outcome from following
that particular path, which can be negative or positive.
The decision tree is evaluated by calculating the expected monetary value of each branch, allowing the optimal
path to be selected. An example decision tree is shown in Figure 11-15.
Figure 11-15. Example Decision Tree
Computed:
Payoffs minus Costs
along Path
Decision Definition Decision Node Chance Node Net Path Value
Decision to
be Made
Input: Cost of Each Decision
Output: Decision Made
Input: Scenario Probability,
Reward if it Occurs
Output: Expected Monetary
Value (EMV)
Build or Upgrade?
$80M
60%
40%
60%
40%
-$30M
$36M = .60 ($80M) +
.40 (–$30M)
EMV (before costs) of Build
New Plant considering demand
$46M = .60 ($70M) +
.40 ($10M)
EMV (before costs) of Upgrade
Plant considering demand
Decision EMV = $46M
(the larger of $36M
and $46M)
$80M = $200M – $120M
–$30M = $90M – $120M
$70M = $120M – $50M
$10M = $60M – $50M
$70M
$10M
Note 1: The decision tree shows how to make a decision between alternative capital strategies (represented as “decision nodes”)
when the environment contains uncertain elements (represented as “chance nodes”).
Note 2: Here, a decision is being made whether to invest $120M US to build a new plant or to instead invest only $50M US
to upgrade the existing plant. For each decision, the demand (which is uncertain, and therefore represents a
“chance node”) must be accounted for. For example, strong demand leads to $200M revenue with the new plant
but only $120M US for the upgraded plant, perhaps due to capacity limitations of the upgraded plant. The end of
each branch shows the net effect of the payoffs minus costs. For each decision branch, all effects are added (see
shaded areas) to determine the overall Expected Monetary Value (EMV) of the decision. Remember to account for
the investment costs. From the calculations in the shaded areas, the upgraded plant has a higher EMV of $46M –
also the EMV of the overall decision. (This choice also represents the lowest risk, avoiding the worst case possible
outcome of a loss of $30M).
Decision Node
Chance Node
End of Branch
Strong Demand
($200M)
Weak Demand
($90M)
Strong Demand
($120M)
Weak Demand
($60M)
Build New Plant
(Invest $120M)
Upgrade Plant
(Invest $50M)
PMI Member benefit licensed to: Wanpeng Cui - 2150818. Not for distribution, sale, or reproduction.

Not
For
Distribution,
Sale
or
Reproduction.
436 Part 1 - Guide
Influence diagrams. Influence diagrams are graphical aids to decision making under uncertainty. An influence
diagram represents a project or situation within the project as a set of entities, outcomes, and influences, together
with the relationships and effects between them. Where an element in the influence diagram is uncertain as a
result of the existence of individual project risks or other sources of uncertainty, this can be represented in the
influence diagram using ranges or probability distributions. The influence diagram is then evaluated using a
simulation technique, such as Monte Carlo analysis, to indicate which elements have the greatest influence
on key outcomes. Outputs from an influence diagram are similar to other quantitative risk analysis methods,
including S-curves and tornado diagrams.
11.4.3 PERFORM QUANTITATIVE RISK ANALYSIS: OUTPUTS
11.4.3.1 PROJECT DOCUMENTS UPDATES
Project documents that can be considered as outputs for this process include but are not limited to the risk report
described in Section 11.2.3.2. The risk report will be updated to reflect the results of the quantitative risk analysis. This
will typically include:
Assessment of overall project risk exposure. Overall project risk is reflected in two key measures:
Chances of project success, indicated by the probability that the project will achieve its key objectives (e.g.,
required end date or interim milestones, required cost target, etc.) given the identified individual project risks
and other sources of uncertainty; and
Degree of inherent variability remaining within the project at the time the analysis was conducted, indicated
by the range of possible project outcomes.
Detailed probabilistic analysis of the project. Key outputs from the quantitative risk analysis are presented,
such as S-curves, tornado diagrams, and criticality analysis, together with a narrative interpretation of the results.
Possible detailed results of a quantitative risk analysis may include:
Amount of contingency reserve needed to provide a specified level of confidence;
Identification of individual project risks or other sources of uncertainty that have the greatest effect on the
project critical path; and
Major drivers of overall project risk, with the greatest influence on uncertainty in project outcomes.
Prioritized list of individual project risks. This list includes those individual project risks that pose the greatest
threat or present the greatest opportunity to the project, as indicated by sensitivity analysis.
Trends in quantitative risk analysis results. As the analysis is repeated at different times during the project life
cycle, trends may become apparent that inform the planning of risk responses.
Recommended risk responses. The risk report may present suggested responses to the level of overall
project risk exposure or key individual project risks, based on the results of the quantitative risk analysis. These
recommendations will form inputs to the Plan Risk Responses process.
PMI Member benefit licensed to: Wanpeng Cui - 2150818. Not for distribution, sale, or reproduction.

Not
For
Distribution,
Sale
or
Reproduction.
437
11.5 PLAN RISK RESPONSES
Plan Risk Responses is the process of developing options, selecting strategies, and agreeing on actions to address
overall project risk exposure, as well as to treat individual project risks. The key benefit of this process is that it identifies
appropriate ways to address overall project risk and individual project risks. This process also allocates resources
and inserts activities into project documents and the project management plan as needed. This process is performed
throughout the project. The inputs, tools and techniques, and outputs of the process are depicted in Figure 11-16.
Figure 11-17 depicts the data flow diagram for the process.
Figure 11-16. Plan Risk Responses: Inputs, Tools & Techniques, and Outputs
Tools & TechniquesInputs Outputs
.1 Expert judgment
.2 Data gathering
• Interviews
.3 Interpersonal and team skills
• Facilitation
.4 Strategies for threats
.5 Strategies for opportunities
.6 Contingent response
strategies
.7 Strategies for overall project
risk
.8 Data analysis
• Alternatives analysis
• Cost-benefit analysis
.9 Decision making
• Multicriteria decision
analysis
.1 Project management plan
• Resource management plan
• Risk management plan
• Cost baseline
.2 Project documents
• Lessons learned register
• Project schedule
• Project team assignments
• Resource calendars
• Risk register
• Risk report
• Stakeholder register
.3 Enterprise environmental
factors
.4 Organizational process assets
.1 Change requests
.2 Project management plan
updates
• Schedule management plan
• Cost management plan
• Quality management plan
• Resource management plan
• Procurement management
plan
• Scope baseline
• Schedule baseline
• Cost baseline
.3 Project documents updates
• Assumption log
• Cost forecasts
• Lessons learned register
• Project schedule
• Project team assignments
• Risk register
• Risk report
Plan Risk Responses
PMI Member benefit licensed to: Wanpeng Cui - 2150818. Not for distribution, sale, or reproduction.

Not
For
Distribution,
Sale
or
Reproduction.
438 Part 1 - Guide
• Project
charter
11.5
Plan Risk
Responses
Enterprise/
Organization
4.6
Perform
Integrated
Change Control
Project documents updates
• Assumption log
• Cost forecasts
• Lessons learned register
• Project schedule
• Project team assignments
• Risk register
• Risk report
• Change requests
Project management
plan updates
• Schedule management plan
• Cost management plan
• Quality management plan
• Resource management plan
• Procurement management plan
• Scope baseline
• Schedule baseline
• Cost baseline
Project management plan
• Resource management plan
• Risk management plan
• Cost baseline
Project documents
• Lessons learned register
• Project schedule
• Resource breakdown structure
• Resource calendars
• Risk register
• Risk report
• Stakeholder register
• Enterprise environmental factors
• Organizational process assets
Project
Management
Plan
Project
Management
Plan
Project
Documents
Project
Documents
Figure 11-17. Plan Risk Responses: Data Flow Diagram
PMI Member benefit licensed to: Wanpeng Cui - 2150818. Not for distribution, sale, or reproduction.

Not
For
Distribution,
Sale
or
Reproduction.
439
Effective and appropriate risk responses can minimize individual threats, maximize individual opportunities, and
reduce overall project risk exposure. Unsuitable risk responses can have the converse effect. Once risks have been
identified, analyzed, and prioritized, plans should be developed by the nominated risk owner for addressing every
individual project risk the project team considers to be sufficiently important, either because of the threat it poses to the
project objectives or the opportunity it offers. The project manager should also consider how to respond appropriately to
the current level of overall project risk.
Risk responses should be appropriate for the significance of the risk, cost-effective in meeting the challenge, realistic
within the project context, agreed upon by all parties involved, and owned by a responsible person. Selecting the
optimal risk response from several options is often required. The strategy or mix of strategies most likely to be effective
should be selected for each risk. Structured decision-making techniques may be used to choose the most appropriate
response. For large or complex projects, it may be appropriate to use a mathematical optimization model or real options
analysis as a basis for a more robust economic analysis of alternative risk response strategies.
Specific actions are developed to implement the agreed-upon risk response strategy, including primary and backup
strategies, as necessary. A contingency plan (or fallback plan) can be developed for implementation if the selected
strategy turns out not to be fully effective or if an accepted risk occurs. Secondary risks should also be identified.
Secondary risks are risks that arise as a direct result of implementing a risk response. A contingency reserve is often
allocated for time or cost. If developed, it may include identification of the conditions that trigger its use.
11.5.1 PLAN RISK RESPONSES: INPUTS
11.5.1.1 PROJECT MANAGEMENT PLAN
Described in Section 4.2.3.1. Project management plan components include but are not limited to:
Resource management plan. Described in Section 9.1.3.1. The resource management plan is used to help
determine how resources allocated to agreed-upon risk responses will be coordinated with other project resources.
Risk management plan. Described in Section 11.1.3.1. Risk management roles and responsibilities and risk
thresholds are used in this process.
Cost baseline. Described in Section 7.3.3.1. The cost baseline has information on the contingency fund that is
allocated to respond to risks.
PMI Member benefit licensed to: Wanpeng Cui - 2150818. Not for distribution, sale, or reproduction.

Not
For
Distribution,
Sale
or
Reproduction.
440 Part 1 - Guide
11.5.1.2 PROJECT DOCUMENTS
Project documents that can be considered as inputs for this process include but are not limited to:
Lessons learned register. Described in Section 4.4.3.1. Lessons learned about effective risk responses used in
earlier phases of the project are reviewed to determine if similar responses might be useful during the remainder
of the project.
Project schedule. Described in Section 6.5.3.2. The schedule is used to determine how agreed-upon risk
responses will be scheduled alongside other project activities.
Project team assignments. Described in Section 9.3.3.2. Project team assignments can show the resources
that can be allocated to agreed-upon risk responses.
Resource calendars. Described in Section 9.2.1.2. Resource calendars identify when potential resources are
available to be allocated to agreed-upon risk responses.
Risk register. Described in Section 11.2.3.1. The risk register contains details of individual project risks that
have been identified and prioritized, and for which risk responses are required. The priority level for each risk
can help to guide the selection of appropriate risk responses. For example, high-priority threats or opportunities
may require priority action and highly proactive response strategies. Threats and opportunities in the low-priority
zone may not require proactive management action beyond being placed in the risk register as part of the watch
list or adding a contingency reserve.
The risk register identifies the nominated risk owner for each risk. It may also contain preliminary risk responses
identified earlier in the Project Risk Management process. The risk register may provide other data on identified
risks that can assist in planning risk responses, including root causes, risk triggers and warning signs, risks
requiring responses in the near term, and risks where a need for additional analysis has been identified.
Risk report. Described in Section 11.2.3.2. The risk report presents the current level of overall risk exposure of
the project that will inform selection of the risk response strategy. The risk report may also list individual project
risks in priority order and provide additional analysis of the distribution of individual project risks that may inform
risk response selection.
Stakeholder register. Described in Section 13.1.3.1. The stakeholder register identifies potential owners for
risk responses.
PMI Member benefit licensed to: Wanpeng Cui - 2150818. Not for distribution, sale, or reproduction.

Not
For
Distribution,
Sale
or
Reproduction.
441
11.5.1.3 ENTERPRISE ENVIRONMENTAL FACTORS
The enterprise environmental factors that can influence the Plan Risk Responses process include but are not limited
to the risk appetite and thresholds of key stakeholders.
11.5.1.4 ORGANIZATIONAL PROCESS ASSETS
The organizational process assets that can influence the Plan Risk Responses process include but are not limited to:
Templates for the risk management plan, risk register, and risk report;
Historical databases; and
Lessons learned repositories from similar projects.
11.5.2 PLAN RISK RESPONSES: TOOLS AND TECHNIQUES
11.5.2.1 EXPERT JUDGMENT
Described in Section 4.1.2.1. Expertise should be considered from individuals or groups with specialized knowledge
in the following topics:
Threat response strategies,
Opportunity response strategies,
Contingent response strategies, and
Overall project risk response strategies.
Expert input may be sought from individuals with particular subject matter expertise relevant to a specific individual
project risk, for example, where specialist technical knowledge is required.
PMI Member benefit licensed to: Wanpeng Cui - 2150818. Not for distribution, sale, or reproduction.

Not
For
Distribution,
Sale
or
Reproduction.
442 Part 1 - Guide
11.5.2.2 DATA GATHERING
Data-gathering techniques that can be used for this process include but are not limited to interviews (see
Section 5.2.2.2). Development of responses to individual project risks and overall project risk may be undertaken
during structured or semi-structured interviews (see Section 5.2.2.2) with risk owners. Other stakeholders may
also be interviewed if necessary. The interviewer should promote an environment of trust and confidentiality in the
interview setting to encourage honest and unbiased decisions.
11.5.2.3 INTERPERSONAL AND TEAM SKILLS
Interpersonal and team skills that can be used for this process includes but are not limited to facilitation (see
Section 4.1.2.3). The use of facilitation improves the effectiveness of developing responses to individual project
risks and overall project risk. A skilled facilitator can help risk owners understand the risk, identify and compare
alternative possible risk response strategies, choose an appropriate response strategy, and identify and overcome
sources of bias.
11.5.2.4 STRATEGIES FOR THREATS
Five alternative strategies may be considered for dealing with threats, as follows:
Escalate. Escalation is appropriate when the project team or the project sponsor agrees that a threat is outside
the scope of the project or that the proposed response would exceed the project manager’s authority. Escalated
risks are managed at the program level, portfolio level, or other relevant part of the organization, and not on the
project level. The project manager determines who should be notified about the threat and communicates the
details to that person or part of the organization. It is important that ownership of escalated threats is accepted
by the relevant party in the organization. Threats are usually escalated to the level that matches the objectives
that would be affected if the threat occurred. Escalated threats are not monitored further by the project team after
escalation, although they may be recorded in the risk register for information.
PMI Member benefit licensed to: Wanpeng Cui - 2150818. Not for distribution, sale, or reproduction.

Not
For
Distribution,
Sale
or
Reproduction.
443
Avoid. Risk avoidance is when the project team acts to eliminate the threat or protect the project from its
impact. It may be appropriate for high-priority threats with a high probability of occurrence and a large negative
impact. Avoidance may involve changing some aspect of the project management plan or changing the objective
that is in jeopardy in order to eliminate the threat entirely, reducing its probability of occurrence to zero. The
risk owner may also take action to isolate the project objectives from the risk’s impact if it were to occur.
Examples of avoidance actions may include removing the cause of a threat, extending the schedule, changing the
project strategy, or reducing scope. Some risks can be avoided by clarifying requirements, obtaining information,
improving communication, or acquiring expertise.
Transfer. Transfer involves shifting ownership of a threat to a third party to manage the risk and to bear the
impact if the threat occurs. Risk transfer often involves payment of a risk premium to the party taking on the
threat. Transfer can be achieved by a range of actions, which include but are not limited to the use of insurance,
performance bonds, warranties, guarantees, etc. Agreements may be used to transfer ownership and liability for
specified risks to another party.
Mitigate. In risk mitigation, action is taken to reduce the probability of occurrence and/or impact of a threat. Early
mitigation action is often more effective than trying to repair the damage after the threat has occurred. Adopting
less complex processes, conducting more tests, or choosing a more stable seller are examples of mitigation
actions. Mitigation may involve prototype development (see Section 5.2.2.8) to reduce the risk of scaling up from
a bench-scale model of a process or product. Where it is not possible to reduce probability, a mitigation response
might reduce the impact by targeting factors that drive the severity. For example, designing redundancy into a
system may reduce the impact from a failure of the original component.
Accept. Risk acceptance acknowledges the existence of a threat, but no proactive action is taken. This strategy
may be appropriate for low-priority threats, and it may also be adopted where it is not possible or cost-effective
to address a threat in any other way. Acceptance can be either active or passive. The most common active
acceptance strategy is to establish a contingency reserve, including amounts of time, money, or resources to
handle the threat if it occurs. Passive acceptance involves no proactive action apart from periodic review of the
threat to ensure that it does not change significantly.
PMI Member benefit licensed to: Wanpeng Cui - 2150818. Not for distribution, sale, or reproduction.

Not
For
Distribution,
Sale
or
Reproduction.
444 Part 1 - Guide
11.5.2.5 STRATEGIES FOR OPPORTUNITIES
Five alternative strategies may be considered for dealing with opportunities, as follows:
Escalate. This risk response strategy is appropriate when the project team or the project sponsor agrees that
an opportunity is outside the scope of the project or that the proposed response would exceed the project
manager’s authority. Escalated opportunities are managed at the program level, portfolio level, or other relevant
part of the organization, and not on the project level. The project manager determines who should be notified
about the opportunity and communicates the details to that person or part of the organization. It is important
that ownership of escalated opportunities is accepted by the relevant party in the organization. Opportunities
are usually escalated to the level that matches the objectives that would be affected if the opportunity occurred.
Escalated opportunities are not monitored further by the project team after escalation, although they may be
recorded in the risk register for information.
Exploit. The exploit strategy may be selected for high-priority opportunities where the organization wants to
ensure that the opportunity is realized. This strategy seeks to capture the benefit associated with a particular
opportunity by ensuring that it definitely happens, increasing the probability of occurrence to 100%. Examples of
exploiting responses may include assigning an organization’s most talented resources to the project to reduce
the time to completion, or using new technologies or technology upgrades to reduce cost and duration.
Share. Sharing involves transferring ownership of an opportunity to a third party so that it shares some of the
benefit if the opportunity occurs. It is important to select the new owner of a shared opportunity carefully so they
are best able to capture the opportunity for the benefit of the project. Risk sharing often involves payment of a
risk premium to the party taking on the opportunity. Examples of sharing actions include forming risk-sharing
partnerships, teams, special-purpose companies, or joint ventures.
Enhance. The enhance strategy is used to increase the probability and/or impact of an opportunity. Early
enhancement action is often more effective than trying to improve the benefit after the opportunity has occurred.
The probability of occurrence of an opportunity may be increased by focusing attention on its causes. Where it
is not possible to increase probability, an enhancement response might increase the impact by targeting factors
that drive the size of the potential benefit. Examples of enhancing opportunities include adding more resources
to an activity to finish early.
Accept. Accepting an opportunity acknowledges its existence but no proactive action is taken. This strategy may
be appropriate for low-priority opportunities, and it may also be adopted where it is not possible or cost-effective
to address an opportunity in any other way. Acceptance can be either active or passive. The most common active
acceptance strategy is to establish a contingency reserve, including amounts of time, money, or resources to take
advantage of the opportunity if it occurs. Passive acceptance involves no proactive action apart from periodic
review of the opportunity to ensure that it does not change significantly.
PMI Member benefit licensed to: Wanpeng Cui - 2150818. Not for distribution, sale, or reproduction.

Not
For
Distribution,
Sale
or
Reproduction.
445
11.5.2.6 CONTINGENT RESPONSE STRATEGIES
Some responses are designed for use only if certain events occur. For some risks, it is appropriate for the project
team to make a response plan that will only be executed under certain predefined conditions, if it is believed that
there will be sufficient warning to implement the plan. Events that trigger the contingency response, such as missing
intermediate milestones or gaining higher priority with a seller, should be defined and tracked. Risk responses
identified using this technique are often called contingency plans or fallback plans and include identified triggering
events that set the plans in effect.
11.5.2.7 STRATEGIES FOR OVERALL PROJECT RISK
Risk responses should be planned and implemented not only for individual project risks but also to address overall
project risk. The same risk response strategies that are used to deal with individual project risks can also be applied to
overall project risk:
Avoid. Where the level of overall project risk is significantly negative and outside the agreed-upon risk
thresholds for the project, an avoid strategy may be adopted. This involves taking focused action to reduce
the negative effect of uncertainty on the project as a whole and bring the project back within the thresholds.
An example of avoidance at the overall project level would include removal of high-risk elements of scope
from the project. Where it is not possible to bring the project back within the thresholds, the project may be
canceled. This represents the most extreme degree of risk avoidance and it should be used only if the overall
level of threat is, and will remain, unacceptable.
Exploit. Where the level of overall project risk is significantly positive and outside the agreed-upon risk thresholds
for the project, an exploit strategy may be adopted. This involves taking focused action to capture the positive
effect of uncertainty on the project as a whole. An example of exploiting at the overall project level would include
addition of high-benefit elements of scope to the project to add value or benefits to stakeholders. Alternatively
the risk thresholds for the project may be modified with the agreement of key stakeholders in order to embrace
the opportunity.
Transfer/share. If the level of overall project risk is high but the organization is unable to address it effectively,
a third party may be involved to manage the risk on behalf of the organization. Where overall project risk is
negative, a transfer strategy is required, which may involve payment of a risk premium. In the case of high
positive overall project risk, ownership may be shared in order to reap the associated benefits. Examples of
both transfer and share strategies for overall project risk include but are not limited to setting up a collaborative
business structure in which the buyer and the seller share the overall project risk, launching a joint venture or
special-purpose company, or subcontracting key elements of the project.
PMI Member benefit licensed to: Wanpeng Cui - 2150818. Not for distribution, sale, or reproduction.

Not
For
Distribution,
Sale
or
Reproduction.
446 Part 1 - Guide
Mitigate/enhance. These strategies involve changing the level of overall project risk to optimize the chances
of achieving the project’s objectives. The mitigation strategy is used where overall project risk is negative, and
enhancement applies when it is positive. Examples of mitigation or enhancement strategies include replanning
the project, changing the scope and boundaries of the project, modifying project priority, changing resource
allocations, adjusting delivery times, etc.
Accept. Where no proactive risk response strategy is possible to address overall project risk, the organization
may choose to continue with the project as currently defined, even if overall project risk is outside the agreed-
upon thresholds. Acceptance can be either active or passive. The most common active acceptance strategy is
to establish an overall contingency reserve for the project, including amounts of time, money, or resources to be
used if the project exceeds its thresholds. Passive acceptance involves no proactive action apart from periodic
review of the level of overall project risk to ensure that it does not change significantly.
11.5.2.8 DATA ANALYSIS
A number of alternative risk response strategies may be considered. Data analysis techniques that can be used to
select a preferred risk response strategy include but are not limited to:
Alternatives analysis. A simple comparison of the characteristics and requirements of alternative risk response
options can lead to a decision on which response is most appropriate.
Cost-benefit analysis. If the impact of an individual project risk can be quantified in monetary terms, then the
cost-effectiveness of alternative risk response strategies can be determined using cost-benefit analysis (see
Section 8.1.2.3). The ratio of (change in impact level) divided by (implementation cost) gives the cost effectiveness
of the response strategy, with a higher ratio indicating a more effective response.
11.5.2.9 DECISION MAKING
Decision-making techniques that can be used to select a risk response strategy include but are not limited to
multicriteria decision analysis (described in Section 8.1.2.4). One or more risk response strategies may be under
consideration. Decision-making techniques can help prioritize risk response strategies. Multicriteria decision analysis
uses a decision matrix to provide a systematic approach for establishing key decision criteria, evaluating and ranking
alternatives, and selecting a preferred option. Criteria for risk response selection may include but are not limited to
cost of response, likely effectiveness of response in changing probability and/or impact, resource availability, timing
constraints (urgency, proximity, and dormancy), level of impact if the risk occurs, effect of response on related risks,
introduction of secondary risks, etc. Different strategies may be selected later in the project if the original choice proves
to be ineffective.
PMI Member benefit licensed to: Wanpeng Cui - 2150818. Not for distribution, sale, or reproduction.

Not
For
Distribution,
Sale
or
Reproduction.
447
11.5.3 PLAN RISK RESPONSES: OUTPUTS
11.5.3.1 CHANGE REQUESTS
Described in Section 4.3.3.4. Planned risk responses may result in a change request to the cost and schedule
baselines or other components of the project management plan. Change requests are processed for review and
disposition through the Perform Integrated Change Control process (Section 4.6).
11.5.3.2 PROJECT MANAGEMENT PLAN UPDATES
Any change to the project management plan goes through the organization’s change control process via a change
request. Components that may require a change request for the project management plan include but are not limited to:
Schedule management plan. Described in Section 6.1.3.1. Changes to the schedule management plan, such as
changes to resource loading and leveling, or updates to the schedule strategy, are incorporated.
Cost management plan. Described in Section 7.1.3.1. Changes to the cost management plan, such as changes
to cost accounting, tracking, and reports, as well as updates to the budget strategy and how contingency reserves
are consumed, are incorporated.
Quality management plan. Described in Section 8.1.3.1. Changes to the quality management plan, such as
changes to approaches for meeting requirements, quality management approaches, or quality control processes,
are incorporated.
Resource management plan. Described in Section 9.1.3.1. Changes to the resource management plan, such as
changes to resource allocation, as well as updates to the resource strategy, are incorporated.
Procurement management plan. Described in Section 12.1.3.1. Changes to the procurement management
plan, such as alterations in the make-or-buy decision or contract type(s), are incorporated.
Scope baseline. Described in Section 5.4.3.1. Changes in the scope baseline are incorporated in response to
approved changes in scope that may arise from agreed-upon risk responses.
Schedule baseline. Described in Section 6.5.3.1. Changes in the schedule baseline are incorporated in response
to approved changes in schedule estimates that may arise from agreed-upon risk responses.
Cost baseline. Described in Section 7.3.3.1. Changes in the cost baseline are incorporated in response to
approved changes in cost estimates that may arise from agreed-upon risk responses.
PMI Member benefit licensed to: Wanpeng Cui - 2150818. Not for distribution, sale, or reproduction.

Not
For
Distribution,
Sale
or
Reproduction.
448 Part 1 - Guide
11.5.3.3 PROJECT DOCUMENTS UPDATES
Project documents that may be updated as a result of carrying out this process include but are not limited to:
Assumption log. Described in Section 4.1.3.2. During the Plan Risk Responses process, new assumptions
may be made, new constraints may be identified, and existing assumptions or constraints may be revisited and
changed. The assumption log should be updated with this new information.
Cost forecasts. Described in Section 7.4.3.2. Cost forecasts may change as a result of planned risk responses.
Lessons learned register. Described in Section 4.4.3.1. The lessons learned register is updated with information
about risk responses that may be useful for future phases of the project or future projects.
Project schedule. Described in Section 6.5.3.2. Activities relating to agreed-upon risk responses may be added
to the project schedule.
Project team assignments. Described in Section 9.3.3.2. Once the responses are confirmed, the necessary
resources should be allocated to each action associated with a risk response plan. These resources include suitably
qualified and experienced personnel to execute the agreed-upon action (usually within the project team) a specific
budget and time allowance for the action, and any required technical resources to complete the action.
Risk register. Described in Section 11.2.3.1. The risk register is updated when appropriate risk responses are
chosen and agreed upon. Updates to the risk register may include but are not limited to:
Agreed-upon response strategies;
Specific actions to implement the chosen response strategy;
Trigger conditions, symptoms, and warning signs of a risk occurrence;
Budget and schedule activities required to implement the chosen responses;
Contingency plans and risk triggers that call for their execution;
Fallback plans for use when a risk that has occurred and the primary response proves to be inadequate;
Residual risks that are expected to remain after planned responses have been taken, as well as those that
have been deliberately accepted; and
Secondary risks that arise as a direct outcome of implementing a risk response.
Risk report. Described in Section 11.2.3.2. The risk report may be updated to present agreed-upon responses
to the current overall project risk exposure and high-priority risks, together with the expected changes that may
be expected as a result of implementing these responses.
PMI Member benefit licensed to: Wanpeng Cui - 2150818. Not for distribution, sale, or reproduction.

Not
For
Distribution,
Sale
or
Reproduction.
449
11.6 IMPLEMENT RISK RESPONSES
Implement Risk Responses is the process of implementing agreed-upon risk response plans. The key benefit of
this process is that it ensures that agreed-upon risk responses are executed as planned in order to address overall
project risk exposure, minimize individual project threats, and maximize individual project opportunities. This process is
performed throughout the project. The inputs, tools and techniques, and outputs of the process are depicted in Figure
11-18. Figure 11-19 depicts the data flow diagram for the process.
Figure 11-18. Implement Risk Responses: Inputs, Tools & Techniques, and Outputs
Figure 11-19. Implement Risk Responses: Data Flow Diagram
Tools & TechniquesInputs Outputs
.1 Expert judgment
.2 Interpersonal and team skills
• Influencing
.3 Project management
information system
.1 Project management plan
• Risk management plan
.2 Project documents
• Lessons learned register
• Risk register
• Risk report
.3 Organizational process assets
.1 Change requests
.2 Project documents updates
• Issue log
• Lessons learned register
• Project team assignments
• Risk register
• Risk report
Implement Risk Responses
• Project
charter
11.6
Implement
Risk Responses
Enterprise/
Organization
4.6
Perform
Integrated
Change Control
Project documents updates
• Lessons learned register
• Issue log
• Project team assignments
• Risk register
• Risk report
• Change requests
Project management plan
• Risk management plan
Project documents
• Lessons learned register
• Risk register
• Risk report
• Organizational process assets
Project
Management
Plan
Project
Documents
Project
Documents
PMI Member benefit licensed to: Wanpeng Cui - 2150818. Not for distribution, sale, or reproduction.

Not
For
Distribution,
Sale
or
Reproduction.
450 Part 1 - Guide
Proper attention to the Implement Risk Responses process will ensure that agreed-upon risk responses are actually
executed. A common problem with Project Risk Management is that project teams spend effort in identifying and
analyzing risks and developing risk responses, then risk responses are agreed upon and documented in the risk register
and risk report, but no action is taken to manage the risk.
Only if risk owners give the required level of effort to implementing the agreed-upon responses will the overall risk
exposure of the project and individual threats and opportunities be managed proactively.
11.6.1 IMPLEMENT RISK RESPONSES: INPUTS
11.6.1.1 PROJECT MANAGEMENT PLAN
Described in Section 4.2.3.1. Project management plan components include but are not limited to the risk
management plan. Described in Section 11.1.3.1, the risk management plan lists the roles and responsibilities of
project team members and other stakeholders for risk management. This information is used when allocating owners
for agreed-upon risk responses. The risk management plan also defines the level of detail for the risk management
methodology for the project. It also specifies risk thresholds for the project based on the risk appetite of key stakeholders,
which define the acceptable target that the implementation of risk responses is required to achieve.
11.6.1.2 PROJECT DOCUMENTS
Project documents that can be considered as inputs for this process include but are not limited to:
Lessons learned register. Described in Section 4.4.3.1. Lessons learned earlier in the project with regard
to implementing risk responses can be applied to later phases in the project to improve the effectiveness
of this process.
Risk register. Described in Section 11.2.3.1. The risk register records the agreed-upon risk responses for each
individual risk and the nominated owners for each response plan.
Risk report. Described in Section 11.2.3.2. The risk report includes an assessment of the current overall project
risk exposure, as well as the agreed-upon risk response strategy. It also describes the major individual project
risks with their planned responses.
11.6.1.3 ORGANIZATIONAL PROCESS ASSETS
The organizational process assets that can influence the Implement Risk Responses process include but are not
limited to the lessons learned repository from similar completed projects that indicate the effectiveness of particular
risk responses.
PMI Member benefit licensed to: Wanpeng Cui - 2150818. Not for distribution, sale, or reproduction.

Not
For
Distribution,
Sale
or
Reproduction.
451
11.6.2 IMPLEMENT RISK RESPONSES: TOOLS AND TECHNIQUES
11.6.2.1 EXPERT JUDGMENT
Described in Section 4.1.2.1. Expertise should be considered from individuals or groups with specialized
knowledge to validate or modify risk responses if necessary, and decide how to implement them in the most
efficient and effective manner.
11.6.2.2 INTERPERSONAL AND TEAM SKILLS
Interpersonal and team skills that can be used for this process include but are not limited to influencing. Some risk
response actions may be owned by people outside the immediate project team or who have other competing demands.
The project manager or person responsible for facilitating the risk process may need to exercise influencing (see
Section 9.5.2.1) to encourage nominated risk owners to take necessary action where required.
11.6.2.3 PROJECT MANAGEMENT INFORMATION SYSTEM (PMIS)
Described in Section 4.3.2.2. Project management information systems can include schedule, resource, and cost
software to ensure that agreed-upon risk response plans and their associated activities are integrated into the project
alongside other project activities.
11.6.3 IMPLEMENT RISK RESPONSES: OUTPUTS
11.6.3.1 CHANGE REQUESTS
Described in Section 4.3.3.4. Implementation of risk responses may result in a change request to the cost and
schedule baselines or other components of the project management plan. Change requests are processed for review
and disposition through the Perform Integrated Change Control process (Section 4.6).
PMI Member benefit licensed to: Wanpeng Cui - 2150818. Not for distribution, sale, or reproduction.

Not
For
Distribution,
Sale
or
Reproduction.
452 Part 1 - Guide
11.6.3.2 PROJECT DOCUMENTS UPDATES
Project documents that may be updated as a result of carrying out this process include but are not limited to:
Issue log. Described in Section 4.3.3.3. Where issues are identified as part of the Implement Risk Responses
process, they are recorded in the issue log.
Lessons learned register. Described in Section 4.4.3.1. The lessons learned register is updated with information
on challenges encountered when implementing risk responses and how they could have been avoided, as well
as approaches that worked well for implementing risk responses.
Project team assignments. Described in Section 9.3.3.2. Once the risk responses are confirmed, the necessary
resources should be allocated to each action associated with a risk response plan. These resources include
suitably qualified and experienced personnel to execute the agreed-upon action (usually within the project team),
a specific budget and time allowance for the action, and any required technical resources to complete the action.
Risk register. Described in Section 11.2.3.1. The risk register may be updated to reflect any changes to the
previously agreed-upon risk responses for individual project risks that are subsequently made as a result of the
Implement Risk Responses process.
Risk report. Described in Section 11.2.3.2. The risk report may be updated to reflect any changes to the
previously agreed-upon risk response to overall project risk exposure that are subsequently made as a result of
the Implement Risk Responses process.
PMI Member benefit licensed to: Wanpeng Cui - 2150818. Not for distribution, sale, or reproduction.

Not
For
Distribution,
Sale
or
Reproduction.
453
11.7 MONITOR RISKS
Monitor Risks is the process of monitoring the implementation of agreed-upon risk response plans, tracking identified
risks, identifying and analyzing new risks, and evaluating risk process effectiveness throughout the project. The key
benefit of this process is that it enables project decisions to be based on current information about overall project risk
exposure and individual project risks. This process is performed throughout the project. The inputs, tools and techniques,
and outputs of the process are depicted in Figure 11-20. Figure 11-21 depicts the data flow diagram for the process.
Figure 11-20. Monitor Risks: Inputs, Tools & Techniques, and Outputs
Tools & TechniquesInputs Outputs
.1 Data analysis
• Technical performance
analysis
• Reserve analysis
.2 Audits
.3 Meetings
.1 Project management plan
• Risk management plan
.2 Project documents
• Issue log
• Lessons learned register
• Risk register
• Risk report
.3 Work performance data
.4 Work performance reports
.1 Work performance
information
.2 Change requests
.3 Project management plan
updates
• Any component
.4 Project documents updates
• Assumption log
• Issue log
• Lessons learned register
• Risk register
• Risk report
.5 Organizational process assets
updates
Monitor Risks
PMI Member benefit licensed to: Wanpeng Cui - 2150818. Not for distribution, sale, or reproduction.

Not
For
Distribution,
Sale
or
Reproduction.
454 Part 1 - Guide
• Project
charter
4.5
Monitor and
Control
Project Work
4.3
Direct and
Manage
Project Work
• Work performance data
• Work performance reports
• Change
requests
• Work
performance
information
Project management plan
• Risk management plan
Project documents
• Issue log
• Lessons learned register
• Risk register
• Risk report
Project
Management
Plan
Project
Documents
Project
Documents
4.5
Monitor and
Control
Project Work
4.6
Perform
Integrated
Change Control
11.7
Monitor
Risks
Project documents
updates
• Assumption log
• Issue log
• Lessons learned register
• Risk register
• Risk report
Project management
plan updates
• Any component
Project
Management
Plan
Enterprise/
Organization
• Organizational process
assets updates
Figure 11-21. Monitor Risks: Data Flow Diagram
In order to ensure that the project team and key stakeholders are aware of the current level of risk exposure, project
work should be continuously monitored for new, changing, and outdated individual project risks and for changes in
the level of overall project risk by applying the Monitor Risks process. The Monitor Risks process uses performance
information generated during project execution to determine if:
Implemented risk responses are effective,
Level of overall project risk has changed,
Status of identified individual project risks has changed,
New individual project risks have arisen,
Risk management approach is still appropriate,
Project assumptions are still valid,
Risk management policies and procedures are being followed,
Contingency reserves for cost or schedule require modification, and
Project strategy is still valid.
PMI Member benefit licensed to: Wanpeng Cui - 2150818. Not for distribution, sale, or reproduction.

Not
For
Distribution,
Sale
or
Reproduction.
455
11.7.1 MONITOR RISKS: INPUTS
11.7.1.1 PROJECT MANAGEMENT PLAN
Described in Section 4.2.3.1. Project management plan components include but are not limited to the risk
management plan. Described in Section 11.3.1.1. The risk management plan provides guidance on how and when
risks should be reviewed, which policies and procedures should be followed, the roles and responsibilities in the
monitoring process, and reporting formats.
11.7.1.2 PROJECT DOCUMENTS
Project documents that should be considered as inputs for this process include but are not limited to:
Issue log. Described in Section 4.3.3.3. The issue log is used to see if any of the open issues have been updated
and necessitate an update to the risk register.
Lessons learned register. Described in Section 4.4.3.1. Risk-related lessons from earlier in the project can be
applied to later phases in the project.
Risk register. Described in Section 11.2.3.1. The risk register has key inputs that include identified individual
project risks, risk owners, agreed-upon risk responses, and specific implementation actions. It may also provide
other details including control actions for assessing the effectiveness of response plans, symptoms and warning
signs of risk, residual and secondary risks, and a watch list of low-priority risks.
Risk report. Described in Section 11.2.3.2. The risk report includes an assessment of the current overall project
risk exposure as well as the agreed-upon risk response strategy. It also describes the major individual risks with
planned responses and risk owners.
PMI Member benefit licensed to: Wanpeng Cui - 2150818. Not for distribution, sale, or reproduction.

Not
For
Distribution,
Sale
or
Reproduction.
456 Part 1 - Guide
11.7.1.3 WORK PERFORMANCE DATA
Described in Section 4.3.3.2. Work performance data contains data on project status such as risk responses that
have been implemented, risks that have occurred, risks that are active and those that have been closed out.
11.7.1.4 WORK PERFORMANCE REPORTS
Described in Section 4 5.3.1. Work performance reports provide information from performance measurements that
can be analyzed to provide project work performance information including variance analysis, earned value data, and
forecasting data. This information could be relevant when monitoring performance-related risks.
11.7.2 MONITOR RISKS: TOOLS AND TECHNIQUES
11.7.2.1 DATA ANALYSIS
Data analysis techniques that can be used for this process include but are not limited to:
Technical performance analysis. Technical performance analysis compares technical accomplishments during
project execution to the schedule of technical achievement. It requires the definition of objective, quantifiable
measures of technical performance, which can be used to compare actual results against targets. Such technical
performance measures may include weight, transaction times, number of delivered defects, storage capacity,
etc. Deviation can indicate the potential impact of threats or opportunities.
Reserve analysis. Described in Section 7.2.2.6. Throughout execution of the project, some individual project
risks may occur with positive or negative impacts on budget or schedule contingency reserves. Reserve analysis
compares the amount of the contingency reserves remaining to the amount of risk remaining at any time in the
project in order to determine if the remaining reserve is adequate. This may be communicated using various
graphical representations, including a burndown chart.
11.7.2.2 AUDITS
Described in Section 8.2.2.5. Risk audits are a type of audit that may be used to consider the effectiveness of the risk
management process. The project manager is responsible for ensuring that risk audits are performed at an appropriate
frequency, as defined in the project’s risk management plan. Risk audits may be included during routine project review
meetings or may form part of a risk review meeting, or the team may choose to hold separate risk audit meetings. The
format for the risk audit and its objectives should be clearly defined before the audit is conducted.
PMI Member benefit licensed to: Wanpeng Cui - 2150818. Not for distribution, sale, or reproduction.

Not
For
Distribution,
Sale
or
Reproduction.
457
11.7.2.3 MEETINGS
Meetings that can be used during this process include but are not limited to risk reviews. Risk reviews are scheduled
regularly and should examine and document the effectiveness of risk responses in dealing with overall project risk
and with identified individual project risks. Risk reviews may also result in identification of new individual project risks,
(including secondary risks that arise from agreed-upon risk responses), reassessment of current risks, the closing of
risks that are outdated, issues that have arisen as the result of risks that have occurred, and identification of lessons
to be learned for implementation in ongoing phases in the current project or in similar projects in the future. The risk
review may be conducted as part of a periodic project status meeting or a dedicated risk review meeting may be held,
as specified in the risk management plan.
11.7.3 MONITOR RISKS: OUTPUTS
11.7.3.1 WORK PERFORMANCE INFORMATION
Described in Section 4.5.1.3. Work performance information includes information on how project risk management
is performing by comparing the individual risks that have occurred with the expectation of how they would occur. This
information indicates the effectiveness of the response planning and response implementation processes.
11.7.3.2 CHANGE REQUESTS
Described in Section 4.3.3.4. The Monitor Risks process may result in a change request to the cost and schedule
baselines or other components of the project management plan. Change requests are processed for review and
disposition through the Perform Integrated Change Control process (Section 4.6).
Change requests can include recommended corrective and preventive actions to address the current level of overall
project risk or to address individual project risks.
11.7.3.3 PROJECT MANAGEMENT PLAN UPDATES
Any change to the project management plan goes through the organization’s change control process via a change
request. This may affect any component of the project management plan.
PMI Member benefit licensed to: Wanpeng Cui - 2150818. Not for distribution, sale, or reproduction.

Not
For
Distribution,
Sale
or
Reproduction.
458 Part 1 - Guide
11.7.3.4 PROJECT DOCUMENTS UPDATES
Project documents that may be updated as a result of carrying out this process include but are not limited to:
Assumption log. Described in Section 4.1.3.2. During the Monitor Risks process, new assumptions may be
made, new constraints may be identified, and existing assumptions or constraints may be revisited and changed.
The assumption log is updated with this new information.
Issue log. Described in Section 4.3.3.3. Where issues are identified as part of the Monitor Risks process, these
are recorded in the issue log.
Lessons learned register. Described in Section 4.4.3.1. The lessons learned register is updated with any
risk-related lessons learned during risk reviews so these can be used on later phases of the project or in
future projects.
Risk register. Described in Section 11.2.3.1. The risk register is updated with information on individual project
risks generated during the Monitor Risks process. This may include adding new risks, updating outdated risks or
risks that were realized, updating risk responses, and so forth.
Risk report. Described in Section 11.2.3.2. As new information becomes available through the Monitor Risks
process, the risk report is updated to reflect the current status of major individual project risks and the current
level of overall project risk. The risk report may also include details of the top individual project risks, agreed-
upon responses and owners, and conclusions and recommendations. It may also include conclusions from risk
audits on the effectiveness of the risk management process.
11.7.3.5 ORGANIZATIONAL PROCESS ASSETS UPDATES
Organizational process assets that are updated as a result of the Monitor Risks process include but are not limited to:
Templates for the risk management plan, risk register, and risk report; and
Risk breakdown structure.
PMI Member benefit licensed to: Wanpeng Cui - 2150818. Not for distribution, sale, or reproduction.

Not
For
Distribution,
Sale
or
Reproduction.
459
12
PROJECT PROCUREMENT MANAGEMENT
Project Procurement Management includes the processes necessary to purchase or acquire products, services,
or results needed from outside the project team. Project Procurement Management includes the management and
control processes required to develop and administer agreements such as contracts, purchase orders, memoranda of
agreements (MOAs), or internal service level agreements (SLAs). The personnel authorized to procure the goods and/or
services required for the project may be members of the project team, management, or part of the organization’s
purchasing department if applicable.
Project Procurement Management processes include the following:
12.1 Plan Procurement Management—The process of documenting project procurement decisions, specifying the
approach, and identifying potential sellers.
12.2 Conduct Procurements—The process of obtaining seller responses, selecting a seller, and awarding a contract.
12.3 Control Procurements—The process of managing procurement relationships, monitoring contract performance,
making changes and corrections as appropriate, and closing out contracts.
The procurement processes are presented as discrete processes with defined interfaces. In practice, procurement
processes can be complex and can interact with each other and with processes in other Knowledge Areas in ways
that cannot be completely detailed in the PMBOK® Guide. The processes described in this section are written from the
viewpoint where goods or services are obtained from outside of the project.
Figure 12-1 provides an overview of the Project Procurement Management processes. The Project Procurement
Management processes are presented as discrete processes with defined interfaces while, in practice, they overlap and
interact in ways that cannot be completely detailed in the PMBOK® Guide.
PMI Member benefit licensed to: Wanpeng Cui - 2150818. Not for distribution, sale, or reproduction.

Not
For
Distribution,
Sale
or
Reproduction.
460 Part 1 - Guide
Figure 12-1 Project Procurement Management Overview
KEY CONCEPTS FOR PROJECT PROCUREMENT MANAGEMENT
More than most other project management processes, there can be significant legal obligations and penalties tied to
the procurement process. The project manager does not have to be a trained expert in procurement management laws
and regulations but should be familiar enough with the procurement process to make intelligent decisions regarding
contracts and contractual relationships. The project manager is typically not authorized to sign legal agreements binding
the organization; this is reserved for those who have the authority to do so.
The Project Procurement Management processes involve agreements that describe the relationship between two
parties—a buyer and a seller. Agreements can be as simple as the purchase of a defined quantity of labor hours at
a specified labor rate, or they can be as complex as multiyear international construction contracts. The contracting
approach and the contract itself should reflect the simplicity or complexity of the deliverables or required effort and
should be written in a manner that complies with local, national, and international laws regarding contracts.
.1 Inputs
.1 Project management plan
.2 Project documents
.3 Procurement documentation
.4 Seller proposals
.5 Enterprise environmental
factors
.6 Organizational process assets
.2 Tools & Techniques
.1 Expert judgment
.2 Advertising
.3 Bidder conferences
.4 Data analysis
.5 Interpersonal and team skills
.3 Outputs
.1 Selected sellers
.2 Agreements
.3 Change requests
.4 Project management plan
updates
.5 Project documents updates
.6 Organizational process assets
updates
.1 Inputs
.1 Project charter
.2 Business documents
.3 Project management plan
.4 Project documents
.5 Enterprise environmental
factors
.6 Organizational process assets
.2 Tools & Techniques
.1 Expert judgment
.2 Data gathering
.3 Data analysis
.4 Source selection analysis
.5 Meetings
.3 Outputs
.1 Procurement management
plan
.2 Procurement strategy
.3 Bid documents
.4 Procurement statement of
work
.5 Source selection criteria
.6 Make-or-buy decisions
.7 Independent cost estimates
.8 Change requests
.9 Project documents updates
.10 Organizational process assets
updates
.1 Inputs
.1 Project management plan
.2 Project documents
.3 Agreements
.4 Procurement documentation
.5 Approved change requests
.6 Work performance data
.7 Enterprise environmental
factors
.8 Organizational process assets
.2 Tools & Techniques
.1 Expert judgment
.2 Claims administration
.3 Data analysis
.4 Inspection
.5 Audits
.3 Outputs
.1 Closed procurements
.2 Work performance information
.3 Procurement documentation
updates
.4 Change requests
.5 Project management plan
updates
.6 Project documents updates
.7 Organizational process assets
updates
Project Procurement
Management Overview
12.2 Conduct
Procurements
12.1 Plan Procurement
Management
12.3 Control
Procurements
PMI Member benefit licensed to: Wanpeng Cui - 2150818. Not for distribution, sale, or reproduction.

Not
For
Distribution,
Sale
or
Reproduction.
461
A contract should clearly state the deliverables and results expected, including any knowledge transfer from the seller
to the buyer. Anything not in the contract cannot be legally enforced. When working internationally, project managers
should keep in mind the effect that culture and local law have upon contracts and their enforceability, no matter how
clearly a contract is written.
A purchasing contract includes terms and conditions and may incorporate other buyer specifics as to what the seller
is to perform or provide. It is the project management team’s responsibility to make certain that all procurements meet
the specific needs of the project while working with the procurement office to ensure organizational procurement
policies are followed. Depending on the application area, an agreement can be a contract, an SLA, an understanding,
an MOA, or a purchase order.
Most organizations document policies and procedures specifically defining procurement rules and specifying who
has authority to sign and administer such agreements on behalf of the organization. Across the world, organizations use
different names for departments or divisions that deal with procurement, such as purchasing, contracting, procurement,
or acquisitions; however, the responsibilities are likely to be similar.
Although all project documents may be subject to some form of review and approval, the legally binding nature of
a contract means it will be subjected to a more extensive approval process, often involving the legal department. In
all cases, the primary focus of the review and approval process is to ensure that the contract adequately describes
the products, services, or results that the seller is agreeing to provide, while being in compliance with the laws and
regulations regarding procurements. These sections are often separate appendices or annexes, allowing standardized
legal contract language to be used.
A complex project may involve managing multiple contracts simultaneously or in sequence. In such cases, each
contract life cycle may begin and end during any phase of the project life cycle. The buyer-seller relationship may exist
at many levels on any one project, and between organizations internal to and external to the acquiring organization.
Depending on the application area, the seller may be identified as a contractor, vendor, service provider, or supplier.
The buyer may be the owner of the final product, a subcontractor, the acquiring organization, a service requestor, or the
purchaser. The seller can be viewed during the contract life cycle first as a bidder, then as the selected source, and then
as the contracted supplier or vendor.
PMI Member benefit licensed to: Wanpeng Cui - 2150818. Not for distribution, sale, or reproduction.

Not
For
Distribution,
Sale
or
Reproduction.
462 Part 1 - Guide
The winning bidder may manage the work as a project. In such cases:
The buyer becomes the customer to subcontractors, suppliers, and service providers and is therefore a key
project stakeholder from the seller’s perspective.
The seller’s project management team may be concerned with all the processes involved in performing the work
or providing the services.
Terms and conditions of the contract and the procurement statement of work (SOW) become key inputs to many
of the seller’s management processes. The contract can actually contain the inputs (e.g., major deliverables,
key milestones, cost objectives) or it can limit the project team’s options (for example, buyer approval of staffing
decisions is often required on IT integration projects). The procurement SOW may have other names, such as the
technical statement of work.
The seller itself may become a buyer of lower-tiered products, services, and materials from subcontractors
and suppliers.
In this section, it is assumed that the buyer of an item for the project is assigned to the project team and/or is part
of the larger organization. The seller is assumed to be providing services and/or materials to the project and is usually
outside the performing organization. For some projects, the seller role may be filled by a group or function that is part of
the performing organization but external to the project. For larger, more complex projects, the seller may become part
of an integrated project team after the contract is awarded.
For smaller organizations or startup companies and those without a purchasing, contracting, or procurement
department, the project manager may assume the purchasing authority role to negotiate and sign contracts directly
(decentralized purchasing). For more mature organizations, the actual procurement and contracting functions
will be carried out by a separate department with the specific role to purchase, negotiate, and sign contracts
(centralized purchasing).
In international contracting, the legal jurisdictions under which the contracts will be administered are clearly spelled
out in the contract. In most cases, the seller is an external contractor who is bound by a formal contractual relationship.
PMI Member benefit licensed to: Wanpeng Cui - 2150818. Not for distribution, sale, or reproduction.

Not
For
Distribution,
Sale
or
Reproduction.
463
TRENDS AND EMERGING PRACTICES IN PROCUREMENT MANAGEMENT
There are a number of major trends in software tools, risk, processes, logistics, and technology with different
industries that can affect the success rate of projects. Trends and emerging practices for Project Procurement
Management include but are not limited to:
Advances in tools. There has been significant improvement in the development of tools to manage the
procurement and implementation phases of a project. Online tools for procurement now give the buyers a
single point where procurements can be advertised and provide sellers with a single source to find procurement
documents and complete them directly online. In the construction/engineering/infrastructure field, the increasing
use of the building information model (BIM) in software tools has been shown to save significant amounts of time
and money on projects using it. This approach can substantially reduce construction claims, thereby reducing
both costs and schedule. Major companies and governments worldwide are beginning to mandate the use of
BIM on large projects.
More advanced risk management. An increasing trend in risk management is to write contracts that accurately
allocate specific risks to those entities most capable of managing them. No contractor is capable of managing all
the possible major risks on a project. The buyer will be required to accept the risks that the contractors do not have
control over, such as changing corporate policies in the buying organization, changing regulatory requirements,
and other risks from outside the project. Contracts may specify that risk management be performed as part of
the contract.
Changing contracting processes. There has been a significant growth in megaprojects in the past several
years, particularly in the areas of infrastructure development and engineering projects. Multibillion-dollar projects
are now common. A large proportion of these involve international contracts with multiple contractors from many
countries and are inherently more risky than projects using only local contractors. Increasingly, the contractor
works closely with the client in the procurement process to take advantage of discounts through quantity
purchases or other special considerations. For these projects, the use of internationally recognized standard
contract forms is increasing in order to reduce problems and claims during execution.
PMI Member benefit licensed to: Wanpeng Cui - 2150818. Not for distribution, sale, or reproduction.

Not
For
Distribution,
Sale
or
Reproduction.
464 Part 1 - Guide
Logistics and supply chain management. Because so many large engineering, construction infrastructure
projects are done through multiple international contractors, the management of the flow of materials becomes
critical to successful completion. For long-lead items, both the manufacture of the items and their transportation
to the project site become schedule-drivers. In the IT field, a long-lead item may require ordering 2 to 3 months
in advance. In complex construction projects, long-lead items may require ordering 1 to 2 years in advance or
longer. For these projects, long-lead items may be procured in advance of other procurement contracts to meet
the planned project completion date. It is possible to begin contracting for these long-lead materials, supplies,
or equipment before the final design of the end product itself is completed based on the known requirements
identified in the top-level design. The management of the supply chain is an area of increasing emphasis by the
contractor’s project team. Not only are primary sources of supplies identified early in the project, but secondary,
back-up sources are also generally identified. Many countries around the world require international contractors
to purchase certain minimum percentages of material and supplies from local vendors.
Technology and stakeholder relations. Publicly funded projects are under increasing scrutiny. A trend in
infrastructure and commercial construction projects is the use of technology including web cameras (webcams)
to improve stakeholder communications and relations. During construction, one or more webcams are installed
on the site, with periodic updates to a publicly available website. The progress on the project can be viewed on
the Internet by all stakeholders. Video data can also be stored, allowing analysis if a claim arises. Some projects
have discovered that the use of webcams minimizes disputes relating to the construction work on site, as the
webcam has recorded the events, so there should be no disagreement about the facts of the matter.
Trial engagements. Not every seller is well suited for an organization’s environment. Therefore, some projects
will engage several candidate sellers for initial deliverables and work products on a paid basis before making the
full commitment to a larger portion of the project scope. This accelerates momentum by allowing the buyer to
evaluate potential partners, while simultaneously making progress on project work.
PMI Member benefit licensed to: Wanpeng Cui - 2150818. Not for distribution, sale, or reproduction.

Not
For
Distribution,
Sale
or
Reproduction.
465
TAILORING CONSIDERATIONS
Because each project is unique, the project manager may need to tailor the way that Project Procurement Management
processes are applied. Considerations for tailoring include but are not limited to:
Complexity of procurement. Is there one main procurement or are there multiple procurements at different
times with different sellers that add to the complexity of the procurements?
Physical location. Are the buyers and sellers in the same location, or reasonably close, or in different time zones,
countries, or continents?
Governance and regulatory environment. Are local laws and regulations regarding procurement activities
integrated with the organization’s procurement policies? How does this affect contract auditing requirements?
Availability of contractors. Are there available contractors who are capable of performing the work?
CONSIDERATIONS FOR AGILE/ADAPTIVE ENVIRONMENTS
In agile environments, specific sellers may be used to extend the team. This collaborative working relationship can
lead to a shared risk procurement model where both the buyer and the seller share in the risk and rewards associated
with a project.
Larger projects may use an adaptive approach for some deliverables and a more stable approach for other parts.
In these cases, a governing agreement such as a master services agreement (MSA) may be used for the overall
engagement, with the adaptive work being placed in an appendix or supplement. This allows changes to occur on the
adaptive scope without impacting the overall contract.
PMI Member benefit licensed to: Wanpeng Cui - 2150818. Not for distribution, sale, or reproduction.

Not
For
Distribution,
Sale
or
Reproduction.
466 Part 1 - Guide
12.1 PLAN PROCUREMENT MANAGEMENT
Plan Procurement Management is the process of documenting project procurement decisions, specifying the
approach and identifying potential sellers. The key benefit of this process is that it determines whether to acquire
goods and services from outside the project and, if so, what to acquire as well as how and when to acquire it. Goods
and services may be procured from other parts of the performing organization or from external sources. This process is
performed once or at predefined points in the project. The inputs, tools and techniques, and outputs of this process are
depicted in Figure 12-2. Figure 12-3 depicts the data flow diagram of the process.
Tools & TechniquesInputs Outputs
.1 Expert judgment
.2 Data gathering
• Market research
.3 Data analysis
• Make-or-buy analysis
.4 Source selection analysis
.5 Meetings
.1 Project charter
.2 Business documents
• Business case
• Benefits management plan
.3 Project management plan
• Scope management plan
• Quality management plan
• Resource management plan
• Scope baseline
.4 Project documents
• Milestone list
• Project team assignments
• Requirements
documentation
• Requirements traceability
matrix
• Resource requirements
• Risk register
• Stakeholder register
.5 Enterprise environmental
factors
.6 Organizational process assets
.1 Procurement management
plan
.2 Procurement strategy
.3 Bid documents
.4 Procurement statement of
work
.5 Source selection criteria
.6 Make-or-buy decisions
.7 Independent cost estimates
.8 Change requests
.9 Project documents updates
• Lessons learned register
• Milestone list
• Requirements
documentation
• Requirements traceability
matrix
• Risk register
• Stakeholder register
.10 Organizational process
assets updates
Plan Procurement Management
Figure 12-2. Plan Procurement Management: Inputs, Tools & Techniques, and Outputs
PMI Member benefit licensed to: Wanpeng Cui - 2150818. Not for distribution, sale, or reproduction.

Not
For
Distribution,
Sale
or
Reproduction.
467
4.6
Perform
Integrated
Change Control
• Enterprise environmental factors
• Organizational process assets
• Organizational process assets
updates
Project
Management
Plan
Project
Documents
Procurement
Documentation
Business
Documents
Project
Documents
12.1
Plan
Procurement
Management
• Change requests
• Source selection
criteria
Project
Management
Plan
Project documents updates
• Lessons learned register
• Milestone list
• Requirements documentation
• Requirements traceability matrix
• Risk register
• Stakeholder register
• Procurement management plan
• Procurement strategy
• Procurement statement of work
• Bid documents
• Make-or-buy decisions
• Independent cost estimates
Project management plan
• Scope management plan
• Quality management plan
• Resource management plan
• Scope baseline
Business documents
• Business case
• Benefits management plan
Project documents
• Milestone list
• Project team assignments
• Requirements documentation
• Requirements traceability matrix
• Resource requirements
• Risk register
• Stakeholder register
4.1
Develop
Project Charter
• Project charter
Enterprise/
Organization
Enterprise/
Organization
Figure 12-3. Plan Procurement Management: Data Flow Diagram
PMI Member benefit licensed to: Wanpeng Cui - 2150818. Not for distribution, sale, or reproduction.

Not
For
Distribution,
Sale
or
Reproduction.
468 Part 1 - Guide
Defining roles and responsibilities related to procurement should be done early in the Plan Procurement Management
process. The project manager should ensure that the project team is staffed with procurement expertise at the level
required for the project. Participants in the procurement process may include personnel from the purchasing or
procurement department as well as personnel from the buying organization’s legal department. These responsibilities
should be documented in the procurement management plan.
Typical steps might be:
Prepare the procurement statement of work (SOW) or terms of reference (TOR).
Prepare a high-level cost estimate to determine the budget.
Advertise the opportunity.
Identify a short list of qualified sellers.
Prepare and issue bid documents.
Prepare and submit proposals by the seller.
Conduct a technical evaluation of the proposals including quality.
Perform a cost evaluation of the proposals.
Prepare the final combined quality and cost evaluation to select the winning proposal.
Finalize negotiations and sign contract between the buyer and the seller.
The requirements of the project schedule can significantly influence the strategy during the Plan Procurement
Management process. Decisions made in developing the procurement management plan can also influence the
project schedule and are integrated with the Develop Schedule process, the Estimate Activity Resources process, and
make-or-buy decisions.
12.1.1 PLAN PROCUREMENT MANAGEMENT: INPUTS
12.1.1.1 PROJECT CHARTER
Described in Section 4.1.3.1. The project charter contains the objectives, project description, summary milestones,
and the preapproved financial resources.
PMI Member benefit licensed to: Wanpeng Cui - 2150818. Not for distribution, sale, or reproduction.

Not
For
Distribution,
Sale
or
Reproduction.
469
12.1.1.2 BUSINESS DOCUMENTS
Described in Section 1.2.6. The business documents include the following:
Business case. The procurement strategy and business case need to be aligned to ensure the business case
remains valid.
Benefits management plan. The benefits management plan describes when specific project benefits are
expected to be available, which will drive procurement dates and contract language.
12.1.1.3 PROJECT MANAGEMENT PLAN
Described in Section 4.2.3.1. Project management plan components include but are not limited to:
Scope management plan. Described in Section 5.1.3.1. The scope management plan describes how the scope
of work by the contractors will be managed through the execution phase of the project.
Quality management plan. Described in Section 8.1.3.1. The quality management plan contains the applicable
industry standards and codes the project is required to follow. This information is used in bidding documents
such as the RFP and will eventually be referenced in the contract. This information may be used in supplier
prequalification or as part of the selection criteria.
Resource management plan. Described in Section 9.1.3.1. The resource management plan has information on
which resources will be purchased or leased, along with any assumptions or constraints that would influence
the procurement.
Scope baseline. Described in Section 5.4.3.1. The scope baseline contains the scope statement, WBS, and WBS
dictionary. Early in the project, the project scope may still be evolving. The elements of the scope that are known
are used to develop the statement of work (SOW) and the terms of reference (TOR).
12.1.1.4 PROJECT DOCUMENTS
Project documents that can be considered as inputs for this process include but are not limited to:
Milestone list. Described in Section 6.2.3.3. This list of major milestones show when the sellers are required to
deliver their results.
Project team assignments. Described in Section 9.3.3.2. The project team assignments contain information on
the skills and abilities of the project team and their availability to support the procurement activities. If the project
team does not have the skills to perform the procurement activities for which they are responsible, additional
resources will need to be acquired or training will need to be provided, or both.
PMI Member benefit licensed to: Wanpeng Cui - 2150818. Not for distribution, sale, or reproduction.

Not
For
Distribution,
Sale
or
Reproduction.
470 Part 1 - Guide
Requirements documentation. Described in Section 5.2.3.1. Requirements documentation may include:
Technical requirements that the seller is required to satisfy, and
Requirements with contractual and legal implications that may include health, safety, security, performance,
environmental, insurance, intellectual property rights, equal employment opportunity, licenses, permits, and
other nontechnical requirements.
Requirements traceability matrix. Described in Section 5.2.3.2. The requirements traceability matrix links
product requirements from their origin to the deliverables that satisfy them.
Resource requirements. Described in Section 9.2.3.1. Resource requirements contain information on specific
needs such as team and phyisical resources that may need to be acquired.
Risk register. Described in Section 11.2.3.1. The risk register provides the list of risks, along with the results of
risk analysis and risk response planning. Some risks are transferred via a procurement agreement.
Stakeholder register. Described in Section 13.1.3.1. The stakeholder register provides details on the
project participants and their interests in the project, including regulatory agencies, contracting personnel,
and legal personnel.
12.1.1.5 ENTERPRISE ENVIRONMENTAL FACTORS
The enterprise environmental factors that can influence the Plan Procurement Management process include but are
not limited to:
Marketplace conditions;
Products, services, and results that are available in the marketplace;
Sellers, including their past performance or reputation;
Typical terms and conditions for products, services, and results or for the specific industry;
Unique local requirements, such as regulatory requirements for local labor or sellers;
Legal advice regarding procurements;
Contract management systems, including procedures for contract change control;
Established multi-tier supplier system of prequalified sellers based on prior experience; and
Financial accounting and contract payments system.
PMI Member benefit licensed to: Wanpeng Cui - 2150818. Not for distribution, sale, or reproduction.

Not
For
Distribution,
Sale
or
Reproduction.
471
12.1.1.6 ORGANIZATIONAL PROCESS ASSETS
The various types of contractual agreements used by the organization also influence decisions for the Plan Procurement
Management process. The organizational process assets that can influence the Plan Procurement Management process
include but are not limited to:
Preapproved seller lists. Lists of sellers that have been properly vetted can streamline the steps needed to
advertise the opportunity and shorten the timeline for the seller selection process.
Formal procurement policies, procedures, and guidelines. Most organizations have formal procurement
policies and buying organizations. When such procurement support is not available, the project team should
supply both the resources and the expertise to perform such procurement activities.
Contract types. All legal contractual relationships generally fall into one of two broad families: either fixed-price
or cost-reimbursable. Also, there is a third hybrid type commonly used called the time and materials contract.
The more popular contract types in use are discussed below as discrete types, but, in practice, it is not unusual
to combine one or more types into a single procurement.
Fixed-price contracts. This category of contracts involves setting a fixed total price for a defined product,
service, or result to be provided. These contracts should be used when the requirements are well defined and
no significant changes to the scope are expected. Types of fixed-price contract include:
Firm fixed price (FFP). The most commonly used contract type is the FFP. It is favored by most buying
organizations because the price for goods is set at the outset and not subject to change unless the scope
of work changes.
Fixed price incentive fee (FPIF). This fixed-price arrangement gives the buyer and seller some flexibility
in that it allows for deviation from performance, with financial incentives tied to achieving agreed-upon
metrics. Typically, such financial incentives are related to cost, schedule, or technical performance of the
seller. Under FPIF contracts, a price ceiling is set, and all costs above the price ceiling are the responsibility
of the seller.
Fixed price with economic price adjustments (FPEPA). This type is used whenever the seller’s performance
period spans a considerable period of years, or if the payments are made in a different currency. It
is a fixed-price contract, but with a special provision allowing for predefined final adjustments to the
contract price due to changed conditions, such as inflation changes or cost increases (or decreases) for
specific commodities.
PMI Member benefit licensed to: Wanpeng Cui - 2150818. Not for distribution, sale, or reproduction.

Not
For
Distribution,
Sale
or
Reproduction.
472 Part 1 - Guide
Cost-reimbursable contracts. This category of contract involves payments (cost reimbursements) to the
seller for all legitimate actual costs incurred for completed work, plus a fee representing seller profit. This type
should be used if the scope of work is expected to change significantly during the execution of the contract.
Variations can include:
Cost plus fixed fee (CPFF). The seller is reimbursed for all allowable costs for performing the contract work and
receives a fixed-fee payment calculated as a percentage of the initial estimated project costs. Fee amounts
do not change unless the project scope changes.
Cost plus incentive fee (CPIF). The seller is reimbursed for all allowable costs for performing the contract work
and receives a predetermined incentive fee based on achieving certain performance objectives as set forth
in the contract. In CPIF contracts, if the final costs are less or greater than the original estimated costs, then
both the buyer and seller share costs from the departures based upon a prenegotiated cost-sharing formula,
for example, an 80/20 split over/under target costs based on the actual performance of the seller.
Cost plus award fee (CPAF). The seller is reimbursed for all legitimate costs, but the majority of the fee
is earned based on the satisfaction of certain broad subjective performance criteria that are defined and
incorporated into the contract. The determination of fee is based solely on the subjective determination of
seller performance by the buyer and is generally not subject to appeals.
Time and material contracts (T&M). Time and material contracts (also called time and means) are a hybrid
type of contractual arrangement with aspects of both cost-reimbursable and fixed-price contracts. They are often
used for staff augmentation, acquisition of experts, and any outside support when a precise statement of work
cannot be quickly prescribed.
12.1.2 PLAN PROCUREMENT MANAGEMENT: TOOLS AND TECHNIQUES
12.1.2.1 EXPERT JUDGMENT
Described in Section 4.1.2.1. Expertise should be considered from individuals or groups with specialized knowledge
or training in the following topics:
Procurement and purchasing,
Contract types and contract documents, and
Regulations and compliance topics.
PMI Member benefit licensed to: Wanpeng Cui - 2150818. Not for distribution, sale, or reproduction.

Not
For
Distribution,
Sale
or
Reproduction.
473
12.1.2.2 DATA GATHERING
A data-gathering technique that can be used for this process includes but is not limited to market research. Market
research includes examination of industry and specific seller capabilities. Procurement teams may leverage information
gained at conferences, online reviews, and a variety of sources to identify market capabilities. The team may also refine
specific procurement objectives to leverage maturing technologies while balancing risks associated with the breadth of
sellers who can provide the desired materials or services.
12.1.2.3 DATA ANALYSIS
Data analysis techniques that can be used for this process include but are not limited to make-or-buy analysis.
A make-or-buy analysis is used to determine whether work or deliverables can best be accomplished by the project
team or should be purchased from outside sources. Factors to consider in the make-or-buy decision include the
organization’s current resource allocation and their skills and abilities, the need for specialized expertise, the desire to
not expand permanent employment obligations, and the need for independent expertise. It also includes evaluating the
risks involved with each make-or-buy decision.
Make-or-buy analysis may use payback period, return on investment (ROI), internal rate of return (IRR), discounted
cash flow, net present value (NPV), benefit/cost analysis (BCA), or other techniques in order to decide whether to include
something as part of the project or purchase it externally.
12.1.2.4 SOURCE SELECTION ANALYSIS
It is necessary to review the prioritization of the competing demands for the project before deciding on the selection
method. Since competitive selection methods may require sellers to invest a large amount of time and resources
upfront, it is a good practice to include the evaluation method in the procurement documents so bidders know how they
will be evaluated. Commonly used selection methods include the following:
Least cost. The least cost method may be appropriate for procurements of a standard or routine nature where
well-established practices and standards exist and from which a specific and well-defined outcome is expected,
which can be executed at different costs.
Qualifications only. The qualifications only selection method applies when the time and cost of a full selection
process would not make sense because the value of the procurement is relatively small. The buyer establishes
a short list and selects the bidder with the best credibility, qualifications, experience, expertise, areas of
specialization, and references.
PMI Member benefit licensed to: Wanpeng Cui - 2150818. Not for distribution, sale, or reproduction.

Not
For
Distribution,
Sale
or
Reproduction.
474 Part 1 - Guide
Quality-based/highest technical proposal score. The selected firm is asked to submit a proposal with both
technical and cost details and is then invited to negotiate the contract if the technical proposal proves acceptable.
Using this method, technical proposals are first evaluated based on the quality of the technical solution offered.
The seller who submitted the highest-ranked technical proposal is selected if their financial proposal can be
negotiated and accepted.
Quality and cost-based. The quality and cost-based method allows cost to be included as a factor in the seller
selection process. In general, when risk and/or uncertainty are greater for the project, quality should be a key
element when compared to cost.
Sole source. The buyer asks a specific seller to prepare technical and financial proposals, which are then
negotiated. Since there is no competition, this method is acceptable only when properly justified and should be
viewed as an exception.
Fixed budget. The fixed-budget method requires disclosing the available budget to invited sellers in the RFP
and selecting the highest-ranking technical proposal within the budget. Because sellers are subject to a cost
constraint, they will adapt the scope and quality of their offer to that budget. The buyer should therefore ensure
that the budget is compatible with the SOW and that the seller will be able to perform the tasks within the budget.
This method is appropriate only when the SOW is precisely defined, no changes are anticipated, and the budget
is fixed and cannot be exceeded.
12.1.2.5 MEETINGS
Research alone may not provide specific information to formulate a procurement strategy without additional
information interchange meetings with potential bidders. By collaborating with potential bidders, the organization
purchasing the material or service may benefit while the seller can influence a mutually beneficial approach or product.
Meetings can be used to determine the strategy for managing and monitoring the procurement.
PMI Member benefit licensed to: Wanpeng Cui - 2150818. Not for distribution, sale, or reproduction.

Not
For
Distribution,
Sale
or
Reproduction.
475
12.1.3 PLAN PROCUREMENT MANAGEMENT: OUTPUTS
12.1.3.1 PROCUREMENT MANAGEMENT PLAN
The procurement management plan contains the activities to be undertaken during the procurement process. It
should document whether international competitive bidding, national competitive bidding, local bidding, etc., should be
done. If the project is financed externally, the sources and availability of funding should be aligned with the procurement
management plan and the project schedule.
The procurement management plan can include guidance for:
How procurement will be coordinated with other project aspects, such as project schedule development and
control processes;
Timetable of key procurement activities;
Procurement metrics to be used to manage contracts;
Stakeholder roles and responsibilities related to procurement, including authority and constraints of the project
team when the performing organization has a procurement department;
Constraints and assumptions that could affect planned procurements;
The legal jurisdiction and the currency in which payments will be made;
Determination of whether independent estimates will be used and whether they are needed as evaluation criteria;
Risk management issues including identifying requirements for performance bonds or insurance contracts to
mitigate some forms of project risk; and
Prequalified sellers, if any, to be used.
A procurement management plan can be formal or informal, can be highly detailed or broadly framed, and is based
upon the needs of each project.
PMI Member benefit licensed to: Wanpeng Cui - 2150818. Not for distribution, sale, or reproduction.

Not
For
Distribution,
Sale
or
Reproduction.
476 Part 1 - Guide
12.1.3.2 PROCUREMENT STRATEGY
Once the make-or-buy analysis is complete and the decision is made to acquire from outside the project, a procurement
strategy should be identified. The objective of the procurement strategy is to determine the project delivery method, the
type of legally binding agreement(s), and how the procurement will advance through the procurement phases.
Delivery methods. Delivery methods are different for professional services versus construction projects.
For professional services, delivery methods include: buyer/services provider with no subcontracting, buyer/
services provider with subcontracting allowed, joint venture between buyer and services provider, and buyer/
services provider acts as the representative.
For industrial or commercial construction, project delivery methods include but are not limited to: turnkey,
design build (DB), design bid build (DBB), design build operate (DBO), build own operate transfer (BOOT),
and others.
Contract payment types. Contract payment types are separate from the project delivery methods and are
coordinated with the buying organization’s internal financial systems. They include but are not limited to these
contract types plus variations: lump sum, firm fixed price, cost plus award fees, cost plus incentive fees, time
and materials, target cost, and others.
Fixed-price contracts are suitable when the type of work is predictable and the requirements are well defined
and not likely to change.
Cost plus contracts are suitable when the work is evolving, likely to change, or not well defined.
Incentives and awards may be used to align the objectives of buyer and seller.
Procurement phases. The procurement strategy can also include information on procurement phases.
Information may include:
Sequencing or phasing of the procurement, a description of each phase and the specific objectives
of each phase;
Procurement performance indicators and milestones to be used in monitoring;
Criteria for moving from phase to phase;
Monitoring and evaluation plan for tracking progress; and
Process for knowledge transfer for use in subsequent phases.
PMI Member benefit licensed to: Wanpeng Cui - 2150818. Not for distribution, sale, or reproduction.

Not
For
Distribution,
Sale
or
Reproduction.
477
12.1.3.3 BID DOCUMENTS
Bid documents are used to solicit proposals from prospective sellers. Terms such as bid, tender, or quotation are generally
used when the seller selection decision is based on price (as when buying commercial or standard items), while a term
such as proposal is generally used when other considerations such as technical capability or technical approach are the
most important. Specific procurement terminology used may vary by industry and location of the procurement.
Depending on the goods or services needed, the bidding documents can include a request for information, request
for quotation, request for proposal, or other appropriate procurement documents. The conditions involving their use are
presented below:
Request for information (RFI). An RFI is used when more information on the goods and services to be acquired
is needed from the sellers. It will typically be followed by an RFQ or RFP.
Request for quotation (RFQ). An RFQ is commonly used when more information is needed on how vendors
would satisfy the requirements and/or how much it will cost.
Request for proposal (RFP). An RFP is used when there is a problem in the project and the solution is not easy
to determine. This is the most formal of the “request for” documents and has strict procurement rules for content,
timeline, and seller responses.
The buyer structures procurement documents to facilitate an accurate and complete response from each prospective
seller and to facilitate easy evaluation of the responses. These documents include a description of the desired form of
the response, the relevant procurement SOW, and any required contractual provisions.
The complexity and level of detail of the procurement documents should be consistent with the value of, and risks
associated with, the planned procurement. Procurement documents are required to be sufficiently detailed to ensure
consistent, appropriate responses, but flexible enough to allow consideration of any seller suggestions for better ways
to satisfy the same requirements.
12.1.3.4 PROCUREMENT STATEMENT OF WORK
The statement of work (SOW) for each procurement is developed from the project scope baseline and defines only
that portion of the project scope that is to be included within the related contract. The SOW describes the procurement
item in sufficient detail to allow prospective sellers to determine if they are capable of providing the products, services,
or results. Sufficient detail can vary based on the nature of the item, the needs of the buyer, or the expected contract
form. Information included in a SOW can include specifications, quantity desired, quality levels, performance data, period
of performance, work location, and other requirements.
PMI Member benefit licensed to: Wanpeng Cui - 2150818. Not for distribution, sale, or reproduction.

Not
For
Distribution,
Sale
or
Reproduction.
478 Part 1 - Guide
The procurement SOW should be clear, complete, and concise. It includes a description of any collateral services
required, such as performance reporting or post-project operational support for the procured item. The SOW can be
revised as required as it moves through the procurement process until incorporated into a signed agreement.
The phrase terms of reference (TOR) is sometimes used when contracting for services. Similar to the procurement
SOW, a TOR typically includes these elements:
Tasks the contractor is required to perform as well as specified coordination requirements;
Standards the contractor will fulfill that are applicable to the project;
Data that needs to be submitted for approval;
Detailed list of all data and services that will be provided to the contractor by the buyer for use in performing the
contract, if applicable; and
Definition of the schedule for initial submission and the review/approval time required.
12.1.3.5 SOURCE SELECTION CRITERIA
In choosing evaluation criteria, the buyer seeks to ensure that the proposal selected will offer the best quality for the
services required. The source selection criteria may include but are not limited to:
Capability and capacity;
Product cost and life cycle cost;
Delivery dates;
Technical expertise and approach;
Specific relevant experience;
Adequacy of the proposed approach and work plan in responding to the SOW;
Key staff’s qualifications, availability, and competence;
Financial stability of the firm;
Management experience; and
Suitability of the knowledge transfer program, including training.
PMI Member benefit licensed to: Wanpeng Cui - 2150818. Not for distribution, sale, or reproduction.

Not
For
Distribution,
Sale
or
Reproduction.
479
For international projects, evaluation criteria may include “local content” requirements, for example, participation by
nationals among proposed key staff.
The specific criteria may be a numerical score, color-code, or a written description of how well the seller satisfies
the buying organization’s needs. The criteria will be part of a weighting system that can be used to select a single seller
that will be asked to sign a contract and establish a negotiating sequence by ranking all the proposals by the weighted
evaluation scores assigned to each proposal.
12.1.3.6 MAKE-OR-BUY DECISIONS
A make-or-buy analysis results in a decision as to whether particular work can best be accomplished by the project
team or needs to be purchased from outside sources.
12.1.3.7 INDEPENDENT COST ESTIMATES
For large procurements, the procuring organization may elect to either prepare its own independent estimate or
have a cost estimate prepared by an outside professional estimator to serve as a benchmark on proposed responses.
Significant differences in cost estimates can be an indication that the procurement SOW was deficient or ambiguous, or
that the prospective sellers either misunderstood or failed to respond fully to the procurement SOW.
12.1.3.8 CHANGE REQUESTS
Described in Section 4.3.3.4. A decision that involves procuring goods, services, or resources may require a change
request. Other decisions during procurement planning can also create the need for additional change requests. Changes
to the project management plan, its subsidiary plans, and other components may result in change requests that impact
procurement actions. Change requests are processed for review and disposition through the Perform Integrated Change
Control process (Section 4.6).
PMI Member benefit licensed to: Wanpeng Cui - 2150818. Not for distribution, sale, or reproduction.

Not
For
Distribution,
Sale
or
Reproduction.
480 Part 1 - Guide
12.1.3.9 PROJECT DOCUMENTS UPDATES
Project documents that may be updated as a result of carrying out this process include but are not limited to:
Lessons learned register. Described in Section 4.4.3.1. The lessons learned register is updated with any relevant
lessons regarding regulations and compliance, data gathering, data analysis, and source selection analysis.
Milestone list. Described in Section 6.2.3.3. This list of major milestones shows when the sellers are expected
to deliver their results.
Requirements documentation. Described in Section 5.2.3.1. Requirements documentation may include:
Technical requirements that the seller is required to satisfy, and
Requirements with contractual and legal implications that may include health, safety, security, performance,
environmental, insurance, intellectual property rights, equal employment opportunity, licenses, permits, and
other nontechnical requirements.
Requirements traceability matrix. Described in Section 5.2.3.2. The requirements traceability matrix links
product requirements from their origin to the deliverables that satisfy them.
Risk register. Described in Section 11.2.3.1. Each approved seller comes with its own unique set of risks,
depending on the seller’s organization, the duration of the contract, the external environment, the project delivery
method, the type of contracting vehicle chosen, and the final agreed-upon price.
Stakeholder register. Described in Section 13.1.3.1. The stakeholder register is updated with any additional
information on stakeholders, particularly regulatory agencies, contracting personnel, and legal personnel.
PMI Member benefit licensed to: Wanpeng Cui - 2150818. Not for distribution, sale, or reproduction.

Not
For
Distribution,
Sale
or
Reproduction.
481
12.1.3.10 ORGANIZATIONAL PROCESS ASSETS UPDATES
Organizational process assets that are updated as a result of the Plan Procurement Management process include but
are not limited to information on qualified sellers.
For projects with few procurements and relatively simple procurements, some of these outputs may be combined.
However, for projects with large, complex procurements and where much of the work is done by contractors, there are
several different types of documentation. Table 12-1 is a representative list of common types of documents used in
procurements and some of their contents. Given the legal nature of procurements, this list should not be considered
prescriptive, but rather it should be used as a general outline of types of documents and contents needed to conduct
procurement. The organization, environment, and legal constraints dictate the required procurement documents and
information needed for the project.
Table 12-1. Comparison of Procurement Documentation
Procurement
Management Plan
Procurement
Strategy
Statement of
Work Bid Documents
How procurement work will be
coordinated and integrated with
other project work, particularly
with resources, schedule, and
budget
Timetable for key procurement
activities
Procurement metrics to manage
the contract
Responsibilities of all
stakeholders
Procurement assumptions and
constraints
Legal jurisdiction and currency
used for payment
Information on independent
estimates
Risk management issues
Prequalified sellers, if applicable
Procurement delivery methods
Type of agreements
Procurement phases
Description of the procurement
item
Specifications, quality require-
ments and performance metrics
Description of collateral services
required
Acceptance methods and criteria
Performance data and other
reports required
Quality
Period and place of performance
Currency; payment schedule
Warranty
Request for information (RFI),
Request for quote (RFQ),
Request for proposal (RFP)
PMI Member benefit licensed to: Wanpeng Cui - 2150818. Not for distribution, sale, or reproduction.

Not
For
Distribution,
Sale
or
Reproduction.
482 Part 1 - Guide
12.2 CONDUCT PROCUREMENTS
Conduct Procurements is the process of obtaining seller responses, selecting a seller, and awarding a contract. The
key benefit of this process is that it selects a qualified seller and implements the legal agreement for delivery. The end
results of the process are the established agreements including formal contracts. This process is performed periodically
throughout the project as needed. The inputs, tools and techniques, and outputs of the Conduct Procurements process
are depicted in Figure 12-4. Figure 12-5 depicts the data flow diagram for the process.
Tools & TechniquesInputs Outputs
.1 Expert judgment
.2 Advertising
.3 Bidder conferences
.4 Data analysis
• Proposal evaluation
.5 Interpersonal and team skills
• Negotiation
.1 Project management plan
• Scope management plan
• Requirements management
plan
• Communications
management plan
• Risk management plan
• Procurement management
plan
• Configuration management
plan
• Cost baseline
.2 Project documents
• Lessons learned register
• Project schedule
• Requirements
documentation
• Risk register
• Stakeholder register
.3 Procurement documentation
.4 Seller proposals
.5 Enterprise environmental
factors
.6 Organizational process assets
.1 Selected sellers
.2 Agreements
.3 Change requests
.4 Project management plan
updates
• Requirements management
plan
• Quality management plan
• Communications
management plan
• Risk management plan
• Procurement management
plan
• Scope baseline
• Schedule baseline
• Cost baseline
.5 Project documents updates
• Lessons learned register
• Requirements
documentation
• Requirements traceability
matrix
• Resource calendars
• Risk register
• Stakeholder register
.6 Organizational process assets
updates
Conduct Procurements
Figure 12-4. Conduct Procurements: Inputs, Tools & Techniques, and Outputs
PMI Member benefit licensed to: Wanpeng Cui - 2150818. Not for distribution, sale, or reproduction.

Not
For
Distribution,
Sale
or
Reproduction.
483
Figure 12-5. Conduct Procurements: Data Flow Diagram
12.3
Control
Procurements
4.6
Perform
Integrated
Change Control
• Project
charter
• Seller proposals
• Enterprise environmental factors
• Organizational process assets
• Organizational
process assets
updates
• Agreements
Project
Management
Plan
Project
Documents
Project
Documents
Procurement
Documentation
12.2
Conduct
Procurements
• Change requests
• Selected sellers
Project
Management
Plan
Project documents
updates
• Lessons learned register
• Requirements documentation
• Requirements traceability matrix
• Resource calendars
• Risk register
• Stakeholder register
Project management
plan updates
• Requirements
management plan
• Quality management plan
• Communications management plan
• Risk management plan
• Procurement management plan
• Scope baseline
• Schedule baseline
• Cost baseline
Project management plan
• Scope management plan
• Requirements management plan
• Communications management plan
• Risk management plan
• Procurement management plan
• Configuration management plan
• Cost baseline
Project documents
• Lessons learned register
• Project schedule
• Requirements documentation
• Risk register
• Stakeholder register
4.1
Develop
Project Charter
4.5
Monitor and
Control
Project Work
4.7
Close
Project or Phase
6.5
Develop
Schedule
7.3
Determine
Budget
9.6
Control
Resources
12.3
Control
Procurements
13.1
Identify
Stakeholders
13.2
Plan
Stakeholder
Engagement
Sellers
Enterprise/
Organization
Enterprise/
Organization
PMI Member benefit licensed to: Wanpeng Cui - 2150818. Not for distribution, sale, or reproduction.

Not
For
Distribution,
Sale
or
Reproduction.
484 Part 1 - Guide
12.2.1 CONDUCT PROCUREMENTS: INPUTS
12.2.1.1 PROJECT MANAGEMENT PLAN
Described in Section 4.2.3.1. Project management plan components include but are not limited to:
Scope management plan. Described in Section 5.1.3.1. The scope management plan describes how the overall
scope of work will be managed, including the scope performed by sellers.
Requirements management plan. Described in Section 5.1.3.2. The requirements management plan describes
how requirements will be analyzed, documented, and managed. The requirements management plan may
include how sellers will manage the requirements they are under agreement to satisfy.
Communications management plan. Described in Section 10.1.3.1. The communications management plan
describes how communications between buyers and sellers will be conducted.
Risk management plan. Described in Section 11.1.3.1. The risk management plan is a component of the
project management plan and describes how risk management activities will be structured and performed for
the project.
Procurement management plan. Described in Section 12.1.3.1. The procurement management plan contains
the activities to be undertaken during the Conduct Procurements process.
Configuration management plan. Described in Section 5.6.1.1. The configuration management plan defines
those items that are configurable, those items that require formal change control, and the process for controlling
changes to such items. It includes formats and processes for how sellers will provide configuration management
in a way that is consistent with the buyer’s approach.
Cost baseline. Described in Section 7.3.3.1. The cost baseline includes the budget for the procurement as well
as costs associated with managing the procurement process and sellers.
12.2.1.2 PROJECT DOCUMENTS
Project documents that can be considered as inputs for this process include but are not limited to:
Lessons learned register. Described in Section 4.4.3.1. Lessons learned earlier in the project with regard to
conducting procurements can be applied to later phases in the project to improve the efficiency of this process.
Project schedule. Described in Section 6.5.3.2. The project schedule identifies the start and end dates of project
activities, including procurement activities. It also defines when contractor deliverables are due.
PMI Member benefit licensed to: Wanpeng Cui - 2150818. Not for distribution, sale, or reproduction.

Not
For
Distribution,
Sale
or
Reproduction.
485
Requirements documentation. Described in Section 5.2.3.1. Requirements documentation may include:
Technical requirements the seller is required to satisfy, and
Requirements with contractual and legal implications that may include health, safety, security, performance,
environmental, insurance, intellectual property rights, equal employment opportunity, licenses, permits, and
other nontechnical requirements.
Risk register. Described in Section 11.2.3.1. Each approved seller comes with its own unique set of risks,
depending on the seller’s organization, the duration of the contract, the external environment, the project delivery
method, the type of contracting vehicle chosen, and the final agreed-upon price.
Stakeholder register. Described in Section 13.1.3.1. This document contains all of the details about the
identified stakeholders.
12.2.1.3 PROCUREMENT DOCUMENTATION
Procurement documentation provides a written record used in reaching the legal agreement, and may include older
documents predating the current project. Procurement documentation can include:
Bid documents. Described in Section 12.1.3.3. Procurement documents include the RFI, RFP, RFQ, or other
documents sent to sellers so they can develop a bid response.
Procurement statement of work. Described in Section 12.1.3.4. The procurement statement of work (SOW)
provides sellers with a clearly stated set of goals, requirements, and outcomes from which they can provide
a quantifiable response.
Independent cost estimates. Described in Section 12.1.3.7. Independent cost estimates are developed either
internally or by using external resources and provide a reasonableness check against the proposals submitted
by bidders.
Source selection criteria. Described in Section 12.1.3.5. These criteria describe how bidder proposals will be
evaluated, including evaluation criteria and weights. For risk mitigation, the buyer may decide to sign agreements
with more than one seller to mitigate damage caused by a single seller having problems that impact the
overall project.
PMI Member benefit licensed to: Wanpeng Cui - 2150818. Not for distribution, sale, or reproduction.

Not
For
Distribution,
Sale
or
Reproduction.
486 Part 1 - Guide
12.2.1.4 SELLER PROPOSALS
Seller proposals, prepared in response to a procurement document package, form the basic information that will be
used by an evaluation body to select one or more successful bidders (sellers). If the seller is going to submit a price
proposal, good practice is to require that it be separate from the technical proposal. The evaluation body reviews each
submitted proposal according to the source selection criteria and selects the seller that can best satisfy the buying
organization’s requirements.
12.2.1.5 ENTERPRISE ENVIRONMENTAL FACTORS
The enterprise environmental factors that can influence the Conduct Procurements Process include:
Local laws and regulations regarding procurements;
Local laws and regulations ensuring that the major procurements involve local sellers;
External economic environment constraining procurement processes;
Marketplace conditions;
Information on relevant past experience with sellers, both good and bad;
Prior agreements already in place; and
Contract management systems.
12.2.1.6 ORGANIZATIONAL PROCESS ASSETS
The organizational process assets that can influence the Conduct Procurements process include but are not limited to:
List of preferred sellers that have been prequalified,
Organizational policies that influence the selection of a seller,
Specific organizational templates or guidelines that will determine the way agreements are drafted and built,
and
Financial policies and procedures regarding invoicing and payment processes.
PMI Member benefit licensed to: Wanpeng Cui - 2150818. Not for distribution, sale, or reproduction.

Not
For
Distribution,
Sale
or
Reproduction.
487
12.2.2 CONDUCT PROCUREMENTS: TOOLS AND TECHNIQUES
12.2.2.1 EXPERT JUDGMENT
Described in Section 4.1.2.1 Expertise should be considered from individuals or groups with specialized knowledge
or training in the following topics:
Proposal evaluation;
Technical or subject matter;
Relevant functional areas such as finance, engineering, design, development, supply chain management, etc.;
Industry regulatory environment;
Laws, regulations, and compliance requirements; and
Negotiation.
12.2.2.2 ADVERTISING
Advertising is communicating with users or potential users of a product, service, or result. Existing lists of potential
sellers often can be expanded by placing advertisements in general circulation publications such as selected newspapers
or in specialty trade publications. Most government jurisdictions require public advertising or online posting of pending
government contracts.
12.2.2.3 BIDDER CONFERENCES
Bidder conferences (also called contractor conferences, vendor conferences, and pre-bid conferences) are meetings
between the buyer and prospective sellers prior to proposal submittal. They are used to ensure that all prospective
bidders have a clear and common understanding of the procurement and no bidders receive preferential treatment.
12.2.2.4 DATA ANALYSIS
A data analysis technique that can be used for this process includes but is not limited to proposal evaluation. Proposals
are evaluated to ensure they are complete and respond in full to the bid documents, procurement statement of work,
source selection criteria, and any other documents that went out in the bid package.
PMI Member benefit licensed to: Wanpeng Cui - 2150818. Not for distribution, sale, or reproduction.

Not
For
Distribution,
Sale
or
Reproduction.
488 Part 1 - Guide
12.2.2.5 INTERPERSONAL AND TEAM SKILLS
Interpersonal and team skills that can be used for this process include negotiation. Negotiation is a discussion aimed
at reaching an agreement. Procurement negotiation clarifies the structure, rights, and obligations of the parties and
other terms of the purchases so that mutual agreement can be reached prior to signing the contract. Final document
language reflects all agreements reached. Negotiation concludes with a signed contract document or other formal
agreement that can be executed by both buyer and seller.
The negotiation should be led by a member of the procurement team that has the authority to sign contracts. The
project manager and other members of the project management team may be present during negotiation to provide
assistance as needed.
12.2.3 CONDUCT PROCUREMENTS: OUTPUTS
12.2.3.1 SELECTED SELLERS
The selected sellers are those who have been judged to be in a competitive range based on the outcome of the proposal
or bid evaluation. Final approval of complex, high-value, high-risk procurements will generally require organizational
senior management approval prior to award.
PMI Member benefit licensed to: Wanpeng Cui - 2150818. Not for distribution, sale, or reproduction.

Not
For
Distribution,
Sale
or
Reproduction.
489
12.2.3.2 AGREEMENTS
A contract is a mutually binding agreement that obligates the seller to provide the specified products, services, or
results; obligates the buyer to compensate the seller; and represents a legal relationship that is subject to remedy in the
courts. The major components in an agreement document will vary, and may include but are not limited to:
Procurement statement of work or major deliverables;
Schedule, milestones, or date by which a schedule is required;
Performance reporting;
Pricing and payment terms;
Inspection, quality, and acceptance criteria;
Warranty and future product support;
Incentives and penalties;
Insurance and performance bonds;
Subordinate subcontractor approvals;
General terms and conditions;
Change request handling; and
Termination clause and alternative dispute resolution mechanisms.
12.2.3.3 CHANGE REQUESTS
Described in Section 4.3.3.4. Change requests to the project management plan, its subsidiary plans, and other
components are processed for review and disposition through the Perform Integrated Change Control process
(Section 4.6).
PMI Member benefit licensed to: Wanpeng Cui - 2150818. Not for distribution, sale, or reproduction.

Not
For
Distribution,
Sale
or
Reproduction.
490 Part 1 - Guide
12.2.3.4 PROJECT MANAGEMENT PLAN UPDATES
Any change to the project management plan goes through the organization’s change control process via a change
request. Components of the project management plan that may require a change request for the project management
plan include but are not limited to:
Requirements management plan. Described in Section 5.1.3.2. There may be changes to project requirements
due to changes identified by sellers.
Quality management plan. Described in Section 8.1.3.1. Sellers may offer alternative quality standards or
alternative solutions that impact the quality approaches defined in the quality management plan.
Communications management plan. Described in Section 10.1.3.1. As sellers are hired, the communications
management plan is updated to incorporate their communications needs and approaches.
Risk management plan. Described in Section 11.1.3.1. Each agreement and seller has its own set of risks that
may require updates to the risk management plan. Specific risks are incorporated into the risk register.
Procurement management plan. Described in Section 12.1.3.1. Updates may be required depending on the
results of the contracting and negotiations processes.
Scope baseline. Described in Section 5.4.3.1. The project WBS and deliverables documented in the scope
baseline are considered when performing procurement activities. Any one or all of these may change during the
procurement process.
Schedule baseline. Described in Section 6.5.3.1. If there are delivery changes created by sellers that impact
overall project schedule performance, the baseline schedule may need to be updated and approved to reflect the
current expectations.
Cost baseline. Described in Section 7.3.3.1. Contractor and materials prices can change frequently during the
delivery of a project. These changes can occur because of fluctuating materials and labor prices created by the
external economic environment and need to be incorporated into the cost baseline.
PMI Member benefit licensed to: Wanpeng Cui - 2150818. Not for distribution, sale, or reproduction.

Not
For
Distribution,
Sale
or
Reproduction.
491
12.2.3.5 PROJECT DOCUMENTS UPDATES
Project documents that may be updated as a result of carrying out this process include but are not limited to:
Lessons learned register. Described in Section 4.4.3.1. The lessons learned register is updated with information
on challenges encountered while conducting procurements and how they could have been avoided as well as
approaches that worked well.
Requirements documentation. Described in Section 5.2.3.1. Requirements documentation may include:
Technical requirements that the seller is required to satisfy, and
Requirements with contractual and legal implications that may include health, safety, security, performance,
environmental, insurance, intellectual property rights, equal employment opportunity, licenses, permits, and
other nontechnical requirements.
Requirements traceability matrix. Described in Section 5.2.3.2. As sellers are incorporated into the project’s
plan, the requirements register and the traceability matrix may change depending on the capabilities of the
specific seller.
Resource calendars. Described in Section 9.2.1.2. Schedule resource calendars may need to be updated
depending on the availabilities of the sellers.
Risk register. Described in Section 11.2.3.1. Each approved seller comes with its own unique set of risks,
depending on the seller’s organization, the duration of the contract, the external environment, the project delivery
method, the type of contracting vehicle chosen, and the final agreed-upon price. Changes are made to the risk
register during the contracting process, which reflect the specific risks of each seller.
Stakeholder register. Described in Section 13.1.3.1. This document contains all the details about the identified
stakeholders. The stakeholder register is updated as agreements are made with specific sellers.
12.2.3.6 ORGANIZATIONAL PROCESS ASSETS UPDATES
Elements of the organizational process assets that can be updated as a result of the Conduct Procurements process
can include:
Listings of prospective and prequalified sellers; and
Information on relevant experience with sellers, both good and bad.
PMI Member benefit licensed to: Wanpeng Cui - 2150818. Not for distribution, sale, or reproduction.

Not
For
Distribution,
Sale
or
Reproduction.
492 Part 1 - Guide
12.3 CONTROL PROCUREMENTS
Control Procurements is the process of managing procurement relationships; monitoring contract performance,
and making changes and corrections as appropriate; and closing out contracts. The key benefit of this process is
that it ensures that both the seller’s and buyer’s performance meet the project’s requirements according to the
terms of the legal agreement. This process is performed throughout the project as needed. The inputs, tools and
techniques, and outputs of this process are depicted in Figure 12-6. Figure 12-7 depicts the data flow diagram
of the process.
Tools & TechniquesInputs Outputs
.1 Expert judgment
.2 Claims administration
.3 Data analysis
• Performance reviews
• Earned value analysis
• Trend analysis
.4 Inspection
.5 Audits
.1 Project management plan
• Requirements management
plan
• Risk management plan
• Procurement management
plan
• Change management plan
• Schedule baseline
.2 Project documents
• Assumption log
• Lessons learned register
• Milestone list
• Quality reports
• Requirements
documentation
• Requirements traceability
matrix
• Risk register
• Stakeholder register
.3 Agreements
.4 Procurement documentation
.5 Approved change requests
.6 Work performance data
.7 Enterprise environmental
factors
.8 Organizational process assets
.1 Closed procurements
.2 Work performance
information
.3 Procurement documentation
updates
.4 Change requests
.5 Project management plan
updates
• Risk management plan
• Procurement management
plan
• Schedule baseline
• Cost baseline
.6 Project documents updates
• Lessons learned register
• Resource requirements
• Requirements traceability
matrix
• Risk register
• Stakeholder register
.7 Organizational process assets
updates
Control Procurements
Figure 12-6. Control Procurements: Inputs, Tools & Techniques, and Outputs
PMI Member benefit licensed to: Wanpeng Cui - 2150818. Not for distribution, sale, or reproduction.

Not
For
Distribution,
Sale
or
Reproduction.
493
4.5
Monitor and
Control
Project Work
4.6
Perform
Integrated
Change Control
• Project
charter
• Enterprise environmental factors
• Organizational process assets
• Organizational process
assets updates
Project
Management
Plan
Project
Documents
Project
Documents
12.3
Control
Procurements
• Change requests
• Work performance information
• Closed procurements
• Procurement documentation updates
Project
Management
Plan
• Agreements
Project documents updates
• Lessons learned register
• Resource requirements
• Requirements traceability matrix
• Risk register
• Stakeholder register
Project management plan updates
• Risk management plan
• Procurement management plan
• Schedule baseline
• Cost baseline
Procurement
Documentation
4.3
Direct and
Manage
Project Work
• Procurement documentation
12.1
Plan
Procurement
Management
4.6
Perform
Integrated
Change Control
12.2
Conduct
Procurements
Project management plan
• Requirements management plan
• Risk management plan
• Procurement management plan
• Change management plan
• Schedule baseline
• Approved change requests
• Work performance data
Project documents
• Assumption log
• Lessons learned register
• Milestone list
• Quality reports
• Requirements documentation
• Requirements traceability matrix
• Risk register
• Stakeholder register
Enterprise/
Organization
Enterprise/
Organization
Figure 12-7. Control Procurements: Data Flow Diagram
PMI Member benefit licensed to: Wanpeng Cui - 2150818. Not for distribution, sale, or reproduction.

Not
For
Distribution,
Sale
or
Reproduction.
494 Part 1 - Guide
Both the buyer and the seller administer the procurement contract for similar purposes. Each is required to ensure
that both parties meet their contractual obligations and that their own legal rights are protected. The legal nature of
the relationship makes it imperative that the project management team is aware of the implications of actions taken
when controlling any procurement. On larger projects with multiple providers, a key aspect of contract administration is
managing communication among the various providers.
Because of the legal aspect, many organizations treat contract administration as an organizational function that
is separate from the project. While a procurement administrator may be on the project team, this individual typically
reports to a supervisor from a different department.
Control Procurements includes application of the appropriate project management processes to the contractual
relationship(s) and integration of the outputs from these processes into the overall management of the project. This
integration often occurs at multiple levels when there are multiple sellers and multiple products, services, or results involved.
Administrative activities may include:
Collection of data and managing project records, including maintenance of detailed records of physical and
financial performance and establishment of measurable procurement performance indicators;
Refinement of procurement plans and schedules;
Set up for gathering, analyzing, and reporting procurement-related project data and preparation of periodic
reports to the organization;
Monitoring the procurement environment so that implementation can be facilitated or adjustments made; and
Payment of invoices.
The quality of the controls, including the independence and credibility of procurement audits, is critical to the reliability
of the procurement system. The organization’s code of ethics, its legal counsel, and external legal advisory arrangements
including any ongoing anti-corruption initiatives can contribute to proper procurement controls.
Control Procurements has a financial management component that involves monitoring payments to the seller. This
ensures that payment terms defined within the contract are met and that compensation is linked to the seller’s progress
as defined in the contract. A principal concern when making payments is to ensure there is a close relationship of
payments made to the work accomplished. A contract that requires payments linked to project output and deliverables
rather than inputs such as labor hours has better controls.
Agreements can be amended at any time prior to contract closure by mutual consent, in accordance with the change
control terms of the agreement. Such amendments are typically captured in writing.
PMI Member benefit licensed to: Wanpeng Cui - 2150818. Not for distribution, sale, or reproduction.

Not
For
Distribution,
Sale
or
Reproduction.
495
12.3.1 CONTROL PROCUREMENTS: INPUTS
12.3.1.1 PROJECT MANAGEMENT PLAN
Described in Section 4.2.3.1. Project management plan components include but are not limited to:
Requirements management plan. Described in Section 5.1.3.2. The requirements management plan describes
how contractor requirements will be analyzed, documented, and managed.
Risk management plan. Described in Section 11.1.3.1. The risk management plan describes how risk activities
created by sellers will be structured and performed for the project.
Procurement management plan. Described in Section 12.1.3.2. The procurement management plan contains
the activities to be performed during the Control Procurement process.
Change management plan. Described in Section 4.2.3.1. The change management plan contains information
about how seller-created changes will be processed.
Schedule baseline. Described in Section 6.5.3.1. If there are slippages created by sellers that impact overall
project performance, the schedule may need to be updated and approved to reflect the current expectations.
12.3.1.2 PROJECT DOCUMENTS
Project documents that can be considered as inputs to this process include but are not limited to:
Assumption log. Described in Section 4.1.3.2. The assumption log documents the assumptions that have been
made during the procurement process.
Lessons learned register. Described in Section 4.4.3.1. Lessons learned earlier in the project can be applied
further along in the project to improve contractor performance and the procurement process.
Milestone list. Described in Section 6.2.3.3. This list of major milestones shows when the sellers are expected
to deliver their results.
Quality reports. Described in Section 8.2.3.1. The quality reports can identify seller processes, procedures,
or products that are out of compliance.
Requirements documentation. Described in Section 5.2.3.1. Requirements documentation may include:
Technical requirements the seller is required to satisfy, and
Requirements with contractual and legal implications that may include health, safety, security, performance,
environmental, insurance, intellectual property rights, equal employment opportunity, licenses, permits, and
other nontechnical requirements.
PMI Member benefit licensed to: Wanpeng Cui - 2150818. Not for distribution, sale, or reproduction.

Not
For
Distribution,
Sale
or
Reproduction.
496 Part 1 - Guide
Requirements traceability matrix. Described in Section 5.2.3.2. The requirements traceability matrix links
product requirements from their origin to the deliverables that satisfy them.
Risk register. Described in Section 11.2.3.1. Each approved seller comes with its own unique set of risks,
depending on the seller’s organization, the duration of the contract, the external environment, the project delivery
method, the type of contracting vehicle chosen, and the final agreed-upon price.
Stakeholder register. Described in Section 13.1.3.1. The stakeholder register includes information about
identified stakeholders, including contracted team members, selected sellers, contracting officers, and other
stakeholders who are involved in procurements.
12.3.1.3 AGREEMENTS
Described in Section 12.2.3.2. Agreements are understandings between parties, including understanding of the
duties of each party. The relevant agreements are reviewed to verify terms and conditions are met.
12.3.1.4 PROCUREMENT DOCUMENTATION
Procurement documentation contains complete supporting records for administration of the procurement processes.
Procurement documentation includes the statement of work, payment information, contractor work performance
information, plans, drawings, and other correspondence.
12.3.1.5 APPROVED CHANGE REQUESTS
Described in Section 4.6.3.1. Approved change requests can include modifications to the terms and conditions of
the contract, including the procurement statement of work (SOW), pricing, and descriptions of the products, services, or
results to be provided. All procurement-related changes are formally documented in writing and approved before being
implemented through the Control Procurements process. In complex projects and programs, change requests may come
from sellers involved with the project that can influence other involved sellers. The project should have the capability of
identifying, communicating, and resolving changes that impact the work of multiple sellers.
12.3.1.6 WORK PERFORMANCE DATA
Described in Section 4.3.3.2. Work performance data contains seller data on project status such as technical
performance; activities that have started, are in progress, or have completed; and costs that have been incurred or
committed. Work performance data can also include information on the seller invoices that have been paid.
PMI Member benefit licensed to: Wanpeng Cui - 2150818. Not for distribution, sale, or reproduction.

Not
For
Distribution,
Sale
or
Reproduction.
497
12.3.1.7 ENTERPRISE ENVIRONMENTAL FACTORS
The enterprise environmental factors that can influence the Control Procurements process include but are not
limited to:
Contract change control system,
Marketplace conditions,
Financial management and accounts payable system, and
Buying organization’s code of ethics.
12.3.1.8 ORGANIZATIONAL PROCESS ASSETS
The organizational process assets that can influence the Control Procurements process include but are not limited
to, procurement policies.
12.3.2 CONTROL PROCUREMENTS: TOOLS AND TECHNIQUES
12.3.2.1 EXPERT JUDGMENT
Described in Section 4.1.2.1 Expertise should be considered from individuals or groups with specialized knowledge
or training in the following topics:
Relevant functional areas such as finance, engineering, design, development, supply chain management, etc.;
Laws, regulations, and compliance requirements; and
Claims administration.
PMI Member benefit licensed to: Wanpeng Cui - 2150818. Not for distribution, sale, or reproduction.

Not
For
Distribution,
Sale
or
Reproduction.
498 Part 1 - Guide
12.3.2.2 CLAIMS ADMINISTRATION
Contested changes and potential constructive changes are those requested changes where the buyer and seller
cannot reach an agreement on compensation for the change or cannot agree that a change has occurred. These
contested changes are called claims. When they cannot be resolved, they become disputes and finally appeals. Claims
are documented, processed, monitored, and managed throughout the contract life cycle, usually in accordance with the
terms of the contract. If the parties themselves do not resolve a claim, it may have to be handled in accordance with
alternative dispute resolution (ADR) typically following procedures established in the contract. Settlement of all claims
and disputes through negotiation is the preferred method.
12.3.2.3 DATA ANALYSIS
Data analysis techniques that can be used to monitor and control procurements include but are not limited to:
Performance Reviews. Performance reviews for contracts measure, compare, and analyze quality, resource,
schedule, and cost performance against the agreement. This includes identifying work packages that are ahead
or behind schedule, over or under budget, or have resource or quality issues.
Earned Value Analysis (EVA). Described in Section 7.4.2.2. Schedule and cost variances along with schedule
and cost performance indexes are calculated to determine the degree of variance from target.
Trend Analysis. Described in Section 4.5.2.2. Trend analysis can develop a forecast estimate at completion
(EAC) for cost performance to see if performance is improving or deteriorating. See 7.4.2.2 for more detail on
EAC methods.
12.3.2.4 INSPECTION
An inspection is a structured review of the work being performed by the contractor. This may involve a simple review
of the deliverables or an actual physical review of the work itself. On a construction/engineering/infrastructure project,
inspections involve walkthroughs of the site by both the buyer and the contractor to ensure a mutual understanding of
the work in progress.
12.3.2.5 AUDITS
Audits are described in Section 8.2.2.5. Audits are a structured review of the procurement process. Rights and
obligations related to audits should be described in the procurement contract. Resulting audit observations should be
brought to the attention of the buyer’s project manager and the seller’s project manager for adjustments to the project,
when necessary.
PMI Member benefit licensed to: Wanpeng Cui - 2150818. Not for distribution, sale, or reproduction.

Not
For
Distribution,
Sale
or
Reproduction.
499
12.3.3 CONTROL PROCUREMENTS: OUTPUTS
12.3.3.1 CLOSED PROCUREMENTS
The buyer, usually through its authorized procurement administrator, provides the seller with formal written notice
that the contract has been completed. Requirements for formal procurement closure are usually defined in the terms
and conditions of the contract and are included in the procurement management plan. Typically, all deliverables should
have been provided on time and meet technical and quality requirements, there should be no outstanding claims or
invoices, and all final payments should have been made. The project management team should have approved all
deliverables prior to closure.
12.3.3.2 WORK PERFORMANCE INFORMATION
Described in Section 4.5.1.3. Work performance information includes information on how a seller is performing by
comparing the deliverables received, the technical performance achieved, and the costs incurred and accepted against
the SOW budget for the work performed.
12.3.3.3 PROCUREMENT DOCUMENTATION UPDATES
Procurement documentation that may be updated includes the contract with all supporting schedules, requested
unapproved contract changes, and approved change requests. Procurement documentation also includes any
seller-developed technical documentation and other work performance information such as deliverables, seller
performance reports and warranties, financial documents including invoices and payment records, and the results of
contract-related inspections.
12.3.3.4 CHANGE REQUESTS
Described in Section 4.3.3.4. Change requests to the project management plan, its subsidiary plans, and other
components such as the cost baseline, schedule baseline, and procurement management plan, may result from the
Control Procurements process. Change requests are processed for review and disposition through the Perform Integrated
Change Control process (Section 4.6).
Requested but unresolved changes can include direction provided by the buyer or actions taken by the seller, which
the other party considers a constructive change to the contract. Since any of these constructive changes may be disputed
by one party and can lead to a claim against the other party, such changes are uniquely identified and documented by
project correspondence.
PMI Member benefit licensed to: Wanpeng Cui - 2150818. Not for distribution, sale, or reproduction.

Not
For
Distribution,
Sale
or
Reproduction.
500 Part 1 - Guide
12.3.3.5 PROJECT MANAGEMENT PLAN UPDATES
Any change to the project management plan goes through the organization’s change control process via a change
request. Components that may require a change request for the project management plan include but are not limited to:
Risk management plan. Described in Section 11.1.3.1. Each agreement and seller has its own set of risks
that may require updates to the risk management plan. If significant unexpected risks occur during the
execution of the contract, the risk management plan may require updating. Specific risks are incorporated
into the risk register.
Procurement management plan. Described in Section 12.1.3.1. The procurement management plan contains
the activities to be undertaken during the procurement process. Updates may be required depending on the
results of the performance of the sellers during execution of the work.
Schedule baseline. Described in Section 6.5.3.1. If there are significant schedule changes created by sellers
that impact overall project schedule performance, the baseline schedule may need to be updated and approved
to reflect the current expectations. The buyer should be aware of any cascading impacts of schedule delays
created by a seller that impact other sellers.
Cost baseline. Described in Section 7.3.3.1. Contractor and material costs can change frequently during the
delivery of a project. These changes can occur because of fluctuating materials and labor prices created by the
external economic environment and need to be incorporated into the cost baseline.
12.3.3.6 PROJECT DOCUMENTS UPDATES
Project documents that may be updated as a result of carrying out this process include but are not limited to:
Lessons learned register. Described in Section 4.4.3.1. The lessons learned register can be updated with
techniques that were effective in maintaining the scope, schedule, and cost of the procured items. Where
variances occurred, the register should show the corrective actions that were used to respond to variances
and how effective those actions were. If there are any claims, information should be documented to avoid
recurrences. Additional information on how to improve the procurement process can also be recorded.
Resource requirements. Described in Section 9.2.3.1. As the work progresses by the contractors, there may be
changes to the resource requirements resulting from work being done that is not in accordance with the planned
work schedule.
PMI Member benefit licensed to: Wanpeng Cui - 2150818. Not for distribution, sale, or reproduction.

Not
For
Distribution,
Sale
or
Reproduction.
501
Requirements traceability matrix. Described in Section 5.2.3.2. The requirements traceability matrix is updated
with information on requirements that have been satisfied.
Risk register. Described in Section 11.2.3.1. Each approved seller comes with its own unique set of risks,
depending on the seller’s organization, the duration of the contract, the external environment, the project delivery
method, the type of contracting vehicle chosen, and the final agreed-upon price. Changes are made to the risk
register during the execution of the project, as early risks may no longer be applicable and new risks occur.
Stakeholder register. Described in Section 13.1.3.1. As the work progresses through the execution phase,
the contractors and suppliers may change. These changes should be reflected in the stakeholder register.
12.3.3.7 ORGANIZATIONAL PROCESS ASSETS UPDATES
Organizational process assets that can be updated as a result of the Control Procurements process include but are
not limited to:
Payment schedules and requests. All payments should be made in accordance with the procurement contract
terms and conditions.
Seller performance evaluation documentation. Seller performance evaluation documentation is prepared by
the buyer and documents the seller’s ability to continue to perform work on the current contract, indicates
whether the seller can be allowed to perform work on future projects, or rates how well the seller is performing
the project work or has performed in the past.
Prequalified seller lists updates. Prequalified seller lists are lists of potential sellers who are previously qualified
(approved). These lists will be updated according to the Procurement Control process outcomes because sellers
could be disqualified and removed from the lists based on poor performance.
Lessons learned repository. Lessons learned should be archived in the lessons learned repository to improve
procurements on future projects. At the end of a contract, the actual results of the procurement are compared
with the projected results in the original procurement management plan. These lessons learned state whether
the project objectives were achieved and, if not, provides the reasons they were not.
Procurement file. A complete set of indexed contract documentation, including the closed contract, is prepared
for inclusion with the final project files.
PMI Member benefit licensed to: Wanpeng Cui - 2150818. Not for distribution, sale, or reproduction.

Not
For
Distribution,
Sale
or
Reproduction.
502 Part 1 - Guide
PMI Member benefit licensed to: Wanpeng Cui - 2150818. Not for distribution, sale, or reproduction.

Not
For
Distribution,
Sale
or
Reproduction.
503
13
PROJECT STAKEHOLDER MANAGEMENT
Project Stakeholder Management includes the processes required to identify the people, groups, or organizations that
could impact or be impacted by the project, to analyze stakeholder expectations and their impact on the project, and to
develop appropriate management strategies for effectively engaging stakeholders in project decisions and execution.
The processes support the work of the project team to analyze stakeholder expectations, assess the degree to which
they impact or are impacted by the project, and develop strategies to effectively engage stakeholders in support of
project decisions and the planning and execution of the work of the project.
The Project Stakeholder Management processes are:
13.1 Identify Stakeholders—The process of identifying project stakeholders regularly and analyzing and
documenting relevant information regarding their interests, involvement, interdependencies, influence, and potential
impact on project success.
13.2 Plan Stakeholder Engagement—The process of developing approaches to involve project stakeholders based
on their needs, expectation, interests, and potential impact on the project.
13.3 Manage Stakeholder Engagement—The process of communicating and working with stakeholders to meet
their needs and expectations, address issues, and foster appropriate stakeholder engagement involvement.
13.4 Monitor Stakeholder Engagement—The process of monitoring project stakeholder relationships and tailoring
strategies for engaging stakeholders through the modification of engagement strategies and plans.
Figure 13-1 provides an overview of the Project Stakeholder Management processes. The Project Stakeholder
Management processes are presented as discrete processes with defined interfaces while, in practice, they overlap and
interact in ways that cannot be completely detailed in the PMBOK® Guide.
PMI Member benefit licensed to: Wanpeng Cui - 2150818. Not for distribution, sale, or reproduction.

Not
For
Distribution,
Sale
or
Reproduction.
504 Part 1 - Guide
.1 Inputs
.1 Project charter
.2 Business documents
.3 Project management plan
.4 Project documents
.5 Agreements
.6 Enterprise environmental
factors
.7 Organizational process
assets
.2 Tools & Techniques
.1 Expert judgment
.2 Data gathering
.3 Data analysis
.4 Data representation
.5 Meetings
.3 Outputs
.1 Stakeholder register
.2 Change requests
.3 Project management plan
updates
.4 Project documents updates
Project Stakeholder
Management Overview
13.1 Identify
Stakeholders
.1 Inputs
.1 Project charter
.2 Project management plan
.3 Project documents
.4 Agreements
.5 Enterprise environmental
factors
.6 Organizational process
assets
.2 Tools & Techniques
.1 Expert judgment
.2 Data gathering
.3 Data analysis
.4 Decision making
.5 Data representation
.6 Meetings
.3 Outputs
.1 Stakeholder engagement
plan
13.2 Plan Stakeholder
Engagement
.1 Inputs
.1 Project management plan
.2 Project documents
.3 Enterprise environmental
factors
.4 Organizational process
assets
.2 Tools & Techniques
.1 Expert judgment
.2 Communication skills
.3 Interpersonal and team
skills
.4 Ground rules
.5 Meetings
.3 Outputs
.1 Change requests
.2 Project management plan
updates
.3 Project documents updates
13.4 Monitor Stakeholder
Engagement
.1 Inputs
.1 Project management plan
.2 Project documents
.3 Work performance data
.4 Enterprise environmental
factors
.5 Organizational process
assets
.2 To ols & Techniques
.1 Data analysis
.2 Decision making
.3 Data representation
.4 Communication skills
.5 Interpersonal and team
skills
.6 Meetings
.3 Outputs
.1 Work performance
information
.2 Change requests
.3 Project management plan
updates
.4 Project documents updates
13.3 Manage Stakeholder
Engagement
Figure 13-1. Project Stakeholder Management Overview
KEY CONCEPTS FOR PROJECT STAKEHOLDER MANAGEMENT
Every project has stakeholders who are impacted by or can impact the project in a positive or negative way. Some
stakeholders may have a limited ability to influence the project’s work or outcomes; others may have significant influence
on the project and its expected outcomes. Academic research and analyses of high-profile project disasters highlight
the importance of a structured approach to the identification, prioritization, and engagement of all stakeholders. The
ability of the project manager and team to correctly identify and engage all stakeholders in an appropriate way can mean
the difference between project success and failure. To increase the chances of success, the process of stakeholder
identification and engagement should commence as soon as possible after the project charter has been approved, the
project manager has been assigned and the team begins to form.
PMI Member benefit licensed to: Wanpeng Cui - 2150818. Not for distribution, sale, or reproduction.

Not
For
Distribution,
Sale
or
Reproduction.
505
Stakeholder satisfaction should be identified and managed as a project objective. The key to effective stakeholder
engagement is a focus on continuous communication with all stakeholders, including team members, to understand their
needs and expectations, address issues as they occur, manage conflicting interests, and foster appropriate stakeholder
engagement in project decisions and activities.
The process of identifying and engaging stakeholders for the benefit of the project is iterative. Although the processes
in Project Stakeholder Management are described only once, the activities of identification, prioritization, and engagement
should be reviewed and updated routinely, and at least at the following times when:
The project moves through different phases in its life cycle,
Current stakeholders are no longer involved in the work of the project or new stakeholders become members of
the project’s stakeholder community, or
There are significant changes in the organization or the wider stakeholder community.
TRENDS AND EMERGING PRACTICES IN PROJECT STAKEHOLDER ENGAGEMENT
Broader definitions of stakeholders are being developed that expand the traditional categories of employees, suppliers,
and shareholders to include groups such as regulators, lobby groups, environmentalists, financial organizations, the
media, and those who simply believe they are stakeholders—they perceive that they will be affected by the work or
outcomes of the project.
Trends and emerging practices for Project Stakeholder Management include but are not limited to:
Identifying all stakeholders, not just a limited set;
Ensuring that all team members are involved in stakeholder engagement activities;
Reviewing the stakeholder community regularly, often in parallel with reviews of individual project risks;
Consulting with stakeholders who are most affected by the work or outcomes of the project through the
concept of co-creation. Co-creation places greater emphasis on including affected stakeholders in the team
as partners; and
Capturing the value of effective stakeholder engagement, both positive and negative. Positive value can be based
on the consideration of benefits derived from higher levels of active support from stakeholders, particularly
powerful stakeholders. Negative value can be derived by measuring the true costs of not engaging stakeholders
effectively, leading to product recalls or loss of organizational or project reputation.
PMI Member benefit licensed to: Wanpeng Cui - 2150818. Not for distribution, sale, or reproduction.

Not
For
Distribution,
Sale
or
Reproduction.
506 Part 1 - Guide
TAILORING CONSIDERATIONS
Because each project is unique, the project manager may need to tailor the way Project Stakeholder Management
processes are applied. Considerations for tailoring include but are not limited to:
Stakeholder diversity. How many stakeholders are there? How diverse is the culture within the
stakeholder community?
Complexity of stakeholder relationships. How complex are the relationships within the stakeholder community?
The more networks a stakeholder or stakeholder group participates in, the more complex the networks of
information and misinformation the stakeholder may receive.
Communication technology. What communication technology is available? What support mechanisms are in
place to ensure that best value is achieved from the technology?
CONSIDERATIONS FOR AGILE/ADAPTIVE ENVIRONMENTS
Projects experiencing a high degree of change require active engagement and participation with project stakeholders.
To facilitate timely, productive discussion and decision making, adaptive teams engage with stakeholders directly rather
than going through layers of management. Often the client, user, and developer exchange information in a dynamic
co-creative process that leads to more stakeholder involvement and higher satisfaction. Regular interactions with the
stakeholder community throughout the project mitigate risk, build trust, and support adjustments earlier in the project
cycle, thus reducing costs and increasing the likelihood of success for the project.
In order to accelerate the sharing of information within and across the organization, agile methods promote aggressive
transparency. The intent of inviting any stakeholders to project meetings and reviews or posting project artifacts in public
spaces is to surface as quickly as possible any misalignment, dependency, or other issue related to the changing project.
PMI Member benefit licensed to: Wanpeng Cui - 2150818. Not for distribution, sale, or reproduction.

Not
For
Distribution,
Sale
or
Reproduction.
507
13.1 IDENTIFY STAKEHOLDERS
Identify Stakeholders is the process of identifying project stakeholders regularly and analyzing and documenting
relevant information regarding their interests, involvement, interdependencies, influence, and potential impact on
project success. The key benefit of this process is that it enables the project team to identify the appropriate focus for
engagement of each stakeholder or group of stakeholders. This process is performed periodically throughout the project
as needed. The inputs, tools and techniques, and outputs of the process are depicted in Figure 13-2. Figure 13-3 depicts
the data flow diagram for the process.
Figure 13-2. Identify Stakeholders: Inputs, Tools & Techniques, and Outputs
Tools & TechniquesInputs Outputs
.1 Expert judgment
.2 Data gathering
• Questionnaires and surveys
• Brainstorming
.3 Data analysis
• Stakeholder analysis
• Document analysis
.4 Data representation
• Stakeholder mapping/
representation
.5 Meetings
.1 Project charter
.2 Business documents
• Business case
• Benefits management plan
.3 Project management plan
• Communications
management plan
• Stakeholder engagement
plan
.4 Project documents
• Change log
• Issue log
• Requirements
documentation
.5 Agreements
.6 Enterprise environmental
factors
.7 Organizational process assets
.1 Stakeholder register
.2 Change requests
.3 Project management plan
updates
• Requirements management
plan
• Communications
management plan
• Risk management plan
• Stakeholder engagement
plan
.4 Project documents updates
• Assumption log
• Issue log
• Risk register
Identify Stakeholders
PMI Member benefit licensed to: Wanpeng Cui - 2150818. Not for distribution, sale, or reproduction.

Not
For
Distribution,
Sale
or
Reproduction.
508 Part 1 - Guide
Figure 13-3. Identify Stakeholders: Data Flow Diagram
This process frequently occurs for the first time in a project either prior to or at the same time the project charter is
developed and approved. It is repeated as necessary, but should be performed at the start of each phase and when a
significant change in the project or the organization occurs. Each time the identification process is repeated, the project
management plan components and project documents should be consulted to identify relevant project stakeholders.
4.6
Perform
Integrated
Change Control
• Project
charter
• Enterprise environmental factors
• Organizational process assets
• Change requests
Project
Management
Plan
Project
Documents
Project
Documents
13.1
Identify
Stakeholders
• Stakeholder register
Project documents updates
• Assumption log
• Issue log
• Risk register
Project
Management
Plan
Project management plan
• Communications management plan
• Stakeholder engagement plan
• Project charter
• Agreements
Project documents
• Change log
• Issue log
• Requirements documentation
Business
Documents
• Business case
• Benefits management plan
Project management plan updates
• Requirements management plan
• Communications management plan
• Risk management plan
• Stakeholder engagement plan
4.1
Develop
Project Charter
12.2
Conduct
Procurements
Enterprise/
Organization
PMI Member benefit licensed to: Wanpeng Cui - 2150818. Not for distribution, sale, or reproduction.

Not
For
Distribution,
Sale
or
Reproduction.
509
13.1.1 IDENTIFY STAKEHOLDERS: INPUTS
13.1.1.1 PROJECT CHARTER
Described in Section 4.1.3.1. The project charter identifies the key stakeholder list. It may also contain information
about the responsibilities of the stakeholders.
13.1.1.2 BUSINESS DOCUMENTS
In the first iteration of the Identify Stakeholders process, the business case and the benefits management plan are
sources of information about the project’s stakeholders.
Business case. Described in Section 1.2.6.1. The business case identifies the project objectives and identifies
an initial list of stakeholders affected by the project.
Benefits management plan. Described in Section 1.2.6.2. The benefits management plan describes the
expected plan for realizing the benefits claimed in the business case. It may identify the individuals and groups
that will benefit from the delivery of the outcomes of the project and are thus considered as stakeholders.
13.1.1.3 PROJECT MANAGEMENT PLAN
Described in Section 4.2.3.1. The project management plan is not available when initially identifying stakeholders;
however, once it has been developed, project management plan components include but are not limited to:
Communications management plan. Described in Section 10.1.3.1. Communications and stakeholder
engagement are strongly linked. Information included in the communications management plan is a source of
knowledge about the project’s stakeholders.
Stakeholder engagement plan. Described in Section 13.2.3.1. The stakeholder engagement plan identifies the
management strategies and actions required to effectively engage stakeholders.
PMI Member benefit licensed to: Wanpeng Cui - 2150818. Not for distribution, sale, or reproduction.

Not
For
Distribution,
Sale
or
Reproduction.
510 Part 1 - Guide
13.1.1.4 PROJECT DOCUMENTS
It is unlikely that any project documents will be an input for the initial stakeholder identification. However, stakeholder
identification occurs throughout the project. Once the project is past the startup phase, more documents become
available and are used throughout the project. Project documents that can be considered as inputs for this process
include but are not limited to:
Change log. Described in Section 4.6.3.3. The change log may introduce a new stakeholder or change the nature
of an existing stakeholder’s relationship to the project.
Issue log. Described in Section 4.3.3.3. The issue log records issues that may introduce new stakeholders to the
project or change the type of participation of existing stakeholders.
Requirements documentation. Described in Section 5.2.3.1. Requirements can provide information on potential
stakeholders.
13.1.1.5 AGREEMENTS
Described in Section 12.2.3.2. The parties of an agreement are project stakeholders. The agreement can contain
references to additional stakeholders.
13.1.1.6 ENTERPRISE ENVIRONMENTAL FACTORS
The enterprise environmental factors that can influence the Identify Stakeholders process include but are not limited to:
Organizational culture, political climate, and governance framework;
Government or industry standards (regulations, product standards, and codes of conduct);
Global, regional, or local trends and practices or habits; and
Geographic distribution of facilities and resources.
13.1.1.7 ORGANIZATIONAL PROCESS ASSETS
The organizational process assets that can influence the Identify Stakeholders process include but are not limited to:
Stakeholder register templates and instructions,
Stakeholder registers from previous projects, and
Lessons learned repository with information about the preferences, actions, and involvement of stakeholders.
PMI Member benefit licensed to: Wanpeng Cui - 2150818. Not for distribution, sale, or reproduction.

Not
For
Distribution,
Sale
or
Reproduction.
511
13.1.2 IDENTIFY STAKEHOLDERS: TOOLS AND TECHNIQUES
13.1.2.1 EXPERT JUDGMENT
Described in Section 4.1.2.1. Expertise should be considered from individuals or groups with specialized knowledge
or training in the following topics:
Understanding the politics and power structures in the organization,
Knowledge of the environment and culture of the organization and other affected organizations including
customers and the wider environment,
Knowledge of the industry or type of project deliverable, and
Knowledge of individual team member contributions and expertise.
13.1.2.2 DATA GATHERING
Data-gathering techniques that can be used for this process include but are not limited to:
Questionnaires and surveys. Described in Section 5.2.2.2. Questionnaires and surveys can include one-on-one
reviews, focus group sessions, or other mass information collection techniques.
Brainstorming. Described in Section 4.1.2.2. Brainstorming as used to identify stakeholders can include both
brainstorming and brain writing.
Brainstorming. A general data-gathering and creativity technique that elicits input from groups such as team
members or subject matter experts.
Brain writing. A refinement of brainstorming that allows individual participants time to consider the question(s)
individually before the group creativity session is held. The information can be gathered in face-to-face
groups or using virtual environments supported by technology.
PMI Member benefit licensed to: Wanpeng Cui - 2150818. Not for distribution, sale, or reproduction.

Not
For
Distribution,
Sale
or
Reproduction.
512 Part 1 - Guide
13.1.2.3 DATA ANALYSIS
Data analysis techniques that can be used for this process include but are not limited to:
Stakeholder analysis. Stakeholder analysis results in a list of stakeholders and relevant information such as
their positions in the organization, roles on the project, “stakes,” expectations, attitudes (their levels of support
for the project), and their interest in information about the project. Stakeholders’ stakes can include but are not
limited to a combination of:
Interest. A person or group can be affected by a decision related to the project or its outcomes.
Rights (legal or moral rights). Legal rights, such as occupational health and safety, may be defined in the
legislation framework of a country. Moral rights may involve concepts of protection of historical sites or
environmental sustainability.
Ownership. A person or group has a legal title to an asset or a property.
Knowledge. Specialist knowledge, which can benefit the project through more effective delivery of project
objectives, organizational outcomes, or knowledge of the power structures of the organization.
Contribution. Provision of funds or other resources, including human resources, or providing support for the
project in more intangible ways, such as advocacy in the form of promoting the objectives of the project or
acting as a buffer between the project and the power structures of the organization and its politics.
Document analysis. Described in Section 5.2.2.3. Assessing the available project documentation and lessons
learned from previous projects to identify stakeholders and other supporting information.
13.1.2.4 DATA REPRESENTATION
A data representation technique that may be used in this process includes but is not limited to stakeholder mapping/
representation. Stakeholder mapping and representation is a method of categorizing stakeholders using various
methods. Categorizing stakeholders assists the team in building relationships with the identified project stakeholders.
Common methods include:
Power/interest grid, power/influence grid, or impact/influence grid. Each of these techniques supports
a grouping of stakeholders according to their level of authority (power), level of concern about the project’s
outcomes (interest), ability to influence the outcomes of the project (influence), or ability to cause changes to
the project’s planning or execution. These classification models are useful for small projects or for projects with
simple relationships between stakeholders and the project, or within the stakeholder community itself.
PMI Member benefit licensed to: Wanpeng Cui - 2150818. Not for distribution, sale, or reproduction.

Not
For
Distribution,
Sale
or
Reproduction.
513
Stakeholder cube. This is a refinement of the grid models previously mentioned. This model combines the
grid elements into a three-dimensional model that can be useful to project managers and teams in identifying
and engaging their stakeholder community. It provides a model with multiple dimensions that improves the
depiction of the stakeholder community as a multidimensional entity and assists with the development of
communication strategies.
Salience model. Describes classes of stakeholders based on assessments of their power (level of authority or
ability to influence the outcomes of the project), urgency (need for immediate attention, either time-constrained
or relating to the stakeholders’ high stake in the outcome), and legitimacy (their involvement is appropriate).
There is an adaptation of the salience model that substitutes proximity for legitimacy (applying to the team and
measuring their level of involvement with the work of the project). The salience model is useful for large complex
communities of stakeholders or where there are complex networks of relationships within the community. It is
also useful in determining the relative importance of the identified stakeholders.
Directions of influence. Classifies stakeholders according to their influence on the work of the project or the
project team itself. Stakeholders can be classified in the following ways:
Upward (senior management of the performing organization or customer organization, sponsor, and steering
committee),
Downward (the team or specialists contributing knowledge or skills in a temporary capacity),
Outward (stakeholder groups and their representatives outside the project team, such as suppliers,
government departments, the public, end-users, and regulators), or
Sideward (the peers of the project manager, such as other project managers or middle managers who are in
competition for scarce project resources or who collaborate with the project manager in sharing resources
or information).
Prioritization. Prioritizing stakeholders may be necessary for projects with a large number of stakeholders,
where the membership of the stakeholder community is changing frequently, or when the relationships between
stakeholders and the project team or within the stakeholder community are complex.
PMI Member benefit licensed to: Wanpeng Cui - 2150818. Not for distribution, sale, or reproduction.

Not
For
Distribution,
Sale
or
Reproduction.
514 Part 1 - Guide
13.1.2.5 MEETINGS
Meetings are used to develop an understanding of significant project stakeholders. They can take the form of facilitation
workshops, small group guided discussions, and virtual groups using electronics or social media technologies to share
ideas and analyze data.
13.1.3 IDENTIFY STAKEHOLDERS: OUTPUTS
13.1.3.1 STAKEHOLDER REGISTER
The main output of the Identify Stakeholders process is the stakeholder register. This document contains information
about identified stakeholders that includes but is not limited to:
Identification information. Name, organizational position, location and contact details, and role on the project.
Assessment information. Major requirements, expectations, potential for influencing project outcomes, and the
phase of the project life cycle where the stakeholder has the most influence or impact.
Stakeholder classification. Internal/external, impact/influence/power/interest, upward/downward/outward/
sideward, or any other classification model chosen by the project manager.
13.1.3.2 CHANGE REQUESTS
Described in Section 4.3.3.4. During the first iteration of identifying stakeholders, there will not be any change
requests. As stakeholder identification continues throughout the project, new stakeholders, or new information about
stakeholders, may result in a change request to the product, project management plan, or project documents.
Change requests are processed for review and disposition through the Perform Integrated Change Control
(Section 4.6) process.
PMI Member benefit licensed to: Wanpeng Cui - 2150818. Not for distribution, sale, or reproduction.

Not
For
Distribution,
Sale
or
Reproduction.
515
13.1.3.3 PROJECT MANAGEMENT PLAN UPDATES
When stakeholders are identified at the very beginning of a project, there will not be updates to the project management
plan. As the project progresses, any change to the project management plan goes through the organization’s change
control process via a change request. Components that may require a change request for the project management plan
include but are not limited to:
Requirements management plan. Described in Section 5.1.1.2. Newly identified stakeholders can impact how
requirements activities will be planned, tracked, and reported.
Communications management plan. Described in Section 10.1.3.1. Stakeholder communication requirements
and agreed-upon communications strategies are recorded in the communications management plan.
Risk management plan. Described in Section 11.1.3.1. Where stakeholder communication requirements and
agreed-upon communications strategies affect the approach to managing risk on the project, this is reflected in
the risk management plan.
Stakeholder engagement plan. Described in Section 13.2.3.1. Agreed-upon communications strategies for
identified stakeholders are recorded in the stakeholder engagement plan.
13.1.3.4 PROJECT DOCUMENTS UPDATES
Project documents that may be updated as a result of carrying out this process include but are not limited to:
Assumption log. Described in Section 4.1.3.2. Much of the information about the relative power, interest, and
engagement of stakeholders is based on assumptions. This information is entered into the assumption log.
Additionally, any constraints associated with interacting with specific stakeholders are entered as well.
Issue log. Described in Section 4.3.3.3. New issues raised as a result of this process are recorded in the
issue log.
Risk register. Described in Section 11.2.3.1. New risks identified during this process are recorded in the risk
register and managed using the risk management processes.
PMI Member benefit licensed to: Wanpeng Cui - 2150818. Not for distribution, sale, or reproduction.

Not
For
Distribution,
Sale
or
Reproduction.
516 Part 1 - Guide
13.2 PLAN STAKEHOLDER ENGAGEMENT
Plan Stakeholder Engagement is the process of developing approaches to involve project stakeholders based on their
needs, expectations, interests, and potential impact on the project. The key benefit is that it provides an actionable plan
to interact effectively with stakeholders. This process is performed periodically throughout the project as needed.
The inputs, tools and techniques, and outputs of the process are depicted in Figure 13-4. Figure 13-5 depicts the data
flow diagram for the process.
Figure 13-4. Plan Stakeholder Engagement: Inputs, Tools & Techniques, and Outputs
Tools & TechniquesInputs Outputs
.1 Expert judgment
.2 Data gathering
• Benchmarking
.3 Data analysis
• Assumption and constraint
analysis
• Root cause analysis
.4 Decision making
• Prioritization/ranking
.5 Data representation
• Mind mapping
• Stakeholder engagement
assessment matrix
.6 Meetings
.1 Project charter
.2 Project management plan
• Resource management plan
• Communications
management plan
• Risk management plan
.3 Project documents
• Assumption log
• Change log
• Issue log
• Project schedule
• Risk register
• Stakeholder register
.4 Agreements
.5 Enterprise environmental
factors
.6 Organizational process assets
.1 Stakeholder engagement
plan
Plan Stakeholder Engagement
PMI Member benefit licensed to: Wanpeng Cui - 2150818. Not for distribution, sale, or reproduction.

Not
For
Distribution,
Sale
or
Reproduction.
517
Figure 13-5. Plan Stakeholder Engagement: Data Flow Diagram
• Project
charter
12.2
Conduct
Procurements
• Agreements
4.1
Develop
Project Charter
• Project charter
Project management plan
• Resource management plan
• Communications management plan
• Risk management plan
Project documents
• Assumption log
• Change log
• Issue log
• Project schedule
• Risk register
• Stakeholder register
Project
Management
Plan
Project
Documents
13.2
Plan
Stakeholder
Engagement
Enterprise/
Organization
• Enterprise environmental factors
• Organizational process assets
• Stakeholder engagement plan
Project
Management
Plan
PMI Member benefit licensed to: Wanpeng Cui - 2150818. Not for distribution, sale, or reproduction.

Not
For
Distribution,
Sale
or
Reproduction.
518 Part 1 - Guide
An effective plan that recognizes the diverse information needs of the project’s stakeholders is developed early in the
project life cycle and is reviewed and updated regularly as the stakeholder community changes. The first version of the
stakeholder engagement plan is developed after the initial stakeholder community has been identified by the Identify
Stakeholder process. The stakeholder engagement plan is updated regularly to reflect changes to the stakeholder
community. Typical trigger situations requiring updates to the plan include but are not limited to:
When it is the start of a new phase of the project;
When there are changes to the organization structure or within the industry;
When new individuals or groups become stakeholders, current stakeholders are no longer part of the stakeholder
community, or the importance of particular stakeholders to the project’s success changes; and
When outputs of other project process areas, such as change management, risk management, or issue
management, require a review of stakeholder engagement strategies.
The results of these adjustments may be changes to the relative importance of the stakeholders who have
been identified.
13.2.1 PLAN STAKEHOLDER ENGAGEMENT: INPUTS
13.2.1.1 PROJECT CHARTER
Described in Section 4.1.3.1. The project charter contains information on the project purpose, objectives, and success
criteria that can be taken into consideration when planning how to engage stakeholders.
13.2.1.2 PROJECT MANAGEMENT PLAN
Described in Section 4.2.3.1. Project management plan components include but are not limited to:
Resource management plan. Described in Section 9.1.3.1. The resource management plan may contain
information regarding roles and responsibilities of the team and other stakeholders listed in the stakeholder register.
Communications management plan. Described in Section 10.1.3.1. The communications strategies for
stakeholder management and their implementation plans are both inputs to, and recipients of, information from
processes in Project Stakeholder Management.
Risk management plan. Described in Section 11.1.3.1. The risk management plan may contain risk thresholds
or risk attitudes that can assist in the selection of the optimal stakeholder engagement strategy mix.
PMI Member benefit licensed to: Wanpeng Cui - 2150818. Not for distribution, sale, or reproduction.

Not
For
Distribution,
Sale
or
Reproduction.
519
13.2.1.3 PROJECT DOCUMENTS
Project documents that can be considered as inputs for this process, especially after initial planning has taken place,
include but are not limited to:
Assumption log. Described in Section 4.1.3.2. The assumption log contains information about assumptions and
constraints and may be linked to specific stakeholders.
Change log. Described in Section 4.6.3.3. The change log contains changes to the original scope of the project.
It usually links to specific stakeholders because they fall into categories of requesting certain changes, making
decisions about change requests, or being impacted by the implementation of approved changes.
Issue log. Described in Section 4.3.3.3. Managing and resolving issues contained in the issue log will require
additional communications with the stakeholders affected.
Project schedule. Described in Section 6.5.3.2. The schedule contains activities that may be linked to specific
stakeholders as owners or executors.
Risk register. Described in Section 11.2.3.1. The risk register contains the identified risks of the project and usually
links them to the specific stakeholders as either risk owners or as subject to risk impact.
Stakeholder register. Described in Section 13.1.3.1. The stakeholder register provides the list of project stakeholders
including additional classification data and other information.
13.2.1.4 AGREEMENTS
Described in Section 12.2.3.2. When planning for the engagement of contractors and suppliers, coordination usually
involves working with the procurement/contracting group in the organization to ensure contractors and suppliers are
effectively managed.
13.2.1.5 ENTERPRISE ENVIRONMENTAL FACTORS
The enterprise environmental factors that can influence Plan Stakeholder Engagement include but are not limited to:
Organizational culture, political climate, and governance framework;
Personnel administration policies;
Stakeholder risk appetites;
Established communication channels;
Global regional or local trends, practices, or habits; and
Geographic distribution of facilities and resources.
PMI Member benefit licensed to: Wanpeng Cui - 2150818. Not for distribution, sale, or reproduction.

Not
For
Distribution,
Sale
or
Reproduction.
520 Part 1 - Guide
13.2.1.6 ORGANIZATIONAL PROCESS ASSETS
The organizational process assets that can influence the Plan Stakeholder Engagement process include but are
not limited to:
Corporate policies and procedures for social media, ethics, and security;
Corporate policies and procedures for issue, risk, change, and data management;
Organizational communication requirements;
Standardized guidelines for development, exchange, storage, and retrieval of information;
Lessons learned repository with information about the preferences, actions, and involvement of stakeholders; and
Software tools needed to support effective stakeholder engagement.
13.2.2 PLAN STAKEHOLDER ENGAGEMENT: TOOLS AND TECHNIQUES
13.2.2.1 EXPERT JUDGMENT
Described in Section 4.1.2.1. Expertise should be considered from individuals or groups with specialized knowledge
or training in the following topics:
Politics and power structures in the organization and outside the organization,
Environment and culture of the organization and outside the organization,
Analytical and assessment techniques to be used for stakeholder engagement processes,
Communication means and strategies, and
Knowledge from previous projects of the characteristics of stakeholders and stakeholder groups and organizations
involved in the current project that may have been involved in previous similar projects.
13.2.2.2 DATA GATHERING
A data-gathering technique that can be used for this process includes but is not limited to benchmarking. Described
in Section 8.1.2.2. The results of stakeholder analysis are compared with information from other organizations or other
projects that are considered to be world class.
PMI Member benefit licensed to: Wanpeng Cui - 2150818. Not for distribution, sale, or reproduction.

Not
For
Distribution,
Sale
or
Reproduction.
521
13.2.2.3 DATA ANALYSIS
Data analysis techniques that can be used for this process include but are not limited to:
Assumption and constraint analysis. Described in Section 11.2.2.3. Analysis of current assumptions and
constraints may be conducted in order to tailor appropriate engagement strategies.
Root cause analysis. Described in Section 8.2.2.2. Root cause analysis identifies underlying reasons for
the level of support of project stakeholders in order to select the appropriate strategy to improve their level
of engagement.
13.2.2.4 DECISION MAKING
Decision-making techniques that can be used for this process include but are not limited to prioritization/ranking.
Stakeholder requirements need to be prioritized and ranked, as do the stakeholders themselves. Stakeholders with the
most interest and the highest influence are often prioritized at the top of the list.
13.2.2.5 DATA REPRESENTATION
Data representation techniques that may be used in this process include but are not limited to:
Mind mapping. Described in Section 5.2.2.3. Mind mapping is used to visually organize information about
stakeholders and their relationship to each other and the organization.
Stakeholder engagement assessment matrix. A stakeholder engagement assessment matrix supports
comparison between the current engagement levels of stakeholders and the desired engagement levels required
for successful project delivery. One way to classify the engagement level of stakeholders is shown in Figure 13-6.
The engagement level of stakeholders can be classified as follows:
Unaware. Unaware of the project and potential impacts.
Resistant. Aware of the project and potential impacts but resistant to any changes that may occur as a result
of the work or outcomes of the project. These stakeholders will be unsupportive of the work or outcomes of
the project.
Neutral. Aware of the project, but neither supportive nor unsupportive.
Supportive. Aware of the project and potential impacts and supportive of the work and its outcomes.
Leading. Aware of the project and potential impacts and actively engaged in ensuring that the project
is a success.
PMI Member benefit licensed to: Wanpeng Cui - 2150818. Not for distribution, sale, or reproduction.

Not
For
Distribution,
Sale
or
Reproduction.
522 Part 1 - Guide
In Figure 13-6, C represents the current engagement level of each stakeholder and D indicates the level that the
project team has assessed as essential to ensure project success (desired). The gap between current and desired for
each stakeholder will direct the level of communications necessary to effectively engage the stakeholder. The closing of
this gap between current and desired is an essential element of monitoring stakeholder engagement.
Figure 13-6. Stakeholder Engagement Assessment Matrix
13.2.2.6 MEETINGS
Meetings are used to discuss and analyze the input data of the stakeholder engagement planning process and to
develop a sound stakeholder engagement plan.
13.2.3 PLAN STAKEHOLDER ENGAGEMENT: OUTPUTS
13.2.3.1 STAKEHOLDER ENGAGEMENT PLAN
The stakeholder engagement plan is a component of the project management plan that identifies the strategies and
actions required to promote productive involvement of stakeholders in decision making and execution. It can be formal or
informal and highly detailed or broadly framed, based on the needs of the project and the expectations of stakeholders.
The stakeholder engagement plan may include but is not limited to specific strategies or approaches for engaging
with individuals or groups of stakeholders.
Stakeholder Unaware Resistant Neutral Supportive Leading
Stakeholder 1
Stakeholder 2
Stakeholder 3
C
CD
D C
D
PMI Member benefit licensed to: Wanpeng Cui - 2150818. Not for distribution, sale, or reproduction.

Not
For
Distribution,
Sale
or
Reproduction.
523
13.3 MANAGE STAKEHOLDER ENGAGEMENT
Manage Stakeholder Engagement is the process of communicating and working with stakeholders to meet their
needs and expectations, address issues, and foster appropriate stakeholder involvement. The key benefit of this
process is that it allows the project manager to increase support and minimize resistance from stakeholders. This
process is performed throughout the project. The inputs, tools and techniques, and outputs of the process are depicted
in Figure 13-7. Figure 13-8 depicts the data flow diagram for the process.
Figure 13-7. Manage Stakeholder Engagement: Inputs, Tools & Techniques, and Outputs
Tools & TechniquesInputs Outputs
.1 Expert judgment
.2 Communication skills
• Feedback
.3 Interpersonal and team skills
• Conflict management
• Cultural awareness
• Negotiation
• Observation/conversation
• Political awareness
.4 Ground rules
.5 Meetings
.1 Project management plan
• Communications
management plan
• Risk management plan
• Stakeholder engagement
plan
• Change management plan
.2 Project documents
• Change log
• Issue log
• Lessons learned register
• Stakeholder register
.3 Enterprise environmental
factors
.4 Organizational process assets
.1 Change requests
.2 Project management plan
updates
• Communications
management plan
• Stakeholder engagement
plan
.3 Project documents updates
• Change log
• Issue log
• Lessons learned register
• Stakeholder register
Manage Stakeholder Engagement
PMI Member benefit licensed to: Wanpeng Cui - 2150818. Not for distribution, sale, or reproduction.

Not
For
Distribution,
Sale
or
Reproduction.
524 Part 1 - Guide
4.6
Perform
Integrated
Change Control
• Project
charter
• Enterprise environmental factors
• Organizational process assets
• Change requests
Project
Management
Plan
Project
Documents
Project
Documents
13.3
Manage
Stakeholder
Engagement
Project documents updates
• Change log
• Issue log
• Lessons learned register
• Stakeholder register
Project
Management
Plan
Project management plan
• Communications management plan
• Risk management plan
• Stakeholder engagement plan
• Change management plan
Project documents
• Change log
• Issue log
• Lessons learned register
• Stakeholder register
Project management plan updates
• Communications management plan
• Stakeholder engagement plan
Enterprise/
Organization
Figure 13-8. Manage Stakeholder Engagement: Data Flow Diagram
Manage Stakeholder Engagement involves activities such as:
Engaging stakeholders at appropriate project stages to obtain, confirm, or maintain their continued commitment
to the success of the project;
Managing stakeholder expectations through negotiation and communication;
Addressing any risks or potential concerns related to stakeholder management and anticipating future issues
that may be raised by stakeholders; and
Clarifying and resolving issues that have been identified.
Managing stakeholder engagement helps to ensure that stakeholders clearly understand the project goals, objectives,
benefits, and risks for the project, as well as how their contribution will enhance project success.
PMI Member benefit licensed to: Wanpeng Cui - 2150818. Not for distribution, sale, or reproduction.

Not
For
Distribution,
Sale
or
Reproduction.
525
13.3.1 MANAGE STAKEHOLDER ENGAGEMENT: INPUTS
13.3.1.1 PROJECT MANAGEMENT PLAN
Described in Section 4.2.3.1. Project management plan components include but are not limited to:
Communications management plan. Described in Section 10.1.3.1. The communications management plan
describes the methods, formats, and technologies used for stakeholder communication.
Risk management plan. Described in Section 11.1.3.1. The risk management plan describes the risk categories,
risk appetites, and reporting formats that can be used to manage stakeholder engagement.
Stakeholder engagement plan. Described in Section 13.2.3.1. The stakeholder engagement plan provides
guidance and information on managing stakeholder expectations.
Change management plan. Described in Section 4.2.3.1. The change management plan describes the process
for submitting, evaluating and implementing changes to the project.
13.3.1.2 PROJECT DOCUMENTS
Project documents that can be considered as inputs to this process include but are not limited to:
Change log. Described in Section 4.6.3.3. Change requests and their status are documented in the change log
and communicated to the appropriate stakeholders.
Issue log. Described in Section 4.3.3.3. Any project or stakeholder concerns are documented in the issue log, as
well as any assigned action items associated with managing the issue.
Lessons learned register. Described in Section 4.4.3.1. Lessons learned earlier in the project with regard to
managing stakeholder engagement can be applied to later phases in the project to improve the efficiency and
effectiveness of this process.
Stakeholder register. Described in Section 13.1.3.1. The stakeholder register provides the list of project
stakeholders and any information needed to execute the stakeholder engagement plan.
PMI Member benefit licensed to: Wanpeng Cui - 2150818. Not for distribution, sale, or reproduction.

Not
For
Distribution,
Sale
or
Reproduction.
526 Part 1 - Guide
13.3.1.3 ENTERPRISE ENVIRONMENTAL FACTORS
The enterprise environmental factors that can influence the Manage Stakeholder Engagement include but are not
limited to:
Organizational culture, political climate, and governance structure of the organization;
Personnel administration policies;
Stakeholder risk thresholds;
Established communication channels;
Global, regional, or local trends, practices, or habits; and
Geographic distribution of facilities and resources.
13.3.1.4 ORGANIZATIONAL PROCESS ASSETS
The organizational process assets that can influence the Manage Stakeholder Engagement process include but are
not limited to:
Corporate policies and procedures for social media, ethics, and security;
Corporate policies and procedures for issue, risk, change, and data management;
Organizational communication requirements;
Standardized guidelines for development, exchange, storage, and retrieval of information; and
Historical information from previous similar projects.
13.3.2 MANAGE STAKEHOLDER ENGAGEMENT: TOOLS AND TECHNIQUES
13.3.2.1 EXPERT JUDGMENT
Described in Section 4.1.2.1. Expertise should be considered from individuals or groups with specialized knowledge
or training in the following topics:
Politics and power structures in the organization and outside the organization;
Environment and culture of the organization and outside the organization;
Analytical and assessment techniques to be used for stakeholder engagement processes;
Communication methods and strategies;
Characteristics of stakeholders, stakeholder groups, and organizations involved in the current project that may
have been involved in previous projects; and
Requirements management, vendor management, and change management.
PMI Member benefit licensed to: Wanpeng Cui - 2150818. Not for distribution, sale, or reproduction.

Not
For
Distribution,
Sale
or
Reproduction.
527
13.3.2.2 COMMUNICATION SKILLS
The methods of communication identified for each stakeholder in the communications management plan are applied
during stakeholder engagement management. The project management team uses feedback to assist in understanding
stakeholder reaction to the various project management activities and key decisions. Feedback may be collected in the
following ways, but not limited to:
Conversations; both formal and informal,
Issue identification and discussion,
Meetings,
Progress reporting, and
Surveys.
13.3.2.3 INTERPERSONAL AND TEAM SKILLS
Interpersonal and team skills that can be used for this process include but are not limited to:
Conflict management. Described in Section 9.5.2.1. The project manager should ensure that conflicts are
resolved in a timely manner.
Cultural awareness. Described in Section 10.1.2.6. Cultural awareness is used to help the project manager
and team to communicate effectively by considering cultural differences and the requirements of stakeholders.
Negotiation. Described in Section 12.2.2.5. Negotiation is used to achieve support or agreement that supports
the work of the project or its outcomes and to resolve conflicts within the team or with other stakeholders.
Observation/conversation. Described in Section 5.2.2.6. Observation/conversation is used to stay in touch with
the work and attitudes of project team members and other stakeholders.
Political awareness. Described in Section 10.1.2.6. Political awareness is achieved through understanding the
power relationships within and around the project.
PMI Member benefit licensed to: Wanpeng Cui - 2150818. Not for distribution, sale, or reproduction.

Not
For
Distribution,
Sale
or
Reproduction.
528 Part 1 - Guide
13.3.2.4 GROUND RULES
Ground rules, defined in the team charter set the expected behavior for project team members, as well as other
stakeholders, with regard to stakeholder engagement.
13.3.2.5 MEETINGS
Described in Section 10.1.2.8. Meetings are used to discuss and address any issue or concern regarding stakeholder
engagement. Types of meetings that are beneficial as part of this process include but are not limited to:
Decision making,
Issue resolution,
Lessons learned and retrospectives,
Project kick-off,
Sprint planning, and
Status updates.
13.3.3 MANAGE STAKEHOLDER ENGAGEMENT: OUTPUTS
13.3.3.1 CHANGE REQUESTS
Described in Section 4.3.3.4. As a result of managing stakeholder engagement, changes to the project scope or
product scope may emerge. All change requests are processed for review and disposition through the Perform Integrated
Change Control process (Section 4.6).
PMI Member benefit licensed to: Wanpeng Cui - 2150818. Not for distribution, sale, or reproduction.

Not
For
Distribution,
Sale
or
Reproduction.
529
13.3.3.2 PROJECT MANAGEMENT PLAN UPDATES
Any change to the project management plan goes through the organization’s change control process via a change
request. Components of the project management plan that may require a change request for the project management
plan include but are not limited to:
Communications management plan. Described in Section 10.1.3.1. The communications management plan is
updated to reflect new or changed stakeholder requirements.
Stakeholder engagement plan. Described in Section 13.2.3.1. The stakeholder engagement plan is updated to
reflect new or changed management strategies required to effectively engage stakeholders.
13.3.3.3 PROJECT DOCUMENTS UPDATES
Project documents that may be updated as a result of carrying out this process include but are not limited to:
Change log. Described in Section 4.6.3.3. The change log may be updated based on any change requests.
Issue log. Described in Section 4.3.3.3. The issue log may be updated to reflect an update to, or the development
of, an issue log entry.
Lessons learned register. Described in Section 4.4.3.1. The lessons learned register is updated with effective
or ineffective approaches to managing stakeholder engagement so that information can be used in the current
project or future projects.
Stakeholder register. Described in Section 13.1.3.1. The stakeholder register may be updated based on new
information provided to stakeholders about resolved issues, approved changes, and general project status.
PMI Member benefit licensed to: Wanpeng Cui - 2150818. Not for distribution, sale, or reproduction.

Not
For
Distribution,
Sale
or
Reproduction.
530 Part 1 - Guide
13.4 MONITOR STAKEHOLDER ENGAGEMENT
Monitor Stakeholder Engagement is the process of monitoring project stakeholder relationships and tailoring strategies
for engaging stakeholders through modification of engagement strategies and plans. The key benefit of this process is that
it maintains or increases the efficiency and effectiveness of stakeholder engagement activities as the project evolves and
its environment changes. This process is performed throughout the project. The inputs, tools and techniques, and outputs
of the process are depicted in Figure 13-9. Figure 13-10 depicts the data flow diagram for the process.
Figure 13-9. Monitor Stakeholder Engagement: Inputs, Tools & Techniques, and Outputs
Tools & TechniquesInputs Outputs
.1 Data analysis
• Alternatives analysis
• Root cause analysis
• Stakeholder analysis
.2 Decision making
• Multicriteria decision
analysis
• Voting
.3 Data representation
• Stakeholder engagement
assessment matrix
.4 Communication skills
• Feedback
• Presentations
.5 Interpersonal and team skills
• Active listening
• Cultural awareness
• Leadership
• Networking
• Political awareness
.6 Meetings
.1 Project management plan
• Resource management plan
• Communications
management plan
• Stakeholder engagement
plan
.2 Project documents
• Issue log
• Lessons learned register
• Project communications
• Risk register
• Stakeholder register
.3 Work performance data
.4 Enterprise environmental
factors
.5 Organizational process assets
.1 Work performance
information
.2 Change requests
.3 Project management plan
updates
• Resource management plan
• Communications
management plan
• Stakeholder engagement
plan
.4 Project documents updates
• Issue log
• Lessons learned register
• Risk register
• Stakeholder register
Monitor Stakeholder Engagement
PMI Member benefit licensed to: Wanpeng Cui - 2150818. Not for distribution, sale, or reproduction.

Not
For
Distribution,
Sale
or
Reproduction.
531
• Project
charter
4.3
Direct and
Manage
Project Work
• Work performance data
• Enterprise environmental factors
• Organizational process assets
• Change requests
• Work performance information
Project
Management
Plan
Project
Documents
Project
Documents
4.5
Monitor and
Control
Project Work
4.6
Perform
Integrated
Change Control
13.4
Monitor
Stakeholder
Engagement
Project documents updates
• Issue log
• Lessons learned register
• Risk register
• Stakeholder register
Project
Management
Plan
Project management plan
• Resource management plan
• Communications management plan
• Stakeholder engagement plan
Project documents
• Issue log
• Lessons learned register
• Project communications
• Risk register
• Stakeholder register
Project management
plan updates
• Resource management
plan
• Communications management plan
• Stakeholder engagement plan
Enterprise/
Organization
Figure 13-10. Monitor Stakeholder Engagement: Data Flow Diagram
PMI Member benefit licensed to: Wanpeng Cui - 2150818. Not for distribution, sale, or reproduction.

Not
For
Distribution,
Sale
or
Reproduction.
532 Part 1 - Guide
13.4.1 MONITOR STAKEHOLDER ENGAGEMENT: INPUTS
13.4.1.1 PROJECT MANAGEMENT PLAN
Described in Section 4.2.3.1. Project management plan components include but are not limited to:
Resource management plan. Described in Section 9.1.3.1. The resource management plan identifies the
methods for team member management.
Communications management plan. Described in Section 10.1.3.1. The communications management plan
describes the plans and strategies for communication to the project’s stakeholders.
Stakeholder engagement plan. Described in Section 13.2.3.1. Defines the plan for managing stakeholder
needs and expectations.
13.4.1.2 PROJECT DOCUMENTS
Project documents that can be considered as inputs for this process include but are not limited to:
Issue log. Described in Section 4.3.3.3. The issue log documents all the known issues related to the project and
stakeholders.
Lessons learned register. Described in Section 4.4.3.1. Lessons learned earlier in the project can be applied in
later phases of the project to improve the efficiency and effectiveness of engaging stakeholders.
Project communications. Described in Section 10.2.3.1. These include the project communications that have
been distributed to stakeholders as defined in the communications management plan and the stakeholder
engagement plan.
Risk register. Described in Section 11.2.3.1. The risk register contains the identified risks for the project, including
those related to stakeholder engagement and interactions, their categorization, and list of potential responses.
Stakeholder register. Described in Section 13.1.3.1. The stakeholder register contains stakeholder information
that includes but is not limited to stakeholder identification, assessment, and classification.
13.4.1.3 WORK PERFORMANCE DATA
Described in Section 4.3.3.2. Work performance data contains data on project status such as which stakeholders are
supportive of the project, and their level and type of engagement.
PMI Member benefit licensed to: Wanpeng Cui - 2150818. Not for distribution, sale, or reproduction.

Not
For
Distribution,
Sale
or
Reproduction.
533
13.4.1.4 ENTERPRISE ENVIRONMENTAL FACTORS
The enterprise environmental factors that can influence the Monitor Stakeholder Engagement process include but
are not limited to:
Organizational culture, political climate, and governance framework;
Personnel administration policies;
Stakeholder risk thresholds;
Established communication channels;
Global, regional, or local trends, practices, or habits; and
Geographic distribution of facilities and resources.
13.4.1.5 ORGANIZATIONAL PROCESS ASSETS
The organizational process assets that can influence the Monitor Stakeholder Engagement process include but are
not limited to:
Corporate policies and procedures for social media, ethics, and security;
Corporate policies and procedures for issue, risk, change, and data management;
Organizational communication requirement;
Standardized guidelines for development, exchange, storage, and retrieval of information; and
Historical information from previous projects.
13.4.2 MONITOR STAKEHOLDER ENGAGEMENT: TOOLS AND TECHNIQUES
13.4.2.1 DATA ANALYSIS
Data analysis techniques that can be used for this process include but are not limited to:
Alternatives analysis. Described in Section 9.2.2.5. Alternatives analysis can be used to evaluate options to
respond to variances in the desired results of stakeholder engagement.
Root cause analysis. Described in Section 8.2.2.2. A root cause analysis can be used to determine the basic
underlying reason that stakeholder engagement is not having the planned effect.
Stakeholder analysis. Described in Section 13.1.2.3. The stakeholder analysis helps to determine the position
of stakeholder groups and individuals at any particular time in the project.
PMI Member benefit licensed to: Wanpeng Cui - 2150818. Not for distribution, sale, or reproduction.

Not
For
Distribution,
Sale
or
Reproduction.
534 Part 1 - Guide
13.4.2.2 DECISION MAKING
Decision-making techniques that can be used for this process include but are not limited to:
Multicriteria decision analysis. Described in Section 8.1.2.4. Criteria for successful stakeholder engagement
are prioritized and weighted to identify the most appropriate choice.
Voting. Described in Section 5.2.2.4. Voting can be used to select the best response for a variance in stakeholder
engagement.
13.4.2.3 DATA REPRESENTATION
A data representation technique used in this process includes but is not limited to a stakeholder engagement
assessment matrix. Described in Section 13.2.2.3. The stakeholder engagement assessment matrix monitors stakeholder
engagement through tracking changes in level of engagement for each stakeholder.
13.4.2.4 COMMUNICATION SKILLS
Communication techniques that can be used for this process include but are not limited to:
Feedback. Described in Section 10.2.2.3. Feedback is used to ensure that the information to stakeholders is
received and understood.
Presentations. Described in Section 10.2.2.3. Presentations provide clear information to stakeholders.
13.4.2.5 INTERPERSONAL AND TEAM SKILLS
Interpersonal skills to that can be used for this process include but are not limited to:
Active listening. Described in Section 10.2.2.6. Active listening is used to reduce misunderstandings and other
miscommunication.
Cultural awareness. Described in Section 10.1.2.6. Cultural awareness and cultural sensitivity help the
project manager to plan communications based on the cultural differences and requirements of stakeholders
and team members.
Leadership. Described in Section 3.4.4. Successful stakeholder engagement requires strong leadership skills to
communicate the vision and inspire stakeholders to support the work and outcomes of the project.
Networking. Described in Section 10.2.2.6. Networking ensures access to information about levels of
engagement of stakeholders.
Political awareness. Described in Section 10.1.2.6. Political awareness is used to understand the strategies
of the organization, understand who wields power and influence in this arena, and to develop an ability to
communicate with these stakeholders.
PMI Member benefit licensed to: Wanpeng Cui - 2150818. Not for distribution, sale, or reproduction.

Not
For
Distribution,
Sale
or
Reproduction.
535
13.4.2.6 MEETINGS
Types of meetings include status meetings, standup meetings, retrospectives, and any other meetings as agreed
upon in the stakeholder engagement plan to monitor and assess stakeholder engagement levels. Meetings are no longer
limited by face-to-face or voice-to-voice interactions. While face-to-face interactions are ideal, they can be expensive.
Teleconferencing and technology bridge the gap and provide numerous ways to connect and conduct a meeting.
13.4.3 MONITOR STAKEHOLDER ENGAGEMENT: OUTPUTS
13.4.3.1 WORK PERFORMANCE INFORMATION
Described in Section 4.5.1.3. Work performance information includes information about the status of stakeholder
engagement, such as the level of current project support and compared to the desired levels of engagement as defined
in the stakeholder engagement assessment matrix, stakeholder cube, or other tool.
13.4.3.2 CHANGE REQUESTS
Described in Section 4.3.3.4. A change request may include corrective and preventive actions to improve the current
level of stakeholder engagement. Change requests are processed for review and disposition through the Perform
Integrated Change Control process (Section 4.6).
13.4.3.3 PROJECT MANAGEMENT PLAN UPDATES
Any change to the project management plan goes through the organization’s change control process via a change
request. Components of the project management plan that may require a change request include but are not limited to:
Resource management plan. Described in Section 9.1.3.1. Team responsibilities for stakeholder engagement
activities may need to be updated.
Communications management plan. Described in Section 10.1.3.1. The project’s communication strategies
may need to be updated.
Stakeholder engagement plan. Described in Section 13.2.3.1. Information about the project’s stakeholder
community may need to be updated.
PMI Member benefit licensed to: Wanpeng Cui - 2150818. Not for distribution, sale, or reproduction.

Not
For
Distribution,
Sale
or
Reproduction.
536 Part 1 - Guide
13.4.3.4 PROJECT DOCUMENTS UPDATES
Project documents that may be updated as a result of carrying out this process include but are not limited to:
Issue log. Described in Section 4.3.3.3. Information in the issue log indicates stakeholder attitudes and may
need to be updated.
Lessons learned register. Described in Section 4.3.3.1. The lessons learned register is updated with information
on challenges and how they could have been avoided. It is also updated with approaches that worked well for
engaging stakeholders optimally, and those that did not work well.
Risk register. Described in Section 11.2.3.1. The risk register may need to be updated with responses to
stakeholder risks.
Stakeholder register. Described in Section 13.1.12-13.1. The stakeholder register is updated with information
as a result of monitoring stakeholder engagement.
PMI Member benefit licensed to: Wanpeng Cui - 2150818. Not for distribution, sale, or reproduction.

Not
For
Distribution,
Sale
or
Reproduction.
537
REFERENCES
[1] Project Management Institute. 2017. The Standard for Project Management. Newtown Square, PA: Author.
[2] Project Management Institute. 2013. The Standard for Portfolio Management – Third Edition. Newtown Square,
PA: Author.
[3] Project Management Institute. 2017. The Standard for Program Management – Fourth Edition. Newtown
Square, PA: Author.
[4] Project Management Institute. 2016. The PMI Lexicon of Project Management Terms. Available from
http://www.pmi.org/lexiconterms
[5] Project Management Institute. Code of Ethics and Professional Conduct. Available from
http://www.pmi.org/codeofethics
[6] Project Management Institute. 2013. Managing Change in Organizations: A Practice Guide. Newtown Square,
PA: Author.
[7] Project Management Institute. 2015. Business Analysis for Practitioners: A Practice Guide. Newtown Square,
PA: Author.
[8] Project Management Institute. 2014. Implementing Organizational Project Management: A Practice Guide.
Newtown Square, PA: Author.
[9] Project Management Institute. 2014. Project Management Institute Excellence in Practice-Research
Collaboration, PMI-RI Standards Program: Making Sense of PPP Governance, December 19, 2014. Newtown
Square, PA: Author
[10] Project Management Institute. 2016. Governance of Portfolios, Programs, and Projects: A Practice Guide.
Newtown Square, PA: Author.
[11] Project Management Institute. (2013). PMI’s Pulse of the Profession® In-Depth Report: The Competitive
Advantage of Effective Talent Management. Available from http://www.pmi.org
[12] Project Management Institute. 2015. White Paper, Complexity Management for Projects, Programmes,
and Portfolios: An Engineering Systems Perspective, March 2015. Newtown Square, PA: Author.
[13] Project Management Institute. 2014. Navigating Complexity: A Practice Guide. Newtown Square, PA: Author.
[14] Project Management Institute. 2016. Requirements Management: A Practice Guide. Newtown Square, PA: Author.
[15] Project Management Institute. 2006. Practice Standard for Work Breakdown Structures (WBS). Newtown
Square, PA: Author.
[16] Project Management Institute. 2011. Practice Standard for Scheduling – Second Edition. Newtown Square,
PA: Author.
[17] Project Management Institute. 2011. Practice Standard for Earned Value Management – Second Edition
[18] International Standards Organization. 2015. ISO 9000:2015 Quality Management Systems—Fundamentals
and Vocabulary. Geneva: Author.
PMI Member benefit licensed to: Wanpeng Cui - 2150818. Not for distribution, sale, or reproduction.

Not
For
Distribution,
Sale
or
Reproduction.
538 PMI Member benefit licensed to: Wanpeng Cui - 2150818. Not for distribution, sale, or reproduction.

Reproduction.
Sale
Distribution,
Sale
Distribution,
Distribution,
Distribution,
Distribution,
Distribution,
Distribution,
Distribution,
Distribution,
Not
For
Distribution,
For
Distribution,
Not
For
For
Not
Distribution,
Distribution,
Not
For
Distribution,
Sale
Distribution,
Sale
Distribution,
Reproduction.
Reproduction.
Reproduction.
Reproduction.
Reproduction.
Reproduction.
Reproduction.
or
Sale
Sale
or
Sale
Sale
Sale
Distribution,
Sale
Sale
Sale
Sale
Distribution,
Reproduction.
Reproduction.
Reproduction.
or
Sale
Sale
Reproduction.
Reproduction.
Reproduction.
Reproduction.
or
Sale
or
or
or
Sale
or
or
Sale
Reproduction.
Reproduction.
Reproduction.
or
Reproduction.
Reproduction.
or
Sale
or
Reproduction.
Reproduction.
Reproduction.
or
Reproduction.
Reproduction.
Reproduction.
Sale
Distribution,
Distribution,
Sale
Sale
Reproduction.
Reproduction.
Sale
Distribution,
Distribution,
Sale
Sale
Reproduction.
Sale
Distribution,
Distribution,
Distribution,
Sale
Sale
Reproduction.
Sale
Distribution,
Distribution,
Reproduction.
Distribution,
Sale
Sale
Reproduction.
Reproduction.
Sale
Distribution,
Distribution,
Sale
Sale
Reproduction.
Reproduction.
Reproduction.
Reproduction.
Reproduction.
Reproduction.
Reproduction.
Reproduction.
Part 2
The Standard for
Project Management
A
N
S
I
/
P
M
I
9
9
-
0
0
1-
2
0
1
7
PMI Member benefit licensed to: Wanpeng Cui - 2150818. Not for distribution, sale, or reproduction.
Not
For
Distribution,
Sale
or
Reproduction.
PMI Member benefit licensed to: Wanpeng Cui - 2150818. Not for distribution, sale, or reproduction.

Not
For
Distribution,
Sale
or
Reproduction.
541
1
INTRODUCTION
A standard is a document established by an authority, custom, or general consent as a model or example. This
standard was developed using a process based on the concepts of consensus, openness, due process, and balance. This
standard describes the processes considered to be good practice on most projects most of the time. These processes
are organized by Process Group. It further defines key project management concepts including the relationship of project
management to organizational strategy and objectives, governance, portfolio management, program management, the
project environment, and project success. It also covers information on project life cycles, project stakeholders, and
the role of the project manager. Section 1 discusses key concepts and provides contextual information about project
management. Sections 2 through 6 provide definitions for each of the five Process Groups and describe the processes
within those Process Groups. Sections 2 through 6 also describe the key benefits, inputs, and outputs for each project
management process. This standard serves as the foundation and framework for A Guide to the Project Management
Body of Knowledge (PMBOK® Guide).1 PMBOK® Guide expands on the information in this standard by providing a more
in-depth description of the context, environment and influences on project management. In addition, the PMBOK® Guide
provides descriptions of the project management process inputs and outputs, identifies tools and techniques, and
discusses key concepts and emerging trends associated with each Knowledge Area.
1 Project Management Institute. 2017. A Guide to the Project Management Body of Knowledge (PMBOK® Guide).
Newtown Square, PA: Author.
PMI Member benefit licensed to: Wanpeng Cui - 2150818. Not for distribution, sale, or reproduction.

Not
For
Distribution,
Sale
or
Reproduction.
542 Part 2 - Standard
1.1 PROJECTS AND PROJECT MANAGEMENT
A project is a temporary endeavor undertaken to create a unique product, service, or result. The temporary nature of
projects indicates a definite beginning and end. Temporary does not necessarily mean a project has a short duration.
A project’s end is reached when the objectives have been achieved or when the project is terminated because its
objectives will not or cannot be met, or when the need for the project no longer exists. The decision to terminate a project
requires approval and authorization by an appropriate authority.
Project management is the application of knowledge, skills, tools, and techniques to project activities to meet project
requirements. Project management is accomplished through the appropriate application and integration of the project
management processes identified for the project.
Managing a project typically includes but is not limited to:
Identifying project requirements;
Addressing the various needs, concerns, and expectations of stakeholders;
Establishing and maintaining active communication with stakeholders;
Managing resources; and
Balancing the competing project constraints, which include but are not limited to:
Scope,
Schedule,
Cost,
Quality,
Resources, and
Risk.
Project circumstances will influence how each project management process is implemented and how the project
constraints are prioritized.
PMI Member benefit licensed to: Wanpeng Cui - 2150818. Not for distribution, sale, or reproduction.

Not
For
Distribution,
Sale
or
Reproduction.
543
1.2 RELATIONSHIPS AMONG PORTFOLIOS, PROGRAMS, AND PROJECTS
A portfolio is defined as projects, programs, subsidiary portfolios, and operations managed in a coordinated manner
to achieve strategic objectives. Portfolio management is the centralized management of one or more portfolios to
achieve strategic objectives. Portfolio management focuses on ensuring the portfolio is performing consistent with the
organization’s objectives and evaluating portfolio components to optimize resource allocation. Portfolios may include
work that is operational in nature.
A program is defined as related projects, subsidiary programs, and program activities managed in a coordinated
manner to obtain benefits not available from managing them individually. Programs include program related work
outside the scope of the discrete projects in the program. Program management is the application of knowledge,
skills, and principles to a program to achieve the program objectives and to obtain benefits and control not available
by managing related program components individually. Programs may also include work that is operational in nature.
Program management supports organizational strategies by authorizing, changing, or terminating projects and
managing their interdependencies. Managing project interdependencies may include, among other actions, the following:
Resolving resource constraints and/or conflicts that affect components within the program;
Aligning with the organization’s strategies that impact and affect program goals and objectives
Managing issues and employing change management within a shared governance structure;
Addressing project and program risks that can impact one or more components; and
Managing program benefits realization by effectively analyzing, sequencing and monitoring component
interdependencies.
A project may be managed in three separate scenarios: as a stand-alone project (outside a portfolio or program);
within a program; or within a portfolio. Project management has interactions with portfolio and program management
when a project is within a portfolio or program.
PMI Member benefit licensed to: Wanpeng Cui - 2150818. Not for distribution, sale, or reproduction.

Not
For
Distribution,
Sale
or
Reproduction.
544 Part 2 - Standard
Figure 1-1 illustrates a sample portfolio structure indicating relationships of the components, shared resources
and stakeholders. The portfolio components are grouped together in order to facilitate the effective governance and
management of that work and to achieve organizational strategies and priorities. Organizational and portfolio planning
impact the components by means of prioritization based on risk, funding, and other considerations. This allows
organizations to have an overall view of how the strategic goals are reflected in the portfolio; institute appropriate
portfolio, program, and project governance; and authorize human, financial, or physical resources. These resources
will be allocated based on expected performance and benefits. Figure 1-1 illustrates that organizational strategies
and priorities are linked and have relationships between portfolios and programs, between portfolios and projects, and
between programs and individual projects. These relationships are not always strictly hierarchical.
Organizational project management (OPM) is a strategy execution framework utilizing portfolio, program, and project
management. It provides a framework that enables organizations to consistently and predictably deliver on organizational
strategy, producing better performance, better results, and a sustainable competitive advantage.
Figure 1-1. Example of Portfolio, Program, and Project Management Interfaces
Organizational Strategy
Sample Portfolio
Project
1
Project
2
Project
3
Project
4
Project
5
Project
6
Project
7
Project
8
Project
9Operations
Shared Resources and Stakeholders
Program
C
Program
B1
Program
A
Program
B
Portfolio
A
PMI Member benefit licensed to: Wanpeng Cui - 2150818. Not for distribution, sale, or reproduction.

Not
For
Distribution,
Sale
or
Reproduction.
545
1.3 LINKING ORGANIZATIONAL GOVERNANCE AND PROJECT GOVERNANCE
There are various types of governance including organizational governance; organizational project management
(OPM) governance; and portfolio, program, and project governance. Organizational governance is a structured way to
provide direction and control through policies, and processes, to meet strategic and operational goals. Organizational
governance is typically conducted by a board of directors to ensure accountability, fairness, and transparency to its
stakeholders. Organizational governance principles, decisions, and processes may influence and impact the governance
of portfolios, programs, and projects in the following ways:
Enforcing legal, regulatory, standards, and compliance requirements,
Defining ethical, social, and environmental responsibilities, and
Specifying operational, legal, and risk policies.
Project governance is the framework, functions, and processes that guide project management activities in order to
create a unique product, service, or result to meet organizational, strategic, and operational goals. Governance at the
project level includes:
Guiding and overseeing the management of project work;
Ensuring adherence to policies, standards, and guidelines;
Establishing governance roles, responsibilities, and authorities;
Decision-making regarding risk escalations, changes, and resources (e.g. team, financial, physical, facilities);
Ensuring appropriate stakeholder engagement; and
Monitoring performance.
The project governance framework provides the project stakeholders with structure, processes, roles, responsibilities,
accountabilities, and decision-making models for managing the project. Elements of a project governance framework
include but are not limited to principles or processes for:
Stage gate or phase reviews;
Identifying, escalating, and resolving risks and issues;
Defining roles, responsibilities, and authorities;
Process for project knowledge management and capturing lessons learned;
Decision making, problem solving and escalating topics that are beyond the project manager’s authority; and
Reviewing and approving changes to project, and product changes that are beyond the authority of the
project manager.
PMI Member benefit licensed to: Wanpeng Cui - 2150818. Not for distribution, sale, or reproduction.

Not
For
Distribution,
Sale
or
Reproduction.
546 Part 2 - Standard
1.4 PROJECT SUCCESS AND BENEFITS MANAGEMENT
Projects are initiated to realize business opportunities that are aligned with an organization’s strategic goals. Prior
to initiating a project, a business case is often developed to outline the project objectives, the required investment, and
financial and qualitative criteria for project success. The business case provides the basis to measure success and
progress throughout the project life cycle by comparing the results with the objectives and the identified success criteria.
Projects are typically initiated as a result of one or more of the following strategic considerations:
Market demand,
Strategic opportunity/business need,
Social need,
Environmental consideration,
Customer request,
Technological advancement,
Legal or regulatory requirement, and
Existing or forecasted problem.
A benefits management plan describes how and when the benefits of the project will be delivered and how they will
be measured. The benefits management plan may include the following:
Target benefits. The expected tangible and intangible business value to be gained by the implementation of the
product, service, or result.
Strategic alignment. How the project benefits support and align with the business strategies of the organization.
Timeframe for realizing benefits. Benefits by phase: short term, long term, and ongoing.
Benefits owner. The accountable person or group that monitors, records, and reports realized benefits throughout
the timeframe established in the plan.
Metrics. The direct and indirect measurements used to show the benefits realized.
Risks. Risks associated with achieving target benefits.
PMI Member benefit licensed to: Wanpeng Cui - 2150818. Not for distribution, sale, or reproduction.

Not
For
Distribution,
Sale
or
Reproduction.
547
The success of the project is measured against the project objectives and success criteria. In many cases, the success
of the product, service, or result is not known until sometime after the project is complete. For example, an increase in
market share, a decrease in operating expenses, or the success of a new product may not be known when the project is
transitioned to operations. In these circumstances, the project management office (PMO), portfolio steering committee,
or some other business function within the organization should evaluate the success at a later date to determine if the
outcomes met the business objectives.
Both the business case and the benefits management plan are developed prior to the project being initiated.
Additionally, both documents are referenced after the project has been completed. Therefore, they are considered
business documents rather than project documents or components of the project management plan. As appropriate,
these business documents may be inputs to some of the processes involved in managing the project, such as developing
the project charter.
1.5 THE PROJECT LIFE CYCLE
A project life cycle is the series of phases that a project passes through from its start to its completion. A project
phase is a collection of logically related project activities that culminates in the completion of one or more deliverables.
The phases can be sequential, iterative, or overlapping. The names, number, and duration of the project phases are
determined by the management and control needs of the organization(s) involved in the project, the nature of the project
itself, and its area of application. Phases are time bound, with a start and end or control point (sometimes referred to
as a phase review, phase gate, control gate, or other similar term). At the control point, the project charter and business
documents are reexamined based on the current environment. At that time, the project’s performance is compared to
the project management plan to determine if the project should be changed, terminated, or continue as planned.
PMI Member benefit licensed to: Wanpeng Cui - 2150818. Not for distribution, sale, or reproduction.

Not
For
Distribution,
Sale
or
Reproduction.
548 Part 2 - Standard
The project life cycle can be influenced by the unique aspects of the organization, industry, development method, or
technology employed. While every project has a start and end, the specific deliverables and work that take place vary
widely depending on the project. The life cycle provides the basic framework for managing the project, regardless of the
specific work involved.
Though projects vary in size and the amount of complexity they contain, a typical project can be mapped to the
following project life cycle structure (see Figure 1-2):
Starting the project,
Organizing and preparing,
Carrying out the work, and
Closing the project.
Figure 1-2. Generic Depiction of a Project Life Cycle
Project Life Cycle
Generic Phases
Starting
the Project
Organizing
and Preparing
Carrying Out
the Work
Ending the
Project
PMI Member benefit licensed to: Wanpeng Cui - 2150818. Not for distribution, sale, or reproduction.

Not
For
Distribution,
Sale
or
Reproduction.
549
A generic life cycle structure typically displays the following characteristics:
Cost and staffing levels are low at the start, increase as the work is carried out, and drop rapidly as the project
draws to a close.
Risk is greatest at the start of the project as illustrated by Figure 1-3. These factors decrease over the life cycle
of the project as decisions are reached and as deliverables are accepted.
The ability of stakeholders to influence the final characteristics of the project’s product, without significantly
impacting cost and schedule, is highest at the start of the project and decreases as the project progresses
toward completion. Figure 1-3 illustrates the cost of making changes and correcting errors typically increases
substantially as the project approaches completion.
Figure 1-3. Impact of Variables Over Time
Risk
Cost of changes
Project Time
Low
High
Degree
PMI Member benefit licensed to: Wanpeng Cui - 2150818. Not for distribution, sale, or reproduction.

Not
For
Distribution,
Sale
or
Reproduction.
550 Part 2 - Standard
1.6 PROJECT STAKEHOLDERS
A stakeholder is an individual, group, or organization that may affect, be affected by, or perceive itself to be affected
by a decision, activity, or outcome of a project. Project stakeholders may be internal or external to the project, they may
be actively involved, passively involved, or unaware of the project. Project stakeholders may have a positive or negative
impact on the project, or be positively or negatively impacted by the project. Examples of stakeholders include but are
not limited to:
Internal stakeholders:
Sponsor,
Resource manager,
Project management office (PMO),
Portfolio steering committee,
Program manager,
Project managers of other projects, and
Team members.
External stakeholders:
Customers,
End users,
Suppliers,
Shareholders
Regulatory bodies, and
Competitors
PMI Member benefit licensed to: Wanpeng Cui - 2150818. Not for distribution, sale, or reproduction.

Not
For
Distribution,
Sale
or
Reproduction.
551
Figure 1-4. Examples of Project Stakeholders
Figure 1-4 shows examples of project stakeholders. Stakeholder involvement may range from occasional contributions
in surveys and focus groups to full project sponsorship that includes the provision of financial, political, or other types
of support. The type and level of project involvement can change over the course of the project’s life cycle. Therefore,
successfully identifying, analyzing, and engaging stakeholders and effectively managing their project expectations and
participation throughout the project life cycle is critical to project success.
Project
Manager
Project Team
PPP Managers
Resource Managers
Sponsors
Governing Bodies
Steering Committees
PMOs
Stakeholders
Suppliers
Customers
End Users
PMI Member benefit licensed to: Wanpeng Cui - 2150818. Not for distribution, sale, or reproduction.

Not
For
Distribution,
Sale
or
Reproduction.
552 Part 2 - Standard
1.7 ROLE OF THE PROJECT MANAGER
The project manager is the person assigned by the performing organization to lead the team responsible for achieving
the project objectives. The project manager’s reporting relationships are based on the organizational structure and
project governance.
In addition to any specific technical skills and general management proficiencies required for the project, project
managers should have at least the following attributes:
Knowledge about project management, the business environment, technical aspects, and other information
needed to manage the project effectively;
Skills needed to effectively lead the project team, coordinate the work, collaborate with stakeholders, solve
problems, and make decisions;
Abilities to develop and manage scope, schedules, budgets, resources, risks, plans, presentations, and
reports; and
Other attributes required to successfully manage the project, such as personality, attitude, ethics, and leadership.
Project managers accomplish work through the project team and other stakeholders. Project managers rely on
important interpersonal skills, including, but not limited to:
Leadership,
Team building,
Motivating,
Communicating,
Influencing,
Decision making,
Political and cultural awareness,
Negotiating,
Facilitating,
Managing conflict, and
Coaching.
The project manager is successful when the project objectives have been achieved. Another aspect of success is
stakeholder satisfaction. The project manager should address stakeholder needs, concerns and expectations to satisfy
relevant stakeholders. To be successful, the project manager should tailor the project approach, life cycle, and project
management processes to meet the project and product requirements.
PMI Member benefit licensed to: Wanpeng Cui - 2150818. Not for distribution, sale, or reproduction.

Not
For
Distribution,
Sale
or
Reproduction.
553
1.8 PROJECT MANAGEMENT KNOWLEDGE AREAS
The Project Management Knowledge Areas are fields or areas of specialization that are commonly employed when
managing projects. A Knowledge Area is a set of processes associated with a particular topic in project management.
These 10 Knowledge Areas are used on most projects most of the time. The needs of a specific project may require
additional Knowledge Areas. The 10 Knowledge Areas are:
Project Integration Management. Project Integration Management includes the processes and activities to
identify, define, combine, unify, and coordinate the various processes and project management activities within
the Project Management Process Groups.
Project Scope Management. Project Scope Management includes the processes required to ensure that the
project includes all the work required, and only the work required, to complete the project successfully.
Project Schedule Management. Project Schedule Management includes the processes required to manage the
timely completion of the project.
Project Cost Management. Project Cost Management includes the processes involved in planning, estimating,
budgeting, financing, funding, managing, and controlling costs so the project can be completed within the
approved budget.
Project Quality Management. Project Quality Management includes the processes for incorporating the
organization’s quality policy regarding planning, managing, and controlling project and product quality
requirements, in order to meet stakeholders’ expectations.
Project Resource Management. Project Resource Management includes the processes to identify, acquire, and
manage the resources needed for the successful completion of the project.
Project Communications Management. Project Communications Management includes the processes required
to ensure timely and appropriate planning, collection, creation, distribution, storage, retrieval, management,
control, monitoring, and ultimate disposition of project information.
Project Risk Management. Project Risk Management includes the processes of conducting risk management
planning, identification, analysis, response planning, response implementation, and monitoring risk on a project.
Project Procurement Management. Project Procurement Management includes the processes necessary to
purchase or acquire products, services, or results needed from outside the project team.
Project Stakeholder Management. Project Stakeholder Management includes the processes required to identify
the people, groups, or organizations that could impact or be impacted by the project, to analyze stakeholder
expectations and their impact on the project, and to develop appropriate management strategies for effectively
engaging stakeholders in project decisions and execution.
PMI Member benefit licensed to: Wanpeng Cui - 2150818. Not for distribution, sale, or reproduction.

Not
For
Distribution,
Sale
or
Reproduction.
554 Part 2 - Standard
1.9 PROJECT MANAGEMENT PROCESS GROUPS
This standard describes the project management processes employed to meet project objectives. Project management
processes are grouped in five Project Management Process Groups:
Initiating Process Group. The process(es) performed to define a new project or a new phase of an existing
project by obtaining authorization to start the project or phase. Initiating processes are described in Section 2.
Planning Process Group. The process(es) required to establish the scope of the project, refine the objectives,
and define the course of action required to attain the objectives that the project was undertaken to achieve.
Planning processes are described in Section 3.
Executing Process Group. The process(es) performed to complete the work defined in the project management
plan to satisfy the project requirements. Executing processes are described in Section 4.
Monitoring and Controlling Process Group. The process(es) required to track, review, and regulate the progress
and performance of the project; identify any areas in which changes to the plan are required; and initiate the
corresponding changes. Monitoring and Controlling processes are described in Section 5.
Closing Process Group. The process(es) performed to formally complete or close a project, phase, or contract.
Closing processes are described in Section 6.
These five Process Groups are independent of the application areas, (such as marketing, information services, or
accounting) or industry focus (such as construction, aerospace, telecommunications). Individual processes in the Process
Groups are often iterated prior to completing a phase or a project. The number of process iterations and interactions
between processes varies based on the needs of the project. Processes generally fall into one of three categories:
Processes used once or at predefined points in the project. Developing the project charter and closing the
project or phase are examples.
Processes that are performed periodically as needed. Acquiring resources is performed when resources are
needed. Conducting procurements will be performed prior to needing the procured item.
Processes that are performed continuously throughout the project. Defining activities may occur throughout
the project life cycle, especially when the project uses rolling wave planning or an adaptive development approach.
Many of the monitoring and control processes are ongoing from the start of the project, until it is closed out.
PMI Member benefit licensed to: Wanpeng Cui - 2150818. Not for distribution, sale, or reproduction.

Not
For
Distribution,
Sale
or
Reproduction.
555
The output of one process generally becomes an input to another process or is a deliverable of the project or project
phase. For example, the project management plan and project documents (e.g., risk register, responsibility assignment
matrix, etc.) produced in the Planning Process Group are provided to the Executing Process Group where updates are
made. Figure 1-4 illustrates an example of how Process Groups can overlap during a project or phase.
Process Groups are not project phases. If the project is divided into phases, the processes in the Process Groups
interact within each phase. It is possible that all Process Groups could be represented within a phase, as illustrated
in Figure 1-5. As projects are separated into distinct phases, such as concept development, feasibility study, design,
prototype, build, or test, etc., processes in each of the Process Groups are repeated as necessary in each phase until the
completion criteria for that phase have been satisfied.
Figure 1-5. Example of Process Group Interactions Within a Project or Phase
Table 1-1 shows the 49 processes mapped to the Process Groups and Knowledge Areas.
Planning
Process
Group
Initiating
Process
Group
Executing
Process
Group
Monitoring
and Controlling
Process Group
Closing
Process
Group
Start Finish
Time
Level of
Effort
PMI Member benefit licensed to: Wanpeng Cui - 2150818. Not for distribution, sale, or reproduction.

Not
For
Distribution,
Sale
or
Reproduction.
556 Part 2 - Standard
Table 1-1. Project Management Process Group and Knowledge Area Mapping
4.1 Develop
Project Charter
4.2 Develop Project
Management Plan
4.3 Direct and
Manage Project
Work
4.4 Manage Project
Knowledge
4.5 Monitor and
Control Project
Work
4.6 Perform
Integrated Change
Control
4.7 Close Project
or Phase
Knowledge
Areas
Project Management Process Groups
Planning
Process
Group
Executing
Process
Group
Initiating
Process
Group
Monitoring
and Controlling
Process Group
Closing
Process
Group
Project
Integration
Management
Project Scope
Management
Project Schedule
Management
Project Cost
Management
Project
Quality
Management
Project
Resource
Management
Project
Communications
Management
Project Risk
Management
Project
Procurement
Management
Project
Stakeholder
Management
4.
5.
6.
7.
8.
9.
10.
11.
12.
13. 13.1 Identify
Stakeholders
13.2 Plan
Stakeholder
Engagement
13.3 Manage
Stakeholder
Engagement
13.4 Monitor
Stakeholder
Engagement
12.1 Plan
Procurement
Management
12.2 Conduct
Procurements
12.3 Control
Procurements
11.1 Plan Risk
Management
11.2 Identify Risks
11.3 Perform
Qualitative Risk
Analysis
11.4 Perform
Quantitative Risk
Analysis
11.5 Plan Risk
Responses
11.6 Implement
Risk Responses
11.7 Monitor Risks
10.1 Plan
Communications
Management
10.2 Manage
Communications
10.3 Monitor
Communications
9.1 Plan Resource
Management
9.2 Estimate
Activity Resources
9.3 Acquire
Resources
9.4 Develop Team
9.5 Manage Team
9.6 Control
Resources
8.1 Plan Quality
Management
8.2 Manage Quality 8.3 Control Quality
7.1 Plan Cost
Management
7.2 Estimate Costs
7.3 Determine
Budget
7.4 Control Costs
6.1 Plan Schedule
Management
6.2 Dene
Activities
6.3 Sequence
Activities
6.4 Estimate
Activity Durations
6.5 Develop
Schedule
6.6 Control
Schedule
5.1 Plan Scope
Management
5.2 Collect
Requirements
5.3 Dene Scope
5.4 Create WBS
5.5 Validate Scope
5.6 Control Scope
PMI Member benefit licensed to: Wanpeng Cui - 2150818. Not for distribution, sale, or reproduction.

Not
For
Distribution,
Sale
or
Reproduction.
557
1.10 ENTERPRISE ENVIRONMENTAL FACTORS AND ORGANIZATIONAL
PROCESS ASSETS
Projects exist and operate in environments that may have an influence on them. These influences can have a favorable
or unfavorable impact on the project. Two major categories of influences are enterprise environmental factors (EEFs) and
organizational process assets (OPAs).
EEFs originate from the environment outside of the project and often outside of the enterprise. These factors refer
to conditions, which are not under the control of the project team, that influence, constrain, or direct the project. EEFs
may have an impact at the enterprise, portfolio, program, or project level. (Refer to Section 2.2 in the PMBOK® Guide for
additional information on EEFs.) One set of such factors are the internal organizational culture, structure and governance.
Examples in this area include but are not limited to: vision, mission, values, beliefs, cultural norms, hierarchy, and
authority relationships.
OPAs are internal to the enterprise. These may arise from the enterprise itself, a portfolio, a program, another project,
or a combination of these. OPAs are the plans, processes, policies, procedures, and knowledge bases specific to and
used by the performing organization. These assets influence the management of the project. Examples include but
are not limited to: change control procedures, templates, information from previous projects, and lessons learned
repositories. (Refer to Section 2.3 in the PMBOK® Guide for additional information on OPAs).
PMI Member benefit licensed to: Wanpeng Cui - 2150818. Not for distribution, sale, or reproduction.

Not
For
Distribution,
Sale
or
Reproduction.
558 Part 2 - Standard
1.11 TAILORING THE PROJECT ARTIFACTS
The term artifact in this context includes project management processes, inputs, tools, techniques, outputs, EEFs, and
OPAs. The project manager and the project management team select and adapt the appropriate artifacts for use on their
specific project. This selection and adaptation activity is known as tailoring. Tailoring is necessary because each project
is unique; therefore, not every process, input, tool, technique, or output is required on every project.
The project management plan is the most prevalent artifact. It has many components, such as the subsidiary
management plans, baselines, and a description of the project life cycle. Subsidiary management plans are plans
associated with a specific aspect or Knowledge Area of the project, for example, a schedule management plan,
risk management plan and change management plan. Part of tailoring is identifying the project management plan
components needed for a particular project. The project management plan is an input and project management plan
updates are an output of many processes in this standard. Rather than listing the individual project management plan
components in the input/output tables, examples of the components that may be inputs or may be updated as outputs
are listed beneath the input/output tables for each process. The possible components are listed as examples only. These
inputs and outputs are not required and are not the only inputs or updates to the project management plan that a project
manager may use in that particular process.
The project management plan is one of the primary project artifacts, but there are other documents that are not
part of the project management plan that are used to manage the project. These other documents are called project
documents. Similar to project management plan components, project documents needed for a process will depend on
the individual project. The project manager is accountable for identifying the project documents needed for a process
and the project documents that will be updated as an output of a process. The project documents listed beneath the
input/output tables throughout this standard are possible examples of project documents, not a comprehensive list.
Table 1-2 is a representative list of project management plan components and project documents. It is not complete
list, but it does provide a representation of the types of documents that are often used to help manage a project.
PMI Member benefit licensed to: Wanpeng Cui - 2150818. Not for distribution, sale, or reproduction.

Not
For
Distribution,
Sale
or
Reproduction.
559
Table 1-2. Project Management Plan and Project Documents
Business documents are documents that are generally originated outside of the project, and are used as inputs to
the project. Examples of business documents include the business case and benefits management plan. The use of the
business documents will depend on the company culture and project initiation process.
The enterprise environmental factors that influence the project and the organizational process assets available to the
project will depend on the project and project environment and are not listed in this standard.
1. Scope management plan
2. Requirements management plan
3. Schedule management plan
4. Cost management plan
5. Quality management plan
6. Resource management plan
7. Communications management plan
8. Risk management plan
9. Procurement management plan
10. Stakeholder engagement plan
11. Change management plan
12. Configuration management plan
13. Scope baseline
14. Schedule baseline
15. Cost baseline
16. Performance measurement baseline
17. Project life cycle description
18. Development approach
1. Activity attributes
2. Activity list
3. Assumption log
4. Basis of estimates
5. Change log
6. Cost estimates
7. Cost forecasts
8. Duration estimates
9. Issue log
10. Lessons learned register
11. Milestone list
12. Physical resource assignments
13. Project calendars
14. Project communications
15. Project schedule
16. Project schedule network diagram
17. Project scope statement
18. Project team assignments
19. Quality control measurements
20. Quality metrics
21. Quality report
22. Requirements documentation
23. Requirements traceability matrix
24. Resource breakdown structure
25. Resource calendars
26. Resource requirements
27. Risk register
28. Risk report
29. Schedule data
30. Schedule forecasts
31. Stakeholder register
32. Team charter
33. Test and evaluation documents
Project DocumentsProject Management Plan
PMI Member benefit licensed to: Wanpeng Cui - 2150818. Not for distribution, sale, or reproduction.

Not
For
Distribution,
Sale
or
Reproduction.
560 Part 2 - Standard
PMI Member benefit licensed to: Wanpeng Cui - 2150818. Not for distribution, sale, or reproduction.

Not
For
Distribution,
Sale
or
Reproduction.
561
2
INITIATING PROCESS GROUP
The Initiating Process Group consists of those processes performed to define a new project or a new phase of an
existing project by obtaining authorization to start the project or phase. The purpose of the Initiating Process Group is
to align the stakeholders’ expectations and the project purpose, inform stakeholders of the scope and objectives, and
discuss how their participation in the project and its associated phases can help to ensure their expectations are met.
Within the Initiating processes, the initial scope is defined and initial financial resources are committed. Stakeholders
who will interact and influence the overall outcome of the project are identified. If not already assigned, the project
manager is appointed. This information is captured in the project charter and stakeholder register. When the project
charter is approved, the project is officially authorized, and the project manager is authorized to apply organizational
resources to project activities.
The key benefits of this Process Group are that only projects that are aligned with the organization’s strategic
objectives are authorized and that the business case, benefits, and stakeholders are considered from the start of
the project. In some organizations, the project manager is involved in developing the business case and defining the
benefits. In those organizations, the project manager generally helps write the project charter; in other organizations,
the pre-project work is done by the project sponsor, project management office (PMO), portfolio steering committee,
or other stakeholder group. This standard assumes the project has been approved by the sponsor or other governing
body and they have reviewed the business documents prior to authorizing the project.
Business documents are documents that are generally originated outside of the project, but are used as input to the
project. Examples of business documents include the business case, and benefits management plan. Figure 2-1 shows
the sponsor and the business documents in relation to the Initiating Processes.
PMI Member benefit licensed to: Wanpeng Cui - 2150818. Not for distribution, sale, or reproduction.

Not
For
Distribution,
Sale
or
Reproduction.
562 Part 2 - Standard
Figure 2-1. Project Boundaries
As described in Section 1.5, projects are often divided into phases. When this is done, information from processes
in the Initiating Process Group is reexamined to determine if the information is still valid. Revisiting the Initiating
processes at the start of each phase helps keep the project focused on the business need that the project was
undertaken to address. The project charter, business documents, and success criteria are verified. The influence,
drivers, expectations, and objectives of the project stakeholders are reviewed.
Involving the sponsors, customers, and other stakeholders during initiation creates a shared understanding
of success criteria. It also increases the likelihood of deliverable acceptance when the project is complete, and
stakeholder satisfaction throughout the project.
The Initiating Process Group includes the project management processes identified in Sections 2.1 through 2.2.
Figure 2-2. Initiating Process Group
Project
Boundaries
Deliverables
Project
Records
End
Users
Organiza-
tional
Process
Assets
Monitoring &
Controlling Processes
Planning
Processes
Initiating
Processes Closing
Processes
Executing
Processes
Business
Documents
Sponsor
The dashed circular arrow indicates that the process is part of the
Project Integration Management Knowledge Area. This Knowledge
Area coordinates and unifies the processes from the other
Knowledge Areas.
Project Integration
Management
Project Stakeholder
Management
Develop
Project Charter
Identify
Stakeholders
PMI Member benefit licensed to: Wanpeng Cui - 2150818. Not for distribution, sale, or reproduction.

Not
For
Distribution,
Sale
or
Reproduction.
563
2.1 DEVELOP PROJECT CHARTER
Develop Project Charter is the process of developing a document that formally authorizes the existence of a project and
provides the project manager with the authority to apply organizational resources to project activities. The key benefits of
this process are that it provides a direct link between the project and the strategic objectives of the organization, creates
a formal record of the project, and shows the organizational commitment to the project. This process is performed once,
or at predefined points in the project. The inputs and outputs of this process are shown in Figure 2-3.
Figure 2-3. Develop Project Charter: Inputs and Outputs
2.2 IDENTIFY STAKEHOLDERS
Identify Stakeholders is the process of identifying project stakeholders regularly and analyzing and documenting
relevant information regarding their interests, involvement, interdependencies, influence, and potential impact on
project success. The key benefit of this process is that it enables the project team to identify the appropriate focus for
engagement of each stakeholder or group of stakeholders. This process is performed periodically throughout the project
as needed. The inputs and outputs of this process are depicted in Figure 2-4.
Figure 2-4. Identify Stakeholders: Inputs and Outputs
The needs of the project determine which components of the project management plan and which project documents
are necessary.
Inputs Outputs
.1 Business documents
.2 Agreements
.3 Enterprise environmental
factors
.4 Organizational process
assets
.1 Project charter
.2 Assumption log
Inputs Outputs
.1 Project charter
.2 Business documents
.3 Project management plan
.4 Project documents
.5 Agreements
.6 Enterprise environmental
factors
.7 Organizational process assets
.1 Stakeholder register
.2 Change requests
.3 Project management plan
updates
.4 Project documents updates
PMI Member benefit licensed to: Wanpeng Cui - 2150818. Not for distribution, sale, or reproduction.

Not
For
Distribution,
Sale
or
Reproduction.
564 Part 2 - Standard
2.2.1 PROJECT MANAGEMENT PLAN COMPONENTS
Examples of project management plan components that may be inputs for this process include but are not limited to:
Communications management plan, and
Stakeholder engagement plan.
2.2.2 PROJECT DOCUMENTS EXAMPLES
Examples of project documents that may be inputs for this process include but are not limited to:
Change log,
Issue log, and
Requirements documentation.
2.2.3 PROJECT MANAGEMENT PLAN UPDATES
Examples of project management plan components that may be updated as a result of this process include but are
not limited to:
Requirements management plan,
Communications management plan,
Risk management plan, and
Stakeholder engagement plan.
2.2.4 PROJECT DOCUMENTS UPDATES
Examples of project documents that may be updated as a result of this process include but are not limited to:
Assumption log,
Issue log, and
Risk register.
PMI Member benefit licensed to: Wanpeng Cui - 2150818. Not for distribution, sale, or reproduction.

Not
For
Distribution,
Sale
or
Reproduction.
565
3
PLANNING PROCESS GROUP
The Planning Process Group consists of those processes that establish the total scope of the effort, define and
refine the objectives, and develop the course of action required to attain those objectives. The processes in the
Planning Process Group develop the components of the project management plan and the project documents used
to carry out the project. The nature of a project may require the use of repeated feedback loops for additional
analysis. As more project information or characteristics are gathered and understood, additional planning will likely
be required. Significant changes that occur throughout the project life cycle may initiate a need to revisit one or
more of the planning processes and, possibly, one or both of the Initiating processes. This ongoing refinement of the
project management plan is called progressive elaboration, indicating that planning and documentation are iterative
or ongoing activities. The key benefit of this Process Group is to define the course of action to successfully complete
the project or phase.
The project management team seeks input and encourages involvement from relevant stakeholders while planning
the project and developing the project management plan and project documents. When the initial planning effort is
completed, the approved version of the project management plan is considered a baseline. Throughout the project,
the Monitoring and Controlling processes compare the project performance to the baselines.
The Planning Process Group (Figure 3-1) includes the project management processes identified in Sections 3.1
to 3.24.
PMI Member benefit licensed to: Wanpeng Cui - 2150818. Not for distribution, sale, or reproduction.

Not
For
Distribution,
Sale
or
Reproduction.
566 Part 2 - Standard
Figure 3-1. Planning Process Group
Project Cost
Management
Determine
Budget
Estimate
Costs
The dashed circular arrow indicates that the process is part of the Project
Integration Management Knowledge Area. This Knowledge Area coordinates
and unifies the processes from the other Knowledge Areas.
Project Integration
Management
Develop
Project
Management
Plan
Project Scope
Management
Create WBS
Dene
Scope
Project Quality
Management
Plan Quality
Management
Project Stakeholder
Management
Plan
Stakeholder
Management
Project Procurement
Management
Plan
Procurement
Management
Project Resource
Management
Estimate
Activity
Resources
Plan
Resource
Management
Project Communications
Management
Plan
Communications
Management
Project Schedule
Management
Collect
Requirements
Plan Scope
Management Dene
Activities
Plan Schedule
Management
Sequence
Activities
Estimate
Activity
Durations
Develop
Schedule
Project Risk
Management
Perform
Qualitative
Risk Analysis
Plan Risk
Management
Identify
Risks
Plan Risk
Responses
Perform
Quantitative
Risk Analysis
Plan Cost
Management
PMI Member benefit licensed to: Wanpeng Cui - 2150818. Not for distribution, sale, or reproduction.

Not
For
Distribution,
Sale
or
Reproduction.
567
3.1 DEVELOP PROJECT MANAGEMENT PLAN
Develop Project Management Plan is the process of defining, preparing, and coordinating all plan components and
consolidating them into an integrated project management plan. The key benefit of this process is the production of a
comprehensive document that defines the basis of all project work and how the work will be performed. This process is
performed once or at predefined points in the project. The inputs and outputs of this process are depicted in Figure 3-2.
Figure 3-2. Develop Project Management Plan: Inputs and Outputs
The needs of the project determine which components of the project management plan and which project documents
are necessary.
3.2 PLAN SCOPE MANAGEMENT
Plan Scope Management is the process of creating a scope management plan that documents how the project and
product scope will be defined, validated, and controlled. The key benefit of this process is that it provides guidance and
direction on how scope will be managed throughout the project. This process is performed once or at predefined points
in the project. The inputs and outputs of this process are depicted in Figure 3-3.
Figure 3-3. Plan Scope Management: Inputs and Outputs
The needs of the project determine which components of the project management plan are necessary.
Inputs Outputs
.1 Project charter
.2 Outputs from other processes
.3 Enterprise environmental
factors
.4 Organizational process assets
.1 Project management plan
Inputs Outputs
.1 Project charter
.2 Project management plan
.3 Enterprise environmental
factors
.4 Organizational process assets
.1 Scope management plan
.2 Requirements management
plan
PMI Member benefit licensed to: Wanpeng Cui - 2150818. Not for distribution, sale, or reproduction.

Not
For
Distribution,
Sale
or
Reproduction.
568 Part 2 - Standard
3.2.1 PROJECT MANAGEMENT PLAN COMPONENTS
Examples of project management plan components that may be inputs for this process include but are not limited to:
Quality management plan,
Project life cycle description, and
Development approach.
3.3 COLLECT REQUIREMENTS
Collect Requirements is the process of determining, documenting, and managing stakeholder needs and requirements
to meet objectives. The key benefit of this process is that it provides the basis for defining the product scope and project
scope. This process is performed once or at predefined points in the project. The inputs and outputs of this process are
depicted in Figure 3-4.
Figure 3-4. Collect Requirements: Inputs and Outputs
The needs of the project determine which components of the project management plan and which project documents
are necessary.
3.3.1 PROJECT MANAGEMENT PLAN COMPONENTS
Examples of project management plan components that may be inputs for this process include but are not limited to:
Scope management plan,
Requirements management plan, and
Stakeholder engagement plan.
Inputs Outputs
.1 Project charter
.2 Project management plan
.3 Project documents
.4 Business documents
.5 Agreements
.6 Enterprise environmental
factors
.7 Organizational process assets
.1 Requirements documentation
.2 Requirements traceability
matrix
PMI Member benefit licensed to: Wanpeng Cui - 2150818. Not for distribution, sale, or reproduction.

Not
For
Distribution,
Sale
or
Reproduction.
569
3.3.2 PROJECT DOCUMENTS EXAMPLES
Examples of project documents that may be inputs for this process include but are not limited to:
Assumption log,
Lessons learned register, and
Stakeholder register.
3.4 DEFINE SCOPE
Define Scope is the process of developing a detailed description of the project and product. The key benefit of this
process is that it describes the product, service, or result boundaries and acceptance criteria. This process is performed
once or at predefined points in the project. The inputs and outputs of this process are depicted in Figure 3-5.
Figure 3-5. Define Scope: Inputs and Outputs
The needs of the project determine which components of the project management plan and which project documents
are necessary.
3.4.1 PROJECT MANAGEMENT PLAN COMPONENTS
An example of a project management plan component that may be an input for this process includes but is not
limited to the scope management plan.
3.4.2 PROJECT DOCUMENTS EXAMPLES
Examples of project documents that may be inputs for this process include but are not limited to:
Assumption log,
Requirements documentation, and
Risk register.
Inputs Outputs
.1 Project charter
.2 Project management plan
.3 Project documents
.4 Enterprise environmental
factors
.5 Organizational process assets
.1 Project scope statement
.2 Project documents updates
PMI Member benefit licensed to: Wanpeng Cui - 2150818. Not for distribution, sale, or reproduction.

Not
For
Distribution,
Sale
or
Reproduction.
570 Part 2 - Standard
3.4.3 PROJECT DOCUMENTS UPDATES
Project documents that may be updated as a result of this process include but are not limited to:
Assumption log,
Requirements documentation,
Requirements traceability matrix, and
Stakeholder register.
3.5 CREATE WBS
Create Work Breakdown Structure (WBS) is the process of subdividing project deliverables and project work into
smaller, more manageable components. The key benefit of this process is that it provides a framework of what has to be
delivered. This process is performed once or at predefined points in the project. The inputs and outputs of this process
are depicted in Figure 3-6.
Figure 3-6. Create WBS: Inputs and Outputs
The needs of the project determine which components of the project management plan and which project documents
are necessary.
3.5.1 PROJECT MANAGEMENT PLAN COMPONENTS
An example of a project management plan component that may be an input for this process includes but is not
limited to the scope management plan.
Inputs Outputs
.1 Project management plan
.2 Project documents
.3 Enterprise environmental
factors
.4 Organizational process assets
.1 Scope baseline (see note)
.2 Project documents updates
Note: The scope baseline is the approved version of a scope
statement, WBS, and its associated WBS dictionary.
PMI Member benefit licensed to: Wanpeng Cui - 2150818. Not for distribution, sale, or reproduction.

Not
For
Distribution,
Sale
or
Reproduction.
571
3.5.2 PROJECT DOCUMENTS EXAMPLES
Examples of project documents that may be inputs for this process include but are not limited to:
Project scope statement, and
Requirements documentation.
3.5.3 PROJECT DOCUMENTS UPDATES
Project document that may be updated as a result of this process include but is not limited to:
Assumption log, and
Requirements documentation.
3.6 PLAN SCHEDULE MANAGEMENT
Plan Schedule Management is the process of establishing the policies, procedures, and documentation for planning,
developing, managing, executing, and controlling the project schedule. The key benefit of this process is that it provides
guidance and direction on how the project schedule will be managed throughout the project. This process is performed
once or at predefined points in the project. The inputs and outputs of this process are depicted in Figure 3-7.
Figure 3-7. Plan Schedule Management: Inputs and Outputs
The needs of the project determine which components of the project management plan are necessary.
Inputs Outputs
.1 Project charter
.2 Project management plan
.3 Enterprise environmental
factors
.4 Organizational process assets
.1 Schedule management plan
PMI Member benefit licensed to: Wanpeng Cui - 2150818. Not for distribution, sale, or reproduction.

Not
For
Distribution,
Sale
or
Reproduction.
572 Part 2 - Standard
3.6.1 PROJECT MANAGEMENT PLAN COMPONENTS
Examples of project management plan components that may be inputs for this process include but are not limited to:
Scope management plan, and
Development approach.
3.7 DEFINE ACTIVITIES
Define Activities is the process of identifying and documenting the specific actions to be performed to produce the
project deliverables. The key benefit of this process is that it decomposes work packages into schedule activities that
provide a basis for estimating, scheduling, executing, monitoring, and controlling the project work. This process is
performed throughout the project. The inputs and outputs of this process are depicted in Figure 3-8.
Figure 3-8. Define Activities: Inputs and Outputs
The needs of the project determine which components of the project management plan are necessary.
3.7.1 PROJECT MANAGEMENT PLAN COMPONENTS
Examples of project management plan components that may be inputs for this process include but are not limited to:
Schedule management plan, and
Scope baseline.
3.7.2 PROJECT MANAGEMENT PLAN UPDATES
Components of the project management plan that may be updated as a result of this process include but are not
limited to:
Schedule baseline, and
Cost baseline.
Inputs Outputs
.1 Project management plan
.2 Enterprise environmental
factors
.3 Organizational process assets
.1 Activity list
.2 Activity attributes
.3 Milestone list
.4 Change requests
.5 Project management plan
updates
PMI Member benefit licensed to: Wanpeng Cui - 2150818. Not for distribution, sale, or reproduction.

Not
For
Distribution,
Sale
or
Reproduction.
573
3.8 SEQUENCE ACTIVITIES
Sequence Activities is the process of identifying and documenting relationships among the project activities. The
key benefit of this process is that it defines the logical sequence of work to obtain the greatest efficiency given all
project constraints. This process is performed throughout the project. The inputs and outputs of this process are
depicted in Figure 3-9.
Figure 3-9. Sequence Activities: Inputs and Outputs
The needs of the project determine which components of the project management plan and which project documents
are necessary.
3.8.1 PROJECT MANAGEMENT PLAN COMPONENTS
Examples of project management plan components that may be inputs for this process include but are not limited to:
Schedule management plan, and
Scope baseline.
3.8.2 PROJECT DOCUMENTS EXAMPLES
Examples of project documents that may be inputs for this process include but are not limited to:
Activity attributes,
Activity list,
Assumption log, and
Milestone list.
3.8.3 PROJECT DOCUMENTS UPDATES
Project documents that may be updated as a result of this process include but are not limited to:
Activity attributes,
Activity list,
Assumption log, and
Milestone list.
Inputs Outputs
.1 Project management plan
.2 Project documents
.3 Enterprise environmental
factors
.4 Organizational process assets
.1 Project schedule network
diagrams
.2 Project documents updates
PMI Member benefit licensed to: Wanpeng Cui - 2150818. Not for distribution, sale, or reproduction.

Not
For
Distribution,
Sale
or
Reproduction.
574 Part 2 - Standard
3.9 ESTIMATE ACTIVITY DURATIONS
Estimate Activity Durations is the process of estimating the number of work periods needed to complete individual
activities with estimated resources. The key benefit of this process is that it provides the amount of time each activity will
take to complete. This process is performed throughout the project. The inputs and outputs of this process are depicted
in Figure 3-10.
Figure 3-10. Estimate Activity Durations: Inputs and Outputs
The needs of the project determine which components of the project management plan and which project documents
are necessary.
3.9.1 PROJECT MANAGEMENT PLAN COMPONENTS
Examples of project management plan components that may be inputs for this process include but are not limited to:
Schedule management plan, and
Scope baseline.
3.9.2 PROJECT DOCUMENTS EXAMPLES
Examples of project documents that may be inputs for this process include but are not limited to:
Activity attributes,
Activity list,
Assumption log,
Lessons learned register,
Milestone list,
Project team assignments,
Resource breakdown structure,
Resource calendars,
Resource requirements, and
Risk register.
Inputs Outputs
.1 Project management plan
.2 Project documents
.3 Enterprise environmental
factors
.4 Organizational process assets
.1 Duration estimates
.2 Basis of estimates
.3 Project documents updates
PMI Member benefit licensed to: Wanpeng Cui - 2150818. Not for distribution, sale, or reproduction.

Not
For
Distribution,
Sale
or
Reproduction.
575
3.9.3 PROJECT DOCUMENTS UPDATES
Project documents that may be updated as a result of this process include but are not limited to:
Activity attributes,
Assumption log,
Lessons learned register.
3.10 DEVELOP SCHEDULE
Develop Schedule is the process of analyzing activity sequences, durations, resource requirements, and schedule
constraints to create a schedule model for project execution and monitoring and controlling. The key benefit of this
process is that it generates a schedule model with planned dates for completing project activities. This process is
performed throughout the project. The inputs and outputs of this process are depicted in Figure 3-11.
Figure 3-11. Develop Schedule: Inputs and Outputs
The needs of the project determine which components of the project management plan and which project documents
are necessary.
3.10.1 PROJECT MANAGEMENT PLAN COMPONENTS
Examples of project management plan components that may be inputs for this process include but are not limited to:
Schedule management plan, and
Scope baseline.
Inputs Outputs
.1 Project management plan
.2 Project documents
.3 Agreements
.4 Enterprise environmental
factors
.5 Organizational process assets
.1 Schedule baseline
.2 Project schedule
.3 Schedule data
.4 Project calendars
.5 Change requests
.6 Project management plan
updates
.7 Project documents updates
PMI Member benefit licensed to: Wanpeng Cui - 2150818. Not for distribution, sale, or reproduction.

Not
For
Distribution,
Sale
or
Reproduction.
576 Part 2 - Standard
3.10.2 PROJECT DOCUMENTS EXAMPLES
Examples of project documents that may be inputs for this process include but are not limited to:
Activity attributes,
Activity list,
Assumption log,
Basis of estimates,
Duration estimates,
Lessons learned register,
Milestone list,
Project schedule network diagram,
Project team assignments,
Resource calendars,
Resource requirements, and
Risk register.
3.10.3 PROJECT MANAGEMENT PLAN UPDATES
Components of the project management plan that may be updated as a result of this process include but are not
limited to:
Schedule management plan, and
Cost baseline.
3.10.4 PROJECT DOCUMENTS UPDATES
Project documents that may be updated as a result of this process include but are not limited to:
Activity attributes,
Assumption log,
Duration estimates,
Lessons learned register,
Resource requirements, and
Risk register.
PMI Member benefit licensed to: Wanpeng Cui - 2150818. Not for distribution, sale, or reproduction.

Not
For
Distribution,
Sale
or
Reproduction.
577
3.11 PLAN COST MANAGEMENT
Plan Cost Management is the process of defining how the project costs will be estimated, budgeted, managed,
monitored, and controlled. The key benefit of this process is that it provides guidance and direction on how the project
costs will be managed throughout the project. This process is performed once, or at predefined points in the project. The
inputs and outputs of this process are depicted in Figure 3-12.
Figure 3-12. Plan Cost Management: Inputs and Outputs
The needs of the project determine which components of the project management plan are necessary.
3.11.1 PROJECT MANAGEMENT PLAN COMPONENTS
Examples of project management plan components that may be inputs for this process include but are not limited to:
Schedule management plan, and
Risk management plan.
3.12 ESTIMATE COSTS
Estimate Costs is the process of developing an approximation of the monetary resources needed to complete project
work. The key benefit of this process is that it determines the monetary resources required for the project. This process is
performed periodically throughout the project as needed. The inputs and outputs of this process are depicted in Figure 3-13.
Figure 3-13. Estimate Costs: Inputs and Outputs
The needs of the project determine which components of the project management plan and which project documents
are necessary.
Inputs Outputs
.1 Project charter
.2 Project management plan
.3 Enterprise environmental
factors
.4 Organizational process assets
.1 Cost management plan
Inputs Outputs
.1 Project management plan
.2 Project documents
.3 Enterprise environmental
factors
.4 Organizational process assets
.1 Cost estimates
.2 Basis of estimates
.3 Project documents updates
PMI Member benefit licensed to: Wanpeng Cui - 2150818. Not for distribution, sale, or reproduction.

Not
For
Distribution,
Sale
or
Reproduction.
578 Part 2 - Standard
3.12.1 PROJECT MANAGEMENT PLAN COMPONENTS
Examples of project management plan components that may be inputs for this process include but are not limited to:
Cost management plan,
Quality management plan, and
Scope baseline.
3.12.2 PROJECT DOCUMENTS EXAMPLES
Examples of project documents that may be inputs for this process include but are not limited to:
Lessons learned register,
Project schedule,
Resource requirements, and
Risk register.
3.12.3 PROJECT DOCUMENTS UPDATES
Project documents that may be updated as a result of this process include but are not limited to:
Assumption log,
Lessons learned register, and
Risk register.
3.13 DETERMINE BUDGET
Determine Budget is the process of aggregating the estimated costs of individual activities or work packages to
establish an authorized cost baseline. The key benefit of this process is that it determines the cost baseline against
which project performance can be monitored and controlled. This process is performed once or at predefined points in
the project. The inputs and outputs of this process are depicted in Figure 3-14.
PMI Member benefit licensed to: Wanpeng Cui - 2150818. Not for distribution, sale, or reproduction.

Not
For
Distribution,
Sale
or
Reproduction.
579
Inputs Outputs
.1 Project management plan
.2 Project documents
.3 Business documents
.4 Agreements
.5 Enterprise environmental
factors
.6 Organizational process assets
.1 Cost baseline
.2 Project funding requirements
.3 Project documents updates
Figure 3-14. Determine Budget: Inputs and Outputs
The needs of the project determine which components of the project management plan and which project documents
are necessary.
3.13.1 PROJECT MANAGEMENT PLAN COMPONENTS
Examples of project management plan components that may be inputs for this process include but are not limited to:
Cost management plan,
Resource management plan, and
Scope baseline.
3.13.2 PROJECT DOCUMENTS EXAMPLES
Examples of project documents that may be inputs for this process include but are not limited to:
Basis of estimates,
Cost estimates,
Project schedule, and
Risk register.
3.13.3 PROJECT DOCUMENTS UPDATES
Project documents that may be updated as a result of this process include but are not limited to:
Cost estimates,
Project schedule, and
Risk register.
PMI Member benefit licensed to: Wanpeng Cui - 2150818. Not for distribution, sale, or reproduction.

Not
For
Distribution,
Sale
or
Reproduction.
580 Part 2 - Standard
3.14 PLAN QUALITY MANAGEMENT
Plan Quality Management is the process of identifying quality requirements and/or standards for the project and its
deliverables, and documenting how the project will demonstrate compliance with quality requirements and/or standards.
The key benefit of this process is that it provides guidance and direction on how quality will be managed and verified
throughout the project. This process is performed once or at predefined points in the project. The inputs and outputs of
this process are shown in Figure 3-15.
Figure 3-15. Plan Quality Management: Inputs and Outputs
The needs of the project determine which components of the project management plan and which project documents
are necessary.
3.14.1 PROJECT MANAGEMENT PLAN COMPONENTS
Examples of project management plan components that may be inputs for this process include but are not limited to:
Requirements management plan,
Risk management plan,
Stakeholder engagement plan, and
Scope baseline.
3.14.2 PROJECT DOCUMENTS EXAMPLES
Examples of project documents that may be inputs for this process include but are not limited to:
Assumption log,
Requirements documentation,
Requirements traceability matrix,
Risk register, and
Stakeholder register.
Inputs Outputs
.1 Project charter
.2 Project management plan
.3 Project documents
.4 Enterprise environmental
factors
.5 Organizational process assets
.1 Quality management plan
.2 Quality metrics
.3 Project management plan
updates
.4 Project documents updates
PMI Member benefit licensed to: Wanpeng Cui - 2150818. Not for distribution, sale, or reproduction.

Not
For
Distribution,
Sale
or
Reproduction.
581
3.14.3 PROJECT MANAGEMENT PLAN UPDATES
Examples of project management plan components that may be updated as a result of this process include but are
not limited to:
Risk management plan, and
Scope baseline.
3.14.4 PROJECT DOCUMENTS UPDATES
Project documents that may be updated as a result of this process include but are not limited to:
Lessons learned register,
Requirements traceability matrix,
Risk register, and
Stakeholder register.
3.15 PLAN RESOURCE MANAGEMENT
Plan Resource Management is the process of defining how to estimate, acquire, manage, and utilize physical and
team resources. The key benefit of this process is that it establishes the approach and level of management effort
needed for managing project resources based on the type and complexity of the project. This process is performed once
or at predefined points in the project. The inputs and outputs of this process are shown in Figure 3-16.
Figure 3-16. Plan Resource Management: Inputs and Outputs
The needs of the project determine which components of the project management plan and which project documents
are necessary.
Inputs Outputs
.1 Project charter
.2 Project management plan
.3 Project documents
.4 Enterprise environmental
factors
.5 Organizational process assets
.1 Resource management plan
.2 Team charter
.3 Project documents updates
PMI Member benefit licensed to: Wanpeng Cui - 2150818. Not for distribution, sale, or reproduction.

Not
For
Distribution,
Sale
or
Reproduction.
582 Part 2 - Standard
3.15.1 PROJECT MANAGEMENT PLAN COMPONENTS
Examples of project management plan components that may be inputs for this process include but are not limited to:
Quality management plan, and
Scope baseline.
3.15.2 PROJECT DOCUMENTS
Examples of project documents that may be inputs for this process include but are not limited to:
Project schedule,
Requirements documentation,
Risk register, and
Stakeholder register.
3.15.3 PROJECT DOCUMENTS UPDATES
Project documents that may be updated as a result of this process include but are not limited to:
Assumption log, and
Risk register.
3.16 ESTIMATE ACTIVITY RESOURCES
Estimate Activity Resources is the process of estimating team resources and the type and quantities of materials,
equipment, and supplies necessary to perform project work. The key benefit of this process is that it identifies the
type, quantity, and characteristics of resources required to complete the project. This process is performed periodically
throughout the project as needed. The inputs and outputs of this process are depicted in Figure 3-17.
PMI Member benefit licensed to: Wanpeng Cui - 2150818. Not for distribution, sale, or reproduction.

Not
For
Distribution,
Sale
or
Reproduction.
583
Figure 3-17. Estimate Activity Resources: Inputs and Outputs
The needs of the project determine which components of the project management plan and which project documents
are necessary.
3.16.1 PROJECT MANAGEMENT PLAN COMPONENTS
Examples of project management plan components that may be inputs for this process include but are not limited to:
Resource management plan, and
Scope baseline.
3.16.2 PROJECT DOCUMENTS EXAMPLES
Examples of project documents that may be inputs for this process include but are not limited to:
Activity attributes,
Activity list,
Assumption log,
Cost estimates,
Resource calendars, and
Risk register.
3.16.3 PROJECT DOCUMENTS UPDATES
Project documents that may be updated as a result of this process include but are not limited to:
Activity attributes,
Assumption log,
Lessons learned register.
Inputs Outputs
.1 Project management plan
.2 Project documents
.3 Enterprise environmental
factors
.4 Organizational process assets
.1 Resource requirements
.2 Basis of estimates
.3 Resource breakdown
structure
.4 Project documents updates
PMI Member benefit licensed to: Wanpeng Cui - 2150818. Not for distribution, sale, or reproduction.

Not
For
Distribution,
Sale
or
Reproduction.
584 Part 2 - Standard
3.17 PLAN COMMUNICATIONS MANAGEMENT
Plan Communications Management is the process of developing an appropriate approach and plan for project
communication activities based on the information needs of each stakeholder or group, available organizational assets,
and the needs of the project. The key benefit of this process is a documented approach to effectively and efficiently
engage stakeholders by presenting relevant information in a timely manner. This process is performed periodically
throughout the project as needed. The inputs and outputs of this process are depicted in Figure 3-18.
Figure 3-18. Plan Communications Management: Inputs and Outputs
The needs of the project determine which components of the project management plan and which project documents
are necessary.
3.17.1 PROJECT MANAGEMENT PLAN COMPONENTS
Examples of project management plan components that may be inputs for this process include but are not limited to:
Resource management plan, and
Stakeholder engagement plan.
3.17.2 PROJECT DOCUMENTS EXAMPLES
Examples of project documents that may be inputs for this process include but are not limited to:
Requirements documentation, and
Stakeholder register.
3.17.3 PROJECT MANAGEMENT PLAN UPDATES
Components of the project management plan that may be updated as a result of this process include but are not
limited to the stakeholder engagement plan.
Inputs Outputs
.1 Project charter
.2 Project management plan
.3 Project documents
.4 Enterprise environmental
factors
.5 Organizational process assets
.1 Communications management
plan
.2 Project management plan
updates
.3 Project documents updates
PMI Member benefit licensed to: Wanpeng Cui - 2150818. Not for distribution, sale, or reproduction.

Not
For
Distribution,
Sale
or
Reproduction.
585
3.17.4 PROJECT DOCUMENTS UPDATES
Project documents that may be updated as a result of this process include but are not limited to:
Project schedule, and
Stakeholder register.
3.18 PLAN RISK MANAGEMENT
Plan Risk Management is the process of defining how to conduct risk management activities for a project. The key
benefit of this process is that it ensures that the degree, type, and visibility of risk management are proportionate to both
the risks and the importance of the project to the organization and other stakeholders. This process is performed once
or at predefined points in the project. The inputs and output of this process are depicted in Figure 3-19.
Figure 3-19. Plan Risk Management: Inputs and Outputs
The needs of the project determine which components of the project management plan and which project documents
are necessary.
3.18.1 PROJECT MANAGEMENT PLAN COMPONENTS
In planning Project Risk Management, all available components of the project management plan should be taken into
consideration in order to ensure risk management is consistent with the needs of the project.
3.18.2 PROJECT DOCUMENTS EXAMPLES
An example of a project document that may be an input for this process includes but is not limited to the
stakeholder register.
Inputs Outputs
.1 Project charter
.2 Project management plan
.3 Project documents
.4 Enterprise environmental
factors
.5 Organizational process assets
.1 Risk management plan
PMI Member benefit licensed to: Wanpeng Cui - 2150818. Not for distribution, sale, or reproduction.

Not
For
Distribution,
Sale
or
Reproduction.
586 Part 2 - Standard
3.19 IDENTIFY RISKS
Identify Risks is the process of identifying individual project risks as well as sources of overall project risk, and
documenting their characteristics. The key benefit of this process is the documentation of the existing individual project
risks and the sources of overall project risk. It also brings together information so the project team can to respond
appropriately to the identified risks. This process is performed throughout the project. The inputs and outputs of this
process are depicted in Figure 3-20.
Figure 3-20. Identify Risks: Inputs and Outputs
The needs of the project determine which components of the project management plan and which project documents
are necessary.
3.19.1 PROJECT MANAGEMENT PLAN COMPONENTS
Examples of project management plan components that may be inputs for this process include but are not limited to:
Requirements management plan,
Schedule management plan,
Cost management plan,
Quality management plan,
Resource management plan,
Risk management plan,
Scope baseline,
Schedule baseline, and
Cost baseline.
Inputs Outputs
.1 Project management plan
.2 Project documents
.3 Agreements
.4 Procurement documentation
.5 Enterprise environmental
factors
.6 Organizational process assets
.1 Risk register
.2 Risk report
.3 Project documents updates
PMI Member benefit licensed to: Wanpeng Cui - 2150818. Not for distribution, sale, or reproduction.

Not
For
Distribution,
Sale
or
Reproduction.
587
3.19.2 PROJECT DOCUMENTS EXAMPLES
Examples of project documents that may be inputs for this process include but are not limited to:
Assumption log,
Cost estimates,
Duration estimates,
Issue log,
Lessons learned register,
Requirements documentation,
Resource requirements, and
Stakeholder register.
3.19.3 PROJECT DOCUMENTS UPDATES
Project documents that may be updated as a result of this process include but are not limited to:
Assumption log,
Issue log, and
Lessons learned register.
PMI Member benefit licensed to: Wanpeng Cui - 2150818. Not for distribution, sale, or reproduction.

Not
For
Distribution,
Sale
or
Reproduction.
588 Part 2 - Standard
3.20 PERFORM QUALITATIVE RISK ANALYSIS
Perform Qualitative Risk Analysis is the process of prioritizing individual project risks for further analysis or action by
assessing their probability of occurrence and impact as well as other characteristics. The key benefit of this process is
that it focuses efforts on high-priority risks. This process is performed throughout the project. The inputs and outputs of
this process are depicted in Figure 3-21.
Figure 3-21. Perform Qualitative Risk Analysis: Inputs and Outputs
The needs of the project determine which components of the project management plan and which project documents
are necessary.
3.20.1 PROJECT MANAGEMENT PLAN COMPONENTS
An example of a project management plan component that may be an input for this process includes but is not
limited to the risk management plan.
3.20.2 PROJECT DOCUMENTS EXAMPLES
Examples of project documents that may be inputs for this process include but are not limited to:
Assumption log,
Risk register, and
Stakeholder register.
Inputs Outputs
.1 Project management plan
.2 Project documents
.3 Enterprise environmental
factors
.4 Organizational process assets
.1 Project documents updates
PMI Member benefit licensed to: Wanpeng Cui - 2150818. Not for distribution, sale, or reproduction.

Not
For
Distribution,
Sale
or
Reproduction.
589
3.20.3 PROJECT DOCUMENTS UPDATES
Project documents that may be updated as a result of this process include but are not limited to:
Assumption log,
Issue log,
Risk register, and
Risk report.
3.21 PERFORM QUANTITATIVE RISK ANALYSIS
Perform Quantitative Risk Analysis is the process of numerically analyzing the combined effect of identified individual
project risks and other sources of uncertainty on overall project objectives. The key benefit of this process is that it quantifies
overall project risk exposure and can also provide additional quantitative risk information to support risk response planning.
This process is performed throughout the project. The inputs and outputs of this process are depicted in Figure 3-22.
Figure 3-22. Perform Quantitative Risk Analysis: Inputs and Outputs
The needs of the project determine which components of the project management plan and which project documents
are necessary.
3.21.1 PROJECT MANAGEMENT PLAN COMPONENTS
Examples of project management plan components that may be inputs for this process include but are not limited to:
Risk management plan,
Scope baseline,
Schedule baseline, and
Cost baseline.
Inputs Outputs
.1 Project management plan
.2 Project documents
.3 Enterprise environmental
factors
.4 Organizational process assets
.1 Project documents updates
PMI Member benefit licensed to: Wanpeng Cui - 2150818. Not for distribution, sale, or reproduction.

Not
For
Distribution,
Sale
or
Reproduction.
590 Part 2 - Standard
3.21.2 PROJECT DOCUMENTS EXAMPLES
Examples of project documents that may be inputs for this process include but are not limited to:
Assumption log,
Basis of estimates,
Cost estimates,
Cost forecasts,
Duration estimates,
Milestone list,
Resource requirements,
Risk register,
Risk report, and
Schedule forecasts.
3.21.3 PROJECT DOCUMENTS UPDATES
Project documents that may be updated as a result of this process include but are not limited to the risk report.
3.22 PLAN RISK RESPONSES
Plan Risk Responses is the process of developing options, selecting strategies, and agreeing on actions to address
overall project risk exposure as well as to treat individual project risks. The key benefit of this process is that it identifies
appropriate ways to address overall project risk and individual project risks. This process also allocates resources
and inserts activities into project documents and the project management plan as needed. This process is performed
throughout the project. The inputs and outputs of this process are depicted in Figure 3-23.
Figure 3-23. Plan Risk Responses: Inputs and Outputs
The needs of the project determine which components of the project management plan and which project documents
are necessary.
Inputs Outputs
.1 Project management plan
.2 Project documents
.3 Enterprise environmental
factors
.4 Organizational process assets
.1 Change requests
.2 Project management plan
updates
.3 Project documents updates
PMI Member benefit licensed to: Wanpeng Cui - 2150818. Not for distribution, sale, or reproduction.

Not
For
Distribution,
Sale
or
Reproduction.
591
3.22.1 PROJECT MANAGEMENT PLAN COMPONENTS
Examples of project management plan components that may be inputs for this process include but are not limited to:
Resource management plan,
Risk management plan, and
Cost baseline.
3.22.2 PROJECT DOCUMENTS EXAMPLES
Examples of project documents that may be inputs for this process include but are not limited to:
Lessons learned register,
Project schedule,
Project team assignments,
Resource calendars,
Risk register,
Risk report, and
Stakeholder register.
3.22.3 PROJECT MANAGEMENT PLAN UPDATES
Components of the project management plan that may be updated as a result of this process include but are not
limited to:
Schedule management plan,
Cost management plan,
Quality management plan,
Resource management plan,
Procurement management plan,
Scope baseline,
Schedule baseline, and
Cost baseline.
PMI Member benefit licensed to: Wanpeng Cui - 2150818. Not for distribution, sale, or reproduction.

Not
For
Distribution,
Sale
or
Reproduction.
592 Part 2 - Standard
3.22.4 PROJECT DOCUMENTS UPDATES
Project documents that may be updated as a result of this process include but are not limited to:
Assumption log,
Cost forecasts,
Lessons learned register,
Project schedule,
Project team assignments,
Risk register, and
Risk report.
3.23 PLAN PROCUREMENT MANAGEMENT
Plan Procurement Management is the process of documenting project procurement decisions, specifying the
approach, and identifying potential sellers. The key benefit of this process is that it determines whether to acquire
goods and services from outside the project and, if so, what to acquire as well as how and when to acquire it. Goods
and services may be procured from other parts of the performing organization or from external sources. This process
is performed once or at predefined points in the project. The inputs and outputs of this process are depicted
in Figure 3-24.
Figure 3-24. Plan Procurement Management: Inputs and Outputs
The needs of the project determine which components of the project management plan and which project documents
are necessary.
Inputs Outputs
.1 Project charter
.2 Business documents
.3 Project management plan
.4 Project documents
.5 Enterprise environmental
factors
.6 Organizational process assets
.1 Procurement management
plan
.2 Procurement strategy
.3 Bid documents
.4 Procurement statement
of work
.5 Source selection criteria
.6 Make-or-buy decisions
.7 Independent cost estimates
.8 Change requests
.9 Project documents updates
.10 Organizational process
assets updates
PMI Member benefit licensed to: Wanpeng Cui - 2150818. Not for distribution, sale, or reproduction.

Not
For
Distribution,
Sale
or
Reproduction.
593
3.23.1 PROJECT MANAGEMENT PLAN COMPONENTS
Examples of project management plan components that may be inputs for this process include but are not limited to:
Scope management plan,
Quality management plan,
Resource management plan, and
Scope baseline.
3.23.2 PROJECT DOCUMENTS EXAMPLES
Examples of project documents that may be inputs for this process include but are not limited to:
Milestone list,
Project team assignments,
Requirements documentation,
Requirements traceability matrix,
Resource requirements,
Risk register, and
Stakeholder register.
3.23.3 PROJECT DOCUMENTS UPDATES
Project documents that may be updated as a result of this process include but are not limited to:
Lessons learned register,
Milestone list,
Requirements documentation,
Requirements traceability matrix,
Risk register, and
Stakeholder register.
PMI Member benefit licensed to: Wanpeng Cui - 2150818. Not for distribution, sale, or reproduction.

Not
For
Distribution,
Sale
or
Reproduction.
594 Part 2 - Standard
3.24 PLAN STAKEHOLDER ENGAGEMENT
Plan Stakeholder Engagement is the process of developing approaches to involve project stakeholders based on their
needs, expectations, interests, and potential impact on the project. The key benefit is that it provides an actionable plan
to interact with stakeholders effectively. This process is performed periodically throughout the project as needed. The
inputs and outputs of this process are depicted in Figure 3-25.
Figure 3-25. Plan Stakeholder Engagement: Inputs and Outputs
The needs of the project determine which components of the project management plan and which project documents
are necessary.
3.24.1 PROJECT MANAGEMENT PLAN COMPONENTS
Examples of project management plan components that may be inputs for this process include but are not limited to:
Resource management plan,
Communications management plan, and
Risk management plan.
3.24.2 PROJECT DOCUMENTS EXAMPLES
Examples of project documents that may be inputs for this process include but are not limited to:
Assumption log,
Change log,
Issue log,
Project schedule,
Risk register, and
Stakeholder register.
Inputs Outputs
.1 Project charter
.2 Project management plan
.3 Project documents
.4 Agreements
.5 Enterprise environmental
factors
.6 Organizational process assets
.1 Stakeholder engagement plan
PMI Member benefit licensed to: Wanpeng Cui - 2150818. Not for distribution, sale, or reproduction.

Not
For
Distribution,
Sale
or
Reproduction.
595
4
EXECUTING PROCESS GROUP
The Executing Process Group consists of those processes performed to complete the work defined in the project
management plan to satisfy the project requirements. This Process Group involves coordinating resources, managing
stakeholder engagement, and integrating and performing the activities of the project in accordance with the project
management plan. The key benefit of this Process Group is that the work needed to meet the project requirements
and objectives is performed according to plan. A large portion of the project budget, resources, and time is
expended in performing the Executing Process Group processes. The processes in the Executing Process Group
may generate change requests. If approved, the change requests may trigger one or more planning processes that
result in a modified management plan, project documents, and possibly new baselines. The Executing Process Group
(Figure 4-1) includes the project management processes identified in Sections 4.1 through 4.10.
PMI Member benefit licensed to: Wanpeng Cui - 2150818. Not for distribution, sale, or reproduction.

Not
For
Distribution,
Sale
or
Reproduction.
596 Part 2 - Standard
The dashed circular arrow indicates that the process is part of the Project Integration Management Knowledge
Area. This Knowledge Area coordinates and unifies the processes from the other Knowledge Areas.
Project Integration
Management
Direct and Manage
Project Work
Manage
Project Knowledge
Project Stakeholder
Management
Manage
Stakeholder
Engagement
Project Quality
Management
Manage
Quality
Project Procurement
Management
Conduct
Procurements
Project Resource
Management
Manage
Team
Project Communications
Management
Manage
Communications
Develop
Team
Acquire
Resources
Project Risk
Management
Implement
Risk Responses
Figure 4-1. Executing Process Group
PMI Member benefit licensed to: Wanpeng Cui - 2150818. Not for distribution, sale, or reproduction.

Not
For
Distribution,
Sale
or
Reproduction.
597
4.1 DIRECT AND MANAGE PROJECT WORK
Direct and Manage Project Work is the process of leading and performing the work defined in the project management
plan and implementing approved changes to achieve the project’s objectives. The key benefit of this process is that it
provides overall management of the project work and deliverables, thus improving the probability of project success.
This process is performed throughout the project. The inputs and outputs of this process are depicted in Figure 4-2.
Figure 4-2. Direct and Manage Project Work: Inputs and Outputs
The needs of the project determine which components of the project management plan and which project documents
are necessary.
4.1.1 PROJECT MANAGEMENT PLAN COMPONENTS
Any component of the project management plan may be an input for this process.
4.1.2 PROJECT DOCUMENTS EXAMPLES
Examples of project documents that may be inputs for this process include but are not limited to:
Change log,
Lessons learned register,
Milestone list,
Project communications,
Project schedule,
Requirements traceability matrix,
Risk register, and
Risk report.
Inputs Outputs
.1 Project management plan
.2 Project documents
.3 Approved change requests
.4 Enterprise environmental
factors
.5 Organizational process assets
.1 Deliverables
.2 Work performance data
.3 Issue log
.4 Change requests
.5 Project management plan
updates
.6 Project documents updates
.7 Organizational process assets
updates
PMI Member benefit licensed to: Wanpeng Cui - 2150818. Not for distribution, sale, or reproduction.

Not
For
Distribution,
Sale
or
Reproduction.
598 Part 2 - Standard
4.1.3 PROJECT MANAGEMENT PLAN UPDATES
Any component of the project management plan may be updated as a result of this process.
4.1.4 PROJECT DOCUMENTS UPDATES
Project documents that may be updated as a result of this process include but are not limited to:
Activity list,
Assumption log,
Lessons learned register,
Requirements documentation,
Risk register, and
Stakeholder register.
4.2 MANAGE PROJECT KNOWLEDGE
Manage Project Knowledge is the process of using existing knowledge and creating new knowledge to achieve the
project’s objectives and contribute to organizational learning. The key benefits of this process are that prior organizational
knowledge is leveraged to produce or improve the project outcomes and that knowledge created by the project is
available to support organizational operations and future projects or phases. This process is performed throughout the
project. The inputs and outputs of this process are depicted in Figure 4-3.
Figure 4-3. Manage Project Knowledge: Inputs and Outputs
The needs of the project determine which components of the project management plan and which project documents
are necessary.
Inputs Outputs
.1 Project management plan
.2 Project documents
.3 Deliverables
.4 Enterprise environmental
factors
.5 Organizational process assets
.1 Lessons learned register
.2 Project management plan
updates
.3 Organizational process assets
updates
PMI Member benefit licensed to: Wanpeng Cui - 2150818. Not for distribution, sale, or reproduction.

Not
For
Distribution,
Sale
or
Reproduction.
599
4.2.1 PROJECT MANAGEMENT PLAN COMPONENTS
All components of the project management plan may be inputs for this process.
4.2.2 PROJECT DOCUMENTS
Examples of project documents that may be inputs for this process include but are not limited to:
Lessons learned register,
Project team assignments,
Resource breakdown structure,
Source selection criteria, and
Stakeholder register.
4.2.3 PROJECT MANAGEMENT PLAN UPDATES
Any component of the project management plan may be updated as a result of this process.
4.3 MANAGE QUALITY
Manage Quality is the process of translating the quality management plan into executable quality activities that
incorporate the organization’s quality policies into the project. The key benefit of this process is that it increases the
probability of meeting the quality objectives, as well as identifying ineffective processes and causes of poor quality. This
process is performed throughout the project. The inputs and outputs of this process are shown in Figure 4-4.
Figure 4-4. Manage Quality: Inputs and Outputs
The needs of the project determine which components of the project management plan and which project documents
are necessary.
Inputs Outputs
.1 Project management plan
.2 Project documents
.3 Organizational process assets
.1 Quality reports
.2 Test and evaluation
documents
.3 Change requests
.4 Project management plan
updates
.5 Project documents updates
PMI Member benefit licensed to: Wanpeng Cui - 2150818. Not for distribution, sale, or reproduction.

Not
For
Distribution,
Sale
or
Reproduction.
600 Part 2 - Standard
4.3.1 PROJECT MANAGEMENT PLAN COMPONENTS
An example of a project management plan component that may be an input for this process includes but is not
limited to the quality management plan.
4.3.2 PROJECT DOCUMENTS EXAMPLES
Examples of project documents that may be inputs for this process include but are not limited to:
Lessons learned register,
Quality control measurements,
Quality metrics, and
Risk report.
4.3.3 PROJECT MANAGEMENT PLAN UPDATES
Components of the project management plan that may be updated as a result of this process include but are not
limited to:
Quality management plan,
Scope baseline,
Schedule baseline,
Cost baseline.
4.3.4 PROJECT DOCUMENTS UPDATES
Project documents that may be updated as a result of this process include but are not limited to:
Issue log,
Lessons learned register, and
Risk register.
PMI Member benefit licensed to: Wanpeng Cui - 2150818. Not for distribution, sale, or reproduction.

Not
For
Distribution,
Sale
or
Reproduction.
601
4.4 ACQUIRE RESOURCES
Acquire Resources is the process of obtaining team members, facilities, equipment, materials, supplies, and other
resources necessary to complete project work. The key benefit of this process is that it outlines and guides the selection
of resources and assigns them to their respective activities. This process is performed periodically throughout the
project as needed. The inputs and outputs of this process are shown in Figure 4-5.
Figure 4-5. Acquire Resources: Inputs and Outputs
The needs of the project determine which components of the project management plan and which project documents
are necessary.
4.4.1 PROJECT MANAGEMENT PLAN COMPONENTS
Examples of project management plan components that may be inputs for this process include but are not limited to:
Resource management plan,
Procurement management plan, and
Cost baseline.
4.4.2 PROJECT DOCUMENTS EXAMPLES
Examples of project documents that may be inputs for this process include but are not limited to:
Project schedule
Resource calendars,
Resource requirements, and
Stakeholder register.
Inputs Outputs
.1 Project management plan
.2 Project documents
.3 Enterprise environmental
factors
.4 Organizational process assets
.1 Physical resource
assignments
.2 Project team assignments
.3 Resource calendars
.4 Change requests
.5 Project management plan
updates
.6 Project document updates
.7 Enterprise environmental
factors updates
.8 Organizational process assets
updates
PMI Member benefit licensed to: Wanpeng Cui - 2150818. Not for distribution, sale, or reproduction.

Not
For
Distribution,
Sale
or
Reproduction.
602 Part 2 - Standard
4.4.3 PROJECT MANAGEMENT PLAN UPDATES
Components of the project management plan that may be updated as a result of this process include but are not
limited to:
Resource management plan, and
Cost baseline.
4.4.4 PROJECT DOCUMENTS UPDATES
Project documents that may be updated as a result of this process include but are not limited to:
Lessons learned register,
Project schedule,
Resource breakdown structure,
Resource calendars,
Resource requirements,
Risk register, and
Stakeholder register.
4.5 DEVELOP TEAM
Develop Team is the process of improving competencies, team member interaction, and overall team environment
to enhance project performance. The key benefit of this process is that it results in improved teamwork, enhanced
interpersonal skills and competencies, motivated employees, reduced attrition, and improved overall project performance.
This process is performed throughout the project. The inputs and outputs of this process are shown in Figure 4-6.
Figure 4-6. Develop Team: Inputs and Outputs
The needs of the project determine which components of the project management plan and which project documents
are necessary.
Inputs Outputs
.1 Project management plan
.2 Project documents
.3 Enterprise environmental
factors
.4 Organizational process assets
.1 Team performance
assessments
.2 Change requests
.3 Project management plan
updates
.4 Project documents updates
.5 Enterprise environmental
factors updates
.6 Organizational process assets
updates
PMI Member benefit licensed to: Wanpeng Cui - 2150818. Not for distribution, sale, or reproduction.

Not
For
Distribution,
Sale
or
Reproduction.
603
4.5.1 PROJECT MANAGEMENT PLAN COMPONENTS
An example of a project management plan component that may be an input for this process includes but is not
limited to the resource management plan.
4.5.2 PROJECT DOCUMENTS EXAMPLES
Examples of project documents that may be inputs for this process include but are not limited to:
Lessons learned register,
Project schedule,
Project team assignments,
Resource calendars, and
Team charter.
4.5.3 PROJECT MANAGEMENT PLAN UPDATES
A component of the project management plan that may be updated as a result of this process includes but is not
limited to the resource management plan.
4.5.4 PROJECT DOCUMENTS UPDATES
A project document that may be updated as a result of this process includes but is not limited to:
Lessons learned register,
Project schedule,
Project team assignments,
Resource calendars, and
Team charter.
PMI Member benefit licensed to: Wanpeng Cui - 2150818. Not for distribution, sale, or reproduction.

Not
For
Distribution,
Sale
or
Reproduction.
604 Part 2 - Standard
4.6 MANAGE TEAM
Manage Team is the process of tracking team member performance, providing feedback, resolving issues, and
managing team changes to optimize project performance. The key benefit of this process is that it influences team
behavior, manages conflict, and resolves issues. This process is performed throughout the project. The inputs and
outputs of this process are shown in Figure 4-7.
Figure 4-7. Manage Team: Inputs and Outputs
The needs of the project determine which components of the project management plan and which project documents
are necessary.
4.6.1 PROJECT MANAGEMENT PLAN COMPONENTS
An example of a project management plan component that may be an input for this process includes but is not
limited to the resource management plan.
4.6.2 PROJECT DOCUMENTS EXAMPLES
Examples of project documents that may be inputs for this process include but are not limited to:
Issue log,
Lessons learned register,
Project team assignments, and
Team charter.
Inputs Outputs
.1 Project management plan
.2 Project documents
.3 Work performance reports
.4 Team performance
assessments
.5 Enterprise environmental
factors
.6 Organizational process assets
.1 Change requests
.2 Project management plan
updates
.3 Project documents updates
.4 Enterprise environmental
factors updates
PMI Member benefit licensed to: Wanpeng Cui - 2150818. Not for distribution, sale, or reproduction.

Not
For
Distribution,
Sale
or
Reproduction.
605
4.6.3 PROJECT MANAGEMENT PLAN UPDATES
Components of the project management plan that may be updated as a result of this process include but are not
limited to:
Resource management plan,
Schedule baseline, and
Cost baseline.
4.6.4 PROJECT DOCUMENTS UPDATES
Project documents that may be updated as a result of this process include but are not limited to:
Issue log,
Lessons learned register, and
Project team assignments.
4.7 MANAGE COMMUNICATIONS
Manage Communications is the process of ensuring timely and appropriate collection, creation, distribution, storage,
retrieval, management, monitoring, and the ultimate disposition of project information. The key benefit of this process is
that it enables an efficient and effective information flow between the project team and the stakeholders. This process
is performed throughout the project. The inputs and outputs of this process are depicted in Figure 4-8.
Figure 4-8. Manage Communications: Inputs and Outputs
The needs of the project determine which components of the project management plan and which project documents
are necessary.
Inputs Outputs
.1 Project management plan
.2 Project documents
.3 Work performance reports
.4 Enterprise environmental
factors
.5 Organizational process assets
.1 Project communications
.2 Project management plan
updates
.3 Project documents updates
.4 Organizational process assets
updates
PMI Member benefit licensed to: Wanpeng Cui - 2150818. Not for distribution, sale, or reproduction.

Not
For
Distribution,
Sale
or
Reproduction.
606 Part 2 - Standard
4.7.1 PROJECT MANAGEMENT PLAN COMPONENTS
Examples of project management plan components that may be inputs for this process include but are not limited to:
Resource management plan,
Communications management plan, and
Stakeholder engagement plan.
4.7.2 PROJECT DOCUMENTS EXAMPLE
Examples of project documents that may be inputs for this process include but are not limited to:
Change log,
Issue log,
Lessons learned register,
Quality report,
Risk report, and
Stakeholder register.
4.7.3 PROJECT MANAGEMENT PLAN UPDATES
Examples of the project management plan components that may be updated as a result of this process include but
are not limited to:
Communications management plan, and
Stakeholder engagement plan.
4.7.4 PROJECT DOCUMENTS UPDATES
Project documents that may be updated as a result of this process include but are not limited to:
Issue log,
Lessons learned register,
Project schedule,
Risk register, and
Stakeholder register.
PMI Member benefit licensed to: Wanpeng Cui - 2150818. Not for distribution, sale, or reproduction.

Not
For
Distribution,
Sale
or
Reproduction.
607
4.8 IMPLEMENT RISK RESPONSES
Implement Risk Responses is the process of implementing agreed-upon risk response plans. The key benefit of this
process is that it ensures that agreed-upon risk responses are executed as planned in order to address overall project
risk exposure, as well as to minimize individual project threats and maximize individual project opportunities. This
process is performed throughout the project. The inputs and outputs of this process are depicted in Figure 4-9.
Figure 4-9. Implement Risk Responses: Inputs and Outputs
The needs of the project determine which components of the project management plan and which project documents
are necessary.
4.8.1 PROJECT MANAGEMENT PLAN COMPONENTS
An example of a project management plan component that may be an input for this process includes but is not
limited to the risk management plan.
4.8.2 PROJECT DOCUMENTS EXAMPLES
Examples of project documents that may be inputs for this process include but are not limited to:
Lessons learned register,
Risk register, and
Risk report.
4.8.3 PROJECT DOCUMENTS UPDATES
Project documents that may be updated as a result of this process include but are not limited to:
Issue log,
Lessons learned register,
Project team assignments,
Risk register, and
Risk report.
Inputs Outputs
.1 Project management plan
.2 Project documents
.3 Organizational process assets
.1 Change requests
.2 Project documents updates
PMI Member benefit licensed to: Wanpeng Cui - 2150818. Not for distribution, sale, or reproduction.

Not
For
Distribution,
Sale
or
Reproduction.
608 Part 2 - Standard
4.9 CONDUCT PROCUREMENTS
Conduct Procurements is the process of obtaining seller responses, selecting a seller, and awarding a contract.
The key benefit of this process is that it selects a qualified seller and implements the legal agreement for delivery.
This process is performed periodically throughout the project as needed. The inputs and outputs of this process are
depicted in Figure 4-10.
Figure 4-10. Conduct Procurements: Inputs and Outputs
The needs of the project determine which components of the project management plan and which project documents
are necessary.
4.9.1 PROJECT MANAGEMENT PLAN COMPONENTS
Examples of project management plan components that may be inputs for this process include but are not limited to:
Scope management plan,
Requirements management plan,
Communications management plan,
Risk management plan,
Procurement management plan,
Configuration management plan, and
Cost baseline.
Inputs Outputs
.1 Project management plan
.2 Project documents
.3 Procurement documentation
.4 Seller proposals
.5 Enterprise environmental
factors
.6 Organizational process assets
.1 Selected sellers
.2 Agreements
.3 Change requests
.4 Project management plan
updates
.5 Project documents updates
.6 Organizational process assets
updates
PMI Member benefit licensed to: Wanpeng Cui - 2150818. Not for distribution, sale, or reproduction.

Not
For
Distribution,
Sale
or
Reproduction.
609
4.9.2 PROJECT DOCUMENTS EXAMPLES
Examples of project documents that may be inputs for this process include but are not limited to:
Lessons learned register,
Project schedule,
Requirements documentation,
Risk register, and
Stakeholder register.
4.9.3 PROJECT MANAGEMENT PLAN UPDATES
Components of the project management plan that may be updated as a result of this process include but are not
limited to:
Requirements management plan,
Quality management plan,
Communications management plan,
Risk management plan,
Procurement management plan,
Scope baseline,
Schedule baseline, and
Cost baseline.
4.9.4 PROJECT DOCUMENTS UPDATES
Project documents that may be updated as a result of this process include but are not limited to:
Lessons learned register,
Requirements documentation,
Requirements traceability matrix,
Resource calendars,
Risk register, and
Stakeholder register.
PMI Member benefit licensed to: Wanpeng Cui - 2150818. Not for distribution, sale, or reproduction.

Not
For
Distribution,
Sale
or
Reproduction.
610 Part 2 - Standard
4.10 MANAGE STAKEHOLDER ENGAGEMENT
Manage Stakeholder Engagement is the process of communicating and working with stakeholders to meet their
needs and expectations, address issues, and foster appropriate stakeholder involvement. The key benefit of this process
is that it allows the project manager to increase support and minimize resistance from stakeholders. This process is
performed throughout the project. The inputs and outputs of this process are depicted in Figure 4-11.
Figure 4-11. Manage Stakeholder Engagement: Inputs and Outputs
The needs of the project determine which components of the project management plan and which project documents
are necessary.
4.10.1 PROJECT MANAGEMENT PLAN COMPONENTS
Examples of project management plan components that may be inputs for this process include but are not limited to:
Communications management plan,
Risk management plan,
Stakeholder engagement plan, and
Change management plan.
4.10.2 PROJECT DOCUMENTS EXAMPLES
Examples of project documents that may be inputs for this process include but are not limited to:
Change log,
Issue log,
Lessons learned register, and
Stakeholder register.
Inputs Outputs
.1 Project management plan
.2 Project documents
.3 Enterprise environmental
factors
.4 Organizational process assets
.1 Change requests
.2 Project management plan
updates
.3 Project documents updates
PMI Member benefit licensed to: Wanpeng Cui - 2150818. Not for distribution, sale, or reproduction.

Not
For
Distribution,
Sale
or
Reproduction.
611
4.10.3 PROJECT MANAGEMENT PLAN UPDATES
Components of the project management plan that may be updated as a result of this process include but are not
limited to:
Communications management plan, and
Stakeholder engagement plan.
4.10.4 PROJECT DOCUMENTS UPDATES
Project documents that may be updated as a result of this process include but are not limited to:
Change log,
Issue log,
Lessons learned register, and
Stakeholder register.
PMI Member benefit licensed to: Wanpeng Cui - 2150818. Not for distribution, sale, or reproduction.

Not
For
Distribution,
Sale
or
Reproduction.
612 Part 2 - Standard
PMI Member benefit licensed to: Wanpeng Cui - 2150818. Not for distribution, sale, or reproduction.

Not
For
Distribution,
Sale
or
Reproduction.
613
5
MONITORING AND CONTROLLING PROCESS GROUP
The Monitoring and Controlling Process Group consists of those processes required to track, review, and regulate
the progress and performance of the project; identify any areas in which changes to the plan are required; and initiate
the corresponding changes. Monitoring is collecting project performance data, producing performance measures,
and reporting and disseminating performance information. Controlling is comparing actual performance with planned
performance, analyzing variances, assessing trends to effect process improvements, evaluating possible alternatives,
and recommending appropriate corrective action as needed. The key benefit of this Process Group is that project
performance is measured and analyzed at regular intervals, appropriate events, or when exception conditions occur
in order to identify and correct variances from the project management plan. The Monitoring and Controlling Process
Group also involves:
Evaluating change requests and deciding on the appropriate response;
Recommending corrective or preventive action in anticipation of possible problems;
Monitoring the ongoing project activities against the project management plan and project baselines; and
Influencing the factors that could circumvent the change control process so only approved changes are
implemented.
Continuous monitoring provides the project team and other stakeholders with insight into the status of the project
and identifies any areas that require additional attention. The Monitoring and Controlling Process Group monitors and
controls the work being done within each Knowledge Area, each Process Group, each life cycle phase, and the project
as a whole. The Monitoring and Controlling Process Group (Figure 5-1) includes the project management processes
identified in Sections 5.1 through 5.12.
PMI Member benefit licensed to: Wanpeng Cui - 2150818. Not for distribution, sale, or reproduction.

Not
For
Distribution,
Sale
or
Reproduction.
614 Part 2 - Standard
Project Integration
Management
Monitor and
Control
Project Work
Perform
Integrated
Change Control
Project Scope
Management
Control
Scope
Validate
Scope
Project Resource
Management
Control
Resources
Project Stakeholder
Management
Monitor
Stakeholder
Engagement
Project Cost
Management
Control
Costs
Project Procurement
Management
Control
Procurements
Project Risk
Management
Monitor
Risks
Project Communications
Management
Monitor
Communications
Project Schedule
Management
Control
Schedule
Project Quality
Management
Control
Quality
The dashed circular arrow indicates that the process is part of the Project Integration Management Knowledge
Area. This Knowledge Area coordinates and unifies the processes from the other Knowledge Areas.
Figure 5-1. Monitoring and Controlling Process Group
PMI Member benefit licensed to: Wanpeng Cui - 2150818. Not for distribution, sale, or reproduction.

Not
For
Distribution,
Sale
or
Reproduction.
615
5.1 MONITOR AND CONTROL PROJECT WORK
Monitor and Control Project Work is the process of tracking, reviewing, and reporting the overall progress to meet
the performance objectives defined in the project management plan. The key benefit of this process is that it allows
stakeholders to understand the current state of the project, to recognize the actions taken to address any performance
issues, and to have visibility into the future project status with cost and schedule forecasts. This process is performed
throughout the project. The inputs and outputs for this process are depicted in Figure 5-2.
Figure 5-2. Monitor and Control Project Work: Inputs and Outputs
The needs of the project determine which components of the project management plan and which project documents
are necessary.
5.1.1 PROJECT MANAGEMENT PLAN COMPONENTS
Any component of the project management plan may be an input for this process.
5.1.2 PROJECT DOCUMENTS EXAMPLES
Examples of project documents that may be inputs for this process include but are not limited to:
Assumption log,
Basis of estimates,
Cost forecasts,
Issue log,
Lessons learned register,
Milestone list,
Quality reports,
Risk register,
Risk report, and
Schedule forecasts.
Inputs Outputs
.1 Project management plan
.2 Project documents
.3 Work performance information
.4 Agreements
.5 Enterprise environmental
factors
.6 Organizational process assets
.1 Work performance reports
.2 Change requests
.3 Project management plan
updates
.4 Project documents updates
PMI Member benefit licensed to: Wanpeng Cui - 2150818. Not for distribution, sale, or reproduction.

Not
For
Distribution,
Sale
or
Reproduction.
616 Part 2 - Standard
5.1.3 PROJECT MANAGEMENT PLAN UPDATES
Any component of the project management plan may be updated as a result of this process.
5.1.4 PROJECT DOCUMENTS UPDATES
Project documents that may be updated as a result of this process include but are not limited to:
Cost forecasts,
Issue log,
Lessons learned register,
Risk register, and
Schedule forecasts.
5.2 PERFORM INTEGRATED CHANGE CONTROL
Perform Integrated Change Control is the process of reviewing all change requests; approving changes and managing
changes to deliverables, organizational process assets, project documents, and the project management plan; and
communicating the decisions. This process reviews all requests for changes to project documents, deliverables, or the
project management plan, and determines the resolution of the change requests. The key benefit of this process is that
it allows for documented changes within the project to be considered in an integrated manner while addressing overall
project risk, which often arises from changes made without consideration of the overall project objectives or plans. This
process is performed throughout the project. The inputs and outputs of this process are depicted in Figure 5-3.
Figure 5-3. Perform Integrated Change Control: Inputs and Outputs
The needs of the project determine which components of the project management plan and which project documents
are necessary.
Inputs Outputs
.1 Project management plan
.2 Project documents
.3 Work performance reports
.4 Change requests
.5 Enterprise environmental
factors
.6 Organizational process assets
.1 Approved change requests
.2 Project management plan
updates
.3 Project documents updates
PMI Member benefit licensed to: Wanpeng Cui - 2150818. Not for distribution, sale, or reproduction.

Not
For
Distribution,
Sale
or
Reproduction.
617
5.2.1 PROJECT MANAGEMENT PLAN COMPONENTS
Examples of project management plan components that may be inputs for this process include but are not limited to:
Change management plan,
Configuration management plan,
Scope baseline,
Schedule baseline, and
Cost baseline.
5.2.2 PROJECT DOCUMENTS EXAMPLES
Examples of project documents that may be inputs for this process include but are not limited to:
Basis of estimates,
Requirements traceability matrix, and
Risk report.
5.2.3 PROJECT MANAGEMENT PLAN UPDATES
Any component of the project management plan may be updated as a result of this process.
5.2.4 PROJECT DOCUMENTS UPDATES
Any formally controlled project document may be changed as a result of this process. A project document that is
normally updated as a result of this process is the change log. The change log is used to document changes that occur
during a project.
PMI Member benefit licensed to: Wanpeng Cui - 2150818. Not for distribution, sale, or reproduction.

Not
For
Distribution,
Sale
or
Reproduction.
618 Part 2 - Standard
5.3 VALIDATE SCOPE
Validate Scope is the process of formalizing acceptance of the completed project deliverables. The key benefit of this
process is that it brings objectivity to the acceptance process and increases the probability of final product, service,
or result acceptance by validating each deliverable. This process is performed periodically throughout the project as
needed. The inputs and outputs of this process are depicted in Figure 5-4.
Figure 5-4. Validate Scope: Inputs and Outputs
The needs of the project determine which components of the project management plan and which project documents
are necessary.
5.3.1 PROJECT MANAGEMENT PLAN COMPONENTS
Examples of project management plan components that may be inputs for this process include but are not limited to:
Scope management plan,
Requirements management plan, and
Scope baseline.
5.3.2 PROJECT DOCUMENTS EXAMPLES
Examples of project documents that may be inputs for this process include but are not limited to:
Lessons learned register,
Quality reports,
Requirements documentation, and
Requirements traceability matrix.
Inputs Outputs
.1 Project management plan
.2 Project documents
.3 Verified deliverables
.4 Work performance data
.1 Accepted deliverables
.2 Work performance information
.3 Change requests
.4 Project documents updates
PMI Member benefit licensed to: Wanpeng Cui - 2150818. Not for distribution, sale, or reproduction.

Not
For
Distribution,
Sale
or
Reproduction.
619
5.3.3 PROJECT DOCUMENTS UPDATES
Examples of project documents that may be updated as a result of this process include but are not limited to:
Lessons learned register,
Requirements documentation, and
Requirements traceability matrix.
5.4 CONTROL SCOPE
Control Scope is the process of monitoring the status of the project and product scope and managing changes to
the scope baseline. The key benefit of this process is that the scope baseline is maintained throughout the project. This
process is performed throughout the project. The inputs and outputs of this process are depicted in Figure 5-5.
Figure 5-5. Control Scope: Inputs and Outputs
The needs of the project determine which components of the project management plan and which project documents
are necessary.
5.4.1 PROJECT MANAGEMENT PLAN COMPONENTS
Examples of project management plan components that may be inputs for this process include but are not limited to:
Scope management plan,
Requirements management plan,
Change management plan,
Configuration management plan,
Scope baseline, and
Performance measurement baseline.
Inputs Outputs
.1 Project management plan
.2 Project documents
.3 Work performance data
.4 Organizational process assets
.1 Work performance information
.2 Change requests
.3 Project management plan
updates
.4 Project documents updates
PMI Member benefit licensed to: Wanpeng Cui - 2150818. Not for distribution, sale, or reproduction.

Not
For
Distribution,
Sale
or
Reproduction.
620 Part 2 - Standard
5.4.2 PROJECT DOCUMENTS EXAMPLES
Examples of project documents that may be inputs for this process include but are not limited to:
Lessons learned register,
Requirements documentation, and
Requirements traceability matrix.
5.4.3 PROJECT MANAGEMENT PLAN UPDATES
Components of the project management plan that may be updated as a result of this process include but are not
limited to:
Scope management plan,
Scope baseline,
Schedule baseline,
Cost baseline and
Performance measurement baseline.
5.4.4 PROJECT DOCUMENTS UPDATES
Project documents that may be updated as a result of this process include but are not limited to:
Lessons learned register,
Requirements documentation, and
Requirements traceability matrix.
PMI Member benefit licensed to: Wanpeng Cui - 2150818. Not for distribution, sale, or reproduction.

Not
For
Distribution,
Sale
or
Reproduction.
621
5.5 CONTROL SCHEDULE
Control Schedule is the process of monitoring the status of the project to update the project schedule and manage
changes to the schedule baseline. The key benefit of this process is that the schedule baseline is maintained
throughout the project. This process is performed throughout the project. The inputs and outputs of this process are
depicted in Figure 5-6.
Figure 5-6. Control Schedule: Inputs and Outputs
The needs of the project determine which components of the project management plan and which project documents
are necessary.
5.5.1 PROJECT MANAGEMENT PLAN COMPONENTS
Examples of project management plan components that may be inputs for this process include but are not limited to:
Schedule management plan,
Schedule baseline,
Scope baseline, and
Performance measurement baseline.
5.5.2 PROJECT DOCUMENTS EXAMPLES
Examples of project documents that may be inputs for this process include but are not limited to:
Lessons learned register,
Project calendars,
Project schedule,
Resource calendars, and
Schedule data.
Inputs Outputs
.1 Project management plan
.2 Project documents
.3 Work performance data
.4 Organizational process assets
.1 Work performance information
.2 Schedule forecasts
.3 Change requests
.4 Project management plan
updates
.5 Project documents updates
PMI Member benefit licensed to: Wanpeng Cui - 2150818. Not for distribution, sale, or reproduction.

Not
For
Distribution,
Sale
or
Reproduction.
622 Part 2 - Standard
5.5.3 PROJECT MANAGEMENT PLAN UPDATES
Components of the project management plan that may be updated as a result of this process include but are not
limited to:
Schedule management plan,
Schedule baseline, and
Cost baseline and
Performance measurement baseline.
5.5.4 PROJECT DOCUMENTS UPDATES
Project documents that may be updated as a result of this process include but are not limited to:
Assumption log,
Basis of estimates,
Lessons learned register,
Project schedule,
Resource calendars,
Risk register, and
Schedule data.
5.6 CONTROL COSTS
Control Costs is the process of monitoring the status of the project to update the project costs and managing changes
to the cost baseline. The key benefit of this process is that the cost baseline is maintained throughout the project. This
process is performed throughout the project. The inputs and outputs of this process are depicted in Figure 5-7.
Figure 5-7. Control Costs: Inputs and Outputs
The needs of the project determine which components of the project management plan are necessary.
Inputs Outputs
.1 Project management plan
.2 Project documents
.3 Project funding requirements
.4 Work performance data
.5 Organizational process assets
.1 Work performance information
.2 Cost forecasts
.3 Change requests
.4 Project management plan
updates
.5 Project documents updates
PMI Member benefit licensed to: Wanpeng Cui - 2150818. Not for distribution, sale, or reproduction.

Not
For
Distribution,
Sale
or
Reproduction.
623
5.6.1 PROJECT MANAGEMENT PLAN COMPONENTS
Examples of project management plan components that may be inputs for this process include but are not limited to:
Cost management plan,
Cost baseline, and
Performance measurement baseline.
5.6.2 PROJECT DOCUMENTS EXAMPLES
An example of a project document that may an input for this process includes but is not limited to the lessons
learned register.
5.6.3 PROJECT MANAGEMENT PLAN UPDATES
Components of the project management plan that may be updated as a result of this process include but are not
limited to:
Cost management plan,
Cost baseline, and
Performance measurement baseline.
5.6.4 PROJECT DOCUMENTS UPDATES
Project documents that may be updated as a result of this process include but are not limited to:
Assumption log,
Basis of estimates,
Cost estimates,
Lessons learned register, and
Risk register.
PMI Member benefit licensed to: Wanpeng Cui - 2150818. Not for distribution, sale, or reproduction.

Not
For
Distribution,
Sale
or
Reproduction.
624 Part 2 - Standard
5.7 CONTROL QUALITY
Control Quality is the process of monitoring and recording results of executing the quality management activities to
assess performance and ensure the project outputs are complete, correct, and meet customer expectations. The key
benefit of this process is verifying that project deliverables and work meet the requirements specified by key stakeholders
for final acceptance. This process is performed throughout the project. The inputs and outputs of this process are shown
in Figure 5-8.
Figure 5-8. Control Quality: Inputs and Outputs
The needs of the project determine which components of the project management plan and which project documents
are necessary.
5.7.1 PROJECT MANAGEMENT PLAN COMPONENTS
An example of a project management plan component that may be an input for this process includes but is not
limited to the quality management plan.
5.7.2 PROJECT DOCUMENTS EXAMPLES
Examples of project documents that may be inputs for this process include but are not limited to:
Lessons learned register,
Quality metrics, and
Test and evaluation documents.
Inputs Outputs
.1 Project management plan
.2 Project documents
.3 Approved change requests
.4 Deliverables
.5 Work performance data
.6 Enterprise environmental
factors
.7 Organizational process assets
.1 Quality control measurements
.2 Verified deliverables
.3 Work performance information
.4 Change requests
.5 Project management plan
updates
.6 Project documents updates
PMI Member benefit licensed to: Wanpeng Cui - 2150818. Not for distribution, sale, or reproduction.

Not
For
Distribution,
Sale
or
Reproduction.
625
5.7.3 PROJECT MANAGEMENT PLAN UPDATES
A component of the project management plan that may be updated as a result of this process includes but is not
limited to the quality management plan.
5.7.4 PROJECT DOCUMENTS UPDATES
Project documents that may be updated as a result of this process include but are not limited to:
Issue log,
Lessons learned register,
Risk register, and
Test and evaluation documents.
5.8 CONTROL RESOURCES
Control Resources is the process of ensuring that the physical resources assigned and allocated to the project are
available as planned, as well as monitoring the planned versus actual utilization of resources and taking corrective
action as necessary. The key benefit of this process is ensuring that the assigned resources are available to the project
at the right time and in the right place and are released when no longer needed. This process is performed throughout
the project. The inputs and outputs of this process are shown in Figure 5-9.
Figure 5-9. Control Resources: Inputs and Outputs
The needs of the project determine which components of the project management plan and which project documents
are necessary.
Inputs Outputs
.1 Project management plan
.2 Project documents
.3 Work performance data
.4 Agreements
.5 Organizational process assets
.1 Work performance information
.2 Change requests
.3 Project management plan
updates
.4 Project documents updates
PMI Member benefit licensed to: Wanpeng Cui - 2150818. Not for distribution, sale, or reproduction.

Not
For
Distribution,
Sale
or
Reproduction.
626 Part 2 - Standard
5.8.1 PROJECT MANAGEMENT PLAN COMPONENTS
An example of a project management plan component that may be an input for this process includes but is not
limited to the resource management plan.
5.8.2 PROJECT DOCUMENTS EXAMPLES
Examples of project documents that may be inputs for this process include but are not limited to:
Issue log,
Lessons learned register,
Physical resource assignments,
Project schedule
Resource breakdown structure,
Resource requirements, and
Risk register.
5.8.3 PROJECT MANAGEMENT PLAN UPDATES
A component of the project management plan that may be updated as a result of this process includes but is not
limited to:
Resource management plan,
Schedule baseline, and
Cost baseline.
5.8.4 PROJECT DOCUMENTS UPDATES
Project documents that may be updated as a result of this process include but are not limited to:
Assumption log,
Issue log,
Lessons learned register,
Physical resource assignments,
Resource breakdown structure, and
Risk register.
PMI Member benefit licensed to: Wanpeng Cui - 2150818. Not for distribution, sale, or reproduction.

Not
For
Distribution,
Sale
or
Reproduction.
627
5.9 MONITOR COMMUNICATIONS
Monitor Communications is the process of ensuring the information needs of the project and its stakeholders are met.
The key benefit of this process is the optimal information flow as defined in the communications management plan and
stakeholder engagement plan. This process is performed throughout the project. The inputs and outputs of this process
are depicted in Figure 5-10.
Figure 5-10. Monitor Communications: Inputs and Outputs
The needs of the project determine which components of the project management plan and which project documents
are necessary.
5.9.1 PROJECT MANAGEMENT PLAN COMPONENTS
Examples of project management plan components that may be inputs for this process include but are not limited to:
Resource management plan,
Communications management plan, and
Stakeholder engagement plan.
5.9.2 PROJECT DOCUMENTS EXAMPLES
Examples of project documents that may be inputs for this process include but are not limited to:
Issue log,
Lessons learned register, and
Project communications.
Inputs Outputs
.1 Project management plan
.2 Project documents
.3 Work performance data
.4 Enterprise environmental
factors
.5 Organizational process assets
.1 Work performance information
.2 Change requests
.3 Project management plan
updates
.4 Project documents updates
PMI Member benefit licensed to: Wanpeng Cui - 2150818. Not for distribution, sale, or reproduction.

Not
For
Distribution,
Sale
or
Reproduction.
628 Part 2 - Standard
5.9.3 PROJECT MANAGEMENT PLAN UPDATES
Components of the project management plan that may be updated as a result of this process include but are not
limited to:
Communications management plan, and
Stakeholder engagement plan.
5.9.4 PROJECT DOCUMENTS UPDATES
Project documents that may be updated as a result of this process include but are not limited to:
Issue log,
Lessons learned register, and
Stakeholder register.
5.10 MONITOR RISKS
Monitor Risks is the process of monitoring the implementation of agreed-upon risk response plans, tracking identified
risks, identifying and analyzing new risks, and evaluating risk process effectiveness throughout the project. The key
benefit of this process is that it enables project decisions to be based on current information about overall project risk
exposure and individual project risks. This process is performed throughout the project. The inputs and outputs of this
process are depicted in Figure 5-11.
Figure 5-11. Monitor Risks: Inputs and Outputs
The needs of the project determine which components of the project management plan and which project documents
are necessary.
Inputs Outputs
.1 Project management plan
.2 Project documents
.3 Work performance data
.4 Work performance reports
.1 Work performance information
.2 Change requests
.3 Project management plan
updates
.4 Project documents updates
.5 Organizational process assets
updates
PMI Member benefit licensed to: Wanpeng Cui - 2150818. Not for distribution, sale, or reproduction.

Not
For
Distribution,
Sale
or
Reproduction.
629
5.10.1 PROJECT MANAGEMENT PLAN COMPONENTS
An example of a project management plan component that may be an input for this process includes but is not
limited to the risk management plan.
5.10.2 PROJECT DOCUMENTS EXAMPLES
Examples of project documents that may be inputs for this process include but are not limited to:
Issue log,
Lessons learned register,
Risk register, and
Risk report.
5.10.3 PROJECT MANAGEMENT PLAN UPDATES
Any component of the project management plan may be updated as a result of this process.
5.10.4 PROJECT DOCUMENTS UPDATES
Project documents that may be updated as a result of this process include but are not limited to:
Assumption log,
Issue log,
Lessons learned register,
Risk register, and
Risk report.
5.11 CONTROL PROCUREMENTS
Control Procurements is the process of managing procurement relationships, monitoring contract performance and
making changes and corrections as appropriate, and closing out contracts. The key benefit of this process is that it
ensures that both the seller’s and buyer’s performance meets the project’s requirements according to the terms of the
legal agreements. This process is performed throughout the project, when procurements are active. The inputs and
outputs of this process are depicted in Figure 5-12.
PMI Member benefit licensed to: Wanpeng Cui - 2150818. Not for distribution, sale, or reproduction.

Not
For
Distribution,
Sale
or
Reproduction.
630 Part 2 - Standard
Figure 5-12. Control Procurements: Inputs and Outputs
The needs of the project determine which components of the project management plan and which project documents
are necessary.
5.11.1 PROJECT MANAGEMENT PLAN COMPONENTS
Examples of project management plan components that may be inputs for this process include but are not limited to:
Requirements management plan,
Risk management plan,
Procurement management plan,
Change management plan, and
Schedule baseline.
5.11.2 PROJECT DOCUMENTS EXAMPLES
Examples of project documents that may be inputs for this process include but are not limited to:
Assumption log,
Lessons learned register,
Milestone list,
Quality reports,
Requirements documentation,
Requirements traceability matrix,
Risk register, and
Stakeholder register.
Inputs Outputs
.1 Project management plan
.2 Project documents
.3 Agreements
.4 Procurement documentation
.5 Approved change requests
.6 Work performance data
.7 Enterprise environmental
factors
.8 Organizational process assets
.1 Closed procurements
.2 Work performance information
.3 Procurement documentation
updates
.4 Change requests
.5 Project management plan
updates
.6 Project documents updates
.7 Organizational process assets
updates
PMI Member benefit licensed to: Wanpeng Cui - 2150818. Not for distribution, sale, or reproduction.

Not
For
Distribution,
Sale
or
Reproduction.
631
5.11.3 PROJECT MANAGEMENT PLAN UPDATES
Components of the project management plan that may be updated as a result of this process include but are not
limited to:
Risk management plan,
Procurement management plan,
Schedule baseline, and
Cost baseline.
5.11.4 PROJECT DOCUMENTS UPDATES
Project documents that may be updated as a result of this process include but are not limited to:
Lessons learned register,
Resource requirements,
Requirements traceability matrix,
Risk register, and
Stakeholder register.
5.12 MONITOR STAKEHOLDER ENGAGEMENT
Monitor Stakeholder Engagement is the process of monitoring project stakeholder relationships, and tailoring
strategies for engaging stakeholders through modification of engagement strategies and plans. The key benefit of this
process is that it maintains or increases the efficiency and effectiveness of stakeholder engagement activities as the
project evolves and its environment changes. This process is performed throughout the project. The inputs and outputs
of this process are depicted in Figure 5-13.
Figure 5-13. Monitor Stakeholder Engagement: Inputs and Outputs
The needs of the project determine which components of the project management plan and which project documents
are necessary.
Inputs Outputs
.1 Project management plan
.2 Project documents
.3 Work performance data
.4 Enterprise environmental
factors
.5 Organizational process assets
.1 Work performance information
.2 Change requests
.3 Project management plan
updates
.4 Project documents updates
PMI Member benefit licensed to: Wanpeng Cui - 2150818. Not for distribution, sale, or reproduction.

Not
For
Distribution,
Sale
or
Reproduction.
632 Part 2 - Standard
5.12.1 PROJECT MANAGEMENT PLAN COMPONENTS
Examples of project management plan components that may be inputs for this process include but are not limited to:
Resource management plan,
Communications management plan, and
Stakeholder engagement plan.
5.12.2 PROJECT DOCUMENTS EXAMPLES
Examples of project documents that may be inputs for this process include but are not limited to:
Issue log,
Lessons learned register,
Project communications,
Risk register, and
Stakeholder register.
5.12.3 PROJECT MANAGEMENT PLAN UPDATES
Components of the project management plan that may be updated as a result of this process include but are not
limited to:
Resource management plan,
Communications management plan, and
Stakeholder engagement plan.
5.12.4 PROJECT DOCUMENTS UPDATES
Project documents that may be updated as a result of this process include but are not limited to:
Issue log,
Lessons learned register,
Risk register, and
Stakeholder register.
PMI Member benefit licensed to: Wanpeng Cui - 2150818. Not for distribution, sale, or reproduction.

Not
For
Distribution,
Sale
or
Reproduction.
633
6
CLOSING PROCESS GROUP
The Closing Process Group consists of the process(es) performed to formally complete or close a project, phase,
or contract. This Process Group verifies that the defined processes are completed within all of the Process Groups to
close the project or phase, as appropriate, and formally establishes that the project or project phase is complete. The
key benefit of this Process Group is that phases, projects, and contracts are closed out appropriately. While there is
only one process in this Process Group, organizations may have their own processes associated with project, phase,
or contract closure. Therefore, the term Process Group is maintained.
This Process Group may also address the early closure of the project, for example, aborted projects or
cancelled projects.
The Closing Process Group (Figure 6-1) includes the project management process identified in Section 6.1.
Figure 6-1. Closing Process Group
The dashed circular arrow indicates that the process is part of the
Project Integration Management Knowledge Area. This Knowledge
Area coordinates and unifies the processes from the other
Knowledge Areas.
Project Integration
Management
Close
Project or Phase
PMI Member benefit licensed to: Wanpeng Cui - 2150818. Not for distribution, sale, or reproduction.

Not
For
Distribution,
Sale
or
Reproduction.
634 Part 2 - Standard
6.1 CLOSE PROJECT OR PHASE
Close Project or Phase is the process of finalizing all activities for the project, phase, or contract. The key benefits
of this process are the project or phase information is archived, the planned work is completed, and organizational
resources are released to pursue new endeavors. This process is performed once or at predefined points in the
project. The inputs and outputs of this process are depicted in Figure 6-2.
Figure 6-2. Close Project or Phase: Inputs and Outputs
The needs of the project determine which components of the project management plan and which project documents
are necessary.
6.1.1 PROJECT MANAGEMENT PLAN COMPONENTS
All components of the project management plan may be inputs to this process.
Inputs Outputs
.1 Project charter
.2 Project management plan
.3 Project documents
.4 Accepted deliverables
.5 Business documents
.6 Agreements
.7 Procurement documentation
.8 Organizational process assets
.1 Project documents updates
.2 Final product, service, or
result transition
.3 Final report
.4 Organizational process assets
updates
PMI Member benefit licensed to: Wanpeng Cui - 2150818. Not for distribution, sale, or reproduction.

Not
For
Distribution,
Sale
or
Reproduction.
635
6.1.2 PROJECT DOCUMENTS EXAMPLES
Examples of project documents that may be inputs for this process include but are not limited to:
Assumption log,
Basis of estimates,
Change log,
Issue log,
Lessons learned register,
Milestone list,
Project communications,
Quality control measurements,
Quality reports,
Requirements documentation,
Risk register, and
Risk report.
6.1.3 PROJECT DOCUMENTS UPDATES
Any project documents that may be updated as a result of this process include but are not limited to the lessons
learned register.
PMI Member benefit licensed to: Wanpeng Cui - 2150818. Not for distribution, sale, or reproduction.

Not
For
Distribution,
Sale
or
Reproduction.
636 Part 2 - Standard
PMI Member benefit licensed to: Wanpeng Cui - 2150818. Not for distribution, sale, or reproduction.

Reproduction.
Sale
Distribution,
Sale
Distribution,
Distribution,
Distribution,
Distribution,
Distribution,
Distribution,
Distribution,
Distribution,
Not
For
Distribution,
For
Distribution,
Not
For
For
Not
Distribution,
Distribution,
Not
For
Distribution,
Sale
Distribution,
Sale
Distribution,
Reproduction.
Reproduction.
Reproduction.
Reproduction.
Reproduction.
Reproduction.
Reproduction.
or
Sale
Sale
or
Sale
Sale
Sale
Distribution,
Sale
Sale
Sale
Sale
Distribution,
Reproduction.
Reproduction.
Reproduction.
or
Sale
Sale
Reproduction.
Reproduction.
Reproduction.
Reproduction.
or
Sale
or
or
or
Sale
or
or
Sale
Reproduction.
Reproduction.
Reproduction.
or
Reproduction.
Reproduction.
or
Sale
or
Reproduction.
Reproduction.
Reproduction.
or
Reproduction.
Reproduction.
Reproduction.
Sale
Distribution,
Distribution,
Sale
Sale
Reproduction.
Reproduction.
Sale
Distribution,
Distribution,
Sale
Sale
Reproduction.
Sale
Distribution,
Distribution,
Distribution,
Sale
Sale
Reproduction.
Sale
Distribution,
Distribution,
Reproduction.
Distribution,
Sale
Sale
Reproduction.
Reproduction.
Sale
Distribution,
Distribution,
Sale
Sale
Reproduction.
Reproduction.
Reproduction.
Reproduction.
Reproduction.
Reproduction.
Reproduction.
Reproduction.
Part 3
Appendices, Glossary,
and Index
The information contained in this part is not an American National Standard (ANS) and has not
been processed in accordance with ANSI’s requirements for an ANS. As such, the information in
this part may contain material that has not been subjected to public review or a consensus process.
In addition, it does not contain requirements necessary for conformance to an ANS standard.
PMI Member benefit licensed to: Wanpeng Cui - 2150818. Not for distribution, sale, or reproduction.
Not
For
Distribution,
Sale
or
Reproduction.
PMI Member benefit licensed to: Wanpeng Cui - 2150818. Not for distribution, sale, or reproduction.

Not
For
Distribution,
Sale
or
Reproduction.
639
APPENDIX X1
SIXTH EDITION CHANGES
The purpose of this appendix is to provide an overview of the changes made to A Guide to the Project Management
Body of Knowledge (PMBOK® Guide)—Fifth Edition to create the PMBOK® Guide—Sixth Edition.
X1.1 SCOPE OF UPDATE
The approved scope for the PMBOK® Guide—Sixth Edition includes:
Review the following and determine whether the material will be included or excluded in the new editions, and
track the disposition:
All material relevant to Sections 1 through 13, Annex A1, and the Glossary that was deferred during the
development of A Guide to the Project Management Body of Knowledge (PMBOK® Guide)—Fifth Edition
All comments and feedback relevant to Sections 1 through 13, Annex A1, and the Glossary of A Guide to the
Project Management Body of Knowledge (PMBOK® Guide)—Fifth Edition that have been received by PMI
since the initial development and publication.
Review, interpret, and ensure appropriate alignment with ISO 21500 in the development of the standard.
Ensure harmonization with any other relevant PMI foundational standards.
Consider the project manager role delineation study results and other PMI research studies for incorporation as
appropriate.
Review, conduct, and analyze research for significant additions, deletions, and changes to the Sixth Edition and
possibly for strategic input to future editions.
With that directive in mind, the update team focused on bringing greater consistency and clarity by refining and
standardizing the processes, inputs, tools and techniques, and outputs.
PMI Member benefit licensed to: Wanpeng Cui - 2150818. Not for distribution, sale, or reproduction.

Not
For
Distribution,
Sale
or
Reproduction.
640 Part 3 - Appendix X1
X1.2 RULES FOR HARMONIZATION BETWEEN GLOSSARY TERMS AND THE PMI LEXICON
OF PROJECT MANAGEMENT TERMS
To ensure that terms used in the PMBOK® Guide align with the PMI Lexicon of Project Management Terms
1 and
harmonize with other relevant PMI standards, the Sixth Edition followed these business rules:
For terms found in both the PMBOK® Guide and the PMI Lexicon, the definition from the PMI Lexicon is used.
Where terms used in the PMBOK® Guide are not found in the PMI Lexicon but are found in other relevant
PMI standards, the definitions of the terms should be identical. If the definitions do not align with the
respective standards, the term is elevated to the PMI Lexicon team for assistance in creating an acceptable
common definition.
X1.3 RULES FOR HANDLING INPUTS AND OUTPUTS
The following business rules were used to provide consistency in the order and information within the inputs and
outputs for each project management process:
Fundamental Rules:
Inputs are any documents that are key to the process.
Outputs should become an input to another project management process unless the output is a terminal
output or embedded within another input such as project documents.
Inputs should come from an output from another project management process unless the input comes from
outside the project.
Project Documents Rules:
When specific project documents are identified the first time, they are listed as a specific output. Subsequently,
they are listed as “project documents updates” in the output list, and described in the section narrative.
When any project document is an input, the term “project documents” is listed and the specific project
documents are described in the section narrative.
Project Management Plan Rules:
For those planning processes that create a subsidiary plan, the project charter is the first input and the project
management plan is the second input.
The process that creates a component of the project management plan lists the component specifically.
Subsequently, components are listed as “project management plan updates” in the output list, and described
in the section narrative.
When the project management plan serves as a process input, specific components of the project management
plan that may be considered are described in the section narrative.
1 Project Management Institute. 2016. The PMI Lexicon of Project Management Terms. Available from
http://www.pmi.org/Lexiconterms
PMI Member benefit licensed to: Wanpeng Cui - 2150818. Not for distribution, sale, or reproduction.

Not
For
Distribution,
Sale
or
Reproduction.
641
Sequencing Rules:
If the project charter is an input, it is the first input.
When the project management plan is an input or output, the subsidiary management plans are listed in the
order of the sections in the PMBOK® Guide where they are produced as an output, followed by baselines and
then any other plans.
Project documents are listed in alphabetical order.
Enterprise environmental factors and organizational process assets are listed last in that order.
When updates are an output they are listed in the following sequence:
Project management plan updates,
Project documents updates, and
Organizational process assets updates.
X1.4 RULES FOR HANDLING TOOLS AND TECHNIQUES
The Sixth Edition endeavored to reduce the number of tools and techniques by focusing on those that are currently
used on most projects most of the time. Based on academic and market research a number of tools and techniques
were eliminated. In order to reduce repetition a tool or technique is described the first time it is listed and subsequent
processes using that tool or technique refer back to the earlier description.
The Sixth Edition grouped some of the commonly used tools and techniques by their intent. Not all tools and techniques
fall within a group, but for those tools or techniques that are part of a group, the group is listed and then examples of
tools and techniques in that group are described in the narrative. The tools and techniques groups are:
Data gathering,
Data analysis,
Data representation,
Decision-making,
Communication skills, and
Interpersonal and team skills.
Appendix X6 identifies all the tools and techniques in the PMBOK® Guide by group, where appropriate, and lists the
processes where they are used.
PMI Member benefit licensed to: Wanpeng Cui - 2150818. Not for distribution, sale, or reproduction.

Not
For
Distribution,
Sale
or
Reproduction.
642 Part 3 - Appendix X1
X1.5 PROJECT MANAGEMENT PLAN
Not every component of the project management plan is created in a separate process. Such components are
considered to be created in the Develop Project Management Plan process. They include the change management plan,
configuration management plan, performance measurement baseline, project life cycle, development approach, and
management reviews.
X1.6 SECTION 1—INTRODUCTION
The Introduction section was significantly rewritten. Introductory information about projects, programs, and portfolios
that aligns with other PMI foundational standards remains. However, there is new information on project and development
life cycles, project phases, and phase gates. This information provides a high-level overview on selecting development
approaches from predictive, iterative, incremental and adaptive, based on the nature of the project. New information on
business documents includes the business case and the benefits management plan.
X1.7 SECTION 2—THE ENVIRONMENT IN WHICH PROJECTS OPERATE
The content of Section 2 was significantly rewritten. Information on organizational process assets and enterprise
environmental factors remains. However, there is new content on governance, management elements, and organizational
structure types.
X1.8 SECTION 3—THE ROLE OF THE PROJECT MANAGER
This is a new section that outlines the project manager’s role on the team. It includes information on the project
manager’s sphere of influence and competencies. PMI’s Talent Triangle® is discussed with its emphasis on strategic
and business management skills, technical project management skills, and leadership skills. Leadership styles and
personality are also discussed as part of this section. The final part of this section focuses on the project manager as
an integrator.
X1.9 AGILE
Since the Fifth Edition of the PMBOK® Guide there has been more adoption of agile and adaptive methodologies in the
management of projects. The Sixth Edition has included a subsection called Considerations for Adaptive Environments
at the beginning of Sections 4 through 13. Some agile-specific tools and techniques have been introduced into the
PMBOK® Guide, such as sprint and iteration planning. Appendix X3 describes the use of agile, adaptive, iterative, and
hybrid approaches from the perspective of the Project Management Process Groups.
PMI Member benefit licensed to: Wanpeng Cui - 2150818. Not for distribution, sale, or reproduction.

Not
For
Distribution,
Sale
or
Reproduction.
643
X1.10 KNOWLEDGE AREA FRONT MATERIAL
Each of the Knowledge Area sections includes standardized material prior to introducing the first process. The material
is presented in the following subsections:
Key Concepts. Collects key concepts associated with the specific knowledge area. This information was
presented in earlier editions; in this edition it is consolidated and presented for consistency between knowledge
areas. These key concepts are compiled in Appendix X4.
Trends and Emerging Practices. The profession of project management continues to evolve. However, the
purpose of the PMBOK® Guide is not to lead the industry; it is to describe what is considered good practice on
most projects most of the time. This subsection identifies some of the trends or emerging practices that are
occurring, but that may not be practiced on most projects.
Tailoring Considerations. The Sixth Edition emphasizes the importance of tailoring all aspects of the project
to meet the needs of the organization, environment, stakeholders and other variables. This subsection identifies
areas the project manager can consider when tailoring their project. These tailoring considerations are compiled
in Appendix X5.
Considerations for Agile/Adaptive Environments. This subsection identifies some of the areas where adaptive
approaches may differ from predictive approaches in the particular Knowledge Area.
X1.11 KNOWLEDGE AREA AND PROCESS CHANGES
Two Knowledge Areas names were changed to more closely reflect the work that is done.
Project Time Management was changed to Project Schedule Management to reflect that the project schedule is
defined and managed during the project, whereas time is not managed.
Both team resources and physical resources are addressed in the Sixth Edition. Thus, the Knowledge Area Project
Human Resource Management was changed to Project Resource Management.
One process was removed and three new processes were added, to reflect changes in the way projects are managed
in practice. One process was moved between Knowledge Areas. These changes are summarized below, and discussed
in the relevant Knowledge Area section:
Manage Project Knowledge (Section 4.4)—Added.
Estimate Activity Resources (Section 6.4)—Moved to Project Resource Management.
Control Resources (Section 9.6)—Added.
Implement Risk Responses (Section 11.6)—Added.
Close Procurements (Section 12.4)—Eliminated.
PMI Member benefit licensed to: Wanpeng Cui - 2150818. Not for distribution, sale, or reproduction.

Not
For
Distribution,
Sale
or
Reproduction.
644 Part 3 - Appendix X1
Several process names were changed to improve consistency across the processes and to improve clarity. Research
indicates that project managers tend to monitor, facilitate, and manage rather than control, particularly in processes
that involve interactions with people. Therefore, process names for Control Communications, Control Risks, and
Control Stakeholder Engagement were changed to Monitor Communications, Monitor Risks, and Monitor Stakeholder
Engagement. The list below summarizes all the process name changes:
Perform Quality Assurance (Section 8.2)—Changed to Manage Quality.
Plan Human Resource Management (Section 9.1)—Changed to Plan Resource Management.
Acquire Project Team (Section 9.2)—Changed to Acquire Resources.
Develop Project Team (Section 9.3)—Changed to Develop Team.
Manage Project Team (Section 9.4)—Changed to Manage Team.
Control Communications (Section 10.3)—Changed to Monitor Communications
Control Risks (Section 11.6)—Changed to Monitor Risks.
Plan Stakeholder Management (Section 13.2)—Changed to Plan Stakeholder Engagement.
Control Stakeholder Engagement (Section 13.4)—Changed to Monitor Stakeholder Engagement.
X1.12 SECTION 4—PROJECT INTEGRATION MANAGEMENT CHANGES
A new process, Manage Project Knowledge, was added. This is a result of many deferred comments from the Fifth
Edition indicating the need to address knowledge management in projects. A key output of this process is the lessons
learned register. This register is used throughout many of the processes in the Sixth Edition. This emphasizes the need
to learn continually throughout the project rather than waiting until the end to reflect.
Business documents are inputs to the Develop Project Charter and Close Project or Phase processes. The introduction
of business documents underscores the importance of staying attuned to the business case and benefits management
throughout the project. Administrative closure activities for procurements have been absorbed into the Close Project or
Phase process.
Changes consistent with information described in Sections X1.1 through X1.11 were implemented. Table X1-1
summarizes the Section 4 processes:
PMI Member benefit licensed to: Wanpeng Cui - 2150818. Not for distribution, sale, or reproduction.

Not
For
Distribution,
Sale
or
Reproduction.
645
Table X1-1. Section 4 Changes
X1.13 SECTION 5—PROJECT SCOPE MANAGEMENT CHANGES
The Sixth Edition team collaborated with The Standard for Business Analysis to ensure that both foundational
standards were aligned, though not duplicative. No changes to process names were necessary.
Changes consistent with information described in Sections X1.1 through X1.11 were implemented.
X1.14 SECTION 6—PROJECT SCHEDULE MANAGEMENT CHANGES
Section 6 was renamed from Project Time Management to Project Schedule Management. Research indicated
support for the name change as project managers do not manage time, they define and manage the project schedule.
Due to the shift in focus and renaming of Project Human Resource Management to Project Resource Management, the
process Estimate Activity Resources was moved from this Knowledge Area to Project Resource Management. Some
agile concepts were incorporated into the Develop Schedule process. Figures and associated text were updated to
clarify scheduling concepts addressed in the section.
Changes consistent with information described in Sections X1.1 through X1.11 were implemented. Table X1-2
summarizes the Section 6 processes:
Fifth Edition Processes Sixth Edition Processes
4.1 Develop Project Charter 4.1 Develop Project Charter
4.2 Develop Project Management Plan 4.2 Develop Project Management Plan
4.3 Direct and Manage Project Work 4.3 Direct and Manage Project Work
4.4 Monitor and Control Project Work 4.4 Manage Project Knowledge
4.5 Perform Integrated Change Control 4.5 Monitor and Control Project Work
4.6 Close Project or Phase 4.6 Perform Integrated Change Control
4.7 Close Project or Phase
PMI Member benefit licensed to: Wanpeng Cui - 2150818. Not for distribution, sale, or reproduction.

Not
For
Distribution,
Sale
or
Reproduction.
646 Part 3 - Appendix X1
Table X1-2. Section 6 Changes
X1.15 SECTION 7—PROJECT COST MANAGEMENT CHANGES
Changes consistent with information described in Sections X1.1 through X1.11 were implemented.
X1.16 SECTION 8—PROJECT QUALITY MANAGEMENT CHANGES
Academic and market research was conducted regarding the Perform Quality Assurance process. Research indicated
that many of the quality tools and techniques that were identified previously are not widely used in today’s projects.
The profession focuses more on managing quality through the quality management plan. Thus, the Perform Quality
Assurance process shifted focus and the name was changed to Manage Quality.
Changes consistent with information described in Sections X1.1 through X1.11 were implemented. Table X1-3
summarizes the Section 8 processes:
Table X1-3. Section 8 Changes
Fifth Edition Processes Sixth Edition Processes
6.1 Plan Schedule Management 6.1 Plan Schedule Management
6.2 Define Activities 6.2 Define Activities
6.3 Sequence Activities 6.3 Sequence Activities
6.4 Estimate Activity Resources 6.4 Estimate Activity Durations
6.5 Estimate Activity Durations 6.5 Develop Schedule
6.6 Develop Schedule 6.6 Control Schedule
6.7 Control Schedule
Fifth Edition Processes Sixth Edition Processes
8.1 Plan Quality Management 8.1 Plan Quality Management
8.2 Perform Quality Assurance 8.2 Manage Quality
8.3 Control Quality 8.3 Control Quality
PMI Member benefit licensed to: Wanpeng Cui - 2150818. Not for distribution, sale, or reproduction.

Not
For
Distribution,
Sale
or
Reproduction.
647
X1.17 SECTION 9—PROJECT RESOURCE MANAGEMENT CHANGES
The Sixth Edition expanded the scope of this section from its previous focus on human resources to include all
resources. To distinguish between human resources and other resources, the term team resources is used to refer to
human resources and the term physical resources is used to refer to other resources. The Estimate Activity Resources
process was transferred into this Knowledge Area from Project Schedule Management, and a new process Control
Resources was added. The word “project” was eliminated from Develop Team and Manage Team as it is inferred that
the only team the project manager is concerned about developing and managing is the project team.
Changes consistent with information described in Sections X1.1 through X1.11 were implemented. Table X1-4
summarizes the Section 9 processes:
Table X1-4. Section 9 Changes
X1.18 SECTION 10—PROJECT COMMUNICATIONS MANAGEMENT CHANGES
A subtle but important distinction was made in this section about project communication. The term “communication”
indicates the act of communicating, such as facilitating a meeting, giving information and active listening. The term
“communications” indicates the artifacts of communication, such as memos, presentations, and emails. Because it is
not possible to control how and when people communicate, the name of the Control Communications process has been
changed to Monitor Communications.
Changes consistent with information described in Sections X1.1 through X1.11 were implemented. Table X1-5
summarizes the Section 10 processes:
Fifth Edition Processes Sixth Edition Processes
9.1 Plan Human Resource Management 9.1 Plan Resource Management
9.2 Acquire Project Team 9.2 Estimate Activity Resources
9.3 Develop Project Team 9.3 Acquire Resources
9.4 Manage Project Team 9.4 Develop Team
9.5 Manage Team
9.6 Control Resources
PMI Member benefit licensed to: Wanpeng Cui - 2150818. Not for distribution, sale, or reproduction.

Not
For
Distribution,
Sale
or
Reproduction.
648 Part 3 - Appendix X1
Table X1-5. Section 10 Changes
X1.19 SECTION 11—PROJECT RISK MANAGEMENT CHANGES
An increased emphasis on overall project risk was integrated throughout the risk management processes. A new
process, Implement Risk Responses, was added. This process is part of the Executing Process Group. The new process
emphasizes the importance of not just planning risk responses, but implementing them as well. A new risk response
“escalate” was introduced to indicate that if risks are identified that are outside the scope of the project objectives,
they should be passed to the relevant person or part of the organization. Because risks are uncertain future events or
conditions, they cannot be controlled; however, they can be monitored. Thus, the process Control Risks was renamed
to Monitor Risks.
Changes consistent with information described in Sections X1.1 through X1.11 were implemented. Table X1-6
summarizes the Section 11 processes:
Table X1-6. Section 11 Changes
Fifth Edition Processes Sixth Edition Processes
10.1 Plan Communications Management 10.1 Plan Communications Management
10.2 Manage Communications 10.2 Manage Communications
10.3 Control Communications 10.3 Monitor Communications
Fifth Edition Processes Sixth Edition Processes
11.1 Plan Risk Management 11.1 Plan Risk Management
11.2 Identify Risks 11.2 Identify Risks
11.3 Perform Qualitative Risk Analysis 11.3 Perform Qualitative Risk Analysis
11.4 Perform Quantitative Risk Analysis 11.4 Perform Quantitative Risk Analysis
11.5 Plan Risk Responses 11.5 Plan Risk Responses
11.6 Control Risks 11.6 Implement Risk Responses
11.7 Monitor Risks
PMI Member benefit licensed to: Wanpeng Cui - 2150818. Not for distribution, sale, or reproduction.

Not
For
Distribution,
Sale
or
Reproduction.
649
X1.20 SECTION 12—PROJECT PROCUREMENT MANAGEMENT CHANGES
Much of the information in this Knowledge Area was updated to reflect a more global perspective. Many projects are
conducted with stakeholders in various countries, or by organizations with offices in multiple countries.
Market research shows that very few project managers actually close out procurements. Someone in contracts,
procurement or legal departments usually has that authority. Therefore, information from Close Procurements about
evaluating all completed deliverables and comparing them to the contract was absorbed into Control Procurements.
Information about administrative, communications, and records was moved to Close Project or Phase.
Changes consistent with information described in Sections X1.1 through X1.11 were implemented. Table X1-7
summarizes the Section 12 processes:
Table X1-7. Section 12 Changes
Fifth Edition Processes Sixth Edition Processes
12.1 Plan Procurement Management 12.1 Plan Procurement Management
12.2 Conduct Procurements 12.2 Conduct Procurements
12.3 Administer Procurements 12.3 Control Procurements
12.4 Close Procurements
PMI Member benefit licensed to: Wanpeng Cui - 2150818. Not for distribution, sale, or reproduction.

Not
For
Distribution,
Sale
or
Reproduction.
650 Part 3 - Appendix X1
X1.21 SECTION 13—PROJECT STAKEHOLDER MANAGEMENT CHANGES
In keeping with current research and practice, a shift was made to focus on stakeholder engagement rather than
stakeholder management. Because project managers rarely, if ever, have the ability to control stakeholders, Control
Stakeholder Engagement was renamed to Monitor Stakeholder Engagement.
Changes consistent with information described in Sections X1.1 through X1.11 were implemented. Table X1-8
summarizes the Section 13 processes:
Table X1-8. Section 13 Changes
X1.22 GLOSSARY
The glossary of the PMBOK® Guide—Sixth Edition was updated to clarify meaning and improve the quality and
accuracy of any translations. Terms that are not used in the Sixth Edition, or are not used differently from everyday
usage, were eliminated.
Fifth Edition Processes Sixth Edition Processes
13.1 Identify Stakeholders 13.1 Identify Stakeholders
13.2 Plan Stakeholder Management 13.2 Plan Stakeholder Engagement
13.3 Manage Stakeholder Engagement 13.3 Manage Stakeholder Engagement
13.4 Control Stakeholder Engagement 13.4 Monitor Stakeholder Engagement
PMI Member benefit licensed to: Wanpeng Cui - 2150818. Not for distribution, sale, or reproduction.

Not
For
Distribution,
Sale
or
Reproduction.
651
APPENDIX X2
CONTRIBUTORS AND REVIEWERS OF
THE PMBOK® GUIDE—SIXTH EDITION
PMI volunteers first attempted to codify the Project Management Body of Knowledge in the Special Report on Ethics,
Standards, and Accreditation, published in 1983. Since that time, other volunteers have come forward to update and
improve that original document and contribute to this globally recognized standard for project management, PMI’s
A Guide to the Project Management Body of Knowledge (PMBOK® Guide). This appendix lists, those individuals who have
contributed to the development and production of the PMBOK® Guide – Sixth Edition. No list can adequately portray all
the contributions of those who have volunteered to develop the PMBOK® Guide – Sixth Edition.
The Project Management Institute is grateful to all of these individuals for their support and acknowledges their
contributions to the project management profession.
X2.1 PMBOK® GUIDE—SIXTH EDITION CORE COMMITTEE
The following individuals served as members, were contributors of text or concepts, and served as leaders within the
Project Core Committee:
Cyndi Snyder Dionisio, MBA, PMP, Chair
David A. Hillson, PhD, PMI Fellow, HonFAPM, Vice Chair (Volunteer Engagement Lead & Section 11 Lead)
Lynda Bourne, DPM, FACS (Sections 10 & 13 Lead)
Larkland A. Brown, PMP, PMI-ACP (Section 6 Lead)
Pan C.P. Kao, PhD, PMP, (Sections 7 & 12 Lead)
Mercedes Martinez Sanz, PMP (Section 4 Lead)
Alejandro Romero-Torres, PhD, PMP, (Document Quality & Management Lead & Section 5 Lead)
Guy Schleffer, PfMP, PMP, (Sections 8 & 9 Lead)
Michael J. Stratton, PhD, PMP (Section 1, 2, & 3 Lead)†
Kristin L. Vitello, Standards Project Specialist
Gwen Whitman, EMBA, PfMP (Project Communications Lead)
†Deceased. The core committee and PMI acknowledge Michael J. Stratton for his work on the PMBOK Guide -
Sixth Edition. Mike was dedicated to the profession and this work is a testament of his contributions to the field
of project management.
PMI Member benefit licensed to: Wanpeng Cui - 2150818. Not for distribution, sale, or reproduction.

Not
For
Distribution,
Sale
or
Reproduction.
652 Part 3 - Appendix X2
X2.2 SIGNIFICANT CONTRIBUTORS
In addition to the members of the Project Core Committee, the following individuals provided significant input
or concepts:
Ernest Baker, PMP, PRINCE2® Practitioner
Cheryl Burcham, PMP
Guido Caciagli, B., PMP
Jimmy I. Char, PMP, SDI
Cătălin-Teodor Dogaru, PhD, MBA
Andrés Falcón, PMP
Anna Maria Felici, PMP
Eren Gokce, MBA, PMP
Pamela S. Goodhue, MBA, PMP
Franco R. Graziano, MPA, PMP
Joy Gumz, CPA, PMP
Salah M. Haswah, PMP, PgMP
Puja Kasariya, PMP
Srikanth Krishnamoorthy, PMP, PGDSA
Tom Magee, MBA, PMP
David A. Maynard, MBA, PMP
Bob Mahler, PMP, PMI-RMP
Frank R. Parth, MBA, PMP
Dattatraya Y. Pathak, PMP, PfMP
Judy Payne, PhD, MBA
Nagy Attalla Saad, PMP, ITIL
Davidov Shai
Kavita Sharma, PMP, RMP
Jurgen T. Sturany, PMP
Dirk Withake, PgMP, PMP
PMI Member benefit licensed to: Wanpeng Cui - 2150818. Not for distribution, sale, or reproduction.

Not
For
Distribution,
Sale
or
Reproduction.
653
X2.3 PMBOK® GUIDE—SIXTH EDITION CONTENT COMMITTEE
The following individuals were contributors of text or concepts and provided recommendations on drafts of the
PMBOK® Guide—Sixth Edition:
Vahid Azadmanesh, MBA, PMP
Brad Bigelow, PMP, MSP
Wayne R. Brantley, MSEd, PMP
Marcelo A. Briola PhD, PMP
Michael C. Broadway, PMP
Mariana Nella Caffarena Bolivar
Steven Flannes
Sandra Fonseca, PhD, CISA, CRISC
Theofanis C. Giotis, PMP, PMI-ACP
Piyush Govil, BE, PMP
Rex M. Holmlin, PE, PMP
Éamonn V. Kelly, DBA, PMP
Srikanth Krishnamoorthy
Fabiano de Alcântara de Lima, PhD, PMP
Shashank Neppalli
Andrea Pantano
Kristine Persun, PMP
Piyush Prakash PMP, Prince 2
Raju N. Rao, PMP, SCPM
Krupakar Reddy, PMP, PRINCE2 Practitioner
Emadeldin Seddik, PhD, PMP
Tejas V. Sura, PMP, PfMP
Nicholas Tovar
Fede Varchavsky, MBA, PMP
Angelo Valle, PhD, CRK
Ronald H. Verheijden, PMP
PMI Member benefit licensed to: Wanpeng Cui - 2150818. Not for distribution, sale, or reproduction.

Not
For
Distribution,
Sale
or
Reproduction.
654 Part 3 - Appendix X2
X2.4 REVIEWERS
X2.4.1 SME REVIEW
In addition to the members of the Committee, the following individuals provided their review and recommendations
on drafts of the standard:
David P. Bieg, PMI-PBA
James F. Carilli, PMP, PgMP
Shika Carter, PMP, PgMP
Dan Deakin, PMP, CISSP
Theofanis C. Giotis, PMP, PMI-ACP
Dave Gunner, MSc, PMP
George Jucan, PMP
Ginger Levin, PhD, PMP, PgMP
Vanina Mangano, PMP, PMI-RMP
Juan Carlos Moreno, MBA, PMP
Marvin R. Nelson, MBA, SCPM
Klaus Nielsen, MBA, PMP
Chris Richards, PMP
Ivan Rincon, MBA, PMP
Shaligram Pokharel, REng (Nepal), PhD
Paul E. Shaltry, MA, PMP
Carolina Gabriela Spindola, PMP, SSBB
Langeswaran Supramaniam, C Build E FCABE, PMP
Michael A Yinger
PMI Member benefit licensed to: Wanpeng Cui - 2150818. Not for distribution, sale, or reproduction.

Not
For
Distribution,
Sale
or
Reproduction.
655
X2.4.2 FINAL EXPOSURE DRAFT REVIEW (STANDARD PORTION)
In addition to the members of the Committee, the following individuals provided recommendations for improving the
Exposure Draft of the PMBOK® Guide—Sixth Edition (standard portion):
Ahmed A. Raouf Hamdy, PhD, PMP
Farhad Abdollahyan, PMP, OPM3 CP
Adil Abdulghani
Tetsuhide Abe, PMP
Klaus Abert
Ayodeji R. Abitogun, MBA, PMP
Taiwo Abraham
Mohammad I. Abu Irshaid,
PMP, PfMP
Manuel Acosta A.
Phill C. Akinwale, MSc, PMP
Mazen Al Bazreh
Jose Rafael Alcala Gomez, PMP
Ameer Ali
Hammam Zayed Alkouz,
PMP, PMI-RMP
Bill Allbee, PMP
Charmaine Y. Allen, PMP, PBA
Kristin L. Allen, PE, PMP
Abdulaziz Almalki
Ayman Alminawi, MBA, PMP
Ahmad Moh. Al-Musallami,
MSc, PMP
Imad Alsadeq, P3M3, MB
Mohammed Ahmad S. Al-Shamsi,
PhD, PEng
Essam Alsultan, MBA, PMP
Haluk Altunel, PhD, PMP
Priscilla S. R. Alves, PMP
Angelo Amaral
Barnabas Seth Amarteifio,
PMP, ITIL (Expert)
Wilson Anandaraj, MBA, PMP
Guillermo Anton
John Aogon, PMP
Hamid Aougab, PMP, PMI-ACP
Charalampos Apostolopoulos,
PhD, PMP
Rodolfo Arguello
Abd Razak B Ariffin, PMP
Deepak Arora, MBA, PMP
C. H. ArunPrabu, PMP
Zaher Asfari, MBA, PMI-ACP
Ayman Atallah, BE, PMP
Reza Atashfaraz, MSc, PMP
Sharaf A. Attas, PMP, PMI-RMP
Abdurazaq Attuwaijri
Ashraf M Awwad, MSc, PMP
Vikram Kumar B. T.
Nabeel Eltyeb Babiker, PMP, P3O
Mohamed A Badie, PMP,
Prince2 Practitioner
Smitha Balakrishnan
Saket Bansal, PMP, PMI-ACP
Manuel F. Baquero V., MSc, PMP
Haytham Baraka, PMP, CCP
Robert Barclay
Karuna Basu
Joy Beatty, PMI-PBA, CBAP
Frances Bellows, PMP, ACP
Peter G. Bembir, MPhil, PMP
Anis Ben Hassen, Msc Project/
Programme/Portfolio
Management, PMP
Racquel Benedict
German Bernate, MPM
Bryan D. Berthot, MBA, PMP
Karl F. Best, PMP, CStd
Shantanu Bhamare, PMP, LIMC
Jasbir Singh Bhogal, PMP, ITIL-V3
Michael M. Bissonette, MBA, PfMP
Molly Blake-Michaels, MS, PMP
Nigel Blampied, PE, PMP
Wolfgang Blickle, PMP, PMI-ACP
Jaqueline Boeck
Dennis L. Bolles, PMP
Kiron D. Bondale, PMP, PMI-RMP
Raúl Borges, PMP
Farid F. Bouges, PhD, PMP, PfMP
Joao Boyadjian
Damiano Bragantini, PMP
Ralf Braune
Kevin Brennan
Naga Pradeep Buddhavarapu, PMP
David E. Buehler, PMP
Susan M. Burk
Andrea Caccamese, PMP,
Prince2 Practitioner
Roberto A. Cadena Legaspi,
PMP, MCI
Shawna D. Camp, MBA, PMP
Iker Castillo, PMP
Igor Castro
Helena Cedersjö, MSc, PMP
Balasubramanian Chandrasekaran,
BE, PMP
Joo-Kwan Chang
Panos Chatzipanos, PhD, Dr Eur Ing
Pengzhi Chen, PMP, MSC
Wilson Lee Chung, PMP
Xavier Clerfeuille,
MSc, SSL Black Belt
Martin A. Collado, PMP, ITIL
Sergio Luis Conte, PhD, PMP
Lawrence (Larry) Cooper,
PMP, PMI-ACP
Hélio R. Costa, DSc
Scott Cunningham
PMI Member benefit licensed to: Wanpeng Cui - 2150818. Not for distribution, sale, or reproduction.

Not
For
Distribution,
Sale
or
Reproduction.
656 Part 3 - Appendix X2
Adriano Jose da Silva Neves
Hernán D’Adamo, MPM, PMP
Michelle Daigle, PMP
Larry C Dalton, PfMP, PgMP
Farshid Damirchilo, MSc
Tran Dang
Teodor Darabaneanu, PMP, MEng
Russell W. Darnall, DM, PMP
Edson G. Freitas, PMP
Jean-Michel de Jaeger, EMBA, PMP
Maria Angela de Souza Fernandes
Allan E. Dean PMP, PgMP
G. Murat Dengiz, PMP
Valerie P. Denney, DBA, PMP
Jacqueline E. Dennis, PMP, PgMP
Konika Dey, MCA, PMP
Cyndi Snyder Dionisio, MBA, PMP
Ajay Kumar Dixit, MBA, B Tech
Roland Doerr, MSc, PMP
Rex Wotan Dominguez Chang
Jorge Duenas-Lozano
Stephen M. Duffield, MPM, CPPD
Josée Dufour, PMP
Darya Duma, PEng, PMP
Keiran J. Dunne, PhD
Awab Elameer, PMP, PMI-SP
Khaled EL-Nakib, MSc, PMP
Yasir Elsadig, PMP, PfMP
Majdi N. Elyyan, PMP, PMI-RMP
Pedro Engrácia
Mark W. Erwin, PMP, PMI-ACP
Behnam Faizabadi, PhD, PMP
Marco Falcao, PMP, PMI-RMP
Puian Masudi Far, PhDc, PMP
Jamil Faraj
Saurater Faraday, PMI-RMP
Fereydoun Fardad, PMP, PRINCE2
Sergio Ferreto Gutiérrez,
MPM, MBA
David Foley, MBA
Les Foley, MPM, PMP
Gloria Folle Estrada, PMP
Frank P. Forte, PMP
Laura Franch, PMP
Nestor C. Gabarda Jr., ECE, PMP
Jaime Garcia Castro, PMP
Sam Ghavanloo, PMP
Ing Gustavo Giannattasio
MBA, PMP
Sheila Gibbs
Carl M. Gilbert, PMP PfMP
Theofanis Giotis, PhDc, PMP
José Abranches Gonçalves,
MSc, PMP
Juan Carlos González,
PMP, PMI-ACP
Jean Gouix, PMP, PgMP
Therese Graff
Scott M. Graffius, PMP, CSM
Brian Grafsgaard, PMP, PgMP
Sara Grilli Colombo
Anita Griner
Maxim Grishin, PhD, PMP
Robert C Grove, MBA, PMP
David Guan, PMP
Juan E. Guarache, V, BEng, PMP
Pier Luigi Guida
Vijay Guliani, PMP, PMI-PBA
Tomasz Gutmanski
Omar Haddad, CAPM, PMP
Mustafa Hafizoglu, PMP
Yoshifumi Hamamichi
Simon Harris, PMP, CGEIT
Patti M. Harter, PMP
Sean Shraden Hasley, MSIT-PM
Ahmed Hassan
Akram Hassan, PhD, PMP
Susumu Hayakawa, PMP
Bruce A. Hayes, PMP
Guangcheng He, PMP
David G. Hendrickson, PMP
Barbara Henrich
Baruch Herrera
Sergio Herrera-Apestigue,
PMP, P3O
Robert Hierholtz, PhD, MBA, PMP
Robert N. Higgins V,
PMP, ITIL Expert
David A. Hillson, PhD, PMI Fellow,
HonFAPM
Shirley Hinton, PMP
Kenji Hiraishi, MsE, PMP
Lenora Holmsten, PMP, MPM
Jenny Anne Horst-Martz, JD, PMP
Alfred J. Howard, PMP, ITIL Expert
Cynthia L. Hoxey, PMP
Gheorghe Hriscu, PMP, CGEIT
Ananth HV PMP, CSM
Guillermo A. Ibañez, PMP, ITIL
Victor Manuel Ibanez Salazar,
PMP, MA
Waleed Idris
Shuichi Ikeda, PMP
Andrea Innocenti PMP, CGEIT
Can Izgi, PMP
Pablo Jaramillo
Tariq Javed, MS, PMP
Cari Jewell, PMP, MISST
Gabriela Jimenez P.
Icvillajoe Joe
Tony Johnson, PMP, PfMP
Michele J. Jones, PMP
Yves Jordan, PMP
Alisher Kabildjanov, PMP
SS Kanagaraj, PMP, ITIL
Naoki Kasahara, PMP
Arcady Katnikov
Suhail Khaled
Basher Khalil
Aaron Ho Khong, PMP, ITIL Expert
PMI Member benefit licensed to: Wanpeng Cui - 2150818. Not for distribution, sale, or reproduction.

Not
For
Distribution,
Sale
or
Reproduction.
657
M. Raashid Kiani, PMP, CSM
Taeyoung Kim, PMP
Ariel S. Kirshbom, PMP, ACP
Konstantinos Kirytopoulos,
PhD, PMP
Ian Koenig PMP
Athens Kolias, MPM, PMP
Henry Kondo, PMP, PfMP
Maciej Koszykowski,
PMP, PMI-RMP
Rouzbeh Kotobzadeh,
PMP, PMI-ACP
Srikanth Krishnamoorthy,
PMP, PGDSA
Amit Kumar
Devesh Kumar
Pramit Kumar, PMP
Rakesh Kumar, MBA, PMP
Santosh Kumar
S. Y. Satish Kumar
Abhilash Kuzhikat, PMP, CISA
Thierry Labriet
G.Lakshmi Sekhar, PMP, PMI-SP
Boon Soon Lam
Vincent Hiu Sing Lam, PMP
Ruchie Lamba
Deborah Langlois MBA, PMP
Alvaro Latorre,MsC, PMP
Olivier Lazar
Chang-Hee Lee, PMP, CISA
Cheryl G. Lee, PMP, PMI-PBA
Oliver F. Lehmann, MSc, PMP
Michael J Leisegang, PMP
Craig Letavec, PgMP, PfMP
Jean-Pierre Lhomme, PMP
Junquan Liu
Shihan Liu
Tong Liu (James Liu), PhD, PMP
Anand Loganathan, MS
Anand Lokhande, PMP
Nancy Lopez
Samuel López González de Murillo,
MPM, PMP
Carlos López Javier, MBA, PMP
Zheng Lou, MBA, PMP
Sérgio Lourenço, PMP, PMI-RMP
Catia Lourenço
Hugo Kleber Magalhães Lourenço,
PMP, ACP
Amy S. Lugibihl, PMP
Sergio O. Lugo, MBA, PMP
Vijaya Prasanth M. L., PMP, MCTS
José Carlos Machicao, MSc, PMP
Frederick G. Mackaden,
CRISC, PMP
Jas Madhur
Krishan Gopal Maheshwari,
PMP, ITILv3 Expert
Konstantinos Maliakas,
MSc (PM), PMP
Rich Maltzman, PMP
Vaios Maniotis
Antonio Marino, PMP, PMI-ACP
Gaitan Marius Titi, Eng, PMP
Photoula Markou-Voskou
Lou Marks, PMP
Cristian Martín Corrales, MPM, PMP
Mike McElroy, MHA, PMP
Jon McGlothian, MBA, PMP
William T. McNamara, PMP
Rob D. Meadows, MBA, PMP
Alain Patrick Medenou,
PMP, PRINCE2 Practitioner
Lourdes Medina, PMP, PfMP
Peter Berndt de Souza Mello,
PMI-SP, PMP
Yan Bello Mendez
Ernst Menet, PMP
Sunil Meshram, PMP
Mohammed M’Hamdi, PMP
Lubomira Mihailova, MBA, PMP
Gloria J. Miller, PMP
Romeo Mitchell, MSc, BSc
Mannan Mohammed, Peng, PMP
Venkatram Vasi Mohanvasi
Ricardo Monteiro
Paula Morais
Maciej Mordaka, PMP
Rachel A. Morris, PMP
Doris Moss
Henrique Moura, PMP, PMI-RMP
Timur Mukharyamov, PhD, PMP
Antonio Muntaner, PMP
Muktesh Murthy, MBA (IS), PMP
Lemya Musa M. Idris,
PMP, PMI-PBA
Khalid M. Musleh, PMP, PMI-RMP
Syed Ahsan Mustaqeem, PE, PMP
Todd Nielsen Myers, MBA, PMP
Narayanaswamy Nagarajan, PMP
Kiran Nalam
Faig Nasibov, PMP
Asad Naveed, PMP, RMP
Serge Patrick N’Guessan,
MSIS, PMP
Praveen K. Nidumolu,
PMP, PMI-ACP
Eric Nielsen, PMP
Jeffrey S. Nielsen, PMP, PgMP
Víctor Nieva Martín-Portugués, PMP
Michael C. Nollet, PMP, PMI-ACP
Takamasa Nomura
Ernesto Antonio Noya Carbajal
Mufaro M. Nyachoto,
PMI-PBA, CAPM
Conor O’Brien,
MBA (Tech Open), PMP
Peter O’Driscoll
Michael O. Ogberuhor, PMP, EVP
Bayonle Oladoja, PMP, PRINCE2
PMI Member benefit licensed to: Wanpeng Cui - 2150818. Not for distribution, sale, or reproduction.

Not
For
Distribution,
Sale
or
Reproduction.
658 Part 3 - Appendix X2
Antonio Oliva González, PMP, EMPM
Habeeb Omar, PgMP, PfMP
Stefan Ondek, PMP
Marian Oprea, PMP, ITIL
Henrique Ortega-Tenorio, PMP
Venkateswar Oruganti, FIETE, PMP
Musab Abdalmageed Osman
Abubakar
Jaime Andres Alvarez Ospina,
PMP, PMI-RMP
Tabitha A. Palmer, PMP
Neeraj Pandit, PMP
Luke Panezich, PMP, PMI-ACP
Hariyo Pangarso
Laura Paton, PMP, PMI-PBA
Seenivasan Pavanasam,
PMP, PgMP
Anil Peer, PEng, PMP
Mauricio Perez Calvo,
PMP, PMI-RMP
Dana Persada Mulyoto, MBA, PMP
LEE Nan Phin, PMP, CSM
Luca Pietrandrea
Crispin (“Kik”) Piney, BSc, PgMP
Jose Angelo Pinto, PMP, OPM3 CP
Narendra Pondugula, PMP, PMI-ACP
Hin-Fei Poon
Svetlana Prahova, PMP
B. K. Subramanya Prasad, PMP, CSM
T.V. Prasanna Raaj, PMP
Suhail Qadir, PMP, BTech
Collin Quiring, PMP, OPM3
Nader K. Rad, PMP
Noalur Rahim, PMP
Prashanth Bagepalli Rajarao,
BE, PMP
S. Ramani, PgMP, PfMP
Gurdev S. Randhawa, PMP
Alakananda Rao
Vicky Restrepo, PMP
Raman Rezaei
Tashfeen Riaz, PMP, MPM
Juan Carlos Rincón Acuña,
PhD, PMP
Juan Sebastian Rivera Ortiz
Dan Roman, PMP, PMI-ACP
Rafael Fernando Ronces Rosas,
PMP, ITIL
David W. Ross, PMP, PgMP
Kaydashov Ruslan, PMP
Philip Leslie Russell, PMP
Mohamed Salah Eldien Saad, PMP
Eyad Saadeh, PfMP, PgMP
Imad Sabonji, PMP
Kumar Sadasivan, PMP
Mihail Sadeanu, PhD, PMP
Gopal Sahai, PMP, PMI-PBA
Joudi Ahmad Said, PMP, MSc
Ibrahim Saig, PhD, PMP, MRCPI
Brian Salk, PhD, PMP
Omar A. Samaniego, PMP, PMI-RMP
Abubaker Sami, PfMP, PgMP
Carlos Sánchez Golding, PMP
Yiannis Sandis, MSc, PMP
Iván S. Tejera Santana,
PMP, PMI-ACP
Murali Santhanam, PMP, BCom
Subhendu Sarangi
Saikat Sarkar, PMP
Shreesh Sarvagya
Supriya Saxena
Nicole Schelter, PMP
Kathy Schwalbe, PhD, PMP
Dion Serben
Marcus Gregorio Serrano,
MBA, PMP
Isaac Sethian, MBA, PMP
Bruce G. Shapiro, PMP
Ian Sharpe, 4-DM CPPD
Cindy C Shelton, PMP, PMI-ACP
Nitin Shende, PMP, PRINCE2
Gregory P. Shetler, PhD, PgMP
Patricia C. C. Sibinelli, MEng, PMP
Alexsandro Silva
Christopher M. Simonek, PMP
Rohit Singh
Sathya Sivagurunathan
Venkatramanan S., PMP
Michelle A. Sobers, MS
Pamela L. Soderholm, PMP
Khaled Soliman
Mauro Sotille, PMP, PMI-RMP
Sriram Srinivasan, PMP, CGEIT
Pranay Srivastava, PMP, CSM
Alexander Stamenov
Jamie Stasch
John Stenbeck, PMP, PMI-ACP
Michael J. Stratton, PhD, PMP
S. Sudha, PMP
John L. Sullivan, MEd, PMP
Karen Z. Sullivan, PMP, PSM
Surichaqui Yasuji Suzuki, PMP
Mark A. Swiderski, PMP, MBA
Titus K. Syengo, PMP
Paul S. Szwed, DSc, PMP
Hadi Tahmasbi Ashtiani
Shoji Tajima, PMP, ITC
Peter Tashkoff, PMP
Ahmet Taspinar
Gokrem Tekir
Sunil Telkar PMP, PGDBL
Sal J. Thompson, MBA, PMP
Mark S. Tolbert, PMP, PMI-ACP
Mukund Toro, PMP
Stephen Tower, PMP, MBCI
John Tracy, PMP, MBA
Biagio Tramontana, Eng, PMP
Micol Trezza, MBA, PMP
Konstantin Trunin, PMP
Ahmet Tümay, PhD, PMP
PMI Member benefit licensed to: Wanpeng Cui - 2150818. Not for distribution, sale, or reproduction.

Not
For
Distribution,
Sale
or
Reproduction.
659
M. Jeffery Tyler, PMP
Hafiz Umar, MBA, PMP
Krishnakant T. Upadhyaya, PMP
Atta Ur Rahman, MBA, PMP
Ebenezer Uy
Madhavan V.
Ali Vahedi Diz, PgMP, PfMP
Tom Van Medegael, PMP
Stephen VanArsdale
Enid T. Vargas Maldonado,
PMP, PMI-PBA
Paola D. Vargas
Allam V. V. S. Venu, PMP, PgMP
Roberto Villa, PMP
Tiziano Villa, PMP, PMI-ACP
Benjamin Villar Lurquin, Bs
Dave Violette, MPM, PMP
Vijay Srinivas Vittalam PMP, RMP
Julian Vivas
Sameh Wahba, PMP, CPMC
Prakash Waknis, PMP
Xiaojin Wang, PhD, PMP
Tsunefumi Watanabe, PMP
Barbara A. Waters, MBA, PMP
Shayla P. Watson, MA
Patrick Weaver, PMP, PMI-SP
Kevin R. Wegryn, PMP, Security+
Lars Wendestam, MSc, PMP
Jan Werewka, PMP
Carol E. P. Whitaker, MBA, PMP
Sean Whitaker, MBA, PMP
Angela Wick, PMP, PBA
Michal P. Wieteska
J. Craig Williams
Malgorzata Wolny
Sek-Kay Steve Wong, MBA, PMP
Louise M. Worsley
Yan Wu, APME, PMP
Clement C. L. Yeung, PMP
Cynthia J. Young,
PhD, PMP, LSSMBB
Gordon Young
Alan E. Yue, PMP, PMI-ACP
Hany I. Zahran
Saeed Zamani
Alessandri Zapata Rosas, PMP
Azam M. Zaqzouq, MCT, PMP
Salim Zid, MSc, PMP
Eire Emilio Zimmermann
Marcin Zmigrodzki, PhD, PgMP
PMI Member benefit licensed to: Wanpeng Cui - 2150818. Not for distribution, sale, or reproduction.

Not
For
Distribution,
Sale
or
Reproduction.
660 Part 3 - Appendix X2
X2.4.3 FINAL EXPOSURE DRAFT REVIEW (GUIDE PORTION)
In addition to the members of the Committee, the following individuals provided recommendations for improving the
Exposure Draft of the PMBOK® Guide—Sixth Edition (guide portion):
Farhad Abdollahyan, PMP, OPM3CP
Tetsuhide Abe, PMP
Ali Abedi, PhD, PMP
Amir Mansour Abdollahi, MSc, PE
Eric Aboagye
Umesh AC
Jer Adamsson
Carles Adell, MPM, PMP
Mounir A. Ajam, RMP, GPM-bTM
U
ğ
ur Aksoylu, PMP
Tarik Al Hraki, PMP, PMI-RMP
Melad Al Aqra, PMP, MIET
Amer Albuttma, BSc, PMP
Jose Rafael Alcala Gomez, PMP
Filippo Alessandro, PMP
Hammam Zayed Alkouz,
PMP, PMI-RMP
Eric Allen
Wasel A. Al-Muhammad, MBA, PMP
Turki Mohammed Alqawsi, MITM
Imad Alsadeq, MB, P3M3
Haluk Altunel, PhD, PMP
Barnabas Seth Amarteifio,
PMP, ITIL (Expert)
Serge Amon, MBA, PMP
Abd Razak B Ariffin, PMP
Sridhar Arjula
Kalpesh Ashar, PMP, PMI-ACP
Vijaya C. Avula, PMP, ACP
Andy Bacon, PMP, CSP
Andrey Badin
Sherif I. Bakr, PMP, MBA
Karuna Basu
Chandra Beaveridge, BEng, PMP
Jane Alam Belgaum, PMP
Stefan Bertschi, PhD
Harwinder Singh Bhatia,
PMP, PMI-ACP
Jasbir Singh Bhogal, PMP, ITIL-V3
Jayaram Bhogi PMP, CSM
Michael M. Bissonette, MBA, MS
Greta Blash, PMP, PMI-ACP
Steve Blash, PMP, PMI-ACP
Dennis L. Bolles, PMP
Rodolphe Boudet, PMP
Farid F. Bouges, PhD, PfMP, PMP
Damiano Bragantini, PMP
Ralf Braune, PhD, PMP
Maria del Carmen Brown, PMP
James N. Bullock,
PMP, ASQ CMQ/OE
Andy Burns PMP, PMI-ACP
Nicola Bussoni, PMP
Roberto A. Cadena Legaspi,
PMP, MCI
Carla M. Campion,
BEng (Hons), PMP
Shika Carter, PMP, PgMP
Luis Casacó, MA, PMP
Guillermo A. Cepeda L.,
PMP, PMI-RMP
Kristine Chapman
Panos Chatzipanos,
PhD, Dr Eur Eng.
Satish Chhiba
Aditya Chinni
Virgiliu Cimpoeru, PhDc, PMP
Jorge Omar Clemente, PMP, CPA
Martin A. Collado, PMP, ITIL
Sergio Luis Conte, PhD, PMP
Franco Cosenza, PGDipBA, PMP
Veronica Cruz
Ron Cwik MBA, PMP
Yudha P. Damiat, PMP, PMI-SP
Farshid Damirchilo, MSc
William H. Dannenmaier, PMP, MBA
Sankalpa Dash
Gina Davidovic PMP, PgMP
Beatriz Benezra Dehtear, MBA
G. Murat Dengiz, PMP
Stephen A. Devaux, PMP, MSPM
Shanmugasundaram Dhandapani
Sachin S. Dhaygude, PMP, PMI-ACP
Ivana Dilparic
Marcelo Sans Dodson, DBA,PMP
Nedal A. Dudin, PMP, PBA
Jorge A. Dueñas, PMP, AVS
Eunice Duran Tapia, PMP, PfMP
Wael K. Elmetwaly, PMP, PMI-ACP
Talha M. El-Gazzar, PMP
Carol Elliott, MBA, PMP
Larry Elwood, PMP, CISSP
Angela England
Marco Falcao, PMP, PMI-RMP
Puian Masudi Far, PhDc, PMP
Jared Farnum
Jose L. Fernandez-Sanchez, PhD
Eduardo S. Fiol, PMP
Regis Fitzgibbon
Garry Flemings
Carlos Augusto Freitas, CAPM, PMP
Scott J. Friedman, PMP, ACG
MAG Sanaa Fuchs
Nestor C. Gabarda Jr., ECE, PMP
Robert M. Galbraith, PMP
Carl M. Gilbert, PMP, PfMP
Theofanis Giotis, PhDc, PMP
Dhananjay Gokhale
PMI Member benefit licensed to: Wanpeng Cui - 2150818. Not for distribution, sale, or reproduction.

Not
For
Distribution,
Sale
or
Reproduction.
661
José Abranches Gonçalves,
MSc, PMP
Herbert G. Gonder, PMP
Edward Gorni, PMP, MSc
Julie Grabb PMP, B Math
Stuart Gray
Christiane Gresse von
Wangenheim, Dr. rer. nat., PMP
Grzegorz Grzesiak
Ahmed Guessous, PMP
Neeraj Gupta, PMP, CSM
Sunita Gupta
Raj Guttha PhD, PMP
Mustafa Hafizoglu, PMP
Kazuro Haga, PMP, PMI-RMP
Yoshifumi Hamamichi
Simon Harris, PMP, CGEIT
Gabrielle B. Haskins, PMP
Hossam Hassan
Madhavi Hawa, MBA
Randell R. Hayes II, PMP, MBA
Guangcheng He, PMP
Kym Henderson, RFD, MSc (Comp)
Sergio Herrera-Apestigue,
PMP, P3O
Robert Hierholtz, PhD, MBA, PMP
Bob Hillier, PMP
Aaron Ho Khong, PMP, ITIL Expert
Scott C. Holbrook, PMP, CISSP
Regina Holzinger, PhD, PMP
Christina M. House, MBA, PMP
Gheorghe Hriscu, PMP, CGEIT
Terri Anne Iacobucci, SPHR, PMP
Guillermo A. Ibañez, PMP, ITIL
Can Izgi, PMP
Anand Jayaraman PMP, MCA
Anil K. Jayavarapu, PMP
Cari Jewell, PMP, MISST
Martina Jirickova
Alan John
Tony Johnson, PMP, PfMP
Michele J. Jones, PMP
Rajesh G. Kadwe, PMP
Orhan Kalayci, PMP, CBAP
Samer Faker Kamal,
PMP, LEED AP BD+C
Surendran Kamalanathan
Vaijayantee Kamat, PMP
Nils Kandelin
Carl Karshagen, PMP
Anton Kartamyshev
Scott Kashkin, MS, PMP
Katsuichi Kawamitsu, PMP, ITC
Rachel V. Keen, PMP
Suhail Khaled
Jamal Khalid
Eng. Ahmed Samir Khalil,
PMP, OPM3-CP
Basher Khalil
Ranga Raju Kidambi
Mostafa K. Kilani, BEng, PMP
Diwakar Killamsetty
Taeyoung Kim, PMP
Konstantinos Kirytopoulos,
PhD, PMP
Kashinath Kodliwadmanth
Maarten Koens, PMP
Dwaraka Ramana Kompally,
MBA, PMP
Henry Kondo, PMP, PfMP
Maciej Koszykowski,
PMP, PMI-RMP
Ahmed A F Krimly
Srikanth Krishnamoorthy,
PMP, PGDSA
Bret Kuhne
Avinash Kumar, PMP
Pramit Kumar, PMP
Thomas M. Kurihara
Andrew Lakritz
Boon Soon Lam
Luc R. Lang PMP
Jon Lazarus
Chang-Hee Lee PMP, CISA
Ivan Lee PMP, PMI-ACP
Oliver F. Lehmann, MSc, PMP
Katherine A. Leigh
Donald LePage
Peter Liakos, PMP, Cert APM
Tong Liu, PhD, PMP
Chandra Sekhar Lolla
Venkata Satya
Stefania Lombardi, PhDc, PMP
Daniel D. Lopez, CSP, PMP
Zheng Lou, MBA, PMP
Sérgio Lourenço, PMP, PMI-RMP
Hugo Kleber Magalhães Lourenço,
PMP, ACP
Xiang Luo, PMP, PMI-PBA
José Carlos Machicao, PMP, MSc
Sowjanya Machiraju, MS, PMP
Robert Mahler
Mostafa M. Abbas, PMP, OCE
Konstantinos Maliakas,
MSc (PM), PMP
Rich Maltzman, PMP
Ammar Mango
Antonio Marino, PMP, PMI-ACP
Gaitan Marius Titi, Eng, PMP
Lou Marks, PMP
Rodrigo Marques da Rocha
Ronnie Maschk, PMP
Maria T Mata-Sivera, PMP
Kurisinkal Mathew
Stephen J. Matney, CEM, PMP
David A. Maynard, MBA, PMP
Pierre Mbeniyaba Mboundou
Thomas McCabe
Jon McGlothian, MBA, PMP
Alan McLoughlin, PMP, PMI-ACP
PMI Member benefit licensed to: Wanpeng Cui - 2150818. Not for distribution, sale, or reproduction.

Not
For
Distribution,
Sale
or
Reproduction.
662 Part 3 - Appendix X2
Ernst Menet, PMP
Mohammed M’Hamdi, PMP
Roberta Miglioranza, PMP, Prince2
Gloria J. Miller, PMP
Daniel Minahan, MSPM, PMP
Javier A Miranda, PMP, PMI-ACP
Saddam Mohammed Babikr
Mohammed
Venkatramvasi Mohanvasi, PMP
Maciej Mordaka, PMP
Paola Morgese, PMP
Moises Moshinsky, MSc, PMP
Henrique Moura, PMP, PMI-RMP
Nathan Mourfield
Alison K. Munro, MSc, PMP
Khalid M. Musleh, PMP, PMI-RMP
Vasudev Narayanan
Faig Nasibov, PMP
Daud Nasir, PMP, LSSBB
Nasrullah
Nghi M. Nguyen, PhD, PMP
Eric Nielsen, PMP
Yamanta Raj Niroula, PMP
Emily Nyindodo
Peter O’Driscoll
Kiyohisa Okada
Bayonle Oladoja, PMP, PRINCE2
Sofia Olguin
Edward C. Olszanowski III,
PMP, EMBA
Austen B. Omonyo, PhD, PMP
Stefan Ondek, PMP
Tom Oommen
H. Metin Ornek, PMP, MBA
Juan Carlos Pacheco
Durgadevi S. Padmanaban,
MBA, PMP
Ravindranath Palahalli
Boopathy Pallavapuram, PMP
Rajeev R. Pandey
Luke Panezich, PMP, PMI-ACP
Sungjoon Park, PMP
Gino Parravidino Jacobo, PMP, ITIL
Richard L. Pascoe, PMP
George Pasieka, PMP
Sneha Patel, PMP
Satyabrata Pati, PMP
Seenivasan Pavanasam PMP, PgMP
R. Anthoney Pavelich, PMP
P. B. Ramesh, PMP, ACP
Brent C. Peters, BA
Yvan Petit, PhD, PMP
Crispin (“Kik”) Piney, BSc, PgMP
Jose Angelo Pinto, PMP, OPM3 CP
Napoleón Posada, MBA, PMP
B K Subramanya Prasad, PMP, CSM
Carl W. Pro, PMP, PMI-RMP
Srikanth PV
Nader K. Rad, PMP
Karen Rainford, EdD, PMP
S. Ramani, PfMP, PgMP
Niranjana Koodavalli Ramaswamy,
BE Mech, PGDM
Jesus Esteban Ramirez, BEng, eCS
Michele Ranaldo, PMP
Gurdev S. Randhawa, PMP
Sreekiran K. Ranganna, PMP, MBA
Alakananda Rao
Muhammad Sauood ur Rauf, PMP
P. Ravikumar, PMP, PMI-ACP
Michael Reed, PMP, PfMP
Messias Reis, PMP
Alexander V. Revin, PMP
Mohammadreza Rezaei
Gustavo Ribas
David B. Rich, PMP
Gregg D. Richie, PMP, MCTS
Edgar Robleto Cuadra
Bernard Roduit
David Roe, PMP
Rafael Fernando Ronces Rosas,
PMP, ITIL
Prakash Roshan
William S. Ruggles, PMP, CSSMBB
Nagy Attalla Saad, PMP, ITIL
Natesa Sabapathy, PhD, PMP
Kumar Sadasivan, PMP
Dzhamshid Safin, PhD, PMP
Edgardo S. Safranchik, PMP
Ibrahim Mohammed Ali Saig
Naoto Sakaue
Xavier Salas Ceciliano, MSc, PMP
Anderson Sales
Floriano Salvaterra, PMP, IPMA-C
Omar A. Samaniego, PMP, PMI-RMP
Abubaker Sami, PfMP, PgMP
Angela Sammon
P. Sampathkumar, MBA, PMP
Iván S. Tejera Santana,
PMP, PMI-ACP
Luciana de Jesus Santos, PMP
Aminu Sarafa, PMP, CCP
Darpan Saravia, PMP, CSM
Tamara Scatcherd
Stephen M. Schneider, PhD, PMP
Ludwig Schreier, Eur Ing, PMP
Birgitte Sharif, PMP
Sanjeev Sharma
Alexander Shavrin, PhD, PMP
Nitin Shende, PMP, PRINCE2
Luqman Shantal, PMP, TOGAF
N. K. Shrivastava, PMP, SPC4
Mohamad Sibai
Gustavo Silva
Sumit Kumar Sinha, PMP
Ronald Zack Sionakides, MBA, PMP
Klas Skogmar, EMBA, PMP
J. Greg Smith, EVP
Kenneth F. Smith, PhD, PMP
Pamela L. Soderholm, PMP
PMI Member benefit licensed to: Wanpeng Cui - 2150818. Not for distribution, sale, or reproduction.

Not
For
Distribution,
Sale
or
Reproduction.
663
John Paul Soltesz
Sheilina Somani, RPP, PMP
Mauro Sotille, PMP, PMI-RMP
Setty Sreelatha, PMP, PMI-ACP
Shishir Srivastav, PMP, CSM
Pranay Srivastava, PMP, CSM
John Stenbeck, PMP, PMI-ACP
Jim Stewart
Yasuji Suzuki, PMP
Mark A. Swiderski, PMP, MBA
Ahmed Taha, PMP, PMI-RMP
Francis Taiwo, PMP, PMI-ACP
Yahya Tatar, PMP, MBA
Gerhard J. Tekes, PMP, PMI-RMP
Gokrem Tekir
João Paulo Tinoco
Claudia A. Tocantins, MSc, PMP
Mukund Toro, PMP
Juan Torres Vela
Stephen Tower, PMP, MBCI
Brenda Tracy
John Tracy, MBA, PMP
Konstantin Trunin, PMP
Tassos Tsochataridis, MSc, PMP
Krishnakant T. Upadhyaya, PMP
Ali Vahedi Diz, PgMP, PfMP
Jorge Valdés Garciatorres,
PMP, SMC
Jose Felix Valdez-Torero, PMP
Tom Van Medegael, PMP
Raymond Z van Tonder,
PMP, ND Elec Eng
Ravi Vanukuru, BE, PMP
Ricardo Viana Vargas, MSc, PMP
Neelanshu Varma, PMP
Debbie Varn, PMP, SHRM-SCP
Vijay Vemana, PgMP, PMP
Nagesh V., PMP
Aloysio Vianna Jr., DEng, PMP
Roberto Villa, PMP
Jorge Villanueva, MSc (PM), PMP
Dave Violette, MPM, PMP
Yiannis Vithynos PMP, PMI-ACP
Steve Waddell, MBA, PMP
Xiaojin Wang, PhD, PMP
J. LeRoy Ward, PMP, PgMP
Toshiyuki Henry Watanabe, PE, PMP
Ashleigh Waters, PMP
Ganesh Watve, MBA, PMP
Patrick Weaver, PMP, PMI-SP
Michal P. Wieteska
Roger Wild, PMP
Rebecca A. Winston, JD
Lisa Wolf
Carlos Magno Xavier, PhD, PMP
Wenyi Xiao, PMP
Haotian Xu, CAPM
Clement C. L. Yeung, PMP
Saeed Zamani
Azam M. Zaqzouq, MCT, PMP
Omran M. Zbeida, PMP, BSP
Marcin Zmigrodzki, PMP, PgMP
Rolf Dieter Zschau, PMP
Alan Zucker, PMP, CSM
X2.5 PMI STANDARDS PROGRAM MEMBER ADVISORY GROUP (MAG)
The following individuals served as members of the PMI Standards Program Member Advisory Group during
development of the PMBOK® Guide—Sixth Edition:
Maria Cristina Barbero, PMP, PMI-ACP
Brian Grafsgaard, PMP, PgMP
Hagit Landman, PMP, PMI-SP
Yvan Petit, PhD, PMP
Chris Stevens, PhD
Dave Violette, MPM, PMP
John Zlockie, MBA, PMP, PMI Standards Manager
PMI Member benefit licensed to: Wanpeng Cui - 2150818. Not for distribution, sale, or reproduction.

Not
For
Distribution,
Sale
or
Reproduction.
664 Part 3 - Appendix X2
X2.6 CONSENSUS BODY REVIEW
The following individuals served as members of the PMI Standards Program Consensus Body:
Nigel Blampied, PE, PMP
Dennis L. Bolles, PMP
Chris Cartwright, MPM, PMP
Sergio Coronado, PhD
Andrea Demaria, PMP
John L. Dettbarn, Jr., DSc, PE
Charles T. Follin, PMP
Laurence Goldsmith, MBA, PMP
Dana J Goulston, PMP
Brian Grafsgaard, PMP, PgMP
David Gunner, PMP
Dorothy L. Kangas, PMP
Thomas Kurihara
Hagit Landman, PMP, PMI-SP
Timothy MacFadyen
Harold “Mike” Mosley, Jr., PE, PMP
Eric S Norman, PMP, PgMP
Nanette Patton, MSBA, PMP
Yvan Petit, PhD, PMP
Crispin (“Kik”) Piney, BSc, PgMP
Michael Reed, PMP, PfMP
David W. Ross, PMP, PgMP
Paul E. Shaltry, PMP
Chris Stevens, PhD
Adam D. Sykes, MS, PMP
Matthew D. Tomlinson, PMP, PgMP
Dave Violette, MPM, PMP
X2.7 PRODUCTION STAFF
Special mention is due to the following employees of PMI:
Donn Greenberg, Manager, Publications
Roberta Storer, Product Editor
Barbara Walsh, Publications Production Supervisor
PMI Member benefit licensed to: Wanpeng Cui - 2150818. Not for distribution, sale, or reproduction.

Not
For
Distribution,
Sale
or
Reproduction.
665
APPENDIX X3
AGILE, ITERATIVE, ADAPTIVE, AND
HYBRID PROJECT ENVIRONMENTS
This appendix explores the nuances of how the Project Management Process Groups described in The Standard for
Project Management are performed with respect to the project environment and life cycle.
Section 1.4.2.1 of the PMBOK® Guide states that the “project life cycle needs to be flexible enough to deal with the
variety of factors included in the project.” It is the nature of projects to evolve as more detailed and specific information
becomes available. This ability to evolve and adapt is more relevant in environments with a high degree of change and
uncertainty or with a wide variation of stakeholder interpretation and expectations.
X3.1 THE CONTINUUM OF PROJECT LIFE CYCLES
To understand the application of the process in adaptive projects, the continuum of project life cycles should be defined.
The PMBOK® Guide Glossary describes the project life cycle as “the series of phases that a project passes through from
its start to its completion.” Within a project life cycle, there are generally one or more phases that are associated with
the development of the product, service, or result. These are called a development life cycle. Development life cycles can
be predictive (plan-driven), adaptive (agile), iterative, incremental, or a hybrid.
Figure X3-1 shows the various ways in which requirements and plans are handled, how risk and cost are managed,
schedule considerations, and how the involvement of key stakeholders is handled depending on the type of life cycle
being employed.
PMI Member benefit licensed to: Wanpeng Cui - 2150818. Not for distribution, sale, or reproduction.

Not
For
Distribution,
Sale
or
Reproduction.
666 Part 3 - Appendix X3
Agile
Incremental
IterativePredictive
Requirements are elaborated
frequently during delivery
Delivery occurs frequently with
customer-valued subsets of the
overall product
Change is incorporated in real-time
during delivery
Key stakeholders are continuously
involved
Risk and cost are controlled as
requirements and constraints
emerge
Requirements can be elaborated at
periodic intervals during delivery
Delivery can be divided into subsets
of the overall product
Change is incorporated at periodic
intervals
Key stakeholders are regularly
involved
Risk and cost are controlled by
progressively elaborating the plans
with new information
Requirements are defined up-front
before development begins
Deliver plans for the eventual
deliverable. Then deliver only a
single final product at end of project
timeline
Change is constrained as much as
possible
Key stakeholders are involved at
specific milestones
Risk and cost are controlled by
detailed planning of mostly
knowable considerations
Figure X3-1. The Continuum of Project Life Cycles
Predictive project life cycles are characterized by an emphasis on specification of requirements and detailed planning
during the beginning phases of a project. Detailed plans based on known requirements and constraints may reduce risk
and cost. Milestones for key stakeholder involvement are also planned. As execution of the detailed plan progresses, the
monitoring and controlling processes focus on constraining changes that might impact the scope, schedule, or budget.
Highly adaptive or agile life cycles for projects are characterized by progressive elaboration of requirements based
on short iterative planning and executing cycles. Risk and cost are reduced by progressive evolution of initial plans.
Key stakeholders are continuously involved and provide frequent feedback which enables responding to changes more
quickly and also leads to better quality.
The following considerations apply to the center of the life cycle continuum: (a) risk and cost are reduced by iterative
evolution of initial plans; and (b) key stakeholders have more opportunities to be involved in incremental, iterative, and
agile cycles than stakeholders at the project milestones of highly predictive life cycles.
Project life cycles in the center of the life cycle continuum tend to align more closely with the predictive side or the
agile side of the continuum depending on the way requirements are specified, how risk and cost are handled, and the
nature of key stakeholder involvement. Projects in this part of the continuum may utilize hybrid project methods.
It should be emphasized that development life cycles are complex and multidimensional. Often, the different
phases in a given project employ different life cycles, just as distinct projects within a given program may each be
executed differently.
PMI Member benefit licensed to: Wanpeng Cui - 2150818. Not for distribution, sale, or reproduction.

Not
For
Distribution,
Sale
or
Reproduction.
667
X3.2 PROJECT PHASES
Section 1.2.4.2 of the PMBOK® Guide defines phases as “a collection of logically related project activities that
culminates in the completion of one or more deliverables.” Processes in each of the Process Groups are repeated as
necessary in each phase until the completion criteria for that phase have been satisfied.
Projects on the more adaptive side of the continuum make use of two recurring patterns of project phase relationships
as described in Sections X3.2.1 and X3.2.2.
X3.2.1 SEQUENTIAL ITERATION-BASED PHASES
Adaptive projects are often decomposed into a sequence of phases called Iterations. Each iteration utilizes the
relevant project management processes. These iterations create a cadence of predictable, timeboxed pre-agreed,
consistent duration that aids with scheduling.
Performing the process groups repeatedly incurs overhead. The overhead is considered necessary to effectively
manage projects with high degrees of complexity, uncertainty, and change. The effort level for iteration-based phases
is illustrated in Figure X3-2.
Figure X3-2. Level of Effort for Process Groups across Iteration Cycles
Effort per
Iteration
Monitoring &
Controlling Processes
Planning
Processes
Initiating
Processes Closing
Processes
Executing
Processes
Monitoring &
Controlling Processes
Planning
Processes
Initiating
Processes Closing
Processes
Executing
Processes
Monitoring &
Controlling Processes
Planning
Processes
Initiating
Processes Closing
Processes
Executing
Processes
Monitoring &
Controlling Processes
Planning
Processes
Initiating
Processes Closing
Processes
Executing
Processes
Sequential Iteration Cycles Time
Effort
PMI Member benefit licensed to: Wanpeng Cui - 2150818. Not for distribution, sale, or reproduction.

Not
For
Distribution,
Sale
or
Reproduction.
668 Part 3 - Appendix X3
X3.2.2 CONTINUOUS OVERLAPPING PHASES
Projects that are highly adaptive will often perform all of the project management process groups continuously
throughout the project life cycle. Inspired by techniques from lean thinking, the approach is often referred to as “continuous
and adaptive planning,” which acknowledges that once work starts, the plan will change, and the plan needs to reflect
this new knowledge. The intent is to aggressively refine and improve all elements of the project management plan,
beyond the prescheduled checkpoints associated with Iterations. The interaction of the Process Groups in this approach
is illustrated in Figure X3-3.
Figure X3-3. Relationship of Process Groups in Continuous Phases
These highly adaptive approaches continuously pull tasks from a prioritized list of work. This aims to minimize the
overhead of managing Process Groups repeatedly, by removing the start and end of iteration activities. Continuous pull
systems can be viewed as microiterations with an emphasis on maximizing the time available on execution rather than
management. They do however need their own planning, tracking, and adjustment mechanisms to keep them on track
and adapt to changes.
Monitoring and Controlling Processes
Executing Processes
Planning Processes
Initiating Processes
PMI Member benefit licensed to: Wanpeng Cui - 2150818. Not for distribution, sale, or reproduction.

Not
For
Distribution,
Sale
or
Reproduction.
669
X3.3 PROCESS GROUPS IN ADAPTIVE ENVIRONMENTS
As shown in the previous section, each of the Project Management Process Groups occurs in projects across the
project life cycle continuum. There are some variations in how the Process Groups interact within adaptive and highly
adaptive life cycles.
X3.3.1 INITIATING PROCESS GROUP
Initiating processes are those processes performed to define a new project or a new phase of an existing project
by obtaining authorization to start the project or phase. Adaptive projects revisit and revalidate the project charter on a
frequent basis. As the project progresses, competing priorities and changing dynamics may cause the project constraints
and success criteria to become obsolete. For this reason, the Initiating processes are performed regularly on adaptive
projects in order to ensure the project is moving within constraints and toward goals that reflect the latest information.
Adaptive projects rely heavily on a knowledgeable customer or designated customer representative who can state
needs and desires, and provide feedback on the emerging deliverable on a continuous, ongoing basis. Identifying this
stakeholder or other stakeholders at the start of the project permits frequent interactions when performing Execution and
Monitoring and Controlling processes. The associated feedback ensures that the correct project outputs are delivered. As
indicated previously, an Initiating process is typically conducted on each iterative cycle of an adaptive life cycle project.
X3.3.2 PLANNING PROCESS GROUP
Planning processes are those processes required to establish the scope of the project, refine the objectives, and
define the course of action required to attain the objectives that the project was undertaken to achieve.
Highly predictive project life cycles are generally characterized by few changes to project scope and high stakeholder
alignment. These projects benefit from detailed up-front planning. Adaptive life cycles, on the other hand, develop a set
of high-level plans for the initial requirements and progressively elaborate requirements to an appropriate level of detail
for the planning cycle. Therefore, predictive and adaptive life cycles differ as to how much planning is done and when
it is done.
Additionally, projects navigating high degrees of complexity and uncertainty should involve as many team members
and stakeholders as possible in the planning processes. The intent is to overcome uncertainty by incorporating a wide
band of input into planning.
PMI Member benefit licensed to: Wanpeng Cui - 2150818. Not for distribution, sale, or reproduction.

Not
For
Distribution,
Sale
or
Reproduction.
670 Part 3 - Appendix X3
X3.3.3 EXECUTING PROCESS GROUP
Executing processes are those processes performed to complete the work defined in the project management plan
to satisfy the project requirements.
Work in agile, iterative, and adaptive project life cycles is directed and managed through iterations. Each iteration
is a short, fixed time period to undertake work followed by a demonstration of functionality or design. Based on the
demonstration, relevant stakeholders and the team conduct a retrospective review. The demonstration and review helps
check progress against the plan and determines if any changes to the project scope, schedule, or execution processes
are necessary. These sessions also help manage stakeholder engagement by showing increments of work done and
discussing future work. The retrospective allows issues with the execution approach to be identified and discussed in a
timely fashion along with ideas for improvements. Retrospectives are a primary tool to manage project knowledge and
develop the team through discussions of what is working well and team-based problem solving.
While work is undertaken via short iterations, it is also tracked and managed against longer-term project delivery
timeframes. Trends of development speed, spend, defect rates, and team capacity that are tracked at an iteration level
are summed and extrapolated at a project level to track completion performance. Highly adaptive approaches aim
to utilize specialized team knowledge for task completion. Rather than a project manager selecting and sequencing
work, higher-level objectives are explained and the team members are empowered to self-organize specific tasks
as a group to best meet those objectives. This leads to the creation of practical plans with high levels of buy-in from
the team members.
Junior teams working on highly adaptive projects typically need coaching and work assignments before reaching this
empowered team state. However, with progressive trials within the confines of a short iteration, teams are reviewed as
part of the retrospective to determine if they acquired the required skills to perform without coaching.
PMI Member benefit licensed to: Wanpeng Cui - 2150818. Not for distribution, sale, or reproduction.

Not
For
Distribution,
Sale
or
Reproduction.
671
X3.3.4 MONITORING AND CONTROLLING PROCESS GROUP
Monitoring and Controlling processes are those processes required to track, review, and regulate the progress and
performance of the project; identify any areas in which changes to the plan are required; and initiate the corresponding
changes.
Iterative, agile, and adaptive approaches track, review, and regulate progress and performance by maintaining a
backlog. The backlog is prioritized by a business representative with help from the project team who estimates and
provides information about technical dependencies. Work is pulled from the top of the backlog for the next iteration
based on business priority and team capacity. Requests for change and defect reports are evaluated by the business
representative in consultation with the team for technical input and are prioritized accordingly in the backlog of work.
This single-list-of-work-and-changes approach originated in project environ-ments with very high rates of change
that tended to overwhelm any attempts to separate change requests from originally planned work. Combining these
work streams into a single backlog that can be easily resequenced provides a single place for stakeholders to manage
and control project work, perform change control, and validate scope.
As prioritized tasks and changes are pulled from the backlog and completed via iterations, trends, and metrics on
work performed, change effort and defect rates are calculated. By sampling progress frequently via short iterations,
measures of team capacity and progress against the original scope are made by measuring the number of change
impacts and defect remediation efforts. This allows estimates of cost, schedule, and scope to be made based on real
progress rates and change impacts.
These metrics and projections are shared with project stakeholders via trend graphs (information radiators) to
communicate progress, share issues, drive continuous improvement activities, and manage stakeholder expectations.
X3.3.5 CLOSING PROCESS GROUP
The Closing processes are the processes performed to formally complete or close a project, phase, or contract. Work
on iterative, adaptive, and agile projects is prioritized to undertake the highest business value items first. So, if the
Closing Process Group prematurely closes a project or phase, there is a high chance that some useful business value
will already have been generated. This allows premature closure to be less of a failure due to sunk costs and more of
an early benefits realization, quick win, or proof of concept for the business.
PMI Member benefit licensed to: Wanpeng Cui - 2150818. Not for distribution, sale, or reproduction.

Not
For
Distribution,
Sale
or
Reproduction.
672 Part 3 - Appendix X3
PMI Member benefit licensed to: Wanpeng Cui - 2150818. Not for distribution, sale, or reproduction.

Not
For
Distribution,
Sale
or
Reproduction.
673
APPENDIX X4
SUMMARY OF KEY CONCEPTS FOR KNOWLEDGE AREAS
The purpose of this appendix is to provide a summary of the sections on Key Concepts for each of the Knowledge
Areas in Sections 4-13. It can be used as an aid for project practitioners, a checklist of learning objectives for providers
of project management training, or as a study aid by those preparing for certification.
X4.1 KEY CONCEPTS FOR PROJECT INTEGRATION MANAGEMENT
Key concepts for Project Integration Management include:
Project Integration Management is the specific responsibility of the project manager and it cannot be delegated
or transferred. The project manager is the one that combines the results from all the other Knowledge Areas to
provide an overall view of the project. The project manager is ultimately responsible for the project as a whole.
Projects and project management are integrative by nature, with most tasks involving more than one
Knowledge Area.
The relationships of processes within the Project Management Process Groups and between the Project
Management Process
Project Integration Management is about:
Ensuring that the due dates of project deliverables, the project life cycle, and the benefits realization plan
are aligned;
Providing a project management plan to achieve the project objectives;
Ensuring the creation and the use of appropriate knowledge to and from the project;
Managing project performance and changes to the project activities;
Making integrated decisions regarding key changes impacting the project;
Measuring and monitoring progress and taking appropriate action;
Collecting, analyzing and communicating project information to relevant stakeholders;
Completing all the work of the project and formally closing each phase, contract, and the project as a whole; and
Managing phase transitions when necessary.
PMI Member benefit licensed to: Wanpeng Cui - 2150818. Not for distribution, sale, or reproduction.

Not
For
Distribution,
Sale
or
Reproduction.
674 Part 3 - Appendix X4
X4.2 KEY CONCEPTS FOR PROJECT SCOPE MANAGEMENT
Key concepts for Project Scope Management include:
Scope can refer to product scope (the features and functions that characterize a product, service, or result), or to
project scope (the work performed to deliver a product, service, or result with the specified features and functions).
Project life cycles range along a continuum from predictive to adaptive or agile. In a life cycle that uses a
predictive approach, the project deliverables are defined at the beginning of the project and any changes to the
scope are progressively managed. In an adaptive or agile approach, the deliverables are developed over multiple
iterations where a detailed scope is defined and approved for each iteration when it begins.
Completion of the project scope is measured against the project management plan. Completion of the product
scope is measured against the product requirements.
X4.3 KEY CONCEPTS FOR PROJECT SCHEDULE MANAGEMENT
Key concepts for Project Schedule Management include:
Project scheduling provides a detailed plan that represents how and when the project will deliver the products,
services, and results defined in the project scope.
The project schedule is used as a tool for communication, managing stakeholder expectations, and a basis for
performance reporting.
When possible, the detailed project schedule should remain flexible throughout the project to adjust for knowledge
gained, increased understanding of the risk, and value-added activities.
X4.4 KEY CONCEPTS FOR PROJECT COST MANAGEMENT
Key concepts for Project Cost Management include:
Project Cost Management is primarily concerned with the cost of the resources needed to complete project
activities, but it should also consider the effect of project decisions on the subsequent recurring cost of using,
maintaining, and supporting project deliverables.
Different stakeholders will measure project costs in different ways and at different times. Stakeholder requirements
for managing costs should be considered explicitly.
Predicting and analyzing the prospective financial performance of the project’s product may be performed outside
the project, or it may be part of Project Cost Management.
PMI Member benefit licensed to: Wanpeng Cui - 2150818. Not for distribution, sale, or reproduction.

Not
For
Distribution,
Sale
or
Reproduction.
675
X4.5 KEY CONCEPTS FOR PROJECT QUALITY MANAGEMENT
Key concepts for Project Quality Management include:
Project Quality Management addresses the management of the project and the deliverables of the project. It
applies to all projects, regardless of the nature of their deliverables. Quality measures and techniques are specific
to the type of deliverables being produced by the project.
Quality and grade are different concepts. Quality is “the degree to which a set of inherent characteristics fulfills
requirements” (ISO 9000).1 Grade is a category assigned to deliverables having the same functional use but
different technical characteristics. The project manager and team are responsible for managing trade-offs
associated with delivering the required levels of both quality and grade.
Prevention is preferred over inspection. It is better to design quality into deliverables, rather than to find quality
issues during inspection. The cost of preventing mistakes is generally much less than the cost of correcting
mistakes when they are found by inspection or during usage.
Project managers may need to be familiar with sampling. Attribute sampling (the result either conforms or does
not conform) and variable sampling (the result is rated on a continuous scale that measures the degree of
conformity).
Many projects establish tolerances and control limits for project and product measurements. Tolerances (the
specified range of acceptable results) and control limits (the boundaries of common variation in a statistically
stable process or process performance).
The cost of quality (COQ) includes all costs incurred over the life of the product by investment in preventing
nonconformance to requirements, appraising the product or service for conformance to requirements, and
failing to meet requirements (rework). Cost of quality is often the concern of program management, portfolio
management, the PMO, or operations.
The most effective quality management is achieved when quality is incorporated into the planning and designing
of the project and product, and when organizational culture is aware and committed to quality.
1 International Standards Organization. 2015. Quality Management Systems—Fundamentals and Vocabulary.
Geneva: Author.
PMI Member benefit licensed to: Wanpeng Cui - 2150818. Not for distribution, sale, or reproduction.

Not
For
Distribution,
Sale
or
Reproduction.
676 Part 3 - Appendix X4
X4.6 KEY CONCEPTS FOR PROJECT RESOURCE MANAGEMENT
Key concepts for Project Resource Management include:
Project resources include both physical resources (equipment, materials, facilities, and infrastructure) and team
resources (individuals with assigned project roles and responsibilities).
Different skills and competences are needed to manage team resources versus physical resources.
The project manager should be both the leader and the manager of the project team, and should invest suitable
effort in acquiring, managing, motivating, and empowering team members.
The project manager should be aware of team influences such as the team environment, geographical location of
team members, communication among stakeholders, organizational change management, internal and external
politics, cultural issues, and organizational uniqueness.
The project manager is responsible for proactively developing team skills and competences while retaining and
improving team satisfaction and motivation.
Physical resource management is concentrated on allocating and utilizing the physical resources needed for
successful completion of the project in an efficient and effective way. Failure to manage and control resources
efficiently may reduce the chance of completing the project successfully.
X4.7 KEY CONCEPTS FOR PROJECT COMMUNICATIONS MANAGEMENT
Key concepts for Project Communications Management include:
Communication is the process of exchanging information, intended or involuntary, between individuals and/
or groups. Communications describes the means by which information can be sent or received, either through
activities, such as meetings and presentations, or artifacts, such as emails, social media, project reports, or
project documentation. Project Communications Management addresses both the process of communication, as
well as management of communications activities and artifacts.
Effective communication creates a bridge between diverse stakeholders whose differences will generally
have an impact or influence upon the project execution or outcome, so it is vital that all communication is
clear and concise.
Communication activities include internal and external, formal and informal, written and oral.
Communication can be directed upwards to senior management stakeholders, downwards to team members,
or horizontally to peers. This will affect the format and content of the message.
PMI Member benefit licensed to: Wanpeng Cui - 2150818. Not for distribution, sale, or reproduction.

Not
For
Distribution,
Sale
or
Reproduction.
677
Communication takes place consciously or unconsciously through words, facial expressions, gestures and other
actions. It includes developing strategies and plans for suitable communications artifacts, and the application
of skills to enhance effectiveness.
Effort is required to prevent misunderstandings and miscommunication, and the methods, messengers, and
messages should be carefully selected.
Effective communication depends on defining the purpose of communication, understanding the receiver of the
communications, and monitoring effectiveness.
X4.8 KEY CONCEPTS FOR PROJECT RISK MANAGEMENT
Key concepts for Project Risk Management include:
All projects are risky. Organizations choose to take project risk in order to create value, while balancing
risk and reward.
Project Risk Management aims to identify and manage risks that are not covered by other project
management processes.
Risk exists at two levels within every project: Individual project risk is an uncertain event or condition that, if
it occurs, has a positive or negative effect on one or more project objectives. Overall project risk is the effect
of uncertainty on the project as a whole, arising from all sources of uncertainty including individual risks,
representing the exposure of stakeholders to the implications of variations in project outcome, both positive and
negative. Project Risk Management processes address both levels of risk in projects.
Individual project risks can have a positive or negative effect on project objectives if they occur. Overall project
risk can also be positive or negative.
Risks will continue to emerge during the lifetime of the project, so Project Risk Management processes should
be conducted iteratively.
In order to manage risk effectively on a particular project, the project team needs to know what level of risk
exposure is acceptable in pursuit of project objectives. This is defined by measurable risk thresholds that reflect
the risk appetite of the organization and project stakeholders.
PMI Member benefit licensed to: Wanpeng Cui - 2150818. Not for distribution, sale, or reproduction.

Not
For
Distribution,
Sale
or
Reproduction.
678 Part 3 - Appendix X4
X4.9 KEY CONCEPTS FOR PROJECT PROCUREMENT MANAGEMENT
Key concepts for project procurement management include:
The project manager should be familiar enough with the procurement process to make intelligent decisions
regarding contracts and contractual relationships.
Procurement involves agreements that describe the relationship between a buyer and a seller. Agreements can
be simple or complex, and the procurement approach should reflect the degree of complexity. An agreement can
be a contract, a service-level agreement, an understanding, a memorandum of agreement, or a purchase order.
Agreements must comply with local, national, and international laws regarding contracts.
The project manager should ensure that all procurements meet the specific needs of the project, while working
with procurement specialists to ensure organizational policies are followed.
The legally binding nature of an agreement means it will be subjected to a more extensive approval process, often
involving the legal department, to ensure that it adequately describes the products, services, or results that the
seller is agreeing to provide, while being in compliance with the laws and regulations regarding procurements.
A complex project may involve multiple contracts simultaneously or in sequence. The buyer-seller relationship
may exist at many levels on any one project, and between organizations internal to and external to the
acquiring organization.
X4.10 KEY CONCEPTS FOR PROJECT STAKEHOLDER MANAGEMENT
Key concepts for project stakeholder management include:
Every project has stakeholders who are impacted by or can impact the project in a positive or negative way. Some
stakeholders will have a limited ability to influence the project’s work or outcomes; others will have significant
influence on the project and its expected outcomes.
The ability of the project manager and team to correctly identify and engage all of the stakeholders in an
appropriate way can mean the difference between project success and failure.
To increase the chances of success, the process of stakeholder identification and engagement should commence
as soon as possible after the project charter has been approved, the project manager has been assigned, and
the team begins to form.
The key to effective stakeholder engagement is a focus on continuous communication with all stakeholders.
Stakeholder satisfaction should be identified and managed as a key project objective.
The process of identifying and engaging stakeholders for the benefit of the project is iterative, and should be
reviewed and updated routinely, particularly when the project moves into a new phase, or if there are significant
changes in the organization or the wider stakeholder community.
PMI Member benefit licensed to: Wanpeng Cui - 2150818. Not for distribution, sale, or reproduction.

Not
For
Distribution,
Sale
or
Reproduction.
679
APPENDIX X5
SUMMARY OF TAILORING CONSIDERATIONS
FOR KNOWLEDGE AREAS
The purpose of this appendix is to provide a summary of the Tailoring Concepts sections for each of the Knowledge
Areas in Sections 4 through 13. Because each project is unique, this information can be used to aid practitioners in
determining how to tailor processes, inputs, tools and techniques, and outputs for a project. This information can also
help determine the degree of rigor that should be applied to the various processes in a Knowledge Area.
X5.1 PROJECT INTEGRATION MANAGEMENT
Considerations for tailoring project integration management include but are not limited to:
Project life cycle. What is an appropriate project life cycle? What phases should comprise the project life cycle?
Development life cycle. What development life cycle and approach is appropriate for the product, service
or result? Is a predictive or adaptive approach appropriate? If adaptive, should the product be developed
incrementally or iteratively? Is a hybrid approach best?
Management approaches. What management processes are most effective based on the organizational culture
and the complexity of the project?
Knowledge management. How will knowledge be managed in the project to foster a collaborative working
environment?
Change. How will change be managed in the project?
Governance. What control boards, committees, and other stakeholders are part of the project? What are the
project status reporting requirements?
Lessons learned. What information should be collected throughout and at the end of the project? How will
historical information and lessons learned be made available to future projects?
Benefits. When and how should benefits be reported: at the end of the project or at the end of each iteration
or phase?
PMI Member benefit licensed to: Wanpeng Cui - 2150818. Not for distribution, sale, or reproduction.

Not
For
Distribution,
Sale
or
Reproduction.
680 Part 3 - Appendix X5
X5.2 PROJECT SCOPE MANAGEMENT
Considerations for tailoring project scope management include but are not limited to:
Knowledge and requirements management. Does the organization have formal or informal knowledge and
requirements management systems? What guidelines should the project manager establish for requirements to
be reused in the future?
Validation and control. Does the organization have existing formal or informal validation and control-related
policies, procedures, and guidelines?
Use of agile approach. Does the organization use agile approaches in managing projects? Is the development
approach iterative or incremental? Is a predictive approach used? Will a hybrid approach be productive?
Governance. Does the organization have formal or informal audit and governance policies, procedures,
and guidelines?
X5.3 PROJECT SCHEDULE MANAGEMENT
Considerations for tailoring project schedule management include but are not limited to:
Life cycle approach. What is the most appropriate life cycle approach that allows for a detailed schedule?
Duration and resource. What are the factors influencing durations, such as the correlation between resource
availability and productivity?
Project dimensions. How will the presence of project complexity, technological uncertainty, product novelty,
pace or progress tracking, (such as earned value management, percentage complete, red-yellow-green (stop
light) indicators) impact the desired level of control?
Technology support. Is technology used to develop, record, transmit, receive, and store project schedule model
information and is it readily accessible?
PMI Member benefit licensed to: Wanpeng Cui - 2150818. Not for distribution, sale, or reproduction.

Not
For
Distribution,
Sale
or
Reproduction.
681
X5.4 PROJECT COST MANAGEMENT
Considerations for tailoring project cost management include but are not limited to:
Knowledge management. Does the organization have a formal knowledge management and financial databases
repository that a project manager is required to use and is readily accessible?
Estimating and budgeting. Does the organization have existing formal or informal cost estimating and
budgeting-related policies, procedures, and guidelines?
Earned value management. Does the organization use earned value management in managing projects?
Use of agile approach. Does the organization use agile methodologies in managing projects? How does this
impact cost estimating?
Governance. Does the organization have formal or informal audit and governance policies, procedures,
and guidelines?
X5.5 PROJECT QUALITY MANAGEMENT
Considerations for tailoring project quality management include but are not limited to:
Policy compliance and auditing. What quality policies and procedures exist in the organization? What quality
tools, techniques, and templates are used in the organization?
Standards and regulatory compliance. Are there any specific quality standards in the industry that need
to be applied? Are there any specific governmental, legal, or regulatory constraints that need to be taken
into consideration?
Continuous improvement. How will quality improvement be managed in the project? Is it managed at the
organizational level or at the level of each project?
Stakeholder engagement. Is there a collaborative environment with stakeholders and suppliers?
PMI Member benefit licensed to: Wanpeng Cui - 2150818. Not for distribution, sale, or reproduction.

Not
For
Distribution,
Sale
or
Reproduction.
682 Part 3 - Appendix X5
X5.6 PROJECT RESOURCE MANAGEMENT
Considerations for tailoring project resource management include but are not limited to:
Diversity. What is the diversity background of the team?
Physical location. What is the physical location of team members and physical resources?
Industry-specific resources. What special resources are needed in in the industry?
Acquisition of team members. How will team members be acquired for the project? Are team resources full-
time or part-time on the project?
Development and management of team. How is team development managed for the project? Are there
organizational tools to manage team development or will new ones need to be established? Will the team need
special training to manage diversity?
Life cycle approaches. What life cycle approach will be used on the project?
X5.7 PROJECT COMMUNICATIONS MANAGEMENT
Considerations for tailoring project communications management include but are not limited to:
Stakeholders. Are the stakeholders internal or external to the organization, or both?
Physical location. What is the physical location of team members? Is the team colocated? Is the team in the
same geographical area? Is the team distributed across multiple time zones?
Communications technology. What technology is available to develop, record, transmit, retrieve, track,
and store communication artifacts? What technologies are most appropriate and cost effective for communicating
to stakeholders?
Language. Language is a main factor to consider in communication activities. Is one language used? Or are
many languages used? Have allowances been made to adjust to the complexity of team members from diverse
language groups?
Knowledge management. Does the organization have a formal knowledge management repository? Is the
repository used?
PMI Member benefit licensed to: Wanpeng Cui - 2150818. Not for distribution, sale, or reproduction.

Not
For
Distribution,
Sale
or
Reproduction.
683
X5.8 PROJECT RISK MANAGEMENT
Considerations for tailoring project risk management include but are not limited to:
Project size. Does the project’s size in terms of budget, duration, scope, or team size require a more detailed
approach to risk management? Or is it small enough to justify a simplified risk process?
Project complexity. Is a robust risk approach demanded by high levels of innovation, new technology,
commercial arrangements, interfaces, or external dependencies that increase project complexity? Or is the
project simple enough that a reduced risk process will suffice?
Project importance. How strategically important is the project? Is the level of risk increased for this project
because it aims to produce breakthrough opportunities, addresses significant blocks to organizational
performance, or involves major product innovation?
Development approach. Is this a waterfall project where risk processes can be followed sequentially and
iteratively, or does the project follow an agile approach where risk is addressed at the start of each iteration as
well as during execution?
X5.9 PROJECT PROCUREMENT MANAGEMENT
Considerations for tailoring project procurement management include but are not limited to:
Complexity of procurement. Is there one main procurement or are there multiple procurements at different
times with different sellers that add to the complexity of the procurements?
Physical location. Are the buyers and sellers in the same location or reasonably close or in different time zones,
countries, or continents?
Governance and regulatory environment. Are local laws and regulations regarding procurement activities
integrated with the organization’s procurement policies? How does this affect contract auditing requirements?
Availability of contractors. Are there available contractors who are capable of performing the work?
PMI Member benefit licensed to: Wanpeng Cui - 2150818. Not for distribution, sale, or reproduction.

Not
For
Distribution,
Sale
or
Reproduction.
684 Part 3 - Appendix X5
X5.10 PROJECT STAKEHOLDER MANAGEMENT
Considerations for tailoring project stakeholder management include but are not limited to:
Stakeholder diversity. How many stakeholders are there? How diverse is the culture within the stakeholder
community?
Complexity of stakeholder relationships. How complex are the relationships within the stakeholder community?
The more networks a stakeholder or stakeholder group participates in, the more complex the networks of
information and misinformation the stakeholder may receive.
Communication technology. What communication technology is available? What support mechanisms are in
place to ensure that best value is achieved from the technology?
PMI Member benefit licensed to: Wanpeng Cui - 2150818. Not for distribution, sale, or reproduction.

Not
For
Distribution,
Sale
or
Reproduction.
685
APPENDIX X6
TOOLS AND TECHNIQUES
X6.1 INTRODUCTION
The PMBOK® Guide - Sixth Edition presents tools and techniques differently from previous editions. Where appropriate,
this edition groups tools and techniques by their purpose. The group name describes the intent of what needs to be
done and the tools and techniques in the group represent different methods to accomplish the intent. For example, data
gathering is a group with the intent of gathering data and information. Brainstorming, interviews, and market research
are among the techniques that can be used to gather data and information.
This approach reflects the emphasis in the Sixth Edition on the importance of tailoring the information presented in
the PMBOK® Guide to the needs of the environment, situation, organization, or project.
There are 132 individual tools and techniques in the PMBOK® Guide – Sixth Edition. These are not the only tools
and techniques that can be used to manage a project. They represent those tools and techniques that are considered
to be good practice on most projects most of the time. Some are mentioned once and some appear many times in the
PMBOK® Guide.
To assist practitioners in identifying where specific tools and techniques are used, this appendix identifies each tool
and technique, the group to which it belongs (if appropriate), and the process(es) where it is listed in the PMBOK® Guide.
The process in which a tool or technique is described in the guide is in boldface type. In other processes where the tool
or technique is listed, it will reference the process in which it is described. Processes may provide additional verbiage
on how a tool or technique is used in a particular process.
PMI Member benefit licensed to: Wanpeng Cui - 2150818. Not for distribution, sale, or reproduction.

Not
For
Distribution,
Sale
or
Reproduction.
686 Part 3 - Appendix X5
X6.2 TOOLS AND TECHNIQUES GROUPS
The following tools and techniques groups are used throughout the PMBOK® Guide:
Data gathering techniques. Used to collect data and information from a variety of sources. There are nine data
gathering tools and techniques.
Data analysis techniques. Used to organize, assess, and evaluate data and information. There are 27 data
analysis tools and techniques.
Data representation techniques. Used to show graphic representations or other methods used to convey data
and information. There are 15 data representation tools and techniques.
Decision-making techniques. Used to select a course of action from different alternatives. There are two
decision-making tools and techniques.
Communication skills. Used to transfer information between stakeholders. There are two communication skills
tools and techniques.
Interpersonal and team skills. Used to effectively lead and interact with team members and other stakeholders.
There are 17 interpersonal and team skills tools and techniques.
There are 60 ungrouped tools and techniques.
Table X6-1. Categorization and Index of Tools and Techniques
Tool and
Technique
Knowledge AreaA
Integration
Scope
Schedule
Cost
Quality
Resources
Communication
Risk
Procurement
Stakeholder
Data Gathering Tools and Techniques
Benchmarking 5.2 8.1 13.2
Brainstorming 4.1, 4.2 5.2 8.1 11.2 13.1
Check sheets 8.3
Checklists 4.2 8.2, 8.3 11.2
Focus groups 4.1, 4.2 5.2
Interviews 4.1, 4.2 5.2 8.1 11.2,
11.3,
11.4,
11.5
Market research 12.1
Questionnaires
and surveys
5.2 13.1
Statistical sampling 8.3
PMI Member benefit licensed to: Wanpeng Cui - 2150818. Not for distribution, sale, or reproduction.

Not
For
Distribution,
Sale
or
Reproduction.
687
Table X6-1. Categorization and Index of Tools and Techniques (cont.)
Tool and
Technique
Knowledge AreaA
Integration
Scope
Schedule
Cost
Quality
Resources
Communication
Risk
Procurement
Stakeholder
Data Analysis Tools and Techniques
Alternatives
analysis
4.5, 4.6 5.1, 5.4 6.1, 6.4 7.1, 7.2 8.2 9.2, 9.6 11.5 13.4
Assessment
of other risk
parameters
11.3
Assumption and
constraint analysis
11.2
Cost of quality 7.2 8.1
Cost-benet
analysis
4.5, 4.6 8.1 9.6 11.5
Decision tree
analysis
11.4
Document analysis 4.7 5.2 8.2 11.2 13.1
Earned value
analysis
4.5 6.6 7.4 12.3
Inuence diagrams 11.4
Iteration burndown
chart
6.6
Make-or-buy
analysis
12.1
Performance
reviews
6.6 8.3 9.6 12.3
Process analysis 8.2
Proposal evaluation 12.2
PMI Member benefit licensed to: Wanpeng Cui - 2150818. Not for distribution, sale, or reproduction.

Not
For
Distribution,
Sale
or
Reproduction.
688 Part 3 - Appendix X5
Table X6-1. Categorization and Index of Tools and Techniques (cont.)
Tool and
Technique
Knowledge AreaA
Integration
Scope
Schedule
Cost
Quality
Resources
Communication
Risk
Procurement
Stakeholder
Data Analysis Tools and Techniques (cont.)
Regression analysis 4.7
Reserve analysis 6.4 7.2, 7.3,
7.4
11.6
Risk data quality
assessment
11.3
Risk probability and
impact assessment
11.3
Root cause analysis 4.5 8.2, 8.3 11.2 13.2,
13.4
Sensitivity analysis 11.4
Simulation 6.5 11.4
Stakeholder
analysis
11.1 13.1,
13.4
SWOT analysis 11.2 13.2
Technical
performance
analysis
11.7
Trend analysis 4.5, 4.7 5.6 6.6 7.4 9.6 12.3
Variance analysis 4.5, 4.7 5.6 6.6 7.4
What-if scenario
analysis
6.5, 6.6
PMI Member benefit licensed to: Wanpeng Cui - 2150818. Not for distribution, sale, or reproduction.

Not
For
Distribution,
Sale
or
Reproduction.
689
Table X6-1. Categorization and Index of Tools and Techniques (cont.)
Tool and
Technique
Knowledge AreaA
Integration
Scope
Schedule
Cost
Quality
Resources
Communication
Risk
Procurement
Stakeholder
Data Representation Tools and Techniques
Afnity diagrams 5.2 8.2
Cause-and-effect
diagrams
8.2, 8.3
Control charts 8.3
Flowcharts 8.1, 8.2
Hierarchical charts 9.1
Histograms 8.2, 8.3
Logical data model 8.1
Matrix diagrams 8.1, 8.2
Matrix-based charts 9.1
Mind mapping 5.2 8.1 13.2
Probability and
impact matrix
11.3
Scatter diagrams 8.2, 8.3
Stakeholder
engagement
assessment matrix
10.1,
10.3
13.2,
13.4
Stakeholder
mapping/
representation
13.1
Text-oriented
formats
9.1
Decision-Making Tools and Techniques
Multicriteria
decision analysis
4.6 5.2, 5.3 8.1, 8.2 9.3 11.5 13.4
Voting 4.5, 4.6 5.2, 5.5 6.4 7.2 13.4
Communication Skills Tools and Techniques
Feedback 10.2 13.4
Presentations 10.2 13.4
PMI Member benefit licensed to: Wanpeng Cui - 2150818. Not for distribution, sale, or reproduction.

Not
For
Distribution,
Sale
or
Reproduction.
690 Part 3 - Appendix X5
Table X6-1. Categorization and Index of Tools and Techniques (cont.)
Tool and
Technique
Knowledge AreaA
Integration
Scope
Schedule
Cost
Quality
Resources
Communication
Risk
Procurement
Stakeholder
Interpersonal and Team Skills Tools and Techniques
Active listening 4.4 10.2 13.4
Communication
styles assessment
10.1
Conict
management
4.1, 4.2 9.4, 9.5 10.2 13.3
Cultural awareness 10.1,
10.2
13.3,
13.4
Decision making 9.5
Emotional
intelligence
9.5
Facilitation 4.1, 4.2,
4.4
5.2, 5.3 11.2,
11.3,
11.4,
11.5
Inuencing 9.4, 9.5,
9.6
11.6
Leadership 4.4 9.5 13.4
Meeting
management
4.1, 4.2 10.2
Motivation 9.4
Negotiation 9.3, 9.4,
9.6
12.2 13.3
Networking 4.4 10.2 13.4
Nominal group
technique
5.2
Observation/
conversation
5.2 10.3 13.3
Political awareness 4.4 10.1,
10.2
13.3,
13.4
Team building 9.4
PMI Member benefit licensed to: Wanpeng Cui - 2150818. Not for distribution, sale, or reproduction.

Not
For
Distribution,
Sale
or
Reproduction.
691
Table X6-1. Categorization and Index of Tools and Techniques (cont.)
Tool and
Technique
Knowledge AreaA
Integration
Scope
Schedule
Cost
Quality
Resources
Communication
Risk
Procurement
Stakeholder
Ungrouped Tools and Techniques
Advertising 12.2
Agile release
planning
6.5
Analogous
estimating
6.4 7.2 9.2
Audits 8.2 11.7 12.3
Bidder conferences 12.2
Bottom-up
estimating
6.4 7.2 9.2
Change control
tools
4.6
Claims
administration
12.3
Colocation 9.4
Communication
methods
10.1,
10.2
Communication
models
10.1
Communication
requirements
analysis
10.1
Communication
technology
9.4 10.1,
10.2
Context diagram 5.2
Contingent
response strategies
11.5
Cost aggregation 7.3
Critical path method 6.5, 6.6
PMI Member benefit licensed to: Wanpeng Cui - 2150818. Not for distribution, sale, or reproduction.

Not
For
Distribution,
Sale
or
Reproduction.
692 Part 3 - Appendix X5
Table X6-1. Categorization and Index of Tools and Techniques (cont.)
Tool and
Technique
Knowledge AreaA
Integration
Scope
Schedule
Cost
Quality
Resources
Communication
Risk
Procurement
Stakeholder
Ungrouped Tools and Techniques (cont.)
Decomposition 5.4 6.3
Dependency
determination
and integration
6.3
Design for X 8.2
Expert judgment 4.1, 4.2,
4.3, 4.4,
4.5, 4.6,
4.7
5.1, 5.2,
5.3, 5.4
6.1, 6.2,
6.4
7.1, 7.2,
7.3, 7.4
8.1 9.1, 9.2 10.1,
10.3
11.1,
11.2,
11.3,
11.4,
11.5,
11.6
12.1,
12.2,
12.3
13.1,
13.2,
13.3
Financing 7.3
Funding limit
reconciliation
7.3
Ground rules 13.3
Historical
information review
7.3
Individual and team
assessments
9.4
Information
management
4.4
Inspections 5.5 8.3 12.3 13.3
Knowledge
management
4.4
Leads and lags 6.3, 6.5,
6.6
Meetings 4.1, 4.2,
4.3, 4.5,
4.6, 4.7
5.1 6.1, 6.2,
6.4
7.1 8.1, 8.3 9.1, 9.2,
9.4
10.1,
10,2,
10.3
11.1,
11.2,
11.3,
11.6
12.1 13.1,
13.2,
13.3,
13.4
PMI Member benefit licensed to: Wanpeng Cui - 2150818. Not for distribution, sale, or reproduction.

Not
For
Distribution,
Sale
or
Reproduction.
693
Table X6-1. Categorization and Index of Tools and Techniques (cont.)
Tool and
Technique
Knowledge AreaA
Integration
Scope
Schedule
Cost
Quality
Resources
Communication
Risk
Procurement
Stakeholder
Ungrouped Tools and Techniques (cont.)
Organizational
theory
9.1
Parametric
estimating
6.4 7.2 9.2
Pre-assignment 9.3
Precedence
diagramming
method
6.3
Problem solving 8.2 9.6
Product analysis 5.3
Project management
information system
4.3 6.3, 6.5,
6.6
7.2, 7.4 9.2, 9.5,
9.6
10.2,
10.3
11.6
Project reporting 8.2
Prompt lists 11.2
Prototypes 5.2
Quality improvement
methods
8.2
Recognition and
rewards
9.4
Representations
of uncertainty
11.4
Resource
optimization
6.5, 6.6
Risk categorization 11.3
Rolling wave
planning
6.2
PMI Member benefit licensed to: Wanpeng Cui - 2150818. Not for distribution, sale, or reproduction.

Not
For
Distribution,
Sale
or
Reproduction.
694 Part 3 - Appendix X5
Table X6-1. Categorization and Index of Tools and Techniques (cont.)
Tool and
Technique
Knowledge AreaA
Integration
Scope
Schedule
Cost
Quality
Resources
Communication
Risk
Procurement
Stakeholder
Ungrouped Tools and Techniques (cont.)
Schedule
compression
6.5, 6.6
Schedule network
analysis
6.5
Source selection
analysis
12.1
Strategies for
opportunities
11.5
Strategies for
overall project risk
11.5
Strategies for
threats
11.5
Test and inspection
planning
8.1
Testing/product
evaluations
8.3
Three-point
estimating
6.4 7.2
To-complete
performance index
7.4
Training 9.4
Virtual teams 9.3, 9.4
A The boldface entries indicate the section numbers of the processes where a tool or technique is described.
PMI Member benefit licensed to: Wanpeng Cui - 2150818. Not for distribution, sale, or reproduction.

Not
For
Distribution,
Sale
or
Reproduction.
695
GLOSSARY
1. INCLUSIONS AND EXCLUSIONS
This glossary includes terms that are:
Unique or nearly unique to project management (e.g., project scope statement, work package, work breakdown
structure, critical path method).
Not unique to project management, but used differently or with a narrower meaning in project management than
in general everyday usage (e.g., early start date).
This glossary generally does not include:
Application area-specific terms.
Terms used in project management that do not differ in any material way from everyday use (e.g., calendar
day, delay).
Compound terms whose meaning is clear from the meanings of the component parts.
Variants when the meaning of the variant is clear from the base term.
Terms that are used only once and are not critical to understanding the point of the sentence. This can include
a list of examples that would not have each term defined in the Glossary.
PMI Member benefit licensed to: Wanpeng Cui - 2150818. Not for distribution, sale, or reproduction.

Not
For
Distribution,
Sale
or
Reproduction.
696 Part 3 - Glossary
2. COMMON ACRONYMS
AC actual cost
BAC budget at completion
CCB change control board
COQ cost of quality
CPAF cost plus award fee
CPFF cost plus fixed fee
CPI cost performance index
CPIF cost plus incentive fee
CPM critical path method
CV cost variance
EAC estimate at completion
EF early finish date
ES early start date
ETC estimate to complete
EV earned value
EVM earned value management
FF finish-to-finish
FFP firm fixed price
FPEPA fixed price with economic price adjustment
FPIF fixed price incentive fee
FS finish to start
IFB invitation for bid
PMI Member benefit licensed to: Wanpeng Cui - 2150818. Not for distribution, sale, or reproduction.

Not
For
Distribution,
Sale
or
Reproduction.
697
LF late finish date
LOE level of effort
LS late start date
OBS organizational breakdown structure
PDM precedence diagramming method
PMBOK Project Management Body of Knowledge
PV planned value
QFD quality function deployment
RACI responsible, accountable, consult, and inform
RAM responsibility assignment matrix
RBS risk breakdown structure
RFI request for information
RFP request for proposal
RFQ request for quotation
SF start-to-finish
SOW statement of work
SPI schedule performance index
SS start-to-start
SV schedule variance
SWOT strengths, weaknesses, opportunities, and threats
T&M time and material contract
WBS work breakdown structure
VAC variance at completion
PMI Member benefit licensed to: Wanpeng Cui - 2150818. Not for distribution, sale, or reproduction.

Not
For
Distribution,
Sale
or
Reproduction.
698 Part 3 - Glossary
3. DEFINITIONS
Many of the words defined here have broader, and in some cases different, dictionary definitions. In some cases,
a single glossary term consists of multiple words (e.g., root cause analysis).
Acceptance Criteria. A set of conditions that is required to be met before deliverables are accepted.
Accepted Deliverables. Products, results, or capabilities produced by a project and validated by the project customer
or sponsors as meeting their specified acceptance criteria.
Accuracy. Within the quality management system, accuracy is an assessment of correctness.
Acquire Resources. The process of obtaining team members, facilities, equipment, materials, supplies, and other
resources necessary to complete project work.
Acquisition. Obtaining human and material resources necessary to perform project activities. Acquisition implies a cost
of resources, and is not necessarily financial.
Activity. A distinct, scheduled portion of work performed during the course of a project.
Activity Attributes. Multiple attributes associated with each schedule activity that can be included within the activity
list. Activity attributes include activity codes, predecessor activities, successor activities, logical relationships, leads and
lags, resource requirements, imposed dates, constraints, and assumptions.
Activity Duration. The time in calendar units between the start and finish of a schedule activity. See also duration.
Activity Duration Estimates. The quantitative assessments of the likely number of time periods that are required to
complete an activity.
Activity List. A documented tabulation of schedule activities that shows the activity description, activity identifier, and
a sufficiently detailed scope of work description so project team members understand what work is to be performed.
Activity-on-Node (AON). See precedence diagramming method (PDM).
Actual Cost (AC). The realized cost incurred for the work performed on an activity during a specific time period.
Actual Duration. The time in calendar units between the actual start date of the schedule activity and either the
data date of the project schedule if the schedule activity is in progress or the actual finish date if the schedule
activity is complete.
Adaptive Life Cycle. A project life cycle that is iterative or incremental.
Affinity Diagrams. A technique that allows large numbers of ideas to be classified into groups for review and analysis.
Agreements. Any document or communication that defines the initial intentions of a project. This can take the form of
a contract, memorandum of understanding (MOU), letters of agreement, verbal agreements, email, etc.
PMI Member benefit licensed to: Wanpeng Cui - 2150818. Not for distribution, sale, or reproduction.

Not
For
Distribution,
Sale
or
Reproduction.
699
Alternative Analysis. A technique used to evaluate identified options in order to select the options or approaches to use
to execute and perform the work of the project.
Analogous Estimating. A technique for estimating the duration or cost of an activity or a project using historical data
from a similar activity or project.
Analytical Techniques. Various techniques used to evaluate, analyze, or forecast potential outcomes based on possible
variations of project or environmental variables and their relationships with other variables.
Assumption. A factor in the planning process that is considered to be true, real, or certain, without proof or demonstration.
Assumption Log. A project document used to record all assumptions and constraints throughout the project life cycle.
Attribute Sampling. Method of measuring quality that consists of noting the presence (or absence) of some characteristic
(attribute) in each of the units under consideration.
Authority. The right to apply project resources, expend funds, make decisions, or give approvals.
Backward Pass. A critical path method technique for calculating the late start and late finish dates by working backward
through the schedule model from the project end date.
Bar Chart. A graphic display of schedule-related information. In the typical bar chart, schedule activities or work
breakdown structure components are listed down the left side of the chart, dates are shown across the top, and activity
durations are shown as date-placed horizontal bars. See also Gantt chart.
Baseline. The approved version of a work product that can be changed only through formal change control procedures
and is used as a basis for comparison to actual results.
Basis of Estimates. Supporting documentation outlining the details used in establishing project estimates such as
assumptions, constraints, level of detail, ranges, and confidence levels.
Benchmarking. Benchmarking is the comparison of actual or planned products, processes, and practices to those
of comparable organizations to identify best practices, generate ideas for improvement, and provide a basis for
measuring performance.
Benefits Management Plan. The documented explanation defining the processes for creating, maximizing, and
sustaining the benefits provided by a project or program.
Bid Documents. All documents used to solicit information, quotations, or proposals from prospective sellers.
Bidder Conference. The meetings with prospective sellers prior to the preparation of a bid or proposal to ensure all
prospective vendors have a clear and common understanding of the procurement. Also known as contractor conferences,
vendor conferences, or pre-bid conferences.
PMI Member benefit licensed to: Wanpeng Cui - 2150818. Not for distribution, sale, or reproduction.

Not
For
Distribution,
Sale
or
Reproduction.
700 Part 3 - Glossary
Bottom-Up Estimating. A method of estimating project duration or cost by aggregating the estimates of the lower-level
components of the work breakdown structure (WBS).
Budget. The approved estimate for the project or any work breakdown structure component or any schedule activity.
Budget at Completion (BAC). The sum of all budgets established for the work to be performed.
Buffer. See reserve.
Business Case. A documented economic feasibility study used to establish validity of the benefits of a selected
component lacking sufficient definition and that is used as a basis for the authorization of further project
management activities.
Business Value. The net quantifiable benefit derived from a business endeavor. The benefit may be tangible,
intangible, or both.
Cause and Effect Diagram. A decomposition technique that helps trace an undesirable effect back to its root cause.
Change. A modification to any formally controlled deliverable, project management plan component, or project document.
Change Control. A process whereby modifications to documents, deliverables, or baselines associated with the project
are identified, documented, approved, or rejected.
Change Control Board (CCB). A formally chartered group responsible for reviewing, evaluating, approving, delaying,
or rejecting changes to the project, and for recording and communicating such decisions.
Change Control System. A set of procedures that describes how modifications to the project deliverables and
documentation are managed and controlled.
Change Control Tools. Manual or automated tools to assist with change and/or configuration management.
At a minimum, the tools should support the activities of the CCB.
Change Log. A comprehensive list of changes submitted during the project and their current status.
Change Management Plan. A component of the project management plan that establishes the change control board,
documents the extent of its authority, and describes how the change control system will be implemented.
Change Request. A formal proposal to modify a document, deliverable, or baseline.
Charter. See project charter.
Checklist Analysis. A technique for systematically reviewing materials using a list for accuracy and completeness.
Checksheets. A tally sheet that can be used as a checklist when gathering data.
Claim. A request, demand, or assertion of rights by a seller against a buyer, or vice versa, for consideration, compensation,
or payment under the terms of a legally binding contract, such as for a disputed change.
PMI Member benefit licensed to: Wanpeng Cui - 2150818. Not for distribution, sale, or reproduction.

Not
For
Distribution,
Sale
or
Reproduction.
701
Claims Administration. The process of processing, adjudicating, and communicating contract claims.
Close Project or Phase. The process of finalizing all activities for the project, phase, or contract.
Closing Process Group. The process(es) performed to formally complete or close a project, phase, or contract.
Code of Accounts. A numbering system used to uniquely identify each component of the work breakdown
structure (WBS).
Collect Requirements. The process of determining, documenting, and managing stakeholder needs and requirements
to meet project objectives.
Colocation. An organizational placement strategy where the project team members are physically located close to one
another in order to improve communication, working relationships, and productivity.
Communication Methods. A systematic procedure, technique, or process used to transfer information among project
stakeholders.
Communication Models. A description, analogy, or schematic used to represent how the communication process will
be performed for the project.
Communication Requirements Analysis. An analytical technique to determine the information needs of the project
stakeholders through interviews, workshops, study of lessons learned from previous projects, etc.
Communications Management Plan. A component of the project, program, or portfolio management plan that
describes how, when, and by whom information about the project will be administered and disseminated.
Communication Styles Assessment. A technique to identify the preferred communication method, format, and content
for stakeholders for planned communication activities.
Communication Technology. Specific tools, systems, computer programs, etc., used to transfer information among
project stakeholders.
Conduct Procurements. The process of obtaining seller responses, selecting a seller, and awarding a contract.
Configuration Management Plan. A component of the project management plan that describes how to identify and
account for project artifacts under configuration control, and how to record and report changes to them.
Configuration Management System. A collection of procedures used to track project artifacts and monitor and control
changes to these artifacts.
Conformance. Within the quality management system, conformance is a general concept of delivering results that fall
within the limits that define acceptable variation for a quality requirement.
Constraint. A limiting factor that affects the execution of a project, program, portfolio, or process.
PMI Member benefit licensed to: Wanpeng Cui - 2150818. Not for distribution, sale, or reproduction.

Not
For
Distribution,
Sale
or
Reproduction.
702 Part 3 - Glossary
Context Diagrams. A visual depiction of the product scope showing a business system (process, equipment, computer
system, etc.), and how people and other systems (actors) interact with it.
Contingency. An event or occurrence that could affect the execution of the project that may be accounted for with
a reserve.
Contingency Reserve. Time or money allocated in the schedule or cost baseline for known risks with active
response strategies.
Contingent Response Strategies. Responses provided which may be used in the event that a specific trigger occurs.
Contract. A contract is a mutually binding agreement that obligates the seller to provide the specified product or service
or result and obligates the buyer to pay for it.
Contract Change Control System. The system used to collect, track, adjudicate, and communicate changes to
a contract.
Control. Comparing actual performance with planned performance, analyzing variances, assessing trends to effect
process improvements, evaluating possible alternatives, and recommending appropriate corrective action as needed.
Control Account. A management control point where scope, budget, actual cost, and schedule are integrated and
compared to earned value for performance measurement.
Control Chart. A graphic display of process data over time and against established control limits, which has a centerline
that assists in detecting a trend of plotted values toward either control limit.
Control Costs. The process of monitoring the status of the project to update the project costs and manage changes to
the cost baseline.
Control Limits. The area composed of three standard deviations on either side of the centerline or mean of a
normal distribution of data plotted on a control chart, which reflects the expected variation in the data. See also
specification limits.
Control Procurements. The process of managing procurement relationships, monitoring contract performance, making
changes and corrections as appropriate, and closing out contracts.
Control Quality. The process of monitoring and recording results of executing the quality management activities to
assess performance and ensure the project outputs are complete, correct, and meet customer expectations.
Control Resources. The process of ensuring that the physical resources assigned and allocated to the project are
available as planned, as well as monitoring the planned versus actual utilization of resources and performing corrective
action as necessary.
Control Schedule. The process of monitoring the status of the project to update the project schedule and manage
changes to the schedule baseline.
PMI Member benefit licensed to: Wanpeng Cui - 2150818. Not for distribution, sale, or reproduction.

Not
For
Distribution,
Sale
or
Reproduction.
703
Control Scope. The process of monitoring the status of the project and product scope and managing changes to the
scope baaseline.
Corrective Action. An intentional activity that realigns the performance of the project work with the project
management plan.
Cost Aggregation. Summing the lower-level cost estimates associated with the various work packages for a given level
within the project’s WBS or for a given cost control account.
Cost Baseline. The approved version of the time-phased project budget, excluding any management reserves, which
can be changed only through formal change control procedures and is used as a basis for comparison to actual results.
Cost-Benefit Analysis. A financial analysis tool used to determine the benefits provided by a project against its costs.
Cost Management Plan. A component of a project or program management plan that describes how costs will be
planned, structured, and controlled.
Cost of Quality (CoQ). All costs incurred over the life of the product by investment in preventing nonconformance to
requirements, appraisal of the product or service for conformance to requirements, and failure to meet requirements.
Cost Performance Index (CPI). A measure of the cost efficiency of budgeted resources expressed as the ratio of earned
value to actual cost.
Cost Plus Award Fee Contract (CPAF). A category of contract that involves payments to the seller for all legitimate
actual costs incurred for completed work, plus an award fee representing seller profit.
Cost Plus Fixed Fee Contract (CPFF). A type of cost-reimbursable contract where the buyer reimburses the seller for
the seller’s allowable costs (allowable costs are defined by the contract) plus a fixed amount of profit (fee).
Cost Plus Incentive Fee Contract (CPIF). A type of cost-reimbursable contract where the buyer reimburses the seller
for the seller’s allowable costs (allowable costs are defined by the contract), and the seller earns its profit if it meets
defined performance criteria.
Cost-Reimbursable Contract. A type of contract involving payment to the seller for the seller’s actual costs, plus a fee
typically representing the seller’s profit.
Cost Variance (CV). The amount of budget deficit or surplus at a given point in time, expressed as the difference
between the earned value and the actual cost.
Crashing. A technique used to shorten the schedule duration for the least incremental cost by adding resources.
Create WBS. The process of subdividing project deliverables and project work into smaller, more manageable
components.
Criteria. Standards, rules, or tests on which a judgment or decision can be based or by which a product, service, result,
or process can be evaluated.
PMI Member benefit licensed to: Wanpeng Cui - 2150818. Not for distribution, sale, or reproduction.

Not
For
Distribution,
Sale
or
Reproduction.
704 Part 3 - Glossary
Critical Path. The sequence of activities that represents the longest path through a project, which determines the
shortest possible duration.
Critical Path Activity. Any activity on the critical path in a project schedule.
Critical Path Method (CPM). A method used to estimate the minimum project duration and determine the amount
of schedule flexibility on the logical network paths within the schedule model.
Data. Discrete, unorganized, unprocessed measurements or raw observations.
Data Analysis Techniques. Techniques used to organize, assess, and evaluate data and information.
Data Date. A point in time when the status of the project is recorded.
Data Gathering Techniques. Techniques used to collect data and information from a variety of sources.
Data Representation Techniques. Graphic representations or other methods used to convey data and information.
Decision-Making Techniques. Techniques used to select a course of action from different alternatives.
Decision Tree Analysis. A diagramming and calculation technique for evaluating the implications of a chain of multiple
options in the presence of uncertainty.
Decomposition. A technique used for dividing and subdividing the project scope and project deliverables into smaller,
more manageable parts.
Defect. An imperfection or deficiency in a project component where that component does not meet its requirements or
specifications and needs to be either repaired or replaced.
Defect Repair. An intentional activity to modify a nonconforming product or product component.
Define Activities. The process of identifying and documenting the specific actions to be performed to produce the
project deliverables.
Define Scope. The process of developing a detailed description of the project and product.
Deliverable. Any unique and verifiable product, result, or capability to perform a service that is required to be produced
to complete a process, phase, or project.
Dependency. See logical relationship.
Determine Budget. The process of aggregating the estimated costs of individual activities or work packages to establish
an authorized cost baseline.
Development Approach. The method used to create and evolve the product, service, or result during the project life
cycle, such as predictive, iterative, incremental, agile, or a hybrid method.
PMI Member benefit licensed to: Wanpeng Cui - 2150818. Not for distribution, sale, or reproduction.

Not
For
Distribution,
Sale
or
Reproduction.
705
Develop Project Charter. The process of developing a document that formally authorizes the existence of a project and
provides the project manager with the authority to apply organizational resources to project activities.
Develop Project Management Plan. The process of defining, preparing, and coordinating all plan components and
consolidating them into an integrated project management plan.
Develop Schedule. The process of analyzing activity sequences, durations, resource requirements, and schedule
constraints to create the project schedule model for project execution and monitoring and controlling.
Develop Team. The process of improving competences, team member interaction, and overall team environment to
enhance project performance.
Diagramming Techniques. Approaches to presenting information with logical linkages that aid in understanding.
Direct and Manage Project Work. The process of leading and performing the work defined in the project management
plan and implementing approved changes to achieve the project’s objectives.
Discrete Effort. An activity that can be planned and measured and that yields a specific output. [Note: Discrete effort is
one of three earned value management (EVM) types of activities used to measure work performance.]
Discretionary Dependency. A relationship that is established based on knowledge of best practices within a particular
application area or an aspect of the project where a specific sequence is desired.
Documentation Reviews. The process of gathering a corpus of information and reviewing it to determine accuracy
and completeness.
Duration. The total number of work periods required to complete an activity or work breakdown structure component,
expressed in hours, days, or weeks. Contrast with effort.
Early Finish Date (EF). In the critical path method, the earliest possible point in time when the uncompleted portions of
a schedule activity can finish based on the schedule network logic, the data date, and any schedule constraints.
Early Start Date (ES). In the critical path method, the earliest possible point in time when the uncompleted portions of
a schedule activity can start based on the schedule network logic, the data date, and any schedule constraints.
Earned Value (EV). The measure of work performed expressed in terms of the budget authorized for that work.
Earned Value Management. A methodology that combines scope, schedule, and resource measurements to assess
project performance and progress.
Effort. The number of labor units required to complete a schedule activity or work breakdown structure component,
often expressed in hours, days, or weeks. Contrast with duration.
Emotional Intelligence. The ability to identify, assess, and manage the personal emotions of oneself and other people,
as well as the collective emotions of groups of people.
PMI Member benefit licensed to: Wanpeng Cui - 2150818. Not for distribution, sale, or reproduction.

Not
For
Distribution,
Sale
or
Reproduction.
706 Part 3 - Glossary
Enterprise Environmental Factors. Conditions, not under the immediate control of the team, that influence, constrain,
or direct the project, program, or portfolio.
Estimate. A quantitative assessment of the likely amount or outcome of a variable, such as project costs, resources,
effort, or durations.
Estimate Activity Durations. The process of estimating the number of work periods needed to complete individual
activities with the estimated resources.
Estimate Activity Resources. The process of estimating team resources and the type and quantities of material,
equipment, and supplies necessary to perform project work.
Estimate at Completion (EAC). The expected total cost of completing all work expressed as the sum of the actual cost
to date and the estimate to complete.
Estimate Costs. The process of developing an approximation of the monetary resources needed to complete
project work.
Estimate to Complete (ETC). The expected cost to finish all the remaining project work.
Execute. Directing, managing, performing, and accomplishing the project work; providing the deliverables; and providing
work performance information.
Executing Process Group. Those processes performed to complete the work defined in the project management plan
to satisfy the project requirements.
Expert Judgment. Judgment provided based upon expertise in an application area, knowledge area, discipline, industry,
etc., as appropriate for the activity being performed. Such expertise may be provided by any group or person with
specialized education, knowledge, skill, experience, or training.
Explicit Knowledge. Knowledge that can be codified using symbols such as words, numbers, and pictures.
External Dependency. A relationship between project activities and non-project activities.
Fallback Plan. Fallback plans include an alternative set of actions and tasks available in the event that the primary plan
needs to be abandoned because of issues, risks, or other causes.
Fast Tracking. A schedule compression technique in which activities or phases normally done in sequence are performed
in parallel for at least a portion of their duration.
Fee. Represents profit as a component of compensation to a seller.
Finish Date. A point in time associated with a schedule activity’s completion. Usually qualified by one of the following:
actual, planned, estimated, scheduled, early, late, baseline, target, or current.
Finish-to-Finish (FF). A logical relationship in which a successor activity cannot finish until a predecessor activity
has finished.
PMI Member benefit licensed to: Wanpeng Cui - 2150818. Not for distribution, sale, or reproduction.

Not
For
Distribution,
Sale
or
Reproduction.
707
Finish-to-Start (FS). A logical relationship in which a successor activity cannot start until a predecessor activity
has finished.
Firm Fixed Price Contract (FFP). A type of fixed price contract where the buyer pays the seller a set amount (as defined
by the contract), regardless of the seller’s costs.
Fishbone diagram. See Cause and Effect Diagram.
Fixed-Price Contract. An agreement that sets the fee that will be paid for a defined scope of work regardless of the
cost or effort to deliver it.
Fixed Price Incentive Fee Contract (FPIF). A type of contract where the buyer pays the seller a set amount (as defined
by the contract), and the seller can earn an additional amount if the seller meets defined performance criteria.
Fixed Price with Economic Price Adjustment Contract (FPEPA). A fixed-price contract, but with a special provision
allowing for predefined final adjustments to the contract price due to changed conditions, such as inflation changes, or
cost increases (or decreases) for specific commodities.
Float. Also called slack. See total float and free float.
Flowchart. The depiction in a diagram format of the inputs, process actions, and outputs of one or more processes
within a system.
Focus Groups. An elicitation technique that brings together prequalified stakeholders and subject matter experts to
learn about their expectations and attitudes about a proposed product, service, or result.
Forecast. An estimate or prediction of conditions and events in the project’s future based on information and knowledge
available at the time of the forecast.
Forward Pass. A critical path method technique for calculating the early start and early finish dates by working forward
through the schedule model from the project start date or a given point in time.
Free Float. The amount of time that a schedule activity can be delayed without delaying the early start date of any
successor or violating a schedule constraint.
Functional Organization. An organizational structure in which staff is grouped by areas of specialization and the project
manager has limited authority to assign work and apply resources.
Funding Limit Reconciliation. The process of comparing the planned expenditure of project funds against any
limits on the commitment of funds for the project to identify any variances between the funding limits and the
planned expenditures.
Gantt Chart. A bar chart of schedule information where activities are listed on the vertical axis, dates are shown on the
horizontal axis, and activity durations are shown as horizontal bars placed according to start and finish dates.
Grade. A category or rank used to distinguish items that have the same functional use but do not share the same
requirements for quality.
PMI Member benefit licensed to: Wanpeng Cui - 2150818. Not for distribution, sale, or reproduction.

Not
For
Distribution,
Sale
or
Reproduction.
708 Part 3 - Glossary
Ground Rules. Expectations regarding acceptable behavior by project team members.
Histogram. A bar chart that shows the graphical representation of numerical data.
Historical Information. Documents and data on prior projects including project files, records, correspondence, closed
contracts, and closed projects.
Identify Risks. The process of identifying individual risks as well as sources of overall risk and documenting their
characteristics.
Identify Stakeholders. The process of identifying project stakeholders regularly and analyzing and documenting
relevant information regarding their interests, involvement, interdependencies, influence, and potential impact on
project success.
Implement Risk Responses. The process of implementing agreed-upon risk response plans.
Imposed Date. A fixed date imposed on a schedule activity or schedule milestone, usually in the form of a “start no
earlier than” and “finish no later than” date.
Incentive Fee. A set of financial incentives related to cost, schedule, or technical performance of the seller.
Incremental Life Cycle. An adaptive project life cycle in which the deliverable is produced through a series of iterations
that successively add functionality within a predetermined time frame. The deliverable contains the necessary and
sufficient capability to be considered complete only after the final iteration.
Independent Estimates. A process of using a third party to obtain and analyze information to support prediction of cost,
schedule, or other items.
Influence Diagram. A graphical representation of situations showing causal influences, time ordering of events, and
other relationships among variables and outcomes.
Information. Organized or structured data, processed for a specific purpose to make it meaningful, valuable, and useful
in specific contexts.
Information Management Systems. Facilities, processes, and procedures used to collect, store, and distribute
information between producers and consumers of information in physical or electronic format.
Initiating Process Group. Those processes performed to define a new project or a new phase of an existing project by
obtaining authorization to start the project or phase.
Input. Any item, whether internal or external to the project, which is required by a process before that process proceeds.
May be an output from a predecessor process.
Inspection. Examination of a work product to determine whether it conforms to documented standards.
PMI Member benefit licensed to: Wanpeng Cui - 2150818. Not for distribution, sale, or reproduction.

Not
For
Distribution,
Sale
or
Reproduction.
709
Interpersonal and Team Skills. Skills used to effectively lead and interact with team members and other stakeholders.
Interpersonal Skills. Skills used to establish and maintain relationships with other people.
Interviews. A formal or informal approach to elicit information from stakeholders by talking to them directly.
Invitation for Bid (IFB). Generally, this term is equivalent to request for proposal. However, in some application areas,
it may have a narrower or more specific meaning.
Issue. A current condition or situation that may have an impact on the project objectives.
Issue Log. A project document where information about issues is recorded and monitored.
Iterative Life Cycle. A project life cycle where the project scope is generally determined early in the project life cycle,
but time and cost estimates are routinely modified as the project team’s understanding of the product increases.
Iterations develop the product through a series of repeated cycles, while increments successively add to the
functionality of the product.
Knowledge. A mixture of experience, values and beliefs, contextual information, intuition, and insight that people use to
make sense of new experiences and information.
Lag. The amount of time whereby a successor activity will be delayed with respect to a predecessor activity.
Late Finish Date (LF). In the critical path method, the latest possible point in time when the uncompleted portions of a
schedule activity can finish based on the schedule network logic, the project completion date, and any schedule constraints.
Late Start Date (LS). In the critical path method, the latest possible point in time when the uncompleted portions of a
schedule activity can start based on the schedule network logic, the project completion date, and any schedule constraints.
Lead. The amount of time whereby a successor activity can be advanced with respect to a predecessor activity.
Lessons Learned. The knowledge gained during a project which shows how project events were addressed or should
be addressed in the future for the purpose of improving future performance.
Lessons Learned Register. A project document used to record knowledge gained during a project so that it can be used
in the current project and entered into the lessons learned repository.
Lessons Learned Repository. A store of historical information about lessons learned in projects.
Level of Effort (LOE). An activity that does not produce definitive end products and is measured by the passage of time.
PMI Member benefit licensed to: Wanpeng Cui - 2150818. Not for distribution, sale, or reproduction.

Not
For
Distribution,
Sale
or
Reproduction.
710 Part 3 - Glossary
Life Cycle. See project life cycle.
Log. A document used to record and describe or denote selected items identified during execution of a process or
activity. Usually used with a modifier, such as issue, change, issue, or assumption.
Logical Relationship. A dependency between two activities, or between an activity and a milestone.
Make-or-Buy Analysis. The process of gathering and organizing data about product requirements and analyzing them
against available alternatives including the purchase or internal manufacture of the product.
Make-or-Buy Decisions. Decisions made regarding the external purchase or internal manufacture of a product.
Manage Communications. Manage Communications is the process of ensuring timely and appropriate collection,
creation, distribution, storage, retrieval, management, monitoring, and the ultimate disposition of project information.
Management Reserve. An amount of the project budget or project schedule held outside of the performance
measurement baseline (PMB) for management control purposes, that is reserved for unforeseen work that is within
scope of the project.
Management Skills. The ability to plan, organize, direct, and control individuals or groups of people to achieve
specific goals.
Manage Project Knowledge. The process of using existing knowledge and creating new knowledge to achieve the
project’s objectives and contribute to organizational learning.
Manage Quality. The process of translating the quality management plan into executable quality activities that
incorporate the organization’s quality policies into the project.
Manage Stakeholder Engagement. The process of communicating and working with stakeholders to meet their needs
and expectations, address issues, and foster appropriate stakeholder involvement.
Manage Team. The process of tracking team member performance, providing feedback, resolving issues, and managing
team changes to optimize project performance.
Mandatory Dependency. A relationship that is contractually required or inherent in the nature of the work.
Master Schedule. A summary-level project schedule that identifies the major deliverables and work breakdown
structure components and key schedule milestones. See also milestone schedule.
Matrix Diagrams. A quality management and control tool used to perform data analysis within the organizational
structure created in the matrix. The matrix diagram seeks to show the strength of relationships between factors, causes,
and objectives that exist between the rows and columns that form the matrix.
Matrix Organization. Any organizational structure in which the project manager shares responsibility with the functional
managers for assigning priorities and for directing the work of persons assigned to the project.
PMI Member benefit licensed to: Wanpeng Cui - 2150818. Not for distribution, sale, or reproduction.

Not
For
Distribution,
Sale
or
Reproduction.
711
Methodology. A system of practices, techniques, procedures, and rules used by those who work in a discipline.
Milestone. A significant point or event in a project, program, or portfolio.
Milestone Schedule. A type of schedule that presents milestones with planned dates. See also master schedule.
Mind-Mapping. A technique used to consolidate ideas created through individual brainstorming sessions into a single
map to reflect commonality and differences in understanding and to generate new ideas.
Monitor. Collect project performance data, produce performance measures, and report and disseminate
performance information.
Monitor and Control Project Work. The process of tracking, reviewing, and reporting overall progress to meet the
performance objectives defined in the project management plan.
Monitor Communications. The process of ensuring that the information needs of the project and its stakeholders
are met.
Monitoring and Controlling Process Group. Those processes required to track, review, and regulate the progress
and performance of the project; identify any areas in which changes to the plan are required; and initiate the
corresponding changes.
Monitor Risks. The process of monitoring the implementation of agreed-upon risk response plans, tracking identified
risks, identifying and analyzing new risks, and evaluating risk process effectiveness throughout the project.
Monitor Stakeholder Engagement. The process of monitoring project stakeholder relationships, and tailoring strategies
for engaging stakeholders through the modification of engagement strategies and plans.
Monte Carlo Simulation. An analysis technique where a computer model is iterated many times, with the input
values chosen at random for each iteration driven by the input data, including probability distributions and probabilistic
branches. Outputs are generated to represent the range of possible outcomes for the project.
Multicriteria Decision Analysis. This technique utilizes a decision matrix to provide a systematic analytical approach
for establishing criteria, such as risk levels, uncertainty, and valuation, to evaluate and rank many ideas.
Network. See project schedule network diagram.
Network Logic. All activity dependencies in a project schedule network diagram.
Network Path. A sequence of activities connected by logical relationships in a project schedule network diagram.
Networking. Establishing connections and relationships with other people from the same or other organizations.
Node. A point at which dependency lines connect on a schedule network diagram.
PMI Member benefit licensed to: Wanpeng Cui - 2150818. Not for distribution, sale, or reproduction.

Not
For
Distribution,
Sale
or
Reproduction.
712 Part 3 - Glossary
Nominal Group Technique. A technique that enhances brainstorming with a voting process used to rank the most
useful ideas for further brainstorming or for prioritization.
Objective. Something toward which work is to be directed, a strategic position to be attained, a purpose to be achieved,
a result to be obtained, a product to be produced, or a service to be performed.
Opportunity. A risk that would have a positive effect on one or more project objectives.
Organizational Breakdown Structure (OBS). A hierarchical representation of the project organization, which illustrates
the relationship between project activities and the organizational units that will perform those activities.
Organizational Learning. A discipline concerned with the way individuals, groups, and organizations develop knowledge.
Organizational Process Assets. Plans, processes, policies, procedures, and knowledge bases that are specific to and
used by the performing organization.
Output. A product, result, or service generated by a process. May be an input to a successor process.
Overall Project Risk. The effect of uncertainty on the project as a whole, arising from all sources of uncertainty
including individual risks, representing the exposure of stakeholders to the implications of variations in project
outcome, both positive and negative.
Parametric Estimating. An estimating technique in which an algorithm is used to calculate cost or duration based on
historical data and project parameters.
Path Convergence. A relationship in which a schedule activity has more than one predecessor.
Path Divergence. A relationship in which a schedule activity has more than one successor.
Percent Complete. An estimate expressed as a percent of the amount of work that has been completed on an activity
or a work breakdown structure component.
Performance Measurement Baseline (PMB). Integrated scope, schedule, and cost baselines used for comparison to
manage, measure, and control project execution.
Performance Reviews. A technique that is used to measure, compare, and analyze actual performance of work in
progress on the project against the baseline.
Perform Integrated Change Control. The process of reviewing all change requests; approving changes and managing
changes to deliverables, organizational process assets, project documents, and the project management plan; and
communicating the decisions.
Perform Qualitative Risk Analysis. The process of prioritizing individual project risks for further analysis or action by
assessing their probability of occurrence and impact as well as other characteristics.
PMI Member benefit licensed to: Wanpeng Cui - 2150818. Not for distribution, sale, or reproduction.

Not
For
Distribution,
Sale
or
Reproduction.
713
Perform Quantitative Risk Analysis. The process of numerically analyzing the combined effect of identified individual
project risks and other sources of uncertainty on overall project objectives.
Phase. See project phase.
Phase Gate. A review at the end of a phase in which a decision is made to continue to the next phase, to continue with
modification, or to end a project or program.
Plan Communications Management. The process of developing an appropriate approach and plan for project
communication activities based on the information needs of each stakeholder or group, available organizational assets,
and the needs of the project.
Plan Cost Management. The process of defining how the project costs will be estimated, budgeted, managed,
monitored, and controlled.
Planned Value (PV). The authorized budget assigned to scheduled work.
Planning Package. A work breakdown structure component below the control account with known work content but
without detailed schedule activities. See also control account.
Planning Process Group. Those processes required to establish the scope of the project, refine the objectives, and
define the course of action required to attain the objectives that the project was undertaken to achieve.
Plan Procurement Management. The process of documenting project procurement decisions, specifying the approach,
and identifying potential sellers.
Plan Quality Management. The process of identifying quality requirements and/or standards for the project and its
deliverables, and documenting how the project will demonstrate compliance with quality requirements and/or standards.
Plan Resource Management. The process of defining how to estimate, acquire, manage, and utilize physical and
team resources.
Plan Risk Management. The process of defining how to conduct risk management activities for a project.
Plan Risk Responses. The process of developing options, selecting strategies, and agreeing on actions to address
overall project risk exposure, as well as to treat individual project risks.
Plan Schedule Management. The process of establishing the policies, procedures, and documentation for planning,
developing, managing, executing, and controlling the project schedule.
Plan Scope Management. The process of creating a scope management plan that documents how the project and
product scope will be defined, validated, and controlled.
Plan Stakeholder Engagement. The process of developing approaches to involve project stakeholders, based on their
needs, expectations, interests, and potential impact on the project.
PMI Member benefit licensed to: Wanpeng Cui - 2150818. Not for distribution, sale, or reproduction.

Not
For
Distribution,
Sale
or
Reproduction.
714 Part 3 - Glossary
Plurality. Decisions made by the largest block in a group, even if a majority is not achieved.
Policy. A structured pattern of actions adopted by an organization such that the organization’s policy can be explained
as a set of basic principles that govern the organization’s conduct.
Portfolio. Projects, programs, subsidiary portfolios, and operations managed as a group to achieve strategic objectives.
Portfolio Management. The centralized management of one or more portfolios to achieve strategic objectives.
Practice. A specific type of professional or management activity that contributes to the execution of a process and that
may employ one or more techniques and tools.
Precedence Diagramming Method (PDM). A technique used for constructing a schedule model in which activities are
represented by nodes and are graphically linked by one or more logical relationships to show the sequence in which the
activities are to be performed.
Precedence Relationship. A logical dependency used in the precedence diagramming method.
Predecessor Activity. An activity that logically comes before a dependent activity in a schedule.
Predictive Life Cycle. A form of project life cycle in which the project scope, time, and cost are determined in the early
phases of the life cycle.
Preventive Action. An intentional activity that ensures the future performance of the project work is aligned with the
project management plan.
Probability and Impact Matrix. A grid for mapping the probability of occurrence of each risk and its impact on project
objectives if that risk occurs.
Procedure. An established method of accomplishing a consistent performance or result, a procedure typically can be
described as the sequence of steps that will be used to execute a process.
Process. A systematic series of activities directed towards causing an end result such that one or more inputs will be
acted upon to create one or more outputs.
Procurement Audits. The review of contracts and contracting processes for completeness, accuracy, and effectiveness.
Procurement Documents. The documents utilized in bid and proposal activities, which include the buyer’s
Invitation for bid, invitation for negotiations, request for information, request for quotation, request for proposal,
and seller’s responses.
Procurement Documentation. All documents used in signing, executing, and closing an agreement. Procurement
documentation may include documents predating the project.
Procurement Management Plan. A component of the project or program management plan that describes how
a project team will acquire goods and services from outside of the performing organization.
PMI Member benefit licensed to: Wanpeng Cui - 2150818. Not for distribution, sale, or reproduction.

Not
For
Distribution,
Sale
or
Reproduction.
715
Procurement Statement of Work. Describes the procurement item in sufficient detail to allow prospective sellers to
determine if they are capable of providing the products, services, or results.
Procurement Strategy. The approach by the buyer to determine the project delivery method and the type of legally
binding agreement(s) that should be used to deliver the desired results.
Product. An artifact that is produced, is quantifiable, and can be either an end item in itself or a component item.
Additional words for products are material and goods. See also deliverable.
Product Analysis. For projects that have a product as a deliverable, it is a tool to define scope that generally means
asking questions about a product and forming answers to describe the use, characteristics, and other relevant aspects
of what is going to be manufactured.
Product Life Cycle. The series of phases that represent the evolution of a product, from concept through delivery,
growth, maturity, and to retirement.
Product Scope. The features and functions that characterize a product, service, or result.
Product Scope Description. The documented narrative description of the product scope.
Program. Related projects, subsidiary programs, and program activities that are managed in a coordinated manner to
obtain benefits not available from managing them individually.
Program Management. The application of knowledge, skills, and principles to a program to achieve the program
objectives and obtain benefits and control not available by managing program components individually.
Progressive Elaboration. The iterative process of increasing the level of detail in a project management plan as greater
amounts of information and more accurate estimates become available.
Project. A temporary endeavor undertaken to create a unique product, service, or result.
Project Calendar. A calendar that identifies working days and shifts that are available for scheduled activities.
Project Charter. A document issued by the project initiator or sponsor that formally authorizes the existence of a project
and provides the project manager with the authority to apply organizational resources to project activities.
Project Communications Management. Project Communications Management includes the processes required
to ensure timely and appropriate planning, collection, creation, distribution, storage, retrieval, management, control,
monitoring, and ultimate disposition of project information.
Project Cost Management. Project Cost Management includes the processes involved in planning, estimating,
budgeting, financing, funding, managing, and controlling costs so the project can be completed within the
approved budget.
Project Funding Requirements. Forecast project costs to be paid that are derived from the cost baseline for total or
periodic requirements, including projected expenditures plus anticipated liabilities.
Project Governance. The framework, functions, and processes that guide project management activities in order to
create a unique product, service, or result to meet organizational, strategic, and operational goals.
PMI Member benefit licensed to: Wanpeng Cui - 2150818. Not for distribution, sale, or reproduction.

Not
For
Distribution,
Sale
or
Reproduction.
716 Part 3 - Glossary
Project Initiation. Launching a process that can result in the authorization of a new project.
Project Integration Management. Project Integration Management includes the processes and activities to identify,
define, combine, unify, and coordinate the various processes and project management activities within the Project
Management Process Groups.
Project Life Cycle. The series of phases that a project passes through from its start to its completion.
Project Management. The application of knowledge, skills, tools, and techniques to project activities to meet the
project requirements.
Project Management Body of Knowledge. A term that describes the knowledge within the profession of project
management. The project management body of knowledge includes proven traditional practices that are widely applied
as well as innovative practices that are emerging in the profession.
Project Management Information System. An information system consisting of the tools and techniques used to
gather, integrate, and disseminate the outputs of project management processes.
Project Management Knowledge Area. An identified area of project management defined by its knowledge
requirements and described in terms of its component processes, practices, inputs, outputs, tools, and techniques.
Project Management Office (PMO). A management structure that standardizes the project-related governance
processes and facilitates the sharing of resources, methodologies, tools, and techniques.
Project Management Plan. The document that describes how the project will be executed, monitored and controlled,
and closed.
Project Management Process Group. A logical grouping of project management inputs, tools and techniques,
and outputs. The Project Management Process Groups include initiating processes, planning processes, executing
processes, monitoring and controlling processes, and closing processes. Project Management Process Groups are
not project phases.
Project Management System. The aggregation of the processes, tools, techniques, methodologies, resources, and
procedures to manage a project.
Project Management Team. The members of the project team who are directly involved in project management
activities. See also Project Team.
Project Manager (PM). The person assigned by the performing organization to lead the team that is responsible for
achieving the project objectives.
Project Organization Chart. A document that graphically depicts the project team members and their interrelationships
for a specific project.
Project Phase. A collection of logically related project activities that culminates in the completion of one or
more deliverables.
PMI Member benefit licensed to: Wanpeng Cui - 2150818. Not for distribution, sale, or reproduction.

Not
For
Distribution,
Sale
or
Reproduction.
717
Project Procurement Management. Project Procurement Management includes the processes necessary to purchase
or acquire products, services, or results needed from outside the project team.
Project Quality Management. Project Quality Management includes the processes for incorporating the organization’s
quality policy regarding planning, managing, and controlling project and product quality requirements, in order to meet
stakeholders’ expectations.
Project Resource Management. Project Resource Management includes the processes to identify, acquire, and
manage the resources needed for the successful completion of the project.
Project Risk Management. Project Risk Management includes the processes of conducting risk management planning,
identification, analysis, response planning, response implementation, and monitoring risk on a project.
Project Schedule. An output of a schedule model that presents linked activities with planned dates, durations,
milestones, and resources.
Project Schedule Management. Project Schedule Management includes the processes required to manage the timely
completion of the project.
Project Schedule Network Diagram. A graphical representation of the logical relationships among the project
schedule activities.
Project Scope. The work performed to deliver a product, service, or result with the specified features and functions.
Project Scope Management. Project Scope Management includes the processes required to ensure that the project
includes all the work required, and only the work required, to complete the project successfully.
Project Scope Statement. The description of the project scope, major deliverables, assumptions, and constraints.
Project Stakeholder Management. Project Stakeholder Management includes the processes required to identify the
people, groups, or organizations that could impact or be impacted by the project, to analyze stakeholder expectations
and their impact on the project, and to develop appropriate management strategies for effectively engaging stakeholders
in project decisions and execution.
Project Team. A set of individuals who support the project manager in performing the work of the project to achieve its
objectives. See also Project Management Team.
Project Team Directory. A documented list of project team members, their project roles, and communication information.
Proposal Evaluation Techniques. The process of reviewing proposals provided by suppliers to support contract
award decisions.
Prototypes. A method of obtaining early feedback on requirements by providing a working model of the expected
product before actually building it.
PMI Member benefit licensed to: Wanpeng Cui - 2150818. Not for distribution, sale, or reproduction.

Not
For
Distribution,
Sale
or
Reproduction.
718 Part 3 - Glossary
Quality. The degree to which a set of inherent characteristics fulfills requirements.
Quality Audits. A quality audit is a structured, independent process to determine if project activities comply with
organizational and project policies, processes, and procedures.
Quality Checklists. A structured tool used to verify that a set of required steps has been performed.
Quality Control Measurements. The documented results of control quality activities.
Quality Management Plan. A component of the project or program management plan that describes how applicable
policies, procedures, and guidelines will be implemented to achieve the quality objectives.
Quality Management System. The organizational framework whose structure provides the policies, processes,
procedures, and resources required to implement the quality management plan. The typical project quality management
plan should be compatible to the organization’s quality management system.
Quality Metrics. A description of a project or product attribute and how to measure it.
Quality Policy. A policy specific to the Project Quality Management Knowledge Area, it establishes the basic principles
that should govern the organization’s actions as it implements its system for quality management.
Quality Report. A project document that includes quality management issues, recommendations for corrective actions,
and a summary of findings from quality control activities and may include recommendations for process, project, and
product improvements.
Quality Requirement. A condition or capability that will be used to assess conformance by validating the acceptability
of an attribute for the quality of a result.
Questionnaires. Written sets of questions designed to quickly accumulate information from a large number
of respondents.
RACI Chart. A common type of responsibility assignment matrix that uses responsible, accountable, consult, and inform
statuses to define the involvement of stakeholders in project activities.
Regression Analysis. An analytical technique where a series of input variables are examined in relation to their
corresponding output results in order to develop a mathematical or statistical relationship.
Regulations. Requirements imposed by a governmental body. These requirements can establish product, process,
or service characteristics, including applicable administrative provisions that have government-mandated compliance.
Request for Information (RFI). A type of procurement document whereby the buyer requests a potential seller
to provide various pieces of information related to a product or service or seller capability.
Request for Proposal (RFP). A type of procurement document used to request proposals from prospective sellers
of products or services. In some application areas, it may have a narrower or more specific meaning.
PMI Member benefit licensed to: Wanpeng Cui - 2150818. Not for distribution, sale, or reproduction.

Not
For
Distribution,
Sale
or
Reproduction.
719
Request for Quotation (RFQ). A type of procurement document used to request price quotations from prospective
sellers of common or standard products or services. Sometimes used in place of request for proposal and, in some
application areas, it may have a narrower or more specific meaning.
Requirement. A condition or capability that is necessary to be present in a product, service, or result to satisfy a
business need.
Requirements Documentation. A description of how individual requirements meet the business need for the project.
Requirements Management Plan. A component of the project or program management plan that describes how
requirements will be analyzed, documented, and managed.
Requirements Traceability Matrix. A grid that links product requirements from their origin to the deliverables that
satisfy them.
Reserve. A provision in the project management plan to mitigate cost and/or schedule risk. Often used with a modifier
(e.g., management reserve, contingency reserve) to provide further detail on what types of risk are meant to be mitigated.
Reserve Analysis. An analytical technique to determine the essential features and relationships of components in the
project management plan to establish a reserve for the schedule duration, budget, estimated cost, or funds for a project.
Residual Risk. The risk that remains after risk responses have been implemented.
Resource. A team member or any physical item needed to complete the project.
Resource Breakdown Structure. A hierarchical representation of resources by category and type.
Resource Calendar. A calendar that identifies the working days and shifts upon which each specific resource is
available.
Resource Histogram. A bar chart showing the amount of time that a resource is scheduled to work over a series of
time periods.
Resource Leveling. A resource optimization technique in which adjustments are made to the project schedule to
optimize the allocation of resources and which may affect critical path. See also resource optimization technique and
resource smoothing.
Resource Management Plan. A component of the project management plan that describes how project resources are
acquired, allocated, monitored, and controlled.
Resource Manager. An individual with management authority over one or more resources.
Resource Optimization Technique. A technique in which activity start and finish dates are adjusted to balance demand
for resources with the available supply. See also resource leveling and resource smoothing.
PMI Member benefit licensed to: Wanpeng Cui - 2150818. Not for distribution, sale, or reproduction.

Not
For
Distribution,
Sale
or
Reproduction.
720 Part 3 - Glossary
Resource Requirements. The types and quantities of resources required for each activity in a work package.
Resource Smoothing. A resource optimization technique in which free and total float are used without affecting the
critical path. See also resource leveling and resource optimization technique.
Responsibility. An assignment that can be delegated within a project management plan such that the assigned resource
incurs a duty to perform the requirements of the assignment.
Responsibility Assignment Matrix (RAM). A grid that shows the project resources assigned to each work package.
Result. An output from performing project management processes and activities. Results include outcomes (e.g.,
integrated systems, revised process, restructured organization, tests, trained personnel, etc.) and documents
(e.g., policies, plans, studies, procedures, specifications, reports, etc.). See also deliverable.
Rework. Action taken to bring a defective or nonconforming component into compliance with requirements
or specifications.
Risk. An uncertain event or condition that, if it occurs, has a positive or negative effect on one or more project objectives.
Risk Acceptance. A risk response strategy whereby the project team decides to acknowledge the risk and not take any
action unless the risk occurs.
Risk Appetite. The degree of uncertainty an organization or individual is willing to accept in anticipation of a reward.
Risk Audit. A type of audit used to consider the effectiveness of the risk management process.
Risk Avoidance. A risk response strategy whereby the project team acts to eliminate the threat or protect the project
from its impact.
Risk Breakdown Structure (RBS). A hierarchical representation of potential sources of risks.
Risk Categorization. Organization by sources of risk (e.g., using the RBS), the area of the project affected (e.g., using
the WBS), or other useful category (e.g., project phase) to determine the areas of the project most exposed to the effects
of uncertainty.
Risk Category. A group of potential causes of risk.
Risk Data Quality Assessment. Technique to evaluate the degree to which the data about risks is useful for
risk management.
Risk Enhancement. A risk response strategy whereby the project team acts to increase the probability of occurrence
or impact of an opportunity.
Risk Escalation. A risk response strategy whereby the team acknowledges that a risk is outside of its sphere of
influence and shifts the ownership of the risk to a higher level of the organization where it is more effectively managed.
PMI Member benefit licensed to: Wanpeng Cui - 2150818. Not for distribution, sale, or reproduction.

Not
For
Distribution,
Sale
or
Reproduction.
721
Risk Exploiting. A risk response strategy whereby the project team acts to ensure that an opportunity occurs.
Risk Exposure. An aggregate measure of the potential impact of all risks at any given point in time in a project,
program, or portfolio.
Risk Management Plan. A component of the project, program, or portfolio management plan that describes how risk
management activities will be structured and performed.
Risk Mitigation. A risk response strategy whereby the project team acts to decrease the probability of occurrence or
impact of a threat.
Risk Owner. The person responsible for monitoring the risks and for selecting and implementing an appropriate risk
response strategy.
Risk Register. A repository in which outputs of risk management processes are recorded.
Risk Report. A project document developed progressively throughout the Project Risk Management processes, which
summarizes information on individual project risks and the level of overall project risk.
Risk Review. A meeting to examine and document the effectiveness of risk responses in dealing with overall project
risk and with identified individual project risks.
Risk Sharing. A risk response strategy whereby the project team allocates ownership of an opportunity to a third party
who is best able to capture the benefit of that opportunity.
Risk Threshold. The level of risk exposure above which risks are addressed and below which risks may be accepted.
Risk Transference. A risk response strategy whereby the project team shifts the impact of a threat to a third party,
together with ownership of the response.
Role. A defined function to be performed by a project team member, such as testing, filing, inspecting, or coding.
Rolling Wave Planning. An iterative planning technique in which the work to be accomplished in the near term is
planned in detail, while the work in the future is planned at a higher level.
Root Cause Analysis. An analytical technique used to determine the basic underlying reason that causes a variance or
a defect or a risk. A root cause may underlie more than one variance or defect or risk.
Schedule. See project schedule and schedule model.
Schedule Baseline. The approved version of a schedule model that can be changed using formal change control
procedures and is used as the basis for comparison to actual results.
Schedule Compression. A technique used to shorten the schedule duration without reducing the project scope.
Schedule Data. The collection of information for describing and controlling the schedule.
PMI Member benefit licensed to: Wanpeng Cui - 2150818. Not for distribution, sale, or reproduction.

Not
For
Distribution,
Sale
or
Reproduction.
722 Part 3 - Glossary
Schedule Forecasts. Estimates or predictions of conditions and events in the project’s future based on information and
knowledge available at the time the schedule is calculated.
Schedule Management Plan. A component of the project or program management plan that establishes the criteria
and the activities for developing, monitoring, and controlling the schedule.
Schedule Model. A representation of the plan for executing the project’s activities including durations, dependencies,
and other planning information, used to produce a project schedule along with other scheduling artifacts.
Schedule Network Analysis. A technique to identify early and late start dates, as well as early and late finish dates, for
the uncompleted portions of project activities.
Schedule Performance Index (SPI). A measure of schedule efficiency expressed as the ratio of earned value to
planned value.
Schedule Variance (SV). A measure of schedule performance expressed as the difference between the earned value
and the planned value.
Scheduling Tool. A tool that provides schedule component names, definitions, structural relationships, and formats that
support the application of a scheduling method.
Scope. The sum of the products, services, and results to be provided as a project. See also project scope and
product scope.
Scope Baseline. The approved version of a scope statement, work breakdown structure (WBS), and its associated
WBS dictionary, that can be changed using formal change control procedures and is used as a basis for comparison
to actual results.
Scope Creep. The uncontrolled expansion to product or project scope without adjustments to time, cost, and resources.
Scope Management Plan. A component of the project or program management plan that describes how the scope will
be defined, developed, monitored, controlled, and validated.
Secondary Risk. A risk that arises as a direct result of implementing a risk response.
Self-Organizing Teams. A team formation where the team functions with an absence of centralized control.
Seller. A provider or supplier of products, services, or results to an organization.
Seller Proposals. Formal responses from sellers to a request for proposal or other procurement document specifying
the price, commercial terms of sale, and technical specifications or capabilities the seller will do for the requesting
organization that, if accepted, would bind the seller to perform the resulting agreement.
Sensitivity Analysis. An analysis technique to determine which individual project risks or other sources of uncertainty
have the most potential impact on project outcomes, by correlating variations in project outcomes with variations in
elements of a quantitative risk analysis model.
PMI Member benefit licensed to: Wanpeng Cui - 2150818. Not for distribution, sale, or reproduction.

Not
For
Distribution,
Sale
or
Reproduction.
723
Sequence Activities. The process of identifying and documenting relationships among the project activities.
Service Level Agreement (SLA). A contract between a service provider (either internal or external) and the end user
that defines the level of service expected from the service provider.
Simulation. An analytical technique that models the combined effect of uncertainties to evaluate their potential impact
on objectives.
Source Selection Criteria. A set of attributes desired by the buyer which a seller is required to meet or exceed to be
selected for a contract.
Specification. A precise statement of the needs to be satisfied and the essential characteristics that are required.
Specification Limits. The area, on either side of the centerline, or mean, of data plotted on a control chart that meets
the customer’s requirements for a product or service. This area may be greater than or less than the area defined by the
control limits. See also control limits.
Sponsor. A person or group who provides resources and support for the project, program, or portfolio and is accountable
for enabling success.
Sponsoring Organization. The entity responsible for providing the project’s sponsor and a conduit for project funding
or other project resources.
Stakeholder. An individual, group, or organization that may affect, be affected by, or perceive itself to be affected by a
decision, activity, or outcome of a project, program, or portfolio.
Stakeholder Analysis. A technique of systematically gathering and analyzing quantitative and qualitative information
to determine whose interests should be taken into account throughout the project.
Stakeholder Engagement Assessment Matrix. A matrix that compares current and desired stakeholder
engagement levels.
Stakeholder Engagement Plan. A component of the project management plan that identifies the strategies and actions
required to promote productive involvement of stakeholders in project or program decision making and execution.
Stakeholder Register. A project document including the identification, assessment, and classification of project
stakeholders.
Standard. A document established by an authority, custom, or general consent as a model or example.
Start Date. A point in time associated with a schedule activity’s start, usually qualified by one of the following: actual,
planned, estimated, scheduled, early, late, target, baseline, or current.
Start-to-Finish (SF). A logical relationship in which a successor activity cannot finish until a predecessor activity
has started.
PMI Member benefit licensed to: Wanpeng Cui - 2150818. Not for distribution, sale, or reproduction.

Not
For
Distribution,
Sale
or
Reproduction.
724 Part 3 - Glossary
Start-to-Start (SS). A logical relationship in which a successor activity cannot start until a predecessor activity
has started.
Statement of Work (SOW). A narrative description of products, services, or results to be delivered by the project.
Statistical Sampling. Choosing part of a population of interest for inspection.
Successor Activity. A dependent activity that logically comes after another activity in a schedule.
Summary Activity. A group of related schedule activities aggregated and displayed as a single activity.
SWOT Analysis. Analysis of strengths, weaknesses, opportunities, and threats of an organization, project, or option.
Tacit Knowledge. Personal knowledge that can be difficult to articulate and share such as beliefs, experience,
and insights.
Tailoring. Determining the appropriate combination of processes, inputs, tools, techniques, outputs, and life cycle
phases to manage a project.
Team Charter. A document that records the team values, agreements, and operating guidelines, as well as establishing
clear expectations regarding acceptable behavior by project team members.
Team Management Plan. A component of the resource management plan that describes when and how team members
will be acquired and how long they will be needed.
Technique. A defined systematic procedure employed by a human resource to perform an activity to produce a product
or result or deliver a service, and that may employ one or more tools.
Templates. A partially complete document in a predefined format that provides a defined structure for collecting,
organizing, and presenting information and data.
Test and Evaluation Documents. Project documents that describe the activities used to determine if the product meets
the quality objectives stated in the quality management plan.
Threat. A risk that would have a negative effect on one or more project objectives.
Three-Point Estimating. A technique used to estimate cost or duration by applying an average or weighted average of
optimistic, pessimistic, and most likely estimates when there is uncertainty with the individual activity estimates.
Threshold. A predetermined value of a measurable project variable that represents a limit that requires action to be
taken if it is reached.
Time and Material Contract (T&M). A type of contract that is a hybrid contractual arrangement containing aspects of
both cost-reimbursable and fixed-price contracts.
To-Complete Performance Index (TCPI). A measure of the cost performance that is required to be achieved with the
remaining resources in order to meet a specified management goal, expressed as the ratio of the cost to finish the
outstanding work to the remaining budget.
PMI Member benefit licensed to: Wanpeng Cui - 2150818. Not for distribution, sale, or reproduction.

Not
For
Distribution,
Sale
or
Reproduction.
725
Tolerance. The quantified description of acceptable variation for a quality requirement.
Tool. Something tangible, such as a template or software program, used in performing an activity to produce a product
or result.
Tornado Diagram. A special type of bar chart used in sensitivity analysis for comparing the relative importance of
the variables.
Total Float. The amount of time that a schedule activity can be delayed or extended from its early start date without
delaying the project finish date or violating a schedule constraint.
Trend Analysis. An analytical technique that uses mathematical models to forecast future outcomes based on
historical results.
Trigger Condition. An event or situation that indicates that a risk is about to occur.
Unanimity. Agreement by everyone in the group on a single course of action.
Update. A modification to any deliverable, project management plan component, or project document that is not under
formal change control.
Validate Scope. The process of formalizing acceptance of the completed project deliverables.
Validation. The assurance that a product, service, or result meets the needs of the customer and other identified
stakeholders. Contrast with verification.
Variance. A quantifiable deviation, departure, or divergence away from a known baseline or expected value.
Variance Analysis. A technique for determining the cause and degree of difference between the baseline and actual
performance.
Variance At Completion (VAC). A projection of the amount of budget deficit or surplus, expressed as the difference
between the budget at completion and the estimate at completion.
Variation. An actual condition that is different from the expected condition that is contained in the baseline plan.
Verification. The evaluation of whether or not a product, service, or result complies with a regulation, requirement,
specification, or imposed condition. Contrast with validation.
Verified Deliverables. Completed project deliverables that have been checked and confirmed for correctness through
the Control Quality process.
Virtual Teams. Groups of people with a shared goal who fulfill their roles with little or no time spent meeting face to face.
PMI Member benefit licensed to: Wanpeng Cui - 2150818. Not for distribution, sale, or reproduction.

Not
For
Distribution,
Sale
or
Reproduction.
726 Part 3 - Glossary
Voice of the Customer. A planning technique used to provide products, services, and results that truly reflect customer
requirements by translating those customer requirements into the appropriate technical requirements for each phase
of project product development.
WBS Dictionary. A document that provides detailed deliverable, activity, and scheduling information about each
component in the work breakdown structure.
What-If Scenario Analysis. The process of evaluating scenarios in order to predict their effect on project objectives.
Work Breakdown Structure (WBS). A hierarchical decomposition of the total scope of work to be carried out by the
project team to accomplish the project objectives and create the required deliverables.
Work Breakdown Structure Component. An entry in the work breakdown structure that can be at any level.
Work Package. The work defined at the lowest level of the work breakdown structure for which cost and duration are
estimated and managed.
Work Performance Data. The raw observations and measurements identified during activities being performed to carry
out the project work.
Work Performance Information. The performance data collected from controlling processes, analyzed in comparison
with project management plan components, project documents, and other work performance information.
Work Performance Reports. The physical or electronic representation of work performance information compiled
in project documents, intended to generate decisions, actions, or awareness.
PMI Member benefit licensed to: Wanpeng Cui - 2150818. Not for distribution, sale, or reproduction.

Not
For
Distribution,
Sale
or
Reproduction.
727
INDEX
A
AC. See Actual cost
Acceptance criteria, 154, 698
Accepted deliverables, 166, 698
Accuracy, 182, 238, 698
Acquire Resources process, 328–335, 601–602
definition, 698
inputs, 330–331
outputs, 333–335
overview, 328–330
tools and techniques, 332–333
Acquisition, 698
Acronyms, common, 696–697
Action item tracking, 94, 110
Active listening, 104, 363, 372, 381, 386, 534
Active/passive risk acceptance strategies, 443–446
Activity
definition, 698
iterative, 33
Activity attributes, 698
as input, 188, 198, 207, 322, 573, 576, 583
as output, 186, 194, 204, 221, 327, 573, 575, 576, 583
Activity duration, 698
Activity duration estimates, 698. See also Estimate Activity
Durations process
Activity identifier (ID), 188
Activity list
definition, 698
as input, 188, 198, 207, 322
as output, 185, 194
Activity-on-node (AON), 218, 698. See also Precedence
Diagramming Method
Activity resource requirements. See Estimate Activity
Resources process; Resource requirements
Activity sequencing. See Sequence Activities process
Actual cost (AC), 261, 698
Actual duration, 698
Adaptive environments
Project Communications Management and, 365
Project Cost Management and, 234
Project Integration Management and, 74
Project Procurement Management and, 465
Project Resource Management and, 311
Project Risk Management and, 400
Project Schedule Management and, 178
Project Scope Management and, 133
Project Stakeholder Engagement and, 506
Project Quality Management and, 276
Adaptive life cycles, 19, 698
ADR. See Alternative dispute resolution
Affinity diagram, 144, 293, 698
Agile approach
Control Schedule process and, 224
tailoring considerations, cost estimating, 234
Agile environments
Project Communications Management and, 365
Project Cost Management and, 234
Project Integration Management and, 74
Project Procurement Management and, 465
Project Resource Management and, 311
Project Risk Management and, 400
Project Quality Management and, 276
Project Schedule Management and, 178
Project Scope Management and, 133
Project Stakeholder Engagement and, 506
PMI Member benefit licensed to: Wanpeng Cui - 2150818. Not for distribution, sale, or reproduction.

Not
For
Distribution,
Sale
or
Reproduction.
728 Part 3 - Index
Agile release planning, 215
Agreements, 460, 698. See also Contract(s); Service level
agreements
as input, 78, 109, 125, 141, 208, 251, 355, 413, 496,
510, 519
master services, 465
as output, 489
Alternative dispute resolution (ADR), 498
Alternatives analysis, 111, 119, 202, 245, 292, 325, 356,
446, 533
definition, 699
Ambiguity risk, 398, 399
Analogous estimating, 200, 244, 324, 699
Analytical techniques, 699
AON. See Activity-on-node
Approved change request, 115
as input, 93, 300, 301, 495, 496
as output, 120
quality audits and, 295
schedule baseline and, 229
Artifacts
communication, 375
project, 558–559
Assessments, individual and team, 342
Assets. See Organizational process assets (OPAs)
Assignment matrix (RAM), 317
Assumption(s), 33, 699
Assumption and constraint analysis, 415, 521
Assumption log
definition, 699
as input, 108, 124, 141, 152, 188, 198, 207, 280, 323,
412, 421, 430, 495, 519
as output, 81, 97, 155, 194, 204, 221, 230, 247, 270,
320, 327, 358, 418, 427, 448, 458, 515
Attribute(s), 149
Attribute sampling, 274, 699
Audio conferencing, 340
Audits, 118, 276, 498
configuration item verification and, 118
procurement, 494, 714
quality, 290, 294–295, 296, 718
risk, 456, 458, 720
Authority, 699. See also Governance frameworks
Autocratic decision making, 119, 144
Automated tools, 73, 118
Avoidance, overall project risk and, 445
B
BAC. See Budget at completion
Backward pass, 210, 699
Bar chart, 217, 699
Baseline(s), 87, 699. See also Cost baseline; Scope
baseline
Baseline schedule. See Schedule baseline
Basis of estimates, 108, 204, 699
as input, 116, 124, 208, 250, 430
as output, 229, 230, 247, 270, 326
Benchmarking, 143, 281, 699
Benefits management, project success and, 546–547
Benefits management plan, 33, 251, 469, 509, 699
Best practices
benchmarking and, 143, 281, 399
discretionary dependencies and, 191
Beta distribution, 245
Bid(s), 477. See also Proposals
winning bidder and, 462
Bidder. See Seller(s)
Bidder conferences, 487, 699
Bid documents, 477, 485, 699
BIM. See Building information model
Body of knowledge (BOK), 1, 2, 69
BOK. See Body of knowledge
Bottom-up estimating, 324
definition, 700
description of, 202, 244
Brainstorming, 78, 80, 85, 142, 144, 281, 414, 416, 511
Brain writing, 511
Bubble chart, 425–426
Budget(s)
definition, 700
time-phased project, 87, 248, 254
Budget at completion (BAC), 261, 262, 264, 430, 700
Buffer. See Reserve
Building information model (BIM), 463
Burndown chart, 226
PMI Member benefit licensed to: Wanpeng Cui - 2150818. Not for distribution, sale, or reproduction.

Not
For
Distribution,
Sale
or
Reproduction.
729
Business Analysis for Practitioners: A Practice Guide, 7,
33, 140
Business case
business documents and, 77–78
definition, 700
as input, 125, 251, 469, 509
project, 30–32
Business documents, 29–30
business case and, 77–78
definition, 559
as input, 125, 141, 251, 469, 509
project life cycle and, 30
project management, 29–30
Business environment, 10
Business management plan, 125
Business management skills, 58–60
PMI Talent Triangle® and, 56, 57
Business requirements, 148
Business value, 8, 10, 148
definition, 7, 700
state transition and, 6
Buyer
procurement process and, 461
seller and, 460–461
trial engagements and, 464
winning bidder, 462
Buyer-seller relationship, 461
C
CA. See Control account
Calendar. See Project calendar; Resource calendars
Cause-and-effect diagrams, 293, 294, 304, 700
CCB. See Change control board
Change(s)
contested, 498
definition, 700
projects and, 6
Change control. See also Perform Integrated Change
Control process
meetings, 120
procedures, 40
tools, 118–119, 700
Change control board (CCB), 115, 120, 700
Change control system, 700. See also Contract change
control system
Change log
definition, 700
as input, 92, 124, 382, 510, 519, 525
as output, 529
Change management plan, 88, 116, 169, 495, 525, 700
Change request(s). See also Approved change request;
Change management plan; Perform Integrated Change
Control process; Requested change
approved change requests review, 305
components requiring, 171, 186, 221, 229, 287, 297,
351, 358, 387, 393, 490, 500, 515, 529
definition, 700
as input, 117, 301
as output, 96, 112, 166, 170, 186, 220, 228, 269, 296,
306, 334, 343, 350, 357, 393, 447, 451, 457, 479, 489,
499, 514, 528, 535
project baselines and, 115
status tracking, 124
tools and, 119
types of, 96, 112
Charter. See Develop Project Charter process; Project
charter; Team charter
Checklist(s), 85, 302, 414. See also Quality checklists
Checklist analysis, 700
Checksheets, 302, 700
Claim, 700
Claims administration, 498, 701
Closed procurements, 499
Close Project or Phase process, 121–128, 634–635
definition, 701
inputs, 124–126
outputs, 127–128
overview, 121–123
tools and techniques, 126–127
Closing Process Group, 23, 633–635
definition, 701
inputs and outputs, 634
overview of, 633
Code of accounts, 701
Code of Ethics and Professional Conduct, 3
PMI Member benefit licensed to: Wanpeng Cui - 2150818. Not for distribution, sale, or reproduction.

Not
For
Distribution,
Sale
or
Reproduction.
730 Part 3 - Index
Collaboration
benefits of, 311–312
social computing and, 364
Collect Requirements process, 138–149, 568–569
definition, 701
inputs, 140–141
outputs, 147–149
overview, 138–140
tools and techniques, 142–147
Colocated teams, 340
Colocation, 340, 343, 701
Communication. See also Control Communications
process; Organizational communication requirements;
Plan Communications Management; Project
Communications Management
5 Cs of written, 361, 362–363
channels, 45, 209, 368, 370, 383, 391, 519, 526, 533
conversation, 145, 527
correspondence, 388, 496, 499
cross-cultural, 373
informal, 341
interactive, 374
language and, 365
leadership and, 61
mass, 374
nonverbal, 384
project, 92, 124, 387, 390, 532
skills, 363, 384, 527, 534
social computing and, 364, 373
successful, two parts of, 362
Communication artifacts and methods, 375
Communication competence, 363
Communication methods, 374–375, 383, 701
artifacts and, 375
Communication models, 371–373, 701
cross-cultural communication, 373
sample interactive, 371
Communication planning, 333. See also Plan
Communications process; Project Communications
Management
Communication requirements analysis, 369–370, 701
Communications management, techniques and
approaches, 381
Communications management plan, 87, 377
approaches and, 374
communication forms and, 374
definition, 701
as input, 381, 390, 484, 509, 518, 525, 532
as output, 377, 387, 393, 490, 529, 535
Communications technology, 365
Communication styles, 373
Communication styles assessment, 375, 701
Communication technologies, 340, 370, 383, 506, 701.
See also E-mail; Web conferencing
choice of, factors in, 370–371
tailoring considerations, 506
Competence, 319
Competencies
leadership skills, 60–63
leadership styles and, 65
management and, 64
overview, 56–57
personality and, 66
strategic and business management skills, 58–60
technical project management skills, 58
Complexity
integration and, 68
procurement and, 465
project, 400
Compliance
controlling PMOs and, 48
tailoring considerations and, 276
Computer software. See Scheduling software; Software
Conduct Procurements process, 482–491, 608–609
definition, 701
inputs, 484–486
outputs, 488–491
overview, 482–483
tools and techniques, 487–488
Confidentiality
information and, 101, 102, 383
policies, 40
sensitivity and, 371
trust and, 282, 414, 422, 433, 442
Configuration control, 115, 118
Configuration items, change control and, 118
PMI Member benefit licensed to: Wanpeng Cui - 2150818. Not for distribution, sale, or reproduction.

Not
For
Distribution,
Sale
or
Reproduction.
731
Configuration management plan, 88, 116, 169, 701
as input, 484
Configuration management systems, 41, 701
Configuration verification and audit, 118
Conflict management, 61, 80, 86, 341, 348–349, 386, 527
Conformance. See also Nonconformance
cost of, 283
cost of quality and, 245, 274
customer satisfaction and, 275
definition, 701
government standards and, 47
Conformance work, 284, 289
Connectivity, risk and, 424
Constraints, 28, 39, 701
Contested changes, 498
Context diagrams, 146, 702
Contingency, 702
Contingency allowance. See Reserve
Contingency plan, 72, 439, 445, 448
Contingency reserve, 202, 245, 254, 439, 443, 702. See
also Reserve analysis
Contingent response strategies, 445, 702
Contract(s), 460–461. See also Agreements; Time and
Material Contract (T&M)
administration of, 494
closure of, 41, 126, 494, 633
cost-reimbursable, 472, 703
definition, 702
fixed-price, 471, 707
legally binding nature of, 461
payment types and, 476
procurement, 464, 494, 498, 501
purchasing, 461
termination clause, 489
time and material, 472, 724
types of, 471–472
Contract change control system, 702
Contracting processes, changing, 463
Contract management systems, 110, 470, 486
Contractor(s), 465. See also Seller(s); Subcontractors
Contractor conferences. See Bidder conferences
Contract payment types, 476
Control account (CA), 161, 239, 254, 702
Control chart, 304, 702
Control/controlling, 107, 702
Control Costs process, 257–270, 622–623
definition, 702
inputs, 259–260
outputs, 268–270
overview, 257–259
tools and techniques, 260–268
Control limits, 702. See also Specification limits
Control Procurements process, 492–501, 629–631
definition, 702
inputs, 495–497
outputs, 499–501
overview, 492–494
tools and techniques, 497–498
Control Quality process, 298–306, 624–625
definition, 702
inputs, 300–302
outputs, 305–306
overview, 298–300
tools and techniques, 302–305
Control Resources process, 352–358, 625–626
definition, 702
inputs, 354–355
outputs, 357–358
overview, 352–354
tools and techniques, 356–357
Control Schedule process, 222–230, 621–622
agile approach and, 224
inputs, 224–225
outputs, 228–230
overview, 222–224
tools and techniques, 226–228
Control Scope process, 167–171, 619–620
definition, 703
inputs, 169–170
outputs, 170–171
overview, 167–168
tools and techniques, 170
Control thresholds, 181, 182, 239, 269
Conversation, 145, 392, 527
COQ. See Cost of quality
Corporate knowledge base repositories, 95
PMI Member benefit licensed to: Wanpeng Cui - 2150818. Not for distribution, sale, or reproduction.

Not
For
Distribution,
Sale
or
Reproduction.
732 Part 3 - Index
Corrective action
change request for, 96, 112
definition, 703
Correspondence, 388, 496, 499
Cost(s). See also Actual cost
failure, 274, 275, 282, 303
indirect, 246, 261
Cost aggregation, 252, 703
Cost baseline
definition, 703
as input, 116, 259, 412, 430, 439, 484
as output, 171, 186, 221, 229, 254–255, 269, 297, 334,
351, 358, 447, 490, 500
Cost-benefit analysis, 111, 119, 282, 356, 446, 703
Cost contingency reserve, 246
Cost control. See Control Costs process
Cost estimates. See also Estimate Costs process
independent, 479, 485
as input, 250, 323, 412, 430
as output, 246, 256, 270
Cost forecasts, 113, 269, 430, 448
Cost management. See Project Cost Management
Cost management plan, 87, 238
definition, 703
as input, 241, 250, 259, 411
as output, 238, 269, 447
Cost of quality (COQ), 245, 274, 282–283, 703
Cost performance index (CPI), 263, 703
Cost performance measurements, 262
Cost plus award fee (CPAF) contract, 472
Cost plus fixed fee (CPFF) contract, 472, 703
Cost plus incentive fee (CPIF) contract, 472
Cost-reimbursable contracts, 472, 703
Cost variance (CV), 262, 703
CPAF. See Cost plus award fee contract
CPFF. See Cost plus fixed fee
CPI. See Cost performance index
CPIF. See Cost plus incentive fee (CPIF) contract
CPM. See Critical path method
Crashing, 215, 703
Create WBS process, 156–162, 570–571. See also Work
breakdown structure (WBS)
definition, 703
inputs, 157
outputs, 161–162
overview, 156–157
tools and techniques, 158–161
Criteria, 703
Criticality index, 434
Critical path, 209, 704
Critical path activity, 704
Critical path method (CPM), 210–211, 227, 704
Critical success factors, 31
Cross training, 337
Cultural awareness, 376, 527, 534
Cultural diversity, 338, 363
Culture. See Organizational culture
Customer(s). See also Voice of the Customer
buyer becoming, 462
external, 78
Customer culture, 101
Customer request, 78, 546
Customer requirements, 20, 273
Customer satisfaction, 275
CV. See Cost variance
D
Daily standup meetings, 364
Data. See also Work performance data
definition, 704
overview, 26–27
Data analysis technique, 111, 119, 126, 136, 143, 153,
170, 181, 202, 213–214, 226, 238, 245, 252, 261,
282–283, 292, 303, 325, 356, 404, 415, 423, 433–436,
446, 456, 473, 487, 498, 512, 521, 533, 704
Data date, 704
Data gathering techniques, 80, 85, 142–143, 281–282,
292, 302–303, 414, 422, 432, 442, 473, 511, 520, 704
Data representation techniques, 144, 284–285, 293–294,
304, 315, 316–317, 376, 392, 425–426, 512–513,
521–522, 534, 704
Decision making
business case and, 31
effective, 349
PMI Member benefit licensed to: Wanpeng Cui - 2150818. Not for distribution, sale, or reproduction.

Not
For
Distribution,
Sale
or
Reproduction.
733
Decision-making techniques, 111, 119, 144, 153, 166,
203, 246, 283, 293, 446, 521, 534, 704
guidelines and, 349
selection criteria, 332
Decision tree analysis, 435, 704
Decoding/encoding of messages, 371
Decomposition, 185. See also Work Breakdown Structure
(WBS)
definition, 704
WBS components and, 160
into work packages, 158, 316
Defect(s)
definition, 704
histograms and, 293, 304
Defect repair, 96, 112, 704
Define Activities process, 183–186, 572
definition, 704
inputs, 184
outputs, 185–186
overview, 183
tools and techniques, 184–185
Define Scope process, 150–155, 569–570
definition, 704
inputs, 152
outputs, 154–155
overview, 150–151
tools and techniques, 153
Deliverable(s). See also Result
accepted, 166, 698
definition, 704
as input, 101, 125, 301
output as, 21, 95, 154
project management and, 16, 22
projects and, 5
verified, 165, 305, 725
WBS structure and, 160
Delivery methods, 476
Deming, W. Edwards, 275
Dependency. See also Logical relationship
definition, 704
mandatory, 191, 710
Dependency determination
discretionary dependencies, 191
external dependencies, 192
integration and, 191–192
internal dependencies, 192
mandatory dependencies, 191
Design for X (DfX), 295
Design of experiments (DOE), 290
Design reviews, 233
Detectability, risk and, 424, 426
Determine Budget process, 248–256, 578–579
definition, 704
inputs, 250–251
outputs, 254–256
overview, 248–249
tools and techniques, 252–253
Development approach, 135, 180, 400, 704
Development life cycle, 19, 74
Develop Project Charter process, 75–81, 563
definition, 705
inputs, 77–79
outputs, 81
overview, 75–77
tools and techniques, 79–80
Develop Project Management Plan process, 82–89, 567
definition, 705
inputs, 83–84
overview, 82–83
project management plan, 86–89
tools and techniques, 85–89
Develop Schedule process, 205–221, 575–576
definition, 705
inputs, 207–209
outputs, 217–221
overview, 205–207
tools and techniques, 209–216
Develop Team process, 336–344, 602–603
definition, 705
inputs, 339–340
outputs, 343–344
overview, 336–339
tools and techniques, 340–342
DfX. See Design for X
PMI Member benefit licensed to: Wanpeng Cui - 2150818. Not for distribution, sale, or reproduction.

Not
For
Distribution,
Sale
or
Reproduction.
734 Part 3 - Index
Diagramming techniques, 705
Direct and Manage Project Work process, 90–97, 597–598
definition, 705
inputs, 92–94
outputs, 95–97
overview, 90–92
tools and techniques, 94–95
Directions of influence, stakeholder analysis, 513
Discrete effort, 705
Discretionary dependencies, 191, 705
Disputes, 498
Disruptive conflict, 348
Distributed teams, 311
Diversity
cultural, 311, 338
stakeholder, 506
Document(s). See also Business documents; Procurement
documents; Project documents
bid, 477, 485, 699
business, 29–30
operational, 128
project business case, 30–32
test and evaluation, 296, 300, 303–304, 306, 724
Document analysis, 126, 292, 415, 512
Documentation. See also Lessons learned; Procurement
documentation; Requirements documentation; Written
communication
bid documents, 699
reviews, 705
seller performance evaluation, 501
technical, 125, 415, 499
DOE. See Design of experiments
Dormancy, risk and, 424
DU or DUR. See Duration
Duration (DU or DUR), 705. See also Most likely duration;
Optimistic duration; Pessimistic duration
Duration estimates, 203. See also Estimate Activity
Durations process
as input, 208, 412, 430
as output, 221
E
EAC. See Estimate at completion
EAC forecasts, 239, 264, 265
Early Finish date (EF), 210, 705
Early Start date (ES), 210, 705
Earned schedule (ES), 233
Earned value (EV), 261, 705
Earned value analysis (EVA), 111, 226, 261, 498
calculations, summary table, 267
Earned value management (EVM)
cost baseline for, 254
definition, 705
expansion of, 233
rules of performance measurement, 182, 239, 254
Earned value performance indicators, 228
Ecological impacts, 78
Economic feasibility study, 30–32, 125
EEFs. See Enterprise environmental factors
EF. See Early Finish date
Effort, 705
Electronic communications management, 385
Electronic project management tools, 385
Email, 78, 311, 333, 340, 361, 362, 373, 374, 375, 376,
377, 385
E-meetings, 376, 377
Emerging practices. See Practices, emerging
Emotional intelligence (EI), 310, 349, 705
EMV. See Expected Monetary Value (EMV)
Encoding/decoding of messages, 371
Enhance strategy
opportunity and, 444
overall project risk and, 446
Enterprise environmental factors (EEFs), 37–39, 557
definition, 706
external to organization, 39
as input, 78, 84, 93, 101, 109, 117, 135, 141, 152, 157,
180, 184, 189, 199, 209, 236–237, 243, 251, 280, 301,
315, 323, 331, 339, 348, 368, 383, 391, 403, 413, 422,
431, 441, 470, 486, 497, 510, 519, 526, 533
internal to organization, 38
organizational process assets and, 557
as output, 335, 344, 351
project influences and, 37
PMI Member benefit licensed to: Wanpeng Cui - 2150818. Not for distribution, sale, or reproduction.

Not
For
Distribution,
Sale
or
Reproduction.
735
Environment, 37–49, 133. See also Adaptive environments;
Agile environments; Enterprise environmental factors;
Globalization/global environment
management elements, 44–45
organizational process assets, 39–41
organizational structure types, 45–47
organizational systems, 42–44
overview, 37
project, 365, 371
regulatory, 465
Environmental consideration, 118, 546
ES. See Early Start date
Escalation, 355
opportunities and, 444
threats and, 442
Estimate(s). See also Analogous estimating; Basis
of estimates; Independent estimates; Parametric
estimating; Three-point estimate
definition, 706
independent, 708
independent cost, 479
Estimate Activity Durations process, 195–204, 574–575
definition, 706
inputs, 198–199
overview, 195–197
tools and techniques, 200–204
Estimate Activity Resources process, 320–327, 582–583
definition, 706
inputs, 322–324
outputs, 325–327
overview, 320–322
tools and techniques, 324–325
Estimate at completion (EAC), 264–265, 706
Estimate Costs process, 240–247, 577–578
definition, 706
inputs, 241–243
outputs, 246–247
overview, 240–241
tools and techniques, 243–246
Estimate to complete (ETC), 706
ETC. See Estimate to complete
Ethics, 3
EV. See Earned value
EVA. See Earned value analysis
EVM. See Earned value management
Execute, 706
Executing Process Group, 23, 595–611
definition, 706
overview, 595
processes in, 596
Expected Monetary Value (EMV), 435
Expert judgment, 58, 85, 94, 102, 110, 118, 126, 136,
142, 153, 158, 181, 184, 200, 237, 243, 252, 260, 281,
315, 324, 369, 391, 404, 414, 422, 431, 441, 451, 472,
487, 497, 511, 520, 526, 706. See also Subject matter
experts (SMEs)
Explicit knowledge, 100, 706
Exploit strategy
opportunity and, 444
overall project risk and, 445
External dependencies, 192, 706
External stakeholders, 361, 550
F
Facilitated workshops, 432
Facilitation, 80, 86, 104, 145, 381, 442
Failure costs, 274, 275, 282, 303
Fallback plan, 439, 445, 448, 706
Fast tracking, 191, 215, 228, 706
Feasibility study, 20, 30–32, 77, 125, 555
Fee, 706
Feedback, 384, 527, 534
FF. See Finish-to-finish
FFP. See Firm fixed price contract
Final product, service, or result, 127
Final report, 127–128
Financing, 253
Finish date, 210, 211, 706
Finish-to-finish (FF), 190, 706
Finish-to-start (FS), 190, 707
Firm Fixed Price Contract (FFP), 471, 707
Fishbone diagram, 293, 707. See also Cause-and-effect
diagrams
Fixed-budget method, 474
Fixed formula method, 182, 239
Fixed-price contracts, 471, 707
PMI Member benefit licensed to: Wanpeng Cui - 2150818. Not for distribution, sale, or reproduction.

Not
For
Distribution,
Sale
or
Reproduction.
736 Part 3 - Index
Fixed Price Incentive Fee contract (FPIF), 471, 707
Fixed Price with Economic Price Adjustment contract
(FPEPA), 471, 707
Float, 191, 210, 707, 725
Flowcharts, 284, 293, 707
Flow diagrams, process, 23
Focus groups, 80, 85, 142, 707
Forecast(s). See also Schedule forecasts
cost, 113
definition, 707
EAC, 239, 264, 265
Forecasting, 264
Forecasting methods, 92, 220–221
Forming, storming, norming, performing, adjourning, 338
Forward pass, 210, 707
FPEPA. See Fixed Price with Economic Price Adjustment
contract (FPEPA)
FPIF. See Fixed Price Incentive Fee contract
FPP. See Firm Fixed Price contracts
Free float, 707
FS. See Finish-to-start
Fully plan-driven life cycles. See Predictive life cycle
Functional manager
project manager and, 52, 55, 325
skills and, 332
Functional organization, 707
Functional requirements, 118, 148
Funding limit reconciliation, 253, 707
Funding requirements
cost baseline, expenditures and, 255
project funding, 256
Future state, transition state and, 6
G
Gantt chart, 217, 707
Generally recognized, 2
Globalization/global environment
cultural diversity and, 338
cultural influences and, 39
international factors, 332
virtual teams/distributed teams and, 311
Good practice, 2, 28
Governance, 28, 465. See also Organizational governance;
Project governance
Governance frameworks, 43–44
components of, 43
portfolios, programs, projects and, 44
Governance of Portfolios, Programs, and Projects:
A Practice Guide, 44
Government jurisdictions, 487. See also Regulatory bodies
Grade of products/services, 707
Graphical analysis techniques, 227, 263
Ground rules, project team, 320, 348, 528, 708
Group(s). See also Focus groups; Project Management
Process Groups,
projects and, 4
Guidelines, procurement, 471
Guide to the Project Management Body of Knowledge,
A (PMBOK® Guide)
components of, 17–18
development of, 69
foundation and framework for, 541
overview of industry standard, 1–2
purpose of, 2
H
Hierarchical charts, 316, 425–426
High-level project/product description, 81, 135, 140, 152,
279, 314, 402
High-level requirements, 80, 81, 135, 140, 149, 402
Histograms, 293, 304, 708
Historical information
definition, 708
lessons learned and, 41, 74
review, 253
Human resource management. See Project Resource
Management
Hybrid life cycle, 19
Hybrid methodologies, 73
I
ID. See Activity identifier
Identified risks. See also Risk register
PMI Member benefit licensed to: Wanpeng Cui - 2150818. Not for distribution, sale, or reproduction.

Not
For
Distribution,
Sale
or
Reproduction.
737
contingency reserves and, 245
cost estimates and, 246, 247
list of, 417
reserve analysis and, 265
risk breakdown structure and, 405
risk perception and, 420
SWOT analysis and, 415
Identify Risks process, 409–418, 586–587
definition, 708
inputs, 411–413
outputs, 417–418
overview, 409–411
tools and techniques, 414–416
Identify Stakeholders process, 507–515, 563–564
definition, 708
inputs, 509–510
outputs, 514–515
overview, 507–508
tools and techniques, 511–514
IFB. See Invitation for bid
Impact scales, risk and, 426
Impact value, 426. See also Probability and impact matrix
Implementing Organizational Project Management:
A Practice Guide, 17
Implement Risk Responses process, 449–452, 607
definition, 708
inputs, 450
outputs, 451–452
overview, 449–450
tools and techniques, 451
Imposed date, 708
Improvement
continual, 275
continuous, 276
quality, 275, 296
Incentive fee, 708
Incremental life cycle, 19, 708
Independent cost estimates, 479, 485
Independent estimates, 708
Indirect costs, 246, 261
Individual project risk, 397
Industry, project manager and, 55
Inflation, 243
Inflation allowance, 241, 246
Influence, directions of, 513
Influence diagram, 436, 708
Influence/impact grid, stakeholder analysis, 512
Influencing skills, 341, 350, 357
Information, 708. See also Documentation; Historical
information; Project information
confidentiality/sensitivity of, 371
project management data and, 26–27
urgency of need for, 370
work performance, 26
Information management systems, 708. See also Project
Management Information System
Information-sharing procedures, formal, 102
Information storage and retrieval. See Corporate
knowledge base repositories
Information system. See Project Management Information
System
Initiating Process Group, 23, 561–564
definition, 708
overview, 561–562
project boundaries and, 562
Initiating project
context for, 7–9
processes, procedures and, 40
Input(s). See also specific process
definition, 708
project management processes and, 22, 555
Inspection(s)
definition, 708
description of, 166, 303, 498
planning for, 285
prevention and, 274
Integrated change control. See Perform Integrated Change
Control process
Integrated risk management, 399
Integration, 66–68. See also Project Integration
Management
cognitive level and, 67
complexity and, 68
context level and, 67
overview, 66
process level and, 67
PMI Member benefit licensed to: Wanpeng Cui - 2150818. Not for distribution, sale, or reproduction.

Not
For
Distribution,
Sale
or
Reproduction.
738 Part 3 - Index
Intellectual property rights, 470, 480, 483, 485, 491, 495
Interactive communication, 374
Interdependencies, 14, 16, 102–103
Internal dependencies, 192
Internal rate of return (IRR), 34, 473
Internal stakeholders, 550
Interpersonal and team skills, 709
Interpersonal communication, 374
Interpersonal skills, 144–145, 153
definition, 709
“soft” skills, 53
team skills and, 332–333, 341, 348–350, 357, 375–
376, 386, 392, 416, 424, 432, 442, 451, 488, 527, 534
types of, 80, 104, 534, 552
Interviews, 80, 85, 142, 282, 414, 432, 709
Invitation for bid (IFB), 709
IRR. See Internal rate of return
Ishikawa diagrams, 293
Issue, 709
Issue log
definition, 709
as input, 124, 347, 354, 382, 390, 412, 455, 510, 519,
525, 532
as output, 96, 113,297, 306, 351, 358, 387, 393, 418,
427, 452, 458, 515, 529, 536
Iteration backlog, 203, 226
Iteration burndown chart, 226
Iteration length, 182
Iteration planning, 215
Iterative activity, 33
Iterative life cycle, 19, 151, 709
Iterative planning technique, 185, 721
Iterative process, 205, 209, 411
J
JAD. See Joint application design/development (JAD)
sessions
JIT. See Just-in-time
“Job shadowing,” 145
Joint application design/development (JAD) sessions, 145
Joint venture, 444, 445, 476
Judgment. See Expert judgment
K
Kaizen, 310
Kanban system, 177
Key concepts
Project Communications Management and, 360–363
Project Cost Management and, 233
Project Integration Management and, 72
Project Procurement Management and, 460–462
Project Quality Management and, 273–275
Project Resource Management and, 309–310
Project Risk Management and, 397–398
Project Schedule Management and, 175
Project Scope Management and, 131
Project Stakeholder Engagement and, 504–505
Key performance indicators (KPIs), 95, 389
Key stakeholder list, 81, 314, 368, 509
Knowledge, 709. See also Manage Project Knowledge
process
body of, 1
explicit, 100, 706
product, management of, 73
project management and, 16
project manager and, 52
repositories for, 41
tacit, 100, 724
Knowledge Areas, 23–25, 553
mapping of, 24–25, 556
overview, 23–25
PMBOK® Guide key components and, 18
Process Groups and, 24–25, 556
Knowledge management, 133, 365
misconceptions, 100
product, 73
project, 73
tools and techniques, 103
Known risks, 31, 399
“Known-unknowns,” 202, 245
KPIs. See Key performance indicators
PMI Member benefit licensed to: Wanpeng Cui - 2150818. Not for distribution, sale, or reproduction.

Not
For
Distribution,
Sale
or
Reproduction.
739
L
Lag(s)
adjusting, 228
definition, 193, 709
example of, 192
leads and, 192–193, 214
Language, 365
Late finish date (LF), 210, 709
Late start date (LS), 210, 709
Law of diminishing returns, 197
Lead(s)
adjusting, 228
definition, 192, 709
example of, 192
lags and, 192–193, 214
Leader(s), qualities and skills of, 61–62
Leadership, 534
management compared to, 64–66
styles, 65
Leadership skills, 60–63, 350
getting things done, 62–63
people, dealing with, 60
PMI Talent Triangle® and, 56, 57
politics, power and, 62–63
qualities and, 61–62
Lean Six Sigma, 275
Least cost method, 473
Legal requirements, 78, 369, 370
Legal rights, 512
Lessons learned, 208. See also Retrospectives
definition, 709
meetings, 305
tailoring considerations, 74
Lessons learned register
definition, 709
description of, 104
as input, 92, 101, 108, 124, 141, 165, 169, 198, 208,
225, 242, 291, 300, 339, 347, 354, 382, 390, 412, 440,
450, 455, 484, 495, 525, 532
as output, 97,104, 113, 167, 171, 204, 221, 230, 247,
270, 287, 297, 306, 327, 335, 344, 351, 358, 387, 393,
418, 448, 452, 458, 480, 491, 500, 529, 536
Lessons learned repository
definition, 709
as output, 128, 501
Leveling. See Resource leveling
Level of accuracy, 182, 238
Level of effort (LoE), 300, 325, 450, 709
Level of precision, 238
Lexicon. See PMI Lexicon of Project Management Terms
LF. See Late finish date
Life cycle. See also Iterative life cycle; Predictive life cycle;
Product life cycle; Project life cycle
attributes and, 20
definition, 710
development, 19, 74
incremental, 19, 708
iterative, 19, 151, 709
predictive, 19, 714
Life cycle approach, 178, 311
Listening techniques, 386, 534. See also Active listening
LoE. See Level of effort
Log, 710. See also Issue log
Logical data model, 284
Logical relationship, 710. See also Precedence
Diagramming Method (PDM); Precedence relationship
Logic bar chart, 218
Logistics, 464
Long-lead items, 464
LS. See Late start date
M
Majority, 144
Make-or-buy analysis, 473, 476, 710
Make-or-buy decisions, 473, 479, 710
Make versus buy decision, 241
Manageability, risk and, 424
Manage Communications process, 379–388, 605–606
definition, 710
inputs, 381–383
outputs, 387–388
overview, 379–381
tools and techniques, 383–386
PMI Member benefit licensed to: Wanpeng Cui - 2150818. Not for distribution, sale, or reproduction.

Not
For
Distribution,
Sale
or
Reproduction.
740 Part 3 - Index
Management. See also Conflict management; Portfolio
management; Program management; Project
management; Project Quality Management
leadership compared to, 64–66
meetings and, 80, 86, 386
project knowledge, 73
risk, 399, 463
social media, 385
supply chain, 464
team, 311
Management elements, 44–45
Management reserves, 202, 248, 252, 254, 256, 265,
405, 710
Management responsibility, 275
Management skills, 710
Manage Project Knowledge process, 98–105, 598–599
definition, 710
inputs, 100–102
outputs, 104–106
overview, 98–100
tools and techniques, 102–104
Manage Quality process, 288–297, 599–600
definition, 710
inputs, 290–291
outputs, 296–297
overview, 288–290
tools and techniques, 292–296
Manager(s). See also Project manager
functional, 53, 55, 325, 332
portfolio, 13
program, 11, 29, 55
Manage Stakeholder Engagement process, 523–529,
610–611
definition, 710
inputs, 525–526
outputs, 528–529
overview, 523–524
tools and techniques, 526–528
Manage Team process, 345–351, 604–605
definition, 710
inputs, 347–348
outputs, 350–351
overview, 345–346
tools and techniques, 348–350
Managing Change in Organizations: A Practice Guide, 6
Mandatory dependencies, 191, 710
Market conditions, 243
Market demand, 78
Market research, 473
Mass communication, 374
Master schedule, 217, 710
Master services agreement (MSA), 465
Matrix diagrams, 284, 293, 710
Matrix organization(s), 710
Matrix project environment, 329
Measure, units of, 182, 238
Measurement. See Metrics; Quality control measurements;
Quality metrics
Media, choice of, 381
Meetings, 80, 95, 111, 127, 136, 181, 185, 238, 286, 318,
325, 342, 404
activity durations and, 203
approved change requests review, 305
change control, 120
change control board and, 120
management of, 80, 86, 381, 386
project, 364
project kick-off, 86
project management plan and, 86
project-related, 364, 376
quality control and, 305
retrospectives/lessons learned, 305
risk analysis and, 426
risk identification and, 416
risk review, 457
types of, 528
Megaprojects, 11, 463
Memorandums of understanding (MOUs), 78, 461
Methodology, 2, 711
Metrics. See also Quality control measurements; Quality
metrics
benefits management plan and, 33
project success and, 34–35
work performance, 109
Milestone, 711
Milestone charts, 218
PMI Member benefit licensed to: Wanpeng Cui - 2150818. Not for distribution, sale, or reproduction.

Not
For
Distribution,
Sale
or
Reproduction.
741
Milestone list
as input, 92, 108, 124, 188, 198, 208, 430, 469, 495
as output, 186, 194, 480
Milestone schedule, 711. See also Master schedule
Mind-mapping, 144, 284, 521, 711
Mitigation. See Risk mitigation
Modeling techniques, 209, 431
Monitor and Control Project Work process, 105–113,
615–616
definition, 711
inputs, 107–110
outputs, 112–113
overview, 105–107
tools and techniques, 110–111
Monitor Communications process, 388–393, 627–628
definition, 711
inputs, 390–391
outputs, 392–393
overview, 388–389
tools and techniques, 391–392
Monitoring and Controlling Process Group, 23, 613–632
definition, 711
overview, 613
processes in, 614
Monitor, 711
Monitor Risks process, 453–458, 628–629
definition, 711
inputs, 455–456
outputs, 457–458
overview, 453–454
tools and techniques, 456–457
Monitor Stakeholder Engagement process, 530–536,
631–632
definition, 711
inputs, 532–533
outputs, 535–536
overview, 530–531
tools and techniques, 533–535
Monte Carlo analysis, 213–214, 399, 433, 436
Monte Carlo simulation, 214, 711
Morale, 45, 338
Most likely duration, 201
Motivation
behaviors and, 60
conflict management and, 348
leadership and, 65, 309
staff and, 197
team skills and, 341
user stories and, 145
MOUs. See Memorandums of understanding
MSA. See Master services agreement
Multicriteria Decision Analysis, 119, 144, 534, 711
Multiphase projects, 86
N
Navigating Complexity: A Practice Guide, 68
Negative risks, 395, 397
Negotiation, 341, 357, 488, 527
Net present value (NPV), 34, 473
Network(s), 711. See also Project schedule network diagram
social computing communication and, 374
Network analysis. See Schedule network analysis
Networking, 386, 534, 711
Networking skills, 104, 534
Network logic, 218, 711
Network path, 210, 711. See also Critical path method
(CPM)
Node, 189, 435, 711
Nominal group technique, 144–145, 712
Nonconformance
costs and, 245, 282, 283
prevention of, 274
problems, 303
work, 284
Nonverbal communication, 384
NPV. See Net present value
O
Objective, 712
OBS. See Organizational breakdown structure
Observation/conversation, 145, 527
On-demand scheduling, 177
OPAs. See Organizational process assets (OPAs)
Operational documents, 128
PMI Member benefit licensed to: Wanpeng Cui - 2150818. Not for distribution, sale, or reproduction.

Not
For
Distribution,
Sale
or
Reproduction.
742 Part 3 - Index
OPM. See Organizational Project Management
Opportunities, 397, 712
strategies for, 444
Optimistic duration, 201
Organizational breakdown structure (OBS), 316, 712
Organizational charts, 370
Organizational communication requirements, 40, 102,
369, 383, 391, 520, 525, 533
Organizational culture, 38. See also Cultural diversity
Organizational governance
frameworks, 43–44
project governance and, 545
Organizational knowledge base. See Corporate knowledge
base repositories
Organizational knowledge repositories, 41
Organizational learning, 712
Organizational procedures links, 182, 239
Organizational process assets (OPAs)
categories of, 39–40
definition, 712
enterprise environmental factors and, 557
as input, 79, 84, 94, 102, 110, 117, 136, 141, 152, 157,
170, 180, 184, 189, 199, 209, 225, 237, 243, 251, 260,
281, 291, 302, 314, 324, 331, 340, 348, 355, 369, 383,
391, 403, 413, 422, 431, 441, 450, 471–472, 486, 497,
510, 520, 526, 533
as output, 105, 128, 335, 344, 388, 458, 481, 491, 501
processes, policies, and procedures, 40–41
project influences and, 37
Organizational project management (OPM)
definition, 544
governance framework, 44
purpose of, 17
strategies and, 16–17
Organizational strategy
expert judgment and, 79
portfolio structure and, 12
Organizational structure(s), 42, 44. See also Project
management office
functional organization, 707
hierarchical, 45
matrix organizations, 710
project characteristics and, 47
reporting relationships and, 319, 329
selection of, factors in, 46
types of, 45–47
Organizational systems, 42–44
governance frameworks and, 43–44
overview, 42–43
Organizational theory, 318
Organization charts and position descriptions, 316–317
hierarchical-type charts and, 316
matrix-based charts, 317
text-oriented formats, 317
Output(s). See also specific process
definition, 712
project management processes and, 22, 555
Overall project risk, 397, 712
strategies for, 445–446
Overlapping project phases, 19, 547
P
Parameters. See Project characteristics
Parametric estimating, 200–201, 244, 324, 712
Path convergence, 194, 712
Path divergence, 194, 712
Payback period (PBP), 34, 473
Payment schedules and requests, 501
Payment types, contract, 476
PBOs. See Project-based organizations (PBOs)
PBP. See Payback period
PDCA. See Plan-do-check-act (PDCA) cycle
PDM. See Precedence Diagramming Method
PDPC. See Process Decision Program Charts (PDPC)
Percent complete, 712
Performance appraisals, 126, 344, 351
Performance assessment. See Team performance
assessments
Performance measurement, rules of, 239
Performance measurement baseline (PMB), 88, 621, 712
as input, 169, 224, 259
as output, 171, 229, 269, 620
Performance reporting, 175, 478, 489. See also Work
performance reports
Performance reviews, 227, 303, 356, 498, 712
Performing integration. See Integration
PMI Member benefit licensed to: Wanpeng Cui - 2150818. Not for distribution, sale, or reproduction.

Not
For
Distribution,
Sale
or
Reproduction.
743
Performing organization, 39, 40, 271, 332. See also Seller(s)
Perform Integrated Change Control process, 113–120,
616–617
definition, 712
inputs, 116–117
outputs, 120
overview, 113–115
tools and techniques, 118–120
Perform Qualitative Risk Analysis process, 419–427,
588–589
definition, 712
inputs, 421–422
outputs, 427
overview, 419–421
tools and techniques, 422–426
Perform Quantitative Risk Analysis process, 428–436,
589–590
definition, 713
inputs, 430–431
outputs, 436
overview, 428–429
tools and techniques, 431–436
Phase. See Project phase(s)
Phase closure, 126, 127, 128. See also Close Project or
Phase process
Phase gate
definition, 713
description of, 21
Physical resource assignments, 333, 354, 358, 626
Plan Communications Management, 366–378
inputs, 368–369
outputs, 377–378
overview, 366–367
tools and techniques, 369–376
Plan Communications Management process, 584–585,
713
Plan Cost Management process, 235–239, 577
definition, 713
inputs, 236–237
outputs, 238–239
overview, 235–236
tools and techniques, 237–238
Plan-do-check-act (PDCA) cycle, 275
Planned value (PV), 261, 713
Planning package, 161, 713. See also Control account
Planning Process Group, 23, 565–594
definition, 713
overview, 565–566
processes in, 566
Plan Procurement Management process, 466–481,
592–593
definition, 713
inputs, 468–472
outputs, 475–481
overview, 466–468
tools and techniques, 472–474
Plan Quality Management process, 277–287, 580–581
definition, 713
inputs, 279–281
outputs, 286–287
overview, 277–278
tools and techniques, 281–286
Plan Resource Management process, 312–320, 581–582
definition, 713
inputs, 314–315
outputs, 318–320
overview, 312–313
tools and techniques, 315–318
Plan Risk Management process, 401–408, 585
definition, 713
inputs, 402–403
outputs, 405–408
overview, 401–402
tools and techniques, 404
Plan Risk Responses process, 437–448, 590–592
definition, 713
inputs, 439–441
outputs, 447–448
overview, 437–439
tools and techniques, 441–446
Plan Schedule Management process, 179–182, 571–572
definition, 713
inputs, 180
outputs, 181–182
overview, 179
tools and techniques, 181
PMI Member benefit licensed to: Wanpeng Cui - 2150818. Not for distribution, sale, or reproduction.

Not
For
Distribution,
Sale
or
Reproduction.
744 Part 3 - Index
Plan Scope Management process, 134–137, 567–568
definition, 713
inputs, 135–136
outputs, 137
overview, 134–135
tools and techniques, 136
Plan Stakeholder Engagement process, 516–522, 594
definition, 713
inputs, 518–520
outputs, 522
overview, 516–518
tools and techniques, 520–522
Plurality, 144, 714
PM. See Project manager
PMB. See Performance measurement baseline
PMBOK® Guide. See Guide to the Project Management
Body of Knowledge
PMI Lexicon of Project Management Terms, 3
PMIS. See Project Management Information System
PMI Talent Triangle®, 56–57
PMO. See Project management office
Policy
definition, 714
processes, procedures and, 40–41, 102
procurement, 471
Political awareness, 104, 376, 386, 527, 534
Politics, leadership skills and, 62–63
Portfolio(s)
definition, 11, 15, 714
governance of, 44
programs, projects and, 11–13, 543–544
Portfolio management
definition, 15, 714
description of, 15
organizational strategies and, 16
program management and, 11, 12
Portfolio Management, The Standard for, 3, 15, 33
Portfolio manager, 13
Positive risks, 395, 397
Practice, 714
Practices, emerging
Project Communications Management and, 364
Project Cost Management, 233
Project Integration Management and, 73
Project Procurement Management and, 463–464
Project Quality Management and, 275
Project Resource Management and, 310–311
Project Risk Management and, 398–399
Project Schedule Management and, 177
Project Scope Management and, 132
Project Stakeholder Engagement and, 505
Practice Standard for Earned Value Management, 182
Practice Standard for Earned Value Management –
Second Edition, 239
Practice Standard for Scheduling, 175, 178, 207, 214
Practice Standard for Work Breakdown Structures –
Second Edition, 161
Preapproved seller lists, 471
Pre-assignment of team members, 333
Pre-bid conferences. See Bidder conferences
Precedence Diagramming Method (PDM), 189–190
critical paths and, 210
definition, 714
relationship types, 190
Precedence relationship. See also Logical relationship
definition, 714
internal dependencies and, 192
Precision, level of, 238
Predecessor activity, 194, 714
Predictive life cycle, 19, 131, 714
Preferred logic/preferential logic, 191. See also
Discretionary dependencies
Prequalified seller lists updates, 501
Presentations, 381, 384, 534
Preventive action
change request for, 96, 112
definition, 714
inspection and, 274
Probability and impact matrix, 425
definition, 714
scoring scheme and, 408
Probability distributions, 432
cumulative (S-curve), 433
influence diagram and, 436
simulation and, 213
target milestone and, 214
variability risks and, 399
PMI Member benefit licensed to: Wanpeng Cui - 2150818. Not for distribution, sale, or reproduction.

Not
For
Distribution,
Sale
or
Reproduction.
745
Problem solving, 295, 356
Procedure(s)
definition, 714
processes, policies and, 40–41
procurement, 471
Process(es), 714
Process analysis, 292
Process assets. See Organizational process assets
Process closure. See Closing Process Group
Process flow diagrams, 23, 284
Process Groups. See Project Management Process Groups
Process level, integration at, 67
Procurement(s)
closed, 499
complexity of, 465
phases, 476
Procurement audit, 494, 714
Procurement closure, formal, 125, 499
Procurement contract, 464, 494, 498, 501
Procurement documentation, 485
comparison of, 481
definition, 714
as input, 496
as output, 499
Procurement documents
definition, 714
as input, 125, 413
procurement contract, 464, 494, 498, 501
Procurement file, 501
Procurement management plan, 87, 125
definition, 714
as input, 330, 484, 495
as output, 447, 475, 490, 500
Procurement negotiation, 488
Procurement phases, 476
Procurement policies, formal, 471
Procurement statement of work, 477–478, 485, 715
Procurement strategy, 476, 715
Product(s)
definition, 715
final, 127
projects and, 4
Product analysis, 153, 715
Product backlog, 131, 203
Product evaluations. See Test and evaluation documents
Product life cycle
cost of quality and, 245
definition, 715
Product requirements
brainstorming and, 142
facilitation and, 145
industry specific, 140
meeting, 552
requirements traceability matrix and, 93, 148, 280, 470
Product reviews, 166
Product roadmap, 215–216
Product scope, 115, 131, 715
Product vision, 216
Professional conduct, 3
Program(s)
definition, 11, 715
governance of, 44
portfolios, projects and, 11–13, 543–544
Program management
definition, 715
description of, 14
portfolio management and, 11
Program Management, The Standard for, 3, 14, 33
Program manager, 11, 29, 55
Progressive elaboration, 147, 185, 186, 565, 715
Project(s), 4–9
boundaries, 562
complex, 461
definition, 4, 542, 715
funding requirements, 256
initiation of, 546
multiphase, 86
portfolios, programs and, 11–13, 543–544
Project artifacts, tailoring, 558–559
Project boundaries, 562
Project budget components, 255
Project business case, 30–32
Project calendar, 220, 225, 715
Project characteristics, 47, 253
PMI Member benefit licensed to: Wanpeng Cui - 2150818. Not for distribution, sale, or reproduction.

Not
For
Distribution,
Sale
or
Reproduction.
746 Part 3 - Index
Project charter. See also Develop Project Charter process;
Key stakeholder list
definition, 715
elements of, 155
as input, 83, 124, 135, 140, 152, 180, 236, 279, 314,
368, 402, 468, 509, 518
management plan and, 34
as output, 81
Project closure. See also Close Project or Phase process
documents, 128
guidelines, 41
Project communication(s), 92, 124, 387
as input, 390, 532
Project communication requirements. See Communication
requirements analysis
Project Communications Management, 24, 359–365
agile/adaptive environments and, 365
definition, 715
key concepts for, 360–363
overview, 360
processes in, 359
tailoring considerations, 365
trends and emerging practices, 364
Project complexity, 400
Project constraints. See Constraints
Project cost control. See Control Costs process
Project Cost Management, 24, 231–234
agile/adaptive environments and, 234
definition, 715
key concepts for, 233
overview, 231–232
processes in, 231
tailoring considerations, 234
trends and emerging practices, 233
Project dimensions, 178
Project documents
as input, 92–93, 101, 108, 116, 124, 141, 152, 157,
165, 169, 188, 198, 207–208, 225, 242, 250, 260, 280,
291, 300, 314, 322, 331, 339, 347, 354, 368, 382, 390,
403, 412–413, 421, 430–431, 440, 450, 455, 469–470,
484–485, 495, 510, 519, 525, 532
as output, 97, 113, 120, 127, 128, 155, 162, 167, 171,
194, 204, 221, 230, 247, 256, 270, 287, 297, 306, 320,
327, 335, 344, 351, 358, 378, 387, 393, 418, 427, 436,
448, 452, 458, 480, 491, 500, 515, 529, 536
project management plan and, 89, 559
Project environment, 365, 371. See also Adaptive
environments; Agile environments
Project execution. See Executing Process Group
Project funding requirements
definition, 715
as input, 260
as output, 256
Project governance
definition, 44, 715
organizational governance and, 545
Project importance, 400
Project initiation
context, 7–9
definition, 716
Project Integration Management, 23. See also specific
process
agile/adaptive environments, 74
definition, 716
key concepts, 72
overview, 69–71
processes in, 70
tailoring considerations, 74
trends and emerging practices, 73
Project life cycle, 19, 547–549
adaptive, 19, 131, 698
definition, 716
Predictive, 19, 131, 714
project management plan and, 135
Project management. See also Organizational project
management
definition, 10, 716
importance of, 10–11
Knowledge Areas, 23–25
processes, 22
Process Groups in, 23–25
Project management body of knowledge, 1, 2, 69, 716
Project Management Information System (PMIS), 26, 95,
193, 216, 227, 246, 268, 325, 350, 357, 385, 392,
451, 716
Project Management Knowledge Areas, 23–25, 553, 716
PMI Member benefit licensed to: Wanpeng Cui - 2150818. Not for distribution, sale, or reproduction.

Not
For
Distribution,
Sale
or
Reproduction.
747
Project management office (PMO), 40, 48–49, 716
Project management plan, 86–89, 403. See also Develop
Project Management Plan process
baselines, 87
components and, 88, 116, 135, 165, 169, 279, 314,
368, 411–412, 564, 568, 569, 570, 572, 573, 574, 575,
577, 578, 579, 580, 582, 583, 584, 585, 586, 588, 589,
591, 593, 594, 597, 599, 600, 601, 603, 604, 606, 607,
608, 610, 615, 617, 618, 619, 621, 623, 624, 626, 627,
629, 630, 632, 634
definition, 716
as input, 92, 100, 107, 116, 123, 135, 140, 152, 157,
165, 169, 180, 184, 188, 198, 207, 224, 236, 241–242,
250, 259, 279, 290, 300, 314, 322, 330, 339, 347, 354,
368, 381, 390, 411, 421, 430, 439, 450, 455, 469, 484,
495, 509, 518, 525, 532, 568, 572, 621
as output, 97, 105, 112, 120, 171, 186, 221, 229, 269,
287, 297, 306, 334, 343, 351, 358, 378, 387, 393, 447,
457, 490, 500, 515, 529, 535, 564, 572, 576, 581, 584,
591, 598, 599, 600, 602, 603, 605, 606, 607, 609, 611,
616, 617, 620, 622, 623, 625, 626, 628, 629, 631, 632
subsidiary management plans, 87
Project Management Process Groups, 23, 554–556
categories of, 23
definition, 716
Knowledge Area mapping and, 24–25, 556
PMBOK key components and, 18
project/phase interactions and, 555
Project management software, 188, 194, 377, 385
Project management system, 391, 716
Project management team, 716. See also Project team(s)
Project manager (PM). See also Competencies;
Leadership skills
competencies of, 56–66
definition, 716
leadership styles and, 65
overview, 51–52
responsibilities, 73
role of, 51–52, 66, 551
skills and, 52
sphere of influence, 52–56
Project Manager Competency Development (PMCD)
Framework, 56
Project meetings, 364
Project organization chart, 319, 716
Project performance appraisals, 342
Project phase(s)
definition, 20, 716
overview, 20–21
phase names and, 20
Process Groups and, 555
Project portfolio, 11
Project presentations, 385
Project Procurement Management, 24, 459–465
agile/adaptive environments and, 465
definition, 717
key concepts for, 460–462
overview, 460
processes in, 459
tailoring considerations, 465
trends and emerging practices, 463–464
Project Quality Management, 24, 271–276. See also
Quality management plan
agile/adaptive environments and, 276
definition, 717
interrelations, major, 273
key concepts for, 273–275
overview, 271–273
tailoring considerations, 276
trends and emerging practices, 275
Project records, 41, 79, 109, 388, 494
Project reporting, 385
Project reports, 123, 361, 362, 388
Project requirements, 148
Project Resource Management, 24, 307–312. See also
Employees
agile/adaptive environments and, 311–312
definition, 717
key concepts for, 309–310
overview, 307–309
tailoring considerations, 311
trends and emerging practices, 310–311
Project risk(s)
individual, 397
overall, 397, 445–446, 712
prioritized list of, 436
PMI Member benefit licensed to: Wanpeng Cui - 2150818. Not for distribution, sale, or reproduction.

Not
For
Distribution,
Sale
or
Reproduction.
748 Part 3 - Index
Project risk exposure, assessment of, 436
Project Risk Management, 24, 395–400
agile/adaptive environments and, 400
definition, 717
key concepts for, 397–398
overview, 396
processes in, 395
tailoring considerations, 400
trends and emerging practices, 398–399
Project schedule
definition, 717
as input, 93, 225, 242, 250, 314, 331, 339, 355, 440,
484, 519
as output, 217–219, 230, 256, 335, 344, 378, 387, 448
Project Schedule Management, 24, 173–178
agile/adaptive environments and, 178
definition, 717
key concepts, 175
overview of, 174
processes, 173
scheduling overview, 176
tailoring considerations, 178
trends and emerging practices, 177
Project schedule model
development, 182
maintenance, 182, 208
schedule data for, 220
schedule network analysis and, 209
target, 217
Project schedule network diagram
definition, 717
description of, 193–194, 218
as input, 208
lag and, 193
as output, 194, 218
Project schedule presentations, example, 219
Project scope, 131. See also Control Scope process; Define
Scope process; Verify Scope process
change requests and, 115
definition, 717
description, 154
Project Scope Management, 23, 129–133
agile/adaptive environments and, 133
definition, 717
key concepts for, 131
overview, 130
processes, 129
tailoring considerations, 133
trends and emerging practices, 132
Project scope statement
definition, 717
elements of, 155
as input, 157
as output, 154, 161
Project size, 400
Project sponsor, 29
Project Stakeholder Engagement, 24, 503–506
agile/adaptive environments and, 506
definition, 717
key concepts for, 504–505
overview, 503–504
tailoring considerations, 506
trends and emerging practices, 505
Project stakeholder(s), 550–551
examples of, 551
external, 550
internal, 550
Project statement of work. See Statement of work
Project success
benefits management and, 546–547
failure or, 123, 504
measures of, 34–35
Project team assignments, 339, 344, 347
as input, 440, 469
as output, 351, 448, 452
Project team(s), 717. See also Manage Project Team
process; Team(s); Virtual teams
assignments, 198, 208
development objectives, 338
resource management, 319
Project team directory, 717
Proposal(s). See Seller proposals
Proposal evaluation techniques, 717
Prototypes, 147, 717
Pull communication, 374
Purchasing contract, 461
Push communication, 374
PV. See Planned value
PMI Member benefit licensed to: Wanpeng Cui - 2150818. Not for distribution, sale, or reproduction.

Not
For
Distribution,
Sale
or
Reproduction.
749
Q
QFD. See Quality Function Deployment
Qualifications only selection method, 473
Qualitative risk analysis. See Perform Qualitative Risk
Analysis process
Quality. See also Plan Quality Management process;
Project Quality Management
definition, 718
grade and, 274
Quality assurance, 289. See also Manage Quality process
Quality audits, 290, 294–296, 718
Quality checklists, 292, 718
Quality control measurements
definition, 718
as input, 124, 291
as output, 305
Quality function deployment, 145
Quality improvement
initiatives, 275
methods, 296
Quality management. See Project Quality Management
Quality management plan, 87, 320. See also Manage
Quality process; Plan Quality Management process;
Project Quality Management
definition, 718
as input, 135, 241, 314, 411, 469
as output, 286, 297, 447, 490
Quality management system, 718
Quality metrics
definition, 718
as input, 291, 300
as output, 287
Quality policy, 718
Quality report, 108, 124, 165, 296, 382, 495, 718
Quality requirements, 148, 718
Quality standards. See Standard
Quantitative risk analysis. See Perform Quantitative Risk
Analysis process
Questionnaires, 143, 303, 511, 718
Quotation, 477
R
RACI. See Responsible, accountable, consult and inform
(RACI) chart
RACI chart, 317, 718
RAM. See Assignment matrix; Responsibility assignment
matrix
RBS. See Resource breakdown structure; Risk breakdown
structure
RCA. See Root cause analysis
Recognition, 319, 341–342
Regression analysis, 126, 718
Regulations, 718
Regulatory bodies, 550
Report(s). See also Quality report; Risk report
final, 127–128
project, 123, 361, 362, 388
work performance, 26
Reporting formats, 182, 239, 408, 455, 525
Requested change. See also Change requests
Request for information (RFI), 477, 718
Request for proposal (RFP), 477, 718
Request for quotation (RFQ), 477, 719
Requirement(s). See also High-level requirements; Product
requirements
business, 148
classifications, 148
cross-functional, 145
definition, 719
functional, 118, 148
legal, 78, 369, 370
nonfunctional, 148
organizational communication, 369, 383, 391, 520,
525, 533
project, 148
quality, 148, 718
solution, 148
stakeholder, 148
transition and readiness, 148
Requirements documentation, 147–148. See also Collect
Requirements process; Contract(s)
definition, 719
as input, 124, 152, 157, 165, 169, 280, 314, 368, 412,
470, 485, 495, 510
as output, 97, 147–148, 155, 162, 167, 171, 480, 491
PMI Member benefit licensed to: Wanpeng Cui - 2150818. Not for distribution, sale, or reproduction.

Not
For
Distribution,
Sale
or
Reproduction.
750 Part 3 - Index
Requirements Management: A Practice Guide, 132
Requirements management plan, 87, 137, 140, 165, 169,
279, 719
as input, 411, 484, 495
as output, 490
Requirements traceability matrix
definition, 719
example of, 149
as input, 93, 116, 165, 169, 280, 470, 496
as output, 148–149, 155, 167, 171, 287, 480, 491, 501
Reserve, 719. See also Management reserve
Reserve analysis, 202, 245, 265, 456, 719. See also
Contingency reserve
Residual risk, 448, 719
Resolution of conflicts. See Conflict management
Resource(s)
availability of, 178
definition, 719
industry-specific, 311
number of, 197
Resource assignments. See Physical resource assignments
Resource breakdown structure (RBS)
data representation and, 316
definition, 719
as input, 101, 198, 355
as output, 326, 335, 358
sample, 327
Resource calendars
definition, 719
as input, 199, 208, 225, 323, 331, 339, 440
as output, 230, 334, 344, 491
Resource histogram, 719
Resource leveling, 207, 211, 212, 719
Resource management plan, 87, 250, 318, 322
definition, 719
as input, 368, 381, 390, 411, 439, 469, 518, 532
as output, 334, 351, 358, 447, 535
Resource manager, 719
Resource optimization techniques, 211–212, 227, 719
Resource planning, 217, 313, 314
Resource requirements. See also Project Resource
Management
definition, 720
as input, 208, 242, 331, 355, 413, 431, 470
as output, 221, 325, 500
Resource smoothing, 211, 720
Responsibility, 319, 720
Responsibility assignment matrix (RAM), 720
Responsible, accountable, consult, and inform (RACI)
chart, 317, 718
Result(s). See also Deliverable(s)
definition, 720
final, 127
projects and, 4
Retrospectives, 224, 276, 305, 535. See also Lessons
learned
Return on investment (ROI), 15, 473
Reviews
approved change requests, 305
design, 233
documentation, 705
peer, 303
performance, 227, 303, 356, 498, 712
product, 165
project, 364
risk, 721
Rewards, 319, 341–342
Rework, 10, 720
RFI. See Request for information
RFP. See Request for proposal
RFQ. See Request for quotation
Risk(s). See also Identified risks; Identify Risks process;
Monitor Risks process; Opportunities; Project Risk
Management; Project risk(s); Threat(s)
definition, 720
levels of, 397
negative, 395, 397
overall project, 712
positive, 395, 397
project life cycle and, 549
residual, 719
secondary, 722
Risk acceptance
active/passive strategies, 443, 444, 446
definition, 720
PMI Member benefit licensed to: Wanpeng Cui - 2150818. Not for distribution, sale, or reproduction.

Not
For
Distribution,
Sale
or
Reproduction.
751
Risk analysis. See Perform Qualitative Risk Analysis
process; Perform Quantitative Risk Analysis process
Risk appetite, 720
Risk attitudes, 420, 518
Risk audits, 456, 458, 720
Risk avoidance, 443, 720
Risk breakdown structure (RBS)
definition, 720
extract from sample, 406
risk categories and, 405
Risk categorization, 425, 720
Risk category, 405, 417, 720
Risk data quality assessment, 423, 720
Risk enhancement, 720
Risk escalation, 545, 720
Risk exploiting, 721
Risk exposure, 398. See also Plan Risk Responses process;
Risk report
assessment of overall project, 436
definition, 721
Risk identification. See Identify Risks process
Risk impact. See Probability and impact matrix
Risk management plan, 87, 405. See also Plan Risk
Management process
definition, 721
elements of, 405–408
as input, 236, 279, 412, 430, 439, 484, 495, 518, 525
as output, 287, 405–408, 490, 500
Risk mitigation, 443, 446, 721
Risk owner, 721
Risk parameters, assessment of other, 423–424
Risk perception, 420
Risk probability and impacts
assessment, 423
description, 407
matrix/scoring scheme, 408
Risk register, 97
content of, 417
definition, 721
as input, 93, 125, 152, 199, 208, 242, 250, 280, 291,
314, 323, 355, 421, 431, 440, 450, 455, 470, 485, 496,
519, 532
as output, 113, 221, 230, 247, 256, 270, 287, 297, 306,
320, 335, 358, 387, 417, 427, 448, 452, 458, 480, 491,
501, 515, 536
Risk report
definition, 721
as input, 93, 116, 125, 291, 382, 431, 440, 450, 455
as output, 418, 427, 448, 452, 458
Risk responses, 436. See also Plan Risk Responses
process
Risk reviews, 721
Risk sharing, 444, 721
Risk threshold
agreed-upon, 398, 445
definition, 721
measurable, 398, 407
setting, 403
Risk transference, 443, 445, 721
Risk triggers, 417, 448
Role(s)
definition, 721
project manager and, 51
responsibilities and, 318
Role-responsibility-authority forms, 317
Rolling wave planning, 160, 185, 721
Root cause analysis (RCA), 111, 292, 303, 415, 521,
533, 721
S
Safety, 24, 45, 315
Design for X and, 295
enterprise environmental factors and, 78, 84, 117
requirements documentation and, 470, 480, 485,
491, 495
solution requirements and, 148
stakeholder analysis and, 512
Scatter diagrams, 293, 304
Schedule(s), 721. See also Control Schedule process;
Master schedule; Project schedule; Schedule model
Schedule baseline, 87. See also Baseline schedule
definition, 721
as input, 116, 224, 412, 430, 495
as output, 171, 186, 217, 229, 297, 351, 358, 447,
490, 500
PMI Member benefit licensed to: Wanpeng Cui - 2150818. Not for distribution, sale, or reproduction.

Not
For
Distribution,
Sale
or
Reproduction.
752 Part 3 - Index
Schedule compression, 228, 721
Schedule compression techniques, 215
Schedule control. See Control Schedule process
Schedule data, 721
as input, 225
as output, 220, 230
Schedule development. See Develop Schedule process
Schedule-drivers, 464
Schedule forecasts
definition, 722
as input, 108, 431
as output, 113, 228
Schedule management plan, 87, 181. See also Develop
Schedule process
definition, 722
as input, 184, 188, 198, 207, 224, 236, 411
as output, 181–182, 229, 447
Schedule model, 722
Schedule network analysis, 209, 722. See also Backward
pass; Critical path method; Resource leveling
Schedule performance index (SPI), 182, 226, 233, 263,
722
Schedule variance (SV), 262, 722
Scheduling
alternative, with a backlog, 177
on-demand, 177
overview, 176
Scheduling, Practice Standard for, 175, 178, 207, 214
Scheduling software, 38, 95, 216, 227, 357
Scheduling tool, 722
Scope, 722. See also Product scope; Project scope
Scope baseline. See also Control Scope process
definition, 722
elements of, 242
as input, 116, 165, 169, 184, 188, 198, 207, 224, 242,
250, 279, 314, 322, 412, 430, 469
as output, 161–162, 171, 287, 297, 447, 490
Scope change, 304, 319, 402, 472
Scope creep, 154, 168, 182, 722
Scope exclusions, 154
Scope management plan, 87, 137
definition, 722
as input, 140, 165, 169, 180, 469, 484
as output, 137, 171
scope of work and, 469, 484
Scope model. See Context diagrams
Scope of work
activity list and, 185
firm fixed price (FFP) and, 471
scope management plan and, 469, 484
WBS and, 157, 161
Scope statement. See Project scope statement
Secondary risks, 448, 722
Selected sellers, 488
Self-organizing teams, 310, 722
Seller(s). See also Buyer-seller relationship; Project
Procurement Management
buyer and, 460–461
definition, 722
partnership with, 275
prequalified, 501
terms for, 461
Seller lists
preapproved, 471
prequalified, 501
Seller performance evaluation documentation, 501
Seller proposals
definition, 722
as input, 486
Sender-receiver communication models, 371, 381
Sensitivity analysis, 434, 722
Sequence Activities process, 187–194, 573
definition, 723
inputs, 188–189
outputs, 194
overview, 187–188
tools and techniques, 189–193
Sequencing, 188
Service(s)
final, 127
projects and, 4
Service level agreements (SLAs), 78, 461, 723
SF. See Start-to-finish
Shared portal, 340
Sharing, opportunity and, 444
Shewhart, Walter A., 275
Simulation, 213–214, 433–434, 723
SIPOC model, 284, 285
PMI Member benefit licensed to: Wanpeng Cui - 2150818. Not for distribution, sale, or reproduction.

Not
For
Distribution,
Sale
or
Reproduction.
753
Situation, analysis of, 31
Six Sigma, 275
Skills. See also Interpersonal skills; Team skills
communication, 363, 384, 534
influencing, 341, 350, 357
leadership, 60–63
management, 710
networking, 386, 534, 711
PMI Talent Triangle® and, 56–57
project manager and, 52
soft, 53, 357
strategic and business management, 58–60
technical project management, 58
Slack. See Float
SLAs. See Service level agreements
SMEs. See Subject matter experts
Social computing, 364, 374
Social media management, 385
Soft skills, 53, 357
Software. See also Scheduling software
information technology, 38
project management, 188, 194, 377, 385
simulation and, 433
WBS structure and, 159
Software development, 84, 252
JAD sessions and, 145
storyboards and, 147
Solution requirements, 148
Source selection criteria, 473–474, 478–479, 485, 723
SOW. See Statement of work
Specification, 723
Specification limits, 723. See also Control limits
Sphere of influence, project manager, 52–56
SPI. See Schedule performance index
Sponsor, 29, 723
Sponsoring organization, 33, 723
SS. See Start-to-start
Staffing management plan. See Project Resource
Management
Stage gate, 21, 545
Stakeholder(s). See also Identify Stakeholders process;
Management Stakeholder Engagement process; Project
stakeholder(s)
classification of, 514
definition, 723
external, 550
good practices and, 2
internal, 550
key, 34, 80, 145, 298, 407, 454, 624
project meetings and, 364
project reviews and, 364
project success and, 34
tailoring considerations, 365
unsatisfied, 10
Stakeholder analysis, 512, 533, 723
Stakeholder engagement assessment matrix, 521–522,
723
Stakeholder engagement plan, 87, 140, 279, 522
definition, 723
as input, 368, 381, 390, 509, 525, 532
as output, 387, 393, 522, 529, 535
Stakeholder expectation, 363
Stakeholder identification, 367, 504, 510, 514, 532
Stakeholder register
definition, 723
as input, 141, 280, 314, 331, 368, 382, 413, 421, 440,
470, 485, 496, 519, 525, 532
as output, 155, 287, 335, 378, 514, 387, 393, 480, 491,
501, 529, 536
Stakeholder relations
complexity of, 506
technology and, 464
Stakeholder requirements, 148
Standard for Portfolio Management, The, 3, 33
Standard for Program Management, The, 3, 14, 33
Standard for Project Management, The, 2–3, 28
overview, 541
Standup meetings, 95, 364, 535
Start date, 723
Start-to-finish (SF), 190, 723
Start-to-start (SS), 190, 724
Statement of work (SOW), 462, 468, 469
definition, 724
procurement, 477–478, 485
Statistical sampling, 303, 724
Storyboarding, 147
PMI Member benefit licensed to: Wanpeng Cui - 2150818. Not for distribution, sale, or reproduction.

Not
For
Distribution,
Sale
or
Reproduction.
754 Part 3 - Index
Strategic management, PMI Talent Triangle® and, 56, 57
Strategic opportunity/business need, 546
Strategic planning, 185. See also Organizational strategy
Strategic project management skills, 58–60
Strategic skills, 58–60
Strengths, weaknesses, opportunities and threats. See
SWOT analysis
Subcontractors, 38, 462
Subject matter experts (SMEs), 54, 55, 104. See also
Expert judgment
brainstorming and, 80, 85, 281
facilitation and, 145
interviews and, 142, 282, 414
Subsidiary management plans, 87, 558
Subsidiary plans, 83, 135, 316, 479, 489, 499
Success
factors, critical, 31
project, measurement of, 34–35
Successor activity, 186, 188, 190, 214
definition, 189, 724
lags and, 193
leads and, 192
multiple, 194
Summary activity, 194, 217, 724
Supplier. See Seller(s)
Surveys, 143, 303, 511, 718
SV. See Schedule variance
SWOT analysis, 415, 724
System(s). See Organizational systems
T
T&M. See Time and Material Contract
Tacit knowledge, 724
Tailoring, 2
definition, 724
overview, 28
project artifacts, 558–559
Project Communications Management and, 365
Project Cost Management and, 234
Project Integration Management and, 74
Project Procurement Management and, 465
Project Quality Management and, 276
Project Resource Management and, 311
Project Risk Management and, 400
Project Schedule Management and, 178
Project Scope Management and, 133
Project Stakeholder Engagement and, 506
Talent, 56–57
TCPI. See To-complete performance index
Team(s). See also Colocated teams; Develop Project Team
process; Project management team; Project team(s)
acquisition of members, 311
high-performance, 346
management of, 311
project manager and, 51
self-organizing, 310, 722
virtual, 311, 333, 340, 725
Team assessments, 342
Team building, 341
Team-building activities, 337, 341, 342
Team charter, 319–320, 339, 347, 724
Team management plan, 724
Team performance assessments, 339, 343, 347
Team skills, 144–145
definition, 708
interpersonal skills and, 332–333, 341, 348–350, 357,
375–376, 386, 392, 416, 432, 442, 451, 488, 527, 534
risk and, 424
types of, 80, 104
Technical performance analysis, 456
Technical project management skills, 58
PMI Talent Triangle® and, 56, 57
Technique(s)
definition, 724
information management, 103–104
knowledge management, 103
project management processes and, 22
Technology. See also Communication technologies; E-mail;
Software; Web conferencing
advances in, 78, 197
availability/reliability of, 370
communications, 365
stakeholder relations and, 464
support, 178
Templates, 40, 724
Terms of reference (TOR), 468, 469, 478
PMI Member benefit licensed to: Wanpeng Cui - 2150818. Not for distribution, sale, or reproduction.

Not
For
Distribution,
Sale
or
Reproduction.
755
Test and evaluation documents, 296, 300, 303–304,
306, 724
Test and inspection planning, 285
Text-oriented formats, roles and responsibilities, 317
Theory of Constraints (TOC), 310
Threat(s), 397
definition, 724
strategies for, 442–443
Three-point estimate, 201, 244–245, 724
Threshold, 724
Time and Material Contract (T&M), 472, 724
Time-boxing, 182
Time management. See Project Schedule Management
Time-phased project budget, 87, 248, 254
Time-scaled schedule network diagram, 218
TOC. See Theory of Constraints
To-complete performance index (TCPI), 266, 268, 724
Tolerances, 274, 725
Tools
advances in, 463
automated, 73
change control, 118–119, 700
definition, 725
information management, 103–104
knowledge management, 103
project management processes and, 22
visual management, 73
TOR. See Terms of reference
Tornado diagram, 434, 436, 725
Total float, 191, 210, 725
Traceability matrices, 40
Transfer. See Risk transference
Trend(s)
industry specific, 55
Project Communications Management and, 364
Project Cost Management, 233
Project Integration Management and, 73
Project Procurement Management and, 463–464
Project Quality Management and, 275
Project Resource Management and, 310–311
Project Risk Management and, 398–399
Project Schedule Management, 177
Project Scope Management and, 132
Project Stakeholder Engagement and, 505
quantitative risk analysis and, 436
Trend analysis, 111, 126, 170, 227, 263–265, 356,
498, 725
Triangular distribution, 201, 245
Trigger condition, 448, 518, 725
Tuckman ladder of team development, 338
U
Unanimity, 144, 725
Uncertainty, 398, 415
Union labor/contracts. See Contracts
Units of measure, 182, 238
“Unknown-unknowns,” 202
Update(s)
change request for, 96
definition, 725
User stories, 145
V
VAC. See Variance at completion
Validate Scope process, 131, 163–167, 618–619
definition, 725
inputs, 165
outputs, 166–167
overview, 163–164
tools and techniques, 166
Validation
control and, 133
definition, 725
Value. See Business value
Value analysis. See Earned value analysis (EVA)
Variance, 725
Variance analysis, 111, 126, 170, 262–263, 725
Variance at completion (VAC), 725
Variation, 725
Vendor. See Seller(s)
Vendor conferences. See Bidder conferences
Verification, 725
Verified deliverables, 165, 305, 725
Video conferencing, 340
Virtual meetings, 103, 392
PMI Member benefit licensed to: Wanpeng Cui - 2150818. Not for distribution, sale, or reproduction.

Not
For
Distribution,
Sale
or
Reproduction.
756 Part 3 - Index
Virtual teams, 311, 333, 340, 725
Visual management tools, 73
VOC. See Voice of the Customer
Voice of the Customer (VOC), 145, 726
Voting, 111, 119, 144, 534
W
Walkthroughs, 166, 224, 303, 498
Watch list, risks and, 423, 427, 440, 455
Waterfall development approach, 135, 185
Waterfall life cycles, 19
Waterfall model-based projects, 299, 400
WBS. See Work breakdown structure
WBS dictionary, 162, 726
WBS ID, 186
What-if scenario analysis, 213, 227, 726
Work breakdown structure (WBS). See also Create WBS
process
approaches to, 159
cost management plan and, 239
data representation and, 316
definition, 726
as output, 161
planned value and, 261
planning package and, 161
samples, 159–160
scope baseline and, 242
WBS ID, 186
Work breakdown structure component, 726
Work Breakdown Structures, Practice Standard for –
Second Edition, 161
Work packages, 157
decomposition and, 158, 183, 185
definition, 726
description of, 161
level of detail and, 158
progressive elaboration and, 186
Work performance data, 26
definition, 726
as input, 165, 169, 225, 260, 301, 355, 390, 456,
496, 532
as output, 95
Work performance information, 26, 357
definition, 726
as input, 109, 535
as output, 166, 170, 228, 305, 392, 457, 499
Work performance reports, 26
definition, 726
as input, 116, 347, 382, 456
as output
Workshops, 145. See also Facilitated workshops
Written communication, 360, 361. See also E-mail 5 Cs of,
361, 362–363
X
X, Design for X (DfX), 295
PMI Member benefit licensed to: Wanpeng Cui - 2150818. Not for distribution, sale, or reproduction.

Not
For
Distribution,
Sale
or
Reproduction.
Not
For
Distribution,
Sale
or
Reproduction.
AGILE
PRACTICE GUIDE
PMI Member benefit licensed to: Wanpeng Cui - 2150818. Not for distribution, sale, or reproduction.

Not
For
Distribution,
Sale
or
Reproduction.
AGILE PRACTICE GUIDE
PMI Member benefit licensed to: Wanpeng Cui - 2150818. Not for distribution, sale, or reproduction.

Not
For
Distribution,
Sale
or
Reproduction.
Library of Congress Cataloging-in-Publication Data has been applied for.
ISBN: 978-1-62825-199-9
Published by:
Project Management Institute, Inc.
14 Campus Boulevard
Newtown Square, Pennsylvania 19073-3299 USA
Phone: +1 610-356-4600
Fax: +1 610-356-4647
Email: customercare@pmi.org
Internet: www.PMI.org
©2017 Project Management Institute, Inc. All rights reserved.
Project Management Institute, Inc. content is copyright protected by U.S. intellectual property law that is recognized by most
countries. To republish or reproduce PMI’s content, you must obtain our permission. Please go to
http://www.pmi.org/permissions for details.
To place a Trade Order or for pricing information, please contact Independent Publishers Group:
Independent Publishers Group
Order Department
814 North Franklin Street
Chicago, IL 60610 USA
Phone: +1 800-888-4741
Fax: +1 312- 337-5985
Email: orders@ipgbook.com (For orders only)
For all other inquiries, please contact the PMI Book Service Center.
PMI Book Service Center
P.O. Box 932683, Atlanta, GA 31193-2683 USA
Phone: 1-866-276-4764 (within the U.S. or Canada) or +1-770-280-4129 (globally)
Fax: +1-770-280-4113
Email: info@bookorders.pmi.org
Printed in the United States of America. No part of this work may be reproduced or transmitted in any form or by any means,
electronic, manual, photocopying, recording, or by any information storage and retrieval system, without prior written permission
of the publisher.
The paper used in this book complies with the Permanent Paper Standard issued by the National Information Standards
Organization (Z39.48—1984).
PMI, the PMI logo, PMBOK, OPM3, PMP, CAPM, PgMP, PfMP, PMI-RMP, PMI-SP, PMI-ACP, PMI-PBA, PROJECT MANAGEMENT
JOURNAL, PM NETWORK, PMI TODAY, PULSE OF THE PROFESSION and the slogan MAKING PROJECT MANAGEMENT
INDISPENSABLE FOR BUSINESS RESULTS. are all marks of Project Management Institute, Inc. For a comprehensive list of PMI
trademarks, contact the PMI Legal Department. All other trademarks, service marks, trade names, trade dress, product names
and logos appearing herein are the property of their respective owners. Any rights not expressly granted herein are reserved.
SAFe is a registered mark of Scaled Agile, Inc.
Agile Alliance and the Agile Alliance logo are marks of Agile Alliance.
This Practice Guide was jointly funded by Agile Alliance® and was developed in collaboration with members of the Agile Alliance®.
Agile Alliance® does not endorse any agile methodology or certification.
10 9 8 7 6 5 4 3 2 1
PMI Member benefit licensed to: Wanpeng Cui - 2150818. Not for distribution, sale, or reproduction.
Not
For
Distribution,
Sale
or
Reproduction.
NOTICE
The Project Management Institute, Inc. (PMI) standards and guideline publications, of which the document contained
herein is one, are developed through a voluntary consensus standards development process. This process brings
together volunteers and/or seeks out the views of persons who have an interest in the topic covered by this publication.
While PMI administers the process and establishes rules to promote fairness in the development of consensus, it does
not write the document and it does not independently test, evaluate, or verify the accuracy or completeness of any
information or the soundness of any judgments contained in its standards and guideline publications.
PMI disclaims liability for any personal injury, property or other damages of any nature whatsoever, whether special,
indirect, consequential or compensatory, directly or indirectly resulting from the publication, use of application, or
reliance on this document. PMI disclaims and makes no guaranty or warranty, expressed or implied, as to the accuracy
or completeness of any information published herein, and disclaims and makes no warranty that the information in this
document will fulfill any of your particular purposes or needs. PMI does not undertake to guarantee the performance of
any individual manufacturer or seller’s products or services by virtue of this standard or guide.
In publishing and making this document available, PMI is not undertaking to render professional or other services
for or on behalf of any person or entity, nor is PMI undertaking to perform any duty owed by any person or entity to
someone else. Anyone using this document should rely on his or her own independent judgment or, as appropriate,
seek the advice of a competent professional in determining the exercise of reasonable care in any given circumstances.
Information and other standards on the topic covered by this publication may be available from other sources, which the
user may wish to consult for additional views or information not covered by this publication.
PMI has no power, nor does it undertake to police or enforce compliance with the contents of this document. PMI
does not certify, test, or inspect products, designs, or installations for safety or health purposes. Any certification or
other statement of compliance with any health or safety-related information in this document shall not be attributable
to PMI and is solely the responsibility of the certifier or maker of the statement.
PMI Member benefit licensed to: Wanpeng Cui - 2150818. Not for distribution, sale, or reproduction.
Not
For
Distribution,
Sale
or
Reproduction.
PMI Member benefit licensed to: Wanpeng Cui - 2150818. Not for distribution, sale, or reproduction.
Not
For
Distribution,
Sale
or
Reproduction.
PREFACE
The Project Management Institute and Agile Alliance® chartered this practice guide to create a greater
understanding of agile approaches in their communities. The vision for this practice guide is to equip project
teams with tools, situational guidelines, and an understanding of the available agile techniques and approaches
to enable better results.
Project teams are using agile approaches in a variety of industries beyond software development. Both
organizations realize that expansion has created a need for a common language, open mindedness, and the
willingness to be flexible in how products and deliverables are brought to market. In addition, both organizations
realize there are multiple ways to achieve successful delivery. There are a broad range of tools, techniques, and
frameworks; teams have choices for approaches and practices that fit their project and the organizational culture
in order to achieve the desired outcome.
The Agile Practice Guide core committee members are from varying backgrounds and use various approaches.
Some of the committee members are consultants and some work inside organizations. All have worked in agile
ways for many years.
PMI Member benefit licensed to: Wanpeng Cui - 2150818. Not for distribution, sale, or reproduction.
Not
For
Distribution,
Sale
or
Reproduction.
PMI Member benefit licensed to: Wanpeng Cui - 2150818. Not for distribution, sale, or reproduction.

Not
For
Distribution,
Sale
or
Reproduction.
TABLE OF CONTENTS
1. INTRODUCTION ...........................................................................................................................1
2. AN INTRODUCTION TO AGILE .....................................................................................................7
2.1 Definable Work vs. High-Uncertainty Work ..................................................................... 7
2.2 The Agile Manifesto and Mindset .................................................................................... 8
2.3 Lean and the Kanban Method ........................................................................................12
2.4 Uncertainty, Risk, and Life Cycle Selection ...................................................................13
3. LIFE CYCLE SELECTION ............................................................................................................ 17
3.1 Characteristics of Project Life Cycles ............................................................................18
3.1.1 Characteristics of Predictive Life Cycles...........................................................20
3.1.2 Characteristics of Iterative Life Cycles ............................................................. 21
3.1.3 Characteristics of Incremental Life Cycles ....................................................... 22
3.1.4 Characteristics of Agile Life Cycles ...................................................................24
3.1.5 Agile Suitability Filters ....................................................................................... 25
3.1.6 Characteristics of Hybrid Life Cycles ................................................................ 26
3.1.7 Combined Agile and Predictive Approaches ..................................................... 27
3.1.8 Predominantly Predictive Approach with Some Agile Components ................ 28
3.1.9 A Largely Agile Approach with a Predictive Component .................................. 28
3.1.10 Hybrid Life Cycles as Fit-For-Purpose .............................................................29
3.1.11 Hybrid Life Cycles as Transition Strategy ....................................................... 30
3.2 Mixing Agile Approaches ...............................................................................................31
3.3 Project Factors That Influence Tailoring ....................................................................... 32
I
PMI Member benefit licensed to: Wanpeng Cui - 2150818. Not for distribution, sale, or reproduction.

Not
For
Distribution,
Sale
or
Reproduction.
4. IMPLEMENTING AGILE: CREATING AN AGILE ENVIRONMENT .................................................33
4.1 Start with an Agile Mindset............................................................................................33
4.2 Servant Leadership Empowers the Team ...................................................................... 33
4.2.1 Servant Leader Responsibilities ........................................................................ 34
4.2.2 Role of the Project Manager in an Agile Environment ......................................37
4.2.3 Project Managers Use Servant Leadership ....................................................... 38
4.3 Team Composition .......................................................................................................... 38
4.3.1 Agile Teams ........................................................................................................39
4.3.2 Agile Roles .......................................................................................................... 40
4.3.3 Generalizing Specialists .....................................................................................42
4.3.4 Team Structures .................................................................................................43
4.3.5 Dedicated Team Members .................................................................................44
4.3.6 Team Workspaces ..............................................................................................46
4.3.7 Overcoming Organizational Silos ......................................................................47
5. IMPLEMENTING AGILE: DELIVERING IN AN AGILE ENVIRONMENT .......................................... 49
5.1 Charter the Project and the Team ..................................................................................49
5.2 Common Agile Practices ................................................................................................50
5.2.1 Retrospectives ....................................................................................................50
5.2.2 Backlog Preparation ..........................................................................................52
5.2.3 Backlog Refinement ........................................................................................... 52
5.2.4 Daily Standups ................................................................................................... 53
5.2.5 Demonstrations/Reviews ...................................................................................55
5.2.6 Planning for Iteration-Based Agile .................................................................... 55
5.2.7 Execution Practices that Help Teams Deliver Value ......................................... 56
5.2.8 How Iterations and Increments Help Deliver Working Product ........................57
5.3 Troubleshooting Agile Project Challenges ....................................................................57
5.4 Measurements in Agile Projects .................................................................................... 60
5.4.1 Agile Teams Measure Results ........................................................................... 61
II Table of Contents
PMI Member benefit licensed to: Wanpeng Cui - 2150818. Not for distribution, sale, or reproduction.

Not
For
Distribution,
Sale
or
Reproduction.
6. ORGANIZATIONAL CONSIDERATIONS FOR PROJECT AGILITY ................................................. 71
6.1 Organizational Change Management ............................................................................71
6.1.1 Drivers for Change Management ....................................................................... 73
6.1.2 Readiness for Change ........................................................................................73
6.2 Organizational Culture ....................................................................................................75
6.2.1 Creating an Environment of Safety ....................................................................75
6.2.2 Assessing Culture ..............................................................................................75
6.3 Procurement and Contracts ........................................................................................... 77
6.4 Business Practices .........................................................................................................79
6.5 Multiteam Coordination and Dependencies (Scaling)...................................................80
6.5.1 Frameworks........................................................................................................80
6.5.2 Considerations ................................................................................................... 80
6.6 Agile and the Project Management Office (PMO) ..........................................................81
6.6.1 An Agile PMO is Value-Driven ............................................................................81
6.6.2 An Agile PMO is Invitation-Oriented .................................................................. 81
6.6.3 An Agile PMO is Multidisciplinary ..................................................................... 82
6.7 Organizational Structure ................................................................................................ 83
6.8 Evolving the Organization ..............................................................................................84
7. A CALL TO ACTION ................................................................................................................... 87
ANNEX A1
PMBOK® GUIDE MAPPING ............................................................................................................89
ANNEX A2
AGILE MANIFESTO MAPPING .......................................................................................................97
ANNEX A3
OVERVIEW OF AGILE AND LEAN FRAMEWORKS ..........................................................................99
APPENDIX X1
CONTRIBUTORS AND REVIEWERS..............................................................................................115
III
PMI Member benefit licensed to: Wanpeng Cui - 2150818. Not for distribution, sale, or reproduction.

Not
For
Distribution,
Sale
or
Reproduction.
APPENDIX X2
ATTRIBUTES THAT INFLUENCE TAILORING................................................................................119
APPENDIX X3
AGILE SUITABILITY FILTER TOOLS .............................................................................................125
REFERENCES .............................................................................................................................. 139
BIBLIOGRAPHY ........................................................................................................................... 141
GLOSSARY ..................................................................................................................................149
INDEX .........................................................................................................................................157
IV Table of Contents
PMI Member benefit licensed to: Wanpeng Cui - 2150818. Not for distribution, sale, or reproduction.

Not
For
Distribution,
Sale
or
Reproduction.
LIST OF TABLES AND FIGURES
Figure 2-1. The Four Values of the Agile Manifesto .............................................................. 8
Figure 2-2. The Twelve Principles Behind the Agile Manifesto ............................................ 9
Figure 2-3. The Relationship Between the Agile Manifesto Values, Principles,
and Common Practices ..................................................................................... 10
Figure 2-4. Agile is a Blanket Term for Many Approaches .................................................11
Figure 2-5. Uncertainty and Complexity Model Inspired
by the Stacey Complexity Model ....................................................................... 14
Figure 3-1. The Continuum of Life Cycles ...........................................................................19
Figure 3-2. Predictive Life Cycle ..........................................................................................21
Figure 3-3. Iterative Life Cycle ............................................................................................. 21
Figure 3-4. A Life Cycle of Varying-Sized Increments ........................................................22
Figure 3-5. Iteration-Based and Flow-Based Agile Life Cycles .......................................... 24
Figure 3-6. Agile Development Followed by a Predictive Rollout ....................................... 27
Figure 3-7. A Combined Agile and Predictive Approach Used Simultaneously .................27
Figure 3-8. A Largely Predictive Approach with Agile Components ..................................28
Figure 3-9. A Largely Agile Approach with a Predictive Component ................................. 28
Figure 5-1. Burndown Chart for Remaining Story Points ...................................................62
Figure 5-2. Burnup Chart for Showing Story Points Completed ......................................... 63
Figure 5-3. Example of a Kanban Board ..............................................................................65
Figure 5-4. Feature Chart ..................................................................................................... 67
Figure 5-5. Product Backlog Burnup Chart ......................................................................... 68
V
PMI Member benefit licensed to: Wanpeng Cui - 2150818. Not for distribution, sale, or reproduction.

Not
For
Distribution,
Sale
or
Reproduction.
Figure 5-6. Earned Value in an Agile Context ......................................................................69
Figure 5-7. Cumulative Flow Diagram of Completed Features ...........................................70
Figure 6-1. The Relationship Between Change Management and Agile Approaches .......72
Figure 6-2. Example of Assessing Organizational Culture .................................................76
Figure 6-3. Initial Ranked Backlog for Changes .................................................................85
Figure 6-4. Using Backlogs and Kanban Boards to Organize and Track Change Work .......86
Figure A3-1. Agile Approaches Plotted by Breadth and Detail ........................................... 100
Figure A3-2. Kanban Board Demonstrating Work in Progress Limits,
and a Pull System to Optimize the Flow of Work ........................................... 105
Figure A3-3. The Crystal Family of Methods ........................................................................ 106
Figure A3-4. Feature-Driven Development Project Life Cycle .............................................109
Figure A3-5. DSDM Approach to Constraint-Driven Agility .................................................110
Figure A3-6. Representatives of Scrum Teams Participating in SoS teams ......................112
Figure X3-1. Model for Suitability of Agile Approach .......................................................... 127
Figure X3-2. Buy-In to Approach Assessment .................................................................... 129
Figure X3-3. Trust in Team Assessment ..............................................................................130
Figure X3-4. Assessment for Decision-Making Powers of Team .......................................130
Figure X3-5. Team Size Assessment ....................................................................................131
Figure X3-6. Experience Level Assessment .........................................................................131
Figure X3-7. Assessment for Access to the Customer/Business ....................................... 132
Figure X3-8. Likelihood of Change Assessment .................................................................. 132
Figure X3-9. Assessment for Criticality of Product or Service ...........................................133
Figure X3-10. Incremental Delivery Assessment .................................................................. 133
Figure X3-11. Suitability Assessment Radar Chart ...............................................................134
Figure X3-12. Drug Store Project ........................................................................................... 135
Figure X3-13. Military Messaging Example ...........................................................................137
VI List of Tables and Figures
PMI Member benefit licensed to: Wanpeng Cui - 2150818. Not for distribution, sale, or reproduction.

Not
For
Distribution,
Sale
or
Reproduction.
Table 1-1. In-Scope and Out-of-Scope Items ...................................................................... 4
Table 3-1. Characteristics of Four Categories of Life Cycles ............................................18
Table 3-2. Tailoring Options to Improve Fit ........................................................................ 32
Table 4-1. Attributes of Successful Agile Teams ...............................................................40
Table 4-2. Agile Team Roles ............................................................................................... 41
Table 5-1. Agile Pain Points and Troubleshooting Possibilities ........................................58
Table A1-1. Project Management Process Group and Knowledge Area Mapping ..............90
Table A1-2. Application of Agile in PMBOK® Guide Knowledge Areas ................................91
Table A2-1. Agile Manifesto Values Covered in the Agile Practice Guide ...........................97
Table A2-2. Agile Practice Guide Mapping of Principles Behind the Agile Manifesto ........ 98
Table A3-1. Scrum Events and Artifacts ............................................................................. 101
Table A3-2. The Practices of eXtreme Programming .........................................................102
Table A3-3. Defining Principles and Properties of the Kanban Method ............................ 104
Table A3-4. The Core Values and Common Properties of Crystal .....................................107
Table A3-5. The Key Elements of the Agile Unified Process ..............................................111
Table A3-6. Comparison of LeSS and Scrum .....................................................................113
Table X2-1. Tailoring Guidelines ......................................................................................... 121
VII
PMI Member benefit licensed to: Wanpeng Cui - 2150818. Not for distribution, sale, or reproduction.

Not
For
Distribution,
Sale
or
Reproduction.
VIII PMI Member benefit licensed to: Wanpeng Cui - 2150818. Not for distribution, sale, or reproduction.

Not
For
Distribution,
Sale
or
Reproduction.
1
1
INTRODUCTION
Welcome to the Agile Practice Guide! This guide was developed as a collaborative effort by the Project Management
Institute (PMI) and Agile Alliance®. The members of the core writing team who developed this practice guide included
volunteers from both organizations, drawing on subject matter expertise from a broad range of current practitioners and
leaders from a diverse range of backgrounds, beliefs, and cultures.
This practice guide provides practical guidance geared toward project leaders and team members adapting to an
agile approach in planning and executing projects. While our core writing team recognizes there is staunch support
to use predictive approaches and conversely, passion around shifting to an agile mindset, values, and principles, this
practice guide covers a practical approach to project agility. This practice guide represents a bridge to understanding
the pathway from a predictive approach to an agile approach. In fact, there are similar activities between the two, such
as planning, that are handled differently but occur in both environments.
Our core writing team used an agile mindset to collaborate and manage the development of this first edition of the
practice guide. As technology and culture changes, future updates and refinements to the practice guide will reflect
current approaches.
Our core team adopted a more informal, relaxed writing style for this practice guide than is typical for PMI standards.
The guide incorporates new elements, such as tips, sidebars, and case studies to better illustrate key points and
concepts. Our team intends for these changes to make this practice guide more readable and user-friendly.
This practice guide goes beyond addressing the use of agile in the computer software development industry, because
agile has expanded into non-software development environments. Manufacturing, education, healthcare and other
industries are becoming agile to varying degrees and this use beyond software is within the scope of this practice guide.
PMI Member benefit licensed to: Wanpeng Cui - 2150818. Not for distribution, sale, or reproduction.

Not
For
Distribution,
Sale
or
Reproduction.
2 Section 1
So why an Agile Practice Guide and why now? Project teams have used
agile techniques and approaches in various forms for at least several decades.
The Agile Manifesto [1]1 expressed definitive values and principles of agile
as the use of agile gained substantial momentum (see Section 2.1). Today,
project leaders and teams find themselves in an environment disrupted by
exponential advances in technology and demands from customers for more
immediate delivery of value. Agile techniques and approaches effectively
manage disruptive technologies. In addition, the first principle of agile places
customer satisfaction as the highest priority and is key in delivering products
and services that delight customers (see Section 2.1). Rapid and transparent
customer feedback loops are readily available with the widespread use
of social media. Therefore, in order to stay competitive and relevant,
organizations can no longer be internally focused but rather need to focus
outwardly to the customer experience.
1 The numbers in brackets refer to the list of references at the end of this practice guide.
AGILE-BASED LEARNING
Education is a prime and fertile
ground to expand agile practices
beyond software development.
Teachers in middle schools, high
schools, and universities around the
world are beginning to use agile to
create a culture of learning. Agile
techniques are used to provide focus
on prioritizing competing priorities.
Face-to-face interaction, meaningful
learning, self-organizing teams, and
incremental and/or iterative learning
that exploit the imagination are all
agile principles that can change the
mindset in the classroom and advance
educational goals (Briggs, 2014).*
*Briggs, Sara. “Agile Based
Learning: What Is It and How Can It
Change Education?” Opencolleges.
edu.au February 22, 2014, retrieved
from http://www.opencolleges.edu.
au/informed/features/agile-based-
learning-what-is-it-and-how-can-
it-change-education/
PMI Member benefit licensed to: Wanpeng Cui - 2150818. Not for distribution, sale, or reproduction.

Not
For
Distribution,
Sale
or
Reproduction.
3
Disruptive technologies are rapidly changing the playing field by
decreasing the barriers to entry. More mature organizations are increasingly
prone to being highly complex and potentially slow to innovate, and lag
behind in delivering new solutions to their customers. These organizations
find themselves competing with smaller organizations and startups that
are able to rapidly produce products that fit customer needs. This speed of
change will continue to drive large organizations to adopt an agile mindset
in order to stay competitive and keep their existing market share.
The Agile Practice Guide is project-focused and addresses project life
cycle selection, implementing agile, and organizational considerations
for agile projects. Organizational change management (OCM) is essential
for implementing or transforming practices but, since OCM is a discipline
within itself, it is outside the scope of this practice guide. Those seeking
guidance in OCM may refer to Managing Change in Organizations—
A Practice Guide [2].
Additional items that are in scope and out of scope for this practice guide
are listed in Table 1-1.
DISRUPTIVE TECHNOLOGY
Disruptive technology is
especially enabled by the transition
to cloud computing. Companies
across the globe are leveraging
the model for quick and cheap
access to computing resources
and to gain entry into traditional
markets. Cloud computing requires
a reduced upfront payment, but is
paid over time via a subscription
service, based upon a pay-as-you-
go or pay-what-you-use model.
Updated applications, infrastructure,
and platforms are released into the
cloud in an iterative and incremental
fashion, keeping pace with
improvements to technology and
evolving customer demand.
PMI Member benefit licensed to: Wanpeng Cui - 2150818. Not for distribution, sale, or reproduction.

Not
For
Distribution,
Sale
or
Reproduction.
4 Section 1
Table 1-1. In-Scope and Out-of-Scope Items
In Scope Out of Scope
Implementing agile approaches at a project or team level
Coverage of most popular agile approaches, as listed in
industry surveys
Suitability factors to consider when choosing an agile
approach and/or practice
Mapping agile to PMBOK® Guide processes and
Knowledge Areas
Discussion on the use of agile beyond software
development
Guidance, techniques, and approaches to consider when
implementing agile in projects or organizations
Definitions of generally accepted terms
Implementing agile throughout the organization or
creating agile programs
Coverage of niche approaches, company-specific
methods, or incomplete life cycle techniques
Recommending or endorsing a particular approach/
practice
Change or modification of PMBOK® Guide processes
and/or Knowledge Areas
Removal of software industry influence on agile
approaches. (Note that software is included in this
practice guide even though the use of agile is growing in
many other industries beyond software.)
Prescriptive step-by-step instructions on how to
implement agile in projects or organizations
New terms and/or definitions
This practice guide is for project teams who find themselves in the messy middle-ground between predictive and
agile approaches, who are trying to address rapid innovation and complexity, and who are dedicated to the team’s
improvement. This practice guide provides useful guidance for successful projects that deliver business value to meet
customer expectations and needs.
PMI Member benefit licensed to: Wanpeng Cui - 2150818. Not for distribution, sale, or reproduction.

Not
For
Distribution,
Sale
or
Reproduction.
5
This practice guide is organized as follows:
Section 2 An Introduction to Agile—This section includes the Agile Manifesto mindset, values, and principles. It
also covers the concepts of definable and high-uncertainty work, and the correlation between lean, the Kanban Method,
and agile approaches.
Section 3 Life Cycle Selection—This section introduces the various life cycles discussed in this practice guide. This
section also addresses suitability filters, tailoring guidelines, and common combinations of approaches.
Section 4 Implementing Agile: Creating an Agile Environment—This section discusses critical factors to consider
when creating an agile environment such as servant leadership and team composition.
Section 5 Implementing Agile: Delivering in an Agile Environment—This section includes information on how to
organize teams and common practices teams can use for delivering value on a regular basis. It provides examples of
empirical measurements for teams and for reporting status.
Section 6 Organizational Considerations for Project Agility—This section explores organizational factors that
impact the use of agile approaches, such as culture, readiness, business practices, and the role of a PMO.
Section 7 A Call to Action—The call to action requests input for continuous improvement of this practice guide.
The annexes, appendixes, references, bibliography, and glossary provide additional useful information and definitions:
Annexes. Contain mandatory information that is too lengthy for inclusion in the main body of the practice guide.
Appendixes. Contain nonmandatory information that supplements the main body of this practice guide.
References. Identify where to locate standards and other publications that are cited in this practice guide.
Bibliography. Lists additional publications by section that provide detailed information on topics covered in this
practice guide.
Glossary. Presents a list of terms and their definitions that are used in this practice guide.
PMI Member benefit licensed to: Wanpeng Cui - 2150818. Not for distribution, sale, or reproduction.

Not
For
Distribution,
Sale
or
Reproduction.
6 Section 1
PMI Member benefit licensed to: Wanpeng Cui - 2150818. Not for distribution, sale, or reproduction.

Not
For
Distribution,
Sale
or
Reproduction.
7
2
AN INTRODUCTION TO AGILE
2.1 DEFINABLE WORK VS. HIGH-UNCERTAINTY WORK
Project work ranges from definable work to high-uncertainty work. Definable work projects are characterized by clear
procedures that have proved successful on similar projects in the past. The production of a car, electrical appliance, or
home after the design is complete are examples of definable work. The production domain and processes involved are
usually well understood and there are typically low levels of execution uncertainty and risk.
New design, problem solving, and not-done-before work is exploratory. It requires subject matter experts to
collaborate and solve problems to create a solution. Examples of people encountering high-uncertainty work include
software systems engineers, product designers, doctors, teachers, lawyers, and many problem-solving engineers. As
more definable work is automated, project teams are undertaking more high-uncertainty work projects that require the
techniques described in this practice guide.
High-uncertainty projects have high rates of change, complexity, and risk. These characteristics can present problems
for traditional predictive approaches that aim to determine the bulk of the requirements upfront and control changes
through a change request process. Instead, agile approaches were created to explore feasibility in short cycles and
quickly adapt based on evaluation and feedback.
PMI Member benefit licensed to: Wanpeng Cui - 2150818. Not for distribution, sale, or reproduction.

Not
For
Distribution,
Sale
or
Reproduction.
8 Section 2
2.2 THE AGILE MANIFESTO AND MINDSET
Thought leaders in the software industry formalized the agile movement in 2001 with the publication of the Manifesto
for Agile Software Development (see Figure 2-1).
Figure 2-1. The Four Values of the Agile Manifesto
We are uncovering better ways of developing software by doing it and
helping others do it. Through this work we have come to value:
Individuals and interactions over processes and tools
Working software over comprehensive documentation
Customer collaboration over contract negotiation
Responding to change over following a plan
That is, while there is value in the items on the right, we value the
items on the left more.
© 2001, the Agile Manifesto authors
PMI Member benefit licensed to: Wanpeng Cui - 2150818. Not for distribution, sale, or reproduction.

Not
For
Distribution,
Sale
or
Reproduction.
9
Twelve clarifying principles flowed from these values as shown in Figure 2-2.
Figure 2-2. The Twelve Principles Behind the Agile Manifesto
1. Our highest priority is to satisfy the customer through early and continuous
delivery of valuable software.
2. Welcome changing requirements, even late in development. Agile processes
harness change for the customer’s competitive advantage.
3. Deliver working software frequently, from a couple of weeks to a couple of months,
with a preference to the shorter timescale.
4. Business people and developers must work together daily throughout the project.
5. Build projects around motivated individuals. Give them the environment and
support they need, and trust them to get the job done.
6. The most efficient and effective method of conveying information to and within a
development team is face-to-face conversation.
7. Working software is the primary measure of progress.
8. Agile processes promote sustainable development. The sponsors, developers, and
users should be able to maintain a constant pace indefinitely.
9. Continuous attention to technical excellence and good design enhances agility.
10. Simplicity—the art of maximizing the amount of work not done—is essential.
11. The best architectures, requirements, and designs emerge from self-organizing
teams.
12. At regular intervals, the team reflects on how to become more effective, then
tunes and adjusts its behavior accordingly.
PMI Member benefit licensed to: Wanpeng Cui - 2150818. Not for distribution, sale, or reproduction.

Not
For
Distribution,
Sale
or
Reproduction.
10 Section 2
Although originating in the software industry, these principles have since spread to many other industries.
This embodiment of mindset, values, and principles defines what constitutes an agile approach. The various agile
approaches in use today share common roots with the agile mindset, value, and principles. This relationship is shown
in Figure 2-3.
Figure 2-3. The Relationship Between the Agile Manifesto Values, Principles, and Common Practices
As shown in Figure 2-3, the model, inspired by Ahmed Sidky, articulates agile as a mindset defined by the Agile
Manifesto values, guided by the Agile Manifesto principles, and enabled by various practices. It is worth noting that
while the term “agile” became popularized after the Manifesto, the approaches and techniques being used by project
teams today existed before the Agile Manifesto by many years and, in some cases, decades.
Agile is a mindset defined by values, guided by principles, and manifested through
many different practices. Agile practitioners select practices based on their needs.
4 Values 12 Principles Practices
Agile
Mindset
PMI Member benefit licensed to: Wanpeng Cui - 2150818. Not for distribution, sale, or reproduction.

Not
For
Distribution,
Sale
or
Reproduction.
11
Figure 2-4. Agile is a Blanket Term for Many Approaches
Agile approaches and agile methods are umbrella terms that cover a
variety of frameworks and methods. Figure 2-4 places agile in context and
visualizes it as a blanket term, referring to any kind of approach, technique,
framework, method, or practice that fulfills the values and principles of the
Agile Manifesto. Figure 2-4 also shows agile and the Kanban Method as
subsets of lean. This is because they are named instances of lean thinking
that share lean concepts such as: “focus on value,” “small batch sizes,”
and “elimination of waste.”
Agile
Kanban
Scrum
Crystal
ScrumBan
AUP
FDD
XP
DSDM
Lean
Is agile an approach, a method, a
practice, a technique, or a framework?
Any or all of these terms could
apply depending on the situation.
This practice guide, uses the term
“approach” unless one of the other
terms is obviously more correct.
PMI Member benefit licensed to: Wanpeng Cui - 2150818. Not for distribution, sale, or reproduction.

Not
For
Distribution,
Sale
or
Reproduction.
12 Section 2
In general, there are two strategies to fulfill agile values and principles. The first is to adopt a formal agile approach,
intentionally designed and proven to achieve desired results. Then take time to learn and understand the agile approaches
before changing or tailoring them. Premature and haphazard tailoring can minimize the effects of the approach and thus
limit benefits. (See Appendix X2 for Tailoring Considerations).
The second strategy is to implement changes to project practices in a manner that fits the project context to achieve
progress on a core value or principle. Use timeboxes to create features, or specific techniques to iteratively refine
features. Consider dividing up one large project into several releases, if that works for the specific project context.
Implement changes that will help the project succeed—the changes do not need to be part of the organization’s formal
practices. The end goal is not to be agile for its own sake, but rather to deliver a continuous flow of value to customers
and achieve better business outcomes.
2.3 LEAN AND THE KANBAN METHOD
One way to think about the relationship between lean, agile, and the Kanban Method is to consider agile and the
Kanban Method as descendants of lean thinking. In other words, lean thinking is a superset, sharing attributes with
agile and Kanban.
This shared heritage is very similar and focuses on delivering value, respect for people, minimizing waste, being
transparent, adapting to change, and continuously improving. Project teams sometimes find it useful to blend various
methods—whatever works for the organization or team is what should be done regardless of its origin. The objective is
the best outcome regardless of the approach used.
The Kanban Method is inspired by the original lean-manufacturing system and used specifically for knowledge work.
It emerged in the mid-2000s as an alternative to the agile methods that were prevalent at the time.
PMI Member benefit licensed to: Wanpeng Cui - 2150818. Not for distribution, sale, or reproduction.

Not
For
Distribution,
Sale
or
Reproduction.
13
The Kanban Method is less prescriptive than some agile approaches and less disruptive, as it is the original “start-
where-you-are” approach. Project teams can begin applying the Kanban Method with relative ease and progress toward
other agile approaches if that is what they deem necessary or appropriate. For more details on the Kanban Method, see
Annex A3 on Overview of Agile and Lean Frameworks.
2.4 UNCERTAINTY, RISK, AND LIFE CYCLE SELECTION
Some projects have considerable uncertainty around project requirements and how to fulfill those requirements using
current knowledge and technology. These uncertainties can contribute to high rates of change and project complexity.
These characteristics are illustrated in Figure 2-5.
As project uncertainty increases, so too does the risk of rework and the need to use a different approach. To mitigate
the impact of these risks, teams select life cycles that allow them to tackle projects with high amounts of uncertainty
via small increments of work.
Teams can verify their work when they use small increments and can change what they do next. When teams deliver
small increments, they are better able to understand the true customer requirements faster and more accurately than
with a static written specification.
CASE
There is and probably always will be a lot of discussion around the Kanban Method and whether
it belongs to the lean or agile movement. It was conceived in and around lean manufacturing,
but is widely used in agile settings.
Reproduction.Reproduction.
Reproduction.Reproduction.
Reproduction.Reproduction.
PMI Member benefit licensed to: Wanpeng Cui - 2150818. Not for distribution, sale, or reproduction.

Not
For
Distribution,
Sale
or
Reproduction.
14 Section 2
Requirements Uncertainty
High UncertaintyLow Uncertainty
Technical Degree of Uncertainty
Low Uncertainty High Uncertainty
Fundamentally
risky
Adaptive
approaches
work well here
Linear
approaches
work well here
Complicated
Complex
Chaos
Simple
Figure 2-5. Uncertainty and Complexity Model Inspired by the Stacey Complexity Model
Teams can plan and manage projects with clear and stable requirements and clear technical challenges with little
difficulty. However, as the uncertainty in the project increases, the likelihood of changes, wasted work, and rework also
increases, which is costly and time consuming.
PMI Member benefit licensed to: Wanpeng Cui - 2150818. Not for distribution, sale, or reproduction.

Not
For
Distribution,
Sale
or
Reproduction.
15
Some teams have evolved project life cycles to use iterative and incremental approaches. Many teams discover that
when they explore the requirements iteratively and deliver more often incrementally, the teams adapt to changes more
easily. These iterative and incremental approaches reduce waste and rework because the teams gain feedback. These
approaches use:
Very short feedback loops,
Frequent adaptation of process,
Reprioritization,
Regularly updated plans, and
Frequent delivery.
TIP
What do simple, complicated, and complex projects mean? Consider large projects, such as the
Boston Big Dig construction project. On the surface, the project seemed fairly straightforward: move
the elevated highway underground. There was high agreement on the requirements (see the Y axis in
Figure 2-5). There was low uncertainty on how the project would proceed until the project started. And,
as is the case for many large projects, the project encountered surprises along the way.
When a team works on a project where there is little opportunity for interim deliverables or little
opportunity for prototyping, the team most likely will use a predictive life cycle to manage it. The team can
adapt to what it discovers, but will not be able to use agile approaches to manage the iterative discovery
of requirements or incremental deliverables for feedback.
The Big Dig project was not simple by any means. However, many projects that start out in the lower
left part of the Stacey Complexity Model have no real means of moving to other approaches. Assess the
project, both in the requirements and the means of delivery, to determine the best approach for the life
cycle of the project.
PMI Member benefit licensed to: Wanpeng Cui - 2150818. Not for distribution, sale, or reproduction.

Not
For
Distribution,
Sale
or
Reproduction.
16 Section 2
These iterative, incremental, and agile approaches work well for projects that involve new or novel tools, techniques,
materials, or application domains. (Refer to Section 3 on Life Cycle Selection). They also work well for projects that:
Require research and development;
Have high rates of change;
Have unclear or unknown requirements, uncertainty, or risk; or
Have a final goal that is hard to describe.
By building a small increment and then testing and reviewing it, the team can explore uncertainty at a low cost in
a short time, reduce risk, and maximize business value delivery. This uncertainty may be centered on suitability and
requirements (is the right product being built?); technical feasibility and performance (can this product be built this
way?); or process and people (is this an effective way for the team to work?). All three of these characteristics—product
specification, production capability, and process suitability—typically have elements of high uncertainty.
However, iterative and incremental approaches have their limits of applicability. When both technology
uncertainty and requirements uncertainty are very high (the top right of Figure 2-5), the project moves beyond
complex to chaotic. In order for the project to become reliably possible, it needs one of the variables (uncertainty
or disagreement) to be contained.
PMI Member benefit licensed to: Wanpeng Cui - 2150818. Not for distribution, sale, or reproduction.

Not
For
Distribution,
Sale
or
Reproduction.
17
3
LIFE CYCLE SELECTION
Projects come in many shapes and there are a variety of ways to undertake
them. Project teams need awareness of the characteristics and options
available to select the approach most likely to be successful for the situation.
This practice guide refers to four types of life cycles, defined as follows:
Predictive life cycle. A more traditional approach, with the bulk
of planning occurring upfront, then executing in a single pass;
a sequential process.
Iterative life cycle. An approach that allows feedback for unfinished
work to improve and modify that work.
Incremental life cycle. An approach that provides finished
deliverables that the customer may be able to use immediately.
Agile life cycle. An approach that is both iterative and incremental
to refine work items and deliver frequently.
WHAT TO CALL NON-AGILE
APPROACHES?
There is no single term that is
universally used to describe non-agile
approaches. Initially, the practice
guide used the term plan-driven to
describe the emphasis on an upfront
plan and then execution of that
plan. Some people prefer the terms
waterfall or serial to describe this
life cycle. In the end, we settled on
the term predictive since it is used in
A Guide to the Project Management
Body of Knowledge (PMBOK® Guide)
[3] and the Software Extension to the
PMBOK® Guide Fifth Edition [4].
Many organizations do not
experience either of these extremes
and instead occupy some middle
ground. That is natural, but we still
need a way to talk about both ends
of the spectrum. If agile is at one end,
we call the other end predictive.
PMI Member benefit licensed to: Wanpeng Cui - 2150818. Not for distribution, sale, or reproduction.

Not
For
Distribution,
Sale
or
Reproduction.
18 Section 3
3.1 CHARACTERISTICS OF PROJECT LIFE CYCLES
Table 3-1 summarizes the characteristics of the four life cycle categories covered in this practice guide.
Table 3-1. Characteristics of Four Categories of Life Cycles
It is important to note that all projects have these characteristics—no project is completely devoid of considerations
around requirements, delivery, change, and goals. A project’s inherent characteristics determine which life cycle is the
best fit for that project.
Another way to understand how project life cycles vary is by using a continuum ranging from predictive cycles on one
end, to agile cycles on the other end, with more iterative or incremental cycles in the middle.
Figure X3-1 of Appendix X3 of the PMBOK® Guide – Sixth Edition displays the continuum as a flat line. This view
emphasizes the shifting of project characteristics from one end to the other. Another way to visualize the continuum is
with a two-dimensional square, as shown in Figure 3-1.
Requirements Activities Delivery GoalApproach
Characteristics
Predictive
Iterative
Incremental
Agile
Fixed
Dynamic
Dynamic
Dynamic
Performed once for
the entire project
Repeated until
correct
Performed once for
a given increment
Repeated until
correct
Single delivery
Single delivery
Frequent smaller
deliveries
Frequent small
deliveries
Manage cost
Correctness of
solution
Speed
Customer value via
frequent deliveries
and feedback
PMI Member benefit licensed to: Wanpeng Cui - 2150818. Not for distribution, sale, or reproduction.

Not
For
Distribution,
Sale
or
Reproduction.
19
Figure 3-1. The Continuum of Life Cycles
No life cycle can be perfect for all projects. Instead, each project finds a spot on the continuum that provides an
optimum balance of characteristics for its context. Specifically,
Predictive life cycles. Take advantage of things that are known and proven. This reduced uncertainty and
complexity allows teams to segment work into a sequence of predictable groupings.
Iterative life cycles. Allow feedback on partially completed or unfinished work to improve and modify that work.
Incremental life cycles. Provide finished deliverables that the customer may be able to use immediately.
Agile life cycles. Leverage both the aspects of iterative and incremental characteristics. When teams use agile
approaches, they iterate over the product to create finished deliverables. The team gains early feedback and
provides customer visibility, confidence, and control of the product. Because the team can release earlier, the
project may provide an earlier return on investment because the team delivers the highest value work first.
Frequency of Delivery
Low High
Degree of Change
Predictive
Incremental
Iterative
Agile
Low High
Continuum
PMI Member benefit licensed to: Wanpeng Cui - 2150818. Not for distribution, sale, or reproduction.

Not
For
Distribution,
Sale
or
Reproduction.
20 Section 3
3.1.1 CHARACTERISTICS OF PREDICTIVE LIFE CYCLES
Predictive life cycles expect to take advantage of high certainty around
firm requirements, a stable team, and low risk. As a result, project activities
often execute in a serial manner, as shown in Figure 3-2.
In order to achieve this approach, the team requires detailed plans to
know what to deliver and how. These projects succeed when other potential
changes are restricted (e.g., requirements changes; project team members
change what the team delivers). Team leaders aim to minimize change for
the predictive project.
When the team creates detailed requirements and plans at the beginning
of the project, they can articulate the constraints. The team can then use
those constraints to manage risk and cost. As the team progresses through
the detailed plan, they monitor and control changes that might affect the
scope, schedule, or budget.
By emphasizing a departmentally efficient, serialized sequence of work,
predictive projects do not typically deliver business value until the end of
the project. If the predictive project encounters changes or disagreements
with the requirements, or if the technological solution is no longer
straightforward, the predictive project will incur unanticipated costs.
PLANNING IS ALWAYS THERE
A key thing to remember about
life cycles is that each of them
share the element of planning.
What differentiates a life cycle is
not whether planning is done, but
rather how much planning is done
and when.
At the predictive end of the
continuum, the plan drives the work.
As much planning as is possible is
performed upfront. Requirements
are identified in as much detail as
possible. The team estimates when
they can deliver which deliverables
and performs comprehensive
procurement activities.
In iterative approaches, prototypes
and proofs are also planned, but
the outputs are intended to modify
the plans created in the beginning.
Earlier reviews of unfinished work
help inform future project work.
Meanwhile, incremental initiatives
plan to deliver successive subsets
of the overall project. Teams may
plan several successive deliveries
in advance or only one at a time.
The deliveries inform the future
project work.
Agile projects also plan. The key
difference is that the team plans
and replans as more information
becomes available from review of
frequent deliveries. Regardless of
the project life cycle, the project
requires planning.
PMI Member benefit licensed to: Wanpeng Cui - 2150818. Not for distribution, sale, or reproduction.

Not
For
Distribution,
Sale
or
Reproduction.
21
Figure 3-2. Predictive Life Cycle
3.1.2 CHARACTERISTICS OF ITERATIVE LIFE CYCLES
Iterative life cycles improve the product or result through successive prototypes or proofs of concept. Each new
prototype yields new stakeholder feedback and team insights. Then, the team incorporates the new information by
repeating one or more project activities in the next cycle. Teams may use timeboxing on a given iteration for a few
weeks, gather insights, and then rework the activity based on those insights. In that way, iterations help identify and
reduce uncertainty in the project.
Projects benefit from iterative life cycles when complexity is high, when the project incurs frequent changes, or when
the scope is subject to differing stakeholders’ views of the desired final product. Iterative life cycles may take longer
because they are optimized for learning rather than speed of delivery.
Figure 3-3 illustrates some elements of an iterative project life cycle for a single product delivery.
Figure 3-3. Iterative Life Cycle
Analyze DesignBuild Test Deliver
Analyze Analyze
Design
Prototype Refine
Build
Test Deliver
PMI Member benefit licensed to: Wanpeng Cui - 2150818. Not for distribution, sale, or reproduction.

Not
For
Distribution,
Sale
or
Reproduction.
22 Section 3
3.1.3 CHARACTERISTICS OF INCREMENTAL LIFE CYCLES
Some projects optimize for speed of delivery. Many businesses and
initiatives cannot afford to wait for everything to be completed; in these
cases, customers are willing to receive a subset of the overall solution. This
frequent delivery of smaller deliverables is called an incremental life cycle
(see Figure 3-4).
Figure 3-4. A Life Cycle of Varying-Sized Increments
Analyze
Design
Build
Test
Deliver
Analyze
Design
Build
Test
Deliver
Analyze
Design
Build
Test
Deliver
Have you ever been involved on
a project where the requirements
seemed to change daily and thought,
“We will know the requirements
when we deliver a prototype that the
business approves.” If so, this was
a project where agile approaches
could have helped. A prototype
encourages feedback and a better
understanding of the requirements
that can be incorporated into
each deliverable.
TIP
Are you unsure of how a new business service might work in practice? Create a proof of concept
with evaluation criteria to explore desired outcomes. Use iterative approaches when you suspect the
requirements will change based on customer feedback.
PMI Member benefit licensed to: Wanpeng Cui - 2150818. Not for distribution, sale, or reproduction.

Not
For
Distribution,
Sale
or
Reproduction.
23
Incremental life cycles optimize work for delivering value to sponsors
or customers more often than a single, final product. Teams plan initial
deliverables before beginning their work, and they begin working on that
first delivery as soon as possible. Some agile projects deliver value within
days of project initiation. Others could take longer, ranging from 1 week to
several weeks.
As the project continues, the team may deviate from the original vision.
The team can manage the deviations, because the team delivers value
sooner. The degree of change and variation is less important than ensuring
customers get value sooner than at the end of the project.
Providing a customer a single feature or a finished piece of work is an
example of the incremental approach.
For example, builders may want to show a finished room or floor of a
building before they continue with the remainder of the building. In that case,
they may complete a floor with fixtures, paint, and everything else intended
for the finished floor before proceeding to the next floor. The customer
is able to see and approve of the style, color, and other details, allowing
adjustments to be made before further investments of time and money are
made. This reduces potential rework and/or customer dissatisfaction.
Completeness and delivery are
subjective. The team may need
feedback on a prototype and may
then choose to deliver a minimum
viable product (MVP) to a subset of
customers. The customers’ feedback
helps the team to learn what they
need to provide for subsequent
delivery of the final finished feature.
Agile teams, as a key differentiator,
deliver business value often. As the
product adds a broader set of features
and a broader range of consumers,
we say it is delivered incrementally.
PMI Member benefit licensed to: Wanpeng Cui - 2150818. Not for distribution, sale, or reproduction.

Not
For
Distribution,
Sale
or
Reproduction.
24 Section 3
3.1.4 CHARACTERISTICS OF AGILE LIFE CYCLES
In an agile environment, the team expects requirements to change. The iterative and incremental approaches provide
feedback to better plan the next part of the project. However, in agile projects, incremental delivery uncovers hidden
or misunderstood requirements. Figure 3-5 illustrates two possible ways to achieve incremental delivery so the project
aligns with customer needs and can be adapted as necessary.
Figure 3-5. Iteration-Based and Flow-Based Agile Life Cycles
Requirements
Analysis
Design
Build
Test
Requirements
Analysis
Design
Build
Test
NOTE: Each timebox is the same size. Each timebox results in working tested features.
Requirements
Analysis
Design
Build
Test
Requirements
Analysis
Design
Build
Test
Repeat
as needed
...
Requirements
Analysis
Design
Build
Test
Requirements
Analysis
Design
Build
Test
Iteration-Based Agile
Requirements
Analysis
Design
Build
Test
the number of
features in the
WIP limit
Requirements
Analysis
Design
Build
Test
the number of
features in the
WIP limit
Requirements
Analysis
Design
Build
Test
the number of features
in the WIP limit
Repeat
as needed
...
Requirements
Analysis
Design
Build
Test
the number of
features in the
WIP limit
Requirements
Analysis
Design
Build
Test
the number of
features in the
WIP limit
NOTE: In flow, the time it takes to complete a feature is not the same for each feature.
Flow-Based Agile
PMI Member benefit licensed to: Wanpeng Cui - 2150818. Not for distribution, sale, or reproduction.

Not
For
Distribution,
Sale
or
Reproduction.
25
In iteration-based agile, the team works in iterations (timeboxes of equal duration) to deliver completed features.
The team works on the most important feature, collaborating as a team to finish it. Then the team works on the next
most important feature and finishes it. The team may decide to work on a few features at a time, but the team does
not address all of the work for the iteration at once (i.e., does not address all of the requirements, followed by all of the
analyses, etc.).
In flow-based agile, the team pulls features from the backlog based on its capacity to start work rather than on
an iteration-based schedule. The team defines its workflow with columns on a task board and manages the work in
progress for each column. Each feature may take a different amount of time to finish. Teams keep work-in-progress
sizes small to better identify issues early and reduce rework should changes be required. Without iterations to define
planning and review points, the team and business stakeholders determine the most appropriate schedule for planning,
product reviews, and retrospectives.
Agile life cycles are those that fulfill the principles of the Agile Manifesto. In particular, customer satisfaction increases
with early and continuous delivery of valuable products. Moreover, an incremental deliverable that is functional and
provides value is the primary measure of progress. Agile life cycles combine both iterative and incremental approaches
in order to adapt to high degrees of change and deliver project value more often.
3.1.5 AGILE SUITABILITY FILTERS
Various assessment models exist to help determine the likely fit or gaps for using agile approaches. These models
assess project and organizational factors associated with adoption and suitability and then provide scores indicating
alignment or potential risk areas. Appendix X3 provides a synthesis of popular assessment models for use as an agile
suitability filter.
PMI Member benefit licensed to: Wanpeng Cui - 2150818. Not for distribution, sale, or reproduction.

Not
For
Distribution,
Sale
or
Reproduction.
26 Section 3
3.1.6 CHARACTERISTICS OF HYBRID LIFE CYCLES
It is not necessary to use a single approach for an entire project. Projects
often combine elements of different life cycles in order to achieve certain
goals. A combination of predictive, iterative, incremental, and/or agile
approaches is a hybrid approach.
Figure 3-6 depicts the basic, pure approaches to project types that
combine to form a hybrid model. The early processes utilize an agile
development life cycle, which is then followed by a predictive rollout phase.
This approach can be used when there is uncertainty, complexity, and risk
in the development portion of the project that would benefit from an agile
approach, followed by a defined, repeatable rollout phase that is appropriate
to undertake in a predictive way, perhaps by a different team. An example
of this approach is the development of a new high-tech product followed by
rollout and training to thousands of users.
EXAMPLE OF A HYBRID LIFE
CYCLE PROJECT
A pharmaceutical company that
had a time-consuming U.S. Food and
Drug Administration (FDA) approval
process tagged onto the end of its
development process and its entire
life cycle looked like Figure 3-6.
While project teams undertook drug
trials in an agile fashion, they had
to present the drugs to an external
group to perform the FDA approval
process. A consultant helped to
integrate the FDA approval process
portion into the agile development
process to create a more streamlined
hybrid approach.
The short version of the story
is that because FDA approval is
required to be completed at the
end of the development process
or repeated after any change
(this includes even after the most
minor change), the process had
to remain at the end as a separate
phase. Integration using the
iterative process was unsuccessful.
However, the consultant created
some useful quick-start guides and
testing protocols that shortened the
final FDA approval process.
PMI Member benefit licensed to: Wanpeng Cui - 2150818. Not for distribution, sale, or reproduction.

Not
For
Distribution,
Sale
or
Reproduction.
27
Figure 3-6. Agile Development Followed by a Predictive Rollout
3.1.7 COMBINED AGILE AND PREDICTIVE APPROACHES
Another approach is to use a combination of agile and predictive approaches throughout the life cycle.
Figure 3-7. A Combined Agile and Predictive Approach Used Simultaneously
In Figure 3-7, a combination of both predictive and agile approaches are used in the same project. Perhaps the team is
incrementally transitioning to agile and using some approaches like short iterations, daily standups, and retrospectives,
but other aspects of the project such as upfront estimation, work assignment, and progress tracking are still following
predictive approaches.
Using both predictive and agile approaches is a common scenario. It would be misleading to call the approach agile
since it clearly does not fully embody the agile mindset, values, and principles. However, it would also be inaccurate to
call it predictive since it is a hybrid approach.
Agile
Predictive
Agile
Predictive
Agile
Predictive
Agile Agile Agile Predictive Predictive Predictive
PMI Member benefit licensed to: Wanpeng Cui - 2150818. Not for distribution, sale, or reproduction.

Not
For
Distribution,
Sale
or
Reproduction.
28 Section 3
3.1.8 PREDOMINANTLY PREDICTIVE APPROACH WITH SOME AGILE COMPONENTS
Figure 3-8 shows a small agile element within a chiefly predictive project. In this case, a portion of the project with
uncertainty, complexity, or opportunity for scope creep is being tackled in an agile way, but the remainder of the project
is being managed using predictive approaches. An example of this approach would be an engineering firm that is
building a facility with a new component.
Figure 3-8. A Largely Predictive Approach with Agile Components
While the majority of the project may be routine and predictable, like many other facility projects the organization
has undertaken before, this project incorporates a new roofing material. The contractor may plan for some small-scale
installation trials on the ground first to determine the best installation method and to uncover issues early while there is
plenty of time to solve them and incrementally improve processes through experimentation and adaptation.
3.1.9 A LARGELY AGILE APPROACH WITH A PREDICTIVE COMPONENT
Figure 3-9 depicts a largely agile approach with a predictive component. This approach might be used when a
particular element is non-negotiable or not executable using an agile approach. Examples include integrating an external
component developed by a different vendor that cannot or will not partner in a collaborative or incremental way. A single
integration is required after the component is delivered.
Figure 3-9. A Largely Agile Approach with a Predictive Component
Predictive Predictive Predictive
tive
Predic
tive
tive
Predic
Predic
Agile Agile Agile
Agile Agile Agile
Agile
Agile
Agile
PredictivePredictivePredictive
PMI Member benefit licensed to: Wanpeng Cui - 2150818. Not for distribution, sale, or reproduction.

Not
For
Distribution,
Sale
or
Reproduction.
29
3.1.10 HYBRID LIFE CYCLES AS FIT-FOR-PURPOSE
Project teams may design a hybrid life cycle based on project risks. For
example, a campus construction project may have multiple buildings to
improve and build. An incremental approach would focus resources on
completing some buildings earlier than others, accelerating the return
on investment. Each individual delivery may be sufficiently well known to
benefit from a predictive life cycle for that building alone.
The goal of project management is to produce business value in the
best possible way given the current environment. It does not matter if
that way is agile or predictive. The question to ask is: “How can we be
most successful?”
Is feedback needed as the team produces value? If so, increments will
help. Is it necessary to manage risk as ideas are explored? If so, iterations
or agile will help.
When the organization cannot deliver intermediate value, agile
approaches may not be useful. That is okay—agile for the sake of agile is
not the goal. The point is to select a life cycle or a combination of life cycles
that work for the project, the risks, and the culture.
Agile is about customer-based delivery on a frequent basis. That delivery
creates feedback for the team. The team uses that feedback to plan and
replan the next chunk of work.
A government department had
a credit insurance application
development project. The multi-
year project was to replace its aging
underwriting system with a new,
more responsive user interface and
system integrations. The bulk of
the project was undertaken using
an agile approach with continual
business input.
The premium rate calculations
were handed down from the
Organisation for Economic Co-
operation and Development (OECD)
as a 200-page specification. The
steps were very clearly explained
with little opportunity for confusion
(or interim result confirmation by
the business) and were coded up
by a separate team working its way
through the calculation steps. The
two teams collaborated on the input
variables required for the calculation
and how to consume and display the
output values, but beyond that, the
calculation team worked in a largely
predictive manner.
When the calculation team’s
portion was complete, the outputs
from the premium rate calculations
were displayed on the screens and in
the reports. Then the business users
provided feedback on the appearance
and use of the information. The two
teams ran concurrently, but had little
need for interaction. Having them
physically close to each other made
it easier to check in on development
progress, but largely they were
separate subprojects.
PMI Member benefit licensed to: Wanpeng Cui - 2150818. Not for distribution, sale, or reproduction.

Not
For
Distribution,
Sale
or
Reproduction.
30 Section 3
3.1.11 HYBRID LIFE CYCLES AS TRANSITION STRATEGY
Many teams are not able to make the switch to agile ways of working overnight. Agile techniques look and feel
very different to those who are accustomed to and have been successful in a predictive environment. The larger the
organization and the more moving parts, the longer it will take to transition. For that reason, it makes sense to plan a
gradual transition.
A gradual transition involves adding more iterative techniques to improve learning and alignment among teams and
stakeholders. Later, consider adding more incremental techniques to accelerate value and return on investment to
sponsors. This combination of various approaches is considered a hybrid approach.
Try these new techniques on a less risky project with a medium- to low-degree of uncertainty. Then, when the
organization is successful with a hybrid approach, try more complex projects that require more of those techniques to
be added. This is a way to tailor the progressive hybrid transition to the organization’s situation and specific risks and
the team’s readiness to adapt and embrace the changes.
PMI Member benefit licensed to: Wanpeng Cui - 2150818. Not for distribution, sale, or reproduction.

Not
For
Distribution,
Sale
or
Reproduction.
31
3.2 MIXING AGILE APPROACHES
Agile teams rarely limit their practices to one agile approach. Each project
context has its own peculiarities, such as the varied mix of team member
skills and backgrounds; the various components of the product under
development; and the age, scale, criticality, complexity, and regulatory
constraints of the environment in which the work takes place.
Agile frameworks are not customized for the team. The team may need
to tailor practices to deliver value on a regular basis. Often, teams practice
their own special blend of agile, even if they use a particular framework as
a starting point.
BLENDING APPROACHES
As an example of tailoring agile
frameworks, one of the most
common blends in widespread
use involves a coordinated use of
the Scrum framework, the Kanban
Method, and elements of the eXtreme
Programming (XP) method. Scrum
provides guidance on the use of a
product backlog, a product owner,
scrum master, and a cross-functional
development team, including sprint
planning, daily scrum, sprint review,
and sprint retrospective sessions.
A kanban board helps the team to
further improve its effectiveness
by visualizing the flow of work,
making impediments easily visible,
and allowing flow to be managed
by adjusting work in process limits.
In addition, XP-inspired engineering
practices such as use of story cards,
continuous integration, refactoring,
automated testing, and test-driven
development further increase the
effectiveness of the agile team. In
summary, the blend of practices
from these various sources produces
a synergistic result of higher
performance than each individual
component in isolation.
PMI Member benefit licensed to: Wanpeng Cui - 2150818. Not for distribution, sale, or reproduction.

Not
For
Distribution,
Sale
or
Reproduction.
32 Section 3
3.3 PROJECT FACTORS THAT INFLUENCE TAILORING
Sometimes project attributes require tailoring an approach for a better fit. Table 3-2 identifies some project factors
and tailoring options to consider.
Table 3-2. Tailoring Options to Improve Fit
For additional guidance on factors that influence tailoring see Appendix X2 on Attributes that Influence Tailoring.
Project Factor Tailoring Options
Demand pattern: steady or sporadic
Rate of process improvement required by the level of
team experience
The flow of work is often interrupted by various delays or
impediments
The quality of the product increments is poor
More than one team is needed to build a product
The project team members are inexperienced in the use
of agile approaches
Many teams find that using a cadence (in the form of a
regular timebox) helps them demo, retrospect, and take
in new work. In addition, some teams need more
flexibility in their acceptance of more work. Teams can
use flow-based agile with a cadence to get the best of
both worlds.
Retrospect more often and select improvements.
Consider making work visible using kanban boards and
experimenting with limits for the various areas of the
work process in order to improve flow.
Consider using the various test-driven development
practices. This mistake-proofing discipline makes it
difficult for defects to remain undetected.
To scale from one to several agile teams, with minimal
disruption, first learn about agile program management
or formal scaling frameworks. Then, craft an approach
that fits the project context.
Consider starting by training team members in the
fundamentals of the agile mindset and principles. If the
team decides to use a specific approach such as Scrum
or Kanban, provide a workshop on that approach so the
team members can learn how to use it.
PMI Member benefit licensed to: Wanpeng Cui - 2150818. Not for distribution, sale, or reproduction.

Not
For
Distribution,
Sale
or
Reproduction.
33
4
IMPLEMENTING AGILE:
CREATING AN AGILE ENVIRONMENT
4.1 START WITH AN AGILE MINDSET
Managing a project using an agile approach requires that the project team adopt an agile mindset. The answers to
the following questions will help to develop an implementation strategy:
How can the project team act in an agile manner?
What can the team deliver quickly and obtain early feedback to benefit the next delivery cycle?
How can the team act in a transparent manner?
What work can be avoided in order to focus on high-priority items?
How can a servant-leadership approach benefit the achievement of the team’s goals?
4.2 SERVANT LEADERSHIP EMPOWERS THE TEAM
Agile approaches emphasize servant leadership as a way to empower teams. Servant leadership is the practice of
leading through service to the team, by focusing on understanding and addressing the needs and development of team
members in order to enable the highest possible team performance.
The role of a servant leader is to facilitate the team’s discovery and definition of agile. Servant leaders practice and
radiate agile. Servant leaders approach project work in this order:
Purpose. Work with the team to define the “why” or purpose so they can engage and coalesce around the goal
for the project. The entire team optimizes at the project level, not the person level.
People. Once the purpose is established, encourage the team to create an environment where everyone can
succeed. Ask each team member to contribute across the project work.
Process. Do not plan on following the “perfect” agile process, but instead look for the results. When a cross-
functional team delivers finished value often and reflects on the product and process, the teams are agile. It does
not matter what the team calls its process.
PMI Member benefit licensed to: Wanpeng Cui - 2150818. Not for distribution, sale, or reproduction.

Not
For
Distribution,
Sale
or
Reproduction.
34 Section 4
The following characteristics of servant leadership enable project leaders to become more agile and facilitate the
team’s success:
Promoting self-awareness;
Listening;
Serving those on the team;
Helping people grow;
Coaching vs. controlling;
Promoting safety, respect, and trust; and
Promoting the energy and intelligence of others.
Servant leadership is not unique to agile. But once having practiced it, servant leaders can usually see how well
servant leadership integrates into the agile mindset and value.
When leaders develop their servant leadership or facilitative skills, they are more likely to become agile. As a result,
servant leaders can help their teams collaborate to deliver value faster.
Successful agile teams embrace the growth mindset, where people believe they can learn new skills. When the team
and the servant leaders believe they can all learn, everyone becomes more capable.
4.2.1 SERVANT LEADER RESPONSIBILITIES
Servant leaders manage relationships to build communication and coordination within the team and across the
organization. These relationships help the leaders navigate the organization to support the team. This kind of support
helps to remove impediments and facilitates the team to streamline its processes. Because servant leaders understand
agile and practice a specific approach to agile, they can assist in fulfilling the team’s needs.
PMI Member benefit licensed to: Wanpeng Cui - 2150818. Not for distribution, sale, or reproduction.

Not
For
Distribution,
Sale
or
Reproduction.
35
4.2.1.1 SERVANT LEADERS FACILITATE
When project managers act as servant leaders, the emphasis shifts from “managing coordination” to “facilitating
collaboration.” Facilitators help everyone do their best thinking and work. Facilitators encourage the team’s participation,
understanding, and shared responsibility for the team’s output. Facilitators help the team create acceptable solutions.
Servant leaders promote collaboration and conversation within the team and between teams. For example, a
servant leader helps to expose and communicate bottlenecks inside and between teams. Then the teams resolve
those bottlenecks.
Additionally, a facilitator encourages collaboration through interactive meetings, informal dialog, and knowledge
sharing. Servant leaders do this by becoming impartial bridge-builders and coaches, rather than by making decisions
for which others should be responsible.
4.2.1.2 SERVANT LEADERS REMOVE ORGANIZATIONAL IMPEDIMENTS
The first value of the Agile Manifesto is individuals and interactions over processes and tools. What better responsibility
for a servant leader to take on than to take a hard look at processes that are impeding a team’s or organization’s
agility and work to streamline them? For example, if a department requires extensive documentation, the role of the
servant leader could be to work with that department to review required documentation, assist with creating a shared
understanding of how agile deliverables meet those requirements, and evaluate the amount of documentation required
so teams are spending more time delivering a valuable product instead of producing exhaustive documentation.
Servant leaders should also look at other processes that are lengthy, causing bottlenecks and impeding a team’s or
organization’s agility. Examples of processes or departments that may need to be addressed include finance, change
control boards, or audits. Servant leaders can partner and work with others to challenge them to review their processes
to support agile teams and leaders. For example, what good is it for the team to deliver working product every 2 weeks
only to have the product fall into a queue or process that could take 6 or more weeks to release due to lengthy release
processes? Far too many organizations have these “bottleneck” processes that prevent teams from quickly delivering
valuable products or services. The servant leader has the ability to change or remove these organizational impediments
to support delivery teams.
PMI Member benefit licensed to: Wanpeng Cui - 2150818. Not for distribution, sale, or reproduction.

Not
For
Distribution,
Sale
or
Reproduction.
36 Section 4
4.2.1.3 SERVANT LEADERS PAVE THE WAY FOR OTHERS’
CONTRIBUTION
In agile, the team manages its work process and its work product. That
self-management and self-organization applies to everyone serving and
supporting the organization and project. Servant leaders work to fulfill
the needs of the teams, projects, and organization. Servant leaders may
work with facilities for a team space, work with management to enable the
team to focus on one project at a time, or work with the product owner to
develop stories with the team. Some servant leaders work with auditors to
refine the processes needed in regulatory environments, and some servant
leaders work with the finance department to transition the organization to
incremental budgeting.
The servant leader focuses on paving the way for the team to do its
best work. The servant leader influences projects and encourages the
organization to think differently.
4.2.1.4 CONSIDER THESE SERVANT LEADER RESPONSIBILITIES
Servant leaders can have many possible titles, but what is most important
is what they do. Here are some examples of the responsibilities a servant
leader may have:
INTERPERSONAL SKILLS VERSUS
TECHNICAL SKILLS
In addition to servant leadership,
team members emphasize their
interpersonal and emotional
intelligence skills—not just
technical skills. Everyone on the
team works to exhibit more initiative,
integrity, emotional intelligence,
honesty, collaboration, humility,
and willingness to communicate in
various ways so that the entire team
can work together well.
The team needs these skills so
they can respond well to changes
in project direction and technical
product changes. When everyone
can adapt to the work and to each
other, the entire team is more likely
to succeed.
PMI Member benefit licensed to: Wanpeng Cui - 2150818. Not for distribution, sale, or reproduction.

Not
For
Distribution,
Sale
or
Reproduction.
37
Educate stakeholders around why and how to be agile. Explain the benefits of business value based on
prioritization, greater accountability and productivity of empowered teams, and improved quality from more
frequent reviews, etc.
Support the team through mentoring, encouragement, and support. Advocate for team members training and
career development. The oxymoronic quote “We lead teams by standing behind them” speaks to the role of the
leader in developing their team members. Through support, encouragement, and professional development,
team members gain confidence, take on larger roles, and contribute at higher levels within their organizations. A
key role of the servant leader is to nurture and grow team members through and beyond their current roles, even
if that means losing them from the team.
Help the team with technical project management activities like quantitative risk analysis. Sometimes team
members may not have knowledge or experience in roles or functions. Servant leaders who may have more
exposure or training in techniques can support the team by providing training or undertaking these activities.
Celebrate team successes and support and bridge building activities with external groups. Create upward spirals
of appreciation and good will for increased collaboration.
4.2.2 ROLE OF THE PROJECT MANAGER IN AN AGILE ENVIRONMENT
The role of the project manager in an agile project is somewhat of an unknown, because many agile frameworks
and approaches do not address the role of the project manager. Some agile practitioners think the role of a project
manager is not needed, due to self-organizing teams taking on the former responsibilities of the project manager.
However, pragmatic agile practitioners and organizations realize that project managers can add significant value in
many situations. The key difference is that their roles and responsibilities look somewhat different.
TIP
The value of project managers is not in their position, but in their ability to make everyone else better.
PMI Member benefit licensed to: Wanpeng Cui - 2150818. Not for distribution, sale, or reproduction.

Not
For
Distribution,
Sale
or
Reproduction.
38 Section 4
4.2.3 PROJECT MANAGERS USE SERVANT LEADERSHIP
The PMBOK® Guide – Sixth Edition, defines the project manager as “the person assigned by the performing
organization to lead the team that is responsible for achieving the project objectives.”
Many project managers are accustomed to being at the center of coordination for the project, tracking and
representing the team’s status to the rest of the organization. This approach was fine when projects were decomposed
into siloed functions.
However, in high-change projects, there is more complexity than one person can manage. Instead, cross-functional
teams coordinate their own work and collaborate with the business representative (the product owner).
When working on an agile project, project managers shift from being the center to serving the team and the
management. In an agile environment, project managers are servant leaders, changing their emphasis to coaching
people who want help, fostering greater collaboration on the team, and aligning stakeholder needs. As a servant leader,
project managers encourage the distribution of responsibility to the team: to those people who have the knowledge to
get work done.
4.3 TEAM COMPOSITION
A core tenet in both the values and the principles of the Agile Manifesto is the importance of individuals and
interactions. Agile optimizes the flow of value, emphasizing rapid feature delivery to the customer, rather than on how
people are “utilized.”
TIP
Build projects around motivated individuals. Give them the environment and support they need and
trust them to get the job done.
PMI Member benefit licensed to: Wanpeng Cui - 2150818. Not for distribution, sale, or reproduction.

Not
For
Distribution,
Sale
or
Reproduction.
39
When teams think about how to optimize the flow of value, the following benefits become apparent:
People are more likely to collaborate.
Teams finish valuable work faster.
Teams waste much less time because they do not multitask and have to re-establish context.
4.3.1 AGILE TEAMS
Agile teams focus on rapid product development so they can obtain feedback. In practice, the most effective agile
teams tend to range in size from three to nine members. Ideally, agile teams are colocated in a team space. Team
members are 100% dedicated to the teams. Agile encourages self-managing teams, where team members decide who
will perform the work within the next period’s defined scope. Agile teams thrive with servant leadership. The leaders
support the teams’ approach to their work.
Cross-functional agile teams produce functional product increments frequently. That is because the teams collectively
own the work and together have all of the necessary skills to deliver completed work.
Regardless of the overall agile approach, the more a team limits its work in progress, the more likely its members
can collaborate to expedite work across the board. Team members in successful agile teams work to collaborate in
various ways (such as pairing, swarming, and mobbing) so they do not fall into the trap of mini-waterfalls instead of
collaborative work. Mini-waterfalls occur when the team addresses all of the requirements in a given period, then
attempts to do all of the design, then moves on to do all of the building. Using this scenario, at some point in the building
or the testing following the building, the team may realize it had assumptions that are no longer valid. In this case, the
team wasted time in addressing all of the requirements. Instead, when team members collaborate to produce a small
number of features across the board, they learn as they proceed and deliver smaller finished features.
Agile projects benefit from project team structures that improve collaboration within and among the teams. Table 4-1
shows how collaborative team members boost productivity and facilitate innovative problem solving.
PMI Member benefit licensed to: Wanpeng Cui - 2150818. Not for distribution, sale, or reproduction.

Not
For
Distribution,
Sale
or
Reproduction.
40 Section 4
Table 4-1. Attributes of Successful Agile Teams
4.3.2 AGILE ROLES
In agile, three common roles are used:
Cross-functional team members,
Product owner, and
Team facilitator.
Table 4-2 describes these team roles.
Attribute Goal
Dedicated people
Cross-functional team members
Colocation or ability to manage
any location challenges
Mixed team of generalists and
specialists
Stable work environment
• Increased focus and productivity
• Small team, fewer than ten people
• Develop and deliver often
• Deliver finished value as an independent team
• Integrate all the work activities to deliver finished work
• Provide feedback from inside the team and from others, such as the
product owner
• Better communication
• Improved team dynamics
• Knowledge sharing
• Reduced cost of learning
• Able to commit to working with each other
• Specialists provide dedicated expertise and generalists provide flexibility
of who does what
• Team brings their specialist capabilities and often become generalizing
specialists, with a focus specialty plus breadth of experience across
multiple skills
• Depend on each other to deliver
• Agreed-upon approach to the work
• Simplified team cost calculations (run rate)
• Preservation and expansion of intellectual capital
PMI Member benefit licensed to: Wanpeng Cui - 2150818. Not for distribution, sale, or reproduction.

Not
For
Distribution,
Sale
or
Reproduction.
41
Table 4-2. Agile Team Roles
Role Description
Cross-functional team member
Product owner
Team facilitator
Cross-functional teams consist of team members with all the skills necessary to
produce a working product. In software development, cross-functional teams
are typically comprised of designers, developers, testers, and any other required
roles. The cross-functional development teams consist of professionals who
deliver potentially releasable product on a regular cadence. Cross-functional
teams are critical because they can deliver finished work in the shortest
possible time, with higher quality, without external dependencies.
The product owner is responsible for guiding the direction of the product.
Product owners rank the work based on its business value. Product owners work
with their teams daily by providing product feedback and setting direction on
the next piece of functionality to be developed/delivered. That means the work
is small, often small enough to be described on one index card.
The product owner works with stakeholders, customers, and the teams to define
the product direction. Typically, product owners have a business background
and bring deep subject matter expertise to the decisions. Sometimes, the
product owner requests help from people with deep domain expertise, such as
architects, or deep customer expertise, such as product managers. Product
owners need training on how to organize and manage the flow of work through
the team.
In agile, the product owners create the backlog for and with the team. The
backlog helps the teams see how to deliver the highest value without
creating waste.
A critical success factor for agile teams is strong product ownership. Without
attention to the highest value for the customer, the agile team may create
features that are not appreciated, or otherwise insufficiently valuable, therefore
wasting effort.
The third role typically seen on agile teams is of a team facilitator, a servant
leader. This role may be called a project manager, scrum master, project team
lead, team coach, or team facilitator.
All agile teams need servant leadership on the team. People need time to build
their servant leadership skills of facilitation, coaching, and impediment removal.
Initially, many organizations invite external agile coaches to help them when
their internal coaching capability is not yet fully developed.
External coaches have the advantage of experience, but the disadvantage of
weak relationships in the client organization. Internal coaches, on the other
hand, have strong relationships in their organization, but may lack the breadth
of experience that would make them highly effective.
PMI Member benefit licensed to: Wanpeng Cui - 2150818. Not for distribution, sale, or reproduction.

Not
For
Distribution,
Sale
or
Reproduction.
42 Section 4
4.3.3 GENERALIZING SPECIALISTS
Agile teams are cross-functional, but the people often do not start off that
way. However, many successful agile teams are made up of generalizing
specialists, or “T-shaped” people.
This means team members have both a focus specialty plus a breadth
of experience across multiple skills, rather than a single specialization.
Agile team members work to develop such characteristics due to intense
collaboration and self-organization to swarm and get work done quickly,
which requires them to routinely help each other.
A single person’s throughput is not relevant. Focusing on a single
person’s throughput may even be harmful if it creates a bottleneck for the
rest of the team. The goal is for the team to optimize the delivery of finished
work to get feedback.
If the customer desires great results, such as rapid feature delivery with
excellent quality, the team cannot be structured just with specialist roles
in an attempt to maximize resource efficiency. The team’s objective is flow
efficiency, optimizing the throughput of the entire team. Small batch sizes
promote working together as a team. The product owner’s job is to make
sure the team works on the highest-value work.
“I-SHAPED PEOPLE AND
T-SHAPED PEOPLE”
Some people have deep
specializations in one domain, but
rarely contribute outside of that
domain. These people are known
in agile communities as “I-shaped
people” since, like the letter “I,”
they have depth, but not much
breadth. By contrast “T-shaped
people” supplement their expertise
in one area with supporting, but
less-developed skills in associated
areas and good collaboration skills.
As an example, a person who can
test some areas of the product
and develop different areas of
the product is considered to be a
T-shaped person.
A T-shaped person has a
defined, recognized specialization
and primary role, but has the
skills, versatility, and aptitude for
collaboration to help other people
when and where necessary. This
collaboration reduces hand-offs and
the constraints of only one person
being able to do the job.
PMI Member benefit licensed to: Wanpeng Cui - 2150818. Not for distribution, sale, or reproduction.

Not
For
Distribution,
Sale
or
Reproduction.
43
4.3.4 TEAM STRUCTURES
Teams have adopted agile principles and practices across many industries. They organize people into cross-functional
teams to iteratively develop working products.
Some organizations have been able to create colocated, cross-functional teams; others have a different situation.
Instead of having all team members colocated, some organizations have distributed or dispersed teams. Distributed
teams have cross-functional teams in different locations. Dispersed teams may have each team member working in a
completely different location, either in an office or from home. While these arrangements are not ideal due to increased
communication costs, they may still be workable.
CASE
The core team assembled to write this practice guide had varied backgrounds—some
represented PMI and some represented Agile Alliance. They were self-organizing and worked in
increments to complete the work. PMI assembled a group of subject matter experts to inspect
the work, and this allowed the team to incorporate feedback and improve the product as it was
developed. However the core team was not representative of a typical agile team because its
members’ time was not 100% dedicated to this endeavor.
PMI Member benefit licensed to: Wanpeng Cui - 2150818. Not for distribution, sale, or reproduction.

Not
For
Distribution,
Sale
or
Reproduction.
44 Section 4
4.3.5 DEDICATED TEAM MEMBERS
What happens when the team members’ time is not 100% dedicated to the team? While this condition is not ideal,
unfortunately, it sometimes cannot be avoided.
The key problem with having someone invest only a capacity of 25% or 50% on the team is that they will multitask
and task switch. Multitasking reduces the throughput of the team’s work and impacts the team’s ability to predict
delivery consistently.
2 A follow-the-sun development process is one where work is handed off at the end of every day from one site to the
next, many time zones away in order to speed up product development.
In one large, U.S.-based financial institution there was a program with a set of teams where the team members
were based on the East Coast of the United States and several locations throughout India. When the team first started,
it was one large dispersed team (UX, analysts, developers, and testers) doing a “follow the sun”2 development practice
where some working time overlapped across the team members to do warm hand-offs with the work. Team members
conducted daily standups together and used webcams to include all team members. Key roles (analysts, product owners,
UX designers, and development leads) in the U.S. would come in early to answer any questions from their India-based
team members and help to resolve impediments.
As the product started getting larger, and more funding came through, they decided to break into five smaller teams.
To do this, they decided to build colocated, distributed teams in various locations. They made the decision to build cross-
functional, colocated teams in each of these locations consisting of developers and testers.
They also had a core set of analysts, based in the two U.S. locations, who worked with their U.S.-based product
manager and product owners and then worked with each of the teams, respectively. Although they had some structure
in place where they conducted product reviews as an entire program, most of the other activities were conducted at a
team level, based on what worked best for each team, to allow them to self-organize.
TIP
Multitasking slows the progress of the entire team, because team members waste time context
switching and/or waiting for each other to finish other work. When people are 100% dedicated to the
team, the team has the fastest possible throughput.
PMI Member benefit licensed to: Wanpeng Cui - 2150818. Not for distribution, sale, or reproduction.

Not
For
Distribution,
Sale
or
Reproduction.
45
People experience productivity losses somewhere between 20% and 40% when task switching. The loss increases
exponentially with the number of tasks.
When a person multitasks between two projects, that person is not 50% on each project. Instead, due to the cost of
task switching, the person is somewhere between 20% and 40% on each project.
People are more likely to make mistakes when they multitask. Task-switching consumes working memory and
people are less likely to remember their context when they multitask.
When everyone on the team is 100% allocated to one project, they can continuously collaborate as a team, making
everyone’s work more effective.
See Table A1-2 on Project Management Process Group and Knowledge Area Mapping for more tips on teams in agile
environments, specifically the processes in the Project Resource Management Knowledge Area.
TIP
Not all teams have all the roles that they need. For example, some teams need support from database
administrators or research analysts. When a team has temporarily assigned specialists, it is important
to ensure that everyone has the same set of expectations. Is this specialist 100% allocated to the team
and for how long? Set expectations with everyone (the specialist and the team) to clarify the level of
commitment so the team can deliver. Part-time assignments create risks for the project.
CASE
Since core team members developing this practice guide cannot dedicate 100% of their
capacity to the team’s efforts, their throughput is substantially lower than what it might be
if they could afford to collocate and invest their attention full-time to the project. However,
while it is economically viable to collaborate, even if dispersed and operating at a fraction of
their full capacity, it is not feasible to colocate and focus at full capacity. Therefore, the team
identified their dispersion as a potential risk. The team tracks and monitors the progress of
their work through the use of collaborative tools and adjusts assignments based on individual
capacity accordingly.
PMI Member benefit licensed to: Wanpeng Cui - 2150818. Not for distribution, sale, or reproduction.

Not
For
Distribution,
Sale
or
Reproduction.
46 Section 4
4.3.6 TEAM WORKSPACES
Teams need a space in which they can work together, to understand their state as a team, and to collaborate. Some
agile teams all work in one room together. Some teams have a team workspace for their standups and charts, and work
on their own in cubicles or offices.
While companies are moving toward open, collaborative work environments, organizations also need to create quiet
spaces for workers who need uninterrupted time to think and work. Therefore, companies are designing their offices to
balance common and social areas (sometimes called “caves and common”) with quiet areas or private spaces where
individuals can work without being interrupted.
When teams have geographically distributed members, the team decides how much of their workplace is virtual and
how much is physical. Technology such as document sharing, video conferencing, and other virtual collaboration tools
help people collaborate remotely.
Geographically distributed teams need virtual workspaces. In addition, consider getting the team together in person
at regular intervals so the team can build trust and learn how to work together.
Some techniques to consider for managing communication in dispersed teams are fishbowl windows and
remote pairing:
Create a fishbowl window by setting up long-lived video conferencing links between the various locations in
which the team is dispersed. People start the link at the beginning of a workday, and close it at the end. In
this way, people can see and engage spontaneously with each other, reducing the collaboration lag otherwise
inherent in the geographical separation.
Set up remote pairing by using virtual conferencing tools to share screens, including voice and video links. As
long as the time zone differences are accounted for, this may prove almost as effective as face-to-face pairing.
TIP
Form teams by bringing people with different skills from different functions together. Educate managers
and leaders about the agile mindset and engage them early in the agile transformation.
PMI Member benefit licensed to: Wanpeng Cui - 2150818. Not for distribution, sale, or reproduction.

Not
For
Distribution,
Sale
or
Reproduction.
47
4.3.7 OVERCOMING ORGANIZATIONAL SILOS
The best place to start when forming agile teams is by building a foundational trust and a safe work environment to
ensure that all team members have an equal voice and can be heard and considered. This, along with building the agile
mindset is the underlying success factor—all other challenges and risks can be mitigated.
Often, siloed organizations create impediments for forming cross-functional agile teams. The team members
needed to build the cross-functional teams typically report to different managers and have different metrics by which
managers measure their performance. Managers need to focus on flow efficiency (and team-based metrics) rather
than resource efficiency.
To overcome organizational silos, work with the various managers of these team members and have them dedicate the
necessary individuals to the cross-functional team. This not only creates team synergy but also allows the organization
to see how leveraging its people will optimize the project or product being built.
For more information about teams see Appendix X2 on Attributes that Influence Tailoring.
TIP
As an agile project leader, first focus on how you can create a team that is cross-functional and 100%
dedicated to one team. Even if it means just getting key team members, such as the developers and testers,
to work and communicate together on a daily basis, that is a step in the right direction toward agility.
PMI Member benefit licensed to: Wanpeng Cui - 2150818. Not for distribution, sale, or reproduction.

Not
For
Distribution,
Sale
or
Reproduction.
48 Section 4
PMI Member benefit licensed to: Wanpeng Cui - 2150818. Not for distribution, sale, or reproduction.

Not
For
Distribution,
Sale
or
Reproduction.
49
5
IMPLEMENTING AGILE:
DELIVERING IN AN AGILE ENVIRONMENT
5.1 CHARTER THE PROJECT AND THE TEAM
Every project needs a project charter so the project team knows why this project matters, where the team is headed
and what the project objective is. However, the project charter itself may not be enough for the team. Agile teams
require team norms and an understanding of how to work together. In that case, the team might need a team charter.
The chartering process helps the team learn how to work together and coalesce around the project.
At a minimum, for an agile project, the team needs the project vision or purpose and a clear set of working agreements.
An agile project charter answers these questions:
Why are we doing this project? This is the project vision.
Who benefits and how? This may be part of the project vision and/or project purpose.
What does done mean for the project? These are the project’s release criteria.
How are we going to work together? This explains the intended flow of work.
A servant leader may facilitate the chartering process. A team can coalesce by working together, and the project
charter is a great way to start working. In addition, team members may want to collaborate to understand how they will
work together.
PMI Member benefit licensed to: Wanpeng Cui - 2150818. Not for distribution, sale, or reproduction.

Not
For
Distribution,
Sale
or
Reproduction.
50 Section 5
Teams do not need a formal process for chartering as long as the teams understand how to work together. Some
teams benefit from a team chartering process. Here are some chartering ideas for team members to use as a basis for
their social contract:
Team values, such as sustainable pace and core hours;
Working agreements, such as what “ready” means so the team can take in work; what “done” means so the
team can judge completeness consistently; respecting the timebox; or the use of work-in-process limits;
Ground rules, such as one person talking in a meeting; and
Group norms, such as how the team treats meeting times.
The servant leader together with the team may decide to address other behaviors.
Remember that the team’s social contract—its team charter—is how the team members interact with each other.
The goal of the team charter is to create an agile environment in which team members can work to the best of their
ability as a team.
5.2 COMMON AGILE PRACTICES
Sections 5.2.1 through 5.2.8 describe a few of the most common agile project practices.
5.2.1 RETROSPECTIVES
The single most important practice is the retrospective because it allows the team to learn about, improve, and adapt
its process.
Retrospectives help the team learn from its previous work on the product and its process. One of the principles
behind the Agile Manifesto is: “At regular intervals, the team reflects on how to become more effective, then tunes and
adjusts its behavior accordingly.”
PMI Member benefit licensed to: Wanpeng Cui - 2150818. Not for distribution, sale, or reproduction.

Not
For
Distribution,
Sale
or
Reproduction.
51
Many teams use iterations—especially 2-week iterations—because the iteration prompts a demonstration and a
retrospective at the end. However, the team does not need iterations in order to retrospect. Team members may decide
to retrospect at these key times:
When the team completes a release or ships something. It does not have to be a monumental increment. It can
be any release, no matter how small.
When more than a few weeks have passed since the previous retrospective.
When the team appears to be stuck and completed work is not flowing through the team.
When the team reaches any other milestone.
Teams benefit from allocating enough time to learn, either from an interim retrospective or an end-of-the-project
retrospective. Teams need to learn about their work product and work process. For example, some teams have trouble
finishing work. When teams plan enough time, they can structure their retrospective to gather data, process that data,
and decide what to try later as an experiment.
First and foremost, a retrospective is not about blame; the retrospective is a time for the team to learn from previous
work and make small improvements.
The retrospective is about looking at the qualitative (people’s feelings) and quantitative (measurements) data, then
using that data to find root causes, designing countermeasures, and developing action plans. The project team may end
up with many action items to remove impediments.
Consider limiting the number of action items to the team’s capacity to address improvement in the upcoming iteration
or work period. Trying to improve too many things at once and not finishing any of them is much worse than planning to
complete fewer items and successfully completing all of them. Then, when time allows, the team can work on the next
improvement opportunity on the list. When the team selects the improvements, decide how to measure the outcomes.
Then, in the next time period, measure the outcomes to validate success or failure of each improvement.
A facilitator from the team leads them through an activity to rank the importance of each improvement item. Once the
improvement items are ranked by the team, the team chooses the appropriate number to work on for the next iteration
(or adds work to the flow if flow-based).
PMI Member benefit licensed to: Wanpeng Cui - 2150818. Not for distribution, sale, or reproduction.

Not
For
Distribution,
Sale
or
Reproduction.
52 Section 5
5.2.2 BACKLOG PREPARATION
The backlog is the ordered list of all the work, presented in story form, for a team. There is no need to create all of the
stories for the entire project before the work starts—only enough to understand the first release in broad brushstrokes
and then sufficient items for the next iteration.
Product owners (or a product owner value team that includes the product manager and all relevant product owners
for that area of the product,) might produce a product roadmap to show the anticipated sequence of deliverables over
time. The product owner replans the roadmap based on what the team produces. (See Appendix X3 on Agile Suitability
Filter Tools for examples of roadmaps.)
5.2.3 BACKLOG REFINEMENT
In iteration-based agile, the product owner often works with the team to prepare some stories for the upcoming
iteration during one or more sessions in the middle of the iteration. The purpose of these meetings is to refine enough
stories so the team understands what the stories are and how large the stories are in relation to each other.
There is no consensus on how long the refinement should be. There is a continuum of:
Just-in-time refinement for flow-based agile. The team takes the next card off the to-do column and discusses it.
Many iteration-based agile teams use a timeboxed 1-hour discussion midway through a 2-week iteration. (The
team selects an iteration duration that provides them frequent-enough feedback.)
Multiple refinement discussions for iteration-based agile teams. Teams can use this when they are new to the
product, the product area, or the problem domain.
TIP
Consider using impact mapping to see how the product fits together. Under normal circumstances,
the product owner leads this work. A servant leader can facilitate any necessary meetings as a way of
serving the project.
PMI Member benefit licensed to: Wanpeng Cui - 2150818. Not for distribution, sale, or reproduction.

Not
For
Distribution,
Sale
or
Reproduction.
53
Refinement meetings allow the product owner to present story ideas to the team and for the team to learn about the
potential challenges or problems in the stories. If the product owner is unsure of the dependencies, the product owner
can request the team to spike the feature in order to understand the risks.
There are many ways for the product owner to conduct backlog preparation and refinement meetings, including
for example:
Encourage the team to work as triads of developer, tester, business analyst/product owner to discuss and write
the story.
Present the overall story concept to the team. The team discusses and refines it into as many stories as required.
Work with the team to find various ways to explore and write the stories together, making sure all of the stories
are small enough so the team can produce a steady flow of completed work. Consider becoming able to complete
a story at least once a day.
Teams often have a goal of spending not more than 1 hour per week refining stories for the next batch of work.
Teams want to maximize the time spent doing work as opposed to planning work. If the team needs to spend more than
1 hour per week refining stories, the product owner could be overpreparing, or the team may be lacking some critical
skills needed to evaluate and refine the work.
5.2.4 DAILY STANDUPS
Teams use standups to microcommit to each other, uncover problems, and ensure the work flows smoothly through
the team.
Timebox the standup to no longer than 15 minutes. The team “walks” the Kanban or task board in some way, and
anyone from the team can facilitate the standup.
In iteration-based agile, everyone answers the following questions in a round-robin fashion:
What did I complete since the last standup?
What am I planning to complete between now and the next standup?
What are my impediments (or risks or problems)?
PMI Member benefit licensed to: Wanpeng Cui - 2150818. Not for distribution, sale, or reproduction.

Not
For
Distribution,
Sale
or
Reproduction.
54 Section 5
Questions like these generate answers that allow the team to self-organize and hold each other accountable for
completing the work they committed to the day before and throughout the iteration.
Flow-based agile has a different approach to standups, focusing on the team’s throughput. The team assesses the
board from right to left. The questions are:
What do we need to do to advance this piece of work?
Is anyone working on anything that is not on the board?
What do we need to finish as a team?
Are there any bottlenecks or blockers to the flow of work?
One of the antipatterns typically seen in standups is they become status meetings. Teams who have traditionally
worked in a predictive environment may tend to fall into this antipattern since they are used to providing a status.
Another antipattern typically seen in standups is that the team begins to solve problems as they become apparent.
Standups are for realizing there are problems—not for solving them. Add the issues to a parking lot, and then create
another meeting, which might be right after the standup, and solve problems there.
Teams run their own standups. When run well, standups can be very useful, provided the nature of the team’s
work requires intense collaboration. Make a conscious decision about when the team needs, or can effectively
use, standups.
TIP
Encourage any team member to facilitate the standup instead of a project manager or leader to ensure
it does not turn into a status meeting, but instead is used as a time for the team to self-organize and make
commitments to each other.
PMI Member benefit licensed to: Wanpeng Cui - 2150818. Not for distribution, sale, or reproduction.

Not
For
Distribution,
Sale
or
Reproduction.
55
5.2.5 DEMONSTRATIONS/REVIEWS
As the team completes the features usually in the form of user stories, the team periodically demonstrates the
working product. The product owner sees the demonstration and accepts or declines stories.
In iteration-based agile, the team demonstrates all completed work items at the end of the iteration. In flow-
based agile, the team demonstrates completed work when it is time to do so, usually when enough features have
accumulated into a set that is coherent. Teams, including the product owner, need feedback to decide how early to
ask for product feedback.
As a general guideline, demonstrate whatever the team has as a working product at least once every 2 weeks. That
frequency is enough for most teams, so team members can get feedback that prevents them from heading in a wrong
direction. That is also frequent enough so that the teams can keep the product development clean enough to build a
complete product as often as they want or need to.
A fundamental part of what makes a project agile is the frequent delivery of a working product. A team that does
not demonstrate or release cannot learn fast enough and is likely not adopting agile techniques. The team may require
additional coaching to enable frequent delivery.
5.2.6 PLANNING FOR ITERATION-BASED AGILE
Each team’s capacity is different. Each product owner’s typical story size is different. Teams consider their story size
so they do not try to commit to more stories than there is team capacity to complete within one iteration.
When people are unavailable (e.g., holidays, vacations, or anything that prevents people from participating in the next
set of work), the product owner understands that the team has reduced capacity. The team will not be able to finish the
same amount of work as it finished in the previous time period. When teams have a reduced capacity, they will only
plan for work that meets that capacity.
Teams estimate what they can complete, which is a measure of capacity (see Section 4.10 for examples). Teams
cannot predict with 100% certainty what they can deliver, as they cannot know the unexpected. When product owners
make the stories smaller and teams see progress in the form of a finished product, teams learn what they are able to
do for the future.
Agile teams do not plan just once in one single chunk. Instead, agile teams plan a little, deliver, learn, and then replan
a little more in an ongoing cycle.
TIP
Draw the team’s attention to the antipattern and help the team to discover how to improve its standups.
PMI Member benefit licensed to: Wanpeng Cui - 2150818. Not for distribution, sale, or reproduction.

Not
For
Distribution,
Sale
or
Reproduction.
56 Section 5
5.2.7 EXECUTION PRACTICES THAT HELP TEAMS DELIVER VALUE
If the team does not pay attention to quality, it will soon become impossible to release anything rapidly.
The following technical practices, many of which come from eXtreme Programming, may help the team to deliver at
their maximum speed:
Continuous integration. Perform frequent incorporation of work into the whole, no matter the product, and then
retest to determine that the entire product still works as intended.
Test at all levels. Employ system-level testing for end-to-end information and unit testing for the building
blocks. In between, understand if there is a need for integration testing and where. Teams find smoke testing
helpful as a first look at whether the work product is any good. Teams have found that deciding when to run
regression tests and which ones helps them maintain product quality with good build performance. Agile teams
have a strong preference for automated tests so they can build and maintain a momentum of delivery.
Acceptance Test-Driven Development (ATDD). In ATDD, the entire team gets together and discusses the
acceptance criteria for a work product. Then the team creates the tests, which allows the team to write just
enough code and automated tests to meet the criteria. For non-software projects, consider how to test the work
as the team completes chunks of value.
Test-Driven Development (TDD) and Behavior-Driven Development (BDD). Writing automated tests before
writing/creating the product actually helps people design and mistake-proof the product. For non-software
projects, consider how to “test-drive” the team’s designs. Hardware and mechanical projects often use
simulations for interim tests of their designs.
Spikes (timeboxed research or experiments). Spikes are useful for learning and may be used in circumstances
such as: estimation, acceptance criteria definition, and understanding the flow of a user’s action through the
product. Spikes are helpful when the team needs to learn some critical technical or functional element.
PMI Member benefit licensed to: Wanpeng Cui - 2150818. Not for distribution, sale, or reproduction.

Not
For
Distribution,
Sale
or
Reproduction.
57
5.2.8 HOW ITERATIONS AND INCREMENTS HELP DELIVER WORKING PRODUCT
Iterations help a team create a cadence for delivery and many kinds of feedback. Teams produce increments of
value for delivery and feedback. The first part of this delivery is a demonstration. Teams receive feedback about how
the product looks and operates through a demo. Team members retrospect to see how they can inspect and adapt their
process to succeed.
Demonstrations or reviews are a necessary part of the agile project flow. Schedule the demonstration as appropriate
for the team’s delivery cadence.
5.3 TROUBLESHOOTING AGILE PROJECT CHALLENGES
Agile approaches were born out of the need to solve issues associated with high rates of change, uncertainty, and
complexity on projects. Due to these origins, they contain a variety of tools and techniques for dealing with issues that
present problems in predictive approaches. Refer to Table 5-1.
TIP
Teams should demo often for feedback and to show progress. Encourage the PMO and other interested
parties to watch demonstrations so the people deciding on the project portfolio can see the actual progress.
PMI Member benefit licensed to: Wanpeng Cui - 2150818. Not for distribution, sale, or reproduction.

Not
For
Distribution,
Sale
or
Reproduction.
58 Section 5
Table 5-1. Agile Pain Points and Troubleshooting Possibilities
Pain PointTroubleshooting Possibilities
Unclear purpose or mission for the team
Unclear working agreements for the team
Unclear team context
Unclear requirements
Poor user experience
Inaccurate estimation
Unclear work assignments or work progress
Team struggles with obstacles
Work delays/overruns due to insufciently
rened product backlog items
Defects
Work is not complete
Technical debt (degraded code quality)
Agile chartering for purpose—vision, mission, and mission tests
Agile chartering for alignment—values, principles, and working
agreements
Agile chartering for context—boundaries, committed assets,
and prospective analysis
Help sponsors and stakeholders craft a product vision. Consider
building a product roadmap using specication by example, user
story mapping, and impact mapping. Bring the team and product
owner together to clarify the expectations and value of a
requirement. Progressively decompose roadmap into backlog of
smaller, concrete requirements.
User experience design practices included in the development
team involve users early and often.
Reduce story size by splitting stories. Use relative estimation with
the entire team to estimate. Consider agile modeling or spiking
to understand what the story is.
Help the team learn that they self-manage their work. Consider
kanban boards to see the ow of work. Consider a daily standup
to walk the board and see what work is where.
A servant leader can help clear these obstacles. If the team
doesn’t know the options they have, consider a coach.
Sometimes, the team needs to escalate stories the team
or servant leader has not been able to remove.
Product owner and team workshop stories together. Create
a denition of ready for the stories. Consider splitting stories
to use smaller stories.
Consider the technical practices that work for the environment.
Some possibilities are: pair work, collective product ownership,
pervasive testing (test-driven and automated testing
approaches) and a robust denition of done.
Team denes denition of done for stories including acceptance
criteria. Also add release criteria for projects.
Refactoring, agile modeling, pervasive testing, automated code
quality analysis, denition of done
PMI Member benefit licensed to: Wanpeng Cui - 2150818. Not for distribution, sale, or reproduction.

Not
For
Distribution,
Sale
or
Reproduction.
59
Table 5-1. Agile Pain Points and Troubleshooting Possibilities (cont.)
Pain PointTroubleshooting Possibilities
Too much product complexity
Slow or no improvement in the
teamwork process
Too much upfront work leading to rework
False starts, wasted efforts
Inefciently ordered product backlog items
Rush/wait uneven ow of work
Impossible stakeholder demands
Unexpected or unforeseen delays
Siloed teams, instead of cross-functional
teams
For software and non-software encourage the team always to be
thinking “What is the simplest thing that would work?” and apply
the agile principle of “Simplicity--the art of maximizing the
amount of work not done”. These help reduce complexity.
Capture no more than three items to improve at each
retrospective. Ask the servant leader to help the team learn
how to integrate those items.
Instead of much upfront work, consider team spikes to learn.
In addition, measure the WIP during the beginning of the project
and see what the team’s options are to deliver value instead
of designs. Shorten iterations and create a robust denition
of done.
Ask the product owner to become an integral part of the team.
Rank with value including cost of delay divided by duration
(CD3) and other value models
Plan to the team’s capacity and not more. Ask people to stop
multitasking and be dedicated to one team. Ask the team
to work as pairs, a swarm, or mob to even out the capabilities
across the entire team.
Servant leadership to work with this stakeholder (and possibly
product owner).
Ask the team to check in more often, use kanban boards to see
the ow of work and work in progress limits to understand the
impact of the demands on the team or product. Also track
impediments and impediment removal on an impediment board.
Ask the people who are part of projects to self-organize as
cross-functional teams. Use servant leadership skills to help the
managers understand why agile needs cross-functional teams.
PMI Member benefit licensed to: Wanpeng Cui - 2150818. Not for distribution, sale, or reproduction.

Not
For
Distribution,
Sale
or
Reproduction.
60 Section 5
5.4 MEASUREMENTS IN AGILE PROJECTS
Transitioning to agile means using different measurements. Using agile means looking at new metrics that matter to
the team and to management. These metrics matter because they focus on customer value.
One problem with status reporting is the team’s ability to predict completion or to use traffic light status to describe
the project. For instance, project leaders describe the project as “90% done.” At that point the team tries to integrate the
pieces into a product. The team discovers missing requirements or surprises, or finds that the product doesn’t integrate
the way they thought it would.
The project is only partway done, and the traffic light status reporting does not reflect the real state. Too often, the
project team realizes it will need just as much time to complete the remainder of the project. For too many projects, the
team realizes they are—at most—10% done because of issues the team discovered.
The problem with predictive measurements is that they often do not reflect reality. It often happens that a project
status light is green up until 1 month before the release date; this is sometimes referred to as a watermelon project
(green on the outside, red on the inside). Oftentimes project status lights turn red with seemingly no warnings, because
there is no empirical data about the project until 1 month before the release date.
Metrics for agile projects contain meaningful information that provide a historical track record, because agile
projects deliver value (finished work) on a regular basis. Project teams can use such data for improved forecasts and
decision making.
Surrogate measurements such as percent done are less useful than empirical measurements such as finished
features. See Section 4.10 for more information on value management. Agile helps teams see problems and issues so
the team can diagnose and address them.
In addition to quantitative measures, the team can consider collecting qualitative measures. Some of these qualitative
measures focus on practices the team has chosen and assess how well the team uses those practices, for example,
the business satisfaction with delivered features, the morale of the team; and anything else the team wants to track as
a qualitative measure.
PMI Member benefit licensed to: Wanpeng Cui - 2150818. Not for distribution, sale, or reproduction.

Not
For
Distribution,
Sale
or
Reproduction.
61
5.4.1 AGILE TEAMS MEASURE RESULTS
Agile favors empirical and value-based measurements instead of
predictive measurements. Agile measures what the team delivers, not what
the team predicts it will deliver.
A team that is accustomed to having project baselines and estimates of
earned value and ROI might be puzzled about working on a project and not
managing to a baseline. Agile is based on working products of demonstrable
value to customers.
Baselines are often an artifact of attempted prediction. In agile, the team
limits its estimation to the next few weeks at most. In agile, if there is low
variability in the team’s work and if the team members are not multitasking,
the team’s capacity can become stable. This allows better prediction for the
next couple of weeks.
After the team completes work in iteration or flow, the team can replan.
Agile does not create the ability to do more work. However, there is evidence
that the smaller the chunk of work, the more likely people are to deliver it.
Software product development, like other knowledge work, is about
learning—learning while delivering value. Hardware development and
mechanical development are similar in the design parts of the project.
Learning takes place by experimenting, delivering small increments of
value, and getting feedback on what has been accomplished thus far. Many
other product development projects incorporate learning also.
Sponsors usually want to know
when the project will be done. Once
the team establishes a reliable
velocity (average stories or story
points per iteration) or the average
cycle time, the team can predict how
much longer the project will take.
As an example, if the team
averages 50 story points per
iteration, and the team estimates
there are about another 500 points
remaining, the team estimates it has
about 10 iterations remaining. As
the product owner refines the stories
remaining and as the team refines
its estimates, the project estimate
could go up or down, but the team
can provide an estimate.
If the team averages a cycle time
of three days per story and there are
30 remaining stories, the team would
have 90 business days remaining,
approximately 4 to 5 months.
Reflect the estimate variability
with hurricane-style charts, or some
other variability measure that the
sponsors will understand.
PMI Member benefit licensed to: Wanpeng Cui - 2150818. Not for distribution, sale, or reproduction.

Not
For
Distribution,
Sale
or
Reproduction.
62 Section 5
Because learning is such a large part of the project, the team needs to balance uncertainty and provide value to the
customers. The team plans the next small part of the project. The team reports empirical data and replans further small
increments to manage the project uncertainty.
Some iteration-based projects use burndown charts to see where the project is going over time. Figure 5-1 shows an
example of a burndown chart where the team planned to deliver 37 story points. Story points rate the relative work, risk,
and complexity of a requirement or story. Many agile teams use story points to estimate effort. The dotted burndown
line is the plan. In Figure 5-1, the team can see by Day 3 that they are at risk for that delivery.
Figure 5-1. Burndown Chart for Remaining Story Points
Story
Points
Remaining
LEGEND
Day
1
40
35
30
25
20
15
10
5
0
Day
2
Day
3
Day
4
Day
5
Day
6
Day
7
Day
8
Day
9
Day
10
Story Points Remaining
PMI Member benefit licensed to: Wanpeng Cui - 2150818. Not for distribution, sale, or reproduction.

Not
For
Distribution,
Sale
or
Reproduction.
63
Some project teams prefer burnup charts. The same data used in Figure 5-1 is shown in Figure 5-2 in a burnup chart.
Figure 5-2. Burnup Chart for Showing Story Points Completed
Burnup charts show the work completed. The two charts in Figures 5-1 and 5-2 are based on the same data, but
displayed in two different ways. Teams may prefer how to see their data.
When a team sees what it has not yet completed as it works through an iteration, the team may become dispirited and
possibly rush to complete the work without meeting the acceptance criteria. However, the team could have any number
of good reasons for not completing work as it expected. Burndowns show the effect of team members multitasking,
stories that are too large, or team members out of the office.
LEGEND
Day
1
35
30
25
20
15
10
5
0
Day
2
Day
3
Day
4
Day
5
Day
6
Day
7
Day
8
Day
9
Day
10
Story
Points
Done
Story Points Done
PMI Member benefit licensed to: Wanpeng Cui - 2150818. Not for distribution, sale, or reproduction.

Not
For
Distribution,
Sale
or
Reproduction.
64 Section 5
Especially with teams new to agile, the burnup will show changes in scope during the iteration. Burnups allow teams
to see what they have accomplished, which helps the team proceed to the next piece of work.
Whether teams use burndown or burnup charts, they see what they have completed as the iteration progresses. At
the end of the iteration, they might base their next measure of capacity (how many stories or story points) on what they
completed in this iteration. That allows the product owner along with the team to replan what the team is more likely to
succeed in delivering in the next iteration.
Velocity, the sum of the story point sizes for the features actually completed in this iteration, allows the team to plan
its next capacity more accurately by looking at its historical performance.
Flow-based agile teams use different measurements: lead time (the total time it takes to deliver an item, measured
from the time it is added to the board to the moment it is completed), cycle time (the time required to process an item),
and response time (the time that an item waits until work starts). Teams measure cycle time to see bottlenecks and
delays, not necessarily inside the team.
TIP
Teams might discover it can take four to eight iterations to achieve a stable velocity. The teams need
the feedback from each iteration to learn about how they work and how to improve.
PMI Member benefit licensed to: Wanpeng Cui - 2150818. Not for distribution, sale, or reproduction.

Not
For
Distribution,
Sale
or
Reproduction.
65
Kanban Board
Ready Develop and
Unit Test Dev-Done System
Test Done
8 3 2 Cycle time: from
the time you start
a task until you
complete it.
Lead time: from the time you
put it on the board until you
deliver it. Because you can
change the order of the items
in the Ready column, this can
be unpredictable.
There is a limit
on this column.
You can swap
out something
and swap some-
thing else in at
any time.
Deliver to Customer
Figure 5-3. Example of a Kanban Board
PMI Member benefit licensed to: Wanpeng Cui - 2150818. Not for distribution, sale, or reproduction.

Not
For
Distribution,
Sale
or
Reproduction.
66 Section 5
Lead time is useful to understand cycle time from the first look at a particular feature to the length of time it took to
release it to the customer. The work in progress (WIP) limits at the top of each column, shown in boxes here, allows the
team to see how to pull work across the board. When the team has met its WIP limits, the team cannot pull work from
the left into the next column. Instead, the team works from the right-most full column and asks, “What do we do as a
team to move this work into the next column?”
Each feature is unique, so its cycle time is unique. However, a product owner might notice that smaller features
have smaller cycle times. The product owner wants to see throughput, so the product owner creates smaller features
or works with the team to do so.
Burnups, burndowns (capacity measures) and lead time, and cycle time (predictability measures) are useful for in-
the-moment measurements. They help a team understand how much more work they have and whether the team might
finish on time.
Measuring story points is not the same as measuring completed stories or features. Some teams attempt to measure
story points without completing the actual feature or story. When teams measure only story points, they measure
capacity, not finished work, which violates the principle of “the primary measure of progress is working software” (or,
other product if not software).
Each team has its own capacity. When a team uses story points, be aware that the number of story points a team can
complete in a given time is unique to that team.
TIP
When teams depend on external people or groups, measure cycle time to see how long it takes for the
team to complete the work. Measure lead time to see the external dependencies after the team completes
its work. Teams can also measure the reaction time, the time from ready to the first column, to see how
long it takes them—on average—to respond to new requests.
PMI Member benefit licensed to: Wanpeng Cui - 2150818. Not for distribution, sale, or reproduction.

Not
For
Distribution,
Sale
or
Reproduction.
67
When teams provide their own units of measure, teams are better able to assess and estimate and deliver their work.
The downside of relative estimation is that there is no way to compare teams or add velocity across teams.
The team can measure completed work in a feature burnup/burndown chart and in a product backlog burnup chart.
These charts provide trends of completion over time, as shown in Figure 5-4.
Figure 5-4. Feature Chart
Feature burnup/burndown charts may show that requirements grew during the project. The features complete line
shows that the team completes features at a regular pace. The total features line shows how the project’s total features
changed over time. The features remaining burndown line shows that the rate of feature completion varies. Every time
features are added to the project, the burndown line changes.
Earned value in agile is based on finished features, as shown in Figure 5-5. The product backlog burnup chart shows
completed work compared to total expected work at interval milestones or iterations.
700
600
500
400
300
200
100
0
Number of
Features
Remaining
Features Complete, Remaining and Total
Number of
Features
Complete
Total
Number of
Features
Features
Time
LEGEND
PMI Member benefit licensed to: Wanpeng Cui - 2150818. Not for distribution, sale, or reproduction.

Not
For
Distribution,
Sale
or
Reproduction.
68 Section 5
Figure 5-5. Product Backlog Burnup Chart
A team can only finish one story at a time. To complete a large feature that contains several stories, the team will
have remaining stories to complete and may not complete that entire feature until several more time periods have
passed. The team can show its completed value with a product backlog burnup chart as shown in Figure 5-5.
If a team needs to measure earned value, it can consider using this burnup chart in Figure 5-6 as an example: Note
that the left Y axis represents story points as scope, and the right Y axis represents the project spend.
Iteration or Interim Date
Cumulative Features
FS 3
FS 2
FS 1
FS 3
FS 2
FS 1
FS 3
FS 2
FS 1
FS 3
FS 2
FS 1
FS 3
FS 2
FS 1
PMI Member benefit licensed to: Wanpeng Cui - 2150818. Not for distribution, sale, or reproduction.

Not
For
Distribution,
Sale
or
Reproduction.
69
Figure 5-6. Earned Value in an Agile Context
Traditional EVM metrics like schedule performance index (SPI) and cost performance index (CPI) can be easily
translated into agile terms. For example, if the team planned to complete 30 story points in an iteration, but only
completed 25 then the SPI is 25/30 or 0.83 (the team is working at only 83% of the rate planned). Likewise, CPI is
the earned value (completed features value) to date divided by the actual costs to date or, as shown in Figure 5-6,
$2.2M / $2.8M = 0.79. This means a result of only 79 cents on the dollar compared to plan (but of course this
assumes that the prediction is still correct.)
1/10/131/2/141/5/141/10/14 1/2/15 1/5/15 1/10/151/2/161/5/161/10/16 1/2/17 1/5/17
3,000
2,500
2,000
1,500
1,000
500
0
$6,000,000
$5,000,000
$4,000,000
$3,000,000
$2,000,000
$1,000,000
$0
ABC Project Progress
Scope (Points)
Spend
Projected Progress Scope Built Projected Spend Spend
Actual Cost (AC)
Planned Value (PV)
Earned Value (EV)
Schedule Variance (SV)
Cost Variance (CV)
FORECASTING
BILLING
CONTRACTS
SALES
STOCK
CONFIGURATION
REPORTING
SAP INTERFACE
CPI = Earned Value
Actual Costs
SPI = Completed Features
Planned Features
LEGEND
PMI Member benefit licensed to: Wanpeng Cui - 2150818. Not for distribution, sale, or reproduction.

Not
For
Distribution,
Sale
or
Reproduction.
70 Section 5
A cumulative flow diagram, illustrated in Figure 5-7, shows the work in progress across a board. If a team has many
stories waiting for test, the testing band will swell. Work accumulation can be seen at a glance.
Teams have trouble with accumulating work: the team has work in progress instead of work completed. When teams
have a lot of work in progress, they delay their overall feature delivery. The longer it takes for a team to deliver, the more
pressure a team will have for yet more features in the same period of time.
Figure 5-7. Cumulative Flow Diagram of Completed Features
Adapt this cumulative flow to the project task board.
20
18
16
14
12
10
8
6
4
2
0
Features
1 2 3 4 5 6 7 8 9 10 11 12 13 14 15 16
Queue Analysis Development Test Deploy
Months
LEGEND
Response Time
Lead Time
Cycle Time
Work in Queue
Remaining Work
Completed
Work
PMI Member benefit licensed to: Wanpeng Cui - 2150818. Not for distribution, sale, or reproduction.

Not
For
Distribution,
Sale
or
Reproduction.
71
6
ORGANIZATIONAL CONSIDERATIONS
FOR PROJECT AGILITY
Every project exists in an organizational context. Cultures, structures,
and policies can influence both the direction and the outcome of any
project. These dynamics can challenge project leaders.
While project leaders may not have the ability to change
organizational dynamics as they see fit, they are expected to navigate
those dynamics skillfully.
This section explores the way the organization and in some circumstances,
the project context, influences projects. Leaders can explore options for
change, to increase project success.
6.1 ORGANIZATIONAL CHANGE MANAGEMENT
Organizational change management covers the skills and techniques for
influencing changes that support agility.
The PMI publication, Managing Change in Organizations: A Practice
Guide [2], describes a comprehensive and holistic approach for successfully
introducing meaningful change. The recommendations offered there include:
Models for describing change dynamics,
Framework for achieving change, and
Application of change management practices at the project,
program, and portfolio levels.
Sections 6.1.1 and 6.1.2 explore the considerations of change
management specific to an agile context.
Figure 6-1 shows the relationship between these two topics.
Project agility is more effective
and sustained as the organization
adjusts to support it.
PMI Member benefit licensed to: Wanpeng Cui - 2150818. Not for distribution, sale, or reproduction.

Not
For
Distribution,
Sale
or
Reproduction.
72 Section 6
Figure 6-1. The Relationship Between Change Management and Agile Approaches
Agile
Considerations
Change
Management
Concepts described in
the Agile Practice Guide
Concepts described in
Managing Change in Organizations:
A Practice Guide
PMI Member benefit licensed to: Wanpeng Cui - 2150818. Not for distribution, sale, or reproduction.

Not
For
Distribution,
Sale
or
Reproduction.
73
6.1.1 DRIVERS FOR CHANGE MANAGEMENT
All projects are about change. However, there are two key factors that further motivate the use of change management
practices in an agile context:
Changes associated with accelerated delivery. Agile approaches emphasize delivering project outputs
early and often. However, the receiving organization may not be fully prepared to incorporate those outputs
at an increased pace. Accelerating delivery will test the organization’s ability to accommodate that delivery.
Successfully discovering and delivering a project’s features is not enough. If the organization resists the project’s
output, then the targeted return on investment is delayed. Customer acceptance of and alignment with project
outputs becomes even more prevalent in an agile environment.
Changes associated with agile approaches. Organizations just beginning to use agile approaches also
experience high degrees of change. Higher degrees of collaboration may require more frequent handoffs
between teams, departments, or vendors. Decomposing work into iterative prototypes involves rework that
could be viewed negatively. Leaders should consider change management techniques to address the hurdles of
transitioning to the use of agile approaches.
6.1.2 READINESS FOR CHANGE
Organizations beginning to use agile approaches should understand the relative compatibility of those methods
with their current approaches. Some organizations will have characteristics that more easily support agile principles
of cross-department collaboration, continuous learning, and evolving internal processes. Examples of these change-
friendly characteristics include:
Executive management’s willingness to change;
Organization’s willingness to shift the way it views, reviews, and assesses employees;
Centralization or decentralization of project, program, and portfolio management functions;
Focus on short-term budgeting and metrics versus long-term goals; and
Talent management maturity and capabilities.
PMI Member benefit licensed to: Wanpeng Cui - 2150818. Not for distribution, sale, or reproduction.

Not
For
Distribution,
Sale
or
Reproduction.
74 Section 6
Conversely, there are other institutional characteristics that may be roadblocks to achieving the changes associated
with organizational agility. Examples of these include:
Work is decomposed into departmental silos, creating dependencies that prevent accelerated delivery instead of
building cross-functional teams with guidance from centers of competencies.
Procurement strategies are based on short-term pricing strategies, rather than long-term competencies.
Leaders are rewarded for local efficiencies rather than end-to-end flow of project delivery or optimizing the whole
(in regard to the organization).
Employees are specialized contributors with limited tools or incentives to diversify their skills instead of building
T-shaped specialists.
Decentralized portfolios pull employees simultaneously onto too many projects at once instead of keeping them
focused on one project at a time.
The degree to which an organization is willing to review and modify these practices will determine how quickly
and effectively agile approaches can be adopted. However, in response to these organizational impediments to agility,
project leaders can try various approaches to accelerate a cultural compatibility for:
Visible and active executive sponsorship,
Change management practices, including communication and coaching,
Progressively pacing the adoption of agile practices on a project-by-project basis
Incremental introduction of agile practices to the team; and
Leading by example by using agile techniques and practices where possible.
PMI Member benefit licensed to: Wanpeng Cui - 2150818. Not for distribution, sale, or reproduction.

Not
For
Distribution,
Sale
or
Reproduction.
75
6.2 ORGANIZATIONAL CULTURE
An organization’s culture is its DNA—its core identity. Culture will always
influence the use of agile approaches. Organizational culture runs along a
continuum, from highly predictive plans to lean startup where everything is an
experiment. Although agile approaches fit well with the lean startup culture, a
highly predictive organization can encourage empirical measurements, small
experiments, and learning so they can move toward agility.
6.2.1 CREATING AN ENVIRONMENT OF SAFETY
Organizational culture is difficult to change, but the most important
cultural norm in an organization willing to try any new method or technique
is enabling a safe work environment.
Only in a safe, honest, and transparent environment can team members
and leaders truly reflect on their successes to ensure their projects continue
to advance, or apply lessons learned on failed projects so they do not fall
back into the same patterns.
6.2.2 ASSESSING CULTURE
Every project finds itself in tension with competing aspirations. How can
the team go fast without compromising quality? How can the team preserve
flexibility while also hitting a firm date? Most importantly, how does the
team satisfy and meet the requirements of the customer?
Project leaders may feel their job is to meet every expectation of every
stakeholder; but, when compelled to make a choice, there is often a priority
depending on the culture and requirements of the organization’s business
environment. For example, a mobile telecom project has a greater bias
for speed, where a government program may have a greater bias for
generalization and stability.
“Culture eats strategy for
breakfast” —Peter Drucker
This statement stresses the
importance of people’s commitment
and passion for a cause. No matter
what strategy or plan you implement
with your team, its success is
going to be governed by the people
implementing the plan. If the people
who are driving the strategy aren’t
passionate about the change, or
worse, are apathetic about their
job and their organization, then you
stand little chance of implementing
the change.
PMI Member benefit licensed to: Wanpeng Cui - 2150818. Not for distribution, sale, or reproduction.

Not
For
Distribution,
Sale
or
Reproduction.
76 Section 6
To navigate these dynamics, project leaders should take the time to assess where emphasis is most often applied
in the organization. Figure 6-2 illustrates what an assessment might look like. In this example, a project leader initiates
a conversation about organizational priorities with stakeholders, team members, and senior management. Those
priorities are then recorded as positions on a sliding scale between two extremes. The results are then used to find agile
techniques that best fit with those priorities.
Figure 6-2. Example of Assessing Organizational Culture
Several models exist for assessing such dynamics; however, the model or method used is not that important. It is
more critical that project leaders invest the effort to understand the forces that shape their context. Understanding
the organization and the industry requirements that an organization needs to satisfy allows for choosing the right
conversations, the right tradeoffs, and, especially, the right techniques.
Quantity Quality
{Other Factors}
Spee
dS
tability
Exploration Execution
Flexibilit
yP
redictability
PMI Member benefit licensed to: Wanpeng Cui - 2150818. Not for distribution, sale, or reproduction.

Not
For
Distribution,
Sale
or
Reproduction.
77
6.3 PROCUREMENT AND CONTRACTS
As mentioned earlier in this practice guide, the Agile Manifesto values “customer collaboration over contract
negotiation.” Many project failures stem from breakdowns in the customer–supplier relationship. Projects incur more
risk when those involved in the contract take the perspective of winners vs. losers. A collaborative approach is one that
pursues a shared-risk-reward relationship, where all sides win. Some contracting techniques that can formalize this
dynamic include the following:
Multi-tiered structure. Rather than formalizing an entire contracting relationship in a single document, project
parties can achieve more flexibility by describing different aspects in different documents. Mostly fixed items
(e.g., warranties, arbitration) can be locked in a master agreement. Meanwhile, all parties list other items subject
to change (e.g., services rates, product descriptions) in a schedule of services. The contract can reference them
in the master services agreement. Finally, more dynamic items such as scope, schedule, and budget can be
formalized in a lightweight statement of work. Isolating the more changing elements of a contract into a single
document simplifies modifications and thus flexibility.
Emphasize value delivered. Many vendor relationships are governed by fixed milestones or “phase gates”
focused on intermediate artifacts, rather than a full deliverable of incremental business value. Often, these
controls limit the use of feedback to improve the product. Instead, milestones and payment terms can be
structured based on value-driven deliverables in order to enhance the project’s agility.
Fixed-price increments. Rather than lock an entire project scope and budget into a single agreement, a project
can decompose the scope into fixed-price microdeliverables, such as user stories. For the customer, this gives
more control over how the money is spent. For the supplier, it limits the financial risk of over-commitment to a
single feature or deliverable.
TIP
Culture versus Structure
Some people insist new organizational structures be installed before any cultural shift can begin.
Others maintain the opposite—those new organizational structures are only superficial adjustments until
the collective culture moves in a meaningful direction. In reality, one cannot progress without the other.
Project leaders wanting to achieve agility should consider the current and future states of both of these
aspects in their organization.
PMI Member benefit licensed to: Wanpeng Cui - 2150818. Not for distribution, sale, or reproduction.

Not
For
Distribution,
Sale
or
Reproduction.
78 Section 6
Not-to-exceed time and materials. Customers incur unwanted risk from a traditional time and materials
approach. One alternative is to limit the overall budget to a fixed amount. This allows the customer to incorporate
new ideas and innovations into the project not originally planned. When customers want to incorporate new
ideas, they will have to manage to a given capacity, replacing original work with new work. Work should be
closely monitored as hours allocated reach their limit. Also, additional contingency hours could be planned into
the maximum budget if considered helpful.
Graduated time and materials. Another alternative is a shared financial risk approach. In agile, the quality criteria
are part of what done means. Therefore, the supplier can be rewarded with a higher hourly rate when delivery is
earlier than the contracted deadline. Conversely, the supplier would suffer a rate reduction for late delivery.
Early cancellation option. When an agile supplier delivers sufficient value with only half of the scope completed,
the customer should not be bound to pay the remaining half if the customer no longer needs it. Instead, a contract
can offer the customer to buy the remainder of the project for a cancellation fee. The customer limits budget
exposure and the supplier earns positive revenue for services no longer required.
Dynamic scope option. For those contracts with a fixed budget, a supplier may offer the customer the option
to vary the project scope at specified points in the project. The customer can adjust features to fit the capacity.
Then the customer can leverage innovation opportunities, while limiting the supplier’s risk of over commitment.
Team augmentation. Arguably the most collaborative contracting approach is to embed the supplier’s services
directly into the customer organization. Funding teams instead of a specific scope preserves the customer’s
strategic discretion on what work should actually be done.
PMI Member benefit licensed to: Wanpeng Cui - 2150818. Not for distribution, sale, or reproduction.

Not
For
Distribution,
Sale
or
Reproduction.
79
Favor full-service suppliers. In order to diversify risk, customers may seek a multisupplier strategy. However,
the temptation will be to contract the work such that each supplier does only one thing, which creates a web of
dependencies before any usable service or product emerges. Instead, place an emphasis on engagements that
deliver full value (as in the idea of completed independent feature sets).
It is possible to create agile contracts. Agile is built on a synergy of collaboration and trust. The supplier can help by
delivering value early and often. The customer can help by providing timely feedback.
6.4 BUSINESS PRACTICES
The willingness and ability to create new competences within an organization when the need arises is a mark of
organizational agility. These do not have to be earth-shattering changes and could be less disruptive in an organization
that is focused on agility and the results it provides. Transparency and open collaboration are absolutely key.
As cross-functional teams deliver value, the teams and individuals might encounter problems with various support
functions in the organization.
As team delivers value on a regular basis, finance departments may have the opportunity to capitalize the product
differently. If the team has contracts with other organizations, procurement departments may need to change those
contracts to help the other organizations deliver value frequently and synchronize with the team.
Once teams start to work in a cohesive and cooperative manner, they will challenge internal management policies.
Human resources may notice individual incentives make less sense, and managers may struggle with the performance
appraisals of self-organizing employees. In each case, these are opportunities to review the degree to which existing
practices support agile ways of working.
As organizations progress to greater agility, there will be obvious needs for additional business units to change the
way they interact and perform their responsibilities. The changes that have benefited other areas of the organization
should now be embraced so the effectiveness of the entire organization can be realized.
PMI Member benefit licensed to: Wanpeng Cui - 2150818. Not for distribution, sale, or reproduction.

Not
For
Distribution,
Sale
or
Reproduction.
80 Section 6
6.5 MULTITEAM COORDINATION AND DEPENDENCIES (SCALING)
Many projects incur dependencies, even when they are not managed within a given program. For this reason, it is
necessary to have an understanding of how agile works within an existing program and portfolio management context.
6.5.1 FRAMEWORKS
The guidance of the most widespread agile methods such as Scrum and eXtreme Programming focus on the activities
of a single, small, usually colocated, cross-functional team. While this is very useful for efforts that require a single
team, it may provide insufficient guidance for initiatives that require the collaboration of multiple agile teams in a
program or portfolio.
A range of frameworks (such as the Scaled Agile Framework, Large Scale Scrum, and Disciplined Agile) and approaches
(e.g., Scrum of Scrums) have emerged to cater to just such circumstances. More details on these can be found in Annex A3.
6.5.2 CONSIDERATIONS
There is more than one way to scale work. The team might need to scale the work of several agile projects into a
single agile program. Alternatively, the organization can design a structure that supports agile approaches across the
entire portfolio.
For example, it is helpful to start small and learn as rapidly as possible what works well in the organizational context.
Teams can achieve successful outcomes even when everything is not completely transformed into an agile approach.
Regardless of the approach, a critical success factor is the healthy agile team. If using an agile approach for a single
team is not successful, do not try to scale up to using it more broadly; instead, address the organizational impediments
that prevent teams from working in an agile way.
The goal of large-scale agile projects is to coordinate the efforts of different teams to bring value to customers. There
is more than one way to do that. Teams may use a formal framework or apply agile thinking to adjust existing program
management practices.
PMI Member benefit licensed to: Wanpeng Cui - 2150818. Not for distribution, sale, or reproduction.

Not
For
Distribution,
Sale
or
Reproduction.
81
6.6 AGILE AND THE PROJECT MANAGEMENT OFFICE (PMO)
The PMO exists to shepherd business value throughout the organization. It might do this by helping projects achieve
their goals. Sometimes, the PMO educates teams (or arranges for training) and supports projects. Sometimes, the PMO
advises management about the relative business value for a given project or set of projects.
Because agile creates cultural change, over time, the organization might need to change, including the PMO. For
example, managers make decisions about which projects to fund and when, and teams decide what they need for
training or advice.
6.6.1 AN AGILE PMO IS VALUE-DRIVEN
Any project should deliver the right value, to the right audience, at the right time. The PMO’s objective is to facilitate
and enable this goal. An agile-based PMO approach is based on a customer-collaboration mindset and is present in
all PMO programs. In many cases, this means the PMO operates as if it were a consulting business, tailoring its efforts
to meet specific needs requested by a given project. Some projects may need tools and templates, while others may
benefit from executive coaching. The PMO should strive to deliver what is needed and keep the pulse on its customers
to ensure that it knows and is able to adapt to their needs. This intrapreneur approach focuses on the PMO activities
that are perceived as the most valuable to the projects it supports.
6.6.2 AN AGILE PMO IS INVITATION-ORIENTED
In order to accelerate progress on a value-based charter, a PMO may be tempted to mandate certain solutions or
approaches, for example, to make everyone do it the same way to get some quick wins. However, a more deliberate
perspective incorporates the desire for employee engagement. This is achieved by inviting only those interested to
engage with PMO services. Higher engagement with PMO practices makes it easier for those practices to be “sticky.”
If the PMO is delivering value to its clients, it is more likely that clients will request its services and adopt its practices.
PMI Member benefit licensed to: Wanpeng Cui - 2150818. Not for distribution, sale, or reproduction.

Not
For
Distribution,
Sale
or
Reproduction.
82 Section 6
6.6.3 AN AGILE PMO IS MULTIDISCIPLINARY
In order to support project-specific needs, the PMO needs to be conversant in several competencies beyond
project management itself, because different projects require distinct capabilities. For instance, one project may need
organizational design to address staffing challenges while another may require organizational change management
techniques for stakeholder engagement or unique business models to support customer goals.
Some organizations have been transforming their PMOs into agile centers of excellence that provide such services as:
Developing and implementing standards. Provide templates for user stories, test cases, cumulative flow
diagrams, etc. Provide agile tools and educate supporting groups on iterative development concepts.
Developing personnel through training and mentoring. Coordinate agile training courses, coaches, and
mentors to help people transition to an agile mindset and upgrade their skills. Encourage and support people to
attend local agile events.
Multiproject management. Coordinate between agile teams by communicating between projects. Consider
sharing items such as progress, issues, and retrospective findings and improvement experiments. Help
manage major customer releases at the program level and investment themes at the portfolio level using an
appropriate framework.
Facilitating organizational learning. Gather project velocity profiles and capture, store, and index
retrospective findings.
Managing stakeholders. Provide product owner training, guidance on acceptance testing, and how to evaluate
and give feedback on systems. Champion the importance of subject matter experts (SMEs) to projects.
Recruiting, selecting, and evaluating team leaders. Develop guidelines for interviewing agile practitioners.
Executing specialized tasks for projects. Train and provide retrospective facilitators, create agreements with
agile project troubleshooters, and provide mentors and coaches.
PMI Member benefit licensed to: Wanpeng Cui - 2150818. Not for distribution, sale, or reproduction.

Not
For
Distribution,
Sale
or
Reproduction.
83
6.7 ORGANIZATIONAL STRUCTURE
The structure of an organization strongly influences its ability to pivot to new information or shifting market needs.
Here is a listing of key characteristics:
Geography. Geographically distributed and dispersed project organizations may find several challenges impeding
their work on any project. Project leaders and regional managers may have alternative or even competing goals.
Additionally, cultural differences, language barriers, and lower visibility can slow down productivity. Fortunately,
the use of agile approaches can encourage more collaboration and confidence than would otherwise exist.
Project leaders in these contexts should encourage dialog at the team and executive level to tailor techniques for
the context and to manage expectations about the effort required to do so.
Functionalized structures. Some organizations are structured on a spectrum ranging from highly projectized
to matrixed to highly functionalized. Projects with highly functionalized structures may find general resistance to
collaboration across its organization.
Size of project deliverable. Reducing the size of a project deliverable will motivate more frequent handoffs
across departments, and thus more frequent interactions and a faster flow of value across the organization.
Allocation of people to projects. Another approach is to ask for a single person from each department to be
temporarily, yet fully allocated, to the highest priority project.
Procurement-heavy organizations. Some organizations choose to implement projects primarily through
vendors. Although project goals may be clear, vendors have a responsibility to look after their own financial
viability. Moreover, once vendors complete their obligations and leave the engagement, the associated project
knowledge goes with them. This limits the internal competencies needed for sustained flexibility and speed. Agile
techniques such as retrospectives and follow up on possible improvement areas when the vendor is still engaged
can help mitigate loss of product knowledge.
PMI Member benefit licensed to: Wanpeng Cui - 2150818. Not for distribution, sale, or reproduction.

Not
For
Distribution,
Sale
or
Reproduction.
84 Section 6
6.8 EVOLVING THE ORGANIZATION
When addressing an individual challenge area or implementing a new hybrid or agile approach, it is recommended
to undertake the work incrementally. A common practice is to treat the change process as an agile project with its
own backlog of changes that could be introduced and prioritized by the team, based on perceived value or other
considerations. Each of the changes can be treated as an experiment, which is tested for a short period of time to
determine suitability as-is or the need for further refinement/consideration.
Use kanban boards to track progress, showing the new approaches already in use as “done,” those being tried as “in
progress,” and those still waiting to be introduced as “to do.” See Figure 6-3 for the initial board with a ranked backlog.
Figure 6-4 shows an example of what a board might have as work progresses.
PMI Member benefit licensed to: Wanpeng Cui - 2150818. Not for distribution, sale, or reproduction.

Not
For
Distribution,
Sale
or
Reproduction.
85
Ranked
Backlog
Action Item
Analysis
Action Item
Resolution
Risk
Management
or Mitigation
Decision
Needed
Post-Action
Waiting:
Stuck Items Done
In Progress
Change 1
Change 2
Change 3
Change 4
Change 5
Change 6
Change 7
Change 8
Change 9
Change 10
Figure 6-3. Initial Ranked Backlog for Changes
PMI Member benefit licensed to: Wanpeng Cui - 2150818. Not for distribution, sale, or reproduction.

Not
For
Distribution,
Sale
or
Reproduction.
86 Section 6
Figure 6-4. Using Backlogs and Kanban Boards to Organize and Track Change Work
Using these tools to organize and manage the change implementation provides visibility into progress and also
models the approaches being implemented. Rolling out changes in a transparent and appealing way improves the
likelihood of their success.
Ranked
Backlog
Action Item
Analysis
Action Item
Resolution
Risk
Management
or Mitigation
Decision
Needed
Post-Action
Waiting:
Stuck Items Done
In Progress
Change 1
Change 2
Change 3
Change 4
Change 5
Change 6
Change 7
Change 8
Change 9
Change 10
PMI Member benefit licensed to: Wanpeng Cui - 2150818. Not for distribution, sale, or reproduction.

Not
For
Distribution,
Sale
or
Reproduction.
87
7
A CALL TO ACTION
The adoption of agile and its approaches for managing projects has increased dramatically since the Agile Manifesto
was first published in 2001. Adoption and the desire to operate with an agile mindset is no longer limited to a certain sized
organization or those specializing only in information technology. The mindset applies universally and the approaches
are successful in many settings.
Today, the demand for “being agile” is higher than ever. The debate over the best path to agility continues to keep
the conversation and innovation evolving. One truth remains constant—inspection, adaptation, and transparency are
critical to successfully delivering value.
You may not see everything you expected to see in this practice guide. Our core team realizes you may disagree with
some elements or approaches we did choose to present—and passionately so. We call on your passion to continue
the conversation and improve the next iteration of this practice guide. This is your journey—learn, experiment, gain
feedback, and experiment again. Then help us retrospect; give us feedback on the guidance and contribute to future
editions of this practice guide. After all, inspection without adaptation is wasted effort.
Lastly, we want to encourage you to be engaged in the broader communities of project management and agile to
further conversations on these topics. Look for representatives from both PMI and Agile Alliance® at conferences and
meetings and engage them in discussion. Use social media and blog your thoughts and opinions.
You can provide feedback and engage in conversation regarding the contents of this practice guide at the blog called
“Agile in Practice” at https://www.projectmanagement.com/blogs/347350/Agile-in-Practice.
PMI Member benefit licensed to: Wanpeng Cui - 2150818. Not for distribution, sale, or reproduction.

Not
For
Distribution,
Sale
or
Reproduction.
88 Section 7
PMI Member benefit licensed to: Wanpeng Cui - 2150818. Not for distribution, sale, or reproduction.

Not
For
Distribution,
Sale
or
Reproduction.
89
ANNEX A1
PMBOK® GUIDE MAPPING
Table A1-1 illustrates the mapping of Project Management Process Groups to the Knowledge Areas defined in the
PMBOK® Guide – Sixth Edition.
This annex describes how hybrid and agile approaches address the attributes described in the PMBOK® Guide
Knowledge Areas (see Table A1-2). It covers what stays the same and what may be different along with some guidelines
to consider for increasing the likelihood of success.
PMI Member benefit licensed to: Wanpeng Cui - 2150818. Not for distribution, sale, or reproduction.

Not
For
Distribution,
Sale
or
Reproduction.
90 Annex A1
Table A1-1. Project Management Process Group and Knowledge Area Mapping
4.1 Develop
Project Charter
4.2 Develop Project
Management Plan
4.3 Direct and
Manage Project
Work
4.4 Manage Project
Knowledge
4.5 Monitor and
Control Project
Work
4.6 Perform
Integrated Change
Control
4.7 Close Project
or Phase
Knowledge
Areas
Project Management Process Groups
Planning
Process
Group
Executing
Process
Group
Initiating
Process
Group
Monitoring
and Controlling
Process Group
Closing
Process
Group
Project
Integration
Management
Project Scope
Management
Project Schedule
Management
Project Cost
Management
Project
Quality
Management
Project
Resource
Management
Project
Communications
Management
Project Risk
Management
Project
Procurement
Management
Project
Stakeholder
Management
4.
5.
6.
7.
8.
9.
10.
11.
12.
13. 13.1 Identify
Stakeholders
13.2 Plan
Stakeholder
Engagement
13.3 Manage
Stakeholder
Engagement
13.4 Monitor
Stakeholder
Engagement
12.1 Plan
Procurement
Management
12.2 Conduct
Procurements
12.3 Control
Procurements
11.1 Plan Risk
Management
11.2 Identify Risks
11.3 Perform
Qualitative Risk
Analysis
11.4 Perform
Quantitative Risk
Analysis
11.5 Plan Risk
Responses
11.6 Implement
Risk Responses
11.7 Monitor Risks
10.1 Plan
Communications
Management
10.2 Manage
Communications
10.3 Monitor
Communications
9.1 Plan Resource
Management
9.2 Estimate
Activity Resources
9.3 Acquire
Resources
9.4 Develop Team
9.5 Manage Team
9.6 Control
Resources
8.1 Plan Quality
Management
8.2 Manage Quality 8.3 Control Quality
7.1 Plan Cost
Management
7.2 Estimate Costs
7.3 Determine
Budget
7.4 Control Costs
6.1 Plan Schedule
Management
6.2 Dene
Activities
6.3 Sequence
Activities
6.4 Estimate
Activity Durations
6.5 Develop
Schedule
6.6 Control
Schedule
5.1 Plan Scope
Management
5.2 Collect
Requirements
5.3 Dene Scope
5.4 Create WBS
5.5 Validate Scope
5.6 Control Scope
PMI Member benefit licensed to: Wanpeng Cui - 2150818. Not for distribution, sale, or reproduction.

Not
For
Distribution,
Sale
or
Reproduction.
91
Table A1-2. Application of Agile in PMBOK® Guide Knowledge Areas
PMBOK® Guide Knowledge Area Application in an Agile Work Process
Section 4
Project Integration Management
Section 5
Project Scope Management
Iterative and agile approaches promote the engagement of team
members as local domain experts in integration management.
The team members determine how plans and components
should integrate.
The expectations of the project manager as noted in the Key
Concepts for Integration Management sections in the PMBOK®
Guide do not change in an adaptive environment, but control of
the detailed product planning and delivery is delegated to the
team. The project manager’s focus is on building a collaborative
decision-making environment and ensuring the team has the
ability to respond to changes. This collaborative approach can
be further enhanced when team members possess a broad skill
base rather than a narrow specialization.
In projects with evolving requirements, high risk, or signicant
uncertainty, the scope is often not understood at the beginning
of the project or it evolves during the project. Agile methods
deliberately spend less time trying to dene and agree on scope
in the early stage of the project and spend more time
establishing the process for its ongoing discovery and
renement. Many environments with emerging requirements nd
that there is often a gap between the real business requirements
and the business requirements that were originally stated.
Therefore, agile methods purposefully build and review
prototypes and release versions in order to rene the
requirements. As a result, scope is dened and redened
throughout the project. In agile approaches, the requirements
constitute the backlog.
PMI Member benefit licensed to: Wanpeng Cui - 2150818. Not for distribution, sale, or reproduction.

Not
For
Distribution,
Sale
or
Reproduction.
92 Annex A1
Table A1-2. Application of Agile in PMBOK® Guide Knowledge Areas (cont.)
PMBOK® Guide Knowledge Area Application in an Agile Work Process
Section 6
Project Schedule Management
Section 7
Project Cost Management
Adaptive approaches use short cycles to undertake work, review
the results, and adapt as necessary. These cycles provide rapid
feedback on the approaches and suitability of deliverables, and
generally manifest as iterative scheduling and on-demand,
pull-based scheduling, as discussed in the Key Trends and
Emerging Practices section for Project Schedule Management in
the PMBOK® Guide.
In large organizations, there may be a mixture of small projects
and large initiatives requiring long-term roadmaps to manage the
development of these programs using scaling factors (e.g., team
size, geographical distribution, regulatory compliance,
organizational complexity, and technical complexity). To address
the full delivery life cycle for larger, enterprise-wide systems,
a range of techniques utilizing a predictive approach, adaptive
approach, or a hybrid of both, may need to be adopted. The
organization may need to combine practices from several core
methods, or adopt a method that has already done so, and adopt
a few principles and practices of more traditional techniques.
The role of the project manager does not change based on
managing projects using a predictive development life cycle or
managing projects in adaptive environments. However, to be
successful in using adaptive approaches, the project manager will
need to be familiar with the tools and techniques to understand
how to apply them effectively.
Projects with high degrees of uncertainty or those where the
scope is not yet fully dened may not benet from detailed cost
calculations due to frequent changes. Instead, lightweight
estimation methods can be used to generate a fast, high-level
forecast of project labor costs, which can then be easily adjusted
as changes arise. Detailed estimates are reserved for short-term
planning horizons in a just-in-time fashion.
In cases where high-variability projects are also subject to strict
budgets, the scope and schedule are more often adjusted to stay
within cost constraints.
PMI Member benefit licensed to: Wanpeng Cui - 2150818. Not for distribution, sale, or reproduction.

Not
For
Distribution,
Sale
or
Reproduction.
93
Table A1-2. Application of Agile in PMBOK® Guide Knowledge Areas (cont.)
PMBOK® Guide Knowledge Area Application in an Agile Work Process
Section 8
Project Quality Management
Section 9
Project Resource Management
In order to navigate changes, agile methods call for frequent
quality and review steps built in throughout the project rather
than toward the end of the project.
Recurring retrospectives regularly check on the effectiveness of
the quality processes. They look for the root cause of issues then
suggest trials of new approaches to improve quality. Subsequent
retrospectives evaluate any trial processes to determine if they
are working and should be continued or new adjusting or should
be dropped from use.
In order to facilitate frequent, incremental delivery, agile methods
focus on small batches of work, incorporating as many elements
of project deliverables as possible. Small batch systems aim to
uncover inconsistencies and quality issues earlier in the project
life cycle when the overall costs of change are lower.
Projects with high variability benet from team structures that
maximize focus and collaboration, such as self-organizing teams
with generalizing specialists.
Collaboration is intended to boost productivity and facilitate
innovative problem solving. Collaborative teams may facilitate
accelerated integration of distinct work activities, improve
communication, increase knowledge sharing, and provide
exibility of work assignments in addition to other advantages.
Although the benets of collaboration also apply to other project
environments, collaborative teams are often critical to the
success of projects with a high degree of variability and rapid
changes, because there is less time for centralized tasking and
decision making.
Planning for physical and human resources is much less
predictable in projects with high variability. In these environments,
agreements for fast supply and lean methods are critical to
controlling costs and achieving the schedule.
PMI Member benefit licensed to: Wanpeng Cui - 2150818. Not for distribution, sale, or reproduction.

Not
For
Distribution,
Sale
or
Reproduction.
94 Annex A1
Table A1-2. Application of Agile in PMBOK® Guide Knowledge Areas (cont.)
PMBOK® Guide Knowledge Area Application in an Agile Work Process
Section 10
Project Communications Management
Section 11
Project Risk Management
Project environments subject to various elements of ambiguity
and change have an inherent need to communicate evolving and
emerging details more frequently and quickly. This motivates
streamlining team member access to information, frequent team
checkpoints, and colocating team members as much as possible.
In addition, posting project artifacts in a transparent fashion,
and holding regular stakeholder reviews are intended to promote
communication with management and stakeholders.
High-variability environments, by denition, incur more
uncertainty and risk. To address this, projects managed using
adaptive approaches make use of frequent reviews of
incremental work products and cross-functional project teams to
accelerate knowledge sharing and ensure that risk is understood
and managed. Risk is considered when selecting the content of
each iteration, and risks will also be identied, analyzed, and
managed during each iteration.
Additionally, the requirements are kept as a living document
that is updated regularly, and work may be reprioritized as the
project progresses, based on an improved understanding of
current risk exposure.
PMI Member benefit licensed to: Wanpeng Cui - 2150818. Not for distribution, sale, or reproduction.

Not
For
Distribution,
Sale
or
Reproduction.
95
Table A1-2. Application of Agile in PMBOK® Guide Knowledge Areas (cont.)
PMBOK® Guide Knowledge Area Application in an Agile Work Process
Section 12
Project Procurement Management
Section 13
Project Stakeholder Management
In agile environments, specic sellers may be used to extend the
team. This collaborative working relationship can lead to a
shared risk procurement model where both the buyer and the
seller share in the risk and rewards associated with a project.
Larger projects may use an adaptive approach for some
deliverables and a more stable approach for other parts. In these
cases, a governing agreement such as a master services
agreement (MSA) may be used for the overall engagement, with
the adaptive work being placed in an appendix or supplement.
This allows changes to occur on the adaptive scope without
impacting the overall contract.
Projects experiencing a high degree of change require active
engagement and participation with project stakeholders. To
facilitate timely, productive discussion and decision making,
adaptive teams engage with stakeholders directly rather than
going through layers of management. Often the client, user, and
developer exchange information in a dynamic co-creative
process that leads to more stakeholder involvement and higher
satisfaction. Regular interactions with the stakeholder community
throughout the project mitigate risk, build trust, and support
adjustments earlier in the project cycle, thus reducing costs and
increasing the likelihood of success for the project.
In order to accelerate the sharing of information within and
across the organization, agile methods promote aggressive
transparency. The intent of inviting any stakeholders to project
meetings and reviews or posting project artifacts in public
spaces is to surface as quickly as possible any misalignment,
dependency, or other issue related to the changing project.
PMI Member benefit licensed to: Wanpeng Cui - 2150818. Not for distribution, sale, or reproduction.

Not
For
Distribution,
Sale
or
Reproduction.
96 Annex A1
PMI Member benefit licensed to: Wanpeng Cui - 2150818. Not for distribution, sale, or reproduction.

Not
For
Distribution,
Sale
or
Reproduction.
97
ANNEX A2
AGILE MANIFESTO MAPPING
This annex describes how the elements of the Agile Manifesto are covered in the Agile Practice Guide.
Table A2-1. Agile Manifesto Values Covered in the Agile Practice Guide
Value Agile Practice Guide Coverage by Section and Title
Individuals and interactions over processes
and tools
Working software over comprehensive
documentation
Customer collaboration over contract
negotiation
Responding to change over following a plan
4.2 Servant Leadership Empowers the Team
4.3 Team Composition
5.1 Charter the Project and the Team
5.2.4 Daily Standups
6.2 Organizational Culture
5.2.2 Backlog Preparation
5.2.3 Backlog Refinement
5.2.5 Demonstrations/Reviews
5.2.7 Execution Practices that Help Teams Deliver Value
4.3 Team Composition
5.4 Measurements in Agile Projects
6.2 Organizational Culture
6.3 Procurement and Contracts
6.7 Organizational Structure
5.2.1 Retrospectives
5.2.3 Backlog Refinement
5.2.5 Demonstrations/Reviews
PMI Member benefit licensed to: Wanpeng Cui - 2150818. Not for distribution, sale, or reproduction.

Not
For
Distribution,
Sale
or
Reproduction.
98 Annex A2
Table A2-2. Agile Practice Guide Mapping of Principles Behind the Agile Manifesto
Principle Agile Practice Guide Coverage
Our highest priority is to satisfy the customer
through early and continuous delivery of
valuable software.
Welcome changing requirements, even late
in development. Agile processes harness
change for the customer’s competitive
advantage.
Deliver working software frequently, from a
couple of weeks to a couple of months, with
a preference to the shorter timescale.
Business people and developers must work
together daily throughout the project.
Build projects around motivated individuals.
Give them the environment and support they
need, and trust them to get the job done.
The most efficient and effective method
of conveying information to and within a
development team is face-to-face
conversation.
Working software is the primary measure of
progress.
Agile processes promote sustainable
development. The sponsors, developers, and
users should be able to maintain a constant
pace indefinitely.
Continuous attention to technical excellence
and good design enhances agility.
Simplicity—the art of maximizing the amount
of work not done is essential.
The best architectures, requirements, and
designs emerge from self-organizing teams.
At regular intervals, the team reflects on how
to become more effective, then tunes and
adjusts its behavior accordingly.
3.1 Characteristics of Project Life Cycles
5.2.7 Execution Practices that Help Teams Deliver Value
5.2.3 Backlog Refinement
5.2 Common Agile Practices
4.2 Servant Leadership Empowers the Team
5.2.2 Backlog Preparation
5.2.3 Backlog Refinement
4.3 Team Composition
5.1 Charter the Project and the Team
5.2.1 Retrospectives
4.3.4 Team Structures
5.2.4 Daily Standups
5.2.7 Execution Practices that Help Teams Deliver Value
5.2.8 How Iterations and Increments Help Delivery Working
Product
5.1 Charter the Project and the Team
5.2 Common Agile Practices
5.2.2 Backlog Preparation
5.2.3 Backlog Refinement
4.3 Team Composition
5.2.1 Retrospectives
PMI Member benefit licensed to: Wanpeng Cui - 2150818. Not for distribution, sale, or reproduction.

Not
For
Distribution,
Sale
or
Reproduction.
99
ANNEX A3
OVERVIEW OF AGILE AND LEAN FRAMEWORKS
This annex describes some of the commonly used agile approaches. These approaches can be used as is or combined
to adapt to what works best for a given environment or situation. It is not necessary to use any of these; an agile approach
can be developed from scratch as long as it adheres to the mindset, values, and principles of the Agile Manifesto. If the
agile principles are followed to deliver value at a sustainable pace, and the developed approach promotes collaboration
with the customer, a specific approach is not required. A link to more information regarding each approach can be found
in the Bibliography section of this guide.
A3.1 SELECTION CRITERIA FOR THE AGILE PRACTICE GUIDE
There are too many agile approaches and techniques to be explicitly included in this practice guide. Figure A3-1
depicts a sample of agile approaches based on their depth of guidance and breadth of their life cycles. The specific
approaches selected for discussion are popular examples that are:
Designed for holistic use. Some agile approaches are centered on a single project activity, such as estimation
or reflecting. The listed examples include only the more holistic agile frameworks. Some are more full-featured
than others, but all of the selected approaches are those intended to guide a broad set of project activities.
Formalized for common use. Some agile frameworks are proprietary in nature and designed for specific use by
a single organization or within a single context. The frameworks described in Sections A3.2 through A3.14 focus
on those intended for common use in a variety of contexts.
Popular in modern use. Some agile frameworks are holistically designed and well formalized, but are simply not
commonly being used in most projects or organizations. The agile frameworks described in this annex have been
adopted by a significant number of industries, as measured by a collection of recent industry surveys.
PMI Member benefit licensed to: Wanpeng Cui - 2150818. Not for distribution, sale, or reproduction.

Not
For
Distribution,
Sale
or
Reproduction.
100 Annex A3
Figure A3-1. Agile Approaches Plotted by Breadth and Detail
Breadth of Life Cycle Coverage
Depth of Guidance Detail
Agile UP
Kanban
DSDM
Scrum
XP
FDD
SAFe®
LeSS
Lean
Disciplined
Agile
Crystal
Methods
Scrum of
Scrums
Team Method
Scaled
Approach
LEGEND
PMI Member benefit licensed to: Wanpeng Cui - 2150818. Not for distribution, sale, or reproduction.

Not
For
Distribution,
Sale
or
Reproduction.
101
A3.2 SCRUM
Scrum is a single-team process framework used to manage product development. The framework consists of Scrum
roles, events, artifacts, and rules, and uses an iterative approach to deliver working product. Scrum is run on timeboxes
of 1 month or less with consistent durations called sprints where a potentially releasable increment of product is
produced. Table A3-1 lists Scrum events and artifacts utilized for project execution.
The Scrum team consists of a product owner, development team, and scrum master.
The product owner is responsible for maximizing the value of the product.
The development team is a cross-functional, self-organizing team consisting of team members who have
everything they need within the team to deliver working product without depending on others outside of the team.
The scrum master is responsible for ensuring the Scrum process is upheld and works to ensure the Scrum team
adheres to the practices and rules as well as coaches the team on removing impediments.
Table A3-1. Scrum Events and Artifacts
Events Artifacts
Sprint
Sprint planning
Daily scrum
Sprint review
Sprint retrospective
Product backlog
Sprint backlog
Increments
PMI Member benefit licensed to: Wanpeng Cui - 2150818. Not for distribution, sale, or reproduction.

Not
For
Distribution,
Sale
or
Reproduction.
102 Annex A3
A3.3 EXTREME PROGRAMMING
eXtreme Programming (XP) is a software development method based on frequent cycles. The name is based on
the philosophy of distilling a given best practice to its purest, simplest form, and applying that practice continuously
throughout the project.
XP is most known for popularizing a holistic set of practices intended to improve the results of software projects.
The method was first formalized as a set of twelve primary practices, but then gradually evolved to adopt several other
corollary practices. These are listed in Table A3-2.
Table A3-2. The Practices of eXtreme Programming
This evolution was the result of designing and adopting techniques through the filter of core values
(communication, simplicity, feedback, courage, respect), and informed by key principles (humanity, economics,
mutual benefit, self-similarity, improvement, diversity, reflection, flow, opportunity, redundancy, failure, quality,
baby steps, accepted responsibility).
XP Practice Area Primary Secondary
Organizational
Technical
Planning
Integration
• Sit together
• Whole team
• Informative workspace
• Pair programming
• Test-first programming
• Incremental design
• User stories
• Weekly cycle
• Quarterly cycle
• Slack
• 10-minute build
• Continuous integration
• Test-first
• Real customer involvement
• Team continuity
• Sustainable pace
• Shared code/collective ownership
• Documentation from code and tests
• Refactoring
• Root cause analysis
• Shrinking teams
• Pay per use
• Negotiated scope contract
• Daily standups
• Single code base
• Incremental deployment
• Daily deployment
PMI Member benefit licensed to: Wanpeng Cui - 2150818. Not for distribution, sale, or reproduction.

Not
For
Distribution,
Sale
or
Reproduction.
103
A3.4 KANBAN METHOD
Kanban in lean manufacturing is a system for scheduling inventory control and replenishment. This process of “just-
in-time” inventory replenishment was originally seen in grocery stores when shelves were restocked based on the gaps
in the shelves and not supplier inventory. Inspired by these just-in-time inventory systems, Taiichi Ohno developed
Kanban and it was applied at the main Toyota manufacturing facility in 1953.
The word kanban is literally translated as “visual sign” or “card.” Physical kanban boards with cards enable and
promote the visualization and flow of the work through the system for everyone to see. This information radiator (large
display) is made up of columns that represent the states the work needs to flow through in order to get to done. The
simplest of boards could have three columns (i.e., to do, doing, and done), but it is adaptable to whatever states are
deemed needed by the team utilizing it.
The Kanban Method is utilized and applicable in many settings and allows for a continuous flow of work and value
to the customer. The Kanban Method is less prescriptive than some agile approaches and thus less disruptive to begin
implementing as it is the original “start where you are” method. Organizations can begin applying Kanban Methods with
relative ease and progress toward fully implementing the method if that is what they deem necessary or appropriate.
Unlike most agile approaches, the Kanban Method does not prescribe the use of timeboxed iterations. Iterations
can be used within the Kanban Method, but the principle of pulling single items through the process continuously and
limiting work in progress to optimize flow should always remain intact. The Kanban Method may be best used when a
team or organization is in need of the following conditions:
Flexibility. Teams are typically not bound by timeboxes and will work on the highest priority item in the backlog
of work.
Focus on continuous delivery. Teams are focused on flowing work through the system to completion and not
beginning new work until work in progress is completed.
Increased productivity and quality. Productivity and quality are increased by limiting work in progress.
PMI Member benefit licensed to: Wanpeng Cui - 2150818. Not for distribution, sale, or reproduction.

Not
For
Distribution,
Sale
or
Reproduction.
104 Annex A3
Increased efficiency. Checking each task for value adding or non-value-added activities and removing the non-
value adding activities.
Team member focus. Limited work in progress allows the team to focus on the current work.
Variability in the workload. When there is unpredictability in the way that work arrives, and it becomes
impossible for teams to make predictable commitments; even for short periods of time.
Reduction of waste. Transparency makes waste visible so it can be removed.
The Kanban Method is derived from lean thinking principles. The defining principles and the core properties of the
Kanban Method are listed in Table A3-3.
The Kanban Method is a holistic framework for incremental, evolutionary process and systems change for
organizations. The method uses a “pull system” to move the work through the process. When the team completes an
item, the team can pull an item into that step.
Table A3-3. Defining Principles and Properties of the Kanban Method
Dening Principles Core Properties
Start with current state
Agree to pursue incremental, evolutionary
change
Respect the current process, roles,
responsibilities, and titles
Encourage acts of leadership at all levels
Visualize the workflow
Limit work in progress
Manage flow
Make process policies explicit
Implement feedback loops
Improve collaboratively
PMI Member benefit licensed to: Wanpeng Cui - 2150818. Not for distribution, sale, or reproduction.

Not
For
Distribution,
Sale
or
Reproduction.
105
Kanban boards, such as the one shown in Figure A3-2, are a low-tech, high-touch technology that may seem overly
simplistic at first, but those using them soon realize their power. Utilizing policies for entry and exit to columns, as well
as constraints such as limiting work in process, kanban boards provide clear insight to workflow, bottlenecks, blockers,
and overall status. Additionally the board acts as an information radiator to anyone who sees it, providing up-to-date
information on the status of the work of the team.
Figure A3-2. Kanban Board Demonstrating Work in Progress Limits, and a Pull System to Optimize the Flow of Work
In the Kanban Method, it is more important to complete work than it is to start new work. There is no value derived
from work that is not completed so the team works together to implement and adhere to the work in progress (WIP)
limits and get each piece of work through the system to “done.”
6
To Do
4
Analysis
5
Development
3
Test
4
Deploy
Doing Done Doing Done
PMI Member benefit licensed to: Wanpeng Cui - 2150818. Not for distribution, sale, or reproduction.

Not
For
Distribution,
Sale
or
Reproduction.
106 Annex A3
A3.5 CRYSTAL METHODS
Crystal is a family of methodologies. Crystal methodologies are designed to scale, and provide a selection of
methodology rigor based on project size (number of people involved in the project) and the criticality of the project.
Figure A3-3. The Crystal Family of Methods
Life
(L)
Essential
Money
(E)
Discretionary
Money
(D)
Comfort
(C)
Criticality
(Defects cause loss of...)
Crystal Clear Crystal Yellow Crystal Orange Crystal Red
L3
E3
D3
C3
L10
E10
D10
C10
L30
E30
D30
C30
L80
E80
D80
C80
L150
E150
D150
C150
L300
E300
D300
C300
L600
E600
D600
C600
Number of People Involved
(Total staffing sizes +
–20%)
1-46-20 20-405-100100-200200-500500
LEGEND
PMI Member benefit licensed to: Wanpeng Cui - 2150818. Not for distribution, sale, or reproduction.

Not
For
Distribution,
Sale
or
Reproduction.
107
Crystal Methodology realizes that each project may require a slightly tailored set of policies, practices, and processes
in order to meet the project’s unique characteristics. The family of methodologies use different colors based on “weight”
to determine which methodology to use. The use of the word crystal comes from the gemstone where the various
“faces” represent underlying core principles and values. The faces are a representation of techniques, tools, standards,
and roles listed in Table A3-4.
Table A3-4. The Core Values and Common Properties of Crystal
Core Values Common PropertiesA
People
Interaction
Community
Skills
Talents
Communications
Frequent delivery
Reflective improvement
Close or osmotic communication
Personal safety
Focus
Easy access to expert users
Technical environment with automated
tests, configuration management, and
frequent integration
AThe more these properties are in a project, the more likely it is to succeed.
PMI Member benefit licensed to: Wanpeng Cui - 2150818. Not for distribution, sale, or reproduction.

Not
For
Distribution,
Sale
or
Reproduction.
108 Annex A3
A3.6 SCRUMBAN
Scrumban is an agile approach originally designed as a way to transition from Scrum to Kanban. As additional agile
frameworks and methodologies emerged, it became an evolving hybrid framework in and of itself where teams use
Scrum as a framework and Kanban for process improvement.
In Scrumban, the work is organized into small “sprints” and leverages the use of kanban boards to visualize and
monitor the work. The stories are placed on the kanban board and the team manages its work by using work-in-
progress limits. Daily meetings are held to maintain the collaboration between the team and to remove impediments.
A planning trigger is set in place for the team to know when to plan next, typically when the work-in-progress level is
lower than a predetermined limit. There are no predefined roles in Scrumban—the team retains their current roles.
A3.7 FEATURE-DRIVEN DEVELOPMENT
Feature-Driven Development (FDD) was developed to meet the specific needs of a large software development
project. Features relate to a small business value capability.
There are six primary roles on a Feature-Driven Development project where individuals can take on one or more of
the following roles:
Project manager,
Chief architect,
Development manager,
Chief programmer,
Class owner, and/or
Domain expert.
PMI Member benefit licensed to: Wanpeng Cui - 2150818. Not for distribution, sale, or reproduction.

Not
For
Distribution,
Sale
or
Reproduction.
109
A Feature-Driven Development project is organized around five processes or activities, which are performed iteratively:
Develop an overall model,
Build a features list,
Plan by feature,
Design by feature, and
Build by features.
The life cycle flow and interaction of these five processes is illustrated in Figure A3-4.
Feature-Driven Development activities are supported by a core set of software engineering best practices:
Domain object modeling,
Developing by feature,
Individual class ownership,
Feature teams,
Inspections,
Configuration management,
Regular builds, and
Visibility of progress and results.
Figure A3-4. Feature-Driven Development Project Life Cycle
Revise Model
Build
by
Feature
Develop
High-Level
Model
Develop
Features
List
Plan
by
Feature
Design
by
Feature
PMI Member benefit licensed to: Wanpeng Cui - 2150818. Not for distribution, sale, or reproduction.

Not
For
Distribution,
Sale
or
Reproduction.
110 Annex A3
A3.8 DYNAMIC SYSTEMS DEVELOPMENT METHOD
Dynamic Systems Development Method (DSDM) is an agile project delivery framework initially designed to add more
rigor to existing iterative methods popular in the 1990s. It was developed as a noncommercial collaboration among
industry leaders.
DSDM is known best for its emphasis on constraint-driven delivery. The framework will set cost, quality, and time at
the outset, and then use formalized prioritization of scope to meet those constraints as shown in Figure A3-5.
Figure A3-5. DSDM Approach to Constraint-Driven Agility
Eight principles guide the use of the DSDM framework:
Focus on the business need.
Deliver on time.
Collaborate.
Never compromise quality.
Build incrementally from firm foundations.
Develop iteratively.
Communicate continuously and clearly.
Demonstrate control (use appropriate techniques).
Fixed
Variable
Features Cost Time
Cost FunctionalityTime
DSDM ApproachTraditional Approach
Quality
Quality
PMI Member benefit licensed to: Wanpeng Cui - 2150818. Not for distribution, sale, or reproduction.

Not
For
Distribution,
Sale
or
Reproduction.
111
A3.9 AGILE UNIFIED PROCESS
The Agile Unified Process (AgileUP) is an offshoot of the Unified Process (UP) for software projects. It features more
accelerated cycles and less heavyweight processes than its Unified Process predecessor. The intent is to perform more
iterative cycles across seven key disciplines, and incorporate the associated feedback before formal delivery. The
disciplines along with guiding principles are listed in Table A3-5.
Table A3-5. The Key Elements of the Agile Unified Process
A3.10 SCALING FRAMEWORKS
A3.10.1 SCRUM OF SCRUMS
Scrum of Scrums (SoS), also known as “meta Scrum,” is a technique used when two or more Scrum teams consisting
of three to nine members each need to coordinate their work instead of one large Scrum team. A representative
from each team attends a meeting with the other team representative(s), potentially daily but typically two to three
times a week. The daily meeting is conducted similar to the daily standup in Scrum where the representative reports
completed work, next set of work, any current impediments, and potential upcoming impediments that might block
the other team(s). The goal is to ensure the teams are coordinating work and removing impediments to optimize the
efficiency of all the teams.
Large projects with several teams may result in conducting a Scrum of Scrum of Scrums, which follows the same
pattern as SoS with a representative from each SoS reporting into a larger group of representatives as shown in
Figure A3-6.
Disciplines within a Release Principles Guiding the Disciplines
Model
Implementation
Test
Deployment
Configuration management
Project management
Environment
The team knows what it’s doing
Simplicity
Agility
Focus on high-value activities
Tool independence
Tailoring to fit
Situationally specific
PMI Member benefit licensed to: Wanpeng Cui - 2150818. Not for distribution, sale, or reproduction.

Not
For
Distribution,
Sale
or
Reproduction.
112 Annex A3
Figure A3-6. Representatives of Scrum Teams Participating in SoS teams
A3.11 SCALED AGILE FRAMEWORK
The Scaled Agile Framework (SAFe®) focuses on providing a knowledge base of patterns for scaling development
work across all levels of the enterprise.
SAFe® is focused on the following principles:
Take an economic view.
Apply systems thinking.
Assume variability; preserve options.
Build incrementally with fast, integrated learning cycles.
Base milestones on objective evaluation of working systems.
Scrum
of
Scrums
Scrum of
Scrums of
Scrums
Scrum
Teams
PMI Member benefit licensed to: Wanpeng Cui - 2150818. Not for distribution, sale, or reproduction.

Not
For
Distribution,
Sale
or
Reproduction.
113
Visualize and limit work in progress, reduce batch sizes, and manage queue lengths.
Apply cadence; synchronize with cross-domain planning.
Unlock the intrinsic motivation of knowledge workers.
Decentralize decision making.
SAFe® focuses on detailing practices, roles, and activities at the portfolio, program, and team levels with an emphasis
on organizing the enterprise around value streams that focus on providing continuous value to the customer.
A3.12 LARGE SCALE SCRUM (LeSS)
Large Scale Scrum (LeSS) is a framework for organizing several development teams toward a common goal extending
the Scrum method shown in Figure A3-6. The core organizing principle is to retain as much as possible of the elements
of the conventional single-team Scrum model. This helps minimize any extensions to the model that might create
unnecessary confusion or complexity. Table A3-6 shows a comparison of LeSS and Scrum.
Table A3-6. Comparison of LeSS and Scrum
In order to extend Scrum without losing its essence, LeSS promotes the use of certain discerning principles, such as
systems thinking, whole product focus, transparency, and others.
Similarities of LeSS and Scrum LeSS Techniques Added to Scrum
One single product backlog
One definition of done for all teams
One potentially shippable product increment
at the end of each sprint
One product owner
Complete, cross-functional teams
One sprint
Sprint planning is more formally divided into
two parts of what and how
Organic cross-team coordination
Overall cross-team refinement
Overall retrospective focused on cross-team
improvements
PMI Member benefit licensed to: Wanpeng Cui - 2150818. Not for distribution, sale, or reproduction.

Not
For
Distribution,
Sale
or
Reproduction.
114 Annex A3
A3.13 ENTERPRISE SCRUM
Enterprise Scrum is a framework designed to apply the Scrum method on a more holistic organizational level rather
than a single product development effort. Specifically, the framework advises organization leaders to:
Extend the use of Scrum across all aspects of the organization;
Generalize the Scrum techniques to apply easily at those various aspects; and
Scale the Scrum method with supplemental techniques as necessary.
The intent is to use agile approaches beyond project execution by enabling disruptive innovation.
A3.14 DISCIPLINED AGILE (DA)
Disciplined Agile (DA) is a process decision framework that integrates several agile best practices into a comprehensive
model. DA was designed to offer a balance between those popular methods deemed to be either too narrow in focus
(e.g., Scrum) or too prescriptive in detail (e.g., AgileUP). To achieve that balance, it blends various agile techniques
according to the following principles:
People-first. Enumerating roles and organization elements at various levels.
Learning-oriented. Encouraging collaborative improvement.
Full delivery life cycle. Promoting several fit-for-purpose life cycles.
Goal-driven. Tailoring processes to achieve specific outcomes.
Enterprise awareness. Offering guidance on cross-departmental governance.
Scalable. Covering multiple dimensions of program complexity.
PMI Member benefit licensed to: Wanpeng Cui - 2150818. Not for distribution, sale, or reproduction.

Not
For
Distribution,
Sale
or
Reproduction.
115
APPENDIX X1
CONTRIBUTORS AND REVIEWERS
X1.1 AGILE PRACTICE GUIDE CORE COMMITTEE
The following individuals were members of the project Core Committee responsible for drafting the guide, including
review and adjudication of reviewer recommendations.
X1.1.1 REPRESENTING THE PROJECT MANAGEMENT INSTITUTE:
Mike Griffiths, PMP, PMI-ACP, (Committee Chair)
Jesse Fewell, CST, PMI-ACP
Horia Slu
ș
anschi, PhD, CSM
Stephen Matola, BA, PMP
X1.1.2 REPRESENTING AGILE ALLIANCE:
Johanna Rothman, MS (Committee Vice Chair)
Becky Hartman, PMI-ACP, CSP
Betsy Kauffman, ICP-ACC, PMI-ACP
PMI Member benefit licensed to: Wanpeng Cui - 2150818. Not for distribution, sale, or reproduction.

Not
For
Distribution,
Sale
or
Reproduction.
116 Appendix X1
X1.2 AGILE PRACTICE GUIDE SUBJECT MATTER EXPERT REVIEWERS
The following individuals were invited subject matter experts who reviewed the draft and provided
recommendations through the SME Review.
Joe Astolfi, PMP, PSM
Maria Cristina Barbero, PMI-ACP, PMP
Michel Biedermann, PhD, PMI-ACP
Zach Bonaker
Robert Bulger, PfMP, CSM
Sue Burk
Shika Carter, PMP, PMI-ACP
Lauren Clark, PMP, CSM
Linda M Cook, CSM, CSPO
Pamela Corbin-Jones, PMI-ACP, CSM
Jeff Covert
Alberto Dominguez, MSc, PMP
Scott P. Duncan, CSM, ICP-ACC
Sally Elatta, PMI-ACP, EBAC
Frank R. Hendriks, PMP, PMI-ACP
Derek Huether
Ron Jeffries
Fred Koos
Philippe B. Kruchten, PhD, PEng
Steve Mayner, SPCT4, PMP
Michael S. McCalla, PMI-ACP, CSP
Don B. McClure, PMP, PMI-ACP
Anthony C. Mersino, PMI-ACP, CSP
Kenneth E. Nidiffer, PhD, PMP
Michael C. Nollet, PMP, PMI-ACP
Laura Paton, MBA, PMP
Yvan Petit, PhD, PMP
Dwayne Phillips, PhD, PMP
Piyush Prakash, PMP, Prince2
Dave Prior, PMP, CST
Daniel Rawsthorne, PhD, PMP
Annette D. Reilly, PMP, PhD
Stephan Reindl, PMI-ACP, PMP
Reed D. Shell, PMP, CSP
Cindy Shelton, PMP, PMI-ACP
Teresa Short
Lisa K. Sieverts, PMP, PMI-ACP
Christopher M. Simonek, PMP, CSM
Robert “Sellers” Smith, PMP, PMI-ACP
Ram Srinivasan, PMP, CST
Chris Stevens, PhD
Karen Strichartz, PMP, PMI-ACP
Rahul Sudame, PMI-ACP
Joanna L. Vahlsing, PMP
Erik L. van Daalen
Annette Vendelbo, PMP, PMI-ACP
Dave Violette, MPM, PMP
Anton Vishnyak, PMI-ACP, CSM
Chuck Walrad, MA, MS
PMI Member benefit licensed to: Wanpeng Cui - 2150818. Not for distribution, sale, or reproduction.

Not
For
Distribution,
Sale
or
Reproduction.
117
X1.3 FORMAT FOCUS GROUP
The following individuals assisting in the development of new content style and formatting elements for the Agile
Practice Guide.
Goran Banjanin, PgMP, PMP
Andrew Craig
C
ă
t
ă
lin-Teodor Dogaru, PhD, PMP
Jorge Espinoza, PMP
Jennifer M. Forrest, CSM, PMP
Helen Fotos, PMP, PMI-ACP
Dave Hatter, PMP, PMI-ACP
Christopher Healy, PMP
Mike Hoffmann, MBA, PMP
Chadi Kahwaji, PMP
Rajaraman Kannan, PMP, MACS CP
Amit Khanna PMP, PMI–ACP
Ariel Kirshbom, PMI-ACP, CSP
Bernardo Marques, PMP
Noura Saad, PMI-ACP, CSPO
Kurt Schuler, PMP
Demetrius L. Williams, MBA, PMP
Liza Wood
Melody Yale, CSP, SPC4
X1.4 PMI STANDARDS MEMBER ADVISORY GROUP (MAG)
The following individuals are members of the PMI Standards Member Advisory Group, who provided direction to and
final approval on behalf of PMI for the Agile Practice Guide.
Maria Cristina Barbero, PMI-ACP, PMP
Brian Grafsgaard, PMP, PgMP
Hagit Landman, PMP, PMI-SP
Yvan Petit PhD, PMP
Chris Stevens, PhD
Dave Violette, MPM, PMP
John Zlockie, MBA, PMP, PMI Standards Manager
PMI Member benefit licensed to: Wanpeng Cui - 2150818. Not for distribution, sale, or reproduction.

Not
For
Distribution,
Sale
or
Reproduction.
118 Appendix X1
X1.5 AGILE ALLIANCE® BOARD
The following individuals are members of Agile Alliance Board of Directors, who provided direction to and final
approval on behalf of Agile Alliance for the Agile Practice Guide.
Juan Banda
Phil Brock (Managing Director)
Linda Cook
Stephanie Davis
Ellen Grove
Paul Hammond (Chair)
Victor Hugo Germano
Rebecca Parsons (Secretary)
Craig Smith
Declan Whelan
X1.6 PMI SUPPORT STAFF AND ACADEMIC RESEARCH SUPPORT
The following individuals worked to support the core committee in the development and approval of the draft,
in support of the Format Focus Group, and in PMI marketing efforts.
Melissa M. Abel, Marketing Communications Specialist
Karl F. Best, PMP, CStd, Standards Specialist
Alicia C. Burke, MBA, CSM, Product Manager, Credentials
Edivandro C. Conforto, PhD, PMI Consultant on Agile Research
Dave Garrett, CSPO, Vice President, Transformation
Erica Grenfell, Administrative Assistant to VP, Organization Relations
M. Elaine Lazar, MA, MA, AStd, Project Specialist
Andrew Levin, PMP, Project Manager
Tim E. Ogline, User Experience Designer
Stephen A. Townsend, Director of Network Programs
Michael Zarro, PhD, UX Researcher
X1.7 PMI PRODUCTION STAFF
Donn Greenberg, Manager, Publications
Kim Shinners, Publications Production Associate
Roberta Storer, Product Editor
Barbara Walsh, Production Supervisor
PMI Member benefit licensed to: Wanpeng Cui - 2150818. Not for distribution, sale, or reproduction.

Not
For
Distribution,
Sale
or
Reproduction.
119
APPENDIX X2
ATTRIBUTES THAT INFLUENCE TAILORING
X2.1 INTRODUCTION
This appendix provides high-level guidance on when and how to tailor
agile approaches. It can be used to determine circumstances that might
warrant changing or introducing new techniques, and then offers some
recommendations to consider.
X2.2 FIRST SOME CAUTIONS
Tailoring is an advanced topic that should be undertaken by experienced
practitioners who have been successful using agile approaches as originally
described in multiple environments before they consider tailoring them. In
other words, gain experience and be successful with one approach before
attempting to tailor the approach.
A common response when struggling to adopt an agile practice is to
consider whether to do it or not. A statement like “Retrospectives were
unpopular so we decided to drop them” illustrates this issue and indicates
a more fundamental problem on the team that is unlikely to be addressed
by tailoring the method. The situation will be made worse by omitting the
retrospective activity that aims to improve the process.
The Shu-Ha-Ri model of skills
acquisition describes progression
from obeying the rules (Shu 守,
means to obey and protect), through
consciously moving away from the
rules (Ha 破, means to change or
digress), and finally through steady
practice and improvement finding
an individual path (Ri 離, means to
separate or leave). We need to start
and practice at the Shu level before
we are ready to move to the Ha level
to tailor the process or the Ri level to
invent a new custom process.
PMI Member benefit licensed to: Wanpeng Cui - 2150818. Not for distribution, sale, or reproduction.

Not
For
Distribution,
Sale
or
Reproduction.
120 Appendix X2
Finally, tailoring should be undertaken in collaboration with the teammates or whoever the change is likely to impact.
People need to be engaged in the thinking and decision-making process about changing processes in order for them to
commit and buy-in to the changes in order to have a successful transition. Omitting people from tailoring a process is
likely to result in resistance and resentment to the change, even if it makes good sense technically. Often, experienced
coaches or leaders can help to engage people effectively.
X2.3 HOW TO USE THIS APPENDIX
To benefit from the guidance listed in this appendix, we recommend first successfully using the agile approaches
as designed. Then review the tailoring guidelines in Table X2-1 that match the situation and read the associated
recommendations. Next, discuss the change with the people it will impact and agree on a course of action.
As discussed in Section 5, a good way to evaluate a change is try it for an iteration or two first before adopting it
permanently. Or, consider a flow-based approach to try to deliver several features. Then, reflect with a retrospective
and reassess.
When people know they can experiment and provide feedback on the experiment, they are more likely to try something
new. Having tried it for a timeboxed period, the team should review its effectiveness at a retrospective to determine
whether it should be continued as-is, modified to improve it, or dropped from use.
Finally, successfully adopted, tailored approaches can be institutionalized into the standard processes used for
projects that share these characteristics. It is also recommended that guidelines from Section 5 be followed that
describe adopting (or tailoring) new approaches.
X2.4 TAILORING RECOMMENDATIONS
Listed below are some good practices to consider before tailoring an approach.
PMI Member benefit licensed to: Wanpeng Cui - 2150818. Not for distribution, sale, or reproduction.

Not
For
Distribution,
Sale
or
Reproduction.
121
X2.4.1 BEWARE OF TAKING THINGS AWAY
Many of the agile practices act as self-supporting pairs. For instance, colocation and frequent business conversations
allow for lightweight requirements since gaps in understanding can be filled quickly. Likewise, XP’s ruthless testing
allows for courageous refactoring as one practice supports the other. Removing something without understanding or
addressing its counterbalanced practice will likely create more problems than it solves.
X2.4.2 USE THE TAILORING GUIDELINES TABLE
Using Table X2-1, find the circumstances that match a given situation and consider recommendations for tailoring.
Discuss any changes with those who will be impacted by the change and plan a short trial first, along with an honest
follow-up review before committing to the change.
Table X2-1. Tailoring Guidelines
Situation Tailoring Recommendation
Very large project teams Restructure large projects as multiple smaller projects. Tr y a technology trial
project rst and then an implementation project.
Consider more frequent releases of fewer features each, which allows for the
creation of smaller project teams.
Consider reducing the team down to its critical core members. Often too many
people hinder a process, not help it. Reducing a team size can reduce churn as
well as costs.
Break large teams into multiple smaller teams and use program management to
synchronize and coordinate.
Use agile and lean program management to organize the larger effort.
Consider a scaled agile or lean framework such as DA, SAFe®, or LeSS. Each
offers some useful ideas, and each carries implementation risks and process
weight/cost.
PMI Member benefit licensed to: Wanpeng Cui - 2150818. Not for distribution, sale, or reproduction.

Not
For
Distribution,
Sale
or
Reproduction.
122 Appendix X2
Table X2-1. Tailoring Guidelines (cont.)
Situation Tailoring Recommendation
Dispersed teams
Some safety critical products
may require additional
documentation and
conformance checks beyond
what agile processes suggest
out-of-the-box
Stable requirements and
execution process
Teams are in functional
silos inside functional
organizations
Many projects have (some) dispersed team members. Tools like instant
messaging, video conferencing, and electronic team boards help bridge many
of the communication gaps.
When teams are likely to remain stable, set up face-to-face meetings as soon as
possible to make future remote conversations more effective. People who have
met face-to-face are more likely to enter unltered debate because of higher trust.
When conducting meetings with remote participants where there is a loss of
facial and body-language cues, consider round-robin check-ins to ensure
participation and check consensus for decisions.
Also, consider the use of iteration-based agile approaches. When team members
are many time zones apart, consider using whole-project interactions less
frequently, while encouraging more personal meetings (two or three people
at a time) more frequently.
Agile approaches can still be used in these environments, but they need to have
the appropriate additional layers of conformance review, documentation, and
certication that is required by the domain. In that case, documentation could
be part of what the team delivers along with nished features. Features may not
be done until the documentation is completed.
Consider using a hybrid approach (multiple agile approaches) to get the benets
of improved collaboration and communication brought by agile with the added
rigor required by the product environment. Aircraft ight system developers and
drug companies use agile approaches coupled with their own additional
processes to leverage the benets and retain appropriate controls.
Is agile really needed? If uncertainty in requirements is low, low rates of change,
or minimal execution risk, the full suite of agile approaches may not be needed.
While any project benets from increased collaboration and transparency; some
of the iterative build and review cycles might be overkill.
If build/feedback cycles do not routinely uncover or rene requirements,
consider extending their durations to minimize the cost impact of review time.
If the project has high rates of change during design and development, but
rolling it out to customers is a dened and repeatable process, hybrid
approaches that use the appropriate life cycle model for each project phase
may make more sense.
Agile is built on the idea of cross-functional teams. Consider asking people to
create cross-functional teams themselves, without management involvement and
see what happens.
If the compensation system is organized to recognize and reward functional
areas, consider changing that rst. People might not act in the interest of the
product or the team until it affects their compensation in some way.
PMI Member benefit licensed to: Wanpeng Cui - 2150818. Not for distribution, sale, or reproduction.

Not
For
Distribution,
Sale
or
Reproduction.
123
Table X2-1. Tailoring Guidelines (cont.)
Situation Tailoring Recommendation
Transparency can cause fear
Many of the team members
have little technical domain
knowledge
Lack of executive buy-in
Agile terms and language do
not t the organizational
culture
Agile creates a culture of transparency: people show and share their work
throughout development. This sharing of interim deliverables and being open and
honest about successes, failures, and current state is transparency. Transparency
requires courage.
Lead by example and demonstrate transparency in decision-making processes
by using a status board or whiteboard.
Agile approaches encourage and make use of self-directing teams to make local
decisions about work items, such as task sequencing and which approach to use
when solving a problem. When the majority of team members are inexperienced,
consensus-based approaches may lead to problems and rework. So, for these
teams, additional help “assigning” and “directing” may be necessary until the
team gains the necessary skills. In other words, do not just declare that agile will
be used and let an inexperienced team try to gure everything out because they
are empowered and self-directing. Consider building centers of competencies
to help provide guidance and build domain knowledge.
When executive buy-in is missing, teams will encounter a clash between the
agile mindset and approaches and the more predictive mindset and approaches.
Find common ground, areas for improvement based on the organization’s needs,
and then use experiments and retrospectives to progress.
Consider education/training for executives. Consider explaining agile in terms of
lean thinking: short cycles, small batch sizes, frequent reviews, and retrospectives
with small improvements.
Modify the terms so people will understand and agree to the activities, if not the
agile language. Be specic about what each term means.
For example, if the organization nds the word “game” unprofessional, don’t
use terms such as “planning game.” Instead, consider using the term “planning
workshop.”
PMI Member benefit licensed to: Wanpeng Cui - 2150818. Not for distribution, sale, or reproduction.

Not
For
Distribution,
Sale
or
Reproduction.
124 Appendix X2
PMI Member benefit licensed to: Wanpeng Cui - 2150818. Not for distribution, sale, or reproduction.

Not
For
Distribution,
Sale
or
Reproduction.
125
APPENDIX X3
AGILE SUITABILITY FILTER TOOLS
X3.1 INTRODUCTION
Agile literature contains many agile suitability filter tools to help assess under what circumstances an agile approach
is appropriate to use. In 1994, the Dynamic Systems Development Method (DSDM) developed an Agile Project Suitability
Questionnaire and an Organizational Suitability Questionnaire to help gauge likely fit and potential problem areas.
The Crystal family of approaches also employed suitability criteria, ranking projects by team size and the criticality
of the product or service being developed. Crystal recommends that smaller, less critical projects be undertaken with
lighter controls and simpler approaches. Large, mission or life critical projects were recommended to use more rigor
and validation.
Since the development of these approaches, there have been many more models created to help determine
where and when to employ agile approaches. Boehm and Turner adopted some of the elements from DSDM and
Crystal to develop a popular assessment model to help determine if projects should be undertaken with agile or more
traditional approaches.
Based on these previous models and expanded to consider the middle ground of hybrid approaches, the following
model is proposed. It represents a synthesis of several suitability filter attributes to help organizations assess and
discuss whether projects should be undertaken using predictive, hybrid, or agile approaches.
PMI Member benefit licensed to: Wanpeng Cui - 2150818. Not for distribution, sale, or reproduction.

Not
For
Distribution,
Sale
or
Reproduction.
126 Appendix X3
X3.2 OVERVIEW OF THE MODEL
Organizational and project attributes are assessed under three main categories:
Culture. Is there a supportive environment with buy-in for the approach and trust in the team?
Team. Is the team of a suitable size to be successful in adopting agile, do its members have the necessary
experience and access to business representatives to be successful?
Project. Are there high rates of change? Is incremental delivery possible? How critical is the project?
Questions in each of these categories are answered and the results plotted on a radar chart. Clusters of values
around the center of the chart indicate a good fit for agile approaches. Results around the outside indicate a predictive
approach may be more suitable. Values in the middle portion (between agile and predictive) indicate a hybrid approach
could work well. An example is shown in Figure X3-1.
PMI Member benefit licensed to: Wanpeng Cui - 2150818. Not for distribution, sale, or reproduction.

Not
For
Distribution,
Sale
or
Reproduction.
127
Figure X3-1. Model for Suitability of Agile Approach
T
e
a
m
S
i
z
e
E
x
p
e
r
i
e
n
c
e
A
c
c
e
s
s
B
u
y
-
I
n
T
r
u
s
t
D
e
c
i
s
i
o
n
M
a
k
i
n
g
T
e
a
m
C
u
l
t
u
r
e
P
r
o
j
e
c
t
C
h
a
n
g
e
s
C
r
i
t
i
c
a
l
i
t
y
D
e
l
i
v
e
r
y
10
9
8
7
6
5
4
3
2
1
0
Agile Hybrid Predic-
tive
PMI Member benefit licensed to: Wanpeng Cui - 2150818. Not for distribution, sale, or reproduction.

Not
For
Distribution,
Sale
or
Reproduction.
128 Appendix X3
X3.3 INSTRUCTIONS FOR USE
X3.3.1 COMPLETE THE QUESTIONNAIRE AS A GROUP
For small projects, this group may simply be the sponsor, technical lead, and a customer. For large projects, this
may include representatives from the sponsoring group, project execution team, impacted business group(s), project
governance group(s), and customer community. The idea is that just as no single stakeholder should estimate or plan a
project because of representing only one viewpoint and having personal bias; so too should no single person assess the
suitability of an approach since any one person will also have a limited view with a bias.
Instead, the value of the tool is the conversation it encourages with the invested parties of the project. Even if the
results point to a hybrid approach, but the stakeholders want to proceed with a largely agile or predictive approach,
follow the stakeholder consensus. This tool is a high-level diagnostic only, the final decision should rest and be supported
by the people involved.
X3.3.2 SCORE THE QUESTIONS FROM 1 TO 10
As a group, discuss and agree (or compromise) on a score that most accurately reflects the subjective evaluation
of the question. While definitive options are only provided for the start, middle, and end points of the answer spectrum
representing scores of 1, 5, and 10, it is fine (and desirable) to use scores such as 2 for “almost a 1, but not quite,”
or 7 for “somewhere between a 5 and a 10.” Again, the assessment is a discussion tool—views will be subjective
and shades of gray are to be expected.
When the group cannot agree on a score, discuss the issues openly and honestly. Before suggesting compromises
(i.e., using average scores or marking PMO scores with a blue “X” and the development team with a green “O”), consider
how successful is the project likely to be when the participants cannot agree on completing a simple assessment?
When discussing the issues, if the differences of opinion can be identified—then great, it is working; now come to an
agreement. Likewise, if the assessment indicates a predictive approach but everyone wants to try an agile approach (or
vice versa) that is fine too, just understand the issues and discuss how the impacts of the approach will be handled.
PMI Member benefit licensed to: Wanpeng Cui - 2150818. Not for distribution, sale, or reproduction.

Not
For
Distribution,
Sale
or
Reproduction.
129
X3.3.3 INTERPRET THE RESULTS
Mark the answers from the questions on a blank suitability assessment chart and connect the points. Results clustered
around the center in the agile zone indicate a good fit for a purely agile approach.
Results predominantly in the hybrid zone indicate some combination of agile and predictive approaches might work
best. However, it is also possible that an agile approach with some additional risk reduction steps such as extra
education and training or extra validation and documentation rigor in the case of high criticality projects may suffice.
Alternatively, a predictive approach with some proof-of-concept work or extra processes could also work.
Results predominantly in the predictive zone indicate a good fit for a purely predictive approach. As mentioned in
Section X3.3.2 (Score the Questions step), this diagnostic tool is aimed at starting meaningful conversations with the
impacted parties about the most appropriate approach to use. If the approach suggested by the tool is not acceptable it
is allowed to use a different approach. Use the results as inputs to the risk management process, since the tool indicates
mismatches that will need to be managed.
X3.4 SUITABILITY FILTER QUESTIONS
X3.4.1 CATEGORY: CULTURE
X3.4.1.1 BUY-IN TO APPROACH
Is there senior sponsor understanding and support for using an agile approach for this project? See Figure X3-2.
Figure X3-2. Buy-In to Approach Assessment
Partial
5
Yes
1
No
10
Assessment = _______
PMI Member benefit licensed to: Wanpeng Cui - 2150818. Not for distribution, sale, or reproduction.

Not
For
Distribution,
Sale
or
Reproduction.
130 Appendix X3
X3.4.1.2 TRUST IN TEAM
Considering the sponsors and the business representatives who will be working with the team. Do these stakeholders
have confidence that the team can transform their vision and needs into a successful product or service—with ongoing
support and feedback going both directions? See Figure X3-3.
Figure X3-3. Trust in Team Assessment
X3.4.1.3 DECISION-MAKING POWERS OF TEAM
Will the team be given autonomy to make their own local decisions about how to undertake work? See Figure X3-4.
Figure X3-4. Assessment for Decision-Making Powers of Team
Probably
5
Yes
1
Unlikely
10
Assessment = _______
Probably
5
Yes
1
Unlikely
10
Assessment = _______
PMI Member benefit licensed to: Wanpeng Cui - 2150818. Not for distribution, sale, or reproduction.

Not
For
Distribution,
Sale
or
Reproduction.
131
X3.4.2 CATEGORY: TEAM
X3.4.2.1 TEAM SIZE
What is the size of the core team? Use this scale: 1-9 = 1, 10-20 = 2, 21-30 = 3, 31-45 = 4, 46-60 = 5, 61-80 = 6,
81-110 = 7, 111-150 = 8, 151 – 200 = 9, 201+ = 10. See Figure X3-5.
Figure X3-5. Team Size Assessment
X3.4.2.2 EXPERIENCE LEVELS
Considering the experience and skill levels of the core team roles. While it is normal to have a mix of experienced and
inexperienced people in roles, for agile projects to go smoothly; it is easier when each role has at least one experienced
member. See Figure X3-6.
Figure X3-6. Experience Level Assessment
5
11
0
Assessment = _______
Partial
5
Yes
1
No
10
Assessment = _______
PMI Member benefit licensed to: Wanpeng Cui - 2150818. Not for distribution, sale, or reproduction.

Not
For
Distribution,
Sale
or
Reproduction.
132 Appendix X3
X3.4.2.3 ACCESS TO THE CUSTOMER/BUSINESS
Will the team have daily access to at least one business/customer representative to ask questions and get feedback?
See Figure X3-7.
Figure X3-7. Assessment for Access to the Customer/Business
X3.4.3 CATEGORY: PROJECT
X3.4.3.1 LIKELIHOOD OF CHANGE
What percentage of requirements are likely to change or be discovered on a monthly basis? See Figure X3-8.
Figure X3-8. Likelihood of Change Assessment
25%
5
50%
1
5%
10
Assessment = _______
Partial
5
Yes
1
No
10
Assessment = _______
PMI Member benefit licensed to: Wanpeng Cui - 2150818. Not for distribution, sale, or reproduction.

Not
For
Distribution,
Sale
or
Reproduction.
133
X3.4.3.2 CRITICALITY OF PRODUCT OR SERVICE
To help determine likely levels of additional verification and documentation rigor that may be required, assess the
criticality of the product or service being built. Using an assessment that considers loss due to possible impact of
defects, determine what a failure could result in. See Figure X3-9.
Figure X3-9. Assessment for Criticality of Product or Service
X3.4.3.3 INCREMENTAL DELIVERY
Can the product or service be built and evaluated in portions? Also, will business or customer representatives be
available to provide timely feedback on increments delivered? See Figure X3-10.
Figure X3-10. Incremental Delivery Assessment
Essential Funds
5
Time
1
Many Lives
10
Single LifeDiscretionary Funds
Assessment = _______
Maybe/Sometimes
5
Yes
1
Unlikely
10
Assessment = _______
PMI Member benefit licensed to: Wanpeng Cui - 2150818. Not for distribution, sale, or reproduction.

Not
For
Distribution,
Sale
or
Reproduction.
134 Appendix X3
X3.5 SUITABILITY ASSESSMENT CHART
Figure X3-11 is the radar chart used for the suitability assessment.
Figure X3-11. Suitability Assessment Radar Chart
T
e
a
m
S
i
z
e
E
x
p
e
r
i
e
n
c
e
A
c
c
e
s
s
B
u
y
-
I
n
T
r
u
s
t
D
e
c
i
s
i
o
n
M
a
k
i
n
g
T
e
a
m
C
u
l
t
u
r
e
P
r
o
j
e
c
t
C
h
a
n
g
e
s
C
r
i
t
i
c
a
l
i
t
y
D
e
l
i
v
e
r
y
10
9
8
7
6
5
4
3
2
1
0
Agile Hybrid Predic-
tive
PMI Member benefit licensed to: Wanpeng Cui - 2150818. Not for distribution, sale, or reproduction.

Not
For
Distribution,
Sale
or
Reproduction.
135
X3.5.1 CASE STUDIES
To illustrate how the radar chart works, here are two examples of using the model to score very different types of
projects. The first is an example of an online drug store project (see Figure X3-12) and the second (Figure X3-13) is
an example of a military messaging system. These two case studies illustrate some of the variances seen on projects.
Central clustering indicates a good fit for agile approaches, peripheral scores indicate predictive approaches might be
more suitable. Some projects are centered around the middle but then spike out on one or two axes. These projects may
be best solved with a hybrid approach.
Figure X3-12. Drug Store Project
T
e
a
m
S
i
z
e
E
x
p
e
r
i
e
n
c
e
A
c
c
e
s
s
B
u
y
-
I
n
T
r
u
s
t
D
e
c
i
s
i
o
n
M
a
k
i
n
g
T
e
a
m
C
u
l
t
u
r
e
P
r
o
j
e
c
t
C
h
a
n
g
e
s
C
r
i
t
i
c
a
l
i
t
y
D
e
l
i
v
e
r
y
10
9
8
7
6
5
4
3
2
1
0
Agile Hybrid Predic-
tive
PMI Member benefit licensed to: Wanpeng Cui - 2150818. Not for distribution, sale, or reproduction.

Not
For
Distribution,
Sale
or
Reproduction.
136 Appendix X3
X3.5.1.1 DRUG STORE EXAMPLE
The project was to develop an online drug store to sell cheaper Canadian prescription drugs to (primarily) U.S.
customers. The sale of these drugs is a contentious subject in Canada as well as the U.S. and as a result the industry
is characterized by swift regulation changes and fierce competition. The project faced extremely volatile requirements
with major changes week on week. It used very short (2-day) iterations and weekly releases to tackle the high rates
of change.
As shown in Figure X3-12, high levels of buy-in and trust are evident for those who worked in an empowered way.
The visual nature of the website made it easy to show new increments of functionality, but the system criticality was
fairly high with essential funds for the pharmacy at stake. As mentioned, there were very high rates of change, but
the small experienced team handled them well and had easy access to a knowledgeable business representative. The
approach was very successful and extremely agile.
X3.5.1.2 MILITARY MESSAGING SYSTEM EXAMPLE
Contrast the first example with a large project to develop military messaging system that had already been running
for 5 years when the assessment was made. See Figure X3-13.
PMI Member benefit licensed to: Wanpeng Cui - 2150818. Not for distribution, sale, or reproduction.

Not
For
Distribution,
Sale
or
Reproduction.
137
Figure X3-13. Military Messaging Example
T
e
a
m
S
i
z
e
E
x
p
e
r
i
e
n
c
e
A
c
c
e
s
s
B
u
y
-
I
n
T
r
u
s
t
D
e
c
i
s
i
o
n
M
a
k
i
n
g
T
e
a
m
C
u
l
t
u
r
e
C
h
a
n
g
e
s
C
r
i
t
i
c
a
l
i
t
y
D
e
l
i
v
e
r
y
P
r
o
j
e
c
t
10
9
8
7
6
5
4
3
2
1
0
Agile Hybrid Predic-
tive
PMI Member benefit licensed to: Wanpeng Cui - 2150818. Not for distribution, sale, or reproduction.

Not
For
Distribution,
Sale
or
Reproduction.
138 Appendix X3
Buy-in for an agile approach was lacking because an agile approach was not being considered. Trust in the vendors
was mixed but generally respected. Decision making was not local, but instead made by architecture and requirements
committees. While elements of the design could be tested incrementally in a laboratory, they could not be gathered
together for an end to end demonstration of functionality. Many lives were potentially at risk, so criticality was very
high. Requirements were locked down because changes impacted so many subcontractor organizations.
The project was large with more than 300 people from one vendor alone, but each role had many experienced
practitioners. Finally, access to the business/customer was not possible, but contract analysts were available to ask
specification questions to and they usually replied or asked clarifying questions within 10 days. Parts of the project
could have been carved off and run as agile projects, but at the heart of the initiative was a single large project.
X3.6 SUMMARY
Agile suitability filters are useful tools for identifying potential fits and gaps for agile approaches. They should not be
used as definitive inclusion or exclusion gates, but instead as topics for objective discussion with all interested parties.
PMI Member benefit licensed to: Wanpeng Cui - 2150818. Not for distribution, sale, or reproduction.

Not
For
Distribution,
Sale
or
Reproduction.
139
REFERENCES
[1] Manifesto for Agile Software Development. (2001). Retrieved from http://agilemanifesto.org/
[2] Project Management Institute. 2013. Managing Change in Organizations: A Practice Guide. Newtown Square,
PA: Author.
[3] Project Management Institute. 2017. A Guide to the Project Management Body of Knowledge (PMBOK® Guide) –
Sixth Edition. Newtown Square, PA: Author.
[4] Project Management Institute. 2013. Software Extension to the PMBOK® Guide Fifth Edition. Newtown Square,
PA: Author.
PMI Member benefit licensed to: Wanpeng Cui - 2150818. Not for distribution, sale, or reproduction.

Not
For
Distribution,
Sale
or
Reproduction.
140 References
PMI Member benefit licensed to: Wanpeng Cui - 2150818. Not for distribution, sale, or reproduction.

Not
For
Distribution,
Sale
or
Reproduction.
141
BIBLIOGRAPHY
The following are suggested additional reading materials, subdivided by section and/or topic:
SECTION 2—AN INTRODUCTION TO AGILE
Briggs, Sara. “Agile Based Learning: What Is It and How Can It Change Education?” Opencolleges.edu.au
February 22, 2014, retrieved from http://www.opencolleges.edu.au/informed/features/agile-based-learning-
what-is-it-and-how-can-it-change-education/.
Manifesto for Agile Software Development, 2001, http://agilemanifesto.org/.
Peha, Steve. “Agile Schools: How Technology Saves Education (Just Not the Way We Thought it Would).” InfoQ.
June 28, 2011, retrieved from https://www.infoq.com/articles/agile-schools-education.
Principles behind the Agile Manifesto, 2001, http://agilemanifesto.org/principles.html.
Rothman, Johanna. 2007. Manage It! Your Guide to Modern, Pragmatic Project Management. Raleigh: Pragmatic
Bookshelf.
Sidky, Ahmed (Keynote). 2015. https://www.slideshare.net/AgileNZ/ahmed-sidky-keynote-agilenz.
Stacey Complexity Model. 2016. http://www.scrum-tips.com/2016/02/17/stacey-complexity-model/.
SECTION 3—LIFE CYCLE SELECTION
“Agile Modeling (AM) Home Page: Effective Practices for Modeling and Documentation,” Agile Modeling, (n.d.),
http://www.agilemodeling.com/
Anderson, David, and Andy Carmichael. 2016. Essential Kanban Condensed. Seattle: Blue Hole Press.
Anderson, David. 2010. Kanban: Successful Evolutionary Change for Your Technology Business. Seattle: Blue
Hole Press.
PMI Member benefit licensed to: Wanpeng Cui - 2150818. Not for distribution, sale, or reproduction.

Not
For
Distribution,
Sale
or
Reproduction.
142 Bibliography
Benson, Jim, and Tonianne DeMaria Barry. 2011. Personal Kanban: Mapping Work | Navigating Life. Seattle:
Modus Cooperandi Press.
Burrows, Mike. 2014. Kanban from the Inside: Understand the Kanban Method, connect it to what you already
know, introduce it with impact. Seattle: Blue Hole Press.
Domain Driven Design Community. 2016. http://dddcommunity.org/.
Gothelf, Jeff, and Josh Seiden. 2016. Lean UX: Designing Great Products with Agile Teams. Sebastopol:
O’Reilly Media.
Hammarberg, Marcus, and Joakim Sunden. 2014. Kanban in Action. Shelter Island: Manning Publications.
“Kanban,” Wikipedia, last modified May 4, 2017, retrieved on November 22, 2016 from https://en.wikipedia.org/
wiki/Kanban.
“Kanban (development),” Wikipedia, last modified May 4, 2017, retrieved on November 29, 2016 from https://
en.wikipedia.org/wiki/Kanban_(development).
Larsen, Diana, and Ainsley Nies. 2016. Liftoff: Start and Sustain Successful Agile Teams. Raleigh: Pragmatic
Bookshelf.
“Learning Kanban,” Leankit, (n.d.), https://leankit.com/learn/learning-kanban/.
Leopold, Klaus, and Siegrfried Kaltenecker. 2015. Kanban Change Leadership: Creating a Culture of Continuous
Improvement. Hoboken: Wiley.
“Make a big impact with software products and projects!” Impact Mapping, (n.d.), https://www.impactmapping.org/.
Patton, Jeff, and Peter Economy. 2014. User Story Mapping: Discover the Whole Story, Build the Right Product.
Sebastopol: O’Reilly Media.
Reinertsen, Donald. 2009. The Principles of Product Development Flow: Second Generation Lean Product
Development. Redondo Beach: Celeritas Publishing.
Rothman, Johanna. “Dispersed vs. Distributed Teams,” Rothman Consulting Group, Inc., October 25, 2010,
http://www.jrothman.com/mpd/2010/10/dispersed-vs-distributed-teams/.
Schwaber, Ken, and Jeff Sutherland. “The Scrum Guide™,” Scrum.org, July 2016, http://www.scrumguides.org/
scrum-guide.html and http://www.scrumguides.org/docs/scrumguide/v2016/2016-Scrum-Guide-US.pdf#zoom=100.
Skarin, Mattias. 2015. Real-World Kanban: Do Less, Accomplish More with Lean Thinking. Raleigh: Pragmatic
Bookshelf.
“The High Cost of Multitasking: 40% of Productivity Lost by Task Switching,” Wrike.com, September 24, 2015,
https://www.wrike.com/blog/high-cost-of-multitasking-for-productivity/.
Wells, Don. “Extreme Programming: A Gentle Introduction,” Extreme Programming, October 8, 2013, http://
www.extremeprogramming.org/.
PMI Member benefit licensed to: Wanpeng Cui - 2150818. Not for distribution, sale, or reproduction.

Not
For
Distribution,
Sale
or
Reproduction.
143
SECTION 4—IMPLEMENTING AGILE:
Amabile, Teresa, and Steven Kramer. 2011. The Progress Principle: Using Small Wins to Ignite Joy, Engagement,
and Creativity at Work. Boston: Harvard Business Review Press.
“Early Warning Signs of Project Trouble—Cheat Sheet, 2017, https://agilevideos.com/wp-content/
uploads/2017/02/WarningSignsOfProjectTrouble-CheatSheet.pdf.
Dweck, Carol. 2006. Mindset: The New Psychology of Success. New York: Penguin Random House.
Kaner, Sam. Facilitator’s Guide to Participatory Decision-Making. 3rd ed. 2014. San Francisco: Jossey-Bass.
Keith, Kent. The Case for Servant Leadership. 2008. Westfield: Greenleaf Center for Servant Leadership.
Rothman, Johanna. 2016. Agile and Lean Program Management: Scaling Collaboration Across the Organization.
Victoria, British Columbia: Practical Ink.
Rothman, Johanna. “Dispersed vs. Distributed Teams,” Rothman Consulting Group, Inc., October 25, 2010,
http://www.jrothman.com/mpd/2010/10/dispersed-vs-distributed-teams/.
Rothman, Johanna. 2007. Manage It! Your Guide to Modern, Pragmatic Project Management. Raleigh: Pragmatic
Bookshelf.
Rothman, Johanna. 2016. Manage Your Project Portfolio: Increase Your Capacity and Finish More Projects.
Raleigh: Pragmatic Bookshelf.
Schwaber, Ken, and Jeff Sutherland. “The Scrum Guide™,” Scrum.org, July 2016, http://www.scrumguides.org/
scrum-guide.html and http://www.scrumguides.org/docs/scrumguide/v2016/2016-Scrum-Guide-US.pdf#zoom=100.
Sinek, Simon. 2011. Start with Why: How Great Leaders Inspire Everyone to Take Action. New York: Portfolio,
Penguin Random House.
“The High Cost of Multitasking: 40% of Productivity Lost by Task Switching,” Wrike.com, September 24, 2015,
https://www.wrike.com/blog/high-cost-of-multitasking-for-productivity/.
EXPERIENCE REPORTS:
“Experience Reports,” Agile Alliance, (n.d.), https://www.agilealliance.org/resources/experience-reports/.
PROJECT AND TEAM HEALTH:
“Early Warning Signs of Project Trouble—Cheat Sheet.” 2017. https://agilevideos.com/wp-content/uploads/2017/02/
WarningSignsOfProjectTrouble-CheatSheet.pdf
“TeamHealth Radar – Summary View,” Agilehealth. 2014. http://agilityhealthradar.com/wp-content/
uploads/2014/11/bigradar.gif.
PMI Member benefit licensed to: Wanpeng Cui - 2150818. Not for distribution, sale, or reproduction.

Not
For
Distribution,
Sale
or
Reproduction.
144 Bibliography
RESOURCE EFFICIENCY:
Modig, Niklas, and Pär Åhlström. 2015. This is Lean: Resolving the Efficiency Paradox. London: Rheologica
Publishing.
Rothman, Johanna. “Resource Efficiency vs. Flow Efficiency, Part 5: How Flow Changes Everything,” Rothman
Consulting Group, Inc., September 20, 2015, http://www.jrothman.com/mpd/agile/2015/09/resource-efficiency-
vs-flow-efficiency-part-5-how-flow-changes-everything/.
SCALING:
Disciplined Agile 2.X—A Process Decision Framework. 2016. http://www.disciplinedagiledelivery.com/.
Kniberg, Henrik. “Scaling Agile @ Spotify with Tribes, Squads, Chapters & Guilds,” Crisp, November 14, 2012,
http://blog.crisp.se/2012/11/14/henrikkniberg/scaling-agile-at-spotify.
“Overview—Large Scale Scrum,” LeSS. 2016. http://less.works/.
“SAFe® for Lean Software and System Engineering,” SAFe®. 2016. http://www.scaledagileframework.com/.
SKILLS:
Beck, Kent. Paint Drip People, August 4, 2016, https://www.facebook.com/notes/kent-beck/paint-drip-
people/1226700000696195/.
“Generalizing Specialists: Improving Your IT Career Skills,” Agile Modeling, (n.d.), http://www.agilemodeling.
com/essays/generalizingSpecialists.htm.
Hunter, Brittany. “Of Software Designers & Broken Combs,” Atomic Object, June 27, 2013, https://spin.
atomicobject.com/2013/06/27/broken-comb-people/.
SECTION 5—IMPLEMENTING AGILE: DELIVERING IN AN AGILE ENVIRONMENT
Larsen, Diana, and Ainsley Nies. 2016. Liftoff: Start and Sustain Successful Agile Teams. Raleigh: Pragmatic
Bookshelf.
RETROSPECTIVES:
Derby, Esther, and Diana Larsen. 2006. Agile Retrospectives: Making Good Teams Great. Raleigh: Pragmatic
Bookshelf.
Gonçalves, Luis, and Ben Linders. 2015. Getting Value out of Agile Retrospectives: A Toolbox of Retrospective
Exercises. Victoria, British Columbia: Leanpub.
PMI Member benefit licensed to: Wanpeng Cui - 2150818. Not for distribution, sale, or reproduction.

Not
For
Distribution,
Sale
or
Reproduction.
145
BACKLOG:
Adzic, Gojko, Marjory Bissett, and Tom Poppendieck. 2012. Impact Mapping: Making a Big Impact with Software
Products and Projects. Woking, Surrey: Provoking Thoughts.
Patton, Jeff, and Peter Economy. 2014. User Story Mapping: Discover the Whole Story, Build the Right Product.
Sebastopol: O’Reilly Media.
Rothman, Johanna. “We Need Planning; Do We Need Estimation?” Rothman Consulting Group, Inc., January 21,
2015, http://www.jrothman.com/mpd/project-management/2015/01/we-need-planning-do-we-need-estimation/.
STANDUPS:
Brodzinski, Pawel. “Effective Standups around Kanban Board,” Brodzinski.com, December 30, 2011, http://
brodzinski.com/2011/12/effective-standups.html.
Fowler, Martin. “It’s Not Just Standing Up: Patterns for Daily Standup Meetings,” Martinfowler.com, February 21,
2016, http://martinfowler.com/articles/itsNotJustStandingUp.html.
Hefley, Chris. “How to Run Effective Standups and Retrospectives,” Leankit, September 15, 2014, https://leankit.
com/blog/2014/09/run-effective-standups-retrospectives/.
EARNED VALUE:
Griffiths, Mike. “A Better S Curve and Simplified EVM,” Leading Answers, June 6, 2008, http://leadinganswers.
typepad.com/leading_answers/2008/06/a-better-s-curve-and-simplified-evm.html.
SECTION 6—ORGANIZATIONAL CONSIDERATIONS FOR AGILE PROJECTS
Bankston, Arlen, and Sanjiv Augustine. Agile Team Performance Management: Realizing the Human Potential of
Teams, June 14, 2010, www.lithespeed.com/transfer/Agile-Performance-Management.pptx.
Browder, Justin, and Brian Schoeff. Perfect Strangers: How Project Managers and Developers Relate and
Succeed. CreateSpace Independent Publishing Platform, 2016, https://www.createspace.com/.
Griffiths, Mike. “Agile Talent Management,” Leading Answers, October 14, 2015, http://leadinganswers.typepad.
com/leading_answers/2015/10/agile-talent-management.html.
Kohn, Alfie. 1999. Punished by Rewards: The Trouble with Gold Stars, Incentive Plans, A’s, Praise, and Other
Bribes. New York: Mariner Books.
Mar, Kane. “How to do Agile Performance Reviews,” Scrumology, (n.d.), https://scrumology.com/how-to-do-
agile-performance-reviews/.
McChrystal, Stanley, Tantum Collins, David Silverman, and Chris Fussell. 2015. Team of Teams: New Rules of
Engagement for a Complex World. New York: Portfolio, Penguin Random House.
Pink, Daniel. 2011. Drive: The Surprising Truth About What Motivates Us. New York: Riverhead Books.
PMI Member benefit licensed to: Wanpeng Cui - 2150818. Not for distribution, sale, or reproduction.

Not
For
Distribution,
Sale
or
Reproduction.
146 Bibliography
SECTION 7—A CALL TO ACTION (INSPECTION WITHOUT ADAPTATION IS FUTILE)
Dennis, Pascal. 2006. Getting the Right Things Done: A Leader’s Guide to Planning and Execution. Cambridge:
Lean Enterprise Institute.
Griffiths, Mike. “Introducing Agile Methods: Mistakes to Avoid—Part 3,” Leading Answers, March 15, 2007,
http://leadinganswers.typepad.com/leading_answers/2007/03/introducing_agi_2.html.
Little, Jason. Lean Change Management: Innovative Practices for Managing Organizational Change. Happy Melly
Express, 2014, http://www.happymelly.com/category/hm-express/.
Rising, Linda, and Mary Lynne Manns. 2004. Fearless Change: Patterns for Introducing New Ideas. Upper Saddle
River: Addison-Wesley Professional.
“The IDEAL Model,” Software Engineering Institute, Carnegie Mellon, 2006, http://www.sei.cmu.edu/library/
assets/idealmodel.pdf.
ANNEX A1—PMBOK® GUIDE MAPPING
Larsen, Diana and Ainsley Nies. 2016. Liftoff: Start and Sustain Successful Agile Teams. Raleigh: Pragmatic
Bookshelf.
ANNEX A2—AGILE MANIFESTO MAPPING
Manifesto for Agile Software Development, 2001, http://agilemanifesto.org/.
Principles behind the Agile Manifesto, 2001, http://agilemanifesto.org/principles.html.
ANNEX A3—OVERVIEW OF AGILE AND LEAN FRAMEWORKS
Agile Business Consortium, 2014, https://www.agilebusiness.org/what-is-dsdm.
Ambler, Scott. “The Agile Unified Process,” Ambysoft, May 13, 2006, http://www.ambysoft.com/unifiedprocess/
agileUP.html.
Anderson, David. 2010. Kanban: Successful Evolutionary Change for Your Technology Business. Seattle: Blue
Hole Press.
Beedle, Mike. Enterprise Scrum: Executive Summary: Business Agility for the 21st Century, January 7, 2017,
http://www.enterprisescrum.com/enterprise-scrum/.
PMI Member benefit licensed to: Wanpeng Cui - 2150818. Not for distribution, sale, or reproduction.

Not
For
Distribution,
Sale
or
Reproduction.
147
Cockburn, Alistair. 2004. Crystal Clear: A Human-Powered Methodology for Small Teams. Upper Saddle River:
Pearson Education.
Cockburn, Alistair. “Crystal Methodologies,” alistair.cockburn.us, March 28, 2014, http://alistair.cockburn.us/
Crystal+methodologies.
Disciplined Agile 2.X—A Process Decision Framework, 2016, http://www.disciplinedagiledelivery.com/.
Joint MIT-PMI-INCOSE Community of Practice on Lean in Program Management. 2012. The Guide to Lean
Enablers for Managing Engineering Programs. Newtown Square, PA: Author.
“Kanban,” Wikipedia, last modified May 4, 2017, retrieved on November 22, 2016 from https://en.wikipedia.org/
wiki/Kanban.
“Kanban (development),” Wikipedia, last modified May 4, 2017, retrieved on November 29, 2016 from https://
en.wikipedia.org/wiki/Kanban_(development).
Reddy, Ajay, and Jack Speranza. 2015. The Scrumban [R]Evolution: Getting the Most Out of Agile, Scrum, and
Lean Kanban. Boston: Addison-Wesley Professional.
“Overview—Large Scale Scrum,” LeSS, 2016, http://less.works/.
“SAFe® for Lean Software and System Engineering,” SAFe®, 2016, http://www.scaledagileframework.com/.
Schwaber, Ken, and Jeff Sutherland. “The Scrum Guide™,” Scrum.org, July 2016, http://www.scrumguides.org/
scrum-guide.html and http://www.scrumguides.org/docs/scrumguide/v2016/2016-Scrum-Guide-US.pdf#zoom=100.
“Scrum of Scrums,” Agile Alliance, (n.d.), https://www.agilealliance.org/glossary/scrum-of-scrums/.
“Scrumban,” Wikipedia, March 2, 2017, https://en.wikipedia.org/wiki/Scrumban.
“State of Agile Report: Agile Trends,” VersionOne, 2017, http://stateofagile.versionone.com/.
Sutherland Jeff. “Agile Can Scale: Inventing and Reinventing SCRUM in Five Companies.” Cutter IT Journal 14,
no. 12 (2001): 5–11. http://www.controlchaos.com/storage/scrum-articles/Sutherland 200111 proof.pdf.
“The 2015 State of Agile Development,” Scrum Alliance®, 2015, https://www.forrester.com/report/The+2015+
State+Of+Agile+Development/-/E-RES122910
Wells, Don. “Extreme Programming: A Gentle Introduction,” Extreme Programming, October 8, 2013, http://
www.extremeprogramming.org/.
Why Scrum? State of Scrum Report, 2016, https://www.scrumalliance.org/why-scrum/state-of-scrum-
report/2016-state-of-scrum.
PMI Member benefit licensed to: Wanpeng Cui - 2150818. Not for distribution, sale, or reproduction.

Not
For
Distribution,
Sale
or
Reproduction.
148 Bibliography
APPENDIX X2—ATTRIBUTES THAT INFLUENCE TAILORING
Griffiths, Mike. “Agile Suitability Filters,” Leading Answers, 2007, http://leadinganswers.typepad.com/leading_
answers/files/agile_suitability_filters.pdf.
Jeffries, Ron. “We Tried Baseball and It Didn’t Work,” ronjeffries.com, May 2, 2006, http://ronjeffries.com/xprog/
articles/jatbaseball/.
Rothman, Johanna. “One Experimental Possibility: Self-Organization from Component Teams to Feature Teams,”
Rothman Consulting Group, Inc., September 23, 2014, http://www.jrothman.com/mpd/agile/2014/09/one-
experimental-possibility-self-organization-from-component-teams-to-feature-teams/.
PMI Member benefit licensed to: Wanpeng Cui - 2150818. Not for distribution, sale, or reproduction.

Not
For
Distribution,
Sale
or
Reproduction.
149
GLOSSARY
1. ACRONYMS
ATDD acceptance test-driven development
BDD behavior-driven development
BRD business requirement documents
DA Disciplined Agile
DoD definition of done
DoR definition of ready
DSDM Dynamic Systems Development Method
Evo evolutionary value delivery
LeSS Large-Scale Scrum
LSD Lean Software Development
PDCA Plan-Do-Check-Act
PMO project management office
ROI return on investment
RUP rational unified process
SAFe® Scaled Agile Framework®
SBE specification by example
XP eXtreme Programming
PMI Member benefit licensed to: Wanpeng Cui - 2150818. Not for distribution, sale, or reproduction.

Not
For
Distribution,
Sale
or
Reproduction.
150 Glossary
2. DEFINITIONS
A3. A way of thinking and a systematic problem-solving process that collects the pertinent information on a single
A3-size sheet of paper.
Acceptance Test-Driven Development (ATDD). A method of collaboratively creating acceptance test criteria that are
used to create acceptance tests before delivery begins.
Agile. A term used to describe a mindset of values and principles as set forth in the Agile Manifesto.
Agile Coach. An individual with knowledge and experience in agile who can train, mentor, and guide organizations and
teams through their transformation.
Agile Life Cycle. An approach that is both iterative and incremental to refine work items and deliver frequently.
Agile Manifesto. The original and official definition of agile values and principles.
Agile Mindset. A way of thinking and behaving underpinned by the four values and twelve principles of the Agile
Manifesto.
Agile Practitioner. A person embracing the agile mindset who collaborates with like-minded colleagues in cross-
functional teams. Also referred to as agilist.
Agile Principles. The twelve principles of agile project delivery as embodied in the Agile Manifesto.
Agile Unified Process. A simplistic and understandable approach to developing business application software using
agile techniques and concepts. It is a simplified version of the Rational Unified Process (RUP).
Agilist. See Agile Practitioner.
Anti-Pattern. A known, flawed pattern of work that is not advisable.
Automated Code Quality Analysis. The scripted testing of code base for bugs and vulnerabilities.
Backlog. See Product Backlog.
Backlog Refinement. The progressive elaboration of project requirements and/or the ongoing activity in which the
team collaboratively reviews, updates, and writes requirements to satisfy the need of the customer request.
Behavior-Driven Development (BDD). A system design and validation practice that uses test-first principles and
English-like scripts.
Blended Agile. Two or more agile frameworks, methods, elements, or practices used together such as Scrum practiced
in combination with XP and Kanban Method.
Blocker. See Impediment.
Broken Comb. Refers to a person with various depths of specialization in multiple skills required by the team. Also
known as Paint Drip. See also T-shaped and I-shaped.
Burndown Chart. A graphical representation of the work remaining versus the time left in a timebox.
Burnup Chart. A graphical representation of the work completed toward the release of a product.
Business Requirement Documents (BRD). Listing of all requirements for a specific project.
PMI Member benefit licensed to: Wanpeng Cui - 2150818. Not for distribution, sale, or reproduction.

Not
For
Distribution,
Sale
or
Reproduction.
151
Cadence. A rhythm of execution. See also Timebox.
Collective Code Ownership. A project acceleration and collaboration technique whereby any team member is authorized
to modify any project work product or deliverable, thus emphasizing team-wide ownership and accountability.
Continuous Delivery. The practice of delivering feature increments immediately to customers, often through the use of
small batches of work and automation technology.
Continuous Integration. A practice in which each team member’s work products are frequently integrated and validated
with one another.
Cross-Functional Team. A team that includes practitioners with all the skills necessary to deliver valuable
product increments.
Crystal Family of Methodologies. A collection of lightweight agile software development methods focused on
adaptability to a particular circumstance.
Daily Scrum. A brief, daily collaboration meeting in which the team reviews progress from the previous day, declares
intentions for the current day, and highlights any obstacles encountered or anticipated. Also known as daily standup.
Definition of Done (DoD). A team’s checklist of all the criteria required to be met so that a deliverable can be considered
ready for customer use.
Definition of Ready (DoR). A team’s checklist for a user-centric requirement that has all the information the team
needs to be able to begin working on it.
DevOps. A collection of practices for creating a smooth flow of delivery by improving collaboration between
development and operations staff.
Disciplined Agile (DA). A process decision framework that enables simplified process decisions around incremental
and iterative solution delivery.
Double Loop Learning. A process that challenges underlying values and assumptions in order to better elaborate root
causes and devise improved countermeasures rather than focusing only on symptoms.
Dynamic Systems Development Method (DSDM). An agile project delivery framework.
Evolutionary Value Delivery (EVO). Openly credited as the first agile method that contains a specific component no
other methods have: the focus on delivering multiple measurable value requirements to stakeholders.
eXtreme Programming. An agile software development method that leads to higher quality software, a greater
responsiveness to changing customer requirements, and more frequent releases in shorter cycles.
Feature-Driven Development. A lightweight agile software development method driven from the perspective of
features valued by clients.
Fit for Purpose. A product that is suitable for its intended purpose.
Fit for Use. A product that is usable in its current form to achieve its intended purpose.
Flow Master. The coach for a team and service request manager working in a continuous flow or Kanban context.
Equivalent to Scrum Master.
Framework. A basic system or structure of ideas or facts that support an approach.
PMI Member benefit licensed to: Wanpeng Cui - 2150818. Not for distribution, sale, or reproduction.

Not
For
Distribution,
Sale
or
Reproduction.
152 Glossary
Functional Requirement. A specific behavior that a product or service should perform.
Functional Specification. A specific function that a system or application is required to perform. Typically represented
in a functional specifications document.
Hoshin Kanri. A strategy or policy deployment method.
Hybrid Approach. A combination of two or more agile and non-agile elements, having a non-agile end result.
IDEAL. An organizational improvement model that is named for the five phases it describes: initiating, diagnosing,
establishing, acting, and learning.
Impact Mapping. A strategic planning technique that acts as a roadmap to the organization while building new products.
Impediment. An obstacle that prevents the team from achieving its objectives. Also known as a blocker.
Increment. A functional, tested, and accepted deliverable that is a subset of the overall project outcome.
Incremental Life Cycle. An approach that provides finished deliverables that the customer may be able to use
immediately.
Information Radiator. A visible, physical display that provides information to the rest of the organization enabling up-
to-the-minute knowledge sharing without having to disturb the team.
I-shaped. Refers to a person with a single deep area of specialization and no interest or skill in the rest of the skills
required by the team. See also T-Shaped and Broken Comb.
Iteration. A timeboxed cycle of development on a product or deliverable in which all of the work that is needed to deliver
value is performed.
Iterative Life Cycle. An approach that allows feedback for unfinished work to improve and modify that work.
Kaizen Events. Events aimed at improvement of the system.
Kanban Board. A visualization tool that enables improvements to the flow of work by making bottlenecks and work
quantities visible.
Kanban Method. An agile method inspired by the original Kanban inventory control system and used specifically for
knowledge work.
Large Scale Scrum (LeSS). Large-Scale Scrum is a product development framework that extends Scrum with scaling
guidelines while preserving the original purposes of Scrum.
Lean Software Development (LSD). Lean software development is an adaptation of lean manufacturing principles and
practices to the software development domain and is based on a set of principles and practices for achieving quality,
speed, and customer alignment.
Life Cycle. The process through which a product is imagined, created, and put into use.
Mobbing. A technique in which multiple team members focus simultaneously and coordinate their contributions on a
particular work item.
Organizational Bias. The preferences of an organization on a set of scales characterized by the following core values:
exploration versus execution, speed versus stability, quantity versus quality, and flexibility versus predictability.
PMI Member benefit licensed to: Wanpeng Cui - 2150818. Not for distribution, sale, or reproduction.

Not
For
Distribution,
Sale
or
Reproduction.
153
Organizational Change Management. A comprehensive, cyclic, and structured approach for transitioning individuals,
groups, and organizations from the current state to a future state with intended business benefits.
Paint-Drip. See Broken Comb.
Pairing. See Pair Work.
Pair Programming. Pair work that is focused on programming.
Pair Work. A technique of pairing two team members to work simultaneously on the same work item.
Personas. An archetype user representing a set of similar end users described with their goals, motivations, and
representative personal characteristics.
Pivot. A planned course correction designed to test a new hypothesis about the product or strategy.
Plan-Do-Check-Act (PDCA). An iterative management method used in organizations to facilitate the control and
continual improvement of processes and products.
Plan-Driven Approach. See Predictive Approach.
Predictive Approach. An approach to work management that utilizes a work plan and management of that work plan
throughout the life cycle of a project.
Predictive Life Cycle. A more traditional approach, with the bulk of planning occurring up-front, then executing in a
single pass; a sequential process.
Project Management Office (PMO). A management structure that standardizes the project-related governance
processes and facilitates the sharing of resources, methodologies, tools, and techniques.
Product Backlog. An ordered list of user-centric requirements that a team maintains for a product.
Product Owner. A person responsible for maximizing the value of the product and who is ultimately responsible and
accountable for the end product that is built. See also Service Request Manager.
Progressive Elaboration. The iterative process of increasing the level of detail in a project management plan as greater
amounts of information and more accurate estimates become available.
Refactoring. A product quality technique whereby the design of a product is improved by enhancing its maintainability
and other desired attributes without altering its expected behavior.
Retrospective. A regularly occurring workshop in which participants explore their work and results in order to improve
both process and product.
Rolling Wave Planning. An iterative planning technique in which the work to be accomplished in the near term is
planned in detail, while the work in the future is planned at a higher level.
Scaled Agile Framework (SAFe®). A knowledge base of integrated patterns for enterprise-scale lean–agile development.
Scrum. An agile framework for developing and sustaining complex products, with specific roles, events, and artifacts.
Scrumban. A management framework that emerges when teams employ Scrum as the chosen way of working and use
the Kanban Method as a lens through which to view, understand, and continuously improve how they work.
PMI Member benefit licensed to: Wanpeng Cui - 2150818. Not for distribution, sale, or reproduction.

Not
For
Distribution,
Sale
or
Reproduction.
154 Glossary
Scrum Board. An information radiator that is utilized to manage the product and sprint backlogs and show the flow of
work and its bottlenecks.
Scrum Master. The coach of the development team and process owner in the Scrum framework. Removes obstacles,
facilitates productive events and defends the team from disruptions. See also Flow Master.
Scrum of Scrums. A technique to operate Scrum at scale for multiple teams working on the same product, coordinating
discussions of progress on their interdependencies, and focusing on how to integrate the delivery of software, especially
in areas of overlap.
Scrum Team. Describes the combination of development team, scrum master, and process owner used in Scrum.
Self-Organizing Team. A cross-functional team in which people fluidly assume leadership as needed to achieve the
team’s objectives.
Servant Leadership. The practice of leading through service to the team, by focusing on understanding and addressing
the needs and development of team members in order to enable the highest possible team performance.
Service Request Manager. The person responsible for ordering service requests to maximize value in a continuous
flow or Kanban environment. Equivalent to product owner.
Siloed Organization. An organization structured in such a way that it only manages to contribute a subset of the
aspects required for delivering value to customers. For contrast, see Value Stream.
Single Loop Learning. The practice of attempting to solve problems by just using specific predefined methods, without
challenging the methods in light of experience.
Smoke Testing. The practice of using a lightweight set of tests to ensure that the most important functions of the
system under development work as intended.
Specification by Example (SBE). A collaborative approach to defining requirements and business-oriented functional
tests for software products based on capturing and illustrating requirements using realistic examples instead of
abstract statements.
Spike. A short time interval within a project, usually of fixed length, during which a team conducts research or prototypes
an aspect of a solution to prove its viability.
Sprint. Describes a timeboxed iteration in Scrum.
Sprint Backlog. A list of work items identified by the Scrum team to be completed during the Scrum sprint.
Sprint Planning. A collaborative event in Scrum in which the Scrum team plans the work for the current sprint.
Story Point. A unit-less measure used in relative user story estimation techniques.
Swarming. A technique in which multiple team members focus collectively on resolving a specific impediment.
Technical Debt. The deferred cost of work not done at an earlier point in the product life cycle.
Test-Driven Development. A technique where tests are defined before work is begun, so that work in progress is
validated continuously, enabling work with a zero defect mindset.
Timebox. A fixed period of time, for example, 1 week, 1 fortnight, 3 weeks, or 1 month. See also Iteration.
PMI Member benefit licensed to: Wanpeng Cui - 2150818. Not for distribution, sale, or reproduction.

Not
For
Distribution,
Sale
or
Reproduction.
155
T-shaped. Refers to a person with one deep area of specialization and broad ability in the rest of the skills required by
the team. See also I-Shaped and Broken Comb.
User Story. A brief description of deliverable value for a specific user. It is a promise for a conversation to clarify details.
User Story Mapping. A visual practice for organizing work into a useful model to help understand the sets of high-
value features to be created over time, identify omissions in the backlog, and effectively plan releases that deliver
value to users.
UX Design. The process of enhancing the user experience by focusing on improving the usability and accessibility to be
found in the interaction between the user and the product.
Value Stream. An organizational construct that focuses on the flow of value to customers through the delivery of
specific products or services.
Value Stream Mapping. A lean enterprise technique used to document, analyze, and improve the flow of information
or materials required to produce a product or service for a customer.
PMI Member benefit licensed to: Wanpeng Cui - 2150818. Not for distribution, sale, or reproduction.

Not
For
Distribution,
Sale
or
Reproduction.
156 Glossary
PMI Member benefit licensed to: Wanpeng Cui - 2150818. Not for distribution, sale, or reproduction.

Not
For
Distribution,
Sale
or
Reproduction.
157
INDEX
A
A3, 150
Accelerated delivery, changes associated with, 73
Acceptance criteria
execution practices and, 56
iterations and, 63
Acceptance test-driven development (ATDD)
defined, 150
value delivery and, 56
Acceptance testing, 82
Accumulating work, 70
Action items, 51
Adaptation
delivering value and, 87
processes and, 15, 28
Agile
adoption of, 87
defined, 150
implementation of, 33–47
popularization of term, 10
various approaches and, 11
Agile Alliance, 1, 43
Agile approach(es)
components of, 10
mixing, 31
predictive approach combined with, 27
predictive component and, 28
transitioning to, 73
Agile-based learning, 2
Agile coach, 150
Agile environment, creation of, 33–47
Agile life cycle(s)
Agile Manifesto and, 25
characteristics of, 24–25
continuum of life cycles and, 19
defined, 150
flow-based, 24
iteration-based, 24
Agile Manifesto
agile life cycles and, 25
core tenets, 38
defined, 150
mindset and, 8–12
practices and, 10
principles of, 9, 10, 50
publication of, 87
values of, 2, 8, 10, 35, 77
Agile methods
frameworks and, 11, 80
Kanban Method and, 12
Agile mindset
Agile Manifesto and, 8–12, 10
customer-collaboration, 81
defined, 150
siloed organizations and, 47
speed of change and, 3
starting with, 33
universal application of, 87
Agile PMO. See Project management office
Agile practices, 50–57
Agile practitioner
defined, 150
project manager role and, 37
PMI Member benefit licensed to: Wanpeng Cui - 2150818. Not for distribution, sale, or reproduction.

Not
For
Distribution,
Sale
or
Reproduction.
158 Index
Agile principles
agile-based learning and, 2
cross-functional teams and, 43
defined, 150
readiness for change and, 73
Agile roles, 40–41
Agile suitability filters, 25
Agile teams
attributes of successful, 39–40
roles in, 40–41
Agile unified process, 150
Agilist. See Agile practitioner
Anti-pattern(s)
defined, 150
standups and, 55
Approach(es)
blending of, 31
term use in guide, 11
ATDD. See Acceptance test-driven development
Automated code quality analysis, 150
Automated testing, 31, 56
Automation, 7
B
Backlog. See Product backlog
Backlog refinement, 52–53
conducting meetings for, 53
defined, 150
refinement length and, 52
Baselines, 61
Basics, 1–5
agile-based learning and, 2
development of guide, 1
disruptive technologies and, 3
organization of guide, 5
reason for guide, 2
in-scope/out-of-scope items, 4
Batch sizes, 42
BDD. See Behavior-driven development
Behavior-driven development (BDD)
defined, 150
value delivery and, 56
Big Dig, Boston, 15
Blended agile, 150
Blending of approaches, 31
Blocker. See Impediment
Boston Big Dig, 15
Bottlenecks, 35, 42, 64
BRD. See Business requirement documents
Broken comb, 150
Budgeting, incremental, 36
Burndown chart
defined, 150
feature charts and, 67
story points and, 62
Burnup chart
defined, 150
earned value and, 68–69
feature charts and, 67
product backlog, 68
scope changes and, 64
story points and, 63
Business practices, 79
Business requirement documents (BRD), 150
Business satisfaction, 60
Business service. See Service(s)
Business value delivery, 16, 23, 29
C
Cadence
defined, 151
working product delivery and, 57
Call to action, 87
Cancellation option, contracts and, 78
Capacity measures
iteration-based agile and, 55
in-the-moment measurements and, 66
story points and, 66
Change(s). See also Uncertainty
accelerated delivery and, 73
agile approaches and, 73
kanban board and, 85
readiness for, 73–74
requirements and, 24
roadblocks to, 74
safety and, 75
speed of, agile mindset and, 3
Change control boards, 35
PMI Member benefit licensed to: Wanpeng Cui - 2150818. Not for distribution, sale, or reproduction.

Not
For
Distribution,
Sale
or
Reproduction.
159
Change management. See Organizational change
management
Change request process, 7, 8–12
Charter, project, 49–50
Cloud computing, 3
Coaching, 38, 55
Collaboration
chartering process and, 49
cross-department, 73
customer-collaboration mindset, 81
expedited work and, 39
facilitation of, 35, 38
good will and, 37
shared risk-reward relationship, 77
transparency and, 79
Collective code ownership, 151
Collocated teams, 39, 43, 44, 45
Communication
dispersed teams and, 46
facilitators and, 35
Competencies
internal, 83
PMO and, 82
roadblocks and, 74
Completeness
subjective nature of, 23
working agreements and, 50
Complexity. See also Stacey Complexity Model
high-change projects and, 38
hybrid life cycles and, 26
iterative life cycles and, 21
troubleshooting and, 57
uncertainty and, 7, 13
Constraints, 20, 31, 42
Context switching, 44, 45
Continuous delivery, 151
Continuous integration
blending approaches and, 31
defined, 151
value delivery and, 56
Continuous learning, 73
Contracting techniques, 77–79
dynamic scope option, 78
early cancellation option, 78
fixed-price increments, 77
full-service suppliers, 79
graduated time and materials, 78
multi-tiered structure, 77
not-to-exceed time and materials, 78
team augmentation, 76
value delivered and, 77
Coordination
multi-team, 80
servant leadership and, 35
Cost performance index (CPI), 69
CPI. See Cost performance index
Cross-functional team(s)
agile principles and, 43
business practices and, 79
defined, 151
functional product increments and, 39
high-change projects and, 38
product development and, 43
project leadership and, 47
role, agile team member, 41
Scrum framework and, 31
servant leadership and, 33
Crystal family of methodologies, 151
Culture. See Organizational culture
Cumulative flow diagram, 70, 82
Customer-collaboration mindset, 81
Customer feedback loops, 2
Customer requirements. See Requirements
Customer satisfaction, 2, 25
Customer-supplier relationship, breakdowns in, 77
Customer value. See Value
Cycle time
external dependencies and, 66
flow-based agile teams and, 64
lead time and, 66
D
DA. See Disciplined Agile
Daily Scrum, 151
Daily standups, 27, 44, 53–54
antipatterns and, 54
flow-based agile, 54
iteration-based agile, 53
Dedicated team members, 44–45
PMI Member benefit licensed to: Wanpeng Cui - 2150818. Not for distribution, sale, or reproduction.

Not
For
Distribution,
Sale
or
Reproduction.
160 Index
Definable work projects, 7
Definition of done (DoD), 151
Definition of ready (DoR), 151
Delays, 64
Deliverables. See also Service(s)
interim, 15
microdeliverables, 77
reduction of project size, 83
requirements and
value-driven, 77
Deliveries. See also Business value delivery
accelerated, 73
customer-based, 29
frequent, 55
iterations, increments and, 57
subjective nature of, 23
work in progress and, 70
Delivery teams, 35
Demonstrations
deliveries and, 57
reviews and, 55
Dependencies, multi-team coordination and, 80
DevOps, 151
Disciplined Agile (DA), 151
Dispersed teams, 43, 44, 45
Disruptive technologies, 2, 3
Distributed teams, 43
DoD. See Definition of done
DoR. See Definition of ready
Double loop learning, 151
DSDM. See Dynamic Systems Development Method
Dynamic scope contracting approach, 78
Dynamic Systems Development Method (DSDM), 151
E
Early cancellation option, contracts and, 78
Earned value (EV), 61
finished features and, 67–68
measurement of, 68–69
Emotional intelligence, 36
Estimation
relative, 67
upfront, 27
EV. See Earned Value
EVM metrics, traditional, 69
EVO. See Evolutionary value delivery
Evolutionary value delivery (EVO), 151
Execution practices, 56
Expectations, setting, 45
eXtreme Programming (XP)
blending approaches and, 31
collaboration and, 80
defined, 151
value delivery and, 56
F
Face-to-face pairing, 46
Facilitators, 35, 51
Failures, project, 77
FDA approval process, 26
Feature burnup/burndown charts, 67
Feature charts, 67
Feature delivery. See Deliveries
Feature-Driven Development, 151
Feedback
agile teams and, 39, 42
demonstrations and, 55
incorporation of, 43
iterations and, 57
planning and, 29
prototypes and, 22, 23
waste, rework and, 15
Feedback loops, 2, 15
Finished work. See Value
Fishbowl windows, 46
Fit, tailoring options to improve, 32
Fit for purpose
defined, 151
hybrid life cycles and, 29
Fit for use, 151
Fixed-price microdeliverables, 77
Flow-based agile life cycle
iteration-based agile compared to, 24, 25
standups and, 54
Flow diagram, cumulative, 70, 82
Flow efficiency, 42
Flow master, 151
“Follow the sun” development practice, 44
PMI Member benefit licensed to: Wanpeng Cui - 2150818. Not for distribution, sale, or reproduction.

Not
For
Distribution,
Sale
or
Reproduction.
161
Framework(s)
agile methods, 80
defined, 151
Functionalized structures, 83
Functional requirement, 152
Functional specification, 152
G
Generalizing specialists, 42
Geographically distributed project organizations, 83
Geographically distributed teams, 46
Ground rules, 50
Group norms, 50
Guide basics. See Basics
Guide to the Project Management Body of Knowledge, A.
See PMBOK Guide
H
High-change projects, 38
High-uncertainty projects, 7
Hoshin Kanri, 152
Human resources, 79, 82
Hybrid approach, 27, 152
Hybrid life cycle(s)
characteristics of, 26–27
example of, 26
as fit-for-purpose, 29
as transition strategy, 30
I
IDEAL, 152
Impact mapping
defined, 152
product owner and, 52
Impediment(s)
defined, 152
servant leaders and, 35
Increment(s), working product delivery and, 57
Incremental initiatives, 20
Incremental life cycle(s)
characteristics of, 22–23
continuum of life cycles and, 19
defined, 152
varying-sized increments and, 22
Information radiator, 152
In-scope items, 4
Inspection, delivering value and, 87
Insurance underwriting system, 29
Integration. See Continuous integration
Interim deliverables, 15
Internal processes, evolving, 73
Interpersonal skills, 36
Intrapreneur approach, PMO and, 81
I-shaped, 42, 152
Iteration(s)
defined, 152
story points and, 61, 64
velocity and, 64
working product delivery and, 57
Iteration-based agile
burndown charts and, 62
flow-based agile compared to, 24, 25
planning for, 55
standups and, 53
Iterative life cycle(s)
characteristics of, 21–22
continuum of life cycles and, 19
defined, 152
single product delivery, 21
K
Kaizen events, 152
Kanban, “walking” the, 53
Kanban board
backlog for changes, ranked, 85
blending approaches and, 31
defined, 152
example of, 65
progress of work and, 86
Kanban Method, 16, 152
blending approaches and, 31
emergence of, 12
Lean and, 12–13
lean approach and, 11
Knowledge, product, 83
PMI Member benefit licensed to: Wanpeng Cui - 2150818. Not for distribution, sale, or reproduction.

Not
For
Distribution,
Sale
or
Reproduction.
162 Index
L
Large-Scale Scrum (LeSS), 152
Leadership. See Servant leadership
Lead time
cycle time and, 66
external dependencies and, 66
flow-based agile teams and, 64
Lean
Agile approach and, 11
Kanban Method and, 12–13
Lean Software Development (LSD), 152
Lean thinking, 11, 12
Learning
continuous, 73
organizational, 82
value and, 61–62
LeSS. See Large-Scale Scrum
Life cycle(s). See also Agile life cycle(s); Hybrid life
cycle(s); Incremental life cycle(s); Iterative life cycle(s);
Predictive life cycle(s)
characteristics of, 18
continuum of, 19
defined, 152
planning and, 20
selection of
types of, 17
LSD. See Lean Software Development
M
Managing Change in Organizations: A Practice Guide,
3, 71
Manifesto. See Agile Manifesto
Manifesto for Agile Software Development, 8
Measurements
Agile projects and, 60–70
baselines and, 61
capacity, 66
earned value and, 68–69
EVM, 69
flow-based agile teams and, 64
predictability, 66
qualitative, 60
results and, 61–70
story points and, 66
variability and, 61
Meetings. See Daily standups
Mentoring, 37, 82
Metrics. See Measurements
Microdeliverables, fixed-price, 77
Mindset. See Agile mindset
Minimum viable product (MVP), 23
Mini-waterfalls, 39
Mobbing, 39, 152
Multiproject management, 82
Multitasking
burndowns and, 63
productivity and, 44–45
Multiteam coordination, scaling and
MVP. See Minimum viable product
N
Non-agile approaches, 17
Norms, group, 50
Not-to-exceed time and materials approach, 78
O
OCM. See Organizational change management
Organization(s)
evolving the, 84–86
procurement-heavy, 83
siloed, 47, 154
Organizational agility, roadblocks to, 74
Organizational bias, 152
Organizational change management, 71–74
agile approaches and, 71–72
drivers for, 73
readiness for change and, 73–74
Organizational change management (OCM), 3, 153
Organizational culture, 75–77
assessment, example of, 76
assessment of, 74–75
organizational structure versus, 77
PMO and, 81
safe environment and, 75
Organizational impediments, 35
Organizational learning, 82
Organizational silos. See Siloed organization
Organizational structure, 83
Out-of-scope items, 4
PMI Member benefit licensed to: Wanpeng Cui - 2150818. Not for distribution, sale, or reproduction.

Not
For
Distribution,
Sale
or
Reproduction.
163
P
Pain points, troubleshooting and, 57–59
Paint-drip. See Broken comb
Pairing. See Pair work
Pair programming, 102, 153
Pair work, 39
Parking lot, problems and, 54
Part-time assignments, risk and, 45
Pay-as-you-go or pay-what-you-use model, 3
PDCA. See Plan-Do-Check-Act
Personas, 153
Personnel, development of, 82
“Phase gates,” 77
Pivot, 153
Plan-Do-Check-Act (PDCA), 153
Plan-driven approach, 153
Planning
feedback and, 29
iteration-based agile and, 55
life cycles and, 20
replanning and, 61
PMBOK Guide, 17, 38
PMO. See Project management office
Predictive approaches
agile approach combined with, 27
with agile components, 28
measurements and, 60
Predictive component, agile approach with, 28
Predictive life cycle(s)
characteristics of, 20–21
continuum of life cycles and, 19
defined, 153
Predictive rollout, following agile development, 26–27
Problems
standups and, 54
troubleshooting, 57–59
Problem solving, facilitation of, 39–40
Procurement
business practices and, 79
contracts and, 77–79
Procurement-heavy organizations, 83
Product, minimum viable, 23
Product backlog. See also Backlog refinement
defined, 153
initial, ranked for changes, 85
preparation of, 52
Scrum framework and, 31
Product backlog burnup chart, 68
Product delivery. See Deliveries
Productivity
boosting, 39–40
task switching and, 44–45
Product owner
cross-functional teams and, 38
defined, 153
product roadmap and, 52
role, agile team member, 41
Scrum framework and, 31
throughput and, 66
Product roadmap, 52
Progressive elaboration, 153. See also Backlog refinement
Progress tracking, 27. See also Kanban board
Project(s)
inherent characteristics and, 18
large, 15
Project charter, 49–50
Project factors, tailoring options and, 32
Project knowledge, vendors and, 83
Project leaders, stakeholders and, 75
Project life cycles. See Life cycle(s)
Project management, goal of, 29
Project Management Institute (PMI®), 1, 43
Project management office (PMO), 81–82
defined, 153
demonstrations and, 57
invitation-oriented, 81
multidisciplinary, 82
value-driven, 81
Project manager(s)
agile environment and
defined, 38
role of, 37
servant leadership and, 38
Project risks, hybrid life cycle and, 29
Project task board
cumulative flow diagram and, 70
“walking the,” 53
work in progress and, 25
PMI Member benefit licensed to: Wanpeng Cui - 2150818. Not for distribution, sale, or reproduction.

Not
For
Distribution,
Sale
or
Reproduction.
164 Index
Project vision, 49
Project work, 7
Proof of concept, 22
Prototyping, 15, 22
Q
Qualitative measures, 60
Quantitative risk analysis, 37
R
Rational unified process (RUP), 149
Reaction time, 66
Refactoring
blending approaches and, 31
defined, 153
Regulatory environments, 36
Relative estimation, 67
Remote pairing, 46
Requirements
addressing all, 39
culture and, 75
feature burnup/burndown charts and, 67
iterative exploration of, 15
missing, 60
predictive life cycles and, 20
prototypes and, 22
uncertainty and, 13, 14, 16, 22, 24
Response time, 64
Retrospectives, 27, 50–51
defined, 153
key times for, 51
product knowledge and, 83
Return on investment (ROI), 30, 61
Reviews, demonstrations and, 55
Rework
reduction of potential, 23
risk of, 13, 14
Risk(s)
customer-supplier relationship and, 77
fixed-price increments and, 77
high-uncertainty projects and, 7
hybrid life cycle and, 29
part-time assignments and, 45
uncertainty, life cycle selection and, 13–16
Roadblocks, organizational agility and, 74
Roadmap, product, 52
ROI. See Return on investment
Role(s)
agile teams and, 40–41
project manager, 37
temporary specialists and, 45
Rolling wave planning, defined, 153
RUP. See Rational unified process
S
SAFe®. See Scaled Agile Framework®
Safety, environment of, 75
SBE. See Specification by example
Scaled Agile Framework (SAFe®), 153
Scaling, 80
Schedule performance index (SPI), 69
Scope creep, 28
Scope items, in- and out-of, 4
Scrum
collaboration and, 80
defined, 153
framework for, 31
Scrumban, 153
Scrum board, 154
Scrum Master
defined, 154
Scrum framework and, 31
Scrum of Scrums, 154
Scrum team, 154
Self-management, 36
Self-managing teams, 39
Self-organizing team(s)
case example, 43
defined, 154
financial institution example, 44
project managers and, 37
standups and, 54
Serial life cycle, 17. See also Predictive life cycle
Servant leader(s)
characteristics of, 34
chartering process and, 49, 50
facilitation and, 35, 52
organizational impediments and, 35
PMI Member benefit licensed to: Wanpeng Cui - 2150818. Not for distribution, sale, or reproduction.

Not
For
Distribution,
Sale
or
Reproduction.
165
project managers using, 38
responsibilities of, 34, 36–37
role of, 33
Servant leadership
agile teams and, 39
defined, 154
project managers and, 38
team empowerment and, 33–38
Service(s)
delivery of, 35
PMO and, 82
Service request manager, 154
Siloed organization
cross-functional teams and, 47
defined, 154
Single loop learning, 154
Skills, interpersonal versus technical, 36
SMEs. See Subject matter experts
Smoke testing
defined, 154
value delivery and, 56
Social contract. See Project charter
Social media, 2
Software development
Agile Manifesto and, 8
agile practices and, 2
learning and, 61
thought leaders in, 8
Software Extension to the PMBOK® Guide Fifth Edition, 17
Specialists, generalizing, 42
Specification by example (SBE), 154
SPI. See Schedule performance index
Spike(s)
backlog refinement and, 52
defined, 154
value delivery and, 56
Sponsor, project completion and, 61
Sprint, 154
Sprint backlog, 154
Sprint planning
defined, 154
Scrum framework and, 31
Stacey Complexity Model, 14, 15
Stakeholders
education of, 37
management of, 82
project leaders and, 75
Standups. See Daily standups
“Start-where-you-are” approach, 13, 16
Status meetings, 54
Status reporting, traffic light, 60
Stories. See also User Story
backlog refinement and, 52, 53
finishing one at a time, 68
reliable velocity and, 61
Story cards, 31
Story point
burndown chart and, 62
burnup chart and, 63
completed, 63
defined, 154
iterations and, 61, 64
measurement and, 66
measuring, 66
velocity and, 64
Strategy
culture and, 75
passion for a cause and, 75
Subject matter experts (SMEs), 43, 82
Suitability, filters for, 25
Suppliers, full-service, 79
Swarming, 39, 154
System-level testing, 56
T
Tailoring
hybrid transition and, 30
PMO and, 81
premature or haphazard, 12
project factors influencing, 32
Task board. See also Kanban board; Project task board
“walking” the, 53
Task switching, productivity and, 44–45
TDD. See Test-Driven Development
PMI Member benefit licensed to: Wanpeng Cui - 2150818. Not for distribution, sale, or reproduction.

Not
For
Distribution,
Sale
or
Reproduction.
166 Index
Team(s). See also Agile teams; Cross-functional team(s);
Self-organizing team(s)
accumulating work and, 70
business practices and, 79
chartering project and, 49–50
collocated, 39, 43, 44, 45
composition of, 38–47
coordination, multi-team, 80
core members of, 45
core writing, guide and, 1
delivery, 35
dispersed, 43, 44, 45
distributed, 43, 46
facilitator, role of, 41
self-managing, 39
Team augmentation contracting approach, 76
Team charter, 49–50
Team facilitator, role of, 41
Team leaders, 82
Team members, dedicated, 44–45
Team roles, agile, 40–41
Team structures, 43
Team values, 50
Team workspaces, 46
Technical debt, 154
Technical skills, 36
Technologies, disruptive, 2, 3
Temporary specialists, 45, 83
Test-Driven Development (TDD)
blending approaches and, 31
defined, 154
value delivery and, 56
Testing
acceptance, 82
at all levels, 56
automated, 31, 56
uncertainty and, 16
Thought processes. See Agile mindset
Throughput, 42
multitasking and, 44
product owner and, 66
standups and, 54
Time and materials approach
graduated, 78
not-to-exceed, 78
Timebox(es). See also Spike(s)
defined, 154
standups and, 53
use of, 12
Tradeoffs, 76
Traffic light status reporting, 60
Training, 82
Transition strategy, hybrid life cycles as, 30
Transparency
collaboration and, 79
delivering value and, 87
success and, 85
Troubleshooting, 57–59, 82
T-shaped, 42, 155
U
Uncertainty. See also Change(s)
complexity and, 7, 13
exploration of, 16
medium- to low- degree of, 30
requirements and, 13, 14, 16, 22, 24
risk, life cycle selection and, 13–16
technical degree of, 14
Uncertainty and Complexity Model, 14
Unit testing, 56
Upfront estimation, 27
User Story
defined, 155
demonstrations and, 55
as microdeliverable, 77
User story mapping, 155
U.S. FDA approval process, 26
UX design, 155
V
Value. See also Business value delivery; Deliverables
acceleration of, 30
contracting techniques and, 77
delivering, 16, 23, 56
intermediate, 29
learning and, 61–62
metrics and, 60
optimizing flow of, 38–39
PMI Member benefit licensed to: Wanpeng Cui - 2150818. Not for distribution, sale, or reproduction.

Not
For
Distribution,
Sale
or
Reproduction.
167
Value stream, 155
Value stream mapping, 155
Variability, measures of, 61
Velocity
defined, 64
relative estimation and, 67
Vendors, project knowledge and, 83
Video conferencing, 46
Virtual workspaces, 46
Vision, project, 49
Visual tool. See Kanban board
W
Wasted work, 14
Waste reduction, 15
Waterfall life cycle, 17. See also Predictive life cycle
WIP. See Work in progress
Work
accumulating, 70
wasted, 14
Work assignment, 27
Working agreements, 50
Work in process, 31
Work in progress (WIP), 39
cumulative flow diagram and, 70
Kanban board and, 66
task board and, 25
Workspaces, team, 46
X
XP. See eXtreme Programming
XP-inspired engineering practices, 31
PMI Member benefit licensed to: Wanpeng Cui - 2150818. Not for distribution, sale, or reproduction.

Not
For
Distribution,
Sale
or
Reproduction.
168 Index
PMI Member benefit licensed to: Wanpeng Cui - 2150818. Not for distribution, sale, or reproduction.