PS2X&Motor Drive Board Instruction Manual V.1.2
PS2X%26Motor-Drive-Board_Instruction_Manual_V.1.2
User Manual:
Open the PDF directly: View PDF
.
Page Count: 46
- Overview
- Courseware Structure Diagram
- PS2X&Motor Driver Board Composition frame
- Driver Board Introduction
- Common problems
- Software Installation
- Connect to the Arduino UNO R3 development board
- Run the sample code steps
- RGB LED light
- Buzzer
- Drive servo
- Drive Servo
- How to use an external power supply to drive the servo
- Ultrasonic obstacle avoidance module
- Infrared Remote Control
- PS2 Remote Control
- NRF2401
- Appendix

Copy right © 2018 Shenzhen Emakefun Technology co., Ltd.
1
PS2X&Motor Drive Board
Instruction Manual
V.1.2

Copy right © 2018 Shenzhen Emakefun Technology co., Ltd.
2
Revision
Date
Version
Description
Author
2018/11/27
V.1.0
Create
Abbott.Chen
2019/1/2
V.1.1
Rearrange the document frame
and fix the error
Ken.chen
2019/1/11
V.1.2
Optimize and supplement
documentation
Abbott.Chen

Copy right © 2018 Shenzhen Emakefun Technology co., Ltd.
3
Catalog
Overview .................................................................................................................................................... 5
Courseware Structure Diagram .................................................................................................................. 6
PS2X&Motor Driver Board Composition frame ....................................................................................... 6
Driver Board Introduction.......................................................................................................................... 7
Common problems ..................................................................................................................................... 7
Software Installation .................................................................................................................................. 8
Install IDE software ........................................................................................................................... 8
Install driver ....................................................................................................................................... 9
IDE interface introduction ............................................................................................................... 14
Connect to the Arduino UNO R3 development board ............................................................................. 17
Run the sample code steps ....................................................................................................................... 17
Driver Board Power Supply ............................................................................................................. 17
DC Motor ......................................................................................................................................... 18
Motor control principle .................................................................................................................... 18
Stepper Motor .................................................................................................................................. 22
Encode Motor................................................................................................................................... 23
RGB LED light ........................................................................................................................................ 26
RGB WS2812 Introduction.............................................................................................................. 26
Working principle of WS2812 RGB LED Light ............................................................................. 27
WS2812 RGB LED Light Driving principle ................................................................................... 28
Buzzer ...................................................................................................................................................... 29
Buzzer Introduction ......................................................................................................................... 29
Working principle of buzzer ............................................................................................................ 30
Drive servo ............................................................................................................................................... 31
Servo Introduction ........................................................................................................................... 31
Working principle of servo .............................................................................................................. 32
Drive Servo .............................................................................................................................................. 33
How to use an external power supply to drive the servo ......................................................................... 35
Ultrasonic obstacle avoidance module ..................................................................................................... 35
Working Principle of Ultrasonic module ......................................................................................... 35
Drive Ultrasonic Module ................................................................................................................. 36
Infrared Remote Control .......................................................................................................................... 37
Working Principle ............................................................................................................................ 38

Copy right © 2018 Shenzhen Emakefun Technology co., Ltd.
4
PS2 Remote Control ................................................................................................................................ 40
PS2 Introduction .............................................................................................................................. 40
Drive PS2 remote ............................................................................................................................. 42
NRF2401 .................................................................................................................................................. 44
NRF24L01+ module Introduction ................................................................................................... 44
Drive NRF24L01+ module .............................................................................................................. 44
Appendix .................................................................................................................................................. 46
External sensor connection method ................................................................................................. 46

Copy right © 2018 Shenzhen Emakefun Technology co., Ltd.
5
Overview
The PS2X&Motor Driver Board driver can drive 4 DC motors, 2 encoder motors, 2 stepper motors, 6
servos (two external power supplies), and drive current up to 2A. The driver board is specially designed for
the Arduino uno R3 motherboard. It can be directly plugged into the Arduino Uno.The motherboard
integrates a passive buzzer, 2 RGB LED lights, and 1 infrared receiver.
It also reserves for PS2 socket, Uart interface, I2C interface, ultrasonic obstacle avoidance module
socket and other sensor interfaces which is very convenient to externally connect various sensor modules.
Figure 1-1 Function Display

Copy right © 2018 Shenzhen Emakefun Technology co., Ltd.
6
Courseware Structure Diagram
ArduinoDemo --stores the most basic test demo program.
AdvancedExperiment --means a test program that uses the Emakefun_Motor Driver driver library for each
module.
Datasheet-- means the chip detailed data sheet used on the driver board.
Schematic-- means the schematic used by the driver board
Scratch -- means the image library and scratch user manual and sample program
PS2X&Motor Driver Board Composition frame
PS2X&
Motor Driver
Board
DC motor port*4
Passive buzzer*1
switch
Ultrasonic socket
Bluetooth / wifi interface
Servo socket
RGB LED*2
Battery / servo external
power supply
PS2 port
Infrared remote control sensor
NRF24L01 socket
Decoding motor port*2
Stepper motor port*2

Copy right © 2018 Shenzhen Emakefun Technology co., Ltd.
7
Driver Board Introduction
Figure 3-1 PS2X&Motor Driver Board Introduction
Common problems
Q:How to power the PS2X&Motor Driver Board?
A:It can be directly powered by the DC port of Arduino UNO. The voltage range is 6~12V and the
current is 500mA~2A. Or PH2.0 wiring port power supply, the voltage range is 6~12V, there is a power
supply jumper cap on the drive board, you need to short circuit the IN and 5V.
Q:How many motors does the PS2X&Motor Driver Board can drive?
A:The PS2X&Motor Driver Board can drive 4 DC motors ,2 stepper motors or 2 encoder motors.
Q:How does PS2X&Motor Driver Board connect power drive servo?
A:PS2X&Motor Driver Board has D5, D6 two interfaces for external power drive servo.

Copy right © 2018 Shenzhen Emakefun Technology co., Ltd.
8
The switch needs to be toggled to OFF, and the jumper cap is connected to 5V, EX. The external power
supply is connected to the PH2.0-2pin terminal, and Vin is the positive pole.
Q:I want to upload the sample program to the Arduino board, suggesting that the upload failed.
What is the reason?
A:Before uploading the sample program to the Arduino board, you need to check if the board and
the computer are properly connected, then install the driver and try again.
Q:I want to upload the sample program to the Arduino board, and then the motor does not work
after turning on the power. What is the reason?
A:Firstly, check if the green indicator on the Arduino UNO board is on. If it is not on, it means the
power supply is not normal. Check whether the battery voltage is above 6v. Then check whether the motor's
wiring port is consistent with the port set in the program. Turn it on again.
Q:How to install graphical programming library?
A:Download the relevant tutorial under this link: https://github.com/keywish/motor-drive-board
Q:Where can we download the program examples?
A:Download the relevant tutorial under this link: https://github.com/keywish/motor-drive-board
Q:My Arduino will crash when the motor is running. Is the drive broken?
A:When the motor is running, the power consumption is large. You need to ensure that the battery
has sufficient power. You can try to charge the battery before turning it on.
Software Installation
Install IDE software
Unzip the Arduino software installation package (path: MotorDriverBoard\ArduinoIDE) under the
MotorDriverBoard folder, or download it from the Arduino website, download the address :
https://www.arduino.cc/en/Main/OldSoftwareReleases#previous
Figure 4-1 Arduino IDESoftware installation package
Unzip the zip file and double-click the arduino.exe installation file to install it. Because the installation
of “arduino.exe” is very simple, it will not be explained here. It is recommended to quit the anti-virus
software during the installation process, otherwise it may affect the IDE installation. After the installation is
complete, click "arduino.exe" again to enter the IDE programming interface.

Copy right © 2018 Shenzhen Emakefun Technology co., Ltd.
9
After the IDE installation, we connect the Arduino motherboard, right click on "My Computer"→
“Properties”→“Device Manager”→View“Port(COM 和LT)”.If you see the interface below, the
driver has the installation is successful. At this time, we open the IDE and select the corresponding
development board model and port in the toolbar to use it normally.
Figure 4-2 Driver installation successful interface
Notice:
1)If you connect the controller board to your computer, the computer does not respond. Right click on "My
Computer" and select Open Device Manager to view the port (com&lpt). If there is no com or lpt, or if there
is only an unknown device, there is a problem with the controller board or USB cable.
2)Right click on "My Computer" and select Device Manager to view the ports (COM and LPT). If there is
a yellow Arduino UNO exclamation point, this means you need to install the driver yourself, the drive path:
MotorDriverBoard\ArduinoIDE.
3)If the driver is always installed but eventually fail. Please uninstall the driver and reinstall >
automatically install the driver > restart the computer.
Install driver
1、If your computer is a Windows 7 system:
1)Firstly, right click on "My Computer" and open the Device Manager to view the ports (COM and LPT).
At this point you will see a "USB Serial Port", right click on "USB Serial Port" and select the "Update

Copy right © 2018 Shenzhen Emakefun Technology co., Ltd.
10
Driver Software" option.
Figure 4-3 Update Driver

Copy right © 2018 Shenzhen Emakefun Technology co., Ltd.
11
2)Nextly, next select the "Browse my computer for driver software" option.
Figure 4-4 Driver update selection interface
3)Finally select the driver file named "FTDI USB Drivers" located in the "Drivers" folder of the Arduino
software download.

Copy right © 2018 Shenzhen Emakefun Technology co., Ltd.
12
Figure 4-5 Select drive path
Figure 4-6 install driver

Copy right © 2018 Shenzhen Emakefun Technology co., Ltd.
13
4)If you have already installed it, the interface shown in Figure 4-7 below will appear, automatically
notifying you that the drive is successful.
Figure4-7 Driver installation completed
At this time, we return to the "Device Manager" interface, the computer has successfully identified the
Arduino, as shown in Figure 4-8, then open the Arduino compiler environment, you can open the Arduino
journey.
Figure 4-8 Drive successful identification interface

Copy right © 2018 Shenzhen Emakefun Technology co., Ltd.
14
Note: In the Win10 system, after some Arduino is connected to the computer (non-genuine chips are
difficult to be recognized), the system will automatically download the corresponding driver, you don’t
need to install the driver by yourself, but in Win7 system, you need to follow the above steps. Install the
driver manually.
As shown in the figure above, we can see that the USB serial port is recognized as COM15, but different
computers may be different. You may be COM4, COM5, etc., but the Arduino Uno must be the same. If you
do not find the USB serial port, it may be that you installed it incorrectly or the system is not compatible.
IDE interface introduction
Then we introduce the IDE interface of Arduino. Firstly, enter the software directory. Then you can see the
arduino.exe file and double click to open the IDE. As shown in Figure 4-9.
Figure 4-9 Software catalog
1、The first thing that catches your eye is the interface below. The toolbar button functions are
"Compile" - "Upload" - "New Program" - "Open Program" - "Save Program" - "Serial Monitor", as
shown in Figure 4-10.

Copy right © 2018 Shenzhen Emakefun Technology co., Ltd.
15
Figure 4-10 Arduino IDE interface
2、There are 5 menus on the menu bar, but we mainly introduce File and Tools. Click File, the
interface shown in Figure 4-11, you can see the Examples and Preference options.Examples are
some of the Arduino's own programs, these are compiled and can be used normally, which is very
helpful for beginners. The Preference option is mainly the setting of parameters, such as language,
font, etc.
Figure 4-11 File menu bar options
3、Click Tools, the interface shown in Figure 4-12 pops up. Here we can see the two options of Board
and Port. In the Board option, we can see the commonly used Arduino development board models,
you only need to choose according to the development board in your hand. In the Port option, the

Copy right © 2018 Shenzhen Emakefun Technology co., Ltd.
16
USB serial port is mainly selected, as shown in Figure 4-13. If you are not sure, you can view it in
the Device Manager and select the corresponding COM port.
Figure 4-12 Tools interface
Figure 4-13 USB Serial port selection

Copy right © 2018 Shenzhen Emakefun Technology co., Ltd.
17
So far, we have basically completed all the work, the next step is to combat, open any of the programs in
Examples. First compile the program, if compiled correctly, you can directly download to the development
board, then connect the corresponding device and the wire, you can see the corresponding phenomenon.
Connect to the Arduino UNO R3 development board
The pin header on the PS2X&Motor Driver Board can be plugged directly into the Arduino UNO R3
development board. No other flying lines are required. The pins are fully compatible and easy to install.
Run the sample code steps
1) Connect the Arduino UNO R3 development board connected to the PS2X&Motor Driver Board to the
computer via a USB cable;
2) Click “Connect→ Serial port→COM4(the number of this COM port is different for different computers)”;
3) Burning sample program (taking DC motor as an example)
4) In the IDE, choose “file → turn on”, Open the DC motor test sample code in the code base (sample
program file path: MotorDriverBoard\ArduinoDemo\TB6612_DC_Motor.ino);
5) Click the Upload button to burn the motor test sample program into the Arduino UNO R3 development
board connected to the PS2X&Motor Driver Board.
Driver Board Power Supply
The power supply on the driver board can be directly powered by the DC port of the Arduino UNO. The
voltage range is 6~12V and the current is 500mA~2A. Or PH2.0 wiring port power supply, the voltage
range is 6~12V, there is a power supply jumper cap on the drive board, you need to short circuit the IN and
5V.

Copy right © 2018 Shenzhen Emakefun Technology co., Ltd.
18
Figure 5-1 Power schematic
DC Motor
Motor control principle
The PS2X&Motor Driver Board uses the PCA9685 to output the PWM control motor driver chip
TB6612FNG. Now we’ll briefly introduce the two chips.
The main parameters of PCA9685 are as follows:
◆ I2C interface control can control 16-channel PWM and support up to 16 servos or PWM output, 12-bit
resolution for per channel (4096 levels)
◆ Built-in 25MHz crystal oscillator, can be connected to external crystal oscillator or can also not be
connected to external crystal oscillator, up to 50MHz.
◆ Supporting 2.3V-5.5V voltage, maximum withstand voltage is 5.5V
With power-on reset, software reset and other functions
The device address of the PCA9685 is determined by the pins A0, A1, A2, A3, A4, and A5, and the pin
cannot be left floating. Since there are six pins that together determine the device address, there are 64
device addresses. Since the IC keeps the LED All Call address (E0h, 1110 000) and Software Reset address
(06h, 0000 0110) after power-on, there are only 62 available device addresses. Therefore, theoretically one
I2C interface can control the way 16* 62=992 PWM, the pin control device address is shown in the figure

Copy right © 2018 Shenzhen Emakefun Technology co., Ltd.
19
below:
Figure 6-1 Device address schematic
For detailed use of the chip, please refer to《MotorDriverBoard\Datasheet\PCA9685.pdf》
TB6612FNG Introduction
The PS2X&Motor Driver Board uses TB6612FNG to drive the motor. The TB6612FNG has a high-current
MOSFET-H bridge structure, dual-channel circuit output, and a continuous drive current of up to 1.2 A per
channel. The peak current is 2A/3.2 A (continuous pulse/single pulse). 4 kinds of motor control modes:
forward/reverse/brake/stop; standby state; PWM supports frequency up to 100 kHz; on-chip low-voltage
detection circuit and thermal shutdown protection circuit, main pin function of TB6612FNG: AINl/AIN2
BIN1/BIN2, PWMA/PWMB are control signal input terminals; AO1/A02, B01/B02 are 2 motor control
output terminals; STBY is normal working/standby state control pin; VM (4.5~15 V) and VCC ( 2.7 to 5.5
V) are the motor drive voltage input and the logic level input, respectively.
In the Arduino, the analog voltage cannot be output, and only the digital voltage value of 0 or 5V can be
output. We use the high-resolution counter to modulate the square wave's duty cycle to the level of a specific
analog signal to encode. The PWM signal is still digital because at any given time, the full-scale DC supply
is either 5V (ON) or 0V (OFF). The voltage or current source is applied to the analog load in a repeating
pulse sequence of ON or OFF. When the DC power is applied to the load, the power is disconnected when
the power is turned off. Any analog value can be encoded using PWM as long as the bandwidth is sufficient.
The output voltage value is calculated by the on and off times. Output voltage = (on time / pulse time) *
maximum voltage value, Figure 6-2 is the voltage corresponding to the pulse change.

Copy right © 2018 Shenzhen Emakefun Technology co., Ltd.
20
Figure 6-2 Diagram of pulse and voltage
For detailed use of the chip, please refer to《MotorDriverBoard\Datasheet\TB6612FNG.pdf》
Driving DC motor
The PS2X&Motor Driver Board has four DC motor interfaces, namely DC motor interface 1, DC motor
interface 2, DC motor interface 3 and DC motor interface 4, which can be directly connected to the drive via
the terminals. Connect 4 DC motors to DC motor interface 1, 2, 3, 4 (as shown in Figure 6-3). After
connecting the motor, connect the battery to the development board, turn on the power switch, and the
program starts running. We will see the motor will turn up, and the drive schematic of the DC motor is
shown in Figure 6-4.

Copy right © 2018 Shenzhen Emakefun Technology co., Ltd.
21
Figure 6-3 DC Motor connection diagram
Figure 6-4 Motor drive schematic
Experimental procedure
Open the IDE, load the file -> AdvancedExperiment->TB6612_DC_Motor-> TB6612_DC_Motor.ino

Copy right © 2018 Shenzhen Emakefun Technology co., Ltd.
22
We can see that motor 1 and motor 2 are constantly turning and reversing.
Stepper Motor
Principle of stepper motor
Stepper motor is an open-loop control motor that converts electrical pulse signals into angular displacement
or line displacement. It is the main actuator in modern digital program control systems and widely used. In
the case of non-overloading, the speed and stop position of the motor only depends on the frequency of the
pulse signal and the number of pulses.
Figure 7-1 stepper motor schematic
As shown in Figure 7-1 above, there are multiple pairs of magnetic poles inside the stepping motor.If the
power-on state remains unchanged, the stepper motor will remain in a fixed state. Only by changing the
energization state of each pair of poles can the stepper motor continue to rotate. Therefore, the stepper motor
cannot be directly connected to the DC or AC power supply, and a dedicated driving power supply (stepper
motor driver) must be used. The controller (pulse signal generator) can control the angular displacement by
controlling the number of pulses to achieve the purpose of accurate positioning. At the same time, the speed
and acceleration of the motor rotation can be controlled by controlling the pulse frequency, thereby
achieving the purpose of speed regulation.
Driving stepper motor
Connect a stepper motor to port 1 and port 2 of the stepper motor as shown in Figure 6-5. The working
voltage of the stepper motor is between 5~12V. If the working voltage of the stepper motor is too low or too
high, there is a phenomenon that the burned motor or the drive board collapses, and the battery should be

Copy right © 2018 Shenzhen Emakefun Technology co., Ltd.
23
fully charged when driving the motor. After connecting the motor to the line (as shown in Figure 7-2), find
the stepper motor test sample program in the sample program (sample program file path: load file ->
AdvancedExperiment -> Stepper-> Stepper.ino). Burning the program into the development board, then turn
on the power of the driver board, you will find the stepper motor rotates. The schematic diagram of the
stepper motor is shown in Figure 6-4.
Figure 7-2 Stepper motor connection diagram
Encode Motor
Encoder Introduction
An encoder is a rotary sensor that converts angular or angular velocity into a series of electrical digital
pulses. We can measure the displacement or velocity information through the encoder. The encoder is
divided into output data types and can be divided into incremental encoders and absolute encoders. From the
principle of encoder detection, it can also be divided into optical, magnetic, inductive and capacitive.
Commonly used are photoelectric encoders (optical) and Hall encoders (magnetic) and our balanced car
trials are Hall encoders.
Encoder Principle
A Hall encoder is a sensor that converts the amount of mechanical geometric displacement on an output
shaft into a pulse or digital quantity by magnetoelectric conversion. The Hall encoder consists of a Hall code

Copy right © 2018 Shenzhen Emakefun Technology co., Ltd.
24
disc and a Hall element. The Hall code disc is equidistantly arranged with different magnetic poles on a
circular plate of a certain diameter. The Hall code disc is coaxial with the motor. When the motor rotates, the
Hall element detects and outputs several pulse signals. In order to judge the steering, two groups of square
wave signals having a certain phase difference are generally output. It can be seen that the encoders of both
principles aim to obtain the square wave signal of the AB phase output, and the method of use is the same.
The following is a simple schematic diagram.
Figure 8-1 Schematic diagram of the Coded Motor
Encoder wiring instructions
Specific to our encoder motor, we can look at the actual motor encoder. This is an incremental output Hall
encoder. The encoder AB phase output, so not only the speed can be measured, but also the steering can be
discerned. According to the wiring instructions in Figure 6-2-4, we only need to supply 5V power to the
encoder, and the square wave signal can be output through the AB phase when the motor rotates. The
encoder comes with a pull-up resistor, so no external pull-up is required and can be directly connected to the

Copy right © 2018 Shenzhen Emakefun Technology co., Ltd.
25
microcontroller IO for reading.
Figure 8-2 Encoder wiring diagram
Drive Encode Motor
Connect a coding motor to port 1 and port 2 of the encoder motor as shown in Figure 8-3. The working
voltage of the encoder motor is between 5 and 12V. After connecting the motor to the line, find the encoded
motor test sample program in the sample program (sample program file path: load file ->
AdvancedExperiment -> Encoder -> Encoder.ino), burn the program to the development board, and then
turn on the driver. The power of the board will find that the two encoder motors will rotate synchronously.
The schematic diagram of the encoder motor is shown in Figure 6-4.

Copy right © 2018 Shenzhen Emakefun Technology co., Ltd.
26
Figure 8-3 Coded motor connection diagram
RGB LED light
RGB WS2812 Introduction
The WS2812 RGB LED lamp is a three-channel drive control. It contains an intelligent digital interface
data latch signal shaping and amplifying driver circuit. It also includes a high-precision internal oscillator
and a 15V high-voltage programmable constant current output driver. At the same time, in order to reduce
the power supply ripple, the three channels have a certain delay turn-on function, which can reduce the
circuit ripple installation more easily during frame refresh.
Unlike the traditional RGB LED lamps, the WS2812 RGB LED lamps integrate a dedicated driver control
chip to control one LED bead or multiple LED modules with a single signal line. Its main features are as
follows:
⚫ Output port withstand voltage 15V
⚫ Built-in voltage regulator tube, only 24V power supply terminal only needs string resistor to IC
VDD pin, no need to add regulator tube
⚫ Grayscale adjustment circuit (256 levels of grayscale adjustable)

Copy right © 2018 Shenzhen Emakefun Technology co., Ltd.
27
⚫ Built-in signal shaping circuit, after any IC receives the signal, the waveforms of other various LED
lighting products are shaped and re-output to ensure that the waveform distortion of the line will not
be accumulated.
⚫ Built-in power-on reset and power-down reset circuit
⚫ The PWM control terminal can achieve 256 levels of adjustment, and the scanning frequency is not
less than 400Hz/s.
⚫ Serial interface level connection port, which can receive and decode data through one signal line
⚫ Any two points transmission distance is more than 10 meters without adding any circuit
⚫ When the refresh rate is 30 frames/second, the cascading number of the low-speed mode is not less
than 512 points, and the high-speed mode is not less than 1024 points.
⚫ Data transmission speed is 800Kbps mode
Working principle of WS2812 RGB LED Light
WS2812 RGB LED light data protocol adopts single-line return-to-zero code communication mode.
After the power-on reset, the DIN terminal accepts the data transmitted from the controller. The first 24 bits
of data sent by the first pixel are extracted and sent. The data latch inside the pixel, the remaining data is
shaped and amplified by the internal shaping processing circuit, and then the output is forwarded to the next
cascaded pixel through the DO port, and the signal is reduced by 24 bits after each pixel transmission. The
pixel adopts automatic shaping and forwarding technology, so that the number of cascaded pixels is not
limited by signal transmission, and only the signal transmission speed is limited.
The data latch inside the chip generates different duty cycle control signals at the OUTR, OUTG, and
OUTB control terminals according to the received 24bit data. When the DIN terminal inputs the RESET
signal, all the chips synchronously send the received data to each section. The chip will re-accept the new
data after the end of the signal. After receiving the first 24bit data, the data port is forwarded through the DO
port. Before the chip receives the RESET code, the original output of the OUTR, OUTG, and OUTB pins
remains unchanged. After receiving a low level RESET code of 50μs or more, the chip outputs the pulse
width of the 24bit PWM data just received to the OUTR, OUTG, and OUTB pins. The pin and function of
the chip are shown in Figure 9-1 and Table 1.
No
Symbol
Pin name
Function description
1
VDD
Logic power
supply
IC Power Supply
2
OUT
LED Drive output
Display data cascade output
3
IN
LED Drive input
Display data input
4
VSS
Ground
Ground, finally cascaded

Copy right © 2018 Shenzhen Emakefun Technology co., Ltd.
28
Table 1 WS2812 chip pin function table
Figure 9-1 Schematic diagram of the pin function of the WS2812 chip
WS2812 RGB LED Light Driving principle
The WS2812 RGB LED low level is represented by T0, which is 0.5μs high level 2μs low level. T1
consists of a low level of 2μs and a low level of 0.5μs. Low level time above 50μs during reset.
T0H
0 yards, high voltage time
0.5µs
T1H
1 yard, high voltage time
2µs
T0L
0 yards, low voltage time
2µs
T1L
1 yard, low voltage time
0.5µs
RES
Reset code, low voltage time
>50µs
时序波形图如下
Figure 9-2 Waveform timing diagram and connection method
24bit data structure
R7
R6
R5
R4
R3
R2
R1
R0
G7
G6
G5
G4
G3
G2
G1
G0
B7
B6
B5
B4
B3
B2
B1
B0
Drive RGB LED light
There are two RGB LED lights RGB1 and RGB2 on the PS2X&Motor Driver Board. You can control the
RGB light-off timing by programming. You can also set the color of the RGB light (example program file

Copy right © 2018 Shenzhen Emakefun Technology co., Ltd.
29
path: load file -> ArduinoDemo -> RGB - > RGB_test1.ino) After burning the sample program, turn on the
power switch and you will see the RGB light flashing. The schematic diagram of the RGB LED light is
shown in Figure 9-3.
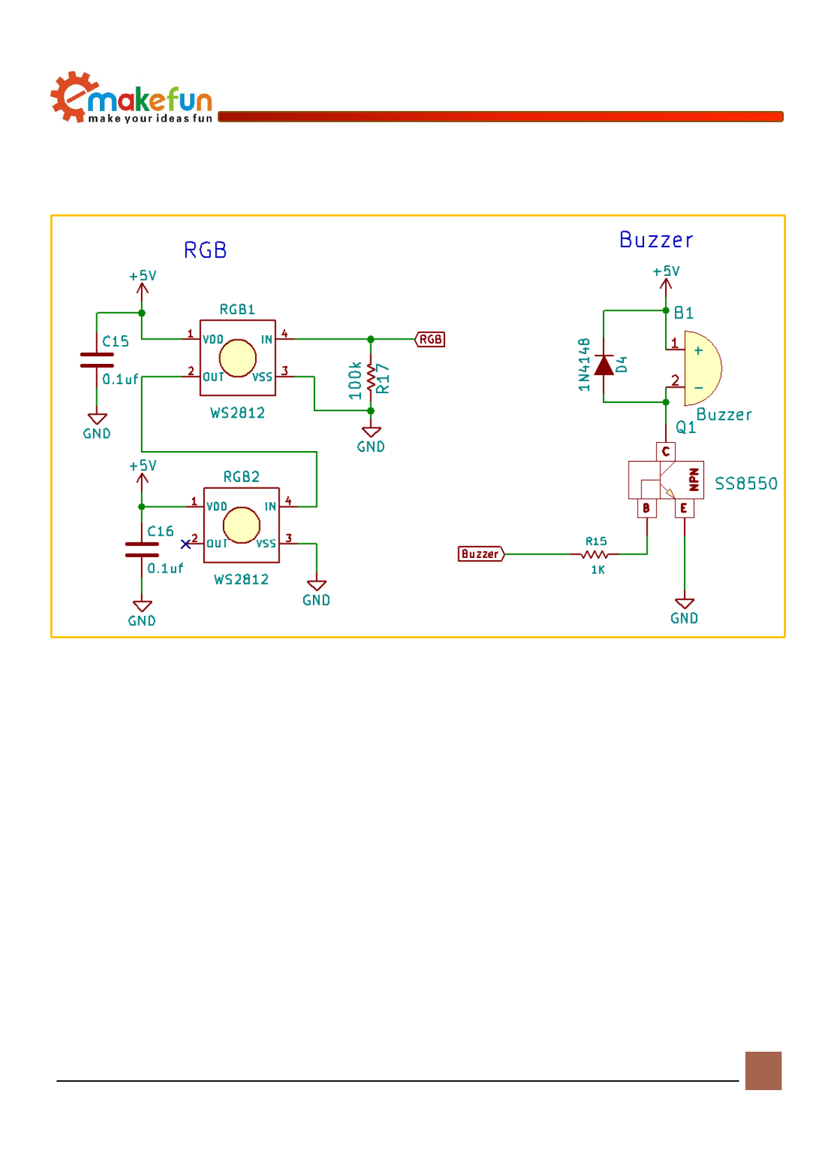
Figure 9-3 RGB LED and buzzer schematic
Buzzer
Buzzer Introduction
The buzzer is an integrated structure electronic sounder that is powered by a DC voltage and is used in
electronic products as a sounding device. The buzzer is mainly divided into two types: active buzzer and
passive buzzer. The main difference between the two is as follows:
The ideal signal for active buzzer operation is direct current, usually labeled VDC, VDD, and so on.
Because the buzzer has a simple oscillating circuit inside, it can drive the molybdenum sheet to vibrate as
long as it is energized. However, some active buzzers can work under certain AC signals, but the voltage
and frequency of the AC signal are very high. This kind of scene is rare.
There is no oscillation circuit inside the passive buzzer, and the working signal is a pulse signal of a
certain frequency. If the passive buzzer for the DC signal is not responsive, the molybdenum sheet cannot
vibrate because the magnetic path is constant.

Copy right © 2018 Shenzhen Emakefun Technology co., Ltd.
30
Active buzzer Passive buzzer
Figure 10-1 Physical diagram of active buzzer and passive buzzer
Working principle of buzzer
The passive buzzer generates music mainly by controlling the buzzer sound by outputting high and low
pulse signals from the I/O port of the single chip microcomputer. To generate an audio pulse signal, it is
necessary to calculate the period (1/frequency) of an audio, and then dividing this period by 2 is the half-
cycle time. The time of this half cycle is counted by the single-chip timer, and the I/O port of the output
pulse is inverted every time the timer is counted, so that the frequency of the pulse is obtained on the I/O
port.
For example, if the Arduino uses a 12MHzs crystal, the sound of the mid-tone Re is required to output an
audio pulse frequency of 587Hzs. The pulse period of the audio signal is T=1/587=1703.5775us, and the
half-cycle time is 852us. The device count = 852us / 1us = 852, the I / O port is inverted at 852 every count,
the middle adjustment Re of C major is obtained.
In addition, the passive buzzer sounds the principle that the current passes through the electromagnetic coil,
causing the electromagnetic coil to generate a magnetic field to drive the diaphragm to sound. Therefore, a
certain current is required to drive it and the voltage output from the Arduino I/O pin is small. The level of
the Arduino output basically does not drive the buzzer, because an amplifier circuit needs to be added. Here,
a transistor S8050 is used as an amplifying circuit.
Drive buzzer
There is a passive buzzer on the PS2X&Motor Driver Board. You can control the buzzer to play the
prompt or play music by writing a program (example program file path: load file -> ArduinoDemo ->
Buzzer -> Happy_Birthday -> Happy_Birthday.ino) After burning the sample program, turn on the power
switch and the buzzer plays music. The schematic diagram of the buzzer is shown in Figure 9-3.

Copy right © 2018 Shenzhen Emakefun Technology co., Ltd.
31
Drive servo
Servo Introduction
The steering gear is also called servo motor which is originally used in ships, since it can control the angle
continuously through the program, so it has been widely used in intelligent steering robot to achieve all
kinds of joint movement, the characteristics steering gear are small volume, large torque, high stability,
simple external mechanical design. Either in hardware or software design, the design of steering engine is an
important part of car controlling, the steering gear is mainly composed of the following parts in general,
steering wheels, gear group, position feedback potentiometer, DC motor and control circuit. Figure 11-1 and
Figure 11-2 show the internal structure of the Servo. The Motor Driver Board uses a 180 degree SG90 (180
degree) 9g servo.
Figure11-1 Diagram of Servo

Copy right © 2018 Shenzhen Emakefun Technology co., Ltd.
32
Figure 11-2 Physical diagram of the servo
Working principle of servo
The servo control signal enters the signal modulation chip from the channel of the receiver to obtain a
DC bias voltage. It has a reference circuit inside, which generates a reference signal with a period of 20ms
and a width of 1.5ms, and compares the obtained DC bias voltage with the voltage of the potentiometer to
obtain a voltage difference output. Finally, the positive and negative voltage output of the voltage difference
to the motor drive chip determines the forward and reverse of the motor. When the motor speed is constant,
the potentiometer is rotated by the cascade reduction gear, so that the voltage difference is 0, and the motor
stops rotating.
When the control circuit board receives the control signal from the signal line, the motor is controlled to
rotate, the motor drives a series of gear sets, and after deceleration, the drive is transmitted to the output
steering wheel. The output shaft of the steering gear and the position feedback potentiometer are connected.
When the steering wheel rotates, the position feedback potentiometer is driven. The potentiometer will
output a voltage signal to the control circuit board for feedback, and then the control circuit board
determines the motor according to the position. The direction and speed of rotation to achieve the target
stop. The workflow is: control signal → control circuit board → motor rotation → gear set deceleration →
steering wheel rotation → position feedback potentiometer → control circuit board feedback.

Copy right © 2018 Shenzhen Emakefun Technology co., Ltd.
33
The control signal period of the servo is 20MS pulse width modulation (PWM) signal, the pulse width is
from 0.5-2.5MS, and the corresponding steering wheel position is 0-180 degrees, which varies linearly. That
is to say, give him a certain pulse width, its output shaft will maintain a certain corresponding angle, no
matter how the external torque changes, until it is given a pulse signal of another width, it will change the
output angle to the new corresponding position is shown in Figure 11-3. There is a reference circuit inside
the steering gear to generate a reference signal with a period of 20MS and a width of 1.5MS. There is a
comparator that compares the applied signal with the reference signal to determine the direction and size to
produce the motor's rotation signal.
Figure 11-3 Relationship between servo output angle and input pulse
Drive Servo
The PS2X&Motor Driver Board driver board can drive the servo, the servo pin position on the driver
board (red pin), with ground pin (GND), power pin (VCC) and signal pin (S), three the pins are respectively
connected to the corresponding pins of the servo (Fig. 11-4). The servos can also be controlled by I2C
communication, as shown in Figure 11-5. (Example program file path: Load file -> ArduinoDemo -> Servo
-> I2C_Servo.ino) After burning the sample program, connect the serial port and observe the data printed by
the serial port; or program the steering gear to rotate in different directions. We can realize the steering of
the robot by driving the rotation of the steering gear, or the sensor probe Installed on the steering gear to
adjust the detection direction of the sensor through the servo. The schematic diagram of the servo interface
is shown in Figure 11-6.

Copy right © 2018 Shenzhen Emakefun Technology co., Ltd.
34
Note: The sample program file path is controlled by the I/O digital pin. If you need to control the servo
through I2C, you need to connect the wiring of the servo to the corresponding interface in the schematic.
Figure 11-4 MG90 Servo machine physical map

Copy right © 2018 Shenzhen Emakefun Technology co., Ltd.
35
Figure 11-5 Drive Servo connection diagram
Figure 11-6
How to use an external power supply to drive the servo
The PS2X&Motor Driver Board can not only power the sevo through the main control chip to drive the
servo, but also power the servo through an external power supply to drive the servo. The voltage of the main
control chip of PS2X&Motor Driver Board is generally 5V. When driving the servo, although it can also be
driven, some servos will have a rated voltage higher than 5V. If 5V is used to supply power, there will be
steering rotation. If the force is too small, the accuracy will be affected. If the external voltage is greater than
5V (5.2-7.2V), then the steering gear will be driven, obviously the speed of the steering gear will be much
faster, and the force during rotation will be very high, strong and accurate.
The specific steps are as follows:
1) Short the power supply pin 5V and EX pin on the PS2X&Motor Driver Board through the jumper cap;
2) Connect the external power supply to the power connector on the PS2X&Motor Driver Board;
3) Turn on the power switch.
Ultrasonic obstacle avoidance module
Working Principle of Ultrasonic module
The ultrasonic transmitter emits ultrasonic in a certain direction, and starts timing at the same time as the
transmission time. When the ultrasonic travels in the air, it will return immediately when it hits an obstacle.
And the ultrasonic receiver stops the timing immediately upon receiving the reflected waves. The
propagation speed of the ultrasonic in the air is V, and according to the time difference Δt of the measured

Copy right © 2018 Shenzhen Emakefun Technology co., Ltd.
36
transmitted and received echo recorded by the timer, the distance S of the emission point from the obstacle
can be calculated, that is:
S = V·△t /2
Drive Ultrasonic Module
The PS2X&Motor Driver Board has a four-wire ultrasonic module interface on the driver board. The
four pins are the power supply pin (vcc), the ultrasonic signal transmission pin (A1), the ultrasonic signal
receiving pin (A1), and the ground (GND). The four pins are connected to the corresponding pins of the
ultrasonic module (as shown in Figure 12-1), as shown in Figure 12-2. (Example program file path: Load
file -> ArduinoDemo -> Ultrasonic -> Ultrasonic .ino) After burning the sample program, turn on the power
switch and turn on the serial monitor. You will see the distance of the ultrasonic probe continuously printed
on the serial monitor. The schematic diagram of the ultrasonic obstacle avoidance module interface is shown
in Figure 12-3.

Copy right © 2018 Shenzhen Emakefun Technology co., Ltd.
37
Figure 12-1 Physical diagram of the ultrasonic module Figure 12-2 Ultrasonic module connection
diagram
Figure 12-3 Schematic diagram of ultrasonic connection
Infrared Remote Control
Infrared wireless remote control consists of Mini ultra-thin infrared remote control (shown in Figure
13-1) and integrated 38KHz infrared receiving head. Mini ultra-thin infrared remote control has 17 function
keys, the transmission distance can reach 8 meters, which is very suitable for Control a variety of equipment
indoors.
Figure 13-1 Infrared remote control physical map
In the Motor Driver Board of the racing car,the integrated infrared receiver has been added to the expansion
board. When it is used, it only needs to be inserted into the Arduino. When there is an infrared coded signal
transmission, after being processed by the infrared connector, the output is a square wave signal after the

Copy right © 2018 Shenzhen Emakefun Technology co., Ltd.
38
detection and shaping, and is directly supplied to the single chip microcomputer, and the corresponding
operation is performed to achieve the purpose of controlling the motor.
Working Principle
The remote control system generally consists of a remote control (transmitter) and a receiver. When
you press any button on the remote control, the remote control generates a corresponding code pulse to
output various infrared-based control pulse signals. The pulse is a computer command code. The infrared
monitor diode monitors the infrared signal and then sends the signal to the amplifier and the limiter. The
limiter controls the pulse amplitude to a certain level regardless of the distance between the infrared
transmitter and the receiver. The AC signal enters the bandpass filter. The bandpass filter can pass the load
wave of 30KHZ to 60KHZ, enter the comparator through the demodulation circuit and the integration
circuit, and the comparator outputs high and low levels to restore the signal waveform of the transmitter. As
shown in the 13-2 system fram diagram.
Figure 13-2 Block diagram of the infrared transmitting and receiving system
Driving infrared remote control
There is an infrared remote control receiving probe on the PS2X&Motor Driver Board (as shown in
Figure 14-1). (Example program file path: Load file -> ArduinoDemo -> IrkeyPressed -> IrkeyPressed.ino)
After burning the sample program, turn on the power. Switch, and open the serial monitor, use the remote
control to press the different buttons on the infrared receiver on the driver board, you will see different

Copy right © 2018 Shenzhen Emakefun Technology co., Ltd.
39
numbers printed on the serial monitor, and the receiver will light red when receiving the infrared signal.Of
course, you can also write a program that uses infrared remote control to control the rotation of the motor or
the rotation of the servo. It is more intuitive to see the effect of the infrared remote control. The schematic
diagram of the infrared remote control is shown in Figure 14-3
.
Figure 14-1 Infrared receiver head physical map

Copy right © 2018 Shenzhen Emakefun Technology co., Ltd.
40
Figure 14-2 Infrared remote control
Figure 14-3 Schematic diagram of the infrared receiver connection
PS2 Remote Control
PS2 Introduction
The PS2 handle is the remote control handle of Sony game machine, Sony series game host is in the world
very popular. The outstanding characteristic is that this kind of handle price is extremely high now. Key-
rich, easy to extend to other applications, such as the picture 15-1 is a commonly used PS2 wireless handle.

Copy right © 2018 Shenzhen Emakefun Technology co., Ltd.
41
Figure 15-1 PS2 Wireless Handle
PS2 handle is composed of two parts of the handle and receiver, the handle needs two section 7th 1.5V
power supply, the receiver's power supply and controller use the same power supply, the power supply range
is 3~5v, can not be reversed or exceed voltage. Overvoltage and reverse connection will cause the receiver
to burn out. There is a power switch on the handle, on the open/off off, the handle switch to on.In the case of
no search to the receiver, the lamp on the handle flashing constantly, in a certain period of time, has not been
found in the receiver, the handle will enter Standby mode, the handle on the lights will be extinguished, at
this time, press the "START" button, wake-up handle.
The receiver is connected to the Arduino, and is powered by Arduino. In an unpaired condition, with a
green light flashing. The handle is open, the receiver is powered, the handle and receiver will automatically
pair, when the lamp is always bright, the handle pair succeeds. The key "mode" (handle batch is different,

Copy right © 2018 Shenzhen Emakefun Technology co., Ltd.
42
the above identification may be "analog", but will not affect the use), you can choose "Red light Mode",
"Green mode".
There are 9 interfaces at the end of the receiving head, each of which is shown in the following table:
1
2
3
4
5
6
7
8
9
DI/DAT
DO/CMD
NC
GND
VDD
CS/SEL
CLK
NC
ACK
Note: The batch is different, the appearance of the receiver will be a difference, one on the power light red
light, a power supply lights, but the use of the same method, pin definition is the same.
Di/dat: Signal flow, from the handle to the host, this signal is a 8bit serial data, synchronous transmission in
the clock down the edge. The reading of the signal is done in the process of changing the clock from high to
low.
Do/CMD: Signal flow, from the host to the handle, this signal and DI relative, the signal is a 8bit serial data,
synchronously transmitted to the clock down the edge.NC: Empty port; .
GND: Ground;
VDD: The 3~5V power supply;
CS/SEL: Providing trigger signals for handles, the level is low during communication;
CLK: The clock signal is sent by the host to maintain data synchronization;
NC: Empty port;
ACK: the response signal from the handle to the host. This signal changes to low in the last cycle of each 8-
bit data sending, and the CS remains low. If the CS signal do not remain low, the PS host will try another
device in about 60 microseconds. The ACK port is not used in programming.
Drive PS2 remote
There is a PS2 port on the PS2X&Motor Driver Board. The PS2 infrared receiver can be directly
plugged into the PS2 port. After the PS2 receiver is properly inserted (as shown in Figure 11-1), the sample
program starts to be burned. (Example program file Path: Load File -> ArduinoDemo -> PS2X_Example ->
PS2X_Example.ino) After burning the sample program, turn on the power switch and turn the handle switch
to ON. When the receiver is not searched, the light on the handle will flash continuously. The receiver has
not been searched for a certain period of time. It will enter standby mode, the light on the handle will be
extinguished, then press the "START" button to wake up the handle. The handle and the receiver are
automatically paired. When the pairing is not successful, the green light of the receiver flashes, and the light
on the handle will also flash. After the pairing is successful, the green light on the receiver is always on, and
the light on the handle is always on. Press the button “MODE”. "(The handle batch is different, the above
logo may be "ANALOG", but it will not affect the use), you can choose "red light mode", "green light

Copy right © 2018 Shenzhen Emakefun Technology co., Ltd.
43
mode". After the connection is successful, open the serial monitor, use the handle remote control to press the
different buttons on the drive board, you will see the print content on the serial monitor. Of course, you can
also write a program that uses PS2 to control the rotation of the motor or the rotation of the servo. It is more
intuitive to see the effect of the PS2 remote control. The schematic diagram of the PS2 remote control is
shown in Figure 15-3.。
Figure 15-2 PS2 Control
Figure 15-3 Schematic diagram of the PS2 receiver

Copy right © 2018 Shenzhen Emakefun Technology co., Ltd.
44
NRF2401
NRF24L01+ module Introduction
The nRF24L01+ module(as shown in Figure 13-1) is a 2.4G wireless communication module developed by
Nordic based on the nRF24L01 chip. Adopt FSK modulation and integrate Nordic's own Enhanced Short
Burst protocol. Point-to-point or 1-to-6 wireless communication can be achieved. Wireless communication
speed can reach up to 2M (bps). The NRF24L01 has four operating modes: transceiver mode, configuration
mode, idle mode, and shutdown mode.
Drive NRF24L01+ module
Insert the nRF24L01+ module into the corresponding interface on the PS2X&Motor Driver Board driver
board (as shown in Figure 16-2). For the stable reception of Nrf24L01 data, it is recommended to connect
10uf capacitor between VCC and GUD as shown in Figure 16-3. (Example program file path: load file ->
ArduinoDemo -> ArduinoDemo->nRF24l01+ ->Receive->Receive.ino or load file - > ArduinoDemo ->
ArduinoDemo->nRF24l01+ ->Emitter->Emitter.ino), which can send and receive data tests to each other
through two devices.
Figure 16-1: Nrf24l01+ physical map

Copy right © 2018 Shenzhen Emakefun Technology co., Ltd.
45
Figure 16-2 Connection diagram of Nrf24l01+
Figure 16-3 Schematic diagram of the Nrf24l01+ connection

Copy right © 2018 Shenzhen Emakefun Technology co., Ltd.
46
Appendix
External sensor connection method
In addition to the ultrasonic module socket and the servo jack, the PS2X&Motor Driver Board also
reserves 10 sets of expansion pin interfaces, of which 6 are general digital I/0 interfaces and 4 are I2C
control interfaces. These expansion interfaces can be used for external connection of various sensor
modules, such as infrared obstacle avoidance modules, infrared tracking modules and other common sensor
modules that can make your products more powerful and functional.