PTX_PRM_PGL_P8_256387fx PTX_PRM_PGL_P8_256387f PTX PRM PGL P8 256387f
PTX_PRM_PGL_P8_256387f PTX_PRM_PGL_P8_256387f
PTX_PRM_PGL_P8_256387f PTX_PRM_PGL_P8_256387f
PTX_PRM_PGL_P8_256387f PTX_PRM_PGL_P8_256387f
User Manual: PTX_PRM_PGL_P8_256387f
Open the PDF directly: View PDF
.
Page Count: 358 [warning: Documents this large are best viewed by clicking the View PDF Link!]

IGP
®
/ PGL
®
Emulation
Printronix Graphics Language
Programmer’s Reference Manual
Line Matrix Series Printers
Trademark Acknowledgements
IBM and IBM PC are registered trademarks of International Business Machines Corp.
IGP, LinePrinter Plus, PGL, and Printronix are registered trademarks of Printronix, LLC.
This product uses Intellifont Scalable typefaces and Intellifont technology. Intellifont is a registered
trademark of Agfa Division, Miles Incorporated (Agfa).
CG Triumvirate are trademarks of Agfa Division. CG Times, based on Times New Roman under license
from The Monotype Corporation Plc is a product of Agfa.
Printronix, LLC. makes no representations or warranties of any kind regarding this material, including, but
not limited to, implied warranties of merchantability and fitness for a particular purpose. Printronix, LLC.
shall not be held responsible for errors contained herein or any omissions from this material or for any
damages, whether direct, indirect, incidental or consequential, in connection with the furnishing,
distribution, performance or use of this material. The information in this manual is subject to change
without notice.
This document contains proprietary information protected by copyright. No part of this document may be
reproduced, copied, translated or incorporated in any other material in any form or by any means,
whether manual, graphic, electronic, mechanical or otherwise, without the prior written consent of
Printronix, LLC.
COPYRIGHT 2009, 2013, 2016 PRINTRONIX, LLC.
All rights reserved.

Table of Contents
Introduction ..................................................................... 9
About this Manual ................................................................................................ 9
Warnings and Special Information ................................................................ 9
The IGP/PGL Emulation ...................................................................................... 9
Features ........................................................................................................ 9
How the IGP/PGL Operates ........................................................................ 10
Modes of Operation .................................................................................... 11
Alphanumeric Data ..................................................................................... 17
Incremental Data ......................................................................................... 17
Configuring The IGP/PGL With The Control Panel .................................... 17
Flash Memory Storage ...................................................................................... 18
Flash Memory Utilization ............................................................................. 18
Printers with SD Capability ......................................................................... 18
Commands ................................................................... 21
IGP/PGL Command Standards ......................................................................... 21
Special Function Control Code (SFCC) ...................................................... 21
Semicolon (;) ............................................................................................... 21
Uppercase ................................................................................................... 21
Inline Commands ........................................................................................ 21
Line Terminator ........................................................................................... 22
Printable Character ..................................................................................... 22
Spaces ........................................................................................................ 22
Command Parameters ................................................................................ 22
Form Name ................................................................................................. 22
Prompt ......................................................................................................... 23
Numeric Values ........................................................................................... 23
Comments in Command Lines ................................................................... 23
Storing Data ................................................................................................ 23
Uncompressed and Packed Bits Compression .......................................... 23
Character Position.Dot Position (CP.DP) Format ....................................... 24
Command Codes ............................................................................................... 25
Data Fields for Alphanumeric and Incremental Data .................................. 25
Alphanumerics ............................................................................................ 26
Alphanumerics, Incremental Fields ............................................................. 30
Alphanumerics, Incremental: Fixed Data Fields ......................................... 34
Alphanumerics, Incremental: Dynamic Data Fields .................................... 36
Boxes .......................................................................................................... 39
Cancel ......................................................................................................... 41
Circle ........................................................................................................... 42
Compressed Print (Density) ........................................................................ 43
Clock Element Format ................................................................................ 43
Configuration ............................................................................................... 45
Corners ....................................................................................................... 49
CREATE ...................................................................................................... 51
Dark Printing ............................................................................................... 52
Define Month Names .................................................................................. 52
Delete Font ................................................................................................. 52
Delete Form ................................................................................................ 53
Delete Logo ................................................................................................. 53
Directory ...................................................................................................... 54
Duplication, Horizontal ................................................................................ 54
Duplication, Vertical .................................................................................... 55
Emulation Switching .................................................................................... 57
End .............................................................................................................. 57
Enquiry ........................................................................................................ 57
Execute Form Mode .................................................................................... 57
Execute Form: General Format .................................................................. 58
Execute Form: Electronic Vertical Format Unit ........................................... 61
Execute Form: Dynamic Alphanumeric Data .............................................. 61
Execute Form: Dynamic Bar Code Data ..................................................... 62
Execute Form: Dynamic Logo..................................................................... 63
Execute Form: Incremental Dynamic Data ................................................. 63
Execute Form: Overlay Data ....................................................................... 65
Expanded Print ........................................................................................... 65
Font ............................................................................................................. 66
Font Load .................................................................................................... 68
Form Length ................................................................................................ 69
Hex Character Encoding ............................................................................. 70
Ignore Sequence ......................................................................................... 70
Line Spacing ............................................................................................... 71
Lines, Diagonal ........................................................................................... 71
Lines, Horizontal ......................................................................................... 72
Lines, Vertical ............................................................................................. 73
Link .............................................................................................................. 74
Listen ........................................................................................................... 76
Logo Call ..................................................................................................... 76
Logo Mode, Create ..................................................................................... 78
Normal Mode .............................................................................................. 80
Optimize ...................................................................................................... 80
Page Number .............................................................................................. 81
Paper ........................................................................................................... 81

Paper Instruction - Data Bit 8 ...................................................................... 82
Paper Instruction (PI) Enable/Disable ......................................................... 83
PCX Logo .................................................................................................... 83
PNG Logo ................................................................................................... 84
Print File ...................................................................................................... 86
Printer Alert ................................................................................................. 86
Printer Identification .................................................................................... 89
Printer Mode ............................................................................................... 89
Printer Status .............................................................................................. 92
Quiet ............................................................................................................ 93
Recall .......................................................................................................... 93
Repeat ......................................................................................................... 93
Reset ........................................................................................................... 94
Reverse Print .............................................................................................. 94
Scale ........................................................................................................... 95
Scaling ........................................................................................................ 96
Select Format .............................................................................................. 98
Set The Time or Date .................................................................................. 98
Setup ........................................................................................................... 99
Special Function Control Code Change ................................................... 101
TIFF Logo.................................................................................................. 101
Bar Codes ................................................................... 103
Overview .......................................................................................................... 103
User-Defined Variable Bar Code Ratios ................................................... 104
User-Defined Variable Ratios for Postal Barcodes ................................... 105
PDF Character Sizes [PDF [;LOC] [;FONT]] ............................................. 106
Bar Code Specifications ............................................................................ 106
Bar Codes ........................................................................................................ 108
Australian 4-State ..................................................................................... 108
Codabar .................................................................................................... 113
Code 35 ..................................................................................................... 118
Code 39 ..................................................................................................... 120
Code 93 ..................................................................................................... 126
Code 128A, 128B and 128C ..................................................................... 131
EAN 8 ........................................................................................................ 141
EAN 13 ...................................................................................................... 146
FIM ............................................................................................................ 152
GS1-128 .................................................................................................... 158
GS1 Datamatrix ........................................................................................ 170
Data Matrix Example ................................................................................. 178
HIBC Barcode ........................................................................................... 179
Intelligent Mail 4-State Barcode ................................................................ 181

Interleaved 2/5 (I-2/5), German I-2/5, and ITF-14 .................................... 184
Matrix ........................................................................................................ 189
MSI ............................................................................................................ 193
PDF417 ..................................................................................................... 198
Planet ........................................................................................................ 206
Plessey ...................................................................................................... 211
POSTNET ................................................................................................. 216
PostBar and Royal Mail (KIX) ................................................................... 221
QR Barcode .............................................................................................. 224
Telepen ..................................................................................................... 228
UPC-A ....................................................................................................... 233
UPC-E and UPC-E0 .................................................................................. 238
UPCSHIP .................................................................................................. 245
UPS 11 ...................................................................................................... 249
Incremental Bar Code Fields ........................................................................... 253
Incrementing Bar Code Data .................................................................... 253
Incremental Bar Code Fixed Data Fields .................................................. 255
Incremental Bar Code Dynamic Data Fields ............................................. 256
Duplicating Incremental Bar Code Fields ................................................. 258
Form Examples And Exercises .................................. 259
Form Examples ............................................................................................... 259
CREATE Mode (Allowed – no SFCC required) ........................................ 259
NORMAL Mode (Not Allowed – SFCC required) ...................................... 259
EXECUTE Mode (Not Allowed – SFCC required) .................................... 259
Example: Create Commands .................................................................... 260
Example: Using The Setup Command ..................................................... 261
Example: Dynamic Data ........................................................................... 262
Example: Auto Increment Fields ............................................................... 267
Form Exercise ................................................................................................. 270
Creating A Box And Corners..................................................................... 270
Adding Horizontal And Vertical Lines ....................................................... 272
Adding Fixed Alphanumeric Text .............................................................. 273
Adding A Bar Code ................................................................................... 275
Logo Exercise .................................................................................................. 277
Creating A Logo ........................................................................................ 279
Form Design .................................................................................................... 281
Page Layout Considerations ..................................................................... 281
Planning The Form Layout ........................................................................ 281
Creating A Form And Adding Form Components ..................................... 285
Directory Command ......................................................................................... 288
Example .................................................................................................... 288
Delete Command ............................................................................................. 289

Example .................................................................................................... 289
Solving Program Errors ................................................................................... 289
Example .................................................................................................... 290
Multinational And International Character Sets .......... 291
Multinational Character Sets ........................................................................... 291
Supported Character Sets ........................................................................ 291
Character Addresses ................................................................................ 292
Making Character Substitutions ................................................................ 292
Double Byte Character Set .............................................................................. 294
Accessing Characters and Character Sets ..................................................... 295
OCR Character Sets ................................................................................. 295
Extended Character Sets .......................................................................... 295
Data Bit 8 .................................................................................................. 295
Power-Up Character Set Selection ........................................................... 295
User-Defined Set Command (USET) ........................................................ 296
Character Set Selection Command (ISET) ............................................... 297
Downloading A Block Character ............................................................... 299
Downloading A User-Defined Overlay Set ................................................ 300
Activating A User-Defined Overlay Set ..................................................... 300
Disabling An Overlay Set .......................................................................... 301
Examples for Downloaded Block Characters & Overlays ......................... 301
Setting The Expanded Font Menu Option ................................................ 302
Downloaded Font Menus .......................................................................... 302
Multinational Character Set Charts ........................................................... 303
International Character Sets ..................................................................... 307
Error Codes ................................................................ 309
IGP/PGL Emulation Error Codes ..................................................................... 309
Horizontal Line Errors ............................................................................... 310
Vertical Line Errors ................................................................................... 311
Box Errors ................................................................................................. 312
Corner Errors ............................................................................................ 313
Alpha Errors .............................................................................................. 314
Logo Errors ............................................................................................... 315
Create Errors ............................................................................................ 316
Execute Errors .......................................................................................... 317
Miscellaneous Errors ................................................................................ 318
Bar Code Errors ........................................................................................ 319
Reverse Print Errors ................................................................................. 320
Miscellaneous Errors ................................................................................ 321
Incremental Fields Errors .......................................................................... 322
Miscellaneous Errors ................................................................................ 322
Multinational Character Set Errors ............................................................ 323

Font Errors ................................................................................................ 324
Bar Code Errors ........................................................................................ 325
Miscellaneous Errors ................................................................................ 325
Compatibility Across Models ...................................... 327
Overview .......................................................................................................... 327
Normal Mode Commands ............................................................................... 327
Create Mode Commands ................................................................................ 329
Execute Mode Commands .............................................................................. 330
Standard ASCII Character Set ................................... 331
Grid Programs And Samples ...................................... 333
Page Boundaries ........................................................ 337
Paper Selection and Maximum Values ........................................................... 337
Create Form Mode .................................................................................... 337
Execute Form Mode .................................................................................. 337
Setting Top/Bottom Margins ..................................................................... 338
Setting Left Margins .................................................................................. 339
Vertical Paper Motion ................................................. 343
Introduction ...................................................................................................... 343
Paper Motion Using Line Feeds and Form Feeds .......................................... 343
Paper Motion using the PI Line (Relative Line Slewing) ................................. 343
Paper Motion using the EVFU ......................................................................... 344
General EVFU Programming .................................................................... 344
EVFU Programming Sequence ................................................................ 345
Using the EVFU ........................................................................................ 346
Clearing the EVFU Memory ...................................................................... 347
EVFU Example ......................................................................................... 347
Typefaces ................................................................... 351
Standard Typefaces ........................................................................................ 351
Line Matrix................................................................................................. 351
PGL-DBCS ................................................................. 353
TWOBYTE Command Syntax................................................................... 353
EXECUTE Mode Command Syntax (Common) ....................................... 355
Contact Information .................................................... 357
Printronix Customer Support Center ............................................................... 357
Printronix Supplies Department ................................................................ 357
Corporate Offices ...................................................................................... 358

9
Introduction
About this Manual
This manual explains how to use the IGP
®
/PGL
®
(Intelligent Graphics Printing/Printronix Graphics
Language). Use this manual in conjunction with your printer's Administrator’s Manual for complete printer-
IGP/PGL compatibility.
Warnings and Special Information
Information requiring special attention is highlighted under special headings. Always read and comply
with this information. The heading reveals the nature of the information:
WARNING
WARNING tells you of conditions that could cause you physical harm.
CAUTION
CAUTION tells you of conditions that could damage the printer or related
equipment.
IMPORTANT
IMPORTANT give you information vital to proper IGP/PGL operation.
NOTE: Provides information affecting IGP/PGL operation considered important enough to emphasize.
The IGP/PGL Emulation
IGP/PGL is the Intelligent Graphics Printing software for the Printronix Graphics Language, which is
designed for Printronix printers. The IGP/PGL provides on-line forms, bar codes, and many alphanumeric
text-generation capabilities and is compatible with earlier versions of Printronix IGP protocol and
programming. IGP/PGL graphics processing features are detailed below.
Features
On-Line Form and Label Generation makes it easy to create forms or labels with a “preprinted” look for
each application. IGP/PGL programs control all graphic functions, dramatically reducing host computer
programming and processing time.
Graphic capabilities include boxes, vertical and horizontal lines with user- selectable thickness, logos, and
special alphanumeric print features. Forms and graphic designs can be duplicated horizontally and
vertically.
Alphanumeric data can appear as prepositioned “fixed” information (entered when the form is created),
can be overlaid onto the form (positioned in a specific location after the form is created), or may be
dynamically merged with the form.
Selectable Bar Codes provide you with the appropriate bar code for your application using standard
wide-to-narrow ratios. A wide selection of bar codes are available: Australian 4-State, Codabar, Code 39,
Code 93, Code 128 Subset A, B and C, Data Matrix, EAN 8, EAN 13, FIM, Interleaved 2 of 5, German I-
2/5, ITF 14, Matrix, Maxicode, MSI A through D, PDF-417, Planet, Plessey, POSTNET, USPS Intelligent
Mail, PostBar, Royal Mail, UCC/EAN-128, UPC-A, UPC-E, UPCSHIP, and UPS 11. UPC and EAN bar
codes can also specify add-on data. See Table 11 on page 103 for a complete list of bar codes.

10
Expanded and Compressed Character Print attract attention where needed. Alphanumeric height and
width are controlled independently for a wide range of character sizes up to 139 times the standard
character size (up to 13.9 inches wide and tall). Compressed print sizes of 10 to 30 characters per inch
(cpi) are available.
Rotated Alphanumerics permit new concepts in form design. Normal, expanded, and compressed
character strings can be rotated 90 degrees clockwise or counterclockwise, or they can be printed upside
down.
Logos are easily created using alphanumeric commands and add a variety of print and shading features
for a “customized” appearance to forms, reports, and labels. You can define the format of the logo using
TIFF files and PCX raster data as well as the standard IGP/PGL dots. Logos can also be dynamically
merged with the form.
Reversed Print permits highlighting and contrasting by printing white characters on a dark background.
Automatic Increment/Decrement Capability allows batch form processing. You can identify individual
numeric and bar code data fields, which includes automatic increment or decrement functions.
How the IGP/PGL Operates
IGP/PGL is an emulation that allows you to print sophisticated graphics and bar codes.
The printer is always in a particular mode, which is transparent to the user. When the printer is receiving
text or printing text, it is in Normal mode. Any time the printer is on and is not processing IGP/PGL
commands, it is in Normal mode.
When a Create Form command is issued, the printer moves from the Normal mode to the Create Form
mode. During this phase, the user sends text, images, and bar code data to the IGP/PGL. All of this data
is stored in memory. An END statement terminates the IGP/PGL data string. The printer returns to Normal
mode.
You can create as many forms as you wish and store them on your host. You can also save forms to the
Onboard Flash Memory or SD card (if available).
All forms have filenames. You may want to print the form, label it, and store it for future reference. Or, you
can devise another method for easy retrieval.
These forms can then be downloaded from your host to the printer.
When you Execute a form, you can print it as many times as you wish. This saves you time from
downloading the form each time you want to print it.
Printer Operating Mode What It Means
Printer receives data and prints
text/graphics
You send IGP commands to the
printer
Printer prints the form designed
in Create Form mode.
Printer returns to Normal mode.
Figure 1 IGP/PGL Modes
Normal Mode
Create Form Mode
Execute Form Mode
Normal Mode

11
Modes of Operation
The IGP/PGL has six modes of operation that use specific command sequences to control the IGP/PGL.
In Quiet mode all IGP/PGL commands (except LISTEN) are ignored.
In the Normal mode, the printer waits for an SFCC in order to perform IGP/PGL functions.
In the Create Logo and Create Form modes, the printer produces graphics such as forms, logos, bar
codes, and alphanumeric data.
The Configuration mode allows you to select specific IGP/PGL operations for running IGP/PGL files
on your printer.
The Execute mode is the IGP/PGL printing mode, which controls when the actual printing of the bar
codes and graphics occurs.
Quiet Mode
In this mode, the host passes all data to the LinePrinter+ emulation without any IGP/PGL interpretation.
The IGP/PGL is disabled and all IGP/PGL commands are ignored. The IGP/PGL looks only for the
LISTEN command.
Normal Mode
Normal mode commands print data in a line printer format until a Special Function Control Code (SFCC)
is detected.
Commands accessible in the Normal mode are summarized in Table 1 on page 11 and fully described on
the referenced pages. Some Normal mode commands can also be used in other modes: Compressed
Print, Expand, Ignore, Select Format, and Vertical Line Spacing, which are Normal mode commands, can
also be used in the Execute Form mode; the Multinational Character Set command can be used in the
Normal or Create modes. Carriage Return, Form Feed, Line Feed, and Paper Slew commands also
operate in the Normal mode.
NOTE: All IGP/PGL commands must be entered in UPPERCASE, and each command line must be
followed immediately by a line feed (or carriage return with line feed terminator), a paper motion
command, or an inline command.
Table 1 Normal Mode Commands
Command Mnemonic Description Page #
Cancel CANCEL
Cancels the print job immediately as soon as the
command is sent to the printer during the print job. 41
Change SFCC SFCC Changes the Special Function Control Code
character. 101
Compressed Print DENSITY Defines the horizontal print density in characters per
inch (cpi). 43
Configuration CONFIG Reconfigures IGP/PGL parameters. 45
Create CREATE Places the IGP/PGL in the Create Form mode where
all the Create Form mode commands are available
to design form elements.
51

12
Table 1 Normal Mode Commands
Command Mnemonic Description Page #
Create Logo LOGO Places the IGP/PGL in the Create Logo mode, where
logos can be defined using the appropriate dot
placements.
78
Delete Font DELETE
FONT Deletes the font identified by the font name which
resides in flash memory only. 52
Delete Form DELETE
FORM Deletes a selected form name from the directory and
IGP/PGL memory. 53
Delete Logo DELETE
LOGO Deletes a selected logo name from the directory and
IGP/PGL memory. 53
Directory DIRECTORY Provides a list of all defined forms and logos, logo
assignments to forms, and memory usage and
availability.
54
Emulation Switch EMULATION Switch emulation from IGP/PGL to IGP/VGL (if VGL
is present). 57
Enquiry ENQUIRY Sends information about the printer state to the host
through the serial port. 57
Execute EXECUTE Executes a previously created form. 57
Expanded Print EXPAND Expands fonts vertically and horizontally. 65
Font FONT
Selects a specific typeface, bold, slant (italic) factor,
and symbol set. 66
Font Load FONTLOAD Load binary TrueType Font or Intellifont into RAM or
Flash memory. 68
Hex Sequence
On/Off HEXON
HEXOFF Enables the IGP to interpret all data as hex
characters 0-9, A-F. Any data not sent as hex digits
is ignored until the HEXOFF command is sent.
70
Ignore Sequence
On/Off IGON
IGOFF Enables the IGP/PGL to ignore all characters after
the Ignore Sequence On command is sent until the
Ignore Sequence Off command is sent. See Note on
page 15.
70
Line Spacing,
Vertical LPI Defines the lines per inch (lpi) printing format. 71
Link LINK Prints forms created in the CREATE mode, used
exclusively for XML driven forms. 74
Listen LISTEN
Removes IGP/PGL from the Quiet state and enables
IGP/PGL operation. 76
Month Name MONTH Allows the creation of user–defined strings to be
used as full and abbreviated month strings in the
clock elements.
52
Multinational
Character Set USET
ISET Use a multinational character set or create a custom
user- defined character set. Chap. 5

13
Table 1 Normal Mode Commands
Command Mnemonic Description Page #
Normal Mode NORMAL Places the IGP/PGL in the Normal mode, where it
does not change the data stream but awaits the
SFCC followed by an IGP/PGL command.
80
Optimize OPTIMIZE
Optimizes the flash file in memory and then reboots. 80
Paper PAPER Controls printer paper options, such as page
orientation, intensity and ribbon use. 81
Paper Instruction
Enable/Disable EN-PI
DIS-PI Enables or disables use of the PI line with a parallel
interface. 83
Paper Instruction
On/Off for Data
Bit 8
PION
PIOFF Enables or disables Data Bit 8 as the paper
instruction signal in a serial interface. 82
Print File PRINT Prints a file from the flash memory. 86
Printer Identification IDENTITY The printer identification command. 89
Printer Status STATUS Requests the printer status. 92
Quiet QUIET IGP/PGL operation is disabled until a Listen
command is received. Any data sent to the
LinePrinter Plus Emulation is unaffected by IGP/PGL
commands.
93
Recall RECALL Recalls forms or logos from memory. 93
Reset RESET Deletes all forms and logos from the IGP/PGL
memory or the printer flash memory. 94
Set Clock SETCLOCK Sets the internal printer–clock to the current time and
date. 98
Select Format
On/Off SFON
SFOFF Ignores all host-generated paper movement
commands. See Note on page 15. 98
Set Up SETUP Automatically executes and loads the IGP/PGL
commands into the printer at power-up or after a
RESET command is sent.
99
Create Form Mode
Create Form mode commands design forms, all form components, and bar codes. The forms are not
printed in the Create Form mode; forms are printed in the Execute Form mode after all form design is
completed. To begin form design, access the Create Form mode using the Create command. The Create
command is always used to enter the Create Form mode to begin form design. Remember that the
CREATE command must be entered in UPPERCASE.
Each element has its own specific set of commands and parameters that determine size, location, and
content. Listed in alphabetical order, Create Form mode commands are summarized in Table 2 and fully
described on the referenced pages.
The following commands are included for compatibility, and are not recommended for use: CUT,
ENQUIRY, SMODE, and XON.

14
Print Boundaries
Print area boundaries exist for the paper size selected. All Create Form mode commands require you to
identify the location for the components in your form. Boundary checking for form elements is performed
only when the form length is specified. This ensures that forms can be created regardless of the type of
paper you have loaded or margins you have set. The IGP/PGL checks the boundaries before the form is
executed to assure that it fits on the loaded paper size. If the debug option is used in the create
statement, the boundaries are checked against the current paper size. Refer to Appendix 0 for more
information regarding page boundary guidelines.
Table 2 Create Form Mode Commands
Command Mnemonic Description Page #
Alphanumerics ALPHA Defines size, location, and content of alphanumeric
characters and dynamic alphanumeric data fields. 26
Alpha,
Incremental ALPHA Defines starting data and increment amount for fixed
auto- increment fields. 30
Bar Codes BARCODE Each bar code type has its own command to define
size, location, orientation, and data as described in the
Bar Codes chapter.
Chap. 3
Boxes BOX Defines size, location, and thickness of boxes. 39
Circle CIRCLE
Produces a circle on the printed table. 42
Corners CORNER
Defines vertical and horizontal length, location, and
thickness of a set of four corners. 49
Duplication,
Horizontal HDUP Defines the number of horizontal duplications of an
element and the spacing between duplications. 54
Duplication,
Vertical VDUP Defines the number of vertical duplications of an
element and the spacing between duplications. 55
End END Terminates the Create Form mode. 57
Font FONT
Selects a specific typeface, bold, slant (italic) factor,
and symbol set. 66
Form Length LFORM Specifies form length by total number of lines at 6 or
8 lpi. 69
Ignore Sequence
On/Off IGON
IGOFF Enables the IGP/PGL to ignore all characters after the
Ignore Sequence On command is sent until the Ignore
Sequence Off command is sent. See Note on page 15.
70
Lines, Diagonal DIAG Defines the location, size, and thickness of diagonal
lines. 71
Lines, Horizontal HORZ Defines the location, size, and thickness of horizontal
lines. 72
Lines, Vertical VERT Defines the location, size, and thickness of vertical
lines. 73
Logo Call LOGO Specifies the location of a previously defined logo. 76

15
Table 2 Create Form Mode Commands
Command Mnemonic Description Page #
Logo Mode, Create LOGODEF Defines vertical and horizontal length and dot
placement for logos. 78
Multinational
Character Set ISET Use a multinational character set or create a custom
user- defined character set. Chap. 5
Page Number PAGE Defines the location for automatically incremented
page numbers. 81
Printer Mode PMODE Selects the print mode of the printer for the next set of
data and allows different print modes to be specified
for use within the form.
89
Reset RESET
Deletes all forms and logos from the IGP/PGL memory
or the printer flash memory. 94
Reverse Print REVERSE Defines the location for white-on-black printing and
selects the background shade. 94
Scale SCALE
Defines the vertical spacing and horizontal pitch for
data positioning in character or dot columns and rows. 95
Scaling SMODE Permits graphic elements (such as corners or boxes)
to retain their physical shapes and sizes when printed
in a horizontal and vertical density other than the base
density of 60 x 72 dpi.
96
Select Format
On/Off SFON
SFOFF Ignores all host-generated paper movement
commands. See Note on page 15.
98
Create Logo Mode
The Create Logo mode is used in the Create Form mode. The Create Logo mode creates a logo design;
this predefined logo is then “called” into a form in the Create Form mode. (The logo must be defined
before it is “called.”)
Execute Form Mode
The Execute Form mode prints forms created in the Create Form mode. Execute Form mode commands
are summarized in Table 3 and fully described on the referenced pages. Carriage Return, Form Feed,
and Line Feed commands also operate in the Execute Form mode. Remember that the EXECUTE Form
command must be entered in UPPERCASE, and that a single line spacing (or a line containing overlay
data) must separate an EXECUTE command from a NORMAL command.
NOTE: Some systems pad the data stream with characters and spaces. If the IGP/PGL file on your
system contains padded characters or spaces before the SFCC, this data must be ignored before
the IGP/PGL can operate. The Ignore Sequence (IGON/IGOFF) command, discussed on page
88, is provided for this purpose.
Similarly, at times you may also need the IGP/PGL to ignore host- originated paper movement
commands (carriage return, line feed, form feed, etc.) in lengthy data streams. Select Format
(SFON/ SFOFF), discussed on page 141, is provided for this purpose. In addition, the Quiet
command, (page 121), can be used to pass data unchanged to the printer.

16
Table 3 Execute Form Commands
Command Mnemonic Description Page #
Compressed Print DENSITY Defines the horizontal print density in characters
per inch (cpi). 52
Dynamic
Alphanumeric Data AFn Executes the dynamic alphanumeric data
provided after the (cc) EXECUTE command. 76
Dynamic Bar Code
Data BFn Executes the dynamic bar code data provided
after the (cc)EXECUTE command. 77
Dynamic Logo GFn Executes the dynamic logo data provided
after the (cc)EXECUTE command. 78
Expanded Print EXPAND Expands fonts vertically and horizontally. 82
Font FONT
Selects a specific typeface, bold, slant (italic)
factor, and symbol set. 83
Hex Sequence
On/Off HEXON
HEXOFF Enables the IGP to interpret all data as hex
characters 0-9, A-F. Any data not sent as hex digits
is ignored until the HEXOFF command is sent.
88
Ignore Sequence
On/Off IGON
IGOFF Enables the IGP/PGL to ignore all characters after
the Ignore Sequence On command is sent until the
Ignore Sequence Off command is sent. See Note
on page 15.
88
Incremental
Alphanumeric
Dynamic Data
IAFn Executes the incremental dynamic alphanumeric
data provided after the (cc) EXECUTE command. 80
Incremental Bar
Code Dynamic
Data
IBFn Executes the incremental dynamic bar code data
provided after the (cc)EXECUTE command. 80
Line Spacing,
Vertical LPI Defines the lines per inch (lpi) printing format. 89
Multinational
Character Set ISET Selects one of the multinational character sets. Chap. 5
Normal Mode NORMAL Places the IGP/PGL in the Normal mode, where it
does not change the data stream but awaits the
SFCC followed by an IGP/PGL command.
101
Paper PAPER Controls printer paper options, such as page
orientation, intensity and ribbon use. 103
Reset RESET Deletes all forms and logos from the IGP/PGL
memory or the printer flash memory. 123
Repeat REPEAT Repeats a form a given number of times including
all the dynamic data. 122
Select Format
On/Off SFON
SFOFF Ignores all host-generated paper movement
commands. See Note on page 15. 141
17
Alphanumeric Data
Based on the requirements of a specific application, you can use one of three methods to print
alphanumeric data on a form: Fixed data, Overlay data, and Dynamic data. These methods are described
in more detail in the Commands chapter.
Fixed data prints on each form in the same “prepositioned” location, unless the location changes in
the form definition. Company name, address, logo, and phone number are typical examples of
alphanumeric data that can be “fixed” onto the form.
Overlay data is variable alphanumeric data positioned on the page with line feeds and spaces to fit
into exact locations. For example, specific data can be “overlayed” onto a blank form as if you were
typing data into the appropriate blanks on a preprinted form. Customer names, addresses, and order
numbers are examples of data overlayed onto a form.
Dynamic data is variable data entered into specific locations on each form. Each time the form prints,
a command enters new data in those locations. Customer names, addresses, or any type of variable
alphanumeric or bar code data can be provided dynamically.
Incremental Data
The incremental data feature allows you to update alphanumeric and bar code data fields in an
alphabetical or numeric manner automatically with just one set of data sent from the host computer.
Alphanumeric and bar code incremental fields can be used with fixed (static) data input as part of the
Create Form mode or with dynamic data supplied in the Execute Form mode.
The incremental fields can be increased or decreased, repeated at specified intervals before updating,
and reset to the starting value after a specified number of increments.
Configuring The IGP/PGL With The Control Panel
Matching certain printer operational settings to those of the host computer is known as printer
configuration. The settings, or configuration parameters, such as selecting the host interface, active
emulation, and printer control options, are adjusted according to the printer function switch descriptions in
your printer's Administrator's Manual. Configure the IGP/PGL in the same way you would configure the
printer for other features.
You can select IGP/PGL default parameters directly from the control panel as explained in your
Administrator's Manual, or by control codes as explained in the Commands chapter. Your Administrator’s
Manual also contains detailed configuration menus and diagrams, as well as descriptions of each
configuration parameter available with your printer.
18
Flash Memory Storage
Flash Memory Utilization
All printers have a certain amount of onboard, non-removable flash memory on the main controller board
that can be used for permanent storage. Depending on the application, this Onboard Flash Memory may
not be sufficient. Certain models of Printronix printers have an SD card slot. The SD card can be used to
extend the range of permanent data storage for applications. For printers with SD capability, the extended
range of data storage can be significant (GB).
Since SD capable printers have two storage choices (allowing the same file name to exist on both SD and
Onboard Flash Memory), a hierarchy (search order) is required for finding, reading, writing, and deleting
files. This hierarchy is described below.
Printers with SD Capability
For printers that support SD files can exist on one or more memory types (SD, Onboard Flash Memory,
and DRAM). The parameter DISK is used within different PGL commands to select Onboard Flash
Memory as the permanent storage location. The parameter EMC selects SD card depending on the
printer’s capabilities. A hierarchy for finding, reading, writing, and deleting files is necessary and is
described below.
Read
NOTE: For commands including EXECUTE, LOGO in create mode, PRINT, RECALL, DIRECTORY,
FONT, and XML data stream.
Regardless of which parameters are used, all objects are first searched in DRAM.
When an SD card is installed, the printer searches it, along with Onboard Flash Memory regardless of the
parameter, EMC and DISK. The search stops at the first occurrence when the file is found. If the file is not
found, an error message is printed.
When the SD card is not installed, only DRAM and Onboard Flash Memory are searched.
Write
NOTE: For commands including CREATE, LINK, LOGO in normal mode for PCX and TIFF, SETUP, and
FONTLOAD.
Regardless of which parameters are used, all objects are stored in DRAM.
When an SD card is installed, using the parameter EMC will also store the object there. The parameter
DISK will either write to Onboard Flash Memory or SD/EMC based on the “Storage Select” front panel
menu.
When an SD card is not installed, the parameter EMC will result in an error message. The parameter
DISK, however, will write to Onboard Flash Memory regardless of the "Storage Select" menu setting.
Delete
NOTE: For commands including DELETE FONT, DELETE FORM, DELETE LOGO, DELETE LINK,
RESET, and OPTIMIZE.
Regardless of which parameters are used, all objects are deleted from DRAM.
When an SD card is installed, the parameter EMC will also delete the file from that location. The
parameter DISK deletes the file from either Onboard Flash Memory or SD/EMC based on the "Storage
Select " front panel menu.
When the SD card is not installed, the parameter EMC causes an error message to print. The parameter
DISK, however, will delete data from Onboard Flash Memory regardless of the "Storage Select" menu
setting.
19
Printers without SD Capability
When the EMC parameter is included with a PGL command, printers without SD capability will access
Onboard Flash Memory instead, since the EMC is not supported on these printers.
20

21
Commands
IGP/PGL Command Standards
IGP/PGL commands have many options and a specific format that you must follow to obtain the desired
results. Certain elements are standard for all IGP/PGL commands. These command standards are
described in the following sections. Familiarize yourself with the meaning and use of these standards
before operating the IGP/PGL.
Special Function Control Code (SFCC)
The SFCC identifies a command directed to the IGP/PGL to enable a specific IGP/PGL function. Based
on the host computer interface requirements, various characters can be selected as the SFCC, such as
the caret (^) or a tilde (~). The SFCC must be placed before a command or data is entered. The examples
in this manual use the tilde as the SFCC; always substitute the actual SFCC required by your system
wherever the tilde is shown. In the general command formats, the SFCC is represented by (cc).
You can select the SFCC using the CONFIG command (page 45), the Special Function Control Code
Change command (page 101) or the control panel (see the Administrator’s Manual).
Semicolon (;)
Each parameter (alpha data, options, etc.) on the command line is separated by a semicolon. Blank
spaces between the semicolon and the next parameter are not allowed. A missing or misplaced
semicolon causes an error message.
Uppercase
The IGP/PGL is “case sensitive.” ALL commands must be entered in uppercase.
Inline Commands
The SFCC, usually a “~”, was required to be the first character on a new line. It may now appear
anywhere on the command line. There is a configuration option that determines whether any data
preceding a command is printed or ignored.
All IGP/PGL commands begin with the Special Function Control Code (SFCC) and end with a valid line
terminator. When the command does not end with a valid line terminator, it must end with the SFCC to
form an inline command line. This syntax applies only to the commands in Normal mode.
Example:
~DIRECTORY~~DELETE LOGO;*ALL~~DIRECTORY
Another inline command syntax is to replace the valid line terminator with the inline terminator command
(~CR, ~LF, ~FF, or ~LT), and to enclose the entire command line with the SFON/SFOFF command. This
syntax applies to all PGL commands.
22
Example:
~SFON~DIRECTORY~LF~DELETE LOGO;*ALL~LF~DIRECTORY~LF~SFOFF
The following example is to use no motion line terminator, ~LT, to print two Normal mode texts on the
same line with the different font.
~SFON~FONT;FACE 93952;POINT 12~LT~FONT;FACE
92250~LTabcdefg~LT~SFOFF
Line Terminator
Each command line must be terminated by a line feed (or a carriage return with a line feed), or a paper
motion command. When an inline command is not followed by a valid line terminator, it must also end
with the SFCC. The command line will not be accepted if not properly terminated. Refer to your system
Administrator’s Manual for your system keyboard and your printer configuration codes to determine which
key(s) (such as ENTER, LINE FEED, RETURN, etc.) perform a line feed, carriage return with line feed, or
form feed function.
Printable Character
To print, alphanumeric and bar code data must be enclosed by a printable character (a delimiter). This
delimiter is represented by (D) in the command format. In this manual, an asterisk (*) is used in most
examples as the printable character. (The parentheses are not entered.) Any printable character can be
used as this delimiter except a slash (/) or the SFCC. The same printable character must be used at both
the beginning and end of the text to be printed and cannot be used within the text.
Spaces
Spaces are used in the general command formats to visually separate individual command parameters.
Supply the appropriate information for the command parameter, but do not enter the spaces in the
command sequence; they are shown simply as a visual aid to illustrate where one command parameter
ends and another begins.
Command Parameters
Most commands include a number of parameters. Some are optional, and some are required. Each
parameter must be separated by a semicolon (;) unless noted otherwise. Throughout this manual, actual
commands required for input are shown exactly as they must be entered and all parameters associated
with that command are shown in italics. Optional parameters are enclosed in brackets [ ], but do not enter
the brackets.
Parentheses indicate variable data. You have a choice of what to enter, but you must enter something.
Do not enter the parentheses themselves.
Form Name
You must use alphanumeric characters to identify the document (form or logo) you are creating (a
maximum of 15 alphanumeric characters). The Form Name is also used to identify the form during the
Execute Form mode. The valid Form Name characters are listed below and also apply to Logo Name.
The SFCC can also be used in the Form Name. No spaces are allowed between any of the Form Name
characters.

23
Table 4 Valid Form Name Characters
A through Z (upper and lowercase) Left and right parentheses ( )
0 through 9 Tilde ~
Dollar sign $ Single quotes ‘ ’
Percent sign % Exclamation Point !
Dash - Pound sign #
At sign @ Ampersand &
Left and right braces { }
Prompt
The prompt is the symbol (e.g., a dollar sign, period or greater than symbol) used to indicate that the host
computer is ready for data input. In this manual, the prompt is shown as a period (.).
Numeric Values
In this manual, a lowercase n in the command represents a numeric value. If a command parameter
includes a lowercase n, it must be substituted with an appropriate numeric value. If the lowercase n is
part of an optional parameter and the option is not selected, a value for n is not required.
Comments in Command Lines
To aid in maintenance of a form or logo, comments can be added to many command lines within the
CREATE or CREATE LOGO mode. Comments must be preceded by a slash (/). Do NOT use the
/comment feature on lines containing an SFCC (e.g., commands used within NORMAL or EXECUTE
mode). Throughout this manual, comments are provided in parenthesis beside most command lines for
better understanding of IGP/PGL operation but should not be included in your IGP/PGL files. See Form
Examples on page 259 for some examples.
Storing Data
To send data to the IGP/PGL, use a system command, such as PRINT. (Entering data through the
keyboard does not store data in nonvolatile IGP/PGL memory.) Once stored in memory, the data remains
until deleted, the IGP/PGL is reset with the RESET command, or until the printer is turned off.
IGP/PGL files can be permanently stored to, deleted from, and retrieved from the Onboard Flash Memory
by ending CREATE, CREATE LOGO, DELETE FORM, DELETE LOGO, EXECUTE, and DIRECTORY
commands with ;DISK.
For example, the following command creates a form named ORDER and stores it in the Onboard Flash
Memory:
(cc)CREATE;ORDER;DISK
Executing a form or calling a logo will access the flash memory automatically if the object is not found in
RAM.
NOTE: While the printer does not contain a floppy disk drive, the ;DISK command has been retained to
provide backward compatibility with earlier printer models and command syntax.
Uncompressed and Packed Bits Compression
PGL logos support uncompressed and packed bits compression methods. CCITT and LZR (used for
color) compression methods are not supported. Refer to your application's documentation about TIFF
files.

24
Character Position.Dot Position (CP.DP) Format
The CP.DP format is a special parameter available with the IGP/PGL commands. CP.DP format allows
two elements plotted at nearly the same character location to be offset to eliminate overlapping.
Specifying starting and ending rows and columns is its most frequent use.
Each character location is a cell. Each cell is a grid 12 dot rows high by 6 dot columns wide (printing at 6
lpi and 10 cpi). The CP.DP format allows a character cell position (CP) and a specific dot position (DP)
within the cell to be identified as shown in Figure 2. The DP portion of the CP.DP format specifies a
location down (in reference to rows) and to the right (in reference to columns) within the character cell
position.
For example, refer to Figure 2. Suppose a line runs along character position column 13 (CP = 13). At the
same time, an alphanumeric string must begin in column 13. With CP.DP format, the alphanumeric string
can be offset 2 dot positions (DP = 2) in column 13 to avoid overlap. Specify 13.2 (CP = 13, DP = .2) for
the starting column of the alphanumeric string. Similarly, to place a horizontal line 8 dot rows beneath
another horizontal line in character row position 11, specify row 11 for one line and row 11.8 for the other
line.
Figure 2 CP.DP Format Example
13.1 13.3 13.5
11.0 12.0 13.0 14.0 15.0 13.0 13.2 13.4 14.0
25
Command Codes
Data Fields for Alphanumeric and Incremental Data
Based upon the requirements of a specific application, three methods are used to print alphanumeric data
on the form: fixed (or prepositioned) data, overlay data, and dynamic data.
Fixed Data
Fixed data is entered during the Create Form mode as part of the form definition. It appears as
prepositioned information similar to other form elements. The fixed data is printed on each form in the
same location and can only be changed by changing the form definition. Your company's name, address,
logo, or phone number are typical examples of alphanumeric data that can be fixed onto the form.
Overlay Data
Overlay data is variable alphanumeric data entered during the Execute Form mode by positioning the
information with line feeds and spaces into an exact location. In general, a page of data is overlaid onto a
form similar to typing data in the appropriate blanks of a preprinted form. Each page of overlay data is
separated by form feeds to correspond to each form printed. Customer names, addresses, and order
numbers are examples of variable data that can be overlaid onto the form.
Dynamic Data
Dynamic data is variable data entered by command during the Execute Form mode. The dynamic data is
entered into a location previously defined in the Create Form mode. Any number of locations can be
identified during the Create Form mode as part of the form definition. A command during the Execute
Form mode enters new data in the identified location(s) each time the form prints. Dynamic data is the
most efficient method of supplying variable data to the form. Again, customer names, addresses, or any
type of logo, variable alphanumeric, or bar code data can be provided dynamically.
Incremental Data Fields
The incremental data fields feature allows alphanumeric (and bar code) data fields to automatically
update numerically or alphabetically with just one set of data sent from the host computer. A maximum of
65,535 fields can print with incremental fields automatically updated. Alphanumeric incremental fields can
be used with fixed (static) data input as part of the Create Form mode or with dynamic data supplied in
the Execute Form mode. Incremental data fields cannot be used with Overlay data.
26
Alphanumerics
Purpose Defines and positions alphanumeric data on a “preprinted” static data field or as a
dynamic data field.
Mode CREATE
Format ALPHA
[R;] [E;] [Cn;] [AFn;L;] [T;] [RJUST; or CJUST;] [NLZ;] [DIR;] [UC;] [DARK;] [POINT;]
[HSn; or HSDn;] SR; SC; VE; HE; (D)text(D) STOP
ALPHA The Alphanumeric command; enter ALPHA.
R The optional reverse printing (white on black) parameter. Enter R to
specify a black background.
NOTE: The D parameter, used in earlier IGP/PGL versions, is ignored in IGP/PGL. In addition, the L
parameter, also used in earlier IGP/PGL versions to specify a long reverse field for descending
characters in dynamic alphanumeric data, is now provided automatically in IGP/PGL. The
IGP/PGL ignores these parameters if found in a command line.
E The optional elongated character parameter. Enter E to specify
elongated character printing. Elongated characters are double height and
single width. If used, the VE and HE parameters must be set to 0, or an
error message will result. Elongated character printing is also available
with rotated alphanumerics.
Cn The optional horizontal compression parameter. Enter C. n = any number
between 10 and 30, specifying the number of horizontal characters per
inch (cpi). 10 cpi is the default value. 10A = 10 cpi OCR-A. 10B = 10 cpi
OCR-B. If used, the VE and HE parameters must be set to 0, or an error
message will result.
AFn;L The optional dynamic data field parameters for identifying the
alphanumeric string location on a form and for designating the length of
the alphanumeric string. If these parameters are used, the actual text
cannot be entered during the Create Form mode; it must be entered
dynamically during the Execute Form mode. Dynamically entering data
during the Execute Form mode permits changes to the alphanumeric text
without redefining or re- creating the form. To use this field, perform the
following steps:
a. Enter AF.
b. Replace n with a number ranging from 0 through 512 to identify the
alphanumeric string location on the form. The SR and SC
parameters are used to specify the exact location of the
alphanumeric field identified by n.
c. Replace L with a number equal to the number of characters in the
dynamic alphanumeric string ranging from 0 through 255.
d. Dynamically enter the alphanumeric string itself in the Execute Form
mode. The length of the alphanumeric string must be equal to or less
than the value assigned to the length (L) parameter. Refer to
Execute Form: Dynamic Alphanumeric Data on page 61.
e. If the dynamic data field is used, do not enter the text parameter.
T Optional parameter which truncates the dynamic data field when it
exceeds the maximum length defined by the L parameter. When T is not
used, a data length error is printed instead.
27
RJUST Right text alignment where the starting column (SC) points to the right
end of the text string. If RJUST is not specified, the default is left
alignment.
CJUST Center text alignment where the starting column (SC) points to the center
of the text string. If CJUST is not specified, the default is left alignment.
NLZ Suppresses the leading zero.
DIR Optional parameter for rotating a character string. Use the following
codes to indicate the direction of character rotation and to specify an
uppercase-only character string:
a. Enter CW for 90 degree clockwise rotation.
b. Enter CCW for 90 degree counterclockwise rotation.
c. Enter INV for inverted characters (180 degree rotation).
The default orientation prints character strings in the standard horizontal
format.
NOTE: Alpha rotation parameters (CW, CCW, INV) require more memory to implement than the default
orientation. Thus, characters selected for rotation may appear in the default orientation. Selecting
a smaller font will correct the problem.
UC Enter UC to specify uppercase-only characters. When uppercase-only is
specified, all lowercase alpha character codes are converted
automatically to uppercase. Consequently, do not specify uppercase-
only characters if lowercase characters are required.
DARK Optional parameter to produce bolder text. Enter DARK or D. (D is also
allowed in the ALPHA command only.) More information about dark
printing is provided on page 52.
POINT Optional parameter that changes the units for the vertical and horizontal
expansion values. Enter POINT. When the POINT parameter is present
the VE value defines the font height in 1/72 of an inch (i.e. points). If the
HE value is non-zero, it defines the character width in 1/72 of an inch,
otherwise the character width is the standard width for the chosen height.
Cannot be used with elongated (E) and compressed (Cn) parameters.
HSn or HSDn Horizontal Spacing. The value n indicates the number of extra dots to
add between each character.
HS = the value is in 60 DPI dots
HSD = the value is in printer dots.
This parameter is used only for proportional fonts.
SR Defines the starting row of the alphanumeric data. Enter a value ranging
from row 1 through one less than the length of the form. Character row or
dot row is specified based on the Scale command (page 95), or use the
CP.DP format (page 24).
SC Defines the starting column of the alphanumeric data. Enter a value
ranging from column 1 through one less than the width of the form.
Character column or dot column is specified based on the Scale
command (page 95), or use the CP.DP format (page 24).
VE Defines the vertical expansion factor to enlarge characters vertically.
Enter a value from 0 through 139. Zero specifies the standard font (no
expansion). A VE value must be entered. Use vertical expansion with 12
point font size only. Elongated (E) and compressed (Cn) characters
cannot be used with a vertical expansion other than zero.
28
HE Defines the horizontal expansion factor to enlarge characters
horizontally. Enter a value from 0 through 139. Zero specifies the
standard font (no expansion). An HE value must be entered. Use
horizontal expansion with 12 point font size only. Elongated (E) and
compressed (Cn) characters cannot be used with a horizontal expansion
other than zero.
(D) The printable character identifying the start and finish of the
alphanumeric string. Enter any printable character other than a slash (/),
the SFCC, or a character used within the alphanumeric string itself. You
must use the same character at both ends of the alphanumeric string,
but it will not print with the data.
text The group of ASCII characters (the alphanumeric string) to print. Enter
any of the standard ASCII printable characters (except the character
used to delimit the string in the (D) parameter). The data appears as
“prepositioned” information on the form beginning at the location
specified by SR and SC. This is the “fixed” or static alphanumeric data;
once defined on the form, it is changed only by redefining the form using
the Alphanumerics command.
When DBCS character set is selected by ISET or SYMSET, and DBCS
font is selected by FONT NAME, DBCS data will print.
STOP Stop indicates the end of the Alphanumeric command; enter STOP, and
the IGP/PGL will wait for a new command. If not entered, the IGP/PGL
will wait for another set of Alphanumeric command parameters.
Comments
As dynamic data, the location of the alphanumeric field is established in the Create Form mode and the
actual alphanumeric data is continuously redefined before placement on the form in the Execute Form
mode. You can also rotate and reverse print the alphanumeric string using this command.
Example
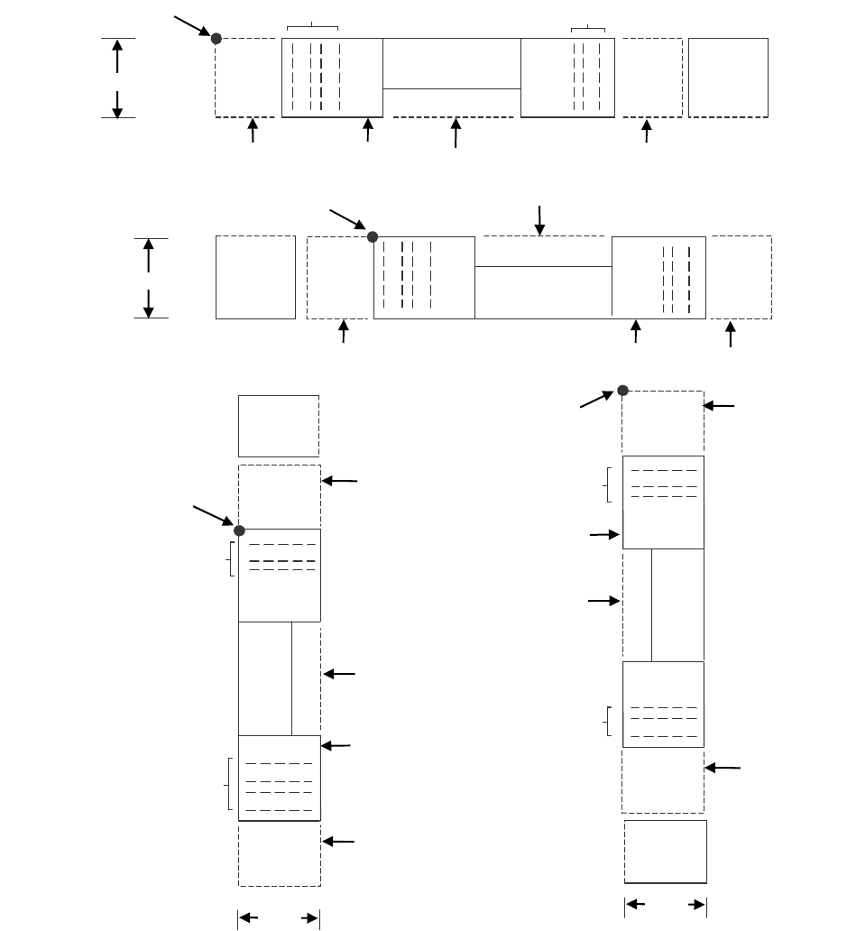
The following program and example in Figure 3 illustrates the Alphanumeric command capabilities. To
illustrate positioning, starting row and column are indicated on the example but do not necessarily reflect
actual location on the page. Notice the same starting row is used for all “EXAMPLE” characters, and they
are all aligned on the same baseline (or bottom), regardless of expanded or compressed parameters. The
string rotates around the point of intersection of the starting row and columns shown by the “pinwheel” E.
A rotated 10 cpi character establishes the baseline for all character sizes.

29
ALPHA 36;37;4;4;*E*
36;41;2;3;*X*
36;44;2;2;*A*
36;46;1;1;*M* (Single-size character, expanded font)
C13;36;47;0;0;*P*
C15;36;48;0;0;*L*
C17;36;49;0;0;*E*
CW;36;60;2;2;*CLOCK*
CW;42;60;4;4;*WISE*
CCW;58;26;2;3;*COUNTER*
CCW;45.5;26;2;2;*CLOCK*
CCW;39.2;26;1;1;*WISE*
INV;54.5;58;0;0;*INVERTED*
R;INV;54.5;49;0;0;*REVERSE PRINT*
45;48;0;0;*E*
CW;UC;45;48;0;0;*e* (Lowercase converted to uppercase)
CCW;45;48;0;0;*E*
INV;45;48;0;0;*E* STOP
Figure 3 Alphanumeric Example
ROW 36
COLUMN 37 COLUMN 49
ROW 45
ROW 39.2
ROW 58
ROW 54.5
COLUMN 26
COLUMN 48
COLUMN 60
COLUMN 58
30
Alphanumerics, Incremental Fields
Purpose The incremental fields feature updates alphanumeric (and bar code) data fields in a
numeric or alphabetical manner automatically using just one set of data sent from the
host computer. Incremental alphanumeric data fields can be applied to fixed (static) data
(page 34), or dynamic data (page 36).
Mode CREATE (for fixed data) or EXECUTE (for dynamic data)
NOTE: Throughout the discussion of incremental fields, the term “increment” or “incremental” means the
field is automatically updated by a specified amount (or increment). The field can actually be
increased/decreased in specified increments/decrements within the command.
Comments
Incremental fields can increase or decrease, repeat at specified intervals before updating, and reset to
the starting value after a specified number of increments. A maximum of 65,535 fields can be defined.
Using Incremental Alphanumeric Data
Incrementing is controlled with the STEPMASK and STARTDATA command parameters as described in
Table 5. The parameters are part of the Incremental Alphanumeric Fixed Data command or part of the
Execute command when using incremental alphanumeric dynamic data.
The STEPMASK parameter performs the following three functions:
1. It defines the increment amount (step);
2. It defines the number of characters allowed in the data field (STARTDATA); and
3. It provides a “mask” to link or unlink subfields of the data to be incremented independently. The data
provided in the STEPMASK field combined with the data in the STARTDATA field determine the
result of these functions.
The increment amount is defined by the numeric value of the STEPMASK data. For example, a
STEPMASK value of 1 increments the STARTDATA by 1; a STEPMASK value of 2 increments the
STARTDATA by 2.
The maximum number of characters allowed in the STARTDATA field is defined by the number of
characters in the STEPMASK field; the STARTDATA field cannot contain more characters than used in
the STEPMASK field.
Linked and unlinked masking of subfields within the STARTDATA is defined by the L value in the
STEPMASK field. L indicates linked but non-incremental data in the corresponding position of the
STARTDATA field; any alpha character other than L in the STEPMASK field indicates a non-incremental,
non-linked STARTDATA subfield.

31
Table 5 Increment Alphanumeric
STEPMASK START DATA Character Type and Function
0 - 9 A - Z Alpha characters incremented by
amount in STEPMASK field
0 - 9 0 - 9 Numeric characters incremented
by amount in STEPMASK field
0 - 9 Space Same character type as character
in the next right adjacent, linked
increment position. Character
type will be numeric if in least
significant position.
0 - 9 Not A - Z or 0 - 9 Error
Not 0 - 9 or L Any Non-incrementing alphanumeric
character
L Any Linked, non-incrementing
alphanumeric character
The examples on the following pages illustrate incremental alphanumeric data fields. All cases in the
examples use a repeat count parameter value of 1 and a reset count parameter value of 0. The three
vertical dots illustrate the natural progression for each column and unit of data based on the incremental
count and its impact on linked and unlinked data fields.
STARTDATA:
STEPMASK:
Printed Results:
Description
Linked subfields: ABC and 123
RPT = 1
RST = 0
Value

32
STARTDATA:
STEPMASK:
Printed Results:
Value
Description
Two separate but linked numeric
subfields: 1 and 123, while fixed data
ABC is non-incrementing
RPT = 1
RPT = 0
STARTDATA:
STEPMASK:
Printed Results:
Value
Two separate unlinked subfields:
ABC and 3, while fixed data 1 and 2
is non-incrementing
RPT = 1
RPT = 0
STARTDATA:
STEPMASK:
Value
Description
Single numeric field with leading
spaces (_)
RPT = 1
RPT = 0
Printed Results:
STARTDATA:
STEPMASK:
Printed Results:
Value
_
_
Description
Two separate but linked numeric
subfields: AA and 98, with leading
space (_); fixed data AA is non-
incrementing
RPT = 1
RST = 0

33
STARTDATA:
STEPMASK:
Printed Results:
Value
Single numeric field decremented by
1, while fixed data 9 and AA are non-
incrementin
g
.
STARTDATA:
STEPMASK:
Printed Results:
Value
Description
Two separate but linked alpha
subfields: A and R, with leading
space (_); fixed data 42 is non-
incrementing
RPT = 1
RST = 0
34
Alphanumerics, Incremental: Fixed Data Fields
Purpose To automatically increment/decrement fixed alphanumeric data fields.
Mode CREATE
NOTE: In the command format below, incremental alphanumeric command parameters are shown in
boldface type; standard alphanumeric command parameters and optional non-incremental
parameters are shown in italics. Due to space constraints, the command parameters are
separated into two lines. During actual IGP/PGL input, DO NOT separate command parameters.
Format ALPHA
[R;] [E;] [Cn;] I; [DIR;] [UC;] [DARK;] [POINT;] [HSn or HSDn;] SR; SC; VE; HE;[idir]
STEPMASK; [RPTn;] [RSTn;] (D)STARTDATA(D)
STOP
I Identifies this alphanumeric command as an Incremental Alphanumeric
command; enter I.
idir The optional increment direction parameter to specify an increment (add)
or decrement (subtract) to the data. Enter a plus sign (+) or leave the
field blank to increment (the default). Enter a minus sign (-) to
decrement.
STEPMASK Defines the increment amount (step), the number of character positions
in the data field, and provides a mask to control the increment function
on specific parts of the data. Enter the appropriate value. Refer to Table
5 on page 31 for complete information on STEPMASK parameter values.
RPTn The optional incremental repeat count parameter to specify the number
of times a particular field value is repeated before it is incremented. A
repeated field value is useful when printing multiple rows/columns of
identical labels before increasing to the next value.
To use the repeat count parameter, enter RPT and replace n with a
numeric value ranging from 1 through 65535 to specify the repeat count.
The default repeat count parameter is 1, which will increment the field
value each time it prints.
RSTn The optional incremental reset count parameter to specify the number of
times an incremented field is printed (on one or more forms) before it is
reset to the starting value. A reset count is useful when printing a
hierarchy of fields where a low-level field generates a sequence of
numbers, is reset, and the next higher field level is incremented (such as
in a unit/box/carton application). To use the reset count parameter, enter
RST and replace n with a number ranging from 1 through 65535 to
specify the reset count. The default reset count value is 0.
STARTDATA Defines the starting value of the incrementing field. Enter the appropriate
value. Refer to Using Incremental Alphanumeric Data on page 30 for
complete information on STARTDATA and STEPMASK parameter
values.
The maximum amount of STARTDATA characters must be equal to or
less than the number of characters in the STEPMASK field. If the
number of data characters is less than the number used in STEPMASK,
the data will print right justified with preceding spaces. Characters
allowed for incrementing fields (STEPMASK values of 0 - 9) are numeric
0 - 9 and alpha A - Z (uppercase only). Any printable character is allowed
in non- incrementing fields (STEPMASK values not 0 - 9).The
STARTDATA must be enclosed within standard printable character

35
delimiters just as a standard alphanumeric data field is enclosed within
delimiters.
Comments
The Incremental Alphanumeric Fixed Data Fields command is a revised version of the standard IGP/PGL
alphanumeric command, but it does not replace the standard alphanumeric command.
~CREATE;TEST;288 (Enters Create Form mode)
VDUP;3;6 (Repeat alpha string)
ALPHA (Alpha command)
I;6;5;4;4;-00001;*12345*
STOP (Ends Alpha command)
VDUP;OFF
END (Terminates Create Form mode)
~EXECUTE;TEST (Prints form)
~NORMAL
36
Alphanumerics, Incremental: Dynamic Data Fields
Purpose Automatically increments/decrements dynamic alphanumeric data fields. Specifies the
location and size of the incremental dynamic data field during the Create Form mode;
STEPMASK and STARTDATA parameters are supplied in the Execute command during
the Execute Form mode.
Mode CREATE
NOTE: In the command format below, incremental alphanumeric command parameters are shown in
boldface type; standard alphanumeric command parameters and optional non-incremental
parameters are shown in italics.
Format ALPHA
[R;] [E;] [Cn;] IAFn;L;[T;] [DIR;] [UC;] [DARK;] [POINT;] [HSn or HSDn;] SR; SC; VE; HE
STOP
IAFn;L Identifies this alphanumeric command as an Incremental Alphanumeric
Dynamic Data Field command. The command parameter string identifies
the incremental dynamic data field location on the form and defines the
length of the alphanumeric data. If these parameters are used, the
STEPMASK and STARTDATA parameters cannot be entered in the
Create Form mode; they are entered dynamically during the Execute
Forms mode. To use the incremental dynamic data field, perform the
following steps:
a. Enter IAF to specify an incremental alphanumeric dynamic data field.
b. Replace n with a number ranging from 0 through 512 to identify the
alphanumeric string location on the form. The standard alphanumeric
SR and SC command parameters specify the exact location of the
field identified by n.
c. Replace L with a number equal to the number of characters in the
dynamic alphanumeric string (STARTDATA) ranging from 1 through
255.
d. Dynamically enter the STEPMASK and STARTDATA parameters in
the Execute Form mode. The length of the data must be equal to or
less than the value assigned to the length (L) parameter. Refer to
Execute Form: Incremental Dynamic Data on page 63 for more
information.
Comments
The Incremental Alphanumeric Dynamic Data Fields command is a variation of the standard IGP/PGL
Alphanumeric command, but does not replace the standard alphanumeric command.
As with standard dynamic data fields, incremental dynamic data fields allow the starting data to be
changed without changing the form definition program. Increment parameters can also change with each
new job without changing the form definition program.
Duplicating Incremental Alphanumeric Fields — Incremental alphanumeric fixed and dynamic data
fields are duplicated horizontally using the HDUP command and vertically using the standard VDUP
command. Duplicated incremental fields increment in left-to-right, top-to-bottom order. The following
examples illustrate the results of duplicated incremental fields.

37
Example
The following program will produce the Incremental Alphanumeric data example above. The program
elements are also defined. (Refer to the command format on page 34.)
ALPHA
I;1;1;0;0;001;RPT3;RST9;*A01*
I;3;1;0;0;001;RPT1;RST0;*B01*
STOP
where:
I;1;1;0;0;001;RPT3;RST9;*A01*
Incremental alphanumeric command;
SR of 1; SC of 1;
VE and HE are 0;
001 stepmask increments by 1;
RPT3 repeats each field value 3 times;
RST9 prints and increments each field 9 times before resetting;
* identifies the start and finish of the alphanumeric string;
A01 is the starting value.
Field
A
Unlinked subfields, alpha (A),
numeric (01)
RPT = 3
RST = 9
HDUP = 3
VDUP = 3
Field B
B01
X01
Printed Results:
Page #1:
Unlinked subfields, alpha (B),
numeric (01)
RPT = 1
RST = 0
(
No HDUP or VDUP
)
Pa
g
e #2:
V
alue
Description
Single numeric field (01)
RPT = 1
RST = 0
HDUP = 3
VDUP =
2
Printed Results:
Page #1:
Pa
g
e #2:
02
05
01
04
03
06
08
11
07
10
09
12

38
I;3;1;0;0;001;RPT1;RST0;*B01*
Incremental alphanumeric command;
SR of 1; SC of 1;
VE and HE are 0;
001 stepmask increments by 1;
RPT1 repeats each field value once;
RST0 prints and increments each field 0 times before resetting;
* identifies the start and finish of the alphanumeric string;
B01 is the starting value.
~CREATE;TEST;288 (Enters Create Form mode)
VDUP;3;6 (Repeats alpha string)
ALPHA (Alpha command)
IAF1;5;6;5;4;4
STOP (Ends Alpha command)
VDUP;OFF
END (Terminates Create Form mode)
~EXECUTE;TEST (Prints form)
~IAF1;+00002;*45678*
~NORMAL
39
Boxes
Purpose Produces any variety of rectangular boxes.
Mode CREATE
Format BOX LT;SR;SC;ER;EC[;RD] STOP
BOX The Box command; enter BOX. Boxes expand down and to the right
from the given row and column.
LT Defines the line thickness, measured in dots. Line thickness is based on
dot dimensions of 1/72” both horizontally and vertically, so that line
thickness is equal in both directions. Enter a value of 1 or greater.
SR Defines the starting row of the box. Enter a value ranging from row 1
through one less than the length of the form. Character row or dot row in
millimeters is specified based on the Scale command (page 95), or use
the CP.DP format (page 24).
SC Defines the starting column of the box. Enter a value ranging from
column 1 through one less than the width of the form. Character column
or dot column in millimeters is specified based on the Scale command
(page 95), or use the CP.DP format (page 24).
ER Defines the ending row of the box. Enter a value ranging from row 2
through the last row of the form. The ending row must be greater than
the starting row. Character row or dot row in millimeters is specified
based on the Scale command (page 95), or use the CP.DP format (page
24).
EC Defines the ending column of the box. Enter a value ranging from column
2 through the last column of the form. The ending column must be
greater than the starting column. Character column or dot column in
millimeters is specified based on the Scale command (page 95), or use
the CP.DP format (page 24).
RD Optional parameter. Defines the degree of corner–rounding. Accept
values from 0 (no rounding) to 8 (heaviest rounding). The default value is
0. This option is currently applicable for non-impact printers only.
STOP Stop indicates the end of the Box command; enter STOP, and the
IGP/PGL will wait for a new command. If not entered, the IGP/PGL will
wait for another set of Box command parameters.
Example
The following program and example in Figure 4 defines two boxes. To illustrate positioning, the starting
row and column are indicated on the example but do not necessarily reflect actual location on the page.
(Note the position of the ending row and column; line thickness is not included.)
BOX
3;24;16;51;63 (One box three dot rows
thick) 2;44;48;46;58 (One box two dot rows thick)
STOP

40
Figure 4 Box Example
~CREATE ; X Y Z :432
BOX
2:5:5:10:20:5
STOP
END
~EXECUTE ;X Y Z
~NORMAL
ROW 24
COLUMN 16
ROW 44
COLUMN 48
COLUMN 63
COLUMN 58
ROW 46
ROW 51
41
Cancel
Purpose To cancel the print job immediately when the command is sent to the printer. When
received, printing will stop and any data received prior to the CANCEL command will be
cleared from the buffers.
Mode NORMAL
Format (cc) CANCEL
(cc) The Special Function Control Code.
CANCEL The cancel command. Enter CANCEL.
Comment
1. The cancel command will take effect only when a snooper (preparser) is enabled. Any of the following
commands will enable the snooper for all ports. You can also enable preparser by using the front panel.
Send the following command to the printer before sending the job.
~CONFIG
SNOOP;CANCEL;PAR
END
~CONFIG
SNOOP;CANCEL;ETH
END
~CONFIG
SNOOP;CANCEL;SER
END
The CANCEL command works if it is received from any port. PAR, ETH, and SER are listed as
compatible with old PGL commands.
To disable a snooper, send the following command to the printer before sending the job.
~CONFIG
SNOOP;OFF
END
2. After the snooper is enabled, the cancel command can be sent to the printer during the print job
through any port.
Example
The following example shows the format of cancel command.
~CANCEL

42
Circle
Purpose Produces a circle on the printed table.
Mode CREATE
Syntax CIRCLE
LT; SR; SC; DA
STOP
CIRCLE The Circle command.
LT Defines the border thickness, measured in vertical IGP dots (1/72 inch
increments).
SR Defines the starting row of the circle (CP.DP format, dot rows, or direct
measurement in millimeters based on the SCALE command).
SC Defines the starting column of the circle (CP.DP format, dot rows, or
direct measurement in millimeters based on the SCALE command).
DA Defines circle diameter, measured in vertical IGP dots. Circle
diameter is based on dot dimensions of 1/72 inch both horizontally and
vertically. The circle diameter is equal in both directions. Enter a value
greater than the border thickness.
NOTE: The CIRCLE command is currently applicable for non-impact printers only.
Figure 5 Circle Example
43
Compressed Print (Density)
Purpose Defines the horizontal print density in characters per inch (cpi).
Mode NORMAL, EXECUTE
Format (cc) DENSITY;n
(cc) The Special Function Control Code.
DENSITY The Density command; enter DENSITY.
n Selects the density in cpi, OCR-A, or OCR-B; enter a value of 10, 12, 13,
15, 17 or 20 to specify the density in characters per inch (the default is
10 cpi), or 10A to select 10 cpi OCR-A or 10B to select 10 cpi OCR-B.
Comments
Print density formats of 10, 12, 13, 15, 17 or 20 cpi are available. If you need to print at 30 cpi, use the
Alphanumerics command Cn parameter, as described on page 26. Standard print density is 10 cpi. After
a Density command is entered, all subsequent alphanumerics print at the specified density until another
Density command, a Normal mode command, or a Reset command is entered. The Density command
also permits the standard printer editing function (carriage return editing). After the Density command is
entered, data in the print buffer can be edited as described in your printer Administrator’s Manual.
Example
The following command selects 15 cpi printing format until another Density command, a Normal mode
command, or a Reset command is entered.
~DENSITY;15
Clock Element Format
Purpose Embeds Realtime Clock information in an ALPHA and/or BARCODE data field.
Format <CI><SIGN><OFFSET><DOT or COMMA><TYPE>
<CI> The Clock Indicator character, as defined by the CLOCK parameter in
the ALPHA and/or BARCODE commands. See the ALPHA and
BARCODE command descriptions for details.
<SIGN> Sign for the offset, can be “+” to add or “-” to subtract.
<OFFSET> Offset to the selected clock type. This is an amount of time to add to or
subtract from the selected clock element value. Also referred to as “Sell-
By” Date.
<DOT or COMMA>
The “.” character indicates that this sequence will be printed, and the
given offset will be used.
The comma (,) indicates that this sequence will not be printed. It will only
be used to specify the offset.
TYPE The clock element to display. See Table 6 for available elements.

44
Table 6 Clock Element Types
Type Description Range
d Day of the month 01..31
n Month number 01..12
M Full Month name January..December
A Abbreviated month name Jan..Dec
y 2–digit Year number 00..99
Y 4–digit Year number 0000..9999
h Hour, 12hr clock 01..12
H Hour, 24hr clock 00..23
p AM/PM designation AM/PM
m Minute 00..59
s Second 00..59
When the CLOCK parameter is not specific in the BARCODE/ALPHA command, the Clock Format is
treated as text.
The offset is the total of all offsets in the data field.
Adding months or years that result in days beyond the end of the new month will roll over into the
following month. For instance, adding one year to Feb 29 will result in Mar 1st. Or, adding 1 month to Jan
31 2002 will result in Mar 3. (Jan 31 + 1 Month = Feb 31, Feb 2002 only has 28 days).
NOTE: By default, the time stamp on the label reflects the time the label (bitmap page) is drawn, not the
time when the label prints from the engine. As a result, there is a time lapse between when the
label is drawn and when the label is printed. Only in Tear Off and Peel Off mode does the time
stamp on the label reflect the time when the label is printed by the engine.
Example
~MONTH;F (define a new name for January)
____JANUARY_ (the rest of the months use default)
END
~CREATE;CLOCK;0
ALPHA
CLOCK%;AF1;60;3;2;1;1 (these Dynamic Alpha fields will)
CLOCK%;AF2;60;4;2;1;1 (be scanned for Clock data)
CLOCK%;AF3;60;5;2;1;1 (which must start with a % sign)
STOP
END
(Set clock to Jan/31/2002, 23 hr, Minutes & Seconds don’t change)
~SETCLOCK;DA 31;MO 01;YE 2002;HO 23;
~EXECUTE;CLOCK
~AF1;*Today = %+0.M / %+0.d / %+0.Y*
(Add 1 Hr to current time, but don’t print the hours)
~AF2;*1 Hr later = %+0.M / %+0.d / %+0.Y %+1.H* (Add 1 month)
~AF3;*1 Month Later = %+1.A / %+0.d / %+0.y*

45
Result
Today = ____JANUARY_/31/2002
1 Hr Later = February / 01 / 2002
1 Month Later = March / 03 / 02
Configuration
Purpose Places the IGP/PGL in the Configuration mode, where changes to any or all of the
IGP/PGL configuration parameters via software control can be made instead of from the
printer control panel.
Mode NORMAL
NOTE: A separate line is required for the CONFIG command, the parameters and values, and the END
command.
Format (cc)CONFIG
parameter; value
END
(cc) The SFCC.
CONFIG The Configuration command; enter CONFIG.
parameter; value
The parameter for which a configuration change is desired, and the value
associated with that parameter. The available parameters and the values
associated with these parameters are listed in Error! Reference source
not found..
END Terminates the CONFIG command; enter END.
NOTE: All CONFIG parameters except RESET must be followed by a semicolon (;). Any CONFIG
parameters not entered in UPPERCASE and exactly as listed in Error! Reference source not
found. will result in an Error 156. (Refer to the Error Codes chapter.)
Checkmarked cells in Error! Reference source not found. means full compatibility for all applicable
models in the line matrix line. If the column is left blank, the command is ignored for the given product
line. If individual models are listed, the commands are supported only on those listed models.
Table 7 Configuration Parameters
Configuration
Parameter Value LM
AI 00 SPACES 0 = Disabled; Non-Zero = Enabled
AUTO EJECT 0 = Disabled; Non-Zero = Enabled
AUTO WRAP 0 = Disabled; Non-Zero = Enabled
BLOCK FONTS 0 = Disabled; Non-Zero = Enabled
BOUNDARY CHECK 0 = Disabled; Non-Zero = Enabled
C39 COMPATBL 0 = Disabled; Non-Zero = Enabled

46
Table 7 Configuration Parameters
Configuration
Parameter Value LM
CARRIAGE RETURN
DEF 0 = Disabled; Non-Zero = Enabled
CHECK DYNAMIC BCD 0 = Off; 1=On
COMPRESSED CPI 0 = Disabled; Non-Zero = Enabled
CR EDIT 0 = Disabled; Non-Zero = Enabled
DISK STORAGE 0 = Onboard Flash Memory
1 = Expanded Memory Cartridge or SD
ERROR REPORT 0 = Off; 1 = On
ERROR REPORT 0 = Off; 1 = On; 2 = Debug;
3 = Fault
EXT EXECUTE COPY 0 = Disabled; Non-Zero = Enabled
FF AT TOF 0 = Disabled; Non-Zero = Enabled
FORM HANDLING
0 = Disabled;
1 = Auto eject;
2 = Auto TOF
HANGUL 0 = Disabled; Non-Zero = Enabled Hangul
HOST FORM LENGTH 0 = Disabled; Non-Zero = Enabled
I-2/5 SELECTION
1 = Trailing Spaces
2 = X2DPD
3 = Modulo 7 CD
any other value = Leading Zero
IGNORE CHAR 0-255 = the selected ignore char;
any other value = ignore mode off
IGNORE TEXT 0 = Disabled; Non-Zero = Enabled
IGP100 COMPATBL 0 = Disabled; Non-Zero = Enabled
LINE FEED DEF 0 = Disabled; Non-Zero = Enabled
LPI 1-1000
LEFT MARGIN Horz. IGP Dots (60 dpi)
OPTIMIZED RATIO 0 = Disabled; Non-Zero = Enabled

47
Table 7 Configuration Parameters
Configuration
Parameter Value LM
PGL NORMAL 0 = Disabled; Non-Zero = Enabled
POWER ON IGP/PGL 0 = Disabled; Non-Zero = Enabled
POWER ON S-MODE
0 = Disabled; 1, 2, 3, 4, 5 for different
printer mode (refer to the table for
printer mode)
PRINT QUALITY
0 = Data Processing;
1 = High;
2 = Best
PRINTER PI LINE 0 = Disabled; Non-Zero = Enabled
PRINTER TYPE 0 = Disabled; Non-Zero = Enabled
REPEAT FORM OPT 0 = Disabled; Non-Zero = Enabled
RESET N/A
SFCC 1-255
SLEW RANGE 0 = 15; Non-Zero = 16
SKIP PREFIX 0 = Disabled; Non-Zero = Enabled
SLASH ZERO 0 = Disabled; Non-Zero = Enabled
SNOOP “STATUS” or “CANCEL” = Enabled
“OFF” = Disabled
SO CHAR 0 - 255
TOP/BOTTOM MARGIN Vert. IGP Dots (72 dpi)
TRUE FORM SLEW 0 = Disabled; Non-Zero = Enabled
TRUNC DYN DATA 0 = Disabled; Non-Zero = Enabled
UPC DESCENDERS 0 = Disabled; Non-Zero = Enabled
UPPERCASE 0 = Disabled; Non-Zero = Enabled
UPCASE DOT 0 0 = Disabled; Non-Zero = Enabled
USER-DEF RATIO 0 = Disabled; Non-Zero = Enabled
VAR FORM ADJUST 0, 1, ..., 30

48
Table 7 Configuration Parameters
Configuration
Parameter Value LM
VAR FORM TYPE
0 = Add Nothing
1 = Add
2 = Add; X
Comments
The IGP/PGL configuration parameters available are defined in your Administrator’s Manual.
Any or all parameters can be used within one CONFIG command, and they can be listed in any order.
List each parameter;value on a separate line, terminating with the END command. Default configuration
values can be reset using the CONFIG command.
Parameters not followed by a value, and parameters followed by any non-zero value are interpreted as
“true” or “enabled” values. For carriage return and line feed definitions, a zero value does not change the
data stream. However, for non-zero values, a carriage return character or line feed character will be
interpreted as a carriage return plus a line feed.
Parameters not listed in this command remain unchanged. If a parameter error is detected for parameters
other than 0 or 1 (i.e., SFCC, Top/Bottom Margin, Left Margin), the value will default to the current
configuration from flash memory.
Example 1
The following command enables IGP/PGL Auto Wrap, disables Auto Eject, and selects 6 lpi printing.
~CONFIG
AUTO WRAP;1
AUTO EJECT;0 LPI;6
END
Example 2
The following command resets all control panel IGP/PGL configuration parameters back to default values.
~CONFIG
RESET
END
49
Corners
Purpose Defines corner sets.
Mode CREATE
Format CORNER
LT;SR;SC;ER;EC;VL;HL
STOP
CORNER The Corner command; enter CORNER. Corners expand down and to the
right from the given row and column.
LT Defines the line thickness, measured in dots. Line thickness is based on
dot dimensions of 1/72” both horizontally and vertically, so that line
thickness is equal in both directions. Enter a value of 1 or greater.
SR Defines the starting row of the corner. Enter a value ranging from row 1
through one less than the length of the form. Character row or dot row in
millimeters is specified based on the Scale command (page 95), or use
the CP.DP format (page 24).
SC Defines the starting column of the corner. Enter a value ranging from
column 1 through one less than the width of the form. Character column
or dot column in millimeters is specified based on the Scale command
(page 95), or use the CP.DP format (page 24).
ER Defines the ending row of the corner. Enter a value ranging from row 2
through the last row of the form. The ending row must be greater than
the starting row. Character row or dot row in millimeters is specified
based on the Scale command (page 95), or use the CP.DP format (page
24).
EC Defines the ending column of the corner. Enter a value ranging from
column 2 through the last column of the form. The ending column must
be greater than the starting column. Character column or dot column in
millimeters is specified based on the Scale command (page 95), or use
the CP.DP format (page 24).
VL Defines the length of the vertical arm (including the line thickness) of
each corner in the set. Enter a value of 1 or greater specified in character
or dot rows based on the Scale command (page 95), or use the CP.DP
format (page 24).
HL Defines the length of the horizontal arm (including the line thickness) of
each corner in the set. Enter a value of 1 or greater specified in character
or dot columns based on the Scale command (page 95), or use the
CP.DP format (page 24).
STOP Stop indicates the end of the CORNER command; enter STOP, and the
IGP/PGL will wait for a new command. If not entered, the IGP/PGL will
wait for another set of Corner command parameters.
Example
The following program specifies a corner set as shown in Figure 6. To illustrate positioning, the starting
row and column are indicated on the example but do not necessarily reflect actual location on the page.
(Note the position of the ending row and ending column; they do not include the line thickness.)
CORNER
5;27;27;42;55;4;6 (Each corner in the set is 5 dot rows
STOP thick, 4 character rows high, 6 character
columns wide)

50
Figure 6 Corner Example
ROW 27
COLUMN 27
ROW 42
COLUMN 55
VERTICAL
LENGTH 4
ROWS
HORIZONTAL LENGTH
6 COLUMNS
51
CREATE
Purpose Places the IGP/PGL in the Create Form mode, where forms and form elements can be
defined using the appropriate commands.
Mode NORMAL
Format (cc)CREATE; [/]formname [;FL] [;NOMOTION] [;DISK]
(cc) The Special Function Control Code.
CREATE The Create Form mode command; enter CREATE.
/ The optional debug character to check the program line by line for
incorrect parameters and print boundaries using the current page size;
enter the slash symbol (/) to debug the program. No checks are made
until the completed program is sent to the IGP/PGL for storage (when the
form is executed by printing the file with the IGP/PGL program). Then the
form name is entered into the directory, and the program is evaluated. If
errors are detected, the program will print, line by line (including the error
on the line where the error occurs), followed by the error-free sections of
the form. Correct all errors and delete the slash. Refer to Solving
Program Errors on page 289.
formname Defines the form name of the form being created. The form name should
be no more than 15 characters in length. Refer to page 22 for a list of
allowable form name characters. If a form is created with the same name
as a form already existing in memory, the newly created form will replace
the existing form. All future reference to the form (editing, executing, or
deleting the form from the directory) must be made using the assigned
name.
FL The optional forms length parameter to specify the length of the form in
IGP dot rows. (Form length cannot exceed the physical length of the
page. Refer to Appendix 0). Specify the form length in one of four ways:
a. Enter 0 to define a form of unspecified length. The form ends after
the longest element specified in CREATE mode.
b. Enter a value for the form length ranging from 1 through 65535 to
specify the forms length in IGP dot rows.
c. Do not specify this parameter. A default of 792 IGP dots (11 inches)
is then selected.
d. Enter X to define the form length of undetermined length Upon
EXECUTE mode, the form’s length is determined by the physical
page length setting (which depends on the paper orientation).
DISK Optional parameter to store the form to the Onboard Flash Memory.
Enter DISK. For XML driven forms, use the DISK option. See Link on
page 74 for a description and example on XML forms. Enter EMC to
store the form to the SD card or External Memory Cartridge. See Flash
Memory Storage on page 18.
Example
The following command creates a form named ORDER with the default forms length:
(cc)CREATE;ORDER
52
Dark Printing
A DARK parameter, available in the Alpha, Reverse, and Bar Code commands, is like the double-strike
feature in impact printers which produces bolder, darker text, denser black backgrounds for reverse print,
and extra- dark, more readable bar codes.
For barcodes, the Dark parameter fills in the space between two adjacent dots in the horizontal direction.
The DARK parameter will take affect if there is more than one dot in the horizontal direction. The DARK
parameter will not take affect if there is only one dot on the horizontal direction.
For example, the Intelligent Mail 4-State barcode contains a bar only one dot wide. In the horizontal
rotation (0 or 180 degrees), the DARK option will not take affect since there is only one dot for each bar in
the horizontal direction. However, in the vertical rotation (90 or 270 degrees), the DARK option will take
effect since there is more than one dot for each bar in the horizontal direction. For barcodes such as
EAN, whose bar is more than one dot wide, the DARK option will take effect in both vertical and
horizontal rotations since in both rotations, there is more than one dot for each bar in the horizontal
direction.
Define Month Names
Purpose Allows the creation of user-definable strings to be used as full and abbreviated month
strings in the clock elements. This allows users to create these names in any language.
Mode NORMAL
Format (cc) MONTH;F or A;
Name01
Name02
..
Name12
END
MONTH The define Month Names command.
F Define Full Month Names (Translations for clock element “M”)
A Define Abbreviated Month Names (Translations for clock element “A”)
END Ends the command.
Comments
Every Month Name to be defined must be entered on it’s own line, terminated by a line terminator.
Empty Names will be set to their full default value. Defaults for “F” are the English month names
(January–December). For the “A” parameter, the defaults are the 3–letter abbreviated English month
names (Jan–Dec).
The command may be ended without defining all 12 names, the non–defined names will not change.
Example
See Clock Element Format on page 43.
Delete Font
Purpose Deletes the font identified by the font name which resides in flash memory or RAMDISK
memory.
Mode NORMAL
53
Format (cc) DELETE FONT;fontname;[DISK]
(cc) The Special Function Control.
DELETE FONT The Delete Font Command; enter DELETE FONT.
fontname Identifies the font to be deleted. Enter the name of the font exactly as it
was created.
DISK Optional parameter. Enter DISK to delete the font from Onboard Flash
Memory. Enter EMC to delete the font from the SD card or External
Memory Cartridge. When DISK is not specified, the font is deleted from
RAMDISK. See Flash Memory Storage on page 18.
Comment
When loading fonts to RAMDISK, the printer files will not be saved to RAMDISK when the printer is
powered off. When loading fonts to flash memory, the printer files will be saved when the printer is
powered off. Both RAMDISK and flash memory support file operations such as saving, reading, and
deleting files. Removing all font files with *ALL as fontname is not currently supported.
Example
The following example deletes a downloaded true type font named times.ttf from flash memory.
~DELETE FONT;times.ttf;DISK
NOTE: The space of files deleted from flash are not reclaimed for general use within the flash file system
until an Optimize&Reboot operation is performed. It is not recommended to frequently store or
delete files to flash. If the Optimize&Reboot operation is not available in the menu system, then
deleted files are reclaimed by the printer for general use.
Delete Form
Purpose Deletes the form identified by the form name from memory.
Mode NORMAL
Format (cc)DELETE FORM;formname [;DISK]
DELETE FORM
The Delete Form command.
formname Identifies the form to be deleted. You can delete all forms by entering
*ALL as the form name.
DISK If applicable, the form deletes from both RAM and FLASH. Enter DISK to
delete the form from Onboard Flash Memory. Enter EMC to delete the
form from the SD card or External Memory Cartridge. See Flash Memory
Storage on page 18.
NOTE: The space of files deleted from flash are not reclaimed for general use within the flash file system
until an Optimize&Reboot operation is performed. It is not recommended to frequently store or
delete files to flash. If the Optimize&Reboot operation is not available in the menu system, the
deleted files are reclaimed by the printer for general use.
Delete Logo
Purpose Deletes the logo identified by the logo name from memory.
Mode NORMAL
Format (cc)DELETE LOGO;logoname [;DISK]
54
DELETE LOGO
The Delete Form command.
logoname Identifies the logo to be deleted. You can delete all logos by entering
*ALL as the logo name.
DISK If applicable, the logo deletes from both RAM and FLASH. Enter DISK to
delete the logo from Onboard Flash Memory. Enter EMC to delete the
logo from the SD card or External Memory Cartridge. See Flash Memory
Storage on page 18.
NOTE: The space of files deleted from flash are not reclaimed for general use within the flash file system
until an Optimize&Reboot operation is performed. It is not recommended to frequently store or
delete files to flash. If the Optimize&Reboot operation is not available in the menu system, then
deleted files are reclaimed by the printer for general use.
Directory
Purpose Prints the following information: (1) all defined forms and logos, (2) logo assignment to
forms, and (3) memory usage and availability for DRAM, Onboard Flash Memory, and
SD/EMC (if available).
Mode NORMAL
Format (cc)DIRECTORY[;DISK or ;EMC]
(cc) The Special Function Control Code.
DIRECTORY The Directory command; enter DIRECTORY.
DISK or EMC Optional parameter to specify the forms and logos stored in permanent
memory. Enter DISK for Onboard Flash Memory or enter EMC to include
the SD card or Extended Memory Cartridge.
Comments
As many forms and logos as printer memory allows may be stored in IGP/PGL memory. If the memory is
full, the form will not print; available space in the memory must be at least the size of the form being
executed.
For more information, refer to the Directory Example on page 288.
Duplication, Horizontal
Purpose Defines both the number of times form elements are duplicated horizontally and the
spacing between each duplication.
Mode CREATE
Format HDUP;dup#;offset#
elements to be duplicated
HDUP;OFF
HDUP The Horizontal Duplication command; enter HDUP.
dup# Specifies the duplication number, which is the number of times the
entered form element(s) will repeat horizontally. Enter a value ranging
from 1 through 255.

55
offset# Specifies the horizontal offset to establish the horizontal spacing
between each duplication of the form element(s) specified in the body of
the command. Enter a value in terms of dot or character columns based
on the Scale command (page 95), or use the CP.DP format (page 24).
The offset is from starting column to starting column.
HDUP;OFF Terminates the Horizontal Duplication command; enter HDUP;OFF. If
not entered, the IGP/PGL expects another form element to be defined for
duplication. A single HDUP command can define different types of
elements for duplication.
Example
The following example is a horizontal duplication of a series of vertical lines. To illustrate positioning,
starting row and column are indicated on the example but do not necessarily reflect actual location on the
page.
HDUP;14;4 (14 dupes with 4-character column spacing)
VERT (Command to duplicate horizontally)
1;10;59;59.6 (Note CP.DP format: 59.6)
1;10.3;58.9;59.9
1;11;58.6;60
1;11.3;58.3;60.3
1;12;58;60.6
1;12.3;58.3;60.3
1;13;58.6;60
1;13.3;58.9;59.9
STOP (Stops the command to duplicate element)
HDUP;OFF (Terminates the horizontal duplication)
Duplication, Vertical
Purpose Defines both the number of times elements are duplicated vertically and the spacing
between each duplication.
ROW 58
COLUMN 10
COLUMN 11
COLUMN 12
COLUMN 13
COLUMN 10.3
COLUMN 11.3
COLUMN 12.3
COLUMN 13.3
ROW 60.6
DUPLICATING THE SET HORIZONTALLY 14 TIMES

56
Mode CREATE
Format VDUP; dup#;offset#
elements to be duplicated
VDUP;OFF
VDUP The Vertical Duplication command; enter VDUP.
dup# Specifies the duplication number, which is the number of times the
entered form element(s) will repeat vertically. Enter a value ranging from
1 through 255.
offset# Specifies the vertical offset to establish the vertical spacing between
each duplication of the form element(s) specified in the body of the
command. Enter a value in terms of dot or character columns based on
the Scale command (page 95), or use the CP.DP format (page 24). The
offset is from starting row to starting row.
VDUP;OFF Terminates the Vertical Duplication command; enter VDUP;OFF. If not
entered, the IGP/PGL expects another form element to be defined for
duplication. A single VDUP command can define different types of
elements for duplication.
Example
The following example is a vertical duplication of one horizontal line. The line is duplicated three times. To
illustrate positioning, the starting row and column are indicated on the example but do not necessarily
reflect actual location on the page.
VDUP;3;2 (3 duplications with 2-char. row spacing)
HORZ (Command to duplicate vertically)
1;52;15;65
STOP (Stops the command to duplicate element)
VDUP;OFF (Terminates the vertical duplication)
COLUMN 15 COLUMN 65
ROW 52
ROW 54
ROW 56
57
Emulation Switching
Purpose To switch the active emulation from IGP/PGL to the emulation selected.
Mode NORMAL
Format (cc)EMULATION; emulation
(cc) The Special Function Control Code.
EMULATION The Emulation Switch command.
emulation Specifies the emulation to activate. Enter V to switch to VGL and P to
switch to ZGL.
Comments
The switching of emulations causes IGP/PGL to perform a soft reset. Therefore, front panel selections
return to their saved state, and all forms and logos resident in RAM memory are deleted. Enter V to select
VGL and P for ZGL.
End
Purpose Terminates the current mode of operation and must be used before entering a new mode
command (EXECUTE, LOGO, NORMAL, or even CREATE).
Mode CREATE
Format END
Comments
After the End command is received, the IGP/PGL flushes program errors, stores the error-free portions of
the form program just completed, and then returns to the Normal mode. If the debug slash (/) is included
in the Create command, the program prints with any corresponding error messages.
Enquiry
Purpose To send information (a status byte) about the printer state to the host through the serial
port. This command is ignored if the current host interface is not the serial port. This is an
online command and is not required to be followed by a terminator.
Mode NORMAL, CREATE, or EXECUTE
Format (cc) ENQUIRY
ENQUIRY The Enquiry command. Enter ENQUIRY.
Execute Form Mode
How to Use the Execute Command
Forms are printed in the Execute Form mode. In addition to printing the form in the Execute Form mode,
variable data can also be entered onto the form “dynamically” during the Execute Form mode. This
dynamic data input during the Execute Form mode includes page numbers, alphanumeric data fields, and
bar code data fields. Pagination, described on page 81, is performed in the Execute Form mode. Dynamic
alphanumeric and bar code data require additional commands within the Execute Form mode.
The fastest method for repeated forms printing is to use the form feed character. Rather than sending a
series of Execute/Normal commands, which slows the process by performing an open-print-close form
sequence, the form feed character instructs the IGP/PGL to start a new page with new EVFU, dynamic
58
and overlay data using the existing Execute commands for the form. The EVFU Data-Dynamic Data-
Overlay Data-Form Feed Character sequence can be repeated indefinitely while maintaining the optimum
print speed within the original Execute command.
Remember, when a form count is not specified, a single line spacing (or a line containing overlay data)
must always separate an EXECUTE command from a NORMAL command.
To Execute Forms Rapidly
In order to save reloading time, the IGP/PGL remembers the last form executed. However, a form must
be loaded if it was not the last form executed, if it was used with a CREATE command since the last
EXECUTE, or if any logo has been created.
When the form to be executed is found in memory, it is loaded and execution resumes; otherwise, the
“FORM NOT FOUND” error is printed.
Print Formats in the Execute Form Mode
The Execute Form mode has two print formats. The standard execute command format, shown on page
58, is used for executing non-incremental data and incremental fixed data. An incremental Execute
command format, containing two additional parameters, is used for executing incremental dynamic data
and is discussed on page 63.
During the Execute Form mode, the IGP/PGL responds to regular print format commands such as 8 lpi,
and elongated characters. Some commands can be used in other modes in addition to the Execute Form
mode. For example, Compressed Print, Expanded Print, Execute, Ignore, Select Format, and Vertical
Line Spacing, which are also Normal mode commands, can be used in the Execute or Create Form
modes. The IGP/PGL alternate character set can also be used in the Execute Form mode.
Execute Form: General Format
Purpose Prints forms created in the CREATE mode.
Mode NORMAL
Format (cc)EXECUTE ;formname [;SAVEDYN] [;PAGE n] [;FC] [;ICNTn]
[;FCNTn] [;IRSTn] [;DISK]
[;DISK] [EVFU Data]
[(cc)AFn; (D)ASCII text(D)]
[(cc)BFn; (D)data(D)]
[(cc)DFn; (D)data(D)]
[(cc)AFn; <DFn>]
[(cc)BFn; <DFn>]
[(cc)GFn; (D)logoname(D)]
[(cc)IAFn; [idir] STEPMASK;[RPTn;] [RSTn;] (D)STARTDATA(D)]
[(cc)IBFn; [idir] STEPMASK;[RPTn;] [RSTn;] (D)STARTDATA(D)]
[(cc)IDFn; [idir] STEP;[RPTn;][RSTn;] (D)STARTDATA(D)]
[Overlay Data]
[Form Feed character]
(cc)NORMAL
(cc) The Special Function Control Code.
EXECUTE The Execute Form command; enter EXECUTE.
formname Identifies a previously defined form by name. Enter the form name
exactly as used when created.
SAVEDYN The optional command to have dynamic fields saved across forms that
are separated with a form feed character.
59
PAGE n The optional Pagination command; enter PAGE, a space, and replace n
with the decimal number of the starting page in a sequence of multiple
pages. The number may be eight digits long and range between 0 and
99999999. The next page after 99999999 is 0. Be sure to leave a blank
space between the PAGE command and the n value. The page number
will print on the form in the location defined by the Page Number
command in the Create Form mode. If the location of the pagination field
was not specified in the Create Form mode, the page field is printed in
the upper left corner of the form.
FC The optional form count parameter specifies the number of copies of the
form to print. Enter the appropriate number. When the last page prints,
the IGP/PGL returns to the Normal mode automatically. Do not use the
form count parameter if dynamic data (AFn and BFn parameters),
incremental data (FCNT, ICNT, or IRST parameters), overlay data, or
EVFU data are used in the Execute command.
FCNTn The optional incremental form count. Enter FCNT (functions the same as
ICNT and the form count value). However, with FCNT, both incremental
dynamic data (IAF or IBF) and non-incremental dynamic data (AF or BF)
will be printed on each page. With ICNT, only incremental dynamic data
will be printed on each page and non-incremental dynamic data will only
be printed on the first page.
ICNTn The optional incremental form count. Enter ICNT and the Incremental
value as described in the Execute Incremental Dynamic Data command
described on page 63.
IRSTn The optional incremental reset count parameter. Enter IRST and the
reset value as described in the Execute Incremental Dynamic Data
command described on page 63.
DISK Optional parameter that specifies to recall the form from Onboard Flash
Memory. Enter DISK. To recall the form from the SD Card or Expanded
Memory Cartridge, enter EMC. This option is not required since the
printer automatically searches DRAM, the Expanded Memory Cartridge,
and Flash. See Flash Memory Storage on page 18.
EVFU Data Optional parameter to use the EVFU to overlay data onto the form.
(“EVFU Data” is not part of the Execute command. It is shown in the
command sequence to indicate that actual EVFU data can be entered
following the Execute command.) Enter EVFU data as described in
Appendix D and on page 61.
(cc)AFn;(D)ASCII text(D)
The Execute Dynamic Alphanumeric Data command. Enter the dynamic
alphanumeric data during the Execute Form mode as described in
Execute Form: Dynamic Alphanumeric Data on page 61.
(cc)BFn;(D)data(D)
The Execute Dynamic Bar Code Data command. Enter the dynamic bar
code data during the Execute Form mode as described in Execute Form:
Dynamic Bar Code Data on page 62.
(cc)GFn;(D)logoname(D)
The Execute Dynamic Logo Command. Enter the name of the logo
during the Execute Form mode as described in Execute Form: Dynamic
Logo on page 63.
60
(cc)IAFn; [idir] STEPMASK; [RPTn;] [RSTn;] (D)STARTDATA(D)
The Execute Incremental Dynamic Alphanumeric Data command. Supply
the data as described on page 64.
(cc)IBFn; [idir] STEPMASK; [RPTn;] [RSTn;] (D)STARTDATA(D)
The Execute Incremental Dynamic Bar Code Data command. Supply the
data as described on page 64.
Overlay Data Overlay data can be entered during the Execute Form mode. (The words
“Overlay Data” are not part of the Execute command. They are shown in
the command sequence to indicate that actual overlay data can be
entered following the Execute command.) Refer to Execute Form:
Overlay Data on page 65.
Form Feed Character
Optional command instructing the IGP/PGL to start a new page with new
EVFU, dynamic, and overlay data using the existing Execute commands
for the current form. This EVFU Data-Dynamic Data and Overlay Data-
Form Feed Character sequence can be repeated indefinitely, while
maintaining the optimum print speed, within the original Execute
command.
(cc)NORMAL The Normal mode command. If the form count parameter was not used
in the Execute command, enter the SFCC and NORMAL to return the
IGP/PGL to the Normal mode. The Normal mode command is input
following all other Execute commands to enter variable data. (Refer to
the following sections.) Input a line terminator to leave a blank line before
entering the Normal command.
61
Execute Form: Electronic Vertical Format Unit
Purpose Provides an efficient method of automatically skipping to a specified print line during
repetitive printing tasks.
Mode EXECUTE
Format See Appendix D.
Comments
The Electronic Vertical Format Unit (EVFU) is used as overlay data within the Execute Form mode.
Detailed EVFU information is provided in Appendix D.
The EVFU must be loaded while in the Execute Form mode and immediately following the Execute
command. After executing the form and returning to Normal mode, the EVFU information is automatically
deleted from printer memory. To print the form again, re-send the EVFU command.
Several key points to operating the EVFU are listed below.
Send EVFU commands immediately following the Execute command or the format form feeds.
The EVFU can be unloaded by issuing an END LOAD command only.
The number of lines slewed is dictated by the current line spacing (lpi) setting.
In those circumstances where the EVFU is being used to control the forms length only, the IGP/PGL
forms length parameter can be used in place of the EVFU.
The maximum number of EVFU channels is 192.
Changing the LPI unloads the EVFU.
Execute Form: Dynamic Alphanumeric Data
Purpose Incorporates the dynamic alphanumeric data into a previously identified location of a
form.
Mode EXECUTE
Format (cc)AFn;(D)ASCII text(D)
(cc) The Special Function Control Code.
AFn Indicates a dynamic alphanumeric field (AF) and its data (n). Enter AF
and replace n with the number of the data field corresponding to the
number used to identify the field when it was defined with the
Alphanumeric command in the Create Form mode.
(D) The printable character identifying the start and finish of the
alphanumeric data. Enter any printable character other than a slash (/),
the SFCC, or a character used within the data. The same character must
be used at both ends of the data field but will not be printed with the
data.
ASCII text The group of ASCII characters (the alphanumeric string) to print. Enter
any of the standard ASCII printable characters (except the character
used as delimiters described in the (D) parameter). The data appears on
the form at the location identified by n.
NOTE: Commands can appear anywhere in the overlay text with IGP/PGL, but it is recommended they
are placed at the beginning.
62
Comments
The location for the Dynamic alphanumeric data must have been previously identified using the AFn;L
parameters of the alphanumerics command in the Create Form mode. Inputting individual commands
enters the new data into the identified location each time the form is printed.
You can repeat the (cc)AFn;(D)ASCII text(D) sequence to complete as many data fields as you defined
on the form in the Create Form mode. You can also combine the Execute Dynamic Bar Code Data
command in the same Execute command sequence. Each “page” of dynamic data (the dynamic fields,
data, and overlay data) for the form must be separated from the next page of new dynamic data by a form
feed.
Execute Form: Dynamic Bar Code Data
Purpose Incorporates the dynamic bar code data into a previously identified location of a form.
Mode EXECUTE
Format (cc)BFn;(D)data field(D)
(cc) The Special Function Control Code.
BFn Indicates a dynamic bar code field (BF) and its data (n). Enter BF and
replace n with the number of the data field corresponding to the number
used to identify the field when it was defined with the bar code command
during the Create Form mode.
(D) The printable character (quotation marks for example) identifying the
start and finish of the bar code data. Enter any printable character other
than a slash (/), the SFCC, or a character used within the data. The
same character must be used at both ends of the data field but will not
be printed with the data.
data field Enter the characters for the bar code data. The type of characters
allowed in the data varies with the type of bar code. Refer to the data
field descriptions for the selected bar code types. The data appears on
the form at the location identified by n.
NOTE: Commands can appear anywhere in the overlay text with IGP/PGL, but it is recommended they
are placed at the beginning.
Comments
The bar code location must have been previously identified using the BFn;L parameters of a bar code
command in the Create Form mode. Then use the appropriate bar code command to enter the bar code
data in that location. Inputting individual commands enters new bar code data into the identified location
each time the form is printed.
You can repeat the (cc)BFn;(D)data field(D) sequence to complete as many bar code data fields as were
defined on the form in the Create Form mode. You can also combine the Execute Dynamic Alphanumeric
Data command in the same Execute command sequence. Each “page” of dynamic data (the dynamic
fields, data, and overlay data) for the form must be separated from the next page of new dynamic data by
a form feed.
63
Execute Form: Dynamic Logo
Purpose Incorporates the dynamic graphic logo into a previously identified location of a form.
Mode EXECUTE
Format (cc)GFn;(D)logoname(D)
(cc) The Special Function Control Code.
GFn Indicates the dynamic logo field. Enter GF and replace n with the number
of the field corresponding to when it was defined with the Logo Call
command during the CREATE form mode.
(D) The printable character identifying the start and finish of the
alphanumeric data. Enter any printable character other than a slash (/),
the SFCC, or a character used within the data. The same character must
be used at both ends of the data field but will not be included in the logo
name.
logoname Enter the logo name. If the logo is not found in DRAM, the flash memory
is searched.
Comments
The logo location must have been previously identified using the GFn parameters of a logo command in
the Create Form mode. Then use the appropriate logo command to enter the logo data in that location.
Inputting individual commands enters new logo data into the identified location each time the form is
printed.
You can repeat the (cc)GFn;(D)logoname(D) sequence to complete as many logo data fields as were
defined on the form in the Create Form mode. You can also combine the Execute Dynamic Alphanumeric
Data command in the same Execute command sequence. Each “page” of dynamic data (the dynamic
fields, data, and overlay data) for the form must be separated from the next page of new dynamic data by
a form feed.
NOTE: There are no incremental logos.
Execute Form: Incremental Dynamic Data
Purpose Incorporates incremental/decremental capability to dynamic alphanumeric or bar code
data supplied as a part of the Execute Form mode.
Mode NORMAL
NOTE: In the command below, incremental Execute parameters are shown in boldface type; standard
Execute command parameters are shown in italics. The general Execute format is shown on
page 58.
Format (cc)EXECUTE; formname [;PAGEn] [;FC] [;ICNTn] [;IRSTn]
ICNTn Identifies the incremental form count to specify the number of forms to
generate with the incremental fields automatically updated. Enter ICNT
and replace n with a value ranging from 1 through 65535 to specify the
number of forms.
IRSTn The optional incremental reset count parameter to specify the number of
forms to generate before resetting all incremental fields to their starting
values. The reset count parameter is useful in dividing the total number
of forms generated into multiple groups of identical copies. To use this
parameter, enter IRST and replace n with a value ranging from 1 through
65535 to specify the reset count (how many forms generated before

64
resetting the incremental fields). If the reset count value is equal to or
greater than the incremental count value, the reset will never occur.
Example
The following forms were generated from ICNT6, IRST2. (To duplicate incremental fields within a form,
refer to page 36.)
0
3
0
3
0
3
1
4
1
4
1
4
2
5
2
5
2
5
form1
form2
form3
form4
form5
form6
= ICNT6
Supplying Dynamic Data for Incremental Fields
Incremental dynamic data fields are created in the Create Form mode using the incremental
alphanumeric or bar code commands. The incremental dynamic data itself is supplied during the Execute
Form mode at the top of the form prior to any overlay data. The incremental dynamic data (either
alphanumeric or bar code data) can be changed with each new batch of forms. Incremental dynamic data
fields specified in the Create Form mode will not appear on the form if corresponding incremental
dynamic data is not supplied in the Execute Form mode.
Format For incremental dynamic alphanumeric data:
(cc)IAFn; [idir] STEPMASK; [RPTn;] [RSTn;] (D)STARTDATA(D)
For incremental dynamic bar code data:
(cc)IBFn; [idir] STEPMASK; [RPTn;] [RSTn;] (D)STARTDATA(D)
(cc) The Special Function Control Code.
IAF Identifies the command as an incremental alphanumeric dynamic data;
enter IAF.
IBF Identifies the command as an incremental bar code dynamic data; enter
IBF.
n Identifies the field number of the dynamic data field as entered in the
Create Form mode. Replace n with the number used to identify the field
when it was defined.
idir The optional increment direction parameter to specify an increase or
decrease of the data. Enter a plus sign (+) or leave the field blank to
increment (the default). Enter a minus sign (-) to decrement.
STEPMASK Defines the increment amount (step), the number of character positions
in the data field, and provides a mask to control the increment function
on specific parts of the data. Refer to Incremental Bar Code Fields on
page 253 or Alphanumerics, Incremental Fields on page 30 for complete
information on STEPMASK parameter values.
RPTn The optional incremental repeat count parameter to specify the number
of times a particular field value is repeated before it is incremented. A
repeated field value is useful when printing multiple rows/columns of
identical labels before incrementing to the next value. To use the repeat
count parameter, enter RPT and replace n with a numeric value ranging
from 1 through 65535 to specify the repeat count. The default repeat
count parameter is 1, which will increment the field value each time it is
printed.
65
RSTn The optional incremental reset count parameter to specify the number of
times an incremented field is printed (on one or more forms) before it is
reset to the starting value. A reset count is useful when printing a
hierarchy of fields where a low-level field generates a sequence of
numbers, is reset, and the next higher field level is incremented (such as
in a unit/box/carton application). To use the reset count parameter, enter
RST and replace n with a number ranging from 1 through 65535 to
specify the reset count. The default reset count value is 0.
STARTDATA Defines the starting value of the incrementing field. The maximum
amount of STARTDATA characters must be equal to or less than the
number of characters in the STEPMASK field. If the number of data
characters in dynamic alphanumeric data commands only is less than
the number used in STEPMASK, the data will print right justified with
preceding spaces. (Leading spaces are not provided for bar code data.)
For dynamic bar code data, the type of characters allowed for
incrementing fields is based on the type of bar code. Refer to the
individual bar code descriptions in the Bar Codes chapter for information
on valid type and quantity of data characters. The STARTDATA must be
enclosed within standard printable character delimiters just as a standard
data field is enclosed within delimiters.
Execute Form: Overlay Data
Overlay data is variable alphanumeric data entered onto a predefined form. The form is completed by
positioning the data in the exact location it will appear on the form when printed. The data is placed
horizontally using tabs and spaces, and vertically using line feeds, form feeds, and the EVFU.
For example, if the serial number field on the form begins at character row 22, and column 14, enter 22
line feeds, space over 14 columns, and input serial number overlay data. An entire form can be
completed with a page of overlay data in this manner. Overlay data at the end of a form is printed on a
new form until all overlay data is used. Then, to advance to the next form, use a form feed.
The IGP/PGL Electronic Vertical Format Unit can be used to control vertical spacing of the overlay data.
In place of line feed commands input individually, the EVFU can be programmed (during the Execute
Form mode) to slew the overlay data page to the predetermined lines with a single command.
NOTE: When using the IGP/PGL, the Dynamic Data command and Overlay IGP/PGL commands may be
issued on the same line as the overlay text to synchronize the printer with systems that count
lines (e.g., I.B.M.). See the IGP/PGL command standard for inline command format on page 21.
Expanded Print
Purpose Selects font sizes other than the default font.
Mode NORMAL, EXECUTE
Format (cc)EXPAND;VE;HE
(cc) The Special Function Control Code.
EXPAND The Expanded Print command; enter EXPAND.
VE Specifies the vertical expansion factor; enter a value ranging from 0
through 139. Use vertical expansion with 12 point font size only.
HE Specifies the horizontal expansion factor; enter a value ranging from 0
through 139. Use horizontal expansion with 12 point font size only.
66
NOTE: Both VE and HE parameters must be zero or non-zero. One expansion value cannot be specified
as 0 if the other is not. A VE or HE setting of 1 expands the appropriate plane but produces
single- size characters. A VE and HE setting of 0 produces standard-size characters.
Comments
The Expanded Print command uses the 0.10-inch, 10 cpi Gothic typeface as the default base value from
which alphanumeric characters are expanded. (Refer to the Font command on page 66 for more
information about available typefaces and styles.)
The character height can be up to a maximum of 13.9 inches, which means if a page is 13.9 inches high,
you can print a character that fills the entire height of the page.
After an Expanded Print command is entered, all subsequent alphanumerics print at the specified
expansion until another Expanded Print command, a Normal mode command, or a Reset command is
entered. An Expanded Print command with VE and HE set to 0 selects standard character printing.
Example
The following command results in character printing at 25 times its vertical and 40 times its horizontal
size.
~EXPAND;25;40
Font
Purpose Selects typefaces other than the default Gothic font.
Mode NORMAL, CREATE, EXECUTE
Format (cc)FONT [;FACE #] [NAME #] [;BOLD #] [;BLOCK #] [;SLANT #] [;SYMSET #] [;POINT
#] [;SPACE #] [;ZERO #] [WIDTH#]
NOTE: The font is activated according to the changed options upon receipt of the font command.
(cc) The Special Function Control Code. (If you are using the Font command
in the CREATE mode, do not enter the SFCC.)
FONT The Font command; enter FONT.
FACE # Identifies the specific typeface. Enter FACE, a space, and the 5 digit
typeface number representing the selected typeface.
93952 = Courier New Bold
93779 = Letter Gothic Bold
Other font numbers correspond to optional typefaces. Refer to the font
instructions for typeface numbers.
Do not use this command to select OCR-A and OCR-B. Instead, use
either the Cn parameter in the Alphanumerics command or use the
Compressed Print Density command.
NOTE: FACE # 1, 2 and 3 are for importing HP Soft Fonts. Please contact your distributor for further
information.
NAME # Selects a font by its file name. Enter NAME, a space, and the file name
of the font, including its extension. The maximum length of the name is 8
characters and the maximum length of the extension is 3 characters.
For example, “93952.sf” specifies Courier New Bold (Intellifont), and
“arial.ttf” would represent Arial (TrueType).
If this parameter is used, then the FACE parameter should not be used.
67
BOLD # Selects a bold attribute. Enter BOLD, a space, and ON or 1 to turn bold
on, or OFF or 0 for no bold attribute.
BLOCK # Is used to select block fonts. A value of zero turns the block fonts off and
uses scalable fonts (the default). A value of 1 uses the block font set,
and a value of 2 uses the first alternate block font set.
SLANT # Selects a slanting factor. (Slant is similar to italic, but also offers a
backward slant.) Enter SLANT, a space, and RIGHT or 1 for a typical
italic slant, LEFT or -1 for a backward slant, or OFF or 0 for no slant
attribute.
SYMSET # Selects a font symbol set other than the default ASCII symbol set. Enter
SYMSET, a space, and ‘UTF8’ to select the UTF8 character set or enter
a number following the space to select the corresponding symbol set.
POINT # Selects the point size for the current typeface. Enter POINT, a space,
and a point size ranging from 4 through 999. Point sizes are available in
quarter-point increments. Horizontal pitch is automatically adjusted
based on the point size selected.
The POINT parameter cannot be used when in CREATE mode. Use the
point parameter of the ALPHA command for the text in CREATE mode.
SPACE # Selects a spacing alignment scheme, where applicable. Enter SPACE, a
space, followed by a value 0 through 3.
ZERO # It is used to select the slash zero option. A value of 0 turns off the slash
zero, and a non-zero value turns on the slash zero. All ALPHA
commands and text printer are affected.
WIDTH # Selects the character width for the current typeface.
Enter WIDTH, space, and a width size (from 4 to 999). Width sizes are available in
quarter point increments.
The WIDTH parameter cannot be used when in CREATE mode. Use the
point parameter of the ALPHA command for the text in CREATE mode.
NOTE: The standard fonts available depends on the printer:
Line Matrix
Letter Gothic Bold (#93779).
Comments
Font parameters in Normal and Execute modes do not affect the fonts that have already been established
and saved on a form.
Font commands issued in the Create mode affect only the current form being created and not any of the
fonts on other forms or for Execute or Normal mode text.
You can use any or all Font parameters, listed in any order, in a single Font command. (Do not list font
parameters on separate lines.) Parameters and symbol sets not specified retain the previously selected
value. Parameters incorrectly specified retain the previously selected value.
All Font command parameters are reset to default values upon receiving a NORMAL, RESET,
CONFIG;RESET, or new CREATE command. Multiple font commands within a single form will save the
last font command parameters specified. Symbol sets can also be selected using the ISET or USET
commands. (Refer to the Multinational And International Character Sets chapter 5.)
To change font width and height, use the Compressed Print (Density) or Expanded Print commands
described on page 43 and page 65, respectively.
68
Example
The following command selects the Letter Gothic font (#93779) with a right slant. This font will continue to
print until another Font command, a Normal mode command, or a Reset command is entered.
~FONT;FACE 93779;SLANT RIGHT
Font Load
Purpose Load binary TrueType Font (.ttf) or Intellifont (.sf) into RAMDISK or Flash memory.
Mode NORMAL
Format (cc)FONTLOAD; name; size [;DISK]
data
END
(cc) The Special Function Control Code.
FONTLOAD The Font Load command; enter FONTLOAD.
name Specify associated binary TrueType font or Intellifont data by name.
Enter the name of the font, including its extension. The maximum length
of the name is 8 characters and the maximum length of the extension is
3 characters. For example, 93952.sf specifies Courier New Bold
(Intellifont) and arial.ttf would represent Arial (TrueType).
size Enter the size, in bytes, of the binary TrueType font or Intellifont data.
DISK Optional parameter to store the binary data to Onboard Flash Memory.
Enter DISK for Onboard Flash Memory. Enter EMC for the SD card.
When DISK is not specified, the font is stored on RAMDISK. Refer to
Flash Memory Storage on page 18.
data The binary TrueType font or Intellifont data to be stored in memory.
END Ends the FONTLOAD command. Enter END.
Comment
When loading fonts to RAMDISK, the printer files will not be saved to RAMDISK when the printer is
powered off. When loading fonts to flash memory, the printer files will be saved when the printer is
powered off. Both RAMDISK and flash memory support file operations such as saving, reading, and
deleting files.
Example 1
Example 1 loads the Arial TrueType font (arial.ttf) to RAMDISK with 10489 bytes of binary data.
~FONTLOAD;arial.ttf;10489
<font data=10489 bytes>END
Example 2
The following command loads the Arial TrueType font (arial.ttf) to Onboard Flash Memory, SD card, or
Extended Memory Cartridge based on the front panel menu "Storage Select" with 10489 bytes of binary
data.
~FONTLOAD;arial.ttf;10489;DISK
<font data=10489 bytes>END

69
Example 3
The following command loads the Arial TrueType font (arial.ttf) to SD card with 10489 bytes of binary
data. For printers without this external storage capability, this font will be loaded into Onboard Flash
Memory.
~FONTLOAD;arial.ttf;10489;EMC
<font data=10489 bytes>END
Form Length
Purpose Sets the length of the form to a specific number of lines at 6 or 8 lpi.
Mode CREATE
Format LFORM6;n or
LFORM8;n
LFORM6 The Form Length command for 6 lpi forms; enter LFORM6.
LFORM8 The Form Length command for 8 lpi forms; enter LFORM8.
n Specifies the forms length in total number of lines allowed per form. The
range depends on the paper size used and the top/bottom margin
setting. Table 8 shows the appropriate form lengths for the paper size
used when the top and bottom page margin settings are zero. An error
message will result if the maximum line values are exceeded.
Table 8 Paper Sizes and Maximum Page Length
Paper Size
Dimensions
(inches)
Maximum Lines Per Page
(when top/bottom margins = 0)
6 lpi 8 lpi
Letter 8.5 x 11 66 88
Legal 8.5 x 14 84 112
A4 8.268 x 11.693 70 93
B5 6.929 x 9.842 59 78
AIAG Label 4 x 6 36 48
AIAG Label 6 x 5 30 40
Odette Label
Computer
8 x 5
14 x 11
30
66
40
88
NOTE: This command affects only printed text inside of IGP/PGL forms, not the printer lpi. The LFORM8
command considers a line as 9 dot rows; the LFORM6 command considers a line as 12 dot rows.
The 9 and 12 dot rows per line matches the dot rows of the printer in the DP mode if set to 8 or 6
lpi, respectively.
70
Example
The following example establishes a forms length of 8 inches (48 lines at 6 lpi):
LFORM6;48
NOTE: Additional information about page boundaries can be found in Appendix 0.
Hex Character Encoding
Purpose Enables the IGP to process the data in the hex character format, which only accepts
characters 0-9 and A-F. This format is useful when the user needs to send down binary
data in an ASCII format and does not want control codes such as line feed or carriage
return to be part of the binary data. The command HEXOFF will disable this feature and
return the IGP to normal data processing.
Mode NORMAL, CREATE, and EXECUTE
Format (cc)HEXON or (cc)HEXOFF
NOTE: A line terminator is not required in the Hex Character Encoding Sequence.
(cc) The Special Function Control Code.
HEXON Hex character encoding enabled; enter HEXON.
HEXOFF Hex character encoding disabled; enter HEXOFF.
Comments
HEXON and HEXOFF can be used anywhere in the data stream.
Ignore Sequence
Purpose Enables the IGP/PGL to ignore all characters after the Ignore Sequence On (IGON)
command is entered. All characters are ignored until the Ignore Sequence Off (IGOFF)
command is entered.
Mode NORMAL, CREATE, or EXECUTE
Format (cc)IGON or (cc)IGOFF
NOTE: A line terminator is not required in the Ignore Sequence.
(cc) The Special Function Control Code.
IGON Ignore Sequence On command. Enter IGON.
IGOFF Exits Ignore Sequence. Enter IGOFF.
Comments
IGON and IGOFF can also be used anywhere in the data stream.
NOTE: Commands in PTX_SETUP are not ignored.
71
Line Spacing
Purpose Defines the lines per inch (lpi) printing format.
Mode NORMAL, EXECUTE
Format (cc)LPI;n
(cc) The Special Function Control Code.
LPI The Vertical Line Spacing command; enter LPI.
n Selects the line spacing in lpi; enter a value from 1 through 1000. The
accuracy of the line spacing is limited to the resolution of the target
printer.
Comments
Standard line spacing is 6 lpi. After a Vertical Line Spacing command is entered, all subsequent
alphanumerics print at the specified lpi until another Vertical Line Spacing command, a Normal mode
command, or a Reset command is entered.
Example
The following command selects 9 lpi printing format until another Line Spacing command, a Normal mode
command, or a Reset command is entered.
~LPI;9
Lines, Diagonal
Purpose Produces a diagonal line.
Mode CREATE
Syntax DIAG
LT; SR; SC; ER; EC
STOP
DIAG The Diagonal command.
LT Defines the border thickness, measured in vertical IGP dots (1/72 inch
increments).
SR Defines the starting row of the diagonal line (CP.DP format, dot rows or
direct measurement in millimeters based on SCALE command).
SC Defines the starting column of the diagonal line (CP.DP format, dot rows
or direct measurement in millimeters based on SCALE command).
ER Defines the ending row of the diagonal line (CP.DP format, dot rows or
direct measurement in millimeters based on SCALE command).
EC Defines the ending column of the diagonal line (CP.DP format, dot rows
or direct measurement in millimeters based on SCALE command).
~CREATE;XYZ;432
DIAG
2;2;2;5;10
STOP
END
~EXECUTE;XYZ
~NORMAL

72
Lines, Horizontal
Purpose Defines horizontal lines.
Mode CREATE
Format HORZ
LT;R;SC;EC
STOP
HORZ The Horizontal Line command; enter HORZ.
LT Defines the line thickness, measured in 1/72-inch dots. Enter a value of 1
or greater. Horizontal line thickness expands downward from the given
row.
R Defines the row to draw the horizontal line. Enter a value ranging from
row 1 through one less than the length of the form. Character row or dot
row is specified based on the Scale command (page 95), or use the
CP.DP format (page 24).
SC Defines the starting column of the horizontal line. Enter a value ranging
from column 1 through one less than the width of the form. Character
column or dot column is specified based on the Scale command (page
95), or use the CP.DP format (page 24).
EC Defines the ending column of the horizontal line. Enter a value ranging
from column 2 through the last column of the form. The ending column
must be greater than the starting column. Character column or dot
column is specified based on the Scale command (page 95), or use the
CP.DP format (page 24).
STOP Stop indicates the end of the HORZ command; enter STOP. If not
entered, the IGP/PGL will expect another set of Horizontal Line
command parameters.
Example
The following example specifies 2 horizontal lines. The first line uses the character row in the R
parameter, and the second line uses CP.DP format. To illustrate positioning, the starting row and column
are indicated on the example but do not necessarily reflect actual location on the page.
HORZ
1;60;15;65
1;60.5;15;65
STOP
ROW 60
COLUMN 15 COLUMN 65
ROW 60.5

73
Lines, Vertical
Purpose Defines vertical lines.
Mode CREATE
Format VERT LT;C;SR;ER
STOP
VERT The Vertical Line command; enter VERT.
LT Defines the line thickness, measured in 1/60-inch dots. Enter a value of 1
or greater. Vertical line thickness expands to the right from the starting
column.
C Defines the column where the vertical line begins. Enter a value ranging
from column 1 through one less than the width of the form. Character
column or dot column is specified based on the Scale command (page
95), or use the CP.DP format (page 24).
SR Defines the starting row of the vertical line. Enter a value ranging from
row 1 through one less than the length of the form. Character row or dot
row is specified based on the Scale command (page 95), or use the
CP.DP format (page 24).
ER Defines the ending row of the vertical line. Enter a value ranging from
row 2 through the last column of the form. The ending row must be
greater than the starting row. Character row or dot row is specified based
on the Scale command (page 95), or use the CP.DP format (page 24).
STOP Stop indicates the end of the VERT command; enter STOP. If not
entered, the IGP/PGL expects another set of Vertical Line command
parameters.
Example
The following program specifies 4 vertical lines. To illustrate positioning, the starting row and column are
indicated on the example but do not necessarily reflect actual location on the page.
VERT 2;36;53;61
2;50;53;61
2;60;53;61
2;70;53;61
STOP
COLUMN 36 COLUMN 50
ROW 61
ROW 53
74
Link
Purpose Prints forms created in the CREATE mode, used exclusively for XML driven forms.
NOTE: The Link command is not supported on all printer models.
Mode NORMAL
Format (cc)LINK;formname[;PAGEn][;IRSTn];DISK
[EVFU Data]
[(cc)AFn; (D)ASCII text(D)]
[(cc)BFn; (D)data(D)]
[(cc)DFn; (D)data(D)]
[(cc)AFn; <DFn>]
[(cc)BFn; <DFn>]
[(cc)GFn; (D)logoname(D)]
[(cc)KFn; (D)DBCS data(D)]
[(cc)IAFn; [idir] STEP; [RPTn;] [RSTn;] (D)STARTDATA(D)]
[(cc)IBFn; [idir] STEP; [RPTn;] [RSTn;] (D)STARTDATA(D)]
[(cc)IDFn; [idir] STEP; [RPTn;] [RSTn;] (D)STARTDATA(D)]
[Overlay Data]
[Form Feed character]
(cc)NORMAL
LINK Enter LINK. The rest of the parameters are exactly the same as the one
listed for ~EXECUTE except for the incremental data; use STEP instead
of STEPMASK. This command is exclusively for XML driven forms.
When the LINK command is used, the command line ~LINK and the data
following it up to ~NORMAL will be saved into flash memory under the
same file name with the extension .Ink. When XML data stream prints
the form with the same name, the files (.nol, .frm, and .Ink) of the same
corresponding name will be retrieved from flash memory and executed in
this order. *.nol includes all the command in NORMAL mode, *.frm
includes all the command in CREATE mode, and *.Ink includes all the
command in EXECUTE mode. *.nol is an optional file for printing XML
forms, but both *.frm and *.Ink are required for printing XML forms. See
the ~SETUP command on how to save .nol files into flash memory. See
the ~CREATE command on how to save .frm files into flash memory.
formname Identifies a previously defined form by name. The form name is not case
sensitive.
PAGEn PAGEn is the same as the one listed in the ~EXECUTE command. Refer
to the ~EXECUTE command for a parameter description.
IRSTn IRSTn is the same as the one listed in the ~EXECUTE command. Refer
to the ~EXECUTE command for a parameter description.
DISK Enter DISK to save the LINK file into FLASH. This parameter is required
for the LINK command.
[(cc)AFn; (D)data(D)]
[(cc)BFn; (D)data(D)]
[(cc)CFn; (D)data(D)]
data The data will be the tag name defined in XML data file, which will be
replaced with the tag value defined in XML data file and be printed as
print data on the label.
75
For incremental dynamic alphanumeric data:
(cc)IAFn;[idir] STEP[idir]step;[RPTn;] [RSTn;]
(D)STARTDATA(D)
For incremental dynamic barcode data:
(cc)IBFn;[idir] STEP[idir]step;[RPTn;] [RSTn;]
(D)STARTDATA(D)
For incremental dynamic radio frequency identification data:
(cc)IDFn;[idir] STEP[idir]step;[RPTn;] [RSTn;]
(D)STARTDATA(D)
STEP Define the step increment or decrement. Use this parameter for
incremental dynamic data used in an XML driven form.
STARTDATA The data will be the tag name defined in XML data file, which will be
replaced with the tag value defined in XML data file and be printed as
print data on the label. The tag value will increment.
Comments
The form count option FC/ICNT/FCNT used in the EXECUTE command is ignored in the LINK command.
The form count of XML driven forms is determined by the _QUANTITY attribute in XML data stream.
For XML driven forms, since both SETUP (*.nol) and LINK file (*.Ink) are stored only in FLASH, the user
can delete the flash files through the front panel option. (See the SETUP command for a description.)
Example 1
The following is an example of how the ~LINK command works with XML driven forms.
~SETUP;ROLL // saved in FLASH as ROLL.nol
~CONFIG
TOP/BOTTOM MARGIN;0
SLASH ZERO;0
HOST FORM LENGTH;0
END
~PAPER;CUT 0;INTENSITY 0;ROTATE 0;SPEED IPS 4;LABELS 2;WIDTH 41
~SETUPEND
~CREATE;ROLL;432;DISK //saved in FLASH as ROLL.fm
ALPHA
IAF1;10;5;5;3;3
AF2;10;10;5;3;3
15;5;3;3;*This is an XML driven form*
STOP
END
~LINK;ROLL;DISK //Saved in FLASH as ROLL.Ink
~IAF1;STEP+1;”employee”
~AF2;*company*
~NORMAL
76
The following is a complete XML data stream which will print three copies of the above form, where
“employee” and “company” are the tag names. The tag names will be replaced with the tag value
“1234567” and “IBM”. The tag value will print as print data.
<?xml version=“1.0” standalone=“no”?>
<!DOCTYPE labels SYSTEM “label.dtd”>
<labels _FORMAT=“ROLLJOB” _QUANTITY=“3” _JOBNAME=“job1”>
<label _FORMAT=“ROLL”>
<variable name=“employee”>1234567</variable>
<variable name=“company”>IBM</variable>
</label>
</labels>
Listen
Purpose Disables the IGP/PGL from the “quiet” state and enables the IGP/PGL for standard
operation. (The Quiet command is explained on page 93.)
Mode NORMAL
Format (cc)LISTEN
(cc) The Special Function Control Code.
LISTEN The Listen command; enter LISTEN.
NOTE: When the IGP/PGL is in the quiet state, the currently selected line printer emulation commands
are active. Refer to your printer's LinePrinter Plus Emulation Programmer's Reference Manual for
a description of these commands.
Logo Call
Purpose Selects and positions previously defined logo(s). (The logo itself is actually defined
separately in the Create Logo mode.) The logo may be defined using TIFF files, PCX
raster data, or IGP/PGL dots.
Mode CREATE
Format LOGO
[GFn;]SR;SC;logoname[;ROT] [;DISK]
STOP
LOGO The Logo Call command; enter LOGO.
GFn The optional dynamic field for identifying the logo location on the form. If
this parameter is used, the actual logo name cannot be entered here; it
must be entered dynamically in Execute Form mode (see page 63).
Dynamically entering the logo name permits changes to the graphics
without redefining the form. To use this field, perform the following steps:
a. Enter GF.
b. Replace n with a number from 0 through 512 to identify the logo
location on the form. The SR and SC parameters are used to specify
the exact location of the logo identified by n.

77
SR Defines the starting row of the logo. The SR (and SC) parameter
specifies the location for the logo based on the upper left corner of the
grid in which the logo was defined. Enter a value ranging from row 1
through one less than the length of the form. Character row or dot row is
specified based on the Scale command (page 95), or use the CP.DP
format (page 24).
SC Defines the starting column of the logo. The SC (and SR) parameter
specifies the location for the logo based on the upper left corner of the
grid in which the logo was defined. Enter a value ranging from column 1
through one less than the width of the form. Character column or dot
column is specified based on the Scale command (page 95), or use the
CP.DP format (page 24).
logoname Identifies a previously defined logo by name for use on the form. Enter
the logo name exactly as used to define and store the logo. This logo
name is not entered when the GFn parameter is used.
ROT Optional parameter for images scanned in orientations other than
upright. Either CW (for 90 degree clockwise rotation), CCW (for 90
degree counterclockwise rotation), or INV (for Inverted characters; 180
degree rotations), or NOR (for normal rotation). If not specified, the
rotation will be the rotation when it is defined in NORMAL mode. When
specified, this option will override the rotation option specified in
NORMAL mode (with ~LOGO command).
DISK Optional parameter to retrieve the logo from Onboard Flash Memory.
Enter DISK. The DISK parameter is not needed for dynamic logos (GFn).
The Onboard Flash Memory is automatically searched when the logo
name is specified in Execute Form mode. To retrieve the logo from the
SD card or Expanded Memory Cartridge, enter EMC. See Flash Memory
Storage on page 18.
STOP Stop indicates the end of the LOGO command; enter STOP, and the
IGP/PGL will wait for a new command. If not entered, the IGP/PGL will
expect another set of Logo Call command parameters.
Example
The following sample program specifies three logo calls placing the same logo at three different locations.
(The logo was previously defined and stored.) The starting row and column specify the upper left corner
of the grid in which the logo was defined. To illustrate positioning, the starting row and column are
indicated on the example but do not necessarily reflect actual location on the page.
LOGO
56;35;HAND
56;50;HAND
56;65;HAND
STOP
NOTE: When the logo to be executed is not found in memory, the “LOGO NOT FOUND” error is printed.
SC 35
SR 56
SC 50 SC 65
78
Logo Mode, Create
Purpose Places the IGP/PGL in the Create Logo mode, where logos can be defined using the
appropriate dot placements. (See TIFF Logo, page 101, and PCX Logo, page 83,
commands to define logos using TIFF or PCX data.)
Mode NORMAL, CREATE
Format (NORMAL)
(cc)LOGO; logoname; VL; HL [;DOT] [;DISK]
row#;dot;dot1-dot2;dot
END
Format (CREATE)
LOGODEF;logoname;VL;HL(T)]
row#;dot;dot1-dot2;dot
END
(cc) The Special Function Control Code.
LOGO The Logo command; enter LOGO.
LOGODEF The CREATE mode Logo command; enter LOGODEF.
logoname Enter a maximum of 15 alphanumeric characters for the name of the
logo. (Refer to page 22 for a list of allowable Logo Name characters.) All
future references to this logo (Delete Logo or Logo Call commands) must
use this name. If a logo is defined with the same name as a logo already
existing in memory, the newly defined logo will replace the existing logo.
VL Defines the vertical length of the logo grid in dot rows; enter a value
sufficient for the vertical size of the logo, not exceeding 252. The dot
rows are vertically spaced 1/72-inch apart.
HL Defines the horizontal length of the logo grid in dot columns; enter a
value sufficient for the horizontal size of the logo, not exceeding 240. On
each row, the dots are horizontally spaced 1/60-inch apart.
DOT Optional parameter. Enter DOTS. If used, the logo description and
dimensions VL;HL are given in printer dots, which are based on the
printer DPI. Otherwise, the DOT default is 60x72. Also, when the DOT
parameter is used, there is no limit on the size of the logo as there is
when using IGP dots.
(T) A line terminator (i.e., LF, FF) must separate the LOGO line from the
beginning of the TIFF raster data.
DISK In NORMAL mode use this parameter to store the logo to Onboard Flash
Memory. Enter DISK. Do not use this parameter in CREATE mode. To
store the logo in the SD card or Expanded Memory Cartridge, enter
EMC. See Flash Memory Storage on page 18.
row# Identifies the row number for each row of dots in the logo. Enter each
row number on a separate command line. Rows are numbered
sequentially from top to bottom.
dot Identifies a single dot position in the row. Enter each dot number used.
Dots are numbered sequentially from left to right.

79
dot1-dot2 Identifies a series of dot positions within the row, including dot1 on the
left end and dot2 on the right end. Enter the series of dot rows. Series of
dot rows can be combined with single dot positions in the same
command line.
END Terminates the Create Logo mode; enter END.
STOP Ends the Create Logo command while the IGP continues in the Create
Form Mode. Enter STOP. If STOP is not entered, an error message
results.
Comments
The logo is defined by specifying the overall size and the rows of data used. The actual number of logos
you can create and store depends on the memory required for each logo.
The maximum logo size allowed is 252 rows high (3.5 inches) and 240 columns wide (4 inches).
Values exceeding either of these dimensions will produce an error. To maximize memory space, do
not define the vertical and horizontal length of the logo grid larger than is required to capture the
design.
The printer produces a grid with 72 dots per inch vertically and 60 dots per inch horizontally.
Consequently, a logo must be designed using this scale.
The Logo Call command (page 76) in the Create Form mode brings the predefined logo into a form. The
starting row and column parameters refer to the upper left corner of the logo grid. Once created, the logo
is ready to be used in any form and will print at the size shown.
Example
The following program produced the tape holder logo.
~LOGO;TAPEHOLD;36;40 1;12-18
2;10-20
3;9-22
4;8-24
5;7-25
6;6-26
7;5-26
8;4-25
9;4-25
10;3-24
11;3-24
12;2-23
13;2-23
14;2-14;17-23
15;1-12;19-22;38-39
16;1-12;20-23;37-40
17;1-11;20-23;37-40
18;1-11;20-23;36-40
19;1-11;20-23;36-40
20;1-11;20-23;35-40
21;1-12;20-24;35-40
22;1-12;19-24;34-39
23;1-14;17-25;33-39
24;1-28;31-39
25;1-39
26;2-38
27;2-38
28;2-37
29;3-37
30;3-36
HL 40
VL 36
80
31;3-36
32;4-35
33;5-34
34;6-33
35;7-32
36;9-30
END
Normal Mode
Purpose Places the IGP/PGL in the Normal mode of operation, where the data stream is not
changed but monitored for a Special Function Control Code followed by an IGP/PGL
command.
Mode NORMAL, EXECUTE
Format (cc)NORMAL
(cc) The Special Function Control Code.
NORMAL The Normal mode command; enter NORMAL.
Comments
Normal mode is entered automatically when the printer is powered on with IGP/PGL. In Normal mode, the
IGP/PGL uses the default font and line spacing values, unless otherwise configured with explicit
commands.
A blank line or overlay data must always separate an EXECUTE command from a NORMAL command,
unless a form count is given for the EXECUTE.
Optimize
Purpose Performs the same function as the front panel menu “Optimize&Reboot.” Optimizes the
flash file in memory and then reboots.
NOTE: The Optimize command is not supported on all printer models. Some models do not require this
function to reclaim flash. If this command is not supported, it will be absorbed.
Mode NORMAL
Format (cc) OPTIMIZE
(cc) The Special Function Control Code
OPTIMIZE The optimize command. Enter OPTIMIZE.
Example
The following example shows the format of optimize command.
~OPTIMIZE
81
Page Number
Purpose Defines where a page number is placed on a form and automatically increases the page
number on each page.
Mode CREATE
Format PAGE;SR;SC
PAGE The Page Number command; enter PAGE.
SR Defines the starting row of the page number. Enter a value ranging from
row 1 through one less than the length of the form. Character row or dot
row is specified based on the Scale command (page 95), or use the
CP.DP format (page 24).
SC Defines the starting column of the page number. Enter a value ranging
from column 1 through one less than the width of the form. Character
column or dot column is specified based on the Scale command (page
95), or use the CP.DP format (page 24).
If the SR or SC extends beyond the page boundaries, an Error 76 will
occur in the Execute Form mode, and default page number SR SC
values (row 1, column 1) are used.
Comments
To begin automatically incrementing the page numbers, the starting page number must be specified
during the Execute command.
Example
The following command places the page numbers at row 60 column 70 on the form.
PAGE;60;70
Paper
Purpose Controls printer paper options, such as page orientation, intensity and ribbon use.
Mode NORMAL, EXECUTE, CREATE
NOTE: More than one option may follow the paper command.
Format (cc)PAPER[;option[ #]]
NOTE: Not all options may be available with your printer. Consult your Administrator’s Manual to
determine which options are available. If an option is not available, the emulation will ignore the
corresponding command.
(cc) The Special Function Control Code.
NOTE: SFCC should not be used in the CREATE mode.
Checkmarked cells in Table 9 means full compatibility for all applicable models in the line matrix product
lines. If the columns are left blank, the command is ignored for the given product line. If individual models
are listed, the commands are supported only on those listed models.

82
Table 9 Paper Parameters
Paper
Parameter Description Line
Matrix
ABORT Stops printing all remaining pages in the engine
and flushes all partial job in progress. Enter
ABORT.
EJECT Prints all pages that are in the buffer. Enter EJECT.
LENGTH # Specifies the length of the form in tenths of an inch.
Enter LENGTH, a space, and number from 1
through 9999.
PORTRAIT Prints in portrait mode. Enter PORTRAIT.
WIDTH # Specifies the width of the form in tenths of an inch.
Enter WIDTH, a space, and number from 1 to 9999.
Comments
You can use any or all Paper parameters, listed in any order, in a single Paper command. (Do not list any
parameters on separate lines.) Parameters not specified or specified incorrectly retain the previously
selected value. All Paper command parameters are reset to default values upon receiving a RESET
command. Multiple paper commands within a single form will save the last
paper command parameters specified.
Changing orientation between Portrait and Landscape may cause previously defined forms to produce
boundary error messages when the form is executed because width and height values are switched.
Example
Based on power-up printer defaults, the following command selects the inverted portrait orientation.
~PAPER;ROTATE 180
Paper Instruction - Data Bit 8
Purpose Enables or disables data bit 8 as the paper instruction signal when the IGP/PGL is
configured for a serial interface. (This command has no effect on a parallel interface.)
Mode NORMAL
Format (cc)PION or (cc)PIOFF
(cc) The Special Function Control Code.
PION The Data Bit 8 Paper Instruction On command; enter PION. When this
command is sent, 7 data bits are allowed; data bit 8 is enabled as the
paper instruction.
When data bit 8 is set high, the PION command skips to a specified print
line. When data bit 8 is set low, the PION command prints data
characters.
PIOFF The Data Bit 8 Paper Instruction Off command; enter PIOFF. When this
command is sent, 8 data bits are allowed for character data because
data bit 8 is disabled as the paper instruction. Subsequent occurrences
of data bit 8 in the data stream cause printing from the extended
character set.
83
Paper Instruction (PI) Enable/Disable
Purpose Enables or disables use of the PI line using a parallel I/O device. (This
command does not enable/disable PI line sensing; it enables or disables
use of the “sensed” PI line.)
Mode NORMAL
Format (cc)EN-PI or (cc)DIS-PI
(cc) The Special Function Control Code.
EN-PI The Enable PI command; enter EN-PI. When this command is enabled,
the IGP/PGL senses PI line, the 8 bits of data are interpreted as a paper
instruction command, and the PI line itself is ignored.
DIS-PI The Disable PI command; enter DIS-PI. When the Disable PI command
is sent, the 8 bits of data are interpreted as printable characters, and not
as a paper instruction command.
PCX Logo
Purpose Places the IGP/PGL in the Create Logo mode, where logos can be defined using the
PCX file format.
Mode NORMAL, CREATE
Format (NORMAL)
(cc)LOGO;logoname;PCX[;TRIM][;ROT][;DISK]
PCX raster data (cc)RASTEREND
END
Format (CREATE)
LOGODEF;logoname;PCX[;TRIM][;ROT] (T)
PCX raster data (cc)RASTEREND
STOP
NOTE: The logos defined in CREATE mode are independent of the forms being defined at the same
time. The logo can be used by other forms, and must be deleted by using the ~RESET or
~DELETE LOGO command.
(cc) The Special Function Control Code.
LOGO The Logo command; enter LOGO.
LOGODEF The CREATE mode LOGODEF command; enter LOGODEF.
logoname Enter a maximum of 15 alphanumeric characters for the name of the
logo. (Refer to page 22 for a list of allowable Logo Name characters.) All
future references to this logo (Delete Logo or Logo Call commands) must
use this name. If a logo is defined with the same name as a logo already
existing in memory, the newly defined logo will replace the existing logo.
PCX The command denoting raster data in PCX format; enter PCX.
TRIM Optional parameter that removes extra white space bounding the image,
which saves memory inside the printer. Also helps position the image in
an IGP/PGL form. Enter TRIM.
ROT Optional parameter for images scanned in orientations other than
upright. Enter either CW (for 90 degrees clockwise rotation), CCW (for
90 degree counterclockwise rotation), or INV (for inverted characters;
180 degrees rotations.) (This parameter is not for printing rotated logos
but rather for handling scanned rotated images. Logos are rotated
84
automatically to match the current page orientation when they are called
from an IGP/PGL form being executed.)
DISK Optional parameter to store the logo to Onboard Flash Memory. Enter
DISK. Do not use this parameter in CREATE mode. To store the logo in
the SD card or Expanded Memory Cartridge, enter EMC. See Flash
Memory Storage on page 18.
(T) A line terminator (i.e., LF, FF) must separate the LOGO line from the
beginning of the PCX raster data.
PCX raster data
Scanned data in PCX format; data must be black and white. Grey scales
or color PCX files are currently not supported. Both uncompressed and
compressed formats are supported.
(cc) The Special Function Control Code.
RASTEREND Denotes the end of the PCX raster data. Enter RASTERENDEND.
END Terminates the PCX logo; enter END.
STOP Ends the Create Logo command while the IGP continues in the Create
Form Mode. Enter STOP. If STOP is not entered, an error message
results.
Comments
The size and number of raster image logos are bounded by printer memory. Also note that each rotation
used requires a copy of the image; therefore, the number of rotations used affects the printer memory
available.
The logo call command in the Create Form mode brings the predefined logo into a form. The starting row
and column parameters refer to the upper left corner of the logo grid. Once created, the logo is ready to
be used in any form.
Raster images may contain data that is interpreted by your host as control codes. This may affect the way
the host sends data to the printer. Consult your host's Administrator’s Manual for sending binary data.
Be careful when editing PCX output files because most TEXT editors insert carriage returns and line
feeds. If a PCX file must be edited, use a binary or hex editor.
NOTE: The LOGO line must be terminated with an LF (hex 0A) or FF (hex 0C), and then immediately
followed by the PCX raster data. The IGON and IGOFF commands can be used with the PCX
raster data to ignore extraneous control or ASCII characters.
PNG Logo
Purpose Places the IGP/PGL in the Create Logo mode, where logos can be defined using the
PNG file format.
Mode NORMAL, CREATE
Format (NORMAL)
(cc)LOGO;logoname;PNG[;TRIM][;ROT][;DISK]
PNG raster data (cc)RASTEREND
END
Format (CREATE)
LOGODEF;logoname;PNG[;TRIM][;ROT] (T)
PNG raster data (cc)RASTEREND
STOP
85
NOTE: The logos defined in CREATE mode are independent of the forms being defined at the same
time. The logo can be used by other forms, and must be deleted by using the ~RESET or
~DELETE LOGO command.
(cc) The Special Function Control Code.
LOGO The Logo command; enter LOGO.
LOGODEF The CREATE mode LOGODEF command; enter LOGODEF.
logoname Enter a maximum of 15 alphanumeric characters for the name of the
logo. (Refer to page 22 for a list of allowable Logo Name characters.) All
future references to this logo (Delete Logo or Logo Call commands) must
use this name. If a logo is defined with the same name as a logo already
existing in memory, the newly defined logo will replace the existing logo.
PNG The command denoting raster data in PNG format; enter PNG.
TRIM Optional parameter that removes extra white space bounding the image,
which saves memory inside the printer. Also helps position the image in
an IGP/PGL form. Enter TRIM.
ROT Optional parameter for images scanned in orientations other than
upright. Enter either CW (for 90 degrees clockwise rotation), CCW (for
90 degree counterclockwise rotation), or INV (for inverted characters;
180 degrees rotations.) (This parameter is not for printing rotated logos
but rather for handling scanned rotated images. Logos are rotated
automatically to match the current page orientation when they are called
from an IGP/PGL form being executed.)
DISK Optional parameter to store the logo to Onboard Flash Memory. Enter
DISK. Do not use this parameter in CREATE mode. To store the logo in
the SD card enter EMC. See Flash Memory Storage on page 18.
(T) A line terminator (i.e., LF, FF) must separate the LOGO line from the
beginning of the PNG raster data.
PNG raster data
Scanned data in PNG format; data must be black and white. Grey scales
or color PNG files are currently not supported.
(cc) The Special Function Control Code.
RASTEREND Denotes the end of the PNG raster data. Enter RASTEREND.
END Terminates the PNG logo; enter END.
STOP Ends the Create Logo command while the IGP continues in the Create
Form Mode. Enter STOP. If STOP is not entered, an error message
results.
Comments
The size and number of raster image logos are bounded by printer memory. Also note that each rotation
used requires a copy of the image; therefore, the number of rotations used affects the printer memory
available.
The logo call command in the Create Form mode brings the predefined logo into a form. The starting row
and column parameters refer to the upper left corner of the logo grid. Once created, the logo is ready to
be used in any form.
Raster images may contain data that is interpreted by your host as control codes. This may affect the way
the host sends data to the printer. Consult your host's Administrator’s Manual for sending binary data.
Be careful when editing PNG output files because most TEXT editors insert carriage returns and line
feeds. If a PNG file must be edited, use a binary or hex editor.
86
NOTE: The LOGO line must be terminated with an LF (hex 0A) or FF (hex 0C), and then immediately
followed by the PNG raster data. The IGON and IGOFF commands can be used with the PNG
raster data to ignore extraneous control or ASCII characters.
Print File
Purpose Prints files from the Onboard Flash Memory. Print File can be used to show the SETUP
functions that exist.
Mode NORMAL
Format (cc)PRINT;filename
(cc) The Special Function Control Code.
PRINT The Print File command; enter PRINT.
filename The filename to be printed.
Comments
Do not use wildcard characters because the Print File command will attempt to print any file in the
Onboard Flash Memory.
Example
Example of how to print SETUP.PTR:
~PRINT;SETUP.PTR
Printer Alert
Purpose To set the printer alert condition. After the alert condition is set and the condition event
occurs, the printer responds immediately with an alert message for the corresponding
condition. The alert message is sent back to the host.
Mode NORMAL
Format (cc) ALERT; TYPE n; DEST n; SET n; CLEAR n
(cc) The Special Function Control Code. ALERT The printer alert
command. Enter ALERT.
TYPE n The condition type. Enter TYPE, a space, and a letter from the following
list:
A = paper out
I = defaulted printer
K = printer paused
L = batch job completed
O = runtime error
P = forced error
b = binary flags

87
DEST n The destination to route alert to. Enter DEST, a space, and a letter:
A = serial port
B = ethernet data port
C = ethernet status port
R = Return Status Port (return port determined by FP setting)
SET n Enable condition set alert. Enter SET, a space, and 1 to enable or 0 to
disable.
CLEAR n Enable condition clear alert. Enter CLEAR, a space, and 1 to enable or 0
to disable.
Comment
Currently, only the condition type L (batch job completed) and b (binary flags) are supported.
Example 1
The following example shows the format of printer alert command, where the printer responds with an
alert message “BATCH JOB NOT COMPLETED” before the job is completed, and an alert message
“BATCH JOB COMPLETED” when the batch job is completed. The alert message is sent back to the host
through Serial.
~ALERT; TYPE L; DEST A; SET 1; CLEAR 1
Example 2
The following example shows the alert command format in which the printer will respond with an alert
message whenever one of the supported states change. The alert message is sent to the host through
the port selected by the ‘Ret. Status Port’ FP setting.
NOTE: The CLEAR setting will have no effect on this alert type. The response send will always be 10
bytes long. The meaning of the status bytes is explained in the table below.
~ALERT;TYPE b;DEST R;SET 1;CLEAR 0
Status
Byte Bit Status Description
Byte 0 7..0 Response Start Marker STX character
Byte 1 7 Online 1 = printer online, 0 = printer offline
6 Error 1 = error , 0 = no error
5 Not Used Always 1
4 Processing 1 = processing, 0 = not processing
3 Printing 1 = printing, 0 = not printing
2 Power Save 1 = in power save mode,
0 = not in power save mode
1 Warning 1 = warning state, 0 = no warning state
0 FEXP For Future Expansion

88
Status
Byte Bit Status Description
Byte 2 7 Print Head Open 1 = print head open,
0 = print head closed
6 Paper 1 = paper out, 0 = no paper out
5 Not used Always 1
4 Ribbon Out 1 = ribbon out, 0 = no ribbon out
3 Cutter Fault 1 = cutter fault, 0 = no cutter fault
2 ODV max retry fail 1 = max retry fail, 0 = no max retry fail
0 TOF Detect Fault 1 = TOF detect fault, 0 = no TOF detect fault
Byte 3 7 Ribbon Low 1 = ribbon low, 0 = no ribbon low
6 FEXP For Future Expansion
5 Not used Always 1
4 FEXP For Future Expansion
3 FEXP For Future Expansion
2 FEXP For Future Expansion
1 FEXP For Future Expansion
0 FEXP For Future Expansion
Byte 4 7 Label Fed 1 = label fed, 0 = no label fed
6 Label OK 1 = label OK, label not OK
5 Not used Always 1
4 Label Failed 1 = label failed, 0 = label not failed
3 Label Present 1 = label present, 0 = label taken
2 Label Cut 1 = label cut, 0 = no label cut
1 FEXP For Future Expansion
0 FEXP For Future Expansion
Byte
5..8 7..0 FEXP Bit 5 always 1
Byte 9 7..0 Response End Marker ETX character
89
Printer Identification
Purpose To request the printer identification. When the command is sent to the printer, the
information containing the printer identification is sent back to the host. The information
contains the model, software version, dots per millimeter setting, and memory size.
Mode NORMAL
Format (cc) IDENTITY
(cc) The Special Function Control Code
IDENTITY The printer identification command. Enter IDENTITY.
Command
When the printer receives this command it will return the information to the host as such:
V1.16K = software version
12= dots/mm
512KB = memory
Example
The following example shows the format of printer identification command.
~IDENTITY
Printer Mode
Purpose Selects the print mode of the printer for the next set of data and allows different print
modes to be specified for use within the form.
Mode CREATE
Format PMODE; type [;width][;rmode]
MODE;SR
......
STOP
PMODE The Printer Mode command. Enter PMODE. The PMODE command
must be the first command entered following the CREATE command.
type Indicates the type of printer used with the IGP/PGL. Enter L to specify
L150 or L150B printers, enter S to specify standard MVP and MVP 150B
printers, 3 to specify P3000 printers, 6 to specify P6000 printers, and 9 to
specify P9000 printers.
width An optional parameter specifying a forms width of 136-character
columns. Currently, this parameter is not supported; the default value
forms width is 132 character columns.
rmode An optional parameter specifying the “return mode” of the printer
following the Execute Form Mode. Enter 1, 2, 3, 4, or 5 to specify printer
modes 1 through 5, respectively. If this mode is not specified, the printer
remains in the mode effective at the end of the Execute Form Mode. The
return print mode is effective when new data is received following the
Execute Form Mode.
90
MODE Specifies up to 8 different print modes to be used within the form
beginning on the row defined by the SR parameter. Enter the appropriate
print mode number. This mode will remain effective within the form until a
new print mode is defined by another MODE;SR sequence or the end of
form is reached.
As described in your printer Administrator’s Manual, print densities and
maximum line lengths vary with each print mode. Form elements such as
boxes or vertical lines may be printed at varying densities or suffer
horizontal compression due to a print mode change in the body of the
form.
SR Defines the starting row of the print mode used within the form. The row
number can range from 1 to one less than the length of the form.
Character row or dot row is specified based on the Scale command,
which refers to the SMODE command table of densities (page 97), or
use the CP.DP format (page 24).
Comments
The PMODE command is useful for ensuring the printer is set for the proper print mode to print bar codes
or alphanumeric data. Up to eight MODEs can be specified within one PMODE command.
Horizontal compression of elements occurs when the print mode is changed to a mode with a different
density. For example, on an L150 printer, a box is constructed using print mode 2 (density of 60 dpi/10 cpi
horizontal) for standard data processing applications. The SR and SC parameters of the box command
produce a box 6 inches wide (6 inches at 60 dpi = 360 dots, or 6 inches at 10 cpi = 60 character spaces).
If the same box is generated in print mode 4 (density of 72.5 dpi/12.1 cpi horizontal) for a bar code
application, the box will be compressed to an approximate width of 4.9 inches due to the higher dot
density of print mode 4 (360 dots at 72.5 dpi = 4.9 inches).
To compensate for the compression, modify the program generating the form elements to accommodate
the dot density of the new print mode. To produce the 6-inch wide box at the 72.5 dpi horizontal print
mode, the box SR and SC parameters must be modified to accommodate 435 dots (6 inches at 72.5 dpi =
435 dots, or 6 inches at 12.1 cpi = 72.6 character spaces). Starting and ending row and column data must
be calculated in terms of character or dot scaling, based on the IGP/PGL Scale command (page 95). This
type of horizontal compression is illustrated in Example 2, below.
Example 1
The following sample program places an L150 printer in Mode 4 beginning on form line number 1 (to print
bar codes, for example) and places the printer in Mode 2 upon receipt of new data after the form is
executed.
~CREATE;EXAMPLE
PMODE;L;2
4;1
STOP

91
Example 2
In the following horizontal compression examples, starting and ending row and column information is
provided for reference and does not reflect the exact location on the page. Character scaling is used. The
example below illustrates a 6-inch wide box in L150 Mode 2; the next example illustrates the same box
(compressed) in L150 Mode 4; and the last example illustrates a modified box command to produce a 6-
inch wide box in L150 Mode 4.
~CREATE;BOX (Create Mode command)
PMODE;L;2 (PMODE command for L150, return to Mode 2)
2;1 (Begin Mode 2 at form line 1)
STOP (Stop PMODE command)
BOX (Box command)
2;20;5;22;65 (6-inch box, 60 characters at 10 cpi)
STOP (Stop box command)
END (End Create Mode)
~EXECUTE;BOX
~CREATE;BOX (Create Mode command)
PMODE;L;2 (PMODE command for L150, return to Mode 2)
4;1 (Begin Mode 4 at form line 1)
STOP (Stop PMODE command)
BOX (Box command)
2;20;5;22;65 (60 char. spaces, but now in Mode 4, 12.08 cpi)
STOP (Stop box command)
END (End Create Mode)
~EXECUTE;BOX
~CREATE;BOX (Create Mode command)
PMODE;L;2 (PMODE command for L150, return to Mode 2)
4;1 (Begin Mode 4 at form line 1)
STOP (Stop PMODE command)
BOX (Box command)
2;20;5;22;77.5 (6-inch box, 72.5 characters at 12.08 cpi)
STOP (Stop box command)
END (End Create Mode)
~EXECUTE;BOX
92
Printer Status
Purpose To request the printer status. When the printer status command is sent to the printer,
data containing the printer status is sent back to the host.
Mode NORMAL
Format (cc) STATUS
(cc) The Special Function Control Code.
STATUS The printer status command. Enter STATUS.
Comments
1. The printer status command will take effect when a snooper (preparser) is enabled. Any of the
following commands will enable the snooper for all ports. You can also enable preparser by using the
front panel. Send the following command to the printer before sending the job.
~CONFIG
SNOOP;STATUS;PAR
END
~CONFIG
SNOOP;STATUS;ETH
END
~CONFIG
SNOOP;STATUS;SER
END
The STATUS command works if it is received from any port. PAR, ETH, and SER are listed as compatible
with old PGL commands.
To disable a snooper, send the following command to the printer before sending the job.
~CONFIG
SNOOP;OFF
END
2. After the snooper is enabled, the printer status command can be sent to the printer through any port.
3. When the printer status command is sent to the printer, a data string is sent back to the host through
the serial port in the following format:
~STATUS
BUSY;n (n=0 no data in buffer, n=1 data in buffer)
COUNT;n (n = the number of pages that remains to be printed)
END
The status response values depends on the printer model. If the status value is not supported by a printer
model it will return 0 for that status value.
Example
The following example shows the format of the printer status command.
~STATUS
93
Quiet
Purpose Places the IGP/PGL in the Quiet mode, where all data passed to the LP+ emulation is
unaffected by IGP/PGL commands except for the LISTEN, SFON/SFOFF, IGON/IGOFF
and PTX_SETUP commands, or another QUIET command.
Mode NORMAL
Format (cc)QUIET
(cc) The Special Function Control Code.
QUIET The Quiet command; enter QUIET. The IGP/PGL remains in the quiet
state until the Listen command is received.
Comments
In the Quiet mode IGP/PGL ignores all commands except LISTEN, SFON/SFOFF, IGON/IGOFF,
PTX_SETUP or another
QUIET command. All commands for the currently selected protocol in the LinePrinter+ will be
interpreted. See the LinePrinter Plus Programmer's Reference Manual for details.
The IGP/PGL remains quiet until the LISTEN command (page 76) enables standard IGP/PGL operation.
The Quiet command is ignored if the IGP/PGL is in the Execute Form mode. The Quiet command is
ignored for printers that do not have the LP+ emulation resident.
Recall
Purpose Loads the user pre-stored program setup file, SETUP.PTX, from the Onboard Flash
Memory into the printer. This is done without sending a system reset.
Mode NORMAL
Format (cc)RECALL[;filename]
(cc) The Special Function Control Code.
RECALL The Recall command; enter RECALL.
filename The name of the file to recall. This parameter is optional. If not present,
the default file SETUP.PTX is loaded.
Comments
The file SETUP.PTX is also automatically recalled into the printer upon a RESET command.
Repeat
Purpose Used during EXECUTE mode to repeat a form a given number of times including all the
dynamic data. This command is ignored if the Form Count or incremental parameter is
used in the EXECUTE command.
Mode EXECUTE
Syntax (cc)REPEAT;n
REPEAT The REPEAT command. Enter REPEAT.
n The number of times to repeat the form with the same dynamic data.
Comments
When a REPEAT command is encountered in EXECUTE mode, PGL will store the repeat count. Actual
printing of the form will not be initiated by the REPEAT command. The form will be printed repeatedly
(depending on the repeat count) with the same dynamic data after a NORMAL (or FF) command is
encountered. Incremental data will be automatically incremented/decremented after each form. There are
94
no limits to the number of times the REPEAT command can be used within any given EXECUTE
sequence. Overlay text will not be repeated.
Reset
Purpose Deletes all forms and logos from IGP/PGL memory. The Reset performs the following
tasks:
Prints any objects in the current page
Selects the portrait orientation
Deletes all forms and logos resident in memory
Sets the font to the default Gothic 12 point/10CPI
Releases all user-defined character mappings
Runs the SETUP.PTX file if present
Mode NORMAL, CREATE, or EXECUTE
Format (cc)RESET
(cc) The Special Function Control Code.
RESET The Reset command; enter RESET.
Reverse Print
Purpose Defines an area of the form where form elements are reverse printed (white on black).
Mode CREATE
Format REVERSE
[DARK;]SR;SC;ER;EC
STOP
REVERSE The Reverse Printing command; enter REVERSE.
DARK Optional parameter to select a denser black background. Enter DARK,
or D, to select the denser background. More information about dark
printing is provided on page 52.
SR Defines the starting row of the reverse print field. Enter a value ranging
from row 1 through one less than the length of the form. Character row or
dot row is specified based on the Scale command (page 95), or use the
CP.DP format (page 24).
SC Defines the starting column of the reverse print field. Enter a value
ranging from column 1 through one less than the width of the form.
Character column or dot column is specified based on the Scale
command (page 95), or use the CP.DP format (page 24).
ER Defines the ending row of the reverse print field. Enter a value ranging
from row 2 through the last row of the form. The ending row must be
greater than the starting row. Character row or dot row is specified based
on the Scale command (page 95), or use the CP.DP format (page 24).
95
EC Defines the ending column of the reverse print field. Enter a value
ranging from column 2 through the last column of the form. The ending
column must be greater than the starting column. Character column or
dot column is specified based on the Scale command (page 95), or use
the CP.DP format (page 24).
STOP Stop indicates the end of the REVERSE command; enter STOP, and the
IGP/PGL will wait for a new command. If not entered, the IGP/PGL will
expect another set of Reverse Print command parameters.
Comments
You can use reverse print with all form elements (alpha, lines, boxes, etc.). The IGP/PGL can also
reverse print bar codes, but reverse printed bar codes are unreadable by bar code scanning devices.
Scale
Purpose Defines the vertical line spacing and the horizontal pitch of the form for data positioning
specified by character row and column or dot row and column.
Mode CREATE
Format SCALE;DOT[;horz;vert]
or
SCALE;CHAR[;lpi] [;cpi] or SCALE;MM
SCALE The Scale command; enter SCALE.
DOT Specifies the dot scale. Enter DOT.
horz/vert Gives resolution for the dot parameter. Default is 60 dpi (horizontal) by
72 dpi (vertical).
CHAR Specifies the character scale. Enter CHAR.
MM Specifies the scale will be in millimeters. Enter MM.
lpi The optional vertical line spacing parameter (in lines per inch) for
character scaling. Enter: any integer value from 1 through 1000. The
default is 6 lpi. For line matrix printers, enter 6, 8, 9, or 10.
cpi The optional horizontal pitch parameter (in characters per inch) for
character scaling. Enter 10, 12, 13, 15, 17, or 20. The default is 10 cpi.
Comments
If the character scale is selected, starting row/column or ending row/column parameters are specified by
character row and column. The lines per inch (lpi) value for a character scale form can be set to any
integer value from 1 through the target DPI. Characters per inch (cpi) horizontally can be either 10, 12,
13, 15, 17, or 20. For example, on a printer with a maximum print width of 80 columns, an 8-1/2 x 11-inch
form at the 6 lpi 10 cpi default has 66 rows and 80 columns in the character scale. (Refer to your printer
Administrator’s Manual to determine your maximum print boundaries.)
If the dot scale is selected, the parameters are specified in dot row and column. For example, based on a
60 dpi horizontal and 72 dpi vertical dot scale, a form of 8-1/2 x 11 inches has 792 rows (72 dpi x 11
inches) and 510 columns (60 dpi x 8-1/2 inches), and a form of 8 x 11 inches has 792 rows and 480
columns. Refer to Appendix 0 for more information about maximum values with other paper sizes.
The default scale factor uses character row and column (6 lpi and 10 cpi). Anytime CP.DP format (page
24) is used, the scale assumes 6 lpi and 10 cpi and a 60 x 72 dpi format.
96
You can change the Scale at any time during forms creation by using either of the Scale commands.
Elements designed before the scale change will print at the former scale, while those elements following
the scale change will print at the current scale.
NOTE: Scale affects data position, not the printed data itself. For example, alphanumeric data printed at
10 cpi will still print at 10 cpi after a Scale change; however, where the data is placed on the page
is affected. Also, Scale affects line thickness if dot scale and horizontal/vertical scaling are given.
Scaling
Purpose Permits graphic elements (such as corners or boxes) to retain their physical shapes and
sizes when printed in a horizontal and vertical density other than the base density of 60 x
72 dpi (60 horizontal x 72 vertical dots per inch). This command allows IGP/PGL
programs developed for other printers to be automatically scaled for execution on MVP
and P3000 Series printers so that the printed output appears the same as the original
output.
Mode CREATE
Format SMODE; pt; sm [;em]
SMODE The Scale command; enter SMODE.
pt Defines the printer type. Enter one of the Printer Type codes shown in
Table 10 to select the type of printer.
sm Defines the scale mode. Enter one of the Scale Mode codes shown in
Table 10 to select the scaling mode and corresponding dot density.
em Optional parameter to define the exit mode. This optional parameter is
useful when the normal print mode is different from the print mode used
for IGP/PGL graphics. The exit mode returns the IGP/PGL to a specified
printer mode after the form is printed. Enter a new Scale Mode code
(according to the printer type selected) from Table 10.
Comments
Dot density varies by printer mode. Selecting a different printer mode selects a different horizontal and
vertical dot density. This varying density can affect graphic elements created in one particular mode but
printed in a different mode. Be sure that graphic elements designed in the IGP/PGL Create Form Mode
are defined using a base density of 60 x 72 dpi so that the SMODE command will produce the desired
results.
The following application rules must be considered when using SMODE:
a. When used in the Create Form mode, the SMODE command must be the first command on the
line, or an error will occur.
b. All input parameters of the element being defined (starting/ending row, line thickness, bar code
height, etc.), will be scaled according to the dot density of the scale mode selected.
c. All graphic elements (such as vertical, horizontal, boxes, etc.), except for logos, will be scaled.
d. All alphanumeric strings with expanded characters (not normal 10 cpi characters) will be scaled.
e. All input parameters of a bar code, except horizontal span, will be scaled.

97
Table 10 Printer Modes and Densities
Printer Type
Code Printer Type
Selected Scale Mode
Code Printer
Mode Dot Density
(H x V dpi)
S MVP and 1 1 100 x 96
MVP 150B 2 2 60 x 72
3 3 60 x 64
4 4 50 x 48
5 5 100 x 72
L L150 1 1
100 x 96
2 2 60 x 72
3 3 60 x 64
4 4 72.5 x 72
5 5 80 x 72
3 P3000 1 1 90 x 96
2 2 60 x 72
3 3 60 x 48
4 4 72.5 x 72
5 5 80 x 72
6 P6000 1 1 60 x 144
2 2 60 x 72
3 3 60 x 48
4 4 60 x 72
5 5 60 x 72
9 P9000 1 1
90 x 96
2 2 60 x 72
3 3 60 x 48
4 4 60 x 72
5 5 60 x 72
NOTE: MVP and MVP 150B printers must be in Scale Mode 2 and Printer Mode 2 to produce readable
bar codes. L150 printers must be in Scale Mode 4 and Printer Mode 4 to produce readable bar
codes, except for UPC-A, EAN 8 and EAN 13, which require Mode 5 to produce readable bar
codes.
Example
The following scaling command selects a P9000 printer (printer type = 9), a 60 x 72 scale mode (scale
mode = 2), and a 60 x 48 exit mode (scale mode = 3). The Create Form command is used to enter the
Create Form Mode using a form name of SCALE.
~CREATE;SCALE
SMODE;9;2;3
(form elements defined here)
END
~EXECUTE;SCALE;1
98
Select Format
Purpose Enables the IGP/PGL to ignore all host-generated paper movement commands (hex 00-
1F).
Mode NORMAL, CREATE or EXECUTE
Format (cc)SFON
or
(cc)SFOFF
NOTE: A line terminator is not required in the Select Format Sequence.
(cc) The Special Function Control Code.
SFON The Select Format On command. Enter SFON.
SFOFF Exits Select Format. Enter SFOFF.
Comments
During Select Format, you may enter the following IGP/PGL paper movement commands. All the
commands must be entered in UPPERCASE. These commands can only be used with the Select Format
command. If used at any other time, an error condition may result.
Command Paper Movement Function
(cc)CR Sends a carriage return (hex 0D)
(cc)LF Sends a line feed (hex 0A)
(cc)FF Sends a form feed (hex 0C)
(cc)LT Sends a no motion line terminator (hex 03)
Although the Select Format command enables the IGP/PGL to ignore all host-generated paper movement
commands, you can input IGP/PGL paper movement commands with Select Format on.
SFON/SFOFF cannot be used during Ignore Sequence (page 70).
Set The Time or Date
Purpose To set the internal printer clock to the current time and date. All the parameters are
optional.
NOTE: Since this command sets time, it is important that it is received and processed by the printer
quickly. This command should be sent when the printer is online and no other data is in the
buffer.
Mode NORMAL
Format (cc)SETCLOCK;[DA nn;] [MO nn;] [YE nnun;] [HO nn;] [MI nn;] [SE nn;]
SETCLOCK The Set Clock command
DA Sets the day of the month. Enter DA followed by a space then a two–digit
value from 00–31.
MO Sets the month. Enter MO followed by a space then a two–digit value
from 01–12.
YE Sets the year. Enter YE followed by a space than a four digit value from
0000–9999.
HO Sets the hour. Enter HO followed by a space then a two–digit value from
00–23.
99
MI Sets the minutes. Enter MI followed by a space then a two–digit value
from 00–59.
SE Sets the seconds. Enter SE followed by a space then a two–digit value
from 00–59.
Example
See Clock Element Format on page 43.
Setup
Purpose The SETUP command can be used in two different ways, with the formname and without
the formname. When the formname is not entered, the given data under SETUP will be
stored into FLASH under the name setup.ptx. This file is then loaded from FLASH and
processed as host data whenever printer power is applied or when the RESET or
RECALL command is sent. When the formname is entered, SETUP is currently being
used in XML driven form to save all commands in NORMAL mode into a FLASH file with
the extension .nol, and later to be processed along with two other FLASH saved files,
*.frm and *.Ink to print an XML form.
Mode NORMAL
Format (cc)SETUP [;formname] [;DISK]
host data
(cc)SETUPEND
(cc) The Special Function Control Code.
SETUP The Setup command; enter SETUP.
formname This is a parameter used exclusively for XML driven form. When the
formname is entered, the host data following ~SETUP and up to
~SETUPEND will be saved into FLASH under the same formname with
the extension, *.nol. The data following SETUP can be only the
commands in NORMAL mode. When XML data stream comes in to print
the form under the same formname, the file with the same name and
extension, .nol will be retrieved from the FLASH and executed along with
two other FLASH file of the same name, *.frm (CREATE form) and .Ink
(LINK form). See the description and example listed for the ~LINK
command, on page 74. The form name is not case sensitive.
DISK Optional parameter to store the file to Onboard Flash Memory. Enter
DISK. Enter EMC to store the file to the SD card. When the option is not
specified, it stores the file to Onboard Flash Memory by default. See
Flash Memory Storage on page 18.
host data When the parameter formname is not entered, the host data can be any
IGP/PGL command, form definition, text, etc. to be stored and executed
at power-up. However, when the parameter formname is entered, the
host data can only be any IGP/PGL command in NORMAL mode.
SETUPEND Finishes storing host data and returns the printer to the NORMAL mode.
Enter SETUPEND.
Comments
When SETUP is used for non–XML driven form, the formname is not given because the RESET
command causes the setup routine to be executed, the RESET command cannot be in the SETUP
information or an infinite loop will occur.
100
If IGP/PGL commands have not been added between the SETUP and SETUPEND commands, the
SETUP.PTX file on the Onboard Flash Memory automatically deletes, and no IGP/PGL SETUP
commands execute upon printer power-up.
SETUP.PTX is automatically created by the IGP/PGL when the
~SETUPEND command is received. When the SETUP.PTX file is not in the Onboard Flash Memory, no
extra IGP/PGL commands are performed on power-up.
When SETUP is used for XML driven form (the formname is given), the DELETE FORM command (*.frm)
used under SETUP to delete both FLASH or DRAM form cannot be the same name as the formname
used in SETUP. *ALL cannot be used because XML form relies on the successful execution of *.frm
which happens after the execution of the SETUP file (*.nol).
For XML driven form, since both SETUP (*.nol) and LINK file (*.Ink) are stored only in FLASH, the users
can delete the flash files through the front panel option. See the LINK command on page 74 for a
description and example.
Example 1 (for XML form)
~SETUP;TESTXML
~DELETE LOGO;epc300.tif
~DELETE LOGO;PCXLOGO
~LOGO;PCXLOGO;PCX
<Raster Data>~RASTEREND
END
~SETUPEND
~CREATE;TESTXML;432;DISK
SCALE;DOT;100;100
LOGO
40;40;PCXLOGO
STOP
LOGO
40;292;epc300.tif
STOP
ALPHA
AF1;16;POINT;140;180;14;11
STOP
END
~LINK;TESTXML;DISK
~AF1;$BUSINESS_PARTNER$
~NORMAL
101
Special Function Control Code Change
Purpose Changes the current Special Function Control Code (SFCC).
Mode NORMAL or EXECUTE
Format (cc)SFCC; n
or
(cc)SFCC; ‘n’
(cc) The current Special Function Control Code.
SFCC; Specifies the Special Function Control Code change command. Enter
SFCC; (the semicolon is required.)
n Represents the ASCII numeric value for the new SFCC. Replace n with
an ASCII value from 0 through 255.
‘n’ Represents the hexadecimal value for a printable character as the new
SFCC. Replace ‘n’ with a hexadecimal value from 20 through 7F. If
representing the new SFCC in hexadecimal, it must be enclosed in
single quotes.
Comments
When the SFCC is changed using the SFCC command, the change is effective immediately and the old
SFCC is no longer recognized.
When printer power is turned off and on, the SFCC returns to the configuration default. The configuration
default SFCC can also be re-selected by sending the command: (cc)SFCC; ‘ ’
Example
The following example, using both the ASCII and hexadecimal values, changes the SFCC from the tilde
(~) to the caret (^).
~SFCC;94 or
~SFCC;’5E’
TIFF Logo
Purpose Places the IGP/PGL in the Create Logo mode, where logos can be defined using a
Tagged Image File Format (TIFF).
Mode NORMAL, CREATE
Format (NORMAL)
(cc)LOGO;logoname;TIFF[;TRIM][;ROT][;DISK](T)
TIFF raster data (cc)RASTEREND
END
Format (CREATE)
LOGODEF;logoname;TIFF[;TRIM][;ROT] (T)
TIFF raster data (cc)RASTEREND
STOP
(cc) The Special Function Control Code.
LOGO The Logo command; enter LOGO.
102
logoname Enter a maximum of 15 alphanumeric characters for the name of the
logo. (Refer to page 22 for a list of allowable Logo Name characters.) All
future references to this logo (Delete Logo or Logo Call commands) must
use this name. If a logo is defined with the same name as a logo already
existing in memory, the newly defined logo will replace the existing logo.
TIFF The command denoting raster data in TIFF format; enter TIFF.
TRIM Optional parameter that removes extra white space bounding the image,
which saves memory inside the printer. Also helps position the image in
an IGP/PGL form. Enter TRIM.
ROT Optional parameter for images scanned in orientations other than
upright. Enter either CW (for 90 degrees clockwise rotation), CCW (for
90 degree counterclockwise rotation), or INV (for inverted characters;
180 degrees rotations.)
DISK Optional parameter to store the logo to Onboard Flash Memory. Not
allowed for logos defined in CREATE mode. When defining a logo in
NORMAL mode, enter DISK to store the logo to Onboard Flash Memory,
or enter EMC to store the logo in the SD card or Expanded Memory
Cartridge. See Flash Memory Storage on page 18 for details.
(T) A line terminator (i.e., LF, FF) must separate the LOGO line from the
beginning of the TIFF raster data.
TIFF raster data
Scanned data in TIFF format; data must be black and white. Grey scales
or color TIFF files are currently not supported. Both uncompressed and
packed-bits compression formats are supported.
(cc) The Special Function Control Code.
RASTEREND Denotes the end of the TIFF raster data. Enter RASTEREND.
END Terminates the TIFF logo; enter END.
STOP Ends the Create Logo command while the IGP continues in the Create
Form Mode. Enter STOP. If STOP is not entered, an error message
results.
Comments
The size and number of raster image logos are bounded by printer memory. Also note that each rotation
used requires a copy of the image; therefore, the number of rotations used affects the printer memory
available.
The logo call command in the Create Form mode brings the predefined logo into a form. The starting row
and column parameters refer to the upper left corner of the logo grid. Once created, the logo is ready to
be used in any form and will print at the size shown.
Raster images may contain data that is interpreted by your host as control codes. This may affect the way
the host sends data to the printer. Consult your host's Administrator’s Manual for sending binary data.
Be careful when editing TIFF output files because most TEXT editors insert carriage returns and line
feeds. If a TIFF file must be edited, use a binary or hex editor.
NOTE: Be careful sending TIFF data. The LOGO line must be terminated and then the TIFF data must
follow immediately (with no extra CR/LF's). Otherwise, improper operation will result.

103
Bar Codes
Overview
A bar code is a graphic representation of alphanumeric characters. Bar codes are produced by entering
bar code data in the Create Form Mode. The IGP bar codes are listed in Table 11, with detailed bar code
information provided on the referenced pages. All parameters must be separated by a semicolon (;)
unless noted otherwise. Throughout this chapter, actual commands required for input are shown exactly
as they must be entered, while all parameters associated with that command are shown in italics.
Optional parameters are enclosed in brackets. Spaces are used only to visually separate the command
parameters, but do not enter these spaces in your command.
The single most important consideration when printing a bar code is to ensure the bar code will be
scanned properly. Incorporating a bar code quality procedure in the printing process is the best way to
ensure that bar codes are being printed correctly. A properly implemented validation procedure will
increase overall bar code quality, reduce waste from misprinted bar codes, and achieve high first-time
read rates, which is an increasingly important factor in newer, more efficient systems where manually
entered data is not acceptable as a backup function. Validation also minimizes the costs of returned
products due to poor reading or unaccountable bar codes. For more information on bar code validation,
contact your Printronix representative or visit our web site at www.printronix.com.
Table 11 Available Bar Codes
Bar Code Mnemonic Symbol Length Code Set Page No.
Australian 4-State AUSTPOST Variable Alphanumeric 108
Codabar CODABAR Variable Alphanumeric 113
Code 35 C35 Variable Alphanumeric 118
Code 39 C3/9 Variable Alphanumeric 120
Code 93 CODE93 Variable Alphanumeric 126
Code 128 –
A, B or C
C128A
C128B
C128C Variable Alphanumeric 131
EAN8 EAN8 7 digits Numeric 141
EAN13 EAN13 12 digits Numeric 146
FIM FIM n/a A, B, C or D 152
German I-2/5 I25GERMAN 11 or 13 digits Numeric 184
GS1-128, formerly
UCC/EAN-128 UCC-128 Variable Alphanumeric 158
GS1 Datamatrix,
formerly Datamatrix DATAMATRI
X Variable Alphanumeric 170

104
Table 11 Available Bar Codes
Bar Code Mnemonic Symbol Length Code Set Page No.
Intelligent Mail 4-State INTMAIL 20, 25, 29, or 31
digits Alphanumeric 181
Interleaved 2/5 I-2/5 Variable Numeric 184
ITF-14 ITF14 13 digits Numeric 184
Matrix MATRIX Variable Numeric 189
MSI MSI 13 or 14 digits Numeric 193
PDF417 PDF417 Variable Alphanumeric 198
Planet PLANET 11 digits Numeric 206
Plessey PLESSEY Variable Alphanumeric 211
POSTNET POSTNET 5, 9, or 11 digits Numeric 216
PostBar POSTBAR Variable 0-3 221
QR Code QRCODE Variable Alphanumeric 224
Royal Mail ROYALBAR Variable Alphanumeric 221
Telepen TELEPEN Variable Alphanumeric 228
UPC-A UPC-A 11 digits Numeric 233
UPC-E and UPC-E0 UPC-E
UPC-E0 11 or 6 digits Numeric 238
UPCSHIP UPCSHIP 13 digits Numeric 245
UPS11 UPS11 10 digits Alphanumeric 249
User-Defined Variable Bar Code Ratios
The user-defined variable ratio for bar codes is an optional parameter. The default ratios shown in Table
12 and Table 13 are overridden by the variable ratio feature. Four- and eight-digit ratios can be used,
depending upon the bar code selected. Ratio data must be decimal values greater than 0. Enter R,
followed by the actual bar code ratio. A colon must separate each element of the ratio.
Like standard bar code ratios, user-defined ratios are also interpreted from left to right, measuring the
size of each bar or space, in dot width, in the following pattern: narrow bar : narrow space : wide bar :
wide space. See Table 12 and Table 13 for the number of values needed. If the D parameter is specified,
the ratios are represented in printer dots instead of IGP dots (60 x 72 dpi).
User-defined ratios can be disabled from the front panel menu. See your Administrator’s Guide for details.
NOTE: The IGP does not verify that ratio data creates acceptable wide/narrow element relationships for
bar code readability. When designing unique ratio data, carefully plot wide and narrow ratios to
conform to readable bar codes.

105
User-Defined Variable Ratios for Postal Barcodes
The user-defined variable ratio can also be used for Postal barcodes including Postnet, Planet, Australian
4-State, PostBar, Royal Mail, and Intelligent Mail 4-State.
The user-defined ratio follows the same general syntax rules but with the following pattern: bar width:
space width: short bar height: full bar height. The D parameter can also be used for printer dots.
User-defined ratios can be disabled from the control panel menu. Refer to the Administrator’s Manual for
details.
NOTE: The IGP does not verify that ratio data creates acceptable wide/narrow element relationships for
barcode readability. When designing unique ratio data, carefully plot wide and narrow ratios to
conform to readable barcodes.
Variable Ratio Sample
~CREATE;TEST (Enters Create Form mode)
SCALE;CHAR
ALPHA (Alpha command)
2;5;1;1;1;*Std. Ratio*
STOP (Ends Alpha command)
BARCODE (Bar code command)
C3/9;X1;H7;3;5
“CODE39”
PDF;B;N (Printable data field)
STOP (Ends bar code command)
/
/
/
/
/
ALPHA (Alpha command)
2;30;1;1;*Var. Ratio*
STOP (Ends bar code command)
BARCODE (Bar code command)
C3/9;XRD2:2:5:5;H7;3;30
“CODE39”
PDF;B;N (Printable data field)
STOP (Ends bar code command)
END (Terminates Create Form mode)
~EXECUTE;TEST;1 (Prints the form)
~NORMAL

106
PDF Character Sizes [PDF [;LOC] [;FONT]]
For UPC and EAN bar codes, a smaller Letter Gothic font will be substituted for OCR-A or OCR-B when
the bar code symbol is not large enough to accommodate a 10 CPI font.
For all other bar codes, OCR-A and OCR-B will print at 10 CPI. However, when using the Normal font, the
PDF will be automatically sized to fit the length of the bar code symbol, if necessary.
NOTE: Vertical bar codes print only in standard 10 cpi font because OCR fonts cannot be rotated. If an
OCR-type font is selected with a vertical bar code command, the standard 10 cpi font is
substituted automatically.
Bar Code Specifications
Table 12 IGP/PGL Bar Code Specification Summary for 12-Mil Tip Impact Printers
Description
Magnification
Parameter
Average
Narrow Element
Width (mils)
Character
Density (cpi)
Ratio
Codabar X1 16.7 5.4 4:3:2:1
Code 39
X1 13.8 4.5 3:1
X1A 13.8 5.5 2:1
X1B 13.8 5.0 2.5:1
X2 31.0 2.3 2.3:1
X3 44.8 1.5 2.5:1
X4 58.6 1.2 2.4:1
Code 128A X1 13.8 6.5 4:3:2:1
Code 128B X1.5 20.7 5.0 4:3:2:1
Code 93 X2 27.3 3.3 4:3:2:1
UPS 11 X3 41.4 2.2 4:3:2:1
X4 55.2 1.7 4:3:2:1
Code 128C X1 13.8 13.2 4:3:2:1
UCC/EAN-128 X1.5 20.7 9.9 4:3:2:1
GS1-128, formerly X2 27.3 6.5 4:3:2:1
UCC/EAN-128 X3 41.4 4.4 4:3:2:1
X4 55.2 3.3 4:3:2:1
EAN 8 and 13 default 13.8 1.05 MAG 4:3:2:1
Interleaved 2/5 X1 13.8 8.1 3:1
German I-2/5 X1A 17.2 7.1 2.6:1
ITF-14 X1B 13.8 10.4 2:1
Matrix
X2 31.0 4.2 2.3:1
X2A 27.6 5.2 2:1
X3 44.8 2.8 2.5:1
X4 58.6 2.2 2.4:1
MSI-A X1 13.8 7.6 3:1
MSI-B X2 20.7 5.0 2.5:1
MSI-C X3 27.6 3.8 2.3:1
MSI-D X4 34.5 3.0 2.3:1
Plessey
UPC-A and E default 13.8 1.05 MAG 4:3:2:1
PostBar
Royal Mail
Australian Post
X1
X1A n/a n/a n/a

107
Table 12 IGP/PGL Bar Code Specification Summary for 12-Mil Tip Impact Printers
Description
Magnification
Parameter
Average
Narrow Element
Width (mils)
Character
Density (cpi)
Ratio
Planet
POSTNET Per U.S. Postal Service Publication 25: A Guide to Business Mail Preparation (USPS Certified)
Table 13 PGL Bar Code Specification Summary for 16-Mil Tip Impact Printers
Description Magnification
Parameter Average Narrow
Element Width Character Density
(cpi) Ratio
Codabar X1 16.7 5.4 4:3:2:1
Code 39
X1 16.7 3.75 3:1
X1A 16.7 4.6 2:1
X1B 16.7 4.2 2.5:1
X2 37.5 1.9 2.3:1
X3 54.2 1.3 2.5:1
X4 70.8 1.1 2.4:1
Code 128A X1 16.7 5.4 4:3:2:1
Code 128B X1.5 25.0 4.1 4:3:2:1
Code 93 X2 33.0 2.7 4:3:2:1
UPS 11 X3 50.0 1.8 4:3:2:1
X4 66.7 1.4 4:3:2:1
Code 128C X1 16.7 10.9 4:3:2:1
UCC/EAN-128
X1.5 25.0 8.2 4:3:2:1
X2 33.0 5.4 4:3:2:1
X3 50.0 3.6 4:3:2:1
X4 66.7 2.7 4:3:2:1
EAN 8 and 13 default 16.7 1.28 MAG 4:3:2:1
Interleaved 2/5 X1 16.7 6.7 3:1
German I-2/5 X1A 20.8 5.7 2.6:1
ITF-14 X1B 16.7 8.5 2:1
Matrix
X2 37.5 3.5 2.3:1
X2A 33.2 4.3 2:1
X3 54.2 2.3 2.5:1
X4 70.8 1.8 2.4:1
MSI-A X1 16.7 6.1 3:1
MSI-B X2 25.1 4.1 2.5:1
MSI-C X3 33.4 3.0 2.3:1
MSI-D X4 41.7 2.4 2.3:1
Plessey
UPC-A and E default 16.7 1.28 MAG 4:3:2:1
PostBar
Royal
Mail
Australian Post
X1
X1A n/a n/a n/a
Planet
POSTNET Per U.S. Postal Service Publication 25: A Guide to Business Mail Preparation (USPS Certified)

108
Bar Codes
The rest of this chapter describes each of the bar codes available with the IGP emulation.
Australian 4-State
The Australian 4-State structure is shown in Figure 7 and described on the following pages.
Figure 7 Australian 4-State Structure
Normal
SR,SC
POSITION
GUARD BAND
QUIET
ZONE
HEIGHT
SR,SC
POSITION
QUIET
ZONE
QUIET
ZONE
QUIET
ZONE
QUIET
ZONE
QUIET
ZONE
STOP
CODE
STOP
CODE
STOP
CODE
START
CODE
START
CODE
START
CODE
OPTIONAL READABLE DATA
FIELD
DATA FIELD
SR,SC
POSITION
INV
DATA
FIELD
DATA
FIELD
GUARD
BAND
CCW CW
GUARD
BAND
OPTIONAL
READABLE
DATA
FIELD
HEIGHT
HEIGHT
GUARD BAND
HEIGHT
QUIET
ZONE
QUIET
ZONE
STOP
CODE
START
CODE
OPTIONAL READABLE DATA
FIELD
DATA FIELD
SR,SC
POSITION
109
The Australian 4-State bar code supports the Australian Postal Service. Australian 4-State bar codes are
similar to POSTNET in terms of bar space and width, but have four different types of bars (Full Height,
Ascender, Descender, and Tracker), whereas POSTNET only has two bar types (Tall and Short).
The Australian 4-State symbology converts alphanumeric characters into patterns of four bars, using
combinations of Full Height, Ascender, Descender, and Trackers. It also adds start and stop bar codes as
well as Reed-Solomon parity information.
Quiet Zone
Quiet zones extend on both ends of the bar code to permit the scan to begin and end in a blank area. The
quiet zones should be at least 0.25 inches wide and completely blank to ensure accurate reading of the
start/stop codes and to prevent adjacent bar codes from overlapping. You are responsible for providing
sufficient space on the form for the quiet zones.
Start/Stop Code
The start and stop bars identify the orientation of the bar code. The start bar consists of an ascender bar,
and is positioned at the left-most end of the bar code. The stop bar consists of a full height bar, and is
positioned at the right- most end of the bar code adjacent to the check digit.
Data Field
Australian 4-State bar codes use four types of bars to encode its data: Full Height, Ascender, Descender,
and Tracker. Each Full Height bar is 0.198 inch ± 0.030 inch. The Ascender and Descender bars are
about 62.5% of the Full Height bar in length, while the Tracker bar is about 25% of the Full Height bar.
Each bar width is equal, and must be .020-inch ± .005-inch. Horizontal spacing between bars (pitch) must
be 22 bars ± 2 bars per inch over any 0.50-inch portion of the bar code.
The Australian 4-State bar code data field consists of four different sections: the FCC, Sorting Number,
Customer Data, and Reed-Solomon parity information. The FCC is a two-digit code specifying the format
of the barcode (see Table 14). The Sorting Number is an 8-digit code used to sort the mail item.
Customer Data is optional and is only allowed on certain formats (as indicated by the FCC selected). The
IGP emulation automatically generates the Reed-Solomon parity information and includes it in the
barcode.
Check Digit
No check digit is calculated for the Australian 4-State bar code. The Reed- Solomon parity information is
automatically included.
Australian 4-State Command Format
BARCODE
AUSTPOST;[FCCn;][INFOn;][DIR;][NLQ;][MAG;][BFn;L;][DARK;]SR;SC (D) [data field] (D)[PDF [;LOC]
[;FONT]]
STOP
BARCODE The Bar Code command; enter BARCODE.
AUSTPOST Designates bar code type Australian 4-State; enter AUSTPOST.
FCCn Specifies the FCC code, which defines the format of
the barcode and its size. If no value is specified, the FCC defaults
to a value of 11. Enter FCC, then one of the values shown in Table
14.
INFOn Specifies the format of the customer information field. If no value is
specified, the information field defaults to a value of 1. Enter INFO,
then one of the values shown in Table 14.

110
Table 14 FCC Codes, Customer Information Fields and Maximum Bar Code Lengths
FCC (FCCn) Customer
Information
(INFOn) Valid Data Maximum Length
(Sorting Number +
Customer Data)
11, 87, 45, or 92 n/a Any 8 + 0
59 1 A-Z, a-z, 0-9, space, # 8 + 5
59 2 0-9 8 + 7
59 3 0-3 8 + 15
44, 62 1 A-Z, a-z, 0-9, space, # 8 + 10
44, 62 2 0-9 8 + 15
44, 62 3 0-3 8 + 30
NOTE: For an INFOn value of 3, the digits 0 through 3 represent the following bars: 0 = Full Height; 1 =
Ascender; 2 = Descender; 3 = Tracker. Since this is a proprietary encoding, the Customer Data is
not included in the optional readable data field.
DIR Optional parameter to orient the bar code structure vertically. Enter CW
for clockwise rotation. Enter CCW or VSCAN for counter-clockwise
rotation. Enter INV for inverted rotation. If DIR is not entered, the
barcode is horizontally oriented.
NLQ Optional parameter optimized to print barcodes at NLQ print density
(180x96). This may cause line matrix printers to reverse motion when the
form prints. This parameter is ignored for other printer types.
MAG Optional parameter to magnify (horizontally expand) the bar code
symbol. The magnification default value is X1. As required for scanning,
enter a magnification value from Table 12, page 106 or Table 13, page
107, depending on your printers tip size to increase the magnification.
Increasing the magnification adjusts printed character density.
NOTE: The User-Defined variable ratio is not allowed for this barcode.
BFn;L Optional parameters for assigning a dynamic bar code data field location
on a form and for designating the length of the data field. With these
parameters, the actual data for the bar code data field is dynamically
provided during the Execute Form Mode; the data is not specified during
the Create Form Mode. To use this field, perform the following steps:
a. Enter BF.
b. Replace n with a number ranging from 0 through 512 to identify the
bar code field. The SR and SC parameters specify the exact location
of the bar code field identified by n.
c. Replace L with a number equaling the total number of characters in
the field. (The actual data provided dynamically during the Execute
Form Mode can be less than L.)
d. The information for the data field is entered dynamically during the
Execute Form Mode. (Refer to Execute Form: Dynamic Bar Code
Data on page 62.) Do not use the data field parameter to enter data
111
when the BFn;L parameters are used. However, refer to the data
field description for available characters.
DARK Optional parameter to produce darker looking bar codes. Enter DARK.
Refer to Dark Printing on page 52 for more information.
SR Defines the starting row for the bar code. Enter a value ranging from row
1 to one less than the length of the form. Character row or dot row is
specified based on the Scale command (page 95), or use the CP.DP
format (page 24).
SC Defines the starting column of the bar code. Enter a value ranging from
column 1 to one less than the width of the form. Character column or dot
column is specified based on the Scale command (page 95), or use the
CP.DP format (page 24).
(D) The printable character (delimiter) identifying the start and finish of the
data field. Enter any printable character other than a slash (/), the SFCC,
or a character used within the data. The same character must be used at
both ends of the data field, but it is not printed with the data.
data field Contains the bar code characters. See Data Field on page 109 for a
description of the Australian 4- State bar code data field.
PDF Optional parameter to enable printing of the human readable data field.
Enter PDF to print the data field. If the parameter is not used, the human
readable data will not print. This parameter is not allowed if a null data
field is specified.
LOC Optional parameter to identify the location of the printable data field. The
default value is B, locating the human readable data below the bar code.
A locates the printable data field above bar code. To compensate for
printing the 0.1-inch high data, the height of the bar code body is
reduced 0.1 inch.
FONT Optional parameter to select the font for the human readable data field.
Enter O to select OCR-A font; enter X to select OCR-B font; enter N to
select 10 cpi; enter P to select 12 cpi; enter Q to select 13 cpi; enter R to
select 15 cpi; enter T to select 17 cpi; enter V to select 20 cpi.
To select a scalable font with user-defined size, enter Nh:w or F;Nh:w.
The parameters h (height) and w (width) can each range from 1 to 96,
and are expansion factors of a 10 cpi character. Nh:w prints in Letter
Gothic (font 93779) regardless of the current active font. By default
F;Nh:w uses the Letter Gothic as the current font selection. You can
change the default by using the FONT command.
NOTE: Nh:w and F;Nh:w will not print the PDF wider or taller than the barcode. If the height parameter h
causes the PDF to print above the horizontal barcode start row or vertical barcode start column, a
barcode font Error will occur. If the width parameter w causes the PDF to exceed the barcode
width, the PDF width factor w will automatically reduce to fit within the barcode width without
causing an error.
STOP Ends the Bar Code command while the IGP continues in the Create
Form Mode. Enter STOP. If STOP is not entered, an error message
results.

112
Australian 4-State Example
~CREATE;TEST (Enter Create Form mode)
BARCODE (Bar code command)
AUSTPOST;FCC62;INFO1;9;8 (Australian 4-State bar code, FCC=62,
INFO=1, SR 9, SC 8)
*00141544adc0gre117* (Data Field; 8-digit Sorting Number +
10 alphanumeric customer data)
PDF;A (Printable data field above bar code)
STOP (Ends bar code command)
BARCODE (Bar code command)
AUSTPOST;VSCAN;9;50 (Vertical Australian 4-State bar code,
FCC=11, INFO=1, SR 9, SC 50)
*00540171* (Data Field; 8-digit Sorting Number)
PDF (Printable data field)
STOP (Ends bar code command)
END (Terminates Create Form mode)
~EXECUTE;TEST;1 (Execute the form, form count of 1)
~NORMAL
SR 9
SC 8
SR 9
SC 50

113
Codabar
The Codabar structure is shown in Figure 8 and described on the following pages.
Figure 8 Codabar Structure
Normal
LOWER GUARD BAND
HEIGHT
QUIET
ZONE
QUIET
ZONE
STOP
CODE
START
CODE
OPTIONAL READABLE DATA
FIELD
DATA FIELD
SR,SC
POSITION
INV
SR,SC
POSITION
QUIET
ZONE
STOP
CODE
START
CODE
QUIET
ZONE
OPTIONAL READABLE DATA
FIELD
LOWER GUARD BAND
UPPER GUARD BAND
UPPER GUARD BAND
DATA FIELD
HEIGHT
OPTIONAL
CHECK DIGIT
OPTIONAL
CHECK DIGIT
CCW
LOWER
GUARD
BAND
QUIET
ZONE
SR,SC
POSITION
STOP
CODE
START
CODE
QUIET
ZONE
OPTIONAL
READABLE
DATA FIELD
UPPER
GUARD
BAND
DATA
FIELD
HEIGHT
OPTIONAL
CHECK
DIGIT
SR,SC
POSITION
QUIET
ZONE
STOP
CODE
START
CODE
QUIET
ZONE
DATA
FIELD
LOWER
GUARD
BAND
UPPER
GUARD
BAND
CW
OPTIONAL
CHECK
DIGIT
HEIGHT
114
Quiet Zone
Both ends of the bar code structure require blank quiet zones. The quiet zones must be at least 0.25
inches wide and completely blank to ensure accurate reading of the start/stop codes and to prevent
adjacent bar codes from overlapping. Be sure to provide sufficient space on the form for the quiet zones.
Start/Stop Codes
The start/stop code is a unique character identifying the leading and trailing end of the bar code. The
start/stop code is automatically produced with each bar code. The start/stop code structure permits
bidirectional bar code scanning.
Data Field
The bar code symbol uses a series of wide and narrow bars and spaces to represent standard
alphanumeric characters. Each wide or narrow bar or space is one element; each character in the data
field has nine elements. The structure is three wide elements (bars or spaces) out of the nine total
elements which compose one character.
Readable Data
The optional readable data field provides a readable interpretation of the bar code data. It can be printed
above or below the bar code symbol.
Check Digit
The optional modulo-43 check digit can be inserted into the bar code to verify accurate scanning.
Codabar Command Format
BARCODE
CODABAR [CD];[DIR;] [MAG;] [Hn[.m];] [BFn;L;] [DARK;] SR;SC
(D) [data field] (D)
[PDF [;LOC] [;FONT]]
STOP
BARCODE The Bar Code command; enter BARCODE.
CODABAR CD Designates bar code type Codabar; enter CODABAR. To calculate and
plot the optional modulo-43 check digit with the bar code symbol
automatically, enter CD.
DIR Optional parameter to orient the bar code structure vertically. Enter CW
for clockwise rotation. Enter CCW or VSCAN for counter-clockwise
rotation. Enter INV for inverted rotation. If DIR is not entered, the
barcode is horizontally oriented.
MAG Optional parameter to magnify (horizontally expand) the bar code
symbol. The magnification default value is X1. As required for scanning,
enter a magnification value from Table 12, page 106 or Table 13, page
107, depending on your printers tip size to increase the magnification.
Increasing the magnification adjusts printed character density. You can
also use XR or XRD as defined on page 104.
NOTE: You must specify four digits for MAG for User Defined variable ratio. There are four values that
comprise the dot ratio: narrow bar, narrow space, wide bar, and wide space. User-defined ratios
for this barcode should have these four values defined in the order specified.
Hn[.m] Optional parameter to adjust the overall height (vertical expansion) of the
bar code symbol (including the upper and lower 0.1-inch guard bands
and any human readable data). Height adjustments are made in 0.1-inch
increments; enter H and a value from 3 through 99 to select height
adjustments from 0.3 through 9.9 inches. The default value is 0.9 inch.
115
[.m] is an additional number of dots for the bar code height. (Dots are in
the current dot scale.)
NOTE: If 0.3 inches is the selected height, the PDF cannot be included.
BFn;L Optional parameters for assigning a dynamic bar code data field location
on a form and for designating the length of the data field. With these
parameters, the actual data for the bar code data field is dynamically
provided during the Execute Form Mode; the data is not specified during
the Create Form Mode. To use this field, perform the following steps:
a. Enter BF.
b. Replace n with a number ranging from 0 through 512 to identify the
bar code field. The SR and SC parameters specify the exact location
of the bar code field identified by n.
c. Replace L with a number equaling the total number of characters in
the field. (The actual data provided dynamically during the Execute
Form Mode can be less than L.)
d. The information for the data field is entered dynamically during the
Execute Form Mode. (Refer to Execute Form: Dynamic Bar Code
Data on page 62.) Do not use the data field parameter to enter data
when the BFn;L parameters are used. However, refer to the data
field description for available characters.
DARK Optional parameter to produce darker looking bar codes. Enter DARK.
Refer to Dark Printing on page 52 for more information.
SR Defines the starting row for the bar code. Enter a value ranging from row
1 to one less than the length of the form. Character row or dot row is
specified based on the Scale command (page 95), or use the CP.DP
format (page 24).
SC Defines the starting column of the bar code. Enter a value ranging from
column 1 to one less than the width of the form. Character column or dot
column is specified based on the Scale command (page 95), or use the
CP.DP format (page 24).
(D) The printable character (delimiter) identifying the start and finish of the
data field. Enter any printable character other than a slash (/), the SFCC,
or a character used within the data. The same character must be used at
both ends of the data field, but it is not printed with the data.
data field Contains the bar code characters. A null data field (no characters) is
permitted. The data field can contain any of the characters listed in Table
15 except the SFCC, and the first character and the last character in the
data field must be either A, B, C, or D. The length of the data field is
variable; however, the maximum length is usually limited to 32
characters to minimize potential reading errors.
PDF Optional parameter to enable printing of the human readable data field.
Enter PDF to print the data field. If the parameter is not used, the human
readable data will not print. This parameter is not allowed if a null data
field is specified.
LOC Optional parameter to identify the location of the printable data field. The
default value is B, locating the human readable data below the bar code.
A locates the printable data field above bar code. To compensate for
printing the 0.1-inch high data, the height of the bar code body is
reduced 0.1 inch.

116
FONT Optional parameter to select the font for the human readable data field.
Enter O to select OCR-A font; enter X to select OCR-B font; enter N to
select 10 cpi; enter P to select 12 cpi; enter Q to select 13 cpi; enter R to
select 15 cpi; enter T to select 17 cpi; enter V to select 20 cpi.
To select a scalable font with user-defined size, enter Nh:w or F;Nh:w.
The parameters h (height) and w (width) can each range from 1 to 96,
and are expansion factors of a 10 cpi character. Nh:w prints in Letter
Gothic (font 93779) regardless of the current active font. By default
F;Nh:w uses the Letter Gothic as the current font selection. You can
change the default by using the FONT command.
NOTE: Nh:w and F;Nh:w will not print the PDF wider or taller than the barcode. If the height parameter h
causes the PDF to print above the horizontal barcode start row or vertical barcode start column, a
barcode font Error will occur. If the width parameter w causes the PDF to exceed the barcode
width, the PDF width factor w will automatically reduce to fit within the barcode width without
causing an error.
STOP Ends the Bar Code command while the IGP continues in the Create
Form Mode. Enter STOP. If STOP is not entered, an error message
results.
Table 15 Codabar Character Set
Character Hex Character Hex
0 30 - 2D
1 31 $ 24
2 32 : 3A
3 33 / 2F
4 34 . 2E
5 35 + 2B
6 36 A 41
7 37 B 42
8 38 C 43
9 39 D 44

117
Codabar Example
~CREATE;TEST;288 (Enter Create Form mode)
BARCODE (Bar code command)
CODABAR;VSCAN;X1;H7;5;20 (Vertical Codabar bar code, MAG 1, SR 5, SC 20)
*A12345B* (Data Field)
PDF;B;N (Printable data field)
STOP (Ends bar code command)
END (Terminates Create Form mode)
~EXECUTE;TEST
~NORMAL
SR 5
SC 20

118
Code 35
The Code35 barcode is used in high speed processing and postal automation. The bar structure to be
composed is simple and the safety of the barcode is excellent. Print speed is fast, so it is suitable for high
speed reader of optical character. Each number in the data field contains the bar that indicates the start,
so self-search is possible. The barcode is good for the error check.
Command Format
BARCODE
C35; [DIR;] [MAG;] [Hn[.m];] [BFn;L;] [DARK;] SR; SC
[(D)Data Field(D)]
STOP
Start Code
Each number in the data field contains the bar that indicate the start.
Data Field
Code 35 can accommodate 10 characters, 0 - 9. The following table lists the character with it’s module
sequence. Each character is composed of 6 bars of same kind which include 2 empty bars ( bars
removed from their place) and one start bar. Data Field is written form left to right, but barcode symbol is
composed in an order of left to right which starts with the rightmost character in the data field to the
leftmost character.
I = Bar
E = Empty Bar
S = Start Bar
– = Space
Character Module Sequence
0 I–I–I–E–E–S–
1 E–E–I–I–I–S–
2 E–I–E–I–I–S–
3 I–E–E–I–I–S–
4 E–I–I–E–I–S–
5 I–E–I–E–I–S–
6 I–I–E–E–I–S–
7 E–I–I–I–E–S–
8 I–E–I–I–E–S–
9 I–I–E–I–E–S–

119
Check Code
The Code 35 has a mod 10 check character. The check character is automatically calculated and inserted
in the end of barcode symbol. The check character verifies accurate scanning. The start bar is included in
the check character.
GuardBand
Normally, there are guardbands 0.10 inches both above and below the bars of the barcode.
Magnification
There is only one pre-defined magnification for Code 35, X1, which is the default magnification.
NOTE: The User Defined variable ratio is not allowed for this barcode.
Height
The barcode can range from 0.3 - 9.9 inches tall. Default is 0.3 inches.
PDF
PDF is not included for Code 35.
C35 Example
~CREATE;TEST
BARCODE
C35;X1;H4;10;10
*137130*
STOP
END
~EXECUTE;TEST;1

120
Code 39
The Code 39 structure is shown in Figure 9 and described on the following pages.
Figure 9 Code 39 Structure
Normal
LOWER GUARD BAND
HEIGHT
QUIET
ZONE
QUIET
ZONE
STOP
CODE
START
CODE
OPTIONAL READABLE DATA
FIELD
DATA FIELD
SR,SC
POSITION
INV
SR,SC
POSITION
QUIET
ZONE
STOP
CODE
START
CODE
QUIET
ZONE
OPTIONAL READABLE DATA
FIELD
LOWER GUARD BAND
UPPER GUARD BAND
UPPER GUARD BAND
DATA FIELD
HEIGHT
OPTIONAL
CHECK DIGIT
OPTIONAL
CHECK DIGIT
CCW
LOWER
GUARD
BAND
QUIET
ZONE
SR,SC
POSITION
STOP
CODE
START
CODE
QUIET
ZONE
OPTIONAL
READABLE
DATA FIELD
UPPER
GUARD
BAND
DATA
FIELD
HEIGHT
OPTIONAL
CHECK
DIGIT
SR,SC
POSITION
QUIET
ZONE
STOP
CODE
START
CODE
QUIET
ZONE
DATA
FIELD
LOWER
GUARD
BAND
UPPER
GUARD
BAND
CW
OPTIONAL
CHECK
DIGIT
HEIGHT
121
Quiet Zone
Both ends of the bar code structure require blank quiet zones. The quiet zones must be at least 0.25
inches wide and completely blank to ensure accurate reading of the start/stop codes and to prevent
adjacent bar codes from overlapping. Be sure to provide sufficient space on the form for the quiet zones.
Start/Stop Codes
The start/stop code is a unique character identifying the leading and trailing end of the bar code. The
start/stop code is automatically produced with each bar code. The start/stop code structure permits
bidirectional bar code scanning.
Data Field
The bar code symbol uses a series of wide and narrow bars and spaces to represent standard
alphanumeric characters. Each wide or narrow bar or space is one element; each character in the data
field has nine elements. The structure is three wide elements (bars or spaces) out of the nine total
elements which compose one character.
For HIBC barcode, the data field is a variable length field consisting of only the following characters: 1-9,
A-Z, -, ., $, /, +, %, and space.
Readable Data
The optional readable data field provides a readable interpretation of the bar code data. It can be printed
above or below the bar code symbol.
Check Digit
The optional modulo-43 check digit can be inserted into the bar code to verify accurate scanning.
For HIBC barcode, a mandatory modulo-43 checkdigit is inserted at the end of the data.
PDF
Unless requested, the PDF is not included. If included, it is separated from the bars by a guardband. The
default font type used for PDF is N. Non-printable characters are printed as spaces. The check digit is
included in the PDF.
For HIBC barcode, PDF is preceded with ‘+’, a Flag Character which is an identifier used to differentiate
HIBC symbols from other non-healthcare related barcode symbols. A pair of asterisks (*) encloses the
human readable field, including the check digit.
Code 39 Command Format
NOTE: Although commonly referred to as Code “39”, you must enter the command as “C3/9” (including
the slash) during IGP input.
BARCODE
C3/9 [CD]; [HIBC;] [DIR;] [MAG;] [Hn[.m];] [BFn;L;] [DARK;]SR;SC
[(D) [data field] (D)[PDF [;LOC] [;FONT]]
STOP
BARCODE The Bar Code command; enter BARCODE.
C3/9 CD Designates bar code type C39; enter C3/9. To calculate and plot the
optional modulo-43 check digit with the bar code symbol automatically,
enter CD.
HIBC The Health Industry Bar Code (HIBC) is encoded in either Code 128 or
Code 39 symbology. Enter HIBC. In a global setting, HIBC identifies
health industry products, in any quantity, of any lot or serial number, with
any expiration date. HIBC represents two kinds of information: Primary
and Secondary Identification. Primary Identification represents product
122
identity and Secondary Identification represents the attributes of Lot or
Batch Code, Serial Number, and Expiration date.
When encoding HIBC barcode in UCC-128, HIBC is essentially a UCC-
128 barcode. The encoding uses the same module 10 check digit and
data format. The only addition is an Application Identifier (AI) parameter.
For Primary Data Structure use AI (01), and for Secondary Data
Structure use AI (22) or AI (240). To use UCC-128 to encode HIBC, be
sure to use the correct AI parameter to obtain the desired results.
DIR Optional parameter that allows for rotating a barcode. Enter CW for
clockwise rotation. Enter CCW or VSCAN for counter-clockwise rotation.
Enter INV for inverted rotation. If DIR is not entered, the barcode is
horizontally oriented.
MAG Optional parameter to magnify (horizontally expand) the bar code
symbol. The magnification default value is X1. As required for scanning,
enter a magnification value from Table 12, page 106 or Table 13, page
107, depending on your printers tip size to increase the magnification.
Increasing the magnification adjusts printed character density. You can
also use XR or XRD as defined on page 104.
NOTE: You must specify four digits for MAG for User Defined variable ratio. There are four values that
comprise the dot ratio: narrow bar, narrow space, wide bar, and wide space. User-defined ratios
for this barcode should have these four values defined in the order specified.
Hn[.m] Optional parameter to adjust the overall height (vertical expansion) of the
bar code symbol (including the upper and lower 0.1-inch guard bands
and any human readable data). Height adjustments are made in 0.1-inch
increments plus dots; enter H and a value from 3 through 99 to select
height adjustments from 0.3 through 9.9 inches. The default value is 0.9
inch. [.m] is an additional number of dots for the bar code height. (Dots
are in the current dot scale.)
NOTE: If 0.3 inches is the selected height, the PDF cannot be included.
BFn;L Optional parameters for assigning a dynamic bar code data field location
on a form and for designating the length of the data field. With these
parameters, the actual data for the bar code data field is dynamically
provided during the Execute Form Mode; the data is not specified during
the Create Form Mode. To use this field, perform the following steps:
a. Enter BF.
b. Replace n with a number ranging from 0 through 512 to identify the
bar code field. The SR and SC parameters specify the exact location
of the bar code field identified by n.
c. Replace L with a number equaling the total number of characters in
the field. (The actual data provided dynamically during the Execute
Form Mode can be less than L.)
d. The information for the data field is entered dynamically during the
Execute Form Mode. (Refer to Execute Form: Dynamic Bar Code
Data on page 62.) Do not use the data field parameter to enter data
when the BFn;L parameters are used. However, refer to the data
field description for available characters.
DARK Optional parameter to produce darker looking bar codes. Enter DARK.
Refer to Dark Printing on page 52 for more information.
123
SR Defines the starting row for the bar code. Enter a value ranging from row
1 to one less than the length of the form. Character row or dot row is
specified based on the Scale command (page 95), or use the CP.DP
format (page 24).
SC Defines the starting column of the bar code. Enter a value ranging from
column 1 to one less than the width of the form. Character column or dot
column is specified based on the Scale command (page 95), or use the
CP.DP format (page 24).
(D) The printable character (delimiter) identifying the start and finish of the
data field. Enter any printable character other than a slash (/), the SFCC,
or a character used within the data. The same character must be used at
both ends of the data field, but it is not printed with the data.
data field Contains the bar code characters. A null data field (no characters) is
permitted. The data field can contain any of the characters listed in Table
16 except the SFCC. The length of the data field is variable; however,
the maximum length is usually limited to 32 characters to minimize
potential reading errors.
PDF Optional parameter to enable printing of the human readable data field.
Enter PDF to print the data field. If the parameter is not used, the human
readable data will not print. This parameter is not allowed if a null data
field is specified.
LOC Optional parameter to identify the location of the printable data field. The
default value is B, locating the human readable data below the bar code.
A locates the printable data field above bar code. To compensate for
printing the 0.1-inch high data, the height of the bar code body is
reduced 0.1 inch.
FONT Optional parameter to select the font for the human readable data field.
Enter O to select OCR-A font; enter X to select OCR-B font; enter N to
select 10 cpi; enter P to select 12 cpi; enter Q to select 13 cpi; enter R to
select 15 cpi; enter T to select 17 cpi; enter V to select 20 cpi.
To select a scalable font with user-defined size, enter Nh:w or F;Nh:w.
The parameters h (height) and w (width) can each range from 1 to 96,
and are expansion factors of a 10 cpi character. Nh:w prints in Letter
Gothic (font 93779) regardless of the current active font. By default
F;Nh:w uses the Letter Gothic as the current font selection. You can
change the default by using the FONT command.
NOTE: Nh:w and F;Nh:w will not print the PDF wider or taller than the barcode. If the height parameter h
causes the PDF to print above the horizontal barcode start row or vertical barcode start column, a
barcode font Error will occur. If the width parameter w causes the PDF to exceed the barcode
width, the PDF width factor w will automatically reduce to fit within the barcode width without
causing an error.
STOP Ends the Bar Code command while the IGP continues in the Create
Form Mode. Enter STOP. If STOP is not entered, an error message
results.

124
Table 16 Code 39 Character Set
ASCII CODE 39 ASCII CODE 39 ASCII CODE 39 ASCII CODE 39
NUL %U SP Space @ %V ` %W
SOH $
A
!
/A
A
A
a +
A
STX $B "
/
BB B b +B
ETX $C #
/
CC C c +C
EOT $D $
/
DD D d +D
ENQ $E %
/
EE E e +E
A
CK $F &
/
FF F f +F
BEL $G '
/
GG G g +G
BS $H (
/
HH H h +H
HT $I )
/
II I i +I
LF $J *
/
JJ J j +J
VT $K +
/
KK K k +K
FF $L ,
/
LL L l +L
CR $M —
—
MMm +M
SO $N . . N N n +N
SI $O /
/
OO O o +O
DLE $P 0 0 P P p +P
DC1 $Q 1 1 Q Q q +Q
DC2 $R 2 2 R R r +R
DC3 $S 3 3 S S s +S
DC4 $T 4 4 T T t +T
NAK $U 5 5 U U u +U
SYN $V 6 6 V V v +V
ETB $W 7 7 W W w +W
CAN $X 8 8 X X x +
X
EM $Y 9 9 Y Y y +Y
SUB $Z :
/
ZZ Z z +Z
ESC %
A
; %F [ %K { %P
FS %B < %G \ %L | %Q
GS %C = %H ] %M } %R
RS %D > %I ^ %N ~ %S
US %E ? %J %O DEL %T %X
%Y %Z
NOTE: Character pairs /M, /N, and /P through /Y are reserved for future control character pairs.

125
Code 39 Example
Figure 10 illustrates a horizontal and vertical Code 39 bar code generated by the following program:
~CREATE;C39 (Enter Create Form Mode)
BARCODE (Bar Code Command)
C3/9;DARK;40;15 (Dark Code 39 at SR 40, SC 15)
*SAMPLE C3/9* (Data Field)
PDF (Printable Data Field)
STOP (Ends Bar Code Command)
BARCODE (New Bar Code Command)
C3/9;VSCAN;H14;DARK;27;58 (Vert Dark Code 39, H 1.4, at SR 27,
SC 58)
*SAMPLE C3/9* (Data Field)
PDF (Printable Data Field)
STOP (Ends Bar Code Command)
END (Terminates Create Form Mode)
~EXECUTE;C39;1 (Execute the form, form count of 1)
~NORMAL
Figure 10 Sample code 39 Bar Codes
SR 27
SC 58
SC 15
SR 40

126
Code 93
The Code 93 structure is shown in Figure 11 and described on the following pages.
Figure 11 Code 93 Structure
Normal
LOWER GUARD BAND
HEIGHT
QUIET
ZONE
QUIET
ZONE
STOP
CODE
START
CODE
OPTIONAL READABLE DATA
FIELD
DATA FIELD
SR,SC
POSITION
INV
SR,SC
POSITION
QUIET
ZONE
STOP
CODE
START
CODE
QUIET
ZONE
OPTIONAL READABLE DATA
FIELD
LOWER GUARD BAND
UPPER GUARD BAND
UPPER GUARD BAND
DATA FIELD
HEIGHT
OPTIONAL
CHECK DIGIT
OPTIONAL
CHECK DIGIT
CCW
LOWER
GUARD
BAND
QUIET
ZONE
SR,SC
POSITION
STOP
CODE
START
CODE
QUIET
ZONE
OPTIONAL
READABLE
DATA FIELD
UPPER
GUARD
BAND
DATA
FIELD
HEIGHT
OPTIONAL
CHECK
DIGIT
SR,SC
POSITION
QUIET
ZONE
STOP
CODE
START
CODE
QUIET
ZONE
DATA
FIELD
LOWER
GUARD
BAND
UPPER
GUARD
BAND
CW
OPTIONAL
CHECK
DIGIT
HEIGHT
127
Quiet Zone
Both ends of the bar code structure require blank quiet zones. The quiet zones must be at least 0.25
inches wide and completely blank to ensure accurate reading of the start/stop codes and to prevent
adjacent bar codes from overlapping. Be sure to provide sufficient space on the form for the quiet zones.
Start/Stop Codes
The start/stop code is a unique character identifying the leading and trailing end of the bar code. The
start/stop code is automatically produced with each bar code. The start/stop code structure permits
bidirectional bar code scanning.
Data Field
The bar code symbol uses a series of varying width bars and spaces to represent an extensive character
set. The bars and spaces vary in width from one through four modules. Each character consists of three
bars and three spaces that total 11 modules.
Readable Data
The optional readable data field provides a readable interpretation of the bar code data. It can be printed
above or below the bar code symbol.
Check Digit
Two modulo-47 check digits are automatically calculated and inserted in the bar code symbol. The check
digit verifies accurate scanning. The start code is included in the check digit algorithm.
Code 93 Command Format
BARCODE
CODE93; [DIR;] [MAG;] [Hn[.m];] [BFn;L;][DARK;] SR;SC
(D) [data field] (D)
[PDF [;LOC] [;FONT]]
STOP
BARCODE The Bar Code command; enter BARCODE.
CODE93 Designates bar code type Code 93; enter CODE93.
DIR Optional parameter that allows for rotating a barcode. Enter CW for
clockwise rotation. Enter CCW or VSCAN for counter-clockwise rotation.
Enter INV for inverted rotation. If DIR is not entered, the barcode is
horizontally oriented.
MAG Optional parameter to magnify (horizontally expand) the bar code
symbol. The magnification default value is X1. Increasing the
magnification adjusts printed character density as shown in Table 12,
page 106 or Table 13, page 107, depending on your printers tip size.
You can also use XR or XRD as defined on page 104. (You must specify
8 digits for MAG for variable ratio.)
NOTE: There are eight values that comprise the dot ratio: narrow bar, narrow space, 2x narrow bar, 2x
narrow space, 3x narrow bar, 3x narrow space, 4x narrow bar, and 4x narrow space. User-
defined ratios for this barcode should have these eight values defined in the order specified.
Hn[.m] Optional parameter to adjust the overall height (vertical expansion) of the
bar code symbol (including the upper and lower 0.1-inch guard bands
and any human readable data). Height adjustments are made in 0.1-inch
increments; enter H and a value from 3 through 99 to select height
adjustments from 0.3 through 9.9 inches. The default value is 0.9 inch.
[.m] is an additional number of dots for the bar code height. (Dots are in
the current dot scale.)
128
NOTE: If 0.3 inches is the selected height, the PDF cannot be included.
BFn;L Optional parameters for assigning a dynamic bar code data field location
on a form and for designating the length of the data field. With these
parameters, the actual data for the bar code data field is dynamically
provided during the Execute Form Mode; the data is not specified during
the Create Form Mode. To use this field, perform the following steps:
a. Enter BF.
b. Replace n with a number ranging from 0 through 512 to identify the
bar code field. The SR and SC parameters specify the exact location
of the bar code field identified by n.
c. Replace L with a number equaling the total number of characters in
the field. (The actual data provided dynamically during the Execute
Form Mode can be less than L.)
d. The information for the data field is entered dynamically during the
Execute Form Mode. (Refer to Execute Form: Dynamic Bar Code
Data on page 62.) Do not use the data field parameter to enter data
when the BFn;L parameters are used. However, refer to the data
field description for available characters.
DARK Optional parameter to produce darker looking bar codes. Enter DARK.
Refer to Dark Printing on page 52 for more information.
SR Defines the starting row for the bar code. Enter a value ranging from row
1 to one less than the length of the form. Character row or dot row is
specified based on the Scale command (page 95), or use the CP.DP
format (page 24).
SC Defines the starting column of the bar code. Enter a value ranging from
column 1 to one less than the width of the form. Character column or dot
column is specified based on the Scale command (page 95), or use the
CP.DP format (page 24).
(D) The printable character (delimiter) identifying the start and finish of the
data field. Enter any printable character other than a slash (/), the SFCC,
or a character used within the data. The same character must be used at
both ends of the data field, but it will not print with the data.
data field Enter the data for the bar code. A null data field (no characters) is
permitted. The length of the data field is variable; however, the maximum
length is usually limited to 32 characters to minimize potential reading
errors. The data field can contain any of the characters listed in Table 17,
except the system SFCC.
PDF Optional parameter to enable printing of the human readable data field.
Enter PDF to print the data field. If the parameter is not used, the human
readable data will not print. This parameter is not allowed if a null data
field was specified.
LOC Optional parameter to identify the location of the printable data field. The
default value is B, locating the human readable data below the bar code.
A locates the printable data field above bar code. To compensate for
printing the 0.1-inch high data, the height of the bar code body is
reduced 0.1 inch.
FONT Optional parameter to select the font for the human readable data field.
Enter O to select OCR-A font; enter X to select OCR-B font; enter N to
select 10 cpi; enter P to select 12 cpi; enter Q to select 13 cpi; enter R to
select 15 cpi; enter T to select 17 cpi; enter V to select 20 cpi.

129
To select a scalable font with user-defined size, enter Nh:w or F;Nh:w.
The parameters h (height) and w (width) can each range from 1 to 96,
and are expansion factors of a 10 cpi character. Nh:w prints in Letter
Gothic (font 93779) regardless of the current active font. By default
F;Nh:w uses the Letter Gothic as the current font selection. You can
change the default by using the FONT command.
NOTE: Nh:w and F;Nh:w will not print the PDF wider or taller than the barcode. If the height parameter h
causes the PDF to print above the horizontal barcode start row or vertical barcode start column, a
barcode font Error will occur. If the width parameter w causes the PDF to exceed the barcode
width, the PDF width factor w will automatically reduce to fit within the barcode width without
causing an error.
STOP Ends the Bar Code command while the IGP continues in the Create
Form Mode. Enter STOP. If STOP is not entered, an error message
results.
Table 17 Code 93 Character Set
Character Hex Character Hex
0 30 P 50
1 31 Q 51
2 32 R 52
3 33 S 53
4 34 T 54
5 35 U 55
6 36 V 56
7 37 W 57
8 38 X 58
9 39 Y 59
A 41 Z 5A
B 42 — 2D
C 43 . 2E
D 44 SPACE 20
E 45 $ 3F
F 46 / 2F
G 47 + 2B
H 48 % 25
I 49 S1 N/A
J 4A S2 N/A
K 4B S3 N/A
L 4C S4 NA
M 4D Start N/A
N 4E Stop N/A
O 4F

130
Code 93 Example
The illustration below shows a horizontal Code 93 bar code generated by the following program:
~CREATE;TEST;288 (Enters Create Form mode)
BARCODE (Bar code command)
CODE93;X1;H7;10;20 (Code 93 bar code, MAG 1, H 0.7 inches,
SR 10, SC 20)
*ABCD5678* (Data Field)
PDF;B;N (Printable data field, 10 cpi font)
STOP (Ends bar code command)
END (Terminates Create Form mode)
~EXECUTE;TEST (Prints form)
~NORMAL
SR 10
SC 20

131
Code 128A, 128B and 128C
The Code 128 structure is shown in Figure 12 and described on the following pages.
Figure 12 Code 128 Structure
Normal
LOWER GUARD BAND
HEIGHT
QUIET
ZONE
QUIET
ZONE
STOP
CODE
START
CODE
OPTIONAL READABLE DATA FIELD
DATA FIELD
SR,SC
POSITION
INV
SR,SC
POSITION
QUIET
ZONE
STOP
CODE
START
CODE
QUIET
ZONE
OPTIONAL READABLE DATA FIELD
LOWER GUARD BAND
UPPER GUARD BAND
UPPER GUARD BAND
DATA FIELD
HEIGHT
OPTIONAL
CHECK DIGIT
OPTIONAL
CHECK DIGIT
CCW
LOWER
GUARD
BAND
QUIET
ZONE
SR,SC
POSITION
STOP
CODE
START
CODE
QUIET
ZONE
OPTIONAL
READABLE
DATA FIELD
UPPER
GUARD
BAND
DATA
FIELD
HEIGHT
OPTIONAL
CHECK
DIGIT
SR,SC
POSITION
QUIET
ZONE
STOP
CODE
START
CODE
QUIET
ZONE
DATA
FIELD
LOWER
GUARD
BAND
UPPER
GUARD
BAND
CW
OPTIONAL
CHECK
DIGIT
HEIGHT
132
Quiet Zone
Both ends of the bar code structure require blank quiet zones. The quiet zones must be at least 0.25
inches wide and completely blank to ensure accurate reading of the start/stop codes and to prevent
adjacent bar codes from overlapping. Be sure to provide sufficient space on the form for the quiet zones.
Start/Stop Codes
The start/stop codes identify the leading and trailing end of the bar code. Each of the Code 128 subsets
uses a unique start code and a common stop code, both automatically provided by the IGP. The
start/stop code structure permits bidirectional bar code scanning.
Code 128A Data Field
The bar code symbol uses a series of varying width bars and spaces to represent an extensive character
set (64 ASCII characters and 32 control characters). The bars and spaces vary in width from one through
four modules. Each character consists of three bars and three spaces that total 11 modules.
Code 128B Data Field
The bar code symbol uses a series of varying width bars and spaces to represent an extensive character
set (96 ASCII characters and seven control characters). The bars and spaces vary in width from one
through four modules. Each character consists of three bars and three spaces that total 11 modules.
Code 128C Data Field
The bar code symbol uses a series of varying width bars and spaces to represent 100 pairs of numeric
digits (00 through 99) and 3 control characters. The bars and spaces vary in width from 1 through 4
modules. Each character consists of three bars and three spaces that total 11 modules.
Readable Data
The optional readable data field provides a readable interpretation of the bar code data. It can be printed
above or below the bar code symbol.
Data Field
For HIBC barcode, the data filed is a variable length consisting of only the following characters: 1-9, A-Z, -
, ., $, /, +, %, and space.
NOTE: The Health Industry Bar Code (HIBC) is encoded in either Code 128 or Code 39 symbology. In a
global setting, HIBC identifies health industry products, in any quantity, of any lot or serial
number, with any expiration date. HIBC represents two kinds of information: Primary and
Secondary Identification. Primary Identification represents product identity and Secondary
Identification represents the attributes of Lot or Batch Code, Serial Number, and Expiration date.
Check Digit
The modulo-103 check digit is automatically calculated and inserted in the bar code symbol. The check
digit verifies accurate scanning. The start code is included in the check digit algorithm.
For HIBC barcode, a mandatory modulo-43 checklist is inserted at the end of the data.
Code 128 Command Format
BARCODE
C128A or C128B or C128C; [HIBC;] [DIR;] [MAG;] [Hn[.m];]
[BFn;L;] [DARK;] SR; SC (D) [data field] (D)
[PDF [;LOC] [;FONT] [;MAX]]
STOP
133
BARCODE The Bar Code command; enter BARCODE.
C128A, C128B or C12BC
Designates bar code type Code 128; enter C128A, C128B or C128C.
HIBC The Health Industry Bar Code (HIBC) is encoded in either Code 128 or
Code 39 symbology. Enter HIBC. In a global setting, HIBC can uniquely
identify any health industry product, in any quantity, of any lot or serial
number, with any expiration date. HIBC represents two kinds of
information: Primary and Secondary Identification. Primary Identification
represents product identity and Secondary Identification represents the
attributes of Lot or Batch Code, Serial Number, and Expiration date.
When encoding HIBC barcode in UCC-128, HIBC is essentially a UCC-
128 barcode. The encoding uses the same module 10 check digit and
data format. The only addition is an Application Identifier (AI) parameter.
For Primary Data Structure use AI (01), and for Secondary Data
Structure use AI (22) or AI (240). To use UCC-128 to encode HIBC, be
sure to use the correct AI parameter to obtain the desired results.
DIR Optional parameter that allows for rotating a barcode. Enter CW for
clockwise rotation. Enter CCW or VSCAN for counter-clockwise rotation.
Enter INV for inverted rotation. If DIR is not entered, the barcode is
horizontally oriented.
MAG Optional parameter to magnify (horizontally expand) the bar code
symbol. The magnification default value is X1. Increasing the
magnification adjusts printed character density as shown in Table 12,
page 106 or Table 13, page 107, depending on your printers tip size.
You can also use XR or XRD as defined on page 104. (You must specify
8 digits for MAG for variable ratio.) There are eight values that comprise
the dot ratio: narrow bar, narrow space, 2x narrow bar, 2x narrow space,
3x narrow bar, 3x narrow space, 4x narrow bar, and 4x narrow space.
User-defined ratios for this barcode should have these eight values
defined in the order as specified.
Hn[.m] Optional parameter to adjust the overall height (vertical expansion) of the
bar code symbol (including the upper and lower 0.1-inch guard bands
and any human readable data). Height adjustments are made in 0.1-inch
increments; enter H and a value from 3 through 99 to select height
adjustments from 0.3 through 9.9 inches. The default value is 0.9 inch.
[.m] is an additional number of dots for the bar code height. (Dots are in
the current dot scale.)
NOTE: If 0.3 inches is the selected height, the PDF cannot be included.
BFn;L Optional parameters for assigning a dynamic bar code data field location
on a form and for designating the length of the data field. With these
parameters, the actual data for the bar code data field is dynamically
provided during the Execute Form Mode; the data is not specified during
the Create Form Mode. To use this field, perform the following steps.
a. Enter BF.
b. Replace n with a number ranging from 0 through 512 to identify the
bar code field. The SR and SC parameters specify the exact location
of the bar code field identified by n.
c. Replace L with a number equaling the total number of characters in
the field. (The actual data provided dynamically during the Execute
Form Mode can be less than L.)
134
d. The information for the data field is entered dynamically during the
Execute Form Mode. (Refer to Execute Form: Dynamic Bar Code
Data on page 62.) Do not use the data field parameter to enter data
when the BFn;L parameters are used. However, refer to the data
field description for available characters.
DARK Optional parameter to produce darker looking bar codes. Enter DARK.
Refer to Dark Printing on page 52 for more information.
SR Defines the starting row for the bar code. Enter a value ranging from row
1 to one less than the length of the form. Character row or dot row is
specified based on the Scale command (page 95), or use the CP.DP
format (page 24).
SC Defines the starting column of the bar code. Enter a value ranging from
column 1 to one less than the width of the form. Character column or dot
column is specified based on the Scale command (page 95), or use the
CP.DP format (page 24).
(D) The printable character (delimiter) identifying the start and finish of the
data field. Enter any printable character other than a slash (/), the SFCC,
or a character used within the data. The same character must be used at
both ends of the data field, but it will not print with the data.
data field Enter the data for the bar code. A null data field (no characters) is
permitted. Whenever a string of 6 or more contiguous numeric digits are
detected, the IGP automatically inserts a Code C at the start of the
numeric string and outputs numeric digit pairs packed into single bar
code characters. When the string is broken (non-numeric data or an
unpaired numeric digit occurs), the IGP automatically inserts a Code B
and returns to normal C128B symbols. The length of the data field is
variable; however, the maximum length is usually limited to 32
characters to minimize potential reading errors. The data field can
contain any of the characters listed in Table 18 through Table 20, except
the system SFCC.
PDF Optional parameter to enable printing of the human readable data field.
Enter PDF to print the data field. If the parameter is not used, the human
readable data will not print. This parameter is not allowed if a null data
field was specified.
LOC Optional parameter to identify the location of the printable data field. The
default value is B, locating the human readable data below the bar code.
A locates the printable data field above bar code. To compensate for
printing the 0.1-inch high data, the height of the bar code body is
reduced 0.1 inch.
FONT Optional parameter to select the font for the human readable data field.
Enter O to select OCR-A font; enter X to select OCR-B font; enter N to
select 10 cpi; enter P to select 12 cpi; enter Q to select 13 cpi; enter R to
select 15 cpi; enter T to select 17 cpi; enter V to select 20 cpi.
To select a scalable font with user-defined size, enter Nh:w or F;Nh:w.
The parameters h (height) and w (width) can each range from 1 to 96,
and are expansion factors of a 10 cpi character. Nh:w prints in Letter
Gothic (font 93779) regardless of the current active font. By default
F;Nh:w uses the Letter Gothic as the current font selection. You can
change the default by using the FONT command.
NOTE: Nh:w and F;Nh:w will not print the PDF wider or taller than the barcode. If the height parameter h
causes the PDF to print above the horizontal barcode start row or vertical barcode start column, a

135
barcode font Error will occur. If the width parameter w causes the PDF to exceed the barcode
width, the PDF width factor w will automatically reduce to fit within the barcode width without
causing an error.
MAX Optional parameter to specify the maximum number of data printed in
the PDF. If all data should be printed, do not use this parameter. Valid
values are from 1 through 128. For example, if the barcode data is
“12345” and a MAX value of 3 is specified, the PDF would print “123”.
STOP Ends the Bar Code command while the IGP continues in the Create
Form Mode. Enter STOP. If STOP is not entered, an error message
results.
Table 18 Code 128A Character Set
Character Hex Character Hex Character Hex Character Hex
NUL 00 SUB 1A 4 34 N 4E
SOH 01 ESC 1B 5 35 O 4F
STX 02 FS 1C 6 36 P 50
ETX 03 GS 1D 7 37 Q 51
EOT 04 RS 1E 8 38 R 52
ENQ 05 US 1F 9 39 S 53
ACK 06 SP 20 : 3A T 54
BEL 07 ! 21 ; 3B U 55
BS 08 " 22 < 3C V 56
HT 09 # 23 =3D W 57
LF 0A $ 24 > 3E X 58
VT 0B % 25 ? 3F Y 59
FF 0C & 26 @ 40 Z 5A
CR 0D ' 27 A 41 [ 5B
SO 0E ( 28 B 42 \ 5C
SI 0F ) 29 C 43 ] 5D
DLE 10 * 2A D 44
5E
DC1 11 + 2B E 45 ^5F
DC2 12 , 2C F 46
FNC 3 23 See NOTE
DC3 13 - 2D G 47
FNC 2 22 See NOTE
DC4 14 . 2E H 48
SHIFT 28 See NOTE
NAK 15 / 2F I 49 CODE C 27 See NOTE
SYN 16 0 30 J 4A FUNC 4 24 See NOTE
ETB 17 1 31 K
4B CODE B 26 See NOTE
CAN 18 2 32 L 4C
FNC 1 21 See NOTE
EM 19 3 33 M 4D START A (N/A)
STOP (N/A)
NOTE: NOTE: Access for the alternate set of control function characters is by using SO (Shift Out, hex
0E). The SO control code identifies the next character as the control function character, and must
be inserted before each alternate character required. The SO character is selectable from the
printer's front panel (see your Administrator’s Guide).

136
Table 19 Code 128B Character Set
Character Hex Character Hex Character Hex Character Hex
SP 20 : 3A T 54 n 6E
! 21 ; 3B U
55 o 6F
" 22 < 3C V 56 p 70
# 23 = 3D W 57 q 71
$ 24 > 3E X
58 r 72
% 25 ? 3F Y
59 s 73
& 26 @ 40 Z 5A t 74
' 27 A
41 [
5B u 75
( 28 B 42 \ 5C v 76
) 29 C
43 ]
5D w 77
* 2A D
44 5E x 78
+ 2B E 45 - 5F y 79
, 2C F 46 ` 60 z 7A
- 2D G 47 a 61 { 7B
. 2E H 48 b 62 | 7C
/ 2F I 49 c 63 } 7D
0 30 J 4A d 64 ~ 7E
1 31 K 4B e 65 7F
2 32 L 4C f 66 FNC 3 23 See NOTE
3 33 M 4D g 67 FNC 2 22 See NOTE
4 34 N 4E h 68 SHIFT 28 See NOTE
5 35 O 4F i 69 CODE C 27 See NOTE
6 36 P 50 j 6A FUNC 4 24 See NOTE
7 37 Q
51 k 6B CODE A 25 See NOTE
8 38 R 52 l 6C FNC 1 21 See NOTE
9
39 S 53 m 6D START B (N/A)
STOP (N/A)
NOTE: Access for the alternate set of control function characters is by using SO (Shift Out, hex 0E). The
SO control code identifies the next character as the control function character, and must be
inserted before each alternate character required. The SO character is selectable from the
printer's front panel (see your Administrator’s Guide).

137
Table 20 Code 128C Character Set
Character Hex Character Hex Character Hex Character Hex
00 30 30 27 32 37 54 35 34 81 38 31
01 30 31 28 32 38 55 35 35 82 38 32
02 30 32 29 32 39 56 35 36 83 38 33
03 30 33 30 33 30 57 35 37 84 38 34
04 30 34 31 33 31 58 35 38 85 38 35
05 30 35 32 33 32 59 35 39 86 38 36
06 30 36 33 33 33 60 36 30 87 38 37
07 30 37 34 33 34 61 36 31 88 38 38
08 30 38 35 33 35 62 36 32 89 38 39
09 30 39 36 33 36 63 36 33 90 39 30
10 31 30 37 33 37 64 36 34 91 39 31
11 31 31 38 33 38 65 36 35 92 39 32
12 31 32 39 33 39 66 36 36 93 39 33
13 31 33 40 34 30 67 36 37 94 39 34
14 31 34 41 34 31 68 36 38 95 39 35
15 31 35 42 34 32 69 36 39 96 39 36
16 31 36 43 34 33 70 37 30 97 39 37
17 31 37 44 34 34 71 37 31 98 39 38
18 31 38 45 34 35 72 37 32 99 39 39
19 31 39 46 34 36 73 37 33 CODE B 26 See NOTE
20 32 30 47 34 37 74 37 34 CODE A 25 See NOTE
21 32 31 48 34 38 75 37 35 FNC 1 21 See NOTE
22 32 32 49 34 39 76 37 36 START C (N/A)
23 32 33 50 35 30 77 37 37 STOP (N/A)
24 32 34 51 35 31 78 37 38
25 32 35 52 35 32 79 37 39
26 32 36 53 35 33 80 38 30
NOTE: Access for the alternate set of control function characters is by using SO (Shift Out, hex 0E). The
SO control code identifies the next character as the control function character, and must be
inserted before each alternate character required. The SO character is selectable from the
printer's front panel (see your Administrator’s Guide).
NOTE: There are three subsets of the C128 barcode. Subset A contains numbers, punctuation,
uppercase letters and control characters. Subset B contains numbers, punctuation, uppercase
and lowercase letters. Subset C encodes pairs of numbers as a single character. Each printed
character is three bars and three spaces. One given character may be interpreted as, for
example, a carriage return, the letter "m" or the two numbers "77", depending on the subset that
is active at the time. Each subset has a start code character which sets the initial subset, and a
switch code character which changes the subset. Start code is embedded in the barcode
symbology to tell the barcode reader how a character should be interpreted. Switch code is the
user input data, 0x25 (to subsetA), 0x26 (to subsetB), and 0x27 (to subsetC), which needs to be
138
preceded with the SO (Shift Out, 0x0E) character to tell which subset to switch to, and will be
replaced with the corresponding start code during the data parsing.
There are three different commands to invoke a C128 barcode in PGL. They are C128A, C128B
and C128C. However, these commands do not set the initial subset as you might expect. Instead,
the default behavior is that the subset is automatically switched, so that the number of printed
characters is minimized by using subset C to print pairs of numerals as a single character, and by
avoiding unnecessary subset changes.
The default behavior is called "automatic mode". In automatic mode, no switch codes are
included in the data by the user to force one of the subsets to be active. The starting subset as
well as any subset switching are selected by the printer automatically. Manual mode is started if
the subset switching codes are inserted in the data sent to the printer.
In automatic mode, the starting subset selection criteria are: long strings of number pairs will
cause a start in set C; a letter, punctuation, or an unpaired number will cause a start in set B, and
a control character will cause a start in set A. After starting in one set, a switch will be
automatically be made by PGL if the number of printed characters can be reduced (i.e. a switch
to set C to print pairs of numbers with a single character), or if the data cannot be found in the
current subset. The printer will switch from A to B for a lowercase letter, from A to C for a long
string of paired numbers, from B to A for a control character, from B to C for a long string of
paired numbers, from C to A for a control character, and from C to B for an unpaired number or
any letter or punctuation. In automatic mode, the printer puts the start codes into the barcode
itself; they are not part of the user input data in the PGL barcode command.
If a subset switch code is inserted in the barcode data to start the desired subset, the printer
leaves automatic mode and enters "manual mode". However, in manual mode, automatically
subset switches can still take place when the data cannot be found in the current subset. Once a
different subset is automatically switched due to the data cannot be found in the current specified
subset, the switched subset will stay until the end of the data or the encounter of another subset
switch code.
If a subset switch code is inserted as the first character in the data string, the barcode will start in
that subset. No effort is made to minimize the barcode character count. That means sending the
PGL barcode command C128C with data starting with the switch to A code (shiftout and %)
followed by ten numerals, will result in barcode characters of Start-A followed by ten numeral
characters using subset A.
If a subset switch code is the first character and the next character is not in that character set, the
printer may start in the commanded set and then immediately switch to the set that includes the
second character. For example, sending a Switch-to-C code followed by a carriage return and 10
numerals may result in a data field of Start-C, Switch-to-A, and ten numerals using subset A. In
other words, once manual mode is entered by using a switch code, the user is presumed to be
selecting the desired data field; the printer will automatically switch subsets when required to print
the correct data characters, but is not required to optimize the barcode length. There is no way to
exit manual mode and re-enter automatic mode in the same data stream.

139
Code 128B Example
Figure 13 illustrates a horizontal and vertical Code 128B bar code generated by the following program:
~CREATE;128B (Enter Create Form Mode)
BARCODE (Bar Code command)
C128B;DARK;40;15 (Dark Code 128B at SR 40, SC 15)
*SAMPLE CODE 128B* (Data Field)
PDF;A (Upper Printable Data Field)
STOP (Ends Bar Code command)
BARCODE (New Bar Code command)
C128B;VSCAN;H12;DARK;31;55 (Vert. Dark C128B, H 1.2 at SR 31, SC 55)
*SAMPLE CODE 128B* (Data Field)
PDF (Printable Data Field)
STOP (Ends Bar Code command)
END (Terminate Create Form Mode)
~EXECUTE;128B;1 (Execute the form, form count of 1)
~NORMAL
Figure 13 Sample Code 128B Bar Codes
SR 40
SC 15
SR 31
SC 55

140
Code 128C Example
Figure 14 illustrates a horizontal and vertical Code 128C bar code generated by the following program:
~CREATE;128C (Enter Create Form Mode)
BARCODE (Bar Code command)
C128C;DARK;35;15 (Dark Code 128C at SR 35, SC 15)
*1234567890* (Data Field)
PDF (Printable Data Field)
STOP (Ends Bar Code command)
BARCODE (New Bar Code command)
C128C;VSCAN;H12;DARK;27;50 (Vert. Dark C128C, H 1.2 at SR 27, SC 50)
*1234567890* (Data Field)
PDF (Printable Data Field)
STOP (Ends Bar Code command)
END (Terminates Create Form Mode)
~EXECUTE;128C;1 (Execute the form, form count of 1)
~NORMAL
Figure 14 Sample Code 128C Bar Codes
SR 35
SC 15
SR 27
SC 50

141
EAN 8
The EAN 8 bar code structure is shown in Figure 15 and described on the following pages.
Figure 15 EAN 8 Structure
CENTER CODE
CENTER CODE
Normal
QUIET
ZONE
STOP CODE
SR,SC
POSITION
INV
QUIET
ZONE
OPTIONAL
READABLE
DATA
FIELD
HEIGHT
CCW
QUIET
ZONE
SR,SC
POSITION
CENTER
CODE
START CODE
QUIET
ZONE
OPTIONAL READABLE
DATA FIELD
CHECK
DIGIT
FIELD
HEIGHT
SR,SC
POSITION
QUIET
ZONE
STOP
CODE
START
CODE
QUIET
ZONE
CW
LEFT DATA
FIELD
RIGHT DATA
FIELD
2- or 5-
DIGIT
ADD-ON
CODE
2- or 5-
DIGIT
ADD-ON
CODE
HEIGHT
QUIET
ZONE
CENTER CODE
QUIET
ZONE
STOP CODE
START CODE
LEFT DATA
FIELD
RIGHT DATA
FIELD
CHECK
DIGIT
FIELD
2- or 5-
DIGIT
ADD-ON
CODE
RIGHT
DATA
FIELD
LEFT
DATA
FIELD
START CODE
CHECK
DIGIT
FIELD
LEFT
DATA
FIELD
RIGHT
DATA
FIELD
STOP CODE
2- or 5-
DIGIT
ADD-ON
CODE
HEIGHT
CHECK
DIGIT
FIELD
SR,SC
POSITION
OPTIONAL
READABLE
DATA
FIELD
142
Quiet Zone
Both ends of the bar code structure have blank quiet zones. The quiet zones must be at least 0.25 inches
wide and completely blank to ensure accurate reading of the start/stop codes and to prevent adjacent bar
codes from overlapping. The IGP automatically produces the left quiet zone; you must provide sufficient
space on the form for the right quiet zone.
Start/Center/Stop Codes
The start/center/stop codes are special character codes marking those portions of the bar code. These
codes are automatically provided.
Data Field
The bar code symbol uses a series of varying width bars and spaces to represent a limited character set
(numbers 0-9 and Special Characters Start, Center, and Stop). The bars and spaces vary in width from
one through four modules. Each character consists of two bars and two spaces that total seven modules.
The symbol coding of the left data field is different from the right data field to permit read direction
sensing.
The optional 2- or 5-digit add-on data, placed within the quotes at the end of the bar code, typically
identifies a periodical issue number or price, respectively.
Readable Data
The human readable data field provides a readable interpretation of the bar code data. It can either be
suppressed or printed below the bar code symbol.
Check Digit
The modulo-10 check digit is automatically calculated and inserted in the bar code symbol. The check
digit verifies accurate scanning.
EAN 8 Command Format
BARCODE
EAN8 [+n]; [DIR;] [SCB;] [MAG;] [Hn[.m];] [BFn;] [DARK;] SR; SC (D)data field(D) [PDF [;LOC]
[;FONT]]
STOP
BARCODE The Bar Code command; enter BARCODE.
EAN8 Designates bar code type EAN 8; enter EAN8.
+n Optional parameter to provide a 2- or 5-digit add-on code at the end of
the bar code data field. Enter a plus sign (+) and a value of 2 or 5. The
first bar of the add-on code is separated by nine modules from the last
bar of the EAN symbol and a left guard pattern. No center or right guard
pattern exists.
DIR Optional parameter that allows for rotating a barcode. Enter CW for
clockwise rotation. Enter CCW or VSCAN for counter-clockwise rotation.
Enter INV for inverted rotation. If DIR is not entered, the barcode is
horizontally oriented.
SCB This option shortens the length of the center guard bars, which are
normally full length. Enter SCB.
MAG Optional parameter to magnify (horizontally expand) the bar code
symbol. The magnification default value is X1. Increasing the
magnification adjusts printed character density as shown in Table 12,
page 106 or Table 13, page 107, depending on your printers tip size.
You can also use XR or XRD as defined on page 104. You must specify
8 digits for MAG for variable ratio.
143
NOTE: There are eight values that comprise the dot ratio: narrow bar, narrow space, 2x narrow bar, 2x
narrow space, 3x narrow bar, 3x narrow space, 4x narrow bar, and 4x narrow space. User-
defined ratios for this barcode should have these eight values defined in the order specified.
Hn[.m] Optional parameter to adjust the overall height (vertical expansion) of the
bar code symbol (including the upper and lower 0.1-inch guard bands
and any human readable data). Height adjustments are made in 0.1-inch
increments; enter H and a value from 2 through 99 to select height
adjustments from 0.2 through 9.9 inches. If any value less than 3 is
selected, then the PDF must be suppressed using the PDF Font
parameter S. The default value is 1.3 inches. [.m] is an additional
number of dots for the bar code height. (Dots are in the current dot
scale.)
BFn Optional parameter for assigning a dynamic bar code data field location
on a form. With this parameter, the actual data for the bar code data field
is dynamically provided during the Execute Form Mode; the data is not
specified during the Create Form Mode. To use this field:
a. Enter BF.
b. Replace n with a number ranging from 0 through 512 to identify the
bar code field. The SR and SC parameters specify the exact location
of the bar code field identified by n.
c. The length of the data field need not be specified since it is fixed at
seven digits, plus any add-on data.
d. The information for the data field is entered dynamically during the
Execute Form Mode. (Refer to Execute Form: Dynamic Bar Code
Data on page 62.) Do not use the data field parameter to enter data
when the BFn parameters are used. However, refer to the data field
description for available characters.
DARK Optional parameter to produce darker looking bar codes. Enter DARK.
Refer to Dark Printing on page 52 for more information.
SR Defines the starting row for the bar code. Enter a value ranging from row
1 to one less than the length of the form. Character row or dot row is
specified based on the Scale command (page 95), or use the CP.DP
format (page 24).
SC Defines the starting column of the bar code. Enter a value ranging from
column 1 to one less than the width of the form. Character column or dot
column is specified based on the Scale command (page 95), or use the
CP.DP format (page 24).
(D) The printable character (delimiter) identifying the start and finish of the
data field. Enter any printable character other than a slash (/), the SFCC,
or a character used within the data. The same character must be used at
both ends of the data field, but it is not printed with the data.
data field The characters of the bar code data are restricted to exactly seven digits.
If the 2- or 5-digit add-on data option is used, include this data at the end
of the data field. The characters available for the data field are 0 through
9 (hex 30 through 39).
PDF Optional parameter to print the human readable data field. The data field
prints automatically unless the PDF-suppress command is specified in
the FONT parameter. The human readable data field can be printed
above or below the bar code symbol. This parameter is not allowed if a
null data field is specified. If no PDF command is entered, the data field
will print automatically in the default OCR-B font.
144
LOC Optional parameter to identify the location of the printable data field. The
default value is B, locating the human readable data below the bar code.
A locates the printable data field above bar code. To compensate for
printing the 0.1-inch high data, the height of the bar code body is
reduced 0.1 inch.
FONT Optional parameter to select the font for the human readable data field.
Enter O to select OCR-A font; enter X to select OCR-B font; enter N to
select 10 cpi; enter P to select 12 cpi; enter Q to select 13 cpi; enter R to
select 15 cpi; enter T to select 17 cpi; enter V to select 20 cpi. Enter S to
suppress the PDF entirely.
To select a scalable font with user-defined size, enter Nh:w or F;Nh:w.
The parameters h (height) and w (width) can each range from 1 to 96,
and are expansion factors of a 10 cpi character. Nh:w prints in Letter
Gothic (font 93779) regardless of the current active font. By default
F;Nh:w uses the Letter Gothic as the current font selection. You can
change the default by using the FONT command.
NOTE: Nh:w and F;Nh:w will not print the PDF wider or taller than the barcode. If the height parameter h
causes the PDF to print above the horizontal barcode start row or vertical barcode start column, a
barcode font Error will occur. If the width parameter w causes the PDF to exceed the barcode
width, the PDF width factor w will automatically reduce to fit within the barcode width without
causing an error.
STOP Ends the Bar Code command while the IGP continues in the Create
Form Mode. Enter STOP. If STOP is not entered, an error message
results.

145
EAN 8 Example
Figure 16 illustrates a horizontal and vertical EAN 8 bar code generated by the following program:
~CREATE;EAN8 (Enter Create Form Mode)
BARCODE (Bar Code command)
EAN8+2;H9;DARK;33;15 (Dark Code EAN 8, 2-digit add-on,
H 0.9, SR 33, SC 15)
*123456722* (Data Field + 2-digit add-on Data Field)
PDF (Printable Data Field)
STOP (Ends Bar Code command)
BARCODE (New Bar Code command)
EAN8+2;VSCAN;H10;DARK;33;55 (Vertical Dark EAN 8, 2-digit add-on,
H 1.0, SR 33, SC 55)
*123456722* (Data Field + 2-digit add-on Data Field)
PDF (Printable Data Field)
STOP (Ends Bar Code command)
END (Terminates Create Form Mode)
~EXECUTE;EAN8;1 (Execute the form, form count of 1)
~NORMAL
Figure 16 Sample EAN 8 Bar Code
SR 33
SC 15
SR 33
SC 55

146
EAN 13
The EAN 13 bar code structure is shown in Figure 17 and described on the following pages.
Figure 17 EAN 13 Structure
CENTER CODE
CENTER CODE
Normal
QUIET
ZONE
STOP CODE
SR,SC
POSITION
INV
QUIET
ZONE
OPTIONAL
READABLE
DATA
FIELD
HEIGHT
CCW
QUIET
ZONE
SR,SC
POSITION
CENTER
CODE
START CODE
QUIET
ZONE
OPTIONAL READABLE
DATA FIELD
CHECK
DIGIT
FIELD
HEIGHT
SR,SC
POSITION
QUIET
ZONE
STOP
CODE
START
CODE
QUIET
ZONE
CW
LEFT DATA
FIELD
RIGHT DATA
FIELD
2- or 5-
DIGIT
ADD-ON
CODE
2- or 5-
DIGIT
ADD-ON
CODE
HEIGHT
QUIET
ZONE
CENTER CODE
QUIET
ZONE
STOP CODE
START CODE
LEFT DATA
FIELD
RIGHT DATA
FIELD
CHECK
DIGIT
FIELD
2- or 5-
DIGIT
ADD-ON
CODE
RIGHT
DATA
FIELD
LEFT
DATA
FIELD
START CODE
CHECK
DIGIT
FIELD
LEFT
DATA
FIELD
RIGHT
DATA
FIELD
STOP CODE
2- or 5-
DIGIT
ADD-ON
CODE
HEIGHT
CHECK
DIGIT
FIELD
SR,SC
POSITION
OPTIONAL
READABLE
DATA
FIELD
NUMBER
SYSTEM
CHARACTER
N
N
N
N NUMBER
SYSTEM
CHARACTER
NUMBER
SYSTEM
CHARACTER
NUMBER
SYSTEM
CHARACTER
147
Quiet Zone
Quiet zones extend on both ends of the bar code to permit the scan to begin and end in a blank area. The
IGP automatically produces an 11-module wide left quiet zone; you are responsible for providing sufficient
space (minimum of seven modules) on the form for the right quiet zone. The number system character is
also printed automatically in the left quiet zone.
Start/Center/Stop Codes
The start/center/stop codes are special character codes marking those portions of the bar code. These
codes are automatically provided.
Number System Character
The number system character field allows you to provide a code to a class or type of item. The first
character in the data field is used as the number system character.
Data Field
The bar code symbol uses a series of varying width bars and spaces to represent a limited character set
(numbers 0-9 and Special Characters Start, Center, and Stop). The bars and spaces vary in width from
one through four modules. Each character consists of two bars and two spaces that total seven modules.
The symbol coding of the left data field is different from the right data field to permit read direction
sensing.
The optional 2 or 5-digit add-on data field is placed within the quotes at the end of the bar code data and
typically identifies a periodical issue number or price, respectively.
Readable Data
The human readable data field provides a readable interpretation of the bar code data. It can either be
suppressed or printed below the bar code symbol.
Check Digit
The modulo-10 check digit is automatically calculated and inserted in the bar code symbol. The check
digit verifies accurate scanning. The number system character is included in the check digit algorithm.
EAN 13 Command Format
BARCODE
EAN13 [+n]; [DIR;] [SCB;] [MAG;] [Hn[.m];] [BFn;] [DARK;]SR;SC
(D)data field(D)
[PDF [;LOC] [;FONT]]
STOP
BARCODE The Bar Code command; enter BARCODE.
EAN13 Designates bar code type EAN 13; enter EAN13.
+n Optional parameter to provide a 2- or 5-digit add-on code at the end of
the bar code data field. Enter a plus sign (+) and a value of 2 or 5. The
first bar of the add-on code is separated by nine modules from the last
bar of the EAN symbol and a left guard pattern. No center or right guard
pattern exists.
DIR Optional parameter that allows for rotating a barcode. Enter CW for
clockwise rotation. Enter CCW or VSCAN for counter-clockwise rotation.
Enter INV for inverted rotation. If DIR is not entered, the barcode is
horizontally oriented.
SCB This option shortens the length of the center guard bars, which are
normally full length. Enter SCB.
148
MAG Optional parameter to magnify (horizontally expand) the bar code
symbol. The magnification default value is X1. Increasing the
magnification adjusts printed character density as shown in Table 12,
page 106 or Table 13, page 107, depending on your printers tip size.
You can also use XR or XRD as defined on page 104. (You must specify
8 digits for MAG for variable ratio.)
NOTE: There are eight values that comprise the dot ratio: narrow bar, narrow space, 2x narrow bar, 2x
narrow space, 3x narrow bar, 3x narrow space, 4x narrow bar, and 4x narrow space. User-
defined ratios for this barcode should have these eight values defined in the order specified.
Hn[.m] Optional parameter to adjust the overall height (vertical expansion) of the
bar code symbol (including the upper and lower 0.1-inch guard bands
and any human readable data). Height adjustments are made in 0.1-inch
increments; enter H and a value from 2 through 99 to select height
adjustments from 0.2 through 9.9 inches. If any value less than 3 is
selected, then the PDF must be suppressed using the PDF Font
parameter S. The default value is 1.3 inches. [.m] is an additional
number of dots for the bar code height. (Dots are in the current dot
scale.)
BFn Optional parameter for assigning a dynamic bar code data field location
on a form. With this parameter, the actual data for the bar code data field
is dynamically provided during the Execute Form Mode; the data is not
specified during the Create Form Mode. To use this field, perform the
following steps:
a. Enter BF.
b. Replace n with a number ranging from 0 through 512 to identify the
bar code field. The SR and SC parameters specify the exact location
of the bar code field identified by n.
c. The length of the data field need not be specified, since it is fixed at
12 digits, plus any add-on data.
d. The information for the data field is entered dynamically during the
Execute Form Mode. (Refer to Execute Form: Dynamic Bar Code
Data on page 62.) Do not use the data field parameter to enter data
when the BFn parameters are used. However, refer to the data field
description for available characters.
DARK Optional parameter to produce darker looking bar codes. Enter DARK.
Refer to Dark Printing on page 52 for more information.
SR Defines the starting row for the bar code. Enter a value ranging from row
1 to one less than the length of the form. Character row or dot row is
specified based on the Scale command (page 95), or use the CP.DP
format (page 24).
SC Defines the starting column of the bar code. Enter a value ranging from
column 1 to one less than the width of the form. Character column or dot
column is specified based on the Scale command (page 95), or use the
CP.DP format (page 24).
(D) The printable character (delimiter) identifying the start and finish of the
data field. Enter any printable character other than a slash (/), the SFCC,
or a character used within the data. The same character must be used at
both ends of the data field, but it is not printed with the data.
149
data field Enter the characters of the bar code data, restricted to exactly 12 digits.
If the 2- or 5-digit add-on data option is used, include this data at the end
of the data field. The characters available for the data field are 0 through
9 (hex 30 through 39). The first character is interpreted as the number
system character.
The left side of the data field (or lower side on vertically oriented
symbols) can be encoded in either format A or format B as determined
by the value of the number system character. (A bar code character is
not produced for the number system character.) The number system
character is derived from the left side data field encoding. The right side
of the data field (or upper side on vertically oriented symbols) and check
digit are always encoded in format C. Table 21 defines the left side data
field format based on the number system character.
PDF Optional parameter which affects printing of the human readable data
field. The data field will print automatically in the OCR-B font (default)
unless the PDF-suppress command is specified in the FONT parameter.
The human readable data field can be printed above or below the bar
code symbol. This parameter is not allowed if a null data field is
specified.
LOC Optional parameter to identify the location of the printable data field. The
default value is B, locating the human readable data below the bar code.
A locates the printable data field above bar code. To compensate for
printing the 0.1-inch high data, the height of the bar code body is
reduced 0.1 inch.
FONT Optional parameter to select the font for the human readable data field.
Enter O to select OCR-A font; enter X to select OCR-B font; enter N to
select 10 cpi; enter P to select 12 cpi; enter Q to select 13 cpi; enter R to
select 15 cpi; enter T to select 17 cpi; enter V to select 20 cpi. Enter S to
suppress the PDF entirely.
To select a scalable font with user-defined size, enter Nh:w or F;Nh:w.
The parameters h (height) and w (width) can each range from 1 to 96,
and are expansion factors of a 10 cpi character. Nh:w prints in Letter
Gothic (font 93779) regardless of the current active font. By default
F;Nh:w uses the Letter Gothic as the current font selection. You can
change the default by using the FONT command.
NOTE: Nh:w and F;Nh:w will not print the PDF wider or taller than the barcode. If the height parameter h
causes the PDF to print above the horizontal barcode start row or vertical barcode start column, a
barcode font Error will occur. If the width parameter w causes the PDF to exceed the barcode
width, the PDF width factor w will automatically reduce to fit within the barcode width without
causing an error.
STOP Ends the Bar Code command while the IGP continues in the Create
Form Mode. Enter STOP. If STOP is not entered, an error message
results.

150
Table 21 Left Side Data Field Format
Number System
Character Value
Format for Left Side Data Field Positions
12 11 10 9 8 7
0 A A A A A A
1 A A B A B B
2 A A B B A B
3 A A B B B A
4 A B A A B B
5 A B B A A B
6 A B B B A A
7 A B A B A B
8 A B A B B A
9 A B B A B A

151
EAN 13 Example
Figure 18 illustrates a horizontal and vertical EAN 13 bar code generated by the following program:
~CREATE;EAN13 (Enter Create Form Mode)
BARCODE (Bar Code Command)
EAN13+5;DARK;28;15 (Dark Code EAN 13, 5-digit add on,
at SR 28, SC 15)
*12345678987655555* (Data Field + 5-digit add-on Data Field)
PDF (Printable Data Field)
STOP (Ends Bar Code command)
BARCODE (New Bar Code command)
EAN13+5;VSCAN;H12;DARK;27;39 (Vertical Dark EAN 13, 2-digit add on,
H 1.2, at SR 27, SC 39)
*12345678987655555* (Data Field + 5-digit add on Data Field)
PDF (Printable Data Field)
STOP (Ends Bar Code command)
END (Terminates Create Form Mode)
~EXECUTE;EAN13;1 (Execute the form, form count of 1)
~NORMAL
Figure 18 Sample EAN 13 Bar Codes
SR 28
SC 15
SR 27
SC 39

152
FIM
The FIM (Facing Identification Mark) bar code structure is shown in Figure 19 and Figure 20 and
described on the following pages. The left boundary must begin 3 inches from the right edge of the mail
piece. The right-most bar must be 2 inches ± 1/8-inch from the right edge of the mail piece. Bars must be
5/8- inch ± 1/8-inch tall; the top of the bars must be no lower than 1/8-inch from the top edge of the mail
piece (and may touch the top edge of the mail piece). The bar code baseline must be within 1/8-inch from
the bottom edge of the clear zone.
Figure 19 FIM Structure
(Optional Line) NON-ADDRESS DATA
(Top Line) NAME OF RECIPIENT
(Optional Line) INFORMATION/ATTENTION LINE
(Line Above Last) DELIVERY ADDRESS
(Last Line) POST OFFICE STATE ZIP
SR,SC
POSITION
5/8”
3”
2”-1-7/8”
1-3/4”1-1/4”
1
/
8”
Clear
Zone
Return Address Area
NOTE: Illustration is not to scale

153
Figure 20 FIM Structure (VSCAN or CCW)
NOTE: Additional information regarding FIM bar code requirements can be obtained from the U.S. Postal
Service’s Publication 25: A Guide to Business Mail Preparation.
SR,SC
POSITION
5/8”
3”
1-3/4”
1-1/4” 1/8” Clear
Zone
Return Address Area
NOTE: Illustration is not to scale
(Optional Line) NON-ADDRESS DATA
(Top Line) NAME OF RECIPIENT
(Optional Line) INFORMATION/ATTENTION LINE
(Line Above Last) DELIVERY ADDRESS
(Last Line) POST OFFICE STATE ZIP
154
Clear Zone
The bar code structure requires a completely blank, 1/4-inch wide, 5/8-inch tall clear zone, reserved for
only the appropriate FIM pattern. You must provide sufficient space for this zone.
Start/Stop Code
The start/stop code is a unique character identifying the leading and trailing end of the bar code. The
start/stop code is automatically produced with each bar code. The start/stop code structure permits
bidirectional bar code scanning.
Data Field
The bar code symbol uses a nine-position bar/no-bar pattern of tall (full) bars of uniform height. Minimum
height must be 5/8-inch ± 1/8-inch. (Bar height may be longer to wrap around the top of the envelope.)
Minimum bar width is .031-inch ± .008-inch. Spacing (pitch) between each bar/no-bar must be 1/16- inch.
Bar tilt (slant) can vary ± 5 degrees (relative to a line perpendicular to the top edge of the envelope).
FIM Command Format
BARCODE
FIM; [DIR;] [Hn[.m];] [BFn;] [DARK;] SR;SC
(D)data field(D)
STOP
BARCODE The Bar Code command; enter BARCODE.
FIM Designates bar code type FIM; enter FIM.
DIR Optional parameter that allows for rotating a barcode. Enter CW for
clockwise rotation. Enter CCW or VSCAN for counter-clockwise rotation.
Enter INV for inverted rotation. If DIR is not entered, the barcode is
horizontally oriented.
Hn[.m] Optional parameter to adjust the overall height (vertical expansion) of the
bar code symbol (including the upper and lower 0.1-inch guard bands
and any human readable data). Height adjustments are made in 0.1-inch
increments; enter H and a value from 2 through 99 to select height
adjustments from 0.2 through 9.9 inches. If any value less than 3 is
selected, then the PDF must be suppressed using the PDF Font
parameter S. The default value is 1.3 inches. [.m] is an additional
number of dots for the bar code height. (Dots are in the current dot
scale.)
BFn Optional parameter for assigning a dynamic bar code data field location
on a form. With this parameter, the actual data for the bar code data field
is dynamically provided during the Execute Form Mode; the data is not
specified during the Create Form Mode. To use this field, perform the
following steps:
a. Enter BF.
b. Replace n with a number ranging from 0 through 512 to identify the
bar code field. The SR and SC parameters specify the exact location
of the bar code field identified by n.
c. The information for the data field is entered dynamically during the
Execute Form Mode. (Refer to Execute Form: Dynamic Bar Code
Data on page 62.) Do not use the data field parameter to enter data
when the BFn parameters are used. Refer to the data field
description for available characters.
155
DARK Optional parameter to produce darker looking bar codes. Enter DARK.
Refer to Dark Printing on page 52 for more information.
SR Defines the starting row for the bar code. Enter a value 1/8-inch from the
top edge of the mail piece. Character row or dot row is specified based
on the Scale command (page 95), or use the CP.DP format (page 24).
SC Defines the starting column of the bar code. Enter a value ranging from
column 1 to one less than the width of the form. Character column or dot
column is specified based on the Scale command (page 95), or use the
CP.DP format (page 24).
(D) The printable character (delimiter) identifying the start and finish of the
data field. Enter any printable character other than a slash (/), the SFCC,
or a character used within the data. The same character must be used at
both ends of the data field, but it is not printed with the data.
data field A single-character data field to designate one of four available FIM
patterns: A, B, C, or D. Based on your application (check with your
Postal Service for more information), enter one of the following FIM
types:
A Used only on courtesy reply envelopes bearing a preprinted
POSTNET bar code (page 216); it requires a luminescent stamp or
meter mark to be accepted in the facer/canceler.
B Used on Business Reply Mail, Penalty Mail, and Franked Mail without
a preprinted POSTNET bar code, and does not require luminescent
indicia.
C Used on Business Reply Mail, Penalty Mail, or Franked Mail bearing a
preprinted POSTNET bar code (page 216).
D Used on OCR readable mail (usually courtesy reply window
envelopes) without a preprinted POSTNET bar code.
STOP Ends the Bar Code command while the IGP continues in the Create
Form Mode. Enter STOP. If STOP is not entered, an error message
results.
FIM Example
Figure 21 below illustrates a horizontal FIMB bar code generated by the following program without the
POSTNET preprinted bar code (POSTNET is discussed on page 216.)
~CREATE;FIMB (Enter Create Form Mode)
ALPHA (Alpha command)
23;11;0;0;*ACME MOTOR, INC.*
25;11;0;0;*ATTN: CUSTOMER SERVICE*
27;11;0;0;*P.O. BOX 200*
29;11;0;0;*USCITY, CA 12345-6789*
STOP (Ends Alpha command)
BARCODE (Bar Code command)
FIM;DARK;15;22 (Dark FIM Bar Code at SR 15, SC 22)
*B* (Data field selecting FIMB Bar Code)
STOP (Ends FIMB Bar Code command)
END (Terminates Create Form Mode)
~EXECUTE;FIMB;1 (Executes the form, form count of 1)
~NORMAL

156
Figure 21 Sample FIMB Bar Code
Figure 22 illustrates a horizontal FIMC bar code generated by the following program and bears the
preprinted POSTNET bar code.
~CREATE;FIMC (Enter Create Form Mode)
ALPHA (Alpha command)
23;11;0;0;*ACME MOTOR, INC.*
25;11;0;0;*ATTN: CUSTOMER SERVICE*
27;11;0;0;*P.O. BOX 2000*
29;11;0;0;*USCITY, CA 12345-6789*
STOP (Ends Alpha command)
BARCODE (Bar Code command)
FIM;DARK;17;25 (Dark FIM Bar Code at SR 17, SC 25)
*C* (Data field selecting FIMC Bar Code)
STOP (Ends Bar Code command)
BARCODE (New Bar Code command)
POSTNET;DARK;33.3;15 (Dark POSTNET Bar Code at SR 33.3, SC 15)
*927149559* (POSTNET data field)
STOP (Ends POSTNET Bar Code command)
END (Terminates Create Form Mode)
~EXECUTE;FIMC;1 (Executes the form, form count of 1)
~NORMAL
SR 15
SC 22

157
Figure 22 Sample FIMC Bar Code
SR 15
SC 22
SR 33.3
SC 15

158
GS1-128
NOTE: GS1-128 is formerly known as UCC/EAN-128.
Figure 23 GS1-128 Structure
Normal
LOWER GUARD BAND
HEIGHT
QUIET
ZONE
QUIET
ZONE
STOP
CODE
START
CODE
OPTIONAL READABLE DATA FIELD
DATA FIELD
SR,SC
POSITION
INV
SR,SC
POSITION
QUIET
ZONE
STOP
CODE
START
CODE
QUIET
ZONE
OPTIONAL READABLE DATA FIELD
LOWER GUARD BAND
UPPER GUARD BAND
UPPER GUARD BAND
DATA FIELD
HEIGHT
OPTIONAL
CHECK DIGIT
OPTIONAL
CHECK DIGIT
CCW
LOWER
GUARD
BAND
QUIET
ZONE
SR,SC
POSITION
STOP
CODE
START
CODE
QUIET
ZONE
OPTIONAL
READABLE
DATA FIELD
UPPER
GUARD
BAND
DATA
FIELD
HEIGHT
OPTIONAL
CHECK
DIGIT
SR,SC
POSITION
QUIET
ZONE
STOP
CODE
START
CODE
QUIET
ZONE
DATA
FIELD
LOWER
GUARD
BAND
UPPER
GUARD
BAND
CW
OPTIONAL
CHECK
DIGIT
HEIGHT

159
UCC/EAN-128 uses the same bar code and character set as Code 128. However, in UCC/EAN-128, the
Function 1 character FNC1 immediately follows the start code. The FNC1 character has been reserved
exclusively for UCC/EAN-128.
The UCC/EAN-128 data structure requires an Application Identifier (AI) at the beginning of bar code data.
Each AI determines the format and length of the data which follows. Refer to Table 22 for more details.
Each AI field in the barcode data needs to be separated with <SO>!, where <SO> is the default OxE.
Table 22 UCC/EAN-128 Application Identifiers
Application
Identifier (AI) Content Format
00 Serial Shipping Container Code n2+n18
01 Global Trade Item NumberTM n2+n14
02 Item Num. of Goods Within Another Unit n2+n14
10 Batch or Lot Number n2+an..20
11 (*) Production Date (YYMMDD) n2+n6
12 Due Date (YYMMDD) n2+n6
13 (*) Packaging Date (YYMMDD) n2+n6
15 (*) Sell By Date (Quality) (YYMMDD) n2+n6
17 (*) Expiration Date (Safety) (YYMMDD) n2+n6
20 Product Variant n2+n2
21 Serial Number n2+an..20
22 HIBC = Quantity, Date, Batch and Link n2+an..29
23 (**) Lot Number (Transitional Use) n3+n..19
37 Quantity of Units Contained (For Use With AI 02 Only) n2+n..8
240 Additional Product ID Assigned By Manufacturer n3+an..30
241 Customer part number n3+an..30
242 Made-to-Order Variation Number n3+n..6
250 Secondary Serial Number n3+an..30
251 Reference to source entity n3+an..30
253 Global Document Type Identifier (GDTI) n3+n13+n..17
254 GLN Extension Component n3+an..20
30 Quantity n2+n..8
310 (***) Net Weight, Kilograms n4+n6
311 (***) Length or 1st Dimension, Meters n4+n6
312 (***) Width, Diameter or 2nd Dimension, Meters n4+n6
313 (***) Depth, Thickness, Height or 3rd Dimension, Meters n4+n6
314 (***) Area, Square Meters n4+n6
315 (***) Volume, Liters n4+n6
316 (***) Volume, Cubic Meters n4+n6

160
Table 22 UCC/EAN-128 Application Identifiers
Application
Identifier (AI) Content Format
320 (***) Net Weight, Pounds n4+n6
321 (***) Length Or 1st Dimension, Inches n4+n6
322 (***) Length Or 1st Dimension, Feet n4+n6
323 (***) Length Or 1st Dimension, Yards n4+n6
324 (***) Width, Diameter, or 2nd Dimension, Inches n4+n6
325 (***) Width, Diameter, or 2nd Dimension, Feet n4+n6
326 (***) Width, Diameter, or 2nd Dimension, Yards n4+n6
327 (***) Depth, Thickness, Height, or 3rd Dimension, Inches n4+n6
328 (***) Depth, Thickness, Height, or 3rd Dimension, Feet n4+n6
329 (***) Depth, Thickness, Height, or 3rd Dimension, Yards n4+n6
330 (***) Gross Weight-Kilograms n4+n6
331 (***) Length or 1st Dimension, Logistics n4+n6
332(***) Width, Diameter, or 2nd Dimension, Meters, Logistics n4+n6
333 (***) Depth, Thickness, Height or 3rd Dimension, Meters, Logistics n4+n6
334 (***) Area, Square Meters, Logistics n4+n6
335 (***) Gross Volume, Liters n4+n6
336 (***) Gross Volume, Cubic Meters n4+n6
337 (***) Kilograms Per Square Meter n4+n6
340 (***) Gross Weight, Pounds n4+n6
341 (***) Length Or 1st Dimension, Inches, Logistics n4+n6
342 (***) Length Or 1st Dimension, Feet, Logistics n4+n6
343 (***) Length Or 1st Dimension, Yards, Logistics n4+n6
344 (***) Width, Diameter, or 2nd Dimension, Inches, Logistics n4+n6
345 (***) Width, Diameter, or 2nd Dimension, Feet, Logistics n4+n6
346 (***) Width, Diameter, or 2nd Dimension, Yards, Logistics n4+n6
347 (***) Depth, Thickness, Height or 3rd Dimension, Inches, Logistics n4+n6
348 (***) Depth, Thickness, Height or 3rd Dimension, Feet, Logistics n4+n6
349 (***) Depth, Thickness, Height or 3rd Dimension, Yards, Logistics n4+n6
350 (***) Area, Square Inches n4+n6
351 (***) Area, Square Feet n4+n6
352 (***) Area, Square Yards n4+n6
353 (***) Area, Square Inches, Logistics n4+n6
354 (***) Area, Square Feet, Logistics n4+n6
355 (***) Area, Square Yards, Logistics n4+n6

161
Table 22 UCC/EAN-128 Application Identifiers
Application
Identifier (AI) Content Format
356 (***) Net Weight, Troy Ounce n4+n6
357 (***) Net Volume, Ounces n4+n6
360 (***) Volume, Quarts n4+n6
361 (***) Volume, Gallons n4+n6
362 (***) Gross Volume, Quarts n4+n6
363 (***) Gross Volume, Gallons n4+n6
364 (***) Volume, Cubic Inches n4+n6
365 (***) Volume, Cubic Feet n4+n6
366 (***) Volume, Cubic Yards n4+n6
367 (***) Gross Volume, Cubic Inches n4+n6
368 (***) Gross Volume, Cubic Inches n4+n6
369 (***) Gross Volume, Cubic Inches n4+n6
390 (n) Amount payable-single monetary area n4+n..15
391 (n) Amount payable with ISO currency code n4+n3+n..15
392 (n) Amount payable for a Variable Measure Trade Item single
monetary unit n4+n..15
393 (n) Amount payable for a Variable Measure Trade Item - with
ISO currency code n4+n3+n..15
400 Customer's Purchase Order Number n3+an..30
401 Consignment Number n3+an..30
402 Shipment Identification Number N3+n17
403 Routing code N3+an..30
410 Ship To (Deliver To) Location Code Using EAN-13 n3+n13
411 Bill To (Invoice To) Location Code Using EAN-13 n3+n13
412 Purchase From (Location Code of Party From Whom Goods
Are Purchased) n3+n13
413 Ship For UCC/EAN Location Code n3+n13
414 EAN Location Code For Physical Identification n3+n13
415 EAN.UCC Global Location Number of the invoicing party n3+n13
420 Ship To (Deliver To) Postal Code Within a Single Postal
Authority n3+an..20
421 Ship To (Deliver To) Postal Code With 3-Digit ISO Country
Code Prefix n3+n3+an..9
422 Country of origin of a trade item n3+n3
423 Country of initial processing N3+n3+n..12
424 Country of processing n3+n3

162
Table 22 UCC/EAN-128 Application Identifiers
Application
Identifier (AI) Content Format
425 Country of disassembly n3+n3
426 Country covering full process chain N3+n3
703(s)**** Approval number of processor with ISO country code n4+n3+an..27
7001 NATO stock number n4+n13
7002 UN/ECE meat carcasses and cuts classification n4+an..30
7003 Expiration Date and Time n4+n10
8001 Roll Products-Width, Length, Core Diameter, Direction and
Splices n4+n14
8002 Electronic serial identifier for cellular mobile telephones n4+an..20
8003 UPC/EAN Number and Serial Number Or Returnable Asset n4+n14+an..16
8004 UCC/EAN Serial Identification n4+an..30
8005 Identifies the Price Per Unit of Measure n4+n6
8006 Component of an Article n4+n14+n2+n2
8007 International Bank Account Number n4+an..30
8008 Date and time of production n4+n8+n..4
8018 Service Relation Number n4+n18
8020 Payment Slip Reference Number n4+an..25
8100 Coupon Extended Code-Number System Character and
Offer n4+n1+n5
8101 Coupon Extended Code-Number System Character, Offer
and End of Offer n4+n1+n5+n4
8102 Coupon Extended Code-Number System Character
Preceded by Zero n4+n1+n1
8110 Coupon Code Identification for Use in North America n4+an..30
90 Mutually Agreed, Between Trading Partners n2+an..30
91 Intra-Company (Internal) n2+an..30
92 Intra-Company (Internal) n2+an..30
93 Intra-Company (Internal) n2+an..30
94 Intra-Company (Internal) n2+an..30
95 Internal-Carriers n2+an..30
96 Internal-Carriers n2+an..30
97 Intra-Company (Internal) n2+an..30
98 Intra-Company (Internal) n2+an..30
99 Internal n2+an..30
163
(*) To indicate only year and month, DD must be filled with “00”
(**) Plus one digit for length indication
(***) Plus one digit for decimal point indication
(****) The fourth digit of this AI, “s,” indicates the sequence of the processors in the supply chain.
Data Value Representation:
a - alphabetic characters n - numeric characters
an - alpha-numeric characters n3 - 3 numeric characters, fixed length
an..3 - up to 3 alpha-numeric characters n..3 - up to 3 numeric characters
Quiet Zone
Both ends of the bar code structure require blank quiet zones. The quiet zones must be at least 0.25
inches wide and completely blank to ensure accurate reading of the start/stop codes and to prevent
adjacent bar codes from overlapping. You must provide sufficient space on the form for the quiet zones.
Start/Stop Codes
The start and stop codes identify the leading and trailing ends of the bar code. UCC/EAN-128 uses
unique start codes for character subsets B and C, and a stop code common to both. An automatic mode
switching feature is used to generate the correct start code based on the first four data field characters.
Data Field
UCC/EAN-128 bar codes require a special character called “Function 1” (FNC1) to immediately follow the
start code. IGP automatically supplies this character, so it must not be included in the data field by the
user.
A character is made up of three bars and three spaces, each varying in width from 1 through 4 modules,
for a total of eleven modules. The number of modules making up the bars is even. The stop code has four
bars and is 13 modules wide.
The character set for UCC/EAN-128 is the same as the character set for Code 128. Every character is
interpreted according to the currently active character subset. UCC/EAN-128 uses subset B and subset C
only. Subset B, shown in Table 19 (page 136), includes all standard alphanumeric keyboard characters,
lowercase alphabetical characters, and special characters. Subset C interprets the characters as pairs of
numbers 00 through 99, along with some special characters, as shown in Table 20 (page 137). The start
code or subset switch code determines whether a particular bar code character is decoded as one
character or as a pair of numbers.
Readable Data
The optional printed data field (PDF) provides a human-readable interpretation of the bar code data.
When the printed data field is enabled by use of the “PDF” parameter, the overall height of the bars is
reduced to make room for a guard band and the human-readable characters. The printed data field will be
formatted with spaces or parentheses denoting particular data fields such as the application identifier.
Special characters such as start, stop, subset switch, modulo-103 check digit, and FNC1 do not appear in
the human-readable data.
The readable data is oriented along the bar code from start code to stop code. It may be positioned
above or below a bar code, and the bar code may be horizontal, vertical, or inverted.
Modulo-103 Check Digit
A modulo-103 check digit is automatically calculated and inserted in the bar code symbol immediately in
front of the stop code, in the same manner as the Code 128 bar code. The check digit verifies accurate
scanning. The start code is included in the check digit algorithm. The modulo-103 check digit is not
displayed in the readable data field.
164
Modulo-10 Data Field Check Digit for SSCC-18 and SCC-14
AI 00 (called the Serial Shipping Container Code, or SSCC-18) takes eighteen additional numerical
data bytes. The last data byte is a modulo-10 check digit on the preceding seventeen data bytes.
Counting the two zeros of the application identifier, the modulo-10 check digit is the twentieth byte
in the data field.
AI 01 (called the Shipping Container Code, or SCC-14) takes fourteen additional numerical data bytes.
The last data byte is a modulo-10 check digit on the preceding thirteen data bytes. Counting the zero and
the one of the application identifier, the modulo-10 check digit is the sixteenth byte in the data field.
The modulo-10 data field check digit for both SSCC-18 and SCC-14 is printed in the bar code as the
second half of the last number pair using subset C. It is displayed in the human-readable data field
as the twentieth byte for SSCC-18 or the sixteenth byte for SCC-14.
IGP automatically calculates the modulo-10 check digit for SSCC-18 if only 17 data digits are
provided following the application identifier of 00. This is also true for SSCC-14 if only 15 digits are
supplied. For concatenated barcodes, an FNC1 must be inserted for the checkdigit character so
that PGL will calculate it.
GS1-128 Command Format
BARCODE
UCC-128; [DIR;] [MAG;] [Hn[.m];] [BFn;L;] [DARK;] SR;SC
(D)data field(D)
[PDF [;LOC] [;FONT]]
STOP
BARCODE The Bar Code command; enter BARCODE.
UCC-128 Designates bar code type Code UCC-128; enter UCC-128.
DIR Optional parameter that allows for rotating a barcode. Enter CW for
clockwise rotation. Enter CCW or VSCAN for counter-clockwise rotation.
Enter INV for inverted rotation. If DIR is not entered, the barcode is
horizontally oriented.
MAG Optional parameter to magnify the bar code symbol by increasing the
width of the bars and spaces. The magnification default value is X1.
Increasing the magnification adjusts printed character density as shown
in Table 12, page 106 or Table 13, page 107, depending on your printers
tip size. You can also use XR or XRD as defined on page 104.
NOTE: A valid UCC/EAN-128 bar code can be no larger than 165 mm (6.5 inches) wide.
NOTE: There are eight values that comprise the dot ratio: narrow bar, narrow space, 2x narrow bar, 2x
narrow space, 3x narrow bar, 3x narrow space, 4x narrow bar, and 4x narrow space. User-
defined ratios for this barcode should have these eight values defined in the order specified.
Hn[.m] Optional parameter to adjust the overall height of the bar code symbol
(including the upper and lower 0.1 inch guard bands and any human-
readable data). Height adjustments are made in 0.1 inch increments;
enter H and a value from 3 through 99 to select height adjustments from
0.3 through 9.9 inches. The default value is 0.9 inch. [.m] is an additional
number of dots for the bar code height. (Dots are in the current scale).
NOTE: If 0.3 inches is the selected height, the PDF cannot be included.
BFn;L Optional parameters for assigning a dynamic bar code data field location
on a form and for designating the length of the data field. With these
parameters, the actual data for the bar code data field is dynamically
provided during the Execute Form Mode; the data is not specified during
the Create Form Mode. To use this field, perform the following steps:
165
a. Enter BF.
b. Replace n with a number ranging from 0 through 512 to identify the
bar code field. The SR and SC parameters specify the exact location
of the bar code field identified by n.
c. Replace L with the maximum number of characters in the field. The
actual data provided dynamically during the Execute Form Mode can
be less than L. It is permitted to supply no data at all.
d. The information for the data field is entered dynamically during the
Execute Form Mode. (Refer to Execute Form: Dynamic Bar Code
Data on page 62.) Do not use the data field parameter to enter data
when the BFn;L parameters are used. However, refer to the data
field description for available characters to use during Execute Form
Mode.
DARK Optional parameter to produce darker looking bar codes. Enter DARK.
Refer to Dark Printing on page 52 for more information.
SR Defines the starting row for the bar code. Enter a value ranging from row
1 to one less than the length of the form. Character row or dot row is
specified based on the Scale command, or use the CP.DP format.
SC Defines the starting column of the bar code. Enter a value ranging from
column 1 to one less than the width of the form. Character column or dot
column is specified based on the Scale command, or use the CP.DP
format.
(D) The printable character (delimiter) identifying the start and finish of the
data field. Enter any printable character other than a slash (/), the SFCC,
or a character used within the data. The same character must be used
on both ends of the data field. It will not print with the data.
data field The bar code data. The data field for UCC/EAN- 128 consists of an
“application identifier” (AI) of two to four numbers, followed by data of
appropriate length (variable or fixed) and type (numeric or
alphanumeric). See Table 22 for a list of application identifiers and their
associated data fields.
The FNC1 character is required as the first character after the start code
for UCC/EAN-128 bar codes, and IGP will always generate it
automatically. It will appear in the bar code but not in the human-
readable field. Do not supply FNC1 in the data field.
The start code and subset switching is done automatically by IGP based
on the data field contents so that the bar code length is minimized.
Subset C encodes each pair of numbers as a single bar code character,
providing a higher character density. If the first four data digits are
numbers, the bar code starts in subset C; otherwise it starts in subset B.
The subset will switch from B to C at any point in the data field if the next
four characters are numbers, and will switch from C to B if the next two
characters are not numbers or only one character remains.
The data field can contain any of the characters listed in Table 22 except
the system SFCC and the character used as a delimiter.
PDF Optional parameter to enable printing of the human readable data field.
Enter PDF to print the data field. If this parameter is not used, the human
readable data will not print.
166
LOC Optional parameter to identify the location of the printable data field. The
default value is B, locating the human readable data below the bar code.
A locates the printable data field above the bar code. The height of the
bar code body is reduced to compensate for the human readable field
and the guard bands.
FONT Optional parameter to select the font for the human readable data field.
Enter O to select OCR-A font; enter X to select OCR-B font; enter N to
select 10 cpi; enter P to select 12 cpi; enter Q to select 13 cpi; enter R to
select 15 cpi; enter T to select 17 cpi; enter V to select 20 cpi.
To select a scalable font with user-defined size, enter Nh:w or F;Nh:w.
The parameters h (height) and w (width) can each range from 1 to 96,
and are expansion factors of a 10 cpi character. Nh:w prints in Letter
Gothic (font 93779) regardless of the current active font. By default
F;Nh:w uses the Letter Gothic as the current font selection. You can
change the default by using the FONT command.
NOTE: Nh:w and F;Nh:w will not print the PDF wider or taller than the barcode. If the height parameter h
causes the PDF to print above the horizontal barcode start row or vertical barcode start column, a
barcode font Error will occur. If the width parameter w causes the PDF to exceed the barcode
width, the PDF width factor w will automatically reduce to fit within the barcode width without
causing an error.
STOP Ends the bar code command while the IGP continues in the Create Form
Mode. Enter STOP. If STOP is not encountered, an error message
results.
Code UCC/EAN-128 Examples
The following example generates the SSCC-18 variant of a UCC/EAN-128 bar code in horizontal
orientation at the default ratio, and vertically at a user defined ratio of double normal size.
NOTE: The fields of AI=00 are seen here separated by spaces. By default, the AI is separated from the
rest of the data by parenthesis. This is controlled by the front panel option “AI 00 Spaces” in the
IGP menu (see your Administrator’s Guide).
~CREATE;UCCTEST
/ Horizontal bar code is dark, nominal width, start row 35, start column 15.
/ Human-readable field is below the bar code in OCR-B font. BARCODE
UCC-128;DARK;35;15
*0034567890123456789*
PDF;X
STOP
/ Vertical bar code is dark, double width, start row 35, start column 50.
/ Human-readable data field is above the bar code in normal 10 cpi font.
BARCODE
UCC-128;VSCAN;XR2:2:4:4:6:6:8:8;H12;DARK;35;50
*0034567890123456789*
PDF;A
STOP
END
~EXECUTE;UCCTEST
~NORMAL

167
Figure 24 UCC/EAN-128 Example 1
The program below illustrates incremental UCC/EAN-128 barcodes. Incremental UCC/EAN-128 barcode
syntax for non-impact printers requires that the STARTMASK be exactly as wide as the data field.
~CREATE;UCCINC;140
BARCODE
UCC-128;I;DARK;3;20
+XXXXXXXXX00001;*400P0119600001*
PDF;B
STOP
ALPHA
DARK;1;20;0;0;*PURCHASE ORDER NUMBER*
STOP
END
~EXECUTE;UCCINC;3
~NORMAL

168
Figure 25 UCC/EAN-128 Example 2

169
The following example shows the use of dynamic data. The ship-to-postal code, AI 420, is used to
encode 5 digit ZIP Codes.
~CREATE;UCCDYN;140
BARCODE
UCC-128;BF1;8;3;20
PDF;X
STOP
ALPHA
DARK;1;20;0;0;*SHIP TO POSTAL*
STOP
END
~EXECUTE;UCCDYN
~BF1;*42092614*
~NORMAL
~EXECUTE;UCCDYN
~BF1;*42090210*
~NORMAL
~EXECUTE;UCCDYN
~BF1;*42090028*
~NORMAL
Figure 26 UCC/EAN-128 Example 3
170
GS1 Datamatrix
NOTE: GS1 Datamatrix is formerly known as Datamatrix.
Datamatrix is a two-dimensional barcode containing small dark and light square data modules. It has a
finder pattern of two solid lines and two alternating dark and light lines on its perimeter. This barcode is
capable of storing up to 3116 numeric digits, 2335 alphanumeric in a symbol 144 modules square. It is
also capable of encoding in a number of different schemes.
Two main subsets for Datamatrix exist, which differ in terms of error correction. The first subset uses
ECC-000 through ECC-140 and uses convolution coding for error correction. The second subset is ECC-
200, which uses Reed-Solomon error correction techniques. ECC-200 format is recommended.
Quiet Zone
The minimum quiet zone is one module width on all four sides.
Readable Data
There is no printable data field allowed for the Datamatrix barcode.
Data Field
The data allowed within the data field depends on the error correction subset you are using. See the data
field description on page 171 for details.
Data Matrix Command Format
BARCODE
DATAMATRIX; [DIR;] [X[D]n;] [Y[D]n;] [Cn;] [Rn;] [ECCn;] [IDn;] [BFn;L;] [DARK;]
SR; SC (D)data field(D)
STOP
BARCODE The Bar Code command; enter BARCODE.
DATAMATRIX Designates bar code type Data Matrix; enter DATAMATRIX.
DIR Optional parameter that allows for rotating a barcode. Enter CW for
clockwise rotation. Enter CCW or VSCAN for counter-clockwise rotation.
Enter INV for inverted rotation. If DIR is not entered, the barcode is
horizontally oriented.
X[D]n Optional parameter designating the x-dimension width of a single square
data module in IGP dots, or printer dots if the D option is used. Enter X,
then the optional D parameter if necessary, then a value from 1 through
1000 printer dots. If the y-dimension is not specified, it is calculated by
converting the printer dots in the x-direction to printer dots in the y-
direction.
Y[D]n Optional parameter designating the y-dimension width of a single
square data module in IGP dots, or printer dots if the D option is used.
Enter Y, then the optional D parameter if necessary, then a value from
1 to 1000 printer dots. If the x-dimension is not specified, it is
calculated by converting the printer dots in the y-direction to printer
dots in the x-direction.
Cn Optional parameter that sets the number of columns in the symbol. A
value of 0 (the default) automates this process. See Table 26 through
Table 32 for the combination of columns and rows allowed and the
maximum amount of data that can be encoded.
171
Rn Optional parameter that specifies the number of rows in the symbol. A
value of 0 (the default) automates this process. See Table 26 through
Table 32 for the combination of columns and rows allowed and the
maximum amount of data that can be encoded.
ECCn Optional parameter that specifies the error correction level. Enter ECC,
then one of the following values: 0, 50, 80, 100, 140, or 200. Levels 0
through 140 use increasing levels of convolutional error coding. Level
200 (the default) uses Reed-Solomon block error correction and is the
recommended level of error correction.
IDn Optional parameter that specifies the format ID. This field only has
meaning for ECC-000 through ECC-140 and is ignored for ECC-200.
This specifies the type of data that is encoded in the symbol. Enter ID,
then a value from 1 through 6. The default value is 3. Table 23 shows the
type of data encoded for the various format IDs.
BFn;L Optional parameters for assigning a dynamic bar code data field location
on a form and for designating the length of the data field. With these
parameters, the actual data for the bar code data field is dynamically
provided during the Execute Form Mode; the data is not specified during
the Create Form Mode. To use this field, perform the following steps:
a. Enter BF.
b. Replace n with a number ranging from 0 through 512 to identify the
bar code field. The SR and SC parameters specify the exact location
of the bar code field identified by n.
c. Replace L with a number equaling the total number of characters in
the field. (The actual data provided dynamically during the Execute
Form Mode can be less than L.)
d. The information for the data field is entered dynamically during the
Execute Form Mode. (Refer to Execute Form: Dynamic Bar Code
Data on page 62.) Do not use the data field parameter to enter data
when the BFn;L parameters are used. However, refer to the data
field description for available characters.
DARK Optional parameter to produce darker looking bar codes. Enter DARK.
Refer to Dark Printing on page 52 for more information.
SR Defines the starting row for the bar code. Enter a value ranging from row
1 to one less than the length of the form. Character row or dot row is
specified based on the Scale command (page 95), or use the CP.DP
format (page 24).
SC Defines the starting column of the bar code. Enter a value ranging from
column 1 to one less than the width of the form. Character column or dot
column is specified based on the Scale command (page 95), or use the
CP.DP format (page 24).
(D) The printable character (delimiter) identifying the start and finish of the
data field. Enter any printable character other than a slash (/), the SFCC,
or a character used within the data. The same character must be used at
both ends of the data field, but it will not print with the data.
data field For ECC-000 through ECC-140, the data allowed within the data field
depends on the format ID parameter. The allowed data for these ECC
types are given in Table 23. For Format ID #5 which accepts control
characters and Format ID #6 which accepts codes greater than 127, you
can enter these values using a SO character followed by an identifier.
When encoding special characters, you must enter a SO character

172
followed by at least one other identifier and its field (i.e., ASCII 254 =
^d254). This is only considered to be one character, even though the
data field holds 5 characters (^d254). If you intend to code the SO
character by itself (no special encoding), then the SO character should
be followed by another SO character. Table 24 illustrates how to use
these special characters.
Table 23 Data Field for ECC-000 through ECC-140
Format ID # Data
1 Numeric 0-9, Space
2 Uppercase A-Z, Space
3 Uppercase A-Z, Numeric 0-9, Space
4 Uppercase A-Z, Numeric 0-9, Space, Period,
Comma, Minus, Forward Slash
5 Full 128 ASCII set (0-127)
6 User defined (0-255)
For ECC-200, format ID has no meaning and is ignored. Instead, you
can enter data of any type (ASCII 0-255) and it will be automatically
optimized into the proper encoding scheme. See the Special Characters
Using SO section for examples of methods to enter special characters
such as FNC1 into the data stream.
The maximum number of data depend on three factors: (1) size of the
matrix, (2) ECC level, and (3) type of data. The size of the matrix is
automatically chosen by IGP unless the parameters of row and/or
column are supplied (see Cn and Rn parameters). The maximum
number of data can then be found by finding the proper table based on
ECC type. For each different valid matrix combination, the maximum
number of data are given for numeric, alphanumeric, and full 8-byte data.
You do not have to enter the maximum: a pad character is automatically
inserted into the barcode when necessary.
STOP Ends the Bar Code command while the IGP continues in the Create
Form Mode. Enter STOP. If STOP is not entered, an error message
results.
NOTE: Line Matrix printers produce less square modules for small module dimensions because of its
non-square resolution. However, when properly selecting the X and Y module dimensions for a
specific resolution, the resulting barcode is reliably and consistently read by 2D barcode readers.
Special Characters Using SO
Table 24 and Table 25 illustrate the methods of encoding special characters, and shows the special
characters supported. These special characters are identified by using SO. The default value for the SO
character is hex 0E, but this value can be changed using the printer's front panel (see Administrator’s
Guide for details). Examples are given with the SO character represented by “^” for clarity.

173
Table 24 Special Character Encoding (All ECC Levels)
Special Characters Method Example
Control Characters 0-31 <SO> + @ ... <SO> + _ NUL = ^@, BEL = ^G
Any ASCII value 0 - 255 <SO> + d + 3 digit ASCII 10 = ^d010
ASCII value SO <SO> + <SO> ^^
Table 25 Special Character Encoding (ECC-200 Only)
Special Characters Method Example
FNC1 <SO> + 1. If FNC1 is 2nd
codeword, previous data must be
A-Z, a-z, or 01-99
01^1<Data>
Structured Append <SO> + 2 + 3 digit number
representing symbol sequence
and file identifier
^2042<File ID>
Reader Programming <SO> + 3
Must be first in the data field ^3<Data>
MH10.8.3 Abbreviated
Format 05 Header <SO> + 5
Must be first in the data field ^5<Data>
MH10.8.3 Abbreviated
Format 06 Header <SO> + 6
Must be first in the data field ^6<Data>
Extended Channel
Interpretation <SO> + 7 + 6 digit EC
(000000-999999) ^7112233<Data>
Symbol Characteristics
The following tables illustrate the maximum data capacities for the Data Matrix
barcode as a function of symbol size (column x row) and data type. Note that
all ECC-000 through ECC-140 symbols are square and always have an odd
number of rows and columns. ECC-200 symbols have square or rectangular
sizes and have an even number of rows and columns.

174
Table 26 ECC-000 Characteristics
(Row x Column) Maximum Numeric Maximum
Alphanumeric Maximum 8-Byte
Data
9 X 9 3 characters 2 characters 1 character
11 X 11 12 characters 8 characters 5 characters
13 X 13 24 characters 16 characters 10 characters
15 X 15 37 characters 25 characters 16 characters
17 X 17 53 characters 35 characters 23 characters
19 X 19 72 characters 48 characters 31 characters
21 X 21 92 characters 61 characters 40 characters
23 X 23 115 characters 76 characters 50 characters
25 X 25 140 characters 93 characters 61 characters
27 X 27 168 characters 112 characters 73 characters
29 X 29 197 characters 131 characters 86 characters
31 X 31 229 characters 153 characters 100 characters
33 X 33 264 characters 176 characters 115 characters
35 X 35 300 characters 200 characters 131 characters
37 X 37 339 characters 226 characters 148 characters
39 X 39 380 characters 253 characters 166 characters
41 X 41 424 characters 282 characters 185 characters
43 X 43 469 characters 313 characters 205 characters
45 X 45 500 characters 345 characters 226 characters
47 X 47 560 characters 378 characters 248 characters
49 X 49 596 characters 413 characters 271 characters
Table 27 ECC-050 Characteristics
(Row x Column) Maximum Numeric Maximum
Alphanumeric Maximum 8-Byte
Data
11 X 11 1 character 1 character not supported
13 X 13 10 characters 6 characters 4 characters
15 X 15 20 characters 13 characters 9 characters
17 X 17 32 characters 21 characters 14 characters
19 X 19 46 characters 30 characters 20 characters
21 X 21 61 characters 41 characters 27 characters
23 X 23 78 characters 52 characters 34 characters
25 X 25 97 characters 65 characters 42 characters
27 X 27 118 characters 78 characters 51 characters
29 X 29 140 characters 93 characters 61 characters
31 X 31 164 characters 109 characters 72 characters
33 X 33 190 characters 126 characters 83 characters
35 X 35 217 characters 145 characters 95 characters
37 X 37 246 characters 164 characters 108 characters
39 X 39 277 characters 185 characters 121 characters
41 X 41 310 characters 206 characters 135 characters

175
Table 27 ECC-050 Characteristics
(Row x Column) Maximum Numeric Maximum
Alphanumeric Maximum 8-Byte
Data
43 X 43 344 characters 229 characters 150 characters
45 X 45 380 characters 253 characters 166 characters
47 X 47 418 characters 278 characters 183 characters
49 X 49 457 characters 305 characters 200 characters
Table 28 ECC-080 Characteristics
(Row x Column) Maximum Numeric Maximum
Alphanumeric Maximum 8-Byte
Data
13 X 13 4 characters 3 characters 2 characters
15 X 15 13 characters 9 characters 6 characters
17 X 17 24 characters 16 characters 10 characters
19 X 19 36 characters 24 characters 16 characters
21 X 21 50 characters 33 characters 22 characters
23 X 23 65 characters 43 characters 28 characters
25 X 25 82 characters 54 characters 36 characters
27 X 27 100 characters 67 characters 44 characters
29 X 29 120 characters 80 characters 52 characters
31 X 31 141 characters 94 characters 62 characters
33 X 33 164 characters 109 characters 72 characters
35 X 35 188 characters 125 characters 82 characters
37 X 37 214 characters 143 characters 94 characters
39 X 39 242 characters 161 characters 106 characters
41 X 41 270 characters 180 characters 118 characters
43 X 43 301 characters 201 characters 132 characters
45 X 45 333 characters 222 characters 146 characters
47 X 47 366 characters 244 characters 160 characters
49 X 49 402 characters 268 characters 176 characters

176
Table 29 ECC-100 Characteristics
(Row x Column) Maximum Numeric Maximum
Alphanumeric Maximum 8-Byte
Data
13 X 13 1 character 1 character not supported
15 X 15 8 characters 5 characters 3 characters
17 X 17 16 characters 11 characters 7 characters
19 X 19 25 characters 17 characters 11 characters
21 X 21 36 characters 24 characters 15 characters
23 X 23 47 characters 31 characters 20 characters
25 X 25 60 characters 40 characters 26 characters
27 X 27 73 characters 49 characters 32 characters
29 X 29 88 characters 59 characters 38 characters
31 X 31 104 characters 69 characters 62 characters
33 X 33 121 characters 81 characters 53 characters
35 X 35 140 characters 93 characters 61 characters
37 X 37 159 characters 106 characters 69 characters
39 X 39 180 characters 120 characters 78 characters
41 X 41 201 characters 134 characters 88 characters
43 X 43 224 characters 149 characters 98 characters
45 X 45 248 characters 165 characters 108 characters
47 X 47 273 characters 182 characters 119 characters
49 X 49 300 characters 200 characters 131 characters
Table 30 ECC-140 Characteristics
(Row x Column) Maximum Numeric Maximum
Alphanumeric Maximum 8-Byte
Data
17 X 17 2 characters 1 character 1 character
19 X 19 6 characters 4 characters 3 characters
21 X 21 12 characters 8 characters 5 characters
23 X 23 17 characters 11 characters 7 characters
25 X 25 24 characters 16 characters 10 characters
27 X 27 30 characters 20 characters 13 characters
29 X 29 38 characters 25 characters 16 characters
31 X 31 46 characters 30 characters 20 characters
33 X 33 54 characters 36 characters 24 characters
35 X 35 64 characters 42 characters 28 characters
37 X 37 73 characters 49 characters 32 characters
39 X 39 84 characters 56 characters 36 characters
41 X 41 94 characters 63 characters 41 characters
43 X 43 106 characters 70 characters 46 characters
45 X 45 118 characters 78 characters 51 characters
47 X 47 130 characters 87 characters 57 characters
49 X 49 144 characters 96 characters 63 characters

177
Table 31 ECC-200 Square Characteristics
(Row x Column) Maximum Numeric Maximum
Alphanumeric Maximum 8-Byte
Data
10 X 10 6 characters 3 characters 1 character
12 X 12 10 characters 6 characters 3 characters
14 X 14 16 characters 10 characters 6 characters
16 X 16 24 characters 16 characters 10 characters
18 X 18 36 characters 25 characters 16 characters
20 X 20 44 characters 31 characters 20 characters
22 X 22 60 characters 43 characters 28 characters
24 X 24 72 characters 52 characters 34 characters
26 X 26 88 characters 64 characters 42 characters
32 X 32 124 characters 91 characters 60 characters
36 X 36 172 characters 127 characters 84 characters
40 X 40 228 characters 169 characters 112 characters
44 X 44 288 characters 214 characters 142 characters
48 X 48 348 characters 259 characters 172 characters
52 X 52 408 characters 304 characters 202 characters
64 X 64 560 characters 418 characters 278 characters
72 X 72 736 characters 550 characters 366 characters
80 X 80 912 characters 682 characters 454 characters
88 X 88 1152 characters 862 characters 574 characters
96 X 96 1392 characters 1042 characters 694 characters
104 X 104 1632 characters 1222 characters 814 characters
120 X 120 2100 characters 1573 characters 1048 characters
132 X 132 2608 characters 1954 characters 1302 characters
144 X 144 3116 characters 2335 characters 1556 characters
Table 32 ECC-200 Rectangular Characteristics
(Row x Column) Maximum Numeric Maximum
Alphanumeric Maximum 8-Byte
Data
8 X 18 10 characters 6 characters 3 characters
8 X 32 20 characters 13 characters 8 characters
12 X 26 32 characters 22 characters 14 characters
12 X 36 44 characters 31 characters 20 characters
16 X 36 64 characters 46 characters 30 characters
16 X 48 98 characters 72 characters 47 characters

178
Data Matrix Example
Figure 27 illustrates a Data Matrix bar code generated by the following program:
~CREATE;DATAMATRIX (Enters Create Form mode)
BARCODE (Bar Code command)
DATAMATRIX;XD8;C18;R18;ECC200;ID5;10;10
(Data Matrix barcode, x-dimension
width of 8 printer dots, 18 columns
and 18 rows, Error Correction level
200, SR 10, SC 10)
*A1B2C3D4E5F6G7H8I9J0* (Data Field)
STOP (Ends Bar Code command)
END (Terminates Create Form mode)
~EXECUTE;DATAMATRIX;1 (Execute the form, form count of 1)
~NORMAL
Figure 27 Data Matrix Example
SR 10
SC 10
179
HIBC Barcode
The Health Industry Business Communications (HIBC) has developed a barcode called HIBC (Health
Industry Bar Code). In a global setting, HIBC identifies health industry products, in any quantity, of any lot
or serial number, with any expiration date. HIBC represents two kinds of information: Primary and
Secondary Identification. Primary Identification represents product identity and Secondary Identification
represents the attributes of Lot or Batch Code, Serial Number, and Expiration date. Each structure has its
own barcode data format. HIBC can be encoded in Code 128, Code 39, or UCC 128 symbology.
HIBC Barcode Command Format
BARCODE
C3/9 or C128A or C128B or C128C;HIBC;[DIR;][MAG]...
<Data Field>
PDF...
STOP
HIBC Enter HIBC to print HIBC encoded barcode.
Check Digit
A mandatory modulo-43 check digit is inserted at the end of data for both Code 39 and Code 128
symbology.
Data Field
The data field is a variable length consisting of only the following characters: 1-9, A-Z, -, ., &, /, +, %, and
space.
For HIBC barcode, PDF is preceded with ‘+’, a Flag Character which is an identifier used to differentiate
HIBC symbols from other non-healthcare related barcode symbols. A pair of asterisks (*) encloses the
human readable field, including the check digit. For example, if the user enters PDF “+123BJC5D6E71”
the barcode data will print as “*+A123BJC5D6E71G*”.
HIBC Encoded in UCC128
When encoding HIBC barcode in UCC-128, HIBC is essentially a UCC-128 barcode. The encoding uses
the same module 10 check digit and data format. The only addition is an Application Identifier (AI)
parameter. For Primary Data Structure use AI (01), and for Secondary Data Structure use AI (22) or AI
(240). To use UCC-128 to encode HIBC, be sure to use the correct AI parameter to obtain the desired
results.
HIBC Barcode Example
~CREATE;XYZ;432
BARCODE
C128B;HIBC;X1;H10;5;5
“+A123BJC5D6E71“
PDF;B
STOP
BARCODE
C3/9;HIBC;X1;H10;15;5
“+A123BJC5D6E71“
PDF;B
STOP
END
HIBC BARCODES
~NORMAL

180
Figure 28 HIBC Barcodes

181
Intelligent Mail 4-State Barcode
Intelligent Mail 4-state is a barcode symbology, introduced by USPS to support the US Mail 4-state
customer barcode. It is also known as the USPS OneCode Solution or USPS 4-State Customer Barcode.
This barcode is identified by four different types of bars:
Full Height - fixed height
Tracker - a small center section
Ascender - extends from the top of the Full Height limit to the bottom of the Tracker limit.
Descender - extends from the top of the Tracker Limit to the bottom of the Full Height limit.
Figure 29 Intelligent Mail Barcode Bar Types
Customer Data must be in numeric format only. PDF is not allowed for Intelligent Mail Barcode.
Additional information regarding use of this barcode can be obtained from the USPS publication
Intelligent Mail Barcode Technical Resource Guide.
Intelligent Mail 4-State Command Format
NOTE: Parameter names are italicized.
Square brackets enclose optional parameters; do not type the brackets.
Parenthesis enclose variable data; do not type the parenthesis. Other text is type as shown.
BARCODE
INTMAIL;[DIR;] [NLQ;] [BFn;L;] [DARK;] SR; SC
[(D)Data Field(D)]
STOP
INTMAIL Intmail has a predefined magnification (width). The height of the Full
Height bar is 0.145 inches with 0.020 inch margin and cannot be
adjusted by the user. Human-readable data field is not allowed.
DIR Optional parameter that allows for rotating a barcode. Enter CW for
clockwise rotation. Enter CCW or VSCAN for counter-clockwise rotation.
Enter INV for inverted rotation. If DIR is not entered, the barcode is
horizontally oriented.
Ascending
Region
Full Bar Ascender Tracker Descender
Tracking
Region
Descending
Region
182
NLQ Optional parameter optimized to print barcodes at NLQ print density
(180x96). This may cause line matrix printers to reverse motion when the
form prints. This parameter is ignored for other printer types.
BFn;L Optional parameters for assigning a dynamic bar code data field location
on a form and for designating the length of the data field. With these
parameters, the actual data for the barcode data field is dynamically
provided during the Execute Form Mode; the data is not specified during
the Create Form Mode. To use this field, perform the following steps:
a. Enter BF.
b. Replace n with a number ranging from 0 to 512 to identify the
barcode field. The SR and SC parameters specify the exact location
of the barcode field identified by n.
c. Replace L with a number equal to the total number of characters in
the field. The data field must be numeric and contain exactly 20, 25,
29, or 31 digits. An empty field is also allowed.
d. The information for Data Field is entered dynamically during the
Execute Form Mode. (Refer to Execute Form: Dynamic Bar Code
Data on page 62.) Do not use Data Field to enter data when the
BFn;L parameters are used. Refer to the Data Field description for
available characters.
DARK Optional parameter to produce darker looking bar codes. This has no
affect on horizontally oriented barcodes. Enter DARK. Refer to Dark
Printing on page 52 for more information.
SR Defines the starting row for the barcode. Enter a value within the range
of the 4-inch vertical address block. Character row or dot row is specified
based on the Scale command (page 95), or use the CP.DP format (page
24).
SC Defines the starting column of the barcode. Enter a value between the
1/2-inch left and right margins of the mail piece. Character column or dot
column is specified based on the SCALE command (page 95), or use the
CP.DP format (page 24).
(D) Data Field (D)
Delimiters (D) can be any character not present in the data field. The
leading delimiter must be identical to the trailing delimiter. All Data Field
characters are numeric.
Table 33 shows the valid parameters for the all the fields. The Tracking
Code is 20 digits in length. The Routing Code is optional, but if it is
included, it must be 5, 9 or 11 digits in length. The maximum total input
data is 31 numeric digits. PGL encodes any length of input data into a 4-
state customer barcode string consisting of 65 bars.

183
Table 33 Data Field Parameters
Type Field Digits
Tracking Code Barcode Identifier 2
Second digit must be 0 - 4.
Service Type Identifier 3
Mailer Identifier 6 or 9
Serial Number 9 when Mailer ID is 6 digits
6 when Mailer ID is 9 digits
Routing Code Delivery Point Zip Code 0, 5, 9, 11
Total 20 minimum, 31 maximum
STOP Ends the Bar Code command while the IGP continues in the Create
Form Mode. Enter STOP. If STOP is not entered, an error message
will result.
Intelligent Mail 4-State Barcode Example
~CREATE;INTELBARCODE;432
BARCODE
INTMAIL;5;5
*01234567094987654321012345678*
STOP
END
~EXECUTE;INTELBARCODE
~NORMAL

184
Interleaved 2/5 (I-2/5), German I-2/5, and ITF-14
The structure for the I-2/5, German I-2/5 and ITF-14 bar codes is shown in Figure 30 and described on
the following pages.
Figure 30 I-2/5, German I-2/5 and ITF-14 Structure
Normal
LOWER GUARD BAND
HEIGHT
QUIET
ZONE
QUIET
ZONE
STOP
CODE
START
CODE
OPTIONAL READABLE DATA FIELD
DATA FIELD
SR,SC
POSITION
INV
SR,SC
POSITION
QUIET
ZONE
STOP
CODE
START
CODE
QUIET
ZONE
OPTIONAL READABLE DATA FIELD
LOWER GUARD BAND
UPPER GUARD BAND
UPPER GUARD BAND
DATA FIELD
HEIGHT
OPTIONAL
CHECK DIGIT
OPTIONAL
CHECK DIGIT
CCW
LOWER
GUARD
BAND
QUIET
ZONE
SR,SC
POSITION
STOP
CODE
START
CODE
QUIET
ZONE
OPTIONAL
READABLE
DATA FIELD
UPPER
GUARD
BAND
DATA
FIELD
HEIGHT
OPTIONAL
CHECK
DIGIT
SR,SC
POSITION
QUIET
ZONE
STOP
CODE
START
CODE
QUIET
ZONE
DATA
FIELD
LOWER
GUARD
BAND
UPPER
GUARD
BAND
CW
OPTIONAL
CHECK
DIGIT
HEIGHT
185
Quiet Zone
Both ends of the bar code structure have blank quiet zones. The quiet zones must be at least 0.25 inches
wide and completely blank to ensure accurate reading of the start/stop codes and to prevent adjacent bar
codes from overlapping. You must provide sufficient space on the form for the quiet zones.
Start/Stop Codes
Unique start and stop codes permit bidirectional scanning. Both start and stop codes contain bars and
spaces. They are automatically produced.
Data Field
The bar code symbol uses a series of wide and narrow bars and spaces to represent numeric characters.
The structure is 2 wide elements (bars or spaces) and 3 narrow elements. In the bar code, two characters
are interleaved (paired); bars are used to represent the first character in the pair and spaces are used to
represent the second character in the pair.
German I-2/5 and ITF-14 are special cases of Interleaved 2/5 bar codes. While Interleaved 2/5 has a
variable data field, German I-2/5 is restricted to 11 or 13 digits, and ITF-14 is restricted to 13 digits.
Readable Data
The optional readable data field provides a readable interpretation of the bar code data. It can be printed
above or below the bar code symbol.
Check Digit
The modulo-10 check digit can be inserted into the bar code to verify accurate scanning.
Interleaved 2/5 can be printed with or without a check digit, but German I-2/5 and ITF-14 have the check
digit automatically included.
I-2/5, German I-2/5, and ITF-14 Command Format
BARCODE
I-2/5 [CD]; or
I25GERMAN; or
ITF14; [DIR;] [MAG;] [Hn[.m];] [BFn;L;] [DARK;] SR; SC
(D)data field(D)
[PDF [;LOC] [;FONT]]
STOP
BARCODE The Bar Code command; enter BARCODE.
2/5 CD Designates bar code type Interleaved 2/5; enter I-2/5. To calculate and
plot the optional modulo-10 check digit with the bar code symbol
automatically, enter CD.
I25GERMAN Designates German Interleaved 2/5; enter I25GERMAN. The mod-10
check digit is automatically included.
ITF14 Designates ITF-14; enter ITF14. The mod-10 check digit is automatically
included.
DIR Optional parameter that allows for rotating a barcode. Enter CW for
clockwise rotation. Enter CCW or VSCAN for counter-clockwise rotation.
Enter INV for inverted rotation. If DIR is not entered, the barcode is
horizontally oriented.
MAG Optional parameter to magnify (horizontally expand) the bar code
symbol. The magnification default value is X1. As required for scanning,
enter a magnification value from Table 12, page 106 or Table 13, page
107, depending on your printers tip size to increase the magnification.
186
Increasing the magnification adjusts printed character density. You can
also use XR or XRD as defined on page 104.
NOTE: You must specify four digits for MAG for User Defined variable ratio. There are four values that
comprise the dot ratio: narrow bar, narrow space, wide bar, and wide space. User-defined ratios
for this barcode should have these four values defined in the order specified.
Hn[.m] Optional parameter to adjust the overall height (vertical expansion) of the
bar code symbol (including the upper and lower 0.1-inch guard bands
and any human readable data). Height adjustments are made in 0.1-inch
increments; enter H and a value from 3 through 99 to select height
adjustments from 0.3 through 9.9 inches. The default value is 0.9-inch.
[.m] is an additional number of dots for the bar code height. (Dots are in
the current dot scale.)
NOTE: If 0.3 inches is the selected height, the PDF cannot be included.
BFn;L Optional parameters for assigning a dynamic bar code data field location
on a form and for designating the length of the data field. With these
parameters, the actual data for the bar code data field is dynamically
provided during the Execute Form Mode; the data is not specified during
the Create Form Mode. To use this field, perform the following steps:
a. Enter BF.
b. Replace n with a number ranging from 0 through 512 to identify the
bar code field. The SR and SC parameters specify the exact location
of the bar code field identified by n.
c. Replace L with a number equaling the total number of characters in
the field. (The actual data provided dynamically during the Execute
Form Mode can be less than L.)
d. The information for the data field is entered dynamically during the
Execute Form Mode. (Refer to Execute Form: Dynamic Bar Code
Data on page 62.) Do not use the data field parameter to enter data
when the BFn;L parameters are used. However, refer to the data
field description for available characters.
DARK Optional parameter to produce darker looking bar codes. Enter DARK.
Refer to Dark Printing on page 52 for more information.
SR Defines the starting row for the bar code. Enter a value ranging from row
1 to one less than the length of the form. Character row or dot row is
specified based on the Scale command (page 95), or use the CP.DP
format (page 24).
SC Defines the starting column of the bar code. Enter a value ranging from
column 1 to one less than the width of the form. Character column or dot
column is specified based on the Scale command (page 95), or use the
CP.DP format (page 24).
(D) The printable character (delimiter) identifying the start and finish of the
data field. Enter any printable character other than a slash (/), the SFCC,
or a character used within the data. The same character must be used at
both ends of the data field, but it will not print with the data.
data field Interleaved 2/5: Enter the characters for the bar code data. A null data
field (no characters) is permitted. The length of the data field is variable;
however, the maximum length is usually limited to 32 characters to
minimize potential reading errors. An even number of characters are
required for the interleaving process. Consequently, if an odd number of
characters are entered in the data field, a leading zero is added
187
automatically. The characters available for the data field are 0 through 9
(hex 30 through 39).
German I-2/5: The data field must be 11 or 13 digits exactly.
ITF-14: The data field must be 13 digits exactly.
PDF Optional parameter to enable printing of the human readable data field.
Enter PDF to print the data field. If the parameter is not used, the human
readable data is not printed. This parameter is not allowed if a null data
field was specified. For German I-2/5, fields of the data are separated by
dots and spaces.
LOC Optional parameter to identify the location of the printable data field. The
default value is B, locating the human readable data below the bar code.
A locates the printable data field above bar code. To compensate for
printing the 0.1-inch high data, the height of the bar code body is
reduced 0.1-inch.
FONT Optional parameter to select the font for the human readable data field.
Enter O to select OCR-A font; enter X to select OCR-B font; enter N to
select 10 cpi; enter P to select 12 cpi; enter Q to select 13 cpi; enter R to
select 15 cpi; enter T to select 17 cpi; enter V to select 20 cpi.
To select a scalable font with user-defined size, enter Nh:w or F;Nh:w.
The parameters h (height) and w (width) can each range from 1 to 96,
and are expansion factors of a 10 cpi character. Nh:w prints in Letter
Gothic (font 93779) regardless of the current active font. By default
F;Nh:w uses the Letter Gothic as the current font selection. You can
change the default by using the FONT command.
NOTE: Nh:w and F;Nh:w will not print the PDF wider or taller than the barcode. If the height parameter h
causes the PDF to print above the horizontal barcode start row or vertical barcode start column, a
barcode font Error will occur. If the width parameter w causes the PDF to exceed the barcode
width, the PDF width factor w will automatically reduce to fit within the barcode width without
causing an error.
STOP Ends the Bar Code command while the IGP continues in the Create
Form Mode. Enter STOP. If STOP is not entered, an error message
results.
I-2/5 Example
Figure 31 illustrates a horizontal and vertical I-2/5 bar code generated by the following program:
~CREATE;I25 (Enter Create Form Mode)
BARCODE (Bar Code command)
I-2/5;DARK;49;27 (Dark Code I-2/5, at SR 49, SC 27)
*24688642* (Data Field)
PDF;A (Upper Printable Data Field)
STOP (Ends Bar Code command)
BARCODE (New Bar Code command)
I-2/5;VSCAN;H12;DARK;44;52 (Vertical Dark I-2/5, H 1.2 at
SR 44, SC 52)
*24688642* (Data Field)
PDF (Printable Data Field)
STOP (Ends Bar Code command)
END (Terminates Create Form Mode)
~EXECUTE;I25;1 (Execute the form, form count of 1)
~NORMAL

188
Figure 31 Sample I-2/5 Bar Codes
SR 44
SC 52
SR 49
SC 27

189
Matrix
The structure for the Matrix bar code is shown in Figure 32 and described on the following pages.
Figure 32 Matrix Structure
Normal
LOWER GUARD BAND
HEIGHT
QUIET
ZONE
QUIET
ZONE
STOP
CODE
START
CODE
OPTIONAL READABLE DATA FIELD
DATA FIELD
SR,SC
POSITION
INV
SR,SC
POSITION
QUIET
ZONE
STOP
CODE
START
CODE
QUIET
ZONE
OPTIONAL READABLE DATA FIELD
LOWER GUARD BAND
UPPER GUARD BAND
UPPER GUARD BAND
DATA FIELD
HEIGHT
OPTIONAL
CHECK DIGIT
OPTIONAL
CHECK DIGIT
CCW
LOWER
GUARD
BAND
QUIET
ZONE
SR,SC
POSITION
STOP
CODE
START
CODE
QUIET
ZONE
OPTIONAL
READABLE
DATA FIELD
UPPER
GUARD
BAND
DATA
FIELD
HEIGHT
OPTIONAL
CHECK
DIGIT
SR,SC
POSITION
QUIET
ZONE
STOP
CODE
START
CODE
QUIET
ZONE
DATA
FIELD
LOWER
GUARD
BAND
UPPER
GUARD
BAND
CW
OPTIONAL
CHECK
DIGIT
HEIGHT
190
Quiet Zone
Both ends of the bar code structure have blank quiet zones. The quiet zones must be at least 0.25 inches
wide and completely blank to ensure accurate reading of the start/stop codes and to prevent adjacent bar
codes from overlapping. You must provide sufficient space on the form for quiet zones.
Start/Stop Codes
Unique start and stop codes permit bidirectional scanning. Both start and stop codes contain bars and
spaces. They are automatically produced.
Data Field
The bar code symbol uses a series of wide and narrow bars and spaces to represent numeric characters.
The structure is 2 wide elements (bars or spaces) and 3 narrow elements. In the bar code, each character
encoded is separated by a narrow space.
Readable Data
The optional readable data field provides a readable interpretation of the bar code data. It can be printed
above or below the bar code symbol.
Check Digit
The modulo-10 check digit can be inserted into the bar code to verify accurate scanning.
Matrix Command Format
BARCODE
MATRIX [CD]; [DIR;] [MAG;] [Hn[.m];] [BFn;L;] [DARK;] SR; SC
(D) [data field] (D) [PDF [;LOC] [;FONT]]
STOP
BARCODE The Bar Code command; enter BARCODE.
MATRIX CD Designates bar code type Matrix; enter MATRIX. To calculate and plot
the optional modulo-10 check digit with the bar code symbol
automatically, enter CD.
DIR Optional parameter that allows for rotating a barcode. Enter CW for
clockwise rotation. Enter CCW or VSCAN for counter-clockwise rotation.
Enter INV for inverted rotation. If DIR is not entered, the barcode is
horizontally oriented.
MAG Optional parameter to magnify (horizontally expand) the bar code
symbol. The magnification default value is X1. As required for scanning,
enter a magnification value from Table 12, page 106 or Table 13, page
107, depending on your printers tip size to increase the magnification.
Increasing the magnification adjusts printed character density. You can
also use XR or XRD as defined on page 104.
NOTE: You must specify four digits for MAG for User Defined variable ratio. There are four values that
comprise the dot ratio: narrow bar, narrow space, wide bar, and wide space. User-defined ratios
for this barcode should have these four values defined in the order specified.
Hn[.m] Optional parameter to adjust the overall height (vertical expansion) of the
bar code symbol (including the upper and lower 0.1-inch guard bands
and any human readable data). Height adjustments are made in 0.1-inch
increments; enter H and a value from 3 through 99 to select height
adjustments from 0.3 through 9.9 inches. The default value is 0.9-inch.
[.m] is an additional number of dots for the bar code height. (Dots are in
the current dot scale.)
191
NOTE: If 0.3 inches is the selected height, the PDF cannot be included.
BFn;L Optional parameters for assigning a dynamic bar code data field location
on a form and for designating the length of the data field. With these
parameters, the actual data for the bar code data field is dynamically
provided during the Execute Form Mode; the data is not specified during
the Create Form Mode. To use this field, perform the following steps:
a. Enter BF.
b. Replace n with a number ranging from 0 through 512 to identify the
bar code field. The SR and SC parameters specify the exact location
of the bar code field identified by n.
c. Replace L with a number equaling the total number of characters in
the field. (The actual data provided dynamically during the Execute
Form Mode can be less than L.)
d. The information for the data field is entered dynamically during the
Execute Form Mode. (Refer to Execute Form: Dynamic Bar Code
Data on page 62.) Do not use the data field parameter to enter data
when the BFn;L parameters are used. However, refer to the data
field description for available characters.
DARK Optional parameter to produce darker looking bar codes. Enter DARK.
Refer to Dark Printing on page 52 for more information.
SR Defines the starting row for the bar code. Enter a value ranging from row
1 to one less than the length of the form. Character row or dot row is
specified based on the Scale command (page 95), or use the CP.DP
format (page 24).
SC Defines the starting column of the bar code. Enter a value ranging from
column 1 to one less than the width of the form. Character column or dot
column is specified based on the Scale command (page 95), or use the
CP.DP format (page 24).
(D) The printable character (delimiter) identifying the start and finish of the
data field. Enter any printable character other than a slash (/), the SFCC,
or a character used within the data. The same character must be used at
both ends of the data field, but it will not print with the data.
data field Enter the characters for the bar code data. A null data field (no
characters) is permitted. The length of the data field is variable; however,
the maximum length is usually limited to 32 characters to minimize
potential reading errors. An even number of characters are required for
the interleaving process. Consequently, if an odd number of characters
are entered in the data field, a leading zero is added automatically. The
characters available for the data field are 0 through 9 (hex 30 through
39).
PDF Optional parameter to enable printing of the human readable data field.
Enter PDF to print the data field. If the parameter is not used, the human
readable data is not printed. This parameter is not allowed if a null data
field was specified.
LOC Optional parameter to identify the location of the printable data field. The
default value is B, locating the human readable data below the bar code.
A locates the printable data field above bar code. To compensate for
printing the 0.1-inch high data, the height of the bar code body is
reduced 0.1-inch.

192
FONT Optional parameter to select the font for the human readable data field.
Enter O to select OCR-A font; enter X to select OCR-B font; enter N to
select 10 cpi; enter P to select 12 cpi; enter Q to select 13 cpi; enter R to
select 15 cpi; enter T to select 17 cpi; enter V to select 20 cpi.
To select a scalable font with user-defined size, enter Nh:w or F;Nh:w.
The parameters h (height) and w (width) can each range from 1 to 96,
and are expansion factors of a 10 cpi character. Nh:w prints in Letter
Gothic (font 93779) regardless of the current active font. By default
F;Nh:w uses the Letter Gothic as the current font selection. You can
change the default by using the FONT command.
NOTE: Nh:w and F;Nh:w will not print the PDF wider or taller than the barcode. If the height parameter h
causes the PDF to print above the horizontal barcode start row or vertical barcode start column, a
barcode font Error will occur. If the width parameter w causes the PDF to exceed the barcode
width, the PDF width factor w will automatically reduce to fit within the barcode width without
causing an error.
STOP Ends the Bar Code command while the IGP continues in the Create
Form Mode. Enter STOP. If STOP is not entered, an error message
results.
Matrix Example
Figure 33 illustrates a horizontal and vertical Matrix bar code generated by the following program:
~CREATE;MATRIX (Enter Create Form Mode)
BARCODE (Bar Code command)
MATRIX;DARK;49;27 (Dark Code Matrix, at SR 49, SC 27)
*24688642* (Data Field)
PDF (Printable Data Field)
STOP (Ends Bar Code command)
BARCODE (New Bar Code command)
MATRIX;VSCAN;H12;DARK;44;52 (Vertical Dark Matrix, H 1.2 at SR 44,
SC 52)
*24688642* (Data Field)
PDF (Printable Data Field)
STOP (Ends Bar Code command)
END (Terminates Create Form Mode)
~EXECUTE;MATRIX;1 (Execute the form, form count of 1)
~NORMAL
Figure 33 Sample Matrix Bar Codes
SR
SC
SR
SC

193
MSI
The MSI bar code structure is shown in Figure 34 and described on the following pages.
Figure 34 MSI Structure
Normal
LOWER GUARD BAND
HEIGHT
QUIET
ZONE
QUIET
ZONE
STOP
CODE
START
CODE
OPTIONAL READABLE DATA FIELD
DATA FIELD
SR,SC
POSITION
INV
SR,SC
POSITION
QUIET
ZONE
STOP
CODE
START
CODE
QUIET
ZONE
OPTIONAL READABLE DATA FIELD
LOWER GUARD BAND
UPPER GUARD BAND
UPPER GUARD BAND
DATA FIELD
HEIGHT
OPTIONAL
CHECK DIGIT
OPTIONAL
CHECK DIGIT
CCW
LOWER
GUARD
BAND
QUIET
ZONE
SR,SC
POSITION
STOP
CODE
START
CODE
QUIET
ZONE
OPTIONAL
READABLE
DATA FIELD
UPPER
GUARD
BAND
DATA
FIELD
HEIGHT
OPTIONAL
CHECK
DIGIT
SR,SC
POSITION
QUIET
ZONE
STOP
CODE
START
CODE
QUIET
ZONE
DATA
FIELD
LOWER
GUARD
BAND
UPPER
GUARD
BAND
CW
OPTIONAL
CHECK
DIGIT
HEIGHT
194
Quiet Zone
Both ends of the bar code structure require blank quiet zones. The quiet zones must be at least 0.25-
inches wide and completely blank to ensure accurate reading of the start/stop codes and to prevent
adjacent bar codes from overlapping. You must provide sufficient space on the form for the quiet zones.
Start/Stop Code
Unique start and stop codes permit bidirectional scanning. Both start and stop codes contain bars and
spaces. They are automatically produced.
Data Field
The bar code symbol uses a series of wide and narrow bars and spaces to represent each numeric
character. The structure is four wide elements (bars or spaces) and four narrow elements. Each character
contains four data bits, with each 0-bit made up of a narrow bar/wide space arrangement and each 1- bit
made up of a wide bar/narrow space arrangement.
Readable Data
The optional readable data field provides a readable interpretation of the bar code data. It can be printed
above or below the bar code symbol.
Check Digit
If specified, the modulo-10 or modulo-11 (or both) check digit is automatically calculated and inserted in
the bar code symbol. The check digit verifies accurate scanning.
MSI Command Format
BARCODE
MSI n; [DIR;] [MAG;] [Hn[.m];] [BFn;L;] [DARK;] SR; SC
(D) [data field] (D)
[PDF [;LOC] [;FONT]]
STOP
BARCODE The Bar Code command; enter BARCODE.
MSI Designates bar code type MSI; enter MSI.
n Designates the type of check digit combinations for the bar code.
Replace n with one of the following codes to specify the check digit.
A single-digit modulo-10 followed by a second modulo-10 digit
B single-digit modulo-11 followed by a single modulo-10 digit
C single-digit modulo-10
D single-digit modulo-11
DIR Optional parameter that allows for rotating a barcode. Enter CW for
clockwise rotation. Enter CCW or VSCAN for counter-clockwise rotation.
Enter INV for inverted rotation. If DIR is not entered, the barcode is
horizontally oriented.
MAG Optional parameter to magnify (horizontally expand) the bar code
symbol. The magnification default value is X1. As required for scanning,
enter a magnification value from Table 12, page 106 or Table 13, page
107, depending on your printers tip size to increase the magnification.
Increasing the magnification adjusts printed character density. You can
also use XR or XRD as defined on page 104.
195
NOTE: You must specify four digits for MAG for User Defined variable ratio. There are four values that
comprise the dot ratio: narrow bar, narrow space, wide bar, and wide space. User-defined ratios
for this barcode should have these four values defined in the order specified.
Hn[.m] Optional parameter to adjust the overall height (vertical expansion) of the
bar code symbol (including the upper and lower 0.1-inch guard bands
and any human readable data). Height adjustments are made in 0.1-inch
increments; enter H and a value from 3 through 99 to select height
adjustments from 0.3 through 9.9 inches. The default value is 0.9-inch.
[.m] is an additional number of dots for the bar code height. (Dots are in
the current dot scale.)
NOTE: If 0.3 inches is the selected height, the PDF cannot be included.
BFn;L Optional parameters for assigning a dynamic bar code data field location
on a form and for designating the length of the data field. With these
parameters, the actual data for the bar code data field is dynamically
provided during the Execute Form Mode; the data is not specified during
the Create Form Mode. To use this field:
a. Enter BF.
b. Replace n with a number ranging from 0 through 512 to identify the
bar code field. The SR and SC parameters specify the exact location
of the bar code field identified by n.
c. Replace L with a number equaling the total number of characters in
the field. (The actual data provided dynamically during the Execute
Form Mode can be less than L.)
d. The information for the data field is entered dynamically during the
Execute Form Mode. (Refer to Execute Form: Dynamic Bar Code
Data on page 62.) Do not use the data field parameter to enter data
when the BFn;L parameters are used. However, refer to the data
field description for available characters.
DARK Optional parameter to produce darker looking bar codes. Enter DARK.
Refer to Dark Printing on page 52 for more information.
SR Defines the starting row for the bar code. Enter a value ranging from row
1 to one less than the length of the form. Character row or dot row is
specified based on the Scale command (page 95), or use the CP.DP
format (page 24).
SC Defines the starting column of the bar code. Enter a value ranging from
column 1 to one less than the width of the form. Character column or dot
column is specified based on the Scale command (page 95), or use the
CP.DP format (page 24).
(D) The printable character (delimiter) identifying the start and finish of the
data field. Enter any printable character other than a slash (/), the SFCC,
or a character used within the data. The same character must be used at
both ends of the data field, but it will not print with the data.
data field Enter the characters for the bar code data. A null data field (no
characters) is permitted. The length of the data field is variable; however,
a maximum of 14 data characters are allowed if a one-character check
digit field is specified; a maximum of 13 data characters are allowed if a
two-character check digit field is specified. The characters available for
the data field are 0 through 9 (hex 30 through 39).
196
PDF Optional parameter to enable printing of the human readable data field.
Enter PDF to print the data field. If the parameter is not used, the human
readable data will not print.
LOC Optional parameter to identify the location of the printable data field. The
default value is B, locating the human readable data below the bar code.
A locates the printable data field above the bar code. To compensate for
printing the 0.1-inch high data, the height of the bar code body is
reduced 0.1-inch.
FONT Optional parameter to select the font for the human readable data field.
Enter O to select OCR-A font; enter X to select OCR-B font; enter N to
select 10 cpi; enter P to select 12 cpi; enter Q to select 13 cpi; enter R to
select 15 cpi; enter T to select 17 cpi; enter V to select 20 cpi.
To select a scalable font with user-defined size, enter Nh:w or F;Nh:w.
The parameters h (height) and w (width) can each range from 1 to 96,
and are expansion factors of a 10 cpi character. Nh:w prints in Letter
Gothic (font 93779) regardless of the current active font. By default
F;Nh:w uses the Letter Gothic as the current font selection. You can
change the default by using the FONT command.
NOTE: Nh:w and F;Nh:w will not print the PDF wider or taller than the barcode. If the height parameter h
causes the PDF to print above the horizontal barcode start row or vertical barcode start column, a
barcode font Error will occur. If the width parameter w causes the PDF to exceed the barcode
width, the PDF width factor w will automatically reduce to fit within the barcode width without
causing an error.
STOP Ends the Bar Code command while the IGP continues in the Create
Form Mode. Enter STOP. If STOP is not entered, an error message
results.
MSI Example
Figure 35 illustrates a horizontal and vertical MSI bar code generated by the following program:
~CREATE;MSI (Enter Create Form Mode)
BARCODE (Bar Code command)
MSIA;DARK;32;27 (Dark Bar Code MSIA at SR 32, SC 27)
*24688642* (Data Field)
PDF;X (Printable Data Field, OCR-B)
STOP (Ends Bar Code command)
BARCODE (New Bar Code command)
MSIB;VSCAN;X2;H12;DARK;32;54 (Vertical Dark MSIB, Mag 2, H 1.2 at
SR 32, SC 54)
*24688642* (Data Field)
PDF;A (Upper Data Field)
STOP (Ends Bar Code command)
END (Terminates Create Form Mode)
~EXECUTE;MSI;1 (Execute the form, form count of 1)
~NORMAL

197
Figure 35 Sample MSI Bar Codes
SR 32
SC 27
SR 32
SC 54

198
PDF417
The PDF417 structure is shown in Figure 36 and described on the following pages.
Figure 36 PDF417 Structure
LOWER GUARD BAND
LOWER GUARD BAND
UPPER GUARD BAND
SR,SC
POSITION
STOP CODE
START CODE
QUIET ZONE
UPPER
GUARD
BAND
DATA FIELD
QUIET ZONE
LOWER
GUARD
BAND
SR,SC
POSITION
START CODE
STOP CODE
QUIET ZONE
LOWER
GUARD
BAND
DATA FIELD
QUIET ZONE
UPPER
GUARD
BAND
SR,SC
POSITION
STOP
CODE
START
CODE QUIET
ZONE
DATA FIELD
QUIET
ZONE
UPPER GUARD BAND
SR,SC
POSITION
STOP
CODE START
CODE
QUIET
ZONE
DATA FIELD
QUIET
ZONE
Normal
INV
CCW CW
199
Quiet Zone
Both ends of the bar code structure require blank quiet zones. The quiet zones must be at least 0.25
inches wide and completely blank to ensure accurate reading of the start/stop codes and to prevent
adjacent bar codes from overlapping. Be sure to provide sufficient space on the form for the quiet zones.
Start/Stop Codes
The start/stop codes identify the leading and trailing end of the bar code.
Data Field
PDF417 provides twelve modes to encode data. The first three are pre- established (the remaining nine
are user modes, which can be defined by users or industry associations according to specific
applications):
1. Extended Alphanumeric Compaction mode (EXC). Comprised of four sub-modes, this mode offers
encodation of all printable ASCII characters. This is the default mode; the IGP uses shift or latch
characters to enable other modes.
2. Binary/ASCII Plus mode. This offers encodation for all uppercase ASCII characters only, printable or
not, and binary values.
3. Numeric Compaction mode. This offers encodation for numeric values to a density of almost 3 digits
per code word.
4. The IGP will automatically switch between modes to provide the smallest encodation for the data.
Security Level
PDF417 can detect and correct errors. Each label has 2 code words of error detection. You can select the
error correction capacity based on application needs. Specify a security level in the range of 0 - 8, at the
time of printing. PDF417 can also recover from omissions and misdecodes of code words. Since it
requires two code words to recover from a misdecode, one to detect the error and one to correct for it, a
given security level can support half the number of misdecodes that it can of undecoded words.
PDF
Print Data Field is not offered due to the large amount of data that can be encoded.
PDF417 Command Format
BARCODE
PDF417; [MICRO or MACRO;] [DIR;] [X[D]n;] [Y[D]n;] [(Hn)|
(Wn);] [ASPECTh:w;] [(Rn) | (Cn);] [BIN;] [S[%]n;][BFn;L;]
[DARK;] SR; SC [(D)data field(D)]
STOP
BARCODE The Bar Code command; enter BARCODE.
PDF417 Designates bar code type PDF417; enter PDF417.
MICRO Selects Micro-PDF417. See Table 34 on page 203.
MACRO Selects Macro-PDF417. This enables encoding of a Macro Control Block
in the data field using escape sequences. See Table 35 and Table 36 on
page 205.
DIR Optional parameter that allows for rotating a barcode. Enter CW for
clockwise rotation. Enter CCW or VSCAN for counter-clockwise rotation.
Enter INV for inverted rotation. If DIR is not entered, the barcode is
horizontally oriented.
X[D]n Optional parameter that designates the width of a narrow element in IGP
dots, or printer dots if option [D] is used. The default is one IGP dot. For
200
horizontal barcodes, this results in 2/72 inch. For rotated barcodes, this
equal 3/120 inch. Values range from 1 to 1000 printer dots.
Y[D]n Optional parameter that designates the height of the narrow element in
IGP dots, or printer dots if option [D] is used. The default is one IGP dot.
For horizontal barcodes, this results in 2/72 inch. For rotated barcodes,
this equals 3/120 inch. Values range from 1 to 100 printer dots.
Hn Optional parameter to adjust the maximum height of the bar code
symbol. Height adjustments are made in 0.1-inch increments; enter H
and a value from 4 through 99 to select height adjustments from 0.4
through 9.9 inches.
NOTE: The default aspect ratio will be used until the resulting barcode height exceeds the specified
maximum.
Parameters Wn, Rn, Cn or ASPECT cannot be entered if this parameter is used.
NOTE: The Micro-PDF417 values range from 1 to 99.
Wn Optional parameter to adjust the maximum width of the symbol based on
the narrow element width. Enter Wn; where n is the overall width in
tenths of an inch.
NOTE: The default aspect ratio will be used until the resulting barcode width exceeds the specified
maximum.
Parameters Hn, Rn, Cn or ASPECT cannot be entered if this parameter is used.
ASPECTh:w Optional parameter for specifying the symbol height-to-width ratio where
h is the height and w is the width, both expressed as integers. The
default is 1:2. Parameters Hn, Wn, Rn, or Cn cannot be entered if this
parameter is used. This parameter is not applicable to Micro PDF417.
Rn Optional parameter that specifies the number of rows the symbol will
have. Enter R followed by the number of rows in the range of 3 through
90 in multiples of 3. Parameters Hn, Wn, Cn or ASPECT cannot be
entered if this parameter is used. Micro-PDF417 only allows for a certain
predefined combination of Rows and Columns. Therefore both R and C
parameters can be specified to select a valid combination. See Table 34
on page 203 for allowed combinations.
NOTE: When these parameters are omitted, the printer automatically determines the smallest possible
values.
Cn Optional parameter that specifies the number of columns the symbol will
have. Enter C followed by the number of columns in the range of 1
through Parameters Hn, Wn, Rn or ASPECT cannot be entered if this
parameter is used. Micro-PDF417 only allows for a certain predefined
combination of Rows and Columns. Therefore both R and C parameters
can be specified to select a valid combination. See Table 34 on page
203 for allowed combinations.
NOTE: When these parameters are omitted, the printer automatically determines the smallest possible
values.
BIN Force Micro-PDF417 to encode the data using byte-compaction mode.
This provides the best encoding for 8-bit binary data.
201
S[%]n Optional parameter that specifies the security level. Enter S followed by
the security level in the range of 0 through 8. The default is 2. If [%] is
included, the security level is specified as a percentage. Valid values
range from 0 to 100. Changing the security level can affect the amount of
data in the barcode symbol, hence its size. This parameter is not
applicable to Micro-PDF417
BFn;L Optional parameters for assigning a dynamic bar code data field location
on a form and for designating the length of the data field. With these
parameters, the actual data for the bar code data field is dynamically
provided during the Execute Form Mode; the data is not specified during
the Create Form Mode. To use this field, perform the following steps:
a. Enter BF.
b. Replace n with a number ranging from 0 through 512 to identify the
bar code field. The SR and SC parameters specify the exact location
of the bar code field identified by n.
c. Replace L with a number equaling the total number of characters in
the field. (The actual data provided dynamically during the Execute
Form Mode can be less than L.)
d. The information for the data field is entered dynamically during the
Execute Form Mode. (Refer to Execute Form: Dynamic Bar Code
Data on page 62.) Do not use the data field parameter to enter data
when the BFn;L parameters are used. However, refer to the data
field description for available characters.
DARK Optional parameter to produce darker looking bar codes. Enter DARK.
Refer to Dark Printing on page 52 for more information.
SR Defines the starting row for the bar code. Enter a value ranging from row
1 to one less than the length of the form. Character row or dot row is
specified based on the Scale command (page 95), or use the CP.DP
format (page 24).
SC Defines the starting column of the bar code. Enter a value ranging from
column 1 to one less than the width of the form. Character column or dot
column is specified based on the Scale command (page 95), or use the
CP.DP format (page 24).
(D) The printable character (delimiter) identifying the start and finish of the
data field. Enter any printable character other than a slash (/), the SFCC,
or a character used within the data. The same character must be used at
both ends of the data field, but it will not print with the data.
data field Enter the data for the bar code. A null data field (no characters) is not
permitted. The data field can contain any uppercase ASCII characters
including carriage returns and line feeds. The length of the data field is
variable; however, the maximum length is usually limited to 1024 bytes to
minimize potential reading errors.
NOTE: New lines (i.e. carriage returns/line feeds) are allowed in the PDF417 data field and as PDF417
dynamic data field input.
STOP Ends the Bar Code command while the IGP continues in the Create
Form Mode. Enter STOP. If STOP is not entered, an error message
results.

202
PDF417 Example
Figure 37 illustrates a horizontal PDF417 bar code generated by the following program:
~CREATE;PDF417 (Enter Create Form Mode)
BARCODE (Bar Code command)
PDF417;XD3;YD9;S0;37;21 (PDF417; width; height, security
level, SR 37, SC 21)
*ACME MOTOR SUPPORTS PRINTING OF PDF417 TWO-DIMENSIONAL BAR CODE SYMBOLOGY
123456789012345678901234567890123456789*
STOP (Ends Bar Code command)
END (Terminate Create Form Mode)
~EXECUTE;PDF;1 (Execute the form)
~NORMAL
Figure 37 Sample PDF417 Bar Code
Micro-PDF417
Micro-PDF417 is a multi-low symbology which may be utilized by applications needing to encode a
moderate amount of data in a two-dimensional symbol (up to 150 bytes, 250 to alphanumeric characters,
or 366 numeric digits), and when minimizing symbol size is a primary concern. Micro-PDF417 is identical
to PDF417 in terms of its encodation modes, error correction method, and symbol character sets.
However, Micro-PDF417 replaces PDF417’s 17 module wide start/stop patterns and left/right row
indicators with a unique set of 10-module wide Row Address Patterns, which were designed both to
reduce overall symbol width and to facilitate linear scanning at row heights as low as 2X.
Unlike PDF417, Micro-PDF417 may only be printed in certain defined combinations of r (number of rows),
c (number of columns), and k (number of error correction codewords), up to a maximum of four data
columns by 44 rows.
See Table 34 on page 203 for the possible combinations of rows and columns, the maximum allowed
data amount, and the error-correction level for each combination.
SR 37
SC 21

203
Table 34 Micro-PDF417 Combinations
Number of
Data
Columns
Number of
Data
Rows
% of
Codewords
for Error
Correction
Max
Uppercase
Alpha
Characters
Max Digits Max 8-bit
Characters
1 11 64 6 8 3
14 50 12 17 7
17 41 18 26 10
20 40 22 32 13
24 33 30 44 18
28 29 38 55 22
2 8 50 14 20 8
11 41 24 35 14
14 32 36 52 21
17 29 46 67 27
20 28 56 82 33
23 28 64 93 38
26 29 72 105 43
3 6 67 10 14 6
8 58 18 26 10
10 53 26 38 15
12 50 34 49 20
15 47 46 67 27
20 43 66 96 39
26 41 90 132 54
32 40 114 167 68
38 39 138 202 82
44 38 162 237 97

204
Table 34 Micro-PDF417 Combinations
Number of
Data
Columns
Number of
Data
Rows
% of
Codewords
for Error
Correction
Max
Uppercase
Alpha
Characters
Max Digits Max 8-bit
Characters
4 4 50 14 20 8
6 50 22 32 13
8 44 34 49 20
10 40 46 67 27
12 38 58 85 34
15 35 76 111 45
20 33 106 155 63
26 31 142 208 85
32 30 178 261 106
38 29 214 313 128
44 28 250 366 150
MACRO-PDF417
When the MACRO parameter is specified in the PDF417 Command, the data field is scanned for special
escape sequences describing a “Macro Control Block” as defined in Appendix G of the Uniform
Symbology Specification PDF417.
The escape sequences start with the SO (Shift Out) Character followed by three digits. The default SO
character is 14 (0x0E hex), however the examples in this document will use a backslash (92, 0x5C hex)
for clarity. The SO character is configurable on the control panel.
The Macro PDF417 Control Block is located at the end of the data field, following the normal PDF417
user data. The parameter uses the following format as shown in Table 35.

205
Table 35 Mandatory Macro-PDF-417 Fields
Field Description
\928 Macro Block Control Header
Indicates the start of a Macro block.
0 - 99998 Segment Index
Each barcode in a Macro PDF sequence must have a unique segment
index that indicates the position of the barcode within the sequence.
\nnn...\nnn File ID
A variable number of escape sequences containing values from \000 to
\899. Each barcode in a Macro PDF sequence must have the same File ID
assigned to it. Zero or more optional Fields may follow the File ID.
See the next section for a description of the optional fields.
\922 Terminator
The barcode that represents the last segment of a Macro PDF sequence
should have the \922 escape sequence at the end of the Macro Block.
A Macro PDF sequence may contain zero or more optional fields. Except for the Segment-Count field,
these fields describe global file attributes of the Macro PDF sequence, and therefore do not need to be
present in all segments . The optional fields, if present, should be placed after the File ID, and have the
layout described in Table 36.
NOTE: Other than the data type and length, the printer does not verify the contents of the optional fields.
Table 36 Optional Macro-PDF-417 Fields
Field Description Data
Type Field
Length
\923\000 File Name Text Variable
\923\001 Segment Count
00001 - 99999.
NOTE: If this field is used, it must
be present in all
segments.
Numeric 5
\923\002 Time Stamp
Time in seconds since January
1, 1970 00:00 GMT
Numeric 11
\923\003 Sender Text Variable
\923\004 Addressee Text Variable
\923\005 File Size Numeric Variable
\923\006 Checksum
16-bit CRC checksum over the
entire source file. This checksum
value must be a decimal value
from 0 through 65,535.
Numeric 5

206
Planet
The Planet bar code was introduced by the U.S. Postal Service under the product name “Confirm.” Planet
is a 12-digit bar code used to track mail electronically, both inbound and outbound. Under the “Confirm”
process, the first two digits of the Planet data field defines the service expected. The next nine digits are
customer information, and the last digit is the check digit.
The Planet bar code structure is illustrated in Figure 38 and Figure 39 and described on the following
pages. The Planet code can be a part of the address block and appear anywhere within a vertical 4-inch
area across the length of the mail piece.
Figure 38 Planet Structure
NOTE: Additional information regarding Planet bar code requirements can be obtained from the U.S.
Postal Service's Publication 25: A Guide to Business Mail Preparation.
STOP
CODE
SR,SC
POSITION
START
CODE QUIET
ZONE
QUIET
ZONE
QUIET ZONE
QUIET ZONE
BAR CODE DATA FIELD
CHECK DIGIT
Return Address Area Postage Area
ADDRESS BLOCK BAR CODE READ AREA
4”
1/2” 1/2”
NOTE: Illustration is not to scale

207
Figure 39 Planet Structure (VSCAN or CCW)
STOP
CODE
SR,SC
POSITION
START
CODE
QUIET
ZONE
QUIET
ZONE
BAR
CODE
DATA
FIELD
CHECK DIGIT
Return Address Area Postage Area
ADDRESS BLOCK BAR CODE READ AREA
4”
1/2”
1/2”
NOTE: Illustration is not to scale
208
Quiet Zone
The bar code structure requires a completely blank quiet zone which extends 4.75 inches from the right
edge of the mail piece. In addition, a minimum quiet zone of 0.040-inch above and below the bar code
data must also be provided. You must provide sufficient space for this zone.
Start/Stop Code
The start and stop codes are referred to as “framing bars” in Planet. The start and stop codes are each
one tall bar, one identifying the leading and trailing end of the bar code. The start/stop code is
automatically produced with each bar code. The start/stop code structure permits bar code scanning in a
left-to- right direction only.
Data Field
The bar code data produces a single field of 60 bars for an 11-digit data field. The bars are grouped in
sets of five. Each set of five bars (comprised of three tall bars and two short bars) represents one of the
five digits of the zip code, plus the four-digit zip code extension. If the Advanced Bar Code is used, an
additional two-digit code is also added to make an 11-digit data field.
Each bar width is equal, and must be .020-inch ± .005-inch. Each bar height is either a tall (full) or short
(half) bar, representing a 1 or 0, respectively. Each tall bar must be .125-inch ± .010-inch; each short bar
must be .050-inch ± .010-inch. Horizontal spacing between bars (pitch) must be 22 bars ± 2 bars per inch
over any 0.50-inch portion of the bar code. Horizontal spacing at 24 and 20 bars per inch is 0.0416-inch
and .050-inch, respectively, with a clear vertical space ranging from 0.012-inch to 0.040-inch between
bars.
Check Digit
The twelfth digit represents the automatic check digit character. The check digit is added automatically to
verify accurate scanning.
Planet Command Format
BARCODE
PLANET; [DIR;] [NLQ;] [BFn;L;] [DARK;] SR; SC
(D)data field(D)
STOP
BARCODE The Bar Code command; enter BARCODE.
PLANET Designates bar code type Planet; enter PLANET.
DIR Optional parameter that allows for rotating a barcode. Enter CW for
clockwise rotation. Enter CCW or VSCAN for counter-clockwise rotation.
Enter INV for inverted rotation. If DIR is not entered, the barcode is
horizontally oriented.
NLQ Optional parameter optimized to print barcodes at NLQ print density
(180x96). This may cause line matrix printers to reverse motion when the
form prints. This parameter is ignored for other printer types.
BFn;L Optional parameters for assigning a dynamic bar code data field location
on a form and for designating the length of the data field. With these
parameters, the actual data for the bar code data field is dynamically
provided during the Execute Form Mode; the data is not specified during
the Create Form Mode. To use this field, perform the following steps:
a. Enter BF.
b. Replace n with a number ranging from 0 through 512 to identify the
bar code field. The SR and SC parameters specify the exact location
of the bar code field identified by n.
209
c. Replace L with a number equaling the total number of characters in
the field. The data field must be numeric and contain exactly 11
digits. (The actual data provided dynamically during the Execute
Form Mode can be less than L.)
d. The information for the data field is entered dynamically during the
Execute Form Mode. (Refer to Execute Form: Dynamic Bar Code
Data on page 62.) Do not use the data field parameter to enter data
when the BFn;L parameters are used. However, refer to the data
field description for available characters.
DARK Optional parameter to produce darker looking bar codes. Enter DARK.
Refer to Dark Printing on page 52 for more information.
SR Defines the starting row for the bar code. Enter a value within the range
of the 4-inch vertical address block. Character row or dot row is specified
based on the Scale command (page 95), or use the CP.DP format (page
24).
SC Defines the starting column of the bar code. Enter a value between the
1/2-inch left and right margins of the mail piece. Character column or dot
column is specified based on the Scale command (page 95), or use the
CP.DP format (page 24).
(D) The printable character (delimiter) identifying the start and finish of the
data field. Enter any printable character other than a slash (/) the SFCC,
or a character used within the data. The same character must be used at
both ends of the data field but it will not print with the data.
data field The bar code data. Enter 11 digits. The available characters for the data
field are 0 through 9 (hex 30 through 39).
STOP Ends the Bar Code command while the IGP continues in the Create
Form Mode. Enter STOP. If STOP is not entered, an error message will
result.

210
Planet Example
Figure 40 illustrates a horizontal and vertical Planet bar code generated by the following program:
~CREATE;TEST (Enter Create Form Mode)
BARCODE (Bar code command)
PLANET;DARK;11;15 (Dark Planet bar code at SR 11, SC 15)
*01675433738* (11-digit data field)
STOP (Ends Bar Code command)
BARCODE (Bar code command)
PLANET;VSCAN;DARK;5;48 (Dark Vertical bar code Planet at
SR 5, SC 48)
*01858022199* (11-digit data field)
STOP (Ends Bar Code command)
END (Terminates Create Form Mode)
~EXECUTE;TEST;1 (Execute the form, with form count of 1)
~NORMAL
Figure 40 Sample Planet Bar Codes
SR 11
SC 15
SR 5
SC 48

211
Plessey
The Plessey bar code structure is shown in Figure 41 and described on the following pages.
Figure 41 Plessey Structure
Normal
LOWER GUARD BAND
HEIGHT
QUIET
ZONE
QUIET
ZONE
STOP
CODE
START
CODE
OPTIONAL READABLE DATA
FIELD
DATA FIELD
SR,SC
POSITION
INV
SR,SC
POSITION
QUIET
ZONE
STOP
CODE
START
CODE
QUIET
ZONE
OPTIONAL READABLE DATA
FIELD
LOWER GUARD BAND
UPPER GUARD BAND
UPPER GUARD BAND
DATA FIELD
HEIGHT
OPTIONAL
CHECK DIGIT
OPTIONAL
CHECK DIGIT
CCW
LOWER
GUARD
BAND
QUIET
ZONE
SR,SC
POSITION
STOP
CODE
START
CODE
QUIET
ZONE
OPTIONAL
READABLE
DATA FIELD
UPPER
GUARD
BAND
DATA
FIELD
HEIGHT
OPTIONAL
CHECK
DIGIT
SR,SC
POSITION
QUIET
ZONE
STOP
CODE
START
CODE
QUIET
ZONE
DATA
FIELD
LOWER
GUARD
BAND
UPPER
GUARD
BAND
CW
OPTIONAL
CHECK
DIGIT
HEIGHT
212
Quiet Zone
Both ends of the bar code structure require blank quiet zones. The quiet zones must be at least 0.25-
inches wide and completely blank to ensure accurate reading of the start/stop codes and to prevent
adjacent bar codes from overlapping. You must provide sufficient space on the form for the quiet zones.
Start/Stop Code
Unique start and stop codes permit bidirectional scanning. Both start and stop codes contain bars and
spaces. They are automatically produced.
Data Field
The bar code symbol uses a series of wide and narrow bars and spaces to represent each character. The
structure is four wide elements (bars or spaces) and four narrow elements. Each character contains four
data bits, with each 0-bit made up of a narrow bar/wide space arrangement and each 1-bit made up of a
wide bar/narrow space arrangement.
Readable Data
The optional readable data field provides a readable interpretation of the bar code data. It can be printed
above or below the bar code symbol.
Check Digit
If specified, a “logical division” check digit is automatically calculated and inserted in the bar code symbol.
The check digit verifies accurate scanning.
Plessey Command Format
BARCODE
PLESSEY;[DIR;] [MAG;] [Hn[.m];] [BFn;L;] [DARK;] SR; SC
[(D)data field(D)]
[PDF [;LOC] [;FONT]]
STOP
BARCODE The Bar Code command; enter BARCODE.
PLESSEY Designates bar code type Plessey; enter PLESSEY.
DIR Optional parameter that allows for rotating a barcode. Enter CW for
clockwise rotation. Enter CCW or VSCAN for counter-clockwise rotation.
Enter INV for inverted rotation. If DIR is not entered, the barcode is
horizontally oriented.
MAG Optional parameter to magnify (horizontally expand) the bar code
symbol. The magnification default value is X1. As required for scanning,
enter a magnification value from Table 12, page 106 or Table 13, page
107, depending on your printers tip size to increase the magnification.
Increasing the magnification adjusts printed character density.
NOTE: You must specify four digits for MAG for User Defined variable ratio. There are four values that
comprise the dot ratio: narrow bar, narrow space, wide bar, and wide space. User-defined ratios
for this barcode should have these four values defined in the order specified.
Hn[.m] Optional parameter to adjust the overall height (vertical expansion) of the
bar code symbol (including the upper and lower 0.1-inch guard bands
and any human readable data). Height adjustments are made in 0.1-inch
increments; enter H and a value from 3 through 99 to select height
adjustments from 0.3 through 9.9 inches. The default value is 0.9-inch.
The [.m] provides an additional number of dots for the bar code height.
(Dots are in the current dot scale.)
213
NOTE: If 0.3 inches is the selected height, the PDF cannot be included.
BFn;L Optional parameters for assigning a dynamic bar code data field location
on a form and for designating the length of the data field. With these
parameters, the actual data for the bar code data field is dynamically
provided during the Execute Form mode; the data is not specified during
the Create Form mode. To use this field:
a. Enter BF.
b. Replace n with a number ranging from 0 through 512 to identify the
bar code field. The SR and SC parameters specify the exact location
of the bar code field identified by n.
c. Replace L with a number equaling the total number of characters in
the field. (The actual data provided dynamically during the Execute
Form mode can be less than L.)
d. The information for the data field is entered dynamically during the
Execute Form mode. (Refer to Execute Form: Dynamic Bar Code
Data on page 62.) Do not use the data field parameter to enter data
when the BFn;L parameters are used. However, refer to the data
field description for available characters.
DARK Optional parameter to produce darker looking bar codes. Enter DARK.
Refer to Dark Printing on page 52 for more information.
SR Defines the starting row for the bar code. Enter a value ranging from row
1 to one less than the length of the form. Character row or dot row is
specified based on the Scale command (page 95), or use the CP.DP
format (page 24).
SC Defines the starting column of the bar code. Enter a value ranging from
column 1 to one less than the width of the form. Character column or dot
column is specified based on the Scale command (page 95), or use the
CP.DP format (page 24).
(D) The printable character (delimiter) identifying the start and finish of the
data field. Enter any printable character other than a slash (/), the SFCC,
or a character used within the data. The same character must be used at
both ends of the data field, but it will not print with the data.
data field Enter the characters for the bar code data. A null data field (no
characters) is permitted. The length of the data field is variable; however,
a maximum of 16 data characters is allowed. The characters available
for the data field are 0 through 9 and A through F (hex 30 through 39).
PDF Optional parameter to enable printing of the human readable data field.
Enter PDF to print the data field. If the parameter is not used, the human
readable data will not print.
LOC Optional parameter to identify the location of the printable data field. The
default value is B, locating the human readable data below the bar code.
A locates the printable data field above the bar code. To compensate for
printing the 0.1-inch high data, the height of the bar code body is
reduced 0.1-inch.
214
FONT Optional parameter to select the font for the human readable data field.
Enter O to select OCR-A font; enter X to select OCR-B font; enter N to
select 10 cpi; enter P to select 12 cpi; enter Q to select 13 cpi; enter R to
select 15 cpi; enter T to select 17 cpi; enter V to select 20 cpi.
To select a scalable font with user-defined size, enter Nh:w or F;Nh:w.
The parameters h (height) and w (width) can each range from 1 to 96,
and are expansion factors of a 10 cpi character. Nh:w prints in Letter
Gothic (font 93779) regardless of the current active font. By default
F;Nh:w uses the Letter Gothic as the current font selection. You can
change the default by using the FONT command.
NOTE: Nh:w and F;Nh:w will not print the PDF wider or taller than the barcode. If the height parameter h
causes the PDF to print above the horizontal barcode start row or vertical barcode start column, a
barcode font Error will occur. If the width parameter w causes the PDF to exceed the barcode
width, the PDF width factor w will automatically reduce to fit within the barcode width without
causing an error.
STOP Ends the Bar Code command while the IGP/PGL continues in the Create
Form mode. Enter STOP. If STOP is not entered, an error message
results.
Plessey Example
Figure 42 illustrates a horizontal and vertical Plessey bar code generated by the following program:
~CREATE;PLESSEY(Enter Create Form mode)
BARCODE(Bar Code command)
PLESSEY;DARK;32;27(Dark Bar Code PLESSEY at SR 32, SC 27)
*24688642*(Data Field)
PDF;X(Printable Data Field, OCR-B)
STOP(Ends Bar Code command)
BARCODE(New Bar Code command)
PLESSEY;VSCAN;X2;H12;DARK;32;54
(Vert. Dark PLESSEY, Mag 2, H 1.2 at SR 32, SC 54)
*24688642*(Data Field)
PDF;A (Upper Data Field)
STOP (Ends Bar Code command)
END(Terminates Create Form mode)
~EXECUTE;PLESSEY;1(Execute the form, form count of 1)

215
Figure 42 Sample Plessey Bar Codes
SR 32
SC 27
SR 32
SC 54

216
POSTNET
The POSTNET bar code structure is illustrated in Figure 43 and Figure 44 and described on the following
pages. The POSTNET code can be a part of the address block and appear anywhere within a vertical 4-
inch area across the length of the mail piece.
Figure 43 POSTNET Structure
NOTE: Additional information regarding POSTNET bar code requirements can be obtained from the U.S.
Postal Service's Publication 25: A Guide to Business Mail Preparation.
STOP
CODE
SR,SC
POSITION
START
CODE QUIET
ZONE
QUIET
ZONE
QUIET ZONE
QUIET ZONE
BAR CODE DATA FIELD
CHECK DIGIT
Return Address Area Postage Area
ADDRESS BLOCK BAR CODE READ AREA
4”
1/2” 1/2”
NOTE: Illustration is not to scale

217
Figure 44 POSTNET Structure (VSCAN or CCW)
STOP
CODE
SR,SC
POSITION
START
CODE
QUIET
ZONE
QUIET
ZONE
BAR
CODE
DATA
FIELD
CHECK DIGIT
Return Address Area Postage Area
ADDRESS BLOCK BAR CODE READ AREA
4”
1/2”
1/2”
NOTE: Illustration is not to scale
218
Quiet Zone
The bar code structure requires a completely blank quiet zone which extends 4.75 inches from the right
edge of the mail piece. In addition, a minimum quiet zone of 0.040-inch above and below the bar code
data must also be provided. You must provide sufficient space for this zone.
Start/Stop Code
The start and stop codes are referred to as “framing bars” in POSTNET. The start and stop codes are
each one tall bar, one identifying the leading and trailing end of the bar code. The start/stop code is
automatically produced with each bar code. The start/stop code structure permits bar code scanning in a
left-to-right direction only.
Data Field
The bar code data produces a single field of 30 bars for a 5-digit field, 50 bars for a 9-digit data field, or
60 bars for an 11-digit data field. The bars are grouped in sets of five. Each set of five bars (comprised of
two tall bars and three short bars) represents one of the five digits of the zip code, plus the four-digit zip
code extension. If the Advanced Bar Code is used, an additional two-digit code is also added to make an
11-digit data field.
Each bar width is equal, and must be .020-inch ± .005-inch. Each bar height is either a tall (full) or short
(half) bar, representing a 1 or 0, respectively. Each tall bar must be .125-inch ± .010-inch; each short bar
must be .050-inch ± .010-inch. Horizontal spacing between bars (pitch) must be 22 bars ± 2 bars per inch
over any 0.50-inch portion of the bar code. Horizontal spacing at 24 and 20 bars per inch is 0.0416-inch
and .050-inch, respectively, with a clear vertical space ranging from 0.012-inch to 0.040-inch between
bars.
Check Digit
The sixth, tenth or twelfth digit represents the automatic check digit character for the 5, 9 or 11-digit data
field, respectively. The check digit is added automatically to verify accurate scanning.
POSTNET Command Format
BARCODE
POSTNET; [DIR;] [NLQ;] [BFn;L;] [DARK;] SR; SC
(D)data field(D)
STOP
BARCODE The Bar Code command; enter BARCODE.
POSTNET Designates bar code type POSTNET; enter POSTNET.
DIR Optional parameter that allows for rotating a barcode. Enter CW for
clockwise rotation. Enter CCW or VSCAN for counter-clockwise rotation.
Enter INV for inverted rotation. If DIR is not entered, the barcode is
horizontally oriented.
NLQ Optional parameter optimized to print barcodes at NLQ print density
(180x96). This may cause line matrix printers to reverse motion when the
form prints. This parameter is ignored for other printer types.
BFn;L Optional parameters for assigning a dynamic bar code data field location
on a form and for designating the length of the data field. With these
parameters, the actual data for the bar code data field is dynamically
provided during the Execute Form Mode; the data is not specified during
the Create Form Mode. To use this field, perform the following steps:
a. Enter BF.
b. Replace n with a number ranging from 0 through 512 to identify the
bar code field. The SR and SC parameters specify the exact location
of the bar code field identified by n.
219
c. Replace L with a number equaling the total number of characters in
the field. The data field must be numeric and contain exactly 5, 9 or
11 digits. (The actual data provided dynamically during the Execute
Form Mode can be less than L.)
d. The information for the data field is entered dynamically during the
Execute Form Mode. (Refer to Execute Form: Dynamic Bar Code
Data on page 62.) Do not use the data field parameter to enter data
when the BFn;L parameters are used. However, refer to the data
field description for available characters.
DARK Optional parameter to produce darker looking bar codes. Enter DARK.
Refer to Dark Printing on page 52 for more information.
SR Defines the starting row for the bar code. Enter a value within the range
of the 4-inch vertical address block. Character row or dot row is specified
based on the Scale command (page 95), or use the CP.DP format (page
24).
SC Defines the starting column of the bar code. Enter a value between the
1/2-inch left and right margins of the mail piece. Character column or dot
column is specified based on the Scale command (page 95), or use the
CP.DP format (page 24).
(D) The printable character (delimiter) identifying the start and finish of the
data field. Enter any printable character other than a slash (/) the SFCC,
or a character used within the data. The same character must be used at
both ends of the data field but it will not print with the data.
data field The bar code data. Enter 5 digits (for zip code), 9 digits for a nine-digit
zip code, or 11 digits (for the Delivery Point Bar Code format). The
available characters for the data field are 0 through 9 (hex 30 through
39).
STOP Ends the Bar Code command while the IGP continues in the Create
Form Mode. Enter STOP. If STOP is not entered, an error message will
result.

220
POSTNET Example
Figure 45 illustrates a horizontal and vertical POSTNET bar code generated by the following program:
~CREATE;POSTNET (Enter Create Form Mode)
BARCODE (Bar code command)
POSTNET;DARK;10;40 (Dark POSTNET bar code at SR 10, SC 40)
*601159912* (ZIP + 4 data field 60115-9912)
STOP (Ends Bar Code command)
END (Terminates Create Form Mode)
~CREATE;POSTNET (Enter Create Form Mode)
BARCODE (Bar code command)
POSTNET;VSCAN;DARK;10;20 (Dark Vertical bar code POSTNET at SR 10,
SC 40)
*601159912* (ZIP + 4 data field 60115-9912)
STOP (Ends Bar Code command)
END (Terminates Create Form Mode)
~EXECUTE;POSTNET;1 (Execute the form, with form count of 1)
~NORMAL
Figure 45 Sample POSTNET Bar Code
SR 10
SC 20
SR 10
SC 40
221
PostBar and Royal Mail (KIX)
PostBar and Royal Mail bar codes, like POSTNET, are used for mailing applications. However, these bar
codes can encode full addresses on labels. These bar codes are similar to POSTNET in terms of bar
space and width, but have four different types of bars (Full Height, Ascender, Descender, and Tracker),
whereas POSTNET only has two bar types (Tall and Short).
The Royal Mail symbology converts alphanumeric characters into patterns of four bars, using
combinations of Full Height, Ascender, Descender, and Trackers. It also adds start and stop bar codes as
well as a check digit, except with the KIX format (see below).
PostBar allows you complete flexibility to specify the individual bar types that comprise the bar code. For
PostBar, you are responsible for encoding the address, adding the start and stop codes, and supplying
the appropriate check digit.
Quiet Zone
The bar code structure requires a completely blank quiet zone which is a 2mm border on each side of the
bar code.
Start/Stop Code
The start and stop bars identify the orientation of the bar code.
Data Field
For PostBar, a variable length data field of digits “0” through “3” are allowed to represent the bars: Full
Height (0), Ascender (1), Descender (2), and Tracker (3). For Royal Mail, the data is restricted to
alphanumeric characters “A” through “Z” and “0” through “9”. If using the KIX format for Royal Mail,
lowercase characters “a” through “z” are also valid.
Each bar width is equal, and must be .020-inch ± .005-inch. Horizontal spacing between bars (pitch) must
be 22 bars ± 2 bars per inch over any 0.50- inch portion of the bar code. The height of the bars (Full
Height) has a maximum of 0.230 inches and a minimum of 0.165 inches.
Check Digit
For PostBar, you are responsible for encoding and check digit. For Royal Mail, a modulo-6 check digit is
inserted at the end of the data field.
KIX Format
The KIX format for Royal Mail does not include the start/stop code or the check digit.
PostBar and Royal Mail Command Format
BARCODE
POSTBAR or ROYALBAR; [KIX;][NLQ;][MAG;][BFn;L;][DARK;]
SR; SC (D)data field(D)
STOP
BARCODE The Bar Code command; enter BARCODE.
POSTBAR or ROYALBAR
Designates bar code type PostBar or Royal Mail; enter POSTBAR or
ROYALBAR.
KIX Optional parameter to specify the KIX format for Royal Mail bar codes
only; enter KIX.
NLQ Optional parameter optimized to print barcodes at NLQ print density
(180x96). This may cause line matrix printers to reverse motion when the
form prints. This parameter is ignored for other printer types.
222
MAG Optional parameter to magnify (horizontally expand) the bar code
symbol. The magnification default value is X1. As required for scanning,
enter a magnification value to increase the magnification. Increasing the
magnification adjusts printed character density. X1A uses shorter bars to
reach the minimum height specification that allows it to fit on a 6 LPI line.
NOTE: The User Defined variable ratio is not allowed for this barcode.
BFn;L Optional parameters for assigning a dynamic bar code data field location
on a form and for designating the length of the data field. With these
parameters, the actual data for the bar code data field is provided
dynamically during the Execute Form mode; the data is not specified
during the Create Form mode. To use this field, perform the following
steps:
a. Enter BF.
b. Replace n with a number ranging from 0 through 512 to identify the
bar code field. The SR and SC parameters specify the exact location
of the bar code field identified by n.
c. Replace L with a number equaling the total number of characters in
the field. (The actual data provided dynamically during the Execute
Form Mode can be less than L..)
d. The information for the data field is entered dynamically during the
Execute Form mode. (Refer to Execute Form: Dynamic Bar Code
Data on page 62.) Do not use the data field parameter to enter data
when the BFn;L parameters are used. However, refer to the data
field description for available characters.
DARK Optional parameter to produce darker looking bar codes. Enter DARK.
Refer to Dark Printing on page 52 for more information.
SR Defines the starting row for the bar code. Character row or dot row is
specified based on the Scale command (page 95), or use the CP.DP
format (page 24).
SC Defines the starting column of the bar code. Character column or dot
column is specified based on the Scale command (page 95), or use the
CP.DP format (page 24).
(D) The printable character (delimiter) identifying the start and finish of the
data field. Enter any printable character other than a slash (/) the SFCC,
or a character used within the data. The same character must be used at
both ends of the data field but it will not print with the data.
data field The bar code data. For PostBar, enter values 0 through 3 to represent
the four different types of bars. For Royal Mail, enter alphanumeric data
(A through Z and 0 through 9). If using the KIX format for Royal Mail,
lowercase characters a through z are also valid.
STOP Ends the Bar Code command while the IGP continues in the Create
Form Mode. Enter STOP. If STOP is not entered, an error message will
result.

223
PostBar and Royal Mail Examples
Figure 46 illustrates a horizontal Royal Mail bar code generated by the following program:
~CREATE;ROYALBAR (Enter Create Form Mode)
BARCODE (Bar Code command)
ROYALBAR;X1A;10;40 (Royal Mail bar code at SR 10, SC 40 with
MAG 1A)
*SN34RD1A* (Data Field)
STOP (Ends Bar Code command)
END (Terminates Create Form Mode)
~EXECUTE;ROYALBAR;1 (Execute the form, with form count of 1)
~NORMAL
Figure 46 Sample Royal Mail bar code (X1A Magnification)
Figure 47 illustrates a horizontal PostBar bar code generated by the following program:
~CREATE;POSTBAR (Enter Create Form Mode)
BARCODE (Bar Code command)
POSTBAR;10;40 (PostBar bar code at SR 10, SC 40
with default MAG 1)
*10303023123102301031230123210212112210* (Data Field)
STOP (Ends Bar Code command)
END (Terminates Create Form Mode)
~EXECUTE;POSTBAR;1 (Execute the form, with form count of 1)
~NORMAL
Figure 47 Sample PostBar bar code (X1 Magnification)
SR 10
SC 40
SR 10
SC 40
224
QR Barcode
The QR code is a two dimensional general purpose matrix bar code. QR encodes Kanji characters and is
a popular symbology in Japan. QR code symbols are square and can be identified by their finder pattern
of nested alternating light and dark squares. The QR code is omni-directional and is designed for high
speed reading. This bar code is capable of storing up to 7,089 numeric digits, 4,296 alphanumeric
characters, 2,953 binary characters, or 1817 Kanji characters in Automatic mode. The data limit may be
less if Manual mode is used. If the data to encode is too large to fit in one bar code, the data can be split
up and encoded in up to 16 QR bar codes.
Command Format
BARCODE
QRCODE; [DIR;] [X[D]n;] [Y[D]n;] [Tn;] [En;] [Mn;] [In;] [Cn;[Pn; Nn; Rn;]]
[BFn;L;] [DARK;] SR; SC
[(D)Data Field(D)]
STOP
Parameter Description
QRCODE Designates bar code type QR Code
DIR Optional parameter that allows for rotating a bar code.
Enter CW for clockwise rotation.
Enter CCW or VSCAN for counter clockwise rotation.
Enter INV for inverted rotation.
If DIR is not entered, the bar code is horizontally oriented.
X[D]n Optional parameter that designates the x dimension width of a single
square data module in IGP dots, or printer dots if option [D] is used.
Values range from 1 to 1000 printer dots. If the Y[D]n is not used, then
the y dimension is calculated by converting the printer dots in the x
direction to printer dots in the y direction.
Y[D]n Optional parameter that designates the y dimension height of a single
square data module in IGP dots, or printer dots if option [D] is used.
Values range from 1 to 1000 printer dots. If the X[D]n is not used, then
the x dimension is calculated by converting the printer dots in the y
direction to printer dots in the x direction.
Tn Optional parameter that designates the QR code model. There are three
models of QR code: Model 1 is the original model developed. Model 2 is
an enhanced form of the symbology. Model 3 or Micro QR is a compact
version of the symbology. Set T to the following variables depending on
the selected model:
1 = Model 1
2 = Model 2 (default)
3 = Micro QR
En Optional parameter that designates the error correction capabilities of the
bar code. There are four levels of error correction available.
0 = High density (Level L) which provides 7% error correction capability.
1 = Standard (Level M) which provides 15% error correction capability.
2 = High reliability (Level Q) which provides 25% error correction
capability.
225
3 = Super high reliability (Level H) which provides 30% error correction
capability.
The default error correction capability is standard (Level M) which
provides 15% error correction capability.
Mn Optional parameter that designates the masking pattern to apply to the
bar code data. Applying a masking pattern to the data can improve the
readability of the bar code because it can help create a more evenly
balanced number of light and dark cells. Valid settings for the masking
patterns are as follows:
0 = No Mask (default) 1 = Mask Pattern 1
2 = Mask Pattern 2
3 = Mask Pattern 3
4 = Mask Pattern 4
5 = Mask Pattern 5
6 = Mask Pattern 6
7 = Mask Pattern 7
8 = Mask Pattern 8
In Optional parameter that designates the data entry method. There are two
data entry methods: Automatic and Manual. The following values
specifies the data entry method:
0 = Automatic (default)
1 = Manual
In automatic data entry mode, the data type is automatically determined
along with the appropriate block division. The maximum block division is
200 characters. In manual data entry mode, the user must specify the
data type and each data block must contain 200 characters or less.
Multiple data blocks must be separated by a comma character (“,”). To
use manual data entry mode, perform the following steps:
1. Enter I1
2. In the bar code data section, enter the bar code data with one of the
following type preface:
A = Alphanumeric
N = Numeric
Bxxxx = Binary. The total number (a decimal of 4 columns) of binary
characters must be specified.
K = Kanji character
Example
AAC-42, N0123456, B0006qrcode
The above data is parsed as follows:
3 data blocks
First data block is alphanumeric: AC-42
Second data block is numeric: 0123456
Third data block is binary: qrcode (6 bytes)
Cn Optional parameter that designates the use of concatenation. If the data
to be encoded is too large to fit in one bar code, the data can be split up
and encoded in multiple bar codes. Up to 16 QR bar codes can be used
226
to store a single data. When data is split among multiple QR codes, the
total number of bar codes or partitions must be specified, along with the
sequence number of each partition. A parity data is provided to ensure
that the data has been properly concatenated. The valid values for
concatenation mode are as follows:
0 = Normal, no concatenation (default)
1 = Concatenation
Nn Required parameter for concatenation mode that specifies the partition
sequence number for this bar code. The valid value for this parameter is
1 to 16.
Pn Required parameter for concatenation mode that specifies the total
number of bar code partitions. The valid value for this parameter is 1 to
16.
Rn Required parameter for concatenation mode that specifies the parity data
for the original bar code data. The value is a single byte hex number
ranging from 0x00 to 0xFF. Enter the hex number using 2 ASCII
characters. Enter the hex number using 2 ASCII characters.
Example: The parameters C1;N1;P5;R0f specify that concatenation mode is
enabled. This bar code is the first one in the sequence of 5 bar codes
and the original data has a parity of 0x0F.
BFn;L Optional parameters for assigning a dynamic bar code data field location
on a form and for designating the length of the data field. With these
parameters, the actual data for the bar code data field is dynamically
provided during the Execute Form Mode; the data is not specified during
the Create Form Mode. To use this field, perform the following steps:
a. Enter BF.
b. Replace n with a number ranging from 0 through 512 to identify the
bar code field. The SR and SC parameters specify the exact location
of the bar code field identified by n.
c. Replace L with a number equaling the total number of characters in
the field. (The actual data provided dynamically during the Execute
Form Mode can be less than L.)
d. The information for the data field is entered dynamically during the
Execute Form Mode. Do not use the data field parameter to enter
data when the BFn;L parameters are used. However, refer to the
data field description for available characters.
DARK Optional parameter to produce darker looking bar codes. Enter DARK.
Refer to Dark Printing for more information.
SR Defines the starting row for the bar code. Enter a value ranging from row
1 to one less than the length of the form. Character row or dot row is
specified based on the Scale command or the CP.DP format.
SC Defines the start column of the bar code. Enter a value ranging from
column 1 to one less than the width of the form. Character column or dot
column is specified based on the Scale command, or use the CP.DP
format.
(D) The printable character (delimiter) identifying the start and finish of the
data field. Enter any printable character other than a slash (/), the SFCC,
or a character used within the data. The same character must be used at
both ends of the data field, it will not print with the data.

227
Quiet Zone
In the minimum quiet zone is four cells width on all four sides.
GuardBand
There are no guardbands for QR Code.
PDF
There is no PDF allowed for the QR Code.
Data Field
This bar code is capable of storing up to 7,089 numeric digits, 4,296 alphanumeric characters, or 2,953
binary characters in Automatic mode. The maximum data block division is 200 characters. Multiple data
block must be separated by a comma character (“,”). In manual data entry mode, a data type identifier
must precede each data block. If the data type is binary, a four digit length value must follow immediately
after the data type identifier. The following are valid data type identifiers:
A = Alphanumeric
N = Numeric
B = Binary.
The maximum character size for the different barcode models is listed in the table below. This limit is
based on Automatic mode. In Manual mode, the maximum character size may be less.
Type QR code Model 1 QR Code Model 2 MicroQR
Numeric Max. 1167 characters Max. 7089 characters Max. 35 characters
Alphanumeric Max. 707 characters Max. 4296 characters Max. 21 characters
Binary 8-bit bytes Max. 486 characters Max. 2953 characters Max. 15 characters

228
Telepen
The Telepen structure is shown in Figure 48 and described on the following pages.
Figure 48 Telepen Structure
Normal
LOWER GUARD BAND
HEIGHT
QUIET
ZONE
QUIET
ZONE
STOP
CODE
START
CODE
OPTIONAL READABLE DATA FIELD
DATA FIELD
SR,SC
POSITION
INV
SR,SC
POSITION
QUIET
ZONE
STOP
CODE
START
CODE
QUIET
ZONE
OPTIONAL READABLE DATA FIELD
LOWER GUARD BAND
UPPER GUARD BAND
UPPER GUARD BAND
DATA FIELD
HEIGHT
OPTIONAL
CHECK DIGIT
OPTIONAL
CHECK DIGIT
CCW
LOWER
GUARD
BAND
QUIET
ZONE
SR,SC
POSITION
STOP
CODE
START
CODE
QUIET
ZONE
OPTIONAL
READABLE
DATA FIELD
UPPER
GUARD
BAND
DATA
FIELD
HEIGHT
OPTIONAL
CHECK
DIGIT
SR,SC
POSITION
QUIET
ZONE
STOP
CODE
START
CODE
QUIET
ZONE
DATA
FIELD
LOWER
GUARD
BAND
UPPER
GUARD
BAND
CW
OPTIONAL
CHECK
DIGIT
HEIGHT
229
Quiet Zone
Both ends of the bar code structure require blank quiet zones. The quiet zones must be at least 0.25
inches wide and completely blank to ensure accurate reading of the start/stop codes and to prevent
adjacent bar codes from overlapping. Be sure to provide sufficient space on the form for the quiet zones.
Start/Stop Codes
The start/stop code is a unique character identifying the leading and trailing end of the bar code. The
start/stop code is automatically produced with each bar code. The start/stop code structure permits
bidirectional bar code scanning.
Data Field
The bar code symbol uses a series of wide and narrow bars and spaces to represent standard
alphanumeric characters. Each character is represented by a different series of bars and spaces, both
wide and narrow, but is always 16 units in width (for a wide to narrow ratio of 3). Each character starts
with a bar and ends with a space.
Readable Data
The optional readable data field provides a readable interpretation of the bar code data. It can be printed
above or below the bar code symbol.
Check Digit
A mandatory modulo-127 check digit is inserted into the bar code to verify accurate scanning.
Telepen Command Format
BARCODE
TELEPEN; [DIR;] [MAG;] [Hn[.m];] [BFn;L;] [DARK;] SR; SC
(D) [data field] (D)
[PDF [;LOC] [;FONT]]
STOP
BARCODE The Bar Code command; enter BARCODE.
TELEPEN Designates bar code type Telepen; enter TELEPEN.
DIR Optional parameter that allows for rotating a barcode. Enter CW for
clockwise rotation. Enter CCW or VSCAN for counter-clockwise rotation.
Enter INV for inverted rotation. If DIR is not entered, the barcode is
horizontally oriented.
MAG Optional parameter to magnify (horizontally expand) the bar code
symbol. The magnification default value is X1. As required for scanning,
enter a magnification value from Table 12, page 106 or Table 13, page
107, depending on your printers tip size to increase the magnification.
Increasing the magnification adjusts printed character density. You can
also use XR or XRD as defined on page 104.
NOTE: You must specify four digits for MAG for User Defined variable ratio. There are four values that
comprise the dot ratio: narrow bar, narrow space, wide bar, and wide space. User-defined ratios
for this barcode should have these four values defined in the order specified.
Hn[.m] Optional parameter to adjust the overall height (vertical expansion) of the
bar code symbol (including the upper and lower 0.1-inch guard bands
and any human readable data). Height adjustments are made in 0.1-inch
increments plus dots; enter H and a value from 3 through 99 to select
height adjustments from 0.3 through 9.9 inches. The default value is 0.9
inch. [.m] is an additional number of dots for the bar code height. (Dots
are in the current dot scale.)
230
NOTE: If 0.3 inches is the selected height, the PDF cannot be included.
BFn;L Optional parameters for assigning a dynamic bar code data field location
on a form and for designating the length of the data field. With these
parameters, the actual data for the bar code data field is dynamically
provided during the Execute Form Mode; the data is not specified during
the Create Form Mode. To use this field, perform the following steps:
a. Enter BF.
b. Replace n with a number ranging from 0 through 512 to identify the
bar code field. The SR and SC parameters specify the exact location
of the bar code field identified by n.
c. Replace L with a number equaling the total number of characters in
the field. (The actual data provided dynamically during the Execute
Form Mode can be less than L.)
d. The information for the data field is entered dynamically during the
Execute Form Mode. (Refer to Execute Form: Dynamic Bar Code
Data on page 62.) Do not use the data field parameter to enter data
when the BFn;L parameters are used. However, refer to the data
field description for available characters.
DARK Optional parameter to produce darker looking bar codes. Enter DARK.
Refer to Dark Printing on page 52 for more information.
SR Defines the starting row for the bar code. Enter a value ranging from row
1 to one less than the length of the form. Character row or dot row is
specified based on the Scale command (page 95), or use the CP.DP
format (page 24).
SC Defines the starting column of the bar code. Enter a value ranging from
column 1 to one less than the width of the form. Character column or dot
column is specified based on the Scale command (page 95), or use the
CP.DP format (page 24).
(D) The printable character (delimiter) identifying the start and finish of the
data field. Enter any printable character other than a slash (/), the SFCC,
or a character used within the data. The same character must be used at
both ends of the data field, but it is not printed with the data.
data field Contains the bar code characters. A null data field (no characters) is
permitted. The data field can contain any of the characters listed in Table
37 except the SFCC. The length of the data field is variable; however,
the maximum length is usually limited to 32 characters to minimize
potential reading errors.
PDF Optional parameter to enable printing of the human readable data field.
Enter PDF to print the data field. If the parameter is not used, the human
readable data will not print. This parameter is not allowed if a null data
field is specified.
LOC Optional parameter to identify the location of the printable data field. The
default value is B, locating the human readable data below the bar code.
A locates the printable data field above bar code. To compensate for
printing the 0.1-inch high data, the height of the bar code body is
reduced 0.1 inch.
FONT Optional parameter to select the font for the human readable data field.
Enter O to select OCR-A font; enter X to select OCR-B font; enter N to
select 10 cpi; enter P to select 12 cpi; enter Q to select 13 cpi; enter R to
select 15 cpi; enter T to select 17 cpi; enter V to select 20 cpi.

231
To select a scalable font with user-defined size, enter Nh:w or F;Nh:w.
The parameters h (height) and w (width) can each range from 1 to 96,
and are expansion factors of a 10 cpi character. Nh:w prints in Letter
Gothic (font 93779) regardless of the current active font. By default
F;Nh:w uses the Letter Gothic as the current font selection. You can
change the default by using the FONT command.
NOTE: Nh:w and F;Nh:w will not print the PDF wider or taller than the barcode. If the height parameter h
causes the PDF to print above the horizontal barcode start row or vertical barcode start column, a
barcode font Error will occur. If the width parameter w causes the PDF to exceed the barcode
width, the PDF width factor w will automatically reduce to fit within the barcode width without
causing an error.
STOP Ends the Bar Code command while the IGP continues in the Create
Form Mode. Enter STOP. If STOP is not entered, an error message
results.
Table 37 Telepen Character Set
ASCII Telepen ASCII Telepen ASCII Telepen ASCII Telepen
NUL %U SP Space @ %V ` %W
SOH $
A
!
/A
A
A
a +
A
STX $B "
/
BB B b +B
ETX $C #
/
CC C c +C
EOT $D $
/
DD D d +D
ENQ $E %
/
EE E e +E
A
CK $F &
/
FF F f +F
BEL $G '
/
GG G g +G
BS $H (
/
HH H h +H
HT $I )
/
II I i +I
LF $J *
/
JJ J j +J
VT $K +
/
KK K k +K
FF $L ,
/
LL L l +L
CR $M —
—
MMm +M
SO $N . . N N n +N
SI $O /
/
OO O o +O
DLE $P 0 0 P P p +P
DC1 $Q 1 1 Q Q q +Q
DC2 $R 2 2 R R r +R
DC3 $S 3 3 S S s +S
DC4 $T 4 4 T T t +T
NAK $U 5 5 U U u +U
SYN $V 6 6 V V v +V
ETB $W 7 7 W W w +W
CAN $X 8 8 X X x +
X
EM $Y 9 9 Y Y y +Y
SUB $Z :
/
ZZ Z z +Z
ESC %
A
; %F [ %K { %P
FS %B < %G \ %L | %Q
GS %C = %H ] %M } %R
RS %D > %I ^ %N ~ %S
US %E ? %J %O DEL %T %X
%Y %Z

232
NOTE: Character pairs /M, /N, and /P through /Y are reserved for future control character pairs.
Telepen Example
Figure 49 illustrates a horizontal and vertical Telepen bar code generated by the following program:
~CREATE;TELEPEN (Enter Create Form Mode)
BARCODE (Bar Code Command)
TELEPEN;5;5 (Telepen barcode at SR 5, SC 5)
"
SAMPLE#1
"
(Data Field)
PDF;B (Printable Data Field)
STOP (Ends Bar Code Command)
BARCODE (New Bar Code Command)
TELEPEN;VSCAN;10;5 (Vertical Telepen barcode at SR 10, SC 5)
"
AB12&%*
"
(Data Field)
PDF;B (Printable Data Field)
STOP (Ends Bar Code Command)
END (Terminates Create Form Mode)
~EXECUTE;TELEPEN;1 (Execute the form, form count of 1)
~NORMAL
Figure 49 Sample Telepen Bar Codes
SR 5
SC 5
SR 10

233
UPC-A
The UPC-A bar code structure is shown in Figure 50 and described on the following pages.
Figure 50 UPC-A Structure
Normal HEIGHT
QUIET
ZONE
SR,SC
POSITION
CENTER CODE
OPTIONAL READABLE
DATA FIELD
CHECK DIGIT
FIELD
QUIET
ZONE
STOP CODE
START CODE
LEFT DATA
FIELD
RIGHT DATA
FIELD 2- or 5-
DIGIT
ADD-ON
CODE
NUMBER
SYSTEM
CHARACTER
N
NUMBER SYSTEM
C
HARA
C
TER FIELD
C
CHECK DIGIT
CHARACTER
INV 2- or 5-
DIGIT
ADD-ON
CODE
HEIGHT
QUIET
ZONE
STOP CODE
RIGHT DATA
FIELD LEFT DATA
FIELD
QUIET
ZONE
SR,SC
POSITION
C
CHECK DIGIT
CHARACTER CHECK DIGIT
FIELD
CENTER CODE
START CODE
NUMBER
SYSTEM
CHARACTER
N
NUMBER SYSTEM
CHARACTER FIELD
2- or 5- DIGIT
ADD-ON
CODE
QUIET
ZONE C
RIGHT
DATA
FIELD
LEFT
DATA
FIELD
QUIET
ZONE N
START CODE
CENTER CODE
STOP CODE
SR,SC
POSITION
CHECK DIGIT
FIELD
CHECK DIGIT
CHARACTER
NUMBER SYSTEM
CHARACTER FIELD
NUMBER
SYSTEM
CHARACTER
OPTIONAL
READABLE
DATA FIELD
OPTIONAL
READABLE
DATA FIELD
HEIGHT
HEIGHT
QUIET
ZONE NNUMBER
SYSTEM
CHARACTER
CCW
SR,SC
POSITION
START CODE
STOP CODE
2- or 5- DIGIT
ADD-ON
CODE
QUIET
ZONE CCHECK DIGIT
CHARACTER
CHECK DIGIT
FIELD
RIGHT
DATA
FIELD
CENTER CODE
LEFT
DATA
FIELD
NUMBER SYSTEM
CHARACTER FIELD
CW
234
Quiet Zone
Quiet zones extend on both ends of the bar code to permit the scan to begin and end in a blank area. The
IGP automatically produces an 11-module wide left quiet zone; you are responsible for providing sufficient
space (minimum of seven modules) on the form for the right quiet zone. The number system character is
also printed automatically in the left quiet zone.
Start/Center/Stop Codes
The start/center/stop codes are special character codes marking those portions of the bar code. These
codes are automatically provided.
Number System Character
The number system character field allows you to provide a code to a class or type of item. The first
character in the data field is used as the number system character.
Data Field
The bar code symbol uses a series of varying width bars and spaces to represent a limited character set
(numbers 0-9 and Special Characters Start, Center, and Stop). The bars and spaces vary in width from
one through four modules. Each character consists of two bars and two spaces that total seven modules.
The symbol coding of the left data field is different from the right data field to permit read direction
sensing.
The optional 2- or 5-digit add-on data field is placed at the end of the bar code and typically identifies a
periodical issue number or price, respectively.
Readable Data
The human readable data field provides a readable interpretation of the bar code data. It can either be
suppressed or printed above or below the bar code symbol.
Check Digit
The modulo-10 check digit is automatically calculated and inserted in the bar code symbol. The check
digit verifies accurate scanning. The number system character is included in the check digit algorithm.
UPC-A Command Format
BARCODE
UPC-A [+n];[DIR;] [SCB;] [MAG;] [Hn[.m];] [BFn;] [DARK;] SR; SC
(D)data field(D)
[PDF [;LOC] [;FONT]] STOP
BARCODE The Bar Code command; enter BARCODE.
UPC-A Designates bar code type UPC-A; enter UPC-A.
+n Optional parameter to provide a 2- or 5-digit add-on code at the end of
the bar code data field. Enter a plus sign (+) and a value of 2 or 5. The
first bar of the add-on code is separated by nine modules from the last
bar of the UPC symbol and a left guard pattern.
DIR Optional parameter that allows for rotating a barcode. Enter CW for
clockwise rotation. Enter CCW or VSCAN for counter-clockwise rotation.
Enter INV for inverted rotation. If DIR is not entered, the barcode is
horizontally oriented.
SCB This option shortens the length of the center guard bars, which are
normally full length. Enter SCB.
MAG Optional parameter to magnify (horizontally expand) the bar code
symbol. The magnification default value is X1. Enter a magnification
235
value from Table 12, page 106 or Table 13, page 107, depending on
your printers tip size to increase the magnification. Increasing the
magnification adjusts printed character density. You can also use XR or
XRD as defined on page 104. You must specify 8 digits for MAG for
variable ratio.
NOTE: There are eight values that comprise the dot ratio: narrow bar, narrow space, 2x narrow bar, 2x
narrow space, 3x narrow bar, 3x narrow space, 4x narrow bar, and 4x narrow space. User-
defined ratios for this barcode should have these eight values defined in the order specified.
Hn[.m] Optional parameter to adjust the overall height (vertical expansion) of the
bar code symbol (including the upper and lower 0.1-inch guard bands
and any human readable data). Height adjustments are made in 0.1-inch
increments; enter H and a value from 2 through 99 to select height
adjustments from 0.2 through 9.9 inches. If any value less than 3 is
selected, then the PDF must be suppressed using the PDF Font
parameter S. The default value is 1.3 inches. [.m] is an additional
number of dots for the bar code height. (Dots are in the current dot
scale.)
BFn Optional parameter for assigning a dynamic bar code data field location
on a form. With this parameter, the actual data for the bar code data field
is dynamically provided during the Execute Form Mode; the data is not
specified during the Create Form Mode. To use this field, perform the
following steps:
a. Enter BF.
b. Replace n with a number ranging from 0 through 512 to identify the
bar code field. The SR and SC parameters specify the exact location
of the bar code field identified by n.
c. The length of the data field need not be specified, since it is fixed at
11 digits, plus any add-on data.
d. The information for the data field is entered dynamically during the
Execute Form Mode. (Refer to Execute Form: Dynamic Bar Code
Data on page 62.) Do not use the data field parameter to enter data
when the BFn parameters are used. However, refer to the data field
description for available characters.
DARK Optional parameter to produce darker looking bar codes. Enter DARK.
Refer to Dark Printing on page 52 for more information.
SR Defines the starting row for the bar code. Enter a value ranging from row
1 to one less than the length of the form. Character row or dot row is
specified based on the Scale command (page 95), or use the CP.DP
format (page 24).
SC Defines the starting column of the bar code. Enter a value ranging from
column 1 to one less than the width of the form. Character column or dot
column is specified based on the Scale command (page 95), or use the
CP.DP format (page 24).
(D) The printable character (delimiter) identifying the start and finish of the
data field. Enter any printable character other than a slash (/), the SFCC,
or a character used within the data. (It will not print with the data.) Use
the same character at both ends of the data field.
data field Enter the characters for the bar code data, restricted to exactly 11 digits.
If the 2- or 5-digit add-on data option is used, include this data at the end
of the data field. The first digit is interpreted as the number system
character. The remaining 10 digits are the data field characters. The
236
characters available for the data field are 0 through 9 (hex 30 through
39).
PDF Optional parameter which affects printing of the human readable data
field. The data field will print automatically unless the PDF-suppress
command is specified in the FONT parameter. UPC-A data fields can be
printed above or below the bar code symbol. This parameter is not
allowed if a null data field is specified. If the PDF command is not
entered in the UPC-A command format, the data field automatically
prints in OCR-B.
LOC Optional parameter to identify the location of the printable data field. The
default value is B, locating the human readable data below the bar code.
A locates the printable data field above bar code. To compensate for
printing the 0.1-inch high data, the height of the bar code body is
reduced 0.1-inch.
FONT Optional parameter to select the font for the human readable data field.
Enter O to select OCR-A font; enter X to select OCR-B font; enter N to
select 10 cpi; enter P to select 12 cpi; enter Q to select 13 cpi; enter R to
select 15 cpi; enter T to select 17 cpi; enter V to select 20 cpi. Enter S to
suppress the PDF entirely.
To select a scalable font with user-defined size, enter Nh:w or F;Nh:w.
The parameters h (height) and w (width) can each range from 1 to 96,
and are expansion factors of a 10 cpi character. Nh:w prints in Letter
Gothic (font 93779) regardless of the current active font. By default
F;Nh:w uses the Letter Gothic as the current font selection. You can
change the default by using the FONT command.
NOTE: Nh:w and F;Nh:w will not print the PDF wider or taller than the barcode. If the height parameter h
causes the PDF to print above the horizontal barcode start row or vertical barcode start column, a
barcode font Error will occur. If the width parameter w causes the PDF to exceed the barcode
width, the PDF width factor w will automatically reduce to fit within the barcode width without
causing an error.
STOP Ends the Bar Code command while the IGP continues in the Create
Form Mode. Enter STOP. If STOP is not entered, an error message
results.
UPC-A Example
Figure 51 illustrates a horizontal and vertical UPC-A bar code generated by the following program:
~CREATE;UPCA (Enter Create Form Mode)
BARCODE (Bar Code command)
UPC-A+5;H9;DARK;39;15 (Dark Code UPC-A, 5-digit add-on,
H 0.9, SR 39, SC 15)
*1234567887655555* (Data Field + 5-digit add-on data field)
PDF (Printable Data Field)
STOP (Ends Bar Code command)
BARCODE (New Bar Code command)
UPC-A+5;VSCAN;H12;DARK;39;50 (Vertical Dark UPC-A, 5-digit add-on,
H 1.2, SR 39, SC 50)
*1234567887655555* (Data Field + 5-digit add-on data field)
PDF (Printable Data Field)
STOP (Ends Bar Code command)
END (Terminates Create Form Mode)
~EXECUTE;UPCA;1 (Executes the form, form count of 1)
~NORMAL

237
Figure 51 Sample UPC-A Bar Codes with Add-on Data
SR 39
SC 15
SR 39
SC 50

238
UPC-E and UPC-E0
The UPC-E and UPC-E0 bar code structure is shown in Figure 52 and described on the following pages.
Figure 52 UPC-E and UPC-E0 Structure
CHECK
DIGIT
FIELD
Normal HEIGHT
QUIET
ZONE
SR,SC
POSITION
OPTIONAL
READABLE
DATA FIELD
QUIET
ZONE
STOP CODE
START CODE
DATA
FIELD
2- or 5-
DIGIT
ADD-ON
CODE
NUMBER SYSTEM
CHARACTER
N
NUMBER SYSTEM
C
HARA
C
TER FIELD
C
CHECK DIGIT
CHARACTER
INV
CCW
CW
HEIGHT
CHECK
DIGIT
FIELD
QUIET
ZONE
SR,SC
POSITION
OPTIONAL
READABLE
DATA FIELD
QUIET
ZONE
STOP CODE
START CODE
DATA
FIELD
2- or 5-
DIGIT
ADD-ON
CODE
NUMBER SYSTEM
CHARACTER
N
NUMBER SYSTEM
C
HARA
C
TER FIELD
C
CHECK DIGIT
CHARACTER
CHECK
DIGIT
FIELD
2- or 5- DIGIT
ADD-ON
CODE
QUIET
ZONE
C
DATA
FIELD
QUIET
ZONE N
START CODE
STOP CODE
SR,SC
POSITION
CHECK
DIGIT
FIELD
CHECK DIGIT
CHARACTER
NUMBER SYSTEM
CHARACTER FIELD
NUMBER
SYSTEM
CHARACTER
OPTIONAL
READABLE
DATA FIELD
HEIGHT
QUIET
ZONE
N NUMBER
SYSTEM
CHARACTER
SR,SC
POSITION
START CODE
STOP CODE
NUMBER SYSTEM
CHARACTER FIELD
DATA
FIELD
OPTIONAL
READABLE
DATA FIELD
QUIET
ZONE
C CHECK DIGIT
CHARACTER
2- or 5- DIGIT
ADD-ON
CODE
HEIGHT
239
Quiet Zone
Quiet zones extend on both ends of the bar code to permit the scan to begin and end in a blank area. The
IGP automatically produces an 11-module wide left quiet zone. You must provide sufficient space
(minimum of seven modules) on the form for the right quiet zone. The number system character is also
printed automatically in the left quiet zone.
Start/Stop Codes
The start/stop codes are special character codes marking those portions of the bar code. These codes
are automatically provided.
Number System Character
The number system character field for all UPC-E and UPC-E0 bar codes must be zero.
Data Field
The bar code symbol uses a series of varying width bars and spaces to represent a limited character set
(numbers 0-9 and Special Characters Start and Stop). The bars and spaces vary in width from one
through four modules. Each character consists of two bars and two spaces that total seven modules.
For UPC-E, eleven digits are expected, which are compressed down to the six encoded symbol
characters. For UPC-E0, six compressed digits are expected.
The optional 2- or 5-digit add-on data field is placed at the end of the bar code and typically identifies a
periodical issue number or price, respectively.
Readable Data
The human readable data field provides a readable interpretation of the bar code data. It can either be
suppressed or printed above or below the bar code symbol.
Check Digit
The modulo-10 check digit is automatically calculated and inserted in the bar code symbol. The check
digit verifies accurate scanning. The number system character is included in the check digit algorithm.
UPC-E and UPC-E0 Command Format
BARCODE
type [+n]; [DIR;] [MAG;] [Hn[.m];] [BFn;] [DARK;] SR; SC
(D)data field(D)
[PDF [;LOC] [;FONT]]
STOP
BARCODE The Bar Code command; enter BARCODE.
type Designates bar code type UPC-E or UPC-E0; enter UPC-E or UPC-E0.
+n Optional parameter to provide a 2- or 5-digit add-on code at the end of
the bar code. Enter plus (+) and a value of 2 or 5. The first bar of the
add-on code is separated by nine modules from the last bar of the UPC
symbol and a left guard pattern.
DIR Optional parameter that allows for rotating a barcode. Enter CW for
clockwise rotation. Enter CCW or VSCAN for counter-clockwise rotation.
Enter INV for inverted rotation. If DIR is not entered, the barcode is
horizontally oriented.
MAG Optional parameter to magnify (horizontally expand) the bar code
symbol. The magnification default value is X1. Enter a magnification
value from Table 12, page 106 or Table 13, page 107, depending on
your printers tip size to increase the magnification. Increasing the
240
magnification adjusts printed character density. You can also use XR or
XRD as defined on page 104. You must specify 8 digits for MAG for
variable ratio.
NOTE: There are eight values that comprise the dot ratio: narrow bar, narrow space, 2x narrow bar, 2x
narrow space, 3x narrow bar, 3x narrow space, 4x narrow bar, and 4x narrow space. User-
defined ratios for this barcode should have these eight values defined in the order specified.
Hn[.m] Optional parameter to adjust the overall height (vertical expansion) of the
bar code symbol (including the upper and lower 0.1-inch guard bands
and any human readable data). Height adjustments are made in 0.1-inch
increments; enter H and a value from 2 through 99 to select height
adjustments from 0.2 through 9.9 inches. If any value less than 3 is
selected, then the PDF must be suppressed using the PDF Font
parameter S. The default value is 1.3 inches. [.m] is an additional
number of dots for the bar code height. (Dots are in the current dot
scale.)
BFn Optional parameter for assigning a dynamic bar code data field location
on a form. With this parameter, the actual data for the bar code data field
is dynamically provided during the Execute Form Mode; the data is not
specified during the Create Form Mode. To use this field:
a. Enter BF.
b. Replace n with a number ranging from 0 through 512 to identify the
bar code field. The SR and SC parameters specify the exact location
of the bar code field identified by n.
c. The length of the data field need not be specified, since it is fixed at
6 or 11 digits, plus any add-on data.
d. The information for the data field is entered dynamically during the
Execute Form Mode. (Refer to Execute Form: Dynamic Bar Code
Data on page 62.) Do not use the data field parameter to enter data
when the BFn parameters are used. However, refer to the data field
description for available characters.
DARK Optional parameter to produce darker looking bar codes. Enter DARK.
Refer to Dark Printing on page 52 for more information.
SR Defines the starting row for the bar code. Enter a value ranging from row
1 to one less than the length of the form. Character row or dot row is
specified based on the Scale command (page 95), or use the CP.DP
format (page 24).
SC Defines the starting column of the bar code. Enter a value ranging from
column 1 to one less than the width of the form. Character column or dot
column is specified based on the Scale command (page 95), or use the
CP.DP format (page 24).
(D) The printable character (delimiter) identifying the start and finish of the
data field. Enter any printable character other than a slash (/), the SFCC,
or a character used within the data. The same character must be used at
both ends of the data field but it will not print with the data.
data field The characters available for the data field are 0 through 9 (hex 30
through 39).
For UPC-E, eleven digits are expected: Enter the number system
character first by entering 0; followed by the five-digit Manufacturer
Number; ending with the five-digit Item Number. The Manufacturing
241
Number and Item Number sequences must conform to one of the
number pattern sequences shown in Table 38.
The IGP will compress the 11 characters of data down to the six
encoded UPC-E symbol characters. Include the 2- or 5-digit add-on data
within the quotes at the end of this data field.
For UPC-E0, six digits are expected. These six digits must be a valid
compressed UPC-E number. Otherwise, Error 96 will be generated.
PDF Optional parameter which affects printing of the human readable data
field. The data field will print automatically unless the PDF-suppress
command is specified in the FONT parameter. UPC-E data fields can be
printed above or below the bar code symbol. This parameter is not
allowed if a null data field is specified. If the PDF is not entered in the
UPC-E command format, the data field automatically prints in OCR-B.
LOC Optional parameter to identify the location of the printable data field. The
default value is B, locating the human readable data below the bar code.
A locates the printable data field above bar code. To compensate for
printing the 0.1-inch high data, the height of the bar code body is
reduced 0.1-inch.
FONT Optional parameter to select the font for the human readable data field.
Enter O to select OCR-A font; enter X to select OCR-B font; enter N to
select 10 cpi; enter P to select 12 cpi; enter Q to select 13 cpi; enter R to
select 15 cpi; enter T to select 17 cpi; enter V to select 20 cpi. Enter S to
suppress the PDF entirely.
To select a scalable font with user-defined size, enter Nh:w or F;Nh:w.
The parameters h (height) and w (width) can each range from 1 to 96,
and are expansion factors of a 10 cpi character. Nh:w prints in Letter
Gothic (font 93779) regardless of the current active font. By default
F;Nh:w uses the Letter Gothic as the current font selection. You can
change the default by using the FONT command.
NOTE: Nh:w and F;Nh:w will not print the PDF wider or taller than the barcode. If the height parameter h
causes the PDF to print above the horizontal barcode start row or vertical barcode start column, a
barcode font Error will occur. If the width parameter w causes the PDF to exceed the barcode
width, the PDF width factor w will automatically reduce to fit within the barcode width without
causing an error.
STOP Ends the Bar Code command while the IGP continues in the Create
Form Mode. Enter STOP. If STOP is not entered, an error message
results.

242
Table 38 Eleven-Digit Compression
1. Manufacturer’s Number Product Numbers that can be used 00000-00999
X X 0 0 0 ( __ __ ) ( __ __ __ ) ( __ )
X X 1 0 0 first two digits of last three digits of third digit of the
X X 2 0 0 manufacturer’s the produc
t
manufacturer’s
number number number, use 0
through 2 only
2. Manufacturer’s Number Product Numbers that can be used 00000-00999
X X 3 0 0 ( __ __ __ )
first three digits of
manufacturer’s
number
( __ __ )
last two digits of
the product
number; use 00-99
only
( 3 )
depends on how
many digits appea
r
in the
manufacturer’s
number
X X 9 0 0
3. Manufacturer’s Number Product Numbers that can be used 00000-00999
X X X X 0 ( __ __ __ __ )
first four digits of
manufacturer’s
number
( __ )
last digit of product
number, use 0
through 9 only
( 4 )
depends on how
many digits appear
in the
manufacturer’s
number
4. Manufacturer’s Number Product Numbers that can be used 00000-00999
X X X X X ( __ __ __ __ __ )
all five digits of
manufacturer’s
number
( __ )
last digit of product
number, use 5-9
only

243
Table 39 Six-Digit Zero Expansion
if the 6 digit number ends
with:
then the MFPS number is: and the Product Number is:
0 the first 2 digits (of the zero 00 plus the THIRD,
1
Example: 275831 the first two digits plus
100 27100 same as above
00583
2
Example: 412022 the first two digits plus
200 41200 same as above
00202
3
Example: 876543 the first three digits plus
00 87600 000 plus the FOURTH
and FIFTH digit
00054
4
Example: 753774 the first four digits plus
0 75370 0000 plus the FIFTH digit
00007
5, 6, 7, 8, 9 the first five digits of the zero 0000 plus the SIXTH digit
Examples: suppressed number
213756 21375 00006
517019 51701 00009
UPC-E and UPC-E0 Example
Figure 53 illustrates a horizontal and vertical UPC-E bar code generated by the following program:
~CREATE;UPCE (Enter Create Form Mode)
BARCODE (Bar Code command)
UPC-E+2;H9;DARK;34;15 (Dark Code UPC-E, 2-digit add-on,
H 0.9, at SR 34, SC 15)
*0927400000522* (Data Field + the 2-digit add-on)
PDF (Printable Data Field)
STOP (Ends Bar Code command)
BARCODE (New Bar Code command)
UPC-E0+2;VSCAN;H10;DARK;34;50 (Vertical Dark UPC-E0, 2-digit add-on,
H 1.0, at SR 34, SC 50)
*92745422* (Data Field plus the 2-digit add-on)
PDF (Printable Data Field)
STOP (Ends Bar Code command)
END (Terminates Create Form Mode)
~EXECUTE;UPCE0;1 (Executes the form, form count of 1)
~NORMAL

244
Figure 53 Sample UPC-E Bar Codes
SR 34
SC 15
SR 34
SC 50

245
UPCSHIP
The structure for the UPCSHIP bar code is shown in Figure 54 and described on the following pages.
Figure 54 UPCSHIP Structure
Normal
LOWER GUARD BAND
HEIGHT
QUIET
ZONE
QUIET
ZONE
STOP
CODE
START
CODE
OPTIONAL READABLE DATA
FIELD
DATA FIELD
SR,SC
POSITION
INV
SR,SC
POSITION
QUIET
ZONE
STOP
CODE
START
CODE
QUIET
ZONE
OPTIONAL READABLE DATA
FIELD
LOWER GUARD BAND
UPPER GUARD BAND
UPPER GUARD BAND
DATA FIELD
HEIGHT
OPTIONAL
CHECK DIGIT
OPTIONAL
CHECK DIGIT
CCW
LOWER
GUARD
BAND
QUIET
ZONE
SR,SC
POSITION
STOP
CODE
START
CODE
QUIET
ZONE
OPTIONAL
READABLE
DATA FIELD
UPPER
GUARD
BAND
DATA
FIELD
HEIGHT
OPTIONAL
CHECK
DIGIT
SR,SC
POSITION
QUIET
ZONE
STOP
CODE
START
CODE
QUIET
ZONE
DATA
FIELD
LOWER
GUARD
BAND
UPPER
GUARD
BAND
CW
OPTIONAL
CHECK
DIGIT
HEIGHT
246
Quiet Zone
Both ends of the bar code structure have blank quiet zones. The quiet zones must be at least 0.25 inches
wide and completely blank to ensure accurate reading of the start/stop codes and to prevent adjacent bar
codes from overlapping. You must provide sufficient space on the form for the quiet zones.
Start/Stop Codes
Unique start and stop codes permit bidirectional scanning. Both start and stop codes contain bars and
spaces. They are automatically produced.
Data Field
The bar code symbol uses a series of wide and narrow bars and spaces to represent numeric characters.
The structure is 2 wide elements (bars or spaces) and 3 narrow elements. The UPCSHIP barcode must
contain exactly 13 digits of numeric data.
Readable Data
The optional readable data field provides a readable interpretation of the bar code data. It can be printed
above or below the bar code symbol.
Check Digit
The modulo-10 check digit is inserted automatically into the bar code to verify accurate scanning.
UPCSHIP Command Format
BARCODE
UPCSHIP; [DIR;] [MAG;] [Hn[.m];] [BFn;] [DARK;] SR; SC
[(D)data field(D)]
[PDF [;LOC] [;FONT]]
STOP
BARCODE The Bar Code command; enter BARCODE.
UPCSHIP Designates bar code type UPCSHIP; enter UPCSHIP.
DIR Optional parameter that allows for rotating a barcode. Enter CW for
clockwise rotation. Enter CCW or VSCAN for counter-clockwise rotation.
Enter INV for inverted rotation. If DIR is not entered, the barcode is
horizontally oriented.
MAG Optional parameter to magnify (horizontally expand) the bar code
symbol. The magnification default value is X1. As required for scanning,
enter a magnification value from Table 12, page 106 or Table 13, page
107, depending on your printers tip size to increase the magnification.
Increasing the magnification adjusts printed character density. You can
also use XR or XRD as defined on page 104.
NOTE: You must specify four digits for MAG for User Defined variable ratio. There are four values that
comprise the dot ratio: narrow bar, narrow space, wide bar, and wide space. User-defined ratios
for this barcode should have these four values defined in the order specified.
Hn[.m] Optional parameter to adjust the overall height (vertical expansion) of the
bar code symbol (including the upper and lower 0.1-inch guard bands
and any human readable data). Height adjustments are made in 0.1-inch
increments; enter H and a value from 3 through 99 to select height
adjustments from 0.3 through 9.9 inches. The default value is 0.9-inch.
[.m] is an additional number of dots for the bar code height. (Dots are in
the current dot scale.)
NOTE: If 0.3 inches is the selected height, the PDF cannot be included.
247
BFn Optional parameter for assigning a dynamic bar code data field location
on a form. With this parameter, the actual data for the bar code data field
is dynamically provided during the Execute Form Mode; the data is not
specified during the Create Form Mode. To use this field, perform the
following steps:
a. Enter BF.
b. Replace n with a number ranging from 0 through 512 to identify the
bar code field. The SR and SC parameters specify the exact location
of the bar code field identified by n.
c. The length of the data field need not be specified, since it is fixed at
13 digits, plus any add-on data.
d. The information for the data field is entered dynamically during the
Execute Form Mode. (Refer to Execute Form: Dynamic Bar Code
Data on page 62.) Do not use the data field parameter to enter data
when the BFn parameters are used. However, refer to the data field
description for available characters.
DARK Optional parameter to produce darker looking bar codes. Enter DARK.
Refer to Dark Printing on page 52 for more information.
SR Defines the starting row for the bar code. Enter a value ranging from row
1 to one less than the length of the form. Character row or dot row is
specified based on the Scale command (page 95), or use the CP.DP
format (page 24).
SC Defines the starting column of the bar code. Enter a value ranging from
column 1 to one less than the width of the form. Character column or dot
column is specified based on the Scale command (page 95), or use the
CP.DP format (page 24).
(D) The printable character (delimiter) identifying the start and finish of the
data field. Enter any printable character other than a slash (/), the SFCC,
or a character used within the data. The same character must be used at
both ends of the data field, but it will not print with the data.
data field The barcode data. The UPCSHIP barcode requires exactly 13 characters
of data. The available characters are 0 through 9 (hex 30 through hex
39). The modulo-10 check digit is automatically included in the barcode.
PDF Optional parameter to enable printing of the human readable data field.
Enter PDF to print the data field. If the parameter is not used, the human
readable data is not printed.
LOC Optional parameter to identify the location of the printable data field. The
default value is B, locating the human readable data below the bar code.
A locates the printable data field above bar code. To compensate for
printing the 0.1-inch high data, the height of the bar code body is
reduced 0.1-inch.
FONT Optional parameter to select the font for the human readable data field.
Enter O to select OCR-A font; enter X to select OCR-B font; enter N to
select 10 cpi; enter P to select 12 cpi; enter Q to select 13 cpi; enter R to
select 15 cpi; enter T to select 17 cpi; enter V to select 20 cpi.
To select a scalable font with user-defined size, enter Nh:w or F;Nh:w.
The parameters h (height) and w (width) can each range from 1 to 96,
and are expansion factors of a 10 cpi character. Nh:w prints in Letter
Gothic (font 93779) regardless of the current active font. By default

248
F;Nh:w uses the Letter Gothic as the current font selection. You can
change the default by using the FONT command.
NOTE: Nh:w and F;Nh:w will not print the PDF wider or taller than the barcode. If the height parameter h
causes the PDF to print above the horizontal barcode start row or vertical barcode start column, a
barcode font Error will occur. If the width parameter w causes the PDF to exceed the barcode
width, the PDF width factor w will automatically reduce to fit within the barcode width without
causing an error.
STOP Ends the Bar Code command while the IGP continues in the Create
Form Mode. Enter STOP. If STOP is not entered, an error message
results.
UPCSHIP Example
~CREATE;UPCSHIP (Enter Create Form Mode)
BARCODE (Bar Code command)
UPCSHIP;H12;9;8 (UPCSHIP Bar Code, height 1.2 inches,
at SR 9, SC 8)
*0014154401171* (Data Field)
PDF (Print Data Field)
STOP (Ends Bar Code command)
BARCODE (New Bar Code command)
UPCSHIP;VSCAN;3;45 (Vertical UPCSHIP Bar Code at SR 3,
SC 45)
*1141281029432* (Data Field)
PDF;A (Print Data Field above the bar code)
STOP (Ends Bar Code command)
END (Terminates Create Form Mode)
~EXECUTE;UPCSHIP;1 (Execute the form, form count of 1)
~NORMAL
Figure 55 Sample UPCSHIP Bar Codes
SR 9
SC 8
SR 3
SC 45

249
UPS 11
The UPS 11 structure is shown in Figure 56 and described on the following pages.
Figure 56 UPS 11 Structure
Normal
LOWER GUARD BAND
HEIGHT
QUIET
ZONE
QUIET
ZONE
STOP
CODE
START
CODE
OPTIONAL READABLE DATA FIELD
DATA FIELD
SR,SC
POSITION
INV
SR,SC
POSITION
QUIET
ZONE
STOP
CODE
START
CODE
QUIET
ZONE
OPTIONAL READABLE DATA FIELD
LOWER GUARD BAND
UPPER GUARD BAND
UPPER GUARD BAND
DATA FIELD
HEIGHT
OPTIONAL
CHECK DIGIT
OPTIONAL
CHECK DIGIT
CCW
LOWER
GUARD
BAND
QUIET
ZONE
SR,SC
POSITION
STOP
CODE
START
CODE
QUIET
ZONE
OPTIONAL
READABLE
DATA FIELD
UPPER
GUARD
BAND
DATA
FIELD
HEIGHT
OPTIONAL
CHECK
DIGIT
SR,SC
POSITION
QUIET
ZONE
STOP
CODE
START
CODE
QUIET
ZONE
DATA
FIELD
LOWER
GUARD
BAND
UPPER
GUARD
BAND
CW
OPTIONAL
CHECK
DIGIT
HEIGHT
250
Quiet Zone
Both ends of the bar code structure require blank quiet zones. The quiet zones must be at least 0.25
inches wide and completely blank to ensure accurate reading of the start/stop codes and to prevent
adjacent bar codes from overlapping. Be sure to provide sufficient space on the form for the quiet zones.
Start/Stop Codes
The start/stop codes identify the leading and trailing end of the bar code. Each of the UPS 11 subsets
uses a unique start code and a common stop code, both automatically provided by the IGP.
Data Field
UPS 11 is a special case of Code 128 (page 131). This bar code is restricted to 10 data characters. The
first character must be 0 through 9 or A through Z. The remaining nine digits must be 0 through 9.
Readable Data
The optional readable data field provides a readable interpretation of the bar code data. It can be printed
above or below the bar code symbol.
Check Digit
The modulo-103 check digit is automatically calculated and inserted in the bar code symbol. The check
digit verifies accurate scanning. The start code is included in the check digit algorithm.
UPS 11 Command Format
BARCODE
UPS11; [DIR;] [MAG;] [Hn[.m];] [BFn;] [DARK;] SR; SC
(D)data field(D)
[PDF [;LOC] [;FONT]] STOP
BARCODE The Bar Code command; enter BARCODE.
UPS11 Designates bar code type UPS 11; enter UPS11.
DIR Optional parameter that allows for rotating a barcode. Enter CW for
clockwise rotation. Enter CCW or VSCAN for counter-clockwise rotation.
Enter INV for inverted rotation. If DIR is not entered, the barcode is
horizontally oriented.
MAG Optional parameter to magnify (horizontally expand) the bar code
symbol. The magnification default value is X1. Increasing the
magnification adjusts printed character density as shown in Table 12,
page 106 or Table 13, page 107, depending on your printers tip size.
You can also use XR or XRD as defined on page 104. You must specify
8 digits for MAG for variable ratio.
NOTE: There are eight values that comprise the dot ratio: narrow bar, narrow space, 2x narrow bar, 2x
narrow space, 3x narrow bar, 3x narrow space, 4x narrow bar, and 4x narrow space. User-
defined ratios for this barcode should have these eight values defined in the order specified.
Hn[.m] Optional parameter to adjust the overall height (vertical expansion) of the
bar code symbol (including the upper and lower 0.1-inch guard bands
and any human readable data). Height adjustments are made in 0.1-inch
increments; enter H and a value from 3 through 99 to select height
adjustments from 0.3 through 9.9 inches. The default value is 0.9 inch.
[.m] is an additional number of dots for the bar code height. (Dots are in
the current dot scale.)
NOTE: If 0.3 inches is the selected height, the PDF cannot be included.
251
BFn; Optional parameters for assigning a dynamic bar code data field location
on a form and for designating the length of the data field. With these
parameters, the actual data for the bar code data field is dynamically
provided during the Execute Form Mode; the data is not specified during
the Create Form Mode. To use this field, perform the following steps.
a. Enter BF.
b. Replace n with a number ranging from 0 through 512 to identify the
bar code field. The SR and SC parameters specify the exact location
of the bar code field identified by n.
c. The length of the data field need not be specified, since it is fixed
at10 digits.
d. The information for the data field is entered dynamically during the
Execute Form Mode. (Refer to Execute Form: Dynamic Bar Code
Data on page 62.) Do not use the data field parameter to enter data
when the BFn;L parameters are used. However, refer to the data
field description for available characters.
DARK Optional parameter to produce darker looking bar codes. Enter DARK.
Refer to Dark Printing on page 52 for more information.
SR Defines the starting row for the bar code. Enter a value ranging from row
1 to one less than the length of the form. Character row or dot row is
specified based on the Scale command (page 95), or use the CP.DP
format (page 24).
SC Defines the starting column of the bar code. Enter a value ranging from
column 1 to one less than the width of the form. Character column or dot
column is specified based on the Scale command (page 95), or use the
CP.DP format (page 24).
(D) The printable character (delimiter) identifying the start and finish of the
data field. Enter any printable character other than a slash (/), the SFCC,
or a character used within the data. The same character must be used at
both ends of the data field, but it will not print with the data.
data field Enter the data for the bar code. This bar code is restricted to 10 data
characters. The first character must be 0 through 9 or A through Z. The
remaining nine digits must be 0 through 9.
PDF Optional parameter to enable printing of the human readable data field.
Enter PDF to print the data field. If the parameter is not used, the human
readable data will not print. This parameter is not allowed if a null data
field was specified.
LOC Optional parameter to identify the location of the printable data field. The
default value is B, locating the human readable data below the bar code.
A locates the printable data field above bar code. To compensate for
printing the 0.1-inch high data, the height of the bar code body is
reduced 0.1 inch.
FONT Optional parameter to select the font for the human readable data field.
Enter O to select OCR-A font; enter X to select OCR-B font; enter N to
select 10 cpi; enter P to select 12 cpi; enter Q to select 13 cpi; enter R to
select 15 cpi; enter T to select 17 cpi; enter V to select 20 cpi.
To select a scalable font with user-defined size, enter Nh:w or F;Nh:w.
The parameters h (height) and w (width) can each range from 1 to 96,
and are expansion factors of a 10 cpi character. Nh:w prints in Letter

252
Gothic (font 93779) regardless of the current active font. By default
F;Nh:w uses the Letter Gothic as the current font selection. You can
change the default by using the FONT command.
NOTE: Nh:w and F;Nh:w will not print the PDF wider or taller than the barcode. If the height parameter h
causes the PDF to print above the horizontal barcode start row or vertical barcode start column, a
barcode font Error will occur. If the width parameter w causes the PDF to exceed the barcode
width, the PDF width factor w will automatically reduce to fit within the barcode width without
causing an error.
STOP Ends the Bar Code command while the IGP continues in the Create
Form Mode. Enter STOP. If STOP is not entered, an error message
results.
UPS 11 Example
Figure 57 illustrates a vertical UPS 11 bar code generated by the following program:
~CREATE;UPS11
BARCODE
UPS11;VSCAN;H9;34;15
*01234567895*
PDF
STOP
END
~EXECUTE;UPS11;1
~NORMAL
Figure 57 Sample UPS Bar Code

253
Incremental Bar Code Fields
With the incremental bar code fields feature, you can update bar code (and alphanumeric) data fields in a
numeric or alphabetical manner automatically with just one set of data sent from the host computer. You
can print up to 65,535 forms with incremental fields automatically updated.
NOTE: Throughout the discussion of incremental fields, the term “increment” or “incremental” means the
field is automatically updated by a specified amount (or increment). You can actually increment
the field by a positive amount (added) or a negative amount (subtracted) as specified within the
command.
You can use bar code incremental fields with fixed (static) data input as part of the Create Form Mode, or
with dynamic data supplied in the Execute Form Mode. New formats and parameters are required in the
bar code commands for static and dynamic incremental fields. In addition, the Execute Form command
requires a new format and parameters when you use incremental fields with dynamic data. You can
increment or decrement incremental fields, repeat at specified intervals before updating, and reset to the
starting value after a specified number of increments.
Incrementing Bar Code Data
Incrementing is controlled with the STEPMASK and STARTDATA command parameters as described in
Table 40. The parameters are part of the bar code command or part of the Execute command when using
the Incremental Bar Code Dynamic Data command.
The STEPMASK parameter performs three functions:
1. It defines the increment amount (step);
2. It defines the number of characters allowed in the data field (STARTDATA); and
3. It provides a “mask” to link or unlink subfields of data for individual incremental activity. The data
provided in the STEPMASK field combined with the data in the STARTDATA field determine the
+result of these functions.
Table 40 Incremental Bar Code Data
STEPMASK STARTDATA Character Type and Function
0-9 A-Z Alpha characters are incremented by
amount in STEPMASK field.
0-9 0-9 Numeric characters are incremented by
amount in STEPMASK field.
0-9 Space Same character type as character in the
next right adjacent, linked increment
position. Character type is numeric if in
the least significant position.
0-9 Not A-Z or
0-9 Error
Not 0-9 or L Any Non-incrementing alphanumeric
character.
L Any Linked, non-incrementing
alphanumeric character.

254
The increment amount is defined by the numeric value of the STEPMASK data. For example, a
STEPMASK value of 1 increments the STARTDATA by 1; a STEPMASK value of 2 increments the
STARTDATA by 2.
The maximum number of characters allowed in the STARTDATA is defined by the number of characters
in the STEPMASK field and depends on the specific type of bar code; the STARTDATA field cannot
contain more characters than used in the STEPMASK field and can only contain the number and type of
characters allowed by the bar code.
Linked and unlinked masking of subfields within the STARTDATA is defined by using the L value in the
STEPMASK field. L indicates linked but non–incrementing data in the corresponding position of the
STARTDATA field. Any alphanumeric character other than L in the STEPMASK field indicates a non–
incrementing, non-linked STARTDATA subfield.
The following examples illustrate incrementing of bar code data fields. All cases in the examples use a
repeat count parameter value of 1 and a reset count parameter value of 0. Incremental bar code data is
generated identically to incremental alphanumeric data except the IGP does not add leading spaces to
bar code data.
NOTE: In the following bar code examples, the value of the data is shown automatically incrementing. In
practical applications, the bar code itself would print corresponding to the incremented data as
shown in the Auto Increment Fields Example in Chapter 2.
STARTDATA:
STEPMASK:
Printed Results:
Description
Linked subfields: ABC and 123
RPT = 1
RST = 0
Value
STARTDATA:
STEPMASK:
Printed Results:
Value
Description
Two separate but linked numeric
subfields: 1 and 123, while fixed data
ABC is non-incrementing
RPT = 1
RST = 0

255
Incremental Bar Code Fixed Data Fields
The Incremental Bar Code Fixed Data Fields command is a variation of the standard IGP bar code
commands. Use this command with the appropriate parameters from the standard bar code command
when automatic incrementing of fixed bar code data fields is required. The Incremental Bar Code Fixed
Data Fields command format is shown and defined below. (Incremental command parameters are shown
in boldface type; standard bar code command parameters and optional non–incremental parameters are
shown in italics.)
BARCODE
type; [DIR;] [MAG;] [Hn;m] I; [DARK;] SR; SC
[idir] STEPMASK; [RPTn;] [RSTn;] (D)STARTDATA(D)
[PDF [;LOC] [;FONT]]
STOP
I Identifies this bar code command as an Incremental Bar Code command;
enter I.
idir The optional increment direction parameter to specify an increment (add)
or decrement (subtract) to the data. Enter a plus sign (+) or leave the
field blank to increment (the default). Enter a minus sign (-) to
decrement.
STEPMASK Defines the increment amount (step), number of character positions in
the data field, and provides a mask to control the increment function on
specific parts of the data. Refer to Incrementing Bar Code Data on page
253 for complete information on STEPMASK parameter values.
RPTn The optional incremental repeat count parameter to specify the number
of times a particular field value will repeat before it is incremented. A
repeated field value is useful when printing multiple rows/columns of
identical labels before increasing to the next value. To use the repeat
count parameter, enter RPT and replace n with a numeric value ranging
from 1 through 65535 to specify the repeat count. The default repeat
count parameter is 1, which will increment the field value each time it is
printed.
RSTn The optional incremental reset count parameter to specify the number of
times an incremented field is printed (on one or more forms) before it is
reset to the starting value. A reset count is useful when printing a
hierarchy of fields where a low-level field generates a sequence of
numbers, is reset, and the next higher field level is incremented (such as
in a unit/box/carton application). To use the reset count parameter, enter
STARTDATA:
STEPMASK:
Printed Results:
Value
Description
Two separate unlinked subfields:
ABC and 3, while fixed data 1 and 2
is non-incrementing
RPT = 1
RST = 0

256
RST and replace n with a number ranging from 1 through 65535 to
specify the reset count. The default reset count value is 0.
STARTDATA Defines the starting value of the incrementing field. The maximum
amount of STARTDATA characters must be less than or equal to the
number of characters in the STEPMASK field. Characters allowed for
incrementing fields is based on the type of bar code; refer to the
individual bar code descriptions for information on valid type and quantity
of data characters. The STARTDATA must be enclosed within standard
printable character delimiters just as a standard bar code data field is
enclosed within delimiters.
~CREATE;TEST;288 (Enters Create Form mode)
VDUP;3;6
BARCODE (Bar code command)
C3/9;H7;I;6;5
-00001;*12345*
PDF (Printable data field)
STOP (Ends bar code command) VDUP;OFF
END (Terminates Create Form mode)
~EXECUTE;TEST (Prints form)
~NORMAL
Incremental Bar Code Dynamic Data Fields
The Incremental Bar Code Dynamic Data Field command specifies the location and size of the
incremental dynamic data field during the Create Form Mode. STEPMASK and STARTDATA parameters
are supplied in the Execute command during the Execute Form Mode. As with standard dynamic data
fields, incremental dynamic data fields allow you to change the starting data without changing the form
definition program. Additionally, you can also change the increment parameters with each new job without
changing the form definition program.
The Incremental Bar Code Dynamic Data Fields command is a variation of the standard IGP bar code
commands. Use this command with the appropriate parameters from the standard bar code command
when automatic incrementing of dynamic bar code data fields is required. The Incremental Bar Code
Dynamic Data Fields command format is shown and defined below. (Incremental command parameters
257
are shown in boldface type; standard bar code command parameters and optional non–incremental
parameters are shown in italics.)
BARCODE
type; [DIR;] [MAG;] [Hn;m] IBFn;L [DARK;] SR; SC
[PDF [;LOC] [;FONT]]
STOP
IBFn;L Identifies this bar code command as an Incremental Bar Code Dynamic
Data Field command. The command parameter string identifies the
incremental dynamic data field location on the form and defines the
length of the bar code data. If these parameters are used, do not enter
the STEPMASK and STARTDATA parameters in the Create Form Mode;
enter them dynamically during the Execute Form Mode. To use the
incremental dynamic data field:
a. Enter IBF to specify an incremental bar code dynamic data field.
b. Replace n with a number ranging from 0 through 512 to identify the
bar code string location on the form. The standard bar code SR and
SC command parameters specify the exact location of the field
identified by n.
c. Replace L with a number equal to the number of characters in the
dynamic bar code string. The number of characters and type of
characters depends on the type of bar code used. Refer to the
individual bar code descriptions for information on type and quantity
of data allowed for the specific bar code type.
d. Dynamically enter the STEPMASK and STARTDATA parameters in
the Execute Form Mode. The length of the data must be less than or
equal to the value assigned to the length (L) parameter. Refer to
Execute Form: Incremental Dynamic Data on page 63 for more
information.

258
Duplicating Incremental Bar Code Fields
Fixed and dynamic incremental bar code data fields are duplicated horizontally and vertically in the same
way that incremental alphanumeric fixed and dynamic data fields are duplicated. Refer to Chapter 2 for
more information on duplicating incremental data.
~CREATE;TEST;288 (Enters Create Form mode)
VDUP;3;6
BARCODE (Bar code command)
C3/9;H7;IBF1;6;6;5
PDF
STOP (Ends bar code command) VDUP;OFF
END (Terminates Create Form mode)
~EXECUTE;TEST (Prints form)
~IBF1;+000001;*123459*
~NORMAL

259
Form Examples And
Exercises
Form Examples
NOTE: To aid in maintenance of a form or logo, comments can be added to many command lines within
the CREATE or CREATE LOGO mode. Comments must be preceded by a slash (/). Do NOT use
the / comment feature on lines containing an SFCC (e.g., commands used within NORMAL or
EXECUTE mode). Throughout this manual, comments are provided in parenthesis beside most
command lines for better understanding of IGP/PGL operation but should not be included in your
IGP/PGL files. Below are some examples of when comments are allowed and NOT allowed.
CREATE Mode (Allowed – no SFCC required)
BOX
1;6;15;11;37 /Create Box STOP
FONT;BOLD ON /Turn on Bolding
BARCODE
C128A;X1;H10;BF1;10;11;2 /C128A barcode
STOP
NORMAL Mode (Not Allowed – SFCC required)
~NORMAL
~DENSITY;10
~PAPER;PORTRAIT
~CREATE;XYZ;792
EXECUTE Mode (Not Allowed – SFCC required)
~EXECUTE;XYZ
~AF1;*Data For Alpha*
NOTE: Using a different type of printer or a different configuration could affect the appearance of your
printed samples compared to those shown in this manual. Additionally, depending on the paper,
top-of- form setting and initial print position, the positioning of your printed samples on the page
may vary compared to the examples shown here; these samples have been positioned on the
page to correspond with the related text.
The example on the following page demonstrates how to use Create commands in the Create Form
mode using the CP.DP format. The printed output for this program is shown in Figure 58 on page 261.
(The Hand logo used in this example was previously defined and stored and, thus, is not shown in the
form program.) The box surrounding the form represents the paper size.
260
Example: Create Commands
~CREATE;BASICFRM
BOX
/LT;SR;SC;ER;EC
1;1;1;25;25
STOP
ALPHA
/[R;][E;][Cn;][AFn;L;][DIR;][UC;][DARK;][POINT;][HSn;]SR;SC;VE;
/HE;(D)ASCIITEXT(D) 3;3;0;0;*STATIC ALPHA DATA*
AF1;18;4;3;0;0
/DIR;SR;SC;VE;HE
CW;8;4;1;1;*PRINTRONIX*
R;15;5;2;2;*IGP*
STOP
CORNER
/LT;SR;SC;ER;EC;VL;HL
1;18;2;23;7;2;2
STOP
HDUP;5;1
VERT
/LT;C;SR;ER
1;17;18;22
STOP
HDUP;OFF
VDUP;5;1
HORZ
/LT;R;SC;EC
1;18;17;21.1
STOP
VDUP;OFF
LOGO 10;13;HAND
/(PREVIOUSLY DEFINED AND STORED)
STOP
END
~EXECUTE;BASICFRM
~AF1;*DYNAMIC ALPHA DATA*
OVERLAY DATA
~NORMAL

261
Figure 58 Basic Create Form Example
Example: Using The Setup Command
The following example demonstrates how the margins, landscape orientation, 8LPI and double wide font
are automatically SETUP at power-up.
~SETUP
TOP/BOTTOM MARGIN;1
LEFT MARGIN;10
END
~PAPER;ROTATE 90
~LPI;8
~EXPAND;1;2
~SETUPEND
262
Example: Dynamic Data
The process of executing dynamic alphanumeric and bar code data fields is explained in the following
exercises. Each stage includes printing the program; however, the total program may be entered as one
unit. Each stage offers the option of choosing features applicable to specific needs.
Basic Design
The SAMPLE program below, shown in Figure 59, is a basic design in CP.DP format and defined by
standard Create Form mode command sequences. The label is duplicated twice horizontally on an
approximate form size of 8 1/2 x 5 1/2 inches (390 dots), with three bar code locations specified per label.
The result is two “forms”: two labels per form, four labels printed on one 8 1/2 x 11 inch “page”. On the
next few pages, you will add bar code data, dynamic alphanumeric data, and dynamic bar code data.
Then you will execute and print the complete form (Figure 60).
When entering command lines, remember to correctly terminate each line with a line feed or carriage
return with line feed. Use your system commands to open a file for the label program. When you have
finished, exit the file (if necessary for your system) and print.
~CREATE;SAMPLE;390 (Create Form; form length is 390 dots)
HDUP;2;37 (2 horizontal dupes, 37 columns apart)
BOX (Box command)
2;3.5;9;30;35
STOP (Stop the Box command)
HORZ (Horizontal Line command)
1;14.5;9;35
1;19.5;9;35
1;24.5;9;35
STOP (Stop the Horizontal Line command)
CORNER (Begin Corner command)
2;4;11;9;33;1.2;2
2;9.6;11;13.6;33;1.2;2
STOP (Stop the Corner command)
ALPHA (Begin Alphanumeric command)
4.8;12;0;0;*FROM:* (This is fixed text on the form)
6.3;12;2;2;*ACME INC.*
C15;7.3;16;0;0;*15345 Barranca Parkway*
C15;8.1;16;0;0;*IRVINE , CA 92618*
10;12;0;0;*TO*
14.8;11;0;0;*S.O.*
19.8;11;0;0;*S/N:*
24.8;11;0;0;*P/N:*
STOP (Stop the Alphanumerics command)
HDUP;OFF (Stop the horizontal duplication)
END (End the Create Form mode)
~EXECUTE;SAMPLE;1 (Execute form)
~NORMAL
~EXECUTE;SAMPLE;1 (Execute again to print second form)
~NORMAL
~FF

263
Figure 59 Sample Form
ACME INC.
15345 Barranca Parkway
Irvine, CA 92618
FROM:
TO
S.O.
S/N:
P/N:
A
CME INC.
15345 Barranca Parkway
Irvine, CA 92618
FROM:
TO
S.O.
S/N:
P/N:
ACME INC.
15345 Barranca Parkway
Irvine, CA 92618
FROM:
TO
S.O.
S/N:
P/N:
A
CME INC.
15345 Barranca Parkway
Irvine, CA 92618
FROM:
TO
S.O.
S/N:
P/N:
264
Bar Code Fields
Identify the location of the data fields for each of the six bar codes (one location at each S.O., S/N, and
P/N field on the form). The type of bar code and the human readable data information is also specified
within the bar code commands. (Refer to Chapter 3 for detailed bar code information.)
Each bar code must be designated separately. The bar code commands are part of the Create Form
mode; therefore, they must be entered in the Create Form mode before the END command. However,
because each dynamic field is assigned a unique number, the commands should not be duplicated.
Reopen the file and input the following commands before the END command line but after the
HDUP;OFF command.
NOTE: The IGP/PGL will horizontally or vertically duplicate dynamic bar code or alphanumeric data fields
if required. This will also duplicate the n parameter identifying the dynamic data fields. If unique
data fields are required, do not duplicate the commands.
BARCODE (First bar code command)
C3/9;H7;BF1;8;DARK;15.1;10.4 (Upper left S.O. field, assigned #1)
C3/9;H7;BF1;8;DARK;15.1;10.4
PDF;O (Print the data field in OCR-A font)
STOP (Stop the first bar code command)
BARCODE (New bar code command)
C3/9;H7;BF2;8;DARK;20;10.4 (Upper left S/N field, assigned #2)
PDF;O
STOP
BARCODE
C3/9;H7;BF3;8;DARK;25.5;10.4 (Upper left P/N field, assigned #3)
PDF;O
STOP
BARCODE
C3/9;H7;BF4;8;DARK;15.1;47.4 (Upper right S.O. field, assigned #4)
PDF;O
STOP
BARCODE
C3/9;H7;BF5;8;DARK;20;47.4 (Upper right S/N field, assigned #5)
PDF;O
STOP
BARCODE
C3/9;H7;BF6;8;DARK;25.5;47.4 (Upper right P/N field, assigned #6)
PDF;O
STOP (Stop the bar code command)
Dynamic Alphanumeric Fields
Identify the location of the dynamic alphanumeric fields using the alphanumerics command. Input the
following alphanumeric command lines after the HDUP;OFF command and before the Create Form mode
END line. A separate alphanumerics command sequence is used in order to assign unique numbers to
each dynamic data field. (If unique identifying numbers were not required, these alphanumeric commands
would be added to the existing alphanumeric commands being duplicated to produce the fixed form
alphanumeric data.)
NOTE: Before the following dynamic data commands can be entered, delete the form count parameter
from the existing Execute command line (the ;1 at the end of the Execute command line shown
on the program on page 262). The Form Count parameter cannot be used when data is supplied
dynamically. The Execute command line should now read ~EXECUTE;SAMPLE and must be
correctly terminated. This is the Execute command for the first page of dynamic data.
265
ALPHA (Begin alpha command for dynamic data)
AF1;20;10.8;12;0;0 (AF1 - 1st line of upper left TO area)
AF2;20;11.8;12;0;0 (AF2 - 2nd line of upper left TO area)
AF3;20;12.8;12;0;0 (AF3 - 3rd line of upper left TO area)
AF4;20;10.8;49;0;0 (AF4 - 1st line of lower left TO area)
AF5;20;11.8;49;0;0 (AF5 - 2nd line of lower left TO area)
AF6;20;12.8;49;0;0 (AF6 - 3rd line of lower left TO area)
STOP (Stop the alphanumerics command)
Dynamic Alphanumeric and Bar Code Data
Enter the following dynamic data following the Execute command. These dynamic data commands will
supply the variable data to the bar code and alphanumeric fields previously identified in the Create Form
mode. After entering the data, exit the file (if necessary with your system) and print. The completed form
is shown in Figure 60.
~EXECUTE;SAMPLE
~AF1;*B AND C CO.* (Upper left label addressee)
~AF2;*P.O. BOX 212*
~AF3;*LOS ANGELES, CA 90051*
~AF4;*M. H. INC* (Upper right label addressee)
~AF5;*101 BEACH RD*
~AF6;*MALIBU, CA 97772*
~BF1;*S05995* (Upper left label S.O.)
~BF2;*011233* (Upper left label S/N)
~BF3;*190204* (Upper left label P/N)
~BF4;*S05996* (Upper right label S.O.)
~BF5;*000535* (Upper right label S/N)
~BF6;*104523* (Upper right label P/N)
~FF (Completes 1st form-upper labels)
~AF1;*ABC CORPORATION* (Lower left label addressee)
~AF2;*1234 ANYWHERE ST*
~AF3;*YOUR TOWN, MA 03498*
~AF4;*XYZ COMPUTERS* (Lower right label addressee)
~AF5;*845 N. ALLEN ST*
~AF6;*WEST BEND, OR 97601*
~BF1;*S05997* (Lower left label S.O.)
~BF2;*456789* (Lower left label S/N)
~BF3;*102245* (Lower left label P/N)
~BF4;*S05999* (Lower right label S.O.)
~BF5;*567890* (Lower right label S/N)
~BF6;*103764* (Lower right label P/N)
~NORMAL (Completes 2nd form-lower labels)
Multiple page documents must be separated by a form feed. (The “page” of data includes the Execute
command, the dynamic data commands, and the Normal command.) Using the SFON command
(described on page 98), a ~FF (form feed) command will allow as many forms as required to print with the
appropriate new data supplied dynamically. When the SFOFF command is used, send a hex 0C instead
of ~FF to print multiple pages with new dynamic data.

266
Figure 60 Dynamic Data Example
ACME INC.
15345 Barranca Parkway
Irvine, CA 92618
FROM:
TO
S.O.
S/N:
P/N:
SO5995
011233
190204
so9955959
so9955959
so9955959
B AND C CO
P.O. BOX 212
LOS ANGELES, CA 90051
A
CME INC.
15345 Barranca Parkway
Irvine, CA 92618
FROM:
TO
S.O.
S/N:
P/N:
SO5996
000535
104523
so9955959
so9955959
so9955959
M. H. INC
101 BEACH RD
MALIBU, CA 97772
ACME INC.
15345 Barranca Parkway
Irvine, CA 92618
FROM:
TO
S.O.
S/N:
P/N:
SO5997
456789
102245
so9955959
so9955959
so9955959
ABC CORPORATION
1234 ANYWHERE ST
YOUR TOWN, MA 03498
A
CME INC.
15345 Barranca Parkway
Irvine, CA 92618
FROM:
TO
S.O.
S/N:
P/N:
SO5999
567890
103764
so9955959
so9955959
so9955959
XYZ COMPUTERS
845 N. ALLEN ST
WEST BEND, OR 87601
267
Example: Auto Increment Fields
The following program, designed in accordance with current specifications for AIAG-B-3 shipping label
standards, creates four automatically incrementing/decrementing AIAG labels with alphanumeric and bar
code data. The printed output of this program is shown on page 269.
~CREATE;AIAG
BOX
1;31.2;1;55.2;66.5
STOP
HORZ
1;38.5;1;66.5
1;44.9;1;40
1;49.10;1;40
STOP
VERT
1;26;38.5;44.9
1;40;44.9;55.2
STOP
ALPHA
C15;31.8;2;0;0;*PART NO*
C15;32.6;2;0;0;*(P)*
I;34.3;9;4;4;00000000001;*A0000000001*
C15;38.9;2;0;0;*QUANTITY*
C15;39.6;2;0;0;* (Q)*
40.5;8;4;4;*100*
C15;41.9;28;0;0;*SPECIAL*
C15;42.6;28;0;0;* (C)*
I;43.9;34;4;4;-00001;*A20UG*
C15;45;2;0;0;*SUPPLIER*
C15;45.10;2;0;0;* (V)*
45.7;7;2;2;* 040898755*
C15;50.4;2;0;0;*SERIAL*
C15;51.2;2;0;0;* (S)*
50.8;7;2;2;* 0002110*
C15;54.5;4;0;0;*ACME MOTOR, INC IRVINE CA 92713 (714) 863-1900*
STOP
BARCODE
C3/9;H7;I;DARK;34.7;5.5
X000000002;*A000000002*
STOP
BARCODE
C3/9;H7;DARK;40.9;5.5
*Q100*
STOP
BARCODE
C3/9;H7;I;DARK;38.1;33
-X00002;*CA2OUF*
STOP
BARCODE
C3/9;H7;DARK;45.11;5.5
*V040898755*
STOP
BARCODE
C3/9;H7;DARK;50.9;5.5
*S0002110*
STOP
268
BOX
1;1.2;1;25.2;66.5
STOP
HORZ
1;8.4;1;66.5
1;14.9;1;40
1;19.6;1;40
STOP
VERT
1;26;8.4;14.9
1;40;14.9;25.2
STOP
ALPHA
C15;1.8;2;0;0;*PART NO*
C15;2.6;2;0;0;*(P)*
I;4.3;9;4;4;00000000002;*A0000000001*
C15;8.9;2;0;0;*QUANTITY*
C15;9.6;2;0;0;* (Q)*
10.5;8;4;4;*100*
C15;11.9;28;0;0;*SPECIAL*
C15;12.6;28;0;0;* (C)*
I;13.9;34;4;4;-00002;*A2OUG*
C15;15;2;0;0;*SUPPLIER*
C15;15.10;2;0;0;* (V)*
15.6;7;2;2;* 040898755*
C15;20;2;0;0;*SERIAL*
C15;21;2;0;0;* (S)*
20.5;7;2;2;* 0002110*
C15;24.5;4;0;0;*ACME MOTOR,INC. IRVINE CA 92713 (714) 863-1900*
STOP
BARCODE
C3/9;H7;I;DARK;4.7;5.5
X000000002;*A000000001*
STOP
BARCODE
C3/9;H7;DARK;10.9;5.5
*Q100*
STOP
BARCODE
C3/9;H7;I;DARK;8.1;33
-X00002;*CA20UG*
STOP
BARCODE
C3/9;H7;DARK;15.7;5.5
*V040898755*
STOP
BARCODE
C3/9;H7;DARK;20.8;5.5
*S0002110*
STOP
END
~EXECUTE;AIAG;2
~NORMAL

269
Figure 61 Auto Increment Fields Example
270
Form Exercise
In the following example, you will create and execute a form. Using character scaling (discussed in detail
on page 95) on a 60 x 72 dot per inch (dpi) grid, your form will include the following:
a box
a set of corners
vertical lines
alphanumeric data
horizontal lines
a bar code
This exercise will help you become familiar with the IGP/PGL by taking you through 14 steps to build a
complete form. Detailed command descriptions for producing forms, bar codes, and logos are described
in the Commands chapter.
All the data and commands for the form are entered into a file in the host computer. The filename used in
this exercise is PRACTC.FRM, and the form name used is PRACTICE. If another form named
PRACTICE already exists, it will be deleted by this exercise.
Begin each step by reading the explanation. The information you input is listed under the word Enter. The
parameters of each command have a specific order for data entry; input the data exactly as shown, but
always use the actual SFCC required by your system where the ~ is shown. The general command
format is listed under the word Format next to each example. The SFCC is represented by (cc) in the
general format.
Use the standard commands on your system to open, close, or print the file with the form data where your
system format is required.
NOTE: Do not forget to terminate each command line with a line feed (or carriage return with line feed),
or a paper motion command. Enter all commands in uppercase. Make sure the printer power is
on and the printer is READY, ON-LINE.
Creating A Box And Corners
1. On your host computer, open/create a file for your practice form. For example:
Enter Format
PRACTC.FRM (system format)
2. Enter the Create Form mode, and specify a form name. This is the first input for every new form. Use
the Create command and PRACTICE as the form name.
Enter Format
~CREATE;PRACTICE (cc)CREATE[/];formname[;FL][;DISK]
3. The IGP/PGL is now ready for Create Form mode commands. Design a box with a line thickness (LT)
of 2 dots, a top left corner at starting row (SR) 35, starting column (SC) 16, and a bottom right corner
at ending row (ER) 53, ending column (EC) 61. The STOP command must be entered to inform the
IGP/PGL that the Box command is complete.
Enter Format
BOX BOX
2;35;16;53;61 LT;SR;SC;ER;EC
STOP STOP

271
4. Use the Corner command to set the box off with corners having a line thickness (LT) of 3 dots, a top
left corner at row (SR) 30, column (SC) 13, a bottom right corner at row (ER) 57, column (EC) 64, a
vertical length (VL) 5 character spaces long, and a horizontal length (HL) 7 character spaces long.
The STOP command must be entered to stop the Corner command and END must be entered to
terminate the Create Form mode to prepare for printing.
Enter Format
CORNER CORNER
3;30;13;57;64;5;7 LT;SR;SC;ER;EC;VL;HL
STOP STOP
END END
5. Now use the Execute command and form name to prepare for printing. Enter a blank line using a
terminator and then the Normal command to instruct the IGP/PGL to return to the Normal mode after
executing the form.
Enter Format
~EXECUTE;PRACTICE (cc)EXECUTE;formname
[;PAGE n][;FC]
~NORMAL (cc)NORMAL
6. To print the form, exit the file (if necessary for your system) and use the system print command to
print the file. For example, after exiting the file and your system prompt returns:
Enter Format
.PRINT PRACTC.FRM (System Format)
The form should look like the one shown in Figure 62. When it was printed, the form program was stored
in the IGP/PGL memory. If errors are detected in the program, error messages are printed and only the
error-free portions of the program are stored in the IGP/PGL memory. (Refer to Solving Program Errors
on page 289.)
Figure 62 Box and Corner Example
SR 30
SC 13
SR 35
SC 16
ER 53
EC 61 ER 57
EC 64

272
Adding Horizontal And Vertical Lines
7. Now return to the file. When the file reopens, the existing program (the contents of the file) is
displayed. Use your system commands to reopen the file. For example:
Enter Format
.PRACTC.FRM (System Format)
8. All Create Form mode commands must be entered into the program before the End command line.
Add three horizontal lines, each with a thickness (LT) of 1, at rows (R) 40, 45, and 49 and each
ranging from column (SC) 16 to column (EC) 61.
Enter Format
HORZ HORZ
1;40;16;61 LT;R;SC;EC
1;45;16;61
1;49;16;61
STOP STOP
9. Add two vertical lines, each with a thickness (LT) of 1, both in column (C) 49, one ranging from row
(SR) 40 to row (ER) 45 and the other ranging from row (SR) 49 to row (ER) 53.
Enter Format
VERT VERT
1;49;40;45 LT;C;SR;ER
1;49;49;53
STOP STOP
The last two commands have added to the form definition. PRACTICE now looks like Figure 63.
Figure 63 Box/Corner Example with Horizontal and Vertical Lines
COLUMN 49
ROW 40
ROW 45
ROW 49
273
Adding Fixed Alphanumeric Text
10. Use the Create Form mode Alpha command to add some fixed alphanumeric text to the form. Specify
some compressed print (Cn), the starting row (SR) and starting column (SC) for each alphanumeric
string, any vertically (VE) or horizontally (HE) expanded strings, and the alphanumeric string itself
which must be within the printable character (quotation marks or asterisks, for example). Substitute
your own name, address, etc. in the appropriate areas. If you do not want to include some of the data
on your form, do not enter the complete line.
Enter Format
ALPHA ALPHA
31;22;0;0;*ACME, INC*
[R;][E;][Cn;][AFn;L;][T;][DIR;][UC;][DARK;][POINT;][HSn;]SR;SC;VE;HE;(D)text(D)
32;22;0;0;*17500 CARTWRIGHT ROAD*
33;22;0;0;*IRVINE, CA 92714*
35.9;17;0;0;*SERIAL NUMBER*
40.3;17;0;0;*PART NUMBER*
40.3;50;0;0;*MFG. DATE*
45.3;17;0;0;*DESCRIPTION*
49.3;17;0;0;*INTERFACE*
49.3;50;0;0;*VERSION*
C13;31;16;0;0;*FROM:*
C15;54;26;0;0;*Call PRINTRONIX for more information.*
C15;55;34;0;0;*(714)863-1900*
STOP STOP
NOTE: The sample data entered above uses CP.DP format (such as 35.9, 40.3, etc.) in the starting row
(SR) parameters. This precisely positions the data to avoid overlapping the alphanumeric data
with the box and horizontal line data previously entered. For complete information on CP.DP
format, refer to the Commands chapter.
At this point, the PRACTC.FRM file should contain the following form program data:
~CREATE;PRACTICE
BOX
2;35;16;53;61
STOP
CORNER
3;30;13;57;64;5;7
STOP
HORZ
1;40;16;61
1;45;16;61
1;49;16;61
STOP
VERT
1;49;40;45
1;49;49;53
STOP
ALPHA
31;22;0;0;*ACME, INC.*
32;22;0;0;*17500 CARTWRIGHT ROAD*
33;22;0;0;*IRVINE, CA 92714*
35.9;17;0;0;*SERIAL NUMBER*
40.3;17;0;0;*PART NUMBER*
40.3;50;0;0;*MFG. DATE*
45.3;17;0;0;*DESCRIPTION*
49.3;17;0;0;*INTERFACE*

274
49.3;50;0;0;*VERSION*
C13;31;16;0;0;*FROM:*
C15;54;26;0;0;*Call ACME for more information.*
C15;55;34;0;0;*(714)863-1900*
STOP
END
~EXECUTE;PRACTICE
~NORMAL
.PRINT PRACTC.FRM
Notice that the END, EXECUTE;PRACTICE and NORMAL statements are still in the file. These are
always necessary to end the storage of the form in the IGP/PGL and cause it to print. Remember, a blank
line must always separate the EXECUTE and NORMAL commands. Print the file PRACTC.FRM. The
PRACTICE form should look like Figure 64, except for any alphanumeric data substitutions you made.
Again, if error messages occur, refer to Solving Program Errors on page 289 .
Figure 64 Practice Form Example
COLUMN 16
SERIAL NUMBER
PART NUMBER
DESCRIPTION
INTERFACE
V
ERSION
MFG. DATE
FROM: ACME, INC
15345 Barranca Parkway
Irvine, CA 92618
Call ACME MOTOR for more information.
(714) 863-1900
COLUMN 22
COLUMN 50
COLUMN 17
COLUMN 26
COLUMN 34
ROW 31
ROW 32
ROW 33
ROW 35.9
ROW 40.3
ROW 45.3
ROW 49.3
ROW 54
ROW 55
275
Adding A Bar Code
11. Change the form definition by adding bar code type Code 39 (C39), one of the codes available on the
IGP/PGL. First, reopen the file. Bar codes are defined in the Create Form mode; therefore, the Bar
Code command must be entered before the End command line. In the Bar Code command, specify
type C39 and 0.8 inch height (Hn). Use a dynamic bar code data field (BF) identified by the number
(n) 1 with a length (L) of 5. The actual data will be provided dynamically in the Execute Form mode.
Specify the starting row (SR) 35.7 and starting column (SC) 39, and stop the command.
Enter Format
BARCODE BARCODE
C3/9;H8;BF1;5;DARK;35.7;39 C3/9[CD]; [DIR;] [MAG;] [Hn[.m];][BFn;L;][DARK;] SR;SC
STOP STOP
12. To dynamically input alphanumeric data fields, first identify the locations for the data in the Create
Form mode as part of the form definition. Enter the locations in the existing Alpha command
sequence (or use a new Alpha command). In the Alpha command sequence, enter the alphanumeric
field (AF), the field number (n), length (L), starting row (SR) and column (SC), and any vertical (VE) or
horizontal (HE) expansion. To enter this alphanumeric data in the existing Alpha command sequence,
the data must be entered before the existing Alpha command STOP line.
Enter Format
AF1;7;38.7;19.3;3;3 [R;] [E;] [Cn;][AFn;L;][T;][DIR;][UC;][DARK;]
AF2;11;43;20;2;2 [POINT;][HSn;]SR;SC;VE;HE;(D)text(D)
AF3;31;47.3;20;2;1
AF4;33;51.3;20;2;1
13. Supply the dynamic data during the Execute Form mode (following the EXECUTE;PRACTICE line).
Use the SFCC, specify the dynamic alphanumeric field (AF), bar code field (BF), the field number
(corresponding to those just entered in the form definition), and the data itself. (This method can be
repeated to supply new data to each form printed by separating the pages of data with a form feed.
Refer toExecute Form: Dynamic Alphanumeric Data on page 61.)
Enter Format
~AF1;*49114* (cc)AFn;(D)data(D)
~AF2;*106772-902*
~AF3;*INTELLIGENT GRAPHICS PROCESSOR*
~AF4;*PARALLEL - CENTRONICS*
~BF1;*49114* (cc)BFn;(D)data(D)
14. Now the PRACTC.FRM file contains all the following information (the complete form program). Print
the form by printing the file. The completed form is shown in Figure 65.
~CREATE;PRACTICE
BOX
2;35;16;53;61
STOP
CORNER
3;30;13;57;64;5;7
STOP
HORZ
1;40;16;61
1;45;16;61
1;49;16;61
STOP
VERT
1;49;40;45
1;49;49;53
STOP
276
ALPHA
31;22;0;0;*ACME, INC.*
32;22;0;0;*17500 CARTWRIGHT ROAD*
33;22;0;0;*IRVINE, CA 92714*
35.9;17;0;0;*SERIAL NUMBER*
40.3;17;0;0;*PART NUMBER*
40.3;50;0;0;*MFG. DATE*
45.3;17;0;0;*DESCRIPTION*
49.3;17;0;0;*INTERFACE*
49.3;50;0;0;*VERSION*
C13;31;16;0;0;*FROM:*
C15;54;26;0;0;*Call ACME for more information.*
C15;55;34;0;0;*(714)863-1900*
AF1;7;38.7;19.3;4;3
AF2;11;43;20;2;2
AF3;31;47.3;20;2;1
AF4;33;51.3;20;2;1 STOP
BARCODE
C3/9;H8;BF1;5;DARK;35.7;39
STOP
END
~EXECUTE;PRACTICE
~AF1;*49114*
~AF2;*106772-902*
~AF3;*INTELLIGENT GRAPHICS PROCESSOR*
~AF4;*PARALLEL - CENTRONICS*
~BF1;*49114*
~NORMAL
.PRINT PRACTC.FRM

277
Figure 65 Completed Practice Form Example
Logo Exercise
In this exercise, you will generate a logo. The following sample uses a hand logo. Using dot scaling
(discussed in detail on page 95) on an 8-1/2 x 11- inch form, a hand was drawn on a grid, with each dot
tabulated by row and column position. If a grid coordinate occupies half or more of a dot position, include
that position in your logo program. (Grid samples are located in Appendix B.)
Each dot position used must be identified individually. However, you can use a hyphen between the
starting and ending columns to indicate a section of consecutive dots. For example, this hand logo
requires dots in row 1, columns 40-42, shown in Figure 66 below. A sequential row order is not required.
A logo is created and stored as an element in the definition of a form. For example, to use a logo, first
design it in the Create Logo mode; then add it to a form in the Create Form mode; then execute the form
(with the logo) in the Execute Form mode. The following logo exercise includes all three of these steps.
A
CME, INC
15345 Barranca Parkway
Irvine, CA 92618
A
CME for more information.
COLUMN 39
ROW 38.7
ROW 43
ROW 47.3
ROW 51.3
ROW 35.7
COLUMN 19.3

278
DOT POSITIONS DOT POSITIONS
Row Column Row Column
1 40-42 31 1-36
2 35-42 32 1-39
3 36-42 33 1-58
4 35-42 34 1-58
5 33-41 35 1-58
6 31-40 36 1-58
7 30-38 37 1-58
8 29-36 38 1-57
9 28-35 39 4-24
10 27-34;52-54 40 7-23
11 24-33;48-54 41 8-23
12 22-31;45-54 42 9-23
13 19-30;41-54 43 11-24
14 16-29;38-53 44 12-25
15 13-29;36-51 45 14-27
16 11-29;33-48 46 15-30
17 9-44 47 17-32
18 7-42 48 18-35
19 6-39 49 22-34
20 4-36 50 25-35
21 1-34 51 26-36
22 1-34 52 28-37
23 1-34 53 30-37
24 1-60 54 32-37
25 1-60 55 33-37
26 1-60 56 35-36
27 1-60
28 1-59
29 1-59
30 1-35
Figure 66 Sample Logo
279
Creating A Logo
1. Use your system commands to open a file for the logo program with the filename HNDLGO.FOM. For
example:
Enter Format
HNDLGO.FOM (System Format)
2. Input the Special Function Control Code and Logo mode command to put the IGP/PGL in the Create
Logo mode. Include HAND as the logo name; specify a vertical length (VL) of 56 (column length) and
a horizontal length (HL) of 60 (row length).
Enter Format
~LOGO;HAND;56;60 (cc)LOGO;logoname;VL;HL[;DISK]
3. Enter each row of dot positions as tabulated from the grid and shown in Figure 66. The format is
Row;Column (for example, 15;13-29;36-51). Each row is entered on a separate line. After all the dot
positions are entered, terminate the Create Logo mode by entering an End command line.
4. Use the Special Function Control Code and Create command to create a form with the form name
LEFTHAND. To add the logo to the form, input a Create Form mode Logo Call command, identify the
logo starting row (SR) 45 and starting column (SC) 33, and specify the logo to use by its name
(HAND). Stop the Logo command and end the Create Form mode.
Enter Format
~CREATE;LEFTHAND (cc)CREATE;[/]formname[;FL][;DISK]
LOGO LOGO
45;33;HAND SR;SC;logoname[;DISK]
STOP STOP
END END
5. Input the Special Function Control Code and Execute command for the LEFTHAND form just created.
Input a blank line, the Special Function Control Code, and the Normal command to instruct the
IGP/PGL to return to the Normal mode after execution.
Enter Format
~EXECUTE;LEFTHAND (cc)EXECUTE;formname[;PAGE n][;FC] [;DISK]
~NORMAL (cc)NORMAL
6. Use system commands to exit the HNDLGO.FOM file and print. The finished program and logo
should look like the following sample. If error messages occur, refer to Solving Program Errors on
page 289.
~LOGO;HAND;56;60
1;40-42
2;38-42
3;36-42
4;35-42
5;33-41
6;31-40
7;30-38
8;29-36
9;28-35
10;27-34;52-54
11;24-33;48-54
12;22-31;45-54
13;19-30;41-54
14;16-29;38-53
15;13-29;36-51
16;11-29;33-48

280
17;9-44
18;7-42
19;6-39
20;4-36
21;1-34
22;1-34
23;1-34
24;1-60
25;1-60
26;1-60
27;1-60
28;1-59
29;1-59
30;1-35
31;1-36
32;1-39
33;1-58
34;1-58
35;1-58
36;1-58
37;1-58
38;1-57
39;4-24
40;7-23
41;8-23
42;9-23
43;11-24
44;12-25
45;14-27
46;15-30
47;17-32
48;18-33
49;22-34
50;25-35
51;26-36
52;28-37
53;30-37
54;32-37
55;33-37
56;35-36
END
~CREATE;LEFTHAND
LOGO
45;33;HAND
STOP
END
~EXECUTE;LEFTHAND
~NORMAL
COLUMN 33
ROW 45
281
Form Design
In this exercise, you will produce a complete form by sketching it out on a grid in the same way the logo
was designed. Again, this exercise uses character scaling on an 8-1/2 x 11-inch (60 x 72 dpi) page.
(Refer to page 95 in the Commands chapter, where character scaling is discussed in detail.)
Page Layout Considerations
At 6 lines per inch (lpi) and 10 characters per inch (cpi) printing, a standard 8- 1/2 x 11-inch sheet of
paper has a print area of 66 lines (rows) and 85 characters (columns). (The printable area will vary if you
are not printing at 6 lpi and 10 cpi.) Thus, the grid used to design an 8-1/2 x 11-inch form should
accommodate this 66 x 85 area. (Appendix 0 discusses the printable area for different form sizes in more
detail.)
Using the grids provided in Appendix B, sketch out the form layout and identify the starting and ending
values. These values will be used to input IGP/PGL command parameters.
Planning The Form Layout
In this example, assume you work for the HandCraft Boat Company. Your slogan is “Quality boats crafted
by hand,” and the owner, Mr. Handcraft, has asked you to design a simple form that his salespeople can
use for special orders. On the form, he wants a logo, the slogan, the customer's name, spaces for other
particulars of the order, and a bar code to distinguish the sales region and boat division from other
HandCraft enterprises. Begin this 12-step task as described below.
1. First, design the form on the Standard Grid provided in Appendix B. Figure 67 shows the locations of
the various form components. Compensate for expanded characters and plan for the logo.
2. Define the logo and then return to the form to add all the form components. Modify the hand logo
already on file as the HandCraft logo. Use the Logo Grid in Appendix B, and refer to Figure 68, which
shows the dot positions of the hand logo with a boat added to the hand. When dot positions (or a
range of dot positions) are not specified, the boat image in the hand emerges.
3. Open a file named HNDCFT.FOM to contain all the form information. As shown in the following
example, use the Create Logo mode command, name the logo HANDCRFT, specify the logo height
(VL) and width (HL), enter the dot positions used, and end the Logo command.
Enter Format
HNDCFT.FOM (System Format)
~LOGO;HANDCRFT;56;60 (cc)LOGO;logoname;VL;HL[;DISK]
1;40-42 row#;dot;dot1-dot2;dot
2;38-42
3;36-42
4;35-42
5;33-41
6;31-40
7;30-38
8;29-36
9;28-35
10;27-34;52-54
11;24-33;48-54
12;22-31;45-54
13;19-30;41-54
14;16-29;38-53
15;13-17;19-29;36-51
16;11-17;20-29;33-48
17;9-17;21-44
18;7-17;22-42
19;6-17;22-39
282
20;4-17;23-36
21;1-17;24-34
22;1-17;25-34
23;1-17;26-34
24;1-17;27-60
25;1-17;28-60
26;1-17;29-60
27;1-17;30-60
28;1-17;31-59
29;1-17;19-59
30;1-17;19-35
31;1-4;33-36
32;1-5;33-39
33;1-6;33-58
34;1-7;33-58
35;1-58
36;1-58
37;1-58
38;1-57
39;4-24
40;7-23
41;8-23
42;9-23
43;11-24
44;12-25
45;14-27
46;15-30
47;17-32
48;18-33
49;22-34
50;25-35
51;26-36
52;28-37
53;30-37
54;32-37
55;33-37
56;35-36
END END

283
Figure 67 Sample Form Design

284
Figure 68 Logo Design
285
Creating A Form And Adding Form Components
4. Now create the form and start adding the form components from the layout grid. (Refer to Figure 67).
Use the Special Function Control Code and Create command to define a form named HCBOATS.
Use the Box command to define the outer border with a line thickness (LT) 3, top left corner at row
(SR) 11 column (SC) 10, and bottom right corner at row (ER) 55, column (EC) 70. In the same Box
command sequence, define another box with a line thickness of 2, top left corner at row 28 column
14, and bottom right corner at row 44.9 column 66. After defining the boxes, stop the Box command.
Enter Format
~CREATE;HCBOATS (cc)CREATE;[/]formname[;FL][;DISK]
BOX BOX
3;11;10;55;70 LT;SR;SC;ER;EC
2;28;14;44.9;66
STOP STOP
5. Mr. Handcraft would like corners around the slogan. Use the Corner command to define a line
thickness (LT) of 2, top left corner at row (SR) 48 column (SC) 24, and bottom right corner at row
(ER) 52 column (EC) 56. Make the vertical (VL) corner piece 4 spaces long and the horizontal (HL)
corner piece 5 spaces long. Then stop the Corner command.
Enter Format
CORNER CORNER
2;48;24;52;56;4;5 LT;SR;SC;ER;EC;VL;HL
STOP STOP
6. To make the columns for the special order items, add two vertical lines each with a line thickness (LT)
of 1, one line in column (C) 22 and the other line in column 58. Each line will start at row (SR) 28 and
end at row (ER) 44.9.
Enter Format
VERT VERT
1;22;28;44.9 LT;C;SR;ER
1;58;28;44.9
STOP STOP
7. To add the horizontal lines, define one line and then duplicate that line using the Vertical Duplication
command. The line will have a single line thickness (LT), be in row (R) 30.4, starting in column (SC)
14 and ending in column (EC) 66. With vertical duplication, the line will be duplicated (dup#) 6 times
with 2.5 row offset (offset#) spacing between each duplication. The Vertical Duplication command
must be input, the horizontal line being duplicated must be input, and the Vertical Duplication
command must be turned off.
Enter Format
VDUP;6;2.5 VDUP;dup#;offset#
HORZ HORZ
1;30.4;14;66 LT;R;SC;EC
STOP STOP
VDUP;OFF VDUP;OFF
8. All the text shown on the grid is fixed into position on the form with a single Alpha command
sequence. The starting row, starting column, and text can be taken right from the grid and put into the
program.
Enter Format
ALPHA ALPHA
14;31;3;2;*HandCraft Boats* [R;][E;][Cn;][AFn;L;][T;][DIR;][UC;][DARK;]
18;14;0;0;*CUSTOMER:* [POINT;][HSn;]SR;SC;VE;HE;(D)text(D)
286
18;51;0;0;*PHONE:*
20;14;0;0;*HULL NO:*
20;49;0;0;*RIGGING:*
22;14;0;0;*COLOR:*
22;43;0;0;*DELIVERY DATE:*
25;31;1;1;*SPECIAL ORDER ITEMS*
27;17;0;0;*ITEM*
27;34;0;0;*DESCRIPTION*
27;60;0;0;*PRICE*
50;26;1;1;*Quality Boats Crafted By Hand*
C17;48;14;0;0;*HandCraft Boats*
C17;48.10;14;0;0;*123 Boat Way*
C17;49.8;14;0;0;*Boat Town, CA*
C17;50.6;19;0;0;*333444*
C17;51.4;14;0;0;*(714)555-0011*
STOP STOP
9. HandCraft Boats uses bar code type Code 128B (C128B) in many applications. Use bar code C128B,
height (Hn) of .5-inch, starting at row (SR) 49, column (SC) 59, code the West Coast Sales Region as
*WC*, and print the data field (PDF) below the symbol.
NOTE: Due to space constraints, the C128B command below is separated into two lines. During actual
input, do not separate the command parameters.
Enter Format
BARCODE BARCODE
C128B;H5;49;59 C128B;[DIR;][MAG;][Hn[.m];][BFn;L;] [DARK;]SR;SC
*WC* [(D)datafield(D)]
PDF [PDF[;LOC][;FONT][;MAX]]
STOP STOP
NOTE: The decimal point is not entered in the height parameter (H5) above because values are
expected in .10-inch increments. Values from 4 to 99 (.4-inch to 9.9 inches) are accepted.
10. Add the logo and end the Create Form mode. Use the Logo Call command, specify the starting row
(SR) at 12 and column (SC) at 18 as shown on the grid and call the logo by name (HANDCRFT).
(The starting row and column of the logo refer to the upper left corner of the grid used in the logo
design.)
Enter Format
LOGO LOGO
12;18;HANDCRFT SR;SC;logoname[;DISK]
STOP STOP
END END
11. Execute the form (HCBOATS), return to the Normal mode (remember the blank line before the
NORMAL command), exit the file using your system commands (if necessary), and print the
document.
Enter Format
~EXECUTE;HCBOATS (cc)EXECUTE;formname[;PAGE n][;FC][;DISK]
~NORMAL (cc)NORMAL
.PRINT HNDCFT.FOM (System Format)
NOTE: Always separate the EXECUTE and NORMAL commands by a line.

287
Figure 69 shows the finished form. If Mr. Handcraft would like to rearrange the words, change line
thickness of a box, etc., simply reopen the file and change the appropriate command lines. Otherwise, his
salespeople have a new form for notes on custom orders.
Figure 69 Completed Sample Form

288
Directory Command
The Directory command lists the contents of the IGP/PGL directory on the host system. The directory
command provides the following information:
All form names currently defined
All logo names currently defined
The association of logos to forms
The amount of memory used for form storage
The amount of dynamic storage space used and available
Example
A form will not execute unless enough room exists in the memory as indicated in the Dynamic Memory
Available portion of the directory listing. To print the directory, open a file, input the directory command,
exit the file, and print. For example:
Enter Format
DIRECT.FOM (System Format)
~DIRECTORY (cc)DIRECTORY
.PRINT DIRECT.FOM (System Format)
The Directory command can only be used when the IGP/PGL is in the Normal mode. Upon completion of
the directory listing, the IGP/PGL returns to the Normal mode. If the IGP/PGL is not in the Normal mode,
input the Normal mode command before the Directory command. Figure 70 shows a sample directory.
Figure 70 Directory Example
289
Delete Command
The Delete command deletes any individual form or logo from the Onboard Flash Memory. The deletion
of a form includes its directory entry and any alphanumeric or vector information associated with it. The
Delete command is used only when the IGP/PGL is in the Normal mode.
Deletion of a logo includes its directory entry and its data in the logo storage area. Deletion of a valid logo
which is still combined with a form will not cause an error at the time it is deleted; however, an error will
occur if you execute a form that contains a previously deleted logo.
Example
From the directory printed in the preceding section, delete the practice form, the HandCraft Logo, and the
HandCraft Boats form. Similar to the format used with other command sequences, the procedure is as
follows: open a file, input the commands, exit the file, and print. For example:
Enter Format
DELETE.FRM (System Format)
~DELETE FORM;PRACTICE (cc)DELETE FORM;formname
~DELETE FORM;HCBOATS
~DELETE LOGO;HANDCRFT (cc)DELETE LOGO;logoname
.PRINT DELETE.FRM (System Format)
NOTE: List the directory again to verify that the forms and logos were deleted.
To delete a form or logo from the Onboard Flash Memory, add the DISK parameter to the above DELETE
FORM or DELETE LOGO command:
~DELETE FORM;formname;DISK
~DELETE LOGO;logoname;DISK
A form cannot execute if insufficient space exists in the IGP/PGL memory. The directory Dynamic
Memory Available must be greater than the total size (in bytes) of the form. Delete older forms or logos to
allow memory space for new forms and logos, or include the Delete command as the last statement in a
logo or form program to immediately delete the data after it is processed. Creating a form (or logo) with
the same name as an existing IGP/PGL form (or logo) will automatically delete the existing form (or logo).
Solving Program Errors
If you make an error in the program to create a form or an element in the form, a coded error message
and program line containing the error will print when the form is executed. These error codes are defined
in the Error Codes chapter.
To solve program errors, perform the following steps:
Locate the error message in the listing provided in the Error Codes chapter for a description of the error.
Analyze the related portion of the program to find the error.
Correct the error and reprint the file containing the program.
If the error persists or you cannot locate it in the program, use the debug parameter [/] in the Create
command as described in the Error Codes chapter. Print the file with the IGP/PGL program. The debug
parameter lists the program, line by line (including the error on the line where the error occurs), followed
by the error-free sections of the form. Correct the error and print the file again. When the error has been
corrected, delete the debug parameter.
290
Example
Assume you made two errors in the Box and Corner commands input in steps 3 and 4 of the Form and
Bar Code Example on page 270. Using the debug parameter in the Create command produces the
following sample listing:
/PRACTICE
BOX
2;35;16:53;61
*** ERROR 24 : BOX format or delimiter error in input parameters
STOP
CORNER 3;300;13;57;64;5;7
*** ERROR 35 : CORNER vertical length VL out of bounds
*** ERROR 31 : CORNER starting row SR out of bounds
*** ERROR 39 : CORNER starting row SR > ending row ER
STOP
END
From the description of the error messages and the incorrect line identified by the error message, the
errors are easily located and corrected. Notice a colon was accidentally input in the Box command where
a semicolon was required (error number 24).
/PRACTICE
BOX
2;35;16:53;61
*** ERROR 24 : BOX format or delimiter error in input parameters
STOP
In the Corner command, the starting row was too large. This single input error caused the vertical length
of the corner to extend beyond the form boundaries (error number 35), the starting row to begin outside
the form boundaries (error number 31), and the starting/ending row parameters to be out of order (error
number 39).
CORNER
3;300;13;57;64;5;7
*** ERROR 35 : CORNER vertical length VL out of bounds
*** ERROR 31 : CORNER starting row SR out of bounds
*** ERROR 39 : CORNER starting row SR > ending row ER
STOP
END

291
Multinational And
International Character Sets
Multinational Character Sets
The Multinational Character Set accesses one of 32 international character sets. Each character set is 96
characters long and can be accessed by configuration selection or IGP/PGL command. Individual
characters in the font can be accessed with the use of data bit 8. There are also 32 extended character
sets which are available in bitmap fonts, but are not expandable.
Supported Character Sets
The Multinational Character Set provides the PGL with space for 32 character sets, 96 characters each.
The character sets and their corresponding set values are listed in Table 41 along with the single
extended character set.
Table 41 Multinational Character Sets and Set Values
Character Set Value Character Set Value
U.S. ASCII 0 Spanish 9
German 1 Italian 10
Swedish 2 Turkish 11
Danish 3 CP 437 12
Norwegian 4 CP 850 13
Finnish 5 Reserved 14-23
English
Dutch
6
7
User-Defined Sets 24-31
French 8
Sets 0 through 13 are resident character sets. Sets 14 through 23 are reserved spaces in font memory for
future resident character sets. If a value from 14 through 23 is called when attempting to choose a
character set, the character font will default to ASCII. The last eight addressable character set values, 24
through 31, are reserved for user-defined sets. You can create custom character sets from existing
characters in font memory. If you select a set value from 24 to 31 when no new character set has been
created or assigned that value, the character font will default to ASCII.
Refer to page 303 for printouts of the primary and extended character sets and their corresponding
values.
To select one of these sets using the “SYMSET” option of the font command or the ISET command, use
the appropriate value as stated above.

292
Character Addresses
Both the ASCII and multinational character sets have hex values for each character and symbol. The
primary character set (ASCII characters) resides at hex addresses ranging from 00 through 7F. The
extended character set, which contains the multinational characters, resides at hex addresses ranging
from 80 through FF. Table 43 shows each multinational character substitution hex value and the
applicable ASCII hex values. To access the extended character set, the IGP/PGL must be configured with
the data bit 8 option enabled.
Making Character Substitutions
Multinational character sets are created by substituting the multinational character values for the standard
ASCII values. Each of the 12 multinational character sets allows up to 16 character substitutions (located
at hex 21, 22, 23, 24, 25, 26, 40, 5B, 5C, 5D, 5E, 60, 7B, 7C, 7D, and 7E). The most common character
substitutions specific to a particular country are provided in each set and shown in Table 43.
For example, when the Danish character set is selected, calling character address cell 5B substitutes the
Danish character residing at C6 (Æ) from the Multinational Character Set (page 303); when the Spanish
character set is selected, calling character address cell 7C substitutes the Spanish character residing at
F1 (ñ) from the Multinational Character Set. These substitutions are automatically performed when a
particular Multinational Character Set is selected.
Table 42 Multinational Character Sets and Set Values
0XX
Standard 1XX
Arabic 2XX
Cyrillic 3XX
European 4XX
Greek 5XX
Hebrew 6XX
Turkish
7XX
Misc. 1
NOTE: 1 Applies to Line Matrix printers only.
00 US ASCII ASMO 449 Cyrillic 866 Latin 2
8859-2 DEC 256
Greek Hebrew
Old Data Gen.
Turk Block-Set
10cpi
01 German ASMO
449+ Cyrillic CP
437 Latin 2 852 ELOT 928
Greek Hebrew
New DEC
Turkish Italics Set
02 Swedish ASMO 708 Cyrillic 113 Mazovia Greek 3 Hebrew
DEC IBM
Turkish Scanblock
10cpi
03 Danish ASMO
708+ Cyrillic
8859-5 Kamenicky ABY
Greek Latin-1
Hebrew Siemens
Turkish PGL Thai
Sets
04 Norwegian MS DOS
CP710 ISO 915 Roman 8 ABG
Greek Win. CP
1255 PTT
Turkish
05 Finnish MS DOS
CP720 Code
Page 855 PC-437
Slavic ELOT 927
Greek
IBC
Turkish
06 English Sakr
CP714 7-bit
Cyrillic Slavic
1250 Greek 851 Bull Turkish
07 Dutch Aptec Ukrainian Code Page Greek 437 AS400
CP715 865 Turkish
08 French CP 786 Bulgarian Code Page Greek Unisys
860 8859-7 Turkish
09 Spanish Arabic
CP 864 Win. CP
1251 Latin 1
8859-1 Win. CP
1253
NCR
Turkish

293
Table 42 Multinational Character Sets and Set Values
0XX
Standard 1XX
Arabic 2XX
Cyrillic 3XX
European 4XX
Greek 5XX
Hebrew 6XX
Turkish
7XX
Misc. 1
10 Italian Arabic
CP 1046 Latvian
866 Latin 5
8859-9 Greek 813
Euro
PST
Turkish
11 Turkish Arabic
Lam 1 CP 1048 Latin 9
8859-15 Greek 869
Euro
Unis-1
Turkish
12 CP 437 Arabic
Lam 2
Polish
POL1
Code
Page 853
13 CP 850 Win. CP
1256
Win. CP
1250
Info
Turkish
14 Reserved Farsi 1 Win. CP
1252
Win. CP
1254
15 Reserved Farsi 2 Win. CP
1257
Code
Page 857
16 Reserved 1098 Farsi
1285
CP 858
Euro
Azeri
17
Reserved
Lith. CP
773
Sb
19 Reserved Serbo
Croatic 2
20 Reserved CP 774
21 Reserved CP 775
22 Reserved ISO 8859-4
23 Reserved
24-31 User
Defined
Sets

294
Table 43 Substitution Set Hex Values
Character
Set
Substitution Hex Value
U.S. ASCII 21 22 23 24 25 26 40 5B 5C 5D 5E 60 7B 7C 7D 7E
Danish C6 D8 C5
B0 E6 F8 E5
Dutch A3 80 81
English A3
Finnish A4 C4 D6 C5
E4 F6 E5 FC
French E0 FB E7 A7 F4 EA E9 F9 E8 EE
German A7 C4 D6 DC
E4 F6 FC DF
Italian A7 B0 E9 83
F9 E0 F2 E8 EC
Norwegian A4 C9 C6 D8 C5 DC E9 E6 F8 E5 FC
Spanish
Swedish
82
A4
C9
C3
C4
D1
D6
D5
C5
A1
DC
E9
E3
E4
F1
F6
F5
E5
BF
FC
Turkish 84 C7 E7 85
86 D6 DC 87 88 89 F6 FC 8A
Double Byte Character Set
The Double Byte Character set accesses one of the four double byte character sets: GB, Big5, Hangul
KSC5601, and Kanji SJIS listed in Table 44.
Table 44 Double Byte Character Sets
11xx DBCS
00 GB18030
01 Big5
02 KSC5601
03 Kanji SJIS
To select one of these sets using the SYMSET option in the font command or the ISET command, use
the appropriate value in Table 44.
The GB18030 character set supports GB18030 quad byte encoding.
295
Accessing Characters and Character Sets
OCR Character Sets
Purpose Access OCR-A and OCR-B character sets.
Mode CREATE, NORMAL and EXECUTE
Format See Comments
Comments
In the Create mode, you can access OCR fonts using the alphanumeric command. Use the Cn parameter
in the ALPHA command (Commands chapter, page 26) for more information.
In the Normal and Execute modes, you can access OCR fonts using the Compressed Print (Density)
command (Commands chapter, page 43).
NOTE: OCR fonts are only available in 10 cpi.
Extended Character Sets
Purpose Access extended character sets.
Mode CREATE, NORMAL and EXECUTE
Format See Comments
Comments
In the Normal and Execute modes, you can access extended fonts using the ISET Command, page 297.
Character sets 32 through 64 are extended character bitmap fonts which are not expandable.
NOTE: The extended character sets are bitmapped fonts and can not be expanded beyond 2 x 2. They
are also limited to the portrait orientation.
Data Bit 8
You can access individual characters using data bit 8 addressing. The primary character set is ASCII.
These character values reside at hex addresses 20 through 7F. The Multinational or extended character
sets reside at hex addresses 80 through FF and are accessible without reconfiguration.
NOTE: Data bit 8 must be set high so that Multinational or extended character sets are accessible
without reconfiguration. However, the PION/PIOFF command (page 82) must also be set OFF to
access these character sets in the hex 80-FF range. A PION setting will cause data in the hex 80-
FF range to be interpreted as PI line data instead of extended character set data.
Power-Up Character Set Selection
You can select any one of the 14 resident multinational character sets shown in Table 41 (0 through 13)
or any of the International Sets shown in Table 47 as the default character set at printer power-up. The
IGP/PGL configuration settings determine which character set is the default character set at power- up.
Refer to your Administrator’s Manual to configure the IGP/PGL for a specific character set. (See Select
Font in the configuration menu.)
The character font selected at power-up will remain active until either the ISET or SYMSET command is
selected or the configuration is changed. OCR and user-definable character sets cannot be configured as
the default character set at printer power-up.

296
User-Defined Set Command (USET)
Purpose Creates custom character sets (except OCR fonts) from existing characters stored on the
flash memory.
Mode NORMAL
Format (cc)USET n
ca;fa
END
(cc) Represents the Special Function Control Code.
USET The User Set command; enter USET.
n Selects USET character set number; enter a value ranging from 1
through 8.
ca Represents the ASCII character cell hex address which will have its
contents replaced with the character located in the font address (fa). The
ca value must be one of the 16 hex values specified in Table 43 on page
294.
fa Represents the hexadecimal value for the font address of a specified
character in the Multinational character set (page 303) which will replace
the current contents of ca. The fa value is the character substitution for
the cell address (ca). The value of fa may range from hex 20 through FF.
END Ends the USET command.
Comments
You can define up to 16 character substitutions for each of the eight user-definable character sets. It is
not necessary to address all 16 spaces available for character substitutions with a single USET
command.
The character sets in the USET command are numbered 1 through 8. The character set values in the
Character Set Selection (ISET) command (page 297) are numbered 24 through 31 and correspond to
User Sets 1 through 8. The ISET command accesses and prints that custom character set.
The USET and ISET commands are related as shown in Table 45. Therefore, ISET;24 selects the
substitution set defined as USET1, ISET;29 selects USET6, etc.
Table 45 USET-ISET Relationship
USETn corresponds
to ISET;n
n = 1 n = 24
n = 2 n = 25
n = 3 n = 26
n = 4 n = 27
n = 5 n = 28
n = 6 n = 29
n = 7 n = 30
n = 8 n = 31
297
Example
The following example defines User Set 1 to contain the Multinational font addresses B1 (±), A1 (¡), and
BF (¿) at the hex cell addresses 23, 24, and 25, respectively. Therefore, if ca = 23 and fa = B1, each time
that cell address 23 is received, it will select the character located at font address B1 (±).
~USET1
23;B1
24;A1
25;BF
END
User Set 1 now contains the following: the plus or minus sign ± (hex B1) in place of the number sign #
(hex 23); the upside down exclamation point ¡ (hex A1) in place of the dollar sign $ (hex 24); and the
upside down question mark ¿ (hex BF) in place of the percent sign % (hex 25). To print User Set 1, you
must use the ISET command discussed on page 297.
Character Set Selection Command (ISET)
Purpose Accesses one of the multinational (Table 41) or international (Table 47) character sets.
Use this command to access a different character set from the configured power-up
default character set.
Mode NORMAL, CREATE, and EXECUTE
Format In Normal and Execute modes: (cc)ISET; n or (cc)ISET;‘UTF8’ or ISET;’xx’
In the Create mode (SFCC not required): ISET; n or ISET;‘UTF8’ or ISET;’xx’
(cc) Represents the Special Function Control Code.
ISET The Multinational Character Set command; enter ISET.
n The character substitution set number; enter a value from the
multinational (Table 41) or international (Table 47) character set tables.
Character sets 0 through 23 represent resident character sets. Values
from 24 through 31 correspond to the customized USET character sets 1
through 8, respectively.
For example, refer to Table 45 on page 296. If you want to use the User
Set 1 created in the example on page 297, call ISET;24. Similarly, if you
want User Set 5 that you had previously defined, call ISET;28 to select
and print the User Set 5 substitution set.
‘UTF8’ Enter UTF8 enclosed with a single quote to select the UTF-8 character
set, which is an encoding of Unicode.
‘xx’ To select the alternate character sets, enter a two-byte string (listed in
Table 46 on page 298) enclosed within single quotes.
NOTE: The two-byte string listed in Table 46 on page 298 depends on the font selected. For example, to
select the Wingdings Character set, ISET;’WD’, the wingding font needs to be selected with a
FONT command.
Comments
You can issue the ISET command as many times within a form as needed. The character set selected will
remain active until a new character set is selected. If you choose an incorrect character set value or make
a syntax error, an error message will result. If a value for n is not specified, an error message will print.
Using the ISET command in the Execute mode declares the character set for use in conjunction with the
dynamic data within that Execute command. Fixed form data specified in the Create mode is not affected
by an ISET command in the Execute mode. The character set selected will remain in effect until another
character set is selected.

298
NOTE: See the Fonts section in the Commands chapter, page 66, for information on the SYMSET
command.
Table 46 Alternate Character Sets
Character Set Name IF
(Intelligent) TT
(TrueType)
Windows Symbol AS
ATMType1 AT
ITC Zapf Dingbats/100 D1
ITC Zapf Dingbats/200 D2
ITC Zapf Dingbats/300 D3
ISO 60: Danish/Norwegian DN DN
PS ITC Zapf Dingbats DS
DeskTop DT DT
ISO 8859/1 Latin 1 (EC94) E1 E1
ISO 8859/2 Latin 2 E2 E2
ISO 8859/9 Latin 5 E5 E5
ISO 8859/10 Latin 6 E6 E6
ISO 69: French FR FR
ISO 21: German GR GR
ISO 15: Italian IT IT
Wingdings L$ WD
Legal LG LG
Math–8 M8 M8
Macintosh MC MC
PS Math MS MS
Microsoft Publishing PB PB
PC–8, Code Page 437 PC PC
PC–8 D/N, Code Page 437N PD PD
PC–852 Latin 2 PE PE
Pi Font PI PI
PC–850 Multilingual PM PM
PC–8 TK, Code Page 437T PT PT
PC–775 Baltic PV PV

299
Table 46 Alternate Character Sets
Character Set Name IF
(Intelligent) TT
(TrueType)
Non-UGL, Generic Pi Font PY
Roman–8 R8 R8
ISO 17: Spanish SP SP
ISO 11: Swedish SW SW
Symbol SY
PS Text TS TS
ISO 4: United Kingdom UK UK
ISO 6: ASCII US US
Ventura International VI VI
Ventura Math VM VM
Ventura US VU VU
Ventura 3.1 Latin 1 W1 W1
AgfaTidbits WD
Windows 3.1 Latin 2 WE WE
Windows 3.0 Latin 1 WO WO
Windows 3.1 Latin 5 WT WT
Downloading A Block Character
Purpose The BLOCKLOAD command allows the user to replace a built-in block character with a
user-defined downloaded block character.
Mode PGL NORMAL mode
Format NORMAL (cc)BLOCKLOAD[;DISK]
dest;data
END
(cc) Represents the Special Function Control Code (SFCC).
BLOCKLOAD The download/load Block character command.
DISK Optional parameter to store the downloaded character to the printer’s
non-volatile memory (FLASH) as well as its volatile memory (RAM). If the
DISK parameter is not included, then the character would only be saved
in RAM.
300
dest The location (or address space) in which the character is to be saved.
The location can be a used or unused location in the Character Table.
The range is from 33 to 65,535 decimal. Locations 0 through 32 are
control characters and the space character, which are non-replaceable
characters.
data The data in Block format represents the shape of the Block character.
Only hexadecimal characters are allowed. The data must contain exactly
48 hexadecimal characters. The data must be followed by a line
terminator.
END Ends the BLOCKLOAD command.
Downloading A User-Defined Overlay Set
Purpose The OSET command allows the user to create a user-defined overlay character set.
Mode PGL NORMAL mode
Format (cc)OSETn
ca;fa
END
(cc) Represents the Special Function Control Code (SFCC).
OSET The user-defined Overlay Set command.
n Selects the overlay character set number. The range is from 1 to 8. The
overlay set number 1 through 8 corresponds to the ISET character set
selection 16 through 23.
ca The ASCII character cell address in the current character set that will
have its contents replaced by the character located in the font address
(fa). The range is 33 through 255 decimal. Locations 0 through 32 are
control characters and the space character, which are non-replaceable
characters.
fa The decimal address of the character (code point) in the character table
that will replace the current contents of ca. The value may range from 33
to 65,535. Refer to the Character Table (Appendix C) in the LP+
Programmer’s Reference Manual to determine which locations are used
or unused. Addresses 0-32 are not allowed to avoid confusion between
control characters and printable characters. Multiple ca;fa lines can be
defined with a single OSET command.
END Ends the OSET command.
NOTE: Only printable locations can be replaced. Control codes and the space character cannot be
replaced. If the value of the cell address (ca) points to a control code or a space, then an error will
print.
Activating A User-Defined Overlay Set
Purpose An overlay set cannot be accessed until it is requested. Once a user-defined overlay set
(Substitution Table) is created, the ISET command can be used to activate it. The ISET
command can also be used to access regular (non-overlay) sets such as multinational or
international character sets. If an overlay set selected has not been created, then the
ISET command would have no effect on the currently selected character set.
Format (cc)ISET;n
(cc) Represents the Special Function Control Code (SFCC).
ISET The character set command.

301
n The character set number. The valid values are 0 through 31. Overlay
sets reside within sets numbered 16 through 23. All other values
correspond to non-overlay sets.
Disabling An Overlay Set
The PGL overlay set is activated by the ISET command. It remains active until another character set is
selected. When the character set is changed, all overlay sets will be disabled even if the selected set is
the same as the previous base character set.
Examples for Downloaded Block Characters & Overlays
This section provides the available block patterns for creating a block character. Each character is
composed of 24 bytes (NERF is 32 bytes), which is 48 nibbles of block patterns.
Figure 71 Using Block Patterns to Print Block Character A
The following example shows how to download, select, and print a user-defined block character (such as
block character ‘A’ shown in Figure 71). It also shows a common error the user might encounter when
creating overlay sets.
~NORMAL NOTE: Puts PGL in Normal mode (default mode)
~BLOCKLOAD;DISK NOTE: Download the Block ‘&’ character to RAM and Flash
5000;0FB02F0B4FD200FFF000CCC000333000FFF000FFF000000
~END
~CONFIG NOTE: Set Expanded Font menu option to Block
BLOCK FONTS;1
END
Available Block Patterns: Example of Block Character ‘A’:
302
~OSET1 NOTE: Define overlay set #1
65;5000 NOTE: Overlay an ‘A’ character with the downloaded ‘&’ character.
13;5000 ERROR: Cannot replace a Control Code.
END
~CREATE;Overlay NOTE: Create a PGL form
~ISET;16 NOTE: Enable overlay set #1
ALPHA
5;5;2;3;”A” NOTE: This prints out a ‘&’ character instead of an ‘A’.
STOP
ISET;0 NOTE: Selects U.S. ASCII character set. This command disables the overlay
set #1.
ALPHA
5;7;2;3;”A” NOTE: Prints an ‘A’ character (U.S. ASCII) STOP
END
~EXECUTE;Overlay;1
Setting The Expanded Font Menu Option
Purpose To access Block fonts in PGL, user needs to set the Expanded Font menu to Block. This
can be done through the front panel or by using the configuration command BLOCK
FONTS.
Format (cc)CONFIG
BLOCK FONTS;value
END
(cc) Represents the Special Function Control Code (SFCC).
CONFIG The configuration command.
BLOCK FONTS The configuration item.
value 0 to disable, non-zero to enable.
If an overlay set is active and the Expanded Font option is set to Block, the printer first checks the overlay
set. The overlay characters have precedence over the base characters, except for control codes and the
space character. If an overlay character exists for a particular cell, then that character will print in place of
the character in the base character set.
Downloaded Font Menus
The Downloaded Font menu applies to both LP+ Bitmaps and IGP Block downloaded characters. For
example, performing a Delete from Flash option deletes both Bitmap and Block downloaded characters
from the flash memory. Refer to the Administrator’s Manual for detailed descriptions of the menus and
their functions.

303
Multinational Character Set Charts

304
SWEDISH Set DANISH Set
FINNISH Set NORWEGIAN Set

305
ENGLISH Set DUTCH Set
FRENCH Set SPANISH Set

306
ITALIAN Set TURKISH Set

307
International Character Sets
The International Character Sets supported are listed in Table 47. Select these sets from the
configuration menu “Select Font” option, or through the SYMSET option of the “FONT” command or the
ISET command.
See Table 47 for a list of the Multinational Character Sets and their corresponding set values.
Table 47 International Character Sets
Character Set Set Value Character Set Set Value
Standard Sets
00
Arabic Sets 100
US ASCII
A
SMO 449
German 01
A
SMO 449+ 101
Swedish 02
A
SMO 708 102
Danish 03
A
SMO 708 103
Norwegian 04 MS DOS CP 710 104
Finnish 05 MS DOS CP 720 105
English 06 Sakr CP 714 106
Dutch 07
A
ptec CP 715 107
French 08 CP 786 108
Spanish 09
A
rabic CP 864 109
Italian 10
A
rabic CP 1046 110
Turkish 11
A
rabic Lam 1 111
CP 437 12
A
rabic Lam 2 112
CP 850 13 Win CP 1256 113
Farsi 1 114
Farsi 2 115
1098 Farsi 1285 116
Cyrillic Sets
200 European Sets 300
Code Page 866 Latin 2 8859-2
Cyrillic CP 437 201 Code Page 852 301
Cyrillic 113 202 Mazovia 302
Cyrillic 8859-5 203 Kamenick
y
303
ISO 915 204 Roman 8 304
Code Page 855 205 PC-437 Slavic 305
7-bit Cyrillic 206 Slavic 1250 306
Ukrainian 207 Code Page 865 307
Bulgarian 208 Code Page 860 308
Win CP 1251 209 Latin 1 8859-1 309
Latvian 866 210 Latin 5 8859-9 310
CP 1048 211 Latin 9 8859-15 311
Polish Pol 1 312
Win CP 1250 313
Win CP 1252 314
Win CP 1257 315
CP858 EURO 316
Lith CP773 317
Serbo Croatic1 318
Serbo Croatic2 319
CP 774 320
CP 775 321
ISO 8859-4 322

308
Table 47 International Character Sets
Character Set Set Value Character Set Set Value
Greek Sets Hebrew Sets
DEC 256 Greek 400 Hebrew Old 500
ELOT 928 Greek 401 Hebrew New 501
Greek 3 402 Hebrew DEC 502
A
BY Greek 403 Latin-1 Hebrew 503
A
BG Greek 404 Win CP 1255 504
ELOT 927 Greek 405
406
Greek 851
Greek 437 407
Greek 8859-7 408
Win CP 1253 409
Creek 813 EURO 410
Greek 869 EURO 411
Turkish Sets
600
Data General Turkish
DEC Turkish 601
IBM Turkish 602
Siemens Turkish 603
PTT Turkish 604
IBC Turkish 605
Bull Turkish 606
A
S400 Turkish 607
Unisys Turkish 608
NCR Turkish 609
PST Turkish 610
Unis-1 Turkish 611
Code Page 853 612
INFO Turkish 613
Win CP 1254 614
Code Page 857 615
A
zeri 616

309
Error Codes
IGP/PGL Emulation Error Codes
The IGP/PGL provides coded error messages to assist in “debugging” programs. The printer will print an
error message number and the program line which contains the error when an error is detected. To help
determine exactly where the error occurred, use the following debug command sequence:
(CC)CREATE;/FORM NAME
The slash (/) places the IGP/PGL in a debug mode, and the program prints, line by line, with the error
number and message printed below the specific error in the program. The error-free portions of the form
will print following the program. After correcting the error(s), print the file again. When the errors have
been corrected, delete the slash. (A sample debug listing is shown in Solving Program Errors on page
289.)
In the Execute mode, that part of the form which was correctly defined and stored during the Create mode
will print, including any dynamic data and overlay text which was accepted before the error occurred.
(Sections containing errors must be corrected before storage in the Directory can take place.) Any error
messages will print following the printed form, and processing will continue in the Normal mode.
In the Create Form or Create Logo mode, any error messages will print first, followed by that part of the
form/logo which was correctly defined. Incorrectly defined elements are excluded from the form/logo.
The error codes are broken down into categories. In each category, the number preceding each error
message is the actual error code reported by the printer, and the error shown in bold is the error message
printed.
310
Horizontal Line Errors
01 HORiZontal line starting row SR out of bounds
The row specified by the second parameter in the horizontal line command places the
horizontal line outside the boundaries of the form.
02 HORiZontal line starting column SC out of bounds
The left (starting) column of the horizontal line specified by the third parameter in the
horizontal line command places the horizontal line outside the boundaries of the form.
03 HORiZontal line ending column EC out of bounds
The right (ending) column of the horizontal line specified by the fourth parameter in the
horizontal line command places the horizontal line outside the boundaries of the form.
04 HORiZontal line format or delimiter error
Some type of format or delimiter error was detected in the parameters of the horizontal
line command. This error is usually caused by one or more of the following:
a. A missing semicolon;
b. A colon in place of a semicolon;
c. Too many or too few parameters in the command string;
d. Alpha characters instead of numeric characters in the parameters.
05 Insufficient memory to store the HORiZontal line
No more room in the IGP/PGL memory exists for another horizontal line. The rest of the
horizontal line commands are flushed until the Stop command is found. Processing will
then continue normally. To create space in the IGP/PGL memory, delete forms with
horizontal line elements that are no longer required.
06 HORiZontal line starting column SC > ending column EC
The left (starting) column parameter of the horizontal line command is greater than or
equal to the right (ending) column parameter.
07 HORiZontal line thickness LT error
The thickness of the horizontal line specified by the first parameter in the horizontal line
command is incorrect. This error is usually caused by specifying a thickness of zero.
08-09 Not defined.
311
Vertical Line Errors
10 VERTical line starting column SC out of bounds
The column specified by the second parameter in the vertical line command places the
vertical line outside the form boundaries.
11 VERTical line starting row SR out of bounds
The upper (starting) row of the vertical line specified by the third parameter in the vertical
line command places the vertical line outside the boundaries of the form.
12 VERTical line ending row ER out of bounds
The lower (ending) row of the vertical line specified by the fourth parameter in the vertical
line command places the vertical line outside the boundaries of the form.
13 VERTical line format or delimiter error
Some type of format or delimiter error was detected in the parameters of the vertical line
command. This error is usually caused by one or more of the following:
a. A missing semicolon;
b. A colon in place of a semicolon;
c. Too many or too few parameters in the command string;
d. Alpha characters instead of numeric characters in the parameters.
14 Insufficient memory to store the VERTical line
No more room in the IGP/PGL memory exists for another vertical line. The rest of the
vertical line commands are flushed until the Stop command is found. Processing will then
continue normally. To create space in the IGP/PGL memory, delete forms with vertical
line elements that are no longer required.
15 VERTical line starting row SR > ending row ER
The upper (starting) row parameter of the vertical line command is greater than or equal
to the lower (ending) row parameter.
16 VERTical line thickness LT error
The thickness of the vertical line specified by the first parameter in the vertical line
command is incorrect. This error is usually caused by specifying a thickness of zero.
17-19 Not defined.
312
Box Errors
20 BOX starting column SC out of bounds
The left (starting) column specified by the third parameter in the box command places the
box outside the form boundaries.
21 BOX starting row SR out of bounds
The upper (starting) row of the box specified by the second parameter in the box
command will place the box outside the boundaries of the form.
22 BOX ending column EC out of bounds
The right (ending) column specified by the fifth parameter in the box command places the
box outside the form boundaries.
23 BOX ending row ER out of bounds
The lower (ending) row of the box specified by the fourth parameter in the box command
will place the box outside the boundaries of the form.
24 BOX format or delimiter error in input parameters
Some type of format or delimiter error was detected in the parameters of the box
command. This error is usually caused by one or more of the following:
a. A missing semicolon;
b. A colon in place of a semicolon;
c. Too many or too few parameters in the command string;
d. Alpha characters instead of numeric characters in the parameters.
25 Insufficient memory to store the BOX
No more room in the IGP/PGL memory exists for another box. The rest of the box
commands are flushed until the Stop command is found. Processing will then continue
normally. To create space in the IGP/PGL memory, delete forms with box elements that
are no longer required.
26 BOX starting column SC > ending column EC
The left (starting) column parameter of the box command is greater than or equal to the
right (ending) column parameter.
27 BOX starting row SR > ending row ER
The upper (starting) row parameter of the box command is greater than or equal to the
lower (ending) row parameter.
28 BOX line thickness LT error
The thickness of the box specified by the first parameter in the box command is incorrect.
This error is usually caused by specifying a thickness of zero.
29 Box radius index out of range. The optional parameter, round corner radius index,
specified by the last parameter in the box command is out of range.
313
Corner Errors
30 CORNER starting column SC out of bounds
The left (starting) column specified by the third parameter in the corner command places
the corner outside the form boundaries.
31 CORNER starting row SR out of bounds
The upper (starting) row of the corner specified by the second parameter in the corner
command will place the corner outside the boundaries of the form.
32 CORNER ending column EC out of bounds
The right (ending) column specified by the fifth parameter in the corner command places
the corner outside the form boundaries.
33 CORNER ending row ER out of bounds
The lower (ending) row of the corner specified by the fourth parameter in the corner
command will place the corner outside the boundaries of the form.
34 CORNER horizontal length HL out of bounds
The length of the horizontal arms of the corner specified by the seventh parameter in the
corner command will cause parts of the corner to extend outside the form boundaries.
35 CORNER vertical length VL out of bounds
The length of the vertical arms of the corner specified by the sixth parameter in the corner
command will cause parts of the corner to extend above or below the boundaries of the
form.
36 CORNER format or delimiter error in input parameters
Some type of format or delimiter error was detected in the parameters of the corner
command. This error is usually caused by one or more of the following:
a. A missing semicolon;
b. A colon in place of a semicolon;
c. Too many or too few parameters in the command string;
d. Alpha characters instead of numeric characters in the parameters.
37 Insufficient memory to store the CORNER
No more room in the IGP/PGL memory exists for another corner. The rest of the corner
commands are flushed until the Stop command is found. Processing will then continue
normally. To create space in the IGP/PGL memory, delete forms with corner elements
that are no longer required.
38 CORNER starting column SC > ending column EC
The left (starting) column parameter of the corner command is greater than or equal to
the right (ending) column parameter.
39 CORNER starting row SR > ending row ER
The upper (starting) row parameter of the corner command is greater than or equal to the
lower (ending) row parameter.
314
Alpha Errors
40 ALPHA leading and trailing delimiters mismatched
The leading delimiter (printable character) of the actual text string was not matched with
an ending delimiter before the line terminator was found.
41 ALPHA starting row SR out of bounds
The starting row parameter in the Alpha command will cause the text string to print either
above or below the limits of the form.
NOTE: Expanded print text strings expand up from the specified row. This could cause an attempt to
print the text string above the top of the form and generate the error message.
42 ALPHA starting column SC out of bounds
The starting column parameter in the Alpha command is either extending the alpha string
beyond the left margin of the form or the starting column parameter, plus the actual
length of the text is extending the string beyond the right margin of the page.
43 ALPHA string length > 255 characters
The string contains more than 255 characters.
44 ALPHA format or delimiter error in input parameters
Some type of format or delimiter error was detected in the parameters of the alpha
command. This error is usually caused by one or more of the following:
a. A missing semicolon;
b. A colon in place of a semicolon;
c. Too many or too few parameters in the command string;
d. Alpha characters instead of numeric characters in the parameters.
45 Insufficient memory to store the ALPHA string
No more room in the IGP/PGL memory exists for another alpha string. The rest of the
Alpha commands are flushed until the Stop command is found. Processing of the form
will then continue normally. To create space in the IGP/PGL memory, delete forms with
alpha string elements that are no longer required.
46 ALPHA X expansion HE and Y expansion VE must be zero
When the expanded character parameters VE and HE are used within the ALPHA
command, both values must be either zero or non-zero values. Use vertical expansion
and horizontal expansion with 12 point font size only. If the elongated characters
parameter [E] or the compressed characters parameter [Cn] is used in the ALPHA
command, the VE and HE values must be set to 0.
47 ALPHA X expansion factor HE out of bounds
The horizontal expansion factor is greater than the maximum allowed.
48 ALPHA Y expansion factor VE out of bounds
The vertical expansion factor is greater than the maximum allowed.
49 ALPHA compression factor Cn or Density error (10, 10A, 10B, 12, 13, 15, 17, 20)
The optional compression parameter (Cn) which defines the horizontal pitch of the text
was specified incorrectly. The pitches currently available are 10, 10A, 10B, 12, 13, 15,
17, and 20 cpi.
315
Logo Errors
50 LOGO horizontal width HL > 240 or dot col> HL
a. The horizontal width of the logo is equal to zero or greater than 240. The IGP/PGL
automatically reverts to Normal mode when this occurs.
b. A dot position specified in the logo program exceeds the specified horizontal width of
the logo. When this occurs, the buffer is flushed until a line terminator is found, and
then logo construction continues normally.
51 LOGO vertical length VL > 252 or dot row n > VL
a. The vertical length of the logo is equal to zero or greater than 252. The IGP/PGL
automatically reverts to Normal mode when this occurs.
b. A dot row specified in the logo program exceeds the specified vertical length of the
logo. When this occurs, the buffer is flushed until a line terminator is found, and then
logo construction continues normally.
52 LOGO hyphen syntax error in input parameters
The beginning or ending dots are out of order, or a parameter is missing. The buffer is
flushed until a line terminator is found, and then logo construction continues normally.
53 Insufficient memory to create the LOGO
No more room exists in IGP/PGL memory to construct a logo for the size specified. When
this occurs, the IGP/PGL automatically reverts to Normal mode. To create space in
IGP/PGL memory, delete forms with logo elements (including the logos) that are no
longer required.
54. LOGO format or delimiter error
Some type of format or delimiter error was detected in the Logo command. If this occurs
while specifying the size and name of the logo, the IGP/PGL automatically reverts to the
Normal mode. If this occurs during the actual construction of the logo, the buffer is
flushed until a line terminator is found, and then logo construction continues normally.
55 LOGO call not previously defined
An attempt was made in the Create Form mode to incorporate an undefined logo into a
form. This error is not generated during the Logo Form mode. When this error occurs, the
buffer is flushed until a line terminator is found, and then forms creation continues
normally.
56. Insufficient memory for another LOGO call
IGP/PGL memory cannot store another logo call. To create space in the IGP/PGL
memory, delete forms with logo elements (including the logos) no longer required.
57. LOGO call starting row SR out of bounds
During form creation, the parameter specifying the row position of a logo places the logo
outside the form boundaries. The buffer is flushed until a line terminator is found, and
then processing continues normally.
58. LOGO call starting column SC out of bounds
During form creation, the parameter specifying the column position of a logo places the
logo outside the form boundaries. When this occurs, the buffer is flushed until a line
terminator is found, and then processing continues normally.
59. LOGO error found in DISK/FLASH file
When the logo was loaded dynamically in Execute Form mode from disk or flash, there
was an error in processing the logo.
316
Create Errors
60 Directory full - cannot CREATE the form or LOGO
The directory is full, or no more room exists in the IGP/PGL memory for another form.
When this occurs, the IGP/PGL automatically reverts to the Normal mode. To create
space in the IGP/PGL memory, delete forms that are no longer required.
61 CREATE function unrecognized
An unrecognizable command is entered during the Create Form mode. At this point, the
buffer is flushed until a Stop command is found, and then processing continues.
62 CREATE horizontal duplication parameter HDUP error
Either a format error was detected or a parameter was exceeded. The duplication
number must be no greater than 255, and the offset must be no greater than 792 (dot
scale). If this error occurs, the Horizontal Duplication command is ignored, and forms
processing continues.
63 CREATE vertical duplication parameter VDUP error
Either a format error was detected, or a parameter was exceeded. The duplication
number must be no greater than 255 and the offset must be no greater than the specified
length of the form. If this error occurs, the Vertical Duplication command is ignored, and
forms processing continues.
64 CREATE scale factor parameter SCALE invalid
Either a format error was detected, or a parameter was specified incorrectly. The vertical
lines per inch can be specified as 1 to the target DPI. The horizontal characters per inch
can be specified only as 10, 12, 13, 15, 17 or 20 cpi. If this error occurs, the Scale
command is ignored and forms processing continues.
65 CREATE page starting row PAGE SR out of bounds
When you specify the position of the page parameters with the Page command in the
Create Form mode, the row position specified will place the page number above or below
the boundaries of the form. When this error occurs, the IGP/PGL will automatically revert
to the Normal mode.
66 CREATE page starting column PAGE SC out of bounds When you specify the
position of the page parameters in the Create command, the column position specified
will place the page number outside the form boundaries. When this error occurs, the
IGP/PGL will automatically revert to the Normal mode.
67 CREATE STOP command missing
This error occurs when the IGP/PGL receives a new function command, an End
command, or a mode command without receiving a Stop command. The IGP/PGL will
continue to process subsequent commands correctly.
68 Insufficient memory to store the SETUP program
No more room in the IGP/PGL memory exists for storing the SETUP routine.
69 Insufficient memory to store the form
The directory is full, or no more room exists in the IGP/PGL memory for another form.
When this occurs, the IGP/PGL automatically reverts to the Normal mode. To create
space in the IGP/PGL memory, delete forms that are no longer required.
317
Execute Errors
70 EXECUTE form count parameter FC error
This error occurs when the parameter specifying the number of blank forms to print was
entered incorrectly. When this error occurs, the IGP/PGL will automatically revert to the
Normal mode. Form count can be from 1 through 65,535.
71 EXECUTE/DELETE form or file not found in the directory
An attempt was made to execute or delete a form which does not exist in the forms
directory. When this error occurs, the IGP/PGL reverts to the Normal mode.
72 EXECUTE EVFU load error
This error is generated only during the Execute Form mode while programming the
EVFU. If more channels than lines per physical page are specified during a load
sequence, this error is generated, and the IGP/PGL automatically reverts to the Normal
mode.
73 EXECUTE EVFU terminator invalid
This error is generated only during the Execute Form mode. The EVFU LOAD is missing
an END LOAD code. If the line terminator cannot be deciphered, an error is generated,
and the IGP/PGL reverts to the Normal mode.
74 Missing delimiter - must be a single quotation mark
When issuing an SFCC change command, the new SFCC character must be contained
within two single quotation marks. If the new SFCC character is being identified by the
ASCII value, no quotation marks are required.
75 Not defined.
76 EXECUTE page number error
An error was made while specifying the page number used with the form being executed.
This error can be generated because of incorrect format or a page number that is too
large. The specified page number can range from 0 through 99,999,999. Since the page
number is part of the Execute command, the IGP/PGL will automatically revert to the
Normal mode.
77 EXECUTE format or delimiter error
A format or delimiter error was detected in the Execute command; the IGP/PGL will
automatically revert to the Normal mode. This error is usually caused by one or more of
the following:
a. A missing semicolon;
b. A colon in place of a semicolon;
c. Too many or too few parameters in the command string;
d. Alpha characters instead of decimal digits in the parameters;
e. Page command misspelled when specifying the page number.
78 Insufficient memory to EXECUTE the form
Insufficient memory was available to recall and execute a form. The IGP/PGL will
automatically revert to the Normal mode.
79 Not defined.
318
Miscellaneous Errors
80 Special function must be called from the NORMAL mode
This special function must be called from the Normal mode and not the Create Form or
Execute Form mode. This error is generally due to a missing End command in the Create
Form mode. For example, an attempt to enter the Create Form mode while executing a
form will cause the IGP/PGL automatically to revert to the Normal mode.
81 No such special function
The special function call was unrecognizable. The IGP/PGL will automatically revert to
the Normal mode.
82 Numeric value expected in input parameter
Characters other than numeric digits (0-9) are encountered where digits are expected.
83 Decimal input error in input parameter
The parameter expected was a decimal number. Either the number was not there, or it
was too large (greater than 65,535). This error can also be caused by entering an alpha
character instead of a numeric character.
84 Missing or wrong delimiter - must be a semicolon ;
The delimiter is either wrong or missing. The delimiter expected is a semicolon.
85 Missing or wrong delimiter - must be a colon :
86 DENSITY param error - 10, 10A, 10B, 12, 13, 15, 17, or 20
The parameters of the Density command are improperly specified. The densities
currently implemented are 10, 10A, 10B, 12, 13, 15, 17, and 20 characters per inch. The
command is ignored and processing continues.
89 LPI parameter error
The parameters of the LPI command are improperly specified. The allowable range is
from 1 through 1000. The command is ignored and processing continues.
88 BARCODE type not supported
The bar code type selected is a valid IGP/PGL bar code, but is not supported by this type
of printer.
89 EXPAND parameters out of bounds or format error
The parameters of the Expand command are improperly specified. Either the parameters
are out of bounds, or some type of format error was detected. The command is ignored,
and processing continues.
319
Bar Code Errors
90 Insufficient memory to store the BARCODE
No more room exists in the IGP/PGL memory for another bar code. The rest of the bar
code commands are flushed until the Stop command is found. Processing will then
continue.
91 ALPHA/BARCODE syntax error
Some type of syntax (format) error was detected in the parameters of the bar code
command. This error is usually caused by one or more of the following:
a. Misspelled keywords;
b. Lowercase used;
c. A missing semicolon;
d. A colon in place of a semicolon;
e. An ending delimiter for the data field was not found;
f. Too many or too few parameters in the command string.
The rest of the command line is flushed until the Stop command is found. Processing will
then continue.
92 BARCODE magnification factor MAG out of bounds or not allowed
The magnification factor specified in the bar code command is out of bounds. Refer to the
applicable section in the Bar Codes chapter to determine the acceptable magnification
values for the bar code symbol being used.
93 BARCODE starting row SR out of bounds
The starting row parameter in the bar code command will cause the bar code symbol to
print either above or below the limits of the form.
94 BARCODE starting column SC out of bounds
The starting column parameter in the bar code command will cause the bar code symbol
to print either beyond the left margin or the right margin of the form.
95 BARCODE height Hn out of bounds
The height parameter specified in the bar code command is out of bounds. Acceptable
values vary based on the barcode symbology. See Chapter 3 for the allowable height
range.
96 BARCODE data field has illegal character/format
A character in the data field was not recognized as an acceptable character. Refer to the
applicable section in the Bar Codes chapter to determine the acceptable characters for
the bar code symbol being used. The missing ending delimiter also causes this error.
97 BARCODE data field too short or too long
The data field in the bar code command has too few or too many data characters. Refer
to the applicable section in the Bar Codes chapter to determine the acceptable number of
data characters for the bar code symbol being used.
98 BARCODE symbol(s) exceeds the form length
The bar code command causes a bar code symbol to print below the limits of the form.
This error occurs on the data field line of the bar code.
99 BARCODE symbol(s) exceeds the form width
The bar code command causes a bar code symbol to print beyond the right margin. This
error occurs on the data field line of the bar code.
320
100 BARCODE variable ratio 0 or not ascending
101 BARCODE PDF not allowed or error - LOC: A or B - FONT: N, P, Q, R, T, V, O, X or S
The alternate font was selected for a barcode, an invalid parameter was used, or the
selected height of the barcode cannot fit a PDF. Either the alternate font was selected for
a barcode or an invalid parameter was used. Acceptable parameters must be “N” for the
normal font, “O” for the OCR-A optional font, “X” for the OCR-B optional font, or “S” to
suppress printing of the data field, “P” for 12 cpi, “Q” for 13 cpi, “R” for 15 cpi, “T” for 17
cpi, “V” for 20 cpi.
102 Dynamic BARCODE symbol exceeds the form length
The bar code command with a dynamic data field exceeds the limits of the current form
length.
103 Dynamic data must be inserted at Top-of-Form
Dynamic data must immediately follow the EXECUTE command before any overlay data.
104 Dynamic BARCODE data field BFn not previously defined
Dynamic data field designated in the Execute Form mode was not defined in the Create
Form mode.
105 Dynamic ALPHA/BARCODE/LOGO field AFn/BFn/GFn error - must be 0-512
Dynamic alpha field number (AFn), bar code field number (BFn), or logo field number
(GFn) must range from 0 through 512.
106 Dynamic BARCODE symbol exceeds the form width
107 Dynamic ALPHA data field AFn not previously defined The dynamic alpha field
number called for was not previously defined in the Create Form mode.
108 BARCODE symbol check digit CD out of bounds
109 Dynamic Alpha/BARCODE field longer than previously defined
The BARCODE data provided exceeds the maximum length for the bar code selected.
110 SFCC decimal input error - must be 01 - 255
The hexadecimal value on the ASCII chart for the Special Function Control Code is not
valid. Refer to page 101 to select a valid SFCC.
Reverse Print Errors
111 REVERSE format error in input parameters
Re-enter the command with proper format.
112 REVERSE starting row SR/ending row ER out of bounds
Exceeds the value specified to reverse the element.
113 REVERSE starting SC/ending column EC out of bounds
Exceeds the value specified to reverse the element.
114 Insufficient memory to store the REVERSE element
Insufficient memory space available for reversed print requirements.
321
Miscellaneous Errors
115 PDF417 barcode sizing parameter illegal or too small for data.
116 PDF417 security level has illegal value or format
117 Unusable or illegal raster data
118 Unsupported raster image type
119 Unsupported raster compression type
120 Dynamic LOGO data field GFn not previously defined.
Dynamic logo field designated in the Execute Form mode was not defined in the Create
Form mode.
121 Not defined.
122 EXECUTE form too wide for current page setting
The form was defined in one orientation while sent to print in another orientation. Use the
debug slash (/) when creating a form to show which element is out of bounds (see page
337).
123 EXECUTE form too long for current page setting
The form was defined in one orientation while sent to print in another orientation. Use the
debug slash (/) when creating a form to show which element is out of bounds (see page
337).
124-125 Not defined.
126 LFORMx form length parameter n error
The number of lines exceeds 66 (for 6 lpi) or 88 (for 8 lpi) lines when using the LFORMx
command.
127 Not defined.
128 FORM/LOGO name is not a legal file name
The file name exceeds the 15-character limitation, or an invalid character was used in the
file name. Refer to IGP/PGL Command Standards in the Commands chapter.
129 Not defined.
322
Incremental Fields Errors
130 Not defined.
131 Incremental STEPMASK parameter error
A semicolon is missing after the STEPMASK data.
132 Incremental REPEAT/RESET parameter error
An illegal RPT or RST parameter value was found in the incremental command. The
value must range from 1 through 65,535.
133 Incremental STEPMASK/STARTDATA length error
The dynamic stepmask exceeded created field length or start data exceeded stepmask.
134 Incremental EXECUTE command error
An illegal IRST or ICNT parameter value was found in the Execute command. The value
must range from 1 through 65,535.
135 Not defined.
136 Incremental STEPMASK/STARTDATA mismatched
The STARTDATA value must be A-Z or 0-9, when the STEPMASK value is a value from
0-9.
Miscellaneous Errors
137 Data Matrix barcode sizing parameter illegal or too small for data
138 Data Matrix barcode format ID parameter is illegal
139 Data Matrix barcode ECC type is illegal
140 PMODE or SMODE not the first command in the CREATE mode
141 PMODE or SMODE syntax error
142 PMODE or SMODE printer type PT parameter error
143 PMODE or SMODE scaling parameter error
144 PMODE or SMODE exit mode (EM) parameter error
145 PMODE entries exceeded - maximum = 8
146 - 149 Not defined.
323
Multinational Character Set Errors
150 ISET character selection parameter n error
An ISET character set selection parameter value between 0 and 31 or 1100 to 1103 was
expected. Error was caused possibly by an invalid numeric value or an alpha character.
See Chapter 5.
151 USET decimal input error in input parameter
The USET command was expecting a decimal parameter and either received none or
received an alpha character.
152 USET character set n parameter error
A USET character set selection parameter value between 1 and 8 was expected. Error
was caused possibly by an invalid numeric value or an alpha character.
153 USET substituted character illegal - must be 1 of 16
During character substitution in the USET command, the hex value for the character
being replaced must be one of the specified 16 hex values. Only the following hex values
(ca) can be replaced by another hex value (fa): 21, 22, 23, 24, 25, 26, 40, 5B, 5C, 5D,
5E, 60, 7B, 7C, 7D, 7E.
154 USET defined character illegal - must be hex 20-FF
During the USET command, the hex value for the substituted character (fa) must range
between hex 20 and hex FF. The value given may be out of bounds.
155 USET syntax error - END command is expected
An END command is expected when the USET character set definition is completed.
156 No such CONFIGURATION option
157 Left or Top/Bottom margin too large for the current page size
158 Invalid CONFIG parameter error - out of range
159 Download Data into Memory Module Failed
160 FONT command, FONTLOAD command, or DELETE FONT command parameter
error
161 Illegal FONT typeface value - must be resident
162 Illegal FONT bolding factor - must be ON(1) or OFF(0)
163 Illegal FONT slant - must be LEFT(-1), OFF(0) or RIGHT(1)
164 Illegal FONT point size - must be 4 - 999
165 Illegal FONT symbol set value
166 Illegal FONT space value - must be 0, 1, 2, or 3
167 Illegal FONT Block setting - must be 0, 1, 2, or 3
168–169 Not defined
170 PAPER/CASSETTE command syntax error
171 Invalid PAPER parameter error - out of range
172 Illegal FONT name format, too long or not found
173 Insufficient memory for font download
174 Parameter out of bounds
175–179 Not defined
180 Australian 4-state barcode invalid FCC (2 digits)
324
181 Australian 4-state barcode invalid Sorting number (8 digits)
182 Australian 4-state barcode invalid Customer Data
183 Aztec barcode invalid parameters or data
184 RSS barcode composite data or parameters are invalid
Font Errors
160 FONT command or FONTLOAD parameter error
The FACE # parameter or FONTLOAD command is either missing a space between the
parameter and its value, or a semicolon is missing between font parameters.
161 Illegal FONT typeface value - must be resident
An illegal FONT typeface value was used. FONT typeface values range from 90000
through 99999, or 0 through 9999.
162 Illegal FONT bolding factor - must be ON(1) or OFF(0)
An illegal FONT bolding value was used. ON (or 1) or OFF (or 0) must be entered.
163 Illegal FONT slant - must be LEFT (-1), OFF (0) or RIGHT (1)
An illegal FONT slant value was used. LEFT (or -1), OFF (or 0), or RIGHT (or 1) must be
entered.
164 Illegal FONT point size - must be 4-999
An illegal FONT point size was used. Valid values range from 4 through 999.
165 Illegal FONT symbol set value
An invalid SYMSET parameter value was used. Valid parameter values are 0 through 31
and 1100 to 1103.
166 Illegal FONT space value - must be 0, 1, 2 or 3
An illegal FONT space value was used. Only 0, 1, 2 or 3 constitute valid values.
167 Illegal FONT Block setting - must be 0, 1, 2, or 3
168-169 Not defined.
170 PAPER/CASSETTE command syntax error
171 Invalid PAPER parameter error - out of range or not supported
172 Illegal FONT name format, too long or not found
173 Insufficient memory for font download
174 Parameter out of bounds
175-179 Not defined.
325
Bar Code Errors
180 Australian 4-state barcode invalid FCC (2 digits)
181 Australian 4-state barcode invalid Sorting number (8 digits)
182 Australian 4-state barcode invalid Customer Data
183 Aztec barcode invalid parameters or data
184 RSS barcode composite data or parameters are invalid
185 Not defined
186 Not defined
187 Not defined
188 Not defined
189 Not defined
Miscellaneous Errors
200 Logo Length is longer than form length
201 Dynamic data field DFn not previously defined
204 Dynamic data field DFn previously defined
205 CIRCLE format or delimiter error in input parameters
206 ELLIPSE format or delimiter error in input parameters
207 ELLIPSE/CIRCLE starting column SC out of bounds
208 ELLIPSSE/CIRCLE ending column EC out of bounds
209 ELLIPSE/CIRCLE starting row SR out of bounds
210 ELLIPSE/CIRCLE ending row ER out of bounds
211 ELLIPSE/CIRCLE border thickness LT error
212 Insufficient memory to store the ELLIPSE
213 Insufficient memory to store the CIRCLE
214 XML data stream element error
215 XML data stream attribute error
216 XML data stream data error
217 XML data stream syntax error
218 DIAGONAL format or delimiter error in input parameters
219 DIAGONAL starting column SC out of bounds
220 DIAGONAL ending column EC out of bounds
221 DIAGONAL starting row SR out of bounds
222 DIAGONAL ending row ER out of bounds
223 DIAGONAL border thickness LT error
224 Insufficient memory to store the DIAGONAL
225 QRCode: Invalid Barcode Model
226 QRCode: Invalid Error Correction Level
326
227 QRCode: Invalid Mask Number
228 QRCode: Invalid Data Entry Method
229 QRCode: Invalid Concatenation Mode
230 QRCode: Invalid Partition Number
231 QRCode: Invalid Total Partition Number
232 QRCode: Invalid Parity Data
233 SD card is not installed or insufficient memory
236 The command is not supported.

327
Compatibility Across Models
Overview
This appendix covers PGL command compatibility across different models. All PGL commands and their
parameters are processed regardless of model. However, some models have different features than
others. When a feature is not supported, the command will be absorbed without any action. This appendix
will clarify commands that are processed versus those that are ignored.
Certain commands such as CONFIG (see page 45) and PAPER (see page 81) have a significant number
of different parameters that can be used. Compatibility for these commands is provided in their respective
command descriptions.
Checkmarked table cells in this section means full compatibility for all applicable models in the line matrix
product line. If the columns are left blank, the command is ignored for the given product line. If individual
models are listed, the commands are supported only on those listed models.
Normal Mode Commands
This section covers Normal Mode commands.
Table 48 Normal Mode Commands
Command Mnemonic Line Matrix
Cancel CANCEL
Change SFCC SFCC
Compressed Print DENSITY
Configuration CONFIG See page 45
Create CREATE
Create Logo LOGO
Delete Font DELETE FONT
Delete Form DELETE FORM
Delete Logo DELETE LOGO
Directory DIRECTORY
Emulation Switch EMULATION

328
Table 48 Normal Mode Commands
Command Mnemonic Line Matrix
Enquiry ENQUIRY
Execute EXECUTE
Expanded Print EXPAND
Font FONT
Font Load FONTLOAD
Hex Sequence
On/Off HEXON
HEXOFF
Ignore Sequence
On/Off IGON
IGOFF
Line Spacing, Vertical LPI
Listen LISTEN
Month Name MONTH RTC Only
Multinational Character
Set USET ISET
Normal Mode NORMAL
Optimize OPTIMIZE
Paper PAPER See page 81
Paper Instruction
Enable/Disable EN-PI DIS-PI
Paper Instruction
On/Off for Data Bit 8 PION PIOFF
Print File PRINT
Printer Identification IDENTITY
Printer Status STATUS
Quiet QUIET
Recall RECALL
Reset RESET
Set Clock SETCLOCK RTC only
Select Format On/Off SFON SFOFF
Set Up SETUP

329
Create Mode Commands
This section covers Create Mode commands.
Table 49 Create Mode Commands
Command Mnemonic Line Matrix
Alphanumerics ALPHA
Alpha, Incremental ALPHA
Bar Codes BARCODE
Boxes BOX
Circle CIRCLE
Corners CORNER
Duplication, Horizontal HDUP
Duplication, Vertical VDUP
Ellipse ELLIPSE
End END
Font FONT
Form Length LFORM
Ignore Sequence
On/Off IGON
IGOFF
Lines, Diagonal DIAG
Lines, Horizontal HORZ
Lines, Vertical VERT
Logo Call LOGO
Logo Mode, Create LOGODEF
Multinational
Character Set ISET
Page Number PAGE
Printer Mode PMODE
Reset RESET
Reverse Print REVERSE
Scale SCALE
Scaling SMODE
Select Format On/Off SFON SFOFF

330
Execute Mode Commands
This section covers Execute Mode commands.
Table 50 Execute Mode Commands
Command Mnemonic Line Matrix
Compressed Print DENSITY
Dynamic
Alphanumeric Data
AFn
Dynamic Bar
Code Data BFn
Dynamic Logo GFn
Expanded Print EXPAND
Font FONT
Hex Sequence
On/Off HEXON HEXOFF
Ignore Sequence
On/Off IGON IGOFF
Incremental
Alphanumeric
Dynamic Data
IAFn
Incremental Bar
Code Dynamic
Data
IBFn
Line Spacing,
Vertical LPI
Multinational
Character Set ISET
Normal Mode NORMAL
Paper PAPER
Seepage81
Reset RESET
Repeat REPEAT
Select Format
On/Off SFON SFOFF

331
Standard ASCII Character
Set
B7 B6
B5
BITS
0 0
0
0 0
1
0 1
0
0 1
1
1 0
0
1 0
1
1 1
0
1 1 1
COLUMN
0
1 2 3 4 5 6
7
B4 B3 B2 B1 ROW
0 0 0 0
0
NUL
0
0
0
DLE
20
16
10
SP
40
32
20
0
60
48
30
@
100
64
40
P
120
80
50
`
140
96
60
p
160
112
70
0 0 0 1
1
SOH
1
1
1
DC1
(XON)
21
17
11
!
41
33
21
1
61
49
31
A
101
65
41
Q
121
81
51
a
141
97
61
q
161
113
71
0 0 1 0
2
STX
2
2
2
DC2
22
18
12
"
42
34
22
2
62
50
32
B
102
66
42
R
122
82
52
b
142
98
62
r
162
114
72
0 0 1 1
3
ETX
3
3
3
DC3
(XOFF)
23
19
13
#
43
35
23
3
63
51
33
C
103
67
43
S
123
83
53
c
143
99
63
s
163
115
73
0 1 0 0
4
EOT
4
4
4
DC4
24
20
14
$
44
36
24
4
64
52
34
D
104
68
44
T
124
84
54
d
144
100
64
t
164
116
74
0 1 0 1
5
ENQ
5
5
5
NAK
25
21
15
%
45
37
25
5
65
53
35
E
105
69
45
U
125
85
55
e
145
101
65
u
165
117
75
0 1 1 0
6
ACK
6
6
6
SYN
26
22
16
&
46
38
26
6
66
54
36
F
106
70
46
V
126
86
56
f
146
102
66
v
166
118
76
0 1 1 1
7
BEL
7
7
7
ETB
27
23
17
'
47
39
27
7
67
55
37
G
107
71
47
W
127
87
57
g
147
103
67
w
167
119
77
1 0 0 0
8
BS
10
8
8
CAN
30
24
18
(
50
40
28
8
70
56
38
H
110
72
48
X
130
88
58
h
150
104
68
x
170
120
78
1 0 0 1
9
HT
11
9
9
EM
31
25
19
)
51
41
29
9
71
57
39
I
111
73
49
Y
131
89
59
i
151
105
69
y
171
121
79
1 0 1 0
10
LF
12
10
0 A
SUB
32
26
1A
*
52
42
2A
:
72
58
3A
J
112
74
4A
Z
132
90
5A
j
152
106
6A
z
172
122
7A
1 0 1 1
11
VT
13
11
0 B
ESC
33
27
1B
+
53
43
2B
;
73
59
3B
K
113
75
4B
[
133
91
5B
k
153
107
6B
{
173
123
7B
1 1 0 0
12
FF
14
12
0 C
FS
34
28
1C
,
54
44
2C
<
74
60
3C
L
114
76
4C
\
134
92
5C
l
154
108
6C
|
174
124
7C
1 1 0 1
13
CR
15
13
0 D
GS
35
29
1D
-
55
45
2D
=
75
61
3D
M
115
77
4D
]
135
93
5D
m
155
109
6D
}
175
125
7D
1 1 1 0
14
SO
16
14
0 E
RS
36
30
1E
.
56
46
2E
>
76
62
3E
N
116
78
4E
^
136
94
5E
n
156
110
6E
~
176
126
7E
1 1 1 1
15
SI
17
15
0 F
US
37
31
1F
/
57
47
2F
?
77
63
3F
O
117
79
4F
_
137
95
5F
o
157
111
6F
DEL
177
127
7F
KEY
OCTAL
DECIMAL
HEX
ASCII CHARACTER
332

333
Grid Programs And Samples
The Standard Grid. The standard grid is used for form design. The program for the standard grid is listed
below, and a sample of the standard grid follows on the next page. Photocopy the grid provided or enter
the grid program and make your own printout.

334

335
The Logo Grid. The program for a logo grid is listed below and the sample grid follows. It is not the full
size logo grid; the grid can measure up to 240 columns wide by 252 rows high for a logo 4 x 3.5 inches.
Photocopy the grid or enter the grid program to obtain a printout.

336

337
Page Boundaries
Paper Selection and Maximum Values
Most Create Form mode commands require you to identify specific form boundaries using the SR, SC,
ER, EC parameters. This appendix addresses the page boundaries affecting IGP/PGL products for both
cut-sheet page printers and continuous form printers.
All printers have maximum print boundaries according to the printer type and paper size selected. Refer
to your printer Administrator’s Manual for the specific page boundaries associated with your printer. Table
51 shows the print boundaries for page printers using several different widths and lengths.
Note that while both cut-sheet page printers and continuous form printers have specific maximum width
values based on paper size, continuous form printers are not bound by the same maximum page length
values; on a continuous form printer, if you specify a page length exceeding the actual paper size, the
form will continue to print until it is completed.
The maximum dot values such as those shown in Table 51 are necessary to determine the maximum
printable area on your form for your printer when modifying top/bottom margin settings or offsetting the
values for left margin print positions. The following pages explain how to determine the Top/Bottom
Margin and Left Margin requirements for your printer.
Create Form Mode
In the Create Form mode, both the form's length and width used for boundary checking may be specified
by the user. However, if the form size is not specified, the form length defaults to 11” and the width is not
checked. Boundary checking for form elements is performed only when the form length is specified.
Execute Form Mode
In the Execute Form mode, use the following guidelines to determine if a form will print on the current
page size.
Not User-Defined
If the form's length/width is not user-defined, and the minimum length/width is greater than the current
page length/ width, minus the margins, then the result will be error 74 or 75.
User-defined
If the form's length/width is user-defined greater than the current page length/ width, minus the margins,
then the result will be error 74 or 75.
Not-defined
If the form's length/width is not-defined and the minimum length/width is less than or equal to the current
page length/width, minus the margins, then the form length/width will equal the page length/width, minus
the margins.

338
Table 51 Paper Sizes and Maximum Print Area
Maximum Dot Value*
Paper Size Dimensions
(inches) Page Width Page Length
Letter 8.0 x 11 481 793
Letter 8.5 x 11 511 793
Legal 8.5 x 14 511 1009
A4 8.268 x 11.693 497 842
B5 6.929 x 9.842 416 709
AIAG Label 4 x 6 241 433
Odette Label 8 x 5 481 361
*How to calculate Maximum Dot Values:
1.
Page Length x 72 dpi minus Top and Bottom Margin Values + 1 =
maxi- mum height value;
2.
Page Width x 60 dpi minus Left Margin Value + 1 = maximum width
value.
Values exceeding maximum values will produce an error message.
Setting Top/Bottom Margins
Using dot values to identify maximum vertical print positions, the page boundary parameter of an 11-inch
form has 792 dot rows at n/72-inch vertical resolution (72 dpi X 11 inches). (See Figure 72).
With no Top/Bottom Margin configuration setting on an 11-inch form, the first print position is Starting Row
1, Starting Column 1 (A). However, if a Top/ Bottom Margin value is set at 10, then Starting Row 1 is
adjusted down by 10 dot rows (B), and the Ending Row is adjusted up 10 dot rows (C), thereby reducing
the maximum vertical printable area to 773 dots (793 - [10 + 10]). The greater the top/bottom margin
setting, the smaller the printable area on the form.
NOTE: The Top/Bottom margins are set under the LinePrinter+ configuration menu (if present), or from
the host by sending the PGL CONFIG command. See the Commands chapter.

339
Figure 72 Top/Bottom Margin Example
Setting Left Margins
Using dot values to identify maximum horizontal print positions, the page boundary parameter of an 8-1/2-
inch wide form (85 character columns) has 510 dot columns (1-511) + n/60-inch horizontal resolution (60
dpi X 8.5 inches). (See Figure 72). Setting a Left Margin value repositions the Starting Column 1 position
by the degree of offset required. This offset can be a 0, a positive, or negative value. The following
examples explain how setting the Left Margin affects printed output:
No Left Margin Setting. When the Left Margin configuration setting is 0 on an 8-1/2-inch form, the
Starting Column is 1, and the Ending Column is 511 (, A and B, respectively).
Positive Left Margin Setting. When the Left Margin setting is 20 on an 8-1/2- inch form, the left margin
is offset by 20 dots, and that 20th dot position becomes Starting Column 1 in IGP/PGL memory (A, Figure
74). This 20 dots also offsets the Ending Column by 20 dots, thus narrowing the maximum print width on
the form from 511 to 491 dots (B, Figure 74).
Negative Left Margin Setting. With a Left Margin setting of -20 on an 8-1/2- inch form, the left margin is
offset -20 dots, and that -20 becomes the Starting Column 1 in IGP/PGL memory (A, Figure 75). This -20
offset appears to expand the horizontal printable area to 531 dots (B, Figure 75); however, the expanded
area is actually beyond the addressable range of the 8-1/2-inch- wide form containing the -20 offset
position and is, therefore, not accessible. Column 21 is the left-most addressable area on the page.
NOTE: Negative Left Margin configuration is a method of offsetting and printing an existing IGP/PGL file
which may otherwise require modification in order to orient the output on the page properly. Use
this option if your IGP/PGL file was written for applications where the leftmost printable area is not
designated as the first printable character column on the form.
A
B
C
Maximum Character Row 67
Maximum Vertical Dot 793
Maximum Character Column
Maximum Horizontal Dot 511
Maximum Vertical
Print Area (772 dots)

340
Figure 73 Left Margin Example - No Setting
Figure 74 Left Margin + 20 Setting Example
A
B Maximum Character Column
Maximum Horizontal Dot 511
Maximum Horizontal
Print Area (510 dots)
Maximum Horizontal
Print Area (490 dots)
B Maximum Horizontal Dot Column
(511) becomes 491 due to
+
20 offset
A Dot Column 20
Becomes Column 1

341
Figure 75 Left Margin -20 Setting Example
Maximum Horizontal
Printable Area (510 dots)
B Maximum Horizontal Dot
Column 531
A Dot Column -20
Becomes Column 1
Nonprintable area due
to -20 left margin offset
342

343
Vertical Paper Motion
Introduction
There are three methods of advancing the print position with the IGP/PGL which are explained in this
appendix:
1. Using line feeds or form feeds;
2. Using the paper instruction (PI) line; or
3. Using the Electronic Vertical Format Unit (EVFU).
In impact printers, print position is adjusted by vertical paper motion down the page. Because no paper
motion occurs during forms creation in non-impact printers, advancing the print position refers to cursor
movement down the page according to positioning commands received by the host. Throughout this
appendix, the term advancing the print position will be used to generically refer to this concept of cursor
movement/vertical paper motion.
Paper Motion Using Line Feeds and Form Feeds
The most common method of advancing the print position with IGP/PGL is through the use of line feeds
and form feeds. A line feed moves the print position down a distance determined by the current line
spacing (lpi). In the Normal mode, a form feed character advances the print position to the top of the next
page; in the Execute mode, a form feed advances the print position to the top of the next form. Form
length is determined by the CREATE command.
Paper Motion using the PI Line (Relative Line Slewing)
The method of moving the print position using the PI line results in vertical slews of a specified number of
lines relative to the current print position (rather than slewing to a specific line). For this to occur, the
following criteria must be met:
1. The PI line must be enabled and set high; and
2. Data bit 5 must be 1 (set).
When a number of blank lines will be skipped on a form, (called “paper slewing”) another method of paper
motion may be used. The PI signal can be detected by the IGP/PGL as the 8th data bit in a serial
interface, or a separate input line in a parallel interface. (Refer to the EN-PI/DIS-PI command on page 83
and the PION/PIOFF command on page 82 in the Commands chapter). When the PI signal is used, bits 6
and 7 are interpreted as 0 values, and characters hex 10 through 1F are interpreted as binary slew
commands.
The binary slew commands can skip from 1 through 15 or 1 through 16 lines on the form, depending on
how the Slew Range configuration option is configured. Refer to Table 52 which illustrates how lines are
skipped for each value. (Note that the state of data bit 5 is the difference between line slewing and using
the interface lines as EVFU channel codes.) This type of vertical paper motion occurs whenever the line
slewing command is used regardless of whether the EVFU memory is loaded or not.

344
Table 52 Line Slewing
ASCII Data Bits Slew Range
Configuration
Hex Dec Code 8* 7 6 5 4 3 2 1 0 1
10 16 DLE 1 X X 1 0 0 0 0
1
1
11 17 DC1 1 X X 1 0 0 0 1
2
1
12 18 DC2 1 X X 1 0 0 1 0
3
2
13 19 DC3 1 X X 1 0 0 1 1
4
3
14 20 DC4 1 X X 1 0 1 0 0
5
4
15 21 NAK 1 X X 1 0 1 0 1
6
5
16 22 SYN 1 X X 1 0 1 1 0
7
6
17 23 ETB 1 X X 1 0 1 1 1
8
7
18 24 CAN 1 X X 1 1 0 0 0
9
8
19 25 EM 1 X X 1 1 0 0 1
10
9
1A 26 SUB 1 X X 1 1 0 1 0
11
10
1B 27 ESC 1 X X 1 1 1 1 1
12
11
1C 28 FS 1 X X 1 1 1 0 0
13
12
1D 29 GS 1 X X 1 1 1 0 1
14
13
1E 30 RS 1 0 0 1 1 1 1 0
15
14
1F 31 US 1 0 0 1 1 1 1 1
16
15
X = Undefined, 0 or 1 1 = High 0 = Low
NOTE: *The ASCII values in Table 52 assume that all undefined bits are set to 0. When the PI line is
enabled, data bit 8 is the PI line on a serial interface, and data bit 8 is undefined on a parallel
interface.
Paper Motion using the EVFU
The Electronic Vertical Format Unit (EVFU) is an efficient method of skipping to a specified print position
during repetitive printing tasks. The EVFU affects the vertical placement of overlay data produced in the
Execute Form mode.
General EVFU Programming
The general EVFU programming procedure is as follows:
1. Design a form, determining spacing and channel assignments for each line.
2. Send the programming sequence to the printer.
The following information applies when programming and using the EVFU:
345
PI Line. The PI signal can be detected by the IGP/PGL as the 8th data bit in a serial interface, or a
separate input line in a parallel interface. (Refer to the EN-PI/DIS-PI command on page 83 and the
PION/PIOFF command on page 82 in the Commands chapter).
Elongated Characters. Elongated (double high) characters can be used within EVFU programs. The
EVFU automatically counts one line of elongated characters as two normal character lines.
Paper Runaway Protection. If the EVFU is selected but not loaded when an EVFU command is sent
from the host computer, the printer moves the paper a single line feed. If the EVFU is selected and the
memory is loaded, a channel code sent from the host, which is not a part of the assigned sequence
currently in memory, moves the paper a single line feed.
Line Spacing. The printer can use any line spacing with the EVFU. The EVFU determines the forms
length according to the program specifications and the currently selected line spacing. For example, 14-
inch paper with 10 lpi line spacing would yield a 140-line form which can be defined by the EVFU. Mixing
line spacing on the same form unloads the EVFU.
EVFU Programming Sequence
The EVFU provides 16 channels to identify up to 192 lines. An error results if the EVFU form length
exceeds the physical length of the page, and the IGP/ PGL returns to the Normal mode. The number of
channels in an EVFU overrides the length of the form as it was defined in the CREATE mode; therefore,
the EVFU must be equal to or longer than the form being used.
The EVFU programming sequence is listed below and explained in the following sections.
1. Start load code;
2. Line identification codes; and
3. End load code.
Start Load Code - Hex 1E or 6E
The Start Load code clears and initializes the EVFU memory for channel assignment storage. Refer to
Table 53 or Table 54 on page 346 and page 347, respectively, for the appropriate start load code.
Channel Assignment
The EVFU memory has the capacity for 192-line forms. The first line identification code (channel code) in
the EVFU load data defines the first line on the form; the second line identification code defines the
second line on the form, etc. Each line must have a line identification code.
A single channel code is used repeatedly throughout a form to reserve blank lines between defined
channel codes and to maintain the correct forms length. These “filler” channels can be any channel
number except channel code 1 (which is reserved for the top-of-form) and channel code 12 (which is
reserved as the vertical tab channel). In the EVFU example which begins on page 347, filler channels are
represented by a hex 11 code. Calls are rarely made to filler channels because they do not specify a
unique print position on the form.
Channel 1. The top-of-form code, reserved as the first line on the form. The operating program sends the
channel 1 code to advance to the top of the next form. After the memory is loaded, a Form Feed code
(FF, hex 0C) moves the paper to the next channel 1 (top-of-form).
Channels 2 through 11, 13 and 14. Used as general channel codes (also referred to as line identification
codes) or as filler channels. Each line on the form must be identified by a channel code. When the
operating program sends the channel code, the print position moves to the line identified by the channel
code.
Channel 12. Reserved as the vertical tab channel. The vertical tab code (VT, hex 0B) rapidly advances
the print position to the next line identified by the channel 12 code. If channel 12 is not loaded in the
EVFU memory, a single line feed is executed when a VT code is sent.

346
End Load - Hex 1F or 6F
The end load code terminates the channel storage and saves the EVFU in memory. Refer to Table 53 or
Table 54 on page 346 and page 347, respectively, for the appropriate end load code. Channel codes in
excess of 92 channels received prior to the end load code cause an error.
Using the EVFU
Sending the appropriate EVFU channel code to the printer causes any data in the buffer to print and
move the print position to the next line on the form having the specified channel number assigned in
EVFU memory.
To recognize a data byte as an EVFU instruction, one of the following sets of criteria must be met:
1. The PI line must be enabled and set high;
2. Bits 7 and 6 can be set to 1 or 0; and
3. Data bit 5 must be 0 (not set).
OR:
1. The PI line must be disabled or low;
2. Bits 7 and 6 must be 0 (not set); and
3. Data bit 5 must be 1 (set).
Given these conditions, the lower four bits of a byte specify the EVFU channel number. Table 53 lists the
EVFU channels and their equivalent data bytes when the PI line is enabled; Table 54 lists the EVFU
channel and their equivalent data bytes when the PI line is disabled.
Table 53 EVFU Codes - PI Line Enabled
ASCII Data BitsChannel
Hex Dec
Code 8* 7
6
5 4 3 2 1
00 0
NUL 1
X
X
0 0 0 0 0 1 (TOF)
01 1
SOH 1
X
X
0 0 0 0 1 2
02 2
STX 1
X
X
0 0 0 1 0 3
03 3
ETX 1 X
X
0 0 0 1 14
04 4
EOT 1
X
X
0 0 1 0 0 5
05 5
ENQ 1
X
X
0 0 1 0 1 6
06 6
ACK 1 X
X
0 0 1 1 0 7
07 7
BEL 1
X
X
0 0 1 1 1 8
08 8
BS 1 X
X
0 1 0 0 0 9
09 9
HT 1
X
X
0 1 0 0 1 10
0A 10
LF 1
X
X
0 1 0 1 0 11
0B 11
VT 1
X
X
0 1 0 1 1 12 (VT)
0C 12
FF 1 X
X
0 1 1 0 0 13
0D 13
CR 1 X
X
0 1 1 0 1 14
6E 110
n 1 1
1
0 1 1 1 0 Start Load
6F 111
o 1
1
1
0 1 1 1 1 End Load
X = Undefined, 0 or 1
1 = High
0 = Low

347
NOTE: *The ASCII values in Table 53 assume that all undefined bits are set to 0. When the PI line is
enabled, data bit 8 is the PI line on a serial interface, and data bit 8 is undefined on a parallel
interface.
Table 54 EVFU Codes - PI Line Disabled or Not Used
ASCII
Data Bits
Channel
Hex Dec Code 87 6 5 4 3 2 1
10 16 DLE 0 0 0 1 0 0 0 0 1 (TOF)
11 17 DC1 0 0 0 1 0 0 0 1 2
12 18 DC2 0 0 0 1 0 0 1 0 3
13 19 DC3 0 0 0 1 0 0 1 1 4
14 20 DC4 0 0 0 1 0 1 0 0 5
15 21 NAK 0 0 0 1 0 1 0 1 6
16 22 SYN 0 0 0 1 0 1 1 0 7
17 23 ETB 00 0 1 0 1 1 1 8
18 24 CAN 0 0 0 1 1 0 0 0 9
19 25 EM 0 0 0 1 1 0 0 1 10
1A 26 SUB
0 0 0 1 1 0 1 0 11
1B 27 ESC 0 0 0 1 1 0 1 1 12 (VT)
1C 28 FS 0 0 0 1 1 1 0 0 13
1D 29 GS 0 0 0 1 1 1 0 1 14
1E 30 RS 0 0 0 1 1 1 1 0 Start Load
1F 31 US 0 0 0 1 1 1 1 1 End Load
X = Undefined, 0 or 1 1 = High 0 = Low
NOTE: Do not use your SFCC as a channel code when using the EVFU.
Clearing the EVFU Memory
The following actions reset (clear) the EVFU memory:
1. Sending only the start load code.
2. Sending a start load code followed immediately by an end load code.
3. A second start load code is received, resulting in re-initialization of the EVFU. (This restarts the EVFU
load sequence.)
When the EVFU memory is cleared, the forms length returns to the previously set value.
EVFU Example
The following EVFU example is a 2-inch form at 6 lpi line spacing. Thus, 12 lines on the form must be
defined. The form is repeated 3 times. Paper instructions are disabled.
348
Assign Line Identification Codes
Line ID Code Description Assigned Hex Code
Start Load Star
t
EVFU 1E
Line 1 Top of Form 10
Line 2 Filler 11
Line 3 Filler 11
Line 4 Filler 11
Line 5 Vertical Tab 1B
Line 6 Firs
t
channel stop 13
Line 7 Filler 11
Line 8 Filler 11
Line 9 Second channel stop 12
Line 10 Filler 11
Line 11 Third channel stop 15
Line 12 Filler 11
Stop Load End EVFU 1F
EVFU Format in Execute Mode
The Execute command shown on page 348, derived from the Execute command format on page 58,
illustrates how the EVFU data above is incorporated into the Execute command. All other Execute
command parameters are shown in italics. (Optional parameters are shown in brackets [ ].) Figure 76
illustrates the printed output from this data.
The boldface line below the EXECUTE command represents the hexadecimal EVFU load sequence
which identifies the channel codes at which overlay data will be placed on each form. The example hex
values correspond to the line identification codes listed above. Channel codes not described above as
Filler channels are assigned unique hex codes. Calls to these channels will print overlay data at specific
positions on the form.
The two ~AF lines, also shown in italics, represent the dynamic data. While the EVFU does not affect
dynamic data positioning (data placement is defined by the ALPHA statement when the form was
created), the commands are shown to specify where they would occur in relation to the EXECUTE
command, the EVFU load sequence, and the overlay data.
The four lines of EVFU overlay data (shown in boldface type) follow the two lines of dynamic data. This
overlay data is positioned on the form according to the specified channel codes called. The superscript
hexadecimal numbers enclosed in < > symbols represent calls to the four unique EVFU channel codes.
(cc)EXECUTE; formname [;PAGE n] [;FC] [;ICNTn] [;IRSTn] [;DISK]
1E 10 11 11 11 1B 13 11 11 12 11 15 11 1F
~AF1;*DYNAMIC DATA #1*
~AF2;*DYNAMIC DATA #2*
<13>DATA FOR LINE 6<17>
<10><12>DATA FOR LINE 9
<1B>DATA FOR VERTICAL TAB CHANNEL
<15>DATA FOR LINE 11
[Form Feed character]
(cc)NORMAL
349
When the IGP/PGL receives a channel call, it searches for that channel from the current print position in
the EVFU load sequence to the end of the EVFU load sequence. If that channel is found, the current print
position becomes that channel on the same form. If the channel is not found, the search continues from
the beginning of the EVFU load sequence to the current print position. If this search is successful, the
current form is printed, the next form is called, and the current print position becomes the channel position
in the EVFU. If the channel called is not found in either search, the channel call is treated as if it were a
line feed.

350
EVFU Channel
Code Sent
Line No. Form Output
Form
#1
1E Start Load
10 1 (TOF) (top of form, Form #1)
11 2
11 3
11 4
1B 5
13 6 DATA FOR LINE 6
17 7 (undefined hex 17 causes single line feed)
11 8
12 9
11 10
15 11
11 12
Form
#2
10
1 (TOF)
(top of form,
Form #2)
11 2
11 3
11 4
1B 5
13 6
11 7
11 8
12 9DAT
A
FOR LINE 9
11 10
15 11
11 12
Form
#3
10
1
(
TOF
)
(
top of form, Form #3
)
11 2
11 3
11 4
1B 5DATA FOR VERTICAL TAB CHANNEL
13 6
11 7
11 8
12 9
11 10
15 11 DAT
A
FOR LINE 11
11 12
1F End Load
Figure 76 Sample EVFU Form

351
Typefaces
This appendix illustrates standard typefaces available with IGP/PGL.
Standard Typefaces
The standard fonts available depends on the printer. Beside each typeface is the 5-digit value required in
the FACE # parameter of the FONT command (see page 66).
Line Matrix
Table 55 Standard Fonts for Line Matrix Printers
Font Name Font Face Number
Letter Gothic Bold 93779
352

353
PGL-DBCS
This appendix describes the additional and unique commands for Printronix Line Matrix Printers:
Line Matrix printers include three firmware options with the DBCS fonts embedded: PGL-Hangul KS,
PGL-Hanzi GB, PGL-Kanji Shift-JIS emulation software.
PGL-DBCS is an extension to existing PGL (ASCII) that supports Korean KSC, Chinese Hanzi GB, and
Japanese Shift-JIS character printing respectively. The differences among those printers are as follows:
PGL-Hangul KS supports KSC code table for Korean character code points used only in South Korea.
PGL-Hanzi GB supports GB code table for simplified Hanzi character code points used in People’s
Republic of China. It also supports GB18030 encoding, but the resident font is GB2312 character set.
PGL-Kanji Shift-JIS supports Shift-JIS code table for Kanji character code points used in Japan.
The above differences only affect the DBCS code points but the command syntax and the behavior are
similar.
TWOBYTE Command Syntax
Create Form : TWOBYTE Command
Purpose Defines and positions DBCS data on a “pre-printed” static field or as a dynamic data field.
TWOBYTE [R [D];] [E;] [Fn;] [Pn;] [kFn;L]; [DIR;] SR; SC; VE; HE;(D)DBCS
DATA(D)
STOP
TWOBYTE The DBCS characters command; enter TWOBYTE.
R The optional reverse printing (white on black) parameter. Enter R to
specify a black background.
E The optional elongated character parameter. Enter E to specify
elongated character printing. Elongated characters are double height and
single width. If used, the VE and HE parameters must be set to 0, or an
error message will result. Elongated character printing is also available
with rotated DBCS characters.
Fn : The optional font size parameter, use the following select font size
(default F16):
F16 selects 16x16 matrix font cells (physics size is 8).
F24 selects 24x24 matrix font cells (physics size is 12).
Pn : Optional parameter for pitch between characters. If n is not specified,
one default n is automatically assigned based on the actual horizontal
expansion factor. When option “Compatbl Mode” is set to None,
n=12*HE. When option “Compatbl Mode” is not set to None, n=12*(HE-
1)*2.
354
KFn:L The optional dynamic DBCS data field parameter for identifying the
DBCS string’s dynamic number assignment and designating the number
of DBCS characters allowed. If these parameters are used, the actual
text cannot be entered during the Create Form mode; it must be entered
dynamically during the Execute Form mode. Dynamically entering data
during the Execute mode permits changes to the DBCS text without
redefining or recreating the form. To use this field, perform the following
steps:
a. Enter KF.
b. Replace n with a number ranging from 1 through 512 to identify
DBCS string location on the form. The SR and SC parameters are
used to specify the exact location of the DBCS data field identified by
n. Since the TWOBYTE command and the ALPHA command share
the same set of identification numbers, therefore do not set the same
number for the two commands in one form.
c. Set the length of the dynamic DBCS characters in L ranging from 1
to 127. The actual number of DBCS characters supplied in the
EXECUTE mode must be the same or less than this value. In UTF8
mode L should be the same or more than the number of bytes
supplied in EXECUTE mode.
d. The DBCS data is not allowed to enter, it can only be supplied in the
EXECUTE mode.
DIR Optional parameter for rotating a DBCS character string. Use the
following codes to indicate the direction of character rotation:
CW 90 degree clockwise rotation.
CCW 90 degree counter clockwise rotation.
INV Inverted characters (180 degree rotation)
SR Defines the starting row of the DBCS character data field.
1 SR < Form Length
SC Defines the starting column of the DBCS character data field.
1 SC < Form Width
VE Defines the vertical expansion factor to enlarge DBCS characters
vertically. The factor must ensure that the characters after expansion do
not exceed the form boundary limit. The largest value is 63. 0 and 1
specifies the stand font (no expansion), Elongated (E) characters cannot
be used with a vertical expansion factor other than 0.
HE Defines the horizontal expansion factor to enlarge DBCS characters
horizontally. The factor must ensure that the characters after expansion
do not exceed the form boundary limit. The largest value is 63. 0 and 1
specifies the stand font (no expansion), Elongated (E) characters cannot
be used with a horizontal expansion factor other than 0.
(D) The printable character identifying the start and finish of the
alphanumeric string. Enter any printable character other than a slash (/),
the SFCC, or a character used within the alphanumeric string itself. You
must use the same character at both ends of the alphanumeric string,
but it will not print with the data.
355
DBCS/SBCS TEXT
The group of DBCS/SBCS characters (the alphanumeric string) to print.
Enter any of the standard DBCS/SBCS printable characters (except the
character used to delimit the string in the (D) parameter). The data
appears as “pre-positioned” information on the form beginning at the
location specified by SR and SC. This is the “fixed” or static DBCS/SBCS
data; once defined on the form, it is changed only by redefining the form
using the TWOBYTE command.
STOP Indicates the end of the TWOBYTE command.
EXECUTE Mode Command Syntax (Common)
EXECUTE Form: General Format
Purpose Prints forms created in the CREATE mode.
Mode NORMAL
Format (cc)EXECUTE; formname [;PAGE n] [; FC] [;ICNT n]
[;IRST n]
[;DISK] [ EVFU Data]
[(cc)AF n; (D)ASCII text(D)]
[(cc)KF n; (D)DBCS/SBCS text(D)]
[(cc)BF n; (D)data(D)]
[(cc)GF n; (D)logoname(D)]
[(cc)IAF n; [ idir] STEPMASK;[RPT n;] [RST n;]
(D)STARTDATA(D)]
[(cc)IBF n; [ idir] STEPMASK;[RPT n;] [RST n;]
(D)STARTDATA(D)]
[Overlay Data]
[Form Feed character]
(cc)NORMAL
NOTE: This document only describes the command syntax usage for (cc)KFn. Refer to this manual for
other command parameters.
(cc)KFn
Purpose Incorporates the dynamic DBCS data into a previously identified location of a form.
Mode EXECUTE
Format [(cc)KF n; (D)DBCS/SBCS text(D)]
(cc)
KFn Indicates a dynamic DBCS data field (KF) and its identification number n
which was defined with the TWOBYTE command in the Create form
mode.
(D) The separation symbol for identifying the starting and ending of DBCS
data. The requirement for this parameter is the same as that for D in the
ALPHA command.
DBCS DATA The group of DBCS characters to be printed. The DBCS string appears
as the pre-positioned information on the form beginning at the location
identified n.
356

357
Contact Information
Printronix Customer Support Center
IMPORTANT Please have the following information available prior to calling the
Printronix
Customer Support Center:
•
Model number
•
Serial number (located on the back of the printer)
•
Installed options (i.e., interface and host type if applicable to the problem)
•
Configuration printout: (See “Printing A Configuration” ) in your printers
Administrator’s manual.
•
Is the problem with a new install or an existing printer?
•
Description of the problem (be specific)
•
Good and bad samples that clearly show the problem (faxing or emailing
of these samples may be required)
Americas (714) 368-2686
Europe, Middle East, and Africa (31) 24 6489 311
Asia Pacific (65) 6548 4114
China (86) 800-999-6836
http://www.printronix.com/support.aspx
Printronix Supplies Department
Contact the Printronix Supplies Department for genuine Printronix supplies.
Americas (800) 733-1900
Europe, Middle East, and Africa (33) 1 46 25 19 07
Asia Pacific (65) 6548 4100
China (86) 400-886-5598
India 1800 102 7869
http://www.printronix.com/supplies-parts.aspx

358
Corporate Offices
Printronix, LLC.
6440 Oak Canyon RD, Suite 200
Irvine, CA 92618
U.S.A.
Phone: (714) 368-2300
Fax: (714) 368-2600
Printronix LLC.
c/o Printronix Nederland BV
Bijsterhuizen 11-38
6546 AS Nijmegen
The Netherlands
Phone: (31) 24 6489489
Fax: (31) 24 6489499
Printronix Schweiz GmbH
3 Changi Business Park Vista
#04-05 AkzoNobel House
Singapore 486051
Phone: (65) 6548 4100
Fax: (65) 6548 4111
Printronix Commercial (Shanghai) Co. Ltd.
Room 903, 9th Floor
No. 199, North Xizang Road
200070 Shanghai P.R. China
Phone: (86) 400 886 5598
Fax: (8621) 61171256
Printronix India Pvt Ltd
B-808/809, BSEL Tech Park
8th Floor, Sector 30A
Vashi Navi Mumbai 400705
India
Toll Free No.: 1800 102 7896
Fax: (9122) 4158 5555
Visit the Printronix web site at www.printronix.com
256387-001 F