PlantUML Language Reference Guide Plant UML En
User Manual:
Open the PDF directly: View PDF
.
Page Count: 148 [warning: Documents this large are best viewed by clicking the View PDF Link!]
- Sequence Diagram
- Basic examples
- Declaring participant
- Use non-letters in participants
- Message to Self
- Change arrow style
- Change arrow color
- Message sequence numbering
- Page Title, Header and Footer
- Splitting diagrams
- Grouping message
- Notes on messages
- Some other notes
- Changing notes shape
- Creole and HTML
- Divider
- Reference
- Delay
- Space
- Lifeline Activation and Destruction
- Return
- Participant creation
- Shortcut syntax for activation, deactivation, creation
- Incoming and outgoing messages
- Stereotypes and Spots
- More information on titles
- Participants encompass
- Removing Foot Boxes
- Skinparam
- Changing padding
- Use Case Diagram
- Class Diagram
- Relations between classes
- Label on relations
- Adding methods
- Defining visibility
- Abstract and Static
- Advanced class body
- Notes and stereotypes
- More on notes
- Note on links
- Abstract class and interface
- Using non-letters
- Hide attributes, methods...
- Hide classes
- Use generics
- Specific Spot
- Packages
- Packages style
- Namespaces
- Automatic namespace creation
- Lollipop interface
- Changing arrows direction
- Association classes
- Skinparam
- Skinned Stereotypes
- Color gradient
- Help on layout
- Splitting large files
- Activity Diagram
- Activity Diagram (beta)
- Component Diagram
- State Diagram
- Object Diagram
- Timing Diagram
- Gantt Diagram
- Maths
- Common commands
- Salt (wireframe)
- Creole
- Defining and using sprites
- Skinparam command
- Preprocessing
- Unicode
- Standard Library

Drawing UML with PlantUML
PlantUML Language Reference Guide
(Version 1.2019.1)
PlantUML is a component that allows to quickly write :
• Sequence diagram
• Usecase diagram
• Class diagram
• Activity diagram
• Component diagram
• State diagram
• Object diagram
• Deployment diagram
• Timing diagram
The following non-UML diagrams are also supported:
• Wireframe graphical interface
• Archimate diagram
• Specification and Description Language (SDL)
• Ditaa diagram
• Gantt diagram
• Mathematic with AsciiMath or JLaTeXMath notation
Diagrams are defined using a simple and intuitive language.

1 SEQUENCE DIAGRAM
1 Sequence Diagram
1.1 Basic examples
The sequence -> is used to draw a message between two participants. Participants do not have to be explicitly
declared.
To have a dotted arrow, you use -->
It is also possible to use <- and <--. That does not change the drawing, but may improve readability. Note that
this is only true for sequence diagrams, rules are different for the other diagrams.
@startuml
Alice -> Bob: Authentication Request
Bob --> Alice: Authentication Response
Alice -> Bob: Another authentication Request
Alice <-- Bob: Another authentication Response
@enduml
1.2 Declaring participant
It is possible to change participant order using the participant keyword.
It is also possible to use other keywords to declare a participant:
•actor
•boundary
•control
•entity
•database
@startuml
actor Foo1
boundary Foo2
control Foo3
entity Foo4
database Foo5
collections Foo6
Foo1 -> Foo2 : To boundary
Foo1 -> Foo3 : To control
Foo1 -> Foo4 : To entity
Foo1 -> Foo5 : To database
Foo1 -> Foo6 : To collections
@enduml
PlantUML Language Reference Guide (1.2019.1) 1 / 147

1.2 Declaring participant 1 SEQUENCE DIAGRAM
You can rename a participant using the as keyword.
You can also change the background color of actor or participant.
@startuml
actor Bob #red
' The only difference between actor
'and participant is the drawing
participant Alice
participant "I have a really\nlong name" as L #99 FF99
/' You can also declare:
participant L as "I have a really\nlong name" #99FF99
'/
Alice ->Bob : Authentication Request
Bob - >Alice : Authen tication Resp on se
Bob - >L: Log trans action
@enduml
You can use the order keyword to custom the print order of participant.
@startuml
participant Last order 30
participant Middle order 20
participant First order 10
@enduml
PlantUML Language Reference Guide (1.2019.1) 2 / 147

1.3 Use non-letters in participants 1 SEQUENCE DIAGRAM
1.3 Use non-letters in participants
You can use quotes to define participants. And you can use the as keyword to give an alias to those participants.
@startuml
Alice -> "Bob()" : Hello
"Bob ()" -> "This is very\nlong" as Long
' You can also declare:
' "Bob ()" -> Long as "This is very\nlong"
Long --> "Bob()" : ok
@enduml
1.4 Message to Self
A participant can send a message to itself.
It is also possible to have multi-line using \n.
@startuml
Alice ->Alice: This is a signal to self .\nIt also demonstrates\ nmultiline \ ntext
@enduml
1.5 Change arrow style
You can change arrow style by several ways:
• add a final xto denote a lost message
• use \or /instead of <or >to
• have only the bottom or top part of the arrow
• repeat the arrow head (for example, >> or //) head to have a thin drawing
PlantUML Language Reference Guide (1.2019.1) 3 / 147

1.6 Change arrow color 1 SEQUENCE DIAGRAM
• use -- instead of -to have a dotted arrow
• add a final "o" at arrow head
• use bidirectional arrow <->
@startuml
Bob ->x Alice
Bob -> Alice
Bob ->> Alice
Bob -\ Alice
Bob \\- Alice
Bob //-- Alice
Bob ->o Alice
Bob o\\-- Alice
Bob <-> Alice
Bob <->o Alice
@enduml
1.6 Change arrow color
You can change the color of individual arrows using the following notation:
@startuml
Bob -[#red]> Alice : hello
Alice -[#0000FF]->Bob : ok
@enduml
1.7 Message sequence numbering
The keyword autonumber is used to automatically add number to messages.
@startuml
autonumber
Bob -> Alice : Authentication Request
Bob <- Alice : Authentication Response
@enduml
PlantUML Language Reference Guide (1.2019.1) 4 / 147

1.7 Message sequence numbering 1 SEQUENCE DIAGRAM
You can specify a startnumber with autonumber start , and also an increment with autonumber start
increment.
@startuml
autonumber
Bob -> Alice : Authentication Request
Bob <- Alice : Authentication Response
autonumber 15
Bob -> Alice : Another authentication Request
Bob <- Alice : Another authentication Response
autonumber 40 10
Bob -> Alice : Yet another authentication Request
Bob <- Alice : Yet another authentication Response
@enduml
You can specify a format for your number by using between double-quote.
The formatting is done with the Java class DecimalFormat (0means digit, #means digit and zero if absent).
You can use some html tag in the format.
@startuml
autonumber "<b >[000]"
Bob -> Alice : Authentication Request
Bob <- Alice : Authentication Response
autonumber 15 "<b>(<u>##</u>)"
Bob -> Alice : Another authentication Request
Bob <- Alice : Another authentication Response
autonum ber 40 10 "< font color =red ><b >M es sage 0 "
Bob -> Alice : Yet another authentication Request
Bob <- Alice : Yet another authentication Response
@enduml
PlantUML Language Reference Guide (1.2019.1) 5 / 147

1.8 Page Title, Header and Footer 1 SEQUENCE DIAGRAM
You can also use autonumber stop and autonumber resume increment format to respectively pause and
resume automatic numbering.
@startuml
autonumber 10 10 "<b >[000]"
Bob -> Alice : Authentication Request
Bob <- Alice : Authentication Response
autonumber stop
Bob -> Alice : dummy
autonum ber resume " <font color =red ><b> Message 0 "
Bob -> Alice : Yet another authentication Request
Bob <- Alice : Yet another authentication Response
autonumber stop
Bob -> Alice : dummy
autonumber resume 1 "<font color =blue ><b> Message 0 "
Bob -> Alice : Yet another authentication Request
Bob <- Alice : Yet another authentication Response
@enduml
1.8 Page Title, Header and Footer
The title keyword is used to add a title to the page.
Pages can display headers and footers using header and footer.
@startuml
PlantUML Language Reference Guide (1.2019.1) 6 / 147

1.9 Splitting diagrams 1 SEQUENCE DIAGRAM
header Page Header
footer Page % page% of %lastpage%
title Example Title
Alice -> Bob : message 1
Alice -> Bob : message 2
@enduml
1.9 Splitting diagrams
The newpage keyword is used to split a diagram into several images.
You can put a title for the new page just after the newpage keyword. This title overrides the previously specified
title if any.
This is very handy with Word to print long diagram on several pages.
(Note: this really does work. Only the first page is shown below, but it is a display artifact.)
@startuml
Alice -> Bob : message 1
Alice -> Bob : message 2
newpage
Alice -> Bob : message 3
Alice -> Bob : message 4
newpage A title for the\nlast page
Alice -> Bob : message 5
Alice -> Bob : message 6
@enduml
1.10 Grouping message
It is possible to group messages together using the following keywords:
•alt/else
PlantUML Language Reference Guide (1.2019.1) 7 / 147

1.10 Grouping message 1 SEQUENCE DIAGRAM
•opt
•loop
•par
•break
•critical
•group, followed by a text to be displayed
It is possible a add a text that will be displayed into the header (except for group).
The end keyword is used to close the group.
Note that it is possible to nest groups.
@startuml
Alice -> Bob: Authentication Request
alt successful case
Bob -> Alice: Authentication Accepted
else some kind of failure
Bob -> Alice: Authentication Failure
group My own label
Alice -> Log : Log attack start
loop 1000 times
Alice -> Bob: DNS Attack
end
Alice -> Log : Log attack end
end
else Another type of failure
Bob -> Alice: Please repeat
end
@enduml
PlantUML Language Reference Guide (1.2019.1) 8 / 147

1.11 Notes on messages 1 SEQUENCE DIAGRAM
1.11 Notes on messages
It is possible to put notes on message using the note left or note right keywords just after the message.
You can have a multi-line note using the end note keywords.
@startuml
Alice ->Bob : hello
note left: this is a first note
Bob - >Alice : ok
note right: this is another note
Bob - >Bob : I am t hinking
note left
a note
can also be defined
on several lines
end note
@enduml
1.12 Some other notes
It is also possible to place notes relative to participant with note left of ,note right of or note over
keywords.
It is possible to highlight a note by changing its background color.
You can also have a multi-line note using the end note keywords.
@startuml
participant Alice
participant Bob
note left of Alice #aqua
This is displayed
left of Alice.
end note
note right of Alice: This is displayed right of Alice.
note over Alice: This is displayed over Alice.
note over Alice , Bob #FFAAAA: This is displayed \n over Bob and Alice.
note over Bob , Alice
This is yet another
example of
a long note.
end note
@enduml
PlantUML Language Reference Guide (1.2019.1) 9 / 147

1.13 Changing notes shape 1 SEQUENCE DIAGRAM
1.13 Changing notes shape
You can use hnote and rnote keywords to change note shapes.
@startuml
caller -> server : conReq
hnote over caller : idle
caller <- server : conConf
rnote over server
"r" as rectangle
"h" as hexagon
endrnote
@enduml
1.14 Creole and HTML
It is also possible to use creole formatting:
@startuml
participant Alice
participant "The **Famous ** Bob" as Bob
Alice -> Bob : hello --there --
... Some ~~long delay ~~ ...
Bob -> Alice : ok
note left
This is **bold**
This is //italics//
This is ""monospaced""
PlantUML Language Reference Guide (1.2019.1) 10 / 147

1.15 Divider 1 SEQUENCE DIAGRAM
This is --stroked --
This is __underlined__
This is ~~waved ~~
end note
Alice -> Bob : A //well formatted// message
note right of Alice
This is < back :cadetblue ><size:18> displayed </size ></ back >
__left of__ Alice.
end note
note left of Bob
<u: red >This </u> is <color #118888 > dis played </color >
**<color purple > left of </ color > <s:red>Alice </ strike > Bob**.
end note
note over Alice , Bob
<w:# FF33FF > This is hosted </w > by <img s ourceforge .jpg >
end note
@enduml
1.15 Divider
If you want, you can split a diagram using == separator to divide your diagram into logical steps.
@startuml
== Initialization ==
Alice -> Bob: Authentication Request
Bob --> Alice: Authentication Response
== Repetition ==
Alice -> Bob: Another authentication Request
Alice <-- Bob: another authentication Response
@enduml
PlantUML Language Reference Guide (1.2019.1) 11 / 147

1.16 Reference 1 SEQUENCE DIAGRAM
1.16 Reference
You can use reference in a diagram, using the keyword ref over.
@startuml
participant Alice
actor Bob
ref over Alice , Bob : init
Alice -> Bob : hello
ref over Bob
This can be on
several lines
end ref
@enduml
1.17 Delay
You can use ... to indicate a delay in the diagram. And it is also possible to put a message with this delay.
@startuml
Alice -> Bob: Authentication Request
...
Bob --> Alice: Authentication Response
PlantUML Language Reference Guide (1.2019.1) 12 / 147

1.18 Space 1 SEQUENCE DIAGRAM
...5 minutes later ...
Bob --> Alice: Bye !
@enduml
1.18 Space
You can use ||| to indicate some spacing in the diagram.
It is also possible to specify a number of pixel to be used.
@startuml
Alice -> Bob: message 1
Bob --> Alice: ok
|||
Alice -> Bob: message 2
Bob --> Alice: ok
||45||
Alice -> Bob: message 3
Bob --> Alice: ok
@enduml
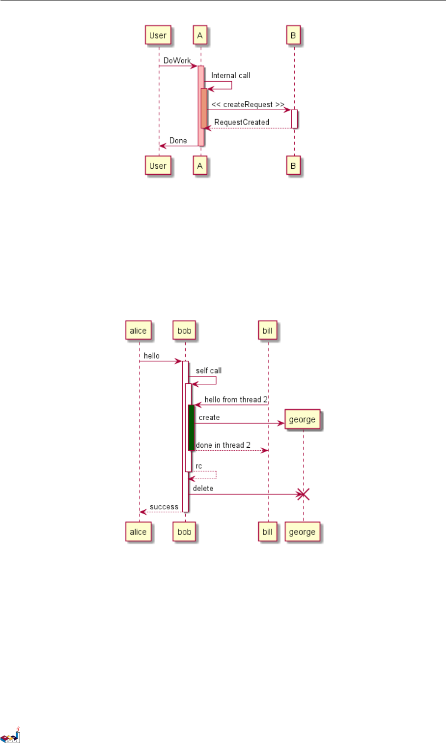
1.19 Lifeline Activation and Destruction
The activate and deactivate are used to denote participant activation.
Once a participant is activated, its lifeline appears.
PlantUML Language Reference Guide (1.2019.1) 13 / 147

1.19 Lifeline Activation and Destruction 1 SEQUENCE DIAGRAM
The activate and deactivate apply on the previous message.
The destroy denote the end of the lifeline of a participant.
@startuml
participant User
User -> A: DoWork
activate A
A -> B: << createRequest >>
activate B
B -> C: DoWork
activate C
C --> B: WorkDone
destroy C
B --> A: RequestCreated
deactivate B
A -> User: Done
deactivate A
@enduml
Nested lifeline can be used, and it is possible to add a color on the lifeline.
@startuml
participant User
User -> A: DoWork
activate A # FFBBBB
A -> A: Internal call
activate A # DarkSalmon
A -> B: << createRequest >>
activate B
B --> A: RequestCreated
deactivate B
deactivate A
A -> User: Done
deactivate A
@enduml
PlantUML Language Reference Guide (1.2019.1) 14 / 147

1.20 Return 1 SEQUENCE DIAGRAM
Autoactivation is possible and works with the return keywords:
@startuml
autoactivate on
alice -> bob : hello
bob -> bob : self call
bill -> bob #005500 : hello from thread 2
bob -> george ** : create
return done in thread 2
return rc
bob -> george !! : delete
return success
@enduml
1.20 Return
A new command return for generating a return message with optional text label. The point returned to is the point
that cause the most recently activated life-line. The syntax is simply return label where label, if provided, can be
any string acceptable on conventional messages.
@startuml
Bob -> Alice : hello
activate Alice
Alice -> Alice : some action
return bye
@enduml
PlantUML Language Reference Guide (1.2019.1) 15 / 147

1.21 Participant creation 1 SEQUENCE DIAGRAM
1.21 Participant creation
You can use the create keyword just before the first reception of a message to emphasize the fact that this message
is actually creating this new object.
@startuml
Bob -> Alice : hello
create Other
Alice -> Other : new
create control String
Alice -> String
note right : You can also put notes!
Alice --> Bob : ok
@enduml
1.22 Shortcut syntax for activation, deactivation, creation
Immediately after specifying the target participant, the following syntax can be used:
•++ Activate the target (optionally a #color may follow this)
•-- Deactivate the source
•** Create an instance of the target
•!! Destroy an instance of the target
@startuml
alice -> bob ++ : hello
bob -> bob ++ : self call
bob -> bib ++ #005500 : hello
bob -> george ** : create
return done
PlantUML Language Reference Guide (1.2019.1) 16 / 147

1.23 Incoming and outgoing messages 1 SEQUENCE DIAGRAM
return rc
bob -> george !! : delete
return success
@enduml
1.23 Incoming and outgoing messages
You can use incoming or outgoing arrows if you want to focus on a part of the diagram.
Use square brackets to denote the left "[" or the right "]" side of the diagram.
@startuml
[-> A: DoWork
activate A
A -> A: Internal call
activate A
A ->] : << createRequest >>
A<--] : RequestCreated
deactivate A
[<- A: Done
deactivate A
@enduml
You can also have the following syntax:
PlantUML Language Reference Guide (1.2019.1) 17 / 147

1.24 Stereotypes and Spots 1 SEQUENCE DIAGRAM
@startuml
[-> Bob
[o-> Bob
[o->o Bob
[x-> Bob
[<- Bob
[x<- Bob
Bob ->]
Bob ->o]
Bob o->o]
Bob ->x]
Bob <-]
Bob x<-]
@enduml
1.24 Stereotypes and Spots
It is possible to add stereotypes to participants using << and >>.
In the stereotype, you can add a spotted character in a colored circle using the syntax (X,color).
@startuml
participant " Famous Bob" as Bob << Generated >>
participant Alice << (C,# ADD1B2) Testable >>
Bob - >Alice : First message
@enduml
By default, the guillemet character is used to display the stereotype. You can change this behavious using the
skinparam guillemet:
@startuml
skinparam guillemet false
participant " Famous Bob" as Bob << Generated >>
participant Alice << (C,# ADD1B2) Testable >>
PlantUML Language Reference Guide (1.2019.1) 18 / 147

1.25 More information on titles 1 SEQUENCE DIAGRAM
Bob - >Alice : First message
@enduml
@startuml
participant Bob << (C,#ADD1B2) >>
participant Alice << (C,# ADD1B2) >>
Bob - >Alice : First message
@enduml
1.25 More information on titles
You can use creole formatting in the title.
@startuml
title __Simple__ ** communication** example
Alice -> Bob: Authentication Request
Bob -> Alice: Authentication Response
@enduml
You can add newline using \n in the title description.
@startuml
title __Simple__ communication example \non several lines
Alice -> Bob: Authentication Request
Bob -> Alice: Authentication Response
@enduml
PlantUML Language Reference Guide (1.2019.1) 19 / 147

1.26 Participants encompass 1 SEQUENCE DIAGRAM
You can also define title on several lines using title and end title keywords.
@startuml
title
<u>Simple </u> communication example
on <i>several </i> lines and using <font color=red>html </font>
This is hosted by <img:sourceforge.jpg>
end title
Alice -> Bob: Authentication Request
Bob -> Alice: Authentication Response
@enduml
1.26 Participants encompass
It is possible to draw a box around some participants, using box and end box commands.
You can add an optional title or a optional background color, after the box keyword.
@startuml
box "Internal Service" #LightBlue
participant Bob
participant Alice
end box
participant Other
Bob -> Alice : hello
Alice -> Other : hello
@enduml
PlantUML Language Reference Guide (1.2019.1) 20 / 147

1.27 Removing Foot Boxes 1 SEQUENCE DIAGRAM
1.27 Removing Foot Boxes
You can use the hide footbox keywords to remove the foot boxes of the diagram.
@startuml
hide footbox
title Foot Box removed
Alice -> Bob: Authentication Request
Bob --> Alice: Authentication Response
@enduml
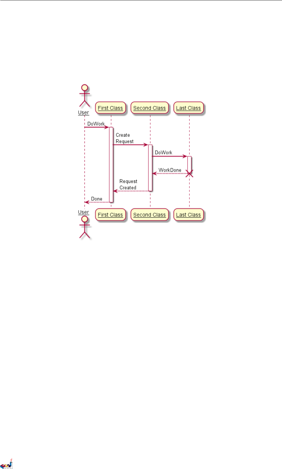
1.28 Skinparam
You can use the skinparam command to change colors and fonts for the drawing.
You can use this command:
• In the diagram definition, like any other commands,
• In an included file,
• In a configuration file, provided in the command line or the ANT task.
You can also change other rendering parameter, as seen in the following examples:
@startuml
skinparam sequenceArrowThickness 2
skinparam roundcorner 20
skinparam maxmessagesize 60
skinparam sequenceParticipant underline
actor User
participant " First Class" as A
participant " Second Class " as B
participant " Last Class" as C
User -> A: DoWork
activate A
A -> B: Create Request
activate B
B -> C: DoWork
activate C
PlantUML Language Reference Guide (1.2019.1) 21 / 147

1.28 Skinparam 1 SEQUENCE DIAGRAM
C --> B: WorkDone
destroy C
B --> A: Request Created
deactivate B
A --> User: Done
deactivate A
@enduml
@startuml
skinparam backgroundColor #EEEBDC
skinparam handwritten true
skinparam sequence {
ArrowColor DeepSkyBlue
ActorBorderColor DeepSkyBlue
LifeLineBorderColor blue
LifeLineBackgroundColor #A9DCDF
ParticipantBorderColor DeepSkyBlue
ParticipantBackgroundColor DodgerBlue
ParticipantFontName Impact
ParticipantFontSize 17
ParticipantFontColor #A9DCDF
ActorBackgroundColor aqua
ActorFontColor DeepSkyBlue
ActorFontSize 17
ActorFontName Aapex
}
actor User
participant " First Class" as A
participant " Second Class " as B
participant " Last Class" as C
User -> A: DoWork
activate A
A -> B: Create Request
activate B
B -> C: DoWork
activate C
PlantUML Language Reference Guide (1.2019.1) 22 / 147

1.29 Changing padding 1 SEQUENCE DIAGRAM
C --> B: WorkDone
destroy C
B --> A: Request Created
deactivate B
A --> User: Done
deactivate A
@enduml
1.29 Changing padding
It is possible to tune some padding settings.
@startuml
skinparam ParticipantPadding 20
skinparam BoxPadding 10
box "Foo1"
participant Alice1
participant Alice2
end box
box "Foo2"
participant Bob1
participant Bob2
end box
Alice1 -> Bob1 : hello
Alice1 -> Out : out
@enduml
PlantUML Language Reference Guide (1.2019.1) 23 / 147

2 USE CASE DIAGRAM
2 Use Case Diagram
Let's have few examples :
Note that you can disable the shadowing using the skinparam shadowing false command.
2.1 Usecases
Use cases are enclosed using between parentheses (because two parentheses looks like an oval).
You can also use the usecase keyword to define a usecase. And you can define an alias, using the as keyword.
This alias will be used latter, when defining relations.
@startuml
(First usecase)
(Another usecase ) as (UC2)
usecase UC3
usecase ( Last\nusecase) as UC4
@enduml
2.2 Actors
Actor are enclosed using between two points.
You can also use the actor keyword to define an actor. And you can define an alias, using the as keyword. This
alias will be used latter, when defining relations.
We will see later that the actor definitions are optional.
@startuml
:First Actor:
:Another\nactor : as Men2
actor Men3
actor :Last actor : as Men4
@enduml
PlantUML Language Reference Guide (1.2019.1) 24 / 147

2.3 Usecases description 2 USE CASE DIAGRAM
2.3 Usecases description
If you want to have description on several lines, you can use quotes.
You can also use the following separators: -- .. == __. And you can put titles within the separators.
@startuml
usecase UC1 as "You can use
several lines to define your usecase .
You can also use separators .
--
Several separators are possible.
==
And you can add titles :
..Conclusion ..
This allows large description ."
@enduml
2.4 Basic example
To link actors and use cases, the arrow --> is used.
The more dashes -in the arrow, the longer the arrow. You can add a label on the arrow, by adding a :character in
the arrow definition.
In this example, you see that User has not been defined before, and is used as an actor.
@startuml
User -> (Start)
User --> (Use the application ) : A small label
:Main Admin: ---> (Use the application) : This is\nyet another\nlabel
@enduml
PlantUML Language Reference Guide (1.2019.1) 25 / 147

2.5 Extension 2 USE CASE DIAGRAM
2.5 Extension
If one actor/use case extends another one, you can use the symbol <|--.
@startuml
:Main Admin: as Admin
(Use the application ) as (Use)
User <|-- Admin
(Start) <|-- (Use)
@enduml
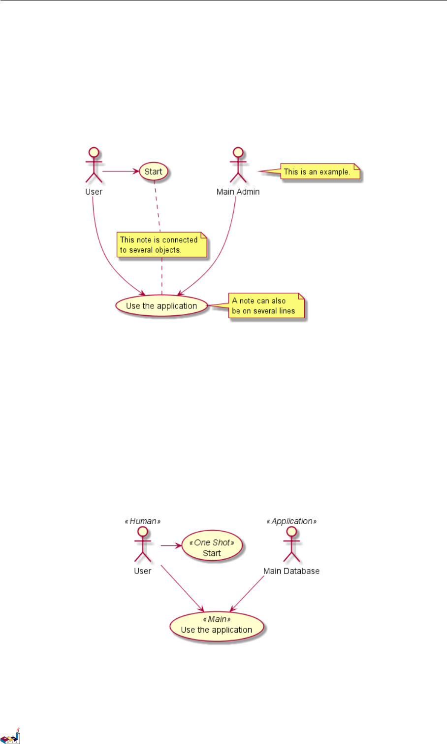
2.6 Using notes
You can use the note left of ,note right of ,note top of ,note bottom of keywords to define notes
related to a single object.
A note can be also define alone with the note keywords, then linked to other objects using the .. symbol.
@startuml
:Main Admin: as Admin
(Use the application ) as (Use)
User -> (Start)
User --> (Use)
Admin ---> (Use)
PlantUML Language Reference Guide (1.2019.1) 26 / 147

2.7 Stereotypes 2 USE CASE DIAGRAM
note right of Admin : This is an example .
note right of (Use)
A note can also
be on several lines
end note
note "This note is connected\nto several objects ." as N2
(Start) .. N2
N2 .. (Use)
@enduml
2.7 Stereotypes
You can add stereotypes while defining actors and use cases using << and >>.
@startuml
User << Human >>
:Main Database: as MySql << Application >>
(Start) << One Shot >>
(Use the application ) as (Use) << Main >>
User -> (Start)
User --> (Use)
MySql --> (Use)
@enduml
2.8 Changing arrows direction
By default, links between classes have two dashes -- and are vertically oriented. It is possible to use horizontal
link by putting a single dash (or dot) like this:
PlantUML Language Reference Guide (1.2019.1) 27 / 147

2.8 Changing arrows direction 2 USE CASE DIAGRAM
@startuml
:user: --> (Use case 1)
:user: -> (Use case 2)
@enduml
You can also change directions by reversing the link:
@startuml
(Use case 1) <.. : user:
(Use case 2) <- :user:
@enduml
It is also possible to change arrow direction by adding left,right,up or down keywords inside the arrow:
@startuml
:user : -left -> ( dummyLeft )
:user : -right -> ( dummyRight )
:user: -up-> (dummyUp )
:user : -down -> ( dummyDown )
@enduml
You can shorten the arrow by using only the first character of the direction (for example, -d- instead of -down-)
or the two first characters (-do-).
Please note that you should not abuse this functionality : Graphviz gives usually good results without tweaking.
PlantUML Language Reference Guide (1.2019.1) 28 / 147

2.9 Splitting diagrams 2 USE CASE DIAGRAM
2.9 Splitting diagrams
The newpage keywords to split your diagram into several pages or images.
@startuml
:actor1: --> (Usecase1)
newpage
:actor2: --> (Usecase2)
@enduml
2.10 Left to right direction
The general default behavior when building diagram is top to bottom.
@startuml
'default
top to bottom direction
user1 --> ( Usecase 1)
user2 --> ( Usecase 2)
@enduml
You may change to left to right using the left to right direction command. The result is often better with
this direction.
@startuml
left to right direction
user1 --> ( Usecase 1)
user2 --> ( Usecase 2)
@enduml
PlantUML Language Reference Guide (1.2019.1) 29 / 147

2.11 Skinparam 2 USE CASE DIAGRAM
2.11 Skinparam
You can use the skinparam command to change colors and fonts for the drawing.
You can use this command :
• In the diagram definition, like any other commands,
• In an included file,
• In a configuration file, provided in the command line or the ANT task.
You can define specific color and fonts for stereotyped actors and usecases.
@startuml
skinparam handwritten true
skinparam usecase {
BackgroundColor DarkSeaGreen
BorderColor DarkSlateGray
BackgroundColor << Main >> YellowGreen
BorderColor << Main >> YellowGreen
ArrowColor Olive
ActorBorderColor black
ActorFontName Courier
ActorBackgroundColor << Human >> Gold
}
User << Human >>
:Main Database: as MySql << Application >>
(Start) << One Shot >>
(Use the application ) as (Use) << Main >>
User -> (Start)
User --> (Use)
MySql --> (Use)
@enduml
PlantUML Language Reference Guide (1.2019.1) 30 / 147

2.12 Complete example 2 USE CASE DIAGRAM
2.12 Complete example
@startuml
left to right direction
skinparam packageStyle rectangle
actor customer
actor clerk
rectangle checkout {
customer -- (checkout)
(checkout ) .> (payment ) : include
(help) .> (checkout ) : extends
(checkout ) -- clerk
}
@enduml
PlantUML Language Reference Guide (1.2019.1) 31 / 147

3 CLASS DIAGRAM
3 Class Diagram
3.1 Relations between classes
Relations between classes are defined using the following symbols :
Type Symbol Drawing
Extension <|--
Composition *--
Aggregation o--
It is possible to replace -- by .. to have a dotted line.
Knowing those rules, it is possible to draw the following drawings:
@startuml
Class01 <|-- Class02
Class03 *-- Class04
Class05 o-- Class06
Class07 .. Class08
Class09 -- Class10
@enduml
@startuml
Class11 <|.. Class12
Class13 --> Class14
Class15 ..> Class16
Class17 ..|> Class18
Class19 <--* Class20
@enduml
@startuml
Class21 #-- Class22
Class23 x-- Class24
Class25 }-- Class26
Class27 +-- Class28
Class29 ^-- Class30
@enduml
PlantUML Language Reference Guide (1.2019.1) 32 / 147

3.2 Label on relations 3 CLASS DIAGRAM
3.2 Label on relations
It is possible a add a label on the relation, using :, followed by the text of the label.
For cardinality, you can use double-quotes "" on each side of the relation.
@startuml
Class01 "1" *-- "many" Class02 : contains
Class03 o-- Class04 : aggregation
Class05 --> "1" Class06
@enduml
You can add an extra arrow pointing at one object showing which object acts on the other object, using <or >at
the begin or at the end of the label.
@startuml
class Car
Driver - Car : drives >
Car *- Wheel : have 4 >
Car -- Person : < owns
@enduml
3.3 Adding methods
To declare fields and methods, you can use the symbol :followed by the field's or method's name.
PlantUML Language Reference Guide (1.2019.1) 33 / 147

3.4 Defining visibility 3 CLASS DIAGRAM
The system checks for parenthesis to choose between methods and fields.
@startuml
Object <|-- ArrayList
Object : equals ()
ArrayList : Object[] elementData
ArrayList : size()
@enduml
It is also possible to group between brackets {} all fields and methods.
Note that the syntax is highly flexible about type/name order.
@startuml
class Dummy {
String data
void methods()
}
class Flight {
flightNumber : Integer
departureTime : Date
}
@enduml
You can use {field} and {method} modifiers to override default behaviour of the parser about fields and methods.
@startuml
class Dummy {
{field} A field ( despite parentheses )
{method} Some method
}
@enduml
3.4 Defining visibility
When you define methods or fields, you can use characters to define the visibility of the corresponding item:
PlantUML Language Reference Guide (1.2019.1) 34 / 147

3.5 Abstract and Static 3 CLASS DIAGRAM
Character Icon for field Icon for method Visibility
-private
#protected
~package private
+public
@startuml
class Dummy {
-field1
#field2
~method1 ()
+method2 ()
}
@enduml
You can turn off this feature using the skinparam classAttributeIconSize 0 command :
@startuml
skinparam classAttributeIconSize 0
class Dummy {
-field1
#field2
~method1 ()
+method2 ()
}
@enduml
3.5 Abstract and Static
You can define static or abstract methods or fields using the {static} or {abstract} modifier.
These modifiers can be used at the start or at the end of the line. You can also use {classifier} instead of
{static}.
@startuml
class Dummy {
{static} String id
{abstract } void methods ()
}
@enduml
PlantUML Language Reference Guide (1.2019.1) 35 / 147

3.6 Advanced class body 3 CLASS DIAGRAM
3.6 Advanced class body
By default, methods and fields are automatically regrouped by PlantUML. You can use separators to define your
own way of ordering fields and methods. The following separators are possible : -- .. == __.
You can also use titles within the separators:
@startuml
class Foo1 {
You can use
several lines
..
as you want
and group
==
things together .
__
You can have as many groups
as you want
--
End of class
}
class User {
.. Simple Getter ..
+ getName ()
+ getAddress()
.. Some setter ..
+ setName ()
__ private data __
int age
-- encrypted --
String password
}
@enduml
3.7 Notes and stereotypes
Stereotypes are defined with the class keyword, << and >>.
You can also define notes using note left of ,note right of ,note top of ,note bottom of keywords.
You can also define a note on the last defined class using note left,note right,note top,note bottom.
A note can be also define alone with the note keywords, then linked to other objects using the .. symbol.
@startuml
class Object << general >>
Object <|--- ArrayList
note top of Object : In java , every class\nextends this one.
note "This is a floating note" as N1
note "This note is connected\nto several objects ." as N2
Object .. N2
N2 .. ArrayList
PlantUML Language Reference Guide (1.2019.1) 36 / 147

3.8 More on notes 3 CLASS DIAGRAM
class Foo
note left: On last defined class
@enduml
3.8 More on notes
It is also possible to use few html tags like :
•<b>
•<u>
•<i>
•<s>,<del>,<strike>
•<font color="#AAAAAA"> or <font color="colorName">
•<color:#AAAAAA> or <color:colorName>
•<size:nn> to change font size
•<img src="file"> or <img:file>: the file must be accessible by the filesystem
You can also have a note on several lines.
You can also define a note on the last defined class using note left,note right,note top,note bottom.
@startuml
class Foo
note left: On last defined class
note top of Object
In java , <size :18 >every </ size > <u >class </u >
<b>extends </b>
<i>this </i> one.
end note
note as N1
This note is <u>also </u>
<b>< color: royalBlue > on several </color >
<s>words </s> lines
And this is hosted by <img:sourceforge .jpg>
end note
@enduml
PlantUML Language Reference Guide (1.2019.1) 37 / 147

3.9 Note on links 3 CLASS DIAGRAM
3.9 Note on links
It is possible to add a note on a link, just after the link definition, using note on link.
You can also use note left on link,note right on link,note top on link,note bottom on link
if you want to change the relative position of the note with the label.
@startuml
class Dummy
Dummy --> Foo : A link
note on link #red: note that is red
Dummy --> Foo2 : Another link
note right on link #blue
this is my note on right link
and in blue
end note
@enduml
3.10 Abstract class and interface
You can declare a class as abstract using abstract" or abstract class keywords.
The class will be printed in italic.
You can use the interface,annotation and enum keywords too.
@startuml
abstract class AbstractList
abstract AbstractCollection
interface List
interface Collection
List <|-- AbstractList
Collection <|-- AbstractCollection
Collection <|- List
PlantUML Language Reference Guide (1.2019.1) 38 / 147

3.11 Using non-letters 3 CLASS DIAGRAM
AbstractCollection <|- AbstractList
AbstractList <|-- ArrayList
class ArrayList {
Object[] elementData
size()
}
enum TimeUnit {
DAYS
HOURS
MINUTES
}
annotation SuppressWarnings
@enduml
3.11 Using non-letters
If you want to use non-letters in the class (or enum...) display, you can either :
• Use the as keyword in the class definition
• Put quotes "" around the class name
@startuml
class "This is my class" as class1
class class2 as "It works this way too"
class2 *-- "foo/ dummy " : use
@enduml
PlantUML Language Reference Guide (1.2019.1) 39 / 147

3.12 Hide attributes, methods... 3 CLASS DIAGRAM
3.12 Hide attributes, methods...
You can parameterize the display of classes using the hide/show command.
The basic command is: hide empty members. This command will hide attributes or methods if they are empty.
Instead of empty members, you can use:
•empty fields or empty attributes for empty fields,
•empty methods for empty methods,
•fields or attributes which will hide fields, even if they are described,
•methods which will hide methods, even if they are described,
•members which will hide fields and methods, even if they are described,
•circle for the circled character in front of class name,
•stereotype for the stereotype.
You can also provide, just after the hide or show keyword:
•class for all classes,
•interface for all interfaces,
•enum for all enums,
•<<foo1>> for classes which are stereotyped with foo1,
• an existing class name.
You can use several show/hide commands to define rules and exceptions.
@startuml
class Dummy1 {
+myMethods()
}
class Dummy2 {
+hiddenMethod()
}
class Dummy3 <<Serializable >> {
String name
}
hide members
hide <<Serializable >> circle
show Dummy1 methods
show <<Serializable >> fields
@enduml
3.13 Hide classes
You can also use the show/hide commands to hide classes.
PlantUML Language Reference Guide (1.2019.1) 40 / 147

3.14 Use generics 3 CLASS DIAGRAM
This may be useful if you define a large !included file, and if you want to hide come classes after file inclusion.
@startuml
class Foo1
class Foo2
Foo2 *-- Foo1
hide Foo2
@enduml
3.14 Use generics
You can also use bracket <and >to define generics usage in a class.
@startuml
class Foo <? extends Element > {
int size()
}
Foo *- Element
@enduml
It is possible to disable this drawing using skinparam genericDisplay old command.
3.15 Specific Spot
Usually, a spotted character (C, I, E or A) is used for classes, interface, enum and abstract classes.
But you can define your own spot for a class when you define the stereotype, adding a single character and a color,
like in this example:
@startuml
class System << (S,#FF7700) Singleton >>
class Date << (D,orchid ) >>
@enduml
PlantUML Language Reference Guide (1.2019.1) 41 / 147

3.16 Packages 3 CLASS DIAGRAM
3.16 Packages
You can define a package using the package keyword, and optionally declare a background color for your package
(Using a html color code or name).
Note that package definitions can be nested.
@startuml
package "Classic Collections " # DDDDDD {
Object <|-- ArrayList
}
package net.sourceforge.plantuml {
Object <|-- Demo1
Demo1 *- Demo2
}
@enduml
3.17 Packages style
There are different styles available for packages.
You can specify them either by setting a default style with the command : skinparam packageStyle, or by using
a stereotype on the package:
@startuml
scale 750 width
package foo1 <<Node >> {
class Class1
}
package foo2 <<Rectangle >> {
class Class2
}
package foo3 <<Folder >> {
class Class3
}
package foo4 <<Frame >> {
class Class4
}
package foo5 <<Cloud >> {
class Class5
}
package foo6 <<Database >> {
class Class6
}
@enduml
PlantUML Language Reference Guide (1.2019.1) 42 / 147

3.18 Namespaces 3 CLASS DIAGRAM
You can also define links between packages, like in the following example:
@startuml
skinparam packageStyle rectangle
package foo1.foo2 {
}
package foo1.foo2.foo3 {
class Object
}
foo1.foo2 +-- foo1.foo2.foo3
@enduml
3.18 Namespaces
In packages, the name of a class is the unique identifier of this class. It means that you cannot have two classes
with the very same name in different packages.
In that case, you should use namespaces instead of packages.
You can refer to classes from other namespaces by fully qualify them. Classes from the default namespace are
qualified with a starting dot.
Note that you don't have to explicitly create namespace : a fully qualified class is automatically put in the right
namespace.
@startuml
class BaseClass
namespace net.dummy #DDDDDD {
.BaseClass <|-- Person
Meeting o-- Person
.BaseClass <|- Meeting
}
namespace net.foo {
net.dummy.Person <|- Person
.BaseClass <|-- Person
net.dummy.Meeting o-- Person
}
PlantUML Language Reference Guide (1.2019.1) 43 / 147

3.19 Automatic namespace creation 3 CLASS DIAGRAM
BaseClass <|-- net.unused . Person
@enduml
3.19 Automatic namespace creation
You can define another separator (other than the dot) using the command : set namespaceSeparator ???.
@startuml
set namespaceSeparator ::
class X1::X2::foo {
some info
}
@enduml
You can disable automatic package creation using the command set namespaceSeparator none.
@startuml
set namespaceSeparator none
class X1.X2.foo {
some info
}
@enduml
3.20 Lollipop interface
You can also define lollipops interface on classes, using the following syntax:
•bar ()- foo
•bar ()-- foo
•foo -() bar
PlantUML Language Reference Guide (1.2019.1) 44 / 147

3.21 Changing arrows direction 3 CLASS DIAGRAM
@startuml
class foo
bar ()- foo
@enduml
3.21 Changing arrows direction
By default, links between classes have two dashes -- and are vertically oriented. It is possible to use horizontal
link by putting a single dash (or dot) like this:
@startuml
Room o- Student
Room *-- Chair
@enduml
You can also change directions by reversing the link:
@startuml
Student -o Room
Chair --* Room
@enduml
It is also possible to change arrow direction by adding left,right,up or down keywords inside the arrow:
@startuml
foo - left -> dummyLeft
foo -right -> dummyRight
foo -up -> dummyUp
foo - down -> dummyDown
@enduml
PlantUML Language Reference Guide (1.2019.1) 45 / 147

3.22 Association classes 3 CLASS DIAGRAM
You can shorten the arrow by using only the first character of the direction (for example, -d- instead of -down-)
or the two first characters (-do-).
Please note that you should not abuse this functionality : Graphviz gives usually good results without tweaking.
3.22 Association classes
You can define association class after that a relation has been defined between two classes, like in this example:
@startuml
class Student {
Name
}
Student "0..*" - "1..*" Course
(Student , Course) .. Enrollment
class Enrollment {
drop()
cancel()
}
@enduml
You can define it in another direction:
@startuml
class Student {
Name
}
Student "0..*" -- "1..*" Course
(Student , Course) . Enrollment
class Enrollment {
drop()
cancel()
}
@enduml
PlantUML Language Reference Guide (1.2019.1) 46 / 147

3.23 Skinparam 3 CLASS DIAGRAM
3.23 Skinparam
You can use the skinparam command to change colors and fonts for the drawing.
You can use this command :
• In the diagram definition, like any other commands,
• In an included file,
• In a configuration file, provided in the command line or the ANT task.
@startuml
skinparam class {
BackgroundColor PaleGreen
ArrowColor SeaGreen
BorderColor SpringGreen
}
skinparam stereotypeCBackgroundColor YellowGreen
Class01 "1" *-- "many" Class02 : contains
Class03 o-- Class04 : aggregation
@enduml
3.24 Skinned Stereotypes
You can define specific color and fonts for stereotyped classes.
@startuml
skinparam class {
BackgroundColor PaleGreen
ArrowColor SeaGreen
PlantUML Language Reference Guide (1.2019.1) 47 / 147

3.25 Color gradient 3 CLASS DIAGRAM
BorderColor SpringGreen
Background Co lor < <Foo >> Wheat
BorderColor < <Foo >> To ma to
}
skinparam stereotypeCBackgroundColor YellowGreen
skinparam stereotypeCBackgroundColor << Foo >> DimGray
Class01 <<Foo >>
Class03 <<Foo >>
Class01 "1" *-- "many" Class02 : contains
Class03 o-- Class04 : aggregation
@enduml
3.25 Color gradient
It's possible to declare individual color for classes or note using the # notation.
You can use either standard color name or RGB code.
You can also use color gradient in background, with the following syntax: two colors names separated either by:
•|,
•/,
•\,
• or -
depending the direction of the gradient.
For example, you could have:
@startuml
skinparam backgroundcolor AntiqueWhite / Gold
skinparam classBackgroundColor Wheat|CornflowerBlue
class Foo #red -green
note left of Foo #blue\9932 CC
this is my
note on this class
end note
package example # GreenYellow/ LightGoldenRodYellow {
class Dummy
}
@enduml
PlantUML Language Reference Guide (1.2019.1) 48 / 147

3.26 Help on layout 3 CLASS DIAGRAM
3.26 Help on layout
Sometimes, the default layout is not perfect...
You can use together keyword to group some classes together : the layout engine will try to group them (as if
they were in the same package).
You can also use hidden links to force the layout.
@startuml
class Bar1
class Bar2
together {
class Together1
class Together2
class Together3
}
Together1 - Together2
Together2 - Together3
Together2 -[hidden]--> Bar1
Bar1 -[hidden]> Bar2
@enduml
3.27 Splitting large files
Sometimes, you will get some very large image files.
You can use the page (hpages)x(vpages) command to split the generated image into several files :
hpages is a number that indicated the number of horizontal pages, and vpages is a number that indicated the
number of vertical pages.
You can also use some specific skinparam settings to put borders on splitted pages (see example).
@startuml
' Split into 4 pages
page 2x2
skinparam pageMargin 10
skinparam pageExternalColor gray
skinparam pageBorderColor black
PlantUML Language Reference Guide (1.2019.1) 49 / 147

3.27 Splitting large files 3 CLASS DIAGRAM
class BaseClass
namespace net.dummy #DDDDDD {
.BaseClass <|-- Person
Meeting o-- Person
.BaseClass <|- Meeting
}
namespace net.foo {
net.dummy.Person <|- Person
.BaseClass <|-- Person
net.dummy.Meeting o-- Person
}
BaseClass <|-- net.unused . Person
@enduml
PlantUML Language Reference Guide (1.2019.1) 50 / 147

4 ACTIVITY DIAGRAM
4 Activity Diagram
4.1 Simple Activity
You can use (*) for the starting point and ending point of the activity diagram.
In some occasion, you may want to use (*top) to force the starting point to be at the top of the diagram.
Use --> for arrows.
@startuml
(*) --> "First Activity "
"First Activity" --> (*)
@enduml
4.2 Label on arrows
By default, an arrow starts at the last used activity.
You can put a label on an arrow using brackets [and ]just after the arrow definition.
@startuml
(*) --> "First Activity "
-->[You can put also labels] "Second Activity"
--> (*)
@enduml
4.3 Changing arrow direction
You can use -> for horizontal arrows. It is possible to force arrow's direction using the following syntax:
•-down-> (default arrow)
•-right-> or ->
PlantUML Language Reference Guide (1.2019.1) 51 / 147

4.4 Branches 4 ACTIVITY DIAGRAM
•-left->
•-up->
@startuml
(*) -up-> "First Activity "
-right -> "Second Activity "
--> "Third Activity"
-left -> (*)
@enduml
4.4 Branches
You can use if/then/else keywords to define branches.
@startuml
(*) --> "Initialization"
if "Some Test" then
-->[true] "Some Activity "
--> "Another activity"
-right -> (*)
else
->[false] " Something else"
-->[Ending process] (*)
endif
@enduml
Unfortunately, you will have to sometimes repeat the same activity in the diagram text:
@startuml
(*) --> "check input"
If "input is verbose " then
--> [Yes] "turn on verbosity "
--> "run command"
else
PlantUML Language Reference Guide (1.2019.1) 52 / 147

4.5 More on Branches 4 ACTIVITY DIAGRAM
--> "run command"
Endif
-->(*)
@enduml
4.5 More on Branches
By default, a branch is connected to the last defined activity, but it is possible to override this and to define a link
with the if keywords.
It is also possible to nest branches.
@startuml
(*) --> if "Some Test" then
-->[true] " activity 1"
if "" then
-> "activity 3" as a3
else
if "Other test" then
-left -> " activity 5"
else
--> "activity 6"
endif
endif
else
->[false] " activity 2"
endif
a3 --> if "last test" then
--> "activity 7"
else
-> "activity 8"
endif
@enduml
PlantUML Language Reference Guide (1.2019.1) 53 / 147

4.6 Synchronization 4 ACTIVITY DIAGRAM
4.6 Synchronization
You can use === code === to display synchronization bars.
@startuml
(*) --> ===B1===
--> "Parallel Activity 1"
--> ===B2===
===B1=== --> " Parallel Activity 2"
--> ===B2===
--> (*)
@enduml
4.7 Long activity description
When you declare activities, you can span on several lines the description text. You can also add \n in the descrip-
tion.
PlantUML Language Reference Guide (1.2019.1) 54 / 147

4.8 Notes 4 ACTIVITY DIAGRAM
You can also give a short code to the activity with the as keyword. This code can be used latter in the diagram
description.
@startuml
(*) - left -> " this <size :20 >activity </size >
is <b >very </b > < co lor :red >long2 </ color >
and defined on several lines
that contains many <i>text </i>" as A1
-up-> "Another activity\n on several lines"
A1 --> " Short activity < img :sourceforge .jpg >"
@enduml
4.8 Notes
You can add notes on a activity using the commands note left,note right,note top or note bottom, just
after the description of the activity you want to note.
If you want to put a note on the starting point, define the note at the very beginning of the diagram description.
You can also have a note on several lines, using the endnote keywords.
@startuml
(*) --> "Some Activity"
note right: This activity has to be defined
"Some Activity" --> (*)
note left
This note is on
several lines
end note
@enduml
PlantUML Language Reference Guide (1.2019.1) 55 / 147

4.9 Partition 4 ACTIVITY DIAGRAM
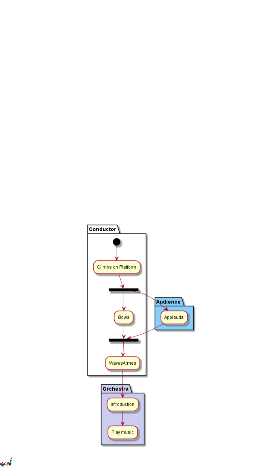
4.9 Partition
You can define a partition using the partition keyword, and optionally declare a background color for your
partition (Using a html color code or name)
When you declare activities, they are automatically put in the last used partition.
You can close the partition definition using a closing bracket }.
@startuml
partition Conductor {
(*) --> "Climbs on Platform"
--> === S1 ===
--> Bows
}
partition Audience #LightSkyBlue {
=== S1 === --> Applauds
}
partition Conductor {
Bows --> === S2 ===
--> WavesArmes
Applauds --> === S2 ===
}
partition Orchestra #CCCCEE {
WavesArmes --> Introduction
--> "Play music"
}
@enduml
PlantUML Language Reference Guide (1.2019.1) 56 / 147

4.10 Skinparam 4 ACTIVITY DIAGRAM
4.10 Skinparam
You can use the skinparam command to change colors and fonts for the drawing.
You can use this command :
• In the diagram definition, like any other commands,
• In an included file,
• In a configuration file, provided in the command line or the ANT task.
You can define specific color and fonts for stereotyped activities.
@startuml
skinparam backgroundColor #AAFFFF
skinparam activity {
StartColor red
BarColor SaddleBrown
EndColor Silver
BackgroundColor Peru
BackgroundColor << Begin >> Olive
BorderColor Peru
FontName Impact
}
(*) --> "Climbs on Platform" << Begin >>
--> === S1 ===
--> Bows
--> === S2 ===
--> WavesArmes
--> (*)
@enduml
4.11 Octagon
You can change the shape of activities to octagon using the skinparam activityShape octagon command.
@startuml
'Default is skinparam activityShape roundBox
skinparam activityShape octagon
(*) --> "First Activity "
PlantUML Language Reference Guide (1.2019.1) 57 / 147

4.12 Complete example 4 ACTIVITY DIAGRAM
"First Activity" --> (*)
@enduml
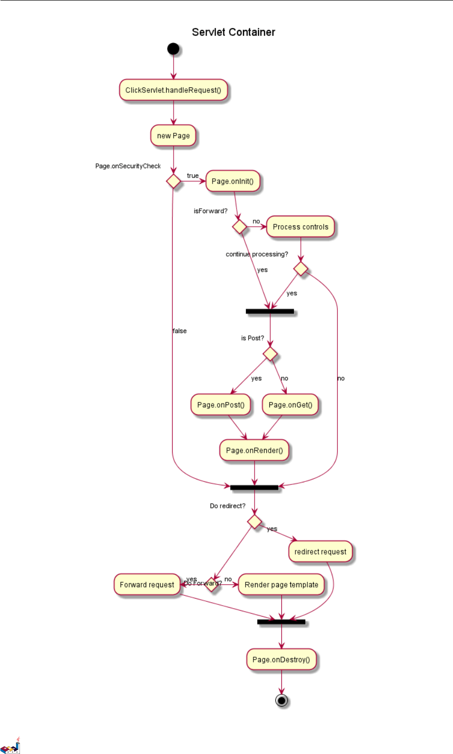
4.12 Complete example
@startuml
title Servlet Container
(*) --> "ClickServlet.handleRequest()"
--> "new Page"
if "Page.onSecurityCheck" then
->[true] "Page. onInit()"
if "isForward ?" then
->[no] "Process controls "
if "continue processing ?" then
-->[yes] ===RENDERING ===
else
-->[no ] === REDIRE CT_CHECK ===
endif
else
-->[yes] ===RENDERING ===
endif
if "is Post?" then
-->[yes] "Page. onPost()"
--> "Page. onRender ()" as render
--> === RE DIRECT_CH ECK ===
else
-->[no] " Page.onGet ()"
--> render
endif
else
-->[ fal se ] === REDIRE CT_CHECK ===
endif
if "Do redirect ?" then
->[yes] " redirect request "
--> == BEFO RE_DESTRO Y ===
else
if "Do Forward?" then
-left ->[yes] " Forward request "
--> == BEFO RE_DESTROY ===
else
-right ->[no] "Render page template"
--> == BEFO RE_DESTROY ===
endif
endif
--> "Page. onDestroy ()"
-->(*)
@enduml
PlantUML Language Reference Guide (1.2019.1) 58 / 147

5 ACTIVITY DIAGRAM (BETA)
5 Activity Diagram (beta)
Current syntax for activity diagram has several limitations and drawbacks (for example, it's difficult to maintain).
So a completely new syntax and implementation is proposed as beta version to users (starting with V7947), so that
we could define a better format and syntax.
Another advantage of this new implementation is that it's done without the need of having Graphviz installed (as
for sequence diagrams).
The new syntax will replace the old one. However, for compatibility reason, the old syntax will still be recognized,
to ensure ascending compatibility.
Users are simply encouraged to migrate to the new syntax.
5.1 Simple Activity
Activities label starts with :and ends with ;.
Text formatting can be done using creole wiki syntax.
They are implicitly linked in their definition order.
@startuml
:Hello world;
:This is defined on
several **lines **;
@enduml
5.2 Start/Stop
You can use start and stop keywords to denote the beginning and the end of a diagram.
@startuml
start
:Hello world;
:This is defined on
several **lines **;
stop
@enduml
You can also use the end keyword.
@startuml
start
:Hello world;
:This is defined on
PlantUML Language Reference Guide (1.2019.1) 60 / 147

5.3 Conditional 5 ACTIVITY DIAGRAM (BETA)
several **lines **;
end
@enduml
5.3 Conditional
You can use if,then and else keywords to put tests if your diagram. Labels can be provided using parentheses.
@startuml
start
if (Graphviz installed ?) then (yes)
:process all\ndiagrams;
else (no)
:process only
__sequence__ and __activity__ diagrams;
endif
stop
@enduml
You can use the elseif keyword to have several tests :
@startuml
start
if (condition A) then (yes)
:Text 1;
elseif (condition B) then (yes)
:Text 2;
stop
elseif (condition C) then (yes)
:Text 3;
elseif (condition D) then (yes)
:Text 4;
else (nothing)
:Text else;
endif
stop
@enduml
PlantUML Language Reference Guide (1.2019.1) 61 / 147

5.4 Repeat loop 5 ACTIVITY DIAGRAM (BETA)
5.4 Repeat loop
You can use repeat and repeatwhile keywords to have repeat loops.
@startuml
start
repeat
:read data;
:generate diagrams;
repeat while ( more data?)
stop
@enduml
5.5 While loop
You can use while and end while keywords to have repeat loops.
@startuml
start
while (data available ?)
:read data;
:generate diagrams;
endwhile
stop
@enduml
PlantUML Language Reference Guide (1.2019.1) 62 / 147

5.6 Parallel processing 5 ACTIVITY DIAGRAM (BETA)
It is possible to provide a label after the endwhile keyword, or using the is keyword.
@startuml
while (check filesize ?) is (not empty )
:read file;
endwhile (empty)
:close file;
@enduml
5.6 Parallel processing
You can use fork,fork again and end fork keywords to denote parallel processing.
@startuml
start
if (multiprocessor ?) then ( yes)
fork
:Treatment 1;
fork again
:Treatment 2;
end fork
else (monoproc)
:Treatment 1;
:Treatment 2;
endif
@enduml
PlantUML Language Reference Guide (1.2019.1) 63 / 147

5.7 Notes 5 ACTIVITY DIAGRAM (BETA)
5.7 Notes
Text formatting can be done using creole wiki syntax.
A note can be floating, using floating keyword.
@startuml
start
:foo1;
floating note left: This is a note
:foo2;
note right
This note is on several
//lines// and can
contain <b>HTML </b>
====
* Calling the method ""foo()"" is prohibited
end note
stop
@enduml
5.8 Colors
You can specify a color for some activities.
@startuml
start
:starting progress;
#HotPink: reading configuration files
These files should be edited at this point!;
#AAAAAA:ending of the process ;
@enduml
PlantUML Language Reference Guide (1.2019.1) 64 / 147

5.9 Arrows 5 ACTIVITY DIAGRAM (BETA)
5.9 Arrows
Using the -> notation, you can add texts to arrow, and change their color.
It's also possible to have dotted, dashed, bold or hidden arrows.
@startuml
:foo1;
-> You can put text on arrows;
if (test) then
-[# blue]->
:foo2;
-[#green , dashed]-> The text can
also be on several lines
and **very** long...;
:foo3;
else
-[# black ,dotted ]->
:foo4;
endif
-[# gray ,bold] ->
:foo5;
@enduml
5.10 Connector
You can use parentheses to denote connector.
@startuml
start
:Some activity;
(A)
PlantUML Language Reference Guide (1.2019.1) 65 / 147

5.11 Grouping 5 ACTIVITY DIAGRAM (BETA)
detach
(A)
:Other activity ;
@enduml
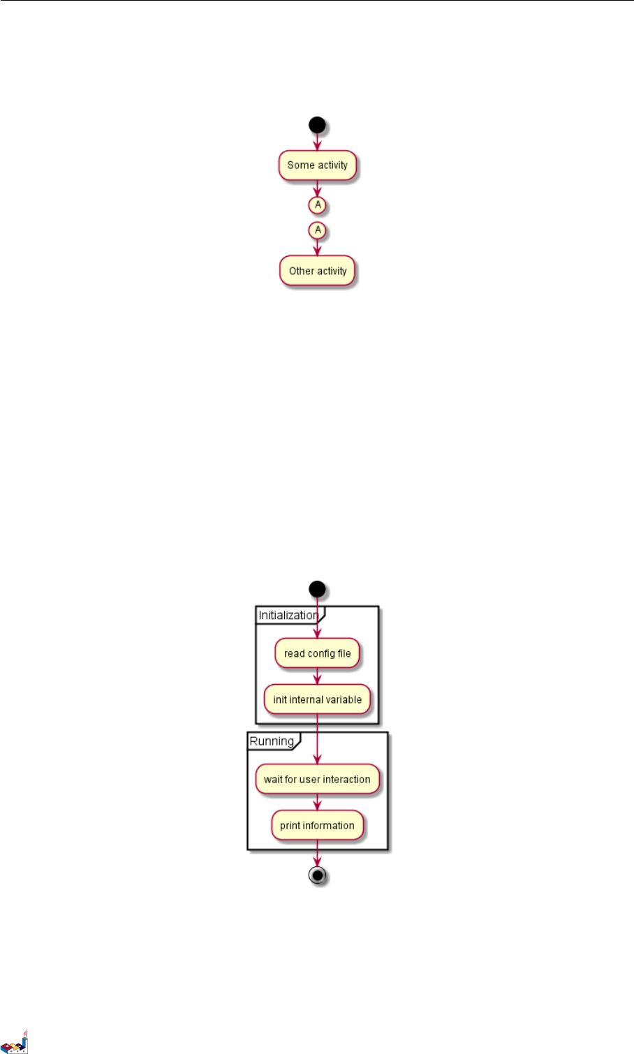
5.11 Grouping
You can group activity together by defining partition:
@startuml
start
partition Initialization {
:read config file;
:init internal variable;
}
partition Running {
:wait for user interaction;
:print information;
}
stop
@enduml
5.12 Swimlanes
Using pipe |, you can define swimlanes.
It's also possible to change swimlanes color.
PlantUML Language Reference Guide (1.2019.1) 66 / 147

5.13 Detach 5 ACTIVITY DIAGRAM (BETA)
@startuml
|Swimlane1|
start
:foo1;
|#AntiqueWhite|Swimlane2|
:foo2;
:foo3;
|Swimlane1|
:foo4;
|Swimlane2|
:foo5;
stop
@enduml
5.13 Detach
It's possible to remove an arrow using the detach keyword.
@startuml
:start;
fork
:foo1;
:foo2;
fork again
:foo3;
detach
endfork
if (foo4) then
:foo5;
detach
endif
:foo6;
detach
:foo7;
stop
@enduml
PlantUML Language Reference Guide (1.2019.1) 67 / 147

5.14 SDL 5 ACTIVITY DIAGRAM (BETA)
5.14 SDL
By changing the final ;separator, you can set different rendering for the activity:
•|
•<
•>
•/
•]
•}
@startuml
:Ready;
:next(o)|
:Receiving;
split
:nak(i)<
:ack(o)>
split again
:ack(i)<
:next(o)
on several lines|
:i := i + 1]
:ack(o)>
split again
:err(i)<
:nak(o)>
split again
:foo/
split again
:i > 5}
stop
end split
:finish;
@enduml
PlantUML Language Reference Guide (1.2019.1) 68 / 147

5.15 Complete example 5 ACTIVITY DIAGRAM (BETA)
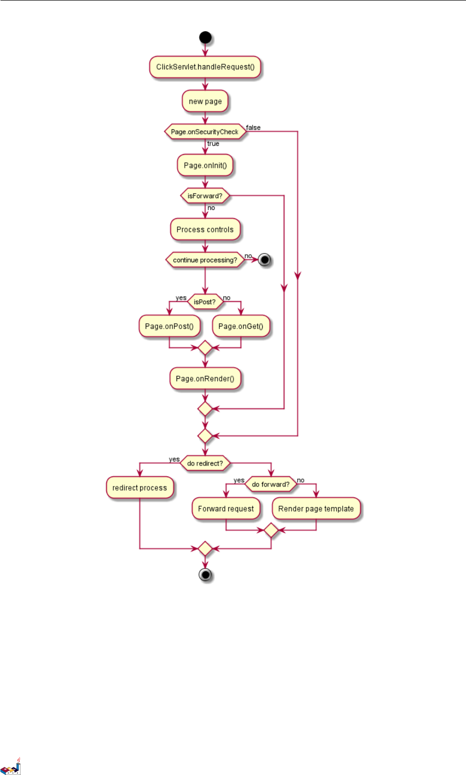
5.15 Complete example
@startuml
start
:ClickServlet.handleRequest();
:new page;
if (Page.onSecurityCheck) then ( true)
:Page.onInit ();
if (isForward ?) then (no)
:Process controls;
if (continue processing ?) then (no)
stop
endif
if (isPost ?) then (yes)
:Page.onPost ();
else (no)
:Page.onGet ();
endif
:Page. onRender ();
endif
else (false)
endif
if (do redirect ?) then (yes)
:redirect process;
else
if (do forward?) then (yes)
:Forward request;
else (no)
:Render page template ;
endif
endif
stop
@enduml
PlantUML Language Reference Guide (1.2019.1) 69 / 147

6 COMPONENT DIAGRAM
6 Component Diagram
Let's have few examples :
6.1 Components
Components must be bracketed.
You can also use the component keyword to define a component. And you can define an alias, using the as
keyword. This alias will be used latter, when defining relations.
@startuml
[First component]
[Another component] as Comp2
component Comp3
component [Last\ncomponent] as Comp4
@enduml
6.2 Interfaces
Interface can be defined using the () symbol (because this looks like a circle).
You can also use the interface keyword to define an interface. And you can define an alias, using the as keyword.
This alias will be used latter, when defining relations.
We will see latter that interface definition is optional.
@startuml
() "First Interface"
() "Another interface" as Interf2
interface Interf3
interface "Last\ninterface" as Interf4
@enduml
PlantUML Language Reference Guide (1.2019.1) 71 / 147

6.3 Basic example 6 COMPONENT DIAGRAM
6.3 Basic example
Links between elements are made using combinations of dotted line (..), straight line (--), and arrows (-->)
symbols.
@startuml
DataAccess - [ First Component]
[First Component ] ..> HTTP : use
@enduml
6.4 Using notes
You can use the note left of ,note right of ,note top of ,note bottom of keywords to define notes
related to a single object.
A note can be also define alone with the note keywords, then linked to other objects using the .. symbol.
@startuml
interface "Data Access" as DA
DA - [First Component]
[First Component ] ..> HTTP : use
note left of HTTP : Web Service only
note right of [First Component]
A note can also
be on several lines
end note
@enduml
6.5 Grouping Components
You can use several keywords to group components and interfaces together:
•package
•node
PlantUML Language Reference Guide (1.2019.1) 72 / 147

6.5 Grouping Components 6 COMPONENT DIAGRAM
•folder
•frame
•cloud
•database
@startuml
package "Some Group " {
HTTP - [First Component ]
[Another Component]
}
node "Other Groups" {
FTP - [ Second Component ]
[First Component ] --> FTP
}
cloud {
[Example 1]
}
database " MySql " {
folder " This is my folder " {
[Folder 3]
}
frame "Foo" {
[Frame 4]
}
}
[Another Component] --> [ Example 1]
[Example 1] --> [Folder 3]
[Folder 3] --> [Frame 4]
@enduml
PlantUML Language Reference Guide (1.2019.1) 73 / 147

6.6 Changing arrows direction 6 COMPONENT DIAGRAM
6.6 Changing arrows direction
By default, links between classes have two dashes -- and are vertically oriented. It is possible to use horizontal
link by putting a single dash (or dot) like this:
@startuml
[Component] --> Interface1
[Component] -> Interface2
@enduml
You can also change directions by reversing the link:
@startuml
Interface1 <-- [Component]
Interface2 <- [Component]
@enduml
PlantUML Language Reference Guide (1.2019.1) 74 / 147

6.7 Use UML2 notation 6 COMPONENT DIAGRAM
It is also possible to change arrow direction by adding left,right,up or down keywords inside the arrow:
@startuml
[ Component ] -left -> left
[Component] -right -> right
[Component] -up-> up
[ Component ] -down -> down
@enduml
You can shorten the arrow by using only the first character of the direction (for example, -d- instead of -down-)
or the two first characters (-do-).
Please note that you should not abuse this functionality : Graphviz gives usually good results without tweaking.
6.7 Use UML2 notation
The skinparam componentStyle uml2 command is used to switch to UML2 notation.
@startuml
skinparam componentStyle uml2
interface "Data Access" as DA
DA - [First Component]
[First Component ] ..> HTTP : use
@enduml
PlantUML Language Reference Guide (1.2019.1) 75 / 147

6.8 Long description 6 COMPONENT DIAGRAM
6.8 Long description
It is possible to put description on several lines using square brackets.
@startuml
component comp1 [
This component
has a long comment
on several lines
]
@enduml
6.9 Individual colors
You can specify a color after component definition.
@startuml
component [Web Server] #Yellow
@enduml
6.10 Using Sprite in Stereotype
You can use sprites within stereotype components.
@startuml
sprite $businessProcess [16x16 /16] {
FFFFFFFFFFFFFFFF
FFFFFFFFFFFFFFFF
FFFFFFFFFFFFFFFF
FFFFFFFFFFFFFFFF
FFFFFFFFFF0FFFFF
FFFFFFFFFF00FFFF
FF00000000000FFF
FF000000000000FF
FF00000000000FFF
FFFFFFFFFF00FFFF
FFFFFFFFFF0FFFFF
FFFFFFFFFFFFFFFF
FFFFFFFFFFFFFFFF
FFFFFFFFFFFFFFFF
FFFFFFFFFFFFFFFF
FFFFFFFFFFFFFFFF
PlantUML Language Reference Guide (1.2019.1) 76 / 147

6.11 Skinparam 6 COMPONENT DIAGRAM
}
rectangle " End to End\nbusiness process" <<$businessProcess >> {
rectangle "inner process 1" <<$businessProcess >> as src
rectangle "inner process 2" <<$businessProcess >> as tgt
src -> tgt
}
@enduml
6.11 Skinparam
You can use the skinparam command to change colors and fonts for the drawing.
You can use this command :
• In the diagram definition, like any other commands,
• In an included file,
• In a configuration file, provided in the command line or the ANT task.
You can define specific color and fonts for stereotyped components and interfaces.
@startuml
skinparam interface {
backgroundColor RosyBrown
borderColor orange
}
skinparam component {
FontSize 13
BackgroundColor <<Apache >> Red
BorderColor << Apache >> # FF6655
FontName Courier
BorderColor black
BackgroundColor gold
ArrowFontName Impact
ArrowColor #FF6655
ArrowFontColor #777777
}
() "Data Access" as DA
DA - [First Component]
[First Component ] ..> () HTTP : use
HTTP - [Web Server] << Apache >>
@enduml
PlantUML Language Reference Guide (1.2019.1) 77 / 147

6.11 Skinparam 6 COMPONENT DIAGRAM
@startuml
[AA ] << st at ic lib > >
[BB ] << sh ar ed lib > >
[CC ] << st at ic lib > >
node node1
node node2 <<shared node > >
database Production
skinparam component {
background Co lor < <static lib >> DarkKh aki
background Co lor < <shared lib >> Green
}
skinparam node {
borderColor Green
backgroundColor Yellow
backgroundColor < <shared node >> Magenta
}
skinparam databaseBackgroundColor Aqua
@enduml
PlantUML Language Reference Guide (1.2019.1) 78 / 147

7 STATE DIAGRAM
7 State Diagram
7.1 Simple State
You can use [*] for the starting point and ending point of the state diagram.
Use --> for arrows.
@startuml
[*] --> State1
State1 --> [*]
State1 : this is a string
State1 : this is another string
State1 -> State2
State2 --> [*]
@enduml
7.2 Change state rendering
You can use hide empty description to render state as simple box.
@startuml
hide empty description
[*] --> State1
State1 --> [*]
State1 : this is a string
State1 : this is another string
State1 -> State2
State2 --> [*]
@enduml
PlantUML Language Reference Guide (1.2019.1) 79 / 147

7.3 Composite state 7 STATE DIAGRAM
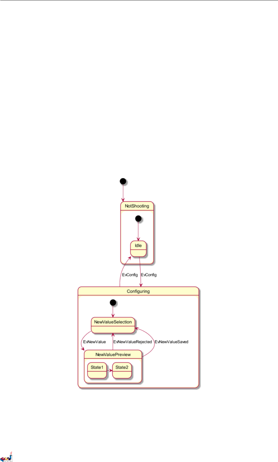
7.3 Composite state
A state can also be composite. You have to define it using the state keywords and brackets.
@startuml
scale 350 width
[*] --> NotShooting
state NotShooting {
[*] --> Idle
Idle --> Configuring : EvConfig
Configuring --> Idle : EvConfig
}
state Configuring {
[*] --> NewValueSelection
NewValueSelection --> NewValuePreview : EvNewValue
NewValuePreview --> NewValueSelection : EvNewValueRejected
NewValuePreview --> NewValueSelection : EvNewValueSaved
state NewValuePreview {
State1 -> State2
}
}
@enduml
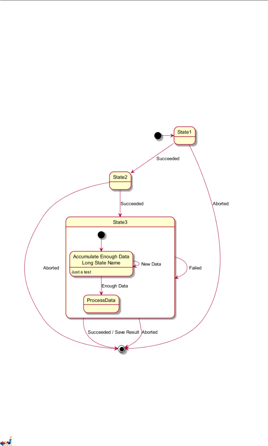
7.4 Long name
You can also use the state keyword to use long description for states.
@startuml
scale 600 width
PlantUML Language Reference Guide (1.2019.1) 80 / 147

7.5 Concurrent state 7 STATE DIAGRAM
[*] -> State1
State1 --> State2 : Succeeded
State1 --> [*] : Aborted
State2 --> State3 : Succeeded
State2 --> [*] : Aborted
state State3 {
state "Accumulate Enough Data\nLong State Name" as long1
long1 : Just a test
[*] --> long1
long1 --> long1 : New Data
long1 --> ProcessData : Enough Data
}
State3 --> State3 : Failed
State3 --> [*] : Succeeded / Save Result
State3 --> [*] : Aborted
@enduml
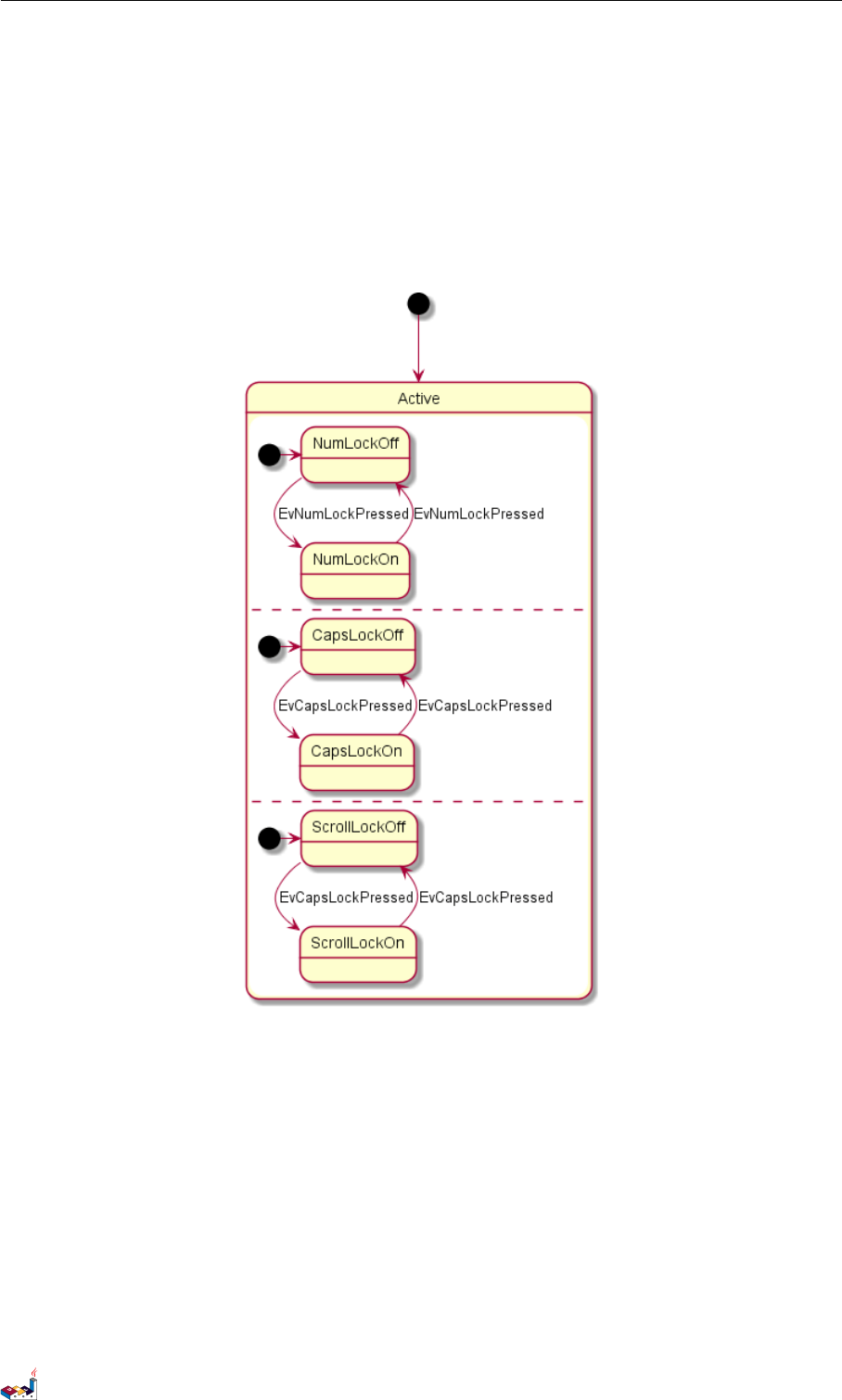
7.5 Concurrent state
You can define concurrent state into a composite state using either -- or || symbol as separator.
@startuml
[*] --> Active
state Active {
[*] -> NumLockOff
NumLockOff --> NumLockOn : EvNumLockPressed
PlantUML Language Reference Guide (1.2019.1) 81 / 147

7.6 Arrow direction 7 STATE DIAGRAM
NumLockOn --> NumLockOff : EvNumLockPressed
--
[*] -> CapsLockOff
CapsLockOff --> CapsLockOn : EvCapsLockPressed
CapsLockOn --> CapsLockOff : EvCapsLockPressed
--
[*] -> ScrollLockOff
ScrollLockOff --> ScrollLockOn : EvCapsLockPressed
ScrollLockOn --> ScrollLockOff : EvCapsLockPressed
}
@enduml
7.6 Arrow direction
You can use -> for horizontal arrows. It is possible to force arrow's direction using the following syntax:
•-down-> (default arrow)
•-right-> or ->
•-left->
•-up->
@startuml
[*] -up -> First
First -right -> Second
Second --> Third
PlantUML Language Reference Guide (1.2019.1) 82 / 147

7.7 Note 7 STATE DIAGRAM
Third -left -> Last
@enduml
You can shorten the arrow by using only the first character of the direction (for example, -d- instead of -down-)
or the two first characters (-do-).
Please note that you should not abuse this functionality : Graphviz gives usually good results without tweaking.
7.7 Note
You can also define notes using note left of,note right of,note top of,note bottom of keywords.
You can also define notes on several lines.
@startuml
[*] --> Active
Active --> Inactive
note left of Active : this is a short\nnote
note right of Inactive
A note can also
be defined on
several lines
end note
@enduml
You can also have floating notes.
@startuml
state foo
note "This is a floating note" as N1
@enduml
PlantUML Language Reference Guide (1.2019.1) 83 / 147

7.8 More in notes 7 STATE DIAGRAM
7.8 More in notes
You can put notes on composite states.
@startuml
[*] --> NotShooting
state "Not Shooting State" as NotShooting {
state "Idle mode" as Idle
state "Configuring mode" as Configuring
[*] --> Idle
Idle --> Configuring : EvConfig
Configuring --> Idle : EvConfig
}
note right of NotShooting : This is a note on a composite state
@enduml
7.9 Skinparam
You can use the skinparam command to change colors and fonts for the drawing.
You can use this command :
• In the diagram definition, like any other commands,
• In an included file,
• In a configuration file, provided in the command line or the ANT task.
You can define specific color and fonts for stereotyped states.
@startuml
skinparam backgroundColor LightYellow
skinparam state {
StartColor MediumBlue
EndColor Red
BackgroundColor Peru
BackgroundColor <<Warning >> Olive
BorderColor Gray
PlantUML Language Reference Guide (1.2019.1) 84 / 147

7.9 Skinparam 7 STATE DIAGRAM
FontName Impact
}
[*] --> NotShooting
state "Not Shooting State" as NotShooting {
state "Idle mode" as Idle <<Warning >>
state "Configuring mode" as Configuring
[*] --> Idle
Idle --> Configuring : EvConfig
Configuring --> Idle : EvConfig
}
NotShooting --> [*]
@enduml
PlantUML Language Reference Guide (1.2019.1) 85 / 147

8 OBJECT DIAGRAM
8 Object Diagram
8.1 Definition of objects
You define instance of objects using the object keywords.
@startuml
object firstObject
object "My Second Object " as o2
@enduml
8.2 Relations between objects
Relations between objects are defined using the following symbols :
Type Symbol Image
Extension <|--
Composition *--
Aggregation o--
It is possible to replace -- by .. to have a dotted line.
Knowing those rules, it is possible to draw the following drawings.
It is possible a add a label on the relation, using :followed by the text of the label.
For cardinality, you can use double-quotes "" on each side of the relation.
@startuml
object Object01
object Object02
object Object03
object Object04
object Object05
object Object06
object Object07
object Object08
Object01 <|-- Object02
Object03 *-- Object04
Object05 o-- "4" Object06
Object07 .. Object08 : some labels
@enduml
8.3 Adding fields
To declare fields, you can use the symbol :followed by the field's name.
@startuml
object user
PlantUML Language Reference Guide (1.2019.1) 86 / 147

8.4 Common features with class diagrams 8 OBJECT DIAGRAM
user : name = " Dummy "
user : id = 123
@enduml
It is also possible to group all fields between brackets {}.
@startuml
object user {
name = "Dummy"
id = 123
}
@enduml
8.4 Common features with class diagrams
• Hide attributes, methods...
• Defines notes
• Use packages
• Skin the output
PlantUML Language Reference Guide (1.2019.1) 87 / 147

9 TIMING DIAGRAM
9 Timing Diagram
This is only a proposal and subject to change.
You are very welcome to create a new discussion on this future syntax. Your feedbacks, ideas and suggestions help
us to find the right solution.
9.1 Declaring participant
You declare participant using concise or robust keyword, depending on how you want them to be drawn.
You define state change using the @notation, and the is verb.
@startuml
robust "Web Browser" as WB
concise "Web User" as WU
@0
WU is Idle
WB is Idle
@100
WU is Waiting
WB is Processing
@300
WB is Waiting
@enduml
9.2 Adding message
You can add message using the following syntax.
@startuml
robust "Web Browser" as WB
concise "Web User" as WU
@0
WU is Idle
WB is Idle
@100
WU -> WB : URL
WU is Waiting
WB is Processing
@300
WB is Waiting
@enduml
PlantUML Language Reference Guide (1.2019.1) 88 / 147

9.3 Relative time 9 TIMING DIAGRAM
9.3 Relative time
It is possible to use relative time with @.
@startuml
robust "DNS Resolver" as DNS
robust "Web Browser" as WB
concise "Web User" as WU
@0
WU is Idle
WB is Idle
DNS is Idle
@+100
WU -> WB : URL
WU is Waiting
WB is Processing
@+200
WB is Waiting
WB -> DNS@+50 : Resolve URL
@+100
DNS is Processing
@+300
DNS is Idle
@enduml
9.4 Participant oriented
Rather than declare the diagram in chronological order, you can define it by participant.
@startuml
robust "Web Browser" as WB
concise "Web User" as WU
PlantUML Language Reference Guide (1.2019.1) 89 / 147

9.5 Setting scale 9 TIMING DIAGRAM
@WB
0 is idle
+200 is Proc .
+100 is Waiting
@WU
0 is Waiting
+500 is ok
@enduml
9.5 Setting scale
You can also set a specific scale.
@startuml
concise "Web User" as WU
scale 100 as 50 pixels
@WU
0 is Waiting
+500 is ok
@enduml
9.6 Initial state
You can also define an inital state.
@startuml
robust "Web Browser" as WB
concise "Web User" as WU
WB is Initializing
WU is Absent
@WB
0 is idle
+200 is Processing
+100 is Waiting
@WU
0 is Waiting
+500 is ok
@enduml
PlantUML Language Reference Guide (1.2019.1) 90 / 147

9.7 Adding constraint 9 TIMING DIAGRAM
9.7 Adding constraint
It is possible to display time constraints on the diagrams.
@startuml
robust "Web Browser" as WB
concise "Web User" as WU
WB is Initializing
WU is Absent
@WB
0 is idle
+200 is Processing
+100 is Waiting
WB@0 <-> @50 : {50 ms lag}
@WU
0 is Waiting
+500 is ok
@200 <-> @+150 : {150 ms}
@enduml
9.8 Adding texts
You can optionally add a title, a header, a footer, a legend and a caption:
@startuml
Title this is my title
header: some header
footer: some footer
legend
Some legend
end legend
caption some caption
robust "Web Browser" as WB
PlantUML Language Reference Guide (1.2019.1) 91 / 147

10 GANTT DIAGRAM
10 Gantt Diagram
This is only a proposal and subject to change.
You are very welcome to create a new discussion on this future syntax. Your feedbacks, ideas and suggestions help
us to find the right solution.
The Gantt is described in natural language, using very simple sentences (subject-verb-complement).
10.1 Declaring tasks
Tasks defined using square bracket. Their durations are defined using the last verb:
@startgantt
[Prototype design] lasts 15 days
[Test prototype] lasts 10 days
@endgantt
10.2 Adding constraints
It is possible to add constraints between task.
@startgantt
[Prototype design] lasts 15 days
[Test prototype] lasts 10 days
[Test prototype] starts at [Prototype design]'s end
@endgantt
@startgantt
[Prototype design] lasts 10 days
[Code prototype] lasts 10 days
[Write tests] lasts 5 days
[Code prototype] starts at [Prototype design]'s end
[Write tests] starts at [Code prototype]'s start
@endgantt
10.3 Short names
It is possible to define short name for tasks with the as keyword.
@startgantt
[Prototype design] as [D] lasts 15 days
[Test prototype] as [T] lasts 10 days
[T] starts at [D]'s end
@endgantt
PlantUML Language Reference Guide (1.2019.1) 93 / 147

10.4 Customize colors 10 GANTT DIAGRAM
10.4 Customize colors
It also possible to customize colors.
@startgantt
[Prototype design] lasts 13 days
[Test prototype] lasts 4 days
[Test prototype] starts at [Prototype design]'s end
[Prototype design ] is colored in Fuchsia/FireBrick
[Test prototype] is colored in GreenYellow / Green
@endgantt
10.5 Milestone
You can define Milestones using the happens verb.
@startgantt
[Test prototype] lasts 10 days
[Prototype completed] happens at [Test prototype ]'s end
[Setup assembly line] lasts 12 days
[Setup assembly line] starts at [Test prototype ]'s end
@endgantt
10.6 Calendar
You can specify a starting date for the whole project. By default, the first task starts at this date.
@startgantt
Project starts the 20th of september 2017
[Prototype design] as [TASK1 ] lasts 13 days
[TASK1] is colored in Lavender/LightBlue
@endgantt
10.7 Close day
It is possible to close some day.
@startgantt
project starts the 2018/04/09
saturday are closed
sunday are closed
2018/05/01 is closed
2018/04/17 to 2018/04/19 is closed
[Prototype design] lasts 14 days
[Test prototype] lasts 4 days
[Test prototype] starts at [Prototype design]'s end
[Prototype design ] is colored in Fuchsia/FireBrick
[Test prototype] is colored in GreenYellow / Green
@endgantt
PlantUML Language Reference Guide (1.2019.1) 94 / 147

10.8 Simplified task succession 10 GANTT DIAGRAM
10.8 Simplified task succession
It's possible to use the then keyword to denote consecutive tasks.
@startgantt
[Prototype design] lasts 14 days
then [Test prototype] lasts 4 days
then [Deploy prototype ] lasts 6 days
@endgantt
You can also use arrow ->
@startgantt
[Prototype design] lasts 14 days
[Build prototype ] lasts 4 days
[Prepare test] lasts 6 days
[Prototype design] -> [Build prototype ]
[Prototype design] -> [Prepare test]
@endgantt
10.9 Separator
You can use -- to separate sets of tasks.
@startgantt
[Task1] lasts 10 days
then [Task2] lasts 4 days
-- Phase Two --
then [Task3] lasts 5 days
then [Task4] lasts 6 days
@endgantt
10.10 Working with resources
You can affect tasks on resources using the on keyword and brackets for resource name.
@startgantt
[Task1] on {Alice} lasts 10 days
[Task2] on {Bob:50%} lasts 2 days
then [Task3] on {Alice :25%} lasts 1 days
@endgantt
PlantUML Language Reference Guide (1.2019.1) 95 / 147

10.11 Complex example 10 GANTT DIAGRAM
10.11 Complex example
It also possible to use the and conjunction.
You can also add delays in constraints.
@startgantt
[Prototype design ] lasts 13 days and is colored in Lavender /LightBlue
[Test prototype] lasts 9 days and is colored in Coral/Green and starts 3 days after [Prototype design]'s end
[Write tests] lasts 5 days and ends at [Prototype design]'s end
[Hire tests writers] lasts 6 days and ends at [Write tests]'s start
[Init and write tests report] is colored in Coral/Green
[Init and write tests report] starts 1 day before [ Test prototype]'s start and ends at [Test prototype ]'s end
@endgantt
PlantUML Language Reference Guide (1.2019.1) 96 / 147

11 MATHS
11 Maths
You can use AsciiMath or JLaTeXMath notation within PlantUML:
@startuml
:<math > int_0^1 f(x)dx </ math >;
:<math >x^2+ y_1+ z_12 ^34</ math >;
note right
Try also
<math >d/dxf (x)= lim_ (h- >0)( f(x+h )-f(x ))/h</math >
<latex >P(y|\mathbf {x}) \ mbox { or } f (\ mathbf{x})+\ epsilon </ latex >
end note
@enduml
or:
@startuml
Bob -> Alice : Can you solve : <math >ax ^2+ bx+c =0 </ math >
Alice --> Bob: <math>x = (-b+-sqrt(b^2-4ac))/(2a)</math >
@enduml
11.1 Standalone diagram
You can also use @startmath/@endmath to create standalone AsciiMath formula.
@startmath
f(t )=(a_0 )/2 + sum_ (n=1)^ ooa_n cos(( npit )/ L)+ sum_ (n =1)^oo b_n \ sin (( npit )/ L)
@endmath
Or use @startlatex/@endlatex to create standalone JLaTeXMath formula.
@startlatex
\sum_{i=0}^{n -1} (a_i + b_i^2)
@endlatex
PlantUML Language Reference Guide (1.2019.1) 97 / 147

11.2 How is this working ? 11 MATHS
11.2 How is this working ?
To draw those formulas, PlantUML uses two OpenSource projects:
• AsciiMath that converts AsciiMath notation to LaTeX expression.
• JLatexMath that displays mathematical formulas written in LaTeX. JLaTeXMath is the best Java library to
display LaTeX code.
ASCIIMathTeXImg.js is small enough to be integrated into PlantUML standard distribution.
Since JLatexMath is bigger, you have to download it separately, then unzip the 4 jar files (batik-all-1.7.jar,jlatexmath-
minimal-1.0.3.jar,jlm_cyrillic.jar and jlm_greek.jar) in the same folder as PlantUML.jar.
PlantUML Language Reference Guide (1.2019.1) 98 / 147

12 COMMON COMMANDS
12 Common commands
12.1 Comments
Everything that starts with simple quote ' is a comment.
You can also put comments on several lines using /' to start and '/ to end.
12.2 Footer and header
You can use the commands header or footer to add a footer or a header on any generated diagram.
You can optionally specify if you want a center,left or right footer/header, by adding a keyword.
As for title, it is possible to define a header or a footer on several lines.
It is also possible to put some HTML into the header or footer.
@startuml
Alice -> Bob: Authentication Request
header
<font color =red > Warning :</ font >
Do not use in production.
endheader
center footer Generated for demonstration
@enduml
12.3 Zoom
You can use the scale command to zoom the generated image.
You can use either a number or a fraction to define the scale factor. You can also specify either width or height (in
pixel). And you can also give both width and height : the image is scaled to fit inside the specified dimension.
•scale 1.5
•scale 2/3
•scale 200 width
•scale 200 height
•scale 200*100
•scale max 300*200
•scale max 1024 width
•scale max 800 height
@startuml
scale 180*90
Bob ->Alice : hello
@enduml
PlantUML Language Reference Guide (1.2019.1) 99 / 147

12.4 Title 12 COMMON COMMANDS
12.4 Title
The title keywords is used to put a title. You can add newline using \n in the title description.
Some skinparam settings are available to put borders on the title.
@startuml
skinparam titleBorderRoundCorner 15
skinparam titleBorderThickness 2
skinparam titleBorderColor red
skinparam title BackgroundColor Aqua - CadetBlue
title Simple communication\ nexample
Alice -> Bob: Authentication Request
Bob --> Alice: Authentication Response
@enduml
You can use creole formatting in the title.
You can also define title on several lines using title and end title keywords.
@startuml
title
<u>Simple </u> communication example
on <i>several </i> lines and using <back:cadetblue >creole tags </back>
end title
Alice -> Bob: Authentication Request
Bob -> Alice: Authentication Response
@enduml
PlantUML Language Reference Guide (1.2019.1) 100 / 147

12.5 Caption 12 COMMON COMMANDS
12.5 Caption
There is also a caption keyword to put a caption under the diagram.
@startuml
caption figure 1
Alice -> Bob: Hello
@enduml
12.6 Legend the diagram
The legend and end legend are keywords is used to put a legend.
You can optionally specify to have left,right,top,bottom or center alignment for the legend.
@startuml
Alice -> Bob : Hello
legend right
Short
legend
endlegend
@enduml
@startuml
Alice -> Bob : Hello
legend top left
Short
legend
endlegend
@enduml
PlantUML Language Reference Guide (1.2019.1) 101 / 147

13 SALT (WIREFRAME)
13 Salt (wireframe)
Salt is a subproject included in PlantUML that may help you to design graphical interface.
You can use either @startsalt keyword, or @startuml followed by a line with salt keyword.
13.1 Basic widgets
A window must start and end with brackets. You can then define:
• Button using [and ].
• Radio button using (and ).
• Checkbox using [and ].
• User text area using ".
@startuml
salt
{
Just plain text
[This is my button ]
() Unchecked radio
(X) Checked radio
[] Unchecked box
[X] Checked box
"Enter text here "
^This is a droplist ^
}
@enduml
The goal of this tool is to discuss about simple and sample windows.
13.2 Using grid
A table is automatically created when you use an opening bracket {. And you have to use |to separate columns.
For example:
@startsalt
{
Login | "MyName "
Password | "**** "
[Cancel] | [ OK ]
}
@endsalt
Just after the opening bracket, you can use a character to define if you want to draw lines or columns of the grid :
PlantUML Language Reference Guide (1.2019.1) 102 / 147

13.3 Group box 13 SALT (WIREFRAME)
Symbol Result
#To display all vertical and horizontal lines
!To display all vertical lines
-To display all horizontal lines
+To display external lines
@startsalt
{+
Login | "MyName "
Password | "**** "
[Cancel] | [ OK ]
}
@endsalt
13.3 Group box
more info
@startsalt
{^"My group box"
Login | "MyName "
Password | "**** "
[Cancel] | [ OK ]
}
@endsalt
13.4 Using separator
You can use several horizontal lines as separator.
@startsalt
{
Text1
..
"Some field"
==
Note on usage
~~
Another text
--
[Ok]
}
@endsalt
PlantUML Language Reference Guide (1.2019.1) 103 / 147

13.5 Tree widget 13 SALT (WIREFRAME)
13.5 Tree widget
To have a Tree, you have to start with {T and to use +to denote hierarchy.
@startsalt
{
{T
+ World
++ America
+++ Canada
+++ USA
++++ New York
++++ Boston
+++ Mexico
++ Europe
+++ Italy
+++ Germany
++++ Berlin
++ Africa
}
}
@endsalt
13.6 Enclosing brackets
You can define subelements by opening a new opening bracket.
@startsalt
{
Name | " "
Modifiers: | { (X) public | () default | () private | () protected
[] abstract | [] final | [] static }
Superclass: | { "java.lang.Object " | [ Browse...] }
}
@endsalt
13.7 Adding tabs
You can add tabs using {/ notation. Note that you can use HTML code to have bold text.
@startsalt
{+
{/ <b>General | Fullscreen | Behavior | Saving }
{
{ Open image in: | ^Smart Mode^ }
[X] Smooth images when zoomed
[X] Confirm image deletion
[ ] Show hidden images
}
[Close]
PlantUML Language Reference Guide (1.2019.1) 104 / 147

13.8 Using menu 13 SALT (WIREFRAME)
}
@endsalt
Tab could also be vertically oriented:
@startsalt
{+
{/ <b>General
Fullscreen
Behavior
Saving } |
{
{ Open image in: | ^Smart Mode^ }
[X] Smooth images when zoomed
[X] Confirm image deletion
[ ] Show hidden images
[Close]
}
}
@endsalt
13.8 Using menu
You can add a menu by using {* notation.
@startsalt
{+
{* File | Edit | Source | Refactor }
{/ General | Fullscreen | Behavior | Saving }
{
{ Open image in: | ^Smart Mode^ }
[X] Smooth images when zoomed
[X] Confirm image deletion
[ ] Show hidden images
}
[Close]
}
@endsalt
It is also possible to open a menu:
@startsalt
{+
PlantUML Language Reference Guide (1.2019.1) 105 / 147

13.9 Advanced table 13 SALT (WIREFRAME)
{* File | Edit | Source | Refactor
Refactor | New | Open File | - | Close | Close All }
{/ General | Fullscreen | Behavior | Saving }
{
{ Open image in: | ^Smart Mode^ }
[X] Smooth images when zoomed
[X] Confirm image deletion
[ ] Show hidden images
}
[Close]
}
@endsalt
13.9 Advanced table
You can use two special notations for table :
•*to indicate that a cell with span with left
•.to denotate an empty cell
@startsalt
{#
. | Column 2 | Column 3
Row header 1 | value 1 | value 2
Row header 2 | A long cell | *
}
@endsalt
13.10 OpenIconic
OpenIconic is an very nice open source icon set. Those icons have been integrated into the creole parser, so you
can use them out-of-the-box. You can use the following syntax: <&ICON_NAME>.
@startsalt
{
Login <&person > | "MyName "
Password <& key > | "**** "
[Cancel <&circle -x>] | [OK <&account -login >]
}
@endsalt
The complete list is available on OpenIconic Website, or you can use the following special diagram:
@startuml
listopeniconic
@enduml
PlantUML Language Reference Guide (1.2019.1) 106 / 147

13.11 Include Salt 13 SALT (WIREFRAME)
13.11 Include Salt
see: http://forum.plantuml.net/2427/salt-with-minimum-flowchat-capabilities?show=2427#q2427
@startuml
(*) --> "
{{
salt
{+
<b>an example
choose one option
()one
()two
[ok]
}
}}
" as choose
choose -right -> "
{{
salt
{+
<b>please wait
operation in progress
<&clock >
[cancel]
}
}}
" as wait
wait -right -> "
{{
salt
{+
<b>success
congratulations!
[ok]
}
}}
" as success
PlantUML Language Reference Guide (1.2019.1) 107 / 147

13.11 Include Salt 13 SALT (WIREFRAME)
wait -down -> "
{{
salt
{+
<b>error
failed , sorry
[ok]
}
}}
"
@enduml
It can also be combined with define macro.
@startuml
!definelong SALT(x)
"{{
salt
_##x
}}
" as x
!enddefinelong
!definelong _choose
{+
<b>an example
choose one option
()one
()two
[ok]
}
!enddefinelong
!definelong _wait
{+
<b>please wait
operation in progress
<&clock >
[cancel]
}
!enddefinelong
!definelong _success
{+
<b>success
congratulations!
[ok]
}
!enddefinelong
!definelong _error
{+
PlantUML Language Reference Guide (1.2019.1) 108 / 147

13.12 Scroll Bars 13 SALT (WIREFRAME)
<b>error
failed , sorry
[ok]
}
!enddefinelong
(*) --> SALT(choose)
-right -> SALT (wait)
wait -right -> SALT (success )
wait -down -> SALT (error )
@enduml
13.12 Scroll Bars
You can use "S" as scroll bar like in following examples:
@startsalt
{S
Message
.
.
.
.
}
@endsalt
@startsalt
{SI
Message
.
.
.
.
}
@endsalt
PlantUML Language Reference Guide (1.2019.1) 109 / 147

14 CREOLE
14 Creole
A light Creole engine has been integrated into PlantUML to have a standardized way of defining text style.
All diagrams are now supporting this syntax.
Note that ascending compatibility with HTML syntax is preserved.
14.1 Emphasized text
@startuml
Alice -> Bob : hello --there --
... Some ~~long delay ~~ ...
Bob -> Alice : ok
note left
This is **bold**
This is //italics//
This is ""monospaced""
This is --stroked --
This is __underlined__
This is ~~waved ~~
end note
@enduml
14.2 List
@startuml
object demo {
* Bullet list
* Second item
}
note left
* Bullet list
* Second item
** Sub item
end note
legend
# Numbered list
# Second item
## Sub item
## Another sub item
# Third item
end legend
@enduml
PlantUML Language Reference Guide (1.2019.1) 111 / 147

14.3 Escape character 14 CREOLE
14.3 Escape character
You can use the tilde ~to escape special creole characters.
@startuml
object demo {
This is not ~___underscored__.
This is not ~""monospaced "".
}
@enduml
14.4 Horizontal lines
@startuml
database DB1 as "
You can have horizontal line
----
Or double line
====
Or strong line
____
Or dotted line
..My title..
Enjoy!
"
note right
This is working also in notes
You can also add title in all these lines
==Title==
--Another title --
end note
@enduml
14.5 Headings
PlantUML Language Reference Guide (1.2019.1) 112 / 147

14.6 Legacy HTML 14 CREOLE
@startuml
usecase UC1 as "
= Extra -large heading
Some text
== Large heading
Other text
=== Medium heading
Information
....
==== Small heading"
@enduml
14.6 Legacy HTML
Some HTML tags are also working:
•<b> for bold text
•<u> or <u:#AAAAAA> or <u:colorName> for underline
•<i> for italic
•<s> or <s:#AAAAAA> or <s:colorName> for strike text
•<w> or <w:#AAAAAA> or <w:colorName> for wave underline text
•<color:#AAAAAA> or <color:colorName>
•<back:#AAAAAA> or <back:colorName> for background color
•<size:nn> to change font size
•<img:file> : the file must be accessible by the filesystem
•<img:http://plantuml.com/logo3.png> : the URL must be available from the Internet
@startuml
:* You can change <color:red >text color </color >
* You can change < back :cadetblue > background color </ back >
* You can change < size :18 >size </size >
* You use <u>legacy </u > <b>HTML <i>tag </i ></b>
* You use <u :red > color </u > <s: green > in HTML </s > <w :#0000 FF >tag </w>
----
* Use image : < img :http :// plantuml .com /logo3 .png >
;
@enduml
PlantUML Language Reference Guide (1.2019.1) 113 / 147

14.7 Table 14 CREOLE
14.7 Table
It is possible to build table.
@startuml
skinparam titleFontSize 14
title
Example of simple table
|= |= table |= header |
| a | table | row |
| b | table | row |
end title
[*] --> State1
@enduml
You can specify background colors for cells and lines.
@startuml
start
:Here is the result
|= |= table |= header |
| a | table | row |
|<#FF8080 > red | <#80FF80 > green |<#8080FF> blue |
<#yellow >| b | table | row |;
@enduml
PlantUML Language Reference Guide (1.2019.1) 114 / 147

14.8 Tree 14 CREOLE
14.8 Tree
You can use |_ characters to build a tree.
@startuml
skinparam titleFontSize 14
title
Example of Tree
|_ First line
|_ **Bom(Model )**
|_ prop1
|_ prop2
|_ prop3
|_ Last line
end title
[*] --> State1
@enduml
14.9 Special characters
It's possible to use any unicode characters with &# syntax or <U+XXXX>
@startuml
usecase foo as "this is ∞ long"
usecase bar as "this is also <U+221E> long"
@enduml
14.10 OpenIconic
OpenIconic is an very nice open source icon set. Those icons have been integrated into the creole parser, so you
can use them out-of-the-box.
You can use the following syntax: <&ICON_NAME>.
@startuml
title: < size :20> <& heart > Use of OpenIconic <&heart > </ size >
class Wifi
note left
Click on <&wifi >
end note
@enduml
PlantUML Language Reference Guide (1.2019.1) 115 / 147

15 DEFINING AND USING SPRITES
15 Defining and using sprites
ASprite is a small graphic element that can be used in diagrams.
In PlantUML, sprites are monochrome and can have either 4, 8 or 16 gray level.
To define a sprite, you have to use a hexadecimal digit between 0 and F per pixel.
Then you can use the sprite using <$XXX> where XXX is the name of the sprite.
@startuml
sprite $foo1 {
FFFFFFFFFFFFFFF
F0123456789ABCF
F0123456789ABCF
F0123456789ABCF
F0123456789ABCF
F0123456789ABCF
F0123456789ABCF
F0123456789ABCF
F0123456789ABCF
FFFFFFFFFFFFFFF
}
Alice -> Bob : Testing <$foo1 >
@enduml
You can scale the sprite.
@startuml
sprite $foo1 {
FFFFFFFFFFFFFFF
F0123456789ABCF
F0123456789ABCF
F0123456789ABCF
F0123456789ABCF
F0123456789ABCF
F0123456789ABCF
F0123456789ABCF
F0123456789ABCF
FFFFFFFFFFFFFFF
}
Alice -> Bob : Testing <$foo1{scale=3}>
@enduml
15.1 Encoding Sprite
To encode sprite, you can use the command line like:
java -jar plantuml.jar -encodesprite 16z foo.png
where foo.png is the image file you want to use (it will be converted to gray automatically).
PlantUML Language Reference Guide (1.2019.1) 117 / 147

15.2 Importing Sprite 15 DEFINING AND USING SPRITES
After -encodesprite, you have to specify a format: 4, 8, 16, 4z, 8z or 16z.
The number indicates the gray level and the optional zis used to enable compression in sprite definition.
15.2 Importing Sprite
You can also launch the GUI to generate a sprite from an existing image.
Click in the menubar then on File/Open Sprite Window.
After copying an image into you clipboard, several possible definitions of the corresponding sprite will be displayed
: you will just have to pickup the one you want.
15.3 Examples
@startuml
sprite $printer [15x15/8z] NOtH3W0W208HxFz_kMAhj7lHWpa1XC716sz0Pq4MVPEWfBHIuxP3L6kbTcizR8tAhzaqFvXwvFfPEqm0
start
:click on <$printer > to print the page;
@enduml
@startuml
sprite $bug [15x15/16z] PKzR2i0m2BFMi15p__FEjQEqB1z27aeqCqixa8S4OT7C53cKpsHpaYPDJY_12MHM - BLRyywPhrrlw3qumqNThmXgd1TOterAZmOW8sgiJafogofWRwtV3nCF
sprite $printer [15x15/8z] NOtH3W0W208HxFz_kMAhj7lHWpa1XC716sz0Pq4MVPEWfBHIuxP3L6kbTcizR8tAhzaqFvXwvFfPEqm0
sprite $disk {
444445566677881
436000000009991
436000 00000 ACA1
537000 00001 A7A1
537000 00012 B8A1
538000 00123 B8A1
638000 01233 C9A1
634999 AABBC99 B1
74456 6778899 AB1
7456AAAAA99AAB1
8566AFC228AABB1
8567AC8118BBBB1
867BD4433BBBBB1
39AAAAABBBBBBC1
}
title Use of sprites (<$printer >, <$bug >...)
class Example {
Can have some bug : <$bug >
Click on <$disk > to save
}
note left : The printer <$printer > is available
@enduml
PlantUML Language Reference Guide (1.2019.1) 118 / 147

16 SKINPARAM COMMAND
16 Skinparam command
You can change colors and font of the drawing using the skinparam command.
Example:
skinparam backgroundColor transparent
16.1 Usage
You can use this command :
• In the diagram definition, like any other commands,
• In an included file,
• In a configuration file, provided in the command line or the ANT task.
16.2 Nested
To avoid repetition, it is possible to nest definition. So the following definition :
skinparam xxxxParam1 value1
skinparam xxxxParam2 value2
skinparam xxxxParam3 value3
skinparam xxxxParam4 value4
is strictly equivalent to:
skinparam xxxx {
Param1 value1
Param2 value2
Param3 value3
Param4 value4
}
16.3 List
Since the documentation is not always up to date, you can have the complete list of parameters using this command:
java -jar plantuml.jar -language
16.4 Black and White
You can force the use of a black&white output using skinparam monochrome true command.
@startuml
skinparam monochrome true
actor User
participant " First Class" as A
participant " Second Class " as B
participant " Last Class" as C
User -> A: DoWork
activate A
A -> B: Create Request
activate B
B -> C: DoWork
activate C
C --> B: WorkDone
destroy C
PlantUML Language Reference Guide (1.2019.1) 119 / 147

16.5 Reverse colors 16 SKINPARAM COMMAND
B --> A: Request Created
deactivate B
A --> User: Done
deactivate A
@enduml
16.5 Reverse colors
You can force the use of a black&white output using skinparam monochrome reverse command. This can be
useful for black background environment.
@startuml
skinparam monochrome reverse
actor User
participant " First Class" as A
participant " Second Class " as B
participant " Last Class" as C
User -> A: DoWork
activate A
A -> B: Create Request
activate B
B -> C: DoWork
activate C
C --> B: WorkDone
destroy C
B --> A: Request Created
deactivate B
A --> User: Done
deactivate A
@enduml
PlantUML Language Reference Guide (1.2019.1) 120 / 147

16.6 Colors 16 SKINPARAM COMMAND
16.6 Colors
You can use either standard color name or RGB code.
transparent can only be used for background of the image.
16.7 Font color, name and size
You can change the font for the drawing using xxxFontColor,xxxFontSize and xxxFontName parameters.
Example:
skinparam classFontColor red
skinparam classFontSize 10
skinparam classFontName Aapex
You can also change the default font for all fonts using skinparam defaultFontName.
Example:
skinparam defaultFontName Aapex
PlantUML Language Reference Guide (1.2019.1) 121 / 147

16.8 Text Alignment 16 SKINPARAM COMMAND
Please note the fontname is highly system dependent, so do not over use it, if you look for portability. Helvetica
and Courier should be available on all system.
A lot of parameters are available. You can list them using the following command:
java -jar plantuml.jar -language
16.8 Text Alignment
Text alignment can be set up to left,right or center. You can also use direction or reverseDirection
values for sequenceMessageAlign which align text depending on arrow direction.
Param name Default value Comment
sequenceMessageAlign left Used for messages in sequence diagrams
sequenceReferenceAlign center Used for ref over in sequence diagrams
@startuml
skinparam sequenceMessageAlign center
Alice -> Bob : Hi
Alice -> Bob : This is very long
@enduml
16.9 Examples
@startuml
skinparam backgroundColor #EEEBDC
skinparam handwritten true
skinparam sequence {
ArrowColor DeepSkyBlue
ActorBorderColor DeepSkyBlue
LifeLineBorderColor blue
LifeLineBackgroundColor #A9DCDF
ParticipantBorderColor DeepSkyBlue
ParticipantBackgroundColor DodgerBlue
ParticipantFontName Impact
ParticipantFontSize 17
ParticipantFontColor #A9DCDF
ActorBackgroundColor aqua
ActorFontColor DeepSkyBlue
ActorFontSize 17
ActorFontName Aapex
}
actor User
participant " First Class" as A
participant " Second Class " as B
participant " Last Class" as C
User -> A: DoWork
activate A
A -> B: Create Request
activate B
PlantUML Language Reference Guide (1.2019.1) 122 / 147

16.9 Examples 16 SKINPARAM COMMAND
B -> C: DoWork
activate C
C --> B: WorkDone
destroy C
B --> A: Request Created
deactivate B
A --> User: Done
deactivate A
@enduml
@startuml
skinparam handwritten true
skinparam actor {
BorderColor black
FontName Courier
BackgroundColor << Human >> Gold
}
skinparam usecase {
BackgroundColor DarkSeaGreen
BorderColor DarkSlateGray
BackgroundColor << Main >> YellowGreen
BorderColor << Main >> YellowGreen
ArrowColor Olive
}
User << Human >>
:Main Database: as MySql << Application >>
(Start) << One Shot >>
(Use the application ) as (Use) << Main >>
User -> (Start)
User --> (Use)
MySql --> (Use)
@enduml
PlantUML Language Reference Guide (1.2019.1) 123 / 147

16.9 Examples 16 SKINPARAM COMMAND
@startuml
skinparam roundcorner 20
skinparam class {
BackgroundColor PaleGreen
ArrowColor SeaGreen
BorderColor SpringGreen
}
skinparam stereotypeCBackgroundColor YellowGreen
Class01 "1" *-- "many" Class02 : contains
Class03 o-- Class04 : aggregation
@enduml
@startuml
skinparam interface {
backgroundColor RosyBrown
borderColor orange
}
skinparam component {
FontSize 13
BackgroundColor <<Apache >> Red
BorderColor << Apache >> # FF6655
FontName Courier
BorderColor black
BackgroundColor gold
ArrowFontName Impact
ArrowColor #FF6655
ArrowFontColor #777777
}
() "Data Access" as DA
DA - [First Component]
[First Component ] ..> () HTTP : use
HTTP - [Web Server] << Apache >>
@enduml
PlantUML Language Reference Guide (1.2019.1) 124 / 147

16.9 Examples 16 SKINPARAM COMMAND
@startuml
[AA ] << st at ic lib > >
[BB ] << sh ar ed lib > >
[CC ] << st at ic lib > >
node node1
node node2 <<shared node > >
database Production
skinparam component {
background Co lor < <static lib >> DarkKh aki
background Co lor < <shared lib >> Green
}
skinparam node {
borderColor Green
backgroundColor Yellow
backgroundColor < <shared node >> Magenta
}
skinparam databaseBackgroundColor Aqua
@enduml
PlantUML Language Reference Guide (1.2019.1) 125 / 147

17 PREPROCESSING
17 Preprocessing
Some minor preprocessing capabilities are included in PlantUML, and available for all diagrams.
Those functionnalities are very similar to the C language preprocessor, except that the special character #has been
changed to the exclamation mark !.
17.1 Including files
Use the !include directive to include file in your diagram.
Imagine you have the very same class that appears in many diagrams. Instead of duplicating the description of this
class, you can define a file that contains the description.
@startuml
!include List.iuml
List <|.. ArrayList
@enduml
File List.iuml
interface List
List : int size()
List : void clear()
The file List.iuml can be included in many diagrams, and any modification in this file will change all diagrams
that include it.
A file can be only be included once. If you want to include several times the very same file, you have to use the
directive !include_many instead of !include.
You can also put several @startuml/@enduml text block in an included file and then specify which block you
want to include adding !0 where 0is the block number.
For example, if you use !include foo.txt!1, the second @startuml/@enduml block within foo.txt will be
included.
You can also put an id to some @startuml/@enduml text block in an included file using @startuml(id=MY_OWN_ID)
syntax and then include the block adding !MY_OWN_ID when including the file, so using something like !include
foo.txt!MY_OWN_ID.
17.2 Including URL
Use the !includeurl directive to include file from Internet/Intranet in your diagram.
You can also use !includeurl http://someurl.com/mypath!0 to specify which @startuml/@enduml block
from http://someurl.com/mypath you want to include. The !0 notation denotes the first diagram.
17.3 Constant definition
You can define constant using the !define directive. As in C language, a constant name can only use alphanumeric
and underscore characters, and cannot start with a digit.
PlantUML Language Reference Guide (1.2019.1) 126 / 147

17.4 Macro definition 17 PREPROCESSING
@startuml
!define SEQUENCE (S,# AAAAAA ) Database Sequence
!define TABLE (T,# FFAAAA) Database Table
class USER << TABLE >>
class ACCOUNT << TABLE >>
class UID << SEQUENCE >>
USER "1" -- "*" ACCOUNT
USER -> UID
@enduml
Of course, you can use the !include directive to define all your constants in a single file that you include in your
diagram.
Constant can be undefined with the !undef XXX directive.
You can also specify constants within the command line, with the -D flags.
java -jar plantuml.jar -DTITLE="My title" atest1.txt
Note that the -D flag must be put after the "-jar plantuml.jar" section.
17.4 Macro definition
You can also define macro with arguments.
@startuml
!define module(x) component x <<module >>
module(ABC)
module(XYZ)
@enduml
Macro can have several arguments.
@startuml
!define send(a,b,c) a->b : c
send( Alice , Bob , Hello )
send( Bob , Alice , ok)
@enduml
PlantUML Language Reference Guide (1.2019.1) 127 / 147

17.5 Adding date and time 17 PREPROCESSING
17.5 Adding date and time
You can also expand current date and time using the special variable %date%.
Date format can be specified using format specified in SimpleDataFormat documentation.
@startuml
!define ANOTHER_DATE %date[yyyy.MM.dd 'at' HH:mm]%
Title Generated %date% or ANOTHER_DATE
alice -> bob
@enduml
17.6 Other special variables
You can also use the following special variables:
Variable Content
%dirpath% Path of the current file
%filename% Name of the current file|
17.7 Macro on several lines
You can also define macro on several lines using !definelong and !enddefinelong.
@startuml
!define DOUBLE(x) x x
!definelong AUTHEN(x,y)
x -> y : DOUBLE(hello)
y -> x : ok
!enddefinelong
AUTHEN (Bob , Alice )
@enduml
17.8 Default values for macro parameters
It is possible to assign default values to macro parameters.
@startuml
!define some_macro(x, y = "some default" , z = 'another default ' ) x and y and z
class foo {
some_macro(Z1, Z2, Z3)
some_macro(Z1, Z2)
some_macro(A)
}
@enduml
PlantUML Language Reference Guide (1.2019.1) 128 / 147

17.9 Conditions 17 PREPROCESSING
17.9 Conditions
You can use !ifdef XXX and !endif directives to have conditionnal drawings.
The lines between those two directives will be included only if the constant after the !ifdef directive has been
defined before.
You can also provide a !else part which will be included if the constant has not been defined.
@startuml
!include ArrayList.iuml
@enduml
File ArrayList.iuml:
class ArrayList
!ifdef SHOW_METHODS
class ArrayList {
int size()
void clear()
}
!endif
You can then use the !define directive to activate the conditionnal part of the diagram.
@startuml
!define SHOW_METHODS
!include ArrayList.iuml
@enduml
You can also use the !ifndef directive that includes lines if the provided constant has NOT been defined.
You can use boolean expression with parenthesis, operators && and || in the test.
@startuml
!define SHOW_FIELDS
!undef SHOW_METHODS
class foo {
!ifdef SHOW_FIELDS || SHOW_METHODS
This is shown
!endif
!ifdef SHOW_FIELDS && SHOW_METHODS
This is NOT shown
!endif
}
@enduml
PlantUML Language Reference Guide (1.2019.1) 129 / 147

17.10 Building custom library 17 PREPROCESSING
17.10 Building custom library
It's possible to package a set of included files into a single .zip or .jar archive. This single zip/jar can then be
imported into your diagram using !import directive.
Once the library has been imported, you can !include file from this single zip/jar.
Example:
@startuml
!import /path/to/ customLibrary .zip
' This just adds "customLibrary . zip" in the search path
!include myFolder/myFile.iuml
' Assuming that myFolder/myFile.iuml is located somewhere
' either inside " customLibrary .zip" or on the local filesystem
...
17.11 Search path
You can specify the java property plantuml.include.path in the command line.
For example:
java -Dplantuml.include . path ="c:/ mydir " -jar plantuml.jar atest1.txt
Note the this -D option has to put before the -jar option. -D options after the -jar option will be used to define
constants within plantuml preprocessor.
17.12 Advanced features
It is possible to append text to a macro argument using the ## syntax.
@startuml
!definelong COMP_TEXTGENCOMP ( name)
[name] << Comp >>
interface Ifc << IfcType >> AS name ##Ifc
name##Ifc - [name]
!enddefinelong
COMP_TEXTGENCOMP(dummy)
@enduml
A macro can be defined by another macro.
@startuml
!define DOUBLE(x) x x
!definelong AUTHEN(x,y)
x -> y : DOUBLE(hello)
y -> x : ok
!enddefinelong
AUTHEN (Bob , Alice )
@enduml
PlantUML Language Reference Guide (1.2019.1) 130 / 147

17.12 Advanced features 17 PREPROCESSING
A macro can be polymorphic with argument count.
@startuml
!define module(x) component x <<module >>
!define module(x,y) component x as y <<module >>
module(foo)
module (bar , b ar code)
@enduml
You can use system environment variable or constant definition when using include:
!include %windir %/test1 .txt
!define PLANTUML_HOME /home/ foo
!include PLANTUML_HOME / test1 . txt
PlantUML Language Reference Guide (1.2019.1) 131 / 147

18 UNICODE
18 Unicode
The PlantUML language use letters to define actor, usecase and soon.
But letters are not only A-Z latin characters, it could be any kind of letter from any language.
18.1 Examples
@startuml
skinparam handwritten true
skinparam backgroundColor #EEEBDC
actor 使用者
participant " 頭 等 艙 " as A
participant " 第 二 類 " as B
participant " 最 後 一 堂 課 " as 別的東西
使用者 -> A: 完 成 這 項 工 作
activate A
A -> B: 創 建 請 求
activate B
B -> 別的東西:創建請求
activate 別的東西
別的東西 --> B: 這 項 工 作 完 成
destroy 別 的 東 西
B --> A: 請求創建
deactivate B
A --> 使用者:做 完
deactivate A
@enduml
@startuml
(*) --> " 膩平台"
--> === S1 ===
--> 鞠躬向公眾
--> === S2 ===
--> 這 傢 伙 波 武 器
--> (*)
skinparam backgroundColor #AAFFFF
skinparam activityStartColor red
PlantUML Language Reference Guide (1.2019.1) 132 / 147

18.1 Examples 18 UNICODE
skinparam activityBarColor SaddleBrown
skinparam activityEndColor Silver
skinparam activityBackgroundColor Peru
skinparam activityBorderColor Peru
@enduml
@startuml
skinparam usecaseBackgroundColor DarkSeaGreen
skinparam usecaseArrowColor Olive
skinparam actorBorderColor black
skinparam usecaseBorderColor DarkSlateGray
使用者 << 人 類 >>
"主數據庫" as 數據庫 << 應用程式 >>
(草 創 ) << 一 桿 >>
"主数据燕" as ( 贏 余 ) << 基本的 >>
使用者 -> ( 草 創 )
使用者 --> ( 贏 余 )
數據庫 --> ( 贏 余 )
@enduml
@startuml
() "Σωκράτηςψεύτης" as Σωκράτης
Σωκράτης - [Πτηνά πολεμοχαρής]
[Πτηνά πολεμοχαρής] ..> () Αθήνα : Αυτές οι φράσειςσημαίνουν τίποτα
PlantUML Language Reference Guide (1.2019.1) 133 / 147

18.2 Charset 18 UNICODE
@enduml
18.2 Charset
The default charset used when reading the text files containing the UML text description is system dependent.
Normally, it should just be fine, but in some case, you may want to the use another charset. For example, with the
command line:
java -jar plantuml .jar -charset UTF-8 files.txt
Or, with the ant task:
<!-- Put images in c:/ images directory -->
<target name ="main">
<plantuml dir="./src" charset =" UTF -8" />
Depending of your Java installation, the following charset should be available: ISO-8859-1,UTF-8,UTF-16BE,
UTF-16LE,UTF-16.
PlantUML Language Reference Guide (1.2019.1) 134 / 147

19 STANDARD LIBRARY
19 Standard Library
This page explains the official Standard Library for PlantUML This Standard Library is now included in official re-
leases of PlantUML. Including files follows the C convention for "C standard library" (see https://en.wikipedia.org/wiki/C_standard_library
)
Contents of the library come from third party contributors. We thank them for their usefull contribution!
19.1 AWS library
https://github.com/milo-minderbinder/AWS-PlantUML
The AWS library consists of Amazon AWS icons, it provides icons of two different sizes.
Use it by including the file that contains the sprite, eg: !include <aws/Storage/AmazonS3/AmazonS3>. When
imported, you can use the sprite as normally you would, using <$sprite_name>.
You may also include the common.puml file, eg: !include <aws/common>, which contains helper macros de-
fined. With the common.puml imported, you can use the NAME_OF_SPRITE(parameters...) macro.
Example of usage:
@startuml
!include <aws/ common >
!include <aws/ Storage/ AmazonS3/AmazonS3 >
!include <aws/ Storage/AmazonS3 /bucket /bucket >
AMAZONS3 ( s3_internal)
AMAZONS3 (s3_partner ,"Vendor 's S3")
s3_internal <- s3_partner
@enduml
19.2 Cloud Insight
https://github.com/rabelenda/cicon-plantuml-sprites
This repository contains PlantUML sprites generated from Cloudinsight icons, which can easily be used in Plan-
tUML diagrams for nice visual representation of popular technologies.
@startuml
!include <cloudinsight /tomcat >
!include <cloudinsight /kafka >
!include <cloudinsight /java >
!include <cloudinsight /cassandra >
title Cloudinsight sprites example
skinparam monochrome true
rectangle "<$tomcat >\nwebapp" as webapp
queue "<$kafka >" as kafka
rectangle "<$java >\ ndaemon" as daemon
database "<$cassandra >" as cassandra
webapp -> kafka
kafka -> daemon
daemon --> cassandra
@enduml
PlantUML Language Reference Guide (1.2019.1) 135 / 147

19.3 Devicons and Font Awesome library 19 STANDARD LIBRARY
19.3 Devicons and Font Awesome library
https://github.com/tupadr3/plantuml-icon-font-sprites
These two library consists respectively of Devicons and Font Awesome libraries of icons.
Use it by including the file that contains the sprite, eg: !include <font-awesome/align_center>. When
imported, you can use the sprite as normally you would, using <$sprite_name>.
You may also include the common.puml file, eg: !include <font-awesome/common>, which contains helper
macros defined. With the common.puml imported, you can use the NAME_OF_SPRITE(parameters...) macro.
Example of usage:
@startuml
!include <tupadr3/common >
!include <tupadr3 /font - awesome/server >
!include <tupadr3 /font - awesome/database >
title Styling example
FA_SERVER (web1 , web1 ) # Green
FA_SERVER (web2 , web2 ) # Yellow
FA_SERVER (web3 , web3 ) #Blue
FA_SERVER (web4 , web4 ) # YellowGreen
FA_DAT ABASE (db1 , LIVE , datab ase ,white ) # RoyalBlue
FA_DAT ABASE (db2 , SPARE , database ) # Red
db1 <--> db2
web1 <--> db1
web2 <--> db1
web3 <--> db1
web4 <--> db1
@enduml
PlantUML Language Reference Guide (1.2019.1) 136 / 147

19.4 Google Material Icons 19 STANDARD LIBRARY
@startuml
!include <tupadr3/common >
!include <tupadr3/ devicons /mysql >
DEV_MYSQL(db1)
DEV_MYS QL( db2 , la bel of db2 )
DEV_MYS QL( db3 , la bel of db3 ,d atabase )
DEV_MYS QL( db4 , la bel of db4 ,database , red) # DeepS kyBlue
@enduml
19.4 Google Material Icons
https://github.com/Templarian/MaterialDesign
This library consists of a free Material style icons from Google and other artists.
Use it by including the file that contains the sprite, eg: !include <material/ma_folder_move>. When im-
ported, you can use the sprite as normally you would, using <$ma_sprite_name>. Notice that this library requires
an ma_ preffix on sprites names, this is to avoid clash of names if multiple sprites have the same name on different
libraries.
You may also include the common.puml file, eg: !include <material/common>, which contains helper macros
defined. With the common.puml imported, you can use the MA_NAME_OF_SPRITE(parameters...) macro, note
again the use of the prefix MA_.
PlantUML Language Reference Guide (1.2019.1) 137 / 147

19.5 Office 19 STANDARD LIBRARY
Example of usage:
@startuml
!include <material /common >
' To import the sprite file you DON'T need to place a prefix!
!include <material/folder_move >
MA_FO LDER_MOVE (Red , 1, dir , rectangle , "A label ")
@enduml
Notes
When mixing sprites macros with other elements you may get a syntax error if, for example, trying to add a rectangle
along with classes. In those cases, add {and }after the macro to create the empty rectangle.
Example of usage:
@startuml
!include <material /common >
' To import the sprite file you DON'T need to place a prefix!
!include <material/folder_move >
MA_FO LDER_MOVE (Red , 1, dir , rectangle , "A label ") {
}
class foo {
bar
}
@enduml
19.5 Office
https://github.com/Roemer/plantuml-office
There are sprites (*.puml) and colored png icons available. Be aware that the sprites are all only monchrome even
if they have a color in their name (due to automatically generating the files). You can either color the sprites with
the macro (see examples below) or directly use the fully colored pngs. See the following examples on how to use
the sprites, the pngs and the macros.
Example of usage:
@startuml
!include <tupadr3/common >
!include <office / Servers/database_server >
!include <office / Servers/application_server >
!include <office / Concepts/firewall_orange >
!include <office / Clouds/cloud_disaster_red >
title Office Icons Example
package "Sprites" {
OFF_DATABASE_SERVER(db,DB)
OFF_ APPLICA TION_SER VER (app , App - Server)
PlantUML Language Reference Guide (1.2019.1) 138 / 147

19.5 Office 19 STANDARD LIBRARY
OFF_FIREWALL_ORANGE(fw,Firewall)
OFF_CLOUD_DISASTER_RED(cloud,Cloud)
db <-> app
app <--> fw
fw <.left.> cloud
}
@enduml
@startuml
!include <tupadr3/common >
!include <office / servers/database_server >
!include <office / servers/application_server >
!include <office / Concepts/firewall_orange >
!include <office / Clouds/cloud_disaster_red >
' Used to center the label under the images
skinparam defaultTextAlignment center
title Extended Office Icons Example
package "Use sprite directly" {
[Some <$cloud_disaster_red > object]
}
package "Different makro usages" {
OFF_CLOUD_DISASTER_RED(cloud1)
OFF_CLOUD_DISASTER_RED(cloud2 , Default with text)
OFF_CLOUD_DISASTER_RED(cloud3 ,Other shape , Folder)
OFF_CLOUD_DISASTER_RED(cloud4 ,Even another shape , Database )
OFF_CLOUD_DISASTER_RED(cloud5 , Colored , Rectangle , red)
OFF_CLOUD_DISASTER_RED(cloud6 , Colored background) # red
}
@enduml
PlantUML Language Reference Guide (1.2019.1) 139 / 147

19.6 ArchiMate 19 STANDARD LIBRARY
19.6 ArchiMate
https://github.com/ebbypeter/Archimate-PlantUML
This repository contains ArchiMate PlantUML macros and other includes for creating Archimate Diagrams easily
and consistanly.
@startuml Internet Browser Example
!includeurl https://raw.githubusercontent .com/ ebbypeter/Archimate -PlantUML /master/Archimate .puml
title Archimate Sample - Internet Browser
' Elements
Business_Object (businessObject , "A Business Object ")
Business_Process(someBusinessProcess ," Some Business Process")
Business_Service(itSupportService , "IT Support for Business (Application Service )")
Application_DataObject(dataObject , "Web Page Data \n 'on the fly '")
Application_Function( webpageBehaviour , "Web page behaviour")
Application_Component ( ActivePartWebPage , "Active Part of the web page \n 'on the fly '")
Technology_Artifact(inMemoryItem ,"in memory / 'on the fly ' html/javascript ")
Technology_Service (internetBrowser , "Internet Browser Generic & Plugin")
Technology_Service (internetBrowserPlugin , "Some Internet Browser Plugin ")
Technology_Service (webServer , "Some web server ")
'Relationships
Rel_Flow_Left(someBusinessProcess , businessObject , "")
Rel_Serving_Up( itSupportService , someBusinessProcess , "")
Rel_Specilization_Up( webpageBehaviour , itSupportService , "")
Rel_Flow_Right( dataObject , webpageBehaviour , "")
Rel_Specilization_Up(dataObject , businessObject , "")
Rel_Assignment_Left(ActivePartWebPage , webpageBehaviour , "")
Rel_Specilization_Up(inMemoryItem , dataObject , "")
Rel_Realization_Up (inMemoryItem , ActivePartWebPage , "")
Rel_Specilization_Right(inMemoryItem ,internetBrowser , "")
Rel_Serving_Up( internetBrowser , webpageBehaviour , "")
Rel_Serving_Up( internetBrowserPlugin , webpageBehaviour , "")
Rel_Aggregation_Right ( internetBrowser , internetBrowserPlugin , "")
Rel_Access_Up(webServer , inMemoryItem , "")
Rel_Serving_Up(webServer , internetBrowser , "")
@enduml
PlantUML Language Reference Guide (1.2019.1) 140 / 147

19.7 Miscellaneous 19 STANDARD LIBRARY
It is also possible to use the command line java -jar plantuml.jar -stdlib to display the same list.
Finally, you can extract the full standard library sources using java -jar plantuml.jar -extractstdlib.
All files will be extracted in the folder stdlib.
Sources used to build official PlantUML releases are hosted here https://github.com/plantuml/plantuml-stdlib. You
can create Pull Request to update or add some library if you find it relevant.
PlantUML Language Reference Guide (1.2019.1) 142 / 147

CONTENTS CONTENTS
Contents
1 Sequence Diagram 1
1.1 Basicexamples ............................................ 1
1.2 Declaringparticipant ......................................... 1
1.3 Use non-letters in participants . . . . . . . . . . . . . . . . . . . . . . . . . . . . . . . . . . . . 3
1.4 MessagetoSelf............................................ 3
1.5 Changearrowstyle .......................................... 3
1.6 Changearrowcolor.......................................... 4
1.7 Messagesequencenumbering .................................... 4
1.8 PageTitle,HeaderandFooter .................................... 6
1.9 Splittingdiagrams........................................... 7
1.10Groupingmessage .......................................... 7
1.11Notesonmessages .......................................... 9
1.12Someothernotes ........................................... 9
1.13Changingnotesshape......................................... 10
1.14CreoleandHTML........................................... 10
1.15Divider ................................................ 11
1.16Reference ............................................... 12
1.17Delay ................................................. 12
1.18Space ................................................. 13
1.19 Lifeline Activation and Destruction . . . . . . . . . . . . . . . . . . . . . . . . . . . . . . . . . 13
1.20Return................................................. 15
1.21Participantcreation .......................................... 16
1.22 Shortcut syntax for activation, deactivation, creation . . . . . . . . . . . . . . . . . . . . . . . . 16
1.23 Incoming and outgoing messages . . . . . . . . . . . . . . . . . . . . . . . . . . . . . . . . . . . 17
1.24StereotypesandSpots......................................... 18
1.25Moreinformationontitles ...................................... 19
1.26Participantsencompass........................................ 20
1.27RemovingFootBoxes ........................................ 21
1.28Skinparam............................................... 21
1.29Changingpadding........................................... 23
2 Use Case Diagram 24
2.1 Usecases................................................ 24
2.2 Actors................................................. 24
2.3 Usecasesdescription ......................................... 25
2.4 Basicexample............................................. 25
2.5 Extension ............................................... 26
2.6 Usingnotes .............................................. 26
2.7 Stereotypes .............................................. 27
2.8 Changingarrowsdirection ...................................... 27
2.9 Splittingdiagrams........................................... 29
2.10Lefttorightdirection......................................... 29
2.11Skinparam............................................... 30
2.12Completeexample .......................................... 31
3 Class Diagram 32
3.1 Relationsbetweenclasses....................................... 32
3.2 Labelonrelations........................................... 33
3.3 Addingmethods............................................ 33
3.4 Definingvisibility........................................... 34
3.5 AbstractandStatic .......................................... 35
3.6 Advancedclassbody ......................................... 36
3.7 Notesandstereotypes......................................... 36
3.8 Moreonnotes............................................. 37
3.9 Noteonlinks ............................................. 38
3.10Abstractclassandinterface...................................... 38
3.11Usingnon-letters ........................................... 39
PlantUML Language Reference Guide (1.2019.1) 143 / 147

CONTENTS CONTENTS
3.12Hideattributes,methods... ...................................... 40
3.13Hideclasses.............................................. 40
3.14Usegenerics.............................................. 41
3.15SpecificSpot ............................................. 41
3.16Packages ............................................... 42
3.17Packagesstyle............................................. 42
3.18Namespaces.............................................. 43
3.19 Automatic namespace creation . . . . . . . . . . . . . . . . . . . . . . . . . . . . . . . . . . . . 44
3.20Lollipopinterface........................................... 44
3.21Changingarrowsdirection ...................................... 45
3.22Associationclasses .......................................... 46
3.23Skinparam............................................... 47
3.24SkinnedStereotypes.......................................... 47
3.25Colorgradient............................................. 48
3.26Helponlayout............................................. 49
3.27Splittinglargefiles .......................................... 49
4 Activity Diagram 51
4.1 SimpleActivity............................................ 51
4.2 Labelonarrows............................................ 51
4.3 Changingarrowdirection....................................... 51
4.4 Branches ............................................... 52
4.5 MoreonBranches........................................... 53
4.6 Synchronization............................................ 54
4.7 Longactivitydescription ....................................... 54
4.8 Notes ................................................. 55
4.9 Partition................................................ 56
4.10Skinparam............................................... 57
4.11Octagon................................................ 57
4.12Completeexample .......................................... 58
5 Activity Diagram (beta) 60
5.1 SimpleActivity............................................ 60
5.2 Start/Stop ............................................... 60
5.3 Conditional .............................................. 61
5.4 Repeatloop .............................................. 62
5.5 Whileloop .............................................. 62
5.6 Parallelprocessing .......................................... 63
5.7 Notes ................................................. 64
5.8 Colors................................................. 64
5.9 Arrows ................................................ 65
5.10Connector............................................... 65
5.11Grouping ............................................... 66
5.12Swimlanes............................................... 66
5.13Detach................................................. 67
5.14SDL.................................................. 68
5.15Completeexample .......................................... 69
6 Component Diagram 71
6.1 Components.............................................. 71
6.2 Interfaces ............................................... 71
6.3 Basicexample............................................. 72
6.4 Usingnotes .............................................. 72
6.5 GroupingComponents ........................................ 72
6.6 Changingarrowsdirection ...................................... 74
6.7 UseUML2notation.......................................... 75
6.8 Longdescription ........................................... 76
6.9 Individualcolors ........................................... 76
6.10UsingSpriteinStereotype ...................................... 76
PlantUML Language Reference Guide (1.2019.1) 144 / 147

CONTENTS CONTENTS
6.11Skinparam............................................... 77
7 State Diagram 79
7.1 SimpleState.............................................. 79
7.2 Changestaterendering ........................................ 79
7.3 Compositestate............................................ 80
7.4 Longname .............................................. 80
7.5 Concurrentstate............................................ 81
7.6 Arrowdirection............................................ 82
7.7 Note.................................................. 83
7.8 Moreinnotes ............................................. 84
7.9 Skinparam............................................... 84
8 Object Diagram 86
8.1 Definitionofobjects ......................................... 86
8.2 Relationsbetweenobjects....................................... 86
8.3 Addingfields ............................................. 86
8.4 Common features with class diagrams . . . . . . . . . . . . . . . . . . . . . . . . . . . . . . . . 87
9 Timing Diagram 88
9.1 Declaringparticipant ......................................... 88
9.2 Addingmessage............................................ 88
9.3 Relativetime ............................................. 89
9.4 Participantoriented .......................................... 89
9.5 Settingscale.............................................. 90
9.6 Initialstate .............................................. 90
9.7 Addingconstraint........................................... 91
9.8 Addingtexts.............................................. 91
10 Gantt Diagram 93
10.1Declaringtasks ............................................ 93
10.2Addingconstraints .......................................... 93
10.3Shortnames.............................................. 93
10.4Customizecolors ........................................... 94
10.5Milestone ............................................... 94
10.6Calendar................................................ 94
10.7Closeday ............................................... 94
10.8Simplifiedtasksuccession ...................................... 95
10.9Separator ............................................... 95
10.10Workingwithresources........................................ 95
10.11Complexexample........................................... 96
11 Maths 97
11.1Standalonediagram.......................................... 97
11.2Howisthisworking?......................................... 98
12 Common commands 99
12.1Comments............................................... 99
12.2Footerandheader........................................... 99
12.3Zoom ................................................. 99
12.4Title.................................................. 100
12.5Caption ................................................ 101
12.6Legendthediagram.......................................... 101
13 Salt (wireframe) 102
13.1Basicwidgets ............................................. 102
13.2Usinggrid............................................... 102
13.3Groupbox............................................... 103
13.4Usingseparator ............................................ 103
PlantUML Language Reference Guide (1.2019.1) 145 / 147

CONTENTS CONTENTS
13.5Treewidget .............................................. 104
13.6Enclosingbrackets .......................................... 104
13.7Addingtabs.............................................. 104
13.8Usingmenu.............................................. 105
13.9Advancedtable ............................................ 106
13.10OpenIconic .............................................. 106
13.11IncludeSalt .............................................. 107
13.12ScrollBars .............................................. 109
14 Creole 111
14.1Emphasizedtext............................................ 111
14.2List .................................................. 111
14.3Escapecharacter ........................................... 112
14.4Horizontallines............................................ 112
14.5Headings ............................................... 112
14.6LegacyHTML ............................................ 113
14.7Table ................................................. 114
14.8Tree .................................................. 115
14.9Specialcharacters........................................... 115
14.10OpenIconic .............................................. 115
15 Defining and using sprites 117
15.1EncodingSprite............................................ 117
15.2ImportingSprite............................................ 118
15.3Examples ............................................... 118
16 Skinparam command 119
16.1Usage ................................................. 119
16.2Nested................................................. 119
16.3List .................................................. 119
16.4BlackandWhite ........................................... 119
16.5Reversecolors............................................. 120
16.6Colors................................................. 121
16.7Fontcolor,nameandsize....................................... 121
16.8TextAlignment ............................................ 122
16.9Examples ............................................... 122
17 Preprocessing 126
17.1Includingfiles............................................. 126
17.2IncludingURL ............................................ 126
17.3Constantdefinition .......................................... 126
17.4Macrodefinition ........................................... 127
17.5Addingdateandtime......................................... 128
17.6Otherspecialvariables ........................................ 128
17.7Macroonseverallines ........................................ 128
17.8 Default values for macro parameters . . . . . . . . . . . . . . . . . . . . . . . . . . . . . . . . . 128
17.9Conditions............................................... 129
17.10Buildingcustomlibrary........................................ 130
17.11Searchpath .............................................. 130
17.12Advancedfeatures .......................................... 130
18 Unicode 132
18.1Examples ............................................... 132
18.2Charset ................................................ 134
19 Standard Library 135
19.1AWSlibrary.............................................. 135
19.2CloudInsight ............................................. 135
19.3 Devicons and Font Awesome library . . . . . . . . . . . . . . . . . . . . . . . . . . . . . . . . . 136
PlantUML Language Reference Guide (1.2019.1) 146 / 147

CONTENTS CONTENTS
19.4GoogleMaterialIcons ........................................ 137
19.5Office ................................................. 138
19.6ArchiMate............................................... 140
19.7Miscellaneous............................................. 141
PlantUML Language Reference Guide (1.2019.1) 147 / 147





