Python 3 Guide
User Manual:
Open the PDF directly: View PDF
.
Page Count: 512 [warning: Documents this large are best viewed by clicking the View PDF Link!]


Python 3
i
About the Tutorial
Python is a general-purpose interpreted, interactive, object-oriented, and high-level
programming language. It was created by Guido van Rossum during 1985 – 1990. Like
Perl, Python source code is also available under the GNU General Public License (GPL).
Python is named after a TV Show called ‘Monty Python’s Flying Circus’ and not after
Python-the snake.
Python 3.0 was released in 2008. Although this version is supposed to be backward
incompatibles, later on many of its important features have been backported to be
compatible with the version 2.7. This tutorial gives enough understanding on Python 3
version programming language. Please refer to this link for our Python 2 tutorial.
Audience
This tutorial is designed for software programmers who want to upgrade their Python skills
to Python 3. This tutorial can also be used to learn Python programming language from
scratch.
Prerequisites
You should have a basic understanding of Computer Programming terminologies. A basic
understanding of any of the programming languages is a plus.
Execute Python Programs
For most of the examples given in this tutorial you will find Try it option, so just make use
of it and enjoy your learning.
Try the following example using Try it option available at the top right corner of the below
sample code box −
#!/usr/bin/python3
print ("Hello, Python!")
Copyright & Disclaimer
Copyright 2016 by Tutorials Point (I) Pvt. Ltd.
All the content and graphics published in this e-book are the property of Tutorials Point (I)
Pvt. Ltd. The user of this e-book is prohibited to reuse, retain, copy, distribute or republish
any contents or a part of contents of this e-book in any manner without written consent
of the publisher.
We strive to update the contents of our website and tutorials as timely and as precisely as
possible, however, the contents may contain inaccuracies or errors. Tutorials Point (I) Pvt.
Ltd. provides no guarantee regarding the accuracy, timeliness or completeness of our
website or its contents including this tutorial. If you discover any errors on our website or
in this tutorial, please notify us at contact@tutorialspoint.com

Python 3
ii
Table of Contents
About the Tutorial ............................................................................................................................................ i
Audience ........................................................................................................................................................... i
Prerequisites ..................................................................................................................................................... i
Execute Python Programs ................................................................................................................................ i
Copyright & Disclaimer ..................................................................................................................................... i
Table of Contents ............................................................................................................................................ ii
PYTHON 3 – BASIC TUTORIAL ...................................................................................................... 1
1. Python 3 – What is New? .......................................................................................................................... 2
The __future__ module ................................................................................................................................... 2
The print Function ........................................................................................................................................... 2
Reading Input from Keyboard ......................................................................................................................... 2
Integer Division ................................................................................................................................................ 3
Unicode Representation .................................................................................................................................. 3
xrange() Function Removed ............................................................................................................................ 4
raise exceprion ................................................................................................................................................ 4
Arguments in Exceptions ................................................................................................................................. 4
next() Function and .next() Method ................................................................................................................ 4
2to3 Utility ....................................................................................................................................................... 4
2. Python 3 – Overview ................................................................................................................................. 6
History of Python ............................................................................................................................................. 6
Python Features .............................................................................................................................................. 7
3. Python 3 – Environment Setup.................................................................................................................. 8
Local Environment Setup ................................................................................................................................. 8
Getting Python ................................................................................................................................................ 8
Setting up PATH ............................................................................................................................................... 9
Setting Path at Unix/Linux ............................................................................................................................. 10
Setting Path at Windows ............................................................................................................................... 10
Python Environment Variables ...................................................................................................................... 10
Running Python ............................................................................................................................................. 11
4. Python 3 – Basic Syntax .......................................................................................................................... 13
First Python Program ..................................................................................................................................... 13
Python Identifiers .......................................................................................................................................... 14
Reserved Words ............................................................................................................................................ 15
Lines and Indentation .................................................................................................................................... 15
Multi-Line Statements ................................................................................................................................... 17
Quotation in Python ...................................................................................................................................... 17
Comments in Python ..................................................................................................................................... 17
Using Blank Lines ........................................................................................................................................... 18
Waiting for the User ...................................................................................................................................... 18
Multiple Statements on a Single Line ............................................................................................................ 18
Multiple Statement Groups as Suites ............................................................................................................ 19
Command Line Arguments ............................................................................................................................ 19

Python 3
iii
Parsing Command-Line Arguments ............................................................................................................... 20
5. Python 3 – Variable Types ....................................................................................................................... 23
Assigning Values to Variables ........................................................................................................................ 23
Multiple Assignment ..................................................................................................................................... 23
Standard Data Types...................................................................................................................................... 24
Python Numbers ............................................................................................................................................ 24
Python Strings................................................................................................................................................ 25
Python Lists ................................................................................................................................................... 26
Python Tuples ................................................................................................................................................ 27
Python Dictionary .......................................................................................................................................... 27
Data Type Conversion .................................................................................................................................... 28
6. Python 3 – Basic Operators ..................................................................................................................... 30
Types of Operator .......................................................................................................................................... 30
Python Arithmetic Operators ........................................................................................................................ 30
Python Comparison Operators ...................................................................................................................... 32
Python Assignment Operators ...................................................................................................................... 33
Python Bitwise Operators .............................................................................................................................. 35
Python Logical Operators .............................................................................................................................. 37
Python Membership Operators ..................................................................................................................... 38
Python Identity Operators ............................................................................................................................. 39
Python Operators Precedence ...................................................................................................................... 40
7. Python 3 – Decision Making .................................................................................................................... 43
IF Statement .................................................................................................................................................. 44
IF...ELIF...ELSE Statements ............................................................................................................................. 45
Nested IF Statements .................................................................................................................................... 48
Single Statement Suites ................................................................................................................................. 49
8. Python 3 – Loops ..................................................................................................................................... 51
while Loop Statements .................................................................................................................................. 52
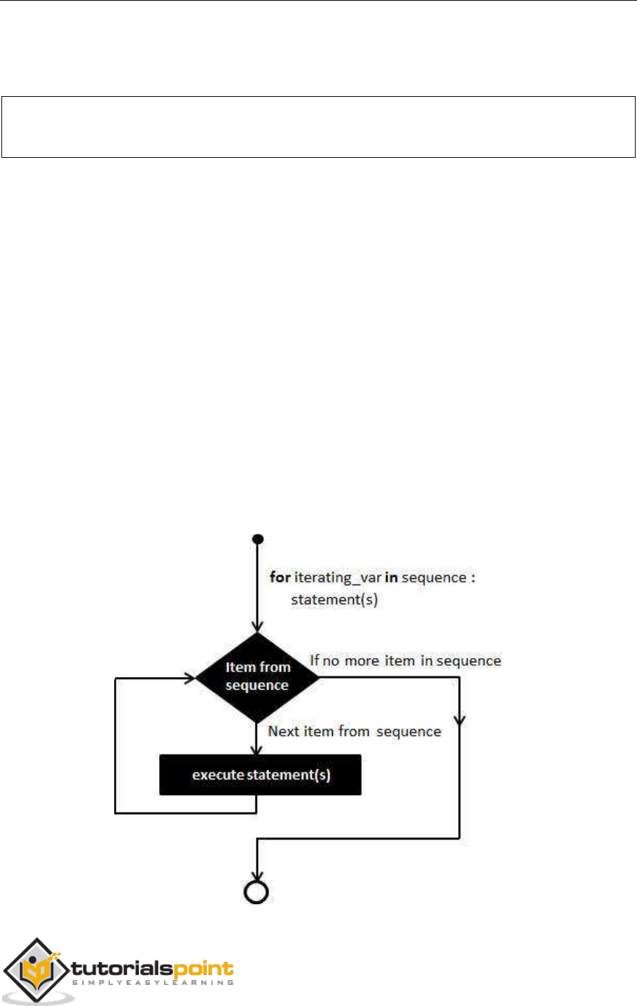
for Loop Statements ...................................................................................................................................... 56
Nested loops .................................................................................................................................................. 59
Loop Control Statements ............................................................................................................................... 60
break statement ............................................................................................................................................ 61
continue Statement ....................................................................................................................................... 63
pass Statement .............................................................................................................................................. 65
Iterator and Generator .................................................................................................................................. 66
9. Python 3 – Numbers ............................................................................................................................... 68
Mathematical Functions ................................................................................................................................ 70
Number abs() Method ................................................................................................................................... 71
Number ceil() Method ................................................................................................................................... 71
Number exp() Method ................................................................................................................................... 72
Number fabs() Method .................................................................................................................................. 73
Number floor() Method ................................................................................................................................. 74
Number log() Method.................................................................................................................................... 75
Number log10() Method ............................................................................................................................... 76
Number max() Method .................................................................................................................................. 77
Number min() Method .................................................................................................................................. 78
Number modf() Method ................................................................................................................................ 79

Python 3
iv
Number pow() Method ................................................................................................................................. 80
Number round() Method ............................................................................................................................... 80
Number sqrt() Method .................................................................................................................................. 81
Random Number Functions ........................................................................................................................... 82
Number choice() Method .............................................................................................................................. 82
Number randrange() Method ........................................................................................................................ 83
Number random() Method ............................................................................................................................ 84
Number seed() Method ................................................................................................................................. 85
Number shuffle() Method ............................................................................................................................. 86
Number uniform() Method ........................................................................................................................... 87
Trigonometric Functions ............................................................................................................................... 88
Number acos() Method ................................................................................................................................. 88
Number asin() Method .................................................................................................................................. 89
Number atan() Method ................................................................................................................................. 90
Number atan2() Method ............................................................................................................................... 91
Number cos() Method ................................................................................................................................... 92
Number hypot() Method ............................................................................................................................... 93
Number sin() Method .................................................................................................................................... 94
Number tan() Method ................................................................................................................................... 95
Number degrees() Method ............................................................................................................................ 96
Number radians() Method ............................................................................................................................. 97
Mathematical Constants ............................................................................................................................... 98
10. Python 3 – Strings ................................................................................................................................... 99
Accessing Values in Strings ............................................................................................................................ 99
Updating Strings ............................................................................................................................................ 99
Escape Characters ....................................................................................................................................... 100
String Special Operators .............................................................................................................................. 101
String Formatting Operator ......................................................................................................................... 102
Triple Quotes ............................................................................................................................................... 104
Unicode String ............................................................................................................................................. 105
String capitalize() Method ........................................................................................................................... 109
String center() Method ................................................................................................................................ 110
String count() Method ................................................................................................................................. 111
String decode() Method .............................................................................................................................. 112
String encode() Method .............................................................................................................................. 112
String endswith() Method ........................................................................................................................... 113
String expandtabs() Method........................................................................................................................ 114
String find() Method .................................................................................................................................... 115
String index() Method ................................................................................................................................. 116
String isalnum() Method .............................................................................................................................. 117
String isalpha() Method ............................................................................................................................... 118
String isdigit() Method ................................................................................................................................. 118
String islower() Method ............................................................................................................................... 119
String isnumeric() Method .......................................................................................................................... 120
String isspace() Method ............................................................................................................................... 121
String istitle() Method ................................................................................................................................. 122
String isupper() Method .............................................................................................................................. 122
String join() Method .................................................................................................................................... 123
String len() Method ..................................................................................................................................... 124
String ljust() Method ................................................................................................................................... 125
String lower() Method ................................................................................................................................. 125

Python 3
v
String lstrip() Method .................................................................................................................................. 126
String maketrans() Method ......................................................................................................................... 127
String max() Method ................................................................................................................................... 128
String min() Method .................................................................................................................................... 129
String replace() Method .............................................................................................................................. 129
String rfind() Method ................................................................................................................................... 130
String rindex() Method ................................................................................................................................ 131
String rjust() Method ................................................................................................................................... 132
String rstrip() Method .................................................................................................................................. 133
String split() Method ................................................................................................................................... 134
String splitlines() Method ............................................................................................................................ 135
String startswith() Method .......................................................................................................................... 135
String strip() Method ................................................................................................................................... 136
String swapcase() Method ........................................................................................................................... 137
String title() Method .................................................................................................................................... 138
String translate() Method ............................................................................................................................ 138
String upper() Method ................................................................................................................................. 140
String zfill() Method ..................................................................................................................................... 140
String isdecimal() Method ........................................................................................................................... 141
11. Python 3 – Lists ..................................................................................................................................... 143
Python Lists ................................................................................................................................................. 143
Accessing Values in Lists .............................................................................................................................. 143
Updating Lists .............................................................................................................................................. 144
Delete List Elements .................................................................................................................................... 144
Basic List Operations ................................................................................................................................... 144
Indexing, Slicing and Matrixes ..................................................................................................................... 145
Built-in List Functions & Methods ............................................................................................................... 145
List len() Method ......................................................................................................................................... 146
List max() Method ....................................................................................................................................... 147
List min() Method ........................................................................................................................................ 147
List list() Method ......................................................................................................................................... 148
List append() Method .................................................................................................................................. 150
List count() Method ..................................................................................................................................... 151
List extend() Method ................................................................................................................................... 151
List index() Method ..................................................................................................................................... 152
List insert() Method ..................................................................................................................................... 153
List pop() Method ........................................................................................................................................ 154
List remove() Method .................................................................................................................................. 154
List reverse() Method .................................................................................................................................. 155
List sort() Method ........................................................................................................................................ 156
12. Python 3 – Tuples.................................................................................................................................. 157
Accessing Values in Tuples .......................................................................................................................... 157
Updating Tuples ........................................................................................................................................... 158
Delete Tuple Elements ................................................................................................................................ 158
Basic Tuples Operations .............................................................................................................................. 159
Indexing, Slicing, and Matrixes .................................................................................................................... 159
No Enclosing Delimiters ............................................................................................................................... 160
Built-in Tuple Functions ............................................................................................................................... 160
Tuple len() Method ...................................................................................................................................... 160
Tuple max() Method .................................................................................................................................... 161

Python 3
vi
Tuple min() Method .................................................................................................................................... 162
Tuple tuple() Method .................................................................................................................................. 162
13. Python 3 – Dictionary ............................................................................................................................ 164
Accessing Values in Dictionary .................................................................................................................... 164
Updating Dictionary ..................................................................................................................................... 165
Delete Dictionary Elements ......................................................................................................................... 165
Properties of Dictionary Keys ...................................................................................................................... 166
Built-in Dictionary Functions & Methods .................................................................................................... 167
Dictionary len() Method .............................................................................................................................. 167
Dictionary str() Method ............................................................................................................................... 168
Dictionary type() Method ............................................................................................................................ 168
Dictionary clear() Method ........................................................................................................................... 170
Dictionary copy() Method ........................................................................................................................... 171
Dictionary fromkeys() Method .................................................................................................................... 172
Dictionary get() Method .............................................................................................................................. 172
Dictionary items() Method .......................................................................................................................... 173
Dictionary keys() Method ............................................................................................................................ 174
Dictionary setdefault() Method ................................................................................................................... 174
Dictionary update() Method ........................................................................................................................ 175
Dictionary values() Method ......................................................................................................................... 176
14. Python 3 – Date & Time ........................................................................................................................ 178
What is Tick?................................................................................................................................................ 178
What is TimeTuple? ..................................................................................................................................... 178
Getting current time .................................................................................................................................... 180
Getting formatted time ............................................................................................................................... 180
Getting calendar for a month ...................................................................................................................... 180
The time Module ......................................................................................................................................... 181
Time altzone() Method ................................................................................................................................ 182
Time asctime() Method ............................................................................................................................... 183
Time clock() Method ................................................................................................................................... 184
Time ctime() Method ................................................................................................................................... 185
Time gmtime() Method ............................................................................................................................... 186
Time localtime() Method ............................................................................................................................. 187
Time mktime() Method ............................................................................................................................... 187
Time sleep() Method ................................................................................................................................... 188
Time strftime() Method ............................................................................................................................... 189
Time strptime() Method .............................................................................................................................. 191
Time time() Method .................................................................................................................................... 193
Time tzset() Method .................................................................................................................................... 194
The calendar Module .................................................................................................................................. 196
Other Modules & Functions ........................................................................................................................ 198
15. Python 3 – Functions ............................................................................................................................. 199
Defining a Function...................................................................................................................................... 199
Calling a Function ........................................................................................................................................ 200
Pass by Reference vs Value ......................................................................................................................... 200
Function Arguments .................................................................................................................................... 202
Required Arguments.................................................................................................................................... 202
Keyword Arguments .................................................................................................................................... 202
Default Arguments ...................................................................................................................................... 203

Python 3
vii
Variable-length Arguments ......................................................................................................................... 204
The Anonymous Functions .......................................................................................................................... 205
The return Statement .................................................................................................................................. 206
Global vs. Local variables ............................................................................................................................. 206
16. Python 3 – Modules .............................................................................................................................. 208
The import Statement ................................................................................................................................. 208
The from...import Statement ...................................................................................................................... 209
The from...import * Statement: .................................................................................................................. 209
Executing Modules as Scripts ...................................................................................................................... 209
Locating Modules ........................................................................................................................................ 210
The PYTHONPATH Variable ......................................................................................................................... 210
Namespaces and Scoping ............................................................................................................................ 211
The dir( ) Function ....................................................................................................................................... 212
The globals() and locals() Functions............................................................................................................ 212
The reload() Function .................................................................................................................................. 212
Packages in Python ...................................................................................................................................... 213
17. Python 3 – Files I/O ............................................................................................................................... 215
Printing to the Screen .................................................................................................................................. 215
Reading Keyboard Input .............................................................................................................................. 215
The input Function ...................................................................................................................................... 215
Opening and Closing Files ............................................................................................................................ 216
The open Function ...................................................................................................................................... 216
The file Object Attributes ............................................................................................................................ 217
The close() Method ..................................................................................................................................... 218
Reading and Writing Files ............................................................................................................................ 219
The write() Method ..................................................................................................................................... 219
The read() Method ...................................................................................................................................... 220
File Positions ................................................................................................................................................ 220
Renaming and Deleting Files ....................................................................................................................... 221
The rename() Method ................................................................................................................................. 221
The remove() Method ................................................................................................................................. 222
Directories in Python ................................................................................................................................... 222
The mkdir() Method .................................................................................................................................... 222
The chdir() Method ..................................................................................................................................... 223
The getcwd() Method ................................................................................................................................. 223
The rmdir() Method .................................................................................................................................... 224
File & Directory Related Methods ............................................................................................................... 224
File Methods ................................................................................................................................................ 224
File close() Method ...................................................................................................................................... 226
File flush() Method ...................................................................................................................................... 227
File fileno() Method ..................................................................................................................................... 228
File isatty() Method ..................................................................................................................................... 228
File next() Method ....................................................................................................................................... 229
File read() Method ....................................................................................................................................... 231
File readline() Method ................................................................................................................................. 232
File readlines() Method ............................................................................................................................... 233
File seek() Method ....................................................................................................................................... 234
File tell() Method ......................................................................................................................................... 236
File truncate() Method ................................................................................................................................ 237

Python 3
viii
File write() Method ...................................................................................................................................... 238
File writelines() Method .............................................................................................................................. 240
OS File/Directory Methods .......................................................................................................................... 241
os.access() Method ...................................................................................................................................... 248
os.chdir() Method ........................................................................................................................................ 250
os.chflags() Method ..................................................................................................................................... 251
os.chmod() Method ..................................................................................................................................... 252
os.chown() Method ..................................................................................................................................... 254
os.chroot() Method ..................................................................................................................................... 255
Python os.close() Method ........................................................................................................................... 255
os.closerange() Method .............................................................................................................................. 256
os.dup() Method .......................................................................................................................................... 258
os.dup2() Method ........................................................................................................................................ 259
os.fchdir() Method....................................................................................................................................... 260
os.fchmod() Method .................................................................................................................................... 261
os.fchown() Method .................................................................................................................................... 263
os.fdatasync() Method ................................................................................................................................ 264
os.fdopen() Method .................................................................................................................................... 266
os.fpathconf() Method ................................................................................................................................ 267
os.fstat() Method ......................................................................................................................................... 269
os.fstatvfs() Method .................................................................................................................................... 270
os.fsync() Method ........................................................................................................................................ 272
os.ftruncate() Method ................................................................................................................................. 273
os.getcwd() Method .................................................................................................................................... 274
os.getcwdu() Method .................................................................................................................................. 275
os.isatty() Method ....................................................................................................................................... 276
os.lchflags() Method .................................................................................................................................... 278
os.lchown() Method .................................................................................................................................... 279
os.link() Method .......................................................................................................................................... 280
os.listdir() Method ....................................................................................................................................... 281
os.lseek() Method ........................................................................................................................................ 282
os.lstat() Method ......................................................................................................................................... 284
os.major() Method ...................................................................................................................................... 286
os.makedev() Method ................................................................................................................................. 286
os.makedirs() Method ................................................................................................................................. 288
os.minor() Method ...................................................................................................................................... 288
os.mkdir() Method....................................................................................................................................... 289
os.mkfifo() Method ..................................................................................................................................... 290
os.mknod() Method ..................................................................................................................................... 291
os.open() Method ........................................................................................................................................ 292
os.openpty() Method .................................................................................................................................. 293
os.pathconf() Method ................................................................................................................................. 294
os.pipe() Method ......................................................................................................................................... 296
os.popen() Method ...................................................................................................................................... 297
os.read() Method ......................................................................................................................................... 298
os.readlink() Method ................................................................................................................................... 299
os.remove() Method.................................................................................................................................... 300
os.removedirs() Method .............................................................................................................................. 301
os.rename() Method ................................................................................................................................... 302
os.renames() Method .................................................................................................................................. 303
os.renames() Method .................................................................................................................................. 304
os.rmdir() Method ....................................................................................................................................... 305

Python 3
ix
os.stat() Method .......................................................................................................................................... 307
os.stat_float_times() Method ..................................................................................................................... 308
os.statvfs() Method ..................................................................................................................................... 309
os.symlink() Method .................................................................................................................................... 310
os.tcgetpgrp() Method ................................................................................................................................ 311
os.tcsetpgrp() Method ................................................................................................................................. 312
os.tempnam() Method ................................................................................................................................ 313
os.tmpfile() Method .................................................................................................................................... 314
os.tmpnam() Method .................................................................................................................................. 315
os.ttyname() Method .................................................................................................................................. 315
os.unlink() Method ...................................................................................................................................... 317
os.utime() Method ...................................................................................................................................... 318
os.walk() Method ........................................................................................................................................ 319
os.write() Method ....................................................................................................................................... 321
18. Python 3 – Exceptions Handling ........................................................................................................... 323
Standard Exceptions .................................................................................................................................... 323
Assertions in Python .................................................................................................................................... 325
What is Exception? ...................................................................................................................................... 326
Handling an Exception ................................................................................................................................. 326
The except Clause with No Exceptions ....................................................................................................... 328
The except Clause with Multiple Exceptions .............................................................................................. 328
The try-finally Clause ................................................................................................................................... 329
Argument of an Exception ........................................................................................................................... 330
Raising an Exception .................................................................................................................................... 331
User-Defined Exceptions ............................................................................................................................. 332
PYTHON 3 – ADVANCED TUTORIAL ......................................................................................... 333
19. Python 3 – Object Oriented ................................................................................................................... 334
Overview of OOP Terminology .................................................................................................................... 334
Creating Classes ........................................................................................................................................... 335
Creating Instance Objects ............................................................................................................................ 336
Accessing Attributes .................................................................................................................................... 336
Built-In Class Attributes ............................................................................................................................... 337
Destroying Objects (Garbage Collection) .................................................................................................... 339
Class Inheritance ......................................................................................................................................... 340
Overriding Methods .................................................................................................................................... 342
Base Overloading Methods ......................................................................................................................... 342
Overloading Operators ................................................................................................................................ 343
Data Hiding .................................................................................................................................................. 344
20. Python 3 – Regular Expressions ............................................................................................................. 346
The match Function .................................................................................................................................... 347
The search Function ................................................................................................................................... 348
Matching Versus Searching ......................................................................................................................... 349
Search and Replace ..................................................................................................................................... 350
Regular Expression Modifiers: Option Flags ................................................................................................ 350
Regular Expression Patterns ........................................................................................................................ 351
Regular Expression Examples ...................................................................................................................... 353
Character classes ......................................................................................................................................... 354

Python 3
x
Special Character Classes ............................................................................................................................ 354
Repetition Cases .......................................................................................................................................... 355
Nongreedy Repetition ................................................................................................................................. 355
Grouping with Parentheses ......................................................................................................................... 355
Backreferences ............................................................................................................................................ 356
Alternatives ................................................................................................................................................. 356
Anchors ........................................................................................................................................................ 356
Special Syntax with Parentheses ................................................................................................................. 357
21. Python 3 – CGI Programming ................................................................................................................ 358
What is CGI? ................................................................................................................................................ 358
Web Browsing ............................................................................................................................................. 358
CGI Architecture Diagram ............................................................................................................................ 359
Web Server Support and Configuration ...................................................................................................... 359
First CGI Program......................................................................................................................................... 360
HTTP Header ................................................................................................................................................ 361
CGI Environment Variables .......................................................................................................................... 361
GET and POST Methods ............................................................................................................................... 363
Passing Information using GET method ...................................................................................................... 363
Simple URL Example – Get Method ............................................................................................................. 363
Simple FORM Example – GET Method ........................................................................................................ 364
Passing Radio Button Data to CGI Program ................................................................................................. 367
Passing Text Area Data to CGI Program....................................................................................................... 368
Passing Drop Down Box Data to CGI Program ............................................................................................. 369
Using Cookies in CGI .................................................................................................................................... 370
How It Works? ............................................................................................................................................. 370
Setting up Cookies ....................................................................................................................................... 371
Retrieving Cookies ....................................................................................................................................... 371
File Upload Example .................................................................................................................................... 372
How To Raise a "File Download" Dialog Box ? ............................................................................................. 374
22. Python 3 – MySQL Database Access ...................................................................................................... 375
What is PyMySQL ? ...................................................................................................................................... 375
How do I Install PyMySQL? .......................................................................................................................... 376
Database Connection .................................................................................................................................. 376
Creating Database Table .............................................................................................................................. 377
INSERT Operation ........................................................................................................................................ 378
READ Operation ........................................................................................................................................... 380
Update Operation ........................................................................................................................................ 382
DELETE Operation ........................................................................................................................................ 383
Performing Transactions ............................................................................................................................. 383
COMMIT Operation ..................................................................................................................................... 384
ROLLBACK Operation ................................................................................................................................... 384
Disconnecting Database .............................................................................................................................. 384
Handling Errors ............................................................................................................................................ 385
23. Python 3 – Network Programming ....................................................................................................... 387
What is Sockets? .......................................................................................................................................... 387
The socket Module ...................................................................................................................................... 388
Server Socket Methods ............................................................................................................................... 388
Client Socket Methods ................................................................................................................................ 388
General Socket Methods ............................................................................................................................. 389

Python 3
xi
A Simple Server............................................................................................................................................ 389
A Simple Client............................................................................................................................................. 390
Python Internet Modules ............................................................................................................................ 391
Further Readings ......................................................................................................................................... 392
24. Python 3 – Sending Email using SMTP .................................................................................................. 393
Sending an HTML e-mail using Python ........................................................................................................ 394
Sending Attachments as an E-mail .............................................................................................................. 395
25. Python 3 – Multithreaded Programming .............................................................................................. 398
Starting a New Thread ................................................................................................................................. 398
The Threading Module ................................................................................................................................ 400
Creating Thread Using Threading Module .................................................................................................. 400
Synchronizing Threads ................................................................................................................................. 402
Multithreaded Priority Queue ..................................................................................................................... 404
26. Python 3 – XML Processing ................................................................................................................... 407
What is XML? ............................................................................................................................................... 407
XML Parser Architectures and APIs ............................................................................................................. 407
Parsing XML with SAX APIs .......................................................................................................................... 408
The make_parser Method ............................................................................................................................ 409
The parse Method ........................................................................................................................................ 409
The parseString Method .............................................................................................................................. 409
Parsing XML with DOM APIs ........................................................................................................................ 412
27. Python 3 – GUI Programming (Tkinter) ................................................................................................. 415
Tkinter Programming ................................................................................................................................... 415
Tkinter Widgets ........................................................................................................................................... 416
Tkinter Button ............................................................................................................................................. 418
Tkinter Canvas ............................................................................................................................................. 420
Tkinter Checkbutton .................................................................................................................................... 423
Tkinter Entry ................................................................................................................................................ 427
Tkinter Frame .............................................................................................................................................. 431
Tkinter Label ................................................................................................................................................ 433
Tkinter Listbox ............................................................................................................................................. 435
Tkinter Menubutton .................................................................................................................................... 439
Tkinter Menu ............................................................................................................................................... 442
Tkinter Message .......................................................................................................................................... 446
Tkinter Radiobutton .................................................................................................................................... 449
Tkinter Scale ................................................................................................................................................ 453
Tkinter Scrollbar .......................................................................................................................................... 457
Tkinter Text.................................................................................................................................................. 460
Tkinter Toplevel ........................................................................................................................................... 464
Tkinter Spinbox ............................................................................................................................................ 467
Tkinter PanedWindow ................................................................................................................................. 471
Tkinter LabelFrame ...................................................................................................................................... 473
Tkinter tkMessageBox ................................................................................................................................. 475
Standard Attributes ..................................................................................................................................... 477
Tkinter Dimensions ...................................................................................................................................... 477
Tkinter Colors .............................................................................................................................................. 478
Tkinter Fonts ................................................................................................................................................ 479
Tkinter Anchors ........................................................................................................................................... 480

Python 3
xii
Tkinter Relief styles ..................................................................................................................................... 481
Tkinter Bitmaps ........................................................................................................................................... 482
Tkinter Cursors ............................................................................................................................................ 484
Geometry Management .............................................................................................................................. 485
Tkinter pack() Method ................................................................................................................................. 486
Tkinter grid() Method .................................................................................................................................. 487
Tkinter place() Method ................................................................................................................................ 488
28. Python 3 – Extension Programming with C ........................................................................................... 490
Pre-Requisites for Writing Extensions ......................................................................................................... 490
First look at a Python Extension .................................................................................................................. 490
The Header File Python.h ............................................................................................................................ 490
The C Functions ........................................................................................................................................... 491
The Method Mapping Table ........................................................................................................................ 491
The Initialization Function ........................................................................................................................... 492
Building and Installing Extensions ............................................................................................................... 494
Importing Extensions ................................................................................................................................... 494
Passing Function Parameters ...................................................................................................................... 495
The PyArg_ParseTuple Function .................................................................................................................. 496
Returning Values ......................................................................................................................................... 497
The Py_BuildValue Function ........................................................................................................................ 498

Python 3
1
Python 3 – Basic Tutorial

Python 3
2
The __future__ module
Python 3.x introduced some Python 2-incompatible keywords and features that can be
imported via the in-built __future__ module in Python 2. It is recommended to use
__future__ imports, if you are planning Python 3.x support for your code.
For example, if we want Python 3.x's integer division behavior in Python 2, add the
following import statement.
from __future__ import division
The print Function
Most notable and most widely known change in Python 3 is how the print function is used.
Use of parenthesis () with print function is now mandatory. It was optional in Python 2.
print "Hello World" #is acceptable in Python 2
print ("Hello World") # in Python 3, print must be followed by ()
The print() function inserts a new line at the end, by default. In Python 2, it can be
suppressed by putting ',' at the end. In Python 3, "end=' '" appends space instead of
newline.
print x, # Trailing comma suppresses newline in Python 2
print(x, end=" ") # Appends a space instead of a newline in Python 3
Reading Input from Keyboard
Python 2 has two versions of input functions, input() and raw_input(). The input()
function treats the received data as string if it is included in quotes '' or "", otherwise the
data is treated as number.
In Python 3, raw_input() function is deprecated. Further, the received data is always
treated as string.
In Python 2
>>> x=input('something:')
something:10 #entered data is treated as number
>>> x
10
>>> x=input('something:')
something:'10' #eentered data is treated as string
1. Python 3 – What is New?

Python 3
3
>>> x
'10'
>>> x=raw_input("something:")
something:10 #entered data is treated as string even without ''
>>> x
'10'
>>> x=raw_input("something:")
something:'10' #entered data treated as string including ''
>>> x
"'10'"
In Python 3
>>> x=input("something:")
something:10
>>> x
'10'
>>> x=input("something:")
something:'10' #entered data treated as string with or without ''
>>> x
"'10'"
>>> x=raw_input("something:") # will result NameError
Traceback (most recent call last):
File "", line 1, in
x=raw_input("something:")
NameError: name 'raw_input' is not defined
Integer Division
In Python 2, the result of division of two integers is rounded to the nearest integer. As a
result, 3/2 will show 1. In order to obtain a floating-point division, numerator or
denominator must be explicitly used as float. Hence, either 3.0/2 or 3/2.0 or 3.0/2.0 will
result in 1.5
Python 3 evaluates 3 / 2 as 1.5 by default, which is more intuitive for new programmers.
Unicode Representation
Python 2 requires you to mark a string with a u if you want to store it as Unicode.
Python 3 stores strings as Unicode, by default. We have Unicode (utf-8) strings, and 2
byte classes: byte and byte arrays.

Python 3
4
xrange() Function Removed
In Python 2 range() returns a list, and xrange() returns an object that will only generate
the items in the range when needed, saving memory.
In Python 3, the range() function is removed, and xrange() has been renamed as range().
In addition, the range() object supports slicing in Python 3.2 and later .
raise exceprion
Python 2 accepts both notations, the 'old' and the 'new' syntax; Python 3 raises a
SyntaxError if we do not enclose the exception argument in parenthesis.
raise IOError, "file error" #This is accepted in Python 2
raise IOError("file error") #This is also accepted in Python 2
raise IOError, "file error" #syntax error is raised in Python 3
raise IOError("file error") #this is the recommended syntax in Python 3
Arguments in Exceptions
In Python 3, arguments to exception should be declared with 'as' keyword.
except Myerror, err: # In Python2
except Myerror as err: #In Python 3
next() Function and .next() Method
In Python 2, next() as a method of generator object, is allowed. In Python 2, the next()
function, to iterate over generator object, is also accepted. In Python 3, however, next(0
as a generator method is discontinued and raises AttributeError.
gen = (letter for letter in 'Hello World') # creates generator object
next(my_generator) #allowed in Python 2 and Python 3
my_generator.next() #allowed in Python 2. raises AttributeError in Python 3
2to3 Utility
Along with Python 3 interpreter, 2to3.py script is usually installed in tools/scripts folder.
It reads Python 2.x source code and applies a series of fixers to transform it into a valid
Python 3.x code.
Here is a sample Python 2 code (area.py):
def area(x,y=3.14):
a=y*x*x
print a
return a

Python 3
5
a=area(10)
print "area",a
To convert into Python 3 version:
$2to3 -w area.py
Converted code :
def area(x,y=3.14): # formal parameters
a=y*x*x
print (a)
return a
a=area(10)
print("area",a)

Python 3
6
Python is a high-level, interpreted, interactive and object-oriented scripting language.
Python is designed to be highly readable. It uses English keywords frequently whereas the
other languages use punctuations. It has fewer syntactical constructions than other
languages.
Python is Interpreted: Python is processed at runtime by the interpreter. You do
not need to compile your program before executing it. This is similar to PERL and
PHP.
Python is Interactive: You can actually sit at a Python prompt and interact with
the interpreter directly to write your programs.
Python is Object-Oriented: Python supports Object-Oriented style or technique
of programming that encapsulates code within objects.
Python is a Beginner's Language: Python is a great language for the beginner-
level programmers and supports the development of a wide range of applications
from simple text processing to WWW browsers to games.
History of Python
Python was developed by Guido van Rossum in the late eighties and early nineties at the
National Research Institute for Mathematics and Computer Science in the Netherlands.
Python is derived from many other languages, including ABC, Modula-3, C, C++,
Algol-68, SmallTalk, and Unix shell and other scripting languages.
Python is copyrighted. Like Perl, Python source code is now available under the
GNU General Public License (GPL).
Python is now maintained by a core development team at the institute, although
Guido van Rossum still holds a vital role in directing its progress.
Python 1.0 was released in November 1994. In 2000, Python 2.0 was released.
Python 2.7.11 is the latest edition of Python 2.
Meanwhile, Python 3.0 was released in 2008. Python 3 is not backward compatible
with Python 2. The emphasis in Python 3 had been on the removal of duplicate
programming constructs and modules so that "There should be one -- and
preferably only one -- obvious way to do it." Python 3.5.1 is the latest version of
Python 3.
2. Python 3 – Overview

Python 3
7
Python Features
Python's features include-
Easy-to-learn: Python has few keywords, simple structure, and a clearly defined
syntax. This allows a student to pick up the language quickly.
Easy-to-read: Python code is more clearly defined and visible to the eyes.
Easy-to-maintain: Python's source code is fairly easy-to-maintain.
A broad standard library: Python's bulk of the library is very portable and cross-
platform compatible on UNIX, Windows, and Macintosh.
Interactive Mode: Python has support for an interactive mode, which allows
interactive testing and debugging of snippets of code.
Portable: Python can run on a wide variety of hardware platforms and has the
same interface on all platforms.
Extendable: You can add low-level modules to the Python interpreter. These
modules enable programmers to add to or customize their tools to be more
efficient.
Databases: Python provides interfaces to all major commercial databases.
GUI Programming: Python supports GUI applications that can be created and
ported to many system calls, libraries and windows systems, such as Windows MFC,
Macintosh, and the X Window system of Unix.
Scalable: Python provides a better structure and support for large programs than
shell scripting.
Apart from the above-mentioned features, Python has a big list of good features. A few
are listed below-
It supports functional and structured programming methods as well as OOP.
It can be used as a scripting language or can be compiled to byte-code for building
large applications.
It provides very high-level dynamic data types and supports dynamic type
checking.
It supports automatic garbage collection.
It can be easily integrated with C, C++, COM, ActiveX, CORBA, and Java.

Python 3
8
Try it Option Online
We have set up the Python Programming environment online, so that you can compile and
execute all the available examples online. It will give you the confidence in what you are
reading and will enable you to verify the programs with different options. Feel free to
modify any example and execute it online.
Try the following example using our online compiler available at CodingGround
#!/usr/bin/python3
print ("Hello, Python!")
For most of the examples given in this tutorial, you will find a Try it option on our website
code sections, at the top right corner that will take you to the online compiler. Just use it
and enjoy your learning.
Python 3 is available for Windows, Mac OS and most of the flavors of Linux operating
system. Even though Python 2 is available for many other OSs, Python 3 support either
has not been made available for them or has been dropped.
Local Environment Setup
Open a terminal window and type "python" to find out if it is already installed and which
version is installed.
Getting Python
Windows platform
Binaries of latest version of Python 3 (Python 3.5.1) are available on this download page
The following different installation options are available.
Windows x86-64 embeddable zip file
Windows x86-64 executable installer
Windows x86-64 web-based installer
Windows x86 embeddable zip file
Windows x86 executable installer
Windows x86 web-based installer
Note:In order to install Python 3.5.1, minimum OS requirements are Windows 7 with SP1.
For versions 3.0 to 3.4.x, Windows XP is acceptable.
3. Python 3 – Environment Setup

Python 3
9
Linux platform
Different flavors of Linux use different package managers for installation of new packages.
On Ubuntu Linux, Python 3 is installed using the following command from the terminal.
$sudo apt-get install python3-minimal
Installation from source
Download Gzipped source tarball from Python's download URL:
https://www.python.org/ftp/python/3.5.1/Python-3.5.1.tgz
Extract the tarball
tar xvfz Python-3.5.1.tgz
Configure and Install:
cd Python-3.5.1
./configure --prefix=/opt/python3.5.1
make
sudo make install
Mac OS
Download Mac OS installers from this URL:https://www.python.org/downloads/mac-osx/
Mac OS X 64-bit/32-bit installer : python-3.5.1-macosx10.6.pkg
Mac OS X 32-bit i386/PPC installer : python-3.5.1-macosx10.5.pkg
Double click this package file and follow the wizard instructions to install.
The most up-to-date and current source code, binaries, documentation, news, etc., is
available on the official website of Python:
Python Official Website : http://www.python.org/
You can download Python documentation from the following site. The documentation is
available in HTML, PDF and PostScript formats.
Python Documentation Website : www.python.org/doc/
Setting up PATH
Programs and other executable files can be in many directories. Hence, the operating
systems provide a search path that lists the directories that it searches for executables.
The important features are-
The path is stored in an environment variable, which is a named string maintained
by the operating system. This variable contains information available to the
command shell and other programs.

Python 3
10
The path variable is named as PATH in Unix or Path in Windows (Unix is case-
sensitive; Windows is not).
In Mac OS, the installer handles the path details. To invoke the Python interpreter
from any particular directory, you must add the Python directory to your path.
Setting Path at Unix/Linux
To add the Python directory to the path for a particular session in Unix-
In the csh shell: type setenv PATH "$PATH:/usr/local/bin/python3" and press
Enter.
In the bash shell (Linux): type export PATH="$PATH:/usr/local/bin/python3"
and press Enter.
In the sh or ksh shell: type PATH="$PATH:/usr/local/bin/python3" and press
Enter.
Note: /usr/local/bin/python3 is the path of the Python directory.
Setting Path at Windows
To add the Python directory to the path for a particular session in Windows-
At the command prompt : type
path %path%;C:\Python and press Enter.
Note: C:\Python is the path of the Python directory.
Python Environment Variables
Here are important environment variables, which are recognized by Python-
Variable
Description
PYTHONPATH
It has a role similar to PATH. This variable tells the Python
interpreter where to locate the module files imported into a
program. It should include the Python source library directory and
the directories containing Python source code. PYTHONPATH is
sometimes, preset by the Python installer.
PYTHONSTARTUP
It contains the path of an initialization file containing Python
source code. It is executed every time you start the interpreter. It
is named as .pythonrc.py in Unix and it contains commands that
load utilities or modify PYTHONPATH.

Python 3
11
PYTHONCASEOK
It is used in Windows to instruct Python to find the first case-
insensitive match in an import statement. Set this variable to any
value to activate it.
PYTHONHOME
It is an alternative module search path. It is usually embedded in
the PYTHONSTARTUP or PYTHONPATH directories to make
switching module libraries easy.
Running Python
There are three different ways to start Python-
(1) Interactive Interpreter
You can start Python from Unix, DOS, or any other system that provides you a command-
line interpreter or shell window.
Enter python the command line.
Start coding right away in the interactive interpreter.
$python # Unix/Linux
or
python% # Unix/Linux
or
C:>python # Windows/DOS
Here is the list of all the available command line options-
Option
Description
-d
provide debug output
-O
generate optimized bytecode (resulting in .pyo files)
-S
do not run import site to look for Python paths on startup
-v
verbose output (detailed trace on import statements)
-X
disable class-based built-in exceptions (just use strings); obsolete starting
with version 1.6
-c cmd
run Python script sent in as cmd string

Python 3
12
file
run Python script from given file
(2) Script from the Command-line
A Python script can be executed at the command line by invoking the interpreter on your
application, as shown in the following example.
$python script.py # Unix/Linux
or
python% script.py # Unix/Linux
or
C:>python script.py # Windows/DOS
Note: Be sure the file permission mode allows execution.
(3) Integrated Development Environment
You can run Python from a Graphical User Interface (GUI) environment as well, if you have
a GUI application on your system that supports Python.
Unix: IDLE is the very first Unix IDE for Python.
Windows: PythonWin is the first Windows interface for Python and is an IDE with
a GUI.
Macintosh: The Macintosh version of Python along with the IDLE IDE is available
from the main website, downloadable as either MacBinary or BinHex'd files.
If you are not able to set up the environment properly, then you can take the help of your
system admin. Make sure the Python environment is properly set up and working perfectly
fine.
Note: All the examples given in subsequent chapters are executed with Python 3.4.1
version available on Windows 7 and Ubuntu Linux.
We have already set up Python Programming environment online, so that you can execute
all the available examples online while you are learning theory. Feel free to modify any
example and execute it online.

Python 3
13
The Python language has many similarities to Perl, C, and Java. However, there are some
definite differences between the languages.
First Python Program
Let us execute the programs in different modes of programming.
Interactive Mode Programming
Invoking the interpreter without passing a script file as a parameter brings up the following
prompt-
$ python
Python 3.3.2 (default, Dec 10 2013, 11:35:01)
[GCC 4.6.3] on Linux
Type "help", "copyright", "credits", or "license" for more information.
>>>
On Windows:
Python 3.4.3 (v3.4.3:9b73f1c3e601, Feb 24 2015, 22:43:06) [MSC v.1600 32 bit (Intel)] on
win32
Type "copyright", "credits" or "license()" for more information.
>>>
Type the following text at the Python prompt and press Enter-
>>> print ("Hello, Python!")
If you are running the older version of Python (Python 2.x), use of parenthesis as
inprint function is optional. This produces the following result-
Hello, Python!
Script Mode Programming
Invoking the interpreter with a script parameter begins execution of the script and
continues until the script is finished. When the script is finished, the interpreter is no longer
active.
Let us write a simple Python program in a script. Python files have the extension.py. Type
the following source code in a test.py file-
print ("Hello, Python!")
4. Python 3 – Basic Syntax

Python 3
14
We assume that you have the Python interpreter set in PATH variable. Now, try to run
this program as follows-
On Linux
$ python test.py
This produces the following result-
Hello, Python!
On Windows
C:\Python34>Python test.py
This produces the following result-
Hello, Python!
Let us try another way to execute a Python script in Linux. Here is the modified test.py
file-
#!/usr/bin/python3
print ("Hello, Python!")
We assume that you have Python interpreter available in the /usr/bin directory. Now, try
to run this program as follows-
$ chmod +x test.py # This is to make file executable
$./test.py
This produces the following result-
Hello, Python!
Python Identifiers
A Python identifier is a name used to identify a variable, function, class, module or other
object. An identifier starts with a letter A to Z or a to z or an underscore (_) followed by
zero or more letters, underscores and digits (0 to 9).
Python does not allow punctuation characters such as @, $, and % within identifiers.
Python is a case sensitive programming language. Thus, Manpower and manpower are
two different identifiers in Python.
Here are naming conventions for Python identifiers-
Class names start with an uppercase letter. All other identifiers start with a
lowercase letter.
Starting an identifier with a single leading underscore indicates that the identifier
is private.

Python 3
15
Starting an identifier with two leading underscores indicates a strong private
identifier.
If the identifier also ends with two trailing underscores, the identifier is a language-
defined special name.
Reserved Words
The following list shows the Python keywords. These are reserved words and you cannot
use them as constants or variables or any other identifier names. All the Python keywords
contain lowercase letters only.
and
exec
Not
as
finally
or
assert
for
pass
break
from
print
class
global
raise
continue
if
return
def
import
try
del
in
while
elif
is
with
else
lambda
yield
except
Lines and Indentation
Python does not use braces({}) to indicate blocks of code for class and function definitions
or flow control. Blocks of code are denoted by line indentation, which is rigidly enforced.
The number of spaces in the indentation is variable, but all statements within the block
must be indented the same amount. For example-

Python 3
16
if True:
print ("True")
else:
print ("False")
However, the following block generates an error-
if True:
print ("Answer")
print ("True")
else:
print "(Answer")
print ("False")
Thus, in Python all the continuous lines indented with the same number of spaces would
form a block. The following example has various statement blocks-
Note: Do not try to understand the logic at this point of time. Just make sure you
understood the various blocks even if they are without braces.
#!/usr/bin/python3
import sys
try:
# open file stream
file = open(file_name, "w")
except IOError:
print ("There was an error writing to", file_name)
sys.exit()
print ("Enter '", file_finish,)
print "' When finished"
while file_text != file_finish:
file_text = raw_input("Enter text: ")
if file_text == file_finish:
# close the file
file.close
break
file.write(file_text)
file.write("\n")
file.close()
file_name = input("Enter filename: ")
if len(file_name) == 0:
print ("Next time please enter something")

Python 3
17
sys.exit()
try:
file = open(file_name, "r")
except IOError:
print ("There was an error reading file")
sys.exit()
file_text = file.read()
file.close()
print (file_text)
Multi-Line Statements
Statements in Python typically end with a new line. Python, however, allows the use of
the line continuation character (\) to denote that the line should continue. For example-
total = item_one + \
item_two + \
item_three
The statements contained within the [], {}, or () brackets do not need to use the line
continuation character. For example-
days = ['Monday', 'Tuesday', 'Wednesday',
'Thursday', 'Friday']
Quotation in Python
Python accepts single ('), double (") and triple (''' or """) quotes to denote string literals,
as long as the same type of quote starts and ends the string.
The triple quotes are used to span the string across multiple lines. For example, all the
following are legal-
word = 'word'
sentence = "This is a sentence."
paragraph = """This is a paragraph. It is
made up of multiple lines and sentences."""
Comments in Python
A hash sign (#) that is not inside a string literal is the beginning of a comment. All
characters after the #, up to the end of the physical line, are part of the comment and the
Python interpreter ignores them.
#!/usr/bin/python3

Python 3
18
# First comment
print ("Hello, Python!") # second comment
This produces the following result-
Hello, Python!
You can type a comment on the same line after a statement or expression-
name = "Madisetti" # This is again comment
Python does not have multiple-line commenting feature. You have to comment each line
individually as follows-
# This is a comment.
# This is a comment, too.
# This is a comment, too.
# I said that already.
Using Blank Lines
A line containing only whitespace, possibly with a comment, is known as a blank line and
Python totally ignores it.
In an interactive interpreter session, you must enter an empty physical line to terminate
a multiline statement.
Waiting for the User
The following line of the program displays the prompt and the statement saying “Press the
enter key to exit”, and then waits for the user to take action −
#!/usr/bin/python3
input("\n\nPress the enter key to exit.")
Here, "\n\n" is used to create two new lines before displaying the actual line. Once the
user presses the key, the program ends. This is a nice trick to keep a console window open
until the user is done with an application.
Multiple Statements on a Single Line
The semicolon ( ; ) allows multiple statements on a single line given that no statement
starts a new code block. Here is a sample snip using the semicolon-
import sys; x = 'foo'; sys.stdout.write(x + '\n')

Python 3
19
Multiple Statement Groups as Suites
Groups of individual statements, which make a single code block are called suites in
Python. Compound or complex statements, such as if, while, def, and class require a
header line and a suite.
Header lines begin the statement (with the keyword) and terminate with a colon ( : ) and
are followed by one or more lines which make up the suite. For example −
if expression :
suite
elif expression :
suite
else :
suite
Command Line Arguments
Many programs can be run to provide you with some basic information about how they
should be run. Python enables you to do this with -h:
$ python -h
usage: python [option] ... [-c cmd | -m mod | file | -] [arg] ...
Options and arguments (and corresponding environment variables):
-c cmd : program passed in as string (terminates option list)
-d : debug output from parser (also PYTHONDEBUG=x)
-E : ignore environment variables (such as PYTHONPATH)
-h : print this help message and exit
[ etc. ]
You can also program your script in such a way that it should accept various
options. Command Line Arguments is an advance topic. Let us understand it.
Command Line Arguments
Python provides a getopt module that helps you parse command-line options and
arguments.
$ python test.py arg1 arg2 arg3
The Python sys module provides access to any command-line arguments via
the sys.argv. This serves two purposes-
sys.argv is the list of command-line arguments.
len(sys.argv) is the number of command-line arguments.
Here sys.argv[0] is the program i.e. the script name.

Python 3
20
Example
Consider the following script test.py-
#!/usr/bin/python3
import sys
print ('Number of arguments:', len(sys.argv), 'arguments.')
print ('Argument List:', str(sys.argv))
Now run the above script as follows −
$ python test.py arg1 arg2 arg3
This produces the following result-
Number of arguments: 4 arguments.
Argument List: ['test.py', 'arg1', 'arg2', 'arg3']
NOTE: As mentioned above, the first argument is always the script name and it is also
being counted in number of arguments.
Parsing Command-Line Arguments
Python provided a getopt module that helps you parse command-line options and
arguments. This module provides two functions and an exception to enable command line
argument parsing.
getopt.getopt method
This method parses the command line options and parameter list. Following is a simple
syntax for this method-
getopt.getopt(args, options, [long_options])
Here is the detail of the parameters-
args: This is the argument list to be parsed.
options: This is the string of option letters that the script wants to recognize, with
options that require an argument should be followed by a colon (:).
long_options: This is an optional parameter and if specified, must be a list of
strings with the names of the long options, which should be supported. Long
options, which require an argument should be followed by an equal sign ('='). To
accept only long options, options should be an empty string.
This method returns a value consisting of two elements- the first is a list
of (option, value) pairs, the second is a list of program arguments left after the
option list was stripped.

Python 3
21
Each option-and-value pair returned has the option as its first element, prefixed
with a hyphen for short options (e.g., '-x') or two hyphens for long options (e.g., '-
-long-option').
Exception getopt.GetoptError
This is raised when an unrecognized option is found in the argument list or when an option
requiring an argument is given none.
The argument to the exception is a string indicating the cause of the error. The
attributes msg and opt give the error message and related option.
Example
Suppose we want to pass two file names through command line and we also want to give
an option to check the usage of the script. Usage of the script is as follows-
usage: test.py -i <inputfile> -o <outputfile>
Here is the following script to test.py-
#!/usr/bin/python3
import sys, getopt
def main(argv):
inputfile = ''
outputfile = ''
try:
opts, args = getopt.getopt(argv,"hi:o:",["ifile=","ofile="])
except getopt.GetoptError:
print ('test.py -i <inputfile> -o <outputfile>')
sys.exit(2)
for opt, arg in opts:
if opt == '-h':
print ('test.py -i <inputfile> -o <outputfile>')
sys.exit()
elif opt in ("-i", "--ifile"):
inputfile = arg
elif opt in ("-o", "--ofile"):
outputfile = arg
print ('Input file is "', inputfile)
print ('Output file is "', outputfile)
if __name__ == "__main__":
main(sys.argv[1:])

Python 3
22
Now, run the above script as follows-
$ test.py -h
usage: test.py -i <inputfile> -o <outputfile>
$ test.py -i BMP -o
usage: test.py -i <inputfile> -o <outputfile>
$ test.py -i inputfile -o outputfile
Input file is " inputfile
Output file is " outputfile

Python 3
23
Variables are nothing but reserved memory locations to store values. It means that when
you create a variable, you reserve some space in the memory.
Based on the data type of a variable, the interpreter allocates memory and decides what
can be stored in the reserved memory. Therefore, by assigning different data types to the
variables, you can store integers, decimals or characters in these variables.
Assigning Values to Variables
Python variables do not need explicit declaration to reserve memory space. The declaration
happens automatically when you assign a value to a variable. The equal sign (=) is used
to assign values to variables.
The operand to the left of the = operator is the name of the variable and the operand to
the right of the = operator is the value stored in the variable. For example-
#!/usr/bin/python3
counter = 100 # An integer assignment
miles = 1000.0 # A floating point
name = "John" # A string
print (counter)
print (miles)
print (name)
Here, 100, 1000.0 and "John" are the values assigned to counter, miles, and
name variables, respectively. This produces the following result −
100
1000.0
John
Multiple Assignment
Python allows you to assign a single value to several variables simultaneously.
For example-
a = b = c = 1
Here, an integer object is created with the value 1, and all the three variables are assigned
to the same memory location. You can also assign multiple objects to multiple variables.
5. Python 3 – Variable Types

Python 3
24
For example-
a, b, c = 1, 2, "john"
Here, two integer objects with values 1 and 2 are assigned to the variables a and b
respectively, and one string object with the value "john" is assigned to the variable c.
Standard Data Types
The data stored in memory can be of many types. For example, a person's age is stored
as a numeric value and his or her address is stored as alphanumeric characters. Python
has various standard data types that are used to define the operations possible on them
and the storage method for each of them.
Python has five standard data types-
Numbers
String
List
Tuple
Dictionary
Python Numbers
Number data types store numeric values. Number objects are created when you assign a
value to them. For example-
var1 = 1
var2 = 10
You can also delete the reference to a number object by using the del statement. The
syntax of the del statement is −
del var1[,var2[,var3[....,varN]]]]
You can delete a single object or multiple objects by using the del statement.
For example-
del var
del var_a, var_b
Python supports three different numerical types −
int (signed integers)
float (floating point real values)
complex (complex numbers)

Python 3
25
All integers in Python 3 are represented as long integers. Hence, there is no separate
number type as long.
Examples
Here are some examples of numbers-
int
float
complex
10
0.0
3.14j
100
15.20
45.j
-786
-21.9
9.322e-36j
080
32.3+e18
.876j
-0490
-90.
-.6545+0J
-0x260
-32.54e100
3e+26J
0x69
70.2-E12
4.53e-7j
A complex number consists of an ordered pair of real floating-point numbers denoted by
x + yj, where x and y are real numbers and j is the imaginary unit.
Python Strings
Strings in Python are identified as a contiguous set of characters represented in the
quotation marks. Python allows either pair of single or double quotes. Subsets of strings
can be taken using the slice operator ([ ] and [:] ) with indexes starting at 0 in the
beginning of the string and working their way from -1 to the end.
The plus (+) sign is the string concatenation operator and the asterisk (*) is the repetition
operator. For example-
#!/usr/bin/python3
str = 'Hello World!'
print (str) # Prints complete string
print (str[0]) # Prints first character of the string
print (str[2:5]) # Prints characters starting from 3rd to 5th
print (str[2:]) # Prints string starting from 3rd character
print (str * 2) # Prints string two times
print (str + "TEST") # Prints concatenated string

Python 3
26
This will produce the following result-
Hello World!
H
llo
llo World!
Hello World!Hello World!
Hello World!TEST
Python Lists
Lists are the most versatile of Python's compound data types. A list contains items
separated by commas and enclosed within square brackets ([]). To some extent, lists are
similar to arrays in C. One of the differences between them is that all the items belonging
to a list can be of different data type.
The values stored in a list can be accessed using the slice operator ([ ] and [:]) with
indexes starting at 0 in the beginning of the list and working their way to end -1. The plus
(+) sign is the list concatenation operator, and the asterisk (*) is the repetition operator.
For example-
#!/usr/bin/python3
list = [ 'abcd', 786 , 2.23, 'john', 70.2 ]
tinylist = [123, 'john']
print (list) # Prints complete list
print (list[0]) # Prints first element of the list
print (list[1:3]) # Prints elements starting from 2nd till 3rd
print (list[2:]) # Prints elements starting from 3rd element
print (tinylist * 2) # Prints list two times
print (list + tinylist) # Prints concatenated lists
This produces the following result-
['abcd', 786, 2.23, 'john', 70.200000000000003]
abcd
[786, 2.23]
[2.23, 'john', 70.200000000000003]
[123, 'john', 123, 'john']
['abcd', 786, 2.23, 'john', 70.200000000000003, 123, 'john']

Python 3
27
Python Tuples
A tuple is another sequence data type that is similar to the list. A tuple consists of a
number of values separated by commas. Unlike lists, however, tuples are enclosed within
parenthesis.
The main difference between lists and tuples is- Lists are enclosed in brackets ( [ ] ) and
their elements and size can be changed, while tuples are enclosed in parentheses ( ( ) )
and cannot be updated. Tuples can be thought of as read-only lists. For example-
#!/usr/bin/python3
tuple = ( 'abcd', 786 , 2.23, 'john', 70.2 )
tinytuple = (123, 'john')
print (tuple) # Prints complete tuple
print (tuple[0]) # Prints first element of the tuple
print (tuple[1:3]) # Prints elements starting from 2nd till 3rd
print (tuple[2:]) # Prints elements starting from 3rd element
print (tinytuple * 2) # Prints tuple two times
print (tuple + tinytuple) # Prints concatenated tuple
This produces the following result-
('abcd', 786, 2.23, 'john', 70.200000000000003)
abcd
(786, 2.23)
(2.23, 'john', 70.200000000000003)
(123, 'john', 123, 'john')
('abcd', 786, 2.23, 'john', 70.200000000000003, 123, 'john')
The following code is invalid with tuple, because we attempted to update a tuple, which is
not allowed. Similar case is possible with lists −
#!/usr/bin/python3
tuple = ( 'abcd', 786 , 2.23, 'john', 70.2 )
list = [ 'abcd', 786 , 2.23, 'john', 70.2 ]
tuple[2] = 1000 # Invalid syntax with tuple
list[2] = 1000 # Valid syntax with list
Python Dictionary
Python's dictionaries are kind of hash-table type. They work like associative arrays or
hashes found in Perl and consist of key-value pairs. A dictionary key can be almost any
Python type, but are usually numbers or strings. Values, on the other hand, can be any
arbitrary Python object.

Python 3
28
Dictionaries are enclosed by curly braces ({ }) and values can be assigned and accessed
using square braces ([]). For example-
#!/usr/bin/python3
dict = {}
dict['one'] = "This is one"
dict[2] = "This is two"
tinydict = {'name': 'john','code':6734, 'dept': 'sales'}
print (dict['one']) # Prints value for 'one' key
print (dict[2]) # Prints value for 2 key
print (tinydict) # Prints complete dictionary
print (tinydict.keys()) # Prints all the keys
print (tinydict.values()) # Prints all the values
This produces the following result-
This is one
This is two
{'dept': 'sales', 'code': 6734, 'name': 'john'}
['dept', 'code', 'name']
['sales', 6734, 'john']
Dictionaries have no concept of order among the elements. It is incorrect to say that the
elements are "out of order"; they are simply unordered.
Data Type Conversion
Sometimes, you may need to perform conversions between the built-in types. To convert
between types, you simply use the type-name as a function.
There are several built-in functions to perform conversion from one data type to another.
These functions return a new object representing the converted value.
Function
Description
int(x [,base])
Converts x to an integer. The base specifies the base if x is a
string.
float(x)
Converts x to a floating-point number.
complex(real
[,imag])
Creates a complex number.

Python 3
29
str(x)
Converts object x to a string representation.
repr(x)
Converts object x to an expression string.
eval(str)
Evaluates a string and returns an object.
tuple(s)
Converts s to a tuple.
list(s)
Converts s to a list.
set(s)
Converts s to a set.
dict(d)
Creates a dictionary. d must be a sequence of (key,value) tuples.
frozenset(s)
Converts s to a frozen set.
chr(x)
Converts an integer to a character.
unichr(x)
Converts an integer to a Unicode character.
ord(x)
Converts a single character to its integer value.
hex(x)
Converts an integer to a hexadecimal string.
oct(x)
Converts an integer to an octal string.

Python 3
30
Operators are the constructs, which can manipulate the value of operands. Consider the
expression 4 + 5 = 9. Here, 4 and 5 are called operands and + is called the operator.
Types of Operator
Python language supports the following types of operators-
Arithmetic Operators
Comparison (Relational) Operators
Assignment Operators
Logical Operators
Bitwise Operators
Membership Operators
Identity Operators
Let us have a look at all the operators one by one.
Python Arithmetic Operators
Assume variable a holds the value 10 and variable b holds the value 21, then-
Operator
Description
Example
+ Addition
Adds values on either side of the operator.
a + b = 31
- Subtraction
Subtracts right hand operand from left hand
operand.
a – b = -11
* Multiplication
Multiplies values on either side of the operator
a * b = 210
/ Division
Divides left hand operand by right hand
operand
b / a = 2.1
% Modulus
Divides left hand operand by right hand
operand and returns remainder
b % a = 1
** Exponent
Performs exponential (power) calculation on
operators
a**b =10 to the
power 20
6. Python 3 – Basic Operators

Python 3
31
//
Floor Division - The division of operands where
the result is the quotient in which the digits
after the decimal point are removed.
9//2 = 4 and
9.0//2.0 = 4.0
Example
Assume variable a holds 10 and variable b holds 20, then-
#!/usr/bin/python3
a = 21
b = 10
c = 0
c = a + b
print ("Line 1 - Value of c is ", c)
c = a - b
print ("Line 2 - Value of c is ", c )
c = a * b
print ("Line 3 - Value of c is ", c)
c = a / b
print ("Line 4 - Value of c is ", c )
c = a % b
print ("Line 5 - Value of c is ", c)
a = 2
b = 3
c = a**b
print ("Line 6 - Value of c is ", c)
a = 10
b = 5
c = a//b
print ("Line 7 - Value of c is ", c)
When you execute the above program, it produces the following result-
Line 1 - Value of c is 31
Line 2 - Value of c is 11

Python 3
32
Line 3 - Value of c is 210
Line 4 - Value of c is 2.1
Line 5 - Value of c is 1
Line 6 - Value of c is 8
Line 7 - Value of c is 2
Python Comparison Operators
These operators compare the values on either side of them and decide the relation among
them. They are also called Relational operators.
Assume variable a holds the value 10 and variable b holds the value 20, then-
Operator
Description
Example
==
If the values of two operands are equal, then the condition
becomes true.
(a == b)
is not
true.
!=
If values of two operands are not equal, then condition
becomes true.
(a!= b) is
true.
>
If the value of left operand is greater than the value of right
operand, then condition becomes true.
(a > b) is
not true.
<
If the value of left operand is less than the value of right
operand, then condition becomes true.
(a < b) is
true.
>=
If the value of left operand is greater than or equal to the
value of right operand, then condition becomes true.
(a >= b)
is not
true.
<=
If the value of left operand is less than or equal to the value
of right operand, then condition becomes true.
(a <= b)
is true.
Example
Assume variable a holds 10 and variable b holds 20, then-
#!/usr/bin/python3
a = 21
b = 10
if ( a == b ):
print ("Line 1 - a is equal to b")
else:

Python 3
33
print ("Line 1 - a is not equal to b")
if ( a != b ):
print ("Line 2 - a is not equal to b")
else:
print ("Line 2 - a is equal to b")
if ( a < b ):
print ("Line 3 - a is less than b" )
else:
print ("Line 3 - a is not less than b")
if ( a > b ):
print ("Line 4 - a is greater than b")
else:
print ("Line 4 - a is not greater than b")
a,b=b,a #values of a and b swapped. a becomes 10, b becomes 21
if ( a <= b ):
print ("Line 5 - a is either less than or equal to b")
else:
print ("Line 5 - a is neither less than nor equal to b")
if ( b >= a ):
print ("Line 6 - b is either greater than or equal to b")
else:
print ("Line 6 - b is neither greater than nor equal to b")
When you execute the above program, it produces the following result-
Line 1 - a is not equal to b
Line 2 - a is not equal to b
Line 3 - a is not less than b
Line 4 - a is greater than b
Line 5 - a is either less than or equal to b
Line 6 - b is either greater than or equal to b
Python Assignment Operators
Assume variable a holds 10 and variable b holds 20, then-
Operator
Description
Example
=
Assigns values from right side operands to
left side operand
c = a + b assigns
value of a + b into c
+= Add AND
It adds right operand to the left operand
and assign the result to left operand
c += a is equivalent
to c = c + a

Python 3
34
-= Subtract AND
It subtracts right operand from the left
operand and assign the result to left
operand
c -= a is equivalent
to c = c - a
*= Multiply AND
It multiplies right operand with the left
operand and assign the result to left
operand
c *= a is equivalent
to c = c * a
/= Divide AND
It divides left operand with the right
operand and assign the result to left
operand
c /= a is equivalent
to c = c / ac /= a is
equivalent to c = c /
a
%= Modulus AND
It takes modulus using two operands and
assign the result to left operand
c %= a is equivalent
to c = c % a
**= Exponent AND
Performs exponential (power) calculation
on operators and assign value to the left
operand
c **= a is
equivalent to c = c
** a
//= Floor Division
It performs floor division on operators and
assign value to the left operand
c //= a is equivalent
to c = c // a
Example
Assume variable a holds 10 and variable b holds 20, then-
#!/usr/bin/python3
a = 21
b = 10
c = 0
c = a + b
print ("Line 1 - Value of c is ", c)
c += a
print ("Line 2 - Value of c is ", c )
c *= a
print ("Line 3 - Value of c is ", c )

Python 3
35
c /= a
print ("Line 4 - Value of c is ", c )
c = 2
c %= a
print ("Line 5 - Value of c is ", c)
c **= a
print ("Line 6 - Value of c is ", c)
c //= a
print ("Line 7 - Value of c is ", c)
When you execute the above program, it produces the following result-
Line 1 - Value of c is 31
Line 2 - Value of c is 52
Line 3 - Value of c is 1092
Line 4 - Value of c is 52.0
Line 5 - Value of c is 2
Line 6 - Value of c is 2097152
Line 7 - Value of c is 99864
Python Bitwise Operators
Bitwise operator works on bits and performs bit-by-bit operation. Assume if a = 60; and
b = 13; Now in binary format they will be as follows-
a = 0011 1100
b = 0000 1101
-----------------
a&b = 0000 1100
a|b = 0011 1101
a^b = 0011 0001
~a = 1100 0011
Pyhton's built-in function bin() can be used to obtain binary representation of an integer
number.

Python 3
36
The following Bitwise operators are supported by Python language-
Operator
Description
Example
& Binary AND
Operator copies a bit to the result, if it
exists in both operands
(a & b) (means 0000
1100)
| Binary OR
It copies a bit, if it exists in either
operand.
(a | b) = 61 (means
0011 1101)
^ Binary XOR
It copies the bit, if it is set in one operand
but not both.
(a ^ b) = 49 (means
0011 0001)
~ Binary Ones
Complement
It is unary and has the effect of 'flipping'
bits.
(~a ) = -61 (means
1100 0011 in 2's
complement form
due to a signed
binary number.
<< Binary Left Shift
The left operand’s value is moved left by
the number of bits specified by the right
operand.
a << = 240 (means
1111 0000)
>> Binary Right Shift
The left operand’s value is moved right
by the number of bits specified by the
right operand.
a >> = 15 (means
0000 1111)
Example
#!/usr/bin/python3
a = 60 # 60 = 0011 1100
b = 13 # 13 = 0000 1101
print ('a=',a,':',bin(a),'b=',b,':',bin(b))
c = 0
c = a & b; # 12 = 0000 1100
print ("result of AND is ", c,':',bin(c))
c = a | b; # 61 = 0011 1101
print ("result of OR is ", c,':',bin(c))

Python 3
37
c = a ^ b; # 49 = 0011 0001
print ("result of EXOR is ", c,':',bin(c))
c = ~a; # -61 = 1100 0011
print ("result of COMPLEMENT is ", c,':',bin(c))
c = a << 2; # 240 = 1111 0000
print ("result of LEFT SHIFT is ", c,':',bin(c))
c = a >> 2; # 15 = 0000 1111
print ("result of RIGHT SHIFT is ", c,':',bin(c))
When you execute the above program, it produces the following result-
a= 60 : 0b111100 b= 13 : 0b1101
result of AND is 12 : 0b1100
result of OR is 61 : 0b111101
result of EXOR is 49 : 0b110001
result of COMPLEMENT is -61 : -0b111101
result of LEFT SHIFT is 240 : 0b11110000
result of RIGHT SHIFT is 15 : 0b111
Python Logical Operators
The following logical operators are supported by Python language. Assume variable a holds
True and variable b holds False then-
Operator
Description
Example
and Logical
AND
If both the operands are true then condition
becomes true.
(a and b) is
False.
or Logical OR
If any of the two operands are non-zero then
condition becomes true.
(a or b) is
True.
not Logical NOT
Used to reverse the logical state of its operand.
Not(a and b)
is True.

Python 3
38
Python Membership Operators
Python’s membership operators test for membership in a sequence, such as strings, lists,
or tuples. There are two membership operators as explained below-
Operator
Description
Example
in
Evaluates to true, if it finds a variable
in the specified sequence and false
otherwise.
x in y, here in results in
a 1 if x is a member of
sequence y.
not in
Evaluates to true, if it does not find a
variable in the specified sequence and
false otherwise.
x not in y, here not in
results in a 1 if x is not
a member of sequence
y.
Example
#!/usr/bin/python3
a = 10
b = 20
list = [1, 2, 3, 4, 5 ]
if ( a in list ):
print ("Line 1 - a is available in the given list")
else:
print ("Line 1 - a is not available in the given list")
if ( b not in list ):
print ("Line 2 - b is not available in the given list")
else:
print ("Line 2 - b is available in the given list")
c=b/a
if ( c in list ):
print ("Line 3 - a is available in the given list")
else:
print ("Line 3 - a is not available in the given list")

Python 3
39
When you execute the above program, it produces the following result-
Line 1 - a is not available in the given list
Line 2 - b is not available in the given list
Line 3 - a is available in the given list
Python Identity Operators
Identity operators compare the memory locations of two objects. There are two Identity
operators as explained below:
Operator
Description
Example
is
Evaluates to true if the variables on
either side of the operator point to the
same object and false otherwise.
x is y, here is results
in 1 if id(x) equals
id(y).
is not
Evaluates to false if the variables on
either side of the operator point to the
same object and true otherwise.
x is not y, here is
not results in 1 if id(x)
is not equal to id(y).
Example
#!/usr/bin/python3
a = 20
b = 20
print ('Line 1','a=',a,':',id(a), 'b=',b,':',id(b))
if ( a is b ):
print ("Line 2 - a and b have same identity")
else:
print ("Line 2 - a and b do not have same identity")
if ( id(a) == id(b) ):
print ("Line 3 - a and b have same identity")
else:
print ("Line 3 - a and b do not have same identity")

Python 3
40
b = 30
print ('Line 4','a=',a,':',id(a), 'b=',b,':',id(b))
if ( a is not b ):
print ("Line 5 - a and b do not have same identity")
else:
print ("Line 5 - a and b have same identity")
When you execute the above program, it produces the following result-
Line 1 a= 20 : 1594701888 b= 20 : 1594701888
Line 2 - a and b have same identity
Line 3 - a and b have same identity
Line 4 a= 20 : 1594701888 b= 30 : 1594702048
Line 5 - a and b do not have same identity
Python Operators Precedence
The following table lists all the operators from highest precedence to the lowest.
Operator
Description
**
Exponentiation (raise to the power)
~ + -
Ccomplement, unary plus and minus (method names for
the last two are +@ and -@)
* / % //
Multiply, divide, modulo and floor division
+ -
Addition and subtraction
>> <<
Right and left bitwise shift
&
Bitwise 'AND'
^ |
Bitwise exclusive `OR' and regular `OR'
<= < > >=
Comparison operators
<> == !=
Equality operators

Python 3
41
= %= /= //= -= += *=
**=
Assignment operators
is is not
Identity operators
in not in
Membership operators
not or and
Logical operators
Operator precedence affects the evaluation of an an expression.
For example, x = 7 + 3 * 2; here, x is assigned 13, not 20 because the operator * has
higher precedence than +, so it first multiplies 3*2 and then is added to 7.
Here, the operators with the highest precedence appear at the top of the table, those with
the lowest appear at the bottom.
Example
#!/usr/bin/python3
a = 20
b = 10
c = 15
d = 5
print ("a:%d b:%d c:%d d:%d" % (a,b,c,d ))
e = (a + b) * c / d #( 30 * 15 ) / 5
print ("Value of (a + b) * c / d is ", e)
e = ((a + b) * c) / d # (30 * 15 ) / 5
print ("Value of ((a + b) * c) / d is ", e)
e = (a + b) * (c / d) # (30) * (15/5)
print ("Value of (a + b) * (c / d) is ", e)
e = a + (b * c) / d # 20 + (150/5)
print ("Value of a + (b * c) / d is ", e)
When you execute the above program, it produces the following result-
a:20 b:10 c:15 d:5
Value of (a + b) * c / d is 90.0

Python 3
42
Value of ((a + b) * c) / d is 90.0
Value of (a + b) * (c / d) is 90.0
Value of a + (b * c) / d is 50.0

Python 3
43
Decision-making is the anticipation of conditions occurring during the execution of a
program and specified actions taken according to the conditions.
Decision structures evaluate multiple expressions, which produce TRUE or FALSE as the
outcome. You need to determine which action to take and which statements to execute if
the outcome is TRUE or FALSE otherwise.
Following is the general form of a typical decision making structure found in most of the
programming languages-
Python programming language assumes any non-zero and non-null values as TRUE, and
any zero or null values as FALSE value.
Python programming language provides the following types of decision-making
statements.
Statement
Description
if statements
An if statement consists of a Boolean expression followed by
one or more statements.
if...else statements
An if statement can be followed by an optional else
statement, which executes when the boolean expression is
FALSE.
7. Python 3 – Decision Making

Python 3
44
nested if statements
You can use one if or else if statement inside
another if or else if statement(s).
Let us go through each decision-making statement quickly.
IF Statement
The IF statement is similar to that of other languages. The if statement contains a logical
expression using which the data is compared and a decision is made based on the result
of the comparison.
Syntax
if expression:
statement(s)
If the boolean expression evaluates to TRUE, then the block of statement(s) inside the if
statement is executed. In Python, statements in a block are uniformly indented after the
: symbol. If boolean expression evaluates to FALSE, then the first set of code after the
end of block is executed.
Flow Diagram
Example
#!/usr/bin/python3
var1 = 100
if var1:
print ("1 - Got a true expression value")
print (var1)

Python 3
45
var2 = 0
if var2:
print ("2 - Got a true expression value")
print (var2)
print ("Good bye!")
When the above code is executed, it produces the following result −
1 - Got a true expression value
100
Good bye!
IF...ELIF...ELSE Statements
An else statement can be combined with an if statement. An else statement contains a
block of code that executes if the conditional expression in the if statement resolves to 0
or a FALSE value.
The else statement is an optional statement and there could be at the most only
one else statement following if.
Syntax
The syntax of the if...else statement is-
if expression:
statement(s)
else:
statement(s)

Python 3
46
Flow Diagram
Example
#!/usr/bin/python3
amount=int(input("Enter amount: "))
if amount<1000:
discount=amount*0.05
print ("Discount",discount)
else:
discount=amount*0.10
print ("Discount",discount)
print ("Net payable:",amount-discount)
In the above example, discount is calculated on the input amount. Rate of discount is 5%,
if the amount is less than 1000, and 10% if it is above 10000. When the above code is
executed, it produces the following result-
Enter amount: 600
Discount 30.0
Net payable: 570.0
Enter amount: 1200
Discount 120.0

Python 3
47
Net payable: 1080.0
The elif Statement
The elif statement allows you to check multiple expressions for TRUE and execute a block
of code as soon as one of the conditions evaluates to TRUE.
Similar to the else, the elif statement is optional. However, unlike else, for which there
can be at the most one statement, there can be an arbitrary number of elif statements
following an if.
Syntax
if expression1:
statement(s)
elif expression2:
statement(s)
elif expression3:
statement(s)
else:
statement(s)
Core Python does not provide switch or case statements as in other languages, but we can
use if..elif...statements to simulate switch case as follows-
Example
#!/usr/bin/python3
amount=int(input("Enter amount: "))
if amount<1000:
discount=amount*0.05
print ("Discount",discount)
elif amount<5000:
discount=amount*0.10
print ("Discount",discount)
else:
discount=amount*0.15
print ("Discount",discount)
print ("Net payable:",amount-discount)
When the above code is executed, it produces the following result-

Python 3
48
Enter amount: 600
Discount 30.0
Net payable: 570.0
Enter amount: 3000
Discount 300.0
Net payable: 2700.0
Enter amount: 6000
Discount 900.0
Net payable: 5100.0
Nested IF Statements
There may be a situation when you want to check for another condition after a condition
resolves to true. In such a situation, you can use the nested if construct.
In a nested if construct, you can have an if...elif...else construct inside another
if...elif...else construct.
Syntax
The syntax of the nested if...elif...else construct may be-
if expression1:
statement(s)
if expression2:
statement(s)
elif expression3:
statement(s)
else
statement(s)
elif expression4:
statement(s)
else:
statement(s)
Example
# !/usr/bin/python3
num=int(input("enter number"))

Python 3
49
if num%2==0:
if num%3==0:
print ("Divisible by 3 and 2")
else:
print ("divisible by 2 not divisible by 3")
else:
if num%3==0:
print ("divisible by 3 not divisible by 2")
else:
print ("not Divisible by 2 not divisible by 3")
When the above code is executed, it produces the following result-
enter number8
divisible by 2 not divisible by 3
enter number15
divisible by 3 not divisible by 2
enter number12
Divisible by 3 and 2
enter number5
not Divisible by 2 not divisible by 3
Single Statement Suites
If the suite of an if clause consists only of a single line, it may go on the same line as the
header statement.
Here is an example of a one-line if clause-
#!/usr/bin/python3
var = 100
if ( var == 100 ) : print ("Value of expression is 100")
print ("Good bye!")
When the above code is executed, it produces the following result-
Value of expression is 100
Good bye!

Python 3
50

Python 3
51
In general, statements are executed sequentially- The first statement in a function is
executed first, followed by the second, and so on. There may be a situation when you need
to execute a block of code several number of times.
Programming languages provide various control structures that allow more complicated
execution paths.
A loop statement allows us to execute a statement or group of statements multiple times.
The following diagram illustrates a loop statement.
Python programming language provides the following types of loops to handle looping
requirements.
Loop Type
Description
while loop
Repeats a statement or group of statements while a given
condition is TRUE. It tests the condition before executing the
loop body.
for loop
Executes a sequence of statements multiple times and
abbreviates the code that manages the loop variable.
8. Python 3 – Loops

Python 3
52
nested loops
You can use one or more loop inside any another while, or
for loop.
while Loop Statements
A while loop statement in Python programming language repeatedly executes a target
statement as long as a given condition is true.
Syntax
The syntax of a while loop in Python programming language is-
while expression:
statement(s)
Here, statement(s) may be a single statement or a block of statements with uniform
indent. The condition may be any expression, and true is any non-zero value. The loop
iterates while the condition is true.
When the condition becomes false, program control passes to the line immediately
following the loop.
In Python, all the statements indented by the same number of character spaces after a
programming construct are considered to be part of a single block of code. Python uses
indentation as its method of grouping statements.
Flow Diagram

Python 3
53
Here, a key point of the while loop is that the loop might not ever run. When the condition
is tested and the result is false, the loop body will be skipped and the first statement after
the while loop will be executed.
Example
#!/usr/bin/python3
count = 0
while (count < 9):
print ('The count is:', count)
count = count + 1
print ("Good bye!")
When the above code is executed, it produces the following result-
The count is: 0
The count is: 1
The count is: 2
The count is: 3
The count is: 4

Python 3
54
The count is: 5
The count is: 6
The count is: 7
The count is: 8
Good bye!
The block here, consisting of the print and increment statements, is executed repeatedly
until count is no longer less than 9. With each iteration, the current value of the index
count is displayed and then increased by 1.
The Infinite Loop
A loop becomes infinite loop if a condition never becomes FALSE. You must be cautious
when using while loops because of the possibility that this condition never resolves to a
FALSE value. This results in a loop that never ends. Such a loop is called an infinite loop.
An infinite loop might be useful in client/server programming where the server needs to
run continuously so that client programs can communicate with it as and when required.
#!/usr/bin/python3
var = 1
while var == 1 : # This constructs an infinite loop
num = int(input("Enter a number :"))
print ("You entered: ", num)
print ("Good bye!")
When the above code is executed, it produces the following result-
Enter a number :20
You entered: 20
Enter a number :29
You entered: 29
Enter a number :3
You entered: 3
Enter a number :11
You entered: 11
Enter a number :22
You entered: 22
Enter a number :Traceback (most recent call last):
File "examples\test.py", line 5, in
num = int(input("Enter a number :"))
KeyboardInterrupt

Python 3
55
The above example goes in an infinite loop and you need to use CTRL+C to exit the
program.
Using else Statement with Loops
Python supports having an else statement associated with a loop statement.
If the else statement is used with a for loop, the else statement is executed when
the loop has exhausted iterating the list.
If the else statement is used with a while loop, the else statement is executed
when the condition becomes false.
The following example illustrates the combination of an else statement with a while
statement that prints a number as long as it is less than 5, otherwise the else statement
gets executed.
#!/usr/bin/python3
count = 0
while count < 5:
print (count, " is less than 5")
count = count + 1
else:
print (count, " is not less than 5")
When the above code is executed, it produces the following result-
0 is less than 5
1 is less than 5
2 is less than 5
3 is less than 5
4 is less than 5
5 is not less than 5
Single Statement Suites
Similar to the if statement syntax, if your while clause consists only of a single statement,
it may be placed on the same line as the while header.
Here is the syntax and example of a one-line while clause-
#!/usr/bin/python3
flag = 1
while (flag): print ('Given flag is really true!')
print ("Good bye!")
The above example goes into an infinite loop and you need to press CTRL+C keys to exit.

Python 3
56
for Loop Statements
The for statement in Python has the ability to iterate over the items of any sequence, such
as a list or a string.
Syntax
for iterating_var in sequence:
statements(s)
If a sequence contains an expression list, it is evaluated first. Then, the first item in the
sequence is assigned to the iterating variable iterating_var. Next, the statements block is
executed. Each item in the list is assigned to iterating_var, and the statement(s) block is
executed until the entire sequence is exhausted.
Flow Diagram

Python 3
57
The range() function
The built-in function range() is the right function to iterate over a sequence of numbers.
It generates an iterator of arithmetic progressions.
>>> range(5)
range(0, 5)
>>> list(range(5))
[0, 1, 2, 3, 4]
range() generates an iterator to progress integers starting with 0 upto n-1. To obtain a
list object of the sequence, it is typecasted to list(). Now this list can be iterated using the
for statement.
>>> for var in list(range(5)):
print (var)
This will produce the following output.
0
1
2
3
4
Example
#!/usr/bin/python3
for letter in 'Python': # traversal of a string sequence
print ('Current Letter :', letter)
print()
fruits = ['banana', 'apple', 'mango']
for fruit in fruits: # traversal of List sequence
print ('Current fruit :', fruit)
print ("Good bye!")
When the above code is executed, it produces the following result −
Current Letter : P
Current Letter : y

Python 3
58
Current Letter : t
Current Letter : h
Current Letter : o
Current Letter : n
Current fruit : banana
Current fruit : apple
Current fruit : mango
Good bye!
Iterating by Sequence Index
An alternative way of iterating through each item is by index offset into the sequence
itself. Following is a simple example-
#!/usr/bin/python3
fruits = ['banana', 'apple', 'mango']
for index in range(len(fruits)):
print ('Current fruit :', fruits[index])
print ("Good bye!")
When the above code is executed, it produces the following result-
Current fruit : banana
Current fruit : apple
Current fruit : mango
Good bye!
Here, we took the assistance of the len() built-in function, which provides the total number
of elements in the tuple as well as the range() built-in function to give us the actual
sequence to iterate over.
Using else Statement with Loops
Python supports having an else statement associated with a loop statement.
If the else statement is used with a for loop, the else block is executed only if for
loops terminates normally (and not by encountering break statement).
If the else statement is used with a while loop, the else statement is executed
when the condition becomes false.

Python 3
59
The following example illustrates the combination of an else statement with a for
statement that searches for even number in given list.
#!/usr/bin/python3
numbers=[11,33,55,39,55,75,37,21,23,41,13]
for num in numbers:
if num%2==0:
print ('the list contains an even number')
break
else:
print ('the list doesnot contain even number')
When the above code is executed, it produces the following result-
the list does not contain even number
Nested loops
Python programming language allows the use of one loop inside another loop. The
following section shows a few examples to illustrate the concept.
Syntax
for iterating_var in sequence:
for iterating_var in sequence:
statements(s)
statements(s)
The syntax for a nested while loop statement in Python programming language is as
follows-
while expression:
while expression:
statement(s)
statement(s)
A final note on loop nesting is that you can put any type of loop inside any other type of
loop. For example a for loop can be inside a while loop or vice versa.
Example
The following program uses a nested-for loop to display multiplication tables from 1-10.
#!/usr/bin/python3
import sys

Python 3
60
for i in range(1,11):
for j in range(1,11):
k=i*j
print (k, end=' ')
print()
The print() function inner loop has end=' ' which appends a space instead of default
newline. Hence, the numbers will appear in one row.
Last print() will be executed at the end of inner for loop.
When the above code is executed, it produces the following result −
1 2 3 4 5 6 7 8 9 10
2 4 6 8 10 12 14 16 18 20
3 6 9 12 15 18 21 24 27 30
4 8 12 16 20 24 28 32 36 40
5 10 15 20 25 30 35 40 45 50
6 12 18 24 30 36 42 48 54 60
7 14 21 28 35 42 49 56 63 70
8 16 24 32 40 48 56 64 72 80
9 18 27 36 45 54 63 72 81 90
10 20 30 40 50 60 70 80 90 100
Loop Control Statements
The Loop control statements change the execution from its normal sequence. When the
execution leaves a scope, all automatic objects that were created in that scope are
destroyed.
Python supports the following control statements.
Control Statement
Description
break statement
Terminates the loop statement and transfers
execution to the statement immediately
following the loop.
continue statement
Causes the loop to skip the remainder of its
body and immediately retest its condition prior
to reiterating.

Python 3
61
pass statement
The pass statement in Python is used when a
statement is required syntactically but you do
not want any command or code to execute.
Let us go through the loop control statements briefly.
break statement
The break statement is used for premature termination of the current loop. After
abandoning the loop, execution at the next statement is resumed, just like the traditional
break statement in C.
The most common use of break is when some external condition is triggered requiring a
hasty exit from a loop. The break statement can be used in both while and for loops.
If you are using nested loops, the break statement stops the execution of the innermost
loop and starts executing the next line of the code after the block.
Syntax
The syntax for a break statement in Python is as follows-
break
Flow Diagram

Python 3
62
Example
#!/usr/bin/python3
for letter in 'Python': # First Example
if letter == 'h':
break
print ('Current Letter :', letter)
var = 10 # Second Example
while var > 0:
print ('Current variable value :', var)
var = var -1
if var == 5:
break
print ("Good bye!")
When the above code is executed, it produces the following result-
Current Letter : P
Current Letter : y
Current Letter : t

Python 3
63
Current variable value : 10
Current variable value : 9
Current variable value : 8
Current variable value : 7
Current variable value : 6
Good bye!
The following program demonstrates the use of break in a for loop iterating over a list.
User inputs a number, which is searched in the list. If it is found, then the loop terminates
with the 'found' message.
#!/usr/bin/python3
no=int(input('any number: '))
numbers=[11,33,55,39,55,75,37,21,23,41,13]
for num in numbers:
if num==no:
print ('number found in list')
break
else:
print ('number not found in list')
The above program will produce the following output-
any number: 33
number found in list
any number: 5
number not found in list
continue Statement
The continue statement in Python returns the control to the beginning of the current loop.
When encountered, the loop starts next iteration without executing the remaining
statements in the current iteration.
The continue statement can be used in both while and for loops.
Syntax
continue

Python 3
64
Flow Diagram
Example
#!/usr/bin/python3
for letter in 'Python': # First Example
if letter == 'h':
continue
print ('Current Letter :', letter)
var = 10 # Second Example
while var > 0:
var = var -1
if var == 5:
continue
print ('Current variable value :', var)
print ("Good bye!")
When the above code is executed, it produces the following result-
Current Letter : P

Python 3
65
Current Letter : y
Current Letter : t
Current Letter : o
Current Letter : n
Current variable value : 9
Current variable value : 8
Current variable value : 7
Current variable value : 6
Current variable value : 4
Current variable value : 3
Current variable value : 2
Current variable value : 1
Current variable value : 0
Good bye!
pass Statement
It is used when a statement is required syntactically but you do not want any command
or code to execute.
The pass statement is a null operation; nothing happens when it executes. The
pass statement is also useful in places where your code will eventually go, but has not
been written yet i.e. in stubs).
Syntax
pass
Example
#!/usr/bin/python3
for letter in 'Python':
if letter == 'h':
pass
print ('This is pass block')
print ('Current Letter :', letter)
print ("Good bye!")
When the above code is executed, it produces the following result-

Python 3
66
Current Letter : P
Current Letter : y
Current Letter : t
This is pass block
Current Letter : h
Current Letter : o
Current Letter : n
Good bye!
Iterator and Generator
Iterator is an object, which allows a programmer to traverse through all the elements of
a collection, regardless of its specific implementation. In Python, an iterator object
implements two methods, iter() and next().
String, List or Tuple objects can be used to create an Iterator.
list=[1,2,3,4]
it = iter(list) # this builds an iterator object
print (next(it)) #prints next available element in iterator
Iterator object can be traversed using regular for statement
!usr/bin/python3
for x in it:
print (x, end=" ")
or using next() function
while True:
try:
print (next(it))
except StopIteration:
sys.exit() #you have to import sys module for this
A generator is a function that produces or yields a sequence of values using yield method.
When a generator function is called, it returns a generator object without even beginning
execution of the function. When the next() method is called for the first time, the function
starts executing, until it reaches the yield statement, which returns the yielded value. The
yield keeps track i.e. remembers the last execution and the second next() call continues
from previous value.
The following example defines a generator, which generates an iterator for all the Fibonacci
numbers.
!usr/bin/python3

Python 3
67
import sys
def fibonacci(n): #generator function
a, b, counter = 0, 1, 0
while True:
if (counter > n):
return
yield a
a, b = b, a + b
counter += 1
f = fibonacci(5) #f is iterator object
while True:
try:
print (next(f), end=" ")
except StopIteration:
sys.exit()

Python 3
68
Number data types store numeric values. They are immutable data types. This means,
changing the value of a number data type results in a newly allocated object.
Number objects are created when you assign a value to them. For example-
var1 = 1
var2 = 10
You can also delete the reference to a number object by using the del statement. The
syntax of the del statement is −
del var1[,var2[,var3[....,varN]]]]
You can delete a single object or multiple objects by using the del statement. For example-
del var
del var_a, var_b
Python supports different numerical types-
int (signed integers): They are often called just integers or ints. They are
positive or negative whole numbers with no decimal point. Integers in Python 3 are
of unlimited size. Python 2 has two integer types - int and long. There is no 'long
integer' in Python 3 anymore.
float (floating point real values) : Also called floats, they represent real
numbers and are written with a decimal point dividing the integer and the fractional
parts. Floats may also be in scientific notation, with E or e indicating the power of
10 (2.5e2 = 2.5 x 102 = 250).
complex (complex numbers) : are of the form a + bJ, where a and b are floats
and J (or j) represents the square root of -1 (which is an imaginary number). The
real part of the number is a, and the imaginary part is b. Complex numbers are not
used much in Python programming.
It is possible to represent an integer in hexa-decimal or octal form.
>>> number = 0xA0F #Hexa-decimal
>>> number
2575
>>> number=0o37 #Octal
>>> number
9. Python 3 – Numbers

Python 3
69
31
Examples
Here are some examples of numbers.
int
float
complex
10
0.0
3.14j
100
15.20
45.j
-786
-21.9
9.322e-36j
080
32.3+e18
.876j
-0490
-90.
-.6545+0J
-0x260
-32.54e100
3e+26J
0x69
70.2-E12
4.53e-7j
A complex number consists of an ordered pair of real floating-point numbers denoted by
a + bj, where a is the real part and b is the imaginary part of the complex number.
Number Type Conversion
Python converts numbers internally in an expression containing mixed types to a common
type for evaluation. Sometimes, you need to coerce a number explicitly from one type to
another to satisfy the requirements of an operator or function parameter.
Type int(x) to convert x to a plain integer.
Type long(x) to convert x to a long integer.
Type float(x) to convert x to a floating-point number.
Type complex(x) to convert x to a complex number with real part x and imaginary
part zero.
Type complex(x, y) to convert x and y to a complex number with real part x and
imaginary part y. x and y are numeric expressions.

Python 3
70
Mathematical Functions
Python includes the following functions that perform mathematical calculations.
Function
Returns ( Description )
abs(x)
The absolute value of x: the (positive) distance between x and
zero.
ceil(x)
The ceiling of x: the smallest integer not less than x.
cmp(x, y)
-1 if x < y, 0 if x == y, or 1 if x > y. Deprecated in Python 3;
Instead use return (x>y)-(x<y).
exp(x)
The exponential of x: ex
fabs(x)
The absolute value of x.
floor(x)
The floor of x: the largest integer not greater than x.
log(x)
The natural logarithm of x, for x> 0.
log10(x)
The base-10 logarithm of x for x> 0.
max(x1, x2,...)
The largest of its arguments: the value closest to positive infinity.
min(x1, x2,...)
The smallest of its arguments: the value closest to negative
infinity.
modf(x)
The fractional and integer parts of x in a two-item tuple. Both
parts have the same sign as x. The integer part is returned as a
float.
pow(x, y)
The value of x**y.
round(x [,n])
x rounded to n digits from the decimal point. Python rounds away
from zero as a tie-breaker: round(0.5) is 1.0 and round(-0.5) is -
1.0.
sqrt(x)
The square root of x for x > 0.
Let us learn about these functions in detail.

Python 3
71
Number abs() Method
Description
The abs() method returns the absolute value of x i.e. the positive distance between x and
zero.
Syntax
Following is the syntax for abs() method-
abs( x )
Parameters
x - This is a numeric expression.
Return Value
This method returns the absolute value of x.
Example
The following example shows the usage of the abs() method.
#!/usr/bin/python3
print ("abs(-45) : ", abs(-45))
print ("abs(100.12) : ", abs(100.12))
When we run the above program, it produces the following result-
abs(-45) : 45
abs(100.12) : 100.12
Number ceil() Method
Description
The ceil() method returns the ceiling value of x i.e. the smallest integer not less than x.
Syntax
Following is the syntax for the ceil() method-
import math
math.ceil( x )
Note: This function is not accessible directly, so we need to import math module and then
we need to call this function using the math static object.

Python 3
72
Parameters
x - This is a numeric expression.
Return Value
This method returns the smallest integer not less than x.
Example
The following example shows the usage of the ceil() method.
#!/usr/bin/python3
import math # This will import math module
print ("math.ceil(-45.17) : ", math.ceil(-45.17))
print ("math.ceil(100.12) : ", math.ceil(100.12))
print ("math.ceil(100.72) : ", math.ceil(100.72))
print ("math.ceil(math.pi) : ", math.ceil(math.pi))
When we run the above program, it produces the following result-
math.ceil(-45.17) : -45
math.ceil(100.12) : 101
math.ceil(100.72) : 101
math.ceil(math.pi) : 4
Number exp() Method
Description
The exp() method returns exponential of x: ex.
Syntax
Following is the syntax for the exp() method-
import math
math.exp( x )
Note: This function is not accessible directly. Therefore, we need to import the math
module and then we need to call this function using the math static object.
Parameters
X - This is a numeric expression.

Python 3
73
Return Value
This method returns exponential of x: ex.
Example
The following example shows the usage of exp() method.
#!/usr/bin/python3
import math # This will import math module
print ("math.exp(-45.17) : ", math.exp(-45.17))
print ("math.exp(100.12) : ", math.exp(100.12))
print ("math.exp(100.72) : ", math.exp(100.72))
print ("math.exp(math.pi) : ", math.exp(math.pi))
When we run the above program, it produces the following result-
math.exp(-45.17) : 2.4150062132629406e-20
math.exp(100.12) : 3.0308436140742566e+43
math.exp(100.72) : 5.522557130248187e+43
math.exp(math.pi) : 23.140692632779267
Number fabs() Method
Description
The fabs() method returns the absolute value of x. Although similar to the abs() function,
there are differences between the two functions. They are-
abs() is a built in function whereas fabs() is defined in math module.
fabs() function works only on float and integer whereas abs() works with complex
number also.
Syntax
Following is the syntax for the fabs() method-
import math
math.fabs( x )
Note: This function is not accessible directly, so we need to import the math module and
then we need to call this function using the math static object.
Parameters
x - This is a numeric value.

Python 3
74
Return Value
This method returns the absolute value of x.
Example
The following example shows the usage of the fabs() method.
#!/usr/bin/python3
import math # This will import math module
print ("math.fabs(-45.17) : ", math.fabs(-45.17))
print ("math.fabs(100.12) : ", math.fabs(100.12))
print ("math.fabs(100.72) : ", math.fabs(100.72))
print ("math.fabs(math.pi) : ", math.fabs(math.pi))
When we run the above program, it produces following result-
math.fabs(-45.17) : 45.17
math.fabs(100) : 100.0
math.fabs(100.72) : 100.72
math.fabs(math.pi) : 3.141592653589793
Number floor() Method
Description
The floor() method returns the floor of x i.e. the largest integer not greater than x.
Syntax
Following is the syntax for the floor() method-
import math
math.floor( x )
Note: This function is not accessible directly, so we need to import the math module and
then we need to call this function using the math static object.
Parameters
x - This is a numeric expression.
Return Value
This method returns the largest integer not greater than x.
Example

Python 3
75
The following example shows the usage of the floor() method.
#!/usr/bin/python3
import math # This will import math module
print ("math.floor(-45.17) : ", math.floor(-45.17))
print ("math.floor(100.12) : ", math.floor(100.12))
print ("math.floor(100.72) : ", math.floor(100.72))
print ("math.floor(math.pi) : ", math.floor(math.pi))
When we run the above program, it produces the following result-
math.floor(-45.17) : -46
math.floor(100.12) : 100
math.floor(100.72) : 100
math.floor(math.pi) : 3
Number log() Method
Description
The log() method returns the natural logarithm of x, for x > 0.
Syntax
Following is the syntax for the log() method-
import math
math.log( x )
Note: This function is not accessible directly, so we need to import the math module and
then we need to call this function using the math static object.
Parameters
x - This is a numeric expression.
Return Value
This method returns natural logarithm of x, for x > 0.
Example
The following example shows the usage of the log() method.

Python 3
76
#!/usr/bin/python3
import math # This will import math module
print ("math.log(100.12) : ", math.log(100.12))
print ("math.log(100.72) : ", math.log(100.72))
print ("math.log(math.pi) : ", math.log(math.pi))
When we run the above program, it produces the following result-
math.log(100.12) : 4.6063694665635735
math.log(100.72) : 4.612344389736092
math.log(math.pi) : 1.1447298858494002
Number log10() Method
Description
The log10() method returns base-10 logarithm of x for x > 0.
Syntax
Following is the syntax for log10() method-
import math
math.log10( x )
Note: This function is not accessible directly, so we need to import the math module and
then we need to call this function using the math static object.
Parameters
x - This is a numeric expression.
Return Value
This method returns the base-10 logarithm of x for x > 0.
Example
The following example shows the usage of the log10() method.
#!/usr/bin/python3
import math # This will import math module
print ("math.log10(100.12) : ", math.log10(100.12))
print ("math.log10(100.72) : ", math.log10(100.72))
print ("math.log10(119) : ", math.log10(119))
print ("math.log10(math.pi) : ", math.log10(math.pi))

Python 3
77
When we run the above program, it produces the following result-
math.log10(100.12) : 2.0005208409361854
math.log10(100.72) : 2.003115717099806
math.log10(119) : 2.0755469613925306
math.log10(math.pi) : 0.49714987269413385
Number max() Method
Description
The max() method returns the largest of its arguments i.e. the value closest to positive
infinity.
Syntax
Following is the syntax for max() method-
max( x, y, z, .... )
Parameters
x - This is a numeric expression.
y - This is also a numeric expression.
z - This is also a numeric expression.
Return Value
This method returns the largest of its arguments.
Example
The following example shows the usage of the max() method.
#!/usr/bin/python3
print ("max(80, 100, 1000) : ", max(80, 100, 1000))
print ("max(-20, 100, 400) : ", max(-20, 100, 400))
print ("max(-80, -20, -10) : ", max(-80, -20, -10))
print ("max(0, 100, -400) : ", max(0, 100, -400))
When we run the above program, it produces the following result-
max(80, 100, 1000) : 1000
max(-20, 100, 400) : 400
max(-80, -20, -10) : -10

Python 3
78
max(0, 100, -400) : 100
Number min() Method
Description
The method min() returns the smallest of its arguments i.e. the value closest to negative
infinity.
Syntax
Following is the syntax for the min() method-
min( x, y, z, .... )
Parameters
x - This is a numeric expression.
y - This is also a numeric expression.
z - This is also a numeric expression.
Return Value
This method returns the smallest of its arguments.
Example
The following example shows the usage of the min() method.
#!/usr/bin/python3
print ("min(80, 100, 1000) : ", min(80, 100, 1000))
print ("min(-20, 100, 400) : ", min(-20, 100, 400))
print ("min(-80, -20, -10) : ", min(-80, -20, -10))
print ("min(0, 100, -400) : ", min(0, 100, -400))
When we run the above program, it produces the following result-
min(80, 100, 1000) : 80
min(-20, 100, 400) : -20
min(-80, -20, -10) : -80
min(0, 100, -400) : -400

Python 3
79
Number modf() Method
Description
The modf() method returns the fractional and integer parts of x in a two-item tuple. Both
parts have the same sign as x. The integer part is returned as a float.
Syntax
Following is the syntax for the modf() method-
import math
math.modf( x )
Note: This function is not accessible directly, so we need to import the math module and
then we need to call this function using the math static object.
Parameters
x - This is a numeric expression.
Return Value
This method returns the fractional and integer parts of x in a two-item tuple. Both the
parts have the same sign as x. The integer part is returned as a float.
Example
The following example shows the usage of the modf() method.
#!/usr/bin/python3
import math # This will import math module
print ("math.modf(100.12) : ", math.modf(100.12))
print ("math.modf(100.72) : ", math.modf(100.72))
print ("math.modf(119) : ", math.modf(119))
print ("math.modf(math.pi) : ", math.modf(math.pi))
When we run the above program, it produces the following result-
math.modf(100.12) : (0.12000000000000455, 100.0)
math.modf(100.72) : (0.7199999999999989, 100.0)
math.modf(119) : (0.0, 119.0)
math.modf(math.pi) : (0.14159265358979312, 3.0)

Python 3
80
Number pow() Method
Return Value
This method returns the value of xy.
Example
The following example shows the usage of the pow() method.
#!/usr/bin/python3
import math # This will import math module
print ("math.pow(100, 2) : ", math.pow(100, 2))
print ("math.pow(100, -2) : ", math.pow(100, -2))
print ("math.pow(2, 4) : ", math.pow(2, 4))
print ("math.pow(3, 0) : ", math.pow(3, 0))
When we run the above program, it produces the following result-
math.pow(100, 2) : 10000.0
math.pow(100, -2) : 0.0001
math.pow(2, 4) : 16.0
math.pow(3, 0) : 1.0
Number round() Method
Description
round() is a built-in function in Python. It returns x rounded to n digits from the decimal
point.
Syntax
Following is the syntax for the round() method-
round( x [, n] )
Parameters
x - This is a numeric expression.
n - Represents number of digits from decimal point up to which x is to be rounded.
Default is 0.
Return Value
This method returns x rounded to n digits from the decimal point.

Python 3
81
Example
The following example shows the usage of round() method.
#!/usr/bin/python3
print ("round(70.23456) : ", round(70.23456))
print ("round(56.659,1) : ", round(56.659,1))
print ("round(80.264, 2) : ", round(80.264, 2))
print ("round(100.000056, 3) : ", round(100.000056, 3))
print ("round(-100.000056, 3) : ", round(-100.000056, 3))
When we run the above program, it produces the following result-
round(70.23456) : 70
round(56.659,1) : 56.7
round(80.264, 2) : 80.26
round(100.000056, 3) : 100.0
round(-100.000056, 3) : -100.0
Number sqrt() Method
Description
The sqrt() method returns the square root of x for x > 0.
Syntax
Following is the syntax for sqrt() method-
import math
math.sqrt( x )
Note: This function is not accessible directly, so we need to import the math module and
then we need to call this function using the math static object.
Parameters
x - This is a numeric expression.
Return Value
This method returns square root of x for x > 0.
Example
The following example shows the usage of sqrt() method.

Python 3
82
#!/usr/bin/python3
import math # This will import math module
print ("math.sqrt(100) : ", math.sqrt(100))
print ("math.sqrt(7) : ", math.sqrt(7))
print ("math.sqrt(math.pi) : ", math.sqrt(math.pi))
When we run the above program, it produces the following result-
math.sqrt(100) : 10.0
math.sqrt(7) : 2.6457513110645907
math.sqrt(math.pi) : 1.7724538509055159
Random Number Functions
Random numbers are used for games, simulations, testing, security, and privacy
applications. Python includes the following functions that are commonly used.
Function
Description
choice(seq)
A random item from a list, tuple, or string.
randrange ([start,] stop [,step])
A randomly selected element from range(start,
stop, step).
random()
A random float r, such that 0 is less than or equal
to r and r is less than 1.
seed([x])
Sets the integer starting value used in
generating random numbers. Call this function
before calling any other random module
function. Returns None.
shuffle(lst)
Randomizes the items of a list in place. Returns
None.
uniform(x, y)
A random float r, such that x is less than or equal
to r and r is less than y.
Number choice() Method
Description

Python 3
83
The choice() method returns a random item from a list, tuple, or string.
Syntax
Following is the syntax for choice() method-
choice( seq )
Note: This function is not accessible directly, so we need to import the random module
and then we need to call this function using the random static object.
Parameters
seq - This could be a list, tuple, or string...
Return Value
This method returns a random item.
Example
The following example shows the usage of the choice() method.
#!/usr/bin/python3
import random
print ("returns a random number from range(100) : ",random.choice(range(100)))
print ("returns random element from list [1, 2, 3, 5, 9]) : ", random.choice([1,
2, 3, 5, 9]))
print ("returns random character from string 'Hello World' : ",
random.choice('Hello World'))
When we run the above program, it produces a result similar to the following-
returns a random number from range(100) : 19
returns random element from list [1, 2, 3, 5, 9]) : 9
returns random character from string 'Hello World' : r
Number randrange() Method
Description
The randrange() method returns a randomly selected element from range(start, stop,
step).
Syntax
Following is the syntax for the randrange() method-

Python 3
84
randrange ([start,] stop [,step])
Note: This function is not accessible directly, so we need to import the random module
and then we need to call this function using the random static object.
Parameters
start - Start point of the range. This would be included in the range. Default is 0.
stop - Stop point of the range. This would be excluded from the range.
step - Value with which number is incremented. Default is 1.
Return Value
This method returns a random item from the given range.
Example
The following example shows the usage of the randrange() method.
#!/usr/bin/python3
import random
# randomly select an odd number between 1-100
print ("randrange(1,100, 2) : ", random.randrange(1, 100, 2))
# randomly select a number between 0-99
print ("randrange(100) : ", random.randrange(100))
When we run the above program, it produces the following result-
randrange(1,100, 2) : 83
randrange(100) : 93
Number random() Method
Description
The random() method returns a random floating point number in the range [0.0, 1.0].
Syntax
Following is the syntax for the random() method-
random ( )
Note: This function is not accessible directly, so we need to import the random module
and then we need to call this function using the random static object.
Parameters

Python 3
85
NA
Return Value
This method returns a random float r, such that 0.0 <= r <= 1.0
Example
The following example shows the usage of the random() method.
#!/usr/bin/python3
import random
# First random number
print ("random() : ", random.random())
# Second random number
print ("random() : ", random.random())
When we run the above program, it produces the following result-
random() : 0.281954791393
random() : 0.309090465205
Number seed() Method
Description
The seed() method initializes the basic random number generator. Call this function
before calling any other random module function.
Syntax
Following is the syntax for the seed() method-
seed ([x], [y])
Note: This function initializes the basic random number generator.
Parameters
x - This is the seed for the next random number. If omitted, then it takes system
time to generate the next random number. If x is an int, it is used directly.
Y - This is version number (default is 2). str, byte or byte array object gets
converted in int. Version 1 used hash() of x.
Return Value
This method does not return any value.

Python 3
86
Example
The following example shows the usage of the seed() method.
#!/usr/bin/python3
import random
random.seed()
print ("random number with default seed", random.random())
random.seed(10)
print ("random number with int seed", random.random())
random.seed("hello",2)
print ("random number with string seed", random.random())
When we run above program, it produces following result-
random number with default seed 0.2524977842762465
random number with int seed 0.5714025946899135
random number with string seed 0.3537754404730722
Number shuffle() Method
Description
The shuffle() method randomizes the items of a list in place.
Syntax
Following is the syntax for the shuffle() method-
shuffle (lst,[random])
Note: This function is not accessible directly, so we need to import the shuffle module and
then we need to call this function using the random static object.
Parameters
lst - This could be a list or tuple.
random - This is an optional 0 argument function returning float between 0.0 -
1.0. Default is None.
Return Value
This method returns reshuffled list.
Example

Python 3
87
The following example shows the usage of the shuffle() method.
#!/usr/bin/python3
import random
list = [20, 16, 10, 5];
random.shuffle(list)
print ("Reshuffled list : ", list)
random.shuffle(list)
print ("Reshuffled list : ", list)
When we run the above program, it produces the following result-
Reshuffled list : [16, 5, 10, 20]
reshuffled list : [20, 5, 10, 16]
Number uniform() Method
Description
The uniform() method returns a random float r, such that x is less than or equal to r and
r is less than y.
Syntax
Following is the syntax for the uniform() method-
uniform(x, y)
Note: This function is not accessible directly, so we need to import the uniform module
and then we need to call this function using the random static object.
Parameters
x - Sets the lower limit of the random float.
y - Sets the upper limit of the random float.
Return Value
This method returns a floating point number r such that x <=r < y.
Example
The following example shows the usage of the uniform() method.
#!/usr/bin/python3
import random

Python 3
88
print ("Random Float uniform(5, 10) : ", random.uniform(5, 10))
print ("Random Float uniform(7, 14) : ", random.uniform(7, 14))
Let us run the above program. This will produce the following result-
Random Float uniform(5, 10) : 5.52615217015
Random Float uniform(7, 14) : 12.5326369199
Trigonometric Functions
Python includes the following functions that perform trigonometric calculations.
Function
Description
acos(x)
Return the arc cosine of x, in radians.
asin(x)
Return the arc sine of x, in radians.
atan(x)
Return the arc tangent of x, in radians.
atan2(y, x)
Return atan(y / x), in radians.
cos(x)
Return the cosine of x radians.
hypot(x, y)
Return the Euclidean norm, sqrt(x*x + y*y).
sin(x)
Return the sine of x radians.
tan(x)
Return the tangent of x radians.
degrees(x)
Converts angle x from radians to degrees.
radians(x)
Converts angle x from degrees to radians.
Number acos() Method
Description
The acos() method returns the arc cosine of x in radians.
Syntax

Python 3
89
Following is the syntax for acos() method-
acos(x)
Note: This function is not accessible directly, so we need to import the math module and
then we need to call this function using the math static object.
Parameters
x - This must be a numeric value in the range -1 to 1. If x is greater than 1 then it will
generate 'math domain error'.
Return Value
This method returns arc cosine of x, in radians.
Example
The following example shows the usage of the acos() method.
#!/usr/bin/python3
import math
print ("acos(0.64) : ", math.acos(0.64))
print ("acos(0) : ", math.acos(0))
print ("acos(-1) : ", math.acos(-1))
print ("acos(1) : ", math.acos(1))
When we run the above program, it produces the following result-
acos(0.64) : 0.876298061168
acos(0) : 1.57079632679
acos(-1) : 3.14159265359
acos(1) : 0.0
Number asin() Method
Description
The asin() method returns the arc sine of x (in radians).
Syntax
Following is the syntax for the asin() method-
asin(x)
Note: This function is not accessible directly, so we need to import the math module and
then we need to call this function usingthe math static object.

Python 3
90
Parameters
x - This must be a numeric value in the range -1 to 1. If x is greater than 1 then it will
generate 'math domain error'.
Return Value
This method returns arc sine of x, in radians.
Example
The following example shows the usage of the asin() method.
#!/usr/bin/python3
import math
print ("asin(0.64) : ", math.asin(0.64))
print ("asin(0) : ", math.asin(0))
print ("asin(-1) : ", math.asin(-1))
print ("asin(1) : ", math.asin(1))
When we run the above program, it produces the following result-
asin(0.64) : 0.694498265627
asin(0) : 0.0
asin(-1) : -1.57079632679
asin(1) : 1.5707963267
Number atan() Method
Description
The atan() method returns the arc tangent of x, in radians.
Syntax
Following is the syntax for atan() method-
atan(x)
Note: This function is not accessible directly, so we need to import the math module and
then we need to call this function using the math static object.
Parameters
x - This must be a numeric value.
Return Value

Python 3
91
This method returns arc tangent of x, in radians.
Example
The following example shows the usage of the atan() method.
#!/usr/bin/python3
import math
print ("atan(0.64) : ", math.atan(0.64))
print ("atan(0) : ", math.atan(0))
print ("atan(10) : ", math.atan(10))
print ("atan(-1) : ", math.atan(-1))
print ("atan(1) : ", math.atan(1))
When we run the above program, it produces the following result-
atan(0.64) : 0.569313191101
atan(0) : 0.0
atan(10) : 1.4711276743
atan(-1) : -0.785398163397
atan(1) : 0.785398163397
Number atan2() Method
Description
The atan2() method returns atan(y / x), in radians.
Syntax
Following is the syntax for atan2() method-
atan2(y, x)
Note: This function is not accessible directly, so we need to import the math module and
then we need to call this function using the math static object.
Parameters
y - This must be a numeric value.
x - This must be a numeric value.
Return Value

Python 3
92
This method returns atan(y / x), in radians.
Example
The following example shows the usage of atan2() method.
#!/usr/bin/python3
import math
print ("atan2(-0.50,-0.50) : ", math.atan2(-0.50,-0.50))
print ("atan2(0.50,0.50) : ", math.atan2(0.50,0.50))
print ("atan2(5,5) : ", math.atan2(5,5))
print ("atan2(-10,10) : ", math.atan2(-10,10))
print ("atan2(10,20) : ", math.atan2(10,20))
When we run the above program, it produces the following result-
atan2(-0.50,-0.50) : -2.35619449019
atan2(0.50,0.50) : 0.785398163397
atan2(5,5) : 0.785398163397
atan2(-10,10) : -0.785398163397
atan2(10,20) : 0.463647609001
Number cos() Method
Description
The cos() method returns the cosine of x radians.
Syntax
Following is the syntax for cos() method-
cos(x)
Note: This function is not accessible directly, so we need to import the math module and
then we need to call this function using the math static object.
Parameters
x - This must be a numeric value.
Return Value
This method returns a numeric value between -1 and 1, which represents the cosine of
the angle.
Example

Python 3
93
The following example shows the usage of cos() method.
#!/usr/bin/python3
import math
print ("cos(3) : ", math.cos(3))
print ("cos(-3) : ", math.cos(-3))
print ("cos(0) : ", math.cos(0))
print ("cos(math.pi) : ", math.cos(math.pi))
print ("cos(2*math.pi) : ", math.cos(2*math.pi))
When we run the above program, it produces the following result-
cos(3) : -0.9899924966
cos(-3) : -0.9899924966
cos(0) : 1.0
cos(math.pi) : -1.0
cos(2*math.pi) : 1.0
Number hypot() Method
Description
The method hypot() return the Euclidean norm, sqrt(x*x + y*y). This is length of vector
from origin to point (x,y)
Syntax
Following is the syntax for hypot() method-
hypot(x, y)
Note: This function is not accessible directly, so we need to import math module and then
we need to call this function using math static object.
Parameters
x - This must be a numeric value.
y - This must be a numeric value.
Return Value
This method returns Euclidean norm, sqrt(x*x + y*y).
Example

Python 3
94
The following example shows the usage of hypot() method.
#!/usr/bin/python3
import math
print ("hypot(3, 2) : ", math.hypot(3, 2))
print ("hypot(-3, 3) : ", math.hypot(-3, 3))
print ("hypot(0, 2) : ", math.hypot(0, 2))
When we run the above program, it produces the following result-
hypot(3, 2) : 3.60555127546
hypot(-3, 3) : 4.24264068712
hypot(0, 2) : 2.0
Number sin() Method
Description
The sin() method returns the sine of x, in radians.
Syntax
Following is the syntax for sin() method-
sin(x)
Note: This function is not accessible directly, so we need to import the math module and
then we need to call this function using the math static object.
Parameters
x - This must be a numeric value.
Return Value
This method returns a numeric value between -1 and 1, which represents the sine of the
parameter x.
Example
The following example shows the usage of sin() method.
#!/usr/bin/python3
import math
print ("sin(3) : ", math.sin(3))
print ("sin(-3) : ", math.sin(-3))
print ("sin(0) : ", math.sin(0))

Python 3
95
print ("sin(math.pi) : ", math.sin(math.pi))
print ("sin(math.pi/2) : ", math.sin(math.pi/2))
When we run the above program, it produces the following result-
sin(3) : 0.14112000806
sin(-3) : -0.14112000806
sin(0) : 0.0
sin(math.pi) : 1.22460635382e-16
sin(math.pi/2) : 1
Number tan() Method
Description
The tan() method returns the tangent of x radians.
Syntax
Following is the syntax for tan() method.
tan(x)
Note: This function is not accessible directly, so we need to import math module and then
we need to call this function using math static object.
Parameters
x - This must be a numeric value.
Return Value
This method returns a numeric value between -1 and 1, which represents the tangent of
the parameter x.
Example
The following example shows the usage of tan() method.
#!/usr/bin/python3
import math
print ("(tan(3) : ", math.tan(3))
print ("tan(-3) : ", math.tan(-3))
print ("tan(0) : ", math.tan(0))
print ("tan(math.pi) : ", math.tan(math.pi))
print ("tan(math.pi/2) : ", math.tan(math.pi/2))

Python 3
96
print ("tan(math.pi/4) : ", math.tan(math.pi/4))
When we run the above program, it produces the following result-
print ("(tan(3) : ", math.tan(3))
print ("tan(-3) : ", math.tan(-3))
print ("tan(0) : ", math.tan(0))
print ("tan(math.pi) : ", math.tan(math.pi))
print ("tan(math.pi/2) : ", math.tan(math.pi/2))
print ("tan(math.pi/4) : ", math.tan(math.pi/4))
Number degrees() Method
Description
The degrees() method converts angle x from radians to degrees..
Syntax
Following is the syntax for degrees() method-
degrees(x)
Note: This function is not accessible directly, so we need to import the math module and
then we need to call this function using the math static object.
Parameters
x - This must be a numeric value.
Return Value
This method returns the degree value of an angle.
Example
The following example shows the usage of degrees() method.
#!/usr/bin/python3
import math
print ("degrees(3) : ", math.degrees(3))
print ("degrees(-3) : ", math.degrees(-3))
print ("degrees(0) : ", math.degrees(0))
print ("degrees(math.pi) : ", math.degrees(math.pi))
print ("degrees(math.pi/2) : ", math.degrees(math.pi/2))

Python 3
97
print ("degrees(math.pi/4) : ", math.degrees(math.pi/4))
When we run the above program, it produces the following result-
degrees(3) : 171.88733853924697
degrees(-3) : -171.88733853924697
degrees(0) : 0.0
degrees(math.pi) : 180.0
degrees(math.pi/2) : 90.0
degrees(math.pi/4) : 45.0
Number radians() Method
Description
The radians() method converts angle x from degrees to radians.
Syntax
Following is the syntax for radians() method-
radians(x)
Note: This function is not accessible directly, so we need to import the math module and
then we need to call this function using the math static object.
Parameters
x - This must be a numeric value.
Return Value
This method returns radian value of an angle.
Example
The following example shows the usage of radians() method.
#!/usr/bin/python3
import math
print ("radians(3) : ", math.radians(3))
print ("radians(-3) : ", math.radians(-3))
print ("radians(0) : ", math.radians(0))
print ("radians(math.pi) : ", math.radians(math.pi))
print ("radians(math.pi/2) : ", math.radians(math.pi/2))

Python 3
98
print ("radians(math.pi/4) : ", math.radians(math.pi/4))
When we run the above program, it produces the following result-
radians(3) : 0.0523598775598
radians(-3) : -0.0523598775598
radians(0) : 0.0
radians(math.pi) : 0.0548311355616
radians(math.pi/2) : 0.0274155677808
radians(math.pi/4) : 0.0137077838904
Mathematical Constants
The module also defines two mathematical constants-
Constants
Description
pi
The mathematical constant pi.
e
The mathematical constant e.

Python 3
99
Strings are amongst the most popular types in Python. We can create them simply by
enclosing characters in quotes. Python treats single quotes the same as double quotes.
Creating strings is as simple as assigning a value to a variable. For example-
var1 = 'Hello World!'
var2 = "Python Programming"
Accessing Values in Strings
Python does not support a character type; these are treated as strings of length one, thus
also considered a substring.
To access substrings, use the square brackets for slicing along with the index or indices to
obtain your substring. For example-
#!/usr/bin/python3
var1 = 'Hello World!'
var2 = "Python Programming"
print ("var1[0]: ", var1[0])
print ("var2[1:5]: ", var2[1:5])
When the above code is executed, it produces the following result-
var1[0]: H
var2[1:5]: ytho
Updating Strings
You can "update" an existing string by (re)assigning a variable to another string. The new
value can be related to its previous value or to a completely different string altogether.
For example-
#!/usr/bin/python3
var1 = 'Hello World!'
print ("Updated String :- ", var1[:6] + 'Python')
When the above code is executed, it produces the following result-
Updated String :- Hello Python
10. Python 3 – Strings

Python 3
100
Escape Characters
Following table is a list of escape or non-printable characters that can be represented with
backslash notation.
An escape character gets interpreted; in a single quoted as well as double quoted strings.
Backslash
notation
Hexadecimal
character
Description
a
0x07
Bell or alert
b
0x08
Backspace
\cx
Control-x
\C-x
Control-x
\e
0x1b
Escape
\f
0x0c
Formfeed
\M-\C-x
Meta-Control-x
\n
0x0a
Newline
\nnn
Octal notation, where n is in the range
0.7
\r
0x0d
Carriage return
\s
0x20
Space
\t
0x09
Tab

Python 3
101
\v
0x0b
Vertical tab
\x
Character x
\xnn
Hexadecimal notation, where n is in the
range 0.9, a.f, or A.F
String Special Operators
Assume string variable a holds 'Hello' and variable b holds 'Python', then-
Operator
Description
Example
+
Concatenation - Adds values on either side of the
operator
a + b will give
HelloPython
*
Repetition - Creates new strings, concatenating
multiple copies of the same string
a*2 will give -
HelloHello
[]
Slice - Gives the character from the given index
a[1] will give e
[ : ]
Range Slice - Gives the characters from the given
range
a[1:4] will give ell
in
Membership - Returns true if a character exists in
the given string
H in a will give 1
not in
Membership - Returns true if a character does not
exist in the given string
M not in a will give
1
r/R
Raw String - Suppresses actual meaning of Escape
characters. The syntax for raw strings is exactly the
same as for normal strings with the exception of the
raw string operator, the letter "r," which precedes
the quotation marks. The "r" can be lowercase (r) or
uppercase (R) and must be placed immediately
preceding the first quote mark.
print r'\n' prints \n
and print
R'\n'prints \n

Python 3
102
%
Format - Performs String formatting
See next section
String Formatting Operator
One of Python's coolest features is the string format operator %. This operator is unique
to strings and makes up for the pack of having functions from C's printf() family. Following
is a simple example −
#!/usr/bin/python3
print ("My name is %s and weight is %d kg!" % ('Zara', 21))
When the above code is executed, it produces the following result −
My name is Zara and weight is 21 kg!
Here is the list of complete set of symbols which can be used along with %-
Format Symbol
Conversion
%c
character
%s
string conversion via str() prior to formatting
%i
signed decimal integer
%d
signed decimal integer
%u
unsigned decimal integer
%o
octal integer
%x
hexadecimal integer (lowercase letters)
%X
hexadecimal integer (UPPERcase letters)
%e
exponential notation (with lowercase 'e')

Python 3
103
%E
exponential notation (with UPPERcase 'E')
%f
floating point real number
%g
the shorter of %f and %e
%G
the shorter of %f and %E
Other supported symbols and functionality are listed in the following table-
Symbol
Functionality
*
argument specifies width or precision
-
left justification
+
display the sign
<sp>
leave a blank space before a positive number
#
add the octal leading zero ( '0' ) or hexadecimal leading '0x'
or '0X', depending on whether 'x' or 'X' were used.
0
pad from left with zeros (instead of spaces)
%
'%%' leaves you with a single literal '%'
(var)
mapping variable (dictionary arguments)
m.n.
m is the minimum total width and n is the number of digits
to display after the decimal point (if appl.)

Python 3
104
Triple Quotes
Python's triple quotes comes to the rescue by allowing strings to span multiple lines,
including verbatim NEWLINEs, TABs, and any other special characters.
The syntax for triple quotes consists of three consecutive single or double quotes.
#!/usr/bin/python3
para_str = """this is a long string that is made up of
several lines and non-printable characters such as
TAB ( \t ) and they will show up that way when displayed.
NEWLINEs within the string, whether explicitly given like
this within the brackets [ \n ], or just a NEWLINE within
the variable assignment will also show up.
"""
print (para_str)
When the above code is executed, it produces the following result. Note how every single
special character has been converted to its printed form, right down to the last NEWLINE
at the end of the string between the "up." and closing triple quotes. Also note that
NEWLINEs occur either with an explicit carriage return at the end of a line or its escape
code (\n) −
this is a long string that is made up of
several lines and non-printable characters such as
TAB ( ) and they will show up that way when displayed.
NEWLINEs within the string, whether explicitly given like
this within the brackets [
], or just a NEWLINE within
the variable assignment will also show up.
Raw strings do not treat the backslash as a special character at all. Every character you
put into a raw string stays the way you wrote it-
#!/usr/bin/python3
print ('C:\\nowhere')
When the above code is executed, it produces the following result-
C:\nowhere
Now let us make use of raw string. We would put expression in r'expression' as follows-
#!/usr/bin/python3

Python 3
105
print (r'C:\\nowhere')
When the above code is executed, it produces the following result-
C:\\nowhere
Unicode String
In Python 3, all strings are represented in Unicode. In Python 2 are stored internally as 8-
bit ASCII, hence it is required to attach 'u' to make it Unicode. It is no longer necessary
now.
Built-in String Methods
Python includes the following built-in methods to manipulate strings-
S. No.
Methods with Description
1
capitalize()
Capitalizes first letter of string
2
center(width, fillchar)
Returns a string padded with fillchar with the original string centered to a total
of width columns.
3
count(str, beg= 0,end=len(string))
Counts how many times str occurs in string or in a substring of string if starting
index beg and ending index end are given.
4
decode(encoding='UTF-8',errors='strict')
Decodes the string using the codec registered for encoding. encoding defaults
to the default string encoding.
5
encode(encoding='UTF-8',errors='strict')
Returns encoded string version of string; on error, default is to raise a
ValueError unless errors is given with 'ignore' or 'replace'.
6
endswith(suffix, beg=0, end=len(string))

Python 3
106
Determines if string or a substring of string (if starting index beg and ending
index end are given) ends with suffix; returns true if so and false otherwise.
7
expandtabs(tabsize=8)
Expands tabs in string to multiple spaces; defaults to 8 spaces per tab if tabsize
not provided.
8
find(str, beg=0 end=len(string))
Determine if str occurs in string or in a substring of string if starting index beg
and ending index end are given returns index if found and -1 otherwise.
9
index(str, beg=0, end=len(string))
Same as find(), but raises an exception if str not found.
10
isalnum()
Returns true if string has at least 1 character and all characters are
alphanumeric and false otherwise.
11
isalpha()
Returns true if string has at least 1 character and all characters are alphabetic
and false otherwise.
12
isdigit()
Returns true if the string contains only digits and false otherwise.
13
islower()
Returns true if string has at least 1 cased character and all cased characters
are in lowercase and false otherwise.
14
isnumeric()
Returns true if a unicode string contains only numeric characters and false
otherwise.

Python 3
107
15
isspace()
Returns true if string contains only whitespace characters and false otherwise.
16
istitle()
Returns true if string is properly "titlecased" and false otherwise.
17
isupper()
Returns true if string has at least one cased character and all cased characters
are in uppercase and false otherwise.
18
join(seq)
Merges (concatenates) the string representations of elements in sequence seq
into a string, with separator string.
19
len(string)
Returns the length of the string
20
ljust(width[, fillchar])
Returns a space-padded string with the original string left-justified to a total
of width columns.
21
lower()
Converts all uppercase letters in string to lowercase.
22
lstrip()
Removes all leading whitespace in string.
23
maketrans()
Returns a translation table to be used in translate function.

Python 3
108
24
max(str)
Returns the max alphabetical character from the string str.
25
min(str)
Returns the min alphabetical character from the string str.
26
replace(old, new [, max])
Replaces all occurrences of old in string with new or at most max occurrences
if max given.
27
rfind(str, beg=0,end=len(string))
Same as find(), but search backwards in string.
28
rindex( str, beg=0, end=len(string))
Same as index(), but search backwards in string.
29
rjust(width,[, fillchar])
Returns a space-padded string with the original string right-justified to a total
of width columns.
30
rstrip()
Removes all trailing whitespace of string.
31
split(str="", num=string.count(str))
Splits string according to delimiter str (space if not provided) and returns list
of substrings; split into at most num substrings if given.
32
splitlines( num=string.count('\n'))
Splits string at all (or num) NEWLINEs and returns a list of each line with
NEWLINEs removed.

Python 3
109
33
startswith(str, beg=0,end=len(string))
Determines if string or a substring of string (if starting index beg and ending
index end are given) starts with substring str; returns true if so and false
otherwise.
34
strip([chars])
Performs both lstrip() and rstrip() on string
35
swapcase()
Inverts case for all letters in string.
36
title()
Returns "titlecased" version of string, that is, all words begin with uppercase
and the rest are lowercase.
37
translate(table, deletechars="")
Translates string according to translation table str(256 chars), removing those
in the del string.
38
upper()
Converts lowercase letters in string to uppercase.
39
zfill (width)
Returns original string leftpadded with zeros to a total of width characters;
intended for numbers, zfill() retains any sign given (less one zero).
40
isdecimal()
Returns true if a unicode string contains only decimal characters and false
otherwise.
String capitalize() Method
It returns a copy of the string with only its first character capitalized.

Python 3
110
Syntax
str.capitalize()
Parameters
NA
Return Value
string
Example
#!/usr/bin/python3
str = "this is string example....wow!!!"
print ("str.capitalize() : ", str.capitalize())
Result
str.capitalize() : This is string example....wow!!!
String center() Method
The method center() returns centered in a string of length width. Padding is done using
the specified fillchar. Default filler is a space.
Syntax
str.center(width[, fillchar])
Parameters
width - This is the total width of the string.
fillchar - This is the filler character.
Return Value
This method returns a string that is at least width characters wide, created by padding the
string with the character fillchar (default is a space).
Example
The following example shows the usage of the center() method.
#!/usr/bin/python3
str = "this is string example....wow!!!"

Python 3
111
print ("str.center(40, 'a') : ", str.center(40, 'a'))
Result
str.center(40, 'a') : aaaathis is string example....wow!!!aaaa
String count() Method
Description
The count() method returns the number of occurrences of substring sub in the range
[start, end]. Optional arguments start and end are interpreted as in slice notation.
Syntax
str.count(sub, start= 0,end=len(string))
Parameters
sub - This is the substring to be searched.
start - Search starts from this index. First character starts from 0 index. By default
search starts from 0 index.
end - Search ends from this index. First character starts from 0 index. By default
search ends at the last index.
Return Value
Centered in a string of length width.
Example
#!/usr/bin/python3
str="this is string example....wow!!!"
sub='i'
print ("str.count('i') : ", str.count(sub))
sub='exam'
print ("str.count('exam', 10, 40) : ", str.count(sub,10,40))
Result
str.count('i') : 3
str.count('exam', 4, 40) :

Python 3
112
String decode() Method
Description
The decode() method decodes the string using the codec registered for encoding. It
defaults to the default string encoding.
Syntax
Str.decode(encoding='UTF-8',errors='strict')
Parameters
encoding - This is the encodings to be used. For a list of all encoding schemes
please visit: Standard Encodings.
errors - This may be given to set a different error handling scheme. The default
for errors is 'strict', meaning that encoding errors raise a UnicodeError. Other
possible values are 'ignore', 'replace', 'xmlcharrefreplace', 'backslashreplace' and
any other name registered via codecs.register_error()..
Return Value
Decoded string.
Example
#!/usr/bin/python3
Str = "this is string example....wow!!!";
Str = Str.encode('base64','strict');
print "Encoded String: " + Str
print "Decoded String: " + Str.decode('base64','strict')
Result
Encoded String: b'dGhpcyBpcyBzdHJpbmcgZXhhbXBsZS4uLi53b3chISE='
Decoded String: this is string example....wow!!!
String encode() Method
Description
The encode() method returns an encoded version of the string. Default encoding is the
current default string encoding. The errors may be given to set a different error handling
scheme.

Python 3
113
Syntax
str.encode(encoding='UTF-8',errors='strict')
Parameters
encoding - This is the encodings to be used. For a list of all encoding schemes
please visit: Standard Encodings.
errors - This may be given to set a different error handling scheme. The default
for errors is 'strict', meaning that encoding errors raise a UnicodeError. Other
possible values are 'ignore', 'replace', 'xmlcharrefreplace', 'backslashreplace' and
any other name registered via codecs.register_error().
Return Value
Decoded string.
Example
#!/usr/bin/python3
import base64
Str = "this is string example....wow!!!"
Str=base64.b64encode(Str.encode('utf-8',errors='strict'))
print ("Encoded String: " , Str)
Result
Encoded String: b'dGhpcyBpcyBzdHJpbmcgZXhhbXBsZS4uLi53b3chISE='
String endswith() Method
Description
It returns True if the string ends with the specified suffix, otherwise return False optionally
restricting the matching with the given indices start and end.
Syntax
str.endswith(suffix[, start[, end]])
Parameters
suffix - This could be a string or could also be a tuple of suffixes to look for.
start - The slice begins from here.

Python 3
114
end - The slice ends here.
Return Value
TRUE if the string ends with the specified suffix, otherwise FALSE.
Example
#!/usr/bin/python3
Str='this is string example....wow!!!'
suffix='!!'
print (Str.endswith(suffix))
print (Str.endswith(suffix,20))
suffix='exam'
print (Str.endswith(suffix))
print (Str.endswith(suffix, 0, 19))
Result
True
True
False
True
String expandtabs() Method
Description
The expandtabs() method returns a copy of the string in which the tab characters ie. '\t'
are expanded using spaces, optionally using the given tabsize (default 8)..
Syntax
str.expandtabs(tabsize=8)
Parameters
tabsize - This specifies the number of characters to be replaced for a tab character '\t'.
Return Value
This method returns a copy of the string in which tab characters i.e., '\t' have been
expanded using spaces.
Example

Python 3
115
#!/usr/bin/python3
str = "this is\tstring example....wow!!!"
print ("Original string: " + str)
print ("Defualt exapanded tab: " + str.expandtabs())
print ("Double exapanded tab: " + str.expandtabs(16))
Result
Original string: this is string example....wow!!!
Defualt exapanded tab: this is string example....wow!!!
Double exapanded tab: this is string example....wow!!!
String find() Method
Description
The find() method determines if the string str occurs in string, or in a substring of string
if the starting index beg and ending index end are given.
Syntax
str.find(str, beg=0 end=len(string))
Parameters
str - This specifies the string to be searched.
beg - This is the starting index, by default its 0.
end - This is the ending index, by default its equal to the lenght of the string.
Return Value
Index if found and -1 otherwise.
Example
#!/usr/bin/python3
str1 = "this is string example....wow!!!"
str2 = "exam";
print (str1.find(str2))
print (str1.find(str2, 10))
print (str1.find(str2, 40))

Python 3
116
Result
15
15
-1
String index() Method
Description
The index() method determines if the string str occurs in string or in a substring of string,
if the starting index beg and ending index end are given. This method is same as find(),
but raises an exception if sub is not found.
Syntax
str.index(str, beg=0 end=len(string))
Parameters
str - This specifies the string to be searched.
beg - This is the starting index, by default its 0.
end - This is the ending index, by default its equal to the length of the string.
Return Value
Index if found otherwise raises an exception if str is not found.
Example
#!/usr/bin/python3
str1 = "this is string example....wow!!!"
str2 = "exam";
print (str1.index(str2))
print (str1.index(str2, 10))
print (str1.index(str2, 40))
Result
15

Python 3
117
15
Traceback (most recent call last):
File "test.py", line 7, in
print (str1.index(str2, 40))
ValueError: substring not found
shell returned 1
String isalnum() Method
Description
The isalnum() method checks whether the string consists of alphanumeric characters.
Syntax
Following is the syntax for isalnum() method-
str.isa1num()
Parameters
NA
Return Value
This method returns true if all the characters in the string are alphanumeric and there is
at least one character, false otherwise.
Example
The following example shows the usage of isalnum() method.
#!/usr/bin/python3
str = "this2016" # No space in this string
print (str.isalnum())
str = "this is string example....wow!!!"
print (str.isalnum())
When we run the above program, it produces the following result-
True
False

Python 3
118
String isalpha() Method
Description
The isalpha() method checks whether the string consists of alphabetic characters only.
Syntax
Following is the syntax for islpha() method-
str.isalpha()
Parameters
NA
Return Value
This method returns true if all the characters in the string are alphabetic and there is at
least one character, false otherwise.
Example
The following example shows the usage of isalpha() method.
#!/usr/bin/python3
str = "this"; # No space & digit in this string
print (str.isalpha())
str = "this is string example....wow!!!"
print (str.isalpha())
Result
True
False
String isdigit() Method
Description
The method isdigit() checks whether the string consists of digits only.
Syntax
Following is the syntax for isdigit() method-
str.isdigit()

Python 3
119
Parameters
NA
Return Value
This method returns true if all characters in the string are digits and there is at least one
character, false otherwise.
Example
The following example shows the usage of isdigit() method.
#!/usr/bin/python3
str = "123456"; # Only digit in this string
print (str.isdigit())
str = "this is string example....wow!!!"
print (str.isdigit())
Result
True
False
String islower() Method
Description
The islower() method checks whether all the case-based characters (letters) of the string
are lowercase.
Syntax
Following is the syntax for islower() method-
str.islower()
Parameters
NA
Return Value
This method returns true if all cased characters in the string are lowercase and there is at
least one cased character, false otherwise.
Example

Python 3
120
The following example shows the usage of islower() method.
#!/usr/bin/python3
str = "THIS is string example....wow!!!"
print (str.islower())
str = "this is string example....wow!!!"
print (str.islower())
Result
False
True
String isnumeric() Method
Description
The isnumeric() method checks whether the string consists of only numeric characters.
This method is present only on unicode objects.
Note: Unlike Python 2, all strings are represented in Unicode in Python 3. Given below is
an example illustrating it.
Syntax
Following is the syntax for isnumeric() method-
str.isnumeric()
Parameters
NA
Return Value
This method returns true if all characters in the string are numeric, false otherwise.
Example
The following example shows the usage of isnumeric() method.
#!/usr/bin/python3
str = "this2016"
print (str.isnumeric())
str = "23443434"

Python 3
121
print (str.isnumeric())
Result
False
True
String isspace() Method
Description
The isspace() method checks whether the string consists of whitespace..
Syntax
Following is the syntax for isspace() method-
str.isspace()
Parameters
NA
Return Value
This method returns true if there are only whitespace characters in the string and there is
at least one character, false otherwise.
Example
The following example shows the usage of isspace() method.
#!/usr/bin/python3
str = " "
print (str.isspace())
str = "This is string example....wow!!!"
print (str.isspace())
Result
True
False

Python 3
122
String istitle() Method
Description
The istitle() method checks whether all the case-based characters in the string following
non-casebased letters are uppercase and all other case-based characters are lowercase.
Syntax
Following is the syntax for istitle() method-
str.istitle()
Parameters
NA
Return Value
This method returns true if the string is a titlecased string and there is at least one
character, for example uppercase characters may only follow uncased characters and
lowercase characters only cased ones. It returns false otherwise.
Example
The following example shows the usage of istitle() method.
#!/usr/bin/python3
str = "This Is String Example...Wow!!!"
print (str.istitle())
str = "This is string example....wow!!!"
print (str.istitle())
Result
True
False
String isupper() Method
Description

Python 3
123
The isupper() method checks whether all the case-based characters (letters) of the string
are uppercase.
Syntax
Following is the syntax for isupper() method-
str.isupper()
Parameters
NA
Return Value
This method returns true if all the cased characters in the string are uppercase and there
is at least one cased character, false otherwise.
Example
The following example shows the usage of isupper() method.
#!/usr/bin/python3
str = "THIS IS STRING EXAMPLE....WOW!!!"
print (str.isupper())
str = "THIS is string example....wow!!!"
print (str.isupper())
Result
True
False
String join() Method
Description
The join() method returns a string in which the string elements of sequence have been
joined by str separator.
Syntax
Following is the syntax for join() method-
str.join(sequence)
Parameters

Python 3
124
sequence - This is a sequence of the elements to be joined.
Return Value
This method returns a string, which is the concatenation of the strings in the sequence
seq. The separator between elements is the string providing this method.
Example
The following example shows the usage of join() method.
#!/usr/bin/python3
s = "-"
seq = ("a", "b", "c") # This is sequence of strings.
print (s.join( seq ))
Result
a-b-c
String len() Method
Description
The len() method returns the length of the string.
Syntax
Following is the syntax for len() method −
len( str )
Parameters
NA
Return Value
This method returns the length of the string.
Example
The following example shows the usage of len() method.
#!/usr/bin/python3
str = "this is string example....wow!!!"
print ("Length of the string: ", len(str))

Python 3
125
Result
Length of the string: 32
String ljust() Method
Description
The method ljust() returns the string left justified in a string of length width. Padding is
done using the specified fillchar (default is a space). The original string is returned if width
is less than len(s).
Syntax
Following is the syntax for ljust() method −
str.ljust(width[, fillchar])
Parameters
width - This is string length in total after padding.
fillchar - This is filler character, default is a space.
Return Value
This method returns the string left justified in a string of length width. Padding is done
using the specified fillchar (default is a space). The original string is returned if width is
less than len(s).
Example
The following example shows the usage of ljust() method.
#!/usr/bin/python3
str = "this is string example....wow!!!"
print str.ljust(50, '*')
Result
this is string example....wow!!!******************
String lower() Method
Description
The method lower() returns a copy of the string in which all case-based characters have
been lowercased.

Python 3
126
Syntax
Following is the syntax for lower() method −
str.lower()
Parameters
NA
Return Value
This method returns a copy of the string in which all case-based characters have been
lowercased.
Example
The following example shows the usage of lower() method.
#!/usr/bin/python3
str = "THIS IS STRING EXAMPLE....WOW!!!"
print (str.lower())
Result
this is string example....wow!!!
String lstrip() Method
Description
The lstrip() method returns a copy of the string in which all chars have been stripped
from the beginning of the string (default whitespace characters).
Syntax
Following is the syntax for lstrip() method-
str.lstrip([chars])
Parameters
chars - You can supply what chars have to be trimmed.
Return Value
This method returns a copy of the string in which all chars have been stripped from the
beginning of the string (default whitespace characters).

Python 3
127
Example
The following example shows the usage of lstrip() method.
#!/usr/bin/python3
str = " this is string example....wow!!!"
print (str.lstrip())
str = "*****this is string example....wow!!!*****"
print (str.lstrip('*'))
Result
this is string example....wow!!!
this is string example....wow!!!*****
String maketrans() Method
Description
The maketrans() method returns a translation table that maps each character in the
intabstring into the character at the same position in the outtab string. Then this table is
passed to the translate() function.
Note: Both intab and outtab must have the same length.
Syntax
Following is the syntax for maketrans() method-
str.maketrans(intab, outtab]);
Parameters
intab - This is the string having actual characters.
outtab - This is the string having corresponding mapping character.
Return Value
This method returns a translate table to be used translate() function.
Example
The following example shows the usage of maketrans() method. Under this, every vowel
in a string is replaced by its vowel position −
#!/usr/bin/python3
intab = "aeiou"

Python 3
128
outtab = "12345"
trantab = str.maketrans(intab, outtab)
str = "this is string example....wow!!!"
print (str.translate(trantab))
Result
th3s 3s str3ng 2x1mpl2....w4w!!!
String max() Method
Description
The max() method returns the max alphabetical character from the string str.
Syntax
Following is the syntax for max() method-
max(str)
Parameters
str - This is the string from which max alphabetical character needs to be returned.
Return Value
This method returns the max alphabetical character from the string str.
Example
The following example shows the usage of max() method.
#!/usr/bin/python3
str = "this is a string example....really!!!"
print ("Max character: " + max(str))
str = "this is a string example....wow!!!"
print ("Max character: " + max(str))
Result
Max character: y
Max character: x

Python 3
129
String min() Method
Description
The min() method returns the min alphabetical character from the string str.
Syntax
Following is the syntax for min() method-
min(str)
Parameters
str - This is the string from which min alphabetical character needs to be returned.
Return Value
This method returns the max alphabetical character from the string str.
Example
The following example shows the usage of min() method.
#!/usr/bin/python3
str = "www.tutorialspoint.com"
print ("Min character: " + min(str))
str = "TUTORIALSPOINT"
print ("Min character: " + min(str))
Result
Min character: .
Min character: A
String replace() Method
Description
The replace() method returns a copy of the string in which the occurrences of old have
been replaced with new, optionally restricting the number of replacements to max.
Syntax
Following is the syntax for replace() method-
str.replace(old, new[, max])

Python 3
130
Parameters
old - This is old substring to be replaced.
new - This is new substring, which would replace old substring.
max - If this optional argument max is given, only the first count occurrences are
replaced.
Return Value
This method returns a copy of the string with all occurrences of substring old replaced by
new. If the optional argument max is given, only the first count occurrences are replaced.
Example
The following example shows the usage of replace() method.
#!/usr/bin/python3
str = "this is string example....wow!!! this is really string"
print (str.replace("is", "was"))
print (str.replace("is", "was", 3))
Result
thwas was string example....wow!!! thwas was really string
thwas was string example....wow!!! thwas is really string
String rfind() Method
Description
The rfind() method returns the last index where the substring str is found, or -1 if no
such index exists, optionally restricting the search to string[beg:end].
Syntax
Following is the syntax for rfind() method-
str.rfind(str, beg=0 end=len(string))
Parameters
str - This specifies the string to be searched.
beg - This is the starting index, by default its 0.
end - This is the ending index, by default its equal to the length of the string.

Python 3
131
Return Value
This method returns last index if found and -1 otherwise.
Example
The following example shows the usage of rfind() method.
#!/usr/bin/python3
str1 = "this is really a string example....wow!!!"
str2 = "is"
print (str1.rfind(str2))
print (str1.rfind(str2, 0, 10))
print (str1.rfind(str2, 10, 0))
print (str1.find(str2))
print (str1.find(str2, 0, 10))
print (str1.find(str2, 10, 0))
Result
5
5
-1
2
2
-1
String rindex() Method
Description
The rindex() method returns the last index where the substring str is found, or raises an
exception if no such index exists, optionally restricting the search to string[beg:end].
Syntax
Following is the syntax for rindex() method-
str.rindex(str, beg=0 end=len(string))
Parameters
str - This specifies the string to be searched.

Python 3
132
beg - This is the starting index, by default its 0.
len - This is ending index, by default its equal to the length of the string.
Return Value
This method returns last index if found otherwise raises an exception if str is not found.
Example
The following example shows the usage of rindex() method.
#!/usr/bin/python3
str1 = "this is really a string example....wow!!!"
str2 = "is"
print (str1.rindex(str2))
print (str1.rindex(str2,10))
Result
5
Traceback (most recent call last):
File "test.py", line 5, in
print (str1.rindex(str2,10))
ValueError: substring not found
String rjust() Method
Description
The rjust() method returns the string right justified in a string of length width. Padding
is done using the specified fillchar (default is a space). The original string is returned if
width is less than len(s).
Syntax
Following is the syntax for rjust() method-
str.rjust(width[, fillchar])
Parameters
width - This is the string length in total after padding.
fillchar - This is the filler character, default is a space.

Python 3
133
Return Value
This method returns the string right justified in a string of length width. Padding is done
using the specified fillchar (default is a space). The original string is returned if the width
is less than len(s).
Example
The following example shows the usage of rjust() method.
#!/usr/bin/python3
str = "this is string example....wow!!!"
print (str.rjust(50, '*'))
Result
******************this is string example....wow!!!
String rstrip() Method
Description
The rstrip() method returns a copy of the string in which all chars have been stripped
from the end of the string (default whitespace characters).
Syntax
Following is the syntax for rstrip() method-
str.rstrip([chars])
Parameters
chars - You can supply what chars have to be trimmed.
Return Value
This method returns a copy of the string in which all chars have been stripped from the
end of the string (default whitespace characters).
Example
The following example shows the usage of rstrip() method.
#!/usr/bin/python3
str = " this is string example....wow!!! "
print (str.rstrip())
str = "*****this is string example....wow!!!*****"

Python 3
134
print (str.rstrip('*'))
Result
this is string example....wow!!!
*****this is string example....wow!!!
String split() Method
Description
The split() method returns a list of all the words in the string, using str as the separator
(splits on all whitespace if left unspecified), optionally limiting the number of splits to num.
Syntax
Following is the syntax for split() method-
str.split(str="", num=string.count(str)).
Parameters
str - This is any delimeter, by default it is space.
num - this is number of lines to be made
Return Value
This method returns a list of lines.
Example
The following example shows the usage of split() method.
#!/usr/bin/python3
str = "this is string example....wow!!!"
print (str.split( ))
print (str.split('i',1))
print (str.split('w'))
Result
['this', 'is', 'string', 'example....wow!!!']
['th', 's is string example....wow!!!']
['this is string example....', 'o', '!!!']

Python 3
135
String splitlines() Method
Description
The splitlines() method returns a list with all the lines in string, optionally including the
line breaks (if num is supplied and is true).
Syntax
Following is the syntax for splitlines() method-
str.splitlines( num=string.count('\n'))
Parameters
num - This is any number, if present then it would be assumed that the line breaks need
to be included in the lines.
Return Value
This method returns true if found matching with the string otherwise false.
Example
The following example shows the usage of splitlines() method.
#!/usr/bin/python3
str = "this is \nstring example....\nwow!!!"
print (str.splitlines( ))
Result
['this is ', 'string example....', 'wow!!!']
String startswith() Method
Description
The startswith() method checks whether the string starts with str, optionally restricting
the matching with the given indices start and end.
Syntax
Following is the syntax for startswith() method-
str.startswith(str, beg=0,end=len(string));

Python 3
136
Parameters
str - This is the string to be checked.
beg - This is the optional parameter to set start index of the matching boundary.
end - This is the optional parameter to set start index of the matching boundary.
Return Value
This method returns true if found matching with the string otherwise false.
Example
The following example shows the usage of startswith() method.
#!/usr/bin/python3
str = "this is string example....wow!!!"
print (str.startswith( 'this' ))
print (str.startswith( 'string', 8 ))
print (str.startswith( 'this', 2, 4 ))
Result
True
True
False
String strip() Method
Description
The strip() method returns a copy of the string in which all chars have been stripped from
the beginning and the end of the string (default whitespace characters).
Syntax
Following is the syntax for strip() method −
str.strip([chars]);
Parameters
chars - The characters to be removed from beginning or end of the string.
Return Value

Python 3
137
This method returns a copy of the string in which all the chars have been stripped from
the beginning and the end of the string.
Example
The following example shows the usage of strip() method.
#!/usr/bin/python3
str = "*****this is string example....wow!!!*****"
print (str.strip( '*' ))
Result
this is string example....wow!!!
String swapcase() Method
Description
The swapcase() method returns a copy of the string in which all the case-based
characters have had their case swapped.
Syntax
Following is the syntax for swapcase() method-
str.swapcase();
Parameters
NA
Return Value
This method returns a copy of the string in which all the case-based characters have had
their case swapped.
Example
The following example shows the usage of swapcase() method.
#!/usr/bin/python3
str = "this is string example....wow!!!"
print (str.swapcase())
str = "This Is String Example....WOW!!!"
print (str.swapcase())

Python 3
138
Result
THIS IS STRING EXAMPLE....WOW!!!
tHIS iS sTRING eXAMPLE....wow!!!
String title() Method
Description
The title() method returns a copy of the string in which first characters of all the words
are capitalized.
Syntax
Following is the syntax for title() method-
str.title();
Parameters
NA
Return Value
This method returns a copy of the string in which first characters of all the words are
capitalized.
Example
The following example shows the usage of title() method.
#!/usr/bin/python3
str = "this is string example....wow!!!"
print (str.title())
Result
This Is String Example....Wow!!!
String translate() Method
Description
The method translate() returns a copy of the string in which all the characters have been
translated using table (constructed with the maketrans() function in the string module),
optionally deleting all characters found in the string deletechars.

Python 3
139
Syntax
Following is the syntax for translate() method-
str.translate(table[, deletechars]);
Parameters
table - You can use the maketrans() helper function in the string module to create
a translation table.
deletechars - The list of characters to be removed from the source string.
Return Value
This method returns a translated copy of the string.
Example
The following example shows the usage of translate() method. Under this, every vowel in
a string is replaced by its vowel position.
#!/usr/bin/python3
from string import maketrans # Required to call maketrans function.
intab = "aeiou"
outtab = "12345"
trantab = maketrans(intab, outtab)
str = "this is string example....wow!!!";
print (str.translate(trantab))
Result
th3s 3s str3ng 2x1mpl2....w4w!!!
Following is the example to delete 'x' and 'm' characters from the string-
#!/usr/bin/python3
from string import maketrans # Required to call maketrans function.
intab = "aeiouxm"
outtab = "1234512"
trantab = maketrans(intab, outtab)
str = "this is string example....wow!!!";
print (str.translate(trantab))

Python 3
140
Result
th3s 3s str3ng 21pl2....w4w!!!
String upper() Method
Description
The upper() method returns a copy of the string in which all case-based characters have
been uppercased.
Syntax
Following is the syntax for upper() method −
str.upper()
Parameters
NA
Return Value
This method returns a copy of the string in which all case-based characters have been
uppercased.
Example
The following example shows the usage of upper() method.
#!/usr/bin/python3
str = "this is string example....wow!!!"
print ("str.upper : ",str.upper())
Result
str.upper : THIS IS STRING EXAMPLE....WOW!!!
String zfill() Method
Description
The zfill() method pads string on the left with zeros to fill width.
Syntax

Python 3
141
Following is the syntax for zfill() method-
str.zfill(width)
Parameters
width - This is final width of the string. This is the width which we would get after filling
zeros.
Return Value
This method returns padded string.
Example
The following example shows the usage of zfill() method.
#!/usr/bin/python3
str = "this is string example....wow!!!"
print ("str.zfill : ",str.zfill(40))
print ("str.zfill : ",str.zfill(50))
Result
str.zfill : 00000000this is string example....wow!!!
str.zfill : 000000000000000000this is string example....wow!!!
String isdecimal() Method
Description
The isdecimal() method checks whether the string consists of only decimal characters.
This method are present only on unicode objects.
Note: Unlike in Python 2, all strings are represented as Unicode in Python 3. Given Below
is an example illustrating it.
Syntax
Following is the syntax for isdecimal() method-
str.isdecimal()
Parameters
NA
Return Value

Python 3
142
This method returns true if all the characters in the string are decimal, false otherwise.
Example
The following example shows the usage of isdecimal() method.
#!/usr/bin/python3
str = "this2016"
print (str.isdecimal())
str = "23443434"
print (str.isdecimal())
Result
False
True

Python 3
143
The most basic data structure in Python is the sequence. Each element of a sequence is
assigned a number - its position or index. The first index is zero, the second index is one,
and so forth.
Python has six built-in types of sequences, but the most common ones are lists and tuples,
which we would see in this tutorial.
There are certain things you can do with all the sequence types. These operations include
indexing, slicing, adding, multiplying, and checking for membership. In addition, Python
has built-in functions for finding the length of a sequence and for finding its largest and
smallest elements.
Python Lists
The list is the most versatile datatype available in Python, which can be written as a list
of comma-separated values (items) between square brackets. Important thing about a list
is that the items in a list need not be of the same type.
Creating a list is as simple as putting different comma-separated values between square
brackets. For example-
list1 = ['physics', 'chemistry', 1997, 2000];
list2 = [1, 2, 3, 4, 5 ];
list3 = ["a", "b", "c", "d"];
Similar to string indices, list indices start at 0, and lists can be sliced, concatenated and
so on.
Accessing Values in Lists
To access values in lists, use the square brackets for slicing along with the index or indices
to obtain value available at that index. For example-
#!/usr/bin/python3
list1 = ['physics', 'chemistry', 1997, 2000]
list2 = [1, 2, 3, 4, 5, 6, 7 ]
print ("list1[0]: ", list1[0])
print ("list2[1:5]: ", list2[1:5])
When the above code is executed, it produces the following result −
list1[0]: physics
list2[1:5]: [2, 3, 4, 5]
11. Python 3 – Lists

Python 3
144
Updating Lists
You can update single or multiple elements of lists by giving the slice on the left-hand side
of the assignment operator, and you can add to elements in a list with the append()
method. For example-
#!/usr/bin/python3
list = ['physics', 'chemistry', 1997, 2000]
print ("Value available at index 2 : ", list[2])
list[2] = 2001
print ("New value available at index 2 : ", list[2])
Note: The append() method is discussed in the subsequent section.
When the above code is executed, it produces the following result −
Value available at index 2 :
1997
New value available at index 2 :
2001
Delete List Elements
To remove a list element, you can use either the del statement if you know exactly which
element(s) you are deleting. You can use the remove() method if you do not know exactly
which items to delete. For example-
#!/usr/bin/python3
list = ['physics', 'chemistry', 1997, 2000]
print (list)
del list[2]
print ("After deleting value at index 2 : ", list)
When the above code is executed, it produces the following result-
['physics', 'chemistry', 1997, 2000]
After deleting value at index 2 : ['physics', 'chemistry', 2000]
Note: remove() method is discussed in subsequent section.
Basic List Operations
Lists respond to the + and * operators much like strings; they mean concatenation and
repetition here too, except that the result is a new list, not a string.
In fact, lists respond to all of the general sequence operations we used on strings in the
prior chapter.

Python 3
145
Python Expression
Results
Description
len([1, 2, 3])
3
Length
[1, 2, 3] + [4, 5, 6]
[1, 2, 3, 4, 5, 6]
Concatenation
['Hi!'] * 4
['Hi!', 'Hi!', 'Hi!', 'Hi!']
Repetition
3 in [1, 2, 3]
True
Membership
for x in [1,2,3] : print (x,end='
')
1 2 3
Iteration
Indexing, Slicing and Matrixes
Since lists are sequences, indexing and slicing work the same way for lists as they do for
strings.
Assuming the following input-
L=['C++'', 'Java', 'Python']
Python Expression
Results
Description
L[2]
'Python'
Offsets start at zero
L[-2]
'Java'
Negative: count from the
right
L[1:]
['Java', 'Python']
Slicing fetches sections
Built-in List Functions & Methods
Python includes the following list functions-
SN
Function with Description
1
cmp(list1, list2)
No longer available in Python 3.

Python 3
146
2
len(list)
Gives the total length of the list.
3
max(list)
Returns item from the list with max value.
4
min(list)
Returns item from the list with min value.
5
list(seq)
Converts a tuple into list.
Let us understand the use of these functions.
List len() Method
Description
The len() method returns the number of elements in the list.
Syntax
Following is the syntax for len() method-
len(list)
Parameters
list - This is a list for which, number of elements are to be counted.
Return Value
This method returns the number of elements in the list.
Example
The following example shows the usage of len() method.
#!/usr/bin/python3
list1 = ['physics', 'chemistry', 'maths']
print (len(list1))
list2=list(range(5)) #creates list of numbers between 0-4
print (len(list2))

Python 3
147
When we run above program, it produces following result-
3
5
List max() Method
Description
The max() method returns the elements from the list with maximum value.
Syntax
Following is the syntax for max() method-
max(list)
Parameters
list - This is a list from which max valued element are to be returned.
Return Value
This method returns the elements from the list with maximum value.
Example
The following example shows the usage of max() method.
#!/usr/bin/python3
list1, list2 = ['C++','Java', 'Python'], [456, 700, 200]
print ("Max value element : ", max(list1))
print ("Max value element : ", max(list2))
When we run above program, it produces following result-
Max value element : Python
Max value element : 700
List min() Method
Description
The method min() returns the elements from the list with minimum value.

Python 3
148
Syntax
Following is the syntax for min() method-
min(list)
Parameters
list - This is a list from which min valued element is to be returned.
Return Value
This method returns the elements from the list with minimum value.
Example
The following example shows the usage of min() method.
#!/usr/bin/python3
list1, list2 = ['C++','Java', 'Python'], [456, 700, 200]
print ("min value element : ", min(list1))
print ("min value element : ", min(list2))
When we run above program, it produces following result-
min value element : C++
min value element : 200
List list() Method
Description
The list() method takes sequence types and converts them to lists. This is used to convert
a given tuple into list.
Note: Tuple are very similar to lists with only difference that element values of a tuple
can not be changed and tuple elements are put between parentheses instead of square
bracket. This function also converts characters in a string into a list.
Syntax
Following is the syntax for list() method-
list( seq )
Parameters
seq - This is a tuple or string to be converted into list.

Python 3
149
Return Value
This method returns the list.
Example
The following example shows the usage of list() method.
#!/usr/bin/python3
aTuple = (123, 'C++', 'Java', 'Python')
list1 = list(aTuple)
print ("List elements : ", list1)
str="Hello World"
list2=list(str)
print ("List elements : ", list2)
When we run above program, it produces following result-
List elements : [123, 'C++', 'Java', 'Python']
List elements : ['H', 'e', 'l', 'l', 'o', ' ', 'W', 'o', 'r', 'l', 'd']
Python includes the following list methods-
SN
Methods with Description
1
list.append(obj)
Appends object obj to list
2
list.count(obj)
Returns count of how many times obj occurs in list
3
list.extend(seq)
Appends the contents of seq to list
4
list.index(obj)
Returns the lowest index in list that obj appears
5
list.insert(index, obj)
Inserts object obj into list at offset index

Python 3
150
6
list.pop(obj=list[-1])
Removes and returns last object or obj from list
7
list.remove(obj)
Removes object obj from list
8
list.reverse()
Reverses objects of list in place
9
list.sort([func])
Sorts objects of list, use compare func if given
List append() Method
Description
The append() method appends a passed obj into the existing list.
Syntax
Following is the syntax for append() method-
list.append(obj)
Parameters
obj - This is the object to be appended in the list.
Return Value
This method does not return any value but updates existing list.
Example
The following example shows the usage of append() method.
#!/usr/bin/python3
list1 = ['C++', 'Java', 'Python']
list1.append('C#')
print ("updated list : ", list1)
When we run the above program, it produces the following result-
updated list : ['C++', 'Java', 'Python', 'C#']

Python 3
151
List count() Method
Description
The count() method returns count of how many times obj occurs in list.
Syntax
Following is the syntax for count() method-
list.count(obj)
Parameters
obj - This is the object to be counted in the list.
Return Value
This method returns count of how many times obj occurs in list.
Example
The following example shows the usage of count() method.
#!/usr/bin/python3
aList = [123, 'xyz', 'zara', 'abc', 123];
print ("Count for 123 : ", aList.count(123))
print ("Count for zara : ", aList.count('zara'))
When we run the above program, it produces the following result-
Count for 123 : 2
Count for zara : 1
List extend() Method
Description
The extend() method appends the contents of seq to list.
Syntax
Following is the syntax for extend() method-

Python 3
152
list.extend(seq)
Parameters
seq - This is the list of elements
Return Value
This method does not return any value but adds the content to an existing list.
Example
The following example shows the usage of extend() method.
#!/usr/bin/python3
list1 = ['physics', 'chemistry', 'maths']
list2=list(range(5)) #creates list of numbers between 0-4
list1.extend('Extended List :', list2)
print (list1)
When we run the above program, it produces the following result-
Extended List : ['physics', 'chemistry', 'maths', 0, 1, 2, 3, 4]
List index() Method
Description
The index() method returns the lowest index in list that obj appears.
Syntax
Following is the syntax for index() method-
list.index(obj)
Parameters
obj - This is the object to be find out.
Return Value
This method returns index of the found object otherwise raises an exception indicating
that the value is not found.
Example
The following example shows the usage of index() method.

Python 3
153
#!/usr/bin/python3
list1 = ['physics', 'chemistry', 'maths']
print ('Index of chemistry', list1.index('chemistry'))
print ('Index of C#', list1.index('C#'))
When we run the above program, it produces the following result-
Index of chemistry 1
Traceback (most recent call last):
File "test.py", line 3, in
print ('Index of C#', list1.index('C#'))
ValueError: 'C#' is not in list
List insert() Method
Description
The insert() method inserts object obj into list at offset index.
Syntax
Following is the syntax for insert() method-
list.insert(index, obj)
Parameters
index - This is the Index where the object obj need to be inserted.
obj - This is the Object to be inserted into the given list.
Return Value
This method does not return any value but it inserts the given element at the given index.
Example
The following example shows the usage of insert() method.
#!/usr/bin/python3
list1 = ['physics', 'chemistry', 'maths']
list1.insert(1, 'Biology')
print ('Final list : ', list1)
When we run the above program, it produces the following result-

Python 3
154
Final list : ['physics', 'Biology', 'chemistry', 'maths']
List pop() Method
Description
The pop() method removes and returns last object or obj from the list.
Syntax
Following is the syntax for pop() method-
list.pop(obj=list[-1])
Parameters
obj - This is an optional parameter, index of the object to be removed from the list.
Return Value
This method returns the removed object from the list.
Example
The following example shows the usage of pop() method.
#!/usr/bin/python3
list1 = ['physics', 'Biology', 'chemistry', 'maths']
list1.pop()
print ("list now : ", list1)
list1.pop(1)
print ("list now : ", list1)
When we run the above program, it produces the following result-
list now : ['physics', 'Biology', 'chemistry']
list now : ['physics', 'chemistry']
List remove() Method
Parameters
obj - This is the object to be removed from the list.
Return Value
This method does not return any value but removes the given object from the list.

Python 3
155
Example
The following example shows the usage of remove() method.
#!/usr/bin/python3
list1 = ['physics', 'Biology', 'chemistry', 'maths']
list1.remove('Biology')
print ("list now : ", list1)
list1.remove('maths')
print ("list now : ", list1)
When we run the above program, it produces the following result-
list now : ['physics', 'chemistry', 'maths']
list now : ['physics', 'chemistry']
List reverse() Method
Description
The reverse() method reverses objects of list in place.
Syntax
Following is the syntax for reverse() method-
list.reverse()
Parameters
NA
Return Value
This method does not return any value but reverse the given object from the list.
Example
The following example shows the usage of reverse() method.
#!/usr/bin/python3
list1 = ['physics', 'Biology', 'chemistry', 'maths']
list1.reverse()
print ("list now : ", list1)
When we run above program, it produces following result-

Python 3
156
list now : ['maths', 'chemistry', 'Biology', 'physics']
List sort() Method
Description
The sort() method sorts objects of list, use compare function if given.
Syntax
Following is the syntax for sort() method-
list.sort([func])
Parameters
NA
Return Value
This method does not return any value but reverses the given object from the list.
Example
The following example shows the usage of sort() method.
#!/usr/bin/python3
list1 = ['physics', 'Biology', 'chemistry', 'maths']
list1.sort()
print ("list now : ", list1)
When we run the above program, it produces the following result-
list now : ['Biology', 'chemistry', 'maths', 'physics']

Python 3
157
A tuple is a sequence of immutable Python objects. Tuples are sequences, just like lists.
The main difference between the tuples and the lists is that the tuples cannot be changed
unlike lists. Tuples use parentheses, whereas lists use square brackets.
Creating a tuple is as simple as putting different comma-separated values. Optionally, you
can put these comma-separated values between parentheses also. For example-
tup1 = ('physics', 'chemistry', 1997, 2000)
tup2 = (1, 2, 3, 4, 5 )
tup3 = "a", "b", "c", "d"
The empty tuple is written as two parentheses containing nothing.
tup1 = ();
To write a tuple containing a single value you have to include a comma, even though there
is only one value.
tup1 = (50,)
Like string indices, tuple indices start at 0, and they can be sliced, concatenated, and so
on.
Accessing Values in Tuples
To access values in tuple, use the square brackets for slicing along with the index or indices
to obtain the value available at that index. For example-
#!/usr/bin/python3
tup1 = ('physics', 'chemistry', 1997, 2000)
tup2 = (1, 2, 3, 4, 5, 6, 7 )
print ("tup1[0]: ", tup1[0])
print ("tup2[1:5]: ", tup2[1:5])
When the above code is executed, it produces the following result-
tup1[0]: physics
tup2[1:5]: [2, 3, 4, 5]
12. Python 3 – Tuples

Python 3
158
Updating Tuples
Tuples are immutable, which means you cannot update or change the values of tuple
elements. You are able to take portions of the existing tuples to create new tuples as the
following example demonstrates.
#!/usr/bin/python3
tup1 = (12, 34.56)
tup2 = ('abc', 'xyz')
# Following action is not valid for tuples
# tup1[0] = 100;
# So let's create a new tuple as follows
tup3 = tup1 + tup2
print (tup3)
When the above code is executed, it produces the following result-
(12, 34.56, 'abc', 'xyz')
Delete Tuple Elements
Removing individual tuple elements is not possible. There is, of course, nothing wrong with
putting together another tuple with the undesired elements discarded.
To explicitly remove an entire tuple, just use the del statement. For example-
#!/usr/bin/python3
tup = ('physics', 'chemistry', 1997, 2000);
print (tup)
del tup;
print "After deleting tup : "
print tup
This produces the following result.
Note: An exception is raised. This is because after del tup, tuple does not exist any more.
('physics', 'chemistry', 1997, 2000)
After deleting tup :
Traceback (most recent call last):
File "test.py", line 9, in <module>
print tup;

Python 3
159
NameError: name 'tup' is not defined
Basic Tuples Operations
Tuples respond to the + and * operators much like strings; they mean concatenation and
repetition here too, except that the result is a new tuple, not a string.
In fact, tuples respond to all of the general sequence operations we used on strings in the
previous chapter.
Python Expression
Results
Description
len((1, 2, 3))
3
Length
(1, 2, 3) + (4, 5, 6)
(1, 2, 3, 4, 5, 6)
Concatenation
('Hi!',) * 4
('Hi!', 'Hi!', 'Hi!', 'Hi!')
Repetition
3 in (1, 2, 3)
True
Membership
for x in (1,2,3) : print (x, end='
')
1 2 3
Iteration
Indexing, Slicing, and Matrixes
Since tuples are sequences, indexing and slicing work the same way for tuples as they do
for strings, assuming the following input-
T=('C++', 'Java', 'Python')
Python Expression
Results
Description
T[2]
'Python'
Offsets start at zero
T[-2]
'Java'
Negative: count from the right
T[1:]
('Java', 'Python')
Slicing fetches sections

Python 3
160
No Enclosing Delimiters
No enclosing Delimiters is any set of multiple objects, comma-separated, written without
identifying symbols, i.e., brackets for lists, parentheses for tuples, etc., default to tuples,
as indicated in these short examples.
Built-in Tuple Functions
Python includes the following tuple functions-
SN
Function with Description
1
cmp(tuple1, tuple2)
No longer available in Python 3.
2
len(tuple)
Gives the total length of the tuple.
3
max(tuple)
Returns item from the tuple with max value.
4
min(tuple)
Returns item from the tuple with min value.
5
tuple(seq)
Converts a list into tuple.
Tuple len() Method
Description
The len() method returns the number of elements in the tuple.
Syntax
Following is the syntax for len() method-
len(tuple)
Parameters
tuple - This is a tuple for which number of elements to be counted.

Python 3
161
Return Value
This method returns the number of elements in the tuple.
Example
The following example shows the usage of len() method.
#!/usr/bin/python3
tuple1, tuple2 = (123, 'xyz', 'zara'), (456, 'abc')
print ("First tuple length : ", len(tuple1))
print ("Second tuple length : ", len(tuple2))
When we run above program, it produces following result-
First tuple length : 3
Second tuple length : 2
Tuple max() Method
Description
The max() method returns the elements from the tuple with maximum value.
Syntax
Following is the syntax for max() method-
max(tuple)
Parameters
tuple - This is a tuple from which max valued element to be returned.
Return Value
This method returns the elements from the tuple with maximum value.
Example
The following example shows the usage of max() method.
#!/usr/bin/python3
tuple1, tuple2 = ('maths', 'che', 'phy', 'bio'), (456, 700, 200)
print ("Max value element : ", max(tuple1))
print ("Max value element : ", max(tuple2))

Python 3
162
When we run the above program, it produces the following result-
Max value element : phy
Max value element : 700
Tuple min() Method
Description
The min() method returns the elements from the tuple with minimum value.
Syntax
Following is the syntax for min() method-
min(tuple)
Parameters
tuple - This is a tuple from which min valued element is to be returned.
Return Value
This method returns the elements from the tuple with minimum value.
Example
The following example shows the usage of min() method.
#!/usr/bin/python3
tuple1, tuple2 = ('maths', 'che', 'phy', 'bio'), (456, 700, 200)
print ("min value element : ", min(tuple1))
print ("min value element : ", min(tuple2))
When we run the above program, it produces the following result-
min value element : bio
min value element : 200
Tuple tuple() Method
Description
The tuple() method converts a list of items into tuples.
Syntax

Python 3
163
Following is the syntax for tuple() method-
tuple( seq )
Parameters
seq - This is a tuple to be converted into tuple.
Return Value
This method returns the tuple.
Example
The following example shows the usage of tuple() method.
#!/usr/bin/python3
list1= ['maths', 'che', 'phy', 'bio']
tuple1=tuple(list1)
print ("tuple elements : ", tuple1)
When we run the above program, it produces the following result-
tuple elements : ('maths', 'che', 'phy', 'bio')

Python 3
164
Each key is separated from its value by a colon (:), the items are separated by commas,
and the whole thing is enclosed in curly braces. An empty dictionary without any items is
written with just two curly braces, like this: {}.
Keys are unique within a dictionary while values may not be. The values of a dictionary
can be of any type, but the keys must be of an immutable data type such as strings,
numbers, or tuples.
Accessing Values in Dictionary
To access dictionary elements, you can use the familiar square brackets along with the
key to obtain its value. Following is a simple example.
#!/usr/bin/python3
dict = {'Name': 'Zara', 'Age': 7, 'Class': 'First'}
print ("dict['Name']: ", dict['Name'])
print ("dict['Age']: ", dict['Age'])
When the above code is executed, it produces the following result-
dict['Name']: Zara
dict['Age']: 7
If we attempt to access a data item with a key, which is not a part of the dictionary, we
get an error as follows-
#!/usr/bin/python3
dict = {'Name': 'Zara', 'Age': 7, 'Class': 'First'};
print "dict['Alice']: ", dict['Alice']
When the above code is executed, it produces the following result-
dict['Zara']:
Traceback (most recent call last):
File "test.py", line 4, in <module>
print "dict['Alice']: ", dict['Alice'];
KeyError: 'Alice'
13. Python 3 – Dictionary

Python 3
165
Updating Dictionary
You can update a dictionary by adding a new entry or a key-value pair, modifying an
existing entry, or deleting an existing entry as shown in a simple example given below.
#!/usr/bin/python3
dict = {'Name': 'Zara', 'Age': 7, 'Class': 'First'}
dict['Age'] = 8; # update existing entry
dict['School'] = "DPS School" # Add new entry
print ("dict['Age']: ", dict['Age'])
print ("dict['School']: ", dict['School'])
When the above code is executed, it produces the following result-
dict['Age']: 8
dict['School']: DPS School
Delete Dictionary Elements
You can either remove individual dictionary elements or clear the entire contents of a
dictionary. You can also delete entire dictionary in a single operation.
To explicitly remove an entire dictionary, just use the del statement. Following is a simple
example-
#!/usr/bin/python3
dict = {'Name': 'Zara', 'Age': 7, 'Class': 'First'}
del dict['Name'] # remove entry with key 'Name'
dict.clear() # remove all entries in dict
del dict # delete entire dictionary
print ("dict['Age']: ", dict['Age'])
print ("dict['School']: ", dict['School'])
This produces the following result.
Note: An exception is raised because after del dict, the dictionary does not exist
anymore.
dict['Age']:
Traceback (most recent call last):
File "test.py", line 8, in <module>

Python 3
166
print "dict['Age']: ", dict['Age'];
TypeError: 'type' object is unsubscriptable
Note: The del() method is discussed in subsequent section.
Properties of Dictionary Keys
Dictionary values have no restrictions. They can be any arbitrary Python object, either
standard objects or user-defined objects. However, same is not true for the keys.
There are two important points to remember about dictionary keys-
(a) More than one entry per key is not allowed. This means no duplicate key is allowed.
When duplicate keys are encountered during assignment, the last assignment wins. For
example-
#!/usr/bin/python3
dict = {'Name': 'Zara', 'Age': 7, 'Name': 'Manni'}
print ("dict['Name']: ", dict['Name'])
When the above code is executed, it produces the following result-
dict['Name']: Manni
(b) Keys must be immutable. This means you can use strings, numbers or tuples as
dictionary keys but something like ['key'] is not allowed. Following is a simple example-
#!/usr/bin/python3
dict = {['Name']: 'Zara', 'Age': 7}
print ("dict['Name']: ", dict['Name'])
When the above code is executed, it produces the following result-
Traceback (most recent call last):
File "test.py", line 3, in <module>
dict = {['Name']: 'Zara', 'Age': 7}
TypeError: list objects are unhashable

Python 3
167
Built-in Dictionary Functions & Methods
Python includes the following dictionary functions-
SN
Functions with Description
1
cmp(dict1, dict2)
No longer available in Python 3.
2
len(dict)
Gives the total length of the dictionary. This would be equal to the number of items
in the dictionary.
3
str(dict)
Produces a printable string representation of a dictionary.
4
type(variable)
Returns the type of the passed variable. If passed variable is dictionary, then it
would return a dictionary type.
Dictionary len() Method
DescriptionThe method len() gives the total length of the dictionary. This
would be equal to the number of items in the dictionary.
Syntax
Following is the syntax for len() method-
len(dict)
Parameters
dict - This is the dictionary, whose length needs to be calculated.
Return Value
This method returns the length.
Example
The following example shows the usage of len() method.
#!/usr/bin/python3

Python 3
168
dict = {'Name': 'Manni', 'Age': 7, 'Class': 'First'}
print ("Length : %d" % len (dict))
When we run the above program, it produces the following result-
Length : 3
Dictionary str() Method
Description
The method str() produces a printable string representation of a dictionary.
Syntax
Following is the syntax for str() method −
str(dict)
Parameters
dict - This is the dictionary.
Return Value
This method returns string representation.
Example
The following example shows the usage of str() method.
#!/usr/bin/python3
dict = {'Name': 'Manni', 'Age': 7, 'Class': 'First'}
print ("Equivalent String : %s" % str (dict))
When we run the above program, it produces the following result-
Equivalent String : {'Name': 'Manni', 'Age': 7, 'Class': 'First'}
Dictionary type() Method
Description
The method type() returns the type of the passed variable. If passed variable is dictionary
then it would return a dictionary type.

Python 3
169
Syntax
Following is the syntax for type() method-
type(dict)
Parameters
dict - This is the dictionary.
Return Value
This method returns the type of the passed variable.
Example
The following example shows the usage of type() method.
#!/usr/bin/python3
dict = {'Name': 'Manni', 'Age': 7, 'Class': 'First'}
print ("Variable Type : %s" % type (dict))
When we run the above program, it produces the following result-
Variable Type : <type 'dict'>
Python includes the following dictionary methods-
SN
Methods with Description
1
dict.clear()
Removes all elements of dictionary dict.
2
dict.copy()
Returns a shallow copy of dictionary dict.
3
dict.fromkeys()
Create a new dictionary with keys from seq and values set to value.
4
dict.get(key, default=None)
For key key, returns value or default if key not in dictionary.

Python 3
170
5
dict.has_key(key)
Removed, use the in operation instead.
6
dict.items()
Returns a list of dict's (key, value) tuple pairs.
7
dict.keys()
Returns list of dictionary dict's keys.
8
dict.setdefault(key, default=None)
Similar to get(), but will set dict[key]=default if key is not already in dict.
9
dict.update(dict2)
Adds dictionary dict2's key-values pairs to dict.
10
dict.values()
Returns list of dictionary dict's values.
Dictionary clear() Method
Description
The method clear() removes all items from the dictionary.
Syntax
Following is the syntax for clear() method-
dict.clear()
Parameters
NA
Return Value
This method does not return any value.
Example
The following example shows the usage of clear() method.
#!/usr/bin/python3

Python 3
171
dict = {'Name': 'Zara', 'Age': 7}
print ("Start Len : %d" % len(dict))
dict.clear()
print ("End Len : %d" % len(dict))
When we run the above program, it produces the following result-
Start Len : 2
End Len : 0
Dictionary copy() Method
Description
The method copy() returns a shallow copy of the dictionary.
Syntax
Following is the syntax for copy() method-
dict.copy()
Parameters
NA
Return Value
This method returns a shallow copy of the dictionary.
Example
The following example shows the usage of copy() method.
#!/usr/bin/python3
dict1 = {'Name': 'Manni', 'Age': 7, 'Class': 'First'}
dict2 = dict1.copy()
print ("New Dictionary : ",dict2)
When we run the above program, it produces following result-
New dictionary : {'Name': 'Manni', 'Age': 7, 'Class': 'First'}

Python 3
172
Dictionary fromkeys() Method
Description
The method fromkeys() creates a new dictionary with keys from seq and values set to
value.
Syntax
Following is the syntax for fromkeys() method-
dict.fromkeys(seq[, value]))
Parameters
seq - This is the list of values which would be used for dictionary keys preparation.
value - This is optional, if provided then value would be set to this value
Return Value
This method returns the list.
Example
The following example shows the usage of fromkeys() method.
#!/usr/bin/python3
seq = ('name', 'age', 'sex')
dict = dict.fromkeys(seq)
print ("New Dictionary : %s" % str(dict))
dict = dict.fromkeys(seq, 10)
print ("New Dictionary : %s" % str(dict))
When we run the above program, it produces the following result-
New Dictionary : {'age': None, 'name': None, 'sex': None}
New Dictionary : {'age': 10, 'name': 10, 'sex': 10}
Dictionary get() Method
Description
The method get() returns a value for the given key. If the key is not available then returns
default value None.
Syntax

Python 3
173
Following is the syntax for get() method-
dict.get(key, default=None)
Parameters
key - This is the Key to be searched in the dictionary.
default - This is the Value to be returned in case key does not exist.
Return Value
This method returns a value for the given key. If the key is not available, then returns
default value as None.
Example
The following example shows the usage of get() method.
#!/usr/bin/python3
dict = {'Name': 'Zara', 'Age': 27}
print ("Value : %s" % dict.get('Age'))
print ("Value : %s" % dict.get('Sex', "NA"))
When we run the above program, it produces the following result-
Value : 27
Value : NA
Dictionary items() Method
Description
The method items() returns a list of dict's (key, value) tuple pairs.
Syntax
Following is the syntax for items() method-
dict.items()
Parameters
NA
Return Value
This method returns a list of tuple pairs.

Python 3
174
Example
The following example shows the usage of items() method.
#!/usr/bin/python
dict = {'Name': 'Zara', 'Age': 7}
print ("Value : %s" % dict.items())
When we run the above program, it produces the following result-
Value : [('Age', 7), ('Name', 'Zara')]
Dictionary keys() Method
Description
The method keys() returns a list of all the available keys in the dictionary.
Syntax
Following is the syntax for keys() method-
dict.keys()
Parameters
NA
Return Value
This method returns a list of all the available keys in the dictionary.
Example
The following example shows the usage of keys() method.
#!/usr/bin/python3
dict = {'Name': 'Zara', 'Age': 7}
print ("Value : %s" % dict.keys())
When we run the above program, it produces the following result-
Value : ['Age', 'Name']
Dictionary setdefault() Method
Description

Python 3
175
The method setdefault() is similar to get(), but will set dict[key]=default if the key is not
already in dict.
Syntax
Following is the syntax for setdefault() method-
dict.setdefault(key, default=None)
Parameters
key - This is the key to be searched.
default - This is the Value to be returned in case key is not found.
Return Value
This method returns the key value available in the dictionary and if given key is not
available then it will return provided default value.
Example
The following example shows the usage of setdefault() method.
#!/usr/bin/python3
dict = {'Name': 'Zara', 'Age': 7}
print ("Value : %s" % dict.setdefault('Age', None))
print ("Value : %s" % dict.setdefault('Sex', None))
print (dict)
When we run the above program, it produces the following result-
Value : 7
Value : None
{'Name': 'Zara', 'Sex': None, 'Age': 7}
Dictionary update() Method
Description
The method update() adds dictionary dict2's key-values pairs in to dict. This function
does not return anything.
Syntax
Following is the syntax for update() method-
dict.update(dict2)

Python 3
176
Parameters
dict2 - This is the dictionary to be added into dict.
Return Value
This method does not return any value.
Example
The following example shows the usage of update() method.
#!/usr/bin/python3
dict = {'Name': 'Zara', 'Age': 7}
dict2 = {'Sex': 'female' }
dict.update(dict2)
print ("updated dict : ", dict)
When we run the above program, it produces the following result-
updated dict : {'Sex': 'female', 'Age': 7, 'Name': 'Zara'}
Dictionary values() Method
Description
The method values() returns a list of all the values available in a given dictionary.
Syntax
Following is the syntax for values() method-
dict.values()
Parameters
NA
Return Value
This method returns a list of all the values available in a given dictionary.
Example
The following example shows the usage of values() method.
#!/usr/bin/python3
dict = {'Sex': 'female', 'Age': 7, 'Name': 'Zara'}

Python 3
177
print ("Values : ", list(dict.values()))
When we run above program, it produces following result-
Values : ['female', 7, 'Zara']

Python 3
178
A Python program can handle date and time in several ways. Converting between date
formats is a common chore for computers. Python's time and calendar modules help track
dates and times.
What is Tick?
Time intervals are floating-point numbers in units of seconds. Particular instants in time
are expressed in seconds since 12:00am, January 1, 1970(epoch).
There is a popular time module available in Python, which provides functions for working
with times, and for converting between representations. The function time.time() returns
the current system time in ticks since 12:00am, January 1, 1970(epoch).
Example
#!/usr/bin/python3
import time; # This is required to include time module.
ticks = time.time()
print ("Number of ticks since 12:00am, January 1, 1970:", ticks)
This would produce a result something as follows-
Number of ticks since 12:00am, January 1, 1970: 1455508609.34375
Date arithmetic is easy to do with ticks. However, dates before the epoch cannot be
represented in this form. Dates in the far future also cannot be represented this way - the
cutoff point is sometime in 2038 for UNIX and Windows.
What is TimeTuple?
Many of the Python's time functions handle time as a tuple of 9 numbers, as shown below-
Index
Field
Values
0
4-digit year
2016
1
Month
1 to 12
2
Day
1 to 31
14. Python 3 – Date & Time

Python 3
179
3
Hour
0 to 23
4
Minute
0 to 59
5
Second
0 to 61 (60 or 61 are leap-seconds)
6
Day of Week
0 to 6 (0 is Monday)
7
Day of year
1 to 366 (Julian day)
8
Daylight savings
-1, 0, 1, -1 means library determines DST
For Example-
>>>import time
>>> print (time.localtime())
This would produce a result as follows-
time.struct_time(tm_year=2016, tm_mon=2, tm_mday=15, tm_hour=9, tm_min=29,
tm_sec=2, tm_wday=0, tm_yday=46, tm_isdst=0)
The above tuple is equivalent to struct_time structure. This structure has the following
attributes-
Index
Attributes
Values
0
tm_year
2016
1
tm_mon
1 to 12
2
tm_mday
1 to 31
3
tm_hour
0 to 23
4
tm_min
0 to 59
5
tm_sec
0 to 61 (60 or 61 are leap-seconds)
6
tm_wday
0 to 6 (0 is Monday)

Python 3
180
7
tm_yday
1 to 366 (Julian day)
8
tm_isdst
-1, 0, 1, -1 means library determines DST
Getting current time
To translate a time instant from seconds since the epoch floating-point value into a time-
tuple, pass the floating-point value to a function (e.g., localtime) that returns a time-tuple
with all valid nine items.
#!/usr/bin/python3
import time
localtime = time.localtime(time.time())
print ("Local current time :", localtime)
This would produce the following result, which could be formatted in any other presentable
form-
Local current time : time.struct_time(tm_year=2016, tm_mon=2, tm_mday=15,
tm_hour=9, tm_min=29, tm_sec=2, tm_wday=0, tm_yday=46, tm_isdst=0)
Getting formatted time
You can format any time as per your requirement, but a simple method to get time in a
readable format is asctime() −
#!/usr/bin/python3
import time
localtime = time.asctime( time.localtime(time.time()) )
print ("Local current time :", localtime)
This would produce the following result-
Local current time : Mon Feb 15 09:34:03 2016
Getting calendar for a month
The calendar module gives a wide range of methods to play with yearly and monthly
calendars. Here, we print a calendar for a given month ( Jan 2008 ).
#!/usr/bin/python3
import calendar

Python 3
181
cal = calendar.month(2016, 2)
print ("Here is the calendar:")
print (cal)
This would produce the following result-
Here is the calendar:
February 2016
Mo Tu We Th Fr Sa Su
1 2 3 4 5 6 7
8 9 10 11 12 13 14
15 16 17 18 19 20 21
22 23 24 25 26 27 28
29
The time Module
There is a popular time module available in Python, which provides functions for working
with times and for converting between representations. Here is the list of all available
methods.
SN
Function with Description
1
time.altzone
The offset of the local DST timezone, in seconds west of UTC, if one is defined.
This is negative if the local DST timezone is east of UTC (as in Western Europe,
including the UK). Use this if the daylight is nonzero.
2
time.asctime([tupletime])
Accepts a time-tuple and returns a readable 24-character string such as 'Tue Dec
11 18:07:14 2008'.
3
time.clock( )
Returns the current CPU time as a floating-point number of seconds. To measure
computational costs of different approaches, the value of time.clock is more useful
than that of time.time().
4
time.ctime([secs])
Like asctime(localtime(secs)) and without arguments is like asctime( )

Python 3
182
5
time.gmtime([secs])
Accepts an instant expressed in seconds since the epoch and returns a time-tuple
t with the UTC time. Note : t.tm_isdst is always 0
6
time.localtime([secs])
Accepts an instant expressed in seconds since the epoch and returns a time-tuple
t with the local time (t.tm_isdst is 0 or 1, depending on whether DST applies to
instant secs by local rules).
7
time.mktime(tupletime)
Accepts an instant expressed as a time-tuple in local time and returns a floating-
point value with the instant expressed in seconds since the epoch.
8
time.sleep(secs)
Suspends the calling thread for secs seconds.
9
time.strftime(fmt[,tupletime])
Accepts an instant expressed as a time-tuple in local time and returns a string
representing the instant as specified by string fmt.
10
time.strptime(str,fmt='%a %b %d %H:%M:%S %Y')
Parses str according to format string fmt and returns the instant in time-tuple
format.
11
time.time( )
Returns the current time instant, a floating-point number of seconds since the
epoch.
12
time.tzset()
Resets the time conversion rules used by the library routines. The environment
variable TZ specifies how this is done.
Let us go through the functions briefly-
Time altzone() Method
Description
The method altzone() is the attribute of the time module. This returns the offset of the
local DST timezone, in seconds west of UTC, if one is defined. This is negative if the local

Python 3
183
DST timezone is east of UTC (as in Western Europe, including the UK). Only use this if
daylight is nonzero.
Syntax
Following is the syntax for altzone() method-
time.altzone
Parameters
NA
Return Value
This method returns the offset of the local DST timezone, in seconds west of UTC, if one
is defined.
Example
The following example shows the usage of altzone() method.
#!/usr/bin/python3
import time
print ("time.altzone : ", time.altzone)
When we run the above program, it produces the following result-
time.altzone : -23400
Time asctime() Method
Description
The method asctime() converts a tuple or struct_time representing a time as returned by
gmtime() or localtime() to a 24-character string of the following form: 'Tue Feb 17
23:21:05 2009'.
Syntax
Following is the syntax for asctime() method-
time.asctime([t]))
Parameters
t - This is a tuple of 9 elements or struct_time representing a time as returned by gmtime()
or localtime() function.

Python 3
184
Return Value
This method returns 24-character string of the following form: 'Tue Feb 17 23:21:05
2009'.
Example
The following example shows the usage of asctime() method.
#!/usr/bin/python3
import time
t = time.localtime()
print ("asctime : ",time.asctime(t))
When we run the above program, it produces the following result-
asctime : Mon Feb 15 09:46:24 2016
Time clock() Method
Description
The method clock() returns the current processor time as a floating point number
expressed in seconds on Unix. The precision depends on that of the C function of the same
name, but in any case, this is the function to use for benchmarking Python or timing
algorithms.
On Windows, this function returns wall-clock seconds elapsed since the first call to this
function, as a floating point number, based on the Win32 function
QueryPerformanceCounter.
Syntax
Following is the syntax for clock() method-
time.clock()
Parameters
NA
Return Value
This method returns the current processor time as a floating point number expressed in
seconds on Unix and in Windows it returns wall-clock seconds elapsed since the first call
to this function, as a floating point number.
Example
The following example shows the usage of clock() method.

Python 3
185
#!/usr/bin/python3
import time
def procedure():
time.sleep(2.5)
# measure process time
t0 = time.clock()
procedure()
print (time.clock() - t0, "seconds process time")
# measure wall time
t0 = time.time()
procedure()
print (time.time() - t0, "seconds wall time")
When we run the above program, it produces the following result-
2.4993855364299096 seconds process time
2.5 seconds wall time
Note: Not all systems can measure the true process time. On such systems (including
Windows), clock usually measures the wall time since the program was started.
Time ctime() Method
Description
The method ctime() converts a time expressed in seconds since the epoch to a string
representing local time. If secs is not provided or None, the current time as returned by
time() is used. This function is equivalent to asctime(localtime(secs)). Locale information
is not used by ctime().
Syntax
Following is the syntax for ctime() method-
time.ctime([ sec ])
Parameters
sec - These are the number of seconds to be converted into string representation.
Return Value
This method does not return any value.

Python 3
186
Example
The following example shows the usage of ctime() method.
#!/usr/bin/python3
import time
print ("ctime : ", time.ctime())
When we run the above program, it produces the following result-
ctime : Mon Feb 15 09:55:34 2016
Time gmtime() Method
Description
The method gmtime() converts a time expressed in seconds since the epoch to a
struct_time in UTC in which the dst flag is always zero. If secs is not provided or None,
the current time as returned by time() is used.
Syntax
Following is the syntax for gmtime() method-
time.gmtime([ sec ])
Parameters
sec - These are the number of seconds to be converted into structure struct_time
representation.
Return Value
This method does not return any value.
Example
The following example shows the usage of gmtime() method.
#!/usr/bin/python3
import time
print ("gmtime :", time.gmtime(1455508609.34375))
When we run the above program, it produces the following result-

Python 3
187
gmtime : time.struct_time(tm_year=2016, tm_mon=2, tm_mday=15, tm_hour=3,
tm_min=56, tm_sec=49, tm_wday=0, tm_yday=46, tm_isdst=0)
Time localtime() Method
Description
The method localtime() is similar to gmtime() but it converts number of seconds to local
time. If secs is not provided or None, the current time as returned by time() is used. The
dst flag is set to 1 when DST applies to the given time.
Syntax
Following is the syntax for localtime() method-
time.localtime([ sec ])
Parameters
sec - These are the number of seconds to be converted into structure struct_time
representation.
Return Value
This method does not return any value.
Example
The following example shows the usage of localtime() method.
#!/usr/bin/python3
import time
print ("time.localtime() : %s" , time.localtime())
When we run the above program, it produces the following result-
time.localtime() : time.struct_time(tm_year=2016, tm_mon=2, tm_mday=15,
tm_hour=10, tm_min=13, tm_sec=50, tm_wday=0, tm_yday=46, tm_isdst=0)
Time mktime() Method
Description
The method mktime() is the inverse function of localtime(). Its argument is the struct_time
or full 9-tuple and it returns a floating point number, for compatibility with time().

Python 3
188
If the input value cannot be represented as a valid time, either OverflowError or ValueError
will be raised.
Syntax
Following is the syntax for mktime() method-
time.mktime(t)
Parameters
t - This is the struct_time or full 9-tuple.
Return Value
This method returns a floating point number, for compatibility with time().
Example
The following example shows the usage of mktime() method.
#!/usr/bin/python3
import time
t = (2016, 2, 15, 10, 13, 38, 1, 48, 0)
d=time.mktime(t)
print ("time.mktime(t) : %f" % d)
print ("asctime(localtime(secs)): %s" % time.asctime(time.localtime(d)))
When we run the above program, it produces the following result-
time.mktime(t) : 1455511418.000000
asctime(localtime(secs)): Mon Feb 15 10:13:38 2016
Time sleep() Method
Description
The method sleep() suspends execution for the given number of seconds. The argument
may be a floating point number to indicate a more precise sleep time.
The actual suspension time may be less than that requested because any caught signal
will terminate the sleep() following execution of that signal's catching routine.
Syntax
Following is the syntax for sleep() method-

Python 3
189
time.sleep(t)
Parameters
t - This is the number of seconds for which the execution is to be suspended.
Return Value
This method does not return any value.
Example
The following example shows the usage of sleep() method.
#!/usr/bin/python3
import time
print ("Start : %s" % time.ctime())
time.sleep( 5 )
print ("End : %s" % time.ctime())
When we run the above program, it produces the following result-
Start : Mon Feb 15 12:08:42 2016
End : Mon Feb 15 12:08:47 2016
Time strftime() Method
Description
The method strftime() converts a tuple or struct_time representing a time as returned
by gmtime() or localtime() to a string as specified by the format argument.
If t is not provided, the current time as returned by localtime() is used. The format must
be a string. An exception ValueError is raised if any field in t is outside of the allowed
range.
Syntax
Following is the syntax for strftime() method-
time.strftime(format[, t])
Parameters
t - This is the time in number of seconds to be formatted.

Python 3
190
format - This is the directive which would be used to format given time.
The following directives can be embedded in the format string-
Directive
%a - abbreviated weekday name
%A - full weekday name
%b - abbreviated month name
%B - full month name
%c - preferred date and time representation
%C - century number (the year divided by 100, range 00 to 99)
%d - day of the month (01 to 31)
%D - same as %m/%d/%y
%e - day of the month (1 to 31)
%g - like %G, but without the century
%G - 4-digit year corresponding to the ISO week number (see %V).
%h - same as %b
%H - hour, using a 24-hour clock (00 to 23)
%I - hour, using a 12-hour clock (01 to 12)
%j - day of the year (001 to 366)
%m - month (01 to 12)
%M - minute
%n - newline character
%p - either am or pm according to the given time value
%r - time in a.m. and p.m. notation
%R - time in 24 hour notation
%S - second
%t - tab character
%T - current time, equal to %H:%M:%S
%u - weekday as a number (1 to 7), Monday=1. Warning: In Sun Solaris Sunday=1
%U - week number of the current year, starting with the first Sunday as the first
day of the first week

Python 3
191
%V - The ISO 8601 week number of the current year (01 to 53), where week 1 is
the first week that has at least 4 days in the current year, and with Monday as the
first day of the week
%W - week number of the current year, starting with the first Monday as the first
day of the first week
%w - day of the week as a decimal, Sunday=0
%x - preferred date representation without the time
%X - preferred time representation without the date
%y - year without a century (range 00 to 99)
%Y - year including the century
%Z or %z - time zone or name or abbreviation
%% - a literal % character
Return Value
This method does not return any value.
Example
The following example shows the usage of strftime() method.
#!/usr/bin/python3
import time
t = (2015, 12, 31, 10, 39, 45, 1, 48, 0)
t = time.mktime(t)
print (time.strftime("%b %d %Y %H:%M:%S", time.localtime(t)))
When we run the above program, it produces the following result-
Dec 31 2015 10:39:45
Time strptime() Method
Description
The method strptime() parses a string representing a time according to a format. The
return value is a struct_time as returned by gmtime() or localtime().
The format parameter uses the same directives as those used by strftime(); it defaults to
"%a %b %d %H:%M:%S %Y" which matches the formatting returned by ctime().
If string cannot be parsed according to format, or if it has excess data after parsing,
ValueError is raised.
Syntax

Python 3
192
Following is the syntax for strptime() method-
time.strptime(string[, format])
Parameters
string - This is the time in string format which would be parsed based on the given
format.
format - This is the directive which would be used to parse the given string.
Directive
The following directives can be embedded in the format string-
%a - abbreviated weekday name
%A - full weekday name
%b - abbreviated month name
%B - full month name
%c - preferred date and time representation
%C - century number (the year divided by 100, range 00 to 99)
%d - day of the month (01 to 31)
%D - same as %m/%d/%y
%e - day of the month (1 to 31)
%g - like %G, but without the century
%G - 4-digit year corresponding to the ISO week number (see %V).
%h - same as %b
%H - hour, using a 24-hour clock (00 to 23)
%I - hour, using a 12-hour clock (01 to 12)
%j - day of the year (001 to 366)
%m - month (01 to 12)
%M - minute
%n - newline character
%p - either am or pm according to the given time value
%r - time in a.m. and p.m. notation
%R - time in 24 hour notation
%S - second
%t - tab character
%T - current time, equal to %H:%M:%S
%u - weekday as a number (1 to 7), Monday=1. Warning: In Sun Solaris Sunday=1
%U - week number of the current year, starting with the first Sunday as the first
day of the first week

Python 3
193
%V - The ISO 8601 week number of the current year (01 to 53), where week 1 is
the first week that has at least 4 days in the current year, and with Monday as the
first day of the week
%W - week number of the current year, starting with the first Monday as the first
day of the first week
%w - day of the week as a decimal, Sunday=0
%x - preferred date representation without the time
%X - preferred time representation without the date
%y - year without a century (range 00 to 99)
%Y - year including the century
%Z or %z - time zone or name or abbreviation
%% - a literal % character
Return Value
This return value is struct_time as returned by gmtime() or localtime().
Example
The following example shows the usage of strptime() method.
#!/usr/bin/python3
import time
struct_time = time.strptime("30 12 2015", "%d %m %Y")
print ("tuple : ", struct_time)
When we run the above program, it produces the following result-
tuple : time.struct_time(tm_year=2015, tm_mon=12, tm_mday=30, tm_hour=0,
tm_min=0, tm_sec=0, tm_wday=2, tm_yday=364, tm_isdst=-1)
Time time() Method
Description
The method time() returns the time as a floating point number expressed in seconds since
the epoch, in UTC.
Note: Even though the time is always returned as a floating point number, not all systems
provide time with a better precision than 1 second. While this function normally returns
non-decreasing values, it can return a lower value than a previous call if the system clock
has been set back between the two calls.
Syntax

Python 3
194
Following is the syntax for time() method-
time.time()
Parameters
NA
Return Value
This method returns the time as a floating point number expressed in seconds since the
epoch, in UTC.
Example
The following example shows the usage of time() method.
#!/usr/bin/python3
import time
print ("time.time(): %f " % time.time())
print (time.localtime( time.time() ))
print (time.asctime( time.localtime(time.time()) ))
When we run the above program, it produces the following result-
time.time(): 1455519806.011433
time.struct_time(tm_year=2016, tm_mon=2, tm_mday=15, tm_hour=12, tm_min=33,
tm_sec=26, tm_wday=0, tm_yday=46, tm_isdst=0)
Mon Feb 15 12:33:26 2016
Time tzset() Method
Description
The method tzset() resets the time conversion rules used by the library routines. The
environment variable TZ specifies how this is done.
The standard format of the TZ environment variable is (whitespace added for clarity)-
std offset [dst [offset [,start[/time], end[/time]]]]
std and dst: Three or more alphanumerics giving the timezone abbreviations. These
will be propagated into time.tzname.
offset: The offset has the form: .hh[:mm[:ss]]. This indicates the value added the
local time to arrive at UTC. If preceded by a '-', the timezone is east of the Prime
Meridian; otherwise, it is west. If no offset follows dst, summer time is assumed to
be one hour ahead of standard time.

Python 3
195
start[/time], end[/time]: Indicates when to change to and back from DST. The
format of the start and end dates are one of the following:
o Jn: The Julian day n (1 <= n <= 365). Leap days are not counted, so in all years
February 28 is day 59 and March 1 is day 60.
o n: The zero-based Julian day (0 <= n <= 365). Leap days are counted, and it is
possible to refer to February 29.
o Mm.n.d: The d'th day (0 <= d <= 6) or week n of month m of the year (1 <= n
<= 5, 1 <= m <= 12, where week 5 means 'the last d day in month m' which
may occur in either the fourth or the fifth week). Week 1 is the first week in which
the d'th day occurs. Day zero is Sunday.
o time: This has the same format as offset except that no leading sign ('-' or '+')
is allowed. The default, if time is not given, is 02:00:00.
Syntax
Following is the syntax for tzset() method-
time.tzset()
Parameters
NA
Return Value
This method does not return any value.
Example
The following example shows the usage of tzset() method.
#!/usr/bin/python3
import time
import os
os.environ['TZ'] = 'EST+05EDT,M4.1.0,M10.5.0'
time.tzset()
print time.strftime('%X %x %Z')
os.environ['TZ'] = 'AEST-10AEDT-11,M10.5.0,M3.5.0'
time.tzset()
print time.strftime('%X %x %Z')

Python 3
196
When we run the above program, it produces the following result-
13:00:40 02/17/09 EST
05:00:40 02/18/09 AEDT
There are two important attributes available with time module. They are-
SN
Attribute with Description
1
time.timezone
Attribute time.timezone is the offset in seconds of the local time zone (without
DST) from UTC (>0 in the Americas; <=0 in most of Europe, Asia, Africa).
2
time.tzname
Attribute time.tzname is a pair of locale-dependent strings, which are the names
of the local time zone without and with DST, respectively.
The calendar Module
The calendar module supplies calendar-related functions, including functions to print a text
calendar for a given month or year.
By default, calendar takes Monday as the first day of the week and Sunday as the last
one. To change this, call the calendar.setfirstweekday() function.
Here is a list of functions available with the calendar module-
SN
Function with Description
1
calendar.calendar(year,w=2,l=1,c=6)
Returns a multiline string with a calendar for year year formatted into three
columns separated by c spaces. w is the width in characters of each date; each
line has length 21*w+18+2*c. l is the number of lines for each week.

Python 3
197
2
calendar.firstweekday( )
Returns the current setting for the weekday that starts each week. By default,
when calendar is first imported, this is 0, meaning Monday.
3
calendar.isleap(year)
Returns True if year is a leap year; otherwise, False.
4
calendar.leapdays(y1,y2)
Returns the total number of leap days in the years within range(y1,y2).
5
calendar.month(year,month,w=2,l=1)
Returns a multiline string with a calendar for month month of year year, one line
per week plus two header lines. w is the width in characters of each date; each
line has length 7*w+6. l is the number of lines for each week.
6
calendar.monthcalendar(year,month)
Returns a list of lists of ints. Each sublist denotes a week. Days outside month
month of year year are set to 0; days within the month are set to their day-of-
month, 1 and up.
7
calendar.monthrange(year,month)
Returns two integers. The first one is the code of the weekday for the first day of
the month month in year year; the second one is the number of days in the month.
Weekday codes are 0 (Monday) to 6 (Sunday); month numbers are 1 to 12.
8
calendar.prcal(year,w=2,l=1,c=6)
Like print calendar.calendar(year,w,l,c).
9
calendar.prmonth(year,month,w=2,l=1)
Like print calendar.month(year,month,w,l).
10
calendar.setfirstweekday(weekday)
Sets the first day of each week to weekday code weekday. Weekday codes are 0
(Monday) to 6 (Sunday).
11
calendar.timegm(tupletime)
The inverse of time.gmtime: accepts a time instant in time-tuple form and returns
the same instant as a floating-point number of seconds since the epoch.

Python 3
198
12
calendar.weekday(year,month,day)
Returns the weekday code for the given date. Weekday codes are 0 (Monday) to
6 (Sunday); month numbers are 1 (January) to 12 (December).
Other Modules & Functions
If you are interested, then here you would find a list of other important modules and
functions to play with date & time in Python-
The datetime Module
The pytz Module
The dateutil Module

Python 3
199
A function is a block of organized, reusable code that is used to perform a single, related
action. Functions provide better modularity for your application and a high degree of code
reusing.
As you already know, Python gives you many built-in functions like print(), etc. but you
can also create your own functions. These functions are called user-defined functions.
Defining a Function
You can define functions to provide the required functionality. Here are simple rules to
define a function in Python.
Function blocks begin with the keyword def followed by the function name and
parentheses ( ( ) ).
Any input parameters or arguments should be placed within these parentheses.
You can also define parameters inside these parentheses.
The first statement of a function can be an optional statement - the documentation
string of the function or docstring.
The code block within every function starts with a colon (:) and is indented.
The statement return [expression] exits a function, optionally passing back an
expression to the caller. A return statement with no arguments is the same as
return None.
Syntax
def functionname( parameters ):
"function_docstring"
function_suite
return [expression]
By default, parameters have a positional behavior and you need to inform them in the
same order that they were defined.
Example
The following function takes a string as input parameter and prints it on the standard
screen.
def printme( str ):
"This prints a passed string into this function"
print (str)
15. Python 3 – Functions

Python 3
200
return
Calling a Function
Defining a function gives it a name, specifies the parameters that are to be included in the
function and structures the blocks of code.
Once the basic structure of a function is finalized, you can execute it by calling it from
another function or directly from the Python prompt. Following is an example to call the
printme() function-
#!/usr/bin/python3
# Function definition is here
def printme( str ):
"This prints a passed string into this function"
print (str)
return
# Now you can call printme function
printme("This is first call to the user defined function!")
printme("Again second call to the same function")
When the above code is executed, it produces the following result-
This is first call to the user defined function!
Again second call to the same function
Pass by Reference vs Value
All parameters (arguments) in the Python language are passed by reference. It means if
you change what a parameter refers to within a function, the change also reflects back in
the calling function. For example-
#!/usr/bin/python3
# Function definition is here
def changeme( mylist ):
"This changes a passed list into this function"
print ("Values inside the function before change: ", mylist)
mylist[2]=50
print ("Values inside the function after change: ", mylist)

Python 3
201
return
# Now you can call changeme function
mylist = [10,20,30]
changeme( mylist )
print ("Values outside the function: ", mylist)
Here, we are maintaining reference of the passed object and appending values in the same
object. Therefore, this would produce the following result-
Values inside the function before change: [10, 20, 30]
Values inside the function after change: [10, 20, 50]
Values outside the function: [10, 20, 50]
There is one more example where argument is being passed by reference and the
reference is being overwritten inside the called function.
#!/usr/bin/python3
# Function definition is here
def changeme( mylist ):
"This changes a passed list into this function"
mylist = [1,2,3,4] # This would assi new reference in mylist
print ("Values inside the function: ", mylist)
return
# Now you can call changeme function
mylist = [10,20,30]
changeme( mylist )
print ("Values outside the function: ", mylist)
The parameter mylist is local to the function changeme. Changing mylist within the
function does not affect mylist. The function accomplishes nothing and finally this would
produce the following result-
Values inside the function: [1, 2, 3, 4]
Values outside the function: [10, 20, 30]

Python 3
202
Function Arguments
You can call a function by using the following types of formal arguments-
Required arguments
Keyword arguments
Default arguments
Variable-length arguments
Required Arguments
Required arguments are the arguments passed to a function in correct positional order.
Here, the number of arguments in the function call should match exactly with the function
definition.
To call the function printme(), you definitely need to pass one argument, otherwise it gives
a syntax error as follows-
#!/usr/bin/python3
# Function definition is here
def printme( str ):
"This prints a passed string into this function"
print (str)
return
# Now you can call printme function
printme()
When the above code is executed, it produces the following result-
Traceback (most recent call last):
File "test.py", line 11, in <module>
printme()
TypeError: printme() missing 1 required positional argument: 'str'
Keyword Arguments
Keyword arguments are related to the function calls. When you use keyword arguments
in a function call, the caller identifies the arguments by the parameter name.
This allows you to skip arguments or place them out of order because the Python
interpreter is able to use the keywords provided to match the values with parameters. You
can also make keyword calls to the printme() function in the following ways-
#!/usr/bin/python3
# Function definition is here

Python 3
203
def printme( str ):
"This prints a passed string into this function"
print (str)
return
# Now you can call printme function
printme( str = "My string")
When the above code is executed, it produces the following result-
My string
The following example gives a clearer picture. Note that the order of parameters does not
matter.
#!/usr/bin/python3
# Function definition is here
def printinfo( name, age ):
"This prints a passed info into this function"
print ("Name: ", name)
print ("Age ", age)
return
# Now you can call printinfo function
printinfo( age=50, name="miki" )
When the above code is executed, it produces the following result-
Name: miki
Age 50
Default Arguments
A default argument is an argument that assumes a default value if a value is not provided
in the function call for that argument. The following example gives an idea on default
arguments, it prints default age if it is not passed.
#!/usr/bin/python3
# Function definition is here
def printinfo( name, age = 35 ):
"This prints a passed info into this function"
print ("Name: ", name)

Python 3
204
print ("Age ", age)
return
# Now you can call printinfo function
printinfo( age=50, name="miki" )
printinfo( name="miki" )
When the above code is executed, it produces the following result-
Name: miki
Age 50
Name: miki
Age 35
Variable-length Arguments
You may need to process a function for more arguments than you specified while defining
the function. These arguments are called variable-length arguments and are not named in
the function definition, unlike required and default arguments.
Syntax for a function with non-keyword variable arguments is given below-
def functionname([formal_args,] *var_args_tuple ):
"function_docstring"
function_suite
return [expression]
An asterisk (*) is placed before the variable name that holds the values of all nonkeyword
variable arguments. This tuple remains empty if no additional arguments are specified
during the function call. Following is a simple example-
#!/usr/bin/python3
# Function definition is here
def printinfo( arg1, *vartuple ):
"This prints a variable passed arguments"
print ("Output is: ")
print (arg1)
for var in vartuple:
print (var)
return
# Now you can call printinfo function
printinfo( 10 )
printinfo( 70, 60, 50 )

Python 3
205
When the above code is executed, it produces the following result-
Output is:
10
Output is:
70
60
50
The Anonymous Functions
These functions are called anonymous because they are not declared in the standard
manner by using the def keyword. You can use the lambda keyword to create small
anonymous functions.
Lambda forms can take any number of arguments but return just one value in the
form of an expression. They cannot contain commands or multiple expressions.
An anonymous function cannot be a direct call to print because lambda requires an
expression.
Lambda functions have their own local namespace and cannot access variables
other than those in their parameter list and those in the global namespace.
Although it appears that lambdas are a one-line version of a function, they are not
equivalent to inline statements in C or C++, whose purpose is to stack allocation
by passing function, during invocation for performance reasons.
Syntax
The syntax of lambda function contains only a single statement, which is as follows-
lambda [arg1 [,arg2,.....argn]]:expression
Following is an example to show how lambda form of function works-
#!/usr/bin/python3
# Function definition is here
sum = lambda arg1, arg2: arg1 + arg2
# Now you can call sum as a function
print ("Value of total : ", sum( 10, 20 ))
print ("Value of total : ", sum( 20, 20 ))
When the above code is executed, it produces the following result-

Python 3
206
Value of total : 30
Value of total : 40
The return Statement
The statement return [expression] exits a function, optionally passing back an expression
to the caller. A return statement with no arguments is the same as return None.
All the examples given above are not returning any value. You can return a value from a
function as follows-
#!/usr/bin/python3
# Function definition is here
def sum( arg1, arg2 ):
# Add both the parameters and return them."
total = arg1 + arg2
print ("Inside the function : ", total)
return total
# Now you can call sum function
total = sum( 10, 20 )
print ("Outside the function : ", total )
When the above code is executed, it produces the following result-
Inside the function : 30
Outside the function : 30
Scope of Variables
All variables in a program may not be accessible at all locations in that program. This
depends on where you have declared a variable.
The scope of a variable determines the portion of the program where you can access a
particular identifier. There are two basic scopes of variables in Python-
Global variables
Local variables
Global vs. Local variables
Variables that are defined inside a function body have a local scope, and those defined
outside have a global scope.

Python 3
207
This means that local variables can be accessed only inside the function in which they are
declared, whereas global variables can be accessed throughout the program body by all
functions. When you call a function, the variables declared inside it are brought into scope.
Following is a simple example-
#!/usr/bin/python3
total = 0 # This is global variable.
# Function definition is here
def sum( arg1, arg2 ):
# Add both the parameters and return them."
total = arg1 + arg2; # Here total is local variable.
print ("Inside the function local total : ", total)
return total
# Now you can call sum function
sum( 10, 20 )
print ("Outside the function global total : ", total )
When the above code is executed, it produces the following result-
Inside the function local total : 30
Outside the function global total : 0

Python 3
208
A module allows you to logically organize your Python code. Grouping related code into a
module makes the code easier to understand and use. A module is a Python object with
arbitrarily named attributes that you can bind and reference.
Simply, a module is a file consisting of Python code. A module can define functions, classes
and variables. A module can also include runnable code.
Example
The Python code for a module named aname normally resides in a file namedaname.py.
Here is an example of a simple module, support.py-
def print_func( par ):
print "Hello : ", par
return
The import Statement
You can use any Python source file as a module by executing an import statement in some
other Python source file. The import has the following syntax-
import module1[, module2[,... moduleN]
When the interpreter encounters an import statement, it imports the module if the module
is present in the search path. A search path is a list of directories that the interpreter
searches before importing a module. For example, to import the module hello.py, you
need to put the following command at the top of the script-
#!/usr/bin/python3
# Import module support
import support
# Now you can call defined function that module as follows
support.print_func("Zara")
When the above code is executed, it produces the following result-
Hello : Zara
A module is loaded only once, regardless of the number of times it is imported. This
prevents the module execution from happening repeatedly, if multiple imports occur.
16. Python 3 – Modules

Python 3
209
The from...import Statement
Python's from statement lets you import specific attributes from a module into the current
namespace. The from...import has the following syntax-
from modname import name1[, name2[, ... nameN]]
For example, to import the function fibonacci from the module fib, use the following
statement-
#!/usr/bin/python3
# Fibonacci numbers module
def fib(n): # return Fibonacci series up to n
result = []
a, b = 0, 1
while b < n:
result.append(b)
a, b = b, a+b
return result
>>> from fib import fib
>>> fib(100)
[1, 1, 2, 3, 5, 8, 13, 21, 34, 55, 89]
This statement does not import the entire module fib into the current namespace; it just
introduces the item fibonacci from the module fib into the global symbol table of the
importing module.
The from...import * Statement:
It is also possible to import all the names from a module into the current namespace by
using the following import statement-
from modname import *
This provides an easy way to import all the items from a module into the current
namespace; however, this statement should be used sparingly.
Executing Modules as Scripts
Within a module, the module’s name (as a string) is available as the value of the global
variable __name__. The code in the module will be executed, just as if you imported it,
but with the __name__ set to "__main__".

Python 3
210
Add this code at the end of your module-
#!/usr/bin/python3
# Fibonacci numbers module
def fib(n): # return Fibonacci series up to n
result = []
a, b = 0, 1
while b < n:
result.append(b)
a, b = b, a+b
return result
if __name__ == "__main__":
f=fib(100)
print(f)
When you run the above code, the following output will be displayed.
[1, 1, 2, 3, 5, 8, 13, 21, 34, 55, 89]
Locating Modules
When you import a module, the Python interpreter searches for the module in the following
sequences-
The current directory.
If the module is not found, Python then searches each directory in the shell variable
PYTHONPATH.
If all else fails, Python checks the default path. On UNIX, this default path is
normally /usr/local/lib/python3/.
The module search path is stored in the system module sys as the sys.path variable. The
sys.path variable contains the current directory, PYTHONPATH, and the installation-
dependent default.
The PYTHONPATH Variable
The PYTHONPATH is an environment variable, consisting of a list of directories. The syntax
of PYTHONPATH is the same as that of the shell variable PATH.

Python 3
211
Here is a typical PYTHONPATH from a Windows system-
set PYTHONPATH=c:\python34\lib;
And here is a typical PYTHONPATH from a UNIX system-
set PYTHONPATH=/usr/local/lib/python
Namespaces and Scoping
Variables are names (identifiers) that map to objects. A namespace is a dictionary of
variable names (keys) and their corresponding objects (values).
A Python statement can access variables in a local namespace and in the global
namespace. If a local and a global variable have the same name, the local variable
shadows the global variable.
Each function has its own local namespace. Class methods follow the same scoping
rule as ordinary functions.
Python makes educated guesses on whether variables are local or global. It
assumes that any variable assigned a value in a function is local.
Therefore, in order to assign a value to a global variable within a function, you must
first use the global statement.
The statement global VarName tells Python that VarName is a global variable.
Python stops searching the local namespace for the variable.
For example, we define a variable Money in the global namespace. Within the
function Money, we assign Money a value, therefore Python assumes Money as a local
variable.
However, we accessed the value of the local variable Money before setting it, so an
UnboundLocalError is the result. Uncommenting the global statement fixes the problem.
#!/usr/bin/python3
Money = 2000
def AddMoney():
# Uncomment the following line to fix the code:
# global Money
Money = Money + 1
print (Money)
AddMoney()
print (Money)

Python 3
212
The dir( ) Function
The dir() built-in function returns a sorted list of strings containing the names defined by
a module.
The list contains the names of all the modules, variables and functions that are defined in
a module. Following is a simple example-
#!/usr/bin/python3
# Import built-in module math
import math
content = dir(math)
print (content)
When the above code is executed, it produces the following result-
['__doc__', '__file__', '__name__', 'acos', 'asin', 'atan',
'atan2', 'ceil', 'cos', 'cosh', 'degrees', 'e', 'exp',
'fabs', 'floor', 'fmod', 'frexp', 'hypot', 'ldexp', 'log',
'log10', 'modf', 'pi', 'pow', 'radians', 'sin', 'sinh',
'sqrt', 'tan', 'tanh']
Here, the special string variable __name__ is the module's name, and __file__is the
filename from which the module was loaded.
The globals() and locals() Functions
The globals() and locals() functions can be used to return the names in the global and
local namespaces depending on the location from where they are called.
If locals() is called from within a function, it will return all the names that can be
accessed locally from that function.
If globals() is called from within a function, it will return all the names that can
be accessed globally from that function.
The return type of both these functions is dictionary. Therefore, names can be extracted
using the keys() function.
The reload() Function
When a module is imported into a script, the code in the top-level portion of a module is
executed only once.
Therefore, if you want to reexecute the top-level code in a module, you can use
the reload() function. The reload() function imports a previously imported module again.
The syntax of the reload() function is this-

Python 3
213
reload(module_name)
Here, module_name is the name of the module you want to reload and not the string
containing the module name. For example, to reload hello module, do the following-
reload(hello)
Packages in Python
A package is a hierarchical file directory structure that defines a single Python application
environment that consists of modules and subpackages and sub-subpackages, and so on.
Consider a file Pots.py available in Phone directory. This file has the following line of
source code-
#!/usr/bin/python3
def Pots():
print ("I'm Pots Phone")
Similarly, we have other two files having different functions with the same name as above.
They are −
Phone/Isdn.py file having function Isdn()
Phone/G3.py file having function G3()
Now, create one more file __init__.py in the Phone directory-
Phone/__init__.py
To make all of your functions available when you have imported Phone, you need to put
explicit import statements in __init__.py as follows-
from Pots import Pots
from Isdn import Isdn
from G3 import G3
After you add these lines to __init__.py, you have all of these classes available when you
import the Phone package.
#!/usr/bin/python3
# Now import your Phone Package.
import Phone
Phone.Pots()
Phone.Isdn()
Phone.G3()
When the above code is executed, it produces the following result-

Python 3
214
I'm Pots Phone
I'm 3G Phone
I'm ISDN Phone
In the above example, we have taken example of a single function in each file, but you
can keep multiple functions in your files. You can also define different Python classes in
those files and then you can create your packages out of those classes.

Python 3
215
This chapter covers all the basic I/O functions available in Python 3. For more functions,
please refer to the standard Python documentation.
Printing to the Screen
The simplest way to produce output is using the print statement where you can pass zero
or more expressions separated by commas. This function converts the expressions you
pass into a string and writes the result to standard output as follows-
#!/usr/bin/python3
print ("Python is really a great language,", "isn't it?")
This produces the following result on your standard screen-
Python is really a great language, isn't it?
Reading Keyboard Input
Python 2 has two built-in functions to read data from standard input, which by default
comes from the keyboard. These functions are input() and raw_input()
In Python 3, raw_input() function is deprecated. Moreover, input() functions read data
from keyboard as string, irrespective of whether it is enclosed with quotes ('' or "" ) or
not.
The input Function
The input([prompt]) function is equivalent to raw_input, except that it assumes that the
input is a valid Python expression and returns the evaluated result to you.
#!/usr/bin/python3
>>> x=input("something:")
something:10
>>> x
'10'
>>> x=input("something:")
something:'10' #entered data treated as string with or without ''
>>> x
"'10'"
17. Python 3 – Files I/O

Python 3
216
Opening and Closing Files
Until now, you have been reading and writing to the standard input and output. Now, we
will see how to use actual data files.
Python provides basic functions and methods necessary to manipulate files by default. You
can do most of the file manipulation using a file object.
The open Function
Before you can read or write a file, you have to open it using Python's built-in
open() function. This function creates a file object, which would be utilized to call other
support methods associated with it.
Syntax
file object = open(file_name [, access_mode][, buffering])
Here are parameter details-
file_name: The file_name argument is a string value that contains the name of
the file that you want to access.
access_mode: The access_mode determines the mode in which the file has to be
opened, i.e., read, write, append, etc. A complete list of possible values is given
below in the table. This is an optional parameter and the default file access mode
is read (r).
buffering: If the buffering value is set to 0, no buffering takes place. If the
buffering value is 1, line buffering is performed while accessing a file. If you specify
the buffering value as an integer greater than 1, then buffering action is performed
with the indicated buffer size. If negative, the buffer size is the system default
(default behavior).
Here is a list of the different modes of opening a file-
Modes
Description
r
Opens a file for reading only. The file pointer is placed at the beginning of the
file. This is the default mode.
rb
Opens a file for reading only in binary format. The file pointer is placed at the
beginning of the file. This is the default mode.
r+
Opens a file for both reading and writing. The file pointer placed at the
beginning of the file.

Python 3
217
rb+
Opens a file for both reading and writing in binary format. The file pointer
placed at the beginning of the file.
w
Opens a file for writing only. Overwrites the file if the file exists. If the file
does not exist, creates a new file for writing.
wb
Opens a file for writing only in binary format. Overwrites the file if the file
exists. If the file does not exist, creates a new file for writing.
w+
Opens a file for both writing and reading. Overwrites the existing file if the file
exists. If the file does not exist, creates a new file for reading and writing.
wb+
Opens a file for both writing and reading in binary format. Overwrites the
existing file if the file exists. If the file does not exist, creates a new file for
reading and writing.
a
Opens a file for appending. The file pointer is at the end of the file if the file
exists. That is, the file is in the append mode. If the file does not exist, it
creates a new file for writing.
ab
Opens a file for appending in binary format. The file pointer is at the end of
the file if the file exists. That is, the file is in the append mode. If the file does
not exist, it creates a new file for writing.
a+
Opens a file for both appending and reading. The file pointer is at the end of
the file if the file exists. The file opens in the append mode. If the file does
not exist, it creates a new file for reading and writing.
ab+
Opens a file for both appending and reading in binary format. The file pointer
is at the end of the file if the file exists. The file opens in the append mode. If
the file does not exist, it creates a new file for reading and writing.
The file Object Attributes
Once a file is opened and you have one file object, you can get various information related
to that file.
Here is a list of all the attributes related to a file object-
Attribute
Description
file.closed
Returns true if file is closed, false otherwise.

Python 3
218
file.mode
Returns access mode with which file was opened.
file.name
Returns name of the file.
Note: softspace attribute is not supported in Python 3.x
Example
#!/usr/bin/python3
# Open a file
fo = open("foo.txt", "wb")
print ("Name of the file: ", fo.name)
print ("Closed or not : ", fo.closed)
print ("Opening mode : ", fo.mode)
fo.close()
This produces the following result-
Name of the file: foo.txt
Closed or not : False
Opening mode : wb
The close() Method
The close() method of a file object flushes any unwritten information and closes the file
object, after which no more writing can be done.
Python automatically closes a file when the reference object of a file is reassigned to
another file. It is a good practice to use the close() method to close a file.
Syntax
fileObject.close();
Example
#!/usr/bin/python3
# Open a file
fo = open("foo.txt", "wb")
print ("Name of the file: ", fo.name)

Python 3
219
# Close opened file
fo.close()
This produces the following result-
Name of the file: foo.txt
Reading and Writing Files
The file object provides a set of access methods to make our lives easier. We would see
how to use read() and write() methods to read and write files.
The write() Method
The write() method writes any string to an open file. It is important to note that Python
strings can have binary data and not just text.
The write() method does not add a newline character ('\n') to the end of the string-
Syntax
fileObject.write(string);
Here, passed parameter is the content to be written into the opened file.
Example
#!/usr/bin/python3
# Open a file
fo = open("foo.txt", "w")
fo.write( "Python is a great language.\nYeah its great!!\n")
# Close opend file
fo.close()
The above method would create foo.txt file and would write given content in that file and
finally it would close that file. If you would open this file, it would have the following
content-
Python is a great language.
Yeah its great!!

Python 3
220
The read() Method
The read() method reads a string from an open file. It is important to note that Python
strings can have binary data apart from the text data.
Syntax
fileObject.read([count]);
Here, passed parameter is the number of bytes to be read from the opened file. This
method starts reading from the beginning of the file and if count is missing, then it tries
to read as much as possible, maybe until the end of file.
Example
Let us take a file foo.txt, which we created above.
#!/usr/bin/python3
# Open a file
fo = open("foo.txt", "r+")
str = fo.read(10)
print ("Read String is : ", str)
# Close opened file
fo.close()
This produces the following result-
Read String is : Python is
File Positions
The tell() method tells you the current position within the file; in other words, the next
read or write will occur at that many bytes from the beginning of the file.
The seek(offset[, from]) method changes the current file position. The offset argument
indicates the number of bytes to be moved. The from argument specifies the reference
position from where the bytes are to be moved.
If from is set to 0, the beginning of the file is used as the reference position. If it is set to
1, the current position is used as the reference position. If it is set to 2 then the end of
the file would be taken as the reference position.
Example
Let us take a file foo.txt, which we created above.
#!/usr/bin/python3

Python 3
221
# Open a file
fo = open("foo.txt", "r+")
str = fo.read(10)
print ("Read String is : ", str)
# Check current position
position = fo.tell()
print ("Current file position : ", position)
# Reposition pointer at the beginning once again
position = fo.seek(0, 0)
str = fo.read(10)
print ("Again read String is : ", str)
# Close opened file
fo.close()
This produces the following result-
Read String is : Python is
Current file position : 10
Again read String is : Python is
Renaming and Deleting Files
Python os module provides methods that help you perform file-processing operations,
such as renaming and deleting files.
To use this module, you need to import it first and then you can call any related functions.
The rename() Method
The rename() method takes two arguments, the current filename and the new filename.
Syntax
os.rename(current_file_name, new_file_name)
Example
Following is an example to rename an existing file test1.txt-
#!/usr/bin/python3
import os

Python 3
222
# Rename a file from test1.txt to test2.txt
os.rename( "test1.txt", "test2.txt" )
The remove() Method
You can use the remove() method to delete files by supplying the name of the file to be
deleted as the argument.
Syntax
os.remove(file_name)
Example
Following is an example to delete an existing file test2.txt-
#!/usr/bin/python3
import os
# Delete file test2.txt
os.remove("text2.txt")
Directories in Python
All files are contained within various directories, and Python has no problem handling these
too. The os module has several methods that help you create, remove, and change
directories.
The mkdir() Method
You can use the mkdir() method of the os module to create directories in the current
directory. You need to supply an argument to this method, which contains the name of
the directory to be created.
Syntax
os.mkdir("newdir")
Example
Following is an example to create a directory test in the current directory-
#!/usr/bin/python3
import os

Python 3
223
# Create a directory "test"
os.mkdir("test")
The chdir() Method
You can use the chdir() method to change the current directory. The chdir() method takes
an argument, which is the name of the directory that you want to make the current
directory.
Syntax
os.chdir("newdir")
Example
Following is an example to go into "/home/newdir" directory-
#!/usr/bin/python3
import os
# Changing a directory to "/home/newdir"
os.chdir("/home/newdir")
The getcwd() Method
The getcwd() method displays the current working directory.
Syntax
os.getcwd()
Example
Following is an example to give current directory-
#!/usr/bin/python3
import os
# This would give location of the current directory
os.getcwd()

Python 3
224
The rmdir() Method
The rmdir() method deletes the directory, which is passed as an argument in the method.
Before removing a directory, all the contents in it should be removed.
Syntax
os.rmdir('dirname')
Example
Following is an example to remove the "/tmp/test" directory. It is required to give fully
qualified name of the directory, otherwise it would search for that directory in the current
directory.
#!/usr/bin/python3
import os
# This would remove "/tmp/test" directory.
os.rmdir( "/tmp/test" )
File & Directory Related Methods
There are three important sources, which provide a wide range of utility methods to handle
and manipulate files & directories on Windows and Unix operating systems. They are as
follows-
File Object Methods: The file object provides functions to manipulate files.
OS Object Methods: This provides methods to process files as well as directories.
File Methods
A file object is created using open function and here is a list of functions which can be
called on this object.
S.
No.
Methods with Description
1
file.close()
Close the file. A closed file cannot be read or written any more.
2
file.flush()

Python 3
225
Flush the internal buffer, like stdio's fflush. This may be a no-op on some file-like
objects.
3
file.fileno()
Returns the integer file descriptor that is used by the underlying implementation
to request I/O operations from the operating system.
4
file.isatty()
Returns True if the file is connected to a tty(-like) device, else False.
5
next(file)
Returns the next line from the file each time it is being called.
6
file.read([size])
Reads at most size bytes from the file (less if the read hits EOF before obtaining
size bytes).
7
file.readline([size])
Reads one entire line from the file. A trailing newline character is kept in the
string.
8
file.readlines([sizehint])
Reads until EOF using readline() and return a list containing the lines. If the
optional sizehint argument is present, instead of reading up to EOF, whole lines
totalling approximately sizehint bytes (possibly after rounding up to an internal
buffer size) are read.
9
file.seek(offset[, whence])
Sets the file's current position
10
file.tell()
Returns the file's current position
11
file.truncate([size])
Truncates the file's size. If the optional size argument is present, the file is
truncated to (at most) that size.
12
file.write(str)

Python 3
226
Writes a string to the file. There is no return value.
13
file.writelines(sequence)
Writes a sequence of strings to the file. The sequence can be any iterable object
producing strings, typically a list of strings.
Let us go through the above mentions methods briefly.
File close() Method
Description
The method close() closes the opened file. A closed file cannot be read or written any
more. Any operation, which requires that the file be opened will raise a ValueError after
the file has been closed. Calling close() more than once is allowed.
Python automatically closes a file when the reference object of a file is reassigned to
another file. It is a good practice to use the close() method to close a file.
Syntax
Following is the syntax for close() method-
fileObject.close()
Parameters
NA
Return Value
This method does not return any value.
Example
The following example shows the usage of close() method.
#!/usr/bin/python3
# Open a file
fo = open("foo.txt", "wb")
print ("Name of the file: ", fo.name)
# Close opened file
fo.close()

Python 3
227
When we run the above program, it produces the following result-
Name of the file: foo.txt
File flush() Method
Description
The method flush() flushes the internal buffer, like stdio's fflush. This may be a no-op on
some file-like objects.
Python automatically flushes the files when closing them. But you may want to flush the
data before closing any file.
Syntax
Following is the syntax for flush() method-
fileObject.flush()
Parameters
NA
Return Value
This method does not return any value.
Example
The following example shows the usage of flush() method.
#!/usr/bin/python3
# Open a file
fo = open("foo.txt", "wb")
print ("Name of the file: ", fo.name)
# Here it does nothing, but you can call it with read operation.
fo.flush()
# Close opend file
fo.close()
When we run the above program, it produces the following result-
Name of the file: foo.txt

Python 3
228
File fileno() Method
Description
The method fileno() returns the integer file descriptor that is used by the underlying
implementation to request I/O operations from the operating system.
Syntax
Following is the syntax for fileno() method-
fileObject.fileno()
Parameters
NA
Return Value
This method returns the integer file descriptor.
Example
The following example shows the usage of fileno() method.
#!/usr/bin/python3
# Open a file
fo = open("foo.txt", "wb")
print ("Name of the file: ", fo.name)
fid = fo.fileno()
print ("File Descriptor: ", fid)
# Close opend file
fo.close()
When we run the above program, it produces the following result-
Name of the file: foo.txt
File Descriptor: 3
File isatty() Method
Description
The method isatty() returns True if the file is connected (is associated with a terminal
device) to a tty(-like) device, else False.

Python 3
229
Syntax
Following is the syntax for isatty() method-
fileObject.isatty()
Parameters
NA
Return Value
This method returns true if the file is connected (is associated with a terminal device) to
a tty(-like) device, else false.
Example
The following example shows the usage of isatty() method-
#!/usr/bin/python3
# Open a file
fo = open("foo.txt", "wb")
print ("Name of the file: ", fo.name)
ret = fo.isatty()
print ("Return value : ", ret)
# Close opend file
fo.close()
When we run the above program, it produces the following result-
Name of the file: foo.txt
Return value : False
File next() Method
Description
File object in Python 3 does not support next() method. Python 3 has a built-in function
next() which retrieves the next item from the iterator by calling its __next__() method. If
default is given, it is returned if the iterator is exhausted, otherwise StopIteration is raised.
This method can be used to read the next input line, from the file object.
Syntax
Following is the syntax for next() method-

Python 3
230
next(iterator[,default])
Parameters
iterator : file object from which lines are to be read
default : returned if iterator exhausted. If not given, StopIteration is raised
Return Value
This method returns the next input line.
Example
The following example shows the usage of next() method-
Assuming that 'foo.txt' contains following lines
C++
Java
Python
Perl
PHP
#!/usr/bin/python3
# Open a file
fo = open("foo.txt", "r")
print ("Name of the file: ", fo.name)
for index in range(5):
line = next(fo)
print ("Line No %d - %s" % (index, line))
# Close opened file
fo.close()
When we run the above program, it produces the following result-
Name of the file: foo.txt
Line No 0 - C++
Line No 1 - Java
Line No 2 - Python
Line No 3 - Perl
Line No 4 - PHP

Python 3
231
File read() Method
Description
The method read() reads at most size bytes from the file. If the read hits EOF before
obtaining size bytes, then it reads only available bytes.
Syntax
Following is the syntax for read() method-
fileObject.read( size );
Parameters
size - This is the number of bytes to be read from the file.
Return Value
This method returns the bytes read in string.
Example
The following example shows the usage of read() method.
Assuming that 'foo.txt' file contains the following text:
This is 1st line
This is 2nd line
This is 3rd line
This is 4th line
This is 5th line
#!/usr/bin/python3
# Open a file
fo = open("foo.txt", "r+")
print ("Name of the file: ", fo.name)
line = fo.read(10)
print ("Read Line: %s" % (line))
# Close opened file
fo.close()
When we run the above program, it produces the following result-
Name of the file: foo.txt

Python 3
232
Read Line: This is 1s
File readline() Method
Description
The method readline()reads one entire line from the file. A trailing newline character is
kept in the string. If the size argument is present and non-negative, it is a maximum byte
count including the trailing newline and an incomplete line may be returned.
An empty string is returned only when EOF is encountered immediately.
Syntax
Following is the syntax for readline() method-
fileObject.readline( size );
Parameters
size - This is the number of bytes to be read from the file.
Return Value
This method returns the line read from the file.
Example
The following example shows the usage of readline() method.
Assuming that 'foo.txt' file contains following text-
This is 1st line
This is 2nd line
This is 3rd line
This is 4th line
This is 5th line
#!/usr/bin/python3
# Open a file
fo = open("foo.txt", "r+")
print ("Name of the file: ", fo.name)
line = fo.readline()
print ("Read Line: %s" % (line))
line = fo.readline(5)

Python 3
233
print ("Read Line: %s" % (line))
# Close opened file
fo.close()
When we run the above program, it produces the following result-
Name of the file: foo.txt
Read Line: This is 1st line
Read Line: This
File readlines() Method
Description
The method readlines() reads until EOF using readline() and returns a list containing the
lines. If the optional sizehint argument is present, instead of reading up to EOF, whole
lines totalling approximately sizehint bytes (possibly after rounding up to an internal buffer
size) are read.
An empty string is returned only when EOF is encountered immediately.
Syntax
Following is the syntax for readlines() method-
fileObject.readlines( sizehint );
Parameters
sizehint - This is the number of bytes to be read from the file.
Return Value
This method returns a list containing the lines.
Example
The following example shows the usage of readlines() method.
Assuming that 'foo.txt' file contains following text:
This is 1st line
This is 2nd line
This is 3rd line
This is 4th line
This is 5th line

Python 3
234
#!/usr/bin/python3
# Open a file
fo = open("foo.txt", "r+")
print ("Name of the file: ", fo.name)
line = fo.readlines()
print ("Read Line: %s" % (line))
line = fo.readlines(2)
print ("Read Line: %s" % (line))
# Close opened file
fo.close()
When we run above program, it produces following result-
Name of the file: foo.txt
Read Line: ['This is 1st line\n', 'This is 2nd line\n',
'This is 3rd line\n', 'This is 4th line\n',
'This is 5th line\n']
Read Line:
File seek() Method
Description
The method seek() sets the file's current position at the offset. The whence argument is
optional and defaults to 0, which means absolute file positioning, other values are 1 which
means seek relative to the current position and 2 means seek relative to the file's end.
There is no return value. Note that if the file is opened for appending using either 'a' or
'a+', any seek() operations will be undone at the next write.
If the file is only opened for writing in append mode using 'a', this method is essentially a
no-op, but it remains useful for files opened in append mode with reading enabled (mode
'a+').
If the file is opened in text mode using 't', only offsets returned by tell() are legal. Use of
other offsets causes undefined behavior.
Note that not all file objects are seekable.
Syntax
Following is the syntax for seek() method-
fileObject.seek(offset[, whence])

Python 3
235
Parameters
offset- This is the position of the read/write pointer within the file.
whence- This is optional and defaults to 0 which means absolute file positioning,
other values are 1 which means seek relative to the current position and 2 means
seek relative to the file's end.
Return Value
This method does not return any value.
Example
The following example shows the usage of seek() method.
Assuming that 'foo.txt' file contains following text:
This is 1st line
This is 2nd line
This is 3rd line
This is 4th line
This is 5th line
#!/usr/bin/python3
# Open a file
fo = open("foo.txt", "rw+")
print ("Name of the file: ", fo.name)
line = fo.readlines()
print ("Read Line: %s" % (line))
# Again set the pointer to the beginning
fo.seek(0, 0)
line = fo.readline()
print ("Read Line: %s" % (line))
# Close opened file
fo.close()
When we run the above program, it produces the following result-

Python 3
236
Name of the file: foo.txt
Read Line: ['This is 1st line\n', 'This is 2nd line\n', 'This is 3rd line\n',
'This is 4th line\n', 'This is 5th line']
Read Line: This is 1st line
File tell() Method
Description
The method tell() returns the current position of the file read/write pointer within the file.
Syntax
Following is the syntax for tell() method-
fileObject.tell()
Parameters
NA
Return Value
This method returns the current position of the file read/write pointer within the file.
Example
The following example shows the usage of tell() method-
Assuming that 'foo.txt' file contains following text:
This is 1st line
This is 2nd line
This is 3rd line
This is 4th line
This is 5th line
#!/usr/bin/python3
fo = open("foo.txt", "r+")
print ("Name of the file: ", fo.name)
line = fo.readline()
print ("Read Line: %s" % (line))
pos=fo.tell()
print ("current position : ",pos)

Python 3
237
# Close opened file
fo.close()
When we run the above program, it produces the following result-
Name of the file: foo.txt
Read Line: This is 1st line
Current Position: 18
File truncate() Method
Description
The method truncate() truncates the file's size. If the optional size argument is present,
the file is truncated to (at most) that size.
The size defaults to the current position. The current file position is not changed. Note that
if a specified size exceeds the file's current size, the result is platform-dependent.
Note: This method will not work in case the file is opened in read-only mode.
Syntax
Following is the syntax for truncate() method-
fileObject.truncate( [ size ])
Parameters
size - If this optional argument is present, the file is truncated to (at most) that size.
Return Value
This method does not return any value.
Example
The following example shows the usage of truncate() method.
Assuming that 'foo.txt' file contains following text:
This is 1st line
This is 2nd line
This is 3rd line
This is 4th line
This is 5th line

Python 3
238
#!/usr/bin/python3
fo = open("foo.txt", "r+")
print ("Name of the file: ", fo.name)
line = fo.readline()
print ("Read Line: %s" % (line))
fo.truncate()
line = fo.readlines()
print ("Read Line: %s" % (line))
# Close opened file
fo.close()
When we run the above program, it produces the following result-
Name of the file: foo.txt
Read Line: This is 1s
Read Line: []
File write() Method
Description
The method write() writes a string str to the file. There is no return value. Due to
buffering, the string may not actually show up in the file until the flush() or close() method
is called.
Syntax
Following is the syntax for write() method-
fileObject.write( str )
Parameters
str - This is the String to be written in the file.
Return Value
This method does not return any value.

Python 3
239
Example
The following example shows the usage of write() method.
Assuming that 'foo.txt' file contains following text:
This is 1st line
This is 2nd line
This is 3rd line
This is 4th line
This is 5th line
#!/usr/bin/python3
# Open a file in read/write mode
fo = open("abc.txt", "r+")
print ("Name of the file: ", fo.name)
str = "This is 6th line"
# Write a line at the end of the file.
fo.seek(0, 2)
line = fo.write( str )
# Now read complete file from beginning.
fo.seek(0,0)
for index in range(6):
line = next(fo)
print ("Line No %d - %s" % (index, line))
# Close opened file
fo.close()
When we run the above program, it produces the following result-
Name of the file: foo.txt
Line No 0 - This is 1st line
Line No 1 - This is 2nd line
Line No 2 - This is 3rd line
Line No 3 - This is 4th line
Line No 4 - This is 5th line

Python 3
240
Line No 5 - This is 6th line
File writelines() Method
Description
The method writelines() writes a sequence of strings to the file. The sequence can be
any iterable object producing strings, typically a list of strings. There is no return value.
Syntax
Following is the syntax for writelines() method −
fileObject.writelines( sequence )
Parameters
sequence - This is the Sequence of the strings.
Return Value
This method does not return any value.
Example
The following example shows the usage of writelines() method.
Assuming that 'foo.txt' file contains following text:
This is 1st line
This is 2nd line
This is 3rd line
This is 4th line
This is 5th line
#!/usr/bin/python3
# Open a file in read/write mode
fo = open("abc.txt", "r+")
print ("Name of the file: ", fo.name)
seq = ["This is 6th line\n", "This is 7th line"]
# Write sequence of lines at the end of the file.
fo.seek(0, 2)
line = fo.writelines( seq )

Python 3
241
# Now read complete file from beginning.
fo.seek(0,0)
for index in range(7):
line = next(fo)
print ("Line No %d - %s" % (index, line))
# Close opened file
fo.close()
When we run the above program, it produces the following result-
Name of the file: foo.txt
Line No 0 - This is 1st line
Line No 1 - This is 2nd line
Line No 2 - This is 3rd line
Line No 3 - This is 4th line
Line No 4 - This is 5th line
Line No 5 - This is 6th line
Line No 6 - This is 7th line
OS File/Directory Methods
The os module provides a big range of useful methods to manipulate files and directories.
Most of the useful methods are listed here:
S.
No.
Methods with Description
1
os.access(path, mode)
Use the real uid/gid to test for access to path.

Python 3
242
2
os.chdir(path)
Change the current working directory to path
3
os.chflags(path, flags)
Set the flags of path to the numeric flags.
4
os.chmod(path, mode)
Change the mode of path to the numeric mode.
5
os.chown(path, uid, gid)
Change the owner and group id of path to the numeric uid and gid.
6
os.chroot(path)
Change the root directory of the current process to path.
7
os.close(fd)
Close file descriptor fd.
8
os.closerange(fd_low, fd_high)
Close all file descriptors from fd_low (inclusive) to fd_high (exclusive), ignoring
errors.
9
os.dup(fd)
Return a duplicate of file descriptor fd.
10
os.dup2(fd, fd2)
Duplicate file descriptor fd to fd2, closing the latter first if necessary.
11
os.fchdir(fd)

Python 3
243
Change the current working directory to the directory represented by the file
descriptor fd.
12
os.fchmod(fd, mode)
Change the mode of the file given by fd to the numeric mode.
13
os.fchown(fd, uid, gid)
Change the owner and group id of the file given by fd to the numeric uid and
gid.
14
os.fdatasync(fd)
Force write of file with filedescriptor fd to disk.
15
os.fdopen(fd[, mode[, bufsize]])
Return an open file object connected to the file descriptor fd.
16
os.fpathconf(fd, name)
Return system configuration information relevant to an open file. name
specifies the configuration value to retrieve.
17
os.fstat(fd)
Return status for file descriptor fd, like stat().
18
os.fstatvfs(fd)
Return information about the filesystem containing the file associated with file
descriptor fd, like statvfs().
19
os.fsync(fd)
Force write of file with filedescriptor fd to disk.
20
os.ftruncate(fd, length)

Python 3
244
Truncate the file corresponding to file descriptor fd, so that it is at most length
bytes in size.
21
os.getcwd()
Return a string representing the current working directory.
22
os.getcwdu()
Return a Unicode object representing the current working directory.
23
os.isatty(fd)
Return True if the file descriptor fd is open and connected to a tty(-like) device,
else False.
24
os.lchflags(path, flags)
Set the flags of path to the numeric flags, like chflags(), but do not follow
symbolic links.
25
os.lchmod(path, mode)
Change the mode of path to the numeric mode.
26
os.lchown(path, uid, gid)
Change the owner and group id of path to the numeric uid and gid. This function
will not follow symbolic links.
27
os.link(src, dst)
Create a hard link pointing to src named dst.
28
os.listdir(path)
Return a list containing the names of the entries in the directory given by path.
29
os.lseek(fd, pos, how)

Python 3
245
Set the current position of file descriptor fd to position pos, modified by how.
30
os.lstat(path)
Like stat(), but do not follow symbolic links.
31
os.major(device)
Extract the device major number from a raw device number.
32
os.makedev(major, minor)
Compose a raw device number from the major and minor device numbers.
33
os.makedirs(path[, mode])
Recursive directory creation function.
34
os.minor(device)
Extract the device minor number from a raw device number .
35
os.mkdir(path[, mode])
Create a directory named path with numeric mode mode.
36
os.mkfifo(path[, mode])
Create a FIFO (a named pipe) named path with numeric mode mode. The
default mode is 0666 (octal).
37
os.mknod(filename[, mode=0600, device])
Create a filesystem node (file, device special file or named pipe) named
filename.
38
os.open(file, flags[, mode])

Python 3
246
Open the file file and set various flags according to flags and possibly its mode
according to mode.
39
os.openpty()
Open a new pseudo-terminal pair. Return a pair of file descriptors (master,
slave) for the pty and the tty, respectively.
40
os.pathconf(path, name)
Return system configuration information relevant to a named file.
41
os.pipe()
Create a pipe. Return a pair of file descriptors (r, w) usable for reading and
writing, respectively.
42
os.popen(command[, mode[, bufsize]])
Open a pipe to or from command.
43
os.read(fd, n)
Read at most n bytes from file descriptor fd. Return a string containing the
bytes read. If the end of the file referred to by fd has been reached, an empty
string is returned.
44
os.readlink(path)
Return a string representing the path to which the symbolic link points.
45
os.remove(path)
Remove the file path.
46
os.removedirs(path)
Remove directories recursively.

Python 3
247
47
os.rename(src, dst)
Rename the file or directory src to dst.
48
os.renames(old, new)
Recursive directory or file renaming function.
49
os.rmdir(path)
Remove the directory path
50
os.stat(path)
Perform a stat system call on the given path.
51
os.stat_float_times([newvalue])
Determine whether stat_result represents time stamps as float objects.
52
os.statvfs(path)
Perform a statvfs system call on the given path.
53
os.symlink(src, dst)
Create a symbolic link pointing to src named dst.
54
os.tcgetpgrp(fd)
Return the process group associated with the terminal given by fd (an open file
descriptor as returned by open()).
55
os.tcsetpgrp(fd, pg)
Set the process group associated with the terminal given by fd (an open file
descriptor as returned by open()) to pg.
56
os.tempnam([dir[, prefix]])

Python 3
248
Return a unique path name that is reasonable for creating a temporary file.
57
os.tmpfile()
Return a new file object opened in update mode (w+b).
58
os.tmpnam()
Return a unique path name that is reasonable for creating a temporary file.
59
os.ttyname(fd)
Return a string which specifies the terminal device associated with file
descriptor fd. If fd is not associated with a terminal device, an exception is
raised.
60
os.unlink(path)
Remove the file path.
61
os.utime(path, times)
Set the access and modified times of the file specified by path.
62
os.walk(top[, topdown=True[, onerror=None[, followlinks=False]]])
Generate the file names in a directory tree by walking the tree either top-down
or bottom-up.
63
os.write(fd, str)
Write the string str to file descriptor fd. Return the number of bytes actually
written.
Let us go through the methods briefly-
os.access() Method
Description

Python 3
249
The method access() uses the real uid/gid to test for access to path. Most operations will
use the effective uid/gid, therefore this routine can be used in a suid/sgid environment to
test if the invoking user has the specified access to path.It returns True if access is allowed,
False if not.
Syntax
Following is the syntax for access() method-
os.access(path, mode)
Parameters
path - This is the path which would be tested for existence or any access.
mode - This should be F_OK to test the existence of path, or it can be the inclusive
OR of one or more of R_OK, W_OK, and X_OK to test permissions.
o os.F_OK: Value to pass as the mode parameter of access() to test the existence
of path.
o os.R_OK: Value to include in the mode parameter of access() to test the
readability of path.
o os.W_OK: Value to include in the mode parameter of access() to test the
writability of path.
o os.X_OK: Value to include in the mode parameter of access() to determine if
path can be executed.
Return Value
This method returns True if access is allowed, False if not.
Example
The following example shows the usage of access() method.
#!/usr/bin/python3
import os, sys
# Assuming /tmp/foo.txt exists and has read/write permissions.
ret = os.access("/tmp/foo.txt", os.F_OK)
print ("F_OK - return value %s"% ret)
ret = os.access("/tmp/foo.txt", os.R_OK)
print ("R_OK - return value %s"% ret)

Python 3
250
ret = os.access("/tmp/foo.txt", os.W_OK)
print ("W_OK - return value %s"% ret)
ret = os.access("/tmp/foo.txt", os.X_OK)
print ("X_OK - return value %s"% ret)
When we run the above program, it produces the following result-
F_OK - return value True
R_OK - return value True
W_OK - return value True
X_OK - return value False
os.chdir() Method
Description
The method chdir() changes the current working directory to the given path.It returns
None in all the cases.
Syntax
Following is the syntax for chdir() method-
os.chdir(path)
Parameters
path - This is complete path of the directory to be changed to a new location.
Return Value
This method does not return any value. It throws FileNotFoundError if the specified path
is not found.
Example
The following example shows the usage of chdir() method.
#!/usr/bin/python3
import os
path = "d:\\python3" #change path for linux
# Now change the directory
os.chdir( path )
# Check current working directory.

Python 3
251
retval = os.getcwd()
print ("Directory changed successfully %s" % retval)
When we run the above program, it produces the following result-
Directory changed successfully d:\python3
os.chflags() Method
Description
The method chflags() sets the flags of path to the numeric flags. The flags may take a
combination (bitwise OR) of the various values described below.
Note: This method is available Python version 2.6 onwards. Most of the flags can be
changed by super-user only.
Syntax
Following is the syntax for chflags() method-
os.chflags(path, flags)
Parameters
path - This is a complete path of the directory to be changed to a new location.
flags - The flags specified are formed by OR'ing the following values-
o os.UF_NODUMP: Do not dump the file.
o os.UF_IMMUTABLE: The file may not be changed.
o os.UF_APPEND: The file may only be appended to.
o os.UF_NOUNLINK: The file may not be renamed or deleted.
o os.UF_OPAQUE: The directory is opaque when viewed through a union stack.
o os.SF_ARCHIVED: The file may be archived.
o os.SF_IMMUTABLE: The file may not be changed.
o os.SF_APPEND: The file may only be appended to.
o os.SF_NOUNLINK: The file may not be renamed or deleted.
o os.SF_SNAPSHOT: The file is a snapshot file.
Return Value
This method does not return any value.
Example

Python 3
252
The following example shows the usage of chflags() method.
#!/usr/bin/python3
import os
path = "/tmp/foo.txt"
# Set a flag so that file may not be renamed or deleted.
flags = os.SF_NOUNLINK
retval = os.chflags( path, flags)
print ("Return Value: %s" % retval)
When we run the above program, it produces the following result-
Return Value : None
os.chmod() Method
Description
The method chmod() changes the mode of path to the passed numeric mode. The mode
may take one of the following values or bitwise ORed combinations of them-
stat.S_ISUID: Set user ID on execution.
stat.S_ISGID: Set group ID on execution.
stat.S_ENFMT: Record locking enforced.
stat.S_ISVTX: Save text image after execution.
stat.S_IREAD: Read by owner.
stat.S_IWRITE: Write by owner.
stat.S_IEXEC: Execute by owner.
stat.S_IRWXU: Read, write, and execute by owner.
stat.S_IRUSR: Read by owner.
stat.S_IWUSR: Write by owner.
stat.S_IXUSR: Execute by owner.
stat.S_IRWXG: Read, write, and execute by group.
stat.S_IRGRP: Read by group.
stat.S_IWGRP: Write by group.

Python 3
253
stat.S_IXGRP: Execute by group.
stat.S_IRWXO: Read, write, and execute by others.
stat.S_IROTH: Read by others.
stat.S_IWOTH: Write by others.
stat.S_IXOTH: Execute by others.
Syntax
Following is the syntax for chmod() method-
os.chmod(path, mode)
Parameters
path - This is the path for which mode would be set.
mode - This may take one of the above mentioned values or bitwise ORed
combinations of them.
Return Value
This method does not return any value.
Note : Although Windows supports chmod(), you can only set the file’s read-only flag with
it (via the stat.S_IWRITE and stat.S_IREAD constants or a corresponding integer value).
All other bits are ignored.
Example
The following example shows the usage of chmod() method-
#!/usr/bin/python3
import os, sys, stat
# Assuming /tmp/foo.txt exists, Set a file execute by the group.
os.chmod("/tmp/foo.txt", stat.S_IXGRP)
# Set a file write by others.
os.chmod("/tmp/foo.txt", stat.S_IWOTH)
print ("Changed mode successfully!!")

Python 3
254
When we run the above program, it produces the following result-
Changed mode successfully!!
os.chown() Method
Description
The method chown() changes the owner and group id of path to the numeric uid and gid.
To leave one of the ids unchanged, set it to -1.To set ownership, you would need super
user privilege..
Syntax
Following is the syntax for chown() method-
os.chown(path, uid, gid)
Parameters
path - This is the path for which owner id and group id need to be setup.
uid - This is Owner ID to be set for the file.
gid - This is Group ID to be set for the file.
Return Value
This method does not return any value.
Example
The following example shows the usage of chown() method.
#!/usr/bin/python3
import os, sys
# Assuming /tmp/foo.txt exists.
# To set owner ID 100 following has to be done.
os.chown("/tmp/foo.txt", 100, -1)
print ("Changed ownership successfully!!")
When we run the above program, it produces the following result-
Changed ownership successfully!!

Python 3
255
os.chroot() Method
Description
The method chroot() changes the root directory of the current process to the given path.
Available on Unix like systems only. To use this method, you would need super user
privilege.
Syntax
Following is the syntax for chroot() method-
os.chroot(path)
Parameters
path - This is the path which would be set as root for the current process.
Return Value
This method does not return any value.
Example
The following example shows the usage of chroot() method.
#!/usr/bin/python3
import os, sys
# To set the current root path to /tmp/user
os.chroot("/tmp/usr")
print ("Changed root path successfully!!")
When we run the above program, it produces the following result-
Changed root path successfully!!
Python os.close() Method
Description
The method close() closes the associated with file descriptor fd.
Syntax
Following is the syntax for close() method-
os.close(fd)

Python 3
256
Parameters
fd - This is the file descriptor of the file.
Return Value
This method does not return any value.
Note: This function is intended for low-level I/O and must be applied to a file descriptor
as returned by os.open() or pipe().
Example
The following example shows the usage of close() method.
#!/usr/bin/python3
import os, sys
# Open a file
fd = os.open( "foo.txt", os.O_RDWR|os.O_CREAT )
# Write one string
line="this is test"
# string needs to be converted byte object
b=str.encode(line)
os.write(fd, b)
# Close opened file
os.close( fd )
print ("Closed the file successfully!!")
When we run the above program, it produces the following result-
Closed the file successfully!!
os.closerange() Method
Description
The method closerange() closes all file descriptors from fd_low (inclusive) to fd_high
(exclusive), ignoring errors.This method is introduced in Python version 2.6.
Syntax
Following is the syntax for closerange() method-
os.closerange(fd_low, fd_high)
Parameters

Python 3
257
fd_low - This is the Lowest file descriptor to be closed.
fd_high - This is the Highest file descriptor to be closed.
This function is equivalent to-
for fd in xrange(fd_low, fd_high):
try:
os.close(fd)
except OSError:
pass
Return Value
This method does not return any value.
Example
The following example shows the usage of closerange() method.
#!/usr/bin/python3
import os, sys
# Open a file
fd = os.open( "foo.txt", os.O_RDWR|os.O_CREAT )
# Write one string
line="this is test"
# string needs to be converted byte object
b=str.encode(line)
os.write(fd, b)
# Close a single opened file
os.closerange( fd, fd)
print ("Closed all the files successfully!!")
This would create given file foo.txt and then write given content in that file. This will
produce the following result-
Closed all the files successfully!

Python 3
258
os.dup() Method
Description
The method dup() returns a duplicate of file descriptor fd which can be used in place of
original descriptor.
Syntax
Following is the syntax for dup() method-
os.dup(fd)
Parameters
fd - This is the original file descriptor.
Return Value
This method returns a duplicate of file descriptor.
Example
The following example shows the usage of dup() method-
#!/usr/bin/python3
import os, sys
# Open a file
fd = os.open( "foo.txt", os.O_RDWR|os.O_CREAT )
# Get one duplicate file descriptor
d_fd = os.dup( fd )
# Write one string using duplicate fd
line="this is test"
# string needs to be converted byte object
b=str.encode(line)
os.write(d_fd, b)
# Close a single opened file
os.closerange( fd, d_fd)

Python 3
259
print "Closed all the files successfully!!"
When we run the above program, it produces the following result-
Closed all the files successfully!!
os.dup2() Method
Description
The method dup2() duplicates file descriptor fd to fd2, closing the latter first if necessary.
Note: New file description would be assigned only when it is available. In the following
example given below, 1000 would be assigned as a duplicate fd in case when 1000 is
available.
Syntax
Following is the syntax for dup2() method-
os.dup2(fd, fd2)
Parameters
fd - This is File descriptor to be duplicated.
fd2 - This is Duplicate file descriptor.
Return Value
This method returns a duplicate of file descriptor.
Example
The following example shows the usage of dup2() method.
#!/usr/bin/python3
import os, sys
# Open a file
fd = os.open( "foo.txt", os.O_RDWR|os.O_CREAT )
# Write one string using duplicate fd
line="this is test"
# string needs to be converted byte object
b=str.encode(line)

Python 3
260
os.write(fd, b)
# Now duplicate this file descriptor as 1000
fd2 = 1000
os.dup2(fd, fd2);
# Now read this file from the beginning using fd2.
os.lseek(fd2, 0, 0)
line = os.read(fd2, 100)
str=line.decode()
print ("Read String is : ", str)
# Close opened file
os.closerange( fd,fd2 )
print ("Closed the file successfully!!")
When we run the above program, it produces the following result-
Read String is : This is test
Closed the file successfully!!
os.fchdir() Method
Description
The method fchdir() change the current working directory to the directory represented
by the file descriptor fd. The descriptor must refer to an opened directory, not an open
file.
Syntax
Following is the syntax for fchdir() method-
os.fchdir(fd)
Parameters
fd - This is Directory descriptor.
Return Value
This method does not return any value.

Python 3
261
Example
The following example shows the usage of fchdir() method.
#!/usr/bin/python3
import os, sys
# First go to the "/var/www/html" directory
os.chdir("/var/www/html" )
# Print current working directory
print ("Current working dir : %s" % os.getcwd())
# Now open a directory "/tmp"
fd = os.open( "/tmp", os.O_RDONLY )
# Use os.fchdir() method to change the dir
os.fchdir(fd)
# Print current working directory
print ("Current working dir : %s" % os.getcwd())
# Close opened directory.
os.close( fd )
When we run the above program, it produces the following result-
Current working dir : /var/www/html
Current working dir : /tmp
os.fchmod() Method
Description
The method fchmod() changes the mode of the file given by fd to the numeric mode. The
mode may take one of the following values or bitwise ORed combinations of them-
Note: This method is available Python 2.6 onwards.
stat.S_ISUID: Set user ID on execution.
stat.S_ISGID: Set group ID on execution.
stat.S_ENFMT: Record locking enforced.

Python 3
262
stat.S_ISVTX: Save text image after execution.
stat.S_IREAD: Read by owner.
stat.S_IWRITE: Write by owner.
stat.S_IEXEC: Execute by owner.
stat.S_IRWXU: Read, write, and execute by owner.
stat.S_IRUSR: Read by owner.
stat.S_IWUSR: Write by owner.
stat.S_IXUSR: Execute by owner.
stat.S_IRWXG: Read, write, and execute by group.
stat.S_IRGRP: Read by group.
stat.S_IWGRP: Write by group.
stat.S_IXGRP: Execute by group.
stat.S_IRWXO: Read, write, and execute by others.
stat.S_IROTH: Read by others.
stat.S_IWOTH: Write by others.
stat.S_IXOTH: Execute by others.
Syntax
Following is the syntax for fchmod() method-
os.fchmod(fd, mode)
Parameters
fd - This is the file descriptor for which mode would be set.
mode - This may take one of the above mentioned values or bitwise ORed
combinations of them.
Return Value
This method does not return any value. Available on Unix like operating systems only.
Example

Python 3
263
The following example shows the usage of fchmod() method-
#!/usr/bin/python3
import os, sys, stat
# Now open a file "/tmp/foo.txt"
fd = os.open( "/tmp", os.O_RDONLY )
# Set a file execute by the group.
os.fchmod( fd, stat.S_IXGRP)
# Set a file write by others.
os.fchmod(fd, stat.S_IWOTH)
print ("Changed mode successfully!!")
# Close opened file.
os.close( fd )
When we run the above program, it produces the following result-
Changed mode successfully!!
os.fchown() Method
Description
The method fchown() changes the owner and group id of the file given by fd to the numeric
uid and gid. To leave one of the ids unchanged, set it to -1.
Note:This method is available Python 2.6 onwards.
Syntax
Following is the syntax for fchown() method-
os.fchown(fd, uid, gid)
Parameters
fd - This is the file descriptor for which owner id and group id need to be set up.
uid - This is Owner ID to be set for the file.

Python 3
264
gid - This is Group ID to be set for the file.
Return Value
This method does not return any value. Available in Unix like operating systems only.
Example
The following example shows the usage of fchown() method.
#!/usr/bin/python3
import os, sys, stat
# Now open a file "/tmp/foo.txt"
fd = os.open( "/tmp", os.O_RDONLY )
# Set the user Id to 100 for this file.
os.fchown( fd, 100, -1)
# Set the group Id to 50 for this file.
os.fchown( fd, -1, 50)
print ("Changed ownership successfully!!")
# Close opened file.
os.close( fd )
When we run the above program, it produces the following result-
Changed ownership successfully!!
os.fdatasync() Method
Description
The method fdatasync() forces write of file with filedescriptor fd to disk. This does not
force update of metadata. If you want to flush your buffer then you can use this method.
Syntax
Following is the syntax for fdatasync() method-
os.fdatasync(fd)
Parameters
fd - This is the file descriptor for which data to be written.

Python 3
265
Return Value
This method does not return any value.
Example
The following example shows the usage of fdatasync() method-
#!/usr/bin/python3
import os, sys
# Open a file
fd = os.open( "foo.txt", os.O_RDWR|os.O_CREAT )
# Write one string
line="this is test"
# string needs to be converted byte object
b=str.encode(line)
os.write(fd, b)
# Now you can use fdatasync() method.
# Infact here you would not be able to see its effect.
os.fdatasync(fd)
# Now read this file from the beginning.
os.lseek(fd, 0, 0)
str = os.read(fd, 100)
line = os.read(fd2, 100)
str=line.decode()
print ("Read String is : ", str)
# Close opened file
os.close( fd )
print ("Closed the file successfully!!")
When we run the above program, it produces the following result-
Read String is : This is test
Closed the file successfully!!

Python 3
266
os.fdopen() Method
Description
The method fdopen() returns an open file object connected to the file descriptor fd. Then
you can perform all the defined functions on file object.
Syntax
Following is the syntax for fdopen() method-
os.fdopen(fd, [, mode[, bufsize]]);
Parameters
fd - This is the file descriptor for which a file object is to be returned.
mode - This optional argument is a string indicating how the file is to be opened.
The most commonly-used values of mode are 'r' for reading, 'w' for writing
(truncating the file if it already exists), and 'a' for appending.
bufsize - This optional argument specifies the file's desired buffer size: 0 means
unbuffered, 1 means line buffered, any other positive value means use a buffer of
(approximately) that size.
Return Value
This method returns an open file object connected to the file descriptor.
Example
The following example shows the usage of fdopen() method.
#!/usr/bin/python3
import os, sys
# Open a file
fd = os.open( "foo.txt", os.O_RDWR|os.O_CREAT )
# Now get a file object for the above file.
fo = os.fdopen(fd, "w+")
# Tell the current position
print ("Current I/O pointer position :%d" % fo.tell())
# Write one string
fo.write( "Python is a great language.\nYeah its great!!\n");

Python 3
267
# Now read this file from the beginning.
os.lseek(fd, 0, 0)
str = os.read(fd, 100)
print ("Read String is : ", str)
# Tell the current position
print "Current I/O pointer position :%d" % fo.tell()
# Close opened file
fo.close()
print ("Closed the file successfully!!")
When we run the above program, it produces the following result-
Current I/O pointer position :0
Read String is : This is testPython is a great language.
Yeah its great!!
Current I/O pointer position :45
Closed the file successfully!!
os.fpathconf() Method
Description
The method fpathconf() returns system configuration information relevant to an open
file.This variable is very similar to unix system call fpathconf() and accept the similar
arguments.
Syntax
Following is the syntax for fpathconf() method-
os.fpathconf(fd, name)
Parameters
fd - This is the file descriptor for which system configuration information is to be
returned.
name - This specifies the configuration value to retrieve; it may be a string, which
is the name of a defined system value; these names are specified in a number of

Python 3
268
standards (POSIX.1, Unix 95, Unix 98, and others). The names known to the host
operating system are given in the os.pathconf_names dictionary.
Return Value
This method returns system configuration information relevant to an open file.
Example
The following example shows the usage of fpathconf() method.
#!/usr/bin/python3
import os, sys
# Open a file
fd = os.open( "foo.txt", os.O_RDWR|os.O_CREAT )
print ("%s" % os.pathconf_names)
# Now get maximum number of links to the file.
no = os.fpathconf(fd, 'PC_LINK_MAX')
print ("Maximum number of links to the file. :%d" % no)
# Now get maximum length of a filename
no = os.fpathconf(fd, 'PC_NAME_MAX')
print ("Maximum length of a filename :%d" % no)
# Close opened file
os.close( fd)
print ("Closed the file successfully!!")
When we run the above program, it produces the following result-
{'PC_MAX_INPUT': 2, 'PC_VDISABLE': 8, 'PC_SYNC_IO': 9,
'PC_SOCK_MAXBUF': 12, 'PC_NAME_MAX': 3, 'PC_MAX_CANON': 1,
'PC_PRIO_IO': 11, 'PC_CHOWN_RESTRICTED': 6, 'PC_ASYNC_IO': 10,
'PC_NO_TRUNC': 7, 'PC_FILESIZEBITS': 13, 'PC_LINK_MAX': 0,
'PC_PIPE_BUF': 5, 'PC_PATH_MAX': 4}
Maximum number of links to the file. :127
Maximum length of a filename :255
Closed the file successfully!!

Python 3
269
os.fstat() Method
Description
The method fstat() returns information about a file associated with the fd. Here is the
structure returned by fstat method-
st_dev: ID of device containing file
st_ino: inode number
st_mode: protection
st_nlink: number of hard links
st_uid: user ID of owner
st_gid: group ID of owner
st_rdev: device ID (if special file)
st_size: total size, in bytes
st_blksize: blocksize for filesystem I/O
st_blocks: number of blocks allocated
st_atime: time of last access
st_mtime: time of last modification
st_ctime: time of last status change
Syntax
Following is the syntax for fstat() method-
os.fstat(fd)
Parameters
fd - This is the file descriptor for which system information is to be returned.
Return Value
This method returns information about a file associated with the fd.
Example
The following example shows the usage of chdir() method.
#!/usr/bin/python3

Python 3
270
import os, sys
# Open a file
fd = os.open( "foo.txt", os.O_RDWR|os.O_CREAT )
# Now get the touple
info = os.fstat(fd)
print ("File Info :", info)
# Now get uid of the file
print ("UID of the file :%d" % info.st_uid)
# Now get gid of the file
print ("GID of the file :%d" % info.st_gid)
# Close opened file
os.close( fd)
When we run the above program, it produces the following result-
File Info : os.stat_result(st_mode=33206, st_ino=2533274790483933,
st_dev=1017554828, st_nlink=1, st_uid=0, st_gid=0, st_size=61,
st_atime=1455562034, st_mtime=1455561637, st_ctime=1455561164)
UID of the file :0
GID of the file :0
os.fstatvfs() Method
Description
The method fstatvfs() returns information about the file system containing the file
associated with file descriptor fd. This returns the following structure-
f_bsize: file system block size
f_frsize: fragment size
f_blocks: size of fs in f_frsize units
f_bfree: free blocks
f_bavail: free blocks for non-root
f_files: inodes

Python 3
271
f_ffree: free inodes
f_favail: free inodes for non-root
f_fsid: file system ID
f_flag: mount flags
f_namemax: maximum filename length
Syntax
Following is the syntax for fstatvfs() method-
os.fstatvfs(fd)
Parameters
fd - This is the file descriptor for which system information is to be returned.
Return Value
This method returns information about the file system containing the file associated.
Example
The following example shows the usage of fstatvfs() method.
#!/usr/bin/python3
import os, sys
# Open a file
fd = os.open( "foo.txt", os.O_RDWR|os.O_CREAT )
# Now get the touple
info = os.fstatvfs(fd)
print ("File Info :", info)
# Now get maximum filename length
print ("Maximum filename length :%d" % info.f_namemax:)
# Now get free blocks

Python 3
272
print ("Free blocks :%d" % info.f_bfree)
# Close opened file
os.close( fd)
When we run the above program, it produces the following result-
File Info : (4096, 4096, 2621440L, 1113266L, 1113266L,
8929602L, 8764252L, 8764252L, 0, 255)
Maximum filename length :255
Free blocks :1113266
os.fsync() Method
Description
The method fsync() forces write of file with file descriptor fd to disk. If you're starting with
a Python file object f, first do f.flush(), and then do os.fsync(f.fileno()), to ensure that all
internal buffers associated with f are written to disk.
Syntax
Following is the syntax for fsync() method-
os.fsync(fd)
Parameters
fd - This is the file descriptor for buffer sync is required.
Return Value
This method does not return any value.
Example
The following example shows the usage of fsync() method.
#!/usr/bin/python3
import os, sys
# Open a file
fd = os.open( "foo.txt", os.O_RDWR|os.O_CREAT )
# Write one string

Python 3
273
line="this is test"
b=line.encode()
os.write(fd, b)
# Now you can use fsync() method.
# Infact here you would not be able to see its effect.
os.fsync(fd)
# Now read this file from the beginning
os.lseek(fd, 0, 0)
line = os.read(fd, 100)
b=line.decode()
print ("Read String is : ", b)
# Close opened file
os.close( fd )
print ("Closed the file successfully!!")
When we run the above program, it produces the following result-
Read String is : this is test
Closed the file successfully!!
os.ftruncate() Method
Description
The method ftruncate() truncates the file corresponding to file descriptor fd, so that it is
at most length bytes in size.
Syntax
Following is the syntax for ftruncate() method-
os.ftruncate(fd, length)
Parameters
fd - This is the file descriptor, which needs to be truncated.
length - This is the length of the file where file needs to be truncated.
Return Value
This method does not return any value. Available on Unix like systems.
Example

Python 3
274
The following example shows the usage of ftruncate() method.
#!/usr/bin/python3
import os, sys
# Open a file
fd = os.open( "foo.txt", os.O_RDWR|os.O_CREAT )
# Write one string
os.write(fd, "This is test - This is test")
# Now you can use ftruncate() method.
os.ftruncate(fd, 10)
# Now read this file from the beginning.
os.lseek(fd, 0, 0)
str = os.read(fd, 100)
print ("Read String is : ", str)
# Close opened file
os.close( fd )
print ("Closed the file successfully!!")
When we run the above program, it produces the following result-
Read String is : This is te
Closed the file successfully!!
os.getcwd() Method
Description
The method getcwd() returns current working directory of a process.
Syntax
Following is the syntax for getcwd() method-
os.ggetcwd(path)
Parameters
NA

Python 3
275
Return Value
This method returns the current working directory of a process.
Example
The following example shows the usage of getcwd() method-
#!/usr/bin/python3
import os, sys
# First go to the "/var/www/html" directory
os.chdir("/var/www/html" )
# Print current working directory
print ("Current working dir : %s" % os.getcwd())
# Now open a directory "/tmp"
fd = os.open( "/tmp", os.O_RDONLY )
# Use os.fchdir() method to change the dir
os.fchdir(fd)
# Print current working directory
print ("Current working dir : %s" % os.getcwd())
# Close opened directory.
os.close( fd )
When we run the above program, it produces the following result-
Current working dir : /var/www/html
Current working dir : /tmp
os.getcwdu() Method
Description
The method getcwdu() returns a unicode object representing the current working
directory.
Syntax
Following is the syntax for getcwdu() method-
os.getcwdu()

Python 3
276
Parameters
NA
Return Value
This method returns a unicode object representing the current working directory.
Example
The following example shows the usage of getcwdu() method.
#!/usr/bin/python3
import os, sys
# First go to the "/var/www/html" directory
os.chdir("/var/www/html" )
# Print current working directory
print ("Current working dir : %s" % os.getcwdu())
# Now open a directory "/tmp"
fd = os.open( "/tmp", os.O_RDONLY )
# Use os.fchdir() method to change the dir
os.fchdir(fd)
# Print current working directory
print ("Current working dir : %s" % os.getcwdu())
# Close opened directory.
os.close( fd )
When we run the above program, it produces the following result-
Current working dir : /var/www/html
Current working dir : /tmp
os.isatty() Method
Description

Python 3
277
The method isatty()returns True if the file descriptor fd is open and connected to a tty(-
like) device, else False.
Syntax
Following is the syntax for isatty() method-
os.isatty( fd )
Parameters
fd - This is the file descriptor for which association needs to be checked.
Return Value
This method returns True if the file descriptor fd is open and connected to a tty(-like)
device, else False.
Example
The following example shows the usage of isatty() method.
#!/usr/bin/python3
import os, sys
# Open a file
fd = os.open( "foo.txt", os.O_RDWR|os.O_CREAT )
# Write one string
line="This is test"
b=line.encode()
os.write(fd, b)
# Now use isatty() to check the file.
ret = os.isatty(fd)
print ("Returned value is: ", ret)
# Close opened file
os.close( fd )
When we run the above program, it produces the following result-
Returned value is: False

Python 3
278
os.lchflags() Method
Description
The method lchflags() sets the flags of path to the numeric flags. This method does not
follow symbolic links unlike chflags() method. As of Python 3.3, this is equivalent to
os.chflags(path, flags, follow_symlinks=False).
Here, flags may take a combination (bitwise OR) of the following values (as defined in the
stat module):
UF_NODUMP: Do not dump the file.
UF_IMMUTABLE: The file may not be changed.
UF_APPEND: The file may only be appended to.
UF_NOUNLINK: The file may not be renamed or deleted.
UF_OPAQUE: The directory is opaque when viewed through a union stack.
SF_ARCHIVED: The file may be archived.
SF_IMMUTABLE: The file may not be changed.
SF_APPEND: The file may only be appended to.
SF_NOUNLINK: The file may not be renamed or deleted.
SF_SNAPSHOT: The file is a snapshot file.
Note: This method has been introduced in Python 2.6
Syntax
Following is the syntax for lchflags() method-
os.lchflags(path, flags)
Parameters
path - This is the file path for which flags to be set.
flags - This could be a combination (bitwise OR) of the above defined flags values.
Return Value
This method does not return any value. Available on Unix like systems.
Example
The following example shows the usage of lchflags() method.

Python 3
279
#!/usr/bin/python3
import os, sys
# Open a file
path = "/var/www/html/foo.txt"
fd = os.open( path, os.O_RDWR|os.O_CREAT )
# Close opened file
os.close( fd )
# Now change the file flag.
ret = os.lchflags(path, os.UF_IMMUTABLE )
print ("Changed file flag successfully!!")
When we run the above program, it produces the following result-
Changed file flag successfully!!
os.lchown() Method
Description
The method lchown() changes the owner and group id of path to the numeric uid and gid.
This function will not follow symbolic links. To leave one of the ids unchanged, set it to -
1. As of Python 3.3, this is equivalent to os.chown(path, uid, gid, follow_symlinks=False).
Syntax
Following is the syntax for lchown() method-
os.lchown(path, uid, gid)
Parameters
path - This is the file path for which ownership to be set.
uid - This is the Owner ID to be set for the file.
gid - This is the Group ID to be set for the file.

Python 3
280
Return Value
This method does not return any value.
Example
The following example shows the usage of lchown() method.
#!/usr/bin/python3
import os, sys
# Open a file
path = "/var/www/html/foo.txt"
fd = os.open( path, os.O_RDWR|os.O_CREAT )
# Close opened file
os.close( fd )
# Now change the file ownership.
# Set a file owner ID
os.lchown( path, 500, -1)
# Set a file group ID
os.lchown( path, -1, 500)
print ("Changed ownership successfully!!")
When we run above program, it produces following result-
Changed ownership successfully!!
os.link() Method
Description
The method link() creates a hard link pointing to src named dst. This method is very useful
to create a copy of existing file.
Syntax
Following is the syntax for link() method-
os.link(src, dst)

Python 3
281
Parameters
src - This is the source file path for which hard link would be created.
dest - This is the target file path where hard link would be created.
Return Value
This method does not return any value. Available on Unix, Windows.
Example
The following example shows the usage of link() method.
#!/usr/bin/python3
import os, sys
# Open a file
path = "d:\\python3\\foo.txt"
fd = os.open( path, os.O_RDWR|os.O_CREAT )
# Close opened file
os.close( fd )
# Now create another copy of the above file.
dst = "d:\\tmp\\foo.txt"
os.link( path, dst)
print ("Created hard link successfully!!")
When we run the above program, it produces the following result-
Created hard link successfully!!
os.listdir() Method
Description
The method listdir() returns a list containing the names of the entries in the directory
given by path. The list is in arbitrary order. It does not include the special entries '.' and
'..' even if they are present in the directory.
path may be either of type str or of type bytes. If path is of type bytes, the filenames
returned will also be of type bytes; in all other circumstances, they will be of type str.
Syntax

Python 3
282
Following is the syntax for listdir() method-
os.listdir(path)
Parameters
path - This is the directory, which needs to be explored.
Return Value
This method returns a list containing the names of the entries in the directory given by
path.
Example
The following example shows the usage of listdir() method.
#!/usr/bin/python3
import os, sys
# Open a file
path = "d:\\tmp\\"
dirs = os.listdir( path )
# This would print all the files and directories
for file in dirs:
print (file)
When we run the above program, it produces the following result-
Applicationdocs.docx
test.java
book.zip
foo.txt
Java Multiple Inheritance.htm
Java Multiple Inheritance_files
java.ppt
ParallelPortViewer
os.lseek() Method
Description
The method lseek() sets the current position of file descriptor fd to the given position pos,
modified by how.

Python 3
283
Syntax
Following is the syntax for lseek() method-
os.lseek(fd, pos, how)
Parameters
fd - This is the file descriptor, which needs to be processed.
pos - This is the position in the file with respect to given parameter how. You give
os.SEEK_SET or 0 to set the position relative to the beginning of the file,
os.SEEK_CUR or 1 to set it relative to the current position; os.SEEK_END or 2 to
set it relative to the end of the file.
how - This is the reference point with-in the file. os.SEEK_SET or 0 means
beginning of the file, os.SEEK_CUR or 1 means the current position and
os.SEEK_END or 2 means end of the file.
Defined pos constants
os.SEEK_SET - 0
os.SEEK_CUR - 1
os.SEEK_END - 2
Return Value
This method does not return any value.
Example
The following example shows the usage of lseek() method.
#!/usr/bin/python3
import os, sys
# Open a file
fd = os.open( "foo.txt", os.O_RDWR|os.O_CREAT )
# Write one string
line="This is test"
b=line.encode()
os.write(fd, b)
# Now you can use fsync() method.
# Infact here you would not be able to see its effect.
os.fsync(fd)
# Now read this file from the beginning
os.lseek(fd, 0, 0)

Python 3
284
line = os.read(fd, 100)
print ("Read String is : ", line.decode())
# Close opened file
os.close( fd )
print "Closed the file successfully!!"
When we run the above program, it produces the following result-
Read String is : This is test
Closed the file successfully!!
os.lstat() Method
Description
The method lstat() is very similar to fstat() and returns a stat_result object containing the
information about a file, but do not follow symbolic links. This is an alias for fstat() on
platforms that do not support symbolic links, such as Windows.
Here is the structure returned by lstat method-
st_dev: ID of device containing file
st_ino: inode number
st_mode: protection
st_nlink: number of hard links
st_uid: user ID of owner
st_gid: group ID of owner
st_rdev: device ID (if special file)
st_size: total size, in bytes
st_blksize: blocksize for filesystem I/O
st_blocks: number of blocks allocated
st_atime: time of last access
st_mtime: time of last modification
st_ctime: time of last status change

Python 3
285
Syntax
Following is the syntax for lstat() method:
os.lstat(path)
Parameters
path - This is the file for which information would be returned.
Return Value
This method returns the information about a file.
Example
The following example shows the usage of lstat() method.
#!/usr/bin/python3
import os, sys
# Open a file
path = "d:\\python3\\foo.txt"
fd = os.open( path, os.O_RDWR|os.O_CREAT )
# Close opened file
os.close( fd )
# Now get the touple
info = os.lstat(path)
print ("File Info :", info)
# Now get uid of the file
print ("UID of the file :%d" % info.st_uid)
# Now get gid of the file
print ("GID of the file :%d" % info.st_gid)
When we run the above program, it produces the following result-
File Info : os.stat_result(st_mode=33206, st_ino=281474976797706,
st_dev=1017554828, st_nlink=2, st_uid=0, st_gid=0, st_size=13,
st_atime=1455597777, st_mtime=1438077266, st_ctime=1455560006)
UID of the file :0
GID of the file :0

Python 3
286
os.major() Method
Description
The method major() extracts the device major number from a raw device number (usually
the st_dev or st_rdev field from stat).
Syntax
Following is the syntax for major() method-
os.major(device)
Parameters
device - This is a raw device number (usually the st_dev or st_rdev field from stat).
Return Value
This method returns the device major number.
Example
The following example shows the usage of major() method.
#!/usr/bin/python3
import os, sys
path = "/var/www/html/foo.txt"
# Now get the touple
info = os.lstat(path)
# Get major and minor device number
major_dnum = os.major(info.st_dev)
minor_dnum = os.minor(info.st_dev)
print ("Major Device Number :", major_dnum)
print ("Minor Device Number :", minor_dnum)
When we run the above program, it produces the following result-
Major Device Number : 0
Minor Device Number : 103
os.makedev() Method
Description

Python 3
287
The method makedev() composes a raw device number from the major and minor device
numbers.
Syntax
Following is the syntax for makedev() method-
os.makedev(major, minor)
Parameters
major - This is Major device number.
minor - This is Minor device number.
Return Value
This method returns the device number.
Example
The following example shows the usage of makedev() method.
#!/usr/bin/python3
import os, sys
path = "/var/www/html/foo.txt"
# Now get the touple
info = os.lstat(path)
# Get major and minor device number
major_dnum = os.major(info.st_dev)
minor_dnum = os.minor(info.st_dev)
print ("Major Device Number :", major_dnum)
print ("Minor Device Number :", minor_dnum)
# Make a device number
dev_num = os.makedev(major_dnum, minor_dnum)
print ("Device Number :", dev_num)
When we run the above program, it produces the following result-
Major Device Number : 0
Minor Device Number : 103
Device Number : 103

Python 3
288
os.makedirs() Method
Description
The method makedirs() is recursive directory creation function. Like mkdir(), but makes
all intermediate-level directories needed to contain the leaf directory.
The default mode is 0o777 (octal). On some systems, mode is ignored. Where it is used,
the current umask value is first masked out.
If exist_ok is False (the default), an OSError is raised if the target directory already exists.
Syntax
Following is the syntax for makedirs() method-
os.makedirs(path[, mode])
Parameters
path - This is the path, which needs to be created recursively.
mode - This is the Mode of the directories to be given.
Return Value
This method does not return any value.
Example
The following example shows the usage of makedirs() method.
#!/usr/bin/python3
import os, sys
# Path to be created
path = "d:/tmp/home/monthly/daily"
os.makedirs( path, 493 ) #decimal equivalent of 0755 used on Windows
print ("Path is created")
When we run the above program, it produces the following result-
Path is created
os.minor() Method
Description
The method minor() extracts the device minor number from a raw device number (usually
the st_dev or st_rdev field from stat).

Python 3
289
Syntax
Following is the syntax for minor() method-
os.minor(device)
Parameters
device - This is a raw device number (usually the st_dev or st_rdev field from stat).
Return Value
This method returns the device minor number.
Example
The following example shows the usage of minor() method.
#!/usr/bin/python3
import os, sys
path = "/var/www/html/foo.txt"
# Now get the touple
info = os.lstat(path)
# Get major and minor device number
major_dnum = os.major(info.st_dev)
minor_dnum = os.minor(info.st_dev)
print ("Major Device Number :", major_dnum)
print ("Minor Device Number :", minor_dnum)
When we run the above program, it produces the following result-
Major Device Number : 0
Minor Device Number : 103
os.mkdir() Method
Description
The method mkdir() create a directory named path with numeric mode mode. The default
mode is 0777 (octal). On some systems, mode is ignored. Where it is used, the current
umask value is first masked out.

Python 3
290
Syntax
Following is the syntax for mkdir() method-
os.mkdir(path[, mode])
Parameters
path - This is the path, which needs to be created.
mode - This is the mode of the directories to be given.
Return Value
This method does not return any value.
Example
The following example shows the usage of mkdir() method.
#!/usr/bin/python3
import os, sys
# Path to be created
path = "/tmp/home/monthly/daily/hourly"
os.mkdir( path, 0755 );
print "Path is created"
When we run the above program, it produces the following result-
Path is created
os.mkfifo() Method
Description
The method mkfifo() create a FIFO named path with numeric mode. The default mode is
0666 (octal).The current umask value is first masked out.
FIFOs are pipes that can be accessed like regular files. FIFOs exist until they are deleted
Syntax
Following is the syntax for mkfifo() method-
os.mkfifo(path[, mode])

Python 3
291
Parameters
path - This is the path, which needs to be created.
mode - This is the mode of the named path to be given.
Return Value
This method does not return any value.
Example
The following example shows the usage of mkfifo() method.
# !/usr/bin/python3
import os, sys
# Path to be created
path = "/tmp/hourly"
os.mkfifo( path, 0644 )
print ("Path is created")
When we run the above program, it produces the following result-
Path is created
os.mknod() Method
Description
The method mknod() creates a filesystem node (file, device special file or named pipe)
named filename.
Syntax
Following is the syntax for mknod() method-
os.mknod(filename[, mode=0600[, device=0]])
Parameters
filename - This is the filesystem node to be created.
mode - The mode specifies both the permissions to use and the type of node to be
created combined (bitwise OR) with one of the values stat.S_IFREG, stat.S_IFCHR,
stat.S_IFBLK, and stat.S_IFIFO. They can be ORed base don requirement.
device - This is the device special file created and its optional to provide.

Python 3
292
Return Value
This method does not return any value. Available on Unix like systems.
Example
The following example shows the usage of mknod() method.
# !/usr/bin/python3
import os
import stat
filename = '/tmp/tmpfile'
mode = 0600|stat.S_IRUSR
# filesystem node specified with different modes
os.mknod(filename, mode)
Let us compile and run the above program, this will create a simple file in /tmp directory
with a name tmpfile:
-rw-------. 1 root root 0 Apr 30 02:38 tmpfile
os.open() Method
Description
The method open() opens the file file and set various flags according to flags and possibly
its mode according to mode.The default mode is 0777 (octal), and the current umask value
is first masked out.
Syntax
Following is the syntax for open() method:
os.open(file, flags[, mode]);
Parameters
file - File name to be opened.
flags - The following constants are options for the flags. They can be combined
using the bitwise OR operator |. Some of them are not available on all platforms.
o os.O_RDONLY: open for reading only
o os.O_WRONLY: open for writing only
o os.O_RDWR : open for reading and writing
o os.O_NONBLOCK: do not block on open

Python 3
293
o os.O_APPEND: append on each write
o os.O_CREAT: create file if it does not exist
o os.O_TRUNC: truncate size to 0
o os.O_EXCL: error if create and file exists
o os.O_SHLOCK: atomically obtain a shared lock
o os.O_EXLOCK: atomically obtain an exclusive lock
o os.O_DIRECT: eliminate or reduce cache effects
o os.O_FSYNC : synchronous writes
o os.O_NOFOLLOW: do not follow symlinks
mode - This work in similar way as it works for chmod() method.
Return Value
This method returns the file descriptor for the newly opened file.
Example
The following example shows the usage of open() method.
#!/usr/bin/python3
import os, sys
# Open a file
fd = os.open( "foo.txt", os.O_RDWR|os.O_CREAT )
# Write one string
line="this is test"
# string needs to be converted byte object
b=str.encode(line)
os.write(fd, b)
# Close opened file
os.close( fd)
print ("Closed the file successfully!!")
This would create given file foo.txt and then would write given content in that file and
would produce the following result-
Closed the file successfully!!
os.openpty() Method
Description

Python 3
294
The method openpty() opens a pseudo-terminal pair and returns a pair of file
descriptors(master,slave) for the pty & the tty respectively.
The new file descriptors are non-inheritable. For a (slightly) more portable approach, use
the pty module.
Syntax
Following is the syntax for openpty() method-
os.openpty()
Parameters
NA
Return Value
This method returns a pair of file descriptors i.e., master and slave.
Example
The following example shows the usage of openpty() method.
# !/usr/bin/python3
import os
# master for pty, slave for tty
m,s = os.openpty()
print (m)
print (s)
# showing terminal name
s = os.ttyname(s)
print (m)
print( s)
When we run the above program, it produces the following result-
3
4
3
/dev/pty0
os.pathconf() Method
Description

Python 3
295
The method pathconf() returns system configuration information relevant to a named file.
Syntax
Following is the syntax for pathconf() method-
os.pathconf(path, name)
Parameters
path - This is the file path.
name - This specifies the configuration value to retrieve; it may be a string which
is the name of a defined system value; these names are specified in a number of
standards (POSIX.1, Unix 95, Unix 98, and others). The names known to the host
operating system are given in the os.pathconf_names dictionary.
Return Value
This method returns system configuration information of a file. Available on Unix like
systems.
Example
The following example shows the usage of pathconf() method.
#!/usr/bin/python3
import os, sys
print ("%s" % os.pathconf_names)
# Retrieve maximum length of a filename
no = os.pathconf('a2.py', 'PC_NAME_MAX')
print ("Maximum length of a filename :%d" % no)
# Retrieve file size
no = os.pathconf('a2.py', 'PC_FILESIZEBITS')
print ("file size in bits :%d" % no)
When we run the above program, it produces the following result-
{'PC_MAX_INPUT': 2, 'PC_VDISABLE': 8, 'PC_SYNC_IO': 9,
'PC_SOCK_MAXBUF': 12, 'PC_NAME_MAX': 3, 'PC_MAX_CANON': 1,
'PC_PRIO_IO': 11, 'PC_CHOWN_RESTRICTED': 6, 'PC_ASYNC_IO': 10,
'PC_NO_TRUNC': 7, 'PC_FILESIZEBITS': 13, 'PC_LINK_MAX': 0,
'PC_PIPE_BUF': 5, 'PC_PATH_MAX': 4}
Maximum length of a filename :255

Python 3
296
file size in bits : 64
os.pipe() Method
Description
The method pipe() creates a pipe and returns a pair of file descriptors (r, w) usable for
reading and writing, respectively
Syntax
Following is the syntax for pipe() method-
os.pipe()
Parameters
NA
Return Value
This method returns a pair of file descriptors.
Example
The following example shows the usage of pipe() method.
#!/usr/bin/python3
import os, sys
print ("The child will write text to a pipe and ")
print ("the parent will read the text written by child...")
# file descriptors r, w for reading and writing
r, w = os.pipe()
processid = os.fork()
if processid:
# This is the parent process
# Closes file descriptor w
os.close(w)
r = os.fdopen(r)
print ("Parent reading")

Python 3
297
str = r.read()
print ("text =", str )
sys.exit(0)
else:
# This is the child process
os.close(r)
w = os.fdopen(w, 'w')
print ("Child writing")
w.write("Text written by child...")
w.close()
print ("Child closing")
sys.exit(0)
When we run the above program, it produces the following result-
The child will write text to a pipe and
the parent will read the text written by child...
Parent reading
Child writing
Child closing
text = Text written by child...
os.popen() Method
Description
The method popen() opens a pipe to or from command.The return value is an open file
object connected to the pipe, which can be read or written depending on whether mode is
'r' (default) or 'w'.The bufsize argument has the same meaning as in open() function.
Syntax
Following is the syntax for popen() method-
os.popen(command[, mode[, bufsize]])
Parameters
command - This is command used.
mode - This is the Mode can be 'r'(default) or 'w'.

Python 3
298
bufsize - If the buffering value is set to 0, no buffering will take place. If the
buffering value is 1, line buffering will be performed while accessing a file. If you
specify the buffering value as an integer greater than 1, then buffering action will
be performed with the indicated buffer size. If negative, the buffer size is the
system default(default behavior).
Return Value
This method returns an open file object connected to the pipe.
Example
The following example shows the usage of popen() method.
# !/usr/bin/python3
import os, sys
# using command mkdir
a = 'mkdir nwdir'
b = os.popen(a,'r',1)
print b
When we run the above program, it produces the following result-
open file 'mkdir nwdir', mode 'r' at 0x81614d0
os.read() Method
Description
The method read() reads at most n bytes from file desciptor fd, return a string containing
the bytes read. If the end of file referred to by fd has been reached, an empty string is
returned.
Note: This function is intended for low-level I/O and must be applied to a file descriptor
as returned by os.open() or pipe(). To read a “file object” returned by the built-in function
open() or by popen() or fdopen(), or sys.stdin, use its read() or readline() methods.
Syntax
Following is the syntax for read() method-
os.read(fd,n)
Parameters
fd - This is the file descriptor of the file.
n - These are n bytes from file descriptor fd.

Python 3
299
Return Value
This method returns a string containing the bytes read.
Example
The following example shows the usage of read() method.
# !/usr/bin/python3
import os, sys
# Open a file
fd = os.open("foo.txt",os.O_RDWR)
# Reading text
ret = os.read(fd,12)
print (ret.decode())
# Close opened file
os.close(fd)
print ("Closed the file successfully!!")
Let us compile and run the above program, this will print the contents of file foo.txt-
This is test
Closed the file successfully!!
os.readlink() Method
Description
The method readlink() returns a string representing the path to which the symbolic link
points. It may return an absolute or relative pathname.
Syntax
Following is the syntax for readlink() method-
os.readlink(path)
Parameters
path - This is the path or symblic link for which we are going to find source of the link.
Return Value
This method return a string representing the path to which the symbolic link points.
Example

Python 3
300
The following example shows the usage of readlink() method.
# !/usr/bin/python3
import os
src = 'd://tmp//python3'
dst = 'd://tmp//python2'
# This creates a symbolic link on python in tmp directory
os.symlink(src, dst)
# Now let us use readlink to display the source of the link.
path = os.readlink( dst )
print (path)
Let us compile and run the above program. This will create a symblic link to
d:\tmp\python3 and later it will read the source of the symbolic link using readlink() call.
This is an example on Windows platform and needs administrator privilege to run. Before
running this program make sure you do not have d:\tmp\python2 already available.
d:\tmp\python2
os.remove() Method
Description
The method remove() removes the file path. If the path is a directory, OSError is raised.
Syntax
Following is the syntax for remove() method-
os.remove(path)
Parameters
path - This is the path, which is to be removed.
Return Value
This method does not return any value.
Example
The following example shows the usage of remove() method.
# !/usr/bin/python3
import os, sys
os.chdir("d:\\tmp")

Python 3
301
# listing directories
print ("The dir is: %s" %os.listdir(os.getcwd()))
# removing
os.remove("test.java")
# listing directories after removing path
print ("The dir after removal of path : %s" %os.listdir(os.getcwd()))
When we run above program, it produces following result-
The dir is: ['Applicationdocs.docx', 'book.zip', 'foo.txt', 'home', 'Java
Multiple Inheritance.htm', 'Java Multiple Inheritance_files', 'java.ppt',
'ParallelPortViewer', 'test.java']
The dir after removal of path : ['Applicationdocs.docx', 'book.zip', 'foo.txt',
'home', 'Java Multiple Inheritance.htm', 'Java Multiple Inheritance_files',
'java.ppt', 'ParallelPortViewer']
os.removedirs() Method
Description
The method removedirs() removes dirs recursively. If the leaf directory is succesfully
removed, removedirs tries to successively remove every parent directory displayed in
path. Raises OSError if the leaf directory could not be successfully removed.
Syntax
Following is the syntax for removedirs() method-
os.removedirs(path)
Parameters
path - This is the path of the directory, which needs to be removed.
Return Value
This method does not return any value.
Example
The following example shows the usage of removedirs() method.
# !/usr/bin/python3
import os, sys

Python 3
302
os.chdir("d:\\tmp")
# listing directories
print ("The dir is: %s" %os.listdir(os.getcwd()))
# removing
os.removedirs("home\\monthly\\daily")
# listing directories after removing directory
print ("The dir after removal is:" %os.listdir(os.getcwd()))
When we run the above program, it produces the following result-
The dir is: ['Applicationdocs.docx', 'book.zip', 'foo.txt', 'home', 'Java
Multiple Inheritance.htm', 'Java Multiple Inheritance_files', 'java.ppt',
'ParallelPortViewer']
The dir after removal is:
['Applicationdocs.docx', 'book.zip', 'foo.txt', 'Java Multiple Inheritance.htm',
'Java Multiple Inheritance_files', 'java.ppt', 'ParallelPortViewer']
os.rename() Method
Description
The method rename() renames the file or directory src to dst. If dst is a file or
directory(already present), OSError will be raised.
Syntax
Following is the syntax for rename() method-
os.rename(src, dst)
Parameters
src - This is the actual name of the file or directory.
dst - This is the new name of the file or directory.
Return Value
This method does not return any value.
Example
The following example shows the usage of rename() method.
# !/usr/bin/python3
import os, sys

Python 3
303
os.chdir("d:\\tmp")
# listing directories
print ("The dir is: %s"%os.listdir(os.getcwd()))
# renaming directory ''tutorialsdir"
os.rename("python3","python2")
print ("Successfully renamed.")
# listing directories after renaming "python3"
print ("the dir is: %s" %os.listdir(os.getcwd()))
When we run the above program, it produces the following result-
The dir is: ['Applicationdocs.docx', 'book.zip', 'foo.txt', 'Java Multiple
Inheritance.htm', 'Java Multiple Inheritance_files', 'java.ppt', 'Python3']
Successfully renamed.
the dir is: ['Applicationdocs.docx', 'book.zip', 'foo.txt', 'Java Multiple
Inheritance.htm', 'Java Multiple Inheritance_files', 'java.ppt', 'python2']
os.renames() Method
Description
The method renames() is recursive directory or file renaming function. It does the same
functioning as os.rename(), but it also moves a file to a directory, or a whole tree of
directories, that do not exist.
Syntax
Following is the syntax for renames() method:
os.renames(old, new)
Parameters
old - This is the actual name of the file or directory to be renamed.
new - This is the new name of the file or directory. It can even include a file to a
directory, or a whole tree of directories, that do not exist.
Return Value
This method does not return any value.
Example
The following example shows the usage of renames() method.

Python 3
304
# !/usr/bin/python3
import os, sys
os.chdir("d:\\tmp")
print ("Current directory is: %s" %os.getcwd())
# listing directories
print ("The dir is: %s"%os.listdir(os.getcwd()))
# renaming file "aa1.txt"
os.renames("foo.txt","newdir/foonew.txt")
print ("Successfully renamed.")
# listing directories after renaming and moving "foo.txt"
print ("The dir is: %s" %os.listdir(os.getcwd()))
os.chdir("newdir")
print ("The dir is: %s" %os.listdir(os.getcwd()))
When we run the above program, it produces the following result-
Current directory is: d:\tmp
The dir is: ['Applicationdocs.docx', 'book.zip', 'foo.txt', 'Java Multiple
Inheritance.htm', 'Java Multiple Inheritance_files', 'java.ppt', 'python2']
Successfully renamed.
The dir is: ['Applicationdocs.docx', 'book.zip', 'Java Multiple Inheritance.htm',
'Java Multiple Inheritance_files', 'java.ppt', 'newdir', 'python2']
The file foo.txt is not visible here, as it is been moved to newdir and renamed
as foonew.txt. The directory newdir and its contents are shown below:
The dir is: ['foonew.txt']
os.renames() Method
Description
The method renames() is recursive directory or file renaming function. It does the same
functioning as os.rename(), but it also moves a file to a directory, or a whole tree of
directories, that do not exist.
Syntax
Following is the syntax for renames() method-
os.renames(old, new)
Parameters
old - This is the actual name of the file or directory to be renamed.

Python 3
305
new - This is the new name of the file or directory.It can even include a file to a
directory, or a whole tree of directories, that do not exist.
Return Value
This method does not return any value.
Example
The following example shows the usage of renames() method.
# !/usr/bin/python3
import os, sys
os.chdir("d:\\tmp")
print ("Current directory is: %s" %os.getcwd())
# listing directories
print ("The dir is: %s"%os.listdir(os.getcwd()))
# renaming file "aa1.txt"
os.renames("foo.txt","newdir/foonew.txt")
print ("Successfully renamed.")
# listing directories after renaming and moving "foo.txt"
print ("The dir is: %s" %os.listdir(os.getcwd()))
os.chdir("newdir")
print ("The dir is: %s" %os.listdir(os.getcwd()))
When we run the above program, it produces the following result-
Current directory is: d:\tmp
The dir is: ['Applicationdocs.docx', 'book.zip', 'foo.txt', 'Java Multiple
Inheritance.htm', 'Java Multiple Inheritance_files', 'java.ppt', 'python2']
Successfully renamed.
The dir is: ['Applicationdocs.docx', 'book.zip', 'Java Multiple Inheritance.htm',
'Java Multiple Inheritance_files', 'java.ppt', 'newdir', 'python2']
The file foo.txt is not visible here, as it is been moved to newdir and renamed
as foonew.txt. The directory newdir and its contents are shown below:
The dir is: ['foonew.txt']
os.rmdir() Method
Description

Python 3
306
The method rmdir() removes the directory path. It works only when the directory is
empty, else OSError is raised.
Syntax
Following is the syntax for rmdir() method-
os.rmdir(path)
Parameters
path - This is the path of the directory, which needs to be removed.
Return Value
This method does not return any value.
Example
The following example shows the usage of rmdir() method.
# !/usr/bin/python3
import os, sys
os.chdir("d:\\tmp")
# listing directories
print ("the dir is: %s" %os.listdir(os.getcwd()))
# removing path
os.rmdir("newdir")
# listing directories after removing directory path
print ("the dir is:" %os.listdir(os.getcwd()))
When we run the above program, it produces the following result-
the dir is: ['Applicationdocs.docx', 'book.zip', 'Java Multiple Inheritance.htm',
'Java Multiple Inheritance_files', 'java.ppt', 'newdir', 'python2']
Traceback (most recent call last):
File "test.py", line 8, in
os.rmdir("newdir")
OSError: [WinError 145] The directory is not empty: 'newdir'
The error is coming as 'newdir' directory is not empty. If 'newdir' is an empty
directory, then this would produce following result:

Python 3
307
the dir is: ['Applicationdocs.docx', 'book.zip', 'Java Multiple Inheritance.htm',
'Java Multiple Inheritance_files', 'java.ppt', 'newdir', 'python2']
the dir is: ['Applicationdocs.docx', 'book.zip', 'Java Multiple Inheritance.htm',
'Java Multiple Inheritance_files', 'java.ppt', 'python2']
os.stat() Method
Description
The method stat() performs a stat system call on the given path.
Syntax
Following is the syntax for stat() method-
os.stat(path)
Parameters
path - This is the path, whose stat information is required.
Return Value
Here is the list of members of stat structure-
st_mode: protection bits.
st_ino: inode number.
st_dev: device.
st_nlink: number of hard links.
st_uid: user id of owner.
st_gid: group id of owner.
st_size: size of file, in bytes.
st_atime: time of most recent access.
st_mtime: time of most recent content modification.
st_ctime: time of most recent metadata change.
Example
The following example shows the usage of stat() method.
# !/usr/bin/python3
import os, sys
# showing stat information of file "foo.txt"
statinfo = os.stat('foo.txt')

Python 3
308
print (statinfo)
When we run the above program, it produces the following result-
os.stat_result(st_mode=33206, st_ino=281474976797706, st_dev=1017554828,
st_nlink=1, st_uid=0, st_gid=0, st_size=13, st_atime=1455649253,
st_mtime=1438077266, st_ctime=1455560006)
os.stat_float_times() Method
Description
The method stat_float_times() determines whether stat_result represents time stamps as
float objects.
Syntax
Following is the syntax for stat_float_times() method-
os.stat_float_times([newvalue])
Parameters
newvalue - If newvalue is True, future calls to stat() return floats, if it is False, future call
on stat returns ints. If newvalue is not mentioned, it returns the current settings.
Return Value
This method returns either True or False.
Example
The following example shows the usage of stat_float_times() method.
#!/usr/bin/python3
import os, sys
# Stat information
statinfo = os.stat('a2.py')
print (statinfo)
statinfo = os.stat_float_times()
print (statinfo)
When we run the above program, it produces the following result-

Python 3
309
os.stat_result(st_mode=33206, st_ino=562949953508433, st_dev=1017554828,
st_nlink=1, st_uid=0, st_gid=0, st_size=27, st_atime=1455597032,
st_mtime=1455597032, st_ctime=1455562995)
True
os.statvfs() Method
Description
The method statvfs() perform a statvfs system call on the given path.
Syntax
Following is the syntax for statvfs() method-
os.statvfs(path)
Parameters
path - This is the path, whose statvfs information is required.
Return Value
Here is the list of members of statvfs structure-
f_bsize: preferred file system block size.
f_frsize: fundamental file system block size.
f_blocks: total number of blocks in the filesystem.
f_bfree: total number of free blocks.
f_bavail: free blocks available to non-super user.
f_files: total number of file nodes.
f_ffree: total number of free file nodes.
f_favail: free nodes available to non-super user.
f_flag: system dependent.
f_namemax: maximum file name length.
Example
The following example shows the usage of statvfs() method. Availabe on Unix like
systems-
# !/usr/bin/python3
import os, sys
# showing statvfs information of file "a1.py"
stinfo = os.statvfs('a1.py')

Python 3
310
print (stinfo)
When we run the above program, it produces the following result-
posix.statvfs_result(f_bsize=4096, f_frsize=4096, f_blocks=1909350L,
f_bfree=1491513L,
f_bavail=1394521L, f_files=971520L, f_ffree=883302L, f_fvail=883302L, f_flag=0,
f_namemax=255)
os.symlink() Method
Description
The method symlink() creates a symbolic link dst pointing to src.
Syntax
Following is the syntax for symlink() method-
os.symlink(src, dst)
Parameters
src - This is the source.
dest - This is the destination, which did not exist previously.
Return Value
This method does not return any value.
Example
The following example shows the usage of symlink() method-
#!/usr/bin/python3
import os
src = '/usr/bin/python3'
dst = '/tmp/python'
# This creates a symbolic link on python in tmp directory
os.symlink(src, dst)
print "symlink created"
Let us compile and run the above program, this will create a symbolic link in /tmp directory
which will be as follows-

Python 3
311
lrwxrwxrwx. 1 root root 15 Apr 30 03:00 python -> /usr/bin/python3
os.tcgetpgrp() Method
Description
The method tcgetpgrp() returns the process group associated with the terminal given by
fd (an open file descriptor as returned by os.open())
Syntax
Following is the syntax for tcgetpgrp() method-
os.tcgetpgrp(fd)
Parameters
fd - This is the file descriptor.
Return Value
This method returns the process group.
Example
The following example shows the usage of tcgetpgrp() method-
# !/usr/bin/python3
import os, sys
# Showing current directory
print ("Current working dir :%s" %os.getcwd())
# Changing dir to /dev/tty
fd = os.open("/dev/tty",os.O_RDONLY)
f = os.tcgetpgrp(fd)
# Showing the process group
print ("the process group associated is: ")
print (f)
os.close(fd)
print ("Closed the file successfully!!")
When we run the above program, it produces the following result-
Current working dir is :/tmp
the process group associated is:

Python 3
312
2670
Closed the file successfully!!
os.tcsetpgrp() Method
Description
The method tcsetpgrp() sets the process group associated with the terminal given by fd
(an open file descriptor as returned by os.open()) to pg.
Syntax
Following is the syntax for tcsetpgrp() method-
os.tcsetpgrp(fd, pg)
Parameters
fd - This is the file descriptor.
pg - This set the process group to pg.
Return Value
This method does not return any value.
Example
The following example shows the usage of tcsetpgrp() method.
# !/usr/bin/python3
import os, sys
# Showing current directory
print ("Current working dir :%s" %os.getcwd())
# Changing dir to /dev/tty
fd = os.open("/dev/tty",os.O_RDONLY)
f = os.tcgetpgrp(fd)
# Showing the process group
print ("the process group associated is: ")
print (f)

Python 3
313
# Setting the process group
os.tcsetpgrp(fd,2672)
print ("done")
os.close(fd)
print "Closed the file successfully!!"
When we run the above program, it produces the following result-
Current working dir is :/tmp
the process group associated is:
2672
done
Closed the file successfully!!
os.tempnam() Method
Description
The method tempnam() returns a unique path name that is reasonable for creating a
temporary file.
Syntax
Following is the syntax for tempnam() method-
os.tempnam(dir, prefix)
Parameters
dir - This is the dir where the temporary filename will be created.
prefix - This is the prefix of the generated temporary filename.
Return Value
This method returns a unique path.
Example
The following example shows the usage of tempnam() method.
# !/usr/bin/python3
import os, sys
# prefix is tuts1 of the generated file
tmpfn = os.tempnam('/tmp/tutorialsdir,'tuts1')

Python 3
314
print "This is the unique path:"
print tmpfn
When we run the above program, it produces the following result-
This is the unique path:
/tmp/tutorialsdir/tuts1IbAco8
os.tmpfile() Method
Description
The method tmpfile() returns a new temporary file object opened in update mode (w+b).
The file has no directory entries associated with it and will be deleted automatically once
there are no file descriptors.
Syntax
Following is the syntax for tmpfile() method-
os.tmpfile
Parameters
NA
Return Value
This method returns a new temporary file object.
Example
The following example shows the usage of tmpfile() method.
# !/usr/bin/python3
import os
# The file has no directory entries associated with it and will be
# deleted automatically once there are no file descriptors.
tmpfile = os.tmpfile()
tmpfile.write('Temporary newfile is here.....')
tmpfile.seek(0)
print tmpfile.read()

Python 3
315
tmpfile.close
When we run the above program, it produces the following result-
Temporary newfile is here.....
os.tmpnam() Method
Description
The method tmpnam() returns a unique path name that is reasonable for creating a
temporary file.
Syntax
Following is the syntax for tmpnam() method-
os.tmpnam()
Parameters
NA
Return Value
This method returns a unique path name.
Example
The following example shows the usage of tmpnam() method.
# !/usr/bin/python3
import os, sys
# Temporary file generated in current directory
tmpfn = os.tmpnam()
print "This is the unique path:"
print tmpfn
When we run the above program, it produces the following result-
This is the unique path:
/tmp/fileUFojpd
os.ttyname() Method
Description

Python 3
316
The method ttyname() returns a string, which specifies the terminal device associated
with fd. If fd is not associated with a terminal device, an exception is raised.
Syntax
Following is the syntax for ttyname() method-
os.ttyname(fd)
Parameters
fd - This is the file descriptor.
Return Value
This method returns a string which specifies the terminal device. Available on Unix like
Systems.
Example
The following example shows the usage of ttyname() method.
# !/usr/bin/python33
import os, sys
# Showing current directory
print ("Current working dir :%s" %os.getcwd())
# Changing dir to /dev/tty
fd = os.open("/dev/tty",os.O_RDONLY)
p = os.ttyname(fd)
print ("the terminal device associated is: ")
print p
print ("done!!")
os.close(fd)
print ("Closed the file successfully!!")
When we run the above program, it produces the following result-
Current working dir is :/tmp
the terminal device associated is:
/dev/tty

Python 3
317
done!!
Closed the file successfully!!
os.unlink() Method
Description
The method unlink() removes (deletes) the file path. If the path is a directory, OSError
is raised. This function is identical to the remove() mehod; the unlink name is its traditional
Unix name.
Syntax
Following is the syntax for unlink() method-
os.unlink(path)
Parameters
path - This is the path, which is to be removed.
Return Value
This method does not return any value.
Example
The following example shows the usage of unlink() method.
# !/usr/bin/python3
import os, sys
os.chdir("d:\\tmp")
# listing directories
print ("The dir is: %s" %os.listdir(os.getcwd()))
os.unlink("foo.txt")
# listing directories after removing path
print ("The dir after removal of path : %s" %os.listdir(os.getcwd()))
When we run the above program, it produces the following result-
The dir is: ['Applicationdocs.docx', 'book.zip', 'foo.txt', 'Java Multiple
Inheritance.htm', 'Java Multiple Inheritance_files', 'java.ppt', 'python2']
The dir after removal of path : ['Applicationdocs.docx', 'book.zip', 'Java
Multiple Inheritance.htm', 'Java Multiple Inheritance_files', 'java.ppt',
'python2']

Python 3
318
os.utime() Method
Description
The method utime() sets the access and modified times of the file specified by path.
Syntax
Following is the syntax for utime() method-
os.utime(path, times)
Parameters
path - This is the path of the file.
times - This is the file access and modified time. If times is none, then the file
access and modified times are set to the current time. The parameter times consists
of row in the form of (atime, mtime) i.e (accesstime, modifiedtime).
Return Value
This method does not return any value.
Example
The following example shows the usage of utime() method.
# !/usr/bin/python3
import os, sys, time
os.chdir("d:\\tmp")
# Showing stat information of file
stinfo = os.stat('foo.txt')
print (stinfo)
# Using os.stat to recieve atime and mtime of file
print ("access time of foo.txt: %s" %stinfo.st_atime)
print ("modified time of foo.txt: %s" %stinfo.st_mtime)
print (time.asctime( time.localtime(stinfo.st_atime)))
# Modifying atime and mtime
os.utime("foo.txt",(1330712280, 1330712292))
print ("after modification")
print (time.asctime( time.localtime(stinfo.st_atime)))
print ("done!!")
When we run the above program, it produces the following result-

Python 3
319
os.stat_result(st_mode=33206, st_ino=1688849860351098, st_dev=1017554828,
st_nlink=1, st_uid=0, st_gid=0, st_size=0, st_atime=1455684273,
st_mtime=1455684273, st_ctime=1455683589)
access time of foo.txt: 1455684273.84375
modified time of foo.txt: 1455684273.84375
Wed Feb 17 10:14:33 2016
after modification
Fri Mar 2 23:48:00 2012
done!!
os.walk() Method
Description
The method walk() generates the file names in a directory tree by walking the tree either
top-down or bottom-up.
Syntax
Following is the syntax for the walk() method-
os.walk(top[, topdown=True[, onerror=None[, followlinks=False]]])
Parameters
top - Each directory rooted at directory, yields 3-tuples, i.e., (dirpath, dirnames,
filenames)
topdown - If optional argument topdown is True or not specified, directories are
scanned from top-down. If topdown is set to False, directories are scanned from
bottom-up.
onerror - This can show error to continue with the walk, or raise the exception to
abort the walk.
followlinks - This visits directories pointed to by symlinks, if set to true.
Return Value
This method does not return any value.
Example
The following example shows the usage of walk() method.
# !/usr/bin/python3
import os

Python 3
320
os.chdir("d:\\tmp")
for root, dirs, files in os.walk(".", topdown=False):
for name in files:
print(os.path.join(root, name))
for name in dirs:
print(os.path.join(root, name))
Let us compile and run the above program. This will scan all the directories and
subdirectories bottom-to-up.
.\python2\testdir\Readme_files\Lpt_Port_Config.gif
.\python2\testdir\Readme_files\ParallelPortViever.gif
.\python2\testdir\Readme_files\softcollection.css
.\python2\testdir\Readme_files\Thumbs.db
.\python2\testdir\Readme_files\Yellov_Ball.gif
.\python2\testdir\Readme.htm
.\python2\testdir\Readme_files
.\python2\testdir
.\Applicationdocs.docx
.\book.zip
.\foo.txt
.\java.ppt
.\python2
If you will change the value of topdown to True, then it will give you the following result-
.\Applicationdocs.docx
.\book.zip
.\foo.txt
.\java.ppt
.\python2
.\python2\testdir
.\python2\testdir\Readme.htm
.\python2\testdir\Readme_files
.\python2\testdir\Readme_files\Lpt_Port_Config.gif
.\python2\testdir\Readme_files\ParallelPortViever.gif
.\python2\testdir\Readme_files\softcollection.css
.\python2\testdir\Readme_files\Thumbs.db

Python 3
321
.\python2\testdir\Readme_files\Yellov_Ball.gif
os.write() Method
Description
The method write() writes the string str to file descriptor fd. It returns the number of
bytes actually written.
Syntax
Following is the syntax for write() method-
os.write(fd, str)
Parameters
fd - This is the file descriptor.
str - This is the string to be written.
Return Value
This method returns the number of bytes actually written.
Example
The following example shows the usage of the write() method-
# !/usr/bin/python3
import os, sys
# Open a file
fd = os.open( "f1.txt", os.O_RDWR|os.O_CREAT )
# Write one string
line="this is test"
# string needs to be converted byte object
b=str.encode(line)
ret=os.write(fd, b)
# ret consists of number of bytes written to f1.txt
print ("the number of bytes written: ", ret)
# Close opened file
os.close( fd)
print ("Closed the file successfully!!")
When we run the above program, it produces the following result-

Python 3
322
the number of bytes written: 12
Closed the file successfully!!

Python 3
323
Python provides two very important features to handle any unexpected error in your
Python programs and to add debugging capabilities in them-
Exception Handling.
Assertions.
Standard Exceptions
Here is a list of Standard Exceptions available in Python.
EXCEPTION NAME
DESCRIPTION
Exception
Base class for all exceptions
StopIteration
Raised when the next() method of an iterator does not point to
any object.
SystemExit
Raised by the sys.exit() function.
StandardError
Base class for all built-in exceptions except StopIteration and
SystemExit.
ArithmeticError
Base class for all errors that occur for numeric calculation.
OverflowError
Raised when a calculation exceeds maximum limit for a numeric
type.
FloatingPointError
Raised when a floating point calculation fails.
ZeroDivisonError
Raised when division or modulo by zero takes place for all
numeric types.
AssertionError
Raised in case of failure of the Assert statement.
AttributeError
Raised in case of failure of attribute reference or assignment.
18. Python 3 – Exceptions Handling

Python 3
324
EOFError
Raised when there is no input from either the raw_input() or
input() function and the end of file is reached.
ImportError
Raised when an import statement fails.
KeyboardInterrupt
Raised when the user interrupts program execution, usually by
pressing Ctrl+c.
LookupError
Base class for all lookup errors.
IndexError
Raised when an index is not found in a sequence.
KeyError
Raised when the specified key is not found in the dictionary.
NameError
Raised when an identifier is not found in the local or global
namespace.
UnboundLocalError
Raised when trying to access a local variable in a function or
method but no value has been assigned to it.
EnvironmentError
Base class for all exceptions that occur outside the Python
environment.
IOError
Raised when an input/ output operation fails, such as the print
statement or the open() function when trying to open a file that
does not exist.
OSError
Raised for operating system-related errors.
SyntaxError
Raised when there is an error in Python syntax.
IndentationError
Raised when indentation is not specified properly.
SystemError
Raised when the interpreter finds an internal problem, but when
this error is encountered the Python interpreter does not exit.
SystemExit
Raised when Python interpreter is quit by using the sys.exit()
function. If not handled in the code, causes the interpreter to
exit.

Python 3
325
TypeError
Raised when an operation or function is attempted that is
invalid for the specified data type.
ValueError
Raised when the built-in function for a data type has the valid
type of arguments, but the arguments have invalid values
specified.
RuntimeError
Raised when a generated error does not fall into any category.
NotImplementedError
Raised when an abstract method that needs to be implemented
in an inherited class is not actually implemented.
Assertions in Python
An assertion is a sanity-check that you can turn on or turn off when you are done with
your testing of the program.
The easiest way to think of an assertion is to liken it to a raise-if statement (or to
be more accurate, a raise-if-not statement). An expression is tested, and if the
result comes up false, an exception is raised.
Assertions are carried out by the assert statement, the newest keyword to Python,
introduced in version 1.5.
Programmers often place assertions at the start of a function to check for valid
input, and after a function call to check for valid output.
The assert Statement
When it encounters an assert statement, Python evaluates the accompanying expression,
which is hopefully true. If the expression is false, Python raises
anAssertionError exception.
The syntax for assert is −
assert Expression[, Arguments]
If the assertion fails, Python uses ArgumentExpression as the argument for the
AssertionError. AssertionError exceptions can be caught and handled like any other
exception, using the try-except statement. If they are not handled, they will terminate the
program and produce a traceback.
Example
Here is a function that converts a given temperature from degrees Kelvin to degrees
Fahrenheit. Since 0° K is as cold as it gets, the function bails out if it sees a negative
temperature −

Python 3
326
#!/usr/bin/python3
def KelvinToFahrenheit(Temperature):
assert (Temperature >= 0),"Colder than absolute zero!"
return ((Temperature-273)*1.8)+32
print (KelvinToFahrenheit(273))
print (int(KelvinToFahrenheit(505.78)))
print (KelvinToFahrenheit(-5))
When the above code is executed, it produces the following result-
32.0
451
Traceback (most recent call last):
File "test.py", line 9, in
print KelvinToFahrenheit(-5)
File "test.py", line 4, in KelvinToFahrenheit
assert (Temperature >= 0),"Colder than absolute zero!"
AssertionError: Colder than absolute zero!
What is Exception?
An exception is an event, which occurs during the execution of a program that disrupts
the normal flow of the program's instructions. In general, when a Python script encounters
a situation that it cannot cope with, it raises an exception. An exception is a Python object
that represents an error.
When a Python script raises an exception, it must either handle the exception immediately
otherwise it terminates and quits.
Handling an Exception
If you have some suspicious code that may raise an exception, you can defend your
program by placing the suspicious code in a try: block. After the try: block, include
an except: statement, followed by a block of code which handles the problem as elegantly
as possible.
Syntax
Here is simple syntax of try....except...else blocks-
try:
You do your operations here
......................

Python 3
327
except ExceptionI:
If there is ExceptionI, then execute this block.
except ExceptionII:
If there is ExceptionII, then execute this block.
......................
else:
If there is no exception then execute this block.
Here are few important points about the above-mentioned syntax-
A single try statement can have multiple except statements. This is useful when
the try block contains statements that may throw different types of exceptions.
You can also provide a generic except clause, which handles any exception.
After the except clause(s), you can include an else-clause. The code in the else-
block executes if the code in the try: block does not raise an exception.
The else-block is a good place for code that does not need the try: block's
protection.
Example
This example opens a file, writes content in the file and comes out gracefully because there
is no problem at all.
#!/usr/bin/python3
try:
fh = open("testfile", "w")
fh.write("This is my test file for exception handling!!")
except IOError:
print ("Error: can\'t find file or read data")
else:
print ("Written content in the file successfully")
fh.close()
This produces the following result-
Written content in the file successfully
Example
This example tries to open a file where you do not have the write permission, so it raises
an exception-

Python 3
328
#!/usr/bin/python3
try:
fh = open("testfile", "r")
fh.write("This is my test file for exception handling!!")
except IOError:
print ("Error: can\'t find file or read data")
else:
print ("Written content in the file successfully")
This produces the following result-
Error: can't find file or read data
The except Clause with No Exceptions
You can also use the except statement with no exceptions defined as follows-
try:
You do your operations here
......................
except:
If there is any exception, then execute this block.
......................
else:
If there is no exception then execute this block.
This kind of a try-except statement catches all the exceptions that occur. Using this kind
of try-except statement is not considered a good programming practice though, because
it catches all exceptions but does not make the programmer identify the root cause of the
problem that may occur.
The except Clause with Multiple Exceptions
You can also use the same except statement to handle multiple exceptions as follows-
try:
You do your operations here
......................
except(Exception1[, Exception2[,...ExceptionN]]]):
If there is any exception from the given exception list,
then execute this block.
......................

Python 3
329
else:
If there is no exception then execute this block.
The try-finally Clause
You can use a finally: block along with a try: block. The finally: block is a place to put
any code that must execute, whether the try-block raised an exception or not. The syntax
of the try-finally statement is this-
try:
You do your operations here;
......................
Due to any exception, this may be skipped.
finally:
This would always be executed.
......................
Note: You can provide except clause(s), or a finally clause, but not both. You cannot
use else clause as well along with a finally clause.
Example
#!/usr/bin/python3
try:
fh = open("testfile", "w")
fh.write("This is my test file for exception handling!!")
finally:
print ("Error: can\'t find file or read data")
fh.close()
If you do not have permission to open the file in writing mode, then this will produce the
following result-
Error: can't find file or read data
Same example can be written more cleanly as follows-
#!/usr/bin/python3
try:
fh = open("testfile", "w")
try:
fh.write("This is my test file for exception handling!!")

Python 3
330
finally:
print ("Going to close the file")
fh.close()
except IOError:
print ("Error: can\'t find file or read data")
When an exception is thrown in the try block, the execution immediately passes to
the finally block. After all the statements in the finally block are executed, the exception
is raised again and is handled in the except statements if present in the next higher layer
of the try-except statement.
Argument of an Exception
An exception can have an argument, which is a value that gives additional information
about the problem. The contents of the argument vary by exception. You capture an
exception's argument by supplying a variable in the except clause as follows-
try:
You do your operations here
......................
except ExceptionType as Argument:
You can print value of Argument here...
If you write the code to handle a single exception, you can have a variable follow the name
of the exception in the except statement. If you are trapping multiple exceptions, you can
have a variable follow the tuple of the exception.
This variable receives the value of the exception mostly containing the cause of the
exception. The variable can receive a single value or multiple values in the form of a tuple.
This tuple usually contains the error string, the error number, and an error location.
Example
Following is an example for a single exception-
#!/usr/bin/python3
# Define a function here.
def temp_convert(var):
try:
returnint(var)
except ValueError as Argument:
print("The argument does not contain numbers\n",Argument)
# Call above function here.

Python 3
331
temp_convert("xyz")
This produces the following result-
The argument does not contain numbers
invalid literal for int() with base 10: 'xyz'
Raising an Exception
You can raise exceptions in several ways by using the raise statement. The general syntax
for the raise statement is as follows-
Syntax
raise [Exception [, args [, traceback]]]
Here, Exception is the type of exception (for example, NameError) and argument is a
value for the exception argument. The argument is optional; if not supplied, the exception
argument is None.
The final argument, traceback, is also optional (and rarely used in practice), and if present,
is the traceback object used for the exception.
Example
An exception can be a string, a class or an object. Most of the exceptions that the Python
core raises are classes, with an argument that is an instance of the class. Defining new
exceptions is quite easy and can be done as follows-
def functionName( level ):
if level <1:
raise Exception(level)
# The code below to this would not be executed
# if we raise the exception
return level
Note: In order to catch an exception, an "except" clause must refer to the same exception
thrown either as a class object or a simple string. For example, to capture the above
exception, we must write the except clause as follows-
try:
Business Logic here...
except Exception as e:
Exception handling here using e.args...

Python 3
332
else:
Rest of the code here...
The following example illustrates the use of raising an exception-
#!/usr/bin/python3
def functionName( level ):
if level <1:
raise Exception(level)
# The code below to this would not be executed
# if we raise the exception
return level
try:
l=functionName(-10)
print ("level=",l)
except Exception as e:
print ("error in level argument",e.args[0])
This will produce the following result-
error in level argument -10
User-Defined Exceptions
Python also allows you to create your own exceptions by deriving classes from the standard
built-in exceptions.
Here is an example related to RuntimeError. Here, a class is created that is subclassed
from RuntimeError. This is useful when you need to display more specific information when
an exception is caught.
In the try block, the user-defined exception is raised and caught in the except block. The
variable e is used to create an instance of the class Networkerror.
class Networkerror(RuntimeError):
def __init__(self, arg):
self.args = arg
So once you have defined the above class, you can raise the exception as follows-
try:
raise Networkerror("Bad hostname")
except Networkerror,e:
print e.args

Python 3
333
Python 3 – Advanced Tutorial

Python 3
334
Python has been an object-oriented language since the time it existed. Due to this,
creating and using classes and objects are downright easy. This chapter helps you become
an expert in using Python's object-oriented programming support.
If you do not have any previous experience with object-oriented (OO) programming, you
may want to consult an introductory course on it or at least a tutorial of some sort so that
you have a grasp of the basic concepts.
However, here is a small introduction of Object-Oriented Programming (OOP) to help you.
Overview of OOP Terminology
Class: A user-defined prototype for an object that defines a set of attributes that
characterize any object of the class. The attributes are data members (class
variables and instance variables) and methods, accessed via dot notation.
Class variable: A variable that is shared by all instances of a class. Class variables
are defined within a class but outside any of the class's methods. Class variables
are not used as frequently as instance variables are.
Data member: A class variable or instance variable that holds data associated with
a class and its objects.
Function overloading: The assignment of more than one behavior to a particular
function. The operation performed varies by the types of objects or arguments
involved.
Instance variable: A variable that is defined inside a method and belongs only to
the current instance of a class.
Inheritance: The transfer of the characteristics of a class to other classes that are
derived from it.
Instance: An individual object of a certain class. An object obj that belongs to a
class Circle, for example, is an instance of the class Circle.
Instantiation: The creation of an instance of a class.
Method : A special kind of function that is defined in a class definition.
Object: A unique instance of a data structure that is defined by its class. An object
comprises both data members (class variables and instance variables) and
methods.
Operator overloading: The assignment of more than one function to a particular
operator.
19. Python 3 – Object Oriented

Python 3
335
Creating Classes
The class statement creates a new class definition. The name of the class immediately
follows the keyword class followed by a colon as follows-
class ClassName:
'Optional class documentation string'
class_suite
The class has a documentation string, which can be accessed
viaClassName.__doc__.
The class_suite consists of all the component statements defining class members,
data attributes and functions.
Example
Following is an example of a simple Python class-
class Employee:
'Common base class for all employees'
empCount = 0
def __init__(self, name, salary):
self.name = name
self.salary = salary
Employee.empCount += 1
def displayCount(self):
print "Total Employee %d" % Employee.empCount
def displayEmployee(self):
print ("Name : ", self.name, ", Salary: ", self.salary)
The variable empCount is a class variable whose value is shared among all the
instances of a in this class. This can be accessed as Employee.empCount from
inside the class or outside the class.
The first method __init__() is a special method, which is called class constructor
or initialization method that Python calls when you create a new instance of this
class.
You declare other class methods like normal functions with the exception that the
first argument to each method is self. Python adds the self argument to the list for
you; you do not need to include it when you call the methods.

Python 3
336
Creating Instance Objects
To create instances of a class, you call the class using class name and pass in whatever
arguments its __init__ method accepts.
This would create first object of Employee class
emp1 = Employee("Zara", 2000)
This would create second object of Employee class
emp2 = Employee("Manni", 5000)
Accessing Attributes
You access the object's attributes using the dot operator with object. Class variable would
be accessed using class name as follows-
emp1.displayEmployee()
emp2.displayEmployee()
print ("Total Employee %d" % Employee.empCount)
Now, putting all the concepts together-
#!/usr/bin/python3
class Employee:
'Common base class for all employees'
empCount = 0
def __init__(self, name, salary):
self.name = name
self.salary = salary
Employee.empCount += 1
def displayCount(self):
print ("Total Employee %d" % Employee.empCount)
def displayEmployee(self):
print ("Name : ", self.name, ", Salary: ", self.salary)
#This would create first object of Employee class"
emp1 = Employee("Zara", 2000)
#This would create second object of Employee class"

Python 3
337
emp2 = Employee("Manni", 5000)
emp1.displayEmployee()
emp2.displayEmployee()
print ("Total Employee %d" % Employee.empCount)
When the above code is executed, it produces the following result-
Name : Zara ,Salary: 2000
Name : Manni ,Salary: 5000
Total Employee 2
You can add, remove, or modify attributes of classes and objects at any time-
emp1.salary = 7000 # Add an 'salary' attribute.
emp1.name = 'xyz' # Modify 'age' attribute.
del emp1.salary # Delete 'age' attribute.
Instead of using the normal statements to access attributes, you can use the following
functions-
The getattr(obj, name[, default]): to access the attribute of object.
The hasattr(obj,name): to check if an attribute exists or not.
The setattr(obj,name,value): to set an attribute. If attribute does not exist, then
it would be created.
The delattr(obj, name): to delete an attribute.
hasattr(emp1, 'salary') # Returns true if 'salary' attribute exists
getattr(emp1, 'salary') # Returns value of 'salary' attribute
setattr(emp1, 'salary', 7000) # Set attribute 'age' at 8
delattr(emp1, 'salary') # Delete attribute 'age'
Built-In Class Attributes
Every Python class keeps the following built-in attributes and they can be accessed using
dot operator like any other attribute −
__dict__: Dictionary containing the class's namespace.
__doc__: Class documentation string or none, if undefined.
__name__: Class name.
__module__: Module name in which the class is defined. This attribute is
"__main__" in interactive mode.

Python 3
338
__bases__: A possibly empty tuple containing the base classes, in the order of
their occurrence in the base class list.
For the above class let us try to access all these attributes-
#!/usr/bin/python3
class Employee:
'Common base class for all employees'
empCount = 0
def __init__(self, name, salary):
self.name = name
self.salary = salary
Employee.empCount += 1
def displayCount(self):
print ("Total Employee %d" % Employee.empCount)
def displayEmployee(self):
print ("Name : ", self.name, ", Salary: ", self.salary)
emp1 = Employee("Zara", 2000)
emp2 = Employee("Manni", 5000)
print ("Employee.__doc__:", Employee.__doc__)
print ("Employee.__name__:", Employee.__name__)
print ("Employee.__module__:", Employee.__module__)
print ("Employee.__bases__:", Employee.__bases__)
print ("Employee.__dict__:", Employee.__dict__ )
When the above code is executed, it produces the following result-
Employee.__doc__: Common base class for all employees
Employee.__name__: Employee
Employee.__module__: __main__
Employee.__bases__: (,)
Employee.__dict__: {'displayCount': , '__module__': '__main__', '__doc__':
'Common base class for all employees', 'empCount': 2, '__init__': ,
'displayEmployee': , '__weakref__': , '__dict__': }

Python 3
339
Destroying Objects (Garbage Collection)
Python deletes unneeded objects (built-in types or class instances) automatically to free
the memory space. The process by which Python periodically reclaims blocks of memory
that no longer are in use is termed as Garbage Collection.
Python's garbage collector runs during program execution and is triggered when an
object's reference count reaches zero. An object's reference count changes as the number
of aliases that point to it changes.
An object's reference count increases when it is assigned a new name or placed in a
container (list, tuple, or dictionary). The object's reference count decreases when it is
deleted with del, its reference is reassigned, or its reference goes out of scope. When an
object's reference count reaches zero, Python collects it automatically.
a = 40 # Create object <40>
b = a # Increase ref. count of <40>
c = [b] # Increase ref. count of <40>
del a # Decrease ref. count of <40>
b = 100 # Decrease ref. count of <40>
c[0] = -1 # Decrease ref. count of <40>
You normally will not notice when the garbage collector destroys an orphaned instance
and reclaims its space. However, a class can implement the special method__del__(),
called a destructor, that is invoked when the instance is about to be destroyed. This
method might be used to clean up any non-memory resources used by an instance.
Example
This __del__() destructor prints the class name of an instance that is about to be
destroyed.
#!/usr/bin/python3
class Point:
def __init( self, x=0, y=0):
self.x = x
self.y = y
def __del__(self):
class_name = self.__class__.__name__
print (class_name, "destroyed")
pt1 = Point()
pt2 = pt1
pt3 = pt1

Python 3
340
print (id(pt1), id(pt2), id(pt3) # prints the ids of the obejcts)
del pt1
del pt2
del pt3
When the above code is executed, it produces the following result-
3083401324 3083401324 3083401324
Point destroyed
Note: Ideally, you should define your classes in a separate file, then you should import
them in your main program file using import statement.
In the above example, assuming definition of a Point class is contained in point.py and there
is no other executable code in it.
#!/usr/bin/python3
import point
p1=point.Point()
Class Inheritance
Instead of starting from a scratch, you can create a class by deriving it from a pre-existing
class by listing the parent class in parentheses after the new class name.
The child class inherits the attributes of its parent class, and you can use those attributes
as if they were defined in the child class. A child class can also override data members and
methods from the parent.
Syntax
Derived classes are declared much like their parent class; however, a list of base classes
to inherit from is given after the class name −
class SubClassName (ParentClass1[, ParentClass2, ...]):
'Optional class documentation string'
class_suite
Example
#!/usr/bin/python3
class Parent: # define parent class
parentAttr = 100
def __init__(self):

Python 3
341
print ("Calling parent constructor")
def parentMethod(self):
print ('Calling parent method')
def setAttr(self, attr):
Parent.parentAttr = attr
def getAttr(self):
print ("Parent attribute :", Parent.parentAttr)
class Child(Parent): # define child class
def __init__(self):
print ("Calling child constructor")
def childMethod(self):
print ('Calling child method')
c = Child() # instance of child
c.childMethod() # child calls its method
c.parentMethod() # calls parent's method
c.setAttr(200) # again call parent's method
c.getAttr() # again call parent's method
When the above code is executed, it produces the following result-
Calling child constructor
Calling child method
Calling parent method
Parent attribute : 200
In a similar way, you can drive a class from multiple parent classes as follows-
class A: # define your class A
.....
class B: # define your calss B
.....
class C(A, B): # subclass of A and B
.....

Python 3
342
You can use issubclass() or isinstance() functions to check a relationship of two classes
and instances.
The issubclass(sub, sup) boolean function returns True, if the given
subclass sub is indeed a subclass of the superclass sup.
The isinstance(obj, Class) boolean function returns True, if obj is an instance of
class Class or is an instance of a subclass of Class.
Overriding Methods
You can always override your parent class methods. One reason for overriding parent's
methods is that you may want special or different functionality in your subclass.
Example
#!/usr/bin/python3
class Parent: # define parent class
def myMethod(self):
print ('Calling parent method')
class Child(Parent): # define child class
def myMethod(self):
print ('Calling child method')
c = Child() # instance of child
c.myMethod() # child calls overridden method
When the above code is executed, it produces the following result-
Calling child method
Base Overloading Methods
The following table lists some generic functionality that you can override in your own
classes-
SN
Method, Description & Sample Call
1
__init__ ( self [,args...] )
Constructor (with any optional arguments)
Sample Call : obj = className(args)

Python 3
343
2
__del__( self )
Destructor, deletes an object
Sample Call : del obj
3
__repr__( self )
Evaluatable string representation
Sample Call : repr(obj)
4
__str__( self )
Printable string representation
Sample Call : str(obj)
5
__cmp__ ( self, x )
Object comparison
Sample Call : cmp(obj, x)
Overloading Operators
Suppose you have created a Vector class to represent two-dimensional vectors. What
happens when you use the plus operator to add them? Most likely Python will yell at you.
You could, however, define the __add__ method in your class to perform vector addition
and then the plus operator would behave as per expectation −
Example
#!/usr/bin/python3
class Vector:
def __init__(self, a, b):
self.a = a
self.b = b
def __str__(self):
return 'Vector (%d, %d)' % (self.a, self.b)
def __add__(self,other):
return Vector(self.a + other.a, self.b + other.b)
v1 = Vector(2,10)
v2 = Vector(5,-2)
print (v1 + v2)
When the above code is executed, it produces the following result-

Python 3
344
Vector(7,8)
Data Hiding
An object's attributes may or may not be visible outside the class definition. You need to
name attributes with a double underscore prefix, and those attributes then will not be
directly visible to outsiders.
Example
#!/usr/bin/python3
class JustCounter:
__secretCount = 0
def count(self):
self.__secretCount += 1
print (self.__secretCount)
counter = JustCounter()
counter.count()
counter.count()
print (counter.__secretCount)
When the above code is executed, it produces the following result-
1
2
Traceback (most recent call last):
File "test.py", line 12, in <module>
print counter.__secretCount
AttributeError: JustCounter instance has no attribute '__secretCount'
Python protects those members by internally changing the name to include the class name.
You can access such attributes as object._className__attrName. If you would replace
your last line as following, then it works for you-
.........................
print (counter._JustCounter__secretCount)
When the above code is executed, it produces the following result-

Python 3
345
1
2
2

Python 3
346
A regular expression is a special sequence of characters that helps you match or find other
strings or sets of strings, using a specialized syntax held in a pattern. Regular expressions
are widely used in UNIX world.
The module re provides full support for Perl-like regular expressions in Python. The re
module raises the exception re.error if an error occurs while compiling or using a regular
expression.
We would cover two important functions, which would be used to handle regular
expressions. Nevertheless, a small thing first: There are various characters, which would
have special meaning when they are used in regular expression. To avoid any confusion
while dealing with regular expressions, we would use Raw Strings asr'expression'.
Basic patterns that match single chars
a, X, 9, < -- ordinary characters just match themselves exactly.
. (a period) -- matches any single character except newline '\n'
\w -- matches a "word" character: a letter or digit or underbar [a-zA-Z0-9_].
\W -- matches any non-word character.
\b -- boundary between word and non-word
\s -- matches a single whitespace character -- space, newline, return, tab
\S -- matches any non-whitespace character.
\t, \n, \r -- tab, newline, return
\d -- decimal digit [0-9]
^ = matches start of the string
$ = match the end of the string
\ -- inhibit the "specialness" of a character.
Compilation flags
Compilation flags let you modify some aspects of how regular expressions work. Flags are
available in the re module under two names, a long name such as IGNORECASE and a
short, one-letter form such as I.
Flag
Meaning
ASCII, A
Makes several escapes like \w, \b, \s and \d match only on ASCII
characters with the respective property.
DOTALL, S
Make, match any character, including newlines
IGNORECASE, I
Do case-insensitive matches
20. Python 3 – Regular Expressions

Python 3
347
LOCALE, L
Do a locale-aware match
MULTILINE, M
Multi-line matching, affecting ^ and $
VERBOSE, X (for
‘extended’)
Enable verbose REs, which can be organized more cleanly and
understandably
The match Function
This function attempts to match RE pattern to string with optional flags.
Here is the syntax for this function-
re.match(pattern, string, flags=0)
Here is the description of the parameters-
Parameter
Description
pattern
This is the regular expression to be matched.
string
This is the string, which would be searched to match the
pattern at the beginning of string.
flags
You can specify different flags using bitwise OR (|). These are
modifiers, which are listed in the table below.
The re.match function returns a match object on success, None on failure. We use
group(num) or groups() function of match object to get matched expression.
Match Object
Methods
Description
group(num=0)
This method returns entire match (or specific subgroup num)
groups()
This method returns all matching subgroups in a tuple (empty
if there weren't any)
Example
#!/usr/bin/python3
import re
line = "Cats are smarter than dogs"

Python 3
348
matchObj = re.match( r'(.*) are (.*?) .*', line, re.M|re.I)
if matchObj:
print ("matchObj.group() : ", matchObj.group())
print ("matchObj.group(1) : ", matchObj.group(1))
print ("matchObj.group(2) : ", matchObj.group(2))
else:
print ("No match!!")
When the above code is executed, it produces the following result-
matchObj.group() : Cats are smarter than dogs
matchObj.group(1) : Cats
matchObj.group(2) : smarter
The search Function
This function searches for first occurrence of RE pattern within the string, with
optional flags.
Here is the syntax for this function-
re.search(pattern, string, flags=0)
Here is the description of the parameters-
Parameter
Description
pattern
This is the regular expression to be matched.
string
This is the string, which would be searched to match the
pattern anywhere in the string.
flags
You can specify different flags using bitwise OR (|). These are
modifiers, which are listed in the table below.
The re.search function returns a match object on success, none on failure. We
use group(num) or groups() function of match object to get the matched expression.
Match Object
Methods
Description
group(num=0)
This method returns entire match (or specific subgroup num)

Python 3
349
groups()
This method returns all matching subgroups in a tuple (empty
if there weren't any)
Example
#!/usr/bin/python3
import re
line = "Cats are smarter than dogs";
searchObj = re.search( r'(.*) are (.*?) .*', line, re.M|re.I)
if searchObj:
print ("searchObj.group() : ", searchObj.group())
print ("searchObj.group(1) : ", searchObj.group(1))
print ("searchObj.group(2) : ", searchObj.group(2))
else:
print ("Nothing found!!")
When the above code is executed, it produces following result-
matchObj.group() : Cats are smarter than dogs
matchObj.group(1) : Cats
matchObj.group(2) : smarter
Matching Versus Searching
Python offers two different primitive operations based on regular expressions
:match checks for a match only at the beginning of the string, while search checks for a
match anywhere in the string (this is what Perl does by default).
Example
#!/usr/bin/python3
import re
line = "Cats are smarter than dogs";
matchObj = re.match( r'dogs', line, re.M|re.I)
if matchObj:
print ("match --> matchObj.group() : ", matchObj.group())
else:
print ("No match!!")
searchObj = re.search( r'dogs', line, re.M|re.I)
if searchObj:

Python 3
350
print ("search --> searchObj.group() : ", searchObj.group())
else:
print ("Nothing found!!")
When the above code is executed, it produces the following result-
No match!!
search --> matchObj.group() : dogs
Search and Replace
One of the most important re methods that use regular expressions is sub.
Syntax
re.sub(pattern, repl, string, max=0)
This method replaces all occurrences of the RE pattern in string with repl, substituting all
occurrences unless max is provided. This method returns modified string.
Example
#!/usr/bin/python3
import re
phone = "2004-959-559 # This is Phone Number"
# Delete Python-style comments
num = re.sub(r'#.*$', "", phone)
print ("Phone Num : ", num)
# Remove anything other than digits
num = re.sub(r'\D', "", phone)
print ("Phone Num : ", num)
When the above code is executed, it produces the following result-
Phone Num : 2004-959-559
Phone Num : 2004959559
Regular Expression Modifiers: Option Flags
Regular expression literals may include an optional modifier to control various aspects of
matching. The modifiers are specified as an optional flag. You can provide multiple

Python 3
351
modifiers using exclusive OR (|), as shown previously and may be represented by one of
these-
Modifier
Description
re.I
Performs case-insensitive matching.
re.L
Interprets words according to the current locale. This
interpretation affects the alphabetic group (\w and \W), as well
as word boundary behavior (\b and \B).
re.M
Makes $ match the end of a line (not just the end of the string)
and makes ^ match the start of any line (not just the start of the
string).
re.S
Makes a period (dot) match any character, including a newline.
re.U
Interprets letters according to the Unicode character set. This flag
affects the behavior of \w, \W, \b, \B.
re.X
Permits "cuter" regular expression syntax. It ignores whitespace
(except inside a set [] or when escaped by a backslash) and treats
unescaped # as a comment marker.
Regular Expression Patterns
Except for the control characters, (+ ? . * ^ $ ( ) [ ] { } | \), all characters match
themselves. You can escape a control character by preceding it with a backslash.
The following table lists the regular expression syntax that is available in Python-
Pattern
Description
^
Matches beginning of line.
$
Matches end of line.
.
Matches any single character except newline. Using m option
allows it to match newline as well.
[...]
Matches any single character in brackets.
[^...]
Matches any single character not in brackets

Python 3
352
re*
Matches 0 or more occurrences of preceding expression.
re+
Matches 1 or more occurrence of preceding expression.
re?
Matches 0 or 1 occurrence of preceding expression.
re{ n}
Matches exactly n number of occurrences of preceding
expression.
re{ n,}
Matches n or more occurrences of preceding expression.
re{ n, m}
Matches at least n and at most m occurrences of preceding
expression.
a| b
Matches either a or b.
(re)
Groups regular expressions and remembers matched text.
(?imx)
Temporarily toggles on i, m, or x options within a regular
expression. If in parentheses, only that area is affected.
(?-imx)
Temporarily toggles off i, m, or x options within a regular
expression. If in parentheses, only that area is affected.
(?: re)
Groups regular expressions without remembering matched text.
(?imx: re)
Temporarily toggles on i, m, or x options within parentheses.
(?-imx: re)
Temporarily toggles off i, m, or x options within parentheses.
(?#...)
Comment.
(?= re)
Specifies position using a pattern. Does not have a range.
(?! re)
Specifies position using pattern negation. Does not have a range.
(?> re)
Matches independent pattern without backtracking.
\w
Matches word characters.

Python 3
353
\W
Matches nonword characters.
\s
Matches whitespace. Equivalent to [\t\n\r\f].
\S
Matches nonwhitespace.
\d
Matches digits. Equivalent to [0-9].
\D
Matches nondigits.
\A
Matches beginning of string.
\Z
Matches end of string. If a newline exists, it matches just before
newline.
\z
Matches end of string.
\G
Matches point where last match finished.
\b
Matches word boundaries when outside brackets. Matches
backspace (0x08) when inside brackets.
\B
Matches nonword boundaries.
\n, \t, etc.
Matches newlines, carriage returns, tabs, etc.
\1...\9
Matches nth grouped subexpression.
\10
Matches nth grouped subexpression if it matched already.
Otherwise refers to the octal representation of a character code.
Regular Expression Examples
Literal characters
Example
Description
python
Match "python".

Python 3
354
Character classes
Example
Description
[Pp]ython
Match "Python" or "python"
rub[ye]
Match "ruby" or "rube"
[aeiou]
Match any one lowercase vowel
[0-9]
Match any digit; same as [0123456789]
[a-z]
Match any lowercase ASCII letter
[A-Z]
Match any uppercase ASCII letter
[a-zA-Z0-9]
Match any of the above
[^aeiou]
Match anything other than a lowercase vowel
[^0-9]
Match anything other than a digit
Special Character Classes
Example
Description
.
Match any character except newline
\d
Match a digit: [0-9]
\D
Match a nondigit: [^0-9]
\s
Match a whitespace character: [ \t\r\n\f]
\S
Match nonwhitespace: [^ \t\r\n\f]
\w
Match a single word character: [A-Za-z0-9_]
\W
Match a nonword character: [^A-Za-z0-9_]

Python 3
355
Repetition Cases
Example
Description
ruby?
Match "rub" or "ruby": the y is optional
ruby*
Match "rub" plus 0 or more ys
ruby+
Match "rub" plus 1 or more ys
\d{3}
Match exactly 3 digits
\d{3,}
Match 3 or more digits
\d{3,5}
Match 3, 4, or 5 digits
Nongreedy Repetition
This matches the smallest number of repetitions-
Example
Description
<.*>
Greedy repetition: matches "<python>perl>"
<.*?>
Nongreedy: matches "<python>" in "<python>perl>"
Grouping with Parentheses
Example
Description
\D\d+
No group: + repeats \d
(\D\d)+
Grouped: + repeats \D\d pair
([Pp]ython(, )?)+
Match "Python", "Python, python, python", etc.

Python 3
356
Backreferences
This matches a previously matched group again-
Example
Description
([Pp])ython&\1ails
Match python&pails or Python&Pails
(['"])[^\1]*\1
Single or double-quoted string. \1 matches whatever the 1st
group matched. \2 matches whatever the 2nd group matched,
etc.
Alternatives
Example
Description
python|perl
Match "python" or "perl"
rub(y|le))
Match "ruby" or "ruble"
Python(!+|\?)
"Python" followed by one or more ! or one ?
Anchors
This needs to specify match position.
Example
Description
^Python
Match "Python" at the start of a string or internal line
Python$
Match "Python" at the end of a string or line
\APython
Match "Python" at the start of a string
Python\Z
Match "Python" at the end of a string
\bPython\b
Match "Python" at a word boundary
\brub\B
\B is nonword boundary: match "rub" in "rube" and "ruby" but not
alone

Python 3
357
Python(?=!)
Match "Python", if followed by an exclamation point.
Python(?!!)
Match "Python", if not followed by an exclamation point.
Special Syntax with Parentheses
Example
Description
R(?#comment)
Matches "R". All the rest is a comment
R(?i)uby
Case-insensitive while matching "uby"
R(?i:uby)
Same as above
rub(?:y|le))
Group only without creating \1 backreference

Python 3
358
The Common Gateway Interface, or CGI, is a set of standards that define how information
is exchanged between the web server and a custom script. The CGI specs are currently
maintained by the NCSA and NCSA.
What is CGI?
The Common Gateway Interface, or CGI, is a standard for external gateway
programs to interface with information servers such as HTTP servers.
The current version is CGI/1.1 and CGI/1.2 is under progress.
Web Browsing
To understand the concept of CGI, let us see what happens when we click a hyperlink to
browse a particular web page or URL.
Your browser contacts the HTTP web server and demands for the URL, i.e.,
filename.
The web server parses the URL and looks for the filename. If it finds the particular
file, then it sends it back to the browser, otherwise sends an error message
indicating that you requested a wrong file.
The web browser takes response from the web server and displays either, the
received file or error message.
However, it is possible to set up the HTTP server so that whenever a file in a certain
directory is requested that file is not sent back. Instead, it is executed as a program, and
whatever that output of the program, is sent back for your browser to display. This function
is called the Common Gateway Interface or CGI and the programs are called CGI scripts.
These CGI programs can be Python Script, PERL Script, Shell Script, C or C++ program,
etc.
21. Python 3 – CGI Programming

Python 3
359
CGI Architecture Diagram
Web Server Support and Configuration
Before you proceed with CGI Programming, make sure that your Web Server supports CGI
and it is configured to handle CGI Programs. All the CGI Programs, which are to be
executed by the HTTP server, are kept in a pre-configured directory. This directory is called
CGI Directory and by convention it is named as /var/www/cgi-bin. By convention, CGI files
have extension as .cgi, but you can keep your files with python extension .py as well.
By default, the Linux server is configured to run only the scripts in the cgi-bin directory in
/var/www. If you want to specify any other directory to run your CGI scripts, comment
the following lines in the httpd.conf file −
<Directory "/var/www/cgi-bin">
AllowOverride None
Options ExecCGI
Order allow,deny
Allow from all
</Directory>

Python 3
360
<Directory "/var/www/cgi-bin">
Options All
</Directory>
The following line should also be added for apache server to treat .py file as cgi script.
AddHandler cgi-script .py
Here, we assume that you have Web Server up and running successfully and you are able
to run any other CGI program like Perl or Shell, etc.
First CGI Program
Here is a simple link, which is linked to a CGI script called hello.py. This file is kept in
/var/www/cgi-bin directory and it has the following content. Before running your CGI
program, make sure you have changed the mode of file using chmod 755 hello.py,
the UNIX command to make file executable.
#!/usr/bin/python3
print ("Content-type:text/html")
print()
print ("<html>")
print ('<head>')
print ('<title>Hello Word - First CGI Program</title>')
print ('</head>')
print ('<body>')
print ('<h2>Hello Word! This is my first CGI program</h2>')
print ('</body>')
print ('</html>')
Note: First line in the script must be the path to Python executable. In Linux, it should be
#!/usr/bin/python3
Enter the following URL in your browser -
http://www.tutorialspoint.com/cgi-bin/hello.py
Hello Word! This is my first CGI program
This hello.py script is a simple Python script, which writes its output on STDOUT file, i.e.,
the screen. There is one important and extra feature available that is the first line to be
printed Content-type:text/html followed by a blank line. This line is sent back to the
browser and it specifies the content type to be displayed on the browser screen.

Python 3
361
By now, you must have understood the basic concept of CGI and you can write many
complicated CGI programs using Python. This script can interact with any other external
system also to exchange information such as RDBMS.
HTTP Header
The line Content-type:text/html\r\n\r\n is part of HTTP header which is sent to the
browser to understand the content. All the HTTP header will be in the following form-
HTTP Field Name: Field Content
For Example
Content-type: text/html\r\n\r\n
There are few other important HTTP headers, which you will use frequently in your CGI
Programming.
Header
Description
Content-type:
A MIME string defining the format of the file being returned.
Example is Content-type:text/html
Expires: Date
The date the information becomes invalid. It is used by the
browser to decide when a page needs to be refreshed. A valid
date string is in the format 01 Jan 1998 12:00:00 GMT.
Location: URL
The URL that is returned instead of the URL requested. You
can use this field to redirect a request to any file.
Last-modified: Date
The date of last modification of the resource.
Content-length: N
The length, in bytes, of the data being returned. The browser
uses this value to report the estimated download time for a
file.
Set-Cookie: String
Set the cookie passed through the string
CGI Environment Variables
All the CGI programs have access to the following environment variables. These variables
play an important role while writing any CGI program.
Variable Name
Description

Python 3
362
CONTENT_TYPE
The data type of the content. Used when the client is sending
attached content to the server. For example, file upload.
CONTENT_LENGTH
The length of the query information. It is available only for
POST requests.
HTTP_COOKIE
Returns the set cookies in the form of key & value pair.
HTTP_USER_AGENT
The User-Agent request-header field contains information
about the user agent originating the request. It is name of
the web browser.
PATH_INFO
The path for the CGI script.
QUERY_STRING
The URL-encoded information that is sent with GET method
request.
REMOTE_ADDR
The IP address of the remote host making the request. This
is useful logging or for authentication.
REMOTE_HOST
The fully qualified name of the host making the request. If
this information is not available, then REMOTE_ADDR can be
used to get IR address.
REQUEST_METHOD
The method used to make the request. The most common
methods are GET and POST.
SCRIPT_FILENAME
The full path to the CGI script.
SCRIPT_NAME
The name of the CGI script.
SERVER_NAME
The server's hostname or IP Address
SERVER_SOFTWARE
The name and version of the software the server is running.
Here is a small CGI program to list out all the CGI variables. Click this link to see the
result Get Environment.
#!/usr/bin/python3
import os
print ("Content-type: text/html")
print ()
print ("<font size=+1>Environment</font><\br>";)

Python 3
363
for param in os.environ.keys():
print ("<b>%20s</b>: %s<\br>" % (param, os.environ[param]))
GET and POST Methods
You must have come across many situations when you need to pass some information
from your browser to web server and ultimately to your CGI Program. Most frequently, a
browser uses two methods to pass this information to the web server. These methods are
GET Method and POST Method.
Passing Information using GET method
The GET method sends the encoded user information appended to the page request. The
page and the encoded information are separated by the ? character as follows-
http://www.test.com/cgi-bin/hello.py?key1=value1&key2=value2
The GET method is the default method to pass information from the browser to the
web server and it produces a long string that appears in your browser's
Location:box.
Never use GET method if you have password or other sensitive information to pass
to the server.
The GET method has size limtation: only 1024 characters can be sent in a request
string.
The GET method sends information using QUERY_STRING header and will be
accessible in your CGI Program through QUERY_STRING environment variable.
You can pass information by simply concatenating key and value pairs along with any URL
or you can use HTML <FORM> tags to pass information using GET method.
Simple URL Example – Get Method
Here is a simple URL, which passes two values to hello_get.py program using GET method.
/cgi-bin/hello_get.py?first_name=Malhar&last_name=Lathkar
Given below is the hello_get.py script to handle the input given by web browser. We are
going to use the cgi module, which makes it very easy to access the passed information-
#!/usr/bin/python3
# Import modules for CGI handling
import cgi, cgitb
# Create instance of FieldStorage
form = cgi.FieldStorage()

Python 3
364
# Get data from fields
first_name = form.getvalue('first_name')
last_name = form.getvalue('last_name')
print ("Content-type:text/html")
print()
print ("<html>)"
print ("<head>")
print ("<title>Hello - Second CGI Program</title>")
print ("</head>")
print ("<body>")
print ("<h2>Hello %s %s</h2>" % (first_name, last_name))
print ("</body>")
print ("</html>">)
This would generate the following result-
Hello ZARA ALI
Simple FORM Example – GET Method
This example passes two values using HTML FORM and submit button. We use the same
CGI script hello_get.py to handle this input.
<form action="/cgi-bin/hello_get.py" method="get">
First Name: <input type="text" name="first_name"> <br />
Last Name: <input type="text" name="last_name" />
<input type="submit" value="Submit" />
</form>
Here is the actual output of the above form, you enter the First and the Last Name and
then click submit button to see the result.
First Name:
Last Name:
Submit
Passing Information Using POST Method

Python 3
365
A generally more reliable method of passing information to a CGI program is the POST
method. This packages the information in exactly the same way as the GET methods, but
instead of sending it as a text string after a ? in the URL, it sends it as a separate message.
This message comes into the CGI script in the form of the standard input.
Given below is same hello_get.py script, which handles GET as well as the POST method.
#!/usr/bin/python3
# Import modules for CGI handling
import cgi, cgitb
# Create instance of FieldStorage
form = cgi.FieldStorage()
# Get data from fields
first_name = form.getvalue('first_name')
last_name = form.getvalue('last_name')
print ("Content-type:text/html")
print()
print ("<html>")
print ("<head>")
print ("<title>Hello - Second CGI Program</title>")
print ("</head>")
print ("<body>")
print ("<h2>Hello %s %s</h2>" % (first_name, last_name))
print ("</body>")
print ("</html>")
Let us again take the same example as above, which passes two values using the HTML
FORM and the submit button. We use the same CGI script hello_get.py to handle this
input.
<form action="/cgi-bin/hello_get.py" method="post">
First Name: <input type="text" name="first_name"><br />
Last Name: <input type="text" name="last_name" />
<input type="submit" value="Submit" />
</form>

Python 3
366
Here is the actual output of the above form. You enter the First and the Last Name and
then click the submit button to see the result.
First Name:
Last Name:
Submit
Passing Checkbox Data to CGI Program
Checkboxes are used when more than one option is required to be selected.
Here is an HTML code example for a form with two checkboxes-
<form action="/cgi-bin/checkbox.py" method="POST" target="_blank">
<input type="checkbox" name="maths" value="on" /> Maths
<input type="checkbox" name="physics" value="on" /> Physics
<input type="submit" value="Select Subject" />
</form>
The result of this code is in the above form-
Maths Physics
Select Subject
Given below is the checkbox.cgi script to handle the input given by web browser for
checkbox button.
#!/usr/bin/python3
# Import modules for CGI handling
import cgi, cgitb
# Create instance of FieldStorage
form = cgi.FieldStorage()
# Get data from fields
if form.getvalue('maths'):
math_flag = "ON"
else:
math_flag = "OFF"
if form.getvalue('physics'):
physics_flag = "ON"
else:

Python 3
367
physics_flag = "OFF"
print ("Content-type:text/html")
print()
print ("<html>")
print ("<head>")
print ("<title>Checkbox - Third CGI Program</title>")
print ("</head>")
print ("<body>")
print ("<h2> CheckBox Maths is : %s</h2>" % math_flag)
print ("<h2> CheckBox Physics is : %s</h2>" % physics_flag)
print ("</body>")
print ("</html>")
Passing Radio Button Data to CGI Program
Radio Buttons are used when only one option is required to be selected.
Here is an HTML code example for a form with two radio buttons-
<form action="/cgi-bin/radiobutton.py" method="post" target="_blank">
<input type="radio" name="subject" value="maths" /> Maths
<input type="radio" name="subject" value="physics" /> Physics
<input type="submit" value="Select Subject" />
</form>
The result of this code is the following form-
Maths Physics
Select Subject
Below is radiobutton.py script to handle input given by web browser for radio button-
#!/usr/bin/python3
# Import modules for CGI handling
import cgi, cgitb
# Create instance of FieldStorage
form = cgi.FieldStorage()
# Get data from fields
if form.getvalue('subject'):

Python 3
368
subject = form.getvalue('subject')
else:
subject = "Not set"
print "Content-type:text/html")
print()
print ("<html>")
print ("<head>")
print ("<title>Radio - Fourth CGI Program</title>")
print ("</head>")
print ("<body>")
print ("<h2> Selected Subject is %s</h2>" % subject)
print ("</body>")
print ("</html>")
Passing Text Area Data to CGI Program
TEXTAREA element is used when multiline text has to be passed to the CGI Program.
Here is an HTML code example for a form with a TEXTAREA box-
<form action="/cgi-bin/textarea.py" method="post" target="_blank">
<textarea name="textcontent" cols="40" rows="4">
Type your text here...
</textarea>
<input type="submit" value="Submit" />
</form>
The result of this code is the following form-
Submit
Given below is the textarea.cgi script to handle input given by web browser-
#!/usr/bin/python3
# Import modules for CGI handling
import cgi, cgitb
# Create instance of FieldStorage

Python 3
369
form = cgi.FieldStorage()
# Get data from fields
if form.getvalue('textcontent'):
text_content = form.getvalue('textcontent')
else:
text_content = "Not entered"
print "Content-type:text/html")
print()
print ("<html>")
print ("<head>";)
print ("<title>Text Area - Fifth CGI Program</title>")
print ("</head>")
print ("<body>")
print ("<h2> Entered Text Content is %s</h2>" % text_content)
print ("</body>")
Passing Drop Down Box Data to CGI Program
The Drop-Down Box is used when we have many options available but only one or two are
selected.
Here is an HTML code example for a form with one drop-down box-
<form action="/cgi-bin/dropdown.py" method="post" target="_blank">
<select name="dropdown">
<option value="Maths" selected>Maths</option>
<option value="Physics">Physics</option>
</select>
<input type="submit" value="Submit"/>
</form>
The result of this code is the following form-
Maths
Submit
Following is the dropdown.py script to handle the input given by web browser.
#!/usr/bin/python3
# Import modules for CGI handling
import cgi, cgitb

Python 3
370
# Create instance of FieldStorage
form = cgi.FieldStorage()
# Get data from fields
if form.getvalue('dropdown'):
subject = form.getvalue('dropdown')
else:
subject = "Not entered"
print "Content-type:text/html")
print()
print ("<html>")
print ("<head>")
print ("<title>Dropdown Box - Sixth CGI Program</title>")
print ("</head>")
print ("<body>")
print ("<h2> Selected Subject is %s</h2>" % subject)
print ("</body>")
print ("</html>")
Using Cookies in CGI
HTTP protocol is a stateless protocol. For a commercial website, it is required to maintain
session information among different pages. For example, one user registration ends after
completing many pages. How to maintain user's session information across all the web
pages?
In many situations, using cookies is the most efficient method of remembering and
tracking preferences, purchases, commissions, and other information required for better
visitor experience or site statistics.
How It Works?
Your server sends some data to the visitor's browser in the form of a cookie. The browser
may accept the cookie. If it does, it is stored as a plain text record on the visitor's hard
drive. Now, when the visitor arrives at another page on your site, the cookie is available
for retrieval. Once retrieved, your server knows/remembers what was stored.
Cookies are a plain text data record of five variable-length fields-
Expires: The date the cookie will expire. If this is blank, the cookie will expire when
the visitor quits the browser.

Python 3
371
Domain: The domain name of your site.
Path: The path to the directory or web page that sets the cookie. This may be
blank if you want to retrieve the cookie from any directory or page.
Secure: If this field contains the word "secure", then the cookie may only be
retrieved with a secure server. If this field is blank, no such restriction exists.
Name=Value: Cookies are set and retrieved in the form of key and value pairs.
Setting up Cookies
It is very easy to send cookies to the browser. These cookies are sent along with the HTTP
Header before the Content-type field is sent. Assuming you want to set the User ID and
Password as cookies, Cookies are set as follows-
#!/usr/bin/python3
print ("Set-Cookie:UserID=XYZ;\r\n")
print ("Set-Cookie:Password=XYZ123;\r\n")
print ("Set-Cookie:Expires=Tuesday, 31-Dec-2007 23:12:40 GMT";\r\n")
print ("Set-Cookie:Domain=www.tutorialspoint.com;\r\n")
print ("Set-Cookie:Path=/perl;\n")
print ("Content-type:text/html\r\n\r\n")
...........Rest of the HTML Content....
From this example, you must have understood how to set cookies. We use Set-
Cookie HTTP header to set the cookies.
It is optional to set cookies attributes like Expires, Domain, and Path. It is notable that the
cookies are set before sending the magic line "Content-type:text/html\r\n\r\n.
Retrieving Cookies
It is very easy to retrieve all the set cookies. Cookies are stored in CGI environment
variable HTTP_COOKIE and they will have the following form-
key1=value1;key2=value2;key3=value3....
Here is an example of how to retrieve cookies-
#!/usr/bin/python3
# Import modules for CGI handling
from os import environ
import cgi, cgitb

Python 3
372
if environ.has_key('HTTP_COOKIE'):
for cookie in map(strip, split(environ['HTTP_COOKIE'], ';')):
(key, value ) = split(cookie, '=');
if key == "UserID":
user_id = value
if key == "Password":
password = value
print ("User ID = %s" % user_id)
print ("Password = %s" % password)
This produces the following result for the cookies set by the above script-
User ID = XYZ
Password = XYZ123
File Upload Example
To upload a file, the HTML form must have the enctype attribute set to multipart/form-
data. The input tag with the file type creates a "Browse" button.
<html>
<body>
<form enctype="multipart/form-data"
action="save_file.py" method="post">
<p>File: <input type="file" name="filename" /></p>
<p><input type="submit" value="Upload" /></p>
</form>
</body>
</html>
The result of this code is the following form-
File:
Upload
The above example has been disabled intentionally to save the people from uploading the
file on our server, but you can try the above code with your server.

Python 3
373
Here is the script save_file.py to handle file upload-
#!/usr/bin/python3
import cgi, os
import cgitb; cgitb.enable()
form = cgi.FieldStorage()
# Get filename here.
fileitem = form['filename']
# Test if the file was uploaded
if fileitem.filename:
# strip leading path from file name to avoid
# directory traversal attacks
fn = os.path.basename(fileitem.filename)
open('/tmp/' + fn, 'wb').write(fileitem.file.read())
message = 'The file "' + fn + '" was uploaded successfully'
else:
message = 'No file was uploaded'
print ("""\
Content-Type: text/html\n
<html>
<body>
<p>%s</p>
</body>
</html>
""" % (message,))
If you run the above script on Unix/Linux, then you need to take care of replacing file
separator as follows, otherwise on your windows machine above open() statement should
work fine.

Python 3
374
fn = os.path.basename(fileitem.filename.replace("\\", "/" ))
How To Raise a "File Download" Dialog Box ?
Sometimes, it is desired that you want to give an option where a user can click a link and
it will pop up a "File Download" dialogue box to the user instead of displaying actual
content. This is very easy and can be achieved through HTTP header. This HTTP header is
different from the header mentioned in the previous section.
For example, if you want make a FileName file downloadable from a given link, then its
syntax is as follows-
#!/usr/bin/python3
# HTTP Header
print ("Content-Type:application/octet-stream; name=\"FileName\"\r\n")
print ("Content-Disposition: attachment; filename=\"FileName\"\r\n\n")
# Actual File Content will go hear.
fo = open("foo.txt", "rb")
str = fo.read()
print (str)
# Close opened file
fo.close()

Python 3
375
The Python standard for database interfaces is the Python DB-API. Most Python database
interfaces adhere to this standard.
You can choose the right database for your application. Python Database API supports a
wide range of database servers such as −
GadFly
mSQL
MySQL
PostgreSQL
Microsoft SQL Server 2000
Informix
Interbase
Oracle
Sybase
SQLite
Here is the list of available Python database interfaces: Python Database Interfaces and
APIs. You must download a separate DB API module for each database you need to access.
For example, if you need to access an Oracle database as well as a MySQL database, you
must download both the Oracle and the MySQL database modules.
The DB API provides a minimal standard for working with databases using Python
structures and syntax wherever possible. This API includes the following:
Importing the API module.
Acquiring a connection with the database.
Issuing SQL statements and stored procedures.
Closing the connection
Python has an in-built support for SQLite. In this section, we would learn all the concepts
using MySQL. MySQLdb module, a popular interface with MySQL is not compatible with
Python 3. Instead, we shall use PyMySQL module.
What is PyMySQL ?
PyMySQL is an interface for connecting to a MySQL database server from Python. It
implements the Python Database API v2.0 and contains a pure-Python MySQL client
library. The goal of PyMySQL is to be a drop-in replacement for MySQLdb .
22. Python 3 – MySQL Database Access

Python 3
376
How do I Install PyMySQL?
Before proceeding further, you make sure you have PyMySQL installed on your machine.
Just type the following in your Python script and execute it-
#!/usr/bin/python3
import PyMySQL
If it produces the following result, then it means MySQLdb module is not installed-
Traceback (most recent call last):
File “test.py”, line 3, in <module>
Import PyMySQL
ImportError: No module named PyMySQL
The last stable release is available on PyPI and can be installed with pip:
pip install PyMySQL
Alternatively (e.g. if pip is not available), a tarball can be downloaded from GitHub and
installed with Setuptools as follows-
$ # X.X is the desired PyMySQL version (e.g. 0.5 or 0.6).
$ curl -L https://github.com/PyMySQL/PyMySQL/tarball/pymysql-X.X | tar xz
$ cd PyMySQL*
$ python setup.py install
$ # The folder PyMySQL* can be safely removed now.
Note: Make sure you have root privilege to install the above module.
Database Connection
Before connecting to a MySQL database, make sure of the following points-
You have created a database TESTDB.
You have created a table EMPLOYEE in TESTDB.
This table has fields FIRST_NAME, LAST_NAME, AGE, SEX and INCOME.
User ID "testuser" and password "test123" are set to access TESTDB.
Python module PyMySQL is installed properly on your machine.
You have gone through MySQL tutorial to understand MySQL Basics.

Python 3
377
Example
Following is an example of connecting with MySQL database "TESTDB"-
#!/usr/bin/python3
import PyMySQL
# Open database connection
db = PyMySQL.connect("localhost","testuser","test123","TESTDB" )
# prepare a cursor object using cursor() method
cursor = db.cursor()
# execute SQL query using execute() method.
cursor.execute("SELECT VERSION()")
# Fetch a single row using fetchone() method.
data = cursor.fetchone()
print ("Database version : %s " % data)
# disconnect from server
db.close()
While running this script, it produces the following result-
Database version : 5.5.20-log
If a connection is established with the datasource, then a Connection Object is returned
and saved into db for further use, otherwise db is set to None. Next, db object is used to
create a cursor object, which in turn is used to execute SQL queries. Finally, before
coming out, it ensures that the database connection is closed and resources are released.
Creating Database Table
Once a database connection is established, we are ready to create tables or records into
the database tables using execute method of the created cursor.
Example
Let us create a Database table EMPLOYEE-
#!/usr/bin/python3
import PyMySQL

Python 3
378
# Open database connection
db = PyMySQL.connect("localhost","testuser","test123","TESTDB" )
# prepare a cursor object using cursor() method
cursor = db.cursor()
# Drop table if it already exist using execute() method.
cursor.execute("DROP TABLE IF EXISTS EMPLOYEE")
# Create table as per requirement
sql = """CREATE TABLE EMPLOYEE (
FIRST_NAME CHAR(20) NOT NULL,
LAST_NAME CHAR(20),
AGE INT,
SEX CHAR(1),
INCOME FLOAT )"""
cursor.execute(sql)
# disconnect from server
db.close()
INSERT Operation
The INSERT Operation is required when you want to create your records into a database
table.
Example
The following example, executes SQL INSERT statement to create a record in the
EMPLOYEE table-
#!/usr/bin/python3
import PyMySQL
# Open database connection
db = PyMySQL.connect("localhost","testuser","test123","TESTDB" )
# prepare a cursor object using cursor() method

Python 3
379
cursor = db.cursor()
# Prepare SQL query to INSERT a record into the database.
sql = """INSERT INTO EMPLOYEE(FIRST_NAME,
LAST_NAME, AGE, SEX, INCOME)
VALUES ('Mac', 'Mohan', 20, 'M', 2000)"""
try:
# Execute the SQL command
cursor.execute(sql)
# Commit your changes in the database
db.commit()
except:
# Rollback in case there is any error
db.rollback()
# disconnect from server
db.close()
The above example can be written as follows to create SQL queries dynamically-
#!/usr/bin/python3
import PyMySQL
# Open database connection
db = PyMySQL.connect("localhost","testuser","test123","TESTDB" )
# prepare a cursor object using cursor() method
cursor = db.cursor()
# Prepare SQL query to INSERT a record into the database.
sql = "INSERT INTO EMPLOYEE(FIRST_NAME, \
LAST_NAME, AGE, SEX, INCOME) \
VALUES ('%s', '%s', '%d', '%c', '%d' )" % \
('Mac', 'Mohan', 20, 'M', 2000)
try:
# Execute the SQL command
cursor.execute(sql)
# Commit your changes in the database
db.commit()

Python 3
380
except:
# Rollback in case there is any error
db.rollback()
# disconnect from server
db.close()
Example
The following code segment is another form of execution where you can pass parameters
directly-
..................................
user_id = "test123"
password = "password"
con.execute('insert into Login values("%s", "%s")' % \
(user_id, password))
..................................
READ Operation
READ Operation on any database means to fetch some useful information from the
database.
Once the database connection is established, you are ready to make a query into this
database. You can use either fetchone() method to fetch a single record
or fetchall() method to fetch multiple values from a database table.
fetchone(): It fetches the next row of a query result set. A result set is an object
that is returned when a cursor object is used to query a table.
fetchall(): It fetches all the rows in a result set. If some rows have already been
extracted from the result set, then it retrieves the remaining rows from the result
set.
rowcount: This is a read-only attribute and returns the number of rows that were
affected by an execute() method.

Python 3
381
Example
The following procedure queries all the records from EMPLOYEE table having salary more
than 1000-
#!/usr/bin/python3
import PyMySQL
# Open database connection
db = PyMySQL.connect("localhost","testuser","test123","TESTDB" )
# prepare a cursor object using cursor() method
cursor = db.cursor()
# Prepare SQL query to INSERT a record into the database.
sql = "SELECT * FROM EMPLOYEE \
WHERE INCOME > '%d'" % (1000)
try:
# Execute the SQL command
cursor.execute(sql)
# Fetch all the rows in a list of lists.
results = cursor.fetchall()
for row in results:
fname = row[0]
lname = row[1]
age = row[2]
sex = row[3]
income = row[4]
# Now print fetched result
print ("fname=%s,lname=%s,age=%d,sex=%s,income=%d" % \
(fname, lname, age, sex, income ))
except:
print ("Error: unable to fecth data")
# disconnect from server
db.close()

Python 3
382
This will produce the following result-
fname=Mac, lname=Mohan, age=20, sex=M, income=2000
Update Operation
UPDATE Operation on any database means to update one or more records, which are
already available in the database.
The following procedure updates all the records having SEX as 'M'. Here, we increase the
AGE of all the males by one year.
Example
#!/usr/bin/python3
import PyMySQL
# Open database connection
db = PyMySQL.connect("localhost","testuser","test123","TESTDB" )
# prepare a cursor object using cursor() method
cursor = db.cursor()
# Prepare SQL query to UPDATE required records
sql = "UPDATE EMPLOYEE SET AGE = AGE + 1
WHERE SEX = '%c'" % ('M')
try:
# Execute the SQL command
cursor.execute(sql)
# Commit your changes in the database
db.commit()
except:
# Rollback in case there is any error
db.rollback()
# disconnect from server
db.close()

Python 3
383
DELETE Operation
DELETE operation is required when you want to delete some records from your database.
Following is the procedure to delete all the records from EMPLOYEE where AGE is more
than 20-
Example
#!/usr/bin/python3
import PyMySQL
# Open database connection
db = PyMySQL.connect("localhost","testuser","test123","TESTDB" )
# prepare a cursor object using cursor() method
cursor = db.cursor()
# Prepare SQL query to DELETE required records
sql = "DELETE FROM EMPLOYEE WHERE AGE > '%d'" % (20)
try:
# Execute the SQL command
cursor.execute(sql)
# Commit your changes in the database
db.commit()
except:
# Rollback in case there is any error
db.rollback()
# disconnect from server
db.close()
Performing Transactions
Transactions are a mechanism that ensure data consistency. Transactions have the
following four properties-
Atomicity: Either a transaction completes or nothing happens at all.
Consistency: A transaction must start in a consistent state and leave the system
in a consistent state.
Isolation: Intermediate results of a transaction are not visible outside the current
transaction.

Python 3
384
Durability: Once a transaction was committed, the effects are persistent, even
after a system failure.
The Python DB API 2.0 provides two methods to either commit or rollback a transaction.
Example
You already know how to implement transactions. Here is a similar example-
# Prepare SQL query to DELETE required records
sql = "DELETE FROM EMPLOYEE WHERE AGE > '%d'" % (20)
try:
# Execute the SQL command
cursor.execute(sql)
# Commit your changes in the database
db.commit()
except:
# Rollback in case there is any error
db.rollback()
COMMIT Operation
Commit is an operation, which gives a green signal to the database to finalize the changes,
and after this operation, no change can be reverted back.
Here is a simple example to call the commit method.
db.commit()
ROLLBACK Operation
If you are not satisfied with one or more of the changes and you want to revert back those
changes completely, then use the rollback() method.
Here is a simple example to call the rollback() method.
db.rollback()
Disconnecting Database
To disconnect the Database connection, use the close() method.
db.close()
If the connection to a database is closed by the user with the close() method, any
outstanding transactions are rolled back by the DB. However, instead of depending on any

Python 3
385
of the DB lower level implementation details, your application would be better off calling
commit or rollback explicitly.
Handling Errors
There are many sources of errors. A few examples are a syntax error in an executed SQL
statement, a connection failure, or calling the fetch method for an already cancelled or
finished statement handle.
The DB API defines a number of errors that must exist in each database module. The
following table lists these exceptions.
Exception
Description
Warning
Used for non-fatal issues. Must subclass StandardError.
Error
Base class for errors. Must subclass StandardError.
InterfaceError
Used for errors in the database module, not the database itself.
Must subclass Error.
DatabaseError
Used for errors in the database. Must subclass Error.
DataError
Subclass of DatabaseError that refers to errors in the data.
OperationalError
Subclass of DatabaseError that refers to errors such as the loss of
a connection to the database. These errors are generally outside
of the control of the Python scripter.
IntegrityError
Subclass of DatabaseError for situations that would damage the
relational integrity, such as uniqueness constraints or foreign
keys.
InternalError
Subclass of DatabaseError that refers to errors internal to the
database module, such as a cursor no longer being active.
ProgrammingError
Subclass of DatabaseError that refers to errors such as a bad table
name and other things that can safely be blamed on you.
NotSupportedError
Subclass of DatabaseError that refers to trying to call unsupported
functionality.

Python 3
386
Your Python scripts should handle these errors, but before using any of the above
exceptions, make sure your MySQLdb has support for that exception. You can get more
information about them by reading the DB API 2.0 specification.

Python 3
387
Python provides two levels of access to the network services. At a low level, you can access
the basic socket support in the underlying operating system, which allows you to
implement clients and servers for both connection-oriented and connectionless protocols.
Python also has libraries that provide higher-level access to specific application-level
network protocols, such as FTP, HTTP, and so on.
This chapter gives you an understanding on the most famous concept in Networking -
Socket Programming.
What is Sockets?
Sockets are the endpoints of a bidirectional communications channel. Sockets may
communicate within a process, between processes on the same machine, or between
processes on different continents.
Sockets may be implemented over a number of different channel types: Unix domain
sockets, TCP, UDP, and so on. The socket library provides specific classes for handling the
common transports as well as a generic interface for handling the rest.
Sockets have their own vocabulary-
Term
Description
domain
The family of protocols that is used as the transport mechanism. These
values are constants such as AF_INET, PF_INET, PF_UNIX, PF_X25,
and so on.
type
The type of communications between the two endpoints, typically
SOCK_STREAM for connection-oriented protocols and SOCK_DGRAM
for connectionless protocols.
protocol
Typically zero, this may be used to identify a variant of a protocol
within a domain and type.
hostname
The identifier of a network interface:
A string, which can be a host name, a dotted-quad address, or an IPV6
address in colon (and possibly dot) notation
A string "<broadcast>", which specifies an INADDR_BROADCAST
address.
A zero-length string, which specifies INADDR_ANY, or
23. Python 3 – Network Programming

Python 3
388
An Integer, interpreted as a binary address in host byte order.
port
Each server listens for clients calling on one or more ports. A port may
be a Fixnum port number, a string containing a port number, or the
name of a service.
The socket Module
To create a socket, you must use the socket.socket() function available in the
socket module, which has the general syntax-
s = socket.socket (socket_family, socket_type, protocol=0)
Here is the description of the parameters-
socket_family: This is either AF_UNIX or AF_INET, as explained earlier.
socket_type: This is either SOCK_STREAM or SOCK_DGRAM.
protocol: This is usually left out, defaulting to 0.
Once you have socket object, then you can use the required functions to create your client
or server program. Following is the list of functions required-
Server Socket Methods
Method
Description
s.bind()
This method binds address (hostname, port number pair) to socket.
s.listen()
This method sets up and start TCP listener.
s.accept()
This passively accept TCP client connection, waiting until connection
arrives (blocking).
Client Socket Methods
Method
Description
s.connect()
This method actively initiates TCP server connection.

Python 3
389
General Socket Methods
Method
Description
s.recv()
This method receives TCP message
s.send()
This method transmits TCP message
s.recvfrom()
This method receives UDP message
s.sendto()
This method transmits UDP message
s.close()
This method closes socket
socket.gethostname()
Returns the hostname.
A Simple Server
To write Internet servers, we use the socket function available in socket module to create
a socket object. A socket object is then used to call other functions to setup a socket
server.
Now call the bind(hostname, port) function to specify a port for your service on the
given host.
Next, call the accept method of the returned object. This method waits until a client
connects to the port you specified, and then returns a connection object that represents
the connection to that client.
#!/usr/bin/python3 # This is server.py file
import socket
# create a socket object
serversocket = socket.socket(
socket.AF_INET, socket.SOCK_STREAM)
# get local machine name
host = socket.gethostname()
port = 9999

Python 3
390
# bind to the port
serversocket.bind((host, port))
# queue up to 5 requests
serversocket.listen(5)
while True:
# establish a connection
clientsocket,addr = serversocket.accept()
print("Got a connection from %s" % str(addr))
msg='Thank you for connecting'+ "\r\n"
clientsocket.send(msg.encode('ascii'))
clientsocket.close()
A Simple Client
Let us write a very simple client program, which opens a connection to a given port 12345
and a given host. It is very simple to create a socket client using the
Python's socket module function.
The socket.connect(hosname, port ) opens a TCP connection to hostname on the port.
Once you have a socket open, you can read from it like any IO object. When done,
remember to close it, as you would close a file.
The following code is a very simple client that connects to a given host and port, reads
any available data from the socket, and then exits-
#!/usr/bin/python3 # This is client.py file
import socket
# create a socket object
s = socket.socket(socket.AF_INET, socket.SOCK_STREAM)
# get local machine name
host = socket.gethostname()
port = 9999
# connection to hostname on the port.
s.connect((host, port))
# Receive no more than 1024 bytes
msg = s.recv(1024)
s.close()

Python 3
391
print (msg.decode('ascii'))
Now run this server.py in the background and then run the above client.py to see the
result.
# Following would start a server in background.
$ python server.py &
# Once server is started run client as follows:
$ python client.py
This would produce the following result-
on server terminal
Got a connection from ('192.168.1.10', 3747)
On client terminal
Thank you for connecting
Python Internet Modules
A list of some important modules in Python Network/Internet programming are given
below.
Protocol
Common function
Port No
Python module
HTTP
Web pages
80
httplib, urllib, xmlrpclib
NNTP
Usenet news
119
nntplib
FTP
File transfers
20
ftplib, urllib
SMTP
Sending email
25
smtplib
POP3
Fetching email
110
poplib
IMAP4
Fetching email
143
imaplib
Telnet
Command lines
23
telnetlib
Gopher
Document transfers
70
gopherlib, urllib

Python 3
392
Please check all the libraries mentioned above to work with FTP, SMTP, POP, and IMAP
protocols.
Further Readings
This was a quick start with the Socket Programming. It is a vast subject. It is
recommended to go through the following link to find more detail-
Unix Socket Programming.
Python Socket Library and Modules.

Python 3
393
Simple Mail Transfer Protocol (SMTP) is a protocol, which handles sending an e-mail and
routing e-mail between mail servers.
Python provides smtplib module, which defines an SMTP client session object that can be
used to send mails to any Internet machine with an SMTP or ESMTP listener daemon.
Here is a simple syntax to create one SMTP object, which can later be used to send an e-
mail-
import smtplib
smtpObj = smtplib.SMTP( [host [, port [, local_hostname]]] )
Here is the detail of the parameters-
host: This is the host running your SMTP server. You can specifiy IP address of the
host or a domain name like tutorialspoint.com. This is an optional argument.
port: If you are providing host argument, then you need to specify a port, where
SMTP server is listening. Usually this port would be 25.
local_hostname: If your SMTP server is running on your local machine, then you
can specify just localhost as the option.
An SMTP object has an instance method called sendmail, which is typically, used to do
the work of mailing a message. It takes three parameters-
The sender - A string with the address of the sender.
The receivers - A list of strings, one for each recipient.
The message - A message as a string formatted as specified in the various RFCs.
Example
Here is a simple way to send one e-mail using Python script. Try it once-
#!/usr/bin/python3
import smtplib
sender ='from@fromdomain.com'
receivers =['to@todomain.com']
message ="""From: From Person <from@fromdomain.com>
To: To Person <to@todomain.com>
Subject: SMTP e-mail test
24. Python 3 – Sending Email using SMTP

Python 3
394
This is a test e-mail message.
"""
try:
smtpObj = smtplib.SMTP('localhost')
smtpObj.sendmail(sender, receivers, message)
print ("Successfully sent email")
except smtplib.SMTPException:
print ("Error: unable to send email")
Here, you have placed a basic e-mail in message, using a triple quote, taking care to
format the headers correctly. An e-mail requires a From, To, and a Subject header,
separated from the body of the e-mail with a blank line.
To send the mail you use smtpObj to connect to the SMTP server on the local machine.
Then use the sendmail method along with the message, the from address, and the
destination address as parameters (even though the from and to addresses are within the
e-mail itself, these are not always used to route the mail).
If you are not running an SMTP server on your local machine, you can the usesmtplib client
to communicate with a remote SMTP server. Unless you are using a webmail service (such
as gmail or Yahoo! Mail), your e-mail provider must have provided you with the outgoing
mail server details that you can supply them, as follows-
mail=smtplib.SMTP('smtp.gmail.com', 587)
Sending an HTML e-mail using Python
When you send a text message using Python, then all the content is treated as simple
text. Even if you include HTML tags in a text message, it is displayed as simple text and
HTML tags will not be formatted according to the HTML syntax. However, Python provides
an option to send an HTML message as actual HTML message.
While sending an e-mail message, you can specify a Mime version, content type and the
character set to send an HTML e-mail.
Example
Following is an example to send the HTML content as an e-mail. Try it once-
#!/usr/bin/python3
import smtplib
message = """From: From Person <from@fromdomain.com>
To: To Person <to@todomain.com>

Python 3
395
MIME-Version: 1.0
Content-type: text/html
Subject: SMTP HTML e-mail test
This is an e-mail message to be sent in HTML format
<b>This is HTML message.</b>
<h1>This is headline.</h1>
"""
try:
smtpObj = smtplib.SMTP('localhost')
smtpObj.sendmail(sender, receivers, message)
print "Successfully sent email"
except SMTPException:
print "Error: unable to send email"
Sending Attachments as an E-mail
To send an e-mail with mixed content requires setting the Content-type header to
multipart/mixed. Then, the text and the attachment sections can be specified within
boundaries.
A boundary is started with two hyphens followed by a unique number, which cannot appear
in the message part of the e-mail. A final boundary denoting the e-mail's final section must
also end with two hyphens.
The attached files should be encoded with the pack("m") function to have base 64
encoding before transmission.
Example
Following is an example, which sends a file /tmp/test.txt as an attachment. Try it once-
#!/usr/bin/python3
import smtplib
import base64
filename = "/tmp/test.txt"
# Read a file and encode it into base64 format
fo = open(filename, "rb")
filecontent = fo.read()

Python 3
396
encodedcontent = base64.b64encode(filecontent) # base64
sender = 'webmaster@tutorialpoint.com'
reciever = 'amrood.admin@gmail.com'
marker = "AUNIQUEMARKER"
body ="""
This is a test email to send an attachement.
"""
# Define the main headers.
part1 = """From: From Person <me@fromdomain.net>
To: To Person <amrood.admin@gmail.com>
Subject: Sending Attachement
MIME-Version: 1.0
Content-Type: multipart/mixed; boundary=%s
--%s
""" % (marker, marker)
# Define the message action
part2 = """Content-Type: text/plain
Content-Transfer-Encoding:8bit
%s
--%s
""" % (body,marker)
# Define the attachment section
part3 = """Content-Type: multipart/mixed; name=\"%s\"
Content-Transfer-Encoding:base64
Content-Disposition: attachment; filename=%s
%s
--%s--
""" %(filename, filename, encodedcontent, marker)
message = part1 + part2 + part3
try:
smtpObj = smtplib.SMTP('localhost')
smtpObj.sendmail(sender, reciever, message)

Python 3
397
print ("Successfully sent email")
except Exception:
print ("Error: unable to send email")

Python 3
398
Running several threads is similar to running several different programs concurrently, but
with the following benefits-
Multiple threads within a process share the same data space with the main thread
and can therefore share information or communicate with each other more easily
than if they were separate processes.
Threads are sometimes called light-weight processes and they do not require much
memory overhead; they are cheaper than processes.
A thread has a beginning, an execution sequence, and a conclusion. It has an instruction
pointer that keeps track of where within its context is it currently running.
It can be pre-empted (interrupted).
It can temporarily be put on hold (also known as sleeping) while other threads are
running - this is called yielding.
There are two different kind of threads-
kernel thread
user thread
Kernel Threads are a part of the operating system, while the User-space threads are not
implemented in the kernel.
There are two modules, which support the usage of threads in Python3-
_thread
threading
The thread module has been "deprecated" for quite a long time. Users are encouraged to
use the threading module instead. Hence, in Python 3, the module "thread" is not available
anymore. However, it has been renamed to "_thread" for backward compatibilities in
Python3.
Starting a New Thread
To spawn another thread, you need to call the following method available in the thread
module-
_thread.start_new_thread ( function, args[, kwargs] )
This method call enables a fast and efficient way to create new threads in both Linux and
Windows.
The method call returns immediately and the child thread starts and calls function with
the passed list of agrs. When the function returns, the thread terminates.
25. Python 3 – Multithreaded Programming

Python 3
399
Here, args is a tuple of arguments; use an empty tuple to call function without passing
any arguments. kwargs is an optional dictionary of keyword arguments.
Example
#!/usr/bin/python3
import _thread
import time
# Define a function for the thread
def print_time( threadName, delay):
count = 0
while count < 5:
time.sleep(delay)
count += 1
print ("%s: %s" % ( threadName, time.ctime(time.time()) ))
# Create two threads as follows
try:
_thread.start_new_thread( print_time, ("Thread-1", 2, ) )
_thread.start_new_thread( print_time, ("Thread-2", 4, ) )
except:
print ("Error: unable to start thread")
while 1:
pass
When the above code is executed, it produces the following result-
Thread-1: Fri Feb 19 09:41:39 2016
Thread-2: Fri Feb 19 09:41:41 2016
Thread-1: Fri Feb 19 09:41:41 2016
Thread-1: Fri Feb 19 09:41:43 2016
Thread-2: Fri Feb 19 09:41:45 2016
Thread-1: Fri Feb 19 09:41:45 2016
Thread-1: Fri Feb 19 09:41:47 2016
Thread-2: Fri Feb 19 09:41:49 2016
Thread-2: Fri Feb 19 09:41:53 2016

Python 3
400
Program goes in an infinite loop. You will have to press ctrl-c to stop.
Although it is very effective for low-level threading, the thread module is very limited
compared to the newer threading module.
The Threading Module
The newer threading module included with Python 2.4 provides much more powerful, high-
level support for threads than the thread module discussed in the previous section.
The threading module exposes all the methods of the thread module and provides some
additional methods:
threading.activeCount(): Returns the number of thread objects that are active.
threading.currentThread(): Returns the number of thread objects in the caller's
thread control.
threading.enumerate(): Returns a list of all the thread objects that are currently
active.
In addition to the methods, the threading module has the Thread class that implements
threading. The methods provided by the Thread class are as follows:
run(): The run() method is the entry point for a thread.
start(): The start() method starts a thread by calling the run method.
join([time]): The join() waits for threads to terminate.
isAlive(): The isAlive() method checks whether a thread is still executing.
getName(): The getName() method returns the name of a thread.
setName(): The setName() method sets the name of a thread.
Creating Thread Using Threading Module
To implement a new thread using the threading module, you have to do the following −
Define a new subclass of the Thread class.
Override the __init__(self [,args]) method to add additional arguments.
Then, override the run(self [,args]) method to implement what the thread should
do when started.
Once you have created the new Thread subclass, you can create an instance of it and then
start a new thread by invoking the start(), which in turn calls the run()method.
Example
#!/usr/bin/python3

Python 3
401
import threading
import time
exitFlag = 0
class myThread (threading.Thread):
def __init__(self, threadID, name, counter):
threading.Thread.__init__(self)
self.threadID = threadID
self.name = name
self.counter = counter
def run(self):
print ("Starting " + self.name)
print_time(self.name, self.counter, 5)
print ("Exiting " + self.name)
def print_time(threadName, delay, counter):
while counter:
if exitFlag:
threadName.exit()
time.sleep(delay)
print ("%s: %s" % (threadName, time.ctime(time.time())))
counter -= 1
# Create new threads
thread1 = myThread(1, "Thread-1", 1)
thread2 = myThread(2, "Thread-2", 2)
# Start new Threads
thread1.start()
thread2.start()
thread1.join()
thread2.join()
print ("Exiting Main Thread")
When we run the above program, it produces the following result-
Starting Thread-1
Starting Thread-2
Thread-1: Fri Feb 19 10:00:21 2016
Thread-2: Fri Feb 19 10:00:22 2016
Thread-1: Fri Feb 19 10:00:22 2016

Python 3
402
Thread-1: Fri Feb 19 10:00:23 2016
Thread-2: Fri Feb 19 10:00:24 2016
Thread-1: Fri Feb 19 10:00:24 2016
Thread-1: Fri Feb 19 10:00:25 2016
Exiting Thread-1
Thread-2: Fri Feb 19 10:00:26 2016
Thread-2: Fri Feb 19 10:00:28 2016
Thread-2: Fri Feb 19 10:00:30 2016
Exiting Thread-2
Exiting Main Thread
Synchronizing Threads
The threading module provided with Python includes a simple-to-implement locking
mechanism that allows you to synchronize threads. A new lock is created by calling
the Lock() method, which returns the new lock.
The acquire(blocking) method of the new lock object is used to force the threads to run
synchronously. The optional blocking parameter enables you to control whether the thread
waits to acquire the lock.
If blocking is set to 0, the thread returns immediately with a 0 value if the lock cannot be
acquired and with a 1 if the lock was acquired. If blocking is set to 1, the thread blocks
and wait for the lock to be released.
The release() method of the new lock object is used to release the lock when it is no longer
required.
Example
#!/usr/bin/python3
import threading
import time
class myThread (threading.Thread):
def __init__(self, threadID, name, counter):
threading.Thread.__init__(self)
self.threadID = threadID
self.name = name
self.counter = counter
def run(self):
print ("Starting " + self.name)
# Get lock to synchronize threads
threadLock.acquire()
print_time(self.name, self.counter, 3)

Python 3
403
# Free lock to release next thread
threadLock.release()
def print_time(threadName, delay, counter):
while counter:
time.sleep(delay)
print ("%s: %s" % (threadName, time.ctime(time.time())))
counter -= 1
threadLock = threading.Lock()
threads = []
# Create new threads
thread1 = myThread(1, "Thread-1", 1)
thread2 = myThread(2, "Thread-2", 2)
# Start new Threads
thread1.start()
thread2.start()
# Add threads to thread list
threads.append(thread1)
threads.append(thread2)
# Wait for all threads to complete
for t in threads:
t.join()
print ("Exiting Main Thread")
When the above code is executed, it produces the following result-
Starting Thread-1
Starting Thread-2
Thread-1: Fri Feb 19 10:04:14 2016
Thread-1: Fri Feb 19 10:04:15 2016
Thread-1: Fri Feb 19 10:04:16 2016
Thread-2: Fri Feb 19 10:04:18 2016
Thread-2: Fri Feb 19 10:04:20 2016
Thread-2: Fri Feb 19 10:04:22 2016
Exiting Main Thread

Python 3
404
Multithreaded Priority Queue
The Queue module allows you to create a new queue object that can hold a specific
number of items. There are following methods to control the Queue −
get(): The get() removes and returns an item from the queue.
put(): The put adds item to a queue.
qsize() : The qsize() returns the number of items that are currently in the queue.
empty(): The empty( ) returns True if queue is empty; otherwise, False.
full(): the full() returns True if queue is full; otherwise, False.
Example
#!/usr/bin/python3
import queue
import threading
import time
exitFlag = 0
class myThread (threading.Thread):
def __init__(self, threadID, name, q):
threading.Thread.__init__(self)
self.threadID = threadID
self.name = name
self.q = q
def run(self):
print ("Starting " + self.name)
process_data(self.name, self.q)
print ("Exiting " + self.name)
def process_data(threadName, q):
while not exitFlag:
queueLock.acquire()
if not workQueue.empty():
data = q.get()
queueLock.release()
print ("%s processing %s" % (threadName, data))
else:
queueLock.release()

Python 3
405
time.sleep(1)
threadList = ["Thread-1", "Thread-2", "Thread-3"]
nameList = ["One", "Two", "Three", "Four", "Five"]
queueLock = threading.Lock()
workQueue = queue.Queue(10)
threads = []
threadID = 1
# Create new threads
for tName in threadList:
thread = myThread(threadID, tName, workQueue)
thread.start()
threads.append(thread)
threadID += 1
# Fill the queue
queueLock.acquire()
for word in nameList:
workQueue.put(word)
queueLock.release()
# Wait for queue to empty
while not workQueue.empty():
pass
# Notify threads it's time to exit
exitFlag = 1
# Wait for all threads to complete
for t in threads:
t.join()
print ("Exiting Main Thread")
When the above code is executed, it produces the following result-
Starting Thread-1
Starting Thread-2
Starting Thread-3

Python 3
406
Thread-1 processing One
Thread-2 processing Two
Thread-3 processing Three
Thread-1 processing Four
Thread-2 processing Five
Exiting Thread-3
Exiting Thread-1
Exiting Thread-2
Exiting Main Thread

Python 3
407
XML is a portable, open source language that allows programmers to develop applications
that can be read by other applications, regardless of operating system and/or
developmental language.
What is XML?
The Extensible Markup Language (XML) is a markup language much like HTML or SGML.
This is recommended by the World Wide Web Consortium and available as an open
standard.
XML is extremely useful for keeping track of small to medium amounts of data without
requiring an SQL- based backbone.
XML Parser Architectures and APIs
The Python standard library provides a minimal but useful set of interfaces to work with
XML.
The two most basic and broadly used APIs to XML data are the SAX and DOM interfaces.
Simple API for XML (SAX): Here, you register callbacks for events of interest
and then let the parser proceed through the document. This is useful when your
documents are large or you have memory limitations, it parses the file as it reads
it from the disk and the entire file is never stored in the memory.
Document Object Model (DOM) API: This is a World Wide Web Consortium
recommendation wherein the entire file is read into the memory and stored in a
hierarchical (tree-based) form to represent all the features of an XML document.
SAX obviously cannot process information as fast as DOM, when working with large files.
On the other hand, using DOM exclusively can really kill your resources, especially if used
on many small files.
SAX is read-only, while DOM allows changes to the XML file. Since these two different APIs
literally complement each other, there is no reason why you cannot use them both for
large projects.
For all our XML code examples, let us use a simple XML file movies.xml as an input-
<collection shelf="New Arrivals">
<movie title="Enemy Behind">
<type>War, Thriller</type>
<format>DVD</format>
<year>2003</year>
<rating>PG</rating>
<stars>10</stars>
26. Python 3 – XML Processing

Python 3
408
<description>Talk about a US-Japan war</description>
</movie>
<movie title="Transformers">
<type>Anime, Science Fiction</type>
<format>DVD</format>
<year>1989</year>
<rating>R</rating>
<stars>8</stars>
<description>A schientific fiction</description>
</movie>
<movie title="Trigun">
<type>Anime, Action</type>
<format>DVD</format>
<episodes>4</episodes>
<rating>PG</rating>
<stars>10</stars>
<description>Vash the Stampede!</description>
</movie>
<movie title="Ishtar">
<type>Comedy</type>
<format>VHS</format>
<rating>PG</rating>
<stars>2</stars>
<description>Viewable boredom</description>
</movie>
</collection>
Parsing XML with SAX APIs
SAX is a standard interface for event-driven XML parsing. Parsing XML with SAX generally
requires you to create your own ContentHandler by subclassing xml.sax.ContentHandler.
Your ContentHandler handles the particular tags and attributes of your flavor(s) of XML. A
ContentHandler object provides methods to handle various parsing events. Its owning
parser calls ContentHandler methods as it parses the XML file.
The methods startDocument and endDocument are called at the start and the end of the
XML file. The method characters(text) is passed the character data of the XML file via the
parameter text.
The ContentHandler is called at the start and end of each element. If the parser is not in
namespace mode, the methods startElement(tag, attributes) andendElement(tag) are

Python 3
409
called; otherwise, the corresponding methodsstartElementNS and endElementNS are
called. Here, tag is the element tag, and attributes is an Attributes object.
Here are other important methods to understand before proceeding-
The make_parser Method
The following method creates a new parser object and returns it. The parser object created
will be of the first parser type, the system finds.
xml.sax.make_parser( [parser_list] )
Here is the detail of the parameters-
parser_list: The optional argument consisting of a list of parsers to use, which
must all implement the make_parser method.
The parse Method
The following method creates a SAX parser and uses it to parse a document.
xml.sax.parse( xmlfile, contenthandler[, errorhandler])
Here are the details of the parameters-
xmlfile: This is the name of the XML file to read from.
contenthandler: This must be a ContentHandler object.
errorhandler: If specified, errorhandler must be a SAX ErrorHandler object.
The parseString Method
There is one more method to create a SAX parser and to parse the specifiedXML string.
xml.sax.parseString(xmlstring, contenthandler[, errorhandler])
Here are the details of the parameters-
xmlstring: This is the name of the XML string to read from.
contenthandler: This must be a ContentHandler object.
errorhandler: If specified, errorhandler must be a SAX ErrorHandler object.
Example
#!/usr/bin/python3
import xml.sax

Python 3
410
class MovieHandler( xml.sax.ContentHandler ):
def __init__(self):
self.CurrentData = ""
self.type = ""
self.format = ""
self.year = ""
self.rating = ""
self.stars = ""
self.description = ""
# Call when an element starts
def startElement(self, tag, attributes):
self.CurrentData = tag
if tag == "movie":
print ("*****Movie*****")
title = attributes["title"]
print ("Title:", title)
# Call when an elements ends
def endElement(self, tag):
if self.CurrentData == "type":
print ("Type:", self.type)
elif self.CurrentData == "format":
print ("Format:", self.format)
elif self.CurrentData == "year":
print ("Year:", self.year)
elif self.CurrentData == "rating":
print ("Rating:", self.rating)
elif self.CurrentData == "stars":
print ("Stars:", self.stars)
elif self.CurrentData == "description":
print ("Description:", self.description)
self.CurrentData = ""
# Call when a character is read
def characters(self, content):
if self.CurrentData == "type":
self.type = content
elif self.CurrentData == "format":

Python 3
411
self.format = content
elif self.CurrentData == "year":
self.year = content
elif self.CurrentData == "rating":
self.rating = content
elif self.CurrentData == "stars":
self.stars = content
elif self.CurrentData == "description":
self.description = content
if ( __name__ == "__main__"):
# create an XMLReader
parser = xml.sax.make_parser()
# turn off namepsaces
parser.setFeature(xml.sax.handler.feature_namespaces, 0)
# override the default ContextHandler
Handler = MovieHandler()
parser.setContentHandler( Handler )
parser.parse("movies.xml")
This would produce the following result-
*****Movie*****
Title: Enemy Behind
Type: War, Thriller
Format: DVD
Year: 2003
Rating: PG
Stars: 10
Description: Talk about a US-Japan war
*****Movie*****
Title: Transformers
Type: Anime, Science Fiction
Format: DVD
Year: 1989
Rating: R
Stars: 8

Python 3
412
Description: A schientific fiction
*****Movie*****
Title: Trigun
Type: Anime, Action
Format: DVD
Rating: PG
Stars: 10
Description: Vash the Stampede!
*****Movie*****
Title: Ishtar
Type: Comedy
Format: VHS
Rating: PG
Stars: 2
Description: Viewable boredom
For a complete detail on SAX API documentation, please refer to the standard Python SAX
APIs.
Parsing XML with DOM APIs
The Document Object Model ("DOM") is a cross-language API from the World Wide Web
Consortium (W3C) for accessing and modifying the XML documents.
The DOM is extremely useful for random-access applications. SAX only allows you a view
of one bit of the document at a time. If you are looking at one SAX element, you have no
access to another.
Here is the easiest way to load an XML document quickly and to create a minidom object
using the xml.dom module. The minidom object provides a simple parser method that
quickly creates a DOM tree from the XML file.
The sample phrase calls the parse( file [,parser] ) function of the minidom object to parse
the XML file, designated by file into a DOM tree object.
#!/usr/bin/python3
from xml.dom.minidom import parse
import xml.dom.minidom
# Open XML document using minidom parser
DOMTree = xml.dom.minidom.parse("movies.xml")
collection = DOMTree.documentElement
if collection.hasAttribute("shelf"):
print ("Root element : %s" % collection.getAttribute("shelf"))

Python 3
413
# Get all the movies in the collection
movies = collection.getElementsByTagName("movie")
# Print detail of each movie.
for movie in movies:
print ("*****Movie*****")
if movie.hasAttribute("title"):
print ("Title: %s" % movie.getAttribute("title"))
type = movie.getElementsByTagName('type')[0]
print ("Type: %s" % type.childNodes[0].data)
format = movie.getElementsByTagName('format')[0]
print ("Format: %s" % format.childNodes[0].data)
rating = movie.getElementsByTagName('rating')[0]
print ("Rating: %s" % rating.childNodes[0].data)
description = movie.getElementsByTagName('description')[0]
print ("Description: %s" % description.childNodes[0].data)
This would produce the following result-
Root element : New Arrivals
*****Movie*****
Title: Enemy Behind
Type: War, Thriller
Format: DVD
Rating: PG
Description: Talk about a US-Japan war
*****Movie*****
Title: Transformers
Type: Anime, Science Fiction
Format: DVD
Rating: R
Description: A schientific fiction
*****Movie*****
Title: Trigun
Type: Anime, Action
Format: DVD

Python 3
415
Python provides various options for developing graphical user interfaces (GUIs). The most
important features are listed below.
Tkinter: Tkinter is the Python interface to the Tk GUI toolkit shipped with Python.
We would look at this option in this chapter.
wxPython: This is an open-source Python interface for wxWidgets GUI toolkit. You
can find a complete tutorial on WxPython here.
PyQt:This is also a Python interface for a popular cross-platform Qt GUI library.
TutorialsPoint has a very good tutorial on PyQt here.
JPython: JPython is a Python port for Java, which gives Python scripts seamless
access to the Java class libraries on the local machinehttp://www.jython.org.
There are many other interfaces available, which you can find them on the net.
Tkinter Programming
Tkinter is the standard GUI library for Python. Python when combined with Tkinter provides
a fast and easy way to create GUI applications. Tkinter provides a powerful object-oriented
interface to the Tk GUI toolkit.
Creating a GUI application using Tkinter is an easy task. All you need to do is perform the
following steps −
Import the Tkinter module.
Create the GUI application main window.
Add one or more of the above-mentioned widgets to the GUI application.
Enter the main event loop to take action against each event triggered by the user.
Example
#!/usr/bin/python3
import tkinter # note that module name has changed from Tkinter in Python 2 to tkinter in
Python 3
top = tkinter.Tk()
# Code to add widgets will go here...
top.mainloop()
27. Python 3 – GUI Programming (Tkinter)

Python 3
416
This would create a following window-
Tkinter Widgets
Tkinter provides various controls, such as buttons, labels and text boxes used in a GUI
application. These controls are commonly called widgets.
There are currently 15 types of widgets in Tkinter. We present these widgets as well as a
brief description in the following table-
Operator
Description
Button
The Button widget is used to display the buttons in your
application.
Canvas
The Canvas widget is used to draw shapes, such as lines,
ovals, polygons and rectangles, in your application.
Checkbutton
The Checkbutton widget is used to display a number of
options as checkboxes. The user can select multiple
options at a time.
Entry
The Entry widget is used to display a single-line text field
for accepting values from a user.
Frame
The Frame widget is used as a container widget to
organize other widgets.
Label
The Label widget is used to provide a single-line caption
for other widgets. It can also contain images.

Python 3
417
Listbox
The Listbox widget is used to provide a list of options to
a user.
Menubutton
The Menubutton widget is used to display menus in your
application.
Menu
The Menu widget is used to provide various commands
to a user. These commands are contained inside
Menubutton.
Message
The Message widget is used to display multiline text fields
for accepting values from a user.
Radiobutton
The Radiobutton widget is used to display a number of
options as radio buttons. The user can select only one
option at a time.
Scale
The Scale widget is used to provide a slider widget.
Scrollbar
The Scrollbar widget is used to add scrolling capability to
various widgets, such as list boxes.
Text
The Text widget is used to display text in multiple lines.
Toplevel
The Toplevel widget is used to provide a separate window
container.
Spinbox
The Spinbox widget is a variant of the standard Tkinter
Entry widget, which can be used to select from a fixed
number of values.
PanedWindow
A PanedWindow is a container widget that may contain
any number of panes, arranged horizontally or vertically.
LabelFrame
A labelframe is a simple container widget. Its primary
purpose is to act as a spacer or container for complex
window layouts.
tkMessageBox
This module is used to display the message boxes in your
applications.

Python 3
418
Let us study these widgets in detail.
Tkinter Button
The Button widget is used to add buttons in a Python application. These buttons can display
text or images that convey the purpose of the buttons. You can attach a function or a
method to a button which is called automatically when you click the button.
Syntax
Here is the simple syntax to create this widget-
w = Button ( master, option=value, ... )
Parameters
master: This represents the parent window.
options: Here is the list of most commonly used options for this widget. These
options can be used as key-value pairs separated by commas.
Option
Description
activebackground
Background color when the button is under the cursor.
activeforeground
Foreground color when the button is under the cursor.
bd
Border width in pixels. Default is 2.
bg
Normal background color.
command
Function or method to be called when the button is clicked.
fg
Normal foreground (text) color.
font
Text font to be used for the button's label.
height
Height of the button in text lines (for textual buttons) or pixels
(for images).

Python 3
419
highlightcolor
The color of the focus highlight when the widget has focus.
image
Image to be displayed on the button (instead of text).
justify
How to show multiple text lines: LEFT to left-justify each line;
CENTER to center them; or RIGHT to right-justify.
padx
Additional padding left and right of the text.
pady
Additional padding above and below the text.
relief
Relief specifies the type of the border. Some of the values are
SUNKEN, RAISED, GROOVE, and RIDGE.
state
Set this option to DISABLED to gray out the button and make it
unresponsive. Has the value ACTIVE when the mouse is over it.
Default is NORMAL.
underline
Default is -1, meaning that no character of the text on the button
will be underlined. If nonnegative, the corresponding text
character will be underlined.
width
Width of the button in letters (if displaying text) or pixels (if
displaying an image).
wraplength
If this value is set to a positive number, the text lines will be
wrapped to fit within this length.
Methods
Following are commonly used methods for this widget-
Method
Description
flash()
Causes the button to flash several times between active and normal
colors. Leaves the button in the state it was in originally. Ignored if
the button is disabled.
invoke()
Calls the button's callback, and returns what that function returns. Has
no effect if the button is disabled or there is no callback.

Python 3
420
Example
Try the following example yourself-
# !/usr/bin/python3
from tkinter import *
from tkinter import messagebox
top = Tk()
top.geometry("100x100")
def helloCallBack():
msg=messagebox.showinfo( "Hello Python", "Hello World")
B = Button(top, text ="Hello", command = helloCallBack)
B.place(x=50,y=50)
top.mainloop()
When the above code is executed, it produces the following result-
Tkinter Canvas
The Canvas is a rectangular area intended for drawing pictures or other complex layouts.
You can place graphics, text, widgets or frames on a Canvas.
Syntax
Here is the simple syntax to create this widget-
w = Canvas ( master, option=value, ... )
Parameters
master: This represents the parent window.
options: Here is the list of most commonly used options for this widget. These
options can be used as key-value pairs separated by commas.

Python 3
421
Option
Description
bd
Border width in pixels. Default is 2.
bg
Normal background color.
confine
If true (the default), the canvas cannot be scrolled outside of the
scrollregion.
cursor
Cursor used in the canvas like arrow, circle, dot etc.
height
Size of the canvas in the Y dimension.
highlightcolor
Color shown in the focus highlight.
relief
Relief specifies the type of the border. Some of the values are
SUNKEN, RAISED, GROOVE, and RIDGE.
scrollregion
A tuple (w, n, e, s) that defines over how large an area the canvas
can be scrolled, where w is the left side, n the top, e the right side,
and s the bottom.
width
Size of the canvas in the X dimension.
xscrollincrement
If you set this option to some positive dimension, the canvas can be
positioned only on multiples of that distance, and the value will be
used for scrolling by scrolling units, such as when the user clicks on
the arrows at the ends of a scrollbar.
xscrollcommand
If the canvas is scrollable, this attribute should be the .set() method
of the horizontal scrollbar.
yscrollincrement
Works like xscrollincrement, but governs vertical movement.
yscrollcommand
If the canvas is scrollable, this attribute should be the .set() method
of the vertical scrollbar.
The Canvas widget can support the following standard items-
arc . Creates an arc item, which can be a chord, a pieslice or a simple arc.
coord = 10, 50, 240, 210

Python 3
422
arc = canvas.create_arc(coord, start=0, extent=150, fill="blue")
image . Creates an image item, which can be an instance of either the BitmapImage or
the PhotoImage classes.
filename = PhotoImage(file = "sunshine.gif")
image = canvas.create_image(50, 50, anchor=NE, image=filename)
line . Creates a line item.
line = canvas.create_line(x0, y0, x1, y1, ..., xn, yn, options)
oval . Creates a circle or an ellipse at the given coordinates. It takes two pairs of
coordinates; the top left and bottom right corners of the bounding rectangle for the oval.
oval = canvas.create_oval(x0, y0, x1, y1, options)
polygon . Creates a polygon item that must have at least three vertices.
oval = canvas.create_polygon(x0, y0, x1, y1,...xn, yn, options)
Example
Try the following example yourself-
# !/usr/bin/python3
from tkinter import *
from tkinter import messagebox
top = Tk()
C = Canvas(top, bg="blue", height=250, width=300)
coord = 10, 50, 240, 210
arc = C.create_arc(coord, start=0, extent=150, fill="red")
line = C.create_line(10,10,200,200,fill='white')
C.pack()
Top.mainloop()

Python 3
423
When the above code is executed, it produces the following result-
Tkinter Checkbutton
The Checkbutton widget is used to display a number of options to a user as toggle buttons.
The user can then select one or more options by clicking the button corresponding to each
option.
You can also display images in place of text.
Syntax
Here is the simple syntax to create this widget-
w = Checkbutton ( master, option, ... )
Parameters
master: This represents the parent window.
options: Here is the list of most commonly used options for this widget. These
options can be used as key-value pairs separated by commas.
Option
Description
activebackground
Background color when the checkbutton is under the cursor.

Python 3
424
activeforeground
Foreground color when the checkbutton is under the cursor.
bg
The normal background color displayed behind the label and
indicator.
bitmap
To display a monochrome image on a button.
bd
The size of the border around the indicator. Default is 2 pixels.
command
A procedure to be called every time the user changes the state of
this checkbutton.
cursor
If you set this option to a cursor name (arrow, dot etc.), the
mouse cursor will change to that pattern when it is over the
checkbutton.
disabledforeground
The foreground color used to render the text of a disabled
checkbutton. The default is a stippled version of the default
foreground color.
font
The font used for the text.
fg
The color used to render the text.
height
The number of lines of text on the checkbutton. Default is 1.
highlightcolor
The color of the focus highlight when the checkbutton has the
focus.
image
To display a graphic image on the button.
justify
If the text contains multiple lines, this option controls how the
text is justified: CENTER, LEFT, or RIGHT.
offvalue
Normally, a checkbutton's associated control variable will be set
to 0 when it is cleared (off). You can supply an alternate value for
the off state by setting offvalue to that value.
onvalue
Normally, a checkbutton's associated control variable will be set
to 1 when it is set (on). You can supply an alternate value for the
on state by setting onvalue to that value.

Python 3
425
padx
How much space to leave to the left and right of the checkbutton
and text. Default is 1 pixel.
pady
How much space to leave above and below the checkbutton and
text. Default is 1 pixel.
relief
With the default value, relief=FLAT, the checkbutton does not
stand out from its background. You may set this option to any of
the other styles
selectcolor
The color of the checkbutton when it is set. Default is
selectcolor="red".
selectimage
If you set this option to an image, that image will appear in the
checkbutton when it is set.
state
The default is state=NORMAL, but you can use state=DISABLED
to gray out the control and make it unresponsive. If the cursor is
currently over the checkbutton, the state is ACTIVE.
text
The label displayed next to the checkbutton. Use newlines ("\n")
to display multiple lines of text.
underline
With the default value of -1, none of the characters of the text
label are underlined. Set this option to the index of a character in
the text (counting from zero) to underline that character.
variable
The control variable that tracks the current state of the
checkbutton. Normally this variable is an IntVar, and 0 means
cleared and 1 means set, but see the offvalue and onvalue options
above.
width
The default width of a checkbutton is determined by the size of
the displayed image or text. You can set this option to a number
of characters and the checkbutton will always have room for that
many characters.
wraplength
Normally, lines are not wrapped. You can set this option to a
number of characters and all lines will be broken into pieces no
longer than that number.
Methods
Following are commonly used methods for this widget-

Python 3
426
Method
Description
deselect()
Clears (turns off) the checkbutton.
flash()
Flashes the checkbutton a few times between its active and normal
colors, but leaves it the way it started.
invoke()
You can call this method to get the same actions that would occur if
the user clicked on the checkbutton to change its state.
select()
Sets (turns on) the checkbutton.
toggle()
Clears the checkbutton if set, sets it if cleared.
Example
Try the following example yourself-
# !/usr/bin/python3
from tkinter import *
import tkinter
top = Tk()
CheckVar1 = IntVar()
CheckVar2 = IntVar()
C1 = Checkbutton(top, text = "Music", variable = CheckVar1, \
onvalue = 1, offvalue = 0, height=5, \
width = 20, )
C2 = Checkbutton(top, text = "Video", variable = CheckVar2, \
onvalue = 1, offvalue = 0, height=5, \
width = 20)
C1.pack()
C2.pack()
top.mainloop()

Python 3
427
When the above code is executed, it produces the following result –
Tkinter Entry
The Entry widget is used to accept single-line text strings from a user.
If you want to display multiple lines of text that can be edited, then you should use
the Text widget.
If you want to display one or more lines of text that cannot be modified by the
user, then you should use the Label widget.
Syntax
Here is the simple syntax to create this widget-
w = Entry( master, option, ... )
Parameters
master: This represents the parent window.
options: Here is the list of most commonly used options for this widget. These
options can be used as key-value pairs separated by commas.
Option
Description
bg
The normal background color displayed behind the label and
indicator.
bd
The size of the border around the indicator. Default is 2 pixels.

Python 3
428
command
A procedure to be called every time the user changes the state of
this checkbutton.
cursor
If you set this option to a cursor name (arrow, dot etc.), the mouse
cursor will change to that pattern when it is over the checkbutton.
font
The font used for the text.
exportselection
By default, if you select text within an Entry widget, it is
automatically exported to the clipboard. To avoid this exportation,
use exportselection=0.
fg
The color used to render the text.
highlightcolor
The color of the focus highlight when the checkbutton has the
focus.
justify
If the text contains multiple lines, this option controls how the text
is justified: CENTER, LEFT, or RIGHT.
relief
With the default value, relief=FLAT, the checkbutton does not
stand out from its background. You may set this option to any of
the other styles
selectbackground
The background color to use displaying selected text.
selectborderwidth
The width of the border to use around selected text. The default is
one pixel.
selectforeground
The foreground (text) color of selected text.
show
Normally, the characters that the user types appear in the entry.
To make a .password. entry that echoes each character as an
asterisk, set show="*".
state
The default is state=NORMAL, but you can use state=DISABLED to
gray out the control and make it unresponsive. If the cursor is
currently over the checkbutton, the state is ACTIVE.
textvariable
In order to be able to retrieve the current text from your entry
widget, you must set this option to an instance of the StringVar
class.

Python 3
429
width
The default width of a checkbutton is determined by the size of the
displayed image or text. You can set this option to a number of
characters and the checkbutton will always have room for that
many characters.
xscrollcommand
If you expect that users will often enter more text than the
onscreen size of the widget, you can link your entry widget to a
scrollbar.
Methods
Following are commonly used methods for this widget-
Method
Description
delete ( first, last=None )
Deletes characters from the widget, starting with
the one at index first, up to but not including the
character at position last. If the second argument
is omitted, only the single character at position
first is deleted.
get()
Returns the entry's current text as a string.
icursor ( index )
Set the insertion cursor just before the character
at the given index.
index ( index )
Shift the contents of the entry so that the
character at the given index is the leftmost visible
character. Has no effect if the text fits entirely
within the entry.
insert ( index, s )
Inserts string s before the character at the given
index.
select_adjust ( index )
This method is used to make sure that the
selection includes the character at the specified
index.
select_clear()
Clears the selection. If there isn't currently a
selection, has no effect.

Python 3
430
select_from ( index )
Sets the ANCHOR index position to the character
selected by index, and selects that character.
select_present()
If there is a selection, returns true, else returns
false.
select_range ( start, end )
Sets the selection under program control. Selects
the text starting at the start index, up to but not
including the character at the end index. The start
position must be before the end position.
select_to ( index )
Selects all the text from the ANCHOR position up
to but not including the character at the given
index.
xview ( index )
This method is useful in linking the Entry widget to
a horizontal scrollbar.
xview_scroll ( number, what )
Used to scroll the entry horizontally. The what
argument must be either UNITS, to scroll by
character widths, or PAGES, to scroll by chunks
the size of the entry widget. The number is
positive to scroll left to right, negative to scroll
right to left.
Example
Try the following example yourself-
# !/usr/bin/python3
from tkinter import *
top = Tk()
L1 = Label(top, text="User Name")
L1.pack( side = LEFT)
E1 = Entry(top, bd =5)
E1.pack(side = RIGHT)
top.mainloop()

Python 3
431
When the above code is executed, it produces the following result-
Tkinter Frame
The Frame widget is very important for the process of grouping and organizing other
widgets in a somehow friendly way. It works like a container, which is responsible for
arranging the position of other widgets.
It uses rectangular areas in the screen to organize the layout and to provide padding of
these widgets. A frame can also be used as a foundation class to implement complex
widgets.
Syntax
Here is the simple syntax to create this widget-
w = Frame ( master, option, ... )
Parameters
master: This represents the parent window.
options: Here is the list of most commonly used options for this widget. These
options can be used as key-value pairs separated by commas.
Options
Description
bg
The normal background color displayed behind the label and
indicator.
bd
The size of the border around the indicator. Default is 2 pixels.
cursor
If you set this option to a cursor name (arrow, dot etc.), the
mouse cursor will change to that pattern when it is over the
checkbutton.
height
The vertical dimension of the new frame.
highlightbackground
Color of the focus highlight when the frame does not have focus.
highlightcolor
Color shown in the focus highlight when the frame has the focus.

Python 3
432
highlightthickness
Thickness of the focus highlight.
relief
With the default value, relief=FLAT, the checkbutton does not
stand out from its background. You may set this option to any
of the other styles
width
The default width of a checkbutton is determined by the size of
the displayed image or text. You can set this option to a number
of characters and the checkbutton will always have room for
that many characters.
Example
Try the following example yourself-
# !/usr/bin/python3
from tkinter import *
root = Tk()
frame = Frame(root)
frame.pack()
bottomframe = Frame(root)
bottomframe.pack( side = BOTTOM )
redbutton = Button(frame, text="Red", fg="red")
redbutton.pack( side = LEFT)
greenbutton = Button(frame, text="Brown", fg="brown")
greenbutton.pack( side = LEFT )
bluebutton = Button(frame, text="Blue", fg="blue")
bluebutton.pack( side = LEFT )
blackbutton = Button(bottomframe, text="Black", fg="black")
blackbutton.pack( side = BOTTOM)
root.mainloop()

Python 3
433
When the above code is executed, it produces the following result-
Tkinter Label
This widget implements a display box where you can place text or images. The text
displayed by this widget can be updated at any time you want.
It is also possible to underline part of the text (like to identify a keyboard shortcut) and
span the text across multiple lines.
Syntax
Here is the simple syntax to create this widget-
w = Label ( master, option, ... )
Parameters
master: This represents the parent window.
options: Here is the list of most commonly used options for this widget. These
options can be used as key-value pairs separated by commas.
Options
Description
anchor
This options controls where the text is positioned if the widget has
more space than the text needs. The default is anchor=CENTER, which
centers the text in the available space.
bg
The normal background color displayed behind the label and indicator.
bitmap
Set this option equal to a bitmap or image object and the label will
display that graphic.
bd
The size of the border around the indicator. Default is 2 pixels.
cursor
If you set this option to a cursor name (arrow, dot etc.), the mouse
cursor will change to that pattern when it is over the checkbutton.
font
If you are displaying text in this label (with the text or textvariable
option, the font option specifies in what font that text will be displayed.

Python 3
434
fg
If you are displaying text or a bitmap in this label, this option specifies
the color of the text. If you are displaying a bitmap, this is the color
that will appear at the position of the 1-bits in the bitmap.
height
The vertical dimension of the new frame.
image
To display a static image in the label widget, set this option to an
image object.
justify
Specifies how multiple lines of text will be aligned with respect to each
other: LEFT for flush left, CENTER for centered (the default), or RIGHT
for right-justified.
padx
Extra space added to the left and right of the text within the widget.
Default is 1.
pady
Extra space added above and below the text within the widget. Default
is 1.
relief
Specifies the appearance of a decorative border around the label. The
default is FLAT; for other values.
text
To display one or more lines of text in a label widget, set this option
to a string containing the text. Internal newlines ("\n") will force a line
break.
textvariable
To slave the text displayed in a label widget to a control variable of
class StringVar, set this option to that variable.
underline
You can display an underline (_) below the nth letter of the text,
counting from 0, by setting this option to n. The default is underline=-
1, which means no underlining.
width
Width of the label in characters (not pixels!). If this option is not set,
the label will be sized to fit its contents.
wraplength
You can limit the number of characters in each line by setting this
option to the desired number. The default value, 0, means that lines
will be broken only at newlines.

Python 3
435
Example
Try the following example yourself-
# !/usr/bin/python3
from tkinter import *
root = Tk()
var = StringVar()
label = Label( root, textvariable=var, relief=RAISED )
var.set("Hey!? How are you doing?")
label.pack()
root.mainloop()
When the above code is executed, it produces the following result-
Tkinter Listbox
The Listbox widget is used to display a list of items from which a user can select a number
of items
Syntax
Here is the simple syntax to create this widget-
w = Listbox ( master, option, ... )
Parameters
master: This represents the parent window.
options: Here is the list of most commonly used options for this widget. These
options can be used as key-value pairs separated by commas.
Options
Description
bg
The normal background color displayed behind the label and
indicator.

Python 3
436
bd
The size of the border around the indicator. Default is 2
pixels.
cursor
The cursor that appears when the mouse is over the listbox.
font
The font used for the text in the listbox.
fg
The color used for the text in the listbox.
height
Number of lines (not pixels!) shown in the listbox. Default is
10.
highlightcolor
Color shown in the focus highlight when the widget has the
focus.
highlightthickness
Thickness of the focus highlight.
relief
Selects three-dimensional border shading effects. The default
is SUNKEN.
selectbackground
The background color to use displaying selected text.
selectmode
Determines how many items can be selected, and how mouse
drags affect the selection:
BROWSE: Normally, you can only select one line out
of a listbox. If you click on an item and then drag to a
different line, the selection will follow the mouse. This
is the default.
SINGLE: You can only select one line, and you can't
drag the mouse.wherever you click button 1, that line
is selected.
MULTIPLE: You can select any number of lines at
once. Clicking on any line toggles whether or not it is
selected.
EXTENDED: You can select any adjacent group of
lines at once by clicking on the first line and dragging
to the last line.
width
The width of the widget in characters. The default is 20.

Python 3
437
xscrollcommand
If you want to allow the user to scroll the listbox horizontally,
you can link your listbox widget to a horizontal scrollbar.
yscrollcommand
If you want to allow the user to scroll the listbox vertically,
you can link your listbox widget to a vertical scrollbar.
Methods
Methods on listbox objects include-
Options
Description
activate ( index )
Selects the line specifies by the given index.
curselection()
Returns a tuple containing the line numbers of the
selected element or elements, counting from 0. If
nothing is selected, returns an empty tuple.
delete ( first, last=None )
Deletes the lines whose indices are in the range [first,
last]. If the second argument is omitted, the single line
with index first is deleted.
get ( first, last=None )
Returns a tuple containing the text of the lines with
indices from first to last, inclusive. If the second
argument is omitted, returns the text of the line closest
to first.
index ( i )
If possible, positions the visible part of the listbox so
that the line containing index i is at the top of the
widget.
insert ( index, *elements )
Insert one or more new lines into the listbox before the
line specified by index. Use END as the first argument
if you want to add new lines to the end of the listbox.
nearest ( y )
Return the index of the visible line closest to the y-
coordinate y relative to the listbox widget.
see ( index )
Adjust the position of the listbox so that the line
referred to by index is visible.
size()
Returns the number of lines in the listbox.

Python 3
438
xview()
To make the listbox horizontally scrollable, set the
command option of the associated horizontal scrollbar
to this method.
xview_moveto ( fraction )
Scroll the listbox so that the leftmost fraction of the
width of its longest line is outside the left side of the
listbox. Fraction is in the range [0,1].
xview_scroll ( number, what )
Scrolls the listbox horizontally. For the what argument,
use either UNITS to scroll by characters, or PAGES to
scroll by pages, that is, by the width of the listbox. The
number argument tells how many to scroll.
yview()
To make the listbox vertically scrollable, set the
command option of the associated vertical scrollbar to
this method.
yview_moveto ( fraction )
Scroll the listbox so that the top fraction of the width of
its longest line is outside the left side of the listbox.
Fraction is in the range [0,1].
yview_scroll ( number, what )
Scrolls the listbox vertically. For the what argument,
use either UNITS to scroll by lines, or PAGES to scroll
by pages, that is, by the height of the listbox. The
number argument tells how many to scroll.
Example
Try the following example yourself-
# !/usr/bin/python3
from tkinter import *
import tkinter
top = Tk()
Lb1 = Listbox(top)
Lb1.insert(1, "Python")
Lb1.insert(2, "Perl")
Lb1.insert(3, "C")
Lb1.insert(4, "PHP")

Python 3
439
Lb1.insert(5, "JSP")
Lb1.insert(6, "Ruby")
Lb1.pack()
top.mainloop()
When the above code is executed, it produces the following result-
Tkinter Menubutton
A menubutton is the part of a drop-down menu that stays on the screen all the time. Every
menubutton is associated with a Menu widget that can display the choices for that
menubutton when the user clicks on it.
Syntax
Here is the simple syntax to create this widget-
w = Menubutton ( master, option, ... )
Parameters
master: This represents the parent window.
options: Here is the list of most commonly used options for this widget. These
options can be used as key-value pairs separated by commas.
Options
Description
activebackground
The background color when the mouse is over the menubutton.
activeforeground
The foreground color when the mouse is over the menubutton.

Python 3
440
anchor
This options controls where the text is positioned if the widget
has more space than the text needs. The default is
anchor=CENTER, which centers the text.
bg
The normal background color displayed behind the label and
indicator.
bitmap
To display a bitmap on the menubutton, set this option to a
bitmap name.
bd
The size of the border around the indicator. Default is 2 pixels.
cursor
The cursor that appears when the mouse is over this menubutton.
direction
Set direction=LEFT to display the menu to the left of the button;
use direction=RIGHT to display the menu to the right of the
button; or use direction='above' to place the menu above the
button.
disabledforeground
The foreground color shown on this menubutton when it is
disabled.
fg
The foreground color when the mouse is not over the
menubutton.
height
The height of the menubutton in lines of text (not pixels!). The
default is to fit the menubutton's size to its contents.
highlightcolor
Color shown in the focus highlight when the widget has the focus.
image
To display an image on this menubutton,
justify
This option controls where the text is located when the text
doesn't fill the menubutton: use justify=LEFT to left-justify the
text (this is the default); use justify=CENTER to center it, or
justify=RIGHT to right-justify.
menu
To associate the menubutton with a set of choices, set this option
to the Menu object containing those choices. That menu object
must have been created by passing the associated menubutton
to the constructor as its first argument.

Python 3
441
padx
How much space to leave to the left and right of the text of the
menubutton. Default is 1.
pady
How much space to leave above and below the text of the
menubutton. Default is 1.
relief
Selects three-dimensional border shading effects. The default is
RAISED.
state
Normally, menubuttons respond to the mouse. Set
state=DISABLED to gray out the menubutton and make it
unresponsive.
text
To display text on the menubutton, set this option to the string
containing the desired text. Newlines ("\n") within the string will
cause line breaks.
textvariable
You can associate a control variable of class StringVar with this
menubutton. Setting that control variable will change the
displayed text.
underline
Normally, no underline appears under the text on the
menubutton. To underline one of the characters, set this option
to the index of that character.
width
The width of the widget in characters. The default is 20.
wraplength
Normally, lines are not wrapped. You can set this option to a
number of characters and all lines will be broken into pieces no
longer than that number.
Example
Try the following example yourself-
# !/usr/bin/python3
from tkinter import *
import tkinter
top = Tk()
mb= Menubutton ( top, text="condiments", relief=RAISED )

Python 3
442
mb.grid()
mb.menu = Menu ( mb, tearoff = 0 )
mb["menu"] = mb.menu
mayoVar = IntVar()
ketchVar = IntVar()
mb.menu.add_checkbutton ( label="mayo",
variable=mayoVar )
mb.menu.add_checkbutton ( label="ketchup",
variable=ketchVar )
mb.pack()
top.mainloop()
When the above code is executed, it produces the following result-
Tkinter Menu
The goal of this widget is to allow us to create all kinds of menus that can be used by our
applications. The core functionality provides ways to create three menu types: pop-up,
toplevel and pull-down.
It is also possible to use other extended widgets to implement new types of menus, such
as the OptionMenu widget, which implements a special type that generates a pop-up list
of items within a selection.
Syntax
Here is the simple syntax to create this widget-
w = Menu ( master, option, ... )
Parameters
master: This represents the parent window.

Python 3
443
options: Here is the list of most commonly used options for this widget. These
options can be used as key-value pairs separated by commas.
Options
Description
activebackground
The background color that will appear on a choice when it is under
the mouse.
activeborderwidth
Specifies the width of a border drawn around a choice when it is
under the mouse. Default is 1 pixel.
activeforeground
The foreground color that will appear on a choice when it is under
the mouse.
bg
The background color for choices not under the mouse.
bd
The width of the border around all the choices. Default is 1.
cursor
The cursor that appears when the mouse is over the choices, but
only when the menu has been torn off.
disabledforeground
The color of the text for items whose state is DISABLED.
font
The default font for textual choices.
fg
The foreground color used for choices not under the mouse.
postcommand
You can set this option to a procedure, and that procedure will be
called every time someone brings up this menu.
relief
The default 3-D effect for menus is relief=RAISED.
image
To display an image on this menubutton.
selectcolor
Specifies the color displayed in checkbuttons and radiobuttons
when they are selected.
tearoff
Normally, a menu can be torn off, the first position (position 0) in
the list of choices is occupied by the tear-off element, and the
additional choices are added starting at position 1. If you set

Python 3
444
Methods
These methods are available on Menu objects-
Option
Description
add_command (options)
Adds a menu item to the menu.
add_radiobutton( options )
Creates a radio button menu item.
add_checkbutton( options )
Creates a check button menu item.
add_cascade(options)
Creates a new hierarchical menu by associating a
given menu to a parent menu
add_separator()
Adds a separator line to the menu.
add( type, options )
Adds a specific type of menu item to the menu.
delete( startindex [, endindex ])
Deletes the menu items ranging from startindex to
endindex.
entryconfig( index, options )
Allows you to modify a menu item, which is identified
by the index, and change its options.
index(item)
Returns the index number of the given menu item
label.
insert_separator ( index )
Insert a new separator at the position specified by
index.
tearoff=0, the menu will not have a tear-off feature, and choices
will be added starting at position 0.
title
Normally, the title of a tear-off menu window will be the same as
the text of the menubutton or cascade that lead to this menu. If
you want to change the title of that window, set the title option to
that string.

Python 3
445
invoke ( index )
Calls the command callback associated with the
choice at position index. If a checkbutton, its state is
toggled between set and cleared; if a radiobutton,
that choice is set.
type ( index )
Returns the type of the choice specified by index:
either "cascade", "checkbutton", "command",
"radiobutton", "separator", or "tearoff".
Example
Try the following example yourself-
# !/usr/bin/python3
from tkinter import *
def donothing():
filewin = Toplevel(root)
button = Button(filewin, text="Do nothing button")
button.pack()
root = Tk()
menubar = Menu(root)
filemenu = Menu(menubar, tearoff=0)
filemenu.add_command(label="New", command=donothing)
filemenu.add_command(label="Open", command=donothing)
filemenu.add_command(label="Save", command=donothing)
filemenu.add_command(label="Save as...", command=donothing)
filemenu.add_command(label="Close", command=donothing)
filemenu.add_separator()
filemenu.add_command(label="Exit", command=root.quit)
menubar.add_cascade(label="File", menu=filemenu)
editmenu = Menu(menubar, tearoff=0)
editmenu.add_command(label="Undo", command=donothing)

Python 3
446
editmenu.add_separator()
editmenu.add_command(label="Cut", command=donothing)
editmenu.add_command(label="Copy", command=donothing)
editmenu.add_command(label="Paste", command=donothing)
editmenu.add_command(label="Delete", command=donothing)
editmenu.add_command(label="Select All", command=donothing)
menubar.add_cascade(label="Edit", menu=editmenu)
helpmenu = Menu(menubar, tearoff=0)
helpmenu.add_command(label="Help Index", command=donothing)
helpmenu.add_command(label="About...", command=donothing)
menubar.add_cascade(label="Help", menu=helpmenu)
root.config(menu=menubar)
root.mainloop()
When the above code is executed, it produces the following result-
Tkinter Message
This widget provides a multiline and noneditable object that displays texts, automatically
breaking lines and justifying their contents.
Its functionality is very similar to the one provided by the Label widget, except that it can
also automatically wrap the text, maintaining a given width or aspect ratio.
Syntax

Python 3
447
Here is the simple syntax to create this widget-
w = Message ( master, option, ... )
Parameters
master: This represents the parent window.
options: Here is the list of most commonly used options for this widget. These
options can be used as key-value pairs separated by commas.
Options
Description
anchor
This options controls where the text is positioned if the widget has
more space than the text needs. The default is anchor=CENTER, which
centers the text in the available space.
bg
The normal background color displayed behind the label and indicator.
bitmap
Set this option equal to a bitmap or image object and the label will
display that graphic.
bd
The size of the border around the indicator. Default is 2 pixels.
cursor
If you set this option to a cursor name (arrow, dot etc.), the mouse
cursor will change to that pattern when it is over the checkbutton.
font
If you are displaying text in this label (with the text or textvariable
option, the font option specifies in what font that text will be displayed.
fg
If you are displaying text or a bitmap in this label, this option specifies
the color of the text. If you are displaying a bitmap, this is the color
that will appear at the position of the 1-bits in the bitmap.
height
The vertical dimension of the new frame.
image
To display a static image in the label widget, set this option to an
image object.
justify
Specifies how multiple lines of text will be aligned with respect to each
other: LEFT for flush left, CENTER for centered (the default), or RIGHT
for right-justified.

Python 3
448
padx
Extra space added to the left and right of the text within the widget.
Default is 1.
pady
Extra space added above and below the text within the widget. Default
is 1.
relief
Specifies the appearance of a decorative border around the label. The
default is FLAT; for other values.
text
To display one or more lines of text in a label widget, set this option
to a string containing the text. Internal newlines ("\n") will force a line
break.
textvariable
To slave the text displayed in a label widget to a control variable of
class StringVar, set this option to that variable.
underline
You can display an underline (_) below the nth letter of the text,
counting from 0, by setting this option to n. The default is underline=-
1, which means no underlining.
width
Width of the label in characters (not pixels!). If this option is not set,
the label will be sized to fit its contents.
wraplength
You can limit the number of characters in each line by setting this
option to the desired number. The default value, 0, means that lines
will be broken only at newlines.
Example
Try the following example yourself-
# !/usr/bin/python3
from tkinter import *
root = Tk()
var = StringVar()
label = Message( root, textvariable=var, relief=RAISED )
var.set("Hey!? How are you doing?")
label.pack()

Python 3
449
root.mainloop()
When the above code is executed, it produces the following result-
Tkinter Radiobutton
This widget implements a multiple-choice button, which is a way to offer many possible
selections to the user and lets user choose only one of them.
In order to implement this functionality, each group of radiobuttons must be associated to
the same variable and each one of the buttons must symbolize a single value. You can use
the Tab key to switch from one radionbutton to another.
Syntax
Here is the simple syntax to create this widget-
w = Radiobutton ( master, option, ... )
Parameters
master: This represents the parent window.
options: Here is the list of most commonly used options for this widget. These
options can be used as key-value pairs separated by commas.
Options
Description
activebackground
The background color when the mouse is over the radiobutton.
activeforeground
The foreground color when the mouse is over the radiobutton.
anchor
If the widget inhabits a space larger than it needs, this option
specifies where the radiobutton will sit in that space. The default
is anchor=CENTER.
bg
The normal background color behind the indicator and label.

Python 3
450
bitmap
To display a monochrome image on a radiobutton, set this
option to a bitmap.
borderwidth
The size of the border around the indicator part itself. Default is
2 pixels.
command
A procedure to be called every time the user changes the state
of this radiobutton.
cursor
If you set this option to a cursor name (arrow, dot etc.), the
mouse cursor will change to that pattern when it is over the
radiobutton.
font
The font used for the text.
fg
The color used to render the text.
height
The number of lines (not pixels) of text on the radiobutton.
Default is 1.
highlightbackground
The color of the focus highlight when the radiobutton does not
have focus.
highlightcolor
The color of the focus highlight when the radiobutton has the
focus.
image
To display a graphic image instead of text for this radiobutton,
set this option to an image object.
justify
If the text contains multiple lines, this option controls how the
text is justified: CENTER (the default), LEFT, or RIGHT.
padx
How much space to leave to the left and right of the radiobutton
and text. Default is 1.
pady
How much space to leave above and below the radiobutton and
text. Default is 1.
relief
Specifies the appearance of a decorative border around the
label. The default is FLAT; for other values.
selectcolor
The color of the radiobutton when it is set. Default is red.

Python 3
451
selectimage
If you are using the image option to display a graphic instead of
text when the radiobutton is cleared, you can set the
selectimage option to a different image that will be displayed
when the radiobutton is set.
state
The default is state=NORMAL, but you can set state=DISABLED
to gray out the control and make it unresponsive. If the cursor
is currently over the radiobutton, the state is ACTIVE.
text
The label displayed next to the radiobutton. Use newlines ("\n")
to display multiple lines of text.
textvariable
To slave the text displayed in a label widget to a control variable
of class StringVar, set this option to that variable.
underline
You can display an underline (_) below the nth letter of the text,
counting from 0, by setting this option to n. The default is
underline=-1, which means no underlining.
value
When a radiobutton is turned on by the user, its control variable
is set to its current value option. If the control variable is
an IntVar, give each radiobutton in the group a different integer
value option. If the control variable is aStringVar, give each
radiobutton a different string value option.
variable
The control variable that this radiobutton shares with the other
radiobuttons in the group. This can be either an IntVar or a
StringVar.
width
Width of the label in characters (not pixels!). If this option is not
set, the label will be sized to fit its contents.
wraplength
You can limit the number of characters in each line by setting
this option to the desired number. The default value, 0, means
that lines will be broken only at newlines.
Methods
These methods are available.
Methods
Description
deselect()
Clears (turns off) the radiobutton.

Python 3
452
flash()
Flashes the radiobutton a few times between its active and normal
colors, but leaves it the way it started.
invoke()
You can call this method to get the same actions that would occur if
the user clicked on the radiobutton to change its state.
select()
Sets (turns on) the radiobutton.
Example
Try the following example yourself-
# !/usr/bin/python3
from tkinter import *
def sel():
selection = "You selected the option " + str(var.get())
label.config(text = selection)
root = Tk()
var = IntVar()
R1 = Radiobutton(root, text="Option 1", variable=var, value=1,
command=sel)
R1.pack( anchor = W )
R2 = Radiobutton(root, text="Option 2", variable=var, value=2,
command=sel)
R2.pack( anchor = W )
R3 = Radiobutton(root, text="Option 3", variable=var, value=3,
command=sel)
R3.pack( anchor = W)
label = Label(root)
label.pack()
root.mainloop()

Python 3
453
When the above code is executed, it produces the following result-
Tkinter Scale
The Scale widget provides a graphical slider object that allows you to select values from a
specific scale.
Syntax
Here is the simple syntax to create this widget-
w = Scale ( master, option, ... )
Parameters
master: This represents the parent window.
options: Here is the list of most commonly used options for this widget. These
options can be used as key-value pairs separated by commas.
Options
Description
activebackground
The background color when the mouse is over the scale.
bg
The background color of the parts of the widget that are outside
the trough.
bd
Width of the 3-d border around the trough and slider. Default is
2 pixels.
command
A procedure to be called every time the slider is moved. This
procedure will be passed one argument, the new scale value. If
the slider is moved rapidly, you may not get a callback for every
possible position, but you'll certainly get a callback when it
settles.

Python 3
454
cursor
If you set this option to a cursor name (arrow, dot etc.), the
mouse cursor will change to that pattern when it is over the
scale.
digits
The way your program reads the current value shown in a scale
widget is through a control variable. The control variable for a
scale can be an IntVar, a DoubleVar (float), or a StringVar. If it
is a string variable, the digits option controls how many digits
to use when the numeric scale value is converted to a string.
font
The font used for the label and annotations.
fg
The color of the text used for the label and annotations.
from_
A float or integer value that defines one end of the scale's range.
highlightbackground
The color of the focus highlight when the scale does not have
focus.
highlightcolor
The color of the focus highlight when the scale has the focus.
label
You can display a label within the scale widget by setting this
option to the label's text. The label appears in the top left corner
if the scale is horizontal, or the top right corner if vertical. The
default is no label.
length
The length of the scale widget. This is the x dimension if the
scale is horizontal, or the y dimension if vertical. The default is
100 pixels.
orient
Set orient=HORIZONTAL if you want the scale to run along the
x dimension, or orient=VERTICAL to run parallel to the y-axis.
Default is horizontal.
relief
Specifies the appearance of a decorative border around the
label. The default is FLAT; for other values.
repeatdelay
This option controls how long button 1 has to be held down in
the trough before the slider starts moving in that direction
repeatedly. Default is repeatdelay=300, and the units are
milliseconds.
resolution
Normally, the user will only be able to change the scale in whole
units. Set this option to some other value to change the smallest

Python 3
455
increment of the scale's value. For example, if from_=-1.0 and
to=1.0, and you set resolution=0.5, the scale will have 5
possible values: -1.0, -0.5, 0.0, +0.5, and +1.0.
showvalue
Normally, the current value of the scale is displayed in text form
by the slider (above it for horizontal scales, to the left for vertical
scales). Set this option to 0 to suppress that label.
sliderlength
Normally the slider is 30 pixels along the length of the scale.
You can change that length by setting the sliderlength option to
your desired length.
state
Normally, scale widgets respond to mouse events, and when
they have the focus, also keyboard events. Set state=DISABLED
to make the widget unresponsive.
takefocus
Normally, the focus will cycle through scale widgets. Set this
option to 0 if you don't want this behavior.
tickinterval
To display periodic scale values, set this option to a number,
and ticks will be displayed on multiples of that value. For
example, if from_=0.0, to=1.0, and tickinterval=0.25, labels
will be displayed along the scale at values 0.0, 0.25, 0.50, 0.75,
and 1.00. These labels appear below the scale if horizontal, to
its left if vertical. Default is 0, which suppresses display of ticks.
to
A float or integer value that defines one end of the scale's range;
the other end is defined by the from_ option, discussed above.
The to value can be either greater than or less than the from_
value. For vertical scales, the to value defines the bottom of the
scale; for horizontal scales, the right end.
troughcolor
The color of the trough.
variable
The control variable for this scale, if any. Control variables may
be from class IntVar, DoubleVar (float), or StringVar. In the
latter case, the numerical value will be converted to a string.
width
The width of the trough part of the widget. This is the x
dimension for vertical scales and the y dimension if the scale
has orient=HORIZONTAL. Default is 15 pixels.
Methods
Scale objects have these methods-

Python 3
456
Methods
Description
get()
This method returns the current value of the scale.
set ( value )
Sets the scale's value.
Example
Try the following example yourself-
# !/usr/bin/python3
from tkinter import *
def sel():
selection = "Value = " + str(var.get())
label.config(text = selection)
root = Tk()
var = DoubleVar()
scale = Scale( root, variable = var )
scale.pack(anchor=CENTER)
button = Button(root, text="Get Scale Value", command=sel)
button.pack(anchor=CENTER)
label = Label(root)
label.pack()
root.mainloop()
When the above code is executed, it produces the following result-

Python 3
457
Tkinter Scrollbar
This widget provides a slide controller that is used to implement vertical scrolled widgets,
such as Listbox, Text and Canvas. Note that you can also create horizontal scrollbars on
Entry widgets.
Syntax
Here is the simple syntax to create this widget-
w = Scrollbar ( master, option, ... )
Parameters
master: This represents the parent window.
options: Here is the list of most commonly used options for this widget. These
options can be used as key-value pairs separated by commas.
Options
Description
activebackground
The color of the slider and arrowheads when the mouse is over
them.
bg
The color of the slider and arrowheads when the mouse is not
over them.
bd
The width of the 3-d borders around the entire perimeter of the
trough, and also the width of the 3-d effects on the arrowheads
and slider. Default is no border around the trough, and a 2-pixel
border around the arrowheads and slider.
command
A procedure to be called whenever the scrollbar is moved.

Python 3
458
cursor
The cursor that appears when the mouse is over the scrollbar.
elementborderwidth
The width of the borders around the arrowheads and slider. The
default is elementborderwidth=-1, which means to use the
value of the borderwidth option.
highlightbackground
The color of the focus highlight when the scrollbar does not have
focus.
highlightcolor
The color of the focus highlight when the scrollbar has the focus.
highlightthickness
The thickness of the focus highlight. Default is 1. Set to 0 to
suppress display of the focus highlight.
jump
This option controls what happens when a user drags the slider.
Normally (jump=0), every small drag of the slider causes the
command callback to be called. If you set this option to 1, the
callback isn't called until the user releases the mouse button.
orient
Set orient=HORIZONTAL for a horizontal scrollbar,
orient=VERTICAL for a vertical one.
repeatdelay
This option controls how long button 1 has to be held down in
the trough before the slider starts moving in that direction
repeatedly. Default is repeatdelay=300, and the units are
milliseconds.
repeatinterval
repeatinterval
takefocus
Normally, you can tab the focus through a scrollbar widget. Set
takefocus=0 if you don't want this behavior.
troughcolor
The color of the trough.
width
Width of the scrollbar (its y dimension if horizontal, and its x
dimension if vertical). Default is 16.
Methods
Scrollbar objects have these methods-
Methods
Description

Python 3
459
get()
Returns two numbers (a, b) describing the current position of the
slider. The a value gives the position of the left or top edge of the
slider, for horizontal and vertical scrollbars respectively; the b value
gives the position of the right or bottom edge.
set ( first, last )
To connect a scrollbar to another widget w, set w's xscrollcommand
or yscrollcommand to the scrollbar's set() method. The arguments
have the same meaning as the values returned by the get() method.
Example
Try the following example yourself-
# !/usr/bin/python3
from tkinter import *
root = Tk()
scrollbar = Scrollbar(root)
scrollbar.pack( side = RIGHT, fill=Y )
mylist = Listbox(root, yscrollcommand = scrollbar.set )
for line in range(100):
mylist.insert(END, "This is line number " + str(line))
mylist.pack( side = LEFT, fill = BOTH )
scrollbar.config( command = mylist.yview )
mainloop()
When the above code is executed, it produces the following result-

Python 3
460
Tkinter Text
Text widgets provide advanced capabilities that allow you to edit a multiline text and
format the way it has to be displayed, such as changing its color and font.
You can also use elegant structures like tabs and marks to locate specific sections of the
text, and apply changes to those areas. Moreover, you can embed windows and images in
the text because this widget was designed to handle both plain and formatted text.
Syntax
Here is the simple syntax to create this widget-
w = Text ( master, option, ... )
Parameters
master: This represents the parent window.
options: Here is the list of most commonly used options for this widget. These
options can be used as key-value pairs separated by commas.
Options
Description
bg
The default background color of the text widget.
bd
The width of the border around the text widget. Default is 2
pixels.
cursor
The cursor that will appear when the mouse is over the text
widget.
exportselection
Normally, text selected within a text widget is exported to be
the selection in the window manager. Set exportselection=0 if
you don't want that behavior.
font
The default font for text inserted into the widget.
fg
The color used for text (and bitmaps) within the widget. You can
change the color for tagged regions; this option is just the
default.
height
The height of the widget in lines (not pixels!), measured
according to the current font size.

Python 3
461
highlightbackground
The color of the focus highlight when the text widget does not
have focus.
highlightcolor
The color of the focus highlight when the text widget has the
focus.
highlightthickness
The thickness of the focus highlight. Default is 1. Set
highlightthickness=0 to suppress display of the focus highlight.
insertbackground
The color of the insertion cursor. Default is black.
insertborderwidth
Size of the 3-D border around the insertion cursor. Default is 0.
insertofftime
The number of milliseconds the insertion cursor is off during its
blink cycle. Set this option to zero to suppress blinking. Default
is 300.
insertontime
The number of milliseconds the insertion cursor is on during its
blink cycle. Default is 600.
insertwidth
Width of the insertion cursor (its height is determined by the
tallest item in its line). Default is 2 pixels.
padx
The size of the internal padding added to the left and right of
the text area. Default is one pixel.
pady
The size of the internal padding added above and below the text
area. Default is one pixel.
relief
The 3-D appearance of the text widget. Default is
relief=SUNKEN.
selectbackground
The background color to use displaying selected text.
selectborderwidth
The width of the border to use around selected text.
spacing1
This option specifies how much extra vertical space is put above
each line of text. If a line wraps, this space is added only before
the first line it occupies on the display. Default is 0.

Python 3
462
spacing2
This option specifies how much extra vertical space to add
between displayed lines of text when a logical line wraps.
Default is 0.
spacing3
This option specifies how much extra vertical space is added
below each line of text. If a line wraps, this space is added only
after the last line it occupies on the display. Default is 0.
state
Normally, text widgets respond to keyboard and mouse events;
set state=NORMAL to get this behavior. If you set
state=DISABLED, the text widget will not respond, and you
won't be able to modify its contents programmatically either.
tabs
This option controls how tab characters position text.
width
The width of the widget in characters (not pixels!), measured
according to the current font size.
wrap
This option controls the display of lines that are too wide. Set
wrap=WORD and it will break the line after the last word that
will fit. With the default behavior, wrap=CHAR, any line that
gets too long will be broken at any character.
xscrollcommand
To make the text widget horizontally scrollable, set this option
to the set() method of the horizontal scrollbar.
yscrollcommand
To make the text widget vertically scrollable, set this option to
the set() method of the vertical scrollbar.
Methods
Text objects have these methods-
Methods & Description
delete(startindex [,endindex])
This method deletes a specific character or a range of text.
get(startindex [,endindex])
This method returns a specific character or a range of text.
index(index)
Returns the absolute value of an index based on the given index.

Python 3
463
insert(index [,string]...)
This method inserts strings at the specified index location.
see(index)
This method returns true if the text located at the index position is visible.
Text widgets support three distinct helper structures: Marks, Tabs, and Indexes-
Marks are used to bookmark positions between two characters within a given text. We
have the following methods available when handling marks:
Methods & Description
index(mark)
Returns the line and column location of a specific mark.
mark_gravity(mark [,gravity])
Returns the gravity of the given mark. If the second argument is provided, the
gravity is set for the given mark.
mark_names()
Returns all marks from the Text widget.
mark_set(mark, index)
Informs a new position to the given mark.
mark_unset(mark)
Removes the given mark from the Text widget.
Tags are used to associate names to regions of text which makes easy the task of
modifying the display settings of specific text areas. Tags are also used to bind event
callbacks to specific ranges of text.
Following are the available methods for handling tabs-
Methods & Description
tag_add(tagname, startindex[,endindex] ...)
This method tags either the position defined by startindex, or a range delimited by the
positions startindex and endindex.
tag_config
You can use this method to configure the tag properties, which include, justify(center,
left, or right), tabs(this property has the same functionality of the Text widget tabs's
property), and underline(used to underline the tagged text).

Python 3
464
tag_delete(tagname)
This method is used to delete and remove a given tag.
tag_remove(tagname [,startindex[.endindex]] ...)
After applying this method, the given tag is removed from the provided area without
deleting the actual tag definition.
Example
Try the following example yourself-
# !/usr/bin/python3
from tkinter import *
root = Tk()
text = Text(root)
text.insert(INSERT, "Hello.....")
text.insert(END, "Bye Bye.....")
text.pack()
text.tag_add("here", "1.0", "1.4")
text.tag_add("start", "1.8", "1.13")
text.tag_config("here", background="yellow", foreground="blue")
text.tag_config("start", background="black", foreground="green")
root.mainloop()
When the above code is executed, it produces the following result-
Tkinter Toplevel
Toplevel widgets work as windows that are directly managed by the window manager.
They do not necessarily have a parent widget on top of them.
Your application can use any number of top-level windows.

Python 3
465
Syntax
Here is the simple syntax to create this widget-
w = Toplevel ( option, ... )
Parameters
options: Here is the list of most commonly used options for this widget. These options
can be used as key-value pairs separated by commas.
Options
Description
bg
The background color of the window.
bd
Border width in pixels; default is 0.
cursor
The cursor that appears when the mouse is in this window.
class_
Normally, text selected within a text widget is exported to be the
selection in the window manager. Set exportselection=0 if you don't
want that behavior.
font
The default font for text inserted into the widget.
fg
The color used for text (and bitmaps) within the widget. You can
change the color for tagged regions; this option is just the default.
height
Window height.
relief
Normally, a top-level window will have no 3-d borders around it. To
get a shaded border, set the bd option larger that its default value of
zero, and set the relief option to one of the constants.
width
The desired width of the window.
Methods
Toplevel objects have these methods-
Methods and Description
deiconify()

Python 3
466
Displays the window, after using either the iconify or the withdraw methods.
frame()
Returns a system-specific window identifier.
group(window)
Adds the window to the window group administered by the given window.
iconify()
Turns the window into an icon, without destroying it.
protocol(name, function)
Registers a function as a callback which will be called for the given protocol.
iconify()
Turns the window into an icon, without destroying it.
state()
Returns the current state of the window. Possible values are normal, iconic, withdrawn
and icon.
transient([master])
Turns the window into a temporary(transient) window for the given master or to the
window's parent, when no argument is given.
withdraw()
Removes the window from the screen, without destroying it.
maxsize(width, height)
Defines the maximum size for this window.
minsize(width, height)
Defines the minimum size for this window.
positionfrom(who)
Defines the position controller.

Python 3
467
resizable(width, height)
Defines the resize flags, which control whether the window can be resized.
sizefrom(who)
Defines the size controller.
title(string)
Defines the window title.
Example
Try following example yourself-
# !/usr/bin/python3
from tkinter import *
root = Tk()
root.title("hello")
top = Toplevel()
top.title("Python")
top.mainloop()
When the above code is executed, it produces the following result-
Tkinter Spinbox
The Spinbox widget is a variant of the standard Tkinter Entry widget, which can be used
to select from a fixed number of values.

Python 3
468
Syntax
Here is the simple syntax to create this widget-
w = Spinbox( master, option, ... )
Parameters
master: This represents the parent window.
options: Here is the list of most commonly used options for this widget. These
options can be used as key-value pairs separated by commas.
Options
Description
activebackground
The color of the slider and arrowheads when the mouse is over
them.
bg
The color of the slider and arrowheads when the mouse is not
over them.
bd
The width of the 3-d borders around the entire perimeter of the
trough, and also the width of the 3-d effects on the arrowheads
and slider. Default is no border around the trough, and a 2-pixel
border around the arrowheads and slider.
command
A procedure to be called whenever the scrollbar is moved.
cursor
The cursor that appears when the mouse is over the scrollbar.
disabledbackground
The background color to use when the widget is disabled.
disabledforeground
The text color to use when the widget is disabled.
fg
Text color.
font
The font to use in this widget.
format
Format string. No default value.
from_
The minimum value. Used together with to to limit the spinbox
range.

Python 3
469
justify
Default is LEFT
relief
Default is SUNKEN.
repeatdelay
Together with repeatinterval, this option controls button auto-
repeat. Both values are given in milliseconds.
repeatinterval
See repeatdelay.
state
One of NORMAL, DISABLED, or "readonly". Default is NORMAL.
textvariable
No default value.
to
See from.
validate
Validation mode. Default is NONE.
validatecommand
Validation callback. No default value.
values
A tuple containing valid values for this widget. Overrides
from/to/increment.
vcmd
Same as validatecommand.
width
Widget width, in character units. Default is 20.
wrap
If true, the up and down buttons will wrap around.
xscrollcommand
Used to connect a spinbox field to a horizontal scrollbar. This
option should be set to the set method of the corresponding
scrollbar.
Methods
Spinbox objects have these methods-
Methods and Description
delete(startindex [,endindex])
This method deletes a specific character or a range of text.

Python 3
470
get(startindex [,endindex])
This method returns a specific character or a range of text.
identify(x, y)
Identifies the widget element at the given location.
index(index)
Returns the absolute value of an index based on the given index.
insert(index [,string]...)
This method inserts strings at the specified index location.
invoke(element)
Invokes a spinbox button.
Example
Try the following example yourself-
from Tkinter import *
master = Tk()
w = Spinbox(master, from_=0, to=10)
w.pack()
mainloop()
When the above code is execduted, it produces the following result-

Python 3
471
Tkinter PanedWindow
A PanedWindow is a container widget that may contain any number of panes, arranged
horizontally or vertically.
Each pane contains one widget and each pair of panes is separated by a moveable (via
mouse movements) sash. Moving a sash causes the widgets on either side of the sash to
be resized.
Syntax
Here is the simple syntax to create this widget-
w = PanedWindow( master, option, ... )
Parameters
master: This represents the parent window.
options: Here is the list of most commonly used options for this widget. These
options can be used as key-value pairs separated by commas.
Option
Description
bg
The color of the slider and arrowheads when the mouse is not over
them.
bd
The width of the 3-d borders around the entire perimeter of the trough,
and also the width of the 3-d effects on the arrowheads and slider.
Default is no border around the trough, and a 2-pixel border around
the arrowheads and slider.
borderwidth
Default is 2.
cursor
The cursor that appears when the mouse is over the window.
handlepad
Default is 8.
handlesize
Default is 8.
height
No default value.
orient
Default is HORIZONTAL.

Python 3
472
relief
Default is FLAT.
sashcursor
No default value.
sashrelief
Default is RAISED.
sashwidth
Default is 2.
showhandle
No default value
width
No default value.
Methods
PanedWindow objects have these methods-
Methods & Description
add(child, options)
Adds a child window to the paned window.
get(startindex [,endindex])
This method returns a specific character or a range of text.
config(options)
Modifies one or more widget options. If no options are given, the method returns a
dictionary containing all current option values.
Example
Try the following example yourself. Here is how to create a 3-pane widget-
# !/usr/bin/python3
from tkinter import *

Python 3
473
m1 = PanedWindow()
m1.pack(fill=BOTH, expand=1)
left = Entry(m1, bd=5)
m1.add(left)
m2 = PanedWindow(m1, orient=VERTICAL)
m1.add(m2)
top = Scale( m2, orient=HORIZONTAL)
m2.add(top)
bottom = Button(m2, text="OK")
m2.add(bottom)
mainloop()
When the above code is executed, it produces the following result-
Tkinter LabelFrame
A labelframe is a simple container widget. Its primary purpose is to act as a spacer or
container for complex window layouts.
This widget has the features of a frame plus the ability to display a label.
Syntax
Here is the simple syntax to create this widget-
w = LabelFrame( master, option, ... )
Parameters
master: This represents the parent window.

Python 3
474
options: Here is the list of most commonly used options for this widget. These
options can be used as key-value pairs separated by commas.
Option
Description
bg
The normal background color displayed behind the label and
indicator.
bd
The size of the border around the indicator. Default is 2 pixels.
cursor
If you set this option to a cursor name (arrow, dot etc.), the
mouse cursor will change to that pattern when it is over the
checkbutton.
font
The vertical dimension of the new frame.
height
The vertical dimension of the new frame.
labelAnchor
Specifies where to place the label.
highlightbackground
Color of the focus highlight when the frame does not have focus.
highlightcolor
Color shown in the focus highlight when the frame has the focus.
highlightthickness
Thickness of the focus highlight.
relief
With the default value, relief=FLAT, the checkbutton does not
stand out from its background. You may set this option to any
of the other styles
text
Specifies a string to be displayed inside the widget.
width
Specifies the desired width for the window.
Example
Try the following example yourself. Here is how to create a labelframe widget-
# !/usr/bin/python3
from tkinter import *

Python 3
475
root = Tk()
labelframe = LabelFrame(root, text="This is a LabelFrame")
labelframe.pack(fill="both", expand="yes")
left = Label(labelframe, text="Inside the LabelFrame")
left.pack()
root.mainloop()
When the above code is executed, it produces the following result-
Tkinter tkMessageBox
The tkMessageBox module is used to display message boxes in your applications. This
module provides a number of functions that you can use to display an appropriate
message.
Some of these functions are showinfo, showwarning, showerror, askquestion, askokcancel,
askyesno, and askretryignore.
Syntax
Here is the simple syntax to create this widget-
tkMessageBox.FunctionName(title, message [, options])
Parameters
FunctionName: This is the name of the appropriate message box function.
title: This is the text to be displayed in the title bar of a message box.
message: This is the text to be displayed as a message.
options: options are alternative choices that you may use to tailor a standard
message box. Some of the options that you can use are default and parent. The

Python 3
476
default option is used to specify the default button, such as ABORT, RETRY, or
IGNORE in the message box. The parent option is used to specify the window on
top of which the message box is to be displayed.
You could use one of the following functions with dialogue box-
showinfo()
showwarning()
showerror ()
askquestion()
askokcancel()
askyesno ()
askretrycancel ()
Example
Try the following example yourself-
# !/usr/bin/python3
from tkinter import *
from tkinter import messagebox
top = Tk()
top.geometry("100x100")
def hello():
messagebox.showinfo("Say Hello", "Hello World")
B1 = Button(top, text = "Say Hello", command = hello)
B1.place(x=35,y=50)
top.mainloop()
When the above code is executed, it produces the following result-

Python 3
477
Standard Attributes
Let us look at how some of the common attributes, such as sizes, colors and fonts are
specified.
Dimensions
Colors
Fonts
Anchors
Relief styles
Bitmaps
Cursors
Let us study them briefly-
Tkinter Dimensions
Various lengths, widths, and other dimensions of widgets can be described in many
different units.
If you set a dimension to an integer, it is assumed to be in pixels.
You can specify units by setting a dimension to a string containing a number
followed by.
Character
Description

Python 3
478
c
Centimeters
i
Inches
m
Millimeters
p
Printer's points (about 1/72")
Length options
Tkinter expresses a length as an integer number of pixels. Here is the list of common
length options-
borderwidth: Width of the border which gives a three-dimensional look to the
widget.
highlightthickness: Width of the highlight rectangle when the widget has focus .
padX padY: Extra space the widget requests from its layout manager beyond the
minimum the widget needs to display its contents in the x and y directions.
selectborderwidth: Width of the three-dimentional border around selected items
of the widget.
wraplength: Maximum line length for widgets that perform word wrapping.
height: Desired height of the widget; must be greater than or equal to 1.
underline: Index of the character to underline in the widget's text (0 is the first
character, 1 the second one, and so on).
width: Desired width of the widget.
Tkinter Colors
Tkinter represents colors with strings. There are two general ways to specify colors in
Tkinter-
You can use a string specifying the proportion of red, green and blue in hexadecimal
digits. For example, "#fff" is white, "#000000" is black, "#000fff000" is pure green,
and "#00ffff" is pure cyan (green plus blue).
You can also use any locally defined standard color name. The colors "white",
"black", "red", "green", "blue", "cyan", "yellow", and "magenta" will always be
available.

Python 3
479
Color options
The common color options are-
activebackground: Background color for the widget when the widget is active.
activeforeground: Foreground color for the widget when the widget is active.
background: Background color for the widget. This can also be represented as bg.
disabledforeground: Foreground color for the widget when the widget is
disabled.
foreground: Foreground color for the widget. This can also be represented as fg.
highlightbackground: Background color of the highlight region when the widget
has focus.
highlightcolor: Foreground color of the highlight region when the widget has
focus.
selectbackground: Background color for the selected items of the widget.
selectforeground: Foreground color for the selected items of the widget.
Tkinter Fonts
There may be up to three ways to specify type style.
Simple Tuple Fonts
As a tuple whose first element is the font family, followed by a size in points, optionally
followed by a string containing one or more of the style modifiers bold, italic, underline
and overstrike.
Example
("Helvetica", "16") for a 16-point Helvetica regular.
("Times", "24", "bold italic") for a 24-point Times bold italic.
Font object Fonts
You can create a "font object" by importing the tkFont module and using its Font class
constructor −
import tkFont
font = tkFont.Font ( option, ... )
Here is the list of options-

Python 3
480
family: The font family name as a string.
size: The font height as an integer in points. To get a font n pixels high, use -n.
weight: "bold" for boldface, "normal" for regular weight.
slant: "italic" for italic, "roman" for unslanted.
underline: 1 for underlined text, 0 for normal.
overstrike: 1 for overstruck text, 0 for normal.
Example
helv36 = tkFont.Font(family="Helvetica",size=36,weight="bold")
X Window Fonts
If you are running under the X Window System, you can use any of the X font names.
For example, the font named "-*-lucidatypewriter-medium-r-*-*-*-140-*-*-*-*-*-*" is
the author's favorite fixed-width font for onscreen use. Use thexfontsel program to help
you select pleasing fonts.
Tkinter Anchors
Anchors are used to define where text is positioned relative to a reference point.
Here is list of possible constants, which can be used for Anchor attribute.
NW
N
NE
W
CENTER
E
SW
S
SE
For example, if you use CENTER as a text anchor, the text will be centered horizontally
and vertically around the reference point.
Anchor NW will position the text so that the reference point coincides with the northwest
(top left) corner of the box containing the text.
Anchor W will center the text vertically around the reference point, with the left edge of
the text box passing through that point, and so on.
If you create a small widget inside a large frame and use the anchor=SE option, the widget
will be placed in the bottom right corner of the frame. If you used anchor=N instead, the
widget would be centered along the top edge.

Python 3
481
Example
The anchor constants are shown in this diagram-
Tkinter Relief styles
The relief style of a widget refers to certain simulated 3-D effects around the outside of
the widget. Here is a screenshot of a row of buttons exhibiting all the possible relief styles-
Here is list of possible constants which can be used for relief attribute-
FLAT
RAISED
SUNKEN
GROOVE
RIDGE
Example
# !/usr/bin/python3
from tkinter import *
import tkinter
top = Tk()
B1 = Button(top, text ="FLAT", relief=FLAT )

Python 3
482
B2 = Button(top, text ="RAISED", relief=RAISED )
B3 = Button(top, text ="SUNKEN", relief=SUNKEN )
B4 = Button(top, text ="GROOVE", relief=GROOVE )
B5 = Button(top, text ="RIDGE", relief=RIDGE )
B1.pack()
B2.pack()
B3.pack()
B4.pack()
B5.pack()
top.mainloop()
When the above code is executed, it produces the following result-
Tkinter Bitmaps
This attribute to displays a bitmap. There are following type of bitmaps available-
"error"
"gray75"
"gray50"
"gray25"
"gray12"
"hourglass"
"info"

Python 3
483
"questhead"
"question"
"warning"
Example
# !/usr/bin/python3
from tkinter import *
import tkinter
top = Tk()
B1 = Button(top, text ="error", relief=RAISED,\
bitmap="error")
B2 = Button(top, text ="hourglass", relief=RAISED,\
bitmap="hourglass")
B3 = Button(top, text ="info", relief=RAISED,\
bitmap="info")
B4 = Button(top, text ="question", relief=RAISED,\
bitmap="question")
B5 = Button(top, text ="warning", relief=RAISED,\
bitmap="warning")
B1.pack()
B2.pack()
B3.pack()
B4.pack()
B5.pack()
top.mainloop()
When the above code is executed, it produces the following result-

Python 3
484
Tkinter Cursors
Python Tkinter supports quite a number of different mouse cursors available. The exact
graphic may vary according to your operating system.
Here is the list of interesting ones-
"arrow"
"circle"
"clock"
"cross"
"dotbox"
"exchange"
"fleur"
"heart"
"heart"
"man"
"mouse"
"pirate"
"plus"
"shuttle"
"sizing"
"spider"
"spraycan"
"star"
"target"
"tcross"
"trek"
"watch"

Python 3
485
Example
Try the following example by moving cursor on different buttons-
# !/usr/bin/python3
from tkinter import *
import tkinter
top = Tk()
B1 = Button(top, text ="circle", relief=RAISED,\
cursor="circle")
B2 = Button(top, text ="plus", relief=RAISED,\
cursor="plus")
B1.pack()
B2.pack()
top.mainloop()
Geometry Management
All Tkinter widgets have access to the specific geometry management methods, which
have the purpose of organizing widgets throughout the parent widget area. Tkinter
exposes the following geometry manager classes: pack, grid, and place.
The pack() Method - This geometry manager organizes widgets in blocks before
placing them in the parent widget.
The grid() Method - This geometry manager organizes widgets in a table-like
structure in the parent widget.
The place() Method -This geometry manager organizes widgets by placing them in
a specific position in the parent widget.
Let us study the geometry management methods briefly –

Python 3
486
Tkinter pack() Method
This geometry manager organizes widgets in blocks before placing them in the parent
widget.
Syntax
widget.pack( pack_options )
Here is the list of possible options-
expand: When set to true, widget expands to fill any space not otherwise used in
widget's parent.
fill: Determines whether widget fills any extra space allocated to it by the packer,
or keeps its own minimal dimensions: NONE (default), X (fill only horizontally), Y
(fill only vertically), or BOTH (fill both horizontally and vertically).
side: Determines which side of the parent widget packs against: TOP (default),
BOTTOM, LEFT, or RIGHT.
Example
Try the following example by moving cursor on different buttons-
# !/usr/bin/python3
from tkinter import *
root = Tk()
frame = Frame(root)
frame.pack()
bottomframe = Frame(root)
bottomframe.pack( side = BOTTOM )
redbutton = Button(frame, text="Red", fg="red")
redbutton.pack( side = LEFT)
greenbutton = Button(frame, text="Brown", fg="brown")
greenbutton.pack( side = LEFT )
bluebutton = Button(frame, text="Blue", fg="blue")
bluebutton.pack( side = LEFT )

Python 3
487
blackbutton = Button(bottomframe, text="Black", fg="black")
blackbutton.pack( side = BOTTOM)
root.mainloop()
When the above code is executed, it produces the following result-
Tkinter grid() Method
This geometry manager organizes widgets in a table-like structure in the parent widget.
Syntax
widget.grid( grid_options )
Here is the list of possible options-
column : The column to put widget in; default 0 (leftmost column).
columnspan: How many columns widgetoccupies; default 1.
ipadx, ipady :How many pixels to pad widget, horizontally and vertically, inside
widget's borders.
padx, pady : How many pixels to pad widget, horizontally and vertically, outside
v's borders.
row: The row to put widget in; default the first row that is still empty.
rowspan : How many rowswidget occupies; default 1.
sticky : What to do if the cell is larger than widget. By default, with sticky='',
widget is centered in its cell. sticky may be the string concatenation of zero or more
of N, E, S, W, NE, NW, SE, and SW, compass directions indicating the sides and
corners of the cell to which widget sticks.
Example
Try the following example by moving cursor on different buttons-
# !/usr/bin/python3
from tkinter import *
root = Tk( )

Python 3
488
b=0
for r in range(6):
for c in range(6):
b=b+1
Button(root, text=str(b),
borderwidth=1 ).grid(row=r,column=c)
root.mainloop()
This would produce the following result displaying 12 labels arrayed in a 3 x 4 grid-
Tkinter place() Method
This geometry manager organizes widgets by placing them in a specific position in the
parent widget.
Syntax
widget.place( place_options )
Here is the list of possible options-
anchor : The exact spot of widget other options refer to: may be N, E, S, W, NE,
NW, SE, or SW, compass directions indicating the corners and sides of widget;
default is NW (the upper left corner of widget)
bordermode : INSIDE (the default) to indicate that other options refer to the
parent's inside (ignoring the parent's border); OUTSIDE otherwise.
height, width : Height and width in pixels.
relheight, relwidth : Height and width as a float between 0.0 and 1.0, as a
fraction of the height and width of the parent widget.
relx, rely : Horizontal and vertical offset as a float between 0.0 and 1.0, as a
fraction of the height and width of the parent widget.
x, y : Horizontal and vertical offset in pixels.

Python 3
489
Example
Try the following example by moving cursor on different buttons-
# !/usr/bin/python3
ffrom tkinter import *
top = Tk()
L1 = Label(top, text="Physics")
L1.place(x=10,y=10)
E1 = Entry(top, bd =5)
E1.place(x=60,y=10)
L2=Label(top,text="Maths")
L2.place(x=10,y=50)
E2=Entry(top,bd=5)
E2.place(x=60,y=50)
L3=Label(top,text="Total")
L3.place(x=10,y=150)
E3=Entry(top,bd=5)
E3.place(x=60,y=150)
B = Button(top, text ="Add")
B.place(x=100, y=100)
top.geometry("250x250+10+10")
top.mainloop()
When the above code is executed, it produces the following result-

Python 3
490
Any code that you write using any compiled language like C, C++, or Java can be
integrated or imported into another Python script. This code is considered as an
"extension."
A Python extension module is nothing more than a normal C library. On Unix machines,
these libraries usually end in .so (for shared object). On Windows machines, you typically
see .dll (for dynamically linked library).
Pre-Requisites for Writing Extensions
To start writing your extension, you are going to need the Python header files.
On Unix machines, this usually requires installing a developer-specific package such
as python2.5-dev.
Windows users get these headers as part of the package when they use the binary
Python installer.
Additionally, it is assumed that you have a good knowledge of C or C++ to write any
Python Extension using C programming.
First look at a Python Extension
For your first look at a Python extension module, you need to group your code into four
parts-
The header file Python.h.
The C functions you want to expose as the interface from your module.
A table mapping the names of your functions as Python developers see them as C
functions inside the extension module.
An initialization function.
The Header File Python.h
You need to include Python.h header file in your C source file, which gives you the access
to the internal Python API used to hook your module into the interpreter.
Make sure to include Python.h before any other headers you might need. You need to
follow the includes with the functions you want to call from Python.
28. Python 3 – Extension Programming with C

Python 3
491
The C Functions
The signatures of the C implementation of your functions always takes one of the following
three forms-
static PyObject *MyFunction( PyObject *self, PyObject *args );
static PyObject *MyFunctionWithKeywords(PyObject *self,
PyObject *args,
PyObject *kw);
static PyObject *MyFunctionWithNoArgs( PyObject *self );
Each one of the preceding declarations returns a Python object. There is no such thing as
a void function in Python as there is in C. If you do not want your functions to return a
value, return the C equivalent of Python's None value. The Python headers define a macro,
Py_RETURN_NONE, that does this for us.
The names of your C functions can be whatever you like as they are never seen outside of
the extension module. They are defined as static function.
Your C functions usually are named by combining the Python module and function names
together, as shown here −
static PyObject *module_func(PyObject *self, PyObject *args) {
/* Do your stuff here. */
Py_RETURN_NONE;
}
This is a Python function called func inside the module module. You will be putting pointers
to your C functions into the method table for the module that usually comes next in your
source code.
The Method Mapping Table
This method table is a simple array of PyMethodDef structures. That structure looks
something like this-
struct PyMethodDef {
char *ml_name;
PyCFunction ml_meth;
int ml_flags;
char *ml_doc;
};

Python 3
492
Here is the description of the members of this structure-
ml_name: This is the name of the function as the Python interpreter presents
when it is used in Python programs.
ml_meth: This is the address of a function that has any one of the signatures,
described in the previous section.
ml_flags: This tells the interpreter which of the three signatures ml_meth is using.
o This flag usually has a value of METH_VARARGS.
o This flag can be bitwise OR'ed with METH_KEYWORDS if you want to allow
keyword arguments into your function.
o This can also have a value of METH_NOARGS that indicates you do not want
to accept any arguments.
ml_doc: This is the docstring for the function, which could be NULL if you do not
feel like writing one.
This table needs to be terminated with a sentinel that consists of NULL and 0 values for
the appropriate members.
Example
For the above-defined function, we have the following method mapping table-
static PyMethodDef module_methods[] = {
{ "func", (PyCFunction)module_func, METH_NOARGS, NULL },
{ NULL, NULL, 0, NULL }
};
The Initialization Function
The last part of your extension module is the initialization function. This function is called
by the Python interpreter when the module is loaded. It is required that the function be
named initModule, where Module is the name of the module.
The initialization function needs to be exported from the library you will be building. The
Python headers define PyMODINIT_FUNC to include the appropriate incantations for that
to happen for the particular environment in which we are compiling. All you have to do is
use it when defining the function.
Your C initialization function generally has the following overall structure-
PyMODINIT_FUNC initModule() {
Py_InitModule3(func, module_methods, "docstring...");
}

Python 3
493
Here is the description of Py_InitModule3 function-
func: This is the function to be exported.
module_methods: This is the mapping table name defined above.
docstring: This is the comment you want to give in your extension.
Putting all this together, it looks like the following-
#include <Python.h>
static PyObject *module_func(PyObject *self, PyObject *args) {
/* Do your stuff here. */
Py_RETURN_NONE;
}
static PyMethodDef module_methods[] = {
{ "func", (PyCFunction)module_func, METH_NOARGS, NULL },
{ NULL, NULL, 0, NULL }
};
PyMODINIT_FUNC initModule() {
Py_InitModule3(func, module_methods, "docstring...");
}
Example
A simple example that makes use of all the above concepts-
#include <Python.h>
static PyObject* helloworld(PyObject* self)
{
return Py_BuildValue("s", "Hello, Python extensions!!");
}
static char helloworld_docs[] =
"helloworld( ): Any message you want to put here!!\n";
static PyMethodDef helloworld_funcs[] = {
{"helloworld", (PyCFunction)helloworld,
METH_NOARGS, helloworld_docs},

Python 3
494
{NULL}
};
void inithelloworld(void)
{
Py_InitModule3("helloworld", helloworld_funcs,
"Extension module example!");
}
Here the Py_BuildValue function is used to build a Python value. Save above code in hello.c
file. We would see how to compile and install this module to be called from Python script.
Building and Installing Extensions
The distutils package makes it very easy to distribute Python modules, both pure Python
and extension modules, in a standard way. Modules are distributed in the source form,
built and installed via a setup script usually called setup.pyas.
For the above module, you need to prepare the following setup.py script −
from distutils.core import setup, Extension
setup(name='helloworld', version='1.0', \
ext_modules=[Extension('helloworld', ['hello.c'])])
Now, use the following command, which would perform all needed compilation and linking
steps, with the right compiler and linker commands and flags, and copies the resulting
dynamic library into an appropriate directory-
$ python setup.py install
On Unix-based systems, you will most likely need to run this command as root in order to
have permissions to write to the site-packages directory. This usually is not a problem on
Windows.
Importing Extensions
Once you install your extensions, you would be able to import and call that extension in
your Python script as follows-
#!/usr/bin/python3
import helloworld
print helloworld.helloworld()
This would produce the following result-
Hello, Python extensions!!

Python 3
495
Passing Function Parameters
As you will most likely want to define functions that accept arguments, you can use one
of the other signatures for your C functions. For example, the following function, that
accepts some number of parameters, would be defined like this-
static PyObject *module_func(PyObject *self, PyObject *args) {
/* Parse args and do something interesting here. */
Py_RETURN_NONE;
}
The method table containing an entry for the new function would look like this-
static PyMethodDef module_methods[] = {
{ "func", (PyCFunction)module_func, METH_NOARGS, NULL },
{ "func", module_func, METH_VARARGS, NULL },
{ NULL, NULL, 0, NULL }
};
You can use the API PyArg_ParseTuple function to extract the arguments from the one
PyObject pointer passed into your C function.
The first argument to PyArg_ParseTuple is the args argument. This is the object you will
be parsing. The second argument is a format string describing the arguments as you
expect them to appear. Each argument is represented by one or more characters in the
format string as follows.
static PyObject *module_func(PyObject *self, PyObject *args) {
int i;
double d;
char *s;
if (!PyArg_ParseTuple(args, "ids", &i, &d, &s)) {
return NULL;
}
/* Do something interesting here. */
Py_RETURN_NONE;
}
Compiling the new version of your module and importing it enables you to invoke the new
function with any number of arguments of any type-
module.func(1, s="three", d=2.0)
module.func(i=1, d=2.0, s="three")

Python 3
496
module.func(s="three", d=2.0, i=1)
You can probably come up with even more variations.
The PyArg_ParseTuple Function
Here is the standard signature for the PyArg_ParseTuple function=
int PyArg_ParseTuple(PyObject* tuple,char* format,...)
This function returns 0 for errors, and a value not equal to 0 for success. Tuple is the
PyObject* that was the C function's second argument. Here format is a C string that
describes mandatory and optional arguments.
Here is a list of format codes for the PyArg_ParseTuple function-
Code
C type
Meaning
c
char
A Python string of length 1 becomes a C char.
d
double
A Python float becomes a C double.
f
float
A Python float becomes a C float.
i
int
A Python int becomes a C int.
l
long
A Python int becomes a C long.
L
long long
A Python int becomes a C long long
O
PyObject*
Gets non-NULL borrowed reference to Python argument.
s
char*
Python string without embedded nulls to C char*.
s#
char*+int
Any Python string to C address and length.
t#
char*+int
Read-only single-segment buffer to C address and
length.
u
Py_UNICODE*
Python Unicode without embedded nulls to C.
u#
Py_UNICODE*+int
Any Python Unicode C address and length.

Python 3
497
w#
char*+int
Read/write single-segment buffer to C address and
length.
z
char*
Like s, also accepts None (sets C char* to NULL).
z#
char*+int
Like s#, also accepts None (sets C char* to NULL).
(...)
as per ...
A Python sequence is treated as one argument per item.
|
The following arguments are optional.
:
Format end, followed by function name for error
messages.
;
Format end, followed by entire error message text.
Returning Values
Py_BuildValue takes in a format string much like PyArg_ParseTuple does. Instead of
passing in the addresses of the values you are building, you pass in the actual values.
Here is an example showing how to implement an add function-
static PyObject *foo_add(PyObject *self, PyObject *args) {
int a;
int b;
if (!PyArg_ParseTuple(args, "ii", &a, &b)) {
return NULL;
}
return Py_BuildValue("i", a + b);
}
This is what it would look like if implemented in Python-
def add(a, b):
return (a + b)
You can return two values from your function as follows. This would be captured using a
list in Python.
static PyObject *foo_add_subtract(PyObject *self, PyObject *args) {
int a;
int b;

Python 3
498
if (!PyArg_ParseTuple(args, "ii", &a, &b)) {
return NULL;
}
return Py_BuildValue("ii", a + b, a - b);
}
This is what it would look like if implemented in Python-
def add_subtract(a, b):
return (a + b, a - b)
The Py_BuildValue Function
Here is the standard signature for Py_BuildValue function-
PyObject* Py_BuildValue(char* format,...)
Here format is a C string that describes the Python object to build. The following arguments
of Py_BuildValue are C values from which the result is built. ThePyObject* result is a new
reference.
The following table lists the commonly used code strings, of which zero or more are joined
into a string format.
Code
C type
Meaning
c
char
A C char becomes a Python string of length 1.
d
double
A C double becomes a Python float.
f
float
A C float becomes a Python float.
i
int
A C int becomes a Python int.
l
long
A C long becomes a Python int.
N
PyObject*
Passes a Python object and steals a reference.
O
PyObject*
Passes a Python object and INCREFs it as normal.
O&
convert+void*
Arbitrary conversion

Python 3
499
s
char*
C 0-terminated char* to Python string, or NULL to None.
s#
char*+int
C char* and length to Python string, or NULL to None.
u
Py_UNICODE*
C-wide, null-terminated string to Python Unicode, or
NULL to None.
u#
Py_UNICODE*+int
C-wide string and length to Python Unicode, or NULL to
None.
w#
char*+int
Read/write single-segment buffer to C address and
length.
z
char*
Like s, also accepts None (sets C char* to NULL).
z#
char*+int
Like s#, also accepts None (sets C char* to NULL).
(...)
as per ...
Builds Python tuple from C values.
[...]
as per ...
Builds Python list from C values.
{...}
as per ...
Builds Python dictionary from C values, alternating keys
and values.
Code {...} builds dictionaries from an even number of C values, alternately keys and
values. For example, Py_BuildValue("{issi}",23,"zig","zag",42) returns a dictionary like
Python's {23:'zig','zag':42}.
