Qualcomm_Adreno_OpenGL_ES_Developer_Guide Qualcomm® Adreno™ Open GL ES Developer Guide
User Manual:
Open the PDF directly: View PDF
.
Page Count: 170 [warning: Documents this large are best viewed by clicking the View PDF Link!]
- Qualcomm® Adreno™ OpenGL ES Developer Guide
- Revision history
- Contents
- 1 Overview
- 2 OpenGL ES 2.0 with Adreno
- 3 Using OpenGL ES 3.0 with Adreno
- 3.1 New features in OpenGL ES 3.0
- 3.1.1 Two-dimensional array textures
- 3.1.2 Three-dimensional textures
- 3.1.3 Immutable textures
- 3.1.4 Per-texture object LoD clamp
- 3.1.5 PCF for depth textures
- 3.1.6 New internal texture formats
- 3.1.7 Transform feedback
- 3.1.8 Instanced draw calls
- 3.1.9 Query objects
- 3.1.10 New vertex data types
- 3.1.11 Vertex array objects
- 3.1.12 Uniform buffer objects
- 3.1.13 Buffer subrange mapping
- 3.1.14 Multiple render target support
- 3.1.15 Other new features
- 3.2 Using key features
- 3.3 Walkthrough of sample applications
- 3.4 About the OpenGL ES implementation
- 3.1 New features in OpenGL ES 3.0
- 4 Using OpenGL ES 3.1 with Adreno
- 5 Introducing Android Extension Pack
- 6 Designing OpenGL ES Guidelines
- 6.1 Overview
- 6.2 OpenGL ES as a client-server architecture
- 6.3 OpenGL ES as a graphics pipeline
- 6.4 Designing a high-performance OpenGL ES application
- 6.4.1 Advanced lighting/shadowing
- 6.4.2 Avoid excessive clipping
- 6.4.3 Avoid unnecessary clear operations
- 6.4.4 Avoid unnecessary MakeCurrent calls
- 6.4.5 QTI SIMD/FPU co-processor usage
- 6.4.6 Implement multiple threads
- 6.4.7 Implement level-of-shading system
- 6.4.8 Minimize GL state changes
- 6.4.9 Minimize number of draw calls
- 6.4.10 Scaling resolutions
- 6.4.11 Avoid intra-frame resolves
- 6.4.12 Identify bottlenecks
- 6.4.13 Blur effect
- 6.4.14 Store equations in textures/look-up textures
- 6.4.15 Use front-to-back rendering
- 6.4.16 Use back face culling
- 6.4.17 Use LoD in effects
- 6.4.18 Use mipmapping
- 6.4.19 Use static and baked-in lighting
- 6.4.20 Use 2D array textures
- 6.4.21 Use vertex buffer objects
- 6.5 Handle synchronize and flush operations
- 6.6 Manage resources with OpenGL ES
- 6.7 Efficient state management
- 6.8 Energy saving tips
- 6.9 OpenGL ES and multithreading
- 7 Comparing OpenGL ES Versions and Optional Features
- 8 Understanding the Developer Tools
- 9 Optimizing Applications
- 9.1 Shader tips
- 9.1.1 Compile and link during initialization
- 9.1.2 Use built-ins
- 9.1.3 Use the appropriate data type
- 9.1.4 Reduce type casting
- 9.1.5 Pack scalar constants
- 9.1.6 Keep shader length reasonable
- 9.1.7 Sample textures in an efficient way
- 9.1.8 Threads in flight/dynamic branching
- 9.1.9 Pack shader interpolators
- 9.1.10 Minimize usage of shader GPRs
- 9.1.11 Minimize shader instruction count
- 9.1.12 Avoid uber-shaders
- 9.1.13 Avoid math on shader constants
- 9.1.14 Avoid discarding pixels in the fragment shader
- 9.1.15 Avoid modifying depth in fragment shaders
- 9.1.16 Avoid texture fetches in vertex shaders
- 9.1.17 Break up draw calls
- 9.1.18 Use medium precision where possible
- 9.1.19 Favor vertex shader calculations over fragment shader calculations
- 9.1.20 Measure, test, and verify results
- 9.1.21 Prefer uniform buffers over shader storage buffers
- 9.1.22 Invalidate frame buffer contents as early as possible
- 9.1.23 Optimize vertex buffer object updates
- 9.1.24 Eliminate subpixel triangles during tessellation
- 9.1.25 Do back-face culling during tessellation
- 9.1.26 Disable tessellation whenever it is not needed
- 9.2 Optimize vertex processing
- 9.3 Texture compression strategies
- 9.4 Bandwidth optimization
- 9.5 Depth range optimization
- 9.6 Other optimizations
- 9.1 Shader tips
- A Gamepad Support
- B Glossary

Qualcomm Technologies, Inc.
FlexRender, Qualcomm Adreno and Qualcomm Snapdragon are products of Qualcomm Technologies, Inc.
This technical data may be subject to U.S. and international export, re-export, or tansfer (“export”) laws.
Diversion contrary to U.S. and international law is strictly prohibited.
© 2014-2015 Qualcomm Technologies, Inc. and/or its affiliated companies. All rights reserved.
Qualcomm® Adreno™ OpenGL ES
Developer Guide
80-NU141-1 B
May 1, 2015
The cover image is taken from the “Palazzo” demo developed by the Advanced Content Group at Qualcomm Technologies, Inc.
The demo is running on a Qualcomm Snapdragon 810 using OpenGL ES 3.1. and depicts an immersive 3D environment, with near
photo-realistic rendering including dynamic lighting, reflections, and hardware tessellated objects.
Qualcomm, Adreno, Snapdragon, and FlexRender are trademarks of Qualcomm Incorporated, registered in the United States and
other countries. All Qualcomm Incorporated trademarks are used with permission. Other product and brand names may be
trademarks or registered trademarks of their respective owners.
Qualcomm Technologies, Inc.
5775 Morehouse Drive
San Diego, CA 92121
U.S.A.
Questions or comments: https://support.cdmatech.com/

80-NU141-1 B MAY CONTAIN U.S. AND INTERNATIONAL EXPORT CONTROLLED INFORMATION 3
Revision history
Revision
Date
Description
A
Dec 2014
Initial release
B
May 2015
Updated for Adreno 4xx to Chapter 1 and Chapter 3; added additional
compression information to Section 9.3

80-NU141-1 B MAY CONTAIN U.S. AND INTERNATIONAL EXPORT CONTROLLED INFORMATION 4
Contents
1 Overview ...............................................................................................................................10
1.1 Adreno GPU ............................................................................................................................................ 10
1.1.1 Texture features ..................................................................................................................... 11
1.1.2 Visibility processing ................................................................................................................ 14
1.1.3 Shader support ....................................................................................................................... 15
1.1.4 Other supported features ........................................................................................................ 17
1.1.5 Adreno APIs ........................................................................................................................... 18
1.2 OpenGL ES ............................................................................................................................................. 18
1.2.1 Open GL ES versions ............................................................................................................. 18
1.3 About Android .......................................................................................................................................... 19
1.3.1 OpenGL ES support on Android ............................................................................................. 19
1.3.2 Android and OpenGL ES on Adreno ...................................................................................... 19
2 OpenGL ES 2.0 with Adreno ................................................................................................20
2.1 Development environment ....................................................................................................................... 20
2.1.1 Development system .............................................................................................................. 20
2.1.2 Target system ......................................................................................................................... 21
2.2 Setup instructions .................................................................................................................................... 22
2.2.1 Android development on Windows ......................................................................................... 22
2.3 Walkthrough of sample applications ........................................................................................................ 24
2.3.1 Create an ES 2.0 context on Android ..................................................................................... 24
2.3.2 Adreno GPU detection ............................................................................................................ 27
2.3.3 Detect supported ES extensions ............................................................................................ 28
2.3.4 Implementation of Blinn-Phong lighting .................................................................................. 29
2.3.5 Retrieving ES constant values ................................................................................................ 35
2.4 About the OpenGL ES implementation .................................................................................................... 37
2.5 Debug and profile..................................................................................................................................... 38
2.5.1 Debug an OpenGL ES application .......................................................................................... 39
2.5.2 Profile an OpenGL ES application .......................................................................................... 43
3 Using OpenGL ES 3.0 with Adreno .....................................................................................44
3.1 New features in OpenGL ES 3.0 .............................................................................................................. 44
3.1.1 Two-dimensional array textures .............................................................................................. 44
3.1.2 Three-dimensional textures .................................................................................................... 46
3.1.3 Immutable textures ................................................................................................................. 47
3.1.4 Per-texture object LoD clamp ................................................................................................. 48
3.1.5 PCF for depth textures............................................................................................................ 49
3.1.6 New internal texture formats ................................................................................................... 50
3.1.7 Transform feedback ................................................................................................................ 52
3.1.8 Instanced draw calls ............................................................................................................... 53
3.1.9 Query objects ......................................................................................................................... 54
3.1.10 New vertex data types .......................................................................................................... 55
3.1.11 Vertex array objects .............................................................................................................. 55
3.1.12 Uniform buffer objects........................................................................................................... 56
3.1.13 Buffer subrange mapping ..................................................................................................... 57
3.1.14 Multiple render target support ............................................................................................... 57
3.1.15 Other new features ............................................................................................................... 58
3.2 Using key features ................................................................................................................................... 59
3.2.1 Using 2D array textures .......................................................................................................... 59

Qualcomm® Adreno™ OpenGL ES Developer Guide Contents
80-NU141-1 B MAY CONTAIN U.S. AND INTERNATIONAL EXPORT CONTROLLED INFORMATION 5
3.2.2 Using multiple render targets .................................................................................................. 61
3.2.3 Using query objects ................................................................................................................ 62
3.2.4 Using vertex array objects ...................................................................................................... 63
3.3 Walkthrough of sample applications ........................................................................................................ 64
3.3.1 2D array textures – Demo....................................................................................................... 64
3.3.2 Rendering to 2D array textures – Demo ................................................................................. 67
3.3.3 Interleaved vertex buffer objects – Demo ............................................................................... 70
3.4 About the OpenGL ES implementation .................................................................................................... 72
3.4.1 GL constant values ................................................................................................................. 73
4 Using OpenGL ES 3.1 with Adreno .....................................................................................75
4.1 New features in OpenGL ES 3.1 .............................................................................................................. 75
4.1.1 Atomic counters ...................................................................................................................... 75
4.1.2 Compute shaders ................................................................................................................... 76
4.1.3 ES shading language enhancements ..................................................................................... 77
4.1.4 Images and memory barriers .................................................................................................. 78
4.1.5 Indirect draw calls ................................................................................................................... 80
4.1.6 Multisample textures ............................................................................................................... 81
4.1.7 Separate shader objects ......................................................................................................... 82
4.1.8 Shader storage buffer objects ................................................................................................. 83
4.2 Walkthrough of sample applications ........................................................................................................ 84
4.2.1 Separate shader objects – Demo ........................................................................................... 84
4.2.2 Multisample textures – Demo ................................................................................................. 88
4.2.3 Compute shaders and shader image load/store – Demo ....................................................... 91
4.3 About the OpenGL ES implementation .................................................................................................... 97
4.3.1 GL constant values ................................................................................................................. 97
5 Introducing Android Extension Pack ................................................................................ 100
5.1 Overview ................................................................................................................................................ 100
5.2 Geometry shaders ................................................................................................................................. 100
5.3 Tessellation shaders .............................................................................................................................. 101
5.4 Advanced blending modes ..................................................................................................................... 102
5.5 ASTC LDR ............................................................................................................................................. 102
6 Designing OpenGL ES Guidelines .................................................................................... 103
6.1 Overview ................................................................................................................................................ 103
6.2 OpenGL ES as a client-server architecture ............................................................................................ 103
6.3 OpenGL ES as a graphics pipeline ........................................................................................................ 105
6.4 Designing a high-performance OpenGL ES application......................................................................... 107
6.4.1 Advanced lighting/shadowing ............................................................................................... 107
6.4.2 Avoid excessive clipping ....................................................................................................... 108
6.4.3 Avoid unnecessary clear operations ..................................................................................... 108
6.4.4 Avoid unnecessary MakeCurrent calls ................................................................................. 108
6.4.5 QTI SIMD/FPU co-processor usage ..................................................................................... 108
6.4.6 Implement multiple threads ................................................................................................... 109
6.4.7 Implement level-of-shading system ...................................................................................... 109
6.4.8 Minimize GL state changes .................................................................................................. 109
6.4.9 Minimize number of draw calls ............................................................................................. 110
6.4.10 Scaling resolutions ............................................................................................................. 110
6.4.11 Avoid intra-frame resolves .................................................................................................. 111
6.4.12 Identify bottlenecks ............................................................................................................. 112
6.4.13 Blur effect ........................................................................................................................... 112
6.4.14 Store equations in textures/look-up textures ....................................................................... 113
6.4.15 Use front-to-back rendering ................................................................................................ 113
6.4.16 Use back face culling .......................................................................................................... 113
6.4.17 Use LoD in effects .............................................................................................................. 113
6.4.18 Use mipmapping ................................................................................................................. 114
6.4.19 Use static and baked-in lighting .......................................................................................... 114

Qualcomm® Adreno™ OpenGL ES Developer Guide Contents
80-NU141-1 B MAY CONTAIN U.S. AND INTERNATIONAL EXPORT CONTROLLED INFORMATION 6
6.4.20 Use 2D array textures ......................................................................................................... 114
6.4.21 Use vertex buffer objects .................................................................................................... 114
6.5 Handle synchronize and flush operations .............................................................................................. 114
6.5.1 Light- and heavyweight resolves .......................................................................................... 114
6.5.2 Getter calls ........................................................................................................................... 116
6.6 Manage resources with OpenGL ES ...................................................................................................... 116
6.7 Efficient state management ................................................................................................................... 119
6.8 Energy saving tips.................................................................................................................................. 123
6.9 OpenGL ES and multithreading ............................................................................................................. 124
7 Comparing OpenGL ES Versions and Optional Features ............................................... 128
7.1 OpenGL ES features by version ............................................................................................................ 128
7.2 Optional language features .................................................................................................................... 134
7.2.1 ES extension enumeration .................................................................................................... 135
7.2.2 Enabling extensions in shaders ............................................................................................ 135
8 Understanding the Developer Tools ................................................................................. 137
8.1 Adreno profiler ....................................................................................................................................... 137
8.1.1 Scrubber mode ..................................................................................................................... 139
8.1.2 Grapher mode ...................................................................................................................... 140
8.1.3 Shader analyzer mode.......................................................................................................... 141
8.2 Adreno SDK ........................................................................................................................................... 142
8.2.1 Adreno texture compression and visualization tool ............................................................... 142
8.2.2 Adreno texture converter ...................................................................................................... 143
9 Optimizing Applications .................................................................................................... 147
9.1 Shader tips ............................................................................................................................................. 147
9.1.1 Compile and link during initialization ..................................................................................... 147
9.1.2 Use built-ins .......................................................................................................................... 148
9.1.3 Use the appropriate data type .............................................................................................. 148
9.1.4 Reduce type casting ............................................................................................................. 148
9.1.5 Pack scalar constants ........................................................................................................... 149
9.1.6 Keep shader length reasonable ............................................................................................ 149
9.1.7 Sample textures in an efficient way ...................................................................................... 149
9.1.8 Threads in flight/dynamic branching ..................................................................................... 150
9.1.9 Pack shader interpolators ..................................................................................................... 151
9.1.10 Minimize usage of shader GPRs ........................................................................................ 151
9.1.11 Minimize shader instruction count ...................................................................................... 151
9.1.12 Avoid uber-shaders ............................................................................................................ 151
9.1.13 Avoid math on shader constants ........................................................................................ 152
9.1.14 Avoid discarding pixels in the fragment shader .................................................................. 152
9.1.15 Avoid modifying depth in fragment shaders ........................................................................ 152
9.1.16 Avoid texture fetches in vertex shaders .............................................................................. 152
9.1.17 Break up draw calls ............................................................................................................ 152
9.1.18 Use medium precision where possible ............................................................................... 152
9.1.19 Favor vertex shader calculations over fragment shader calculations ................................. 153
9.1.20 Measure, test, and verify results ......................................................................................... 153
9.1.21 Prefer uniform buffers over shader storage buffers ............................................................ 153
9.1.22 Invalidate frame buffer contents as early as possible ......................................................... 153
9.1.23 Optimize vertex buffer object updates ................................................................................ 154
9.1.24 Eliminate subpixel triangles during tessellation .................................................................. 154
9.1.25 Do back-face culling during tessellation.............................................................................. 154
9.1.26 Disable tessellation whenever it is not needed ................................................................... 154
9.2 Optimize vertex processing .................................................................................................................... 154
9.2.1 Use interleaved, compressed vertices .................................................................................. 154
9.2.2 Use Z-only rendering ............................................................................................................ 155
9.2.3 Consider geometry instancing .............................................................................................. 155
9.2.4 Select the best vertex format ................................................................................................ 156

Qualcomm® Adreno™ OpenGL ES Developer Guide Contents
80-NU141-1 B MAY CONTAIN U.S. AND INTERNATIONAL EXPORT CONTROLLED INFORMATION 7
9.2.5 Use indirect indexed draw calls ............................................................................................ 156
9.3 Texture compression strategies ............................................................................................................. 156
9.3.1 Diffuse texture tests .............................................................................................................. 158
9.3.2 Normal texture tests ............................................................................................................. 162
9.4 Bandwidth optimization .......................................................................................................................... 166
9.5 Depth range optimization ....................................................................................................................... 167
9.6 Other optimizations ................................................................................................................................ 168
A Gamepad Support ............................................................................................................. 169
B Glossary ............................................................................................................................. 170

80-NU141-1 B MAY CONTAIN U.S. AND INTERNATIONAL EXPORT CONTROLLED INFORMATION 8
Figures
Figure 1-1 Video texture example ............................................................................................................................... 11
Figure 1-2 Cube mapping ........................................................................................................................................... 13
Figure 1-3 3D texture .................................................................................................................................................. 13
Figure 1-4 Early Z rejection ......................................................................................................................................... 14
Figure 1-5 Deferred style of rendering with Adreno 3xx and 4x .................................................................................. 15
Figure 1-6 Unified shader architecture ........................................................................................................................ 16
Figure 1-7 Flexibility in shader resources – Unified shader architecture ..................................................................... 16
Figure 1-8 MSAA ......................................................................................................................................................... 17
Figure 3-1 2D array texture ......................................................................................................................................... 45
Figure 3-2 3D array texture ......................................................................................................................................... 46
Figure 3-3 Texture LoD ............................................................................................................................................... 48
Figure 3-4 Percentage-closer filtering algorithm.......................................................................................................... 49
Figure 3-5 Percentage-closer filtering from the Adreno SDK ...................................................................................... 50
Figure 3-6 Single instanced draw call ......................................................................................................................... 54
Figure 3-7 Vertex buffer stride..................................................................................................................................... 72
Figure 4-1 Separate shader objects demo .................................................................................................................. 84
Figure 4-2 Multisample textures demo ........................................................................................................................ 88
Figure 4-3 Compute shaders and shader image load/store demo .............................................................................. 91
Figure 6-1 Geometry design to avoid clipping ........................................................................................................... 108
Figure 6-2 Intra-frame resolves ................................................................................................................................. 111
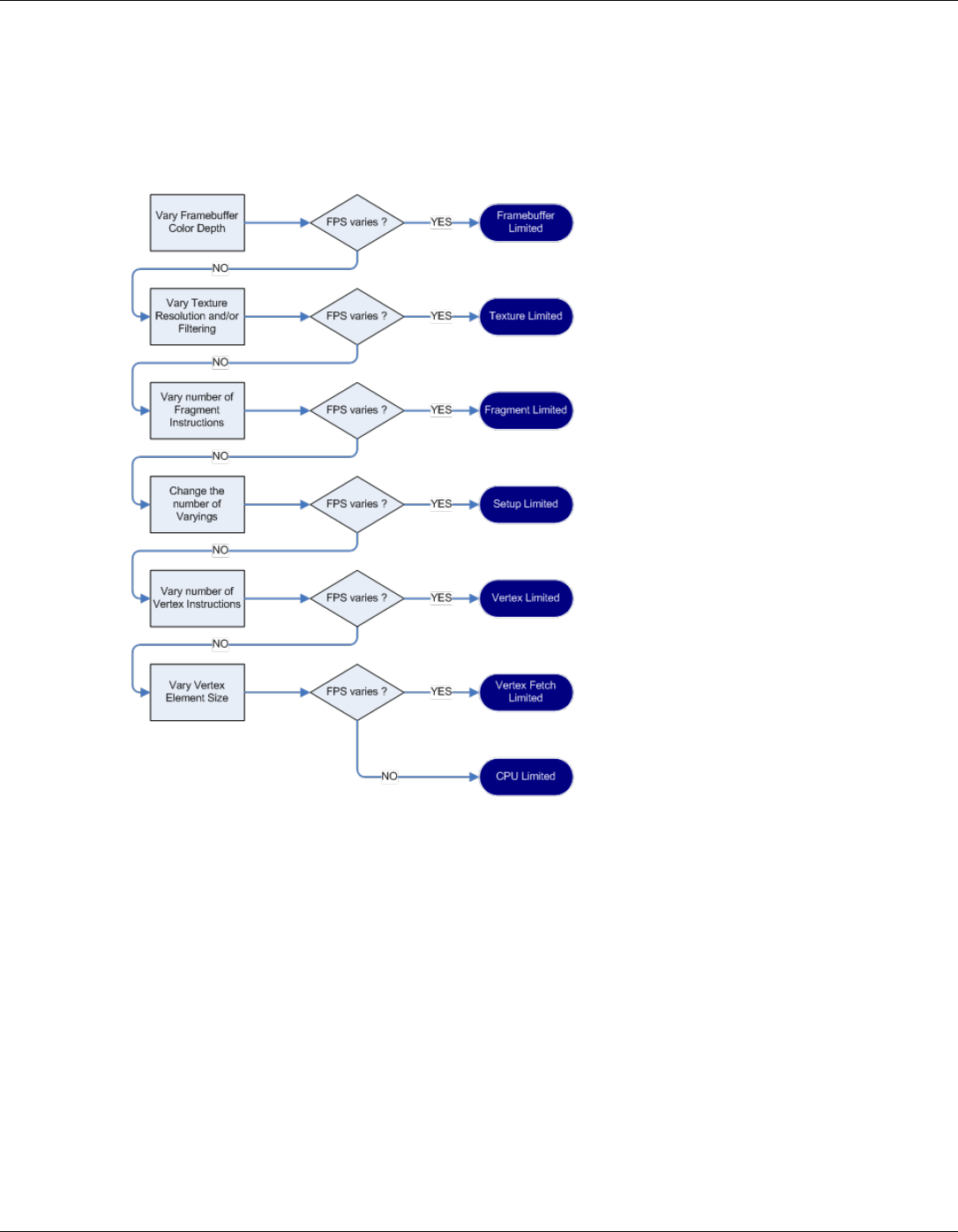
Figure 6-3 Identifying application bottlenecks in GPU ............................................................................................... 112
Figure 8-1 Adreno profiler ......................................................................................................................................... 138
Figure 8-2 Adreno profiler: scrubber mode ............................................................................................................... 139
Figure 8-3 Adreno profiler: grapher mode ................................................................................................................. 140
Figure 8-4 Adreno profiler: shader analyzer mode .................................................................................................... 141
Figure 8-5 Adreno texture tool................................................................................................................................... 142
Figure 9-1 Geometry instancing for drawing barrels ................................................................................................. 155
Figure 9-2 Diffuse texture used for the test ............................................................................................................... 158
Figure 9-3 ATC compression result for GL_ATC_RGB_AMD ................................................................................... 159
Figure 9-4 Difference between noncompressed and ATC compressed versions for GL_ATC_RGB_AMD .............. 159
Figure 9-5 ETC1 compression result for GL_ETC1_RGB8_OES ............................................................................. 160
Figure 9-6 Difference between noncompressed and ETC1-compressed versions for GL_ETC1_RGB8_OES ........ 160
Figure 9-7 ETC2 compression result for GL_COMPRESSED_RGB8_ETC2 ........................................................... 161
Figure 9-8 Difference between noncompressed and ETC2-compressed versions for
GL_COMPRESSED_RGB8_ETC2 ............................................................................................................................ 161
Figure 9-9 Normal texture used for the test ............................................................................................................... 162
Figure 9-10 ATC compression result for GL_ATC_RGB_AMD ................................................................................. 163
Figure 9-11 Difference between noncompressed and ATC-compressed versions for GL_ATC_RGB_AMD ............ 163
Figure 9-12 ETC1 compression result for GL_ETC1_RGB8_OES ........................................................................... 164
Figure 9-13 Difference between noncompressed and ETC1-compressed versions for GL_ETC1_RGB8_OES ...... 164
Figure 9-14 ETC2 compression result for GL_COMPRESSED_RGB8_ETC2 ......................................................... 165
Figure 9-15 Difference between noncompressed and ETC2-compressed versions for
GL_COMPRESSED_RGB8_ETC2 ............................................................................................................................ 165

80-NU141-1 B MAY CONTAIN U.S. AND INTERNATIONAL EXPORT CONTROLLED INFORMATION 9
Tables
Table 1-1 Adreno, OpenGL ES, and Android versions ................................................................................................ 19
Table 2-1 OpenGL versions required by the emulator ................................................................................................ 20
Table 2-2 Getter functions in OpenGL ES ................................................................................................................... 35
Table 2-3 Adreno GL constant values for OpenGL ES 2.0 contexts ........................................................................... 37
Table 3-1 Internal texture formats supported in ES 3.0 ............................................................................................... 50
Table 3-2 GL_MAX constant values – OpenGL ES 3.0 .............................................................................................. 73
Table 3-3 Other GL constant values – OpenGL ES 3.0 .............................................................................................. 74
Table 4-1 GL_MAX constant values – OpenGL ES 3.1 .............................................................................................. 97
Table 4-2 Other GL constant values – OpenGL ES 3.1 .............................................................................................. 99
Table 6-1 State-modifying calls in OpenGL ES ......................................................................................................... 117
Table 6-2 Object types in OpenGL ES ...................................................................................................................... 119
Table 7-1 Feature set comparison ............................................................................................................................ 128
Table 7-2 Supported optional OpenGL ES 1.x extensions ........................................................................................ 130
Table 7-3 OpenGL ES 2.0 extensions supported by Adreno .................................................................................... 132
Table 7-4 Supported optional OpenGL ES 3.x extensions ........................................................................................ 134
Table 8-1 Texture converter supported formats ........................................................................................................ 144
Table 9-1 Vertex data format support in Adreno architecture .................................................................................... 167
Table A-1 Keycode mappings for Logitech F710 ...................................................................................................... 169
Equations
(2-1) ............................................................................................................................................................................. 29
(2-2) ............................................................................................................................................................................. 30
(2-3) ............................................................................................................................................................................. 30
(2-4) ............................................................................................................................................................................. 30
(2-5) ............................................................................................................................................................................. 31

80-NU141-1 B MAY CONTAIN U.S. AND INTERNATIONAL EXPORT CONTROLLED INFORMATION 10
1 Overview
This document is a guide for developing and optimizing OpenGL ES applications for Android on
platforms containing Qualcomm® Adreno™ GPUs. OpenGL ES is a subset of the OpenGL API
for developing 2D and 3D graphics, designed for use on embedded systems, which typically are
constrained by processor capability, memory limitation, and power consumption limits.
The document introduces the basics of OpenGL ES development with Adreno, detailing how to
set up a development environment, and provides walkthroughs of sample applications. It also
describes how to use debugging and profiling tools.
Detailed descriptions of the Adreno-specific implementations of OpenGL ES APIs are provided,
along with an introduction to the Android Extension Pack (AEP), and the developer tools
provided by the Adreno SDK.
Good design practice with OpenGL ES is discussed, followed by advice on how to optimize
applications specifically for the Adreno hardware.
This document is intended for application developers, with a good working knowledge of a
modern 3D graphics API such as OpenGL ES, OpenGL, or Microsoft Direct3D. It is not intended
as a primer for 3D graphics.
1.1 Adreno GPU
The Adreno GPU is built in as part of the all-in-one design of the Qualcomm® Snapdragon™
processors. Accelerating the rendering of complex geometries allows the processors to meet the
level of performance required by the games, user interfaces, and web technologies present in
mobile devices today.
The Adreno GPU is built purposely for mobile APIs and mobile device constraints, with an
emphasis on performance and efficient power use.
The original Adreno 130 variant provides support only for OpenGL ES 1.1. The Adreno 2xx
series and onward supports OpenGL ES 2.0. The Adreno 3xx series adds support for OpenGL ES
3.0 and OpenCL. Adreno 4xx adds support for OpenGL ES 3.1
1
and the AEP.
This section outlines the various technologies and subsystems provided by the Adreno GPU to
support the graphics developer. Best practice for using these is discussed in later chapters.
1
Product is based on a published Khronos specification and is expected to pass the Khronos
Conformance Testing Process when available. Current conformance status can be found at
www.khronos.org/conformance.

Qualcomm® Adreno™ OpenGL ES Developer Guide Overview
80-NU141-1 B MAY CONTAIN U.S. AND INTERNATIONAL EXPORT CONTROLLED INFORMATION 11
1.1.1 Texture features
Multiple textures
Multiple texturing or multitexturing is the use of more than one texture at a time on a polygon.
Adreno 4xx supports up to 32 total textures in a single render pass, meaning up to 16 textures in
the fragment shader and up to 16 textures at a time for the vertex shader. Effective use of multiple
textures reduces overdraw significantly, saves Algorithmic Logic Unit (ALU) cost for fragment
shaders, and avoids unnecessary vertex transforms.
To use multiple textures in applications, refer to the multitexture sample in the Adreno SDK
OpenGL ES tutorials.
Video textures
More games and graphics applications today require video textures, which consist of moving
images that are streamed in real time from a video file. Adreno GPUs support video textures.
Video textures are a standard API feature in Android today (Honeycomb or later versions). See
the Android documentation for further details on surface textures at
http://developer.android.com/reference/android/graphics/SurfaceTexture.html.
Apart from using the standard Android API as suggested, if an application requires video
textures, the standard OpenGL ES extension can also be used. See
http://www.khronos.org/registry/gles/ extensions/OES/OES_EGL_image.txt.
Figure 1-1 Video texture example

Qualcomm® Adreno™ OpenGL ES Developer Guide Overview
80-NU141-1 B MAY CONTAIN U.S. AND INTERNATIONAL EXPORT CONTROLLED INFORMATION 12
Texture compression
Texture compression can significantly improve the performance and load time of graphics
applications since it reduces texture memory and bus bandwidth use. Compressed textures can be
created using the Adreno Texture Compression and Visualization Tool and subsequently used by
an OpenGL ES application.
Important compression texture formats supported by Adreno 3xx are:
ATC – Proprietary Adreno texture compression format (for RGB and RGBA)
ETC – Standard OpenGL ES 2.0 texture compression format (for RGB)
ETC2 – Texture compression format that is supported in the OpenGL ES 3.0 API (for R, RG,
RGB, and RGBA)
Adreno 4xx adds support for ASTC LDR compression, which is made available through the
Android Extension Pack.
To learn more about the use of texture compression, see the Compressed Texture tutorial in the
Adreno SDK.
Floating point textures
Adreno 2xx, 3xx, and onward support the same texturing features, including:
Texturing and linear filtering of FP16 textures via the GL_OES_texture_half_float and
GL_OES_texture_half_float_linear extension
Texturing from FP32 textures via GL_OES_texture_float
Through the OpenGL ES 3.0 API, Adreno 3xx and onward also includes rendering support for
FP16 (full support) and FP32 (no blending).
Cube mapping with seamless edges
Cube mapping is a fast and inexpensive way of creating advanced graphic effects, like
environment mapping. Cube mapping takes a three-dimensional texture coordinate and returns a
texel from a given cube map (similar to a sky box).
Adreno 3xx and onward supports seamless-edge support for cube map texture sampling.

Qualcomm® Adreno™ OpenGL ES Developer Guide Overview
80-NU141-1 B MAY CONTAIN U.S. AND INTERNATIONAL EXPORT CONTROLLED INFORMATION 13
Figure 1-2 Cube mapping
3D textures
In addition to 2D textures and cube maps, there is a ratified OpenGL ES 2.0 extension for 3D
textures called GL_OES_texture_3D. This extension allows 3D texture initialization and use for
volumetric rendering purposes. This is a core functionality starting with OpenGL ES 3.0.
Figure 1-3 3D texture
Large texture size
Adreno 330 supports texture sizes up to 8192x8192x8192. Depending on memory availability,
Adreno 420 can address textures of resolution up to 16384x16384x16384.
sRGB textures and render targets
sRGB is a standard RGB color space created cooperatively by Hewlett-Packard and Microsoft in
1996 for use on monitors, printers, and the Internet. Smartphone and tablet displays today also
assume sRGB (nonlinear) color space. To get the best viewing experience with correct colors, it
is important that the color space for render targets and textures matches the color space for the
display, which is sRGB. Unfortunately, OpenGL ES assumes linear or RGB color space by

Qualcomm® Adreno™ OpenGL ES Developer Guide Overview
80-NU141-1 B MAY CONTAIN U.S. AND INTERNATIONAL EXPORT CONTROLLED INFORMATION 14
default. As Adreno 3xx and 4x support sRGB color space for render targets as well as textures, it
is possible to ensure a correct color viewing experience.
PCF for depth textures
Adreno 3xx and 4x have hardware support for the OpenGL ES 3.0 feature of Percentage Closer
Filtering (PCF). A hardware bilinear sample is fetched into the shadow map texture, which
alleviates the aliasing problems that can be seen with shadow mapping in real time applications.
1.1.2 Visibility processing
Early Z rejection
Early Z rejection provides a fast occlusion method with the rejection of unwanted render passes
for objects that are not visible (hidden) from the view position. Adreno 3xx and 4xx can reject
occluded pixels at up to 4x the drawn pixel fill rate.
Figure 1-4 shows a color buffer represented as a grid, and each block represented as a pixel. The
rendered pixel area on this grid is colored black. The Z-buffer value for these rendered black
pixels is 1. If trying to render a new primitive onto the same pixels of the existing color buffer
that has the Z-buffer value of 2 (as shown in the second grid with green blocks), the conflicting
pixels in this new primitive will be rejected as shown in the third grid representing the final color
buffer. Adreno 3xx and 4x can reject occluded pixels at up to four times the drawn pixel fill rate.
Figure 1-4 Early Z rejection
To get maximum benefit from this feature, QTI recommends drawing a scene with primitives
sorted out from front-to-back; i.e., near-to-far. This ensures that the Z-reject rate is higher for the
far primitives, which is useful for applications that have high-depth complexity.
FlexRender™ (hybrid deferred and direct rendering mode)
QTI introduced its new FlexRender solution as part of Adreno 3x and 4x. FlexRender refers to
the ability of the GPU to switch between indirect rendering (binning or deferred rendering) and
direct rendering to the frame buffer.
There are advantages to both the direct and deferred rendering modes. The Adreno 3x and 4x
GPUs were designed to maximize performance by switching between the two modes in a

Qualcomm® Adreno™ OpenGL ES Developer Guide Overview
80-NU141-1 B MAY CONTAIN U.S. AND INTERNATIONAL EXPORT CONTROLLED INFORMATION 15
dynamic fashion. This works by the GPU analyzing the rendering for a given render target and
selecting the mode automatically.
The deferred mode rendering mechanism of the Adreno GPU uses tile-based rendering and
implements a binning approach is used to create bins of primitives are processed in each tile. The
first pass associates each primitive with a set of BinIDs and back-facing information. This pass is
done once per frame. In the second pass, these BinIDs are used to trivially reject the primitives
that fall outside the current bin being rendered and perform early back-face culling.
The second pass runs once per bin. Each bin is rendered to the GMEM. Then, each bin is resolved
to the render surface in memory. The deferred mode rendering mechanism is shown in further
detail in Figure 1-5.
Figure 1-5 Deferred style of rendering with Adreno 3xx and 4x
1.1.3 Shader support
Unified shader architecture
All Adreno GPUs support the Unified Shader Model, which allows for use of a consistent
instruction set across all shader types (vertex and fragment shaders). In hardware terms, Adreno
GPUs have computational units, e.g., ALUs, that support both fragment and vertex shaders.
Adreno 4xx uses a shared resource architecture that allows the same ALU and fetch resources to
be shared by the vertex shaders, pixel or fragment shaders, and general purpose processing. The
shader processing is done within the unified shader architecture, as shown in Figure 1-6.

Qualcomm® Adreno™ OpenGL ES Developer Guide Overview
80-NU141-1 B MAY CONTAIN U.S. AND INTERNATIONAL EXPORT CONTROLLED INFORMATION 16
Figure 1-6 Unified shader architecture
Figure 1-6 shows that vertices and pixels are processed in groups of four as a vector, or a thread.
When a thread stalls, the shader ALUs can be reassigned.
In unified shader architecture, there is no separate hardware for the vertex and fragment shaders,
as shown in Figure 1-7. This allows for greater flexibility of pixel and vertex load balances.
Figure 1-7 Flexibility in shader resources – Unified shader architecture
The Adreno 4xx shader architecture is also multithreaded, e.g., if a fragment shader execution
stalls due to a texture fetch, the execution is given to another shader. Multiple shaders are
accumulated as long as there is room in the hardware.
No special steps are required to use the unified shader architecture. The Adreno GPU intelligently
makes the most efficient use of the shader resources depending on scene composition.
Scalar architecture
Adreno 4xx has a scalar component architecture. The smallest component Adreno 4xx can
support natively is a scalar component. This results in more efficient hardware resource use for
processing scalar components, and it does not waste a full vector component to process the scalar.
The scalar architecture of Adreno 4xx can be twice as power-efficient and deliver twice the
performance for processing a fragment shader that uses medium-precision floating point

Qualcomm® Adreno™ OpenGL ES Developer Guide Overview
80-NU141-1 B MAY CONTAIN U.S. AND INTERNATIONAL EXPORT CONTROLLED INFORMATION 17
(mediump), compared to other mobile GPUs today, which use vector architecture. For Adreno 4x,
mediump is a 16-bit floating point and highp is a 32-bit floating point.
1.1.4 Other supported features
Index types
A geometry mesh can be represented by two separate arrays, one array holding the vertices, and
another holding sets of three indices into that array, which together define a triangle.
Adreno 4xx natively supports 8-bit, 16-bit, and 32-bit index types. Most mobile applications use
16-bit indices.
Multisample anti-aliasing (MSAA)
Anti-aliasing is an important technique for improving the quality of generated images. It reduces
the visual artifacts of rendering into discrete pixels.
Among the various techniques for reducing aliasing effects, multisampling is efficiently
supported by Adreno 4x. Multisampling divides every pixel into a set of samples, each of which
is treated like a “mini-pixel” during rasterization. Each sample has its own color, depth, and
stencil value. And those values are preserved until the image is ready for display. When it is time
to compose the final image, the samples are resolved into the final pixel color. Adreno 4xx
supports the use of two or four samples per pixel.
Figure 1-8 MSAA
Vertex texture access or vertex texture fetch
With the advantage of having shared resources to process vertex and fragment shaders, in the
Adreno GPUs the vertex shader has direct access to the texture cache. It is simple to implement
vertex texture algorithms for function definitions, displacement maps, or lighting level-of-detail
(LoD) systems on Adreno GPUs. Vertex texture displacement is an advanced technique that is
used to render realistic water in games on a desktop and for consoles. The same can now be
implemented in applications running on Adreno GPUs.
The following is an example of how to do a texture fetch in the vertex shader:
/////vertex shader
attribute vec4 position;

Qualcomm® Adreno™ OpenGL ES Developer Guide Overview
80-NU141-1 B MAY CONTAIN U.S. AND INTERNATIONAL EXPORT CONTROLLED INFORMATION 18
attribute vec2 texCoord;
uniform sampler2D tex;
void main() {
float offset = texture2D(tex, texCoord).x;
…..
gl_Position = vec4(….);
}
1.1.5 Adreno APIs
Adreno 4xx supports Khronos standard APIs including:
OpenGL ES 1.x (fixed function pipeline)
OpenGL ES 2.0 (programmable shader pipeline)
OpenGL ES 3.0
EGL
OpenCL 1.1e
Adreno 4xx additionally supports:
OpenGL ES 3.1 (most recent version of this API)
AEP
OpenCL 1.2full
Along with the OpenGL ES APIs, the extensions to these APIs are also supported.
In addition to the Khronos standard APIs, Adreno 4xx supports Microsoft Direct3D 11 API with
Feature Level 9_3. Adreno 4xx supports Direct3D 11 with Feature Level 11_2. Discussion of
these APIs is outside the scope of this document.
1.2 OpenGL ES
OpenGL ES is a royalty-free, cross-platform API for full-function 2D and 3D graphics on
embedded systems. It consists of well-defined desktop OpenGL subsets, creating a flexible and
powerful low-level interface between software and graphics acceleration.
1.2.1 Open GL ES versions
The following sections outline the different versions of OpenGL ES that are available and how
they relate to OpenGL. They also detail the main functional differences between them and
optimizations that can be utilized by developers.
OpenGL ES 1.x
Defined relative to the OpenGL 1.5 specification, OpenGL ES 1.x is designed for fixed function
hardware, and emphasizes hardware acceleration of the API. It provides enhanced functionality,
improved image quality, and optimizations to increase performance while reducing memory
bandwidth usage to save power.
For more about the APIs and specifications, see https://www.khronos.org/opengles/1_X/.

Qualcomm® Adreno™ OpenGL ES Developer Guide Overview
80-NU141-1 B MAY CONTAIN U.S. AND INTERNATIONAL EXPORT CONTROLLED INFORMATION 19
OpenGL ES 2.x
Defined relative to the OpenGL 2.0 specification, OpenGL ES 2.x is designed for programmable
hardware and focuses on a programmable 3D graphics pipeline, providing the ability to create
shader and program objects and to write vertex and fragment shaders. It does not support the
fixed function transformation and fragment pipeline of OpenGL ES 1.x.
For more information, see https://www.khronos.org/api/opengles/2_X.
OpenGL ES 3.x
OpenGL ES 3.x is backwards compatible with 2.x and 1.x. It provides enhancements to the
rendering pipeline to enable acceleration of advanced visual effects, a new version of the
OpenGL ES Shading Language, and an enhanced texturing functionality, among other things.
For a complete description of the API, see https://www.khronos.org/api/opengles/3_X.
1.3 About Android
Android is a mobile operating system based on the Linux kernel and is currently developed by
Google.
1.3.1 OpenGL ES support on Android
Android supports several versions of the OpenGL ES API.
OpenGL ES 1.0 and 1.1 – This API specification is supported by Android 1.0 and higher.
OpenGL ES 2.0 – This API specification is supported by Android 2.2 (API level 8) and
higher.
OpenGL ES 3.0 – This API specification is supported by Android 4.3 (API level 18) and
higher.
OpenGL ES 3.1 – This API specification is supported by Android 5.0 (Lollipop).
1.3.2 Android and OpenGL ES on Adreno
The Adreno GPU versions support the use of different levels of the OpenGL ES specification. For
each level of the OpenGL ES specification, there is also a minimum version of the Android OS
required, e.g., to use OpenGL ES 3.0, it requires at least Adreno 3xx and at least Android 4.3
(Jelly Bean). Table 1-1 lists these requirements.
Table 1-1 Adreno, OpenGL ES, and Android versions
Adreno ver
OpenGL ES ver supported
Android ver required
Adreno 1xx
1.1
Android 1.0 (Alpha)
Adreno 2xx
2.0
Android 2.2 (Froyo)
Adreno 3xx
3.0
Android 4.3 (Jelly Bean)
Adreno 4xx
3.1
Android 5.0 (Lollipop)

80-NU141-1 B MAY CONTAIN U.S. AND INTERNATIONAL EXPORT CONTROLLED INFORMATION 20
2 OpenGL ES 2.0 with Adreno
2.1 Development environment
Before developing OpenGL ES applications, it is necessary to set up a suitable development
environment. A development system is needed, which can be based on Windows, Linux, or OSX.
There must also be a target system for testing the application. For the purposes of this document,
that means an Android device or emulator.
2.1.1 Development system
There are a number of software pieces that are required to create the development toolchain. The
required software packages are as follows.
Adreno SDK
The Adreno SDK offers an OpenGL ES emulator, demos and tutorials, and an SDK browser that
allows the running, building, and deploying of these samples to the device with a single click.
NOTE: The OpenGL ES emulator relies on the implementation of desktop OpenGL on the host system,
as shown in Table 2-1.
Table 2-1 OpenGL versions required by the emulator
OpenGL ES ver
Desktop OpenGL ver needed
OpenGL ES 2.0
OpenGL 2.0
OpenGL ES 3.0
OpenGL 3.3
OpenGL ES 3.1
OpenGL 4.3
Tip
Be sure to update to the latest graphics driver versions on the development system.
Android developer tools
When developing using Eclipse, download and install Android Developer Tools (ADT), which is
a plug-in for Eclipse that provides a full suite of Android-specific tools, including XML editors,
GUI builders, and debugging and profiling tools for both the emulator and the device.
NOTE: ADT comes in a bundle that includes the core Android SDK. The Android SDK provides the API
libraries and developer tools necessary to build, test, and debug applications for Android. If ADT
is not installed, the standalone version of the Android SDK is necessary instead.

Qualcomm® Adreno™ OpenGL ES Developer Guide OpenGL ES 2.0 with Adreno
80-NU141-1 B MAY CONTAIN U.S. AND INTERNATIONAL EXPORT CONTROLLED INFORMATION 21
Android NDK
The Android NDK is a toolset that allows code implementation using native languages, such as C
and C++. Some of the Adreno SDK samples are developed in this manner, so it is necessary to
install the NDK to take advantage of these samples.
Apache Ant
Apache Ant is a toolset used to aid in the building of software packages, most usually Java-based.
It is used in Android to create APK packages, and is needed as part of any general Android
development environment
Java development kit
The Java Development Kit (JDK) is a prerequisite for running Ant and many other development
tools.
2.1.2 Target system
When deploying and testing an application, there are three possibilities as discussed here.
Adreno SDK emulator
If there is no available hardware, or if it is necessary to test against a pure implementation of the
OpenGL ES API, then the Adreno SDK emulator, along with the associated profiler tool, allows
for debugging and optimization of applications quickly and without large hardware outlay costs.
Existing Adreno-based consumer devices
The Adreno GPU is used in a broad range of tablet and mobile phone devices from major
manufacturers. There are too many devices to list here, but it is not difficult to find a modern
Android device running any given version of the Adreno GPU.
QTI Snapdragon MDP
To gain access to the very latest Adreno GPUs and the most advanced multimedia technologies, it
is necessary to go beyond the normal mobile phone and tablet devices available in the consumer
marketplace.
QTI provides a mobile development board designed specifically to aid development of OpenGL
ES applications on Adreno. The Snapdragon Mobile Development Platform (MDP) offers both
mobile and tablet options, and provides early access to a high-performance Android platforms for
development, testing, and software optimization. The development devices contain preinstalled
development and optimization software, e.g., the Snapdragon performance visualizer, which
allows performance monitoring, profiling, and debugging. This helps to easily locate and resolve
performance bottlenecks.
For more information about the currently available MDP devices, see https://
developer.qualcomm.com/mobile-development/development-devices/snapdragon-mobile-
development-platform-mdp.

Qualcomm® Adreno™ OpenGL ES Developer Guide OpenGL ES 2.0 with Adreno
80-NU141-1 B MAY CONTAIN U.S. AND INTERNATIONAL EXPORT CONTROLLED INFORMATION 22
2.2 Setup instructions
This section lists the steps needed to install the software toolchain for building OpenGL ES
applications for Android. This material also provides information and instructions on how to set
up a working toolchain, which can lead to the building, installation, and running of any sample
application in the Adreno SDK.
2.2.1 Android development on Windows
These instructions cover the setup of a development environment on a Windows x64
development system with an Android target device. If a different platform is necessary for the
development system, the details of the installation may differ.
Install the Adreno SDK together with a number of Android development packages. These
instructions aim to get a development project up and running in the shortest time possible.
2.2.1.1 Set up the Adreno SDK
1. Download the Adreno SDK from the Qualcomm Developer Network website at
https://developer.qualcomm.com/download/.
2. Extract all files to a folder, e.g., C:\AdrenoSDK_Windows.
3. Follow the instructions in the extracted README.txt file. Make sure the packages specified
are installed before continuing.
4. Execute AdrenoSDK_Installer.exe. Choose a folder name such as AdrenoSDK in which to
install the SDK.
5. Run AdrenoSDK\Bin\Browser.exe to launch the SDK browser. Use this to navigate to the
SDK documentation and sample applications.
2.2.1.2 ADT
1. Download the Windows 64-bit ADT bundle from the Android Developers site at
https://developer.android.com/sdk/index.html.
2. Extract all files into the Android directory, e.g., C:\Android\adt-bundle-windows-
x86_64-20140702.
NOTE: Choose the latest bundle when downloading. The dated version number will likely be
different.
3. Add the following to the Windows PATH environment variable:
a. C:\Android\adt-bundle-windows-x86_64-20140702\sdk\tools
b. C:\Android\adt-bundle-windows-x86_64-20140702\sdk\platform-tools
2.2.1.3 Android NDK
1. Download the Windows 64-bit NDK from the Android Developers site at
http://developer.android.com/tools/sdk/ndk/index.html.
2. Extract all files into the Android directory, e.g., C:\Android\android-ndk-r9b.

Qualcomm® Adreno™ OpenGL ES Developer Guide OpenGL ES 2.0 with Adreno
80-NU141-1 B MAY CONTAIN U.S. AND INTERNATIONAL EXPORT CONTROLLED INFORMATION 23
3. Add the environment variable ANDROID_NDK_ROOT=C:\Android\android-ndk-r9b to the
Windows system.
NOTE: This path may change depending on the latest version number of the NDK.
4. Add this to the Windows PATH environment variable %ANDROID_NDK_ROOT%.
2.2.1.4 JDK
1. Download the Windows x64 Oracle JDK from the Oracle Technology Network site at
http://www.oracle.com/technetwork/java/javase/downloads/.
2. Install the JDK to C:\Program Files\Java.
3. Add this environment variable to the Windows system JAVA_HOME=C:\Program
Files\Java\jdk1.8.0_05.
NOTE: This path may change depending on the latest version number of the JDK.
4. Add this entry to the PATH variable %JAVA_HOME%\bin.
2.2.1.5 Ant
1. Download Ant from the Apache Ant website at http://ant.apache.org/bindownload.cgi.
2. Extract all files to C:\Ant\apache-ant-1.9.4.
3. Add the environment variable ANT_HOME=C:\Ant\apache-ant-1.9.4.
NOTE: This path may change depending on the latest version number of Ant.
4. Add this entry to the PATH variable %ANT_HOME%\bin.
2.2.1.6 Build and run sample application
1. Open a command prompt.
2. Navigate to the Android\jni directory in one of the Adreno SDK sample applications, e.g.,
cd\AdrenoSDK\Development\Samples\OpenGLES30\DepthOfField\Android\jni.
3. Run the ndk-build command.
4. Navigate up one level to the Android directory (cd ..).
5. Run the InstallAssets.bat script to copy the sample assets.
6. Remaining in the Android directory, use the Android command to update the project for Ant
Android update project -p -t android-XX, where android-XX is the Android SDK version
installed, e.g., android-20.
7. Use Ant to create the APK for the sample application ant debug or ant release.
8. Install the sample application on the connected device, i.e., ant installed or ant install.
9. Run the application on the device.

Qualcomm® Adreno™ OpenGL ES Developer Guide OpenGL ES 2.0 with Adreno
80-NU141-1 B MAY CONTAIN U.S. AND INTERNATIONAL EXPORT CONTROLLED INFORMATION 24
2.3 Walkthrough of sample applications
This section discusses some key tasks that may be faced in the development of an OpenGL ES
application. In particular:
How to set up an OpenGL ES context under Android
How to detect the Adreno GPU and determine its version
How to detect available OpenGL ES extensions
How to implement basic Phong-Blinn lighting
How to retrieve the values of OpenGL ES constants for the rendering context
This section illustrates these points by referencing the source code of one of the example
applications included with the Adreno SDK called Lighting. This section also illustrates the other
points with code snippets.
2.3.1 Create an ES 2.0 context on Android
When developing for the Android platform, an OpenGL ES context must be created using the
EGL API. In the case of the sample applications provided in the Adreno SDK, this is done by
common framework code, which is shared across the various sample applications. This is handled
by the Android implementation of the framework as discussed in this section. Some basic
information on EGL for understanding the code is also provided. For more detailed information
about EGL, see:
EGL Reference Pages at http://www.khronos.org/registry/egl/sdk/docs/man/
EGL Specification at http://www.khronos.org/registry/egl/specs/eglspec.1.5.pdf
The initialization process is handled by the CFrmAppContainer::InitializeEgl method,
implemented in the file SDK\Development\Samples\Framework\Android\
FrmApplication_Platform.cpp. If the method returns TRUE, the initialization was performed
successfully and an OpenGL ES rendering context has been bound to the calling thread.
This method first initializes an EGLDisplay instance to represent the default display. EGLDisplay
is an abstraction of a display on which graphics may be drawn. Each EGLDisplay instance
usually corresponds to a single physical screen. All other EGL objects are children of an
EGLDisplay instance. For this, the OpenGL ES context is represented by an EGL object of type
EGLContext, so it is necessary to initialize an EGLDisplay before proceeding.
EGLDisplay display = eglGetDisplay(EGL_DEFAULT_DISPLAY);
eglInitialize(display,
NULL, /* major */
NULL); /* minor */
NOTE: The last two arguments of eglInitialize are optional. If pointers are provided to EGLint variables,
they are filled in with the major and minor version numbers of the EGL implementation provided
by the driver.
Before creating an OpenGL ES context, answer a few questions:
What capabilities should be provided by the default frame buffer?
How many bits should its color buffer use per component?

Qualcomm® Adreno™ OpenGL ES Developer Guide OpenGL ES 2.0 with Adreno
80-NU141-1 B MAY CONTAIN U.S. AND INTERNATIONAL EXPORT CONTROLLED INFORMATION 25
Should it include a depth buffer? If so, how many bits should it use per pixel?
Should it include a stencil buffer? If so, how many bits should it use per pixel?
Which OpenGL ES version is needed?
To where should the output from the rendering process be directed? Should it be to a window,
or to some kind of off-screen render target?
The underlying hardware usually supports rendering to a number of different frame buffer
configurations. To query which of these match the needs of the application, the EGL
implementation must provide a list of EGLConfig instances that represent supported
configurations.
The code snippet below defines an “attribute list”, which is a key/value array terminated by a
single EGL_NONE entry. The attribute list specifies requirements for the frame buffer
configuration. Here, only a handful of attributes are specified. There are many other properties
that could be included in the list. Since they are left out, EGL assumes that they take on the
default values defined in the EGL specification.
The attribute list is passed as one of the parameters to the EGL API function eglChooseConfig.
This function returns a list of EGLConfig instances that meet the requirements. These are sorted
on best match to the requested attributes. If the list size is limited to a single entry, it is
guaranteed to retrieve the best matching configuration.
EGLConfig config;
EGLint configAttribs[] =
{
EGL_SURFACE_TYPE, EGL_WINDOW_BIT,
EGL_RED_SIZE, 5,
EGL_GREEN_SIZE, 6,
EGL_BLUE_SIZE, 5,
EGL_DEPTH_SIZE, 16,
EGL_STENCIL_SIZE, 8,
#ifdef _OGLES3
// this bit opens access to ES3 functions on
// QCOM hardware pre-Android support for ES3
EGL_RENDERABLE_TYPE, EGL_OPENGL_ES3_BIT_KHR,
#else
EGL_RENDERABLE_TYPE, EGL_OPENGL_ES2_BIT,
#endif
EGL_NONE /* terminator */
};
eglChooseConfig(display,
configAttribs, &config,
1, /* config_size */
&numConfigs);

Qualcomm® Adreno™ OpenGL ES Developer Guide OpenGL ES 2.0 with Adreno
80-NU141-1 B MAY CONTAIN U.S. AND INTERNATIONAL EXPORT CONTROLLED INFORMATION 26
Also make sure that the dimensions and the pixel format of the native window buffers matches
the image data that is rendered. Since it is working with native code, do this by calling
ANativeWindow_setBuffersGeometry. The native visual ID is retrieved from the selected
configuration and defines the pixel format in a way that is guaranteed to be understood by
ANativeWindow_setBuffersGeometry.
eglGetConfigAttrib(display,
config,
EGL_NATIVE_VISUAL_ID,
&format);
ANativeWindow_setBuffersGeometry(
m_pAndroidApp->window, ANativeWindow_getWidth
(m_pAndroidApp->window),
ANativeWindow_getHeight(m_pAndroidApp->window),
format);
To create an OpenGL ES rendering context, it is necessary to supply draw and read surfaces.
Given that it is an OpenGL ES context that EGL is being asked to create, this means:
Draw surface corresponds to the surface that all draw calls operating on the default frame
buffer will rasterize to
Read surface corresponds to the surface that all read calls operating on the default frame
buffer will take their data from
In this case, a window surface is being created since the application must render to an Android
window. In EGL, window surfaces are always double-buffered.
To create a surface, provide the EGLDisplay handle, as well as the EGLConfig instance, which
tells EGL the requirements for the object to be created. It is possible to pass an attribute list to
further customize the surface behavior, but in this case it is not necessary.
EGLSurface surface = eglCreateWindowSurface(
display, config,
m_pAndroidApp->window,
NULL); /* attrib_list */
All necessary EGL objects are now available to create an OpenGL ES context. Call the
eglCreateContext function passing the EGLDisplay and EGLConfig created earlier. Since the
context does not need to share its name space with any other rendering context, set the third
argument to NULL.
NOTE: In the attribute list passed to eglCreateContext, the EGL_CONTEXT_CLIENT_VERSION
property is set to 2. The interpretation of this is that EGL creates a context for the highest
OpenGL ES version that is backwards compatible with the requested version and is supported by
the driver.

Qualcomm® Adreno™ OpenGL ES Developer Guide OpenGL ES 2.0 with Adreno
80-NU141-1 B MAY CONTAIN U.S. AND INTERNATIONAL EXPORT CONTROLLED INFORMATION 27
The eglCreateContext call returns an OpenGL ES context instance but does not bind it to the
current thread; that is done by the eglMakeCurrent call in the next line. As shown in the following
code snippet, the call uses the EGLSurface instance created earlier as both draw and read
surfaces. After the eglMakeCurrent call completes successfully, the application can start issuing
OpenGL ES calls from the thread that called eglMakeCurrent.
EGLint contextAttribs[] =
{
EGL_CONTEXT_CLIENT_VERSION, 2,
EGL_NONE /* terminator */
};
EGLContext context = eglCreateContext(
display, config, NULL,
/* share_context */ contextAttribs);
if (eglMakeCurrent(display,
surface, /* draw */
surface, /* read */
context) == EGL_FALSE) { return
FALSE; }
2.3.2 Adreno GPU detection
If the application needs to check whether an Adreno GPU is present, it can:
1. Call glGetString(GL_RENDERER) within an active rendering context to retrieve a string
containing platform-specific information about the active renderer.
2. Check if the retrieved string contains the substring Adreno.
The Adreno GPU version is also found in the GL_RENDERER string, following the “Adreno”
keyword.
The following code from the PlatformDetect sample application shows how this can be done. It
parses the GL_RENDERER string and uses a text output function to display the results. This code
is found in the file scene.cpp, method CSample::DetectAdreno: const GLubyte* renderer =
glGetString(GL_RENDERER);.
const char* pos = strstr((char *) renderer, "Adreno");
if (pos) { ShowText("Adreno GPU detected\n"); pos
+= strlen("Adreno"); if (*pos == ' ') ++pos; if
(!strncmp(pos, "(TM)", strlen("(TM)"))) { pos +=
strlen("(TM)"); // Ignore TM marker }
if (*pos == ' ') ++pos;
ShowText("Adreno version: %s\n", pos); }
else {
ShowText("Adreno GPU not detected\n");
}

Qualcomm® Adreno™ OpenGL ES Developer Guide OpenGL ES 2.0 with Adreno
80-NU141-1 B MAY CONTAIN U.S. AND INTERNATIONAL EXPORT CONTROLLED INFORMATION 28
2.3.3 Detect supported ES extensions
Depending on the running version of OpenGL ES, there are two ways of retrieving a list of
extensions supported by the driver.
Under OpenGL ES 2.0 (and later), retrieve the list of extensions by calling:
const GLubyte* extensions = glGetString(GL_EXTENSIONS);
Bind the thread to a rendering context before making this call. It returns a NULL-terminated
string containing the list of extensions supported by the active OpenGL ES implementation.
The extensions are delimited by a single space character. The number of extensions present is
also available through the OpenGL ES constant value GL_NUM_EXTENSIONS, which can
be queried with a glGetIntegerv call.
NOTE: Be aware that the extensions string can be large. The application must never assert that the
string be a certain maximum size, or limit the number of extensions to a certain number.
The Platform Detect sample application in the Adreno SDK was written for OpenGL ES 2.0,
and it uses the above method to list all the extensions supported. The code to retrieve and
parse the GL_EXTENSIONS string, from the file scene.cpp, method
CSample::ListExtensions is as follows.
const char* extensions = (const char *)
glGetString(GL_EXTENSIONS); for (int posStart = 0, posCurrent = 0;
true; ++posCurrent) { char c = extensions[posCurrent]; if (c
== ' ' || c == 0) { if (posCurrent > posStart) {
ShowText("Extension: %.*s\n", posCurrent - posStart,
extensions + posStart); } if (c == 0) { break;
// reached the terminating EOS character
}
posStart = posCurrent + 1; // next extension will start
// after the space character
}
}
Things are simpler when using OpenGL ES 3.0 or later, where a new function called
glGetStringi is introduced. This function allows requests for each individual extension name
by index number, meaning that it is no longer necessary to write string-parsing code.
In this case, the snippet above could be replaced by the following code:
glGetIntegerv(GL_NUM_EXTENSIONS, &n_extensions);
for (int n_extension = 0;
n_extension < n_extensions;
++n_extension) { const GLubyte*
extension;
extension = glGetStringi(GL_EXTENSIONS, n_extension);
ShowText("Extension: %s\n", extension);
}

Qualcomm® Adreno™ OpenGL ES Developer Guide OpenGL ES 2.0 with Adreno
80-NU141-1 B MAY CONTAIN U.S. AND INTERNATIONAL EXPORT CONTROLLED INFORMATION 29
2.3.4 Implementation of Blinn-Phong lighting
The simulation of light transfer is a broad subject that cannot be covered in depth in this
developer guide; instead, it focuses on the use case implemented by the Lighting sample in the
Adreno SDK. The sample makes the following assumptions:
The Blinn-Phong lighting model should be used.
All meshes should be lit by light from a single direction. In other words, the rendering model
must assume that the light source is located far away, so that all light rays are traveling in the
same direction.
It is encouraged to become familiar with the subject matter to get a better understanding of a
variety of lighting models used in modern graphical applications.
2.3.4.1 Theoretical introduction
The standard lighting equation is one way to compute the contribution made by scene lighting to
the meshes rendered by GLSL applications. Back in OpenGL ES 1.1, it was exposed to
applications as part of the fixed-function rendering pipeline. From OpenGL ES 2.0 onward, the
fixed-function rendering pipeline is no longer supported, but the same technique can still easily
be mapped to OpenGL ES shaders.
The standard lighting equation is as follows:
(2-1)
The equation defines a local lighting model—it focuses only on the fragment
being processed and ignores the existence of any other geometry in the scene.
This means that it will not produce any shadows, reflections, or refractions.
These effects must be simulated by separate techniques that are not covered in
this developer guide.
In the equation, diffuse and specular factors shade the mesh, taking into account the properties of
the point light (location and color) and the details of the shaded point (normal vector). The
ambient contribution is a special component to account for indirect light effects.
The geometry is also assigned a material. The material is a set of multipliers that are used in the
computations to give the geometry a distinctive look in the scene.
Diffuse contribution
The diffuse component is one of the two factors used in the equation that model direct light, i.e.,
light that strikes the object directly. It represents the amount of the incoming light that scatters off
the diffuse surface of the mesh and reaches the eye. The contribution is not affected by the
location of the viewer, since the reflected rays are scattered randomly and it assumes a
statistically uniform distribution. However, the position of the light source relative to the surface
is important, because a surface that is perpendicular to the rays receives more light than a surface
oriented at a steeper angle.
The diffuse component therefore follows Lambert’s law, which says that the intensity of the
reflected light is proportional to the cosine of the angle between the rays of light and the normal
surface. For this reason, the diffuse component is sometimes referred to as Lambertian lighting.

Qualcomm® Adreno™ OpenGL ES Developer Guide OpenGL ES 2.0 with Adreno
80-NU141-1 B MAY CONTAIN U.S. AND INTERNATIONAL EXPORT CONTROLLED INFORMATION 30
This component can be calculated using the diffuse contribution equation.
(2-2)
Where:
n is the unit normal vector for the point being shaded.
l is the unit light vector that points toward the light source from the shaded point.
diffusematerial is the diffuse color of the material.
diffuselight is the diffuse color of the light.
dot(x, y) is a dot vector operation applied against the vectors x and y.
It is important to remember to clamp the result of the dot vector operation to zero to prevent the
point from being lit from behind. In order to make sure that the dot operation returns a cosine of
the angle between vectors n and l, the two vectors must be of unit length.
Specular contribution
The specular contribution is the second factor used in the equation that models direct light. It
represents the amount of incoming light that is reflected from the surface of the mesh and reaches
the eye.
Unlike the diffuse contribution, the intensity of this factor is highly dependent on the camera
location. It is the specular contribution that gives the shiny appearance to rendered geometry.
The Blinn-Phong model description of the specular contribution is as follows:
(2-3)
Where:
n is the unit normal vector for the point being shaded.
v is the view vector, i.e., a vector that points toward the eye from the shaded point.
h is a special halfway vector between v and a light vector (as defined for the diffuse
component) l, defined by the halfway vector calculation:
(2-4)
glossinessmaterial defines the glossiness of the material. Smaller values give a broader and more
gentle fall off from the hotspot. Large values give a sharp fall off.
specularlight is the specular color of the light.
specularmaterial is the specular color of the material.
dot(x, y) is a dot vector operation applied against the vectors x and y.
As with the diffuse contribution, it is important to clamp the dot vector operation result to prevent
it from going negative.
Ambient contribution
In the real world, the light rays emitted by light sources usually bounce off the walls many times
before they reach the viewer. This is referred to as indirect light. The standard lighting model

Qualcomm® Adreno™ OpenGL ES Developer Guide OpenGL ES 2.0 with Adreno
80-NU141-1 B MAY CONTAIN U.S. AND INTERNATIONAL EXPORT CONTROLLED INFORMATION 31
does not track rays, so the contribution of indirect lighting must be faked. The simplest way to
achieve this is by adding a constant value to each fragment to make up the missing energy
contribution. This is exactly how the ambient contribution works.
Mathematically, the ambient contribution can be described as follows:
(2-5)
Where:
ambient is the global ambient light value for the scene.
ambientmaterial is the ambient color of the material.
2.3.4.2 GLSL implementation in Lighting demo
The following sections describe how the lighting theory can be put to use in GLSL shader code.
The Lighting sample application can run in two modes. Each mode uses a slightly different pair
of fragment and vertex shaders.
Per-Vertex mode, where the lighting calculations are performed in the vertex shader – The
result values are then interpolated by hardware during rasterization and then saved directly to
the render target in the fragment shader stage.
Per-Pixel mode moves the actual lighting calculations to the fragment shader – The vertex
shader stage is still used for some of the vector computations.
Per-Vertex mode takes less time to execute because the lighting calculations are performed on a
per-vertex basis, i.e., less often. However, the visual quality of this approach is significantly
lower when compared to the per-pixel approach. The difference is more obvious with lower
levels of geometry tessellation. The shiny reflections introduced by the specular contribution take
the biggest hit in this mode—the highlights easily blend between vertices owing to the highly
nonlinear nature of their behavior.
The following sections describe how the GLSL shaders work for each of these modes.
Per-vertex rendering mode shaders
Both the fragment and the vertex shaders are stored in the SDK\Development\Assets\Samples\
Shaders\PerVertexLighting.glsl file.
The vertex shader starts by declaring uniforms, attributes, and varyings.
struct MATERIAL {
vec4 vAmbient;
vec4 vDiffuse;
vec4 vSpecular; };
uniform mat4 g_matModelView;
uniform mat4 g_matModelViewProj;
uniform mat3 g_matNormal; uniform
vec3 g_vLightPos; uniform MATERIAL
g_Material;
attribute vec4 g_vPositionOS;
attribute vec3 g_vNormalOS;

Qualcomm® Adreno™ OpenGL ES Developer Guide OpenGL ES 2.0 with Adreno
80-NU141-1 B MAY CONTAIN U.S. AND INTERNATIONAL EXPORT CONTROLLED INFORMATION 32
varying vec4 g_vColor;
The meaning of each of these fields is as follows:
g_matModelView – Model-view matrix; transfers a single vertex defined in object space and
positions it relative to the viewer
g_matModelViewProj – Model-view-projection matrix; transfers a single vertex defined in
object space to the clip space
g_matNormal – Normal matrix; used to transfer the normal vector to world space
g_vLightPos – Light position in world space
g_Material – Stores material properties for the rendered mesh
The shader defines two input attributes:
g_vPositionOS – Input vertex data; the vertices are defined in object space
g_vNormalOS – Input normal data; the normals are defined in object space
Finally, the vertex shader passes a single four-component vector to the fragment shader:
g_vColor – Shaded color value for the processed vertex; the final fragment value is defined
by a weighted average of three such values, and the final outcome is directly correlated with
the sample location within the triangle built of the three vertices
After the inputs and outputs are defined, continue with the main entry-point implementation.
void main() { vec4 vPositionES = g_matModelView *
g_vPositionOS; vec4 vPositionCS = g_matModelViewProj *
g_vPositionOS;
Here, the input vertex position transforms into two spaces:
vPositionES – Eye space (also known as world space)
vPositionCS – Clip space
// Output clip-space position
gl_Position = vPositionCS;
A vertex shader behavior is undefined if gl_Position is not set to any value. In this step, ensure
the variable is set to the clip-space vertex position.
// Transform object-space normals to eye-space vec3
vNormal = normalize(g_matNormal * g_vNormalOS);
The sample carries out the lighting calculations in world space. This is necessary for the specular
component calculations to work correctly. After transforming to world space, normalize the
vector, because the subsequent calculations require the vector to be of unit length.
// Compute intermediate vectors vec3 vLight

Qualcomm® Adreno™ OpenGL ES Developer Guide OpenGL ES 2.0 with Adreno
80-NU141-1 B MAY CONTAIN U.S. AND INTERNATIONAL EXPORT CONTROLLED INFORMATION 33
= normalize(g_vLightPos); vec3 vView =
normalize(vec3(0.0,0.0,0.0)
vPositionES.xyz); vec3 vHalf =
normalize(vLight + vView );
Here, calculate a few vectors that are necessary for the actual light calculations:
vLight – The light vector; note that the demo allows the user to move the light during
runtime, so for simplicity and tutorial consistency, use the light position here to calculate the
actual light vector.
vView – The view vector; assume the camera to be located at the origin of the world space.
vHalf – The half vector; calculated as described in Section 2.3.4.1 in the equation for halfway
vector calculation.
// Compute the lighting in eye-space float fDiffuse
= max(0.0, dot(vNormal, vLight)); float fSpecular
= pow(max(0.0, dot(vNormal, vHalf) ),
g_Material.vSpecular.a);
This part calculates the diffuse and specular contributions. The computations map
straightforwardly to the notes above. Note that:
Max operations make sure the result values never go below zero.
The alpha channel of g_Material.vSpecular stores the glossiness factor.
// Combine lighting with the material properties
g_vColor.rgba = g_Material.vAmbient.rgba;
g_vColor.rgba += g_Material.vDiffuse.rgba * fDiffuse;
g_vColor.rgb += g_Material.vSpecular.rgb * fSpecular;
}
In the final part of the vertex shader, take the computed standard light equation contributions and
multiply them by material-specific values. Then, sum up all values, which gives the final shaded
color for the vertex. Values for each sample are interpolated between vertices.
Given that it is describing the per-vertex shading, the fragment shader is as follows:
varying vec4 g_vColor;
void main() {
gl_FragColor = g_vColor; }
The shader takes the interpolated color value and stores it in the render target at index zero. Since
the demo is written for OpenGL ES 2.0, the gl_FragColor variable is used here, which always
maps to draw buffer at index zero.

Qualcomm® Adreno™ OpenGL ES Developer Guide OpenGL ES 2.0 with Adreno
80-NU141-1 B MAY CONTAIN U.S. AND INTERNATIONAL EXPORT CONTROLLED INFORMATION 34
Per-pixel rendering mode shaders
The shaders used in per-fragment rendering mode work as follows.
Start with the vertex shader, which is expected to be rather lightweight; it should only output
vectors that can be linearly interpolated across the primitive surface. It should not perform any
lighting-specific computations, since those will be executed on a per-fragment level.
uniform mat4 g_matModelView;
uniform mat4 g_matModelViewProj;
uniform mat3 g_matNormal;
attribute vec4 g_vPositionOS;
attribute vec3 g_vNormalOS;
varying vec3 g_vNormalES;
varying vec3 g_vViewVecES;
void main() { vec4 vPositionES = g_matModelView *
g_vPositionOS; vec4 vPositionCS = g_matModelViewProj *
g_vPositionOS;
// Transform object-space normals to eye-space
vec3 vNormalES = g_matNormal * g_vNormalOS;
// Pass everything off to the fragment shader
gl_Position = vPositionCS; g_vNormalES =
vNormalES.xyz;
g_vViewVecES = vec3(0.0,0.0,0.0) - vPositionES.xyz;
}
The shader outputs the normal vector and the view vector, and also sets the gl_Position to the
vertex position after transforming it to clip space.
The fragment shader for the per-pixel rendering mode appears as follows.
struct MATERIAL {
vec4 vAmbient;
vec4 vDiffuse;
vec4 vSpecular; };
uniform MATERIAL g_Material;
uniform vec3 g_vLightPos;
varying vec3 g_vViewVecES;
varying vec3 g_vNormalES;
void main() { // Normalize per-pixel
vectors vec3 vNormal =
normalize(g_vNormalES); vec3 vLight =
normalize(g_vLightPos); vec3 vView =
normalize(g_vViewVecES); vec3 vHalf =
normalize(vLight + vView);
// Compute the lighting in eye-space float fDiffuse

Qualcomm® Adreno™ OpenGL ES Developer Guide OpenGL ES 2.0 with Adreno
80-NU141-1 B MAY CONTAIN U.S. AND INTERNATIONAL EXPORT CONTROLLED INFORMATION 35
= max(0.0, dot(vNormal, vLight)); float fSpecular
= pow(max(0.0, dot(vNormal, vHalf) ),
g_Material.vSpecular.a);
// Combine lighting with the material properties
gl_FragColor.rgba = g_Material.vAmbient.rgba;
gl_FragColor.rgba += g_Material.vDiffuse.rgba * fDiffuse;
gl_FragColor.rgb += g_Material.vSpecular.rgb * fSpecular;
}
This should look familiar. The fragment shader starts by normalizing the interpolated vectors,
which is important, because even though they were initially at unit length, the interpolation
process may have changed their magnitude. Given that the dot vectors are used to obtain the
cosine of the angle between the two vectors, ensure that the vectors are always normalized.
The remaining calculations appear as if they were taken straight from the vertex shader from the
per-vertex rendering mode implementation. The only difference is that they are now executed on
a per-fragment basis, instead of per-vertex. This directly translates to an improved visual
experience, at the cost of significantly higher hardware utilization.
2.3.5 Retrieving ES constant values
Once a rendering context is bound to the thread and makes it active, the functions listed in Table
2-2 retrieve OpenGL ES constant values.
Table 2-2 Getter functions in OpenGL ES
Getter function
Available in ES 2.0?
Available in ES 3.0?
Available in ES 3.1?
glGetBooleanv
✓
✓
✓
glGetBooleani_v
✗
✗
✓
glGetFloatv
✓
✓
✓
glGetInteger64i_v
✗
✓
✓
glGetInteger64v
✗
✓
✓
glGetIntegeri_v
✗
✓
✓
glGetIntegerv
✓
✓
✓
The getter function name consists of the glGet prefix, a part that indicates the result format, and a
suffix v or i_v. The suffix i_v indicates that the getter works for indexed states.
NOTE: Using an indexed getter for a nonindexed state is not allowed and results in an error.
Every item of the OpenGL ES state has a base format in which the corresponding value is stored.
However, using a getter for a different format is permitted. In the case of a format mismatch, the
base value is converted to the format corresponding to the getter used.
The PlatformDetect sample application from the Adreno SDK demonstrates how to retrieve the
constant maximums and ranges defined in the OpenGL ES 2.0 core specification. The following
code may be found in the file scene.cpp, method CSample::ListMaxValues:

Qualcomm® Adreno™ OpenGL ES Developer Guide OpenGL ES 2.0 with Adreno
80-NU141-1 B MAY CONTAIN U.S. AND INTERNATIONAL EXPORT CONTROLLED INFORMATION 36
GLfloat aliasedLineWidthRange[2] = {0.0f, 0.0f};
glGetFloatv(GL_ALIASED_LINE_WIDTH_RANGE, aliasedLineWidthRange);
ShowText("GL_ALIASED_LINE_WIDTH_RANGE = %f, %f\n",
aliasedLineWidthRange[0], aliasedLineWidthRange[1]);
GLfloat aliasedPointSizeRange[2] = {0.0f, 0.0f};
glGetFloatv(GL_ALIASED_POINT_SIZE_RANGE, aliasedPointSizeRange);
ShowText("GL_ALIASED_POINT_SIZE_RANGE = %f, %f\n",
aliasedPointSizeRange[0], aliasedPointSizeRange[1]);
GLint maxCombinedTextureImageUnits = 0;
glGetIntegerv(GL_MAX_COMBINED_TEXTURE_IMAGE_UNITS,
&maxCombinedTextureImageUnits);
ShowText("GL_MAX_COMBINED_TEXTURE_IMAGE_UNITS = %d\n",
maxCombinedTextureImageUnits);
GLint maxCubeMapTextureSize = 0;
glGetIntegerv(GL_MAX_CUBE_MAP_TEXTURE_SIZE, &maxCubeMapTextureSize);
ShowText("GL_MAX_CUBE_MAP_TEXTURE_SIZE = %d\n",
maxCubeMapTextureSize);
GLint maxfragmentUniformVectors = 0;
glGetIntegerv(GL_MAX_FRAGMENT_UNIFORM_VECTORS,
&maxfragmentUniformVectors);
ShowText("GL_MAX_FRAGMENT_UNIFORM_VECTORS = %d\n",
maxfragmentUniformVectors); GLint
maxRenderbufferSize = 0; glGetIntegerv(GL_MAX_RENDERBUFFER_SIZE,
&maxRenderbufferSize); ShowText("GL_MAX_RENDERBUFFER_SIZE = %d\n",
maxRenderbufferSize);
GLint maxTextureImageUnits = 0;
glGetIntegerv(GL_MAX_TEXTURE_IMAGE_UNITS, &maxTextureImageUnits);
ShowText("GL_MAX_TEXTURE_IMAGE_UNITS = %d\n",
maxTextureImageUnits);
GLint maxTextureSize = 0;
glGetIntegerv(GL_MAX_TEXTURE_SIZE, &maxTextureSize);
ShowText("GL_MAX_TEXTURE_SIZE = %d\n",
maxTextureSize);
GLint maxVaryingVectors = 0;
glGetIntegerv(GL_MAX_VARYING_VECTORS, &maxVaryingVectors);
ShowText("GL_MAX_VARYING_VECTORS = %d\n",
maxVaryingVectors);
GLint maxVertexAttribs = 0;
glGetIntegerv(GL_MAX_VERTEX_ATTRIBS, &maxVertexAttribs);
ShowText("GL_MAX_VERTEX_ATTRIBS = %d\n", maxVertexAttribs);
GLint maxVertexTextureImageUnits = 0;
glGetIntegerv(GL_MAX_VERTEX_TEXTURE_IMAGE_UNITS,
&maxVertexTextureImageUnits); ShowText("GL_MAX_VERTEX_TEXTURE_IMAGE_UNITS =
%d\n",
maxVertexTextureImageUnits);

Qualcomm® Adreno™ OpenGL ES Developer Guide OpenGL ES 2.0 with Adreno
80-NU141-1 B MAY CONTAIN U.S. AND INTERNATIONAL EXPORT CONTROLLED INFORMATION 37
GLint maxVertexUniformVectors = 0;
glGetIntegerv(GL_MAX_VERTEX_UNIFORM_VECTORS,
&maxVertexUniformVectors); ShowText("GL_MAX_VERTEX_UNIFORM_VECTORS = %d\n",
maxVertexUniformVectors);
GLint maxViewportDims[2] = {0, 0};
glGetIntegerv(GL_MAX_VIEWPORT_DIMS, maxViewportDims);
ShowText("GL_MAX_VIEWPORT_DIMS = %d, %d\n",
maxViewportDims[0], maxViewportDims[1]);
For more detail about the glGet* methods, see:
The OpenGL ES Specification at http://www.khronos.org/registry/gles/
specs/3.1/es_spec_3.1.pdf.
The OpenGL ES Reference Page for glGet at https://www.khronos.org/opengles
/sdk/docs/man3/html/glGet.xhtml.
There is also more information about the following:
Conversion rules
Details of the states that are available to be queried
States that are considered nonindexed and those that are considered indexed
2.4 About the OpenGL ES implementation
Table 2-3 lists the values of all the GL constant values as supported by Adreno in OpenGL ES 2.0
contexts.
Table 2-3 Adreno GL constant values for OpenGL ES 2.0 contexts
GL constant name
Adreno value
GL_ALIASED_LINE_WIDTH_RANGE
1.0 to 8.0
GL_ALIASED_POINT_SIZE_RANGE
1.0 to 1023.0
GL_MAX_COMBINED_TEXTURE_IMAGE_UNITS
32
GL_MAX_CUBE_MAP_TEXTURE_SIZE
16384
GL_MAX_FRAGMENT_UNIFORM_VECTORS
224
GL_MAX_RENDERBUFFER_SIZE
16384
GL_MAX_TEXTURE_IMAGE_UNITS
16
GL_MAX_TEXTURE_SIZE
16384
GL_MAX_VARYING_VECTORS
32
GL_MAX_VERTEX_ATTRIBS
32
GL_MAX_VERTEX_TEXTURE_IMAGE_UNITS
16
GL_MAX_VERTEX_UNIFORM_VECTORS
256
GL_MAX_VIEWPORT_DIMS
16384

Qualcomm® Adreno™ OpenGL ES Developer Guide OpenGL ES 2.0 with Adreno
80-NU141-1 B MAY CONTAIN U.S. AND INTERNATIONAL EXPORT CONTROLLED INFORMATION 38
2.5 Debug and profile
Debugging an OpenGL ES application is usually much more time-consuming than debugging a
typical nongraphics application. Even if OpenGL ES is asked to perform an invalid operation, it
is rare that it results in a crash. The most common crash case is when asking to download
client-side data from an incorrect memory location. There is no fatal exception either.
The lack of a crash or fatal exception means that there is no good starting point for an
investigation. Typically, information about the OpenGL ES state configuration must be gathered,
but this is not easy to do, unless using a specialized tool like the Adreno Profiler. Otherwise,
manually add glGet* calls to the code to find out how OpenGL ES is configured at a particular
point. However, this can be a time-consuming activity.
A problem relating to OpenGL ES usually manifests itself in one of two ways:
Parts of the geometry may not render at at all, or may be drawn with visual glitches. Problems
like these are usually caused by driver bugs, by a misunderstanding by the developer about
the way context sharing or certain other OpenGL ES features work, by thread race conditions
in the application, or because the application assumes that it can use more resources of a
certain type, e.g., texture units, than is supported by the OpenGL ES implementation.
The application works correctly on the development platform but malfunctions on other
platforms. In addition to the causes listed above, a common cause for this problem is shader
bugs. Typical errors include missing #extension declarations, omitted precision definitions,
packed/shared member layout incompatibilities between platforms, or shaders attempting to
use more active samplers or uniforms than is supported by the OpenGL ES implementation.
There is usually no straightforward way of diagnosing the shader issues mentioned in the second
point above. While some of the shader language problems could be determined by running
vendor-specific offline compilers against the shaders, this is often an arduous and impractical
task, given that many OpenGL ES applications generate shaders on-the-fly. Also, these compilers
rarely expose program linking functionality, which is one of the areas where many
shader-specific incompatibility problems arise. As such, these issues can only be detected by
manually testing an application on a number of different platforms.
Fortunately, many of the problems listed in the first bullet point can be detected at development
time.
The following sections describe the three different techniques that developers can use to detect
errors such as these, in the process of implementing the OpenGL ES application. They also cover
some tools that can improve software performance.

Qualcomm® Adreno™ OpenGL ES Developer Guide OpenGL ES 2.0 with Adreno
80-NU141-1 B MAY CONTAIN U.S. AND INTERNATIONAL EXPORT CONTROLLED INFORMATION 39
2.5.1 Debug an OpenGL ES application
2.5.1.1 Using glGetError
The OpenGL ES API is a strict C API, meaning that any errors it detects are be reported via
exceptions. The basic method for an OpenGL ES application to detect errors is the use of a
glGetError call. This call can be issued in any thread to which a rendering context has been
bound.
There is a range of different error codes that can be returned if an invalid call is made. The
normal rule is that if OpenGL ES detects an error, then the offending command does not cause
any modification of the OpenGL ES state, nor does it rasterize any samples. The error code
GL_OUT_OF_MEMORY is a notable exception here. This error is reported when a memory
allocation request fails on the driver side. If an application detects this error, it should assume that
the OpenGL ES state has become undefined. The safest step it could take would be to terminate
the process.
All error codes that OpenGL ES can report are:
GL_INVALID_ENUM – One of the GLenum arguments passed to a function was invalid. A
common cause for this is that the developer passes an enum value defined as part of an
OpenGL ES extension, when that extension is not actually available. Another reason is that
the value is simply incorrect.
GL_INVALID_FRAMEBUFFER_OPERATION – An API function that requires the draw
and/or read frame buffers to be complete was called, but this was not the case. Note that this
is not required by all API functions. This error code can also be reported if the OpenGL ES
implementation does not support rendering to a particular frame buffer configuration, in
which case the application should use a different set of internal formats for the frame buffer
concerned.
GL_INVALID_OPERATION – The operation attempted to perform was invalid, given the
current OpenGL ES state configuration. This error code is vague and the offending command
must be narrowed down to find the cause of the error. For large applications especially, this
may not be a trivial task.
GL_INVALID_VALUE – A numeric argument passed to a function was invalid. This usually
occurs for reasons similar to the ones described for GL_INVALID_ENUM.
GL_OUT_OF_MEMORY – The driver ran out of memory while trying to execute the
command. The application should terminate as soon as possible, as the working environment
can no longer be assumed to be stable.
A generalized description of the error is given above, but a more specific interpretation is
dependent upon the command causing the error.
NOTE: glGetError does not tell the application which command has reported the error, and that errors can
be reported by OpenGL ES commands called implicitly by the driver; e.g., when the driver has
previously decided to defer a call such as a draw call, and is now issuing it internally in the course
of processing another command.

Qualcomm® Adreno™ OpenGL ES Developer Guide OpenGL ES 2.0 with Adreno
80-NU141-1 B MAY CONTAIN U.S. AND INTERNATIONAL EXPORT CONTROLLED INFORMATION 40
Internally, when the driver detects an error in an API call, it raises a flag corresponding to one of
the codes. If further errors are detected, they do not affect the recorded error state. When
glGetError is called, the cached error code is returned and the flag is lowered so that subsequent
glGetError calls return GL_NO_ERROR.
Since the Adreno driver caches API calls in a command buffer, glGetError calls can be
considered expensive, because they flush the pipeline and wait for the completion of all buffered
commands. Unless performance is unimportant for the application, it is not recommended to
insert glGetError calls after every API call made, at least not in release builds. A good
compromise is to insert guard glGetError calls at strategic locations, for debug builds only. Using
this approach, performance is unaffected in production builds, and in the case that a bug report
arrives, it will not take long for a team to prepare a debug version that can be used to locate the
rendering pipeline part causing the problem.
Using GL_KHR_debug
There are some significant limitations with the use of glGetError.
The error codes do not convey precise information about the type of error.
To fix a problem, the programmer must first work out which OpenGL ES API call has caused
the error to be raised, and must then look at the bigger picture, e.g., OpenGL ES state, to
understand why it is that the error code is being generated. This takes up development time
that could instead have been spent on implementing new features.
There is no way of getting the driver to make a callback to the application so that the
programmer could insert a breakpoint to find out what went wrong and where.
The Adreno driver supports a special extension called GL_KHR_debug, which aims to address
these needs and includes a number of features to enhance the debugging experience for OpenGL
ES developers.
The following section focuses on the features that are most relevant to debugging OpenGL ES
applications and will provide an overview of the API. For further details, see
https://www.opengl.org/registry/specs/KHR/debug.txt.
When the GL_KHR_debug extension is supported, applications can sign up for driver callbacks
by calling glDebugMessageCallbackKHR. This function allows the registering of a callback
function pointer and an optional user-specified argument. OpenGL ES uses that callback to
provide feedback to the application in the form of human-readable, NULL-terminated strings.
The feedback can contain detailed information about why an error code was generated, as well as
information of the following types:
Warnings about the use of deprecated functionality, or of something that is marked as
undefined in the specification
Implementation-dependent performance warnings
Warnings about using extensions or shaders in a vendor-specific way
User-injected messages
Debug group stack notifications (covered below)
Each feedback message is accompanied by a set of enums that provide information about the:
Origin of the message (driver, shader compiler, window system, etc.)
ID of the message

Qualcomm® Adreno™ OpenGL ES Developer Guide OpenGL ES 2.0 with Adreno
80-NU141-1 B MAY CONTAIN U.S. AND INTERNATIONAL EXPORT CONTROLLED INFORMATION 41
Type of the message (error report, performance warning, portability hint, etc.)
Severity level of the message (high, medium, low, notification)
The callbacks will only occur if GL_DEBUG_OUTPUT_STATE_KHR is enabled by calling
glEnable. To disable the functionality again, call glDisable for the same state enum.
The application can inject its own messages into the debug stream by calling
glDebugMessageInsertKHR. This is especially useful for middleware which can use the
mechanism to provide hints to the developer or notification of any error situations detected.
All messages either generated by the driver or inserted into the command stream using
glDebugMessageInsertKHR are written to the active debug group, which is the top of the debug
group stack. A new debug group (identified by a user-specified message) can be pushed onto the
stack by calling gl-PushDebugGroupKHR. Existing debug groups can be popped off the stack by
calling glPopDebugGroupKHR. Whenever a debug group is pushed onto or popped off of the
debug group stack, the message that has been associated with the group will be inserted into the
stream. An example use case would be to use debug groups to mark the start and end of each
rendering pass.
The application can filter out unwanted messages by calling glDebugMessageControlKHR. Any
of the properties of the message can be used as a filtering key. This is referred to as volume
control. The volume control setting applies to the active debug group, and will be inherited if a
new debug group is pushed onto the stack.
If the application does not register a callback function but does enable GL_DEBUG_OUTPUT_
STATE_KHR, then the messages will be stored in a message log. The log can hold up to
GL_MAX_DEBUG_LOGGED_MESSAGES messages. Once the storage fills up, any
subsequently generated messages are discarded until such time as the application frees up some
space by fetching one or more messages. The messages can be fetched by calling
glGetDebugMessageLogKHR, which returns both the message string and the associated
properties of each message.
Another useful feature offered by the GL_KHR_debug extension is the ability to provide the
callback information in two different modes:
Asynchronous mode (active by default) – The OpenGL ES implementation can call the debug
callback routine concurrently from multiple threads, including threads that the context that
generated the message is not currently bound to (examples include but are not limited to,
threads to which other contexts are bound, or threads that are internally used by the driver). It
can also issue the callback asynchronously after the OpenGL ES command that generated the
message has already returned. While Asynchronous mode is active, it is the responsibility of
the application to ensure thread safety.
Synchronous mode – The driver is not allowed to issue more than one callback at a time, per
rendering context. The callback will be made before the OpenGL ES command that generated
the debug message is allowed to return. Synchronous mode causes all calls to be implicitly
flushing, so performance is greatly reduced. However, given the fact that the callback occurs
at the time of the OpenGL ES API call, this mode greatly simplifies the debugging process
for developers.
Synchronous mode can be explicitly enabled by calling glEnable for
GL_DEBUG_OUTPUT_SYNCHRONOUS_KHR mode. For the application to go back into
Asynchronous debugging mode, glDisable can be called for the same enum.

Qualcomm® Adreno™ OpenGL ES Developer Guide OpenGL ES 2.0 with Adreno
80-NU141-1 B MAY CONTAIN U.S. AND INTERNATIONAL EXPORT CONTROLLED INFORMATION 42
The GL_KHR_debug extension also allows the developer to label OpenGL ES objects with
NULL-terminated strings using the functions glObjectLabelKHR and glObjectPtrLabelKHR. The
label can later be retrieved using glGetObjectLabelKHR or glGetObjectPtrLabelKHR. This could
help easily identify OpenGL ES objects during the debugging process, without the need to
traverse the application’s internal data model.
Shader debugging
Situations may arise where a rendering glitch is caused not by incorrect OpenGL ES API usage,
but rather by a bug hidden somewhere in one of the shaders that make up the program used by the
draw calls. Here are a few tips on how to approach such situations.
Start by making sure that all the input attributes defined for the vertex shader are passed
correct values. For instance, if the lighting is not working as expected, start by verifying that
the normal data that is being used for the calculations is valid, e.g., check this by passing
unmodified normal data to the fragment shader to verify by visual inspection that each vertex
is assigned correct vector values.
NOTE: Be careful when modifying shaders. E.g., if the developer commented out the existing
implementation and replaced it with code to pass the normal vector to the fragment shader,
then it could cause many of the existing input attributes and uniforms to become inactive.
Depending on how the application and shaders are written, this could make the bug even
more difficult to track down. Instead of removing the whole body, arrange for all other
variables that might contribute to the result value to be multiplied by a very small value, e.g.,
1.0/256.0 for an internal format that uses 8 bits per component, so that they do not hide the
result value that is being visually inspected.
Do the same for all the uniforms used by the shader. Pay special attention to uniform block
members. Make sure the shaders define the same uniform block layout that the application is
assuming.
Use transform feedback to transfer the data out of the rendering pipeline back to the process,
if it is suspected that some of the calculations may be executing incorrectly. Transform
feedback allows for checking that the data is passed correctly through the whole rendering
pipeline, except for the fragment shader stage. This becomes especially important when
starting to use geometry and/or tessellation control/evaluation shaders.
If the platform supports geometry shaders, use them to emit helper geometry, e.g., normal
vectors.
If some textures are not being sampled correctly, it is likely that they are considered
incomplete. The easiest way to check this is by selecting GL_NEAREST minification
filtering, and setting GL_TEXTURE_BASE_LEVEL and GL_TEXTURE_MAX_LEVEL to
the index of a mipmap that has been uploaded.
If textures are still inaccessible, ensure no sampler object is overriding the texture parameters
of a texture unit to which that texture has been bound. Verify that the sampler uniforms are
set to use the corresponding texture units.
Use the Adreno Profiler tool to edit the shaders and investigate the results in real time.

Qualcomm® Adreno™ OpenGL ES Developer Guide OpenGL ES 2.0 with Adreno
80-NU141-1 B MAY CONTAIN U.S. AND INTERNATIONAL EXPORT CONTROLLED INFORMATION 43
2.5.2 Profile an OpenGL ES application
If the application is underperforming, the first step is to identify the rendering pipeline parts that
are taking too long. Unfortunately, given that OpenGL ES works asynchronously, it is not enough
just to record the time before and after each rendering pass and then check the time difference.
The values given would usually only show how long it took the driver to store the request in the
command buffer.
Here are a few approaches to measure the GPU time taken by a specific part of the rendering
pipeline:
Starting with OpenGL ES 2.0, if wanting to measure time taken for a given set of API calls,
delimit that region with glFinish calls. Record the start time just after the first glFinish call,
and the end time just after the second glFinish call. The time difference will tell how much
time it took to execute that block. This method is less accurate than the one below because of
the longer round trip that needs to be made before the execution flow is returned to the caller.
It also causes more degradation to overall rendering performance because the first glFinish
call must wait until all previously enqueued commands finish executing on the GPU.
If using OpenGL ES 3.0, a more efficient way is to use sync objects as a lightweight
alternative to the heavyweight glFinish calls. To do so, follow the same pattern used in the
first solution, but replace each glFinish call with the following code:
GLsync sync;
sync = glFenceSync(GL_SYNC_GPU_COMMANDS_COMPLETE, 0);
glClientWaitSync(sync);
NOTE: Do not forget to release the sync objects using glDeleteSync when finished with the
measurements.
It is possible to use the Scrubber and Grapher modes of the Adreno Profiler to collect more
detailed information about rendering performance. For more detail on the topic, see
Section 8.1.

80-NU141-1 B MAY CONTAIN U.S. AND INTERNATIONAL EXPORT CONTROLLED INFORMATION 44
3 Using OpenGL ES 3.0 with Adreno
3.1 New features in OpenGL ES 3.0
The arrival of OpenGL ES 3.0 in August 2012 substantially expanded the OpenGL ES feature set
available to embedded application developers. Up to that time, many of the more complex
features had only been available to desktop developers using OpenGL 3.x.
To take a few examples:
Sampler objects and vertex attribute array divisors became a core feature in desktop OpenGL
3.3
Seamless cube map filtering and fence sync objects became core in desktop OpenGL 3.2
Instanced draw calls and uniform buffer objects were introduced in desktop OpenGL 3.1
Frame buffer objects (with multiple render target support) and transform feedback were
introduced in desktop OpenGL 3.0
All of the above are included in core OpenGL ES 3.0. It is true that partial support for some of
these features was available in OpenGL ES 2.0 via the extensions mechanism. But their
availability could not have been assumed across the whole OpenGL ES 2.0 ecosystem. If a
developer wanted to use a feature that was not part of the ES2.0 core specification, they would
have needed to implement a fall-back code-path to cater for devices not supporting the extension.
This greatly increased the complexity of the implementation and the amount of testing needed. As
a result, developers were usually discouraged from experimenting with the new features.
This section presents a conceptual view of many features introduced in OpenGL ES 3.0.
Section 3.2 covers a subset of these features at the API level.
For further information about all of the features, see the OpenGL ES 3.0 specification at
https://www.khronos.org/registry/gles/specs/3.0/es_spec_3.0.3.pdf.
3.1.1 Two-dimensional array textures
Two-dimensional array textures (2D array textures) builds upon the concept of the
two-dimensional texture (2D texture).
In a 2D texture, a mipmap level consists of a single image. In a 2D array texture, a single mipmap
level holds a number of images. Each image held within a single mipmap is called a layer. All
layers at a given mipmap level have the same resolution.
Layer data is in the internal format requested for the 2D array texture object at the time it was
created. The width and height of all the layers at a given mipmap level is also defined at creation
time and cannot be changed during the lifetime of the texture object. The number of layers a
two-dimensional array texture object holds for each mipmap level is known as the texture object
depth. This also needs to be defined at creation time.

Qualcomm® Adreno™ OpenGL ES Developer Guide Using OpenGL ES 3.0 with Adreno
80-NU141-1 B MAY CONTAIN U.S. AND INTERNATIONAL EXPORT CONTROLLED INFORMATION 45
Figure 3-1 2D array texture
A mipmap chain can be allocated for a 2D array texture. As a minimum, it is possible to define
just one base mipmap level for each layer, and texture sampling will still work. This can be done
if mipmap-based texture filtering is not necessary, or if available memory is low.
All layers at the mipmap level n+1 must be half the size of the layers at mipmap level n, e.g., if
using a layer size of 4x8 at mipmap level 0, each layer at mipmap level 1 would need to have a
size of 2x4. Mipmap level 2 would be 1x2, and for the last mipmap level each layer would take a
single pixel. Each dimension is clamped at 1.
Once mipmap storage is defined as either mutable or immutable, 2D array textures can be:
Used as render targets; layers can be rendered using frame buffer objects
Sampled from any shader stage using new GLSL texture sampling functions
Nearly all texture sampling functions available for 2D textures in ES Shading Language 3.0 can
be used to sample 2D array textures. The only functions that do not support this are projective
texture lookups and their derivatives. Should the requested location exceed the defined range in
any axis, the behavior of the sampling functions is controlled by S/T/R wrap modes.
Texture sampling functions that operate on two-dimensional array texture targets take an
additional parameter, which defines the layer index, from which the data should be sampled.

Qualcomm® Adreno™ OpenGL ES Developer Guide Using OpenGL ES 3.0 with Adreno
80-NU141-1 B MAY CONTAIN U.S. AND INTERNATIONAL EXPORT CONTROLLED INFORMATION 46
Important
Values returned by 2D array texture sampling functions always operate within the layer
boundaries being sampled from. It is only the set of mipmaps defined for sampled layer that is
used for calculating the result value. Hence, it is guaranteed that none of the taps used during the
sampling process will take data from more than one layer. This is a fundamental concept of 2D
array textures that distinguishes them from 3D textures.
2D array textures are often used to enhance existing texture atlas techniques. They are also useful
for multitexturing or video frame storage purposes. Using 2D array textures, is it possible to
reduce the number of texture bindings that are configured for each draw call, because shaders can
be written that access multiple layers of a single 2D array texture via a single texture sampler.
3.1.2 Three-dimensional textures
From a conceptual point of view, three-dimensional textures (3D textures) are very similar to 2D
array textures. The key differences between the two lie in how the data sampling process is
performed and how the mipmap chain is built.
3D textures consist of a set of two-dimensional images called slices. All slices combined together
form a single mipmap level. Subsequent mipmap levels must be half the size of preceding
mipmap levels. A mipmap chain for a 3D texture object consists of a set of cuboids, where each
subsequent cuboid is, in general, half the size of the one that precedes it.
Figure 3-2 3D array texture
NOTE: This is different from 2D array textures, where each layer must have a separate mipmap chain
allocated.
For each slice, the base mipmap level must be defined. Beyond this, declaration of subsequent
mipmaps is optional, if nearest or linear minification filtering is used. Using mipmap-based
minification filtering for a 3D texture object, for which the mipmap chain has not been defined,
will render the texture incomplete, causing any sampling operations to return vec4(0, 0, 0, 1).

Qualcomm® Adreno™ OpenGL ES Developer Guide Using OpenGL ES 3.0 with Adreno
80-NU141-1 B MAY CONTAIN U.S. AND INTERNATIONAL EXPORT CONTROLLED INFORMATION 47
For 3D textures, it is assumed that all slices are uniformly distributed across a unit cube which
starts at (0, 0, 0) and ends at (1, 1, 1), e.g., if a 3D texture object was defined with a depth of 4:
Slice at index 0 would be at Z = 0
Slice at index 1 would be at Z = 0.33
Slice at index 2 would be at Z = 0.67
Slice at index 3 would be at Z = 1
All 3D texture sampling functions in GLSL require the caller to provide a 3D location within the
unit cube that the data should be sampled from. The result value is calculated from the slice data
using a number of linear interpolation operations.
NOTE: This is a key difference between 2D array textures and 3D textures. When sampling from a 2D
array texture, OpenGL ES never uses data outside the sampled layer.
The data returned by the 3D texture sampling functions when trying to sample locations defined
outside the cube depends on the wrap mode configuration.
A common use case for 3D textures is the storage of volumetric data, since the functionality
provides a hardware-accelerated means of calculating an interpolated value anywhere within the
defined dataset.
3.1.3 Immutable textures
The only type of texture objects recognized by the core specification of OpenGL ES 2.0 were
mutable texture objects. This meant that an OpenGL ES application was allowed, at any time
during its execution, to completely redefine the texture mipmap configuration. Not only could it
add or remove mipmaps on-the-fly, but it was also allowed to change the internal format or
properties such as the width or height of any mipmap of any texture object. This freedom greatly
reduced the optimization possibilities for driver implementations, which were forced to keep
track of the completeness of all textures used by the application. Texture completeness
verification is a significant overhead, especially if it has to be executed for every draw call the
application makes.
The solution for OpenGL ES is in immutable texture objects. Initially introduced in the
GL_EXT_texture_storage extension, they became a core feature of OpenGL ES 3.0. Immutable
textures work just like mutable textures, except that it is no longer possible to apply any of the
following API functions to texture objects that have been made immutable:
glCompressedTexImage*
glCopyTexImage*
glTexImage*
glTexStorage* – Can be used to initialize an immutable texture object
The new glTexStorage* entry-points make a texture immutable. They initialize a mipmap chain
for a user-specified texture target, but do not fill the mipmaps with any contents. It is the
responsibility of the application to fill the immutable texture object with actual contents by using
glTexSubImage* entry-points.
Immutable textures do not have a specific use case. Instead, they should be considered a means of
reducing the load on the driver, which often translates to a better rendering performance.

Qualcomm® Adreno™ OpenGL ES Developer Guide Using OpenGL ES 3.0 with Adreno
80-NU141-1 B MAY CONTAIN U.S. AND INTERNATIONAL EXPORT CONTROLLED INFORMATION 48
NOTE: On Adreno platforms, the use of immutable textures has a major performance advantage. Always
use immutable textures and avoid all mutable textures.
3.1.4 Per-texture object LoD clamp
The OpenGL ES 3.0 API specification includes a technique for organizing textures at multiple
resolutions that enables the display of low-resolution textures and slowly bringing in more
detailed textures over multiple frames as the camera (position of the viewer) in the scene
approaches the textured object. This kind of technique is typically used in mapping or navigation
applications. When zooming in to the map, the larger resolution texture must be loaded, but
streaming that texture takes time. Lower resolution textures are displayed in the meantime. This
provides a better and more immediate viewing experience and also helps manage memory
bandwidth more efficiently without compromising performance.
As an example, consider a texture that is 1024x1024 texels in size with 32 bits per texel. The Mip
at LoD = 0 for this texture is 4MB and Mips 4-10 are about 5KB in size as seen in Figure 3-3. As
a starting point for the LoD effect, download Mips for levels 4-10 by setting the base level to 4
and minimum LoD to 4. Once the application starts, download the Mip 3,2,1,0. Then by setting
the base level to 0, slowly, over multiple frames, change min LoD to 0. Thus, the texture
gradually phases to the highest resolution.
Figure 3-3 Texture LoD
Use the following parameters in glTexParameter() function to control different LoDs.
GL_TEXTURE_BASE_LEVEL – Specifies the index of the lowest defined mipmap level;
this is a non negative integer value, where the initial value is 0
GL_TEXTURE_MAX_LEVEL – Sets the index of the highest defined mipmap level; this is
a non negative integer value, where the initial value is 1000
GL_TEXTURE_MAX_LOD – Sets the maximum level-of-detail parameter; this
floating-point value limits the selection of the lowest resolution mipmap (highest mipmap
level), where the initial value is 1000
GL_TEXTURE_MIN_LOD – Sets the minimum level-of-detail parameter; this floating-point
value limits the selection of highest resolution mipmap (lowest mipmap level), where the
initial value is -1000.

Qualcomm® Adreno™ OpenGL ES Developer Guide Using OpenGL ES 3.0 with Adreno
80-NU141-1 B MAY CONTAIN U.S. AND INTERNATIONAL EXPORT CONTROLLED INFORMATION 49
3.1.5 PCF for depth textures
Shadow mapping creates shadows in high-end rendering for motion pictures and television.
However, it has been problematic to use shadow mapping in real time applications like video
games due to aliasing problems in the form of magnified jaggies. Shadow mapping involves
projecting a shadow map on geometry and comparing the shadow map values with the light-view
depth at each pixel. If the projection magnifies the shadow map, aliasing in the form of large,
unsightly jaggies will appear at shadow borders. Aliasing can usually be reduced by using higher
resolution shadow maps and increasing the shadow map resolution with techniques, e.g.,
perspective shadow maps.
Using perspective shadow-mapping techniques and increasing shadow map resolution does not
work when the light is traveling nearly parallel to the shadowed surface because the
magnification approaches infinity. High-end rendering software solves the aliasing problem by
using a technique called percentage-closer filtering.
Unlike normal textures, shadow map textures cannot be prefiltered to remove aliasing. Instead,
multiple shadow map comparisons are made per pixel and averaged together.
This technique is called percentage-closer filtering (PCF) because it calculates the percentage of
surface that is closer to the light and, therefore, not in shadow. Consider the example PCF
algorithm as described in Reeves et al. 1987, which called for mapping the region to be shaded
into shadow map space and sampling that region stochastically; i.e., randomly. The algorithm was
first implemented using the REYES rendering engine, so the region to be shaded meant a
four-sided micropolygon.
Figure 3-4 is an example of that implementation.
Figure 3-4 Percentage-closer filtering algorithm

Qualcomm® Adreno™ OpenGL ES Developer Guide Using OpenGL ES 3.0 with Adreno
80-NU141-1 B MAY CONTAIN U.S. AND INTERNATIONAL EXPORT CONTROLLED INFORMATION 50
Adreno 4xx has hardware support for the OpenGL ES 3.0 feature of percentage closer filtering
where a hardware bilinear sample is fetched into the shadow map texture, thereby alleviating the
aliasing problem with shadow mapping, as shown in Figure 3-5.
Figure 3-5 Percentage-closer filtering from the Adreno SDK
To understand how to use this feature, refer to the OpenGL ES 3.0 PCF sample from the Adreno
SDK.
3.1.6 New internal texture formats
OpenGL ES 3.0 introduces sized internal formats that can be used to define texture data contents.
Texture contents can now be expressed using floating-point, signed and unsigned integer internal
formats, as well as in a number of different size-optimized formats. Two new internal formats can
be used to store color information expressed in the sRGB color space.
Table 3-1 Internal texture formats supported in ES 3.0
Type
Internal formats
Depth
GL_DEPTH_COMPONENT16
GL_DEPTH_COMPONENT24
GL_DEPTH_COMPONENT32F
Depth+Stencil
GL_DEPTH24_STENCIL8
GL_DEPTH32F_STENCIL8

Qualcomm® Adreno™ OpenGL ES Developer Guide Using OpenGL ES 3.0 with Adreno
80-NU141-1 B MAY CONTAIN U.S. AND INTERNATIONAL EXPORT CONTROLLED INFORMATION 51
Type
Internal formats
Floating-point
GL_R11F_G11F_B10F
GL_R16F
GL_R32F
GL_RG16F
GL_RG32F
GL_RGB16F
GL_RGB32F
GL_RGB9_E5
GL_RGBA16F
GL_RGBA32F
Signed integer
GL_R16I
GL_R32I
GL_R8I
GL_RG16I
GL_RG32I
GL_RG8I
GL_RGB16I
GL_RGB32I
GL_RGB8I
GL_RGBA16I
GL_RGBA32I
GL_RGBA8I
Signed normalized
GL_R8_SNORM
GL_RG8_SNORM
GL_RGB8_SNORM
GL_RGBA8_SNORM
sRGB
GL_SRGB8
GL_SRGB8_ALPHA8
Unsigned integer
GL_R16UI
GL_R32UI
GL_R8UI
GL_RG16UI
GL_RG32UI
GL_RG8UI
GL_RGB10_A2UI
GL_RGB16UI
GL_RGB32UI
GL_RGB8UI
GL_RGBA16UI
GL_RGBA32UI
GL_RGBA8UI
Unsigned normalized
GL_R8
GL_RG8
GL_RGB5_A1
GL_RGB565
GL_RGB10_A2
GL_RGB8
GL_RGBA4
GL_RGBA8

Qualcomm® Adreno™ OpenGL ES Developer Guide Using OpenGL ES 3.0 with Adreno
80-NU141-1 B MAY CONTAIN U.S. AND INTERNATIONAL EXPORT CONTROLLED INFORMATION 52
For sized internal formats, it is guaranteed that the actual resolution of the internal texture data
storage matches the size defined by the format.
Tip
For backward compatibility, unsized internal formats continue to be supported. However, using
them may cause undesirable interactions between different OpenGL ES extensions and other
corner cases. Using the new sized internal formats instead is recommended.
3.1.7 Transform feedback
It is becoming more popular to perform computations on the GPU and reuse the result data in
subsequent draw calls.
Unfortunately, in the core version of OpenGL ES 2.0, there was only one feasible way of using
the GPU for general-purpose computing. All calculations had to be done in the fragment shader
stage, storing the results in a color attachment of the currently bound draw frame buffer. There
were many limitations to this approach, including:
Core ES 2.0 only supported rendering to renderbuffers and textures using GL_RGBA4,
GL_RGBA5_A1 and GL_RGB565 internal formats, which were very limited in terms of
supported precision.
Core ES 2.0 did not support color-renderable floating-point internal format.
Core ES 2.0 only supported one color attachment per frame buffer.
OpenGL ES 3.0 introduces support for transform feedback, which allows the capturing of output
variable values, leaving the vertex shader stage. Once captured, the values can be transferred to
one or more buffer object regions in two different ways:
A single buffer object region can be used to store values of the varyings in the order specified
by the application.
Multiple buffer object regions can be used. In this case, each varying is assigned to a different
buffer object region. The multiple buffer object regions may be part of the same buffer object,
but this is not necessarily the case.
Using a single buffer object region, the maximum number of components that can be captured
from a single vertex shader is guaranteed to be at least 64. Using multiple buffer object regions,
the maximum number of components that can be captured from a single vertex shader is
guaranteed to be at least 16.
Given the range of new vertex data types supported in ES 3.0, transform feedback offers
possibilities comparable to compute shaders, which is a feature not available in OpenGL ES until
OpenGL ES 3.1.
Example use cases include:
Debugging – Investigate the data that the vertex shader operates on or check the values that
are passed to the fragment shader stage
GPU – Accelerated data processing
Physics – Boids and particle systems

Qualcomm® Adreno™ OpenGL ES Developer Guide Using OpenGL ES 3.0 with Adreno
80-NU141-1 B MAY CONTAIN U.S. AND INTERNATIONAL EXPORT CONTROLLED INFORMATION 53
3.1.8 Instanced draw calls
The OpenGL ES 2.0 API supports two types of draw calls:
Using vertex array data with glDrawArrays
Using index data with glDrawElements
OpenGL ES 3.0 introduces a new type of draw calls called instanced draw calls. The names of the
new API entry points are formed by suffixing the above function names with Instanced:
glDrawArraysInstanced
glDrawElementsInstanced
The key feature of the instanced draw call is that it executes repeated draw operations with a
user-specified repeat count. Each repeat of the draw operation is called an instance. The vertex
shader can use the new ES Shading Language constant gl_VertexID. This constant holds the
index value of the draw call instance for this shader invocation.
With the new entry points, a supporting feature called vertex attribute divisor was introduced. For
attributes backed by enabled vertex attribute arrays, the divisor allows specification of a rate at
which the values exposed in the vertex shader via attributes should advance:
If the rate is set to 0, the affected attribute advances once per vertex.
Otherwise, the rate defines the number of instances that need to be drawn before the attribute
advances.
Vertex attribute divisors are useful for specifying vector properties that take different values per
instance (or number of instances), e.g., color, material ID, and model matrices.
A question that is often brought up in the context of instanced draw calls is: “Why? What do
instanced draw calls provide, compared to a series of draw calls executed one after another?” The
answer is two-fold:
With instanced draw calls, the driver needs to perform state validation only once per call, not
once per instance. Using a sequence of noninstanced draw calls, the driver would have to
perform the validation many times, once for each call. This includes vertex array object
validation, also frame buffer and texture completeness checks. These tasks all take a certain
amount of time to execute and the cumulative effect can be significant.
Any memory transfer operations need to be performed only for the first instance, the same
memory being reused for subsequent instances.
For best performance it is crucial to find the optimal balance between the complexity of the
geometry drawn by each instance and the number of instances used. It might be faster to use a
smaller number of instances, each instance drawing a larger number of primitives. Always profile
application rendering performance to ensure the maximum performance is given from the
hardware.

Qualcomm® Adreno™ OpenGL ES Developer Guide Using OpenGL ES 3.0 with Adreno
80-NU141-1 B MAY CONTAIN U.S. AND INTERNATIONAL EXPORT CONTROLLED INFORMATION 54
Figure 3-6 shows a use case for this feature. The birds were drawn with a single instanced draw
call instead of dozens of separate noninstanced draw calls, resulting in significantly improved
performance:
Figure 3-6 Single instanced draw call
3.1.9 Query objects
For optimal performance of any 3D application, ensure that the rendering pipeline operates
asynchronously as far as possible. For an explanation, read the topic OpenGL as a Graphics
Pipeline.
OpenGL ES 3.0 provides a new feature called query objects which allows a query of a number of
different properties relating to the rendering process, in an asynchronous manner. These queries
do not stall the rendering pipeline, unless explicitly requested to do so. This means that the
application is able to keep the CPU busy with other tasks until the GPU is able to deliver the
required information.
OpenGL ES 3.0 allows applications to query the following rendering pipeline properties with
query objects:
Have any of the subsequent draw calls generated fragments that passed the depth test?
How many vertices were written into the bound transform feedback buffer(s) as a result of
executing the subsequent draw calls?
A notable example of a use case for query objects is occlusion queries. This technique aims at
improving rendering performance by dividing the process of drawing a complex mesh into two
steps:
1. A simplified representation of the mesh is drawn. E.g., instead of drawing a teapot, a
bounding box that encapsulates the object is drawn. Configure a query object to maintain a
counter keeping track of fragments passing the depth test.
2. The application checks if the counter is set at a nonzero value. If so, it means the teapot is
visible and it must be drawn. If not, there must be a different object located in front of it,
which fully covers the teapot. In this case, it would make no sense to issue the expensive
draw call.
Combined with other culling techniques, occlusion queries can significantly reduce frame
rendering times. But if used wrongly they can have a serious negative impact on rendering
performance. It is therefore a good idea to profile the rendering pipeline from time to time with
occlusion queries first enabled and then disabled, to make sure they are actually helping
performance.

Qualcomm® Adreno™ OpenGL ES Developer Guide Using OpenGL ES 3.0 with Adreno
80-NU141-1 B MAY CONTAIN U.S. AND INTERNATIONAL EXPORT CONTROLLED INFORMATION 55
The following recommendations can help make effective use of occlusion queries:
Be careful if trying to use occlusion queries with a single-pass algorithm. It is easy to stall the
driver while it waits for the query result to become available. The Adreno driver batches as
many rendering commands as possible before dispatching them to the hardware. At a time
when all draw calls for the rendering pass have been issued by the application and a
glGetQueryObject* call has been made to retrieve the query result, it is possible that the
query command is still held in a driver queue and has not yet been sent to the GPU. The
safest way to use occlusion queries in single-pass algorithms is by using query data from the
previous frame.
It is easier to make performance gains using occlusion queries with multipass algorithms, as
long as the query data is not requested in the same pass from which it was issued.
3.1.10 New vertex data types
OpenGL ES 3.0 introduces new types that describe vertex attribute data. These are:
GL_HALF_FLOAT – 16-bit half floating-point values
GL_INT – 32-bit signed integer values
GL_INT_2_10_10_10_REV – Special packed format that allocates 10 bits for X, Y and Z
components, and 2 bits for the W component; bits are interpreted as representing signed
integer values
GL_UNSIGNED_INT – 32-bit unsigned integer values
GL_UNSIGNED_INT_2_10_10_10_REV – Same as GL_INT_2_10_10_10_REV, except
that the bits are interpreted as representing unsigned integer values
3.1.11 Vertex array objects
Modification of OpenGL ES state is a serious issue for anything more than the most trivial
application. State modification operations are a fundamental and essential part of the API, but the
cost of these operations cannot be ignored by any application that needs a high level of
performance.
One approach is to group multiple state items into a single compound state object. Complex state
changes can then be carried out quickly by switching between two of these compound state
objects.
OpenGL ES 3.0 follows this method. Every OpenGL ES 3.0 application may be expected to set
up vertex attribute arrays for its draw calls. The more input attributes a vertex shader takes, the
larger the number of vertex attribute arrays that need to be configured. This directly translates to
the number of API calls that need to be made before issuing a draw call.
Vertex array objects were introduced in OpenGL ES 3.0. They encapsulate several state items
including the vertex attribute array configuration. If making any of the following calls while a
vertex array object is bound, then the state held by the vertex array object is updated rather than
the context-wide state:
glDisableVertexAttribArray
glEnableVertexAttribArray
glVertexAttribDivisor

Qualcomm® Adreno™ OpenGL ES Developer Guide Using OpenGL ES 3.0 with Adreno
80-NU141-1 B MAY CONTAIN U.S. AND INTERNATIONAL EXPORT CONTROLLED INFORMATION 56
glVertexAttribIPointer
glVertexAttribPointer
Any draw calls made while a vertex array object is bound to the rendering context uses the
properties of the object instead of the context-wide ones.
NOTE: Vertex array objects also capture the GL_ELEMENT_ARRAY_BUFFER buffer object binding.
Once a pool of vertex array objects is configured (this can be done during a loading screen) it is
no longer needed to reconfigure the vertex attribute arrays every time a draw call is made.
Instead, switch to a different vertex array object using a single API call. This approach can
improve rendering performance.
3.1.12 Uniform buffer objects
As seen in the discussion of vertex array objects, the OpenGL ES standard is evolving toward
presenting an API focused on using as few state changes as possible.Uniform buffer objects are
another example of this. As with vertex array objects, one of the goals of uniform buffer objects
is to reduce the number of API calls that need to be issued before every draw call.
One common bottleneck in complex rendering pipelines is the need for frequent uniform updates.
The values assigned to uniforms exist as part of the state of a program object. This means that
when making the program object active, the uniform values do not need to be reloaded. However,
uniforms are often used to represent properties that change frequently, e.g., model matrices, light
or material settings. This means that even if sorting the draw calls, the many calls to the
glUniform* entry points cannot be avoided.
The OpenGL ES 3.0 Shading Language introduces the concept of uniform blocks. This is a
language construct that groups together an arbitrary set of variables and structures, and arrays of
these.
NOTE: Opaque object types, such as samplers, are not supported.
Uniform blocks are defined separately for vertex and fragment shader stages, and any of the fields
defined within a uniform block can be freely read from within the shader.
In OpenGL ES 2.0, uniforms were always defined at a global scope. In OpenGL ES 3.0, it is still
possible to define uniforms at a global scope, in which case they are considered to be a part of the
default uniform block, which has an ID of 0. The default uniform block is provided for backward
compatibility and cannot be used with the new API methods introduced to support uniform buffer
objects.
An important aspect of uniform blocks (other than the default uniform block) is that they no
longer exist as part of a program object state. Instead, the contents of the uniform block are
defined by a user-specified region of a valid buffer object. This means that the cumbersome
glUniform* API does not need to be used to configure the contents of every single uniform within
the program object. The approach now is to fill a region of a buffer object with values for the
uniforms and then associate that region with the uniform block.

Qualcomm® Adreno™ OpenGL ES Developer Guide Using OpenGL ES 3.0 with Adreno
80-NU141-1 B MAY CONTAIN U.S. AND INTERNATIONAL EXPORT CONTROLLED INFORMATION 57
If wanting to update any of the uniforms, all there is to do is to make an update to the appropriate
part of the buffer object region that has been mapped to the uniform block. This can be done
using a call to the glBufferSubData function, or by mapping the buffer object region into process
space and making the update there.
This functionality comes with a few limitations. The maximum uniform block size for all
conformant OpenGL ES 3.0 implementations must be at least 16,384 bytes. However, use of up
to 12 uniform blocks simultaneously at each shader stage is allowed. This significantly boosts the
amount of uniform data the shaders are able to access. After all, the total of 196,608 bytes per
stage is much more than was possible with a single default uniform block for OpenGL ES 2.0.
For example, if rendering a set of barrels and each barrel was made of a different material, the
uniform block could store an array of material properties. Using uniform buffer objects,
combined with instanced draw calls, a whole set of barrels can be rendered with just a single draw
call.
Under the Adreno architecture, the performance of the uniform buffer object can be further
improved by following these recommendations:
Consider reorganizing the uniform buffer members if some parts of the uniform buffer are
frequently updated, so as to break those parts out into a separate uniform buffer
Avoid using sparse uniform buffers; by doing so, it will not only help improve memory
usage, but could also reduce the data transfer amount needed when updating regions of the
uniform buffer storage
3.1.13 Buffer subrange mapping
Buffer objects have been a part of the core OpenGL ES standard since the release of ES 1.1.
However, their role used to be quite limited. Their only purpose was to back up vertex attribute
arrays, so that the vertex data would be taken from VRAM instead of from client-side buffers, so
as to avoid the overhead of copying vertex data on every draw call.
With the introduction of transform feedback in OpenGL ES 3.0 (see Section 3.1.7), data
computed by the vertex shader now directly updates the buffer object storage. It now becomes
crucial to have a means of mapping the generated data back into process space for investigation.
OpenGL ES 3.0 introduces a new API to fulfill that need. An application is now able to map a
valid region of any buffer object into process space to access the existing contents or to update
the memory.
Buffer subrange mapping and transform feedback together form a basis for GPGPU applications.
As of version 3.0, OpenGL ES becomes a viable platform for this class of application.
3.1.14 Multiple render target support
OpenGL ES 2.0 provided support for rendering to up to three render targets at the same time. In
the core version of ES 2.0, applications were not able to render to more than one color
attachment, one depth attachment, and one stencil attachment.
Many modern rendering techniques rely on the ability of the fragment shader to store data into
multiple render targets during the execution of a single draw call. The lack of support for multiple
render targets in OpenGL ES 2.0 proved to be a major limitation for these techniques. The usual
workaround was to decouple the drawing process into separate iterations. Each iteration would
store a different type of information into the one available color attachment.

Qualcomm® Adreno™ OpenGL ES Developer Guide Using OpenGL ES 3.0 with Adreno
80-NU141-1 B MAY CONTAIN U.S. AND INTERNATIONAL EXPORT CONTROLLED INFORMATION 58
For instance, the first iteration could render normal data, the second could render world-space
position data, and the last iteration could output albedo data. However, the cost associated with
this approach meant that is was rarely viable.
The problem has been addressed in OpenGL ES 3.0 by a set of frame buffer enhancements. Using
OpenGL ES 3.0, it is guaranteed to be able to draw simultaneously to at least four color
attachments. Each of the available color attachments, depth attachment, or stencil attachment can
now be bound to any one of the following targets:
Renderbuffer
Selected mipmap level of a 2D texture
Selected mipmap level of a cube-map texture face
Selected mipmap level of a 2D array texture layer
Selected mipmap level of a 3D texture slice
3.1.15 Other new features
These OpenGL ES 3.0 features are only a small fraction of the changes introduced in this version.
Other new features introduced include:
10/10/10/2 signed and unsigned normalized vertex attributes
10/10/10/2 unsigned normalized and unnormalized integer textures
11/11/11/10 floating-point rgb textures
16-bit (with filtering) and 32-bit (without filtering) floating-point textures
16-bit floating-point vertex attributes
24-bit depth renderbuffers and textures
24/8 depth/stencil renderbuffers and textures
32-bit depth and 32f/8 depth/stencil renderbuffers and textures
32-bit, 16-bit and 8-bit signed and unsigned integer renderbuffers, textures and vertex
attributes
8-bit srgb textures and frame buffers (without mixed RGB/SRBG rendering)
8-bit unsigned normalized renderbuffers
8-bit-per-component signed normalized textures
Ability to attach any mipmap level to a frame buffer object
Additional pixel store state
At least 32 texture units, at least 16 each for fragment and vertex shaders
Buffer object to buffer object copy operations
Depth textures and shadow comparison
Draw command allowing specification of range of accessed elements
ETC2/EAC texture compression formats
Frame buffer invalidation hints

Qualcomm® Adreno™ OpenGL ES Developer Guide Using OpenGL ES 3.0 with Adreno
80-NU141-1 B MAY CONTAIN U.S. AND INTERNATIONAL EXPORT CONTROLLED INFORMATION 59
Indexed extension string queries
Mandatory online compiler
Minimum/maximum blend equations
Multi-sample renderbuffers
Non-power-of-two textures with full wrap mode support and mipmapping
Non-square and transposable uniform matrices
Opengl shading language ES 3.00
Pixel buffer objects
Primitive restart with fixed index
Program binaries, including querying binaries from linked GLSL programs
R and RG textures
Seamless cube maps
Shared exponent RGB 9/9/9/5 textures
Sized internal texture formats with minimum precision guarantees
Stretch blits (with restrictions)
Sync objects and fence sync objects
Texture LoD clamp and mipmap level base offset and max clamp
Texture swizzles
Unsigned integer element indices with at least 24 usable bits
More details on these features can be found in the the following documents:
The OpenGL ES 3.0 Specification – http://www.khronos.org/registry/gles/specs
/3.0/es_spec_3.0.3.pdf
The OpenGL ES 3.0 Shading Language Specification –
http://www.khronos.org/registry/gles/specs/3.0/GLSL_ES_Specification_3.00.4.pdf
3.2 Using key features
The following sections describe how to use the API for some of these new features.
3.2.1 Using 2D array textures
OpenGL ES 3.0 introduces a new texture target called GL_TEXTURE_2D_ARRAY. Once a
generated texture object has been bound to that target using glBindTexture, it becomes a 2D array
texture. Any attempt to bind that texture object to any other texture target results in a GL error.
This remains the case until such time as the texture object is deleted.
Although working with 2D array textures, there are a number of functions with the name suffix
3D. This might seem confusing, but these functions can operate on either of the two texture object
types:
2D array texture – Specify target parameter as GL_TEXTURE_2D_ARRAY
3D texture – Specify target parameter as GL_TEXTURE_3D

Qualcomm® Adreno™ OpenGL ES Developer Guide Using OpenGL ES 3.0 with Adreno
80-NU141-1 B MAY CONTAIN U.S. AND INTERNATIONAL EXPORT CONTROLLED INFORMATION 60
2D array textures can be initialized as mutable or immutable texture objects (see Section 3.1.3, or,
for a more detailed description of the differences between the two types, refer to the OpenGL ES
3.0 Specification at https://www.khronos.org/registry/gles/specs/3.0/es_spec_3.0.3.pdf.)
First, look at how to set up a mutable 2D array texture. Each mipmap level defines a set of layers,
and can be initialized as follows:
Use glTexImage3D to set up the mipmap using a noncompressed internal format
Use glCompressedTexImage3D() to set up the mipmap using a compressed internal format
Each mipmap level must be configured separately. Remember to satisfy the usual texture
completeness rules when configuring the mipmap chain.
To set up an immutable 2D array texture, use glTexStorage3D instead. This entry point sets up a
complete mipmap chain for the texture object in a single call and supports both compressed and
uncompressed internal formats.
Now, look at how to replace the contents of a 2D array texture.
To replace one complete layer at a specific mipmap level, or just a region within the layer, use
glTexSubImage3D. This works for both immutable and mutable textures.
To replace all layers at a specific mipmap level, use glTexImage3D. This works for mutable
textures only and can break the texture completeness property of the object.
Use glFramebufferTextureLayer to attach a single layer from a specified mipmap level of a 2D
array texture to a frame buffer. Frame buffer completeness rules apply, see the OpenGL ES 3.0
Specification at https://www.khronos.org/registry/gles/specs/3.0/es_spec_3.0.3.pdf.
To copy a region of a currently bound read buffer to a specific layer at a given mipmap level of a
2D array texture, use glCopyTexSubImage3D.
Retrieve the ID of the texture object bound to the GL_TEXTURE_2D_ARRAY texture target of
the current texture unit by issuing a glGet* query with a pname parameter value of
GL_TEXTURE_BINDING_2D_ARRAY.
2D array textures hold exactly the same texture parameter state as other texture types in OpenGL
ES. All glGetTexParameter* and glTexParameter* functions can be used with the new
GL_TEXTURE_2D_ARRAY texture target.
In the ES Shading Language, a new set of sampler types has been introduced:
isampler2DArray – For signed integer data types)
sampler2DArray – For noninteger data types
usampler2DArray – For unsigned integer data types
The following ES Shading Language texture sampling functions can be used with these new
types:
texelFetch
texelFetchOffset
texture
textureGrad
textureGradOffset
textureLod

Qualcomm® Adreno™ OpenGL ES Developer Guide Using OpenGL ES 3.0 with Adreno
80-NU141-1 B MAY CONTAIN U.S. AND INTERNATIONAL EXPORT CONTROLLED INFORMATION 61
textureLodOffset
textureOffset
3.2.2 Using multiple render targets
OpenGL ES 3.0 introduces support for rendering to multiple color attachments simultaneously
from a single fragment shader invocation. It is guaranteed to be able to render to at least four
render targets at the same time.
Use the following functions to add and remove frame buffer attachments:
glFramebufferRenderbuffer
glFramebufferTexture2D
glFramebufferTextureLayer
For detailed API descriptions for these functions, see OpenGL ES 3.0 Reference Pages at
https://www.khronos.org/opengles/sdk/docs/man3/.
The following color attachments points and more are available in OpenGL ES 3.0:
GL_COLOR_ATTACHMENT0 to render to color attachment zero
GL_COLOR_ATTACHMENT1 to render to color attachment one
GL_COLOR_ATTACHMENT2 to render to color attachment two
The maximum number of color attachment points for use is given by the value of
GL_MAX_COLOR_ATTACHMENTS.
By default, fragment shader output is directed to a single render target only. If the default frame
buffer is bound as draw frame buffer, then output is to the back buffer. If a user-supplied frame
buffer is bound as draw frame buffer, then output is to the render target attached as color
attachment zero of that frame buffer. The output is taken from the vector value stored in the first
output variable of the fragment shader, as defined by its location.
To use multiple render targets, use glDrawBuffers to set up custom mappings from fragment
shader outputs to the frame buffer color attachment points.
E.g., after binding the frame buffer as draw frame buffer, use the following call:
GLenum bufs[3] = {GL_COLOR_ATTACHMENT0,
GL_NONE,
GL_COLOR_ATTACHMENT2}; glDrawBuffers(3, bufs);
This sets up the mappings as follows:
The first fragment shader output variable is directed to the render target at color attachment
zero.
The second fragment shader output variable is not used.
The third fragment shader output variable is directed to the render target at color attachment
two.

Qualcomm® Adreno™ OpenGL ES Developer Guide Using OpenGL ES 3.0 with Adreno
80-NU141-1 B MAY CONTAIN U.S. AND INTERNATIONAL EXPORT CONTROLLED INFORMATION 62
NOTE: The mapping of each output variable is constrained. The first output variable may only be
mapped as color attachment zero, the second as color attachment one, etc. To be more precise, the
entry at (zero-based) index position i in bufs must be eitherGL_COLOR_ATTACHMENTi or
GL_NONE. This is in regards to user-generated frame buffers; the rules for the default frame
buffer are different.
These bindings are stored as a part of a draw buffer configuration, which is part of frame buffer
object state.
For detailed API descriptions for glDrawBuffers, see the OpenGL ES 3.0 Reference Pages at
https://www.khronos.org/opengles/sdk/docs/man3/, or see the definitive OpenGL ES 3.0
Specification at https://www.khronos.org/registry/gles/specs/3.0/es_spec_3.0.3.pdf.
3.2.3 Using query objects
To submit an asynchronous query, it is necessary to set up a query object of the appropriate type.
The first step is to obtain a query object ID. Do this using the glGenQueries function.
NOTE: For some of the other OpenGL ES ID types, using the glGen* API to generate an ID is an
optional step. It is possible to make up identifiers, which work just as well, provided each ID used
is unique.
This is not the case for glGenQueries. Use of this API is mandatory for all query objects.
Core OpenGL ES 3.0 supports two types of queries:
Boolean occlusion queries
Primitive query objects
Boolean occlusion queries provide a boolean result. The result is GL_TRUE if any samples
created as a result of processing a set of draw calls make it through the depth test. Otherwise, the
result is GL_FALSE. To create a Boolean occlusion query, bind the query object to one of the
following two target types:
GL_ANY_SAMPLES_PASSED – The result is GL_TRUE only if any of the samples have
made it through the depth test.
GL_ANY_SAMPLES_PASSED_CONSERVATIVE – The same as
GL_ANY_SAMPLES_PASSED, except that the OpenGL ES implementation is allowed to
use a less precise test, which can result in false positives being returned in some cases.
Primitive query objects provide an unsigned integer result. The result is a counter value that is
initially set to 0. To use a primitive query object, bind the query object to the target
GL_TRANSFORM_FEEDBACK_PRIMITIVES_WRITTEN. The counter is then incremented
every time a vertex is written to one or more transform feedback buffers. For this to happen, bind
the transform feedback buffer(s) and enabled transform feedback mode before making the draw
call.
Use the glBeginQuery function to bind a query object to a query target type, and to mark the start
of a set of OpenGL ES commands for which the query result is to be determined.
Use the glEndQuery function to mark the end of the set of commands.
To retrieve the result of the query, call the function glGetQueryObjectuiv with the pname
parameter set to GL_QUERY_RESULT.

Qualcomm® Adreno™ OpenGL ES Developer Guide Using OpenGL ES 3.0 with Adreno
80-NU141-1 B MAY CONTAIN U.S. AND INTERNATIONAL EXPORT CONTROLLED INFORMATION 63
NOTE: OpenGL ES implementations are asynchronous in their nature, so query object results are not
available immediately after a glEndQuery call. Before attemptting to retrieve the result value,
always check its availability by calling glGetQueryObjectuiv with the pname parameter set to
GL_QUERY_RESULT_AVAILABLE. Otherwise, it risks a pipeline stall.
When no longer needing a query object, release it with a glDeleteQueries call.
3.2.4 Using vertex array objects
A vertex array object stores the following information for each vertex attribute array:
Enabled/disabled state (GL_VERTEX_ATTRIB_ARRAY_ENABLED)
Buffer object ID to be used as the vertex attribute array data source
(GL_VERTEX_ATTRIB_ARRAY_BUFFER_BINDING)
Normalization setting (GL_VERTEX_ATTRIB_ARRAY_NORMALIZED)
Pointer setting (GL_VERTEX_ATTRIB_ARRAY_POINTER)
Size setting (GL_VERTEX_ATTRIB_ARRAY_SIZE)
Stride setting (GL_VERTEX_ATTRIB_ARRAY_STRIDE)
Uses unconverted integers setting (GL_VERTEX_ATTRIB_ARRAY_INTEGER)
Vertex attribute divisor (GL_VERTEX_ATTRIB_ARRAY_DIVISOR)
Buffer object ID to be used as the source of index data for indexed draw calls
(GL_ELEMENT_ARRAY_BUFFER_BINDING)
NOTE: Vertex array objects do not store generic vertex attribute settings (static vector values that can be
assigned using glVertexAttrib* functions). These are considered to be part of the program object
state instead.
Before using a vertex array object, generate one or more IDs using glGenVertexArrays.
NOTE: As with query objects, use of the glGen* API is mandatory for vertex array objects.
By default, vertex array objects are configured as follows:
None of the attributes are backed by vertex attribute arrays
No buffer object is bound to the GL_ELEMENT_ARRAY_BUFFER buffer object binding
point
Further information about vertex array object configuration defaults can be found in the OpenGL
ES 3.0 Specification http://www.khronos.org/registry/gles/specs/3.0/es_spec_3.0.3.pdf.
Before modifying the vertex array object configuration or use it for draw calls, first bind it to the
rendering context using glBindVertexArray.
NOTE: For backward compatibility with OpenGL ES 2.0, a vertex array object with ID 0 is bound by
default. While this default vertex array object is bound, the only available source for index and
vertex data is client-side data pointers.

Qualcomm® Adreno™ OpenGL ES Developer Guide Using OpenGL ES 3.0 with Adreno
80-NU141-1 B MAY CONTAIN U.S. AND INTERNATIONAL EXPORT CONTROLLED INFORMATION 64
Tip
Avoid using client-side data pointers at all costs. They are very expensive in terms of
performance. Every time a draw call is made using vertex attribute arrays backed by client-side
data buffers, the attribute data needs to be copied from client process memory to video memory
(VRAM).
Once the vertex array object is bound, set the vertex attribute array state using the functions
glVertexAttribIPointer and glVertexAttribPointer. This has not changed much since OpenGL ES
2.0. For more information, see OpenGL ES 3.0 Reference Pages at
http://www.khronos.org/opengles/sdk/docs/man3/html/glVertexAttribPointer.xhtml.
The same principles that apply to setting vertex attribute array state also apply to getting vertex
attribute array state. If a nondefault vertex array object is bound to the rendering context, then the
glGetVertexAttrib* functions operate on that object rather than on the generic context state.
Tip
Quickly switch between different vertex array objects using glBindVertexArray. This is much
faster than reconfiguring the vertex attribute arrays on-the-fly before every draw call.
When finished with them, release one or more vertex array objects by calling
glDeleteVertexArrays.
3.3 Walkthrough of sample applications
This section describes three OpenGL ES 3.0 demo applications from the Adreno SDK. It explains
briefly how each demo works and highlights the most interesting features of the source code.
3.3.1 2D array textures – Demo
Find this demo at the following directory: <SDK_install_dir>\Development\Tutorials\OpenGLES
\20_Texture2DArrayOGLES30. The core of the implementation is found in the file main.cpp.
The application demonstrates how to sample from 2D array textures. The source code locations
described in this section are:
Initialize function – Block marked with the comment //Create a texture, loaded from an image
file.
Render function – How the demo application renders, at the API level.
Vertex and fragment shader bodies – How a 2D array texture is sampled in ES Shading
Language and how the rendering pipeline is organized in this demo application.
3.3.1.1 Initialization
Initialization is done by the Initialize function. It can be broken down into three separate parts:
1. Two textures are loaded from TGA files
2. A 2D array texture is created and initialized
3. A program object is constructed and linked, using fragment and vertex shader bodies defined
within the demo application code
Loading the textures does not use OpenGL ES, so this document ignores it.

Qualcomm® Adreno™ OpenGL ES Developer Guide Using OpenGL ES 3.0 with Adreno
80-NU141-1 B MAY CONTAIN U.S. AND INTERNATIONAL EXPORT CONTROLLED INFORMATION 65
Setting up the 2D array texture is of more interest. Here is a breakdown of what happens in the
code:
glGenTextures( 1, &g_hTextureHandle );
glBindTexture( GL_TEXTURE_2D_ARRAY, g_hTextureHandle );
A single texture object ID is generated and is associated with a 2D Array Texture target.
glTexParameteri( GL_TEXTURE_2D_ARRAY, GL_TEXTURE_MAG_FILTER,
GL_LINEAR );
glTexParameteri( GL_TEXTURE_2D_ARRAY, GL_TEXTURE_MIN_FILTER,
GL_LINEAR );
Magnification and minification filtering for the texture object is set to GL_LINEAR. This is
important because the default setting for minification filtering requires mipmaps, and the demo
application is not creating any. If this step was skipped, the texture object would be considered
incomplete and any texture sampling functions used on this texture object would always return (0,
0, 0, 1) instead of the a texture lookup result.
glTexImage3D( GL_TEXTURE_2D_ARRAY, 0, internalFormat, nWidth[0],
nHeight[0], g_nImages, 0, nFormat[0], GL_UNSIGNED_BYTE,
NULL );
This call allocates storage space for two layers at mipmap level zero.
NOTE: The layer contents are not uploaded in this call.
for( int i = 0; i<g_nImages; i++) { glTexSubImage3D(
GL_TEXTURE_2D_ARRAY, 0, 0, 0, i, nWidth[i],
nHeight[i], 1, nFormat[i], GL_UNSIGNED_BYTE,
pImageData[i]); }
This is where the layer contents are uploaded, looping to upload layer after layer.
Finally, in the last part of the function, the program object is constructed and linked. There is
nothing here that is new for OpenGL ES 3.0, so this document ignores it.
3.3.1.2 Rendering a frame
Here is a closer look at the Render function:
glClearColor( 0.0f, 0.0f, 0.5f, 1.0f );
glClear( GL_COLOR_BUFFER_BIT | GL_DEPTH_BUFFER_BIT );

Qualcomm® Adreno™ OpenGL ES Developer Guide Using OpenGL ES 3.0 with Adreno
80-NU141-1 B MAY CONTAIN U.S. AND INTERNATIONAL EXPORT CONTROLLED INFORMATION 66
Start by clearing both color and depth buffers. Since no frame buffer object is bound at this time,
these operations are performed using the default frame buffer.
glUseProgram( g_hShaderProgram ); glBindTexture(
GL_TEXTURE_2D_ARRAY, g_hTextureHandle ); The demo then activates its
program object and binds the 2D array texture object to the current texture
unit.
glVertexAttribPointer( g_VertexLoc, 4, GL_FLOAT, 0, 0,
VertexPositions ); glEnableVertexAttribArray(
g_VertexLoc );
glVertexAttribPointer( g_TexcoordLoc, 2, GL_FLOAT, 0, 0,
VertexTexcoord); glEnableVertexAttribArray(
g_TexcoordLoc ); glDrawArrays( GL_TRIANGLES, 0, 6 );
glDisableVertexAttribArray( g_VertexLoc );
glDisableVertexAttribArray( g_TexcoordLoc );
Finally, configure and enable two vertex attribute arrays, draw a couple of triangles, and then
disable both vertex attribute arrays again.
NOTE: The vertex data is organized in such a way that the result triangles form a quad located at the
center of the screen. Vertices emitted by a vertex shader invocation are positioned in a clip space
which can be described as a cube spanning from (-1, -1, -1) to (1, 1, 1). When a primitive is built
from these vertices, any part of that primitive not falling within the cube is clipped so that each
vertex fits within the region defined by the cube. Therefore, to completely fill the surface of the
two-dimensional back buffer with contents computed in the fragment shader stage, make sure that
the draw call or calls generate a rectangle spanning from (-1, -1) (corresponding to the bottom-left
corner) to (1, 1) (corresponding to the top-right corner).
The demo centers the rectangle in the screen space but does not entirely fill the available surface.
Try experimenting with the demo implementation to gain a better understanding of how screen
space rendering works.
3.3.1.3 Shaders
The body of the vertex shader body is coded in the variable g_strVSProgram.
#version 300 es in vec4 g_vVertex; in vec4
g_vTexcoord; out vec4 g_vVSTexcoord; void main() {
gl_Position = vec4( g_vVertex.x, g_vVertex.y,
g_vVertex.z, g_vVertex.w ); g_vVSTexcoord =
g_vTexcoord; }
In the function main, the shader sets gl_Position to the value it gets from one of its input
attributes, without applying any transformations. This implies that the input vertex data is
expressed in the normalized device coordinate space. Texture coordinates are provided via the
other input attribute and are also passed through to the fragment shader stage untransformed.

Qualcomm® Adreno™ OpenGL ES Developer Guide Using OpenGL ES 3.0 with Adreno
80-NU141-1 B MAY CONTAIN U.S. AND INTERNATIONAL EXPORT CONTROLLED INFORMATION 67
The body of the fragment shader is coded in the variable g_strFSProgram.
uniform sampler2DArray g_sImageTexture;
in vec4 g_vVSTexcoord;
out vec4 out_color; void main()
{
out_color = texture(g_sImageTexture, vec3(g_vVSTexcoord.xyx));
}
The shader declares a 2D array texture sampler uniform called g_sImageTexture. In the function
main, the uniform is used to sample the texture.
NOTE: The second argument of the texture call includes a third component. This specifies the index of
the layer that the data is sampled from.
Important
The layer index of a 2D array texture is an integer value, so to know how this is derived from the
supplied floating-point component, the process is as follows:
1. Value is rounded to the nearest integer, e.g., 0.4 rounds to 0, but 0.5 rounds up to 1.0.
2. Rounded value is clamped to the number of layers. For a 2D array texture with 3 layers, this
would result in an integer value between 0 and 2, inclusive.
3. Rounded and clamped value leaves the layer index that can be used for the sampling process.
3.3.2 Rendering to 2D array textures – Demo
Find this demo at the following directory: <SDK_install_dir>\Development\Tutorials\
OpenGLES\25_FramebufferTextureLayerOGLES30.
This application demonstrates a few OpenGL ES 3.0 features in action, including:
Rendering to 2D array textures
Blitting layers of a 2D array texture to different regions of the default frame buffer
The demo uses an off-screen frame buffer to render a number of frames to successive layers of a
2D array texture. Each frame shows a pyramid, rotated to a slightly different angle. Once
rendered, these layers are used to composite the back buffer contents using the frame buffer
blitting mechanism. Finally, the back buffer is swapped with the front buffer to present the
rendered frame to the user.
To get a better understanding of how the application works, look at the following areas:
Configuring the off-screen frame buffer
Carrying out the off-screen rendering
Compositing the final rendering result
The discussion of parts of the code that are similar to those already covered in the earlier demo
walkthrough are skipped.

Qualcomm® Adreno™ OpenGL ES Developer Guide Using OpenGL ES 3.0 with Adreno
80-NU141-1 B MAY CONTAIN U.S. AND INTERNATIONAL EXPORT CONTROLLED INFORMATION 68
3.3.2.1 Configuring the off-screen frame buffer
The off-screen frame buffer is constructed in CreateFBO.
glGenTextures( 1, &g_hTextureHandle ); glBindTexture(
GL_TEXTURE_2D_ARRAY, g_hTextureHandle );
glTexParameteri( GL_TEXTURE_2D_ARRAY,
GL_TEXTURE_MAG_FILTER, GL_LINEAR );
glTexParameteri( GL_TEXTURE_2D_ARRAY, GL_TEXTURE_MIN_FILTER,
GL_LINEAR ); glTexImage3D( GL_TEXTURE_2D_ARRAY, 0,
nInternalFormat, nWidth, nHeight, g_nLayers, 0,
nFormat, nType, NULL );
Above is the code that initializes a 2D array texture. This has 9 layers, since it is the value of the
constant g_nLayers.
glGenRenderbuffers( 1, &(*ppFBO)->m_hRenderBuffer );
glBindRenderbuffer( GL_RENDERBUFFER, (*ppFBO)->m_hRenderBuffer );
glRenderbufferStorage( GL_RENDERBUFFER, GL_DEPTH_COMPONENT24, nWidth,
nHeight );
Here, it creates a separate renderbuffer to hold depth data at 24-bit precision.
glFramebufferTextureLayer( GL_FRAMEBUFFER, GL_COLOR_ATTACHMENT0,
g_hTextureHandle, 0, 0);
glFramebufferRenderbuffer( GL_FRAMEBUFFER, GL_DEPTH_ATTACHMENT,
GL_RENDERBUFFER, (*ppFBO)->m_hRenderBuffer );
Now the frame buffer is configured with the following attachments:
Layer zero of the 2D array texture is attached to color attachment point zero
Renderbuffer is bound to the depth attachment point
3.3.2.2 Off-screen rendering
The off-screen rendering process is done by the first part of the render function:
for(int i=0; i<g_nLayers; i++) {
BeginFBO( g_pOffscreenFBO, i );
glClearColor( 0.0f, 0.5f, 0.0f, 1.0f );
RenderScene( fTime+i*0.1f );
EndFBO( g_pOffscreenFBO );
}

Qualcomm® Adreno™ OpenGL ES Developer Guide Using OpenGL ES 3.0 with Adreno
80-NU141-1 B MAY CONTAIN U.S. AND INTERNATIONAL EXPORT CONTROLLED INFORMATION 69
The block loops over all 2D array texture layers. For each layer, BeginFBO is used to configure
the frame buffer object, which it does as follows:
glBindFramebuffer( GL_FRAMEBUFFER, pFBO->m_hFrameBuffer );
glFramebufferTextureLayer( GL_FRAMEBUFFER, GL_COLOR_ATTACHMENT0,
g_hTextureHandle, 0, layer);
glViewport( 0, 0, pFBO->m_nWidth, pFBO->m_nHeight );
Attach the current layer as color attachment zero. Also ensure that the viewport resolution stays
synchronized to the texture resolution. If that is not done, then either the pyramid would not fit in
the render target, or only part of the render target would be drawn to.
Once this has been done, render makes a call to RenderScene, which is responsible for sending
the commands needed to render the pyramid.
glBindFramebuffer( GL_FRAMEBUFFER, 0 );
glViewport( 0, 0, g_nWindowWidth, g_nWindowHeight );
Finally, in EndFBO, bind back to the default frame buffer and reset the viewport resolution to the
dimensions of the window.
After the render loop has finished executing, all 2D array texture layers are filled with pyramids
rotated to different angles. At this point, none of these pyramids have made it into the back buffer
yet.
3.3.2.3 Compositing the final image
The composition process is implemented by the remaining part of the render function.
FLOAT offsets[9][4] =
{
{ 0.0f, 0.0f, 1.0f/3.0f, 1.0f/3.0f },
{ 1.0f/3.0f, 0.0f, 2.0f/3.0f, 1.0f/3.0f },
{ 2.0f/3.0f, 0.0f, 1.0f, 1.0f/3.0f },
{ 0.0f, 1.0f/3.0f, 1.0f/3.0f, 2.0f/3.0f },
{ 1.0f/3.0f, 1.0f/3.0f, 2.0f/3.0f, 2.0f/3.0f },
{ 2.0f/3.0f, 1.0f/3.0f, 1.0f, 2.0f/3.0f },
{ 0.0f, 2.0f/3.0f, 1.0f/3.0f, 1.0f },
{ 1.0f/3.0f, 2.0f/3.0f, 2.0f/3.0f, 1.0f },
{ 2.0f/3.0f, 2.0f/3.0f, 1.0f, 1.0f },
};
This starts with an array defining the regions where the pyramid images are to be placed. Nine
rectangles are defined. The four values given for each rectangle are as follows:
X coordinate of the top-left corner
Y coordinate of the top-left corner

Qualcomm® Adreno™ OpenGL ES Developer Guide Using OpenGL ES 3.0 with Adreno
80-NU141-1 B MAY CONTAIN U.S. AND INTERNATIONAL EXPORT CONTROLLED INFORMATION 70
X coordinate of the bottom-right corner
Y coordinate of the bottom-right corner
glBindFramebuffer( GL_DRAW_FRAMEBUFFER, 0 );
glBindFramebuffer( GL_READ_FRAMEBUFFER,
g_pOffscreenFBO->m_hFrameBuffer );
Prepare the frame buffer bindings prior to entering the loop that will do the compositing:
The default frame buffer is made the target of all rendering operations to blit the pyramid
images to the back buffer.
The off-screen frame buffer is set to be the source for read operations; this tells
glBlitFramebuffer where the source data should be taken from.
for(int i=0; i<g_nLayers; i++)
{
glFramebufferTextureLayer( GL_READ_FRAMEBUFFER,
GL_COLOR_ATTACHMENT0, g_hTextureHandle, 0, i); glBlitFramebuffer(
0, 0, g_pOffscreenFBO->m_nWidth, g_pOffscreenFBO-
>m_nHeight, INT32(g_nWindowWidth*offsets[i][0]),
INT32(g_nWindowHeight*offsets[i][1]),
INT32(g_nWindowWidth*offsets[i][2]),
INT32(g_nWindowHeight*offsets[i][3]),
GL_COLOR_BUFFER_BIT, GL_LINEAR );
}
For each layer of the 2D array texture, two things must be done to copy the image data to the
back buffer:
1. Configure this layer as color attachment zero of the read frame buffer; this will be the source
of the blit operation
2. Use glBlitFramebuffer to blit one pyramid image from the read frame buffer to the back
buffer at the location defined by the rectangle co-ordinates from the array
When the loop has finished and the render function returns, the final image is now fully
composited in the back buffer. It is now ready to swap the back buffer with the front buffer, so
that the scene is made visible on the screen.
3.3.3 Interleaved vertex buffer objects – Demo
Find this demo at the following directory: <SDK_install_dir>\Development\Tutorials\OpenGLES
\19_InterleavedVBOOGLES30.
It demonstrates a technique for preparing and rendering a set of primitives. The attribute data for
the primitives is stored in an interleaved manner in a vertex buffer object. To render them, use the
new draw call glDrawRangeElements, which was introduced in OpenGL ES 3.0.

Qualcomm® Adreno™ OpenGL ES Developer Guide Using OpenGL ES 3.0 with Adreno
80-NU141-1 B MAY CONTAIN U.S. AND INTERNATIONAL EXPORT CONTROLLED INFORMATION 71
The application uses many of the same elements already discussed in the previous demos, so this
demo focuses on new and interesting aspects instead.
3.3.3.1 Construction of an interleaved vertex buffer object
The demo uses a single buffer object to store the following information:
Screen-space vertex position
RGBA color data for each vertex
NOTE: The index data is not a part of this buffer. Indices are never taken from a vertex attribute array.
Instead, they are downloaded from a buffer object bound to GL_ELEMENT_ARRAY_BUFFER.
Color and vertex data is stored in a linear fashion, one vertex after another, in the same order as it
is listed above.
In the demonstration application, the data buffer is constructed in the function
InitVertexAttributesData. A closer look is as follows:
pVbuff = new VERTEX_ATTRIBUTES_DATA;
The function sets up an instance of the VERTEX_ATTRIBUTES_DATA structure. This holds
important properties of the vertex buffer object, as well as the data used for the draw calls.
pVbuff->nTotalSizeInBytes = nVsize + nCsize; pVbuff->pVertices
= (POS *)new CHAR[pVbuff->nTotalSizeInBytes]; pVbuff-
>pPosOffset = NULL; pVbuff->pColorOffset =
(UINT8*)((UINT8*)pVbuff->pPosOffset + sizeof(POS));
pVbuff->nStride = sizeof(POS) + sizeof(COLOR);
The properties are configured as follows:
nTotalSizeInBytes – Total number of bytes the vertex buffer object should use
pPosOffset – Start offset for vertex position data
pColorOffset – Start offset for vertex color data
nStride – Number of bytes that separates vertex position and vertex color data between
consecutive vertices; in this example, the stride for both attribute data types is exactly the
same, which is why only one field is used to hold both values (see Figure 3-7)

Qualcomm® Adreno™ OpenGL ES Developer Guide Using OpenGL ES 3.0 with Adreno
80-NU141-1 B MAY CONTAIN U.S. AND INTERNATIONAL EXPORT CONTROLLED INFORMATION 72
Figure 3-7 Vertex buffer stride
In the loop which follows, the vertex buffer is then populated with position and color data.
Now, look at the Render function. Here is how the properties stored in the
VERTEX_ATTRIBUTES_DATA are used to configure a vertex array object for use with the
vertex buffer object.
3.3.3.2 Using glDrawRangeElements
A new type of a draw call was introduced in OpenGL ES 3.0. The new function,
glDrawRangeElements, builds upon the concept of glDrawElements and introduces two new
parameters:
Start – Minimum index value that is used for the purpose of the draw call
End – Maximum index value that is used for the purpose of the draw call
If any of the index values—supplied either via the GL_ELEMENT_ARRAY_BUFFER binding
or via a client-side pointer—is outside the defined range, then a mistake has been made and the
resulting behavior will be undefined.
The benefit of using this type of draw call type is that if the OpenGL ES implementation knows
in advance what set of index values will be used for the drawing process, then there is an
opportunity to reduce the amount of vertex attribute array data that needs to be transferred in
order to execute the request.
Suppose that the mesh consists of a few layers, where each layer needs to be rendered with a
different shader or using a different set of textures. When rendering each layer, use
glDrawRangeElements to tell the OpenGL ES implementation what range of index values the
draw call will be using. In many cases, this results in improved performance.
For the demo application, the draw call is executed in the render function. This function sets up
the vertex attribute arrays, configures the GL_ARRAY_BUFFER and
GL_ELEMENT_ARRAY_BUFFER bindings, and then issues the draw call.
3.4 About the OpenGL ES implementation
This section gives details of the capabilities of the Adreno architecture within an OpenGL ES 3.0
context.

Qualcomm® Adreno™ OpenGL ES Developer Guide Using OpenGL ES 3.0 with Adreno
80-NU141-1 B MAY CONTAIN U.S. AND INTERNATIONAL EXPORT CONTROLLED INFORMATION 73
3.4.1 GL constant values
Table 3-2 GL_MAX constant values – OpenGL ES 3.0
Pname
Value
GL_MAX_3D_TEXTURE_SIZE
2048
GL_MAX_ARRAY_TEXTURE_LAYERS
2048
GL_MAX_COLOR_ATTACHMENTS
8
GL_MAX_COMBINED_FRAGMENT_UNIFORM_COMPONENTS
197504
GL_MAX_COMBINED_TEXTURE_IMAGE_UNITS
32
GL_MAX_COMBINED_UNIFORM_BLOCKS
24
GL_MAX_COMBINED_VERTEX_UNIFORM_COMPONENTS
197632
GL_MAX_CUBE_MAP_TEXTURE_SIZE
16384
GL_MAX_DRAW_BUFFERS
8
GL_MAX_ELEMENT_INDEX
2147483647
GL_MAX_ELEMENTS_INDICES
2147483647
GL_MAX_ELEMENTS_VERTICES
134217727
GL_MAX_FRAGMENT_INPUT_COMPONENTS
135
GL_MAX_FRAGMENT_UNIFORM_BLOCKS
12
GL_MAX_FRAGMENT_UNIFORM_COMPONENTS
896
GL_MAX_FRAGMENT_UNIFORM_VECTORS
224
GL_MAX_PROGRAM_TEXEL_OFFSET
7
GL_MAX_RENDERBUFFER_SIZE
16384
GL_MAX_SAMPLES
4
GL_MAX_SERVER_WAIT_TIMEOUT
1000000000
GL_MAX_TEXTURE_IMAGE_UNITS
16
GL_MAX_TEXTURE_LOD_BIAS
31
GL_MAX_TEXTURE_SIZE
16384
GL_MAX_TRANSFORM_FEEDBACK_INTERLEAVED_COMPONENTS
128
GL_MAX_TRANSFORM_FEEDBACK_SEPARATE_ATTRIBS
4
GL_MAX_TRANSFORM_FEEDBACK_SEPARATE_COMPONENTS
4
GL_MAX_UNIFORM_BLOCK_SIZE
65536
GL_MAX_UNIFORM_BUFFER_BINDINGS
24
GL_MAX_VARYING_COMPONENTS
128
GL_MAX_VARYING_VECTORS
32
GL_MAX_VERTEX_ATTRIBS
32
GL_MAX_VERTEX_OUTPUT_COMPONENTS
133
GL_MAX_VERTEX_TEXTURE_IMAGE_UNITS
16
GL_MAX_VERTEX_UNIFORM_BLOCKS
12
GL_MAX_VERTEX_UNIFORM_COMPONENTS
1024
GL_MAX_VERTEX_UNIFORM_VECTORS
256
GL_MAX_VIEWPORT_DIMS
16384 x 16384

Qualcomm® Adreno™ OpenGL ES Developer Guide Using OpenGL ES 3.0 with Adreno
80-NU141-1 B MAY CONTAIN U.S. AND INTERNATIONAL EXPORT CONTROLLED INFORMATION 74
Table 3-3 Other GL constant values – OpenGL ES 3.0
Pname
Value
GL_ALIASED_LINE_WIDTH_RANGE
1.0 to 8.0
GL_ALIASED_POINT_SIZE_RANGE
1.0 to 1023.0
GL_MIN_PROGRAM_TEXEL_OFFSET
-8
GL_UNIFORM_BUFFER_OFFSET_ALIGNMENT
4

80-NU141-1 B MAY CONTAIN U.S. AND INTERNATIONAL EXPORT CONTROLLED INFORMATION 75
4 Using OpenGL ES 3.1 with Adreno
4.1 New features in OpenGL ES 3.1
This section provides a short introduction to some of the more important features introduced in
OpenGL ES 3.1. For further details, see the following:
OpenGL ES 3.1 Specification – http://www.khronos.org/registry/gles/specs/
3.1/es_spec_3.1.pdf
OpenGL ES Shading Language 3.10 Specification – http://www.khronos.org/registry/gles/
specs/3.1/GLSL_ES_Specification_3.10.pdf
OpenGL ES 3.1 Reference Pages – http://www.khronos.org/opengles/sdk/docs/man31/
4.1.1 Atomic counters
OpenGL ES 3.1 provides a new class of unsigned integer variables called atomic counters. These
counters can be accessed by shaders using different atomic operations. The atomic nature of these
operations means that when multiple shader invocations attempt to access a single atomic counter
at the same time, these accesses will be serialized so that no thread races occur.
To define an atomic counter in a shader, use the new ES Shading Language type atomic_uint. The
type is opaque, so the only way of accessing or manipulating the counter value from the shader is
by using one of the new accessor functions, which include:
atomicCounter – Returns the counter value
atomicCounterDecrement – Decrements the counter value and returns the new value
atomicCounterIncrement – Increments the counter value and returns the value prior to the
increment operation
Atomic counters must be backed by buffer object storage space. Use the new indexed buffer
object binding point, GL_ATOMIC_COUNTER_BUFFER, to associate the atomic counters with
regions of buffer objects. Multiple atomic counters are allowed to use a single buffer object, as
long as their storage space does not intersect.
To associate an atomic counter with a unique buffer object region, there are two new layout
qualifiers to use when declaring an atomic counter:
Binding – Specifies the index for the buffer object binding point, e.g., it determines which
buffer object will be used and must always be specified
Offset – Specifies the offset in bytes of the atomic counter within the buffer object
For more details about using these qualifiers, see the OpenGL ES 3.1 Shading language
Specification at http://www.khronos.org/registry/gles/specs/3.1/
GLSL_ES_Specification_3.10.pdf.

Qualcomm® Adreno™ OpenGL ES Developer Guide Using OpenGL ES 3.1 with Adreno
80-NU141-1 B MAY CONTAIN U.S. AND INTERNATIONAL EXPORT CONTROLLED INFORMATION 76
For example, suppose the task is to find out which of the values passed in the input dataset are
prime numbers. Solve this problem by implementing a compute shader.
A single compute shader invocation would take the unique work group and work item ID, convert
this information to an unique entry index, and use that index to address the input dataset to
retrieve the candidate number. Once the invocation knows which value to process, it can move on
and perform necessary checks that would determine whether the value is a prime. If the input
value is indeed found to be a prime, then the compute shader invocation could store it in external
storage. But how do atomic counters fit in the picture here?
Use the counters as a means of obtaining index values that will be guaranteed to be unique across
all compute shader invocations that have been scheduled to run. Use an OpenGL ES Shader
Language instruction that increments the atomic counter, returning the value of the counter prior
to the increment. Should more than one shader invocation attempt to increment the counter at the
same time, it is guaranteed these requests will be serialized. Once the compute shader invocation
has obtained an unique counter value, it can use it to store the prime number that it has found in a
shader storage buffer or an image, at an offset that will not be overwritten by any other compute
shader invocation. Finally, once all the compute shader invocations finish executing, the counter
value serves as a count of the number of primes found. The application can then download the
prime number values from the buffer object region or the texture mipmap that was used for result
storage, back into process space.
NOTE: In core OpenGL ES 3.1, support for atomic counters is guaranteed only at the compute shader
stage. They may be supported at other shader stages as well, but this is not necessarily the case.
4.1.2 Compute shaders
OpenGL ES 3.1 introduces a completely new type of shaders known as compute shaders. These
do not form part of the normal rendering pipeline and can be used to execute data processing
tasks using the GPU.
The isolated nature of compute shaders has a number of consequences:
They do not support input attributes or output variables
They are not invoked once per vertex as are vertex shaders
No other shader stage precedes or follows their execution
However, they are like regular shaders in that they can access atomic counters, image variables,
shader storage buffers, textures, uniforms, and uniform blocks.
For instance, how does a compute shader communicate with the outside world? After all, it
cannot use input attributes or output variables. The answer is that it can use the object types
mentioned above. Of these, only atomic counters, image variables, and shader storage buffers can
be written to by the shader as it runs. When a compute shader wants to store the result of its work,
it can use one of the new atomic counter functions, update the contents of an image, or write to a
buffer variable.
Because compute shaders operate outside the normal rendering pipeline, they are not invoked via
a draw call. Instead, the new glDispatchCompute function is used to launch the operation.
Before the computation can start, the work to be done must be split into work units.

Qualcomm® Adreno™ OpenGL ES Developer Guide Using OpenGL ES 3.1 with Adreno
80-NU141-1 B MAY CONTAIN U.S. AND INTERNATIONAL EXPORT CONTROLLED INFORMATION 77
Each unit is processed by a work group. A single work group consists of a number of invocations,
which can potentially process that work unit in parallel. The number of invocations used is
defined by the shader. The invocations are arranged in a 1D, 2D or 3D grid, according to the
needs of the shader. The dimensions of the grid define the local work group size. There are
implementation-specific constraints on the maximum size of a local work group.
Those constraints are the reason why work must usually be split into multiple units.
glDispatchCompute takes a set of arguments defining work group counts in the X, Y and Z
dimensions. This allows the initiation of the processing of 3-dimensional array of work units with
a single API call. Recall that each of those work units can be made up of a 3-dimensional array of
shader invocations.
The invocations within a single work group can synchronize their execution using the new ES SL
function groupMemoryBarrier. They can communicate with each other using shared variables.
They can also exchange information using writable objects such as images, provided that they
synchronize access using with one of the new ES SL functions: barrier, memoryBarrier*, or
groupMemoryBarrier.
Important
Work groups can be executed in any order and are not guaranteed to be executed in parallel. This
means that any attempt to synchronize execution flow or resource access between different work
groups can potentially lead to deadlocks. It is not possible to communicate or synchronize
execution flow between multiple work groups, only between different invocations within the
same work group.
Compute shaders allow for more flexibility in the way work is organized, thanks to shared
variables, which are available in compute shaders, but not in other shader types. As a result, it is
becoming increasingly common for them to be used for AI, physics, or post-processing effects.
Tip
Do not interleave compute and graphics shaders. Under the Adreno architecture, switching
between the two pipeline types is expensive and should be avoided. Instead, batch the draw calls
and dispatch calls to reduce the number of times the driver must switch.
4.1.3 ES shading language enhancements
The following enhancements have been introduced to OpenGL ES 3.1 Shading Language:
The binding layout qualifier can now be used to specify an initial binding point associated
with a uniform block or sampler uniform
The function to split a floating-point number into significand and exponent (frexp)
The function to build a floating-point number from significand and exponent (ldexp)
The functions to perform 32-bit unsigned integer add and subtract operations with carry or
borrow (uaddCarry, usubBorrow)
The functions to perform 32-bit signed and unsigned multiplication, with 32-bit inputs and a
64-bit result spanning two 32-bit outputs (imulExtended, umulExtended)
The functions to perform bit-field extraction, insertion and reversal (bitfieldExtract,
bitfieldInsert, bitfieldReverse)
Multi-dimensional arrays can now be defined in ES SL code

Qualcomm® Adreno™ OpenGL ES Developer Guide Using OpenGL ES 3.1 with Adreno
80-NU141-1 B MAY CONTAIN U.S. AND INTERNATIONAL EXPORT CONTROLLED INFORMATION 78
The number of bits set to 1 in an integer value can now be determined with a single call
(bitCount)
The position of the most or least significant bit set to 1 can now be determined with a single
function call (findLSB, findMSB)
Texture gather functionality is now available in the ES Shading Language (textureGather,
textureGatherOffset); these functions can be used to retrieve the 2x2 footprint that is used for
linear filtering in a texture lookup operation
The functions to pack four 8-bit integers to a 32-bit unsigned integer and to unpack a 32-bit
unsigned integer to four 8-bit integers (packUnorm4x8, packSnorm4x8, unpackUnorm4x8,
unpackSnorm4x8)
The locations of uniforms in the default uniform block can now be preconfigured directly in
ES Shading Language by using the location layout qualifier
ES Shading Language features covered in other sections of this chapter have been omitted from
the above list.
4.1.4 Images and memory barriers
Earlier in the chapter, atomic counters were introduced and showed how they provide a means of
communication between a shader—such as a compute shader—and the outside world. However,
atomic counters are a limited tool. They can only represent unsigned integer values, and the set of
functions that operate on them is restricted. If the shader needs a more powerful means of data
exchange, one tool for use is images, which is another new feature introduced in OpenGL ES 3.1.
An image is an opaque uniform that points to a specific level of a texture. A number of different
texture types are supported by images, for instance:
2D textures (defined by the ES Shader Language types image2D, iimage2D, and uimage2D)
2D array textures (defined by the ES Shader Language types image2DArray, iimage2DArray,
and uimage2DArray)
3D Textures (defined by the ES Shader Language types image3D, iimage3D, and uimage3D)
Cubemap textures (defined by the ES Shader Language types imageCube, iimageCube, and
uimageCube)
Images are restricted to using a subset of the internal formats available in OpenGL ES 3.1:
GL_R32I
GL_R32F
GL_R32UI
GL_RGBA16F
GL_RGBA16I
GL_RGBA16UI
GL_RGBA32I
GL_RGBA32F
GL_RGBA32UI
GL_RGBA8

Qualcomm® Adreno™ OpenGL ES Developer Guide Using OpenGL ES 3.1 with Adreno
80-NU141-1 B MAY CONTAIN U.S. AND INTERNATIONAL EXPORT CONTROLLED INFORMATION 79
GL_RGBA8I
GL_RGBA8UI
GL_RGBA8_SNORM
Once a mipmap level of a texture is assigned to an image, it can be read from and written to that
image directly from a shader. The cost associated with that operation is usually greater than that
of using atomic counters, so only use images when it is necessary to do so.
NOTE: When performing load operations on an image, the texel location must be provided using integer
coordinates. No texture filtering capabilities are provided by images.
Any conforming OpenGL ES 3.1 implementation will support at least four image uniforms at the
compute shader stage. If images are used at other shader stages, support is not guaranteed, so
always check first, using the appropriate GL_MAX_*_IMAGE_UNIFORMS constant.
When using images, pay attention to memory consistency issues. There are a number of factors to
consider, including:
Shader invocations are executed in a largely undefined order
The underlying memory that can be accessed through an image can also be changed by other
invocations on-the-fly
OpenGL ES may cache store operations from one shader invocation, so other invocations
may not see the update
OpenGL ES is also allowed to cache values fetched by memory reads and to return the
cached value to any shader invocation accessing the same memory
It is possible to exert a degree of control over these OpenGL ES behaviors by using the following
memory qualifiers on an image declaration:
Coherent – Any write operations performed on this image must be reflected in the results of
reads subsequently performed by other shader invocations
Volatile – Any read operations performed on the image must reflect the results of updates to
the underlying memory, which may have been made by another shader invocation
Restrict – A hint to the OpenGL ES implementation and it is asserted that the underlying
memory will be modified only from the current shader stage and through the image defined
using this keyword
Readonly – Restricts the image to use for load operations
Writeonly – Restricts the image to use for store operations; memory accesses across multiple
shaders are largely unsynchronized:
Relative order of reads and writes to a single shared memory address from multiple
separate shader invocations is largely undefined
Order of accesses to multiple memory addresses performed by a single shader invocation, as
observed by other shader invocations, is also undefined

Qualcomm® Adreno™ OpenGL ES Developer Guide Using OpenGL ES 3.1 with Adreno
80-NU141-1 B MAY CONTAIN U.S. AND INTERNATIONAL EXPORT CONTROLLED INFORMATION 80
To synchronize memory transactions, shaders can use the new memoryBarrier function. This
function waits for the completion of all pending memory accesses relating to the use of image
variables. The results of all store operations performed on coherent variables prior to the
memoryBarrier call will be visible to load operations subsequently executed in any shader
invocation at any shader stage.
These are the synchronization constructs for use in shader code. A memory barrier may need to
be injected at the API level (see glMemoryBarrier at http://www.khronos.org/opengles/sdk/docs
/man31/html/glMemoryBarrier.xhtml in the OpenGL ES 3.1 Reference Pages). Consider a shader
that accesses the same memory that is being used for shader image load/store operations but by
other means, e.g., texture fetch. The memoryBarrier function in shader code is only guaranteed to
synchronize those memory accesses that are made using image variables and atomic counters.
Correct synchronization in such a case may require use of an API-level memory barrier.
Images are useful for all techniques that need to update arbitrary locations of a texture on-the-fly.
Example use cases include dynamic scene voxelization.
4.1.5 Indirect draw calls
In OpenGL ES 3.0, when making a draw call, function parameters such as the following needed
to be passed:
Primitive mode
Start index
Number of indices to be rendered
Other parameters, depending on the type of the draw call
In the context of OpenGL ES 3.0, this was quite sufficient, given the lack of tools that could have
been used to generate content on-the-fly directly on the GPU. However, with the advent of
compute shaders, shader storage buffer objects (SSBOs), and atomic counters, the need arose for
a draw call that could source these parameter values from information stored in VRAM.
For instance, consider a case where a compute shader processes the contents of a rendered frame
and detects bright locations in that frame. These locations are then stored in an image or in an
SSBO. That information will later be used to blend the bright spots with small Bokeh-textured
quads. The compute shader needs to use an atomic counter to keep track of how many spots have
been detected. Remember that atomic counters use buffer object storage. That means that the
number of bright spots is available in VRAM, and it should be able to pass that value directly into
the draw call. Without indirect draw calls—introduced in OpenGL ES 3.1—that would not have
been possible. It would have needed to map the buffer object region into process space, to read
the counter value, and then to pass the value back to OpenGL ES as a draw call parameter.
OpenGL ES 3.1 solves this problem with indirect draw calls:
glDrawArraysIndirect – Same functionality as glDrawArraysInstanced
glDrawElementsIndirect – Same functionality as glDrawElementsInstanced
The indirect versions of these two draw calls read their input parameter values from a buffer
object bound to the GL_DRAW_INDIRECT_BUFFER binding point, instead of taking them as
formal parameters of the function call. The exception is that the mode and type arguments are still
passed as formal parameters.

Qualcomm® Adreno™ OpenGL ES Developer Guide Using OpenGL ES 3.1 with Adreno
80-NU141-1 B MAY CONTAIN U.S. AND INTERNATIONAL EXPORT CONTROLLED INFORMATION 81
A previous section of this chapter discusses compute shaders. The function used to launch
compute shaders, glDispatchCompute, also has an indirect version called
glDispatchComputeIndirect. In this case, the binding point used for the parameter values is
GL_DISPATCH_INDIRECT_BUFFER rather than GL_DRAW_INDIRECT_BUFFER.
4.1.6 Multisample textures
Rendering to multisample attachments was introduced in OpenGL ES 3.0. The support came with
a few notable limitations:
Use of renderbuffers for the process
Renderbuffer requirement implied that multisampled data in the shaders could not be sampled
and that the contents had to be “flattened” by blitting the multisample renderbuffer storage
into a single-sampled regular texture, which could then be accessed using the usual texture
sampling methods
No feasible way of reading individual sample values
Not possible to specify at the API level which samples should be modified during the
execution of a draw call
These are some of the issues that multisample textures, introduced in OpenGL ES 3.1, aim to
address.
Multisample textures can be created using the new glTexStorage2DMultisample entry point with
the GL_TEXTURE_2D_MULTISAMPLE texture target. Mutable multisample textures are not
supported.
Multisample textures do not have mipmaps. Also, since the actual physical layout of the
underlying data is hardware dependent, the only way to write data to multisample textures is by
rendering to them. Likewise, the only permissible way of reading the contents is by sampling the
texture. Sampling can only be done using nearest filtering. If the texture is configured for linear
or trilinear filtering, it will be considered incomplete.
To render to a multisample texture, attach it to one of the frame buffer object attachment points.
Do this using the glFramebufferTexture2D function.
NOTE: Frame buffer completeness rules require all attachments to be multisample if any one of them is.
To sample from a multisample texture, use a new sampler type called sampler2DMS. A
multisample texture sampler can use only one texture sampling function, texelFetch. In addition
to the usual parameters of a sampling function, texelFetch takes an additional integer parameter
specifying the sample index for sampling.
NOTE: The texelFetch function takes integer texture coordinates. This makes it clear that bilinear
interpolation is not supported.
The new API function glSampleMaski provides the ability to mask the set of samples to be
updated on subsequent draw calls. This will work for frame buffer attachments of both types: the
new multisample textures and the renderbuffers used for multisampling in OpenGL ES 3.0.
The most significant use-case for multisample textures is in deferred renderers. These are now
able to use more complex anti-aliasing mechanisms, because they now have a chance to access
individual samples when sampling G-buffer contents.

Qualcomm® Adreno™ OpenGL ES Developer Guide Using OpenGL ES 3.1 with Adreno
80-NU141-1 B MAY CONTAIN U.S. AND INTERNATIONAL EXPORT CONTROLLED INFORMATION 82
Tip
Multisample textures are expensive, as the Adreno driver needs to load or store <number of
samples> * <number of bytes per surface> bytes when switching render targets. Consider blitting
the multi-sample textures to single-sample containers as soon as the multi-sample data is no
longer needed. Then use the single-sampled representation instead of the multi-sample one,
saving on both bandwidth and memory usage.
4.1.7 Separate shader objects
One of the key object types in OpenGL ES is program objects. They are needed to carry out any
kind of draw call. As applications become more complex, it is not unusual for a modern OpenGL
ES applications to create hundreds of program objects.
Use of a large number of program objects carries some costs:
Longer loading times, as each program object needs to be linked (or loaded as a blob from
external storage) before it can be used for drawing operations
Increased memory usage
Separate shader objects address these issues. There is now no need for the expensive process of
constructing a program object and linking a number of shader objects. Instead, each shader object
can be made into a shader program. Shader programs (one per shader stage) can then be plugged
into a new object called pipeline object. Once a pipeline object is bound to the rendering context,
it is used for all draw calls, provided no other program object has been made active.
Before a shader program can be used in a pipeline object, it needs to be linked. This process is
similar to linking a program object, but is limited to that specific shader stage. Once a shader
program is linked, the binary representation can also be saved to reuse it next time the application
is launched.
Using shader programs, the application can now build pipeline objects on-the-fly. This is much
more efficient than the old method using program objects for the following reasons:
Pipeline objects do not need to be linked; plug the shader programs into a pipeline object and
then start issuing draw calls.
It is common for an application to use many program objects that all have the same vertex
shader in common and are differentiated by the fragment shader. With separate shader
objects, the shader program for the vertex shader needs to be built only once. The same
shader program can then be reused in a pipeline object as many times as needed. This saves
time the linker would otherwise have to spend analyzing the same vertex shader repeatedly.
Shader programs hold uniform state information. If using the separate shader objects approach,
configure uniform values separately for each shader program. This is not the case when using
program objects. The uniform state is stored in a persistent fashion, so there is no worry about
that information getting lost when switching to a different pipeline object. Though, if reusing the
same vertex shader program between multiple pipeline objects, remember to update all uniforms
that need to take different values for different pipeline configurations.

Qualcomm® Adreno™ OpenGL ES Developer Guide Using OpenGL ES 3.1 with Adreno
80-NU141-1 B MAY CONTAIN U.S. AND INTERNATIONAL EXPORT CONTROLLED INFORMATION 83
4.1.8 Shader storage buffer objects
In a previous chapter Uniform Buffers were discussed. These were one of the more important
features introduced in OpenGL ES 3.0. However, they still have two unfortunate constraints:
The maximum size, in a worst-case scenario, can be as low as 16 KB. If multiplying the
number by the worst-case maximum number of uniform blocks available for use in a single
shader stage (which is 12), this gives a total of 192KB. This is usually enough, but it does
require that the data can be split up, which is not always practicable.
Uniform buffers are read-only.
SSBOs, introduced in OpenGL ES 3.1, address both problems. They are guaranteed to support
data blocks of size up to 227 bytes (134,217,728 bytes), and they can be used for both read and
write operations. The actual maximum data block size depends on the OpenGL ES
implementation and may exceed the above value. This can be checked by calling glGetInteger64v
with the pname parameter set to GL_MAX_SHADER_STORAGE_BLOCK_SIZE.
All OpenGL ES 3.1 implementations must support SSBOs at the compute shader stage. Support
at other shader stages is optional.
The SSBO equivalent of a uniform block is called a shader storage block, with the following key
differences:
In OpenGL ES Shading Language code, the uniform keyword is replaced by buffer.
The last member of a shader storage block is allowed to be an unsized array. The size of the
array is calculated at run time, in such a way that it makes full use of the actual size of the
data store backing the shader storage block.
On Adreno-based platforms, it is significantly faster to access a uniform block than a shader
storage block.
Shader invocations may modify the contents of a shader storage block at any time. Pay attention
to the synchronization of memory accesses. Section 4.1.4 discusses a range of memory qualifier
keywords. These keywords can provide valuable hints to OpenGL ES implementation as to how
the variables are going to be used. The same keywords may be used in the declaration of a shader
storage block variable. One use case where this will be absolutely necessary is where the data is
going to be reused between different shader stages executed for a single draw call. Under some
circumstances, the use of memory barriers is needed to ensure no thread races occur. These
barriers can operate either in OpenGL ES Shader Language code or at the level of the OpenGL
ES API. Further details can be found here:
OpenGL ES 3.1 Specification – http://www.khronos.org/registry/gles/specs/3.1/
es_spec_3.1.pdf
OpenGL ES 3.1 Reference Pages for glMemoryBarrier – http://www.khronos.org/
opengles/sdk/docs/man31/html/glMemoryBarrier.xhtml and memoryBarrier –
http://www.khronos.org/opengles/sdk/docs/man31/html/memoryBarrier.xhtml
OpenGL ES 3.1 Shader Language Specification (see Section 4.9, Memory Access Qualifiers)
– http://www.khronos.org/registry/gles/specs/3.1/GLSL_ES_Specification_3.10.pdf
In some cases, it may be possible to avoid the need for using the synchronization techniques
described above. As an alternative, use an atomic function. Atomic functions are a set of
functions, introduced in the OpenGL ES 3.1 Shading Language, which apply a number of
different atomic operations to buffer or shared variables of signed or unsigned integer types.

Qualcomm® Adreno™ OpenGL ES Developer Guide Using OpenGL ES 3.1 with Adreno
80-NU141-1 B MAY CONTAIN U.S. AND INTERNATIONAL EXPORT CONTROLLED INFORMATION 84
The following functions are provided:
atomicAdd – Adds two values together
atomicAnd – Performs a bit-wise AND operation on two values
atomicCompSwap – Assigns a value to a variable, if the existing value of the variable
contents differs from the value provided by the caller in another argument
atomicExchange – Sets a variable to a new value and returns the original value
atomicMax – Returns the maximum of two values
atomicMin – Returns the minimum of two values
atomicOr – Performs a bit-wise OR operation on two values
atomicXor – Performs a bit-wise XOR operation on two values
Here are a few example use cases for shader storage buffer objects:
Are the main way for compute shaders to exchange data with the outside world
Can be used by shaders to access large datasets which would have been too big to fit into a
texture, e.g., the vertex pulling technique
4.2 Walkthrough of sample applications
This section discusses three sample applications. Each of the samples showcases one of the new
OpenGL ES 3.1 features covered in the previous section of this chapter.
4.2.1 Separate shader objects – Demo
Figure 4-1 Separate shader objects demo
This application demonstrates how to use separate shader objects. It uses a single vertex shader
and one of three different fragment shaders to build a pipeline object. Every five seconds, the
application switches the fragment shader used by the pipeline object. Observe that the change of
shader is virtually instantaneous and does not introduce any lag into the rendering process.
The shaders used are reasonably straightforward.

Qualcomm® Adreno™ OpenGL ES Developer Guide Using OpenGL ES 3.1 with Adreno
80-NU141-1 B MAY CONTAIN U.S. AND INTERNATIONAL EXPORT CONTROLLED INFORMATION 85
The vertex shader:
#version 310 es
out gl_PerVertex {
vec4 gl_Position; };
layout(location = 0) out vec2 uv;
void main() { switch
(gl_VertexID) {
case 0:
gl_Position = vec4(-1.0, -1.0, 0.0, 1.0);
uv = vec2( 0.0, 1.0);
break;
case 1:
gl_Position = vec4(-1.0, 1.0, 0.0, 1.0);
uv = vec2( 0.0, 0.0);
break;
case 2:
gl_Position = vec4(1.0, -1.0, 0.0, 1.0);
uv = vec2(1.0, 1.0);
break;
case 3:
gl_Position = vec4(1.0, 1.0, 0.0, 1.0);
uv = vec2(1.0, 0.0);
break;
}
};
This vertex shader outputs a full-screen quad built out of a triangle strip. It does not take any
input data but configures two output variables:
The vertex position is set to one of four predefined locations, depending on the gl_VertexID
value for the running shader invocation. The vertex positions are defined so that a triangle
strip using the four vertices will form a full-screen quad.
The UV coordinates are also passed down the rendering pipeline. This vector is used to
construct the gradient in the fragment shader stage.
The fragment shaders generate gradients, using the information prepared in the vertex shader
stage. The first fragment shader generates a horizontal gradient, the second one creates a vertical
gradient, and the third one shows the result of summing both gradients.
The first of the fragment shaders:
#version 310 es
layout(location = 0) in vec2 uv;
out vec4 result;
void main() { result = vec4(uv.x,
0.0, 1.0, 1.0); };

Qualcomm® Adreno™ OpenGL ES Developer Guide Using OpenGL ES 3.1 with Adreno
80-NU141-1 B MAY CONTAIN U.S. AND INTERNATIONAL EXPORT CONTROLLED INFORMATION 86
Now look at how the demo:
Initializes the shader programs
Sets up the pipeline object
Renders each frame
4.2.1.1 Setting up the shader programs
The function_create_separate_shader_program is used to set up a shader program. This function
is called four times in all, to set up three fragment shader programs and one vertex shader
program. This happens when rendering the first frame.
There are two different methods to set up a shader program in OpenGL ES:
A shader program can provide implementations of multiple shader stages. While there might
seem to be little advantage in doing this where only fragment and vertex shaders are
involved, it makes more sense when geometry, tessellation control, and tessellation
evaluation shader stages come into the equation.
The first step is to set up a shader object for each shader stage to be included in the shader
program. Once all of the shaders have been successfully compiled, create the shader program.
Setting up a shader program works just like setting up a regular program object, except for
one thing: before linking it, set its GL_PROGRAM_SEPARABLE property to GL_TRUE.
This is done using a new API function called glProgramParameteri. Then, attach the shader
objects and link the program object using glLinkProgram. If the above steps completed
without error, then the shader program is ready for use.
If the shader program is to provide the implementation of a single shader stage only, take a
shortcut and use a single call to glCreateShaderProgramv. This carries out all of the steps
described for the first method, and returns the ID of the shader program.
Before attempting to use the object, verify that the shaders compiled successfully and that the
shader program was correctly linked. Since there is no access to shader objects for the
compilation, check for successful compilation by verifying the GL_LINK_STATUS property
of the returned program object.
NOTE: The shader info log for any shader failing to compile will be appended to the program info log.
This information may be helpful for diagnosing the error. It can be retrieved using the API entry
point glGetProgramInfoLog.
An example from the demo application:
bool result = true;
GLuint result_id = 0;
result_id = glCreateShaderProgramv(shader_type,
1,
&shader_body); if (result_id != 0) { GLint
link_status = GL_FALSE;
glGetProgramiv(result_id,
GL_LINK_STATUS,
&link_status);

Qualcomm® Adreno™ OpenGL ES Developer Guide Using OpenGL ES 3.1 with Adreno
80-NU141-1 B MAY CONTAIN U.S. AND INTERNATIONAL EXPORT CONTROLLED INFORMATION 87
if (link_status != GL_TRUE)
{ result =
false; } } else {
result = false; }
if (!result && result_id != 0)
{
glDeleteProgram(result_id);
result_id = 0;
}
return result_id;
The example application uses the shortcut approach. The implementation calls
glCreateShaderProgramv and then checks if a valid program object ID was returned. This ID is
then used to check the link status to determine if the shader program has been initialized
successfully.
If an error arises at any stage after the program object has been created, release it by calling
glDeleteProgram.
4.2.1.2 Setting up the pipeline object
After setting up the shader programs, initialize the pipeline object. The first step is to generate a
pipeline object ID using a call to glGenProgramPipelines. Associate the ID with a pipeline object
instance using glBindProgramPipeline.
Here is the code from the demo application:
glGenProgramPipelines(1, &_pipeline_object_id);
glBindProgramPipeline(_pipeline_object_id);
The new pipeline object is now bound to the rendering context, but it does not yet define any
shader stages. If trying to issue a draw call while an uninitialized pipeline object is bound, the
results are undefined.
NOTE: The pipeline object will only be used by OpenGL ES if there is no other program object activated
for this rendering context.
In the example application, the same vertex shader program is always used, but it will be
switching between different fragment shader programs every five seconds. It therefore makes
sense to set up the vertex shader stage during initialization, as follows:
glUseProgramStages(_pipeline_object_id,
GL_VERTEX_SHADER_BIT,
_vs_id);
The shader program for the vertex shader stage has ID _vs_id. The above call attaches this shader
program to the pipeline object.

Qualcomm® Adreno™ OpenGL ES Developer Guide Using OpenGL ES 3.1 with Adreno
80-NU141-1 B MAY CONTAIN U.S. AND INTERNATIONAL EXPORT CONTROLLED INFORMATION 88
4.2.1.3 Using the pipeline object
At this stage the pipeline object is set up and is bound to the rendering context. However, it
defines a vertex shader stage only. No fragment shader stage is present. This means that any
attempt to use the pipeline object for a draw call will result in undefined behavior.
The configuration of the fragment shader stage is done in a code block that will be executed
under two conditions:
If rendering the very first frame
If at least five seconds have passed since the last time this code block was entered
The code in this block determines which fragment shader stage should be used, based on elapsed
time since the application started running. The IDs of the shader programs are held in the array
fs_ids, and the variable n_fs_id_to_use is the array index of the shader program that is being
used.
Configure the fragment shader stage of the pipeline object using the following call:
glUseProgramStages(_pipeline_object_id,
GL_FRAGMENT_SHADER_BIT,
fs_ids[n_fs_id_to_use]);
Now that the pipeline object has both shader stages configured, safely issue a draw call that
covers whole screen space with a quad built of two triangles:
glDrawArrays(GL_TRIANGLE_STRIP,
0, /* first */
4); /* count */
4.2.2 Multisample textures – Demo
Figure 4-2 Multisample textures demo

Qualcomm® Adreno™ OpenGL ES Developer Guide Using OpenGL ES 3.1 with Adreno
80-NU141-1 B MAY CONTAIN U.S. AND INTERNATIONAL EXPORT CONTROLLED INFORMATION 89
The demo shows a rotating wireframe cube which is first rendered to a multisample texture, and
then blitted into the back buffer. A number of different multisample textures are created, each
holding a different number of samples per texel. The user can switch between these textures in
order to see the difference in terms of visual quality.
As with the previous example, the shaders being used in this demo are simple:
The vertex shader takes a model-view-projection matrix as input and uses it to compute the
clip space coordinates for the input vertex position
The fragment shader sets the one and only output variable to a fully opaque red color
Since this demo is working with a real mesh, much of the code is dedicated to the vertex buffer
object setup process. However, it focuses solely on aspects related specifically to multisample
textures:
How are the multisample textures set up?
How is geometry rendered into a multisample texture?
How is multisample texture data copied to the back buffer?
4.2.2.1 Setting up the multisample textures
This demo takes the same approach to resource initialization as did the previous demo. The
multisample textures are generated and assigned storage in the function responsible for rendering
a single frame. This only happens when the function is called for the first time.
The following code block is responsible for setting up the textures:
for (n_texture = 0; n_texture <
n_multisample_textures ++n_texture)
{ uint32_t n_texture_samples =
n_max_color_texture_samples *
n_texture /
(n_multisample_textures - 1);
if (n_texture_samples == 0) { /*
Requesting zero samples is not permitted */
n_texture_samples = 1; }
_textures[n_texture].n_samples = n_texture_samples;
glGenTextures(1,
&_textures[n_texture].texture);
glBindTexture(GL_TEXTURE_2D_MULTISAMPLE,
_textures[n_texture].texture);
glTexStorage2DMultisample(
GL_TEXTURE_2D_MULTISAMPLE,
n_texture_samples, GL_RGBA8,
rendertarget_width,
rendertarget_height, GL_FALSE); /*
fixedsamplelocations */
}

Qualcomm® Adreno™ OpenGL ES Developer Guide Using OpenGL ES 3.1 with Adreno
80-NU141-1 B MAY CONTAIN U.S. AND INTERNATIONAL EXPORT CONTROLLED INFORMATION 90
The demo uses a number of multisample textures, each holding a different number of samples.
The total number of multisample textures used is defined by n_multisample_textures.
For each multisample texture, start by working out the number of samples it will use,
n_texture_samples. Do this in such a way that the first multisample texture will use a single
sample, and the last one will use the maximum number permitted by the implementation
(GL_MAX_COLOR_TEXTURE_SAMPLES) , with a reasonably regular progression in
between.
Then set up each multisample texture using the following steps:
1. Generate a new texture object ID using glGenTextures
2. Use glBindTexture to bind this ID to the GL_TEXTURE_2D_MULTISAMPLE texture
target
3. Allocate storage for the multisample texture using glTexStorage2DMultisample
4.2.2.2 Using the multisample texture as a render target
The demo renders the wireframe cube to a multisample texture attached as a color attachment of a
frame buffer object created at initialization time. The multisample texture rendered to is switched
every five seconds, using the pool of multisample textures covered earlier.
Use the API function glFramebufferTexture2D to attach the new multisample texture, as follows:
glFramebufferTexture2D(
GL_DRAW_FRAMEBUFFER,
GL_COLOR_ATTACHMENT0,
GL_TEXTURE_2D_MULTISAMPLE,
_textures[n_texture_to_use].texture,
0); /* level */
Since multisample textures do not support mipmaps, always use the base-level mipmap.
4.2.2.3 Transferring multisample texture data to the back buffer
To transfer the contents of the multisample texture to the back buffer of the default frame buffer,
perform a frame buffer blit operation.This operation was introduced in OpenGL ES 3.0 and
carries out a fast copy from the attachments of the read frame buffer to the corresponding
attachments of the draw frame buffer. These copies bypass the fragment pipeline except that they
are still subject to processing by the pixel ownership test, the scissor test and sRGB conversion.
One of the things blits allows is to flatten the contents of a multisample attachment (such as a
renderbuffer or a multisample texture) to a single-sample representation. The demo leverages this
functionality to merge the multisample representation of the wireframe cube into a
single-sampled version, delivered directly to the back buffer. The following code snippet
performs this task:
glBindFramebuffer(GL_DRAW_FRAMEBUFFER,
0);
glBlitFramebuffer(0, /* srcX0 */

Qualcomm® Adreno™ OpenGL ES Developer Guide Using OpenGL ES 3.1 with Adreno
80-NU141-1 B MAY CONTAIN U.S. AND INTERNATIONAL EXPORT CONTROLLED INFORMATION 91
0, /* srcY0 */
rendertarget_width,
rendertarget_height,
0, /* dstX0 */ 0, /*
dstY0 */
rendertarget_width,
rendertarget_height,
GL_COLOR_BUFFER_BIT,
GL_NEAREST); /* filter */
NOTE: If wondering if it might be simpler just to render a textured quad directly to the back buffer,
sampling the multisample texture in a fragment shader and storing the sampled value in an output
variable. The problem is that there is only one texture sampling function in OpenGL ES Shader
Language that allows the sampling of multisample textures, and this function only samples from a
single sample at a time, specified by one of the input parameters to the function. Of course, a
shader could sample all the available samples one after another and then calculate a weighted
average. However, that would be much slower than the blit operation used in the demo.
Tip
glBlitFramebuffer can also be used to perform stretch blits. For further details, see the OpenGL
ES 3.1 Reference Page for the function at http://www.khronos.org/opengles/sdk/docs/man3/
html/glBlitFramebuffer.xhtml.
At this point, the single-sampled representation of the wireframe cube has made it into the back
buffer. The only thing left to do is to swap the back buffer and front buffer, and the cube will then
be made visible.
4.2.3 Compute shaders and shader image load/store – Demo
Figure 4-3 Compute shaders and shader image load/store demo

Qualcomm® Adreno™ OpenGL ES Developer Guide Using OpenGL ES 3.1 with Adreno
80-NU141-1 B MAY CONTAIN U.S. AND INTERNATIONAL EXPORT CONTROLLED INFORMATION 92
This demo shows how to use a compute shader to populate a 2D texture and then to render it into
the back buffer. The texture contents are calculated using a function of time, resulting in an
animation effect.
Since the use of output variables is not available to compute shaders, the shader invocations store
the results of their work using images.
In the walkthrough of this demo, the following questions are reviewed:
How does the compute shader fill a texture mipmap?
How is the local work group size for the compute shader calculated?
How is an image setup?
How is each frame rendered?
4.2.3.1 Using a compute shader to fill a texture mipmap
The demo uses the compute shader to fill a texture mipmap with contents. Each shader invocation
is assigned a unique texel location for which it calculates a result value. The result value is stored
using the OpenGL ES Shader Language function imageStore.
The shader begins with the following two declarations:
layout(local_size_x = LOCAL_SIZE_X,
local_size_y = LOCAL_SIZE_Y) in;
layout(rgba8) uniform restrict writeonly image2D image;
Work gets distributed to multiple shader invocations the following way. When dispatching a
compute request, pass three arguments to the glDispatchCompute* entry point. These describe the
size of an abstract three-dimensional grid known as a global work group. Multiply these three
values together to get the total number of local work groups that must be executed before the task
can be considered finished.
Depending on the capabilities of the hardware, some of these work groups may be executed in
parallel, but this is not necessarily the case. It is equally possible that they may be executed
sequentially, especially on lower-end architectures. Moreover, the order of work group execution
is undefined. This means that communication between one work group and another is not
possible.
Each local work group is in turn made up of yet another three-dimensional grid. A single cell of
that grid corresponds to a single work item which is in effect a single compute shader invocation.
All work items in a work group execute in parallel and they are allowed to exchange data and to
synchronize execution flow with each other.
Looking at the code snippet above, the first layout declaration describes the local work group
size. Rather than actual numbers, the demo uses predefined LOCAL_SIZE_X and
LOCAL_SIZE_Y tokens, which are replaced with actual numbers at run time. The reason for not
using hard coded values in the shader is that the maximum local work group size is
implementation dependent, and it is necessary to maximize the number of work items running in
parallel, for performance reasons. A detailed description of how to work out the work group size
is in the nect section.

Qualcomm® Adreno™ OpenGL ES Developer Guide Using OpenGL ES 3.1 with Adreno
80-NU141-1 B MAY CONTAIN U.S. AND INTERNATIONAL EXPORT CONTROLLED INFORMATION 93
NOTE: The demo does not declare local_size_z, as it will default to 1 anyway. This means it will
effectively be working with a two-dimensional array, which is what is need.
Referring back to the code snippet again, the second declaration describes an image uniform.
Here is a description of the meaning of each keyword:
Layout(rgba8) – Tells the compiler that the texture referred to by the image uses the data
layout GL_RGBA8
Restrict – Asserts that this uniform is the only means by which the memory region
represented by the image will be accessed; the aim is to allow the driver to optimize access to
the uniform (e.g., using caching)
Writeonly – Indicates that the image will only be used for writing; this is an optimization hint
Image2D – A new opaque OpenGL ES Shader Language type, representing an image unit, to
which the mipmap of a two-dimensional texture object has been bound
Following these two uniform declarations is the implementation of the main function:
void main() { const uvec2 image_size =
imageSize(image); const vec2 image_size_float =
vec2(image_size);
vec4 result = vec4( abs(cos(time +
float(gl_GlobalInvocationID.x) /
image_size_float.x)), abs(sin(time +
float(gl_GlobalInvocationID.y) /
image_size_float.y)), abs(cos(sqrt(time))),
1.0);
imageStore(image,
ivec2(gl_GlobalInvocationID.xy),
result); }
First, retrieve the resolution of the texture bound to the image unit pointed to by the image
uniform. This information is needed to calculate the result value.
Then, calculate the result value.
NOTE: The time uniform is being used here for the first three components to animate the visual output.
Finally, store the result value in the image. Each shader invocation will write to a different
location within the image. This is done using the uvec3 variable gl_GlobalInvocationID, which
represents the coordinates of the current work item within the overall 3D array making up the
global work group.
The meaning of gl_GlobalInvocationID is defined in the OpenGL ES Shading Language
Specification as follows:
gl_GlobalInvocationID =
gl_WorkGroupID * gl_WorkGroupSize + gl_LocalInvocationID;

Qualcomm® Adreno™ OpenGL ES Developer Guide Using OpenGL ES 3.1 with Adreno
80-NU141-1 B MAY CONTAIN U.S. AND INTERNATIONAL EXPORT CONTROLLED INFORMATION 94
In this way, by scheduling a sufficient number of work groups in both dimensions, it is possible
to associate each texel of the texture with a work item.
NOTE: If the resolution of the texture is not an exact multiple of the local work group size in either
dimension, then try to use the imageStore function to access texels outside the bounds of the
texture. Fortunately, such operations will be recognized by GPU as invalid and will be ignored.
4.2.3.2 Determining local work group size
The local work group size needs to be chosen carefully, taking into account the capabilities of the
platform. The size of a work group directly corresponds to the size of a region of the texture that
it will process. Once that region size is known, it is easy to work out how many work groups are
needed in each dimension to fully cover the texture.
The following piece of code, taken from the function _create_compute_shader, is responsible for
calculating these values:
local_size_x = rendertarget_width;
local_size_y = rendertarget_height;
if (local_size_x > max_compute_work_group_size[0])
{ local_size_x =
max_compute_work_group_size[0]; }
if (local_size_y > max_compute_work_group_size[1])
{ local_size_y =
max_compute_work_group_size[1]; }
if (local_size_x * local_size_y >
max_compute_work_group_invocations) {
local_size_y =
max_compute_work_group_invocations /
local_size_x;
if (local_size_x > max_compute_work_group_invocations) {
local_size_x =
max_compute_work_group_invocations; }
} /* Now that the local work-group size is known, determine how many global
work
_global_workgroup_size[0] = (GLuint)
(float(rendertarget_width) /
float(local_size_x) + 0.5f);
_global_workgroup_size[1] = (GLuint)
(float(rendertarget_height) /
float(local_size_y) + 0.5f);
Observe the following limitations affecting local and global work-group sizes:
The enum GL_MAX_COMPUTE_WORK_GROUP_SIZE may be used to query the
maximum local group size in each of the three dimensions. The maximum size is guaranteed
to be at least 128 in the case of the x and y dimensions, and 64 in the case of z.

Qualcomm® Adreno™ OpenGL ES Developer Guide Using OpenGL ES 3.1 with Adreno
80-NU141-1 B MAY CONTAIN U.S. AND INTERNATIONAL EXPORT CONTROLLED INFORMATION 95
The total number of compute shader invocations in a single local work group (i.e. the product
of all three values used to describe the local work group size) must not exceed the value
reported for GL_MAX_COMPUTE_WORK_GROUP_INVOCATIONS. This limit is
guaranteed to be no lower than 128.
The enum GL_MAX_COMPUTE_WORK_GROUP_COUNT may be used to query the
maximum number of work groups that may be dispatched by a single command, in each of
the three dimensions. It is guaranteed that the limit will not be less than 65535 in any of the
three dimensions.
In the above code snippet, it starts by setting the local work group size to the resolution of the
texture. Then it clamps width and height values to the maximum work group size supported by
the implementation for the corresponding dimension
(GL_MAX_COMPUTE_WORK_GROUP_SIZE limit).
The local work group size may still be too large at this point. Check that the
GL_MAX_COMPUTE_WORK_GROUP_INVOCATIONS limit is not exceeded. Additional
clamping is applied first to the Y component, and then to the X component of the local work
group size, as necessary.
Now that the local work group size is known, divide each texture dimension by the corresponding
local work group size to get the work group count for that dimension.
NOTE: Take a ceiling of the resulting value before converting from floating-point to integer. This is
necessary to ensure that texels located very close to the border will not get truncated as a side
effect of the division.
4.2.3.3 Setting up an image
So far it has been discussed how the demo uses compute shaders. This section will take a closer
look at how the image unit and the image uniform are configured. Recall that these are used by
the shader invocations to store their result values.
As with the previous demos, resources are initialized on the first pass through the function
responsible for rendering a frame, _rendering_handler. Here is how it sets up the image uniform:
glGenTextures(1, &_texture);
glBindTexture (GL_TEXTURE_2D, _texture);
glTexStorage2D(GL_TEXTURE_2D,
1, /* levels */ GL_RGBA8,
rendertarget_width,
rendertarget_height);
/* Set up image bindings */
glBindImageTexture(0, /* index */
_texture,
0, /* level */
GL_FALSE, /* layered */
0, /* layer */
GL_WRITE_ONLY,
GL_RGBA8);
/* Point the image uniform at the new binding */

Qualcomm® Adreno™ OpenGL ES Developer Guide Using OpenGL ES 3.1 with Adreno
80-NU141-1 B MAY CONTAIN U.S. AND INTERNATIONAL EXPORT CONTROLLED INFORMATION 96
glUseProgram(_program); glUniform1i
(_program_image_uniform_location,
0); /* unit */
Begin by setting up an immutable texture to hold the data that will be generated by the compute
shader. Only the base mipmap level is needed. This will be used as a read buffer for a blit
operation.
Then, call glBindImageTexture to bind the texture object to an image unit at index 0. Images
work in a very similar way to texture objects. With textures, before sampling a mipmap in the
shader, bind the texture object to one of the texture units and then set a sampler uniform to point
to that texture unit. With images, the process is analogous and glBindImageTexture plays a role
equivalent to glBindTexture. The only difference is that glBindImageTexture needs to provide a
bit more detail about the mipmap—or set of mipmaps, in the case of layered texture targets such
as 2D array textures—and to provide hints about the intended way to use the image.
The final part of the code snippet above activates a program object and configures the image
uniform to point to texture image unit 0—the same texture unit that is used for the
glBindImageTexture call.
NOTE: The call here to glUniform1i is not strictly necessary, because 0 is the default setting for all image
uniforms in OpenGL ES Shader Language. However, it is good practice to include it, since
forgetting to configure the texture sampler or image uniform is a frequent programming mistake.
4.2.3.4 Rendering a frame
Once all the OpenGL ES objects have been initialized, render the contents of a frame. First,
assign a new time value to one of the compute shader uniforms. Then, dispatch the compute job:
glUseProgram(_program); glUniform1f
(_program_time_uniform_location,
float(current_time_msec) / 1000.0f);
glDispatchCompute(_global_workgroup_size[0],
_global_workgroup_size[1],
1); /* num_groups_z */
It is important to remember that OpenGL ES works in an asynchronous fashion. This is especially
important in the context of images, which allow shaders to modify external entities such as
texture data storage. OpenGL ES does not automatically synchronize such shader updates with
other accesses that might be made to the same objects (for OpenGL ES to do this would introduce
a large overhead that could significantly affect performance). Therefore, use appropriate
synchronization methods when accessing any kind of storage that could have been modified from
within a shader.
In the case of the demo, it is intented to use the results of the compute job in a frame buffer blit
operation. The blit is the very next step in the code, after launching the compute job. Without
proper synchronization, the blit operation may attempt to read from a buffer before the
completion of the updates to the buffer from the compute shader.In order to serialize these
operations, issue the following call:
glMemoryBarrier(GL_FRAMEBUFFER_BARRIER_BIT);

Qualcomm® Adreno™ OpenGL ES Developer Guide Using OpenGL ES 3.1 with Adreno
80-NU141-1 B MAY CONTAIN U.S. AND INTERNATIONAL EXPORT CONTROLLED INFORMATION 97
The memory barrier ensures that OpenGL ES will flush any caches that the hardware may have
used for the image store operations, if these could affect subsequent frame buffer operations.
The final step is to issue a frame buffer blit to transfer the texture contents to the back buffer, as
was done in the previous demo:
glBlitFramebuffer(0, /* srcX0 */
0, /* srcY0 */
rendertarget_width,
rendertarget_height,
0, /* dstX0 */ 0, /*
dstY0 */
rendertarget_width,
rendertarget_height,
GL_COLOR_BUFFER_BIT,
GL_NEAREST); /* filter */
4.3 About the OpenGL ES implementation
This section gives details of the capabilities of the Adreno architecture within an OpenGL ES 3.1
context.
4.3.1 GL constant values
Table 4-1 GL_MAX constant values – OpenGL ES 3.1
Pname
Adreno 330
Adreno 420
GL_MAX_3D_TEXTURE_SIZE
8192
16384
GL_MAX_ARRAY_TEXTURE_LAYERS
512
2048
GL_MAX_COLOR_ATTACHMENTS
4
8
GL_MAX_COMBINED_ATOMIC_COUNTERS
0
48
GL_MAX_COMBINED_COMPUTE_UNIFORM_COMPONENTS
0
230400
GL_MAX_COMBINED_FRAGMENT_UNIFORM_COMPONENTS
230272
230272
GL_MAX_COMBINED_SHADER_STORAGE_BLOCKS
0
24
GL_MAX_COMBINED_TEXTURE_IMAGE_UNITS
32
96
GL_MAX_COMBINED_UNIFORM_BLOCKS
28
84
GL_MAX_COMBINED_VERTEX_UNIFORM_COMPONENTS
230400
230400
GL_MAX_COMPUTE_ATOMIC_COUNTER_BUFFERS
0
8
GL_MAX_COMPUTE_ATOMIC_COUNTERS
0
8
GL_MAX_COMPUTE_SHADER_STORAGE_BLOCKS
0
24
GL_MAX_COMPUTE_TEXTURE_IMAGE_UNITS
0
16
GL_MAX_COMPUTE_UNIFORM_BLOCKS
0
14
GL_MAX_COMPUTE_UNIFORM_COMPONENTS
0
1024
GL_MAX_COMPUTE_WORK_GROUP_INVOCATIONS
0
1024
GL_MAX_COMPUTE_WORK_GROUP_COUNT
0
65535

Qualcomm® Adreno™ OpenGL ES Developer Guide Using OpenGL ES 3.1 with Adreno
80-NU141-1 B MAY CONTAIN U.S. AND INTERNATIONAL EXPORT CONTROLLED INFORMATION 98
Pname
Adreno 330
Adreno 420
GL_MAX_COMPUTE_WORK_GROUP_SIZE
0
1024
GL_MAX_CUBE_MAP_TEXTURE_SIZE
8192
16384
GL_MAX_DRAW_BUFFERS
4
8
GL_MAX_ELEMENT_INDEX
2147483648
2147483648
GL_MAX_ELEMENTS_INDICES
2147483648
2147483648
GL_MAX_ELEMENTS_VERTICES
2147483648
2147483648
GL_MAX_FRAGMENT_ATOMIC_COUNTERS
0
8
GL_MAX_FRAGMENT_INPUT_COMPONENTS
64
128
GL_MAX_FRAGMENT_SHADER_STORAGE_BLOCKS
0
4
GL_MAX_FRAGMENT_UNIFORM_BLOCKS
14
14
GL_MAX_FRAGMENT_UNIFORM_COMPONENTS
896
896
GL_MAX_FRAGMENT_UNIFORM_VECTORS
224
224
GL_MAX_FRAMEBUFFER_HEIGHT
8192
16384
GL_MAX_FRAMEBUFFER_SAMPLES
4
4
GL_MAX_FRAMEBUFFER_WIDTH
8192
16384
GL_MAX_INTEGER_SAMPLES
1
1
GL_MAX_PROGRAM_TEXEL_OFFSET
7
7
GL_MAX_RENDERBUFFER_SIZE
4096
16384
GL_MAX_SAMPLE_MASK_WORDS
1
1
GL_MAX_SAMPLES
4
4
GL_MAX_SERVER_WAIT_TIMEOUT
4294967296000000 ns
4294967295000000 ns
GL_MAX_SHADER_STORAGE_BUFFER_BINDINGS
0
24
GL_MAX_TEXTURE_IMAGE_UNITS
16
16
GL_MAX_TEXTURE_LOD_BIAS
15.984375
15.996094
GL_MAX_TEXTURE_SIZE
8192
16384
GL_MAX_TRANSFORM_FEEDBACK_INTERLEAVED_COMPONENTS
64
128
GL_MAX_TRANSFORM_FEEDBACK_SEPARATE_ATTRIBS
4
4
GL_MAX_TRANSFORM_FEEDBACK_SEPARATE_COMPONENTS
4
4
GL_MAX_UNIFORM_BLOCK_SIZE
65536
65536
GL_MAX_UNIFORM_BUFFER_BINDINGS
28
84
GL_MAX_VARYING_COMPONENTS
64
128
GL_MAX_VARYING_VECTORS
16
32
GL_MAX_VERTEX_ATOMIC_COUNTERS
0
8
GL_MAX_VERTEX_ATTRIB_BINDINGS
16
32
GL_MAX_VERTEX_ATTRIB_RELATIVE_OFFSET
2147483648
2147483648
GL_MAX_VERTEX_ATTRIBS
16
32
GL_MAX_VERTEX_OUTPUT_COMPONENTS
64
128
GL_MAX_VERTEX_SHADER_STORAGE_BLOCKS
0
4
GL_MAX_VERTEX_TEXTURE_IMAGE_UNITS
16
16
GL_MAX_VERTEX_UNIFORM_BLOCKS
14
14
GL_MAX_VERTEX_UNIFORM_COMPONENTS
1024
1024
GL_MAX_VERTEX_UNIFORM_VECTORS
256
256

Qualcomm® Adreno™ OpenGL ES Developer Guide Using OpenGL ES 3.1 with Adreno
80-NU141-1 B MAY CONTAIN U.S. AND INTERNATIONAL EXPORT CONTROLLED INFORMATION 99
Pname
Adreno 330
Adreno 420
GL_MAX_VIEWPORT_DIMS
8192
16384
Table 4-2 Other GL constant values – OpenGL ES 3.1
Pname
Adreno 330
Adreno 420
GL_ALIASED_LINE_WIDTH_RANGE
1
1
GL_ALIASED_POINT_SIZE_RANGE
1
1
GL_MIN_PROGRAM_TEXEL_OFFSET
-8
-8
GL_SHADER_STORAGE_BUFFER_OFFSET_ALIGNMENT
0
4
GL_UNIFORM_BUFFER_OFFSET_ALIGNMENT
32
32

80-NU141-1 B MAY CONTAIN U.S. AND INTERNATIONAL EXPORT CONTROLLED INFORMATION 100
5 Introducing Android Extension Pack
5.1 Overview
The AEP is provided as part of the Adreno SDK. It contains a set of OpenGL ES 3.1 extensions.
Read this chapter for a quick introduction to the concepts behind these extensions and the
advantages they could bring to an application. Look for the links to access more detailed
information.
5.2 Geometry shaders
Geometry shaders are a new shader type and are optionally inserted into the rendering pipeline
immediately ahead of the of Fragment Shader stage.
The geometry input to the geometry shader can be the following:
Points
Lines
Lines with adjacency data
Triangles
Triangles with adjacency data
These inputs are used to generate output that can be:
Points
Line strips
Triangle strips
The original geometry is discarded.
Geometry shaders can be used for layered rendering, in which primitives can be rasterized to
multiple separate images held within a single texture object. Examples of rendering destinations
that can be used in this way include:
3D texture slices
Layers of 2D array textures
Cube-map texture faces
Geometry shaders can be used for debugging, e.g., for the visualization of normal data. They can
also be used for billboarding and for Bokeh effect rendering.

Qualcomm® Adreno™ OpenGL ES Developer Guide Introducing Android Extension Pack
80-NU141-1 B MAY CONTAIN U.S. AND INTERNATIONAL EXPORT CONTROLLED INFORMATION 101
For more information about geometry shaders, see:
GL_EXT_geometry_shader extension specification at http://www.khronos.org/
registry/gles/extensions/EXT/EXT_geometry_shader.txt
Khronos Wiki entry for Geometry Shaders at http://www.opengl.org/wiki/
Geometry_Shader
NOTE: The Wiki entry includes discussion of functionality available only in desktop OpenGL and not in
OpenGL ES.
5.3 Tessellation shaders
The term tessellation shaders covers two new shader stages: tessellation control and tessellation
evaluation. These may optionally be inserted into the rendering pipeline immediately after the
vertex shader stage (and before geometry shaders).
Tessellation can be used to reduce the amount of geometry that needs to be fed into the graphics
pipeline. The input into the tessellation process is a set of vertices known as patch vertices. These
represent a piece of geometry in a way which is defined by the application. The tessellation
control shader stage is responsible for determining the granularity of the tessellation performed
by the next stage, the fixed-function tessellator. The tessellator generates the vertices that will
make up the output geometry of the process. The tessellation evaluation shader stage then assigns
positions and attribute values to these vertices. The input patch vertices are discarded.
Tessellation can be used to process geometry that has been fed through the vertex shader.
NOTE: Geometry generated during tessellation can be further subdivided by the geometry shader.
Common applications of tesselation shaders include the following:
LoD-driven terrain rendering – Tessellation granularity of a particular patch depends on its
distance from the camera
LoD-driven mesh smoothing – Amount of smoothing applied to the patch depends on how
close it is
Displacement mapping – Dynamically adapt the complexity of displacement for vertices
generated by the tessellation process
Find more information about tessellation shaders here, see:
GL_EXT_tessellation_shader extension specification at http://www.khronos.org/registry/
gles/extensions/EXT/EXT_tessellation_shader.txt
Khronos Wiki entry for Tessellation Shaders at http://www.opengl.org/wiki/Tessellation
NOTE: The Wiki entry includes discussion of functionality available only in desktop OpenGL and not in
OpenGL ES.

Qualcomm® Adreno™ OpenGL ES Developer Guide Introducing Android Extension Pack
80-NU141-1 B MAY CONTAIN U.S. AND INTERNATIONAL EXPORT CONTROLLED INFORMATION 102
5.4 Advanced blending modes
A number of new blending modes are available:
Color burn
Color dodge
Darken
Difference
Exclusion
Hard light
HSL color
HSL hue
HSL luminosity
HSL saturation
Lighten
Multiply
Overlay
Screen
Soft light
These new modes make available a number of advanced blending equations that can be used to
perform more sophisticated color blending operations than the blend modes in core OpenGL ES.
For further information, see the extension specification at http://www.khronos.org/registry/
gles/extensions/KHR/blend_equation_advanced.txt.
NOTE: There are some important limitations that affect when and how these new blending modes can be
used. Read the extension specification for details.
5.5 ASTC LDR
ASTC LDR is a new texture compression format. The level of image degradation is in general
remarkably low given the compression ratio achieved. The user is able to control the quality/size
trade-off by selecting one of a number of different block sizes.
NOTE: The format supports NPOT textures. It can hold data for up to four 8-bit components per texel
and supports both linear RGB and sRGB color spaces.
If working with floating point data, ASTC LDR is not suitable—consider using ASTC HDR
instead.
For further information, see the extension specification at http://www.khronos.org/registry/gles
/extensions/KHR/texture_compression_astc_hdr.txt.

80-NU141-1 B MAY CONTAIN U.S. AND INTERNATIONAL EXPORT CONTROLLED INFORMATION 103
6 Designing OpenGL ES Guidelines
6.1 Overview
Designing a well performing OpenGL ES application can be a challenging task. Every single ES
application should try to:
Adjust its behavior to the capabilities of the underlying hardware
Choose the fastest and the most appropriate mechanism for the rendering context version in
use in the application
Recognize available extensions and make a good use of them
Make sure the draw calls are organized in an efficient manner so that:
Number of all draw calls that do not rasterize any fragments is reduced to a minimum
Meshes produced by the draw calls are sorted from the nearest to the furthest, so that the
amount of overdraw is reduced to a minimum
Draw calls are first sorted by render target, then by active program object, and finally by
any other state adjustments that need to be applied for the affected draw operations to
work correctly
Avoid making redundant API calls that attempt to set an ES state to a particular value, when
exactly the same value has already been assigned earlier
Use multiple rendering contexts if an application needs to compile shaders, or stream
geometry or texture data on-the-fly
This chapter discusses these and many more aspects that ES application designers should always
keep in mind when creating software.
Further information describes the evolution of Open GL ES and the different approaches that
have been taken to address the issue of CPU bottlenecks, which are currently the biggest
problems affecting 3D application performance.
6.2 OpenGL ES as a client-server architecture
Fundamentally, OpenGL ES is conceptually based around a client-server architecture, where ES
implementation provides rendering services to applications. A single application can open
multiple connections by creating a number of ES rendering contexts. Each connection is assigned
default state configuration, which can be modified or used (eg. for compute or rendering
operations) by sending ES commands through that connection.

Qualcomm® Adreno™ OpenGL ES Developer Guide Designing OpenGL ES Guidelines
80-NU141-1 B MAY CONTAIN U.S. AND INTERNATIONAL EXPORT CONTROLLED INFORMATION 104
On desktop and embedded platforms, this translates to a model where the concept of a server is
replaced by a driver which runs in both kernel- and user-mode layers of the operating system. The
user-mode part of the driver acts like a shim layer, which intercepts the ES commands from the
application and queues them in a command buffer. When the buffer runs out of space or a
flushing command is executed, the buffer is transmitted to the kernel-mode part of the driver
which then transmits it to the GPU for actual execution.
As with any design, the model has a number of positives and drawbacks. As the OpenGL ES API
continues to advance with newer versions and hardware capabilities improve, the API overhead
shrinks. An example of this is how generic vertex attribute array management has evolved over
time in OpenGL ES to improve performance issues stemming from the original model design.
When issuing a draw call, the vertex shader used for the rendering process usually takes
per-vertex attribute data from some form of external storage. In OpenGL ES 1.1 and ES 2.0, there
were two options to choose from, as to the data source:
A process-side buffer maintained by the application.
Alternatively, assuming the hardware had sufficient amount of free committable memory, the
data stored in VRAM (or any other memory region that the driver deemed appropriate, given
the usage hints passed when allocating that store). In OpenGL ES 1.1, this functionality was
considered a client-side capability, as opposed to ES 2.0 where it was named generic vertex
attribute array. Despite the different names, the general idea behind these concepts was the
same.
The first data source described in the list above is very expensive. Since all client-side buffers can
be freely changed by the application at any time, OpenGL ES implementations must cache
contents of all process-side buffer regions required to execute the draw call. Only after the data is
cached, can the execution flow be returned to the application. There are two problems with this
strategy:
These regions can take significant amount of space that the driver would need to allocate on-
the-fly and then maintain. In embedded environments with limited memory availability, this
can be a serious issue.
A memory copy operation is not free.
The biggest problem with client-side buffers is that the GPU cannot usually access memory
regions of the type directly. Instead, it needs to be copied to another memory block that the
hardware has direct access to. An important observation to be made at this point is that generic
vertex attribute arrays backed by buffer object storage (also known as vertex buffer objects) are
not affected by this problem; after all, the data is likely to be already stored in a GPU-friendly
memory region.
Modifying the configuration of generic vertex attribute arrays is often a costly activity on its own.
Since OpenGL ES 1.1 or ES 2.0 did not include support for any kind of state container that would
encapsulate this information, implementations were forced to change the configuration on-the-fly
between draw calls, which increased the time required to render a single frame. If an application
wanted to use a buffer object-backed storage, it often had to update the GL_ARRAY_BUFFER
binding with a glBindBuffer() call before proceeding with an actual draw operation. Therefore,
binding operations can be expensive.

Qualcomm® Adreno™ OpenGL ES Developer Guide Designing OpenGL ES Guidelines
80-NU141-1 B MAY CONTAIN U.S. AND INTERNATIONAL EXPORT CONTROLLED INFORMATION 105
Vertex Array Objects have been introduced with OpenGL ES 3.0 to reduce the inefficiency. Since
VAOs cache GL_ARRAY_BUFFER bindings that are current at the time each generic vertex
attribute array configuration is updated, the only thing applications have to do now when
rendering a set of meshes is to keep switching between mesh-specific Vertex Array Objects, prior
to issuing a corresponding set of draw calls. This is instead of doing a number of expensive API
calls.
OpenGL ES 3.0 discourages developers from using client-side buffers as a backing for generic
vertex attribute array data by not allowing the application to use those buffers for any Vertex
Array Object other than the default one holding ID 0. The support was not completely dropped to
maintain backward compatibility: All OpenGL ES 2.0 applications must work flawlessly in
OpenGL ES 3.0 contexts, and that requirement would have not been met had client-side buffer
support been removed for the default Vertex Array Object.
OpenGL ES 3.0 also introduced a handful of new mechanisms which let applications order the
GPU to directly write to VRAM-backed buffers or to have it treat buffer object regions as a
source for texture data. For more information, see OpenGL ES 3.0 Specification at
http://www.khronos.org/registry/gles/specs/3.0/es_spec_3.0.3.pdf.
Pixel Buffer Objects – Bind a buffer object to a GL_PIXEL_PACK_BUFFER binding point,
so that glReadPixels() calls will write the result data to the specified buffer object region. By
associating a buffer object with GL_PIXEL_UNPACK_BUFFER binding point, any calls
that take texture data (like glCompressedTex*Image() and glTex*Image() ) will use that
memory region as a source, instead of client-side buffers.
Transform Feed-back – Data saved by vertex shader to any of the output variables can be
stored in a buffer object region.
These mechanisms steer OpenGL ES in a direction where the GPU generates the data it then
reuses for different purposes. By avoiding CPU intervention, the API overhead is further reduced.
Open GL ES 3.1 introduces even more instruments that can be used to make the GPU more self-
sufficient. E.g.:
Compute Shaders – Leverage the SIMD architecture of the GPU and allow the GPU
programs to modify buffer object storage and texture mipmap contents.
Images – Shaders can now modify buffer object storage whenever they wish
Indirect Draw Calls – Instanced draw calls can now be fired using arguments stored in buffer
object storage
In many cases, by combining these tools, per-frame number of RAM<->VRAM transfers can be
greatly reduced, resulting in significantly improved application performance.
6.3 OpenGL ES as a graphics pipeline
OpenGL ES is an asynchronous state machine, as even though the API calls usually execute
quickly, it does not mean they have been handled by the GPU. Instead, they were most likely
queued for execution which happens at some point in the future.
A pipeline flush, which corresponds to the transmission of all queued commands down to the
GPU's Command Buffer, and/or stall, which happens when the driver needs to wait for the
hardware to finish processing flushed commands, can occur if any of the API functions described
below are called by the application:
eglSwapBuffers()

Qualcomm® Adreno™ OpenGL ES Developer Guide Designing OpenGL ES Guidelines
80-NU141-1 B MAY CONTAIN U.S. AND INTERNATIONAL EXPORT CONTROLLED INFORMATION 106
glCheckFramebufferStatus()
glClientWaitSync() or glWaitSync() calls
glCompressedTexImage2D() and glCompressedTexImage3D()
glCompressedTexSubImage2D() and glCompressedTexSubImage3D()
Any of the glDraw*() draw calls, if any of the enabled vertex attribute arrays are configured
to use a client-side buffer region
Any of the glGet*() getter calls
Any of the glIs*() getter calls.
glMapBufferRange(), unless GL_MAP_UNSYCHRONIZED_BIT flag is used
glReadPixels()
glTexImage2D() and glTexImage3D()
glTexSubImage2D() and glTexSubImage3D()
glBufferSubData()
These functions can introduce lags into the rendering pipeline for the following reasons:
Any API call that relies on client-side data must be executed imminently. Should the
execution be deferred until an undefined moment of time in the future, by the time ES starts
handling that call, the buffers available at the time of the call might have had already gone
out of scope or have been released.
Any API call that returns a piece of information to the caller may require the pipeline to be
flushed. Had it not been flushed and the values had to be retrieved by querying the hardware,
which is an implementation-specific detail, the value or set of values they return could be
invalid, as it/they would not represent the latest ES state configuration.
As per EGL specification, front/back buffer swap operation performs an implicit flush
operation. This is to ensure that the frame is rendered as soon as possible, so that it can then
be shown on the display.
Buffer object storage may not be mapped into process space before the queued API
instructions finish executing. Otherwise, it could run into a situation where the process reads
data storage that is still being written to. If the GL_MAP_UNSYNCHRONIZED_BIT flag is
specified, this can be ignored by the driver since the application is aware of the risk.
Operations that need to access any render-target that has earlier been rendered to (like
glReadPixels()) cannot operate on buffers that may still being rendered to. Any draw calls
stuck in the message queue must be executed before the process can retrieve the visual data
or copy it into a buffer object region.
As described in Section 4.1, OpenGL ES 3.1 also introduced a new tool called images. These
allow shader invocations to issue read and write operations that operate directly on the contents of
texture mipmap(s). Because shader invocations run asynchronously and in loosely defined order,
care must be taken to ensure that any ES operations that follow an image-based draw call and that
make use of the possibly modified memory, are correctly synchronized. This can be achieved by
calling glMemoryBarrier() or glMemoryBarrierByRegion(). These functions take a single bitfield
argument,where each bit corresponds to a certain type of operation that may rely on the modified
memory region. More information about these bits can be found in reference pages at
http://www.khronos.org/opengles/sdk/docs/man31/.

Qualcomm® Adreno™ OpenGL ES Developer Guide Designing OpenGL ES Guidelines
80-NU141-1 B MAY CONTAIN U.S. AND INTERNATIONAL EXPORT CONTROLLED INFORMATION 107
As a reminder, it is important to batch draw operations. When looking at a single draw call
invocation, the majority of time is spent on verifying GL state configuration (see Section 6.4.8 for
more information). There are a number of ways to reduce that cost:
For OpenGL ES 2.0 (and higher), consider using indexed triangle strip-based draw calls,
which is often the most efficient way of drawing geometry on Adreno architecture. However,
this approach may result in a performance loss, so always carry out performance testing to
determine the method to be used.
For OpenGL ES 3.0 and ES 3.1 applications, use indexed instanced draw calls for all the
geometry, whose topology is constant, and whose appearance can be satisfactorily changed
by passing different data via attributes. In all other cases, use indexed ranged draw calls:
glDrawRangeElements() tells ES what the min/max values for the index data set of the draw
call are. This lets OpenGL ES implementation precache the vertex data for the specified
index range, which can improve the rendering performance.
If the application is written with OpenGL ES 3.1 in mind, is is possible to prebake a buffer
object storage by filling it with draw call arguments for all the static geometry for a particular
scene graph. Once that storage is ready, issue indexed draw calls instead of the regular ones.
This will move a large portion of the validation cost to GPU in Adreno architecture, resulting
in a significantly improved rendering efficiency.
NOTE: Indirect draw calls are implicitly instanced. This means that if the engine has been written with
instanced draw calls in mind, further improvements can be made for the rendering performance
by migrating to indirect ones.
These optimizations should always be kept in mind.
6.4 Designing a high-performance OpenGL ES application
6.4.1 Advanced lighting/shadowing
The availability of programmable shaders makes it possible to apply per-pixel lighting
everywhere. To use the available fragment shader instructions more efficiently, per-vertex
lighting or light maps can be used.
Similarly, specular highlights, cube lighting, and reflections maps that are part of the original
texture or prebaked can be used. Assuming the application does not support a time-of-day feature,
shadows and lights can be prebaked and loaded as a texture.

Qualcomm® Adreno™ OpenGL ES Developer Guide Designing OpenGL ES Guidelines
80-NU141-1 B MAY CONTAIN U.S. AND INTERNATIONAL EXPORT CONTROLLED INFORMATION 108
6.4.2 Avoid excessive clipping
Consider tessellating any triangles, whose area is significantly larger than the average for a given
mesh. This will help avoid excessive clipping, which could become a performance bottleneck.
Consider the following example, where a static room changes from 722 triangles to 785 triangles.
More triangles were added to the overall geometry, but the performance improves because there
is no excessive clipping of the oversized triangles.
Figure 6-1 Geometry design to avoid clipping
6.4.3 Avoid unnecessary clear operations
The Adreno driver handles glClear() calls by drawing viewport-covering quads into the frame
buffer, using clear color values specified earlier by the application. Clear calls operate at the
normal pixel rate.
For packed depth+stencil attachments (ones that use GL_DEPTH24_STENCIL8 or
GL_DEPTH32F_STENCIL8 internal formats), the Z-buffer and the stencil buffer should always
be cleared together. Clearing either depth or stencil buffer for a packed attachment results in
reduced performance.
Avoid redundant clears as they are costly.
To avoid unnecessary implicit copy operations, always clear the depth buffer at the start of a
frame.
6.4.4 Avoid unnecessary MakeCurrent calls
Calling the eglMakeCurrent function every frame within an application is not recommended.
6.4.5 QTI SIMD/FPU co-processor usage
Snapdragon CPU cores support an additional VeNum a SIMD/FPU co-processor that is
instructionally compliant with ARM NEON instruction set. This SIMD/FPU unit can be coded
for jobs to offload the calculations from the CPU or vertex shaders, e.g., skinning, simulations, or
physics. There is a simulator for testing and development on the PC and for sample assembly
code, as well as code that initializes and runs jobs on the coprocessor.

Qualcomm® Adreno™ OpenGL ES Developer Guide Designing OpenGL ES Guidelines
80-NU141-1 B MAY CONTAIN U.S. AND INTERNATIONAL EXPORT CONTROLLED INFORMATION 109
6.4.6 Implement multiple threads
Snapdragon processors today support multiple CPU cores. Distribute jobs to multiple threads in
the engine to take advantage of threads that can be physically executed in a concurrent manner.
6.4.7 Implement level-of-shading system
Because pixel shader instructions are scarce on mobile platforms, a so-called level-of-shading
system can be implemented, in which an algorithm is scalable, e.g., in three or five levels,
depending on the distance from the camera, e.g., a detailed shading may not be necessary on an
object until the camera is close to it. When the object is at a distance, a simpler shading can be
used.
6.4.8 Minimize GL state changes
ES API calls are enqueued in a command buffer prior to being dispatched to the kernel-mode part
of the driver, and then to the GPU. It is therefore important for the application to only issue those
API calls that really modify current rendering context configuration.
As an example, even though the following set of calls is not going to do any harm to the
rendering process, it is very likely to result in a reduced rendering performance, owing to the fact
that frame buffer binding operations are expensive and the glBindFramebuffer() calls presented in
the code snippet below are redundant:
const GLuint fbo_id = 1;
glBindFramebuffer(GL_DRAW_FRAMEBUFFER, fbo_id);
glDrawArrays (..);
glBindFramebuffer(GL_DRAW_FRAMEBUFFER, fbo_id);
glDrawElements (..);
Texture thrashing is costly too, so always sort the render calls by texture and then by state vector
to optimize the performance.
If using ES 3.0 or ES 3.1, utilize sampler objects to separate texture sampling state from texture
objects. This saves time the hardware would need to spend configuring texture units separately
for each texture touched by shader samplers.
If the application operates on an OpenGL ES 3.1 context, consider using vertex attribute
bindings. These split generic vertex attribute array state into two separate entities:
Array of vertex buffer binding points, where each binding point holds information about:
Bound buffer object
Start offset
Stride
Array of generic vertex attribute format information records, where each record specifies:
Component count
Normalization flag status

Qualcomm® Adreno™ OpenGL ES Developer Guide Designing OpenGL ES Guidelines
80-NU141-1 B MAY CONTAIN U.S. AND INTERNATIONAL EXPORT CONTROLLED INFORMATION 110
Offset of the first element relative to the start of the vertex buffer binding specific
attribute is to fetch from
Reference to one of the new vertex buffer binding points described above
Re-using the same vertex buffer binding points for multiple attributes, or modifying the data
source of generic vertex attribute arrays by switching to a different vertex buffer binding point, is
very likely to be a more lightweight operation than completely redefining generic vertex attribute
array configuration with a glVertexAttribPointer() call.
6.4.9 Minimize number of draw calls
OpenGL ES needs to perform a variety of different tasks before it can execute a single draw call,
e.g.:
Frame buffer completeness must be verified
Incomplete textures must be identified
Processing of the currently bound Vertex Array Object
If client-side vertex attribute arrays are enabled, the data needs to be transferred to a GPU-
accessible memory region
In OpenGL ES 3.0, always consider using immutable textures. These are always complete, hence
the costly verification process can be skipped for them.
In OpenGL ES 3.1, some portion of the validation process can be moved to hardware if an
indirect draw call is issued.
Under Android, each call to native code implementation from Java comes with an additional cost
that quickly adds up.
For these reasons, it is recommended to keep the number of draw calls issued to a minimum, and
to reduce the number of vertices that enter the rendering pipeline. The latter can be achieved by
describing the geometry using triangle strips which help to reduce the amount of data that the
hardware needs to process. Starting with OpenGL ES 3.0, it is possible to use primitive restart
functionality to render disjoint strips with a single draw call.
6.4.10 Scaling resolutions
Different values of the target resolution and frame rate should be tested on actual devices,
weighing visual fidelity versus the resulting performance budget. The physical resolution of the
display dictates the ideal frame buffer resolution.
Use frame buffer objects to render portions of the scene at a smaller resolution. Then, during a
post-processing pass, which may be occurring anyway, the scene can be scaled up to the native
resolution of the display. UI and HUD elements can then be rendered at the native resolution.
This approach is not uncommon in console games, in both previous and current generations. It
provides the flexibility to choose a lower resolution, since the texture filter hardware smooths out
the image.

Qualcomm® Adreno™ OpenGL ES Developer Guide Designing OpenGL ES Guidelines
80-NU141-1 B MAY CONTAIN U.S. AND INTERNATIONAL EXPORT CONTROLLED INFORMATION 111
6.4.11 Avoid intra-frame resolves
Do not use any draw call patterns for the scene that might cause the driver to resolve out GMEM
contents prematurely and later restore them. The easiest way to prevent performance killing is to
ensure that the frame buffer is cleared immediately after every call to glBindFrameBuffer. Scenes
should be drawn as shown in Figure 6-2.
Figure 6-2 Intra-frame resolves

Qualcomm® Adreno™ OpenGL ES Developer Guide Designing OpenGL ES Guidelines
80-NU141-1 B MAY CONTAIN U.S. AND INTERNATIONAL EXPORT CONTROLLED INFORMATION 112
6.4.12 Identify bottlenecks
To implement advanced visual effects, experimentation and benchmarking are required to assess
the target platform. Figure 6-3 shows tests to identify bottlenecks and suggests the order in which
to perform the tests. Based on the results of these tests, the platform-specific budget could be
estimated and any algorithm requiring a complex shader needs to be adjusted accordingly.
Figure 6-3 Identifying application bottlenecks in GPU
6.4.13 Blur effect
Many advanced shaders, especially post-processing effects and image transitions generally used
in UI systems, require blur algorithms.
Typically, separable filter kernels are used. These are based on the algorithms developed by the
mathematician Gauss. The algorithm could be heavy to implement into a pixel shader as a whole.
Calculating the offsets of those kernels in the vertex shader or on the CPU can make a difference.
Vertex shaders can prefetch the texture and arithmetic instructions are reduced in the pixel
shader.
Using a lower mipmap level can be an effective alternative. Creating a quarter-size blurred image,
then fetching this image to blur a fullsize image, is an old trick commonly used in image space
effects.

Qualcomm® Adreno™ OpenGL ES Developer Guide Designing OpenGL ES Guidelines
80-NU141-1 B MAY CONTAIN U.S. AND INTERNATIONAL EXPORT CONTROLLED INFORMATION 113
Another way to achieve a stronger blur effect is to switch on bilinear filtering to blur while
fetching an image. On Adreno GPUs, this is slightly more expensive than point sampling the
texture.
Any progressive blur, as applied by Masaki Kawase on the Xbox, in which an image is blurred
and the sampled image is blurred again, will generate an additional performance hit with each
iteration. But multiple iterations are necessary in case of progressive blur to achieve a strong
blurred effect.
6.4.14 Store equations in textures/look-up textures
As soon as an algorithm can be refactored to store in a texture, one texture fetch can replace
numerous arithmetic instructions. Further, several complex algorithms can be stored in textures
and fetched on demand, allowing much greater flexibility in visualizing complex algorithms.
For mobile devices, the number of arithmetic instructions replaced by this approach has to be
very high, because texture bandwidth is very limited. A 16:1 ratio is a good rule of thumb here.
As long as the texture fetch might replace 16 or more arithmetic instructions, it can be
worthwhile.
6.4.15 Use front-to-back rendering
The Adreno GPU contains special circuitry to optimize blocks of pixels that would otherwise fail
the depth test. The GPU tries to detect such blocks of pixels early in the pipeline to save further
processing.
To assist the GPU, rendering should be as close as possible to front-to-back. Having the CPU sort
individual triangles is excessive, but, sorting frustum-culled bounding boxes from the nearest to
the furthest is more feasible.
Another example would be a frame consisting of a landscape and a skybox. To avoid overdraw,
the application would first draw the land, then the skybox.
6.4.16 Use back face culling
A simple performance mistake is to turn off back face culling. This can cause a worst-case
doubling of the number of pixels that need to be shaded. For opaque, nonplanar objects, back
faces should always be culled.
NOTE: The FlexRender deferred rendering algorithm obeys the GL cull mode, so back-face culled
polygons can improve the vertex processing performance.
6.4.17 Use LoD in effects
When thinking of LoD systems, think of the polygon count of meshes. That is a good practice,
and should be employed for mobile applications. Also consider having a LoD system for shader
effects. E.g., fade away specular highlights and normal mapping as an object recedes and disable
these completely after the distance of the object to the camera exceeds a certain threshold.

Qualcomm® Adreno™ OpenGL ES Developer Guide Designing OpenGL ES Guidelines
80-NU141-1 B MAY CONTAIN U.S. AND INTERNATIONAL EXPORT CONTROLLED INFORMATION 114
6.4.18 Use mipmapping
Not only are mipmaps important for improved visual quality, but they are also necessary for
better texture cache performance. With hardware memory constraints in mind, it is recommended
to use them whenever feasible.
6.4.19 Use static and baked-in lighting
Dynamic lights, shadow maps, normal mapping and per-pixel effects should be reserved for
visually worthy objects in the scene. Spend shader instructions on object that matter and do not
waste GPU cycles on meshes that are irrelevant or located far in the back plane. For the latter, cut
corners where possible, e.g., disable specular lighting calculations and use baked-in light maps.
6.4.20 Use 2D array textures
2D Array Textures are a unique GPU feature that can assign an array of textures to a single
texture stage. The shader can simply use a third texture coordinate to select which texture it
wishes to sample from.
Using 2D Array Textures can simplify state changes and increase the batching of draw calls. 2D
Array Textures can be used to minimize texture cache thrash for materials that have multiple
textures. Each texture layer in the stack can be a separate texture needed by the material. The
fragment shaders would have to be written such that the Z coordinate of the UV argument of the
texture() is assigned texture layer index number.
6.4.21 Use vertex buffer objects
It is recommended to use Vertex Buffer Objects instead of client-side vertex arrays for the best
performance. Relying on client-side vertex arrays has significant performance implications
because the CPU is used to copy the vertex data into the GPU memory for each draw call,
causing a drain on memory bandwidth and lowering performance. Using VBOs avoids the
additional overhead.
6.5 Handle synchronize and flush operations
6.5.1 Light- and heavyweight resolves
One of the reasons OpenGL ES implementations may introduce pipeline stalls is resolves. A
resolve is a memory copy operation, which is one of the most expensive operations the driver
performs while running an application.
There are two types of recognized resolves:
Lightweight resolve – A memory copy operation that takes data located in internal graphics
memory and stores it in the external memory, e.g., when the back buffer is to be displayed.
Heavyweight resolve – A memory copy operation which first copies data from internal
graphics memory to external memory, so that the bins can finish rendering, and then copies it
back to internal graphics memory. Because of the double-copy, heavyweight resolves cost
twice as much as the lightweight resolves. An example of a heavyweight resolve is a
glReadPixels() call.

Qualcomm® Adreno™ OpenGL ES Developer Guide Designing OpenGL ES Guidelines
80-NU141-1 B MAY CONTAIN U.S. AND INTERNATIONAL EXPORT CONTROLLED INFORMATION 115
The following is a list of ES API commands that can induce a heavyweight resolve:
eglSwapBuffers() – This call triggers the driver to flush all of its buffered rendering to the
hardware. By default, the swap command copies the depth buffer content from the previous
frame into each bin before starting the new frame. Starting the frame by clearing the depth
buffer prevents the hardware from having to copy the buffer between frames. The swap
command assumes that the color buffer will be overwritten, so the color buffer needs to be
cleared only if the rendering algorithm does not paint every pixel in the buffer.
glBindFramebuffer() – If the bound draw buffers are not cleared, the driver assumes that the
previous data in the frame buffer object is needed, and the previous image for this object must
be copied from slow external memory to fast internal memory. If this call is placed directly
after a swap and before clearing the depth buffer that starts the new frame, only a lightweight
resolve is necessary.
glBufferData(), glBufferSubData(), glTexImage2D(), glTexSubImage2D() – These calls
update memory buffers. If these functions are called in the middle of the frame, the driver
creates an extra copy of the data and starts copying. If they are called after the swap and
before the depth buffer clear, no resolve occurs and no extra driver overhead ensues.
glCopyTexImage2D(), glCopyTexSubImage2D() – It is recommended to use frame buffer
objects to avoid the heavyweight resolves that occur if any of the two functions are used.
glReadPixels() – This call causes a complete flush of the GPU and idles the graphics pipeline.
It is very expensive and should be avoided. Ideally, it is used directly before a swap so that it
forces only a lightweight resolve instead of a heavyweight resolve, which would happen if
called in the middle of a frame.
The following actions will also result in a heavyweight resolve:
Querying objects that force the driver to return results mid-frame
Changing frame buffer attachment configuration
Changing contents of multisampled textures that are also rendering to
A post-processing pipeline is a typical usage scenario, in which the programmer needs to make
sure only lightweight resolves are involved; e.g., a depth-of-field effect would require the
following data flow:
1. After the swap, bind a frame buffer object, clear it, and render the full scene contents into it.
2. Bind another smaller frame buffer object, clear it, and render a down-sampled blurred version
of the scene for future use as the out-of-focus scene.
3. Bind the back buffer, then combine contents of the two render-targets used in the previous
steps to simulate the depth-of-field effect by picking either blurry or sharp pixels, depending
on the distance calculated from the data in the depth buffer.
This forces a lightweight resolve of the first two frame buffer objects and another lightweight
resolve on the back buffer during the swap operation.

Qualcomm® Adreno™ OpenGL ES Developer Guide Designing OpenGL ES Guidelines
80-NU141-1 B MAY CONTAIN U.S. AND INTERNATIONAL EXPORT CONTROLLED INFORMATION 116
The following is a template for a TBR-friendly rendering loop.
…
// put all the glTexImage2D, glTexSubImage2D, glBufferData and
glBufferSubData commands here
// FBO block – if you use one or more FBOs
for{int i = 0; i < numFBOs; i++}
{
glBindFrameBuffer(target[i], framebuffer[i]);
glClear(GL_COLOR_BUFFER_BIT | GL_DEPTH_BUFFER_BIT | GL_STENCIL_BUFFER_BIT);
// draw scene here
}
// clear color and depth buffer
glClear(GL_STENCIL_BUFFER_BIT | GL_STENCIL_BUFFER_BIT);
// glReadPixel would go here … if really needed
eglSwapBuffers(dsp, backBuffer);
6.5.2 Getter calls
Getter calls in OpenGL ES induce a pipeline flush which may be expensive. If the application
does not use third-party software that could unknowingly modify OpenGL ES state instead of
querying ES state via glGet*() calls, the software should cache the information internally.
6.6 Manage resources with OpenGL ES
When looking at a call trace of an average OpenGL ES 1.1 or ES 2.0 application, the majority of
the traffic is related to state modification. The core version of these versions of the API did not
offer any state containers, except buffer objects and texture objects. Given memory constraints of
ES1.1- and early ES2.0-generation platforms and the lack of support for Vertex Array Objects in
OpenGL ES, it was difficult for the majority of the applications to avoid frequent calls to
glVertexAttribPointer(). These were often preceded with a glBindBuffer() call to set up the
GL_ARRAY_BUFFER binding, per a single frame, and if these API calls occur frequently for a
single frame, this affects performance. If the application can afford to use OpenGL ES 3.0 or ES
3.1 contexts, or the OpenGL ES 1.1 or ES 2.0 context provides support for VAOs via extensions,
always use Vertex Array Objects.
If any of the shaders need to sample the same underlying texture data storage with different
sampling configurations via a number of shader samplers from within a single draw call, or the
application needs to change texture sampling settings for a specific texture object many times per
frame, consider using sampler objects.
In the first of these use cases, without sampler objects the application would create at least two
texture objects holding the same data, effectively wasting VRAM. In the second use case,
performance would be sub-optimal. Sampler objects allow preconfigueation of the sampling
configurations for intended use for accessing texture data. This could be done during loading
time. Then, the application can switch quickly between these configurations as the frame is
rendered. Use sampler objects whenever the application is able to use an OpenGL ES 3.0 or 3.1
context. This functionality has not been made available for OpenGL ES 1.1 or 2.0 contexts
through an API extension.

Qualcomm® Adreno™ OpenGL ES Developer Guide Designing OpenGL ES Guidelines
80-NU141-1 B MAY CONTAIN U.S. AND INTERNATIONAL EXPORT CONTROLLED INFORMATION 117
The application should avoid creating objects or reinitializing object storage during the frame
rendering process, regardless of the OpenGL ES version used. These tasks are very expensive and
can take an indeterminate amount of time to finish. They should only be carried out during
loading time. It is a frequently mistake for applications to call functions like glTexImage*() or
glBufferData(), instead of correspondingly glTexSubImage*() and glBufferSubData(). The
difference between the two is substantial. The former release any storage that might have been
initialized earlier for a particular texture or buffer object and allocate new memory region of user-
specified size. The latter use the existing storage and replace its region with new data. In terms of
the cost associated with each call, it is permitted to think of these sets as malloc() and memcpy().
Finally, make sure that the application never makes redundant OpenGL ES API calls. Never
assume that the OpenGL ES implementation will ignore API calls that do not change rendering
context state and that they will never be passed down to the hardware.
Table 6-1 lists the API calls that modify OpenGL ES state. Try to reduce the number of calls per
frame to these functions given the way the rendering engine is designed.
Table 6-1 State-modifying calls in OpenGL ES
API call
ES 2.0?
ES3.0 ?
ES3.1?
glBindBuffer
✓
✓
✓
glBindBufferBase
✗
✓
✓
glBindBufferRange
✗
✓
✓
glBindFramebuffer
✓
✓
✓
glBindImageTexture
✗
✗
✓
glBindProgramPipeline
✗
✗
✓
glBindRenderbuffer
✓
✓
✓
glBindSampler
✗
✓
✓
glBindTexture
✓
✓
✓
glBindTransformFeedback
✗
✓
✓
glBindVertexArray
✗
✓
✓
glBindVertexBuffer
✗
✗
✓
glBlendColor
✓
✓
✓
glBlendEquation
✓
✓
✓
glBlendEquationSeparate
✓
✓
✓
glBlendFunc
✓
✓
✓
glBlendFuncSeparate
✓
✓
✓
glClearColor
✓
✓
✓
glClearDepthf
✓
✓
✓
glClearStencil
✓
✓
✓
glColorMask
✓
✓
✓
glCullFace
✓
✓
✓
glDepthFunc
✓
✓
✓
glDepthMask
✓
✓
✓

Qualcomm® Adreno™ OpenGL ES Developer Guide Designing OpenGL ES Guidelines
80-NU141-1 B MAY CONTAIN U.S. AND INTERNATIONAL EXPORT CONTROLLED INFORMATION 118
API call
ES 2.0?
ES3.0 ?
ES3.1?
glDepthRangef
✓
✓
✓
glDisable
✓
✓
✓
glDisableVertexAttribArray
✓
✓
✓
glDrawBuffers
✗
✓
✓
glEnable
✓
✓
✓
glEnableVertexAttribArray
✓
✓
✓
glFramebufferParameteri
✗
✗
✓
glFramebufferRenderbuffer
✓
✓
✓
glFramebufferTexture2D
✓
✓
✓
glFramebufferTextureLayer
✗
✓
✓
glFrontFace
✓
✓
✓
glGenerateMipmap
✓
✓
✓
glHint
✗
✓
✓
glLineWidth
✓
✓
✓
glPixelStorei
✓
✓
✓
glPolygonOffset
✓
✓
✓
glProgramParameteri
✗
✓
✓
glProgramUniform*
✗
✗
✓
glReadBuffer
✗
✓
✓
glSampleCoverage
✓
✓
✓
glSampleMaski
✗
✗
✓
glSamplerParameter*
✗
✓
✓
glScissor
✓
✓
✓
glStencilFunc
✓
✓
✓
glStencilFuncSeparate
✓
✓
✓
glStencilMask
✓
✓
✓
glStencilMaskSeparate
✓
✓
✓
glStencilOp
✓
✓
✓
glStencilOpSeparate
✓
✓
✓
glTexParameter*
✓
✓
✓
glUniform*
✓
✓
✓
glUseProgram
✓
✓
✓
glVertexAttrib*
✓
✓
✓
glVertexAttribBinding
✗
✗
✓
glVertexAttribDivisor
✗
✓
✓
glVertexAttribFormat
✗
✗
✓
glVertexAttribI*
✗
✓
✓
glVertexAttribIFormat
✗
✗
✓

Qualcomm® Adreno™ OpenGL ES Developer Guide Designing OpenGL ES Guidelines
80-NU141-1 B MAY CONTAIN U.S. AND INTERNATIONAL EXPORT CONTROLLED INFORMATION 119
API call
ES 2.0?
ES3.0 ?
ES3.1?
glVertexAttribIPointer
✗
✓
✓
glVertexAttribPointer
✓
✓
✓
glVertexBindingDivisor
✗
✗
✓
glViewport
✓
✓
✓
6.7 Efficient state management
One of the important things when implementing OpenGL ES applications is to ensure that the
number of API calls that modify the OpenGL ES configuration is reduced to a minimum.
Table 6-2 lists the types of state containers OpenGL ES supports, along with a short description
of what state each object type holds.
Table 6-2 Object types in OpenGL ES
Type
ES 2?
ES 3?
ES 3.1?
Description
Buffer object
✓
✓
✓
Encapsulates a memory region that is allocated
by the driver, along with the following
information:
(ES2.0 / ES3 / ES3.1) Storage properties
(access flags, size, usage hint, etc.)
(ES3.0 / ES3.1) Mapping status
Frame buffer object
✓
✓
✓
Encapsulates description of a frame buffer,
along with state descriptors of all the
attachments
Frame buffer state includes:
(ES3 / ES3.1) Draw buffer configuration
(ES3 / ES3.1) Read buffer configuration
(ES3.1) Default frame buffer properties
(height, width, etc.)
Each attachment point consists of the following
state:
(ES2 / ES3 / ES3.1) Name & type of the
attached object
(ES2 / ES3 / ES3.1) Binding properties, as
configured by glFramebufferRenderbuffer()
or glFramebufferTexture*() calls.
(ES3 / ES3.1) Data type of components of
the attachment
(ES3 / ES3.1) Size in bits of attached
image's components

Qualcomm® Adreno™ OpenGL ES Developer Guide Designing OpenGL ES Guidelines
80-NU141-1 B MAY CONTAIN U.S. AND INTERNATIONAL EXPORT CONTROLLED INFORMATION 120
Type
ES 2?
ES 3?
ES 3.1?
Description
Pipeline object
✓
Encapsulates a rendering pipeline consisting
of all shader stages which will be used for
the draw calls, whenever no program object
is active
Apart from shader programs defining the
pipeline, the following state is stored:
ID of a program object that glUniform*()
commands will update
Validation status & info log for the pipeline
object
Program object
✓
✓
✓
Contains a list of attached shaders (one per
stage) and, potentially, a program that is an
outcome of linking those. Also stores the
following information:
(ES2 / ES3 / ES3.1) Flag telling if the last
linking attempt has succeeded
(ES2 / ES3 / ES3.1) Flag telling if the last
validation attempt has succeeded
(ES3.1) Flag telling if the program object can
be bound for separate pipeline stages
(ES2 / ES3 / ES3.1) Flag telling if the
program object has been marked for deletion
(ES2 / ES3 / ES3.1) List of active attributes
and uniforms
(ES3.1) Local work-group size for a linked
compute program
(ES2 / ES3 / ES3.1) Linking info log
(ES3 / ES3.1) Program binary blob & its
properties
(ES3 / ES3.1) Transform feedback properties
(buffer mode, varyings)
(ES3 / ES3.1) List of active uniform blocks,
along with their properties, binding points,
and information on which shader refers to
each uniform block
(ES3.1) Number of active atomic counter
buffers used by the program
Query object
✓
✓
Encapsulates the result value for an
asynchronous query, as well as a Boolean
telling if the result can be retrieved already
Renderbuffer object
✓
✓
Encapsulates properties of the renderbuffer
specified at the creation time
Sampler object
✓
✓
Encapsulates all state that affects the texture
sampling process:
(ES3.0 / ES3.1) Comparison function and
mode
(ES3.0 / ES3.1) Magnification and
minification filter
(ES3.0 / ES3.1) Maximum and minimum
level of detail
(ES3.0 / ES3.1) S/T/R wrap modes

Qualcomm® Adreno™ OpenGL ES Developer Guide Designing OpenGL ES Guidelines
80-NU141-1 B MAY CONTAIN U.S. AND INTERNATIONAL EXPORT CONTROLLED INFORMATION 121
Type
ES 2?
ES 3?
ES 3.1?
Description
Shader object
✓
✓
✓
Encapsulates the following state related to a
single shader instance:
(ES2.0 / ES3.0 / ES3.1) Flag telling if the
shader has been marked for deletion
(ES2.0 / ES3.0 / ES3.1) Flag telling if the last
compilation attempt was successful
(ES2.0 / ES3.0 / ES3.1) Info log
(ES2.0 / ES3.0 / ES3.1) Shader source
(ES2.0 / ES3.0 / ES3.1) Type of the shader
Sync object
✓
✓
Encapsulates the following state used for client/
server synchronization:
(ES3.0/ES3.1) Synchronization object
properties (condition, flags, status), as
configured by a glFenceSync() call
(ES3.0/ES3.1) Type of the sync object
Texture object
✓
✓
✓
Encapsulates texture mipmaps, a set of
properties per each mipmap, as well as the
following state:
• (ES3.1) Depth/stencil texture mode switch
(ES3.0 / ES3.1) Flag telling if the texture
format and size has been made immutable
(ES3.1) Number of texture levels of the
immutable texture
(ES3.0 / ES3.1) Swizzle configuration
(ES2.0 / ES3.0 / ES3.1) Texture sampling
state – see "Sampler Object" row for the list
of properties
(ES3.1) Each texture mipmap carries the
following state (queriable with
glGetTexLevelParameter*() ):
Flag telling if the texture contents are
compressed
Flag telling whether the mipmap uses a
fixedsample pattern (in case of multisample
textures)
Internal format used for the data
Number of bits used to store Alpha/Blue/
Depth/Green/Red/Shared Exponent/Stencil
data
Number of samples
Resolution
Type of Alpha/Blue/Depth/Green/Red
components
Transform feedback object
✓
✓
Encapsulates the following state used for the
transform feed-back process:
(ES3.0 / ES3.1) Buffer object regions bound
to transform feedback attribute streams
(ES3.0 / ES3.1) Flag telling if the transform
feedback process is ongoing
(ES3.0 / ES3.1) Flag telling if the transform
feedback process has been paused

Qualcomm® Adreno™ OpenGL ES Developer Guide Designing OpenGL ES Guidelines
80-NU141-1 B MAY CONTAIN U.S. AND INTERNATIONAL EXPORT CONTROLLED INFORMATION 122
Type
ES 2?
ES 3?
ES 3.1?
Description
Vertex array object
✓
✓
Encapsulates all state related to generic vertex
attribute array configuration. Specifically:
(ES3.0 / ES3.1) Generic vertex attribute
array properties stored separately for each
vertex attribute array (divisor, "is integer?"
flag, "normalized" flag, pointer, size, stride,
type), as specified by glVertexAttrib*Pointer()
call
(ES3.0 / ES3.1) GL_ARRAY_BUFFER
binding that was active at the
glVertexAttrib*Pointer() call for each vertex
attribute array
(ES3.0 / ES3.1)
GL_ELEMENT_ARRAY_BUFFER binding
(ES3.1) Vertex buffer binding for each vertex
attribute array
(ES3.1) Vertex buffer binding properties
(instance divisor, offset, relative offset, stride,
vertex binding ID)
After ensuring that the application takes full advantage of the state containers available in the
version of OpenGL ES in use, the next step to improve rendering performance is to ensure that
the application does not make redundant API calls. It is a common pitfall for OpenGL ES
applications to activate a program object that is already active, or to assign the values to shader
uniforms that are exactly the same as the existing uniform values. To keep the overhead low, even
though these calls are redundant, the driver may pass them down to hardware, effectively wasting
time that could be spent on more important matters.
Lastly, it is always a good idea to sort draw calls to reduce the number of state changes that the
OpenGL ES application will make. QTI recommends that draw calls be sorted in the following
order:
1. By render target – Switching between render targets (using glBindFramebuffer or
glFramebuffer* calls) is very expensive, so only reconfigure the frame buffer bindings or
active draw frame buffer attachments after the rendering of all objects for the current frame
buffer object configuration is complete. If the object needs to be drawn using multiple
programs into multiple frame buffers, it is cheaper to switch between the programs first and
then the frame buffers. This approach minimizes the number of calls to glBindFramebuffer
and/or glFramebuffer* at the cost of an increased number of glUseProgram calls.
2. By program – For a given frame buffer, ensure the number of program switches is reduced to
the minimum. For instance, if a scene consists of three objects, two of which use the same
fragment shader, it is a good idea to render these two objects first, then change the program
and proceed with rendering the remaining object.
3. By other state – Other state changes are less expensive, so further ordering of draw calls
depends on the application. A rule of a thumb is that the fewer state switches, the better.

Qualcomm® Adreno™ OpenGL ES Developer Guide Designing OpenGL ES Guidelines
80-NU141-1 B MAY CONTAIN U.S. AND INTERNATIONAL EXPORT CONTROLLED INFORMATION 123
6.8 Energy saving tips
The rendering process is a complex activity that consumes a lot of power. There are a few aspects
of rendering that engine programmers should consider when designing applications, to ensure that
the battery consumption level stays reasonable. They are as follows:
Is it acceptable for the application to render a frame every once in a while, or is the user
expecting the visuals to be regularly updated?
As an example, in a photo browser application, it would be acceptable to lock the rendering
pipeline once a photo has been shown, and keep the rendering process locked until the user
started interacting with the image in some way; e.g., if they tried to zoom into it or move in a
certain direction. At that point, it would resume the rendering process. Rendering a stream of
frames that look identical makes no sense and consumes more power.
However, if any part of the UI is animated, it could justify more recurrent updates. To reduce
the cost of rendering the UI-only frame, the application could cache the way the photo is
presented when a regular frame is rendered, and then for the less expensive frames, it could
blit that texture to the back buffer and render the HUD over it.
If the application needs frequent redraws, how regular do these updates have to be?
A video player application would be acceptable to cap its rendering rate at the frame rate of
the video clip that is being played. However a video game, which could provide a smoother
visual experience when allowed to render more frames per second, could paint as many
frames as possible if the device is connected to a power source, or could be restricted to draw
up to 30 frames per second whenever the device is powered by the battery.
The intensity of battery consumption can usually be controlled by the application and the
scalability of that drainage depends on what the application does and how its rendering pipeline is
constructed.
The application can use a frame rate limiter to reduce the number of frames that get drawn per
second. There are a number of ways to implement this functionality:
Provided that it is an acceptable solution to use the display refresh rate as the basis for
reducing the number of frames that are drawn per second, the quickest way is to call the
eglSwapInterval function.
This function takes a single argument, which specifies the minimum number of video frames
that are displayed before a buffer swap occurs. This means that if the display has a refresh
rate of 60 Hz and a value of 2 was used, then no more than 30 frames would be rendered
every second. This is enforced by blocking the execution flow in eglSwapBuffers until the
front/back buffers are switched by hardware.
NOTE: Hardware updates the display contents at regular intervals. If the application calls
eglSwapBuffers too late, it may miss the vsync time window for a given frame and remain
blocked until the next video sync event occurs.
Using a value of 0 causes eglSwapBuffers calls to instantly flip the front buffer with the back
buffer, usually causing a tearing effect, which is significantly more noticeable during
dynamic animations.
By default, eglSwapInterval is configured to use a value of 1.

Qualcomm® Adreno™ OpenGL ES Developer Guide Designing OpenGL ES Guidelines
80-NU141-1 B MAY CONTAIN U.S. AND INTERNATIONAL EXPORT CONTROLLED INFORMATION 124
More complex engines often distribute the workload to multiple threads and execute the
computations outside the rendering pipeline. When it is time to render a frame, they use the
latest data that is available. In this case, it may be more reasonable to use a bespoke
frame-rate limiter, which wakes up sufficiently early for each frame, draws the scene, and
finally calls eglSwapBuffers() before vsync occurs.
Actual implementations of a customized frame-rate limiter vary and usually involve
heuristics to a certain degree, but the general idea is as follows:
time_t current_time;
for (each frame)
{ time_t wakeup_time =
getNextWakeupTime()
while ( (current_time = currentTime()) <
wakeup_time) { time_t sleep_time =
getSleepTime(current_time,
wakeup_time);
sleep(sleep_time); }
draw();
eglSwapBuffers(display, draw_surface_to_swap);
}
NOTE: sleep() does not guarantee that the thread will be returned execution right after the specified
time interval passes. However, time quanta allocated to threads by modern operating systems
are usually sufficiently small for 3D applications to safely rely on this approach.
6.9 OpenGL ES and multithreading
All rendering commands in OpenGL ES must operate within a rendering context, which
encapsulates ES objects, frame buffer configuration, and various context-wide state information.
Before the application can proceed with issuing rendering commands, it must perform the
following:
1. Initialize EGL for a display using eglInitialize().
2. Create draw and read surface(s) using eglCreatePbufferSurface(), eglCreatePixmapSurface(),
or eglCreateWindowSurface() call(s).
3. Create a rendering context using eglCreateContext().
4. Bind a triple {ES context, draw surface, read surface} to the current thread by calling
eglMakeCurrent().
The application also needs to retrieve ES function pointers using eglGetProcAddress(). This
action can be performed at any time, because it does not depend on a specific display or on the
currently bound rendering context.
Once a rendering context is set up and bound to a specific thread, the application is free to issue
ES calls from within that thread. Each OpenGL ES API call made from then on will be queued
for actual execution at some point in the future when the pipeline is flushed.

Qualcomm® Adreno™ OpenGL ES Developer Guide Designing OpenGL ES Guidelines
80-NU141-1 B MAY CONTAIN U.S. AND INTERNATIONAL EXPORT CONTROLLED INFORMATION 125
If the application needs to use multiple rendering contexts, it simply repeats Steps 2-4 for each
new context, with the assumption that only one rendering context will be assigned to a particular
thread at the same time. This does not prevent multiple rendering contexts from being active, as
long as each one of them gets their own hosting thread.
Multiple rendering contexts are not assigned separate hardware command buffers. Instead, calls
in the command queue are serialized and processed one after another.
Despite the fact that OpenGL ES in general is an asynchronously executed API, some of the API
commands take a while before they return the execution flow. Putting aside those of the functions
that wait until the pipeline flushes or the queued commands finish executing on the GPU side,
e.g., waits issued on fence syncs injected into command stream, there is a class of functions that
take client-side data and transfer it to a memory region chosen by the driver:
glBufferData()
glBufferSubData()
glCompressedTexImage2D() and glCompressedTexImage3D()
glCompressedTexSubImage2D() and glCompressedTexSubImage3D()
glTexImage2D() and glTexImage3D()
glTexSubImage2D() and glTexSubImage3D()
Depending on the amount of data that needs to be transferred, these functions can take a fairly
lengthy period of time before they return execution flow to the caller. Each of the functions can
only leave as soon as they are entirely sure that all data has reached the destination. Had they
returned earlier, the caller would be free to modify the source buffer or could release it, regardless
of the undergoing memory copy operations.
Lengthy API calls do not fit well into the picture of smooth rendering process. An application that
aims at a frame rate of 60 FPS has a mere ~16,7 ms time budget for each frame. If the time
needed to fill the back buffer with contents exceeds that time window, the performance goal can
no longer be met and the overall user experience degrades.
Multiple rendering contexts allow the applications to issue the memory transfers on a separate
thread (or threads), while keeping the rendering process ongoing in another thread. While the
general performance of the GPU may reduce during the process, the approach allows the
applications to show things like an animated loading screen or to draw a simple 3D scene that
would keep the user busy, as the geometry and texture data for the next level is being loaded into
VRAM.
Auxiliary rendering contexts can also be used for transparent shader compilation or program
linking. Since the two activities are handled exclusively by CPU, but can only be invoked from
within a rendering context, deferring these tasks to helper threads can help maintain the rendering
performance of the main rendering context, as long as each context is assigned a separate CPU
core.
Creating more rendering contexts than there are CPU cores available is inefficient and is not
recommended.
Objects created in one rendering context cannot be accessed by default in another context. For
that to happen, auxiliary contexts need to have a parent rendering context assigned during
creation time. For performance reasons, it is recommended to create all contexts during startup,
rather than later during runtime.

Qualcomm® Adreno™ OpenGL ES Developer Guide Designing OpenGL ES Guidelines
80-NU141-1 B MAY CONTAIN U.S. AND INTERNATIONAL EXPORT CONTROLLED INFORMATION 126
Not all OpenGL ES objects can be shared between rendering contexts. The following object types
can be accessed by all rendering contexts which share the same namespace:
Buffer objects
Program objects
Renderbuffer objects
Sampler objects
Shader objects
Sync objects
Texture objects (except for the texture object named 0)
The following objects are cannot shared between rendering contexts:
Frame buffer objects
Program pipeline objects
Query objects
Transform feedback objects
Vertex array objects
Changes applied to a shared object in rendering context A are not instantly visible to rendering
context B; e.g., consider a texture object. If updating the storage of the texture in rendering
context A, for the changes to become visible in context B, the following actions need to be
undertaken (in the order specified):
1. The command that changed the storage contents need to actually complete before it can be
accessed by the other context. This can be ensured by:
a. (ES 2.0/ES 3.0/ES 3.1) calling glFinish() in rendering context A
b. (ES 3.0/ES 3.1) injecting a fence into command buffer in rendering context A and
waiting for it to become signaled in rendering context B; this approach is much faster
2. In rendering context B, the texture object needs to be rebound to texture target for the
changes to be guaranteed to have propagated.
Since API commands executed in multiple threads get serialized in the driver layer, it does not
make sense to distribute the rendering process across multiple rendering contexts. Not only will
that make the application significantly more complex, but it will also result in reduced
performance This is due to the extra glFinish() call or fence waits that are necessary for the
inter-context object synchronization. The following two code snippets show the inefficient usage
of multiple contexts in a simple example where:
Rendering context A renders geometry to a texture
Rendering context B clears its draw buffers and waits for the texture of context A to become
available, so that it can use it for a draw call

Qualcomm® Adreno™ OpenGL ES Developer Guide Designing OpenGL ES Guidelines
80-NU141-1 B MAY CONTAIN U.S. AND INTERNATIONAL EXPORT CONTROLLED INFORMATION 127
Inefficient context sharing usage – Rendering thread A
fence = NULL;
glBindFramebuffer (..);
glFramebufferTexture2D(GL_DRAW_FRAMEBUFFER,
GL_COLOR_ATTACHMENT0,
GL_TEXTURE_2D,
texture_id, 0); /*
level */
glBindVertexArray(..);
glDrawArrays (..)
fence = glFenceSync(GL_SYNC_GPU_COMMANDS_COMPLETE,
0); /* flags */
Inefficient context sharing usage – Rendering thread B
while (fence == NULL)
{ }
glClear (GL_COLOR_BUFFER_BIT);
glWaitSync(fence, 0,
/* flags */
GL_TIMEOUT_IGNORED);
glBindTexture(GL_TEXTURE_2D,
texture_id); glDrawArrays (..)

80-NU141-1 B MAY CONTAIN U.S. AND INTERNATIONAL EXPORT CONTROLLED INFORMATION 128
7 Comparing OpenGL ES Versions and
Optional Features
7.1 OpenGL ES features by version
Table 7-1 compares the feature sets of OpenGL ES 2.0, OpenGL ES 3.0, OpenGL ES 3.1, and
desktop OpenGL 4.4.
These APIs cover a wide range of features that are not all listed. The listed features are ones that a
developer is most likely to find useful.
Table 7-1 Feature set comparison
Feature
ES2
(Adreno
2xx)
ES3
(Adreno
3xx)
ES3.1
(Adreno
4xx)
GL4.4
1D textures
✗
✗
✗
✓
1D array textures
✗
✗
✗
✓
2D array textures
✗
✓
✓
✓
2D multisample array textures
✗
✗
Optionala
✓
2D multisample textures
✗
✗
✓
✓
2D textures
✓
✓
✓
✓
3D textures
✗
✓
✓
✓
Advanced blending modes
Optional b
Optional b
Optional b
Optional b
Arrays of arrays support in GLSL
✗
✗
✓
✓
Atomic counters
✗
✗
✓
✓
Atomic integer operations in GLSL
✗
✗
✓
✓
Buffer objects (immutable)
✗
✗
✗
✓
Buffer objects (mutable)
✓
✓
✓
✓
Buffer textures
✗
✗
Optional c
✓
Compressed textures (ASTC LDR)
Optional d
Optional d
Optional d
Optional d
Compressed textures (ETC1)
Optional e
✓
✓
✓
Compressed textures (ETC2)
✗
✓
✓
✓
Compute shaders
✗
✗
✓
✓
Conditional rendering
✗
✗
✗
✓
Cubemap textures
✓
✓
✓
✓

Qualcomm® Adreno™ OpenGL ES Developer Guide Comparing OpenGL ES Versions and Optional Features
80-NU141-1 B MAY CONTAIN U.S. AND INTERNATIONAL EXPORT CONTROLLED INFORMATION 129
Feature
ES2
(Adreno
2xx)
ES3
(Adreno
3xx)
ES3.1
(Adreno
4xx)
GL4.4
Cubemap array textures
✗
✗
Optional f
✓
Depth/stencil texture mode
✗
✗
✓
✓
Explicit uniform locations in GLSL
✗
✗
✓
✓
Fence sync objects
✗
✓
✓
✓
Fragment shaders
✓
✓
✓
✓
Frame buffer blitting
Optional g
✓
✓
✓
Geometry shaders
✗
✗
Optional m
✓
Image support
✗
✗
✓
✓
Indirect draw calls
✗
✗
✓
✓
Instanced draw calls
Optional h
✓
✓
✓
Integer GLSL types
✗
✓
✓
✓
Integer textures
✗
✓
✓
✓
Multiple render target support
✗
✓
✓
✓
Multisample textures
✗
✗
✓
✓
Occlusion queries
Optional i
✓
✓
✓
Packing functions in GLSL
✗
✓
✓
✓
Per-sample shading
✗
Optional j
Optional j
✓
Pixel buffer objects
Optional g
✓
✓
✓
Primitive restart (fixed index)
✗
✓
✓
✓
Program binaries
Optional k
✓
✓
✓
Program interface query
✗
✗
✓
✓
Rectangle textures
✗
✗
✗
✓
Sampler objects
✗
✓
✓
✓
Separate shader objects
Optional l
Optional l
✓
✓
Shader binaries
✓
✓
✓
✓
Shader storage buffer objects
✗
✗
✓
✓
Subroutines
✗
✗
✗
✓
Tessellation shaders
✗
✗
Optional m
✓
Texture objects (immutable)
Optional n
✓
✓
✓
Texture objects (mutable)
✓
✓
✓
✓
Texture swizzles
✓
✓
✓
✓
Timer queries
Optional o
Optional o
Optional o
✓
Transform feedback
✗
✓
✓
✓
Uniform buffer objects
✗
✓
✓
✓
Vertex array objects
Optional p
✓
✓
✓
Vertex attribute bindings
✗
✗
✓
✓

Qualcomm® Adreno™ OpenGL ES Developer Guide Comparing OpenGL ES Versions and Optional Features
80-NU141-1 B MAY CONTAIN U.S. AND INTERNATIONAL EXPORT CONTROLLED INFORMATION 130
Feature
ES2
(Adreno
2xx)
ES3
(Adreno
3xx)
ES3.1
(Adreno
4xx)
GL4.4
Vertex shaders
✓
✓
✓
✓
aSupported via GL_OES_texture_storage_multisample_2d_array extension
bSupported via GL_KHR_blend_equation_advanced extension
cSupported via GL_EXT_texture_buffer and GL_ANDROID_extension_pack_es31a extensions
dSupported via GL_KHR_texture_compression_astc_ldr or GL_ANDROID_extension_pack_es31a
extensions
eSupported via GL_OES_compressed_ETC1_RGB8_texture extension
fSupported via GL_EXT_texture_cube_map_array or GL_ANDROID_extension_pack_es31a extensions
gOnly available via vendor-specific extensions
hSupported via GL_EXT_instanced_arrays extension
ISupported via GL_EXT_occlusion_query_boolean extension
jSupported via a combination of GL_OES_sample_shading and GL_OES_sample_variables extensions
OR via GL_ANDROID_extension_pack_es31a extension
kSupported via GL_OES_get_program_binary extension
lSupported via GL_EXT_separate_shader_objects extension
mSupported via GL_EXT_tessellation_shader or GL_ANDROID_extension_pack_es31a extensions
nSupported via GL_EXT_texture_storage extension
oSupported via GL_EXT_disjoint_timer_query extension
pSupported via GL_OES_vertex_array_object extension
Adreno 3xx supports the optional OpenGL ES 1.x extensions listed in Table 7-2.
Table 7-2 Supported optional OpenGL ES 1.x extensions
Extension
Short description
GL_AMD_compressed_ATC_texture
Support for ATC compressed texture formats
GL_APPLE_texture_2D_limited_npot
Support for Non-Power-Of-Two (NPOT) dimensions for
2D textures
GL_ARB_vertex_buffer_object
Support for vertex buffer objects
GL_EXT_texture_filter_anisotropic
Enables the OpenGL application to specify on a per-
texture object basis the maximum degree of anisotropy
to account for in texture filtering
GL_EXT_texture_format_BGRA8888
Provides an additional format and type combination for
use when specifying texture data
GL_EXT_texture_type_2_10_10_10_REV
Adds a new texture data type, unsigned 2.10.10.10
ABGR, which can be used with RGB or RGBA formats
GL_OES_blend_equation_separate
Provides a separate blend equation for RGB and alpha
to match the generality available for blend factors
GL_OES_blend_func_separate
Extends blending capability by defining a function that
allows independent setting of the RGB and alpha blend
factors for blend operations that require source and
destination blend factors
GL_OES_blend_subtract
Similar to default blending function, but produces the
difference of left and right hand sides rather than the
sum
GL_OES_compressed_ETC1_RGB8_texture
Enables direct support of compressed textures in the
Ericsson Texture Compression (ETC) formats in
OpenGL ES

Qualcomm® Adreno™ OpenGL ES Developer Guide Comparing OpenGL ES Versions and Optional Features
80-NU141-1 B MAY CONTAIN U.S. AND INTERNATIONAL EXPORT CONTROLLED INFORMATION 131
Extension
Short description
GL_OES_compressed_paletted_texture
Enables direct support of palletized textures in OpenGL
ES
GL_OES_depth_texture
Defines a new texture format that stores depth values in
the texture
GL_OES_depth24
Enables 24-bit depth components as a valid render
buffer storage format
GL_OES_draw_texture
Defines a mechanism for writing pixel rectangles from
one or more textures to a rectangular region of the
screen
GL_OES_EGL_image
Provides a mechanism for creating texture and
renderbuffer objects sharing storage with specified
EGLImage objects
GL_OES_EGL_image_external
Provides a mechanism for creating EGLImage texture
targets from EGLImages
GL_OES_framebuffer_object
Defines a simple interface for drawing to rendering
destinations other than the buffers provided to GL by
the window system
GL_OES_matrix_palette
Provides the ability to support vertex skinning in
OpenGL ES
GL_OES_packed_depth_stencil
Enables the interleaving of depth and stencil buffers into
one buffer
GL_OES_point_size_array
Extends how points and point sprites are rendered by
allowing an array of point sizes, instead of a fixed input
point size given by PointSize
GL_OES_point_sprite
Enables applications to use points rather than quads
GL_OES_read_format
Enables the querying of an OpenGL implementation for
a preferred type and format combination for use with
reading the color buffer with the ReadPixels command
GL_OES_rgb8_rgba8
Enables RGB8 and RGBA8 renderbuffer storage
formats
GL_OES_stencil_wrap
Extends the StencilOp functions to support
GL_INCR_WRAP and GL_DECR_WRAP modes
GL_OES_texture_cube_map
Adds cube map support
GL_OES_texture_env_crossbar
Enables the use of texture color from other texture units
as source for the COMBINE environment function
GL_OES_texture_float
Adds texture formats with 16- (aka half float) and 32-bit
floating-point components
GL_OES_texture_half_float
Adds texture formats with 16- (aka half float) and 32-bit
floating-point components
GL_OES_texture_half_float_linear
Expands upon the OES_texture_half_float and
OES_texture_float extensions
GL_OES_texture_mirrored_repeat
Extends the set of texture wrap modes to include mirror
repeat
GL_OES_texture_npot
Adds support for the REPEAT and
MIRRORED_REPEAT texture wrap modes and the
minification filters supported for NPOT 2 D textures,
cubemaps and for 3D textures, if the OES_texture_3D
extension is supported
GL_QCOM_binning_control
A Qualcomm specific extension that enables control of
the deferred rendering process on Adreno GPUs

Qualcomm® Adreno™ OpenGL ES Developer Guide Comparing OpenGL ES Versions and Optional Features
80-NU141-1 B MAY CONTAIN U.S. AND INTERNATIONAL EXPORT CONTROLLED INFORMATION 132
Extension
Short description
GL_QCOM_extended_get
A Qualcomm specific extension that enables
instrumenting of the driver for debugging of OpenGL ES
applications
GL_QCOM_tiled_rendering
A Qualcomm specific extension that allows the
application to specify a rectangular tile rendering area
and have full control over the resolves for that area
Adreno 3xx and Adreno 4xx support the OpenGL ES 2.0 extensions listed in Table 7-3.
Table 7-3 OpenGL ES 2.0 extensions supported by Adreno
Extension name
Description
GL_AMD_compressed_ATC_texture
Enables support for ATC compressed texture formats
GL_AMD_program_binary_Z400
Provides support for a program binary format called
GL_Z400_BINARY_AMD
GL_EXT_texture_filter_anisotropic
Permits the OpenGL ES application to specify on a
per-texture object basis the maximum degree of
anisotropy to account for in texture filtering.
GL_EXT_texture_format_BGRA8888
Provides an additional format and type combination for
use when specifying texture data
GL_EXT_texture_type_2_10_10_10_REV
Adds a new texture data type (unsigned 2.10.10.10
ABGR) which can be used with RGB or RGBA formats
GL_NV_fence
Provides a finer granularity of synchronizing ES
command completion than standard OpenGL ES
GL_OES_compressed_ETC1_RGB8_texture
Provides direct support of compressed textures in the
Ericsson Texture Compression (ETC) formats
GL_OES_depth_texture
Defines a new texture format that stores depth values in
a texture
GL_OES_depth24
Enables 24-bit depth components as a valid
renderbuffer storage format
GL_OES_EGL_image
Provides a mechanism for creating texture and
renderbuffer objects that share storage with so-called
EGLImage objects; these objects can be backed by
data coming from special hardware or other sources
that are not directly related to OpenGL ES
GL_OES_EGL_image_external
Provides a mechanism for creating EGLImagetexture
targets from EGLImages
GL_OES_element_index_uint
Allows GL_UNSIGNED_INT to be passed as the type
argument to glDrawElements
GL_OES_fbo_render_mipmap
Enables rendering to any mipmap level of a texture that
is attached to a frame buffer object
GL_OES_fragment_precision_high
Provides the ability to determine within the API if high-
precision fragment shader varyings are supported
GL_OES_get_program_binary
Allows the application to use OpenGL ES as an offline
compiler
GL_OES_packed_depth_stencil
Enables the interleaving of depth and stencil buffers into
one buffer
GL_OES_rgb8_rgba8
Enables GL_RGB8 and GL_RGBA8 renderbuffer
storage formats

Qualcomm® Adreno™ OpenGL ES Developer Guide Comparing OpenGL ES Versions and Optional Features
80-NU141-1 B MAY CONTAIN U.S. AND INTERNATIONAL EXPORT CONTROLLED INFORMATION 133
Extension name
Description
GL_OES_standard_derivatives
Provides access to the standard derivative built-in
function
GL_OES_texture_3D
Provides support for 3D textures
GL_OES_texture_float
Provides texture formats with 32-bit floating-point
components
GL_OES_texture_half_float
Provides texture formats with 16-bit (half float) floating-
point components
GL_OES_texture_half_float_linear
Expands on the GL_OES_texture_half_float and
GL_OES_texture_float extensions; introduces support
for the GL_LINEAR magnification filter and GL_LINEAR
and mipmap-based minification filters for both 16-bit
and 32-bit floating-point texture formats
GL_OES_texture_npot
Removes certain restrictions limiting the use of texture
wrap modes and minification filters with nonpower-of-
two textures; this applies to 2D textures, cube maps,
and, if the GL_OES_texture_3D extension is available,
3D textures
GL_OES_vertex_array_object
Introduces support for vertex array objects
GL_OES_vertex_half_float
Adds a 16-bit floating-point data type (half float) to
vertex data specified using vertex arrays
GL_OES_vertex_type_10_10_10_2
Provides support for the 10:10:10:2 data format vertex
type
GL_QCOM_alpha_test
A Qualcomm-specific extension that reintroduces the
alpha test per-fragment operation
GL_QCOM_binning_control
A Qualcomm-specific extension that provides control of
the deferred rendering process on Adreno GPUs
GL_QCOM_driver_control
A Qualcomm-specific extension that exposes special
control features in a graphics driver
GL_QCOM_extended_get
A Qualcomm-specific extension that enables the
instrumentation of the driver for debugging OpenGL ES
applications
GL_QCOM_extended_get2
A Qualcomm-specific extension that enables the
instrumentation of the driver for debugging OpenGL ES
applications
GL_QCOM_perfmon_global_mode
A Qualcomm-specific extension that enables
performance monitoring
GL_QCOM_tiled_rendering
A Qualcomm-specific extension that enables the
application to specify a rectangular tile rendering area
and have full control over the resolves for that area
GL_QCOM_writeonly_rendering
A Qualcomm-specific extension that defines a
specialized write-only rendering mode that may offer a
performance boost for simple 2D rendering

Qualcomm® Adreno™ OpenGL ES Developer Guide Comparing OpenGL ES Versions and Optional Features
80-NU141-1 B MAY CONTAIN U.S. AND INTERNATIONAL EXPORT CONTROLLED INFORMATION 134
Table 7-4 lists the optional OpenGL ES 3.x extensions.
Table 7-4 Supported optional OpenGL ES 3.x extensions
Extension
Short description
GL_ANDROID_extension_pack_es31a
Umbrella extension string used to indicate support
for all extensions in the Android Extension Pack
GL_EXT_occlusion_query_boolean
Allows an application to query whether any pixels
are drawn when rending a group of primitives
GL_EXT_disjoint_timer_query
Allows the application to query the amount of time
needed to complete a set of GL commands
GL_EXT_geometry_shader
Introduces support for the geometry shader stage
(see Chapter 5)
GL_EXT_gpu_shader5
Extends OpenGL ES 3.1 Shading Language
capabilities
GL_EXT_primitive_bounding_box
Allows geometry and tessellation shaders to
provide additional optimization hints to the OpenGL
ES implementation
GL_EXT_shader_implicit_conversions
A subset of the functionality provided by
GL_EXT_gpu_shader5, mostly in the area of
implicit conversions
GL_EXT_shader_io_blocks
Extends the functionality of interface blocks to
provide a means of passing data, including arrays,
between shader stages
GL_EXT_tessellation_shader
Introduces support for the tessellation control and
tessellation evaluation shader stages (see
Chapter 5)
GL_EXT_texture_buffer
Introduces support for buffer textures
GL_EXT_texture_cube_map_array
Introduces support for cubemap array textures
GL_EXT_texture_view
Introduces support for texture views
GL_KHR_blend_equation_advanced
Adds more complex options for the blending stage
GL_KHR_texture_compression_astc_ldr
Adds support for the ASTC texture compression
format
GL_OES_sample_shading
Gives applications greater control over fragment
shaders when using multisampling
GL_OES_sample_variables
Gives applications greater control over fragment
shaders when using multisampling
GL_OES_texture_storage_multisample_2d_array
Introduces support for immutable two-dimensional
multisample array textures
Links to the specifications of each of these extensions can be found in the Khronos Registry at
http://www.khronos.org/registry/gles/.
7.2 Optional language features
An OpenGL ES implementation can provide functionality that goes beyond that defined in the
OpenGL ES core specification. It does this by providing support for one or more OpenGL ES
extensions.

Qualcomm® Adreno™ OpenGL ES Developer Guide Comparing OpenGL ES Versions and Optional Features
80-NU141-1 B MAY CONTAIN U.S. AND INTERNATIONAL EXPORT CONTROLLED INFORMATION 135
To make effective use of extensions, there are two things to do:
It may be ecessary to be able to determine what extensions are supported by the OpenGL ES
context that is being used. This allows an implementation of a fallback code path for the case
when the extension that is planned to be used turns out to be unavailable on a particular
platform.
In shader code, it may be necessary to specifically request that support for the extension
should be enabled.
7.2.1 ES extension enumeration
This section explains how to enumerate extensions supported by the OpenGL ES implementation
that is handling the application.
There are two ways to do this:
Use a glGetString call with the name argument set to GL_EXTENSIONS. The function
returns a NULL-terminated string with a list of extensions, where each extension is separated
by a space.
This method is supported by OpenGL ES 2.0, OpenGL ES 3.0 and OpenGL ES 3.1.
Retrieve the number of extensions supported by the current OpenGL ES context. This is done
using a glGetIntegerv call with the pname parameter set to GL_NUM_EXTENSIONS. Then
use a call to glGetStringi for each extension index in the valid range, again using a pname
parameter value of GL_EXTENSIONS. This is to receive a single extension name per call,
avoiding the need for string parsing code.
This method is supported by OpenGL ES 3.0 and OpenGL ES 3.1.
OpenGL ES extensions either expand the core functionality of the API or provide a faster means
of performing certain tasks. It is recommended that to implement alternative code paths to take
advantage of these features when available.
For more information about extensions supported by Adreno in an OpenGL ES 3.1 context, see
Chapter 5.
7.2.2 Enabling extensions in shaders
This section explains how to enable extension support in OpenGL ES Shading Language shaders.
If an extension introduces new entry points or enums to the API, these can be used at any time,
without explicitly requesting OpenGL ES to enable them for a particular rendering context.
However, shaders written in OpenGL ES Shading Language need to specifically make a request
for each extension before the new functionality can be used.
Before using the extended features of the OpenGL ES Shading Language, first include a special
declaration to inform the compiler that a nonstandard functionality is used in the code. This must
be positioned ahead of the first use of any new OpenGL ES Shading Language function or type.

Qualcomm® Adreno™ OpenGL ES Developer Guide Comparing OpenGL ES Versions and Optional Features
80-NU141-1 B MAY CONTAIN U.S. AND INTERNATIONAL EXPORT CONTROLLED INFORMATION 136
This is done using a #extension declaration, as follows:
#extension <extension_name> : <behavior>
where:
<extension_name> is replaced with the name of extension that describes the additional
functionality that is needed. Can also use “all” here to refer to all OpenGL ES Shading
Language extensions supported by the compiler.
<behavior> is replaced with one of the following values:
Disable – The compiler will behave as if the extension is not a part of the language
definition. If <extension_name> is not a known extension, a warning will be logged to
the shader info log.
Enable – The compiler will behave as if the extension is a part of the language definition.
If <extension_name> is not a known extension, a warning will be logged to the shader
info log.
Require – The compiler will behave as if the extension is a part of the language
definition. If <extension_name> is not a known extension, the compilation will fail.
Warn – The compiler will behave as if the extension is a part of the language definition.
If any use of extension-specific functionality is detected, a warning will be logged to the
shader info log.
NOTE: It is possible to use more than one of of these declarations, even for the same extension name, as
subsequent declarations override the previous ones.
By default, support for all OpenGL ES Shading Language extensions is disabled and needs to be
explicitly enabled.

80-NU141-1 B MAY CONTAIN U.S. AND INTERNATIONAL EXPORT CONTROLLED INFORMATION 137
8 Understanding the Developer Tools
8.1 Adreno profiler
Improving the performance of a 3D application is a challenging process. Without a proper toolset,
developers often find themselves resorting to a trial and error method to find a bottleneck or
identify the source of a visual glitch, forcing an application rebuild for each attempt. This is a
time-consuming and cumbersome process.
Rarely do developers have access to a raw list of the ES commands that the application issues.
This makes the optimization process tricky, since the developer is likely to know and understand
what their ES application does in general, but may not have complete visibility into the rendering
process. This means that it is possible for redundant ES calls to be issued, lowering the rendering
efficiency. It would be beneficial for ES application developers to have access to a tool that warns
about areas which could benefit from improved GL state management handling.
The reason for poor rendering performance is often unclear at first. Having real time insight into
detailed GPU utilization, texture cache miss or pipeline stall statistics would make it easier to
identify the reason for a slowdown.
Sometimes the rendering process consists of many draw calls and it is difficult to identify
specifically which of these draw calls is responsible for rendering a broken mesh. It is helpful to
have the ability to highlight the geometry that was drawn as a result of any specific draw call.
These are some of the situations where the Adreno Profiler can help, resulting in better rendering
performance and shorter application development times.

Qualcomm® Adreno™ OpenGL ES Developer Guide Understanding the Developer Tools
80-NU141-1 B MAY CONTAIN U.S. AND INTERNATIONAL EXPORT CONTROLLED INFORMATION 138
Figure 8-1 Adreno profiler
The tool works in three different modes, each suiting a different purpose:
Scrubber mode – Capture frames from an animation running on Qualcomm-powered
embedded platforms and inspect the call trace in detail
Grapher mode – Plot real time performance data streaming from the embedded graphics
driver and the system
Shader Analyzer mode – Analyze fragment and vertex shaders offline to determine how
expensive they will be to run on an actual Adreno device

Qualcomm® Adreno™ OpenGL ES Developer Guide Understanding the Developer Tools
80-NU141-1 B MAY CONTAIN U.S. AND INTERNATIONAL EXPORT CONTROLLED INFORMATION 139
8.1.1 Scrubber mode
Figure 8-2 Adreno profiler: scrubber mode
This mode allows frame capturing for offline analysis. The call trace can then be used for the
following:
Capture per-render-call GPU metrics, e.g., clock cycles expended, vertex and fragment
counts, and more (OpenGL ES 2.0 applications only)
Collect and display important performance statistics
Download, inspect, and override textures
Modify any context state variable for a particular draw call and see the resulting change in the
emulator
Scrub the captured call trace through the integrated OpenGL ES emulator
Search the trace for specific state settings
View, edit, and override shaders for immediate, real time performance feedback for shader
optimization (OpenGL ES 2.0-based applications only)
One important use cases for overrides is to replace an original texture with a smaller version,
essentially using compressed textures in an application. Because artwork baking can take time,
this feature allows checking what performance improvement can be anticipated, once a
compressed texture is in place.

Qualcomm® Adreno™ OpenGL ES Developer Guide Understanding the Developer Tools
80-NU141-1 B MAY CONTAIN U.S. AND INTERNATIONAL EXPORT CONTROLLED INFORMATION 140
8.1.2 Grapher mode
Figure 8-3 Adreno profiler: grapher mode
This mode plots real time performance data streaming from the embedded graphics driver,
including:
GPU
Average triangle area
Clock rate
Detailed instruction counts, e.g., ALU, shader branching, and texture fetching
Frames per second
Primitive and fragment throughput at each pipeline stage
Stalls, e.g., texel fetch and general purpose registers (GPRs)
Texture cache misses
Overdraw
System
A feedback notification when there has been an expensive driver operation, such as a
resolve for when a blocking pipeline is flushed
Global and per-context GPU activity
Metrics that represent either GPU activity for the current context or Global GPU activity
across all contexts

Qualcomm® Adreno™ OpenGL ES Developer Guide Understanding the Developer Tools
80-NU141-1 B MAY CONTAIN U.S. AND INTERNATIONAL EXPORT CONTROLLED INFORMATION 141
While capturing performance metrics, it is possible to also override the operation of the
embedded graphics driver in many ways, e.g.:
Overriding texture parameter
Replacing shaders
Switching blending on and off
8.1.3 Shader analyzer mode
Figure 8-4 Adreno profiler: shader analyzer mode
In this mode, the developer can paste fragment and vertex shader code into the tool, which reports
on important metrics that could affect shader execution time. These include, but are not limited
to:
Number of GPRs used by the shaders
Number of ALUs used by the shaders

Qualcomm® Adreno™ OpenGL ES Developer Guide Understanding the Developer Tools
80-NU141-1 B MAY CONTAIN U.S. AND INTERNATIONAL EXPORT CONTROLLED INFORMATION 142
8.2 Adreno SDK
8.2.1 Adreno texture compression and visualization tool
Figure 8-5 Adreno texture tool
The Adreno Texture Compression and Visualization Tool enables the compression of textures
into the following formats supported by Adreno GPUs:
3Dc (single-component)
3Dc (two-component)
ASTC LDR
ASTC HDR
ATC RGBA (explicit)
ATC RGBA (interpolated)
EAC (single-component)
EAC (two-component)
ETC1 RGB8
ETC2 RGBA8
ETC2 RGB8
ETC2 RGB8 Punchthrough Alpha
S3TC (DXT1 RGBA)

Qualcomm® Adreno™ OpenGL ES Developer Guide Understanding the Developer Tools
80-NU141-1 B MAY CONTAIN U.S. AND INTERNATIONAL EXPORT CONTROLLED INFORMATION 143
S3TC (DXT3 RGBA)
S3TC (DXT5 RGBA)
The application allows the user to:
Visually compare the looks of the compressed texture with the original noncompressed
version
Zoom into the textures for a detailed view
Run a best-fit compression analysis based on texture size or quality
Visualize each color channel separately, including alpha (if available)
Have multiple workspaces open at the same time
Save texture workspaces that can be processed within an art pipeline
Generate mipmaps in a texture
Save files out to open-standard .ktx and .dds formats
Set up projects for batch processing, so multiple textures can be compressed in a single run
Also included is a 32- and 64-bit Photoshop plug-in that can be used to load compressed texture
formats.
8.2.2 Adreno texture converter
The Compression and Visualization Tool allows on-demand visual inspection of the compressed
data. This is useful for deciding which texture compression format should be used for a particular
image, but it has limited use in an authoring pipeline where the assets:
May change in the future; using a GUI to regularly compress hundreds of updated textures is
cumbersome
May need to be compressed into a number of different internal formats, e.g., due to
portability reasons
May need to be stored in a noncompressed internal format of a lower precision than the
original asset, e.g., if wanting to compress a RGB888 texture down to a RGB565 format
Need to be compressed during runtime, taking platform-specific capabilities into
consideration; unlike OpenGL, OpenGL ES does not support runtime texture compression
and the application must take care of the encoding process if necessary
The Adreno Texture Converter is a dynamic library provided to address these concerns. It allows
a function called Qonvert, which takes two arguments describing source and destination image
properties. This function performs the conversion and fills the destination with compressed data.
The Adreno Texture Converter can perform the following tasks:
Downscale the source image if the destination image must be smaller than the original
Flip source and destination image horizontally and vertically
Swizzle source and destination image components
Use nondefault line stride for source and destination image data
Transform source data into a normal map

Qualcomm® Adreno™ OpenGL ES Developer Guide Understanding the Developer Tools
80-NU141-1 B MAY CONTAIN U.S. AND INTERNATIONAL EXPORT CONTROLLED INFORMATION 144
The following filters can be used to downscale the source image:
Bicubic
Bilinear
Kaiser window
Mean
Nearest-neighbor
The following algorithms can be used to generate normal maps from input images:
Prewitt operator
Roberts cross operator
Sobel operator
Table 8-1 lists the formats that can be specified for both source and destination images.
Table 8-1 Texture converter supported formats
Category
Texture format
16-bit floating-point formats
R16F
RG16F
RGB16F
RGBA16F
Alpha formats
Alpha_16F
Alpha_32F
Alpha_8
Compressed formats
3DC X
3DC XY
ASTC HDR
ASTC LDR
ATC RGB
ATC RGBA (explicit alpha)
ATC RGBA (interpolated alpha)
EAC R (signed)
EAC R (unsigned)
EAC RG (signed)
EAC RG (unsigned)
ETC1 RGB8
ETC2 RGB8
ETC2 sRGB8
ETC2 RGBA8
ETC2 RGB8 Punchthrough Alpha1
ETC2 sRGB8 Alpha8
ETC2 sRGB8 Punchthrough Alpha1
DXT1 RGB

Qualcomm® Adreno™ OpenGL ES Developer Guide Understanding the Developer Tools
80-NU141-1 B MAY CONTAIN U.S. AND INTERNATIONAL EXPORT CONTROLLED INFORMATION 145
Category
Texture format
DXT1 RGBA
DXT3 RGBA
DXT5 RGBA
Depth formats
Depth_16
Depth_24
Depth_32
Depth+Stencil formats
Depth_24_Stencil_8
Luminance formats
Luminance_16F
Luminance_32F
Luminance_8
Luminance+Alpha formats
Luminance_16F_Alpha_16F
Luminance_32F_Alpha_32F
Luminance_8_Alpha8
32-bit floating-point formats
R32F
RG32F
RGB32F
RGBA32F
Normalized signed fixed-point formats
RG_S88
Normalized unsigned fixed-point formats
BGR565
RGB565
BGRA8888
BGRA5551
BGRx8888
BGRA4444
RGBA4444
Packed formats
RGB9E5
RGB11_11_10F
Signed integer formats
R16I
R32I
R8I
RG16I
RG32I
RG8I
RGB16I
RGB32I
RGB8I
RGB10_A2I
RGBA16I
RGBA32I
RGBA8I
Unsigned integer formats
R16UI
R32UI

Qualcomm® Adreno™ OpenGL ES Developer Guide Understanding the Developer Tools
80-NU141-1 B MAY CONTAIN U.S. AND INTERNATIONAL EXPORT CONTROLLED INFORMATION 146
Category
Texture format
R8UI
RG16UI
RG32UI
RG8UI
RGB10A2UI
RGB16UI
RGB32UI
RGB8UI
R2GBA10UI
RGB5A1UI
RGBA16UI
RGBA32UI
RGBA8UI
YUV formats
AYUV_32
I420_12
I444_24
NV12_12
NV21_12
UYVY_16
YUYV_16
YV12_12
Library binaries, headers, and detailed documentation can be found in the Adreno SDK.

80-NU141-1 B MAY CONTAIN U.S. AND INTERNATIONAL EXPORT CONTROLLED INFORMATION 147
9 Optimizing Applications
9.1 Shader tips
This section presents various tips and tricks to help optimize an OpenGL ES application on
Adreno architectures.
9.1.1 Compile and link during initialization
The compilation and linking of shaders is a time-consuming process. It is expensive compared to
other calls in OpenGL ES. It is recommended that shaders are loaded and compiled during
initialization, and that glUseProgram is then invoked to switch between shaders as necessary
during the rendering phase.
For OpenGL ES 2.0, ES 3.0, and ES 3.1 contexts, the use of blob binaries is recommended. After
compiling and linking a program object, it is possible to retrieve the binary representation, or
blob, using one of the following functions:
glGetProgramBinaryOES – If using an OpenGL ES 2.0 context with the
GL_OES_get_program_binary extension available
glGetProgramBinary – If using an OpenGL ES 3.0 or 3.1 context (core functionality)
The blob can then be saved to persistent storage. The next time the application is launched, it is
not necessary to recompile and relink the shader. Instead, read the blob from persistent storage
and load it directly into the program object using glProgramBinaryOES or glProgramBinary. This
can significantly speed up application launch times.
Important
Many OpenGL ES implementations have a habit of incorporating build time GL state into
program objects when they are linked. If that program is then used for a draw call issued in the
context of a different GL state configuration, then the OpenGL ES implementation is obliged
transparently to rebuild the program on-the-fly. This behavior is legal in the OpenGL ES
specification. However, it can cause serious problems for developers. It often takes a significant
amount of time to rebuild the program object, which can lead to severe frame drops. The rebuild
was not requested by the application, so the delay is unexpected and the reason for it may not be
apparent.
On Adreno platforms, this is not an issue. The Adreno drivers never recompile shaders. It is safe
to assume that program objects will never be rebuilt other than at a specific request.

Qualcomm® Adreno™ OpenGL ES Developer Guide Optimizing Applications
80-NU141-1 B MAY CONTAIN U.S. AND INTERNATIONAL EXPORT CONTROLLED INFORMATION 148
9.1.2 Use built-ins
Built-in functions are an important part of the OpenGL ES Shading Language specification and
should always be used in preference to writing custom implementation. These functions are often
optimized for specific shader profiles and for the capabilities of the hardware for which the
shader was compiled. As a result, they will usually be faster than any other implementation.
The built-in functions are described in the OpenGL ES Shading Language specification at https://
www.khronos.org/registry/gles/specs/3.1/GLSL_ES_Specification_3.10.pdf. They are also
covered in the OpenGL ES Reference Pages at https://www.khronos.org/opengles/sdk/
docs/man31/, which clarifies Shader Language version support for each of the functions.
9.1.3 Use the appropriate data type
Using the most appropriate data type in code can enable the compiler and driver to optimize code,
including the pairing of shader instructions.
Using a vec4 data type instead of float could prevent the compiler from performing
aforementioned optimizations. Small mistakes can have a large impact on performance.
Another example is the following code should take a single instruction slot:
int4 ResultOfA(int4 a)
{ return a + 1; }
Now suppose a slight error is introduced into the code. For the example, the floating point
constant value 1.0 is used, which is not the appropriate data type.
int4 ResultOfA(int4 a)
{ return a + 1.0;
}
The code could now consume eight instruction slots. The variable a is converted to vec4, then,
the addition is done in floating point. Finally, the result is converted back to the return type int4.
9.1.4 Reduce type casting
It is also recommended to reduce the number of type cast operations performed. The following
code might be suboptimal:
uniform sampler2D ColorTexture;
in vec2 TexC;
vec3 light(in vec3 amb, in vec3 diff)
{
vec3 Color = texture(ColorTexture, TexC);
Color *= diff + amb;
return Color; }
(..)

Qualcomm® Adreno™ OpenGL ES Developer Guide Optimizing Applications
80-NU141-1 B MAY CONTAIN U.S. AND INTERNATIONAL EXPORT CONTROLLED INFORMATION 149
Here, the call to the texture function returns a vec4. There is an implicit type cast to vec3, which
requires one instruction slot. Changing the code as follows might reduce the instruction
numbering by one:
uniform sampler2D ColorTexture;
in vec2 TexC;
vec4 light(in vec4 amb, in vec4 diff)
{
vec4 Color = texture(Color, TexC);
Color *= diff + amb;
return Color; }
9.1.5 Pack scalar constants
Packing scalar constants into vectors consisting of four channels substantially improves the
hardware fetch effectiveness. In the case of an animation system, this increases the number of
available bones for skinning.
Consider the following code:
float scale, bias;
vec4 a = Pos * scale + bias;
By changing the code as follows it might take one less instruction, because the compiler can
optimize the line to a more efficient instruction (mad):
vec2 scaleNbias;
vec4 a = Pos * scaleNbias.x + scaleNbias.y;
9.1.6 Keep shader length reasonable
Excessively long shaders can be inefficient. If there is a need to include a large number of
instruction slots in a shader relative to the number of texture fetches, consider splitting the
algorithm into several parts. Values that are generated by one part of the algorithm for later reuse
by another part can be stored into a texture and later retrieved via a texture fetch. However, this
approach could be expensive in terms of memory bandwidth. Usage of trilinear, anisotropic
filtering, wide texture formats, 3D and cube map textures, texture projection, texture lookup with
gradients of different LoD, or gradients across a pixel quad may also increase texture sampling
time and reduce the overall benefit.
9.1.7 Sample textures in an efficient way
To avoid texture stalls, follow these rules:
Avoid random access – Hardware operates on blocks of 2x2 fragments, so the shaders are
more efficient if they access neighboring texels within a single block.
Avoid 3D textures – Fetching data from volume textures is expensive owing to the complex
filtering that needs to be performed to compute the result value.

Qualcomm® Adreno™ OpenGL ES Developer Guide Optimizing Applications
80-NU141-1 B MAY CONTAIN U.S. AND INTERNATIONAL EXPORT CONTROLLED INFORMATION 150
Limit the number of textures sampled from shaders – Usage of four samplers in a single
shader is acceptable, but accessing more textures in a single shader stage could lead to
performance bottlenecks.
Compress all textures – This allows better memory usage, translating to a lower number of
texture stalls in the rendering pipeline.
Consider using mipmaps – Mipmaps help to coalesce texture fetches and can help improve
performance at the cost of increased memory usage.
In general, trilinear and anisotropic filtering are much more expensive than bilinear filtering,
while there is no difference in cost between nearest and bilinear filtering.
Texture filtering can influence the speed of texture sampling. A bilinear texture lookup in a 2D
texture on a 32-bit format costs a single cycle. Adding trilinear filtering doubles that cost to two
cycles. Mipmap clamping may reduce this to bilinear cost though, so the average cost might be
lower in real-world cases. Adding anisotropic filtering multiplies with the degree of anisotropy.
That means a 16x anisotropic lookup can be 16 times slower than a regular isotropic lookup.
However, because anisotropic filtering is adaptive, this hit is taken only on fragments that require
anisotropic filtering. It could be only a few fragments in all. A rule of a thumb for real-world
cases is that anisotropic filtering is, on average, less than double the cost of isotropic.
Cube map texture and projected texture lookups do not incur any extra cost, while shader-specific
gradients, based on the dFdx and dFdy functions, cost an extra cycle. This means a regular
bilinear lookup that normally takes one cycle will take two with shader-specific gradients.
NOTE: These shader-specific gradients cannot be stored across lookups. If a texture lookup is done again
with the same gradients in the same sampler, it will incur the one cycle hit again.
9.1.8 Threads in flight/dynamic branching
Branching is crucial for the performance of the shader. Every time the branch encounters
divergence, or where some elements of the thread branch one way and some elements branch in
another, both branches will be taken with predicates using NULL out operations for the elements
that do not take a given branch. This is true only if the data is aligned in a way that follows those
conditions, which is rarely the case for fragment shaders.
There are three types of branches, listed in order from best performance to worst on Adreno
GPUs:
Branching on a constant, known at compile time
Branching on a uniform variable
Branching on a variable modified inside the shader
Branching on a constant may yield acceptable performance.

Qualcomm® Adreno™ OpenGL ES Developer Guide Optimizing Applications
80-NU141-1 B MAY CONTAIN U.S. AND INTERNATIONAL EXPORT CONTROLLED INFORMATION 151
9.1.9 Pack shader interpolators
Shader-interpolated values or varyings require a GPR to hold data being fed into a fragment
shader. Therefore, minimize their use.
Use constants where a value is uniform. Pack values together as all varyings have four
components, whether they are used or not. Putting two vec2 texture coordinates into a single vec4
value is a common practice, but other strategies employ more creative packing and on-the-fly
data compression. OpenGL ES 3.0 and ES 3.1 introduce various intrinsic functions to carry out
packing operations.
9.1.10 Minimize usage of shader GPRs
Minimizing the usage of GPRs can be an important means of optimizing performance. Inputting
simpler shaders to the compiler helps guarantee optimal results. Modifying GLSL to save even a
single instruction can save a GPR sometimes. Not unrolling loops can also save GPRs, but that is
up to the shader compiler. Always profile shaders to make sure the final solution chosen is the
most efficient one for the target platform. Unrolled loops tend to put texture fetches toward the
shader top, resulting in a need for more GPRs to hold the multiple texture coordinates and fetched
results simultaneously.
For example, if unrolling the loop presented below:
for (i = 0; i < 4; ++i) { diffuse +=
ComputeDiffuseContribution(normal,
light[i]); }
The code snippet would be replaced with:
diffuse += ComputeDiffuseContribution(normal, light[0]);
diffuse += ComputeDiffuseContribution(normal, light[1]);
diffuse += ComputeDiffuseContribution(normal, light[2]);
diffuse += ComputeDiffuseContribution(normal, light[3]);
9.1.11 Minimize shader instruction count
The compiler optimizes specific instructions, but it is not automatically efficient. Analyze shaders
to save instructions wherever possible. Saving even a single instruction is worth the effort.
9.1.12 Avoid uber-shaders
Uber-shaders combine multiple shaders into a single shader that uses static branching. Using
them makes sense if trying to reduce state changes and batch draw calls. However, this often
increases GPR count, which has an impact on performance.

Qualcomm® Adreno™ OpenGL ES Developer Guide Optimizing Applications
80-NU141-1 B MAY CONTAIN U.S. AND INTERNATIONAL EXPORT CONTROLLED INFORMATION 152
9.1.13 Avoid math on shader constants
Almost every shipped game since the advent of shaders has spent instructions performing
unnecessary math on shader constants. Identify these instructions in shaders and move those
calculations off to the CPU. It may be easier to identify math on shader constants in the
postcompiled microcode.
9.1.14 Avoid discarding pixels in the fragment shader
Some developers believe that manually discarding, also known as killing, pixels in the fragment
shader boosts performance. The rules are not that simple for two reasons:
If some pixels in a thread are killed and others are not, the shader still executes.
It depends on how the shader compiler generates microcode.
In theory, if all pixels in a thread are killed, the GPU will stop processing that thread as soon as
possible. In practice, discard operations can disable hardware optimizations.
If a shader cannot avoid discard operations, attempt to render geometry, which depends on them
after opaque draw calls.
9.1.15 Avoid modifying depth in fragment shaders
Similar to discarding fragments, modifying depth in the fragment shader can disable hardware
optimizations.
9.1.16 Avoid texture fetches in vertex shaders
Adreno is based on a unified shader architecture, which means the vertex processing performance
is similar to the fragment processing performance. However, for optimal performance, it is
important to ensure that texture fetches in vertex shaders are localized and always operate on
compressed texture data.
9.1.17 Break up draw calls
If a shader is heavy on GPRs and/or heavy on texture cache demands, increased performance can
result from breaking up the draw calls into multiple passes. Whether or not the results will be
positive is hard to predict, so using real-world measurements both ways is the best method to
decide. Ideally, a two-pass draw call would combine its results with simple alpha blending, which
is not heavy on Adreno GPUs because of the GMEM.
Some developers may consider using a true deferred rendering algorithm, but that approach has
many drawbacks, e.g., the GMEM must be resolved for a previous pass to be used as input to a
successive pass. Because resolves are not free, it is a performance cost that must be recouped
elsewhere in the algorithm.
9.1.18 Use medium precision where possible
On Adreno, operations on 16-bit floating point (mediump) values are twice as fast as on 32-bit
(highp) values, and the power consumption is reduced by half. QTI recommends setting the
default precision to mediump and promoting only those values that require higher precision.

Qualcomm® Adreno™ OpenGL ES Developer Guide Optimizing Applications
80-NU141-1 B MAY CONTAIN U.S. AND INTERNATIONAL EXPORT CONTROLLED INFORMATION 153
However, there may be situations when highp must be used for certain varyings, e.g., texture
coordinates, in shaders. These situations can be handled with a conditional statement and a
preprocessor-based macro definition, as follows:
precision mediump float;
#ifdef GL_FRAGMENT_PRECISION_HIGH
#define NEED_HIGHP highp
#else
#define NEED_HIGHP mediump
#endif
varying vec2 vSmallTexCoord;
varying NEED_HIGHP vec2 vLargeTexCoord;
9.1.19 Favor vertex shader calculations over fragment shader
calculations
Typically, vertex count is significantly less than fragment count. It is possible to reduce GPU
workload by moving calculations from the fragment shader to the vertex shader. This helps to
eliminate redundant computations.
9.1.20 Measure, test, and verify results
Finding bottlenecks is necessary for optimization, whether the application is vertex bound,
fragment bound, or texture fetch bound. Measure performance before attempting to make the
code faster. Use tools to take these measurements, e.g., the Adreno Profiler or even software
timers.
Do not assume something runs faster based solely on intuition. When code is modified to perform
better, it can disable compiler/hardware optimizations that are more beneficial. Always measure
timing before and after changes to assess the impact of modifications performed for the sake of
optimization.
9.1.21 Prefer uniform buffers over shader storage buffers
As long as read-only access is sufficient for needs and the amount of space Uniform Buffers offer
is enough, always prefer them over Shader Storage Buffers. They are likely to perform better
under the Adreno architecture. This is true if the Uniform Buffer Objects are statically indexed in
GLSL and are small enough that the driver or compiler is able to map them into the same
hardware constant RAM that is used for the default uniform block uniforms.
9.1.22 Invalidate frame buffer contents as early as possible
An application should use glInvalidateFramebuffer and glInvalidateSubFramebuffer API calls to
inform the driver that it is free to drop the contents (or regions thereof) of the current draw frame
buffer. This is important for tiled rendering modes, because these hints can be used by the driver
to reduce the amount of work the hardware has to perform.

Qualcomm® Adreno™ OpenGL ES Developer Guide Optimizing Applications
80-NU141-1 B MAY CONTAIN U.S. AND INTERNATIONAL EXPORT CONTROLLED INFORMATION 154
9.1.23 Optimize vertex buffer object updates
If needing to modify Vertex Buffer Object contents on-the-fly when rendering a frame, be sure to
batch all the VBO updates (glBufferSubData calls) before issuing any draw calls that use the
modified VBO region. If using multiple VBOs, batch the updates for all the VBOs first, and then
issue all the draw calls.
Failure to follow these recommendations can cause the driver to maintain multiple copies of an
entire VBO, which results in reduced performance.
9.1.24 Eliminate subpixel triangles during tessellation
Tessellation allows for increased levels of detail and can reduce memory bandwidth and CPU
cycles by allowing other game subsystems to operate on low-resolution representations of
meshes. However, high levels of tessellation can generate subpixel triangles, which cause poor
rasterizer utilization. It is important to utilize distance, screen space size, or other adaptive
metrics for computing tessellation factors that avoid subpixel triangles.
9.1.25 Do back-face culling during tessellation
Hardware back-face culling occurs after the tessellation stage, which potentially wastes GPU
resources tessellating back-facing primitives. These can be identified in the tessellation control
shader stage and culled by setting their edge tessellation factors to 0.
NOTE: Include a slight “fudge” factor in this calculation if displacement mapping will be used in the
tessellation evaluation shader stage, as this technique may change the visibility of primitives.
9.1.26 Disable tessellation whenever it is not needed
Whenever possible, disable the tessellation control shader and tessellation evaluation shader
stages if the tessellation factor for the mesh would be ~1. This eliminates the use of unnecessary
GPU stages during the rendering process.
9.2 Optimize vertex processing
This section describes tips and tricks that can help optimize the way OpenGL ES applications
organize vertex data, so that the rendering process can run efficiently on Adreno architectures.
9.2.1 Use interleaved, compressed vertices
For vertex fetch performance, interleaved vertex attributes (“xyz uv | xyz uv | ...”, rather than
“xyz | xyz | .. | uv | uv | ..”), work the most efficiently. The throughput is better with interleaved
vertices and compressing vertices improves it further. Deferred rendering gives these
optimizations an advantage.
For binning pass optimization, consider one array with vertex attributes and other attributes
needed to compute position, and another interleaved array with other attributes.

Qualcomm® Adreno™ OpenGL ES Developer Guide Optimizing Applications
80-NU141-1 B MAY CONTAIN U.S. AND INTERNATIONAL EXPORT CONTROLLED INFORMATION 155
Under OpenGL ES 2.0, the Adreno OpenGL ES implementation supports the
GL_OES_vertex_half_float extension, which allows programmers to fill vertex buffers with half
float coordinates. This functionality became a core feature of OpenGL ES 3.0. Half float
coordinates can be used for texture or normal coordinates where lower precision will not hurt the
final imagery, improving the rendering performance.
9.2.2 Use Z-only rendering
The GPU has a special mode to write Z-only pixels at twice the normal rate, e.g., when an
application renders to a shadow map. The hardware needs to be told by the driver to enter this
special rendering mode and, without a specific OpenGL state, the driver needs hints from the
application.
Using an empty fragment shader and disabling the frame buffer write masks are good hints.
Some developers take advantage of double-speed, Z-only rendering by laying down a Z-prepass
before rendering the main scene. Performance tests must still be run to determine if this is
beneficial on the Adreno.
9.2.3 Consider geometry instancing
Geometry instancing is the practice of rendering multiple copies of the same mesh or geometry in
a scene at once. This technique is used primarily for objects like trees, grass, or buildings that can
be represented as repeated geometry without appearing unduly repetitive. However, geometry
instancing can also be used for characters.
Although vertex data is duplicated across all instanced meshes, each instance could have other
differentiating parameters, e.g., color, transforms, or lighting, changed to reduce the appearance
of repetition.
As shown in Figure 9-1, all barrels in the scene could use a single set of vertex data that is
instanced multiple times instead of using unique geometry for each one.
Figure 9-1 Geometry instancing for drawing barrels

Qualcomm® Adreno™ OpenGL ES Developer Guide Optimizing Applications
80-NU141-1 B MAY CONTAIN U.S. AND INTERNATIONAL EXPORT CONTROLLED INFORMATION 156
Geometry instancing offers a significant savings in memory usage. It allows the GPU to draw the
same geometry multiple times in a single draw call with different positions, while storing only a
single copy of the vertex data, a single copy of the index data, and an additional stream
containing one copy of a transform for each instance. Without instancing, the GPU would have to
store multiple copies of the vertex and index data. See the Khronos OpenGL ES 3.0 API
specifications for more details.
Below are two APIs that enable rendering multiple instances:
void glDrawArraysInstanced(GLenum mode, GLint first, GLsizei count, GLsizei
primcount);
void glDrawElementsInstanced(GLenum mode, GLsizei count, GLenum type, const
void* indices, GLsizei primcount);
9.2.4 Select the best vertex format
The Adreno GPU provides hardware support for the following vertex formats:
GL_BYTE and GL_UNSIGNED_BYTE
GL_SHORT and GL_UNSIGNED_SHORT
GL_FIXED
GL_FLOAT
GL_HALF_FLOAT
GL_INT_2_10_10_10_REV and GL_UNSIGNED_INT_2_10_10_10_REV
When preparing vertex data sets, for optimal performance always use the vertex format that
provides a satisfactory level of precision and also takes the least amount of space.
9.2.5 Use indirect indexed draw calls
Introduced in OpenGL ES 3.1, indirect draw calls move the draw call overhead from the CPU to
the GPU. This provides a significant performance benefit over the regular draw calls under the
Adreno architecture.
If an application is targeting the latest OpenGL ES version, consider using this new feature for
improved rendering efficiency, e.g., if the renderer is based on the concept of a scene graph, it is
possible to cache the draw call arguments necessary to render the mesh nodes in a buffer object
store during loading time. The store can then be used during rendering time as an input to the
glDrawArraysIndirect or glDrawElementsIndirect functions.
9.3 Texture compression strategies
Compressing textures can significantly improve the performance and load time for graphics
applications, since it reduces texture memory and bus bandwidth use. Unlike desktop OpenGL,
OpenGL ES does not provide the necessary infrastructure for the application to compress textures
at runtime, so texture data needs to be authored off-line.

Qualcomm® Adreno™ OpenGL ES Developer Guide Optimizing Applications
80-NU141-1 B MAY CONTAIN U.S. AND INTERNATIONAL EXPORT CONTROLLED INFORMATION 157
Significant texture compression formats supported by Adreno GPUs are:
ATC – Proprietary Adreno texture compression format supporting RGB and RGBA
component layouts
ETC – Standard OpenGL ES 2.0 texture compression format supporting the RGB component
layout only
ETC2 – Standard OpenGL ES 3.0 texture compression format supporting R, RG, RGB, and
RGBA component layouts, as well as sRGB texture data
ASTC – Texture compression format introduced in the AEP, offering remarkably low levels
of image degradation given the compression ratios achieved
Tip
QTI recommends the following strategy for selecting a texture compression format:
1. Use ASTC compression if it is available.
2. Otherwise, use ETC2 compression if available.
3. Otherwise, select the compression format as follows:
a. ATC if using alpha
b. ETC if not using alpha
ASTC is a newer format and may not be supported or optimized on all content creation pipelines.
Also the sRGB formats for ASTC are more efficiently handled on Adreno hardware than the
RGBA formats.
The following are popular methods for converting textures to Adreno hardware:
On-device conversion
Prepackaging
Downloading
On-device conversion involves a time-consuming one-time conversion of texture assets that
occurs when the game starts up. Prepackaging the correct textures results in the most optimized
solution but requires alternative versions of the APK for each GPU. Downloading requires GPU
detection and an internet connection but allows for even more control on the exact texture format
for each GPU. In either case, the first step is to create the compressed textures.
Texture data can be compressed to any of these texture compression formats using the Adreno
Texture Compression and Visualization Tool or Adreno Texture Converter Tool, both included in
the Adreno SDK. There is a Compressed Texture tutorial in the SDK, which presents how to use
compressed textures in OpenGL ES applications.
The effectiveness of these compression formats is throughout Figure 9-2 through Figure 9-15,
consisting of one diffuse and one object-space normal RGB texture, compressed using the Adreno
Texture Tool. The figures show the original textures and the compressed versions using each of
the compression formats. For each example, there is a difference image showing the absolute
difference between the original and the compressed version.

Qualcomm® Adreno™ OpenGL ES Developer Guide Optimizing Applications
80-NU141-1 B MAY CONTAIN U.S. AND INTERNATIONAL EXPORT CONTROLLED INFORMATION 159
9.3.1.1 ATC compression
Figure 9-3 and Figure 9-4 show the use of the GL_ATC_RGB_AMD internal format.
Figure 9-3 ATC compression result for GL_ATC_RGB_AMD
Figure 9-4 Difference between noncompressed and ATC compressed versions for
GL_ATC_RGB_AMD

Qualcomm® Adreno™ OpenGL ES Developer Guide Optimizing Applications
80-NU141-1 B MAY CONTAIN U.S. AND INTERNATIONAL EXPORT CONTROLLED INFORMATION 160
9.3.1.2 ETC1 compression
Figure 9-5 and Figure 9-6 show the use of the GL_ETC1_RGB8_OES internal format.
Figure 9-5 ETC1 compression result for GL_ETC1_RGB8_OES
Figure 9-6 Difference between noncompressed and ETC1-compressed versions
for GL_ETC1_RGB8_OES

Qualcomm® Adreno™ OpenGL ES Developer Guide Optimizing Applications
80-NU141-1 B MAY CONTAIN U.S. AND INTERNATIONAL EXPORT CONTROLLED INFORMATION 161
9.3.1.3 ETC2 compression
Figure 9-7 and Figure 9-8 show the use of the GL_COMPRESSED_RGB8_ETC2 internal
format.
Figure 9-7 ETC2 compression result for GL_COMPRESSED_RGB8_ETC2
Figure 9-8 Difference between noncompressed and ETC2-compressed versions
for GL_COMPRESSED_RGB8_ETC2

Qualcomm® Adreno™ OpenGL ES Developer Guide Optimizing Applications
80-NU141-1 B MAY CONTAIN U.S. AND INTERNATIONAL EXPORT CONTROLLED INFORMATION 163
9.3.2.1 ATC compression
Figure 9-10 and Figure 9-11 show the use of the GL_ATC_RGB_AMD internal format.
Figure 9-10 ATC compression result for GL_ATC_RGB_AMD
Figure 9-11 Difference between noncompressed and ATC-compressed versions
for GL_ATC_RGB_AMD

Qualcomm® Adreno™ OpenGL ES Developer Guide Optimizing Applications
80-NU141-1 B MAY CONTAIN U.S. AND INTERNATIONAL EXPORT CONTROLLED INFORMATION 164
9.3.2.2 ETC1 compression
Figure 9-12 and Figure 9-13 show the use of the GL_ETC1_RGB8_OES internal format.
Figure 9-12 ETC1 compression result for GL_ETC1_RGB8_OES
Figure 9-13 Difference between noncompressed and ETC1-compressed versions
for GL_ETC1_RGB8_OES

Qualcomm® Adreno™ OpenGL ES Developer Guide Optimizing Applications
80-NU141-1 B MAY CONTAIN U.S. AND INTERNATIONAL EXPORT CONTROLLED INFORMATION 165
9.3.2.3 ETC2 compression
Figure 9-14 and Figure 9-15 show the use of the GL_COMPRESSED_RGB8_ETC2 internal
format.
Figure 9-14 ETC2 compression result for GL_COMPRESSED_RGB8_ETC2
Figure 9-15 Difference between noncompressed and ETC2-compressed versions
for GL_COMPRESSED_RGB8_ETC2

Qualcomm® Adreno™ OpenGL ES Developer Guide Optimizing Applications
80-NU141-1 B MAY CONTAIN U.S. AND INTERNATIONAL EXPORT CONTROLLED INFORMATION 166
9.4 Bandwidth optimization
OpenGL ES applications can suffer from the bottleneck of being memory-bandwidth limited.
This is a manifestation of the physical limitation of how much data the GPU can access within a
given timeframe. The rate is not constant and varies according to a number of factors, including
but not limited to:
1. Location of the data – Is it stored in RAM, VRAM, or one of the GPU caches?
2. Type of access – Is it a read or a write operation? Is it atomic? Does it have to be coherent?
3. Viability of caching the data – Can the hardware cache the data for subsequent operations that
the GPU will be carrying out, and would it make sense to do this?
Cache misses can cause applications to become bandwidth-limited, which causes significant
performance drops. These cache misses are often caused when applications draw or generate a
large number of primitives, or when shaders need to access a large number of locations within
textures.
There are two measures to take to minimize the problem of cache misses:
1. Improve the transfer speed rate – Ensure that client-side vertex data buffers are used for as
few draw calls as possible; ideally, an application should never use them.
2. Reduce the amount of data the GPU needs to access to perform the dispatch or draw call that
is hitting this constraint.
OpenGL ES provides several methods that developers can use to reduce the bandwidth needed to
transfer specific types of data.
The first method is compressed texture internal formats, which sacrifice texture quality for the
benefit of reduced mipmap size. Many of the compressed texture formats supported by OpenGL
ES divide the input image into 4x4 blocks and perform the compression process separately for
each block, rather than operating on the image as a whole. While it can seem to be inefficient
from the point of view of data compression theory, it does have the advantage of each block being
aligned on a 4-pixel boundary. This allows the GPU to retrieve more data with a single fetch
instruction, because each compressed texture block holds 16 pixels instead of a single pixel, as in
the case with an uncompressed texture. Also, the number of texture fetches can be reduced,
provided that the shader does not need to sample texels that are too far apart.
The second method is to use packed vertex data formats. These formats are based on the premise
that many vertex data sets will not suffer greatly from a reduction in the precision of their
components. It is strongly recommended to use packed vertex data formats wherever possible.
For certain assets whose range span is known in advance, try to map the data onto one of the
supported, packed vertex data formats. Taking normal data as an example, it is possible to map
XYZ components onto the GL_UNSIGNED_INT_2_10_10_10_REV format by normalizing the
10-bit unsigned integer data range of <0, 1024> onto the floating point range <-1, 1>.

Qualcomm® Adreno™ OpenGL ES Developer Guide Optimizing Applications
80-NU141-1 B MAY CONTAIN U.S. AND INTERNATIONAL EXPORT CONTROLLED INFORMATION 167
Table 9-1 lists the vertex data formats that can be used in OpenGL ES 2.0, ES 3.0, and ES 3.1 on
Adreno hardware. When an OpenGL ES extension must be used to access a given format, it is
necessary to use a different identifier for the format—this is also shown in the table.
Table 9-1 Vertex data format support in Adreno architecture
Format name
ES 2
ES 3
ES 3.1
GL_BYTE
Supported
Supported
Supported
GL_FIXED
Supported
Supported
Supported
GL_FLOAT
Supported
Supported
Supported
GL_HALF_FLOAT
Supporteda
Supported
Supported
GL_INT
Not supported
Supported
Supported
GL_INT_2_10_10_10_REV
Supportedb
Supported
Supported
GL_SHORT
Supported
Supported
Supported
GL_UNSIGNED_BYTE
Supported
Supported
Supported
GL_UNSIGNED_INT
Not supported
Supported
Supported
GL_UNSIGNED_INT_2_10_10_10_REV
Supportedc
Supported
Supported
GL_UNSIGNED_SHORT
Supported
Supported
Supported
aUse GL_OES_vertex_half_float
bUse GL_OES_vertex_type_10_10_10_2
cUse GL_OES_vertex_type_10_10_10_2
The third method is to always use indexed draw calls. Always use an index type that is as small as
possible while still being able to address all the vertices for the mesh being drawn. This reduces
the amount of index data that the GPU needs to access for each draw call, at the expense of
slightly more complicated application logic.
9.5 Depth range optimization
A common artifact in games is z-fighting, where two or more primitives have similar values in
the depth buffer. The artifact becomes apparent when the camera view changes slightly and
fragments from different primitives fight to win the depth test and become visible.
There are several ways to eliminate z-fighting:
Modify the scene geometry to provide more distance between near planar surfaces
(preferred).
Choose an EGL configuration with a larger depth buffer, e.g., 24 bits vs 16 bits, though
performance may be impacted by using a larger buffer.
Tighten camera depth range (near and far clipping planes) allowing for more precision in the
z direction, though this will not help coplanar primitives; consider rendering the scene with
multiple ranges, one for near objects and one for far objects.

Qualcomm® Adreno™ OpenGL ES Developer Guide Optimizing Applications
80-NU141-1 B MAY CONTAIN U.S. AND INTERNATIONAL EXPORT CONTROLLED INFORMATION 168
9.6 Other optimizations
The 3D rendering process is a compute-intensive activity. Screen resolutions are growing larger,
with some about to reach Ultra HD resolution. This means that GPUs need to rasterize more
fragments within the same fixed time period. Assuming a target frame rate of 30 fps, a game must
not spend more than 33 ms on a single frame. If it does, then the number of screen updates per
second will drop, and it will become more difficult for users to immerse themselves fully into the
game.
Also, the busier the hardware is, the more heat it will generate. If, over an extended period of tim,
the GPU is not left with any idle time between frames, the device may become hot and
uncomfortable to hold. If the temperature exceeds a certain safety threshold, the device may even
automatically reduce the GPU clock frequency to prevent it from overheating. This will further
degrade the user experience.
To reduce the load on the rendering hardware, an application can reduce the size of the render
target used, e.g., if the native screen resolution is 1080p (1920x1080), it could be rendered to a
720p (1280x720) render target instead. Since the aspect ratio of the two resolutions is identical,
the proportions of the image will not be affected. The reduced-size render target will not
completely fill the screen, but OpenGL ES provides a fix for this issue.
OpenGL ES 3.0 introduced support for frame buffer blit operations. The contents of a draw buffer
can be blit from one frame buffer to another. As part of the blit operation, the API also supports
upscaling, which can be used to copy the contents of a texture of a smaller resolution to another
texture of a larger resolution. Use upscaling to scale up the reduced-size render target to match
the full native display size. The best strategy depends on how intensive the computations are that
the GPU has to perform for an application. The upscaling can be done either at the end of the
rendering process or at some point in the rendering pipeline; e.g., one approach might be to
render the geometry at 1:1 resolution, but apply postprocessing effects using render targets of a
slightly lower resolution.
NOTE: Upscaling using a frame buffer blit is faster than the alternative approach of rendering a full
screen quad directly to the back buffer, taking the reduced-size render target as a texture input.
Alternatively, control scaling through the Android API:
For applications written in Java, configure the fixed-size property of the GLSurfaceView
instance (available since API level 1). Set the property using the setFixedSize function, which
takes two arguments defining the resolution of the final render target.
For applications written in native code, define the resolution of the final render target using
the function ANativeWindow_setBuffersGeometry, which is a part of the NativeActivity
class, introduced in Android 2.3 (API level 9).
At every swap operation, the operating system takes the contents of the final render target and
scales it up so that it matches the native resolution of the display.
This technique has been used successfully in console games, many of which make heavy
demands on the GPU and, if rendering were done at full HD resolution, could be affected by the
hardware constraints discussed.

80-NU141-1 B MAY CONTAIN U.S. AND INTERNATIONAL EXPORT CONTROLLED INFORMATION 169
A Gamepad Support
QTI recommends Logitech F710 and Nyko Playpad Pro gamepad controllers.
Table A-1 lists keycode mappings for the Logitech F710, as reported by Android.
Table A-1 Keycode mappings for Logitech F710
Logitech F710 button
Android (ICS) code
Keycode
value
Scancode
value
A
KEYCODE_BUTTON_A
96
304
B
KEYCODE_BUTTON_B
97
305
BACK
KEYCODE_BUTTON_SELECT
109
314
DPAD DOWN
KEYCODE_DPAD_DOWN
20
0
DPAD LEFT
KEYCODE_DPAD_LEFT
21
0
DPAD RIGHT
KEYCODE_DPAD_RIGHT
22
0
DPAD UP
KEYCODE_DPAD_UP
19
0
LEFT BUTTON
KEYCODE_BUTTON_L1
102
310
LEFT JOYSTICK BUTTON
KEYCODE_BUTTON_THUMBR
106
317
LEFT TRIGGER
(Analog Info)
LOGITECH
KEYCODE_BUTTON_MODE
110
316
RIGHT BUTTON
KEYCODE_BUTTON_R1
103
311
RIGHT JOYSTICK BUTTON
KEYCODE_BUTTON_THUMBL
107
318
RIGHT TRIGGER
(Analog Info)
START
KEYCODE_BUTTON_START
108
315
X
KEYCODE_BUTTON_X
99
307
Y
KEYCODE_BUTTON_Y
100
308

80-NU141-1 B MAY CONTAIN U.S. AND INTERNATIONAL EXPORT CONTROLLED INFORMATION 170
B Glossary
Term
Definition
2D array texture
A two-dimensional mipmapped texture type, where each mipmap level can
hold multiple 2D images
2D texture
A two-dimensional mipmapped texture type, where each mipmap level can
hold a single 2D image
3D texture
A three-dimensional mipmapped texture type, where each mipmap level can
hold a set of texture slices defining 3D image data
Alpha blending
The process of blending incoming fragment values with the data already
stored in the color buffer, controlled by the alpha component value of the
source or the destination, or by both values
Alpha test
A rendering pipeline stage specific to OpenGL ES 1.1, which discards
fragments, depending on the outcome of a comparison between the
incoming fragment value and a constant reference value; this behavior can
easily be reproduced with fragment shaders if using OpenGL ES 2.0 or later
Atomic counter
A special OpenGL ES Shader Language integer variable type; any
read/write operations performed on the atomic counter are serialized
Atomic function
A thread safe function, guaranteeing that the value the function operates on
will be correctly read from/written to, even when more than one thread is
using the function at the same time
Back buffer
Off-screen color buffer used for rendering purposes
Back face culling
An optimization performed by OpenGL ES; suppresses fragment shader
invocations for primitives that are not facing the camera
Binding point
An abstract concept with the usage where an OpenGL ES object can be
attached to a specific binding point, allowing it to be subsequently accessed
through an OpenGL ES function operating on that binding point, or to be
used in the rendering process
Blend equation
Rendering context state, which specifies which equation (from a small set
defined in the OpenGL ES specification) should be used for the blending
process
Blend mode
A rendering mode, which when toggled on, causes incoming fragments to
be blended with the existing color data, instead of simply overriding it
Blit operation
Memory copy operation that takes color/depth/stencil attachments of a read
frame buffer and transfers their contents to the corresponding attachments
of a draw frame buffer; input data can be optionally resized, prior to being
transferred
Buffer object
A data container that can be managed by the OpenGL ES API; usually
hosted in VRAM
Buffer subrange mapping
The process of mapping a region of storage of a buffer object into process
space for read and/or write operations
Buffer swap operation
The act of flipping the back buffer of the default frame buffer with the front
buffer

