Quectel WCDMA<E Linux USB Driver User Guide V1.8
Quectel_WCDMA%26LTE_Linux_USB_Driver_User_Guide_V1.8
Quectel_WCDMA%26LTE_Linux_USB_Driver_User_Guide_V1.8
Quectel_WCDMA%26LTE_Linux_USB_Driver_User_Guide_V1.8
Quectel_WCDMA%26LTE_Linux_USB_Driver_User_Guide_V1.8
Quectel_WCDMA%26LTE_Linux_USB_Driver_User_Guide_V1.8
User Manual:
Open the PDF directly: View PDF
.
Page Count: 48
- About the Document
- Contents
- Table Index
- Figure Index
- 1 Introduction
- 2 Products Overview
- 3 System Setup
- 4 Power Management
- 5 Test the Module
- 6 FAQ and Kernel Log
- 7 Appendix A References

UMTS/HSPA/LTE Module Series
WCDMA<E Linux USB Driver User Guide
WCDMA<E_Linux_USB_Driver_User_Guide Confidential / Released 1 / 47
Our aim is to provide customers with timely and comprehensive service. For any
assistance, please contact our company headquarters:
Quectel Wireless Solutions Co., Ltd.
7th Floor, Hongye Building, No.1801 Hongmei Road, Xuhui District, Shanghai 200233, China
Tel: +86 21 5108 6236
Email: info@quectel.com
Or our local office. For more information, please visit:
http://quectel.com/support/sales.htm
For technical support, or to report documentation errors, please visit:
http://quectel.com/support/technical.htm
Or Email to: support@quectel.com
GENERAL NOTES
QUECTEL OFFERS THE INFORMATION AS A SERVICE TO ITS CUSTOMERS. THE INFORMATION
PROVIDED IS BASED UPON CUSTOMERS’ REQUIREMENTS. QUECTEL MAKES EVERY EFFORT
TO ENSURE THE QUALITY OF THE INFORMATION IT MAKES AVAILABLE. QUECTEL DOES NOT
MAKE ANY WARRANTY AS TO THE INFORMATION CONTAINED HEREIN, AND DOES NOT ACCEPT
ANY LIABILITY FOR ANY INJURY, LOSS OR DAMAGE OF ANY KIND INCURRED BY USE OF OR
RELIANCE UPON THE INFORMATION. ALL INFORMATION SUPPLIED HEREIN IS SUBJECT TO
CHANGE WITHOUT PRIOR NOTICE.
COPYRIGHT
THE INFORMATION CONTAINED HERE IS PROPRIETARY TECHNICAL INFORMATION OF
QUECTEL CO., LTD. TRANSMITTING, REPRODUCTION, DISSEMINATION AND EDITING OF THIS
DOCUMENT AS WELL AS UTILIZATION OF THE CONTENT ARE FORBIDDEN WITHOUT
PERMISSION. OFFENDERS WILL BE HELD LIABLE FOR PAYMENT OF DAMAGES. ALL RIGHTS
ARE RESERVED IN THE EVENT OF A PATENT GRANT OR REGISTRATION OF A UTILITY MODEL
OR DESIGN.
Copyright © Quectel Wireless Solutions Co., Ltd. 2017. All rights reserved.
Quectel
Confidential

UMTS/HSPA/LTE Module Series
WCDMA<E Linux USB Driver User Guide
WCDMA<E_Linux_USB_Driver_User_Guide Confidential / Released 2 / 47
About the Document
History
Revision
Date
Author
Description
1.0
2015-02-27
Joe WANG
Initial
1.1
2015-3-25
Carl YIN
Updated supported products
1.2
2015-3-30
Kent XU
Added Zero Packet feature in Section 3.2.2 and 3.3.2
1.3
2015-06-24
Carl YIN
1. Added GobiNet and QMI WWAN description in
Section 3.4 and 3.5
2. Added building drivers as a kernel module in Section
3.2.4/3.3.4/3.4.3/3.5.4
3. Added power management in Chapter 4
4. Added FAQ and kernel log in Chapter 6
1.4
2015-12-16
1. Deleted Auto-Connect of GobiNet and QMI WWAN
2. Updated the usage of quectel-CM
1.5
2016-05-13
Carl YIN/
Neo HOU
Updated supported modules
1.6
2016-08-23
Kent XU
Added EC20 R2.0 in supported modules
1.7
2017-05-24
Kent XU
Added EG91/EG95/EG06/EP06/EM06/BG96 in supported
modules
1.8
2017-09-01
Kent XU
Updated description of supported modules and added
AG35 in supported modules.
Quectel
Confidential

UMTS/HSPA/LTE Module Series
WCDMA<E Linux USB Driver User Guide
WCDMA<E_Linux_USB_Driver_User_Guide Confidential / Released 3 / 47
Contents
About the Document ................................................................................................................................... 2
Contents ....................................................................................................................................................... 3
Table Index ................................................................................................................................................... 5
Figure Index ................................................................................................................................................. 6
1 Introduction .......................................................................................................................................... 7
2 Products Overview .............................................................................................................................. 8
3 System Setup ..................................................................................................................................... 10
3.1. Linux USB Driver Structure ..................................................................................................... 10
3.2. USB Serial Driver for UCxx/EC2x/EGxx/EP06/EM06/BG96/AG35 ........................................ 11
3.2.1. Add VID and PID ............................................................................................................ 11
3.2.2. Add the Zero Packet Mechanism ................................................................................... 12
3.2.3. Add Reset Resume ........................................................................................................ 13
3.2.4. Enlarge Bulk out URBs .................................................................................................. 14
3.2.5. Use GobiNet or QMI WWAN .......................................................................................... 14
3.2.6. Modify Kernel Configuration ........................................................................................... 16
3.2.7. Build and Load Driver as A Kernel Module for PC in Linux ........................................... 17
3.3. CDC ACM Driver for UG95/UG96 ........................................................................................... 17
3.3.1. Modify Driver Source Code ............................................................................................ 17
3.3.2. Add the Zero Packet Mechanism ................................................................................... 18
3.3.3. Add Reset Resume ........................................................................................................ 18
3.3.4. Modify Kernel Configuration ........................................................................................... 19
3.3.5. Build and Load Driver as a Kernel Module for PC in Linux ........................................... 20
3.4. GobiNet Driver for UC20/EC2x/EGxx/EP06/EM06/BG96/AG35 ............................................ 20
3.4.1. Modify Driver Source Code ............................................................................................ 21
3.4.2. Modify Kernel Configuration ........................................................................................... 21
3.4.3. Build and Load Driver as a Kernel Module for PC in Linux ........................................... 22
3.5. QMI WWAN Driver for UC20/EC2x/EGxx/EP06/EM06/BG96/AG35 ...................................... 22
3.5.1. Add VID and PID ............................................................................................................ 23
3.5.2. Add Support for Raw IP Mode for EC2x/EGxx/EP06/ EM06/BG96/AG35 .................... 24
3.5.3. Modify Kernel Configuration ........................................................................................... 28
3.5.4. Build and Load Driver as a Kernel Module for PC in Linux ........................................... 29
3.6. Configure Kernel to Support PPP ............................................................................................ 30
4 Power Management ........................................................................................................................... 31
4.1. Enable USB Auto Suspend...................................................................................................... 31
4.2. Enable USB Remote Wakeup ................................................................................................. 32
5 Test the Module .................................................................................................................................. 34
5.1. Test AT Function ...................................................................................................................... 34
5.2. Test PPP Function ................................................................................................................... 35
5.3. Test GobiNet or QMI WWAN ................................................................................................... 40
Quectel
Confidential

UMTS/HSPA/LTE Module Series
WCDMA<E Linux USB Driver User Guide
WCDMA<E_Linux_USB_Driver_User_Guide Confidential / Released 4 / 47
6 FAQ and Kernel Log .......................................................................................................................... 44
6.1. How to Check Whether USB Driver Exists in the Module ....................................................... 44
6.2. How to Check Whether the Module Works Well with the Corresponding USB Driver............ 44
7 Appendix A References ..................................................................................................................... 47
Quectel
Confidential

UMTS/HSPA/LTE Module Series
WCDMA<E Linux USB Driver User Guide
WCDMA<E_Linux_USB_Driver_User_Guide Confidential / Released 5 / 47
Table Index
TABLE 1: SUPPORTED PRODUCTS ................................................................................................................. 7
TABLE 2: INTERFACE INFORMATION .............................................................................................................. 8
TABLE 3: TERMS AND ABBREVIATIONS ........................................................................................................ 47
Quectel
Confidential

UMTS/HSPA/LTE Module Series
WCDMA<E Linux USB Driver User Guide
WCDMA<E_Linux_USB_Driver_User_Guide Confidential / Released 6 / 47
Figure Index
FIGURE 1: USB DRIVER STRUCTURE ........................................................................................................... 10
FIGURE 2: CONFIGURE USB SERIAL IN KERNEL ........................................................................................ 16
FIGURE 3: CONFIGURE CDC ACM DRIVER IN KERNEL .............................................................................. 20
FIGURE 4: CONFIGURE QMI WWAN DRIVER IN KERNEL ........................................................................... 29
FIGURE 5: CONFIGURE PPP IN KERNEL ...................................................................................................... 30
FIGURE 6: AT TEST RESULT FOR EC20 ........................................................................................................ 34
FIGURE 7: USB SERIAL FOR UC15 ................................................................................................................ 45
FIGURE 8: USB SERIAL AND GOBINET FOR UC20 ...................................................................................... 45
FIGURE 9: USB SERIAL AND QMI WWAN FOR UC20 ................................................................................... 46
FIGURE 10: CDC ACM FOR UG95/UG96 ........................................................................................................ 46
Quectel
Confidential

UMTS/HSPA/LTE Module Series
WCDMA<E Linux USB Driver User Guide
WCDMA<E_Linux_USB_Driver_User_Guide Confidential / Released 7 / 47
1 Introduction
This document introduces how to generate the USB driver for Quectel module in Linux OS, and how to
use the module after the USB driver is loaded successfully.
This document is applicable to Quectel UCxx1), EC2x2), EGxx3), EP06, EM06, BG96, AG35, UG95 and
UG96 modules.
1. 1) UCxx contains UC15 and UC20.
2. 2) EC2x contains EC25, EC21 and EC20.
3. 3) EGxx contains EG91, EG95 and EG06.
The following table shows the details.
Table 1: Supported Products
Product
Driver
Supported
Note
UC15
USB Serial
√
Refer to Section 3.2 for USB Serial driver
UC20
USB Serial
√
Refer to Section 3.2 for USB Serial driver
GobiNet
√
Refer to Section 3.4 for GobiNet driver
QMI WWAN
√
Refer to Section 3.5 for QMI WWAN driver
EC25
EC21
EC20
EG91
EG95
EG06
EP06
EM06
BG96
AG35
USB Serial
√
Refer to Section 3.2 for USB Serial driver
GobiNet
√
Refer to Section 3.4 for GobiNet driver
QMI WWAN
√
Refer to Section 3.5 for QMI WWAN driver
UG95
UG96
CDC ACM
√
Refer to Section 3.3 for CDC ACM driver
NOTES
Quectel
Confidential

UMTS/HSPA/LTE Module Series
WCDMA<E Linux USB Driver User Guide
WCDMA<E_Linux_USB_Driver_User_Guide Confidential / Released 8 / 47
2 Products Overview
USB on Quectel UMTS/HSPA/LTE module contains several different functional interfaces. The following
table describes the interface information of different modules in the Linux system.
Table 2: Interface Information
Product
USB Driver
Interface
UC15 VID: 0x05c6 PID: 0x9090
UC20 VID: 0x05c6 PID: 0x9003
EC25 VID: 0x2c7c PID: 0x0125
EC21 VID: 0x2c7c PID: 0x0121
EC20 VID: 0x05c6 PID: 0x9215
EG91 VID: 0x2c7c PID: 0x0191
EG95 VID: 0x2c7c PID: 0x0195
EG06 VID: 0x2c7c PID: 0x0306
EP06 VID: 0x2c7c PID: 0x0306
EM06 VID: 0x2c7c PID: 0x0306
BG96 VID: 0x2c7c PID: 0x0296
AG35 VID: 0x2c7c PID: 0x0435
USB Serial
ttyUSB0→DM
ttyUSB1→For GPS NMEA message output
ttyUSB2→For AT command communication
ttyUSB3→For PPP connections or AT
command communication
UC20 VID: 0x05c6 PID: 0x9003
EC25 VID: 0x2c7c PID: 0x0125
EC21 VID: 0x2c7c PID: 0x0121
EC20 VID: 0x05c6 PID: 0x9215
EG91 VID: 0x2c7c PID: 0x0191
EG95 VID: 0x2c7c PID: 0x0195
EG06 VID: 0x2c7c PID: 0x0306
EP06 VID: 0x2c7c PID: 0x0306
EM06 VID: 0x2c7c PID: 0x0306
BG96 VID: 0x2c7c PID: 0x0296
AG35 VID: 0x2c7c PID: 0x0435
GobiNet or
QMI WWAN
ethX or wwanX→ Interface 4 can be used as
USB network adapter
UG95/UG96 VID: 0x1519 PID: 0x0020
CDC ACM
ttyACM0→For PPP connections or AT
command communication
ttyACM1→Trace 1
ttyACM2→Trace 2
ttyACM3→For AT command communication
Quectel
Confidential

UMTS/HSPA/LTE Module Series
WCDMA<E Linux USB Driver User Guide
WCDMA<E_Linux_USB_Driver_User_Guide Confidential / Released 9 / 47
ttyACM4→For AT command communication
ttyACM5→Reserved
ttyACM6→Reserved
Quectel
Confidential

UMTS/HSPA/LTE Module Series
WCDMA<E Linux USB Driver User Guide
WCDMA<E_Linux_USB_Driver_User_Guide Confidential / Released 10 / 47
3 System Setup
This chapter mainly describes the general organization of the USB stack in Linux and how to use USB
serial, CDC ACM, GobiNet and QMI WWAN drivers, as well as how to compile and load the drivers.
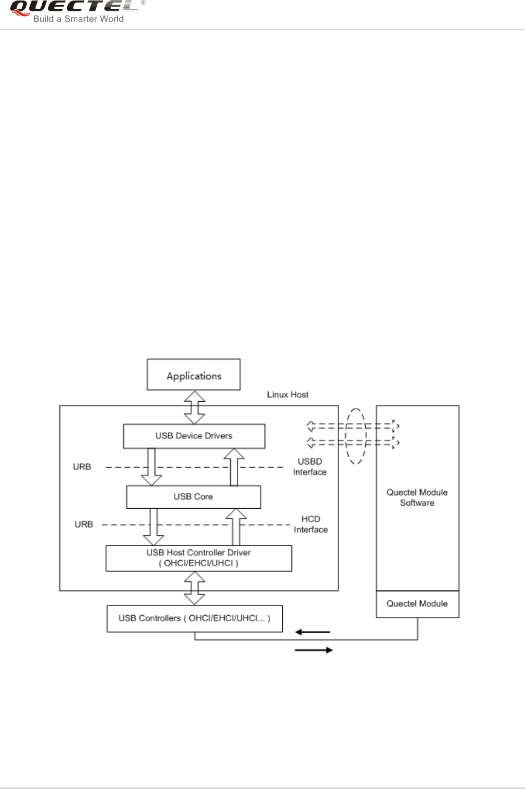
3.1. Linux USB Driver Structure
USB is a kind of hierarchical bus structure. The data transmission between USB devices and host is
achieved by USB controller. The following picture illustrates the architecture of USB driver. Linux USB
host driver includes three parts: USB host controller driver, USB core and USB device drivers.
Figure 1: USB Driver Structure
USB host controller driver, the bottom of the hierarchical structure, is a software module which interacts
directly with hardware.
Quectel
Confidential

UMTS/HSPA/LTE Module Series
WCDMA<E Linux USB Driver User Guide
WCDMA<E_Linux_USB_Driver_User_Guide Confidential / Released 11 / 47
USB core, the core of the whole USB host driver, is responsible for the management of USB bus, USB
bus devices and USB bus bandwidth; it provides the interfaces for USB device drivers, through which the
applications can access the USB system files.
USB device drivers interact with the applications, and mainly provide the interfaces for accessing the
specific USB devices.
3.2. USB Serial Driver for UCxx/EC2x/EGxx/EP06/EM06/BG96/AG35
If customers are using UCxx/EC2x/EGxx/EP06/EM06/BG96/AG35 and requiring USB serial driver, please
read this section for details. Otherwise, please skip this section.
When the module is attached to the USB serial driver, the driver will create device files in directory /dev,
named as below:
ttyUSB0/ttyUSB1/ttyUSB2…
The following parts show how to integrate USB serial driver.
3.2.1. Add VID and PID
In order to recognize the module, customers should add module VID and PID information as below:
File: [KERNEL]/drivers/usb/serial/option.c
static const struct usb_device_id option_ids[] = {
#if 1 //Added by Quectel
{ USB_DEVICE(0x05C6, 0x9090) }, /* Quectel UC15 */
{ USB_DEVICE(0x05C6, 0x9003) }, /* Quectel UC20 */
{ USB_DEVICE(0x2C7C, 0x0125) }, /* Quectel EC25 */
{ USB_DEVICE(0x2C7C, 0x0121) }, /* Quectel EC21 */
{ USB_DEVICE(0x05C6, 0x9215) }, /* Quectel EC20 */
{ USB_DEVICE(0x2C7C, 0x0191) }, /* Quectel EG91 */
{ USB_DEVICE(0x2C7C, 0x0195) }, /* Quectel EG95 */
{ USB_DEVICE(0x2C7C, 0x0306) }, /* Quectel EG06/EP06/EM06 */
{ USB_DEVICE(0x2C7C, 0x0296) }, /* Quectel BG96 */
{ USB_DEVICE(0x2C7C, 0x0435) }, /* Quectel AG35 */
#endif
For EC20 module, if the following files and statements exist in the kernel source files, please delete them,
as they will conflict with EC20's USB driver.
Quectel
Confidential

UMTS/HSPA/LTE Module Series
WCDMA<E Linux USB Driver User Guide
WCDMA<E_Linux_USB_Driver_User_Guide Confidential / Released 12 / 47
File: [KERNEL]/drivers/usb/serial/qcserial.c
{USB_DEVICE(0x05c6, 0x9215)}, /* Acer Gobi 2000 Modem device (VP413) */
File: [KERNEL]/drivers/net/usb/qmi_wwan.c
{QMI_GOBI_DEVICE(0x05c6, 0x9215)}, /* Acer Gobi 2000 Modem device (VP413) */
3.2.2. Add the Zero Packet Mechanism
As required by the USB protocol, customers need to add the mechanism for processing zero packets
during bulk out transmission.
For Linux kernel version higher than 2.6.34:
File: [KERNEL]/drivers/usb/serial/usb_wwan.c
static struct urb *usb_wwan_setup_urb(struct usb_serial *serial, int endpoint,
int dir, void *ctx, char *buf, int len,void (*callback) (struct urb *))
{
……
usb_fill_bulk_urb(urb, serial->dev,
usb_sndbulkpipe(serial->dev, endpoint) | dir,
buf, len, callback, ctx);
#if 1 //Added by Quectel for zero packet
if (dir == USB_DIR_OUT) {
struct usb_device_descriptor *desc = &serial->dev->descriptor;
if (desc->idVendor == cpu_to_le16(0x05C6) && desc->idProduct == cpu_to_le16(0x9090))
urb->transfer_flags |= URB_ZERO_PACKET;
if (desc->idVendor == cpu_to_le16(0x05C6) && desc->idProduct == cpu_to_le16(0x9003))
urb->transfer_flags |= URB_ZERO_PACKET;
if (desc->idVendor == cpu_to_le16(0x05C6) && desc->idProduct == cpu_to_le16(0x9215))
urb->transfer_flags |= URB_ZERO_PACKET;
if (desc->idVendor == cpu_to_le16(0x2C7C))
urb->transfer_flags |= URB_ZERO_PACKET;
}
#endif
return urb;
}
For Linux kernel version lower than 2.6.35:
File: [KERNEL]/drivers/usb/serial/option.c
/* Helper functions used by option_setup_urbs */
static struct urb *option_setup_urb(struct usb_serial *serial, int endpoint,
Quectel
Confidential

UMTS/HSPA/LTE Module Series
WCDMA<E Linux USB Driver User Guide
WCDMA<E_Linux_USB_Driver_User_Guide Confidential / Released 13 / 47
int dir, void *ctx, char *buf, int len,
void (*callback)(struct urb *))
{
……
usb_fill_bulk_urb(urb, serial->dev,
usb_sndbulkpipe(serial->dev, endpoint) | dir,
buf, len, callback, ctx);
#if 1 //Added by Quectel for zero packet
if (dir == USB_DIR_OUT) {
struct usb_device_descriptor *desc = &serial->dev->descriptor;
if (desc->idVendor == cpu_to_le16(0x05C6) && desc->idProduct == cpu_to_le16(0x9090))
urb->transfer_flags |= URB_ZERO_PACKET;
if (desc->idVendor == cpu_to_le16(0x05C6) && desc->idProduct == cpu_to_le16(0x9003))
urb->transfer_flags |= URB_ZERO_PACKET;
if (desc->idVendor == cpu_to_le16(0x05C6) && desc->idProduct == cpu_to_le16(0x9215))
urb->transfer_flags |= URB_ZERO_PACKET;
if (desc->idVendor == cpu_to_le16(0x2C7C))
urb->transfer_flags |= URB_ZERO_PACKET;
#endif
return urb;
}
3.2.3. Add Reset Resume
Some USB host controllers/USB hubs will lost power or be reset when MCU entering into suspend/sleep
mode, and they cannot resume USB devices after MCU exits from suspend/sleep mode. Please add the
following statements to enable reset-resume process.
For Linux kernel version higher than 3.4:
File: [KERNEL]/drivers/usb/serial/option.c
static struct usb_serial_driver option_1port_device = {
……
#ifdef CONFIG_PM
.suspend = usb_wwan_suspend,
.resume = usb_wwan_resume,
#if 1 //Added by Quectel
.reset_resume = usb_wwan_resume,
#endif
#endif
};
Quectel
Confidential

UMTS/HSPA/LTE Module Series
WCDMA<E Linux USB Driver User Guide
WCDMA<E_Linux_USB_Driver_User_Guide Confidential / Released 14 / 47
For Linux kernel version lower than 3.5:
File: [KERNEL]/drivers/usb/serial/ usb-serial.c
/* Driver structure we register with the USB core */
static struct usb_driver usb_serial_driver = {
.name = "usbserial",
.probe = usb_serial_probe,
.disconnect = usb_serial_disconnect,
.suspend = usb_serial_suspend,
.resume = usb_serial_resume,
#if 1 //Added by Quectel
.reset_resume = usb_serial_resume,
#endif
.no_dynamic_id = 1,
.supports_autosuspend = 1,
};
3.2.4. Enlarge Bulk out URBs
For Linux kernel version lower than 2.6.29, bulk out URBs need to be enlarged to get faster uplink speed.
File: [KERNEL]/drivers/usb/serial/option.c
#define N_IN_URB 4
#define N_OUT_URB 4 //Quectel 1
#define IN_BUFLEN 4096
#define OUT_BUFLEN 4096 //Quectel 128
3.2.5. Use GobiNet or QMI WWAN
If customers are using UCxx/EC2x/EGxx/EP06/EM06/BG96/AG35 and requiring GobiNet or QMI WWAN,
please add the following statements to prevent these modules’ interface 4 from being used as USB serial
device.
For Linux kernel version higher than 2.6.30:
File: [KERNEL]/drivers/usb/serial/option.c
static int option_probe(struct usb_serial *serial, const struct usb_device_id *id) {
struct usb_wwan_intf_private *data;
……
#if 1 //Added by Quectel
//Quectel UC20's interface 4 can be used as USB network device
if (serial->dev->descriptor.idVendor == cpu_to_le16(0x05C6) &&
Quectel
Confidential

UMTS/HSPA/LTE Module Series
WCDMA<E Linux USB Driver User Guide
WCDMA<E_Linux_USB_Driver_User_Guide Confidential / Released 15 / 47
serial->dev->descriptor.idProduct == cpu_to_le16(0x9003)
&& serial->interface->cur_altsetting->desc.bInterfaceNumber >= 4)
return -ENODEV;
//Quectel EC20's interface 4 can be used as USB network device
if (serial->dev->descriptor.idVendor == cpu_to_le16(0x05C6) &&
serial->dev->descriptor.idProduct == cpu_to_le16(0x9215)
&& serial->interface->cur_altsetting->desc.bInterfaceNumber >= 4)
return -ENODEV;
//Quectel EC25&EC21&EG91&EG95&EG06&EP06&EM06&BG96/AG35's interface 4 can be used as
USB network device
if (serial->dev->descriptor.idVendor == cpu_to_le16(0x2C7C)
&& serial->interface->cur_altsetting->desc.bInterfaceNumber >= 4)
return -ENODEV;
#endif
/* Store device id so we can use it during attach. */
usb_set_serial_data(serial, (void *)id);
return 0;
}
For Linux kernel version lower than 2.6.31:
File: [KERNEL]/drivers/usb/serial/option.c
static int option_startup(struct usb_serial *serial)
{
……
dbg("%s", __func__);
#if 1 //Added by Quectel
//Quectel UC20's interface 4 can be used as USB network device
if (serial->dev->descriptor.idVendor == cpu_to_le16(0x05C6) &&
serial->dev->descriptor.idProduct == cpu_to_le16(0x9003)
&& serial->interface->cur_altsetting->desc.bInterfaceNumber >= 4)
return -ENODEV;
//Quectel EC20's interface 4 can be used as USB network device
if (serial->dev->descriptor.idVendor == cpu_to_le16(0x05C6) &&
serial->dev->descriptor.idProduct == cpu_to_le16(0x9215)
&& serial->interface->cur_altsetting->desc.bInterfaceNumber >= 4)
return -ENODEV;
//Quectel EC25&EC21&EG91&EG95&EG06&EP06&EM06&BG96/AG35's interface 4 can be used as
USB network device
if (serial->dev->descriptor.idVendor == cpu_to_le16(0x2C7C)
&& serial->interface->cur_altsetting->desc.bInterfaceNumber >= 4)
return -ENODEV;
#endif
……
Quectel
Confidential

UMTS/HSPA/LTE Module Series
WCDMA<E Linux USB Driver User Guide
WCDMA<E_Linux_USB_Driver_User_Guide Confidential / Released 16 / 47
}
3.2.6. Modify Kernel Configuration
There are several mandatory selected items in kernel configuration, please follow the steps below to
configure the kernel:
Step 1: Change to kernel directory.
cd <your kernel directory>
Step 2: Set environment variables, and import board’s defconfig. The following is an example for
Raspeberry Pi board.
export ARCH=arm
export CROSS_COMPILE=arm-none-linux-gnueabi-
make bcmrpi_defconfig
Step 3: Compile the kernel.
make menuconfig
Step 4: Enable CONFIG_USB_SERIAL_OPTION
[*] Device Drivers →
[*] USB Support →
[*] USB Serial Converter support →
[*] USB driver for GSM and CDMA modems
Figure 2: Configure USB Serial in Kernel
Quectel
Confidential

UMTS/HSPA/LTE Module Series
WCDMA<E Linux USB Driver User Guide
WCDMA<E_Linux_USB_Driver_User_Guide Confidential / Released 17 / 47
3.2.7. Build and Load Driver as A Kernel Module for PC in Linux
Please follow the steps below to build the driver as a kernel module, and use modprobe command to load
the module with Linux OS on PC.
Step 1: Change to kernel directory.
cd <your kernel directory>
Step 2: Build the driver.
sudo make -C /lib/modules/`uname -r`/build M=`pwd`/drivers/usb/serial obj-m=option.o modules
sudo make -C /lib/modules/`uname -r`/build M=`pwd`/drivers/usb/serial obj-m=usb_wwan.o
modules
sudo make -C /lib/modules/`uname -r`/build M=`pwd`/drivers/usb/serial obj-m=qcserial.o modules
Step 3: Load the driver and reboot.
sudo cp drivers/usb/serial/option.ko /lib/modules/`uname -r`/kernel/drivers/usb/serial
sudo cp drivers/usb/serial/usb_wwan.ko /lib/modules/`uname -r`/kernel/drivers/usb/serial
sudo cp drivers/usb/serial/qcserial.ko /lib/modules/`uname -r`/kernel/drivers/usb/serial
sudo depmod
sudo reboot
3.3. CDC ACM Driver for UG95/UG96
If customers are using UG95/UG96 and requiring CDC ACM driver, please read this section for details.
Otherwise, please skip this section.
When the module is attached to CDC ACM driver, the driver will create device files in directory /dev,
named as below:
ttyACM0/ttyACM1/ttyACM2…
The following parts show how to integrate the CDC ACM driver.
3.3.1. Modify Driver Source Code
The device is attached to CDC ACM driver according to the USB class type, so customers do not need to
add PID and VID information in driver source code.
Quectel
Confidential

UMTS/HSPA/LTE Module Series
WCDMA<E Linux USB Driver User Guide
WCDMA<E_Linux_USB_Driver_User_Guide Confidential / Released 18 / 47
3.3.2. Add the Zero Packet Mechanism
As required by the USB protocol, customers need to add the mechanism for processing zero packets
during transmission to file [KERNEL]/drivers/usb/class/cdc-acm.c:
This document takes the Linux 3.2 as an example, and there may be a little difference to other versions;
but they are basically the same.
Please add the following statements to the acm_probe function, as shown below:
…….
for (i = 0; i < ACM_NW; i++) {
struct acm_wb *snd = &(acm->wb[i]);
snd->urb = usb_alloc_urb(0, GFP_KERNEL);
if (snd->urb == NULL) {
dev_err(&intf->dev,
"out of memory (write urbs usb_alloc_urb)\n");
goto alloc_fail7;
}
if (usb_endpoint_xfer_int(epwrite))
usb_fill_int_urb(snd->urb, usb_dev,
usb_sndbulkpipe(usb_dev, epwrite->bEndpointAddress),
NULL, acm->writesize, acm_write_bulk, snd, epwrite->bInterval);
else
usb_fill_bulk_urb(snd->urb, usb_dev,
usb_sndbulkpipe(usb_dev, epwrite->bEndpointAddress),
NULL, acm->writesize, acm_write_bulk, snd);
snd->urb->transfer_flags |= URB_NO_TRANSFER_DMA_MAP;
#if 1 //Added by Quectel for zero packet
if (usb_dev->descriptor.idVendor == 0x1519 && usb_dev->descriptor.idProduct == 0x0020)
snd->urb->transfer_flags |= URB_ZERO_PACKET;
#endif
snd->instance = acm;
}
usb_set_intfdata(intf,acm)
…….
3.3.3. Add Reset Resume
Some USB host controllers/USB hubs will lost power or be reset when MCU entering into suspend/sleep
mode, and they cannot resume USB devices after MCU exits from suspend/sleep mode. Please add the
following statements to enable reset-resume process.
For Linux kernel version lower than 2.6.35:
Quectel
Confidential

UMTS/HSPA/LTE Module Series
WCDMA<E Linux USB Driver User Guide
WCDMA<E_Linux_USB_Driver_User_Guide Confidential / Released 19 / 47
File: [KERNEL]/drivers/usb/class/cdc-acm.c
static struct usb_driver acm_driver = {
.name = "cdc_acm",
.probe = acm_probe,
.disconnect = acm_disconnect,
#ifdef CONFIG_PM
.suspend = acm_suspend,
.resume = acm_resume,
#if 1 //Added by Quectel
.reset_resume = acm_resume,
#endif
#endif
.id_table = acm_ids,
#ifdef CONFIG_PM
.supports_autosuspend = 1,
#endif
};
3.3.4. Modify Kernel Configuration
There are several mandatory selected items in kernel configuration, please follow the steps below to
configure the kernel:
Step 1: Change to kernel directory.
cd <your kernel directory>
Step 2: Set environment variables, and import board’s defconfig. The following is an example for
Raspeberry Pi board.
export ARCH=arm
export CROSS_COMPILE=arm-none-linux-gnueabi-
make bcmrpi_defconfig
Step 3: Compile the kernel.
make menuconfig
Step 4: Enable CONFIG_USB_ACM
[*] Device Drivers →
[*] USB Support →
[*] USB Modem (CDC ACM) support
Quectel
Confidential

UMTS/HSPA/LTE Module Series
WCDMA<E Linux USB Driver User Guide
WCDMA<E_Linux_USB_Driver_User_Guide Confidential / Released 20 / 47
Figure 3: Configure CDC ACM Driver in Kernel
3.3.5. Build and Load Driver as a Kernel Module for PC in Linux
Please follow the steps below to build the driver as a kernel module, and use modprobe command to load
the module with Linux OS on PC.
Step 1: Change to kernel directory.
cd <your kernel directory>
Step 2: Build the driver.
sudo make -C /lib/modules/`uname -r`/build M=`pwd`/drivers/usb/class obj-m=cdc-acm.o modules
Step 3: Load the driver and reboot.
sudo cp drivers/usb/class/cdc-acm.ko /lib/modules/`uname -r`/kernel/drivers/usb/class
sudo depmod
sudo reboot
3.4. GobiNet Driver for UC20/EC2x/EGxx/EP06/EM06/BG96/AG35
If customers are using UC20/EC2x/EGxx/EP06/EM06/BG96/AG35 and requiring GobiNet driver, please
read this section for details. Otherwise, please skip this section.
When the module is attached to GobiNet driver, the driver will create a network device and a QMI channel.
The network device is named as ethX (usbX if the kernel version is 2.6.39 or older), and the QMI channel
Quectel
Confidential

UMTS/HSPA/LTE Module Series
WCDMA<E Linux USB Driver User Guide
WCDMA<E_Linux_USB_Driver_User_Guide Confidential / Released 21 / 47
is named as /dev/qcqmiX. The network device is used for data transmission, and QMI channel is used for
QMI message interaction.
The following parts show how to integrate the GobiNet driver.
3.4.1. Modify Driver Source Code
The GobiNet driver is provided by Quectel as a form of source file. Customers should copy the source
files to [KERNEL]/drivers/net/usb/ (or [KERNEL]/drivers/usb/net/ if the kernel version is lower than
2.6.22).
3.4.2. Modify Kernel Configuration
There are several mandatory selected items in kernel configuration, please follow the steps below to
configure the kernel:
Step 1: Change to kernel directory.
cd <your kernel directory>
Step 2: Set environment variables, and import board’s defconfig. The following is an example for
Raspeberry Pi board.
export ARCH=arm
export CROSS_COMPILE=arm-none-linux-gnueabi-
make bcmrpi_defconfig
Step 3: Compile the kernel.
make menuconfig
Step 4: Enable CONFIG_USB_USBNET
[*] Device Drivers →
-*- Network device support →
USB Network Adapters →
{*} Multi-purpose USB Networking Framework
Step 5: Please add the following statements to file [KERNEL]/drivers/net/usb/Makefile (or
[KERNEL]/drivers/usb/net/Makefile if the kernel version is lower than 2.6.22).
obj-y += GobiNet.o
GobiNet-objs := GobiUSBNet.o QMIDevice.o QMI.o
Quectel
Confidential

UMTS/HSPA/LTE Module Series
WCDMA<E Linux USB Driver User Guide
WCDMA<E_Linux_USB_Driver_User_Guide Confidential / Released 22 / 47
For EC20 module, if the following files and statements exist in the kernel source files, please delete them,
as they will conflict with EC20's USB driver.
File: [KERNEL]/drivers/usb/serial/qcserial.c
{USB_DEVICE(0x05c6, 0x9215)}, /* Acer Gobi 2000 Modem device (VP413) */
File: [KERNEL]/drivers/net/usb/qmi_wwan.c
{QMI_GOBI_DEVICE(0x05c6, 0x9215)}, /* Acer Gobi 2000 Modem device (VP413) */
3.4.3. Build and Load Driver as a Kernel Module for PC in Linux
Please follow the steps below to build the driver as a kernel module, and use modprobe command to load
the module with Linux OS on PC.
Step 1: Change to kernel directory.
cd <your kernel directory>
Step 2: Build the driver.
sudo make -C /lib/modules/`uname -r`/build M=`pwd`/drivers/net/usb obj-m=GobiNet.o modules
sudo make -C /lib/modules/`uname -r`/build M=`pwd`/drivers/usb/serial obj-m=qcserial.o modules
Step 3: Load the driver and reboot.
sudo cp drivers/net/usb/GobiNet.ko /lib/modules/`uname -r`/kernel/drivers/net/usb
sudo cp drivers/usb/serial/qcserial.ko /lib/modules/`uname -r`/kernel/drivers/usb/serial
sudo depmod
sudo reboot
3.5. QMI WWAN Driver for UC20/EC2x/EGxx/EP06/EM06/BG96/AG35
If customers are using UC20/EC2x/EGxx/EP06/EM06/BG96/AG35 and requiring QMI WWAN driver,
meanwhile, the Linux kernel version is higher than 3.3, please read this section for details. Otherwise,
please skip this section.
When the module is attached to QMI WWAN driver, the driver will create a network device and a QMI
channel. The network device is named as wwanX, and QMI channel is named as /dev/cdc-wdmX. The
network device is used for data transmission, and QMI channel is used for QMI message interaction.
Quectel
Confidential

UMTS/HSPA/LTE Module Series
WCDMA<E Linux USB Driver User Guide
WCDMA<E_Linux_USB_Driver_User_Guide Confidential / Released 23 / 47
The following parts show how to integrate the QMI WWAN driver.
3.5.1. Add VID and PID
QMI WWAN driver source file is [KERNEL]/drivers/net/usb/qmi_wwan.c.
In order to recognize the module, customers should add module PID and VID information as below:
File: [KERNEL]/drivers/net/usb/qmi_wwan.c
static const struct usb_device_id products[] = {
#if 1 //Added by Quectel
#ifndef QMI_FIXED_INTF
/* map QMI/wwan function by a fixed interface number */
#define QMI_FIXED_INTF(vend, prod, num) \
.match_flags = USB_DEVICE_ID_MATCH_DEVICE |
USB_DEVICE_ID_MATCH_INT_INFO, \
.idVendor = vend, \
.idProduct = prod, \
.bInterfaceClass = 0xff, \
.bInterfaceSubClass = 0xff, \
.bInterfaceProtocol = 0xff, \
.driver_info = (unsigned long)&qmi_wwan_force_int##num,
#endif
{ QMI_FIXED_INTF(0x05C6, 0x9003, 4) }, /* Quectel UC20 */
{ QMI_FIXED_INTF(0x2C7C, 0x0125, 4) }, /* Quectel EC25 */
{ QMI_FIXED_INTF(0x2C7C, 0x0121, 4) }, /* Quectel EC21 */
{ QMI_FIXED_INTF(0x05C6, 0x9215, 4) }, /* Quectel EC20 */
{ QMI_FIXED_INTF(0x2C7C, 0x0191, 4) }, /* Quectel EG91 */
{ QMI_FIXED_INTF(0x2C7C, 0x0195, 4) }, /* Quectel EG95 */
{ QMI_FIXED_INTF(0x2C7C, 0x0306, 4) }, /* Quectel EG06/EP06/EM06 */
{ QMI_FIXED_INTF(0x2C7C, 0x0296, 4) }, /* Quectel BG96 */
{ QMI_FIXED_INTF(0x2C7C, 0x0435, 4) }, /* Quectel AG35 */
#endif
For EC20 module, if the following files and statements exist in the kernel source files, please delete them,
as they will conflict with EC20's USB driver.
File: [KERNEL]/drivers/usb/serial/qcserial.c
{USB_DEVICE(0x05c6, 0x9215)}, /* Acer Gobi 2000 Modem device (VP413) */
File: [KERNEL]/drivers/net/usb/qmi_wwan.c
{QMI_GOBI_DEVICE(0x05c6, 0x9215)}, /* Acer Gobi 2000 Modem device (VP413) */
Quectel
Confidential

UMTS/HSPA/LTE Module Series
WCDMA<E Linux USB Driver User Guide
WCDMA<E_Linux_USB_Driver_User_Guide Confidential / Released 24 / 47
3.5.2. Add Support for Raw IP Mode for EC25/EC21/EGxx/EP06/ EM06/BG96/AG35
QMI WWAN driver source file is [KERNEL]/drivers/net/usb/qmi_wwan.c.
EC25/EC21/EGxx/EP06/EM06/BG96/AG35 only support raw IP mode (IP packets not encapsulated in
Ethernet frames). So Ethernet header must be stripped when packets are sent to the module, and be
added when packets are received from the module.
Please add the following statements to support raw IP mode.
File: [KERNEL]/drivers/net/usb/qmi_wwan.c
#include <linux/usb/usbnet.h>
#include <linux/usb/cdc-wdm.h>
#if 1 //Added by Quectel
#include <linux/etherdevice.h>
struct sk_buff *qmi_wwan_tx_fixup(struct usbnet *dev, struct sk_buff *skb, gfp_t flags)
{
if (dev->udev->descriptor.idVendor != cpu_to_le16(0x2C7C))
return skb;
// Skip Ethernet header from message
if (skb_pull(skb, ETH_HLEN)) {
return skb;
} else {
dev_err(&dev->intf->dev, "Packet Dropped ");
}
// Filter the packet out, release it
dev_kfree_skb_any(skb);
return NULL;
}
#include <linux/version.h>
#if (LINUX_VERSION_CODE < KERNEL_VERSION( 3,9,1 ))
static int qmi_wwan_rx_fixup(struct usbnet *dev, struct sk_buff *skb)
{
__be16 proto;
if (dev->udev->descriptor.idVendor != cpu_to_le16(0x2C7C))
return 1;
/* This check is no longer done by usbnet */
if (skb->len < dev->net->hard_header_len)
Quectel
Confidential

UMTS/HSPA/LTE Module Series
WCDMA<E Linux USB Driver User Guide
WCDMA<E_Linux_USB_Driver_User_Guide Confidential / Released 25 / 47
return 0;
switch (skb->data[0] & 0xf0) {
case 0x40:
proto = htons(ETH_P_IP);
break;
case 0x60:
proto = htons(ETH_P_IPV6);
break;
case 0x00:
if (is_multicast_ether_addr(skb->data))
return 1;
/* possibly bogus destination - rewrite just in case */
skb_reset_mac_header(skb);
goto fix_dest;
default:
/* pass along other packets without modifications */
return 1;
}
if (skb_headroom(skb) < ETH_HLEN)
return 0;
skb_push(skb, ETH_HLEN);
skb_reset_mac_header(skb);
eth_hdr(skb)->h_proto = proto;
memset(eth_hdr(skb)->h_source, 0, ETH_ALEN);
fix_dest:
memcpy(eth_hdr(skb)->h_dest, dev->net->dev_addr, ETH_ALEN);
return 1;
}
/* very simplistic detection of IPv4 or IPv6 headers */
static bool possibly_iphdr(const char *data)
{
return (data[0] & 0xd0) == 0x40;
}
#endif
#endif
……
/* if follow function exist, modify it as below */
static int qmi_wwan_bind(struct usbnet *dev, struct usb_interface *intf)
{
……
Quectel
Confidential

UMTS/HSPA/LTE Module Series
WCDMA<E Linux USB Driver User Guide
WCDMA<E_Linux_USB_Driver_User_Guide Confidential / Released 26 / 47
#if 1 //Added by Quectel
if (dev->udev->descriptor.idVendor == cpu_to_le16(0x2C7C)) {
dev_info(&intf->dev, "Quectel
EC25&EC21&EG91&EG95&EG06&EP06&EM06&BG96&AG35 work on RawIP mode\n");
dev->net->flags |= IFF_NOARP;
#if (LINUX_VERSION_CODE < KERNEL_VERSION( 3,9,1 ))
/* make MAC addr easily distinguishable from an IP header */
if (possibly_iphdr(dev->net->dev_addr)) {
dev->net->dev_addr[0] |= 0x02; /* set local assignment bit */
dev->net->dev_addr[0] &= 0xbf; /* clear "IP" bit */
}
#endif
usb_control_msg(
interface_to_usbdev(intf),
usb_sndctrlpipe(interface_to_usbdev(intf), 0),
0x22, //USB_CDC_REQ_SET_CONTROL_LINE_STATE
0x21, //USB_DIR_OUT | USB_TYPE_CLASS | USB_RECIP_INTERFACE
1, //active CDC DTR
intf->cur_altsetting->desc.bInterfaceNumber,
NULL, 0, 100);
}
#endif
err:
return status;
}
……
/* if follow function exist, modify it as below */
static int qmi_wwan_bind_shared(struct usbnet *dev, struct usb_interface *intf)
{
……
#if 1 //Added by Quectel
if (dev->udev->descriptor.idVendor == cpu_to_le16(0x2C7C)) {
dev_info(&intf->dev, "Quectel EC25&EC21&
EG91&EG95&EG06&EP06&EM06&BG96&AG35 work on RawIP mode\n");
dev->net->flags |= IFF_NOARP;
#if (LINUX_VERSION_CODE < KERNEL_VERSION( 3,9,1 ))
/* make MAC addr easily distinguishable from an IP header */
if (possibly_iphdr(dev->net->dev_addr)) {
dev->net->dev_addr[0] |= 0x02; /* set local assignment bit */
dev->net->dev_addr[0] &= 0xbf; /* clear "IP" bit */
Quectel
Confidential

UMTS/HSPA/LTE Module Series
WCDMA<E Linux USB Driver User Guide
WCDMA<E_Linux_USB_Driver_User_Guide Confidential / Released 27 / 47
}
#endif
usb_control_msg(
interface_to_usbdev(intf),
usb_sndctrlpipe(interface_to_usbdev(intf), 0),
0x22, //USB_CDC_REQ_SET_CONTROL_LINE_STATE
0x21, //USB_DIR_OUT | USB_TYPE_CLASS | USB_RECIP_INTERFACE
1, //active CDC DTR
intf->cur_altsetting->desc.bInterfaceNumber,
NULL, 0, 100);
}
#endif
err:
return status;
}
……
/* if follow struct exist, modify it as below */
static const struct driver_info qmi_wwan_info =
{
……
#if 1 //Added by Quectel
.tx_fixup = qmi_wwan_tx_fixup,
.rx_fixup = qmi_wwan_rx_fixup,
#endif
}
……
/* if follow struct exist, modify it as below */
static const struct driver_info qmi_wwan_force_int4 = {
……
#if 1 //Added by Quectel
.tx_fixup = qmi_wwan_tx_fixup,
.rx_fixup = qmi_wwan_rx_fixup,
#endif
};
/* if follow struct exist, modify it as below */
static const struct driver_info qmi_wwan_shared = {
……
#if 1 //Added by Quectel
.tx_fixup = qmi_wwan_tx_fixup,
.rx_fixup = qmi_wwan_rx_fixup,
#endif
Quectel
Confidential

UMTS/HSPA/LTE Module Series
WCDMA<E Linux USB Driver User Guide
WCDMA<E_Linux_USB_Driver_User_Guide Confidential / Released 28 / 47
};
3.5.3. Modify Kernel Configuration
There are several mandatory selected items in kernel configuration, please follow the steps below to
configure the kernel:
Step 1: Change to kernel directory.
cd <your kernel directory>
Step 2: Set environment variables, and import board’s defconfig. The following is an example for
Raspeberry Pi board.
export ARCH=arm
export CROSS_COMPILE=arm-none-linux-gnueabi-
make bcmrpi_defconfig
Step 3: Compile the kernel.
make menuconfig
Step 4: Enable CONFIG_USB_NET_QMI_WWAN
[*] Device Drivers →
-*- Network device support →
USB Network Adapters →
{*} Multi-purpose USB Networking Framework
<*> QMI WWAN driver for Qualcomm MSM based 3G and LTE modems
Quectel
Confidential

UMTS/HSPA/LTE Module Series
WCDMA<E Linux USB Driver User Guide
WCDMA<E_Linux_USB_Driver_User_Guide Confidential / Released 29 / 47
Figure 4: Configure QMI WWAN Driver in Kernel
3.5.4. Build and Load Driver as a Kernel Module for PC in Linux
Please follow steps below to build the driver as a kernel module, and use modprobe command to load the
module with Linux OS on PC.
Step 1: Change to kernel directory.
cd <your kernel directory>
Step 2: Build the driver.
sudo make -C /lib/modules/`uname -r`/build M=`pwd`/drivers/net/usb obj-m=qmi_wwan.o modules
sudo make -C /lib/modules/`uname -r`/build M=`pwd`/drivers/usb/serial obj-m=qcserial.o modules
Step 3: Load the driver and reboot.
sudo cp drivers/net/usb/qmi_wwan.ko /lib/modules/`uname -r`/kernel/drivers/net/usb
sudo cp drivers/usb/serial/qcserial.ko /lib/modules/`uname -r`/kernel/drivers/usb/serial
sudo depmod
sudo reboot
Quectel
Confidential

UMTS/HSPA/LTE Module Series
WCDMA<E Linux USB Driver User Guide
WCDMA<E_Linux_USB_Driver_User_Guide Confidential / Released 30 / 47
3.6. Configure Kernel to Support PPP
If customers need to use PPP function, please follow the steps below to configure kernel to support PPP.
Step 1: Change to kernel directory.
cd <your kernel directory>
Step 2: Set environment variables, and import board’s defconfig. The following shows an example.
export ARCH=arm
export CROSS_COMPILE=arm-none-linux-gnueabi-
make bcmrpi_defconfig
Step 3: Compile the kernel.
make menuconfig
Step 4: Enable CONFIG_PPP_ASYNC CONFIG_PPP_SYNC_TTY CONFIG_PPP_DEFLATE.
[*] Device Drivers →
[*] Network device support →
[*] PPP (point-to-point protocol) support
Figure 5: Configure PPP in Kernel
Quectel
Confidential

UMTS/HSPA/LTE Module Series
WCDMA<E Linux USB Driver User Guide
WCDMA<E_Linux_USB_Driver_User_Guide Confidential / Released 31 / 47
4 Power Management
The Linux USB system provides two advanced power management features: USB Auto Suspend and
USB Remote Wakeup. This chapter introduces how to enable the features. If they are required by your
product, please read this chapter for details. Otherwise, please ignore this chapter.
When USB communication between the USB host and the USB devices is idle for some time (for
examples 3 seconds), the USB host can make the USB devices enter into suspend mode automatically.
This feature is called USB Auto Suspend.
USB Remote Wakeup allows a suspended USB device to remotely wake up the USB host over the USB
which may also be suspended (e.g. deep sleep mode). The USB device performs an activity to wake up
the USB host, then the USB host will be woken up by the remote activity.
4.1. Enable USB Auto Suspend
For USB serial driver, please add the following statements to option_probe() function in file
[KERNEL]/drivers/usb/serial/option.c.
static int option_probe(struct usb_serial *serial, const struct usb_device_id *id) {
struct usb_wwan_intf_private *data;
……
#if 1 //Added by Quectel
//For USB Auto Suspend
if (serial->dev->descriptor.idVendor == cpu_to_le16(0x05C6) &&
serial->dev->descriptor.idProduct == cpu_to_le16(0x9090)) {
pm_runtime_set_autosuspend_delay(&serial->dev->dev, 3000);
usb_enable_autosuspend(serial->dev);
}
if (serial->dev->descriptor.idVendor == cpu_to_le16(0x05C6) &&
serial->dev->descriptor.idProduct == cpu_to_le16(0x9003)) {
pm_runtime_set_autosuspend_delay(&serial->dev->dev, 3000);
usb_enable_autosuspend(serial->dev);
}
if (serial->dev->descriptor.idVendor == cpu_to_le16(0x05C6) &&
serial->dev->descriptor.idProduct == cpu_to_le16(0x9215)) {
pm_runtime_set_autosuspend_delay(&serial->dev->dev, 3000);
Quectel
Confidential

UMTS/HSPA/LTE Module Series
WCDMA<E Linux USB Driver User Guide
WCDMA<E_Linux_USB_Driver_User_Guide Confidential / Released 32 / 47
usb_enable_autosuspend(serial->dev);
}
if (serial->dev->descriptor.idVendor == cpu_to_le16(0x2C7C)) {
pm_runtime_set_autosuspend_delay(&serial->dev->dev, 3000);
usb_enable_autosuspend(serial->dev);
}
#endif
/* Store device id so we can use it during attach. */
usb_set_serial_data(serial, (void *)id);
return 0;
}
For CDC ACM driver, please add the following statements to acm_probe () function in file
[KERNEL]/drivers/usb/class/cdc-acm.c.
static int acm_probe(struct usb_interface *intf,
const struct usb_device_id *id)
{
struct usb_cdc_union_desc *union_header = NULL;
……
#if 1 //Added by Quectel
//For USB Auto Suspend
if((usb_dev->descriptor.idVendor == 0x1519) && (usb_dev->descriptor.idProduct == 0x0020))
{
pm_runtime_set_autosuspend_delay(&usb_dev->dev, 3000);
usb_enable_autosuspend(usb_dev);
}
#endif
return 0;
alloc_fail8:
if (acm->country_codes) {
……
}
4.2. Enable USB Remote Wakeup
For USB serial driver, please add the following statements to option_probe() function in file
[KERNEL]/drivers/usb/serial/option.c.
static int option_probe(struct usb_serial *serial, const struct usb_device_id *id) {
struct usb_wwan_intf_private *data;
……
Quectel
Confidential

UMTS/HSPA/LTE Module Series
WCDMA<E Linux USB Driver User Guide
WCDMA<E_Linux_USB_Driver_User_Guide Confidential / Released 33 / 47
#if 1 //Added by Quectel
//For USB Remote Wakeup
if (serial->dev->descriptor.idVendor == cpu_to_le16(0x05C6) &&
serial->dev->descriptor.idProduct == cpu_to_le16(0x9090)) {
device_init_wakeup(&serial->dev->dev, 1); //usb remote wakeup
}
if (serial->dev->descriptor.idVendor == cpu_to_le16(0x05C6) &&
serial->dev->descriptor.idProduct == cpu_to_le16(0x9003)) {
device_init_wakeup(&serial->dev->dev, 1); //usb remote wakeup
}
if (serial->dev->descriptor.idVendor == cpu_to_le16(0x05C6) &&
serial->dev->descriptor.idProduct == cpu_to_le16(0x9215)) {
device_init_wakeup(&serial->dev->dev, 1); //usb remote wakeup
}
if (serial->dev->descriptor.idVendor == cpu_to_le16(0x2C7C)) {
device_init_wakeup(&serial->dev->dev, 1); //usb remote wakeup
}
#endif
/* Store device id so we can use it during attach. */
usb_set_serial_data(serial, (void *)id);
return 0;
}
For CDC ACM driver, please add the following statements to acm_probe () function in file
[KERNEL]/drivers/usb/class/cdc-acm.c.
static int acm_probe(struct usb_interface *intf,
const struct usb_device_id *id)
{
struct usb_cdc_union_desc *union_header = NULL;
……
#if 1 //Added by Quectel
//For USB Remote Wakeup
if ((usb_dev->descriptor.idVendor == 0x1519) && (usb_dev->descriptor.idProduct == 0x0020))
{
device_init_wakeup(&usb_dev->dev, 1); //usb remote wakeup
}
#endif
return 0;
alloc_fail8:
if (acm->country_codes) {
……
}
Quectel
Confidential

UMTS/HSPA/LTE Module Series
WCDMA<E Linux USB Driver User Guide
WCDMA<E_Linux_USB_Driver_User_Guide Confidential / Released 34 / 47
5 Test the Module
Generally, AT and PPP functions are supported on UCxx/EC2x/EGxx/EP06/EM06/BG96/AG35/UG95/
UG96 modules. If customers are using UC20/EC2x/EGxx/EP06/EM06/BG96/AG35 and have installed
GobiNet or QMI WWAN driver, the USB network adapter function can also be used on the module. The
following part shows how to test these functions.
5.1. Test AT Function
After the module is connected and USB driver is loaded successfully, there will create several device files
in /dev.
The AT port of UCxx/EC2x/EGxx/EP06/EM06/BG96/AG35 is /dev/ttyUSB2, and the AT port of
UG95/UG96 is /dev/ttyACM3.
Then customers can use UART port tools such as “minicom” or “busybox microcom” to test AT function,
as shown below:
# busybox microcom /dev/ttyUSB2
The following is an example for EC20:
Figure 6: AT Test Result for EC20
Quectel
Confidential

UMTS/HSPA/LTE Module Series
WCDMA<E Linux USB Driver User Guide
WCDMA<E_Linux_USB_Driver_User_Guide Confidential / Released 35 / 47
5.2. Test PPP Function
In order to set up PPP call, the following files are required. Please check if they exist in the module:
1. pppd and chat program:
If the two programs do not exist, customers can download the source code of them from
https://ppp.samba.org/download.html and port them to the module.
2. One PPP script file named as /etc/ppp/ip-up which is used to set DNS (Domain Name System). If
there is no such file, please use linux-ppp-scripts\ip-up provided by Quectel.
3. Three scripts named as quectel-ppp, quectel-chat-connect and quectel-chat-disconnect. They are
provided by Quectel in directory linux-ppp-scripts. Depending on different modules, customers may
need to make some changes. For more information, please refer to linux-ppp-scripts\readme.
Customers should copy quectel-ppp, quectel-chat-connect and quectel-chat-disconnect to the directory
/etc/ppp/peers, then start to set up PPP call via the following command:
# pppd call quectel-ppp &
The process of dialing is shown as below (example of EC20):
# pppd options in effect:
debug # (from /etc/ppp/peers/quectel-ppp)
nodetach # (from /etc/ppp/peers/quectel-ppp)
dump # (from /etc/ppp/peers/quectel-ppp)
noauth # (from /etc/ppp/peers/quectel-ppp)
user test # (from /etc/ppp/peers/quectel-ppp)
password ?????? # (from /etc/ppp/peers/quectel-ppp)
remotename 3gppp # (from /etc/ppp/peers/quectel-ppp)
/dev/ttyUSB3 # (from /etc/ppp/peers/quectel-ppp)
115200 # (from /etc/ppp/peers/quectel-ppp)
lock # (from /etc/ppp/peers/quectel-ppp)
connect chat -s -v -f /etc/ppp/peers/quectel-chat-connect # (from
/etc/ppp/peers/quectel-ppp)
disconnect chat -s -v -f /etc/ppp/peers/quectel-chat-disconnect # (from
/etc/ppp/peers/quectel-ppp)
nocrtscts # (from /etc/ppp/peers/quectel-ppp)
modem # (from /etc/ppp/peers/quectel-ppp)
Quectel
Confidential

UMTS/HSPA/LTE Module Series
WCDMA<E Linux USB Driver User Guide
WCDMA<E_Linux_USB_Driver_User_Guide Confidential / Released 36 / 47
hide-password # (from /etc/ppp/peers/quectel-ppp)
novj # (from /etc/ppp/peers/quectel-ppp)
novjccomp # (from /etc/ppp/peers/quectel-ppp)
ipcp-accept-local # (from /etc/ppp/peers/quectel-ppp)
ipcp-accept-remote # (from /etc/ppp/peers/quectel-ppp)
ipparam 3gppp # (from /etc/ppp/peers/quectel-ppp)
noipdefault # (from /etc/ppp/peers/quectel-ppp)
ipcp-max-failure 10 # (from /etc/ppp/peers/quectel-ppp)
defaultroute # (from /etc/ppp/peers/quectel-ppp)
usepeerdns # (from /etc/ppp/peers/quectel-ppp)
noccp # (from /etc/ppp/peers/quectel-ppp)
abort on (BUSY)
abort on (NO CARRIER)
abort on (NO DIALTONE)
abort on (ERROR)
abort on (NO ANSWER)
timeout set to 30 seconds
send (AT^M)
expect (OK)
^M
OK
-- got it
send (ATE0^M)
expect (OK)
^M
^M
OK
-- got it
Quectel
Confidential

UMTS/HSPA/LTE Module Series
WCDMA<E Linux USB Driver User Guide
WCDMA<E_Linux_USB_Driver_User_Guide Confidential / Released 37 / 47
send (ATI;+CSUB;+CSQ;+CPIN?;+COPS?;+CGREG?;&D2^M)
expect (OK)
^M
^M
Quectel^M
EC20^M
Revision: EC20CQAR02A03E2G_BETA0914^M
^M
SubEdition: V01^M
^M
+CSQ: 23,99^M
^M
+CPIN: READY^M
^M
+COPS: 0,0,"CHN-CT",7^M
^M
+CGREG: 2,1,"FFFE","6916934",7^M
^M
OK
-- got it
send (AT+CGDCONT=1,"IP","3gnet",,0,0^M)
expect (OK)
^M
^M
OK
-- got it
send (ATD*99#^M)
expect (CONNECT)
Quectel
Confidential

UMTS/HSPA/LTE Module Series
WCDMA<E Linux USB Driver User Guide
WCDMA<E_Linux_USB_Driver_User_Guide Confidential / Released 38 / 47
^M
^M
CONNECT
-- got it
Script chat -s -v -f /etc/ppp/peers/quectel-chat-connect finished (pid 3017), status = 0x0
Serial connection established.
using channel 3
Using interface ppp0
Connect: ppp0 <--> /dev/ttyUSB3
sent [LCP ConfReq id=0x1 <asyncmap 0x0> <magic 0xf2b7d6ee> <pcomp> <accomp>]
rcvd [LCP ConfReq id=0x4 <asyncmap 0x0> <auth chap MD5> <magic 0x45c0e381> <pcomp>
<accomp>]
sent [LCP ConfAck id=0x4 <asyncmap 0x0> <auth chap MD5> <magic 0x45c0e381> <pcomp>
<accomp>]
rcvd [LCP ConfAck id=0x1 <asyncmap 0x0> <magic 0xf2b7d6ee> <pcomp> <accomp>]
rcvd [LCP DiscReq id=0x5 magic=0x45c0e381]
rcvd [CHAP Challenge id=0x1 <f8d54e0fa294c100101805a512176ff1>, name =
"UMTS_CHAP_SRVR"]
sent [CHAP Response id=0x1 <e8ad86182138523599fb54a172da7154>, name = "test"]
rcvd [CHAP Success id=0x1 ""]
CHAP authentication succeeded
CHAP authentication succeeded
sent [IPCP ConfReq id=0x1 <addr 0.0.0.0> <ms-dns1 0.0.0.0> <ms-dns2 0.0.0.0>]
rcvd [IPCP ConfReq id=0x4]
sent [IPCP ConfNak id=0x4 <addr 0.0.0.0>]
rcvd [IPCP ConfNak id=0x1 <addr 100.65.245.137> <ms-dns1 61.132.163.68> <ms-dns2
202.102.213.68>]
sent [IPCP ConfReq id=0x2 <addr 100.65.245.137> <ms-dns1 61.132.163.68> <ms-dns2
202.102.213.68>]
rcvd [IPCP ConfReq id=0x5]
Quectel
Confidential

UMTS/HSPA/LTE Module Series
WCDMA<E Linux USB Driver User Guide
WCDMA<E_Linux_USB_Driver_User_Guide Confidential / Released 39 / 47
sent [IPCP ConfAck id=0x5]
rcvd [IPCP ConfAck id=0x2 <addr 100.65.245.137> <ms-dns1 61.132.163.68> <ms-dns2
202.102.213.68>]
Could not determine remote IP address: defaulting to 10.64.64.64
local IP address 100.65.245.137
remote IP address 10.64.64.64
primary DNS address 61.132.163.68
secondary DNS address 202.102.213.68
Script /etc/ppp/ip-up started (pid 3020)
Script /etc/ppp/ip-up finished (pid 3020), status = 0x0
Now PPP call is set up successfully.
Please use following commands to check IP/DNS/Route.
# ifconfig ppp0
ppp0 Link encap:Point-to-Point Protocol
inet addr:100.65.245.137 P-t-P:10.64.64.64 Mask:255.255.255.255
UP POINTOPOINT RUNNING NOARP MULTICAST MTU:1500 Metric:1
RX packets:15 errors:0 dropped:0 overruns:0 frame:0
TX packets:19 errors:0 dropped:0 overruns:0 carrier:0
collisions:0 txqueuelen:3
RX bytes:1057 (1.0 KiB) TX bytes:1228 (1.1 KiB)
# cat /etc/resolv.conf
nameserver 61.132.163.68
nameserver 202.102.213.68
# route -n
Kernel IP routing table
Destination Gateway Genmask Flags Metric Ref Use Iface
10.64.64.64 0.0.0.0 255.255.255.255 UH 0 0 0 ppp0
Quectel
Confidential

UMTS/HSPA/LTE Module Series
WCDMA<E Linux USB Driver User Guide
WCDMA<E_Linux_USB_Driver_User_Guide Confidential / Released 40 / 47
0.0.0.0 0.0.0.0 0.0.0.0 U 0 0 0 ppp0
# ping www.baidu.com
PING www.a.shifen.com (115.239.211.112) 56(84) bytes of data.
64 bytes from 115.239.211.112: icmp_seq=1 ttl=54 time=46.4 ms
Following commands can be used to terminate PPPD process to disconnect a PPP call:
# killall pppd
Terminating on signal 15
Connect time 0.4 minutes.
Sent 0 bytes, received 0 bytes.
5.3. Test GobiNet or QMI WWAN
If customers are using UC20/EC2x/EGxx/EP06/EM06/BG96/AG35 and requiring GobiNet or QMI WWAN
driver, please read this section for details. Otherwise, please skip this section.
If customers want to set up data connection manually, Quectel provides a Connect Manager program to
set up data connection. The Connect Manager is provided in the form of source code in directory
quectel-CM.
Please follow steps below to test GobiNet or QMI WWAN:
Step 1: Compile Connect Manager.
For PC Linux:
# make
For emended Linux:
# make CROSS-COMPILE=arm-none-linux-gnueabi-
Please replace arm-none-linux-gnueabi- by cross compiler on the module.
The output of this step is quectel-CM.
Quectel
Confidential

UMTS/HSPA/LTE Module Series
WCDMA<E Linux USB Driver User Guide
WCDMA<E_Linux_USB_Driver_User_Guide Confidential / Released 41 / 47
Step 2: Prepare busybox udhcpc tool.
quectel-CM will call busybox udhpc to obtain IP and NDS, and busybox udhpc will call script file
/usr/share/udhcpc/default.script to set IP/DNS/Routing table for Linux board. Customers can download
this tool’s source code from https://busybox.net/, then enable CONFIG_UDHCPC in busybox menuconfig,
and copy the script file [BUSYBOX]/examples/udhcp/simple.script to Linux board (renamed as
/usr/share/udhcpc/default.script).
Step 3: Use quectel-CM to setup data call.
After the module is connected and GobiNet or QMI WWAN driver is loaded successfully, a USB network
adapter and a QMI channel will be created. The USB network adapter of GobiNet is named as ethX (or
usbX if the kernel version is 2.6.39 or older), and the QMI channel is named as /dev/qcqmiX. The USB
network adapter of QMI WWAN is named as wwanX, and the QMI channel name is named as
/dev/cdc-wdmX.
quectel-CM will send QMI message to the module via QMI channel to setup data connection. Please refer
to the following message to use quectel-CM:
# quectel-CM -h
Usage: ./quectel-CM [-s [apn [user password auth]]] [-p pincode] [-f logfilename]
-s [apn [user password auth]] Set apn/user/password/auth get from your network provider
-p pincode Verify sim card pin if sim card is locked
-f logfilename Save log message of this program to file
Example 1: ./quectel-CM
Example 2: ./quectel-CM -s 3gnet
Example 3: ./quectel-CM -s 3gnet carl 1234 0 -p 1234 -f gobinet_log.txt
The process of quectel-CM is shown as below (example of EC20 & GobiNet):
# quectel-CM –s ctnet &
[01-01_00:26:45:355] Quectel_ConnectManager_SR01A01V10
[01-01_00:26:45:356] ./quectel-CM profile = ctnet///, pincode =
[01-01_00:26:45:357] Find qmichannel = /dev/qcqmi2
[01-01_00:26:45:358] Find usbnet_adapter = eth2
[01-01_00:26:45:368] Get clientWDS = 7
[01-01_00:26:45:400] Get clientDMS = 8
[01-01_00:26:45:432] Get clientNAS = 9
Quectel
Confidential

UMTS/HSPA/LTE Module Series
WCDMA<E Linux USB Driver User Guide
WCDMA<E_Linux_USB_Driver_User_Guide Confidential / Released 42 / 47
[01-01_00:26:45:464] Get clientWDA = 10
[01-01_00:26:45:496] requestBaseBandVersion EC20CQAR02A03E2G_BETA0914 1 [Sep 14
2015 13:51:27]
[01-01_00:26:45:560] requestGetSIMStatus SIMStatus: SIM_READY
[01-01_00:26:45:624] requestGetProfile ctnet///0
[01-01_00:26:45:656] requestRegistrationState MCC: 460, MNC: 11, PS: Attached, DataCap: LTE
[01-01_00:26:45:688] requestQueryDataCall ConnectionStatus: DISCONNECTED
[01-01_00:26:45:720] requestRegistrationState MCC: 460, MNC: 11, PS: Attached, DataCap: LTE
[01-01_00:26:45:752] requestQueryDataCall ConnectionStatus: DISCONNECTED
[01-01_00:26:45:816] requestSetupDataCall WdsConnectionIPv4Handle: 0x43cc4478
[01-01_00:26:45:912] requestQueryDataCall ConnectionStatus: CONNECTED
[01-01_00:26:45:937] udhcpc (v1.20.2) started
[01-01_00:26:45:956] Sending discover...
[01-01_00:26:45:960] Sending select for 10.172.27.151...
[01-01_00:26:45:964] Lease of 10.172.27.151 obtained, lease time 7200
[01-01_00:26:45:984] deleting routers
route: SIOCDELRT: No such process
[01-01_00:26:46:003] adding dns 61.132.163.68
[01-01_00:26:46:003] adding dns 202.102.213.68
Step 4: Use the following commands to check IP/DNS/Route.
# ifconfig eth2
eth2 Link encap:Ethernet HWaddr D2:B6:0C:28:AA:C6
inet addr:10.172.27.151 Bcast:10.172.27.159 Mask:255.255.255.240
inet6 addr: fe80::d0b6:cff:fe28:aac6/64 Scope:Link
UP BROADCAST RUNNING MULTICAST MTU:1500 Metric:1
RX packets:4 errors:0 dropped:0 overruns:0 frame:0
TX packets:12 errors:0 dropped:0 overruns:0 carrier:0
collisions:0 txqueuelen:1000
RX bytes:1224 (1.1 KiB) TX bytes:1960 (1.9 KiB)
Quectel
Confidential

UMTS/HSPA/LTE Module Series
WCDMA<E Linux USB Driver User Guide
WCDMA<E_Linux_USB_Driver_User_Guide Confidential / Released 43 / 47
# cat /etc/resolv.conf
nameserver 61.132.163.68
nameserver 202.102.213.68
# route -n
Kernel IP routing table
Destination Gateway Genmask Flags Metric Ref Use Iface
0.0.0.0 10.172.27.145 0.0.0.0 UG 0 0 0 eth2
10.172.27.144 0.0.0.0 255.255.255.240 U 0 0 0 eth2
# ping www.baidu.com
PING www.a.shifen.com (115.239.211.112) 56(84) bytes of data.
64 bytes from 115.239.211.112: icmp_seq=1 ttl=53 time=24.8 ms
Step 5: Use the following command to terminate quectel-CM process to disconnect data connection:
# killall quectel-CM
[01-01_00:32:11:341] requestDeactivateDefaultPDP err = 0
[01-01_00:32:11:544] GobiNetThread exit
[01-01_00:32:11:545] main exit
Quectel
Confidential

UMTS/HSPA/LTE Module Series
WCDMA<E Linux USB Driver User Guide
WCDMA<E_Linux_USB_Driver_User_Guide Confidential / Released 44 / 47
6 FAQ and Kernel Log
6.1. How to Check Whether USB Driver Exists in the Module
USB driver can be checked from the content of directory /sys/bus/usb/drivers. For example:
carl@carl-OptiPlex-7010:~$ ls /sys/bus/usb/drivers
cdc_acm cdc_wdm ftdi_sio GobiNet hub option qmi_wwan usb usbfs usbhid usbserial
usbserial_generic
If USB serial driver is required, please make sure option exists. If CDC ACM driver is required, please
make sure cdc_acm exists. If GobiNet driver is required, please make sure GobiNet exists. If QMI WWAN
driver is required, please make sure qmi_wwan exists.
6.2. How to Check Whether the Module Works Well with the
Corresponding USB Driver
This chapter shows the kernel log about the module attaching the corresponding USB driver in Linux. If
the module does not work well, please compare the kernel log in the module with the kernel log in this
chapter to help you troubleshoot.
1. For UCxx/EC2x/EGxx/EP06/EM06/BG96/AG35 with USB serial driver: Kernel logs of these modules
are almost the same except for the VID&PID information (marked by read box in the following figure).
Quectel
Confidential

UMTS/HSPA/LTE Module Series
WCDMA<E Linux USB Driver User Guide
WCDMA<E_Linux_USB_Driver_User_Guide Confidential / Released 45 / 47
Figure 7: USB Serial for UC15
2. UC20/EC2x/EGxx/EP06/EM06/BG96/AG35 with USB serial and GobiNet driver: Kernel logs of these
modules are almost the same except for the VID&PID information (marked by read box in the
following figure).
Figure 8: USB Serial and GobiNet for UC20
Quectel
Confidential

UMTS/HSPA/LTE Module Series
WCDMA<E Linux USB Driver User Guide
WCDMA<E_Linux_USB_Driver_User_Guide Confidential / Released 46 / 47
3. UC20/EC2x/EGxx/EP06/EM06/BG96/AG35 with USB serial and QMI WWAN driver: Kernel logs of
these modules are almost the same except for the VID&PID information (marked by read box in the
following figure).
Figure 9: USB Serial and QMI WWAN for UC20
4. For UG95/UG96 with CDC ACM driver
Figure 10: CDC ACM for UG95/UG96
Quectel
Confidential

UMTS/HSPA/LTE Module Series
WCDMA<E Linux USB Driver User Guide
WCDMA<E_Linux_USB_Driver_User_Guide Confidential / Released 47 / 47
7 Appendix A References
Table 3: Terms and Abbreviations
Abbreviations
Descriptions
ACM
Abstract Control Model
CDC
Communications Device Class
DNS
Domain Name System
NDIS
Network Driver Interface Specification
NMEA
National Marine Electronics Association
OS
Operating System
PC
Personal Computer
PID
Product ID
PPP
Point to Point Protocol
VID
Vendor ID
Quectel
Confidential
